Plots of the potential energy vs interatomic spacing, r, are shown below for all diatom sets associated with the interatomic potential. This calculation provides insights into the functional form of the potential's two-body interactions. A system consisting of only two atoms is created, and the potential energy is evaluated for the atoms separated by 0.02 Å <= r <= 6.0> Å in intervals of 0.02 Å. Two plots are shown: one for the "standard" interaction distance range, and one for small values of r. The small r plot is useful for determining whether the potential is suitable for radiation studies.
The calculation method used is available as the iprPy diatom_scan calculation method.
Clicking on the image of a plot will open an interactive version of it in a new tab. The underlying data for the plots can be downloaded by clicking on the links above each plot.
Notes and Disclaimers:
Version Information:
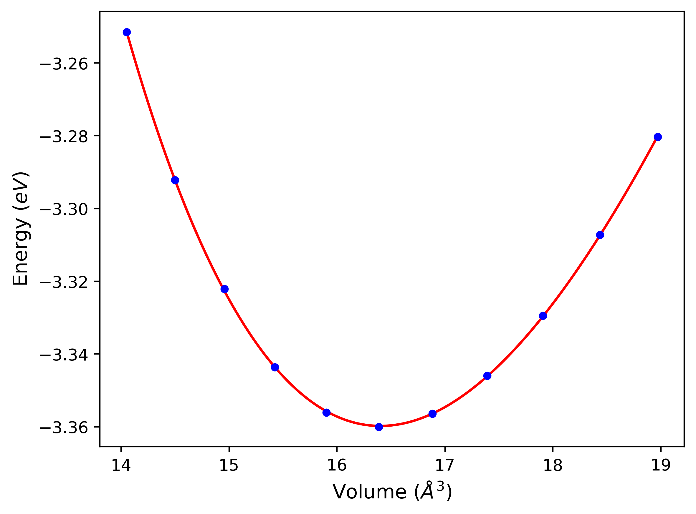
Plots of potential energy vs interatomic spacing, r, are shown below for a number of crystal structures. The structures are generated based on the ideal atomic positions and b/a and c/a lattice parameter ratios for a given crystal prototype. The size of the system is then uniformly scaled, and the energy calculated without relaxing the system. To obtain these plots, values of r are evaluated every 0.02 Å up to 6 Å.
The calculation method used is available as the iprPy E_vs_r_scan calculation method.
Clicking on the image of a plot will open an interactive version of it in a new tab. The underlying data for the plots can be downloaded by clicking on the links above each plot.
Notes and Disclaimers:
Version Information:
Computed lattice constants and cohesive/potential energies are displayed for a variety of crystal structures. The values displayed here are obtained using the following process.
The calculation methods used are implemented into iprPy as the following calculation styles
Notes and Disclaimers:
Version Information:
Download raw data (including filtered results)
Reference structure matches:
A1--Cu--fcc = mp-134, oqmd-8100, oqmd-1214503
A15--beta-W = oqmd-1214948, oqmd-1280406
A2--W--bcc = mp-998860, oqmd-1215126
A3'--alpha-La--double-hcp = mp-1183144, oqmd-1215394
A3--Mg--hcp = oqmd-1215215, oqmd-1215304
A4--C--dc = oqmd-1215483
A5--beta-Sn = oqmd-1215572
A6--In--bct = oqmd-1215661
| prototype | method | Ecoh (eV/atom) | Epot (eV/atom) | a0 (Å) | b0 (Å) | c0 (Å) | α (degrees) | β (degrees) | γ (degrees) |
|---|---|---|---|---|---|---|---|---|---|
| A1--Cu--fcc | dynamic | -3.36 | -3.36 | 4.0321 | 4.0321 | 4.0321 | 90.0 | 90.0 | 90.0 |
| A15--beta-W | dynamic | -3.3559 | -3.3559 | 5.0687 | 5.0687 | 5.0687 | 90.0 | 90.0 | 90.0 |
| oqmd-1214859 | dynamic | -3.348 | -3.348 | 6.9213 | 6.9213 | 6.9213 | 90.0 | 90.0 | 90.0 |
| A3'--alpha-La--double-hcp | dynamic | -3.3477 | -3.3477 | 2.8305 | 2.8305 | 9.5754 | 90.0 | 90.0 | 120.0 |
| oqmd-1214859 | box | -3.3462 | -3.3462 | 6.9225 | 6.9225 | 6.9225 | 90.0 | 90.0 | 90.0 |
| oqmd-1216017 | dynamic | -3.3456 | -3.3456 | 2.8265 | 2.8265 | 21.673 | 90.0 | 90.0 | 120.0 |
| A3--Mg--hcp | dynamic | -3.341 | -3.341 | 2.8181 | 2.8181 | 4.8755 | 90.0 | 90.0 | 120.0 |
| oqmd-1214770 | dynamic | -3.3399 | -3.3399 | 9.8636 | 9.8636 | 9.8636 | 90.0 | 90.0 | 90.0 |
| oqmd-1214770 | box | -3.3361 | -3.3361 | 9.8734 | 9.8734 | 9.8734 | 90.0 | 90.0 | 90.0 |
| A2--W--bcc | static | -3.307 | -3.307 | 3.1475 | 3.1475 | 3.1475 | 90.0 | 90.0 | 90.0 |
| mp-1245152 | dynamic | -3.3005 | -3.3005 | 10.9374 | 12.127 | 12.7198 | 89.0 | 86.4 | 88.8 |
| mp-1244953 | dynamic | -3.3 | -3.3 | 11.5162 | 12.0986 | 12.4203 | 85.0 | 80.3 | 83.7 |
| mp-1245129 | dynamic | -3.2999 | -3.2999 | 11.6586 | 12.0375 | 12.1417 | 97.7 | 91.2 | 92.9 |
| mp-1245067 | dynamic | -3.2978 | -3.2978 | 11.5894 | 11.8222 | 12.5937 | 90.6 | 97.0 | 97.1 |
| mp-1245307 | dynamic | -3.2967 | -3.2967 | 11.6046 | 11.7905 | 12.3954 | 93.3 | 92.3 | 93.8 |
| mp-1245129 | static | -3.2898 | -3.2898 | 11.5851 | 11.9277 | 12.3806 | 96.3 | 92.5 | 93.4 |
| mp-1244953 | static | -3.2862 | -3.2862 | 11.3327 | 12.3098 | 12.3926 | 89.8 | 79.8 | 87.0 |
| mp-1245307 | static | -3.2826 | -3.2826 | 11.7535 | 11.9142 | 12.2134 | 91.0 | 92.7 | 92.0 |
| mp-1245152 | static | -3.2804 | -3.2804 | 11.2847 | 12.3281 | 12.3347 | 91.7 | 91.9 | 96.1 |
| mp-1245067 | static | -3.2734 | -3.2734 | 11.7321 | 12.1501 | 12.3142 | 93.0 | 99.3 | 93.5 |
| mp-1245129 | box | -3.2651 | -3.2651 | 11.6213 | 12.0794 | 12.311 | 94.1 | 92.8 | 96.0 |
| mp-1244953 | box | -3.2583 | -3.2583 | 11.9665 | 11.9786 | 12.1846 | 86.8 | 80.6 | 87.3 |
| mp-1245307 | box | -3.2537 | -3.2537 | 11.8827 | 12.0838 | 12.0948 | 90.9 | 92.5 | 93.7 |
| mp-1245152 | box | -3.2531 | -3.2531 | 11.8201 | 12.0475 | 12.1714 | 92.3 | 91.6 | 96.2 |
| mp-1245067 | box | -3.2431 | -3.2431 | 11.8805 | 12.2005 | 12.2073 | 92.7 | 97.7 | 93.9 |
| oqmd-1215037 | box | -3.2049 | -3.2049 | 2.7896 | 4.9563 | 11.0962 | 90.0 | 90.0 | 90.0 |
| oqmd-1214681 | box | -3.1108 | -3.1108 | 4.3681 | 8.3364 | 4.4858 | 90.0 | 90.0 | 90.0 |
| A5--beta-Sn | static | -3.0628 | -3.0628 | 5.4094 | 5.4094 | 2.8029 | 90.0 | 90.0 | 90.0 |
| Ah--alpha-Po--sc | static | -3.0058 | -3.0058 | 2.7548 | 2.7548 | 2.7548 | 90.0 | 90.0 | 90.0 |
| mp-1239196 | static | -2.8669 | -2.8669 | 3.6933 | 3.6933 | 13.3094 | 90.0 | 90.0 | 90.0 |
| oqmd-1215928 | box | -2.725 | -2.725 | 4.497 | 4.497 | 5.0253 | 90.0 | 90.0 | 120.0 |
| A4--C--dc | static | -2.4888 | -2.4888 | 5.9983 | 5.9983 | 5.9983 | 90.0 | 90.0 | 90.0 |
Static elastic constants are displayed for the unique structures identified in Crystal Structure Predictions above. The values displayed here are obtained by measuring the change in virial stresses due to applying small strains to the relaxed crystals. The initial structure and the strained states are all relaxed using force minimization.
The calculation method used is available as the iprPy elastic_constants_static calculation method.
Notes and Disclaimers:
Version Information:
| 117.922 | 62.171 | 62.171 | 0.000 | 0.000 | 0.000 |
| 62.171 | 117.922 | 62.171 | 0.000 | -0.000 | -0.000 |
| 62.171 | 62.171 | 117.922 | 0.000 | 0.000 | -0.000 |
| 0.000 | 0.000 | 0.000 | 36.693 | -0.000 | -0.000 |
| 0.000 | 0.000 | 0.000 | 0.000 | 36.693 | 0.000 |
| 0.000 | 0.000 | 0.000 | 0.000 | -0.000 | 36.693 |
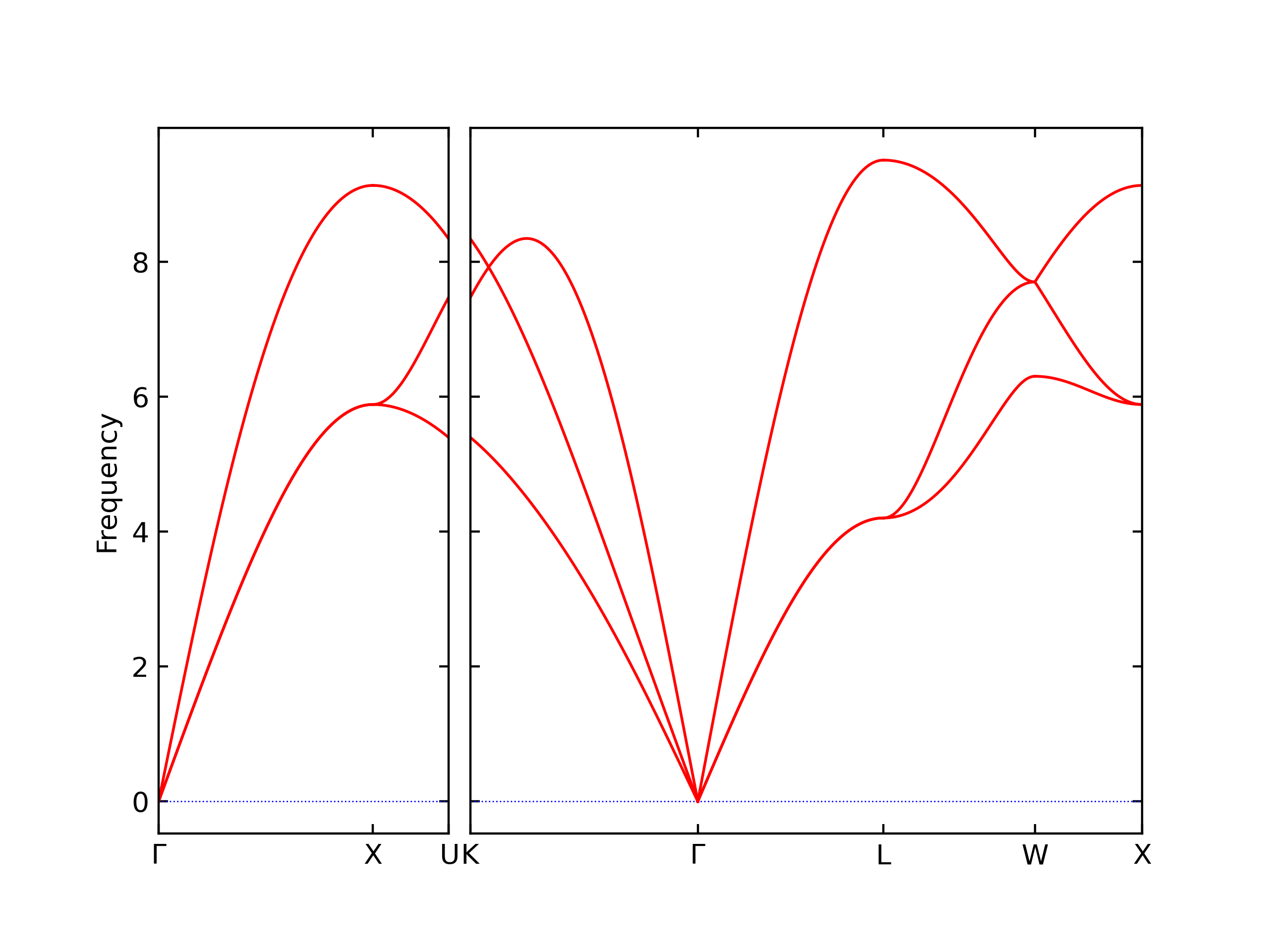
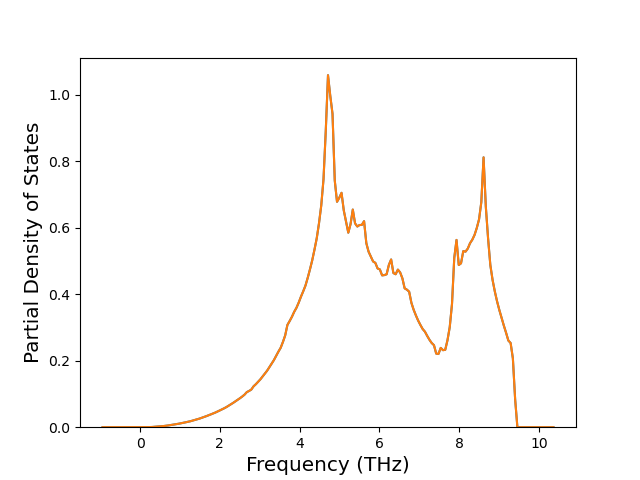
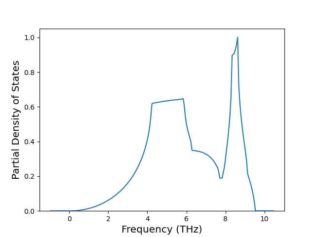
Phonon band structures and crystal properties estimated from quasi-harmonic approximation (QHA) calculations are displayed for select crystals. The calculations were performed using phonopy and LAMMPS. For the phonon calculations, 3x3 supercells of the potential-specific relaxed crystals were used. The QHA calculations were based on 11 strain states ranging from -0.05 to 0.05.
The calculation method used is available as the iprPy phonon calculation method.
Notes and Disclaimers:
Version Information:

Static free surface formation energies are displayed for select crystals. The values displayed here are obtained by taking a perfect periodic bulk crystal, slicing along a crystallographic plane, and using force minimization to statically relax the surfaces. The free surface formation energy is computed by comparing the energy of the defect system to the bulk system and dividing by the total surface area created by the cut.
The calculation method used is available as the iprPy surface_energy_static calculation method.
Notes and Disclaimers:
Version Information:
| Surface | γfs (mJ/m2) |
|---|---|
| (111) | 870.00 |
| (100) | 942.71 |
| (332) | 955.90 |
| (322) | 968.25 |
| (221) | 993.43 |
| (211) | 1014.34 |
| (331) | 1024.07 |
| (110) | 1036.13 |
| (311) | 1042.99 |
| (321) | 1052.90 |
| (310) | 1061.29 |
| (320) | 1074.02 |
| (210) | 1076.12 |
Static point defect formation energies, Ef, and elastic dipole tensors, pij, are displayed for select crystals. Relaxed defect configurations are obtained by taking a 12x12x12 supercell of a perfect periodic bulk crystal, inserting the point defect, and using force minimization to statically relax the atomic positions while keeping the system dimensions constant. Ef is computed by comparing the energy of the defect system to the same number of atoms in a perfect bulk crystal. pij is estimated as the difference in the system's global pressure with and without the defect multiplied by the system's volume.
Simple structural comparisons of the unrelaxed and relaxed defect configurations are used to help determine if the defect structure has relaxed to a different configuration. Relaxed structures that are identified as no longer consistent with the ideal defect definition are excluded from the table below. The only exception to this is if the lowest energy interstitial configuration does not coincide with a known ideal defect, its energies and pressure tensor are included under the listing "relaxed interstitial". The full list of calculation results including the transformed structures and the structural comparison values is included in the csv file available from the "Download raw data" link.
The calculation method used is available as the iprPy point_defect_static calculation method.
Notes and Disclaimers:
| Point Defect | Ef (eV) | p11 (eV) | p22 (eV) | p33 (eV) | p12 (eV) | p13 (eV) | p23 (eV) |
|---|---|---|---|---|---|---|---|
| vacancy | 0.693 | -3.339 | -3.339 | -3.339 | 0.000 | -0.000 | -0.000 |
| 1nn divacancy | 1.380 | -8.136 | -6.292 | -6.292 | -0.000 | -0.000 | 0.018 |
| 2nn divacancy | 1.396 | -6.733 | -6.733 | -6.500 | -0.000 | -0.000 | -0.000 |
| 100 dumbbell | 2.475 | 15.495 | 15.495 | 16.321 | -0.000 | -0.000 | -0.000 |
| 110 dumbbell | 2.810 | 17.844 | 13.810 | 13.810 | -0.000 | -0.000 | 11.987 |
| crowdion interstitial | 2.813 | 13.894 | 13.894 | 17.985 | 12.120 | -0.000 | -0.000 |
| octahedral interstitial | 2.825 | 14.659 | 14.659 | 14.659 | 0.000 | -0.000 | -0.000 |
| tetrahedral interstitial | 2.944 | 14.700 | 14.700 | 14.700 | -0.000 | -0.000 | -0.000 |
Plots of lattice and elastic constants are shown as a function of temperature. The 0K points were taken from the Crystal Structure Predictions and the Elastic Constants Predictions sections above for the unique crystal structures relaxed with the "dynamic" method. Starting from the 0 K relaxed crystal unit cells, supercell systems are created by replicating all three dimensions by the same multiplier to achieve at least 4000 atoms. The systems are then relaxed at 50 K and zero pressure using 1 million NPT steps. Lattice constants are estimated by averaging the measured box dimensions. Temperatures are iteratively increased by 50 K, with each subsequent relaxation calculation starting from the final atomic configuration at the previous temperature and relaxing for another 1 million steps.
The elastic constants are calculated using the deformation–fluctuation hybrid method. Starting from the final atomic configurations of the dynamic relaxations, the system is allowed to evolve at constant volume with a Langevin thermostat. The Born matrix is computed during this run by evaluating how the atomic forces would vary due to applied linear strain fields. The elastic constants can then be estimated using the averaged Born matrix values and the averaged stresses on the system.
The calculation methods used are available as the iprPy relax_dynamic and elastic_constants_dynamic calculation methods.
Clicking on the image of a plot will open an interactive version of it in a new tab. The underlying data for the plots can be downloaded by clicking on the links above each plot.
Notes and Disclaimers:
Version Information:
Plots of radial distribution functions at different temperatures and the temperature-dependent diffusion and viscosity are shown here for elemental liquids. Melt phases are constructed by starting with a 10x10x10 fcc super cell and relaxing with 50,000 NPT steps at zero pressure and a high melting temperature (3000 K for most potentials and elements). Following the melt, liquid structures are relaxed by running NPT for 10,000 steps over which the temperature is dropped by 50 K, then 50,000 NPT at the target temperature to estimate the equilibrium volume, followed by 20,000 NVT steps at the averaged equilibrium volume and target temperature. Structures from the NVT run are sampled to compute the radial distribution function of the liquid at the corresponding temperature.
The final relaxed configurations at each temperature explored are used as the initial configurations for the diffusion and viscosity calculations. For diffusion, the system is integrated for 100 runs of 2,000 NVT steps during which both the mean squared displacement (MSD) and the velocity auto correlation function (VACF) are computed. From these simulations, three estimates of diffusion are computed: one from the MSD of the full 200,000 step run, one in which the MSD is reset for each short run and then averaged, and one from the VACF computed for each short run and averaged. For viscosity, the Green-Kubo method is used which is evaluated during a 1 million step NVT run.
The calculation methods used are available as the iprPy relax_liquid_redo, diffusion_liquid, and viscosity_green_kubo calculation methods.
Clicking on the image of a plot will open an interactive version of it in a new tab. The underlying data for the plots can be downloaded by clicking on the links above each plot.
Notes and Disclaimers:
Version Information:
Plots of internal energy, Gibbs free energy, entropy, heat capacity and volume are shown here as a function of temperature for various crystal structures and liquid phases. The included crystal structures correspond to those in the Solid Structures vs. Temperature section, and the liquid phases to those in the Liquid Properties section. Internal energy and volume are taken from the associated structure relaxations mentioned in those previous sections. Constant pressure heat capacity is estimated using 3-point numerical derivatives of enthalpy versus temperature. Note that since all simulations done here are at 0 pressure, internal energy and enthalpy are equivalent.
The Gibbs energies of the phases are estimated using thermodynamic integration between the interatomic potential in question and a simpler model with known Gibbs free energy values. For solids, the reference model is an Einstein solid, while for liquids it is the Uhlenbeck-Ford potential. Besides a short run at the start of the solid calculations to estimate Einstein model spring constants, the two calculations proceed similarly. Starting with the final relaxation configurations, the systems are stabilized for 25,000 steps. Then, over the next 50,000 steps the potential is swapped out for the reference potential. The system is then stabilized for another 25,000 steps with the reference model before a reverse swap of 50,000 steps is performed. The simulation ends with one final 25,000 step stabilization period. From the simulation, the irreversible work of transformation is estimated and used to compute the absolute Gibbs free energy of the target phase and potential relative to the reference potential. Entropy is estimated as the difference in enthalpy and Gibbs free energy and divided by temperature.
The calculation methods used are available as the iprPy relax_dynamic, relax_liquid_redo, free_energy, and free_energy_liquid calculation methods.
Clicking on the image of a plot will open an interactive version of it in a new tab. The underlying data for the plots can be downloaded by clicking on the links above each plot.
Notes and Disclaimers:
Version Information: