Plots of the potential energy vs interatomic spacing, r, are shown below for all diatom sets associated with the interatomic potential. This calculation provides insights into the functional form of the potential's two-body interactions. A system consisting of only two atoms is created, and the potential energy is evaluated for the atoms separated by 0.02 Å <= r <= 6.0> Å in intervals of 0.02 Å. Two plots are shown: one for the "standard" interaction distance range, and one for small values of r. The small r plot is useful for determining whether the potential is suitable for radiation studies.
The calculation method used is available as the iprPy diatom_scan calculation method.
Clicking on the image of a plot will open an interactive version of it in a new tab. The underlying data for the plots can be downloaded by clicking on the links above each plot.
Notes and Disclaimers:
Version Information:
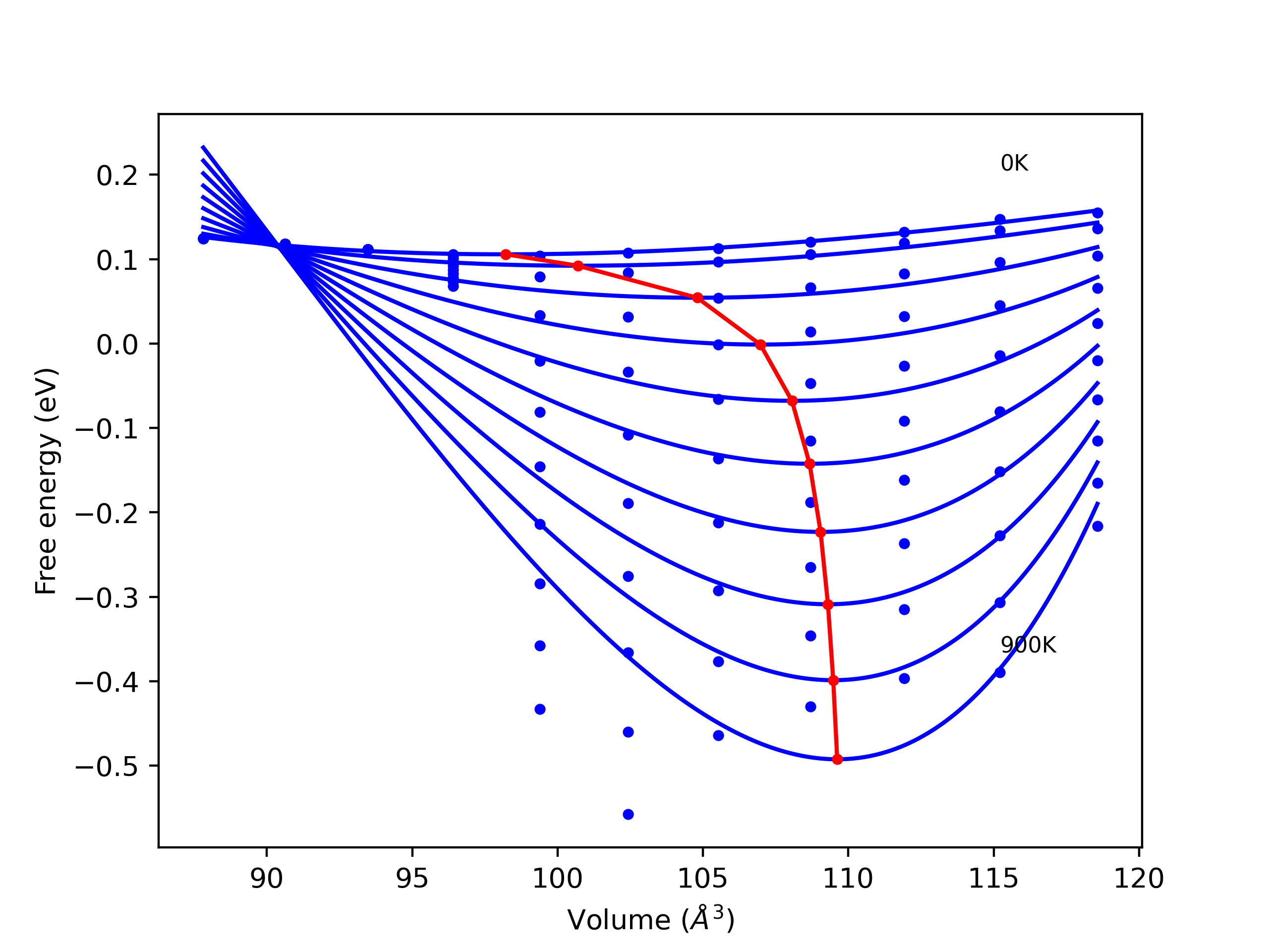
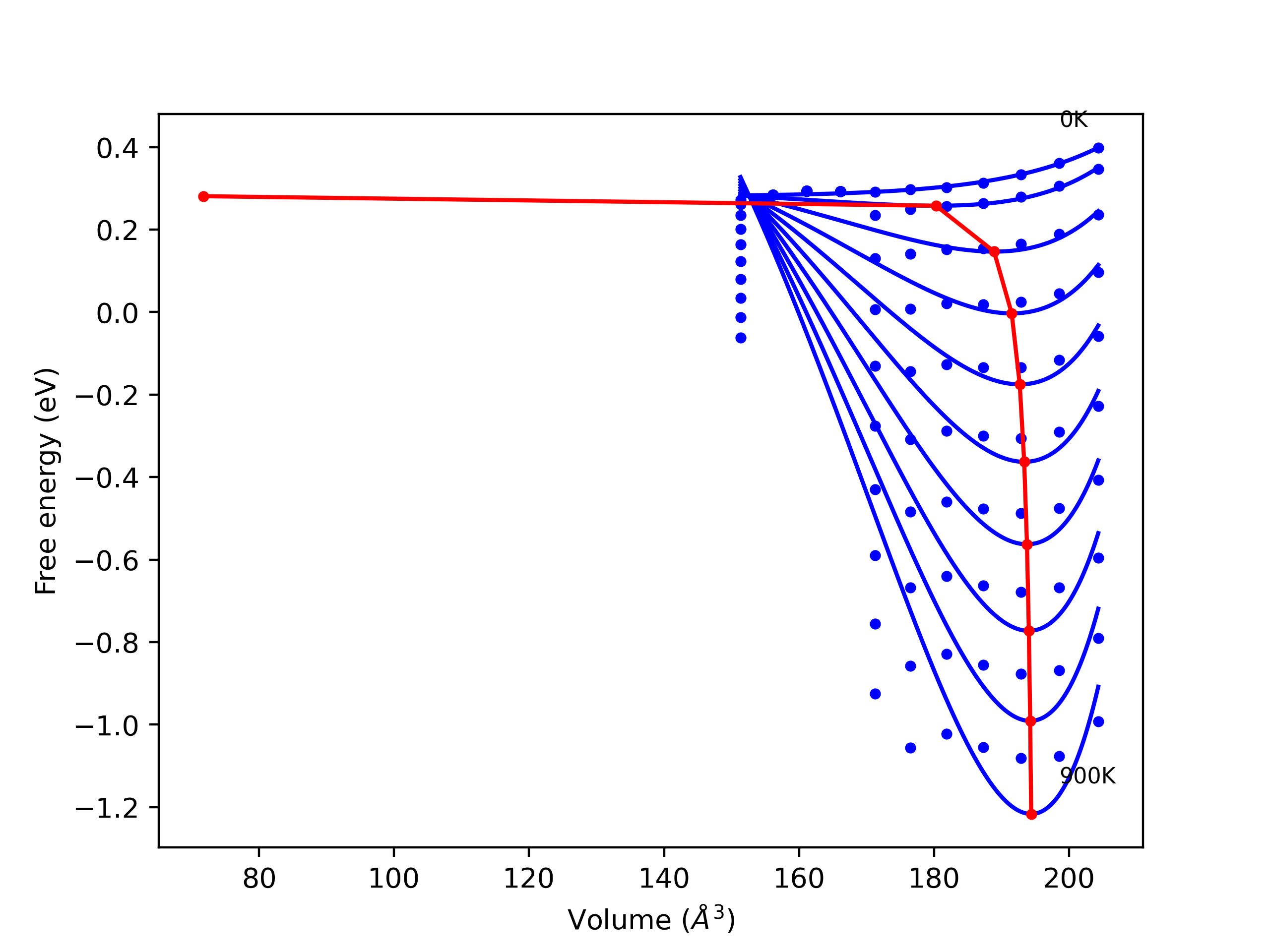
Plots of potential energy vs interatomic spacing, r, are shown below for a number of crystal structures. The structures are generated based on the ideal atomic positions and b/a and c/a lattice parameter ratios for a given crystal prototype. The size of the system is then uniformly scaled, and the energy calculated without relaxing the system. To obtain these plots, values of r are evaluated every 0.02 Å up to 6 Å.
The calculation method used is available as the iprPy E_vs_r_scan calculation method.
Clicking on the image of a plot will open an interactive version of it in a new tab. The underlying data for the plots can be downloaded by clicking on the links above each plot.
Notes and Disclaimers:
Version Information:
Computed lattice constants and cohesive/potential energies are displayed for a variety of crystal structures. The values displayed here are obtained using the following process.
The calculation methods used are implemented into iprPy as the following calculation styles
Notes and Disclaimers:
Version Information:
Download raw data (including filtered results)
Reference structure matches:
A1--Cu--fcc = mp-8633, oqmd-592135, oqmd-1214518
A15--beta-W = mp-17, oqmd-620565, oqmd-691761, oqmd-1214963, oqmd-1280318
A2--W--bcc = mp-90, oqmd-676284, oqmd-676532, oqmd-677049, oqmd-685486, oqmd-690214, oqmd-691769, oqmd-1215141
A3'--alpha-La--double-hcp = oqmd-1215409
A3--Mg--hcp = mp-89, oqmd-592444, oqmd-622452, oqmd-1215319
A4--C--dc = oqmd-1215498
A5--beta-Sn = oqmd-1215587
A6--In--bct = oqmd-1215676
A7--alpha-As = oqmd-1215765
| prototype | method | Ecoh (eV/atom) | Epot (eV/atom) | a0 (Å) | b0 (Å) | c0 (Å) | α (degrees) | β (degrees) | γ (degrees) |
|---|---|---|---|---|---|---|---|---|---|
| A7--alpha-As | box | -13.1655 | -13.1655 | 1.0692 | 1.0692 | 3.8559 | 90.0 | 90.0 | 120.0 |
| A15--beta-W | dynamic | -3.7325 | -3.7325 | 4.5064 | 4.5064 | 4.5064 | 90.0 | 90.0 | 90.0 |
| A1--Cu--fcc | dynamic | -3.6903 | -3.6903 | 3.5844 | 3.5844 | 3.5844 | 90.0 | 90.0 | 90.0 |
| A3'--alpha-La--double-hcp | dynamic | -3.6612 | -3.6612 | 2.5269 | 2.5269 | 8.5224 | 90.0 | 90.0 | 120.0 |
| oqmd-1216032 | dynamic | -3.6592 | -3.6592 | 2.5257 | 2.5257 | 19.3763 | 90.0 | 90.0 | 120.0 |
| oqmd-1216032 | box | -3.6581 | -3.6581 | 2.5252 | 2.5252 | 19.3766 | 90.0 | 90.0 | 120.0 |
| A3--Mg--hcp | dynamic | -3.6549 | -3.6549 | 2.5233 | 2.5233 | 4.3812 | 90.0 | 90.0 | 120.0 |
| oqmd-1214785 | dynamic | -3.6543 | -3.6543 | 8.8356 | 8.8356 | 8.8356 | 90.0 | 90.0 | 90.0 |
| oqmd-1214785 | box | -3.646 | -3.646 | 8.8204 | 8.8204 | 8.8204 | 90.0 | 90.0 | 90.0 |
| oqmd-691775 | static | -3.6317 | -3.6317 | 2.5584 | 2.5584 | 6.25 | 90.0 | 90.0 | 120.0 |
| oqmd-1215230 | box | -3.6293 | -3.6293 | 2.4961 | 4.41 | 4.3905 | 90.0 | 90.0 | 90.0 |
| oqmd-1214874 | dynamic | -3.6268 | -3.6268 | 6.2396 | 6.2396 | 6.2396 | 90.0 | 90.0 | 90.0 |
| oqmd-1214874 | box | -3.6265 | -3.6265 | 6.2381 | 6.2381 | 6.2381 | 90.0 | 90.0 | 90.0 |
| mp-1059289 | box | -3.6028 | -3.6028 | 2.4913 | 4.4192 | 4.4049 | 90.0 | 90.0 | 90.0 |
| mp-1192789 | dynamic | -3.5955 | -3.5955 | 8.6002 | 8.6002 | 4.54 | 90.0 | 90.0 | 90.0 |
| mp-1192789 | box | -3.59 | -3.59 | 8.5917 | 8.5917 | 4.5432 | 90.0 | 90.0 | 90.0 |
| oqmd-631035 | box | -3.5798 | -3.5798 | 8.5634 | 8.5634 | 4.5421 | 90.0 | 90.0 | 90.0 |
| A2--W--bcc | box | -3.5227 | -3.5227 | 2.9386 | 2.9386 | 2.9386 | 90.0 | 90.0 | 90.0 |
| oqmd-1214696 | dynamic | -3.4452 | -3.4452 | 2.5588 | 4.4383 | 9.6446 | 90.0 | 90.0 | 90.0 |
| oqmd-1215052 | box | -3.4124 | -3.4124 | 4.4512 | 9.5501 | 2.5407 | 90.0 | 90.0 | 90.0 |
| oqmd-1214696 | box | -3.2382 | -3.2382 | 3.0001 | 3.9411 | 8.4736 | 90.0 | 90.0 | 90.0 |
| A5--beta-Sn | static | -3.1832 | -3.1832 | 4.7471 | 4.7471 | 2.575 | 90.0 | 90.0 | 90.0 |
| Ah--alpha-Po--sc | box | -2.9468 | -2.9468 | 2.4014 | 2.4014 | 2.4014 | 90.0 | 90.0 | 90.0 |
| A7--alpha-As | box | -2.6446 | -2.6446 | 3.3668 | 3.3668 | 9.1297 | 90.0 | 90.0 | 120.0 |
| oqmd-1215943 | box | -2.3659 | -2.3659 | 4.0194 | 4.0194 | 4.2641 | 90.0 | 90.0 | 120.0 |
| A4--C--dc | static | -2.0451 | -2.0451 | 5.3925 | 5.3925 | 5.3925 | 90.0 | 90.0 | 90.0 |
| A1--Cu--fcc | dynamic | -0.1139 | -0.1139 | 7.3214 | 7.3214 | 7.3214 | 90.0 | 90.0 | 90.0 |
| A3--Mg--hcp | dynamic | -0.1139 | -0.1139 | 5.177 | 5.177 | 8.4541 | 90.0 | 90.0 | 120.0 |
| A3'--alpha-La--double-hcp | dynamic | -0.1139 | -0.1139 | 5.177 | 5.177 | 16.9082 | 90.0 | 90.0 | 120.0 |
| A15--beta-W | box | -0.1089 | -0.1089 | 9.0732 | 9.0732 | 9.0732 | 90.0 | 90.0 | 90.0 |
| A2--W--bcc | dynamic | -0.0877 | -0.0877 | 5.8949 | 5.8949 | 5.8949 | 90.0 | 90.0 | 90.0 |
| A3'--alpha-La--double-hcp | static | -0.0 | -0.0 | 5.5993 | 5.5993 | 18.2874 | 90.0 | 90.0 | 120.0 |
| A7--alpha-As | static | -0.0 | -0.0 | 8.3665 | 8.3665 | 23.2337 | 90.0 | 90.0 | 120.0 |
| A3'--alpha-La--double-hcp | box | 0.0 | 0.0 | 5.6 | 5.6 | 18.2895 | 90.0 | 90.0 | 120.0 |
Download raw data (including filtered results)
Reference structure matches:
| prototype | method | Ecoh (eV/atom) | Epot (eV/atom) | a0 (Å) | b0 (Å) | c0 (Å) | α (degrees) | β (degrees) | γ (degrees) |
|---|---|---|---|---|---|---|---|---|---|
| mp-1077708 | static | -3.5853 | -3.5853 | 6.7576 | 6.7576 | 6.7576 | 90.0 | 90.0 | 90.0 |
| C1--CaF2--fluorite | dynamic | -3.2622 | -3.2622 | 5.5645 | 5.5645 | 5.5645 | 90.0 | 90.0 | 90.0 |
| oqmd-1240427 | static | -1.9823 | -1.9823 | 11.0653 | 11.0653 | 11.0653 | 90.0 | 90.0 | 90.0 |
Download raw data (including filtered results)
Reference structure matches:
| prototype | method | Ecoh (eV/atom) | Epot (eV/atom) | a0 (Å) | b0 (Å) | c0 (Å) | α (degrees) | β (degrees) | γ (degrees) |
|---|---|---|---|---|---|---|---|---|---|
| oqmd-426579 | static | -3.6558 | -3.6558 | 6.8804 | 6.8804 | 9.047 | 90.0 | 90.0 | 120.0 |
Download raw data (including filtered results)
Reference structure matches:
L2_1--AlCu2Mn--heusler = oqmd-387658
| prototype | method | Ecoh (eV/atom) | Epot (eV/atom) | a0 (Å) | b0 (Å) | c0 (Å) | α (degrees) | β (degrees) | γ (degrees) |
|---|---|---|---|---|---|---|---|---|---|
| L2_1--AlCu2Mn--heusler | dynamic | -4.0354 | -4.0354 | 5.7489 | 5.7489 | 5.7489 | 90.0 | 90.0 | 90.0 |
| L2_1--AlCu2Mn--heusler | dynamic | 136.0922 | 136.0922 | 2.5627 | 2.5627 | 2.5627 | 90.0 | 90.0 | 90.0 |
Download raw data (including filtered results)
Reference structure matches:
| prototype | method | Ecoh (eV/atom) | Epot (eV/atom) | a0 (Å) | b0 (Å) | c0 (Å) | α (degrees) | β (degrees) | γ (degrees) |
|---|---|---|---|---|---|---|---|---|---|
| mp-1077252 | dynamic | -3.5551 | -3.5551 | 6.4395 | 6.4395 | 6.4395 | 90.0 | 90.0 | 90.0 |
| C1--CaF2--fluorite | dynamic | -3.3003 | -3.3003 | 5.7006 | 5.7006 | 5.7006 | 90.0 | 90.0 | 90.0 |
| oqmd-1232523 | box | -2.7631 | -2.7631 | 5.2402 | 5.2402 | 3.7175 | 90.0 | 90.0 | 90.0 |
| oqmd-1238640 | static | -2.2084 | -2.2084 | 10.849 | 10.849 | 10.849 | 90.0 | 90.0 | 90.0 |
| C1--CaF2--fluorite | static | 121.5479 | 121.5479 | 2.3818 | 2.3818 | 2.3818 | 90.0 | 90.0 | 90.0 |
Download raw data (including filtered results)
Reference structure matches:
D0_3--BiF3 = mp-1008282, oqmd-310984
L1_2--AuCu3 = mp-1008285, oqmd-343214
| prototype | method | Ecoh (eV/atom) | Epot (eV/atom) | a0 (Å) | b0 (Å) | c0 (Å) | α (degrees) | β (degrees) | γ (degrees) |
|---|---|---|---|---|---|---|---|---|---|
| L1_2--AuCu3 | dynamic | -3.8805 | -3.8805 | 3.5931 | 3.5931 | 3.5931 | 90.0 | 90.0 | 90.0 |
| mp-1017511 | dynamic | -3.8773 | -3.8773 | 3.6424 | 3.6424 | 6.8189 | 90.0 | 90.0 | 90.0 |
| oqmd-318728 | dynamic | -3.8598 | -3.8598 | 5.0711 | 5.0711 | 4.2132 | 90.0 | 90.0 | 120.0 |
| oqmd-318728 | box | -3.8598 | -3.8598 | 5.0712 | 5.0712 | 4.2137 | 90.0 | 90.0 | 120.0 |
| mp-1017511 | box | -3.806 | -3.806 | 4.2744 | 4.2744 | 5.2041 | 90.0 | 90.0 | 90.0 |
| A15--Cr3Si | static | -3.7996 | -3.7996 | 4.4229 | 4.4229 | 4.4229 | 90.0 | 90.0 | 90.0 |
| D0_3--BiF3 | static | -3.7833 | -3.7833 | 5.7067 | 5.7067 | 5.7067 | 90.0 | 90.0 | 90.0 |
| D0_3--BiF3 | dynamic | 95.9484 | 95.9484 | 2.5485 | 2.5485 | 2.5485 | 90.0 | 90.0 | 90.0 |
| A15--Cr3Si | dynamic | 109.6606 | 109.6606 | 1.8984 | 1.8984 | 1.8984 | 90.0 | 90.0 | 90.0 |
| L1_2--AuCu3 | static | 109.8514 | 109.8514 | 1.523 | 1.523 | 1.523 | 90.0 | 90.0 | 90.0 |
Download raw data (including filtered results)
Reference structure matches:
A15--Cr3Si = oqmd-1280316
D0_3--BiF3 = mp-1008275, oqmd-313086
L1_2--AuCu3 = mp-1008278, oqmd-344860
| prototype | method | Ecoh (eV/atom) | Epot (eV/atom) | a0 (Å) | b0 (Å) | c0 (Å) | α (degrees) | β (degrees) | γ (degrees) |
|---|---|---|---|---|---|---|---|---|---|
| A15--Cr3Si | dynamic | -3.9384 | -3.9384 | 4.4307 | 4.4307 | 4.4307 | 90.0 | 90.0 | 90.0 |
| oqmd-302544 | dynamic | -3.867 | -3.867 | 3.6518 | 3.6518 | 6.8783 | 90.0 | 90.0 | 90.0 |
| oqmd-320374 | dynamic | -3.8469 | -3.8469 | 5.0886 | 5.0886 | 4.2804 | 90.0 | 90.0 | 120.0 |
| L1_2--AuCu3 | dynamic | -3.8278 | -3.8278 | 3.5963 | 3.5963 | 3.5963 | 90.0 | 90.0 | 90.0 |
| D0_3--BiF3 | static | -3.8115 | -3.8115 | 5.8104 | 5.8104 | 5.8104 | 90.0 | 90.0 | 90.0 |
| oqmd-320374 | box | -3.7894 | -3.7894 | 5.0778 | 5.0778 | 4.2869 | 90.0 | 90.0 | 120.0 |
| A15--Cr3Si | static | -0.2508 | -0.2508 | 8.4696 | 8.4696 | 8.4696 | 90.0 | 90.0 | 90.0 |
| L1_2--AuCu3 | dynamic | -0.1898 | -0.1898 | 7.1922 | 7.1922 | 7.1922 | 90.0 | 90.0 | 90.0 |
| A15--Cr3Si | dynamic | 22.5445 | 22.5445 | 1.8507 | 1.8507 | 1.8507 | 90.0 | 90.0 | 90.0 |
| D0_3--BiF3 | static | 28.2235 | 28.2235 | 2.383 | 2.383 | 2.383 | 90.0 | 90.0 | 90.0 |
Download raw data (including filtered results)
Reference structure matches:
| prototype | method | Ecoh (eV/atom) | Epot (eV/atom) | a0 (Å) | b0 (Å) | c0 (Å) | α (degrees) | β (degrees) | γ (degrees) |
|---|---|---|---|---|---|---|---|---|---|
| mp-1226243 | box | -3.7283 | -3.7283 | 2.9128 | 4.1217 | 20.4584 | 90.0 | 90.0 | 90.0 |
Download raw data (including filtered results)
Reference structure matches:
B1--NaCl--rock-salt = oqmd-1105105
B2--CsCl = oqmd-305920
B3--ZnS--cubic-zinc-blende = oqmd-1219336
L1_0--AuCu = oqmd-337462
| prototype | method | Ecoh (eV/atom) | Epot (eV/atom) | a0 (Å) | b0 (Å) | c0 (Å) | α (degrees) | β (degrees) | γ (degrees) |
|---|---|---|---|---|---|---|---|---|---|
| oqmd-1219850 | dynamic | -4.0302 | -4.0302 | 4.0757 | 2.631 | 4.196 | 90.0 | 90.0 | 90.0 |
| oqmd-1219850 | box | -4.0295 | -4.0295 | 4.0809 | 2.6238 | 4.2098 | 90.0 | 90.0 | 90.0 |
| L1_0--AuCu | dynamic | -4.026 | -4.026 | 2.6218 | 2.6218 | 3.2847 | 90.0 | 90.0 | 90.0 |
| B2--CsCl | dynamic | -4.0104 | -4.0104 | 2.844 | 2.844 | 2.844 | 90.0 | 90.0 | 90.0 |
| L1_0--AuCu | box | -4.01 | -4.01 | 2.788 | 2.788 | 2.9573 | 90.0 | 90.0 | 90.0 |
| oqmd-327004 | dynamic | -3.9728 | -3.9728 | 2.5427 | 2.5427 | 12.2243 | 90.0 | 90.0 | 120.0 |
| oqmd-1229015 | dynamic | -3.9335 | -3.9335 | 2.5343 | 2.5343 | 4.204 | 90.0 | 90.0 | 120.0 |
| mp-1226211 | box | -3.885 | -3.885 | 2.883 | 4.0144 | 4.0395 | 90.0 | 90.0 | 90.0 |
| B1--NaCl--rock-salt | static | -3.3025 | -3.3025 | 4.6279 | 4.6279 | 4.6279 | 90.0 | 90.0 | 90.0 |
| B4--ZnS--wurtzite | box | -2.511 | -2.511 | 3.9897 | 3.9897 | 6.4562 | 90.0 | 90.0 | 120.0 |
| B3--ZnS--cubic-zinc-blende | static | -2.5078 | -2.5078 | 5.6346 | 5.6346 | 5.6346 | 90.0 | 90.0 | 90.0 |
| B2--CsCl | dynamic | 174.3646 | 174.3646 | 1.3073 | 1.3073 | 1.3073 | 90.0 | 90.0 | 90.0 |
| B1--NaCl--rock-salt | static | 232.3189 | 232.3189 | 1.9491 | 1.9491 | 1.9491 | 90.0 | 90.0 | 90.0 |
Download raw data (including filtered results)
Reference structure matches:
| prototype | method | Ecoh (eV/atom) | Epot (eV/atom) | a0 (Å) | b0 (Å) | c0 (Å) | α (degrees) | β (degrees) | γ (degrees) |
|---|---|---|---|---|---|---|---|---|---|
| C1--CaF2--fluorite | static | -3.3672 | -3.3672 | 5.7379 | 5.7379 | 5.7379 | 90.0 | 90.0 | 90.0 |
| oqmd-1240426 | static | -2.2693 | -2.2693 | 10.6193 | 10.6193 | 10.6193 | 90.0 | 90.0 | 90.0 |
| oqmd-1240426 | box | -2.2639 | -2.2639 | 10.88 | 10.88 | 10.88 | 90.0 | 90.0 | 90.0 |
Download raw data (including filtered results)
Reference structure matches:
L2_1--AlCu2Mn--heusler = oqmd-527070
| prototype | method | Ecoh (eV/atom) | Epot (eV/atom) | a0 (Å) | b0 (Å) | c0 (Å) | α (degrees) | β (degrees) | γ (degrees) |
|---|---|---|---|---|---|---|---|---|---|
| L2_1--AlCu2Mn--heusler | static | -4.2169 | -4.2169 | 5.6227 | 5.6227 | 5.6227 | 90.0 | 90.0 | 90.0 |
Download raw data (including filtered results)
Reference structure matches:
D0_3--BiF3 = mp-1018067, oqmd-308186
L1_2--AuCu3 = mp-1018081, oqmd-346012
| prototype | method | Ecoh (eV/atom) | Epot (eV/atom) | a0 (Å) | b0 (Å) | c0 (Å) | α (degrees) | β (degrees) | γ (degrees) |
|---|---|---|---|---|---|---|---|---|---|
| oqmd-321526 | dynamic | -4.1005 | -4.1005 | 5.0508 | 5.0508 | 4.0541 | 90.0 | 90.0 | 120.0 |
| oqmd-297657 | dynamic | -4.0931 | -4.0931 | 3.6403 | 3.6403 | 6.5579 | 90.0 | 90.0 | 90.0 |
| L1_2--AuCu3 | dynamic | -4.0836 | -4.0836 | 3.569 | 3.569 | 3.569 | 90.0 | 90.0 | 90.0 |
| D0_3--BiF3 | static | -4.0347 | -4.0347 | 5.6695 | 5.6695 | 5.6695 | 90.0 | 90.0 | 90.0 |
| A15--Cr3Si | static | -3.9319 | -3.9319 | 4.5209 | 4.5209 | 4.5209 | 90.0 | 90.0 | 90.0 |
| D0_3--BiF3 | dynamic | 177.7183 | 177.7183 | 2.6587 | 2.6587 | 2.6587 | 90.0 | 90.0 | 90.0 |
Download raw data (including filtered results)
Reference structure matches:
| prototype | method | Ecoh (eV/atom) | Epot (eV/atom) | a0 (Å) | b0 (Å) | c0 (Å) | α (degrees) | β (degrees) | γ (degrees) |
|---|---|---|---|---|---|---|---|---|---|
| mp-1226230 | box | -4.0001 | -4.0001 | 2.8434 | 4.0351 | 20.0534 | 90.0 | 90.0 | 90.0 |
Download raw data (including filtered results)
Reference structure matches:
| prototype | method | Ecoh (eV/atom) | Epot (eV/atom) | a0 (Å) | b0 (Å) | c0 (Å) | α (degrees) | β (degrees) | γ (degrees) |
|---|---|---|---|---|---|---|---|---|---|
| oqmd-958168 | static | -3.5623 | -3.5623 | 5.4969 | 5.4969 | 5.4969 | 90.0 | 90.0 | 90.0 |
| oqmd-959986 | dynamic | -3.5365 | -3.5365 | 5.6318 | 5.6318 | 5.6318 | 90.0 | 90.0 | 90.0 |
Download raw data (including filtered results)
Reference structure matches:
L2_1--AlCu2Mn--heusler = oqmd-528888
| prototype | method | Ecoh (eV/atom) | Epot (eV/atom) | a0 (Å) | b0 (Å) | c0 (Å) | α (degrees) | β (degrees) | γ (degrees) |
|---|---|---|---|---|---|---|---|---|---|
| L2_1--AlCu2Mn--heusler | static | -4.1955 | -4.1955 | 5.6903 | 5.6903 | 5.6903 | 90.0 | 90.0 | 90.0 |
| L2_1--AlCu2Mn--heusler | dynamic | 154.9179 | 154.9179 | 2.6569 | 2.6569 | 2.6569 | 90.0 | 90.0 | 90.0 |
Download raw data (including filtered results)
Reference structure matches:
B1--NaCl--rock-salt = oqmd-1106140
B2--CsCl = mp-1226196, oqmd-306955
B3--ZnS--cubic-zinc-blende = oqmd-1219358
L1_0--AuCu = oqmd-338497
| prototype | method | Ecoh (eV/atom) | Epot (eV/atom) | a0 (Å) | b0 (Å) | c0 (Å) | α (degrees) | β (degrees) | γ (degrees) |
|---|---|---|---|---|---|---|---|---|---|
| oqmd-1219872 | dynamic | -4.0514 | -4.0514 | 4.1107 | 2.9289 | 4.0873 | 90.0 | 90.0 | 90.0 |
| B2--CsCl | static | -4.0462 | -4.0462 | 2.9171 | 2.9171 | 2.9171 | 90.0 | 90.0 | 90.0 |
| oqmd-1219872 | box | -4.0384 | -4.0384 | 4.229 | 2.5871 | 4.3218 | 90.0 | 90.0 | 90.0 |
| oqmd-328039 | dynamic | -4.0205 | -4.0205 | 2.5321 | 2.5321 | 12.3672 | 90.0 | 90.0 | 120.0 |
| oqmd-1229037 | static | -3.9943 | -3.9943 | 2.5402 | 2.5402 | 4.3132 | 90.0 | 90.0 | 120.0 |
| B1--NaCl--rock-salt | static | -3.4614 | -3.4614 | 4.6579 | 4.6579 | 4.6579 | 90.0 | 90.0 | 90.0 |
| B4--ZnS--wurtzite | box | -2.622 | -2.622 | 4.0086 | 4.0086 | 6.1526 | 90.0 | 90.0 | 120.0 |
| B3--ZnS--cubic-zinc-blende | static | -2.5663 | -2.5663 | 5.6225 | 5.6225 | 5.6225 | 90.0 | 90.0 | 90.0 |
| oqmd-1225551 | box | -1.9792 | -1.9792 | 7.2943 | 7.2943 | 4.6401 | 90.0 | 90.0 | 120.0 |
| L1_0--AuCu | dynamic | -0.2738 | -0.2738 | 5.2094 | 5.2094 | 6.5006 | 90.0 | 90.0 | 90.0 |
| B2--CsCl | dynamic | -0.2596 | -0.2596 | 5.6094 | 5.6094 | 5.6094 | 90.0 | 90.0 | 90.0 |
| B2--CsCl | dynamic | 89.6351 | 89.6351 | 1.2498 | 1.2498 | 1.2498 | 90.0 | 90.0 | 90.0 |
| B1--NaCl--rock-salt | static | 137.5575 | 137.5575 | 2.0096 | 2.0096 | 2.0096 | 90.0 | 90.0 | 90.0 |
Download raw data (including filtered results)
Reference structure matches:
| prototype | method | Ecoh (eV/atom) | Epot (eV/atom) | a0 (Å) | b0 (Å) | c0 (Å) | α (degrees) | β (degrees) | γ (degrees) |
|---|---|---|---|---|---|---|---|---|---|
| mp-784631 | dynamic | -4.2011 | -4.2011 | 2.5612 | 3.4326 | 7.5247 | 90.0 | 90.0 | 90.0 |
| mp-784631 | box | -4.2001 | -4.2001 | 2.5538 | 3.4399 | 7.5221 | 90.0 | 90.0 | 90.0 |
| mp-1077077 | dynamic | -4.068 | -4.068 | 6.348 | 6.348 | 6.348 | 90.0 | 90.0 | 90.0 |
| C1--CaF2--fluorite | static | -3.417 | -3.417 | 5.6874 | 5.6874 | 5.6874 | 90.0 | 90.0 | 90.0 |
| oqmd-1238639 | box | -2.5064 | -2.5064 | 10.5569 | 10.5569 | 10.5569 | 90.0 | 90.0 | 90.0 |
Download raw data (including filtered results)
Reference structure matches:
D0_3--BiF3 = mp-1007975, oqmd-309832
L1_2--AuCu3 = mp-1007974, oqmd-348114
| prototype | method | Ecoh (eV/atom) | Epot (eV/atom) | a0 (Å) | b0 (Å) | c0 (Å) | α (degrees) | β (degrees) | γ (degrees) |
|---|---|---|---|---|---|---|---|---|---|
| mp-1226338 | dynamic | -4.245 | -4.245 | 2.5074 | 2.5074 | 24.3543 | 90.0 | 90.0 | 120.0 |
| mp-1007923 | dynamic | -4.245 | -4.245 | 3.5476 | 3.5476 | 6.9912 | 90.0 | 90.0 | 90.0 |
| mp-1226338 | box | -4.2372 | -4.2372 | 2.5042 | 2.5042 | 24.3277 | 90.0 | 90.0 | 120.0 |
| oqmd-323628 | dynamic | -4.2339 | -4.2339 | 5.0089 | 5.0089 | 4.1898 | 90.0 | 90.0 | 120.0 |
| oqmd-323628 | box | -4.2332 | -4.2332 | 5.0102 | 5.0102 | 4.1901 | 90.0 | 90.0 | 120.0 |
| L1_2--AuCu3 | dynamic | -4.2023 | -4.2023 | 3.5425 | 3.5425 | 3.5425 | 90.0 | 90.0 | 90.0 |
| A15--Cr3Si | dynamic | -4.1731 | -4.1731 | 4.3974 | 4.3974 | 4.3974 | 90.0 | 90.0 | 90.0 |
| D0_3--BiF3 | static | -4.1723 | -4.1723 | 5.7463 | 5.7463 | 5.7463 | 90.0 | 90.0 | 90.0 |
| L1_2--AuCu3 | static | -0.3184 | -0.3184 | 6.9942 | 6.9942 | 6.9942 | 90.0 | 90.0 | 90.0 |
Download raw data (including filtered results)
Reference structure matches:
A1--Cu--fcc = mp-150, oqmd-7505, oqmd-1214525
A15--beta-W = oqmd-1214970
A2--W--bcc = mp-13, oqmd-8568, oqmd-22514, oqmd-1215148
A3'--alpha-La--double-hcp = oqmd-1215416
A3--Mg--hcp = mp-136, oqmd-30158, oqmd-51781, oqmd-1215326, oqmd-1215391
A4--C--dc = oqmd-1215505
A5--beta-Sn = oqmd-1215594
A6--In--bct = oqmd-1215683
Ah--alpha-Po--sc = mp-568345
| prototype | method | Ecoh (eV/atom) | Epot (eV/atom) | a0 (Å) | b0 (Å) | c0 (Å) | α (degrees) | β (degrees) | γ (degrees) |
|---|---|---|---|---|---|---|---|---|---|
| oqmd-1215237 | dynamic | -4.1168 | -4.1168 | 2.5301 | 4.1608 | 4.0172 | 90.0 | 90.0 | 90.0 |
| oqmd-1216039 | dynamic | -4.1166 | -4.1166 | 2.474 | 2.474 | 18.1798 | 90.0 | 90.0 | 120.0 |
| A1--Cu--fcc | dynamic | -4.1166 | -4.1166 | 3.4987 | 3.4987 | 3.4987 | 90.0 | 90.0 | 90.0 |
| A3'--alpha-La--double-hcp | dynamic | -4.1166 | -4.1166 | 2.474 | 2.474 | 8.0799 | 90.0 | 90.0 | 120.0 |
| A3--Mg--hcp | dynamic | -4.1166 | -4.1166 | 2.474 | 2.474 | 4.0399 | 90.0 | 90.0 | 120.0 |
| oqmd-1215237 | box | -4.0836 | -4.0836 | 2.4078 | 4.2804 | 4.0623 | 90.0 | 90.0 | 90.0 |
| A2--W--bcc | static | -4.0045 | -4.0045 | 2.867 | 2.867 | 2.867 | 90.0 | 90.0 | 90.0 |
| mp-1245108 | dynamic | -4.0 | -4.0 | 10.2923 | 10.3251 | 10.3438 | 91.4 | 93.5 | 92.4 |
| oqmd-1215861 | box | -3.9848 | -3.9848 | 3.8564 | 3.8564 | 2.4826 | 90.0 | 90.0 | 120.0 |
| A2--W--bcc | static | -3.9799 | -3.9799 | 2.6814 | 2.6814 | 2.6814 | 90.0 | 90.0 | 90.0 |
| oqmd-1214881 | static | -3.9783 | -3.9783 | 5.945 | 5.945 | 5.945 | 90.0 | 90.0 | 90.0 |
| oqmd-1214792 | dynamic | -3.9729 | -3.9729 | 8.4876 | 8.4876 | 8.4876 | 90.0 | 90.0 | 90.0 |
| mp-1245108 | static | -3.9712 | -3.9712 | 10.1791 | 10.3394 | 10.5669 | 92.3 | 91.0 | 90.8 |
| oqmd-1214792 | static | -3.9531 | -3.9531 | 8.7457 | 8.7457 | 8.7457 | 90.0 | 90.0 | 90.0 |
| oqmd-1214792 | box | -3.9385 | -3.9385 | 8.7828 | 8.7828 | 8.7828 | 90.0 | 90.0 | 90.0 |
| A15--beta-W | static | -3.9093 | -3.9093 | 4.6279 | 4.6279 | 4.6279 | 90.0 | 90.0 | 90.0 |
| mp-1245108 | box | -3.904 | -3.904 | 10.321 | 10.3877 | 10.6425 | 91.8 | 90.1 | 91.7 |
| mp-1194030 | dynamic | -3.8886 | -3.8886 | 8.4936 | 8.4936 | 4.6454 | 90.0 | 90.0 | 90.0 |
| mp-1194030 | box | -3.8756 | -3.8756 | 8.5127 | 8.5127 | 4.61 | 90.0 | 90.0 | 90.0 |
| oqmd-21053 | box | -3.866 | -3.866 | 8.5376 | 8.5376 | 4.6206 | 90.0 | 90.0 | 90.0 |
| A5--beta-Sn | static | -3.8614 | -3.8614 | 4.4277 | 4.4277 | 2.3371 | 90.0 | 90.0 | 90.0 |
| oqmd-1214703 | box | -3.7511 | -3.7511 | 2.529 | 4.0373 | 9.0578 | 90.0 | 90.0 | 90.0 |
| Ah--alpha-Po--sc | static | -3.6583 | -3.6583 | 2.3222 | 2.3222 | 2.3222 | 90.0 | 90.0 | 90.0 |
| oqmd-21731 | box | -3.6582 | -3.6582 | 2.3222 | 2.3222 | 6.9667 | 90.0 | 90.0 | 90.0 |
| A4--C--dc | dynamic | -2.8203 | -2.8203 | 5.2423 | 5.2423 | 5.2423 | 90.0 | 90.0 | 90.0 |
| A4--C--dc | dynamic | -2.7894 | -2.7894 | 5.7213 | 5.7213 | 5.7213 | 90.0 | 90.0 | 90.0 |
Download raw data (including filtered results)
Reference structure matches:
| prototype | method | Ecoh (eV/atom) | Epot (eV/atom) | a0 (Å) | b0 (Å) | c0 (Å) | α (degrees) | β (degrees) | γ (degrees) |
|---|---|---|---|---|---|---|---|---|---|
| mp-1224697 | dynamic | -4.3974 | -4.3974 | 2.4714 | 2.4714 | 6.0277 | 90.0 | 90.0 | 120.0 |
| mp-1224697 | box | -4.3965 | -4.3965 | 2.4728 | 2.4728 | 6.0396 | 90.0 | 90.0 | 120.0 |
| mp-1077745 | static | -3.9615 | -3.9615 | 6.5238 | 6.5238 | 6.5238 | 90.0 | 90.0 | 90.0 |
| C1--CaF2--fluorite | dynamic | -3.7163 | -3.7163 | 5.2976 | 5.2976 | 5.2976 | 90.0 | 90.0 | 90.0 |
| C1--CaF2--fluorite | static | -3.7054 | -3.7054 | 5.6169 | 5.6169 | 5.6169 | 90.0 | 90.0 | 90.0 |
| oqmd-1232964 | box | -3.4334 | -3.4334 | 6.3941 | 6.3941 | 2.6381 | 90.0 | 90.0 | 90.0 |
| oqmd-1236414 | dynamic | -2.7702 | -2.7702 | 10.5149 | 10.5149 | 10.5149 | 90.0 | 90.0 | 90.0 |
Download raw data (including filtered results)
Reference structure matches:
| prototype | method | Ecoh (eV/atom) | Epot (eV/atom) | a0 (Å) | b0 (Å) | c0 (Å) | α (degrees) | β (degrees) | γ (degrees) |
|---|---|---|---|---|---|---|---|---|---|
| oqmd-427042 | box | -3.9059 | -3.9059 | 6.0398 | 6.0398 | 11.9592 | 90.0 | 90.0 | 120.0 |
Download raw data (including filtered results)
Reference structure matches:
D0_3--BiF3 = mp-1007853, oqmd-312075
L1_2--AuCu3 = mp-999189, oqmd-343549
| prototype | method | Ecoh (eV/atom) | Epot (eV/atom) | a0 (Å) | b0 (Å) | c0 (Å) | α (degrees) | β (degrees) | γ (degrees) |
|---|---|---|---|---|---|---|---|---|---|
| oqmd-319063 | dynamic | -4.3554 | -4.3554 | 4.9671 | 4.9671 | 4.0016 | 90.0 | 90.0 | 120.0 |
| oqmd-319063 | box | -4.3553 | -4.3553 | 4.9672 | 4.9672 | 4.0024 | 90.0 | 90.0 | 120.0 |
| L1_2--AuCu3 | dynamic | -4.351 | -4.351 | 3.509 | 3.509 | 3.509 | 90.0 | 90.0 | 90.0 |
| mp-1224827 | dynamic | -4.3271 | -4.3271 | 2.4718 | 2.4718 | 24.1489 | 90.0 | 90.0 | 120.0 |
| mp-1224827 | box | -4.3265 | -4.3265 | 2.4705 | 2.4705 | 24.1025 | 90.0 | 90.0 | 120.0 |
| mp-1007862 | dynamic | -4.3259 | -4.3259 | 3.5505 | 3.5505 | 6.7213 | 90.0 | 90.0 | 90.0 |
| D0_3--BiF3 | static | -4.2028 | -4.2028 | 5.385 | 5.385 | 5.385 | 90.0 | 90.0 | 90.0 |
| D0_3--BiF3 | static | -4.202 | -4.202 | 5.558 | 5.558 | 5.558 | 90.0 | 90.0 | 90.0 |
| mp-1224780 | box | -4.1842 | -4.1842 | 2.7814 | 4.0241 | 8.0614 | 90.0 | 90.0 | 90.0 |
| A15--Cr3Si | static | -4.1072 | -4.1072 | 4.5202 | 4.5202 | 4.5202 | 90.0 | 90.0 | 90.0 |
Download raw data (including filtered results)
Reference structure matches:
| prototype | method | Ecoh (eV/atom) | Epot (eV/atom) | a0 (Å) | b0 (Å) | c0 (Å) | α (degrees) | β (degrees) | γ (degrees) |
|---|---|---|---|---|---|---|---|---|---|
| mp-1225009 | dynamic | -4.4386 | -4.4386 | 2.5037 | 2.5037 | 17.1763 | 90.0 | 90.0 | 90.0 |
| mp-1225009 | box | -4.4361 | -4.4361 | 2.5141 | 2.5141 | 17.0616 | 90.0 | 90.0 | 90.0 |
Download raw data (including filtered results)
Reference structure matches:
B1--NaCl--rock-salt = oqmd-1105634
B2--CsCl = oqmd-306449
B3--ZnS--cubic-zinc-blende = oqmd-1222507
L1_0--AuCu = mp-2213, oqmd-17225, oqmd-30230, oqmd-337991
| prototype | method | Ecoh (eV/atom) | Epot (eV/atom) | a0 (Å) | b0 (Å) | c0 (Å) | α (degrees) | β (degrees) | γ (degrees) |
|---|---|---|---|---|---|---|---|---|---|
| oqmd-1220313 | dynamic | -4.4871 | -4.4871 | 4.0079 | 2.5159 | 4.2452 | 90.0 | 90.0 | 90.0 |
| oqmd-1220313 | box | -4.4869 | -4.4869 | 4.0073 | 2.5238 | 4.2247 | 90.0 | 90.0 | 90.0 |
| L1_0--AuCu | dynamic | -4.486 | -4.486 | 2.5038 | 2.5038 | 3.4461 | 90.0 | 90.0 | 90.0 |
| mp-1224976 | dynamic | -4.4399 | -4.4399 | 2.4728 | 2.4728 | 12.0316 | 90.0 | 90.0 | 120.0 |
| oqmd-1229478 | dynamic | -4.4262 | -4.4262 | 2.4699 | 2.4699 | 4.0468 | 90.0 | 90.0 | 120.0 |
| B2--CsCl | box | -4.3668 | -4.3668 | 2.7366 | 2.7366 | 2.7366 | 90.0 | 90.0 | 90.0 |
| mp-1224965 | box | -4.2721 | -4.2721 | 2.7711 | 4.0143 | 4.0739 | 90.0 | 90.0 | 90.0 |
| B1--NaCl--rock-salt | static | -3.8717 | -3.8717 | 4.7455 | 4.7455 | 4.7455 | 90.0 | 90.0 | 90.0 |
| oqmd-1225992 | box | -3.4513 | -3.4513 | 4.1283 | 4.1283 | 4.7546 | 90.0 | 90.0 | 120.0 |
| B3--ZnS--cubic-zinc-blende | dynamic | -3.0794 | -3.0794 | 5.2708 | 5.2708 | 5.2708 | 90.0 | 90.0 | 90.0 |
| B4--ZnS--wurtzite | box | -3.0778 | -3.0778 | 3.734 | 3.734 | 6.026 | 90.0 | 90.0 | 120.0 |
Download raw data (including filtered results)
Reference structure matches:
| prototype | method | Ecoh (eV/atom) | Epot (eV/atom) | a0 (Å) | b0 (Å) | c0 (Å) | α (degrees) | β (degrees) | γ (degrees) |
|---|---|---|---|---|---|---|---|---|---|
| mp-1072076 | static | -4.1834 | -4.1834 | 6.5858 | 6.5858 | 6.5858 | 90.0 | 90.0 | 90.0 |
| C1--CaF2--fluorite | dynamic | -3.835 | -3.835 | 5.2964 | 5.2964 | 5.2964 | 90.0 | 90.0 | 90.0 |
| oqmd-1236413 | static | -2.7362 | -2.7362 | 10.5947 | 10.5947 | 10.5947 | 90.0 | 90.0 | 90.0 |
Download raw data (including filtered results)
Reference structure matches:
D0_3--BiF3 = mp-1007854, oqmd-308521
L1_2--AuCu3 = mp-1418, oqmd-7241, oqmd-347103
| prototype | method | Ecoh (eV/atom) | Epot (eV/atom) | a0 (Å) | b0 (Å) | c0 (Å) | α (degrees) | β (degrees) | γ (degrees) |
|---|---|---|---|---|---|---|---|---|---|
| L1_2--AuCu3 | dynamic | -4.5177 | -4.5177 | 3.5158 | 3.5158 | 3.5158 | 90.0 | 90.0 | 90.0 |
| oqmd-322617 | dynamic | -4.5081 | -4.5081 | 4.9756 | 4.9756 | 4.0517 | 90.0 | 90.0 | 120.0 |
| oqmd-322617 | box | -4.5075 | -4.5075 | 4.9769 | 4.9769 | 4.0529 | 90.0 | 90.0 | 120.0 |
| mp-1225078 | dynamic | -4.4913 | -4.4913 | 2.4783 | 2.4783 | 24.1503 | 90.0 | 90.0 | 120.0 |
| mp-1225078 | box | -4.4913 | -4.4913 | 2.4786 | 2.4786 | 24.15 | 90.0 | 90.0 | 120.0 |
| mp-1007855 | dynamic | -4.4894 | -4.4894 | 3.537 | 3.537 | 6.8517 | 90.0 | 90.0 | 90.0 |
| mp-1079337 | dynamic | -4.4828 | -4.4828 | 4.0533 | 4.9999 | 4.2469 | 90.0 | 90.0 | 90.0 |
| mp-1079337 | box | -4.4808 | -4.4808 | 4.055 | 4.9907 | 4.2548 | 90.0 | 90.0 | 90.0 |
| D0_3--BiF3 | static | -4.3365 | -4.3365 | 5.5256 | 5.5256 | 5.5256 | 90.0 | 90.0 | 90.0 |
| A15--Cr3Si | dynamic | -4.2289 | -4.2289 | 4.331 | 4.331 | 4.331 | 90.0 | 90.0 | 90.0 |
Download raw data (including filtered results)
Reference structure matches:
A1--Cu--fcc = mp-23, oqmd-676148, oqmd-1214550
A15--beta-W = oqmd-1214995, oqmd-1280360
A2--W--bcc = mp-1008728, oqmd-22516, oqmd-1215173
A3'--alpha-La--double-hcp = oqmd-1215441
A3--Mg--hcp = mp-10257, oqmd-677944, oqmd-1215351
A4--C--dc = oqmd-1215530
A5--beta-Sn = oqmd-1215619
A6--In--bct = oqmd-1215708
| prototype | method | Ecoh (eV/atom) | Epot (eV/atom) | a0 (Å) | b0 (Å) | c0 (Å) | α (degrees) | β (degrees) | γ (degrees) |
|---|---|---|---|---|---|---|---|---|---|
| A1--Cu--fcc | dynamic | -4.4497 | -4.4497 | 3.5193 | 3.5193 | 3.5193 | 90.0 | 90.0 | 90.0 |
| A3'--alpha-La--double-hcp | dynamic | -4.4398 | -4.4398 | 2.4878 | 2.4878 | 8.2041 | 90.0 | 90.0 | 120.0 |
| oqmd-1216067 | dynamic | -4.4371 | -4.4371 | 2.4879 | 2.4879 | 18.5115 | 90.0 | 90.0 | 120.0 |
| oqmd-1216067 | static | -4.4371 | -4.4371 | 2.4879 | 2.4879 | 18.5111 | 90.0 | 90.0 | 120.0 |
| A3--Mg--hcp | dynamic | -4.4318 | -4.4318 | 2.4879 | 2.4879 | 4.1366 | 90.0 | 90.0 | 120.0 |
| oqmd-1215262 | box | -4.4311 | -4.4311 | 2.4815 | 4.3204 | 4.1369 | 90.0 | 90.0 | 90.0 |
| oqmd-1214906 | dynamic | -4.3481 | -4.3481 | 6.0644 | 6.0644 | 6.0644 | 90.0 | 90.0 | 90.0 |
| oqmd-1214906 | box | -4.3458 | -4.3458 | 6.059 | 6.059 | 6.059 | 90.0 | 90.0 | 90.0 |
| oqmd-1214817 | dynamic | -4.334 | -4.334 | 8.6207 | 8.6207 | 8.6207 | 90.0 | 90.0 | 90.0 |
| oqmd-1214817 | box | -4.3301 | -4.3301 | 8.5795 | 8.5795 | 8.5795 | 90.0 | 90.0 | 90.0 |
| A15--beta-W | dynamic | -4.3021 | -4.3021 | 4.3856 | 4.3856 | 4.3856 | 90.0 | 90.0 | 90.0 |
| A2--W--bcc | static | -4.2568 | -4.2568 | 2.801 | 2.801 | 2.801 | 90.0 | 90.0 | 90.0 |
| mp-1014111 | dynamic | -4.2225 | -4.2225 | 2.4835 | 2.4835 | 13.3168 | 90.0 | 90.0 | 120.0 |
| mp-1014111 | static | -4.2225 | -4.2225 | 2.4835 | 2.4835 | 13.1304 | 90.0 | 90.0 | 120.0 |
| mp-1014111 | box | -4.2225 | -4.2225 | 2.4835 | 2.4835 | 13.1303 | 90.0 | 90.0 | 120.0 |
| oqmd-1214728 | static | -4.1733 | -4.1733 | 2.3867 | 2.3867 | 8.563 | 90.0 | 90.0 | 90.0 |
| oqmd-1214728 | box | -4.1728 | -4.1728 | 2.3894 | 2.3894 | 8.5817 | 90.0 | 90.0 | 90.0 |
| A5--beta-Sn | static | -4.0852 | -4.0852 | 4.5958 | 4.5958 | 2.4674 | 90.0 | 90.0 | 90.0 |
| Ah--alpha-Po--sc | static | -3.9581 | -3.9581 | 2.362 | 2.362 | 2.362 | 90.0 | 90.0 | 90.0 |
| oqmd-1215975 | static | -3.4482 | -3.4482 | 4.0761 | 4.0761 | 4.6144 | 90.0 | 90.0 | 120.0 |
| A4--C--dc | static | -3.0869 | -3.0869 | 5.3055 | 5.3055 | 5.3055 | 90.0 | 90.0 | 90.0 |
| oqmd-1215975 | box | -2.7998 | -2.7998 | 3.9573 | 3.9573 | 7.4803 | 90.0 | 90.0 | 120.0 |
Static elastic constants are displayed for the unique structures identified in Crystal Structure Predictions above. The values displayed here are obtained by measuring the change in virial stresses due to applying small strains to the relaxed crystals. The initial structure and the strained states are all relaxed using force minimization.
The calculation method used is available as the iprPy elastic_constants_static calculation method.
Notes and Disclaimers:
Version Information:
| 246.923 | 182.360 | 182.360 | 0.000 | 0.000 | 0.000 |
| 182.360 | 246.923 | 182.360 | -0.000 | 0.000 | 0.000 |
| 182.360 | 182.360 | 246.923 | -0.000 | 0.000 | 0.000 |
| 0.000 | 0.000 | 0.000 | 145.266 | 0.000 | 0.000 |
| 0.000 | 0.000 | 0.000 | -0.000 | 145.267 | 0.000 |
| 0.000 | 0.000 | 0.000 | -0.000 | 0.000 | 145.267 |
| 246.923 | 182.360 | 182.360 | 0.000 | -0.000 | -0.000 |
| 182.360 | 246.923 | 182.360 | 0.000 | -0.000 | -0.000 |
| 182.360 | 182.360 | 246.923 | 0.000 | -0.000 | -0.000 |
| -0.000 | -0.000 | -0.000 | 145.266 | -0.000 | -0.000 |
| -0.000 | -0.000 | -0.000 | -0.000 | 145.266 | -0.000 |
| -0.000 | -0.000 | -0.000 | 0.000 | -0.000 | 145.266 |
| 246.923 | 182.360 | 182.360 | -0.000 | 0.000 | 0.000 |
| 182.360 | 246.923 | 182.360 | -0.000 | 0.000 | 0.000 |
| 182.360 | 182.360 | 246.923 | -0.000 | 0.000 | 0.000 |
| 0.000 | 0.000 | 0.000 | 145.266 | 0.000 | 0.000 |
| 0.000 | 0.000 | 0.000 | 0.000 | 145.266 | 0.000 |
| 0.000 | 0.000 | 0.000 | -0.000 | 0.000 | 145.266 |
| 246.892 | 182.329 | 182.329 | -0.000 | -0.000 | -0.000 |
| 182.329 | 246.892 | 182.329 | 0.000 | -0.000 | -0.000 |
| 182.329 | 182.329 | 246.892 | 0.000 | -0.000 | -0.000 |
| -0.000 | -0.000 | -0.000 | 145.266 | -0.000 | 0.000 |
| -0.000 | -0.000 | -0.000 | 0.000 | 145.266 | -0.000 |
| -0.000 | -0.000 | -0.000 | 0.000 | -0.000 | 145.266 |
| 246.924 | 182.361 | 182.361 | -0.000 | 0.000 | 0.000 |
| 182.361 | 246.924 | 182.361 | 0.000 | 0.000 | 0.000 |
| 182.361 | 182.361 | 246.924 | -0.000 | 0.000 | 0.000 |
| 0.000 | 0.000 | 0.000 | 145.266 | 0.000 | 0.000 |
| 0.000 | 0.000 | 0.000 | 0.000 | 145.266 | 0.000 |
| 0.000 | 0.000 | 0.000 | 0.000 | 0.000 | 145.266 |
| 246.874 | 182.311 | 182.311 | -0.000 | -0.000 | -0.000 |
| 182.311 | 246.874 | 182.311 | 0.000 | -0.000 | -0.000 |
| 182.311 | 182.311 | 246.874 | -0.000 | -0.000 | -0.000 |
| -0.000 | -0.000 | -0.000 | 145.266 | -0.000 | -0.000 |
| -0.000 | -0.000 | -0.000 | -0.000 | 145.266 | -0.000 |
| -0.000 | -0.000 | -0.000 | -0.000 | -0.000 | 145.266 |
| 21.400 | 14.821 | 14.821 | -0.000 | -0.000 | -0.000 |
| 14.821 | 21.400 | 14.821 | -0.000 | -0.000 | -0.000 |
| 14.821 | 14.821 | 21.400 | -0.000 | -0.000 | -0.000 |
| -0.000 | -0.000 | -0.000 | 6.579 | -0.000 | -0.000 |
| -0.000 | -0.000 | -0.000 | -0.000 | 6.579 | 0.000 |
| -0.000 | -0.000 | -0.000 | -0.000 | 0.000 | 6.579 |
| 21.400 | 14.821 | 14.821 | 0.000 | 0.000 | 0.000 |
| 14.821 | 21.400 | 14.821 | 0.000 | 0.000 | 0.000 |
| 14.821 | 14.821 | 21.400 | 0.000 | 0.000 | 0.000 |
| 0.000 | 0.000 | 0.000 | 6.579 | 0.000 | 0.000 |
| 0.000 | 0.000 | 0.000 | 0.000 | 6.579 | -0.000 |
| 0.000 | 0.000 | 0.000 | 0.000 | -0.000 | 6.579 |
| 21.400 | 14.821 | 14.821 | -0.000 | -0.000 | -0.000 |
| 14.821 | 21.400 | 14.821 | -0.000 | -0.000 | -0.000 |
| 14.821 | 14.821 | 21.400 | -0.000 | -0.000 | -0.000 |
| -0.000 | -0.000 | -0.000 | 6.579 | -0.000 | -0.000 |
| -0.000 | -0.000 | -0.000 | -0.000 | 6.579 | -0.000 |
| -0.000 | -0.000 | -0.000 | -0.000 | -0.000 | 6.579 |
| 21.400 | 14.821 | 14.821 | 0.000 | -0.000 | -0.000 |
| 14.821 | 21.400 | 14.821 | -0.000 | 0.000 | 0.000 |
| 14.821 | 14.821 | 21.400 | 0.000 | 0.000 | 0.000 |
| 0.000 | 0.000 | 0.000 | 6.579 | 0.000 | 0.000 |
| 0.000 | 0.000 | 0.000 | 0.000 | 6.579 | 0.000 |
| 0.000 | 0.000 | 0.000 | 0.000 | 0.000 | 6.579 |
| 21.400 | 14.821 | 14.821 | -0.000 | -0.000 | -0.000 |
| 14.821 | 21.400 | 14.821 | -0.000 | -0.000 | -0.000 |
| 14.821 | 14.821 | 21.400 | -0.000 | -0.000 | -0.000 |
| -0.000 | -0.000 | -0.000 | 6.579 | -0.000 | -0.000 |
| -0.000 | -0.000 | -0.000 | -0.000 | 6.579 | 0.000 |
| -0.000 | -0.000 | -0.000 | -0.000 | 0.000 | 6.579 |
| 21.400 | 14.821 | 14.821 | 0.000 | 0.000 | 0.000 |
| 14.821 | 21.400 | 14.821 | 0.000 | 0.000 | 0.000 |
| 14.821 | 14.821 | 21.400 | 0.000 | 0.000 | 0.000 |
| 0.000 | 0.000 | 0.000 | 6.579 | 0.000 | 0.000 |
| 0.000 | 0.000 | 0.000 | 0.000 | 6.579 | 0.000 |
| 0.000 | 0.000 | 0.000 | 0.000 | 0.000 | 6.579 |
| 574.228 | 208.473 | 208.473 | 0.000 | -0.000 | -0.000 |
| 208.473 | 574.228 | 208.473 | 0.000 | -0.000 | -0.000 |
| 208.473 | 208.473 | 574.228 | 0.000 | -0.000 | -0.000 |
| 0.000 | 0.000 | 0.000 | 168.916 | -0.000 | -0.000 |
| 0.000 | 0.000 | 0.000 | -0.000 | 168.916 | -0.000 |
| 0.000 | 0.000 | 0.000 | -0.000 | -0.000 | 168.916 |
| 573.248 | 208.963 | 208.963 | -0.000 | 0.000 | 0.000 |
| 208.963 | 573.248 | 208.963 | -0.000 | 0.000 | 0.000 |
| 208.963 | 208.963 | 573.248 | 0.000 | 0.000 | 0.000 |
| -0.000 | -0.000 | -0.000 | 168.916 | 0.000 | 0.000 |
| -0.000 | -0.000 | -0.000 | 0.000 | 168.916 | 0.000 |
| -0.000 | -0.000 | -0.000 | 0.000 | 0.000 | 168.916 |
| 574.228 | 208.474 | 208.474 | -0.000 | -0.000 | -0.000 |
| 208.474 | 574.228 | 208.474 | -0.000 | -0.000 | -0.000 |
| 208.474 | 208.474 | 574.228 | -0.000 | -0.000 | -0.000 |
| 0.000 | 0.000 | 0.000 | 168.916 | -0.000 | -0.000 |
| 0.000 | 0.000 | 0.000 | -0.000 | 168.916 | -0.000 |
| 0.000 | 0.000 | 0.000 | -0.000 | -0.000 | 168.916 |
| 573.248 | 208.963 | 208.963 | 0.000 | 0.000 | 0.000 |
| 208.963 | 573.248 | 208.963 | 0.000 | 0.000 | 0.000 |
| 208.963 | 208.963 | 573.248 | 0.000 | 0.000 | 0.000 |
| -0.000 | -0.000 | -0.000 | 168.916 | 0.000 | 0.000 |
| -0.000 | -0.000 | -0.000 | 0.000 | 168.916 | 0.000 |
| -0.000 | -0.000 | -0.000 | 0.000 | 0.000 | 168.916 |
| 573.251 | 208.965 | 208.965 | -0.000 | -0.000 | -0.000 |
| 208.965 | 573.251 | 208.965 | 0.000 | -0.000 | -0.000 |
| 208.965 | 208.965 | 573.251 | -0.000 | -0.000 | -0.000 |
| 0.000 | 0.000 | 0.000 | 171.018 | -0.000 | -0.000 |
| 0.000 | 0.000 | 0.000 | -0.000 | 171.018 | -0.000 |
| 0.000 | 0.000 | 0.000 | -0.000 | -0.000 | 171.018 |
| 573.245 | 208.962 | 208.962 | -0.000 | -0.000 | 0.000 |
| 208.962 | 573.245 | 208.962 | 0.000 | 0.000 | 0.000 |
| 208.962 | 208.962 | 573.245 | -0.000 | 0.000 | 0.000 |
| -0.000 | -0.000 | -0.000 | 171.018 | -0.000 | 0.000 |
| -0.000 | -0.000 | -0.000 | 0.000 | 171.018 | 0.000 |
| -0.000 | -0.000 | -0.000 | 0.000 | 0.000 | 171.018 |
| 2.559 | 4.398 | 4.398 | -0.000 | 0.000 | -0.000 |
| 4.398 | 2.559 | 4.398 | 0.000 | 0.000 | 0.000 |
| 4.398 | 4.398 | 2.559 | -0.000 | 0.000 | 0.000 |
| -0.000 | -0.000 | -0.000 | 0.552 | 0.000 | 0.000 |
| -0.000 | -0.000 | -0.000 | -0.000 | 0.552 | 0.000 |
| -0.000 | -0.000 | -0.000 | -0.000 | 0.000 | 0.552 |
| 2.559 | 4.398 | 4.398 | 0.000 | -0.000 | -0.000 |
| 4.398 | 2.559 | 4.398 | -0.000 | -0.000 | 0.000 |
| 4.398 | 4.398 | 2.559 | -0.000 | -0.000 | -0.000 |
| 0.000 | 0.000 | 0.000 | 0.552 | -0.000 | 0.000 |
| 0.000 | 0.000 | 0.000 | -0.000 | 0.552 | 0.000 |
| 0.000 | 0.000 | 0.000 | 0.000 | 0.000 | 0.552 |
| 40262.023 | 198611.968 | 186732.868 | 850.121 | 520.085 | -2334.967 |
| 186894.206 | 37152.454 | 197822.554 | -795.249 | 100.484 | 1552.787 |
| 197041.009 | 190019.987 | 37979.330 | 542.823 | -6230.247 | 801.299 |
| -0.000 | -0.000 | -0.000 | 0.397 | 0.000 | 0.000 |
| -0.000 | -0.000 | -0.000 | -0.000 | 0.397 | 0.000 |
| -0.000 | -0.000 | -0.000 | -0.000 | 0.000 | 0.397 |
| -197102.246 | -281098.786 | -139283.308 | -20898.079 | -32138.226 | 6269.213 |
| -139420.224 | -203008.947 | -274676.873 | 6302.345 | -19853.689 | -32015.718 |
| -260412.385 | -112173.811 | -196817.517 | -48949.639 | 10520.843 | -24281.851 |
| 0.000 | 0.000 | 0.000 | 0.397 | -0.000 | -0.000 |
| 0.000 | 0.000 | 0.000 | 0.000 | 0.397 | -0.000 |
| 0.000 | 0.000 | 0.000 | 0.000 | -0.000 | 0.397 |
| 3137.281 | 17797.935 | 16622.666 | -71.272 | -39.588 | -107.806 |
| 17006.149 | 3541.237 | 18493.010 | -137.094 | -118.777 | -4.133 |
| 18266.999 | 16830.461 | 3510.711 | -95.004 | -134.875 | -221.353 |
| -0.000 | -0.000 | -0.000 | 0.552 | -0.000 | -0.000 |
| -0.000 | -0.000 | -0.000 | -0.000 | 0.552 | -0.000 |
| -0.000 | -0.000 | -0.000 | 0.000 | 0.000 | 0.552 |
| -18615.483 | -31336.113 | -15805.667 | -280.809 | -1452.030 | -1161.146 |
| -14233.221 | -17381.927 | -30442.266 | -42.332 | -1058.848 | -626.452 |
| -30318.709 | -14885.704 | -19360.855 | -733.508 | -14.847 | -2423.684 |
| 0.000 | 0.000 | 0.000 | 0.552 | -0.000 | -0.000 |
| 0.000 | 0.000 | 0.000 | 0.000 | 0.552 | -0.000 |
| 0.000 | 0.000 | 0.000 | 0.000 | 0.000 | 0.552 |
| -35.795 | 152.673 | 152.673 | -0.000 | -0.000 | 0.000 |
| 152.673 | -35.795 | 152.673 | -0.000 | -0.000 | -0.000 |
| 152.673 | 152.673 | -35.795 | -0.000 | -0.000 | 0.000 |
| -0.000 | -0.000 | -0.000 | 119.752 | -0.000 | -0.000 |
| -0.000 | -0.000 | -0.000 | -0.000 | 119.752 | -0.000 |
| -0.000 | -0.000 | -0.000 | -0.000 | -0.000 | 119.752 |
| -35.795 | 152.673 | 152.673 | 0.000 | -0.000 | -0.000 |
| 152.673 | -35.795 | 152.673 | 0.000 | -0.000 | -0.000 |
| 152.673 | 152.673 | -35.795 | 0.000 | -0.000 | -0.000 |
| 0.000 | 0.000 | 0.000 | 119.752 | 0.000 | -0.000 |
| 0.000 | 0.000 | 0.000 | 0.000 | 119.752 | -0.000 |
| 0.000 | 0.000 | 0.000 | 0.000 | -0.000 | 119.752 |
| -35.795 | 152.673 | 152.673 | 0.000 | -0.000 | 0.000 |
| 152.673 | -35.795 | 152.673 | -0.000 | 0.000 | -0.000 |
| 152.673 | 152.673 | -35.795 | -0.000 | 0.000 | 0.000 |
| -0.000 | -0.000 | -0.000 | 119.752 | -0.000 | 0.000 |
| -0.000 | -0.000 | -0.000 | -0.000 | 119.752 | -0.000 |
| -0.000 | -0.000 | -0.000 | -0.000 | -0.000 | 119.752 |
| -35.795 | 152.673 | 152.673 | 0.000 | -0.000 | -0.000 |
| 152.673 | -35.795 | 152.673 | -0.000 | -0.000 | -0.000 |
| 152.673 | 152.673 | -35.795 | 0.000 | 0.000 | -0.000 |
| 0.000 | 0.000 | 0.000 | 119.752 | 0.000 | -0.000 |
| 0.000 | 0.000 | 0.000 | 0.000 | 119.752 | -0.000 |
| 0.000 | 0.000 | 0.000 | 0.000 | 0.000 | 119.752 |
| -35.796 | 152.673 | 152.673 | -0.000 | -0.000 | 0.000 |
| 152.673 | -35.796 | 152.673 | -0.000 | 0.000 | 0.000 |
| 152.673 | 152.673 | -35.796 | -0.000 | -0.000 | 0.000 |
| -0.000 | -0.001 | -0.000 | 119.752 | 0.000 | -0.000 |
| -0.001 | -0.000 | -0.000 | 0.000 | 119.752 | 0.000 |
| -0.001 | -0.000 | -0.000 | -0.000 | 0.000 | 119.752 |
| -35.794 | 152.673 | 152.673 | 0.000 | -0.000 | 0.000 |
| 152.673 | -35.794 | 152.673 | 0.000 | -0.000 | 0.000 |
| 152.673 | 152.673 | -35.794 | 0.000 | -0.000 | -0.000 |
| 0.000 | 0.001 | 0.000 | 119.752 | 0.000 | -0.000 |
| 0.001 | 0.000 | 0.000 | 0.000 | 119.752 | -0.000 |
| 0.001 | 0.000 | 0.000 | 0.000 | -0.000 | 119.752 |
| 5.844 | 5.844 | 5.844 | 0.000 | 0.000 | -0.000 |
| 5.844 | 5.844 | 5.844 | 0.000 | 0.000 | -0.000 |
| 5.844 | 5.844 | 5.844 | 0.000 | 0.000 | -0.000 |
| -0.000 | -0.000 | -0.000 | 2.416 | 0.000 | -0.000 |
| -0.000 | -0.000 | -0.000 | 0.000 | 2.416 | -0.000 |
| -0.000 | -0.000 | -0.000 | 0.000 | 0.000 | 2.416 |
| 5.844 | 5.844 | 5.844 | -0.000 | -0.000 | 0.000 |
| 5.844 | 5.844 | 5.844 | -0.000 | -0.000 | 0.000 |
| 5.844 | 5.844 | 5.844 | -0.000 | -0.000 | 0.000 |
| 0.000 | 0.000 | 0.000 | 2.416 | -0.000 | 0.000 |
| 0.000 | 0.000 | 0.000 | -0.000 | 2.416 | 0.000 |
| 0.000 | 0.000 | 0.000 | -0.000 | -0.000 | 2.416 |
| 5.844 | 5.844 | 5.844 | 0.000 | 0.000 | -0.000 |
| 5.844 | 5.844 | 5.844 | 0.000 | 0.000 | -0.000 |
| 5.844 | 5.844 | 5.844 | 0.000 | 0.000 | -0.000 |
| -0.000 | -0.000 | -0.000 | 2.416 | 0.000 | -0.000 |
| -0.000 | -0.000 | -0.000 | 0.000 | 2.416 | -0.000 |
| -0.000 | -0.000 | -0.000 | 0.000 | 0.000 | 2.416 |
| 5.844 | 5.844 | 5.844 | -0.000 | 0.000 | 0.000 |
| 5.844 | 5.844 | 5.844 | 0.000 | -0.000 | 0.000 |
| 5.844 | 5.844 | 5.844 | -0.000 | -0.000 | 0.000 |
| 0.000 | 0.000 | 0.000 | 2.416 | -0.000 | 0.000 |
| 0.000 | 0.000 | 0.000 | -0.000 | 2.416 | 0.000 |
| 0.000 | 0.000 | 0.000 | -0.000 | -0.000 | 2.416 |
| 5.844 | 5.844 | 5.844 | 0.000 | 0.000 | -0.000 |
| 5.844 | 5.844 | 5.844 | 0.000 | 0.000 | -0.000 |
| 5.844 | 5.844 | 5.844 | 0.000 | 0.000 | -0.000 |
| -0.000 | -0.000 | -0.000 | 2.416 | 0.000 | -0.000 |
| -0.000 | -0.000 | -0.000 | 0.000 | 2.416 | -0.000 |
| -0.000 | -0.000 | -0.000 | 0.000 | 0.000 | 2.416 |
| 5.844 | 5.844 | 5.844 | -0.000 | -0.000 | 0.000 |
| 5.844 | 5.844 | 5.844 | -0.000 | -0.000 | 0.000 |
| 5.844 | 5.844 | 5.844 | -0.000 | -0.000 | 0.000 |
| 0.000 | 0.000 | 0.000 | 2.416 | -0.000 | 0.000 |
| 0.000 | 0.000 | 0.000 | -0.000 | 2.416 | 0.000 |
| 0.000 | 0.000 | 0.000 | -0.000 | -0.000 | 2.416 |
| 341.228 | 138.263 | 87.200 | 0.000 | 0.000 | -0.000 |
| 163.869 | 315.621 | 87.200 | 0.000 | 0.000 | 0.000 |
| 87.200 | 87.200 | 351.794 | -0.000 | 0.000 | 0.000 |
| -0.000 | 0.000 | -0.000 | 52.254 | 0.000 | 0.000 |
| -0.000 | 0.000 | -0.000 | -0.000 | 52.254 | 0.000 |
| -0.000 | 0.000 | 0.000 | -0.000 | 0.000 | 101.483 |
| 341.228 | 138.263 | 87.200 | -0.000 | -0.000 | -0.000 |
| 163.869 | 315.621 | 87.200 | -0.000 | -0.000 | -0.000 |
| 87.200 | 87.200 | 351.794 | -0.000 | -0.000 | 0.000 |
| 0.000 | -0.000 | 0.000 | 52.254 | -0.000 | -0.000 |
| 0.000 | -0.000 | 0.000 | -0.000 | 52.254 | -0.000 |
| 0.000 | -0.000 | -0.000 | 0.000 | -0.000 | 101.483 |
| 315.621 | 163.869 | 87.200 | -0.000 | 0.000 | 0.000 |
| 163.869 | 315.621 | 87.200 | 0.000 | 0.000 | 0.000 |
| 87.200 | 87.200 | 351.794 | -0.000 | 0.000 | 0.000 |
| -0.000 | -0.000 | -0.000 | 52.254 | 0.000 | 0.000 |
| -0.000 | -0.000 | -0.000 | 0.000 | 52.254 | 0.000 |
| -0.000 | -0.000 | -0.000 | -0.000 | 0.000 | 75.876 |
| 315.621 | 163.869 | 87.200 | -0.000 | -0.000 | -0.000 |
| 138.263 | 341.228 | 87.200 | -0.000 | -0.000 | -0.000 |
| 87.200 | 87.200 | 351.794 | -0.000 | -0.000 | -0.000 |
| 0.000 | 0.000 | 0.000 | 52.254 | -0.000 | -0.000 |
| 0.000 | 0.000 | 0.000 | 0.000 | 52.254 | -0.000 |
| 0.000 | 0.000 | 0.000 | 0.000 | -0.000 | 75.876 |
| 315.621 | 163.870 | 87.200 | 0.000 | 0.000 | 0.000 |
| 163.870 | 315.621 | 87.200 | 0.000 | 0.000 | 0.000 |
| 87.200 | 87.200 | 351.794 | 0.000 | 0.000 | 0.000 |
| 0.000 | -0.000 | -0.000 | 52.254 | 0.000 | 0.000 |
| -0.000 | 0.000 | -0.000 | -0.000 | 52.254 | 0.000 |
| -0.000 | -0.000 | -0.000 | 0.000 | 0.000 | 75.876 |
| 315.621 | 163.869 | 87.200 | -0.000 | -0.000 | -0.000 |
| 138.263 | 341.228 | 87.200 | -0.000 | -0.000 | -0.000 |
| 87.200 | 87.200 | 351.795 | 0.000 | -0.000 | -0.000 |
| -0.000 | 0.000 | 0.000 | 52.254 | -0.000 | -0.000 |
| 0.000 | -0.000 | 0.000 | 0.000 | 52.254 | -0.000 |
| 0.000 | 0.000 | 0.000 | -0.000 | -0.000 | 75.876 |
| 24.690 | 13.725 | 12.628 | 0.000 | 0.000 | 0.000 |
| 13.725 | 24.690 | 12.628 | 0.000 | 0.000 | 0.000 |
| 12.628 | 12.628 | 25.786 | -0.000 | -0.000 | 0.000 |
| -0.000 | -0.000 | -0.000 | 4.386 | -0.000 | 0.000 |
| -0.000 | -0.000 | -0.000 | -0.000 | 4.386 | -0.000 |
| -0.000 | -0.000 | -0.000 | 0.000 | 0.000 | 5.483 |
| 24.690 | 13.725 | 12.628 | -0.000 | -0.000 | -0.000 |
| 13.725 | 24.690 | 12.628 | -0.000 | -0.000 | -0.000 |
| 12.628 | 12.628 | 25.786 | -0.000 | 0.000 | -0.000 |
| 0.000 | 0.000 | 0.000 | 4.386 | 0.000 | -0.000 |
| 0.000 | 0.000 | 0.000 | 0.000 | 4.386 | -0.000 |
| 0.000 | 0.000 | 0.000 | -0.000 | -0.000 | 5.483 |
| 24.690 | 13.725 | 12.628 | 0.000 | 0.000 | 0.000 |
| 13.725 | 24.690 | 12.628 | 0.000 | 0.000 | 0.000 |
| 12.628 | 12.628 | 25.786 | -0.000 | -0.000 | 0.000 |
| -0.000 | -0.000 | -0.000 | 4.386 | -0.000 | 0.000 |
| -0.000 | -0.000 | -0.000 | -0.000 | 4.386 | 0.000 |
| -0.000 | -0.000 | -0.000 | 0.000 | 0.000 | 5.318 |
| 24.690 | 13.725 | 12.628 | -0.000 | -0.000 | 0.000 |
| 13.725 | 24.690 | 12.628 | -0.000 | -0.000 | -0.000 |
| 12.628 | 12.628 | 25.786 | 0.000 | 0.000 | -0.000 |
| 0.000 | 0.000 | 0.000 | 4.386 | 0.000 | -0.000 |
| 0.000 | 0.000 | 0.000 | 0.000 | 4.386 | 0.000 |
| 0.000 | 0.000 | 0.000 | -0.000 | -0.000 | 5.318 |
| 24.690 | 13.725 | 12.628 | 0.000 | 0.000 | 0.000 |
| 13.890 | 24.525 | 12.628 | 0.000 | -0.000 | 0.000 |
| 12.628 | 12.628 | 25.786 | -0.000 | -0.000 | 0.000 |
| -0.000 | -0.000 | -0.000 | 4.386 | -0.000 | 0.000 |
| -0.000 | -0.000 | -0.000 | 0.000 | 4.386 | 0.000 |
| -0.000 | -0.000 | -0.000 | 0.000 | 0.000 | 5.318 |
| 24.525 | 13.890 | 12.628 | -0.000 | 0.000 | 0.000 |
| 13.725 | 24.690 | 12.628 | -0.000 | -0.000 | -0.000 |
| 12.628 | 12.628 | 25.787 | 0.000 | 0.000 | -0.000 |
| 0.000 | 0.000 | 0.000 | 4.386 | 0.000 | -0.000 |
| 0.000 | 0.000 | 0.000 | -0.000 | 4.386 | 0.000 |
| 0.000 | 0.000 | 0.000 | -0.000 | 0.000 | 5.318 |
| 0.046 | 0.015 | 0.012 | -0.000 | 0.000 | 0.000 |
| 0.015 | 0.046 | 0.012 | -0.000 | 0.000 | -0.000 |
| 0.012 | 0.012 | 0.048 | -0.000 | 0.000 | 0.000 |
| 0.000 | 0.000 | 0.000 | 0.012 | 0.000 | -0.000 |
| 0.000 | 0.000 | 0.000 | -0.000 | 0.012 | 0.000 |
| 0.000 | 0.000 | 0.000 | -0.000 | 0.000 | 0.015 |
| 0.046 | 0.015 | 0.012 | -0.000 | -0.000 | -0.000 |
| 0.015 | 0.046 | 0.012 | 0.000 | -0.000 | 0.000 |
| 0.012 | 0.012 | 0.048 | 0.000 | -0.000 | 0.000 |
| -0.000 | -0.000 | -0.000 | 0.012 | -0.000 | 0.000 |
| -0.000 | -0.000 | -0.000 | 0.000 | 0.012 | 0.000 |
| -0.000 | -0.000 | -0.000 | 0.000 | -0.000 | 0.015 |
| 0.046 | 0.015 | 0.012 | -0.000 | 0.000 | 0.000 |
| 0.015 | 0.046 | 0.012 | -0.000 | 0.000 | -0.000 |
| 0.012 | 0.012 | 0.048 | -0.000 | 0.000 | -0.000 |
| 0.000 | 0.000 | 0.000 | 0.012 | 0.000 | -0.000 |
| 0.000 | 0.000 | 0.000 | -0.000 | 0.012 | -0.000 |
| 0.000 | 0.000 | 0.000 | -0.000 | 0.000 | 0.015 |
| 0.045 | 0.015 | 0.012 | 0.000 | -0.000 | -0.000 |
| 0.015 | 0.045 | 0.012 | 0.000 | -0.000 | -0.000 |
| 0.012 | 0.012 | 0.048 | 0.000 | -0.000 | 0.000 |
| -0.000 | -0.000 | -0.000 | 0.012 | -0.000 | 0.000 |
| -0.000 | -0.000 | -0.000 | 0.000 | 0.012 | 0.000 |
| -0.000 | -0.000 | -0.000 | 0.000 | -0.000 | 0.015 |
| 0.046 | 0.015 | 0.012 | 0.000 | 0.000 | 0.000 |
| 0.015 | 0.046 | 0.012 | -0.000 | 0.000 | -0.000 |
| 0.012 | 0.012 | 0.049 | -0.000 | 0.000 | -0.000 |
| 0.000 | 0.000 | 0.000 | 0.012 | -0.000 | -0.000 |
| 0.000 | 0.000 | 0.000 | -0.000 | 0.012 | -0.000 |
| 0.000 | 0.000 | 0.000 | -0.000 | 0.000 | 0.015 |
| 0.045 | 0.015 | 0.012 | 0.000 | -0.000 | -0.000 |
| 0.015 | 0.045 | 0.012 | 0.000 | -0.000 | 0.000 |
| 0.012 | 0.012 | 0.048 | 0.000 | -0.000 | -0.000 |
| -0.000 | -0.000 | -0.000 | 0.012 | -0.000 | 0.000 |
| -0.000 | -0.000 | -0.000 | 0.000 | 0.012 | -0.000 |
| -0.000 | -0.000 | -0.000 | 0.000 | -0.000 | 0.015 |
| -0.046 | -0.015 | -0.012 | -0.000 | -0.000 | 0.000 |
| -0.015 | -0.046 | -0.012 | -0.000 | 0.000 | 0.000 |
| -0.012 | -0.012 | -0.049 | -0.000 | 0.000 | 0.000 |
| -0.002 | -0.004 | -0.012 | -0.006 | 0.000 | 0.000 |
| -0.004 | -0.001 | -0.010 | -0.000 | -0.006 | -0.000 |
| -0.005 | -0.012 | -0.004 | -0.000 | -0.000 | -0.008 |
| -0.000 | -0.000 | -0.000 | -0.000 | -0.000 | -0.000 |
| -0.000 | -0.000 | -0.000 | 0.000 | -0.000 | -0.000 |
| -0.000 | -0.000 | -0.000 | 0.000 | -0.000 | -0.000 |
| 0.002 | 0.004 | 0.012 | -0.006 | -0.000 | -0.000 |
| 0.004 | 0.001 | 0.010 | 0.000 | -0.006 | -0.000 |
| 0.005 | 0.012 | 0.004 | 0.000 | -0.000 | -0.008 |
| -0.046 | -0.015 | -0.012 | -0.000 | -0.000 | 0.000 |
| -0.015 | -0.046 | -0.012 | -0.000 | 0.000 | 0.000 |
| -0.012 | -0.012 | -0.049 | -0.000 | 0.000 | 0.000 |
| -0.002 | -0.004 | -0.012 | -0.006 | 0.000 | 0.000 |
| -0.004 | -0.001 | -0.010 | -0.000 | -0.006 | -0.000 |
| -0.005 | -0.012 | -0.004 | -0.000 | -0.000 | -0.008 |
| -0.000 | -0.000 | -0.000 | -0.000 | -0.000 | -0.000 |
| -0.000 | -0.000 | -0.000 | 0.000 | -0.000 | -0.000 |
| -0.000 | -0.000 | -0.000 | 0.000 | -0.000 | -0.000 |
| 0.002 | 0.004 | 0.012 | -0.006 | -0.000 | -0.000 |
| 0.004 | 0.001 | 0.010 | 0.000 | -0.006 | -0.000 |
| 0.005 | 0.012 | 0.004 | 0.000 | -0.000 | -0.008 |
| -0.045 | -0.015 | -0.012 | -0.000 | 0.000 | 0.000 |
| -0.015 | -0.046 | -0.012 | -0.000 | 0.000 | 0.000 |
| -0.012 | -0.012 | -0.049 | -0.000 | 0.000 | 0.000 |
| -0.002 | -0.004 | -0.011 | -0.006 | 0.000 | 0.000 |
| -0.004 | -0.001 | -0.010 | -0.000 | -0.006 | -0.000 |
| -0.005 | -0.012 | -0.004 | -0.000 | -0.000 | -0.008 |
| -0.000 | -0.000 | -0.000 | -0.000 | -0.000 | -0.000 |
| -0.000 | -0.000 | -0.000 | 0.000 | -0.000 | -0.000 |
| -0.000 | -0.000 | -0.000 | 0.000 | -0.000 | -0.000 |
| 0.002 | 0.004 | 0.011 | -0.006 | -0.000 | -0.000 |
| 0.004 | 0.001 | 0.010 | 0.000 | -0.006 | -0.000 |
| 0.005 | 0.012 | 0.004 | 0.000 | -0.000 | -0.008 |
| 326.035 | 133.419 | 88.268 | 0.000 | -0.000 | -0.000 |
| 133.419 | 326.035 | 88.268 | 0.000 | 0.000 | -0.000 |
| 88.268 | 88.268 | 467.424 | 0.000 | -0.000 | -0.000 |
| -0.000 | 0.000 | -0.000 | 54.826 | 0.000 | -0.000 |
| -0.000 | 0.000 | -0.000 | 0.000 | 54.826 | -0.000 |
| -0.000 | 0.000 | -0.000 | 0.000 | -0.000 | 85.875 |
| 315.602 | 143.852 | 88.268 | -0.000 | 0.000 | 0.000 |
| 143.852 | 315.602 | 88.268 | -0.000 | 0.000 | 0.000 |
| 88.268 | 88.268 | 467.424 | -0.000 | 0.000 | 0.000 |
| 0.000 | -0.000 | 0.000 | 54.826 | -0.000 | 0.000 |
| 0.000 | -0.000 | 0.000 | -0.000 | 54.826 | 0.000 |
| 0.000 | -0.000 | 0.000 | -0.000 | -0.000 | 85.875 |
| 315.602 | 143.852 | 88.268 | 0.000 | 0.000 | -0.000 |
| 133.419 | 326.035 | 88.268 | 0.000 | 0.000 | -0.000 |
| 88.268 | 88.268 | 467.424 | -0.000 | -0.000 | -0.000 |
| 0.000 | -0.000 | 0.000 | 54.826 | -0.000 | -0.000 |
| -0.000 | 0.000 | 0.000 | 0.000 | 54.826 | -0.000 |
| -0.000 | -0.000 | 0.000 | 0.000 | 0.000 | 96.308 |
| 326.035 | 133.419 | 88.268 | -0.000 | -0.000 | 0.000 |
| 143.852 | 315.602 | 88.268 | -0.000 | 0.000 | 0.000 |
| 88.268 | 88.268 | 467.424 | -0.000 | 0.000 | 0.000 |
| -0.000 | 0.000 | -0.000 | 54.826 | 0.000 | 0.000 |
| 0.000 | -0.000 | -0.000 | -0.000 | 54.826 | 0.000 |
| 0.000 | 0.000 | -0.000 | -0.000 | 0.000 | 96.308 |
| 315.601 | 143.853 | 88.268 | 0.000 | -0.000 | -0.000 |
| 133.419 | 326.035 | 88.268 | 0.000 | -0.000 | 0.000 |
| 88.268 | 88.268 | 467.424 | 0.000 | -0.000 | -0.000 |
| 0.000 | -0.000 | 0.000 | 54.826 | -0.000 | -0.000 |
| -0.000 | 0.000 | 0.000 | 0.000 | 54.826 | -0.000 |
| -0.000 | -0.000 | 0.000 | 0.000 | 0.000 | 96.308 |
| 315.602 | 143.852 | 88.268 | -0.000 | -0.000 | 0.000 |
| 143.852 | 315.602 | 88.268 | -0.000 | 0.000 | 0.000 |
| 88.267 | 88.267 | 467.423 | -0.000 | 0.000 | 0.000 |
| -0.000 | 0.000 | -0.000 | 54.826 | 0.000 | 0.000 |
| 0.000 | -0.000 | -0.000 | -0.000 | 54.826 | 0.000 |
| 0.000 | 0.000 | -0.000 | -0.000 | -0.000 | 96.308 |
| 24.690 | 13.725 | 12.628 | 0.000 | 0.000 | 0.000 |
| 13.725 | 24.690 | 12.628 | 0.000 | 0.000 | 0.000 |
| 12.628 | 12.628 | 25.786 | 0.000 | 0.000 | 0.000 |
| -0.000 | -0.000 | -0.000 | 4.386 | 0.000 | 0.000 |
| -0.000 | -0.000 | -0.000 | 0.000 | 4.386 | -0.000 |
| -0.000 | -0.000 | -0.000 | 0.000 | 0.000 | 5.153 |
| 24.690 | 13.725 | 12.628 | -0.000 | -0.000 | 0.000 |
| 13.725 | 24.690 | 12.628 | -0.000 | -0.000 | -0.000 |
| 12.628 | 12.628 | 25.786 | -0.000 | -0.000 | -0.000 |
| 0.000 | 0.000 | 0.000 | 4.386 | -0.000 | -0.000 |
| 0.000 | 0.000 | 0.000 | 0.000 | 4.386 | -0.000 |
| 0.000 | 0.000 | 0.000 | -0.000 | -0.000 | 5.153 |
| 24.690 | 13.725 | 12.628 | 0.000 | 0.000 | -0.000 |
| 13.725 | 24.690 | 12.628 | 0.000 | 0.000 | -0.000 |
| 12.628 | 12.628 | 25.786 | 0.000 | 0.000 | 0.000 |
| -0.000 | -0.000 | -0.000 | 4.386 | 0.000 | 0.000 |
| -0.000 | -0.000 | -0.000 | 0.000 | 4.386 | -0.000 |
| -0.000 | -0.000 | -0.000 | 0.000 | 0.000 | 5.483 |
| 24.690 | 13.725 | 12.628 | -0.000 | -0.000 | 0.000 |
| 13.725 | 24.690 | 12.628 | -0.000 | -0.000 | -0.000 |
| 12.628 | 12.628 | 25.786 | -0.000 | -0.000 | -0.000 |
| 0.000 | 0.000 | 0.000 | 4.386 | -0.000 | -0.000 |
| 0.000 | 0.000 | 0.000 | 0.000 | 4.386 | -0.000 |
| 0.000 | 0.000 | 0.000 | -0.000 | -0.000 | 5.483 |
| 24.690 | 13.725 | 12.628 | 0.000 | 0.000 | -0.000 |
| 13.725 | 24.690 | 12.628 | 0.000 | 0.000 | -0.000 |
| 12.628 | 12.628 | 25.786 | 0.000 | 0.000 | 0.000 |
| -0.000 | -0.000 | -0.000 | 4.386 | 0.000 | 0.000 |
| -0.000 | -0.000 | -0.000 | -0.000 | 4.386 | 0.000 |
| -0.000 | -0.000 | -0.000 | 0.000 | 0.000 | 5.483 |
| 24.690 | 13.725 | 12.628 | -0.000 | -0.000 | 0.000 |
| 14.054 | 24.360 | 12.628 | 0.000 | -0.000 | -0.000 |
| 12.628 | 12.628 | 25.787 | -0.000 | -0.000 | -0.000 |
| 0.000 | 0.000 | 0.000 | 4.386 | -0.000 | -0.000 |
| 0.000 | 0.000 | 0.000 | 0.000 | 4.386 | 0.000 |
| 0.000 | 0.000 | 0.000 | -0.000 | -0.000 | 5.483 |
| 38.173 | 53.625 | 53.625 | -0.000 | -0.000 | -0.000 |
| 53.625 | 38.173 | 53.625 | -0.000 | -0.000 | -0.000 |
| 53.625 | 53.625 | 38.173 | -0.000 | -0.000 | -0.000 |
| 0.000 | 0.000 | -0.000 | -64.876 | -0.000 | -0.000 |
| 0.000 | 0.000 | -0.000 | -0.000 | -64.876 | -0.000 |
| 0.000 | 0.000 | -0.000 | -0.000 | -0.000 | -64.876 |
| 38.173 | 53.625 | 53.625 | 0.000 | 0.000 | -0.000 |
| 53.625 | 38.173 | 53.625 | 0.000 | 0.000 | 0.000 |
| 53.625 | 53.625 | 38.173 | 0.000 | 0.000 | 0.000 |
| -0.000 | -0.000 | 0.000 | -64.876 | 0.000 | 0.000 |
| -0.000 | -0.000 | 0.000 | 0.000 | -64.876 | 0.000 |
| -0.000 | -0.000 | 0.000 | 0.000 | 0.000 | -64.876 |
| 38.173 | 53.625 | 53.625 | -0.000 | 0.000 | 0.000 |
| 53.625 | 38.173 | 53.625 | -0.000 | -0.000 | -0.000 |
| 53.625 | 53.625 | 38.173 | -0.000 | -0.000 | -0.000 |
| 0.000 | -0.000 | -0.000 | 35.920 | 0.000 | 0.000 |
| -0.000 | 0.000 | -0.000 | 0.000 | 35.920 | 0.000 |
| -0.000 | -0.000 | 0.000 | 0.000 | -0.000 | 35.920 |
| 38.173 | 53.625 | 53.625 | 0.000 | 0.000 | 0.000 |
| 53.625 | 38.173 | 53.625 | 0.000 | 0.000 | 0.000 |
| 53.625 | 53.625 | 38.173 | 0.000 | 0.000 | 0.000 |
| -0.000 | 0.000 | 0.000 | 35.920 | 0.000 | 0.000 |
| 0.000 | -0.000 | 0.000 | 0.000 | 35.920 | 0.000 |
| 0.000 | 0.000 | -0.000 | 0.000 | 0.000 | 35.920 |
| 38.174 | 53.625 | 53.625 | -0.000 | -0.000 | -0.000 |
| 53.625 | 38.174 | 53.625 | -0.000 | -0.000 | -0.000 |
| 53.625 | 53.625 | 38.174 | -0.000 | -0.000 | -0.000 |
| -0.000 | -0.000 | -0.000 | -64.876 | -0.000 | -0.000 |
| -0.000 | -0.000 | -0.000 | -0.000 | -64.876 | -0.000 |
| -0.000 | -0.000 | -0.000 | -0.000 | -0.000 | -64.876 |
| 38.173 | 53.625 | 53.625 | 0.000 | 0.000 | 0.000 |
| 53.625 | 38.173 | 53.625 | 0.000 | 0.000 | 0.000 |
| 53.625 | 53.625 | 38.173 | 0.000 | 0.000 | 0.000 |
| 0.000 | 0.000 | 0.000 | -64.876 | 0.000 | 0.000 |
| 0.000 | 0.000 | 0.000 | 0.000 | -64.876 | 0.000 |
| 0.000 | 0.000 | 0.000 | 0.000 | 0.000 | -64.876 |
| -11.416 | 292.092 | 77.534 | -0.000 | -0.000 | -0.000 |
| 292.092 | -11.416 | 77.534 | -0.000 | 0.000 | -0.000 |
| 77.534 | 77.534 | 504.200 | -0.000 | 0.000 | 0.000 |
| 0.000 | 0.000 | -0.000 | 21.369 | -0.000 | 0.000 |
| 0.000 | -0.000 | -0.000 | 0.000 | 21.369 | -0.000 |
| 0.000 | -0.000 | -0.000 | 0.000 | 0.000 | -1.047 |
| -11.416 | 292.092 | 77.534 | 0.000 | 0.000 | 0.000 |
| 292.092 | -11.416 | 77.534 | 0.000 | -0.000 | -0.000 |
| 77.534 | 77.534 | 504.200 | 0.000 | 0.000 | 0.000 |
| 0.000 | -0.000 | 0.000 | 21.369 | 0.000 | 0.000 |
| -0.000 | 0.000 | 0.000 | 0.000 | 21.369 | 0.000 |
| -0.000 | 0.000 | -0.000 | -0.000 | 0.000 | -1.047 |
| -11.416 | 292.092 | 77.534 | -0.000 | -0.000 | 0.000 |
| 292.092 | -11.416 | 77.534 | -0.000 | 0.000 | 0.000 |
| 77.534 | 77.534 | 504.200 | -0.000 | -0.000 | 0.000 |
| -0.000 | 0.000 | -0.000 | 21.369 | -0.000 | 0.000 |
| 0.000 | -0.000 | -0.000 | -0.000 | 21.369 | -0.000 |
| -0.000 | -0.000 | -0.000 | -0.000 | 0.000 | -1.047 |
| 252.863 | 27.813 | 77.534 | 0.000 | -0.000 | 0.000 |
| 27.813 | 252.863 | 77.534 | 0.000 | -0.000 | -0.000 |
| 77.534 | 77.534 | 504.201 | 0.000 | 0.000 | 0.000 |
| 0.000 | -0.000 | 0.000 | 21.369 | 0.000 | -0.000 |
| -0.000 | 0.000 | 0.000 | 0.000 | 21.369 | -0.000 |
| 0.000 | 0.000 | 0.000 | 0.000 | 0.000 | -1.047 |
| -11.426 | 292.103 | 77.532 | -0.000 | -0.000 | 0.000 |
| 292.103 | -11.426 | 77.532 | -0.000 | -0.000 | 0.000 |
| 77.533 | 77.533 | 504.197 | 0.000 | 0.000 | 0.000 |
| -0.000 | 0.000 | -0.001 | 21.368 | 0.000 | -0.000 |
| 0.000 | -0.000 | -0.001 | 0.000 | 21.368 | -0.000 |
| -0.000 | 0.000 | -0.000 | -0.000 | 0.000 | -1.047 |
| -11.426 | 292.099 | 77.535 | 0.000 | 0.000 | -0.000 |
| 292.099 | -11.426 | 77.535 | 0.000 | -0.000 | -0.000 |
| 77.534 | 77.534 | 504.204 | -0.000 | -0.000 | -0.000 |
| 0.000 | -0.000 | 0.001 | 21.368 | -0.000 | -0.000 |
| -0.000 | 0.000 | 0.001 | 0.000 | 21.368 | 0.000 |
| 0.000 | -0.000 | 0.000 | 0.000 | -0.000 | -1.047 |
| 243659.800 | 33535.300 | 228929.050 | -177378.531 | 0.479 | -0.014 |
| 33533.900 | 243658.700 | 228926.600 | 177378.853 | 0.308 | 0.408 |
| 200670.700 | 200670.900 | 883407.030 | 0.156 | 0.169 | 0.121 |
| -177378.700 | 177378.800 | 0.450 | 243942.563 | 0.206 | 0.243 |
| 0.000 | 0.100 | 0.140 | 0.063 | 243942.400 | -177378.577 |
| -0.100 | -0.100 | 0.170 | 0.089 | -177378.582 | 105062.522 |
| 243660.700 | 33535.800 | 228930.690 | -177378.499 | 0.517 | -0.051 |
| 33535.200 | 243659.799 | 228928.870 | 177378.804 | 0.238 | -0.215 |
| 200671.900 | 200671.900 | 883408.860 | -0.001 | -0.023 | -0.205 |
| -177378.000 | 177379.200 | 1.130 | 243942.219 | -0.138 | -0.056 |
| -0.000 | -0.100 | -0.190 | -0.152 | 243942.173 | -177378.877 |
| -0.000 | -0.000 | -0.290 | -0.132 | -177378.929 | 105062.363 |
| 243658.660 | 33534.950 | 228928.390 | -177378.752 | -0.023 | 0.011 |
| 33534.920 | 243658.910 | 228928.669 | 177378.760 | 0.019 | 0.020 |
| 200672.120 | 200672.130 | 883410.910 | 0.063 | 0.104 | -0.014 |
| -177378.860 | 177378.580 | 0.052 | 243942.398 | 0.022 | -0.005 |
| -0.160 | -0.120 | 0.036 | -0.013 | 243942.361 | -177378.713 |
| -0.150 | -0.260 | 0.042 | 0.009 | -177378.678 | 105062.356 |
| 243661.010 | 33535.360 | 228928.740 | -177378.688 | 0.017 | -0.035 |
| 33535.530 | 243660.900 | 228928.773 | 177378.708 | 0.016 | -0.007 |
| 200671.660 | 200671.650 | 883407.192 | -0.001 | 0.010 | -0.022 |
| -177378.650 | 177378.840 | -0.217 | 243942.303 | -0.047 | -0.006 |
| 0.160 | 0.120 | -0.026 | 0.018 | 243942.352 | -177378.742 |
| 0.150 | 0.270 | -0.052 | -0.010 | -177378.762 | 105062.319 |
| 243649.019 | 33533.833 | 228928.982 | -177378.979 | 0.002 | 0.003 |
| 33532.564 | 243650.286 | 228928.985 | 177378.916 | 0.002 | 0.003 |
| 200675.222 | 200675.223 | 883429.228 | 0.003 | 0.006 | -0.000 |
| -177378.753 | 177378.398 | 2.793 | 243942.584 | 0.001 | 0.002 |
| -0.331 | -0.036 | 2.779 | -0.232 | 243942.350 | -177378.720 |
| -1.565 | -2.725 | -0.051 | -0.144 | -177378.722 | 105062.340 |
| 243670.711 | 33536.543 | 228928.251 | -177378.465 | -0.001 | -0.002 |
| 33537.813 | 243669.442 | 228928.254 | 177378.530 | 0.003 | -0.001 |
| 200668.594 | 200668.593 | 883388.791 | -0.001 | -0.003 | -0.004 |
| -177378.696 | 177379.038 | -2.806 | 243942.119 | -0.001 | -0.000 |
| 0.331 | 0.035 | -2.779 | 0.232 | 243942.352 | -177378.723 |
| 1.565 | 2.725 | 0.050 | 0.144 | -177378.722 | 105062.336 |
| 89.525 | 36.039 | 118.671 | -79.503 | 0.000 | -0.000 |
| 36.039 | 89.525 | 118.671 | 79.503 | 0.000 | -0.000 |
| 107.399 | 107.399 | -22.092 | 0.000 | -0.000 | -0.000 |
| -79.503 | 79.503 | 0.000 | 84.692 | 0.000 | -0.000 |
| 0.000 | -0.000 | 0.000 | 0.000 | 84.692 | -79.503 |
| 0.000 | 0.000 | 0.000 | 0.000 | -79.503 | 26.743 |
| 89.525 | 36.038 | 118.671 | -79.503 | -0.000 | 0.000 |
| 36.039 | 89.525 | 118.671 | 79.503 | -0.000 | 0.000 |
| 107.399 | 107.399 | -22.092 | -0.000 | -0.000 | 0.000 |
| -79.503 | 79.503 | -0.000 | 84.692 | -0.000 | 0.000 |
| -0.000 | -0.000 | -0.000 | -0.000 | 84.692 | -79.503 |
| -0.000 | -0.000 | -0.000 | 0.000 | -79.503 | 26.743 |
| 89.525 | 36.039 | 118.671 | -79.503 | 0.000 | -0.000 |
| 36.039 | 89.525 | 118.671 | 79.503 | 0.000 | -0.000 |
| 107.399 | 107.399 | -22.092 | 0.000 | 0.000 | -0.000 |
| -79.503 | 79.503 | 0.000 | 84.692 | 0.000 | -0.000 |
| 0.000 | 0.000 | 0.000 | -0.000 | 84.692 | -79.503 |
| 0.000 | 0.000 | 0.000 | -0.000 | -79.503 | 26.743 |
| 89.525 | 36.039 | 118.671 | -79.503 | -0.000 | 0.000 |
| 36.039 | 89.525 | 118.671 | 79.503 | -0.000 | 0.000 |
| 107.399 | 107.399 | -22.092 | -0.000 | -0.000 | 0.000 |
| -79.503 | 79.503 | -0.000 | 84.692 | -0.000 | 0.000 |
| -0.000 | -0.000 | -0.000 | 0.000 | 84.692 | -79.503 |
| -0.000 | -0.000 | -0.000 | 0.000 | -79.503 | 26.743 |
| 89.528 | 36.039 | 118.671 | -79.503 | 0.000 | -0.000 |
| 36.039 | 89.527 | 118.671 | 79.504 | 0.000 | -0.000 |
| 107.399 | 107.399 | -22.093 | -0.000 | 0.000 | -0.000 |
| -79.503 | 79.503 | 0.000 | 84.692 | 0.000 | -0.000 |
| 0.000 | 0.000 | 0.000 | -0.000 | 84.692 | -79.503 |
| 0.000 | 0.000 | 0.000 | -0.000 | -79.503 | 26.743 |
| 89.523 | 36.038 | 118.670 | -79.503 | -0.000 | 0.000 |
| 36.038 | 89.523 | 118.670 | 79.503 | -0.000 | 0.000 |
| 107.399 | 107.399 | -22.092 | -0.000 | -0.000 | 0.000 |
| -79.503 | 79.503 | -0.000 | 84.692 | -0.000 | 0.000 |
| -0.000 | -0.000 | -0.000 | 0.000 | 84.692 | -79.503 |
| -0.000 | -0.000 | -0.000 | 0.000 | -79.503 | 26.743 |
| -0.006 | -0.002 | -0.003 | 0.002 | -0.000 | 0.000 |
| -0.002 | -0.006 | -0.003 | -0.002 | -0.000 | 0.000 |
| -0.003 | -0.003 | -0.002 | 0.000 | 0.000 | -0.000 |
| 0.000 | -0.003 | -0.001 | -0.002 | -0.000 | 0.000 |
| -0.002 | -0.001 | -0.001 | 0.001 | -0.001 | 0.001 |
| -0.002 | -0.001 | -0.001 | 0.001 | 0.001 | -0.001 |
| -0.000 | -0.000 | -0.000 | 0.000 | 0.000 | -0.000 |
| -0.000 | -0.000 | -0.000 | 0.000 | 0.000 | -0.000 |
| -0.000 | -0.000 | -0.000 | 0.000 | 0.000 | -0.000 |
| 0.002 | 0.001 | 0.001 | -0.001 | 0.000 | -0.000 |
| 0.002 | 0.001 | 0.001 | -0.001 | -0.001 | 0.001 |
| 0.002 | 0.001 | 0.001 | -0.001 | 0.001 | -0.001 |
| -0.006 | -0.002 | -0.003 | 0.002 | -0.000 | 0.000 |
| -0.002 | -0.006 | -0.003 | -0.002 | 0.000 | -0.000 |
| -0.003 | -0.003 | -0.002 | 0.000 | -0.000 | 0.000 |
| 0.000 | -0.003 | -0.001 | -0.002 | -0.000 | 0.000 |
| -0.002 | -0.001 | -0.001 | 0.001 | -0.001 | 0.001 |
| -0.002 | -0.001 | -0.001 | 0.001 | 0.001 | -0.001 |
| -0.000 | -0.000 | -0.000 | 0.000 | 0.000 | -0.000 |
| -0.000 | -0.000 | -0.000 | 0.000 | 0.000 | -0.000 |
| -0.000 | -0.000 | -0.000 | 0.000 | 0.000 | -0.000 |
| 0.002 | 0.001 | 0.001 | -0.001 | 0.000 | -0.000 |
| 0.002 | 0.001 | 0.001 | -0.001 | -0.001 | 0.001 |
| 0.002 | 0.001 | 0.001 | -0.001 | 0.001 | -0.001 |
| -0.006 | -0.002 | -0.003 | 0.002 | -0.000 | 0.000 |
| -0.002 | -0.006 | -0.003 | -0.002 | -0.000 | 0.000 |
| -0.003 | -0.003 | -0.002 | 0.000 | 0.000 | -0.000 |
| 0.000 | -0.003 | -0.001 | -0.002 | -0.000 | 0.000 |
| -0.002 | -0.001 | -0.001 | 0.001 | -0.001 | 0.001 |
| -0.002 | -0.001 | -0.001 | 0.001 | 0.001 | -0.001 |
| -0.000 | -0.000 | -0.000 | 0.000 | 0.000 | -0.000 |
| -0.000 | -0.000 | -0.000 | 0.000 | 0.000 | -0.000 |
| -0.000 | -0.000 | -0.000 | 0.000 | 0.000 | -0.000 |
| 0.002 | 0.001 | 0.001 | -0.001 | 0.000 | -0.000 |
| 0.002 | 0.001 | 0.001 | -0.001 | -0.001 | 0.001 |
| 0.002 | 0.001 | 0.001 | -0.001 | 0.001 | -0.001 |
| 247.339 | -9.760 | -9.760 | -0.000 | 0.000 | 0.000 |
| -9.760 | 247.339 | -9.760 | -0.000 | -0.000 | -0.000 |
| -9.760 | -9.760 | 247.339 | -0.000 | -0.000 | -0.000 |
| -0.000 | 0.000 | -0.000 | -38.579 | -0.000 | -0.000 |
| -0.000 | 0.000 | -0.000 | -0.000 | -38.579 | -0.000 |
| -0.000 | -0.000 | -0.000 | 0.000 | -0.000 | -38.579 |
| 247.339 | -9.760 | -9.760 | 0.000 | 0.000 | -0.000 |
| -9.760 | 247.339 | -9.760 | 0.000 | 0.000 | 0.000 |
| -9.760 | -9.760 | 247.339 | -0.000 | 0.000 | 0.000 |
| 0.000 | -0.000 | 0.000 | -38.579 | 0.000 | 0.000 |
| 0.000 | -0.000 | 0.000 | 0.000 | -38.579 | 0.000 |
| 0.000 | 0.000 | 0.000 | -0.000 | 0.000 | -38.579 |
| 247.339 | -9.760 | -9.760 | 0.000 | -0.000 | -0.000 |
| -9.760 | 247.339 | -9.760 | 0.000 | -0.000 | -0.000 |
| -9.760 | -9.760 | 247.339 | 0.000 | -0.000 | 0.000 |
| 0.000 | 0.000 | -0.000 | -38.579 | -0.000 | -0.000 |
| 0.000 | 0.000 | -0.000 | -0.000 | -38.579 | -0.000 |
| 0.000 | -0.000 | 0.000 | 0.000 | -0.000 | -38.579 |
| 247.339 | -9.760 | -9.760 | -0.000 | 0.000 | 0.000 |
| -9.760 | 247.339 | -9.760 | 0.000 | -0.000 | -0.000 |
| -9.760 | -9.760 | 247.339 | -0.000 | 0.000 | -0.000 |
| -0.000 | -0.000 | 0.000 | -38.579 | 0.000 | -0.000 |
| -0.000 | -0.000 | 0.000 | -0.000 | -38.579 | 0.000 |
| -0.000 | 0.000 | -0.000 | -0.000 | 0.000 | -38.579 |
| 247.340 | -9.760 | -9.760 | 0.000 | -0.000 | -0.000 |
| -9.760 | 247.340 | -9.760 | 0.000 | 0.000 | 0.000 |
| -9.760 | -9.760 | 247.340 | -0.000 | 0.000 | -0.000 |
| 0.000 | 0.000 | -0.000 | -38.579 | -0.000 | -0.000 |
| 0.000 | 0.000 | -0.000 | 0.000 | -38.579 | -0.000 |
| 0.000 | -0.000 | 0.000 | 0.000 | -0.000 | -38.579 |
| 247.337 | -9.760 | -9.760 | -0.000 | -0.000 | -0.000 |
| -9.760 | 247.337 | -9.760 | -0.000 | 0.000 | 0.000 |
| -9.760 | -9.760 | 247.337 | 0.000 | 0.000 | 0.000 |
| -0.000 | -0.000 | 0.000 | -38.579 | 0.000 | -0.000 |
| -0.000 | -0.000 | 0.000 | 0.000 | -38.579 | 0.000 |
| -0.000 | 0.000 | -0.000 | -0.000 | 0.000 | -38.579 |
| 307.686 | 139.737 | 81.086 | -0.001 | 0.000 | 0.000 |
| 143.231 | 330.962 | 96.068 | -0.001 | 0.000 | 0.000 |
| 83.973 | 95.447 | 479.954 | -0.001 | -0.000 | 0.000 |
| -0.000 | 0.000 | -0.000 | 63.017 | -0.000 | 0.000 |
| -0.000 | 0.000 | -0.000 | -0.000 | 52.236 | 0.000 |
| -0.000 | 0.000 | -0.000 | -0.001 | 0.000 | 85.568 |
| 307.686 | 139.737 | 81.086 | 0.001 | 0.000 | -0.000 |
| 135.783 | 335.834 | 94.174 | -0.000 | 0.000 | -0.000 |
| 83.973 | 95.447 | 479.954 | 0.001 | 0.000 | -0.000 |
| 0.000 | -0.000 | 0.000 | 63.017 | -0.000 | -0.000 |
| 0.000 | -0.000 | 0.000 | 0.000 | 52.236 | -0.000 |
| 0.000 | -0.000 | 0.000 | 0.001 | -0.000 | 85.568 |
| 307.684 | 139.738 | 81.086 | -0.000 | 0.000 | 0.000 |
| 135.783 | 335.834 | 94.174 | -0.000 | 0.000 | 0.000 |
| 83.965 | 95.452 | 479.951 | -0.000 | -0.000 | 0.000 |
| -0.000 | -0.000 | -0.000 | 63.017 | -0.000 | 0.000 |
| -0.000 | -0.000 | -0.000 | -0.000 | 52.236 | 0.000 |
| -0.000 | -0.000 | -0.000 | -0.000 | -0.000 | 85.565 |
| 307.684 | 139.738 | 81.086 | 0.000 | 0.000 | -0.000 |
| 143.234 | 330.960 | 96.069 | 0.000 | 0.000 | -0.000 |
| 83.965 | 95.452 | 479.952 | 0.000 | 0.000 | -0.000 |
| 0.000 | 0.000 | 0.000 | 63.017 | -0.000 | -0.000 |
| 0.000 | 0.000 | 0.000 | 0.000 | 52.236 | -0.000 |
| 0.000 | 0.000 | 0.000 | 0.000 | 0.000 | 85.565 |
| 307.685 | 139.738 | 81.086 | -0.000 | -0.000 | 0.000 |
| 143.234 | 330.959 | 96.069 | -0.000 | -0.000 | 0.000 |
| 83.964 | 95.452 | 479.949 | -0.000 | -0.000 | 0.000 |
| -0.000 | -0.000 | -0.000 | 63.017 | -0.000 | 0.000 |
| -0.000 | -0.000 | -0.001 | -0.000 | 52.236 | 0.000 |
| -0.000 | -0.000 | -0.000 | -0.000 | -0.000 | 85.565 |
| 307.683 | 139.738 | 81.086 | 0.000 | 0.000 | -0.000 |
| 143.234 | 330.960 | 96.069 | 0.000 | -0.000 | -0.000 |
| 83.965 | 95.453 | 479.955 | 0.000 | -0.000 | -0.000 |
| 0.000 | 0.000 | 0.000 | 63.017 | 0.000 | -0.000 |
| 0.000 | 0.000 | 0.001 | 0.000 | 52.236 | -0.000 |
| 0.000 | 0.000 | 0.000 | 0.000 | 0.000 | 85.565 |
| -19.132 | -233.489 | 216.069 | 0.000 | 0.000 | -0.000 |
| -233.489 | -19.132 | 216.069 | 0.000 | 0.000 | -0.000 |
| -328.413 | -328.413 | 492.376 | -0.000 | 0.000 | -0.000 |
| -372.926 | -372.926 | 54.602 | 127.814 | 0.000 | -0.000 |
| -372.926 | -372.926 | 54.602 | 0.000 | 127.814 | -0.000 |
| 0.000 | 0.000 | 0.000 | 0.000 | -0.000 | 111.182 |
| 869.946 | 676.202 | 176.800 | -0.000 | -0.000 | 0.000 |
| 676.202 | 869.946 | 176.800 | -0.000 | -0.000 | 0.000 |
| 648.690 | 648.690 | 462.154 | 0.000 | -0.000 | 0.000 |
| 372.926 | 372.926 | -54.602 | 127.814 | 0.000 | 0.000 |
| 372.926 | 372.926 | -54.602 | -0.000 | 127.814 | 0.000 |
| 0.000 | 0.000 | -0.000 | -0.000 | 0.000 | 111.182 |
| 377.968 | 145.912 | 166.023 | 0.000 | -0.000 | -0.000 |
| 145.912 | 377.968 | 166.023 | 0.000 | 0.000 | -0.000 |
| 111.110 | 111.110 | 478.668 | 0.000 | -0.000 | -0.000 |
| 0.000 | 0.000 | 0.000 | 131.148 | 0.000 | -0.000 |
| 0.000 | 0.000 | 0.000 | 0.000 | 131.148 | -0.000 |
| -49.393 | -49.393 | 1.402 | 0.000 | 0.000 | 95.183 |
| 392.801 | 177.805 | 156.048 | -0.000 | -0.000 | 0.000 |
| 177.805 | 392.801 | 156.048 | -0.000 | -0.000 | 0.000 |
| 198.005 | 198.005 | 472.724 | -0.000 | 0.000 | 0.000 |
| -0.000 | -0.000 | -0.000 | 131.148 | -0.000 | 0.000 |
| -0.000 | -0.000 | -0.000 | -0.000 | 131.148 | 0.000 |
| 49.393 | 49.393 | -1.402 | -0.000 | -0.000 | 95.183 |
| 343.008 | 134.878 | 160.198 | 0.000 | -0.000 | -0.000 |
| 134.878 | 343.008 | 160.198 | 0.000 | -0.000 | -0.000 |
| 156.751 | 156.751 | 477.594 | -0.000 | -0.000 | -0.000 |
| -4.976 | -4.976 | 0.729 | 126.700 | -0.000 | -0.000 |
| -4.976 | -4.976 | 0.729 | 0.000 | 126.700 | -0.000 |
| -0.000 | -0.000 | 0.000 | 0.000 | 0.000 | 111.182 |
| 377.968 | 145.912 | 166.023 | -0.000 | -0.000 | 0.000 |
| 145.912 | 377.968 | 166.023 | -0.000 | 0.000 | 0.000 |
| 166.400 | 166.400 | 484.769 | -0.000 | -0.000 | 0.000 |
| 4.976 | 4.976 | -0.729 | 126.700 | 0.000 | 0.000 |
| 4.976 | 4.976 | -0.729 | -0.000 | 126.700 | 0.000 |
| 0.000 | 0.000 | -0.000 | -0.000 | -0.000 | 111.182 |
| 395.791 | 164.256 | 94.585 | 0.000 | 0.000 | 0.000 |
| 165.175 | 459.831 | 64.027 | -0.000 | 0.000 | 0.000 |
| 94.585 | 62.608 | 364.801 | 0.000 | -0.000 | -0.000 |
| 0.005 | -0.000 | 0.007 | 26.017 | 0.000 | 0.000 |
| 0.001 | -0.000 | 0.002 | -0.000 | 47.188 | 0.000 |
| 0.000 | -0.000 | 0.001 | 0.000 | 0.000 | 130.992 |
| 386.375 | 165.175 | 80.040 | 0.000 | -0.000 | 0.000 |
| 164.256 | 459.921 | 62.608 | 0.000 | -0.000 | -0.000 |
| 80.040 | 64.026 | 342.334 | 0.000 | 0.000 | -0.000 |
| -0.005 | 0.000 | -0.007 | 26.017 | -0.000 | -0.000 |
| -0.001 | 0.000 | -0.002 | 0.000 | 47.188 | -0.000 |
| -0.000 | 0.000 | -0.001 | -0.000 | 0.000 | 130.992 |
| 386.375 | 165.175 | 80.040 | 0.000 | -0.000 | -0.000 |
| 164.256 | 459.921 | 62.608 | -0.000 | -0.000 | 0.000 |
| 94.585 | 62.608 | 364.801 | 0.000 | -0.000 | 0.000 |
| -0.000 | -0.000 | -0.000 | 35.414 | -0.000 | 0.000 |
| 0.000 | -0.000 | 0.000 | -0.000 | 47.188 | 0.000 |
| 0.000 | -0.000 | 0.000 | 0.000 | 0.000 | 130.992 |
| 386.375 | 165.175 | 80.040 | 0.000 | -0.000 | -0.000 |
| 164.257 | 459.921 | 62.608 | 0.000 | 0.000 | -0.000 |
| 80.040 | 64.026 | 342.335 | -0.000 | -0.000 | -0.000 |
| 0.000 | 0.000 | 0.000 | 35.414 | 0.000 | -0.000 |
| -0.000 | 0.000 | -0.000 | 0.000 | 47.188 | -0.000 |
| -0.000 | 0.000 | -0.000 | -0.000 | -0.000 | 130.992 |
| 386.376 | 165.175 | 80.041 | 0.000 | -0.000 | 0.000 |
| 165.175 | 459.830 | 64.026 | -0.000 | 0.000 | 0.000 |
| 80.041 | 64.026 | 342.334 | 0.000 | -0.000 | 0.000 |
| -0.000 | -0.001 | -0.000 | 26.017 | -0.000 | 0.000 |
| -0.000 | -0.000 | -0.001 | -0.000 | 47.188 | -0.000 |
| -0.000 | -0.001 | -0.000 | 0.000 | 0.000 | 130.992 |
| 386.376 | 165.175 | 80.041 | -0.000 | 0.000 | -0.000 |
| 165.175 | 459.833 | 64.026 | -0.000 | 0.000 | -0.000 |
| 80.041 | 64.026 | 342.338 | -0.000 | -0.000 | -0.000 |
| 0.000 | 0.001 | 0.000 | 26.017 | 0.000 | -0.000 |
| 0.000 | 0.000 | 0.001 | 0.000 | 47.188 | -0.000 |
| 0.000 | 0.001 | 0.000 | 0.000 | -0.000 | 130.992 |
| 41.598 | 162.842 | 85.060 | 0.000 | -0.000 | -0.000 |
| 163.809 | 163.270 | -44.434 | 0.000 | -0.000 | 0.000 |
| 85.557 | -44.903 | 32.233 | 0.000 | -0.000 | 0.000 |
| -1342232730.439 | -775344483.772 | -1375104354.361 | -11192897.286 | 6223999.580 | -133975464.462 |
| 0.000 | -0.000 | -0.000 | 0.000 | 48.250 | -0.000 |
| 0.043 | 0.032 | 0.034 | -0.000 | -0.000 | 128.810 |
| 41.598 | 162.842 | 85.060 | -0.000 | 0.000 | 0.000 |
| 163.809 | 163.270 | -44.434 | -0.000 | 0.000 | 0.000 |
| 60.772 | -63.759 | 12.521 | -0.000 | 0.000 | -0.000 |
| 1372075255.948 | 1084502193.982 | 1436731117.750 | 11474159.016 | 17059243.284 | 143332010.922 |
| -0.000 | 0.000 | -0.000 | -0.000 | 48.250 | 0.000 |
| -0.043 | -0.032 | -0.034 | -0.000 | 0.000 | 128.810 |
| 10.493 | 139.178 | 60.321 | 0.000 | -0.000 | -0.000 |
| 140.145 | 145.267 | -63.254 | 0.000 | -0.000 | 0.000 |
| 60.819 | -63.723 | 12.559 | 0.000 | -0.000 | -0.000 |
| -60180526.585 | 139698426.082 | -53440849.325 | -162446145.561 | -0.000 | -0.000 |
| -0.000 | 0.000 | 0.000 | 0.000 | 48.250 | -0.000 |
| -0.000 | 0.000 | 0.000 | 0.000 | -0.000 | 128.810 |
| 10.484 | 139.172 | 60.315 | -0.000 | 0.000 | 0.000 |
| 163.809 | 163.270 | -44.434 | -0.000 | 0.000 | 0.000 |
| 85.557 | -44.903 | 32.233 | -0.000 | 0.000 | 0.000 |
| 144677577.000 | 110026506.691 | 135812787.601 | 4768499.319 | 981458.580 | -1271273.948 |
| 0.000 | -0.000 | -0.000 | -0.000 | 48.250 | 0.000 |
| 0.000 | -0.000 | -0.000 | -0.000 | 0.000 | 128.810 |
| 41.596 | 162.842 | 85.060 | 0.000 | -0.000 | -0.000 |
| 140.142 | 145.265 | -63.257 | 0.000 | -0.000 | -0.000 |
| 60.816 | -63.726 | 12.559 | -0.000 | -0.000 | 0.000 |
| -6018064.302 | 13969790.797 | -5344183.854 | -16244593.325 | -0.000 | 0.000 |
| 0.002 | 0.001 | 0.001 | 0.000 | -70.684 | -0.000 |
| 0.000 | 0.000 | 0.000 | 0.000 | -0.000 | 128.810 |
| 41.600 | 162.842 | 85.060 | -0.000 | 0.000 | -0.000 |
| 140.141 | 145.263 | -63.258 | -0.000 | 0.000 | 0.000 |
| 60.814 | -63.727 | 12.552 | -0.000 | 0.000 | 0.000 |
| 6018064.302 | -13969790.797 | 5344183.854 | -16244593.325 | 0.000 | -0.000 |
| -0.002 | -0.001 | -0.001 | -0.000 | -70.684 | 0.000 |
| -0.000 | -0.000 | -0.000 | -0.000 | 0.000 | 128.810 |
| 3257.143 | 3030.019 | 3030.019 | -0.000 | -0.000 | -0.000 |
| 3030.019 | 3257.143 | 3030.019 | 0.000 | 0.000 | -0.000 |
| 3030.019 | 3030.019 | 3257.143 | -0.000 | 0.000 | -0.000 |
| 2900.438 | 2900.438 | 2900.438 | 77.404 | 0.000 | -0.000 |
| 2900.438 | 2900.438 | 2900.438 | 0.000 | 77.404 | -0.000 |
| 2900.438 | 2900.438 | 2900.438 | -0.000 | -0.000 | 77.404 |
| -2543.287 | -2770.354 | -2770.354 | -0.000 | -0.000 | 0.000 |
| -2770.354 | -2543.287 | -2770.354 | -0.000 | -0.000 | 0.000 |
| -2770.354 | -2770.354 | -2543.287 | -0.000 | -0.000 | 0.000 |
| -2900.438 | -2900.438 | -2900.438 | 77.404 | -0.000 | 0.000 |
| -2900.438 | -2900.438 | -2900.438 | -0.000 | 77.404 | 0.000 |
| -2900.438 | -2900.438 | -2900.438 | -0.000 | -0.000 | 77.404 |
| 646.677 | 419.234 | 419.234 | -0.000 | 0.000 | -0.000 |
| 419.234 | 646.677 | 419.234 | -0.000 | -0.000 | -0.000 |
| 419.234 | 419.234 | 646.677 | 0.000 | -0.000 | -0.000 |
| 289.734 | 289.734 | 289.734 | 77.430 | 0.000 | -0.000 |
| 289.734 | 289.734 | 289.734 | -0.000 | 77.430 | -0.000 |
| 289.734 | 289.734 | 289.734 | 0.000 | -0.000 | 77.430 |
| 391.681 | 139.155 | 139.155 | 0.000 | -0.000 | 0.000 |
| 139.155 | 391.681 | 139.155 | 0.000 | 0.000 | 0.000 |
| 139.155 | 139.155 | 391.681 | -0.000 | -0.000 | 0.000 |
| -289.734 | -289.734 | -289.734 | 77.430 | -0.000 | 0.000 |
| -289.734 | -289.734 | -289.734 | 0.000 | 77.430 | 0.000 |
| -289.734 | -289.734 | -289.734 | 0.000 | 0.000 | 77.430 |
| 399.878 | 161.817 | 161.817 | -0.000 | -0.000 | -0.000 |
| 161.817 | 399.878 | 161.817 | -0.000 | -0.000 | -0.000 |
| 161.817 | 161.817 | 399.878 | -0.000 | 0.000 | -0.000 |
| 37.262 | 37.262 | 37.262 | 77.978 | -0.000 | -0.000 |
| 37.262 | 37.262 | 37.262 | -0.000 | 77.978 | -0.000 |
| 37.262 | 37.262 | 37.262 | -0.000 | 0.000 | 77.978 |
| 333.128 | 105.215 | 105.215 | 0.000 | -0.000 | 0.000 |
| 105.215 | 333.128 | 105.215 | 0.000 | -0.000 | 0.000 |
| 105.215 | 105.215 | 333.128 | 0.000 | -0.000 | 0.000 |
| -37.262 | -37.262 | -37.262 | 77.978 | 0.000 | 0.000 |
| -37.262 | -37.262 | -37.262 | 0.000 | 77.978 | 0.000 |
| -37.262 | -37.262 | -37.262 | 0.000 | 0.000 | 77.978 |
| 389.063 | 136.373 | 136.373 | 0.000 | -0.000 | -0.000 |
| 136.373 | 389.063 | 136.373 | -0.000 | -0.000 | -0.000 |
| 136.373 | 136.373 | 389.063 | 0.000 | -0.000 | -0.000 |
| 716.117 | 716.117 | 716.117 | 83.404 | -0.000 | 0.000 |
| 716.117 | 716.117 | 716.117 | -0.000 | 83.404 | -0.000 |
| 716.117 | 716.117 | 716.117 | -0.000 | -0.000 | 83.404 |
| 389.063 | 136.373 | 136.373 | 0.000 | 0.000 | 0.000 |
| 136.373 | 389.063 | 136.373 | 0.000 | 0.000 | 0.000 |
| 136.373 | 136.373 | 389.063 | 0.000 | 0.000 | 0.000 |
| -716.117 | -716.117 | -716.117 | 83.404 | 0.000 | 0.000 |
| -716.117 | -716.117 | -716.117 | 0.000 | 83.404 | -0.000 |
| -716.117 | -716.117 | -716.117 | 0.000 | 0.000 | 83.404 |
| 378.079 | 178.919 | 178.919 | -0.000 | -0.000 | 0.000 |
| 178.919 | 378.079 | 178.919 | 0.000 | -0.000 | -0.000 |
| 178.919 | 178.919 | 378.079 | -0.000 | -0.000 | 0.000 |
| 56.936 | 56.936 | 56.936 | 49.172 | -0.000 | 0.000 |
| 56.936 | 56.936 | 56.936 | 0.000 | 49.172 | 0.000 |
| 56.936 | 56.936 | 56.936 | -0.000 | -0.000 | 49.172 |
| 287.536 | 45.781 | 45.781 | 0.000 | 0.000 | -0.000 |
| 45.781 | 287.536 | 45.781 | 0.000 | 0.000 | 0.000 |
| 45.781 | 45.781 | 287.536 | -0.000 | 0.000 | -0.000 |
| -56.936 | -56.936 | -56.936 | 49.172 | 0.000 | 0.000 |
| -56.936 | -56.936 | -56.936 | 0.000 | 49.172 | -0.000 |
| -56.936 | -56.936 | -56.936 | 0.000 | 0.000 | 49.172 |
| 368.789 | 130.409 | 130.409 | 0.000 | -0.000 | -0.000 |
| 130.409 | 368.789 | 130.409 | -0.000 | -0.000 | 0.000 |
| 130.409 | 130.409 | 368.789 | 0.000 | -0.000 | -0.000 |
| 0.000 | 0.000 | 0.000 | 101.020 | -0.000 | -0.000 |
| 0.000 | 0.000 | 0.000 | -0.000 | 101.020 | -0.000 |
| 0.000 | 0.000 | 0.000 | 0.000 | -0.000 | 101.020 |
| 350.298 | 114.036 | 114.036 | 0.000 | 0.000 | 0.000 |
| 114.036 | 350.298 | 114.036 | -0.000 | -0.000 | -0.000 |
| 114.036 | 114.036 | 350.298 | 0.000 | 0.000 | 0.000 |
| -0.000 | -0.000 | -0.000 | 101.020 | -0.000 | 0.000 |
| -0.000 | -0.000 | -0.000 | -0.000 | 101.020 | 0.000 |
| -0.000 | -0.000 | -0.000 | 0.000 | 0.000 | 101.020 |
| 330.621 | 154.602 | 154.602 | 0.000 | -0.000 | -0.000 |
| 154.602 | 330.621 | 154.602 | -0.000 | 0.000 | -0.000 |
| 154.602 | 154.602 | 330.621 | -0.000 | 0.000 | -0.000 |
| -5.969 | -5.969 | -5.969 | 106.469 | 0.000 | -0.000 |
| -5.969 | -5.969 | -5.969 | 0.000 | 106.469 | 0.000 |
| -5.969 | -5.969 | -5.969 | 0.000 | 0.000 | 106.469 |
| 330.621 | 154.602 | 154.602 | 0.000 | 0.000 | 0.000 |
| 154.602 | 330.621 | 154.602 | 0.000 | -0.000 | -0.000 |
| 154.602 | 154.602 | 330.621 | -0.000 | -0.000 | 0.000 |
| 5.969 | 5.969 | 5.969 | 106.469 | -0.000 | 0.000 |
| 5.969 | 5.969 | 5.969 | -0.000 | 106.469 | 0.000 |
| 5.969 | 5.969 | 5.969 | -0.000 | -0.000 | 106.469 |
| 330.621 | 154.602 | 154.602 | -0.000 | 0.000 | -0.000 |
| 154.602 | 330.621 | 154.602 | -0.000 | -0.000 | 0.000 |
| 154.602 | 154.602 | 330.621 | -0.000 | -0.000 | 0.000 |
| -0.000 | -0.000 | -0.000 | 119.713 | -0.000 | 0.000 |
| -0.000 | -0.000 | -0.000 | -0.000 | 119.713 | 0.000 |
| -0.000 | -0.000 | -0.000 | -0.000 | 0.000 | 119.713 |
| 320.110 | 153.387 | 153.387 | -0.000 | -0.000 | -0.000 |
| 153.387 | 320.110 | 153.387 | -0.000 | -0.000 | 0.000 |
| 153.387 | 153.387 | 320.110 | -0.000 | -0.000 | 0.000 |
| 0.000 | 0.000 | 0.000 | 119.713 | 0.000 | -0.000 |
| 0.000 | 0.000 | 0.000 | 0.000 | 119.713 | -0.000 |
| 0.000 | 0.000 | 0.000 | 0.000 | -0.000 | 119.713 |
| 320.121 | 152.506 | 152.506 | 0.000 | 0.000 | 0.000 |
| 152.506 | 320.121 | 152.506 | 0.000 | 0.000 | -0.000 |
| 152.506 | 152.506 | 320.121 | 0.000 | -0.000 | 0.000 |
| -0.000 | -0.000 | -0.000 | 119.713 | 0.000 | 0.000 |
| -0.000 | -0.000 | -0.000 | -0.000 | 119.713 | 0.000 |
| -0.000 | -0.000 | -0.000 | -0.000 | -0.000 | 119.713 |
| 320.132 | 152.655 | 152.655 | -0.000 | -0.000 | -0.000 |
| 152.655 | 320.132 | 152.655 | -0.000 | -0.000 | -0.000 |
| 152.655 | 152.655 | 320.132 | -0.000 | -0.000 | -0.000 |
| 0.000 | 0.000 | 0.000 | 119.713 | -0.000 | 0.000 |
| 0.000 | 0.000 | 0.000 | 0.000 | 119.713 | -0.000 |
| 0.000 | 0.000 | 0.000 | 0.000 | -0.000 | 119.713 |
| 329.589 | 179.871 | 179.871 | -0.000 | -0.000 | -0.000 |
| 179.871 | 329.589 | 179.871 | -0.000 | -0.000 | -0.000 |
| 179.871 | 179.871 | 329.589 | 0.000 | -0.000 | -0.000 |
| 31.765 | 31.765 | 31.765 | 97.927 | -0.000 | -0.000 |
| 31.765 | 31.765 | 31.765 | -0.000 | 97.927 | -0.000 |
| 31.765 | 31.765 | 31.765 | -0.000 | -0.000 | 97.927 |
| 607.034 | 450.035 | 450.035 | 0.000 | 0.000 | 0.000 |
| 450.035 | 607.034 | 450.035 | 0.000 | 0.000 | 0.000 |
| 450.035 | 450.035 | 607.034 | 0.000 | 0.000 | 0.000 |
| -31.765 | -31.765 | -31.765 | 97.927 | 0.000 | 0.000 |
| -31.765 | -31.765 | -31.765 | 0.000 | 97.927 | 0.000 |
| -31.765 | -31.765 | -31.765 | 0.000 | 0.000 | 97.927 |
| 281.961 | 128.552 | 128.552 | -0.000 | -0.000 | -0.000 |
| 128.552 | 281.961 | 128.552 | -0.000 | -0.000 | -0.000 |
| 128.552 | 128.552 | 281.961 | -0.000 | -0.000 | -0.000 |
| -29.324 | -29.324 | -29.324 | 106.017 | -0.000 | -0.000 |
| -29.324 | -29.324 | -29.324 | -0.000 | 106.017 | -0.000 |
| -29.324 | -29.324 | -29.324 | -0.000 | -0.000 | 106.017 |
| 340.719 | 187.349 | 187.349 | 0.000 | 0.000 | 0.000 |
| 187.349 | 340.719 | 187.349 | 0.000 | 0.000 | 0.000 |
| 187.349 | 187.349 | 340.719 | 0.000 | 0.000 | 0.000 |
| 29.324 | 29.324 | 29.324 | 106.017 | 0.000 | 0.000 |
| 29.324 | 29.324 | 29.324 | 0.000 | 106.017 | 0.000 |
| 29.324 | 29.324 | 29.324 | 0.000 | 0.000 | 106.017 |
| 330.089 | 154.060 | 154.060 | 0.000 | 0.000 | 0.000 |
| 154.060 | 330.089 | 154.060 | 0.000 | 0.000 | 0.000 |
| 154.060 | 154.060 | 330.089 | -0.000 | 0.000 | 0.000 |
| -2.711 | -2.712 | -2.711 | 105.555 | -0.000 | -0.000 |
| -2.712 | -2.711 | -2.711 | -0.000 | 105.555 | -0.000 |
| -2.712 | -2.711 | -2.711 | -0.000 | -0.000 | 105.555 |
| 316.804 | 151.415 | 151.415 | 0.000 | 0.000 | 0.000 |
| 151.415 | 316.804 | 151.415 | 0.000 | 0.000 | 0.000 |
| 151.415 | 151.415 | 316.804 | 0.000 | 0.000 | 0.000 |
| 2.711 | 2.712 | 2.711 | 105.555 | 0.000 | 0.000 |
| 2.712 | 2.711 | 2.711 | 0.000 | 105.555 | 0.000 |
| 2.712 | 2.711 | 2.711 | 0.000 | 0.000 | 105.555 |
| 471.577 | 71.001 | 171.199 | 0.000 | 0.000 | 0.000 |
| 63.116 | 322.375 | 75.869 | 0.000 | 0.000 | 0.000 |
| 165.133 | 77.572 | 376.332 | 0.000 | 0.000 | 0.000 |
| -0.000 | 0.000 | 0.000 | 54.604 | -0.000 | 0.000 |
| -0.014 | 4.709 | 3.520 | 0.000 | 128.597 | 0.000 |
| -0.018 | 6.410 | 4.791 | 0.000 | -0.000 | 30.988 |
| 471.604 | 61.583 | 164.160 | -0.000 | 0.000 | -0.000 |
| 63.141 | 313.540 | 69.266 | -0.000 | 0.000 | -0.000 |
| 165.093 | 91.216 | 386.529 | 0.000 | -0.000 | -0.000 |
| 0.000 | 0.000 | -0.000 | 54.604 | 0.000 | -0.000 |
| 0.014 | -4.709 | -3.520 | -0.000 | 128.597 | -0.000 |
| 0.018 | -6.410 | -4.791 | -0.000 | 0.000 | 30.988 |
| 471.589 | 66.763 | 168.032 | 0.000 | -0.000 | 0.000 |
| 63.059 | 342.063 | 90.586 | 0.000 | -0.000 | 0.000 |
| 165.144 | 73.681 | 373.423 | 0.000 | -0.000 | 0.000 |
| -0.001 | 0.442 | 0.330 | 22.470 | -0.000 | 0.000 |
| -0.001 | 0.471 | 0.352 | 0.000 | 128.597 | 0.000 |
| -0.000 | -0.000 | -0.000 | 0.000 | -0.000 | 31.510 |
| 471.592 | 65.820 | 167.327 | -0.000 | -0.000 | -0.000 |
| 63.059 | 342.064 | 90.586 | -0.000 | 0.000 | 0.000 |
| 165.146 | 72.796 | 372.762 | -0.000 | 0.000 | -0.000 |
| 0.001 | -0.442 | -0.330 | 22.470 | 0.000 | -0.000 |
| 0.001 | -0.471 | -0.352 | 0.000 | 128.597 | -0.000 |
| 0.000 | 0.000 | 0.000 | -0.000 | 0.000 | 31.510 |
| 471.589 | 66.341 | 167.717 | 0.000 | 0.000 | 0.000 |
| 63.128 | 318.055 | 72.642 | 0.000 | 0.000 | 0.000 |
| 165.145 | 73.283 | 373.126 | 0.000 | 0.000 | 0.000 |
| -0.001 | 0.154 | 0.115 | 22.470 | -0.000 | 0.000 |
| -0.001 | 0.047 | 0.035 | 0.000 | 128.597 | 0.000 |
| -0.003 | 0.629 | 0.471 | 0.000 | -0.000 | 26.384 |
| 471.592 | 66.256 | 167.653 | -0.000 | 0.000 | -0.000 |
| 63.128 | 317.970 | 72.577 | -0.000 | 0.000 | -0.000 |
| 165.145 | 73.194 | 373.060 | -0.000 | 0.000 | -0.000 |
| 0.001 | -0.154 | -0.115 | 22.470 | 0.000 | -0.000 |
| 0.001 | -0.047 | -0.035 | -0.000 | 128.597 | -0.000 |
| 0.003 | -0.629 | -0.471 | -0.000 | 0.000 | 26.384 |
| 301.676 | 143.640 | 79.616 | 0.000 | 0.000 | 0.000 |
| 137.397 | 334.599 | 94.457 | 0.000 | 0.000 | 0.000 |
| 78.051 | 99.135 | 477.514 | 0.000 | 0.000 | 0.000 |
| -2.784 | 1.829 | -0.702 | 62.542 | -0.000 | 0.000 |
| 0.000 | 0.000 | -0.000 | 0.000 | 52.112 | 0.000 |
| -6.386 | 4.196 | -1.610 | 0.000 | -0.000 | 85.831 |
| 313.380 | 135.950 | 82.566 | -0.000 | -0.000 | -0.000 |
| 149.101 | 326.909 | 97.407 | -0.000 | 0.000 | -0.000 |
| 89.755 | 91.446 | 480.464 | -0.000 | -0.000 | -0.000 |
| 2.784 | -1.829 | 0.702 | 62.542 | -0.000 | -0.000 |
| -0.000 | -0.000 | 0.000 | -0.000 | 52.112 | 0.000 |
| 6.386 | -4.196 | 1.610 | -0.000 | 0.000 | 85.831 |
| 306.943 | 140.180 | 80.943 | 0.000 | -0.000 | 0.000 |
| 142.664 | 331.139 | 95.785 | 0.000 | -0.000 | 0.000 |
| 83.318 | 95.675 | 478.841 | 0.000 | 0.000 | 0.000 |
| -0.089 | 0.059 | -0.023 | 62.771 | -0.000 | 0.000 |
| -0.585 | 0.384 | -0.148 | 0.000 | 52.112 | 0.000 |
| -0.654 | 0.430 | -0.165 | 0.000 | 0.000 | 85.528 |
| 308.113 | 139.411 | 81.238 | -0.000 | -0.000 | -0.000 |
| 143.834 | 330.370 | 96.080 | -0.000 | -0.000 | -0.000 |
| 84.488 | 94.906 | 479.137 | -0.000 | 0.000 | -0.000 |
| 0.089 | -0.059 | 0.023 | 62.771 | -0.000 | -0.000 |
| 0.585 | -0.384 | 0.148 | -0.000 | 52.112 | -0.000 |
| 0.654 | -0.430 | 0.165 | -0.000 | 0.000 | 85.528 |
| 307.471 | 139.834 | 81.076 | 0.000 | 0.000 | 0.000 |
| 143.191 | 330.792 | 95.917 | 0.000 | -0.000 | 0.000 |
| 83.844 | 95.328 | 478.969 | 0.000 | 0.000 | 0.000 |
| -0.009 | 0.005 | -0.003 | 62.774 | -0.000 | 0.000 |
| -0.059 | 0.038 | -0.016 | 0.000 | 52.112 | 0.000 |
| -0.066 | 0.043 | -0.017 | 0.000 | 0.000 | 85.524 |
| 307.585 | 139.756 | 81.106 | -0.000 | 0.000 | -0.000 |
| 143.307 | 330.716 | 95.947 | -0.000 | -0.000 | -0.000 |
| 83.962 | 95.253 | 479.009 | -0.000 | 0.000 | -0.000 |
| 0.009 | -0.005 | 0.003 | 62.774 | 0.000 | -0.000 |
| 0.059 | -0.038 | 0.016 | -0.000 | 52.112 | -0.000 |
| 0.066 | -0.043 | 0.017 | -0.000 | 0.000 | 85.524 |
| 119.893 | 58.171 | -46.465 | -0.000 | 0.000 | -0.000 |
| 290.834 | -112.770 | -46.465 | -0.000 | -0.000 | 0.000 |
| -46.465 | -46.465 | -10.890 | 0.000 | 0.000 | 0.000 |
| -0.000 | 0.000 | 0.000 | -60.089 | 0.000 | -0.000 |
| 0.000 | -0.000 | -0.000 | 0.000 | -60.089 | -0.000 |
| 0.000 | -0.000 | -0.000 | -0.000 | -0.000 | 30.861 |
| -112.770 | 290.834 | -46.465 | 0.000 | -0.000 | -0.000 |
| 58.171 | 119.893 | -46.465 | 0.000 | 0.000 | 0.000 |
| -46.465 | -46.465 | -10.891 | -0.000 | -0.000 | 0.000 |
| -0.000 | 0.000 | -0.000 | -60.089 | -0.000 | -0.000 |
| -0.000 | 0.000 | 0.000 | -0.000 | -60.089 | -0.000 |
| -0.000 | 0.000 | 0.000 | 0.000 | 0.000 | 30.861 |
| -112.769 | 290.833 | -46.465 | 0.000 | -0.000 | 0.000 |
| -47242052.591 | -44468947.261 | -45427635.182 | 337930.600 | -1297993.199 | 446607.666 |
| -46.465 | -46.465 | -10.891 | 0.000 | 0.000 | -0.000 |
| -0.000 | 0.000 | -0.000 | -60.089 | 0.000 | 0.000 |
| 0.000 | -0.000 | -0.000 | 0.000 | -60.089 | -0.000 |
| 0.000 | 0.000 | -0.000 | -0.000 | 0.000 | -201.802 |
| -112.771 | 290.834 | -46.465 | -0.000 | -0.000 | 0.000 |
| 290.833 | -112.770 | -46.465 | -0.000 | -0.000 | 0.000 |
| -46.465 | -46.465 | -10.890 | -0.000 | -0.000 | -0.000 |
| 0.000 | 0.000 | 0.000 | -60.089 | -0.000 | -0.000 |
| -0.000 | 0.000 | 0.000 | -0.000 | -60.089 | 0.000 |
| -0.000 | -0.000 | 0.000 | 0.000 | -0.000 | -201.802 |
| -8396349.530 | -8140534.673 | -8900995.949 | -7252.425 | 55846.988 | 61711.159 |
| -4450570.153 | -4046581.221 | -4477267.375 | 54761.721 | 22611.186 | -141103.309 |
| -46.466 | -46.466 | -10.892 | 0.000 | 0.000 | 0.000 |
| -0.000 | -0.000 | -0.000 | -60.089 | -0.000 | -0.000 |
| 0.000 | -0.000 | -0.000 | 0.000 | -60.089 | 0.000 |
| -8807854.913 | -9006538.171 | -9102442.161 | 11510.834 | -52724.638 | 14108.366 |
| 4744338.061 | 4411495.593 | 5191967.685 | -19183.926 | -46546.942 | 160060.274 |
| 8255909.256 | 8303969.674 | 8909608.519 | 13366.736 | 22604.633 | -71182.210 |
| -46.465 | -46.465 | -10.889 | -0.000 | -0.000 | 0.000 |
| 0.000 | 0.000 | 0.000 | -60.089 | -0.000 | 0.000 |
| -0.000 | 0.000 | 0.000 | -0.000 | -60.089 | 0.000 |
| -6320688.854 | 378908.742 | 7938478.084 | -0.000 | -0.000 | -5802095.423 |
| 336.057 | 136.840 | 88.329 | 19.988 | 0.000 | 0.000 |
| 133.322 | 327.527 | 84.171 | -19.073 | 0.000 | -0.000 |
| 88.390 | 88.389 | 393.641 | 0.000 | 0.000 | 0.000 |
| 19.988 | -19.988 | 0.000 | 53.748 | 0.000 | 0.000 |
| 0.000 | -0.000 | 0.000 | -0.000 | 53.748 | 19.988 |
| -5.445 | -5.445 | -3.758 | 0.000 | 13.990 | 83.193 |
| 336.057 | 136.840 | 88.328 | 19.988 | -0.000 | -0.000 |
| 136.840 | 336.057 | 88.328 | -19.988 | -0.000 | 0.000 |
| 93.539 | 93.539 | 397.194 | -0.000 | 0.000 | 0.000 |
| 19.988 | -19.988 | -0.000 | 53.748 | 0.000 | 0.000 |
| -0.000 | 0.000 | -0.000 | 0.000 | 53.748 | 19.988 |
| 5.445 | 5.445 | 3.758 | -0.000 | 13.990 | 83.193 |
| 329.881 | 139.499 | 87.115 | 18.374 | 0.000 | -0.000 |
| 152.283 | 318.669 | 87.657 | -13.990 | -0.000 | 0.000 |
| 88.389 | 88.389 | 393.640 | 0.000 | 0.000 | -0.000 |
| 19.988 | -19.988 | -0.000 | 53.748 | -0.000 | -0.000 |
| -0.000 | -0.000 | -0.000 | 0.000 | 53.748 | 19.988 |
| -0.000 | -0.000 | 0.000 | 0.000 | 19.988 | 99.609 |
| 336.057 | 136.840 | 88.328 | 19.988 | -0.000 | 0.000 |
| 152.866 | 321.489 | 88.831 | -14.398 | -0.000 | 0.000 |
| 88.390 | 88.390 | 393.641 | 0.000 | -0.000 | 0.000 |
| 19.510 | -18.012 | 0.517 | 53.299 | -0.000 | -0.000 |
| 0.000 | -0.000 | 0.000 | -0.000 | 53.748 | 19.988 |
| 0.000 | 0.000 | -0.000 | -0.000 | 19.988 | 99.609 |
| 336.057 | 136.840 | 88.328 | 19.988 | 0.000 | -0.000 |
| 143.292 | 326.428 | 87.232 | -17.050 | 0.000 | 0.000 |
| 88.039 | 88.039 | 393.398 | -0.000 | -0.000 | 0.000 |
| 19.988 | -19.988 | -0.000 | 53.748 | 0.000 | 0.000 |
| -0.000 | 0.000 | -0.000 | 0.000 | 53.748 | 19.988 |
| -0.000 | -0.000 | 0.000 | 0.000 | 19.988 | 99.609 |
| 324.749 | 145.148 | 87.293 | 16.404 | -0.000 | 0.000 |
| 152.882 | 319.268 | 88.071 | -13.990 | -0.000 | -0.000 |
| 88.390 | 88.390 | 393.642 | -0.000 | -0.000 | -0.000 |
| 19.988 | -19.988 | 0.000 | 53.748 | -0.000 | -0.000 |
| 0.000 | -0.000 | 0.000 | -0.000 | 53.748 | 19.988 |
| 0.000 | 0.000 | -0.000 | -0.000 | 19.988 | 99.609 |
| 336.071 | 136.839 | 88.399 | 19.960 | -0.000 | -0.000 |
| 136.839 | 336.071 | 88.399 | -19.960 | -0.000 | 0.000 |
| 88.399 | 88.399 | 393.776 | -0.000 | -0.000 | 0.000 |
| 19.960 | -19.960 | -0.000 | 53.707 | -0.000 | -0.000 |
| 0.000 | 0.000 | 0.000 | -0.000 | 51.517 | 13.981 |
| 0.000 | -0.000 | -0.000 | -0.000 | 19.960 | 99.616 |
| 336.071 | 136.839 | 88.399 | 19.960 | -0.000 | 0.000 |
| 144.172 | 325.681 | 87.358 | -16.715 | 0.000 | 0.000 |
| 88.114 | 88.114 | 393.582 | 0.000 | 0.000 | -0.000 |
| 13.980 | -13.981 | -0.000 | 51.517 | 0.000 | 0.000 |
| -0.000 | -0.000 | -0.000 | 0.000 | 51.517 | 13.981 |
| -0.000 | -0.000 | 0.000 | 0.000 | 19.960 | 99.616 |
| 325.680 | 144.173 | 87.358 | 16.714 | 0.000 | -0.000 |
| 144.173 | 325.680 | 87.358 | -16.714 | -0.000 | -0.000 |
| 88.399 | 88.399 | 393.776 | -0.000 | -0.000 | -0.000 |
| 19.960 | -19.960 | -0.000 | 53.707 | -0.000 | -0.000 |
| 0.000 | 0.000 | -0.000 | -0.000 | 51.517 | 13.981 |
| -0.000 | -0.000 | -0.000 | 0.000 | 19.960 | 99.616 |
| 336.071 | 136.839 | 88.399 | 19.960 | 0.000 | 0.000 |
| 136.839 | 336.071 | 88.399 | -19.960 | -0.000 | 0.000 |
| 88.114 | 88.114 | 393.583 | 0.000 | 0.000 | -0.000 |
| 13.981 | -13.981 | 0.000 | 51.517 | -0.000 | 0.000 |
| -0.000 | -0.000 | 0.000 | 0.000 | 51.517 | 13.981 |
| 0.000 | 0.000 | 0.000 | -0.000 | 19.960 | 99.616 |
| 336.071 | 136.839 | 88.399 | 19.960 | -0.000 | -0.000 |
| 136.839 | 336.071 | 88.399 | -19.960 | -0.000 | -0.000 |
| 88.114 | 88.114 | 393.580 | -0.000 | -0.000 | 0.000 |
| 19.960 | -19.960 | -0.001 | 53.707 | 0.000 | 0.000 |
| -0.000 | 0.000 | -0.001 | -0.000 | 51.517 | 13.981 |
| -0.000 | -0.000 | 0.000 | 0.000 | 19.960 | 99.616 |
| 325.681 | 144.173 | 87.359 | 16.714 | 0.000 | 0.000 |
| 144.173 | 325.681 | 87.359 | -16.714 | -0.000 | 0.000 |
| 88.400 | 88.400 | 393.779 | 0.000 | 0.000 | -0.000 |
| 19.960 | -19.960 | 0.001 | 53.707 | -0.000 | 0.000 |
| 0.000 | -0.000 | 0.001 | 0.000 | 51.517 | 13.981 |
| 0.000 | 0.000 | -0.000 | -0.000 | 19.960 | 99.616 |
| 380.103 | 147.716 | 169.939 | -0.000 | -0.000 | 0.000 |
| 147.716 | 380.103 | 169.939 | 0.000 | -0.000 | 0.000 |
| -40.413 | -40.413 | -213.721 | 0.000 | -0.000 | 0.000 |
| -207.134 | -207.134 | -699.767 | 129.638 | -0.000 | 0.000 |
| -207.134 | -207.134 | -699.767 | 0.000 | 129.638 | 0.000 |
| 734.312 | 734.312 | -398.551 | 0.000 | -0.000 | 91.171 |
| 568.883 | 350.857 | 866.582 | -0.000 | 0.000 | -0.000 |
| 350.857 | 568.883 | 866.582 | -0.000 | 0.000 | -0.000 |
| 373.851 | 373.851 | 1185.808 | -0.000 | 0.000 | -0.000 |
| 207.134 | 207.134 | 699.767 | 129.638 | -0.000 | -0.000 |
| 207.134 | 207.134 | 699.767 | 0.000 | 129.638 | -0.000 |
| -734.312 | -734.312 | 398.551 | -0.000 | 0.000 | 91.171 |
| 341.284 | 123.043 | 96.796 | 0.000 | -0.000 | 0.000 |
| 123.043 | 341.284 | 96.796 | -0.000 | -0.000 | 0.000 |
| 236.022 | 236.022 | 442.235 | 0.000 | -0.000 | 0.000 |
| -20.717 | -20.717 | -69.990 | 129.637 | -0.000 | 0.000 |
| -20.717 | -20.717 | -69.990 | -0.000 | 129.637 | 0.000 |
| -20.725 | -20.725 | -70.015 | 0.000 | -0.000 | 100.627 |
| 95.925 | -67.219 | 157.200 | 0.000 | 0.000 | -0.000 |
| -67.219 | 95.925 | 157.200 | -0.000 | -0.000 | -0.000 |
| 187.407 | 187.407 | 555.994 | 0.000 | 0.000 | -0.000 |
| 20.717 | 20.717 | 69.990 | 129.637 | 0.000 | -0.000 |
| 20.717 | 20.717 | 69.990 | 0.000 | 129.637 | -0.000 |
| 20.725 | 20.725 | 70.015 | 0.000 | 0.000 | 100.627 |
| 380.104 | 147.716 | 169.939 | 0.000 | -0.000 | 0.000 |
| 147.716 | 380.104 | 169.939 | 0.000 | -0.000 | 0.000 |
| 170.740 | 170.740 | 491.380 | -0.000 | -0.000 | 0.000 |
| -2.112 | -2.112 | -7.134 | 129.584 | 0.000 | 0.000 |
| -2.112 | -2.112 | -7.134 | -0.000 | 129.584 | 0.000 |
| 7.475 | 7.475 | -3.929 | -0.000 | -0.000 | 91.063 |
| 359.009 | 144.881 | 173.542 | 0.000 | 0.000 | -0.000 |
| 144.881 | 359.009 | 173.542 | -0.000 | 0.000 | -0.000 |
| 170.739 | 170.739 | 491.378 | -0.000 | -0.000 | -0.000 |
| 2.112 | 2.112 | 7.134 | 129.584 | -0.000 | -0.000 |
| 2.112 | 2.112 | 7.134 | -0.000 | 129.584 | -0.000 |
| -7.475 | -7.475 | 3.929 | -0.000 | -0.000 | 91.063 |
| 377.255 | 145.459 | 165.540 | -0.000 | -0.000 | -0.000 |
| 145.459 | 377.255 | 165.540 | -0.000 | 0.000 | 0.000 |
| 165.540 | 165.540 | 484.019 | -0.000 | 0.000 | -0.000 |
| 0.000 | -0.000 | 0.000 | 130.716 | 0.000 | 0.000 |
| -0.000 | -0.000 | 0.000 | -0.000 | 130.716 | 0.000 |
| 10.047 | 10.047 | 8.254 | -0.000 | 0.000 | 100.916 |
| 377.255 | 145.459 | 165.540 | 0.000 | -0.000 | -0.000 |
| 145.459 | 377.255 | 165.540 | 0.000 | 0.000 | -0.000 |
| 151.681 | 151.681 | 469.801 | 0.000 | 0.000 | -0.000 |
| -0.000 | -0.000 | 0.000 | 130.716 | -0.000 | -0.000 |
| 0.000 | -0.000 | 0.000 | 0.000 | 130.716 | -0.000 |
| -10.047 | -10.047 | -8.254 | 0.000 | 0.000 | 100.916 |
| 346.365 | 140.573 | 159.634 | -0.000 | 0.000 | 0.000 |
| 140.573 | 346.365 | 159.634 | -0.000 | -0.000 | -0.000 |
| 161.172 | 161.172 | 477.085 | -0.000 | -0.000 | 0.000 |
| 1.478 | 1.478 | 1.215 | 125.590 | -0.000 | 0.000 |
| 1.478 | 1.478 | 1.215 | -0.000 | 125.590 | 0.000 |
| -0.000 | -0.000 | 0.000 | -0.000 | 0.000 | 111.629 |
| 377.255 | 145.459 | 165.540 | 0.000 | -0.000 | -0.000 |
| 145.459 | 377.255 | 165.540 | 0.000 | 0.000 | -0.000 |
| 159.870 | 159.870 | 476.464 | 0.000 | 0.000 | -0.000 |
| -1.478 | -1.478 | -1.215 | 125.590 | 0.000 | -0.000 |
| -1.478 | -1.478 | -1.215 | 0.000 | 125.590 | -0.000 |
| 0.000 | 0.000 | -0.000 | 0.000 | -0.000 | 111.629 |
| 332.424 | 142.588 | 157.785 | -0.000 | -0.000 | 0.000 |
| 142.588 | 332.424 | 157.785 | -0.000 | -0.000 | -0.000 |
| 160.589 | 160.589 | 476.857 | -0.000 | -0.000 | 0.000 |
| 0.000 | -0.000 | 0.000 | 130.716 | 0.000 | 0.000 |
| -0.000 | 0.000 | 0.000 | -0.000 | 130.716 | -0.000 |
| 0.150 | 0.150 | 0.123 | -0.000 | 0.000 | 95.665 |
| 377.254 | 145.459 | 165.540 | -0.000 | -0.000 | -0.000 |
| 145.459 | 377.254 | 165.540 | 0.000 | 0.000 | -0.000 |
| 159.344 | 159.344 | 476.093 | 0.000 | 0.000 | -0.000 |
| -0.000 | 0.000 | -0.000 | 130.716 | -0.000 | -0.000 |
| 0.000 | -0.000 | -0.000 | 0.000 | 130.716 | 0.000 |
| -0.150 | -0.150 | -0.123 | 0.000 | 0.000 | 95.665 |
| 139.955 | 81.097 | 81.097 | 0.000 | 0.000 | -0.000 |
| 81.097 | 139.955 | 81.097 | 0.000 | 0.000 | 0.000 |
| 81.097 | 81.097 | 139.955 | -0.000 | -0.000 | 0.000 |
| 0.000 | -0.000 | -0.000 | 1.682 | 0.000 | -0.000 |
| -0.000 | -0.000 | -0.000 | 0.000 | 1.682 | 0.000 |
| -0.000 | -0.000 | -0.000 | 0.000 | 0.000 | 1.682 |
| 139.955 | 81.097 | 81.097 | -0.000 | -0.000 | -0.000 |
| 81.097 | 139.955 | 81.097 | -0.000 | -0.000 | -0.000 |
| 81.097 | 81.097 | 139.955 | -0.000 | 0.000 | -0.000 |
| -0.000 | 0.000 | 0.000 | 1.682 | -0.000 | -0.000 |
| 0.000 | 0.000 | 0.000 | -0.000 | 1.682 | -0.000 |
| 0.000 | 0.000 | 0.000 | -0.000 | -0.000 | 1.682 |
| 139.955 | 81.097 | 81.097 | 0.000 | 0.000 | 0.000 |
| 81.097 | 139.955 | 81.097 | 0.000 | 0.000 | 0.000 |
| 81.097 | 81.097 | 139.955 | 0.000 | 0.000 | 0.000 |
| 0.000 | -0.000 | -0.000 | 70.319 | -0.000 | 0.000 |
| -0.000 | 0.000 | -0.000 | 0.000 | 70.319 | 0.000 |
| -0.000 | -0.000 | 0.000 | -0.000 | 0.000 | 70.319 |
| 139.955 | 81.098 | 81.098 | -0.000 | -0.000 | -0.000 |
| 81.098 | 139.955 | 81.098 | -0.000 | -0.000 | -0.000 |
| 81.098 | 81.098 | 139.955 | 0.000 | -0.000 | -0.000 |
| -0.000 | 0.000 | 0.000 | 70.319 | 0.000 | 0.000 |
| 0.000 | -0.000 | 0.000 | -0.000 | 70.319 | -0.000 |
| 0.000 | 0.000 | -0.000 | 0.000 | -0.000 | 70.319 |
| 139.955 | 81.097 | 81.097 | 0.000 | 0.000 | 0.000 |
| 81.097 | 139.955 | 81.097 | 0.000 | 0.000 | 0.000 |
| 81.097 | 81.097 | 139.955 | -0.000 | -0.000 | 0.000 |
| 0.000 | -0.001 | -0.001 | 1.682 | 0.000 | 0.000 |
| -0.001 | 0.000 | -0.001 | 0.000 | 1.682 | 0.000 |
| -0.001 | -0.001 | 0.000 | 0.000 | 0.000 | 1.682 |
| 139.955 | 81.098 | 81.098 | -0.000 | -0.000 | -0.000 |
| 81.098 | 139.955 | 81.098 | -0.000 | -0.000 | 0.000 |
| 81.098 | 81.098 | 139.955 | -0.000 | 0.000 | -0.000 |
| -0.000 | 0.001 | 0.001 | 1.682 | -0.000 | 0.000 |
| 0.001 | -0.000 | 0.001 | -0.000 | 1.682 | -0.000 |
| 0.001 | 0.001 | -0.000 | -0.000 | -0.000 | 1.682 |
| 163.443 | 53.864 | 53.864 | 0.000 | -0.000 | 0.000 |
| 53.864 | 163.443 | 53.864 | 0.000 | -0.000 | 0.000 |
| 53.864 | 53.864 | 163.443 | 0.000 | -0.000 | 0.000 |
| -0.000 | 0.000 | -0.000 | 36.913 | 0.000 | 0.000 |
| -0.000 | 0.000 | -0.000 | 0.000 | 36.913 | 0.000 |
| -0.000 | 0.000 | -0.000 | 0.000 | -0.000 | 36.913 |
| 163.443 | 53.864 | 53.864 | -0.000 | 0.000 | -0.000 |
| 53.864 | 163.443 | 53.864 | -0.000 | 0.000 | -0.000 |
| 53.864 | 53.864 | 163.443 | -0.000 | 0.000 | -0.000 |
| 0.000 | -0.000 | 0.000 | 36.913 | 0.000 | -0.000 |
| 0.000 | -0.000 | 0.000 | -0.000 | 36.913 | -0.000 |
| 0.000 | -0.000 | 0.000 | -0.000 | 0.000 | 36.913 |
| 163.443 | 53.864 | 53.864 | 0.000 | -0.000 | 0.000 |
| 53.864 | 163.443 | 53.864 | 0.000 | -0.000 | 0.000 |
| 53.864 | 53.864 | 163.443 | 0.000 | -0.000 | 0.000 |
| -0.000 | -0.000 | -0.000 | 36.913 | 0.000 | 0.000 |
| -0.000 | -0.000 | -0.000 | 0.000 | 36.913 | 0.000 |
| -0.000 | -0.000 | -0.000 | 0.000 | -0.000 | 36.913 |
| 163.443 | 53.864 | 53.864 | -0.000 | 0.000 | -0.000 |
| 53.864 | 163.443 | 53.864 | -0.000 | -0.000 | -0.000 |
| 53.864 | 53.864 | 163.443 | -0.000 | 0.000 | -0.000 |
| 0.000 | 0.000 | 0.000 | 36.913 | 0.000 | -0.000 |
| 0.000 | 0.000 | 0.000 | -0.000 | 36.913 | -0.000 |
| 0.000 | 0.000 | 0.000 | -0.000 | 0.000 | 36.913 |
| 163.444 | 53.864 | 53.864 | 0.000 | -0.000 | 0.000 |
| 53.864 | 163.444 | 53.864 | 0.000 | -0.000 | 0.000 |
| 53.864 | 53.864 | 163.444 | 0.000 | -0.000 | 0.000 |
| -0.000 | -0.000 | -0.000 | 36.913 | 0.000 | 0.000 |
| -0.000 | -0.000 | -0.000 | 0.000 | 36.913 | 0.000 |
| -0.000 | -0.000 | -0.000 | 0.000 | -0.000 | 36.913 |
| 163.443 | 53.864 | 53.864 | -0.000 | 0.000 | -0.000 |
| 53.864 | 163.443 | 53.864 | -0.000 | 0.000 | -0.000 |
| 53.864 | 53.864 | 163.443 | -0.000 | 0.000 | -0.000 |
| 0.000 | 0.000 | 0.000 | 36.913 | 0.000 | -0.000 |
| 0.000 | 0.000 | 0.000 | -0.000 | 36.913 | -0.000 |
| 0.000 | 0.000 | 0.000 | -0.000 | 0.000 | 36.913 |
| 15.088 | 14.843 | 14.843 | 0.000 | -0.000 | -0.000 |
| 14.843 | 15.088 | 14.843 | -0.000 | -0.000 | -0.000 |
| 14.843 | 14.843 | 15.088 | -0.000 | -0.000 | 0.000 |
| -0.000 | -0.000 | -0.000 | -0.788 | -0.000 | -0.000 |
| 0.000 | -0.000 | -0.000 | -0.000 | -0.788 | -0.000 |
| 0.000 | -0.000 | -0.000 | -0.000 | -0.000 | -0.788 |
| 15.088 | 14.843 | 14.843 | -0.000 | 0.000 | 0.000 |
| 14.843 | 15.088 | 14.843 | 0.000 | -0.000 | 0.000 |
| 14.843 | 14.843 | 15.088 | 0.000 | 0.000 | -0.000 |
| 0.000 | 0.000 | 0.000 | -0.788 | 0.000 | 0.000 |
| -0.000 | 0.000 | 0.000 | 0.000 | -0.788 | 0.000 |
| -0.000 | -0.000 | 0.000 | 0.000 | 0.000 | -0.788 |
| 15.088 | 14.843 | 14.843 | 0.000 | -0.000 | -0.000 |
| 14.843 | 15.088 | 14.843 | -0.000 | -0.000 | -0.000 |
| 14.843 | 14.843 | 15.088 | -0.000 | -0.000 | -0.000 |
| -0.000 | 0.000 | -0.000 | -0.788 | -0.000 | -0.000 |
| 0.000 | -0.000 | -0.000 | -0.000 | -0.788 | -0.000 |
| 0.000 | -0.000 | -0.000 | -0.000 | -0.000 | -0.788 |
| 15.088 | 14.843 | 14.843 | -0.000 | 0.000 | 0.000 |
| 14.843 | 15.088 | 14.843 | 0.000 | -0.000 | 0.000 |
| 14.843 | 14.843 | 15.088 | 0.000 | 0.000 | -0.000 |
| 0.000 | -0.000 | 0.000 | -0.788 | 0.000 | 0.000 |
| -0.000 | 0.000 | 0.000 | 0.000 | -0.788 | 0.000 |
| -0.000 | 0.000 | 0.000 | 0.000 | 0.000 | -0.788 |
| 15.088 | 14.843 | 14.843 | 0.000 | -0.000 | -0.000 |
| 14.843 | 15.088 | 14.843 | -0.000 | -0.000 | -0.000 |
| 14.843 | 14.843 | 15.088 | -0.000 | -0.000 | -0.000 |
| -0.000 | 0.000 | -0.000 | -0.788 | -0.000 | -0.000 |
| 0.000 | -0.000 | -0.000 | -0.000 | -0.788 | -0.000 |
| 0.000 | -0.000 | -0.000 | -0.000 | -0.000 | -0.788 |
| 15.087 | 14.843 | 14.843 | 0.000 | 0.000 | 0.000 |
| 14.843 | 15.087 | 14.843 | 0.000 | 0.000 | 0.000 |
| 14.843 | 14.843 | 15.087 | 0.000 | 0.000 | 0.000 |
| 0.000 | -0.000 | 0.000 | -0.788 | 0.000 | 0.000 |
| -0.000 | 0.000 | 0.000 | 0.000 | -0.788 | 0.000 |
| -0.000 | 0.000 | 0.000 | 0.000 | 0.000 | -0.788 |
| 300202.975 | 131542.487 | 131542.479 | 0.016 | 0.069 | -0.005 |
| 131542.459 | 300202.983 | 131542.468 | 0.038 | 0.006 | -0.000 |
| 131542.453 | 131542.465 | 300203.023 | 0.058 | 0.027 | -0.006 |
| 0.014 | 0.002 | 0.017 | 131542.494 | 0.042 | -0.002 |
| -0.007 | -0.016 | 0.025 | 0.039 | 131542.486 | -0.005 |
| -0.008 | 0.002 | 0.011 | 0.008 | -0.001 | 131542.451 |
| 300203.047 | 131542.432 | 131542.438 | -0.000 | 0.044 | 0.003 |
| 131542.460 | 300203.017 | 131542.439 | 0.002 | -0.016 | 0.002 |
| 131542.464 | 131542.434 | 300203.005 | -0.008 | -0.021 | 0.007 |
| -0.013 | -0.005 | -0.017 | 131542.426 | -0.035 | 0.004 |
| 0.009 | 0.004 | -0.023 | -0.038 | 131542.441 | 0.002 |
| -0.001 | -0.004 | -0.017 | -0.016 | 0.006 | 131542.454 |
| 300202.744 | 131542.490 | 131542.491 | 0.003 | 0.006 | -0.000 |
| 131542.491 | 300202.743 | 131542.492 | 0.001 | 0.002 | -0.001 |
| 131542.491 | 131542.490 | 300202.746 | 0.004 | 0.000 | -0.001 |
| 0.047 | -0.003 | 0.017 | 131542.459 | 0.004 | 0.000 |
| -0.004 | 0.047 | 0.017 | 0.004 | 131542.458 | 0.000 |
| -0.005 | 0.015 | 0.048 | 0.002 | 0.002 | 131542.455 |
| 300203.271 | 131542.418 | 131542.420 | 0.000 | 0.001 | 0.000 |
| 131542.418 | 300203.269 | 131542.420 | -0.001 | -0.003 | 0.000 |
| 131542.419 | 131542.419 | 300203.270 | -0.000 | 0.001 | 0.000 |
| -0.047 | 0.004 | -0.017 | 131542.453 | -0.003 | 0.001 |
| 0.006 | -0.046 | -0.017 | -0.003 | 131542.453 | 0.001 |
| 0.005 | -0.015 | -0.050 | -0.004 | -0.001 | 131542.456 |
| 300200.369 | 131542.807 | 131542.807 | 0.001 | 0.000 | -0.000 |
| 131542.806 | 300200.369 | 131542.807 | 0.000 | 0.001 | -0.000 |
| 131542.806 | 131542.806 | 300200.370 | 0.000 | 0.001 | -0.000 |
| 0.470 | -0.042 | 0.136 | 131531.059 | -0.000 | -0.000 |
| -0.043 | 0.471 | 0.137 | 0.000 | 131531.058 | -0.000 |
| -0.042 | 0.136 | 0.471 | 0.000 | 0.000 | 131531.058 |
| 300205.646 | 131542.103 | 131542.103 | -0.000 | -0.000 | 0.000 |
| 131542.103 | 300205.646 | 131542.102 | -0.000 | 0.000 | 0.000 |
| 131542.103 | 131542.103 | 300205.646 | -0.000 | -0.000 | 0.000 |
| -0.470 | 0.042 | -0.136 | 131531.058 | 0.000 | 0.000 |
| 0.042 | -0.471 | -0.136 | -0.000 | 131531.058 | 0.000 |
| 0.042 | -0.136 | -0.471 | -0.000 | -0.000 | 131531.058 |
| 185.381 | 166.727 | 166.727 | 0.000 | 0.000 | 0.000 |
| 166.727 | 185.381 | 166.727 | 0.000 | 0.000 | -0.000 |
| 166.727 | 166.727 | 185.381 | -0.000 | -0.000 | -0.000 |
| -0.000 | -0.000 | 0.000 | 148.881 | 0.000 | -0.000 |
| 0.000 | 0.000 | 0.000 | 0.000 | 148.881 | -0.000 |
| 0.000 | -0.000 | 0.000 | 0.000 | 0.000 | 148.881 |
| 185.381 | 166.727 | 166.727 | -0.000 | -0.000 | 0.000 |
| 166.727 | 185.381 | 166.727 | -0.000 | 0.000 | 0.000 |
| 166.727 | 166.727 | 185.381 | 0.000 | -0.000 | -0.000 |
| 0.000 | -0.000 | -0.000 | 148.881 | -0.000 | -0.000 |
| 0.000 | 0.000 | -0.000 | -0.000 | 148.881 | -0.000 |
| 0.000 | -0.000 | -0.000 | -0.000 | -0.000 | 148.881 |
| 185.381 | 166.727 | 166.727 | 0.000 | 0.000 | -0.000 |
| 166.727 | 185.381 | 166.727 | 0.000 | 0.000 | 0.000 |
| 166.727 | 166.727 | 185.381 | 0.000 | 0.000 | -0.000 |
| -0.000 | -0.000 | -0.000 | 148.881 | 0.000 | 0.000 |
| -0.000 | -0.000 | -0.000 | 0.000 | 148.881 | 0.000 |
| -0.000 | -0.000 | -0.000 | -0.000 | 0.000 | 148.881 |
| 185.381 | 166.727 | 166.727 | -0.000 | -0.000 | -0.000 |
| 166.727 | 185.381 | 166.727 | -0.000 | -0.000 | -0.000 |
| 166.727 | 166.727 | 185.381 | -0.000 | 0.000 | 0.000 |
| 0.000 | 0.000 | 0.000 | 148.881 | 0.000 | 0.000 |
| 0.000 | 0.000 | 0.000 | -0.000 | 148.881 | -0.000 |
| 0.000 | 0.000 | 0.000 | 0.000 | 0.000 | 148.881 |
| 185.381 | 166.727 | 166.727 | 0.000 | 0.000 | -0.000 |
| 166.727 | 185.381 | 166.727 | 0.000 | 0.000 | 0.000 |
| 166.727 | 166.727 | 185.381 | -0.000 | 0.000 | 0.000 |
| -0.000 | -0.000 | -0.000 | 148.881 | 0.000 | 0.000 |
| -0.000 | -0.000 | -0.000 | 0.000 | 148.881 | -0.000 |
| -0.000 | -0.000 | -0.000 | 0.000 | 0.000 | 148.881 |
| 185.381 | 166.727 | 166.727 | -0.000 | -0.000 | -0.000 |
| 166.727 | 185.381 | 166.727 | -0.000 | -0.000 | 0.000 |
| 166.727 | 166.727 | 185.381 | -0.000 | -0.000 | 0.000 |
| 0.000 | 0.000 | 0.000 | 148.881 | -0.000 | -0.000 |
| 0.000 | 0.000 | 0.000 | -0.000 | 148.881 | -0.000 |
| 0.000 | 0.000 | 0.000 | -0.000 | -0.000 | 148.881 |
| 32383.628 | 73283.509 | 73283.533 | 0.005 | -0.018 | 0.001 |
| 73283.503 | 32383.630 | 73283.525 | -0.006 | 0.023 | -0.003 |
| 73283.504 | 73283.518 | 32383.667 | 0.007 | 0.005 | -0.001 |
| -0.001 | 0.005 | 0.009 | 73283.501 | -0.008 | 0.001 |
| 0.008 | 0.001 | 0.009 | -0.007 | 73283.507 | 0.007 |
| 0.005 | 0.001 | 0.030 | 0.018 | 0.019 | 73283.508 |
| 32383.628 | 73283.508 | 73283.476 | -0.027 | -0.034 | 0.000 |
| 73283.512 | 32383.627 | 73283.466 | -0.020 | -0.002 | 0.001 |
| 73283.508 | 73283.517 | 32383.582 | -0.033 | -0.039 | -0.000 |
| 0.005 | -0.003 | -0.023 | 73283.511 | 0.002 | 0.006 |
| -0.001 | 0.003 | -0.019 | -0.010 | 73283.504 | 0.006 |
| -0.007 | -0.006 | -0.030 | -0.019 | -0.011 | 73283.510 |
| 32383.593 | 73283.515 | 73283.518 | 0.000 | -0.003 | -0.001 |
| 73283.516 | 32383.593 | 73283.518 | -0.001 | -0.000 | 0.000 |
| 73283.516 | 73283.518 | 32383.593 | -0.003 | 0.000 | 0.000 |
| -0.005 | -0.027 | -0.027 | -18957.287 | -0.002 | -0.000 |
| -0.026 | -0.004 | -0.026 | -0.000 | -18957.286 | -0.000 |
| -0.027 | -0.030 | -0.003 | -0.001 | 0.000 | -18957.286 |
| 32383.669 | 73283.502 | 73283.498 | -0.001 | 0.000 | 0.000 |
| 73283.500 | 32383.668 | 73283.498 | -0.002 | 0.001 | 0.000 |
| 73283.501 | 73283.502 | 32383.667 | -0.001 | 0.004 | 0.000 |
| 0.004 | 0.026 | 0.026 | -18957.285 | 0.001 | 0.000 |
| 0.027 | 0.003 | 0.027 | 0.001 | -18957.287 | -0.000 |
| 0.026 | 0.030 | 0.002 | -0.000 | -0.002 | -18957.286 |
| 32383.244 | 73283.577 | 73283.577 | 0.000 | -0.000 | 0.000 |
| 73283.577 | 32383.244 | 73283.577 | 0.000 | 0.001 | 0.000 |
| 73283.577 | 73283.577 | 32383.244 | 0.000 | 0.000 | -0.000 |
| -0.040 | -0.269 | -0.286 | -18971.182 | 0.000 | 0.000 |
| -0.269 | -0.040 | -0.286 | 0.000 | -18971.182 | -0.000 |
| -0.269 | -0.286 | -0.040 | 0.000 | 0.000 | -18971.182 |
| 32384.017 | 73283.441 | 73283.440 | -0.000 | -0.000 | 0.000 |
| 73283.441 | 32384.017 | 73283.440 | -0.000 | -0.000 | 0.000 |
| 73283.441 | 73283.441 | 32384.017 | -0.001 | -0.000 | 0.000 |
| 0.040 | 0.269 | 0.286 | -18971.183 | -0.000 | 0.000 |
| 0.269 | 0.040 | 0.286 | -0.000 | -18971.182 | 0.000 |
| 0.269 | 0.286 | 0.040 | -0.000 | -0.000 | -18971.182 |
| 113.483 | 88.581 | 88.581 | 0.000 | 0.000 | -0.000 |
| 88.581 | 113.483 | 88.581 | 0.000 | 0.000 | -0.000 |
| 88.581 | 88.581 | 113.483 | -0.000 | -0.000 | -0.000 |
| -0.000 | 0.000 | 0.000 | 62.328 | 0.000 | -0.000 |
| -0.000 | 0.000 | 0.000 | 0.000 | 62.328 | -0.000 |
| -0.000 | 0.000 | 0.000 | 0.000 | -0.000 | 62.328 |
| 113.483 | 88.581 | 88.581 | -0.000 | -0.000 | 0.000 |
| 88.581 | 113.483 | 88.581 | 0.000 | -0.000 | 0.000 |
| 88.581 | 88.581 | 113.483 | 0.000 | 0.000 | -0.000 |
| 0.000 | -0.000 | -0.000 | 62.328 | -0.000 | -0.000 |
| 0.000 | -0.000 | -0.000 | -0.000 | 62.328 | -0.000 |
| 0.000 | -0.000 | -0.000 | 0.000 | -0.000 | 62.328 |
| 113.483 | 88.581 | 88.581 | 0.000 | 0.000 | -0.000 |
| 88.581 | 113.483 | 88.581 | 0.000 | 0.000 | -0.000 |
| 88.581 | 88.581 | 113.483 | -0.000 | 0.000 | -0.000 |
| -0.000 | -0.000 | -0.000 | 62.328 | 0.000 | 0.000 |
| -0.000 | -0.000 | -0.000 | 0.000 | 62.328 | -0.000 |
| -0.000 | -0.000 | -0.000 | -0.000 | 0.000 | 62.328 |
| 113.483 | 88.581 | 88.581 | -0.000 | -0.000 | -0.000 |
| 88.581 | 113.483 | 88.581 | -0.000 | -0.000 | 0.000 |
| 88.581 | 88.581 | 113.483 | -0.000 | -0.000 | -0.000 |
| 0.000 | 0.000 | 0.000 | 62.328 | -0.000 | 0.000 |
| 0.000 | 0.000 | 0.000 | -0.000 | 62.328 | 0.000 |
| 0.000 | 0.000 | 0.000 | -0.000 | -0.000 | 62.328 |
| 113.482 | 88.581 | 88.581 | 0.000 | -0.000 | 0.000 |
| 88.581 | 113.482 | 88.581 | 0.000 | -0.000 | 0.000 |
| 88.581 | 88.581 | 113.482 | 0.000 | 0.000 | -0.000 |
| -0.000 | -0.001 | -0.001 | 18.189 | 0.000 | 0.000 |
| -0.001 | -0.000 | -0.001 | -0.000 | 18.189 | -0.000 |
| -0.001 | -0.001 | -0.000 | 0.000 | 0.000 | 18.189 |
| 113.484 | 88.582 | 88.582 | -0.000 | -0.000 | -0.000 |
| 88.582 | 113.484 | 88.582 | -0.000 | -0.000 | -0.000 |
| 88.582 | 88.582 | 113.484 | -0.000 | -0.000 | 0.000 |
| 0.000 | 0.001 | 0.001 | 18.189 | -0.000 | -0.000 |
| 0.001 | 0.000 | 0.001 | -0.000 | 18.189 | 0.000 |
| 0.001 | 0.001 | 0.000 | -0.000 | -0.000 | 18.189 |
| 319.095 | 125.651 | 125.651 | 0.000 | 0.000 | -0.000 |
| 125.651 | 319.096 | 125.651 | 0.000 | 0.000 | -0.000 |
| 125.651 | 125.651 | 319.095 | 0.000 | 0.000 | -0.000 |
| 0.000 | 0.000 | -0.000 | 80.061 | 0.000 | -0.000 |
| -0.000 | 0.000 | -0.000 | 0.000 | 80.061 | -0.000 |
| 0.000 | 0.000 | -0.000 | 0.000 | 0.000 | 80.061 |
| 319.095 | 125.651 | 125.651 | -0.000 | -0.000 | 0.000 |
| 125.651 | 319.095 | 125.651 | -0.000 | -0.000 | 0.000 |
| 125.651 | 125.651 | 319.095 | -0.000 | -0.000 | 0.000 |
| -0.000 | -0.000 | 0.000 | 80.061 | -0.000 | 0.000 |
| -0.000 | -0.000 | 0.000 | -0.000 | 80.061 | 0.000 |
| -0.000 | -0.000 | 0.000 | -0.000 | -0.000 | 80.061 |
| 319.096 | 125.651 | 125.651 | 0.000 | 0.000 | -0.000 |
| 125.651 | 319.096 | 125.651 | 0.000 | 0.000 | -0.000 |
| 125.651 | 125.651 | 319.096 | 0.000 | 0.000 | -0.000 |
| 0.000 | 0.000 | 0.000 | 53.465 | 0.000 | -0.000 |
| 0.000 | 0.000 | 0.000 | 0.000 | 53.465 | -0.000 |
| 0.000 | 0.000 | 0.000 | 0.000 | 0.000 | 53.465 |
| 319.095 | 125.651 | 125.651 | -0.000 | -0.000 | 0.000 |
| 125.651 | 319.095 | 125.651 | -0.000 | -0.000 | 0.000 |
| 125.651 | 125.651 | 319.095 | -0.000 | -0.000 | 0.000 |
| -0.000 | -0.000 | -0.000 | 53.465 | -0.000 | 0.000 |
| -0.000 | -0.000 | -0.000 | -0.000 | 53.465 | 0.000 |
| -0.000 | -0.000 | -0.000 | -0.000 | -0.000 | 53.465 |
| 319.097 | 125.652 | 125.652 | 0.000 | 0.000 | -0.000 |
| 125.652 | 319.097 | 125.652 | 0.000 | 0.000 | -0.000 |
| 125.652 | 125.652 | 319.097 | 0.000 | 0.000 | -0.000 |
| 0.000 | 0.000 | 0.000 | 80.061 | 0.000 | -0.000 |
| 0.000 | 0.000 | 0.000 | 0.000 | 80.061 | -0.000 |
| 0.000 | 0.000 | 0.000 | 0.000 | 0.000 | 80.061 |
| 319.094 | 125.650 | 125.650 | -0.000 | -0.000 | 0.000 |
| 125.650 | 319.094 | 125.650 | -0.000 | -0.000 | 0.000 |
| 125.650 | 125.650 | 319.094 | -0.000 | -0.000 | 0.000 |
| -0.000 | -0.000 | -0.000 | 80.061 | -0.000 | 0.000 |
| -0.000 | -0.000 | -0.000 | -0.000 | 80.061 | 0.000 |
| -0.000 | -0.000 | -0.000 | -0.000 | -0.000 | 80.061 |
| 98.142 | 92.985 | 26.789 | -0.000 | 0.000 | -0.000 |
| 92.985 | 98.142 | 26.789 | 0.000 | 0.000 | -0.000 |
| 22.292 | 22.292 | -26.353 | -0.000 | 0.000 | -0.000 |
| -0.000 | -0.000 | -0.000 | -101.178 | 0.000 | -0.000 |
| -0.000 | -0.000 | -0.000 | 0.000 | -101.178 | -0.000 |
| -0.000 | 0.000 | 0.000 | -0.000 | 0.000 | 64.426 |
| 98.142 | 92.985 | 26.790 | -0.000 | -0.000 | 0.000 |
| 92.985 | 98.142 | 26.790 | -0.000 | -0.000 | 0.000 |
| 22.292 | 22.292 | -26.353 | 0.000 | -0.000 | 0.000 |
| 0.000 | 0.000 | 0.000 | -101.178 | -0.000 | 0.000 |
| 0.000 | 0.000 | 0.000 | -0.000 | -101.178 | 0.000 |
| 0.000 | -0.000 | -0.000 | 0.000 | -0.000 | 64.426 |
| 98.142 | 92.985 | 26.790 | 0.000 | 0.000 | -0.000 |
| 92.985 | 98.142 | 26.790 | 0.000 | 0.000 | -0.000 |
| 22.292 | 22.292 | -26.353 | -0.000 | 0.000 | -0.000 |
| 0.000 | 0.000 | 0.000 | -101.178 | 0.000 | -0.000 |
| 0.000 | 0.000 | 0.000 | 0.000 | -101.178 | -0.000 |
| 0.000 | 0.000 | 0.000 | 0.000 | 0.000 | 59.611 |
| 98.142 | 92.985 | 26.790 | -0.000 | -0.000 | 0.000 |
| 92.985 | 98.142 | 26.790 | -0.000 | -0.000 | 0.000 |
| 22.292 | 22.292 | -26.353 | -0.000 | -0.000 | 0.000 |
| -0.000 | -0.000 | -0.000 | -101.178 | -0.000 | 0.000 |
| -0.000 | -0.000 | -0.000 | -0.000 | -101.178 | 0.000 |
| -0.000 | -0.000 | -0.000 | -0.000 | -0.000 | 59.611 |
| 98.143 | 92.985 | 26.790 | -0.000 | 0.000 | 0.000 |
| 92.985 | 98.143 | 26.790 | 0.000 | 0.000 | -0.000 |
| 22.292 | 22.292 | -26.350 | 0.000 | 0.000 | -0.000 |
| 0.000 | 0.000 | 0.000 | -101.178 | 0.000 | -0.000 |
| 0.000 | 0.000 | 0.000 | 0.000 | -101.178 | -0.000 |
| 0.000 | 0.000 | 0.000 | 0.000 | 0.000 | 59.611 |
| 98.141 | 92.985 | 26.789 | -0.000 | -0.000 | 0.000 |
| 92.985 | 98.141 | 26.789 | -0.000 | -0.000 | 0.000 |
| 22.291 | 22.291 | -26.356 | 0.000 | -0.000 | 0.000 |
| -0.000 | -0.000 | -0.000 | -101.178 | 0.000 | 0.000 |
| -0.000 | -0.000 | -0.000 | -0.000 | -101.178 | 0.000 |
| -0.000 | -0.000 | -0.000 | -0.000 | -0.000 | 59.611 |
| 17.669 | 17.140 | 17.140 | -0.000 | -0.000 | -0.000 |
| 17.140 | 17.669 | 17.140 | -0.000 | -0.000 | -0.000 |
| 17.140 | 17.140 | 17.669 | -0.000 | -0.000 | -0.000 |
| 0.000 | -0.000 | 0.000 | 13.491 | 0.000 | 0.000 |
| -0.000 | 0.000 | 0.000 | 0.000 | 13.491 | 0.000 |
| -0.000 | 0.000 | 0.000 | -0.000 | 0.000 | 13.491 |
| 17.669 | 17.140 | 17.140 | 0.000 | 0.000 | 0.000 |
| 17.140 | 17.669 | 17.140 | 0.000 | 0.000 | 0.000 |
| 17.140 | 17.140 | 17.669 | 0.000 | 0.000 | 0.000 |
| -0.000 | 0.000 | -0.000 | 13.491 | -0.000 | -0.000 |
| 0.000 | -0.000 | -0.000 | -0.000 | 13.491 | -0.000 |
| 0.000 | -0.000 | -0.000 | -0.000 | -0.000 | 13.491 |
| 17.669 | 17.140 | 17.140 | -0.000 | -0.000 | -0.000 |
| 17.140 | 17.669 | 17.140 | -0.000 | -0.000 | -0.000 |
| 17.140 | 17.140 | 17.669 | -0.000 | -0.000 | -0.000 |
| -0.000 | -0.000 | -0.000 | -0.460 | -0.000 | -0.000 |
| -0.000 | -0.000 | -0.000 | -0.000 | -0.460 | -0.000 |
| -0.000 | -0.000 | -0.000 | -0.000 | -0.000 | -0.460 |
| 17.669 | 17.140 | 17.140 | 0.000 | 0.000 | 0.000 |
| 17.140 | 17.669 | 17.140 | 0.000 | 0.000 | 0.000 |
| 17.140 | 17.140 | 17.669 | 0.000 | 0.000 | 0.000 |
| 0.000 | 0.000 | 0.000 | -0.460 | 0.000 | 0.000 |
| 0.000 | 0.000 | 0.000 | 0.000 | -0.460 | 0.000 |
| 0.000 | 0.000 | 0.000 | 0.000 | 0.000 | -0.460 |
| 17.669 | 17.140 | 17.140 | -0.000 | -0.000 | -0.000 |
| 17.140 | 17.669 | 17.140 | -0.000 | -0.000 | -0.000 |
| 17.140 | 17.140 | 17.669 | -0.000 | -0.000 | -0.000 |
| -0.000 | -0.000 | -0.000 | -0.460 | -0.000 | -0.000 |
| -0.000 | -0.000 | -0.000 | -0.000 | -0.460 | -0.000 |
| -0.000 | -0.000 | -0.000 | -0.000 | -0.000 | -0.460 |
| 17.669 | 17.140 | 17.140 | 0.000 | 0.000 | 0.000 |
| 17.140 | 17.669 | 17.140 | 0.000 | 0.000 | 0.000 |
| 17.140 | 17.140 | 17.669 | 0.000 | 0.000 | 0.000 |
| 0.000 | 0.000 | 0.000 | -0.460 | 0.000 | 0.000 |
| 0.000 | 0.000 | 0.000 | 0.000 | -0.460 | 0.000 |
| 0.000 | 0.000 | 0.000 | 0.000 | 0.000 | -0.460 |
| 523004.536 | 110025.735 | 110025.544 | -0.134 | -0.061 | 0.018 |
| 110025.710 | 523004.621 | 110025.612 | -0.104 | -0.021 | -0.015 |
| 110025.687 | 110025.739 | 523004.466 | -0.098 | -0.047 | 0.016 |
| 0.011 | 0.046 | -0.068 | 109798.038 | -0.059 | 0.073 |
| 0.035 | 0.013 | -0.040 | -0.085 | 109798.065 | -0.002 |
| 0.001 | 0.014 | -0.035 | -0.070 | -0.033 | 109798.171 |
| 523004.540 | 110025.598 | 110025.648 | 0.056 | -0.007 | 0.005 |
| 110025.670 | 523004.498 | 110025.739 | 0.054 | 0.048 | 0.038 |
| 110025.656 | 110025.628 | 523004.537 | 0.068 | 0.005 | -0.094 |
| -0.013 | -0.053 | 0.063 | 109798.211 | 0.060 | 0.162 |
| -0.007 | -0.008 | -0.001 | 0.067 | 109798.149 | -0.018 |
| -0.009 | -0.034 | 0.058 | 0.075 | 0.029 | 109798.142 |
| 523006.937 | 110024.523 | 110024.507 | -0.009 | -0.005 | -0.008 |
| 110024.514 | 523006.944 | 110024.510 | -0.008 | -0.004 | 0.001 |
| 110024.518 | 110024.521 | 523006.938 | -0.006 | 0.004 | -0.000 |
| 0.058 | 0.042 | 0.029 | 109993.590 | -0.004 | 0.006 |
| 0.037 | 0.063 | 0.028 | -0.004 | 109993.599 | -0.000 |
| 0.035 | 0.042 | 0.050 | -0.005 | -0.002 | 109993.598 |
| 523068.582 | 109993.573 | 109993.592 | 0.010 | 0.006 | 0.000 |
| 109993.580 | 523068.581 | 109993.588 | 0.006 | 0.002 | -0.003 |
| 109993.578 | 109993.577 | 523068.583 | 0.002 | 0.003 | 0.003 |
| -0.058 | -0.043 | -0.034 | 109993.604 | 0.002 | -0.001 |
| -0.036 | -0.063 | -0.035 | 0.004 | 109993.599 | -0.003 |
| -0.035 | -0.042 | -0.050 | 0.008 | 0.003 | 109993.593 |
| 523068.280 | 109994.332 | 109994.331 | -0.001 | 0.000 | 0.000 |
| 109994.332 | 523068.280 | 109994.331 | -0.001 | -0.001 | -0.001 |
| 109994.332 | 109994.332 | 523068.279 | -0.001 | -0.000 | 0.000 |
| 0.570 | 0.401 | 0.412 | 109784.021 | -0.001 | 0.001 |
| 0.400 | 0.570 | 0.413 | -0.001 | 109784.022 | 0.000 |
| 0.400 | 0.414 | 0.569 | -0.001 | -0.000 | 109784.022 |
| 523004.650 | 110024.943 | 110024.944 | 0.001 | 0.001 | 0.000 |
| 110024.943 | 523004.649 | 110024.944 | 0.001 | 0.000 | -0.000 |
| 110024.943 | 110024.943 | 523004.651 | 0.001 | 0.001 | -0.000 |
| -0.570 | -0.400 | -0.412 | 109784.023 | 0.000 | -0.000 |
| -0.400 | -0.570 | -0.413 | 0.001 | 109784.023 | -0.000 |
| -0.400 | -0.414 | -0.569 | 0.001 | 0.000 | 109784.022 |
| 411.603 | 113.983 | 113.983 | 0.000 | -0.000 | 0.000 |
| 113.983 | 411.603 | 113.983 | 0.000 | -0.000 | 0.000 |
| 113.983 | 113.983 | 411.603 | 0.000 | -0.000 | -0.000 |
| 0.000 | -0.000 | 0.000 | 70.628 | -0.000 | 0.000 |
| 0.000 | -0.000 | 0.000 | 0.000 | 70.628 | -0.000 |
| 0.000 | -0.000 | 0.000 | 0.000 | -0.000 | 70.628 |
| 409.655 | 114.957 | 114.957 | -0.000 | 0.000 | 0.000 |
| 114.957 | 409.655 | 114.957 | -0.000 | 0.000 | 0.000 |
| 114.957 | 114.957 | 409.655 | -0.000 | 0.000 | 0.000 |
| -0.000 | 0.000 | -0.000 | 70.628 | 0.000 | 0.000 |
| -0.000 | 0.000 | -0.000 | -0.000 | 70.628 | 0.000 |
| -0.000 | 0.000 | -0.000 | -0.000 | 0.000 | 70.628 |
| 411.603 | 113.983 | 113.983 | -0.000 | 0.000 | -0.000 |
| 113.983 | 411.603 | 113.983 | 0.000 | 0.000 | -0.000 |
| 113.983 | 113.983 | 411.603 | 0.000 | -0.000 | -0.000 |
| 0.000 | 0.000 | 0.000 | 66.309 | -0.000 | 0.000 |
| 0.000 | 0.000 | 0.000 | 0.000 | 66.309 | -0.000 |
| 0.000 | 0.000 | 0.000 | 0.000 | -0.000 | 66.309 |
| 411.603 | 113.983 | 113.983 | -0.000 | 0.000 | 0.000 |
| 113.983 | 411.603 | 113.983 | 0.000 | 0.000 | -0.000 |
| 113.983 | 113.983 | 411.603 | -0.000 | 0.000 | 0.000 |
| -0.000 | -0.000 | -0.000 | 66.309 | 0.000 | 0.000 |
| -0.000 | -0.000 | -0.000 | -0.000 | 66.309 | -0.000 |
| -0.000 | -0.000 | -0.000 | -0.000 | 0.000 | 66.309 |
| 411.604 | 113.984 | 113.984 | 0.000 | 0.000 | -0.000 |
| 113.984 | 411.604 | 113.984 | 0.000 | 0.000 | -0.000 |
| 113.984 | 113.984 | 411.604 | 0.000 | -0.000 | -0.000 |
| 0.000 | 0.000 | 0.000 | 66.309 | -0.000 | 0.000 |
| 0.000 | 0.000 | 0.000 | 0.000 | 66.309 | 0.000 |
| 0.000 | 0.000 | 0.000 | 0.000 | -0.000 | 66.309 |
| 411.602 | 113.982 | 113.982 | 0.000 | 0.000 | 0.000 |
| 113.982 | 411.602 | 113.982 | -0.000 | 0.000 | -0.000 |
| 113.982 | 113.982 | 411.602 | -0.000 | 0.000 | 0.000 |
| -0.000 | -0.000 | -0.000 | 66.309 | 0.000 | 0.000 |
| -0.000 | -0.000 | -0.000 | -0.000 | 66.309 | -0.000 |
| -0.000 | -0.000 | -0.000 | -0.000 | 0.000 | 66.309 |
| 287843.127 | 126377.627 | 126377.638 | -0.003 | 0.012 | -0.010 |
| 126377.609 | 287843.149 | 126377.638 | 0.029 | -0.015 | -0.012 |
| 126377.608 | 126377.639 | 287843.204 | 0.016 | 0.020 | -0.015 |
| -0.004 | -0.016 | 0.014 | 126377.628 | -0.006 | -0.013 |
| -0.006 | 0.035 | 0.015 | 0.024 | 126377.619 | -0.011 |
| -0.012 | 0.003 | -0.012 | -0.010 | -0.031 | 126377.618 |
| 287843.367 | 126377.603 | 126377.644 | -0.002 | 0.039 | 0.014 |
| 126377.649 | 287843.369 | 126377.638 | 0.003 | 0.025 | 0.019 |
| 126377.655 | 126377.641 | 287843.327 | -0.034 | 0.001 | 0.012 |
| 0.007 | 0.020 | -0.031 | 126377.628 | -0.004 | 0.016 |
| 0.026 | -0.031 | -0.032 | -0.030 | 126377.649 | 0.010 |
| 0.014 | 0.008 | 0.013 | 0.016 | 0.033 | 126377.640 |
| 287842.253 | 126377.581 | 126377.581 | 0.001 | 0.004 | -0.000 |
| 126377.580 | 287842.251 | 126377.584 | 0.004 | 0.000 | -0.001 |
| 126377.580 | 126377.580 | 287842.260 | -0.001 | -0.004 | -0.002 |
| 0.030 | -0.086 | -0.063 | 126377.632 | 0.005 | -0.002 |
| -0.088 | 0.037 | -0.063 | 0.004 | 126377.630 | -0.002 |
| -0.087 | -0.068 | 0.036 | 0.005 | 0.003 | 126377.627 |
| 287844.236 | 126377.679 | 126377.680 | 0.003 | 0.005 | 0.001 |
| 126377.676 | 287844.232 | 126377.680 | 0.001 | 0.002 | 0.002 |
| 126377.676 | 126377.676 | 287844.231 | -0.004 | -0.007 | 0.001 |
| -0.030 | 0.086 | 0.064 | 126377.624 | -0.003 | 0.000 |
| 0.087 | -0.037 | 0.064 | -0.001 | 126377.627 | 0.001 |
| 0.087 | 0.066 | -0.034 | -0.003 | -0.000 | 126377.629 |
| 287833.344 | 126377.147 | 126377.147 | -0.000 | 0.000 | -0.000 |
| 126377.147 | 287833.344 | 126377.147 | 0.000 | 0.000 | -0.000 |
| 126377.147 | 126377.147 | 287833.344 | 0.000 | 0.000 | -0.000 |
| 0.343 | -0.818 | -0.651 | 123592.024 | -0.000 | -0.000 |
| -0.818 | 0.344 | -0.651 | 0.000 | 123592.023 | -0.000 |
| -0.818 | -0.651 | 0.344 | 0.000 | -0.000 | 123592.024 |
| 287853.146 | 126378.109 | 126378.109 | -0.000 | 0.000 | 0.000 |
| 126378.109 | 287853.146 | 126378.109 | -0.000 | -0.000 | 0.000 |
| 126378.109 | 126378.109 | 287853.146 | -0.000 | 0.000 | 0.000 |
| -0.343 | 0.818 | 0.651 | 123592.024 | 0.000 | 0.000 |
| 0.818 | -0.343 | 0.651 | -0.000 | 123592.024 | 0.000 |
| 0.818 | 0.651 | -0.343 | 0.000 | 0.000 | 123592.024 |
| 39.580 | 146.802 | 146.802 | -0.000 | 0.000 | -0.000 |
| 146.802 | 39.580 | 146.802 | -0.000 | -0.000 | -0.000 |
| 146.802 | 146.802 | 39.580 | -0.000 | 0.000 | -0.000 |
| -0.000 | 0.000 | 0.000 | 120.362 | 0.000 | -0.000 |
| -0.000 | 0.000 | 0.000 | -0.000 | 120.362 | -0.000 |
| -0.000 | 0.000 | 0.000 | -0.000 | 0.000 | 120.362 |
| 39.580 | 146.802 | 146.802 | 0.000 | 0.000 | 0.000 |
| 146.802 | 39.580 | 146.802 | 0.000 | -0.000 | 0.000 |
| 146.802 | 146.802 | 39.580 | 0.000 | -0.000 | 0.000 |
| 0.000 | -0.000 | -0.000 | 120.362 | -0.000 | 0.000 |
| 0.000 | -0.000 | -0.000 | 0.000 | 120.362 | 0.000 |
| 0.000 | -0.000 | -0.000 | 0.000 | -0.000 | 120.362 |
| 39.580 | 146.802 | 146.802 | -0.000 | -0.000 | -0.000 |
| 146.802 | 39.580 | 146.802 | -0.000 | 0.000 | -0.000 |
| 146.802 | 146.802 | 39.580 | -0.000 | 0.000 | -0.000 |
| 0.000 | -0.000 | 0.000 | 120.362 | 0.000 | -0.000 |
| -0.000 | 0.000 | 0.000 | -0.000 | 120.362 | -0.000 |
| -0.000 | 0.000 | 0.000 | -0.000 | 0.000 | 120.362 |
| 39.580 | 146.802 | 146.802 | 0.000 | -0.000 | 0.000 |
| 146.802 | 39.580 | 146.802 | 0.000 | -0.000 | 0.000 |
| 146.802 | 146.802 | 39.580 | 0.000 | -0.000 | 0.000 |
| -0.000 | 0.000 | -0.000 | 120.362 | 0.000 | 0.000 |
| 0.000 | -0.000 | -0.000 | 0.000 | 120.362 | 0.000 |
| 0.000 | -0.000 | -0.000 | 0.000 | -0.000 | 120.362 |
| 39.580 | 146.802 | 146.802 | -0.000 | 0.000 | -0.000 |
| 146.802 | 39.580 | 146.802 | -0.000 | -0.000 | -0.000 |
| 146.802 | 146.802 | 39.580 | -0.000 | 0.000 | -0.000 |
| 0.000 | -0.000 | 0.000 | 120.362 | 0.000 | -0.000 |
| -0.000 | 0.000 | 0.000 | -0.000 | 120.362 | -0.000 |
| -0.000 | 0.000 | 0.000 | -0.000 | 0.000 | 120.362 |
| 39.579 | 146.802 | 146.802 | -0.000 | -0.000 | 0.000 |
| 146.802 | 39.579 | 146.802 | 0.000 | -0.000 | 0.000 |
| 146.802 | 146.802 | 39.579 | 0.000 | -0.000 | 0.000 |
| -0.000 | 0.000 | -0.000 | 120.362 | 0.000 | 0.000 |
| 0.000 | -0.000 | -0.000 | 0.000 | 120.362 | 0.000 |
| 0.000 | -0.000 | -0.000 | 0.000 | 0.000 | 120.362 |
| 146624.884 | 187724.363 | 187724.417 | 0.024 | 0.028 | 0.004 |
| 187724.379 | 146624.868 | 187724.420 | 0.018 | 0.026 | 0.039 |
| 187724.379 | 187724.368 | 146624.907 | 0.047 | 0.040 | 0.004 |
| -0.008 | -0.021 | 0.011 | 187724.455 | 0.035 | -0.013 |
| -0.025 | -0.026 | 0.006 | 0.031 | 187724.446 | -0.017 |
| -0.031 | -0.041 | 0.028 | 0.037 | 0.035 | 187724.410 |
| 146624.993 | 187724.416 | 187724.409 | -0.026 | -0.026 | -0.018 |
| 187724.426 | 146625.017 | 187724.405 | -0.029 | -0.024 | 0.016 |
| 187724.421 | 187724.447 | 146624.962 | -0.043 | -0.045 | -0.009 |
| 0.024 | 0.042 | 0.022 | 187724.391 | -0.027 | 0.029 |
| 0.034 | 0.020 | 0.003 | -0.033 | 187724.379 | 0.025 |
| 0.029 | 0.034 | -0.037 | -0.038 | -0.039 | 187724.424 |
| 146624.320 | 187724.230 | 187724.234 | 0.002 | 0.002 | -0.003 |
| 187724.232 | 146624.320 | 187724.235 | 0.003 | 0.003 | -0.001 |
| 187724.232 | 187724.232 | 146624.326 | 0.004 | 0.005 | 0.002 |
| -0.018 | -0.234 | -0.191 | 187724.412 | 0.002 | -0.001 |
| -0.231 | -0.018 | -0.192 | 0.002 | 187724.412 | -0.002 |
| -0.234 | -0.194 | -0.015 | 0.003 | 0.003 | 187724.410 |
| 146625.537 | 187724.587 | 187724.583 | -0.003 | -0.003 | 0.000 |
| 187724.586 | 146625.538 | 187724.583 | -0.003 | -0.003 | 0.001 |
| 187724.586 | 187724.587 | 146625.541 | 0.002 | 0.002 | -0.000 |
| 0.018 | 0.233 | 0.188 | 187724.406 | -0.004 | 0.001 |
| 0.235 | 0.019 | 0.190 | -0.003 | 187724.406 | -0.001 |
| 0.233 | 0.195 | 0.015 | -0.004 | -0.004 | 187724.410 |
| 146618.855 | 187722.644 | 187722.644 | 0.000 | 0.000 | -0.000 |
| 187722.644 | 146618.855 | 187722.644 | 0.000 | 0.000 | -0.000 |
| 187722.644 | 187722.644 | 146618.855 | 0.000 | 0.000 | 0.000 |
| -0.180 | -2.328 | -1.931 | 187724.410 | 0.000 | 0.000 |
| -2.328 | -0.180 | -1.931 | 0.000 | 187724.410 | -0.000 |
| -2.328 | -1.932 | -0.180 | 0.000 | 0.000 | 187724.409 |
| 146631.005 | 187726.174 | 187726.173 | -0.000 | -0.000 | 0.000 |
| 187726.173 | 146631.005 | 187726.173 | -0.000 | -0.000 | -0.000 |
| 187726.173 | 187726.174 | 146631.005 | 0.000 | -0.000 | -0.000 |
| 0.180 | 2.328 | 1.931 | 187724.409 | -0.000 | -0.000 |
| 2.328 | 0.180 | 1.931 | -0.000 | 187724.409 | 0.000 |
| 2.328 | 1.932 | 0.180 | -0.000 | -0.000 | 187724.410 |
| 285.147 | 172.799 | 172.799 | 0.000 | -0.000 | 0.000 |
| 172.799 | 285.147 | 172.799 | -0.000 | 0.000 | 0.000 |
| 172.799 | 172.799 | 285.147 | 0.000 | 0.000 | 0.000 |
| 0.000 | -0.000 | 0.000 | 149.890 | 0.000 | 0.000 |
| -0.000 | -0.000 | 0.000 | 0.000 | 149.890 | 0.000 |
| 0.000 | -0.000 | -0.000 | 0.000 | 0.000 | 149.890 |
| 285.147 | 172.799 | 172.799 | -0.000 | -0.000 | -0.000 |
| 172.799 | 285.147 | 172.799 | -0.000 | -0.000 | -0.000 |
| 172.799 | 172.799 | 285.147 | -0.000 | -0.000 | -0.000 |
| 0.000 | 0.000 | -0.000 | 149.890 | -0.000 | -0.000 |
| 0.000 | 0.000 | -0.000 | -0.000 | 149.890 | -0.000 |
| 0.000 | 0.000 | 0.000 | 0.000 | -0.000 | 149.890 |
| 285.147 | 172.799 | 172.799 | 0.000 | 0.000 | 0.000 |
| 172.799 | 285.147 | 172.799 | 0.000 | 0.000 | 0.000 |
| 172.799 | 172.799 | 285.147 | 0.000 | 0.000 | 0.000 |
| -0.000 | -0.000 | 0.000 | 149.890 | 0.000 | 0.000 |
| -0.000 | -0.000 | 0.000 | 0.000 | 149.890 | 0.000 |
| -0.000 | 0.000 | -0.000 | 0.000 | 0.000 | 149.890 |
| 285.147 | 172.799 | 172.799 | -0.000 | 0.000 | -0.000 |
| 172.799 | 285.147 | 172.799 | 0.000 | -0.000 | -0.000 |
| 172.799 | 172.799 | 285.147 | -0.000 | -0.000 | -0.000 |
| 0.000 | 0.000 | -0.000 | 149.890 | 0.000 | -0.000 |
| 0.000 | 0.000 | -0.000 | -0.000 | 149.890 | -0.000 |
| 0.000 | -0.000 | 0.000 | -0.000 | -0.000 | 149.890 |
| 285.146 | 172.799 | 172.799 | -0.000 | 0.000 | 0.000 |
| 172.799 | 285.146 | 172.799 | 0.000 | -0.000 | 0.000 |
| 172.799 | 172.799 | 285.146 | 0.000 | 0.000 | 0.000 |
| -0.000 | -0.000 | 0.000 | 149.890 | -0.000 | 0.000 |
| -0.000 | -0.000 | 0.000 | -0.000 | 149.890 | 0.000 |
| -0.000 | 0.000 | -0.000 | 0.000 | 0.000 | 149.890 |
| 285.148 | 172.799 | 172.799 | -0.000 | 0.000 | -0.000 |
| 172.799 | 285.148 | 172.799 | 0.000 | -0.000 | -0.000 |
| 172.799 | 172.799 | 285.148 | -0.000 | -0.000 | -0.000 |
| 0.000 | 0.000 | -0.000 | 149.890 | 0.000 | -0.000 |
| 0.000 | 0.000 | -0.000 | -0.000 | 149.890 | -0.000 |
| 0.000 | -0.000 | 0.000 | -0.000 | -0.000 | 149.890 |
| 358.581 | 179.490 | 190.048 | -0.000 | 0.000 | 0.000 |
| 179.490 | 358.581 | 190.048 | -0.000 | -0.000 | 0.000 |
| 190.048 | 190.048 | 248.924 | 0.000 | -0.000 | -0.000 |
| -0.000 | 0.000 | 0.000 | 161.756 | 0.000 | 0.000 |
| 0.000 | 0.000 | -0.000 | 0.000 | 161.756 | 0.000 |
| -0.000 | -0.000 | -0.000 | 0.000 | -0.000 | 152.323 |
| 358.581 | 179.490 | 190.048 | 0.000 | -0.000 | -0.000 |
| 179.490 | 358.581 | 190.048 | 0.000 | 0.000 | -0.000 |
| 190.048 | 190.048 | 248.924 | 0.000 | -0.000 | 0.000 |
| 0.000 | -0.000 | -0.000 | 161.756 | -0.000 | 0.000 |
| 0.000 | 0.000 | 0.000 | -0.000 | 161.756 | 0.000 |
| 0.000 | 0.000 | 0.000 | -0.000 | 0.000 | 152.323 |
| 358.581 | 179.490 | 190.048 | -0.000 | -0.000 | 0.000 |
| 179.490 | 358.581 | 190.048 | -0.000 | -0.000 | 0.000 |
| 190.048 | 190.048 | 248.924 | 0.000 | 0.000 | -0.000 |
| -0.000 | 0.000 | 0.000 | 161.756 | 0.000 | -0.000 |
| 0.000 | -0.000 | 0.000 | -0.000 | 161.756 | 0.000 |
| -0.000 | -0.000 | -0.000 | 0.000 | -0.000 | 152.323 |
| 358.581 | 179.490 | 190.048 | 0.000 | 0.000 | -0.000 |
| 179.490 | 358.581 | 190.048 | 0.000 | 0.000 | -0.000 |
| 190.048 | 190.048 | 248.924 | 0.000 | 0.000 | 0.000 |
| 0.000 | -0.000 | -0.000 | 161.756 | -0.000 | -0.000 |
| -0.000 | 0.000 | -0.000 | 0.000 | 161.756 | -0.000 |
| 0.000 | 0.000 | 0.000 | -0.000 | 0.000 | 152.323 |
| 357.459 | 180.612 | 190.049 | -0.000 | -0.000 | -0.000 |
| 180.612 | 357.459 | 190.049 | -0.000 | -0.000 | -0.000 |
| 190.050 | 190.050 | 248.926 | -0.000 | -0.000 | -0.000 |
| -0.000 | 0.000 | 0.000 | 161.756 | 0.000 | 0.000 |
| 0.000 | -0.000 | 0.000 | 0.000 | 161.756 | 0.000 |
| -0.000 | -0.000 | -0.000 | 0.000 | 0.000 | 152.323 |
| 357.460 | 180.611 | 190.047 | 0.000 | -0.000 | -0.000 |
| 180.611 | 357.460 | 190.047 | 0.000 | 0.000 | -0.000 |
| 190.047 | 190.047 | 248.922 | -0.000 | 0.000 | -0.000 |
| 0.000 | -0.000 | -0.000 | 161.756 | -0.000 | 0.000 |
| -0.000 | 0.000 | -0.000 | -0.000 | 161.756 | -0.000 |
| 0.000 | 0.000 | 0.000 | -0.000 | 0.000 | 152.323 |
| 365.850 | 136.662 | 79.854 | -0.000 | -0.000 | -0.000 |
| 153.296 | 348.494 | 78.911 | -0.000 | 0.000 | 0.000 |
| 79.854 | 79.854 | 316.087 | -0.000 | -0.000 | 0.000 |
| 0.000 | -0.000 | -0.000 | 58.532 | 0.000 | 0.000 |
| -0.000 | -0.000 | -0.000 | -0.000 | 53.573 | 0.000 |
| -0.000 | -0.000 | -0.000 | -0.000 | 0.000 | 97.631 |
| 365.850 | 136.662 | 79.854 | 0.000 | 0.000 | -0.000 |
| 136.662 | 365.850 | 79.854 | 0.000 | 0.000 | -0.000 |
| 78.805 | 78.805 | 313.345 | 0.000 | -0.000 | 0.000 |
| 0.000 | 0.000 | 0.000 | 58.532 | -0.000 | -0.000 |
| 0.000 | 0.000 | 0.000 | 0.000 | 53.573 | -0.000 |
| 0.000 | 0.000 | 0.000 | 0.000 | -0.000 | 97.631 |
| 365.850 | 136.662 | 79.855 | -0.000 | -0.000 | 0.000 |
| 144.890 | 355.414 | 76.969 | -0.000 | -0.000 | 0.000 |
| 79.855 | 79.855 | 316.087 | -0.000 | -0.000 | 0.000 |
| 0.000 | -0.000 | -0.000 | 53.573 | 0.000 | 0.000 |
| -0.000 | -0.000 | -0.000 | -0.000 | 58.532 | -0.000 |
| -0.000 | 0.000 | -0.000 | -0.000 | 0.000 | 97.631 |
| 365.850 | 136.662 | 79.854 | 0.000 | 0.000 | -0.000 |
| 144.890 | 355.414 | 76.969 | 0.000 | -0.000 | -0.000 |
| 79.854 | 79.854 | 316.087 | 0.000 | 0.000 | 0.000 |
| -0.000 | 0.000 | 0.000 | 53.573 | 0.000 | -0.000 |
| 0.000 | 0.000 | 0.000 | 0.000 | 58.532 | -0.000 |
| 0.000 | -0.000 | 0.000 | 0.000 | -0.000 | 97.631 |
| 348.495 | 153.297 | 78.911 | -0.000 | 0.000 | -0.000 |
| 153.297 | 348.494 | 78.911 | -0.000 | 0.000 | 0.000 |
| 78.806 | 78.806 | 313.345 | -0.000 | 0.000 | 0.000 |
| -0.000 | -0.000 | -0.000 | 58.532 | 0.000 | -0.000 |
| -0.000 | 0.000 | -0.000 | -0.000 | 53.573 | 0.000 |
| -0.000 | 0.000 | -0.000 | -0.000 | -0.000 | 114.594 |
| 365.850 | 136.662 | 79.854 | 0.000 | 0.000 | -0.000 |
| 136.662 | 365.850 | 79.854 | 0.000 | -0.000 | 0.000 |
| 78.805 | 78.805 | 313.345 | 0.000 | 0.000 | 0.000 |
| 0.000 | 0.000 | 0.000 | 58.532 | -0.000 | -0.000 |
| 0.000 | -0.000 | 0.000 | 0.000 | 53.573 | -0.000 |
| 0.000 | -0.000 | 0.000 | 0.000 | 0.000 | 114.594 |
| 365.782 | 136.613 | 79.767 | -0.000 | -0.000 | -0.000 |
| 136.613 | 365.782 | 79.767 | -0.000 | -0.000 | -0.000 |
| 79.793 | 79.793 | 315.992 | -0.000 | 0.000 | -0.000 |
| -0.097 | -0.097 | -0.254 | 53.594 | 0.000 | -0.000 |
| -0.000 | -0.000 | 0.000 | -0.000 | 58.537 | -0.000 |
| -0.079 | -0.079 | -0.206 | -0.000 | 0.000 | 97.689 |
| 365.782 | 136.613 | 79.767 | 0.000 | 0.000 | 0.000 |
| 136.613 | 365.782 | 79.767 | 0.000 | 0.000 | 0.000 |
| 78.841 | 78.841 | 313.512 | 0.000 | -0.000 | 0.000 |
| 0.097 | 0.097 | 0.254 | 53.594 | -0.000 | 0.000 |
| 0.000 | 0.000 | -0.000 | 0.000 | 58.537 | 0.000 |
| 0.079 | 0.079 | 0.206 | 0.000 | -0.000 | 97.689 |
| 355.479 | 144.675 | 76.847 | -0.000 | 0.000 | -0.000 |
| 136.613 | 365.782 | 79.767 | -0.000 | -0.000 | -0.000 |
| 79.793 | 79.793 | 315.992 | 0.000 | 0.000 | -0.000 |
| -0.000 | -0.000 | 0.000 | 58.537 | 0.000 | -0.000 |
| -0.000 | -0.000 | 0.000 | -0.000 | 58.537 | -0.000 |
| -0.034 | -0.034 | -0.088 | -0.000 | 0.000 | 102.892 |
| 365.782 | 136.613 | 79.767 | 0.000 | 0.000 | 0.000 |
| 136.613 | 365.782 | 79.767 | 0.000 | -0.000 | 0.000 |
| 79.793 | 79.793 | 315.992 | 0.000 | 0.000 | 0.000 |
| 0.000 | 0.000 | -0.000 | 58.537 | -0.000 | 0.000 |
| 0.000 | 0.000 | -0.000 | 0.000 | 58.537 | 0.000 |
| 0.034 | 0.034 | 0.088 | 0.000 | -0.000 | 102.892 |
| 365.782 | 136.614 | 79.768 | -0.000 | -0.000 | -0.000 |
| 144.765 | 355.419 | 76.886 | -0.000 | 0.000 | -0.000 |
| 79.793 | 79.793 | 315.993 | -0.000 | 0.000 | -0.000 |
| -0.000 | -0.000 | 0.000 | 58.537 | 0.000 | -0.000 |
| -0.000 | -0.000 | 0.000 | -0.000 | 58.537 | -0.000 |
| -0.004 | -0.003 | -0.009 | 0.000 | 0.000 | 102.890 |
| 365.781 | 136.613 | 79.767 | 0.000 | 0.000 | 0.000 |
| 144.784 | 355.406 | 76.894 | 0.000 | -0.000 | 0.000 |
| 78.744 | 78.744 | 313.260 | 0.000 | -0.000 | 0.000 |
| 0.000 | 0.000 | -0.000 | 58.537 | -0.000 | 0.000 |
| 0.000 | 0.000 | -0.000 | 0.000 | 58.537 | 0.000 |
| 0.004 | 0.003 | 0.009 | 0.000 | -0.000 | 102.890 |
| 526700.623 | 164720.468 | 164720.428 | 0.000 | -0.043 | 0.014 |
| 164720.428 | 526700.650 | 164720.445 | 0.014 | 0.028 | -0.009 |
| 164720.460 | 164720.459 | 526700.589 | -0.048 | -0.054 | 0.017 |
| 0.026 | 0.034 | 0.003 | 162049.657 | 0.044 | -0.017 |
| -0.003 | 0.035 | -0.001 | 0.008 | 162049.658 | 0.010 |
| 0.003 | 0.029 | -0.024 | -0.015 | 0.033 | 162049.630 |
| 526700.614 | 164720.376 | 164720.424 | 0.018 | -0.006 | -0.014 |
| 164720.406 | 526700.573 | 164720.408 | 0.016 | -0.003 | 0.007 |
| 164720.396 | 164720.391 | 526700.525 | -0.057 | -0.091 | -0.040 |
| -0.024 | -0.041 | -0.012 | 162049.628 | -0.052 | 0.011 |
| -0.024 | -0.028 | 0.007 | 0.009 | 162049.620 | 0.002 |
| -0.016 | -0.035 | 0.022 | 0.031 | 0.012 | 162049.635 |
| 526700.645 | 164720.499 | 164720.492 | -0.007 | -0.001 | 0.000 |
| 164720.497 | 526700.650 | 164720.494 | -0.000 | -0.002 | 0.000 |
| 164720.496 | 164720.498 | 526700.644 | -0.001 | 0.001 | 0.002 |
| 0.046 | 0.027 | 0.039 | 162049.646 | 0.005 | -0.005 |
| 0.025 | 0.047 | 0.039 | 0.002 | 162049.647 | 0.000 |
| 0.025 | 0.040 | 0.041 | -0.001 | 0.002 | 162049.645 |
| 525874.946 | 165133.164 | 165133.168 | 0.000 | -0.005 | 0.000 |
| 165133.166 | 525874.944 | 165133.169 | 0.001 | 0.000 | 0.003 |
| 165133.167 | 165133.165 | 525874.944 | 0.000 | -0.003 | -0.001 |
| -0.046 | -0.027 | -0.037 | 162049.649 | -0.000 | -0.003 |
| -0.026 | -0.047 | -0.037 | -0.001 | 162049.646 | 0.000 |
| -0.026 | -0.041 | -0.041 | 0.001 | -0.001 | 162049.648 |
| 526701.146 | 164721.154 | 164721.154 | 0.000 | 0.000 | 0.000 |
| 164721.154 | 526701.146 | 164721.154 | 0.000 | 0.000 | 0.000 |
| 164721.154 | 164721.154 | 526701.146 | 0.000 | 0.000 | 0.000 |
| 0.485 | 0.224 | 0.361 | 162229.752 | -0.000 | 0.000 |
| 0.224 | 0.485 | 0.361 | -0.000 | 162229.752 | -0.000 |
| 0.224 | 0.362 | 0.485 | -0.000 | 0.000 | 162229.753 |
| 525874.770 | 165132.454 | 165132.454 | -0.000 | -0.001 | 0.000 |
| 165132.454 | 525874.769 | 165132.454 | -0.000 | -0.001 | 0.000 |
| 165132.454 | 165132.454 | 525874.771 | 0.001 | 0.001 | -0.000 |
| -0.485 | -0.224 | -0.361 | 162229.753 | -0.000 | 0.000 |
| -0.224 | -0.485 | -0.361 | 0.000 | 162229.753 | 0.000 |
| -0.224 | -0.362 | -0.485 | 0.000 | -0.000 | 162229.753 |
| 546.576 | 202.100 | 202.100 | -0.000 | -0.000 | -0.000 |
| 202.100 | 546.576 | 202.100 | 0.000 | 0.000 | 0.000 |
| 202.100 | 202.100 | 546.576 | -0.000 | 0.000 | 0.000 |
| -0.000 | -0.000 | 0.000 | 163.170 | 0.000 | 0.000 |
| -0.000 | -0.000 | 0.000 | 0.000 | 163.170 | 0.000 |
| -0.000 | -0.000 | 0.000 | -0.000 | 0.000 | 163.170 |
| 546.576 | 202.100 | 202.100 | 0.000 | -0.000 | -0.000 |
| 202.100 | 546.576 | 202.100 | 0.000 | -0.000 | -0.000 |
| 202.100 | 202.100 | 546.576 | -0.000 | -0.000 | -0.000 |
| 0.000 | -0.000 | -0.000 | 163.170 | -0.000 | 0.000 |
| 0.000 | -0.000 | -0.000 | 0.000 | 163.170 | -0.000 |
| 0.000 | 0.000 | -0.000 | -0.000 | -0.000 | 163.170 |
| 546.577 | 202.100 | 202.100 | -0.000 | 0.000 | 0.000 |
| 202.100 | 546.577 | 202.100 | -0.000 | -0.000 | -0.000 |
| 202.100 | 202.100 | 546.577 | -0.000 | 0.000 | 0.000 |
| 0.000 | -0.000 | 0.000 | 163.170 | 0.000 | -0.000 |
| -0.000 | 0.000 | 0.000 | -0.000 | 163.170 | 0.000 |
| -0.000 | 0.000 | 0.000 | 0.000 | 0.000 | 163.170 |
| 546.867 | 201.955 | 201.955 | 0.000 | -0.000 | -0.000 |
| 201.955 | 546.867 | 201.955 | -0.000 | 0.000 | -0.000 |
| 201.955 | 201.955 | 546.867 | 0.000 | 0.000 | -0.000 |
| -0.000 | 0.000 | -0.000 | 163.170 | -0.000 | -0.000 |
| 0.000 | -0.000 | -0.000 | -0.000 | 163.170 | -0.000 |
| 0.000 | -0.000 | -0.000 | 0.000 | -0.000 | 163.170 |
| 546.578 | 202.100 | 202.100 | -0.000 | 0.000 | 0.000 |
| 202.100 | 546.578 | 202.100 | -0.000 | 0.000 | 0.000 |
| 202.100 | 202.100 | 546.578 | -0.000 | -0.000 | 0.000 |
| 0.000 | -0.000 | 0.000 | 163.170 | 0.000 | 0.000 |
| -0.000 | 0.000 | 0.000 | -0.000 | 163.170 | 0.000 |
| -0.000 | 0.000 | 0.000 | -0.000 | 0.000 | 163.170 |
| 546.866 | 201.954 | 201.954 | 0.000 | -0.000 | -0.000 |
| 201.954 | 546.866 | 201.954 | -0.000 | -0.000 | -0.000 |
| 201.954 | 201.954 | 546.866 | 0.000 | 0.000 | -0.000 |
| -0.000 | 0.000 | -0.000 | 163.170 | 0.000 | 0.000 |
| 0.000 | -0.000 | -0.000 | 0.000 | 163.170 | -0.000 |
| 0.000 | -0.000 | -0.000 | 0.000 | -0.000 | 163.170 |
| 0.284 | 7.005 | 7.005 | -0.000 | 0.000 | -0.000 |
| 7.005 | 0.284 | 7.005 | -0.000 | 0.000 | 0.000 |
| 7.005 | 7.005 | 0.284 | -0.000 | -0.000 | 0.000 |
| -0.000 | -0.000 | -0.000 | 0.879 | 0.000 | 0.000 |
| -0.000 | 0.000 | -0.000 | -0.000 | 0.879 | 0.000 |
| -0.000 | -0.000 | -0.000 | -0.000 | 0.000 | 0.879 |
| -1299331.982 | -11777846.379 | -13091017.899 | 333784.008 | -242153.837 | 56868.654 |
| -13498895.741 | -1309208.160 | -11893308.772 | 103617.169 | 170330.507 | -239280.393 |
| -11904056.364 | -13274587.265 | -1377273.707 | -199764.511 | -75406.119 | 315425.838 |
| 0.000 | 0.000 | 0.000 | 0.879 | -0.000 | -0.000 |
| 0.000 | -0.000 | 0.000 | 0.000 | 0.879 | -0.000 |
| 0.000 | 0.000 | 0.000 | 0.000 | 0.000 | 0.879 |
| 249690.567 | 338079.357 | 169331.235 | 2753.743 | -7684.802 | 20008.004 |
| 202149.378 | 220157.553 | 296361.526 | 6089.846 | 9329.360 | -9863.197 |
| 302523.553 | 219131.123 | 286739.329 | -14529.916 | 9582.606 | -18888.464 |
| 0.000 | -0.000 | -0.000 | 0.879 | 0.000 | -0.000 |
| -0.000 | 0.000 | -0.000 | -0.000 | 0.879 | 0.000 |
| -0.000 | -0.000 | 0.000 | 0.000 | 0.000 | 0.879 |
| -134891.227 | -1173634.850 | -1280090.179 | 27409.187 | -7311.173 | -11957.776 |
| -1275496.670 | -154179.992 | -1137131.859 | 68.897 | 21478.436 | -4009.199 |
| -1144135.677 | -1307201.067 | -139776.574 | -2385.715 | 846.814 | 16547.794 |
| -0.000 | 0.000 | 0.000 | 0.879 | -0.000 | 0.000 |
| 0.000 | -0.000 | 0.000 | 0.000 | 0.879 | -0.000 |
| 0.000 | 0.000 | -0.000 | -0.000 | 0.000 | 0.879 |
| 26133.683 | 22544.969 | 1999.975 | -1195.351 | -1948.052 | -50.573 |
| 5255.683 | 33043.979 | 13215.759 | -91.862 | -2422.059 | -233.447 |
| 16441.841 | 10534.015 | 28791.737 | -2132.698 | 1844.176 | -2991.557 |
| 0.000 | -0.000 | -0.000 | 0.879 | -0.000 | -0.000 |
| -0.000 | 0.000 | -0.000 | -0.000 | 0.879 | -0.000 |
| -0.000 | -0.000 | 0.000 | 0.000 | -0.000 | 0.879 |
| -23028.538 | -109175.633 | -119386.551 | 3179.310 | 840.258 | 7.150 |
| -118307.969 | -22314.853 | -107161.524 | -628.417 | 4527.951 | -6.857 |
| -107422.350 | -115595.411 | -21614.525 | -234.835 | -115.433 | 3118.629 |
| -0.000 | 0.000 | 0.000 | 0.879 | -0.000 | -0.000 |
| 0.000 | -0.000 | 0.000 | 0.000 | 0.879 | -0.000 |
| 0.000 | 0.000 | -0.000 | 0.000 | -0.000 | 0.879 |
| -71793.539 | 100855.375 | 100855.283 | -0.069 | -0.156 | -0.001 |
| 100855.398 | -71793.538 | 100855.318 | -0.077 | -0.199 | -0.012 |
| 100855.394 | 100855.383 | -71793.652 | -0.070 | -0.148 | -0.010 |
| 0.021 | 0.002 | -0.067 | 94603.784 | -0.161 | -0.006 |
| 0.033 | 0.020 | -0.064 | -0.059 | 94603.695 | -0.004 |
| 0.011 | -0.002 | -0.092 | -0.131 | -0.155 | 94603.817 |
| -71793.593 | 100855.387 | 100855.471 | 0.067 | 0.189 | 0.003 |
| 100855.363 | -71793.500 | 100855.456 | 0.126 | 0.239 | 0.004 |
| 100855.359 | 100855.384 | -71793.530 | 0.008 | 0.129 | 0.003 |
| -0.021 | 0.012 | 0.095 | 94603.885 | 0.150 | -0.003 |
| -0.009 | 0.002 | 0.081 | 0.094 | 94603.949 | 0.003 |
| -0.025 | 0.010 | 0.115 | 0.140 | 0.190 | 94603.830 |
| -71793.583 | 100855.373 | 100855.370 | -0.002 | -0.008 | -0.001 |
| 100855.375 | -71793.583 | 100855.370 | -0.005 | -0.021 | -0.001 |
| 100855.376 | 100855.373 | -71793.598 | -0.012 | -0.030 | -0.000 |
| 0.012 | -0.030 | -0.016 | 94603.817 | -0.022 | 0.001 |
| -0.028 | 0.011 | -0.012 | -0.013 | 94603.810 | -0.000 |
| -0.028 | -0.003 | -0.009 | -0.018 | -0.024 | 94603.827 |
| -71793.552 | 100855.371 | 100855.381 | 0.009 | 0.019 | 0.000 |
| 100855.372 | -71793.552 | 100855.378 | 0.010 | 0.023 | 0.000 |
| 100855.372 | 100855.373 | -71793.543 | 0.007 | 0.013 | 0.001 |
| -0.011 | 0.031 | 0.013 | 94603.835 | 0.018 | 0.001 |
| 0.029 | -0.011 | 0.010 | 0.010 | 94603.844 | 0.000 |
| 0.029 | 0.003 | 0.008 | 0.016 | 0.020 | 94603.828 |
| -71793.677 | 100855.399 | 100855.398 | -0.001 | -0.002 | 0.000 |
| 100855.399 | -71793.677 | 100855.398 | -0.001 | -0.001 | -0.000 |
| 100855.399 | 100855.399 | -71793.676 | -0.000 | -0.001 | -0.000 |
| 0.112 | -0.302 | -0.028 | 94603.813 | -0.001 | -0.000 |
| -0.302 | 0.112 | -0.028 | -0.001 | 94603.812 | -0.000 |
| -0.302 | -0.027 | 0.112 | -0.001 | -0.001 | 94603.814 |
| -71793.408 | 100855.357 | 100855.358 | 0.001 | 0.001 | -0.000 |
| 100855.357 | -71793.408 | 100855.358 | 0.001 | 0.002 | 0.000 |
| 100855.357 | 100855.357 | -71793.409 | -0.001 | -0.000 | 0.000 |
| -0.112 | 0.302 | 0.028 | 94603.815 | 0.001 | -0.000 |
| 0.302 | -0.112 | 0.028 | 0.001 | 94603.816 | -0.000 |
| 0.302 | 0.026 | -0.111 | 0.001 | 0.002 | 94603.814 |
| 95.408 | 172.660 | 172.660 | 0.000 | -0.000 | -0.000 |
| 172.660 | 95.408 | 172.660 | 0.000 | -0.000 | -0.000 |
| 172.660 | 172.660 | 95.408 | 0.000 | -0.000 | -0.000 |
| -0.000 | -0.000 | 0.000 | 140.214 | -0.000 | 0.000 |
| -0.000 | -0.000 | 0.000 | 0.000 | 140.214 | 0.000 |
| -0.000 | 0.000 | 0.000 | 0.000 | 0.000 | 140.214 |
| 95.408 | 172.660 | 172.660 | -0.000 | -0.000 | -0.000 |
| 172.660 | 95.408 | 172.660 | -0.000 | -0.000 | 0.000 |
| 172.660 | 172.660 | 95.408 | 0.000 | 0.000 | -0.000 |
| -0.000 | 0.000 | -0.000 | 140.214 | 0.000 | 0.000 |
| -0.000 | -0.000 | -0.000 | -0.000 | 140.214 | -0.000 |
| -0.000 | -0.000 | -0.000 | -0.000 | -0.000 | 140.214 |
| 95.408 | 172.660 | 172.660 | -0.000 | 0.000 | 0.000 |
| 172.660 | 95.408 | 172.660 | 0.000 | -0.000 | -0.000 |
| 172.660 | 172.660 | 95.408 | 0.000 | 0.000 | 0.000 |
| -0.000 | -0.000 | -0.000 | 140.214 | 0.000 | 0.000 |
| -0.000 | -0.000 | -0.000 | 0.000 | 140.214 | 0.000 |
| -0.000 | -0.000 | 0.000 | 0.000 | 0.000 | 140.214 |
| 95.408 | 172.660 | 172.660 | 0.000 | -0.000 | -0.000 |
| 172.660 | 95.408 | 172.660 | -0.000 | 0.000 | -0.000 |
| 172.660 | 172.660 | 95.408 | -0.000 | -0.000 | 0.000 |
| 0.000 | 0.000 | 0.000 | 140.214 | -0.000 | -0.000 |
| 0.000 | 0.000 | 0.000 | -0.000 | 140.214 | -0.000 |
| 0.000 | 0.000 | -0.000 | -0.000 | -0.000 | 140.214 |
| 95.407 | 172.660 | 172.660 | 0.000 | -0.000 | -0.000 |
| 172.660 | 95.407 | 172.660 | 0.000 | 0.000 | 0.000 |
| 172.660 | 172.660 | 95.407 | 0.000 | -0.000 | 0.000 |
| 0.000 | -0.000 | -0.000 | 132.695 | -0.000 | -0.000 |
| -0.000 | 0.000 | -0.000 | 0.000 | 132.695 | 0.000 |
| -0.000 | -0.000 | 0.000 | 0.000 | 0.000 | 132.695 |
| 95.409 | 172.660 | 172.660 | -0.000 | -0.000 | -0.000 |
| 172.660 | 95.409 | 172.660 | -0.000 | 0.000 | -0.000 |
| 172.660 | 172.660 | 95.409 | 0.000 | 0.000 | -0.000 |
| 0.000 | 0.000 | 0.000 | 132.695 | 0.000 | -0.000 |
| 0.000 | -0.000 | 0.000 | 0.000 | 132.695 | -0.000 |
| 0.000 | 0.000 | -0.000 | -0.000 | -0.000 | 132.695 |
| 120.538 | 110.031 | 110.031 | -0.000 | -0.000 | -0.000 |
| 110.031 | 120.538 | 110.031 | -0.000 | -0.000 | -0.000 |
| 110.031 | 110.031 | 120.538 | -0.000 | -0.000 | -0.000 |
| -0.000 | -0.000 | -0.000 | 77.070 | -0.000 | 0.000 |
| -0.000 | -0.000 | -0.000 | -0.000 | 77.070 | 0.000 |
| -0.000 | -0.000 | -0.000 | -0.000 | 0.000 | 77.070 |
| 120.538 | 110.031 | 110.031 | 0.000 | -0.000 | -0.000 |
| 110.031 | 120.538 | 110.031 | 0.000 | 0.000 | -0.000 |
| 110.031 | 110.031 | 120.538 | -0.000 | -0.000 | 0.000 |
| 0.000 | 0.000 | 0.000 | 77.070 | 0.000 | -0.000 |
| 0.000 | 0.000 | 0.000 | 0.000 | 77.070 | 0.000 |
| 0.000 | 0.000 | 0.000 | 0.000 | 0.000 | 77.070 |
| 120.538 | 110.031 | 110.031 | -0.000 | -0.000 | -0.000 |
| 110.031 | 120.538 | 110.031 | -0.000 | -0.000 | 0.000 |
| 110.031 | 110.031 | 120.538 | -0.000 | -0.000 | -0.000 |
| -0.000 | -0.000 | -0.000 | 77.070 | -0.000 | 0.000 |
| -0.000 | -0.000 | -0.000 | -0.000 | 77.070 | -0.000 |
| -0.000 | -0.000 | -0.000 | 0.000 | 0.000 | 77.070 |
| 120.538 | 110.031 | 110.031 | 0.000 | 0.000 | 0.000 |
| 110.031 | 120.538 | 110.031 | 0.000 | 0.000 | 0.000 |
| 110.031 | 110.031 | 120.538 | 0.000 | 0.000 | -0.000 |
| 0.000 | 0.000 | 0.000 | 77.070 | 0.000 | 0.000 |
| 0.000 | 0.000 | 0.000 | 0.000 | 77.070 | 0.000 |
| 0.000 | 0.000 | 0.000 | 0.000 | -0.000 | 77.070 |
| 120.537 | 110.031 | 110.031 | -0.000 | -0.000 | 0.000 |
| 110.031 | 120.537 | 110.031 | -0.000 | -0.000 | 0.000 |
| 110.031 | 110.031 | 120.537 | 0.000 | -0.000 | -0.000 |
| -0.000 | -0.000 | -0.000 | 77.070 | -0.000 | -0.000 |
| -0.000 | -0.000 | -0.000 | -0.000 | 77.070 | -0.000 |
| -0.000 | -0.000 | -0.000 | -0.000 | -0.000 | 77.070 |
| 120.539 | 110.031 | 110.031 | 0.000 | 0.000 | 0.000 |
| 110.031 | 120.539 | 110.031 | 0.000 | 0.000 | -0.000 |
| 110.031 | 110.031 | 120.539 | -0.000 | 0.000 | 0.000 |
| 0.000 | 0.000 | 0.000 | 77.070 | 0.000 | -0.000 |
| 0.000 | 0.000 | 0.000 | 0.000 | 77.070 | 0.000 |
| 0.000 | 0.000 | 0.000 | 0.000 | 0.000 | 77.070 |
| 12.202 | 9.811 | 9.811 | -0.000 | -0.000 | 0.000 |
| 9.811 | 12.202 | 9.811 | -0.000 | -0.000 | -0.000 |
| 9.811 | 9.811 | 12.202 | -0.000 | 0.000 | -0.000 |
| 0.000 | -0.000 | -0.000 | 2.387 | -0.000 | 0.000 |
| -0.000 | 0.000 | -0.000 | 0.000 | 2.387 | 0.000 |
| -0.000 | -0.000 | 0.000 | -0.000 | 0.000 | 2.387 |
| 12.202 | 9.811 | 9.811 | 0.000 | 0.000 | -0.000 |
| 9.811 | 12.202 | 9.811 | 0.000 | 0.000 | -0.000 |
| 9.811 | 9.811 | 12.202 | -0.000 | -0.000 | -0.000 |
| -0.000 | 0.000 | 0.000 | 2.387 | -0.000 | -0.000 |
| 0.000 | -0.000 | 0.000 | 0.000 | 2.387 | 0.000 |
| 0.000 | 0.000 | -0.000 | 0.000 | -0.000 | 2.387 |
| 12.202 | 9.811 | 9.811 | -0.000 | -0.000 | 0.000 |
| 9.811 | 12.202 | 9.811 | -0.000 | -0.000 | 0.000 |
| 9.811 | 9.811 | 12.202 | -0.000 | -0.000 | -0.000 |
| 0.000 | -0.000 | -0.000 | 2.387 | -0.000 | 0.000 |
| -0.000 | 0.000 | -0.000 | 0.000 | 2.387 | 0.000 |
| -0.000 | -0.000 | 0.000 | 0.000 | 0.000 | 2.387 |
| 12.202 | 9.811 | 9.811 | -0.000 | -0.000 | -0.000 |
| 9.811 | 12.202 | 9.811 | 0.000 | 0.000 | -0.000 |
| 9.811 | 9.811 | 12.202 | 0.000 | -0.000 | -0.000 |
| -0.000 | 0.000 | 0.000 | 2.387 | 0.000 | 0.000 |
| 0.000 | -0.000 | 0.000 | -0.000 | 2.387 | -0.000 |
| 0.000 | 0.000 | -0.000 | 0.000 | 0.000 | 2.387 |
| 12.202 | 9.811 | 9.811 | -0.000 | -0.000 | 0.000 |
| 9.811 | 12.202 | 9.811 | -0.000 | -0.000 | 0.000 |
| 9.811 | 9.811 | 12.202 | -0.000 | -0.000 | 0.000 |
| 0.000 | -0.000 | -0.000 | 2.387 | -0.000 | 0.000 |
| -0.000 | 0.000 | -0.000 | -0.000 | 2.387 | -0.000 |
| -0.000 | -0.000 | 0.000 | -0.000 | -0.000 | 2.387 |
| 12.202 | 9.811 | 9.811 | 0.000 | 0.000 | -0.000 |
| 9.811 | 12.202 | 9.811 | 0.000 | 0.000 | 0.000 |
| 9.811 | 9.811 | 12.202 | 0.000 | 0.000 | -0.000 |
| -0.000 | 0.000 | 0.000 | 2.387 | 0.000 | 0.000 |
| 0.000 | -0.000 | 0.000 | 0.000 | 2.387 | 0.000 |
| 0.000 | 0.000 | -0.000 | 0.000 | 0.000 | 2.387 |
| 179.602 | 122.227 | 154.791 | -0.000 | -0.000 | -0.000 |
| 122.227 | 179.602 | 154.791 | -0.000 | 0.000 | -0.000 |
| 154.791 | 154.791 | 223.834 | 0.000 | 0.000 | 0.000 |
| 0.000 | 0.000 | 0.000 | 121.714 | 0.000 | -0.000 |
| 0.000 | 0.000 | 0.000 | 0.000 | 121.714 | -0.000 |
| 0.000 | 0.000 | 0.000 | -0.000 | -0.000 | 89.517 |
| 179.596 | 122.232 | 154.791 | -0.000 | -0.000 | 0.000 |
| 122.232 | 179.596 | 154.791 | 0.000 | -0.000 | -0.000 |
| 154.791 | 154.791 | 223.834 | 0.000 | -0.000 | 0.000 |
| -0.000 | -0.000 | -0.000 | 121.714 | 0.000 | -0.000 |
| -0.000 | -0.000 | -0.000 | 0.000 | 121.714 | 0.000 |
| -0.000 | -0.000 | -0.000 | 0.000 | -0.000 | 89.517 |
| 179.602 | 122.227 | 154.791 | -0.000 | 0.000 | -0.000 |
| 122.227 | 179.602 | 154.791 | 0.000 | 0.000 | -0.000 |
| 154.791 | 154.791 | 223.834 | -0.000 | 0.000 | -0.000 |
| 0.000 | 0.000 | 0.000 | 121.717 | -0.000 | -0.000 |
| 0.000 | 0.000 | 0.000 | -0.000 | 121.717 | -0.000 |
| 0.000 | 0.000 | 0.000 | -0.000 | 0.000 | 89.517 |
| 179.596 | 122.232 | 154.791 | 0.000 | -0.000 | -0.000 |
| 122.232 | 179.596 | 154.791 | 0.000 | -0.000 | -0.000 |
| 154.791 | 154.791 | 223.834 | 0.000 | 0.000 | 0.000 |
| -0.000 | -0.000 | -0.000 | 121.717 | 0.000 | -0.000 |
| -0.000 | -0.000 | -0.000 | 0.000 | 121.717 | 0.000 |
| -0.000 | -0.000 | -0.000 | -0.000 | -0.000 | 89.517 |
| 179.596 | 122.233 | 154.792 | 0.000 | -0.000 | 0.000 |
| 122.233 | 179.596 | 154.792 | -0.000 | 0.000 | -0.000 |
| 154.792 | 154.792 | 223.834 | 0.000 | -0.000 | -0.000 |
| 0.000 | 0.000 | 0.000 | 121.717 | 0.000 | -0.000 |
| 0.000 | 0.000 | 0.000 | -0.000 | 121.717 | -0.000 |
| 0.000 | 0.000 | 0.000 | -0.000 | 0.000 | 89.517 |
| 179.602 | 122.226 | 154.791 | 0.000 | -0.000 | -0.000 |
| 122.226 | 179.602 | 154.791 | 0.000 | -0.000 | -0.000 |
| 154.791 | 154.791 | 223.834 | 0.000 | -0.000 | 0.000 |
| -0.000 | -0.000 | -0.000 | 121.717 | -0.000 | 0.000 |
| -0.000 | -0.000 | -0.000 | 0.000 | 121.717 | 0.000 |
| -0.000 | -0.000 | -0.000 | 0.000 | -0.000 | 89.517 |
| 197.992 | 89.170 | 68.236 | 0.000 | -0.000 | -0.000 |
| 100.119 | 183.963 | 68.820 | 0.000 | 0.000 | -0.000 |
| 69.680 | 69.680 | 433.361 | 0.000 | 0.000 | -0.000 |
| 0.000 | -0.000 | 0.000 | 36.582 | 0.000 | -0.000 |
| -0.000 | -0.000 | 0.000 | 0.000 | 36.582 | -0.000 |
| 0.000 | -0.000 | -0.000 | 0.000 | 0.000 | 42.008 |
| 197.992 | 89.170 | 68.236 | -0.000 | 0.000 | 0.000 |
| 89.170 | 197.992 | 68.236 | -0.000 | -0.000 | -0.000 |
| 69.680 | 69.680 | 433.361 | 0.000 | -0.000 | 0.000 |
| -0.000 | 0.000 | -0.000 | 36.582 | -0.000 | 0.000 |
| 0.000 | 0.000 | -0.000 | 0.000 | 36.582 | 0.000 |
| -0.000 | 0.000 | 0.000 | 0.000 | -0.000 | 42.009 |
| 183.963 | 100.119 | 68.820 | 0.000 | 0.000 | -0.000 |
| 100.119 | 183.963 | 68.820 | -0.000 | 0.000 | -0.000 |
| 69.680 | 69.680 | 433.361 | 0.000 | 0.000 | -0.000 |
| -0.000 | -0.000 | -0.000 | 36.582 | 0.000 | -0.000 |
| -0.000 | -0.000 | -0.000 | -0.000 | 37.050 | -0.000 |
| -0.000 | 0.000 | -0.000 | -0.000 | 0.000 | 42.008 |
| 192.828 | 88.965 | 69.254 | -0.000 | 0.000 | 0.000 |
| 89.170 | 197.992 | 68.236 | -0.000 | 0.000 | 0.000 |
| 69.095 | 69.095 | 433.583 | -0.000 | -0.000 | 0.000 |
| 0.000 | 0.000 | 0.000 | 36.582 | -0.000 | 0.000 |
| 0.000 | 0.000 | 0.000 | 0.000 | 37.050 | 0.000 |
| 0.000 | -0.000 | 0.000 | 0.000 | -0.000 | 42.008 |
| 197.992 | 89.171 | 68.236 | 0.000 | -0.000 | -0.000 |
| 88.966 | 192.828 | 69.254 | 0.000 | 0.000 | -0.000 |
| 69.095 | 69.095 | 433.583 | 0.000 | 0.000 | -0.000 |
| -0.000 | -0.000 | -0.000 | 37.050 | 0.000 | -0.000 |
| -0.000 | -0.000 | -0.000 | 0.000 | 37.050 | -0.000 |
| -0.000 | 0.000 | -0.000 | 0.000 | -0.000 | 54.411 |
| 192.827 | 88.965 | 69.254 | -0.000 | -0.000 | 0.000 |
| 89.170 | 197.992 | 68.236 | -0.000 | 0.000 | 0.000 |
| 69.095 | 69.095 | 433.582 | -0.000 | -0.000 | 0.000 |
| 0.000 | 0.000 | 0.000 | 37.050 | -0.000 | 0.000 |
| 0.000 | 0.000 | 0.000 | -0.000 | 37.050 | 0.000 |
| 0.000 | -0.000 | 0.000 | -0.000 | 0.000 | 54.411 |
| 199.892 | 89.159 | 69.672 | -0.000 | 0.000 | 0.000 |
| 89.225 | 195.050 | 70.699 | 0.000 | 0.000 | 0.000 |
| 70.331 | 70.331 | 430.333 | 0.000 | 0.000 | 0.000 |
| 0.239 | 0.239 | -0.103 | 37.044 | 0.000 | 0.000 |
| -0.000 | 0.000 | 0.000 | 0.000 | 37.537 | 0.000 |
| 0.623 | 0.623 | -0.268 | 0.000 | 0.000 | 44.130 |
| 199.892 | 89.159 | 69.672 | 0.000 | -0.000 | 0.000 |
| 89.159 | 199.892 | 69.672 | 0.000 | -0.000 | -0.000 |
| 70.184 | 70.184 | 430.396 | -0.000 | -0.000 | -0.000 |
| -0.239 | -0.239 | 0.103 | 37.044 | -0.000 | 0.000 |
| -0.239 | -0.239 | 0.103 | -0.000 | 37.044 | -0.000 |
| -0.623 | -0.623 | 0.268 | -0.000 | -0.000 | 44.130 |
| 199.892 | 89.160 | 69.672 | 0.000 | 0.000 | 0.000 |
| 89.160 | 199.892 | 69.672 | 0.000 | 0.000 | 0.000 |
| 70.265 | 70.265 | 430.361 | 0.000 | 0.000 | 0.000 |
| -0.000 | -0.000 | -0.000 | 37.537 | 0.000 | 0.000 |
| -0.000 | -0.000 | -0.000 | 0.000 | 37.537 | 0.000 |
| -0.000 | -0.000 | -0.000 | -0.000 | 0.000 | 55.366 |
| 186.616 | 99.698 | 70.260 | -0.000 | -0.000 | -0.000 |
| 89.159 | 199.892 | 69.672 | 0.000 | -0.000 | -0.000 |
| 70.250 | 70.250 | 430.368 | -0.000 | -0.000 | -0.000 |
| 0.000 | 0.000 | 0.000 | 37.537 | -0.000 | -0.000 |
| 0.000 | 0.000 | 0.000 | -0.000 | 37.537 | -0.000 |
| 0.000 | 0.000 | 0.000 | 0.000 | -0.000 | 55.366 |
| 199.892 | 89.160 | 69.672 | 0.000 | 0.000 | 0.000 |
| 89.094 | 195.130 | 70.710 | -0.000 | -0.000 | 0.000 |
| 70.258 | 70.258 | 430.364 | -0.000 | 0.000 | -0.000 |
| -0.000 | -0.000 | -0.000 | 37.537 | 0.000 | -0.000 |
| 0.002 | 0.003 | -0.001 | 0.000 | 37.013 | 0.000 |
| -0.000 | -0.000 | -0.000 | 0.000 | 0.000 | 55.366 |
| 186.654 | 99.662 | 70.260 | -0.000 | -0.000 | 0.000 |
| 89.091 | 195.131 | 70.710 | 0.000 | -0.000 | -0.000 |
| 69.672 | 69.672 | 430.616 | -0.000 | -0.000 | 0.000 |
| 0.000 | 0.000 | 0.000 | 37.537 | -0.000 | -0.000 |
| -0.002 | -0.003 | 0.001 | -0.000 | 37.013 | -0.000 |
| 0.000 | 0.000 | 0.000 | 0.000 | -0.000 | 55.366 |
| 0.618 | 153.993 | 168.409 | 0.000 | -0.000 | -0.000 |
| 153.739 | 249.659 | -22.209 | 0.000 | 0.000 | -0.000 |
| 167.803 | -21.572 | 226.406 | -0.000 | -0.000 | -0.000 |
| -0.728 | -0.284 | -10.676 | -56.165 | -0.000 | -0.000 |
| -0.622 | -0.243 | -9.121 | -0.000 | 136.000 | -0.000 |
| -0.000 | -0.000 | 0.000 | 0.000 | -0.000 | 120.688 |
| 0.964 | 153.600 | 177.077 | -0.000 | 0.000 | 0.000 |
| 153.723 | 248.112 | -11.944 | -0.000 | 0.000 | 0.000 |
| 168.840 | -21.524 | 244.039 | -0.000 | -0.000 | 0.000 |
| 0.728 | 0.284 | 10.676 | -56.165 | 0.000 | 0.000 |
| 0.622 | 0.243 | 9.121 | 0.000 | 136.000 | 0.000 |
| 0.000 | -0.000 | -0.000 | 0.000 | 0.000 | 120.688 |
| 0.114 | 153.008 | 166.399 | 0.000 | -0.000 | -0.000 |
| 153.739 | 249.659 | -22.209 | 0.000 | 0.000 | -0.000 |
| 168.782 | -20.224 | 234.173 | 0.000 | 0.000 | 0.000 |
| -0.992 | -0.387 | -14.544 | -81.458 | 0.000 | -0.000 |
| -0.000 | -0.000 | 0.000 | 0.000 | 136.281 | -0.000 |
| -0.061 | -0.024 | -0.892 | -0.000 | -0.000 | 120.688 |
| 0.618 | 153.993 | 168.409 | -0.000 | 0.000 | 0.000 |
| 151.829 | 244.264 | -18.532 | 0.000 | 0.000 | 0.000 |
| 168.840 | -21.524 | 244.040 | -0.000 | 0.000 | 0.000 |
| 0.992 | 0.387 | 14.544 | -81.458 | -0.000 | 0.000 |
| 0.000 | 0.000 | -0.000 | -0.000 | 136.281 | 0.000 |
| 0.061 | 0.024 | 0.892 | -0.000 | 0.000 | 120.688 |
| 0.617 | 153.993 | 168.409 | 0.000 | 0.000 | -0.000 |
| 153.739 | 249.658 | -22.209 | 0.000 | -0.000 | -0.000 |
| 168.840 | -21.524 | 244.039 | -0.000 | -0.000 | -0.000 |
| -7643964.537 | -4639588.013 | -6754106.300 | -1477276.605 | 115128.248 | -169100.422 |
| 0.008 | 0.003 | 0.120 | 0.000 | 134.963 | -0.000 |
| -0.007 | -0.003 | -0.089 | -0.000 | -0.000 | 120.688 |
| 0.619 | 153.993 | 168.409 | -0.000 | -0.000 | 0.000 |
| 151.480 | 243.769 | -21.189 | -0.000 | 0.000 | 0.000 |
| 168.415 | -21.331 | 235.370 | -0.000 | 0.000 | -0.000 |
| 8061649.818 | 5334601.921 | 7371801.356 | -1623080.481 | 331833.597 | 456460.208 |
| -0.008 | -0.003 | -0.120 | -0.000 | 134.963 | 0.000 |
| 0.007 | 0.003 | 0.089 | 0.000 | 0.000 | 120.688 |
| 727281.217 | 45733.143 | 45733.161 | 0.084 | 0.023 | 0.034 |
| 45733.299 | 727281.062 | 45733.207 | 0.076 | 0.043 | 0.059 |
| 45733.308 | 45733.157 | 727281.092 | 0.028 | 0.080 | 0.108 |
| 0.119 | -0.022 | 0.032 | 45733.194 | 0.055 | 0.076 |
| 0.123 | -0.036 | -0.030 | -0.048 | 45733.290 | 0.061 |
| 0.130 | -0.022 | 0.061 | 0.040 | 0.099 | 45733.266 |
| 727280.805 | 45733.210 | 45733.175 | 0.037 | -0.038 | -0.101 |
| 45733.062 | 727280.950 | 45733.186 | -0.051 | -0.105 | -0.056 |
| 45733.061 | 45733.213 | 727280.993 | -0.037 | -0.023 | -0.100 |
| -0.123 | 0.021 | -0.000 | 45733.206 | -0.036 | -0.082 |
| -0.138 | 0.027 | 0.030 | 0.037 | 45733.110 | -0.078 |
| -0.119 | 0.022 | -0.057 | -0.038 | -0.068 | 45733.121 |
| 727281.876 | 45733.313 | 45733.311 | 0.001 | 0.008 | 0.005 |
| 45733.328 | 727281.861 | 45733.312 | -0.000 | 0.013 | 0.005 |
| 45733.326 | 45733.312 | 727281.860 | -0.001 | 0.009 | 0.010 |
| 0.010 | 0.117 | 0.093 | 45733.185 | 0.005 | 0.012 |
| 0.131 | -0.006 | 0.097 | 0.003 | 45733.193 | 0.006 |
| 0.129 | 0.090 | 0.004 | 0.003 | 0.008 | 45733.192 |
| 727280.139 | 45733.055 | 45733.063 | 0.000 | -0.011 | -0.008 |
| 45733.041 | 727280.152 | 45733.067 | 0.008 | 0.000 | -0.008 |
| 45733.040 | 45733.056 | 727280.151 | -0.004 | -0.012 | -0.011 |
| -0.009 | -0.114 | -0.094 | 45733.183 | -0.008 | -0.007 |
| -0.128 | 0.006 | -0.086 | -0.002 | 45733.175 | -0.007 |
| -0.131 | -0.089 | -0.002 | -0.003 | -0.006 | 45733.178 |
| 727289.596 | 45734.504 | 45734.504 | -0.000 | 0.000 | 0.001 |
| 45734.506 | 727289.594 | 45734.504 | 0.000 | 0.001 | 0.001 |
| 45734.506 | 45734.504 | 727289.595 | 0.001 | 0.000 | 0.001 |
| -0.023 | 1.183 | 0.934 | 45733.184 | -0.000 | 0.001 |
| 1.184 | -0.024 | 0.933 | -0.000 | 45733.185 | 0.001 |
| 1.184 | 0.934 | -0.024 | 0.000 | 0.001 | 45733.185 |
| 727272.420 | 45731.864 | 45731.865 | 0.000 | -0.001 | -0.001 |
| 45731.863 | 727272.422 | 45731.865 | -0.000 | 0.000 | -0.001 |
| 45731.863 | 45731.864 | 727272.422 | -0.001 | -0.001 | -0.001 |
| 0.023 | -1.183 | -0.933 | 45733.184 | -0.000 | -0.001 |
| -1.184 | 0.024 | -0.933 | 0.000 | 45733.183 | -0.001 |
| -1.184 | -0.934 | 0.024 | 0.000 | -0.001 | 45733.183 |
| 272.477 | -60.647 | -60.647 | 0.000 | 0.000 | 0.000 |
| -60.647 | 272.477 | -60.647 | 0.000 | -0.000 | 0.000 |
| -60.647 | -60.647 | 272.477 | -0.000 | 0.000 | 0.000 |
| -0.000 | -0.000 | 0.000 | -68.149 | 0.000 | 0.000 |
| -0.000 | 0.000 | 0.000 | 0.000 | -68.149 | 0.000 |
| -0.000 | -0.000 | 0.000 | 0.000 | 0.000 | -68.149 |
| 272.477 | -60.647 | -60.647 | -0.000 | 0.000 | -0.000 |
| -60.647 | 272.477 | -60.647 | -0.000 | 0.000 | -0.000 |
| -60.647 | -60.647 | 272.477 | -0.000 | 0.000 | -0.000 |
| 0.000 | 0.000 | -0.000 | -68.149 | -0.000 | -0.000 |
| 0.000 | 0.000 | -0.000 | -0.000 | -68.149 | -0.000 |
| 0.000 | -0.000 | -0.000 | -0.000 | -0.000 | -68.149 |
| 272.477 | -60.647 | -60.647 | 0.000 | 0.000 | 0.000 |
| -60.647 | 272.477 | -60.647 | -0.000 | 0.000 | 0.000 |
| -60.647 | -60.647 | 272.477 | 0.000 | -0.000 | 0.000 |
| 0.000 | 0.000 | 0.000 | -68.149 | 0.000 | 0.000 |
| 0.000 | 0.000 | 0.000 | 0.000 | -68.149 | 0.000 |
| 0.000 | 0.000 | 0.000 | 0.000 | -0.000 | -68.149 |
| 272.477 | -60.647 | -60.647 | -0.000 | 0.000 | -0.000 |
| -60.647 | 272.477 | -60.647 | -0.000 | -0.000 | -0.000 |
| -60.647 | -60.647 | 272.477 | -0.000 | 0.000 | -0.000 |
| -0.000 | -0.000 | -0.000 | -68.149 | -0.000 | -0.000 |
| -0.000 | -0.000 | -0.000 | -0.000 | -68.149 | -0.000 |
| -0.000 | -0.000 | -0.000 | -0.000 | -0.000 | -68.149 |
| 272.479 | -60.647 | -60.647 | -0.000 | -0.000 | 0.000 |
| -60.647 | 272.479 | -60.647 | -0.000 | -0.000 | 0.000 |
| -60.647 | -60.647 | 272.479 | -0.000 | -0.000 | 0.000 |
| 0.000 | 0.000 | 0.000 | -68.149 | 0.000 | 0.000 |
| 0.000 | 0.000 | 0.000 | 0.000 | -68.149 | 0.000 |
| 0.000 | 0.000 | 0.000 | 0.000 | -0.000 | -68.149 |
| 272.476 | -60.648 | -60.648 | -0.000 | -0.000 | -0.000 |
| -60.648 | 272.476 | -60.648 | -0.000 | -0.000 | -0.000 |
| -60.648 | -60.648 | 272.476 | -0.000 | 0.000 | -0.000 |
| -0.000 | -0.000 | -0.000 | -68.149 | -0.000 | -0.000 |
| -0.000 | -0.000 | -0.000 | -0.000 | -68.149 | -0.000 |
| -0.000 | -0.000 | -0.000 | -0.000 | 0.000 | -68.149 |
| 440489.353 | 129470.998 | 129470.990 | 0.002 | 0.003 | -0.000 |
| 129470.996 | 440489.344 | 129470.994 | -0.001 | 0.016 | 0.001 |
| 129470.999 | 129471.001 | 440489.346 | 0.007 | 0.008 | -0.000 |
| 0.010 | 0.017 | 0.014 | 129470.894 | 0.021 | 0.003 |
| 0.014 | 0.004 | 0.019 | -0.001 | 129470.913 | -0.000 |
| 0.009 | 0.004 | 0.002 | -0.011 | 0.004 | 129470.894 |
| 440489.209 | 129470.954 | 129470.974 | 0.018 | 0.012 | -0.001 |
| 129470.968 | 440489.207 | 129470.978 | 0.011 | 0.025 | -0.000 |
| 129470.966 | 129470.963 | 440489.212 | -0.006 | -0.027 | -0.001 |
| -0.015 | -0.008 | -0.011 | 129470.889 | -0.010 | 0.003 |
| -0.007 | -0.001 | -0.009 | -0.003 | 129470.881 | 0.000 |
| -0.015 | -0.008 | -0.001 | 0.011 | -0.013 | 129470.892 |
| 440489.839 | 129471.045 | 129471.045 | -0.000 | 0.001 | 0.000 |
| 129471.044 | 440489.840 | 129471.045 | -0.000 | 0.003 | -0.000 |
| 129471.044 | 129471.045 | 440489.837 | -0.001 | 0.000 | 0.000 |
| 0.016 | 0.024 | 0.035 | 129470.894 | 0.003 | 0.000 |
| 0.023 | 0.015 | 0.036 | 0.001 | 129470.895 | 0.000 |
| 0.024 | 0.034 | 0.015 | -0.000 | 0.001 | 129470.893 |
| 440488.729 | 129470.919 | 129470.919 | -0.001 | -0.000 | 0.000 |
| 129470.919 | 440488.728 | 129470.920 | -0.000 | -0.002 | 0.000 |
| 129470.919 | 129470.918 | 440488.728 | -0.001 | -0.003 | -0.000 |
| -0.016 | -0.023 | -0.034 | 129470.893 | -0.002 | 0.000 |
| -0.024 | -0.015 | -0.035 | -0.001 | 129470.891 | 0.000 |
| -0.024 | -0.034 | -0.015 | -0.000 | 0.001 | 129470.893 |
| 440494.823 | 129471.595 | 129471.595 | -0.000 | 0.000 | -0.000 |
| 129471.595 | 440494.823 | 129471.595 | -0.000 | 0.000 | -0.000 |
| 129471.595 | 129471.595 | 440494.823 | 0.000 | 0.000 | 0.000 |
| 0.150 | 0.226 | 0.329 | 129470.893 | -0.000 | 0.000 |
| 0.226 | 0.151 | 0.329 | -0.000 | 129470.893 | 0.000 |
| 0.226 | 0.329 | 0.150 | -0.000 | 0.000 | 129470.893 |
| 440483.744 | 129470.367 | 129470.367 | -0.000 | -0.000 | -0.000 |
| 129470.368 | 440483.744 | 129470.367 | -0.000 | -0.000 | 0.000 |
| 129470.367 | 129470.367 | 440483.744 | -0.000 | -0.000 | -0.000 |
| -0.151 | -0.226 | -0.329 | 129470.893 | -0.000 | 0.000 |
| -0.226 | -0.151 | -0.329 | -0.000 | 129470.893 | -0.000 |
| -0.226 | -0.329 | -0.150 | 0.000 | -0.000 | 129470.893 |
| 184.654 | 174.556 | 174.556 | 0.000 | -0.000 | 0.000 |
| 174.556 | 184.654 | 174.556 | 0.000 | -0.000 | 0.000 |
| 174.556 | 174.556 | 184.654 | 0.000 | -0.000 | -0.000 |
| 0.000 | -0.000 | -0.000 | 166.629 | 0.000 | 0.000 |
| -0.000 | -0.000 | 0.000 | 0.000 | 166.629 | 0.000 |
| 0.000 | 0.000 | 0.000 | 0.000 | -0.000 | 166.629 |
| 184.654 | 174.556 | 174.556 | -0.000 | 0.000 | -0.000 |
| 174.556 | 184.654 | 174.556 | -0.000 | 0.000 | -0.000 |
| 174.556 | 174.556 | 184.654 | -0.000 | -0.000 | -0.000 |
| -0.000 | -0.000 | -0.000 | 166.629 | -0.000 | -0.000 |
| 0.000 | -0.000 | -0.000 | -0.000 | 166.629 | -0.000 |
| 0.000 | -0.000 | -0.000 | -0.000 | 0.000 | 166.629 |
| 184.654 | 174.556 | 174.556 | 0.000 | 0.000 | 0.000 |
| 174.556 | 184.654 | 174.556 | 0.000 | -0.000 | 0.000 |
| 174.556 | 174.556 | 184.654 | 0.000 | 0.000 | -0.000 |
| 0.000 | -0.000 | 0.000 | 166.629 | 0.000 | 0.000 |
| -0.000 | 0.000 | 0.000 | 0.000 | 166.629 | 0.000 |
| -0.000 | 0.000 | 0.000 | 0.000 | -0.000 | 166.629 |
| 184.654 | 174.556 | 174.556 | -0.000 | 0.000 | -0.000 |
| 174.556 | 184.654 | 174.556 | -0.000 | 0.000 | -0.000 |
| 174.556 | 174.556 | 184.654 | -0.000 | 0.000 | -0.000 |
| -0.000 | 0.000 | -0.000 | 166.629 | -0.000 | 0.000 |
| 0.000 | -0.000 | -0.000 | -0.000 | 166.629 | 0.000 |
| 0.000 | -0.000 | -0.000 | -0.000 | 0.000 | 166.629 |
| 184.654 | 174.557 | 174.557 | 0.000 | 0.000 | 0.000 |
| 174.557 | 184.654 | 174.557 | -0.000 | -0.000 | 0.000 |
| 174.557 | 174.557 | 184.654 | -0.000 | 0.000 | 0.000 |
| 0.000 | -0.000 | 0.000 | 166.629 | -0.000 | 0.000 |
| -0.000 | 0.000 | 0.000 | 0.000 | 166.629 | 0.000 |
| -0.000 | 0.000 | 0.000 | -0.000 | -0.000 | 166.629 |
| 184.653 | 174.556 | 174.556 | -0.000 | 0.000 | -0.000 |
| 174.556 | 184.653 | 174.556 | -0.000 | -0.000 | -0.000 |
| 174.556 | 174.556 | 184.653 | -0.000 | -0.000 | -0.000 |
| -0.000 | 0.000 | -0.000 | 166.629 | 0.000 | -0.000 |
| 0.000 | -0.000 | -0.000 | -0.000 | 166.629 | -0.000 |
| 0.000 | -0.000 | -0.000 | -0.000 | 0.000 | 166.629 |
| 428.342 | 176.085 | 189.958 | -0.000 | 0.000 | -0.000 |
| 176.085 | 428.342 | 189.958 | -0.000 | -0.000 | 0.000 |
| 189.958 | 189.958 | 191.539 | 0.000 | 0.000 | 0.000 |
| 0.000 | 0.000 | 0.000 | 177.609 | 0.000 | -0.000 |
| -0.000 | 0.000 | 0.000 | 0.000 | 177.609 | -0.000 |
| 0.000 | 0.000 | 0.000 | 0.000 | 0.000 | 163.641 |
| 428.342 | 176.085 | 189.958 | -0.000 | -0.000 | 0.000 |
| 176.085 | 428.342 | 189.958 | -0.000 | -0.000 | 0.000 |
| 189.958 | 189.958 | 191.539 | -0.000 | -0.000 | 0.000 |
| -0.000 | 0.000 | -0.000 | 177.609 | -0.000 | 0.000 |
| -0.000 | -0.000 | -0.000 | -0.000 | 177.609 | 0.000 |
| -0.000 | 0.000 | -0.000 | -0.000 | -0.000 | 163.641 |
| 428.342 | 176.085 | 189.958 | -0.000 | 0.000 | -0.000 |
| 176.085 | 428.342 | 189.958 | -0.000 | -0.000 | -0.000 |
| 189.958 | 189.958 | 191.539 | -0.000 | 0.000 | -0.000 |
| 0.000 | -0.000 | 0.000 | 177.609 | 0.000 | -0.000 |
| -0.000 | 0.000 | 0.000 | 0.000 | 177.609 | -0.000 |
| 0.000 | 0.000 | 0.000 | 0.000 | -0.000 | 163.641 |
| 428.341 | 176.085 | 189.958 | 0.000 | -0.000 | 0.000 |
| 176.085 | 428.341 | 189.958 | 0.000 | -0.000 | 0.000 |
| 189.958 | 189.958 | 191.539 | -0.000 | -0.000 | 0.000 |
| -0.000 | 0.000 | -0.000 | 177.609 | -0.000 | 0.000 |
| 0.000 | -0.000 | -0.000 | 0.000 | 177.609 | 0.000 |
| -0.000 | -0.000 | -0.000 | 0.000 | 0.000 | 163.641 |
| 428.344 | 176.086 | 189.959 | 0.000 | -0.000 | 0.000 |
| 176.086 | 428.344 | 189.959 | 0.000 | 0.000 | 0.000 |
| 189.959 | 189.959 | 191.540 | 0.000 | -0.000 | -0.000 |
| 0.000 | -0.000 | 0.000 | 177.609 | 0.000 | -0.000 |
| -0.000 | 0.000 | 0.000 | 0.000 | 177.609 | -0.000 |
| 0.000 | 0.000 | 0.000 | -0.000 | 0.000 | 163.641 |
| 428.339 | 176.084 | 189.958 | -0.000 | -0.000 | 0.000 |
| 176.084 | 428.339 | 189.958 | 0.000 | -0.000 | 0.000 |
| 189.958 | 189.958 | 191.538 | 0.000 | -0.000 | 0.000 |
| -0.000 | 0.000 | -0.000 | 177.609 | -0.000 | -0.000 |
| 0.000 | -0.000 | -0.000 | -0.000 | 177.609 | 0.000 |
| -0.000 | -0.000 | -0.000 | 0.000 | -0.000 | 163.641 |
| 178.370 | 141.987 | 179.051 | 0.000 | 0.000 | -0.000 |
| 141.987 | 178.370 | 179.051 | -0.000 | 0.000 | -0.000 |
| 179.051 | 179.051 | 180.549 | 0.000 | -0.000 | -0.000 |
| 0.000 | -0.000 | -0.000 | 171.094 | 0.000 | -0.000 |
| -0.000 | -0.000 | -0.000 | 0.000 | 171.094 | -0.000 |
| -0.000 | -0.000 | 0.000 | 0.000 | -0.000 | 133.850 |
| 178.370 | 141.987 | 179.051 | 0.000 | -0.000 | 0.000 |
| 141.987 | 178.370 | 179.051 | -0.000 | 0.000 | 0.000 |
| 179.051 | 179.051 | 180.549 | -0.000 | 0.000 | 0.000 |
| -0.000 | 0.000 | 0.000 | 171.094 | 0.000 | 0.000 |
| 0.000 | 0.000 | 0.000 | -0.000 | 171.094 | 0.000 |
| 0.000 | 0.000 | 0.000 | -0.000 | -0.000 | 133.850 |
| 178.370 | 141.987 | 179.051 | -0.000 | 0.000 | -0.000 |
| 141.987 | 178.370 | 179.051 | -0.000 | 0.000 | -0.000 |
| 179.051 | 179.051 | 180.549 | 0.000 | 0.000 | -0.000 |
| 0.000 | -0.000 | 0.000 | 171.094 | -0.000 | -0.000 |
| -0.000 | 0.000 | 0.000 | -0.000 | 171.094 | -0.000 |
| -0.000 | -0.000 | 0.000 | 0.000 | 0.000 | 133.850 |
| 178.370 | 141.987 | 179.051 | 0.000 | 0.000 | 0.000 |
| 141.987 | 178.370 | 179.051 | -0.000 | -0.000 | 0.000 |
| 179.051 | 179.051 | 180.549 | -0.000 | 0.000 | 0.000 |
| -0.000 | 0.000 | -0.000 | 171.094 | -0.000 | 0.000 |
| 0.000 | -0.000 | -0.000 | -0.000 | 171.094 | 0.000 |
| 0.000 | 0.000 | -0.000 | -0.000 | 0.000 | 133.850 |
| 178.372 | 141.987 | 179.051 | 0.000 | -0.000 | -0.000 |
| 141.987 | 178.372 | 179.051 | -0.000 | 0.000 | -0.000 |
| 179.051 | 179.051 | 180.549 | -0.000 | 0.000 | -0.000 |
| 0.000 | -0.000 | 0.000 | 171.094 | 0.000 | -0.000 |
| -0.000 | 0.000 | 0.000 | -0.000 | 171.094 | -0.000 |
| -0.001 | -0.001 | 0.000 | 0.000 | -0.000 | 133.850 |
| 178.369 | 141.988 | 179.051 | 0.000 | 0.000 | 0.000 |
| 141.988 | 178.369 | 179.051 | -0.000 | 0.000 | 0.000 |
| 179.051 | 179.051 | 180.549 | -0.000 | 0.000 | 0.000 |
| -0.000 | 0.000 | -0.000 | 171.094 | -0.000 | 0.000 |
| 0.000 | -0.000 | -0.000 | 0.000 | 171.094 | 0.000 |
| 0.001 | 0.001 | -0.000 | -0.000 | -0.000 | 133.850 |
| -12.249 | 75.493 | 104.997 | 0.000 | 0.000 | -0.000 |
| 75.493 | 246.326 | -35.000 | -0.000 | 0.000 | -0.000 |
| 104.997 | -35.000 | 163.575 | 0.000 | 0.000 | -0.000 |
| -0.000 | 0.000 | 0.000 | -39.106 | -0.000 | -0.000 |
| -0.000 | 0.000 | 0.000 | -0.000 | 101.842 | -0.000 |
| -0.000 | 0.000 | 0.000 | 0.000 | 0.000 | 70.154 |
| -12.249 | 75.493 | 104.997 | 0.000 | 0.000 | 0.000 |
| 75.493 | 246.326 | -35.000 | -0.000 | -0.000 | 0.000 |
| 104.997 | -35.000 | 163.575 | 0.000 | -0.000 | 0.000 |
| 0.000 | -0.000 | -0.000 | -39.106 | 0.000 | 0.000 |
| 0.000 | -0.000 | -0.000 | 0.000 | 101.842 | 0.000 |
| 0.000 | -0.000 | -0.000 | -0.000 | -0.000 | 70.154 |
| -12.249 | 75.493 | 104.997 | 0.000 | 0.000 | -0.000 |
| 75.493 | 246.326 | -35.000 | 0.000 | -0.000 | -0.000 |
| 104.997 | -35.000 | 163.575 | -0.000 | 0.000 | -0.000 |
| -0.000 | 0.000 | -0.000 | -39.106 | 0.000 | -0.000 |
| -0.000 | 0.000 | 0.000 | -0.000 | 101.842 | -0.000 |
| 0.000 | 0.000 | 0.000 | 0.000 | 0.000 | 70.154 |
| -12.249 | 75.493 | 104.997 | -0.000 | -0.000 | 0.000 |
| 75.493 | 246.326 | -35.000 | -0.000 | 0.000 | 0.000 |
| 104.997 | -35.000 | 163.575 | -0.000 | -0.000 | 0.000 |
| 0.000 | -0.000 | 0.000 | -39.106 | -0.000 | 0.000 |
| 0.000 | -0.000 | -0.000 | 0.000 | 101.842 | 0.000 |
| -0.000 | -0.000 | 0.000 | 0.000 | -0.000 | 70.154 |
| -12.248 | 75.494 | 104.998 | 0.000 | 0.000 | -0.000 |
| 75.494 | 246.327 | -34.999 | -0.000 | 0.000 | -0.000 |
| 104.998 | -35.000 | 163.575 | 0.000 | 0.000 | -0.000 |
| -0.000 | 0.000 | -0.000 | -39.106 | 0.000 | -0.000 |
| -0.000 | -0.000 | 0.000 | 0.000 | 101.842 | -0.000 |
| 0.000 | 0.000 | -0.000 | -0.000 | 0.000 | 70.154 |
| -12.250 | 75.493 | 104.997 | -0.000 | -0.000 | 0.000 |
| 75.493 | 246.325 | -35.000 | -0.000 | -0.000 | 0.000 |
| 104.997 | -34.999 | 163.576 | -0.000 | -0.000 | 0.000 |
| 0.000 | -0.000 | 0.000 | -39.106 | -0.000 | 0.000 |
| 0.000 | 0.000 | -0.000 | -0.000 | 101.842 | 0.000 |
| -0.000 | -0.000 | 0.000 | 0.000 | -0.000 | 70.154 |
| 413.796 | 181.510 | 66.295 | -0.000 | -0.000 | 0.000 |
| 179.665 | 422.358 | 189.767 | -0.000 | -0.000 | -0.000 |
| 50.915 | 198.490 | 286.606 | -0.000 | 0.000 | 0.000 |
| 0.000 | 0.000 | 0.000 | 162.829 | -0.000 | -0.000 |
| 0.000 | 0.000 | 0.000 | -0.000 | 56.798 | 0.000 |
| 0.000 | 0.000 | 0.000 | -0.000 | -0.000 | 163.938 |
| 413.796 | 181.510 | 66.294 | 0.000 | 0.000 | 0.000 |
| 179.665 | 422.358 | 189.767 | 0.000 | 0.000 | 0.000 |
| 50.915 | 198.490 | 286.604 | 0.000 | -0.000 | 0.000 |
| -0.000 | -0.000 | -0.000 | 162.829 | 0.000 | -0.000 |
| -0.000 | -0.000 | -0.000 | 0.000 | 56.798 | -0.000 |
| -0.000 | -0.000 | -0.000 | -0.000 | 0.000 | 163.938 |
| 411.117 | 181.457 | 50.915 | -0.000 | 0.000 | 0.000 |
| 178.013 | 427.154 | 189.973 | -0.000 | 0.000 | -0.000 |
| 50.915 | 198.490 | 286.605 | -0.000 | 0.000 | -0.000 |
| -0.000 | -0.000 | 0.000 | 162.137 | -0.000 | 0.000 |
| 0.000 | -0.000 | 0.000 | -0.000 | 57.830 | 0.000 |
| -0.000 | -0.000 | 0.000 | -0.000 | -0.000 | 163.938 |
| 411.117 | 181.457 | 50.915 | -0.000 | -0.000 | 0.000 |
| 178.013 | 427.153 | 189.973 | 0.000 | -0.000 | -0.000 |
| 50.915 | 198.490 | 286.604 | 0.000 | -0.000 | 0.000 |
| 0.000 | 0.000 | -0.000 | 162.137 | -0.000 | 0.000 |
| -0.000 | 0.000 | -0.000 | -0.000 | 57.830 | 0.000 |
| 0.000 | 0.000 | -0.000 | 0.000 | 0.000 | 163.938 |
| 411.119 | 181.458 | 50.916 | -0.000 | -0.000 | -0.000 |
| 181.458 | 421.618 | 198.491 | -0.000 | 0.000 | -0.000 |
| 50.916 | 198.491 | 286.609 | -0.000 | 0.000 | -0.000 |
| -0.000 | -0.000 | 0.000 | 162.137 | 0.000 | 0.000 |
| 0.000 | -0.000 | 0.000 | 0.000 | 56.090 | 0.000 |
| -0.000 | -0.000 | 0.000 | -0.000 | -0.000 | 163.938 |
| 411.116 | 181.456 | 50.914 | 0.000 | -0.000 | 0.000 |
| 178.013 | 427.150 | 189.972 | 0.000 | -0.000 | -0.000 |
| 50.913 | 198.489 | 286.601 | 0.000 | -0.000 | 0.000 |
| 0.000 | 0.000 | -0.000 | 162.137 | -0.000 | 0.000 |
| -0.000 | 0.000 | -0.000 | 0.000 | 56.090 | -0.000 |
| 0.000 | 0.000 | -0.000 | 0.000 | 0.000 | 163.938 |
| 404.596 | 178.747 | 39.860 | -0.000 | 0.000 | -0.000 |
| 175.635 | 424.795 | 185.462 | 0.000 | 0.000 | 0.000 |
| 44.679 | 197.480 | 262.846 | -0.000 | 0.000 | -0.000 |
| -0.303 | -0.228 | -2.158 | 160.301 | 0.000 | -0.000 |
| -0.139 | -0.105 | -0.993 | 0.000 | 55.267 | 0.000 |
| -0.458 | -0.344 | -3.260 | 0.000 | 0.000 | 160.391 |
| 409.574 | 177.493 | 65.588 | 0.000 | -0.000 | -0.000 |
| 175.994 | 424.667 | 187.241 | -0.000 | -0.000 | 0.000 |
| 69.285 | 187.176 | 382.013 | -0.000 | -0.000 | 0.000 |
| 0.303 | 0.228 | 2.158 | 160.301 | -0.000 | -0.000 |
| 0.139 | 0.105 | 0.993 | -0.000 | 55.267 | 0.000 |
| 0.458 | 0.344 | 3.260 | -0.000 | -0.000 | 160.391 |
| 405.634 | 178.376 | 45.008 | 0.000 | 0.000 | -0.000 |
| 177.757 | 423.928 | 195.783 | -0.000 | 0.000 | 0.000 |
| 45.717 | 197.109 | 267.995 | 0.000 | 0.000 | 0.000 |
| -0.072 | 0.045 | -0.318 | 159.613 | -0.000 | -0.000 |
| -0.079 | 0.019 | -0.410 | 0.000 | 54.724 | -0.000 |
| -0.046 | -0.034 | -0.326 | 0.000 | 0.000 | 160.391 |
| 411.167 | 174.632 | 69.034 | -0.000 | -0.000 | -0.000 |
| 175.813 | 424.768 | 186.412 | -0.000 | -0.000 | -0.000 |
| 45.947 | 197.027 | 269.138 | -0.000 | 0.000 | 0.000 |
| 0.072 | -0.045 | 0.318 | 159.613 | 0.000 | -0.000 |
| 0.079 | -0.019 | 0.410 | -0.000 | 54.724 | 0.000 |
| 0.046 | 0.034 | 0.326 | -0.000 | -0.000 | 160.391 |
| 405.738 | 178.339 | 45.524 | 0.000 | 0.000 | 0.000 |
| 177.861 | 423.891 | 196.298 | 0.000 | 0.000 | -0.000 |
| 45.821 | 197.072 | 268.514 | 0.000 | 0.000 | -0.000 |
| -0.003 | -0.003 | -0.021 | 160.340 | 0.000 | -0.000 |
| -0.008 | 0.002 | -0.041 | 0.000 | 54.724 | 0.000 |
| -0.005 | -0.004 | -0.032 | 0.000 | 0.000 | 160.391 |
| 408.663 | 178.400 | 62.204 | -0.000 | -0.000 | -0.000 |
| 175.796 | 424.774 | 186.332 | -0.000 | -0.000 | 0.000 |
| 45.843 | 197.064 | 268.620 | -0.000 | -0.000 | -0.000 |
| 0.003 | 0.003 | 0.021 | 160.340 | -0.000 | -0.000 |
| 0.008 | -0.002 | 0.041 | -0.000 | 54.724 | 0.000 |
| 0.005 | 0.004 | 0.032 | -0.000 | -0.000 | 160.391 |
| 282.265 | 98.457 | 54.469 | -0.000 | -0.000 | -0.000 |
| 98.457 | 282.265 | 54.469 | -0.000 | -0.000 | -0.000 |
| 54.469 | 54.469 | 246.558 | -0.000 | -0.000 | -0.000 |
| 0.000 | -0.000 | 0.000 | 50.212 | -0.000 | -0.000 |
| 0.000 | -0.000 | 0.000 | 0.000 | 50.212 | -0.000 |
| 0.000 | -0.000 | 0.000 | -0.000 | -0.000 | 65.752 |
| 282.265 | 98.457 | 54.469 | 0.000 | 0.000 | -0.000 |
| 98.457 | 282.265 | 54.469 | 0.000 | -0.000 | 0.000 |
| 54.469 | 54.469 | 246.558 | 0.000 | 0.000 | 0.000 |
| -0.000 | 0.000 | -0.000 | 50.212 | -0.000 | -0.000 |
| -0.000 | 0.000 | -0.000 | -0.000 | 50.212 | 0.000 |
| -0.000 | 0.000 | -0.000 | 0.000 | -0.000 | 65.752 |
| 256.113 | 124.609 | 54.469 | -0.000 | -0.000 | -0.000 |
| 124.609 | 256.113 | 54.469 | -0.000 | -0.000 | -0.000 |
| 54.469 | 54.469 | 246.558 | -0.000 | -0.000 | -0.000 |
| 0.000 | -0.000 | 0.000 | 50.212 | 0.000 | 0.000 |
| -0.000 | 0.000 | 0.000 | -0.000 | 50.212 | -0.000 |
| 0.000 | 0.000 | -0.000 | -0.000 | -0.000 | 65.752 |
| 256.113 | 124.609 | 54.469 | 0.000 | 0.000 | 0.000 |
| 124.609 | 256.113 | 54.469 | 0.000 | 0.000 | 0.000 |
| 54.469 | 54.469 | 246.556 | -0.000 | 0.000 | 0.000 |
| -0.000 | 0.000 | -0.000 | 50.212 | 0.000 | 0.000 |
| 0.000 | -0.000 | -0.000 | 0.000 | 50.212 | 0.000 |
| -0.000 | -0.000 | 0.000 | 0.000 | 0.000 | 65.752 |
| 282.266 | 98.457 | 54.469 | -0.000 | 0.000 | -0.000 |
| 124.610 | 256.114 | 54.468 | -0.000 | -0.000 | -0.000 |
| 54.469 | 54.469 | 246.557 | -0.000 | 0.000 | -0.000 |
| 0.000 | -0.000 | 0.000 | 50.212 | -0.000 | -0.000 |
| -0.000 | 0.000 | 0.000 | -0.000 | 50.212 | -0.000 |
| 0.000 | 0.000 | -0.000 | -0.000 | -0.000 | 65.752 |
| 256.112 | 124.609 | 54.469 | 0.000 | 0.000 | 0.000 |
| 98.457 | 282.264 | 54.468 | 0.000 | 0.000 | 0.000 |
| 54.469 | 54.469 | 246.557 | 0.000 | 0.000 | 0.000 |
| -0.000 | 0.000 | -0.000 | 50.212 | 0.000 | 0.000 |
| 0.000 | -0.000 | -0.000 | 0.000 | 50.212 | 0.000 |
| -0.000 | -0.000 | 0.000 | 0.000 | 0.000 | 65.752 |
| 300.953 | 106.994 | 96.447 | -57.388 | -0.000 | 0.000 |
| 106.994 | 300.953 | 96.447 | 57.388 | -0.000 | 0.000 |
| 96.447 | 96.447 | 378.202 | 0.000 | -0.000 | 0.000 |
| -57.388 | 57.388 | -0.000 | 87.978 | -0.000 | 0.000 |
| -0.000 | -0.000 | -0.000 | 0.000 | 87.978 | -57.388 |
| -0.000 | -0.000 | -0.000 | 0.000 | -57.388 | 96.979 |
| 300.953 | 106.994 | 96.447 | -57.388 | 0.000 | -0.000 |
| 106.994 | 300.953 | 96.447 | 57.388 | 0.000 | -0.000 |
| 96.447 | 96.447 | 378.202 | -0.000 | 0.000 | -0.000 |
| -57.388 | 57.388 | -0.000 | 87.978 | 0.000 | -0.000 |
| 0.000 | 0.000 | -0.000 | -0.000 | 87.978 | -57.388 |
| 0.000 | -0.000 | 0.000 | -0.000 | -57.388 | 96.979 |
| 300.953 | 106.994 | 96.447 | -57.388 | -0.000 | 0.000 |
| 106.994 | 300.953 | 96.447 | 57.388 | -0.000 | 0.000 |
| 96.447 | 96.447 | 378.202 | 0.000 | -0.000 | 0.000 |
| -57.388 | 57.388 | 0.000 | 87.978 | -0.000 | 0.000 |
| -0.000 | -0.000 | 0.000 | -0.000 | 87.978 | -57.388 |
| -0.000 | -0.000 | -0.000 | -0.000 | -57.388 | 96.979 |
| 300.953 | 106.994 | 96.447 | -57.388 | -0.000 | -0.000 |
| 106.994 | 300.953 | 96.447 | 57.388 | 0.000 | -0.000 |
| 96.447 | 96.447 | 378.202 | -0.000 | 0.000 | -0.000 |
| -57.388 | 57.388 | -0.000 | 87.978 | 0.000 | -0.000 |
| 0.000 | 0.000 | -0.000 | 0.000 | 87.978 | -57.388 |
| 0.000 | 0.000 | 0.000 | 0.000 | -57.388 | 96.979 |
| 300.953 | 106.995 | 96.447 | -57.388 | -0.000 | 0.000 |
| 106.995 | 300.953 | 96.447 | 57.388 | -0.000 | 0.000 |
| 96.448 | 96.448 | 378.204 | 0.000 | -0.000 | 0.000 |
| -57.388 | 57.388 | 0.000 | 87.978 | -0.000 | 0.000 |
| -0.000 | -0.000 | 0.000 | -0.000 | 87.978 | -57.388 |
| -0.000 | -0.000 | -0.000 | -0.000 | -57.388 | 96.979 |
| 300.953 | 106.994 | 96.447 | -57.388 | 0.000 | -0.000 |
| 106.994 | 300.953 | 96.447 | 57.388 | 0.000 | -0.000 |
| 96.446 | 96.446 | 378.201 | -0.000 | 0.000 | -0.000 |
| -57.388 | 57.389 | -0.000 | 87.978 | 0.000 | -0.000 |
| 0.000 | 0.000 | -0.000 | 0.000 | 87.978 | -57.388 |
| 0.000 | 0.000 | 0.000 | 0.000 | -57.388 | 96.979 |
| 78.642 | 87.612 | 87.612 | 0.000 | -0.000 | -0.000 |
| 87.612 | 78.642 | 87.612 | 0.000 | -0.000 | -0.000 |
| 87.612 | 87.612 | 78.642 | -0.000 | -0.000 | -0.000 |
| -0.000 | -0.000 | 0.000 | -7.839 | -0.000 | 0.000 |
| -0.000 | -0.000 | 0.000 | 0.000 | -7.839 | 0.000 |
| -0.000 | -0.000 | 0.000 | -0.000 | -0.000 | -7.839 |
| 78.642 | 87.612 | 87.612 | -0.000 | 0.000 | -0.000 |
| 87.612 | 78.642 | 87.612 | 0.000 | 0.000 | 0.000 |
| 87.612 | 87.612 | 78.642 | 0.000 | 0.000 | -0.000 |
| 0.000 | 0.000 | -0.000 | -7.839 | 0.000 | 0.000 |
| 0.000 | 0.000 | -0.000 | -0.000 | -7.839 | -0.000 |
| 0.000 | 0.000 | 0.000 | 0.000 | 0.000 | -7.839 |
| 78.642 | 87.612 | 87.612 | -0.000 | -0.000 | 0.000 |
| 87.612 | 78.642 | 87.612 | -0.000 | -0.000 | 0.000 |
| 87.612 | 87.612 | 78.642 | -0.000 | -0.000 | 0.000 |
| -0.000 | -0.000 | -0.000 | -7.839 | -0.000 | 0.000 |
| -0.000 | -0.000 | -0.000 | 0.000 | -7.839 | 0.000 |
| -0.000 | -0.000 | -0.000 | -0.000 | -0.000 | -7.839 |
| 78.642 | 87.612 | 87.612 | -0.000 | 0.000 | -0.000 |
| 87.612 | 78.642 | 87.612 | -0.000 | -0.000 | -0.000 |
| 87.612 | 87.612 | 78.642 | -0.000 | 0.000 | 0.000 |
| 0.000 | 0.000 | 0.000 | -7.839 | 0.000 | 0.000 |
| 0.000 | 0.000 | 0.000 | 0.000 | -7.839 | -0.000 |
| 0.000 | 0.000 | 0.000 | 0.000 | 0.000 | -7.839 |
| 78.642 | 87.612 | 87.612 | 0.000 | -0.000 | 0.000 |
| 87.612 | 78.642 | 87.612 | 0.000 | 0.000 | 0.000 |
| 87.612 | 87.612 | 78.642 | 0.000 | 0.000 | 0.000 |
| -0.001 | -0.000 | -0.000 | -7.839 | -0.000 | 0.000 |
| -0.000 | -0.001 | -0.000 | 0.000 | -7.839 | 0.000 |
| -0.000 | -0.000 | -0.001 | 0.000 | 0.000 | -7.839 |
| 78.643 | 87.612 | 87.612 | -0.000 | 0.000 | -0.000 |
| 87.612 | 78.643 | 87.612 | 0.000 | -0.000 | -0.000 |
| 87.612 | 87.612 | 78.643 | 0.000 | 0.000 | -0.000 |
| 0.001 | 0.000 | 0.000 | -7.839 | 0.000 | 0.000 |
| 0.000 | 0.001 | 0.000 | -0.000 | -7.839 | -0.000 |
| 0.000 | 0.000 | 0.001 | -0.000 | 0.000 | -7.839 |
| 20.495 | 20.947 | 20.947 | -0.000 | -0.000 | -0.000 |
| 20.947 | 20.495 | 20.947 | -0.000 | -0.000 | 0.000 |
| 20.947 | 20.947 | 20.495 | -0.000 | -0.000 | -0.000 |
| 0.000 | 0.000 | 0.000 | -4.017 | -0.000 | -0.000 |
| 0.000 | 0.000 | 0.000 | -0.000 | -4.017 | -0.000 |
| 0.000 | 0.000 | 0.000 | -0.000 | -0.000 | -4.018 |
| 20.495 | 20.947 | 20.947 | 0.000 | 0.000 | 0.000 |
| 20.947 | 20.495 | 20.947 | 0.000 | -0.000 | 0.000 |
| 20.947 | 20.947 | 20.495 | 0.000 | 0.000 | 0.000 |
| -0.000 | -0.000 | -0.000 | -4.017 | 0.000 | 0.000 |
| -0.000 | -0.000 | -0.000 | 0.000 | -4.017 | 0.000 |
| -0.000 | -0.000 | -0.000 | 0.000 | 0.000 | -4.017 |
| 20.495 | 20.947 | 20.947 | -0.000 | -0.000 | 0.000 |
| 20.947 | 20.495 | 20.947 | -0.000 | -0.000 | -0.000 |
| 20.947 | 20.947 | 20.495 | -0.000 | -0.000 | -0.000 |
| 0.000 | 0.000 | 0.000 | 17.275 | 0.000 | -0.000 |
| 0.000 | 0.000 | 0.000 | 0.000 | 17.275 | 0.000 |
| 0.000 | 0.000 | 0.000 | 0.000 | -0.000 | 17.275 |
| 20.495 | 20.947 | 20.947 | 0.000 | -0.000 | -0.000 |
| 20.947 | 20.495 | 20.947 | -0.000 | 0.000 | -0.000 |
| 20.947 | 20.947 | 20.495 | 0.000 | 0.000 | 0.000 |
| -0.000 | -0.000 | -0.000 | 17.275 | 0.000 | 0.000 |
| -0.000 | -0.000 | -0.000 | 0.000 | 17.275 | 0.000 |
| -0.000 | -0.000 | -0.000 | 0.000 | 0.000 | 17.275 |
| 20.496 | 20.947 | 20.947 | -0.000 | -0.000 | -0.000 |
| 20.947 | 20.496 | 20.947 | -0.000 | -0.000 | 0.000 |
| 20.947 | 20.947 | 20.496 | -0.000 | -0.000 | -0.000 |
| -0.000 | 0.000 | 0.000 | -4.017 | -0.000 | -0.000 |
| 0.000 | -0.000 | 0.000 | -0.000 | -4.017 | -0.000 |
| 0.000 | 0.000 | -0.000 | -0.000 | -0.000 | -4.017 |
| 20.494 | 20.946 | 20.946 | 0.000 | 0.000 | 0.000 |
| 20.946 | 20.494 | 20.946 | 0.000 | -0.000 | 0.000 |
| 20.946 | 20.946 | 20.494 | 0.000 | 0.000 | 0.000 |
| 0.000 | -0.000 | -0.000 | -4.017 | 0.000 | 0.000 |
| -0.000 | 0.000 | -0.000 | 0.000 | -4.017 | 0.000 |
| -0.000 | -0.000 | 0.000 | 0.000 | 0.000 | -4.017 |
| -29.209 | -6.039 | -6.039 | -0.000 | -0.000 | -0.000 |
| -6.039 | -29.209 | -6.039 | -0.000 | -0.000 | -0.000 |
| -6.039 | -6.039 | -29.209 | -0.000 | -0.000 | -0.000 |
| 0.000 | 0.000 | -0.000 | -8.844 | 0.000 | -0.000 |
| 0.000 | 0.000 | -0.000 | 0.000 | -8.844 | -0.000 |
| 0.000 | 0.000 | -0.000 | 0.000 | -0.000 | -8.844 |
| -29.209 | -6.039 | -6.039 | 0.000 | 0.000 | 0.000 |
| -6.039 | -29.209 | -6.039 | 0.000 | 0.000 | 0.000 |
| -6.039 | -6.039 | -29.209 | 0.000 | 0.000 | 0.000 |
| -0.000 | -0.000 | 0.000 | -8.844 | 0.000 | 0.000 |
| 0.000 | -0.000 | 0.000 | 0.000 | -8.844 | 0.000 |
| 0.000 | -0.000 | 0.000 | 0.000 | -0.000 | -8.844 |
| -29.209 | -6.039 | -6.039 | -0.000 | -0.000 | -0.000 |
| -6.039 | -29.209 | -6.039 | -0.000 | -0.000 | -0.000 |
| -6.039 | -6.039 | -29.209 | -0.000 | -0.000 | -0.000 |
| -0.000 | -0.000 | -0.000 | -24.837 | -0.000 | -0.000 |
| -0.000 | -0.000 | -0.000 | -0.000 | -24.837 | -0.000 |
| -0.000 | -0.000 | -0.000 | -0.000 | -0.000 | -24.837 |
| -29.209 | -6.039 | -6.039 | 0.000 | 0.000 | 0.000 |
| -6.039 | -29.209 | -6.039 | 0.000 | 0.000 | 0.000 |
| -6.039 | -6.039 | -29.209 | 0.000 | 0.000 | 0.000 |
| 0.000 | 0.000 | 0.000 | -24.837 | 0.000 | 0.000 |
| 0.000 | 0.000 | 0.000 | 0.000 | -24.837 | 0.000 |
| 0.000 | 0.000 | 0.000 | 0.000 | 0.000 | -24.837 |
| -29.209 | -6.039 | -6.039 | -0.000 | -0.000 | -0.000 |
| -6.039 | -29.209 | -6.039 | -0.000 | -0.000 | -0.000 |
| -6.039 | -6.039 | -29.209 | -0.000 | -0.000 | -0.000 |
| -0.000 | -0.000 | -0.000 | -24.837 | -0.000 | -0.000 |
| -0.000 | -0.000 | -0.000 | -0.000 | -24.837 | -0.000 |
| -0.000 | -0.000 | -0.000 | -0.000 | -0.000 | -24.837 |
| -29.209 | -6.039 | -6.039 | -0.000 | -0.000 | 0.000 |
| -6.039 | -29.209 | -6.039 | -0.000 | -0.000 | 0.000 |
| -6.039 | -6.039 | -29.209 | 0.000 | 0.000 | 0.000 |
| 0.000 | 0.000 | 0.000 | -24.837 | 0.000 | 0.000 |
| 0.000 | 0.000 | 0.000 | 0.000 | -24.837 | 0.000 |
| 0.000 | 0.000 | 0.000 | 0.000 | 0.000 | -24.837 |
| 179.436 | 202.595 | 202.595 | -0.000 | -0.000 | -0.000 |
| 202.595 | 179.436 | 202.595 | -0.000 | -0.000 | 0.000 |
| 202.595 | 202.595 | 179.436 | 0.000 | -0.000 | -0.000 |
| 0.000 | 0.000 | -0.000 | 193.324 | -0.000 | 0.000 |
| 0.000 | 0.000 | -0.000 | 0.000 | 193.324 | -0.000 |
| 0.000 | 0.000 | 0.000 | 0.000 | -0.000 | 193.324 |
| 179.436 | 202.595 | 202.595 | 0.000 | 0.000 | 0.000 |
| 202.595 | 179.436 | 202.595 | 0.000 | 0.000 | 0.000 |
| 202.595 | 202.595 | 179.436 | -0.000 | 0.000 | 0.000 |
| -0.000 | -0.000 | -0.000 | 193.324 | 0.000 | 0.000 |
| -0.000 | -0.000 | 0.000 | 0.000 | 193.324 | 0.000 |
| -0.000 | -0.000 | -0.000 | -0.000 | 0.000 | 193.324 |
| 179.436 | 202.595 | 202.595 | 0.000 | -0.000 | -0.000 |
| 202.595 | 179.436 | 202.595 | 0.000 | -0.000 | -0.000 |
| 202.595 | 202.595 | 179.436 | 0.000 | -0.000 | -0.000 |
| 0.000 | -0.000 | -0.000 | 195.123 | -0.000 | 0.000 |
| -0.000 | 0.000 | -0.000 | 0.000 | 195.123 | -0.000 |
| -0.000 | -0.000 | 0.000 | -0.000 | -0.000 | 195.123 |
| 179.436 | 202.595 | 202.595 | 0.000 | 0.000 | 0.000 |
| 202.595 | 179.436 | 202.595 | -0.000 | 0.000 | 0.000 |
| 202.595 | 202.595 | 179.436 | -0.000 | 0.000 | 0.000 |
| -0.000 | 0.000 | 0.000 | 195.123 | 0.000 | 0.000 |
| 0.000 | -0.000 | 0.000 | -0.000 | 195.123 | 0.000 |
| 0.000 | 0.000 | -0.000 | 0.000 | 0.000 | 195.123 |
| 179.436 | 202.595 | 202.595 | 0.000 | -0.000 | -0.000 |
| 202.595 | 179.436 | 202.595 | 0.000 | 0.000 | -0.000 |
| 202.595 | 202.595 | 179.436 | 0.000 | -0.000 | -0.000 |
| 0.000 | -0.001 | -0.000 | 195.123 | -0.000 | 0.000 |
| -0.001 | 0.000 | -0.000 | 0.000 | 195.123 | -0.000 |
| -0.001 | -0.000 | 0.000 | -0.000 | -0.000 | 195.123 |
| 179.436 | 202.595 | 202.595 | 0.000 | 0.000 | 0.000 |
| 202.595 | 179.436 | 202.595 | -0.000 | 0.000 | -0.000 |
| 202.595 | 202.595 | 179.436 | -0.000 | -0.000 | 0.000 |
| -0.000 | 0.001 | 0.000 | 195.123 | 0.000 | 0.000 |
| 0.001 | -0.000 | 0.000 | -0.000 | 195.123 | 0.000 |
| 0.001 | 0.000 | -0.000 | 0.000 | 0.000 | 195.123 |
| 257.026 | 22.325 | 22.325 | -0.000 | 0.000 | -0.000 |
| 22.325 | 257.026 | 22.325 | -0.000 | 0.000 | 0.000 |
| 22.325 | 22.325 | 257.026 | -0.000 | 0.000 | -0.000 |
| 0.000 | 0.000 | 0.000 | -164.630 | 0.000 | -0.000 |
| 0.000 | 0.000 | 0.000 | -0.000 | -164.629 | -0.000 |
| 0.000 | 0.000 | 0.000 | -0.000 | 0.000 | -164.630 |
| 257.026 | 22.325 | 22.325 | 0.000 | -0.000 | 0.000 |
| 22.325 | 257.026 | 22.325 | 0.000 | -0.000 | -0.000 |
| 22.325 | 22.325 | 257.026 | 0.000 | -0.000 | 0.000 |
| -0.000 | -0.000 | -0.000 | -164.630 | -0.000 | -0.000 |
| -0.000 | -0.000 | -0.000 | 0.000 | -164.630 | 0.000 |
| -0.000 | -0.000 | -0.000 | -0.000 | -0.000 | -164.630 |
| 268.586 | 16.545 | 16.545 | -0.000 | 0.000 | 0.000 |
| 16.545 | 268.586 | 16.545 | -0.000 | 0.000 | 0.000 |
| 16.545 | 16.545 | 268.586 | -0.000 | 0.000 | 0.000 |
| 0.000 | 0.000 | 0.000 | 26.228 | 0.000 | -0.000 |
| 0.000 | 0.000 | 0.000 | -0.000 | 26.228 | 0.000 |
| 0.000 | 0.000 | 0.000 | -0.000 | 0.000 | 26.228 |
| 268.586 | 16.545 | 16.545 | 0.000 | -0.000 | -0.000 |
| 16.545 | 268.586 | 16.545 | -0.000 | -0.000 | -0.000 |
| 16.545 | 16.545 | 268.586 | -0.000 | -0.000 | -0.000 |
| -0.000 | -0.000 | -0.000 | 26.228 | -0.000 | -0.000 |
| -0.000 | -0.000 | -0.000 | 0.000 | 26.228 | -0.000 |
| -0.000 | -0.000 | -0.000 | 0.000 | -0.000 | 26.228 |
| 257.028 | 22.326 | 22.326 | -0.000 | 0.000 | -0.000 |
| 22.326 | 257.028 | 22.326 | -0.000 | 0.000 | -0.000 |
| 22.326 | 22.326 | 257.028 | -0.000 | 0.000 | 0.000 |
| 0.002 | 0.004 | 0.004 | -164.630 | 0.000 | 0.000 |
| 0.004 | 0.002 | 0.004 | -0.000 | -164.630 | -0.000 |
| 0.004 | 0.004 | 0.002 | -0.000 | 0.000 | -164.630 |
| 257.024 | 22.325 | 22.325 | 0.000 | -0.000 | -0.000 |
| 22.325 | 257.024 | 22.325 | 0.000 | -0.000 | -0.000 |
| 22.325 | 22.325 | 257.024 | 0.000 | -0.000 | -0.000 |
| -0.002 | -0.004 | -0.004 | -164.630 | -0.000 | 0.000 |
| -0.004 | -0.002 | -0.004 | -0.000 | -164.630 | 0.000 |
| -0.004 | -0.004 | -0.002 | 0.000 | -0.000 | -164.630 |
| 255991.767 | 91888.812 | 91888.819 | -0.005 | 0.011 | 0.014 |
| 91888.785 | 255991.774 | 91888.818 | 0.014 | -0.045 | 0.019 |
| 91888.786 | 91888.803 | 255991.751 | -0.009 | -0.051 | 0.019 |
| -0.001 | 0.003 | 0.024 | 91888.822 | -0.019 | 0.014 |
| -0.009 | 0.013 | 0.016 | 0.011 | 91888.787 | 0.016 |
| -0.012 | 0.009 | 0.018 | 0.010 | -0.005 | 91888.817 |
| 255991.717 | 91888.789 | 91888.797 | 0.003 | 0.029 | -0.018 |
| 91888.819 | 255991.684 | 91888.795 | -0.011 | 0.034 | -0.018 |
| 91888.817 | 91888.796 | 255991.679 | -0.016 | 0.022 | -0.020 |
| 0.003 | -0.007 | -0.027 | 91888.788 | 0.020 | -0.020 |
| 0.006 | -0.014 | -0.028 | -0.014 | 91888.829 | -0.017 |
| 0.015 | -0.006 | -0.019 | -0.012 | 0.018 | 91888.786 |
| 255992.167 | 91888.860 | 91888.861 | 0.002 | 0.001 | 0.002 |
| 91888.859 | 255992.169 | 91888.863 | 0.002 | 0.000 | 0.002 |
| 91888.858 | 91888.859 | 255992.169 | 0.002 | -0.002 | 0.002 |
| 0.016 | 0.027 | 0.038 | 91759.638 | -0.001 | 0.001 |
| 0.025 | 0.018 | 0.038 | 0.001 | 91759.634 | 0.002 |
| 0.025 | 0.038 | 0.018 | 0.001 | -0.002 | 91759.639 |
| 255991.299 | 91888.748 | 91888.746 | -0.001 | 0.002 | -0.001 |
| 91888.749 | 255991.297 | 91888.746 | -0.003 | 0.000 | -0.002 |
| 91888.750 | 91888.749 | 255991.298 | -0.001 | 0.006 | -0.002 |
| -0.016 | -0.027 | -0.038 | 91759.636 | 0.002 | -0.001 |
| -0.025 | -0.017 | -0.039 | -0.000 | 91759.640 | -0.001 |
| -0.026 | -0.038 | -0.017 | -0.001 | 0.002 | 91759.635 |
| 255996.087 | 91889.358 | 91889.358 | 0.000 | -0.001 | 0.000 |
| 91889.358 | 255996.087 | 91889.358 | -0.000 | -0.000 | 0.000 |
| 91889.358 | 91889.358 | 255996.088 | 0.000 | 0.000 | 0.000 |
| 0.179 | 0.278 | 0.380 | 91888.804 | -0.000 | 0.000 |
| 0.278 | 0.179 | 0.380 | 0.000 | 91888.804 | 0.000 |
| 0.278 | 0.380 | 0.179 | 0.000 | -0.000 | 91888.804 |
| 255987.380 | 91888.250 | 91888.250 | -0.000 | 0.000 | -0.000 |
| 91888.250 | 255987.380 | 91888.249 | -0.000 | -0.000 | -0.000 |
| 91888.250 | 91888.250 | 255987.380 | -0.000 | 0.000 | -0.000 |
| -0.179 | -0.278 | -0.380 | 91888.804 | 0.000 | -0.000 |
| -0.278 | -0.179 | -0.380 | -0.000 | 91888.804 | -0.000 |
| -0.278 | -0.380 | -0.179 | -0.000 | 0.000 | 91888.804 |
| 123.095 | 131.811 | 131.811 | 0.000 | 0.000 | 0.000 |
| 131.811 | 123.095 | 131.811 | 0.000 | 0.000 | 0.000 |
| 131.811 | 131.811 | 123.095 | 0.000 | -0.000 | 0.000 |
| -0.000 | 0.000 | -0.000 | 128.511 | 0.000 | -0.000 |
| -0.000 | -0.000 | -0.000 | 0.000 | 128.511 | 0.000 |
| -0.000 | 0.000 | 0.000 | 0.000 | 0.000 | 128.511 |
| 123.095 | 131.811 | 131.811 | 0.000 | 0.000 | -0.000 |
| 131.811 | 123.095 | 131.811 | 0.000 | 0.000 | -0.000 |
| 131.811 | 131.811 | 123.095 | -0.000 | -0.000 | -0.000 |
| 0.000 | 0.000 | 0.000 | 128.511 | -0.000 | -0.000 |
| 0.000 | 0.000 | 0.000 | 0.000 | 128.511 | -0.000 |
| 0.000 | -0.000 | -0.000 | -0.000 | -0.000 | 128.511 |
| 123.095 | 131.811 | 131.811 | 0.000 | -0.000 | 0.000 |
| 131.811 | 123.095 | 131.811 | 0.000 | -0.000 | 0.000 |
| 131.811 | 131.811 | 123.095 | 0.000 | 0.000 | 0.000 |
| 0.000 | -0.000 | 0.000 | 128.511 | 0.000 | 0.000 |
| -0.000 | 0.000 | 0.000 | -0.000 | 128.511 | 0.000 |
| -0.000 | 0.000 | 0.000 | 0.000 | 0.000 | 128.511 |
| 123.095 | 131.811 | 131.811 | -0.000 | 0.000 | -0.000 |
| 131.811 | 123.095 | 131.811 | -0.000 | 0.000 | -0.000 |
| 131.811 | 131.811 | 123.095 | -0.000 | -0.000 | -0.000 |
| -0.000 | -0.000 | -0.000 | 128.511 | -0.000 | 0.000 |
| -0.000 | -0.000 | -0.000 | -0.000 | 128.511 | -0.000 |
| 0.000 | -0.000 | -0.000 | -0.000 | -0.000 | 128.511 |
| 123.095 | 131.811 | 131.811 | 0.000 | 0.000 | 0.000 |
| 131.811 | 123.095 | 131.811 | 0.000 | 0.000 | -0.000 |
| 131.811 | 131.811 | 123.095 | 0.000 | 0.000 | -0.000 |
| 0.000 | 0.000 | 0.000 | 128.511 | 0.000 | 0.000 |
| 0.000 | 0.000 | 0.000 | 0.000 | 128.511 | 0.000 |
| 0.000 | 0.000 | 0.000 | 0.000 | 0.000 | 128.511 |
| 123.095 | 131.810 | 131.810 | -0.000 | -0.000 | -0.000 |
| 131.810 | 123.095 | 131.810 | -0.000 | -0.000 | -0.000 |
| 131.810 | 131.810 | 123.095 | 0.000 | -0.000 | -0.000 |
| -0.000 | -0.000 | -0.000 | 128.511 | -0.000 | 0.000 |
| -0.000 | -0.000 | -0.000 | -0.000 | 128.511 | -0.000 |
| -0.000 | -0.000 | -0.000 | -0.000 | -0.000 | 128.511 |
| 239.856 | 111.483 | 111.483 | 0.000 | 0.000 | 0.000 |
| 111.483 | 239.856 | 111.483 | -0.000 | 0.000 | 0.000 |
| 111.483 | 111.483 | 239.856 | 0.000 | 0.000 | 0.000 |
| 0.000 | -0.000 | 0.000 | 120.972 | 0.000 | 0.000 |
| 0.000 | -0.000 | 0.000 | 0.000 | 120.972 | 0.000 |
| -0.000 | -0.000 | -0.000 | -0.000 | 0.000 | 120.972 |
| 239.856 | 111.483 | 111.483 | -0.000 | -0.000 | -0.000 |
| 111.483 | 239.856 | 111.483 | -0.000 | -0.000 | -0.000 |
| 111.483 | 111.483 | 239.856 | -0.000 | -0.000 | -0.000 |
| -0.000 | 0.000 | -0.000 | 120.972 | -0.000 | -0.000 |
| -0.000 | 0.000 | -0.000 | -0.000 | 120.972 | -0.000 |
| -0.000 | 0.000 | 0.000 | 0.000 | -0.000 | 120.972 |
| 239.855 | 111.483 | 111.483 | 0.000 | 0.000 | 0.000 |
| 111.483 | 239.855 | 111.483 | 0.000 | 0.000 | 0.000 |
| 111.483 | 111.483 | 239.855 | -0.000 | 0.000 | 0.000 |
| -0.000 | -0.000 | 0.000 | 120.972 | 0.000 | 0.000 |
| -0.000 | -0.000 | 0.000 | 0.000 | 120.972 | 0.000 |
| -0.000 | 0.000 | -0.000 | -0.000 | 0.000 | 120.972 |
| 239.856 | 111.483 | 111.483 | -0.000 | -0.000 | -0.000 |
| 111.483 | 239.856 | 111.483 | -0.000 | -0.000 | -0.000 |
| 111.483 | 111.483 | 239.856 | -0.000 | -0.000 | -0.000 |
| 0.000 | 0.000 | -0.000 | 120.972 | -0.000 | 0.000 |
| 0.000 | 0.000 | -0.000 | -0.000 | 120.972 | -0.000 |
| 0.000 | -0.000 | 0.000 | -0.000 | -0.000 | 120.972 |
| 239.854 | 111.484 | 111.484 | 0.000 | 0.000 | 0.000 |
| 111.484 | 239.854 | 111.484 | 0.000 | 0.000 | 0.000 |
| 111.484 | 111.484 | 239.854 | 0.000 | 0.000 | 0.000 |
| -0.000 | -0.000 | 0.000 | 120.972 | 0.000 | 0.000 |
| -0.000 | -0.000 | 0.000 | 0.000 | 120.972 | 0.000 |
| -0.000 | 0.000 | -0.000 | 0.000 | 0.000 | 120.972 |
| 239.858 | 111.483 | 111.483 | 0.000 | -0.000 | -0.000 |
| 111.483 | 239.858 | 111.483 | -0.000 | -0.000 | -0.000 |
| 111.483 | 111.483 | 239.858 | 0.000 | -0.000 | -0.000 |
| 0.000 | 0.000 | -0.000 | 120.972 | -0.000 | -0.000 |
| 0.000 | 0.000 | -0.000 | -0.000 | 120.972 | -0.000 |
| 0.000 | -0.000 | 0.000 | 0.000 | -0.000 | 120.972 |
| 435.295 | 129.817 | 171.827 | -0.000 | -0.000 | -0.000 |
| 129.817 | 435.295 | 171.827 | -0.000 | -0.000 | -0.000 |
| 171.827 | 171.827 | 209.703 | -0.000 | -0.000 | -0.000 |
| 0.000 | 0.000 | -0.000 | 156.933 | 0.000 | -0.000 |
| -0.000 | 0.000 | 0.000 | -0.000 | 156.933 | -0.000 |
| -0.000 | -0.000 | 0.000 | -0.000 | -0.000 | 113.869 |
| 444.251 | 120.861 | 171.827 | -0.000 | 0.000 | 0.000 |
| 120.861 | 444.251 | 171.827 | -0.000 | 0.000 | 0.000 |
| 171.827 | 171.827 | 209.703 | 0.000 | 0.000 | 0.000 |
| 0.000 | -0.000 | -0.000 | 156.933 | -0.000 | 0.000 |
| -0.000 | -0.000 | -0.000 | 0.000 | 156.933 | 0.000 |
| 0.000 | 0.000 | -0.000 | 0.000 | 0.000 | 113.869 |
| 444.251 | 120.861 | 171.827 | 0.000 | -0.000 | -0.000 |
| 120.861 | 444.251 | 171.827 | 0.000 | -0.000 | -0.000 |
| 171.827 | 171.827 | 209.703 | -0.000 | -0.000 | -0.000 |
| -0.000 | 0.000 | 0.000 | 164.514 | -0.000 | -0.000 |
| 0.000 | -0.000 | 0.000 | -0.000 | 164.514 | -0.000 |
| -0.000 | -0.000 | -0.000 | -0.000 | -0.000 | 113.869 |
| 435.296 | 129.816 | 171.827 | 0.000 | 0.000 | 0.000 |
| 129.816 | 435.296 | 171.827 | 0.000 | 0.000 | 0.000 |
| 171.827 | 171.827 | 209.703 | -0.000 | -0.000 | 0.000 |
| 0.000 | -0.000 | -0.000 | 164.514 | 0.000 | 0.000 |
| -0.000 | 0.000 | -0.000 | 0.000 | 164.514 | 0.000 |
| 0.000 | 0.000 | 0.000 | 0.000 | 0.000 | 113.869 |
| 435.294 | 129.817 | 171.828 | -0.000 | -0.000 | -0.000 |
| 129.817 | 435.294 | 171.828 | -0.000 | -0.000 | -0.000 |
| 171.828 | 171.828 | 209.705 | -0.000 | -0.000 | -0.000 |
| -0.000 | 0.000 | 0.000 | 156.933 | -0.000 | -0.000 |
| 0.000 | -0.000 | 0.000 | -0.000 | 156.933 | -0.000 |
| -0.000 | -0.000 | -0.000 | -0.000 | -0.000 | 113.869 |
| 435.297 | 129.816 | 171.826 | 0.000 | 0.000 | 0.000 |
| 129.816 | 435.297 | 171.826 | 0.000 | 0.000 | 0.000 |
| 171.826 | 171.826 | 209.702 | 0.000 | 0.000 | 0.000 |
| 0.000 | -0.000 | -0.000 | 156.933 | 0.000 | -0.000 |
| -0.000 | 0.000 | -0.000 | 0.000 | 156.933 | 0.000 |
| 0.000 | 0.000 | 0.000 | 0.000 | 0.000 | 113.869 |
| 273.679 | 106.368 | 68.070 | 0.000 | 0.000 | 0.000 |
| 100.779 | 279.178 | 67.961 | 0.000 | 0.000 | 0.000 |
| 70.315 | 70.315 | 318.944 | 0.000 | 0.000 | 0.000 |
| -0.000 | -0.000 | 0.000 | 80.963 | 0.000 | 0.000 |
| 0.011 | 0.011 | 0.027 | 0.000 | 70.545 | 0.000 |
| -0.000 | 0.000 | 0.000 | 0.000 | 0.000 | 99.052 |
| 279.175 | 100.755 | 67.927 | -0.000 | -0.000 | -0.000 |
| 100.755 | 279.175 | 67.927 | -0.000 | 0.000 | -0.000 |
| 70.303 | 70.303 | 318.914 | -0.000 | 0.000 | -0.000 |
| 0.000 | 0.000 | -0.000 | 80.963 | -0.000 | -0.000 |
| -0.011 | -0.011 | -0.027 | -0.000 | 70.545 | -0.000 |
| 0.000 | -0.000 | -0.000 | -0.000 | -0.000 | 99.052 |
| 292.383 | 94.280 | 76.101 | 0.000 | 0.000 | 0.000 |
| 94.280 | 292.383 | 76.101 | 0.000 | 0.000 | 0.000 |
| 70.310 | 70.310 | 318.931 | 0.000 | 0.000 | 0.000 |
| -0.000 | -0.000 | 0.000 | 80.963 | 0.000 | 0.000 |
| -0.000 | -0.000 | 0.000 | 0.000 | 80.963 | 0.000 |
| -0.000 | -0.000 | -0.000 | 0.000 | 0.000 | 99.052 |
| 292.383 | 94.280 | 76.101 | -0.000 | -0.000 | -0.000 |
| 94.280 | 292.383 | 76.101 | -0.000 | -0.000 | -0.000 |
| 70.308 | 70.308 | 318.928 | -0.000 | -0.000 | -0.000 |
| 0.000 | 0.000 | -0.000 | 80.963 | -0.000 | -0.000 |
| 0.000 | 0.000 | -0.000 | -0.000 | 80.963 | -0.000 |
| 0.000 | 0.000 | 0.000 | -0.000 | -0.000 | 99.052 |
| 292.383 | 94.280 | 76.101 | 0.000 | 0.000 | 0.000 |
| 106.357 | 273.676 | 68.054 | 0.000 | 0.000 | 0.000 |
| 70.310 | 70.310 | 318.931 | 0.000 | -0.000 | 0.000 |
| 0.000 | -0.000 | 0.000 | 70.545 | 0.000 | 0.000 |
| -0.000 | -0.000 | 0.000 | 0.000 | 80.963 | 0.000 |
| -0.000 | 0.000 | -0.000 | 0.000 | 0.000 | 99.052 |
| 273.678 | 106.356 | 68.054 | -0.000 | -0.000 | -0.000 |
| 106.355 | 273.678 | 68.054 | -0.000 | -0.000 | -0.000 |
| 70.308 | 70.308 | 318.928 | -0.000 | -0.000 | -0.000 |
| -0.000 | 0.000 | -0.000 | 70.545 | 0.000 | -0.000 |
| 0.000 | 0.000 | -0.000 | -0.000 | 80.963 | -0.000 |
| 0.000 | -0.000 | 0.000 | -0.000 | -0.000 | 99.052 |
| 12.077 | 71.700 | 100.793 | -0.000 | 0.000 | -0.000 |
| 69.291 | 190.441 | -36.062 | -0.000 | 0.000 | -0.000 |
| 100.855 | -28.734 | 202.250 | -0.000 | 0.000 | -0.000 |
| 0.320 | 0.247 | 0.944 | -17.581 | 0.000 | -0.000 |
| 0.097 | 0.075 | 0.285 | -0.000 | 112.649 | 0.000 |
| 0.032 | 0.024 | 0.093 | -0.000 | 0.000 | 86.007 |
| 12.077 | 71.700 | 100.793 | 0.000 | -0.000 | 0.000 |
| 69.227 | 190.392 | -36.249 | 0.000 | -0.000 | 0.000 |
| 88.345 | -37.248 | 169.189 | 0.000 | -0.000 | -0.000 |
| -0.320 | -0.247 | -0.944 | -17.581 | -0.000 | -0.000 |
| -0.097 | -0.075 | -0.285 | 0.000 | 112.649 | 0.000 |
| -0.032 | -0.024 | -0.093 | 0.000 | -0.000 | 86.007 |
| 12.077 | 71.701 | 100.793 | -0.000 | 0.000 | -0.000 |
| 69.262 | 190.419 | -36.146 | -0.000 | 0.000 | -0.000 |
| 100.855 | -28.734 | 202.250 | -0.000 | 0.000 | -0.000 |
| -61449900.593 | -33871279.869 | -59124587.578 | -136951.336 | 599281.782 | -8985196.974 |
| 0.010 | 0.007 | 0.029 | -0.000 | 112.647 | -0.000 |
| 0.003 | 0.002 | 0.009 | -0.000 | 0.000 | 86.007 |
| 12.077 | 71.700 | 100.793 | 0.000 | -0.000 | 0.000 |
| 69.256 | 190.414 | -36.165 | 0.000 | -0.000 | 0.000 |
| 100.855 | -28.734 | 202.250 | 0.000 | -0.000 | 0.000 |
| 58453740.197 | 34112439.406 | 64664678.425 | 995284.219 | -2294292.758 | 910016.433 |
| -0.010 | -0.007 | -0.029 | 0.000 | 112.647 | 0.000 |
| -0.003 | -0.002 | -0.009 | 0.000 | -0.000 | 86.007 |
| 6.964 | 68.530 | 88.325 | -0.000 | 0.000 | 0.000 |
| 69.260 | 190.418 | -36.155 | -0.000 | 0.000 | -0.000 |
| 91.124 | -36.287 | 173.390 | -0.000 | 0.000 | -0.000 |
| -5686587.319 | -3235404.256 | -6497087.518 | 69309.107 | 337260.337 | 1649049.232 |
| 0.000 | 0.000 | 0.000 | -0.000 | 116.718 | -0.000 |
| 0.000 | 0.001 | 0.001 | -0.000 | 0.000 | 86.007 |
| 12.078 | 71.700 | 100.792 | 0.000 | -0.000 | 0.000 |
| 71.714 | 192.349 | -28.782 | 0.000 | -0.000 | 0.000 |
| 100.854 | -28.734 | 202.249 | 0.000 | -0.000 | 0.000 |
| 5565131.963 | 3458094.117 | 6295528.334 | 73297.755 | 285913.834 | 115585.951 |
| -0.000 | -0.000 | -0.000 | 0.000 | 116.718 | 0.000 |
| -0.000 | -0.001 | -0.001 | 0.000 | -0.000 | 86.007 |
| 62.930 | 62.466 | 62.466 | 0.000 | 0.000 | -0.000 |
| 62.466 | 62.930 | 62.466 | -0.000 | 0.000 | -0.000 |
| 62.466 | 62.466 | 62.930 | -0.000 | 0.000 | -0.000 |
| 0.000 | 0.000 | -0.000 | -10.138 | 0.000 | -0.000 |
| -0.000 | 0.000 | -0.000 | -0.000 | -10.138 | -0.000 |
| -0.000 | 0.000 | 0.000 | -0.000 | 0.000 | -10.138 |
| 62.930 | 62.466 | 62.466 | -0.000 | -0.000 | 0.000 |
| 62.466 | 62.930 | 62.466 | 0.000 | -0.000 | 0.000 |
| 62.466 | 62.466 | 62.930 | 0.000 | -0.000 | 0.000 |
| 0.000 | -0.000 | 0.000 | -10.138 | -0.000 | 0.000 |
| 0.000 | -0.000 | 0.000 | 0.000 | -10.138 | 0.000 |
| 0.000 | -0.000 | 0.000 | 0.000 | -0.000 | -10.138 |
| 62.930 | 62.466 | 62.466 | 0.000 | 0.000 | -0.000 |
| 62.466 | 62.930 | 62.466 | 0.000 | 0.000 | -0.000 |
| 62.466 | 62.466 | 62.930 | 0.000 | 0.000 | -0.000 |
| -0.000 | -0.000 | -0.000 | 49.662 | 0.000 | 0.000 |
| -0.000 | 0.000 | -0.000 | -0.000 | 49.662 | -0.000 |
| -0.000 | -0.000 | 0.000 | -0.000 | 0.000 | 49.662 |
| 62.930 | 62.466 | 62.466 | 0.000 | -0.000 | 0.000 |
| 62.466 | 62.930 | 62.466 | -0.000 | -0.000 | 0.000 |
| 62.466 | 62.466 | 62.930 | 0.000 | -0.000 | 0.000 |
| 0.000 | 0.000 | 0.000 | 49.662 | -0.000 | 0.000 |
| 0.000 | 0.000 | 0.000 | -0.000 | 49.662 | 0.000 |
| 0.000 | 0.000 | 0.000 | 0.000 | -0.000 | 49.662 |
| 62.929 | 62.465 | 62.465 | -0.000 | 0.000 | -0.000 |
| 62.465 | 62.929 | 62.465 | 0.000 | 0.000 | -0.000 |
| 62.465 | 62.465 | 62.929 | -0.000 | -0.000 | 0.000 |
| 0.000 | -0.001 | -0.001 | -10.140 | 0.000 | -0.000 |
| -0.001 | 0.000 | -0.001 | 0.000 | -10.140 | -0.000 |
| -0.001 | -0.001 | 0.000 | 0.000 | 0.000 | -10.140 |
| 62.931 | 62.467 | 62.467 | 0.000 | -0.000 | 0.000 |
| 62.467 | 62.931 | 62.467 | 0.000 | -0.000 | 0.000 |
| 62.467 | 62.467 | 62.931 | -0.000 | -0.000 | 0.000 |
| -0.000 | 0.001 | 0.001 | -10.140 | -0.000 | 0.000 |
| 0.001 | -0.000 | 0.001 | 0.000 | -10.140 | 0.000 |
| 0.001 | 0.001 | -0.000 | 0.000 | -0.000 | -10.140 |
| 89.398 | 87.861 | 87.861 | 0.000 | 0.000 | 0.000 |
| 87.861 | 89.398 | 87.861 | 0.000 | 0.000 | 0.000 |
| 87.861 | 87.861 | 89.398 | 0.000 | 0.000 | 0.000 |
| 0.000 | -0.000 | -0.000 | 9.202 | 0.000 | 0.000 |
| -0.000 | -0.000 | -0.000 | 0.000 | 9.202 | 0.000 |
| -0.000 | -0.000 | -0.000 | 0.000 | 0.000 | 9.202 |
| 89.398 | 87.861 | 87.861 | -0.000 | -0.000 | -0.000 |
| 87.861 | 89.398 | 87.861 | -0.000 | -0.000 | -0.000 |
| 87.861 | 87.861 | 89.398 | -0.000 | -0.000 | -0.000 |
| -0.000 | 0.000 | 0.000 | 9.202 | -0.000 | -0.000 |
| 0.000 | 0.000 | 0.000 | -0.000 | 9.202 | -0.000 |
| 0.000 | 0.000 | 0.000 | -0.000 | -0.000 | 9.202 |
| 89.398 | 87.861 | 87.861 | 0.000 | 0.000 | 0.000 |
| 87.861 | 89.398 | 87.861 | 0.000 | 0.000 | 0.000 |
| 87.861 | 87.861 | 89.398 | 0.000 | 0.000 | 0.000 |
| 0.000 | -0.000 | -0.000 | 71.720 | 0.000 | 0.000 |
| -0.000 | 0.000 | -0.000 | 0.000 | 71.720 | 0.000 |
| -0.000 | -0.000 | 0.000 | 0.000 | 0.000 | 71.720 |
| 89.398 | 87.861 | 87.861 | -0.000 | -0.000 | -0.000 |
| 87.861 | 89.398 | 87.861 | -0.000 | -0.000 | -0.000 |
| 87.861 | 87.861 | 89.398 | 0.000 | -0.000 | -0.000 |
| -0.000 | 0.000 | 0.000 | 71.720 | -0.000 | -0.000 |
| 0.000 | -0.000 | 0.000 | -0.000 | 71.720 | -0.000 |
| 0.000 | 0.000 | -0.000 | -0.000 | -0.000 | 71.720 |
| 89.397 | 87.861 | 87.861 | 0.000 | 0.000 | 0.000 |
| 87.861 | 89.397 | 87.861 | 0.000 | 0.000 | 0.000 |
| 87.861 | 87.861 | 89.397 | 0.000 | -0.000 | 0.000 |
| 0.000 | -0.000 | -0.000 | 71.720 | 0.000 | 0.000 |
| -0.000 | 0.000 | -0.000 | 0.000 | 71.720 | 0.000 |
| -0.000 | -0.000 | 0.000 | 0.000 | 0.000 | 71.720 |
| 89.399 | 87.861 | 87.861 | -0.000 | -0.000 | -0.000 |
| 87.861 | 89.399 | 87.861 | -0.000 | -0.000 | -0.000 |
| 87.861 | 87.861 | 89.399 | -0.000 | -0.000 | -0.000 |
| -0.000 | 0.000 | 0.000 | 71.720 | -0.000 | -0.000 |
| 0.000 | -0.000 | 0.000 | -0.000 | 71.720 | -0.000 |
| 0.000 | 0.000 | -0.000 | -0.000 | -0.000 | 71.720 |
| 129984.807 | 46304.344 | 46304.360 | 0.013 | 0.019 | -0.030 |
| 46304.342 | 129984.798 | 46304.360 | 0.013 | 0.010 | -0.005 |
| 46304.344 | 46304.351 | 129984.775 | -0.018 | -0.012 | -0.008 |
| -0.010 | -0.006 | 0.007 | 46304.364 | 0.012 | -0.073 |
| -0.002 | -0.004 | 0.007 | 0.006 | 46304.366 | -0.012 |
| -0.004 | 0.003 | 0.002 | 0.004 | 0.007 | 46304.338 |
| 129984.766 | 46304.352 | 46304.350 | -0.008 | -0.011 | 0.047 |
| 46304.356 | 129984.770 | 46304.347 | -0.012 | -0.010 | 0.017 |
| 46304.355 | 46304.359 | 129984.758 | -0.004 | 0.005 | 0.005 |
| 0.010 | -0.002 | -0.006 | 46304.350 | -0.011 | 0.044 |
| 0.004 | -0.002 | -0.005 | -0.006 | 46304.347 | 0.012 |
| 0.001 | -0.000 | -0.013 | -0.016 | -0.016 | 46304.371 |
| 129984.966 | 46304.381 | 46304.381 | -0.000 | 0.001 | -0.003 |
| 46304.383 | 129984.964 | 46304.381 | -0.000 | -0.000 | -0.002 |
| 46304.383 | 46304.383 | 129984.962 | -0.002 | -0.003 | -0.000 |
| 0.022 | 0.024 | 0.027 | 40487.961 | -0.000 | -0.001 |
| 0.025 | 0.022 | 0.027 | -0.000 | 40487.962 | -0.002 |
| 0.023 | 0.028 | 0.024 | 0.000 | 0.001 | 40487.961 |
| 129984.609 | 46304.316 | 46304.315 | -0.000 | -0.001 | 0.006 |
| 46304.317 | 129984.609 | 46304.315 | -0.001 | -0.001 | 0.003 |
| 46304.317 | 46304.316 | 129984.609 | 0.000 | 0.001 | 0.001 |
| -0.023 | -0.023 | -0.027 | 40487.962 | 0.001 | 0.001 |
| -0.024 | -0.023 | -0.027 | 0.001 | 40487.963 | 0.002 |
| -0.024 | -0.028 | -0.024 | -0.001 | -0.001 | 40487.963 |
| 129986.565 | 46304.687 | 46304.687 | 0.000 | 0.000 | 0.000 |
| 46304.687 | 129986.565 | 46304.687 | 0.000 | 0.000 | -0.000 |
| 46304.687 | 46304.687 | 129986.565 | -0.000 | -0.000 | 0.000 |
| 0.180 | 0.199 | 0.250 | 46304.355 | 0.000 | -0.000 |
| 0.199 | 0.180 | 0.250 | -0.000 | 46304.355 | -0.000 |
| 0.200 | 0.250 | 0.180 | 0.000 | 0.000 | 46304.355 |
| 129983.008 | 46304.010 | 46304.010 | -0.000 | -0.000 | 0.001 |
| 46304.010 | 129983.008 | 46304.010 | -0.000 | -0.000 | 0.000 |
| 46304.010 | 46304.010 | 129983.008 | -0.000 | -0.000 | -0.000 |
| -0.180 | -0.200 | -0.250 | 46304.355 | 0.000 | -0.000 |
| -0.199 | -0.180 | -0.250 | 0.000 | 46304.355 | 0.000 |
| -0.200 | -0.250 | -0.180 | -0.000 | -0.000 | 46304.356 |
| 60.200 | 157.894 | 157.894 | 0.000 | 0.000 | -0.000 |
| 157.894 | 60.200 | 157.894 | 0.000 | -0.000 | -0.000 |
| 157.894 | 157.894 | 60.200 | 0.000 | 0.000 | 0.000 |
| 0.000 | 0.000 | 0.000 | 142.836 | -0.000 | -0.000 |
| 0.000 | -0.000 | 0.000 | 0.000 | 142.835 | 0.000 |
| 0.000 | 0.000 | 0.000 | 0.000 | -0.000 | 142.836 |
| 60.200 | 157.894 | 157.894 | -0.000 | 0.000 | -0.000 |
| 157.894 | 60.200 | 157.894 | -0.000 | 0.000 | 0.000 |
| 157.894 | 157.894 | 60.200 | -0.000 | 0.000 | -0.000 |
| -0.000 | 0.000 | -0.000 | 142.836 | 0.000 | -0.000 |
| -0.000 | 0.000 | -0.000 | 0.000 | 142.836 | -0.000 |
| -0.000 | 0.000 | -0.000 | -0.000 | 0.000 | 142.836 |
| 60.200 | 157.894 | 157.894 | 0.000 | 0.000 | -0.000 |
| 157.894 | 60.200 | 157.894 | 0.000 | 0.000 | -0.000 |
| 157.894 | 157.894 | 60.200 | 0.000 | -0.000 | -0.000 |
| 0.000 | -0.000 | 0.000 | 142.836 | -0.000 | 0.000 |
| -0.000 | 0.000 | 0.000 | 0.000 | 142.836 | 0.000 |
| -0.000 | 0.000 | 0.000 | 0.000 | -0.000 | 142.836 |
| 60.200 | 157.894 | 157.894 | -0.000 | 0.000 | -0.000 |
| 157.894 | 60.200 | 157.894 | -0.000 | 0.000 | -0.000 |
| 157.894 | 157.894 | 60.200 | -0.000 | 0.000 | -0.000 |
| -0.000 | 0.000 | -0.000 | 142.836 | 0.000 | 0.000 |
| 0.000 | -0.000 | -0.000 | -0.000 | 142.836 | -0.000 |
| 0.000 | -0.000 | -0.000 | -0.000 | 0.000 | 142.836 |
| 60.197 | 157.894 | 157.894 | 0.000 | -0.000 | -0.000 |
| 157.894 | 60.197 | 157.894 | 0.000 | -0.000 | -0.000 |
| 157.894 | 157.894 | 60.197 | 0.000 | -0.000 | -0.000 |
| 0.000 | -0.000 | 0.000 | 142.449 | -0.000 | 0.000 |
| -0.000 | 0.000 | 0.000 | 0.000 | 142.449 | -0.000 |
| -0.000 | 0.000 | 0.000 | -0.000 | -0.000 | 142.449 |
| 60.203 | 157.894 | 157.894 | -0.000 | 0.000 | 0.000 |
| 157.894 | 60.203 | 157.894 | -0.000 | 0.000 | 0.000 |
| 157.894 | 157.894 | 60.203 | -0.000 | 0.000 | 0.000 |
| -0.000 | 0.000 | -0.000 | 142.449 | 0.000 | -0.000 |
| 0.000 | -0.000 | -0.000 | -0.000 | 142.449 | -0.000 |
| 0.000 | -0.000 | -0.000 | 0.000 | 0.000 | 142.449 |
| 309740.863 | -78332.157 | -78332.159 | -0.021 | 0.028 | -0.039 |
| -78332.233 | 309740.835 | -78332.220 | 0.007 | 0.054 | 0.036 |
| -78332.236 | -78332.192 | 309740.836 | 0.029 | 0.010 | -0.007 |
| 0.005 | 0.007 | 0.072 | -78332.237 | 0.020 | 0.113 |
| -0.017 | 0.018 | 0.077 | -0.013 | -78332.191 | -0.005 |
| 0.024 | 0.014 | 0.000 | -0.016 | 0.030 | -78332.216 |
| 309740.729 | -78332.245 | -78332.237 | -0.001 | 0.025 | -0.014 |
| -78332.189 | 309740.726 | -78332.235 | 0.007 | -0.021 | 0.035 |
| -78332.188 | -78332.193 | 309740.692 | 0.017 | -0.053 | 0.000 |
| -0.016 | -0.048 | -0.064 | -78332.225 | -0.002 | -0.002 |
| -0.014 | -0.017 | -0.072 | 0.041 | -78332.296 | -0.008 |
| -0.012 | -0.019 | -0.004 | 0.023 | -0.018 | -78332.199 |
| 309741.222 | -78332.177 | -78332.175 | -0.000 | -0.001 | 0.006 |
| -78332.176 | 309741.223 | -78332.174 | -0.002 | 0.000 | -0.006 |
| -78332.176 | -78332.176 | 309741.222 | -0.003 | -0.001 | -0.000 |
| -0.003 | 0.061 | 0.026 | -78332.232 | 0.002 | 0.008 |
| 0.062 | -0.003 | 0.028 | -0.002 | -78332.226 | 0.000 |
| 0.061 | 0.030 | -0.002 | -0.001 | 0.001 | -78332.229 |
| 309740.389 | -78332.254 | -78332.258 | -0.001 | -0.003 | -0.002 |
| -78332.254 | 309740.388 | -78332.256 | -0.001 | -0.004 | -0.005 |
| -78332.253 | -78332.250 | 309740.389 | 0.008 | -0.009 | 0.000 |
| 0.002 | -0.064 | -0.026 | -78332.229 | -0.000 | 0.000 |
| -0.063 | 0.003 | -0.029 | 0.005 | -78332.232 | -0.000 |
| -0.061 | -0.030 | 0.001 | 0.002 | -0.004 | -78332.230 |
| 309744.964 | -78331.834 | -78331.834 | -0.000 | 0.000 | 0.001 |
| -78331.834 | 309744.964 | -78331.834 | 0.000 | 0.001 | 0.000 |
| -78331.834 | -78331.834 | 309744.964 | -0.000 | 0.001 | -0.000 |
| -0.032 | 0.614 | 0.264 | -78332.230 | 0.000 | -0.000 |
| 0.614 | -0.032 | 0.264 | -0.000 | -78332.229 | 0.000 |
| 0.614 | 0.264 | -0.032 | 0.000 | 0.000 | -78332.230 |
| 309736.649 | -78332.593 | -78332.593 | -0.000 | -0.000 | 0.001 |
| -78332.593 | 309736.648 | -78332.594 | 0.000 | -0.000 | 0.000 |
| -78332.593 | -78332.593 | 309736.648 | -0.000 | -0.000 | 0.000 |
| 0.032 | -0.614 | -0.264 | -78332.230 | -0.000 | -0.000 |
| -0.614 | 0.032 | -0.264 | 0.000 | -78332.230 | 0.000 |
| -0.614 | -0.264 | 0.032 | 0.000 | -0.000 | -78332.229 |
| 390.548 | 3.415 | 3.415 | -0.000 | -0.000 | -0.000 |
| 3.415 | 390.548 | 3.415 | -0.000 | 0.000 | -0.000 |
| 3.415 | 3.415 | 390.548 | -0.000 | -0.000 | -0.000 |
| -0.000 | 0.000 | -0.000 | -23.180 | -0.000 | -0.000 |
| 0.000 | 0.000 | -0.000 | -0.000 | -23.180 | -0.000 |
| -0.000 | 0.000 | -0.000 | -0.000 | -0.000 | -23.180 |
| 390.548 | 3.415 | 3.415 | 0.000 | -0.000 | 0.000 |
| 3.415 | 390.548 | 3.415 | 0.000 | -0.000 | 0.000 |
| 3.415 | 3.415 | 390.548 | 0.000 | 0.000 | -0.000 |
| 0.000 | -0.000 | 0.000 | -23.180 | 0.000 | 0.000 |
| 0.000 | -0.000 | 0.000 | 0.000 | -23.180 | 0.000 |
| 0.000 | -0.000 | 0.000 | 0.000 | 0.000 | -23.180 |
| 390.549 | 3.415 | 3.415 | 0.000 | -0.000 | -0.000 |
| 3.415 | 390.549 | 3.415 | -0.000 | 0.000 | -0.000 |
| 3.415 | 3.415 | 390.549 | -0.000 | -0.000 | 0.000 |
| 0.000 | 0.000 | 0.000 | -23.180 | -0.000 | 0.000 |
| 0.000 | 0.000 | 0.000 | -0.000 | -23.180 | -0.000 |
| 0.000 | 0.000 | 0.000 | 0.000 | -0.000 | -23.180 |
| 390.548 | 3.415 | 3.415 | -0.000 | -0.000 | 0.000 |
| 3.415 | 390.548 | 3.415 | -0.000 | -0.000 | -0.000 |
| 3.415 | 3.415 | 390.548 | 0.000 | 0.000 | 0.000 |
| -0.000 | -0.000 | -0.000 | -23.180 | -0.000 | 0.000 |
| -0.000 | -0.000 | -0.000 | 0.000 | -23.180 | 0.000 |
| -0.000 | -0.000 | -0.000 | 0.000 | 0.000 | -23.180 |
| 390.551 | 3.415 | 3.415 | -0.000 | -0.000 | -0.000 |
| 3.415 | 390.551 | 3.415 | -0.000 | 0.000 | 0.000 |
| 3.415 | 3.415 | 390.551 | -0.000 | -0.000 | -0.000 |
| 0.000 | 0.000 | 0.000 | -23.180 | -0.000 | -0.000 |
| 0.000 | 0.000 | 0.000 | -0.000 | -23.180 | -0.000 |
| 0.000 | 0.000 | 0.000 | -0.000 | -0.000 | -23.180 |
| 390.545 | 3.415 | 3.415 | 0.000 | 0.000 | 0.000 |
| 3.415 | 390.545 | 3.415 | 0.000 | 0.000 | 0.000 |
| 3.415 | 3.415 | 390.545 | 0.000 | 0.000 | 0.000 |
| -0.000 | -0.000 | -0.000 | -23.180 | 0.000 | 0.000 |
| -0.000 | -0.000 | -0.000 | 0.000 | -23.180 | 0.000 |
| -0.000 | -0.000 | -0.000 | 0.000 | 0.000 | -23.180 |
| 315730.631 | 203188.150 | 203188.133 | -0.006 | -0.010 | 0.004 |
| 203188.146 | 315730.630 | 203188.130 | -0.000 | -0.004 | 0.000 |
| 203188.146 | 203188.149 | 315730.613 | -0.013 | -0.006 | 0.004 |
| 0.004 | 0.003 | 0.025 | 203188.162 | 0.026 | -0.003 |
| -0.001 | 0.011 | 0.030 | 0.039 | 203188.166 | -0.001 |
| 0.000 | 0.013 | 0.029 | 0.026 | 0.031 | 203188.136 |
| 315730.628 | 203188.122 | 203188.084 | -0.040 | -0.044 | -0.001 |
| 203188.121 | 315730.624 | 203188.089 | -0.039 | -0.048 | -0.001 |
| 203188.130 | 203188.122 | 315730.619 | -0.031 | -0.030 | -0.002 |
| -0.007 | -0.009 | -0.029 | 203188.108 | -0.029 | -0.004 |
| -0.003 | -0.013 | -0.028 | -0.032 | 203188.106 | -0.001 |
| -0.000 | -0.006 | -0.031 | -0.032 | -0.029 | 203188.135 |
| 315730.653 | 203188.212 | 203188.208 | -0.003 | -0.003 | 0.000 |
| 203188.212 | 315730.653 | 203188.208 | -0.003 | -0.003 | 0.000 |
| 203188.212 | 203188.212 | 315730.654 | 0.002 | 0.003 | 0.000 |
| 0.062 | 0.015 | 0.049 | 203188.137 | 0.000 | 0.000 |
| 0.015 | 0.063 | 0.050 | 0.001 | 203188.137 | 0.000 |
| 0.015 | 0.050 | 0.063 | 0.000 | 0.000 | 203188.136 |
| 315730.619 | 203188.060 | 203188.060 | -0.002 | -0.003 | -0.000 |
| 203188.061 | 315730.618 | 203188.061 | -0.001 | -0.001 | -0.000 |
| 203188.062 | 203188.060 | 315730.615 | -0.006 | -0.006 | -0.000 |
| -0.062 | -0.014 | -0.051 | 203188.135 | -0.002 | -0.000 |
| -0.015 | -0.063 | -0.051 | -0.001 | 203188.135 | 0.000 |
| -0.014 | -0.050 | -0.062 | -0.001 | -0.001 | 203188.136 |
| 315730.802 | 203188.889 | 203188.889 | 0.000 | 0.000 | 0.000 |
| 203188.889 | 315730.802 | 203188.889 | 0.000 | 0.000 | 0.000 |
| 203188.889 | 203188.889 | 315730.802 | 0.000 | -0.000 | -0.000 |
| 0.620 | 0.143 | 0.493 | 203188.136 | 0.000 | 0.000 |
| 0.143 | 0.620 | 0.493 | 0.000 | 203188.136 | 0.000 |
| 0.143 | 0.493 | 0.620 | 0.000 | 0.000 | 203188.136 |
| 315730.469 | 203187.384 | 203187.384 | -0.000 | -0.000 | -0.000 |
| 203187.384 | 315730.469 | 203187.384 | -0.000 | 0.000 | -0.000 |
| 203187.384 | 203187.384 | 315730.469 | -0.000 | 0.000 | -0.000 |
| -0.620 | -0.143 | -0.493 | 203188.136 | -0.000 | -0.000 |
| -0.143 | -0.620 | -0.493 | -0.000 | 203188.136 | -0.000 |
| -0.143 | -0.493 | -0.620 | -0.000 | -0.000 | 203188.136 |
| 243.327 | 200.284 | 200.284 | -0.000 | -0.000 | -0.000 |
| 200.284 | 243.327 | 200.284 | 0.000 | 0.000 | -0.000 |
| 200.284 | 200.284 | 243.327 | 0.000 | -0.000 | -0.000 |
| -0.000 | -0.000 | -0.000 | 167.789 | 0.000 | -0.000 |
| -0.000 | 0.000 | -0.000 | -0.000 | 167.789 | -0.000 |
| -0.000 | 0.000 | -0.000 | -0.000 | -0.000 | 167.789 |
| 243.327 | 200.284 | 200.284 | 0.000 | 0.000 | 0.000 |
| 200.284 | 243.327 | 200.284 | 0.000 | 0.000 | 0.000 |
| 200.284 | 200.284 | 243.327 | 0.000 | -0.000 | 0.000 |
| 0.000 | 0.000 | 0.000 | 167.789 | -0.000 | -0.000 |
| 0.000 | -0.000 | 0.000 | 0.000 | 167.789 | 0.000 |
| 0.000 | 0.000 | 0.000 | 0.000 | 0.000 | 167.789 |
| 243.327 | 200.284 | 200.284 | -0.000 | -0.000 | -0.000 |
| 200.284 | 243.327 | 200.284 | 0.000 | -0.000 | -0.000 |
| 200.284 | 200.284 | 243.327 | -0.000 | -0.000 | -0.000 |
| -0.000 | -0.000 | -0.000 | 167.789 | 0.000 | -0.000 |
| -0.000 | -0.000 | -0.000 | -0.000 | 167.789 | -0.000 |
| -0.000 | -0.000 | -0.000 | -0.000 | -0.000 | 167.789 |
| 243.327 | 200.284 | 200.284 | -0.000 | 0.000 | 0.000 |
| 200.284 | 243.327 | 200.284 | 0.000 | 0.000 | 0.000 |
| 200.284 | 200.284 | 243.327 | 0.000 | -0.000 | -0.000 |
| 0.000 | 0.000 | 0.000 | 167.789 | -0.000 | 0.000 |
| 0.000 | 0.000 | 0.000 | 0.000 | 167.789 | 0.000 |
| 0.000 | 0.000 | 0.000 | 0.000 | 0.000 | 167.789 |
| 243.324 | 200.283 | 200.283 | 0.000 | -0.000 | -0.000 |
| 200.283 | 243.324 | 200.283 | -0.000 | -0.000 | -0.000 |
| 200.283 | 200.283 | 243.324 | -0.000 | -0.000 | -0.000 |
| -0.000 | -0.001 | -0.000 | 167.789 | -0.000 | -0.000 |
| -0.001 | -0.000 | -0.000 | -0.000 | 167.789 | -0.000 |
| -0.001 | -0.000 | -0.000 | -0.000 | -0.000 | 167.789 |
| 243.329 | 200.284 | 200.284 | 0.000 | -0.000 | 0.000 |
| 200.284 | 243.329 | 200.284 | 0.000 | 0.000 | 0.000 |
| 200.284 | 200.284 | 243.329 | 0.000 | 0.000 | 0.000 |
| 0.000 | 0.001 | 0.000 | 167.789 | 0.000 | 0.000 |
| 0.001 | 0.000 | 0.000 | 0.000 | 167.789 | 0.000 |
| 0.001 | 0.000 | 0.000 | 0.000 | 0.000 | 167.789 |
| 7.701 | 7.701 | 7.701 | -0.000 | -0.000 | -0.000 |
| 7.701 | 7.701 | 7.701 | -0.000 | -0.000 | -0.000 |
| 7.701 | 7.701 | 7.701 | -0.000 | -0.000 | -0.000 |
| -0.000 | -0.000 | -0.000 | 2.144 | -0.000 | 0.000 |
| -0.000 | -0.000 | -0.000 | -0.000 | 2.144 | 0.000 |
| -0.000 | -0.000 | -0.000 | -0.000 | -0.000 | 2.144 |
| 7.701 | 7.701 | 7.701 | 0.000 | 0.000 | 0.000 |
| 7.701 | 7.701 | 7.701 | 0.000 | 0.000 | 0.000 |
| 7.701 | 7.701 | 7.701 | 0.000 | 0.000 | 0.000 |
| 0.000 | 0.000 | 0.000 | 2.144 | 0.000 | 0.000 |
| 0.000 | 0.000 | 0.000 | 0.000 | 2.144 | 0.000 |
| 0.000 | 0.000 | 0.000 | 0.000 | 0.000 | 2.144 |
| 7.701 | 7.701 | 7.701 | -0.000 | -0.000 | -0.000 |
| 7.701 | 7.701 | 7.701 | -0.000 | -0.000 | -0.000 |
| 7.701 | 7.701 | 7.701 | -0.000 | -0.000 | -0.000 |
| -0.000 | -0.000 | -0.000 | 2.144 | -0.000 | -0.000 |
| -0.000 | -0.000 | -0.000 | -0.000 | 2.144 | -0.000 |
| -0.000 | -0.000 | -0.000 | 0.000 | -0.000 | 2.144 |
| 7.701 | 7.701 | 7.701 | 0.000 | 0.000 | 0.000 |
| 7.701 | 7.701 | 7.701 | 0.000 | 0.000 | 0.000 |
| 7.701 | 7.701 | 7.701 | 0.000 | 0.000 | 0.000 |
| 0.000 | 0.000 | 0.000 | 2.144 | 0.000 | 0.000 |
| 0.000 | 0.000 | 0.000 | 0.000 | 2.144 | 0.000 |
| 0.000 | 0.000 | 0.000 | 0.000 | 0.000 | 2.144 |
| 7.701 | 7.701 | 7.701 | -0.000 | -0.000 | -0.000 |
| 7.701 | 7.701 | 7.701 | -0.000 | -0.000 | -0.000 |
| 7.701 | 7.701 | 7.701 | -0.000 | -0.000 | -0.000 |
| -0.000 | -0.000 | -0.000 | 2.144 | -0.000 | -0.000 |
| -0.000 | -0.000 | -0.000 | -0.000 | 2.144 | -0.000 |
| -0.000 | -0.000 | -0.000 | 0.000 | 0.000 | 2.144 |
| 7.701 | 7.701 | 7.701 | 0.000 | 0.000 | 0.000 |
| 7.701 | 7.701 | 7.701 | 0.000 | 0.000 | 0.000 |
| 7.701 | 7.701 | 7.701 | 0.000 | 0.000 | 0.000 |
| 0.000 | 0.000 | 0.000 | 2.144 | 0.000 | 0.000 |
| 0.000 | 0.000 | 0.000 | 0.000 | 2.144 | 0.000 |
| 0.000 | 0.000 | 0.000 | 0.000 | 0.000 | 2.144 |
| 21.161 | 42.872 | 42.872 | -0.000 | 0.000 | 0.000 |
| 42.872 | 21.161 | 42.872 | 0.000 | -0.000 | -0.000 |
| 42.872 | 42.872 | 21.161 | 0.000 | 0.000 | -0.000 |
| 0.000 | 0.000 | -0.000 | -21.116 | 0.000 | 0.000 |
| 0.000 | 0.000 | -0.000 | 0.000 | -21.116 | 0.000 |
| 0.000 | 0.000 | -0.000 | 0.000 | 0.000 | -21.116 |
| 21.161 | 42.871 | 42.872 | -0.000 | -0.000 | -0.000 |
| 42.872 | 21.161 | 42.872 | -0.000 | -0.000 | -0.000 |
| 42.872 | 42.871 | 21.161 | -0.000 | -0.000 | -0.000 |
| -0.000 | -0.000 | 0.000 | -21.116 | -0.000 | -0.000 |
| -0.000 | -0.000 | 0.000 | -0.000 | -21.116 | 0.000 |
| -0.000 | -0.000 | 0.000 | -0.000 | -0.000 | -21.116 |
| 21.161 | 42.872 | 42.872 | 0.000 | 0.000 | 0.000 |
| 42.872 | 21.161 | 42.872 | 0.000 | 0.000 | -0.000 |
| 42.872 | 42.872 | 21.161 | 0.000 | 0.000 | 0.000 |
| 0.000 | 0.000 | 0.000 | 21.626 | 0.000 | -0.000 |
| 0.000 | 0.000 | 0.000 | 0.000 | 21.626 | -0.000 |
| 0.000 | 0.000 | 0.000 | 0.000 | -0.000 | 21.626 |
| 21.161 | 42.871 | 42.871 | -0.000 | -0.000 | 0.000 |
| 42.871 | 21.161 | 42.871 | -0.000 | -0.000 | -0.000 |
| 42.871 | 42.871 | 21.161 | -0.000 | -0.000 | -0.000 |
| -0.000 | -0.000 | -0.000 | 21.626 | 0.000 | 0.000 |
| -0.000 | -0.000 | -0.000 | 0.000 | 21.626 | 0.000 |
| -0.000 | -0.000 | -0.000 | 0.000 | 0.000 | 21.626 |
| 21.161 | 42.872 | 42.872 | -0.000 | 0.000 | 0.000 |
| 42.872 | 21.161 | 42.872 | 0.000 | -0.000 | 0.000 |
| 42.872 | 42.872 | 21.161 | 0.000 | 0.000 | -0.000 |
| -0.000 | -0.000 | -0.000 | -21.116 | 0.000 | 0.000 |
| -0.000 | -0.000 | -0.000 | 0.000 | -21.116 | 0.000 |
| -0.000 | -0.000 | -0.000 | 0.000 | 0.000 | -21.116 |
| 21.161 | 42.871 | 42.871 | 0.000 | -0.000 | 0.000 |
| 42.871 | 21.161 | 42.871 | -0.000 | 0.000 | -0.000 |
| 42.871 | 42.871 | 21.161 | -0.000 | -0.000 | 0.000 |
| 0.000 | 0.000 | 0.000 | -21.116 | -0.000 | -0.000 |
| 0.000 | 0.000 | 0.000 | -0.000 | -21.116 | 0.000 |
| 0.000 | 0.000 | 0.000 | -0.000 | -0.000 | -21.116 |
| 20.636 | 8.148 | 8.904 | -0.000 | -0.000 | -0.000 |
| 8.148 | 20.636 | 8.904 | -0.000 | -0.000 | -0.000 |
| 8.904 | 8.904 | 10.343 | -0.000 | -0.000 | 0.000 |
| 0.000 | 0.000 | 0.000 | 3.237 | 0.000 | -0.000 |
| 0.000 | 0.000 | 0.000 | 0.000 | 3.237 | -0.000 |
| -0.000 | 0.000 | 0.000 | 0.000 | 0.000 | 2.079 |
| 20.636 | 8.148 | 8.904 | -0.000 | -0.000 | 0.000 |
| 8.148 | 20.636 | 8.904 | -0.000 | -0.000 | 0.000 |
| 8.904 | 8.904 | 10.343 | 0.000 | 0.000 | 0.000 |
| -0.000 | -0.000 | -0.000 | 3.237 | 0.000 | -0.000 |
| -0.000 | -0.000 | -0.000 | 0.000 | 3.237 | -0.000 |
| 0.000 | -0.000 | -0.000 | -0.000 | 0.000 | 2.079 |
| 20.636 | 8.148 | 8.904 | 0.000 | 0.000 | 0.000 |
| 8.148 | 20.636 | 8.904 | 0.000 | 0.000 | -0.000 |
| 8.904 | 8.904 | 10.343 | 0.000 | -0.000 | -0.000 |
| 0.000 | 0.000 | 0.000 | 3.237 | 0.000 | -0.000 |
| 0.000 | 0.000 | 0.000 | 0.000 | 3.237 | -0.000 |
| 0.000 | -0.000 | 0.000 | 0.000 | -0.000 | 2.079 |
| 20.636 | 8.148 | 8.904 | -0.000 | -0.000 | -0.000 |
| 8.148 | 20.636 | 8.904 | -0.000 | -0.000 | -0.000 |
| 8.904 | 8.904 | 10.343 | -0.000 | -0.000 | -0.000 |
| -0.000 | -0.000 | -0.000 | 3.237 | -0.000 | 0.000 |
| -0.000 | -0.000 | -0.000 | -0.000 | 3.237 | 0.000 |
| -0.000 | 0.000 | -0.000 | -0.000 | -0.000 | 2.079 |
| 20.636 | 8.148 | 8.904 | 0.000 | -0.000 | -0.000 |
| 8.148 | 20.636 | 8.904 | -0.000 | 0.000 | -0.000 |
| 8.904 | 8.904 | 10.343 | 0.000 | 0.000 | -0.000 |
| 0.000 | 0.000 | 0.000 | 3.237 | 0.000 | -0.000 |
| 0.000 | 0.000 | 0.000 | 0.000 | 3.237 | -0.000 |
| 0.000 | -0.000 | 0.000 | 0.000 | -0.000 | 2.079 |
| 20.637 | 8.148 | 8.904 | -0.000 | 0.000 | 0.000 |
| 8.148 | 20.637 | 8.904 | 0.000 | -0.000 | -0.000 |
| 8.904 | 8.904 | 10.343 | -0.000 | -0.000 | 0.000 |
| -0.000 | -0.000 | -0.000 | 3.237 | -0.000 | -0.000 |
| -0.000 | -0.000 | -0.000 | -0.000 | 3.237 | 0.000 |
| -0.000 | 0.000 | -0.000 | -0.000 | 0.000 | 2.079 |
| 184.970 | 82.051 | 37.487 | -12.062 | 0.000 | 0.000 |
| 82.051 | 184.970 | 37.487 | 12.062 | -0.000 | 0.000 |
| 37.487 | 37.487 | 295.972 | -0.000 | 0.000 | 0.000 |
| -12.062 | 12.062 | -0.000 | 7.282 | -0.000 | 0.000 |
| 0.000 | -0.000 | -0.000 | -0.000 | 7.282 | -12.062 |
| 0.000 | 0.000 | -0.000 | -0.000 | -12.062 | 51.460 |
| 184.970 | 82.051 | 37.487 | -12.062 | 0.000 | -0.000 |
| 82.051 | 184.970 | 37.487 | 12.062 | -0.000 | -0.000 |
| 37.487 | 37.487 | 295.972 | 0.000 | 0.000 | -0.000 |
| -12.062 | 12.062 | 0.000 | 7.282 | 0.000 | -0.000 |
| -0.000 | 0.000 | 0.000 | 0.000 | 7.282 | -12.062 |
| -0.000 | -0.000 | 0.000 | 0.000 | -12.062 | 51.460 |
| 184.970 | 82.051 | 37.487 | -12.062 | -0.000 | 0.000 |
| 82.051 | 184.970 | 37.487 | 12.062 | 0.000 | 0.000 |
| 37.487 | 37.487 | 295.972 | -0.000 | -0.000 | 0.000 |
| -12.062 | 12.062 | 0.000 | 7.282 | -0.000 | 0.000 |
| 0.000 | 0.000 | 0.000 | -0.000 | 7.282 | -12.062 |
| 0.000 | 0.000 | 0.000 | -0.000 | -12.062 | 51.460 |
| 184.970 | 82.051 | 37.487 | -12.062 | 0.000 | -0.000 |
| 82.051 | 184.970 | 37.487 | 12.062 | 0.000 | -0.000 |
| 37.487 | 37.487 | 295.972 | 0.000 | 0.000 | -0.000 |
| -12.062 | 12.062 | -0.000 | 7.282 | 0.000 | -0.000 |
| -0.000 | -0.000 | -0.000 | 0.000 | 7.282 | -12.062 |
| -0.000 | -0.000 | -0.000 | 0.000 | -12.062 | 51.460 |
| 184.972 | 82.051 | 37.488 | -12.062 | 0.000 | 0.000 |
| 82.051 | 184.972 | 37.488 | 12.062 | -0.000 | 0.000 |
| 37.488 | 37.488 | 295.972 | -0.000 | 0.000 | 0.000 |
| -12.062 | 12.062 | 0.000 | 7.282 | 0.000 | 0.000 |
| 0.000 | 0.000 | 0.000 | -0.000 | 7.282 | -12.062 |
| 0.000 | 0.000 | 0.000 | -0.000 | -12.062 | 51.460 |
| 184.968 | 82.050 | 37.487 | -12.062 | 0.000 | -0.000 |
| 82.050 | 184.968 | 37.487 | 12.061 | 0.000 | -0.000 |
| 37.487 | 37.487 | 295.972 | 0.000 | 0.000 | -0.000 |
| -12.062 | 12.061 | -0.000 | 7.282 | 0.000 | -0.000 |
| -0.000 | -0.000 | -0.000 | 0.000 | 7.282 | -12.062 |
| -0.000 | -0.000 | -0.000 | 0.000 | -12.062 | 51.460 |
| 520.000 | -384.154 | -446.631 | -0.000 | -0.000 | -0.000 |
| 190.100 | 263.419 | 184.291 | 0.000 | -0.000 | -0.000 |
| 177.002 | -413.928 | -255.279 | 0.000 | -0.000 | 0.000 |
| 86.675 | -166.818 | -140.530 | 146.318 | -0.000 | -0.000 |
| 86.748 | -166.958 | -140.648 | -0.000 | 36.010 | 0.000 |
| 101.312 | -577.954 | -522.321 | 0.000 | -0.000 | 158.738 |
| 317.377 | 771.753 | 598.012 | -0.000 | 0.000 | -0.000 |
| 92.488 | 818.993 | 686.347 | 0.000 | 0.000 | -0.000 |
| -25.621 | 741.980 | 789.364 | -0.000 | -0.000 | 0.000 |
| -86.675 | 166.818 | 140.530 | 146.318 | 0.000 | -0.000 |
| -86.748 | 166.958 | 140.648 | -0.000 | 36.010 | 0.000 |
| -101.312 | 577.954 | 522.321 | -0.000 | 0.000 | 158.738 |
| 430.477 | 162.459 | 48.488 | 0.000 | -0.000 | -0.000 |
| 202.418 | 238.709 | 163.382 | 0.000 | -0.000 | -0.000 |
| 85.822 | 106.230 | 214.810 | -0.000 | -0.000 | 0.000 |
| 10.131 | -57.796 | -52.232 | 148.254 | 0.000 | 0.000 |
| 8.838 | -17.009 | -14.329 | 0.000 | 35.932 | -0.000 |
| -0.000 | -0.000 | -0.000 | 0.000 | -0.000 | 158.738 |
| 408.558 | 251.595 | 127.923 | -0.000 | -0.000 | 0.000 |
| 184.992 | 272.461 | 191.835 | -0.000 | -0.000 | 0.000 |
| 65.559 | 221.821 | 319.275 | -0.000 | 0.000 | 0.000 |
| -10.131 | 57.796 | 52.232 | 148.254 | -0.000 | 0.000 |
| -8.838 | 17.009 | 14.329 | -0.000 | 35.932 | 0.000 |
| 0.000 | 0.000 | 0.000 | -0.000 | 0.000 | 158.738 |
| 419.700 | 188.020 | 70.467 | 0.000 | -0.000 | 0.000 |
| 194.812 | 235.256 | 158.802 | -0.000 | -0.000 | -0.000 |
| 72.524 | 184.291 | 285.425 | -0.000 | -0.000 | -0.000 |
| 0.594 | -1.145 | -0.964 | 148.200 | -0.000 | -0.000 |
| 1.153 | -5.423 | -4.865 | -0.000 | 33.982 | -0.000 |
| 1.013 | -5.780 | -5.223 | 0.000 | -0.000 | 158.738 |
| 420.331 | 190.100 | 72.524 | 0.000 | -0.000 | 0.000 |
| 192.994 | 256.384 | 178.227 | -0.000 | 0.000 | -0.000 |
| 72.524 | 184.291 | 285.426 | -0.000 | -0.000 | 0.000 |
| -0.594 | 1.145 | 0.964 | 148.200 | 0.000 | -0.000 |
| -1.153 | 5.423 | 4.865 | -0.000 | 33.982 | -0.000 |
| -1.013 | 5.780 | 5.223 | -0.000 | 0.000 | 158.738 |
| 485.437 | 84.726 | 82.952 | -0.000 | 0.000 | -0.000 |
| 79.080 | 122.600 | 88.102 | -0.000 | 0.000 | -0.000 |
| 79.651 | 89.462 | 201.066 | -0.000 | 0.000 | -0.000 |
| 0.000 | -0.000 | 0.000 | 53.833 | -0.000 | -0.000 |
| -1.593 | 1.353 | 0.605 | -0.000 | 48.983 | -0.000 |
| 0.000 | 0.000 | 0.000 | -0.000 | -0.000 | 48.960 |
| 488.359 | 82.213 | 81.844 | 0.000 | -0.000 | 0.000 |
| 83.057 | 119.731 | 86.562 | 0.000 | -0.000 | 0.000 |
| 82.537 | 87.004 | 199.970 | 0.000 | -0.000 | 0.000 |
| -0.000 | 0.000 | -0.000 | 53.833 | 0.000 | 0.000 |
| 1.593 | -1.353 | -0.605 | 0.000 | 48.983 | 0.000 |
| 0.000 | -0.000 | -0.000 | 0.000 | 0.000 | 48.960 |
| 487.524 | 83.302 | 82.139 | -0.000 | -0.000 | -0.000 |
| 81.468 | 113.426 | 87.624 | -0.000 | 0.000 | -0.000 |
| 81.215 | 88.582 | 200.445 | -0.000 | 0.000 | -0.000 |
| -0.849 | 0.721 | 0.322 | 44.575 | 0.000 | -0.000 |
| -0.130 | 0.149 | 0.047 | -0.000 | 47.928 | -0.000 |
| -0.143 | 0.121 | 0.054 | -0.000 | 0.000 | 48.960 |
| 486.935 | 83.404 | 82.386 | 0.000 | -0.000 | 0.000 |
| 81.021 | 123.253 | 87.227 | 0.000 | 0.000 | 0.000 |
| 81.958 | 91.747 | 199.936 | 0.000 | -0.000 | 0.000 |
| 0.849 | -0.721 | -0.322 | 44.575 | -0.000 | 0.000 |
| 0.130 | -0.149 | -0.047 | -0.000 | 47.928 | 0.000 |
| 0.143 | -0.121 | -0.054 | -0.000 | -0.000 | 48.960 |
| 486.804 | 83.541 | 82.435 | -0.000 | 0.000 | -0.000 |
| 81.851 | 116.460 | 87.276 | 0.000 | 0.000 | -0.000 |
| 81.858 | 92.177 | 199.952 | -0.000 | 0.000 | -0.000 |
| -0.012 | 0.025 | 0.003 | 43.274 | -0.000 | -0.000 |
| -0.012 | 0.015 | 0.004 | -0.000 | 47.930 | -0.000 |
| -0.014 | 0.012 | 0.005 | -0.000 | 0.000 | 48.960 |
| 485.853 | 78.180 | 83.165 | 0.000 | -0.000 | 0.000 |
| 75.948 | 94.157 | 91.156 | 0.000 | -0.000 | 0.000 |
| 81.876 | 92.099 | 199.950 | -0.000 | -0.000 | 0.000 |
| 0.012 | -0.025 | -0.003 | 43.274 | 0.000 | 0.000 |
| 0.012 | -0.015 | -0.004 | 0.000 | 47.930 | 0.000 |
| 0.014 | -0.012 | -0.005 | 0.000 | -0.000 | 48.960 |
| -19.500 | -5.102 | -1.652 | -0.000 | -0.000 | -0.000 |
| -6.136 | -18.466 | -1.652 | -0.000 | 0.000 | 0.000 |
| -1.648 | -1.648 | 90.594 | -0.000 | 0.000 | -0.000 |
| 0.000 | -0.000 | -0.000 | -2.959 | -0.000 | 0.000 |
| 0.000 | -0.000 | -0.000 | -0.000 | -2.959 | 0.000 |
| 0.000 | -0.000 | -0.000 | -0.000 | 0.000 | -6.165 |
| -18.466 | -6.136 | -1.652 | 0.000 | 0.000 | -0.000 |
| -5.102 | -19.500 | -1.652 | 0.000 | 0.000 | 0.000 |
| -1.648 | -1.648 | 90.594 | 0.000 | -0.000 | 0.000 |
| 0.000 | 0.000 | 0.000 | -2.959 | 0.000 | -0.000 |
| -0.000 | 0.000 | 0.000 | 0.000 | -2.959 | 0.000 |
| -0.000 | 0.000 | 0.000 | 0.000 | -0.000 | -6.165 |
| -18.466 | -6.136 | -1.652 | -0.000 | 0.000 | 0.000 |
| -5.030 | -19.571 | -1.652 | -0.000 | 0.000 | -0.000 |
| -1.648 | -1.648 | 90.594 | -0.000 | 0.000 | 0.000 |
| -0.000 | -0.000 | -0.000 | -2.959 | -0.000 | -0.000 |
| -0.000 | -0.000 | -0.000 | -0.000 | -2.959 | -0.000 |
| -0.000 | -0.000 | -0.000 | -0.000 | 0.000 | -6.165 |
| -18.466 | -6.136 | -1.652 | 0.000 | 0.000 | -0.000 |
| -6.136 | -18.466 | -1.652 | 0.000 | -0.000 | -0.000 |
| -1.648 | -1.648 | 90.594 | 0.000 | -0.000 | 0.000 |
| 0.000 | 0.000 | 0.000 | -2.959 | 0.000 | -0.000 |
| 0.000 | 0.000 | 0.000 | 0.000 | -2.959 | -0.000 |
| 0.000 | 0.000 | 0.000 | 0.000 | -0.000 | -6.165 |
| 12987.185 | 12179.839 | -4627395.606 | 47.239 | -159.022 | -445.238 |
| 35552.390 | 50495.432 | -3146565.689 | -0.000 | 0.000 | 0.000 |
| -1.648 | -1.648 | 90.595 | -0.000 | -0.000 | 0.000 |
| -0.000 | -0.000 | -0.000 | -2.959 | -0.000 | -0.000 |
| -0.000 | -0.000 | -0.000 | -0.000 | -2.959 | 0.000 |
| 46757.019 | 39285.796 | -3146565.536 | 0.000 | 0.000 | 6470.137 |
| -35548.317 | -50489.674 | 3146565.236 | 0.000 | -0.000 | -0.000 |
| -14335.545 | -7632.311 | 4578867.594 | 27.087 | -0.589 | -217.440 |
| -1.648 | -1.648 | 90.594 | 0.000 | -0.000 | 0.000 |
| 0.000 | 0.000 | 0.000 | -2.959 | 0.000 | 0.000 |
| 0.000 | 0.000 | 0.000 | 0.000 | -2.959 | 0.000 |
| -46757.027 | -39285.800 | 3146565.536 | -0.000 | 0.000 | 6470.142 |
| 197.768 | 88.512 | 30.471 | 0.000 | -0.000 | -0.000 |
| 88.512 | 197.768 | 30.471 | 0.000 | -0.000 | -0.000 |
| 30.471 | 30.471 | 309.617 | -0.000 | -0.000 | 0.000 |
| -0.000 | -0.000 | -0.000 | -1.135 | -0.000 | -0.000 |
| -0.000 | -0.000 | -0.000 | -0.000 | -1.135 | -0.000 |
| -0.000 | -0.000 | -0.000 | -0.000 | -0.000 | 53.981 |
| 197.768 | 88.512 | 30.471 | -0.000 | -0.000 | 0.000 |
| 88.512 | 197.768 | 30.471 | 0.000 | 0.000 | 0.000 |
| 30.471 | 30.471 | 309.617 | 0.000 | 0.000 | 0.000 |
| 0.000 | 0.000 | 0.000 | -1.135 | 0.000 | 0.000 |
| 0.000 | 0.000 | 0.000 | 0.000 | -1.135 | -0.000 |
| 0.000 | 0.000 | 0.000 | 0.000 | 0.000 | 53.981 |
| 197.121 | 89.159 | 30.471 | -0.000 | -0.000 | -0.000 |
| 89.625 | 196.655 | 30.471 | -0.000 | -0.000 | -0.000 |
| 30.471 | 30.471 | 309.616 | -0.000 | -0.000 | 0.000 |
| -0.000 | -0.000 | -0.000 | -1.135 | 0.000 | 0.000 |
| -0.000 | -0.000 | -0.000 | -0.000 | -1.135 | -0.000 |
| -0.000 | -0.000 | -0.000 | 0.000 | 0.000 | 54.628 |
| 197.768 | 88.512 | 30.471 | 0.000 | 0.000 | -0.000 |
| 89.159 | 197.122 | 30.471 | 0.000 | 0.000 | 0.000 |
| 30.471 | 30.471 | 309.617 | 0.000 | 0.000 | 0.000 |
| 0.000 | 0.000 | 0.000 | -1.135 | -0.000 | 0.000 |
| 0.000 | 0.000 | 0.000 | 0.000 | -1.135 | -0.000 |
| 0.000 | 0.000 | 0.000 | 0.000 | 0.000 | 54.628 |
| 197.767 | 88.512 | 30.470 | -0.000 | -0.000 | 0.000 |
| 88.512 | 197.767 | 30.470 | -0.000 | -0.000 | -0.000 |
| 30.471 | 30.471 | 309.616 | -0.000 | 0.000 | 0.000 |
| -0.000 | -0.001 | -0.000 | -1.135 | 0.000 | -0.000 |
| -0.001 | -0.000 | -0.000 | -0.000 | -1.135 | 0.000 |
| -0.000 | -0.000 | -0.000 | -0.000 | 0.000 | 53.981 |
| 197.769 | 88.512 | 30.471 | 0.000 | -0.000 | -0.000 |
| 89.159 | 197.123 | 30.471 | 0.000 | -0.000 | -0.000 |
| 30.471 | 30.471 | 309.617 | -0.000 | 0.000 | 0.000 |
| 0.000 | 0.001 | 0.000 | -1.135 | 0.000 | 0.000 |
| 0.001 | 0.000 | 0.000 | 0.000 | -1.135 | 0.000 |
| 0.000 | 0.000 | 0.000 | 0.000 | 0.000 | 53.981 |
| -27.706 | 97.376 | 97.376 | -0.000 | 0.000 | 0.000 |
| 97.376 | -27.706 | 97.376 | -0.000 | -0.000 | 0.000 |
| 97.376 | 97.376 | -27.706 | 0.000 | 0.000 | -0.000 |
| -0.000 | -0.000 | 0.000 | 64.039 | 0.000 | 0.000 |
| 0.000 | -0.000 | 0.000 | -0.000 | 64.039 | -0.000 |
| 0.000 | 0.000 | -0.000 | -0.000 | 0.000 | 64.039 |
| -27.706 | 97.376 | 97.376 | 0.000 | 0.000 | 0.000 |
| 97.376 | -27.706 | 97.376 | 0.000 | 0.000 | -0.000 |
| 97.376 | 97.376 | -27.706 | 0.000 | -0.000 | 0.000 |
| 0.000 | 0.000 | -0.000 | 64.039 | -0.000 | -0.000 |
| -0.000 | 0.000 | -0.000 | 0.000 | 64.039 | 0.000 |
| -0.000 | -0.000 | 0.000 | 0.000 | -0.000 | 64.039 |
| -27.706 | 97.376 | 97.376 | -0.000 | 0.000 | -0.000 |
| 97.376 | -27.706 | 97.376 | -0.000 | 0.000 | -0.000 |
| 97.376 | 97.376 | -27.706 | -0.000 | -0.000 | 0.000 |
| 0.004 | 0.000 | 0.000 | -289.863 | 0.000 | 0.000 |
| 0.000 | 0.004 | 0.000 | -0.000 | -289.863 | 0.000 |
| 0.000 | 0.000 | 0.004 | -0.000 | 0.000 | -289.863 |
| -27.706 | 97.376 | 97.376 | 0.000 | -0.000 | 0.000 |
| 97.376 | -27.706 | 97.376 | 0.000 | -0.000 | -0.000 |
| 97.376 | 97.376 | -27.706 | 0.000 | 0.000 | 0.000 |
| -0.004 | -0.000 | -0.000 | -289.863 | -0.000 | 0.000 |
| -0.000 | -0.004 | -0.000 | 0.000 | -289.863 | -0.000 |
| -0.000 | -0.000 | -0.004 | 0.000 | -0.000 | -289.863 |
| -27.704 | 97.376 | 97.376 | -0.000 | -0.000 | 0.000 |
| 97.376 | -27.704 | 97.376 | -0.000 | -0.000 | -0.000 |
| 97.376 | 97.376 | -27.704 | -0.000 | 0.000 | -0.000 |
| 89208.721 | 30197.179 | 30195.049 | -1065005.543 | 0.000 | 0.000 |
| -4428199.346 | -4847606.212 | -4380497.089 | -28483.807 | 119933.635 | -44027.661 |
| 30197.179 | 30195.049 | 89208.721 | 0.000 | 0.000 | -1065005.543 |
| -27.707 | 97.376 | 97.376 | 0.000 | 0.000 | 0.000 |
| 97.376 | -27.707 | 97.376 | 0.000 | -0.000 | 0.000 |
| 97.376 | 97.376 | -27.707 | 0.000 | 0.000 | -0.000 |
| 5276848.650 | 4995728.493 | 5074806.789 | 125463.113 | 67498.852 | -45893.199 |
| 4871551.284 | 5258166.509 | 4851506.984 | -57510.907 | 112812.088 | 54067.081 |
| 4837419.669 | 4928454.150 | 5335511.514 | 64977.171 | 13921.414 | 91091.601 |
| 412.761 | 176.034 | 176.034 | -0.000 | 0.000 | -0.000 |
| 176.034 | 412.761 | 176.034 | -0.000 | -0.000 | -0.000 |
| 176.034 | 176.034 | 412.761 | -0.000 | -0.000 | -0.000 |
| 0.000 | -0.000 | 0.000 | 125.633 | 0.000 | -0.000 |
| 0.000 | -0.000 | 0.000 | 0.000 | 125.633 | -0.000 |
| 0.000 | -0.000 | 0.000 | 0.000 | -0.000 | 125.633 |
| 412.761 | 176.034 | 176.034 | 0.000 | 0.000 | 0.000 |
| 176.034 | 412.761 | 176.034 | 0.000 | 0.000 | 0.000 |
| 176.034 | 176.034 | 412.761 | -0.000 | -0.000 | 0.000 |
| -0.000 | 0.000 | -0.000 | 125.633 | -0.000 | 0.000 |
| -0.000 | 0.000 | -0.000 | 0.000 | 125.633 | 0.000 |
| -0.000 | 0.000 | -0.000 | -0.000 | -0.000 | 125.633 |
| 412.761 | 176.034 | 176.034 | 0.000 | 0.000 | -0.000 |
| 176.034 | 412.761 | 176.034 | 0.000 | -0.000 | -0.000 |
| 176.034 | 176.034 | 412.761 | 0.000 | -0.000 | -0.000 |
| 0.000 | 0.000 | 0.000 | 123.694 | 0.000 | -0.000 |
| 0.000 | 0.000 | 0.000 | 0.000 | 123.694 | -0.000 |
| 0.000 | 0.000 | 0.000 | 0.000 | 0.000 | 123.694 |
| 412.761 | 176.034 | 176.034 | -0.000 | -0.000 | 0.000 |
| 176.034 | 412.761 | 176.034 | 0.000 | 0.000 | 0.000 |
| 176.034 | 176.034 | 412.761 | 0.000 | 0.000 | 0.000 |
| -0.000 | -0.000 | -0.000 | 123.694 | 0.000 | 0.000 |
| -0.000 | -0.000 | -0.000 | 0.000 | 123.694 | 0.000 |
| -0.000 | -0.000 | -0.000 | 0.000 | 0.000 | 123.694 |
| 412.763 | 176.035 | 176.035 | -0.000 | 0.000 | -0.000 |
| 176.035 | 412.763 | 176.035 | 0.000 | -0.000 | -0.000 |
| 176.035 | 176.035 | 412.763 | 0.000 | 0.000 | -0.000 |
| 0.000 | 0.000 | 0.000 | 123.694 | 0.000 | -0.000 |
| 0.000 | 0.000 | 0.000 | -0.000 | 123.694 | -0.000 |
| 0.000 | 0.000 | 0.000 | -0.000 | -0.000 | 123.694 |
| 412.759 | 176.034 | 176.034 | 0.000 | 0.000 | 0.000 |
| 176.034 | 412.759 | 176.034 | -0.000 | 0.000 | 0.000 |
| 176.034 | 176.034 | 412.759 | 0.000 | 0.000 | 0.000 |
| -0.000 | -0.000 | -0.000 | 123.694 | 0.000 | 0.000 |
| -0.000 | -0.000 | -0.000 | 0.000 | 123.694 | 0.000 |
| -0.000 | -0.000 | -0.000 | 0.000 | 0.000 | 123.694 |
| 117.244 | 131.311 | 66.102 | 0.000 | 0.000 | 0.000 |
| 146.745 | 201.874 | 153.592 | 0.000 | -0.000 | 0.000 |
| 14.102 | 138.807 | 349.752 | 0.000 | -0.000 | 0.000 |
| -51.097 | -14.894 | 1.201 | 127.251 | 0.000 | 0.000 |
| -51.116 | -14.900 | 1.201 | 0.000 | 37.601 | 0.000 |
| -51.097 | -14.894 | 1.201 | 0.000 | 0.000 | 120.570 |
| 219.439 | 161.099 | 63.701 | -0.000 | -0.000 | -0.000 |
| 197.499 | 216.668 | 152.400 | -0.000 | -0.000 | -0.000 |
| 65.171 | 153.694 | 348.552 | -0.000 | -0.000 | -0.000 |
| 51.097 | 14.894 | -1.201 | 127.251 | -0.000 | -0.000 |
| 51.116 | 14.900 | -1.201 | -0.000 | 37.601 | -0.000 |
| 51.097 | 14.894 | -1.201 | -0.000 | -0.000 | 120.570 |
| 163.232 | 144.716 | 65.021 | 0.000 | 0.000 | -0.000 |
| 141.292 | 200.284 | 153.720 | 0.000 | 0.000 | 0.000 |
| 60.089 | 152.212 | 348.671 | 0.000 | 0.000 | 0.000 |
| -5.110 | -1.489 | 0.120 | 127.251 | 0.000 | 0.000 |
| -5.288 | -1.541 | 0.124 | 0.000 | 37.555 | 0.000 |
| -5.110 | -1.489 | 0.120 | 0.000 | 0.000 | 120.570 |
| 169.521 | 146.549 | 64.874 | -0.000 | -0.000 | -0.000 |
| 146.745 | 201.874 | 153.592 | -0.000 | -0.000 | -0.000 |
| 65.171 | 153.694 | 348.552 | -0.000 | -0.000 | -0.000 |
| 5.110 | 1.489 | -0.120 | 127.251 | -0.000 | -0.000 |
| 5.288 | 1.541 | -0.124 | -0.000 | 37.555 | -0.000 |
| 5.110 | 1.489 | -0.120 | -0.000 | -0.000 | 120.570 |
| 169.522 | 146.549 | 64.874 | 0.000 | 0.000 | 0.000 |
| 145.891 | 201.625 | 153.613 | 0.000 | 0.000 | 0.000 |
| 64.688 | 153.553 | 348.564 | 0.000 | 0.000 | 0.000 |
| 0.000 | 0.000 | -0.000 | 127.392 | 0.000 | 0.000 |
| -1.043 | -0.304 | 0.024 | 0.000 | 36.219 | 0.000 |
| -0.511 | -0.149 | 0.012 | 0.000 | 0.000 | 120.570 |
| 168.852 | 146.354 | 64.889 | -0.000 | -0.000 | -0.000 |
| 146.912 | 201.923 | 153.588 | 0.000 | -0.000 | -0.000 |
| 65.172 | 153.694 | 348.551 | 0.000 | -0.000 | -0.000 |
| -0.000 | -0.000 | 0.000 | 127.392 | 0.000 | -0.000 |
| 1.043 | 0.304 | -0.024 | -0.000 | 36.219 | -0.000 |
| 0.511 | 0.149 | -0.012 | 0.000 | -0.000 | 120.570 |
| 854.767 | 364.058 | 85.088 | 0.000 | 0.000 | -0.000 |
| 842.145 | 419.197 | 173.179 | 0.000 | 0.000 | -0.000 |
| 762.179 | 372.211 | 367.693 | 0.000 | 0.000 | -0.000 |
| 696.609 | 218.552 | 19.521 | 127.402 | 0.000 | -0.000 |
| -0.000 | 0.000 | 0.000 | 0.000 | 39.871 | -0.000 |
| 696.609 | 218.553 | 19.521 | 0.000 | 0.000 | 120.408 |
| -538.251 | -72.984 | 46.052 | -0.000 | -0.000 | 0.000 |
| -551.072 | -17.908 | 134.137 | -0.000 | 0.000 | 0.000 |
| -631.039 | -64.894 | 328.652 | -0.000 | -0.000 | 0.000 |
| -696.609 | -218.553 | -19.521 | 127.402 | -0.000 | 0.000 |
| 0.000 | -0.000 | -0.000 | -0.000 | 39.871 | 0.000 |
| -696.609 | -218.553 | -19.521 | -0.000 | -0.000 | 120.408 |
| 227.918 | 167.392 | 67.522 | -0.000 | 0.000 | -0.000 |
| 215.197 | 222.500 | 155.610 | 0.000 | 0.000 | -0.000 |
| 135.228 | 175.513 | 350.125 | 0.000 | 0.000 | -0.000 |
| 69.661 | 21.855 | 1.952 | 127.402 | 0.000 | -0.000 |
| 69.651 | 21.852 | 1.952 | 0.000 | 36.212 | -0.000 |
| 69.661 | 21.855 | 1.952 | 0.000 | 0.000 | 120.408 |
| 88.597 | 123.681 | 63.618 | -0.000 | 0.000 | 0.000 |
| 75.876 | 178.790 | 151.706 | -0.000 | -0.000 | 0.000 |
| -4.091 | 131.803 | 346.220 | -0.000 | -0.000 | 0.000 |
| -69.661 | -21.855 | -1.952 | 127.402 | -0.000 | 0.000 |
| -69.651 | -21.852 | -1.952 | -0.000 | 36.212 | 0.000 |
| -69.661 | -21.855 | -1.952 | -0.000 | -0.000 | 120.408 |
| 159.602 | 145.959 | 65.607 | 0.000 | 0.000 | -0.000 |
| 152.503 | 202.831 | 153.854 | -0.000 | 0.000 | -0.000 |
| 72.536 | 155.844 | 348.370 | 0.000 | 0.000 | -0.000 |
| 6.966 | 2.186 | 0.196 | 127.402 | 0.000 | -0.000 |
| -0.000 | 0.000 | 0.000 | 0.000 | 39.871 | -0.000 |
| 6.965 | 2.186 | 0.195 | -0.000 | 0.000 | 120.408 |
| 151.294 | 143.352 | 65.375 | -0.000 | 0.000 | 0.000 |
| 138.571 | 198.459 | 153.463 | -0.000 | -0.000 | 0.000 |
| 58.604 | 151.472 | 347.975 | -0.000 | -0.000 | -0.000 |
| -6.966 | -2.186 | -0.196 | 127.402 | -0.000 | -0.000 |
| 0.000 | -0.000 | -0.000 | -0.000 | 39.871 | 0.000 |
| -6.965 | -2.186 | -0.195 | 0.000 | -0.000 | 120.408 |
| 13.982 | 16.313 | 16.313 | -0.000 | -0.000 | -0.000 |
| 16.313 | 13.982 | 16.313 | -0.000 | -0.000 | -0.000 |
| 16.313 | 16.313 | 13.982 | -0.000 | -0.000 | -0.000 |
| 0.000 | -0.000 | 0.000 | -3.865 | -0.000 | -0.000 |
| 0.000 | -0.000 | 0.000 | -0.000 | -3.865 | -0.000 |
| 0.000 | -0.000 | 0.000 | -0.000 | -0.000 | -3.865 |
| 13.982 | 16.313 | 16.313 | 0.000 | 0.000 | 0.000 |
| 16.313 | 13.982 | 16.313 | 0.000 | 0.000 | 0.000 |
| 16.313 | 16.313 | 13.982 | 0.000 | 0.000 | 0.000 |
| -0.000 | 0.000 | -0.000 | -3.865 | 0.000 | 0.000 |
| -0.000 | 0.000 | -0.000 | 0.000 | -3.865 | 0.000 |
| -0.000 | 0.000 | -0.000 | 0.000 | 0.000 | -3.865 |
| 13.982 | 16.313 | 16.313 | -0.000 | -0.000 | -0.000 |
| 16.313 | 13.982 | 16.313 | -0.000 | -0.000 | -0.000 |
| 16.313 | 16.313 | 13.982 | -0.000 | -0.000 | -0.000 |
| 0.000 | -0.000 | 0.000 | 13.473 | -0.000 | 0.000 |
| -0.000 | 0.000 | 0.000 | -0.000 | 13.473 | -0.000 |
| -0.000 | 0.000 | 0.000 | -0.000 | -0.000 | 13.473 |
| 13.982 | 16.313 | 16.313 | 0.000 | 0.000 | 0.000 |
| 16.313 | 13.982 | 16.313 | 0.000 | 0.000 | 0.000 |
| 16.313 | 16.313 | 13.982 | 0.000 | 0.000 | 0.000 |
| -0.000 | 0.000 | -0.000 | 13.473 | 0.000 | -0.000 |
| 0.000 | -0.000 | -0.000 | 0.000 | 13.473 | 0.000 |
| 0.000 | -0.000 | -0.000 | 0.000 | -0.000 | 13.473 |
| 13.982 | 16.313 | 16.313 | -0.000 | -0.000 | -0.000 |
| 16.313 | 13.982 | 16.313 | -0.000 | -0.000 | -0.000 |
| 16.313 | 16.313 | 13.982 | -0.000 | -0.000 | -0.000 |
| 0.000 | -0.000 | 0.000 | 13.473 | -0.000 | 0.000 |
| -0.000 | 0.000 | 0.000 | -0.000 | 13.473 | 0.000 |
| -0.000 | 0.000 | 0.000 | -0.000 | -0.000 | 13.473 |
| 13.982 | 16.313 | 16.313 | 0.000 | 0.000 | 0.000 |
| 16.313 | 13.982 | 16.313 | 0.000 | 0.000 | 0.000 |
| 16.313 | 16.313 | 13.982 | 0.000 | 0.000 | 0.000 |
| -0.000 | 0.000 | -0.000 | 13.473 | 0.000 | -0.000 |
| 0.000 | -0.000 | -0.000 | 0.000 | 13.473 | 0.000 |
| 0.000 | -0.000 | -0.000 | 0.000 | 0.000 | 13.473 |
| 497.491 | 134.164 | 134.164 | 0.000 | 0.000 | 0.000 |
| 134.164 | 497.491 | 134.164 | 0.000 | 0.000 | 0.000 |
| 134.164 | 134.164 | 497.491 | -0.000 | 0.000 | 0.000 |
| -0.000 | 0.000 | -0.000 | 108.758 | 0.000 | -0.000 |
| 0.000 | -0.000 | -0.000 | 0.000 | 108.758 | 0.000 |
| 0.000 | -0.000 | 0.000 | 0.000 | 0.000 | 108.758 |
| 497.491 | 134.164 | 134.164 | -0.000 | -0.000 | -0.000 |
| 134.164 | 497.491 | 134.164 | 0.000 | -0.000 | 0.000 |
| 134.164 | 134.164 | 497.491 | 0.000 | -0.000 | -0.000 |
| 0.000 | -0.000 | 0.000 | 108.758 | -0.000 | -0.000 |
| -0.000 | 0.000 | 0.000 | -0.000 | 108.758 | -0.000 |
| -0.000 | 0.000 | -0.000 | -0.000 | -0.000 | 108.758 |
| 497.492 | 134.164 | 134.164 | 0.000 | 0.000 | -0.000 |
| 134.164 | 497.492 | 134.164 | 0.000 | 0.000 | -0.000 |
| 134.164 | 134.164 | 497.492 | -0.000 | -0.000 | 0.000 |
| 0.000 | 0.000 | 0.000 | 99.276 | 0.000 | -0.000 |
| 0.000 | 0.000 | 0.000 | 0.000 | 99.276 | 0.000 |
| 0.000 | 0.000 | 0.000 | -0.000 | 0.000 | 99.276 |
| 497.491 | 134.164 | 134.164 | -0.000 | -0.000 | -0.000 |
| 134.164 | 497.491 | 134.164 | -0.000 | -0.000 | 0.000 |
| 134.164 | 134.164 | 497.491 | 0.000 | -0.000 | -0.000 |
| -0.000 | -0.000 | -0.000 | 99.276 | -0.000 | 0.000 |
| -0.000 | -0.000 | -0.000 | 0.000 | 99.276 | -0.000 |
| -0.000 | -0.000 | -0.000 | 0.000 | -0.000 | 99.276 |
| 494.861 | 135.482 | 135.482 | 0.000 | 0.000 | -0.000 |
| 135.482 | 494.861 | 135.482 | 0.000 | 0.000 | 0.000 |
| 135.482 | 135.482 | 494.861 | -0.000 | 0.000 | 0.000 |
| 0.000 | 0.000 | 0.000 | 99.276 | 0.000 | -0.000 |
| 0.000 | 0.000 | 0.000 | -0.000 | 99.276 | 0.000 |
| 0.000 | 0.000 | 0.000 | 0.000 | 0.000 | 99.276 |
| 497.488 | 134.163 | 134.163 | -0.000 | -0.000 | -0.000 |
| 134.163 | 497.488 | 134.163 | 0.000 | -0.000 | -0.000 |
| 134.163 | 134.163 | 497.488 | 0.000 | -0.000 | -0.000 |
| -0.000 | -0.000 | -0.000 | 99.276 | -0.000 | -0.000 |
| -0.000 | -0.000 | -0.000 | 0.000 | 99.276 | -0.000 |
| -0.000 | -0.000 | -0.000 | -0.000 | -0.000 | 99.276 |
| 84.003 | 182.380 | 182.380 | -0.000 | -0.000 | -0.000 |
| 182.380 | 84.003 | 182.380 | 0.000 | -0.000 | 0.000 |
| 182.380 | 182.380 | 84.003 | -0.000 | -0.000 | -0.000 |
| 0.000 | -0.000 | -0.000 | 151.197 | -0.000 | -0.000 |
| 0.000 | -0.000 | -0.000 | -0.000 | 151.197 | -0.000 |
| 0.000 | -0.000 | -0.000 | -0.000 | -0.000 | 151.197 |
| 84.003 | 182.380 | 182.380 | 0.000 | 0.000 | 0.000 |
| 182.380 | 84.003 | 182.380 | 0.000 | -0.000 | 0.000 |
| 182.380 | 182.380 | 84.003 | 0.000 | 0.000 | 0.000 |
| -0.000 | 0.000 | 0.000 | 151.197 | 0.000 | 0.000 |
| -0.000 | 0.000 | 0.000 | 0.000 | 151.197 | 0.000 |
| -0.000 | 0.000 | 0.000 | 0.000 | 0.000 | 151.197 |
| 84.002 | 182.380 | 182.380 | -0.000 | -0.000 | -0.000 |
| 182.380 | 84.002 | 182.380 | -0.000 | 0.000 | -0.000 |
| 182.380 | 182.380 | 84.002 | -0.000 | -0.000 | -0.000 |
| 0.000 | -0.000 | -0.000 | 151.540 | 0.000 | -0.000 |
| -0.000 | 0.000 | -0.000 | -0.000 | 151.540 | -0.000 |
| -0.000 | -0.000 | -0.000 | -0.000 | -0.000 | 151.540 |
| 84.003 | 182.380 | 182.380 | 0.000 | 0.000 | 0.000 |
| 182.380 | 84.003 | 182.380 | 0.000 | -0.000 | 0.000 |
| 182.380 | 182.380 | 84.003 | 0.000 | 0.000 | 0.000 |
| -0.000 | 0.000 | 0.000 | 151.540 | -0.000 | 0.000 |
| 0.000 | -0.000 | 0.000 | 0.000 | 151.540 | 0.000 |
| 0.000 | 0.000 | 0.000 | 0.000 | 0.000 | 151.540 |
| 84.000 | 182.379 | 182.379 | -0.000 | -0.000 | -0.000 |
| 182.379 | 84.000 | 182.379 | -0.000 | -0.000 | -0.000 |
| 182.379 | 182.379 | 84.000 | -0.000 | -0.000 | -0.000 |
| 0.000 | -0.001 | -0.000 | 151.197 | -0.000 | -0.000 |
| -0.001 | 0.000 | -0.000 | -0.000 | 151.197 | -0.000 |
| -0.001 | -0.000 | 0.000 | -0.000 | -0.000 | 151.197 |
| 84.005 | 182.380 | 182.380 | 0.000 | 0.000 | 0.000 |
| 182.380 | 84.005 | 182.380 | 0.000 | 0.000 | 0.000 |
| 182.380 | 182.380 | 84.005 | 0.000 | 0.000 | 0.000 |
| -0.000 | 0.001 | 0.000 | 151.197 | 0.000 | 0.000 |
| 0.001 | -0.000 | 0.000 | 0.000 | 151.197 | 0.000 |
| 0.001 | 0.000 | -0.000 | 0.000 | 0.000 | 151.197 |
| 125.861 | 104.717 | 104.717 | 0.000 | -0.000 | -0.000 |
| 104.717 | 125.861 | 104.717 | 0.000 | -0.000 | 0.000 |
| 104.717 | 104.717 | 125.861 | -0.000 | 0.000 | 0.000 |
| -0.000 | -0.000 | 0.000 | 78.896 | -0.000 | -0.000 |
| -0.000 | -0.000 | 0.000 | 0.000 | 78.896 | 0.000 |
| -0.000 | 0.000 | 0.000 | 0.000 | -0.000 | 78.896 |
| 125.861 | 104.717 | 104.717 | -0.000 | -0.000 | -0.000 |
| 104.717 | 125.861 | 104.717 | -0.000 | 0.000 | -0.000 |
| 104.717 | 104.717 | 125.861 | -0.000 | -0.000 | 0.000 |
| 0.000 | -0.000 | -0.000 | 78.896 | -0.000 | 0.000 |
| 0.000 | 0.000 | -0.000 | -0.000 | 78.896 | -0.000 |
| 0.000 | -0.000 | 0.000 | -0.000 | -0.000 | 78.896 |
| 125.861 | 104.717 | 104.717 | -0.000 | -0.000 | 0.000 |
| 104.717 | 125.861 | 104.717 | -0.000 | -0.000 | 0.000 |
| 104.717 | 104.717 | 125.861 | 0.000 | -0.000 | -0.000 |
| -0.000 | -0.000 | 0.000 | 78.896 | -0.000 | 0.000 |
| -0.000 | -0.000 | 0.000 | 0.000 | 78.896 | 0.000 |
| -0.000 | 0.000 | -0.000 | 0.000 | -0.000 | 78.896 |
| 125.861 | 104.717 | 104.717 | -0.000 | 0.000 | -0.000 |
| 104.717 | 125.861 | 104.717 | -0.000 | 0.000 | -0.000 |
| 104.717 | 104.717 | 125.861 | -0.000 | 0.000 | 0.000 |
| 0.000 | 0.000 | -0.000 | 78.896 | 0.000 | -0.000 |
| 0.000 | 0.000 | -0.000 | -0.000 | 78.896 | -0.000 |
| 0.000 | -0.000 | 0.000 | -0.000 | 0.000 | 78.896 |
| 125.860 | 104.717 | 104.717 | 0.000 | -0.000 | 0.000 |
| 104.717 | 125.860 | 104.717 | 0.000 | -0.000 | -0.000 |
| 104.717 | 104.717 | 125.860 | 0.000 | -0.000 | 0.000 |
| -0.000 | -0.000 | 0.000 | 78.896 | 0.000 | 0.000 |
| -0.000 | -0.000 | 0.000 | 0.000 | 78.896 | 0.000 |
| -0.000 | 0.000 | -0.000 | 0.000 | -0.000 | 78.896 |
| 125.861 | 104.717 | 104.717 | -0.000 | 0.000 | 0.000 |
| 104.717 | 125.861 | 104.717 | -0.000 | 0.000 | 0.000 |
| 104.717 | 104.717 | 125.861 | -0.000 | -0.000 | -0.000 |
| 0.000 | 0.000 | -0.000 | 78.896 | -0.000 | -0.000 |
| 0.000 | 0.000 | -0.000 | -0.000 | 78.896 | -0.000 |
| 0.000 | -0.000 | 0.000 | -0.000 | 0.000 | 78.896 |
| 4.773 | 3.689 | 3.689 | -0.000 | -0.000 | -0.000 |
| 3.689 | 4.773 | 3.689 | -0.000 | -0.000 | -0.000 |
| 3.689 | 3.689 | 4.773 | -0.000 | 0.000 | -0.000 |
| -0.000 | -0.000 | -0.000 | 1.081 | 0.000 | -0.000 |
| -0.000 | -0.000 | -0.000 | 0.000 | 1.081 | -0.000 |
| -0.000 | -0.000 | -0.000 | 0.000 | -0.000 | 1.081 |
| 4.773 | 3.689 | 3.689 | 0.000 | -0.000 | -0.000 |
| 3.689 | 4.773 | 3.689 | -0.000 | 0.000 | -0.000 |
| 3.689 | 3.689 | 4.773 | -0.000 | -0.000 | 0.000 |
| 0.000 | 0.000 | 0.000 | 1.081 | -0.000 | 0.000 |
| 0.000 | 0.000 | 0.000 | -0.000 | 1.081 | 0.000 |
| 0.000 | 0.000 | 0.000 | -0.000 | 0.000 | 1.081 |
| 4.773 | 3.689 | 3.689 | -0.000 | -0.000 | -0.000 |
| 3.689 | 4.773 | 3.689 | -0.000 | -0.000 | -0.000 |
| 3.689 | 3.689 | 4.773 | 0.000 | 0.000 | -0.000 |
| 0.000 | -0.000 | -0.000 | 1.081 | 0.000 | -0.000 |
| -0.000 | 0.000 | -0.000 | 0.000 | 1.081 | -0.000 |
| -0.000 | -0.000 | 0.000 | 0.000 | -0.000 | 1.081 |
| 4.773 | 3.689 | 3.689 | 0.000 | 0.000 | 0.000 |
| 3.689 | 4.773 | 3.689 | 0.000 | 0.000 | 0.000 |
| 3.689 | 3.689 | 4.773 | 0.000 | 0.000 | 0.000 |
| -0.000 | 0.000 | 0.000 | 1.081 | -0.000 | 0.000 |
| 0.000 | -0.000 | 0.000 | -0.000 | 1.081 | -0.000 |
| 0.000 | 0.000 | -0.000 | -0.000 | -0.000 | 1.081 |
| 4.772 | 3.689 | 3.689 | -0.000 | -0.000 | -0.000 |
| 3.689 | 4.772 | 3.689 | -0.000 | -0.000 | -0.000 |
| 3.689 | 3.689 | 4.772 | -0.000 | -0.000 | -0.000 |
| 0.000 | -0.000 | -0.000 | 1.081 | 0.000 | -0.000 |
| -0.000 | 0.000 | -0.000 | 0.000 | 1.081 | -0.000 |
| -0.000 | -0.000 | 0.000 | 0.000 | -0.000 | 1.081 |
| 4.773 | 3.689 | 3.689 | 0.000 | -0.000 | -0.000 |
| 3.689 | 4.773 | 3.689 | -0.000 | 0.000 | -0.000 |
| 3.689 | 3.689 | 4.773 | -0.000 | -0.000 | 0.000 |
| -0.000 | 0.000 | 0.000 | 1.081 | -0.000 | 0.000 |
| 0.000 | -0.000 | 0.000 | -0.000 | 1.081 | -0.000 |
| 0.000 | 0.000 | -0.000 | -0.000 | -0.000 | 1.081 |
| 154.314 | 108.972 | 144.107 | -0.000 | 0.000 | 0.000 |
| 108.972 | 154.314 | 144.107 | 0.000 | -0.000 | 0.000 |
| 144.107 | 144.107 | 251.524 | 0.000 | 0.000 | -0.000 |
| -0.000 | 0.000 | 0.000 | 118.714 | 0.000 | -0.000 |
| -0.000 | 0.000 | 0.000 | 0.000 | 118.714 | -0.000 |
| -0.000 | 0.000 | 0.000 | -0.000 | -0.000 | 84.072 |
| 154.314 | 108.972 | 144.107 | -0.000 | -0.000 | 0.000 |
| 108.972 | 154.314 | 144.107 | 0.000 | -0.000 | 0.000 |
| 144.107 | 144.107 | 251.524 | 0.000 | -0.000 | 0.000 |
| 0.000 | -0.000 | -0.000 | 118.714 | -0.000 | 0.000 |
| 0.000 | -0.000 | -0.000 | -0.000 | 118.714 | 0.000 |
| 0.000 | -0.000 | -0.000 | 0.000 | 0.000 | 84.072 |
| 154.313 | 108.972 | 144.107 | -0.000 | 0.000 | -0.000 |
| 108.972 | 154.313 | 144.107 | 0.000 | -0.000 | -0.000 |
| 144.107 | 144.107 | 251.524 | -0.000 | -0.000 | -0.000 |
| -0.000 | -0.000 | 0.000 | 118.714 | -0.000 | -0.000 |
| -0.000 | -0.000 | 0.000 | -0.000 | 118.714 | -0.000 |
| -0.000 | 0.000 | -0.000 | -0.000 | 0.000 | 84.072 |
| 153.689 | 109.597 | 144.107 | 0.000 | 0.000 | -0.000 |
| 109.597 | 153.689 | 144.107 | 0.000 | 0.000 | -0.000 |
| 144.107 | 144.107 | 251.524 | 0.000 | 0.000 | 0.000 |
| 0.000 | 0.000 | -0.000 | 118.714 | -0.000 | 0.000 |
| 0.000 | 0.000 | -0.000 | 0.000 | 118.714 | 0.000 |
| 0.000 | -0.000 | 0.000 | 0.000 | 0.000 | 84.072 |
| 153.688 | 109.597 | 144.107 | -0.000 | -0.000 | -0.000 |
| 109.597 | 153.688 | 144.107 | 0.000 | 0.000 | -0.000 |
| 144.107 | 144.107 | 251.524 | -0.000 | 0.000 | -0.000 |
| -0.000 | -0.000 | 0.000 | 119.145 | -0.000 | -0.000 |
| -0.000 | -0.000 | 0.000 | -0.000 | 119.145 | -0.000 |
| -0.000 | 0.000 | -0.000 | -0.000 | -0.000 | 84.072 |
| 154.314 | 108.972 | 144.107 | 0.000 | -0.000 | -0.000 |
| 108.972 | 154.314 | 144.107 | -0.000 | -0.000 | 0.000 |
| 144.107 | 144.107 | 251.524 | 0.000 | 0.000 | 0.000 |
| 0.000 | 0.000 | -0.000 | 119.145 | 0.000 | 0.000 |
| 0.000 | 0.000 | -0.000 | 0.000 | 119.145 | 0.000 |
| 0.000 | -0.000 | 0.000 | 0.000 | -0.000 | 84.072 |
| 271.295 | 108.149 | 71.335 | 31.152 | -0.000 | -0.000 |
| 108.149 | 271.295 | 71.335 | -31.152 | 0.000 | -0.000 |
| 71.429 | 71.429 | 259.846 | -0.000 | 0.000 | -0.000 |
| 21.748 | -28.915 | -1.150 | 28.000 | 0.000 | -0.000 |
| 0.000 | 0.000 | -0.000 | -0.000 | 45.139 | 31.152 |
| -0.587 | -0.587 | -0.188 | -0.000 | 23.030 | 78.815 |
| 271.295 | 108.149 | 71.335 | 31.152 | -0.000 | 0.000 |
| 106.546 | 268.895 | 70.692 | -29.978 | -0.000 | 0.000 |
| 71.306 | 71.306 | 259.807 | 0.000 | -0.000 | 0.000 |
| 23.617 | -22.443 | 0.188 | 21.224 | -0.000 | 0.000 |
| -0.000 | -0.000 | 0.000 | -0.000 | 45.139 | 31.152 |
| 0.587 | 0.587 | 0.188 | -0.000 | 23.030 | 78.815 |
| 271.296 | 108.149 | 71.335 | 31.152 | 0.000 | -0.000 |
| 108.637 | 266.267 | 70.606 | -23.030 | 0.000 | -0.000 |
| 71.429 | 71.429 | 259.846 | -0.000 | 0.000 | -0.000 |
| 22.972 | -23.089 | -0.019 | 21.224 | 0.000 | -0.000 |
| -0.000 | 0.000 | 0.000 | 0.000 | 45.139 | 31.152 |
| -0.483 | -0.483 | -0.155 | 0.000 | 23.312 | 78.911 |
| 271.295 | 108.148 | 71.335 | 31.152 | -0.000 | 0.000 |
| 108.148 | 271.295 | 71.335 | -31.152 | -0.000 | 0.000 |
| 71.429 | 71.429 | 259.846 | -0.000 | 0.000 | 0.000 |
| 23.562 | -22.566 | 0.160 | 21.324 | -0.000 | 0.000 |
| 0.000 | -0.000 | -0.000 | -0.000 | 45.139 | 31.152 |
| 0.483 | 0.483 | 0.155 | -0.000 | 23.312 | 78.911 |
| 268.435 | 106.016 | 70.534 | 30.079 | 0.000 | -0.000 |
| 106.016 | 268.435 | 70.534 | -30.079 | -0.000 | -0.000 |
| 71.429 | 71.429 | 259.847 | 0.000 | 0.000 | -0.000 |
| 22.981 | -23.080 | -0.016 | 21.225 | 0.000 | -0.000 |
| -0.049 | -0.050 | -0.016 | 0.000 | 21.225 | 23.031 |
| -0.050 | -0.050 | -0.016 | 0.000 | 23.033 | 78.816 |
| 271.294 | 108.148 | 71.335 | 31.152 | -0.000 | 0.000 |
| 106.026 | 268.441 | 70.536 | -30.077 | -0.000 | 0.000 |
| 70.725 | 70.725 | 259.620 | -0.000 | -0.000 | 0.000 |
| 31.152 | -31.152 | -0.000 | 45.139 | 0.000 | 0.000 |
| 0.049 | 0.050 | 0.016 | -0.000 | 21.225 | 23.031 |
| 0.050 | 0.050 | 0.016 | -0.000 | 23.033 | 78.816 |
| 267.736 | 106.490 | 69.867 | 30.817 | -0.000 | 0.000 |
| 106.490 | 267.736 | 69.867 | -30.817 | 0.000 | 0.000 |
| 69.867 | 69.867 | 255.506 | 0.000 | 0.000 | 0.000 |
| 30.817 | -30.817 | -0.000 | 44.169 | -0.000 | 0.000 |
| -1.823 | -1.823 | -0.706 | 0.000 | 20.068 | 22.111 |
| 0.000 | 0.000 | -0.000 | 0.000 | 30.817 | 80.623 |
| 267.736 | 106.490 | 69.867 | 30.817 | -0.000 | -0.000 |
| 106.490 | 267.736 | 69.867 | -30.817 | 0.000 | -0.000 |
| 69.867 | 69.867 | 255.506 | -0.000 | -0.000 | -0.000 |
| 23.934 | -20.288 | 0.706 | 20.068 | -0.000 | -0.000 |
| 1.823 | 1.823 | 0.706 | -0.000 | 20.068 | 22.111 |
| -0.000 | -0.000 | 0.000 | -0.000 | 30.817 | 80.623 |
| 267.737 | 106.490 | 69.867 | 30.817 | 0.000 | 0.000 |
| 107.417 | 262.034 | 68.942 | -21.642 | -0.000 | 0.000 |
| 68.929 | 68.929 | 255.142 | 0.000 | 0.000 | 0.000 |
| 21.455 | -21.839 | -0.074 | 18.783 | -0.000 | 0.000 |
| -0.192 | -0.192 | -0.074 | 0.000 | 18.783 | 21.647 |
| 0.000 | 0.000 | 0.000 | 0.000 | 30.817 | 80.623 |
| 264.613 | 104.251 | 68.829 | 29.594 | -0.000 | -0.000 |
| 106.490 | 267.736 | 69.867 | -30.817 | -0.000 | -0.000 |
| 68.973 | 68.973 | 255.160 | -0.000 | -0.000 | -0.000 |
| 30.817 | -30.817 | -0.000 | 44.169 | -0.000 | -0.000 |
| 0.192 | 0.192 | 0.074 | -0.000 | 18.783 | 21.647 |
| -0.000 | -0.000 | -0.000 | -0.000 | 30.817 | 80.623 |
| 264.595 | 104.229 | 68.821 | 29.597 | 0.000 | 0.000 |
| 107.438 | 262.056 | 68.951 | -21.642 | 0.000 | 0.000 |
| 68.949 | 68.949 | 255.151 | 0.000 | 0.000 | 0.000 |
| 30.817 | -30.817 | 0.000 | 44.169 | -0.000 | 0.000 |
| -0.019 | -0.019 | -0.007 | 0.000 | 18.769 | 21.642 |
| -0.019 | -0.019 | -0.007 | 0.000 | 21.642 | 77.309 |
| 264.595 | 104.232 | 68.822 | 29.597 | -0.000 | -0.000 |
| 104.232 | 264.595 | 68.822 | -29.597 | 0.000 | -0.000 |
| 68.953 | 68.953 | 255.151 | -0.000 | -0.000 | -0.000 |
| 30.817 | -30.817 | -0.000 | 44.169 | -0.000 | -0.000 |
| 0.019 | 0.019 | 0.007 | -0.000 | 18.769 | 21.642 |
| 0.019 | 0.019 | 0.007 | -0.000 | 21.642 | 77.309 |
| 178.935 | 89.620 | 83.559 | -0.000 | -0.000 | -0.000 |
| 89.620 | 178.935 | 83.559 | -0.000 | -0.000 | -0.000 |
| 83.715 | 83.715 | 506.464 | -0.000 | -0.000 | 0.000 |
| 0.000 | -0.000 | 0.000 | 56.695 | -0.000 | -0.000 |
| 0.000 | 0.000 | 0.000 | -0.000 | 56.695 | -0.000 |
| 0.215 | 0.215 | 0.235 | -0.000 | -0.000 | 46.069 |
| 178.873 | 89.557 | 83.491 | 0.000 | 0.000 | -0.000 |
| 81.261 | 187.578 | 83.715 | 0.000 | 0.000 | 0.000 |
| 83.482 | 83.482 | 506.209 | 0.000 | 0.000 | 0.000 |
| -0.000 | 0.000 | -0.000 | 56.695 | 0.000 | 0.000 |
| -0.000 | 0.000 | -0.000 | 0.000 | 56.695 | 0.000 |
| -0.215 | -0.215 | -0.235 | 0.000 | 0.000 | 46.069 |
| 178.907 | 89.591 | 83.528 | -0.000 | -0.000 | -0.000 |
| 84.249 | 183.232 | 82.971 | -0.000 | -0.000 | -0.000 |
| 83.515 | 83.515 | 506.245 | -0.000 | -0.000 | -0.000 |
| 0.008 | 0.008 | 0.008 | 56.419 | -0.000 | -0.000 |
| 0.000 | 0.000 | 0.000 | -0.000 | 56.695 | -0.000 |
| 0.000 | 0.000 | 0.000 | -0.000 | -0.000 | 53.159 |
| 178.900 | 89.585 | 83.521 | 0.000 | 0.000 | 0.000 |
| 81.261 | 187.578 | 83.715 | 0.000 | 0.000 | 0.000 |
| 83.509 | 83.509 | 506.239 | 0.000 | -0.000 | 0.000 |
| -0.008 | -0.008 | -0.008 | 56.419 | 0.000 | 0.000 |
| -0.000 | -0.000 | -0.000 | 0.000 | 56.695 | 0.000 |
| -0.000 | -0.000 | -0.000 | 0.000 | 0.000 | 53.159 |
| 183.277 | 84.202 | 82.969 | -0.000 | -0.000 | -0.000 |
| 81.261 | 187.579 | 83.715 | -0.000 | -0.000 | -0.000 |
| 83.715 | 83.715 | 506.465 | -0.000 | 0.000 | -0.000 |
| 0.000 | 0.000 | 0.000 | 56.695 | -0.000 | -0.000 |
| 0.001 | 0.001 | 0.001 | -0.000 | 56.419 | -0.000 |
| 0.000 | 0.000 | 0.000 | -0.000 | -0.000 | 53.159 |
| 187.576 | 81.260 | 83.714 | 0.000 | 0.000 | 0.000 |
| 89.588 | 178.902 | 83.524 | 0.000 | 0.000 | 0.000 |
| 83.714 | 83.714 | 506.462 | 0.000 | 0.000 | 0.000 |
| -0.000 | -0.000 | -0.000 | 56.695 | 0.000 | 0.000 |
| -0.001 | -0.001 | -0.001 | 0.000 | 56.419 | 0.000 |
| -0.000 | -0.000 | -0.000 | 0.000 | 0.000 | 53.159 |
| 182.939 | 84.079 | 82.805 | -0.000 | 0.000 | -0.000 |
| 89.411 | 178.609 | 83.367 | -0.000 | 0.000 | -0.000 |
| 83.559 | 83.559 | 505.628 | 0.000 | 0.000 | 0.000 |
| -0.000 | 0.000 | 0.000 | 56.500 | 0.000 | -0.000 |
| -0.000 | 0.000 | 0.000 | -0.000 | 56.500 | -0.000 |
| -0.000 | 0.000 | 0.000 | -0.000 | 0.000 | 45.758 |
| 187.199 | 81.161 | 83.557 | -0.000 | -0.000 | 0.000 |
| 81.161 | 187.199 | 83.557 | -0.000 | -0.000 | 0.000 |
| 83.559 | 83.559 | 505.628 | 0.000 | -0.000 | 0.000 |
| 0.000 | -0.000 | -0.000 | 56.500 | -0.000 | 0.000 |
| 0.000 | -0.000 | -0.000 | 0.000 | 56.500 | 0.000 |
| 0.000 | -0.000 | 0.000 | 0.000 | -0.000 | 45.758 |
| 187.199 | 81.161 | 83.557 | -0.000 | 0.000 | -0.000 |
| 81.161 | 187.199 | 83.557 | -0.000 | 0.000 | -0.000 |
| 83.559 | 83.559 | 505.628 | -0.000 | 0.000 | -0.000 |
| 0.000 | -0.000 | 0.000 | 56.217 | 0.000 | -0.000 |
| -0.000 | -0.000 | 0.000 | -0.000 | 56.500 | -0.000 |
| -0.000 | 0.000 | -0.000 | 0.000 | 0.000 | 53.019 |
| 178.609 | 89.411 | 83.367 | 0.000 | -0.000 | 0.000 |
| 81.161 | 187.199 | 83.557 | -0.000 | -0.000 | 0.000 |
| 83.356 | 83.356 | 505.401 | 0.000 | -0.000 | 0.000 |
| -0.000 | 0.000 | -0.000 | 56.217 | -0.000 | -0.000 |
| 0.000 | 0.000 | -0.000 | 0.000 | 56.500 | 0.000 |
| 0.000 | -0.000 | 0.000 | 0.000 | -0.000 | 53.019 |
| 182.939 | 84.078 | 82.805 | -0.000 | 0.000 | -0.000 |
| 81.161 | 187.199 | 83.557 | -0.000 | 0.000 | -0.000 |
| 83.357 | 83.357 | 505.402 | 0.000 | 0.000 | -0.000 |
| 0.000 | -0.000 | 0.000 | 56.217 | 0.000 | -0.000 |
| -0.000 | 0.000 | 0.000 | -0.000 | 56.217 | -0.000 |
| -0.000 | -0.000 | -0.000 | -0.000 | 0.000 | 45.758 |
| 187.199 | 81.161 | 83.557 | -0.000 | -0.000 | -0.000 |
| 81.161 | 187.199 | 83.557 | -0.000 | -0.000 | 0.000 |
| 83.559 | 83.559 | 505.627 | -0.000 | -0.000 | 0.000 |
| -0.000 | 0.000 | -0.000 | 56.217 | -0.000 | -0.000 |
| 0.000 | -0.000 | -0.000 | 0.000 | 56.217 | 0.000 |
| 0.000 | 0.000 | 0.000 | -0.000 | -0.000 | 45.758 |
| 140.933 | 100.194 | 100.194 | 0.000 | -0.000 | -0.000 |
| 100.194 | 140.933 | 100.194 | 0.000 | 0.000 | -0.000 |
| 100.194 | 100.194 | 140.933 | -0.000 | -0.000 | -0.000 |
| 0.000 | 0.000 | 0.000 | 108.168 | 0.000 | -0.000 |
| 0.000 | -0.000 | 0.000 | 0.000 | 108.168 | -0.000 |
| 0.000 | 0.000 | 0.000 | 0.000 | -0.000 | 108.168 |
| 140.933 | 100.194 | 100.194 | 0.000 | -0.000 | 0.000 |
| 100.194 | 140.933 | 100.194 | -0.000 | 0.000 | 0.000 |
| 100.194 | 100.194 | 140.933 | -0.000 | 0.000 | 0.000 |
| -0.000 | -0.000 | -0.000 | 108.168 | 0.000 | 0.000 |
| -0.000 | 0.000 | -0.000 | 0.000 | 108.168 | 0.000 |
| -0.000 | -0.000 | -0.000 | -0.000 | 0.000 | 108.168 |
| 140.933 | 100.194 | 100.194 | 0.000 | -0.000 | -0.000 |
| 100.194 | 140.933 | 100.194 | 0.000 | -0.000 | -0.000 |
| 100.194 | 100.194 | 140.933 | 0.000 | -0.000 | -0.000 |
| -0.000 | 0.000 | 0.000 | 108.168 | -0.000 | -0.000 |
| 0.000 | -0.000 | 0.000 | -0.000 | 108.168 | -0.000 |
| 0.000 | 0.000 | -0.000 | 0.000 | -0.000 | 108.168 |
| 140.933 | 100.194 | 100.194 | -0.000 | 0.000 | 0.000 |
| 100.194 | 140.933 | 100.194 | -0.000 | 0.000 | 0.000 |
| 100.194 | 100.194 | 140.933 | 0.000 | 0.000 | 0.000 |
| 0.000 | -0.000 | -0.000 | 108.168 | 0.000 | 0.000 |
| -0.000 | 0.000 | -0.000 | 0.000 | 108.168 | 0.000 |
| -0.000 | -0.000 | 0.000 | -0.000 | 0.000 | 108.168 |
| 140.932 | 100.195 | 100.195 | 0.000 | -0.000 | -0.000 |
| 100.195 | 140.932 | 100.195 | 0.000 | -0.000 | -0.000 |
| 100.195 | 100.195 | 140.932 | 0.000 | -0.000 | -0.000 |
| -0.000 | 0.000 | 0.000 | 108.168 | -0.000 | -0.000 |
| 0.000 | -0.000 | 0.000 | -0.000 | 108.168 | -0.000 |
| 0.000 | 0.000 | -0.000 | -0.000 | -0.000 | 108.168 |
| 140.978 | 100.236 | 100.236 | -0.000 | 0.000 | 0.000 |
| 100.236 | 140.978 | 100.236 | 0.000 | -0.000 | 0.000 |
| 100.236 | 100.236 | 140.978 | 0.000 | 0.000 | 0.000 |
| 0.000 | -0.000 | -0.000 | 108.168 | 0.000 | 0.000 |
| -0.000 | 0.000 | -0.000 | -0.000 | 108.168 | 0.000 |
| -0.000 | -0.000 | 0.000 | 0.000 | 0.000 | 108.168 |
| 188.338 | -12.932 | -12.932 | 0.000 | -0.000 | -0.000 |
| -12.932 | 188.338 | -12.932 | -0.000 | -0.000 | -0.000 |
| -12.932 | -12.932 | 188.338 | 0.000 | -0.000 | -0.000 |
| -0.000 | -0.000 | 0.000 | 10.586 | -0.000 | -0.000 |
| -0.000 | -0.000 | 0.000 | 0.000 | 10.586 | -0.000 |
| -0.000 | -0.000 | 0.000 | -0.000 | -0.000 | 10.586 |
| 188.338 | -12.931 | -12.932 | -0.000 | 0.000 | 0.000 |
| -12.931 | 188.338 | -12.932 | 0.000 | -0.000 | 0.000 |
| -12.932 | -12.931 | 188.338 | 0.000 | 0.000 | 0.000 |
| 0.000 | 0.000 | -0.000 | 10.586 | 0.000 | 0.000 |
| 0.000 | 0.000 | -0.000 | 0.000 | 10.586 | 0.000 |
| 0.000 | 0.000 | 0.000 | 0.000 | 0.000 | 10.586 |
| 188.338 | -12.932 | -12.932 | -0.000 | 0.000 | -0.000 |
| -12.932 | 188.338 | -12.932 | -0.000 | -0.000 | -0.000 |
| -12.932 | -12.932 | 188.338 | 0.000 | 0.000 | -0.000 |
| -0.000 | -0.000 | -0.000 | -90.816 | -0.000 | -0.000 |
| -0.000 | -0.000 | -0.000 | -0.000 | -90.816 | -0.000 |
| -0.000 | -0.000 | -0.000 | 0.000 | -0.000 | -90.816 |
| 188.338 | -12.931 | -12.931 | -0.000 | 0.000 | 0.000 |
| -12.931 | 188.338 | -12.931 | 0.000 | 0.000 | 0.000 |
| -12.931 | -12.931 | 188.338 | 0.000 | 0.000 | 0.000 |
| 0.000 | 0.000 | 0.000 | -90.816 | 0.000 | 0.000 |
| 0.000 | 0.000 | 0.000 | -0.000 | -90.816 | 0.000 |
| 0.000 | 0.000 | 0.000 | -0.000 | 0.000 | -90.816 |
| 188.338 | -12.932 | -12.932 | -0.000 | -0.000 | -0.000 |
| -12.932 | 188.338 | -12.932 | -0.000 | -0.000 | -0.000 |
| -12.932 | -12.932 | 188.338 | 0.000 | 0.000 | -0.000 |
| -5991562.229 | -4250562.126 | -3963346.480 | -135524.711 | -18037.766 | -4457.412 |
| -4053459.348 | -5842257.293 | -4185122.531 | -11897.316 | -139983.511 | 12087.523 |
| -4224239.465 | -3945530.917 | -5972895.233 | -1903.386 | 3793.685 | -118589.760 |
| 188.338 | -12.931 | -12.931 | 0.000 | 0.000 | -0.000 |
| -12.931 | 188.338 | -12.931 | 0.000 | 0.000 | 0.000 |
| -12.931 | -12.931 | 188.338 | 0.000 | 0.000 | 0.000 |
| 5788758.845 | 4236183.440 | 3985817.817 | -98500.461 | -11936.503 | -3086.796 |
| 4014777.960 | 5656679.661 | 4230351.598 | 2777.486 | -101555.963 | 23961.775 |
| 4219886.127 | 4053761.498 | 5785069.375 | -17425.051 | 35221.743 | -107200.584 |
| 112.400 | 219.955 | 219.955 | -0.000 | -0.000 | -0.000 |
| 219.955 | 112.400 | 219.955 | -0.000 | -0.000 | -0.000 |
| 219.955 | 219.955 | 112.400 | -0.000 | -0.000 | -0.000 |
| 0.000 | 0.000 | 0.000 | 127.426 | -0.000 | -0.000 |
| 0.000 | -0.000 | 0.000 | -0.000 | 127.426 | -0.000 |
| 0.000 | 0.000 | 0.000 | -0.000 | -0.000 | 127.426 |
| 112.399 | 219.955 | 219.955 | 0.000 | 0.000 | 0.000 |
| 219.955 | 112.399 | 219.955 | 0.000 | 0.000 | 0.000 |
| 219.955 | 219.955 | 112.399 | 0.000 | 0.000 | 0.000 |
| -0.000 | -0.000 | -0.000 | 127.426 | 0.000 | 0.000 |
| -0.000 | 0.000 | -0.000 | 0.000 | 127.426 | 0.000 |
| -0.000 | -0.000 | -0.000 | 0.000 | 0.000 | 127.426 |
| 112.401 | 219.956 | 219.956 | -0.000 | -0.000 | -0.000 |
| 219.956 | 112.401 | 219.956 | -0.000 | -0.000 | -0.000 |
| 219.956 | 219.956 | 112.401 | -0.000 | -0.000 | -0.000 |
| 0.000 | 0.000 | 0.000 | 127.426 | -0.000 | -0.000 |
| 0.000 | 0.000 | 0.000 | -0.000 | 127.426 | -0.000 |
| 0.000 | 0.000 | 0.000 | -0.000 | -0.000 | 127.426 |
| 112.398 | 219.954 | 219.954 | 0.000 | 0.000 | 0.000 |
| 219.954 | 112.398 | 219.954 | 0.000 | -0.000 | 0.000 |
| 219.954 | 219.954 | 112.398 | 0.000 | -0.000 | 0.000 |
| -0.000 | -0.000 | -0.000 | 127.426 | -0.000 | 0.000 |
| -0.000 | -0.000 | -0.000 | -0.000 | 127.426 | 0.000 |
| -0.000 | -0.000 | -0.000 | 0.000 | 0.000 | 127.426 |
| 112.412 | 219.961 | 219.961 | -0.000 | -0.000 | -0.000 |
| 219.961 | 112.412 | 219.961 | -0.000 | -0.000 | -0.000 |
| 219.961 | 219.961 | 112.412 | -0.000 | -0.000 | -0.000 |
| 0.000 | 0.005 | 0.005 | 127.426 | 0.000 | -0.000 |
| 0.005 | 0.000 | 0.005 | -0.000 | 127.426 | -0.000 |
| 0.005 | 0.005 | 0.000 | -0.000 | -0.000 | 127.426 |
| 112.387 | 219.949 | 219.949 | 0.000 | 0.000 | 0.000 |
| 219.949 | 112.387 | 219.949 | 0.000 | 0.000 | 0.000 |
| 219.949 | 219.949 | 112.387 | 0.000 | 0.000 | 0.000 |
| -0.000 | -0.005 | -0.005 | 127.426 | 0.000 | 0.000 |
| -0.005 | -0.000 | -0.005 | 0.000 | 127.426 | 0.000 |
| -0.005 | -0.005 | -0.000 | 0.000 | 0.000 | 127.426 |
| 30.294 | 57.256 | 57.256 | 0.000 | 0.000 | -0.000 |
| 57.256 | 30.294 | 57.256 | 0.000 | 0.000 | -0.000 |
| 57.256 | 57.256 | 30.294 | 0.000 | 0.000 | -0.000 |
| 0.000 | 0.000 | 0.000 | 85.899 | 0.000 | -0.000 |
| 0.000 | 0.000 | 0.000 | 0.000 | 85.899 | -0.000 |
| 0.000 | 0.000 | 0.000 | 0.000 | 0.000 | 85.899 |
| 30.294 | 57.256 | 57.256 | 0.000 | -0.000 | 0.000 |
| 57.256 | 30.294 | 57.256 | -0.000 | -0.000 | -0.000 |
| 57.256 | 57.256 | 30.294 | 0.000 | 0.000 | 0.000 |
| -0.000 | -0.000 | -0.000 | 85.899 | -0.000 | -0.000 |
| -0.000 | -0.000 | -0.000 | -0.000 | 85.899 | 0.000 |
| -0.000 | -0.000 | -0.000 | -0.000 | -0.000 | 85.899 |
| 30.294 | 57.256 | 57.256 | -0.000 | 0.000 | -0.000 |
| 57.256 | 30.294 | 57.256 | 0.000 | -0.000 | 0.000 |
| 57.256 | 57.256 | 30.294 | 0.000 | 0.000 | -0.000 |
| 0.000 | 0.000 | 0.000 | 85.899 | -0.000 | -0.000 |
| 0.000 | 0.000 | 0.000 | -0.000 | 85.899 | 0.000 |
| 0.000 | 0.000 | 0.000 | 0.000 | 0.000 | 85.899 |
| 30.294 | 57.256 | 57.256 | -0.000 | -0.000 | 0.000 |
| 57.256 | 30.294 | 57.256 | -0.000 | -0.000 | 0.000 |
| 57.256 | 57.256 | 30.294 | -0.000 | -0.000 | 0.000 |
| -0.000 | -0.000 | -0.000 | 85.899 | -0.000 | 0.000 |
| -0.000 | -0.000 | -0.000 | -0.000 | 85.899 | 0.000 |
| -0.000 | -0.000 | -0.000 | -0.000 | -0.000 | 85.899 |
| 30.293 | 57.256 | 57.256 | -0.000 | 0.000 | 0.000 |
| 57.256 | 30.293 | 57.256 | 0.000 | -0.000 | -0.000 |
| 57.256 | 57.256 | 30.293 | 0.000 | -0.000 | -0.000 |
| 0.000 | 0.000 | 0.000 | 85.899 | 0.000 | -0.000 |
| 0.000 | 0.000 | 0.000 | 0.000 | 85.899 | -0.000 |
| 0.000 | 0.000 | 0.000 | 0.000 | 0.000 | 85.899 |
| 30.295 | 57.256 | 57.256 | -0.000 | -0.000 | 0.000 |
| 57.256 | 30.295 | 57.256 | -0.000 | -0.000 | -0.000 |
| 57.256 | 57.256 | 30.295 | -0.000 | -0.000 | -0.000 |
| -0.000 | -0.000 | -0.000 | 85.899 | -0.000 | -0.000 |
| -0.000 | -0.000 | -0.000 | -0.000 | 85.899 | 0.000 |
| -0.000 | -0.000 | -0.000 | -0.000 | -0.000 | 85.899 |
| 194.220 | 105.439 | 41.661 | -0.000 | 0.000 | 0.000 |
| 70.927 | 228.732 | 41.661 | 0.000 | 0.000 | 0.000 |
| 41.661 | 41.661 | 257.998 | 0.000 | -0.000 | 0.000 |
| -0.000 | -0.000 | -0.000 | 49.636 | 0.000 | 0.000 |
| -0.000 | -0.000 | -0.000 | 0.000 | 49.636 | 0.000 |
| -0.000 | 0.000 | 0.000 | 0.000 | 0.000 | 78.902 |
| 194.220 | 105.439 | 41.661 | -0.000 | -0.000 | -0.000 |
| 105.439 | 194.220 | 41.661 | 0.000 | -0.000 | -0.000 |
| 41.661 | 41.661 | 257.998 | 0.000 | -0.000 | -0.000 |
| 0.000 | 0.000 | 0.000 | 49.636 | 0.000 | -0.000 |
| 0.000 | 0.000 | 0.000 | 0.000 | 49.636 | -0.000 |
| 0.000 | -0.000 | -0.000 | -0.000 | -0.000 | 78.902 |
| 194.220 | 105.439 | 41.661 | 0.000 | 0.000 | 0.000 |
| 70.927 | 228.732 | 41.661 | 0.000 | 0.000 | 0.000 |
| 41.661 | 41.661 | 257.998 | 0.000 | 0.000 | 0.000 |
| -0.000 | -0.000 | 0.000 | 49.636 | -0.000 | 0.000 |
| -0.000 | -0.000 | 0.000 | 0.000 | 49.636 | 0.000 |
| -0.000 | 0.000 | -0.000 | 0.000 | 0.000 | 78.902 |
| 228.732 | 70.927 | 41.661 | 0.000 | -0.000 | -0.000 |
| 70.927 | 228.732 | 41.661 | 0.000 | -0.000 | -0.000 |
| 41.661 | 41.661 | 257.998 | 0.000 | 0.000 | -0.000 |
| 0.000 | 0.000 | -0.000 | 49.636 | -0.000 | -0.000 |
| 0.000 | 0.000 | -0.000 | -0.000 | 49.636 | -0.000 |
| 0.000 | -0.000 | 0.000 | 0.000 | -0.000 | 78.902 |
| 194.221 | 105.439 | 41.661 | 0.000 | 0.000 | 0.000 |
| 70.928 | 228.733 | 41.661 | 0.000 | 0.000 | 0.000 |
| 41.662 | 41.662 | 258.000 | -0.000 | -0.000 | 0.000 |
| 0.000 | -0.001 | 0.000 | 49.636 | 0.000 | 0.000 |
| -0.001 | 0.000 | 0.000 | 0.000 | 49.636 | 0.000 |
| -0.001 | 0.000 | -0.001 | 0.000 | 0.000 | 44.391 |
| 228.773 | 70.970 | 41.704 | -0.000 | -0.000 | -0.000 |
| 105.480 | 194.264 | 41.704 | 0.000 | -0.000 | -0.000 |
| 41.703 | 41.703 | 258.039 | 0.000 | -0.000 | -0.000 |
| -0.000 | 0.001 | -0.000 | 49.636 | -0.000 | -0.000 |
| 0.001 | -0.000 | -0.000 | -0.000 | 49.636 | -0.000 |
| 0.001 | -0.000 | 0.001 | 0.000 | -0.000 | 44.391 |
| 228.732 | 70.927 | 41.661 | -0.000 | 0.000 | -0.000 |
| 70.927 | 228.732 | 41.661 | -0.000 | 0.000 | -0.000 |
| 41.661 | 41.661 | 257.998 | -0.000 | -0.000 | -0.000 |
| 0.000 | -0.000 | -0.000 | 49.636 | -0.000 | -0.000 |
| -0.000 | 0.000 | -0.000 | -0.000 | 49.636 | -0.000 |
| 0.000 | -0.000 | -0.000 | -0.000 | -0.000 | 44.391 |
| 194.220 | 105.439 | 41.661 | 0.000 | 0.000 | 0.000 |
| 105.439 | 194.220 | 41.661 | 0.000 | 0.000 | -0.000 |
| 41.661 | 41.661 | 257.998 | 0.000 | -0.000 | -0.000 |
| -0.000 | 0.000 | -0.000 | 49.636 | 0.000 | -0.000 |
| 0.000 | 0.000 | -0.000 | -0.000 | 49.636 | 0.000 |
| -0.000 | 0.000 | 0.000 | 0.000 | 0.000 | 44.391 |
| 228.732 | 70.927 | 41.661 | -0.000 | 0.000 | -0.000 |
| 70.927 | 228.732 | 41.661 | -0.000 | 0.000 | -0.000 |
| 41.661 | 41.661 | 257.998 | -0.000 | 0.000 | 0.000 |
| 0.000 | -0.000 | 0.000 | 49.636 | 0.000 | -0.000 |
| -0.000 | 0.000 | 0.000 | 0.000 | 49.636 | -0.000 |
| -0.000 | 0.000 | -0.000 | -0.000 | -0.000 | 44.391 |
| 228.732 | 70.927 | 41.661 | 0.000 | -0.000 | 0.000 |
| 105.439 | 194.220 | 41.661 | 0.000 | -0.000 | 0.000 |
| 41.661 | 41.661 | 257.998 | -0.000 | -0.000 | 0.000 |
| -0.000 | 0.000 | -0.000 | 49.636 | 0.000 | 0.000 |
| 0.000 | -0.000 | -0.000 | -0.000 | 49.636 | 0.000 |
| 0.000 | -0.000 | 0.000 | 0.000 | -0.000 | 44.391 |
| 194.221 | 105.439 | 41.661 | 0.000 | -0.000 | -0.000 |
| 105.441 | 194.219 | 41.661 | -0.000 | 0.000 | -0.000 |
| 41.662 | 41.662 | 258.000 | -0.000 | -0.000 | 0.000 |
| 0.000 | -0.001 | 0.000 | 49.636 | -0.000 | -0.000 |
| -0.000 | -0.000 | 0.000 | -0.000 | 49.636 | -0.000 |
| -0.000 | 0.000 | -0.000 | -0.000 | 0.000 | 78.902 |
| 194.262 | 105.482 | 41.705 | -0.000 | 0.000 | 0.000 |
| 105.479 | 194.265 | 41.705 | 0.000 | 0.000 | 0.000 |
| 41.704 | 41.704 | 258.040 | 0.000 | 0.000 | 0.000 |
| -0.000 | 0.001 | -0.000 | 49.636 | 0.000 | 0.000 |
| 0.000 | 0.000 | -0.000 | 0.000 | 49.636 | 0.000 |
| 0.000 | -0.000 | 0.000 | 0.000 | -0.000 | 78.902 |
| 228.714 | 160.119 | 160.119 | 0.000 | 0.000 | -0.000 |
| 160.119 | 228.714 | 160.119 | 0.000 | 0.000 | -0.000 |
| 160.119 | 160.119 | 228.714 | -0.000 | 0.000 | -0.000 |
| -0.000 | -0.000 | 0.000 | 45.587 | 0.000 | -0.000 |
| -0.000 | -0.000 | 0.000 | -0.000 | 45.587 | 0.000 |
| -0.000 | -0.000 | 0.000 | -0.000 | 0.000 | 45.587 |
| 228.714 | 160.119 | 160.119 | -0.000 | -0.000 | 0.000 |
| 160.119 | 228.714 | 160.119 | 0.000 | -0.000 | 0.000 |
| 160.119 | 160.119 | 228.714 | -0.000 | -0.000 | 0.000 |
| 0.000 | 0.000 | -0.000 | 45.587 | -0.000 | -0.000 |
| 0.000 | 0.000 | -0.000 | 0.000 | 45.587 | 0.000 |
| 0.000 | 0.000 | 0.000 | 0.000 | -0.000 | 45.587 |
| 228.714 | 160.119 | 160.119 | 0.000 | 0.000 | -0.000 |
| 160.119 | 228.714 | 160.119 | -0.000 | -0.000 | -0.000 |
| 160.119 | 160.119 | 228.714 | -0.000 | 0.000 | 0.000 |
| -0.000 | 0.000 | 0.000 | 45.587 | 0.000 | 0.000 |
| 0.000 | -0.000 | 0.000 | -0.000 | 45.587 | 0.000 |
| 0.000 | 0.000 | -0.000 | -0.000 | 0.000 | 45.587 |
| 228.714 | 160.119 | 160.119 | -0.000 | 0.000 | -0.000 |
| 160.119 | 228.714 | 160.119 | 0.000 | -0.000 | -0.000 |
| 160.119 | 160.119 | 228.714 | -0.000 | 0.000 | -0.000 |
| 0.000 | -0.000 | -0.000 | 45.587 | -0.000 | -0.000 |
| -0.000 | 0.000 | -0.000 | 0.000 | 45.587 | 0.000 |
| -0.000 | -0.000 | 0.000 | 0.000 | -0.000 | 45.587 |
| 228.715 | 160.120 | 160.120 | -0.000 | -0.000 | -0.000 |
| 160.120 | 228.715 | 160.120 | -0.000 | 0.000 | -0.000 |
| 160.120 | 160.120 | 228.715 | -0.000 | 0.000 | -0.000 |
| -0.000 | 0.000 | 0.001 | 45.588 | 0.000 | -0.000 |
| 0.000 | -0.000 | 0.001 | -0.000 | 45.588 | -0.000 |
| 0.000 | 0.001 | -0.000 | -0.000 | 0.000 | 45.588 |
| 228.713 | 160.118 | 160.118 | 0.000 | 0.000 | 0.000 |
| 160.118 | 228.713 | 160.118 | 0.000 | 0.000 | 0.000 |
| 160.118 | 160.118 | 228.713 | 0.000 | -0.000 | -0.000 |
| 0.000 | -0.000 | -0.001 | 45.588 | -0.000 | 0.000 |
| -0.000 | 0.000 | -0.001 | 0.000 | 45.588 | 0.000 |
| -0.000 | -0.001 | 0.000 | -0.000 | -0.000 | 45.588 |
| 35.030 | 35.030 | 35.030 | -0.000 | -0.000 | -0.000 |
| 35.030 | 35.030 | 35.030 | -0.000 | -0.000 | -0.000 |
| 35.030 | 35.030 | 35.030 | -0.000 | -0.000 | -0.000 |
| -0.000 | -0.000 | -0.000 | -0.000 | -0.000 | -0.000 |
| -0.000 | -0.000 | -0.000 | -0.000 | -0.000 | -0.000 |
| -0.000 | -0.000 | -0.000 | -0.000 | -0.000 | -0.000 |
| 35.030 | 35.030 | 35.030 | 0.000 | 0.000 | 0.000 |
| 35.030 | 35.030 | 35.030 | 0.000 | 0.000 | 0.000 |
| 35.030 | 35.030 | 35.030 | 0.000 | 0.000 | 0.000 |
| 0.000 | 0.000 | 0.000 | 0.000 | 0.000 | 0.000 |
| 0.000 | 0.000 | 0.000 | 0.000 | 0.000 | 0.000 |
| 0.000 | 0.000 | 0.000 | 0.000 | 0.000 | 0.000 |
| 35.030 | 35.030 | 35.030 | -0.000 | -0.000 | -0.000 |
| 35.030 | 35.030 | 35.030 | -0.000 | -0.000 | -0.000 |
| 35.030 | 35.030 | 35.030 | -0.000 | -0.000 | -0.000 |
| -0.000 | -0.000 | -0.000 | -0.000 | -0.000 | -0.000 |
| -0.000 | -0.000 | -0.000 | -0.000 | -0.000 | -0.000 |
| -0.000 | -0.000 | -0.000 | -0.000 | -0.000 | 0.000 |
| 35.030 | 35.030 | 35.030 | -0.000 | 0.000 | 0.000 |
| 35.030 | 35.030 | 35.030 | 0.000 | -0.000 | 0.000 |
| 35.030 | 35.030 | 35.030 | 0.000 | 0.000 | -0.000 |
| 0.000 | 0.000 | 0.000 | 0.000 | 0.000 | 0.000 |
| 0.000 | 0.000 | 0.000 | 0.000 | 0.000 | 0.000 |
| 0.000 | 0.000 | 0.000 | 0.000 | 0.000 | 0.000 |
| 35.030 | 35.030 | 35.030 | -0.000 | -0.000 | -0.000 |
| 35.030 | 35.030 | 35.030 | -0.000 | -0.000 | -0.000 |
| 35.030 | 35.030 | 35.030 | -0.000 | -0.000 | -0.000 |
| -0.000 | -0.000 | -0.000 | -0.000 | -0.000 | -0.000 |
| -0.000 | -0.000 | -0.000 | -0.000 | -0.000 | -0.000 |
| -0.000 | -0.000 | -0.000 | -0.000 | -0.000 | -0.000 |
| 35.030 | 35.030 | 35.030 | 0.000 | 0.000 | 0.000 |
| 35.030 | 35.030 | 35.030 | 0.000 | 0.000 | 0.000 |
| 35.030 | 35.030 | 35.030 | 0.000 | 0.000 | 0.000 |
| 0.000 | 0.000 | 0.000 | 0.000 | 0.000 | 0.000 |
| 0.000 | 0.000 | 0.000 | 0.000 | 0.000 | 0.000 |
| 0.000 | 0.000 | 0.000 | 0.000 | 0.000 | 0.000 |
| 30.076 | 301.705 | 28.899 | -0.000 | -0.000 | 0.000 |
| 301.705 | 30.076 | 28.899 | -0.000 | -0.000 | 0.000 |
| 28.899 | 28.899 | 718.971 | 0.000 | 0.000 | 0.000 |
| 0.000 | -0.000 | -0.000 | -31.537 | 0.000 | 0.000 |
| -0.000 | -0.000 | -0.000 | 0.000 | -31.537 | 0.000 |
| 0.000 | 0.000 | 0.000 | 0.000 | 0.000 | -84.097 |
| 30.076 | 301.705 | 28.899 | 0.000 | 0.000 | 0.000 |
| 301.705 | 30.077 | 28.899 | -0.000 | 0.000 | -0.000 |
| 28.899 | 28.899 | 718.971 | 0.000 | 0.000 | -0.000 |
| -0.000 | 0.000 | 0.000 | -31.537 | -0.000 | 0.000 |
| 0.000 | 0.000 | 0.000 | 0.000 | -31.537 | -0.000 |
| -0.000 | -0.000 | -0.000 | -0.000 | 0.000 | -84.097 |
| 30.076 | 301.706 | 28.899 | -0.000 | 0.000 | 0.000 |
| 301.706 | 30.076 | 28.899 | 0.000 | -0.000 | 0.000 |
| 28.899 | 28.899 | 718.971 | -0.000 | -0.000 | 0.000 |
| -0.000 | -0.000 | -0.000 | -31.537 | -0.000 | 0.000 |
| -0.000 | -0.000 | -0.000 | -0.000 | -31.537 | 0.000 |
| 0.000 | 0.000 | 0.000 | 0.000 | -0.000 | -84.097 |
| 30.077 | 301.705 | 28.900 | 0.000 | 0.000 | -0.000 |
| 301.705 | 30.077 | 28.900 | 0.000 | -0.000 | -0.000 |
| 28.899 | 28.899 | 718.971 | -0.000 | -0.000 | -0.000 |
| 0.000 | 0.000 | 0.000 | -31.537 | 0.000 | 0.000 |
| 0.000 | 0.000 | 0.000 | 0.000 | -31.537 | -0.000 |
| -0.000 | -0.000 | -0.000 | -0.000 | -0.000 | -84.097 |
| 30.068 | 301.709 | 28.895 | 0.000 | 0.000 | 0.000 |
| 301.709 | 30.068 | 28.895 | -0.000 | -0.000 | 0.000 |
| 28.899 | 28.899 | 718.971 | 0.000 | -0.000 | 0.000 |
| -0.000 | -0.000 | -0.001 | -31.537 | 0.000 | 0.000 |
| -0.000 | -0.000 | -0.001 | 0.000 | -31.537 | 0.000 |
| 0.001 | 0.000 | 0.000 | -0.000 | -0.000 | -84.097 |
| 30.085 | 301.701 | 28.903 | -0.000 | -0.000 | -0.000 |
| 301.701 | 30.085 | 28.903 | -0.000 | 0.000 | 0.000 |
| 28.900 | 28.900 | 718.972 | -0.000 | -0.000 | 0.000 |
| 0.000 | 0.000 | 0.001 | -31.537 | -0.000 | -0.000 |
| 0.000 | 0.000 | 0.001 | -0.000 | -31.537 | -0.000 |
| -0.001 | -0.000 | -0.000 | 0.000 | -0.000 | -84.097 |
| 479.649 | -48.819 | -48.819 | -0.000 | 0.000 | -0.000 |
| -48.819 | 479.649 | -48.819 | -0.000 | -0.000 | -0.000 |
| -48.819 | -48.819 | 479.649 | -0.000 | -0.000 | -0.000 |
| 0.000 | -0.000 | 0.000 | -22.941 | -0.000 | -0.000 |
| -0.000 | 0.000 | 0.000 | -0.000 | -22.941 | -0.000 |
| -0.000 | 0.000 | 0.000 | -0.000 | -0.000 | -22.941 |
| 479.649 | -48.819 | -48.819 | 0.000 | 0.000 | 0.000 |
| -48.819 | 479.649 | -48.819 | 0.000 | 0.000 | 0.000 |
| -48.819 | -48.819 | 479.649 | 0.000 | 0.000 | 0.000 |
| -0.000 | -0.000 | -0.000 | -22.941 | 0.000 | 0.000 |
| 0.000 | 0.000 | 0.000 | 0.000 | -22.941 | 0.000 |
| 0.000 | -0.000 | -0.000 | -0.000 | 0.000 | -22.941 |
| 479.649 | -48.819 | -48.819 | -0.000 | -0.000 | -0.000 |
| -48.819 | 479.649 | -48.819 | -0.000 | 0.000 | -0.000 |
| -48.819 | -48.819 | 479.649 | 0.000 | -0.000 | -0.000 |
| 0.000 | 0.000 | 0.000 | -22.941 | -0.000 | -0.000 |
| 0.000 | 0.000 | 0.000 | -0.000 | -22.941 | -0.000 |
| 0.000 | 0.000 | 0.000 | -0.000 | -0.000 | -22.941 |
| 479.649 | -48.819 | -48.819 | 0.000 | 0.000 | 0.000 |
| -48.819 | 479.649 | -48.819 | 0.000 | 0.000 | 0.000 |
| -48.819 | -48.819 | 479.649 | 0.000 | -0.000 | 0.000 |
| -0.000 | -0.000 | -0.000 | -22.941 | 0.000 | 0.000 |
| -0.000 | -0.000 | -0.000 | 0.000 | -22.941 | 0.000 |
| -0.000 | -0.000 | -0.000 | 0.000 | 0.000 | -22.941 |
| 479.650 | -48.819 | -48.819 | -0.000 | -0.000 | -0.000 |
| -48.819 | 479.650 | -48.819 | -0.000 | -0.000 | -0.000 |
| -48.819 | -48.819 | 479.650 | -0.000 | -0.000 | -0.000 |
| 0.000 | 0.000 | 0.000 | -22.941 | -0.000 | -0.000 |
| 0.000 | 0.000 | 0.000 | -0.000 | -22.941 | -0.000 |
| 0.000 | 0.000 | 0.000 | -0.000 | -0.000 | -22.941 |
| 479.648 | -48.820 | -48.820 | -0.000 | 0.000 | 0.000 |
| -48.820 | 479.648 | -48.820 | 0.000 | 0.000 | 0.000 |
| -48.820 | -48.820 | 479.648 | 0.000 | 0.000 | 0.000 |
| -0.000 | -0.000 | -0.000 | -22.941 | 0.000 | 0.000 |
| -0.000 | -0.000 | -0.000 | 0.000 | -22.941 | 0.000 |
| -0.000 | -0.000 | -0.000 | 0.000 | 0.000 | -22.941 |
| 487.228 | 161.232 | -38.822 | 0.000 | -0.000 | 0.000 |
| 161.232 | 487.228 | -38.822 | 0.000 | 0.000 | 0.000 |
| -38.822 | -38.822 | 569.533 | 0.000 | 0.000 | 0.000 |
| -0.000 | 0.000 | 0.000 | -37.092 | -0.000 | 0.000 |
| 0.000 | -0.000 | 0.000 | 0.000 | -37.092 | 0.000 |
| 0.000 | 0.000 | 0.000 | 0.000 | -0.000 | 162.998 |
| 487.228 | 161.232 | -38.822 | -0.000 | -0.000 | 0.000 |
| 161.232 | 487.228 | -38.822 | -0.000 | 0.000 | -0.000 |
| -38.822 | -38.822 | 569.533 | 0.000 | 0.000 | 0.000 |
| 0.000 | -0.000 | -0.000 | -37.092 | -0.000 | 0.000 |
| -0.000 | 0.000 | -0.000 | -0.000 | -37.092 | -0.000 |
| -0.000 | -0.000 | -0.000 | -0.000 | -0.000 | 162.998 |
| 487.229 | 161.232 | -38.822 | 0.000 | 0.000 | 0.000 |
| 161.232 | 487.229 | -38.822 | 0.000 | 0.000 | -0.000 |
| -38.822 | -38.822 | 569.533 | -0.000 | -0.000 | 0.000 |
| 0.000 | 0.000 | 0.000 | -37.092 | -0.000 | 0.000 |
| 0.000 | 0.000 | 0.000 | 0.000 | -37.092 | 0.000 |
| 0.000 | 0.000 | 0.000 | 0.000 | 0.000 | 162.998 |
| 487.227 | 161.232 | -38.822 | -0.000 | 0.000 | 0.000 |
| 161.232 | 487.228 | -38.822 | -0.000 | -0.000 | 0.000 |
| -38.822 | -38.822 | 569.533 | -0.000 | -0.000 | -0.000 |
| -0.000 | -0.000 | -0.000 | -37.092 | 0.000 | -0.000 |
| -0.000 | -0.000 | -0.000 | -0.000 | -37.092 | 0.000 |
| -0.000 | -0.000 | -0.000 | -0.000 | -0.000 | 162.998 |
| 487.237 | 161.233 | -38.821 | 0.000 | -0.000 | 0.000 |
| 161.235 | 487.235 | -38.821 | 0.000 | 0.000 | -0.000 |
| -38.821 | -38.821 | 569.536 | 0.000 | 0.000 | 0.000 |
| 0.000 | 0.001 | 0.000 | -37.092 | 0.000 | -0.000 |
| 0.001 | 0.000 | 0.000 | 0.000 | -37.092 | -0.000 |
| 0.000 | 0.002 | 0.000 | 0.000 | -0.000 | 162.998 |
| 487.220 | 161.231 | -38.823 | -0.000 | -0.000 | -0.000 |
| 161.229 | 487.221 | -38.823 | -0.000 | 0.000 | -0.000 |
| -38.823 | -38.823 | 569.531 | -0.000 | -0.000 | -0.000 |
| -0.000 | -0.001 | -0.000 | -37.092 | 0.000 | -0.000 |
| -0.001 | -0.000 | -0.000 | -0.000 | -37.092 | -0.000 |
| -0.000 | -0.002 | -0.000 | -0.000 | -0.000 | 162.998 |
| 263.157 | 47.111 | 41.356 | 0.000 | 0.000 | -0.000 |
| 47.111 | 263.157 | 41.356 | -0.000 | 0.000 | 0.000 |
| -439.785 | -439.785 | 407.578 | -0.000 | -0.000 | -0.000 |
| -477.853 | -477.853 | 160.901 | 58.700 | -0.000 | -0.000 |
| -477.853 | -477.853 | 160.901 | -0.000 | 58.700 | -0.000 |
| 0.000 | 0.000 | 0.000 | -0.000 | 0.000 | 73.975 |
| 263.157 | 47.111 | 41.356 | -0.000 | -0.000 | 0.000 |
| 47.111 | 263.157 | 41.356 | -0.000 | -0.000 | 0.000 |
| 138.381 | 138.381 | -292.997 | -0.000 | -0.000 | 0.000 |
| 477.853 | 477.853 | -160.901 | 58.700 | -0.000 | 0.000 |
| 477.853 | 477.853 | -160.901 | 0.000 | 58.700 | 0.000 |
| -0.000 | -0.000 | -0.000 | -0.000 | -0.000 | 73.975 |
| 188.709 | 1.782 | 54.882 | 0.000 | -0.000 | -0.000 |
| 1.782 | 188.709 | 54.882 | 0.000 | -0.000 | -0.000 |
| 39.316 | 39.316 | 253.908 | 0.000 | 0.000 | -0.000 |
| -0.000 | 0.000 | -0.000 | 63.665 | 0.000 | -0.000 |
| 0.000 | -0.000 | -0.000 | 0.000 | 63.665 | -0.000 |
| 49.917 | 49.917 | 33.109 | 0.000 | 0.000 | 47.082 |
| 282.048 | 98.024 | 22.302 | 0.000 | -0.000 | 0.000 |
| 98.024 | 282.048 | 22.302 | -0.000 | 0.000 | 0.000 |
| 85.806 | 85.806 | 230.475 | -0.000 | -0.000 | 0.000 |
| 0.000 | -0.000 | 0.000 | 63.665 | -0.000 | 0.000 |
| -0.000 | 0.000 | 0.000 | 0.000 | 63.665 | 0.000 |
| -49.917 | -49.917 | -33.109 | -0.000 | -0.000 | 47.082 |
| 231.386 | 43.192 | 41.014 | -0.000 | -0.000 | -0.000 |
| 43.192 | 231.386 | 41.014 | 0.000 | 0.000 | -0.000 |
| 33.091 | 33.091 | 246.789 | 0.000 | -0.000 | -0.000 |
| 7.927 | 7.927 | 2.890 | 43.008 | -0.000 | -0.000 |
| 7.927 | 7.927 | 2.890 | 0.000 | 43.008 | -0.000 |
| -0.108 | -0.108 | 4.493 | 0.000 | 0.000 | 44.644 |
| 223.729 | 55.412 | 35.712 | 0.000 | -0.000 | 0.000 |
| 55.412 | 223.729 | 35.712 | -0.000 | 0.000 | 0.000 |
| 42.411 | 42.411 | 244.383 | -0.000 | -0.000 | 0.000 |
| -7.927 | -7.927 | -2.890 | 43.008 | -0.000 | 0.000 |
| -7.927 | -7.927 | -2.890 | -0.000 | 43.008 | 0.000 |
| 0.108 | 0.108 | -4.493 | -0.000 | -0.000 | 44.644 |
| 642.613 | -1029.113 | -497.965 | -176.463 | 311.940 | 920.592 |
| 255.845 | 112.023 | -89.794 | -136.754 | 300.057 | 205.130 |
| 262.749 | -89.921 | 94.154 | -141.408 | 295.239 | 211.349 |
| 149.224 | -192.813 | -197.507 | -43.182 | 306.561 | 211.008 |
| 8.660 | 0.713 | -8.786 | 2.475 | 118.792 | -2.102 |
| 1.892 | -2.769 | 2.388 | 0.783 | -2.347 | 115.790 |
| 154.146 | 294.931 | 301.579 | 131.892 | -293.692 | -206.483 |
| -422.081 | 1676.776 | 250.099 | 307.013 | -514.487 | -1256.468 |
| 107.324 | 103.457 | 334.450 | -6.607 | -8.786 | 2.369 |
| -156.280 | 190.741 | 185.609 | 227.592 | -296.648 | -206.900 |
| 8.660 | 0.713 | -8.786 | 2.475 | 118.792 | -2.102 |
| 1.892 | -2.769 | 2.388 | 0.783 | -2.347 | 115.790 |
| 322.337 | 83.928 | 90.807 | -17.071 | 38.156 | 23.415 |
| 118.404 | 284.065 | 82.532 | -14.942 | 28.682 | 17.125 |
| 107.324 | 103.457 | 334.450 | -6.607 | -8.786 | 2.369 |
| 11.758 | -20.225 | -25.117 | 78.684 | 35.131 | 22.960 |
| 53.347 | -107.339 | -57.988 | -14.787 | 94.090 | 91.160 |
| 1.892 | -2.769 | 2.388 | 0.783 | -2.347 | 115.790 |
| 195.204 | 197.006 | 161.717 | 10.972 | -16.901 | -82.067 |
| 104.230 | 351.748 | 103.470 | -1.499 | 0.708 | -2.769 |
| 107.324 | 103.456 | 334.449 | -6.607 | -8.786 | 2.369 |
| -2.010 | -1.266 | -6.607 | 114.961 | 2.475 | 0.788 |
| -27.716 | 114.933 | 61.779 | 19.318 | 33.337 | -90.659 |
| 1.892 | -2.769 | 2.388 | 0.783 | -2.347 | 115.790 |
| 271.254 | 93.727 | 104.977 | -7.246 | 12.771 | 9.754 |
| 104.231 | 351.750 | 103.471 | -1.499 | 0.708 | -2.769 |
| 107.325 | 103.458 | 334.451 | -6.607 | -8.786 | 2.369 |
| -1.864 | -9.181 | -12.131 | 71.114 | 6.883 | 4.821 |
| 13.895 | -5.023 | -5.767 | 2.277 | 77.507 | 3.548 |
| 12.341 | -11.601 | -1.377 | -0.433 | 3.028 | 80.717 |
| 226.575 | 84.445 | 97.377 | -12.324 | 3.188 | -19.415 |
| 86.344 | 239.951 | 100.121 | -4.777 | -0.568 | -16.636 |
| 108.562 | 103.868 | 282.012 | -4.388 | -9.544 | -0.007 |
| -9.047 | 2.725 | -7.455 | 70.225 | -0.581 | -6.610 |
| 8.660 | 0.713 | -8.786 | 2.475 | 118.792 | -2.102 |
| -6.833 | 3.607 | 3.007 | 1.354 | -4.312 | 44.698 |
| 291.260 | 69.203 | 73.604 | -4.526 | -1.048 | -1.123 |
| 69.147 | 279.950 | 71.871 | -0.407 | -1.903 | 8.296 |
| 74.526 | 72.709 | 276.972 | -1.427 | 2.662 | 6.321 |
| -3.771 | -2.229 | -1.427 | 100.369 | 6.010 | -2.396 |
| 319.143 | -448.691 | -1186.009 | 418.541 | 528.711 | -322.695 |
| 646.744 | 189.850 | 55.956 | 189.458 | -221.986 | -61.839 |
| 291.260 | 69.203 | 73.604 | -4.526 | -1.048 | -1.123 |
| 69.147 | 279.950 | 71.871 | -0.407 | -1.903 | 8.296 |
| -461.882 | 520.212 | 3391.203 | -753.633 | -1186.368 | 511.959 |
| -657.203 | -183.995 | -51.195 | -104.907 | 228.682 | 137.845 |
| -1.514 | -2.261 | 2.662 | 6.010 | 101.778 | -3.065 |
| -4.945 | 8.301 | 5.954 | -2.037 | 0.204 | 95.844 |
| 291.260 | 69.203 | 73.604 | -4.526 | -1.048 | -1.123 |
| 135.759 | 258.887 | 74.285 | 18.775 | -19.582 | -6.617 |
| 132.152 | 19.056 | -204.479 | 93.358 | 127.503 | -48.411 |
| -3.771 | -2.229 | -1.427 | 100.369 | 6.010 | -2.396 |
| 65.087 | 20.510 | 9.133 | 25.877 | 64.079 | -16.763 |
| 59.872 | 25.777 | 10.295 | 18.581 | -22.421 | 62.952 |
| 63.158 | 96.324 | 404.656 | -80.254 | -107.748 | 41.125 |
| 7.413 | 213.252 | 96.423 | -24.645 | 20.909 | 42.137 |
| 74.526 | 72.709 | 276.972 | -1.427 | 2.662 | 6.321 |
| -3.771 | -2.229 | -1.427 | 100.369 | 6.010 | -2.396 |
| -65.414 | -15.939 | -1.009 | -12.117 | 108.328 | 11.003 |
| -4.945 | 8.301 | 5.954 | -2.037 | 0.204 | 95.844 |
| 227.470 | 65.222 | 72.870 | -2.548 | 2.276 | -6.554 |
| 71.587 | 208.731 | 66.915 | 0.595 | 5.393 | 3.833 |
| 82.276 | 64.212 | 132.796 | 18.496 | 15.984 | -1.582 |
| 1.402 | -3.143 | -0.370 | 75.343 | 4.811 | -2.778 |
| -1.514 | -2.261 | 2.662 | 6.010 | 101.778 | -3.065 |
| -3.140 | 2.293 | -32.802 | 12.643 | 7.156 | 42.676 |
| 188.738 | 64.829 | 83.604 | -7.808 | 3.919 | -1.970 |
| 60.609 | 211.862 | 71.746 | -3.705 | 7.892 | 10.428 |
| 74.526 | 72.709 | 276.970 | -1.427 | 2.662 | 6.321 |
| -8.564 | 4.959 | 40.364 | 42.679 | -6.048 | 8.883 |
| -6.886 | 0.808 | 3.664 | 4.969 | 87.031 | -1.405 |
| -12.155 | 5.634 | 4.684 | -2.376 | 2.067 | 78.105 |
| 204.589 | 85.851 | 24.927 | -0.000 | -0.000 | -0.000 |
| 87.491 | 236.871 | 60.021 | -0.000 | -0.000 | -0.000 |
| 33.787 | 55.409 | 264.696 | -0.000 | -0.000 | -0.000 |
| -0.000 | -0.000 | -0.000 | 60.662 | -0.000 | -0.000 |
| -0.013 | 0.007 | -0.003 | -0.000 | 37.412 | -0.000 |
| 0.000 | 0.000 | -0.000 | -0.000 | 0.000 | 71.142 |
| 204.618 | 85.836 | 24.933 | 0.000 | 0.000 | 0.000 |
| 87.521 | 236.856 | 60.027 | 0.000 | 0.000 | 0.000 |
| 26.050 | 59.459 | 263.167 | 0.000 | 0.000 | 0.000 |
| -0.000 | 0.000 | -0.000 | 60.662 | 0.000 | 0.000 |
| 0.013 | -0.007 | 0.003 | 0.000 | 37.412 | -0.000 |
| -0.000 | -0.000 | 0.000 | 0.000 | 0.000 | 71.142 |
| 204.603 | 85.844 | 24.930 | -0.000 | -0.000 | -0.000 |
| 87.505 | 236.865 | 60.024 | -0.000 | -0.000 | -0.000 |
| 26.034 | 59.467 | 263.164 | -0.000 | -0.000 | -0.000 |
| -0.000 | 0.000 | -0.000 | 60.317 | -0.000 | 0.000 |
| -0.000 | -0.000 | 0.000 | -0.000 | 37.412 | -0.000 |
| -0.002 | 0.001 | -0.001 | -0.000 | -0.000 | 7.498 |
| 204.605 | 85.843 | 24.930 | 0.000 | 0.000 | 0.000 |
| 87.507 | 236.863 | 60.024 | 0.000 | 0.000 | 0.000 |
| 26.036 | 59.466 | 263.164 | 0.000 | -0.000 | 0.000 |
| 0.000 | -0.000 | 0.000 | 60.317 | -0.000 | 0.000 |
| 0.000 | 0.000 | -0.000 | 0.000 | 37.412 | -0.000 |
| 0.002 | -0.001 | 0.001 | 0.000 | 0.000 | 7.498 |
| 204.604 | 85.844 | 24.930 | -0.000 | -0.000 | -0.000 |
| 87.508 | 236.864 | 60.024 | -0.000 | -0.000 | -0.000 |
| 26.036 | 59.467 | 263.166 | -0.000 | -0.000 | -0.000 |
| -0.000 | -0.000 | 0.000 | 60.317 | -0.000 | -0.000 |
| -0.001 | 0.000 | 0.000 | -0.000 | 37.412 | -0.000 |
| -0.002 | 0.000 | -0.001 | -0.000 | -0.000 | 7.498 |
| 204.602 | 85.843 | 24.930 | 0.000 | 0.000 | 0.000 |
| 87.504 | 236.863 | 60.024 | 0.000 | 0.000 | 0.000 |
| 26.035 | 59.466 | 263.162 | 0.000 | 0.000 | 0.000 |
| 0.000 | 0.000 | -0.000 | 60.317 | 0.000 | 0.000 |
| 0.001 | -0.000 | -0.000 | 0.000 | 37.412 | 0.000 |
| 0.002 | -0.000 | 0.001 | 0.000 | 0.000 | 7.498 |
| 81.554 | 73.586 | -115.275 | 0.000 | -0.000 | -0.000 |
| 65.947 | 321.650 | -101.841 | 0.000 | -0.000 | -0.000 |
| -102.506 | -84.704 | 168.915 | 0.000 | -0.000 | -0.000 |
| 0.000 | -0.000 | -0.000 | -57.466 | -0.000 | -0.000 |
| -0.000 | -0.000 | -0.000 | 0.000 | -75.458 | -0.000 |
| 0.000 | 0.000 | -0.000 | 0.000 | -0.000 | 89.081 |
| 81.320 | 73.517 | -110.646 | -0.000 | 0.000 | 0.000 |
| 65.947 | 321.650 | -101.841 | -0.000 | -0.000 | 0.000 |
| -102.506 | -84.704 | 168.915 | -0.000 | -0.000 | 0.000 |
| -0.000 | 0.000 | 0.000 | -57.466 | 0.000 | 0.000 |
| 0.000 | 0.000 | 0.000 | -0.000 | -75.458 | 0.000 |
| -0.000 | -0.000 | 0.000 | -0.000 | 0.000 | 89.081 |
| 81.320 | 73.517 | -110.646 | 0.000 | -0.000 | -0.000 |
| 65.947 | 321.651 | -101.841 | 0.000 | -0.000 | -0.000 |
| -107.135 | -86.062 | 260.533 | 0.000 | 0.000 | -0.000 |
| -0.000 | -0.000 | -0.000 | -57.143 | 0.000 | -0.000 |
| -48834675.602 | -17089592.495 | -15294588.820 | 0.000 | -14297493.618 | -0.000 |
| -0.000 | 0.000 | -0.000 | -0.000 | -0.000 | 89.081 |
| 81.554 | 73.586 | -115.275 | 0.000 | -0.000 | 0.000 |
| 65.878 | 321.629 | -100.483 | -0.000 | -0.000 | 0.000 |
| -102.506 | -84.704 | 168.916 | -0.000 | 0.000 | 0.000 |
| 0.000 | 0.000 | 0.000 | -57.143 | -0.000 | 0.000 |
| 48834675.632 | 17089592.510 | 15294588.894 | -0.000 | -14297493.618 | -0.000 |
| 0.000 | -0.000 | 0.000 | 0.000 | 0.000 | 89.081 |
| 81.553 | 73.586 | -115.277 | 0.000 | -0.000 | -0.000 |
| 65.949 | 321.655 | -101.841 | -0.000 | -0.000 | -0.000 |
| -102.508 | -84.706 | 168.908 | 0.000 | -0.000 | -0.000 |
| -3070893.004 | -1321827.854 | -9839161.610 | 1964549.396 | 0.000 | -0.000 |
| -0.001 | -0.001 | -0.001 | 0.000 | -71.811 | -0.000 |
| -0.000 | 0.002 | -0.001 | 0.000 | -0.000 | 89.081 |
| 81.555 | 73.586 | -115.273 | -0.000 | 0.000 | 0.000 |
| 65.945 | 321.646 | -101.840 | -0.000 | 0.000 | 0.000 |
| -102.504 | -84.703 | 168.922 | -0.000 | 0.000 | 0.000 |
| 3070893.004 | 1321827.854 | 9839161.610 | 1964549.396 | -0.000 | -0.000 |
| 0.001 | 0.001 | 0.001 | -0.000 | -71.811 | 0.000 |
| 0.000 | -0.002 | 0.001 | 0.000 | 0.000 | 89.081 |
| -294.055 | -602.412 | -602.412 | -0.000 | -0.000 | -0.000 |
| -602.412 | -294.055 | -602.412 | -0.000 | -0.000 | -0.000 |
| -602.412 | -602.412 | -294.055 | -0.000 | -0.000 | -0.000 |
| -714.341 | -714.341 | -714.341 | 59.874 | -0.000 | -0.000 |
| -714.341 | -714.341 | -714.341 | -0.000 | 59.874 | -0.000 |
| -714.341 | -714.341 | -714.341 | 0.000 | -0.000 | 59.874 |
| 2198.852 | 1924.122 | 1924.122 | 0.000 | -0.000 | 0.000 |
| 1924.122 | 2198.852 | 1924.122 | -0.000 | -0.000 | 0.000 |
| 1924.122 | 1924.122 | 2198.852 | 0.000 | -0.000 | 0.000 |
| 714.341 | 714.341 | 714.341 | 59.874 | 0.000 | 0.000 |
| 714.341 | 714.341 | 714.341 | 0.000 | 59.874 | 0.000 |
| 714.341 | 714.341 | 714.341 | 0.000 | 0.000 | 59.874 |
| 339.668 | 26.941 | 26.941 | -0.000 | -0.000 | -0.000 |
| 26.941 | 339.668 | 26.941 | -0.000 | -0.000 | -0.000 |
| 26.941 | 26.941 | 339.668 | -0.000 | -0.000 | -0.000 |
| -72.803 | -72.803 | -72.803 | 59.574 | -0.000 | -0.000 |
| -72.803 | -72.803 | -72.803 | -0.000 | 59.574 | -0.000 |
| -72.803 | -72.803 | -72.803 | -0.000 | -0.000 | 59.574 |
| 569.821 | 296.997 | 296.997 | 0.000 | 0.000 | 0.000 |
| 296.997 | 569.821 | 296.997 | -0.000 | -0.000 | 0.000 |
| 296.997 | 296.997 | 569.821 | -0.000 | 0.000 | 0.000 |
| 72.803 | 72.803 | 72.803 | 59.574 | -0.000 | 0.000 |
| 72.803 | 72.803 | 72.803 | 0.000 | 59.574 | 0.000 |
| 72.803 | 72.803 | 72.803 | 0.000 | 0.000 | 59.574 |
| 411.261 | 109.584 | 109.584 | 0.000 | -0.000 | -0.000 |
| 109.584 | 411.261 | 109.584 | -0.000 | 0.000 | -0.000 |
| 109.584 | 109.584 | 411.261 | -0.000 | -0.000 | -0.000 |
| -14.731 | -14.731 | -14.731 | 48.859 | 0.000 | -0.000 |
| -14.731 | -14.731 | -14.731 | 0.000 | 48.859 | -0.000 |
| -14.731 | -14.731 | -14.731 | -0.000 | -0.000 | 48.859 |
| 433.832 | 130.743 | 130.743 | 0.000 | 0.000 | 0.000 |
| 130.743 | 433.832 | 130.743 | 0.000 | 0.000 | 0.000 |
| 130.743 | 130.743 | 433.832 | 0.000 | 0.000 | 0.000 |
| 14.731 | 14.731 | 14.731 | 48.859 | -0.000 | 0.000 |
| 14.731 | 14.731 | 14.731 | 0.000 | 48.859 | 0.000 |
| 14.731 | 14.731 | 14.731 | 0.000 | 0.000 | 48.859 |
| -819.172 | -946.176 | -946.176 | -0.000 | -0.000 | 0.000 |
| -946.176 | -819.172 | -946.176 | -0.000 | 0.000 | 0.000 |
| -946.176 | -946.176 | -819.172 | 0.000 | 0.000 | 0.000 |
| -988.573 | -988.573 | -988.573 | 41.197 | 0.000 | 0.000 |
| -988.573 | -988.573 | -988.573 | -0.000 | 41.197 | 0.000 |
| -988.573 | -988.573 | -988.573 | -0.000 | 0.000 | 41.197 |
| 215.436 | 35.947 | 35.947 | -0.000 | -0.000 | -0.000 |
| 35.947 | 215.436 | 35.947 | -0.000 | 0.000 | -0.000 |
| 35.947 | 35.947 | 215.436 | -0.000 | -0.000 | -0.000 |
| 988.573 | 988.573 | 988.573 | 41.197 | -0.000 | -0.000 |
| 988.573 | 988.573 | 988.573 | 0.000 | 41.197 | -0.000 |
| 988.573 | 988.573 | 988.573 | 0.000 | -0.000 | 41.197 |
| 71.037 | -55.883 | -55.883 | -0.000 | 0.000 | 0.000 |
| -55.883 | 71.037 | -55.883 | 0.000 | -0.000 | 0.000 |
| -55.883 | -55.883 | 71.037 | 0.000 | 0.000 | 0.000 |
| -113.090 | -113.090 | -113.090 | 51.572 | 0.000 | 0.000 |
| -113.090 | -113.090 | -113.090 | 0.000 | 51.572 | 0.000 |
| -113.090 | -113.090 | -113.090 | -0.000 | -0.000 | 51.572 |
| 293.329 | 155.967 | 155.967 | -0.000 | -0.000 | -0.000 |
| 155.967 | 293.329 | 155.967 | 0.000 | 0.000 | -0.000 |
| 155.967 | 155.967 | 293.329 | 0.000 | -0.000 | -0.000 |
| 113.090 | 113.090 | 113.090 | 51.572 | -0.000 | -0.000 |
| 113.090 | 113.090 | 113.090 | -0.000 | 51.572 | -0.000 |
| 113.090 | 113.090 | 113.090 | 0.000 | -0.000 | 51.572 |
| 161.874 | 33.382 | 33.382 | -0.000 | 0.000 | 0.000 |
| 33.382 | 161.874 | 33.382 | -0.000 | 0.000 | 0.000 |
| 33.382 | 33.382 | 161.874 | -0.000 | 0.000 | 0.000 |
| -8.717 | -8.718 | -8.718 | 43.972 | 0.000 | 0.000 |
| -8.718 | -8.717 | -8.718 | -0.000 | 43.972 | 0.000 |
| -8.718 | -8.718 | -8.717 | -0.000 | 0.000 | 43.972 |
| 181.627 | 52.950 | 52.950 | 0.000 | -0.000 | -0.000 |
| 52.950 | 181.627 | 52.950 | 0.000 | -0.000 | -0.000 |
| 52.950 | 52.950 | 181.627 | 0.000 | -0.000 | -0.000 |
| 8.717 | 8.718 | 8.718 | 43.972 | -0.000 | -0.000 |
| 8.718 | 8.717 | 8.718 | -0.000 | 43.972 | -0.000 |
| 8.718 | 8.718 | 8.717 | 0.000 | -0.000 | 43.972 |
| 311.953 | 238.635 | 238.635 | -0.000 | -0.000 | 0.000 |
| 238.635 | 311.953 | 238.635 | -0.000 | -0.000 | -0.000 |
| 238.635 | 238.635 | 311.953 | -0.000 | -0.000 | 0.000 |
| 0.000 | -0.000 | 0.000 | 96.363 | -0.000 | -0.000 |
| 0.000 | 0.000 | 0.000 | 0.000 | 96.363 | -0.000 |
| 0.000 | 0.000 | 0.000 | 0.000 | -0.000 | 96.363 |
| 352.408 | 112.720 | 112.720 | -0.000 | 0.000 | 0.000 |
| 112.720 | 352.408 | 112.720 | -0.000 | 0.000 | 0.000 |
| 112.720 | 112.720 | 352.408 | -0.000 | 0.000 | 0.000 |
| -0.000 | -0.000 | -0.000 | 96.363 | 0.000 | -0.000 |
| -0.000 | 0.000 | -0.000 | -0.000 | 96.363 | 0.000 |
| -0.000 | -0.000 | -0.000 | -0.000 | -0.000 | 96.363 |
| 352.409 | 112.720 | 112.720 | 0.000 | -0.000 | 0.000 |
| 112.720 | 352.409 | 112.720 | 0.000 | 0.000 | 0.000 |
| 112.720 | 112.720 | 352.409 | 0.000 | -0.000 | -0.000 |
| 0.000 | 0.000 | 0.000 | 96.363 | 0.000 | -0.000 |
| 0.000 | 0.000 | 0.000 | 0.000 | 96.363 | -0.000 |
| 0.000 | 0.000 | 0.000 | 0.000 | -0.000 | 96.363 |
| 352.408 | 112.720 | 112.720 | -0.000 | 0.000 | -0.000 |
| 112.720 | 352.408 | 112.720 | -0.000 | 0.000 | 0.000 |
| 112.720 | 112.720 | 352.408 | -0.000 | -0.000 | -0.000 |
| -0.000 | -0.000 | -0.000 | 96.363 | 0.000 | 0.000 |
| -0.000 | -0.000 | -0.000 | -0.000 | 96.363 | 0.000 |
| -0.000 | -0.000 | -0.000 | -0.000 | 0.000 | 96.363 |
| 265.026 | 99.995 | 99.995 | -0.000 | -0.000 | 0.000 |
| 99.995 | 265.026 | 99.995 | -0.000 | -0.000 | 0.000 |
| 99.995 | 99.995 | 265.026 | -0.000 | -0.000 | 0.000 |
| 0.000 | 0.001 | 0.001 | 96.363 | -0.000 | -0.000 |
| 0.001 | 0.000 | 0.001 | -0.000 | 96.363 | -0.000 |
| 0.001 | 0.001 | 0.000 | 0.000 | -0.000 | 96.363 |
| 214.104 | 133.665 | 133.665 | 0.000 | 0.000 | -0.000 |
| 133.665 | 214.104 | 133.665 | 0.000 | 0.000 | -0.000 |
| 133.665 | 133.665 | 214.104 | 0.000 | 0.000 | -0.000 |
| -0.000 | -0.001 | -0.001 | 96.363 | -0.000 | 0.000 |
| -0.001 | -0.000 | -0.001 | -0.000 | 96.363 | 0.000 |
| -0.001 | -0.001 | -0.000 | 0.000 | -0.000 | 96.363 |
| 232.871 | 104.814 | 11.736 | -0.000 | 0.000 | 0.000 |
| 107.760 | 304.597 | 75.087 | -0.000 | 0.000 | 0.000 |
| 18.185 | 78.590 | 275.866 | -0.000 | 0.000 | 0.000 |
| -0.003 | 0.001 | -0.001 | 62.215 | -0.000 | 0.000 |
| -0.011 | 0.003 | -0.003 | -0.000 | 18.525 | -0.000 |
| -0.037 | 0.011 | -0.010 | -0.000 | -0.000 | -110.217 |
| 286.969 | 88.947 | 26.319 | -0.000 | 0.000 | -0.000 |
| 91.907 | 309.247 | 70.813 | 0.000 | 0.000 | -0.000 |
| 18.207 | 78.583 | 275.872 | 0.000 | -0.000 | -0.000 |
| 0.003 | -0.001 | 0.001 | 62.215 | -0.000 | -0.000 |
| 0.011 | -0.003 | 0.003 | 0.000 | 18.525 | -0.000 |
| 0.037 | -0.011 | 0.010 | 0.000 | -0.000 | -110.217 |
| 232.881 | 104.811 | 11.738 | -0.000 | -0.000 | 0.000 |
| 107.770 | 304.594 | 75.089 | -0.000 | -0.000 | 0.000 |
| 18.195 | 78.587 | 275.869 | -0.000 | -0.000 | 0.000 |
| -0.000 | 0.000 | -0.000 | 62.215 | -0.000 | 0.000 |
| -0.001 | 0.000 | -0.000 | -0.000 | 18.525 | 0.000 |
| -0.004 | 0.001 | -0.001 | -0.000 | 0.000 | -110.217 |
| 286.969 | 88.947 | 26.319 | -0.000 | -0.000 | -0.000 |
| 107.772 | 304.594 | 75.090 | 0.000 | -0.000 | -0.000 |
| 18.197 | 78.586 | 275.869 | 0.000 | 0.000 | -0.000 |
| 0.000 | -0.000 | 0.000 | 62.215 | -0.000 | -0.000 |
| 0.001 | -0.000 | 0.000 | 0.000 | 18.525 | -0.000 |
| 0.004 | -0.001 | 0.001 | 0.000 | 0.000 | -110.217 |
| 232.883 | 104.811 | 11.738 | -0.000 | 0.000 | 0.000 |
| 107.773 | 304.594 | 75.090 | -0.000 | 0.000 | 0.000 |
| 18.196 | 78.587 | 275.871 | -0.000 | 0.000 | 0.000 |
| -0.000 | -0.000 | 0.000 | 62.215 | -0.000 | 0.000 |
| -0.000 | -0.000 | 0.000 | 0.000 | 18.525 | -0.000 |
| -0.006 | -0.001 | -0.002 | -0.000 | -0.000 | -110.217 |
| 232.881 | 104.811 | 11.739 | 0.000 | -0.000 | -0.000 |
| 91.906 | 309.246 | 70.813 | -0.000 | -0.000 | -0.000 |
| 18.196 | 78.586 | 275.868 | 0.000 | 0.000 | -0.000 |
| 0.000 | 0.000 | -0.000 | 62.215 | 0.000 | -0.000 |
| 0.000 | 0.000 | -0.000 | -0.000 | 18.525 | -0.000 |
| 0.006 | 0.001 | 0.002 | 0.000 | 0.000 | -110.217 |
| 198.055 | 101.604 | 41.661 | 13.796 | 0.000 | 0.000 |
| 70.927 | 228.732 | 41.661 | -13.796 | 0.000 | -0.000 |
| 41.661 | 41.661 | 257.998 | 0.000 | 0.000 | 0.000 |
| 13.796 | -13.796 | 0.000 | 49.636 | -0.000 | -0.000 |
| -0.000 | 0.000 | 0.000 | -0.000 | 49.636 | 13.796 |
| -0.000 | 0.000 | 0.000 | 0.000 | 13.796 | 78.902 |
| 198.055 | 101.604 | 41.661 | 13.796 | 0.000 | -0.000 |
| 70.927 | 228.732 | 41.661 | -13.796 | 0.000 | 0.000 |
| 41.661 | 41.661 | 257.998 | 0.000 | 0.000 | -0.000 |
| 13.796 | -13.796 | -0.000 | 49.636 | 0.000 | -0.000 |
| 0.000 | -0.000 | -0.000 | 0.000 | 49.636 | 13.796 |
| 0.000 | -0.000 | -0.000 | -0.000 | 13.796 | 78.902 |
| 198.055 | 101.604 | 41.661 | 13.796 | -0.000 | 0.000 |
| 101.605 | 198.055 | 41.661 | -13.796 | 0.000 | -0.000 |
| 41.661 | 41.661 | 257.998 | -0.000 | 0.000 | 0.000 |
| 13.796 | -13.796 | 0.000 | 49.636 | 0.000 | -0.000 |
| -0.000 | -0.000 | 0.000 | 0.000 | 49.636 | 13.796 |
| -0.000 | 0.000 | -0.000 | -0.000 | 13.796 | 48.225 |
| 198.055 | 101.604 | 41.661 | 13.796 | 0.000 | 0.000 |
| 101.604 | 198.055 | 41.661 | -13.796 | -0.000 | 0.000 |
| 41.661 | 41.661 | 257.998 | -0.000 | 0.000 | 0.000 |
| 13.796 | -13.796 | -0.000 | 49.636 | -0.000 | -0.000 |
| 0.000 | 0.000 | -0.000 | -0.000 | 49.636 | 13.796 |
| 0.000 | -0.000 | 0.000 | 0.000 | 13.796 | 48.225 |
| 198.056 | 101.604 | 41.661 | 13.796 | -0.000 | -0.000 |
| 101.607 | 198.053 | 41.661 | -13.796 | 0.000 | -0.000 |
| 41.662 | 41.662 | 258.000 | -0.000 | 0.000 | 0.000 |
| 13.796 | -13.797 | 0.000 | 49.636 | 0.000 | 0.000 |
| -0.001 | 0.000 | 0.000 | 0.000 | 49.636 | 13.796 |
| -0.001 | 0.000 | -0.001 | -0.000 | 13.796 | 48.225 |
| 198.096 | 101.647 | 41.704 | 13.796 | -0.000 | -0.000 |
| 101.645 | 198.099 | 41.704 | -13.796 | 0.000 | -0.000 |
| 41.703 | 41.703 | 258.039 | 0.000 | -0.000 | -0.000 |
| 13.796 | -13.796 | -0.000 | 49.636 | -0.000 | 0.000 |
| 0.001 | -0.000 | -0.000 | -0.000 | 49.636 | 13.796 |
| 0.001 | -0.000 | 0.001 | 0.000 | 13.796 | 48.225 |
| -541.228 | -620.224 | 118.896 | 0.000 | -0.000 | 0.000 |
| -620.224 | -541.228 | 118.896 | -0.000 | -0.000 | 0.000 |
| 40.411 | 40.411 | 247.039 | 0.000 | -0.000 | -0.000 |
| 0.000 | 0.000 | -0.000 | 66.273 | -0.000 | -0.000 |
| 0.000 | 0.000 | -0.000 | -0.000 | 66.273 | -0.000 |
| 0.000 | 0.000 | 0.000 | 0.000 | -0.000 | 74.423 |
| 266.611 | 47.853 | 40.412 | -0.000 | 0.000 | 0.000 |
| 47.853 | 266.611 | 40.412 | 0.000 | 0.000 | 0.000 |
| 269.354 | 269.354 | -545.131 | -0.000 | 0.000 | 0.000 |
| -0.000 | -0.000 | 0.000 | 66.273 | 0.000 | 0.000 |
| -0.000 | -0.000 | 0.000 | -0.000 | 66.273 | 0.000 |
| 0.000 | 0.000 | 0.000 | -0.000 | 0.000 | 74.423 |
| 112.873 | 0.561 | 40.604 | 0.000 | -0.000 | 0.000 |
| 0.561 | 112.873 | 40.604 | -0.000 | -0.000 | 0.000 |
| -25.807 | -25.807 | 229.381 | -0.000 | -0.000 | 0.000 |
| -0.000 | 0.000 | -0.000 | 66.273 | -0.000 | -0.000 |
| 0.000 | -0.000 | -0.000 | 0.000 | 66.273 | -0.000 |
| -48.563 | -48.563 | 55.494 | -0.000 | -0.000 | 47.311 |
| 204.378 | 137.714 | -26.895 | -0.000 | 0.000 | 0.000 |
| 137.714 | 204.378 | -26.895 | -0.000 | 0.000 | 0.000 |
| 104.763 | 104.763 | 205.964 | 0.000 | 0.000 | -0.000 |
| 0.000 | -0.000 | 0.000 | 66.273 | 0.000 | 0.000 |
| -0.000 | 0.000 | 0.000 | -0.000 | 66.273 | 0.000 |
| 48.563 | 48.563 | -55.494 | -0.000 | 0.000 | 47.311 |
| 208.592 | 60.660 | 37.910 | 0.000 | -0.000 | -0.000 |
| 60.660 | 208.592 | 37.910 | 0.000 | -0.000 | -0.000 |
| 31.929 | 31.929 | 240.683 | 0.000 | -0.000 | -0.000 |
| -4.905 | -4.906 | 0.633 | 51.108 | -0.000 | -0.000 |
| -4.906 | -4.905 | 0.633 | 0.000 | 51.108 | 0.000 |
| -2.765 | -2.765 | 4.856 | -0.000 | -0.000 | 42.831 |
| 226.093 | 51.648 | 37.460 | 0.000 | 0.000 | -0.000 |
| 51.648 | 226.093 | 37.460 | 0.000 | 0.000 | -0.000 |
| 39.722 | 39.722 | 235.005 | -0.000 | 0.000 | 0.000 |
| 4.905 | 4.906 | -0.633 | 51.108 | 0.000 | -0.000 |
| 4.906 | 4.905 | -0.633 | -0.000 | 51.108 | -0.000 |
| 2.765 | 2.765 | -4.856 | -0.000 | 0.000 | 42.831 |
| 161.894 | 9.849 | -44.107 | -0.000 | -0.000 | 0.000 |
| 9.849 | 161.894 | -44.107 | 0.000 | -0.000 | 0.000 |
| 92.842 | 92.842 | 194.174 | -0.000 | -0.000 | 0.000 |
| -0.000 | 0.000 | -0.000 | 62.314 | -0.000 | 0.000 |
| 0.000 | 0.000 | -0.000 | -0.000 | 62.314 | 0.000 |
| 0.000 | 0.000 | -0.000 | 0.000 | -0.000 | 71.528 |
| 165.107 | -16.386 | 86.992 | 0.000 | 0.000 | -0.000 |
| -16.386 | 165.107 | 86.992 | -0.000 | 0.000 | -0.000 |
| -23.235 | -23.235 | 296.163 | -0.000 | 0.000 | -0.000 |
| -0.000 | -0.000 | -0.000 | 62.314 | 0.000 | -0.000 |
| -0.000 | -0.000 | 0.000 | 0.000 | 62.314 | -0.000 |
| -0.000 | -0.000 | 0.000 | 0.000 | 0.000 | 71.528 |
| 203.976 | 47.928 | 26.116 | -0.000 | -0.000 | 0.000 |
| 47.928 | 203.976 | 26.116 | -0.000 | -0.000 | 0.000 |
| 36.298 | 36.298 | 250.212 | 0.000 | -0.000 | 0.000 |
| 6.232 | 6.232 | -5.474 | 58.637 | -0.000 | 0.000 |
| 6.232 | 6.232 | -5.474 | -0.000 | 58.637 | 0.000 |
| 6.014 | 6.014 | -5.282 | -0.000 | -0.000 | 53.182 |
| 206.314 | 42.622 | 41.638 | 0.000 | 0.000 | -0.000 |
| 42.622 | 206.314 | 41.638 | -0.000 | 0.000 | -0.000 |
| 36.298 | 36.298 | 250.212 | 0.000 | 0.000 | -0.000 |
| -6.232 | -6.232 | 5.474 | 58.637 | 0.000 | -0.000 |
| -6.232 | -6.232 | 5.474 | 0.000 | 58.637 | -0.000 |
| -6.014 | -6.014 | 5.282 | 0.000 | 0.000 | 53.182 |
| 202.954 | 46.213 | 33.785 | 0.000 | -0.000 | 0.000 |
| 46.213 | 202.954 | 33.785 | 0.000 | -0.000 | 0.000 |
| 36.298 | 36.298 | 250.213 | -0.000 | -0.000 | 0.000 |
| 1.777 | 1.777 | -1.561 | 51.830 | -0.000 | 0.000 |
| 1.777 | 1.777 | -1.561 | 0.000 | 51.830 | 0.000 |
| 0.644 | 0.644 | -0.566 | 0.000 | -0.000 | 51.874 |
| 244.784 | 43.094 | 38.407 | -0.000 | 0.000 | -0.000 |
| 43.094 | 244.784 | 38.407 | 0.000 | 0.000 | -0.000 |
| 33.276 | 33.276 | 244.358 | 0.000 | 0.000 | -0.000 |
| -1.777 | -1.777 | 1.561 | 51.830 | 0.000 | -0.000 |
| -1.777 | -1.777 | 1.561 | 0.000 | 51.830 | -0.000 |
| -0.644 | -0.644 | 0.566 | 0.000 | 0.000 | 51.874 |
| 479.621 | -48.833 | -48.839 | 0.000 | 0.000 | -0.000 |
| -48.833 | 479.621 | -48.839 | -0.000 | 0.000 | -0.000 |
| -48.836 | -48.836 | 479.619 | 0.000 | -0.000 | -0.000 |
| 0.000 | 0.000 | -0.000 | -22.946 | 0.000 | 0.000 |
| 0.000 | 0.000 | -0.000 | -0.000 | -22.946 | 0.000 |
| 0.000 | 0.000 | -0.000 | -0.000 | -0.000 | -22.945 |
| 479.621 | -48.833 | -48.838 | -0.000 | -0.000 | -0.000 |
| -48.833 | 479.621 | -48.838 | 0.000 | 0.000 | -0.000 |
| -48.836 | -48.836 | 479.619 | -0.000 | 0.000 | -0.000 |
| -0.000 | -0.000 | 0.000 | -22.946 | 0.000 | -0.000 |
| -0.000 | -0.000 | 0.000 | 0.000 | -22.946 | -0.000 |
| -0.000 | -0.000 | 0.000 | -0.000 | 0.000 | -22.945 |
| 479.621 | -48.833 | -48.838 | -0.000 | 0.000 | 0.000 |
| -48.833 | 479.621 | -48.838 | -0.000 | -0.000 | 0.000 |
| -48.836 | -48.836 | 479.619 | 0.000 | -0.000 | 0.000 |
| 0.000 | 0.000 | 0.000 | -22.946 | -0.000 | 0.000 |
| 0.000 | 0.000 | 0.000 | 0.000 | -22.946 | 0.000 |
| 0.000 | 0.000 | -0.000 | 0.000 | -0.000 | -22.945 |
| 479.621 | -48.833 | -48.839 | 0.000 | 0.000 | -0.000 |
| -48.833 | 479.621 | -48.839 | -0.000 | 0.000 | -0.000 |
| -48.836 | -48.836 | 479.618 | 0.000 | -0.000 | -0.000 |
| -0.000 | -0.000 | -0.000 | -22.946 | 0.000 | -0.000 |
| -0.000 | -0.000 | -0.000 | 0.000 | -22.946 | -0.000 |
| -0.000 | -0.000 | 0.000 | 0.000 | 0.000 | -22.945 |
| 479.622 | -48.833 | -48.838 | -0.000 | -0.000 | 0.000 |
| -48.833 | 479.622 | -48.838 | -0.000 | -0.000 | 0.000 |
| -48.835 | -48.835 | 479.620 | -0.000 | 0.000 | 0.000 |
| 0.000 | 0.000 | 0.000 | -22.946 | -0.000 | -0.000 |
| 0.000 | 0.000 | 0.000 | 0.000 | -22.946 | 0.000 |
| 0.000 | 0.000 | 0.000 | 0.000 | -0.000 | -22.945 |
| 479.620 | -48.834 | -48.839 | 0.000 | 0.000 | -0.000 |
| -48.834 | 479.620 | -48.839 | 0.000 | 0.000 | -0.000 |
| -48.836 | -48.836 | 479.617 | 0.000 | 0.000 | -0.000 |
| -0.000 | -0.000 | -0.000 | -22.946 | 0.000 | -0.000 |
| -0.000 | -0.000 | -0.000 | -0.000 | -22.946 | -0.000 |
| -0.000 | -0.000 | -0.000 | -0.000 | 0.000 | -22.945 |
| 276.648 | 161.554 | 161.554 | -0.000 | -0.000 | -0.000 |
| 161.554 | 276.648 | 161.554 | -0.000 | -0.000 | -0.000 |
| 161.554 | 161.554 | 276.648 | 0.000 | -0.000 | 0.000 |
| 0.000 | 0.000 | -0.000 | 59.056 | 0.000 | 0.000 |
| 0.000 | 0.000 | -0.000 | -0.000 | 59.056 | 0.000 |
| 0.000 | 0.000 | -0.000 | -0.000 | -0.000 | 59.056 |
| 276.648 | 161.553 | 161.554 | 0.000 | 0.000 | -0.000 |
| 161.554 | 276.648 | 161.554 | -0.000 | -0.000 | -0.000 |
| 161.554 | 161.553 | 276.648 | 0.000 | 0.000 | -0.000 |
| -0.000 | -0.000 | 0.000 | 59.056 | -0.000 | -0.000 |
| -0.000 | -0.000 | 0.000 | 0.000 | 59.056 | -0.000 |
| -0.000 | -0.000 | 0.000 | 0.000 | 0.000 | 59.056 |
| 276.648 | 161.554 | 161.554 | -0.000 | -0.000 | 0.000 |
| 161.554 | 276.648 | 161.554 | -0.000 | 0.000 | -0.000 |
| 161.554 | 161.554 | 276.648 | -0.000 | 0.000 | 0.000 |
| 0.000 | 0.000 | 0.000 | 179.060 | 0.000 | 0.000 |
| 0.000 | 0.000 | 0.000 | -0.000 | 179.060 | 0.000 |
| 0.000 | 0.000 | 0.000 | -0.000 | 0.000 | 179.060 |
| 276.647 | 161.553 | 161.553 | 0.000 | -0.000 | -0.000 |
| 161.553 | 276.647 | 161.553 | 0.000 | -0.000 | -0.000 |
| 161.553 | 161.553 | 276.647 | 0.000 | -0.000 | -0.000 |
| -0.000 | -0.000 | -0.000 | 179.060 | -0.000 | -0.000 |
| -0.000 | -0.000 | -0.000 | -0.000 | 179.060 | -0.000 |
| -0.000 | -0.000 | -0.000 | 0.000 | -0.000 | 179.060 |
| 276.652 | 161.556 | 161.556 | -0.000 | -0.000 | -0.000 |
| 161.556 | 276.652 | 161.556 | -0.000 | -0.000 | 0.000 |
| 161.556 | 161.556 | 276.652 | -0.000 | -0.000 | 0.000 |
| 0.000 | 0.002 | 0.002 | 179.060 | -0.000 | -0.000 |
| 0.002 | 0.000 | 0.002 | -0.000 | 179.060 | 0.000 |
| 0.002 | 0.002 | 0.000 | -0.000 | 0.000 | 179.060 |
| 276.643 | 161.551 | 161.551 | -0.000 | 0.000 | -0.000 |
| 161.551 | 276.643 | 161.551 | 0.000 | 0.000 | -0.000 |
| 161.551 | 161.551 | 276.643 | 0.000 | 0.000 | -0.000 |
| -0.000 | -0.002 | -0.002 | 179.060 | -0.000 | -0.000 |
| -0.002 | -0.000 | -0.002 | 0.000 | 179.060 | -0.000 |
| -0.002 | -0.002 | -0.000 | 0.000 | -0.000 | 179.060 |
| 38.550 | 81.575 | 81.575 | 0.000 | 0.000 | 0.000 |
| 81.575 | 38.550 | 81.575 | 0.000 | 0.000 | 0.000 |
| 81.575 | 81.575 | 38.550 | 0.000 | 0.000 | 0.000 |
| -0.000 | -0.000 | 0.000 | -55.331 | -0.000 | -0.000 |
| -0.000 | -0.000 | 0.000 | -0.000 | -55.331 | 0.000 |
| -0.000 | -0.000 | -0.000 | -0.000 | 0.000 | -55.331 |
| 38.550 | 81.575 | 81.575 | 0.000 | -0.000 | -0.000 |
| 81.575 | 38.550 | 81.575 | -0.000 | -0.000 | -0.000 |
| 81.575 | 81.575 | 38.550 | 0.000 | -0.000 | -0.000 |
| 0.000 | 0.000 | -0.000 | -55.331 | 0.000 | -0.000 |
| 0.000 | 0.000 | -0.000 | 0.000 | -55.331 | -0.000 |
| 0.000 | 0.000 | 0.000 | 0.000 | -0.000 | -55.331 |
| 38.550 | 81.575 | 81.575 | -0.000 | 0.000 | 0.000 |
| 81.575 | 38.550 | 81.575 | -0.000 | 0.000 | 0.000 |
| 81.575 | 81.575 | 38.550 | -0.000 | -0.000 | 0.000 |
| 0.000 | -0.000 | -0.000 | 73.320 | 0.000 | 0.000 |
| -0.000 | 0.000 | -0.000 | -0.000 | 73.320 | 0.000 |
| -0.000 | -0.000 | 0.000 | 0.000 | 0.000 | 73.320 |
| 38.550 | 81.575 | 81.575 | -0.000 | -0.000 | -0.000 |
| 81.575 | 38.550 | 81.575 | -0.000 | -0.000 | -0.000 |
| 81.575 | 81.575 | 38.550 | 0.000 | -0.000 | -0.000 |
| -0.000 | 0.000 | 0.000 | 73.320 | -0.000 | 0.000 |
| 0.000 | -0.000 | 0.000 | 0.000 | 73.320 | -0.000 |
| 0.000 | 0.000 | -0.000 | -0.000 | -0.000 | 73.320 |
| 38.549 | 81.575 | 81.575 | -0.000 | -0.000 | 0.000 |
| 81.575 | 38.549 | 81.575 | -0.000 | 0.000 | 0.000 |
| 81.575 | 81.575 | 38.549 | -0.000 | 0.000 | 0.000 |
| 0.000 | -0.000 | -0.000 | 73.320 | -0.000 | 0.000 |
| -0.000 | 0.000 | -0.000 | 0.000 | 73.320 | 0.000 |
| -0.000 | -0.000 | 0.000 | 0.000 | 0.000 | 73.320 |
| 38.552 | 81.576 | 81.576 | -0.000 | -0.000 | -0.000 |
| 81.576 | 38.552 | 81.576 | 0.000 | -0.000 | -0.000 |
| 81.576 | 81.576 | 38.552 | 0.000 | -0.000 | -0.000 |
| -0.000 | 0.000 | 0.000 | 73.320 | 0.000 | -0.000 |
| 0.000 | -0.000 | 0.000 | 0.000 | 73.320 | -0.000 |
| 0.000 | 0.000 | -0.000 | -0.000 | -0.000 | 73.320 |
| 234.130 | 102.081 | 102.081 | -0.000 | -0.000 | 0.000 |
| 102.081 | 234.130 | 102.081 | -0.000 | -0.000 | 0.000 |
| 102.081 | 102.081 | 234.130 | 0.000 | 0.000 | 0.000 |
| 0.000 | -0.000 | -0.000 | 89.765 | -0.000 | 0.000 |
| 0.000 | -0.000 | -0.000 | -0.000 | 89.765 | 0.000 |
| 0.000 | -0.000 | -0.000 | -0.000 | -0.000 | 89.765 |
| 234.130 | 102.081 | 102.081 | 0.000 | 0.000 | -0.000 |
| 102.081 | 234.130 | 102.081 | 0.000 | 0.000 | -0.000 |
| 102.081 | 102.081 | 234.130 | 0.000 | 0.000 | -0.000 |
| -0.000 | 0.000 | 0.000 | 89.765 | 0.000 | -0.000 |
| 0.000 | 0.000 | 0.000 | 0.000 | 89.765 | -0.000 |
| -0.000 | 0.000 | 0.000 | 0.000 | 0.000 | 89.765 |
| 234.130 | 102.081 | 102.081 | -0.000 | -0.000 | 0.000 |
| 102.081 | 234.130 | 102.081 | -0.000 | -0.000 | 0.000 |
| 102.081 | 102.081 | 234.130 | -0.000 | -0.000 | 0.000 |
| 0.001 | 0.000 | 0.000 | 30.437 | -0.000 | 0.000 |
| 0.000 | 0.001 | 0.000 | -0.000 | 30.437 | 0.000 |
| 0.000 | 0.000 | 0.001 | -0.000 | -0.000 | 30.437 |
| 234.130 | 102.081 | 102.081 | 0.000 | 0.000 | -0.000 |
| 102.081 | 234.130 | 102.081 | 0.000 | 0.000 | -0.000 |
| 102.081 | 102.081 | 234.130 | 0.000 | 0.000 | -0.000 |
| -0.001 | -0.000 | -0.000 | 30.437 | 0.000 | -0.000 |
| -0.000 | -0.001 | -0.000 | 0.000 | 30.437 | -0.000 |
| -0.000 | -0.000 | -0.001 | 0.000 | 0.000 | 30.437 |
| 234.133 | 102.082 | 102.082 | -0.000 | -0.000 | 0.000 |
| 102.082 | 234.133 | 102.082 | -0.000 | -0.000 | 0.000 |
| 102.082 | 102.082 | 234.133 | -0.000 | -0.000 | 0.000 |
| 0.000 | 0.000 | 0.000 | 89.765 | -0.000 | 0.000 |
| 0.000 | 0.000 | 0.000 | -0.000 | 89.765 | 0.000 |
| 0.000 | 0.000 | 0.000 | -0.000 | -0.000 | 89.765 |
| 234.127 | 102.080 | 102.080 | 0.000 | 0.000 | -0.000 |
| 102.080 | 234.127 | 102.080 | 0.000 | 0.000 | -0.000 |
| 102.080 | 102.080 | 234.127 | 0.000 | 0.000 | -0.000 |
| -0.000 | -0.000 | -0.000 | 89.765 | 0.000 | -0.000 |
| -0.000 | -0.000 | -0.000 | 0.000 | 89.765 | -0.000 |
| -0.000 | -0.000 | -0.000 | 0.000 | 0.000 | 89.765 |
| 362.890 | 124.979 | 125.332 | 43.167 | -0.000 | 0.000 |
| 124.979 | 362.890 | 125.332 | -43.167 | -0.000 | 0.000 |
| 97.569 | 97.569 | 422.628 | 0.000 | -0.000 | 0.000 |
| 43.167 | -43.167 | 0.000 | 119.355 | -0.000 | 0.000 |
| -14.585 | -14.585 | -28.938 | 0.000 | 109.838 | 41.879 |
| -10.931 | -10.931 | -21.689 | 0.000 | 42.202 | 118.825 |
| 365.414 | 127.800 | 130.636 | 42.069 | 0.000 | -0.000 |
| 127.800 | 365.414 | 130.636 | -42.069 | 0.000 | 0.000 |
| 119.278 | 119.278 | 465.701 | -0.000 | 0.000 | -0.000 |
| 56.464 | -27.295 | 28.938 | 109.838 | 0.000 | -0.000 |
| 14.585 | 14.585 | 28.938 | -0.000 | 109.838 | 41.879 |
| 10.931 | 10.931 | 21.689 | -0.000 | 42.202 | 118.825 |
| 362.890 | 124.979 | 125.332 | 43.167 | -0.000 | 0.000 |
| 115.415 | 353.065 | 106.098 | -42.200 | 0.000 | 0.000 |
| 125.332 | 125.332 | 477.714 | 0.000 | -0.000 | -0.000 |
| 35.292 | -43.657 | -8.299 | 92.060 | -0.000 | 0.000 |
| -0.000 | 0.000 | 0.000 | 0.000 | 119.355 | 43.167 |
| -0.000 | 0.000 | 0.000 | 0.000 | 43.167 | 118.956 |
| 354.924 | 118.071 | 110.577 | 39.257 | 0.000 | -0.000 |
| 124.978 | 362.890 | 125.332 | -43.167 | 0.000 | -0.000 |
| 109.508 | 109.508 | 446.318 | -0.000 | 0.000 | -0.000 |
| 43.657 | -35.292 | 8.299 | 92.060 | 0.000 | -0.000 |
| 0.000 | -0.000 | -0.000 | -0.000 | 119.355 | 43.167 |
| 0.000 | -0.000 | -0.000 | -0.000 | 43.167 | 118.956 |
| 362.891 | 124.979 | 125.333 | 43.167 | -0.000 | 0.000 |
| 116.878 | 353.731 | 108.209 | -39.257 | -0.000 | 0.000 |
| 125.333 | 125.333 | 477.716 | 0.000 | 0.000 | -0.000 |
| 39.148 | -39.366 | -0.215 | 90.449 | -0.000 | 0.000 |
| -0.443 | -0.443 | -0.878 | 0.001 | 90.468 | 39.259 |
| -0.000 | 0.000 | 0.000 | 0.000 | 43.167 | 118.956 |
| 353.946 | 117.093 | 108.638 | 39.256 | 0.000 | -0.000 |
| 124.977 | 362.888 | 125.331 | -43.167 | 0.000 | -0.000 |
| 125.331 | 125.331 | 477.711 | -0.000 | 0.000 | -0.000 |
| 43.167 | -43.167 | -0.000 | 119.355 | -0.000 | -0.000 |
| 0.443 | 0.443 | 0.878 | -0.001 | 90.468 | 39.259 |
| 0.000 | -0.000 | -0.000 | -0.000 | 43.167 | 118.956 |
| 358.431 | 121.636 | 120.298 | -42.055 | 0.000 | 0.000 |
| 121.636 | 358.431 | 120.298 | 42.055 | 0.000 | 0.000 |
| -59.123 | -59.123 | 98.301 | -0.000 | -0.000 | 0.000 |
| -42.055 | 42.055 | -0.000 | 118.148 | 0.000 | 0.000 |
| -0.000 | -0.000 | -0.000 | -0.000 | 118.148 | -42.055 |
| -162.187 | -162.187 | -332.353 | -0.000 | -40.902 | 118.208 |
| 358.431 | 121.636 | 120.298 | -42.055 | 0.000 | -0.000 |
| 121.636 | 358.431 | 120.298 | 42.055 | -0.000 | -0.000 |
| 265.236 | 265.236 | 762.975 | 0.000 | -0.000 | -0.000 |
| 124.751 | 199.608 | 332.337 | 89.976 | -0.000 | -0.000 |
| 0.000 | 0.000 | 0.000 | 0.000 | 118.148 | -42.055 |
| 162.187 | 162.187 | 332.353 | 0.000 | -40.902 | 118.208 |
| 358.432 | 121.636 | 120.298 | -42.055 | -0.000 | 0.000 |
| 96.895 | 333.312 | 69.211 | 40.900 | -0.000 | 0.000 |
| 86.838 | 86.838 | 397.405 | -0.000 | -0.000 | 0.000 |
| -59.593 | 21.832 | -38.690 | 109.972 | 0.000 | 0.000 |
| -0.000 | 0.000 | 0.000 | -0.000 | 118.148 | -42.055 |
| -0.000 | 0.000 | 0.000 | -0.000 | -42.055 | 118.398 |
| 358.431 | 121.636 | 120.298 | -42.055 | -0.000 | -0.000 |
| 121.636 | 358.431 | 120.298 | 42.055 | 0.000 | -0.000 |
| 119.274 | 119.274 | 463.871 | 0.000 | -0.000 | -0.000 |
| -42.055 | 42.055 | -0.000 | 118.148 | 0.000 | -0.000 |
| 0.000 | -0.000 | -0.000 | 0.000 | 118.148 | -42.055 |
| 0.000 | -0.000 | -0.000 | 0.000 | -42.055 | 118.398 |
| 358.433 | 121.636 | 120.299 | -42.056 | -0.000 | 0.000 |
| 111.424 | 347.838 | 98.979 | 40.889 | -0.000 | 0.000 |
| 101.436 | 101.436 | 427.318 | -0.000 | -0.000 | 0.000 |
| -43.726 | 32.158 | -11.852 | 93.103 | 0.000 | 0.000 |
| -1.622 | -1.622 | -3.323 | -0.001 | 89.976 | -37.429 |
| -0.000 | 0.000 | 0.000 | -0.000 | -42.055 | 118.398 |
| 358.429 | 121.635 | 120.297 | -42.055 | -0.000 | -0.000 |
| 121.635 | 358.430 | 120.297 | 42.055 | -0.000 | -0.000 |
| 104.676 | 104.676 | 433.958 | 0.000 | 0.000 | -0.000 |
| -42.055 | 42.055 | -0.000 | 118.148 | 0.000 | -0.000 |
| 1.622 | 1.622 | 3.323 | 0.001 | 89.976 | -37.429 |
| 0.000 | -0.000 | -0.000 | 0.000 | -42.055 | 118.398 |
| 39.190 | 90.754 | -540.111 | -0.000 | -0.000 | -0.000 |
| 90.754 | 39.190 | -540.111 | -0.000 | -0.000 | -0.000 |
| 23.714 | 23.714 | 137.285 | -0.000 | -0.000 | -0.000 |
| 11.214 | 11.214 | -555.398 | -23.232 | -0.000 | -0.000 |
| 11.214 | 11.214 | -555.398 | -0.000 | -23.232 | -0.000 |
| 0.000 | 0.000 | 0.000 | -0.000 | -0.000 | 76.626 |
| 16.763 | 68.326 | 570.688 | 0.000 | 0.000 | 0.000 |
| 68.326 | 16.763 | 570.688 | 0.000 | 0.000 | 0.000 |
| 12.778 | 12.778 | 678.924 | 0.000 | 0.000 | 0.000 |
| -11.214 | -11.214 | 555.398 | -23.231 | 0.000 | 0.000 |
| -11.214 | -11.214 | 555.398 | 0.000 | -23.231 | 0.000 |
| -0.000 | -0.000 | -0.000 | 0.000 | 0.000 | 76.626 |
| 28.616 | 81.143 | -40.258 | -0.000 | -0.000 | -0.000 |
| 81.143 | 28.616 | -40.258 | -0.000 | -0.000 | -0.000 |
| 25.113 | 25.113 | 67.986 | -0.000 | -0.000 | -0.000 |
| 1.148 | 1.148 | -56.856 | 16.102 | -0.000 | -0.000 |
| 1.148 | 1.148 | -56.856 | -0.000 | 16.102 | -0.000 |
| 1.121 | 1.121 | -55.540 | -0.000 | -0.000 | 76.620 |
| 28.036 | 79.493 | 15.011 | 0.000 | 0.000 | 0.000 |
| 79.493 | 28.036 | 15.011 | 0.000 | 0.000 | 0.000 |
| 23.714 | 23.714 | 137.285 | 0.000 | 0.000 | 0.000 |
| -1.148 | -1.148 | 56.856 | 16.102 | 0.000 | 0.000 |
| -1.148 | -1.148 | 56.856 | 0.000 | 16.102 | 0.000 |
| -1.121 | -1.121 | 55.540 | 0.000 | 0.000 | 76.620 |
| 27.595 | 80.148 | 9.665 | -0.000 | -0.000 | -0.000 |
| 80.148 | 27.595 | 9.665 | -0.000 | -0.000 | -0.000 |
| 24.104 | 24.104 | 117.973 | -0.000 | -0.000 | -0.000 |
| 0.112 | 0.112 | -5.554 | -23.231 | -0.000 | -0.000 |
| 0.112 | 0.112 | -5.554 | -0.000 | -23.231 | -0.000 |
| 0.112 | 0.112 | -5.559 | -0.000 | -0.000 | 76.620 |
| 27.862 | 79.427 | 20.962 | 0.000 | -0.000 | 0.000 |
| 79.427 | 27.862 | 20.962 | 0.000 | 0.000 | 0.000 |
| 23.879 | 23.879 | 129.078 | 0.000 | 0.000 | 0.000 |
| -0.112 | -0.112 | 5.554 | -23.231 | 0.000 | 0.000 |
| -0.112 | -0.112 | 5.554 | 0.000 | -23.231 | 0.000 |
| -0.112 | -0.112 | 5.559 | 0.000 | 0.000 | 76.620 |
| 44.313 | 36.692 | 36.692 | -0.000 | 0.000 | 0.000 |
| 36.692 | 44.313 | 36.692 | -0.000 | 0.000 | 0.000 |
| 36.692 | 36.692 | 44.313 | -0.000 | 0.000 | 0.000 |
| -0.000 | 0.000 | 0.000 | 31.586 | 0.000 | 0.000 |
| -0.000 | -0.000 | 0.000 | -0.000 | 31.586 | 0.000 |
| -0.000 | 0.000 | -0.000 | 0.000 | 0.000 | 31.586 |
| 44.313 | 36.692 | 36.692 | 0.000 | -0.000 | -0.000 |
| 36.692 | 44.313 | 36.692 | 0.000 | -0.000 | -0.000 |
| 36.692 | 36.692 | 44.313 | 0.000 | -0.000 | -0.000 |
| 0.000 | -0.000 | -0.000 | 31.586 | 0.000 | -0.000 |
| 0.000 | 0.000 | -0.000 | 0.000 | 31.586 | -0.000 |
| -0.000 | -0.000 | 0.000 | 0.000 | -0.000 | 31.586 |
| 44.313 | 36.692 | 36.692 | -0.000 | 0.000 | 0.000 |
| 36.692 | 44.313 | 36.692 | -0.000 | 0.000 | 0.000 |
| 36.692 | 36.692 | 44.313 | -0.000 | 0.000 | 0.000 |
| -0.000 | 0.000 | 0.000 | 4.476 | 0.000 | 0.000 |
| 0.000 | -0.000 | 0.000 | -0.000 | 4.476 | 0.000 |
| 0.000 | 0.000 | -0.000 | -0.000 | 0.000 | 4.476 |
| 44.313 | 36.692 | 36.692 | 0.000 | -0.000 | -0.000 |
| 36.692 | 44.313 | 36.692 | 0.000 | -0.000 | -0.000 |
| 36.692 | 36.692 | 44.313 | 0.000 | -0.000 | -0.000 |
| 0.000 | -0.000 | -0.000 | 4.476 | -0.000 | -0.000 |
| -0.000 | 0.000 | -0.000 | 0.000 | 4.476 | -0.000 |
| -0.000 | -0.000 | 0.000 | 0.000 | -0.000 | 4.476 |
| 44.313 | 36.692 | 36.692 | -0.000 | 0.000 | 0.000 |
| 36.692 | 44.313 | 36.692 | -0.000 | 0.000 | 0.000 |
| 36.692 | 36.692 | 44.313 | -0.000 | 0.000 | 0.000 |
| -0.000 | 0.000 | 0.000 | 4.476 | 0.000 | 0.000 |
| 0.000 | -0.000 | 0.000 | -0.000 | 4.476 | 0.000 |
| 0.000 | 0.000 | -0.000 | -0.000 | 0.000 | 4.476 |
| 44.312 | 36.692 | 36.692 | 0.000 | -0.000 | -0.000 |
| 36.692 | 44.312 | 36.692 | 0.000 | -0.000 | -0.000 |
| 36.692 | 36.692 | 44.312 | 0.000 | -0.000 | -0.000 |
| 0.000 | -0.000 | -0.000 | 4.476 | -0.000 | -0.000 |
| -0.000 | 0.000 | -0.000 | 0.000 | 4.476 | -0.000 |
| -0.000 | -0.000 | 0.000 | 0.000 | -0.000 | 4.476 |
| 129.520 | 52.299 | 62.517 | -12.619 | -0.000 | -0.000 |
| 52.299 | 129.520 | 62.517 | 12.619 | 0.000 | 0.000 |
| 59.430 | 59.430 | 354.940 | -0.000 | -0.000 | 0.000 |
| 1.986 | 8.273 | 117.759 | -0.188 | -0.000 | -0.000 |
| -0.000 | 0.000 | 0.000 | -0.000 | 48.677 | -12.619 |
| -0.000 | 0.000 | 0.000 | 0.000 | -12.619 | 38.610 |
| 32.072 | 126.596 | -77.310 | -12.537 | 0.000 | 0.000 |
| 52.299 | 129.520 | 62.517 | 12.619 | -0.000 | -0.000 |
| 59.430 | 59.430 | 354.940 | 0.000 | -0.000 | 0.000 |
| -21.444 | 3.632 | -126.297 | 10.030 | 0.000 | 0.000 |
| -0.000 | 0.000 | -0.000 | 0.000 | 48.677 | -12.619 |
| 0.000 | 0.000 | -0.000 | -0.000 | -12.619 | 38.610 |
| 129.520 | 52.299 | 62.517 | -12.619 | -0.000 | 0.000 |
| 172.284 | 4.930 | 64.514 | 12.502 | 0.000 | 0.000 |
| 59.430 | 59.430 | 354.940 | -0.000 | -0.000 | 0.000 |
| -12.619 | 12.619 | -0.000 | 48.677 | -0.000 | 0.000 |
| -0.000 | -0.000 | -0.000 | -0.000 | 48.677 | -12.619 |
| -0.000 | -0.000 | -0.000 | -0.000 | -12.619 | 38.610 |
| 8.606 | 163.932 | 29.647 | -12.507 | 0.000 | 0.000 |
| 52.299 | 129.520 | 62.517 | 12.619 | 0.000 | -0.000 |
| 50.647 | 50.647 | 283.433 | -0.000 | 0.000 | 0.000 |
| -12.619 | 12.619 | 0.000 | 48.677 | -0.000 | 0.000 |
| 0.000 | 0.000 | 0.000 | 0.000 | 48.677 | -12.619 |
| 0.000 | 0.000 | 0.000 | 0.000 | -12.619 | 38.610 |
| -24.295 | 208.833 | 67.101 | 7.614 | -0.000 | 0.000 |
| 52.299 | 129.519 | 62.517 | 12.620 | -0.000 | 0.000 |
| 53.126 | 53.126 | 288.750 | 0.000 | -0.000 | -0.000 |
| -12.619 | 12.619 | -0.000 | 48.677 | -0.000 | -0.000 |
| 0.202 | 0.202 | 1.483 | -0.001 | -47.162 | 41.942 |
| 0.134 | 0.133 | 1.912 | 0.000 | -12.496 | -89.268 |
| 129.521 | 52.299 | 62.517 | -12.619 | 0.000 | -0.000 |
| 52.299 | 129.521 | 62.517 | 12.619 | -0.000 | -0.000 |
| 59.430 | 59.430 | 354.938 | 0.000 | -0.000 | 0.000 |
| -12.630 | 12.392 | -1.685 | -2.871 | 0.000 | 0.000 |
| -0.202 | -0.202 | -1.483 | 0.001 | -47.162 | 41.942 |
| -0.134 | -0.133 | -1.912 | -0.000 | -12.496 | -89.268 |
| 263.669 | 13.251 | 13.251 | -0.000 | -0.000 | 0.000 |
| 13.251 | 263.669 | 13.251 | 0.000 | -0.000 | 0.000 |
| 13.251 | 13.251 | 263.669 | 0.000 | -0.000 | -0.000 |
| 0.000 | 0.000 | 0.000 | -132.947 | -0.000 | -0.000 |
| 0.000 | 0.000 | 0.000 | 0.000 | -132.947 | 0.000 |
| 0.000 | 0.000 | 0.000 | 0.000 | -0.000 | -132.947 |
| 270.071 | 10.051 | 10.051 | 0.000 | 0.000 | -0.000 |
| 10.051 | 270.071 | 10.051 | -0.000 | 0.000 | -0.000 |
| 10.051 | 10.051 | 270.071 | -0.000 | 0.000 | -0.000 |
| -0.000 | -0.000 | -0.000 | -132.947 | 0.000 | -0.000 |
| -0.000 | -0.000 | -0.000 | -0.000 | -132.947 | -0.000 |
| -0.000 | -0.000 | -0.000 | -0.000 | 0.000 | -132.947 |
| 263.670 | 13.251 | 13.251 | 0.000 | -0.000 | 0.000 |
| 13.251 | 263.670 | 13.251 | -0.000 | -0.000 | 0.000 |
| 13.251 | 13.251 | 263.670 | -0.000 | 0.000 | 0.000 |
| 0.000 | 0.000 | 0.000 | -132.947 | -0.000 | 0.000 |
| 0.000 | 0.000 | 0.000 | 0.000 | -132.947 | 0.000 |
| 0.000 | 0.000 | 0.000 | 0.000 | -0.000 | -132.947 |
| 270.071 | 10.051 | 10.051 | 0.000 | 0.000 | -0.000 |
| 10.051 | 270.071 | 10.051 | -0.000 | 0.000 | -0.000 |
| 10.051 | 10.051 | 270.071 | -0.000 | 0.000 | 0.000 |
| -0.000 | -0.000 | -0.000 | -132.947 | 0.000 | -0.000 |
| -0.000 | -0.000 | -0.000 | -0.000 | -132.947 | -0.000 |
| -0.000 | -0.000 | -0.000 | -0.000 | 0.000 | -132.947 |
| 263.671 | 13.252 | 13.252 | -0.000 | 0.000 | -0.000 |
| 13.252 | 263.671 | 13.252 | -0.000 | 0.000 | -0.000 |
| 13.252 | 13.252 | 263.671 | 0.000 | -0.000 | 0.000 |
| 0.003 | 0.004 | 0.003 | -132.947 | -0.000 | -0.000 |
| 0.004 | 0.003 | 0.003 | 0.000 | -132.947 | 0.000 |
| 0.004 | 0.003 | 0.003 | 0.000 | -0.000 | -132.947 |
| 270.070 | 10.050 | 10.050 | 0.000 | -0.000 | 0.000 |
| 10.050 | 270.070 | 10.050 | -0.000 | 0.000 | 0.000 |
| 10.050 | 10.050 | 270.070 | 0.000 | -0.000 | -0.000 |
| -0.003 | -0.004 | -0.003 | -132.947 | 0.000 | -0.000 |
| -0.004 | -0.003 | -0.003 | -0.000 | -132.947 | -0.000 |
| -0.004 | -0.003 | -0.003 | -0.000 | 0.000 | -132.947 |
| 21.747 | 166.935 | 166.935 | -0.000 | 0.000 | -0.000 |
| 166.935 | 21.746 | 166.935 | 0.000 | -0.000 | -0.000 |
| 166.935 | 166.935 | 21.746 | 0.000 | -0.000 | -0.000 |
| 0.000 | -0.000 | -0.000 | 91.476 | 0.000 | -0.000 |
| 0.000 | -0.000 | -0.000 | 0.000 | 91.476 | -0.000 |
| 0.000 | -0.000 | 0.000 | 0.000 | -0.000 | 91.475 |
| 21.746 | 166.935 | 166.935 | 0.000 | 0.000 | 0.000 |
| 166.935 | 21.746 | 166.935 | -0.000 | -0.000 | 0.000 |
| 166.935 | 166.935 | 21.746 | -0.000 | -0.000 | 0.000 |
| -0.000 | 0.000 | -0.000 | 91.475 | -0.000 | 0.000 |
| -0.000 | 0.000 | -0.000 | -0.000 | 91.475 | 0.000 |
| -0.000 | 0.000 | -0.000 | -0.000 | 0.000 | 91.475 |
| 21.748 | 166.935 | 166.935 | -0.000 | -0.000 | -0.000 |
| 166.935 | 21.748 | 166.935 | 0.000 | -0.000 | -0.000 |
| 166.935 | 166.935 | 21.748 | -0.000 | 0.000 | -0.000 |
| 0.000 | 0.000 | 0.000 | 90.166 | -0.000 | 0.000 |
| 0.000 | 0.000 | 0.000 | -0.000 | 90.166 | -0.000 |
| 0.000 | 0.000 | 0.000 | -0.000 | -0.000 | 90.166 |
| 21.745 | 166.934 | 166.934 | -0.000 | -0.000 | 0.000 |
| 166.934 | 21.745 | 166.934 | -0.000 | -0.000 | 0.000 |
| 166.934 | 166.934 | 21.745 | -0.000 | 0.000 | 0.000 |
| -0.000 | -0.000 | -0.000 | 90.166 | 0.000 | 0.000 |
| -0.000 | -0.000 | -0.000 | -0.000 | 90.166 | 0.000 |
| -0.000 | -0.000 | -0.000 | 0.000 | 0.000 | 90.166 |
| 21.757 | 166.939 | 166.939 | -0.000 | -0.000 | -0.000 |
| 166.939 | 21.757 | 166.939 | 0.000 | 0.000 | -0.000 |
| 166.939 | 166.939 | 21.757 | -0.000 | -0.000 | -0.000 |
| 0.001 | 0.003 | 0.003 | 90.166 | 0.000 | -0.000 |
| 0.003 | 0.001 | 0.003 | 0.000 | 90.166 | -0.000 |
| 0.003 | 0.003 | 0.001 | 0.000 | -0.000 | 90.166 |
| 21.736 | 166.930 | 166.930 | -0.000 | 0.000 | 0.000 |
| 166.930 | 21.736 | 166.930 | -0.000 | 0.000 | 0.000 |
| 166.930 | 166.930 | 21.736 | -0.000 | -0.000 | 0.000 |
| -0.001 | -0.003 | -0.003 | 90.166 | -0.000 | -0.000 |
| -0.003 | -0.001 | -0.003 | -0.000 | 90.166 | 0.000 |
| -0.003 | -0.003 | -0.001 | 0.000 | 0.000 | 90.166 |
| -19.919 | 89.689 | 89.689 | 0.000 | 0.000 | -0.000 |
| 89.689 | -19.919 | 89.689 | 0.000 | 0.000 | -0.000 |
| 89.689 | 89.689 | -19.919 | 0.000 | 0.000 | -0.000 |
| -0.000 | -0.000 | 0.000 | 92.466 | 0.000 | -0.000 |
| -0.000 | 0.000 | 0.000 | 0.000 | 92.466 | -0.000 |
| -0.000 | -0.000 | 0.000 | 0.000 | 0.000 | 92.466 |
| -19.919 | 89.689 | 89.689 | -0.000 | -0.000 | 0.000 |
| 89.689 | -19.919 | 89.689 | -0.000 | -0.000 | 0.000 |
| 89.689 | 89.689 | -19.919 | -0.000 | 0.000 | 0.000 |
| 0.000 | 0.000 | 0.000 | 92.466 | 0.000 | -0.000 |
| 0.000 | -0.000 | 0.000 | -0.000 | 92.466 | 0.000 |
| 0.000 | 0.000 | -0.000 | -0.000 | -0.000 | 92.466 |
| -19.919 | 89.689 | 89.689 | 0.000 | 0.000 | -0.000 |
| 89.689 | -19.919 | 89.689 | 0.000 | 0.000 | -0.000 |
| 89.689 | 89.689 | -19.919 | 0.000 | 0.000 | -0.000 |
| 0.000 | -0.000 | -0.000 | 86.806 | 0.000 | -0.000 |
| -0.000 | 0.000 | -0.000 | 0.000 | 86.806 | -0.000 |
| -0.000 | -0.000 | 0.000 | 0.000 | 0.000 | 86.806 |
| -19.919 | 89.690 | 89.690 | -0.000 | -0.000 | 0.000 |
| 89.690 | -19.919 | 89.690 | -0.000 | -0.000 | 0.000 |
| 89.690 | 89.690 | -19.919 | -0.000 | -0.000 | -0.000 |
| -0.000 | 0.000 | 0.000 | 86.806 | -0.000 | -0.000 |
| 0.000 | -0.000 | 0.000 | -0.000 | 86.806 | 0.000 |
| 0.000 | 0.000 | -0.000 | -0.000 | -0.000 | 86.806 |
| -19.921 | 89.688 | 89.688 | 0.000 | 0.000 | -0.000 |
| 89.688 | -19.921 | 89.688 | 0.000 | 0.000 | 0.000 |
| 89.688 | 89.688 | -19.921 | 0.000 | 0.000 | 0.000 |
| 0.000 | -0.002 | -0.002 | 86.806 | 0.000 | -0.000 |
| -0.002 | 0.000 | -0.002 | 0.000 | 86.806 | -0.000 |
| -0.002 | -0.002 | 0.000 | 0.000 | 0.000 | 86.806 |
| -19.917 | 89.691 | 89.691 | -0.000 | -0.000 | 0.000 |
| 89.691 | -19.917 | 89.691 | -0.000 | -0.000 | 0.000 |
| 89.691 | 89.691 | -19.917 | -0.000 | -0.000 | 0.000 |
| -0.000 | 0.002 | 0.002 | 86.806 | -0.000 | 0.000 |
| 0.002 | -0.000 | 0.002 | -0.000 | 86.806 | 0.000 |
| 0.002 | 0.002 | -0.000 | -0.000 | -0.000 | 86.806 |
| 251.651 | 149.762 | 149.762 | -0.000 | 0.000 | 0.000 |
| 149.762 | 251.651 | 149.762 | 0.000 | 0.000 | 0.000 |
| 149.762 | 149.762 | 251.651 | 0.000 | -0.000 | 0.000 |
| -0.000 | 0.000 | 0.000 | 151.845 | -0.000 | 0.000 |
| 0.000 | -0.000 | 0.000 | 0.000 | 151.845 | 0.000 |
| 0.000 | 0.000 | 0.000 | 0.000 | -0.000 | 151.845 |
| 251.651 | 149.762 | 149.762 | -0.000 | 0.000 | 0.000 |
| 149.762 | 251.651 | 149.762 | 0.000 | 0.000 | -0.000 |
| 149.762 | 149.762 | 251.651 | 0.000 | 0.000 | -0.000 |
| 0.000 | -0.000 | -0.000 | 151.845 | 0.000 | 0.000 |
| -0.000 | 0.000 | -0.000 | -0.000 | 151.845 | -0.000 |
| -0.000 | -0.000 | -0.000 | -0.000 | 0.000 | 151.845 |
| 251.651 | 149.762 | 149.762 | -0.000 | -0.000 | -0.000 |
| 149.762 | 251.651 | 149.762 | 0.000 | -0.000 | 0.000 |
| 149.762 | 149.762 | 251.651 | -0.000 | -0.000 | -0.000 |
| -0.000 | 0.000 | 0.000 | 151.845 | -0.000 | 0.000 |
| 0.000 | -0.000 | 0.000 | 0.000 | 151.845 | 0.000 |
| 0.000 | 0.000 | -0.000 | -0.000 | 0.000 | 151.845 |
| 251.652 | 149.762 | 149.762 | 0.000 | 0.000 | -0.000 |
| 149.762 | 251.652 | 149.762 | -0.000 | 0.000 | -0.000 |
| 149.762 | 149.762 | 251.652 | 0.000 | 0.000 | -0.000 |
| 0.000 | -0.000 | -0.000 | 151.845 | 0.000 | -0.000 |
| -0.000 | 0.000 | -0.000 | -0.000 | 151.845 | -0.000 |
| -0.000 | -0.000 | 0.000 | 0.000 | 0.000 | 151.845 |
| 251.650 | 149.763 | 149.763 | 0.000 | -0.000 | 0.000 |
| 149.763 | 251.650 | 149.763 | -0.000 | -0.000 | 0.000 |
| 149.763 | 149.763 | 251.650 | -0.000 | -0.000 | 0.000 |
| -0.000 | 0.000 | 0.001 | 151.845 | -0.000 | 0.000 |
| 0.000 | -0.000 | 0.001 | -0.000 | 151.845 | 0.000 |
| 0.000 | 0.001 | -0.000 | -0.000 | -0.000 | 151.845 |
| 251.652 | 149.761 | 149.761 | 0.000 | 0.000 | -0.000 |
| 149.761 | 251.652 | 149.761 | 0.000 | 0.000 | -0.000 |
| 149.761 | 149.761 | 251.652 | 0.000 | 0.000 | -0.000 |
| 0.000 | -0.000 | -0.001 | 151.845 | 0.000 | 0.000 |
| -0.000 | 0.000 | -0.001 | 0.000 | 151.845 | -0.000 |
| -0.000 | -0.001 | 0.000 | 0.000 | 0.000 | 151.845 |
| 326.871 | 143.384 | 164.047 | -0.000 | -0.000 | -0.000 |
| 143.384 | 326.871 | 164.047 | -0.000 | -0.000 | -0.000 |
| 164.047 | 164.047 | 207.216 | -0.000 | -0.000 | -0.000 |
| 0.000 | 0.000 | 0.000 | 155.235 | -0.000 | -0.000 |
| 0.000 | 0.000 | 0.000 | -0.000 | 155.235 | -0.000 |
| 0.000 | 0.000 | 0.000 | -0.000 | -0.000 | 133.733 |
| 329.684 | 140.571 | 164.047 | 0.000 | 0.000 | 0.000 |
| 140.571 | 329.684 | 164.047 | 0.000 | -0.000 | 0.000 |
| 164.047 | 164.047 | 207.216 | 0.000 | 0.000 | 0.000 |
| -0.000 | -0.000 | -0.000 | 155.235 | 0.000 | 0.000 |
| -0.000 | -0.000 | -0.000 | 0.000 | 155.235 | 0.000 |
| -0.000 | -0.000 | 0.000 | 0.000 | 0.000 | 133.733 |
| 326.871 | 143.384 | 164.047 | -0.000 | -0.000 | -0.000 |
| 143.384 | 326.871 | 164.047 | -0.000 | -0.000 | -0.000 |
| 164.047 | 164.047 | 207.216 | -0.000 | -0.000 | -0.000 |
| -0.000 | 0.000 | 0.000 | 155.235 | -0.000 | -0.000 |
| 0.000 | -0.000 | 0.000 | -0.000 | 155.235 | -0.000 |
| 0.000 | 0.000 | -0.000 | -0.000 | -0.000 | 133.733 |
| 329.684 | 140.571 | 164.047 | 0.000 | -0.000 | 0.000 |
| 140.571 | 329.684 | 164.047 | 0.000 | 0.000 | 0.000 |
| 164.047 | 164.047 | 207.216 | 0.000 | 0.000 | 0.000 |
| 0.000 | -0.000 | -0.000 | 155.235 | 0.000 | 0.000 |
| -0.000 | 0.000 | -0.000 | 0.000 | 155.235 | 0.000 |
| -0.000 | -0.000 | 0.000 | 0.000 | 0.000 | 133.733 |
| 329.683 | 140.572 | 164.048 | -0.000 | 0.000 | -0.000 |
| 140.572 | 329.683 | 164.048 | -0.000 | 0.000 | -0.000 |
| 164.048 | 164.048 | 207.218 | -0.000 | -0.000 | -0.000 |
| -0.000 | 0.000 | 0.000 | 157.073 | -0.000 | -0.000 |
| 0.000 | -0.000 | 0.000 | -0.000 | 157.073 | -0.000 |
| 0.000 | 0.000 | -0.000 | -0.000 | -0.000 | 133.733 |
| 329.685 | 140.570 | 164.046 | 0.000 | 0.000 | 0.000 |
| 140.570 | 329.685 | 164.046 | 0.000 | 0.000 | 0.000 |
| 164.046 | 164.046 | 207.214 | 0.000 | 0.000 | 0.000 |
| 0.000 | -0.000 | -0.000 | 157.073 | 0.000 | 0.000 |
| -0.000 | 0.000 | -0.000 | 0.000 | 157.073 | 0.000 |
| -0.000 | -0.000 | 0.000 | 0.000 | 0.000 | 133.733 |
| -13.568 | 78.190 | 83.349 | 0.000 | -0.000 | -0.000 |
| 78.493 | 187.102 | -41.386 | 0.000 | -0.000 | -0.000 |
| 82.821 | -42.216 | 176.358 | 0.000 | -0.000 | -0.000 |
| -0.000 | -0.000 | -0.000 | -30.309 | -0.000 | -0.000 |
| -0.000 | 0.000 | -0.000 | 0.000 | 101.441 | -0.000 |
| -0.000 | 0.000 | -0.000 | 0.000 | -0.000 | 91.670 |
| -13.568 | 78.190 | 83.349 | -0.000 | 0.000 | 0.000 |
| 78.493 | 187.102 | -41.386 | -0.000 | 0.000 | 0.000 |
| 91.047 | -43.415 | 195.952 | -0.000 | 0.000 | 0.000 |
| 0.000 | -0.000 | 0.000 | -30.309 | 0.000 | 0.000 |
| 0.000 | -0.000 | 0.000 | -0.000 | 101.441 | 0.000 |
| 0.000 | -0.000 | 0.000 | -0.000 | 0.000 | 91.670 |
| -13.567 | 78.190 | 83.349 | 0.000 | -0.000 | -0.000 |
| 78.493 | 187.102 | -41.386 | 0.000 | -0.000 | -0.000 |
| 91.047 | -43.415 | 195.952 | 0.000 | -0.000 | -0.000 |
| -0.000 | -0.000 | -0.000 | -30.309 | -0.000 | -0.000 |
| -0.000 | 0.000 | 0.000 | 0.000 | 101.441 | -0.000 |
| -0.000 | 0.000 | -0.000 | 0.000 | -0.000 | 91.670 |
| -13.568 | 78.190 | 83.349 | -0.000 | 0.000 | 0.000 |
| 78.493 | 187.102 | -41.386 | -0.000 | 0.000 | 0.000 |
| 82.821 | -42.216 | 176.359 | -0.000 | 0.000 | 0.000 |
| 0.000 | 0.000 | 0.000 | -30.309 | 0.000 | 0.000 |
| 0.000 | -0.000 | -0.000 | 0.000 | 101.441 | 0.000 |
| 0.000 | -0.000 | 0.000 | -0.000 | 0.000 | 91.670 |
| -10.112 | 77.687 | 91.574 | 0.000 | -0.000 | -0.000 |
| 77.991 | 187.176 | -42.585 | 0.000 | -0.000 | -0.000 |
| 91.047 | -43.415 | 195.951 | 0.000 | -0.000 | -0.000 |
| -0.000 | -0.000 | -0.000 | -30.309 | -0.000 | -0.000 |
| -0.000 | -0.000 | 0.000 | 0.000 | 103.915 | -0.000 |
| -0.000 | 0.000 | -0.000 | 0.000 | -0.000 | 91.670 |
| -13.570 | 78.190 | 83.348 | -0.000 | 0.000 | 0.000 |
| 78.493 | 187.102 | -41.386 | -0.000 | 0.000 | 0.000 |
| 82.820 | -42.216 | 176.358 | -0.000 | 0.000 | 0.000 |
| 0.000 | 0.000 | 0.000 | -30.309 | 0.000 | 0.000 |
| 0.000 | 0.000 | -0.000 | -0.000 | 103.915 | 0.000 |
| 0.000 | -0.000 | 0.000 | -0.000 | 0.000 | 91.670 |
| -522.902 | -741.482 | -1751.757 | 43.498 | 0.000 | -0.000 |
| -741.482 | -522.902 | -1751.757 | -43.498 | -0.000 | -0.000 |
| 107.835 | 107.835 | 432.597 | -0.000 | 0.000 | -0.000 |
| -803.540 | -890.536 | -1840.717 | 95.159 | -0.000 | -0.000 |
| -0.000 | -0.000 | -0.000 | -0.000 | 102.373 | 44.036 |
| -0.000 | -0.000 | -0.000 | -0.000 | 44.036 | 109.330 |
| 1171.062 | 952.482 | 1929.433 | 43.498 | 0.000 | -0.000 |
| 952.482 | 1171.062 | 1929.433 | -43.498 | 0.000 | 0.000 |
| 935.372 | 935.372 | 2230.936 | 0.000 | 0.000 | 0.000 |
| 888.963 | 805.000 | 1840.594 | 74.841 | 0.000 | 0.000 |
| 0.000 | 0.000 | -0.000 | 0.000 | 102.373 | 44.036 |
| 0.000 | 0.000 | -0.000 | 0.000 | 44.036 | 109.331 |
| 333.068 | 114.407 | 108.282 | 44.036 | -0.000 | 0.000 |
| 20.799 | 239.379 | -95.228 | -43.498 | -0.000 | 0.000 |
| 107.835 | 107.835 | 432.597 | -0.000 | 0.000 | -0.000 |
| -41.765 | -128.754 | -185.279 | 95.112 | -0.000 | -0.000 |
| -0.000 | -0.000 | 0.000 | 0.000 | 102.373 | 44.036 |
| -84.701 | -84.701 | -184.066 | 0.000 | 43.498 | 109.290 |
| 408.782 | 190.201 | 272.905 | 43.498 | -0.000 | 0.000 |
| 190.201 | 408.782 | 272.905 | -43.498 | -0.000 | -0.000 |
| 173.089 | 173.089 | 574.401 | -0.000 | 0.000 | 0.000 |
| 44.036 | -44.036 | -0.000 | 102.373 | -0.000 | 0.000 |
| 0.000 | 0.000 | -0.000 | -0.000 | 102.373 | 44.036 |
| 84.701 | 84.701 | 184.066 | -0.000 | 43.498 | 109.290 |
| 333.070 | 114.408 | 108.282 | 44.036 | -0.000 | -0.000 |
| 114.408 | 333.069 | 108.282 | -44.036 | -0.000 | -0.000 |
| 107.836 | 107.836 | 432.599 | 0.000 | -0.000 | -0.000 |
| 30.188 | -56.230 | -28.296 | 91.283 | -0.000 | 0.000 |
| -13.021 | -13.021 | -28.296 | 0.000 | 91.283 | 43.209 |
| -8.501 | -8.501 | -18.474 | 0.000 | 43.496 | 109.290 |
| 332.436 | 114.082 | 107.243 | 41.981 | -0.000 | 0.000 |
| 114.407 | 333.067 | 108.282 | -44.036 | 0.000 | -0.000 |
| 96.860 | 96.860 | 408.745 | -0.000 | -0.000 | 0.000 |
| 56.230 | -30.188 | 28.296 | 91.284 | 0.000 | 0.000 |
| 13.021 | 13.021 | 28.296 | -0.000 | 91.283 | 43.209 |
| 8.501 | 8.501 | 18.474 | -0.000 | 43.496 | 109.290 |
| 320.359 | 102.484 | 84.017 | 42.022 | -0.000 | -0.000 |
| 102.484 | 320.359 | 84.017 | -42.022 | -0.000 | -0.000 |
| 84.044 | 84.044 | 379.287 | -0.000 | -0.000 | -0.000 |
| 42.723 | -42.723 | 0.000 | 101.623 | 0.000 | -0.000 |
| -0.000 | -0.000 | 0.000 | 0.000 | 101.623 | 42.723 |
| 0.256 | 0.256 | 0.566 | -0.000 | 40.145 | 108.754 |
| 320.221 | 102.346 | 83.712 | 42.023 | 0.000 | 0.000 |
| 111.436 | 329.448 | 103.977 | -42.723 | -0.000 | 0.000 |
| 83.906 | 83.906 | 378.980 | -0.000 | -0.000 | 0.000 |
| 42.723 | -42.723 | -0.000 | 101.624 | 0.000 | 0.000 |
| 0.000 | 0.000 | -0.000 | 0.000 | 101.623 | 42.723 |
| -0.256 | -0.256 | -0.566 | 0.000 | 40.145 | 108.754 |
| 320.297 | 102.422 | 83.880 | 42.022 | -0.000 | -0.000 |
| 102.422 | 320.297 | 83.880 | -42.023 | -0.000 | -0.000 |
| 103.978 | 103.978 | 423.393 | 0.000 | 0.000 | -0.000 |
| 42.723 | -42.723 | 0.000 | 101.623 | -0.000 | -0.000 |
| -0.000 | -0.000 | 0.000 | 0.000 | 101.623 | 42.723 |
| -0.000 | 0.000 | -0.000 | 0.000 | 42.723 | 109.006 |
| 320.144 | 102.646 | 83.960 | 40.089 | 0.000 | 0.000 |
| 111.436 | 329.448 | 103.977 | -42.723 | -0.000 | 0.000 |
| 103.978 | 103.978 | 423.392 | 0.000 | 0.000 | 0.000 |
| 42.723 | -42.723 | -0.000 | 101.624 | 0.000 | 0.000 |
| 0.000 | 0.000 | -0.000 | -0.000 | 101.624 | 42.723 |
| 0.000 | -0.000 | 0.000 | -0.000 | 42.723 | 109.006 |
| 329.450 | 111.437 | 103.978 | 42.723 | -0.000 | -0.000 |
| 111.437 | 329.449 | 103.978 | -42.724 | -0.000 | -0.000 |
| 103.979 | 103.979 | 423.395 | -0.000 | -0.000 | -0.000 |
| 40.092 | -40.087 | 0.006 | 74.646 | -0.000 | -0.000 |
| 0.002 | 0.002 | 0.006 | 0.001 | 74.646 | 40.089 |
| -0.000 | 0.000 | -0.000 | 0.000 | 42.723 | 109.006 |
| 329.447 | 111.435 | 103.977 | 42.723 | 0.000 | 0.000 |
| 111.435 | 329.447 | 103.977 | -42.723 | 0.000 | 0.000 |
| 103.977 | 103.977 | 423.390 | -0.000 | 0.000 | 0.000 |
| 40.087 | -40.091 | -0.006 | 74.647 | 0.000 | 0.000 |
| -0.002 | -0.002 | -0.006 | -0.001 | 74.646 | 40.089 |
| 0.000 | -0.000 | 0.000 | -0.000 | 42.723 | 109.006 |
| 322.154 | 148.931 | 84.917 | 0.000 | -0.000 | 0.000 |
| 153.774 | 318.320 | 86.463 | -0.000 | 0.000 | 0.000 |
| 88.278 | 88.278 | 353.868 | -0.000 | -0.000 | 0.000 |
| -0.121 | -0.121 | -0.372 | 82.752 | 0.000 | 0.000 |
| -0.121 | -0.121 | -0.372 | -0.000 | 82.752 | 0.000 |
| -0.081 | -0.081 | -0.249 | -0.000 | 0.000 | 81.984 |
| 321.542 | 150.040 | 85.677 | 0.000 | -0.000 | -0.000 |
| 150.040 | 321.542 | 85.677 | -0.000 | -0.000 | -0.000 |
| 88.278 | 88.278 | 353.868 | 0.000 | -0.000 | -0.000 |
| 0.121 | 0.121 | 0.372 | 82.752 | -0.000 | -0.000 |
| 0.121 | 0.121 | 0.372 | 0.000 | 82.752 | -0.000 |
| 0.081 | 0.081 | 0.249 | 0.000 | -0.000 | 81.984 |
| 318.330 | 153.878 | 86.636 | -0.000 | 0.000 | 0.000 |
| 119.291 | 353.987 | 88.278 | 0.000 | 0.000 | 0.000 |
| 88.278 | 88.278 | 353.868 | 0.000 | 0.000 | 0.000 |
| -0.000 | -0.000 | 0.000 | 86.156 | -0.000 | 0.000 |
| -0.000 | -0.000 | 0.000 | 0.000 | 86.156 | 0.000 |
| -0.008 | -0.008 | -0.025 | -0.000 | 0.000 | 81.978 |
| 353.987 | 119.291 | 88.278 | -0.000 | 0.000 | -0.000 |
| 149.559 | 321.794 | 85.327 | -0.000 | -0.000 | -0.000 |
| 88.278 | 88.278 | 353.868 | 0.000 | 0.000 | -0.000 |
| 0.000 | 0.000 | -0.000 | 86.156 | 0.000 | -0.000 |
| 0.000 | 0.000 | -0.000 | -0.000 | 86.156 | -0.000 |
| 0.008 | 0.008 | 0.025 | 0.000 | 0.000 | 81.978 |
| 321.829 | 149.499 | 85.285 | -0.000 | 0.000 | 0.000 |
| 119.292 | 353.989 | 88.278 | 0.000 | 0.000 | 0.000 |
| 88.279 | 88.279 | 353.870 | 0.000 | 0.000 | 0.000 |
| -0.001 | -0.002 | -0.004 | 82.729 | -0.000 | 0.000 |
| -0.002 | -0.001 | -0.004 | -0.000 | 82.729 | 0.000 |
| -0.002 | -0.001 | -0.005 | -0.000 | -0.000 | 84.500 |
| 321.821 | 149.508 | 85.293 | -0.000 | 0.000 | -0.000 |
| 119.290 | 353.986 | 88.278 | -0.000 | 0.000 | -0.000 |
| 87.136 | 87.136 | 350.367 | 0.000 | -0.000 | -0.000 |
| 0.001 | 0.002 | 0.004 | 82.729 | 0.000 | 0.000 |
| 0.002 | 0.001 | 0.004 | -0.000 | 82.729 | -0.000 |
| 0.002 | 0.001 | 0.005 | 0.000 | 0.000 | 84.500 |
| 324.555 | 150.617 | 91.473 | -0.000 | -0.000 | -0.000 |
| 119.108 | 353.772 | 87.984 | -0.000 | 0.000 | -0.000 |
| 87.703 | 87.703 | 352.284 | -0.000 | -0.000 | -0.000 |
| 0.825 | 0.825 | 2.513 | 82.693 | -0.000 | -0.000 |
| -0.000 | 0.000 | -0.000 | -0.000 | 86.122 | -0.000 |
| -0.000 | 0.000 | -0.000 | -0.000 | -0.000 | 117.332 |
| 353.772 | 119.108 | 87.984 | 0.000 | 0.000 | 0.000 |
| 139.636 | 328.604 | 80.918 | 0.000 | -0.000 | 0.000 |
| 86.053 | 86.053 | 347.258 | 0.000 | 0.000 | 0.000 |
| -0.825 | -0.825 | -2.513 | 82.693 | 0.000 | 0.000 |
| 0.000 | -0.000 | 0.000 | 0.000 | 86.122 | 0.000 |
| -0.000 | -0.000 | 0.000 | 0.000 | 0.000 | 117.332 |
| 353.773 | 119.108 | 87.984 | -0.000 | -0.000 | -0.000 |
| 149.899 | 321.407 | 85.585 | -0.000 | -0.000 | -0.000 |
| 88.030 | 88.030 | 353.279 | 0.000 | 0.000 | -0.000 |
| -0.000 | -0.000 | 0.000 | 86.122 | -0.000 | -0.000 |
| -0.000 | -0.000 | 0.000 | -0.000 | 86.122 | -0.000 |
| -0.000 | 0.000 | -0.000 | -0.000 | -0.000 | 117.332 |
| 322.358 | 148.172 | 84.404 | 0.000 | 0.000 | 0.000 |
| 119.108 | 353.772 | 87.984 | 0.000 | 0.000 | 0.000 |
| 86.796 | 86.796 | 349.519 | 0.000 | -0.000 | 0.000 |
| 0.000 | 0.000 | -0.000 | 86.122 | 0.000 | 0.000 |
| 0.000 | 0.000 | -0.000 | 0.000 | 86.122 | 0.000 |
| 0.000 | -0.000 | 0.000 | 0.000 | 0.000 | 117.332 |
| 321.780 | 149.165 | 85.034 | -0.000 | 0.000 | -0.000 |
| 153.513 | 318.316 | 86.380 | 0.000 | 0.000 | -0.000 |
| 88.030 | 88.030 | 353.280 | -0.000 | -0.000 | -0.000 |
| -0.000 | -0.000 | 0.000 | 86.122 | -0.000 | -0.000 |
| -0.000 | -0.000 | 0.000 | -0.000 | 86.122 | -0.000 |
| 0.022 | 0.023 | 0.069 | -0.000 | 0.000 | 84.695 |
| 353.770 | 119.108 | 87.984 | 0.000 | -0.000 | 0.000 |
| 119.107 | 353.771 | 87.984 | 0.000 | -0.000 | 0.000 |
| 86.870 | 86.870 | 349.744 | 0.000 | 0.000 | 0.000 |
| 0.000 | 0.000 | -0.000 | 86.122 | 0.000 | 0.000 |
| 0.000 | 0.000 | -0.000 | 0.000 | 86.122 | -0.000 |
| -0.022 | -0.023 | -0.069 | 0.000 | -0.000 | 84.695 |
| 611.572 | 310.034 | 332.772 | 0.000 | 0.000 | 0.000 |
| 310.034 | 611.572 | 332.772 | 0.000 | -0.000 | 0.000 |
| 380.104 | 380.104 | 346.037 | 0.000 | 0.000 | -0.000 |
| 219.175 | 219.175 | 152.199 | 163.777 | -0.000 | 0.000 |
| 219.175 | 219.175 | 152.199 | 0.000 | 163.777 | 0.000 |
| -0.000 | 0.000 | 0.000 | 0.000 | -0.000 | 88.577 |
| 394.348 | 92.810 | 174.011 | -0.000 | 0.000 | -0.000 |
| 92.810 | 394.348 | 174.011 | -0.000 | 0.000 | -0.000 |
| -57.259 | -57.259 | 42.243 | 0.000 | 0.000 | -0.000 |
| -219.175 | -219.175 | -152.199 | 163.777 | 0.000 | -0.000 |
| -219.175 | -219.175 | -152.199 | 0.000 | 163.777 | -0.000 |
| 0.000 | 0.000 | -0.000 | -0.000 | 0.000 | 88.577 |
| 408.001 | 106.463 | 176.930 | 0.000 | -0.000 | 0.000 |
| 106.463 | 408.001 | 176.930 | 0.000 | -0.000 | 0.000 |
| 181.692 | 181.692 | 212.198 | -0.000 | -0.000 | 0.000 |
| 22.563 | 22.563 | 16.572 | 165.192 | -0.000 | 0.000 |
| 22.563 | 22.563 | 16.572 | -0.000 | 165.192 | 0.000 |
| 21.920 | 21.920 | 15.222 | 0.000 | -0.000 | 88.577 |
| 367.027 | 65.489 | 152.300 | -0.000 | -0.000 | -0.000 |
| 65.489 | 367.027 | 152.300 | -0.000 | 0.000 | -0.000 |
| 145.232 | 145.232 | 185.763 | -0.000 | 0.000 | -0.000 |
| -22.563 | -22.563 | -16.572 | 165.192 | 0.000 | -0.000 |
| -22.563 | -22.563 | -16.572 | -0.000 | 165.192 | -0.000 |
| -21.920 | -21.920 | -15.222 | -0.000 | 0.000 | 88.577 |
| 394.349 | 92.810 | 174.011 | 0.000 | -0.000 | 0.000 |
| 92.810 | 394.349 | 174.011 | 0.000 | -0.000 | 0.000 |
| 170.955 | 170.955 | 213.515 | -0.000 | -0.000 | 0.000 |
| 0.000 | -0.000 | 0.000 | 169.554 | -0.000 | 0.000 |
| -0.000 | 0.000 | 0.000 | 0.000 | 169.554 | 0.000 |
| -0.000 | -0.000 | 0.000 | 0.000 | -0.000 | 88.577 |
| 394.348 | 92.810 | 174.010 | -0.000 | -0.000 | -0.000 |
| 92.810 | 394.348 | 174.010 | 0.000 | -0.000 | -0.000 |
| 174.010 | 174.010 | 221.612 | -0.000 | 0.000 | -0.000 |
| -0.000 | 0.000 | -0.000 | 169.554 | 0.000 | -0.000 |
| 0.000 | -0.000 | -0.000 | -0.000 | 169.554 | -0.000 |
| 0.000 | 0.000 | -0.000 | 0.000 | 0.000 | 88.577 |
| 434.647 | 137.997 | 2101.308 | 0.000 | -0.000 | 0.000 |
| 137.997 | 434.647 | 2101.308 | 0.000 | -0.000 | 0.000 |
| 230.020 | 230.020 | 1531.326 | 0.000 | -0.000 | 0.000 |
| 47.148 | 47.148 | 1933.775 | 162.712 | -0.000 | 0.000 |
| 47.148 | 47.148 | 1933.775 | 0.000 | 162.712 | 0.000 |
| 66.051 | 66.051 | 1347.416 | -0.000 | 0.000 | 98.544 |
| -35.119 | -331.769 | -1138.881 | -0.000 | 0.000 | -0.000 |
| -331.769 | -35.119 | -1138.881 | -0.000 | 0.000 | -0.000 |
| -260.719 | -260.719 | -1112.701 | -0.000 | -0.000 | -0.000 |
| -47.148 | -47.148 | -1933.775 | 162.712 | -0.000 | -0.000 |
| -47.148 | -47.148 | -1933.775 | -0.000 | 162.712 | -0.000 |
| -66.051 | -66.051 | -1347.416 | -0.000 | 0.000 | 98.544 |
| 393.053 | 96.403 | 297.750 | -0.000 | 0.000 | 0.000 |
| 96.403 | 393.053 | 297.750 | 0.000 | 0.000 | 0.000 |
| 172.530 | 172.530 | 203.155 | -0.000 | 0.000 | 0.000 |
| 4.753 | 4.753 | 193.369 | 162.722 | -0.000 | 0.000 |
| 4.753 | 4.753 | 193.369 | 0.000 | 162.722 | 0.000 |
| -36.110 | -36.110 | 170.041 | 0.000 | -0.000 | 98.544 |
| 397.023 | 100.373 | 173.329 | -0.000 | 0.000 | -0.000 |
| 100.373 | 397.023 | 173.329 | -0.000 | 0.000 | -0.000 |
| 156.774 | 156.774 | 48.753 | -0.000 | 0.000 | -0.000 |
| -4.753 | -4.753 | -193.369 | 162.722 | 0.000 | -0.000 |
| -4.753 | -4.753 | -193.369 | -0.000 | 162.722 | -0.000 |
| 36.110 | 36.110 | -170.041 | -0.000 | 0.000 | 98.544 |
| 397.023 | 100.372 | 173.330 | 0.000 | 0.000 | 0.000 |
| 100.372 | 397.023 | 173.330 | 0.000 | -0.000 | 0.000 |
| 164.734 | 164.734 | 210.541 | 0.000 | 0.000 | 0.000 |
| 1.445 | 1.445 | 13.096 | 162.161 | -0.000 | 0.000 |
| 1.445 | 1.445 | 13.096 | 0.000 | 162.161 | 0.000 |
| 0.660 | 0.660 | 13.474 | 0.000 | -0.000 | 98.544 |
| 397.022 | 100.373 | 173.329 | -0.000 | -0.000 | -0.000 |
| 100.373 | 397.022 | 173.329 | -0.000 | -0.000 | -0.000 |
| 165.130 | 165.130 | 183.366 | -0.000 | 0.000 | -0.000 |
| -1.445 | -1.445 | -13.096 | 162.161 | 0.000 | -0.000 |
| -1.445 | -1.445 | -13.096 | -0.000 | 162.161 | -0.000 |
| -0.660 | -0.660 | -13.474 | -0.000 | 0.000 | 98.544 |
| 308.438 | -18.534 | -18.534 | -0.000 | 0.000 | 0.000 |
| -18.534 | 308.438 | -18.534 | -0.000 | -0.000 | 0.000 |
| -18.534 | -18.534 | 308.438 | -0.000 | 0.000 | 0.000 |
| -0.000 | -0.000 | -0.000 | -23.186 | -0.000 | 0.000 |
| -0.000 | -0.000 | 0.000 | 0.000 | -23.186 | 0.000 |
| -0.000 | -0.000 | -0.000 | -0.000 | 0.000 | -23.186 |
| 308.438 | -18.534 | -18.534 | -0.000 | 0.000 | 0.000 |
| -18.534 | 308.438 | -18.534 | 0.000 | -0.000 | -0.000 |
| -18.534 | -18.534 | 308.438 | -0.000 | 0.000 | 0.000 |
| 0.000 | 0.000 | 0.000 | -23.186 | 0.000 | -0.000 |
| 0.000 | 0.000 | -0.000 | -0.000 | -23.186 | -0.000 |
| 0.000 | 0.000 | 0.000 | 0.000 | -0.000 | -23.186 |
| 308.438 | -18.534 | -18.534 | 0.000 | -0.000 | 0.000 |
| -18.534 | 308.438 | -18.534 | 0.000 | -0.000 | 0.000 |
| -18.534 | -18.534 | 308.438 | -0.000 | -0.000 | 0.000 |
| -0.000 | -0.000 | -0.000 | -23.186 | -0.000 | -0.000 |
| -0.000 | -0.000 | -0.000 | 0.000 | -23.186 | 0.000 |
| -0.000 | -0.000 | -0.000 | -0.000 | 0.000 | -23.186 |
| 308.438 | -18.534 | -18.534 | -0.000 | 0.000 | -0.000 |
| -18.534 | 308.438 | -18.534 | -0.000 | 0.000 | -0.000 |
| -18.534 | -18.534 | 308.438 | -0.000 | -0.000 | -0.000 |
| 0.000 | 0.000 | 0.000 | -23.186 | 0.000 | -0.000 |
| 0.000 | 0.000 | 0.000 | 0.000 | -23.186 | -0.000 |
| 0.000 | 0.000 | 0.000 | 0.000 | 0.000 | -23.186 |
| 308.439 | -18.535 | -18.535 | -0.000 | -0.000 | 0.000 |
| -18.535 | 308.439 | -18.535 | 0.000 | -0.000 | 0.000 |
| -18.535 | -18.535 | 308.439 | -0.000 | 0.000 | 0.000 |
| -0.000 | -0.000 | -0.000 | -23.186 | -0.000 | 0.000 |
| -0.000 | -0.000 | -0.000 | 0.000 | -23.186 | 0.000 |
| -0.000 | -0.000 | -0.000 | -0.000 | -0.000 | -23.186 |
| 308.437 | -18.534 | -18.534 | -0.000 | 0.000 | 0.000 |
| -18.534 | 308.437 | -18.534 | 0.000 | -0.000 | -0.000 |
| -18.534 | -18.534 | 308.437 | -0.000 | -0.000 | -0.000 |
| 0.000 | 0.000 | 0.000 | -23.186 | 0.000 | -0.000 |
| 0.000 | 0.000 | 0.000 | -0.000 | -23.186 | -0.000 |
| 0.000 | 0.000 | 0.000 | 0.000 | 0.000 | -23.186 |
| -59.812 | 84.526 | 84.526 | -0.000 | 0.000 | 0.000 |
| 84.526 | -59.812 | 84.526 | -0.000 | 0.000 | 0.000 |
| 84.526 | 84.526 | -59.812 | -0.000 | 0.000 | -0.000 |
| 0.000 | -0.000 | -0.000 | 56.050 | -0.000 | -0.000 |
| -0.000 | -0.000 | -0.000 | -0.000 | 56.050 | -0.000 |
| -0.000 | -0.000 | 0.000 | -0.000 | 0.000 | 56.050 |
| -59.812 | 84.526 | 84.526 | 0.000 | -0.000 | 0.000 |
| 84.526 | -59.812 | 84.526 | 0.000 | -0.000 | 0.000 |
| 84.526 | 84.526 | -59.812 | 0.000 | -0.000 | -0.000 |
| -0.000 | 0.000 | 0.000 | 56.050 | -0.000 | -0.000 |
| 0.000 | 0.000 | 0.000 | 0.000 | 56.050 | -0.000 |
| 0.000 | 0.000 | -0.000 | -0.000 | -0.000 | 56.050 |
| -59.812 | 84.526 | 84.526 | -0.000 | 0.000 | -0.000 |
| 84.526 | -59.812 | 84.526 | -0.000 | 0.000 | -0.000 |
| 84.526 | 84.526 | -59.812 | -0.000 | -0.000 | 0.000 |
| 0.000 | -0.000 | -0.000 | 56.050 | 0.000 | 0.000 |
| -0.000 | 0.000 | -0.000 | -0.000 | 56.050 | 0.000 |
| -0.000 | -0.000 | 0.000 | -0.000 | 0.000 | 56.050 |
| -59.811 | 84.526 | 84.526 | 0.000 | -0.000 | 0.000 |
| 84.526 | -59.811 | 84.526 | 0.000 | -0.000 | 0.000 |
| 84.526 | 84.526 | -59.811 | 0.000 | 0.000 | 0.000 |
| -0.000 | 0.000 | 0.000 | 56.050 | 0.000 | 0.000 |
| 0.000 | -0.000 | 0.000 | 0.000 | 56.050 | -0.000 |
| 0.000 | 0.000 | -0.000 | 0.000 | -0.000 | 56.050 |
| -59.812 | 84.524 | 84.524 | -0.000 | 0.000 | 0.000 |
| 84.524 | -59.812 | 84.524 | -0.000 | 0.000 | 0.000 |
| 84.524 | 84.524 | -59.812 | -0.000 | 0.000 | -0.000 |
| 0.000 | -0.001 | -0.001 | 56.050 | -0.000 | -0.000 |
| -0.001 | 0.000 | -0.001 | -0.000 | 56.050 | 0.000 |
| -0.001 | -0.001 | 0.000 | -0.000 | 0.000 | 56.050 |
| -59.811 | 84.528 | 84.528 | -0.000 | -0.000 | -0.000 |
| 84.528 | -59.811 | 84.528 | 0.000 | -0.000 | -0.000 |
| 84.528 | 84.528 | -59.811 | 0.000 | -0.000 | -0.000 |
| -0.000 | 0.001 | 0.001 | 56.050 | -0.000 | -0.000 |
| 0.001 | -0.000 | 0.001 | 0.000 | 56.050 | 0.000 |
| 0.001 | 0.001 | -0.000 | 0.000 | -0.000 | 56.050 |
| 170.541 | 116.997 | 116.997 | -0.000 | -0.000 | -0.000 |
| 116.997 | 170.541 | 116.997 | -0.000 | -0.000 | -0.000 |
| 116.997 | 116.997 | 170.541 | -0.000 | -0.000 | -0.000 |
| 0.000 | -0.000 | 0.000 | 12.650 | -0.000 | -0.000 |
| 0.000 | 0.000 | 0.000 | -0.000 | 12.650 | -0.000 |
| 0.000 | 0.000 | 0.000 | -0.000 | 0.000 | 12.650 |
| 170.541 | 116.997 | 116.997 | 0.000 | 0.000 | 0.000 |
| 116.997 | 170.541 | 116.997 | 0.000 | -0.000 | -0.000 |
| 116.997 | 116.997 | 170.541 | 0.000 | 0.000 | 0.000 |
| 0.000 | 0.000 | 0.000 | 12.650 | 0.000 | -0.000 |
| -0.000 | 0.000 | -0.000 | 0.000 | 12.650 | -0.000 |
| -0.000 | -0.000 | 0.000 | 0.000 | -0.000 | 12.650 |
| 170.541 | 116.998 | 116.998 | -0.000 | -0.000 | 0.000 |
| 116.998 | 170.541 | 116.998 | -0.000 | -0.000 | -0.000 |
| 116.998 | 116.998 | 170.541 | -0.000 | -0.000 | -0.000 |
| -0.000 | 0.000 | 0.000 | 12.650 | 0.000 | 0.000 |
| 0.000 | -0.000 | 0.000 | 0.000 | 12.650 | -0.000 |
| 0.000 | 0.000 | -0.000 | -0.000 | 0.000 | 12.650 |
| 170.540 | 116.997 | 116.997 | 0.000 | 0.000 | 0.000 |
| 116.997 | 170.540 | 116.997 | 0.000 | -0.000 | -0.000 |
| 116.997 | 116.997 | 170.540 | 0.000 | 0.000 | -0.000 |
| 0.000 | -0.000 | -0.000 | 12.650 | 0.000 | -0.000 |
| -0.000 | 0.000 | -0.000 | 0.000 | 12.650 | -0.000 |
| -0.000 | -0.000 | 0.000 | -0.000 | 0.000 | 12.650 |
| 170.542 | 116.998 | 116.998 | 0.000 | -0.000 | -0.000 |
| 116.998 | 170.542 | 116.998 | -0.000 | 0.000 | -0.000 |
| 116.998 | 116.998 | 170.542 | -0.000 | -0.000 | 0.000 |
| -0.000 | 0.001 | 0.001 | 12.650 | 0.000 | 0.000 |
| 0.001 | -0.000 | 0.001 | -0.000 | 12.650 | 0.000 |
| 0.001 | 0.001 | -0.000 | 0.000 | -0.000 | 12.650 |
| 170.539 | 116.997 | 116.997 | 0.000 | 0.000 | 0.000 |
| 116.997 | 170.539 | 116.997 | 0.000 | 0.000 | -0.000 |
| 116.997 | 116.997 | 170.539 | 0.000 | 0.000 | 0.000 |
| 0.000 | -0.001 | -0.001 | 12.650 | 0.000 | 0.000 |
| -0.001 | 0.000 | -0.001 | 0.000 | 12.650 | -0.000 |
| -0.001 | -0.001 | 0.000 | 0.000 | 0.000 | 12.650 |
| 428.134 | 101.810 | 180.720 | -0.000 | 0.000 | -0.000 |
| 101.810 | 428.134 | 180.720 | -0.000 | -0.000 | -0.000 |
| 180.720 | 180.720 | 196.728 | -0.000 | 0.000 | 0.000 |
| 0.000 | 0.000 | 0.000 | 173.556 | -0.000 | -0.000 |
| 0.000 | 0.000 | 0.000 | -0.000 | 173.556 | -0.000 |
| -0.000 | -0.000 | 0.000 | -0.000 | 0.000 | 95.020 |
| 428.134 | 101.810 | 180.720 | 0.000 | -0.000 | 0.000 |
| 101.810 | 428.134 | 180.720 | 0.000 | -0.000 | 0.000 |
| 180.720 | 180.720 | 196.728 | -0.000 | 0.000 | 0.000 |
| -0.000 | 0.000 | -0.000 | 173.556 | 0.000 | 0.000 |
| -0.000 | -0.000 | -0.000 | 0.000 | 173.556 | 0.000 |
| 0.000 | 0.000 | -0.000 | -0.000 | 0.000 | 95.020 |
| 428.134 | 101.810 | 180.720 | -0.000 | -0.000 | -0.000 |
| 101.810 | 428.134 | 180.720 | -0.000 | 0.000 | -0.000 |
| 180.720 | 180.720 | 196.728 | 0.000 | -0.000 | -0.000 |
| 0.000 | -0.000 | 0.000 | 173.556 | -0.000 | -0.000 |
| -0.000 | 0.000 | 0.000 | -0.000 | 173.556 | -0.000 |
| -0.000 | -0.000 | 0.000 | -0.000 | 0.000 | 95.020 |
| 428.134 | 101.810 | 180.720 | 0.000 | -0.000 | 0.000 |
| 101.810 | 428.134 | 180.720 | 0.000 | 0.000 | 0.000 |
| 180.720 | 180.720 | 196.728 | -0.000 | -0.000 | 0.000 |
| -0.000 | 0.000 | -0.000 | 173.556 | 0.000 | 0.000 |
| 0.000 | -0.000 | -0.000 | 0.000 | 173.556 | 0.000 |
| 0.000 | 0.000 | -0.000 | 0.000 | 0.000 | 95.020 |
| 428.136 | 101.810 | 180.720 | 0.000 | 0.000 | -0.000 |
| 101.810 | 428.136 | 180.720 | 0.000 | 0.000 | -0.000 |
| 180.721 | 180.721 | 196.728 | -0.000 | 0.000 | -0.000 |
| 0.000 | -0.000 | 0.000 | 173.556 | -0.000 | -0.000 |
| -0.000 | 0.000 | 0.000 | -0.000 | 173.556 | -0.000 |
| -0.000 | -0.000 | 0.000 | 0.000 | -0.000 | 95.020 |
| 428.133 | 101.810 | 180.719 | -0.000 | 0.000 | 0.000 |
| 101.810 | 428.133 | 180.719 | 0.000 | 0.000 | 0.000 |
| 180.719 | 180.719 | 196.729 | 0.000 | 0.000 | 0.000 |
| -0.000 | 0.000 | -0.000 | 173.556 | 0.000 | 0.000 |
| 0.000 | -0.000 | -0.000 | 0.000 | 173.556 | 0.000 |
| 0.000 | 0.000 | -0.000 | 0.000 | 0.000 | 95.020 |
| -11.591 | 84.118 | 104.865 | 0.000 | -0.000 | -0.000 |
| 84.118 | 195.374 | -45.025 | 0.000 | 0.000 | -0.000 |
| 104.865 | -45.025 | 235.240 | 0.000 | 0.000 | -0.000 |
| 0.000 | -0.000 | -0.000 | -46.255 | -0.000 | 0.000 |
| 0.000 | -0.000 | 0.000 | 0.000 | 104.108 | -0.000 |
| 0.000 | -0.000 | -0.000 | 0.000 | 0.000 | 83.535 |
| -11.591 | 84.118 | 104.865 | -0.000 | -0.000 | 0.000 |
| 84.118 | 195.374 | -45.025 | -0.000 | -0.000 | -0.000 |
| 104.865 | -45.025 | 235.240 | -0.000 | -0.000 | -0.000 |
| -0.000 | 0.000 | 0.000 | -46.255 | 0.000 | 0.000 |
| -0.000 | 0.000 | -0.000 | -0.000 | 104.108 | 0.000 |
| -0.000 | 0.000 | 0.000 | -0.000 | -0.000 | 83.535 |
| -11.591 | 84.118 | 104.865 | 0.000 | 0.000 | -0.000 |
| 84.118 | 195.374 | -45.026 | 0.000 | 0.000 | -0.000 |
| 104.865 | -45.026 | 235.240 | 0.000 | 0.000 | -0.000 |
| -0.000 | -0.000 | -0.000 | -46.255 | 0.000 | 0.000 |
| -0.000 | -0.000 | 0.000 | 0.000 | 104.108 | -0.000 |
| -0.000 | -0.000 | -0.000 | 0.000 | 0.000 | 83.535 |
| -11.591 | 84.118 | 104.865 | -0.000 | -0.000 | 0.000 |
| 84.118 | 195.374 | -45.025 | -0.000 | -0.000 | 0.000 |
| 104.865 | -45.025 | 235.240 | -0.000 | -0.000 | 0.000 |
| 0.000 | 0.000 | 0.000 | -46.255 | 0.000 | -0.000 |
| 0.000 | 0.000 | -0.000 | -0.000 | 104.108 | 0.000 |
| 0.000 | 0.000 | 0.000 | -0.000 | -0.000 | 83.535 |
| -11.590 | 84.118 | 104.865 | 0.000 | 0.000 | 0.000 |
| 84.118 | 195.374 | -45.026 | 0.000 | 0.000 | -0.000 |
| 104.865 | -45.026 | 235.240 | 0.000 | 0.000 | -0.000 |
| -0.000 | 0.000 | -0.000 | -46.255 | -0.000 | -0.000 |
| -0.000 | -0.000 | 0.000 | 0.000 | 104.108 | -0.000 |
| -0.001 | -0.000 | -0.000 | 0.000 | 0.000 | 83.535 |
| -11.592 | 84.119 | 104.865 | 0.000 | -0.000 | 0.000 |
| 84.118 | 195.375 | -45.025 | -0.000 | 0.000 | 0.000 |
| 104.865 | -45.025 | 235.240 | -0.000 | -0.000 | -0.000 |
| 0.000 | -0.000 | 0.000 | -46.255 | 0.000 | -0.000 |
| 0.000 | 0.000 | -0.000 | -0.000 | 104.108 | 0.000 |
| 0.001 | 0.000 | 0.000 | -0.000 | -0.000 | 83.535 |
| 400.153 | 136.540 | 81.914 | 0.000 | -0.000 | -0.000 |
| 136.984 | 415.169 | 207.295 | 0.000 | 0.000 | -0.000 |
| 76.211 | 212.672 | 257.273 | 0.000 | -0.000 | -0.000 |
| -0.091 | 0.119 | -0.420 | 143.042 | 0.000 | -0.000 |
| 0.000 | 0.000 | 0.000 | 0.000 | 70.726 | -0.000 |
| -0.050 | 0.065 | -0.230 | 0.000 | 0.000 | 127.186 |
| 399.211 | 136.570 | 80.347 | -0.000 | -0.000 | 0.000 |
| 136.788 | 433.657 | 164.361 | -0.000 | 0.000 | 0.000 |
| 76.313 | 212.153 | 258.631 | -0.000 | 0.000 | 0.000 |
| 0.091 | -0.119 | 0.420 | 143.042 | -0.000 | 0.000 |
| -0.000 | -0.000 | -0.000 | -0.000 | 70.726 | 0.000 |
| 0.050 | -0.065 | 0.230 | -0.000 | -0.000 | 127.186 |
| 400.153 | 136.540 | 81.914 | 0.000 | 0.000 | -0.000 |
| 138.248 | 413.498 | 213.156 | 0.000 | 0.000 | -0.000 |
| 76.257 | 212.438 | 257.884 | 0.000 | -0.000 | -0.000 |
| 0.007 | 0.024 | -0.044 | 142.934 | 0.000 | -0.000 |
| -0.009 | 0.011 | -0.040 | 0.000 | 68.685 | -0.000 |
| -0.005 | 0.007 | -0.023 | 0.000 | 0.000 | 127.186 |
| 399.081 | 137.979 | 76.893 | -0.000 | -0.000 | 0.000 |
| 138.258 | 413.446 | 213.292 | -0.000 | -0.000 | 0.000 |
| 76.267 | 212.386 | 258.020 | -0.000 | 0.000 | 0.000 |
| -0.007 | -0.024 | 0.044 | 142.934 | 0.000 | 0.000 |
| 0.009 | -0.011 | 0.040 | -0.000 | 68.685 | 0.000 |
| 0.005 | -0.007 | 0.023 | -0.000 | -0.000 | 127.186 |
| 399.077 | 138.009 | 76.820 | 0.000 | 0.000 | -0.000 |
| 138.253 | 413.476 | 213.218 | 0.000 | -0.000 | -0.000 |
| 76.263 | 212.415 | 257.950 | 0.000 | 0.000 | -0.000 |
| 0.000 | 0.002 | -0.004 | 142.934 | 0.000 | -0.000 |
| -0.000 | 0.002 | -0.005 | 0.000 | 67.936 | -0.000 |
| -0.000 | 0.000 | -0.002 | 0.000 | 0.000 | 127.186 |
| 399.172 | 136.612 | 80.188 | -0.000 | -0.000 | 0.000 |
| 138.254 | 413.468 | 213.229 | -0.000 | 0.000 | 0.000 |
| 76.261 | 212.409 | 257.955 | -0.000 | -0.000 | 0.000 |
| -0.000 | -0.002 | 0.004 | 142.934 | 0.000 | 0.000 |
| 0.000 | -0.002 | 0.005 | -0.000 | 67.936 | 0.000 |
| 0.000 | -0.000 | 0.002 | -0.000 | -0.000 | 127.186 |
| 393.820 | 130.669 | 80.947 | -0.000 | 0.000 | -0.000 |
| 130.042 | 408.969 | 203.359 | -0.000 | 0.000 | -0.000 |
| 76.610 | 200.830 | 272.166 | -0.000 | 0.000 | -0.000 |
| -0.028 | 0.012 | -0.073 | 136.928 | 0.000 | -0.000 |
| -0.030 | 0.013 | -0.078 | -0.000 | 70.600 | -0.000 |
| -0.011 | 0.005 | -0.028 | -0.000 | 0.000 | 121.689 |
| 394.814 | 130.820 | 82.233 | 0.000 | 0.000 | 0.000 |
| 130.127 | 408.706 | 204.073 | 0.000 | -0.000 | 0.000 |
| 76.669 | 201.008 | 271.875 | 0.000 | -0.000 | 0.000 |
| 0.028 | -0.012 | 0.073 | 136.928 | -0.000 | 0.000 |
| 0.030 | -0.013 | 0.078 | 0.000 | 70.600 | 0.000 |
| 0.011 | -0.005 | 0.028 | 0.000 | -0.000 | 121.689 |
| 393.829 | 130.665 | 80.971 | -0.000 | 0.000 | -0.000 |
| 131.283 | 407.364 | 208.882 | -0.000 | -0.000 | -0.000 |
| 76.637 | 200.911 | 272.035 | -0.000 | 0.000 | -0.000 |
| 0.003 | 0.004 | -0.004 | 136.850 | -0.000 | -0.000 |
| -0.003 | 0.001 | -0.008 | -0.000 | 70.599 | -0.000 |
| -0.001 | 0.000 | -0.003 | -0.000 | 0.000 | 121.689 |
| 393.831 | 130.664 | 80.976 | 0.000 | -0.000 | 0.000 |
| 131.285 | 407.357 | 208.901 | 0.000 | 0.000 | 0.000 |
| 79.595 | 208.888 | 259.430 | 0.000 | 0.000 | 0.000 |
| -0.003 | -0.004 | 0.004 | 136.850 | 0.000 | 0.000 |
| 0.003 | -0.001 | 0.008 | 0.000 | 70.599 | 0.000 |
| 0.001 | -0.000 | 0.003 | 0.000 | -0.000 | 121.689 |
| 393.830 | 130.665 | 80.973 | -0.000 | 0.000 | -0.000 |
| 131.284 | 407.362 | 208.891 | -0.000 | -0.000 | -0.000 |
| 79.593 | 208.894 | 259.417 | -0.000 | 0.000 | -0.000 |
| 0.000 | 0.000 | 0.000 | 136.850 | -0.000 | -0.000 |
| -0.000 | 0.000 | -0.001 | -0.000 | 70.599 | -0.000 |
| -0.000 | -0.000 | -0.000 | -0.000 | 0.000 | 121.689 |
| 393.812 | 131.283 | 79.594 | 0.000 | 0.000 | 0.000 |
| 130.085 | 408.835 | 203.721 | 0.000 | -0.000 | 0.000 |
| 79.594 | 208.889 | 259.423 | 0.000 | -0.000 | 0.000 |
| -0.000 | -0.000 | -0.000 | 136.850 | 0.000 | 0.000 |
| 0.000 | -0.000 | 0.001 | 0.000 | 70.599 | 0.000 |
| 0.000 | 0.000 | 0.000 | 0.000 | -0.000 | 121.689 |
| 132.685 | 52.323 | 0.601 | 0.000 | 0.000 | -0.000 |
| 90.927 | 94.080 | 0.601 | -0.000 | 0.000 | -0.000 |
| 0.601 | 0.601 | 247.574 | -0.000 | -0.000 | -0.000 |
| -0.000 | 0.000 | 0.000 | -15.907 | -0.000 | -0.000 |
| -0.000 | 0.000 | 0.000 | -0.000 | -15.907 | -0.000 |
| -0.000 | 0.000 | 0.000 | -0.000 | 0.000 | 1.577 |
| 94.080 | 90.927 | 0.601 | 0.000 | 0.000 | -0.000 |
| 52.323 | 132.685 | 0.601 | -0.000 | -0.000 | 0.000 |
| 0.601 | 0.601 | 247.573 | 0.000 | -0.000 | -0.000 |
| 0.000 | -0.000 | -0.000 | -15.907 | -0.000 | 0.000 |
| 0.000 | -0.000 | -0.000 | 0.000 | -15.907 | 0.000 |
| 0.000 | -0.000 | -0.000 | 0.000 | -0.000 | 1.577 |
| 84.558 | 100.449 | 0.601 | 0.000 | 0.000 | 0.000 |
| 52.323 | 132.685 | 0.601 | 0.000 | -0.000 | -0.000 |
| 0.601 | 0.601 | 247.574 | -0.000 | 0.000 | -0.000 |
| 0.000 | 0.000 | 0.000 | -15.907 | 0.000 | -0.000 |
| 0.000 | 0.000 | 0.000 | -0.000 | -15.907 | -0.000 |
| -45753594.675 | -38916197.656 | -50283100.547 | 293008.306 | -139750.281 | -4589372.429 |
| 132.685 | 52.322 | 0.601 | -0.000 | 0.000 | -0.000 |
| 52.323 | 132.685 | 0.601 | -0.000 | -0.000 | -0.000 |
| 0.601 | 0.601 | 247.573 | 0.000 | -0.000 | -0.000 |
| -0.000 | -0.000 | -0.000 | -15.907 | -0.000 | 0.000 |
| -0.000 | -0.000 | -0.000 | 0.000 | -15.907 | 0.000 |
| 43258115.992 | 37106308.084 | 48357155.932 | 826639.255 | -249784.662 | -5270946.762 |
| -3472174.568 | -4485224.855 | -5075231.065 | -25836.345 | 1530.213 | 31213.448 |
| 90.928 | 94.080 | 0.601 | -0.000 | 0.000 | -0.000 |
| 0.601 | 0.601 | 247.575 | -0.000 | 0.000 | -0.000 |
| 0.000 | 0.000 | 0.000 | -15.907 | 0.000 | -0.000 |
| 0.000 | 0.000 | 0.000 | -0.000 | -15.907 | -0.000 |
| 0.000 | 0.000 | 0.000 | 0.000 | 0.000 | 40.181 |
| 94.080 | 90.926 | 0.601 | 0.000 | 0.000 | 0.000 |
| 90.926 | 94.080 | 0.601 | 0.000 | -0.000 | 0.000 |
| 0.601 | 0.601 | 247.572 | 0.000 | -0.000 | 0.000 |
| -0.000 | -0.000 | -0.000 | -15.907 | -0.000 | 0.000 |
| -0.000 | -0.000 | -0.000 | 0.000 | -15.907 | 0.000 |
| -0.000 | -0.000 | -0.000 | -0.000 | -0.000 | 40.181 |
| 404.384 | 141.495 | 142.235 | 0.000 | 0.000 | -0.000 |
| 156.045 | 389.834 | 142.235 | 0.000 | 0.000 | 0.000 |
| 142.235 | 142.235 | 428.780 | -0.000 | 0.000 | 0.000 |
| -0.000 | 0.000 | 0.000 | 132.094 | 0.000 | -0.000 |
| -0.000 | 0.000 | 0.000 | -0.000 | 132.094 | -0.000 |
| -0.000 | 0.000 | 0.000 | 0.000 | 0.000 | 131.444 |
| 389.834 | 156.045 | 142.235 | 0.000 | -0.000 | -0.000 |
| 141.495 | 404.384 | 142.235 | -0.000 | -0.000 | 0.000 |
| 142.235 | 142.235 | 428.780 | 0.000 | -0.000 | 0.000 |
| 0.000 | -0.000 | -0.000 | 132.094 | -0.000 | 0.000 |
| 0.000 | -0.000 | -0.000 | 0.000 | 132.094 | -0.000 |
| -0.000 | -0.000 | -0.000 | -0.000 | -0.000 | 131.444 |
| 404.384 | 141.495 | 142.235 | 0.000 | 0.000 | -0.000 |
| 156.045 | 389.834 | 142.235 | 0.000 | 0.000 | -0.000 |
| 142.235 | 142.235 | 428.780 | -0.000 | 0.000 | -0.000 |
| 0.000 | 0.000 | 0.000 | 132.094 | 0.000 | -0.000 |
| 0.000 | 0.000 | 0.000 | -0.000 | 132.094 | -0.000 |
| -0.000 | 0.000 | 0.000 | 0.000 | 0.000 | 116.895 |
| 389.834 | 156.044 | 142.235 | -0.000 | -0.000 | -0.000 |
| 141.495 | 404.383 | 142.235 | 0.000 | -0.000 | 0.000 |
| 142.235 | 142.235 | 428.780 | 0.000 | -0.000 | 0.000 |
| -0.000 | -0.000 | -0.000 | 132.094 | -0.000 | 0.000 |
| -0.000 | -0.000 | -0.000 | 0.000 | 132.094 | 0.000 |
| 0.000 | -0.000 | -0.000 | -0.000 | -0.000 | 116.895 |
| 389.835 | 156.045 | 142.236 | 0.000 | 0.000 | -0.000 |
| 156.045 | 389.835 | 142.236 | 0.000 | 0.000 | -0.000 |
| 142.236 | 142.236 | 428.781 | -0.000 | 0.000 | 0.000 |
| 0.000 | 0.000 | 0.000 | 132.094 | 0.000 | -0.000 |
| 0.000 | 0.000 | 0.000 | -0.000 | 132.094 | -0.000 |
| -0.000 | 0.000 | 0.000 | 0.000 | 0.000 | 116.895 |
| 389.832 | 156.044 | 142.234 | -0.000 | -0.000 | 0.000 |
| 141.494 | 404.382 | 142.234 | -0.000 | -0.000 | -0.000 |
| 142.234 | 142.234 | 428.779 | 0.000 | 0.000 | -0.000 |
| -0.000 | -0.000 | -0.000 | 132.094 | -0.000 | -0.000 |
| -0.000 | -0.000 | -0.000 | 0.000 | 132.094 | 0.000 |
| 0.000 | -0.000 | -0.000 | -0.000 | -0.000 | 116.895 |
| 326.978 | 174.107 | 174.107 | -0.000 | -0.000 | -0.000 |
| 174.107 | 326.978 | 174.107 | 0.000 | 0.000 | -0.000 |
| 174.107 | 174.107 | 326.978 | 0.000 | -0.000 | -0.000 |
| -0.000 | 0.000 | 0.000 | 58.184 | 0.000 | -0.000 |
| -0.000 | 0.000 | 0.000 | -0.000 | 58.184 | -0.000 |
| -0.000 | 0.000 | 0.000 | 0.000 | 0.000 | 58.184 |
| 326.977 | 174.107 | 174.107 | 0.000 | -0.000 | 0.000 |
| 174.107 | 326.977 | 174.107 | -0.000 | 0.000 | 0.000 |
| 174.107 | 174.107 | 326.977 | -0.000 | -0.000 | 0.000 |
| 0.000 | -0.000 | -0.000 | 58.184 | -0.000 | 0.000 |
| 0.000 | -0.000 | -0.000 | 0.000 | 58.184 | 0.000 |
| -0.000 | -0.000 | -0.000 | -0.000 | -0.000 | 58.184 |
| 326.978 | 174.107 | 174.107 | 0.000 | 0.000 | -0.000 |
| 174.107 | 326.978 | 174.107 | -0.000 | 0.000 | -0.000 |
| 174.107 | 174.107 | 326.978 | 0.000 | 0.000 | -0.000 |
| 0.000 | 0.000 | 0.000 | 154.444 | 0.000 | -0.000 |
| 0.000 | 0.000 | 0.000 | 0.000 | 154.444 | -0.000 |
| 0.000 | 0.000 | 0.000 | 0.000 | 0.000 | 154.444 |
| 326.977 | 174.107 | 174.107 | -0.000 | 0.000 | 0.000 |
| 174.107 | 326.977 | 174.107 | 0.000 | -0.000 | 0.000 |
| 174.107 | 174.107 | 326.977 | -0.000 | 0.000 | 0.000 |
| -0.000 | -0.000 | -0.000 | 154.444 | -0.000 | 0.000 |
| -0.000 | -0.000 | -0.000 | 0.000 | 154.444 | 0.000 |
| -0.000 | -0.000 | -0.000 | -0.000 | -0.000 | 154.444 |
| 326.982 | 174.109 | 174.109 | 0.000 | -0.000 | -0.000 |
| 174.109 | 326.982 | 174.109 | 0.000 | -0.000 | -0.000 |
| 174.109 | 174.109 | 326.982 | 0.000 | 0.000 | -0.000 |
| 0.000 | 0.001 | 0.001 | 58.184 | -0.000 | 0.000 |
| 0.001 | 0.000 | 0.001 | 0.000 | 58.184 | -0.000 |
| 0.001 | 0.001 | 0.000 | 0.000 | 0.000 | 58.184 |
| 326.973 | 174.105 | 174.105 | -0.000 | -0.000 | 0.000 |
| 174.105 | 326.973 | 174.105 | -0.000 | 0.000 | 0.000 |
| 174.105 | 174.105 | 326.973 | -0.000 | 0.000 | 0.000 |
| -0.000 | -0.001 | -0.001 | 58.184 | 0.000 | 0.000 |
| -0.001 | -0.000 | -0.001 | -0.000 | 58.184 | 0.000 |
| -0.001 | -0.001 | -0.000 | -0.000 | -0.000 | 58.184 |
| 181.805 | 58.056 | 58.056 | -0.000 | -0.000 | 0.000 |
| 58.056 | 181.805 | 58.056 | -0.000 | -0.000 | 0.000 |
| 58.056 | 58.056 | 181.805 | 0.000 | -0.000 | 0.000 |
| -0.000 | -0.000 | 0.000 | 51.454 | -0.000 | 0.000 |
| -0.000 | -0.000 | 0.000 | -0.000 | 51.454 | 0.000 |
| -0.000 | -0.000 | 0.000 | 0.000 | -0.000 | 51.454 |
| 181.805 | 58.056 | 58.056 | 0.000 | 0.000 | -0.000 |
| 58.056 | 181.805 | 58.056 | 0.000 | -0.000 | -0.000 |
| 58.056 | 58.056 | 181.805 | -0.000 | -0.000 | -0.000 |
| -0.000 | 0.000 | -0.000 | 51.454 | 0.000 | -0.000 |
| 0.000 | 0.000 | -0.000 | -0.000 | 51.454 | -0.000 |
| 0.000 | 0.000 | -0.000 | -0.000 | 0.000 | 51.454 |
| 181.805 | 58.056 | 58.056 | 0.000 | -0.000 | 0.000 |
| 58.056 | 181.805 | 58.056 | 0.000 | -0.000 | 0.000 |
| 58.056 | 58.056 | 181.805 | 0.000 | -0.000 | 0.000 |
| -0.000 | -0.000 | -0.000 | 51.119 | -0.000 | 0.000 |
| -0.000 | -0.000 | -0.000 | -0.000 | 51.119 | 0.000 |
| -0.000 | -0.000 | -0.000 | 0.000 | -0.000 | 51.119 |
| 181.805 | 58.056 | 58.056 | 0.000 | 0.000 | -0.000 |
| 58.056 | 181.805 | 58.056 | 0.000 | 0.000 | -0.000 |
| 58.056 | 58.056 | 181.805 | -0.000 | 0.000 | -0.000 |
| 0.000 | 0.000 | 0.000 | 51.119 | 0.000 | -0.000 |
| 0.000 | 0.000 | 0.000 | 0.000 | 51.119 | -0.000 |
| 0.000 | 0.000 | 0.000 | 0.000 | 0.000 | 51.119 |
| 181.805 | 58.056 | 58.056 | -0.000 | -0.000 | 0.000 |
| 58.056 | 181.805 | 58.056 | -0.000 | -0.000 | 0.000 |
| 58.056 | 58.056 | 181.805 | 0.000 | -0.000 | 0.000 |
| -0.000 | -0.000 | -0.000 | 51.119 | -0.000 | 0.000 |
| -0.000 | -0.000 | -0.000 | -0.000 | 51.119 | 0.000 |
| -0.000 | -0.000 | -0.000 | -0.000 | -0.000 | 51.119 |
| 181.806 | 58.056 | 58.056 | 0.000 | 0.000 | -0.000 |
| 58.056 | 181.806 | 58.056 | 0.000 | 0.000 | -0.000 |
| 58.056 | 58.056 | 181.806 | 0.000 | 0.000 | -0.000 |
| 0.000 | 0.000 | 0.000 | 51.119 | 0.000 | -0.000 |
| 0.000 | 0.000 | 0.000 | -0.000 | 51.119 | -0.000 |
| 0.000 | 0.000 | 0.000 | -0.000 | 0.000 | 51.119 |
| 18.584 | 21.033 | 21.033 | 0.000 | -0.000 | 0.000 |
| 21.033 | 18.584 | 21.033 | 0.000 | -0.000 | 0.000 |
| 21.033 | 21.033 | 18.584 | 0.000 | -0.000 | 0.000 |
| -0.000 | -0.000 | -0.000 | -3.939 | 0.000 | 0.000 |
| 0.000 | -0.000 | -0.000 | 0.000 | -3.939 | 0.000 |
| 0.000 | -0.000 | -0.000 | 0.000 | -0.000 | -3.939 |
| 18.584 | 21.033 | 21.033 | -0.000 | 0.000 | -0.000 |
| 21.033 | 18.584 | 21.033 | 0.000 | -0.000 | -0.000 |
| 21.033 | 21.033 | 18.584 | -0.000 | 0.000 | -0.000 |
| -0.000 | 0.000 | 0.000 | -3.939 | -0.000 | -0.000 |
| -0.000 | -0.000 | 0.000 | -0.000 | -3.939 | -0.000 |
| -0.000 | 0.000 | 0.000 | -0.000 | -0.000 | -3.939 |
| 18.584 | 21.033 | 21.033 | -0.000 | -0.000 | 0.000 |
| 21.033 | 18.584 | 21.033 | 0.000 | -0.000 | 0.000 |
| 21.033 | 21.033 | 18.584 | 0.000 | -0.000 | 0.000 |
| -0.000 | -0.000 | -0.000 | -3.939 | 0.000 | 0.000 |
| -0.000 | -0.000 | -0.000 | 0.000 | -3.939 | 0.000 |
| -0.000 | -0.000 | -0.000 | 0.000 | 0.000 | -3.939 |
| 18.584 | 21.033 | 21.033 | 0.000 | 0.000 | -0.000 |
| 21.033 | 18.584 | 21.033 | 0.000 | 0.000 | -0.000 |
| 21.033 | 21.033 | 18.584 | 0.000 | 0.000 | -0.000 |
| 0.000 | 0.000 | 0.000 | -3.939 | 0.000 | -0.000 |
| 0.000 | 0.000 | 0.000 | -0.000 | -3.939 | -0.000 |
| 0.000 | 0.000 | 0.000 | -0.000 | -0.000 | -3.939 |
| 18.584 | 21.033 | 21.033 | 0.000 | 0.000 | 0.000 |
| 21.033 | 18.584 | 21.033 | 0.000 | 0.000 | 0.000 |
| 21.033 | 21.033 | 18.584 | 0.000 | 0.000 | 0.000 |
| -0.000 | -0.000 | -0.000 | -3.939 | -0.000 | 0.000 |
| -0.000 | -0.000 | -0.000 | 0.000 | -3.939 | 0.000 |
| -0.000 | -0.000 | -0.000 | 0.000 | 0.000 | -3.939 |
| 18.584 | 21.033 | 21.033 | 0.000 | 0.000 | -0.000 |
| 21.033 | 18.584 | 21.033 | 0.000 | 0.000 | -0.000 |
| 21.033 | 21.033 | 18.584 | -0.000 | 0.000 | -0.000 |
| 0.000 | 0.000 | 0.000 | -3.939 | -0.000 | -0.000 |
| 0.000 | 0.000 | 0.000 | -0.000 | -3.939 | -0.000 |
| 0.000 | 0.000 | 0.000 | -0.000 | -0.000 | -3.939 |
| 387.357 | 103.343 | 103.343 | -0.000 | -0.000 | -0.000 |
| 103.343 | 387.357 | 103.343 | -0.000 | -0.000 | -0.000 |
| 103.343 | 103.343 | 387.357 | -0.000 | -0.000 | -0.000 |
| -0.000 | 0.000 | -0.000 | 64.605 | -0.000 | -0.000 |
| -0.000 | 0.000 | 0.000 | -0.000 | 64.605 | 0.000 |
| -0.000 | 0.000 | 0.000 | -0.000 | -0.000 | 64.605 |
| 382.876 | 105.583 | 105.583 | 0.000 | 0.000 | -0.000 |
| 105.583 | 382.876 | 105.583 | 0.000 | 0.000 | -0.000 |
| 105.583 | 105.583 | 382.876 | 0.000 | 0.000 | 0.000 |
| 0.000 | -0.000 | 0.000 | 64.605 | 0.000 | -0.000 |
| 0.000 | -0.000 | -0.000 | 0.000 | 64.605 | -0.000 |
| -0.000 | -0.000 | -0.000 | 0.000 | 0.000 | 64.605 |
| 382.876 | 105.584 | 105.584 | -0.000 | -0.000 | 0.000 |
| 105.584 | 382.876 | 105.584 | -0.000 | -0.000 | -0.000 |
| 105.584 | 105.584 | 382.876 | -0.000 | -0.000 | 0.000 |
| 0.000 | 0.000 | 0.000 | 64.605 | -0.000 | -0.000 |
| 0.000 | 0.000 | 0.000 | -0.000 | 64.605 | 0.000 |
| 0.000 | 0.000 | 0.000 | -0.000 | -0.000 | 64.605 |
| 387.356 | 103.343 | 103.343 | 0.000 | 0.000 | -0.000 |
| 103.343 | 387.356 | 103.343 | 0.000 | 0.000 | -0.000 |
| 103.343 | 103.343 | 387.356 | 0.000 | -0.000 | -0.000 |
| -0.000 | -0.000 | -0.000 | 64.605 | 0.000 | -0.000 |
| -0.000 | -0.000 | -0.000 | 0.000 | 64.605 | -0.000 |
| -0.000 | -0.000 | -0.000 | 0.000 | 0.000 | 64.605 |
| 387.359 | 103.344 | 103.344 | -0.000 | -0.000 | 0.000 |
| 103.344 | 387.359 | 103.344 | -0.000 | -0.000 | 0.000 |
| 103.344 | 103.344 | 387.359 | -0.000 | -0.000 | 0.000 |
| 0.001 | 0.001 | 0.001 | 50.056 | -0.000 | -0.000 |
| 0.001 | 0.001 | 0.001 | -0.000 | 50.056 | 0.000 |
| 0.001 | 0.001 | 0.001 | -0.000 | -0.000 | 50.056 |
| 382.874 | 105.582 | 105.582 | 0.000 | 0.000 | 0.000 |
| 105.582 | 382.874 | 105.582 | 0.000 | 0.000 | -0.000 |
| 105.582 | 105.582 | 382.874 | 0.000 | 0.000 | -0.000 |
| -0.001 | -0.001 | -0.001 | 50.056 | 0.000 | -0.000 |
| -0.001 | -0.001 | -0.001 | 0.000 | 50.056 | -0.000 |
| -0.001 | -0.001 | -0.001 | 0.000 | 0.000 | 50.056 |
| -3.177 | 121.649 | 121.649 | -0.000 | -0.000 | 0.000 |
| 121.649 | -3.177 | 121.649 | -0.000 | -0.000 | 0.000 |
| 121.649 | 121.649 | -3.177 | 0.000 | -0.000 | 0.000 |
| -0.000 | -0.000 | -0.000 | 105.178 | 0.000 | 0.000 |
| -0.000 | -0.000 | -0.000 | -0.000 | 105.178 | 0.000 |
| -0.000 | -0.000 | -0.000 | -0.000 | -0.000 | 105.178 |
| -3.177 | 121.649 | 121.649 | 0.000 | -0.000 | -0.000 |
| 121.649 | -3.177 | 121.649 | -0.000 | 0.000 | -0.000 |
| 121.649 | 121.649 | -3.177 | -0.000 | 0.000 | -0.000 |
| 0.000 | 0.000 | 0.000 | 105.178 | -0.000 | -0.000 |
| 0.000 | -0.000 | 0.000 | 0.000 | 105.178 | -0.000 |
| 0.000 | 0.000 | 0.000 | 0.000 | 0.000 | 105.178 |
| -3.177 | 121.649 | 121.649 | -0.000 | 0.000 | 0.000 |
| 121.649 | -3.177 | 121.649 | 0.000 | 0.000 | 0.000 |
| 121.649 | 121.649 | -3.177 | 0.000 | 0.000 | 0.000 |
| 0.000 | -0.000 | -0.000 | 105.178 | 0.000 | 0.000 |
| -0.000 | 0.000 | -0.000 | 0.000 | 105.178 | 0.000 |
| -0.000 | -0.000 | 0.000 | -0.000 | -0.000 | 105.178 |
| -3.177 | 121.649 | 121.649 | -0.000 | 0.000 | -0.000 |
| 121.649 | -3.177 | 121.649 | 0.000 | 0.000 | -0.000 |
| 121.649 | 121.649 | -3.177 | 0.000 | 0.000 | -0.000 |
| -0.000 | 0.000 | 0.000 | 105.178 | -0.000 | -0.000 |
| 0.000 | -0.000 | 0.000 | 0.000 | 105.178 | -0.000 |
| 0.000 | 0.000 | -0.000 | 0.000 | 0.000 | 105.178 |
| -3.177 | 121.648 | 121.648 | 0.000 | 0.000 | 0.000 |
| 121.648 | -3.177 | 121.648 | 0.000 | 0.000 | 0.000 |
| 121.648 | 121.648 | -3.177 | 0.000 | 0.000 | 0.000 |
| 0.000 | -0.001 | -0.001 | 105.178 | 0.000 | 0.000 |
| -0.001 | 0.000 | -0.001 | -0.000 | 105.178 | 0.000 |
| -0.001 | -0.001 | 0.000 | -0.000 | -0.000 | 105.178 |
| -3.177 | 121.649 | 121.649 | -0.000 | -0.000 | -0.000 |
| 121.649 | -3.177 | 121.649 | -0.000 | -0.000 | -0.000 |
| 121.649 | 121.649 | -3.177 | 0.000 | 0.000 | -0.000 |
| -0.000 | 0.001 | 0.001 | 105.178 | -0.000 | -0.000 |
| 0.001 | -0.000 | 0.001 | 0.000 | 105.178 | -0.000 |
| 0.001 | 0.001 | -0.000 | 0.000 | 0.000 | 105.178 |
| 302.839 | 175.111 | 175.111 | -0.000 | -0.000 | -0.000 |
| 175.111 | 302.839 | 175.111 | -0.000 | -0.000 | -0.000 |
| 175.111 | 175.111 | 302.839 | 0.000 | -0.000 | -0.000 |
| 0.000 | -0.000 | 0.000 | 160.465 | -0.000 | -0.000 |
| 0.000 | -0.000 | 0.000 | -0.000 | 160.465 | -0.000 |
| 0.000 | 0.000 | -0.000 | -0.000 | -0.000 | 160.465 |
| 302.839 | 175.111 | 175.111 | 0.000 | 0.000 | -0.000 |
| 175.111 | 302.839 | 175.111 | 0.000 | 0.000 | 0.000 |
| 175.111 | 175.111 | 302.839 | 0.000 | 0.000 | 0.000 |
| -0.000 | 0.000 | 0.000 | 160.465 | 0.000 | 0.000 |
| -0.000 | 0.000 | -0.000 | 0.000 | 160.465 | 0.000 |
| -0.000 | -0.000 | 0.000 | 0.000 | 0.000 | 160.465 |
| 302.839 | 175.111 | 175.111 | -0.000 | -0.000 | -0.000 |
| 175.111 | 302.839 | 175.111 | -0.000 | -0.000 | -0.000 |
| 175.111 | 175.111 | 302.839 | -0.000 | -0.000 | -0.000 |
| -0.000 | -0.000 | 0.000 | 160.465 | -0.000 | 0.000 |
| -0.000 | -0.000 | 0.000 | 0.000 | 160.465 | -0.000 |
| -0.000 | 0.000 | -0.000 | -0.000 | -0.000 | 160.465 |
| 302.839 | 175.111 | 175.111 | 0.000 | 0.000 | 0.000 |
| 175.111 | 302.839 | 175.111 | 0.000 | 0.000 | -0.000 |
| 175.111 | 175.111 | 302.839 | -0.000 | 0.000 | -0.000 |
| 0.000 | 0.000 | -0.000 | 160.465 | 0.000 | -0.000 |
| 0.000 | 0.000 | -0.000 | 0.000 | 160.465 | 0.000 |
| 0.000 | -0.000 | 0.000 | 0.000 | 0.000 | 160.465 |
| 302.839 | 175.111 | 175.111 | -0.000 | -0.000 | -0.000 |
| 175.111 | 302.839 | 175.111 | -0.000 | -0.000 | -0.000 |
| 175.111 | 175.111 | 302.839 | 0.000 | -0.000 | -0.000 |
| -0.000 | -0.000 | 0.000 | 160.465 | -0.000 | -0.000 |
| -0.000 | -0.000 | 0.000 | 0.000 | 160.465 | -0.000 |
| -0.000 | 0.000 | -0.000 | -0.000 | -0.000 | 160.465 |
| 302.839 | 175.110 | 175.110 | 0.000 | -0.000 | 0.000 |
| 175.110 | 302.839 | 175.110 | 0.000 | 0.000 | 0.000 |
| 175.110 | 175.110 | 302.839 | -0.000 | -0.000 | -0.000 |
| 0.000 | 0.000 | -0.000 | 160.465 | 0.000 | 0.000 |
| 0.000 | 0.000 | -0.000 | 0.000 | 160.465 | 0.000 |
| 0.000 | -0.000 | 0.000 | 0.000 | 0.000 | 160.465 |
| 310.761 | 169.258 | 161.587 | 0.000 | 0.000 | 0.000 |
| 169.258 | 310.761 | 161.587 | -0.000 | 0.000 | 0.000 |
| 161.587 | 161.587 | 287.452 | 0.000 | 0.000 | -0.000 |
| 0.000 | -0.000 | 0.000 | 145.871 | -0.000 | -0.000 |
| 0.000 | -0.000 | 0.000 | 0.000 | 145.871 | 0.000 |
| 0.000 | 0.000 | 0.000 | -0.000 | 0.000 | 153.520 |
| 311.572 | 168.447 | 161.586 | 0.000 | 0.000 | -0.000 |
| 168.447 | 311.572 | 161.586 | -0.000 | 0.000 | -0.000 |
| 161.586 | 161.586 | 287.452 | 0.000 | -0.000 | 0.000 |
| -0.000 | 0.000 | -0.000 | 145.871 | 0.000 | -0.000 |
| -0.000 | 0.000 | -0.000 | -0.000 | 145.871 | -0.000 |
| -0.000 | -0.000 | -0.000 | 0.000 | 0.000 | 153.520 |
| 310.761 | 169.259 | 161.587 | 0.000 | 0.000 | 0.000 |
| 169.259 | 310.761 | 161.587 | 0.000 | 0.000 | 0.000 |
| 161.587 | 161.587 | 287.453 | -0.000 | 0.000 | 0.000 |
| -0.000 | 0.000 | 0.000 | 146.387 | -0.000 | 0.000 |
| 0.000 | -0.000 | 0.000 | -0.000 | 146.387 | 0.000 |
| 0.000 | 0.000 | -0.000 | -0.000 | -0.000 | 153.520 |
| 311.572 | 168.447 | 161.586 | 0.000 | -0.000 | -0.000 |
| 168.447 | 311.572 | 161.586 | 0.000 | 0.000 | 0.000 |
| 161.586 | 161.586 | 287.452 | 0.000 | -0.000 | -0.000 |
| 0.000 | -0.000 | -0.000 | 146.387 | 0.000 | 0.000 |
| -0.000 | 0.000 | -0.000 | -0.000 | 146.387 | -0.000 |
| -0.000 | -0.000 | 0.000 | 0.000 | 0.000 | 153.520 |
| 311.573 | 168.448 | 161.587 | -0.000 | 0.000 | -0.000 |
| 168.448 | 311.573 | 161.587 | -0.000 | 0.000 | -0.000 |
| 161.587 | 161.587 | 287.454 | 0.000 | 0.000 | 0.000 |
| -0.000 | 0.000 | 0.000 | 146.387 | 0.000 | -0.000 |
| 0.000 | -0.000 | 0.000 | -0.000 | 146.387 | 0.000 |
| 0.000 | 0.000 | -0.000 | 0.000 | -0.000 | 153.520 |
| 310.760 | 169.258 | 161.586 | -0.000 | 0.000 | 0.000 |
| 169.258 | 310.760 | 161.586 | -0.000 | -0.000 | 0.000 |
| 161.586 | 161.586 | 287.451 | -0.000 | -0.000 | 0.000 |
| 0.000 | -0.000 | -0.000 | 146.387 | -0.000 | 0.000 |
| -0.000 | 0.000 | -0.000 | -0.000 | 146.387 | -0.000 |
| -0.000 | -0.000 | 0.000 | -0.000 | -0.000 | 153.520 |
| 355.874 | 235.567 | 193.776 | -0.000 | -0.000 | 0.000 |
| 103.712 | 386.844 | 134.102 | -0.000 | -0.000 | 0.000 |
| 9.104 | 378.843 | 206.026 | 0.000 | -0.000 | 0.000 |
| -35.474 | 132.147 | 92.840 | 115.504 | -0.000 | 0.000 |
| 0.000 | -0.000 | 0.000 | -0.000 | 87.434 | 0.000 |
| -35.473 | 132.142 | 92.836 | -0.000 | -0.000 | 89.095 |
| 463.865 | -168.491 | 271.033 | -0.000 | 0.000 | -0.000 |
| 195.261 | 143.771 | 286.919 | 0.000 | 0.000 | 0.000 |
| 192.081 | -90.307 | 490.589 | 0.000 | 0.000 | -0.000 |
| 35.474 | -132.147 | -92.840 | 115.504 | 0.000 | -0.000 |
| -0.000 | 0.000 | -0.000 | 0.000 | 87.434 | -0.000 |
| 35.473 | -132.142 | -92.836 | -0.000 | 0.000 | 89.095 |
| 392.694 | 103.712 | 102.076 | -0.000 | 0.000 | 0.000 |
| 103.712 | 386.844 | 134.102 | 0.000 | -0.000 | 0.000 |
| 91.477 | 168.300 | 333.363 | 0.000 | -0.000 | 0.000 |
| -3.558 | 13.254 | 9.312 | 115.492 | -0.000 | 0.000 |
| -0.000 | -0.000 | 0.000 | -0.000 | 87.434 | 0.000 |
| -0.000 | -0.000 | -0.000 | 0.000 | 0.000 | 89.269 |
| 394.905 | 90.217 | 91.669 | -0.000 | 0.000 | -0.000 |
| 103.712 | 386.844 | 134.102 | -0.000 | -0.000 | -0.000 |
| 104.343 | 125.042 | 347.856 | 0.000 | 0.000 | -0.000 |
| 3.558 | -13.254 | -9.312 | 115.492 | 0.000 | -0.000 |
| 0.000 | 0.000 | -0.000 | -0.000 | 87.434 | -0.000 |
| 0.000 | 0.000 | 0.000 | 0.000 | 0.000 | 89.269 |
| 390.735 | 105.796 | 99.573 | 0.000 | 0.000 | 0.000 |
| 101.970 | 378.641 | 144.268 | 0.000 | -0.000 | 0.000 |
| 100.572 | 150.761 | 343.386 | 0.000 | -0.000 | -0.000 |
| -0.446 | 1.660 | 1.166 | 114.456 | -0.000 | 0.000 |
| -0.000 | -0.000 | 0.000 | 0.000 | 87.434 | 0.000 |
| -0.000 | -0.000 | -0.000 | -0.000 | -0.000 | 89.269 |
| 392.694 | 103.712 | 102.076 | 0.000 | 0.000 | -0.000 |
| 104.610 | 373.571 | 148.910 | -0.000 | 0.000 | 0.000 |
| 102.076 | 134.102 | 364.395 | 0.000 | 0.000 | -0.000 |
| 0.446 | -1.660 | -1.166 | 114.456 | 0.000 | -0.000 |
| 0.000 | 0.000 | -0.000 | -0.000 | 87.434 | -0.000 |
| 0.000 | 0.000 | 0.000 | 0.000 | 0.000 | 89.269 |
| 566.350 | 173.313 | 535.650 | -0.000 | 0.000 | 0.000 |
| 278.177 | 457.885 | 571.291 | 0.000 | 0.000 | 0.000 |
| 249.445 | 113.988 | 887.484 | -0.000 | 0.000 | -0.000 |
| 148.466 | -34.788 | 544.588 | 105.745 | 0.000 | -0.000 |
| 175.608 | 70.144 | 435.518 | 0.000 | 86.763 | 0.000 |
| 148.466 | -34.792 | 544.592 | 0.000 | 0.000 | 87.666 |
| 391.765 | 103.503 | 100.818 | 0.000 | -0.000 | 0.000 |
| -73.040 | 317.601 | -299.750 | 0.000 | -0.000 | -0.000 |
| -45.452 | 115.285 | -128.358 | -0.000 | -0.000 | -0.000 |
| -148.466 | 34.788 | -544.588 | 105.745 | -0.000 | -0.000 |
| -175.608 | -70.144 | -435.518 | 0.000 | 86.763 | -0.000 |
| -148.466 | 34.792 | -544.592 | 0.000 | -0.000 | 87.666 |
| 405.257 | 105.718 | 147.967 | -0.000 | 0.000 | 0.000 |
| 115.906 | 383.535 | 191.578 | -0.000 | 0.000 | 0.000 |
| 115.920 | 144.069 | 399.212 | -0.000 | 0.000 | 0.000 |
| 17.608 | 7.033 | 43.668 | 115.455 | 0.000 | 0.000 |
| 14.657 | 2.677 | 47.936 | 0.000 | 85.879 | 0.000 |
| 14.908 | -3.951 | 55.214 | -0.000 | 0.000 | 87.696 |
| 375.721 | 106.344 | 45.716 | -0.000 | -0.000 | -0.000 |
| 86.964 | 381.140 | 92.176 | 0.000 | -0.000 | -0.000 |
| 87.149 | 142.097 | 299.752 | 0.000 | -0.000 | 0.000 |
| -17.608 | -7.033 | -43.668 | 115.455 | -0.000 | 0.000 |
| -14.657 | -2.677 | -47.936 | -0.000 | 85.879 | -0.000 |
| -14.908 | 3.951 | -55.214 | 0.000 | -0.000 | 87.696 |
| 392.070 | 102.302 | 105.947 | 0.000 | 0.000 | 0.000 |
| 104.698 | 387.572 | 142.476 | 0.000 | 0.000 | -0.000 |
| 101.378 | 133.488 | 364.242 | -0.000 | 0.000 | 0.000 |
| -0.000 | -0.000 | 0.000 | 119.089 | 0.000 | 0.000 |
| 1.302 | 0.011 | 5.085 | -0.000 | 85.342 | 0.000 |
| 1.763 | 0.704 | 4.373 | -0.000 | -0.000 | 87.733 |
| 389.106 | 102.720 | 95.338 | 0.000 | -0.000 | -0.000 |
| 101.076 | 379.776 | 140.050 | 0.000 | -0.000 | -0.000 |
| 98.284 | 136.528 | 351.151 | 0.000 | -0.000 | -0.000 |
| 0.000 | 0.000 | -0.000 | 119.089 | -0.000 | -0.000 |
| -1.302 | -0.011 | -5.085 | 0.000 | 85.342 | -0.000 |
| -1.763 | -0.704 | -4.373 | 0.000 | -0.000 | 87.733 |
| 6162.295 | 5931.436 | 2643.577 | 38.058 | -0.000 | -0.000 |
| 131.877 | 363.572 | 125.883 | -39.660 | -0.000 | -0.000 |
| 5925.515 | 5925.515 | 2969.696 | -0.000 | 0.000 | -0.000 |
| 5839.270 | 5764.850 | 2518.959 | 100.452 | 0.000 | -0.000 |
| 5801.051 | 5801.051 | 2518.521 | 0.000 | 99.349 | 36.922 |
| 5801.322 | 5801.322 | 2518.639 | -0.000 | 38.059 | 115.430 |
| -5439.380 | -5670.685 | -2393.377 | 38.913 | 0.000 | 0.000 |
| -5670.685 | -5439.380 | -2393.377 | -38.913 | 0.000 | 0.000 |
| -5675.639 | -5675.639 | -2066.934 | 0.000 | -0.000 | 0.000 |
| -5761.664 | -5839.491 | -2518.316 | 106.977 | 0.000 | 0.000 |
| -5801.051 | -5801.051 | -2518.521 | 0.000 | 99.349 | 36.922 |
| -5801.322 | -5801.322 | -2518.639 | 0.000 | 38.059 | 115.430 |
| 940.914 | 710.623 | 376.842 | 36.971 | -0.000 | -0.000 |
| 710.264 | 941.569 | 376.906 | -38.913 | -0.000 | -0.000 |
| 704.996 | 704.996 | 703.213 | 0.000 | -0.000 | -0.000 |
| 617.027 | 543.183 | 251.852 | 99.348 | -0.000 | -0.000 |
| 580.066 | 580.066 | 251.835 | 0.000 | 106.977 | 38.913 |
| 580.105 | 580.105 | 251.852 | 0.000 | 36.922 | 115.133 |
| -218.861 | -450.167 | -126.894 | 38.913 | 0.000 | 0.000 |
| -449.829 | -219.536 | -126.967 | -36.973 | 0.000 | 0.000 |
| -455.167 | -455.167 | 199.529 | -0.000 | -0.000 | 0.000 |
| -541.152 | -618.979 | -251.835 | 106.977 | 0.000 | 0.000 |
| -580.066 | -580.066 | -251.835 | -0.000 | 106.977 | 38.913 |
| -580.105 | -580.105 | -251.852 | -0.000 | 36.922 | 115.133 |
| 363.572 | 131.877 | 125.884 | 39.660 | -0.000 | -0.000 |
| 187.903 | 419.208 | 150.124 | -38.913 | -0.000 | -0.000 |
| 182.944 | 182.944 | 476.565 | -0.000 | -0.000 | -0.000 |
| 96.996 | 19.172 | 25.217 | 106.973 | 0.000 | -0.000 |
| 58.006 | 58.006 | 25.183 | 0.000 | 99.349 | 36.922 |
| 58.011 | 58.011 | 25.186 | 0.000 | 38.913 | 115.653 |
| 303.186 | 71.881 | 99.752 | 38.913 | -0.000 | 0.000 |
| 72.400 | 302.667 | 99.752 | -36.922 | 0.000 | 0.000 |
| 66.932 | 66.932 | 426.197 | -0.000 | -0.000 | 0.000 |
| -21.084 | -94.928 | -25.183 | 99.349 | 0.000 | 0.000 |
| -58.006 | -58.006 | -25.183 | -0.000 | 99.349 | 36.922 |
| -58.011 | -58.011 | -25.186 | -0.000 | 38.913 | 115.653 |
| 374.236 | 142.862 | 130.457 | 38.919 | 0.000 | 0.000 |
| 142.862 | 374.236 | 130.457 | -38.919 | 0.000 | 0.000 |
| 137.809 | 137.809 | 456.782 | 0.000 | -0.000 | 0.000 |
| 52.225 | -25.579 | 5.734 | 106.839 | 0.000 | 0.000 |
| 13.323 | 13.323 | 5.734 | 0.000 | 106.839 | 38.902 |
| 0.000 | 0.000 | -0.000 | 0.000 | 39.669 | 115.883 |
| 363.590 | 131.824 | 125.791 | 39.669 | -0.000 | -0.000 |
| 116.854 | 348.228 | 119.264 | -38.920 | -0.000 | -0.000 |
| 125.762 | 125.762 | 451.597 | -0.000 | -0.000 | -0.000 |
| 23.950 | -49.909 | -5.586 | 99.295 | -0.000 | -0.000 |
| -13.323 | -13.323 | -5.734 | -0.000 | 106.839 | 38.902 |
| -0.000 | -0.000 | 0.000 | 0.000 | 39.669 | 115.883 |
| 362.005 | 131.673 | 125.418 | 36.929 | 0.000 | 0.000 |
| 131.824 | 363.590 | 125.791 | -39.669 | 0.000 | 0.000 |
| 125.762 | 125.762 | 451.598 | -0.000 | 0.000 | 0.000 |
| 39.669 | -39.669 | 0.000 | 109.774 | 0.000 | 0.000 |
| 0.000 | 0.000 | 0.000 | 0.000 | 109.774 | 39.669 |
| 1.520 | 1.520 | 0.654 | 0.000 | 38.794 | 115.654 |
| 359.837 | 128.473 | 124.262 | 38.902 | -0.000 | -0.000 |
| 128.473 | 359.837 | 124.262 | -38.902 | -0.000 | -0.000 |
| 123.531 | 123.531 | 450.638 | -0.000 | -0.000 | -0.000 |
| 39.669 | -39.669 | -0.000 | 109.774 | -0.000 | -0.000 |
| -0.000 | -0.000 | -0.000 | -0.000 | 109.774 | 39.669 |
| -1.520 | -1.520 | -0.654 | -0.000 | 38.794 | 115.654 |
| 361.198 | 129.851 | 124.852 | 38.867 | 0.000 | 0.000 |
| 129.851 | 361.197 | 124.852 | -38.867 | 0.000 | 0.000 |
| 124.960 | 124.960 | 451.253 | -0.000 | 0.000 | 0.000 |
| 39.669 | -39.669 | 0.000 | 109.774 | 0.000 | 0.000 |
| 0.472 | 0.472 | 0.203 | 0.000 | 99.370 | 36.949 |
| -0.000 | 0.000 | 0.000 | 0.000 | 39.669 | 115.883 |
| 360.577 | 130.245 | 124.803 | 36.929 | -0.000 | -0.000 |
| 130.245 | 360.577 | 124.803 | -36.929 | 0.000 | -0.000 |
| 124.699 | 124.699 | 451.140 | 0.000 | -0.000 | -0.000 |
| 39.669 | -39.669 | -0.000 | 109.774 | -0.000 | -0.000 |
| -0.472 | -0.472 | -0.203 | -0.000 | 99.370 | 36.949 |
| 0.000 | -0.000 | -0.000 | -0.000 | 39.669 | 115.883 |
| 393.890 | 140.717 | 101.990 | 0.000 | 0.000 | -0.000 |
| 159.766 | 371.467 | 100.504 | -0.000 | 0.000 | -0.000 |
| 100.494 | 100.494 | 381.544 | 0.000 | 0.000 | 0.000 |
| 0.000 | -0.000 | -0.000 | 86.124 | 0.000 | -0.000 |
| -0.000 | -0.000 | -0.000 | -0.000 | 87.675 | 0.000 |
| -0.000 | 0.000 | -0.000 | -0.000 | 0.000 | 106.009 |
| 393.890 | 140.717 | 101.990 | -0.000 | -0.000 | -0.000 |
| 140.717 | 393.890 | 101.990 | -0.000 | -0.000 | 0.000 |
| 100.494 | 100.494 | 381.544 | -0.000 | -0.000 | -0.000 |
| -0.000 | 0.000 | 0.000 | 86.124 | -0.000 | -0.000 |
| 0.000 | -0.000 | 0.000 | 0.000 | 87.675 | 0.000 |
| 0.000 | -0.000 | 0.000 | 0.000 | -0.000 | 106.009 |
| 393.890 | 140.717 | 101.990 | 0.000 | -0.000 | -0.000 |
| 148.489 | 378.322 | 98.556 | 0.000 | 0.000 | 0.000 |
| 100.494 | 100.494 | 381.544 | 0.000 | 0.000 | -0.000 |
| -0.000 | -0.000 | -0.000 | 87.675 | 0.000 | -0.000 |
| -0.000 | -0.000 | -0.000 | 0.000 | 87.675 | 0.000 |
| -0.000 | 0.000 | -0.000 | 0.000 | 0.000 | 126.586 |
| 393.890 | 140.717 | 101.990 | -0.000 | -0.000 | -0.000 |
| 159.766 | 371.467 | 100.504 | -0.000 | -0.000 | 0.000 |
| 101.990 | 101.990 | 382.862 | -0.000 | -0.000 | 0.000 |
| 0.000 | 0.000 | 0.000 | 87.675 | -0.000 | 0.000 |
| 0.000 | 0.000 | 0.000 | 0.000 | 87.675 | 0.000 |
| 0.000 | -0.000 | 0.000 | -0.000 | -0.000 | 126.586 |
| 371.468 | 159.767 | 100.504 | -0.000 | 0.000 | -0.000 |
| 148.490 | 378.322 | 98.556 | 0.000 | 0.000 | -0.000 |
| 100.494 | 100.494 | 381.545 | 0.000 | 0.000 | 0.000 |
| 0.000 | -0.000 | 0.000 | 86.124 | 0.000 | 0.000 |
| -0.000 | 0.000 | 0.000 | 0.000 | 86.124 | 0.000 |
| -0.000 | 0.000 | -0.000 | 0.000 | 0.000 | 126.586 |
| 378.321 | 148.489 | 98.556 | -0.000 | -0.000 | 0.000 |
| 140.717 | 393.890 | 101.989 | -0.000 | -0.000 | -0.000 |
| 100.494 | 100.494 | 381.544 | 0.000 | -0.000 | 0.000 |
| -0.000 | 0.000 | -0.000 | 86.124 | -0.000 | -0.000 |
| 0.000 | -0.000 | -0.000 | -0.000 | 86.124 | 0.000 |
| 0.000 | -0.000 | 0.000 | -0.000 | -0.000 | 126.586 |
| 370.892 | 159.148 | 100.209 | 0.000 | -0.000 | -0.000 |
| 140.295 | 393.166 | 101.736 | -0.000 | 0.000 | -0.000 |
| 100.190 | 100.190 | 381.254 | -0.000 | -0.000 | -0.000 |
| 0.000 | -0.000 | -0.000 | 87.676 | -0.000 | -0.000 |
| -0.000 | -0.000 | -0.000 | -0.000 | 87.676 | -0.000 |
| -0.000 | -0.000 | 0.000 | 0.000 | -0.000 | 126.436 |
| 377.666 | 148.042 | 98.277 | 0.000 | 0.000 | 0.000 |
| 159.189 | 370.933 | 100.245 | 0.000 | -0.000 | 0.000 |
| 101.729 | 101.729 | 382.627 | 0.000 | 0.000 | -0.000 |
| 0.000 | 0.000 | -0.000 | 87.676 | 0.000 | 0.000 |
| 0.000 | 0.000 | 0.000 | -0.000 | 87.676 | 0.000 |
| -0.000 | 0.000 | -0.000 | -0.000 | -0.000 | 126.436 |
| 393.166 | 140.295 | 101.736 | -0.000 | -0.000 | -0.000 |
| 140.295 | 393.166 | 101.736 | 0.000 | 0.000 | -0.000 |
| 100.208 | 100.208 | 381.270 | 0.000 | 0.000 | -0.000 |
| -0.006 | -0.006 | -0.005 | 86.083 | -0.000 | -0.000 |
| -0.006 | -0.006 | -0.005 | -0.000 | 86.083 | -0.000 |
| -0.000 | 0.000 | -0.000 | 0.000 | 0.000 | 126.436 |
| 393.166 | 140.295 | 101.736 | -0.000 | -0.000 | 0.000 |
| 140.295 | 393.166 | 101.736 | 0.000 | 0.000 | 0.000 |
| 101.729 | 101.729 | 382.627 | 0.000 | 0.000 | 0.000 |
| 0.006 | 0.006 | 0.005 | 86.083 | 0.000 | 0.000 |
| 0.006 | 0.006 | 0.005 | 0.000 | 86.083 | 0.000 |
| 0.000 | -0.000 | 0.000 | -0.000 | -0.000 | 126.436 |
| 393.167 | 140.295 | 101.735 | 0.000 | -0.000 | -0.000 |
| 140.295 | 393.166 | 101.735 | -0.000 | -0.000 | -0.000 |
| 101.729 | 101.729 | 382.627 | -0.000 | -0.000 | -0.000 |
| -0.000 | -0.000 | -0.000 | 87.676 | -0.000 | -0.000 |
| -0.001 | -0.001 | -0.000 | -0.000 | 86.083 | -0.000 |
| -0.000 | 0.000 | -0.000 | -0.000 | 0.000 | 105.869 |
| 393.166 | 140.295 | 101.736 | -0.000 | 0.000 | 0.000 |
| 147.938 | 377.738 | 98.263 | 0.000 | 0.000 | 0.000 |
| 100.210 | 100.210 | 381.272 | 0.000 | 0.000 | 0.000 |
| 0.000 | 0.000 | 0.000 | 87.676 | 0.000 | 0.000 |
| 0.001 | 0.001 | 0.000 | 0.000 | 86.083 | 0.000 |
| 0.000 | -0.000 | 0.000 | -0.000 | 0.000 | 105.869 |
| 246.874 | 147.047 | 147.047 | -0.000 | 0.000 | 0.000 |
| 147.047 | 246.874 | 147.047 | -0.000 | 0.000 | -0.000 |
| 147.047 | 147.047 | 246.874 | -0.000 | -0.000 | 0.000 |
| -0.000 | -0.000 | -0.000 | 125.001 | -0.000 | 0.000 |
| -0.000 | -0.000 | -0.000 | -0.000 | 125.001 | 0.000 |
| -0.000 | -0.000 | -0.000 | -0.000 | 0.000 | 125.001 |
| 246.874 | 147.047 | 147.047 | 0.000 | -0.000 | -0.000 |
| 147.047 | 246.874 | 147.047 | 0.000 | -0.000 | 0.000 |
| 147.047 | 147.047 | 246.874 | 0.000 | -0.000 | 0.000 |
| 0.000 | 0.000 | 0.000 | 125.001 | 0.000 | 0.000 |
| 0.000 | 0.000 | 0.000 | 0.000 | 125.001 | -0.000 |
| 0.000 | 0.000 | 0.000 | 0.000 | -0.000 | 125.001 |
| 246.874 | 147.047 | 147.047 | -0.000 | 0.000 | 0.000 |
| 147.047 | 246.874 | 147.047 | -0.000 | 0.000 | -0.000 |
| 147.047 | 147.047 | 246.874 | -0.000 | 0.000 | -0.000 |
| -0.000 | -0.000 | 0.000 | 125.001 | 0.000 | 0.000 |
| -0.000 | -0.000 | 0.000 | -0.000 | 125.001 | 0.000 |
| -0.000 | 0.000 | -0.000 | -0.000 | 0.000 | 125.001 |
| 246.874 | 147.047 | 147.047 | 0.000 | -0.000 | -0.000 |
| 147.047 | 246.874 | 147.047 | 0.000 | -0.000 | -0.000 |
| 147.047 | 147.047 | 246.874 | 0.000 | -0.000 | 0.000 |
| 0.000 | 0.000 | -0.000 | 125.001 | -0.000 | 0.000 |
| 0.000 | 0.000 | -0.000 | 0.000 | 125.001 | -0.000 |
| 0.000 | -0.000 | 0.000 | 0.000 | -0.000 | 125.001 |
| 246.875 | 147.047 | 147.047 | -0.000 | 0.000 | -0.000 |
| 147.047 | 246.875 | 147.047 | -0.000 | 0.000 | -0.000 |
| 147.047 | 147.047 | 246.875 | -0.000 | 0.000 | -0.000 |
| -0.000 | -0.000 | 0.000 | 125.001 | -0.000 | 0.000 |
| -0.000 | -0.000 | 0.000 | -0.000 | 125.001 | 0.000 |
| -0.000 | 0.000 | -0.000 | -0.000 | 0.000 | 125.001 |
| 246.873 | 147.047 | 147.047 | 0.000 | -0.000 | -0.000 |
| 147.047 | 246.873 | 147.047 | 0.000 | -0.000 | -0.000 |
| 147.047 | 147.047 | 246.873 | -0.000 | 0.000 | -0.000 |
| 0.000 | 0.000 | -0.000 | 125.001 | -0.000 | -0.000 |
| 0.000 | 0.000 | -0.000 | 0.000 | 125.001 | -0.000 |
| 0.000 | -0.000 | 0.000 | 0.000 | -0.000 | 125.001 |
| 373.224 | 86.150 | 86.150 | -0.000 | 0.000 | 0.000 |
| 86.150 | 373.224 | 86.150 | -0.000 | -0.000 | 0.000 |
| 86.150 | 86.150 | 373.224 | -0.000 | 0.000 | 0.000 |
| 0.000 | 0.000 | 0.000 | 59.433 | 0.000 | 0.000 |
| 0.000 | 0.000 | 0.000 | 0.000 | 59.433 | 0.000 |
| 0.000 | 0.000 | 0.000 | 0.000 | 0.000 | 59.433 |
| 375.614 | 84.955 | 84.955 | 0.000 | -0.000 | -0.000 |
| 84.955 | 375.614 | 84.955 | -0.000 | -0.000 | -0.000 |
| 84.955 | 84.955 | 375.614 | -0.000 | -0.000 | -0.000 |
| -0.000 | -0.000 | -0.000 | 59.433 | 0.000 | -0.000 |
| -0.000 | -0.000 | -0.000 | -0.000 | 59.433 | -0.000 |
| -0.000 | -0.000 | -0.000 | -0.000 | -0.000 | 59.433 |
| 373.224 | 86.150 | 86.150 | 0.000 | 0.000 | -0.000 |
| 86.150 | 373.224 | 86.150 | -0.000 | -0.000 | 0.000 |
| 86.150 | 86.150 | 373.224 | 0.000 | -0.000 | 0.000 |
| 0.000 | 0.000 | 0.000 | 59.433 | -0.000 | 0.000 |
| 0.000 | 0.000 | 0.000 | 0.000 | 59.433 | 0.000 |
| 0.000 | 0.000 | 0.000 | 0.000 | 0.000 | 59.433 |
| 375.614 | 84.955 | 84.955 | -0.000 | -0.000 | -0.000 |
| 84.955 | 375.614 | 84.955 | -0.000 | -0.000 | -0.000 |
| 84.955 | 84.955 | 375.614 | -0.000 | -0.000 | -0.000 |
| -0.000 | -0.000 | -0.000 | 59.433 | 0.000 | -0.000 |
| -0.000 | -0.000 | -0.000 | -0.000 | 59.433 | -0.000 |
| -0.000 | -0.000 | -0.000 | -0.000 | 0.000 | 59.433 |
| 373.224 | 86.150 | 86.150 | 0.000 | -0.000 | 0.000 |
| 86.150 | 373.224 | 86.150 | -0.000 | 0.000 | -0.000 |
| 86.150 | 86.150 | 373.224 | 0.000 | 0.000 | 0.000 |
| 0.000 | 0.000 | 0.000 | 59.433 | -0.000 | 0.000 |
| 0.000 | 0.000 | 0.000 | -0.000 | 59.433 | 0.000 |
| 0.000 | 0.000 | 0.000 | 0.000 | 0.000 | 59.433 |
| 375.614 | 84.955 | 84.955 | -0.000 | 0.000 | -0.000 |
| 84.955 | 375.614 | 84.955 | -0.000 | 0.000 | -0.000 |
| 84.955 | 84.955 | 375.614 | 0.000 | 0.000 | -0.000 |
| -0.000 | -0.000 | -0.000 | 59.433 | 0.000 | 0.000 |
| -0.000 | -0.000 | -0.000 | -0.000 | 59.433 | -0.000 |
| -0.000 | -0.000 | -0.000 | -0.000 | -0.000 | 59.433 |
| -64.549 | 132.949 | 132.949 | -0.000 | -0.000 | 0.000 |
| 132.949 | -64.549 | 132.949 | -0.000 | -0.000 | 0.000 |
| 132.949 | 132.949 | -64.549 | -0.000 | -0.000 | -0.000 |
| 0.000 | -0.000 | 0.000 | 110.143 | -0.000 | 0.000 |
| 0.000 | 0.000 | 0.000 | -0.000 | 110.143 | 0.000 |
| -0.000 | 0.000 | 0.000 | -0.000 | -0.000 | 110.143 |
| -64.549 | 132.949 | 132.949 | 0.000 | 0.000 | 0.000 |
| 132.949 | -64.549 | 132.949 | 0.000 | 0.000 | 0.000 |
| 132.949 | 132.949 | -64.549 | 0.000 | 0.000 | 0.000 |
| -0.000 | 0.000 | 0.000 | 110.143 | 0.000 | 0.000 |
| 0.000 | -0.000 | -0.000 | -0.000 | 110.143 | -0.000 |
| 0.000 | -0.000 | -0.000 | 0.000 | 0.000 | 110.143 |
| -64.549 | 132.949 | 132.949 | -0.000 | -0.000 | 0.000 |
| 132.949 | -64.549 | 132.949 | -0.000 | -0.000 | 0.000 |
| 132.949 | 132.949 | -64.549 | -0.000 | -0.000 | 0.000 |
| 0.000 | -0.000 | 0.000 | 110.143 | -0.000 | 0.000 |
| -0.000 | 0.000 | 0.000 | -0.000 | 110.143 | 0.000 |
| -0.000 | 0.000 | 0.000 | -0.000 | -0.000 | 110.143 |
| -64.549 | 132.949 | 132.949 | 0.000 | 0.000 | -0.000 |
| 132.949 | -64.549 | 132.949 | 0.000 | 0.000 | -0.000 |
| 132.949 | 132.949 | -64.549 | 0.000 | -0.000 | -0.000 |
| -0.000 | 0.000 | 0.000 | 110.143 | 0.000 | -0.000 |
| 0.000 | -0.000 | -0.000 | 0.000 | 110.143 | -0.000 |
| 0.000 | -0.000 | -0.000 | 0.000 | 0.000 | 110.143 |
| -64.547 | 132.949 | 132.949 | -0.000 | -0.000 | -0.000 |
| 132.949 | -64.547 | 132.949 | -0.000 | -0.000 | 0.000 |
| 132.949 | 132.949 | -64.547 | -0.000 | 0.000 | 0.000 |
| 0.000 | -0.000 | 0.000 | 110.143 | 0.000 | 0.000 |
| -0.000 | 0.000 | 0.000 | -0.000 | 110.143 | -0.000 |
| -0.000 | 0.000 | 0.000 | -0.000 | -0.000 | 110.143 |
| -64.551 | 132.948 | 132.948 | 0.000 | -0.000 | 0.000 |
| 132.948 | -64.551 | 132.948 | 0.000 | 0.000 | -0.000 |
| 132.948 | 132.948 | -64.551 | 0.000 | 0.000 | -0.000 |
| -0.000 | 0.000 | -0.000 | 110.143 | -0.000 | -0.000 |
| 0.000 | -0.000 | -0.000 | 0.000 | 110.143 | 0.000 |
| 0.000 | -0.000 | -0.000 | 0.000 | 0.000 | 110.143 |
| 314.785 | 120.490 | 92.387 | -0.000 | -0.000 | -0.000 |
| 134.967 | 300.308 | 92.387 | 0.000 | 0.000 | -0.000 |
| 92.387 | 92.387 | 373.745 | -0.000 | 0.000 | -0.000 |
| 0.000 | -0.000 | -0.000 | 69.360 | 0.000 | -0.000 |
| 0.000 | -0.000 | -0.000 | 0.000 | 69.360 | -0.000 |
| 0.000 | -0.000 | -0.000 | 0.000 | 0.000 | 82.671 |
| 300.308 | 134.967 | 92.387 | -0.000 | -0.000 | 0.000 |
| 134.966 | 300.308 | 92.387 | -0.000 | -0.000 | 0.000 |
| 92.387 | 92.387 | 373.745 | 0.000 | -0.000 | 0.000 |
| -0.000 | 0.000 | 0.000 | 69.360 | -0.000 | 0.000 |
| -0.000 | 0.000 | 0.000 | -0.000 | 69.360 | 0.000 |
| -0.000 | 0.000 | 0.000 | -0.000 | -0.000 | 82.671 |
| 314.785 | 120.490 | 92.387 | -0.000 | 0.000 | -0.000 |
| 134.966 | 300.308 | 92.387 | 0.000 | 0.000 | -0.000 |
| 92.387 | 92.387 | 373.745 | 0.000 | 0.000 | -0.000 |
| 0.000 | 0.000 | 0.000 | 69.360 | 0.000 | -0.000 |
| 0.000 | 0.000 | 0.000 | -0.000 | 69.360 | -0.000 |
| 0.000 | 0.000 | 0.000 | 0.000 | 0.000 | 82.671 |
| 314.784 | 120.490 | 92.387 | -0.000 | -0.000 | 0.000 |
| 134.966 | 300.308 | 92.387 | -0.000 | -0.000 | 0.000 |
| 92.387 | 92.387 | 373.745 | -0.000 | -0.000 | 0.000 |
| -0.000 | -0.000 | -0.000 | 69.360 | -0.000 | 0.000 |
| -0.000 | -0.000 | -0.000 | -0.000 | 69.360 | 0.000 |
| -0.000 | -0.000 | -0.000 | -0.000 | -0.000 | 82.671 |
| 300.309 | 134.967 | 92.387 | -0.000 | 0.000 | -0.000 |
| 120.490 | 314.785 | 92.387 | 0.000 | 0.000 | -0.000 |
| 92.387 | 92.387 | 373.745 | -0.000 | -0.000 | -0.000 |
| 0.000 | 0.000 | 0.000 | 69.360 | 0.000 | -0.000 |
| 0.000 | 0.000 | 0.000 | 0.000 | 69.360 | -0.000 |
| 0.000 | 0.000 | 0.000 | 0.000 | 0.000 | 82.671 |
| 300.308 | 134.966 | 92.387 | -0.000 | -0.000 | 0.000 |
| 120.490 | 314.784 | 92.387 | 0.000 | -0.000 | 0.000 |
| 92.387 | 92.387 | 373.746 | 0.000 | -0.000 | 0.000 |
| -0.000 | -0.000 | -0.000 | 69.360 | -0.000 | 0.000 |
| -0.000 | -0.000 | -0.000 | -0.000 | 69.360 | 0.000 |
| -0.000 | -0.000 | -0.000 | -0.000 | -0.000 | 82.671 |
| 298.727 | 130.322 | 88.936 | 0.000 | -0.000 | 0.000 |
| 130.322 | 298.727 | 88.936 | 0.000 | -0.000 | 0.000 |
| 88.936 | 88.936 | 388.942 | -0.000 | 0.000 | 0.000 |
| -0.000 | 0.000 | -0.000 | 64.902 | 0.000 | -0.000 |
| -0.000 | -0.000 | -0.000 | 0.000 | 64.902 | 0.000 |
| -0.000 | 0.000 | -0.000 | 0.000 | -0.000 | 84.203 |
| 309.454 | 119.595 | 88.936 | -0.000 | 0.000 | -0.000 |
| 119.595 | 309.454 | 88.936 | -0.000 | -0.000 | -0.000 |
| 88.936 | 88.936 | 388.942 | -0.000 | 0.000 | -0.000 |
| 0.000 | -0.000 | -0.000 | 64.902 | -0.000 | -0.000 |
| 0.000 | -0.000 | 0.000 | -0.000 | 64.902 | 0.000 |
| 0.000 | -0.000 | 0.000 | -0.000 | 0.000 | 84.203 |
| 298.727 | 130.322 | 88.936 | 0.000 | -0.000 | 0.000 |
| 119.595 | 309.455 | 88.936 | 0.000 | -0.000 | 0.000 |
| 88.936 | 88.936 | 388.942 | 0.000 | -0.000 | 0.000 |
| 0.000 | 0.000 | -0.000 | 64.902 | -0.000 | 0.000 |
| 0.000 | 0.000 | -0.000 | 0.000 | 64.902 | 0.000 |
| 0.000 | 0.000 | -0.000 | 0.000 | -0.000 | 84.203 |
| 309.454 | 119.595 | 88.936 | -0.000 | 0.000 | -0.000 |
| 119.595 | 309.454 | 88.936 | -0.000 | 0.000 | 0.000 |
| 88.936 | 88.936 | 388.942 | -0.000 | 0.000 | -0.000 |
| -0.000 | -0.000 | 0.000 | 64.902 | 0.000 | -0.000 |
| -0.000 | -0.000 | 0.000 | -0.000 | 64.902 | -0.000 |
| -0.000 | -0.000 | 0.000 | -0.000 | 0.000 | 84.203 |
| 309.455 | 119.595 | 88.936 | 0.000 | -0.000 | 0.000 |
| 130.322 | 298.728 | 88.936 | -0.000 | -0.000 | 0.000 |
| 88.936 | 88.936 | 388.942 | 0.000 | -0.000 | 0.000 |
| 0.000 | -0.000 | -0.000 | 64.902 | -0.000 | 0.000 |
| -0.000 | 0.000 | -0.000 | 0.000 | 64.902 | 0.000 |
| -0.000 | 0.000 | 0.000 | 0.000 | -0.000 | 94.930 |
| 309.454 | 119.594 | 88.935 | -0.000 | 0.000 | -0.000 |
| 119.594 | 309.454 | 88.935 | -0.000 | 0.000 | -0.000 |
| 88.936 | 88.936 | 388.942 | -0.000 | 0.000 | -0.000 |
| -0.000 | 0.000 | 0.000 | 64.902 | 0.000 | -0.000 |
| 0.000 | -0.000 | 0.000 | -0.000 | 64.902 | -0.000 |
| 0.000 | -0.000 | -0.000 | 0.000 | 0.000 | 94.930 |
| 46.196 | 55.805 | 55.805 | -0.000 | -0.000 | -0.000 |
| 55.805 | 46.196 | 55.805 | 0.000 | -0.000 | -0.000 |
| 55.805 | 55.805 | 46.196 | 0.000 | -0.000 | -0.000 |
| -0.000 | -0.000 | 0.000 | 27.202 | 0.000 | -0.000 |
| -0.000 | -0.000 | 0.000 | 0.000 | 27.202 | -0.000 |
| -0.000 | -0.000 | 0.000 | 0.000 | 0.000 | 27.202 |
| 46.196 | 55.805 | 55.805 | -0.000 | 0.000 | 0.000 |
| 55.805 | 46.196 | 55.805 | -0.000 | -0.000 | 0.000 |
| 55.805 | 55.805 | 46.196 | -0.000 | 0.000 | 0.000 |
| -0.000 | -0.000 | -0.000 | 27.202 | -0.000 | -0.000 |
| 0.000 | 0.000 | -0.000 | -0.000 | 27.202 | -0.000 |
| 0.000 | 0.000 | -0.000 | -0.000 | -0.000 | 27.202 |
| 46.196 | 55.805 | 55.805 | 0.000 | -0.000 | -0.000 |
| 55.805 | 46.196 | 55.805 | 0.000 | -0.000 | 0.000 |
| 55.805 | 55.805 | 46.196 | 0.000 | -0.000 | -0.000 |
| -0.000 | 0.000 | -0.000 | -55.516 | 0.000 | -0.000 |
| 0.000 | -0.000 | -0.000 | -0.000 | -55.516 | -0.000 |
| 0.000 | -0.000 | -0.000 | -0.000 | -0.000 | -55.516 |
| 46.196 | 55.805 | 55.805 | -0.000 | 0.000 | 0.000 |
| 55.805 | 46.196 | 55.805 | -0.000 | 0.000 | 0.000 |
| 55.805 | 55.805 | 46.196 | -0.000 | 0.000 | 0.000 |
| 0.000 | -0.000 | 0.000 | -55.516 | -0.000 | 0.000 |
| -0.000 | 0.000 | 0.000 | -0.000 | -55.516 | 0.000 |
| -0.000 | 0.000 | 0.000 | 0.000 | 0.000 | -55.516 |
| 46.196 | 55.805 | 55.805 | 0.000 | -0.000 | -0.000 |
| 55.805 | 46.196 | 55.805 | 0.000 | -0.000 | -0.000 |
| 55.805 | 55.805 | 46.196 | 0.000 | -0.000 | -0.000 |
| -0.000 | 0.000 | -0.000 | -55.516 | -0.000 | -0.000 |
| 0.000 | -0.000 | -0.000 | 0.000 | -55.516 | 0.000 |
| 0.000 | -0.000 | -0.000 | -0.000 | -0.000 | -55.516 |
| 46.195 | 55.805 | 55.805 | -0.000 | -0.000 | -0.000 |
| 55.805 | 46.195 | 55.805 | -0.000 | -0.000 | 0.000 |
| 55.805 | 55.805 | 46.195 | -0.000 | -0.000 | -0.000 |
| 0.000 | -0.000 | 0.000 | -55.516 | 0.000 | 0.000 |
| -0.000 | 0.000 | 0.000 | -0.000 | -55.516 | -0.000 |
| -0.000 | 0.000 | 0.000 | 0.000 | 0.000 | -55.516 |
| 326.487 | 48.885 | 38.185 | 0.000 | 0.000 | -0.000 |
| 48.885 | 326.487 | 38.185 | 0.000 | -0.000 | -0.000 |
| 38.185 | 38.186 | 308.436 | 0.000 | 0.000 | -0.000 |
| -0.000 | 0.000 | -0.000 | -39.788 | -0.000 | -0.000 |
| -0.000 | 0.000 | -0.000 | 0.000 | -39.788 | -0.000 |
| -0.000 | 0.000 | -0.000 | -0.000 | 0.000 | 14.229 |
| 326.487 | 48.885 | 38.185 | -0.000 | 0.000 | 0.000 |
| 48.885 | 326.487 | 38.185 | -0.000 | 0.000 | 0.000 |
| 38.186 | 38.185 | 308.436 | -0.000 | -0.000 | 0.000 |
| 0.000 | -0.000 | 0.000 | -39.788 | 0.000 | -0.000 |
| 0.000 | -0.000 | 0.000 | 0.000 | -39.788 | -0.000 |
| 0.000 | -0.000 | 0.000 | -0.000 | 0.000 | 14.229 |
| -208598902.044 | 127698193.182 | -34750755.015 | 0.000 | 0.000 | -0.000 |
| 127698193.182 | -208598902.044 | -34750755.015 | 0.000 | -0.000 | -0.000 |
| 38.185 | 38.185 | 308.436 | -0.000 | 0.000 | -0.000 |
| -0.000 | -0.000 | -0.000 | -39.788 | -0.000 | -0.000 |
| -0.000 | -0.000 | -0.000 | -0.000 | -39.788 | 0.000 |
| -0.000 | -0.000 | -0.000 | 0.000 | -0.000 | 14.229 |
| -127697550.584 | 208599288.889 | 34750905.623 | -0.000 | -0.000 | 0.000 |
| 208599288.889 | -127697550.584 | 34750905.623 | -0.000 | 0.000 | -0.000 |
| 38.186 | 38.186 | 308.436 | -0.000 | -0.000 | 0.000 |
| 0.000 | 0.000 | 0.000 | -39.788 | 0.000 | 0.000 |
| 0.000 | 0.000 | 0.000 | -0.000 | -39.788 | -0.000 |
| 0.000 | 0.000 | 0.000 | -0.000 | 0.000 | 14.229 |
| -20859579.682 | 12769887.224 | -3474991.748 | 0.000 | 0.000 | 0.000 |
| 12769887.224 | -20859579.682 | -3474991.748 | 0.000 | 0.000 | -0.000 |
| 38.185 | 38.185 | 308.435 | 0.000 | 0.000 | -0.000 |
| -0.000 | -0.000 | -0.000 | 3.473 | -0.000 | -0.000 |
| -0.000 | -0.000 | -0.000 | 0.000 | 3.473 | 0.000 |
| -0.000 | -0.000 | -0.000 | 0.000 | 0.000 | 14.229 |
| -12769244.628 | 20859966.528 | 3475142.357 | -0.000 | -0.000 | -0.000 |
| 20859966.528 | -12769244.628 | 3475142.357 | -0.000 | 0.000 | -0.000 |
| 38.186 | 38.186 | 308.437 | 0.000 | -0.000 | 0.000 |
| 0.000 | 0.000 | 0.000 | 3.473 | 0.000 | 0.000 |
| 0.000 | 0.000 | 0.000 | -0.000 | 3.473 | 0.000 |
| 0.000 | 0.000 | 0.000 | -0.000 | 0.000 | 14.229 |
| 445.098 | 33.543 | 33.543 | 0.000 | -0.000 | -0.000 |
| 33.543 | 445.098 | 33.543 | 0.000 | 0.000 | -0.000 |
| 33.543 | 33.543 | 445.098 | 0.000 | -0.000 | -0.000 |
| 0.000 | 0.000 | 0.000 | 1.560 | 0.000 | -0.000 |
| 0.000 | 0.000 | 0.000 | 0.000 | 1.560 | -0.000 |
| 0.000 | 0.000 | 0.000 | 0.000 | -0.000 | 1.560 |
| 445.098 | 33.543 | 33.543 | 0.000 | 0.000 | 0.000 |
| 33.543 | 445.098 | 33.543 | -0.000 | -0.000 | 0.000 |
| 33.543 | 33.543 | 445.098 | 0.000 | -0.000 | -0.000 |
| -0.000 | -0.000 | -0.000 | 1.560 | -0.000 | 0.000 |
| -0.000 | -0.000 | 0.000 | -0.000 | 1.560 | 0.000 |
| -0.000 | -0.000 | -0.000 | -0.000 | -0.000 | 1.560 |
| 445.098 | 33.543 | 33.543 | 0.000 | 0.000 | -0.000 |
| 33.543 | 445.098 | 33.543 | -0.000 | 0.000 | -0.000 |
| 33.543 | 33.543 | 445.098 | 0.000 | 0.000 | -0.000 |
| -0.000 | 0.000 | -0.000 | 1.560 | 0.000 | -0.000 |
| 0.000 | -0.000 | -0.000 | 0.000 | 1.560 | -0.000 |
| 0.000 | -0.000 | -0.000 | 0.000 | 0.000 | 1.560 |
| 445.097 | 33.543 | 33.543 | -0.000 | -0.000 | 0.000 |
| 33.543 | 445.097 | 33.543 | -0.000 | -0.000 | 0.000 |
| 33.543 | 33.543 | 445.097 | -0.000 | 0.000 | -0.000 |
| 0.000 | -0.000 | 0.000 | 1.560 | -0.000 | 0.000 |
| -0.000 | 0.000 | 0.000 | -0.000 | 1.560 | 0.000 |
| -0.000 | 0.000 | 0.000 | -0.000 | -0.000 | 1.560 |
| 445.100 | 33.543 | 33.543 | 0.000 | 0.000 | -0.000 |
| 33.543 | 445.100 | 33.543 | 0.000 | -0.000 | -0.000 |
| 33.543 | 33.543 | 445.100 | 0.000 | 0.000 | -0.000 |
| -0.000 | 0.000 | -0.000 | 1.560 | -0.000 | -0.000 |
| 0.000 | -0.000 | -0.000 | -0.000 | 1.560 | -0.000 |
| 0.000 | -0.000 | -0.000 | 0.000 | 0.000 | 1.560 |
| 445.095 | 33.543 | 33.543 | -0.000 | -0.000 | -0.000 |
| 33.543 | 445.095 | 33.543 | -0.000 | 0.000 | 0.000 |
| 33.543 | 33.543 | 445.095 | -0.000 | 0.000 | 0.000 |
| 0.000 | -0.000 | 0.000 | 1.560 | 0.000 | 0.000 |
| -0.000 | 0.000 | 0.000 | -0.000 | 1.560 | 0.000 |
| -0.000 | 0.000 | 0.000 | -0.000 | -0.000 | 1.560 |
| 87.217 | 35.567 | -0.547 | 2.977 | -0.000 | -0.000 |
| 35.584 | 87.304 | -0.341 | -3.074 | -0.000 | -0.000 |
| 0.570 | 0.608 | 0.425 | -0.042 | -0.000 | -0.000 |
| 0.349 | 0.384 | 1.269 | -0.040 | -0.000 | -0.000 |
| 0.248 | 0.483 | 1.266 | -0.275 | 0.247 | 0.106 |
| 0.273 | 0.349 | 1.077 | -0.089 | 2.467 | 25.600 |
| 87.037 | 35.302 | -1.319 | 3.077 | 0.000 | 0.000 |
| 35.285 | 86.926 | -1.514 | -2.981 | 0.000 | 0.000 |
| 0.311 | 0.276 | -0.599 | 0.042 | 0.000 | 0.000 |
| -0.134 | -0.595 | -1.264 | 0.537 | 0.000 | 0.000 |
| -0.248 | -0.483 | -1.266 | 0.275 | 0.248 | 0.106 |
| -0.273 | -0.349 | -1.077 | 0.089 | 2.468 | 25.601 |
| 86.100 | 37.031 | 0.053 | -0.034 | -0.000 | -0.000 |
| 37.005 | 86.110 | 0.053 | -0.022 | -0.000 | -0.000 |
| 0.478 | 0.484 | 0.050 | -0.004 | -0.000 | -0.000 |
| 0.027 | 0.049 | 0.131 | -0.025 | -0.000 | -0.000 |
| 0.025 | 0.050 | 0.130 | -0.028 | 0.003 | 0.001 |
| 0.025 | 0.049 | 0.129 | -0.028 | 0.007 | 24.546 |
| 86.095 | 36.977 | -0.050 | 0.022 | 0.000 | 0.000 |
| 36.999 | 86.057 | -0.050 | 0.034 | 0.000 | 0.000 |
| 0.452 | 0.450 | -0.052 | 0.004 | 0.000 | 0.000 |
| -0.024 | -0.050 | -0.128 | 0.031 | 0.000 | 0.000 |
| -0.025 | -0.050 | -0.130 | 0.028 | 0.003 | 0.001 |
| -0.025 | -0.049 | -0.129 | 0.028 | 0.007 | 24.546 |
| 86.100 | 37.004 | 0.005 | -0.003 | -0.000 | -0.000 |
| 36.999 | 86.088 | 0.005 | -0.003 | -0.000 | -0.000 |
| 0.467 | 0.469 | 0.006 | -0.000 | -0.000 | -0.000 |
| 0.003 | 0.005 | 0.014 | -0.003 | -0.000 | -0.000 |
| 0.003 | 0.005 | 0.013 | -0.003 | 0.000 | 0.000 |
| 0.002 | 0.005 | 0.013 | -0.003 | 0.000 | 24.543 |
| 86.099 | 36.998 | -0.005 | 0.003 | 0.000 | 0.000 |
| 36.999 | 86.083 | -0.005 | 0.003 | 0.000 | 0.000 |
| 0.464 | 0.465 | -0.006 | 0.001 | 0.000 | 0.000 |
| -0.002 | -0.005 | -0.012 | 0.003 | 0.000 | 0.000 |
| -0.003 | -0.005 | -0.013 | 0.003 | 0.000 | 0.000 |
| -0.002 | -0.005 | -0.013 | 0.003 | 0.000 | 24.543 |
| 109.697 | 32.284 | 8.497 | -0.000 | -0.000 | 0.000 |
| 38.709 | 89.343 | 44.918 | -0.000 | 0.000 | 0.000 |
| 25.754 | 44.918 | 65.731 | 0.000 | 0.000 | -0.000 |
| 4.086 | 6.477 | -5.066 | 19.843 | -0.000 | -0.000 |
| 6.592 | 10.981 | 4.546 | -0.000 | 0.813 | 0.000 |
| -0.000 | 0.000 | 0.000 | 0.000 | -0.000 | 25.203 |
| 95.064 | 7.881 | -2.177 | -0.000 | 0.000 | -0.000 |
| 11.425 | 42.702 | -2.177 | -0.000 | 0.000 | -0.000 |
| -4.764 | -7.953 | -3.679 | 0.000 | 0.000 | 0.000 |
| -4.086 | -6.477 | 5.066 | 19.843 | 0.000 | -0.000 |
| -6.592 | -10.981 | -4.546 | 0.000 | 0.813 | 0.000 |
| 0.000 | -0.000 | -0.000 | -0.000 | -0.000 | 25.203 |
| 101.023 | 17.738 | 0.245 | -0.000 | -0.000 | 0.000 |
| 17.376 | 52.551 | 0.376 | -0.000 | -0.000 | 0.000 |
| 0.542 | 0.896 | 0.218 | 0.000 | -0.000 | 0.000 |
| 0.689 | 1.151 | 0.543 | 0.006 | -0.000 | 0.000 |
| 0.869 | 1.459 | 0.878 | -0.000 | 0.023 | 0.000 |
| 0.294 | 0.467 | -0.365 | -0.000 | -0.000 | 25.203 |
| 99.941 | 15.948 | -0.218 | -0.000 | -0.000 | -0.000 |
| 38.709 | 89.343 | 44.918 | -0.000 | 0.000 | -0.000 |
| -0.542 | -0.896 | -0.218 | -0.000 | 0.000 | -0.000 |
| -0.689 | -1.151 | -0.543 | 0.006 | 0.000 | -0.000 |
| -0.869 | -1.459 | -0.878 | 0.000 | 0.023 | -0.000 |
| -0.294 | -0.467 | 0.365 | 0.000 | 0.000 | 25.203 |
| 100.538 | 16.934 | 0.022 | 0.000 | -0.000 | 0.000 |
| 16.899 | 51.755 | 0.022 | 0.000 | -0.000 | -0.000 |
| 0.055 | 0.090 | 0.023 | 0.000 | -0.000 | -0.000 |
| 0.069 | 0.115 | 0.054 | -0.000 | -0.000 | -0.000 |
| 0.090 | 0.166 | 0.440 | 0.000 | 0.007 | 0.000 |
| 0.029 | 0.047 | -0.036 | -0.000 | -0.000 | 25.203 |
| 100.429 | 16.754 | -0.022 | -0.000 | 0.000 | -0.000 |
| 16.790 | 51.574 | -0.022 | -0.000 | 0.000 | -0.000 |
| -0.055 | -0.090 | -0.023 | -0.000 | 0.000 | -0.000 |
| -0.069 | -0.115 | -0.054 | -0.000 | 0.000 | -0.000 |
| -0.090 | -0.166 | -0.440 | -0.000 | 0.007 | 0.000 |
| -0.029 | -0.047 | 0.036 | 0.000 | 0.000 | 25.203 |
| 363.038 | 59.200 | 62.340 | -0.000 | -0.000 | -0.000 |
| 59.200 | 363.038 | 62.340 | -0.000 | -0.000 | -0.000 |
| 37.321 | 37.321 | 210.732 | 0.000 | 0.000 | -0.000 |
| 0.000 | 0.000 | 0.000 | -42.894 | -0.000 | -0.000 |
| 0.000 | 0.000 | 0.000 | -0.000 | -42.894 | -0.000 |
| 0.000 | 0.000 | 0.000 | -0.000 | -0.000 | 30.372 |
| 341.318 | 37.481 | 37.321 | 0.000 | 0.000 | 0.000 |
| 37.481 | 341.318 | 37.321 | 0.000 | 0.000 | 0.000 |
| 37.321 | 37.321 | 210.732 | 0.000 | 0.000 | 0.000 |
| -0.000 | -0.000 | -0.000 | -42.894 | 0.000 | 0.000 |
| -0.000 | -0.000 | -0.000 | 0.000 | -42.894 | 0.000 |
| -0.000 | -0.000 | -0.000 | 0.000 | 0.000 | 30.372 |
| 341.319 | 37.481 | 37.321 | -0.000 | 0.000 | -0.000 |
| 37.481 | 341.319 | 37.321 | -0.000 | 0.000 | -0.000 |
| 62.340 | 62.340 | 239.552 | -0.000 | 0.000 | -0.000 |
| 0.000 | 0.000 | 0.000 | -42.894 | 0.000 | -0.000 |
| 0.000 | 0.000 | 0.000 | -0.000 | -42.894 | -0.000 |
| 0.000 | 0.000 | 0.000 | -0.000 | -0.000 | 30.372 |
| 341.318 | 37.481 | 37.321 | 0.000 | -0.000 | 0.000 |
| 37.481 | 341.318 | 37.321 | 0.000 | -0.000 | 0.000 |
| 62.339 | 62.339 | 239.552 | 0.000 | -0.000 | 0.000 |
| -0.000 | -0.000 | -0.000 | -42.894 | -0.000 | 0.000 |
| -0.000 | -0.000 | -0.000 | 0.000 | -42.894 | 0.000 |
| -0.000 | -0.000 | -0.000 | 0.000 | 0.000 | 30.372 |
| 341.322 | 37.482 | 37.322 | -0.000 | -0.000 | -0.000 |
| 37.482 | 341.322 | 37.322 | -0.000 | 0.000 | -0.000 |
| 37.321 | 37.321 | 210.731 | -0.000 | -0.000 | -0.000 |
| -0.000 | 0.001 | 0.000 | -42.894 | -0.000 | -0.000 |
| 0.001 | -0.000 | 0.000 | -0.000 | -42.894 | -0.000 |
| 0.001 | 0.001 | 0.000 | -0.000 | -0.000 | 30.372 |
| 341.315 | 37.481 | 37.320 | 0.000 | 0.000 | 0.000 |
| 37.481 | 341.315 | 37.320 | 0.000 | 0.000 | 0.000 |
| 62.339 | 62.339 | 239.552 | 0.000 | 0.000 | 0.000 |
| 0.000 | -0.001 | -0.000 | -42.894 | 0.000 | 0.000 |
| -0.001 | 0.000 | -0.000 | 0.000 | -42.894 | 0.000 |
| -0.001 | -0.001 | -0.000 | 0.000 | 0.000 | 30.372 |
| 673.357 | 377.760 | 425.558 | 0.000 | 0.000 | -0.000 |
| 377.760 | 673.357 | 425.558 | 0.000 | -0.000 | -0.000 |
| 379.290 | 379.290 | 603.551 | 0.000 | -0.000 | -0.000 |
| 343.391 | 343.391 | 389.714 | -44.079 | -0.000 | -0.000 |
| 343.391 | 343.391 | 389.714 | 0.000 | -44.079 | -0.000 |
| 343.391 | 343.391 | 389.714 | 0.000 | 0.000 | 27.770 |
| -13.425 | -309.022 | -353.870 | 0.000 | -0.000 | 0.000 |
| -309.022 | -13.425 | -353.870 | -0.000 | 0.000 | 0.000 |
| 60.514 | 60.513 | 241.772 | -0.000 | -0.000 | 0.000 |
| -343.391 | -343.391 | -389.714 | -44.079 | 0.000 | 0.000 |
| -343.391 | -343.391 | -389.714 | -0.000 | -44.079 | 0.000 |
| -343.391 | -343.391 | -389.714 | 0.000 | -0.000 | 27.770 |
| 351.655 | 56.058 | 60.459 | 0.000 | 0.000 | -0.000 |
| 56.058 | 351.655 | 60.459 | -0.000 | 0.000 | -0.000 |
| 70.238 | 70.238 | 252.809 | -0.000 | 0.000 | -0.000 |
| 34.339 | 34.339 | 38.971 | -44.079 | 0.000 | -0.000 |
| 34.339 | 34.339 | 38.971 | 0.000 | -44.079 | -0.000 |
| 0.000 | 0.000 | 0.000 | 0.000 | 0.000 | 27.770 |
| 295.627 | 0.030 | -3.127 | -0.000 | 0.000 | 0.000 |
| 0.030 | 295.627 | -3.127 | -0.000 | 0.000 | 0.000 |
| 1.560 | 1.560 | 174.866 | -0.000 | 0.000 | 0.000 |
| -34.339 | -34.339 | -38.971 | -44.079 | -0.000 | 0.000 |
| -34.339 | -34.339 | -38.971 | 0.000 | -44.079 | 0.000 |
| -0.000 | -0.000 | -0.000 | -0.000 | -0.000 | 27.770 |
| 333.403 | 37.804 | 39.742 | 0.000 | -0.000 | -0.000 |
| 37.804 | 333.403 | 39.742 | 0.000 | -0.000 | -0.000 |
| 39.333 | 39.333 | 217.734 | 0.000 | -0.000 | -0.000 |
| 3.434 | 3.435 | 3.897 | -44.078 | 0.000 | -0.000 |
| 3.435 | 3.434 | 3.897 | 0.000 | -44.078 | -0.000 |
| 3.434 | 3.434 | 3.897 | -0.000 | 0.000 | 27.770 |
| 326.527 | 30.932 | 31.944 | -0.000 | 0.000 | 0.000 |
| 30.932 | 326.527 | 31.944 | -0.000 | -0.000 | 0.000 |
| 32.465 | 32.465 | 209.941 | -0.000 | -0.000 | 0.000 |
| -3.434 | -3.435 | -3.897 | -44.078 | -0.000 | 0.000 |
| -3.435 | -3.434 | -3.897 | -0.000 | -44.078 | 0.000 |
| -3.434 | -3.434 | -3.897 | -0.000 | 0.000 | 27.770 |
| 335.646 | 100.480 | 100.480 | -0.000 | -0.000 | 0.000 |
| 100.480 | 335.646 | 100.480 | -0.000 | -0.000 | 0.000 |
| 100.480 | 100.480 | 335.646 | 0.000 | 0.000 | 0.000 |
| 96.660 | 96.660 | 96.660 | 39.083 | -0.000 | 0.000 |
| 96.660 | 96.660 | 96.660 | -0.000 | 39.083 | 0.000 |
| 96.660 | 96.660 | 96.660 | 0.000 | -0.000 | 39.083 |
| 193.577 | -17.318 | -17.318 | 0.000 | -0.000 | -0.000 |
| -17.318 | 193.577 | -17.318 | 0.000 | -0.000 | -0.000 |
| -17.318 | -17.318 | 193.577 | 0.000 | 0.000 | -0.000 |
| -96.660 | -96.660 | -96.660 | 39.083 | 0.000 | -0.000 |
| -96.660 | -96.660 | -96.660 | 0.000 | 39.083 | -0.000 |
| -96.660 | -96.660 | -96.660 | 0.000 | -0.000 | 39.083 |
| 307.455 | 94.338 | 94.338 | 0.000 | 0.000 | 0.000 |
| 94.338 | 307.455 | 94.338 | -0.000 | -0.000 | 0.000 |
| 94.338 | 94.338 | 307.455 | -0.000 | -0.000 | 0.000 |
| 12.892 | 12.892 | 12.892 | 32.382 | -0.000 | 0.000 |
| 12.892 | 12.892 | 12.892 | -0.000 | 32.382 | 0.000 |
| 12.892 | 12.892 | 12.892 | -0.000 | -0.000 | 32.382 |
| 335.646 | 100.480 | 100.480 | -0.000 | 0.000 | -0.000 |
| 100.480 | 335.646 | 100.480 | 0.000 | 0.000 | 0.000 |
| 100.480 | 100.480 | 335.646 | 0.000 | 0.000 | -0.000 |
| -12.892 | -12.892 | -12.892 | 32.382 | -0.000 | -0.000 |
| -12.892 | -12.892 | -12.892 | 0.000 | 32.382 | -0.000 |
| -12.892 | -12.892 | -12.892 | -0.000 | 0.000 | 32.382 |
| 301.534 | 90.084 | 90.084 | -0.000 | 0.000 | 0.000 |
| 90.084 | 301.534 | 90.084 | -0.000 | 0.000 | 0.000 |
| 90.084 | 90.084 | 301.534 | -0.000 | 0.000 | 0.000 |
| 0.000 | 0.000 | 0.000 | 75.624 | -0.000 | 0.000 |
| 0.000 | 0.000 | 0.000 | 0.000 | 75.624 | 0.000 |
| 0.000 | 0.000 | 0.000 | -0.000 | -0.000 | 75.624 |
| 298.793 | 88.632 | 88.632 | 0.000 | -0.000 | -0.000 |
| 88.632 | 298.793 | 88.632 | 0.000 | -0.000 | -0.000 |
| 88.632 | 88.632 | 298.793 | 0.000 | 0.000 | -0.000 |
| -0.000 | -0.000 | -0.000 | 75.624 | 0.000 | -0.000 |
| -0.000 | -0.000 | -0.000 | 0.000 | 75.624 | -0.000 |
| -0.000 | -0.000 | -0.000 | -0.000 | -0.000 | 75.624 |
| 325.681 | 111.357 | 111.357 | -0.000 | 0.000 | -0.000 |
| 111.357 | 325.681 | 111.357 | -0.000 | 0.000 | -0.000 |
| 111.357 | 111.357 | 325.681 | -0.000 | -0.000 | -0.000 |
| 30.584 | 30.584 | 30.584 | 47.045 | 0.000 | -0.000 |
| 30.584 | 30.584 | 30.584 | 0.000 | 47.045 | -0.000 |
| 30.584 | 30.584 | 30.584 | -0.000 | 0.000 | 47.045 |
| 332.484 | 97.360 | 97.360 | 0.000 | -0.000 | 0.000 |
| 97.360 | 332.484 | 97.360 | 0.000 | -0.000 | 0.000 |
| 97.360 | 97.360 | 332.484 | 0.000 | 0.000 | 0.000 |
| -30.584 | -30.584 | -30.584 | 47.045 | -0.000 | 0.000 |
| -30.584 | -30.584 | -30.584 | -0.000 | 47.045 | 0.000 |
| -30.584 | -30.584 | -30.584 | 0.000 | 0.000 | 47.045 |
| 332.484 | 97.360 | 97.360 | -0.000 | -0.000 | -0.000 |
| 97.360 | 332.484 | 97.360 | 0.000 | 0.000 | -0.000 |
| 97.360 | 97.360 | 332.484 | 0.000 | 0.000 | -0.000 |
| 4.635 | 4.635 | 4.635 | 23.532 | 0.000 | 0.000 |
| 4.635 | 4.635 | 4.635 | 0.000 | 23.532 | -0.000 |
| 4.635 | 4.635 | 4.635 | -0.000 | -0.000 | 23.532 |
| 332.484 | 97.360 | 97.360 | 0.000 | -0.000 | 0.000 |
| 97.360 | 332.484 | 97.360 | 0.000 | -0.000 | 0.000 |
| 97.360 | 97.360 | 332.484 | -0.000 | -0.000 | 0.000 |
| -4.635 | -4.635 | -4.635 | 23.532 | -0.000 | 0.000 |
| -4.635 | -4.635 | -4.635 | -0.000 | 23.532 | 0.000 |
| -4.635 | -4.635 | -4.635 | 0.000 | -0.000 | 23.532 |
| 288.691 | 76.348 | 76.348 | 0.000 | 0.000 | -0.000 |
| 76.348 | 288.691 | 76.348 | -0.000 | 0.000 | -0.000 |
| 76.348 | 76.348 | 288.691 | -0.000 | -0.000 | -0.000 |
| 0.278 | 0.278 | 0.278 | 47.883 | -0.000 | -0.000 |
| 0.278 | 0.278 | 0.278 | -0.000 | 47.883 | -0.000 |
| 0.278 | 0.278 | 0.278 | -0.000 | -0.000 | 47.883 |
| 301.684 | 87.534 | 87.534 | 0.000 | 0.000 | 0.000 |
| 87.534 | 301.684 | 87.534 | 0.000 | 0.000 | 0.000 |
| 87.534 | 87.534 | 301.684 | 0.000 | -0.000 | 0.000 |
| -0.278 | -0.278 | -0.278 | 47.883 | 0.000 | 0.000 |
| -0.278 | -0.278 | -0.278 | -0.000 | 47.883 | 0.000 |
| -0.278 | -0.278 | -0.278 | 0.000 | -0.000 | 47.883 |
| 277.538 | 127.777 | 127.777 | -0.000 | 0.000 | -0.000 |
| 127.777 | 277.538 | 127.777 | -0.000 | -0.000 | -0.000 |
| 127.777 | 127.777 | 277.538 | -0.000 | -0.000 | 0.000 |
| 723.401 | 723.401 | 723.401 | 98.580 | 0.000 | -0.000 |
| 723.401 | 723.401 | 723.401 | 0.000 | 98.580 | -0.000 |
| 723.401 | 723.401 | 723.401 | 0.000 | 0.000 | 98.580 |
| 277.538 | 127.777 | 127.777 | 0.000 | 0.000 | 0.000 |
| 127.777 | 277.538 | 127.777 | 0.000 | 0.000 | 0.000 |
| 127.777 | 127.777 | 277.538 | 0.000 | 0.000 | 0.000 |
| -723.401 | -723.401 | -723.401 | 98.580 | -0.000 | 0.000 |
| -723.401 | -723.401 | -723.401 | -0.000 | 98.580 | 0.000 |
| -723.401 | -723.401 | -723.401 | -0.000 | -0.000 | 98.580 |
| 277.538 | 127.777 | 127.777 | -0.000 | 0.000 | 0.000 |
| 127.777 | 277.538 | 127.777 | -0.000 | -0.000 | -0.000 |
| 127.777 | 127.777 | 277.538 | 0.000 | 0.000 | 0.000 |
| 72.481 | 72.481 | 72.481 | 98.569 | 0.000 | -0.000 |
| 72.481 | 72.481 | 72.481 | 0.000 | 98.569 | -0.000 |
| 72.481 | 72.481 | 72.481 | 0.000 | 0.000 | 98.569 |
| 277.538 | 127.777 | 127.777 | 0.000 | 0.000 | 0.000 |
| 127.777 | 277.538 | 127.777 | 0.000 | 0.000 | -0.000 |
| 127.777 | 127.777 | 277.538 | 0.000 | -0.000 | -0.000 |
| -72.481 | -72.481 | -72.481 | 98.569 | -0.000 | 0.000 |
| -72.481 | -72.481 | -72.481 | -0.000 | 98.569 | 0.000 |
| -72.481 | -72.481 | -72.481 | -0.000 | -0.000 | 98.569 |
| 272.169 | 135.215 | 135.215 | 0.000 | 0.000 | -0.000 |
| 135.215 | 272.169 | 135.215 | 0.000 | 0.000 | -0.000 |
| 135.215 | 135.215 | 272.169 | 0.000 | 0.000 | -0.000 |
| 7.086 | 7.086 | 7.086 | 91.932 | 0.000 | -0.000 |
| 7.086 | 7.086 | 7.086 | 0.000 | 91.932 | -0.000 |
| 7.086 | 7.086 | 7.086 | 0.000 | 0.000 | 91.932 |
| 262.677 | 117.448 | 117.448 | -0.000 | -0.000 | 0.000 |
| 117.448 | 262.677 | 117.448 | -0.000 | -0.000 | 0.000 |
| 117.448 | 117.448 | 262.677 | -0.000 | -0.000 | 0.000 |
| -7.086 | -7.086 | -7.086 | 91.932 | -0.000 | 0.000 |
| -7.086 | -7.086 | -7.086 | -0.000 | 91.932 | 0.000 |
| -7.086 | -7.086 | -7.086 | -0.000 | -0.000 | 91.932 |
| 296.381 | 129.957 | 88.265 | 0.000 | -0.000 | 0.000 |
| 130.831 | 299.417 | 89.407 | 0.000 | -0.000 | 0.000 |
| 88.759 | 88.967 | 388.896 | 0.000 | -0.000 | 0.000 |
| -0.000 | 0.000 | -0.000 | 65.299 | -0.000 | 0.000 |
| -0.000 | 0.000 | 0.000 | -0.000 | 64.406 | -0.000 |
| -0.000 | 0.000 | -0.000 | 0.000 | -0.000 | 84.631 |
| 296.381 | 129.957 | 88.265 | -0.000 | 0.000 | -0.000 |
| 130.831 | 299.417 | 89.407 | -0.000 | 0.000 | -0.000 |
| 88.759 | 88.967 | 388.896 | -0.000 | 0.000 | -0.000 |
| 0.000 | -0.000 | 0.000 | 65.299 | 0.000 | -0.000 |
| 0.000 | 0.000 | -0.000 | 0.000 | 64.406 | -0.000 |
| 0.000 | -0.000 | 0.000 | -0.000 | 0.000 | 84.631 |
| 296.380 | 129.958 | 88.265 | 0.000 | 0.000 | 0.000 |
| 130.832 | 299.417 | 89.407 | 0.000 | -0.000 | 0.000 |
| 88.730 | 88.998 | 388.895 | 0.000 | -0.000 | 0.000 |
| -0.000 | -0.000 | -0.000 | 65.299 | -0.000 | 0.000 |
| -0.000 | -0.000 | 0.000 | 0.000 | 64.406 | -0.000 |
| -0.000 | -0.000 | -0.000 | 0.000 | -0.000 | 84.631 |
| 296.380 | 129.958 | 88.265 | -0.000 | 0.000 | -0.000 |
| 130.832 | 299.416 | 89.407 | -0.000 | 0.000 | -0.000 |
| 88.730 | 88.998 | 388.895 | -0.000 | 0.000 | -0.000 |
| 0.000 | 0.000 | 0.000 | 65.299 | 0.000 | -0.000 |
| 0.000 | 0.000 | -0.000 | -0.000 | 64.406 | -0.000 |
| 0.000 | 0.000 | 0.000 | -0.000 | 0.000 | 84.631 |
| 296.380 | 129.958 | 88.265 | 0.000 | -0.000 | 0.000 |
| 130.832 | 299.417 | 89.407 | 0.000 | -0.000 | 0.000 |
| 88.905 | 88.812 | 388.899 | 0.000 | -0.000 | 0.000 |
| -0.000 | -0.000 | -0.000 | 65.299 | -0.000 | 0.000 |
| -0.000 | -0.000 | 0.000 | 0.000 | 64.406 | 0.000 |
| -0.000 | -0.000 | -0.000 | 0.000 | -0.000 | 84.631 |
| 296.381 | 129.958 | 88.265 | -0.000 | 0.000 | -0.000 |
| 130.832 | 299.416 | 89.407 | -0.000 | 0.000 | -0.000 |
| 88.729 | 88.998 | 388.894 | -0.000 | 0.000 | -0.000 |
| 0.000 | 0.000 | 0.000 | 65.299 | 0.000 | -0.000 |
| 0.000 | 0.000 | -0.000 | -0.000 | 64.406 | -0.000 |
| 0.000 | 0.000 | 0.000 | -0.000 | 0.000 | 84.631 |
| 84.848 | 58.192 | -6.596 | 0.000 | -0.000 | 0.000 |
| 91.658 | 51.381 | -6.596 | -0.000 | -0.000 | 0.000 |
| -6.596 | -6.596 | -71.763 | -0.000 | 0.000 | -0.000 |
| -0.000 | 0.000 | -0.000 | -10.644 | 0.000 | 0.000 |
| -0.000 | 0.000 | 0.000 | -0.000 | -10.644 | 0.000 |
| -0.000 | 0.000 | -0.000 | -0.000 | -0.000 | -20.139 |
| 84.848 | 58.192 | -6.596 | 0.000 | -0.000 | -0.000 |
| 58.192 | 84.848 | -6.596 | 0.000 | -0.000 | 0.000 |
| -6.596 | -6.596 | -71.763 | 0.000 | 0.000 | -0.000 |
| 0.000 | -0.000 | 0.000 | -10.644 | -0.000 | -0.000 |
| 0.000 | -0.000 | -0.000 | 0.000 | -10.644 | -0.000 |
| 0.000 | -0.000 | 0.000 | 0.000 | 0.000 | -20.139 |
| 84.848 | 58.192 | -6.596 | 0.000 | -0.000 | 0.000 |
| 91.658 | 51.381 | -6.596 | -0.000 | -0.000 | -0.000 |
| -6.596 | -6.596 | -71.763 | -0.000 | -0.000 | -0.000 |
| 0.000 | 0.000 | -0.000 | -10.644 | 0.000 | -0.000 |
| 0.000 | 0.000 | -0.000 | 0.000 | -10.644 | 0.000 |
| -0.000 | -0.000 | -0.000 | -0.000 | -0.000 | -20.138 |
| 84.848 | 58.192 | -6.596 | 0.000 | 0.000 | -0.000 |
| 58.192 | 84.848 | -6.596 | -0.000 | -0.000 | 0.000 |
| -6.596 | -6.596 | -71.763 | 0.000 | 0.000 | -0.000 |
| -0.000 | -0.000 | 0.000 | -10.644 | -0.000 | -0.000 |
| -0.000 | -0.000 | 0.000 | -0.000 | -10.644 | -0.000 |
| 0.000 | 0.000 | 0.000 | 0.000 | 0.000 | -20.139 |
| 51.313 | 91.726 | -6.596 | 0.000 | 0.000 | -0.000 |
| 91.659 | 51.381 | -6.596 | -0.000 | -0.000 | 0.000 |
| -6.596 | -6.596 | -71.763 | -0.000 | -0.000 | 0.000 |
| 0.000 | 0.000 | -0.000 | -10.644 | 0.000 | 0.000 |
| 0.000 | 0.000 | -0.000 | 0.000 | -10.644 | 0.000 |
| -0.000 | -0.000 | 0.000 | -0.000 | -0.000 | 13.328 |
| 51.383 | 91.657 | -6.596 | 0.000 | 0.000 | -0.000 |
| 91.658 | 51.382 | -6.596 | 0.000 | 0.000 | 0.000 |
| -6.596 | -6.596 | -71.762 | 0.000 | 0.000 | -0.000 |
| -0.000 | -0.000 | 0.000 | -10.644 | 0.000 | -0.000 |
| -0.000 | -0.000 | 0.000 | -0.000 | -10.644 | -0.000 |
| 0.000 | 0.000 | -0.000 | 0.000 | -0.000 | 13.328 |
| 86.796 | 137.569 | 38.473 | 0.000 | -0.000 | -0.000 |
| 76.636 | 147.729 | 38.473 | 0.000 | -0.000 | -0.000 |
| 38.473 | 38.473 | 205.570 | 0.000 | -0.000 | -0.000 |
| -0.000 | -0.000 | 0.000 | 9.339 | -0.000 | -0.000 |
| -0.000 | 0.000 | 0.000 | 0.000 | 9.339 | -0.000 |
| -0.000 | -0.000 | 0.000 | -0.000 | -0.000 | -52.716 |
| 147.729 | 76.636 | 38.473 | -0.000 | 0.000 | 0.000 |
| 76.636 | 147.729 | 38.473 | 0.000 | -0.000 | 0.000 |
| 38.473 | 38.473 | 205.570 | -0.000 | -0.000 | 0.000 |
| 0.000 | 0.000 | -0.000 | 9.339 | 0.000 | 0.000 |
| 0.000 | 0.000 | -0.000 | -0.000 | 9.339 | 0.000 |
| 0.000 | 0.000 | -0.000 | -0.000 | 0.000 | -52.716 |
| 86.796 | 137.569 | 38.473 | 0.000 | -0.000 | -0.000 |
| 137.569 | 86.796 | 38.473 | 0.000 | -0.000 | -0.000 |
| 38.473 | 38.473 | 205.570 | -0.000 | -0.000 | -0.000 |
| -0.000 | -0.000 | -0.000 | 9.339 | -0.000 | -0.000 |
| -0.000 | -0.000 | -0.000 | 0.000 | 9.339 | -0.000 |
| -0.000 | 0.000 | -0.000 | 0.000 | 0.000 | -52.716 |
| 147.729 | 76.636 | 38.473 | 0.000 | 0.000 | 0.000 |
| 164.901 | 59.465 | 38.473 | 0.000 | 0.000 | -0.000 |
| 38.473 | 38.473 | 205.570 | 0.000 | -0.000 | 0.000 |
| 0.000 | 0.000 | 0.000 | 9.339 | 0.000 | 0.000 |
| 0.000 | 0.000 | 0.000 | 0.000 | 9.339 | 0.000 |
| 0.000 | -0.000 | 0.000 | -0.000 | 0.000 | -52.716 |
| 73.109 | 151.255 | 38.472 | -0.000 | -0.000 | -0.000 |
| 76.636 | 147.729 | 38.473 | -0.000 | 0.000 | -0.000 |
| 38.473 | 38.473 | 205.569 | -0.000 | -0.000 | -0.000 |
| -0.000 | -0.000 | -0.000 | 9.339 | -0.000 | -0.000 |
| -0.000 | -0.000 | -0.000 | -0.000 | 9.339 | -0.000 |
| -0.001 | -0.000 | -0.001 | -0.000 | -0.000 | -52.716 |
| 59.465 | 164.902 | 38.474 | 0.000 | 0.000 | 0.000 |
| 164.786 | 59.581 | 38.474 | -0.000 | 0.000 | 0.000 |
| 38.473 | 38.473 | 205.570 | 0.000 | 0.000 | 0.000 |
| 0.000 | 0.000 | 0.000 | 9.339 | 0.000 | 0.000 |
| 0.000 | 0.000 | 0.000 | 0.000 | 9.339 | 0.000 |
| 0.001 | 0.000 | 0.001 | -0.000 | 0.000 | -52.716 |
| 313.046 | 120.272 | 91.314 | 12.438 | -0.000 | 0.000 |
| 120.272 | 313.046 | 91.314 | -12.438 | -0.000 | 0.000 |
| 91.305 | 91.305 | 378.997 | -0.000 | 0.000 | -0.000 |
| 10.818 | -13.668 | 1.582 | 67.814 | 0.000 | 0.000 |
| -1.425 | -1.425 | 1.582 | -0.000 | 67.814 | 12.243 |
| -0.000 | 0.000 | 0.000 | -0.000 | 12.438 | 96.387 |
| 312.331 | 123.845 | 89.727 | 12.240 | -0.000 | -0.000 |
| 120.272 | 313.046 | 91.314 | -12.438 | -0.000 | -0.000 |
| 92.751 | 92.751 | 377.391 | 0.000 | -0.000 | -0.000 |
| 13.668 | -10.818 | -1.582 | 67.814 | -0.000 | -0.000 |
| 1.425 | 1.425 | -1.582 | 0.000 | 67.814 | 12.243 |
| 0.000 | -0.000 | -0.000 | 0.000 | 12.438 | 96.387 |
| 313.046 | 120.272 | 91.314 | 12.438 | 0.000 | 0.000 |
| 124.126 | 308.551 | 91.669 | -12.053 | 0.000 | 0.000 |
| 91.305 | 91.305 | 378.997 | -0.000 | 0.000 | 0.000 |
| 12.438 | -12.438 | 0.000 | 67.832 | 0.000 | 0.000 |
| -0.142 | -0.142 | 0.158 | -0.000 | 67.735 | 11.392 |
| -0.000 | 0.000 | 0.000 | -0.000 | 12.438 | 96.387 |
| 301.831 | 131.733 | 91.177 | 11.392 | 0.000 | -0.000 |
| 131.733 | 301.831 | 91.177 | -11.392 | 0.000 | 0.000 |
| 91.469 | 91.469 | 378.815 | -0.000 | 0.000 | -0.000 |
| 12.438 | -12.438 | -0.000 | 67.832 | -0.000 | 0.000 |
| 0.142 | 0.142 | -0.158 | 0.000 | 67.735 | 11.392 |
| 0.000 | -0.000 | -0.000 | 0.000 | 12.438 | 96.387 |
| 301.675 | 131.577 | 91.351 | 11.392 | 0.000 | 0.000 |
| 120.272 | 313.047 | 91.314 | -12.438 | 0.000 | 0.000 |
| 91.313 | 91.313 | 378.989 | -0.000 | 0.000 | 0.000 |
| 12.438 | -12.438 | -0.000 | 67.832 | -0.000 | 0.000 |
| -0.029 | -0.029 | 0.032 | -0.000 | 67.795 | 12.039 |
| -0.075 | -0.075 | 0.083 | -0.000 | 11.415 | 85.291 |
| 313.045 | 120.272 | 91.313 | 12.438 | 0.000 | -0.000 |
| 120.272 | 313.045 | 91.313 | -12.438 | -0.000 | -0.000 |
| 91.340 | 91.340 | 378.958 | -0.000 | 0.000 | 0.000 |
| 12.438 | -12.438 | 0.000 | 67.832 | -0.000 | -0.000 |
| 0.029 | 0.029 | -0.032 | 0.000 | 67.795 | 12.039 |
| 0.075 | 0.075 | -0.083 | 0.000 | 11.415 | 85.291 |
Phonon band structures and crystal properties estimated from quasi-harmonic approximation (QHA) calculations are displayed for select crystals. The calculations were performed using phonopy and LAMMPS. For the phonon calculations, 3x3 supercells of the potential-specific relaxed crystals were used. The QHA calculations were based on 11 strain states ranging from -0.05 to 0.05.
The calculation method used is available as the iprPy phonon calculation method.
Notes and Disclaimers:
Version Information:






































































































































































































































































































































Static free surface formation energies are displayed for select crystals. The values displayed here are obtained by taking a perfect periodic bulk crystal, slicing along a crystallographic plane, and using force minimization to statically relax the surfaces. The free surface formation energy is computed by comparing the energy of the defect system to the bulk system and dividing by the total surface area created by the cut.
The calculation method used is available as the iprPy surface_energy_static calculation method.
Notes and Disclaimers:
Version Information:
| Surface | γfs (mJ/m2) |
|---|---|
| (111) | 1399.74 |
| (100) | 1496.55 |
| (332) | 1542.75 |
| (322) | 1570.85 |
| (221) | 1615.86 |
| (211) | 1661.47 |
| (331) | 1679.73 |
| (311) | 1728.95 |
| (110) | 1745.96 |
| (321) | 1766.93 |
| (310) | 1779.45 |
| (320) | 1831.61 |
| (210) | 1849.80 |
| Surface | γfs (mJ/m2) |
|---|---|
| (321) | -3285.41 |
| (111) | 14.09 |
| (322) | 15.98 |
| (211) | 17.03 |
| (331) | 17.16 |
| (100) | 17.30 |
| (311) | 17.99 |
| (110) | 18.26 |
| (210) | 19.30 |
| Surface | γfs (mJ/m2) |
|---|---|
| (211) 2 | 1591.47 |
| (210) | 1667.26 |
| (332) 2 | 1689.44 |
| (311) | 1708.81 |
| (321) 2 | 1711.42 |
| (321) 1 | 1722.15 |
| (221) | 1738.13 |
| (111) | 1739.47 |
| (322) | 1755.02 |
| (100) | 1767.33 |
| (331) | 1775.49 |
| (320) | 1807.08 |
| (310) | 1808.98 |
| (332) 1 | 1814.91 |
| (211) 1 | 1842.56 |
| (110) | 1851.65 |
| Surface | γfs (mJ/m2) |
|---|---|
| (332) | -32498.84 |
| (331) | -28476.46 |
| (322) | -27621.49 |
| (320) | -24132.97 |
| (311) | -22564.92 |
| (310) | -21610.58 |
| (321) | -19646.71 |
| (221) | -19331.24 |
| (210) | -15969.62 |
| (211) | -14411.56 |
| (110) | -11629.04 |
| (111) | -11368.25 |
| (100) | -8085.75 |
| Surface | γfs (mJ/m2) |
|---|---|
| (0001) | 1330.68 |
| (1012) 2 | 1407.08 |
| (2021) 1 | 1468.57 |
| (1011) 1 | 1485.75 |
| (2021) 2 | 1600.29 |
| (1120) | 1666.26 |
| (2131) 1 | 1677.88 |
| (1011) 2 | 1686.54 |
| (1010) | 1693.85 |
| (2132) 2 | 1701.72 |
| (2241) | 1704.37 |
| (1012) 1 | 1706.34 |
| (2132) 1 | 1712.33 |
| (1121) | 1733.50 |
| (2130) | 1751.10 |
| (2112) | 1768.08 |
| (2131) 2 | 1789.21 |
| Surface | γfs (mJ/m2) |
|---|---|
| (2130) | -6021.73 |
| (2131) 2 | -5713.55 |
| (2132) 1 | -5649.76 |
| (2131) 1 | -5225.15 |
| (2132) 2 | -3597.00 |
| (1121) | -3543.43 |
| (2241) | -2762.58 |
| (2112) | -2342.82 |
| (0001) | 14.09 |
| (2021) 1 | 15.52 |
| (1012) 2 | 15.91 |
| (1011) 1 | 15.91 |
| (2021) 2 | 17.23 |
| (1120) | 18.02 |
| (1012) 1 | 18.26 |
| (1010) | 18.37 |
| (1011) 2 | 19.08 |
| Surface | γfs (mJ/m2) |
|---|---|
| (100) | 1625.41 |
| (111) | 1639.77 |
| (332) | 1720.17 |
| (322) | 1757.33 |
| (221) | 1759.99 |
| (331) | 1795.05 |
| (110) | 1801.53 |
| (211) | 1802.15 |
| (311) | 1811.97 |
| (310) | 1826.61 |
| (321) | 1849.22 |
| (320) | 1859.63 |
| (210) | 1859.91 |
| Surface | γfs (mJ/m2) |
|---|---|
| (0001) | 1639.77 |
| (1012) 2 | 1642.55 |
| (1011) 1 | 1727.52 |
| (2021) 1 | 1741.40 |
| (1120) | 1766.36 |
| (2021) 2 | 1793.81 |
| (2241) | 1804.53 |
| (2131) 1 | 1806.04 |
| (2132) 2 | 1809.66 |
| (1121) | 1832.19 |
| (2130) | 1841.44 |
| (2132) 1 | 1843.52 |
| (1010) | 1843.91 |
| (1011) 2 | 1852.01 |
| (1012) 1 | 1854.10 |
| (2112) | 1856.00 |
| (2131) 2 | 1865.51 |
| Surface | γfs (mJ/m2) |
|---|---|
| (331) 1 | -97261.82 |
| (331) 2 | -92504.57 |
| (332) | -92311.13 |
| (322) | -82001.96 |
| (320) | -80776.62 |
| (321) | -76073.23 |
| (311) 2 | -73217.32 |
| (311) 1 | -70113.42 |
| (310) | -68205.39 |
| (221) | -55724.39 |
| (211) | -52651.67 |
| (210) | -49688.38 |
| (110) | -29128.62 |
| (111) 2 | -18.07 |
| (100) | 385.95 |
| (111) 1 | 741.89 |
| Surface | γfs (mJ/m2) |
|---|---|
| (332) | -80653.48 |
| (331) 2 | -75818.84 |
| (322) | -68757.74 |
| (321) | -66631.25 |
| (320) | -60466.99 |
| (310) | -52129.68 |
| (221) | -48091.57 |
| (311) 2 | -47016.53 |
| (311) 1 | -46367.82 |
| (211) | -41967.21 |
| (210) | -39947.13 |
| (111) 1 | -29982.82 |
| (111) 2 | -27692.67 |
| (110) | -24235.75 |
| (100) | -17185.72 |
| Surface | γfs (mJ/m2) |
|---|---|
| (111) | 689.55 |
| (100) | 775.33 |
| (332) | 819.09 |
| (322) | 834.83 |
| (221) | 884.22 |
| (211) | 918.03 |
| (331) | 945.57 |
| (311) | 997.70 |
| (321) | 1032.67 |
| (110) | 1033.24 |
| (310) | 1043.70 |
| (320) | 1105.45 |
| (210) | 1130.77 |
| Surface | γfs (mJ/m2) |
|---|---|
| (211) 2 | 499.65 |
| (332) 2 | 562.57 |
| (310) | 577.53 |
| (210) | 580.46 |
| (321) 1 | 583.67 |
| (311) | 591.41 |
| (321) 2 | 592.33 |
| (221) | 608.53 |
| (111) | 628.58 |
| (322) | 633.32 |
| (331) | 648.32 |
| (320) | 668.27 |
| (332) 1 | 672.71 |
| (100) | 703.47 |
| (211) 1 | 728.72 |
| (110) | 741.60 |
| Surface | γfs (mJ/m2) |
|---|---|
| (0001) | 667.60 |
| (1012) 2 | 730.58 |
| (2021) 1 | 780.93 |
| (1011) 1 | 801.24 |
| (2021) 2 | 904.38 |
| (1011) 2 | 956.67 |
| (2131) 1 | 990.87 |
| (1010) | 997.14 |
| (1012) 1 | 1000.51 |
| (1120) | 1003.16 |
| (2132) 2 | 1017.16 |
| (2132) 1 | 1017.61 |
| (2241) | 1031.32 |
| (1121) | 1053.54 |
| (2130) | 1068.03 |
| (2112) | 1083.07 |
| (2131) 2 | 1102.06 |
Stacking fault energy plots and maps are displayed for select crystals. The values are computed by
The calculation method used is available as the iprPy stacking_fault_map_2D calculation method.
Notes and Disclaimers:
Version Information:
| E_usf a/2 [0 -1 1] | 1249.93 |
| τ_ideal a/2 [0 -1 1] | 20.36 |




| E_isf | 272.35 |
| E_usf a/2 [0 -1 1] | 327.98 |
| τ_ideal a/2 [0 -1 1] | 5.34 |




| E_usf a/2 [0 -1 1] | 61.89 |
| τ_ideal a/2 [0 -1 1] | 48.06 |




| E_isf | 0.00 |
| E_usf a/2 [0 -1 1] | 414.53 |
| τ_ideal a/2 [0 -1 1] | 289.73 |




| E_usf a/2 [-1 -1 1] | 1636.64 |
| τ_ideal a/2 [-1 -1 1] | 308.63 |




| E_usf a/2 [0 -1 1] | 987.68 |
| τ_ideal a/2 [0 -1 1] | 15.59 |




| E_isf | 0.00 |
| E_usf a/2 [0 -1 1] | 320.11 |
| τ_ideal a/2 [0 -1 1] | 10.98 |




| E_usf a/2 [0 -1 1] | 784.13 |
| τ_ideal a/2 [0 -1 1] | 19.16 |




| E_isf | 113.36 |
| E_usf a/2 [0 -1 1] | 374.72 |
| τ_ideal a/2 [0 -1 1] | 8.85 |




Static point defect formation energies, Ef, and elastic dipole tensors, pij, are displayed for select crystals. Relaxed defect configurations are obtained by taking a 12x12x12 supercell of a perfect periodic bulk crystal, inserting the point defect, and using force minimization to statically relax the atomic positions while keeping the system dimensions constant. Ef is computed by comparing the energy of the defect system to the same number of atoms in a perfect bulk crystal. pij is estimated as the difference in the system's global pressure with and without the defect multiplied by the system's volume.
Simple structural comparisons of the unrelaxed and relaxed defect configurations are used to help determine if the defect structure has relaxed to a different configuration. Relaxed structures that are identified as no longer consistent with the ideal defect definition are excluded from the table below. The only exception to this is if the lowest energy interstitial configuration does not coincide with a known ideal defect, its energies and pressure tensor are included under the listing "relaxed interstitial". The full list of calculation results including the transformed structures and the structural comparison values is included in the csv file available from the "Download raw data" link.
The calculation method used is available as the iprPy point_defect_static calculation method.
Notes and Disclaimers:
| Point Defect | Ef (eV) | p11 (eV) | p22 (eV) | p33 (eV) | p12 (eV) | p13 (eV) | p23 (eV) |
|---|---|---|---|---|---|---|---|
| vacancy | 2.057 | -2.466 | -2.466 | -2.466 | -0.000 | -0.000 | -0.000 |
| 1nn divacancy | 3.728 | -6.828 | -4.794 | -4.794 | -0.000 | -0.000 | -0.139 |
| 2nn divacancy | 4.090 | -4.843 | -4.843 | -5.076 | -0.000 | 0.000 | -0.000 |
| 100 dumbbell | 4.493 | 15.910 | 15.910 | 20.414 | -0.000 | 0.000 | -0.000 |
| 111 dumbbell | 4.542 | 14.638 | 14.638 | 14.638 | 8.202 | 8.202 | 8.202 |
| octahedral interstitial | 4.842 | 10.501 | 10.501 | 10.501 | -0.000 | 0.000 | -0.000 |
| Point Defect | Ef (eV) | p11 (eV) | p22 (eV) | p33 (eV) | p12 (eV) | p13 (eV) | p23 (eV) |
|---|---|---|---|---|---|---|---|
| relaxed interstitial | -100.948 | -16.290 | -15.105 | -15.387 | -1.440 | 1.698 | -1.412 |
| 100 dumbbell | -24.149 | -9.063 | -9.063 | -9.554 | 0.000 | 0.000 | -0.000 |
| 111 dumbbell | -13.887 | -5.695 | -5.695 | -5.695 | 0.631 | 0.631 | 0.631 |
| tetrahedral interstitial | -6.197 | -1.194 | -1.194 | -1.194 | -0.000 | -0.000 | -0.000 |
| vacancy | 0.068 | -1.033 | -1.033 | -1.033 | -0.000 | -0.000 | -0.000 |
| 1nn divacancy | 0.129 | -1.817 | -1.892 | -1.892 | -0.000 | -0.000 | 0.019 |
| 2nn divacancy | 0.140 | -2.118 | -2.118 | -2.028 | -0.000 | -0.000 | -0.000 |
| Point Defect | Ef (eV) | p11 (eV) | p22 (eV) | p33 (eV) | p12 (eV) | p13 (eV) | p23 (eV) |
|---|---|---|---|---|---|---|---|
| relaxed interstitial | -6619.122 | -0.000 | 0.000 | 0.000 | 0.000 | 0.000 | 0.000 |
| vacancy | 0.068 | -0.437 | -0.437 | -0.437 | -0.000 | 0.000 | 0.000 |
| 1nn divacancy | 0.119 | -0.919 | -0.919 | -0.919 | -0.042 | -0.042 | -0.042 |
| Point Defect | Ef (eV) | p11 (eV) | p22 (eV) | p33 (eV) | p12 (eV) | p13 (eV) | p23 (eV) |
|---|---|---|---|---|---|---|---|
| vacancy | 1.940 | 0.195 | 0.195 | 0.195 | 0.000 | 0.000 | 0.000 |
| 100 dumbbell | 3.241 | 14.345 | 14.345 | 11.040 | 0.000 | 0.000 | 0.000 |
| crowdion interstitial | 3.401 | 11.365 | 11.365 | 9.807 | 8.420 | -0.000 | -0.000 |
| 110 dumbbell | 3.401 | 9.440 | 10.965 | 10.965 | 0.000 | 0.000 | 6.353 |
| octahedral interstitial | 3.505 | 17.290 | 17.290 | 17.290 | -0.000 | -0.000 | -0.000 |
| 1nn divacancy | 3.564 | -2.305 | 0.746 | 0.746 | -0.000 | 0.000 | -0.403 |
| 111 dumbbell | 3.746 | 11.138 | 11.138 | 11.138 | 1.191 | 1.191 | 1.191 |
| 2nn divacancy | 3.789 | 0.497 | 0.497 | 0.160 | 0.000 | -0.000 | 0.000 |
| Point Defect | Ef (eV) | p11 (eV) | p22 (eV) | p33 (eV) | p12 (eV) | p13 (eV) | p23 (eV) |
|---|---|---|---|---|---|---|---|
| relaxed interstitial | -14118.766 | -2893.787 | -3033.179 | -2616.200 | 216.374 | 262.932 | 165.717 |
| Point Defect | Ef (eV) | p11 (eV) | p22 (eV) | p33 (eV) | p12 (eV) | p13 (eV) | p23 (eV) |
|---|---|---|---|---|---|---|---|
| vacancy | 0.731 | -0.097 | -0.097 | -0.097 | -0.000 | -0.000 | -0.000 |
| 1nn divacancy | 1.097 | 0.000 | 0.000 | 0.000 | 0.000 | 0.000 | 0.000 |
| Point Defect | Ef (eV) | p11 (eV) | p22 (eV) | p33 (eV) | p12 (eV) | p13 (eV) | p23 (eV) |
|---|---|---|---|---|---|---|---|
| vacancy | 1.481 | -0.888 | -0.888 | -0.888 | -0.000 | 0.000 | 0.000 |
| 1nn divacancy | 2.624 | -1.759 | -1.579 | -1.579 | -0.000 | 0.000 | -0.422 |
| 2nn divacancy | 2.960 | -1.849 | -1.849 | -2.259 | -0.000 | 0.000 | 0.000 |
| 100 dumbbell | 4.123 | 13.145 | 13.145 | 17.315 | -0.000 | 0.000 | 0.000 |
| crowdion interstitial | 4.723 | 16.714 | 16.714 | 20.315 | 11.771 | 0.000 | 0.000 |
| 111 dumbbell | 4.832 | 16.323 | 16.323 | 16.323 | 3.029 | 3.029 | 3.029 |
Plots of the atomic structure of dislocation cores are shown here. The dislocations were constructed using dislocation monopole configurations in which a straight dislocation is created in the center of the system using anisotropic elasticity and the elastic constants computed above. A cylindrical region centered around the dislocation is allowed to relax while the remaining atoms are held fixed. The relaxation consists of 1 million NVT steps at 10 K followed by an energy/force minimization. The final plots show the atomic configuration near the center of the monopole system, and display differential displacement arrows and Nye tensor color maps that are both taken with respect to the Burgers vector direction.
These plots show a wide range of final structures, some corresponding to expected dislocation structures and others not. While the characterizations are dislocation-type dependent, some general classification guidelines are listed here.
The calculation method used is available as the iprPy dislocation_monopole calculation method.
Links are provided above the images allowing for users to download the final defect configuration and a corresponding defect-free configuration if they wish to further analyze the structures or use them for subsequent simulations.
Notes and Disclaimers:
Version Information:
Plots of lattice and elastic constants are shown as a function of temperature. The 0K points were taken from the Crystal Structure Predictions and the Elastic Constants Predictions sections above for the unique crystal structures relaxed with the "dynamic" method. Starting from the 0 K relaxed crystal unit cells, supercell systems are created by replicating all three dimensions by the same multiplier to achieve at least 4000 atoms. The systems are then relaxed at 50 K and zero pressure using 1 million NPT steps. Lattice constants are estimated by averaging the measured box dimensions. Temperatures are iteratively increased by 50 K, with each subsequent relaxation calculation starting from the final atomic configuration at the previous temperature and relaxing for another 1 million steps.
The elastic constants are calculated using the deformation–fluctuation hybrid method. Starting from the final atomic configurations of the dynamic relaxations, the system is allowed to evolve at constant volume with a Langevin thermostat. The Born matrix is computed during this run by evaluating how the atomic forces would vary due to applied linear strain fields. The elastic constants can then be estimated using the averaged Born matrix values and the averaged stresses on the system.
The calculation methods used are available as the iprPy relax_dynamic and elastic_constants_dynamic calculation methods.
Clicking on the image of a plot will open an interactive version of it in a new tab. The underlying data for the plots can be downloaded by clicking on the links above each plot.
Notes and Disclaimers:
Version Information:
Plots of radial distribution functions at different temperatures and the temperature-dependent diffusion and viscosity are shown here for elemental liquids. Melt phases are constructed by starting with a 10x10x10 fcc super cell and relaxing with 50,000 NPT steps at zero pressure and a high melting temperature (3000 K for most potentials and elements). Following the melt, liquid structures are relaxed by running NPT for 10,000 steps over which the temperature is dropped by 50 K, then 50,000 NPT at the target temperature to estimate the equilibrium volume, followed by 20,000 NVT steps at the averaged equilibrium volume and target temperature. Structures from the NVT run are sampled to compute the radial distribution function of the liquid at the corresponding temperature.
The final relaxed configurations at each temperature explored are used as the initial configurations for the diffusion and viscosity calculations. For diffusion, the system is integrated for 100 runs of 2,000 NVT steps during which both the mean squared displacement (MSD) and the velocity auto correlation function (VACF) are computed. From these simulations, three estimates of diffusion are computed: one from the MSD of the full 200,000 step run, one in which the MSD is reset for each short run and then averaged, and one from the VACF computed for each short run and averaged. For viscosity, the Green-Kubo method is used which is evaluated during a 1 million step NVT run.
The calculation methods used are available as the iprPy relax_liquid_redo, diffusion_liquid, and viscosity_green_kubo calculation methods.
Clicking on the image of a plot will open an interactive version of it in a new tab. The underlying data for the plots can be downloaded by clicking on the links above each plot.
Notes and Disclaimers:
Version Information:
Estimated melting temperatures are tabulated below. The melting temperature is computed here using a two-phase solid-liquid atomic configuration. The two-phase configuration is created by starting with a crystalline system in which the c box vector is roughly twice the length of the other two box vectors. Based on some input temperature Tinit, an NPH plus a Berensen thermostat simulation is performed for 10,000 steps in which half the system is subjected to a temperature of 1.25*Tinit and the other half to a temperature of 0.5*Tinit. This is then followed by 10,000 steps during which the temperature of the two regions are both scaled to Tinit. The system is then ran for 200,000 NPH steps to equilibrate the system. For the second half of the final NPH run, the average temperature of the system is calculated and the polyhedral template matching algorithm is used to estimate the number of solid and liquid atoms for a number of configuration snapshots. If the averaged fraction of solid atoms is found to be between 0.25-0.75, then the averaged temperature provides an estimate of the melting temperature.
This calculation is iteratively performed where the Tinit value is adjusted up or down if the fraction of solid atoms is outside the range 0.25-0.75. Iterations are repeated until 10 calculations are performed that produce solid fractions in the target range, or 30 total calculations are performed.
The calculation method used is available as the iprPy melting_temperature calculation method.
Notes and Disclaimers:
Version Information:
| prototype | Tmelt | stderr |
|---|---|---|
| A1--Cu--fcc | 1895.34 | 1.45 |
| prototype | Tmelt | stderr |
|---|---|---|
| A1--Cu--fcc | 1377.92 | 1.02 |
| prototype | Tmelt | stderr |
|---|---|---|
| A1--Cu--fcc | 1529.72 | 1.33 |
Plots of internal energy, Gibbs free energy, entropy, heat capacity and volume are shown here as a function of temperature for various crystal structures and liquid phases. The included crystal structures correspond to those in the Solid Structures vs. Temperature section, and the liquid phases to those in the Liquid Properties section. Internal energy and volume are taken from the associated structure relaxations mentioned in those previous sections. Constant pressure heat capacity is estimated using 3-point numerical derivatives of enthalpy versus temperature. Note that since all simulations done here are at 0 pressure, internal energy and enthalpy are equivalent.
The Gibbs energies of the phases are estimated using thermodynamic integration between the interatomic potential in question and a simpler model with known Gibbs free energy values. For solids, the reference model is an Einstein solid, while for liquids it is the Uhlenbeck-Ford potential. Besides a short run at the start of the solid calculations to estimate Einstein model spring constants, the two calculations proceed similarly. Starting with the final relaxation configurations, the systems are stabilized for 25,000 steps. Then, over the next 50,000 steps the potential is swapped out for the reference potential. The system is then stabilized for another 25,000 steps with the reference model before a reverse swap of 50,000 steps is performed. The simulation ends with one final 25,000 step stabilization period. From the simulation, the irreversible work of transformation is estimated and used to compute the absolute Gibbs free energy of the target phase and potential relative to the reference potential. Entropy is estimated as the difference in enthalpy and Gibbs free energy and divided by temperature.
The calculation methods used are available as the iprPy relax_dynamic, relax_liquid_redo, free_energy, and free_energy_liquid calculation methods.
Clicking on the image of a plot will open an interactive version of it in a new tab. The underlying data for the plots can be downloaded by clicking on the links above each plot.
Notes and Disclaimers:
Version Information:






