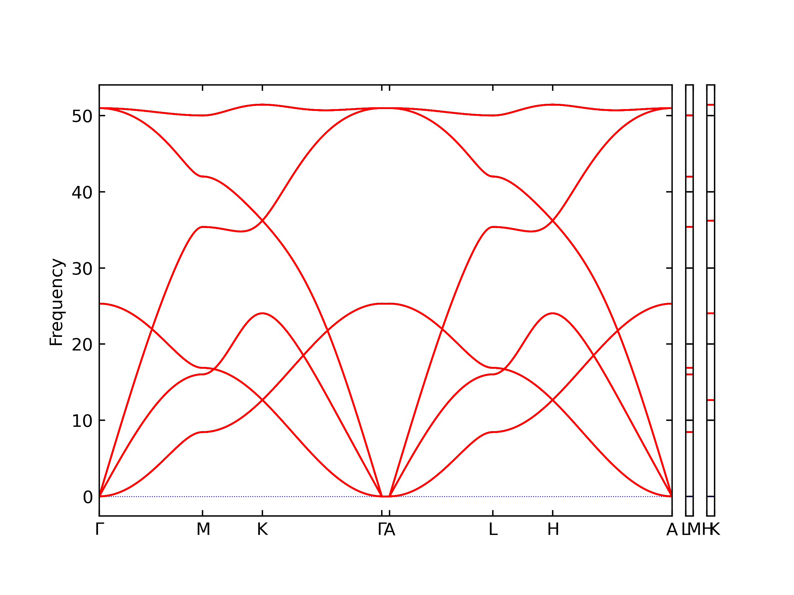
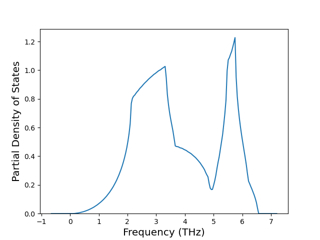
Plots of the potential energy vs interatomic spacing, r, are shown below for all diatom sets associated with the interatomic potential. This calculation provides insights into the functional form of the potential's two-body interactions. A system consisting of only two atoms is created, and the potential energy is evaluated for the atoms separated by 0.02 Å <= r <= 6.0> Å in intervals of 0.02 Å. Two plots are shown: one for the "standard" interaction distance range, and one for small values of r. The small r plot is useful for determining whether the potential is suitable for radiation studies.
The calculation method used is available as the iprPy diatom_scan calculation method.
Clicking on the image of a plot will open an interactive version of it in a new tab. The underlying data for the plots can be downloaded by clicking on the links above each plot.
Notes and Disclaimers:
Version Information:
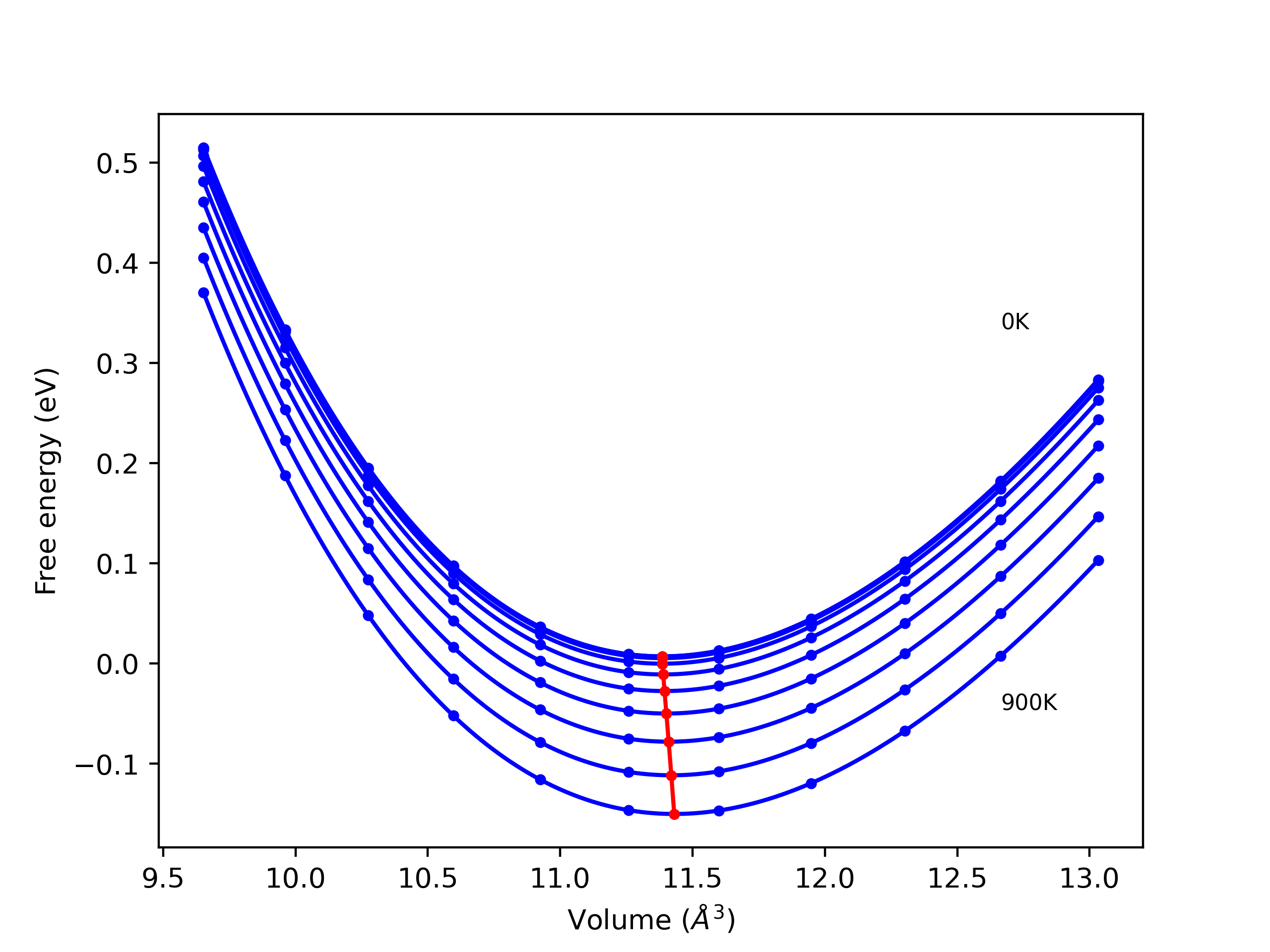
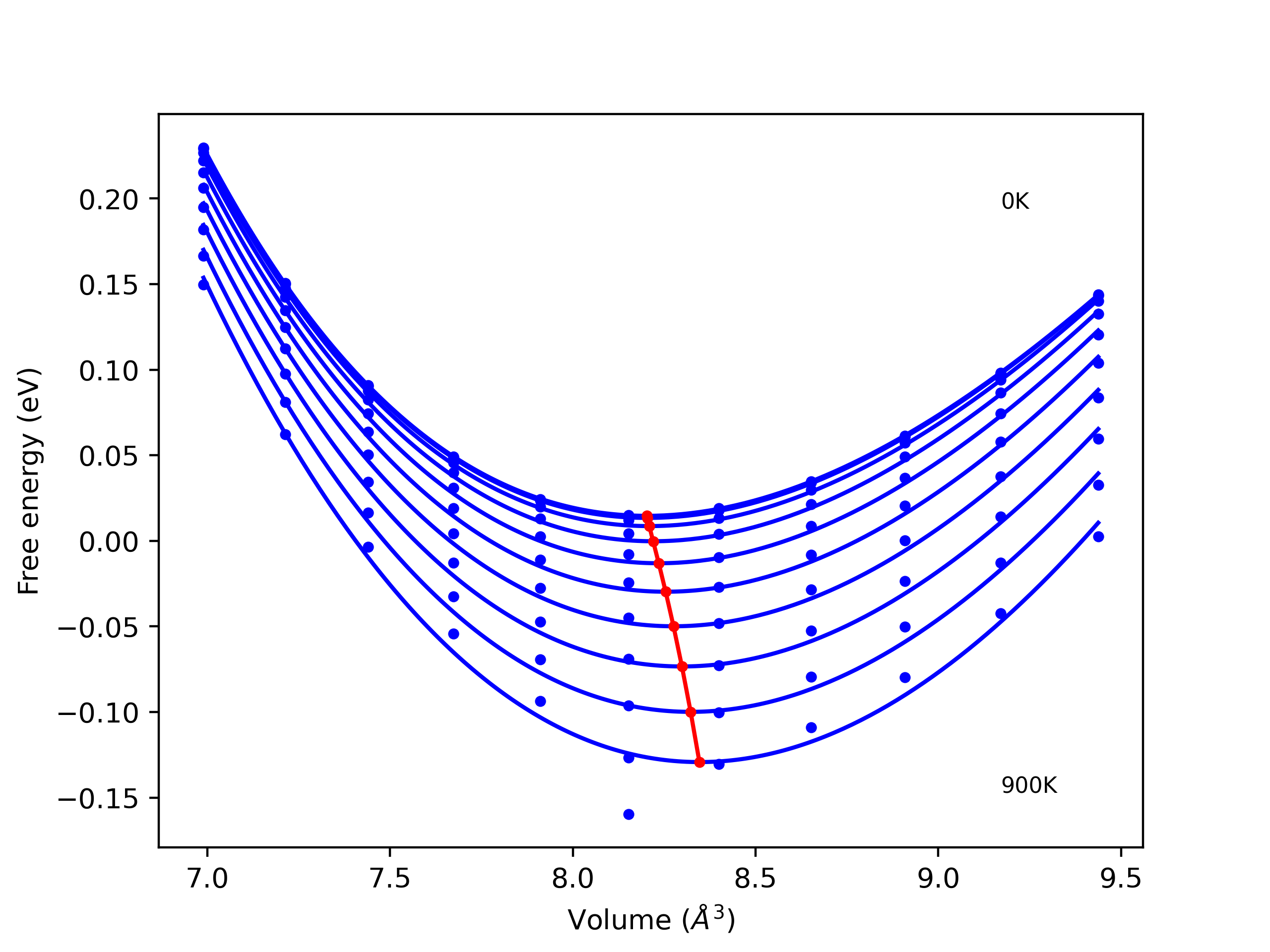
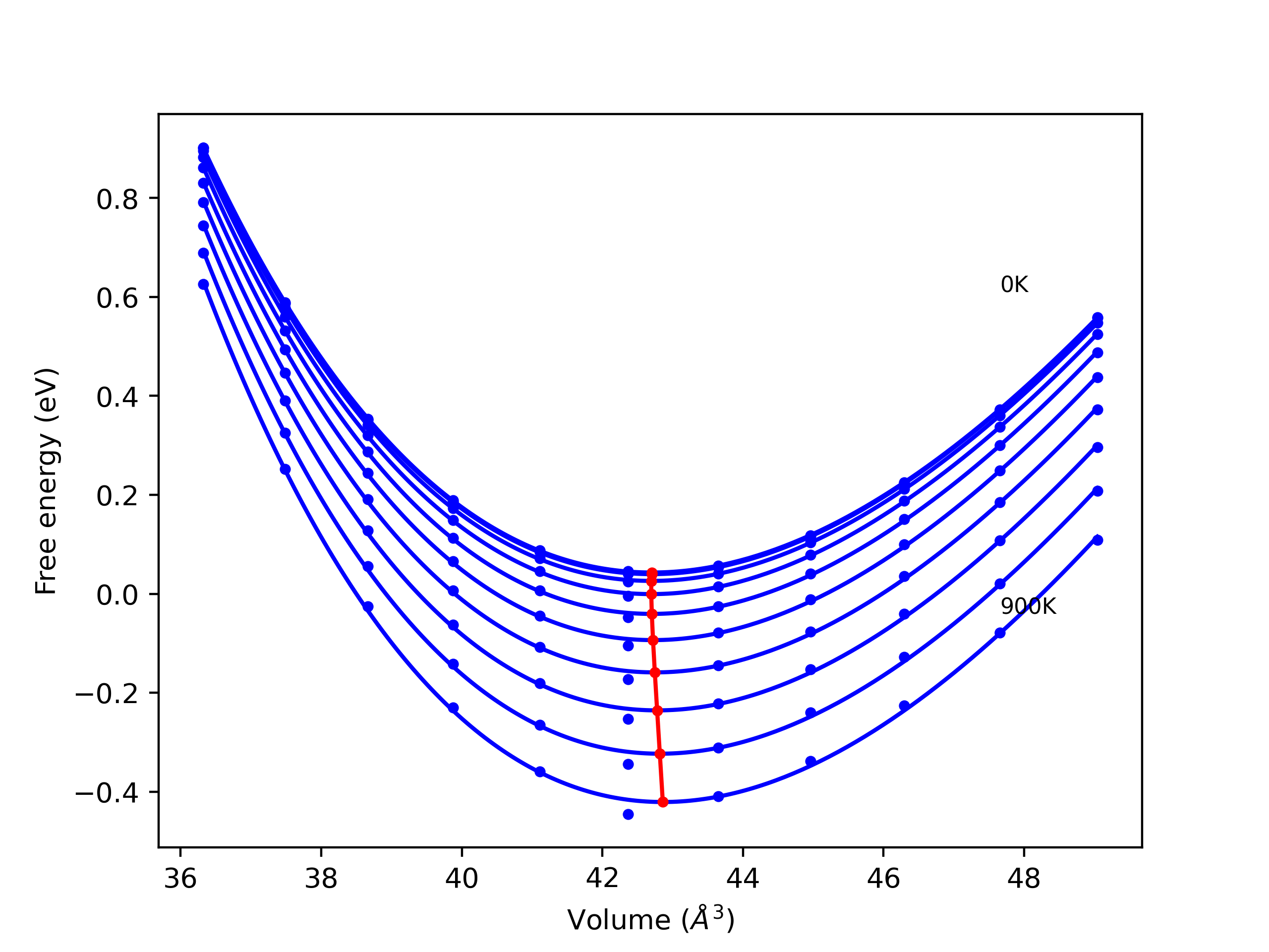
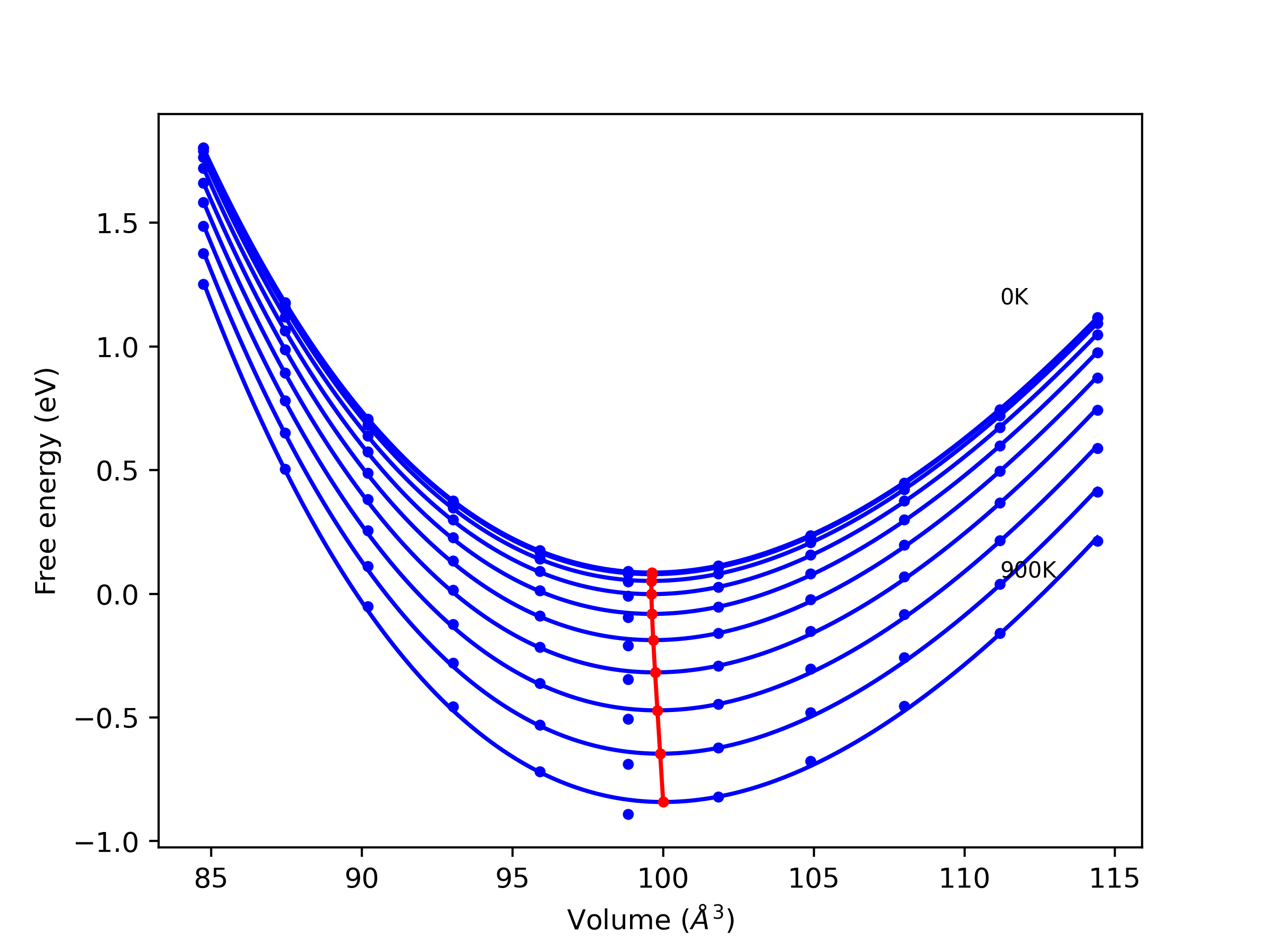
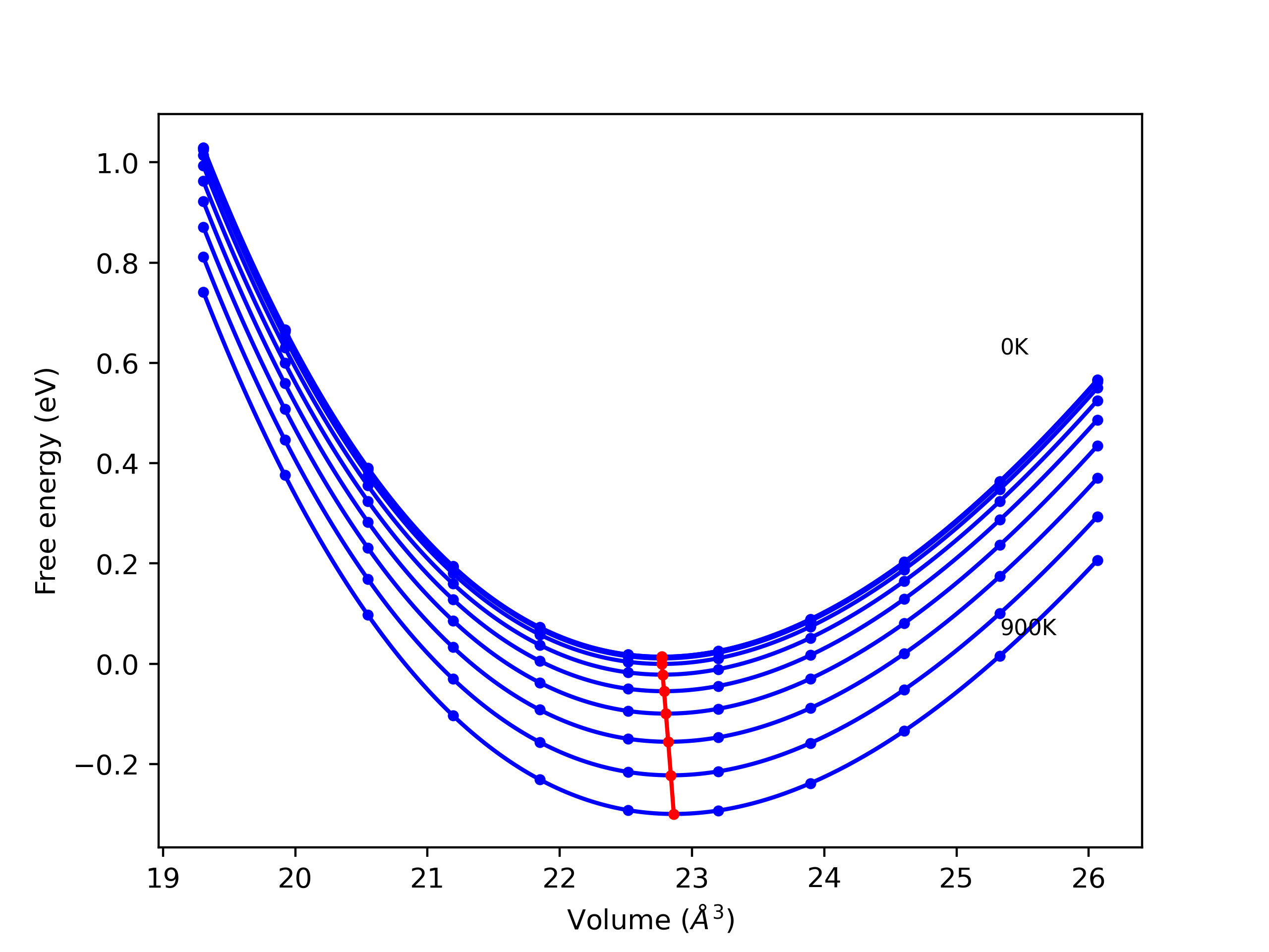
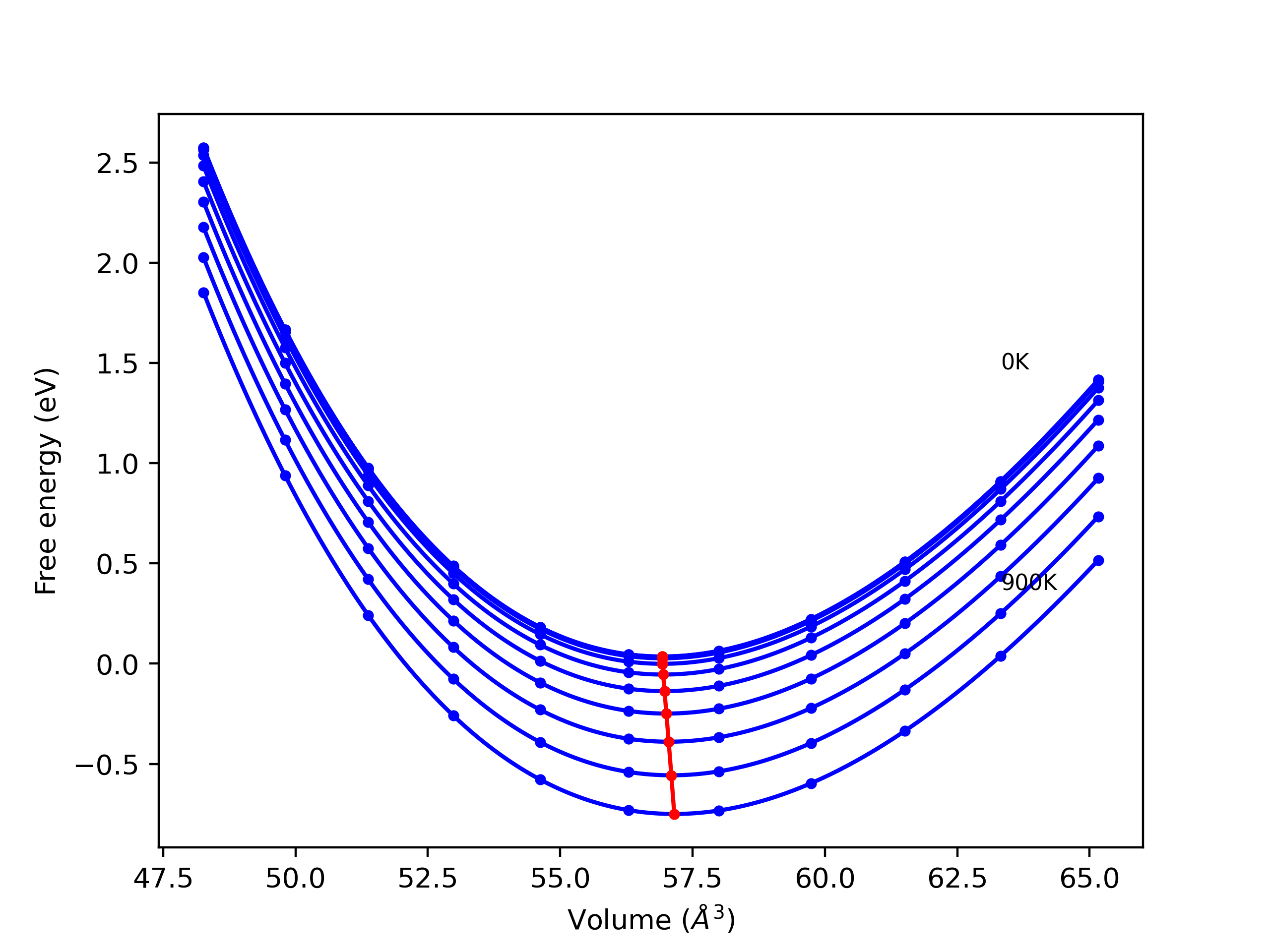
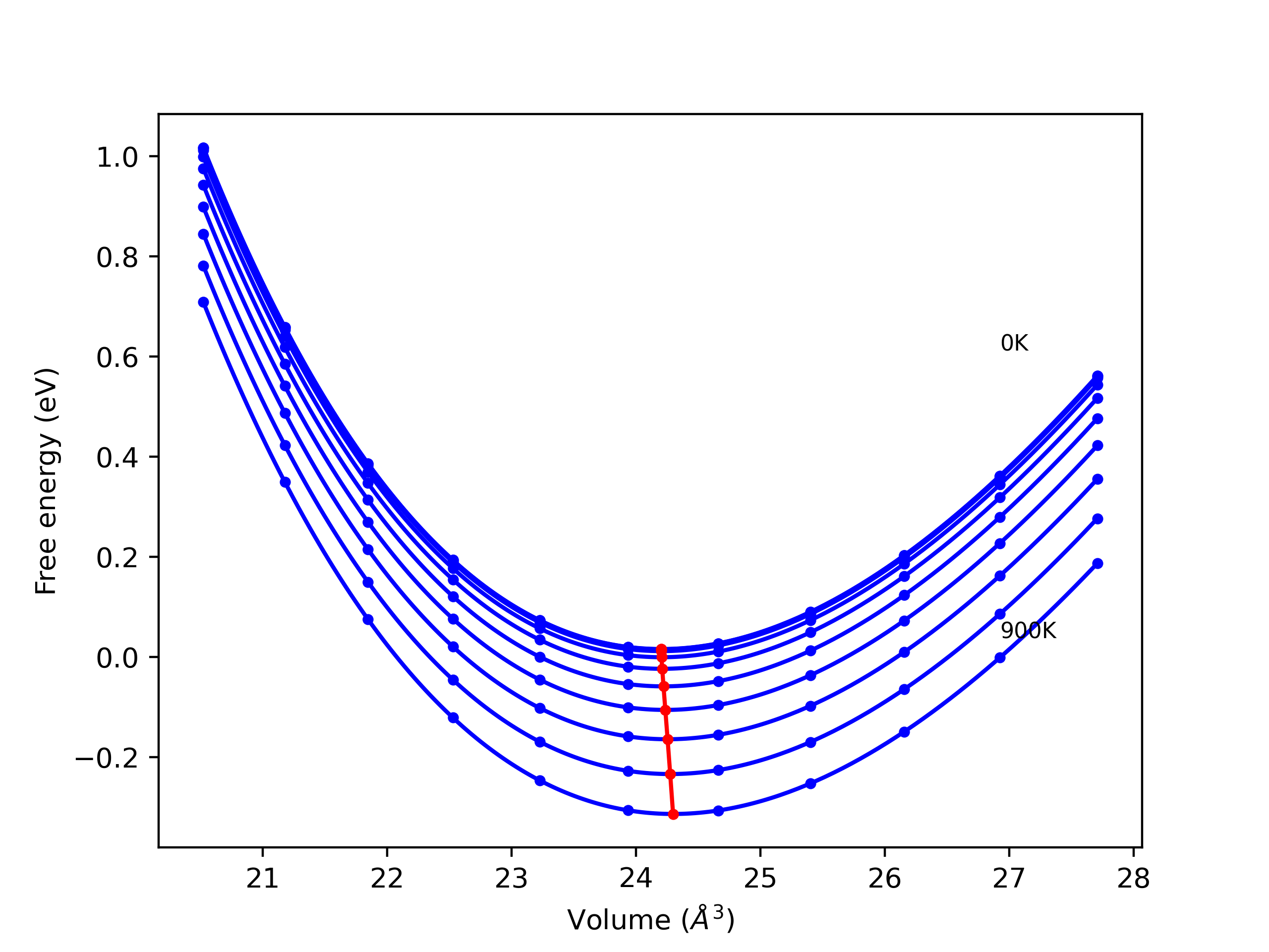
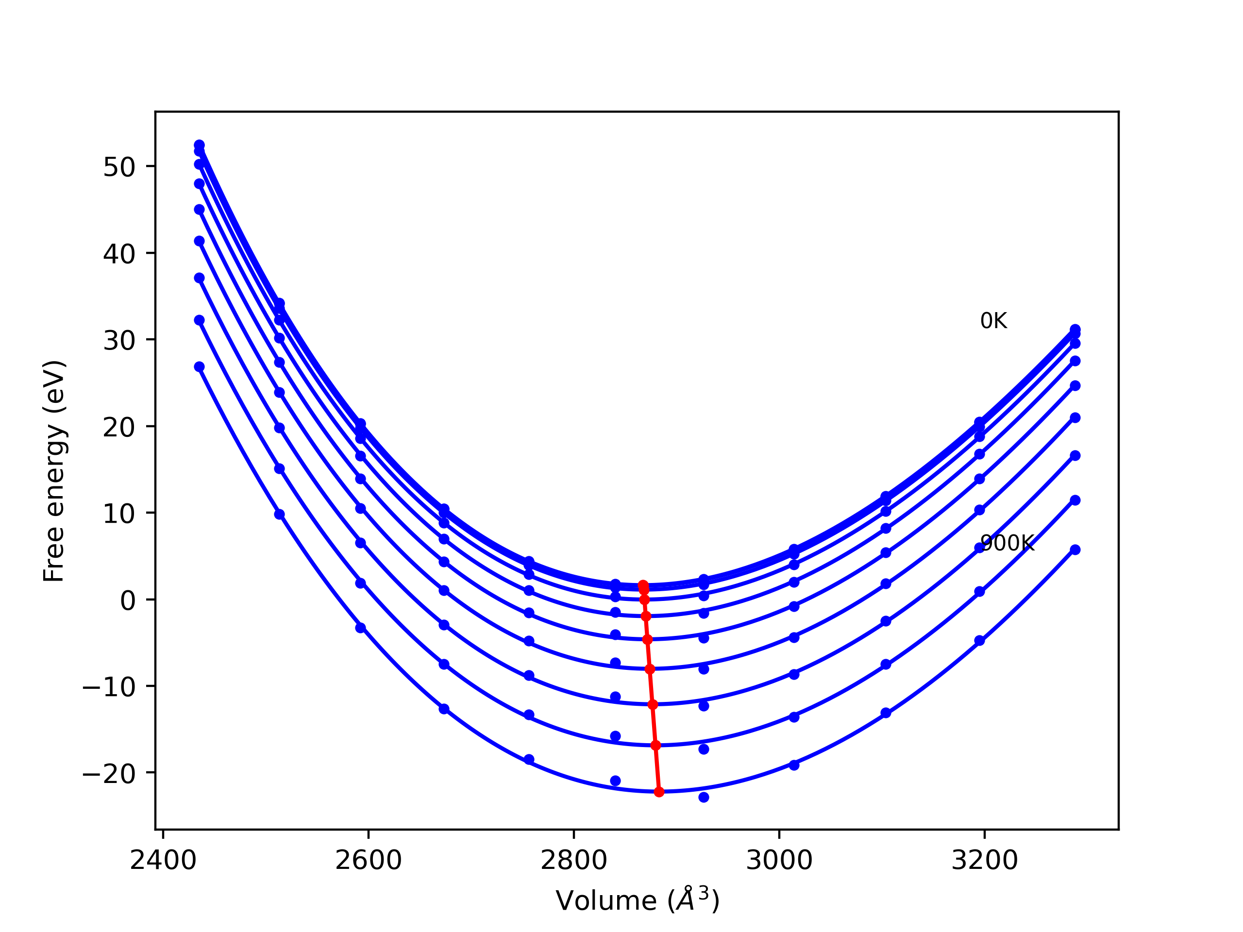
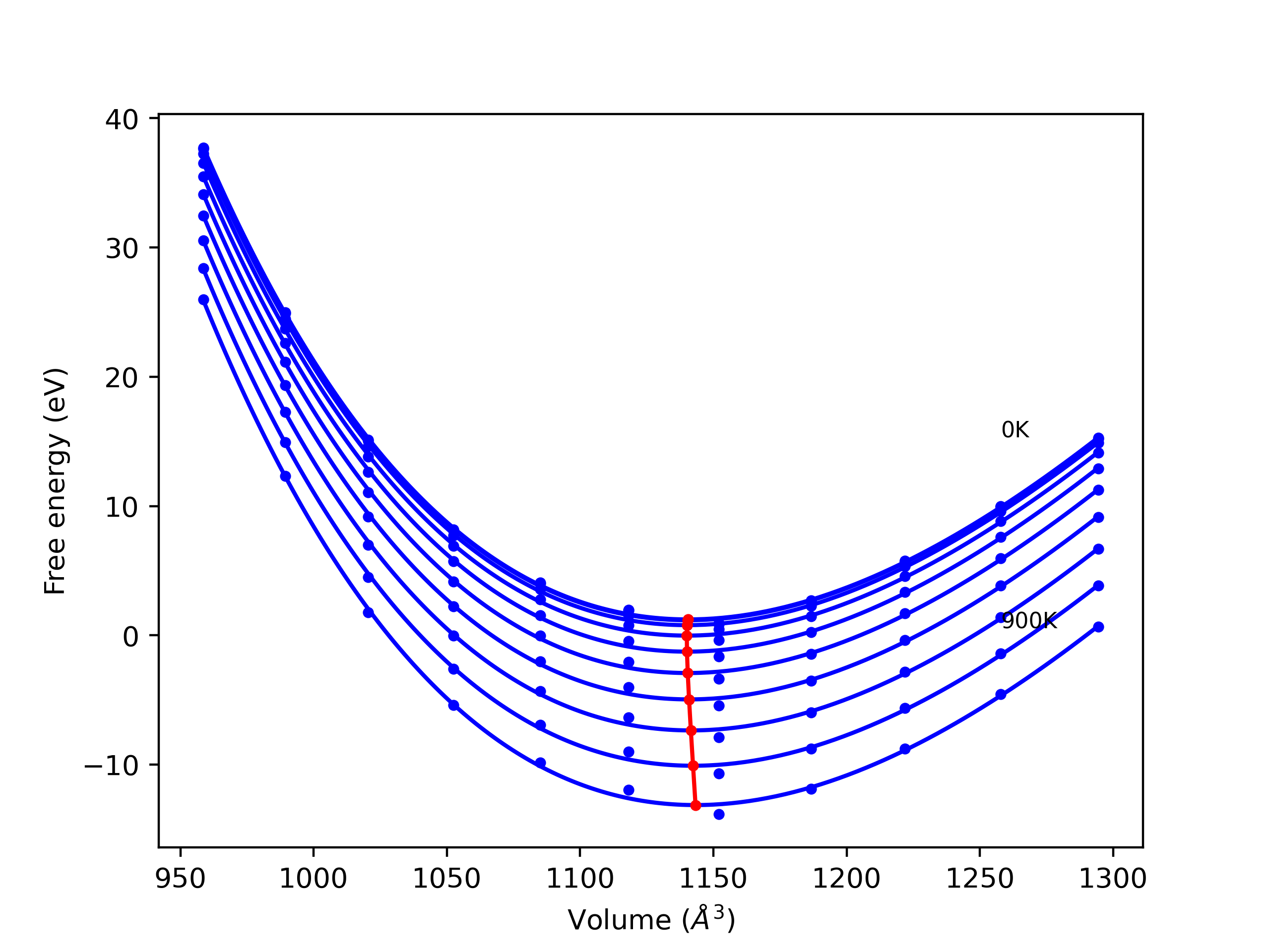
Plots of potential energy vs interatomic spacing, r, are shown below for a number of crystal structures. The structures are generated based on the ideal atomic positions and b/a and c/a lattice parameter ratios for a given crystal prototype. The size of the system is then uniformly scaled, and the energy calculated without relaxing the system. To obtain these plots, values of r are evaluated every 0.02 Å up to 6 Å.
The calculation method used is available as the iprPy E_vs_r_scan calculation method.
Clicking on the image of a plot will open an interactive version of it in a new tab. The underlying data for the plots can be downloaded by clicking on the links above each plot.
Notes and Disclaimers:
Version Information:
Computed lattice constants and cohesive/potential energies are displayed for a variety of crystal structures. The values displayed here are obtained using the following process.
The calculation methods used are implemented into iprPy as the following calculation styles
Notes and Disclaimers:
Version Information:
Download raw data (including filtered results)
Reference structure matches:
A1--Cu--fcc = oqmd-1214512
A15--beta-W = oqmd-1214957
A2--W--bcc = oqmd-1215135
A3'--alpha-La--double-hcp = oqmd-1215403
A3--Mg--hcp = oqmd-1215313
A4--C--dc = mp-66, oqmd-675640
A5--beta-Sn = oqmd-1215581
A6--In--bct = mp-1181996, oqmd-1215670
A7--alpha-As = oqmd-594528
Ah--alpha-Po--sc = mp-998866, oqmd-636457, oqmd-1214601
| prototype | method | Ecoh (eV/atom) | Epot (eV/atom) | a0 (Å) | b0 (Å) | c0 (Å) | α (degrees) | β (degrees) | γ (degrees) |
|---|---|---|---|---|---|---|---|---|---|
| mp-569416 | dynamic | -7.3756 | -7.3756 | 2.5126 | 2.5126 | 54.7684 | 90.0 | 90.0 | 120.0 |
| mp-568286 | static | -7.3756 | -7.3756 | 2.5126 | 4.352 | 7.0357 | 90.0 | 90.0 | 90.0 |
| mp-568363 | dynamic | -7.3756 | -7.3756 | 2.5126 | 4.352 | 8.1526 | 90.0 | 90.0 | 90.0 |
| mp-606949 | dynamic | -7.3756 | -7.3756 | 2.5126 | 2.5126 | 29.4946 | 90.0 | 90.0 | 120.0 |
| mp-990424 | static | -7.3756 | -7.3756 | 2.5126 | 2.5126 | 24.1327 | 90.0 | 90.0 | 120.0 |
| mp-568806 | static | -7.3756 | -7.3756 | 2.5126 | 2.5126 | 3.6541 | 90.0 | 90.0 | 120.0 |
| mp-568363 | static | -7.3756 | -7.3756 | 2.5126 | 4.352 | 8.1499 | 90.0 | 90.0 | 90.0 |
| oqmd-590101 | dynamic | -7.3756 | -7.3756 | 2.5126 | 2.5126 | 6.586 | 90.0 | 90.0 | 120.0 |
| oqmd-589493 | static | -7.3756 | -7.3756 | 2.5126 | 2.5126 | 28.9536 | 90.0 | 90.0 | 120.0 |
| mp-606949 | static | -7.3756 | -7.3756 | 2.5126 | 2.5126 | 29.4913 | 90.0 | 90.0 | 120.0 |
| oqmd-590101 | static | -7.3756 | -7.3756 | 2.5126 | 2.5126 | 6.796 | 90.0 | 90.0 | 120.0 |
| mp-1018088 | dynamic | -7.3756 | -7.3756 | 4.1031 | 4.1031 | 4.1031 | 90.0 | 90.0 | 90.0 |
| mp-990424 | dynamic | -7.3756 | -7.3756 | 2.5126 | 2.5126 | 25.0011 | 90.0 | 90.0 | 120.0 |
| oqmd-589492 | dynamic | -7.3756 | -7.3756 | 2.5126 | 2.5126 | 54.2295 | 90.0 | 90.0 | 120.0 |
| oqmd-683819 | static | -7.3756 | -7.3756 | 2.5126 | 4.352 | 6.6497 | 90.0 | 90.0 | 90.0 |
| mp-937760 | dynamic | -7.3756 | -7.3756 | 2.5126 | 4.352 | 7.1733 | 90.0 | 90.0 | 90.0 |
| mp-569304 | dynamic | -7.3756 | -7.3756 | 2.5126 | 2.5126 | 33.9945 | 90.0 | 90.0 | 120.0 |
| oqmd-1214690 | static | -7.3756 | -7.3756 | 2.5126 | 4.352 | 6.6767 | 90.0 | 90.0 | 90.0 |
| mp-569304 | static | -7.3756 | -7.3756 | 2.5126 | 2.5126 | 33.1908 | 90.0 | 90.0 | 120.0 |
| oqmd-683820 | static | -7.3756 | -7.3756 | 2.5126 | 4.352 | 6.7728 | 90.0 | 90.0 | 90.0 |
| mp-632329 | dynamic | -7.3756 | -7.3756 | 4.352 | 2.5126 | 3.5549 | 90.0 | 94.3 | 90.0 |
| oqmd-589491 | dynamic | -7.3756 | -7.3756 | 2.5126 | 2.5126 | 31.7117 | 90.0 | 90.0 | 120.0 |
| mp-569416 | static | -7.3756 | -7.3756 | 2.5126 | 2.5126 | 54.6786 | 90.0 | 90.0 | 120.0 |
| mp-1040425 | static | -7.3756 | -7.3756 | 2.5126 | 2.5126 | 19.9983 | 90.0 | 90.0 | 120.0 |
| mp-632329 | static | -7.3756 | -7.3756 | 4.352 | 2.5126 | 3.7378 | 90.0 | 94.2 | 90.0 |
| mp-1040425 | dynamic | -7.3756 | -7.3756 | 2.5126 | 2.5126 | 20.0161 | 90.0 | 90.0 | 120.0 |
| mp-169 | static | -7.3756 | -7.3756 | 4.352 | 2.5126 | 3.7635 | 90.0 | 111.5 | 90.0 |
| mp-990448 | static | -7.3756 | -7.3756 | 2.5126 | 2.5126 | 8.5238 | 90.0 | 90.0 | 120.0 |
| mp-169 | dynamic | -7.3756 | -7.3756 | 4.352 | 2.5126 | 3.6167 | 90.0 | 113.0 | 90.0 |
| mp-48 | static | -7.3756 | -7.3756 | 2.5126 | 2.5126 | 7.8031 | 90.0 | 90.0 | 120.0 |
| A7--alpha-As | dynamic | -7.3756 | -7.3756 | 2.5126 | 2.5126 | 9.7084 | 90.0 | 90.0 | 120.0 |
| oqmd-589493 | dynamic | -7.3756 | -7.3756 | 2.5126 | 2.5126 | 29.4304 | 90.0 | 90.0 | 120.0 |
| oqmd-1215937 | dynamic | -7.3756 | -7.3756 | 2.5126 | 2.5126 | 7.7484 | 90.0 | 90.0 | 120.0 |
| mp-997182 | static | -7.3756 | -7.3756 | 2.5126 | 2.5126 | 12.0458 | 90.0 | 90.0 | 120.0 |
| mp-48 | dynamic | -7.3756 | -7.3756 | 2.5126 | 2.5126 | 7.8102 | 90.0 | 90.0 | 120.0 |
| mp-997182 | dynamic | -7.3756 | -7.3756 | 2.5126 | 2.5126 | 12.0464 | 90.0 | 90.0 | 120.0 |
| oqmd-1215937 | static | -7.3756 | -7.3756 | 2.5126 | 2.5126 | 7.3725 | 90.0 | 90.0 | 120.0 |
| oqmd-610551 | static | -7.3756 | -7.3756 | 2.5126 | 2.5126 | 3.501 | 90.0 | 90.0 | 120.0 |
| oqmd-599493 | dynamic | -7.3232 | -7.3232 | 2.5157 | 2.5157 | 30.811 | 90.0 | 90.0 | 120.0 |
| oqmd-599491 | dynamic | -7.3232 | -7.3232 | 2.5157 | 2.5157 | 12.3244 | 90.0 | 90.0 | 120.0 |
| A4--C--dc | dynamic | -7.3232 | -7.3232 | 3.5578 | 3.5578 | 3.5578 | 90.0 | 90.0 | 90.0 |
| oqmd-599490 | dynamic | -7.3232 | -7.3232 | 2.5157 | 2.5157 | 8.2163 | 90.0 | 90.0 | 120.0 |
| mp-616440 | dynamic | -7.3232 | -7.3232 | 2.5157 | 2.5157 | 16.4326 | 90.0 | 90.0 | 120.0 |
| mp-569567 | dynamic | -7.3232 | -7.3232 | 2.5157 | 2.5157 | 43.1355 | 90.0 | 90.0 | 120.0 |
| mp-47 | dynamic | -7.3232 | -7.3232 | 2.5157 | 2.5157 | 4.1081 | 90.0 | 90.0 | 120.0 |
| oqmd-599489 | box | -7.3232 | -7.3232 | 2.5148 | 2.5148 | 4.111 | 90.0 | 90.0 | 120.0 |
| mp-47 | box | -7.3232 | -7.3232 | 2.5146 | 2.5146 | 4.1117 | 90.0 | 90.0 | 120.0 |
| oqmd-599492 | box | -7.3225 | -7.3225 | 2.5153 | 2.5153 | 16.439 | 90.0 | 90.0 | 120.0 |
| mp-616440 | box | -7.3223 | -7.3223 | 2.5155 | 2.5155 | 16.4371 | 90.0 | 90.0 | 120.0 |
| oqmd-599491 | box | -7.3222 | -7.3222 | 2.5154 | 2.5154 | 12.3291 | 90.0 | 90.0 | 120.0 |
| mp-569567 | box | -7.3222 | -7.3222 | 2.5156 | 2.5156 | 43.1464 | 90.0 | 90.0 | 120.0 |
| mp-611448 | box | -7.3221 | -7.3221 | 2.5155 | 2.5155 | 12.3284 | 90.0 | 90.0 | 120.0 |
| oqmd-599493 | box | -7.3221 | -7.3221 | 2.5156 | 2.5156 | 30.8198 | 90.0 | 90.0 | 120.0 |
| mp-569517 | box | -7.322 | -7.322 | 2.5154 | 2.5154 | 30.8231 | 90.0 | 90.0 | 120.0 |
| mp-611426 | box | -7.3219 | -7.3219 | 2.5152 | 2.5152 | 8.2208 | 90.0 | 90.0 | 120.0 |
| oqmd-599494 | static | -7.3218 | -7.3218 | 2.5143 | 2.5143 | 43.3601 | 90.0 | 90.0 | 120.0 |
| oqmd-599490 | box | -7.3217 | -7.3217 | 2.5155 | 2.5155 | 8.2192 | 90.0 | 90.0 | 120.0 |
| mp-1008374 | dynamic | -7.3043 | -7.3043 | 2.5106 | 7.8969 | 2.5253 | 90.0 | 90.0 | 90.0 |
| mp-1096869 | static | -7.3005 | -7.3005 | 25.8707 | 15.1125 | 2.0001 | 90.0 | 90.4 | 90.0 |
| mp-1008374 | box | -7.2775 | -7.2775 | 2.4171 | 8.1885 | 2.4772 | 90.0 | 90.0 | 90.0 |
| mp-1078845 | dynamic | -7.2343 | -7.2343 | 4.2064 | 8.7443 | 2.5168 | 90.0 | 90.0 | 90.0 |
| mp-1188817 | dynamic | -7.2298 | -7.2298 | 5.213 | 5.213 | 5.213 | 90.0 | 90.0 | 90.0 |
| mp-1078845 | box | -7.2293 | -7.2293 | 4.2151 | 8.7548 | 2.5146 | 90.0 | 90.0 | 90.0 |
| oqmd-610557 | dynamic | -7.2291 | -7.2291 | 4.7645 | 5.4067 | 4.399 | 90.0 | 90.0 | 90.0 |
| oqmd-637443 | box | -7.2258 | -7.2258 | 5.2125 | 5.2125 | 5.2125 | 90.0 | 90.0 | 90.0 |
| mp-1188817 | box | -7.2232 | -7.2232 | 5.212 | 5.212 | 5.212 | 90.0 | 90.0 | 90.0 |
| oqmd-610557 | box | -7.1976 | -7.1976 | 4.7635 | 5.28 | 4.4774 | 90.0 | 90.0 | 90.0 |
| oqmd-610556 | box | -7.1973 | -7.1973 | 4.7596 | 5.2908 | 4.4772 | 90.0 | 90.0 | 90.0 |
| mp-568410 | box | -7.1959 | -7.1959 | 4.7547 | 5.2981 | 4.4796 | 90.0 | 90.0 | 90.0 |
| oqmd-637353 | dynamic | -7.1804 | -7.1804 | 4.3857 | 4.3857 | 2.4889 | 90.0 | 90.0 | 90.0 |
| mp-1008395 | box | -7.1798 | -7.1798 | 4.375 | 4.375 | 2.4992 | 90.0 | 90.0 | 90.0 |
| oqmd-637353 | box | -7.1797 | -7.1797 | 4.374 | 4.374 | 2.5002 | 90.0 | 90.0 | 90.0 |
| mp-1190171 | dynamic | -7.1619 | -7.1619 | 8.9566 | 2.5504 | 4.1366 | 90.0 | 90.0 | 90.0 |
| mp-1080826 | dynamic | -7.1592 | -7.1592 | 9.023 | 2.5534 | 4.1327 | 90.0 | 96.6 | 90.0 |
| oqmd-637130 | box | -7.1537 | -7.1537 | 8.9628 | 2.5285 | 4.1759 | 90.0 | 90.0 | 90.0 |
| mp-1190171 | box | -7.1534 | -7.1534 | 8.9633 | 2.5282 | 4.1768 | 90.0 | 90.0 | 90.0 |
| oqmd-637352 | box | -7.1509 | -7.1509 | 9.0349 | 2.5334 | 4.168 | 90.0 | 96.4 | 90.0 |
| mp-1080826 | box | -7.1503 | -7.1503 | 9.0349 | 2.5334 | 4.169 | 90.0 | 96.4 | 90.0 |
| mp-568028 | dynamic | -7.0785 | -7.0785 | 7.8724 | 13.9803 | 9.5902 | 90.0 | 90.0 | 90.0 |
| oqmd-614417 | dynamic | -7.0709 | -7.0709 | 9.2677 | 9.2677 | 24.0606 | 90.0 | 90.0 | 120.0 |
| mp-680372 | dynamic | -7.0709 | -7.0709 | 9.2677 | 9.2677 | 25.1577 | 90.0 | 90.0 | 120.0 |
| mp-680372 | static | -7.0709 | -7.0709 | 9.2661 | 9.2661 | 25.6426 | 90.0 | 90.0 | 120.0 |
| oqmd-614417 | static | -7.0709 | -7.0709 | 9.2643 | 9.2643 | 24.4517 | 90.0 | 90.0 | 120.0 |
| mp-683919 | dynamic | -7.0567 | -7.0567 | 10.1855 | 17.5151 | 18.269 | 90.0 | 90.0 | 90.0 |
| oqmd-689315 | dynamic | -7.0567 | -7.0567 | 10.0957 | 17.4513 | 18.269 | 90.0 | 90.0 | 90.0 |
| mp-683919 | static | -7.0567 | -7.0567 | 10.3353 | 17.5914 | 18.2687 | 90.0 | 90.0 | 90.0 |
| oqmd-689315 | static | -7.0567 | -7.0567 | 10.3097 | 17.5711 | 18.2676 | 90.0 | 90.0 | 90.0 |
| mp-683919 | box | -7.0446 | -7.0446 | 10.3469 | 17.7474 | 18.3371 | 90.0 | 90.0 | 90.0 |
| mp-630227 | dynamic | -7.044 | -7.044 | 9.1766 | 9.2384 | 15.5969 | 90.0 | 90.0 | 90.0 |
| oqmd-595714 | dynamic | -7.044 | -7.044 | 9.1766 | 9.2384 | 14.4997 | 90.0 | 90.0 | 90.0 |
| oqmd-595714 | static | -7.044 | -7.044 | 9.1766 | 9.2384 | 14.8315 | 90.0 | 90.0 | 90.0 |
| mp-630227 | static | -7.044 | -7.044 | 9.1766 | 9.2384 | 15.892 | 90.0 | 90.0 | 90.0 |
| oqmd-684627 | dynamic | -7.0439 | -7.0439 | 9.2076 | 9.2076 | 15.1815 | 90.0 | 90.0 | 90.0 |
| oqmd-684627 | static | -7.0439 | -7.0439 | 9.2076 | 9.2076 | 15.47 | 90.0 | 90.0 | 90.0 |
| oqmd-614417 | box | -7.0361 | -7.0361 | 9.3077 | 9.3077 | 24.536 | 90.0 | 90.0 | 120.0 |
| mp-680372 | box | -7.0318 | -7.0318 | 9.3196 | 9.3196 | 25.718 | 90.0 | 90.0 | 120.0 |
| oqmd-689315 | box | -7.0241 | -7.0241 | 10.3057 | 17.7167 | 18.3806 | 90.0 | 90.0 | 90.0 |
| oqmd-595714 | box | -7.0204 | -7.0204 | 9.2472 | 9.3098 | 14.7342 | 90.0 | 90.0 | 90.0 |
| mp-630227 | box | -7.0184 | -7.0184 | 9.2385 | 9.2933 | 15.8331 | 90.0 | 90.0 | 90.0 |
| mp-1147718 | dynamic | -7.015 | -7.015 | 10.2697 | 14.7508 | 9.2333 | 90.0 | 90.0 | 90.0 |
| mp-1147718 | static | -7.015 | -7.015 | 10.4038 | 14.9577 | 9.2333 | 90.0 | 90.0 | 90.0 |
| oqmd-610552 | dynamic | -7.0084 | -7.0084 | 4.8225 | 5.5263 | 5.9101 | 90.0 | 90.0 | 90.0 |
| mp-579909 | dynamic | -7.0084 | -7.0084 | 4.8225 | 5.5263 | 6.2826 | 90.0 | 90.0 | 90.0 |
| mp-579909 | static | -7.0084 | -7.0084 | 4.8225 | 5.5263 | 6.554 | 90.0 | 90.0 | 90.0 |
| mp-624889 | static | -7.0084 | -7.0084 | 4.8225 | 5.5263 | 5.3967 | 90.0 | 90.0 | 90.0 |
| oqmd-610552 | static | -7.0084 | -7.0084 | 4.8225 | 5.5263 | 6.1536 | 90.0 | 90.0 | 90.0 |
| mp-624889 | dynamic | -7.0084 | -7.0084 | 4.8225 | 5.5263 | 5.3939 | 90.0 | 90.0 | 90.0 |
| mp-1147718 | box | -6.9967 | -6.9967 | 10.3996 | 14.9406 | 9.386 | 90.0 | 90.0 | 90.0 |
| oqmd-684627 | box | -6.9962 | -6.9962 | 9.2679 | 9.2679 | 15.5177 | 90.0 | 90.0 | 90.0 |
| mp-667273 | dynamic | -6.9868 | -6.9868 | 14.4015 | 14.4015 | 14.4015 | 90.0 | 90.0 | 90.0 |
| oqmd-603085 | dynamic | -6.9868 | -6.9868 | 13.9524 | 13.9524 | 13.9524 | 90.0 | 90.0 | 90.0 |
| oqmd-603085 | static | -6.9868 | -6.9868 | 14.1959 | 14.1959 | 14.1959 | 90.0 | 90.0 | 90.0 |
| oqmd-677227 | dynamic | -6.9868 | -6.9868 | 14.1614 | 14.1614 | 14.1614 | 90.0 | 90.0 | 90.0 |
| mp-1196583 | dynamic | -6.9868 | -6.9868 | 14.406 | 14.406 | 14.406 | 90.0 | 90.0 | 90.0 |
| oqmd-677227 | static | -6.9868 | -6.9868 | 14.3922 | 14.3922 | 14.3922 | 90.0 | 90.0 | 90.0 |
| mp-1196583 | static | -6.9868 | -6.9868 | 14.6187 | 14.6187 | 14.6187 | 90.0 | 90.0 | 90.0 |
| mp-667273 | static | -6.9867 | -6.9867 | 14.6814 | 14.6814 | 14.6814 | 90.0 | 90.0 | 90.0 |
| mp-1205283 | dynamic | -6.9851 | -6.9851 | 9.8032 | 12.6723 | 9.0586 | 90.0 | 90.0 | 90.0 |
| oqmd-603085 | box | -6.9809 | -6.9809 | 14.1966 | 14.1966 | 14.1966 | 90.0 | 90.0 | 90.0 |
| oqmd-610552 | box | -6.9809 | -6.9809 | 4.6334 | 5.7168 | 6.3224 | 90.0 | 90.0 | 90.0 |
| mp-1196583 | box | -6.9808 | -6.9808 | 14.6196 | 14.6196 | 14.6196 | 90.0 | 90.0 | 90.0 |
| mp-667273 | box | -6.9794 | -6.9794 | 14.6829 | 14.6829 | 14.6829 | 90.0 | 90.0 | 90.0 |
| mp-624889 | box | -6.979 | -6.979 | 4.8538 | 5.2482 | 5.5835 | 90.0 | 90.0 | 90.0 |
| mp-568028 | box | -6.9772 | -6.9772 | 8.4219 | 14.1475 | 9.7697 | 90.0 | 90.0 | 90.0 |
| mp-579909 | box | -6.977 | -6.977 | 4.6189 | 5.734 | 6.7439 | 90.0 | 90.0 | 90.0 |
| oqmd-677227 | box | -6.9672 | -6.9672 | 14.4015 | 14.4015 | 14.4015 | 90.0 | 90.0 | 90.0 |
| mp-24 | dynamic | -6.9293 | -6.9293 | 4.3511 | 4.3511 | 4.3511 | 90.0 | 90.0 | 90.0 |
| mp-1205283 | static | -6.9007 | -6.9007 | 9.1432 | 13.1732 | 9.2383 | 90.0 | 90.0 | 90.0 |
| oqmd-684315 | dynamic | -6.8663 | -6.8663 | 8.0416 | 14.4115 | 9.6483 | 90.0 | 90.0 | 90.0 |
| mp-1205283 | box | -6.8012 | -6.8012 | 10.0136 | 13.4554 | 9.1739 | 90.0 | 90.0 | 90.0 |
| mp-1244964 | dynamic | -6.7832 | -6.7832 | 10.3585 | 10.4196 | 10.9246 | 84.0 | 87.2 | 88.0 |
| mp-24 | box | -6.7673 | -6.7673 | 4.426 | 4.426 | 4.426 | 90.0 | 90.0 | 90.0 |
| mp-1245190 | dynamic | -6.7163 | -6.7163 | 10.038 | 10.5559 | 10.659 | 90.7 | 92.8 | 91.0 |
| mp-1244964 | static | -6.7127 | -6.7127 | 10.2087 | 10.468 | 11.1015 | 87.0 | 82.5 | 88.0 |
| mp-570002 | dynamic | -6.7095 | -6.7095 | 4.9125 | 4.9125 | 4.9125 | 90.0 | 90.0 | 90.0 |
| oqmd-585286 | box | -6.6939 | -6.6939 | 4.9207 | 4.9207 | 4.9207 | 90.0 | 90.0 | 90.0 |
| mp-570002 | box | -6.6938 | -6.6938 | 4.9208 | 4.9208 | 4.9208 | 90.0 | 90.0 | 90.0 |
| mp-1245190 | static | -6.645 | -6.645 | 10.1946 | 10.5996 | 10.6559 | 90.7 | 90.2 | 93.3 |
| mp-1244913 | dynamic | -6.5852 | -6.5852 | 10.4913 | 10.6843 | 10.7597 | 88.1 | 87.5 | 85.2 |
| mp-1244913 | static | -6.5852 | -6.5852 | 10.4914 | 10.6844 | 10.7598 | 88.1 | 87.5 | 85.2 |
| mp-1245190 | box | -6.4996 | -6.4996 | 10.5568 | 10.694 | 10.7828 | 89.9 | 89.8 | 87.2 |
| oqmd-684315 | static | -6.4954 | -6.4954 | 10.0654 | 16.0832 | 9.3255 | 90.0 | 90.0 | 90.0 |
| mp-1244964 | box | -6.4839 | -6.4839 | 10.5301 | 10.5897 | 11.254 | 90.6 | 94.9 | 92.3 |
| mp-1095534 | dynamic | -6.3627 | -6.3627 | 9.8319 | 9.8319 | 2.476 | 90.0 | 90.0 | 90.0 |
| mp-1244913 | box | -6.3386 | -6.3386 | 10.8239 | 11.1024 | 11.2467 | 90.8 | 95.6 | 92.1 |
| mp-1095633 | static | -6.3307 | -6.3307 | 6.562 | 6.562 | 7.1151 | 90.0 | 90.0 | 90.0 |
| mp-1095633 | dynamic | -6.3307 | -6.3307 | 6.5619 | 6.5619 | 7.1153 | 90.0 | 90.0 | 90.0 |
| mp-1205417 | dynamic | -6.1677 | -6.1677 | 12.0921 | 12.0921 | 7.0359 | 90.0 | 90.0 | 90.0 |
| mp-1205417 | static | -6.1677 | -6.1677 | 12.1166 | 12.1166 | 7.0106 | 90.0 | 90.0 | 90.0 |
| mp-1095534 | box | -6.1411 | -6.1411 | 10.1147 | 10.1147 | 2.4102 | 90.0 | 90.0 | 90.0 |
| mp-1095633 | box | -6.1148 | -6.1148 | 6.4217 | 6.4217 | 7.444 | 90.0 | 90.0 | 90.0 |
| oqmd-684315 | box | -6.0757 | -6.0757 | 10.7837 | 15.36 | 9.1602 | 90.0 | 90.0 | 90.0 |
| oqmd-1216026 | dynamic | -6.0535 | -6.0535 | 2.2608 | 2.2608 | 9.1652 | 90.0 | 93.1 | 90.0 |
| oqmd-1216026 | static | -6.0535 | -6.0535 | 2.2608 | 2.2608 | 9.1654 | 90.0 | 93.2 | 90.0 |
| mp-1056957 | static | -6.0535 | -6.0535 | 2.2608 | 2.2608 | 6.5533 | 90.0 | 90.0 | 90.0 |
| A6--In--bct | dynamic | -6.0535 | -6.0535 | 1.5986 | 1.5986 | 6.3803 | 90.0 | 90.0 | 90.0 |
| A6--In--bct | static | -6.0535 | -6.0535 | 1.5986 | 1.5986 | 3.2998 | 90.0 | 90.0 | 90.0 |
| mp-1056957 | dynamic | -6.0535 | -6.0535 | 2.2608 | 2.2608 | 6.5534 | 90.0 | 90.0 | 90.0 |
| mp-1097832 | dynamic | -6.0535 | -6.0535 | 2.2608 | 2.2608 | 9.88 | 90.0 | 90.0 | 90.0 |
| A6--In--bct | dynamic | -6.0535 | -6.0535 | 1.5986 | 1.5986 | 6.5526 | 90.0 | 90.0 | 90.0 |
| mp-1097832 | static | -6.0535 | -6.0535 | 2.2608 | 2.2608 | 9.8799 | 90.0 | 90.0 | 90.0 |
| mp-1197903 | dynamic | -6.051 | -6.051 | 8.0395 | 10.7718 | 24.0974 | 100.3 | 96.9 | 97.8 |
| oqmd-1215224 | static | -6.0468 | -6.0468 | 1.5987 | 3.1332 | 1.9999 | 90.0 | 113.6 | 90.0 |
| mp-1197903 | static | -6.0113 | -6.0113 | 8.2462 | 10.829 | 23.5437 | 97.5 | 96.9 | 102.4 |
| mp-1182029 | static | -5.9965 | -5.9965 | 1.3902 | 3.3843 | 3.3717 | 90.0 | 97.7 | 90.0 |
| oqmd-1215046 | static | -5.9965 | -5.9965 | 1.3902 | 3.4437 | 5.8152 | 89.9 | 88.9 | 89.5 |
| mp-1182029 | dynamic | -5.9965 | -5.9965 | 1.3902 | 3.3843 | 3.3618 | 90.0 | 96.6 | 90.0 |
| oqmd-1215046 | dynamic | -5.9965 | -5.9965 | 1.3902 | 3.443 | 5.8142 | 89.9 | 90.0 | 89.5 |
| oqmd-1215848 | static | -5.9965 | -5.9965 | 3.4043 | 3.4043 | 1.3902 | 90.0 | 90.0 | 120.0 |
| mp-1196857 | static | -5.9666 | -5.9666 | 15.3434 | 19.9695 | 2.0027 | 90.0 | 90.0 | 90.0 |
| mp-1196857 | dynamic | -5.9666 | -5.9666 | 9.1305 | 19.3729 | 5.9487 | 90.0 | 90.0 | 90.0 |
| mp-1182684 | static | -5.9486 | -5.9486 | 11.3651 | 14.6754 | 16.1891 | 90.0 | 90.0 | 90.0 |
| mp-1182684 | dynamic | -5.9486 | -5.9486 | 9.4881 | 11.0046 | 14.9372 | 90.0 | 90.0 | 90.0 |
| mp-1205417 | box | -5.8418 | -5.8418 | 12.4343 | 12.4343 | 7.2079 | 90.0 | 90.0 | 90.0 |
| mp-1197903 | box | -5.7846 | -5.7846 | 8.1382 | 9.6747 | 24.9875 | 96.5 | 97.0 | 104.9 |
| mp-1182684 | box | -5.7839 | -5.7839 | 5.4926 | 11.3865 | 15.827 | 90.0 | 90.0 | 90.0 |
| A7--alpha-As | box | -5.533 | -5.533 | 2.5746 | 2.5746 | 5.5205 | 90.0 | 90.0 | 120.0 |
| oqmd-1214779 | dynamic | -5.5226 | -5.5226 | 8.72 | 8.72 | 8.72 | 90.0 | 90.0 | 90.0 |
| mp-1192619 | static | -5.5226 | -5.5226 | 9.4999 | 9.4999 | 9.4999 | 90.0 | 90.0 | 90.0 |
| oqmd-1214779 | static | -5.5226 | -5.5226 | 9.1375 | 9.1375 | 9.1375 | 90.0 | 90.0 | 90.0 |
| mp-1192619 | dynamic | -5.5226 | -5.5226 | 9.1039 | 9.1039 | 9.1039 | 90.0 | 90.0 | 90.0 |
| mp-1192619 | box | -5.4018 | -5.4018 | 9.5196 | 9.5196 | 9.5196 | 90.0 | 90.0 | 90.0 |
| oqmd-1214779 | box | -5.3691 | -5.3691 | 9.1276 | 9.1276 | 9.1276 | 90.0 | 90.0 | 90.0 |
| Ah--alpha-Po--sc | static | -5.2423 | -5.2423 | 1.7438 | 1.7438 | 1.7438 | 90.0 | 90.0 | 90.0 |
| A5--beta-Sn | box | -5.0544 | -5.0544 | 3.6223 | 3.6223 | 1.593 | 90.0 | 90.0 | 90.0 |
| A15--beta-W | static | -4.5436 | -4.5436 | 3.3144 | 3.3144 | 3.3144 | 90.0 | 90.0 | 90.0 |
| A3'--alpha-La--double-hcp | box | -4.4127 | -4.4127 | 2.6701 | 2.6701 | 3.6167 | 90.0 | 90.0 | 120.0 |
| A2--W--bcc | box | -4.3388 | -4.3388 | 2.0935 | 2.0935 | 2.0935 | 90.0 | 90.0 | 90.0 |
| oqmd-1214868 | dynamic | -3.7869 | -3.7869 | 6.9139 | 6.9139 | 6.9139 | 90.0 | 90.0 | 90.0 |
| oqmd-1214868 | static | -3.7869 | -3.7869 | 7.2223 | 7.2223 | 7.2223 | 90.0 | 90.0 | 90.0 |
| oqmd-1214868 | box | -3.7836 | -3.7836 | 7.1759 | 7.1759 | 7.1759 | 90.0 | 90.0 | 90.0 |
| A3--Mg--hcp | box | -3.6639 | -3.6639 | 1.8633 | 1.8633 | 3.0434 | 90.0 | 90.0 | 120.0 |
| A3'--alpha-La--double-hcp | box | -3.6634 | -3.6634 | 1.8633 | 1.8633 | 6.0863 | 90.0 | 90.0 | 120.0 |
| A1--Cu--fcc | box | -3.6629 | -3.6629 | 2.6353 | 2.6353 | 2.6353 | 90.0 | 90.0 | 90.0 |
| A2--W--bcc | dynamic | 0.0 | 0.0 | 2.3664 | 2.3664 | 2.3664 | 90.0 | 90.0 | 90.0 |
| A15--beta-W | box | 0.0 | 0.0 | 4.0 | 4.0 | 4.0 | 90.0 | 90.0 | 90.0 |
| A3'--alpha-La--double-hcp | dynamic | 0.0 | 0.0 | 2.2767 | 2.2767 | 7.4282 | 90.0 | 90.0 | 120.0 |
| A1--Cu--fcc | dynamic | 0.0 | 0.0 | 3.0645 | 3.0645 | 3.0645 | 90.0 | 90.0 | 90.0 |
| A3--Mg--hcp | dynamic | 0.0 | 0.0 | 2.2759 | 2.2759 | 3.7088 | 90.0 | 90.0 | 120.0 |
| A6--In--bct | dynamic | 0.0 | 0.0 | 2.0345 | 2.0345 | 4.0653 | 90.0 | 90.0 | 90.0 |
| A1--Cu--fcc | dynamic | 0.0 | 0.0 | 3.2184 | 3.2184 | 3.2184 | 90.0 | 90.0 | 90.0 |
| A2--W--bcc | dynamic | 0.0 | 0.0 | 2.328 | 2.328 | 2.328 | 90.0 | 90.0 | 90.0 |
Download raw data (including filtered results)
Reference structure matches:
| prototype | method | Ecoh (eV/atom) | Epot (eV/atom) | a0 (Å) | b0 (Å) | c0 (Å) | α (degrees) | β (degrees) | γ (degrees) |
|---|---|---|---|---|---|---|---|---|---|
| C1--CaF2--fluorite | box | -4.525 | -4.525 | 5.1754 | 5.1754 | 5.1754 | 90.0 | 90.0 | 90.0 |
Download raw data (including filtered results)
Reference structure matches:
| prototype | method | Ecoh (eV/atom) | Epot (eV/atom) | a0 (Å) | b0 (Å) | c0 (Å) | α (degrees) | β (degrees) | γ (degrees) |
|---|---|---|---|---|---|---|---|---|---|
| L1_2--AuCu3 | box | -4.1433 | -4.1433 | 3.2349 | 3.2349 | 3.2349 | 90.0 | 90.0 | 90.0 |
| A15--Cr3Si | static | -3.8568 | -3.8568 | 4.1836 | 4.1836 | 4.1836 | 90.0 | 90.0 | 90.0 |
| D0_3--BiF3 | static | -3.5302 | -3.5302 | 5.2739 | 5.2739 | 5.2739 | 90.0 | 90.0 | 90.0 |
Download raw data (including filtered results)
Reference structure matches:
| prototype | method | Ecoh (eV/atom) | Epot (eV/atom) | a0 (Å) | b0 (Å) | c0 (Å) | α (degrees) | β (degrees) | γ (degrees) |
|---|---|---|---|---|---|---|---|---|---|
| B1--NaCl--rock-salt | static | -5.5777 | -5.5777 | 4.4131 | 4.4131 | 4.4131 | 90.0 | 90.0 | 90.0 |
| B3--ZnS--cubic-zinc-blende | box | -4.8579 | -4.8579 | 4.8837 | 4.8837 | 4.8837 | 90.0 | 90.0 | 90.0 |
| B3--ZnS--cubic-zinc-blende | box | -4.6937 | -4.6937 | 4.4997 | 4.4997 | 4.4997 | 90.0 | 90.0 | 90.0 |
| B2--CsCl | static | -4.5065 | -4.5065 | 2.9206 | 2.9206 | 2.9206 | 90.0 | 90.0 | 90.0 |
Download raw data (including filtered results)
Reference structure matches:
| prototype | method | Ecoh (eV/atom) | Epot (eV/atom) | a0 (Å) | b0 (Å) | c0 (Å) | α (degrees) | β (degrees) | γ (degrees) |
|---|---|---|---|---|---|---|---|---|---|
| C1--CaF2--fluorite | dynamic | -4.9918 | -4.9918 | 5.5843 | 5.5843 | 5.5843 | 90.0 | 90.0 | 90.0 |
Download raw data (including filtered results)
Reference structure matches:
| prototype | method | Ecoh (eV/atom) | Epot (eV/atom) | a0 (Å) | b0 (Å) | c0 (Å) | α (degrees) | β (degrees) | γ (degrees) |
|---|---|---|---|---|---|---|---|---|---|
| D0_3--BiF3 | static | -4.5556 | -4.5556 | 6.0029 | 6.0029 | 6.0029 | 90.0 | 90.0 | 90.0 |
| L1_2--AuCu3 | box | -4.4103 | -4.4103 | 3.7706 | 3.7706 | 3.7706 | 90.0 | 90.0 | 90.0 |
| A15--Cr3Si | static | -4.181 | -4.181 | 4.7782 | 4.7782 | 4.7782 | 90.0 | 90.0 | 90.0 |
Download raw data (including filtered results)
Reference structure matches:
A1--Cu--fcc = mp-126, oqmd-7522, oqmd-1214560
A15--beta-W = oqmd-1215005, oqmd-1280329
A2--W--bcc = oqmd-1215183
A3'--alpha-La--double-hcp = oqmd-1215451
A3--Mg--hcp = oqmd-1215361
A4--C--dc = oqmd-1215540
A5--beta-Sn = oqmd-1215629
A6--In--bct = oqmd-1215718
| prototype | method | Ecoh (eV/atom) | Epot (eV/atom) | a0 (Å) | b0 (Å) | c0 (Å) | α (degrees) | β (degrees) | γ (degrees) |
|---|---|---|---|---|---|---|---|---|---|
| A3--Mg--hcp | dynamic | -5.7845 | -5.7845 | 2.7804 | 2.7804 | 4.4866 | 90.0 | 90.0 | 120.0 |
| oqmd-1216077 | dynamic | -5.7794 | -5.7794 | 2.7768 | 2.7768 | 20.2474 | 90.0 | 90.0 | 120.0 |
| A3'--alpha-La--double-hcp | dynamic | -5.7769 | -5.7769 | 2.775 | 2.775 | 9.0113 | 90.0 | 90.0 | 120.0 |
| oqmd-1215272 | box | -5.7702 | -5.7702 | 2.7563 | 4.8388 | 4.5125 | 90.0 | 90.0 | 90.0 |
| A1--Cu--fcc | dynamic | -5.7698 | -5.7698 | 3.9174 | 3.9174 | 3.9174 | 90.0 | 90.0 | 90.0 |
| oqmd-1214916 | dynamic | -5.6975 | -5.6975 | 6.7452 | 6.7452 | 6.7452 | 90.0 | 90.0 | 90.0 |
| oqmd-1214916 | box | -5.676 | -5.676 | 6.7244 | 6.7244 | 6.7244 | 90.0 | 90.0 | 90.0 |
| oqmd-1214827 | dynamic | -5.6147 | -5.6147 | 9.5415 | 9.5415 | 9.5415 | 90.0 | 90.0 | 90.0 |
| oqmd-1214827 | box | -5.5781 | -5.5781 | 9.5559 | 9.5559 | 9.5559 | 90.0 | 90.0 | 90.0 |
| A15--beta-W | dynamic | -5.5522 | -5.5522 | 4.8984 | 4.8984 | 4.8984 | 90.0 | 90.0 | 90.0 |
| A2--W--bcc | static | -5.5474 | -5.5474 | 3.0535 | 3.0535 | 3.0535 | 90.0 | 90.0 | 90.0 |
| oqmd-1215094 | box | -5.4283 | -5.4283 | 4.6729 | 10.1531 | 2.6911 | 90.0 | 90.0 | 90.0 |
| oqmd-1214738 | box | -5.2399 | -5.2399 | 4.4386 | 6.9992 | 4.8186 | 90.0 | 90.0 | 90.0 |
| A5--beta-Sn | box | -5.0178 | -5.0178 | 4.9748 | 4.9748 | 2.5965 | 90.0 | 90.0 | 90.0 |
| Ah--alpha-Po--sc | static | -4.8665 | -4.8665 | 2.6197 | 2.6197 | 2.6197 | 90.0 | 90.0 | 90.0 |
| A4--C--dc | box | -4.6621 | -4.6621 | 5.8093 | 5.8093 | 5.8093 | 90.0 | 90.0 | 90.0 |
| oqmd-1215985 | box | -4.5971 | -4.5971 | 4.3049 | 4.3049 | 5.3116 | 90.0 | 90.0 | 120.0 |
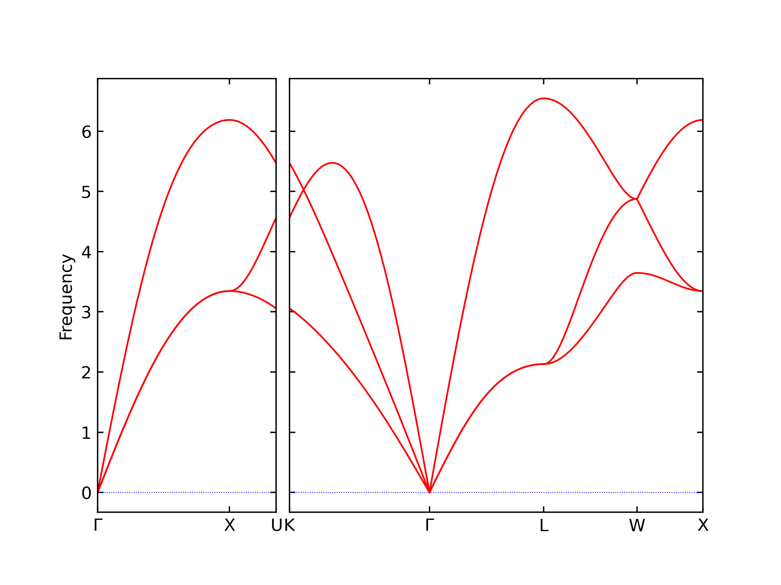
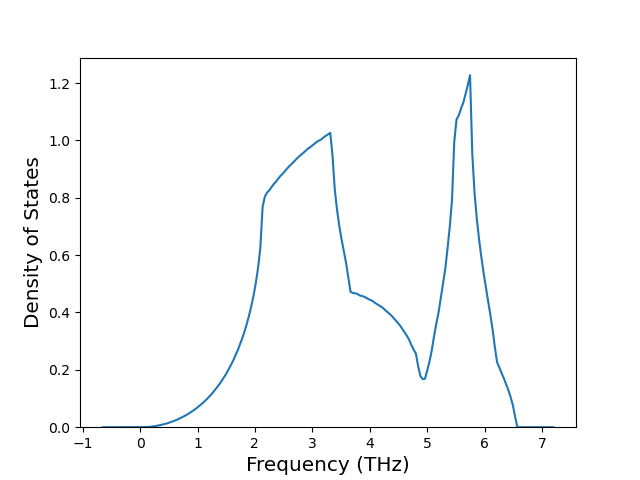
Static elastic constants are displayed for the unique structures identified in Crystal Structure Predictions above. The values displayed here are obtained by measuring the change in virial stresses due to applying small strains to the relaxed crystals. The initial structure and the strained states are all relaxed using force minimization.
The calculation method used is available as the iprPy elastic_constants_static calculation method.
Notes and Disclaimers:
Version Information:
| 11137.055 | 14806.352 | 14806.352 | -0.000 | -0.000 | -0.000 |
| 14806.352 | 11137.055 | 14806.352 | -0.000 | -0.000 | 0.000 |
| 14806.353 | 14806.352 | 11137.055 | 0.000 | 0.000 | -0.000 |
| 0.000 | -0.000 | -0.000 | -2722.506 | -0.000 | -0.000 |
| -0.000 | 0.000 | -0.000 | -0.000 | -2722.506 | 0.000 |
| -0.000 | -0.000 | 0.000 | 0.000 | 0.000 | -2722.506 |
| 11137.054 | 14806.352 | 14806.352 | -0.000 | -0.000 | 0.000 |
| 14806.352 | 11137.055 | 14806.352 | -0.000 | -0.000 | 0.000 |
| 14806.352 | 14806.352 | 11137.055 | 0.000 | 0.000 | -0.000 |
| -0.000 | 0.000 | 0.000 | -2722.506 | 0.000 | 0.000 |
| 0.000 | -0.000 | 0.000 | 0.000 | -2722.506 | -0.000 |
| -0.000 | 0.000 | -0.000 | -0.000 | -0.000 | -2722.506 |
| 11137.059 | 14806.355 | 14806.355 | 0.000 | 0.000 | 0.000 |
| 14806.355 | 11137.059 | 14806.355 | 0.000 | 0.000 | 0.000 |
| 14806.355 | 14806.355 | 11137.059 | 0.000 | 0.000 | 0.000 |
| 0.002 | 0.001 | 0.001 | -2722.506 | 0.000 | -0.000 |
| 0.001 | 0.002 | 0.001 | 0.000 | -2722.506 | 0.000 |
| 0.001 | 0.001 | 0.002 | 0.000 | 0.000 | -2722.506 |
| 11137.051 | 14806.349 | 14806.349 | -0.000 | 0.000 | -0.000 |
| 14806.349 | 11137.051 | 14806.349 | 0.000 | 0.000 | 0.000 |
| 14806.349 | 14806.349 | 11137.051 | 0.000 | 0.000 | 0.000 |
| -0.002 | -0.001 | -0.001 | -2722.506 | -0.000 | 0.000 |
| -0.001 | -0.002 | -0.001 | -0.000 | -2722.506 | -0.000 |
| -0.001 | -0.001 | -0.002 | -0.000 | -0.000 | -2722.506 |
| 11137.097 | 14806.382 | 14806.382 | 0.000 | 0.000 | -0.000 |
| 14806.382 | 11137.097 | 14806.382 | 0.000 | 0.000 | -0.000 |
| 14806.382 | 14806.382 | 11137.097 | -0.000 | -0.000 | 0.000 |
| 0.020 | 0.010 | 0.006 | -2722.506 | 0.000 | -0.000 |
| 0.010 | 0.020 | 0.006 | 0.000 | -2722.506 | 0.000 |
| 0.010 | 0.006 | 0.020 | 0.000 | 0.000 | -2722.506 |
| 11137.012 | 14806.323 | 14806.323 | -0.000 | -0.000 | 0.000 |
| 14806.323 | 11137.012 | 14806.323 | -0.000 | -0.000 | -0.000 |
| 14806.323 | 14806.323 | 11137.012 | -0.000 | -0.000 | -0.000 |
| -0.020 | -0.010 | -0.006 | -2722.506 | -0.000 | 0.000 |
| -0.010 | -0.020 | -0.006 | -0.000 | -2722.506 | -0.000 |
| -0.010 | -0.006 | -0.020 | -0.000 | -0.000 | -2722.506 |
| 2102.109 | 5258.098 | 5258.098 | -0.000 | -0.000 | -0.000 |
| 5258.098 | 2102.109 | 5258.098 | -0.000 | -0.000 | -0.000 |
| 5258.098 | 5258.098 | 2102.109 | 0.000 | 0.000 | -0.000 |
| 10561031547.718 | 11259548742.649 | 11334629598.704 | -89280693.968 | -140872654.440 | -22682633.439 |
| 11239385536.521 | 10437185566.858 | 11218514443.359 | -91695469.967 | -37711999.257 | -4084217.722 |
| 11394453982.048 | 11472603372.797 | 10571470699.930 | -66657808.278 | -273472872.948 | -67775155.620 |
| 2102.108 | 5258.098 | 5258.098 | 0.000 | 0.000 | 0.000 |
| 5258.098 | 2102.108 | 5258.098 | 0.000 | 0.000 | -0.000 |
| 5258.098 | 5258.098 | 2102.108 | 0.000 | 0.000 | 0.000 |
| -11676463145.169 | -11827735113.478 | -11923369685.729 | -781400596.904 | -83154415.952 | -29426740.117 |
| -11645028494.940 | -11933090478.884 | -12014495984.307 | -84527539.624 | -810920050.753 | -68056090.977 |
| -11839098465.046 | -11634963859.039 | -11991357854.599 | 70018809.143 | -97364317.832 | -810527070.406 |
| 2102.111 | 5258.099 | 5258.099 | -0.000 | 0.000 | -0.000 |
| 5258.099 | 2102.111 | 5258.099 | -0.000 | -0.000 | 0.000 |
| 5258.099 | 5258.099 | 2102.111 | -0.000 | -0.000 | -0.000 |
| 1115988597.671 | 1179053471.762 | 1168626741.498 | -38732486.151 | 7153423.335 | -3842788.641 |
| 1158795050.436 | 1152641210.085 | 1171442325.300 | -4187541.070 | -55525230.054 | -21765465.173 |
| 1149934597.278 | 1149665904.626 | 1149420126.926 | 3192975.121 | 5937093.993 | -39618541.192 |
| 2102.106 | 5258.097 | 5258.097 | 0.000 | 0.000 | 0.000 |
| 5258.097 | 2102.106 | 5258.097 | 0.000 | 0.000 | 0.000 |
| 5258.097 | 5258.097 | 2102.106 | 0.000 | 0.000 | 0.000 |
| -1177575831.281 | -1176683393.566 | -1174102624.527 | -82429002.135 | -14030461.190 | -2868336.732 |
| -1178812379.588 | -1217961041.630 | -1173388073.039 | 324749.085 | -85047475.077 | -11826197.626 |
| -1199279692.468 | -1182217855.248 | -1168608323.439 | -12803604.384 | 6309208.147 | -92446337.920 |
| 2102.135 | 5258.108 | 5258.108 | -0.000 | -0.000 | -0.000 |
| 5258.108 | 2102.135 | 5258.108 | -0.000 | -0.000 | -0.000 |
| 5258.108 | 5258.108 | 2102.135 | -0.000 | -0.000 | -0.000 |
| 115461499.024 | 119512967.966 | 115626808.185 | -6399956.235 | 923193.144 | 472127.711 |
| 119733704.414 | 114187232.088 | 117160295.913 | 790756.434 | -5978757.619 | 556974.979 |
| 118287997.736 | 115481115.086 | 118202257.099 | 1244989.519 | -1465161.113 | -5388442.837 |
| 2102.082 | 5258.088 | 5258.088 | 0.000 | 0.000 | 0.000 |
| 5258.088 | 2102.082 | 5258.088 | 0.000 | 0.000 | 0.000 |
| 5258.088 | 5258.088 | 2102.082 | 0.000 | 0.000 | 0.000 |
| -121477974.757 | -119736510.616 | -117208962.526 | -7899412.764 | -763115.739 | -3219029.631 |
| -119334027.537 | -119577183.907 | -117746837.364 | -1618564.039 | -8276057.470 | -998173.291 |
| -114325160.095 | -118734531.649 | -118720198.991 | 583222.199 | 1226497.961 | -7639387.957 |
| -2554.508 | 0.000 | 0.000 | 0.000 | 0.000 | 0.000 |
| 0.000 | -2554.508 | 0.000 | 0.000 | 0.000 | -0.000 |
| 0.000 | 0.000 | -2554.508 | -0.000 | 0.000 | 0.000 |
| 0.000 | 0.000 | 0.000 | 0.000 | 0.000 | 0.000 |
| 0.000 | 0.000 | 0.000 | 0.000 | 0.000 | 0.000 |
| 0.000 | 0.000 | 0.000 | 0.000 | 0.000 | 0.000 |
| -0.000 | -0.000 | -0.000 | -0.000 | -0.000 | -0.000 |
| -0.000 | -0.000 | -0.000 | -0.000 | -0.000 | -0.000 |
| -0.000 | -0.000 | -0.000 | -0.000 | -0.000 | -0.000 |
| -0.000 | -0.000 | -0.000 | -0.000 | -0.000 | -0.000 |
| -0.000 | -0.000 | -0.000 | -0.000 | -0.000 | -0.000 |
| -0.000 | -0.000 | -0.000 | -0.000 | -0.000 | -0.000 |
| -2989.051 | 0.000 | 0.000 | 0.000 | 0.000 | 0.000 |
| 0.000 | -2989.051 | 0.000 | 0.000 | 0.000 | 0.000 |
| 0.000 | 0.000 | -2989.051 | -0.000 | -0.000 | 0.000 |
| 0.000 | 0.000 | 0.000 | 0.000 | 0.000 | 0.000 |
| 0.000 | 0.000 | 0.000 | 0.000 | 0.000 | 0.000 |
| 0.000 | 0.000 | 0.000 | 0.000 | 0.000 | 0.000 |
| -0.000 | -0.000 | -0.000 | -0.000 | -0.000 | -0.000 |
| -0.000 | -0.000 | -0.000 | -0.000 | -0.000 | -0.000 |
| -0.000 | -0.000 | -0.000 | -0.000 | -0.000 | -0.000 |
| -0.000 | -0.000 | -0.000 | -0.000 | -0.000 | -0.000 |
| -0.000 | -0.000 | -0.000 | -0.000 | -0.000 | -0.000 |
| -0.000 | -0.000 | -0.000 | -0.000 | -0.000 | -0.000 |
| 6498.321 | 6389.851 | 6389.851 | -0.000 | 0.000 | -0.000 |
| 6389.851 | 6498.321 | 6389.851 | -0.000 | 0.000 | -0.000 |
| 6389.851 | 6389.851 | 6498.321 | -0.000 | 0.000 | -0.000 |
| 0.000 | 0.000 | 0.000 | -2628.131 | -0.000 | -0.000 |
| 0.000 | 0.000 | 0.000 | -0.000 | -2628.131 | -0.000 |
| 0.000 | 0.000 | 0.000 | -0.000 | -0.000 | -2628.131 |
| 6498.321 | 6389.851 | 6389.851 | -0.000 | -0.000 | -0.000 |
| 6389.851 | 6498.321 | 6389.851 | -0.000 | -0.000 | -0.000 |
| 6389.851 | 6389.851 | 6498.321 | -0.000 | -0.000 | -0.000 |
| -0.000 | -0.000 | -0.000 | -2628.131 | 0.000 | 0.000 |
| -0.000 | -0.000 | -0.000 | 0.000 | -2628.131 | 0.000 |
| -0.000 | -0.000 | -0.000 | 0.000 | 0.000 | -2628.131 |
| 6498.319 | 6389.851 | 6389.851 | -0.000 | 0.000 | -0.000 |
| 6389.851 | 6498.319 | 6389.851 | -0.000 | 0.000 | -0.000 |
| 6389.851 | 6389.851 | 6498.319 | -0.000 | -0.000 | -0.000 |
| 0.001 | 0.001 | 0.000 | -2628.131 | -0.000 | -0.000 |
| 0.001 | 0.001 | 0.000 | 0.000 | -2628.131 | 0.000 |
| 0.001 | 0.000 | 0.001 | 0.000 | 0.000 | -2628.131 |
| 6498.323 | 6389.851 | 6389.851 | -0.000 | -0.000 | -0.000 |
| 6389.851 | 6498.323 | 6389.851 | -0.000 | -0.000 | 0.000 |
| 6389.851 | 6389.851 | 6498.323 | 0.000 | -0.000 | -0.000 |
| -0.001 | -0.001 | -0.000 | -2628.131 | -0.000 | 0.000 |
| -0.001 | -0.001 | -0.000 | -0.000 | -2628.131 | 0.000 |
| -0.001 | -0.000 | -0.001 | -0.000 | -0.000 | -2628.131 |
| 6498.305 | 6389.847 | 6389.847 | -0.000 | -0.000 | -0.000 |
| 6389.847 | 6498.305 | 6389.847 | -0.000 | -0.000 | -0.000 |
| 6389.847 | 6389.847 | 6498.305 | -0.000 | -0.000 | -0.000 |
| 0.006 | 0.010 | 0.004 | -2628.131 | 0.000 | -0.000 |
| 0.010 | 0.006 | 0.004 | 0.000 | -2628.131 | 0.000 |
| 0.010 | 0.004 | 0.006 | 0.000 | 0.000 | -2628.131 |
| 6498.337 | 6389.855 | 6389.855 | 0.000 | 0.000 | -0.000 |
| 6389.855 | 6498.337 | 6389.855 | 0.000 | -0.000 | 0.000 |
| 6389.855 | 6389.855 | 6498.337 | 0.000 | 0.000 | -0.000 |
| -0.006 | -0.010 | -0.004 | -2628.131 | -0.000 | 0.000 |
| -0.010 | -0.006 | -0.004 | -0.000 | -2628.131 | -0.000 |
| -0.010 | -0.004 | -0.006 | -0.000 | -0.000 | -2628.131 |
| 10274.814 | 15085.825 | 15397.681 | -0.000 | -0.000 | -0.000 |
| 15085.825 | 10274.814 | 15397.681 | 0.000 | 0.000 | -0.000 |
| 15397.681 | 15397.681 | 9933.431 | -0.000 | -0.000 | -0.001 |
| 0.000 | -0.000 | -0.000 | -2215.951 | -0.000 | -0.000 |
| 0.000 | -0.000 | -0.000 | -0.000 | -2215.950 | -0.000 |
| 6614627235.831 | 10035257939.075 | -609745985.866 | -819296.799 | -7725740.670 | 91259115.917 |
| 10274.813 | 15085.825 | 15397.681 | 0.000 | 0.000 | 0.000 |
| -8739580825.084 | -9813099790.663 | -4619120858.546 | 27425318.726 | -49362161.737 | 196272151.737 |
| 15397.680 | 15397.681 | 9933.429 | -0.000 | -0.000 | 0.001 |
| -0.000 | 0.000 | 0.000 | -2215.950 | 0.000 | 0.000 |
| -0.000 | 0.000 | -0.000 | -0.000 | -2215.951 | 0.000 |
| -6940847666.533 | -10321582427.174 | 582787862.015 | 1389161.069 | -4325759.389 | 526827358.076 |
| 872452632.590 | 958752370.477 | 498524818.236 | -92260.760 | -1290869.100 | -21928419.512 |
| 1276738653.743 | 373119857.705 | -266464247.055 | 231529.929 | 648230.120 | 5071472.927 |
| 15397.684 | 15397.684 | 9933.437 | -0.000 | -0.000 | -0.000 |
| 0.001 | 0.001 | -0.000 | -2215.950 | 0.000 | 0.000 |
| 0.001 | 0.001 | -0.000 | -0.000 | -2215.950 | -0.000 |
| 622352530.277 | 1024513657.450 | -269031661.863 | 2317876.121 | -2299220.458 | -53640255.589 |
| -1239194703.463 | -381091955.100 | 290404312.337 | -927084.751 | -358864.971 | -10669785.554 |
| -870243765.342 | -953390709.271 | -487485994.638 | 2505911.427 | 2462718.608 | 20366150.402 |
| 15397.678 | 15397.678 | 9933.423 | -0.000 | -0.000 | 0.000 |
| -0.001 | -0.001 | 0.000 | -2215.950 | 0.000 | 0.000 |
| -0.001 | -0.001 | 0.000 | 0.000 | -2215.950 | 0.000 |
| -661592538.878 | -995216837.179 | 212792714.978 | -1114776.189 | -238504.881 | 26947966.272 |
| 86065412.421 | 89069222.796 | 51316105.354 | -223679.755 | 16013.131 | -2055396.276 |
| 120953082.497 | 38119958.911 | -28691374.855 | 106573.931 | 82248.659 | 1586123.124 |
| 15397.715 | 15397.715 | 9933.502 | 0.000 | 0.000 | -0.000 |
| 119430940.944 | 43704520.872 | -23589303.090 | 53112.845 | 178409.074 | 763626.693 |
| 91675476.135 | 87453577.103 | 62023058.597 | -294392.865 | -40878.328 | -286097.169 |
| 64033807.587 | 99409440.595 | -33110849.084 | -335006.524 | -263361.271 | -5006809.313 |
| -121276308.924 | -38241548.052 | 27979390.993 | 174677.312 | 8209.783 | -582043.935 |
| -86972849.742 | -90204350.200 | -51695814.078 | -99698.531 | 643655.389 | 2112202.245 |
| 15397.647 | 15397.647 | 9933.358 | 0.000 | 0.000 | 0.000 |
| -116618795.749 | -44647139.536 | 23467888.071 | -1179.222 | -153190.797 | -943416.356 |
| -91199675.926 | -94043342.925 | -67688890.413 | -485714.854 | 167930.122 | 553586.950 |
| -63310642.463 | -106544353.427 | 32130914.178 | 104207.466 | 159684.565 | 1449876.402 |
| 3422.776 | 2897.438 | 4330.115 | -0.000 | -0.000 | -0.000 |
| 3512647702.614 | 6825350796.758 | -5747196066.271 | -10286201.474 | 12125301.354 | -4770704.123 |
| 4190.266 | 4190.266 | 3505.342 | -0.000 | -0.000 | 0.000 |
| 0.000 | 0.000 | -0.000 | -1318.459 | -0.000 | 0.000 |
| 0.000 | 0.000 | -0.000 | -0.000 | -1318.459 | 0.000 |
| 5996990539.653 | 5267429635.991 | -6769281421.168 | -179982814.324 | 111931050.139 | 704011250.785 |
| 3422.776 | 2897.438 | 4330.115 | 0.000 | 0.000 | 0.000 |
| 2897.438 | 3422.776 | 4330.115 | 0.000 | 0.000 | 0.000 |
| 4190.266 | 4190.266 | 3505.343 | 0.000 | 0.000 | -0.000 |
| -0.000 | -0.000 | 0.000 | -1318.459 | 0.000 | -0.000 |
| -0.000 | -0.000 | 0.000 | 0.000 | -1318.459 | -0.000 |
| -5908031630.525 | -5188219039.789 | 6791859165.635 | 162376744.147 | 100987867.499 | 725563625.460 |
| 308136553.123 | 399953510.059 | -291358288.443 | 53985906.738 | -2950599.891 | -1949850.796 |
| 2897.438 | 3422.775 | 4330.114 | -0.000 | -0.000 | 0.000 |
| 4190.265 | 4190.265 | 3505.341 | -0.000 | -0.000 | 0.000 |
| 0.000 | 0.001 | 0.000 | -1318.459 | -0.000 | 0.000 |
| 0.001 | 0.000 | 0.000 | -0.000 | -1318.459 | -0.000 |
| 595439473.627 | 519324040.847 | -675544111.997 | 4971967.060 | -3432746.005 | 69504037.181 |
| -392357546.982 | -672528136.266 | 608233617.111 | -1015153.966 | 7039101.899 | -896650.551 |
| 2897.439 | 3422.777 | 4330.115 | 0.000 | 0.000 | -0.000 |
| 4190.267 | 4190.267 | 3505.345 | 0.000 | 0.000 | -0.000 |
| -0.000 | -0.001 | -0.000 | -1318.459 | 0.000 | -0.000 |
| -0.001 | -0.000 | -0.000 | 0.000 | -1318.459 | 0.000 |
| -591782621.590 | -506683303.385 | 681884585.663 | -5028703.387 | -2761095.224 | 75651877.442 |
| 3422.769 | 2897.432 | 4330.109 | -0.000 | -0.000 | 0.000 |
| 2897.431 | 3422.770 | 4330.109 | -0.000 | -0.000 | -0.000 |
| 4190.256 | 4190.256 | 3505.321 | -0.000 | -0.000 | 0.000 |
| 0.009 | 0.003 | 0.001 | -1318.459 | -0.000 | 0.000 |
| 0.011 | 0.000 | 0.001 | -0.000 | -1318.459 | 0.000 |
| 59544792.066 | 52298566.967 | -68349580.078 | -183470.478 | 126617.405 | 6621029.869 |
| -42628442.673 | -66308460.777 | 61660467.297 | 84272.551 | -441053.273 | 44029.315 |
| -21887024.653 | -30269263.436 | 15616148.739 | -2992443.942 | 111747.334 | 18032.303 |
| 4190.277 | 4190.277 | 3505.364 | 0.000 | 0.000 | -0.000 |
| -0.009 | -0.003 | -0.001 | -1318.459 | 0.000 | -0.000 |
| -0.011 | -0.000 | -0.001 | 0.000 | -1318.459 | -0.000 |
| -59649054.589 | -51493660.074 | 67898772.272 | -59506.727 | 48694.738 | 7279005.800 |
| 10300.320 | 15069.404 | 15397.091 | 0.000 | 0.000 | -0.000 |
| 12755949524.732 | 5268773794.790 | -3963391508.343 | 21818416.073 | -31082995.883 | 345759131.863 |
| 15397.091 | 15397.090 | 9913.656 | 0.000 | 0.001 | -0.000 |
| 0.000 | -0.000 | -0.000 | -2301.119 | -0.000 | -0.001 |
| 0.000 | -0.000 | 0.000 | 0.000 | -2301.119 | -0.000 |
| 6784822483.623 | 9997330311.048 | -3727047782.424 | 54705884.956 | 6592276.242 | -640643265.452 |
| 10300.318 | 15069.403 | 15397.090 | -0.000 | -0.000 | -0.000 |
| 15069.403 | 10300.318 | 15397.090 | 0.000 | -0.000 | 0.001 |
| 15397.089 | 15397.090 | 9913.655 | -0.000 | -0.001 | 0.000 |
| -0.000 | 0.000 | -0.000 | -2301.119 | -0.000 | 0.001 |
| -0.000 | 0.000 | -0.000 | -0.000 | -2301.119 | 0.000 |
| -7124502091.613 | -9598889454.735 | 4224397408.276 | -46627572.545 | 8316780.371 | -133663027.605 |
| 860112146.269 | 1004712964.312 | 169950964.163 | -81644.155 | 1815708.407 | -10595282.012 |
| 1355161142.889 | 527620899.044 | -348889273.152 | 2451807.401 | -1370135.613 | 14415925.516 |
| 15397.094 | 15397.094 | 9913.663 | 0.000 | 0.000 | -0.000 |
| 0.001 | 0.001 | -0.000 | -2301.119 | 0.000 | -0.000 |
| 0.001 | 0.001 | -0.000 | 0.000 | -2301.119 | -0.000 |
| 659436744.882 | 993985999.669 | -377861213.431 | -2966344.999 | 982389.654 | -90391199.123 |
| -1366085237.782 | -526700334.164 | 369316724.598 | 50084.541 | -1835090.079 | -3932132.148 |
| -863392526.409 | -1017198016.241 | -192863280.689 | -2778904.403 | 1527706.083 | 11631483.652 |
| 15397.087 | 15397.087 | 9913.648 | -0.000 | -0.000 | -0.000 |
| -0.001 | -0.001 | 0.000 | -2301.119 | -0.000 | 0.000 |
| -0.001 | -0.001 | 0.000 | -0.000 | -2301.119 | 0.000 |
| -693422624.444 | -920082148.060 | 419368105.955 | 1816583.197 | -903078.921 | -109329379.481 |
| 88480173.051 | 100782143.408 | 19967918.787 | 610937.024 | 172584.208 | 77311.099 |
| 126067830.622 | 54206829.020 | -40421990.654 | 60000.008 | 203943.756 | 1142863.321 |
| 15397.124 | 15397.124 | 9913.727 | -0.000 | -0.000 | -0.000 |
| 127984328.665 | 54421093.270 | -37717062.209 | 271230.202 | -730765.864 | 2150545.887 |
| 0.009 | 0.009 | -0.001 | 0.000 | -2301.119 | -0.000 |
| 63428834.617 | 86623002.378 | -38954088.189 | 499820.278 | -523127.039 | -6708458.354 |
| -126849392.733 | -55651621.957 | 38543194.956 | 249916.443 | 338497.197 | -1507782.698 |
| -88686355.728 | -101754499.426 | -19779641.528 | 150979.803 | -38615.455 | 899533.649 |
| 15397.056 | 15397.056 | 9913.583 | -0.000 | -0.000 | 0.000 |
| -129982291.621 | -53595805.060 | 37114039.033 | 29151.522 | -332344.828 | -2638749.448 |
| -0.009 | -0.009 | 0.001 | -0.000 | -2301.119 | 0.000 |
| -67943650.076 | -86058445.444 | 45369444.751 | -554797.965 | -367865.131 | -5078322.819 |
| 623.452 | 415.459 | 415.459 | -0.000 | -0.000 | -0.000 |
| 415.459 | 623.452 | 415.459 | -0.000 | -0.000 | -0.000 |
| 415.459 | 415.459 | 623.452 | -0.000 | -0.000 | -0.000 |
| 0.000 | 0.000 | 0.000 | 385.883 | -0.000 | -0.000 |
| 0.000 | 0.000 | 0.000 | -0.000 | 385.883 | -0.000 |
| 0.000 | 0.000 | 0.000 | -0.000 | -0.000 | 385.883 |
| 623.452 | 415.459 | 415.459 | 0.000 | 0.000 | 0.000 |
| 415.459 | 623.452 | 415.459 | 0.000 | 0.000 | 0.000 |
| 415.459 | 415.459 | 623.452 | 0.000 | 0.000 | 0.000 |
| -0.000 | -0.000 | -0.000 | 385.883 | 0.000 | 0.000 |
| -0.000 | -0.000 | -0.000 | 0.000 | 385.883 | 0.000 |
| -0.000 | -0.000 | -0.000 | 0.000 | 0.000 | 385.883 |
| 623.452 | 415.459 | 415.459 | -0.000 | -0.000 | -0.000 |
| 415.459 | 623.452 | 415.459 | -0.000 | -0.000 | -0.000 |
| 415.459 | 415.459 | 623.452 | -0.000 | -0.000 | -0.000 |
| 0.000 | -0.000 | 0.000 | 385.883 | -0.000 | -0.000 |
| -0.000 | 0.000 | 0.000 | -0.000 | 385.883 | -0.000 |
| -0.000 | 0.000 | 0.000 | -0.000 | -0.000 | 385.883 |
| 623.452 | 415.459 | 415.459 | 0.000 | 0.000 | 0.000 |
| 415.459 | 623.452 | 415.459 | 0.000 | 0.000 | 0.000 |
| 415.459 | 415.459 | 623.452 | 0.000 | 0.000 | 0.000 |
| -0.000 | 0.000 | -0.000 | 385.883 | 0.000 | 0.000 |
| 0.000 | -0.000 | -0.000 | 0.000 | 385.883 | 0.000 |
| 0.000 | -0.000 | -0.000 | 0.000 | 0.000 | 385.883 |
| 623.452 | 415.460 | 415.460 | -0.000 | -0.000 | -0.000 |
| 415.460 | 623.452 | 415.460 | -0.000 | -0.000 | -0.000 |
| 415.460 | 415.460 | 623.452 | -0.000 | -0.000 | -0.000 |
| 0.000 | -0.001 | 0.000 | 385.883 | -0.000 | -0.000 |
| -0.001 | 0.000 | 0.000 | -0.000 | 385.883 | -0.000 |
| -0.001 | 0.000 | 0.000 | -0.000 | -0.000 | 385.883 |
| 623.451 | 415.458 | 415.458 | 0.000 | 0.000 | 0.000 |
| 415.458 | 623.451 | 415.458 | 0.000 | 0.000 | 0.000 |
| 415.458 | 415.458 | 623.451 | 0.000 | 0.000 | 0.000 |
| -0.000 | 0.001 | -0.000 | 385.883 | 0.000 | 0.000 |
| 0.001 | -0.000 | -0.000 | 0.000 | 385.883 | 0.000 |
| 0.001 | -0.000 | -0.000 | 0.000 | 0.000 | 385.883 |
| 3662738445.268 | 2310225230.761 | -20728584001.352 | -1455214.786 | 12976195.767 | -65175539.378 |
| 2118717192.723 | 3471502800.548 | -20502686149.197 | -2744803.641 | -2489499.842 | 19810687.102 |
| 2310.986 | 2310.985 | 2554.154 | 0.000 | -0.000 | 0.000 |
| 17759367.998 | -11413937.735 | -12657864421.001 | -1111238.087 | -1487040.302 | -225387.638 |
| 13964585.221 | 75043609.656 | -12701138452.680 | -3874615.792 | 2843104.390 | -1100628.319 |
| -0.000 | 0.000 | -0.000 | 0.000 | 0.000 | 13.684 |
| -2229491012.792 | -3553160138.028 | 20645503832.230 | -40480670.596 | -15951795.161 | -55247394.690 |
| -3524747620.672 | -2830143091.578 | 20669336362.745 | 10534981.670 | -55154808.831 | -158465409.700 |
| 2310.985 | 2310.985 | 2554.153 | -0.000 | -0.000 | -0.000 |
| -12364031.779 | -4609589.358 | 12607729556.587 | -901031.469 | -888176.607 | 179729.764 |
| -9479536.009 | -52205319.485 | 12665201257.540 | 1670093.313 | -2257777.010 | -546431.771 |
| -0.000 | -0.000 | -0.000 | -0.000 | 0.000 | 13.684 |
| 360633477.727 | 256249971.332 | -2085510293.179 | 1368962.207 | 2639158.010 | 1036044.638 |
| 209517601.594 | 366572340.668 | -2022437472.554 | -470048.894 | 26368.071 | 4742234.779 |
| 2310.986 | 2310.986 | 2554.155 | 0.000 | -0.000 | 0.000 |
| 3212377.938 | 329999.965 | -1268148054.579 | 245873.326 | -56112.708 | -9184.778 |
| 3202959.334 | 11469026.239 | -1276684977.181 | -98887.152 | 5439.787 | 125982.115 |
| -0.001 | 0.001 | -0.000 | 0.000 | 0.000 | 13.684 |
| -217141807.812 | -349254377.400 | 2072413008.324 | -6655931.033 | -285469.675 | 2054490.535 |
| -362260262.591 | -228490854.443 | 2083899420.141 | -1276008.735 | -5404627.571 | -1907821.057 |
| 2310.985 | 2310.985 | 2554.152 | -0.000 | -0.000 | -0.000 |
| -2793874.067 | -526936.287 | 1262290505.943 | -29758.356 | 204987.038 | -10420.450 |
| 672474.216 | -15049838.950 | 1267134562.804 | 205421.636 | 1379883.943 | -292626.584 |
| 0.001 | -0.001 | 0.000 | -0.000 | -0.000 | 13.684 |
| 36308306.587 | 25028535.426 | -208141212.093 | -778.814 | 301102.506 | -1219537.491 |
| 26163670.910 | 34274276.333 | -203267135.737 | -119877.390 | 876218.434 | 436715.945 |
| 2310.992 | 2310.992 | 2554.164 | 0.000 | 0.000 | 0.000 |
| 70298689.551 | 8928808.267 | -110979524.256 | 186.047 | 0.000 | 0.001 |
| 19989.734 | 523059.362 | -126959661.277 | 17920.141 | 25955.381 | -19320.610 |
| -0.062 | 0.062 | -0.001 | 0.000 | 0.000 | 13.684 |
| -23160944.662 | -34259678.822 | 204814965.184 | -398644.546 | 335686.899 | 1115791.304 |
| -36685725.544 | -23589744.183 | 207556395.285 | -23726.845 | -220229.190 | -693140.827 |
| 2310.979 | 2310.979 | 2554.142 | -0.000 | -0.000 | -0.000 |
| -70298689.545 | -8928808.272 | 110979524.258 | 186.047 | -0.000 | 0.001 |
| -122657.171 | -572034.832 | 127426642.783 | 11464.006 | -77459.386 | 11725.964 |
| 0.062 | -0.062 | 0.001 | -0.000 | 0.000 | 13.684 |
| 1340.733 | -0.000 | 0.000 | 0.000 | 0.000 | -0.000 |
| -0.000 | 1340.733 | 0.000 | 0.000 | 0.000 | -0.000 |
| -0.000 | -0.000 | 0.000 | 0.000 | 0.000 | -0.000 |
| -0.000 | -0.000 | 0.000 | 0.000 | 0.000 | -0.000 |
| -0.000 | -0.000 | 0.000 | 0.000 | 0.000 | -0.000 |
| -0.000 | -0.000 | 0.000 | 0.000 | 0.000 | 92.912 |
| 1340.733 | 0.000 | -0.000 | -0.000 | -0.000 | 0.000 |
| 0.000 | 1340.733 | -0.000 | -0.000 | -0.000 | 0.000 |
| 0.000 | 0.000 | -0.000 | -0.000 | -0.000 | 0.000 |
| 0.000 | 0.000 | -0.000 | -0.000 | -0.000 | 0.000 |
| 0.000 | 0.000 | -0.000 | -0.000 | -0.000 | 0.000 |
| 0.000 | 0.000 | -0.000 | -0.000 | -0.000 | 92.912 |
| 1340.734 | -0.000 | 0.000 | 0.000 | 0.000 | -0.000 |
| -0.000 | 1340.734 | 0.000 | 0.000 | 0.000 | -0.000 |
| -0.000 | -0.000 | 0.000 | 0.000 | 0.000 | -0.000 |
| -0.000 | -0.000 | 0.000 | 0.000 | 0.000 | -0.000 |
| -0.000 | -0.000 | 0.000 | 0.000 | 0.000 | -0.000 |
| -0.000 | -0.000 | 0.000 | 0.000 | 0.000 | 92.912 |
| 1340.733 | 0.000 | -0.000 | -0.000 | -0.000 | 0.000 |
| 0.000 | 1340.733 | -0.000 | -0.000 | -0.000 | 0.000 |
| 0.000 | 0.000 | -0.000 | -0.000 | -0.000 | 0.000 |
| 0.000 | 0.000 | -0.000 | -0.000 | -0.000 | 0.000 |
| 0.000 | 0.000 | -0.000 | -0.000 | -0.000 | 0.000 |
| 0.000 | 0.000 | -0.000 | -0.000 | -0.000 | 92.912 |
| 1340.740 | -0.000 | 0.000 | 0.000 | 0.000 | -0.000 |
| -0.000 | 1340.740 | 0.000 | 0.000 | 0.000 | -0.000 |
| -0.000 | -0.000 | 0.000 | 0.000 | 0.000 | -0.000 |
| -0.000 | -0.000 | 0.000 | 0.000 | 0.000 | -0.000 |
| -0.000 | -0.000 | 0.000 | 0.000 | 0.000 | -0.000 |
| 0.000 | -0.000 | 0.000 | 0.000 | 0.000 | 92.912 |
| 1340.727 | 0.000 | -0.000 | -0.000 | -0.000 | 0.000 |
| 0.000 | 1340.727 | -0.000 | -0.000 | -0.000 | 0.000 |
| 0.000 | 0.000 | -0.000 | -0.000 | -0.000 | 0.000 |
| 0.000 | 0.000 | -0.000 | -0.000 | -0.000 | 0.000 |
| 0.000 | 0.000 | -0.000 | -0.000 | -0.000 | 0.000 |
| -0.000 | 0.000 | -0.000 | -0.000 | -0.000 | 92.912 |
| 2592.339 | -0.000 | 0.000 | 0.000 | 0.000 | -0.000 |
| -0.000 | 2592.339 | 0.000 | 0.000 | 0.000 | -0.000 |
| -0.000 | -0.000 | 0.000 | 0.000 | 0.000 | -0.000 |
| -0.000 | -0.000 | 0.000 | 0.000 | 0.000 | -0.000 |
| -0.000 | -0.000 | 0.000 | 0.000 | 0.000 | -0.000 |
| -0.000 | -0.000 | 0.000 | 0.000 | 0.000 | 179.647 |
| 1370.177 | -0.000 | 0.000 | 0.000 | 0.000 | -0.000 |
| -0.000 | 1370.177 | 0.000 | 0.000 | 0.000 | -0.000 |
| -0.000 | -0.000 | 0.000 | 0.000 | 0.000 | -0.000 |
| -0.000 | -0.000 | 0.000 | 0.000 | 0.000 | -0.000 |
| -0.000 | -0.000 | 0.000 | 0.000 | 0.000 | -0.000 |
| -0.000 | -0.000 | 0.000 | 0.000 | 0.000 | 94.952 |
| 2592.339 | 0.000 | -0.000 | -0.000 | -0.000 | 0.000 |
| 0.000 | 2592.339 | -0.000 | -0.000 | -0.000 | 0.000 |
| 0.000 | 0.000 | -0.000 | -0.000 | -0.000 | 0.000 |
| 0.000 | 0.000 | -0.000 | -0.000 | -0.000 | 0.000 |
| 0.000 | 0.000 | -0.000 | -0.000 | -0.000 | 0.000 |
| 0.000 | 0.000 | -0.000 | -0.000 | -0.000 | 179.647 |
| 1370.177 | 0.000 | -0.000 | -0.000 | -0.000 | 0.000 |
| 0.000 | 1370.177 | -0.000 | -0.000 | -0.000 | 0.000 |
| 0.000 | 0.000 | -0.000 | -0.000 | -0.000 | 0.000 |
| 0.000 | 0.000 | -0.000 | -0.000 | -0.000 | 0.000 |
| 0.000 | 0.000 | -0.000 | -0.000 | -0.000 | 0.000 |
| 0.000 | 0.000 | -0.000 | -0.000 | -0.000 | 94.952 |
| 2592.341 | -0.000 | 0.000 | 0.000 | 0.000 | -0.000 |
| -0.000 | 2592.341 | 0.000 | 0.000 | 0.000 | -0.000 |
| -0.000 | -0.000 | 0.000 | 0.000 | 0.000 | -0.000 |
| -0.000 | -0.000 | 0.000 | 0.000 | 0.000 | -0.000 |
| -0.000 | -0.000 | 0.000 | 0.000 | 0.000 | -0.000 |
| -0.000 | -0.000 | 0.000 | 0.000 | 0.000 | 179.647 |
| 1370.178 | -0.000 | 0.000 | 0.000 | 0.000 | -0.000 |
| -0.000 | 1370.178 | 0.000 | 0.000 | 0.000 | -0.000 |
| -0.000 | -0.000 | 0.000 | 0.000 | 0.000 | -0.000 |
| -0.000 | -0.000 | 0.000 | 0.000 | 0.000 | -0.000 |
| -0.000 | -0.000 | 0.000 | 0.000 | 0.000 | -0.000 |
| -0.000 | -0.000 | 0.000 | 0.000 | 0.000 | 94.952 |
| 2592.338 | 0.000 | -0.000 | -0.000 | -0.000 | 0.000 |
| 0.000 | 2592.338 | -0.000 | -0.000 | -0.000 | 0.000 |
| 0.000 | 0.000 | -0.000 | -0.000 | -0.000 | 0.000 |
| 0.000 | 0.000 | -0.000 | -0.000 | -0.000 | 0.000 |
| 0.000 | 0.000 | -0.000 | -0.000 | -0.000 | 0.000 |
| 0.000 | 0.000 | -0.000 | -0.000 | -0.000 | 179.647 |
| 1370.177 | 0.000 | -0.000 | -0.000 | -0.000 | 0.000 |
| 0.000 | 1370.177 | -0.000 | -0.000 | -0.000 | 0.000 |
| 0.000 | 0.000 | -0.000 | -0.000 | -0.000 | 0.000 |
| 0.000 | 0.000 | -0.000 | -0.000 | -0.000 | 0.000 |
| 0.000 | 0.000 | -0.000 | -0.000 | -0.000 | 0.000 |
| 0.000 | 0.000 | -0.000 | -0.000 | -0.000 | 94.952 |
| 2592.352 | -0.000 | 0.000 | 0.000 | 0.000 | -0.000 |
| -0.000 | 2592.352 | 0.000 | 0.000 | 0.000 | -0.000 |
| -0.000 | -0.000 | 0.000 | 0.000 | 0.000 | -0.000 |
| -0.000 | -0.000 | 0.000 | 0.000 | 0.000 | -0.000 |
| -0.000 | -0.000 | 0.000 | 0.000 | 0.000 | -0.000 |
| 0.000 | -0.001 | 0.000 | 0.000 | 0.000 | 179.647 |
| 1370.184 | -0.000 | 0.000 | 0.000 | 0.000 | -0.000 |
| -0.000 | 1370.184 | 0.000 | 0.000 | 0.000 | -0.000 |
| -0.000 | -0.000 | 0.000 | 0.000 | 0.000 | -0.000 |
| -0.000 | -0.000 | 0.000 | 0.000 | 0.000 | -0.000 |
| -0.000 | -0.000 | 0.000 | 0.000 | 0.000 | -0.000 |
| 0.000 | -0.000 | 0.000 | 0.000 | 0.000 | 94.952 |
| 2592.327 | 0.000 | -0.000 | -0.000 | -0.000 | 0.000 |
| 0.000 | 2592.327 | -0.000 | -0.000 | -0.000 | 0.000 |
| 0.000 | 0.000 | -0.000 | -0.000 | -0.000 | 0.000 |
| 0.000 | 0.000 | -0.000 | -0.000 | -0.000 | 0.000 |
| 0.000 | 0.000 | -0.000 | -0.000 | -0.000 | 0.000 |
| -0.000 | 0.001 | -0.000 | -0.000 | -0.000 | 179.647 |
| 1370.171 | 0.000 | -0.000 | -0.000 | -0.000 | 0.000 |
| 0.000 | 1370.171 | -0.000 | -0.000 | -0.000 | 0.000 |
| 0.000 | 0.000 | -0.000 | -0.000 | -0.000 | 0.000 |
| 0.000 | 0.000 | -0.000 | -0.000 | -0.000 | 0.000 |
| 0.000 | 0.000 | -0.000 | -0.000 | -0.000 | 0.000 |
| -0.000 | 0.000 | -0.000 | -0.000 | -0.000 | 94.952 |
| 877.747 | 361.899 | 0.000 | 0.000 | -0.000 | -0.000 |
| 169.118 | 1070.528 | 0.000 | -0.000 | -0.000 | -0.000 |
| -0.000 | 0.000 | 0.000 | -0.000 | -0.000 | -0.000 |
| 0.000 | 0.000 | 0.000 | 0.000 | -0.000 | -0.000 |
| -0.000 | 0.000 | 0.000 | -0.000 | 0.000 | -0.000 |
| 0.000 | 0.000 | 0.000 | -0.000 | -0.000 | 257.924 |
| 877.746 | 361.899 | -0.000 | -0.000 | 0.000 | 0.000 |
| 361.899 | 877.747 | -0.000 | -0.000 | 0.000 | 0.000 |
| 0.000 | -0.000 | -0.000 | -0.000 | 0.000 | 0.000 |
| 0.000 | -0.000 | -0.000 | -0.000 | -0.000 | 0.000 |
| 0.000 | -0.000 | -0.000 | 0.000 | -0.000 | 0.000 |
| -0.000 | -0.000 | -0.000 | 0.000 | 0.000 | 257.924 |
| 877.749 | 361.897 | 0.000 | 0.000 | -0.000 | -0.000 |
| 361.901 | 877.745 | 0.000 | 0.000 | -0.000 | -0.000 |
| -0.000 | 0.000 | 0.000 | 0.000 | -0.000 | -0.000 |
| -0.000 | 0.000 | 0.000 | 0.000 | -0.000 | -0.000 |
| -0.000 | 0.000 | 0.000 | -0.000 | 0.000 | -0.000 |
| -0.000 | 0.000 | 0.000 | -0.000 | 0.000 | 257.924 |
| 877.744 | 361.901 | -0.000 | -0.000 | 0.000 | 0.000 |
| 361.899 | 877.746 | -0.000 | 0.000 | 0.000 | 0.000 |
| 0.000 | -0.000 | -0.000 | -0.000 | 0.000 | 0.000 |
| 0.000 | -0.000 | -0.000 | -0.000 | -0.000 | 0.000 |
| 0.000 | -0.000 | -0.000 | 0.000 | 0.000 | 0.000 |
| 0.000 | -0.000 | -0.000 | 0.000 | -0.000 | 257.924 |
| 877.768 | 361.881 | 0.000 | 0.000 | -0.000 | -0.000 |
| 361.920 | 877.729 | 0.000 | 0.000 | -0.000 | -0.000 |
| -0.000 | 0.000 | 0.000 | 0.000 | -0.000 | -0.000 |
| -0.000 | 0.000 | 0.000 | 0.000 | -0.000 | -0.000 |
| -0.000 | 0.000 | 0.000 | -0.000 | -0.000 | -0.000 |
| -0.000 | 0.000 | 0.000 | -0.000 | 0.000 | 257.924 |
| 878.986 | 360.656 | -0.000 | 0.000 | -0.000 | 0.000 |
| 361.878 | 877.764 | -0.000 | -0.000 | 0.000 | 0.000 |
| 0.000 | -0.000 | -0.000 | -0.000 | 0.000 | 0.000 |
| -0.000 | -0.000 | -0.000 | -0.000 | 0.000 | 0.000 |
| 0.000 | -0.000 | -0.000 | 0.000 | 0.000 | 0.000 |
| 0.000 | -0.000 | -0.000 | 0.000 | 0.000 | 257.924 |
| 1328.018 | 282.023 | -730.145 | -35.370 | 0.000 | -0.000 |
| 156.833 | 1493.825 | 287.644 | 61.431 | 0.000 | -0.000 |
| -71.806 | -71.807 | 673.641 | 0.000 | 0.000 | -0.000 |
| -21.519 | 16.838 | -117.291 | -64.962 | 0.000 | -0.000 |
| -2.341 | -2.340 | -117.292 | 0.000 | -64.962 | -19.178 |
| -2.341 | -2.340 | -117.291 | 0.000 | -19.178 | 432.597 |
| 1493.825 | 156.833 | 287.644 | -61.431 | -0.000 | 0.000 |
| 390.275 | 1255.469 | 164.513 | 19.178 | -0.000 | 0.000 |
| -67.031 | -67.031 | 912.950 | -0.000 | -0.000 | 0.000 |
| -16.837 | 21.519 | 117.292 | -64.962 | -0.000 | 0.001 |
| 2.341 | 2.340 | 117.292 | -0.000 | -64.962 | -19.178 |
| 2.341 | 2.340 | 117.291 | -0.000 | -19.178 | 432.598 |
| 1252.897 | 387.699 | 35.508 | -19.178 | 0.000 | -0.000 |
| 387.554 | 1252.992 | 34.230 | 19.200 | 0.000 | -0.000 |
| -73.637 | -73.637 | 581.897 | -0.000 | -0.000 | -0.000 |
| -61.431 | 61.431 | -0.001 | -57.394 | 0.000 | -0.000 |
| -0.000 | -0.000 | -0.001 | 0.000 | -57.394 | -61.431 |
| 0.000 | 0.000 | 0.000 | -0.000 | -61.431 | 668.496 |
| 1493.824 | 156.833 | 287.644 | -61.431 | -0.000 | 0.000 |
| 324.334 | 1293.500 | -534.846 | 28.489 | -0.000 | 0.000 |
| -69.203 | -69.203 | 804.105 | -0.000 | -0.000 | -0.000 |
| -18.944 | 19.412 | 11.729 | -64.962 | -0.000 | 0.000 |
| 0.000 | 0.000 | 0.001 | 0.000 | -57.394 | -61.431 |
| -0.000 | -0.000 | -0.000 | 0.000 | -61.431 | 668.496 |
| 1253.108 | 387.913 | 46.049 | -19.178 | 0.000 | -0.000 |
| 387.789 | 1253.263 | 46.811 | 19.203 | 0.000 | -0.000 |
| -69.388 | -69.388 | 794.843 | 0.000 | 0.000 | 0.000 |
| -19.201 | 19.154 | -1.173 | -64.962 | 0.000 | -0.000 |
| -0.023 | -0.023 | -1.173 | 0.000 | -64.962 | -19.178 |
| -0.024 | -0.023 | -1.173 | 0.000 | -19.178 | 432.597 |
| 1253.126 | 387.976 | 48.301 | -19.174 | 0.000 | 0.000 |
| 388.090 | 1252.983 | 47.586 | 19.151 | -0.000 | 0.000 |
| -69.341 | -69.341 | 797.208 | -0.000 | -0.000 | 0.000 |
| -19.053 | 19.268 | 5.391 | -64.965 | -0.000 | 0.000 |
| 0.023 | 0.023 | 1.173 | -0.000 | -64.962 | -19.178 |
| 0.024 | 0.023 | 1.173 | -0.000 | -19.178 | 432.597 |
| 1457.669 | 1843.758 | 1843.758 | 0.000 | 0.000 | 0.000 |
| 1843.758 | 1457.669 | 1843.758 | 0.000 | 0.000 | -0.000 |
| 1843.758 | 1843.758 | 1457.669 | -0.000 | -0.000 | 0.000 |
| -0.000 | -0.000 | 0.000 | 66.502 | -0.000 | -0.000 |
| -0.000 | -0.000 | 0.000 | -0.000 | 66.502 | -0.000 |
| -0.000 | 0.000 | -0.000 | -0.000 | -0.000 | 66.502 |
| 1457.669 | 1843.758 | 1843.758 | -0.000 | -0.000 | -0.000 |
| 1843.758 | 1457.669 | 1843.758 | -0.000 | -0.000 | 0.000 |
| 1843.758 | 1843.758 | 1457.669 | 0.000 | 0.000 | -0.000 |
| 0.000 | 0.000 | -0.000 | 66.502 | 0.000 | 0.000 |
| 0.000 | 0.000 | -0.000 | 0.000 | 66.502 | 0.000 |
| 0.000 | -0.000 | 0.000 | 0.000 | 0.000 | 66.502 |
| 1457.672 | 1843.756 | 1843.756 | 0.000 | 0.000 | 0.000 |
| 1843.756 | 1457.672 | 1843.756 | 0.000 | 0.000 | 0.000 |
| 1843.756 | 1843.756 | 1457.672 | 0.000 | 0.000 | 0.000 |
| -0.000 | -0.000 | -0.000 | 66.502 | -0.000 | -0.000 |
| -0.000 | -0.000 | -0.000 | -0.000 | 66.502 | -0.000 |
| -0.000 | -0.000 | -0.000 | -0.000 | -0.000 | 66.502 |
| 1457.666 | 1843.760 | 1843.760 | 0.000 | -0.000 | 0.000 |
| 1843.760 | 1457.666 | 1843.760 | 0.000 | 0.000 | -0.000 |
| 1843.760 | 1843.760 | 1457.666 | -0.000 | -0.000 | 0.000 |
| 0.000 | 0.000 | 0.000 | 66.502 | 0.000 | 0.000 |
| 0.000 | 0.000 | 0.000 | 0.000 | 66.502 | 0.000 |
| 0.000 | 0.000 | 0.000 | 0.000 | 0.000 | 66.502 |
| 1457.699 | 1843.738 | 1843.738 | 0.000 | 0.000 | 0.000 |
| 1843.738 | 1457.699 | 1843.738 | 0.000 | 0.000 | 0.000 |
| 1843.738 | 1843.738 | 1457.699 | 0.000 | 0.000 | 0.000 |
| -0.001 | -0.001 | -0.000 | 66.502 | -0.000 | 0.000 |
| -0.001 | -0.001 | -0.000 | -0.000 | 66.502 | 0.000 |
| -0.001 | -0.000 | -0.001 | 0.000 | 0.000 | 66.502 |
| 1457.639 | 1843.778 | 1843.778 | -0.000 | -0.000 | 0.000 |
| 1843.778 | 1457.639 | 1843.778 | 0.000 | 0.000 | -0.000 |
| 1843.778 | 1843.778 | 1457.639 | -0.000 | -0.000 | 0.000 |
| 0.001 | 0.001 | 0.000 | 66.502 | 0.000 | -0.000 |
| 0.001 | 0.001 | 0.000 | 0.000 | 66.502 | -0.000 |
| 0.001 | 0.000 | 0.001 | -0.000 | -0.000 | 66.502 |
| 303.652 | 210.935 | 112.007 | -0.000 | -0.000 | -0.000 |
| 264.559 | 886.062 | 457.975 | -0.000 | -0.000 | 0.000 |
| 81.430 | 438.441 | 996.617 | -0.000 | -0.000 | 0.000 |
| -0.109 | -0.452 | 0.561 | 363.398 | -0.000 | -0.000 |
| 0.000 | 0.000 | -0.000 | -0.000 | 41.740 | -0.000 |
| 0.000 | 0.000 | -0.000 | 0.000 | -0.000 | 306.498 |
| 296.642 | 248.446 | 83.003 | -0.000 | -0.000 | 0.000 |
| 264.747 | 886.893 | 456.957 | -0.000 | 0.000 | 0.000 |
| -51.616 | 315.011 | 1262.426 | -0.000 | 0.000 | 0.000 |
| 0.109 | 0.452 | -0.561 | 363.398 | 0.000 | -0.000 |
| -0.000 | -0.000 | 0.000 | 0.000 | 41.740 | -0.000 |
| -0.000 | -0.000 | 0.000 | -0.000 | 0.000 | 306.498 |
| 470.747 | 189.728 | -49.628 | 0.000 | -0.000 | 0.000 |
| 264.632 | 886.596 | 457.373 | 0.000 | -0.000 | 0.000 |
| 81.514 | 438.814 | 996.161 | 0.000 | -0.000 | -0.000 |
| -0.002 | -0.019 | 0.021 | 360.621 | -0.000 | -0.000 |
| -0.010 | -0.041 | 0.051 | 0.000 | 41.740 | 0.000 |
| 0.020 | 0.068 | -0.087 | 0.000 | -0.000 | 75.343 |
| 296.558 | 248.072 | 83.460 | 0.000 | 0.000 | 0.000 |
| 264.663 | 886.522 | 457.412 | -0.000 | 0.000 | -0.000 |
| 81.534 | 438.898 | 996.056 | 0.000 | 0.000 | 0.000 |
| 0.002 | 0.019 | -0.021 | 360.621 | 0.000 | 0.000 |
| 0.010 | 0.041 | -0.051 | -0.000 | 41.740 | -0.000 |
| -0.020 | -0.068 | 0.087 | 0.000 | 0.000 | 75.343 |
| 296.539 | 248.027 | 83.525 | 0.000 | -0.000 | -0.000 |
| 264.657 | 886.442 | 457.501 | 0.000 | -0.000 | 0.000 |
| 81.517 | 438.843 | 996.133 | 0.000 | -0.000 | 0.000 |
| -0.001 | -0.004 | 0.005 | 360.621 | -0.000 | -0.000 |
| -0.001 | -0.004 | 0.005 | 0.000 | 41.740 | -0.000 |
| 0.002 | 0.006 | -0.010 | -0.000 | -0.000 | 75.343 |
| 296.557 | 248.034 | 83.497 | -0.000 | 0.000 | -0.000 |
| 264.652 | 886.512 | 457.430 | -0.000 | 0.000 | -0.000 |
| 81.530 | 438.871 | 996.085 | -0.000 | -0.000 | 0.000 |
| 0.001 | 0.004 | -0.005 | 360.621 | 0.000 | -0.000 |
| 0.001 | 0.004 | -0.005 | -0.000 | 41.740 | -0.000 |
| -0.002 | -0.006 | 0.010 | 0.000 | 0.000 | 75.343 |
| 761.207 | 224.693 | 304.827 | -0.000 | -0.000 | -0.000 |
| 224.693 | 761.207 | 304.827 | -0.000 | -0.000 | 0.000 |
| 308.333 | 308.333 | 852.837 | -0.000 | -0.000 | -0.000 |
| 0.031 | 0.031 | -0.055 | 193.721 | 0.000 | 0.000 |
| 0.031 | 0.031 | -0.055 | 0.000 | 193.721 | 0.000 |
| 0.048 | 0.048 | -0.084 | 0.000 | 0.000 | 92.071 |
| 784.638 | 132.956 | 364.912 | -0.000 | -0.000 | 0.000 |
| 132.956 | 784.638 | 364.912 | -0.000 | -0.000 | -0.000 |
| 140.294 | 140.294 | 1148.467 | -0.000 | -0.000 | -0.000 |
| -0.031 | -0.031 | 0.055 | 193.721 | -0.000 | -0.000 |
| -0.031 | -0.031 | 0.055 | -0.000 | 193.721 | -0.000 |
| -0.048 | -0.048 | 0.084 | -0.000 | -0.000 | 92.071 |
| 761.179 | 224.671 | 304.870 | 0.000 | 0.000 | 0.000 |
| 224.671 | 761.179 | 304.870 | 0.000 | 0.000 | 0.000 |
| 308.309 | 308.309 | 852.878 | 0.000 | 0.000 | 0.000 |
| 0.000 | -0.000 | 0.000 | 365.235 | 0.000 | 0.000 |
| -0.000 | 0.000 | 0.000 | -0.000 | 365.235 | 0.000 |
| 0.005 | 0.005 | -0.008 | 0.000 | 0.000 | 92.071 |
| 761.184 | 224.664 | 304.873 | -0.000 | -0.000 | 0.000 |
| 224.664 | 761.184 | 304.873 | -0.000 | -0.000 | -0.000 |
| 308.279 | 308.279 | 852.931 | -0.000 | -0.000 | -0.000 |
| -0.000 | 0.000 | -0.000 | 365.235 | -0.000 | 0.000 |
| 0.000 | -0.000 | -0.000 | 0.000 | 365.235 | -0.000 |
| -0.005 | -0.005 | 0.008 | 0.000 | -0.000 | 92.071 |
| 761.126 | 224.712 | 304.883 | -0.000 | -0.000 | 0.000 |
| 224.712 | 761.126 | 304.883 | -0.000 | -0.000 | 0.000 |
| 308.303 | 308.303 | 852.891 | 0.000 | 0.000 | 0.000 |
| 0.001 | 0.000 | -0.001 | 193.721 | -0.000 | 0.000 |
| 0.000 | 0.001 | -0.001 | -0.000 | 193.721 | 0.000 |
| 0.000 | 0.000 | -0.001 | -0.000 | -0.000 | 92.071 |
| 761.228 | 224.655 | 304.839 | 0.000 | 0.000 | 0.000 |
| 224.655 | 761.228 | 304.839 | 0.000 | -0.000 | -0.000 |
| 308.311 | 308.311 | 852.872 | 0.000 | 0.000 | -0.000 |
| -0.001 | -0.000 | 0.001 | 193.721 | -0.000 | -0.000 |
| -0.000 | -0.001 | 0.001 | 0.000 | 193.721 | -0.000 |
| -0.000 | -0.000 | 0.001 | -0.000 | 0.000 | 92.071 |
| 487.472 | 179.625 | 179.625 | 0.000 | 0.000 | 0.000 |
| 179.625 | 487.472 | 179.625 | 0.000 | 0.000 | -0.000 |
| 179.625 | 179.625 | 487.472 | 0.000 | 0.000 | 0.000 |
| 0.000 | -0.000 | 0.000 | 275.792 | 0.000 | -0.000 |
| 0.000 | 0.000 | 0.000 | 0.000 | 275.792 | 0.000 |
| -0.000 | 0.000 | 0.000 | 0.000 | 0.000 | 275.792 |
| 487.472 | 179.625 | 179.625 | -0.000 | -0.000 | 0.000 |
| 179.625 | 487.472 | 179.625 | 0.000 | -0.000 | -0.000 |
| 255.128 | 255.128 | 336.466 | -0.000 | -0.000 | 0.000 |
| 0.000 | -0.000 | -0.000 | 275.792 | -0.000 | -0.000 |
| -0.000 | -0.000 | -0.000 | -0.000 | 275.792 | 0.000 |
| -0.000 | -0.000 | 0.000 | -0.000 | -0.000 | 275.792 |
| 336.443 | 255.139 | 255.139 | 0.000 | 0.000 | -0.000 |
| 255.139 | 336.443 | 255.139 | 0.000 | 0.000 | -0.000 |
| 255.139 | 255.139 | 336.443 | 0.000 | 0.000 | -0.000 |
| 0.000 | -0.000 | -0.000 | 119.398 | 0.000 | 0.000 |
| -0.000 | 0.000 | -0.000 | 0.000 | 119.398 | -0.000 |
| -0.000 | -0.000 | 0.000 | -0.000 | -0.000 | 119.398 |
| 336.465 | 255.128 | 255.128 | -0.000 | -0.000 | 0.000 |
| 255.128 | 336.465 | 255.128 | 0.000 | -0.000 | 0.000 |
| 255.128 | 255.128 | 336.465 | 0.000 | -0.000 | 0.000 |
| -0.000 | 0.000 | 0.000 | 119.398 | -0.000 | 0.000 |
| 0.000 | -0.000 | 0.000 | 0.000 | 119.398 | 0.000 |
| 0.000 | 0.000 | -0.000 | -0.000 | -0.000 | 119.398 |
| 336.482 | 255.120 | 255.120 | 0.000 | 0.000 | 0.000 |
| 255.120 | 336.482 | 255.120 | 0.000 | 0.000 | 0.000 |
| 255.120 | 255.120 | 336.482 | 0.000 | 0.000 | -0.000 |
| 0.000 | -0.000 | -0.000 | 119.398 | 0.000 | -0.000 |
| -0.000 | 0.000 | -0.000 | 0.000 | 119.398 | -0.000 |
| -0.000 | -0.000 | 0.000 | 0.000 | 0.000 | 119.398 |
| 336.450 | 255.135 | 255.135 | -0.000 | -0.000 | 0.000 |
| 255.135 | 336.450 | 255.135 | 0.000 | -0.000 | 0.000 |
| 255.135 | 255.135 | 336.450 | 0.000 | 0.000 | -0.000 |
| -0.000 | 0.000 | 0.000 | 119.398 | -0.000 | -0.000 |
| 0.000 | -0.000 | 0.000 | -0.000 | 119.398 | 0.000 |
| 0.000 | 0.000 | -0.000 | 0.000 | -0.000 | 119.398 |
| 173.234 | 27.367 | 0.000 | 0.000 | 0.000 | -0.000 |
| 58.563 | 142.038 | 0.000 | 0.000 | 0.000 | -0.000 |
| -0.000 | 0.000 | 0.000 | 0.000 | 0.000 | -0.000 |
| -0.000 | 0.000 | 0.000 | 0.000 | 0.000 | -0.000 |
| -0.000 | 0.000 | 0.000 | 0.000 | 0.000 | -0.000 |
| -0.000 | 0.000 | 0.000 | 0.000 | 0.000 | 41.738 |
| 173.234 | 27.367 | -0.000 | -0.000 | -0.000 | 0.000 |
| 58.563 | 142.038 | -0.000 | -0.000 | -0.000 | 0.000 |
| 0.000 | -0.000 | -0.000 | -0.000 | -0.000 | 0.000 |
| 0.000 | -0.000 | -0.000 | -0.000 | -0.000 | 0.000 |
| 0.000 | -0.000 | -0.000 | -0.000 | -0.000 | 0.000 |
| 0.000 | -0.000 | -0.000 | -0.000 | -0.000 | 41.738 |
| 142.033 | 58.568 | 0.000 | 0.000 | 0.000 | -0.000 |
| 58.543 | 142.058 | 0.000 | 0.000 | 0.000 | 0.000 |
| -0.000 | 0.000 | 0.000 | 0.000 | 0.000 | -0.000 |
| -0.000 | 0.000 | 0.000 | 0.000 | 0.000 | -0.000 |
| -0.000 | 0.000 | 0.000 | 0.000 | 0.000 | -0.000 |
| -0.000 | 0.000 | 0.000 | 0.000 | 0.000 | 41.738 |
| 142.038 | 58.563 | -0.000 | -0.000 | -0.000 | 0.000 |
| 58.563 | 142.038 | -0.000 | -0.000 | -0.000 | 0.000 |
| 0.000 | -0.000 | -0.000 | -0.000 | -0.000 | 0.000 |
| 0.000 | -0.000 | -0.000 | -0.000 | -0.000 | 0.000 |
| 0.000 | -0.000 | -0.000 | -0.000 | -0.000 | 0.000 |
| 0.000 | -0.000 | -0.000 | -0.000 | -0.000 | 41.738 |
| 142.042 | 58.560 | 0.000 | 0.000 | 0.000 | -0.000 |
| 58.566 | 142.035 | 0.000 | 0.000 | 0.000 | -0.000 |
| -0.000 | 0.000 | 0.000 | 0.000 | 0.000 | -0.000 |
| -0.000 | 0.000 | 0.000 | 0.000 | 0.000 | -0.000 |
| -0.000 | 0.000 | 0.000 | 0.000 | 0.000 | -0.000 |
| -0.000 | 0.000 | 0.000 | 0.000 | 0.000 | 41.738 |
| 142.035 | 58.566 | -0.000 | -0.000 | -0.000 | 0.000 |
| 58.559 | 142.041 | -0.000 | -0.000 | -0.000 | 0.000 |
| 0.000 | -0.000 | -0.000 | -0.000 | -0.000 | 0.000 |
| 0.000 | -0.000 | -0.000 | -0.000 | -0.000 | 0.000 |
| 0.000 | -0.000 | -0.000 | -0.000 | -0.000 | 0.000 |
| 0.000 | -0.000 | -0.000 | -0.000 | -0.000 | 41.738 |
| 173.231 | 27.366 | 0.000 | 0.000 | 0.000 | -0.000 |
| 58.562 | 142.036 | 0.000 | 0.000 | 0.000 | 0.000 |
| -0.000 | 0.000 | 0.000 | 0.000 | 0.000 | 0.000 |
| -0.000 | 0.000 | 0.000 | 0.000 | 0.000 | -0.000 |
| -0.000 | 0.000 | 0.000 | 0.000 | 0.000 | -0.000 |
| -0.000 | 0.000 | 0.000 | 0.000 | 0.000 | 41.737 |
| 173.231 | 27.366 | -0.000 | -0.000 | -0.000 | 0.000 |
| 58.562 | 142.036 | -0.000 | -0.000 | -0.000 | -0.000 |
| 0.000 | -0.000 | -0.000 | -0.000 | -0.000 | -0.000 |
| 0.000 | -0.000 | -0.000 | -0.000 | -0.000 | 0.000 |
| 0.000 | -0.000 | -0.000 | -0.000 | -0.000 | 0.000 |
| 0.000 | -0.000 | -0.000 | -0.000 | -0.000 | 41.737 |
| 142.031 | 58.567 | 0.000 | 0.000 | 0.000 | -0.000 |
| 58.542 | 142.056 | 0.000 | 0.000 | 0.000 | 0.000 |
| -0.000 | 0.000 | 0.000 | 0.000 | 0.000 | 0.000 |
| -0.000 | 0.000 | 0.000 | 0.000 | 0.000 | -0.000 |
| -0.000 | 0.000 | 0.000 | 0.000 | 0.000 | -0.000 |
| -0.000 | 0.000 | 0.000 | 0.000 | 0.000 | 41.737 |
| 142.035 | 58.562 | -0.000 | -0.000 | -0.000 | 0.000 |
| 58.562 | 142.036 | -0.000 | -0.000 | -0.000 | -0.000 |
| 0.000 | -0.000 | -0.000 | -0.000 | -0.000 | -0.000 |
| 0.000 | -0.000 | -0.000 | -0.000 | -0.000 | 0.000 |
| 0.000 | -0.000 | -0.000 | -0.000 | -0.000 | 0.000 |
| 0.000 | -0.000 | -0.000 | -0.000 | -0.000 | 41.737 |
| 142.039 | 58.559 | 0.000 | 0.000 | 0.000 | -0.000 |
| 58.565 | 142.033 | 0.000 | 0.000 | 0.000 | -0.000 |
| -0.000 | 0.000 | 0.000 | 0.000 | 0.000 | 0.000 |
| -0.000 | 0.000 | 0.000 | 0.000 | 0.000 | -0.000 |
| -0.000 | 0.000 | 0.000 | 0.000 | 0.000 | -0.000 |
| -0.000 | 0.000 | 0.000 | 0.000 | 0.000 | 41.737 |
| 142.032 | 58.565 | -0.000 | -0.000 | -0.000 | -0.000 |
| 58.559 | 142.039 | -0.000 | -0.000 | -0.000 | 0.000 |
| 0.000 | -0.000 | -0.000 | -0.000 | -0.000 | -0.000 |
| 0.000 | -0.000 | -0.000 | -0.000 | -0.000 | 0.000 |
| 0.000 | -0.000 | -0.000 | -0.000 | -0.000 | 0.000 |
| 0.000 | -0.000 | -0.000 | -0.000 | -0.000 | 41.737 |
| 761.048 | 575.767 | 0.000 | 0.000 | 0.000 | -0.000 |
| 575.767 | 761.047 | 0.000 | 0.000 | 0.000 | -0.000 |
| -0.000 | -0.000 | 0.000 | 0.000 | 0.000 | -0.000 |
| -0.000 | -0.000 | 0.000 | 0.000 | 0.000 | -0.000 |
| -0.000 | -0.000 | 0.000 | 0.000 | 0.000 | -0.000 |
| 0.000 | 0.000 | 0.000 | 0.000 | 0.000 | 668.407 |
| 761.048 | 575.767 | -0.000 | -0.000 | -0.000 | 0.000 |
| 575.767 | 761.048 | -0.000 | -0.000 | -0.000 | 0.000 |
| 0.000 | 0.000 | -0.000 | -0.000 | -0.000 | 0.000 |
| 0.000 | 0.000 | -0.000 | -0.000 | -0.000 | 0.000 |
| 0.000 | 0.000 | -0.000 | -0.000 | -0.000 | 0.000 |
| -0.000 | 0.000 | -0.000 | -0.000 | -0.000 | 668.407 |
| 761.048 | 575.767 | 0.000 | 0.000 | 0.000 | -0.000 |
| 575.767 | 761.048 | 0.000 | 0.000 | 0.000 | 0.000 |
| -0.000 | -0.000 | 0.000 | 0.000 | 0.000 | -0.000 |
| -0.000 | -0.000 | 0.000 | 0.000 | 0.000 | -0.000 |
| -0.000 | -0.000 | 0.000 | 0.000 | 0.000 | -0.000 |
| 0.000 | 0.000 | 0.000 | 0.000 | 0.000 | 668.407 |
| 761.047 | 575.767 | -0.000 | -0.000 | -0.000 | 0.000 |
| 575.767 | 761.047 | -0.000 | -0.000 | -0.000 | 0.000 |
| 0.000 | 0.000 | -0.000 | -0.000 | -0.000 | 0.000 |
| 0.000 | 0.000 | -0.000 | -0.000 | -0.000 | 0.000 |
| 0.000 | 0.000 | -0.000 | -0.000 | -0.000 | 0.000 |
| -0.000 | -0.000 | -0.000 | -0.000 | -0.000 | 668.407 |
| 761.049 | 575.769 | 0.000 | 0.000 | 0.000 | -0.000 |
| 575.769 | 761.049 | 0.000 | 0.000 | 0.000 | -0.000 |
| -0.000 | -0.000 | 0.000 | 0.000 | 0.000 | -0.000 |
| -0.000 | -0.000 | 0.000 | 0.000 | 0.000 | -0.000 |
| -0.000 | -0.000 | 0.000 | 0.000 | 0.000 | -0.000 |
| 0.000 | 0.002 | 0.000 | 0.000 | 0.000 | 668.407 |
| 761.046 | 575.765 | -0.000 | -0.000 | -0.000 | 0.000 |
| 575.765 | 761.046 | -0.000 | -0.000 | -0.000 | 0.000 |
| 0.000 | 0.000 | -0.000 | -0.000 | -0.000 | 0.000 |
| 0.000 | 0.000 | -0.000 | -0.000 | -0.000 | 0.000 |
| 0.000 | 0.000 | -0.000 | -0.000 | -0.000 | 0.000 |
| -0.000 | -0.002 | -0.000 | -0.000 | -0.000 | 668.407 |
| 1238.710 | 43.236 | 88.360 | -0.000 | -0.000 | 0.000 |
| 43.236 | 1138.544 | 198.949 | 0.000 | 0.000 | 0.000 |
| 258.103 | 350.385 | 871.282 | 0.000 | 0.000 | 0.000 |
| -0.650 | -1.272 | 1.358 | 211.187 | -0.000 | 0.000 |
| 0.580 | -0.461 | -1.630 | -0.000 | 183.274 | 0.000 |
| -0.743 | -1.456 | 1.554 | 0.000 | 0.000 | 139.809 |
| 855.474 | 232.492 | 249.612 | 0.000 | 0.000 | -0.000 |
| 184.011 | 808.237 | 379.524 | -0.000 | -0.000 | -0.000 |
| 258.758 | 352.208 | 869.754 | 0.000 | 0.000 | -0.000 |
| 0.650 | 1.272 | -1.358 | 211.187 | -0.000 | -0.000 |
| -0.580 | 0.461 | 1.630 | 0.000 | 183.274 | 0.000 |
| 0.743 | 1.456 | -1.554 | -0.000 | -0.000 | 139.809 |
| 854.874 | 231.269 | 250.601 | 0.000 | -0.000 | 0.000 |
| 183.030 | 807.253 | 380.841 | -0.000 | 0.000 | 0.000 |
| 258.390 | 351.199 | 870.609 | 0.000 | 0.000 | 0.000 |
| -0.065 | -0.127 | 0.136 | 211.196 | 0.000 | 0.000 |
| -0.066 | -0.129 | 0.137 | -0.000 | 191.281 | 0.000 |
| -0.074 | -0.146 | 0.155 | 0.000 | 0.000 | 139.815 |
| 1238.710 | 43.236 | 88.360 | -0.000 | -0.000 | -0.000 |
| 183.205 | 807.441 | 380.596 | 0.000 | -0.000 | -0.000 |
| 252.995 | 354.959 | 866.818 | -0.000 | 0.000 | -0.000 |
| 0.065 | 0.127 | -0.136 | 211.196 | 0.000 | 0.000 |
| 0.066 | 0.129 | -0.137 | -0.000 | 191.281 | -0.000 |
| 0.074 | 0.146 | -0.155 | -0.000 | -0.000 | 139.815 |
| 854.819 | 227.888 | 253.053 | 0.000 | 0.000 | 0.000 |
| 231.163 | 798.584 | 350.864 | -0.000 | 0.000 | 0.000 |
| 252.943 | 354.836 | 866.907 | -0.000 | 0.000 | 0.000 |
| -0.006 | -0.013 | 0.013 | 211.197 | -0.000 | 0.000 |
| 0.005 | -0.005 | -0.015 | -0.000 | 183.147 | -0.000 |
| -0.008 | -0.015 | 0.016 | -0.000 | -0.000 | 139.815 |
| 869.331 | 182.117 | 289.789 | 0.000 | 0.000 | -0.000 |
| 228.065 | 798.474 | 354.993 | 0.000 | 0.000 | -0.000 |
| 251.341 | 357.060 | 866.943 | -0.000 | -0.000 | -0.000 |
| 0.006 | 0.013 | -0.013 | 211.197 | -0.000 | -0.000 |
| -0.005 | 0.005 | 0.015 | -0.000 | 183.147 | -0.000 |
| 0.008 | 0.015 | -0.016 | -0.000 | -0.000 | 139.815 |
| 739.047 | 508.386 | 36.434 | 0.000 | -0.000 | 0.000 |
| 109.660 | 1082.358 | 137.209 | -0.000 | -0.000 | 0.000 |
| 86.512 | 197.169 | 1162.951 | -0.000 | -0.000 | -0.000 |
| 4.733 | 249.149 | -284.858 | 189.850 | -0.000 | -0.000 |
| -0.000 | -0.000 | 0.000 | -0.000 | 310.827 | -0.000 |
| -0.000 | -0.000 | 0.000 | -0.000 | -0.000 | 208.202 |
| 1227.360 | 41.545 | 88.271 | -0.000 | 0.000 | 0.000 |
| 181.460 | 528.062 | 682.068 | 0.000 | 0.000 | -0.000 |
| 318.481 | 122.158 | 1066.271 | 0.000 | 0.000 | -0.000 |
| -4.733 | -249.149 | 284.858 | 189.850 | 0.000 | -0.000 |
| -0.000 | 0.000 | -0.000 | 0.000 | 310.827 | 0.000 |
| -0.000 | 0.000 | -0.000 | -0.000 | 0.000 | 208.202 |
| 850.116 | 229.706 | 245.961 | -0.000 | -0.000 | 0.000 |
| 224.772 | 797.971 | 345.975 | -0.000 | -0.000 | -0.000 |
| 245.842 | 356.135 | 856.404 | -0.000 | -0.000 | 0.000 |
| 0.043 | 2.269 | -2.595 | 210.534 | -0.000 | 0.000 |
| 0.043 | 2.293 | -2.622 | -0.000 | 191.008 | 0.000 |
| 0.049 | 2.599 | -2.972 | -0.000 | -0.000 | 141.051 |
| 850.914 | 224.520 | 251.092 | -0.000 | 0.000 | -0.000 |
| 178.629 | 800.702 | 381.117 | 0.000 | 0.000 | 0.000 |
| 249.641 | 348.286 | 860.649 | 0.000 | 0.000 | 0.000 |
| -0.043 | -2.269 | 2.595 | 210.534 | 0.000 | 0.000 |
| -0.043 | -2.293 | 2.622 | 0.000 | 191.008 | -0.000 |
| -0.049 | -2.599 | 2.972 | 0.000 | 0.000 | 141.051 |
| 747.118 | 188.595 | 333.768 | 0.000 | 37.115 | -0.000 |
| 181.549 | 836.944 | 350.568 | 0.000 | -68.666 | -0.000 |
| 305.558 | 341.470 | 755.480 | -0.000 | 102.977 | -0.000 |
| 0.000 | 0.000 | 0.000 | 262.542 | 0.000 | -42.133 |
| 51.943 | -152.810 | 151.833 | 0.000 | 381.281 | 0.000 |
| 0.000 | 0.000 | 0.000 | -46.434 | 0.000 | 129.310 |
| 1044.045 | 21.633 | 231.295 | -0.000 | 96.139 | -0.000 |
| 181.548 | 836.943 | 350.568 | -0.000 | -68.667 | 0.000 |
| 317.182 | 333.852 | 750.769 | -0.000 | 91.631 | 0.000 |
| -0.000 | -0.000 | -0.000 | 262.542 | -0.000 | -42.133 |
| 51.943 | -152.810 | 151.833 | -0.000 | 381.281 | 0.000 |
| -0.000 | -0.000 | -0.000 | -46.434 | -0.000 | 129.310 |
| 747.122 | 188.592 | 333.766 | -0.000 | 37.116 | -0.000 |
| 181.549 | 836.943 | 350.568 | 0.000 | -68.666 | 0.000 |
| 305.520 | 341.424 | 755.566 | 0.000 | 102.997 | -0.000 |
| 0.000 | -0.000 | -0.000 | 262.542 | 0.000 | -42.133 |
| 18.987 | -71.563 | 100.792 | 0.000 | 218.100 | 0.000 |
| -0.000 | 0.000 | 0.000 | -151.792 | 0.000 | 231.130 |
| 747.113 | 188.597 | 333.769 | -0.000 | 37.114 | 0.000 |
| 181.548 | 836.943 | 350.567 | -0.000 | -68.666 | 0.000 |
| 315.332 | 332.702 | 750.270 | -0.000 | 96.700 | 0.000 |
| -0.000 | 0.000 | 0.000 | 262.542 | -0.000 | -42.133 |
| 18.987 | -71.563 | 100.792 | 0.000 | 218.100 | -0.000 |
| 0.000 | -0.000 | -0.000 | -151.792 | -0.000 | 231.130 |
| 732.416 | 193.126 | 321.918 | 0.000 | 51.806 | -0.000 |
| 196.800 | 832.507 | 331.720 | -0.000 | -66.638 | -0.000 |
| 315.328 | 332.693 | 750.286 | 0.000 | 96.702 | 0.000 |
| 0.000 | -0.000 | -0.000 | 259.558 | -0.000 | -50.926 |
| 18.987 | -71.562 | 100.792 | 0.000 | 218.100 | -0.000 |
| -0.000 | -0.000 | -0.000 | -46.105 | 0.000 | 126.667 |
| 730.170 | 183.913 | 326.612 | 0.000 | 44.925 | 0.000 |
| 194.281 | 831.946 | 333.066 | 0.000 | -71.492 | 0.000 |
| 317.571 | 334.323 | 749.894 | 0.000 | 91.424 | -0.000 |
| -0.000 | 0.000 | 0.000 | 259.558 | 0.000 | -50.926 |
| 19.742 | -71.793 | 97.321 | -0.000 | 214.839 | 0.000 |
| 0.000 | 0.000 | 0.000 | -46.105 | -0.000 | 126.667 |
| 615.288 | 125.462 | 498.460 | 0.000 | 50.033 | -0.000 |
| 69.419 | 760.217 | 513.462 | -0.000 | -73.759 | -0.000 |
| 235.560 | 279.831 | 904.196 | -0.000 | 116.631 | -0.000 |
| -77.565 | -86.637 | 178.827 | 234.834 | 25.573 | -18.870 |
| 51.502 | -154.652 | 145.373 | -0.000 | 383.681 | -0.000 |
| -77.223 | -86.255 | 178.039 | -21.514 | 25.460 | 92.008 |
| 821.000 | 277.646 | 141.179 | 0.000 | 12.233 | 0.000 |
| 39.703 | 1108.354 | 231.329 | 0.000 | -156.715 | 0.000 |
| 387.061 | 448.673 | 553.878 | 0.000 | 67.640 | 0.000 |
| 77.565 | 86.637 | -178.827 | 234.834 | -25.573 | -18.870 |
| 146.805 | -16.536 | -88.867 | -0.000 | 211.723 | -0.000 |
| 77.223 | 86.255 | -178.039 | -21.514 | -25.460 | 92.008 |
| 726.359 | 188.176 | 340.538 | -0.000 | 38.493 | -0.000 |
| 181.569 | 802.677 | 347.248 | -0.000 | -72.951 | 0.000 |
| 297.903 | 331.202 | 773.990 | -0.000 | 91.405 | -0.000 |
| -6.547 | -7.313 | 15.095 | 268.878 | 2.159 | -39.446 |
| 14.662 | -79.060 | 113.368 | 0.000 | 223.330 | -0.000 |
| -5.855 | -6.539 | 13.498 | -53.302 | 1.930 | 124.371 |
| 751.816 | 200.071 | 301.030 | 0.000 | 35.134 | 0.000 |
| 189.541 | 816.451 | 330.557 | 0.000 | -73.936 | 0.000 |
| 304.848 | 355.982 | 741.091 | -0.000 | 96.917 | 0.000 |
| 6.547 | 7.313 | -15.095 | 268.878 | -2.159 | -39.446 |
| 34.651 | -59.509 | 70.479 | -0.000 | 220.847 | -0.000 |
| 5.855 | 6.539 | -13.498 | -53.302 | -1.930 | 124.371 |
| 721.570 | 187.617 | 315.939 | 0.000 | 43.507 | -0.000 |
| 193.457 | 808.069 | 329.840 | 0.000 | -69.935 | -0.000 |
| 307.508 | 337.167 | 757.735 | -0.000 | 90.203 | -0.000 |
| -1.460 | -0.504 | 2.066 | 265.964 | -0.043 | -47.101 |
| 22.744 | -67.192 | 90.746 | 0.000 | 222.644 | -0.000 |
| -1.708 | -0.494 | 2.296 | -46.434 | -0.102 | 121.316 |
| 724.073 | 188.868 | 312.022 | -0.000 | 43.458 | -0.000 |
| 195.935 | 809.150 | 325.878 | 0.000 | -69.980 | 0.000 |
| 297.236 | 347.373 | 758.350 | 0.000 | 99.694 | 0.000 |
| 1.460 | 0.504 | -2.066 | 265.964 | 0.043 | -47.101 |
| 24.853 | -65.983 | 87.316 | -0.000 | 222.495 | 0.000 |
| 1.708 | 0.494 | -2.296 | -46.434 | 0.102 | 121.316 |
| 779.646 | 18.129 | 27.392 | -0.000 | -0.000 | -0.000 |
| 18.129 | 779.646 | 27.392 | -0.000 | -0.000 | 0.000 |
| 27.392 | 27.392 | 205.973 | -0.000 | -0.000 | 0.000 |
| 0.000 | 0.000 | -0.000 | 71.242 | -0.000 | 0.000 |
| 0.000 | -0.000 | -0.000 | -0.000 | 71.242 | 0.000 |
| -0.000 | -0.000 | -0.000 | -0.000 | -0.000 | 70.259 |
| 578.043 | 98.509 | 87.569 | -0.000 | 0.000 | 0.000 |
| 98.509 | 578.043 | 87.569 | 0.000 | 0.000 | -0.000 |
| 27.392 | 27.392 | 205.973 | 0.000 | 0.000 | 0.000 |
| 0.000 | 0.000 | -0.000 | 71.242 | 0.000 | 0.000 |
| 0.000 | 0.000 | -0.000 | 0.000 | 71.242 | 0.000 |
| 0.000 | -0.000 | 0.000 | 0.000 | 0.000 | 70.259 |
| 578.042 | 98.510 | 87.570 | 0.000 | 0.000 | -0.000 |
| 98.510 | 578.042 | 87.570 | 0.000 | 0.000 | 0.000 |
| 69.811 | 69.811 | 145.780 | -0.000 | -0.000 | -0.000 |
| 0.000 | -0.000 | 0.000 | 71.242 | -0.000 | 0.000 |
| -0.000 | 0.000 | 0.000 | -0.000 | 71.242 | -0.000 |
| -0.000 | -0.000 | -0.000 | -0.000 | -0.000 | 27.500 |
| 588.822 | 93.818 | 86.286 | 0.000 | 0.000 | -0.000 |
| 93.818 | 588.822 | 86.286 | 0.000 | 0.000 | -0.000 |
| 69.812 | 69.812 | 145.778 | 0.000 | 0.000 | -0.000 |
| -0.000 | 0.000 | -0.000 | 71.242 | 0.000 | -0.000 |
| 0.000 | -0.000 | -0.000 | 0.000 | 71.242 | 0.000 |
| 0.000 | 0.000 | 0.000 | 0.000 | 0.000 | 27.500 |
| 511.157 | 23.296 | 94.976 | -0.000 | -0.000 | 0.000 |
| 23.294 | 511.156 | 94.977 | 0.000 | 0.000 | -0.000 |
| 80.114 | 80.114 | 138.954 | 0.000 | 0.000 | 0.000 |
| 0.000 | -0.000 | -0.000 | 34.113 | -0.000 | -0.000 |
| -0.000 | 0.000 | -0.000 | -0.000 | 34.113 | 0.000 |
| -0.000 | -0.000 | -0.000 | 0.000 | 0.000 | 15.928 |
| 511.155 | 23.300 | 94.978 | 0.000 | 0.000 | 0.000 |
| 23.300 | 511.155 | 94.978 | 0.000 | 0.000 | -0.000 |
| 80.162 | 80.162 | 138.880 | -0.000 | -0.000 | -0.000 |
| -0.000 | 0.000 | 0.000 | 34.113 | 0.000 | 0.000 |
| 0.000 | -0.000 | 0.000 | 0.000 | 34.113 | -0.000 |
| 0.000 | 0.000 | 0.000 | 0.000 | 0.000 | 15.928 |
| -508.961 | -984.402 | 1126.685 | 0.000 | 0.000 | -0.000 |
| -984.465 | -509.044 | 1126.808 | 0.000 | 0.000 | -0.000 |
| -1008.076 | -1008.076 | 1203.239 | 0.000 | 0.000 | -0.000 |
| -478.259 | -478.259 | 77.479 | 48.789 | -0.000 | -0.000 |
| -478.258 | -478.259 | 77.479 | 0.000 | 48.789 | -0.000 |
| -1059.565 | -1059.565 | 1081.821 | 0.000 | 0.000 | 24.570 |
| 1117.972 | 490.335 | -33.576 | -0.000 | -0.000 | 0.000 |
| 490.335 | 1117.972 | -33.576 | -0.000 | -0.000 | 0.000 |
| 1112.973 | 1112.973 | -962.742 | -0.000 | -0.000 | 0.000 |
| 478.259 | 478.259 | -77.479 | 48.789 | -0.000 | 0.000 |
| 478.259 | 478.259 | -77.479 | -0.000 | 48.789 | 0.000 |
| 1059.565 | 1059.565 | -1081.821 | -0.000 | -0.000 | 24.570 |
| 457.483 | -46.891 | 160.921 | 0.000 | 0.000 | -0.000 |
| -46.891 | 457.483 | 160.921 | 0.000 | 0.000 | -0.000 |
| -13.323 | -13.323 | 145.931 | 0.000 | 0.000 | -0.000 |
| -48.249 | -48.249 | 7.816 | 48.659 | 0.000 | -0.000 |
| -48.249 | -48.249 | 7.816 | -0.000 | 48.659 | -0.000 |
| -48.367 | -48.367 | 7.836 | 0.000 | 0.000 | 51.706 |
| 605.767 | 204.636 | -50.004 | -0.000 | -0.000 | 0.000 |
| 204.636 | 605.767 | -50.004 | -0.000 | -0.000 | 0.000 |
| 160.091 | 160.091 | 7.760 | 0.000 | -0.000 | 0.000 |
| 48.249 | 48.249 | -7.816 | 48.659 | -0.000 | 0.000 |
| 48.249 | 48.249 | -7.816 | -0.000 | 48.659 | 0.000 |
| 48.367 | 48.367 | -7.836 | -0.000 | -0.000 | 51.706 |
| 479.606 | 37.052 | 85.105 | -0.000 | -0.000 | 0.000 |
| 37.052 | 479.606 | 85.105 | -0.000 | -0.000 | 0.000 |
| 52.823 | 52.823 | 111.312 | 0.000 | 0.000 | -0.000 |
| -8.530 | -8.530 | 8.200 | 32.175 | 0.000 | -0.000 |
| -8.530 | -8.530 | 8.200 | 0.000 | 32.175 | -0.000 |
| 5.261 | 5.261 | 5.624 | 0.000 | 0.000 | 25.181 |
| 468.057 | 25.504 | 74.577 | 0.000 | 0.000 | -0.000 |
| 25.504 | 468.057 | 74.577 | 0.000 | 0.000 | -0.000 |
| 68.412 | 68.412 | 97.442 | -0.000 | -0.000 | 0.000 |
| 8.530 | 8.530 | -8.200 | 32.175 | -0.000 | 0.000 |
| 8.530 | 8.530 | -8.200 | -0.000 | 32.175 | 0.000 |
| -4.937 | -4.937 | -3.402 | -0.000 | -0.000 | 24.871 |
| 170.638 | 15.556 | 82.655 | 0.000 | -0.000 | -0.000 |
| 15.556 | 170.638 | 82.655 | 0.000 | -0.000 | 0.000 |
| 165.459 | 165.459 | 369.555 | 0.000 | 0.000 | -0.000 |
| 44.020 | 44.020 | -69.689 | 120.200 | -0.000 | -0.000 |
| 44.020 | 44.020 | -69.689 | 0.000 | 120.200 | -0.000 |
| 0.000 | -0.000 | 0.000 | 0.000 | -0.000 | 41.382 |
| 11.459 | -18.892 | 305.757 | -0.000 | -0.000 | 0.000 |
| -18.892 | 11.459 | 305.757 | -0.000 | -0.000 | 0.000 |
| 89.035 | 89.035 | 519.240 | -0.000 | 0.000 | 0.000 |
| -44.020 | -44.020 | 69.689 | 120.200 | 0.000 | 0.000 |
| -44.020 | -44.020 | 69.689 | 0.000 | 120.200 | 0.000 |
| -0.000 | 0.000 | -0.000 | -0.000 | 0.000 | 41.382 |
| 108.150 | 53.712 | 116.590 | 0.000 | -0.000 | -0.000 |
| 53.712 | 108.150 | 116.590 | 0.000 | -0.000 | -0.000 |
| 136.615 | 136.615 | 388.503 | 0.000 | 0.000 | -0.000 |
| 9.851 | 9.851 | -15.595 | 94.887 | 0.000 | -0.000 |
| 9.851 | 9.851 | -15.595 | 0.000 | 94.887 | -0.000 |
| -0.000 | -0.000 | 0.000 | 0.000 | 0.000 | 41.382 |
| 113.233 | 27.516 | 128.741 | -0.000 | 0.000 | 0.000 |
| 27.516 | 113.233 | 128.741 | -0.000 | 0.000 | -0.000 |
| 131.362 | 131.362 | 403.972 | -0.000 | 0.000 | 0.000 |
| -9.851 | -9.851 | 15.595 | 94.887 | 0.000 | 0.000 |
| -9.851 | -9.851 | 15.595 | -0.000 | 94.887 | 0.000 |
| 0.000 | 0.000 | -0.000 | 0.000 | 0.000 | 41.382 |
| 84.014 | 58.538 | 134.125 | 0.000 | -0.000 | -0.000 |
| 58.538 | 84.014 | 134.125 | 0.000 | -0.000 | -0.000 |
| 143.941 | 143.941 | 378.889 | 0.000 | 0.000 | 0.000 |
| 0.792 | 0.792 | -1.761 | 75.778 | -0.000 | -0.000 |
| 0.792 | 0.792 | -1.761 | -0.000 | 75.778 | -0.000 |
| 0.914 | 0.914 | -2.130 | 0.000 | -0.000 | 31.085 |
| 81.736 | 56.256 | 138.669 | -0.000 | 0.000 | 0.000 |
| 56.259 | 81.720 | 138.684 | 0.000 | 0.000 | 0.000 |
| 141.635 | 141.635 | 383.485 | 0.000 | 0.000 | 0.000 |
| -0.792 | -0.792 | 1.761 | 75.778 | -0.000 | 0.000 |
| -0.633 | -0.633 | -0.257 | 0.000 | 55.365 | 0.000 |
| -0.362 | -0.362 | 0.263 | 0.000 | 0.000 | 31.024 |
| 492.916 | 372.913 | 0.000 | 0.000 | 0.000 | -0.000 |
| 372.913 | 492.916 | 0.000 | 0.000 | 0.000 | -0.000 |
| -0.000 | -0.000 | 0.000 | 0.000 | 0.000 | -0.000 |
| -0.000 | -0.000 | 0.000 | 0.000 | 0.000 | -0.000 |
| -0.000 | -0.000 | 0.000 | 0.000 | 0.000 | -0.000 |
| -0.000 | -0.000 | 0.000 | 0.000 | 0.000 | 432.914 |
| 492.916 | 372.913 | -0.000 | -0.000 | -0.000 | 0.000 |
| 372.913 | 492.916 | -0.000 | -0.000 | -0.000 | 0.000 |
| 0.000 | 0.000 | -0.000 | -0.000 | -0.000 | 0.000 |
| 0.000 | 0.000 | -0.000 | -0.000 | -0.000 | 0.000 |
| 0.000 | 0.000 | -0.000 | -0.000 | -0.000 | 0.000 |
| 0.000 | -0.000 | -0.000 | -0.000 | -0.000 | 432.914 |
| 492.916 | 372.913 | 0.000 | 0.000 | 0.000 | -0.000 |
| 372.913 | 492.916 | 0.000 | 0.000 | 0.000 | -0.000 |
| -0.000 | -0.000 | 0.000 | 0.000 | 0.000 | -0.000 |
| -0.000 | -0.000 | 0.000 | 0.000 | 0.000 | -0.000 |
| -0.000 | -0.000 | 0.000 | 0.000 | 0.000 | -0.000 |
| 0.000 | 0.000 | 0.000 | 0.000 | 0.000 | 432.914 |
| 492.916 | 372.913 | -0.000 | -0.000 | -0.000 | 0.000 |
| 372.913 | 492.916 | -0.000 | -0.000 | -0.000 | 0.000 |
| 0.000 | 0.000 | -0.000 | -0.000 | -0.000 | 0.000 |
| 0.000 | 0.000 | -0.000 | -0.000 | -0.000 | 0.000 |
| 0.000 | 0.000 | -0.000 | -0.000 | -0.000 | 0.000 |
| -0.000 | -0.000 | -0.000 | -0.000 | -0.000 | 432.914 |
| 492.917 | 372.915 | 0.000 | 0.000 | 0.000 | -0.000 |
| 372.915 | 492.917 | 0.000 | 0.000 | 0.000 | 0.000 |
| -0.000 | -0.000 | 0.000 | 0.000 | 0.000 | -0.000 |
| -0.000 | -0.000 | 0.000 | 0.000 | 0.000 | -0.000 |
| -0.000 | -0.000 | 0.000 | 0.000 | 0.000 | -0.000 |
| 0.000 | 0.001 | 0.000 | 0.000 | 0.000 | 432.914 |
| 492.915 | 372.912 | -0.000 | -0.000 | -0.000 | 0.000 |
| 372.912 | 492.915 | -0.000 | -0.000 | -0.000 | 0.000 |
| 0.000 | 0.000 | -0.000 | -0.000 | -0.000 | 0.000 |
| 0.000 | 0.000 | -0.000 | -0.000 | -0.000 | 0.000 |
| 0.000 | 0.000 | -0.000 | -0.000 | -0.000 | 0.000 |
| -0.000 | -0.001 | -0.000 | -0.000 | -0.000 | 432.914 |
| 64.192 | 34.889 | 36.253 | 0.000 | 0.000 | -0.000 |
| 130.054 | 243.202 | 153.797 | -0.000 | -0.000 | -0.000 |
| 100.764 | 101.370 | 460.942 | -0.000 | -0.000 | 0.000 |
| 0.000 | -0.000 | -0.000 | 174.711 | -0.000 | -0.000 |
| -0.003 | 0.002 | -0.001 | 0.000 | 47.615 | -0.000 |
| -0.001 | 0.000 | 0.000 | 0.000 | -0.000 | 68.997 |
| 393.953 | 94.818 | 100.764 | 0.000 | 0.000 | 0.000 |
| 94.818 | 393.232 | 101.370 | -0.000 | -0.000 | -0.000 |
| 151.410 | 153.134 | 295.139 | -0.000 | 0.000 | 0.000 |
| -0.000 | 0.000 | -0.000 | 174.711 | 0.000 | -0.000 |
| 0.003 | -0.002 | 0.001 | -0.000 | 47.615 | 0.000 |
| 0.001 | -0.000 | -0.000 | -0.000 | 0.000 | 68.997 |
| 105.673 | 79.961 | 77.093 | 0.000 | -0.000 | -0.000 |
| 12.841 | 42.002 | -1.717 | -0.000 | -0.000 | -0.000 |
| 100.764 | 101.370 | 460.942 | 0.000 | -0.000 | -0.000 |
| -0.000 | -0.000 | -0.000 | 83.184 | -0.000 | -0.000 |
| -0.000 | 0.000 | -0.000 | 0.000 | 47.615 | -0.000 |
| 0.000 | 0.000 | 0.000 | 0.000 | -0.000 | 156.289 |
| 243.435 | 130.285 | 152.394 | -0.000 | 0.000 | 0.000 |
| 79.258 | 103.410 | 74.730 | 0.000 | 0.000 | -0.000 |
| 88.451 | 87.646 | 168.245 | -0.000 | 0.000 | 0.000 |
| 0.000 | 0.000 | 0.000 | 83.184 | 0.000 | 0.000 |
| 0.000 | -0.000 | 0.000 | 0.000 | 47.615 | -0.000 |
| -0.000 | -0.000 | -0.000 | 0.000 | 0.000 | 156.289 |
| 30.482 | -15.238 | -15.764 | 0.000 | -0.000 | 0.000 |
| 12.851 | 42.009 | -1.696 | -0.000 | -0.000 | 0.000 |
| 22.175 | 23.173 | 122.190 | -0.000 | -0.000 | 0.000 |
| 0.000 | -0.000 | -0.000 | 83.184 | 0.000 | -0.000 |
| -0.000 | 0.000 | -0.000 | 0.000 | 44.379 | -0.000 |
| -0.000 | 0.000 | -0.000 | 0.000 | -0.000 | 36.613 |
| 30.490 | -15.237 | -15.762 | -0.000 | -0.000 | -0.000 |
| 12.834 | 41.994 | -1.726 | -0.000 | 0.000 | -0.000 |
| 22.285 | 23.279 | 122.369 | -0.000 | 0.000 | -0.000 |
| -0.000 | 0.000 | 0.000 | 83.184 | 0.000 | 0.000 |
| 0.000 | -0.000 | 0.000 | 0.000 | 44.379 | 0.000 |
| 0.000 | -0.000 | 0.000 | 0.000 | 0.000 | 36.613 |
| 1954.632 | -3095.086 | 1211.885 | 0.000 | 0.000 | 0.000 |
| 90.764 | 369.735 | 95.261 | 0.000 | 0.000 | 0.000 |
| 2700.413 | -1576.488 | 214.097 | -0.000 | 0.000 | 0.000 |
| 484.119 | -3845.978 | 1744.759 | 61.428 | 0.000 | 0.000 |
| 912.802 | -7064.169 | 1139.348 | 0.000 | -19.288 | 0.000 |
| 484.162 | -3846.733 | 1745.181 | 0.000 | 0.000 | 39.438 |
| -2330.255 | 1849.739 | 206.137 | -0.000 | 0.000 | -0.000 |
| -2425.679 | 1942.076 | 208.115 | -0.000 | -0.000 | 0.000 |
| -444.846 | 3872.717 | -1568.944 | -0.000 | -0.000 | -0.000 |
| -484.119 | 3845.978 | -1744.759 | 61.428 | 0.000 | -0.000 |
| -912.802 | 7064.169 | -1139.348 | 0.000 | -19.288 | -0.000 |
| -484.161 | 3846.733 | -1745.181 | 0.000 | -0.000 | 39.438 |
| 157.076 | -351.023 | 207.506 | 0.000 | -0.000 | 0.000 |
| -241.802 | -891.206 | 11.140 | 0.000 | 0.000 | 0.000 |
| 85.089 | -355.167 | 345.400 | -0.000 | -0.000 | 0.000 |
| -238.501 | -1185.557 | 14.760 | 42.065 | 0.000 | 0.000 |
| 50.258 | -384.478 | 173.786 | 0.000 | 60.019 | 0.000 |
| 50.076 | -384.480 | 173.863 | 0.000 | 0.000 | 39.114 |
| -111.586 | 700.409 | -118.236 | -0.000 | 0.000 | -0.000 |
| -85.095 | 665.045 | -109.520 | 0.000 | -0.000 | -0.000 |
| -107.484 | 327.633 | 275.817 | -0.000 | -0.000 | -0.000 |
| 238.501 | 1185.557 | -14.760 | 42.065 | 0.000 | -0.000 |
| 158.147 | 871.897 | -120.573 | 0.000 | 60.762 | -0.000 |
| -50.076 | 384.480 | -173.863 | -0.000 | -0.000 | 39.114 |
| 87.747 | -8.900 | 45.705 | 0.000 | 0.000 | 0.000 |
| -44.799 | -75.130 | -44.409 | 0.000 | 0.000 | 0.000 |
| 16.193 | -46.106 | 101.045 | 0.000 | 0.000 | -0.000 |
| -28.750 | -109.437 | 0.893 | 26.426 | 0.000 | 0.000 |
| -24.893 | -121.554 | 2.232 | 0.000 | 30.330 | 0.000 |
| 16.885 | -32.291 | 11.734 | 0.000 | 0.000 | 35.173 |
| 1.953 | 42.283 | -56.045 | 0.000 | -0.000 | -0.000 |
| 17.546 | 98.301 | 5.700 | -0.000 | -0.000 | -0.000 |
| -40.594 | 30.064 | 60.803 | -0.000 | -0.000 | -0.000 |
| 28.750 | 109.437 | -0.893 | 26.426 | 0.000 | -0.000 |
| 24.893 | 121.554 | -2.232 | 0.000 | 30.330 | -0.000 |
| -16.885 | 32.291 | -11.734 | 0.000 | -0.000 | 35.173 |
| 1037.253 | 0.000 | 0.000 | 0.000 | 0.000 | 0.000 |
| 0.000 | 0.000 | 0.000 | 0.000 | 0.000 | 0.000 |
| 0.000 | 0.000 | 0.000 | 0.000 | 0.000 | 0.000 |
| 0.000 | 0.000 | 0.000 | 0.000 | 0.000 | 0.000 |
| 0.000 | 0.000 | 0.000 | 0.000 | 0.000 | 0.000 |
| 0.000 | 0.000 | 0.000 | 0.000 | 0.000 | 0.000 |
| 1037.253 | -0.000 | -0.000 | -0.000 | -0.000 | -0.000 |
| -0.000 | -0.000 | -0.000 | -0.000 | -0.000 | -0.000 |
| -0.000 | -0.000 | -0.000 | -0.000 | -0.000 | -0.000 |
| -0.000 | -0.000 | -0.000 | -0.000 | -0.000 | -0.000 |
| -0.000 | -0.000 | -0.000 | -0.000 | -0.000 | -0.000 |
| -0.000 | -0.000 | -0.000 | -0.000 | -0.000 | -0.000 |
| 1037.253 | 0.000 | 0.000 | 0.000 | 0.000 | 0.000 |
| 0.000 | 0.000 | 0.000 | 0.000 | 0.000 | 0.000 |
| 0.000 | 0.000 | 0.000 | 0.000 | 0.000 | 0.000 |
| 0.000 | 0.000 | 0.000 | 0.000 | 0.000 | 0.000 |
| 0.000 | 0.000 | 0.000 | 0.000 | 0.000 | 0.000 |
| 0.000 | 0.000 | 0.000 | 0.000 | 0.000 | 0.000 |
| 1037.252 | -0.000 | -0.000 | -0.000 | -0.000 | -0.000 |
| -0.000 | -0.000 | -0.000 | -0.000 | -0.000 | -0.000 |
| -0.000 | -0.000 | -0.000 | -0.000 | -0.000 | -0.000 |
| -0.000 | -0.000 | -0.000 | -0.000 | -0.000 | -0.000 |
| -0.000 | -0.000 | -0.000 | -0.000 | -0.000 | -0.000 |
| -0.000 | -0.000 | -0.000 | -0.000 | -0.000 | -0.000 |
| 1037.257 | 0.000 | 0.000 | 0.000 | 0.000 | 0.000 |
| 0.000 | 0.000 | 0.000 | 0.000 | 0.000 | 0.000 |
| 0.000 | 0.000 | 0.000 | 0.000 | 0.000 | 0.000 |
| 0.000 | 0.000 | 0.000 | 0.000 | 0.000 | 0.000 |
| 0.000 | 0.000 | 0.000 | 0.000 | 0.000 | 0.000 |
| 0.000 | 0.000 | 0.000 | 0.000 | 0.000 | 0.000 |
| 1037.249 | -0.000 | -0.000 | -0.000 | -0.000 | -0.000 |
| -0.000 | -0.000 | -0.000 | -0.000 | -0.000 | -0.000 |
| -0.000 | -0.000 | -0.000 | -0.000 | -0.000 | -0.000 |
| -0.000 | -0.000 | -0.000 | -0.000 | -0.000 | -0.000 |
| -0.000 | -0.000 | -0.000 | -0.000 | -0.000 | -0.000 |
| -0.000 | -0.000 | -0.000 | -0.000 | -0.000 | -0.000 |
| 1035.583 | 0.000 | 0.000 | 0.000 | 0.000 | 0.000 |
| -0.000 | 0.000 | 0.000 | 0.000 | 0.000 | 0.000 |
| 0.000 | 0.000 | 0.000 | 0.000 | 0.000 | 0.000 |
| 0.000 | 0.000 | 0.000 | 0.000 | 0.000 | 0.000 |
| 0.000 | 0.000 | 0.000 | 0.000 | 0.000 | 0.000 |
| -0.000 | 0.000 | 0.000 | 0.000 | 0.000 | 0.000 |
| 1035.583 | -0.000 | -0.000 | -0.000 | -0.000 | -0.000 |
| -0.000 | -0.000 | -0.000 | -0.000 | -0.000 | -0.000 |
| -0.000 | -0.000 | -0.000 | -0.000 | -0.000 | -0.000 |
| -0.000 | -0.000 | -0.000 | -0.000 | -0.000 | -0.000 |
| 0.000 | -0.000 | -0.000 | -0.000 | -0.000 | -0.000 |
| 0.000 | -0.000 | -0.000 | -0.000 | -0.000 | -0.000 |
| 1035.584 | 0.000 | 0.000 | 0.000 | 0.000 | 0.000 |
| 0.000 | 0.000 | 0.000 | 0.000 | 0.000 | 0.000 |
| 0.000 | 0.000 | 0.000 | 0.000 | 0.000 | 0.000 |
| 0.000 | 0.000 | 0.000 | 0.000 | 0.000 | 0.000 |
| 0.000 | 0.000 | 0.000 | 0.000 | 0.000 | 0.000 |
| 0.000 | 0.000 | 0.000 | 0.000 | 0.000 | 0.000 |
| 1035.583 | -0.000 | -0.000 | -0.000 | -0.000 | -0.000 |
| 0.000 | -0.000 | -0.000 | -0.000 | -0.000 | -0.000 |
| 0.000 | -0.000 | -0.000 | -0.000 | -0.000 | -0.000 |
| -0.000 | -0.000 | -0.000 | -0.000 | -0.000 | -0.000 |
| 0.000 | -0.000 | -0.000 | -0.000 | -0.000 | -0.000 |
| -0.000 | -0.000 | -0.000 | -0.000 | -0.000 | -0.000 |
| 1035.587 | 0.000 | 0.000 | 0.000 | 0.000 | 0.000 |
| -0.000 | 0.000 | 0.000 | 0.000 | 0.000 | 0.000 |
| 0.000 | 0.000 | 0.000 | 0.000 | 0.000 | 0.000 |
| 0.000 | 0.000 | 0.000 | 0.000 | 0.000 | 0.000 |
| 0.000 | 0.000 | 0.000 | 0.000 | 0.000 | 0.000 |
| 0.000 | 0.000 | 0.000 | 0.000 | 0.000 | 0.000 |
| 1035.579 | -0.000 | -0.000 | -0.000 | -0.000 | -0.000 |
| -0.000 | -0.000 | -0.000 | -0.000 | -0.000 | -0.000 |
| -0.000 | -0.000 | -0.000 | -0.000 | -0.000 | -0.000 |
| -0.000 | -0.000 | -0.000 | -0.000 | -0.000 | -0.000 |
| -0.000 | -0.000 | -0.000 | -0.000 | -0.000 | -0.000 |
| 0.000 | -0.000 | -0.000 | -0.000 | -0.000 | -0.000 |
| 7.779 | 278.464 | -103.473 | -0.000 | 0.897 | 0.000 |
| 5.754 | 125.049 | 25.152 | -0.000 | 7.773 | -0.000 |
| 15.455 | 153.272 | 155.212 | -0.000 | 7.713 | -0.000 |
| 6.833 | 214.393 | -78.750 | 51.983 | 4.828 | -0.104 |
| -36.193 | 286.046 | -622.721 | -0.049 | -4.716 | 0.013 |
| -33.040 | 219.921 | -668.904 | 0.025 | -7.640 | 1.849 |
| -6.640 | -305.193 | 47.272 | 0.000 | 7.833 | 0.000 |
| -9.242 | -211.598 | 30.462 | -0.000 | -4.463 | 0.000 |
| -4.392 | -368.655 | 185.653 | -0.000 | -4.657 | 0.000 |
| -5.327 | -294.778 | 62.181 | -28.958 | 7.556 | 0.055 |
| 2.749 | -321.204 | 266.466 | 0.000 | -5.863 | 0.000 |
| -5.326 | -293.120 | 61.005 | 0.062 | 7.829 | -4.726 |
| -0.004 | 19.091 | -17.117 | -0.000 | 0.087 | 0.000 |
| 1.579 | 28.739 | 7.465 | 0.000 | 0.486 | -0.000 |
| 7.686 | 6.714 | 141.990 | 0.000 | 0.367 | -0.000 |
| 0.583 | 16.277 | -6.026 | 22.362 | 0.481 | -0.048 |
| 0.511 | 17.603 | -6.756 | 0.000 | 5.576 | -0.000 |
| 0.184 | 8.966 | -3.262 | -0.048 | 0.807 | -0.455 |
| -0.003 | -22.992 | 13.668 | -0.000 | -0.544 | 0.000 |
| -3.263 | -30.507 | -23.480 | 0.000 | 0.103 | 0.000 |
| 6.392 | -29.103 | 148.688 | -0.000 | -0.995 | 0.000 |
| -0.583 | -16.277 | 6.026 | 22.362 | -0.481 | -0.048 |
| 0.223 | -30.089 | 22.244 | 0.000 | -4.006 | 0.000 |
| -0.184 | -8.966 | 3.262 | -0.048 | -0.807 | -0.455 |
| 0.435 | -0.438 | 3.911 | 0.000 | 0.014 | -0.000 |
| -0.843 | 5.908 | -9.590 | 0.000 | 0.033 | -0.000 |
| 0.794 | -0.369 | 6.459 | -0.000 | -0.031 | -0.000 |
| 0.048 | 2.208 | -0.722 | 6.455 | 0.013 | -0.016 |
| -0.000 | 1.349 | -0.851 | 0.000 | 6.399 | -0.000 |
| 0.046 | 1.708 | -0.493 | -0.032 | 0.003 | 0.628 |
| 0.333 | -3.939 | 5.365 | 0.000 | 0.001 | 0.000 |
| -1.039 | 1.664 | -9.539 | 0.000 | 0.003 | 0.000 |
| 0.453 | -5.555 | 14.385 | 0.000 | -0.028 | 0.000 |
| -0.048 | -2.208 | 0.722 | 6.455 | -0.013 | -0.016 |
| -0.095 | -1.425 | 0.171 | -0.000 | 6.445 | 0.000 |
| -0.036 | 0.041 | 0.006 | -0.062 | 0.036 | 3.500 |
| 77.732 | -138.794 | 734.122 | 0.000 | -21.651 | 0.000 |
| 48.508 | -57.969 | 482.014 | 0.007 | -22.793 | 0.003 |
| 26.701 | -54.936 | 201.692 | -0.000 | -16.326 | 0.000 |
| 57.296 | -82.112 | 698.526 | -9.481 | -20.723 | 0.011 |
| 36.170 | -102.209 | 430.230 | -0.000 | -23.349 | 0.000 |
| 14.336 | -106.885 | 307.043 | -0.008 | -21.309 | 0.420 |
| -11.759 | -17.852 | 20.916 | 0.000 | 16.599 | -0.000 |
| -24.642 | 66.099 | -168.858 | 0.000 | 15.555 | -0.000 |
| -62.589 | 41.041 | -740.120 | 0.000 | 20.032 | -0.000 |
| -53.462 | 119.826 | -579.579 | 7.098 | 19.043 | -0.009 |
| -35.509 | -14.035 | -82.993 | -0.000 | 20.045 | -0.000 |
| -38.397 | 110.350 | -428.314 | 0.032 | 23.867 | -0.828 |
| 3.938 | -3.878 | 43.388 | -0.000 | -1.710 | 0.000 |
| 4.681 | -11.533 | 32.552 | -0.000 | -1.945 | 0.000 |
| 8.415 | -19.097 | 93.895 | -0.000 | -1.968 | 0.000 |
| 3.609 | -11.461 | 38.819 | -7.583 | -2.244 | 0.016 |
| 3.708 | -1.117 | 11.080 | -0.000 | -0.980 | 0.000 |
| 4.255 | -6.457 | 42.332 | 0.015 | -1.467 | 0.205 |
| -4.381 | 8.600 | -48.473 | -0.000 | 1.945 | 0.000 |
| -3.641 | 8.422 | -26.431 | 0.000 | 1.806 | -0.000 |
| -3.027 | 3.948 | -32.229 | -0.000 | 1.798 | 0.000 |
| -5.011 | 11.015 | -49.979 | -3.714 | 2.012 | 0.006 |
| -3.412 | 8.886 | -37.631 | 0.000 | -1.039 | -0.000 |
| -2.600 | 8.624 | -14.709 | 0.004 | 2.481 | 0.260 |
| 0.521 | -0.795 | 3.825 | 0.000 | -0.199 | 0.000 |
| -0.422 | 0.387 | -4.828 | 0.000 | -0.156 | 0.000 |
| 0.768 | -2.874 | 10.750 | 0.000 | -0.180 | -0.000 |
| 0.267 | -0.312 | 1.582 | 1.465 | -0.183 | -0.001 |
| 0.281 | -0.223 | 1.246 | -0.000 | 1.211 | 0.000 |
| 0.365 | -0.959 | 3.035 | 0.009 | -0.204 | -0.004 |
| -0.068 | -1.067 | 0.162 | 0.000 | 0.206 | -0.000 |
| -1.070 | 3.257 | -7.072 | 0.000 | 0.154 | -0.000 |
| -0.431 | -0.710 | -2.048 | 0.000 | 0.178 | -0.000 |
| -0.270 | 0.519 | -2.241 | 0.232 | 0.168 | 0.001 |
| -0.294 | 0.278 | -1.287 | 0.000 | 1.559 | -0.000 |
| -0.209 | -0.125 | -0.334 | -0.021 | 0.177 | 0.939 |
| -37653.442 | -89672.617 | 23377.350 | -89274.002 | -37907.486 | -44078.851 |
| -35867.523 | -87410.120 | 21742.607 | -79951.320 | -35124.757 | -40974.498 |
| -38850.070 | -90925.153 | 23771.866 | -91084.797 | -38991.487 | -45511.652 |
| -51.829 | -808.301 | -87.061 | 164.171 | -15.524 | -29.684 |
| 1.284 | 3.679 | -9.979 | -13.963 | 63.224 | -0.904 |
| -49586.586 | -142593.669 | 38942.996 | -125909.985 | -55818.123 | -66488.523 |
| 27320.308 | 58479.517 | -16243.972 | 54791.405 | 25520.892 | 27701.783 |
| 100.195 | 961.541 | 103.557 | -139.911 | 4.194 | 44.315 |
| 51.412 | 33.549 | 244.409 | -15.944 | -9.935 | -10.415 |
| 32682.095 | 73504.968 | -19824.433 | 71868.954 | 31825.552 | 36087.995 |
| 51.021 | 793.022 | 60.652 | -142.415 | 64.112 | 33.649 |
| 34380.029 | 78838.608 | -21192.876 | 77031.566 | 33747.711 | 38785.733 |
| -4658.593 | -11336.287 | 2842.838 | -11475.994 | -4801.115 | -5806.687 |
| -1734.265 | -1681.896 | 1589.063 | -1867.559 | -1292.099 | -909.237 |
| -4868.586 | -13132.024 | 3339.504 | -11806.934 | -4954.714 | -6263.728 |
| -3935.184 | -9312.768 | 2462.413 | -9240.862 | -3947.597 | -4642.487 |
| -3569.963 | -8235.499 | 2185.975 | -8120.297 | -3530.688 | -4075.045 |
| -2465.076 | -2691.173 | 2618.994 | -2486.694 | -1826.814 | -1090.567 |
| 4942.100 | 13911.993 | -3723.331 | 12132.597 | 5273.793 | 6484.476 |
| 1648.036 | 906.788 | -1950.672 | 909.106 | 1013.136 | 446.755 |
| 4718.844 | 11508.898 | -3423.869 | 11843.120 | 4910.369 | 5996.326 |
| 3050.960 | 7146.698 | -1775.769 | 6337.773 | 2897.125 | 3252.894 |
| 3882.710 | 9327.708 | -2396.858 | 9012.725 | 3874.562 | 4555.652 |
| 7040.697 | 17635.741 | -3374.286 | 3988.822 | 815.095 | 9104.828 |
| -439.063 | -1312.822 | 174.367 | -1248.158 | -490.796 | -677.988 |
| -418.301 | -1007.956 | 275.055 | -999.955 | -422.198 | -505.264 |
| -343.993 | -823.298 | 201.728 | -756.195 | -335.219 | -385.215 |
| -18.923 | -1.679 | 18.649 | -1.998 | -12.206 | -2.762 |
| -608.112 | -1608.475 | 394.233 | -1481.940 | -633.723 | -809.423 |
| -456.060 | -1107.323 | 319.107 | -1122.469 | -468.033 | -568.740 |
| 350.988 | 799.210 | -212.548 | 795.421 | 346.742 | 397.605 |
| 427.505 | 1041.207 | -274.223 | 1023.500 | 432.254 | 517.478 |
| 365.483 | 754.012 | -162.591 | 822.684 | 364.278 | 395.623 |
| 375.253 | 900.359 | -235.163 | 859.964 | 372.053 | 437.122 |
| 376.953 | 898.267 | -236.669 | 867.712 | 374.364 | 439.575 |
| 485.668 | 1265.525 | -371.295 | 1203.933 | 510.081 | 621.939 |
| 587.184 | 255.466 | 255.466 | -0.000 | 0.000 | 0.000 |
| 255.466 | 587.184 | 255.466 | -0.000 | -0.000 | 0.000 |
| 255.466 | 255.466 | 587.184 | -0.000 | 0.000 | 0.000 |
| 0.000 | -0.000 | 0.000 | 280.378 | 0.000 | -0.000 |
| -0.000 | 0.000 | 0.000 | -0.000 | 280.378 | 0.000 |
| -0.000 | 0.000 | 0.000 | 0.000 | 0.000 | 280.378 |
| 571.811 | 263.122 | 263.122 | 0.000 | -0.000 | -0.000 |
| 263.122 | 571.811 | 263.122 | 0.000 | 0.000 | 0.000 |
| 255.470 | 255.470 | 587.193 | 0.000 | -0.000 | 0.000 |
| -0.000 | -0.000 | -0.000 | 280.378 | 0.000 | -0.000 |
| 0.000 | -0.000 | -0.000 | 0.000 | 280.378 | 0.000 |
| 0.000 | -0.000 | -0.000 | -0.000 | 0.000 | 280.378 |
| 587.179 | 255.473 | 255.473 | -0.000 | -0.000 | 0.000 |
| 255.473 | 587.179 | 255.473 | -0.000 | -0.000 | 0.000 |
| 255.473 | 255.473 | 587.179 | -0.000 | 0.000 | -0.000 |
| -0.001 | -0.000 | -0.000 | 130.385 | 0.000 | 0.000 |
| -0.000 | -0.001 | -0.000 | 0.000 | 130.385 | 0.000 |
| -0.000 | -0.000 | -0.001 | 0.000 | 0.000 | 130.385 |
| 571.817 | 263.114 | 263.114 | -0.000 | -0.000 | 0.000 |
| 263.114 | 571.817 | 263.114 | -0.000 | 0.000 | -0.000 |
| 255.462 | 255.462 | 587.198 | 0.000 | -0.000 | 0.000 |
| 0.001 | 0.000 | 0.000 | 130.385 | -0.000 | -0.000 |
| 0.000 | 0.001 | 0.000 | 0.000 | 130.385 | -0.000 |
| 0.000 | 0.000 | 0.001 | 0.000 | 0.000 | 130.385 |
| 571.097 | 262.112 | 262.111 | 0.000 | -0.000 | 0.000 |
| 262.111 | 571.098 | 262.111 | 0.000 | -0.000 | 0.000 |
| 137.432 | 137.432 | 821.571 | 0.000 | 0.000 | 0.000 |
| -0.240 | -0.239 | -0.240 | 137.516 | -0.000 | 0.000 |
| -0.240 | -0.239 | -0.240 | 0.000 | 137.516 | 0.000 |
| -0.240 | -0.239 | -0.240 | 0.000 | -0.000 | 137.516 |
| 821.570 | 137.432 | 137.432 | 0.000 | 0.000 | -0.000 |
| 137.432 | 821.570 | 137.432 | -0.000 | 0.000 | -0.000 |
| 137.432 | 137.432 | 821.570 | -0.000 | -0.000 | -0.000 |
| 0.240 | 0.239 | 0.240 | 137.516 | -0.000 | -0.000 |
| 0.240 | 0.239 | 0.240 | -0.000 | 137.516 | -0.000 |
| 0.240 | 0.239 | 0.240 | 0.000 | 0.000 | 137.516 |
| 586.573 | 254.821 | 254.821 | -0.000 | -0.000 | 0.000 |
| 254.821 | 586.573 | 254.821 | -0.000 | -0.000 | 0.000 |
| 254.821 | 254.821 | 586.573 | 0.000 | -0.000 | 0.000 |
| 0.000 | -0.000 | 0.000 | 280.162 | -0.000 | 0.000 |
| -0.000 | 0.000 | 0.000 | 0.000 | 280.162 | 0.000 |
| -0.000 | 0.000 | 0.000 | -0.000 | -0.000 | 280.162 |
| 571.286 | 262.502 | 262.502 | -0.000 | 0.000 | -0.000 |
| 262.502 | 571.286 | 262.502 | -0.000 | -0.000 | -0.000 |
| 262.502 | 262.502 | 571.286 | -0.000 | 0.000 | -0.000 |
| -0.000 | 0.000 | -0.000 | 280.162 | -0.000 | -0.000 |
| -0.000 | -0.000 | -0.000 | 0.000 | 280.162 | -0.000 |
| 0.000 | -0.000 | -0.000 | -0.000 | 0.000 | 280.162 |
| 570.066 | 263.051 | 263.051 | 0.000 | 0.000 | 0.000 |
| 263.051 | 570.066 | 263.051 | 0.000 | 0.000 | 0.000 |
| 263.051 | 263.051 | 570.066 | 0.000 | 0.000 | 0.000 |
| -0.002 | -0.003 | -0.003 | 137.601 | -0.000 | 0.000 |
| -0.003 | -0.002 | -0.003 | 0.000 | 137.601 | 0.000 |
| -0.003 | -0.003 | -0.002 | 0.000 | -0.000 | 137.601 |
| 570.044 | 263.067 | 263.067 | -0.000 | 0.000 | -0.000 |
| 263.067 | 570.044 | 263.067 | -0.000 | 0.000 | -0.000 |
| 263.067 | 263.067 | 570.044 | -0.000 | -0.000 | -0.000 |
| 0.002 | 0.003 | 0.003 | 137.601 | -0.000 | 0.000 |
| 0.003 | 0.002 | 0.003 | 0.000 | 137.601 | -0.000 |
| 0.003 | 0.003 | 0.002 | -0.000 | 0.000 | 137.601 |
| 739.269 | 176.996 | 331.595 | -0.000 | 0.000 | 0.000 |
| 6.216 | 1122.554 | 264.549 | -0.000 | -0.000 | 0.000 |
| 236.021 | 264.549 | 895.276 | -0.000 | -0.000 | -0.000 |
| -0.001 | 0.001 | 0.001 | 270.447 | -0.000 | 0.000 |
| -0.002 | 0.001 | 0.001 | -0.000 | 231.518 | 0.000 |
| -0.001 | 0.000 | 0.001 | -0.000 | -0.000 | 121.639 |
| 738.421 | 183.778 | 327.751 | 0.000 | 0.000 | -0.000 |
| 169.358 | 832.795 | 365.131 | 0.000 | 0.000 | -0.000 |
| 236.021 | 264.549 | 895.276 | -0.000 | -0.000 | 0.000 |
| 0.001 | -0.001 | -0.001 | 270.447 | -0.000 | -0.000 |
| 0.002 | -0.001 | -0.001 | 0.000 | 231.518 | -0.000 |
| 0.001 | -0.000 | -0.001 | 0.000 | 0.000 | 121.639 |
| 737.801 | 182.219 | 326.528 | -0.000 | -0.000 | 0.000 |
| 187.607 | 824.708 | 342.059 | -0.000 | -0.000 | 0.000 |
| 344.666 | 343.604 | 706.166 | -0.000 | 0.000 | 0.000 |
| -0.000 | 0.000 | 0.000 | 259.539 | -0.000 | 0.000 |
| -0.000 | 0.000 | 0.000 | -0.000 | 234.410 | 0.000 |
| -0.000 | 0.000 | 0.000 | -0.000 | 0.000 | 198.788 |
| 756.424 | 183.682 | 339.634 | 0.000 | 0.000 | -0.000 |
| 169.356 | 832.796 | 365.131 | 0.000 | 0.000 | -0.000 |
| 322.728 | 368.206 | 675.514 | -0.000 | 0.000 | -0.000 |
| 0.000 | -0.000 | -0.000 | 259.539 | 0.000 | -0.000 |
| 0.000 | -0.000 | -0.000 | 0.000 | 234.410 | -0.000 |
| 0.000 | -0.000 | -0.000 | 0.000 | 0.000 | 198.788 |
| 742.564 | 185.527 | 328.628 | -0.000 | -0.000 | 0.000 |
| 182.239 | 814.318 | 368.015 | -0.000 | -0.000 | 0.000 |
| 320.055 | 367.119 | 675.963 | -0.000 | -0.000 | 0.000 |
| -0.001 | 0.000 | -0.000 | 265.015 | -0.000 | 0.000 |
| -0.000 | -0.000 | 0.000 | -0.000 | 231.951 | 0.000 |
| -0.000 | -0.000 | 0.000 | -0.000 | 0.000 | 121.639 |
| 742.620 | 185.492 | 328.607 | 0.000 | -0.000 | -0.000 |
| 187.605 | 824.710 | 342.057 | 0.000 | 0.000 | -0.000 |
| 320.047 | 367.076 | 676.010 | 0.000 | 0.000 | -0.000 |
| 0.001 | -0.000 | 0.000 | 265.015 | 0.000 | -0.000 |
| 0.000 | 0.000 | -0.000 | 0.000 | 231.951 | -0.000 |
| 0.000 | 0.000 | -0.000 | 0.000 | -0.000 | 121.639 |
| 789.130 | 542.273 | 847.299 | -0.000 | 0.000 | 0.000 |
| 498.554 | 1379.750 | 770.234 | 0.000 | 0.000 | -0.000 |
| 895.597 | 625.435 | 798.013 | -0.000 | -0.000 | -0.000 |
| 428.336 | 108.033 | 361.031 | -64.707 | -0.000 | 0.000 |
| 579.231 | -30.418 | 907.630 | -0.000 | 386.349 | 0.000 |
| 440.405 | 111.077 | 371.204 | -0.000 | 0.000 | -41.822 |
| 1055.675 | 11.428 | 228.038 | 0.000 | 0.000 | 0.000 |
| 6.335 | 1104.625 | 267.917 | -0.000 | 0.000 | 0.000 |
| 28.655 | 404.994 | 73.731 | 0.000 | 0.000 | -0.000 |
| -428.336 | -108.033 | -361.031 | -64.707 | 0.000 | -0.000 |
| -579.231 | 30.418 | -907.630 | 0.000 | 386.349 | -0.000 |
| -440.405 | -111.077 | -371.204 | 0.000 | 0.000 | -41.822 |
| 782.278 | 179.152 | 416.127 | -0.000 | -0.000 | -0.000 |
| 202.751 | 785.443 | 390.200 | -0.000 | -0.000 | 0.000 |
| 345.191 | 380.612 | 716.717 | -0.000 | -0.000 | -0.000 |
| 0.000 | 0.000 | 0.000 | 486.883 | 0.000 | -0.000 |
| 21.130 | 5.329 | 17.810 | -0.000 | 202.773 | -0.000 |
| 48.923 | 15.590 | 80.078 | 0.000 | -0.000 | 116.295 |
| 686.444 | 208.173 | 325.854 | 0.000 | -0.000 | -0.000 |
| 176.596 | 750.631 | 364.843 | 0.000 | 0.000 | -0.000 |
| 210.154 | 363.513 | 627.232 | 0.000 | -0.000 | -0.000 |
| -0.000 | -0.000 | -0.000 | 486.883 | -0.000 | 0.000 |
| -21.130 | -5.329 | -17.810 | 0.000 | 202.773 | 0.000 |
| -48.923 | -15.590 | -80.078 | 0.000 | -0.000 | 116.295 |
| 752.131 | 189.743 | 331.835 | -0.000 | 0.000 | 0.000 |
| 170.051 | 809.057 | 366.377 | -0.000 | 0.000 | -0.000 |
| 320.196 | 370.573 | 708.299 | -0.000 | -0.000 | -0.000 |
| 8.262 | 0.798 | 13.516 | 270.075 | -0.000 | -0.000 |
| 1.735 | 0.438 | 1.462 | -0.000 | 239.268 | 0.000 |
| 1.448 | 0.365 | 1.221 | -0.000 | -0.000 | 116.051 |
| 725.752 | 192.532 | 310.790 | 0.000 | -0.000 | -0.000 |
| 185.010 | 798.176 | 339.755 | -0.000 | -0.000 | 0.000 |
| 314.357 | 364.172 | 721.997 | 0.000 | 0.000 | -0.000 |
| -8.262 | -0.798 | -13.516 | 270.075 | 0.000 | -0.000 |
| -1.735 | -0.438 | -1.462 | 0.000 | 239.268 | -0.000 |
| -1.448 | -0.365 | -1.221 | 0.000 | 0.000 | 116.051 |
| 176.225 | 122.930 | 122.930 | 0.000 | 0.000 | -0.000 |
| 122.930 | 176.225 | 122.930 | -0.000 | 0.000 | -0.000 |
| 122.930 | 122.930 | 176.225 | 0.000 | 0.000 | -0.000 |
| -0.000 | -0.000 | -0.000 | 126.713 | 0.000 | -0.000 |
| 0.000 | -0.000 | -0.000 | -0.000 | 126.713 | -0.000 |
| -0.000 | -0.000 | -0.000 | -0.000 | -0.000 | 126.713 |
| 176.225 | 122.930 | 122.930 | 0.000 | -0.000 | 0.000 |
| 122.930 | 176.225 | 122.930 | -0.000 | 0.000 | 0.000 |
| 122.930 | 122.930 | 176.225 | 0.000 | 0.000 | 0.000 |
| -0.000 | 0.000 | -0.000 | 126.713 | -0.000 | 0.000 |
| 0.000 | -0.000 | -0.000 | -0.000 | 126.713 | 0.000 |
| -0.000 | 0.000 | -0.000 | -0.000 | -0.000 | 126.713 |
| 176.225 | 122.930 | 122.930 | 0.000 | -0.000 | -0.000 |
| 122.930 | 176.225 | 122.930 | -0.000 | 0.000 | -0.000 |
| 122.930 | 122.930 | 176.225 | 0.000 | 0.000 | 0.000 |
| -0.000 | -0.000 | -0.000 | 40.718 | -0.000 | -0.000 |
| -0.000 | -0.000 | -0.000 | -0.000 | 40.718 | -0.000 |
| -0.000 | -0.000 | -0.000 | -0.000 | -0.000 | 40.718 |
| 58.807 | 64.434 | 64.434 | 0.000 | 0.000 | 0.000 |
| 64.434 | 58.807 | 64.434 | 0.000 | 0.000 | 0.000 |
| 64.434 | 64.434 | 58.807 | 0.000 | 0.000 | 0.000 |
| 0.000 | 0.000 | 0.000 | 40.718 | 0.000 | 0.000 |
| 0.000 | 0.000 | 0.000 | 0.000 | 40.718 | 0.000 |
| 0.000 | 0.000 | 0.000 | 0.000 | 0.000 | 40.718 |
| 6.499 | -6.070 | -6.070 | -0.000 | -0.000 | -0.000 |
| -2.956 | 5.285 | -2.956 | -0.000 | -0.000 | -0.000 |
| -2.956 | -2.956 | 5.285 | -0.000 | -0.000 | -0.000 |
| -0.000 | -0.000 | -0.000 | 8.925 | -0.000 | -0.000 |
| -0.000 | -0.000 | -0.000 | -0.000 | 8.925 | -0.000 |
| -0.000 | -0.000 | -0.000 | -0.000 | -0.000 | 11.541 |
| 5.505 | -3.342 | -3.342 | 0.000 | -0.000 | 0.000 |
| -3.342 | 5.505 | -3.342 | -0.000 | 0.000 | 0.000 |
| -3.342 | -3.342 | 5.505 | -0.000 | -0.000 | 0.000 |
| 0.000 | 0.000 | 0.000 | 11.541 | 0.000 | 0.000 |
| 0.000 | 0.000 | 0.000 | 0.000 | 11.541 | 0.000 |
| 0.000 | 0.000 | 0.000 | 0.000 | 0.000 | 11.541 |
| 153.222 | 134.209 | 134.209 | 0.000 | -0.000 | -0.000 |
| 134.209 | 153.222 | 134.209 | 0.000 | -0.000 | -0.000 |
| 134.209 | 134.209 | 153.222 | 0.000 | -0.000 | -0.000 |
| 58.501 | 58.501 | 58.501 | 30.404 | -0.000 | -0.000 |
| 58.501 | 58.501 | 58.501 | 0.000 | 30.404 | -0.000 |
| 58.501 | 58.501 | 58.501 | 0.000 | -0.000 | 30.404 |
| -120.607 | -122.358 | -122.358 | -0.000 | 0.000 | 0.000 |
| -122.358 | -120.607 | -122.358 | -0.000 | 0.000 | 0.000 |
| -122.358 | -122.358 | -120.607 | -0.000 | 0.000 | 0.000 |
| -58.501 | -58.501 | -58.501 | 30.404 | 0.000 | 0.000 |
| -58.501 | -58.501 | -58.501 | -0.000 | 30.404 | 0.000 |
| -58.501 | -58.501 | -58.501 | -0.000 | 0.000 | 30.404 |
| 83.171 | 73.543 | 73.543 | 0.000 | -0.000 | -0.000 |
| 73.543 | 83.171 | 73.543 | 0.000 | -0.000 | -0.000 |
| 73.543 | 73.543 | 83.171 | 0.000 | -0.000 | -0.000 |
| 4.058 | 4.058 | 4.058 | 47.657 | -0.000 | -0.000 |
| 15.299 | 15.299 | 15.299 | 0.000 | 7.648 | -0.000 |
| 15.299 | 15.299 | 15.299 | 0.000 | -0.000 | 7.648 |
| -66.496 | -79.919 | -79.919 | -0.000 | 0.000 | 0.000 |
| -11.492 | -21.949 | -11.492 | 0.000 | -0.000 | -0.000 |
| -79.919 | -79.919 | -66.496 | -0.000 | 0.000 | 0.000 |
| -15.299 | -15.299 | -15.299 | 7.648 | 0.000 | 0.000 |
| -15.299 | -15.299 | -15.299 | -0.000 | 7.648 | 0.000 |
| -15.299 | -15.299 | -15.299 | -0.000 | 0.000 | 7.648 |
| 11.941 | 4.567 | 4.567 | -0.000 | 0.000 | 0.000 |
| 4.567 | 11.941 | 4.567 | -0.000 | 0.000 | 0.000 |
| 4.567 | 4.567 | 11.941 | -0.000 | 0.000 | 0.000 |
| 1.916 | 1.916 | 1.916 | 10.671 | -0.000 | -0.000 |
| 1.916 | 1.916 | 1.916 | 0.000 | 10.671 | -0.000 |
| 1.916 | 1.916 | 1.916 | 0.000 | -0.000 | 10.671 |
| -4.534 | -10.021 | -10.021 | -0.000 | 0.000 | 0.000 |
| -10.021 | -4.534 | -10.021 | -0.000 | 0.000 | 0.000 |
| -10.021 | -10.021 | -4.534 | -0.000 | 0.000 | 0.000 |
| -1.916 | -1.916 | -1.916 | 10.671 | 0.000 | 0.000 |
| -1.916 | -1.916 | -1.916 | -0.000 | 10.671 | 0.000 |
| -1.916 | -1.916 | -1.916 | -0.000 | 0.000 | 10.671 |
| 12.923 | 27.474 | 43.585 | -0.000 | 11.831 | 0.000 |
| 3.016 | 9.116 | -14.611 | -0.000 | -2.170 | -0.000 |
| 28.710 | 57.212 | 375.463 | 0.000 | 57.069 | 0.000 |
| 0.000 | 0.000 | 0.000 | 38.495 | 0.000 | 4.440 |
| 16.077 | 1.827 | 57.069 | 0.000 | 44.996 | 0.000 |
| 0.000 | 0.000 | 0.000 | 3.661 | 0.000 | 25.292 |
| 12.923 | 27.474 | 43.584 | 0.000 | 11.830 | 0.000 |
| 57.278 | 162.011 | 57.212 | -0.000 | 1.827 | 0.000 |
| 28.710 | 57.212 | 375.463 | 0.000 | 57.069 | -0.000 |
| -0.000 | -0.000 | -0.000 | 38.495 | -0.000 | 4.440 |
| 16.077 | 1.827 | 57.069 | -0.000 | 44.996 | -0.000 |
| -0.000 | -0.000 | -0.000 | 3.661 | -0.000 | 25.292 |
| 12.923 | 27.474 | 43.584 | 0.000 | 11.830 | 0.000 |
| 27.846 | 69.351 | 94.264 | -0.000 | 16.112 | -0.000 |
| -9.848 | -31.313 | 66.438 | -0.000 | 10.349 | -0.000 |
| 0.000 | 0.000 | 0.000 | 29.317 | 0.000 | 3.057 |
| 11.222 | 14.301 | 33.094 | -0.000 | 18.669 | 0.000 |
| -0.000 | -0.000 | 0.000 | 3.661 | 0.000 | 25.292 |
| 12.923 | 27.474 | 43.584 | -0.000 | 11.831 | -0.000 |
| 1.066 | 3.605 | -14.722 | 0.000 | -2.056 | -0.000 |
| -9.849 | -31.315 | 66.410 | -0.000 | 10.345 | 0.000 |
| -0.000 | -0.000 | -0.000 | 29.317 | -0.000 | 3.057 |
| 11.222 | 14.301 | 33.093 | 0.000 | 18.669 | -0.000 |
| 0.000 | 0.000 | -0.000 | 3.661 | -0.000 | 25.292 |
| 0.147 | -0.413 | -0.897 | 0.000 | 0.672 | 0.000 |
| 0.690 | 2.752 | -12.226 | -0.000 | -1.984 | -0.000 |
| -0.466 | -4.375 | 5.779 | 0.000 | 3.431 | 0.000 |
| 0.000 | -0.000 | 0.000 | 0.479 | 0.000 | 0.978 |
| 0.161 | 0.296 | 0.756 | -0.000 | 0.212 | 0.000 |
| 0.000 | 0.000 | -0.000 | 1.761 | -0.000 | 10.342 |
| 2.072 | -0.444 | -3.017 | 0.000 | 5.415 | -0.000 |
| 0.678 | 2.722 | -12.261 | 0.000 | -1.989 | 0.000 |
| -0.465 | -4.369 | 5.739 | 0.000 | 3.423 | -0.000 |
| -0.000 | 0.000 | -0.000 | 0.479 | -0.000 | 0.978 |
| -1.065 | -3.715 | 3.617 | 0.000 | 1.075 | 0.000 |
| 0.000 | -0.000 | 0.000 | 5.287 | 0.000 | 1.799 |
| 777.648 | 774.519 | 774.519 | -0.000 | 0.000 | 0.000 |
| 774.519 | 777.648 | 774.519 | -0.000 | 0.000 | 0.000 |
| 774.519 | 774.519 | 777.648 | 0.000 | 0.000 | -0.000 |
| 4028.151 | 4028.151 | 4028.151 | 45.799 | 0.000 | -0.000 |
| 4028.151 | 4028.151 | 4028.151 | -0.000 | 45.799 | -0.000 |
| 4028.151 | 4028.151 | 4028.151 | -0.000 | 0.000 | 45.799 |
| -3515.118 | -3523.976 | -3523.976 | 0.000 | -0.000 | -0.000 |
| -2050.088 | -1927.197 | -2050.088 | 0.000 | -0.000 | -0.000 |
| -2050.088 | -2050.088 | -1927.197 | 0.000 | 0.000 | -0.000 |
| -4028.151 | -4028.151 | -4028.151 | 45.799 | -0.000 | -0.000 |
| -4028.151 | -4028.151 | -4028.151 | 0.000 | 45.799 | -0.000 |
| -4028.151 | -4028.151 | -4028.151 | 0.000 | -0.000 | 45.799 |
| 227.692 | 198.121 | 198.121 | -0.000 | 0.000 | 0.000 |
| 198.121 | 227.692 | 198.121 | -0.000 | 0.000 | 0.000 |
| 198.121 | 198.121 | 227.692 | -0.000 | 0.000 | -0.000 |
| 270.089 | 270.089 | 270.089 | 11.352 | 0.000 | 0.000 |
| 270.089 | 270.089 | 270.089 | -0.000 | 11.352 | 0.000 |
| 270.089 | 270.089 | 270.089 | -0.000 | 0.000 | 11.352 |
| -233.597 | -251.209 | -251.209 | 0.000 | -0.000 | 0.000 |
| -251.209 | -233.597 | -251.209 | 0.000 | -0.000 | -0.000 |
| -251.209 | -251.209 | -233.597 | -0.000 | -0.000 | -0.000 |
| -270.089 | -270.089 | -270.089 | 11.352 | -0.000 | -0.000 |
| -270.089 | -270.089 | -270.089 | 0.000 | 11.352 | -0.000 |
| -270.089 | -270.089 | -270.089 | 0.000 | -0.000 | 11.352 |
| 54.138 | -1.136 | -1.136 | 0.000 | 0.000 | 0.000 |
| -1.136 | 54.138 | -1.136 | 0.000 | 0.000 | 0.000 |
| -1.136 | -1.136 | 54.138 | -0.000 | 0.000 | 0.000 |
| 17.881 | 17.881 | 17.881 | 31.982 | 0.000 | -0.000 |
| 17.883 | 17.883 | 17.883 | -0.000 | 31.923 | 0.000 |
| 17.881 | 17.881 | 17.881 | -0.000 | 0.000 | 31.982 |
| 15.081 | -12.204 | -12.204 | -0.000 | -0.000 | -0.000 |
| -12.204 | 15.081 | -12.204 | 0.000 | -0.000 | -0.000 |
| -12.204 | -12.204 | 15.081 | 0.000 | -0.000 | -0.000 |
| -17.881 | -17.881 | -17.881 | 31.982 | -0.000 | 0.000 |
| -17.883 | -17.883 | -17.883 | 0.000 | 31.923 | -0.000 |
| -17.881 | -17.881 | -17.881 | -0.000 | -0.000 | 31.982 |
| 0.398 | -7.659 | 0.783 | 0.000 | 0.000 | -0.000 |
| 26.183 | 424.144 | 51.455 | 0.000 | -0.000 | -0.000 |
| 62.094 | 51.455 | 122.027 | 0.000 | -0.000 | 0.000 |
| 0.000 | 0.000 | -0.000 | 91.731 | -0.000 | -0.000 |
| 0.001 | 0.002 | 0.002 | 0.000 | 1.981 | -0.000 |
| 0.002 | 0.003 | 0.004 | -0.000 | 0.000 | 4.601 |
| 31.597 | 26.183 | 62.094 | 0.000 | 0.000 | -0.000 |
| 39.663 | 232.669 | 77.946 | -0.000 | 0.000 | -0.000 |
| 21.687 | 76.167 | 42.618 | 0.000 | 0.000 | 0.000 |
| -0.000 | -0.000 | 0.000 | 91.731 | -0.000 | -0.000 |
| -0.000 | -0.001 | -0.001 | -0.000 | 21.688 | 0.000 |
| -0.002 | -0.003 | -0.004 | -0.000 | -0.000 | 4.601 |
| 31.597 | 26.183 | 62.094 | 0.000 | -0.000 | 0.000 |
| 39.664 | 232.666 | 77.948 | 0.000 | -0.000 | -0.000 |
| 62.094 | 51.455 | 122.027 | 0.000 | 0.000 | 0.000 |
| 0.000 | 0.000 | 0.000 | 91.731 | -0.000 | 0.000 |
| 0.000 | 0.000 | 0.000 | 0.000 | 21.688 | -0.000 |
| 0.000 | 0.000 | 0.000 | 0.000 | 0.000 | 11.111 |
| 11.035 | 38.759 | 21.685 | -0.000 | 0.000 | 0.000 |
| -18.681 | 82.955 | -36.713 | -0.000 | 0.000 | -0.000 |
| 1.979 | -14.558 | 3.889 | -0.000 | 0.000 | 0.000 |
| -0.000 | -0.000 | -0.000 | 91.731 | 0.000 | 0.000 |
| -0.000 | -0.000 | -0.000 | -0.000 | 21.688 | 0.000 |
| -0.000 | -0.000 | -0.000 | -0.000 | 0.000 | 11.111 |
| 3.743 | 6.478 | 7.356 | 0.000 | 0.000 | 0.000 |
| -1.565 | 4.078 | -3.075 | 0.000 | -0.000 | -0.000 |
| 21.862 | 76.062 | 42.963 | -0.000 | -0.000 | -0.000 |
| 0.000 | -0.000 | 0.000 | 21.835 | -0.000 | 0.000 |
| 0.000 | -0.000 | 0.000 | 0.000 | 7.359 | 0.000 |
| -0.000 | -0.000 | -0.000 | 0.000 | -0.000 | 14.696 |
| 3.745 | 6.473 | 7.360 | -0.000 | 0.000 | -0.000 |
| -4.112 | 32.736 | -8.081 | 0.000 | 0.000 | 0.000 |
| 0.552 | -11.216 | 1.085 | -0.000 | 0.000 | 0.000 |
| -0.000 | 0.000 | -0.000 | 21.835 | -0.000 | 0.000 |
| -0.000 | 0.000 | -0.000 | 0.000 | 7.359 | 0.000 |
| 0.000 | 0.000 | 0.000 | -0.000 | 0.000 | 14.696 |
| -4852.710 | -2042.946 | 569.156 | -68.566 | -296.847 | -3262.673 |
| -4935.189 | -2025.147 | 392.345 | -133.409 | -313.211 | -3184.999 |
| -4783.201 | -2012.508 | 200.475 | -205.644 | -344.162 | -3168.134 |
| -4890.397 | -2086.914 | 583.387 | -164.024 | -491.643 | -3271.412 |
| -4912.995 | -2097.984 | 605.062 | -96.789 | -295.121 | -3243.832 |
| -4830.479 | -2029.092 | 600.547 | -104.510 | -313.884 | -3216.791 |
| 4897.595 | 2036.430 | -557.897 | 100.983 | 392.872 | 3267.382 |
| 4791.302 | 2033.794 | -725.581 | 63.452 | 312.131 | 3176.748 |
| 4910.978 | 2025.119 | -832.719 | 211.787 | 421.332 | 3284.035 |
| 4883.591 | 2040.549 | -560.547 | 78.209 | 355.884 | 3241.202 |
| 4935.105 | 2050.583 | -544.151 | 160.863 | 475.052 | 3261.210 |
| 4816.214 | 2029.943 | -430.914 | 277.468 | 471.822 | 3277.745 |
| -487.324 | -209.510 | 43.681 | -12.105 | -34.399 | -324.566 |
| -464.415 | -192.043 | 91.457 | -13.376 | -30.225 | -321.356 |
| -487.753 | -206.952 | 57.971 | -18.901 | -48.197 | -328.949 |
| -485.845 | -208.551 | 58.010 | -15.456 | -42.225 | -326.393 |
| -452.409 | -195.060 | 74.061 | -23.172 | -36.981 | -311.263 |
| -464.534 | -193.341 | 46.029 | -27.447 | -47.432 | -321.317 |
| 484.441 | 209.612 | -47.587 | 24.339 | 43.088 | 318.435 |
| 476.352 | 207.156 | -62.163 | 14.712 | 37.134 | 330.046 |
| 480.853 | 208.697 | -75.559 | 24.928 | 48.032 | 328.272 |
| 482.303 | 205.940 | -42.177 | 12.766 | 39.199 | 329.838 |
| 488.301 | 213.069 | -69.253 | 17.902 | 43.862 | 326.820 |
| 490.116 | 206.375 | -38.537 | 22.807 | 53.707 | 318.270 |
| -49.808 | -20.464 | 5.136 | -1.511 | -5.868 | -32.494 |
| -49.126 | -20.519 | 5.245 | -2.778 | -4.690 | -32.965 |
| -50.289 | -21.198 | 5.116 | -2.451 | -6.041 | -33.353 |
| -48.287 | -21.209 | 5.063 | -1.106 | -3.507 | -32.022 |
| -48.192 | -20.062 | 5.898 | -2.047 | -5.877 | -32.254 |
| -47.723 | -19.316 | 4.748 | -1.607 | -4.944 | -31.958 |
| 48.484 | 19.901 | -6.360 | 2.292 | 4.548 | 31.581 |
| 49.448 | 20.080 | -5.114 | 2.056 | 4.561 | 31.448 |
| 49.183 | 21.511 | -4.892 | 1.856 | 4.672 | 32.827 |
| 48.596 | 19.328 | -8.175 | 1.559 | 4.373 | 32.155 |
| 48.991 | 20.101 | -6.067 | 1.884 | 5.223 | 32.261 |
| 49.337 | 19.607 | -5.384 | 2.148 | 5.471 | 31.934 |
| -2354.417 | -878.494 | -117.009 | -0.000 | 0.000 | 0.000 |
| -1542.173 | -474.057 | 562.032 | 0.000 | 0.000 | 0.000 |
| -1826.176 | -679.441 | 642.919 | -0.000 | -0.000 | 0.000 |
| -785.254 | -127.508 | 665.422 | 83.348 | -0.000 | 0.000 |
| -2618.685 | -1089.985 | -259.667 | -0.000 | 7.658 | 0.000 |
| -1640.939 | -633.259 | 463.007 | 0.000 | 0.000 | -16.543 |
| 441.623 | 126.561 | 118.233 | -0.000 | -0.000 | 0.000 |
| 126.561 | 466.148 | 128.367 | -0.000 | -0.000 | 0.000 |
| 118.233 | 128.367 | 603.964 | -0.000 | -0.000 | 0.000 |
| 785.254 | 127.508 | -665.422 | 83.348 | -0.000 | -0.000 |
| 2618.685 | 1089.985 | 259.667 | -0.000 | 7.658 | -0.000 |
| 1640.939 | 633.259 | -463.007 | -0.000 | 0.000 | -16.543 |
| 441.623 | 126.561 | 118.233 | 0.000 | -0.000 | -0.000 |
| 89.982 | 295.054 | 263.033 | -0.000 | -0.000 | -0.000 |
| 121.828 | 198.045 | 430.407 | -0.000 | -0.000 | 0.000 |
| -159.563 | -59.656 | 19.020 | 53.035 | 0.000 | 0.000 |
| -106.149 | -38.372 | 36.506 | 0.000 | 61.382 | 0.000 |
| -111.706 | -35.587 | 50.537 | 0.000 | 0.000 | 37.437 |
| 360.267 | 172.786 | 131.923 | -0.000 | 0.000 | 0.000 |
| 126.561 | 466.147 | 128.367 | -0.000 | -0.000 | 0.000 |
| 244.673 | 200.215 | 370.180 | 0.000 | 0.000 | -0.000 |
| 159.563 | 59.656 | -19.020 | 53.035 | -0.000 | -0.000 |
| 106.149 | 38.372 | -36.506 | -0.000 | 61.382 | -0.000 |
| 111.706 | 35.587 | -50.537 | -0.000 | -0.000 | 37.437 |
| 188.195 | 118.290 | 176.367 | 0.000 | 0.000 | 0.000 |
| -6.591 | 121.242 | 60.559 | -0.000 | 0.000 | 0.000 |
| 111.847 | 117.391 | 309.366 | 0.000 | 0.000 | 0.000 |
| -13.621 | -4.891 | 1.910 | 75.166 | 0.000 | 0.000 |
| -6.623 | -1.075 | 5.612 | 0.000 | 103.249 | -0.000 |
| -6.476 | -1.052 | 5.487 | -0.000 | -0.000 | 85.563 |
| 88.339 | 34.741 | 52.525 | 0.000 | 0.000 | 0.000 |
| 124.728 | 202.648 | 125.327 | 0.000 | 0.000 | -0.000 |
| 177.621 | 165.174 | 359.711 | -0.000 | -0.000 | 0.000 |
| 13.621 | 4.891 | -1.910 | 75.166 | 0.000 | -0.000 |
| 6.623 | 1.075 | -5.612 | -0.000 | 103.249 | 0.000 |
| 6.476 | 1.052 | -5.487 | -0.000 | 0.000 | 85.563 |
| -2511.976 | -3384.529 | -2817.137 | 1.325 | 0.286 | -0.001 |
| 284.727 | -896.472 | -806.875 | 0.727 | 0.156 | 0.000 |
| -295.996 | -1729.079 | -799.208 | 0.434 | 0.093 | 0.000 |
| -834.098 | -2414.448 | -483.754 | -70.771 | 0.315 | 0.000 |
| 74.147 | -941.217 | -1088.805 | 0.857 | 39.189 | 0.000 |
| -1117.626 | -2107.275 | -1320.363 | 0.428 | 0.091 | 36.928 |
| -145.565 | 1559.719 | -208.814 | -0.667 | -0.142 | 0.000 |
| 151.822 | 1113.288 | 1188.677 | -0.399 | -0.085 | -0.000 |
| 741.134 | 2313.545 | 1441.402 | -1.672 | -0.358 | -0.000 |
| 735.574 | 2092.541 | 1448.234 | -21.860 | -0.126 | -0.000 |
| -498.332 | 187.329 | 515.019 | -1.055 | 117.139 | -0.000 |
| -714.417 | 94.030 | 1199.242 | -0.572 | -0.123 | 27.097 |
| 50.796 | -42.834 | -34.048 | 0.089 | 0.019 | 0.000 |
| 83.476 | 72.875 | -20.577 | 0.071 | 0.015 | 0.000 |
| 88.098 | -31.691 | 99.481 | 0.076 | 0.016 | 0.000 |
| 65.320 | -8.647 | -109.516 | 61.117 | 0.011 | 0.000 |
| 51.992 | -19.545 | -53.733 | 0.110 | 114.351 | 0.000 |
| -97.771 | -216.433 | -110.534 | 0.094 | 0.020 | 10.896 |
| 63.486 | 99.488 | 115.400 | -0.108 | -0.023 | -0.000 |
| -47.250 | 281.009 | 116.225 | -0.054 | -0.012 | -0.000 |
| 93.033 | 164.515 | 361.156 | -0.065 | -0.014 | -0.000 |
| -31.943 | 86.834 | 89.035 | 58.207 | -0.016 | -0.000 |
| 1.860 | 130.669 | 118.141 | -0.112 | 73.913 | -0.000 |
| -51.565 | 19.384 | 53.292 | -0.109 | -0.023 | 83.404 |
| 47.980 | -20.700 | 23.368 | 0.006 | 0.001 | -0.000 |
| -2.304 | 112.583 | 40.730 | 0.010 | 0.002 | 0.000 |
| 33.978 | 24.019 | 192.760 | 0.014 | 0.003 | 0.000 |
| -4.769 | -21.407 | -4.265 | 39.620 | 0.002 | 0.000 |
| -15.296 | -25.184 | -22.645 | 0.008 | 27.699 | 0.000 |
| -3.737 | -14.896 | -9.334 | 0.004 | 0.001 | 23.434 |
| 47.864 | 6.580 | 36.168 | -0.001 | -0.000 | -0.000 |
| 4.989 | 154.740 | 47.986 | -0.012 | -0.003 | -0.000 |
| 28.239 | 49.951 | 191.636 | -0.000 | -0.000 | -0.000 |
| 0.096 | 13.442 | 12.194 | 59.912 | -0.002 | -0.000 |
| 17.979 | 25.474 | 25.942 | -0.008 | 27.877 | 0.000 |
| 2.552 | 13.744 | 11.782 | -0.009 | -0.002 | 24.245 |
| 153.216 | 1.768 | 19.881 | 0.000 | -0.000 | 0.000 |
| 1.768 | 153.216 | 19.881 | 0.000 | -0.000 | -0.000 |
| 75.839 | 75.839 | 36.407 | 0.000 | -0.000 | 0.000 |
| 38.740 | 38.740 | -49.848 | 12.877 | 0.000 | -0.000 |
| 41.892 | 41.892 | -48.270 | 0.000 | 11.523 | -0.000 |
| 41.860 | 41.860 | -51.481 | -0.000 | -0.000 | 10.395 |
| 26.238 | -5.556 | 95.532 | 0.000 | 0.000 | 0.000 |
| -5.545 | 26.202 | 95.554 | 0.000 | 0.000 | 0.000 |
| 20.453 | 20.453 | 126.833 | 0.000 | 0.000 | 0.000 |
| -41.892 | -41.892 | 48.270 | 11.523 | 0.000 | -0.000 |
| -41.891 | -41.891 | 48.271 | 0.000 | 11.523 | -0.000 |
| -7.892 | -7.892 | 10.446 | 0.000 | 0.000 | 10.914 |
| 99.567 | 29.561 | 39.189 | -0.000 | -0.000 | 0.000 |
| 29.561 | 99.567 | 39.189 | -0.000 | -0.000 | -0.000 |
| 43.264 | 43.264 | 85.319 | -0.000 | -0.000 | -0.000 |
| 4.188 | 4.189 | -4.829 | 11.523 | -0.000 | -0.000 |
| 4.418 | 4.418 | -5.324 | 0.000 | 12.178 | 0.000 |
| -0.000 | -0.000 | 0.000 | -0.000 | -0.000 | 20.745 |
| 63.984 | 32.138 | 52.059 | -0.000 | 0.000 | -0.000 |
| 32.138 | 63.984 | 52.059 | -0.000 | 0.000 | -0.000 |
| 39.066 | 39.066 | 91.560 | 0.000 | 0.000 | 0.000 |
| -4.418 | -4.418 | 5.324 | 12.178 | -0.000 | -0.000 |
| -4.189 | -4.188 | 4.829 | -0.000 | 11.523 | 0.000 |
| 0.000 | 0.000 | -0.000 | 0.000 | 0.000 | 20.745 |
| 229.823 | 189.073 | 143.167 | -6.708 | -11.227 | -16.245 |
| 55.953 | 226.018 | 23.690 | -29.430 | 21.927 | 2.009 |
| 94.201 | 80.641 | 311.149 | -0.571 | -21.318 | -1.040 |
| 120.530 | 371.309 | 309.216 | -14.809 | 105.969 | 113.875 |
| 4.165 | 15.241 | -2.044 | -31.058 | 51.223 | -40.588 |
| 47.761 | 106.279 | -15.936 | -43.722 | 30.790 | 12.963 |
| -206.655 | -576.676 | -396.282 | -48.901 | -158.420 | -135.110 |
| 27.755 | 6.694 | 77.914 | 21.717 | -36.821 | -57.815 |
| -161.733 | -285.104 | -82.834 | 39.983 | -101.460 | -123.498 |
| -275.118 | -389.371 | -307.796 | 0.924 | -113.706 | -123.390 |
| -33.726 | -55.217 | -2.936 | 23.684 | 19.354 | 19.379 |
| -41.489 | -66.894 | 27.068 | 21.277 | -31.394 | 38.439 |
| 85.418 | 53.470 | 39.436 | -0.542 | 11.751 | 5.187 |
| 91.759 | 185.963 | 86.865 | -3.951 | -6.861 | -9.095 |
| 72.757 | 78.173 | 156.431 | -10.570 | -11.759 | -7.807 |
| -1.028 | 20.712 | -3.305 | 66.330 | 1.567 | -10.854 |
| -24.812 | -14.667 | -22.377 | -8.660 | 116.518 | -10.609 |
| 7.843 | 25.889 | -0.659 | -3.453 | 0.154 | 72.112 |
| 95.872 | 32.719 | 55.631 | -3.648 | -5.600 | -7.054 |
| 13.154 | 46.786 | -1.505 | 2.344 | -8.874 | -7.269 |
| 29.139 | 4.105 | 74.515 | 8.222 | -20.895 | -11.960 |
| -7.822 | -11.146 | -13.631 | 41.302 | -1.252 | -1.878 |
| -18.770 | -29.150 | -24.987 | -9.867 | 17.145 | -9.326 |
| -14.206 | -4.887 | -3.746 | -3.926 | -2.063 | 39.033 |
| 93.767 | 43.021 | 48.898 | 0.417 | -3.140 | -3.111 |
| 41.529 | 108.833 | 41.572 | -1.411 | -1.581 | 0.998 |
| 51.651 | 46.960 | 127.108 | -5.124 | -11.178 | -3.507 |
| 2.349 | 1.378 | -1.359 | 24.577 | -2.568 | -1.181 |
| -8.495 | -3.471 | -14.782 | -0.836 | 46.776 | -1.251 |
| -7.974 | -5.464 | -4.905 | -3.598 | -0.187 | 41.271 |
| 97.140 | 39.002 | 50.085 | 0.581 | -2.772 | -5.377 |
| 40.517 | 106.415 | 42.640 | -0.911 | -3.007 | -1.992 |
| 52.231 | 45.049 | 127.084 | -4.840 | -11.671 | -3.972 |
| -4.484 | -4.044 | -11.359 | 31.134 | -1.600 | -4.417 |
| -9.315 | -3.144 | -13.166 | -3.016 | 41.578 | -2.134 |
| -7.607 | -0.832 | -4.011 | -1.405 | -1.065 | 33.632 |
| 237.171 | 138.383 | 126.430 | 11.105 | 1.174 | 5.532 |
| 99.472 | 431.146 | 86.192 | 4.979 | 2.500 | 24.922 |
| 92.333 | 88.230 | 390.832 | 19.795 | 2.996 | -1.661 |
| 8.820 | 13.449 | 15.386 | 71.734 | -1.694 | -0.295 |
| 8.305 | 2.174 | 2.996 | -3.163 | 131.346 | 5.492 |
| 0.439 | 25.274 | -1.970 | 5.913 | -8.030 | 143.598 |
| 343.770 | 98.309 | 92.255 | -1.747 | 2.144 | -3.984 |
| 131.031 | 266.559 | 131.481 | 10.286 | 2.663 | 15.380 |
| 124.825 | 141.965 | 285.861 | 14.716 | 1.542 | -3.790 |
| 5.919 | 14.933 | 16.309 | 62.649 | -1.691 | 2.942 |
| 8.305 | 2.174 | 2.996 | -3.163 | 131.346 | 5.492 |
| 6.533 | 18.421 | -3.788 | -0.476 | -6.059 | 73.808 |
| 343.771 | 98.309 | 92.255 | -1.747 | 2.144 | -3.984 |
| 102.237 | 207.646 | 98.875 | 7.697 | 2.693 | 6.584 |
| 124.827 | 141.964 | 285.860 | 14.717 | 1.541 | -3.790 |
| -1.696 | 19.970 | 19.795 | 145.614 | -3.163 | 5.587 |
| 4.577 | 6.561 | 1.703 | -1.659 | 70.731 | 1.157 |
| 5.060 | 16.698 | -3.073 | 3.117 | -1.459 | 61.672 |
| 237.168 | 138.384 | 126.431 | 11.105 | 1.175 | 5.532 |
| 99.471 | 431.146 | 86.192 | 4.979 | 2.500 | 24.922 |
| 106.277 | 100.715 | 200.767 | 14.621 | 3.800 | 3.275 |
| -1.696 | 19.970 | 19.795 | 145.614 | -3.163 | 5.587 |
| 5.665 | 4.280 | 3.279 | -1.600 | 58.504 | 4.674 |
| 6.534 | 18.420 | -3.789 | -0.475 | -6.059 | 73.808 |
| 175.197 | 115.243 | 120.005 | 3.785 | 2.074 | 1.099 |
| 117.656 | 230.154 | 111.618 | 7.975 | -0.647 | 8.654 |
| 71.753 | 72.880 | 151.398 | 11.706 | 5.761 | 1.364 |
| 5.920 | 14.932 | 16.308 | 62.649 | -1.691 | 2.942 |
| 5.665 | 4.280 | 3.279 | -1.600 | 58.505 | 4.674 |
| 3.701 | 13.130 | -1.834 | 4.319 | 1.662 | 54.551 |
| 150.902 | 101.332 | 104.390 | 5.700 | 3.725 | -3.480 |
| 75.092 | 178.796 | 86.874 | 3.991 | 2.802 | 3.936 |
| 123.775 | 115.051 | 223.281 | 17.935 | 8.659 | -0.193 |
| 5.052 | 13.971 | 17.183 | 56.545 | -1.232 | 3.990 |
| 5.665 | 4.280 | 3.279 | -1.600 | 58.504 | 4.674 |
| -0.980 | 7.520 | 1.481 | 1.876 | 2.830 | 45.385 |
| 290.399 | 183.170 | 88.518 | 129.754 | -6.215 | -22.564 |
| 135.380 | 302.567 | 87.235 | 120.150 | -16.305 | -16.566 |
| 73.309 | 83.239 | 338.274 | -11.840 | -14.563 | 2.004 |
| 4.455 | 59.241 | 0.881 | 155.690 | 12.362 | -15.314 |
| 121.405 | 146.496 | -100.089 | 43.289 | -16.883 | 11.360 |
| -5.927 | 65.540 | 13.817 | 94.869 | 9.605 | 43.361 |
| 373.744 | 83.205 | 72.635 | 2.497 | -4.944 | -11.614 |
| 93.765 | 166.739 | 130.764 | -137.603 | -9.737 | 4.119 |
| -33.211 | 34.304 | 230.943 | -111.250 | -15.346 | 15.877 |
| -58.199 | -63.433 | -2.997 | -31.395 | 4.968 | -19.826 |
| -27.475 | -80.752 | 12.005 | -126.776 | 63.514 | 7.811 |
| -35.531 | -74.569 | 24.902 | -131.384 | 1.529 | 76.350 |
| 97.298 | 82.684 | 5.371 | -11.322 | 1.509 | 12.564 |
| 103.735 | 195.650 | 106.040 | 2.041 | -1.239 | -3.163 |
| 45.801 | 57.843 | 83.630 | -7.511 | -5.863 | -9.226 |
| -3.740 | -4.497 | -7.315 | 66.813 | 3.532 | -6.274 |
| -8.295 | 0.435 | -10.726 | 12.022 | 57.538 | -2.357 |
| -3.252 | 0.786 | 0.149 | 2.210 | -0.634 | 53.337 |
| 235.455 | 107.582 | 107.546 | -12.362 | -7.268 | -11.232 |
| 93.675 | 180.541 | 108.818 | -16.197 | -0.001 | -5.945 |
| 74.985 | 90.228 | 192.201 | -18.252 | -12.308 | -1.599 |
| -4.696 | -18.615 | -10.215 | 48.353 | 1.429 | -3.470 |
| -10.352 | -11.826 | -13.214 | -6.499 | 56.950 | -0.245 |
| -15.594 | -12.144 | 3.106 | -15.168 | -1.488 | 57.562 |
| 147.791 | 56.095 | 64.454 | -4.021 | 1.157 | -1.052 |
| 52.989 | 110.487 | 65.922 | -6.674 | -4.201 | 1.565 |
| 64.016 | 68.509 | 140.783 | -10.403 | -9.963 | -2.870 |
| -3.191 | -11.745 | -7.886 | 49.560 | 0.385 | -5.779 |
| -0.089 | -1.534 | -9.592 | 2.460 | 34.650 | -3.992 |
| -9.595 | -4.421 | 1.532 | -5.987 | -0.303 | 54.422 |
| 156.211 | 60.305 | 70.361 | -1.876 | 1.570 | -1.246 |
| 55.487 | 111.377 | 71.130 | -6.614 | -3.318 | 1.840 |
| 64.912 | 66.030 | 143.315 | -11.086 | -9.726 | -2.601 |
| -4.786 | -12.892 | -7.447 | 48.454 | 0.402 | -5.563 |
| 0.173 | -4.566 | -9.021 | 1.329 | 35.821 | -3.957 |
| -4.749 | 1.219 | -1.647 | -6.823 | -3.026 | 44.331 |
| -168691.388 | -171423.464 | 918269.286 | -360481.893 | 142178.302 | 355749.540 |
| 1488.815 | 45044.624 | 435227.713 | -9368.199 | -8745.981 | 37799.722 |
| -113802.106 | -82030.503 | 601804.270 | -298060.370 | 133025.223 | 261615.512 |
| -9840.761 | 17593.586 | 198722.952 | -72308.139 | 27756.155 | 57037.176 |
| -769.570 | 9190.599 | 72488.289 | -22992.994 | 7356.956 | 17730.646 |
| -146523.879 | -129117.160 | 880129.216 | -321540.218 | 130621.676 | 317560.961 |
| -192.244 | -44706.609 | -440860.521 | 13730.613 | 6657.386 | -41035.252 |
| 1244.010 | -10358.759 | -84561.969 | 27348.696 | -8910.167 | -21109.121 |
| 16575.725 | -39284.123 | -541184.097 | 64689.331 | -17817.230 | -83362.314 |
| 8431.825 | -17282.114 | -185626.797 | 66923.406 | -25305.081 | -52551.870 |
| 74660.739 | 29426.568 | -499380.726 | 225633.498 | -101415.977 | -193480.328 |
| 9197.470 | -42920.416 | -504464.342 | 44524.754 | -7930.785 | -66417.947 |
| -10315.336 | -5877.378 | 80021.727 | -24629.609 | 10274.511 | 24586.257 |
| -13588.815 | -11668.464 | 65309.189 | -33741.798 | 14798.135 | 29967.226 |
| -15021.095 | -13617.463 | 88791.863 | -32873.822 | 13282.126 | 32446.441 |
| -1124.126 | 4188.055 | 51255.641 | -5030.456 | 1092.715 | 7121.398 |
| 1167.232 | 3421.343 | 29177.468 | 5531.051 | -3477.848 | -1127.346 |
| -4137.458 | 369.141 | 38001.113 | -15737.953 | 6866.449 | 13101.101 |
| 4987.635 | 269.094 | -40923.726 | 17314.679 | -7653.363 | -14519.685 |
| -1089.249 | -3344.535 | -29598.303 | -5214.288 | 3409.400 | 902.282 |
| 12641.554 | 9382.194 | -84210.108 | 28519.321 | -11811.263 | -28273.085 |
| 5108.319 | 470.770 | -41907.250 | 17901.606 | -7917.807 | -15004.684 |
| 6268.079 | 295.118 | -70046.930 | 16729.060 | -6757.832 | -17341.396 |
| 2381.243 | -3446.608 | -57167.239 | 8365.181 | -2728.135 | -9902.531 |
| 168.600 | 157.610 | 871.888 | -248.968 | 69.833 | 178.089 |
| -1027.841 | -621.439 | 5913.111 | -2836.177 | 1264.981 | 2478.399 |
| -2787.155 | -4328.092 | 11090.974 | -5398.034 | 1475.462 | 5580.831 |
| 60.317 | 437.899 | 3911.375 | 129.777 | -173.164 | 225.823 |
| -86.405 | 161.918 | 1730.296 | -636.395 | 282.594 | 490.103 |
| -706.839 | -114.776 | 7171.426 | -1798.373 | 732.808 | 1872.019 |
| 478.372 | -225.863 | -6057.675 | 1068.314 | -397.434 | -1209.669 |
| 1347.464 | 1108.524 | -8486.169 | 2948.815 | -1220.346 | -2924.664 |
| 2408.085 | 3273.558 | -8406.772 | 5051.337 | -1856.704 | -4757.751 |
| 617.394 | 156.442 | -4551.828 | 2040.478 | -902.447 | -1702.705 |
| 177.757 | -385.674 | -5535.304 | 703.677 | -165.974 | -889.506 |
| 266.412 | -133.681 | -3175.832 | 1269.515 | -542.705 | -1006.692 |
| 963.045 | 286.928 | 286.928 | -0.000 | -0.000 | 0.000 |
| 286.928 | 963.045 | 286.928 | 0.000 | 0.000 | 0.000 |
| 286.928 | 286.928 | 963.045 | -0.000 | -0.000 | 0.000 |
| -0.001 | -0.001 | -0.002 | 229.792 | -0.000 | 0.000 |
| -0.001 | -0.001 | -0.002 | -0.000 | 229.792 | 0.000 |
| -0.000 | -0.001 | -0.002 | -0.000 | -0.000 | 229.792 |
| 673.200 | 384.136 | 384.136 | -0.000 | -0.000 | -0.000 |
| 384.135 | 673.201 | 384.136 | 0.000 | 0.000 | -0.000 |
| 384.135 | 384.136 | 673.201 | 0.000 | 0.000 | -0.000 |
| 0.000 | 0.001 | 0.002 | 229.792 | -0.000 | -0.000 |
| 0.001 | 0.001 | 0.002 | 0.000 | 229.792 | -0.000 |
| 0.000 | 0.001 | 0.002 | 0.000 | 0.000 | 229.792 |
| 673.199 | 384.135 | 384.135 | 0.000 | 0.000 | 0.000 |
| 384.135 | 673.199 | 384.135 | -0.000 | -0.000 | 0.000 |
| 384.135 | 384.135 | 673.199 | -0.000 | -0.000 | 0.000 |
| 0.000 | 0.000 | 0.000 | 482.569 | -0.000 | 0.000 |
| -0.000 | -0.000 | -0.000 | -0.000 | 229.792 | 0.000 |
| 0.000 | 0.000 | 0.000 | -0.000 | -0.000 | 482.569 |
| 963.045 | 286.927 | 286.928 | 0.000 | 0.000 | -0.000 |
| 286.928 | 963.045 | 286.927 | -0.000 | -0.000 | -0.000 |
| 286.927 | 286.928 | 963.045 | 0.000 | 0.000 | -0.000 |
| -0.000 | -0.000 | -0.000 | 482.569 | -0.000 | -0.000 |
| 0.000 | 0.000 | 0.000 | 0.000 | 229.792 | -0.000 |
| -0.000 | -0.000 | -0.000 | 0.000 | 0.000 | 482.569 |
| 673.195 | 384.137 | 384.137 | -0.000 | -0.000 | 0.000 |
| 384.137 | 673.195 | 384.137 | -0.000 | -0.000 | 0.000 |
| 384.137 | 384.137 | 673.195 | 0.000 | 0.000 | 0.000 |
| 0.000 | 0.000 | 0.000 | 482.569 | 0.000 | 0.000 |
| -0.000 | 0.000 | 0.000 | -0.000 | 220.702 | 0.000 |
| 0.000 | 0.000 | 0.000 | 0.000 | -0.000 | 482.569 |
| 673.204 | 384.132 | 384.132 | 0.000 | 0.000 | -0.000 |
| 384.132 | 673.204 | 384.132 | 0.000 | 0.000 | -0.000 |
| 384.132 | 384.132 | 673.204 | 0.000 | 0.000 | -0.000 |
| -0.000 | -0.000 | -0.000 | 482.569 | 0.000 | -0.000 |
| 0.000 | -0.000 | -0.000 | -0.000 | 220.702 | -0.000 |
| -0.000 | -0.000 | -0.000 | -0.000 | 0.000 | 482.569 |
| 607.357 | 267.695 | 267.695 | 0.000 | -0.000 | 0.000 |
| 267.695 | 607.357 | 267.695 | 0.000 | -0.000 | 0.000 |
| 267.695 | 267.695 | 607.357 | 0.000 | -0.000 | 0.000 |
| 0.000 | 0.000 | 0.000 | 432.302 | -0.000 | -0.000 |
| 0.000 | 0.000 | 0.000 | -0.000 | 432.302 | 0.000 |
| 0.000 | 0.000 | 0.000 | -0.000 | -0.000 | 432.302 |
| 607.229 | 267.312 | 267.311 | -0.000 | 0.000 | 0.000 |
| 267.312 | 607.229 | 267.312 | -0.000 | 0.000 | -0.000 |
| 267.312 | 267.311 | 607.229 | 0.000 | 0.000 | -0.000 |
| -0.000 | -0.000 | -0.000 | 432.302 | 0.000 | -0.000 |
| 0.000 | -0.000 | -0.000 | 0.000 | 432.302 | 0.000 |
| -0.000 | -0.000 | -0.000 | 0.000 | 0.000 | 432.302 |
| 837.958 | 212.548 | 212.548 | -0.000 | -0.000 | 0.000 |
| 212.548 | 837.958 | 212.548 | -0.000 | -0.000 | 0.000 |
| 212.548 | 212.548 | 837.958 | -0.000 | -0.000 | 0.000 |
| 0.000 | 0.000 | 0.000 | 432.302 | -0.000 | 0.000 |
| -0.000 | 0.000 | 0.000 | -0.000 | 432.302 | 0.000 |
| 0.000 | 0.000 | 0.000 | -0.000 | -0.000 | 432.302 |
| 607.278 | 267.486 | 267.486 | -0.000 | 0.000 | -0.000 |
| 267.486 | 607.278 | 267.486 | 0.000 | 0.000 | 0.000 |
| 267.486 | 267.486 | 607.278 | -0.000 | 0.000 | -0.000 |
| -0.000 | -0.000 | -0.000 | 432.302 | 0.000 | 0.000 |
| 0.000 | -0.000 | -0.000 | 0.000 | 432.302 | -0.000 |
| -0.000 | -0.000 | -0.000 | 0.000 | 0.000 | 432.302 |
| 603.528 | 283.618 | 283.618 | 0.000 | -0.000 | -0.000 |
| 283.618 | 603.528 | 283.618 | -0.000 | -0.000 | 0.000 |
| 283.618 | 283.618 | 603.528 | 0.000 | -0.000 | 0.000 |
| 0.002 | 0.001 | 0.001 | 220.526 | -0.000 | 0.000 |
| 0.001 | 0.002 | 0.002 | 0.000 | 220.526 | -0.000 |
| 0.001 | 0.001 | 0.002 | 0.000 | -0.000 | 220.526 |
| 607.295 | 267.500 | 267.499 | -0.000 | 0.000 | -0.000 |
| 267.499 | 607.295 | 267.500 | 0.000 | 0.000 | 0.000 |
| 267.500 | 267.499 | 607.295 | -0.000 | 0.000 | -0.000 |
| -0.002 | -0.001 | -0.001 | 220.526 | 0.000 | 0.000 |
| -0.001 | -0.002 | -0.002 | 0.000 | 220.526 | -0.000 |
| -0.001 | -0.001 | -0.002 | -0.000 | 0.000 | 220.526 |
| 1161.265 | 236.864 | 56.595 | 0.000 | 0.000 | -0.000 |
| 236.865 | 1161.265 | 56.595 | -0.000 | -0.000 | 0.000 |
| 227.743 | 227.743 | 999.865 | -0.000 | -0.000 | 0.000 |
| -0.147 | -0.147 | 0.292 | 198.955 | 0.000 | -0.000 |
| 0.000 | -0.000 | -0.000 | -0.000 | 284.430 | 0.000 |
| 0.000 | -0.000 | 0.000 | 0.000 | -0.000 | 462.200 |
| 1161.265 | 236.865 | 56.595 | 0.000 | 0.000 | -0.000 |
| 380.407 | 842.665 | 230.783 | 0.000 | 0.000 | -0.000 |
| 228.037 | 228.037 | 999.280 | -0.000 | -0.000 | -0.000 |
| -0.000 | 0.000 | -0.000 | 284.430 | -0.000 | -0.000 |
| -0.000 | 0.000 | 0.000 | -0.000 | 284.430 | 0.000 |
| 0.000 | -0.000 | -0.000 | -0.000 | -0.000 | 462.200 |
| 842.445 | 384.397 | 227.032 | -0.000 | -0.000 | -0.000 |
| 380.239 | 842.504 | 231.110 | -0.000 | 0.000 | -0.000 |
| 227.877 | 227.877 | 999.599 | 0.000 | 0.000 | 0.000 |
| 0.000 | 0.000 | -0.000 | 284.430 | 0.000 | 0.000 |
| 0.000 | 0.000 | -0.000 | 0.000 | 284.430 | 0.000 |
| -0.015 | -0.015 | 0.030 | -0.000 | -0.000 | 229.020 |
| 842.536 | 380.268 | 231.049 | 0.000 | 0.000 | 0.000 |
| 384.427 | 842.472 | 226.975 | 0.000 | 0.000 | 0.000 |
| 227.903 | 227.903 | 999.547 | 0.000 | 0.000 | 0.000 |
| -0.000 | -0.000 | 0.000 | 284.430 | -0.000 | -0.000 |
| -0.000 | -0.000 | 0.000 | -0.000 | 284.430 | -0.000 |
| 0.015 | 0.015 | -0.030 | -0.000 | 0.000 | 229.020 |
| 842.451 | 384.415 | 227.011 | 0.000 | 0.000 | -0.000 |
| 384.429 | 842.419 | 227.029 | -0.000 | -0.000 | -0.000 |
| 227.906 | 227.906 | 999.543 | -0.000 | -0.000 | -0.000 |
| 0.000 | 0.000 | -0.000 | 284.430 | 0.000 | -0.000 |
| -0.002 | -0.001 | 0.003 | -0.000 | 198.955 | -0.000 |
| -0.002 | -0.002 | 0.003 | -0.000 | -0.000 | 229.020 |
| 842.456 | 384.414 | 227.001 | 0.000 | -0.000 | 0.000 |
| 384.399 | 842.488 | 226.983 | 0.000 | 0.000 | 0.000 |
| 227.873 | 227.873 | 999.602 | -0.000 | -0.000 | 0.000 |
| -0.000 | -0.000 | 0.000 | 284.430 | -0.000 | 0.000 |
| 0.002 | 0.001 | -0.003 | -0.000 | 198.955 | -0.000 |
| 0.002 | 0.002 | -0.003 | 0.000 | 0.000 | 229.020 |
| 728.052 | 300.179 | 0.000 | 0.000 | 0.000 | -0.000 |
| 140.275 | 887.955 | 0.000 | 0.000 | 0.000 | -0.000 |
| -0.000 | 0.000 | 0.000 | 0.000 | 0.000 | -0.000 |
| -0.000 | 0.000 | 0.000 | 0.000 | 0.000 | -0.000 |
| -0.000 | 0.000 | 0.000 | 0.000 | 0.000 | -0.000 |
| 0.000 | 0.000 | 0.000 | 0.000 | 0.000 | 213.936 |
| 728.051 | 300.179 | -0.000 | -0.000 | -0.000 | 0.000 |
| 300.179 | 728.052 | -0.000 | -0.000 | -0.000 | 0.000 |
| 0.000 | -0.000 | -0.000 | -0.000 | -0.000 | 0.000 |
| 0.000 | -0.000 | -0.000 | -0.000 | -0.000 | 0.000 |
| -0.000 | -0.000 | -0.000 | -0.000 | -0.000 | 0.000 |
| -0.000 | -0.000 | -0.000 | -0.000 | -0.000 | 213.936 |
| 728.069 | 300.164 | 0.000 | 0.000 | 0.000 | -0.000 |
| 300.196 | 728.037 | 0.000 | 0.000 | 0.000 | -0.000 |
| -0.000 | 0.000 | 0.000 | 0.000 | 0.000 | -0.000 |
| -0.000 | 0.000 | 0.000 | 0.000 | 0.000 | -0.000 |
| 0.000 | 0.000 | 0.000 | 0.000 | 0.000 | -0.000 |
| -0.000 | 0.000 | 0.000 | 0.000 | 0.000 | 213.936 |
| 728.034 | 300.194 | -0.000 | -0.000 | -0.000 | 0.000 |
| 300.161 | 728.066 | -0.000 | -0.000 | -0.000 | 0.000 |
| 0.000 | -0.000 | -0.000 | -0.000 | -0.000 | 0.000 |
| 0.000 | -0.000 | -0.000 | -0.000 | -0.000 | 0.000 |
| -0.000 | -0.000 | -0.000 | -0.000 | -0.000 | 0.000 |
| 0.000 | -0.000 | -0.000 | -0.000 | -0.000 | 213.936 |
| 323.330 | 158.746 | 235.540 | 0.000 | 0.000 | -0.000 |
| 196.755 | 327.286 | 189.535 | -0.000 | 0.000 | 0.000 |
| 117.271 | 159.641 | 526.046 | 0.000 | -0.000 | -0.000 |
| -0.052 | -0.009 | -0.003 | 117.104 | 0.000 | -0.000 |
| -0.000 | -0.000 | 0.000 | -0.000 | 328.796 | -0.000 |
| -0.000 | -0.000 | 0.000 | 0.000 | 0.000 | 285.862 |
| 325.607 | 159.154 | 235.642 | 0.000 | 0.000 | -0.000 |
| 19.073 | 549.161 | 139.834 | -0.000 | -0.000 | 0.000 |
| 244.137 | 126.754 | 679.277 | -0.000 | -0.000 | 0.000 |
| 0.052 | 0.009 | 0.002 | 117.104 | 0.000 | 0.000 |
| 0.000 | 0.000 | -0.000 | -0.000 | 328.796 | 0.000 |
| -0.000 | 0.000 | -0.000 | 0.000 | -0.000 | 285.862 |
| 456.886 | 102.831 | 214.479 | 0.000 | 0.000 | -0.000 |
| 18.622 | 548.931 | 139.860 | -0.000 | -0.000 | -0.000 |
| 117.299 | 159.651 | 526.033 | -0.000 | -0.000 | -0.000 |
| -0.066 | -0.014 | -0.004 | 95.624 | 0.000 | -0.000 |
| -0.002 | -0.000 | -0.000 | 0.000 | 196.807 | -0.000 |
| -0.001 | -0.000 | -0.000 | -0.000 | 0.000 | 192.026 |
| 1124.781 | 222.482 | 244.136 | 0.000 | 0.000 | 0.000 |
| 193.132 | 411.245 | 218.698 | 0.000 | 0.000 | -0.000 |
| 181.661 | 163.772 | 372.845 | -0.000 | 0.000 | -0.000 |
| 0.066 | 0.014 | 0.004 | 95.624 | 0.000 | 0.000 |
| 0.002 | 0.000 | 0.000 | -0.000 | 196.807 | 0.000 |
| 0.001 | 0.000 | 0.000 | -0.000 | -0.000 | 192.026 |
| 280.046 | 195.628 | 184.537 | 0.000 | -0.000 | 0.000 |
| 152.122 | 257.507 | 96.973 | 0.000 | 0.000 | 0.000 |
| 174.354 | 197.497 | 434.138 | 0.000 | 0.000 | -0.000 |
| 0.000 | 0.000 | 0.000 | 246.471 | -0.000 | -0.000 |
| -0.000 | 0.000 | 0.000 | -0.000 | 328.796 | -0.000 |
| 0.000 | 0.000 | 0.000 | 0.000 | -0.000 | 192.026 |
| 220.997 | 155.389 | 171.855 | -0.000 | 0.000 | -0.000 |
| 164.375 | 287.360 | 138.682 | 0.000 | 0.000 | -0.000 |
| 181.677 | 163.778 | 372.823 | 0.000 | 0.000 | -0.000 |
| -0.000 | -0.000 | -0.000 | 246.471 | -0.000 | 0.000 |
| 0.000 | -0.000 | -0.000 | -0.000 | 328.796 | -0.000 |
| -0.000 | -0.000 | -0.000 | -0.000 | -0.000 | 192.026 |
| 393.645 | -202.934 | 355.962 | 0.000 | -0.000 | 0.000 |
| -102.488 | 4.046 | 322.037 | 0.000 | 0.000 | 0.000 |
| 178.500 | -68.732 | 590.216 | 0.000 | 0.000 | 0.000 |
| -272.755 | -388.939 | -374.332 | 69.213 | -0.000 | 0.000 |
| 1451.601 | 1690.247 | 1596.056 | 0.000 | -126.851 | 0.000 |
| 81.492 | -278.062 | -20.639 | 0.000 | 0.000 | -62.806 |
| 97.856 | 424.171 | 116.801 | -0.000 | -0.000 | -0.000 |
| 135.884 | 635.118 | 29.173 | -0.000 | 0.000 | -0.000 |
| 359.831 | 435.662 | 154.478 | -0.000 | -0.000 | -0.000 |
| -143.518 | 278.996 | 48.250 | 31.417 | -0.000 | -0.000 |
| 228.180 | 158.333 | 316.370 | 0.000 | 36.168 | -0.000 |
| -1453.622 | -1685.781 | -1577.806 | -0.000 | 0.000 | -29.580 |
| 171.566 | 96.528 | 95.174 | 0.000 | -0.000 | 0.000 |
| 108.630 | 199.607 | 73.327 | 0.000 | 0.000 | 0.000 |
| 73.433 | 45.010 | 248.080 | 0.000 | 0.000 | 0.000 |
| -11.132 | -21.196 | 11.665 | 91.933 | -0.000 | 0.000 |
| -20.590 | -22.041 | -5.657 | 0.000 | 64.761 | 0.000 |
| -13.350 | -29.316 | -10.418 | -0.000 | 0.000 | 31.476 |
| 240.820 | 169.925 | 153.637 | -0.000 | -0.000 | -0.000 |
| -108.926 | -4.877 | -115.051 | 0.000 | -0.000 | -0.000 |
| 96.804 | 58.142 | 255.688 | -0.000 | 0.000 | -0.000 |
| 11.132 | 21.196 | -11.665 | 91.933 | -0.000 | -0.000 |
| 20.595 | 22.041 | 5.662 | -0.000 | 64.753 | -0.000 |
| 13.350 | 29.316 | 10.418 | -0.000 | -0.000 | 31.476 |
| 707.326 | 291.633 | 0.000 | 0.000 | 0.000 | -0.000 |
| 291.633 | 707.325 | 0.000 | 0.000 | 0.000 | -0.000 |
| -0.000 | 0.000 | 0.000 | 0.000 | 0.000 | 0.000 |
| -0.000 | 0.000 | 0.000 | 0.000 | 0.000 | 0.000 |
| -0.000 | 0.000 | 0.000 | 0.000 | 0.000 | 0.000 |
| -0.000 | 0.000 | 0.000 | 0.000 | 0.000 | 207.846 |
| 707.325 | 291.633 | -0.000 | -0.000 | -0.000 | -0.000 |
| 291.633 | 707.325 | -0.000 | -0.000 | -0.000 | -0.000 |
| 0.000 | -0.000 | -0.000 | -0.000 | -0.000 | -0.000 |
| 0.000 | -0.000 | -0.000 | -0.000 | -0.000 | -0.000 |
| 0.000 | -0.000 | -0.000 | -0.000 | -0.000 | -0.000 |
| 0.000 | -0.000 | -0.000 | -0.000 | -0.000 | 207.846 |
| 707.327 | 291.632 | 0.000 | 0.000 | 0.000 | 0.000 |
| 136.282 | 862.677 | 0.000 | 0.000 | 0.000 | 0.000 |
| -0.000 | 0.000 | 0.000 | 0.000 | 0.000 | 0.000 |
| -0.000 | 0.000 | 0.000 | 0.000 | 0.000 | 0.000 |
| -0.000 | 0.000 | 0.000 | 0.000 | 0.000 | 0.000 |
| -0.000 | 0.000 | 0.000 | 0.000 | 0.000 | 207.846 |
| 707.425 | 291.533 | -0.000 | -0.000 | -0.000 | -0.000 |
| 291.632 | 707.327 | -0.000 | -0.000 | -0.000 | 0.000 |
| 0.000 | -0.000 | -0.000 | -0.000 | -0.000 | -0.000 |
| 0.000 | -0.000 | -0.000 | -0.000 | -0.000 | -0.000 |
| 0.000 | -0.000 | -0.000 | -0.000 | -0.000 | -0.000 |
| 0.000 | -0.000 | -0.000 | -0.000 | -0.000 | 207.846 |
| 707.343 | 291.619 | 0.000 | 0.000 | 0.000 | 0.000 |
| 291.650 | 707.311 | 0.000 | 0.000 | 0.000 | -0.000 |
| -0.000 | 0.000 | 0.000 | 0.000 | 0.000 | 0.000 |
| -0.000 | 0.000 | 0.000 | 0.000 | 0.000 | 0.000 |
| -0.000 | 0.000 | 0.000 | 0.000 | 0.000 | 0.000 |
| -0.000 | 0.000 | 0.000 | 0.000 | 0.000 | 207.846 |
| 707.308 | 291.648 | -0.000 | -0.000 | -0.000 | -0.000 |
| 291.616 | 707.340 | -0.000 | -0.000 | -0.000 | -0.000 |
| 0.000 | -0.000 | -0.000 | -0.000 | -0.000 | -0.000 |
| 0.000 | -0.000 | -0.000 | -0.000 | -0.000 | -0.000 |
| 0.000 | -0.000 | -0.000 | -0.000 | -0.000 | -0.000 |
| 0.000 | -0.000 | -0.000 | -0.000 | -0.000 | 207.846 |
| 707.624 | 291.756 | 0.000 | 0.000 | 0.000 | 0.000 |
| 291.757 | 707.624 | 0.000 | 0.000 | 0.000 | -0.000 |
| -0.000 | 0.000 | 0.000 | 0.000 | 0.000 | -0.000 |
| -0.000 | 0.000 | 0.000 | 0.000 | 0.000 | -0.000 |
| -0.000 | 0.000 | 0.000 | 0.000 | 0.000 | -0.000 |
| -0.000 | 0.000 | 0.000 | 0.000 | 0.000 | 207.934 |
| 707.624 | 291.757 | -0.000 | -0.000 | -0.000 | 0.000 |
| 291.756 | 707.624 | -0.000 | -0.000 | -0.000 | 0.000 |
| 0.000 | -0.000 | -0.000 | -0.000 | -0.000 | 0.000 |
| 0.000 | -0.000 | -0.000 | -0.000 | -0.000 | 0.000 |
| 0.000 | -0.000 | -0.000 | -0.000 | -0.000 | 0.000 |
| 0.000 | -0.000 | -0.000 | -0.000 | -0.000 | 207.934 |
| 863.041 | 136.340 | 0.000 | 0.000 | 0.000 | 0.000 |
| 291.758 | 707.623 | 0.000 | 0.000 | 0.000 | -0.000 |
| -0.000 | 0.000 | 0.000 | 0.000 | 0.000 | -0.000 |
| -0.000 | 0.000 | 0.000 | 0.000 | 0.000 | -0.000 |
| -0.000 | 0.000 | 0.000 | 0.000 | 0.000 | -0.000 |
| -0.000 | 0.000 | 0.000 | 0.000 | 0.000 | 207.934 |
| 707.622 | 291.758 | -0.000 | -0.000 | -0.000 | -0.000 |
| 136.340 | 863.041 | -0.000 | -0.000 | -0.000 | -0.000 |
| 0.000 | -0.000 | -0.000 | -0.000 | -0.000 | 0.000 |
| 0.000 | -0.000 | -0.000 | -0.000 | -0.000 | 0.000 |
| 0.000 | -0.000 | -0.000 | -0.000 | -0.000 | 0.000 |
| 0.000 | -0.000 | -0.000 | -0.000 | -0.000 | 207.934 |
| 707.641 | 291.742 | 0.000 | 0.000 | 0.000 | -0.000 |
| 291.774 | 707.610 | 0.000 | 0.000 | 0.000 | 0.000 |
| -0.000 | 0.000 | 0.000 | 0.000 | 0.000 | -0.000 |
| -0.000 | 0.000 | 0.000 | 0.000 | 0.000 | -0.000 |
| -0.000 | 0.000 | 0.000 | 0.000 | 0.000 | -0.000 |
| -0.000 | 0.000 | 0.000 | 0.000 | 0.000 | 207.934 |
| 707.607 | 291.771 | -0.000 | -0.000 | -0.000 | 0.000 |
| 291.739 | 707.639 | -0.000 | -0.000 | -0.000 | -0.000 |
| 0.000 | -0.000 | -0.000 | -0.000 | -0.000 | 0.000 |
| 0.000 | -0.000 | -0.000 | -0.000 | -0.000 | 0.000 |
| 0.000 | -0.000 | -0.000 | -0.000 | -0.000 | 0.000 |
| 0.000 | -0.000 | -0.000 | -0.000 | -0.000 | 207.934 |
| 697.069 | 287.404 | 0.000 | 0.000 | 0.000 | -0.000 |
| 287.405 | 697.068 | 0.000 | 0.000 | 0.000 | -0.000 |
| 0.000 | -0.000 | 0.000 | 0.000 | 0.000 | -0.000 |
| 0.000 | -0.000 | 0.000 | 0.000 | 0.000 | -0.000 |
| 0.000 | -0.000 | 0.000 | 0.000 | 0.000 | -0.000 |
| 0.000 | -0.000 | 0.000 | 0.000 | 0.000 | 204.832 |
| 697.068 | 287.405 | -0.000 | -0.000 | -0.000 | -0.000 |
| 287.404 | 697.069 | -0.000 | -0.000 | -0.000 | 0.000 |
| -0.000 | 0.000 | -0.000 | -0.000 | -0.000 | 0.000 |
| -0.000 | 0.000 | -0.000 | -0.000 | -0.000 | 0.000 |
| -0.000 | 0.000 | -0.000 | -0.000 | -0.000 | 0.000 |
| -0.000 | 0.000 | -0.000 | -0.000 | -0.000 | 204.832 |
| 697.070 | 287.403 | 0.000 | 0.000 | 0.000 | -0.000 |
| 134.306 | 850.167 | 0.000 | 0.000 | 0.000 | -0.000 |
| 0.000 | -0.000 | 0.000 | 0.000 | 0.000 | -0.000 |
| 0.000 | -0.000 | 0.000 | 0.000 | 0.000 | -0.000 |
| 0.000 | -0.000 | 0.000 | 0.000 | 0.000 | -0.000 |
| -0.000 | 0.000 | 0.000 | 0.000 | 0.000 | 204.832 |
| 697.167 | 287.306 | -0.000 | -0.000 | -0.000 | -0.000 |
| 287.403 | 697.070 | -0.000 | -0.000 | -0.000 | 0.000 |
| -0.000 | 0.000 | -0.000 | -0.000 | -0.000 | 0.000 |
| -0.000 | 0.000 | -0.000 | -0.000 | -0.000 | 0.000 |
| -0.000 | 0.000 | -0.000 | -0.000 | -0.000 | 0.000 |
| 0.000 | -0.000 | -0.000 | -0.000 | -0.000 | 204.832 |
| 697.085 | 287.390 | 0.000 | 0.000 | 0.000 | 0.000 |
| 287.421 | 697.054 | 0.000 | 0.000 | 0.000 | -0.000 |
| 0.000 | -0.000 | 0.000 | 0.000 | 0.000 | -0.000 |
| 0.000 | -0.000 | 0.000 | 0.000 | 0.000 | -0.000 |
| 0.000 | -0.000 | 0.000 | 0.000 | 0.000 | -0.000 |
| -0.000 | 0.000 | 0.000 | 0.000 | 0.000 | 204.832 |
| 697.051 | 287.419 | -0.000 | -0.000 | -0.000 | 0.000 |
| 287.387 | 697.083 | -0.000 | -0.000 | -0.000 | -0.000 |
| -0.000 | 0.000 | -0.000 | -0.000 | -0.000 | 0.000 |
| -0.000 | 0.000 | -0.000 | -0.000 | -0.000 | 0.000 |
| -0.000 | 0.000 | -0.000 | -0.000 | -0.000 | 0.000 |
| 0.000 | -0.000 | -0.000 | -0.000 | -0.000 | 204.832 |
| 696.169 | 287.033 | 0.000 | 0.000 | 0.000 | -0.000 |
| 287.034 | 696.168 | 0.000 | 0.000 | 0.000 | -0.000 |
| 0.000 | -0.000 | 0.000 | 0.000 | 0.000 | -0.000 |
| 0.000 | -0.000 | 0.000 | 0.000 | 0.000 | -0.000 |
| 0.000 | -0.000 | 0.000 | 0.000 | 0.000 | -0.000 |
| 0.000 | -0.000 | 0.000 | 0.000 | 0.000 | 204.568 |
| 696.168 | 287.034 | -0.000 | -0.000 | -0.000 | 0.000 |
| 287.033 | 696.169 | -0.000 | -0.000 | -0.000 | 0.000 |
| -0.000 | 0.000 | -0.000 | -0.000 | -0.000 | 0.000 |
| -0.000 | 0.000 | -0.000 | -0.000 | -0.000 | 0.000 |
| -0.000 | 0.000 | -0.000 | -0.000 | -0.000 | 0.000 |
| -0.000 | 0.000 | -0.000 | -0.000 | -0.000 | 204.568 |
| 696.170 | 287.032 | 0.000 | 0.000 | 0.000 | -0.000 |
| 286.935 | 696.267 | 0.000 | 0.000 | 0.000 | -0.000 |
| 0.000 | -0.000 | 0.000 | 0.000 | 0.000 | -0.000 |
| 0.000 | -0.000 | 0.000 | 0.000 | 0.000 | -0.000 |
| 0.000 | -0.000 | 0.000 | 0.000 | 0.000 | -0.000 |
| -0.000 | -0.000 | 0.000 | 0.000 | 0.000 | 204.568 |
| 849.069 | 134.132 | -0.000 | -0.000 | -0.000 | 0.000 |
| 287.032 | 696.170 | -0.000 | -0.000 | -0.000 | 0.000 |
| -0.000 | 0.000 | -0.000 | -0.000 | -0.000 | 0.000 |
| -0.000 | 0.000 | -0.000 | -0.000 | -0.000 | 0.000 |
| -0.000 | 0.000 | -0.000 | -0.000 | -0.000 | 0.000 |
| 0.000 | 0.000 | -0.000 | -0.000 | -0.000 | 204.568 |
| 696.185 | 287.019 | 0.000 | 0.000 | 0.000 | -0.000 |
| 287.050 | 696.154 | 0.000 | 0.000 | 0.000 | -0.000 |
| 0.000 | -0.000 | 0.000 | 0.000 | 0.000 | -0.000 |
| 0.000 | -0.000 | 0.000 | 0.000 | 0.000 | -0.000 |
| 0.000 | -0.000 | 0.000 | 0.000 | 0.000 | -0.000 |
| -0.000 | 0.000 | 0.000 | 0.000 | 0.000 | 204.568 |
| 696.152 | 287.048 | -0.000 | -0.000 | -0.000 | 0.000 |
| 287.017 | 696.183 | -0.000 | -0.000 | -0.000 | 0.000 |
| -0.000 | 0.000 | -0.000 | -0.000 | -0.000 | 0.000 |
| -0.000 | 0.000 | -0.000 | -0.000 | -0.000 | 0.000 |
| -0.000 | 0.000 | -0.000 | -0.000 | -0.000 | 0.000 |
| 0.000 | -0.000 | -0.000 | -0.000 | -0.000 | 204.568 |
| 803.573 | 244.651 | 210.437 | 0.000 | 0.000 | -0.000 |
| 448.919 | 295.365 | -70.924 | 0.000 | 0.000 | 0.000 |
| 163.559 | 29.885 | 1115.892 | 0.000 | 0.000 | -0.000 |
| 164.595 | 11.683 | -124.440 | 73.511 | -0.000 | -0.000 |
| 174.883 | -5.416 | -137.235 | 0.000 | 215.262 | 0.000 |
| 191.366 | -5.926 | -150.170 | 0.000 | 0.000 | 118.686 |
| 921.806 | 144.192 | 150.734 | 0.000 | -0.000 | 0.000 |
| 143.267 | 494.661 | 16.135 | 0.000 | 0.000 | -0.000 |
| 139.071 | 133.914 | 991.425 | -0.000 | -0.000 | 0.000 |
| -164.595 | -11.683 | 124.440 | 73.511 | -0.000 | -0.000 |
| -174.883 | 5.416 | 137.235 | 0.000 | 215.262 | 0.000 |
| -191.366 | 5.926 | 150.170 | -0.000 | -0.000 | 118.686 |
| 921.806 | 144.192 | 150.734 | -0.000 | -0.000 | 0.000 |
| 143.267 | 494.661 | 16.135 | 0.000 | 0.000 | -0.000 |
| 163.559 | 29.885 | 1115.892 | 0.000 | 0.000 | 0.000 |
| 8.298 | 4.145 | -5.273 | 72.709 | -0.000 | -0.000 |
| 16.010 | -0.496 | -12.564 | 0.000 | 231.930 | 0.000 |
| 16.748 | 1.906 | -13.454 | -0.000 | -0.000 | 101.415 |
| 658.062 | 223.325 | 333.450 | -0.000 | -0.000 | -0.000 |
| 237.170 | 230.132 | 153.647 | -0.000 | -0.000 | 0.000 |
| 286.844 | 149.831 | 873.390 | -0.000 | -0.000 | -0.000 |
| -8.298 | -4.145 | 5.273 | 72.709 | 0.000 | -0.000 |
| -16.010 | 0.496 | 12.564 | -0.000 | 231.930 | 0.000 |
| -16.748 | -1.906 | 13.454 | -0.000 | 0.000 | 101.415 |
| 676.378 | 222.584 | 319.139 | 0.000 | 0.000 | 0.000 |
| 256.075 | 232.131 | 138.902 | 0.000 | 0.000 | 0.000 |
| 344.145 | 90.908 | 873.879 | 0.000 | 0.000 | -0.000 |
| 2.035 | -0.063 | -1.598 | 76.420 | 0.000 | -0.000 |
| 0.570 | -0.230 | 0.018 | 0.000 | 224.221 | 0.000 |
| 1.716 | 0.206 | -1.274 | 0.000 | 0.000 | 101.394 |
| 673.837 | 222.469 | 321.194 | -0.000 | -0.000 | -0.000 |
| 275.792 | 234.522 | 118.218 | -0.000 | -0.000 | -0.000 |
| 302.815 | 151.902 | 861.261 | -0.000 | 0.000 | -0.000 |
| -2.035 | 0.063 | 1.598 | 76.420 | 0.000 | 0.000 |
| -0.570 | 0.230 | -0.018 | -0.000 | 224.221 | -0.000 |
| -1.716 | -0.206 | 1.274 | -0.000 | -0.000 | 101.394 |
| 904.509 | 142.891 | 0.000 | 0.000 | 0.000 | -0.000 |
| 305.775 | 741.624 | 0.000 | 0.000 | 0.000 | -0.000 |
| -0.000 | 0.000 | 0.000 | 0.000 | 0.000 | -0.000 |
| -0.000 | 0.000 | 0.000 | 0.000 | 0.000 | -0.000 |
| -0.000 | 0.000 | 0.000 | 0.000 | 0.000 | -0.000 |
| -0.000 | 0.000 | 0.000 | 0.000 | 0.000 | 217.925 |
| 904.509 | 142.890 | -0.000 | -0.000 | -0.000 | 0.000 |
| 305.775 | 741.624 | -0.000 | -0.000 | -0.000 | 0.000 |
| 0.000 | -0.000 | -0.000 | -0.000 | -0.000 | 0.000 |
| 0.000 | -0.000 | -0.000 | -0.000 | -0.000 | 0.000 |
| 0.000 | -0.000 | -0.000 | -0.000 | -0.000 | 0.000 |
| 0.000 | -0.000 | -0.000 | -0.000 | -0.000 | 217.925 |
| 741.599 | 305.801 | 0.000 | 0.000 | 0.000 | -0.000 |
| 305.670 | 741.729 | 0.000 | 0.000 | 0.000 | -0.000 |
| -0.000 | 0.000 | 0.000 | 0.000 | 0.000 | -0.000 |
| -0.000 | 0.000 | 0.000 | 0.000 | 0.000 | -0.000 |
| -0.000 | 0.000 | 0.000 | 0.000 | 0.000 | -0.000 |
| -0.000 | 0.000 | 0.000 | 0.000 | 0.000 | 217.925 |
| 741.622 | 305.776 | -0.000 | -0.000 | -0.000 | 0.000 |
| 305.773 | 741.626 | -0.000 | -0.000 | -0.000 | 0.000 |
| 0.000 | -0.000 | -0.000 | -0.000 | -0.000 | 0.000 |
| 0.000 | -0.000 | -0.000 | -0.000 | -0.000 | 0.000 |
| 0.000 | -0.000 | -0.000 | -0.000 | -0.000 | 0.000 |
| 0.000 | -0.000 | -0.000 | -0.000 | -0.000 | 217.925 |
| 741.642 | 305.760 | 0.000 | 0.000 | 0.000 | -0.000 |
| 305.793 | 741.609 | 0.000 | 0.000 | 0.000 | -0.000 |
| -0.000 | 0.000 | 0.000 | 0.000 | 0.000 | -0.000 |
| -0.000 | 0.000 | 0.000 | 0.000 | 0.000 | -0.000 |
| -0.000 | 0.000 | 0.000 | 0.000 | 0.000 | -0.000 |
| -0.000 | 0.000 | 0.000 | 0.000 | 0.000 | 217.925 |
| 741.606 | 305.790 | -0.000 | -0.000 | -0.000 | 0.000 |
| 305.757 | 741.639 | -0.000 | -0.000 | -0.000 | 0.000 |
| 0.000 | -0.000 | -0.000 | -0.000 | -0.000 | 0.000 |
| 0.000 | -0.000 | -0.000 | -0.000 | -0.000 | 0.000 |
| 0.000 | -0.000 | -0.000 | -0.000 | -0.000 | 0.000 |
| 0.000 | -0.000 | -0.000 | -0.000 | -0.000 | 217.925 |
| 904.532 | 142.894 | 0.000 | 0.000 | 0.000 | -0.000 |
| 305.783 | 741.644 | 0.000 | 0.000 | 0.000 | 0.000 |
| -0.000 | 0.000 | 0.000 | 0.000 | 0.000 | -0.000 |
| -0.000 | 0.000 | 0.000 | 0.000 | 0.000 | -0.000 |
| -0.000 | 0.000 | 0.000 | 0.000 | 0.000 | -0.000 |
| -0.000 | 0.000 | 0.000 | 0.000 | 0.000 | 217.930 |
| 904.532 | 142.894 | -0.000 | -0.000 | -0.000 | 0.000 |
| 305.783 | 741.644 | -0.000 | -0.000 | -0.000 | 0.000 |
| 0.000 | -0.000 | -0.000 | -0.000 | -0.000 | 0.000 |
| 0.000 | -0.000 | -0.000 | -0.000 | -0.000 | 0.000 |
| 0.000 | -0.000 | -0.000 | -0.000 | -0.000 | 0.000 |
| 0.000 | -0.000 | -0.000 | -0.000 | -0.000 | 217.930 |
| 741.618 | 305.809 | 0.000 | 0.000 | 0.000 | -0.000 |
| 305.678 | 741.749 | 0.000 | 0.000 | 0.000 | -0.000 |
| -0.000 | 0.000 | 0.000 | 0.000 | 0.000 | -0.000 |
| -0.000 | 0.000 | 0.000 | 0.000 | 0.000 | -0.000 |
| -0.000 | 0.000 | 0.000 | 0.000 | 0.000 | -0.000 |
| -0.000 | 0.000 | 0.000 | 0.000 | 0.000 | 217.930 |
| 741.642 | 305.784 | -0.000 | -0.000 | -0.000 | -0.000 |
| 305.781 | 741.645 | -0.000 | -0.000 | -0.000 | 0.000 |
| 0.000 | -0.000 | -0.000 | -0.000 | -0.000 | 0.000 |
| 0.000 | -0.000 | -0.000 | -0.000 | -0.000 | 0.000 |
| 0.000 | -0.000 | -0.000 | -0.000 | -0.000 | 0.000 |
| 0.000 | -0.000 | -0.000 | -0.000 | -0.000 | 217.930 |
| 741.662 | 305.768 | 0.000 | 0.000 | 0.000 | -0.000 |
| 305.801 | 741.629 | 0.000 | 0.000 | 0.000 | -0.000 |
| -0.000 | 0.000 | 0.000 | 0.000 | 0.000 | -0.000 |
| -0.000 | 0.000 | 0.000 | 0.000 | 0.000 | -0.000 |
| -0.000 | 0.000 | 0.000 | 0.000 | 0.000 | -0.000 |
| -0.000 | 0.000 | 0.000 | 0.000 | 0.000 | 217.930 |
| 741.626 | 305.798 | -0.000 | -0.000 | -0.000 | 0.000 |
| 305.765 | 741.659 | -0.000 | -0.000 | -0.000 | 0.000 |
| 0.000 | -0.000 | -0.000 | -0.000 | -0.000 | 0.000 |
| 0.000 | -0.000 | -0.000 | -0.000 | -0.000 | 0.000 |
| 0.000 | -0.000 | -0.000 | -0.000 | -0.000 | 0.000 |
| 0.000 | -0.000 | -0.000 | -0.000 | -0.000 | 217.930 |
| 491.925 | 202.823 | 0.000 | 0.000 | 0.000 | -0.000 |
| 202.823 | 491.925 | 0.000 | 0.000 | 0.000 | -0.000 |
| -0.000 | -0.000 | 0.000 | 0.000 | 0.000 | -0.000 |
| -0.000 | -0.000 | 0.000 | 0.000 | 0.000 | -0.000 |
| -0.000 | -0.000 | 0.000 | 0.000 | 0.000 | -0.000 |
| -0.000 | -0.000 | 0.000 | 0.000 | 0.000 | 252.594 |
| 491.925 | 202.823 | -0.000 | -0.000 | -0.000 | 0.000 |
| 202.823 | 491.925 | -0.000 | -0.000 | -0.000 | 0.000 |
| 0.000 | 0.000 | -0.000 | -0.000 | -0.000 | 0.000 |
| 0.000 | 0.000 | -0.000 | -0.000 | -0.000 | 0.000 |
| -0.000 | 0.000 | -0.000 | -0.000 | -0.000 | 0.000 |
| 0.000 | -0.000 | -0.000 | -0.000 | -0.000 | 252.594 |
| 491.856 | 202.893 | 0.000 | 0.000 | 0.000 | -0.000 |
| 202.824 | 491.924 | 0.000 | 0.000 | 0.000 | -0.000 |
| -0.000 | -0.000 | 0.000 | 0.000 | 0.000 | -0.000 |
| -0.000 | -0.000 | 0.000 | 0.000 | 0.000 | -0.000 |
| 0.000 | -0.000 | 0.000 | 0.000 | 0.000 | -0.000 |
| -0.000 | 0.000 | 0.000 | 0.000 | 0.000 | 144.551 |
| 491.924 | 202.824 | -0.000 | -0.000 | -0.000 | 0.000 |
| 94.780 | 599.968 | -0.000 | -0.000 | -0.000 | 0.000 |
| 0.000 | 0.000 | -0.000 | -0.000 | -0.000 | 0.000 |
| 0.000 | 0.000 | -0.000 | -0.000 | -0.000 | 0.000 |
| -0.000 | 0.000 | -0.000 | -0.000 | -0.000 | 0.000 |
| 0.000 | -0.000 | -0.000 | -0.000 | -0.000 | 144.551 |
| 491.937 | 202.813 | 0.000 | 0.000 | 0.000 | -0.000 |
| 202.824 | 491.926 | 0.000 | 0.000 | 0.000 | -0.000 |
| -0.000 | -0.000 | 0.000 | 0.000 | 0.000 | -0.000 |
| -0.000 | -0.000 | 0.000 | 0.000 | 0.000 | -0.000 |
| -0.000 | -0.000 | 0.000 | 0.000 | 0.000 | -0.000 |
| -0.000 | 0.000 | 0.000 | 0.000 | 0.000 | 144.551 |
| 491.924 | 202.822 | -0.000 | -0.000 | -0.000 | 0.000 |
| 202.811 | 491.935 | -0.000 | -0.000 | -0.000 | 0.000 |
| 0.000 | 0.000 | -0.000 | -0.000 | -0.000 | 0.000 |
| 0.000 | 0.000 | -0.000 | -0.000 | -0.000 | 0.000 |
| -0.000 | 0.000 | -0.000 | -0.000 | -0.000 | 0.000 |
| 0.000 | -0.000 | -0.000 | -0.000 | -0.000 | 144.551 |
| 711.389 | 112.382 | -0.000 | -0.000 | 0.000 | -0.000 |
| 240.801 | 582.970 | 0.000 | -0.000 | -0.000 | 0.000 |
| -0.000 | -0.000 | 0.000 | 0.000 | 0.000 | -0.000 |
| 0.000 | 0.000 | -0.000 | 0.000 | -0.000 | 0.000 |
| 0.000 | -0.000 | -0.000 | 0.000 | -0.000 | -0.000 |
| 0.000 | -0.000 | -0.000 | 0.000 | -0.000 | 299.503 |
| 582.970 | 240.801 | -0.000 | 0.000 | -0.000 | -0.000 |
| 112.382 | 711.389 | 0.000 | 0.000 | 0.000 | -0.000 |
| 0.000 | 0.000 | 0.000 | -0.000 | -0.000 | 0.000 |
| -0.000 | 0.000 | 0.000 | -0.000 | -0.000 | -0.000 |
| -0.000 | 0.000 | 0.000 | -0.000 | 0.000 | 0.000 |
| -0.000 | -0.000 | 0.000 | -0.000 | -0.000 | 299.503 |
| 583.283 | 240.488 | 0.000 | -0.000 | 0.000 | 0.000 |
| 240.410 | 583.361 | 0.000 | 0.000 | 0.000 | 0.000 |
| -0.000 | -0.000 | 0.000 | 0.000 | -0.000 | -0.000 |
| 0.000 | 0.000 | -0.000 | 0.000 | -0.000 | 0.000 |
| 0.000 | -0.000 | -0.000 | 0.000 | 0.000 | -0.000 |
| 0.000 | 0.000 | -0.000 | -0.000 | -0.000 | 299.503 |
| 583.277 | 240.494 | -0.000 | 0.000 | -0.000 | -0.000 |
| 240.491 | 583.280 | -0.000 | -0.000 | -0.000 | -0.000 |
| 0.000 | 0.000 | 0.000 | -0.000 | 0.000 | 0.000 |
| -0.000 | 0.000 | 0.000 | 0.000 | 0.000 | -0.000 |
| -0.000 | 0.000 | -0.000 | -0.000 | 0.000 | -0.000 |
| -0.000 | -0.000 | 0.000 | 0.000 | -0.000 | 299.503 |
| 583.250 | 240.523 | 0.000 | 0.000 | 0.000 | 0.000 |
| 239.666 | 584.108 | 0.000 | 0.000 | -0.000 | 0.000 |
| 0.000 | 0.000 | -0.000 | 0.000 | 0.000 | -0.000 |
| -0.000 | 0.000 | -0.000 | 0.000 | -0.000 | 0.000 |
| 0.000 | -0.000 | -0.000 | 0.000 | 0.000 | -0.000 |
| 0.000 | -0.001 | 0.000 | -0.000 | 0.000 | 171.396 |
| 583.268 | 240.502 | -0.000 | -0.000 | -0.000 | -0.000 |
| 240.521 | 583.248 | -0.000 | -0.000 | -0.000 | -0.000 |
| 0.000 | 0.000 | 0.000 | -0.000 | -0.000 | 0.000 |
| -0.000 | 0.000 | 0.000 | 0.000 | 0.000 | -0.000 |
| -0.000 | 0.000 | 0.000 | -0.000 | 0.000 | -0.000 |
| -0.000 | 0.001 | -0.000 | 0.000 | -0.000 | 171.396 |
| 940.443 | 763.828 | -250.509 | 3.776 | -0.000 | 0.000 |
| 417.433 | 1076.962 | -40.830 | -35.841 | -0.000 | 0.000 |
| 56.847 | 56.847 | 1339.579 | -0.000 | -0.000 | 0.000 |
| 311.075 | 299.287 | -609.791 | 125.037 | -0.000 | 0.000 |
| 119.836 | 119.836 | -239.448 | 0.000 | 221.366 | 33.140 |
| 296.832 | 296.832 | -593.110 | -0.000 | 7.120 | 114.965 |
| 1160.739 | 236.054 | 56.681 | 50.696 | 0.000 | -0.000 |
| 236.054 | 1160.739 | 56.681 | -50.696 | 0.000 | -0.000 |
| 56.847 | 56.847 | 1339.579 | 0.000 | -0.000 | 0.000 |
| -299.287 | -311.075 | 609.791 | 125.037 | 0.000 | -0.000 |
| -119.836 | -119.836 | 239.448 | 0.000 | 221.366 | 33.140 |
| -296.832 | -296.832 | 593.110 | 0.000 | 7.120 | 114.965 |
| 1160.739 | 236.054 | 56.681 | 50.696 | 0.000 | 0.000 |
| 368.021 | 878.598 | 206.716 | -24.296 | -0.000 | 0.000 |
| 56.847 | 56.847 | 1339.580 | -0.000 | -0.000 | -0.000 |
| 41.981 | -4.740 | -37.206 | 186.791 | -0.000 | -0.000 |
| 18.620 | 18.620 | -37.206 | -0.000 | 186.791 | 23.360 |
| 17.837 | 17.837 | -35.641 | -0.000 | 24.510 | 253.599 |
| 1160.738 | 236.054 | 56.681 | 50.696 | -0.000 | -0.000 |
| 331.551 | 850.801 | 270.922 | -25.266 | -0.000 | -0.000 |
| 56.847 | 56.847 | 1339.579 | 0.000 | 0.000 | -0.000 |
| 4.740 | -41.981 | 37.206 | 186.791 | 0.000 | -0.000 |
| -18.620 | -18.620 | 37.206 | 0.000 | 186.791 | 23.360 |
| -17.837 | -17.837 | 35.641 | 0.000 | 24.510 | 253.599 |
| 548.743 | 289.406 | 616.222 | 5.399 | -0.000 | 0.000 |
| 289.406 | 548.743 | 616.222 | -5.399 | -0.000 | 0.000 |
| 245.368 | 245.368 | 963.634 | -0.000 | -0.000 | 0.000 |
| -37.869 | -81.393 | 119.262 | 211.713 | -0.000 | 0.000 |
| -133.899 | -133.899 | 267.798 | -0.000 | 122.568 | 3.752 |
| -60.397 | -60.397 | 120.793 | -0.000 | 21.576 | 296.007 |
| 1161.329 | 236.167 | 56.875 | 36.223 | 0.000 | 0.000 |
| 236.167 | 1161.329 | 56.875 | -36.223 | 0.000 | 0.000 |
| 476.084 | 476.084 | 502.203 | 0.000 | 0.000 | -0.000 |
| 137.651 | 130.147 | -267.798 | 122.568 | 0.000 | -0.000 |
| 133.899 | 133.899 | -267.798 | 0.000 | 122.568 | 3.752 |
| 60.397 | 60.397 | -120.793 | 0.000 | 21.576 | 296.007 |
| 879.731 | 336.380 | 238.260 | 19.309 | -0.000 | 0.000 |
| 236.167 | 1161.329 | 56.875 | -36.223 | -0.000 | 0.000 |
| 231.691 | 231.691 | 990.989 | -0.000 | -0.000 | 0.000 |
| 6.732 | -23.953 | 17.221 | 179.936 | -0.000 | 0.000 |
| -8.610 | -8.610 | 17.221 | -0.000 | 179.937 | 15.342 |
| -8.005 | -8.005 | 16.010 | -0.000 | 16.811 | 252.923 |
| 1161.329 | 236.167 | 56.875 | 36.223 | 0.000 | 0.000 |
| 350.150 | 894.136 | 210.084 | -19.339 | 0.000 | -0.000 |
| 245.183 | 245.183 | 964.005 | 0.000 | 0.000 | 0.000 |
| 23.953 | -6.731 | -17.221 | 179.936 | 0.000 | 0.000 |
| 8.610 | 8.610 | -17.221 | 0.000 | 179.937 | 15.342 |
| 8.005 | 8.005 | -16.010 | 0.000 | 16.811 | 252.923 |
| 1161.332 | 236.168 | 56.875 | 36.223 | 0.000 | 0.000 |
| 337.177 | 886.772 | 230.424 | -18.836 | -0.000 | 0.000 |
| 226.959 | 226.959 | 1000.455 | -0.000 | -0.000 | 0.000 |
| 18.277 | -19.699 | 1.421 | 197.980 | 0.000 | -0.000 |
| -0.711 | -0.711 | 1.421 | 0.000 | 197.974 | 18.986 |
| -0.724 | -0.723 | 1.446 | -0.000 | 18.690 | 273.220 |
| 855.861 | 359.453 | 239.053 | 17.665 | 0.000 | -0.000 |
| 358.514 | 858.019 | 237.835 | -17.790 | 0.000 | 0.000 |
| 228.344 | 228.344 | 997.679 | 0.000 | 0.000 | 0.000 |
| 19.649 | -18.223 | -1.425 | 197.724 | -0.000 | -0.000 |
| 0.711 | 0.711 | -1.421 | -0.000 | 197.974 | 18.986 |
| 0.724 | 0.723 | -1.446 | 0.000 | 18.690 | 273.220 |
| -959.798 | -840.306 | 3259.735 | -12.166 | -0.000 | 0.000 |
| -840.285 | -959.756 | 3259.672 | 12.165 | -0.000 | 0.000 |
| -902.558 | -902.558 | 3262.671 | 0.000 | -0.000 | 0.000 |
| 36.184 | -36.184 | 0.000 | 282.784 | -0.000 | 0.000 |
| 141.329 | 141.329 | -283.216 | -0.000 | 307.044 | 41.086 |
| -0.000 | -0.000 | 0.000 | 0.000 | 36.184 | 462.584 |
| 1160.848 | 235.681 | 56.862 | 36.184 | 0.000 | 0.000 |
| 0.174 | 1042.102 | 411.813 | -43.703 | -0.000 | -0.000 |
| 55.896 | 55.896 | 1342.028 | -0.000 | 0.000 | -0.000 |
| -100.091 | -182.252 | 282.900 | 307.017 | 0.000 | -0.000 |
| -141.329 | -141.329 | 283.216 | 0.000 | 307.044 | 41.086 |
| 0.000 | 0.000 | -0.000 | 0.000 | 36.184 | 462.584 |
| 1160.849 | 235.681 | 56.863 | 36.184 | 0.000 | 0.000 |
| 325.597 | 612.051 | 516.640 | -6.622 | 0.000 | 0.000 |
| 199.341 | 199.341 | 1054.570 | 0.000 | 0.000 | 0.000 |
| -119.474 | -110.145 | 230.068 | 80.602 | -0.000 | 0.000 |
| 0.000 | 0.000 | 0.000 | 0.000 | 282.784 | 36.184 |
| 0.000 | 0.000 | 0.000 | 0.000 | 36.184 | 462.584 |
| 698.460 | 545.158 | 210.072 | 0.459 | -0.000 | -0.000 |
| 235.681 | 1160.848 | 56.863 | -36.184 | 0.000 | -0.000 |
| 240.450 | 240.450 | 972.192 | -0.000 | 0.000 | -0.000 |
| 110.145 | 119.474 | -230.067 | 80.603 | 0.000 | -0.000 |
| -0.000 | -0.000 | -0.000 | -0.000 | 282.784 | 36.184 |
| -0.000 | -0.000 | -0.000 | -0.000 | 36.184 | 462.584 |
| 1160.852 | 235.682 | 56.863 | 36.184 | -0.000 | 0.000 |
| 348.386 | 877.197 | 228.145 | -19.730 | 0.000 | 0.000 |
| 221.639 | 221.639 | 1009.891 | -0.000 | -0.000 | 0.000 |
| 13.084 | -23.221 | 10.156 | 193.534 | 0.000 | 0.000 |
| 0.000 | 0.000 | -0.000 | 0.000 | 282.784 | 36.184 |
| 0.000 | 0.000 | 0.000 | 0.000 | 36.184 | 462.584 |
| 887.402 | 344.072 | 222.237 | 18.511 | 0.000 | -0.000 |
| 344.400 | 886.574 | 222.737 | -18.458 | 0.000 | -0.000 |
| 232.254 | 232.254 | 988.615 | 0.000 | 0.000 | -0.000 |
| 23.220 | -13.084 | -10.156 | 193.536 | -0.000 | -0.000 |
| -0.000 | -0.000 | 0.000 | -0.000 | 282.784 | 36.184 |
| -0.000 | -0.000 | -0.000 | -0.000 | 36.184 | 462.584 |
| 869.417 | 84.270 | 84.270 | -0.000 | -0.000 | 0.000 |
| 84.270 | 869.417 | 84.270 | -0.000 | 0.000 | -0.000 |
| 84.270 | 84.270 | 869.417 | -0.000 | -0.000 | 0.000 |
| -4.883 | -4.883 | -4.883 | 90.808 | -0.000 | 0.000 |
| -4.883 | -4.883 | -4.883 | 0.000 | 90.808 | -0.000 |
| -4.883 | -4.883 | -4.883 | -0.000 | -0.000 | 90.807 |
| 534.877 | 259.168 | 259.168 | 0.000 | 0.000 | -0.000 |
| 259.168 | 534.877 | 259.168 | 0.000 | 0.000 | 0.000 |
| 259.168 | 259.168 | 534.877 | 0.000 | 0.000 | 0.000 |
| 4.883 | 4.883 | 4.883 | 90.807 | -0.000 | 0.000 |
| 4.883 | 4.883 | 4.883 | 0.000 | 90.808 | -0.000 |
| 4.883 | 4.883 | 4.883 | 0.000 | 0.000 | 90.808 |
| 520.802 | 252.643 | 252.643 | -0.000 | -0.000 | 0.000 |
| 252.643 | 520.802 | 252.643 | -0.000 | -0.000 | -0.000 |
| 252.643 | 252.643 | 520.802 | -0.000 | -0.000 | -0.000 |
| -0.527 | -0.527 | -0.527 | 84.357 | -0.000 | -0.000 |
| -0.527 | -0.527 | -0.527 | -0.000 | 84.357 | -0.000 |
| -0.527 | -0.527 | -0.527 | -0.000 | -0.000 | 84.357 |
| 516.214 | 259.488 | 259.488 | 0.000 | 0.000 | 0.000 |
| 259.488 | 516.214 | 259.488 | 0.000 | 0.000 | 0.000 |
| 259.488 | 259.488 | 516.214 | 0.000 | 0.000 | 0.000 |
| 0.527 | 0.527 | 0.527 | 84.357 | -0.000 | 0.000 |
| 0.527 | 0.527 | 0.527 | 0.000 | 84.357 | 0.000 |
| 0.527 | 0.527 | 0.527 | 0.000 | 0.000 | 84.357 |
| 515.811 | 259.140 | 259.140 | -0.000 | 0.000 | -0.000 |
| 259.140 | 515.811 | 259.140 | -0.000 | -0.000 | 0.000 |
| 259.140 | 259.140 | 515.811 | -0.000 | -0.000 | 0.000 |
| -0.053 | -0.053 | -0.053 | 84.277 | 0.000 | -0.000 |
| -0.053 | -0.053 | -0.053 | -0.000 | 84.277 | -0.000 |
| -0.053 | -0.053 | -0.053 | -0.000 | -0.000 | 84.277 |
| 515.944 | 259.174 | 259.174 | 0.000 | 0.000 | -0.000 |
| 259.174 | 515.944 | 259.174 | 0.000 | 0.000 | -0.000 |
| 259.174 | 259.174 | 515.944 | 0.000 | 0.000 | -0.000 |
| 0.053 | 0.053 | 0.053 | 84.277 | 0.000 | 0.000 |
| 0.053 | 0.053 | 0.053 | 0.000 | 84.277 | 0.000 |
| 0.053 | 0.053 | 0.053 | 0.000 | 0.000 | 84.277 |
| 513.151 | 246.791 | 246.791 | 0.000 | -0.000 | 0.000 |
| 246.791 | 513.151 | 246.791 | 0.000 | 0.000 | 0.000 |
| 246.791 | 246.791 | 513.151 | 0.000 | -0.000 | 0.000 |
| 0.000 | 0.000 | -0.000 | 85.174 | 0.000 | 0.000 |
| -0.000 | 0.000 | 0.000 | 0.000 | 85.174 | 0.000 |
| -0.000 | 0.000 | -0.000 | 0.000 | 0.000 | 85.174 |
| 510.294 | 251.006 | 251.006 | -0.000 | 0.000 | -0.000 |
| 251.006 | 510.294 | 251.006 | -0.000 | 0.000 | 0.000 |
| 251.006 | 251.006 | 510.294 | 0.000 | 0.000 | -0.000 |
| -0.000 | -0.000 | 0.000 | 85.174 | 0.000 | 0.000 |
| -0.000 | -0.000 | 0.000 | 0.000 | 85.174 | -0.000 |
| -0.000 | -0.000 | 0.000 | -0.000 | -0.000 | 85.174 |
| 513.148 | 246.792 | 246.792 | 0.000 | 0.000 | 0.000 |
| 246.792 | 513.148 | 246.792 | 0.000 | -0.000 | 0.000 |
| 246.792 | 246.792 | 513.148 | 0.000 | -0.000 | -0.000 |
| 0.000 | -0.000 | -0.000 | 171.850 | 0.000 | -0.000 |
| -0.000 | 0.000 | -0.000 | 0.000 | 171.850 | 0.000 |
| -0.000 | -0.000 | 0.000 | 0.000 | -0.000 | 171.850 |
| 854.705 | 80.654 | 80.654 | -0.000 | -0.000 | -0.000 |
| 80.654 | 854.705 | 80.654 | -0.000 | 0.000 | 0.000 |
| 80.654 | 80.654 | 854.705 | -0.000 | -0.000 | -0.000 |
| -0.000 | 0.000 | 0.000 | 171.850 | -0.000 | 0.000 |
| 0.000 | -0.000 | 0.000 | -0.000 | 171.850 | -0.000 |
| 0.000 | 0.000 | -0.000 | -0.000 | 0.000 | 171.850 |
| 510.262 | 251.022 | 251.022 | 0.000 | -0.000 | -0.000 |
| 251.022 | 510.262 | 251.022 | 0.000 | -0.000 | 0.000 |
| 251.022 | 251.022 | 510.262 | 0.000 | -0.000 | -0.000 |
| 0.000 | -0.000 | -0.000 | 85.174 | -0.000 | -0.000 |
| -0.000 | 0.000 | -0.000 | -0.000 | 85.174 | 0.000 |
| -0.000 | -0.000 | 0.000 | 0.000 | -0.000 | 85.174 |
| 510.324 | 250.992 | 250.992 | -0.000 | -0.000 | 0.000 |
| 250.992 | 510.324 | 250.992 | -0.000 | -0.000 | -0.000 |
| 250.992 | 250.992 | 510.324 | -0.000 | 0.000 | 0.000 |
| -0.000 | 0.000 | 0.000 | 85.174 | 0.000 | -0.000 |
| 0.000 | -0.000 | 0.000 | 0.000 | 85.174 | -0.000 |
| 0.000 | 0.000 | -0.000 | -0.000 | -0.000 | 85.174 |
| 136.314 | -21.844 | -284.763 | -0.000 | 0.000 | -0.000 |
| 293.375 | 110.532 | 10.779 | -0.000 | 0.000 | 0.000 |
| 137.197 | 21.561 | -134.458 | -0.000 | 0.000 | 0.000 |
| 0.000 | 0.000 | -0.000 | 59.718 | 0.000 | 0.000 |
| 0.000 | 0.000 | -0.000 | -0.000 | 158.620 | 0.000 |
| 0.000 | 0.000 | -0.000 | -0.000 | 0.000 | 244.632 |
| 624.328 | 160.846 | 78.074 | 0.000 | -0.000 | 0.000 |
| 170.688 | 446.601 | 21.564 | 0.000 | -0.000 | -0.000 |
| 164.112 | 184.676 | 246.122 | 0.000 | -0.000 | -0.000 |
| -0.000 | -0.000 | 0.000 | 59.718 | -0.000 | -0.000 |
| -0.000 | -0.000 | 0.000 | 0.000 | 158.620 | -0.000 |
| -0.000 | -0.000 | 0.000 | 0.000 | -0.000 | 244.632 |
| 423.754 | 257.753 | 122.400 | -0.000 | 0.000 | 0.000 |
| 198.156 | 224.168 | 79.114 | -0.000 | 0.000 | -0.000 |
| -12.709 | -18.796 | -31.120 | -0.000 | 0.000 | 0.000 |
| -21.848 | -18.197 | -28.919 | 18.329 | 0.000 | 0.000 |
| -2.247 | -3.095 | -3.633 | -0.000 | 59.266 | 0.000 |
| -3.020 | -4.160 | -4.884 | -0.000 | 0.000 | 137.076 |
| 379.905 | 191.887 | 44.417 | 0.000 | -0.000 | 0.000 |
| 282.710 | 274.633 | 67.580 | 0.000 | -0.000 | -0.000 |
| 40.590 | 105.972 | 80.980 | 0.000 | -0.000 | 0.000 |
| 22.191 | 18.433 | 31.123 | -0.000 | 0.000 | 0.000 |
| 2.247 | 3.095 | 3.633 | 0.000 | 59.266 | -0.000 |
| 3.020 | 4.160 | 4.884 | 0.000 | -0.000 | 137.076 |
| 354.403 | 179.474 | -3.110 | -0.000 | 0.000 | 0.000 |
| 188.885 | 218.367 | -3.144 | -0.000 | 0.000 | 0.000 |
| 7.276 | -2.178 | -3.062 | -0.000 | 0.000 | 0.000 |
| -2.151 | -1.794 | -2.848 | 18.493 | 0.000 | 0.000 |
| -6.925 | -6.117 | -9.355 | -0.000 | 1.104 | 0.000 |
| -0.912 | -0.857 | -1.260 | -0.000 | 0.000 | 129.563 |
| 358.865 | 183.148 | 3.110 | 0.000 | -0.000 | 0.000 |
| 193.424 | 221.826 | 3.144 | 0.000 | -0.000 | 0.000 |
| 11.686 | 1.495 | 3.078 | 0.000 | -0.000 | 0.000 |
| 2.151 | 1.794 | 2.848 | 18.493 | -0.000 | 0.000 |
| 6.925 | 6.117 | 9.355 | 0.000 | 1.104 | -0.000 |
| 2.225 | 1.829 | 3.122 | 0.000 | -0.000 | 129.576 |
| 518.593 | 252.325 | 131.082 | 0.000 | -0.000 | 0.000 |
| 265.127 | 248.124 | 58.735 | -0.000 | 0.000 | 0.000 |
| 75.971 | 18.502 | 398.525 | 0.000 | 0.000 | 0.000 |
| -0.005 | 0.000 | -0.013 | 17.302 | 0.000 | 0.000 |
| 0.000 | 0.000 | 0.000 | -0.000 | 165.044 | 0.000 |
| 0.000 | 0.001 | -0.005 | 0.000 | 0.000 | 137.649 |
| 714.131 | 143.755 | 75.971 | 0.000 | -0.000 | 0.000 |
| 143.755 | 450.451 | 18.501 | 0.000 | -0.000 | -0.000 |
| 75.971 | 18.502 | 398.525 | 0.000 | -0.000 | -0.000 |
| 0.005 | -0.000 | 0.013 | 17.302 | 0.000 | -0.000 |
| -0.000 | -0.000 | -0.000 | 0.000 | 165.044 | -0.000 |
| -0.000 | -0.001 | 0.005 | -0.000 | -0.000 | 137.649 |
| 714.131 | 143.755 | 75.971 | -0.000 | 0.000 | 0.000 |
| 265.130 | 248.119 | 58.740 | -0.000 | 0.000 | 0.000 |
| 153.005 | 68.809 | 134.643 | -0.000 | 0.000 | 0.000 |
| 0.000 | -0.000 | -0.000 | 51.927 | 0.000 | 0.000 |
| 0.000 | 0.000 | 0.000 | 0.000 | 165.044 | 0.000 |
| 0.000 | 0.000 | -0.000 | -0.000 | -0.000 | 137.649 |
| 438.917 | 176.439 | 0.001 | 0.000 | -0.000 | -0.000 |
| 265.124 | 248.129 | 58.739 | 0.000 | -0.000 | -0.000 |
| 153.001 | 68.807 | 134.658 | -0.000 | -0.000 | 0.000 |
| -0.000 | 0.000 | 0.000 | 51.927 | -0.000 | 0.000 |
| -0.000 | -0.000 | -0.000 | -0.000 | 165.044 | 0.000 |
| -0.000 | -0.000 | 0.000 | 0.000 | 0.000 | 137.649 |
| 438.905 | 176.446 | 0.003 | 0.000 | 0.000 | 0.000 |
| 176.460 | 205.834 | -0.011 | -0.000 | 0.000 | 0.000 |
| 3.904 | 101.824 | 46.454 | -0.000 | 0.000 | 0.000 |
| 0.000 | -0.000 | -0.000 | 17.302 | 0.000 | 0.000 |
| -0.010 | 0.008 | 0.004 | 0.000 | -0.000 | 0.000 |
| -0.000 | -0.000 | -0.000 | -0.000 | 0.000 | 130.300 |
| 438.926 | 176.433 | -0.003 | 0.000 | -0.000 | -0.000 |
| 176.424 | 205.815 | 0.010 | -0.000 | -0.000 | -0.000 |
| -0.011 | 0.015 | -0.038 | 0.000 | 0.000 | -0.000 |
| -0.000 | 0.000 | 0.000 | 17.302 | -0.000 | -0.000 |
| 0.010 | -0.008 | -0.004 | -0.000 | -0.000 | -0.000 |
| 0.000 | 0.000 | 0.000 | 0.000 | -0.000 | 130.300 |
| 422.060 | 163.774 | 7.894 | 0.000 | -0.000 | 0.000 |
| 137.973 | 432.332 | 17.757 | -0.000 | -0.000 | 0.000 |
| 0.451 | 0.424 | -0.494 | 0.000 | 0.000 | 0.000 |
| -0.000 | 0.000 | -0.000 | 49.838 | 0.000 | 0.000 |
| -0.000 | 0.000 | -0.000 | 0.000 | 158.405 | 0.000 |
| 0.364 | 0.222 | -0.607 | -0.000 | 0.000 | 132.112 |
| 685.405 | 137.973 | 72.915 | -0.000 | 0.000 | -0.000 |
| 254.238 | 237.676 | 57.040 | -0.000 | -0.000 | -0.000 |
| 146.488 | 65.824 | 129.660 | -0.000 | 0.000 | -0.000 |
| 0.000 | -0.000 | 0.000 | 49.838 | -0.000 | -0.000 |
| 0.000 | -0.000 | 0.000 | -0.000 | 158.405 | -0.000 |
| -0.364 | -0.222 | 0.607 | 0.000 | -0.000 | 132.112 |
| 685.406 | 137.973 | 72.915 | 0.000 | -0.000 | 0.000 |
| 197.730 | 217.123 | 81.911 | -0.000 | -0.000 | 0.000 |
| 0.007 | 0.074 | -0.180 | -0.000 | -0.000 | 0.000 |
| 0.036 | 0.022 | -0.060 | 22.237 | -0.000 | 0.000 |
| 0.000 | 0.000 | -0.000 | 0.000 | 158.405 | 0.000 |
| 0.033 | 0.044 | -0.069 | -0.000 | 0.000 | 125.059 |
| 497.784 | 242.108 | 125.844 | 0.000 | 0.000 | -0.000 |
| 254.558 | 237.900 | 56.482 | -0.000 | 0.000 | -0.000 |
| 3.650 | 97.659 | 44.702 | -0.000 | -0.000 | -0.000 |
| -0.036 | -0.022 | 0.060 | 22.237 | 0.000 | -0.000 |
| -0.000 | -0.000 | 0.000 | -0.000 | 158.405 | -0.000 |
| -0.033 | -0.044 | 0.069 | 0.000 | 0.000 | 125.059 |
| 421.255 | 169.352 | -0.002 | 0.000 | -0.000 | 0.000 |
| 169.349 | 197.554 | -0.013 | 0.000 | -0.000 | 0.000 |
| 0.016 | -0.010 | 0.033 | 0.000 | -0.000 | 0.000 |
| 0.006 | 0.005 | -0.003 | -0.000 | 0.000 | 0.000 |
| 0.021 | -0.015 | -0.002 | 0.000 | 0.000 | 0.000 |
| 0.003 | 0.004 | -0.007 | 0.000 | -0.000 | 125.059 |
| 421.678 | 162.857 | 9.206 | 0.000 | -0.000 | -0.000 |
| 169.436 | 197.456 | 0.009 | -0.000 | 0.000 | -0.000 |
| -0.016 | 0.010 | -0.032 | 0.000 | -0.000 | -0.000 |
| -0.006 | -0.005 | 0.003 | -0.000 | 0.000 | -0.000 |
| -0.021 | 0.015 | 0.002 | -0.000 | 0.000 | -0.000 |
| -0.003 | -0.004 | 0.007 | -0.000 | 0.000 | 125.059 |
| 532.885 | 219.710 | -0.000 | 0.000 | -0.000 | -0.000 |
| 219.711 | 532.884 | -0.000 | 0.000 | -0.000 | -0.000 |
| 0.000 | 0.000 | 0.000 | 0.000 | -0.000 | 0.000 |
| 0.000 | 0.000 | -0.000 | 0.000 | -0.000 | -0.000 |
| 0.000 | 0.000 | -0.000 | 0.000 | -0.000 | 0.000 |
| 0.000 | -0.000 | -0.000 | 0.000 | 0.000 | 273.626 |
| 532.884 | 219.711 | 0.000 | -0.000 | 0.000 | 0.000 |
| 219.710 | 532.885 | 0.000 | -0.000 | 0.000 | 0.000 |
| -0.000 | -0.000 | -0.000 | 0.000 | -0.000 | -0.000 |
| -0.000 | -0.000 | 0.000 | -0.000 | 0.000 | 0.000 |
| -0.000 | -0.000 | 0.000 | -0.000 | 0.000 | -0.000 |
| -0.000 | 0.000 | 0.000 | -0.000 | 0.000 | 273.626 |
| 532.809 | 219.786 | -0.000 | -0.000 | -0.000 | -0.000 |
| 219.712 | 532.884 | -0.000 | 0.000 | -0.000 | -0.000 |
| 0.000 | 0.000 | -0.000 | 0.000 | -0.000 | 0.000 |
| 0.000 | 0.000 | -0.000 | 0.000 | -0.000 | -0.000 |
| 0.000 | 0.000 | -0.000 | 0.000 | -0.000 | 0.000 |
| -0.000 | -0.000 | -0.000 | 0.000 | -0.000 | 156.587 |
| 532.883 | 219.712 | 0.000 | -0.000 | 0.000 | 0.000 |
| 219.729 | 532.866 | 0.000 | 0.000 | 0.000 | 0.000 |
| 0.000 | -0.000 | 0.000 | 0.000 | 0.000 | -0.000 |
| -0.000 | -0.000 | 0.000 | -0.000 | 0.000 | 0.000 |
| -0.000 | -0.000 | 0.000 | -0.000 | 0.000 | -0.000 |
| 0.000 | 0.000 | 0.000 | -0.000 | 0.000 | 156.587 |
| 532.898 | 219.700 | -0.000 | 0.000 | -0.000 | -0.000 |
| 219.712 | 532.886 | -0.000 | 0.000 | -0.000 | -0.000 |
| 0.000 | 0.000 | -0.000 | 0.000 | -0.000 | 0.000 |
| 0.000 | 0.000 | -0.000 | 0.000 | -0.000 | -0.000 |
| 0.000 | 0.000 | -0.000 | 0.000 | -0.000 | 0.000 |
| -0.000 | 0.000 | -0.000 | -0.000 | -0.000 | 156.587 |
| 532.884 | 219.710 | 0.000 | -0.000 | 0.000 | 0.000 |
| 219.698 | 532.896 | 0.000 | -0.000 | 0.000 | 0.000 |
| 0.000 | -0.000 | 0.000 | -0.000 | 0.000 | -0.000 |
| -0.000 | -0.000 | 0.000 | -0.000 | 0.000 | 0.000 |
| -0.000 | -0.000 | 0.000 | -0.000 | 0.000 | -0.000 |
| 0.000 | -0.000 | 0.000 | 0.000 | 0.000 | 156.587 |
| 517.973 | 213.563 | -0.000 | 0.000 | -0.000 | 0.000 |
| 213.562 | 517.973 | -0.000 | 0.000 | -0.000 | 0.000 |
| 0.000 | 0.000 | -0.000 | 0.000 | -0.000 | 0.000 |
| -0.000 | 0.000 | -0.000 | 0.000 | -0.000 | 0.000 |
| 0.000 | 0.000 | -0.000 | 0.000 | -0.000 | 0.000 |
| -0.000 | -0.000 | -0.000 | 0.000 | -0.000 | 265.969 |
| 517.973 | 213.562 | 0.000 | -0.000 | 0.000 | -0.000 |
| 213.563 | 517.973 | 0.000 | -0.000 | 0.000 | -0.000 |
| -0.000 | -0.000 | 0.000 | 0.000 | 0.000 | -0.000 |
| 0.000 | -0.000 | 0.000 | -0.000 | 0.000 | -0.000 |
| -0.000 | -0.000 | 0.000 | -0.000 | 0.000 | -0.000 |
| 0.000 | -0.000 | 0.000 | -0.000 | -0.000 | 265.969 |
| 517.974 | 213.561 | -0.000 | -0.000 | -0.000 | 0.000 |
| 213.564 | 517.972 | -0.000 | -0.000 | -0.000 | 0.000 |
| 0.000 | 0.000 | -0.000 | 0.000 | -0.000 | 0.000 |
| -0.000 | 0.000 | -0.000 | 0.000 | -0.000 | 0.000 |
| 0.000 | 0.000 | -0.000 | 0.000 | -0.000 | 0.000 |
| -0.000 | 0.000 | -0.000 | 0.000 | -0.000 | 152.205 |
| 517.972 | 213.563 | 0.000 | 0.000 | 0.000 | -0.000 |
| 99.799 | 631.736 | 0.000 | 0.000 | 0.000 | 0.000 |
| -0.000 | -0.000 | 0.000 | -0.000 | 0.000 | -0.000 |
| 0.000 | -0.000 | 0.000 | -0.000 | 0.000 | -0.000 |
| -0.000 | -0.000 | 0.000 | -0.000 | 0.000 | -0.000 |
| 0.000 | -0.000 | 0.000 | -0.000 | 0.000 | 152.205 |
| 517.985 | 213.552 | -0.000 | -0.000 | -0.000 | 0.000 |
| 213.563 | 517.974 | -0.000 | 0.000 | -0.000 | 0.000 |
| 0.000 | 0.000 | -0.000 | -0.000 | -0.000 | 0.000 |
| -0.000 | 0.000 | -0.000 | 0.000 | -0.000 | 0.000 |
| 0.000 | 0.000 | -0.000 | 0.000 | -0.000 | 0.000 |
| -0.000 | 0.000 | -0.000 | 0.000 | -0.000 | 152.205 |
| 517.972 | 213.561 | 0.000 | -0.000 | 0.000 | -0.000 |
| 213.550 | 517.983 | 0.000 | 0.000 | 0.000 | -0.000 |
| -0.000 | -0.000 | 0.000 | 0.000 | -0.000 | -0.000 |
| 0.000 | -0.000 | 0.000 | -0.000 | 0.000 | -0.000 |
| -0.000 | -0.000 | 0.000 | -0.000 | 0.000 | -0.000 |
| 0.000 | -0.000 | 0.000 | -0.000 | 0.000 | 152.205 |
| 874.122 | 352.651 | 226.347 | 0.000 | 0.000 | 0.000 |
| 236.230 | 1160.685 | 56.595 | 0.000 | -0.000 | -0.000 |
| 57.004 | 57.004 | 1339.010 | 0.000 | 0.000 | 0.000 |
| 1.801 | 1.801 | -3.593 | 198.404 | 0.000 | 0.000 |
| -0.000 | -0.000 | 0.000 | -0.000 | 283.747 | 0.000 |
| 1.848 | 1.848 | -3.687 | -0.000 | -0.000 | 259.242 |
| 834.978 | 420.576 | 197.632 | -0.000 | 0.000 | -0.000 |
| 236.230 | 1160.685 | 56.595 | 0.000 | 0.000 | -0.000 |
| 57.004 | 57.004 | 1339.010 | 0.000 | 0.000 | -0.000 |
| -1.801 | -1.801 | 3.593 | 198.404 | 0.000 | 0.000 |
| 0.000 | 0.000 | -0.000 | -0.000 | 283.747 | 0.000 |
| -1.848 | -1.848 | 3.687 | -0.000 | -0.000 | 259.242 |
| 872.559 | 350.966 | 229.588 | 0.000 | 0.000 | 0.000 |
| 350.928 | 872.654 | 229.531 | 0.000 | 0.000 | 0.000 |
| 227.556 | 227.556 | 998.688 | 0.000 | 0.000 | -0.000 |
| 0.180 | 0.180 | -0.359 | 198.436 | 0.000 | 0.000 |
| 0.180 | 0.180 | -0.359 | -0.000 | 198.436 | 0.000 |
| 0.000 | 0.000 | 0.000 | -0.000 | -0.000 | 462.227 |
| 828.936 | 396.835 | 227.346 | -0.000 | -0.000 | 0.000 |
| 350.592 | 872.208 | 230.311 | -0.000 | -0.000 | -0.000 |
| 227.195 | 227.195 | 999.409 | -0.000 | 0.000 | -0.000 |
| -0.180 | -0.180 | 0.359 | 198.436 | 0.000 | -0.000 |
| -0.180 | -0.180 | 0.359 | 0.000 | 198.436 | -0.000 |
| -0.000 | -0.000 | -0.000 | 0.000 | 0.000 | 462.227 |
| 1160.688 | 236.231 | 56.596 | -0.000 | -0.000 | 0.000 |
| 350.795 | 872.412 | 229.908 | 0.000 | 0.000 | 0.000 |
| 226.733 | 226.733 | 1000.335 | -0.000 | -0.000 | -0.000 |
| 0.018 | 0.018 | -0.036 | 198.436 | 0.000 | -0.000 |
| 0.000 | 0.000 | -0.000 | -0.000 | 283.747 | 0.000 |
| 0.018 | 0.018 | -0.037 | -0.000 | -0.000 | 259.269 |
| 1160.682 | 236.229 | 56.595 | 0.000 | 0.000 | -0.000 |
| 350.749 | 872.389 | 229.970 | -0.000 | -0.000 | -0.000 |
| 228.020 | 228.020 | 997.759 | -0.000 | 0.000 | -0.000 |
| -0.018 | -0.018 | 0.036 | 198.436 | -0.000 | -0.000 |
| -0.000 | -0.000 | 0.000 | 0.000 | 283.747 | 0.000 |
| -0.018 | -0.018 | 0.037 | 0.000 | 0.000 | 259.269 |
| 1592.226 | 1004.484 | -1141.668 | -0.000 | -0.000 | 0.000 |
| 236.138 | 1160.859 | 56.699 | 0.000 | 0.000 | 0.000 |
| 1131.557 | 1131.557 | -807.219 | 0.000 | 0.000 | 0.000 |
| 885.811 | 885.811 | -1769.611 | 188.833 | 0.000 | 0.000 |
| 886.952 | 886.952 | -1771.891 | -0.000 | 188.711 | 0.000 |
| 885.840 | 885.840 | -1769.670 | 0.000 | 0.000 | 252.928 |
| 20.568 | -387.232 | 1818.359 | -0.000 | -0.000 | 0.000 |
| -339.738 | 247.571 | 1544.179 | 0.000 | 0.000 | 0.000 |
| -470.965 | -470.965 | 2394.196 | 0.000 | -0.000 | 0.000 |
| -885.811 | -885.811 | 1769.611 | 188.833 | -0.000 | 0.000 |
| -886.952 | -886.952 | 1771.891 | 0.000 | 188.711 | -0.000 |
| -885.840 | -885.840 | 1769.670 | 0.000 | 0.000 | 252.928 |
| 951.561 | 433.950 | 68.167 | -0.000 | -0.000 | -0.000 |
| 433.950 | 951.561 | 68.167 | -0.000 | -0.000 | 0.000 |
| 333.377 | 333.377 | 787.330 | -0.000 | -0.000 | -0.000 |
| 88.529 | 88.529 | -176.857 | 188.889 | -0.000 | -0.000 |
| 0.000 | 0.000 | -0.000 | 0.000 | 283.504 | 0.000 |
| 0.000 | 0.000 | 0.000 | -0.000 | -0.000 | 462.361 |
| 1160.859 | 236.138 | 56.698 | 0.000 | 0.000 | -0.000 |
| 262.255 | 769.246 | 421.775 | -0.000 | -0.000 | 0.000 |
| 56.904 | 56.904 | 1339.637 | -0.000 | -0.000 | 0.000 |
| -88.529 | -88.529 | 176.857 | 188.889 | 0.000 | -0.000 |
| -0.000 | -0.000 | 0.000 | -0.000 | 283.504 | -0.000 |
| -0.000 | -0.000 | -0.000 | 0.000 | 0.000 | 462.361 |
| 901.865 | 350.211 | 201.454 | 0.000 | 0.000 | -0.000 |
| 352.870 | 882.103 | 218.537 | 0.000 | 0.000 | -0.000 |
| 56.905 | 56.905 | 1339.643 | 0.000 | -0.000 | -0.000 |
| 7.985 | 7.985 | -15.953 | 198.203 | 0.000 | -0.000 |
| 8.537 | 8.537 | -17.055 | 0.000 | 192.266 | -0.000 |
| 7.301 | 7.300 | -14.585 | -0.000 | -0.000 | 279.420 |
| 859.609 | 344.853 | 249.008 | 0.000 | 0.000 | 0.000 |
| 335.705 | 885.158 | 232.625 | -0.000 | 0.000 | -0.000 |
| 224.960 | 224.960 | 1003.913 | 0.000 | 0.000 | -0.000 |
| -7.985 | -7.985 | 15.953 | 198.203 | 0.000 | 0.000 |
| -8.537 | -8.537 | 17.055 | -0.000 | 192.266 | -0.000 |
| -7.301 | -7.300 | 14.585 | 0.000 | 0.000 | 279.420 |
| 885.229 | 331.957 | 237.185 | 0.000 | 0.000 | 0.000 |
| 331.957 | 885.229 | 237.185 | 0.000 | 0.000 | 0.000 |
| 56.875 | 56.875 | 1340.621 | -0.000 | -0.000 | 0.000 |
| -4.005 | -4.005 | 8.010 | 197.959 | -0.000 | 0.000 |
| 0.000 | 0.000 | -0.000 | -0.000 | 283.289 | 0.000 |
| 0.000 | 0.000 | -0.000 | -0.000 | -0.000 | 462.581 |
| 1161.329 | 236.167 | 56.875 | -0.000 | 0.000 | -0.000 |
| 340.099 | 893.163 | 221.109 | 0.000 | 0.000 | -0.000 |
| 231.540 | 231.540 | 991.291 | -0.000 | -0.000 | -0.000 |
| 4.005 | 4.005 | -8.010 | 197.959 | -0.000 | -0.000 |
| -0.000 | -0.000 | 0.000 | 0.000 | 283.289 | -0.000 |
| -0.000 | -0.000 | 0.000 | 0.000 | 0.000 | 462.581 |
| 1161.329 | 236.167 | 56.875 | -0.000 | -0.000 | 0.000 |
| 236.167 | 1161.329 | 56.875 | -0.000 | -0.000 | -0.000 |
| 227.068 | 227.068 | 1000.235 | 0.000 | 0.000 | 0.000 |
| 0.000 | 0.000 | -0.000 | 283.289 | -0.000 | 0.000 |
| 0.000 | 0.000 | -0.000 | 0.000 | 283.289 | 0.000 |
| 0.000 | 0.000 | 0.000 | -0.000 | -0.000 | 462.581 |
| 889.592 | 336.433 | 228.345 | -0.000 | -0.000 | -0.000 |
| 336.441 | 889.572 | 228.357 | -0.000 | -0.000 | 0.000 |
| 227.933 | 227.933 | 998.503 | -0.000 | -0.000 | -0.000 |
| -0.000 | -0.000 | 0.000 | 283.289 | -0.000 | -0.000 |
| -0.000 | -0.000 | 0.000 | -0.000 | 283.289 | -0.000 |
| -0.000 | -0.000 | -0.000 | 0.000 | 0.000 | 462.581 |
| 866.035 | 383.804 | 204.534 | -0.000 | -0.000 | 0.000 |
| 335.995 | 889.135 | 229.243 | 0.000 | 0.000 | 0.000 |
| 227.513 | 227.513 | 999.348 | 0.000 | 0.000 | 0.000 |
| -0.040 | -0.040 | 0.080 | 197.959 | 0.000 | 0.000 |
| 0.000 | 0.000 | -0.000 | -0.000 | 283.289 | 0.000 |
| -0.041 | -0.041 | 0.082 | 0.000 | 0.000 | 275.766 |
| 889.230 | 336.067 | 229.070 | -0.000 | -0.000 | -0.000 |
| 336.058 | 889.255 | 229.054 | -0.000 | -0.000 | -0.000 |
| 227.557 | 227.557 | 999.254 | -0.000 | -0.000 | -0.000 |
| 0.040 | 0.040 | -0.080 | 197.959 | -0.000 | -0.000 |
| -0.000 | -0.000 | 0.000 | 0.000 | 283.289 | -0.000 |
| 0.041 | 0.041 | -0.082 | -0.000 | -0.000 | 275.766 |
| 675.833 | 131.546 | 646.437 | -0.000 | -0.000 | 0.000 |
| 171.982 | 823.518 | 458.334 | -0.000 | -0.000 | 0.000 |
| -7.757 | -7.757 | 1469.355 | -0.000 | -0.000 | 0.000 |
| 0.000 | 0.000 | -0.000 | 283.279 | -0.000 | 0.000 |
| -324.632 | -324.632 | 649.197 | -0.000 | 150.674 | 0.000 |
| 0.000 | 0.000 | -0.000 | -0.000 | -0.000 | 462.486 |
| 1120.048 | 394.334 | -60.493 | 0.000 | 0.000 | -0.000 |
| 236.055 | 1161.026 | 56.796 | 0.000 | 0.000 | 0.000 |
| 590.259 | 590.259 | 273.446 | 0.000 | 0.000 | 0.000 |
| -0.000 | -0.000 | 0.000 | 283.279 | 0.000 | 0.000 |
| 324.632 | 324.632 | -649.197 | 0.000 | 150.674 | -0.000 |
| -0.000 | -0.000 | 0.000 | 0.000 | 0.000 | 462.486 |
| 854.293 | 318.459 | 281.102 | 0.000 | 0.000 | 0.000 |
| 318.460 | 854.291 | 281.103 | 0.000 | 0.000 | 0.000 |
| 202.841 | 202.841 | 1048.202 | -0.000 | -0.000 | -0.000 |
| -20.883 | -20.883 | 41.762 | 197.976 | 0.000 | -0.000 |
| 0.000 | 0.000 | -0.000 | 0.000 | 283.279 | 0.000 |
| 0.000 | 0.000 | 0.000 | -0.000 | -0.000 | 462.486 |
| 915.127 | 359.807 | 178.930 | 0.000 | 0.000 | -0.000 |
| 359.817 | 915.107 | 178.940 | 0.000 | 0.000 | 0.000 |
| 245.368 | 245.368 | 963.156 | 0.000 | 0.000 | 0.000 |
| 20.883 | 20.883 | -41.762 | 197.976 | -0.000 | -0.000 |
| -0.000 | -0.000 | 0.000 | -0.000 | 283.279 | 0.000 |
| -0.000 | -0.000 | -0.000 | 0.000 | 0.000 | 462.486 |
| 886.781 | 333.810 | 233.271 | 0.000 | 0.000 | 0.000 |
| 333.818 | 886.760 | 233.284 | 0.000 | 0.000 | 0.000 |
| 56.814 | 56.814 | 1340.232 | -0.000 | -0.000 | -0.000 |
| -2.092 | -2.092 | 4.183 | 197.823 | 0.000 | 0.000 |
| -2.088 | -2.088 | 4.175 | 0.000 | 197.988 | 0.000 |
| 0.000 | 0.000 | 0.000 | -0.000 | -0.000 | 462.486 |
| 890.914 | 338.056 | 224.886 | -0.000 | -0.000 | -0.000 |
| 338.363 | 890.102 | 225.391 | 0.000 | 0.000 | -0.000 |
| 230.238 | 230.238 | 993.412 | 0.000 | 0.000 | -0.000 |
| 2.092 | 2.092 | -4.183 | 197.823 | -0.000 | -0.000 |
| 2.088 | 2.088 | -4.175 | -0.000 | 197.988 | -0.000 |
| -0.000 | -0.000 | -0.000 | 0.000 | 0.000 | 462.486 |
| 606.982 | 291.268 | 151.412 | -0.000 | 0.000 | -0.000 |
| 167.007 | 523.310 | 21.494 | -0.000 | 0.000 | -0.000 |
| 88.259 | 21.494 | 462.986 | 0.000 | -0.000 | -0.000 |
| 0.000 | -0.000 | 0.000 | 60.326 | 0.000 | -0.000 |
| -0.000 | -0.000 | 0.000 | -0.000 | 191.740 | -0.000 |
| 0.000 | 0.000 | 0.000 | -0.000 | 0.000 | 274.858 |
| 597.955 | 295.009 | 153.166 | 0.000 | 0.000 | -0.000 |
| 167.007 | 523.310 | 21.494 | 0.000 | -0.000 | 0.000 |
| -7.311 | -1.275 | -4.309 | 0.000 | -0.000 | 0.000 |
| -0.000 | -0.000 | -0.000 | 60.326 | -0.000 | 0.000 |
| 0.000 | 0.000 | -0.000 | 0.000 | 191.740 | 0.000 |
| -0.000 | -0.000 | -0.000 | 0.000 | -0.000 | 274.858 |
| 511.034 | 197.365 | 11.539 | -0.000 | 0.000 | -0.000 |
| 308.329 | 288.282 | 68.123 | -0.000 | 0.000 | -0.000 |
| 178.181 | 79.651 | 156.719 | -0.000 | 0.000 | 0.000 |
| 0.391 | -0.153 | -0.071 | 18.450 | 0.000 | -0.000 |
| 0.314 | -0.123 | -0.057 | -0.000 | 63.802 | -0.000 |
| 0.548 | -0.215 | -0.099 | -0.000 | 0.000 | 134.228 |
| 509.720 | 196.961 | 10.741 | 0.000 | -0.000 | 0.000 |
| 307.692 | 288.233 | 68.357 | 0.000 | -0.000 | 0.000 |
| 3.417 | 118.202 | 53.534 | 0.000 | -0.000 | 0.000 |
| -0.391 | 0.153 | 0.071 | 18.450 | -0.000 | -0.000 |
| -0.314 | 0.123 | 0.057 | 0.000 | 63.802 | 0.000 |
| -0.548 | 0.215 | 0.099 | -0.000 | -0.000 | 134.228 |
| 509.970 | 204.998 | 0.046 | -0.000 | -0.000 | -0.000 |
| 308.077 | 288.204 | 68.240 | -0.000 | 0.000 | -0.000 |
| 0.086 | -0.005 | 0.088 | -0.000 | 0.000 | -0.000 |
| 0.078 | 0.016 | 0.050 | -0.000 | 0.000 | -0.000 |
| 0.073 | 0.013 | 0.043 | -0.000 | 0.000 | -0.000 |
| -0.052 | 0.129 | 0.133 | -0.000 | 0.000 | 115.827 |
| 510.347 | 197.123 | 11.090 | 0.000 | -0.000 | 0.000 |
| 204.972 | 238.955 | -0.005 | 0.000 | -0.000 | 0.000 |
| -0.086 | 0.005 | -0.088 | 0.000 | -0.000 | 0.000 |
| -0.078 | -0.016 | -0.050 | -0.000 | 0.000 | 0.000 |
| -0.073 | -0.013 | -0.043 | 0.000 | 0.000 | 0.000 |
| 0.052 | -0.129 | -0.133 | 0.000 | 0.000 | 115.827 |
| -583.336 | 371.491 | 815.962 | -0.000 | 0.000 | -0.000 |
| -1033.833 | 192.776 | 833.932 | -0.000 | 0.000 | -0.000 |
| -1242.193 | 134.442 | 928.561 | -0.000 | 0.000 | 0.000 |
| 0.000 | -0.000 | -0.000 | 60.587 | 0.000 | 0.000 |
| 0.000 | 0.000 | -0.000 | -0.000 | 225.933 | 0.000 |
| -1254.725 | 29.562 | 664.745 | 0.000 | 0.000 | 120.707 |
| 1913.248 | 336.647 | -518.600 | -0.000 | -0.000 | -0.000 |
| 2045.873 | 954.022 | 605.782 | 0.000 | -0.000 | 0.000 |
| 1343.543 | 58.934 | -384.593 | 0.000 | -0.000 | -0.000 |
| -0.000 | 0.000 | 0.000 | 60.587 | -0.000 | -0.000 |
| -0.000 | -0.000 | 0.000 | 0.000 | 225.933 | 0.000 |
| 1254.725 | -29.562 | -664.745 | 0.000 | -0.000 | 120.707 |
| 405.509 | 78.546 | 52.676 | 0.000 | 0.000 | 0.000 |
| 161.740 | 539.418 | 22.445 | -0.000 | 0.000 | 0.000 |
| -176.945 | -65.190 | -60.578 | 0.000 | 0.000 | 0.000 |
| -183.988 | -75.141 | -60.557 | -0.007 | 0.000 | -0.000 |
| -182.983 | -69.132 | 49.515 | -0.000 | 71.579 | 0.000 |
| -130.207 | 3.068 | 68.983 | 0.000 | 0.000 | 115.735 |
| 761.157 | 307.411 | 71.691 | 0.000 | -0.000 | 0.000 |
| 161.740 | 539.418 | 22.445 | 0.000 | -0.000 | -0.000 |
| 304.306 | 82.670 | 168.902 | -0.000 | -0.000 | 0.000 |
| 183.988 | 75.141 | 60.556 | -0.007 | -0.000 | 0.000 |
| 182.983 | 69.132 | -49.515 | 0.000 | 71.579 | -0.000 |
| 187.852 | 83.508 | 58.465 | 0.000 | -0.000 | 102.788 |
| 535.639 | 201.303 | -6.054 | -0.000 | 0.000 | 0.000 |
| 187.496 | 195.729 | -6.077 | 0.000 | 0.000 | -0.000 |
| -11.314 | 2.386 | -6.041 | -0.000 | 0.000 | 0.000 |
| -9.672 | 0.228 | 5.124 | 17.590 | 0.000 | 0.000 |
| -18.404 | -7.520 | -6.066 | -0.000 | 0.003 | -0.000 |
| -18.401 | -7.510 | -6.057 | -0.000 | 0.000 | 97.249 |
| 572.472 | 216.306 | 6.055 | -0.000 | -0.000 | 0.000 |
| 224.548 | 210.362 | 6.055 | 0.000 | -0.000 | -0.000 |
| 25.459 | 17.439 | 6.010 | 0.000 | -0.000 | -0.000 |
| 9.672 | -0.228 | -5.124 | 17.590 | -0.000 | -0.000 |
| 44.238 | 22.431 | -8.280 | -0.000 | 20.899 | 0.000 |
| 18.401 | 7.510 | 6.057 | 0.000 | -0.000 | 97.249 |
| 307.165 | 176.010 | 158.392 | -0.000 | 0.000 | 0.000 |
| 125.656 | 205.573 | 114.563 | -0.000 | 0.000 | 0.000 |
| 64.110 | 66.480 | 84.522 | -0.000 | 0.000 | 0.000 |
| -0.000 | -0.000 | 0.000 | 171.285 | 0.000 | 0.000 |
| -0.001 | -0.002 | 0.004 | -0.000 | 85.535 | 0.000 |
| -0.001 | -0.002 | 0.004 | -0.000 | 0.000 | 100.645 |
| 475.068 | 116.101 | 103.937 | -0.000 | -0.000 | 0.000 |
| 69.421 | 158.425 | 75.957 | 0.000 | -0.000 | -0.000 |
| 103.937 | 99.820 | 413.553 | 0.000 | -0.000 | 0.000 |
| 0.000 | 0.000 | -0.000 | 171.285 | -0.000 | -0.000 |
| 0.001 | 0.002 | -0.004 | 0.000 | 85.535 | -0.000 |
| 0.001 | 0.002 | -0.004 | 0.000 | -0.000 | 100.645 |
| 307.185 | 176.005 | 158.382 | -0.000 | 0.000 | 0.000 |
| 177.992 | 309.564 | 148.523 | -0.000 | 0.000 | 0.000 |
| 110.899 | 114.182 | 146.851 | -0.000 | 0.000 | -0.000 |
| 0.000 | -0.000 | 0.000 | 171.285 | 0.000 | 0.000 |
| 0.000 | 0.000 | 0.000 | 0.000 | 176.680 | 0.000 |
| -0.000 | -0.000 | 0.000 | -0.000 | 0.000 | 100.645 |
| 199.782 | 123.161 | 110.128 | 0.000 | -0.000 | -0.000 |
| 125.654 | 205.577 | 114.558 | 0.000 | -0.000 | 0.000 |
| 64.105 | 66.472 | 84.510 | 0.000 | -0.000 | -0.000 |
| -0.000 | 0.000 | -0.000 | 171.285 | -0.000 | -0.000 |
| -0.000 | -0.000 | -0.000 | -0.000 | 176.680 | 0.000 |
| 0.000 | 0.000 | -0.000 | 0.000 | -0.000 | 100.645 |
| 125.636 | 28.719 | 6.832 | -0.000 | 0.000 | 0.000 |
| 69.408 | 158.458 | 75.951 | 0.000 | 0.000 | 0.000 |
| 158.376 | 146.954 | 257.626 | -0.000 | 0.000 | 0.000 |
| -0.000 | -0.000 | 0.000 | 45.523 | -0.000 | 0.000 |
| -0.000 | 0.000 | -0.000 | -0.000 | 85.535 | 0.000 |
| -0.000 | -0.000 | 0.000 | 0.000 | 0.000 | 57.563 |
| 140.013 | 43.712 | 50.974 | 0.000 | -0.000 | -0.000 |
| 69.430 | 158.390 | 75.968 | 0.000 | 0.000 | -0.000 |
| 158.363 | 146.943 | 257.659 | 0.000 | -0.000 | -0.000 |
| 0.000 | 0.000 | -0.000 | 45.523 | -0.000 | -0.000 |
| 0.000 | -0.000 | 0.000 | 0.000 | 85.535 | 0.000 |
| 0.000 | 0.000 | -0.000 | -0.000 | -0.000 | 57.563 |
| -3723.223 | 2525.190 | 1102.392 | 0.000 | 0.000 | 0.000 |
| -3804.480 | 2589.455 | 1124.951 | -0.000 | 0.000 | -0.000 |
| -8157.877 | 865.992 | 233.611 | -0.000 | 0.000 | 0.000 |
| -8201.925 | 806.129 | 156.068 | 31.308 | 0.000 | 0.000 |
| -7455.982 | 276.273 | 1604.366 | -0.000 | 57.857 | 0.000 |
| -7455.989 | 276.354 | 1604.382 | 0.000 | 0.000 | 84.677 |
| 7660.530 | -206.134 | -1535.492 | -0.000 | -0.000 | -0.000 |
| 110.183 | 457.518 | 98.885 | 0.000 | -0.000 | 0.000 |
| 93.561 | 96.730 | 385.716 | -0.000 | -0.000 | 0.000 |
| 8201.925 | -806.129 | -156.068 | 31.308 | -0.000 | 0.000 |
| 7455.982 | -276.273 | -1604.365 | 0.000 | 57.857 | -0.000 |
| 7455.989 | -276.354 | -1604.382 | 0.000 | -0.000 | 84.677 |
| -146.766 | 419.551 | 247.734 | -0.000 | 0.000 | 0.000 |
| -618.848 | 355.985 | 331.087 | 0.000 | 0.000 | -0.000 |
| -234.747 | 393.310 | 276.306 | 0.000 | 0.000 | -0.000 |
| -747.479 | 32.052 | 161.535 | 63.459 | -0.000 | -0.000 |
| -391.642 | 230.632 | 93.581 | 0.000 | 35.266 | 0.000 |
| 0.000 | 0.000 | 0.000 | 0.000 | 0.000 | 196.816 |
| 459.176 | 109.511 | 95.044 | -0.000 | -0.000 | 0.000 |
| 872.393 | 79.213 | 42.407 | 0.000 | -0.000 | -0.000 |
| 813.926 | -44.337 | -49.041 | 0.000 | -0.000 | 0.000 |
| 747.479 | -32.052 | -161.535 | 63.459 | -0.000 | -0.000 |
| 391.642 | -230.632 | -93.581 | -0.000 | 35.266 | 0.000 |
| -0.000 | -0.000 | -0.000 | 0.000 | 0.000 | 196.816 |
| 947.357 | 390.600 | 0.000 | 0.000 | 0.000 | 0.000 |
| 390.599 | 947.358 | 0.000 | 0.000 | 0.000 | -0.000 |
| -0.000 | 0.000 | 0.000 | 0.000 | 0.000 | 0.000 |
| -0.000 | 0.000 | 0.000 | 0.000 | 0.000 | 0.000 |
| -0.000 | 0.000 | 0.000 | 0.000 | 0.000 | 0.000 |
| -0.000 | 0.000 | 0.000 | 0.000 | 0.000 | 278.379 |
| 947.358 | 390.599 | -0.000 | -0.000 | -0.000 | 0.000 |
| 390.600 | 947.357 | -0.000 | -0.000 | -0.000 | 0.000 |
| 0.000 | -0.000 | -0.000 | -0.000 | -0.000 | -0.000 |
| 0.000 | -0.000 | -0.000 | -0.000 | -0.000 | -0.000 |
| 0.000 | -0.000 | -0.000 | -0.000 | -0.000 | -0.000 |
| 0.000 | -0.000 | -0.000 | -0.000 | -0.000 | 278.379 |
| 947.356 | 390.602 | 0.000 | 0.000 | 0.000 | -0.000 |
| 390.598 | 947.360 | 0.000 | 0.000 | 0.000 | -0.000 |
| -0.000 | 0.000 | 0.000 | 0.000 | 0.000 | 0.000 |
| -0.000 | 0.000 | 0.000 | 0.000 | 0.000 | 0.000 |
| -0.000 | 0.000 | 0.000 | 0.000 | 0.000 | 0.000 |
| -0.000 | -0.000 | 0.000 | 0.000 | 0.000 | 278.379 |
| 947.360 | 390.597 | -0.000 | -0.000 | -0.000 | 0.000 |
| 390.602 | 947.355 | -0.000 | -0.000 | -0.000 | 0.000 |
| 0.000 | -0.000 | -0.000 | -0.000 | -0.000 | -0.000 |
| 0.000 | -0.000 | -0.000 | -0.000 | -0.000 | -0.000 |
| 0.000 | -0.000 | -0.000 | -0.000 | -0.000 | -0.000 |
| 0.000 | 0.000 | -0.000 | -0.000 | -0.000 | 278.379 |
| 947.338 | 390.623 | 0.000 | 0.000 | 0.000 | -0.000 |
| 390.580 | 947.381 | 0.000 | 0.000 | 0.000 | 0.000 |
| -0.000 | 0.000 | 0.000 | 0.000 | 0.000 | 0.000 |
| -0.000 | 0.000 | 0.000 | 0.000 | 0.000 | -0.000 |
| -0.000 | 0.000 | 0.000 | 0.000 | 0.000 | 0.000 |
| -0.000 | -0.000 | 0.000 | 0.000 | 0.000 | 278.379 |
| 947.377 | 390.577 | -0.000 | -0.000 | -0.000 | 0.000 |
| 390.619 | 947.335 | -0.000 | -0.000 | -0.000 | -0.000 |
| 0.000 | -0.000 | -0.000 | -0.000 | -0.000 | -0.000 |
| 0.000 | -0.000 | -0.000 | -0.000 | -0.000 | -0.000 |
| 0.000 | -0.000 | -0.000 | -0.000 | -0.000 | -0.000 |
| 0.000 | 0.000 | -0.000 | -0.000 | -0.000 | 278.379 |
| 901.039 | 371.503 | 0.000 | 0.000 | 0.000 | 0.000 |
| 371.502 | 901.039 | 0.000 | 0.000 | 0.000 | 0.000 |
| 0.000 | 0.000 | 0.000 | 0.000 | 0.000 | 0.000 |
| 0.000 | 0.000 | 0.000 | 0.000 | 0.000 | 0.000 |
| 0.000 | 0.000 | 0.000 | 0.000 | 0.000 | 0.000 |
| -0.000 | 0.000 | 0.000 | 0.000 | 0.000 | 264.768 |
| 901.039 | 371.502 | -0.000 | -0.000 | -0.000 | -0.000 |
| 371.503 | 901.039 | -0.000 | -0.000 | -0.000 | -0.000 |
| -0.000 | -0.000 | -0.000 | -0.000 | -0.000 | -0.000 |
| -0.000 | -0.000 | -0.000 | -0.000 | -0.000 | -0.000 |
| -0.000 | -0.000 | -0.000 | -0.000 | -0.000 | -0.000 |
| -0.000 | -0.000 | -0.000 | 0.000 | -0.000 | 264.768 |
| 901.037 | 371.505 | 0.000 | -0.000 | 0.000 | 0.000 |
| 371.501 | 901.041 | 0.000 | 0.000 | 0.000 | 0.000 |
| 0.000 | 0.000 | 0.000 | 0.000 | 0.000 | 0.000 |
| 0.000 | 0.000 | 0.000 | 0.000 | 0.000 | 0.000 |
| 0.000 | 0.000 | 0.000 | 0.000 | 0.000 | 0.000 |
| -0.000 | -0.000 | 0.000 | 0.000 | -0.000 | 264.768 |
| 901.041 | 371.500 | -0.000 | -0.000 | -0.000 | 0.000 |
| 371.504 | 901.037 | -0.000 | -0.000 | -0.000 | 0.000 |
| -0.000 | -0.000 | -0.000 | -0.000 | -0.000 | -0.000 |
| -0.000 | -0.000 | -0.000 | -0.000 | -0.000 | -0.000 |
| -0.000 | -0.000 | -0.000 | -0.000 | -0.000 | -0.000 |
| 0.000 | 0.000 | -0.000 | -0.000 | 0.000 | 264.768 |
| 901.021 | 371.524 | 0.000 | 0.000 | 0.000 | 0.000 |
| 371.484 | 901.061 | 0.000 | 0.000 | 0.000 | 0.000 |
| 0.000 | 0.000 | 0.000 | 0.000 | 0.000 | 0.000 |
| 0.000 | 0.000 | 0.000 | 0.000 | 0.000 | 0.000 |
| 0.000 | 0.000 | 0.000 | 0.000 | 0.000 | 0.000 |
| -0.000 | -0.000 | 0.000 | 0.000 | -0.000 | 264.768 |
| 901.058 | 371.481 | -0.000 | -0.000 | -0.000 | -0.000 |
| 371.521 | 901.017 | -0.000 | -0.000 | -0.000 | -0.000 |
| -0.000 | -0.000 | -0.000 | -0.000 | -0.000 | -0.000 |
| -0.000 | -0.000 | -0.000 | 0.000 | -0.000 | -0.000 |
| -0.000 | -0.000 | -0.000 | -0.000 | -0.000 | -0.000 |
| 0.000 | 0.000 | -0.000 | 0.000 | 0.000 | 264.768 |
| 254.029 | 138.108 | 138.108 | -0.000 | -0.000 | -0.000 |
| 138.108 | 254.029 | 138.108 | -0.000 | -0.000 | -0.000 |
| 138.108 | 138.108 | 254.029 | -0.000 | -0.000 | 0.000 |
| -0.000 | -0.000 | -0.000 | 71.476 | -0.000 | -0.000 |
| -0.000 | -0.000 | -0.000 | -0.000 | 71.476 | 0.000 |
| -0.000 | -0.000 | -0.000 | 0.000 | 0.000 | 71.476 |
| 254.031 | 138.109 | 138.109 | -0.000 | 0.000 | -0.000 |
| 138.109 | 254.031 | 138.109 | -0.000 | 0.000 | -0.000 |
| 138.109 | 138.109 | 254.031 | 0.000 | 0.000 | -0.000 |
| 0.000 | 0.000 | 0.000 | 71.476 | 0.000 | 0.000 |
| 0.000 | 0.000 | 0.000 | -0.000 | 71.476 | 0.000 |
| 0.000 | 0.000 | 0.000 | 0.000 | 0.000 | 71.476 |
| 254.029 | 138.109 | 138.109 | -0.000 | -0.000 | -0.000 |
| 138.109 | 254.029 | 138.109 | 0.000 | -0.000 | 0.000 |
| 138.109 | 138.109 | 254.029 | -0.000 | -0.000 | 0.000 |
| 0.000 | -0.000 | 0.000 | 160.795 | 0.000 | -0.000 |
| -0.000 | 0.000 | 0.000 | 0.000 | 160.795 | -0.000 |
| -0.000 | 0.000 | 0.000 | 0.000 | -0.000 | 160.795 |
| 57.130 | 17.519 | 17.519 | -0.000 | 0.000 | 0.000 |
| 17.519 | 57.130 | 17.519 | 0.000 | 0.000 | 0.000 |
| 17.519 | 17.519 | 57.130 | -0.000 | 0.000 | -0.000 |
| -0.000 | 0.000 | -0.000 | 160.795 | 0.000 | 0.000 |
| -0.000 | -0.000 | -0.000 | -0.000 | 160.795 | 0.000 |
| 0.000 | -0.000 | -0.000 | -0.000 | 0.000 | 160.795 |
| 254.014 | 138.114 | 138.113 | 0.000 | 0.000 | -0.000 |
| 138.113 | 254.014 | 138.114 | 0.000 | -0.000 | 0.000 |
| 138.114 | 138.113 | 254.014 | 0.000 | -0.000 | -0.000 |
| 0.000 | -0.000 | 0.000 | 160.795 | -0.000 | -0.000 |
| 0.000 | 0.000 | 0.000 | 0.000 | 160.795 | 0.000 |
| -0.000 | 0.000 | 0.000 | -0.000 | -0.000 | 160.795 |
| 32.034 | -33.763 | -33.763 | -0.000 | 0.000 | 0.000 |
| -33.763 | 32.034 | -33.763 | -0.000 | 0.000 | 0.000 |
| -33.763 | -33.763 | 32.034 | -0.000 | 0.000 | 0.000 |
| -0.000 | 0.000 | -0.000 | 160.795 | 0.000 | 0.000 |
| -0.000 | -0.000 | -0.000 | -0.000 | 160.795 | 0.000 |
| 0.000 | -0.000 | -0.000 | 0.000 | 0.000 | 160.795 |
| -265.240 | -245.639 | -245.639 | 0.000 | 0.000 | -0.000 |
| -110.112 | -470.233 | -110.113 | -0.000 | 0.000 | 0.000 |
| -245.639 | -245.639 | -265.240 | -0.000 | -0.000 | -0.000 |
| -193.976 | -193.976 | -193.976 | -9.681 | -0.000 | 0.000 |
| -193.976 | -193.976 | -193.976 | -0.000 | -9.681 | 0.000 |
| -193.976 | -193.976 | -193.976 | 0.000 | -0.000 | -9.681 |
| 123.337 | 143.143 | 143.143 | -0.000 | 0.000 | -0.000 |
| 143.142 | 123.337 | 143.143 | 0.000 | -0.000 | -0.000 |
| 143.142 | 143.143 | 123.337 | -0.000 | -0.000 | 0.000 |
| 193.976 | 193.976 | 193.976 | -9.681 | 0.000 | 0.000 |
| 193.976 | 193.976 | 193.976 | 0.000 | -9.681 | 0.000 |
| 193.976 | 193.976 | 193.976 | 0.000 | -0.000 | -9.681 |
| 396.793 | 89.352 | 89.352 | 0.000 | -0.000 | -0.000 |
| 89.352 | 396.793 | 89.352 | -0.000 | 0.000 | 0.000 |
| 89.352 | 89.352 | 396.793 | 0.000 | -0.000 | 0.000 |
| -21.294 | -21.294 | -21.294 | 62.257 | 0.000 | -0.000 |
| -21.292 | -21.292 | -21.292 | 0.000 | 62.265 | -0.000 |
| -21.294 | -21.294 | -21.294 | 0.000 | -0.000 | 62.257 |
| -52.712 | -23.688 | -23.688 | -0.000 | -0.000 | 0.000 |
| -23.688 | -52.712 | -23.688 | -0.000 | 0.000 | -0.000 |
| -23.688 | -23.688 | -52.712 | 0.000 | 0.000 | 0.000 |
| 21.294 | 21.294 | 21.294 | 62.257 | -0.000 | -0.000 |
| 21.292 | 21.292 | 21.292 | -0.000 | 62.265 | 0.000 |
| 21.294 | 21.294 | 21.294 | 0.000 | 0.000 | 62.257 |
| 244.397 | 128.753 | 128.753 | -0.000 | -0.000 | 0.000 |
| 128.753 | 244.397 | 128.753 | 0.000 | 0.000 | 0.000 |
| 128.753 | 128.753 | 244.397 | 0.000 | -0.000 | 0.000 |
| -2.030 | -2.031 | -2.031 | 15.221 | 0.000 | -0.000 |
| -2.031 | -2.030 | -2.031 | -0.000 | 15.221 | 0.000 |
| -2.031 | -2.031 | -2.030 | 0.000 | -0.000 | 15.221 |
| 25.814 | -37.383 | -37.383 | 0.000 | -0.000 | 0.000 |
| -37.383 | 25.814 | -37.383 | -0.000 | 0.000 | -0.000 |
| -37.383 | -37.383 | 25.814 | -0.000 | -0.000 | 0.000 |
| 2.030 | 2.031 | 2.031 | 15.221 | 0.000 | 0.000 |
| 2.031 | 2.030 | 2.031 | -0.000 | 15.221 | 0.000 |
| 2.031 | 2.031 | 2.030 | -0.000 | -0.000 | 15.221 |
| -296.270 | -393.982 | -393.982 | 0.000 | -0.000 | 0.000 |
| -393.982 | -296.270 | -393.982 | -0.000 | 0.000 | 0.000 |
| -393.982 | -393.982 | -296.270 | 0.000 | 0.000 | 0.000 |
| -1027.313 | -1027.313 | -1027.313 | -4.070 | 0.000 | 0.000 |
| -1027.313 | -1027.313 | -1027.313 | 0.000 | -4.070 | 0.000 |
| -1027.313 | -1027.313 | -1027.313 | -0.000 | 0.000 | -4.070 |
| 396.643 | 89.318 | 89.318 | -0.000 | -0.000 | 0.000 |
| 89.318 | 396.643 | 89.318 | 0.000 | -0.000 | 0.000 |
| 89.318 | 89.318 | 396.643 | -0.000 | 0.000 | 0.000 |
| 1027.313 | 1027.313 | 1027.313 | -4.070 | -0.000 | -0.000 |
| 454.979 | 454.979 | 454.979 | -0.000 | 48.601 | -0.000 |
| 1027.313 | 1027.313 | 1027.313 | 0.000 | -0.000 | -4.070 |
| 71.662 | 4.536 | 4.536 | -0.000 | -0.000 | 0.000 |
| 4.536 | 71.662 | 4.536 | 0.000 | -0.000 | 0.000 |
| 4.536 | 4.536 | 71.662 | 0.000 | 0.000 | 0.000 |
| -12.705 | -12.705 | -12.705 | 36.539 | 0.000 | 0.000 |
| -12.706 | -12.706 | -12.706 | 0.000 | 36.526 | 0.000 |
| -12.706 | -12.706 | -12.706 | 0.000 | 0.000 | 36.526 |
| 235.498 | 149.316 | 149.316 | -0.000 | -0.000 | -0.000 |
| 149.316 | 235.498 | 149.316 | -0.000 | -0.000 | -0.000 |
| 149.316 | 149.316 | 235.498 | -0.000 | -0.000 | 0.000 |
| 12.705 | 12.705 | 12.705 | 36.539 | -0.000 | 0.000 |
| 12.706 | 12.706 | 12.706 | -0.000 | 36.526 | -0.000 |
| 12.706 | 12.706 | 12.706 | -0.000 | -0.000 | 36.526 |
| 67.424 | 41.859 | 41.860 | 0.000 | -0.000 | 0.000 |
| -31.420 | 24.145 | -31.420 | -0.000 | 0.000 | 0.000 |
| 41.859 | 41.860 | 67.424 | 0.000 | -0.000 | -0.000 |
| -4.939 | -4.939 | -4.939 | 35.112 | 0.000 | -0.000 |
| -6.188 | -6.188 | -6.188 | 0.000 | 31.734 | 0.000 |
| -4.939 | -4.939 | -4.939 | -0.000 | 0.000 | 35.112 |
| 245.549 | 132.556 | 132.556 | -0.000 | -0.000 | 0.000 |
| 132.556 | 245.549 | 132.556 | -0.000 | -0.000 | -0.000 |
| 28.947 | 28.948 | 67.475 | -0.000 | -0.000 | 0.000 |
| 4.939 | 4.939 | 4.939 | 35.112 | 0.000 | 0.000 |
| 6.188 | 6.188 | 6.188 | -0.000 | 31.734 | -0.000 |
| 4.939 | 4.939 | 4.939 | -0.000 | -0.000 | 35.112 |
| 529.248 | 111.892 | 118.371 | -7.359 | -0.000 | 0.000 |
| 136.009 | 249.943 | 140.311 | 3.988 | 0.000 | -0.000 |
| 118.371 | 118.371 | 378.643 | -0.000 | -0.000 | 0.000 |
| -7.463 | 7.475 | -0.014 | 96.438 | -0.000 | 0.000 |
| 0.003 | 0.003 | -0.014 | 0.000 | 65.137 | -4.730 |
| 0.003 | 0.003 | -0.014 | 0.000 | -5.372 | 76.279 |
| 529.248 | 111.892 | 118.372 | -7.359 | 0.000 | -0.000 |
| 111.892 | 529.248 | 118.372 | 7.359 | -0.000 | -0.000 |
| 118.371 | 118.371 | 378.643 | -0.000 | 0.000 | -0.000 |
| -7.360 | 7.359 | 0.000 | 192.246 | 0.000 | -0.000 |
| -0.003 | -0.003 | 0.014 | -0.000 | 65.137 | -4.730 |
| -0.003 | -0.003 | 0.014 | -0.000 | -5.372 | 76.279 |
| 249.914 | 136.023 | 140.337 | -3.988 | 0.000 | -0.000 |
| 181.340 | 354.267 | 170.765 | 7.476 | 0.000 | 0.000 |
| 169.040 | 169.040 | 239.161 | 0.000 | 0.000 | 0.000 |
| -2.477 | 2.476 | -0.000 | 57.433 | -0.000 | -0.000 |
| 0.000 | 0.000 | 0.000 | 0.000 | 192.246 | -7.359 |
| -0.000 | -0.000 | -0.000 | 0.000 | -7.465 | 98.445 |
| 183.314 | 56.637 | 77.095 | -9.151 | 0.000 | 0.000 |
| 181.440 | 354.013 | 170.840 | 7.476 | 0.000 | 0.000 |
| 85.334 | 85.334 | 91.943 | -0.000 | 0.000 | 0.000 |
| -2.475 | 2.475 | 0.000 | 57.246 | -0.000 | -0.000 |
| -0.000 | -0.000 | -0.000 | -0.000 | 192.246 | -7.359 |
| 0.000 | 0.000 | 0.000 | -0.000 | -7.465 | 98.445 |
| 514.530 | 106.729 | 114.940 | -6.808 | -0.000 | -0.000 |
| 106.729 | 514.530 | 114.940 | 6.809 | 0.000 | -0.000 |
| -155.709 | -155.709 | 1682.839 | 0.000 | 0.000 | -0.000 |
| -309.434 | -297.391 | 1476.846 | 80.414 | -0.000 | -0.000 |
| -0.000 | 0.000 | 0.000 | 0.000 | 185.315 | -6.809 |
| 0.000 | -0.000 | 0.000 | 0.000 | -6.809 | 203.901 |
| 624.136 | 454.926 | -1326.881 | -6.020 | 0.000 | 0.000 |
| 454.807 | 624.006 | -1326.745 | 6.020 | 0.000 | 0.000 |
| 451.234 | 451.234 | -1271.569 | -0.000 | -0.000 | 0.000 |
| -6.809 | 6.809 | -0.000 | 185.315 | 0.000 | -0.000 |
| 0.000 | -0.000 | -0.000 | -0.000 | 185.315 | -6.809 |
| 0.000 | 0.000 | -0.000 | -0.000 | -6.809 | 203.901 |
| 289.867 | 122.048 | 296.412 | -5.991 | -0.000 | 0.000 |
| 122.048 | 289.858 | 296.423 | 5.991 | 0.000 | -0.000 |
| 118.018 | 118.018 | 353.327 | 0.000 | -0.000 | -0.000 |
| -68.891 | -54.422 | 186.361 | 100.080 | -0.000 | -0.000 |
| -61.652 | -61.652 | 186.349 | 0.000 | 100.086 | -7.235 |
| -61.634 | -61.634 | 186.292 | 0.000 | -7.234 | 100.642 |
| 178.927 | 84.843 | -136.759 | -5.021 | -0.000 | -0.000 |
| 84.838 | 178.915 | -136.769 | 5.021 | -0.000 | -0.000 |
| 177.093 | 177.093 | 56.380 | -0.000 | 0.000 | 0.000 |
| -6.809 | 6.809 | -0.000 | 185.315 | -0.000 | -0.000 |
| 61.652 | 61.652 | -186.349 | -0.000 | 100.086 | -7.235 |
| 61.634 | 61.634 | -186.292 | -0.000 | -7.234 | 100.642 |
| 351.079 | 163.918 | 180.574 | -7.264 | -0.000 | -0.000 |
| 163.905 | 351.117 | 180.559 | 7.264 | 0.000 | 0.000 |
| 89.676 | 89.676 | 139.804 | 0.000 | -0.000 | -0.000 |
| -13.706 | 0.803 | 19.499 | 96.132 | -0.000 | -0.000 |
| -2.369 | -2.369 | 18.884 | -0.000 | 58.138 | -2.417 |
| -6.276 | -6.276 | 18.969 | 0.000 | -7.242 | 98.757 |
| 268.509 | 133.592 | 128.868 | -4.605 | -0.000 | 0.000 |
| 133.603 | 268.419 | 128.874 | 4.604 | 0.000 | 0.000 |
| 163.959 | 163.959 | 216.367 | -0.000 | -0.000 | -0.000 |
| -6.809 | 6.809 | -0.000 | 185.315 | 0.000 | 0.000 |
| 2.369 | 2.369 | -18.884 | 0.000 | 58.138 | -2.417 |
| 6.276 | 6.276 | -18.969 | -0.000 | -7.242 | 98.757 |
| 239.576 | 128.650 | 150.913 | -0.000 | -0.000 | -0.000 |
| 92.744 | 404.339 | 92.039 | -0.000 | 0.000 | 0.000 |
| 149.083 | 144.356 | 342.952 | -0.000 | -0.000 | -0.000 |
| -0.000 | -0.000 | 0.000 | 169.673 | -0.000 | 0.000 |
| 0.000 | -0.001 | -0.000 | 0.000 | 53.057 | 0.000 |
| -0.000 | -0.000 | 0.000 | -0.000 | -0.000 | 148.293 |
| 382.376 | 92.744 | 95.374 | 0.000 | 0.000 | 0.000 |
| 92.744 | 404.339 | 92.039 | 0.000 | 0.000 | -0.000 |
| 149.083 | 144.356 | 342.953 | -0.000 | 0.000 | -0.000 |
| -0.000 | 0.000 | -0.000 | 169.673 | 0.000 | -0.000 |
| -0.000 | 0.001 | 0.000 | -0.000 | 53.057 | 0.000 |
| 0.000 | 0.000 | 0.000 | -0.000 | 0.000 | 148.293 |
| 239.575 | 128.650 | 150.914 | 0.000 | -0.000 | -0.000 |
| 129.299 | 256.938 | 147.117 | 0.000 | -0.000 | 0.000 |
| 149.083 | 144.356 | 342.953 | 0.000 | 0.000 | -0.000 |
| 0.000 | -0.000 | -0.000 | 55.320 | -0.000 | -0.000 |
| 0.000 | -0.000 | -0.000 | 0.000 | 84.119 | 0.000 |
| -0.000 | 0.000 | 0.000 | -0.000 | -0.000 | 148.293 |
| 69.521 | 57.565 | 55.322 | -0.000 | -0.000 | -0.000 |
| 82.245 | 109.037 | 79.293 | -0.000 | 0.000 | -0.000 |
| 149.079 | 144.352 | 342.964 | -0.000 | 0.000 | -0.000 |
| -0.000 | 0.000 | 0.000 | 55.320 | 0.000 | 0.000 |
| -0.000 | 0.000 | 0.000 | -0.000 | 84.119 | 0.000 |
| -0.000 | -0.000 | -0.000 | -0.000 | 0.000 | 148.293 |
| 69.546 | 57.562 | 55.317 | 0.000 | 0.000 | 0.000 |
| 82.237 | 109.071 | 79.280 | 0.000 | 0.000 | -0.000 |
| 95.375 | 92.039 | 501.859 | -0.000 | -0.000 | 0.000 |
| 0.000 | -0.000 | 0.000 | 169.673 | -0.000 | 0.000 |
| -0.000 | 0.000 | 0.000 | 0.000 | 170.807 | -0.000 |
| 0.000 | 0.000 | -0.000 | 0.000 | 0.000 | 32.934 |
| 69.536 | 57.570 | 55.328 | -0.000 | 0.000 | 0.000 |
| 14.803 | 56.100 | 11.255 | 0.000 | -0.000 | 0.000 |
| 41.537 | 40.224 | 135.361 | -0.000 | 0.000 | 0.000 |
| -0.000 | 0.000 | -0.000 | 169.673 | 0.000 | -0.000 |
| 0.000 | -0.000 | -0.000 | 0.000 | 170.807 | 0.000 |
| -0.000 | -0.000 | 0.000 | -0.000 | 0.000 | 32.934 |
| 439.779 | 349.722 | -348.177 | -0.000 | 0.000 | -0.000 |
| 410.131 | 397.688 | -352.682 | -0.000 | 0.000 | -0.000 |
| 92.106 | 88.800 | 486.322 | 0.000 | 0.000 | -0.000 |
| 268.104 | 207.906 | -512.674 | 23.034 | 0.000 | -0.000 |
| 268.118 | 207.917 | -512.701 | 0.000 | 28.650 | -0.000 |
| 268.240 | 208.011 | -512.933 | -0.000 | 0.000 | 26.348 |
| 300.435 | 445.684 | -1205.782 | 0.000 | 0.000 | 0.000 |
| -127.095 | -14.672 | 671.604 | -0.000 | -0.000 | 0.000 |
| -103.635 | -47.018 | 778.312 | -0.000 | 0.000 | 0.000 |
| -268.104 | -207.906 | 512.674 | 23.034 | 0.000 | 0.000 |
| -268.118 | -207.917 | 512.701 | -0.000 | 28.650 | 0.000 |
| -268.240 | -208.011 | 512.933 | -0.000 | 0.000 | 26.348 |
| 204.042 | 157.348 | 116.824 | -0.000 | 0.000 | -0.000 |
| 76.168 | 65.408 | 113.408 | 0.000 | 0.000 | -0.000 |
| 77.495 | 69.394 | 214.442 | -0.000 | -0.000 | 0.000 |
| 23.835 | 18.483 | -45.578 | 38.709 | -0.000 | 0.000 |
| -22.738 | -38.911 | 103.427 | 0.000 | 33.754 | -0.000 |
| 24.658 | 19.121 | -47.151 | -0.000 | -0.000 | 35.791 |
| 177.671 | 114.078 | 201.165 | 0.000 | 0.000 | 0.000 |
| 80.311 | 93.312 | 35.921 | -0.000 | -0.000 | 0.000 |
| 13.113 | 29.810 | 21.628 | 0.000 | 0.000 | 0.000 |
| -23.835 | -18.483 | 45.578 | 38.709 | -0.000 | 0.000 |
| 22.738 | 38.911 | -103.427 | 0.000 | 33.754 | -0.000 |
| -24.658 | -19.121 | 47.151 | 0.000 | -0.000 | 35.791 |
| 73.872 | 55.521 | 60.542 | -0.000 | 0.000 | -0.000 |
| 127.420 | 246.834 | 139.421 | -0.000 | -0.000 | -0.000 |
| 144.998 | 140.130 | 332.030 | 0.000 | -0.000 | -0.000 |
| 1.304 | -1.910 | 5.884 | 38.986 | 0.000 | 0.000 |
| 11.249 | -2.620 | 13.069 | 0.000 | 27.553 | -0.000 |
| 8.873 | -2.134 | 10.865 | -0.000 | -0.000 | 19.299 |
| 85.647 | 77.581 | 70.688 | 0.000 | -0.000 | 0.000 |
| -11.608 | 41.252 | -24.437 | 0.000 | -0.000 | 0.000 |
| -16.886 | -20.111 | 83.556 | -0.000 | -0.000 | 0.000 |
| -1.304 | 1.910 | -5.884 | 38.986 | -0.000 | 0.000 |
| -11.249 | 2.620 | -13.069 | 0.000 | 27.553 | 0.000 |
| -8.873 | 2.134 | -10.865 | -0.000 | -0.000 | 19.299 |
| 711.907 | 293.522 | 0.000 | 0.000 | 0.000 | -0.000 |
| 293.523 | 711.907 | 0.000 | 0.000 | 0.000 | -0.000 |
| 0.000 | 0.000 | 0.000 | 0.000 | 0.000 | 0.000 |
| 0.000 | 0.000 | 0.000 | 0.000 | 0.000 | -0.000 |
| 0.000 | 0.000 | 0.000 | 0.000 | 0.000 | -0.000 |
| -0.000 | 0.000 | 0.000 | 0.000 | 0.000 | 209.192 |
| 711.907 | 293.523 | -0.000 | -0.000 | -0.000 | 0.000 |
| 293.522 | 711.907 | -0.000 | -0.000 | -0.000 | 0.000 |
| -0.000 | -0.000 | -0.000 | -0.000 | -0.000 | -0.000 |
| -0.000 | -0.000 | -0.000 | -0.000 | -0.000 | 0.000 |
| 0.000 | -0.000 | -0.000 | -0.000 | -0.000 | 0.000 |
| 0.000 | -0.000 | -0.000 | -0.000 | -0.000 | 209.192 |
| 711.909 | 293.521 | 0.000 | 0.000 | 0.000 | -0.000 |
| 293.498 | 711.932 | 0.000 | 0.000 | 0.000 | -0.000 |
| 0.000 | 0.000 | 0.000 | 0.000 | 0.000 | 0.000 |
| 0.000 | 0.000 | 0.000 | 0.000 | 0.000 | -0.000 |
| 0.000 | 0.000 | 0.000 | 0.000 | 0.000 | -0.000 |
| -0.000 | 0.000 | 0.000 | 0.000 | 0.000 | 209.192 |
| 712.008 | 293.422 | -0.000 | -0.000 | -0.000 | 0.000 |
| 293.521 | 711.909 | -0.000 | -0.000 | -0.000 | 0.000 |
| -0.000 | -0.000 | -0.000 | -0.000 | -0.000 | -0.000 |
| -0.000 | -0.000 | -0.000 | -0.000 | -0.000 | 0.000 |
| -0.000 | -0.000 | -0.000 | -0.000 | -0.000 | 0.000 |
| 0.000 | -0.000 | -0.000 | -0.000 | -0.000 | 209.192 |
| 711.861 | 293.503 | 0.000 | 0.000 | 0.000 | 0.000 |
| 293.503 | 711.860 | 0.000 | 0.000 | 0.000 | 0.000 |
| 0.000 | -0.000 | 0.000 | 0.000 | 0.000 | 0.000 |
| 0.000 | -0.000 | 0.000 | 0.000 | 0.000 | 0.000 |
| 0.000 | -0.000 | 0.000 | 0.000 | 0.000 | 0.000 |
| 0.000 | -0.000 | 0.000 | 0.000 | 0.000 | 209.179 |
| 711.860 | 293.503 | -0.000 | -0.000 | -0.000 | -0.000 |
| 293.503 | 711.860 | -0.000 | -0.000 | -0.000 | -0.000 |
| -0.000 | 0.000 | -0.000 | -0.000 | -0.000 | -0.000 |
| -0.000 | 0.000 | -0.000 | -0.000 | -0.000 | -0.000 |
| -0.000 | 0.000 | -0.000 | -0.000 | -0.000 | -0.000 |
| -0.000 | 0.000 | -0.000 | -0.000 | -0.000 | 209.179 |
| 711.862 | 293.502 | 0.000 | 0.000 | 0.000 | 0.000 |
| 293.403 | 711.961 | 0.000 | 0.000 | 0.000 | 0.000 |
| 0.000 | -0.000 | 0.000 | 0.000 | 0.000 | 0.000 |
| 0.000 | -0.000 | 0.000 | 0.000 | 0.000 | 0.000 |
| 0.000 | -0.000 | 0.000 | 0.000 | 0.000 | 0.000 |
| -0.000 | 0.000 | 0.000 | 0.000 | 0.000 | 209.179 |
| 711.961 | 293.402 | -0.000 | -0.000 | -0.000 | -0.000 |
| 293.501 | 711.862 | -0.000 | -0.000 | -0.000 | -0.000 |
| -0.000 | 0.000 | -0.000 | -0.000 | -0.000 | -0.000 |
| -0.000 | 0.000 | -0.000 | -0.000 | -0.000 | -0.000 |
| -0.000 | 0.000 | -0.000 | -0.000 | -0.000 | -0.000 |
| 0.000 | -0.000 | -0.000 | -0.000 | -0.000 | 209.179 |
| 711.878 | 293.488 | 0.000 | 0.000 | 0.000 | 0.000 |
| 293.520 | 711.846 | 0.000 | 0.000 | 0.000 | 0.000 |
| 0.000 | -0.000 | 0.000 | 0.000 | 0.000 | 0.000 |
| 0.000 | -0.000 | 0.000 | 0.000 | 0.000 | 0.000 |
| 0.000 | -0.000 | 0.000 | 0.000 | 0.000 | 0.000 |
| -0.000 | 0.000 | 0.000 | 0.000 | 0.000 | 209.179 |
| 711.843 | 293.518 | -0.000 | -0.000 | -0.000 | -0.000 |
| 293.486 | 711.875 | -0.000 | -0.000 | -0.000 | -0.000 |
| -0.000 | 0.000 | -0.000 | -0.000 | -0.000 | -0.000 |
| -0.000 | 0.000 | -0.000 | -0.000 | -0.000 | -0.000 |
| -0.000 | 0.000 | -0.000 | -0.000 | -0.000 | -0.000 |
| 0.000 | -0.000 | -0.000 | -0.000 | -0.000 | 209.179 |
| 346.472 | 54.734 | 0.000 | 0.000 | 0.000 | 0.000 |
| 117.127 | 284.079 | 0.000 | 0.000 | 0.000 | 0.000 |
| -0.000 | 0.000 | 0.000 | 0.000 | 0.000 | -0.000 |
| -0.000 | 0.000 | 0.000 | 0.000 | 0.000 | -0.000 |
| -0.000 | 0.000 | 0.000 | 0.000 | 0.000 | -0.000 |
| -0.000 | 0.000 | 0.000 | 0.000 | 0.000 | 83.476 |
| 346.471 | 54.734 | -0.000 | -0.000 | -0.000 | -0.000 |
| 117.127 | 284.079 | -0.000 | -0.000 | -0.000 | -0.000 |
| 0.000 | -0.000 | -0.000 | -0.000 | -0.000 | 0.000 |
| 0.000 | -0.000 | -0.000 | -0.000 | -0.000 | 0.000 |
| 0.000 | -0.000 | -0.000 | -0.000 | -0.000 | 0.000 |
| 0.000 | -0.000 | -0.000 | -0.000 | -0.000 | 83.476 |
| 284.069 | 117.137 | 0.000 | 0.000 | 0.000 | -0.000 |
| 117.087 | 284.119 | 0.000 | 0.000 | 0.000 | 0.000 |
| -0.000 | 0.000 | 0.000 | 0.000 | 0.000 | -0.000 |
| -0.000 | 0.000 | 0.000 | 0.000 | 0.000 | -0.000 |
| -0.000 | 0.000 | 0.000 | 0.000 | 0.000 | -0.000 |
| -0.000 | 0.000 | 0.000 | 0.000 | 0.000 | 83.476 |
| 284.078 | 117.127 | -0.000 | -0.000 | -0.000 | -0.000 |
| 117.126 | 284.079 | -0.000 | -0.000 | -0.000 | -0.000 |
| 0.000 | -0.000 | -0.000 | -0.000 | -0.000 | 0.000 |
| 0.000 | -0.000 | -0.000 | -0.000 | -0.000 | 0.000 |
| 0.000 | -0.000 | -0.000 | -0.000 | -0.000 | 0.000 |
| 0.000 | -0.000 | -0.000 | -0.000 | -0.000 | 83.476 |
| 284.086 | 117.121 | 0.000 | 0.000 | 0.000 | 0.000 |
| 117.134 | 284.073 | 0.000 | 0.000 | 0.000 | -0.000 |
| -0.000 | 0.000 | 0.000 | 0.000 | 0.000 | -0.000 |
| -0.000 | 0.000 | 0.000 | 0.000 | 0.000 | -0.000 |
| -0.000 | 0.000 | 0.000 | 0.000 | 0.000 | -0.000 |
| -0.000 | 0.000 | 0.000 | 0.000 | 0.000 | 83.476 |
| 284.072 | 117.133 | -0.000 | -0.000 | -0.000 | 0.000 |
| 117.120 | 284.085 | -0.000 | -0.000 | -0.000 | -0.000 |
| 0.000 | -0.000 | -0.000 | -0.000 | -0.000 | 0.000 |
| 0.000 | -0.000 | -0.000 | -0.000 | -0.000 | 0.000 |
| 0.000 | -0.000 | -0.000 | -0.000 | -0.000 | 0.000 |
| 0.000 | -0.000 | -0.000 | -0.000 | -0.000 | 83.476 |
| 346.444 | 54.730 | 0.000 | 0.000 | 0.000 | -0.000 |
| 117.118 | 284.056 | 0.000 | 0.000 | 0.000 | 0.000 |
| -0.000 | 0.000 | 0.000 | 0.000 | 0.000 | 0.000 |
| -0.000 | 0.000 | 0.000 | 0.000 | 0.000 | -0.000 |
| -0.000 | 0.000 | 0.000 | 0.000 | 0.000 | -0.000 |
| -0.000 | 0.000 | 0.000 | 0.000 | 0.000 | 83.469 |
| 346.444 | 54.730 | -0.000 | -0.000 | -0.000 | 0.000 |
| 117.118 | 284.056 | -0.000 | -0.000 | -0.000 | -0.000 |
| 0.000 | -0.000 | -0.000 | -0.000 | -0.000 | -0.000 |
| 0.000 | -0.000 | -0.000 | -0.000 | -0.000 | 0.000 |
| 0.000 | -0.000 | -0.000 | -0.000 | -0.000 | 0.000 |
| 0.000 | -0.000 | -0.000 | -0.000 | -0.000 | 83.469 |
| 284.047 | 117.128 | 0.000 | 0.000 | 0.000 | -0.000 |
| 117.078 | 284.097 | 0.000 | 0.000 | 0.000 | 0.000 |
| -0.000 | 0.000 | 0.000 | 0.000 | 0.000 | 0.000 |
| -0.000 | 0.000 | 0.000 | 0.000 | 0.000 | -0.000 |
| -0.000 | 0.000 | 0.000 | 0.000 | 0.000 | -0.000 |
| -0.000 | 0.000 | 0.000 | 0.000 | 0.000 | 83.469 |
| 284.056 | 117.118 | -0.000 | -0.000 | -0.000 | 0.000 |
| 117.117 | 284.057 | -0.000 | -0.000 | -0.000 | -0.000 |
| 0.000 | -0.000 | -0.000 | -0.000 | -0.000 | -0.000 |
| 0.000 | -0.000 | -0.000 | -0.000 | -0.000 | 0.000 |
| 0.000 | -0.000 | -0.000 | -0.000 | -0.000 | 0.000 |
| 0.000 | -0.000 | -0.000 | -0.000 | -0.000 | 83.469 |
| 284.063 | 117.112 | 0.000 | 0.000 | 0.000 | -0.000 |
| 117.125 | 284.051 | 0.000 | 0.000 | 0.000 | -0.000 |
| -0.000 | 0.000 | 0.000 | 0.000 | 0.000 | 0.000 |
| -0.000 | 0.000 | 0.000 | 0.000 | 0.000 | -0.000 |
| -0.000 | 0.000 | 0.000 | 0.000 | 0.000 | -0.000 |
| -0.000 | 0.000 | 0.000 | 0.000 | 0.000 | 83.469 |
| 284.050 | 117.124 | -0.000 | -0.000 | -0.000 | -0.000 |
| 117.111 | 284.062 | -0.000 | -0.000 | -0.000 | 0.000 |
| 0.000 | -0.000 | -0.000 | -0.000 | -0.000 | -0.000 |
| 0.000 | -0.000 | -0.000 | -0.000 | -0.000 | 0.000 |
| 0.000 | -0.000 | -0.000 | -0.000 | -0.000 | 0.000 |
| 0.000 | -0.000 | -0.000 | -0.000 | -0.000 | 83.469 |
| 378.795 | 156.179 | 0.000 | 0.000 | 0.000 | 0.000 |
| 72.983 | 461.990 | 0.000 | 0.000 | 0.000 | -0.000 |
| 0.000 | 0.000 | 0.000 | 0.000 | 0.000 | -0.000 |
| -0.000 | 0.000 | 0.000 | 0.000 | 0.000 | -0.000 |
| -0.000 | 0.000 | 0.000 | 0.000 | 0.000 | 0.000 |
| 0.000 | 0.000 | 0.000 | 0.000 | 0.000 | 111.308 |
| 378.795 | 156.179 | -0.000 | -0.000 | -0.000 | 0.000 |
| 156.179 | 378.795 | -0.000 | -0.000 | -0.000 | -0.000 |
| -0.000 | -0.000 | -0.000 | -0.000 | -0.000 | 0.000 |
| -0.000 | -0.000 | -0.000 | -0.000 | -0.000 | 0.000 |
| 0.000 | -0.000 | -0.000 | -0.000 | -0.000 | -0.000 |
| -0.000 | -0.000 | -0.000 | -0.000 | -0.000 | 111.308 |
| 378.796 | 156.178 | 0.000 | 0.000 | 0.000 | 0.000 |
| 156.180 | 378.794 | 0.000 | 0.000 | 0.000 | -0.000 |
| 0.000 | 0.000 | 0.000 | 0.000 | 0.000 | -0.000 |
| 0.000 | 0.000 | 0.000 | 0.000 | 0.000 | -0.000 |
| -0.000 | 0.000 | 0.000 | 0.000 | 0.000 | -0.000 |
| -0.000 | 0.000 | 0.000 | 0.000 | 0.000 | 111.308 |
| 378.794 | 156.179 | -0.000 | -0.000 | -0.000 | 0.000 |
| 72.983 | 461.990 | -0.000 | -0.000 | -0.000 | 0.000 |
| -0.000 | -0.000 | -0.000 | -0.000 | -0.000 | 0.000 |
| 0.000 | -0.000 | -0.000 | -0.000 | -0.000 | 0.000 |
| 0.000 | -0.000 | -0.000 | -0.000 | -0.000 | -0.000 |
| 0.000 | -0.000 | -0.000 | -0.000 | -0.000 | 111.308 |
| 378.804 | 156.171 | 0.000 | 0.000 | 0.000 | -0.000 |
| 156.188 | 378.787 | 0.000 | 0.000 | 0.000 | 0.000 |
| 0.000 | 0.000 | 0.000 | 0.000 | 0.000 | -0.000 |
| -0.000 | 0.000 | 0.000 | 0.000 | 0.000 | -0.000 |
| -0.000 | 0.000 | 0.000 | 0.000 | 0.000 | 0.000 |
| -0.000 | 0.000 | 0.000 | 0.000 | 0.000 | 111.308 |
| 378.785 | 156.187 | -0.000 | -0.000 | -0.000 | 0.000 |
| 156.170 | 378.802 | -0.000 | -0.000 | -0.000 | 0.000 |
| -0.000 | -0.000 | -0.000 | -0.000 | -0.000 | 0.000 |
| 0.000 | -0.000 | -0.000 | -0.000 | -0.000 | 0.000 |
| 0.000 | -0.000 | -0.000 | -0.000 | -0.000 | -0.000 |
| 0.000 | -0.000 | -0.000 | -0.000 | -0.000 | 111.308 |
| 200.536 | 139.889 | 139.889 | -0.000 | -0.000 | 0.000 |
| 139.889 | 200.536 | 139.889 | 0.000 | -0.000 | -0.000 |
| 139.889 | 139.889 | 200.536 | 0.000 | 0.000 | -0.000 |
| 115.589 | 115.589 | 115.589 | 30.759 | -0.000 | -0.000 |
| 115.589 | 115.589 | 115.589 | -0.000 | 30.759 | -0.000 |
| 115.589 | 115.589 | 115.589 | -0.000 | -0.000 | 30.759 |
| 0.356 | -6.457 | -6.457 | 0.000 | 0.000 | 0.000 |
| -6.457 | 0.356 | -6.457 | 0.000 | 0.000 | 0.000 |
| -6.457 | -6.457 | 0.356 | 0.000 | 0.000 | 0.000 |
| -115.589 | -115.589 | -115.589 | 30.759 | 0.000 | 0.000 |
| -115.589 | -115.589 | -115.589 | 0.000 | 30.759 | 0.000 |
| -115.589 | -115.589 | -115.589 | 0.000 | 0.000 | 30.759 |
| 200.536 | 139.889 | 139.889 | 0.000 | 0.000 | 0.000 |
| 139.889 | 200.536 | 139.889 | 0.000 | 0.000 | 0.000 |
| 139.889 | 139.889 | 200.536 | -0.000 | 0.000 | 0.000 |
| 10.121 | 10.121 | 10.121 | 44.871 | -0.000 | -0.000 |
| 10.121 | 10.121 | 10.121 | -0.000 | 44.871 | -0.000 |
| 10.122 | 10.122 | 10.122 | -0.000 | -0.000 | 44.856 |
| 101.476 | 99.649 | 99.649 | 0.000 | 0.000 | 0.000 |
| 99.649 | 101.476 | 99.649 | 0.000 | 0.000 | 0.000 |
| 99.649 | 99.649 | 101.476 | 0.000 | 0.000 | 0.000 |
| -10.122 | -10.122 | -10.122 | 44.856 | 0.000 | 0.000 |
| -10.121 | -10.121 | -10.121 | 0.000 | 44.871 | 0.000 |
| -10.122 | -10.122 | -10.122 | 0.000 | 0.000 | 44.856 |
| 8.396 | -5.523 | -5.523 | -0.000 | -0.000 | -0.000 |
| -5.523 | 8.396 | -5.523 | -0.000 | -0.000 | -0.000 |
| -5.523 | -5.523 | 8.396 | -0.000 | -0.000 | -0.000 |
| 0.997 | 0.997 | 0.997 | 46.320 | -0.000 | -0.000 |
| 0.997 | 0.997 | 0.997 | -0.000 | 46.320 | -0.000 |
| 0.997 | 0.997 | 0.997 | -0.000 | -0.000 | 46.320 |
| 4.866 | -4.753 | -4.753 | 0.000 | -0.000 | -0.000 |
| -4.753 | 4.866 | -4.753 | -0.000 | -0.000 | -0.000 |
| -4.753 | -4.753 | 4.866 | -0.000 | -0.000 | -0.000 |
| -0.997 | -0.997 | -0.997 | 46.320 | 0.000 | 0.000 |
| -0.997 | -0.997 | -0.997 | 0.000 | 46.320 | 0.000 |
| -0.997 | -0.997 | -0.997 | 0.000 | 0.000 | 46.320 |
| -3056.025 | -3336.237 | -3335.694 | -1.315 | -1.503 | -1.294 |
| -2461.147 | -2433.248 | -2461.116 | -0.582 | -0.665 | -0.573 |
| 121.972 | 121.972 | 174.851 | -0.000 | -0.000 | 0.000 |
| -2494.378 | -2494.385 | -2494.380 | 65.285 | -0.738 | -0.636 |
| -991.452 | -991.351 | -991.433 | -2.616 | -48.840 | -2.575 |
| -2592.702 | -2592.706 | -2592.703 | -0.585 | -0.669 | 515.593 |
| 1038.842 | 1061.916 | 1061.997 | 2.572 | 2.940 | 2.532 |
| 1061.998 | 1038.726 | 1061.979 | 2.572 | 2.940 | 2.532 |
| 1062.012 | 1061.913 | 1038.820 | 2.572 | 2.940 | 2.532 |
| 992.345 | 992.244 | 992.326 | -43.387 | 2.992 | 2.578 |
| 2500.757 | 2500.738 | 2500.754 | 0.644 | 17.217 | 0.634 |
| 2494.377 | 2494.384 | 2494.378 | 0.646 | 0.738 | 66.567 |
| -298.093 | -334.598 | -334.600 | -0.016 | -0.019 | -0.016 |
| -238.983 | -261.936 | -238.984 | 0.045 | 0.052 | 0.045 |
| -238.952 | -238.961 | -261.909 | 0.045 | 0.052 | 0.045 |
| -77.041 | -77.033 | -77.039 | -7.800 | -0.232 | -0.200 |
| -77.016 | -77.008 | -77.015 | -0.203 | -7.787 | -0.200 |
| -314.296 | -314.283 | -314.294 | -0.066 | -0.076 | 39.847 |
| 212.222 | 233.724 | 233.720 | -0.005 | -0.006 | -0.005 |
| 167.260 | 165.154 | 167.258 | 0.186 | 0.213 | 0.183 |
| 358.047 | 358.047 | 368.926 | 0.188 | 0.215 | 0.185 |
| -0.000 | 0.000 | -0.000 | 125.726 | 0.000 | -0.000 |
| 282.108 | 282.166 | 282.119 | 0.072 | 24.741 | 0.071 |
| 347.293 | 347.318 | 347.298 | 0.069 | 0.078 | 5.165 |
| -21.798 | -32.550 | -32.550 | 0.003 | 0.004 | 0.003 |
| -32.550 | -21.798 | -32.550 | 0.003 | 0.004 | 0.003 |
| -32.550 | -32.550 | -21.798 | 0.003 | 0.004 | 0.003 |
| -24.497 | -24.506 | -24.507 | 0.658 | -0.007 | -0.006 |
| -24.484 | -24.451 | -24.488 | -0.006 | 0.020 | -0.006 |
| -24.511 | -24.510 | -24.511 | -0.006 | -0.006 | 5.347 |
| 28.363 | 23.562 | 23.562 | 0.007 | 0.007 | 0.006 |
| 19.148 | 26.434 | 19.148 | 0.003 | 0.004 | 0.003 |
| 19.148 | 19.148 | 26.435 | 0.003 | 0.004 | 0.003 |
| 24.888 | 24.880 | 24.880 | -0.051 | 0.007 | 0.006 |
| 30.800 | 30.799 | 30.800 | 0.006 | 5.050 | 0.006 |
| 22.017 | 22.017 | 22.016 | 0.006 | 0.007 | 3.951 |
| 94.521 | -18.738 | -18.738 | 0.000 | 0.000 | -0.000 |
| -18.738 | 94.521 | -18.738 | -0.000 | 0.000 | -0.000 |
| -18.738 | -18.738 | 94.521 | -0.000 | 0.000 | -0.000 |
| -0.134 | -0.134 | -0.134 | 2.461 | 0.000 | -0.000 |
| -0.134 | -0.134 | -0.134 | 0.000 | 2.461 | -0.000 |
| -0.134 | -0.134 | -0.134 | 0.000 | 0.000 | 2.461 |
| -0.595 | -4.177 | -4.177 | -0.035 | -0.002 | 0.003 |
| -4.199 | -0.618 | -4.199 | -0.020 | 0.021 | 0.012 |
| -4.208 | -4.208 | -0.629 | -0.040 | 0.006 | -0.010 |
| 0.134 | 0.134 | 0.134 | 2.461 | -0.000 | 0.000 |
| 0.134 | 0.134 | 0.134 | 0.000 | 2.461 | 0.000 |
| 0.134 | 0.134 | 0.134 | 0.000 | -0.000 | 2.461 |
| 94.624 | -18.634 | -18.634 | 0.000 | 0.000 | -0.000 |
| -18.634 | 94.624 | -18.634 | -0.000 | 0.000 | -0.000 |
| -18.634 | -18.634 | 94.624 | -0.000 | 0.000 | -0.000 |
| -1.808 | -1.808 | -1.808 | 0.391 | 0.017 | -0.049 |
| -1.811 | -1.811 | -1.811 | -0.076 | 0.390 | 0.103 |
| -1.706 | -1.706 | -1.706 | 0.114 | -0.005 | 0.399 |
| 94.683 | -18.576 | -18.576 | -0.000 | -0.000 | 0.000 |
| -18.576 | 94.683 | -18.576 | 0.000 | -0.000 | 0.000 |
| -18.576 | -18.576 | 94.683 | 0.000 | -0.000 | 0.000 |
| 1.830 | 1.830 | 1.830 | 0.407 | 0.079 | 0.082 |
| 1.799 | 1.799 | 1.799 | -0.011 | 0.401 | 0.106 |
| 1.695 | 1.695 | 1.695 | 0.006 | 0.100 | 0.402 |
| -0.005 | -0.003 | -0.003 | -0.000 | 0.000 | -0.000 |
| -0.003 | -0.005 | -0.003 | -0.000 | 0.000 | -0.000 |
| -0.003 | -0.003 | -0.005 | 0.000 | 0.000 | -0.000 |
| -0.001 | -0.001 | -0.001 | 0.000 | 0.000 | -0.000 |
| -0.001 | -0.001 | -0.001 | -0.000 | 0.000 | -0.000 |
| -0.001 | -0.001 | -0.001 | -0.000 | 0.000 | 0.000 |
| 2.434 | -0.374 | -0.374 | 0.000 | -0.000 | 0.000 |
| -0.374 | 2.434 | -0.374 | -0.000 | -0.000 | 0.000 |
| -0.374 | -0.374 | 2.434 | 0.000 | -0.000 | 0.000 |
| 0.001 | 0.001 | 0.001 | 0.000 | -0.000 | 0.000 |
| 0.001 | 0.001 | 0.001 | 0.000 | 0.000 | 0.000 |
| 0.001 | 0.001 | 0.001 | 0.000 | -0.000 | 0.000 |
| 0.000 | 0.000 | 0.000 | -0.000 | -0.000 | 0.000 |
| 0.000 | 0.000 | 0.000 | 0.000 | 0.000 | 0.000 |
| 0.000 | 0.000 | 1173.715 | 0.000 | -0.000 | 0.000 |
| 0.000 | 0.000 | -0.000 | 0.000 | 0.000 | 0.000 |
| -0.000 | 0.000 | -0.000 | -0.000 | 0.000 | 0.000 |
| 0.000 | 0.000 | 0.000 | -0.000 | -0.000 | 0.000 |
| -0.000 | -0.000 | -0.000 | 0.000 | -0.000 | -0.000 |
| -0.000 | -0.000 | -0.000 | -0.000 | -0.000 | -0.000 |
| -0.000 | -0.000 | 1173.715 | -0.000 | -0.000 | -0.000 |
| -0.000 | 0.000 | 0.000 | 0.000 | -0.000 | 0.000 |
| 0.000 | -0.000 | 0.000 | 0.000 | 0.000 | -0.000 |
| -0.000 | -0.000 | -0.000 | 0.000 | -0.000 | -0.000 |
| 0.000 | 0.000 | 0.000 | -0.000 | -0.000 | 0.000 |
| 0.000 | 0.000 | 0.000 | -0.000 | 0.000 | 0.000 |
| 0.000 | 0.000 | 1173.715 | -0.000 | -0.000 | 0.000 |
| 0.000 | 0.000 | -0.000 | 0.000 | 0.000 | 0.000 |
| -0.000 | 0.000 | -0.000 | 0.000 | 0.000 | 0.000 |
| 0.000 | 0.000 | 0.000 | -0.000 | -0.000 | 0.000 |
| -0.000 | -0.000 | -0.000 | 0.000 | 0.000 | -0.000 |
| -0.000 | -0.000 | -0.000 | 0.000 | -0.000 | -0.000 |
| -0.000 | -0.000 | 1173.714 | -0.000 | -0.000 | -0.000 |
| -0.000 | -0.000 | 0.000 | 0.000 | -0.000 | -0.000 |
| -0.000 | -0.000 | 0.000 | -0.000 | 0.000 | -0.000 |
| -0.000 | -0.000 | -0.000 | 0.000 | -0.000 | -0.000 |
| 0.000 | 0.000 | 0.000 | -0.000 | -0.000 | 0.000 |
| 0.000 | 0.000 | 0.000 | -0.000 | 0.000 | 0.000 |
| 0.000 | 0.000 | 1173.720 | 0.000 | 0.000 | 0.000 |
| 0.000 | 0.000 | -0.001 | 0.000 | -0.000 | 0.000 |
| 0.000 | 0.000 | -0.001 | 0.000 | 0.000 | 0.000 |
| 0.000 | 0.000 | 0.000 | -0.000 | -0.000 | 0.000 |
| -0.000 | -0.000 | -0.000 | 0.000 | 0.000 | -0.000 |
| -0.000 | -0.000 | -0.000 | -0.000 | -0.000 | -0.000 |
| -0.000 | -0.000 | 1173.710 | 0.000 | 0.000 | -0.000 |
| -0.000 | -0.000 | 0.001 | 0.000 | 0.000 | 0.000 |
| -0.000 | -0.000 | 0.001 | -0.000 | 0.000 | -0.000 |
| -0.000 | -0.000 | -0.000 | 0.000 | 0.000 | -0.000 |
| 733.187 | 302.296 | 0.000 | 0.000 | 0.000 | -0.000 |
| 141.265 | 894.218 | 0.000 | 0.000 | 0.000 | 0.000 |
| -0.000 | 0.000 | 0.000 | 0.000 | 0.000 | 0.000 |
| -0.000 | 0.000 | 0.000 | 0.000 | 0.000 | -0.000 |
| -0.000 | 0.000 | 0.000 | 0.000 | 0.000 | -0.000 |
| 0.000 | 0.000 | 0.000 | 0.000 | 0.000 | 215.445 |
| 733.187 | 302.296 | -0.000 | -0.000 | -0.000 | 0.000 |
| 302.296 | 733.187 | -0.000 | -0.000 | -0.000 | 0.000 |
| 0.000 | -0.000 | -0.000 | -0.000 | -0.000 | -0.000 |
| 0.000 | -0.000 | -0.000 | -0.000 | -0.000 | 0.000 |
| 0.000 | -0.000 | -0.000 | -0.000 | -0.000 | 0.000 |
| -0.000 | -0.000 | -0.000 | -0.000 | -0.000 | 215.445 |
| 733.188 | 302.295 | 0.000 | 0.000 | 0.000 | 0.000 |
| 302.298 | 733.185 | 0.000 | 0.000 | 0.000 | -0.000 |
| -0.000 | 0.000 | 0.000 | 0.000 | 0.000 | 0.000 |
| -0.000 | 0.000 | 0.000 | 0.000 | 0.000 | -0.000 |
| -0.000 | 0.000 | 0.000 | 0.000 | 0.000 | -0.000 |
| -0.000 | 0.000 | 0.000 | 0.000 | 0.000 | 215.445 |
| 733.185 | 302.298 | -0.000 | -0.000 | -0.000 | 0.000 |
| 141.265 | 894.218 | -0.000 | -0.000 | -0.000 | -0.000 |
| 0.000 | -0.000 | -0.000 | -0.000 | -0.000 | -0.000 |
| 0.000 | -0.000 | -0.000 | -0.000 | -0.000 | 0.000 |
| 0.000 | -0.000 | -0.000 | -0.000 | -0.000 | 0.000 |
| 0.000 | -0.000 | -0.000 | -0.000 | -0.000 | 215.445 |
| 733.205 | 302.281 | 0.000 | 0.000 | 0.000 | -0.000 |
| 302.314 | 733.172 | 0.000 | 0.000 | 0.000 | 0.000 |
| -0.000 | 0.000 | 0.000 | 0.000 | 0.000 | 0.000 |
| 0.000 | 0.000 | 0.000 | 0.000 | 0.000 | -0.000 |
| -0.000 | 0.000 | 0.000 | 0.000 | 0.000 | -0.000 |
| -0.000 | 0.000 | 0.000 | 0.000 | 0.000 | 215.445 |
| 733.169 | 302.311 | -0.000 | -0.000 | -0.000 | 0.000 |
| 302.278 | 733.202 | -0.000 | -0.000 | -0.000 | 0.000 |
| 0.000 | -0.000 | -0.000 | -0.000 | -0.000 | -0.000 |
| 0.000 | -0.000 | -0.000 | -0.000 | -0.000 | 0.000 |
| 0.000 | -0.000 | -0.000 | -0.000 | -0.000 | 0.000 |
| 0.000 | -0.000 | -0.000 | -0.000 | -0.000 | 215.445 |
| 798.229 | 603.897 | 0.000 | 0.000 | 0.000 | 0.000 |
| 603.897 | 798.229 | 0.000 | 0.000 | 0.000 | 0.000 |
| -0.000 | 0.000 | 0.000 | 0.000 | 0.000 | 0.000 |
| -0.000 | -0.000 | 0.000 | 0.000 | 0.000 | -0.000 |
| -0.000 | -0.000 | 0.000 | 0.000 | 0.000 | -0.000 |
| -0.000 | -0.000 | 0.000 | 0.000 | 0.000 | 701.063 |
| 798.229 | 603.897 | -0.000 | -0.000 | -0.000 | -0.000 |
| 603.897 | 798.229 | -0.000 | -0.000 | -0.000 | 0.000 |
| 0.000 | -0.000 | -0.000 | -0.000 | -0.000 | -0.000 |
| 0.000 | 0.000 | -0.000 | -0.000 | -0.000 | 0.000 |
| 0.000 | -0.000 | -0.000 | -0.000 | -0.000 | -0.000 |
| 0.000 | 0.000 | -0.000 | -0.000 | -0.000 | 701.063 |
| 798.229 | 603.897 | 0.000 | 0.000 | 0.000 | -0.000 |
| 603.897 | 798.229 | 0.000 | 0.000 | 0.000 | -0.000 |
| -0.000 | 0.000 | 0.000 | 0.000 | 0.000 | 0.000 |
| -0.000 | -0.000 | 0.000 | 0.000 | 0.000 | -0.000 |
| -0.000 | -0.000 | 0.000 | 0.000 | 0.000 | 0.000 |
| 0.000 | 0.000 | 0.000 | 0.000 | 0.000 | 701.063 |
| 798.229 | 603.896 | -0.000 | -0.000 | -0.000 | -0.000 |
| 603.896 | 798.229 | -0.000 | -0.000 | -0.000 | 0.000 |
| 0.000 | -0.000 | -0.000 | -0.000 | -0.000 | -0.000 |
| 0.000 | 0.000 | -0.000 | -0.000 | -0.000 | -0.000 |
| 0.000 | -0.000 | -0.000 | -0.000 | -0.000 | -0.000 |
| -0.000 | -0.000 | -0.000 | -0.000 | -0.000 | 701.063 |
| 798.231 | 603.899 | 0.000 | 0.000 | 0.000 | 0.000 |
| 603.899 | 798.231 | 0.000 | 0.000 | 0.000 | 0.000 |
| -0.000 | 0.000 | 0.000 | 0.000 | 0.000 | 0.000 |
| -0.000 | -0.000 | 0.000 | 0.000 | 0.000 | -0.000 |
| -0.000 | -0.000 | 0.000 | 0.000 | 0.000 | 0.000 |
| 0.000 | 0.002 | 0.000 | 0.000 | 0.000 | 701.063 |
| 798.227 | 603.894 | -0.000 | -0.000 | -0.000 | -0.000 |
| 603.894 | 798.227 | -0.000 | -0.000 | -0.000 | -0.000 |
| 0.000 | 0.000 | -0.000 | -0.000 | -0.000 | 0.000 |
| 0.000 | 0.000 | -0.000 | -0.000 | -0.000 | 0.000 |
| 0.000 | 0.000 | -0.000 | -0.000 | -0.000 | 0.000 |
| -0.000 | -0.002 | -0.000 | -0.000 | -0.000 | 701.063 |
| 591.217 | 192.539 | 192.539 | 0.000 | 0.000 | 0.000 |
| 192.539 | 591.217 | 192.539 | 0.000 | 0.000 | 0.000 |
| 192.539 | 192.539 | 591.217 | 0.000 | -0.000 | -0.000 |
| 0.000 | 0.000 | 0.000 | 171.891 | -0.000 | 0.000 |
| 0.000 | -0.000 | 0.000 | -0.000 | 171.891 | 0.000 |
| 0.000 | -0.000 | 0.000 | 0.000 | 0.000 | 171.891 |
| 855.244 | 80.787 | 80.787 | -0.000 | 0.000 | -0.000 |
| 80.787 | 855.244 | 80.787 | -0.000 | -0.000 | 0.000 |
| 80.787 | 80.787 | 855.244 | -0.000 | -0.000 | -0.000 |
| -0.000 | 0.000 | -0.000 | 171.891 | -0.000 | 0.000 |
| -0.000 | -0.000 | -0.000 | -0.000 | 171.891 | -0.000 |
| -0.000 | -0.000 | -0.000 | -0.000 | -0.000 | 171.891 |
| 855.245 | 80.787 | 80.787 | 0.000 | 0.000 | -0.000 |
| 80.787 | 855.245 | 80.787 | 0.000 | 0.000 | -0.000 |
| 80.787 | 80.787 | 855.245 | 0.000 | 0.000 | 0.000 |
| -0.958 | -0.958 | -0.958 | 85.407 | 0.000 | -0.000 |
| -0.958 | -0.958 | -0.958 | 0.000 | 85.407 | 0.000 |
| -0.958 | -0.958 | -0.957 | 0.000 | 0.000 | 85.407 |
| 511.392 | 250.320 | 250.320 | -0.000 | -0.000 | -0.000 |
| 250.320 | 511.392 | 250.320 | -0.000 | -0.000 | -0.000 |
| 250.320 | 250.320 | 511.392 | -0.000 | -0.000 | -0.000 |
| 0.958 | 0.958 | 0.958 | 85.407 | -0.000 | 0.000 |
| 0.958 | 0.958 | 0.958 | -0.000 | 85.407 | 0.000 |
| 0.958 | 0.958 | 0.958 | 0.000 | 0.000 | 85.407 |
| 510.407 | 251.260 | 251.260 | 0.000 | 0.000 | -0.000 |
| 251.260 | 510.407 | 251.260 | -0.000 | 0.000 | -0.000 |
| 251.260 | 251.260 | 510.407 | -0.000 | 0.000 | -0.000 |
| 0.000 | -0.000 | -0.000 | 171.891 | 0.000 | 0.000 |
| -0.000 | 0.000 | -0.000 | 0.000 | 171.891 | 0.000 |
| -0.000 | -0.000 | 0.000 | 0.000 | 0.000 | 171.891 |
| 510.591 | 251.348 | 251.348 | -0.000 | 0.000 | 0.000 |
| 251.348 | 510.591 | 251.348 | -0.000 | -0.000 | 0.000 |
| 251.348 | 251.348 | 510.591 | 0.000 | 0.000 | -0.000 |
| -0.000 | 0.000 | 0.000 | 171.891 | -0.000 | 0.000 |
| 0.000 | -0.000 | 0.000 | -0.000 | 171.891 | -0.000 |
| 0.000 | 0.000 | -0.000 | -0.000 | -0.000 | 171.891 |
| 628.555 | 259.156 | 0.000 | 0.000 | 0.000 | 0.000 |
| 259.156 | 628.555 | 0.000 | 0.000 | 0.000 | 0.000 |
| -0.000 | 0.000 | 0.000 | 0.000 | 0.000 | 0.000 |
| -0.000 | 0.000 | 0.000 | 0.000 | 0.000 | 0.000 |
| -0.000 | 0.000 | 0.000 | 0.000 | 0.000 | 0.000 |
| -0.000 | 0.000 | 0.000 | 0.000 | 0.000 | 322.750 |
| 766.605 | 121.105 | -0.000 | -0.000 | -0.000 | -0.000 |
| 121.105 | 766.605 | -0.000 | -0.000 | -0.000 | -0.000 |
| 0.000 | -0.000 | -0.000 | -0.000 | -0.000 | -0.000 |
| 0.000 | -0.000 | -0.000 | -0.000 | -0.000 | -0.000 |
| 0.000 | -0.000 | -0.000 | -0.000 | -0.000 | -0.000 |
| 0.000 | -0.000 | -0.000 | -0.000 | -0.000 | 322.750 |
| 628.556 | 259.155 | 0.000 | 0.000 | 0.000 | 0.000 |
| 259.157 | 628.553 | 0.000 | 0.000 | 0.000 | 0.000 |
| 0.000 | 0.000 | 0.000 | 0.000 | 0.000 | 0.000 |
| -0.000 | 0.000 | 0.000 | 0.000 | 0.000 | 0.000 |
| -0.000 | 0.000 | 0.000 | 0.000 | 0.000 | 0.000 |
| 0.000 | 0.000 | 0.000 | 0.000 | 0.000 | 322.750 |
| 766.605 | 121.105 | -0.000 | -0.000 | -0.000 | -0.000 |
| 259.177 | 628.533 | -0.000 | -0.000 | -0.000 | -0.000 |
| 0.000 | -0.000 | -0.000 | -0.000 | -0.000 | -0.000 |
| 0.000 | -0.000 | -0.000 | -0.000 | -0.000 | -0.000 |
| 0.000 | -0.000 | -0.000 | -0.000 | -0.000 | -0.000 |
| -0.000 | -0.000 | -0.000 | -0.000 | -0.000 | 322.750 |
| 628.544 | 259.169 | 0.000 | 0.000 | 0.000 | 0.000 |
| 258.268 | 629.445 | 0.000 | 0.000 | 0.000 | 0.000 |
| 0.000 | 0.000 | 0.000 | 0.000 | 0.000 | 0.000 |
| -0.000 | 0.000 | 0.000 | 0.000 | 0.000 | 0.000 |
| -0.000 | 0.000 | 0.000 | 0.000 | 0.000 | 0.000 |
| 0.000 | 0.000 | 0.000 | 0.000 | 0.000 | 322.750 |
| 628.553 | 259.155 | -0.000 | -0.000 | -0.000 | -0.000 |
| 259.157 | 628.551 | -0.000 | -0.000 | -0.000 | -0.000 |
| 0.000 | 0.000 | -0.000 | -0.000 | -0.000 | -0.000 |
| 0.000 | -0.000 | -0.000 | -0.000 | -0.000 | -0.000 |
| 0.000 | -0.000 | -0.000 | -0.000 | -0.000 | -0.000 |
| -0.000 | -0.000 | -0.000 | -0.000 | -0.000 | 322.750 |
| 579.100 | 238.765 | 0.000 | 0.000 | 0.000 | -0.000 |
| 238.765 | 579.100 | 0.000 | 0.000 | 0.000 | 0.000 |
| 0.000 | -0.000 | 0.000 | 0.000 | 0.000 | 0.000 |
| -0.000 | 0.000 | 0.000 | 0.000 | 0.000 | 0.000 |
| 0.000 | -0.000 | 0.000 | 0.000 | 0.000 | 0.000 |
| 0.000 | 0.000 | 0.000 | 0.000 | 0.000 | 297.356 |
| 579.100 | 238.765 | -0.000 | -0.000 | -0.000 | -0.000 |
| 238.765 | 579.100 | -0.000 | -0.000 | -0.000 | -0.000 |
| -0.000 | 0.000 | -0.000 | -0.000 | -0.000 | -0.000 |
| -0.000 | -0.000 | -0.000 | -0.000 | -0.000 | -0.000 |
| -0.000 | 0.000 | -0.000 | -0.000 | -0.000 | -0.000 |
| -0.000 | -0.000 | -0.000 | -0.000 | -0.000 | 297.356 |
| 579.101 | 238.764 | 0.000 | 0.000 | 0.000 | -0.000 |
| 238.761 | 579.105 | 0.000 | 0.000 | 0.000 | -0.000 |
| 0.000 | 0.000 | 0.000 | 0.000 | 0.000 | 0.000 |
| 0.000 | 0.000 | 0.000 | 0.000 | 0.000 | 0.000 |
| 0.000 | -0.000 | 0.000 | 0.000 | 0.000 | 0.000 |
| -0.000 | 0.000 | 0.000 | 0.000 | 0.000 | 170.167 |
| 579.098 | 238.767 | -0.000 | -0.000 | -0.000 | 0.000 |
| 238.847 | 579.018 | -0.000 | -0.000 | -0.000 | 0.000 |
| 0.000 | 0.000 | -0.000 | -0.000 | -0.000 | -0.000 |
| 0.000 | 0.000 | -0.000 | -0.000 | -0.000 | -0.000 |
| -0.000 | 0.000 | -0.000 | -0.000 | -0.000 | -0.000 |
| 0.000 | -0.000 | -0.000 | -0.000 | -0.000 | 170.167 |
| 579.114 | 238.753 | 0.000 | 0.000 | 0.000 | -0.000 |
| 238.779 | 579.088 | 0.000 | 0.000 | 0.000 | -0.000 |
| 0.000 | 0.000 | 0.000 | 0.000 | 0.000 | 0.000 |
| 0.000 | -0.000 | 0.000 | 0.000 | 0.000 | 0.000 |
| 0.000 | -0.000 | 0.000 | 0.000 | 0.000 | 0.000 |
| -0.000 | 0.000 | 0.000 | 0.000 | 0.000 | 170.167 |
| 579.086 | 238.777 | -0.000 | -0.000 | -0.000 | 0.000 |
| 239.583 | 578.280 | -0.000 | -0.000 | -0.000 | 0.000 |
| 0.000 | 0.000 | -0.000 | -0.000 | -0.000 | -0.000 |
| -0.000 | 0.000 | -0.000 | -0.000 | -0.000 | -0.000 |
| -0.000 | 0.000 | -0.000 | -0.000 | -0.000 | -0.000 |
| 0.000 | -0.000 | -0.000 | -0.000 | -0.000 | 170.167 |
| 588.636 | 242.697 | 0.000 | -0.000 | 0.000 | -0.000 |
| 242.697 | 588.636 | 0.000 | -0.000 | 0.000 | 0.000 |
| -0.000 | 0.000 | 0.000 | -0.000 | 0.000 | 0.000 |
| -0.000 | 0.000 | 0.000 | -0.000 | 0.000 | -0.000 |
| -0.000 | 0.000 | 0.000 | -0.000 | 0.000 | -0.000 |
| 0.000 | -0.000 | 0.000 | -0.000 | -0.000 | 302.253 |
| 588.636 | 242.697 | -0.000 | 0.000 | -0.000 | 0.000 |
| 242.697 | 588.636 | -0.000 | 0.000 | -0.000 | 0.000 |
| 0.000 | -0.000 | -0.000 | 0.000 | -0.000 | -0.000 |
| 0.000 | -0.000 | -0.000 | 0.000 | -0.000 | 0.000 |
| -0.000 | -0.000 | -0.000 | 0.000 | -0.000 | 0.000 |
| -0.000 | 0.000 | -0.000 | 0.000 | -0.000 | 302.253 |
| 717.919 | 113.414 | 0.000 | -0.000 | 0.000 | -0.000 |
| 242.699 | 588.635 | 0.000 | -0.000 | 0.000 | 0.000 |
| -0.000 | 0.000 | 0.000 | -0.000 | 0.000 | 0.000 |
| -0.000 | 0.000 | 0.000 | -0.000 | 0.000 | -0.000 |
| 0.000 | 0.000 | 0.000 | -0.000 | 0.000 | -0.000 |
| -0.000 | 0.000 | 0.000 | 0.000 | -0.000 | 172.969 |
| 588.634 | 242.698 | -0.000 | 0.000 | -0.000 | 0.000 |
| 242.702 | 588.631 | 0.000 | -0.000 | 0.000 | 0.000 |
| 0.000 | -0.000 | -0.000 | 0.000 | -0.000 | -0.000 |
| 0.000 | -0.000 | -0.000 | 0.000 | -0.000 | 0.000 |
| -0.000 | -0.000 | -0.000 | 0.000 | -0.000 | 0.000 |
| 0.000 | -0.000 | -0.000 | -0.000 | -0.000 | 172.969 |
| 587.805 | 243.530 | 0.000 | 0.000 | 0.000 | -0.000 |
| 242.711 | 588.624 | 0.000 | -0.000 | 0.000 | -0.000 |
| -0.000 | 0.000 | 0.000 | -0.000 | 0.000 | 0.000 |
| -0.000 | 0.000 | 0.000 | -0.000 | 0.000 | -0.000 |
| -0.000 | 0.000 | 0.000 | -0.000 | 0.000 | -0.000 |
| -0.000 | 0.000 | 0.000 | 0.000 | -0.000 | 172.969 |
| 588.621 | 242.709 | -0.000 | 0.000 | -0.000 | 0.000 |
| 242.696 | 588.635 | -0.000 | 0.000 | -0.000 | 0.000 |
| 0.000 | -0.000 | -0.000 | 0.000 | -0.000 | -0.000 |
| -0.000 | -0.000 | -0.000 | 0.000 | -0.000 | 0.000 |
| -0.000 | -0.000 | -0.000 | 0.000 | -0.000 | 0.000 |
| 0.000 | -0.000 | -0.000 | -0.000 | -0.000 | 172.969 |
| 1019.543 | 161.063 | 0.000 | 0.000 | 0.000 | -0.000 |
| 161.063 | 1019.543 | 0.000 | 0.000 | 0.000 | 0.000 |
| 0.000 | 0.000 | 0.000 | 0.000 | 0.000 | 0.000 |
| -0.000 | 0.000 | 0.000 | 0.000 | 0.000 | 0.000 |
| 0.000 | 0.000 | 0.000 | 0.000 | 0.000 | 0.000 |
| 0.000 | 0.000 | 0.000 | 0.000 | 0.000 | 429.240 |
| 1019.543 | 161.063 | -0.000 | -0.000 | -0.000 | -0.000 |
| 344.663 | 835.943 | -0.000 | -0.000 | -0.000 | -0.000 |
| -0.000 | -0.000 | -0.000 | -0.000 | -0.000 | -0.000 |
| -0.000 | -0.000 | -0.000 | -0.000 | -0.000 | -0.000 |
| -0.000 | -0.000 | -0.000 | -0.000 | -0.000 | -0.000 |
| -0.000 | -0.000 | -0.000 | -0.000 | -0.000 | 429.240 |
| 1019.543 | 161.063 | 0.000 | 0.000 | 0.000 | 0.000 |
| 344.665 | 835.941 | 0.000 | 0.000 | 0.000 | -0.000 |
| 0.000 | 0.000 | 0.000 | 0.000 | 0.000 | 0.000 |
| -0.000 | 0.000 | 0.000 | 0.000 | 0.000 | 0.000 |
| 0.000 | -0.000 | 0.000 | 0.000 | 0.000 | 0.000 |
| -0.000 | 0.000 | 0.000 | 0.000 | 0.000 | 245.640 |
| 835.941 | 344.665 | -0.000 | -0.000 | -0.000 | -0.000 |
| 344.692 | 835.914 | -0.000 | -0.000 | -0.000 | -0.000 |
| -0.000 | -0.000 | -0.000 | -0.000 | -0.000 | -0.000 |
| 0.000 | -0.000 | -0.000 | -0.000 | -0.000 | -0.000 |
| -0.000 | 0.000 | -0.000 | -0.000 | -0.000 | -0.000 |
| 0.000 | -0.000 | -0.000 | -0.000 | -0.000 | 245.640 |
| 835.963 | 344.646 | 0.000 | 0.000 | 0.000 | 0.000 |
| 344.683 | 835.926 | 0.000 | 0.000 | 0.000 | 0.000 |
| 0.000 | 0.000 | 0.000 | 0.000 | 0.000 | 0.000 |
| -0.000 | 0.000 | 0.000 | 0.000 | 0.000 | 0.000 |
| 0.000 | -0.000 | 0.000 | 0.000 | 0.000 | 0.000 |
| -0.000 | 0.000 | 0.000 | 0.000 | 0.000 | 245.640 |
| 835.923 | 344.680 | -0.000 | -0.000 | -0.000 | 0.000 |
| 344.643 | 835.960 | -0.000 | -0.000 | -0.000 | -0.000 |
| 0.000 | 0.000 | -0.000 | -0.000 | -0.000 | -0.000 |
| -0.000 | -0.000 | -0.000 | -0.000 | -0.000 | -0.000 |
| -0.000 | 0.000 | -0.000 | -0.000 | -0.000 | -0.000 |
| 0.000 | -0.000 | -0.000 | -0.000 | -0.000 | 245.640 |
| 862.597 | 355.652 | 0.000 | 0.000 | 0.000 | -0.000 |
| 166.198 | 1052.050 | 0.000 | 0.000 | 0.000 | 0.000 |
| -0.000 | 0.000 | 0.000 | 0.000 | 0.000 | -0.000 |
| -0.000 | 0.000 | 0.000 | 0.000 | 0.000 | -0.000 |
| -0.000 | 0.000 | 0.000 | 0.000 | 0.000 | 0.000 |
| -0.000 | 0.000 | 0.000 | 0.000 | 0.000 | 253.472 |
| 862.596 | 355.652 | -0.000 | -0.000 | -0.000 | 0.000 |
| 355.652 | 862.597 | -0.000 | -0.000 | -0.000 | -0.000 |
| 0.000 | -0.000 | -0.000 | -0.000 | -0.000 | 0.000 |
| 0.000 | -0.000 | -0.000 | -0.000 | -0.000 | 0.000 |
| 0.000 | -0.000 | -0.000 | -0.000 | -0.000 | -0.000 |
| 0.000 | -0.000 | -0.000 | -0.000 | -0.000 | 253.472 |
| 862.599 | 355.651 | 0.000 | 0.000 | 0.000 | 0.000 |
| 355.654 | 862.595 | 0.000 | 0.000 | 0.000 | -0.000 |
| -0.000 | 0.000 | 0.000 | 0.000 | 0.000 | -0.000 |
| -0.000 | 0.000 | 0.000 | 0.000 | 0.000 | -0.000 |
| -0.000 | 0.000 | 0.000 | 0.000 | 0.000 | 0.000 |
| -0.000 | 0.000 | 0.000 | 0.000 | 0.000 | 253.472 |
| 862.594 | 355.654 | -0.000 | -0.000 | -0.000 | 0.000 |
| 166.198 | 1052.050 | -0.000 | -0.000 | -0.000 | 0.000 |
| 0.000 | -0.000 | -0.000 | -0.000 | -0.000 | 0.000 |
| 0.000 | -0.000 | -0.000 | -0.000 | -0.000 | 0.000 |
| 0.000 | -0.000 | -0.000 | -0.000 | -0.000 | -0.000 |
| 0.000 | -0.000 | -0.000 | -0.000 | -0.000 | 253.472 |
| 862.617 | 355.635 | 0.000 | 0.000 | 0.000 | -0.000 |
| 355.673 | 862.579 | 0.000 | 0.000 | 0.000 | -0.000 |
| -0.000 | 0.000 | 0.000 | 0.000 | 0.000 | -0.000 |
| -0.000 | 0.000 | 0.000 | 0.000 | 0.000 | -0.000 |
| -0.000 | 0.000 | 0.000 | 0.000 | 0.000 | 0.000 |
| -0.000 | 0.000 | 0.000 | 0.000 | 0.000 | 253.472 |
| 862.575 | 355.670 | -0.000 | -0.000 | -0.000 | -0.000 |
| 355.631 | 862.614 | -0.000 | -0.000 | -0.000 | 0.000 |
| 0.000 | -0.000 | -0.000 | -0.000 | -0.000 | 0.000 |
| 0.000 | -0.000 | -0.000 | -0.000 | -0.000 | 0.000 |
| 0.000 | -0.000 | -0.000 | -0.000 | -0.000 | -0.000 |
| 0.000 | -0.000 | -0.000 | -0.000 | -0.000 | 253.472 |
| 501.031 | 122.446 | 109.617 | -0.000 | -0.000 | -0.000 |
| 122.446 | 505.984 | 105.275 | 0.000 | -0.000 | 0.000 |
| -263.932 | 192.196 | 251.432 | 0.000 | 0.000 | -0.000 |
| 0.000 | -0.000 | 0.000 | 180.646 | -0.000 | -0.000 |
| -391.540 | 54.532 | 45.766 | -0.000 | 57.245 | -0.000 |
| -391.896 | 54.580 | 45.831 | -0.000 | -0.000 | 74.509 |
| 632.202 | 108.533 | 96.218 | 0.000 | 0.000 | 0.000 |
| 543.228 | 204.465 | 91.459 | 0.000 | 0.000 | 0.000 |
| 380.986 | 145.468 | 145.264 | 0.000 | -0.000 | 0.000 |
| -0.000 | -0.000 | -0.000 | 180.646 | 0.000 | -0.000 |
| 391.540 | -54.532 | -45.766 | 0.000 | 57.245 | -0.000 |
| 391.896 | -54.580 | -45.831 | -0.000 | 0.000 | 74.509 |
| 173.369 | 142.033 | 123.336 | 0.000 | 0.000 | 0.000 |
| 79.672 | 220.751 | 125.214 | 0.000 | -0.000 | 0.000 |
| 154.246 | 160.048 | 268.037 | 0.000 | 0.000 | 0.000 |
| 0.000 | -0.000 | 0.000 | 180.646 | -0.000 | -0.000 |
| 0.000 | 0.000 | 0.000 | 0.000 | 186.335 | 0.000 |
| -14.676 | 1.750 | 5.934 | -0.000 | -0.000 | 99.976 |
| 238.813 | 71.764 | 78.163 | 0.000 | -0.000 | 0.000 |
| 187.227 | 236.075 | 122.335 | 0.000 | 0.000 | -0.000 |
| 183.116 | 153.589 | 263.899 | -0.000 | -0.000 | 0.000 |
| -0.000 | 0.000 | -0.000 | 180.646 | -0.000 | 0.000 |
| -0.000 | -0.000 | -0.000 | -0.000 | 186.335 | -0.000 |
| 14.676 | -1.750 | -5.934 | 0.000 | 0.000 | 99.976 |
| 501.033 | 122.446 | 109.618 | -0.000 | -0.000 | -0.000 |
| 65.722 | 165.912 | 80.173 | 0.000 | 0.000 | -0.000 |
| 58.502 | 69.534 | 86.851 | -0.000 | -0.000 | -0.000 |
| -5.107 | 0.733 | 0.285 | 48.144 | -0.000 | -0.000 |
| -1.457 | 0.174 | 0.589 | -0.000 | 90.145 | -0.000 |
| -5.596 | 0.391 | 0.392 | 0.000 | -0.000 | 64.922 |
| 172.466 | 76.015 | 82.270 | 0.000 | 0.000 | -0.000 |
| 189.444 | 325.939 | 156.095 | 0.000 | -0.000 | -0.000 |
| -1.475 | -10.042 | 29.106 | -0.000 | -0.000 | -0.000 |
| 5.107 | -0.733 | -0.285 | 48.144 | -0.000 | -0.000 |
| 1.457 | -0.174 | -0.589 | 0.000 | 90.145 | -0.000 |
| 5.596 | -0.391 | -0.392 | 0.000 | -0.000 | 64.922 |
| 483.510 | 117.111 | 105.145 | 0.000 | 0.000 | 0.000 |
| 77.896 | 46.697 | 106.588 | -0.000 | 0.000 | 0.000 |
| 74.082 | -59.777 | 160.787 | -0.000 | 0.000 | 0.000 |
| 21.936 | -75.315 | -3.328 | 59.749 | 0.000 | 0.000 |
| 22.059 | -75.740 | -3.347 | 0.000 | 67.206 | 0.000 |
| -34.439 | -156.829 | -8.647 | 0.000 | 0.000 | 77.183 |
| 294.488 | 244.314 | 162.811 | 0.000 | -0.000 | -0.000 |
| 159.777 | 387.064 | 151.695 | 0.000 | -0.000 | -0.000 |
| 143.989 | 227.048 | 237.985 | -0.000 | -0.000 | -0.000 |
| -21.936 | 75.315 | 3.328 | 59.749 | -0.000 | -0.000 |
| -22.059 | 75.740 | 3.347 | -0.000 | 67.206 | -0.000 |
| 34.439 | 156.829 | 8.647 | -0.000 | -0.000 | 77.183 |
| 133.724 | 13.221 | 44.596 | 0.000 | -0.000 | 0.000 |
| 184.005 | 305.805 | 150.462 | 0.000 | -0.000 | 0.000 |
| 104.437 | 92.306 | 140.779 | 0.000 | -0.000 | 0.000 |
| 1.810 | -6.215 | -0.275 | 79.589 | 0.000 | 0.000 |
| -6.916 | -19.689 | -2.406 | 0.000 | 49.104 | 0.000 |
| -7.116 | -19.792 | -2.342 | 0.000 | 0.000 | 65.059 |
| 178.329 | 97.300 | 83.589 | -0.000 | -0.000 | -0.000 |
| 45.049 | 163.122 | 36.134 | -0.000 | -0.000 | -0.000 |
| 156.351 | 152.951 | 256.431 | -0.000 | -0.000 | -0.000 |
| -1.810 | 6.215 | 0.275 | 79.589 | -0.000 | -0.000 |
| 6.916 | 19.689 | 2.406 | -0.000 | 49.104 | -0.000 |
| 7.116 | 19.792 | 2.342 | 0.000 | 0.000 | 65.059 |
| 1161.324 | 236.836 | 56.628 | 0.000 | 0.000 | 0.000 |
| 236.836 | 1161.324 | 56.628 | -0.000 | -0.000 | -0.000 |
| 227.786 | 227.786 | 999.799 | -0.000 | -0.000 | 0.000 |
| -0.106 | -0.106 | 0.212 | 198.880 | 0.000 | 0.000 |
| 0.000 | -0.000 | -0.000 | -0.000 | 284.352 | -0.000 |
| 0.000 | -0.000 | 0.000 | 0.000 | 0.000 | 462.244 |
| 1161.324 | 236.836 | 56.628 | 0.000 | 0.000 | 0.000 |
| 236.836 | 1161.324 | 56.628 | -0.000 | -0.000 | 0.000 |
| 57.447 | 57.447 | 1338.909 | 0.000 | 0.000 | 0.000 |
| 0.106 | 0.106 | -0.212 | 198.880 | 0.000 | -0.000 |
| -0.000 | 0.000 | 0.000 | 0.000 | 284.352 | 0.000 |
| -0.000 | 0.000 | -0.000 | 0.000 | 0.000 | 462.244 |
| 842.587 | 380.212 | 231.184 | -0.000 | -0.000 | 0.000 |
| 384.358 | 842.589 | 227.055 | -0.000 | 0.000 | 0.000 |
| 227.866 | 227.866 | 999.640 | -0.000 | 0.000 | 0.000 |
| -0.011 | -0.011 | 0.021 | 198.880 | 0.000 | 0.000 |
| 0.000 | 0.000 | -0.000 | 0.000 | 284.352 | -0.000 |
| 0.000 | 0.000 | 0.000 | -0.000 | -0.000 | 462.244 |
| 842.606 | 380.234 | 231.141 | -0.000 | -0.000 | 0.000 |
| 236.836 | 1161.324 | 56.628 | -0.000 | 0.000 | 0.000 |
| 227.901 | 227.901 | 999.569 | -0.000 | -0.000 | -0.000 |
| 0.011 | 0.011 | -0.021 | 198.880 | -0.000 | 0.000 |
| -0.000 | -0.000 | 0.000 | -0.000 | 284.352 | 0.000 |
| -0.000 | -0.000 | -0.000 | 0.000 | 0.000 | 462.244 |
| 842.527 | 384.400 | 227.077 | 0.000 | 0.000 | 0.000 |
| 384.415 | 842.494 | 227.095 | 0.000 | 0.000 | 0.000 |
| 227.909 | 227.909 | 999.556 | -0.000 | -0.000 | 0.000 |
| -0.001 | -0.001 | 0.002 | 198.880 | -0.000 | 0.000 |
| 0.000 | 0.000 | -0.000 | 0.000 | 284.352 | -0.000 |
| -0.002 | -0.001 | 0.003 | -0.000 | 0.000 | 229.065 |
| 842.531 | 384.398 | 227.069 | 0.000 | 0.000 | -0.000 |
| 384.384 | 842.563 | 227.051 | 0.000 | -0.000 | -0.000 |
| 227.875 | 227.875 | 999.617 | -0.000 | 0.000 | 0.000 |
| 0.001 | 0.001 | -0.002 | 198.880 | 0.000 | -0.000 |
| -0.000 | -0.000 | 0.000 | -0.000 | 284.352 | 0.000 |
| 0.002 | 0.001 | -0.003 | 0.000 | 0.000 | 229.065 |
| 1161.329 | 236.167 | 56.875 | 0.000 | 0.000 | -0.000 |
| 236.167 | 1161.329 | 56.875 | 0.000 | 0.000 | -0.000 |
| 56.875 | 56.875 | 1340.621 | 0.000 | 0.000 | -0.000 |
| -0.001 | -0.001 | 0.003 | 197.959 | -0.000 | -0.000 |
| 0.000 | 0.000 | -0.000 | -0.000 | 283.289 | -0.000 |
| -0.001 | -0.001 | 0.003 | 0.000 | -0.000 | 229.662 |
| 1161.329 | 236.167 | 56.875 | -0.000 | -0.000 | 0.000 |
| 379.388 | 843.157 | 231.825 | -0.000 | 0.000 | 0.000 |
| 56.875 | 56.875 | 1340.621 | 0.000 | 0.000 | 0.000 |
| 0.001 | 0.001 | -0.003 | 197.959 | -0.000 | 0.000 |
| -0.000 | -0.000 | 0.000 | 0.000 | 283.289 | 0.000 |
| 0.001 | 0.001 | -0.003 | -0.000 | 0.000 | 229.662 |
| 843.155 | 379.387 | 231.829 | 0.000 | -0.000 | -0.000 |
| 383.757 | 843.076 | 227.537 | 0.000 | -0.000 | -0.000 |
| 227.468 | 227.468 | 999.435 | 0.000 | -0.000 | -0.000 |
| -0.000 | -0.000 | 0.000 | 197.959 | 0.000 | -0.000 |
| -0.000 | -0.000 | 0.000 | 0.000 | 197.959 | -0.000 |
| 0.000 | 0.000 | 0.000 | 0.000 | -0.000 | 462.581 |
| 843.155 | 379.387 | 231.828 | -0.000 | -0.000 | 0.000 |
| 383.754 | 843.083 | 227.532 | -0.000 | 0.000 | 0.000 |
| 227.533 | 227.533 | 999.304 | -0.000 | 0.000 | 0.000 |
| 0.000 | 0.000 | -0.000 | 197.959 | 0.000 | 0.000 |
| 0.000 | 0.000 | -0.000 | -0.000 | 197.959 | 0.000 |
| -0.000 | -0.000 | -0.000 | -0.000 | -0.000 | 462.581 |
| 843.079 | 383.758 | 227.537 | 0.000 | -0.000 | -0.000 |
| 379.404 | 843.122 | 231.848 | 0.000 | -0.000 | -0.000 |
| 227.553 | 227.553 | 999.268 | 0.000 | -0.000 | -0.000 |
| 0.000 | -0.000 | -0.000 | 197.959 | 0.000 | -0.000 |
| -0.000 | 0.000 | -0.000 | 0.000 | 197.959 | -0.000 |
| -0.001 | -0.000 | 0.000 | 0.000 | -0.000 | 229.662 |
| 843.081 | 383.754 | 227.533 | -0.000 | 0.000 | 0.000 |
| 384.333 | 841.792 | 228.243 | -0.000 | 0.000 | 0.000 |
| 227.516 | 227.516 | 999.334 | -0.000 | 0.000 | 0.000 |
| -0.000 | 0.000 | 0.000 | 197.959 | -0.000 | 0.000 |
| 0.000 | -0.000 | 0.000 | -0.000 | 197.959 | 0.000 |
| 0.001 | 0.000 | -0.000 | -0.000 | 0.000 | 229.662 |
| 783.455 | 336.991 | 332.343 | -0.000 | -0.000 | -0.000 |
| 300.579 | 823.207 | 329.009 | -0.000 | 0.000 | -0.000 |
| 178.236 | 178.236 | 1096.891 | -0.000 | -0.000 | 0.000 |
| -0.000 | 0.000 | -0.000 | 283.641 | -0.000 | -0.000 |
| 0.000 | 0.000 | -0.000 | -0.000 | 283.641 | 0.000 |
| 0.000 | 0.000 | 0.000 | -0.000 | -0.000 | 462.229 |
| 1160.587 | 236.129 | 56.594 | -0.000 | -0.000 | 0.000 |
| 236.129 | 1160.587 | 56.594 | 0.000 | -0.000 | 0.000 |
| 276.891 | 276.891 | 899.952 | 0.000 | 0.000 | -0.000 |
| -0.000 | 0.000 | 0.000 | 283.641 | -0.000 | 0.000 |
| -0.000 | -0.000 | 0.000 | 0.000 | 283.641 | 0.000 |
| -0.000 | -0.000 | -0.000 | 0.000 | 0.000 | 462.229 |
| 824.295 | 391.243 | 237.431 | -0.000 | 0.000 | -0.000 |
| 391.242 | 824.296 | 237.431 | -0.000 | 0.000 | -0.000 |
| 222.387 | 222.387 | 1008.755 | -0.000 | 0.000 | -0.000 |
| -4.902 | -4.902 | 9.785 | 198.344 | -0.000 | -0.000 |
| -4.902 | -4.902 | 9.786 | -0.000 | 198.343 | -0.000 |
| -3.244 | -3.245 | 6.476 | -0.000 | 0.000 | 217.191 |
| 877.181 | 355.716 | 220.103 | -0.000 | -0.000 | 0.000 |
| 355.757 | 877.085 | 220.159 | -0.000 | -0.000 | 0.000 |
| 232.276 | 232.276 | 989.013 | 0.000 | 0.000 | 0.000 |
| 4.902 | 4.902 | -9.785 | 198.344 | 0.000 | 0.000 |
| 4.902 | 4.902 | -9.786 | 0.000 | 198.343 | 0.000 |
| 3.244 | 3.245 | -6.476 | 0.000 | -0.000 | 217.191 |
| 803.086 | 401.036 | 250.248 | 0.000 | -0.000 | 0.000 |
| 401.036 | 803.086 | 250.248 | 0.000 | 0.000 | -0.000 |
| 56.875 | 56.875 | 1340.621 | -0.000 | -0.000 | -0.000 |
| -0.000 | 0.000 | -0.000 | 283.289 | -0.000 | 0.000 |
| -0.000 | 0.000 | -0.000 | -0.000 | 283.289 | -0.000 |
| -0.000 | 0.000 | -0.000 | -0.000 | -0.000 | 462.581 |
| 1161.329 | 236.167 | 56.875 | 0.000 | 0.000 | -0.000 |
| 236.167 | 1161.329 | 56.875 | -0.000 | -0.000 | -0.000 |
| 56.875 | 56.875 | 1340.621 | 0.000 | 0.000 | 0.000 |
| 0.000 | 0.000 | 0.000 | 283.289 | -0.000 | 0.000 |
| 0.000 | -0.000 | 0.000 | 0.000 | 283.289 | 0.000 |
| 0.000 | -0.000 | 0.000 | 0.000 | -0.000 | 462.581 |
| 1161.329 | 236.167 | 56.875 | -0.000 | 0.000 | -0.000 |
| 347.710 | 870.147 | 236.513 | 0.000 | 0.000 | -0.000 |
| 56.875 | 56.875 | 1340.622 | 0.000 | 0.000 | 0.000 |
| -2.921 | -2.921 | 5.842 | 197.959 | 0.000 | -0.000 |
| -2.921 | -2.921 | 5.843 | -0.000 | 197.959 | 0.000 |
| -2.998 | -2.998 | 5.996 | 0.000 | 0.000 | 259.552 |
| 1161.329 | 236.167 | 56.875 | 0.000 | 0.000 | -0.000 |
| 353.746 | 875.877 | 224.747 | -0.000 | -0.000 | -0.000 |
| 230.454 | 230.454 | 993.462 | -0.000 | 0.000 | 0.000 |
| 2.921 | 2.921 | -5.842 | 197.959 | 0.000 | 0.000 |
| 2.921 | 2.921 | -5.843 | 0.000 | 197.959 | 0.000 |
| 2.998 | 2.998 | -5.996 | -0.000 | -0.000 | 259.552 |
| 835.852 | 426.124 | 192.397 | -0.000 | -0.000 | 0.000 |
| 350.438 | 872.697 | 231.239 | -0.000 | -0.000 | -0.000 |
| 227.261 | 227.261 | 999.852 | 0.000 | 0.000 | 0.000 |
| -0.292 | -0.293 | 0.584 | 197.959 | 0.000 | 0.000 |
| -0.293 | -0.292 | 0.584 | 0.000 | 197.959 | -0.000 |
| -0.300 | -0.300 | 0.600 | -0.000 | -0.000 | 259.549 |
| 829.964 | 397.455 | 226.948 | 0.000 | 0.000 | 0.000 |
| 397.463 | 829.953 | 226.952 | 0.000 | 0.000 | 0.000 |
| 228.495 | 228.495 | 997.377 | -0.000 | 0.000 | 0.000 |
| 0.292 | 0.293 | -0.584 | 197.959 | -0.000 | 0.000 |
| 0.293 | 0.292 | -0.584 | -0.000 | 197.959 | 0.000 |
| 0.300 | 0.300 | -0.600 | 0.000 | 0.000 | 259.549 |
| 318.166 | -211.665 | 1344.413 | -0.000 | -0.000 | 0.000 |
| -230.251 | 309.072 | 1372.034 | 0.000 | 0.000 | -0.000 |
| -353.954 | -353.954 | 2159.378 | 0.000 | 0.000 | -0.000 |
| -575.362 | -575.362 | 1148.210 | 196.155 | 0.000 | -0.000 |
| -575.295 | -575.295 | 1148.076 | -0.000 | 196.165 | -0.000 |
| 0.000 | 0.000 | -0.000 | -0.000 | -0.000 | 462.276 |
| 1444.475 | 907.380 | -896.033 | 0.000 | -0.000 | 0.000 |
| 923.802 | 1457.501 | -925.418 | -0.000 | -0.000 | 0.000 |
| 57.024 | 57.024 | 1339.217 | 0.000 | 0.000 | 0.000 |
| 575.362 | 575.362 | -1148.210 | 196.155 | 0.000 | 0.000 |
| 575.295 | 575.295 | -1148.076 | 0.000 | 196.165 | 0.000 |
| -0.000 | -0.000 | 0.000 | 0.000 | 0.000 | 462.276 |
| 827.110 | 284.167 | 341.834 | 0.000 | 0.000 | -0.000 |
| 284.167 | 827.109 | 341.835 | 0.000 | 0.000 | -0.000 |
| 172.054 | 172.054 | 1109.661 | -0.000 | -0.000 | -0.000 |
| -56.518 | -56.518 | 112.789 | 197.705 | -0.000 | -0.000 |
| -56.517 | -56.517 | 112.786 | -0.000 | 197.707 | 0.000 |
| -65.297 | -65.296 | 130.308 | -0.000 | -0.000 | 250.386 |
| 933.422 | 408.797 | 111.396 | 0.000 | 0.000 | 0.000 |
| 236.273 | 1160.826 | 56.636 | 0.000 | 0.000 | -0.000 |
| 283.922 | 283.922 | 886.414 | 0.000 | 0.000 | 0.000 |
| 56.518 | 56.518 | -112.789 | 197.705 | -0.000 | 0.000 |
| 56.517 | 56.517 | -112.786 | 0.000 | 197.707 | -0.000 |
| 65.297 | 65.296 | -130.308 | 0.000 | -0.000 | 250.386 |
| 821.008 | 392.061 | 240.268 | -0.000 | -0.000 | -0.000 |
| 236.274 | 1160.830 | 56.636 | -0.000 | -0.000 | -0.000 |
| 221.836 | 221.836 | 1010.317 | -0.000 | -0.000 | -0.000 |
| -5.606 | -5.607 | 11.188 | 198.400 | 0.000 | -0.000 |
| -5.611 | -5.610 | 11.196 | -0.000 | 198.410 | 0.000 |
| -5.709 | -5.708 | 11.392 | 0.000 | 0.000 | 270.090 |
| 888.788 | 346.770 | 217.820 | 0.000 | 0.000 | 0.000 |
| 403.419 | 832.070 | 217.890 | 0.000 | 0.000 | 0.000 |
| 233.765 | 233.765 | 986.506 | 0.000 | 0.000 | 0.000 |
| 5.606 | 5.607 | -11.188 | 198.400 | -0.000 | 0.000 |
| 5.611 | 5.610 | -11.196 | 0.000 | 198.410 | -0.000 |
| 5.709 | 5.708 | -11.392 | -0.000 | -0.000 | 270.090 |
| 1161.329 | 236.167 | 56.875 | 0.000 | 0.000 | 0.000 |
| 236.167 | 1161.329 | 56.875 | 0.000 | 0.000 | -0.000 |
| 227.535 | 227.535 | 999.301 | 0.000 | 0.000 | 0.000 |
| -0.000 | -0.000 | 0.000 | 197.959 | 0.000 | -0.000 |
| 0.000 | 0.000 | -0.000 | 0.000 | 283.289 | 0.000 |
| 0.000 | -0.000 | 0.000 | 0.000 | 0.000 | 270.367 |
| 1161.329 | 236.167 | 56.875 | -0.000 | -0.000 | -0.000 |
| 400.702 | 825.163 | 228.505 | -0.000 | -0.000 | 0.000 |
| 227.534 | 227.534 | 999.301 | -0.000 | -0.000 | -0.000 |
| 0.000 | 0.000 | -0.000 | 197.959 | -0.000 | -0.000 |
| -0.000 | -0.000 | 0.000 | -0.000 | 283.289 | -0.000 |
| 0.000 | 0.000 | -0.000 | -0.000 | -0.000 | 270.367 |
| 883.805 | 340.910 | 229.658 | 0.000 | 0.000 | -0.000 |
| 340.910 | 883.807 | 229.657 | 0.000 | 0.000 | -0.000 |
| 227.553 | 227.553 | 999.268 | 0.000 | 0.000 | 0.000 |
| 0.000 | -0.000 | -0.000 | 197.959 | 0.000 | 0.000 |
| 0.000 | 0.000 | -0.000 | -0.000 | 283.289 | 0.000 |
| -0.001 | -0.000 | 0.000 | 0.000 | 0.000 | 270.367 |
| 883.804 | 340.907 | 229.656 | -0.000 | -0.000 | 0.000 |
| 341.231 | 882.946 | 230.190 | -0.000 | -0.000 | 0.000 |
| 227.516 | 227.516 | 999.334 | -0.000 | -0.000 | -0.000 |
| -0.000 | 0.000 | 0.000 | 197.959 | -0.000 | 0.000 |
| -0.000 | -0.000 | 0.000 | 0.000 | 283.289 | 0.000 |
| 0.001 | 0.000 | -0.000 | -0.000 | -0.000 | 270.367 |
| 6590.194 | 6049.696 | -11159.952 | -0.000 | -0.000 | 0.000 |
| 5838.061 | 6395.261 | -10754.325 | 0.000 | 0.000 | 0.000 |
| 6251.596 | 6251.596 | -11021.095 | 0.000 | 0.000 | 0.000 |
| 5501.592 | 5501.592 | -10977.728 | 200.683 | -0.000 | -0.000 |
| 6020.597 | 6020.597 | -12013.334 | -0.000 | 192.664 | 0.000 |
| 6020.269 | 6020.269 | -12012.678 | -0.000 | -0.000 | 265.607 |
| 1160.934 | 236.338 | 56.655 | -0.000 | -0.000 | -0.000 |
| -5167.229 | -4610.184 | 11205.488 | -0.000 | 0.000 | -0.000 |
| 57.067 | 57.067 | 1339.298 | 0.000 | 0.000 | -0.000 |
| -5501.592 | -5501.592 | 10977.728 | 200.683 | 0.000 | -0.000 |
| -6020.597 | -6020.597 | 12013.334 | 0.000 | 192.664 | -0.000 |
| -6020.269 | -6020.269 | 12012.678 | 0.000 | 0.000 | 265.607 |
| 1160.938 | 236.340 | 56.656 | -0.000 | -0.000 | 0.000 |
| 392.046 | 949.759 | 111.998 | -0.000 | -0.000 | 0.000 |
| 286.148 | 286.148 | 882.200 | -0.000 | -0.000 | 0.000 |
| 58.451 | 58.450 | -116.631 | 195.320 | 0.000 | 0.000 |
| 58.450 | 58.451 | -116.631 | 0.000 | 195.320 | 0.000 |
| 58.253 | 58.254 | -116.238 | -0.000 | -0.000 | 271.973 |
| 806.998 | 321.990 | 324.316 | -0.000 | 0.000 | -0.000 |
| 284.445 | 834.721 | 334.115 | -0.000 | -0.000 | -0.000 |
| 170.535 | 170.535 | 1112.884 | 0.000 | 0.000 | -0.000 |
| -58.451 | -58.450 | 116.631 | 195.320 | 0.000 | -0.000 |
| -58.450 | -58.451 | 116.631 | -0.000 | 195.320 | -0.000 |
| -58.253 | -58.254 | 116.238 | 0.000 | 0.000 | 271.973 |
| -941.847 | -1306.000 | 3695.905 | 15.386 | -0.000 | -0.000 |
| -1463.297 | -1157.873 | 4068.674 | -11.866 | -0.000 | -0.000 |
| -457.320 | -457.320 | 2366.297 | -0.000 | -0.000 | -0.000 |
| 50.705 | -50.705 | -0.000 | 283.569 | -0.000 | -0.000 |
| -1882.499 | -1882.499 | 3759.355 | -0.000 | 145.459 | 11.642 |
| 0.000 | 0.000 | -0.000 | -0.000 | 50.705 | 462.301 |
| 1616.201 | 930.375 | -1091.319 | 37.908 | 0.000 | 0.000 |
| 2175.712 | 2515.437 | -3232.679 | -13.725 | 0.000 | 0.000 |
| 1964.520 | 1964.520 | -2470.111 | -0.000 | 0.000 | 0.000 |
| 1190.024 | 1136.864 | -2323.393 | 198.274 | -0.000 | 0.000 |
| 1882.499 | 1882.499 | -3759.355 | 0.000 | 145.459 | 11.642 |
| -0.000 | -0.000 | 0.000 | 0.000 | 50.705 | 462.301 |
| 579.424 | 222.496 | 650.715 | 15.096 | 0.000 | -0.000 |
| 222.497 | 579.451 | 650.688 | -15.098 | 0.000 | -0.000 |
| 81.372 | 81.372 | 1290.534 | -0.000 | -0.000 | 0.000 |
| -144.979 | -179.000 | 323.493 | 164.440 | -0.000 | 0.000 |
| -184.747 | -184.747 | 368.940 | -0.000 | 148.029 | 12.369 |
| 0.000 | 0.000 | 0.000 | 0.000 | 50.705 | 462.301 |
| 901.537 | 594.900 | -42.761 | 11.942 | -0.000 | 0.000 |
| 594.899 | 901.538 | -42.760 | -11.942 | -0.000 | -0.000 |
| 385.170 | 385.170 | 683.850 | 0.000 | 0.000 | 0.000 |
| 105.641 | 32.816 | -138.249 | 233.039 | -0.000 | 0.000 |
| 184.747 | 184.747 | -368.940 | 0.000 | 148.029 | 12.369 |
| -0.000 | -0.000 | -0.000 | -0.000 | 50.705 | 462.301 |
| 866.833 | 343.603 | 242.814 | 27.568 | -0.000 | -0.000 |
| 343.608 | 866.817 | 242.827 | -27.567 | -0.000 | -0.000 |
| 220.920 | 220.920 | 1011.860 | -0.000 | -0.000 | 0.000 |
| 11.371 | -36.954 | 25.544 | 189.724 | 0.000 | -0.000 |
| 0.000 | 0.000 | -0.000 | 0.000 | 283.569 | 50.705 |
| -10.915 | -10.917 | 21.799 | 0.000 | 28.125 | 265.740 |
| 1160.736 | 236.135 | 56.651 | 50.704 | 0.000 | 0.000 |
| 365.613 | 890.119 | 197.580 | -27.661 | -0.000 | 0.000 |
| 238.963 | 238.963 | 975.821 | 0.000 | 0.000 | 0.000 |
| 37.953 | -14.300 | -23.617 | 196.673 | 0.000 | 0.000 |
| -0.000 | -0.000 | 0.000 | -0.000 | 283.569 | 50.705 |
| 10.915 | 10.917 | -21.799 | -0.000 | 28.125 | 265.740 |
| 1161.329 | 236.167 | 56.874 | 50.712 | 0.000 | 0.000 |
| 344.827 | 879.486 | 230.057 | -26.220 | 0.000 | -0.000 |
| 56.875 | 56.875 | 1340.621 | -0.000 | 0.000 | -0.000 |
| 50.712 | -50.711 | -0.000 | 283.289 | 0.000 | -0.000 |
| -0.001 | -0.001 | 0.002 | 0.000 | 197.959 | 26.577 |
| 0.000 | 0.000 | -0.000 | 0.000 | 50.712 | 462.581 |
| 1161.328 | 236.167 | 56.875 | 50.712 | -0.000 | -0.000 |
| 344.829 | 879.489 | 230.052 | -26.220 | -0.000 | -0.000 |
| 56.874 | 56.874 | 1340.621 | -0.000 | -0.000 | 0.000 |
| 26.578 | -26.575 | -0.002 | 197.959 | -0.000 | 0.000 |
| 0.001 | 0.001 | -0.002 | -0.000 | 197.959 | 26.577 |
| -0.000 | -0.000 | 0.000 | -0.000 | 50.712 | 462.581 |
| 1161.329 | 236.167 | 56.875 | 50.712 | -0.000 | -0.000 |
| 344.829 | 879.485 | 230.056 | -26.220 | 0.000 | -0.000 |
| 227.468 | 227.468 | 999.435 | -0.000 | -0.000 | 0.000 |
| 26.576 | -26.577 | 0.000 | 197.959 | 0.000 | 0.000 |
| -0.000 | -0.000 | 0.000 | 0.000 | 197.959 | 26.577 |
| 0.001 | -0.000 | -0.000 | 0.000 | 34.620 | 227.110 |
| 879.485 | 344.829 | 230.055 | 26.220 | -0.000 | 0.000 |
| 413.765 | 845.910 | 194.695 | -31.221 | -0.000 | -0.000 |
| 227.533 | 227.533 | 999.304 | -0.000 | -0.000 | -0.000 |
| 26.577 | -26.577 | -0.000 | 197.959 | -0.000 | -0.000 |
| 0.000 | 0.000 | -0.000 | -0.000 | 197.959 | 26.577 |
| -0.001 | 0.000 | 0.000 | -0.000 | 34.620 | 227.110 |
| 879.487 | 344.830 | 230.056 | 26.220 | 0.000 | -0.000 |
| 344.838 | 879.465 | 230.069 | -26.218 | 0.000 | -0.000 |
| 227.528 | 227.528 | 999.318 | 0.000 | 0.000 | 0.000 |
| 26.577 | -26.577 | -0.000 | 197.959 | 0.000 | -0.000 |
| -0.000 | 0.000 | -0.000 | -0.000 | 197.959 | 26.577 |
| 0.000 | 0.000 | 0.000 | 0.000 | 50.712 | 462.581 |
| 1161.325 | 236.165 | 56.874 | 50.711 | 0.000 | 0.000 |
| 344.827 | 879.485 | 230.055 | -26.220 | -0.000 | -0.000 |
| 228.201 | 228.201 | 997.965 | -0.000 | -0.000 | -0.000 |
| 26.583 | -26.583 | 0.000 | 197.982 | -0.000 | 0.000 |
| 0.000 | -0.000 | 0.000 | 0.000 | 197.959 | 26.577 |
| -0.000 | -0.000 | -0.000 | -0.000 | 50.712 | 462.581 |
| -1617.366 | -2009.532 | 4932.872 | 11.811 | -0.000 | -0.000 |
| -2009.532 | -1617.366 | 4932.872 | -11.811 | 0.000 | 0.000 |
| -1319.555 | -1319.555 | 3996.443 | 0.000 | -0.000 | 0.000 |
| -1525.552 | -1567.585 | 3015.171 | 213.355 | 0.000 | -0.000 |
| -0.000 | -0.000 | 0.000 | -0.000 | 287.349 | 35.959 |
| -0.000 | -0.000 | 0.000 | -0.000 | 35.959 | 456.501 |
| 3212.012 | 2835.614 | -4497.801 | 11.080 | 0.000 | 0.000 |
| 1865.595 | 2436.987 | -2796.739 | -21.105 | -0.000 | 0.000 |
| 1774.470 | 1774.470 | -2035.629 | -0.000 | 0.000 | -0.000 |
| 35.959 | -35.959 | -0.000 | 287.349 | 0.000 | 0.000 |
| 0.000 | 0.000 | -0.000 | 0.000 | 287.349 | 35.959 |
| 0.000 | 0.000 | -0.000 | -0.000 | 35.959 | 456.501 |
| 707.184 | 176.443 | 536.037 | 20.775 | -0.000 | -0.000 |
| 148.787 | 607.435 | 660.230 | -14.893 | 0.000 | -0.000 |
| 48.468 | 48.468 | 1329.363 | -0.000 | -0.000 | -0.000 |
| -136.967 | -178.375 | 307.394 | 211.807 | -0.000 | -0.000 |
| -157.848 | -157.848 | 307.739 | 0.000 | 211.718 | 20.686 |
| 0.000 | 0.000 | 0.000 | 0.000 | 35.959 | 456.501 |
| 1146.612 | 233.610 | 51.959 | 35.959 | 0.000 | 0.000 |
| 632.834 | 998.123 | -192.457 | -10.565 | 0.000 | 0.000 |
| 56.398 | 56.398 | 1313.902 | 0.000 | -0.000 | -0.000 |
| 246.142 | 221.596 | -455.949 | 170.058 | 0.000 | 0.000 |
| 157.848 | 157.848 | -307.739 | -0.000 | 211.718 | 20.686 |
| -0.000 | -0.000 | -0.000 | -0.000 | 35.959 | 456.501 |
| 856.036 | 318.128 | 252.826 | 18.568 | 0.000 | -0.000 |
| 321.079 | 855.533 | 250.440 | -19.792 | 0.000 | -0.000 |
| 204.067 | 204.067 | 1026.012 | -0.000 | 0.000 | -0.000 |
| 1.138 | -35.738 | 33.728 | 200.586 | 0.000 | -0.000 |
| 0.000 | 0.000 | -0.000 | 0.000 | 287.349 | 35.959 |
| 0.000 | 0.000 | 0.000 | 0.000 | 35.959 | 456.501 |
| 889.559 | 352.848 | 186.297 | 18.512 | 0.000 | 0.000 |
| 352.851 | 889.553 | 186.300 | -18.512 | 0.000 | 0.000 |
| 56.398 | 56.398 | 1313.897 | 0.000 | -0.000 | 0.000 |
| 36.414 | -1.773 | -33.767 | 203.831 | 0.000 | 0.000 |
| -0.000 | -0.000 | 0.000 | -0.000 | 287.349 | 35.959 |
| -0.000 | -0.000 | -0.000 | -0.000 | 35.959 | 456.501 |
| 113.961 | 140.588 | 140.588 | 0.000 | 0.000 | -0.000 |
| 140.588 | 113.961 | 140.588 | -0.000 | 0.000 | -0.000 |
| 140.588 | 140.588 | 113.961 | 0.000 | 0.000 | -0.000 |
| 0.000 | 0.000 | 0.000 | 167.168 | 0.000 | -0.000 |
| 0.000 | 0.000 | -0.000 | 0.000 | 167.168 | 0.000 |
| 0.000 | 0.000 | -0.000 | 0.000 | -0.000 | 167.168 |
| 431.504 | 97.168 | 97.168 | -0.000 | 0.000 | 0.000 |
| 97.168 | 431.504 | 97.168 | -0.000 | -0.000 | 0.000 |
| 97.168 | 97.168 | 431.504 | -0.000 | -0.000 | 0.000 |
| -0.000 | 0.000 | 0.000 | 167.168 | -0.000 | 0.000 |
| -0.000 | -0.000 | 0.000 | 0.000 | 167.168 | 0.000 |
| -0.000 | 0.000 | 0.000 | 0.000 | 0.000 | 167.168 |
| 431.504 | 97.168 | 97.168 | 0.000 | 0.000 | -0.000 |
| 97.168 | 431.504 | 97.168 | -0.000 | 0.000 | -0.000 |
| 97.168 | 97.168 | 431.504 | 0.000 | 0.000 | -0.000 |
| 0.000 | -0.000 | 0.000 | 167.168 | -0.000 | -0.000 |
| 0.000 | 0.000 | 0.000 | 0.000 | 167.168 | -0.000 |
| -0.000 | 0.000 | 0.000 | 0.000 | -0.000 | 167.168 |
| 431.504 | 97.168 | 97.168 | -0.000 | -0.000 | 0.000 |
| 97.168 | 431.504 | 97.168 | -0.000 | -0.000 | 0.000 |
| 97.168 | 97.168 | 431.504 | -0.000 | -0.000 | 0.000 |
| -0.000 | 0.000 | -0.000 | 167.168 | -0.000 | 0.000 |
| -0.000 | -0.000 | -0.000 | 0.000 | 167.168 | -0.000 |
| 0.000 | -0.000 | -0.000 | -0.000 | 0.000 | 167.168 |
| 263.520 | 143.479 | 143.479 | -0.000 | 0.000 | 0.000 |
| 143.479 | 263.520 | 143.479 | 0.000 | -0.000 | 0.000 |
| 143.479 | 143.479 | 263.520 | 0.000 | 0.000 | -0.000 |
| 0.000 | -0.000 | 0.000 | 167.168 | -0.000 | -0.000 |
| -0.180 | -0.180 | -0.180 | 0.000 | 74.298 | 0.000 |
| -0.000 | 0.000 | 0.000 | 0.000 | 0.000 | 167.168 |
| 264.647 | 143.694 | 143.694 | -0.000 | -0.000 | -0.000 |
| 143.694 | 264.647 | 143.694 | -0.000 | -0.000 | -0.000 |
| 143.694 | 143.694 | 264.647 | 0.000 | -0.000 | 0.000 |
| -0.000 | 0.000 | -0.000 | 167.168 | 0.000 | 0.000 |
| 0.180 | 0.180 | 0.180 | -0.000 | 74.298 | 0.000 |
| 0.000 | -0.000 | -0.000 | -0.000 | -0.000 | 167.168 |
| -10218.839 | -10196.702 | -10196.701 | 0.000 | 0.000 | -0.000 |
| -10196.701 | -10218.839 | -10196.702 | 0.000 | -0.000 | -0.000 |
| -12313.450 | -12313.451 | -12210.773 | -0.000 | -0.000 | -0.000 |
| -10259.411 | -10259.411 | -10259.411 | -10.438 | -0.000 | -0.000 |
| -10259.411 | -10259.411 | -10259.411 | -0.000 | -10.438 | 0.000 |
| -10259.411 | -10259.411 | -10259.411 | -0.000 | -0.000 | -10.438 |
| 12420.793 | 12318.477 | 12318.476 | 0.000 | 0.000 | 0.000 |
| 10335.483 | 10314.412 | 10335.483 | 0.000 | 0.000 | -0.000 |
| 12318.477 | 12318.476 | 12420.793 | -0.000 | -0.000 | 0.000 |
| 10259.411 | 10259.411 | 10259.411 | -10.438 | 0.000 | -0.000 |
| 10259.411 | 10259.411 | 10259.411 | -0.000 | -10.438 | 0.000 |
| 10259.411 | 10259.411 | 10259.411 | 0.000 | 0.000 | -10.438 |
| -1574.815 | -1628.357 | -1628.357 | -0.000 | -0.000 | 0.000 |
| -1628.357 | -1574.815 | -1628.357 | -0.000 | -0.000 | 0.000 |
| -1628.357 | -1628.357 | -1574.815 | -0.000 | 0.000 | -0.000 |
| -1025.832 | -1025.832 | -1025.832 | -10.447 | 0.000 | 0.000 |
| -1025.832 | -1025.832 | -1025.832 | -0.000 | -10.447 | 0.000 |
| -1025.832 | -1025.832 | -1025.832 | -0.000 | -0.000 | -10.447 |
| 1335.071 | 1236.412 | 1236.411 | -0.000 | 0.000 | 0.000 |
| 1236.411 | 1335.071 | 1236.412 | -0.000 | -0.000 | 0.000 |
| 1236.412 | 1236.411 | 1335.071 | 0.000 | 0.000 | 0.000 |
| 1025.832 | 1025.832 | 1025.832 | -10.447 | 0.000 | 0.000 |
| 1025.832 | 1025.832 | 1025.832 | 0.000 | -10.447 | 0.000 |
| 1025.832 | 1025.832 | 1025.832 | -0.000 | 0.000 | -10.447 |
| -57.414 | -111.268 | -111.268 | 0.000 | -0.000 | -0.000 |
| -111.268 | -57.414 | -111.268 | -0.000 | -0.000 | -0.000 |
| -111.268 | -111.268 | -57.414 | -0.000 | -0.000 | -0.000 |
| -117.568 | -117.568 | -117.568 | 33.667 | -0.000 | -0.000 |
| -162.091 | -162.090 | -162.090 | -0.000 | 28.794 | 0.000 |
| -117.568 | -117.568 | -117.568 | 0.000 | -0.000 | 33.667 |
| 237.334 | 165.057 | 165.057 | 0.000 | -0.000 | 0.000 |
| 165.057 | 237.334 | 165.057 | 0.000 | -0.000 | 0.000 |
| 165.057 | 165.057 | 237.334 | 0.000 | -0.000 | 0.000 |
| 117.568 | 117.568 | 117.568 | 33.667 | 0.000 | 0.000 |
| 162.091 | 162.090 | 162.090 | 0.000 | 28.794 | -0.000 |
| 117.568 | 117.568 | 117.568 | 0.000 | -0.000 | 33.667 |
| 989.540 | 156.323 | 0.000 | 0.000 | 0.000 | 0.000 |
| 334.520 | 811.343 | 0.000 | 0.000 | 0.000 | 0.000 |
| -0.000 | 0.000 | 0.000 | 0.000 | 0.000 | 0.000 |
| -0.000 | 0.000 | 0.000 | 0.000 | 0.000 | 0.000 |
| -0.000 | 0.000 | 0.000 | 0.000 | 0.000 | 0.000 |
| -0.000 | 0.000 | 0.000 | 0.000 | 0.000 | 238.411 |
| 989.540 | 156.323 | -0.000 | -0.000 | -0.000 | 0.000 |
| 334.520 | 811.343 | -0.000 | -0.000 | -0.000 | -0.000 |
| 0.000 | -0.000 | -0.000 | -0.000 | -0.000 | -0.000 |
| 0.000 | -0.000 | -0.000 | -0.000 | -0.000 | -0.000 |
| 0.000 | -0.000 | -0.000 | -0.000 | -0.000 | -0.000 |
| 0.000 | -0.000 | -0.000 | -0.000 | -0.000 | 238.411 |
| 811.228 | 334.635 | 0.000 | 0.000 | 0.000 | 0.000 |
| 334.406 | 811.458 | 0.000 | 0.000 | 0.000 | 0.000 |
| -0.000 | 0.000 | 0.000 | 0.000 | 0.000 | 0.000 |
| -0.000 | 0.000 | 0.000 | 0.000 | 0.000 | 0.000 |
| -0.000 | 0.000 | 0.000 | 0.000 | 0.000 | 0.000 |
| -0.000 | 0.000 | 0.000 | 0.000 | 0.000 | 238.411 |
| 811.341 | 334.522 | -0.000 | -0.000 | -0.000 | -0.000 |
| 334.518 | 811.344 | -0.000 | -0.000 | -0.000 | 0.000 |
| 0.000 | -0.000 | -0.000 | -0.000 | -0.000 | -0.000 |
| 0.000 | -0.000 | -0.000 | -0.000 | -0.000 | -0.000 |
| 0.000 | -0.000 | -0.000 | -0.000 | -0.000 | -0.000 |
| 0.000 | -0.000 | -0.000 | -0.000 | -0.000 | 238.411 |
| 811.362 | 334.503 | 0.000 | 0.000 | 0.000 | 0.000 |
| 334.540 | 811.326 | 0.000 | 0.000 | 0.000 | -0.000 |
| -0.000 | 0.000 | 0.000 | 0.000 | 0.000 | 0.000 |
| -0.000 | 0.000 | 0.000 | 0.000 | 0.000 | 0.000 |
| -0.000 | 0.000 | 0.000 | 0.000 | 0.000 | 0.000 |
| -0.000 | 0.000 | 0.000 | 0.000 | 0.000 | 238.411 |
| 811.323 | 334.537 | -0.000 | -0.000 | -0.000 | -0.000 |
| 334.501 | 811.359 | -0.000 | -0.000 | -0.000 | -0.000 |
| 0.000 | -0.000 | -0.000 | -0.000 | -0.000 | -0.000 |
| 0.000 | -0.000 | -0.000 | -0.000 | -0.000 | -0.000 |
| 0.000 | -0.000 | -0.000 | -0.000 | -0.000 | -0.000 |
| 0.000 | -0.000 | -0.000 | -0.000 | -0.000 | 238.411 |
| -299.588 | 173.807 | 33.661 | -0.000 | -0.000 | 0.000 |
| -479.653 | 213.192 | 33.662 | -0.000 | 0.000 | -0.000 |
| 93.202 | 22.755 | 405.464 | 0.000 | 0.000 | -0.000 |
| -578.515 | -35.717 | 243.258 | 17.631 | -0.000 | -0.000 |
| -515.880 | 180.376 | 257.559 | -0.000 | 45.224 | -0.000 |
| -527.603 | 184.475 | 263.411 | 0.000 | -0.000 | 157.323 |
| 994.383 | 89.254 | -132.538 | -0.000 | -0.000 | 0.000 |
| 179.842 | 473.675 | 22.781 | -0.000 | -0.000 | 0.000 |
| 673.616 | -122.947 | -42.310 | -0.000 | 0.000 | 0.000 |
| 578.515 | 35.717 | -243.258 | 17.631 | -0.000 | -0.000 |
| 515.880 | -180.376 | -257.559 | -0.000 | 45.224 | 0.000 |
| 527.603 | -184.475 | -263.411 | -0.000 | -0.000 | 157.323 |
| 375.417 | 192.003 | 0.339 | 0.000 | 0.000 | -0.000 |
| 195.399 | 231.402 | 0.347 | 0.000 | 0.000 | -0.000 |
| 3.173 | -0.175 | 0.383 | -0.000 | -0.000 | -0.000 |
| -5.609 | 1.961 | 2.800 | 27.478 | 0.000 | -0.000 |
| -6.901 | -0.191 | 0.348 | 0.000 | 0.000 | -0.000 |
| -6.251 | 0.862 | 1.812 | 0.000 | 0.000 | 136.731 |
| 389.731 | 184.077 | 12.626 | -0.000 | -0.000 | 0.000 |
| 209.064 | 231.621 | -0.303 | -0.000 | 0.000 | 0.000 |
| 16.783 | 0.173 | -0.381 | -0.000 | -0.000 | 0.000 |
| 5.609 | -1.961 | -2.800 | 27.478 | 0.000 | 0.000 |
| 6.901 | 0.191 | -0.348 | 0.000 | 0.000 | 0.000 |
| 6.251 | -0.862 | -1.812 | -0.000 | 0.000 | 136.731 |
| 549.856 | 267.534 | 138.989 | -0.000 | 0.000 | -0.000 |
| 281.109 | 263.080 | 62.282 | -0.000 | 0.000 | 0.000 |
| 0.001 | 0.000 | 0.004 | -0.000 | 0.000 | -0.000 |
| 0.047 | -0.079 | 0.046 | 0.000 | -0.000 | -0.000 |
| -0.000 | -0.000 | 0.001 | -0.000 | 67.035 | 0.000 |
| -0.000 | -0.000 | 0.002 | -0.000 | 0.000 | 145.947 |
| 757.179 | 152.421 | 80.550 | 0.000 | -0.000 | -0.000 |
| 152.421 | 477.604 | 19.617 | 0.000 | -0.000 | -0.000 |
| 162.226 | 72.956 | 142.766 | 0.000 | -0.000 | -0.000 |
| -0.048 | 0.079 | -0.046 | 0.000 | -0.000 | 0.000 |
| 0.000 | 0.000 | -0.001 | 0.000 | 67.035 | -0.000 |
| 0.000 | 0.000 | -0.002 | 0.000 | -0.000 | 145.947 |
| 549.857 | 267.533 | 138.987 | -0.000 | 0.000 | 0.000 |
| 280.978 | 263.299 | 62.237 | -0.000 | 0.000 | 0.000 |
| 4.114 | 107.945 | 49.341 | -0.000 | 0.000 | 0.000 |
| 0.000 | -0.000 | -0.000 | 55.057 | 0.000 | 0.000 |
| -0.000 | -0.000 | 0.000 | -0.000 | 67.035 | 0.000 |
| 0.000 | -0.000 | 0.000 | -0.000 | 0.000 | 138.155 |
| 549.877 | 267.522 | 138.981 | 0.000 | -0.000 | -0.000 |
| 187.081 | 218.218 | 0.003 | 0.000 | -0.000 | 0.000 |
| 4.108 | 107.941 | 49.360 | 0.000 | -0.000 | -0.000 |
| -0.000 | 0.000 | 0.000 | 55.057 | -0.000 | 0.000 |
| 0.000 | 0.000 | -0.000 | 0.000 | 67.035 | -0.000 |
| -0.000 | 0.000 | -0.000 | 0.000 | -0.000 | 138.155 |
| 465.362 | 187.082 | 0.003 | -0.000 | 0.000 | -0.000 |
| 187.014 | 218.367 | -0.034 | -0.000 | 0.000 | 0.000 |
| 0.012 | -0.016 | 0.041 | -0.000 | 0.000 | -0.000 |
| -0.000 | -0.000 | -0.000 | 24.566 | 0.000 | -0.000 |
| -0.011 | 0.009 | 0.003 | -0.000 | -0.000 | 0.000 |
| 0.000 | -0.000 | -0.000 | -0.000 | 0.000 | 138.155 |
| 465.384 | 187.069 | -0.003 | 0.000 | -0.000 | 0.000 |
| 187.184 | 218.138 | 0.004 | 0.000 | -0.000 | -0.000 |
| -0.012 | 0.016 | -0.041 | 0.000 | -0.000 | 0.000 |
| 0.000 | 0.000 | 0.000 | 24.566 | -0.000 | -0.000 |
| 0.011 | -0.009 | -0.003 | -0.000 | -0.000 | -0.000 |
| -0.000 | 0.000 | 0.000 | 0.000 | -0.000 | 138.155 |
| 528.474 | 256.880 | 133.679 | -0.000 | -0.000 | 0.000 |
| 146.388 | 458.699 | 18.840 | -0.000 | -0.000 | -0.000 |
| 155.859 | 70.096 | 137.914 | -0.000 | 0.000 | -0.000 |
| 0.000 | 0.000 | -0.000 | 52.878 | -0.000 | -0.000 |
| 1.505 | 1.700 | 0.045 | 0.000 | 0.014 | 0.000 |
| 0.000 | 0.000 | -0.000 | -0.000 | 0.000 | 240.922 |
| 527.704 | 257.009 | 133.293 | 0.000 | -0.000 | -0.000 |
| 146.387 | 458.699 | 18.840 | 0.000 | -0.000 | 0.000 |
| 77.362 | 18.840 | 405.823 | 0.000 | -0.000 | 0.000 |
| -0.000 | -0.000 | 0.000 | 52.878 | 0.000 | -0.000 |
| -1.505 | -1.700 | -0.045 | 0.000 | 0.014 | -0.000 |
| -0.000 | -0.000 | 0.000 | 0.000 | -0.000 | 240.922 |
| 528.039 | 256.988 | 133.530 | -0.000 | 0.000 | -0.000 |
| 269.860 | 252.903 | 59.799 | -0.000 | 0.000 | -0.000 |
| 0.096 | 0.062 | 0.144 | -0.000 | 0.000 | -0.000 |
| 0.405 | -0.249 | 0.529 | 0.001 | -0.000 | 0.000 |
| 0.148 | 0.171 | -0.002 | -0.000 | 0.000 | 0.000 |
| 0.039 | 0.024 | 0.064 | -0.000 | 0.000 | 132.686 |
| 528.050 | 256.952 | 133.467 | 0.000 | -0.000 | 0.000 |
| 146.388 | 458.699 | 18.840 | 0.000 | -0.000 | -0.000 |
| 155.815 | 70.076 | 136.981 | 0.000 | -0.000 | -0.000 |
| -0.405 | 0.249 | -0.529 | 0.001 | 0.000 | -0.000 |
| -0.148 | -0.171 | 0.002 | 0.000 | 0.000 | 0.000 |
| -0.039 | -0.024 | -0.064 | 0.000 | -0.000 | 132.686 |
| 446.952 | 179.683 | 0.018 | -0.000 | 0.000 | -0.000 |
| 179.622 | 209.731 | -0.014 | -0.000 | 0.000 | -0.000 |
| 0.021 | -0.009 | 0.053 | -0.000 | 0.000 | -0.000 |
| 0.014 | 0.012 | 0.036 | 0.000 | 0.000 | -0.000 |
| 0.005 | 0.025 | 0.003 | 0.000 | -0.000 | 0.000 |
| 0.004 | 0.002 | 0.006 | -0.000 | 0.000 | 132.686 |
| 446.953 | 179.657 | -0.017 | 0.000 | -0.000 | 0.000 |
| 179.637 | 209.575 | -0.011 | 0.000 | -0.000 | 0.000 |
| -0.021 | 0.003 | -0.056 | 0.000 | -0.000 | 0.000 |
| -0.014 | -0.012 | -0.036 | 0.000 | 0.000 | 0.000 |
| -0.005 | -0.025 | -0.003 | 0.000 | -0.000 | -0.000 |
| -0.004 | -0.002 | -0.006 | 0.000 | -0.000 | 132.686 |
| 682.068 | 221.624 | 329.258 | 0.000 | 0.000 | -0.000 |
| 140.690 | 496.213 | 15.818 | 0.000 | 0.000 | -0.000 |
| 341.108 | 91.787 | 886.080 | 0.000 | 0.000 | -0.000 |
| -6.131 | 0.395 | 10.647 | 75.573 | 0.000 | -0.000 |
| 3.462 | 0.610 | 7.169 | 0.000 | 231.201 | -0.000 |
| -5.591 | 0.360 | 9.708 | 0.000 | 0.000 | 119.429 |
| 685.487 | 223.000 | 316.797 | -0.000 | -0.000 | 0.000 |
| 140.690 | 496.213 | 15.818 | -0.000 | -0.000 | 0.000 |
| 348.860 | 90.318 | 871.656 | -0.000 | -0.000 | 0.000 |
| 6.131 | -0.395 | -10.647 | 75.573 | -0.000 | 0.000 |
| -3.462 | -0.610 | -7.169 | -0.000 | 231.201 | 0.000 |
| 5.591 | -0.360 | -9.708 | -0.000 | -0.000 | 119.429 |
| 677.353 | 255.274 | 295.073 | 0.000 | 0.000 | -0.000 |
| 253.116 | 228.264 | 138.864 | 0.000 | 0.000 | -0.000 |
| 305.566 | 152.513 | 865.110 | 0.000 | 0.000 | 0.000 |
| -0.612 | 0.039 | 1.062 | 75.689 | 0.000 | 0.000 |
| 1.209 | 0.093 | 0.605 | 0.000 | 226.307 | -0.000 |
| -0.558 | 0.036 | 0.969 | 0.000 | 0.000 | 119.662 |
| 677.957 | 253.234 | 294.414 | -0.000 | -0.000 | 0.000 |
| 253.373 | 228.166 | 139.047 | -0.000 | -0.000 | 0.000 |
| 345.068 | 90.863 | 878.540 | -0.000 | -0.000 | -0.000 |
| 0.612 | -0.039 | -1.062 | 75.689 | -0.000 | -0.000 |
| -1.209 | -0.093 | -0.605 | -0.000 | 226.307 | -0.000 |
| 0.558 | -0.036 | -0.969 | -0.000 | -0.000 | 119.662 |
| 677.591 | 255.197 | 294.374 | 0.000 | 0.000 | 0.000 |
| 253.367 | 228.177 | 138.158 | 0.000 | -0.000 | -0.000 |
| 306.837 | 152.462 | 864.364 | 0.000 | 0.000 | -0.000 |
| 0.000 | -0.000 | -0.000 | 118.565 | -0.000 | -0.000 |
| -0.026 | -0.020 | 0.101 | 0.000 | 226.094 | -0.000 |
| -0.011 | 0.004 | 0.080 | 0.000 | 0.000 | 99.683 |
| 677.668 | 255.169 | 294.198 | -0.000 | -0.000 | 0.000 |
| 253.413 | 228.172 | 137.996 | -0.000 | -0.000 | 0.000 |
| 306.915 | 152.458 | 864.163 | -0.000 | -0.000 | 0.000 |
| -0.000 | 0.000 | 0.000 | 118.565 | 0.000 | -0.000 |
| 0.026 | 0.020 | -0.101 | -0.000 | 226.094 | 0.000 |
| 0.011 | -0.004 | -0.080 | -0.000 | -0.000 | 99.683 |
| 936.243 | 141.881 | 152.447 | 0.000 | 0.000 | 0.000 |
| 139.783 | 496.834 | 15.705 | 0.000 | -0.000 | -0.000 |
| 273.143 | 158.557 | 891.773 | 0.000 | -0.000 | -0.000 |
| -24.041 | 5.405 | 16.126 | 71.408 | -0.000 | 0.000 |
| -0.000 | 0.000 | 0.000 | 0.000 | 417.559 | -0.000 |
| -38.758 | 6.797 | 31.326 | -0.000 | 0.000 | 119.903 |
| 936.243 | 141.881 | 152.447 | 0.000 | 0.000 | 0.000 |
| 139.784 | 496.834 | 15.705 | -0.000 | 0.000 | -0.000 |
| 376.133 | 83.444 | 858.303 | 0.000 | 0.000 | -0.000 |
| 24.041 | -5.405 | -16.126 | 71.408 | 0.000 | 0.000 |
| 0.000 | -0.000 | -0.000 | 0.000 | 417.559 | 0.000 |
| 38.758 | -6.797 | -31.326 | -0.000 | 0.000 | 119.903 |
| 936.243 | 141.881 | 152.447 | -0.000 | -0.000 | -0.000 |
| 139.784 | 496.835 | 15.705 | -0.000 | -0.000 | 0.000 |
| 303.445 | 153.128 | 868.544 | -0.000 | -0.000 | -0.000 |
| -4.291 | 0.752 | 3.468 | 75.452 | 0.000 | -0.000 |
| -3.353 | 0.588 | 2.710 | 0.000 | 234.821 | 0.000 |
| -3.912 | 0.686 | 3.162 | -0.000 | -0.000 | 118.975 |
| 690.945 | 221.441 | 321.027 | 0.000 | -0.000 | 0.000 |
| 282.346 | 230.609 | 109.198 | 0.000 | 0.000 | 0.000 |
| 348.566 | 90.144 | 878.662 | 0.000 | 0.000 | 0.000 |
| 4.291 | -0.752 | -3.468 | 75.452 | -0.000 | -0.000 |
| 3.353 | -0.588 | -2.710 | -0.000 | 234.821 | 0.000 |
| 3.912 | -0.686 | -3.162 | 0.000 | 0.000 | 118.975 |
| 687.389 | 222.043 | 323.922 | -0.000 | -0.000 | -0.000 |
| 252.229 | 226.982 | 140.072 | -0.000 | -0.000 | -0.000 |
| 306.442 | 152.682 | 866.173 | -0.000 | -0.000 | -0.000 |
| -0.429 | 0.075 | 0.347 | 75.434 | 0.000 | -0.000 |
| -0.336 | 0.059 | 0.271 | -0.000 | 234.816 | -0.000 |
| -0.392 | 0.069 | 0.317 | 0.000 | -0.000 | 118.965 |
| 688.008 | 221.941 | 323.412 | 0.000 | -0.000 | 0.000 |
| 253.251 | 226.784 | 137.720 | 0.000 | 0.000 | 0.000 |
| 346.944 | 91.230 | 879.144 | -0.000 | 0.000 | 0.000 |
| 0.429 | -0.075 | -0.347 | 75.434 | -0.000 | -0.000 |
| 0.336 | -0.059 | -0.271 | 0.000 | 234.816 | 0.000 |
| 0.392 | -0.069 | -0.317 | -0.000 | 0.000 | 118.965 |
| 930.913 | 152.678 | 154.544 | -0.000 | 0.000 | -0.000 |
| 283.997 | 248.303 | 138.008 | -0.000 | 0.000 | 0.000 |
| 348.695 | 91.865 | 877.698 | -0.000 | -0.000 | -0.000 |
| 1.357 | -1.146 | -0.308 | 65.830 | -0.000 | -0.000 |
| 1.064 | -0.898 | -0.241 | -0.000 | 214.608 | 0.000 |
| 1.226 | -1.035 | -0.278 | -0.000 | -0.000 | 133.109 |
| 681.732 | 226.427 | 340.813 | 0.000 | -0.000 | -0.000 |
| 261.537 | 249.189 | 159.207 | 0.000 | 0.000 | -0.000 |
| 303.888 | 159.286 | 859.048 | -0.000 | 0.000 | 0.000 |
| -1.357 | 1.146 | 0.308 | 65.830 | 0.000 | -0.000 |
| -1.064 | 0.898 | 0.241 | 0.000 | 214.608 | -0.000 |
| -1.226 | 1.035 | 0.278 | 0.000 | 0.000 | 133.109 |
| 675.050 | 260.793 | 307.361 | -0.000 | -0.000 | 0.000 |
| 282.405 | 249.557 | 138.463 | -0.000 | -0.000 | 0.000 |
| 306.101 | 157.497 | 859.224 | 0.000 | 0.000 | 0.000 |
| 0.280 | -0.508 | 0.209 | 60.296 | 0.000 | 0.000 |
| 0.213 | -0.534 | 0.305 | 0.000 | 206.432 | 0.000 |
| 0.000 | 0.000 | 0.000 | -0.000 | -0.000 | 240.535 |
| 682.846 | 225.579 | 340.471 | 0.000 | 0.000 | -0.000 |
| 282.051 | 249.835 | 138.565 | 0.000 | 0.000 | -0.000 |
| 305.848 | 157.805 | 859.188 | -0.000 | -0.000 | -0.000 |
| -0.280 | 0.508 | -0.209 | 60.296 | -0.000 | 0.000 |
| -0.213 | 0.534 | -0.305 | -0.000 | 206.432 | -0.000 |
| -0.000 | -0.000 | -0.000 | 0.000 | 0.000 | 240.535 |
| 683.001 | 225.471 | 340.418 | -0.000 | 0.000 | 0.000 |
| 282.266 | 249.644 | 138.526 | -0.000 | -0.000 | 0.000 |
| 305.172 | 157.761 | 859.199 | -0.000 | -0.000 | 0.000 |
| 0.007 | -0.022 | 0.014 | 61.213 | 0.000 | 0.000 |
| 0.024 | -0.054 | 0.027 | -0.000 | 206.431 | -0.000 |
| 0.013 | -0.018 | 0.004 | -0.000 | -0.000 | 110.824 |
| 674.892 | 260.967 | 307.351 | 0.000 | 0.000 | -0.000 |
| 282.183 | 249.758 | 138.497 | -0.000 | -0.000 | 0.000 |
| 305.104 | 157.746 | 859.283 | 0.000 | -0.000 | -0.000 |
| -0.007 | 0.022 | -0.014 | 61.213 | 0.000 | -0.000 |
| -0.024 | 0.054 | -0.027 | 0.000 | 206.431 | -0.000 |
| -0.013 | 0.018 | -0.004 | 0.000 | 0.000 | 110.824 |
| 1524.504 | 1371.881 | 2514.155 | -7.735 | -0.000 | 0.000 |
| 15243.331 | 15269.154 | 11992.661 | 10.076 | -0.000 | -0.000 |
| 1366.437 | 1366.437 | 2571.764 | 0.000 | 0.000 | -0.000 |
| -7.602 | 7.602 | -0.001 | 198.584 | -0.000 | 0.000 |
| 0.000 | 0.000 | -0.000 | -0.000 | 198.585 | -7.602 |
| 1186.496 | 1186.496 | 2350.654 | -0.000 | -7.736 | 75.209 |
| -13129.300 | -13292.432 | -7535.228 | 3.100 | 0.000 | -0.000 |
| -996.880 | -847.912 | -2180.044 | 7.737 | -0.000 | -0.000 |
| -6658.817 | -6658.817 | -5580.403 | -0.000 | -0.000 | 0.000 |
| -7.602 | 7.602 | -0.000 | 198.584 | -0.000 | -0.000 |
| -0.000 | -0.000 | 0.000 | -0.000 | 198.584 | -7.602 |
| -1186.496 | -1186.496 | -2350.654 | 0.000 | -7.736 | 75.209 |
| 469.905 | 300.712 | 397.760 | -7.727 | 0.000 | -0.000 |
| 1366.849 | 1511.083 | 828.066 | -2.928 | 0.000 | -0.000 |
| 1475.435 | 1475.435 | 1163.799 | -0.000 | 0.000 | 0.000 |
| 1322.400 | 1316.501 | 756.984 | 56.166 | 0.000 | -0.000 |
| 117.961 | 117.961 | 233.701 | -0.000 | 82.069 | -7.735 |
| 117.686 | 117.686 | 233.156 | -0.000 | -7.735 | 76.349 |
| -1557.767 | -1707.755 | -1829.752 | 2.572 | -0.000 | -0.000 |
| 115.580 | 546.696 | 122.273 | 7.602 | 0.000 | -0.000 |
| -1575.864 | -1575.864 | -1219.828 | 0.000 | -0.000 | 0.000 |
| -676.823 | -669.080 | -561.782 | 11.530 | 0.000 | 0.000 |
| -117.961 | -117.961 | -233.701 | 0.000 | 82.069 | -7.735 |
| -117.686 | -117.686 | -233.156 | 0.000 | -7.735 | 76.349 |
| 348.537 | 195.118 | 190.005 | -5.482 | 0.000 | -0.000 |
| 115.581 | 546.697 | 122.274 | 7.602 | 0.000 | 0.000 |
| 122.274 | 122.274 | 391.127 | -0.000 | 0.000 | -0.000 |
| 50.393 | 59.387 | 44.757 | 52.608 | 0.000 | -0.000 |
| 10.474 | 10.474 | 20.751 | -0.000 | 95.129 | -7.720 |
| 10.109 | 10.109 | 20.028 | 0.000 | -7.716 | 95.978 |
| 140.459 | 71.090 | 92.111 | -3.431 | -0.000 | -0.000 |
| -141.271 | -17.172 | -174.748 | 0.624 | -0.000 | -0.000 |
| -175.237 | -175.237 | -144.518 | -0.000 | 0.000 | 0.000 |
| -93.340 | -91.811 | -61.082 | 48.402 | -0.000 | -0.000 |
| -10.474 | -10.474 | -20.751 | 0.000 | 95.129 | -7.720 |
| -10.109 | -10.109 | -20.028 | -0.000 | -7.716 | 95.978 |
| -48191.503 | -48387.161 | -66744.082 | 1.984 | -0.000 | 0.000 |
| -18437.543 | -18239.376 | -31079.432 | -0.126 | -0.000 | 0.000 |
| -26304.102 | -26304.102 | -42104.514 | 0.000 | -0.000 | -0.000 |
| -48385.017 | -48388.863 | -66754.409 | 82.625 | -0.000 | -0.000 |
| -4664.856 | -4664.856 | -7602.337 | 0.000 | 27.761 | -7.775 |
| -26366.101 | -26366.101 | -42119.308 | 0.000 | -13.207 | 26.272 |
| 9901.511 | 9860.934 | 29570.435 | -3.985 | -0.000 | -0.000 |
| 40580.735 | 40740.802 | 62989.515 | 15.008 | 0.000 | 0.000 |
| 18535.125 | 18535.125 | 31292.609 | -0.000 | 0.000 | 0.000 |
| 47700.822 | 47720.649 | 73811.895 | 16.687 | 0.000 | 0.000 |
| 4664.856 | 4664.856 | 7602.337 | 0.000 | 27.762 | -7.775 |
| 26366.101 | 26366.101 | 42119.308 | -0.000 | -13.206 | 26.272 |
| -2534.598 | -2585.383 | -4156.120 | -13.426 | -0.000 | 0.000 |
| 110.853 | 531.520 | 118.776 | 7.136 | -0.000 | -0.000 |
| -271.640 | -271.640 | -634.824 | -0.000 | -0.000 | -0.000 |
| -1844.118 | -1844.308 | -3111.657 | 79.097 | 0.000 | -0.000 |
| -971.781 | -971.781 | -2944.437 | 0.000 | 16.454 | -3.980 |
| -2635.817 | -2635.817 | -4209.773 | 0.000 | -13.151 | 26.838 |
| 1156.320 | 1111.506 | 3064.252 | -4.016 | -0.000 | 0.000 |
| 1888.626 | 2082.717 | 3166.477 | 0.033 | 0.000 | -0.000 |
| 1122.399 | 1122.399 | 3032.371 | -0.000 | 0.000 | -0.000 |
| 1846.737 | 1846.526 | 3112.616 | 79.216 | -0.000 | -0.000 |
| 4060.745 | 4060.745 | 6298.264 | -0.000 | 37.011 | -15.019 |
| 2635.817 | 2635.817 | 4209.773 | -0.000 | -13.151 | 26.838 |
| 68.825 | 44.675 | -167.573 | -3.627 | 0.000 | 0.000 |
| -407.711 | -254.956 | -598.061 | 14.950 | 0.000 | -0.000 |
| -400.951 | -400.951 | -582.249 | 0.000 | -0.000 | 0.000 |
| -178.924 | -178.309 | -308.611 | 68.533 | -0.000 | 0.000 |
| -485.362 | -485.362 | -729.691 | -0.000 | 38.478 | -6.013 |
| -94.280 | -94.280 | -287.842 | -0.000 | -4.003 | 29.409 |
| 321.965 | 228.532 | 410.221 | -4.245 | 0.000 | 0.000 |
| 255.208 | 409.639 | 385.173 | 1.340 | 0.000 | 0.000 |
| 476.815 | 476.815 | 709.103 | -0.000 | 0.000 | -0.000 |
| 390.083 | 418.197 | 621.531 | 45.335 | -0.000 | 0.000 |
| 485.362 | 485.362 | 729.691 | 0.000 | 38.478 | -6.013 |
| 94.280 | 94.280 | 287.842 | 0.000 | -4.003 | 29.409 |
| 733.833 | 178.445 | 322.761 | -0.000 | 0.000 | 0.000 |
| 6.136 | 1104.158 | 267.768 | -0.000 | 0.000 | -0.000 |
| 316.210 | 365.323 | 693.374 | -0.000 | 0.000 | -0.000 |
| -0.007 | -2.278 | -0.483 | 277.589 | -0.000 | -0.000 |
| 0.020 | -1.387 | -0.479 | -0.000 | 239.466 | -0.000 |
| -0.000 | -0.000 | 0.000 | -0.000 | -0.000 | 193.467 |
| 730.420 | 191.857 | 314.419 | 0.000 | 0.000 | 0.000 |
| 6.136 | 1104.158 | 267.768 | 0.000 | -0.000 | 0.000 |
| 229.360 | 274.554 | 895.806 | 0.000 | -0.000 | 0.000 |
| 0.007 | 2.278 | 0.483 | 277.589 | 0.000 | -0.000 |
| -0.020 | 1.387 | 0.479 | 0.000 | 239.466 | 0.000 |
| 0.000 | 0.000 | -0.000 | 0.000 | 0.000 | 193.467 |
| 1055.137 | 11.365 | 227.802 | 0.000 | 0.000 | -0.000 |
| 187.008 | 799.080 | 341.756 | -0.000 | 0.000 | -0.000 |
| 314.515 | 363.139 | 724.567 | -0.000 | 0.000 | -0.000 |
| -0.000 | 0.000 | 0.000 | 486.535 | -0.000 | -0.000 |
| 0.002 | -0.139 | -0.048 | -0.000 | 239.621 | -0.000 |
| -0.000 | 0.000 | 0.000 | -0.000 | -0.000 | 193.467 |
| 1055.136 | 11.365 | 227.802 | 0.000 | -0.000 | -0.000 |
| 6.136 | 1104.158 | 267.768 | 0.000 | -0.000 | 0.000 |
| 229.360 | 274.554 | 895.806 | 0.000 | -0.000 | 0.000 |
| 0.000 | -0.000 | -0.000 | 486.535 | 0.000 | 0.000 |
| -0.002 | 0.139 | 0.048 | 0.000 | 239.621 | 0.000 |
| 0.000 | 0.000 | -0.000 | 0.000 | 0.000 | 193.467 |
| 733.048 | 181.854 | 322.614 | -0.000 | 0.000 | -0.000 |
| 176.586 | 795.910 | 352.661 | -0.000 | -0.000 | -0.000 |
| 337.095 | 349.346 | 716.321 | -0.000 | 0.000 | -0.000 |
| 0.022 | -0.065 | 0.058 | 265.884 | -0.000 | -0.000 |
| 0.001 | -0.039 | 0.002 | -0.000 | 236.834 | 0.000 |
| -0.000 | -0.000 | 0.000 | -0.000 | -0.000 | 193.467 |
| 733.013 | 181.930 | 322.613 | 0.000 | 0.000 | -0.000 |
| 176.612 | 795.977 | 352.636 | 0.000 | 0.000 | 0.000 |
| 315.881 | 373.470 | 688.101 | 0.000 | 0.000 | 0.000 |
| -0.022 | 0.065 | -0.058 | 265.884 | 0.000 | 0.000 |
| -0.001 | 0.039 | -0.002 | 0.000 | 236.834 | 0.000 |
| 0.000 | 0.000 | -0.000 | 0.000 | 0.000 | 193.467 |
| -4435.694 | 4751.858 | 6992.855 | 0.000 | 2456.235 | 0.000 |
| -8664.410 | 5975.649 | 8327.405 | -0.000 | 4578.456 | -0.000 |
| -4719.456 | 5826.820 | 6925.266 | 0.000 | 2327.074 | -0.000 |
| -5046.953 | 5552.338 | 6126.236 | 335.526 | 2255.329 | -115.668 |
| -5133.382 | 4486.611 | 6775.753 | -0.000 | 2636.836 | 0.000 |
| -8889.805 | 5273.758 | 7927.352 | 14.574 | 4612.480 | 55.385 |
| 5886.623 | -4377.672 | -6366.394 | 0.000 | -2354.570 | -0.000 |
| 5252.022 | -3299.210 | -6683.957 | -0.000 | -2633.610 | 0.000 |
| 5339.733 | -3735.995 | -6297.038 | 0.000 | -2423.094 | -0.000 |
| 5046.953 | -5552.338 | -6126.236 | 335.526 | -2255.329 | -115.668 |
| 5054.474 | -4162.504 | -6920.875 | 0.000 | -2340.942 | 0.000 |
| 8889.805 | -5273.758 | -7927.352 | 14.574 | -4612.480 | 55.385 |
| 215.391 | 747.356 | 922.641 | 0.000 | 287.997 | 0.000 |
| -649.914 | 1223.051 | 1178.461 | -0.000 | 418.730 | -0.000 |
| -200.063 | 831.998 | 1427.554 | 0.000 | 310.411 | 0.000 |
| -527.081 | 558.903 | 626.478 | 327.040 | 238.512 | -109.201 |
| -484.337 | 346.229 | 797.327 | 0.000 | 453.444 | 0.000 |
| -491.150 | 450.733 | 668.007 | -27.463 | 237.832 | 94.682 |
| 1230.551 | -258.959 | -357.493 | 0.000 | -195.753 | -0.000 |
| 701.021 | 358.619 | -334.815 | 0.000 | -333.495 | 0.000 |
| 1184.231 | -112.318 | -79.556 | 0.000 | -360.224 | -0.000 |
| 527.081 | -558.903 | -626.478 | 327.040 | -238.512 | -109.201 |
| 513.951 | -491.966 | -587.896 | 0.000 | -44.395 | 0.000 |
| 491.150 | -450.733 | -668.007 | -27.463 | -237.832 | 94.682 |
| 671.250 | 236.987 | 380.521 | -0.000 | 69.546 | 0.000 |
| 143.441 | 853.711 | 397.233 | -0.000 | -50.667 | 0.000 |
| 254.087 | 380.773 | 823.738 | -0.000 | 122.862 | 0.000 |
| -50.377 | 45.366 | 66.839 | 265.515 | 24.083 | -45.765 |
| -27.665 | -28.242 | 165.185 | 0.000 | 247.535 | -0.000 |
| -50.606 | 49.095 | 66.563 | -51.408 | 23.956 | 124.350 |
| 773.969 | 141.559 | 245.699 | -0.000 | 27.681 | -0.000 |
| 245.475 | 763.263 | 261.986 | 0.000 | -97.636 | 0.000 |
| 379.826 | 273.593 | 689.457 | 0.000 | 52.716 | -0.000 |
| 50.377 | -45.366 | -66.839 | 265.515 | -24.083 | -45.765 |
| 75.349 | -116.586 | 27.031 | 0.000 | 197.413 | 0.000 |
| 50.606 | -49.095 | -66.563 | -51.408 | -23.956 | 124.350 |
| 761.201 | 224.704 | 304.807 | 0.000 | 0.000 | 0.000 |
| 224.704 | 761.201 | 304.807 | 0.000 | 0.000 | -0.000 |
| 308.333 | 308.333 | 852.887 | 0.000 | 0.000 | 0.000 |
| 0.000 | 0.000 | 0.000 | 365.241 | 0.000 | -0.000 |
| 0.000 | 0.000 | 0.000 | -0.000 | 365.241 | -0.000 |
| 0.049 | 0.049 | -0.086 | 0.000 | 0.000 | 92.059 |
| 1150.271 | 26.606 | 136.833 | -0.000 | -0.000 | 0.000 |
| 26.606 | 1150.271 | 136.833 | -0.000 | -0.000 | 0.000 |
| 308.281 | 308.281 | 852.978 | -0.000 | -0.000 | 0.000 |
| -0.000 | -0.000 | 0.000 | 365.241 | -0.000 | 0.000 |
| 0.000 | -0.000 | -0.000 | -0.000 | 365.241 | 0.000 |
| -0.049 | -0.049 | 0.086 | 0.000 | 0.000 | 92.059 |
| 761.173 | 224.681 | 304.851 | 0.000 | 0.000 | -0.000 |
| 224.681 | 761.173 | 304.851 | 0.000 | 0.000 | 0.000 |
| 308.309 | 308.309 | 852.929 | 0.000 | 0.000 | -0.000 |
| 0.003 | 0.003 | -0.006 | 193.730 | -0.000 | 0.000 |
| 0.003 | 0.003 | -0.006 | 0.000 | 193.730 | -0.000 |
| -0.000 | -0.000 | 0.000 | 0.000 | 0.000 | 135.616 |
| 761.178 | 224.674 | 304.854 | -0.000 | -0.000 | 0.000 |
| 224.674 | 761.178 | 304.854 | 0.000 | 0.000 | 0.000 |
| 308.305 | 308.305 | 852.936 | -0.000 | -0.000 | 0.000 |
| -0.003 | -0.003 | 0.006 | 193.730 | -0.000 | 0.000 |
| -0.003 | -0.003 | 0.006 | -0.000 | 193.730 | 0.000 |
| 0.000 | 0.000 | -0.000 | -0.000 | -0.000 | 135.616 |
| 761.120 | 224.722 | 304.865 | 0.000 | 0.000 | 0.000 |
| 224.722 | 761.120 | 304.865 | -0.000 | 0.000 | 0.000 |
| 308.303 | 308.303 | 852.942 | 0.000 | 0.000 | -0.000 |
| 0.001 | 0.000 | -0.001 | 193.730 | -0.000 | -0.000 |
| 0.000 | 0.001 | -0.001 | -0.000 | 193.730 | 0.000 |
| -0.000 | -0.000 | 0.000 | 0.000 | 0.000 | 135.616 |
| 761.222 | 224.665 | 304.820 | 0.000 | -0.000 | 0.000 |
| 224.665 | 761.222 | 304.820 | -0.000 | -0.000 | 0.000 |
| 308.311 | 308.311 | 852.923 | -0.000 | -0.000 | 0.000 |
| -0.001 | -0.000 | 0.001 | 193.730 | -0.000 | -0.000 |
| -0.000 | -0.001 | 0.001 | -0.000 | 193.730 | -0.000 |
| 0.000 | 0.000 | -0.000 | -0.000 | -0.000 | 135.616 |
| 785.501 | 132.266 | 368.525 | -0.000 | -0.000 | 0.000 |
| 132.266 | 785.501 | 368.525 | -0.000 | -0.000 | 0.000 |
| 308.391 | 308.391 | 843.100 | -0.000 | -0.000 | 0.000 |
| 0.000 | 0.000 | -0.000 | 191.944 | -0.000 | 0.000 |
| 0.000 | 0.000 | -0.000 | -0.000 | 191.944 | 0.000 |
| 0.000 | 0.000 | -0.001 | -0.000 | -0.000 | 94.349 |
| 1145.889 | 25.667 | 141.537 | 0.000 | 0.000 | -0.000 |
| 25.667 | 1145.889 | 141.537 | 0.000 | 0.000 | 0.000 |
| 308.391 | 308.391 | 843.100 | 0.000 | 0.000 | -0.000 |
| -0.000 | -0.000 | 0.000 | 191.944 | 0.000 | 0.000 |
| -0.000 | -0.000 | 0.000 | 0.000 | 191.944 | -0.000 |
| -0.000 | -0.000 | 0.001 | 0.000 | 0.000 | 94.349 |
| 785.497 | 132.267 | 368.528 | -0.000 | -0.000 | -0.000 |
| 132.267 | 785.497 | 368.528 | -0.000 | -0.000 | 0.000 |
| 308.415 | 308.415 | 843.057 | -0.000 | -0.000 | 0.000 |
| 0.000 | -0.000 | -0.000 | 191.944 | -0.000 | -0.000 |
| -0.000 | 0.000 | -0.000 | -0.000 | 191.944 | 0.000 |
| 0.000 | 0.000 | -0.000 | -0.000 | -0.000 | 94.349 |
| 762.251 | 222.754 | 308.388 | 0.000 | 0.000 | -0.000 |
| 222.754 | 762.251 | 308.388 | 0.000 | 0.000 | 0.000 |
| 308.391 | 308.391 | 843.099 | 0.000 | 0.000 | 0.000 |
| -0.000 | 0.000 | 0.000 | 191.944 | 0.000 | -0.000 |
| 0.000 | -0.000 | 0.000 | 0.000 | 191.944 | -0.000 |
| -0.000 | -0.000 | 0.000 | 0.000 | 0.000 | 94.349 |
| 762.201 | 222.767 | 308.424 | -0.000 | -0.000 | 0.000 |
| 222.767 | 762.201 | 308.424 | -0.000 | -0.000 | 0.000 |
| 308.387 | 308.387 | 843.110 | -0.000 | -0.000 | 0.000 |
| 0.000 | -0.000 | -0.000 | 191.944 | -0.000 | 0.000 |
| -0.000 | 0.000 | -0.000 | -0.000 | 191.944 | 0.000 |
| -0.000 | -0.000 | -0.000 | -0.000 | -0.000 | 94.349 |
| 762.293 | 222.743 | 308.358 | 0.000 | 0.000 | -0.000 |
| 222.743 | 762.293 | 308.358 | 0.000 | 0.000 | -0.000 |
| 308.395 | 308.395 | 843.090 | 0.000 | 0.000 | -0.000 |
| -0.000 | 0.000 | 0.000 | 191.944 | 0.000 | -0.000 |
| 0.000 | -0.000 | 0.000 | 0.000 | 191.944 | -0.000 |
| 0.000 | 0.000 | 0.000 | 0.000 | 0.000 | 94.349 |
| 509.017 | 244.589 | 244.589 | -0.000 | -0.000 | -0.000 |
| 244.589 | 509.018 | 244.589 | 0.000 | 0.000 | 0.000 |
| 244.589 | 244.589 | 509.018 | 0.000 | 0.000 | -0.000 |
| -33.043 | -33.043 | -33.043 | 171.459 | -0.000 | 0.000 |
| -33.043 | -33.043 | -33.043 | 0.000 | 171.459 | -0.000 |
| -33.043 | -33.043 | -33.043 | 0.000 | -0.000 | 171.459 |
| 577.444 | 300.789 | 300.788 | 0.000 | -0.000 | 0.000 |
| 300.789 | 577.443 | 300.788 | -0.000 | -0.000 | -0.000 |
| 300.789 | 300.789 | 577.443 | -0.000 | 0.000 | -0.000 |
| 33.043 | 33.043 | 33.043 | 171.459 | 0.000 | 0.000 |
| 33.043 | 33.043 | 33.043 | -0.000 | 171.459 | -0.000 |
| 33.043 | 33.043 | 33.043 | -0.000 | 0.000 | 171.459 |
| 576.351 | 256.155 | 256.155 | -0.000 | 0.000 | -0.000 |
| 256.155 | 576.351 | 256.155 | 0.000 | 0.000 | 0.000 |
| 256.155 | 256.155 | 576.351 | -0.000 | 0.000 | -0.000 |
| -2.614 | -2.614 | -2.614 | 132.442 | -0.000 | 0.000 |
| -2.614 | -2.614 | -2.614 | -0.000 | 132.442 | 0.000 |
| -2.614 | -2.614 | -2.614 | 0.000 | 0.000 | 132.442 |
| 567.903 | 269.375 | 269.375 | -0.000 | -0.000 | -0.000 |
| 269.376 | 567.903 | 269.375 | -0.000 | -0.000 | 0.000 |
| 269.376 | 269.375 | 567.903 | 0.000 | 0.000 | 0.000 |
| 2.614 | 2.614 | 2.614 | 132.442 | -0.000 | -0.000 |
| 2.614 | 2.614 | 2.614 | 0.000 | 132.442 | -0.000 |
| 2.614 | 2.614 | 2.614 | -0.000 | -0.000 | 132.442 |
| 569.996 | 263.407 | 263.407 | 0.000 | 0.000 | 0.000 |
| 263.407 | 569.996 | 263.407 | -0.000 | -0.000 | -0.000 |
| 263.407 | 263.407 | 569.996 | 0.000 | -0.000 | -0.000 |
| -0.336 | -0.336 | -0.335 | 130.585 | 0.000 | -0.000 |
| -0.336 | -0.336 | -0.335 | -0.000 | 130.585 | 0.000 |
| -0.336 | -0.335 | -0.336 | 0.000 | 0.000 | 130.585 |
| 570.698 | 263.909 | 263.909 | 0.000 | -0.000 | -0.000 |
| 263.909 | 570.698 | 263.909 | 0.000 | -0.000 | -0.000 |
| 263.909 | 263.909 | 570.698 | 0.000 | 0.000 | 0.000 |
| 0.336 | 0.336 | 0.335 | 130.585 | -0.000 | -0.000 |
| 0.336 | 0.336 | 0.335 | -0.000 | 130.585 | 0.000 |
| 0.336 | 0.335 | 0.336 | -0.000 | -0.000 | 130.585 |
| 252.576 | 137.318 | 137.318 | -0.000 | 0.000 | -0.000 |
| 137.318 | 252.576 | 137.318 | -0.000 | 0.000 | -0.000 |
| 137.318 | 137.318 | 252.576 | -0.000 | 0.000 | -0.000 |
| -0.000 | 0.000 | -0.000 | 159.874 | -0.000 | -0.000 |
| 0.000 | 0.000 | -0.000 | -0.000 | 159.874 | -0.000 |
| 0.000 | 0.000 | -0.000 | -0.000 | -0.000 | 159.874 |
| 412.677 | 92.929 | 92.929 | 0.000 | 0.000 | 0.000 |
| 92.929 | 412.677 | 92.929 | 0.000 | 0.000 | 0.000 |
| 92.929 | 92.929 | 412.677 | 0.000 | 0.000 | 0.000 |
| -0.000 | 0.000 | 0.000 | 159.874 | 0.000 | 0.000 |
| -0.000 | -0.000 | 0.000 | 0.000 | 159.874 | -0.000 |
| 0.000 | -0.000 | 0.000 | 0.000 | 0.000 | 159.874 |
| 252.575 | 137.318 | 137.318 | -0.000 | 0.000 | -0.000 |
| 137.318 | 252.575 | 137.318 | -0.000 | 0.000 | -0.000 |
| 137.318 | 137.318 | 252.575 | -0.000 | 0.000 | -0.000 |
| -0.000 | -0.000 | -0.000 | 71.067 | 0.000 | 0.000 |
| -0.000 | -0.000 | -0.000 | -0.000 | 71.067 | -0.000 |
| 0.000 | -0.000 | -0.000 | -0.000 | 0.000 | 36.166 |
| 252.578 | 137.318 | 137.318 | 0.000 | -0.000 | 0.000 |
| 137.318 | 252.578 | 137.318 | 0.000 | -0.000 | 0.000 |
| 137.318 | 137.318 | 252.578 | 0.000 | -0.000 | 0.000 |
| 0.000 | 0.000 | 0.000 | 71.067 | -0.000 | 0.000 |
| 0.000 | 0.000 | 0.000 | 0.000 | 71.067 | 0.000 |
| -0.000 | 0.000 | 0.000 | 0.000 | -0.000 | 36.166 |
| 36.602 | -22.670 | -22.670 | -0.000 | 0.000 | 0.000 |
| -22.670 | 36.602 | -22.670 | -0.000 | 0.000 | -0.000 |
| -22.670 | -22.670 | 36.602 | -0.000 | 0.000 | 0.000 |
| 0.000 | -0.000 | -0.000 | 71.067 | 0.000 | -0.000 |
| -0.000 | 0.000 | -0.000 | -0.000 | 71.067 | -0.000 |
| -0.000 | -0.000 | 0.000 | -0.000 | 0.000 | 71.067 |
| 30.833 | -34.367 | -34.367 | 0.000 | -0.000 | -0.000 |
| -34.367 | 30.833 | -34.367 | 0.000 | -0.000 | 0.000 |
| -34.367 | -34.367 | 30.833 | 0.000 | -0.000 | 0.000 |
| -0.000 | 0.000 | 0.000 | 71.067 | -0.000 | 0.000 |
| 0.000 | -0.000 | 0.000 | 0.000 | 71.067 | 0.000 |
| 0.000 | 0.000 | -0.000 | 0.000 | -0.000 | 71.067 |
| 222.600 | 0.648 | 0.648 | -0.000 | -0.000 | 0.000 |
| 0.648 | 222.600 | 0.648 | 0.000 | 0.000 | 0.000 |
| 0.648 | 0.648 | 222.600 | 0.000 | 0.000 | -0.000 |
| -19.193 | -19.193 | -19.193 | -8.197 | -0.000 | 0.000 |
| -19.193 | -19.193 | -19.193 | -0.000 | -8.197 | 0.000 |
| -19.193 | -19.193 | -19.193 | -0.000 | -0.000 | -8.197 |
| 276.603 | 54.376 | 54.376 | 0.000 | 0.000 | -0.000 |
| 54.376 | 276.603 | 54.376 | 0.000 | -0.000 | 0.000 |
| 54.376 | 54.376 | 276.603 | -0.000 | -0.000 | -0.000 |
| 19.193 | 19.193 | 19.193 | -8.197 | 0.000 | -0.000 |
| 19.193 | 19.193 | 19.193 | 0.000 | -8.197 | -0.000 |
| 19.193 | 19.193 | 19.193 | 0.000 | 0.000 | -8.197 |
| 216.775 | 45.353 | 45.353 | -0.000 | -0.000 | 0.000 |
| 45.353 | 216.775 | 45.353 | -0.000 | -0.000 | 0.000 |
| 45.353 | 45.353 | 216.775 | 0.000 | -0.000 | 0.000 |
| -1.814 | -1.814 | -1.814 | 0.570 | -0.000 | 0.000 |
| -1.814 | -1.814 | -1.814 | -0.000 | 0.570 | 0.000 |
| -1.814 | -1.814 | -1.814 | -0.000 | -0.000 | 0.570 |
| 24.535 | 31.112 | 31.112 | 0.000 | 0.000 | -0.000 |
| 31.112 | 24.535 | 31.112 | 0.000 | 0.000 | -0.000 |
| 31.112 | 31.112 | 24.535 | 0.000 | 0.000 | -0.000 |
| 1.814 | 1.814 | 1.814 | 0.570 | 0.000 | -0.000 |
| 1.814 | 1.814 | 1.814 | 0.000 | 0.570 | -0.000 |
| 1.814 | 1.814 | 1.814 | 0.000 | 0.000 | 0.570 |
| 235.197 | 132.166 | 132.166 | -0.000 | -0.000 | 0.000 |
| 132.166 | 235.197 | 132.166 | -0.000 | -0.000 | 0.000 |
| 132.166 | 132.166 | 235.197 | -0.000 | -0.000 | 0.000 |
| -0.300 | -0.300 | -0.300 | 40.726 | -0.000 | 0.000 |
| -0.108 | -0.108 | -0.108 | -0.000 | 62.367 | 0.000 |
| -0.300 | -0.300 | -0.300 | -0.000 | -0.000 | 40.726 |
| 234.973 | 132.536 | 132.536 | 0.000 | 0.000 | -0.000 |
| 132.536 | 234.973 | 132.536 | 0.000 | 0.000 | -0.000 |
| 132.536 | 132.536 | 234.973 | 0.000 | 0.000 | -0.000 |
| 0.300 | 0.300 | 0.300 | 40.726 | 0.000 | -0.000 |
| 0.108 | 0.108 | 0.108 | 0.000 | 62.367 | -0.000 |
| 0.300 | 0.300 | 0.300 | 0.000 | 0.000 | 40.726 |
| -3568.575 | -3578.711 | -3578.711 | -0.000 | 0.000 | 0.000 |
| -1861.471 | -1780.698 | -1861.470 | -0.000 | -0.000 | 0.000 |
| -3578.711 | -3578.711 | -3568.575 | 0.000 | -0.000 | -0.000 |
| -440.200 | -440.200 | -440.200 | 7.847 | -0.000 | 0.000 |
| -440.200 | -440.200 | -440.200 | 0.000 | 7.847 | 0.000 |
| -440.200 | -440.200 | -440.200 | 0.000 | 0.000 | 7.847 |
| 392.378 | 88.358 | 88.357 | 0.000 | -0.000 | 0.000 |
| 588.584 | 605.746 | 588.583 | -0.000 | -0.000 | -0.000 |
| 588.583 | 588.584 | 605.746 | -0.000 | 0.000 | -0.000 |
| 440.200 | 440.200 | 440.200 | 7.847 | -0.000 | -0.000 |
| 440.200 | 440.200 | 440.200 | -0.000 | 7.847 | -0.000 |
| 440.200 | 440.200 | 440.200 | -0.000 | -0.000 | 7.847 |
| -568.216 | -475.091 | -475.091 | 0.000 | 0.000 | 0.000 |
| -475.067 | -568.191 | -475.066 | 0.000 | 0.000 | 0.000 |
| -475.066 | -475.067 | -568.191 | 0.000 | -0.000 | 0.000 |
| 0.000 | -0.000 | 0.000 | 152.010 | -0.000 | 0.000 |
| -0.000 | 0.000 | 0.000 | -0.000 | 152.010 | 0.000 |
| 0.000 | 0.000 | 0.000 | 0.000 | 0.000 | 152.010 |
| 227.524 | 185.071 | 185.071 | -0.000 | -0.000 | -0.000 |
| 370.187 | 397.271 | 370.187 | -0.000 | -0.000 | -0.000 |
| 370.187 | 370.187 | 397.271 | -0.000 | -0.000 | -0.000 |
| -0.000 | -0.000 | -0.000 | 152.010 | -0.000 | -0.000 |
| 0.000 | -0.000 | -0.000 | 0.000 | 152.010 | -0.000 |
| 0.000 | -0.000 | -0.000 | 0.000 | 0.000 | 152.010 |
| -17.214 | -79.837 | -79.837 | 0.000 | 0.000 | 0.000 |
| -79.837 | -17.214 | -79.837 | 0.000 | -0.000 | 0.000 |
| -79.837 | -79.837 | -17.214 | 0.000 | 0.000 | 0.000 |
| -14.934 | -14.934 | -14.934 | 30.586 | 0.000 | 0.000 |
| -14.934 | -14.934 | -14.934 | 0.000 | 30.586 | 0.000 |
| -14.934 | -14.934 | -14.934 | -0.000 | 0.000 | 30.586 |
| 108.357 | 72.508 | 72.508 | 0.000 | -0.000 | -0.000 |
| 72.508 | 108.357 | 72.508 | 0.000 | -0.000 | -0.000 |
| 72.508 | 72.508 | 108.357 | -0.000 | -0.000 | -0.000 |
| 20.908 | 20.909 | 20.908 | 21.230 | -0.000 | -0.000 |
| 14.934 | 14.934 | 14.934 | -0.000 | 30.586 | 0.000 |
| 14.934 | 14.934 | 14.934 | -0.000 | -0.000 | 30.586 |
| 854.332 | 352.244 | 0.000 | 0.000 | 0.000 | 0.000 |
| 352.245 | 854.331 | 0.000 | 0.000 | 0.000 | 0.000 |
| -0.000 | 0.000 | 0.000 | 0.000 | 0.000 | -0.000 |
| -0.000 | -0.000 | 0.000 | 0.000 | 0.000 | 0.000 |
| -0.000 | 0.000 | 0.000 | 0.000 | 0.000 | 0.000 |
| -0.000 | -0.000 | 0.000 | 0.000 | 0.000 | 251.043 |
| 854.331 | 352.245 | -0.000 | -0.000 | -0.000 | 0.000 |
| 352.244 | 854.332 | -0.000 | -0.000 | -0.000 | -0.000 |
| 0.000 | -0.000 | -0.000 | -0.000 | -0.000 | 0.000 |
| 0.000 | 0.000 | -0.000 | -0.000 | -0.000 | 0.000 |
| 0.000 | -0.000 | -0.000 | -0.000 | -0.000 | -0.000 |
| 0.000 | 0.000 | -0.000 | -0.000 | -0.000 | 251.043 |
| 854.334 | 352.243 | 0.000 | 0.000 | 0.000 | 0.000 |
| 352.124 | 854.452 | 0.000 | 0.000 | 0.000 | 0.000 |
| -0.000 | 0.000 | 0.000 | 0.000 | 0.000 | -0.000 |
| -0.000 | -0.000 | 0.000 | 0.000 | 0.000 | 0.000 |
| -0.000 | -0.000 | 0.000 | 0.000 | 0.000 | -0.000 |
| -0.000 | 0.000 | 0.000 | 0.000 | 0.000 | 251.043 |
| 854.452 | 352.124 | -0.000 | -0.000 | -0.000 | 0.000 |
| 352.243 | 854.333 | -0.000 | -0.000 | -0.000 | -0.000 |
| 0.000 | 0.000 | -0.000 | -0.000 | -0.000 | 0.000 |
| 0.000 | 0.000 | -0.000 | -0.000 | -0.000 | -0.000 |
| 0.000 | -0.000 | -0.000 | -0.000 | -0.000 | 0.000 |
| 0.000 | -0.000 | -0.000 | -0.000 | -0.000 | 251.043 |
| 854.352 | 352.227 | 0.000 | 0.000 | 0.000 | -0.000 |
| 352.265 | 854.314 | 0.000 | 0.000 | 0.000 | -0.000 |
| -0.000 | 0.000 | 0.000 | 0.000 | 0.000 | -0.000 |
| -0.000 | 0.000 | 0.000 | 0.000 | 0.000 | 0.000 |
| -0.000 | 0.000 | 0.000 | 0.000 | 0.000 | 0.000 |
| -0.000 | 0.000 | 0.000 | 0.000 | 0.000 | 251.043 |
| 854.311 | 352.262 | -0.000 | -0.000 | -0.000 | -0.000 |
| 352.224 | 854.349 | -0.000 | -0.000 | -0.000 | -0.000 |
| 0.000 | 0.000 | -0.000 | -0.000 | -0.000 | 0.000 |
| 0.000 | 0.000 | -0.000 | -0.000 | -0.000 | -0.000 |
| 0.000 | -0.000 | -0.000 | -0.000 | -0.000 | 0.000 |
| 0.000 | -0.000 | -0.000 | -0.000 | -0.000 | 251.043 |
| 838.709 | 345.936 | 0.000 | 0.000 | 0.000 | 0.000 |
| 345.749 | 838.897 | 0.000 | 0.000 | 0.000 | -0.000 |
| 0.000 | 0.000 | 0.000 | 0.000 | 0.000 | 0.000 |
| 0.000 | -0.000 | 0.000 | 0.000 | 0.000 | 0.000 |
| 0.000 | 0.000 | 0.000 | 0.000 | 0.000 | 0.000 |
| -0.094 | 0.094 | 0.000 | 0.000 | 0.000 | 246.480 |
| 1023.031 | 161.614 | -0.000 | -0.000 | -0.000 | 0.000 |
| 345.936 | 838.709 | -0.000 | -0.000 | -0.000 | 0.000 |
| -0.000 | -0.000 | -0.000 | -0.000 | -0.000 | -0.000 |
| -0.000 | 0.000 | -0.000 | -0.000 | -0.000 | -0.000 |
| -0.000 | -0.000 | -0.000 | -0.000 | -0.000 | -0.000 |
| 0.094 | -0.094 | -0.000 | -0.000 | -0.000 | 246.480 |
| 838.796 | 345.850 | 0.000 | 0.000 | 0.000 | 0.000 |
| 345.714 | 838.931 | 0.000 | 0.000 | 0.000 | 0.000 |
| 0.000 | 0.000 | 0.000 | 0.000 | 0.000 | 0.000 |
| 0.000 | -0.000 | 0.000 | 0.000 | 0.000 | 0.000 |
| 0.000 | 0.000 | 0.000 | 0.000 | 0.000 | 0.000 |
| -0.009 | 0.009 | 0.000 | 0.000 | 0.000 | 246.480 |
| 838.810 | 345.835 | -0.000 | -0.000 | -0.000 | -0.000 |
| 345.850 | 838.795 | -0.000 | -0.000 | -0.000 | -0.000 |
| -0.000 | -0.000 | -0.000 | -0.000 | -0.000 | -0.000 |
| -0.000 | 0.000 | -0.000 | -0.000 | -0.000 | 0.000 |
| -0.000 | -0.000 | -0.000 | -0.000 | -0.000 | -0.000 |
| 0.009 | -0.009 | -0.000 | -0.000 | -0.000 | 246.480 |
| 397.409 | 108.558 | 211.755 | -0.000 | -0.000 | 0.000 |
| 0.579 | 364.825 | 142.784 | -0.000 | -0.000 | 0.000 |
| 226.799 | 108.162 | 689.269 | -0.000 | -0.000 | 0.000 |
| -0.000 | -0.000 | -0.000 | 205.021 | -0.000 | -0.000 |
| 0.000 | -0.000 | -0.000 | -0.000 | 299.948 | -0.000 |
| 0.000 | 0.000 | -0.000 | -0.000 | -0.000 | 247.148 |
| 397.367 | 108.551 | 211.755 | 0.000 | 0.000 | -0.000 |
| 181.391 | 283.574 | 196.299 | 0.000 | 0.000 | -0.000 |
| 226.799 | 108.162 | 689.269 | -0.000 | -0.000 | 0.000 |
| 0.000 | -0.000 | 0.000 | 205.021 | 0.000 | -0.000 |
| -0.000 | -0.000 | 0.000 | 0.000 | 299.948 | -0.000 |
| 0.000 | 0.000 | 0.000 | 0.000 | 0.000 | 247.148 |
| 275.703 | 145.761 | 243.490 | -0.000 | -0.000 | 0.000 |
| 209.842 | 472.856 | 108.162 | -0.000 | -0.000 | -0.000 |
| 226.799 | 108.162 | 689.269 | -0.000 | -0.000 | -0.000 |
| 0.002 | 0.000 | -0.000 | 130.322 | 0.000 | 0.000 |
| -0.000 | 0.000 | 0.000 | -0.000 | 299.948 | 0.000 |
| -0.000 | 0.000 | 0.000 | -0.000 | -0.000 | 247.148 |
| 307.388 | 146.787 | 240.151 | 0.000 | 0.000 | -0.000 |
| 181.628 | 283.469 | 196.369 | 0.000 | 0.000 | -0.000 |
| 166.524 | 175.296 | 491.285 | 0.000 | -0.000 | -0.000 |
| -0.002 | -0.000 | 0.000 | 130.322 | 0.000 | -0.000 |
| 0.000 | -0.000 | -0.000 | 0.000 | 299.948 | -0.000 |
| 0.000 | -0.000 | -0.000 | 0.000 | 0.000 | 247.148 |
| 151.376 | 122.369 | 190.896 | 0.000 | 0.000 | -0.000 |
| 0.583 | 364.834 | 142.781 | -0.000 | -0.000 | 0.000 |
| 189.940 | 70.285 | 319.058 | -0.000 | -0.000 | -0.000 |
| 0.000 | -0.000 | -0.000 | 130.322 | -0.000 | 0.000 |
| -0.001 | 0.000 | -0.000 | -0.000 | 146.552 | 0.000 |
| 0.000 | -0.000 | -0.000 | -0.000 | -0.000 | 70.809 |
| 203.156 | 136.352 | 201.369 | 0.000 | 0.000 | -0.000 |
| 181.350 | 283.577 | 196.294 | -0.000 | -0.000 | -0.000 |
| 166.530 | 175.292 | 491.295 | 0.000 | 0.000 | -0.000 |
| -0.000 | 0.000 | 0.000 | 130.322 | 0.000 | -0.000 |
| 0.001 | -0.000 | 0.000 | 0.000 | 146.552 | -0.000 |
| -0.000 | 0.000 | 0.000 | 0.000 | 0.000 | 70.809 |
| 205.859 | 118.152 | 44.269 | -0.032 | -0.055 | 0.625 |
| 83.614 | 380.605 | 66.839 | 0.000 | 0.000 | -0.000 |
| 411.603 | -460.667 | 635.937 | -0.333 | 0.106 | 1.190 |
| 242.677 | 111.196 | 173.478 | -111.838 | 0.513 | -3.489 |
| 57.764 | 112.164 | -22.738 | -0.607 | 20.232 | 1.756 |
| 54.618 | 59.614 | -53.141 | -0.008 | -0.055 | 41.891 |
| 101.810 | 97.413 | 165.573 | 0.798 | 0.048 | -0.313 |
| -298.965 | 422.287 | -488.897 | 0.449 | -0.066 | 1.129 |
| -548.785 | -572.341 | -742.822 | 0.908 | 0.488 | -2.218 |
| -242.377 | -111.245 | -173.302 | -112.184 | -0.513 | 3.482 |
| -57.897 | -16.711 | 38.471 | 0.803 | 41.612 | -0.315 |
| -57.951 | -16.726 | 38.507 | 0.803 | 0.048 | 26.531 |
| 296.306 | 83.614 | 107.442 | 0.000 | 0.000 | -0.000 |
| 112.202 | 231.507 | 123.486 | -0.063 | -0.004 | 0.025 |
| 16.780 | -42.273 | 72.704 | -0.025 | 0.001 | -0.017 |
| 21.831 | 5.612 | 19.915 | -5.849 | -0.029 | 0.113 |
| 0.000 | 0.000 | 0.000 | 0.000 | 148.625 | -0.000 |
| -0.000 | 0.000 | 0.000 | 0.000 | 0.000 | 129.934 |
| -57.598 | -5.177 | -43.352 | 0.023 | 0.001 | -0.041 |
| -52.051 | 1.518 | -45.505 | 0.068 | 0.010 | -0.021 |
| -56.026 | -62.599 | 11.528 | 0.013 | -0.005 | 0.060 |
| -5.828 | -5.305 | 5.264 | 49.320 | 0.006 | -0.059 |
| -9.008 | -5.351 | -2.580 | 0.006 | 12.133 | 0.063 |
| 0.000 | -0.000 | -0.000 | -0.000 | -0.000 | 129.934 |
| 12.782 | -9.820 | 11.173 | -0.005 | -0.001 | 0.003 |
| -10.062 | 1.448 | -8.647 | -0.006 | -0.001 | 0.005 |
| 10.418 | -12.529 | 66.779 | -0.005 | -0.001 | 0.005 |
| 3.130 | -2.561 | 4.479 | 4.750 | 0.001 | 0.006 |
| 3.841 | -3.700 | 5.913 | -0.005 | 5.705 | 0.013 |
| 3.128 | -2.083 | 4.548 | -0.005 | -0.001 | 2.141 |
| 7.056 | -12.576 | 5.794 | 0.004 | 0.000 | -0.005 |
| -12.178 | 9.990 | -14.543 | 0.005 | 0.001 | -0.004 |
| -1.675 | -15.857 | 60.075 | 0.004 | 0.001 | -0.009 |
| -4.092 | 4.352 | -6.035 | 3.102 | 0.000 | -0.004 |
| -3.841 | 3.701 | -5.914 | 0.005 | 5.704 | -0.013 |
| -3.230 | 2.489 | -4.737 | 0.005 | -0.000 | 1.541 |
| 310.717 | 178.259 | 154.625 | 0.000 | 0.000 | 0.000 |
| 178.259 | 310.717 | 154.624 | 0.000 | 0.000 | 0.000 |
| 153.737 | 153.737 | 259.335 | 0.000 | 0.000 | -0.000 |
| -0.001 | -0.001 | 0.001 | 82.991 | 0.000 | -0.000 |
| -0.001 | -0.001 | 0.001 | -0.000 | 82.991 | 0.000 |
| -0.001 | -0.001 | 0.001 | 0.000 | 0.000 | 101.384 |
| 480.972 | 117.057 | 102.532 | -0.000 | 0.000 | 0.000 |
| 117.057 | 480.972 | 102.532 | 0.000 | -0.000 | -0.000 |
| 153.738 | 153.738 | 259.335 | -0.000 | -0.000 | -0.000 |
| 0.001 | 0.001 | -0.001 | 82.991 | -0.000 | -0.000 |
| 0.001 | 0.001 | -0.001 | -0.000 | 82.991 | -0.000 |
| 0.001 | 0.001 | -0.001 | -0.000 | -0.000 | 101.384 |
| 204.237 | 125.099 | 113.475 | 0.000 | 0.000 | 0.000 |
| 125.099 | 204.237 | 113.475 | 0.000 | 0.000 | 0.000 |
| 153.713 | 153.713 | 259.411 | -0.000 | 0.000 | 0.000 |
| -0.000 | -0.000 | 0.000 | 82.991 | 0.000 | 0.000 |
| -0.000 | -0.000 | 0.000 | 0.000 | 82.991 | 0.000 |
| -0.000 | 0.000 | 0.000 | 0.000 | 0.000 | 202.284 |
| 159.952 | 71.652 | 78.436 | -0.000 | -0.000 | 0.000 |
| 71.652 | 159.952 | 78.436 | -0.000 | -0.000 | -0.000 |
| 65.803 | 65.803 | 85.157 | -0.000 | -0.000 | -0.000 |
| 0.000 | 0.000 | -0.000 | 82.991 | 0.000 | -0.000 |
| 0.000 | 0.000 | -0.000 | -0.000 | 82.991 | 0.000 |
| -0.000 | -0.000 | -0.000 | -0.000 | -0.000 | 202.284 |
| 310.701 | 178.267 | 154.629 | 0.000 | 0.000 | 0.000 |
| 178.267 | 310.701 | 154.629 | -0.000 | 0.000 | 0.000 |
| 8.411 | 8.411 | 36.214 | 0.000 | 0.000 | 0.000 |
| 0.000 | -0.000 | -0.000 | 82.991 | 0.000 | 0.000 |
| -0.000 | 0.000 | -0.000 | 0.000 | 82.991 | 0.000 |
| -0.000 | 0.000 | 0.000 | 0.000 | 0.000 | 202.284 |
| 159.849 | 71.644 | 78.432 | 0.000 | -0.000 | -0.000 |
| 28.921 | 127.135 | 6.484 | -0.000 | -0.000 | -0.000 |
| -8.194 | -8.194 | 27.889 | 0.000 | -0.000 | -0.000 |
| -0.000 | 0.000 | 0.000 | 82.991 | -0.000 | 0.000 |
| 0.000 | -0.000 | 0.000 | 0.000 | 82.991 | -0.000 |
| 0.000 | -0.000 | -0.000 | -0.000 | -0.000 | 202.284 |
| 462.935 | 111.810 | 98.297 | -0.000 | -0.000 | -0.000 |
| 111.810 | 462.935 | 98.297 | -0.000 | -0.000 | -0.000 |
| 97.334 | 97.334 | 394.964 | -0.000 | -0.000 | -0.000 |
| 28.633 | 28.633 | -105.104 | 62.160 | 0.000 | -0.000 |
| 28.633 | 28.633 | -105.104 | -0.000 | 62.160 | -0.000 |
| -68.198 | -68.198 | -388.591 | -0.000 | -0.000 | -27.895 |
| 63.601 | 61.697 | 401.666 | 0.000 | 0.000 | -0.000 |
| 61.697 | 63.601 | 401.666 | 0.000 | 0.000 | -0.000 |
| 127.606 | 127.606 | 136.769 | 0.000 | 0.000 | 0.000 |
| -28.633 | -28.633 | 105.104 | 62.160 | 0.000 | 0.000 |
| -28.633 | -28.633 | 105.104 | 0.000 | 62.160 | -0.000 |
| 68.198 | 68.198 | 388.591 | 0.000 | 0.000 | -27.895 |
| 462.935 | 111.810 | 98.297 | -0.000 | -0.000 | -0.000 |
| 111.810 | 462.935 | 98.297 | -0.000 | -0.000 | -0.000 |
| 113.136 | 113.136 | 101.084 | -0.000 | -0.000 | 0.000 |
| 2.558 | 2.558 | -9.391 | 73.363 | -0.000 | -0.000 |
| 2.558 | 2.558 | -9.391 | -0.000 | 73.363 | -0.000 |
| 2.445 | 2.445 | -8.976 | -0.000 | -0.000 | 91.778 |
| 193.482 | 127.186 | 115.167 | 0.000 | -0.000 | -0.000 |
| 127.186 | 193.482 | 115.167 | 0.000 | 0.000 | -0.000 |
| 147.538 | 147.538 | 239.668 | 0.000 | 0.000 | 0.000 |
| -2.558 | -2.558 | 9.391 | 73.363 | 0.000 | 0.000 |
| -2.558 | -2.558 | 9.391 | 0.000 | 73.363 | 0.000 |
| -2.445 | -2.445 | 8.976 | 0.000 | -0.000 | 91.778 |
| 153.717 | 64.983 | 71.760 | -0.000 | 0.000 | -0.000 |
| 64.983 | 153.717 | 71.760 | -0.000 | -0.000 | -0.000 |
| 145.321 | 145.321 | 244.938 | -0.000 | 0.000 | -0.000 |
| 0.239 | 0.239 | -0.879 | 79.401 | -0.000 | -0.000 |
| 0.239 | 0.239 | -0.879 | -0.000 | 79.401 | -0.000 |
| -0.081 | -0.081 | 0.111 | -0.000 | 0.000 | 65.332 |
| 131.698 | 28.242 | 29.326 | 0.000 | 0.000 | 0.000 |
| 28.242 | 131.698 | 29.326 | 0.000 | 0.000 | 0.000 |
| 109.158 | 109.158 | 144.883 | 0.000 | 0.000 | 0.000 |
| -0.239 | -0.239 | 0.879 | 79.401 | 0.000 | 0.000 |
| -0.239 | -0.239 | 0.879 | 0.000 | 79.401 | -0.000 |
| 0.081 | 0.081 | -0.111 | 0.000 | 0.000 | 65.332 |
| 387.187 | 93.911 | 96.574 | 0.000 | -0.000 | -0.000 |
| 93.911 | 409.427 | 93.197 | 0.000 | 0.000 | 0.000 |
| 150.959 | 146.173 | 347.268 | 0.000 | -0.000 | -0.000 |
| 0.000 | -0.000 | 0.000 | 171.808 | 0.000 | -0.000 |
| 0.000 | -0.000 | -0.001 | 0.000 | 53.724 | 0.000 |
| 0.000 | -0.000 | 0.000 | 0.000 | 0.000 | 150.159 |
| 387.187 | 93.911 | 96.574 | -0.000 | -0.000 | 0.000 |
| 93.911 | 409.427 | 93.197 | -0.000 | -0.000 | 0.000 |
| 150.959 | 146.172 | 347.268 | 0.000 | -0.000 | 0.000 |
| -0.000 | -0.000 | 0.000 | 171.808 | -0.000 | 0.000 |
| -0.000 | 0.000 | 0.001 | -0.000 | 53.724 | 0.000 |
| -0.000 | 0.000 | 0.000 | -0.000 | 0.000 | 150.159 |
| 70.405 | 58.292 | 56.021 | 0.000 | -0.000 | -0.000 |
| 130.926 | 260.171 | 148.968 | 0.000 | -0.000 | -0.000 |
| 150.959 | 146.172 | 347.268 | 0.000 | 0.000 | 0.000 |
| -0.000 | -0.000 | -0.000 | 56.016 | -0.000 | 0.000 |
| -0.000 | 0.000 | -0.000 | 0.000 | 85.177 | -0.000 |
| -0.000 | -0.000 | 0.000 | 0.000 | 0.000 | 69.657 |
| 70.425 | 58.288 | 56.015 | -0.000 | -0.000 | 0.000 |
| 130.925 | 260.174 | 148.967 | -0.000 | 0.000 | 0.000 |
| 96.574 | 93.197 | 508.173 | 0.000 | -0.000 | 0.000 |
| 0.000 | 0.000 | 0.000 | 56.016 | 0.000 | 0.000 |
| 0.000 | -0.000 | 0.000 | -0.000 | 85.177 | 0.000 |
| 0.000 | 0.000 | -0.000 | -0.000 | 0.000 | 69.657 |
| 38.935 | 12.340 | 7.285 | -0.000 | 0.000 | -0.000 |
| 130.924 | 260.181 | 148.965 | 0.000 | -0.000 | -0.000 |
| 96.575 | 93.197 | 508.174 | 0.000 | 0.000 | -0.000 |
| 0.000 | -0.000 | 0.000 | 171.808 | 0.000 | -0.000 |
| -0.000 | 0.000 | 0.000 | 0.000 | 172.956 | 0.000 |
| -0.000 | -0.000 | 0.000 | 0.000 | -0.000 | 69.657 |
| 98.109 | 82.933 | 82.040 | -0.000 | 0.000 | 0.000 |
| 57.898 | 85.028 | 55.715 | -0.000 | 0.000 | 0.000 |
| 1.609 | -5.015 | 109.373 | -0.000 | -0.000 | 0.000 |
| -0.000 | 0.000 | -0.000 | 171.808 | 0.000 | 0.000 |
| 0.000 | -0.000 | -0.000 | -0.000 | 172.956 | 0.000 |
| 0.000 | 0.000 | -0.000 | -0.000 | -0.000 | 69.657 |
| -1427.264 | 305.375 | 225.812 | -0.000 | 0.000 | -0.000 |
| -6102.994 | -3313.642 | -2817.701 | -0.000 | 0.000 | -0.000 |
| -1972.344 | -621.713 | -302.181 | 0.000 | 0.000 | -0.000 |
| 0.000 | 0.000 | 0.000 | 164.882 | 0.000 | -0.000 |
| -1560.250 | 155.514 | 38.771 | -0.000 | -3.347 | -0.000 |
| 0.000 | 0.000 | 0.000 | -0.000 | 0.000 | 143.580 |
| 1690.628 | -5.027 | 149.239 | 0.000 | -0.000 | 0.000 |
| 90.016 | 391.970 | 88.481 | -0.000 | -0.000 | 0.000 |
| 1738.809 | 27.652 | 168.757 | 0.000 | -0.000 | 0.000 |
| -0.000 | -0.000 | 0.000 | 164.882 | -0.000 | 0.000 |
| 1560.250 | -155.514 | -38.771 | 0.000 | -3.347 | 0.000 |
| -0.000 | -0.000 | -0.000 | -0.000 | -0.000 | 143.580 |
| 369.800 | 90.016 | 91.849 | 0.000 | 0.000 | -0.000 |
| -457.212 | -187.401 | -248.767 | -0.000 | 0.000 | -0.000 |
| 92.283 | 88.916 | 488.306 | -0.000 | 0.000 | -0.000 |
| 0.000 | -0.000 | 0.000 | 164.882 | 0.000 | -0.000 |
| -206.209 | -66.869 | -55.998 | 0.000 | 68.622 | -0.000 |
| -205.269 | -67.994 | -56.742 | 0.000 | 0.000 | 40.094 |
| 369.800 | 90.016 | 91.849 | 0.000 | -0.000 | 0.000 |
| 90.016 | 391.970 | 88.481 | -0.000 | -0.000 | 0.000 |
| 426.878 | 220.140 | 345.199 | 0.000 | 0.000 | 0.000 |
| -0.000 | 0.000 | -0.000 | 164.882 | -0.000 | 0.000 |
| 206.209 | 66.869 | 55.998 | -0.000 | 68.622 | 0.000 |
| 205.269 | 67.994 | 56.742 | -0.000 | -0.000 | 40.094 |
| 29.830 | 35.248 | 34.546 | -0.000 | -0.000 | -0.000 |
| 117.667 | 240.533 | 145.977 | -0.000 | 0.000 | -0.000 |
| -62.302 | -45.855 | 67.761 | 0.000 | 0.000 | -0.000 |
| 0.000 | -0.000 | 0.000 | 164.882 | 0.000 | -0.000 |
| -52.370 | -36.090 | -42.962 | -0.000 | 29.259 | 0.000 |
| -20.782 | -6.173 | -5.248 | 0.000 | 0.000 | 31.800 |
| 98.182 | 66.717 | 61.407 | 0.000 | -0.000 | 0.000 |
| 108.946 | 141.580 | 90.081 | 0.000 | -0.000 | 0.000 |
| 153.672 | 139.765 | 332.447 | 0.000 | -0.000 | 0.000 |
| -0.000 | 0.000 | -0.000 | 164.882 | -0.000 | 0.000 |
| 52.370 | 36.090 | 42.962 | 0.000 | 29.259 | 0.000 |
| 20.782 | 6.173 | 5.248 | -0.000 | -0.000 | 31.800 |
| 205.265 | 251.522 | 251.522 | -0.000 | -0.000 | 0.000 |
| 251.522 | 205.265 | 251.522 | -0.000 | -0.000 | 0.000 |
| 251.522 | 251.522 | 205.265 | 0.000 | 0.000 | 0.000 |
| 0.000 | 0.000 | -0.000 | -33.881 | 0.000 | 0.000 |
| 0.000 | 0.000 | 0.000 | 0.000 | -33.881 | 0.000 |
| 0.000 | 0.000 | 0.000 | 0.000 | 0.000 | -33.881 |
| 205.265 | 251.522 | 251.522 | -0.000 | -0.000 | -0.000 |
| 251.522 | 205.265 | 251.522 | -0.000 | -0.000 | -0.000 |
| 251.522 | 251.522 | 205.265 | -0.000 | -0.000 | -0.000 |
| -0.000 | -0.000 | -0.000 | -33.881 | -0.000 | -0.000 |
| -0.000 | -0.000 | -0.000 | -0.000 | -33.881 | -0.000 |
| -0.000 | -0.000 | -0.000 | -0.000 | -0.000 | -33.881 |
| 205.265 | 251.522 | 251.522 | 0.000 | 0.000 | 0.000 |
| 251.522 | 205.265 | 251.522 | 0.000 | 0.000 | 0.000 |
| 251.522 | 251.522 | 205.265 | 0.000 | 0.000 | 0.000 |
| -0.000 | -0.000 | -0.000 | -33.881 | 0.000 | 0.000 |
| -0.000 | -0.000 | -0.000 | -0.000 | -33.881 | 0.000 |
| -0.000 | -0.000 | -0.000 | 0.000 | 0.000 | -33.881 |
| 205.265 | 251.522 | 251.522 | -0.000 | -0.000 | -0.000 |
| 251.522 | 205.265 | 251.522 | -0.000 | -0.000 | -0.000 |
| 251.522 | 251.522 | 205.265 | -0.000 | -0.000 | -0.000 |
| 0.000 | 0.000 | 0.000 | -33.881 | -0.000 | -0.000 |
| 0.000 | 0.000 | 0.000 | -0.000 | -33.881 | -0.000 |
| 0.000 | 0.000 | 0.000 | -0.000 | -0.000 | -33.881 |
| 205.265 | 251.522 | 251.522 | 0.000 | 0.000 | 0.000 |
| 251.522 | 205.265 | 251.522 | 0.000 | 0.000 | 0.000 |
| 251.522 | 251.522 | 205.265 | 0.000 | 0.000 | 0.000 |
| -0.000 | -0.000 | -0.000 | -33.881 | 0.000 | 0.000 |
| -0.000 | -0.000 | -0.000 | 0.000 | -33.881 | 0.000 |
| -0.000 | -0.000 | -0.000 | 0.000 | 0.000 | -33.881 |
| 205.265 | 251.521 | 251.521 | -0.000 | -0.000 | -0.000 |
| 251.521 | 205.265 | 251.521 | -0.000 | -0.000 | -0.000 |
| 251.521 | 251.521 | 205.265 | -0.000 | -0.000 | -0.000 |
| 0.000 | 0.000 | 0.000 | -33.881 | -0.000 | -0.000 |
| 0.000 | 0.000 | 0.000 | 0.000 | -33.881 | -0.000 |
| 0.000 | 0.000 | 0.000 | -0.000 | -0.000 | -33.881 |
| 100.486 | 364.663 | 364.663 | 0.000 | 0.000 | 0.000 |
| 364.663 | 100.486 | 364.663 | 0.000 | 0.000 | 0.000 |
| 364.663 | 364.663 | 100.486 | 0.000 | 0.000 | 0.000 |
| 0.000 | 0.000 | 0.000 | -23.622 | 0.000 | 0.000 |
| 0.000 | 0.000 | 0.000 | 0.000 | -23.622 | 0.000 |
| 0.000 | 0.000 | 0.000 | 0.000 | 0.000 | -23.622 |
| 577.916 | 125.948 | 125.948 | 0.000 | -0.000 | -0.000 |
| 125.948 | 577.916 | 125.948 | -0.000 | -0.000 | -0.000 |
| 125.948 | 125.948 | 577.916 | -0.000 | -0.000 | -0.000 |
| -0.000 | -0.000 | -0.000 | -23.622 | -0.000 | -0.000 |
| -0.000 | -0.000 | -0.000 | -0.000 | -23.622 | -0.000 |
| -0.000 | -0.000 | -0.000 | -0.000 | -0.000 | -23.622 |
| 100.486 | 364.663 | 364.663 | 0.000 | 0.000 | 0.000 |
| 364.663 | 100.486 | 364.663 | 0.000 | 0.000 | 0.000 |
| 364.663 | 364.663 | 100.486 | 0.000 | 0.000 | 0.000 |
| -0.000 | -0.000 | -0.000 | -23.622 | 0.000 | 0.000 |
| -0.000 | -0.000 | -0.000 | 0.000 | -23.622 | 0.000 |
| -0.000 | -0.000 | -0.000 | 0.000 | 0.000 | -23.622 |
| 100.486 | 364.662 | 364.662 | 0.000 | 0.000 | -0.000 |
| 364.662 | 100.486 | 364.662 | -0.000 | -0.000 | -0.000 |
| 364.662 | 364.662 | 100.486 | -0.000 | -0.000 | -0.000 |
| 0.000 | 0.000 | 0.000 | -23.622 | -0.000 | 0.000 |
| 0.000 | 0.000 | 0.000 | -0.000 | -23.622 | -0.000 |
| 0.000 | 0.000 | 0.000 | -0.000 | -0.000 | -23.622 |
| 100.484 | 364.664 | 364.664 | 0.000 | 0.000 | 0.000 |
| 364.664 | 100.484 | 364.664 | 0.000 | 0.000 | 0.000 |
| 364.664 | 364.664 | 100.484 | 0.000 | 0.000 | 0.000 |
| -0.000 | -0.000 | -0.000 | -23.622 | 0.000 | 0.000 |
| -0.000 | -0.000 | -0.000 | 0.000 | -23.622 | 0.000 |
| -0.000 | -0.000 | -0.000 | 0.000 | 0.000 | -23.622 |
| 100.489 | 364.661 | 364.661 | -0.000 | -0.000 | -0.000 |
| 364.661 | 100.489 | 364.661 | -0.000 | -0.000 | -0.000 |
| 364.661 | 364.661 | 100.489 | 0.000 | 0.000 | -0.000 |
| 0.000 | 0.000 | 0.000 | -23.622 | -0.000 | 0.000 |
| 0.000 | 0.000 | 0.000 | -0.000 | -23.622 | -0.000 |
| 0.000 | 0.000 | 0.000 | -0.000 | -0.000 | -23.622 |
| -427.832 | 1458.913 | 1458.913 | 0.000 | -0.000 | -0.000 |
| 1458.913 | -427.832 | 1458.913 | 0.000 | -0.000 | -0.000 |
| 1458.913 | 1458.913 | -427.832 | 0.000 | -0.000 | -0.000 |
| 0.000 | 0.000 | 0.000 | -55.556 | -0.000 | 0.000 |
| 0.000 | 0.000 | 0.000 | 0.000 | -55.556 | -0.000 |
| 0.000 | 0.000 | 0.000 | 0.000 | 0.000 | -55.556 |
| -427.832 | 1458.913 | 1458.913 | -0.000 | -0.000 | 0.000 |
| 1458.913 | -427.832 | 1458.913 | -0.000 | 0.000 | -0.000 |
| 1458.913 | 1458.913 | -427.832 | -0.000 | 0.000 | -0.000 |
| -0.000 | -0.000 | -0.000 | -55.556 | -0.000 | -0.000 |
| -0.000 | -0.000 | -0.000 | -0.000 | -55.556 | 0.000 |
| -0.000 | -0.000 | -0.000 | -0.000 | -0.000 | -55.556 |
| -427.832 | 1458.913 | 1458.913 | 0.000 | -0.000 | -0.000 |
| 1458.913 | -427.832 | 1458.913 | 0.000 | -0.000 | -0.000 |
| 1458.913 | 1458.913 | -427.832 | -0.000 | -0.000 | -0.000 |
| -0.000 | -0.000 | -0.000 | -55.556 | -0.000 | -0.000 |
| -0.000 | -0.000 | -0.000 | 0.000 | -55.556 | -0.000 |
| -0.000 | -0.000 | -0.000 | 0.000 | -0.000 | -55.556 |
| -427.833 | 1458.913 | 1458.913 | -0.000 | 0.000 | 0.000 |
| 1458.913 | -427.833 | 1458.913 | -0.000 | 0.000 | 0.000 |
| 1458.913 | 1458.913 | -427.833 | -0.000 | -0.000 | 0.000 |
| 0.000 | 0.000 | 0.000 | -55.556 | 0.000 | -0.000 |
| 0.000 | 0.000 | 0.000 | 0.000 | -55.556 | 0.000 |
| 0.000 | 0.000 | 0.000 | -0.000 | 0.000 | -55.556 |
| -427.829 | 1458.916 | 1458.916 | 0.000 | -0.000 | -0.000 |
| 1458.916 | -427.829 | 1458.916 | 0.000 | -0.000 | -0.000 |
| 1458.916 | 1458.916 | -427.829 | 0.000 | -0.000 | -0.000 |
| -0.001 | -0.001 | -0.000 | -55.556 | 0.000 | 0.000 |
| -0.001 | -0.001 | -0.000 | 0.000 | -55.556 | -0.000 |
| -0.001 | -0.000 | -0.001 | 0.000 | 0.000 | -55.556 |
| -427.836 | 1458.910 | 1458.910 | 0.000 | 0.000 | 0.000 |
| 1458.910 | -427.836 | 1458.910 | 0.000 | 0.000 | -0.000 |
| 1458.910 | 1458.910 | -427.836 | -0.000 | 0.000 | 0.000 |
| 0.001 | 0.001 | 0.000 | -55.556 | 0.000 | 0.000 |
| 0.001 | 0.001 | 0.000 | -0.000 | -55.556 | 0.000 |
| 0.001 | 0.000 | 0.001 | -0.000 | 0.000 | -55.556 |
| 38.275 | 331.043 | 331.043 | 0.000 | 0.000 | 0.000 |
| 331.043 | 38.275 | 331.043 | 0.000 | 0.000 | -0.000 |
| 331.043 | 331.043 | 38.275 | -0.000 | -0.000 | 0.000 |
| -0.000 | 0.000 | 0.000 | 268.391 | -0.000 | -0.000 |
| -0.000 | 0.000 | 0.000 | -0.000 | 268.391 | 0.000 |
| -0.000 | -0.000 | 0.000 | 0.000 | 0.000 | 268.391 |
| 38.275 | 331.043 | 331.043 | -0.000 | -0.000 | -0.000 |
| 331.043 | 38.275 | 331.043 | -0.000 | -0.000 | -0.000 |
| 331.043 | 331.043 | 38.275 | -0.000 | -0.000 | 0.000 |
| 0.000 | -0.000 | -0.000 | 268.391 | -0.000 | -0.000 |
| -0.000 | 0.000 | -0.000 | -0.000 | 268.391 | 0.000 |
| -0.000 | -0.000 | -0.000 | -0.000 | -0.000 | 268.391 |
| 38.275 | 331.044 | 331.044 | -0.000 | -0.000 | -0.000 |
| 331.044 | 38.275 | 331.044 | -0.000 | -0.000 | 0.000 |
| 331.044 | 331.044 | 38.275 | 0.000 | 0.000 | -0.000 |
| -0.000 | 0.000 | 0.000 | 268.391 | 0.000 | -0.000 |
| 0.000 | -0.000 | 0.000 | 0.000 | 268.391 | 0.000 |
| 0.000 | 0.000 | -0.000 | 0.000 | 0.000 | 268.391 |
| 38.274 | 331.043 | 331.043 | -0.000 | -0.000 | -0.000 |
| 331.043 | 38.274 | 331.043 | -0.000 | -0.000 | -0.000 |
| 331.043 | 331.043 | 38.274 | -0.000 | -0.000 | -0.000 |
| 0.000 | -0.000 | -0.000 | 268.391 | 0.000 | -0.000 |
| -0.000 | 0.000 | -0.000 | -0.000 | 268.391 | 0.000 |
| -0.000 | -0.000 | 0.000 | -0.000 | 0.000 | 268.391 |
| 38.283 | 331.046 | 331.046 | 0.000 | 0.000 | 0.000 |
| 331.046 | 38.283 | 331.046 | 0.000 | 0.000 | 0.000 |
| 331.046 | 331.046 | 38.283 | 0.000 | 0.000 | 0.000 |
| -0.000 | 0.000 | 0.001 | 268.391 | -0.000 | -0.000 |
| 0.000 | -0.000 | 0.001 | -0.000 | 268.391 | -0.000 |
| 0.000 | 0.001 | -0.000 | 0.000 | -0.000 | 268.391 |
| 38.267 | 331.041 | 331.041 | 0.000 | 0.000 | 0.000 |
| 331.041 | 38.267 | 331.041 | 0.000 | 0.000 | -0.000 |
| 331.041 | 331.041 | 38.267 | -0.000 | -0.000 | 0.000 |
| 0.000 | -0.000 | -0.001 | 268.391 | -0.000 | -0.000 |
| -0.000 | 0.000 | -0.001 | 0.000 | 268.391 | 0.000 |
| -0.000 | -0.001 | 0.000 | -0.000 | 0.000 | 268.391 |
| 1799.542 | 832.043 | 832.043 | -0.000 | -0.000 | -0.000 |
| 832.043 | 1799.542 | 832.043 | -0.000 | -0.000 | -0.000 |
| 832.043 | 832.043 | 1799.542 | 0.000 | 0.000 | -0.000 |
| -0.000 | 0.000 | 0.000 | -70.966 | -0.000 | 0.000 |
| -0.000 | 0.000 | -0.000 | -0.000 | -70.966 | 0.000 |
| 0.000 | 0.000 | 0.000 | 0.000 | 0.000 | -70.966 |
| 1799.541 | 832.044 | 832.044 | 0.000 | 0.000 | 0.000 |
| 832.044 | 1799.542 | 832.044 | 0.000 | 0.000 | 0.000 |
| 832.044 | 832.044 | 1799.541 | -0.000 | -0.000 | 0.000 |
| 0.000 | 0.000 | -0.000 | -70.966 | -0.000 | 0.000 |
| 0.000 | -0.000 | -0.000 | -0.000 | -70.966 | -0.000 |
| 0.000 | -0.000 | -0.000 | -0.000 | -0.000 | -70.966 |
| 1799.543 | 832.044 | 832.044 | -0.000 | -0.000 | -0.000 |
| 832.044 | 1799.543 | 832.044 | -0.000 | -0.000 | -0.000 |
| 832.044 | 832.044 | 1799.543 | -0.000 | -0.000 | -0.000 |
| 0.000 | 0.000 | 0.000 | -70.966 | -0.000 | 0.000 |
| 0.000 | 0.000 | 0.000 | -0.000 | -70.966 | 0.000 |
| 0.000 | 0.000 | 0.000 | 0.000 | 0.000 | -70.966 |
| 1799.541 | 832.043 | 832.043 | -0.000 | -0.000 | 0.000 |
| 832.043 | 1799.541 | 832.043 | -0.000 | -0.000 | 0.000 |
| 832.043 | 832.043 | 1799.541 | -0.000 | -0.000 | 0.000 |
| -0.000 | -0.000 | -0.000 | -70.966 | 0.000 | 0.000 |
| -0.000 | -0.000 | -0.000 | 0.000 | -70.966 | -0.000 |
| -0.000 | -0.000 | -0.000 | -0.000 | -0.000 | -70.966 |
| 1799.552 | 832.045 | 832.045 | -0.000 | -0.000 | -0.000 |
| 832.045 | 1799.552 | 832.045 | -0.000 | -0.000 | -0.000 |
| 832.045 | 832.045 | 1799.552 | -0.000 | -0.000 | -0.000 |
| 0.002 | 0.002 | 0.001 | -70.966 | -0.000 | -0.000 |
| 0.002 | 0.002 | 0.001 | -0.000 | -70.966 | -0.000 |
| 0.002 | 0.001 | 0.002 | -0.000 | -0.000 | -70.966 |
| 1799.532 | 832.042 | 832.042 | 0.000 | 0.000 | 0.000 |
| 832.042 | 1799.532 | 832.042 | 0.000 | 0.000 | 0.000 |
| 832.042 | 832.042 | 1799.532 | 0.000 | 0.000 | 0.000 |
| -0.002 | -0.002 | -0.001 | -70.966 | -0.000 | 0.000 |
| -0.002 | -0.002 | -0.001 | 0.000 | -70.966 | 0.000 |
| -0.002 | -0.001 | -0.002 | 0.000 | 0.000 | -70.966 |
| 667.296 | 277.486 | 277.486 | -0.000 | -0.000 | -0.000 |
| 277.486 | 667.296 | 277.486 | 0.000 | -0.000 | -0.000 |
| 277.486 | 277.486 | 667.296 | -0.000 | -0.000 | -0.000 |
| 0.000 | 0.000 | 0.000 | -330.835 | -0.000 | -0.000 |
| 0.000 | 0.000 | 0.000 | -0.000 | -330.835 | -0.000 |
| 0.000 | 0.000 | 0.000 | -0.000 | -0.000 | -330.835 |
| 667.296 | 277.486 | 277.486 | -0.000 | -0.000 | -0.000 |
| 277.486 | 667.296 | 277.486 | -0.000 | 0.000 | 0.000 |
| 277.486 | 277.486 | 667.296 | 0.000 | 0.000 | -0.000 |
| -0.000 | -0.000 | -0.000 | -330.835 | 0.000 | 0.000 |
| -0.000 | -0.000 | -0.000 | 0.000 | -330.835 | 0.000 |
| -0.000 | 0.000 | -0.000 | 0.000 | 0.000 | -330.835 |
| 667.295 | 277.485 | 277.485 | -0.000 | -0.000 | -0.000 |
| 277.485 | 667.295 | 277.485 | -0.000 | -0.000 | -0.000 |
| 277.485 | 277.485 | 667.295 | -0.000 | -0.000 | -0.000 |
| 0.000 | 0.000 | 0.000 | -330.835 | 0.000 | -0.000 |
| 0.000 | 0.000 | 0.000 | -0.000 | -330.835 | -0.000 |
| 0.000 | 0.000 | 0.000 | -0.000 | 0.000 | -330.835 |
| 667.297 | 277.487 | 277.487 | 0.000 | -0.000 | 0.000 |
| 277.487 | 667.297 | 277.487 | 0.000 | 0.000 | 0.000 |
| 277.487 | 277.487 | 667.297 | 0.000 | 0.000 | 0.000 |
| -0.000 | -0.000 | -0.000 | -330.835 | 0.000 | 0.000 |
| -0.000 | -0.000 | -0.000 | 0.000 | -330.835 | 0.000 |
| -0.000 | -0.000 | -0.000 | 0.000 | 0.000 | -330.835 |
| 667.284 | 277.476 | 277.476 | -0.000 | 0.000 | -0.000 |
| 277.476 | 667.284 | 277.476 | -0.000 | -0.000 | 0.000 |
| 277.476 | 277.476 | 667.284 | -0.000 | -0.000 | -0.000 |
| 0.000 | 0.001 | 0.000 | -330.835 | 0.000 | -0.000 |
| 0.001 | 0.000 | 0.000 | 0.000 | -330.835 | -0.000 |
| 0.001 | 0.000 | 0.000 | -0.000 | -0.000 | -330.835 |
| 667.309 | 277.496 | 277.496 | 0.000 | 0.000 | 0.000 |
| 277.496 | 667.309 | 277.496 | 0.000 | 0.000 | 0.000 |
| 277.496 | 277.496 | 667.309 | 0.000 | 0.000 | 0.000 |
| -0.000 | -0.001 | -0.000 | -330.835 | -0.000 | 0.000 |
| -0.001 | -0.000 | -0.000 | -0.000 | -330.835 | 0.000 |
| -0.001 | -0.000 | -0.000 | 0.000 | -0.000 | -330.835 |
| 281.797 | 939.430 | 939.430 | -0.000 | -0.000 | -0.000 |
| 939.430 | 281.797 | 939.430 | -0.000 | -0.000 | -0.000 |
| 939.430 | 939.430 | 281.797 | -0.000 | -0.000 | -0.000 |
| 0.000 | 0.000 | -0.000 | -794.737 | -0.000 | -0.000 |
| -0.000 | 0.000 | -0.000 | -0.000 | -794.737 | -0.000 |
| -0.000 | -0.000 | 0.000 | -0.000 | -0.000 | -794.737 |
| 281.797 | 939.430 | 939.430 | 0.000 | 0.000 | 0.000 |
| 939.430 | 281.797 | 939.430 | 0.000 | 0.000 | 0.000 |
| 939.430 | 939.430 | 281.797 | -0.000 | 0.000 | 0.000 |
| 0.000 | 0.000 | -0.000 | -794.737 | 0.000 | 0.000 |
| -0.000 | 0.000 | -0.000 | -0.000 | -794.737 | 0.000 |
| 0.000 | -0.000 | -0.000 | 0.000 | 0.000 | -794.737 |
| 281.798 | 939.431 | 939.431 | -0.000 | -0.000 | 0.000 |
| 939.431 | 281.798 | 939.431 | -0.000 | -0.000 | -0.000 |
| 939.431 | 939.431 | 281.798 | -0.000 | -0.000 | -0.000 |
| 0.000 | 0.000 | 0.000 | -794.737 | -0.000 | -0.000 |
| 0.000 | 0.000 | 0.000 | -0.000 | -794.737 | -0.000 |
| 0.000 | 0.000 | 0.000 | -0.000 | -0.000 | -794.737 |
| 281.795 | 939.429 | 939.429 | 0.000 | 0.000 | 0.000 |
| 939.429 | 281.796 | 939.429 | 0.000 | 0.000 | 0.000 |
| 939.429 | 939.429 | 281.796 | 0.000 | 0.000 | 0.000 |
| -0.000 | -0.000 | -0.000 | -794.737 | 0.000 | 0.000 |
| -0.000 | -0.000 | -0.000 | 0.000 | -794.737 | -0.000 |
| -0.000 | -0.000 | -0.000 | 0.000 | 0.000 | -794.737 |
| 281.812 | 939.439 | 939.439 | -0.000 | -0.000 | -0.000 |
| 939.439 | 281.812 | 939.439 | -0.000 | -0.000 | -0.000 |
| 939.439 | 939.439 | 281.812 | -0.000 | -0.000 | -0.000 |
| 0.003 | 0.004 | 0.002 | -794.737 | -0.000 | 0.000 |
| 0.004 | 0.003 | 0.002 | -0.000 | -794.737 | -0.000 |
| 0.004 | 0.002 | 0.003 | -0.000 | -0.000 | -794.737 |
| 281.782 | 939.422 | 939.422 | 0.000 | 0.000 | 0.000 |
| 939.422 | 281.782 | 939.422 | 0.000 | 0.000 | 0.000 |
| 939.422 | 939.422 | 281.782 | 0.000 | 0.000 | 0.000 |
| -0.003 | -0.004 | -0.002 | -794.737 | 0.000 | 0.000 |
| -0.004 | -0.003 | -0.002 | 0.000 | -794.737 | 0.000 |
| -0.004 | -0.002 | -0.003 | 0.000 | 0.000 | -794.737 |
| 151.194 | 193.016 | 193.016 | 0.000 | 0.000 | 0.000 |
| 193.016 | 151.194 | 193.016 | 0.000 | 0.000 | 0.000 |
| 193.016 | 193.016 | 151.194 | 0.000 | 0.000 | 0.000 |
| -0.000 | -0.000 | -0.000 | -29.723 | 0.000 | -0.000 |
| -0.000 | -0.000 | -0.000 | 0.000 | -29.723 | -0.000 |
| -0.000 | 0.000 | -0.000 | -0.000 | -0.000 | -29.723 |
| 151.194 | 193.016 | 193.016 | -0.000 | 0.000 | -0.000 |
| 193.016 | 151.194 | 193.016 | 0.000 | -0.000 | 0.000 |
| 193.016 | 193.016 | 151.194 | 0.000 | 0.000 | -0.000 |
| 0.000 | -0.000 | 0.000 | -29.723 | 0.000 | -0.000 |
| 0.000 | 0.000 | 0.000 | -0.000 | -29.723 | -0.000 |
| 0.000 | 0.000 | 0.000 | -0.000 | -0.000 | -29.723 |
| 151.194 | 193.016 | 193.016 | -0.000 | -0.000 | 0.000 |
| 193.016 | 151.194 | 193.016 | -0.000 | -0.000 | 0.000 |
| 193.016 | 193.016 | 151.194 | 0.000 | 0.000 | -0.000 |
| -0.000 | -0.000 | -0.000 | -29.723 | 0.000 | 0.000 |
| -0.000 | -0.000 | -0.000 | 0.000 | -29.723 | -0.000 |
| -0.000 | -0.000 | -0.000 | -0.000 | -0.000 | -29.723 |
| 151.194 | 193.016 | 193.016 | -0.000 | 0.000 | -0.000 |
| 193.016 | 151.194 | 193.016 | 0.000 | -0.000 | -0.000 |
| 193.016 | 193.016 | 151.194 | -0.000 | -0.000 | -0.000 |
| 0.000 | 0.000 | 0.000 | -29.723 | -0.000 | -0.000 |
| 0.000 | 0.000 | 0.000 | -0.000 | -29.723 | 0.000 |
| 0.000 | 0.000 | 0.000 | 0.000 | 0.000 | -29.723 |
| 151.194 | 193.016 | 193.016 | -0.000 | 0.000 | 0.000 |
| 193.016 | 151.194 | 193.016 | 0.000 | -0.000 | 0.000 |
| 193.016 | 193.016 | 151.194 | 0.000 | 0.000 | -0.000 |
| -0.000 | -0.000 | -0.000 | -29.723 | 0.000 | -0.000 |
| -0.000 | -0.000 | -0.000 | 0.000 | -29.723 | 0.000 |
| -0.000 | -0.000 | -0.000 | 0.000 | -0.000 | -29.723 |
| 151.194 | 193.015 | 193.015 | -0.000 | -0.000 | -0.000 |
| 193.015 | 151.194 | 193.015 | -0.000 | -0.000 | -0.000 |
| 193.015 | 193.015 | 151.194 | 0.000 | 0.000 | -0.000 |
| 0.000 | 0.000 | 0.000 | -29.723 | 0.000 | 0.000 |
| 0.000 | 0.000 | 0.000 | -0.000 | -29.723 | -0.000 |
| 0.000 | 0.000 | 0.000 | -0.000 | 0.000 | -29.723 |
| 518.470 | 103.533 | 103.533 | 0.000 | 0.000 | 0.000 |
| 103.533 | 518.470 | 103.533 | 0.000 | 0.000 | 0.000 |
| 103.533 | 103.533 | 518.470 | 0.000 | 0.000 | 0.000 |
| 0.000 | 0.000 | 0.000 | 54.289 | 0.000 | 0.000 |
| 0.000 | 0.000 | 0.000 | 0.000 | 54.289 | 0.000 |
| 0.000 | 0.000 | 0.000 | 0.000 | 0.000 | 54.289 |
| 518.470 | 103.533 | 103.533 | -0.000 | -0.000 | -0.000 |
| 103.533 | 518.470 | 103.533 | -0.000 | -0.000 | -0.000 |
| 103.533 | 103.533 | 518.470 | -0.000 | -0.000 | -0.000 |
| -0.000 | -0.000 | -0.000 | 54.289 | -0.000 | -0.000 |
| -0.000 | -0.000 | -0.000 | -0.000 | 54.289 | -0.000 |
| -0.000 | -0.000 | -0.000 | -0.000 | -0.000 | 54.289 |
| 518.470 | 103.533 | 103.533 | 0.000 | 0.000 | 0.000 |
| 103.533 | 518.470 | 103.533 | 0.000 | 0.000 | 0.000 |
| 103.533 | 103.533 | 518.470 | 0.000 | 0.000 | 0.000 |
| 0.000 | 0.000 | -0.000 | 54.289 | 0.000 | 0.000 |
| 0.000 | 0.000 | -0.000 | 0.000 | 54.289 | 0.000 |
| 0.000 | -0.000 | 0.000 | 0.000 | 0.000 | 54.289 |
| 518.470 | 103.533 | 103.533 | -0.000 | -0.000 | -0.000 |
| 103.533 | 518.470 | 103.533 | -0.000 | -0.000 | -0.000 |
| 103.533 | 103.533 | 518.470 | -0.000 | -0.000 | -0.000 |
| -0.000 | -0.000 | 0.000 | 54.289 | -0.000 | -0.000 |
| -0.000 | -0.000 | 0.000 | -0.000 | 54.289 | -0.000 |
| -0.000 | -0.000 | -0.000 | 0.000 | 0.000 | 54.289 |
| 1140.424 | 1873.367 | 1873.367 | -0.000 | -0.000 | 0.000 |
| 1873.367 | 1140.424 | 1873.367 | 0.000 | 0.000 | -0.000 |
| 1873.367 | 1873.367 | 1140.424 | 0.000 | 0.000 | -0.000 |
| 0.000 | -0.000 | 0.000 | -112.821 | 0.000 | -0.000 |
| -0.000 | 0.000 | -0.000 | -0.000 | -112.821 | -0.000 |
| -0.000 | -0.000 | 0.000 | 0.000 | 0.000 | -112.821 |
| 1247.695 | 1819.731 | 1819.731 | -0.000 | -0.000 | 0.000 |
| 1873.367 | 1140.424 | 1873.367 | 0.000 | 0.000 | 0.000 |
| 1819.731 | 1819.731 | 1247.695 | -0.000 | -0.000 | 0.000 |
| -0.000 | 0.000 | -0.000 | -112.821 | -0.000 | 0.000 |
| -0.000 | -0.000 | -0.000 | -0.000 | -112.821 | 0.000 |
| 0.000 | 0.000 | -0.000 | -0.000 | -0.000 | -112.821 |
| 1140.425 | 1873.367 | 1873.367 | -0.000 | -0.000 | -0.000 |
| 1873.367 | 1140.425 | 1873.367 | 0.000 | -0.000 | -0.000 |
| 1873.367 | 1873.367 | 1140.425 | -0.000 | 0.000 | -0.000 |
| 270621783.065 | 220700799.724 | 224645351.411 | -20069553.709 | 146858.336 | 521929.864 |
| 216420235.353 | 267590658.864 | 218326559.922 | -1414586.672 | -22906599.723 | 992297.378 |
| 220359419.347 | 225621685.519 | 272495635.077 | 2378476.595 | -1080961.454 | -20671814.142 |
| 1140.423 | 1873.366 | 1873.366 | 0.000 | 0.000 | 0.000 |
| 1873.366 | 1140.423 | 1873.366 | 0.000 | 0.000 | 0.000 |
| 1873.366 | 1873.366 | 1140.423 | 0.000 | 0.000 | 0.000 |
| -272983614.207 | -213985796.743 | -217047322.612 | -24215762.175 | -473336.166 | 457097.866 |
| -217888270.678 | -271692937.822 | -216274337.152 | -686573.650 | -22534235.590 | -715369.611 |
| -216049613.960 | -211839385.292 | -270336338.738 | -856574.683 | 392961.568 | -22273444.093 |
| 1140.435 | 1873.373 | 1873.373 | -0.000 | -0.000 | -0.000 |
| 1873.373 | 1140.435 | 1873.373 | -0.000 | -0.000 | -0.000 |
| 1873.373 | 1873.373 | 1140.435 | -0.000 | -0.000 | 0.000 |
| 26916953.943 | 22085650.733 | 22687346.478 | -1658304.635 | 30390.897 | 3630.697 |
| 21821814.525 | 26538014.861 | 21582716.328 | 254302.828 | -2088577.701 | -138709.911 |
| 22363703.608 | 22339757.792 | 27314605.102 | 153487.542 | 99574.841 | -2124693.186 |
| 1140.413 | 1873.361 | 1873.361 | -0.000 | -0.000 | 0.000 |
| 1873.361 | 1140.413 | 1873.361 | 0.000 | 0.000 | 0.000 |
| 1873.361 | 1873.361 | 1140.413 | 0.000 | 0.000 | 0.000 |
| -26491766.707 | -21680446.878 | -21747879.798 | -2133247.491 | -6405.959 | 258347.413 |
| -21424551.659 | -26554076.240 | -21692968.987 | -125606.677 | -2190545.894 | 72792.604 |
| -21620131.318 | -21841928.170 | -26801059.228 | -89228.898 | 78118.290 | -2103357.531 |
| 1007.514 | 934.160 | 934.160 | 0.000 | 0.000 | 0.000 |
| 934.160 | 1007.514 | 934.160 | 0.000 | 0.000 | 0.000 |
| 934.160 | 934.160 | 1007.514 | 0.000 | 0.000 | 0.000 |
| 0.000 | 0.000 | 0.000 | -1966.136 | 0.000 | 0.000 |
| 0.000 | 0.000 | 0.000 | 0.000 | -1966.136 | 0.000 |
| 0.000 | 0.000 | 0.000 | 0.000 | 0.000 | -1966.136 |
| 1007.514 | 934.160 | 934.160 | -0.000 | -0.000 | -0.000 |
| 934.160 | 1007.514 | 934.160 | -0.000 | -0.000 | -0.000 |
| 934.160 | 934.160 | 1007.514 | -0.000 | -0.000 | -0.000 |
| -0.000 | -0.000 | 0.000 | -1966.136 | 0.000 | -0.000 |
| -0.000 | -0.000 | 0.000 | 0.000 | -1966.136 | 0.000 |
| -0.000 | 0.000 | -0.000 | -0.000 | -0.000 | -1966.136 |
| 1007.514 | 934.160 | 934.160 | 0.000 | 0.000 | 0.000 |
| 934.160 | 1007.514 | 934.160 | 0.000 | 0.000 | 0.000 |
| 934.160 | 934.160 | 1007.514 | 0.000 | 0.000 | 0.000 |
| 0.000 | 0.000 | 0.000 | -272.495 | 0.000 | 0.000 |
| 0.000 | 0.000 | 0.000 | 0.000 | -272.495 | 0.000 |
| 0.000 | 0.000 | 0.000 | -0.000 | 0.000 | -272.495 |
| 1007.514 | 934.161 | 934.161 | -0.000 | -0.000 | -0.000 |
| 934.161 | 1007.514 | 934.161 | -0.000 | -0.000 | -0.000 |
| 934.161 | 934.161 | 1007.514 | 0.000 | -0.000 | -0.000 |
| -0.000 | -0.000 | -0.000 | -272.495 | -0.000 | -0.000 |
| -0.000 | -0.000 | -0.000 | -0.000 | -272.495 | -0.000 |
| -0.000 | -0.000 | -0.000 | -0.000 | -0.000 | -272.495 |
| 1007.516 | 934.159 | 934.159 | 0.000 | 0.000 | -0.000 |
| 934.159 | 1007.516 | 934.159 | 0.000 | 0.000 | -0.000 |
| 934.159 | 934.159 | 1007.516 | 0.000 | 0.000 | 0.000 |
| 0.046 | 0.006 | 0.002 | -1966.137 | 0.000 | 0.000 |
| 0.006 | 0.046 | 0.002 | 0.000 | -1966.137 | 0.000 |
| 0.006 | 0.002 | 0.046 | 0.000 | 0.000 | -1966.137 |
| 1007.513 | 934.162 | 934.162 | -0.000 | -0.000 | 0.000 |
| 934.162 | 1007.513 | 934.162 | -0.000 | -0.000 | -0.000 |
| 934.162 | 934.162 | 1007.513 | -0.000 | -0.000 | -0.000 |
| -0.046 | -0.006 | -0.002 | -1966.137 | -0.000 | -0.000 |
| -0.006 | -0.046 | -0.002 | 0.000 | -1966.137 | -0.000 |
| -0.006 | -0.002 | -0.046 | 0.000 | -0.000 | -1966.137 |
| 1126.623 | 1499.255 | 1499.255 | -0.000 | -0.000 | -0.000 |
| 1499.255 | 1126.623 | 1499.255 | -0.000 | -0.000 | 0.000 |
| 1499.255 | 1499.255 | 1126.623 | -0.000 | -0.000 | -0.000 |
| -0.000 | -0.000 | -0.000 | -358.354 | -0.000 | 0.000 |
| -0.000 | -0.000 | -0.000 | 0.000 | -358.354 | 0.000 |
| -0.000 | -0.000 | 0.000 | -0.000 | -0.000 | -358.354 |
| 1126.623 | 1499.255 | 1499.255 | 0.000 | 0.000 | 0.000 |
| 1499.255 | 1126.623 | 1499.255 | 0.000 | 0.000 | -0.000 |
| 1499.255 | 1499.255 | 1126.623 | 0.000 | 0.000 | 0.000 |
| 0.000 | 0.000 | 0.000 | -358.354 | 0.000 | -0.000 |
| 0.000 | 0.000 | 0.000 | -0.000 | -358.354 | -0.000 |
| 0.000 | 0.000 | -0.000 | -0.000 | 0.000 | -358.354 |
| 1126.624 | 1499.256 | 1499.256 | -0.000 | -0.000 | 0.000 |
| 1499.256 | 1126.624 | 1499.256 | -0.000 | -0.000 | 0.000 |
| 1499.256 | 1499.256 | 1126.624 | -0.000 | -0.000 | -0.000 |
| 0.000 | 0.000 | 0.000 | -358.354 | -0.000 | 0.000 |
| 0.000 | 0.000 | 0.000 | 0.000 | -358.354 | 0.000 |
| 0.000 | 0.000 | 0.000 | 0.000 | -0.000 | -358.354 |
| 1126.623 | 1499.255 | 1499.255 | 0.000 | 0.000 | 0.000 |
| 1499.255 | 1126.623 | 1499.255 | 0.000 | 0.000 | -0.000 |
| 1499.255 | 1499.255 | 1126.623 | -0.000 | 0.000 | 0.000 |
| -0.000 | -0.000 | -0.000 | -358.354 | 0.000 | 0.000 |
| -0.000 | -0.000 | -0.000 | 0.000 | -358.354 | -0.000 |
| -0.000 | -0.000 | -0.000 | -0.000 | 0.000 | -358.354 |
| 1126.631 | 1499.260 | 1499.260 | -0.000 | -0.000 | 0.000 |
| 1499.260 | 1126.631 | 1499.260 | -0.000 | -0.000 | 0.000 |
| 1499.260 | 1499.260 | 1126.631 | -0.000 | -0.000 | 0.000 |
| 0.003 | 0.001 | 0.001 | -358.354 | -0.000 | 0.000 |
| 0.001 | 0.003 | 0.001 | -0.000 | -358.354 | -0.000 |
| 0.001 | 0.001 | 0.003 | -0.000 | -0.000 | -358.354 |
| 1126.616 | 1499.250 | 1499.250 | 0.000 | 0.000 | 0.000 |
| 1499.250 | 1126.616 | 1499.250 | 0.000 | 0.000 | -0.000 |
| 1499.250 | 1499.250 | 1126.616 | 0.000 | -0.000 | -0.000 |
| -0.003 | -0.001 | -0.001 | -358.354 | 0.000 | -0.000 |
| -0.001 | -0.003 | -0.001 | -0.000 | -358.354 | 0.000 |
| -0.001 | -0.001 | -0.003 | 0.000 | 0.000 | -358.354 |
| 351.913 | 248.456 | 248.456 | -0.000 | -0.000 | -0.000 |
| 248.456 | 351.913 | 248.456 | -0.000 | -0.000 | 0.000 |
| 248.456 | 248.456 | 351.913 | -0.000 | -0.000 | -0.000 |
| -0.000 | 0.000 | 0.000 | 89.944 | -0.000 | -0.000 |
| 0.000 | -0.000 | 0.000 | -0.000 | 89.944 | -0.000 |
| 0.000 | 0.000 | -0.000 | -0.000 | -0.000 | 89.944 |
| 351.913 | 248.456 | 248.456 | -0.000 | -0.000 | -0.000 |
| 248.456 | 351.913 | 248.456 | -0.000 | -0.000 | -0.000 |
| 248.456 | 248.456 | 351.913 | 0.000 | -0.000 | -0.000 |
| 0.000 | 0.000 | -0.000 | 89.944 | 0.000 | 0.000 |
| -0.000 | 0.000 | -0.000 | 0.000 | 89.944 | 0.000 |
| -0.000 | -0.000 | 0.000 | 0.000 | 0.000 | 89.944 |
| 351.913 | 248.456 | 248.456 | -0.000 | -0.000 | -0.000 |
| 248.456 | 351.913 | 248.456 | -0.000 | -0.000 | 0.000 |
| 248.456 | 248.456 | 351.913 | 0.000 | 0.000 | 0.000 |
| 0.000 | 0.000 | 0.000 | 89.944 | 0.000 | -0.000 |
| 0.000 | 0.000 | 0.000 | 0.000 | 89.944 | 0.000 |
| 0.000 | 0.000 | 0.000 | 0.000 | 0.000 | 89.944 |
| 351.913 | 248.456 | 248.456 | 0.000 | 0.000 | -0.000 |
| 248.456 | 351.913 | 248.456 | 0.000 | 0.000 | -0.000 |
| 248.456 | 248.456 | 351.913 | 0.000 | 0.000 | -0.000 |
| -0.000 | -0.000 | -0.000 | 89.944 | -0.000 | -0.000 |
| -0.000 | -0.000 | -0.000 | -0.000 | 89.944 | -0.000 |
| -0.000 | -0.000 | -0.000 | -0.000 | -0.000 | 89.944 |
| 351.914 | 248.457 | 248.457 | -0.000 | -0.000 | -0.000 |
| 248.457 | 351.914 | 248.457 | -0.000 | -0.000 | 0.000 |
| 248.457 | 248.457 | 351.914 | -0.000 | -0.000 | -0.000 |
| 0.000 | 0.000 | 0.000 | 89.944 | 0.000 | -0.000 |
| 0.000 | 0.000 | 0.000 | 0.000 | 89.944 | 0.000 |
| 0.000 | 0.000 | 0.000 | 0.000 | 0.000 | 89.944 |
| 351.912 | 248.455 | 248.455 | 0.000 | 0.000 | -0.000 |
| 248.455 | 351.912 | 248.455 | 0.000 | 0.000 | -0.000 |
| 248.455 | 248.455 | 351.912 | 0.000 | 0.000 | 0.000 |
| -0.000 | -0.000 | -0.000 | 89.944 | 0.000 | 0.000 |
| -0.000 | -0.000 | -0.000 | -0.000 | 89.944 | -0.000 |
| -0.000 | -0.000 | -0.000 | -0.000 | -0.000 | 89.944 |
| 749.487 | 384.872 | 384.872 | -0.000 | -0.000 | -0.000 |
| 384.872 | 749.487 | 384.872 | -0.000 | -0.000 | -0.000 |
| 384.872 | 384.872 | 749.487 | -0.000 | -0.000 | -0.000 |
| 0.000 | 0.000 | 0.000 | 67.406 | -0.000 | -0.000 |
| 0.000 | 0.000 | 0.000 | -0.000 | 67.406 | -0.000 |
| 0.000 | 0.000 | 0.000 | -0.000 | -0.000 | 67.406 |
| 749.300 | 384.966 | 384.966 | 0.000 | 0.000 | 0.000 |
| 384.966 | 749.300 | 384.966 | 0.000 | 0.000 | 0.000 |
| 384.966 | 384.966 | 749.300 | 0.000 | 0.000 | -0.000 |
| -0.000 | -0.000 | -0.000 | 67.406 | 0.000 | 0.000 |
| -0.000 | -0.000 | -0.000 | 0.000 | 67.406 | 0.000 |
| -0.000 | -0.000 | -0.000 | 0.000 | 0.000 | 67.406 |
| 398.501 | 526.457 | 526.457 | 0.000 | 0.000 | 0.000 |
| 526.457 | 398.501 | 526.457 | 0.000 | 0.000 | 0.000 |
| 526.457 | 526.457 | 398.501 | 0.000 | 0.000 | 0.000 |
| 0.000 | 0.000 | 0.000 | 188.164 | -0.000 | 0.000 |
| 0.000 | 0.000 | 0.000 | 0.000 | 188.164 | 0.000 |
| 0.000 | 0.000 | 0.000 | -0.000 | -0.000 | 188.164 |
| 398.500 | 526.457 | 526.457 | -0.000 | -0.000 | -0.000 |
| 526.457 | 398.500 | 526.457 | -0.000 | -0.000 | -0.000 |
| 526.457 | 526.457 | 398.500 | -0.000 | -0.000 | -0.000 |
| -0.000 | -0.000 | -0.000 | 188.164 | -0.000 | 0.000 |
| -0.000 | -0.000 | -0.000 | 0.000 | 188.164 | -0.000 |
| -0.000 | -0.000 | -0.000 | -0.000 | -0.000 | 188.164 |
| 398.501 | 526.457 | 526.457 | 0.000 | 0.000 | 0.000 |
| 526.457 | 398.501 | 526.457 | 0.000 | 0.000 | 0.000 |
| 526.457 | 526.457 | 398.501 | 0.000 | 0.000 | 0.000 |
| 0.000 | 0.000 | 0.000 | 188.164 | 0.000 | 0.000 |
| 0.000 | 0.000 | 0.000 | 0.000 | 188.164 | 0.000 |
| 0.000 | 0.000 | 0.000 | 0.000 | 0.000 | 188.164 |
| 398.500 | 526.457 | 526.457 | -0.000 | -0.000 | -0.000 |
| 526.457 | 398.500 | 526.457 | -0.000 | 0.000 | -0.000 |
| 526.457 | 526.457 | 398.500 | -0.000 | -0.000 | -0.000 |
| -0.000 | -0.000 | -0.000 | 188.164 | -0.000 | -0.000 |
| -0.000 | -0.000 | -0.000 | -0.000 | 188.164 | -0.000 |
| -0.000 | -0.000 | -0.000 | -0.000 | -0.000 | 188.164 |
| 398.508 | 526.459 | 526.459 | 0.000 | 0.000 | 0.000 |
| 526.459 | 398.508 | 526.459 | 0.000 | 0.000 | 0.000 |
| 526.459 | 526.459 | 398.508 | 0.000 | 0.000 | 0.000 |
| 0.000 | 0.000 | 0.001 | 188.164 | 0.000 | 0.000 |
| 0.000 | 0.000 | 0.001 | 0.000 | 188.164 | 0.000 |
| 0.000 | 0.001 | 0.000 | 0.000 | 0.000 | 188.164 |
| 398.493 | 526.456 | 526.456 | -0.000 | -0.000 | -0.000 |
| 526.456 | 398.493 | 526.456 | -0.000 | -0.000 | -0.000 |
| 526.456 | 526.456 | 398.493 | -0.000 | -0.000 | -0.000 |
| -0.000 | -0.000 | -0.001 | 188.164 | -0.000 | -0.000 |
| -0.000 | -0.000 | -0.001 | -0.000 | 188.164 | -0.000 |
| -0.000 | -0.001 | -0.000 | -0.000 | -0.000 | 188.164 |
| 380.697 | 237.025 | 227.303 | -0.000 | -0.000 | 0.000 |
| 237.025 | 380.697 | 227.303 | -0.000 | -0.000 | 0.000 |
| 227.303 | 227.303 | 405.128 | -0.000 | -0.000 | 0.000 |
| 0.000 | 0.000 | 0.000 | 62.717 | 0.000 | 0.000 |
| 0.000 | 0.000 | 0.000 | -0.000 | 62.717 | 0.000 |
| 0.000 | 0.000 | 0.000 | 0.000 | 0.000 | 76.927 |
| 385.788 | 231.934 | 227.303 | -0.000 | -0.000 | -0.000 |
| 237.025 | 380.697 | 227.303 | 0.000 | 0.000 | -0.000 |
| 227.303 | 227.303 | 405.128 | -0.000 | 0.000 | -0.000 |
| 0.000 | -0.000 | -0.000 | 62.717 | 0.000 | 0.000 |
| -0.000 | -0.000 | -0.000 | -0.000 | 62.717 | -0.000 |
| 0.000 | -0.000 | -0.000 | -0.000 | -0.000 | 76.927 |
| 380.699 | 237.026 | 227.304 | -0.000 | -0.000 | 0.000 |
| 237.026 | 380.699 | 227.304 | -0.000 | -0.000 | -0.000 |
| 227.304 | 227.304 | 405.130 | -0.000 | -0.000 | -0.000 |
| 0.000 | -0.000 | 0.000 | 62.717 | -0.000 | -0.000 |
| 0.000 | 0.000 | 0.000 | -0.000 | 62.717 | 0.000 |
| 0.000 | 0.000 | 0.000 | -0.000 | -0.000 | 76.927 |
| 380.695 | 237.024 | 227.303 | 0.000 | 0.000 | -0.000 |
| 237.024 | 380.695 | 227.303 | 0.000 | 0.000 | -0.000 |
| 227.303 | 227.303 | 405.125 | 0.000 | 0.000 | 0.000 |
| -0.000 | 0.000 | -0.000 | 62.717 | 0.000 | -0.000 |
| -0.000 | -0.000 | -0.000 | 0.000 | 62.717 | -0.000 |
| -0.000 | -0.000 | -0.000 | 0.000 | 0.000 | 76.927 |
| 375.983 | 232.984 | 231.861 | 0.000 | -0.000 | -0.000 |
| 232.984 | 375.983 | 231.861 | 0.000 | 0.000 | -0.000 |
| 231.861 | 231.861 | 407.522 | -0.000 | -0.000 | -0.000 |
| 0.000 | -0.000 | 0.000 | 60.855 | 0.000 | 0.000 |
| 0.000 | 0.000 | 0.000 | 0.000 | 60.855 | -0.000 |
| -0.000 | 0.000 | 0.000 | 0.000 | -0.000 | 76.702 |
| 381.186 | 227.781 | 231.861 | -0.000 | 0.000 | 0.000 |
| 227.781 | 381.186 | 231.861 | -0.000 | 0.000 | 0.000 |
| 231.861 | 231.861 | 407.522 | -0.000 | -0.000 | 0.000 |
| 0.000 | -0.000 | -0.000 | 60.855 | 0.000 | 0.000 |
| 0.000 | -0.000 | -0.000 | -0.000 | 60.855 | -0.000 |
| 0.000 | 0.000 | -0.000 | -0.000 | 0.000 | 76.702 |
| 375.983 | 232.984 | 231.861 | 0.000 | -0.000 | -0.000 |
| 227.781 | 381.186 | 231.861 | 0.000 | -0.000 | -0.000 |
| 231.861 | 231.861 | 407.522 | 0.000 | 0.000 | -0.000 |
| 0.000 | 0.000 | 0.000 | 60.855 | -0.000 | -0.000 |
| 0.000 | 0.000 | 0.000 | 0.000 | 60.855 | -0.000 |
| 0.000 | 0.000 | -0.000 | 0.000 | -0.000 | 71.500 |
| 375.983 | 232.983 | 231.861 | -0.000 | 0.000 | 0.000 |
| 232.983 | 375.983 | 231.861 | -0.000 | 0.000 | -0.000 |
| 231.860 | 231.860 | 407.522 | -0.000 | -0.000 | 0.000 |
| -0.000 | -0.000 | -0.000 | 60.855 | -0.000 | -0.000 |
| -0.000 | -0.000 | -0.000 | 0.000 | 60.855 | 0.000 |
| -0.000 | -0.000 | 0.000 | -0.000 | -0.000 | 71.500 |
| 375.985 | 232.984 | 231.861 | 0.000 | -0.000 | -0.000 |
| 232.985 | 375.985 | 231.861 | 0.000 | 0.000 | -0.000 |
| 231.861 | 231.861 | 407.524 | 0.000 | -0.000 | -0.000 |
| 0.000 | 0.000 | 0.000 | 60.855 | 0.000 | -0.000 |
| 0.000 | 0.000 | 0.000 | 0.000 | 60.855 | -0.000 |
| 0.000 | 0.000 | -0.000 | 0.000 | 0.000 | 71.500 |
| 381.183 | 227.780 | 231.860 | -0.000 | -0.000 | 0.000 |
| 227.780 | 381.184 | 231.860 | -0.000 | 0.000 | 0.000 |
| 231.860 | 231.860 | 407.520 | -0.000 | -0.000 | 0.000 |
| -0.000 | -0.000 | -0.000 | 60.855 | -0.000 | 0.000 |
| -0.000 | -0.000 | -0.000 | -0.000 | 60.855 | 0.000 |
| -0.000 | -0.000 | 0.000 | -0.000 | 0.000 | 71.500 |
| 114.569 | 116.153 | 116.153 | 0.000 | 0.000 | 0.000 |
| 116.153 | 114.569 | 116.153 | 0.000 | 0.000 | 0.000 |
| 116.153 | 116.153 | 114.569 | 0.000 | 0.000 | 0.000 |
| -0.000 | -0.000 | -0.000 | 6.567 | 0.000 | 0.000 |
| -0.000 | -0.000 | -0.000 | 0.000 | 6.567 | 0.000 |
| -0.000 | -0.000 | -0.000 | 0.000 | 0.000 | 6.567 |
| 114.569 | 116.153 | 116.153 | -0.000 | -0.000 | -0.000 |
| 116.153 | 114.569 | 116.153 | -0.000 | -0.000 | -0.000 |
| 116.153 | 116.153 | 114.569 | -0.000 | -0.000 | -0.000 |
| 0.000 | 0.000 | 0.000 | 6.567 | -0.000 | -0.000 |
| 0.000 | 0.000 | 0.000 | -0.000 | 6.567 | -0.000 |
| 0.000 | 0.000 | 0.000 | -0.000 | -0.000 | 6.567 |
| 114.569 | 116.153 | 116.153 | 0.000 | 0.000 | 0.000 |
| 116.153 | 114.569 | 116.153 | 0.000 | 0.000 | 0.000 |
| 116.153 | 116.153 | 114.569 | 0.000 | 0.000 | 0.000 |
| -0.000 | -0.000 | -0.000 | 6.567 | 0.000 | 0.000 |
| -0.000 | -0.000 | -0.000 | 0.000 | 6.567 | 0.000 |
| -0.000 | -0.000 | -0.000 | 0.000 | 0.000 | 6.567 |
| 114.569 | 116.153 | 116.153 | -0.000 | -0.000 | -0.000 |
| 116.153 | 114.569 | 116.153 | -0.000 | -0.000 | -0.000 |
| 116.153 | 116.153 | 114.569 | -0.000 | -0.000 | -0.000 |
| 0.000 | 0.000 | 0.000 | 6.567 | -0.000 | -0.000 |
| 0.000 | 0.000 | 0.000 | -0.000 | 6.567 | -0.000 |
| 0.000 | 0.000 | 0.000 | -0.000 | -0.000 | 6.567 |
| 114.569 | 116.153 | 116.153 | 0.000 | 0.000 | 0.000 |
| 116.153 | 114.569 | 116.153 | 0.000 | 0.000 | 0.000 |
| 116.153 | 116.153 | 114.569 | 0.000 | 0.000 | 0.000 |
| -0.000 | -0.000 | -0.000 | 6.567 | 0.000 | 0.000 |
| -0.000 | -0.000 | -0.000 | 0.000 | 6.567 | 0.000 |
| -0.000 | -0.000 | -0.000 | 0.000 | 0.000 | 6.567 |
| 114.569 | 116.152 | 116.152 | -0.000 | -0.000 | -0.000 |
| 116.152 | 114.569 | 116.152 | -0.000 | -0.000 | -0.000 |
| 116.152 | 116.152 | 114.569 | -0.000 | -0.000 | -0.000 |
| 0.000 | 0.000 | 0.000 | 6.567 | -0.000 | -0.000 |
| 0.000 | 0.000 | 0.000 | -0.000 | 6.567 | -0.000 |
| 0.000 | 0.000 | 0.000 | -0.000 | -0.000 | 6.567 |
| -1459684542.691 | -1761801955.944 | 544045193.138 | -7901938.466 | 9576494.362 | 10929208.650 |
| -1039239155.452 | -1039239055.610 | 477129136.362 | 0.000 | 0.000 | 0.000 |
| 113.820 | 113.820 | 458.027 | 0.000 | 0.000 | 0.000 |
| -0.000 | 0.000 | 0.000 | -226.554 | 0.000 | 0.000 |
| -0.000 | 0.000 | 0.000 | 0.000 | -226.554 | 0.000 |
| -0.000 | 0.000 | 0.000 | 0.000 | 0.000 | -7.561 |
| 336.751 | 186.499 | 113.820 | -0.000 | -0.000 | -0.000 |
| 186.499 | 336.751 | 113.820 | -0.000 | -0.000 | -0.000 |
| 113.820 | 113.819 | 458.027 | -0.000 | -0.000 | -0.000 |
| 0.000 | -0.000 | -0.000 | -226.554 | -0.000 | -0.000 |
| 0.000 | -0.000 | -0.000 | -0.000 | -226.554 | -0.000 |
| 0.000 | -0.000 | -0.000 | -0.000 | 0.000 | -7.561 |
| -106065419.318 | 335089147.829 | 88146474.164 | -0.000 | -0.000 | 0.000 |
| 335089147.969 | -106065419.040 | 88146474.280 | -0.000 | -0.000 | 0.000 |
| 113.820 | 113.820 | 458.028 | 0.000 | 0.000 | 0.000 |
| 0.000 | 0.000 | 0.000 | -226.554 | 0.000 | 0.000 |
| 0.000 | 0.000 | 0.000 | 0.000 | -226.554 | 0.000 |
| -0.000 | 0.000 | -0.000 | 0.000 | 0.000 | -7.561 |
| -335088428.333 | 106065813.847 | -88146166.607 | -0.000 | 0.000 | -0.000 |
| 106065814.134 | -335088428.188 | -88146166.487 | 0.000 | 0.000 | -0.000 |
| 113.820 | 113.820 | 458.027 | -0.000 | -0.000 | -0.000 |
| -0.000 | -0.000 | -0.000 | -226.554 | -0.000 | -0.000 |
| -0.000 | -0.000 | -0.000 | -0.000 | -226.554 | -0.000 |
| 0.000 | -0.000 | 0.000 | -0.000 | -0.000 | -7.561 |
| -10606204.903 | 33508972.796 | 8814825.362 | 0.000 | -0.000 | 0.000 |
| 33508972.796 | -10606204.903 | 8814825.362 | -0.000 | -0.000 | 0.000 |
| 113.821 | 113.821 | 458.032 | 0.000 | 0.000 | 0.000 |
| 0.000 | 0.002 | 0.001 | -226.554 | 0.000 | 0.000 |
| 0.002 | 0.000 | 0.001 | 0.000 | -226.554 | 0.000 |
| -0.000 | -0.000 | -0.000 | 0.000 | 0.000 | -7.561 |
| -33508253.158 | 10606599.723 | -8814517.684 | -0.000 | -0.000 | -0.000 |
| 10606599.723 | -33508253.158 | -8814517.684 | 0.000 | -0.000 | -0.000 |
| 113.819 | 113.819 | 458.023 | -0.000 | -0.000 | -0.000 |
| -0.000 | -0.002 | -0.001 | -226.554 | -0.000 | -0.000 |
| -0.002 | -0.000 | -0.001 | -0.000 | -226.554 | -0.000 |
| 0.000 | 0.000 | 0.000 | -0.000 | -0.000 | -7.561 |
| 343.304 | 95.991 | 95.991 | 0.000 | 0.000 | -0.000 |
| 95.991 | 343.304 | 95.991 | 0.000 | 0.000 | -0.000 |
| 95.991 | 95.991 | 343.304 | -0.000 | -0.000 | 0.000 |
| 0.000 | 0.000 | 0.000 | -6.886 | 0.000 | 0.000 |
| 0.000 | 0.000 | 0.000 | -0.000 | -6.886 | -0.000 |
| 0.000 | 0.000 | 0.000 | -0.000 | -0.000 | -6.886 |
| 343.304 | 95.990 | 95.990 | 0.000 | 0.000 | 0.000 |
| 95.990 | 343.304 | 95.990 | 0.000 | 0.000 | -0.000 |
| 95.990 | 95.990 | 343.304 | -0.000 | -0.000 | 0.000 |
| -0.000 | 0.000 | -0.000 | -6.886 | -0.000 | 0.000 |
| -0.000 | -0.000 | -0.000 | 0.000 | -6.886 | 0.000 |
| 0.000 | -0.000 | -0.000 | -0.000 | 0.000 | -6.886 |
| 343.304 | 95.991 | 95.991 | -0.000 | -0.000 | -0.000 |
| 95.991 | 343.304 | 95.991 | -0.000 | -0.000 | -0.000 |
| 95.991 | 95.991 | 343.304 | -0.000 | -0.000 | -0.000 |
| -0.000 | -0.000 | -0.000 | -6.886 | 0.000 | 0.000 |
| -0.000 | -0.000 | -0.000 | 0.000 | -6.886 | -0.000 |
| -0.000 | -0.000 | -0.000 | -0.000 | -0.000 | -6.886 |
| 343.304 | 95.990 | 95.990 | 0.000 | 0.000 | 0.000 |
| 95.990 | 343.304 | 95.990 | 0.000 | 0.000 | -0.000 |
| 95.990 | 95.990 | 343.304 | -0.000 | -0.000 | 0.000 |
| 0.000 | 0.000 | 0.000 | -6.886 | 0.000 | 0.000 |
| 0.000 | 0.000 | 0.000 | 0.000 | -6.886 | 0.000 |
| 0.000 | 0.000 | 0.000 | 0.000 | 0.000 | -6.886 |
| 343.307 | 95.991 | 95.991 | -0.000 | -0.000 | -0.000 |
| 95.991 | 343.307 | 95.991 | -0.000 | -0.000 | 0.000 |
| 95.991 | 95.991 | 343.307 | 0.000 | 0.000 | -0.000 |
| -0.000 | -0.000 | -0.000 | -6.886 | 0.000 | -0.000 |
| -0.000 | -0.000 | -0.000 | 0.000 | -6.886 | 0.000 |
| -0.000 | -0.000 | -0.000 | 0.000 | 0.000 | -6.886 |
| 343.301 | 95.990 | 95.990 | -0.000 | 0.000 | 0.000 |
| 95.990 | 343.301 | 95.990 | 0.000 | -0.000 | 0.000 |
| 95.990 | 95.990 | 343.301 | 0.000 | 0.000 | 0.000 |
| 0.000 | 0.000 | 0.000 | -6.886 | -0.000 | 0.000 |
| 0.000 | 0.000 | 0.000 | -0.000 | -6.886 | -0.000 |
| 0.000 | 0.000 | 0.000 | -0.000 | -0.000 | -6.886 |
| 315.029 | 147.686 | 146.471 | 0.000 | -0.000 | 0.000 |
| 153.314 | 122.409 | 172.540 | -0.000 | 0.000 | 0.000 |
| 207.310 | 94.678 | 332.981 | 0.000 | 0.000 | 0.000 |
| -0.511 | 0.604 | -0.540 | 15.586 | 0.000 | 0.000 |
| -0.212 | 0.252 | -0.224 | 0.000 | 69.335 | -0.000 |
| -0.705 | 0.838 | -0.745 | 0.000 | -0.000 | -0.425 |
| 315.888 | 146.667 | 147.378 | -0.000 | 0.000 | -0.000 |
| 76.871 | 233.019 | 95.994 | -0.000 | -0.000 | -0.000 |
| 147.803 | 167.437 | 270.600 | -0.000 | 0.000 | -0.000 |
| 0.511 | -0.604 | 0.540 | 15.586 | 0.000 | 0.000 |
| 0.212 | -0.252 | 0.224 | -0.000 | 69.335 | 0.000 |
| 0.705 | -0.838 | 0.745 | -0.000 | 0.000 | -0.425 |
| 373.284 | 75.607 | 207.362 | 0.000 | -0.000 | -0.000 |
| 153.706 | 121.948 | 172.954 | -0.000 | 0.000 | 0.000 |
| 207.310 | 94.678 | 332.981 | 0.000 | 0.000 | -0.000 |
| -0.051 | 0.060 | -0.054 | 15.586 | -0.000 | 0.000 |
| -0.021 | 0.025 | -0.022 | 0.000 | 69.336 | 0.000 |
| -0.071 | 0.084 | -0.074 | 0.000 | -0.000 | -0.429 |
| 314.252 | 152.433 | 146.452 | 0.000 | -0.000 | -0.000 |
| 153.791 | 121.848 | 173.045 | 0.000 | -0.000 | -0.000 |
| 146.397 | 171.632 | 269.645 | 0.000 | -0.000 | -0.000 |
| 0.051 | -0.060 | 0.054 | 15.586 | 0.000 | -0.000 |
| 0.021 | -0.025 | 0.022 | -0.000 | 69.336 | -0.000 |
| 0.071 | -0.084 | 0.074 | -0.000 | 0.000 | -0.429 |
| 314.209 | 152.485 | 146.406 | -0.000 | 0.000 | 0.000 |
| 153.752 | 121.893 | 173.003 | -0.000 | 0.000 | 0.000 |
| 146.354 | 171.684 | 269.600 | -0.000 | 0.000 | 0.000 |
| -0.005 | 0.006 | -0.005 | 15.586 | -0.000 | 0.000 |
| -0.002 | 0.003 | -0.002 | 0.000 | 69.336 | -0.000 |
| -0.007 | 0.008 | -0.008 | 0.000 | -0.000 | -0.429 |
| 314.208 | 152.483 | 146.406 | 0.000 | -0.000 | -0.000 |
| 153.745 | 121.902 | 172.996 | 0.000 | -0.000 | -0.000 |
| 146.354 | 171.682 | 269.599 | 0.000 | -0.000 | -0.000 |
| 0.005 | -0.006 | 0.005 | 15.586 | 0.000 | -0.000 |
| 0.002 | -0.003 | 0.002 | -0.000 | 69.336 | -0.000 |
| 0.007 | -0.008 | 0.008 | -0.000 | 0.000 | -0.429 |
| 592.645 | 312.163 | 312.163 | -0.000 | -0.000 | -0.000 |
| 312.163 | 592.645 | 312.163 | -0.000 | -0.000 | -0.000 |
| 312.163 | 312.163 | 592.645 | -0.000 | -0.000 | -0.000 |
| 0.000 | 0.000 | 0.000 | 136.508 | 0.000 | 0.000 |
| 0.000 | 0.000 | 0.000 | 0.000 | 136.508 | 0.000 |
| 0.000 | 0.000 | 0.000 | 0.000 | 0.000 | 136.508 |
| 681.111 | 346.497 | 346.497 | -0.000 | -0.000 | -0.000 |
| 346.497 | 681.111 | 346.497 | -0.000 | -0.000 | 0.000 |
| 346.497 | 346.497 | 681.111 | -0.000 | -0.000 | -0.000 |
| -0.000 | -0.000 | -0.000 | 136.508 | -0.000 | 0.000 |
| -0.000 | -0.000 | -0.000 | -0.000 | 136.508 | 0.000 |
| -0.000 | -0.000 | -0.000 | -0.000 | -0.000 | 136.508 |
| 681.112 | 346.497 | 346.497 | 0.000 | 0.000 | -0.000 |
| 346.497 | 681.112 | 346.497 | 0.000 | 0.000 | 0.000 |
| 346.497 | 346.497 | 681.112 | 0.000 | 0.000 | 0.000 |
| 0.000 | 0.000 | 0.000 | 80.414 | -0.000 | -0.000 |
| 0.000 | 0.000 | 0.000 | -0.000 | 80.414 | -0.000 |
| 0.000 | 0.000 | 0.000 | -0.000 | -0.000 | 80.414 |
| 577.938 | 301.999 | 301.999 | 0.000 | 0.000 | 0.000 |
| 301.999 | 577.938 | 301.999 | 0.000 | 0.000 | 0.000 |
| 301.999 | 301.999 | 577.938 | 0.000 | 0.000 | 0.000 |
| -0.000 | -0.000 | -0.000 | 80.414 | 0.000 | 0.000 |
| -0.000 | -0.000 | -0.000 | 0.000 | 80.414 | 0.000 |
| -0.000 | -0.000 | -0.000 | 0.000 | 0.000 | 80.414 |
| 577.940 | 301.999 | 301.999 | -0.000 | -0.000 | -0.000 |
| 301.999 | 577.940 | 301.999 | -0.000 | -0.000 | -0.000 |
| 301.999 | 301.999 | 577.940 | -0.000 | -0.000 | -0.000 |
| 0.000 | 0.000 | 0.001 | 80.414 | -0.000 | -0.000 |
| 0.000 | 0.000 | 0.001 | -0.000 | 80.414 | -0.000 |
| 0.000 | 0.001 | 0.000 | -0.000 | -0.000 | 80.414 |
| 574.314 | 298.289 | 298.289 | 0.000 | 0.000 | 0.000 |
| 298.289 | 574.314 | 298.289 | 0.000 | 0.000 | 0.000 |
| 299.362 | 299.362 | 575.591 | 0.000 | 0.000 | 0.000 |
| -0.000 | -0.000 | -0.001 | 80.414 | 0.000 | 0.000 |
| -0.000 | -0.000 | -0.001 | 0.000 | 80.414 | 0.000 |
| -0.000 | -0.001 | -0.000 | 0.000 | 0.000 | 80.414 |
| 666.442 | 341.139 | 341.139 | -0.000 | 0.000 | 0.000 |
| 341.139 | 666.442 | 341.139 | 0.000 | -0.000 | -0.000 |
| 341.139 | 341.139 | 666.442 | 0.000 | 0.000 | -0.000 |
| 0.000 | 0.000 | 0.000 | 133.592 | -0.000 | -0.000 |
| 0.000 | 0.000 | 0.000 | 0.000 | 133.592 | 0.000 |
| 0.000 | 0.000 | 0.000 | 0.000 | 0.000 | 133.592 |
| 666.442 | 341.139 | 341.139 | -0.000 | -0.000 | -0.000 |
| 341.139 | 666.442 | 341.139 | 0.000 | 0.000 | 0.000 |
| 774.939 | 774.939 | 1047.039 | -0.000 | 0.000 | 0.000 |
| 0.000 | -0.000 | -0.000 | 133.592 | 0.000 | -0.000 |
| -0.000 | 0.000 | -0.000 | -0.000 | 133.592 | -0.000 |
| -0.000 | -0.000 | -0.000 | -0.000 | -0.000 | 133.592 |
| 464.467 | 211.229 | 211.229 | 0.000 | 0.000 | 0.000 |
| 211.229 | 464.467 | 211.229 | 0.000 | 0.000 | 0.000 |
| 211.229 | 211.229 | 464.467 | 0.000 | 0.000 | 0.000 |
| -52.061 | -52.061 | -52.061 | 88.767 | 0.000 | 0.000 |
| -52.061 | -52.061 | -52.061 | 0.000 | 88.767 | 0.000 |
| -52.061 | -52.061 | -52.061 | 0.000 | 0.000 | 88.767 |
| 666.441 | 341.139 | 341.139 | -0.000 | 0.000 | -0.000 |
| 341.139 | 666.441 | 341.139 | -0.000 | -0.000 | -0.000 |
| 341.139 | 341.139 | 666.441 | -0.000 | -0.000 | -0.000 |
| 52.061 | 52.061 | 52.061 | 88.767 | -0.000 | -0.000 |
| 52.061 | 52.061 | 52.061 | -0.000 | 88.767 | -0.000 |
| 52.061 | 52.061 | 52.061 | -0.000 | -0.000 | 88.767 |
| 539.673 | 276.028 | 276.028 | 0.000 | 0.000 | 0.000 |
| 276.028 | 539.673 | 276.028 | 0.000 | 0.000 | 0.000 |
| 276.028 | 276.028 | 539.673 | -0.000 | -0.000 | 0.000 |
| 0.000 | 0.000 | 0.001 | 133.592 | 0.000 | 0.000 |
| 0.000 | 0.000 | 0.001 | 0.000 | 133.592 | 0.000 |
| 0.000 | 0.001 | 0.000 | 0.000 | 0.000 | 133.592 |
| 573.198 | 305.932 | 305.932 | 0.000 | -0.000 | 0.000 |
| 305.932 | 573.198 | 305.932 | -0.000 | 0.000 | 0.000 |
| 305.932 | 305.932 | 573.198 | 0.000 | -0.000 | 0.000 |
| -0.000 | -0.000 | -0.001 | 133.592 | -0.000 | -0.000 |
| -0.000 | -0.000 | -0.001 | -0.000 | 133.592 | -0.000 |
| -0.000 | -0.001 | -0.000 | -0.000 | 0.000 | 133.592 |
| 411.494 | 282.503 | 282.503 | 0.000 | 0.000 | -0.000 |
| 282.503 | 411.494 | 282.503 | 0.000 | 0.000 | -0.000 |
| 282.503 | 282.503 | 411.494 | 0.000 | 0.000 | -0.000 |
| 19.523 | 19.523 | 19.523 | 94.856 | 0.000 | -0.000 |
| 19.523 | 19.523 | 19.523 | 0.000 | 94.856 | 0.000 |
| 19.523 | 19.523 | 19.523 | 0.000 | 0.000 | 94.856 |
| 448.094 | 284.539 | 284.539 | -0.000 | -0.000 | 0.000 |
| 284.539 | 448.094 | 284.539 | -0.000 | -0.000 | 0.000 |
| 284.539 | 284.539 | 448.094 | -0.000 | -0.000 | 0.000 |
| -19.523 | -19.523 | -19.523 | 94.856 | -0.000 | 0.000 |
| -19.523 | -19.523 | -19.523 | -0.000 | 94.856 | 0.000 |
| -19.523 | -19.523 | -19.523 | -0.000 | -0.000 | 94.856 |
| 402.031 | 268.078 | 268.078 | 0.000 | 0.000 | 0.000 |
| 268.078 | 402.031 | 268.078 | 0.000 | 0.000 | -0.000 |
| 268.078 | 268.078 | 402.031 | 0.000 | 0.000 | -0.000 |
| 2.382 | 2.382 | 2.382 | 88.352 | 0.000 | -0.000 |
| 2.382 | 2.382 | 2.382 | 0.000 | 88.352 | -0.000 |
| 2.382 | 2.382 | 2.382 | 0.000 | 0.000 | 88.352 |
| 399.962 | 265.288 | 265.288 | -0.000 | -0.000 | 0.000 |
| 265.288 | 399.962 | 265.288 | -0.000 | -0.000 | 0.000 |
| 265.288 | 265.288 | 399.962 | -0.000 | -0.000 | 0.000 |
| -2.382 | -2.382 | -2.382 | 88.352 | -0.000 | 0.000 |
| -2.382 | -2.382 | -2.382 | -0.000 | 88.352 | 0.000 |
| -2.382 | -2.382 | -2.382 | -0.000 | -0.000 | 88.352 |
| 401.107 | 266.813 | 266.813 | 0.000 | 0.000 | -0.000 |
| 266.813 | 401.107 | 266.813 | 0.000 | 0.000 | -0.000 |
| 266.813 | 266.813 | 401.107 | 0.000 | 0.000 | -0.000 |
| 0.000 | 0.000 | 0.000 | 124.428 | 0.000 | -0.000 |
| 0.000 | 0.000 | 0.000 | 0.000 | 124.428 | 0.000 |
| 0.000 | 0.000 | 0.000 | 0.000 | 0.000 | 124.428 |
| 382.830 | 265.692 | 265.692 | -0.000 | -0.000 | 0.000 |
| 265.692 | 382.830 | 265.692 | -0.000 | -0.000 | 0.000 |
| 265.692 | 265.692 | 382.830 | -0.000 | -0.000 | 0.000 |
| -0.000 | -0.000 | -0.000 | 124.428 | -0.000 | 0.000 |
| -0.239 | -0.239 | -0.239 | -0.000 | 88.242 | 0.000 |
| -0.239 | -0.239 | -0.239 | -0.000 | -0.000 | 88.242 |
| 380.925 | 252.396 | 252.396 | -0.000 | -0.000 | -0.000 |
| 252.396 | 380.925 | 252.396 | -0.000 | -0.000 | -0.000 |
| 252.396 | 252.396 | 380.925 | -0.000 | -0.000 | -0.000 |
| 0.000 | 0.000 | 0.000 | 119.857 | 0.000 | 0.000 |
| 0.000 | -0.000 | 0.000 | -0.000 | 119.857 | 0.000 |
| 0.000 | 0.000 | 0.000 | 0.000 | 0.000 | 119.857 |
| 380.881 | 252.326 | 252.326 | 0.000 | 0.000 | 0.000 |
| 252.326 | 380.881 | 252.326 | 0.000 | 0.000 | 0.000 |
| 252.326 | 252.326 | 380.881 | 0.000 | 0.000 | 0.000 |
| -0.000 | 0.000 | -0.000 | 119.857 | -0.000 | -0.000 |
| -0.000 | 0.000 | -0.000 | -0.000 | 119.857 | 0.000 |
| -0.000 | -0.000 | -0.000 | -0.000 | -0.000 | 119.857 |
| 430.440 | 272.976 | 272.976 | 0.000 | 0.000 | -0.000 |
| 272.976 | 430.440 | 272.976 | 0.000 | 0.000 | 0.000 |
| 272.976 | 272.976 | 430.440 | 0.000 | -0.000 | -0.000 |
| 0.000 | 0.000 | 0.000 | 79.120 | -0.000 | -0.000 |
| 0.000 | 0.000 | 0.000 | -0.000 | 79.120 | -0.000 |
| 0.000 | 0.000 | 0.000 | -0.000 | -0.000 | 79.120 |
| 430.439 | 272.976 | 272.976 | -0.000 | 0.000 | -0.000 |
| 272.976 | 430.439 | 272.976 | -0.000 | -0.000 | 0.000 |
| 272.976 | 272.976 | 430.439 | 0.000 | -0.000 | 0.000 |
| -0.000 | -0.000 | -0.000 | 79.120 | 0.000 | 0.000 |
| -0.000 | -0.000 | -0.000 | 0.000 | 79.120 | 0.000 |
| -0.000 | -0.000 | -0.000 | 0.000 | 0.000 | 79.120 |
| 430.441 | 272.977 | 272.977 | 0.000 | 0.000 | -0.000 |
| 272.977 | 430.441 | 272.977 | 0.000 | 0.000 | -0.000 |
| 272.977 | 272.977 | 430.441 | -0.000 | 0.000 | -0.000 |
| 0.000 | 0.000 | 0.000 | 119.857 | -0.000 | -0.000 |
| 0.000 | 0.000 | 0.000 | 0.000 | 119.857 | 0.000 |
| 0.000 | 0.000 | 0.000 | -0.000 | 0.000 | 119.857 |
| 380.902 | 252.360 | 252.360 | 0.000 | 0.000 | 0.000 |
| 252.360 | 380.902 | 252.360 | 0.000 | 0.000 | 0.000 |
| 252.360 | 252.360 | 380.902 | 0.000 | 0.000 | 0.000 |
| -0.000 | -0.000 | -0.000 | 119.857 | -0.000 | -0.000 |
| -0.000 | -0.000 | -0.000 | -0.000 | 119.857 | 0.000 |
| -0.000 | -0.000 | -0.000 | 0.000 | -0.000 | 119.857 |
| 383.580 | 129.226 | 214.736 | 0.000 | 0.000 | 0.000 |
| 128.549 | 275.028 | 164.691 | -0.000 | -0.000 | -0.000 |
| 220.477 | 171.109 | 429.639 | -0.000 | -0.000 | 0.000 |
| -0.674 | 0.190 | -6.913 | -5.319 | -0.000 | -0.000 |
| -0.674 | 0.190 | -6.914 | 0.000 | 97.194 | -0.000 |
| -0.674 | 0.190 | -6.914 | -0.000 | -0.000 | -6.630 |
| 384.928 | 128.847 | 228.563 | 0.000 | 0.000 | 0.000 |
| 129.185 | 274.849 | 171.206 | 0.000 | 0.000 | 0.000 |
| 221.825 | 170.730 | 443.465 | 0.000 | 0.000 | 0.000 |
| 0.674 | -0.190 | 6.913 | -5.319 | 0.000 | -0.000 |
| 0.674 | -0.190 | 6.914 | 0.000 | 97.194 | -0.000 |
| 0.674 | -0.190 | 6.914 | 0.000 | 0.000 | -6.630 |
| 384.187 | 129.055 | 220.958 | -0.000 | -0.000 | -0.000 |
| 129.156 | 274.858 | 170.914 | -0.000 | -0.000 | -0.000 |
| 222.570 | 170.520 | 451.109 | -0.000 | -0.000 | -0.000 |
| -0.067 | 0.019 | -0.691 | -5.321 | -0.000 | -0.000 |
| 0.000 | -0.000 | 0.000 | -0.000 | 97.194 | -0.000 |
| -0.068 | 0.019 | -0.698 | -0.000 | -0.000 | -6.630 |
| 384.392 | 128.998 | 223.068 | 0.000 | 0.000 | 0.000 |
| 129.291 | 274.819 | 172.296 | 0.000 | 0.000 | -0.000 |
| 221.218 | 170.900 | 437.244 | 0.000 | 0.000 | -0.000 |
| 0.067 | -0.019 | 0.691 | -5.321 | 0.000 | -0.000 |
| -0.000 | 0.000 | -0.000 | 0.000 | 97.194 | 0.000 |
| 0.068 | -0.019 | 0.698 | 0.000 | 0.000 | -6.630 |
| 384.395 | 128.998 | 223.070 | -0.000 | -0.000 | -0.000 |
| 129.217 | 274.843 | 171.537 | -0.000 | -0.000 | 0.000 |
| 221.145 | 170.921 | 436.486 | -0.000 | -0.000 | -0.000 |
| -0.007 | 0.002 | -0.069 | -5.321 | -0.000 | -0.000 |
| -0.006 | 0.002 | -0.069 | -0.000 | 97.194 | -0.000 |
| -0.013 | 0.004 | -0.135 | -0.000 | -0.000 | -6.631 |
| 384.258 | 129.034 | 221.718 | 0.000 | 0.000 | 0.000 |
| 129.230 | 274.834 | 171.673 | 0.000 | 0.000 | 0.000 |
| 221.157 | 170.917 | 436.619 | -0.000 | -0.000 | -0.000 |
| 0.007 | -0.002 | 0.069 | -5.321 | 0.000 | 0.000 |
| 0.006 | -0.002 | 0.069 | -0.000 | 97.194 | 0.000 |
| 0.013 | -0.004 | 0.135 | 0.000 | 0.000 | -6.631 |
| 400.719 | 228.057 | 225.221 | 0.000 | 0.000 | 0.000 |
| 229.981 | 371.155 | 225.824 | 0.000 | -0.000 | -0.000 |
| 227.523 | 226.201 | 392.057 | 0.000 | 0.000 | 0.000 |
| -0.009 | 0.007 | -0.001 | 58.642 | -0.000 | -0.000 |
| -0.062 | 0.054 | -0.008 | 0.000 | 58.241 | 0.000 |
| -0.065 | 0.056 | -0.008 | 0.000 | 0.000 | 69.683 |
| 400.848 | 227.945 | 225.238 | -0.000 | -0.000 | -0.000 |
| 230.110 | 371.044 | 225.840 | -0.000 | -0.000 | -0.000 |
| 227.652 | 226.089 | 392.073 | -0.000 | -0.000 | 0.000 |
| 0.009 | -0.007 | 0.001 | 58.642 | -0.000 | -0.000 |
| 0.062 | -0.054 | 0.008 | -0.000 | 58.241 | -0.000 |
| 0.065 | -0.056 | 0.008 | -0.000 | -0.000 | 69.683 |
| 400.777 | 228.007 | 225.229 | 0.000 | 0.000 | 0.000 |
| 230.039 | 371.105 | 225.831 | 0.000 | 0.000 | -0.000 |
| 227.581 | 226.151 | 392.064 | 0.000 | 0.000 | -0.000 |
| -0.001 | 0.001 | -0.000 | 58.642 | 0.000 | -0.000 |
| -0.006 | 0.005 | -0.001 | 0.000 | 58.241 | 0.000 |
| -0.007 | 0.006 | -0.001 | 0.000 | 0.000 | 69.683 |
| 400.790 | 227.995 | 225.230 | -0.000 | 0.000 | -0.000 |
| 230.052 | 371.094 | 225.833 | -0.000 | -0.000 | -0.000 |
| 227.594 | 226.139 | 392.066 | -0.000 | -0.000 | 0.000 |
| 0.001 | -0.001 | 0.000 | 58.642 | -0.000 | 0.000 |
| 0.006 | -0.005 | 0.001 | -0.000 | 58.241 | -0.000 |
| 0.007 | -0.006 | 0.001 | -0.000 | -0.000 | 69.683 |
| 400.785 | 228.002 | 225.230 | 0.000 | 0.000 | 0.000 |
| 230.046 | 371.102 | 225.832 | 0.000 | 0.000 | -0.000 |
| 227.588 | 226.146 | 392.067 | 0.000 | 0.000 | 0.000 |
| -0.000 | 0.000 | 0.000 | 58.642 | -0.000 | 0.000 |
| -0.001 | 0.001 | 0.000 | 0.000 | 58.241 | 0.000 |
| -0.001 | 0.001 | -0.000 | 0.000 | 0.000 | 69.683 |
| 400.782 | 228.000 | 225.229 | -0.000 | 0.000 | -0.000 |
| 230.045 | 371.097 | 225.831 | -0.000 | 0.000 | -0.000 |
| 227.587 | 226.144 | 392.063 | -0.000 | -0.000 | -0.000 |
| 0.000 | -0.000 | -0.000 | 58.642 | -0.000 | -0.000 |
| 0.001 | -0.001 | -0.000 | -0.000 | 58.241 | 0.000 |
| 0.001 | -0.001 | 0.000 | -0.000 | -0.000 | 69.683 |
| 387.248 | 63.229 | 38.297 | -0.000 | -0.000 | 0.000 |
| 206.810 | 243.668 | 38.297 | -0.000 | -0.000 | -0.000 |
| 38.297 | 38.297 | 122.835 | -0.000 | -0.000 | 0.000 |
| -0.000 | 0.000 | 0.000 | -2.827 | 0.000 | 0.000 |
| -0.000 | 0.000 | -0.000 | -0.000 | -2.827 | 0.000 |
| -0.000 | -0.000 | -0.000 | -0.000 | -0.000 | 18.429 |
| 387.248 | 63.229 | 38.297 | -0.000 | -0.000 | 0.000 |
| 206.809 | 243.668 | 38.297 | 0.000 | 0.000 | 0.000 |
| 38.297 | 38.297 | 122.835 | -0.000 | -0.000 | -0.000 |
| 0.000 | -0.000 | 0.000 | -2.827 | 0.000 | -0.000 |
| 0.000 | -0.000 | 0.000 | 0.000 | -2.827 | 0.000 |
| 0.000 | 0.000 | 0.000 | 0.000 | 0.000 | 18.429 |
| 243.670 | 206.808 | 38.297 | 0.000 | 0.000 | 0.000 |
| 63.229 | 387.249 | 38.297 | 0.000 | 0.000 | 0.000 |
| 38.297 | 38.297 | 122.835 | 0.000 | 0.000 | 0.000 |
| -0.000 | -0.000 | -0.000 | -2.827 | 0.000 | 0.000 |
| -0.000 | -0.000 | -0.000 | -0.000 | -2.827 | -0.000 |
| -0.000 | -0.000 | -0.000 | -0.000 | -0.000 | 18.429 |
| 387.248 | 63.229 | 38.297 | -0.000 | -0.000 | -0.000 |
| 206.815 | 243.662 | 38.297 | 0.000 | 0.000 | -0.000 |
| 38.297 | 38.297 | 122.835 | -0.000 | -0.000 | 0.000 |
| 0.000 | 0.000 | 0.000 | -2.827 | -0.000 | -0.000 |
| 0.000 | 0.000 | 0.000 | 0.000 | -2.827 | 0.000 |
| 0.000 | 0.000 | 0.000 | 0.000 | 0.000 | 18.429 |
| 243.683 | 206.796 | 38.297 | -0.000 | -0.000 | -0.000 |
| 206.845 | 243.634 | 38.297 | -0.000 | -0.000 | -0.000 |
| 38.297 | 38.297 | 122.836 | -0.000 | -0.000 | -0.000 |
| -0.000 | -0.000 | -0.000 | -2.827 | 0.000 | 0.000 |
| -0.000 | -0.000 | -0.000 | -0.000 | -2.827 | 0.000 |
| -0.000 | -0.000 | -0.000 | -0.000 | -0.000 | 18.429 |
| 7311568.548 | 4211333.568 | 14082299.284 | -250088.426 | 21995.201 | -7210.987 |
| 207.346 | 243.130 | 38.297 | 0.000 | 0.000 | 0.000 |
| 38.297 | 38.297 | 122.834 | 0.000 | 0.000 | 0.000 |
| 0.000 | 0.000 | 0.000 | -2.827 | -0.000 | -0.000 |
| 0.000 | 0.000 | 0.000 | 0.000 | -2.827 | 0.000 |
| 0.000 | 0.000 | 0.000 | 0.000 | 0.000 | 18.429 |
Phonon band structures and crystal properties estimated from quasi-harmonic approximation (QHA) calculations are displayed for select crystals. The calculations were performed using phonopy and LAMMPS. For the phonon calculations, 3x3 supercells of the potential-specific relaxed crystals were used. The QHA calculations were based on 11 strain states ranging from -0.05 to 0.05.
The calculation method used is available as the iprPy phonon calculation method.
Notes and Disclaimers:
Version Information:






















































































































































Static free surface formation energies are displayed for select crystals. The values displayed here are obtained by taking a perfect periodic bulk crystal, slicing along a crystallographic plane, and using force minimization to statically relax the surfaces. The free surface formation energy is computed by comparing the energy of the defect system to the bulk system and dividing by the total surface area created by the cut.
The calculation method used is available as the iprPy surface_energy_static calculation method.
Notes and Disclaimers:
Version Information:
| Surface | γfs (mJ/m2) |
|---|---|
| (322) | 0.00 |
| (310) | 0.00 |
| (320) | 0.00 |
| (100) | 0.00 |
| (110) | 0.00 |
| (331) | 0.00 |
| (111) | 0.00 |
| (311) | 0.00 |
| (211) | 0.00 |
| (332) | 0.00 |
| (321) | 0.00 |
| (221) | 0.00 |
| (210) | 0.00 |
| Surface | γfs (mJ/m2) |
|---|---|
| (320) | 0.00 |
| (310) | 0.00 |
| (211) | 0.00 |
| (331) | 0.00 |
| (111) | 0.00 |
| (321) | 0.00 |
| (210) | 0.00 |
| (332) | 0.00 |
| (110) | 0.00 |
| (221) | 0.00 |
| (100) | 0.00 |
| (322) | 0.00 |
| (311) | 0.00 |
| Surface | γfs (mJ/m2) |
|---|---|
| (2021) 2 | 0.00 |
| (2130) | 0.00 |
| (1120) | 0.00 |
| (2241) | 0.00 |
| (1012) 2 | 0.00 |
| (2132) 2 | 0.00 |
| (2131) 1 | 0.00 |
| (2112) | 0.00 |
| (2132) 1 | 0.00 |
| (1011) 1 | 0.00 |
| (1011) 2 | 0.00 |
| (0001) | 0.00 |
| (1010) | 0.00 |
| (1012) 1 | 0.00 |
| (1121) | 0.00 |
| (2021) 1 | 0.00 |
| (2131) 2 | 0.00 |
| Surface | γfs (mJ/m2) |
|---|---|
| (1120) | 0.00 |
| (2021) 2 | 0.00 |
| (1010) 2 | 0.00 |
| (0001) | 0.00 |
| (2130) 1 | 0.00 |
| (1011) 2 | 0.00 |
| (1011) 1 | 0.00 |
| (2241) | 0.00 |
| (2131) 1 | 0.00 |
| (1010) 1 | 0.00 |
| (2132) 1 | 0.00 |
| (2021) 1 | 0.00 |
| (1012) 2 | 0.00 |
| (2112) | 0.00 |
| (2131) 2 | 0.00 |
| (2130) 2 | 0.00 |
| (1121) | 0.00 |
| (2132) 2 | 0.00 |
| (1012) 1 | 0.00 |
| Surface | γfs (mJ/m2) |
|---|---|
| (111) 2 | 1613.99 |
| (331) 2 | 2172.35 |
| (110) | 2386.65 |
| (321) | 3170.68 |
| (320) | 3386.87 |
| (211) | 3500.29 |
| (311) 2 | 3930.85 |
| (210) | 3966.46 |
| (332) | 3984.18 |
| (311) 1 | 4390.99 |
| (310) | 4610.12 |
| (322) | 5123.34 |
| (221) | 5303.18 |
| (100) | 5313.53 |
| (331) 1 | 6661.99 |
| (111) 1 | 12975.07 |
| Surface | γfs (mJ/m2) |
|---|---|
| (111) | 0.00 |
| (100) | 0.00 |
| (211) | 0.00 |
| (112) | 0.00 |
| (101) | 0.00 |
| (001) | 0.00 |
| (110) | 0.00 |
| (201) | 0.00 |
| Surface | γfs (mJ/m2) |
|---|---|
| (111) | 1450.36 |
| (332) | 1566.68 |
| (322) | 1608.44 |
| (221) | 1652.68 |
| (211) | 1720.08 |
| (331) | 1752.77 |
| (321) | 1805.64 |
| (311) | 1830.84 |
| (110) | 1917.99 |
| (100) | 1977.60 |
| (320) | 1989.99 |
| (210) | 2001.23 |
| (310) | 2025.60 |
| Surface | γfs (mJ/m2) |
|---|---|
| (332) 2 | -4648.36 |
| (332) 1 | -4509.22 |
| (321) 1 | -3419.19 |
| (320) | -3359.98 |
| (310) | -2739.02 |
| (331) | -2728.30 |
| (321) 2 | -2467.67 |
| (322) | -2293.38 |
| (311) | -1877.39 |
| (211) 1 | -1701.01 |
| (210) | -1623.14 |
| (221) | -860.11 |
| (111) | -407.52 |
| (110) | -254.36 |
| (211) 2 | 1286.31 |
| (100) | 1383.39 |
| Surface | γfs (mJ/m2) |
|---|---|
| (0001) | 1486.49 |
| (2021) 1 | 1565.92 |
| (1011) 1 | 1625.49 |
| (1012) 2 | 1731.07 |
| (2021) 2 | 1769.16 |
| (2131) 1 | 1784.82 |
| (2132) 1 | 1804.54 |
| (1120) | 1826.19 |
| (2132) 2 | 1841.27 |
| (2241) | 1851.14 |
| (1012) 1 | 1857.06 |
| (2112) | 1862.44 |
| (1121) | 1867.45 |
| (2130) | 1878.19 |
| (1010) | 1901.35 |
| (2131) 2 | 1946.07 |
| (1011) 2 | 2038.22 |
Static point defect formation energies, Ef, and elastic dipole tensors, pij, are displayed for select crystals. Relaxed defect configurations are obtained by taking a 12x12x12 supercell of a perfect periodic bulk crystal, inserting the point defect, and using force minimization to statically relax the atomic positions while keeping the system dimensions constant. Ef is computed by comparing the energy of the defect system to the same number of atoms in a perfect bulk crystal. pij is estimated as the difference in the system's global pressure with and without the defect multiplied by the system's volume.
Simple structural comparisons of the unrelaxed and relaxed defect configurations are used to help determine if the defect structure has relaxed to a different configuration. Relaxed structures that are identified as no longer consistent with the ideal defect definition are excluded from the table below. The only exception to this is if the lowest energy interstitial configuration does not coincide with a known ideal defect, its energies and pressure tensor are included under the listing "relaxed interstitial". The full list of calculation results including the transformed structures and the structural comparison values is included in the csv file available from the "Download raw data" link.
The calculation method used is available as the iprPy point_defect_static calculation method.
Notes and Disclaimers:
| Point Defect | Ef (eV) | p11 (eV) | p22 (eV) | p33 (eV) | p12 (eV) | p13 (eV) | p23 (eV) |
|---|---|---|---|---|---|---|---|
| 110 dumbbell | -73.126 | 0.000 | -0.000 | -0.000 | 0.000 | 0.000 | 0.000 |
| 100 dumbbell | -34.454 | -0.000 | -0.000 | -0.000 | 0.000 | -0.000 | 0.000 |
| 111 dumbbell | -32.619 | -0.000 | -0.000 | -0.000 | 0.000 | 0.000 | 0.000 |
| octahedral interstitial | -20.116 | -0.000 | -0.000 | -0.000 | -0.000 | 0.000 | 0.000 |
| tetrahedral interstitial | -18.852 | -0.000 | -0.000 | -0.000 | 0.000 | 0.000 | -0.000 |
| 1nn divacancy | 0.000 | -0.000 | -0.000 | -0.000 | -0.000 | -0.000 | -0.000 |
| 2nn divacancy | 0.000 | -0.000 | -0.000 | -0.000 | -0.000 | -0.000 | -0.000 |
| vacancy | 0.000 | -0.000 | -0.000 | -0.000 | -0.000 | -0.000 | -0.000 |
| Point Defect | Ef (eV) | p11 (eV) | p22 (eV) | p33 (eV) | p12 (eV) | p13 (eV) | p23 (eV) |
|---|---|---|---|---|---|---|---|
| relaxed interstitial | -22230.286 | 3520.352 | 3201.316 | 3131.075 | -30.888 | 2.817 | 153.834 |
| vacancy | 0.000 | -0.000 | -0.000 | -0.000 | -0.000 | -0.000 | -0.000 |
| 1nn divacancy | 0.000 | -0.000 | -0.000 | -0.000 | -0.000 | -0.000 | -0.000 |
| 2nn divacancy | 0.000 | -0.000 | -0.000 | -0.000 | -0.000 | -0.000 | -0.000 |
| Point Defect | Ef (eV) | p11 (eV) | p22 (eV) | p33 (eV) | p12 (eV) | p13 (eV) | p23 (eV) |
|---|---|---|---|---|---|---|---|
| 0001 dumbbell | -73.168 | 0.000 | 0.000 | 0.000 | 0.000 | 0.000 | 0.000 |
| 2110 dumbbell | -17.993 | 0.000 | -0.000 | -0.000 | -0.000 | -0.000 | -0.000 |
| vacancy | 0.000 | -0.000 | -0.000 | -0.000 | -0.000 | -0.000 | -0.000 |
| Point Defect | Ef (eV) | p11 (eV) | p22 (eV) | p33 (eV) | p12 (eV) | p13 (eV) | p23 (eV) |
|---|---|---|---|---|---|---|---|
| vacancy | 1.841 | 7.554 | 7.554 | 7.554 | 0.000 | -0.000 | -0.000 |
| 1nn divacancy | 2.779 | 11.449 | 11.449 | 11.449 | -0.739 | -0.739 | -0.739 |
| 100 dumbbell | 3.985 | 18.638 | 18.638 | 24.963 | -0.000 | -0.000 | -0.000 |
| hexagonal interstitial | 8.986 | 27.005 | 27.005 | 27.005 | 15.980 | 15.980 | 15.980 |
| tetragonal interstitial | 9.063 | 32.775 | 32.775 | 32.775 | -0.000 | -0.000 | -0.000 |
| Point Defect | Ef (eV) | p11 (eV) | p22 (eV) | p33 (eV) | p12 (eV) | p13 (eV) | p23 (eV) |
|---|---|---|---|---|---|---|---|
| vacancy | 1.209 | -8.628 | -8.628 | -8.628 | 0.000 | -0.000 | -0.000 |
| 1nn divacancy | 2.442 | -15.779 | -16.927 | -16.927 | 0.000 | -0.000 | 0.518 |
| 2nn divacancy | 2.519 | -17.810 | -17.810 | -17.295 | -0.000 | -0.000 | -0.000 |
| 100 dumbbell | 5.389 | 50.604 | 50.604 | 49.076 | 0.000 | 0.000 | -0.000 |
| octahedral interstitial | 6.058 | 52.200 | 52.200 | 52.200 | 0.000 | 0.000 | -0.000 |
| 111 dumbbell | 6.363 | 51.006 | 51.006 | 51.006 | 3.000 | 3.000 | 3.000 |
| 110 dumbbell | 6.672 | 52.072 | 47.890 | 47.890 | 0.000 | 0.000 | 26.340 |
Plots of the atomic structure of dislocation cores are shown here. The dislocations were constructed using dislocation monopole configurations in which a straight dislocation is created in the center of the system using anisotropic elasticity and the elastic constants computed above. A cylindrical region centered around the dislocation is allowed to relax while the remaining atoms are held fixed. The relaxation consists of 1 million NVT steps at 10 K followed by an energy/force minimization. The final plots show the atomic configuration near the center of the monopole system, and display differential displacement arrows and Nye tensor color maps that are both taken with respect to the Burgers vector direction.
These plots show a wide range of final structures, some corresponding to expected dislocation structures and others not. While the characterizations are dislocation-type dependent, some general classification guidelines are listed here.
The calculation method used is available as the iprPy dislocation_monopole calculation method.
Links are provided above the images allowing for users to download the final defect configuration and a corresponding defect-free configuration if they wish to further analyze the structures or use them for subsequent simulations.
Notes and Disclaimers:
Version Information:
Plots of lattice and elastic constants are shown as a function of temperature. The 0K points were taken from the Crystal Structure Predictions and the Elastic Constants Predictions sections above for the unique crystal structures relaxed with the "dynamic" method. Starting from the 0 K relaxed crystal unit cells, supercell systems are created by replicating all three dimensions by the same multiplier to achieve at least 4000 atoms. The systems are then relaxed at 50 K and zero pressure using 1 million NPT steps. Lattice constants are estimated by averaging the measured box dimensions. Temperatures are iteratively increased by 50 K, with each subsequent relaxation calculation starting from the final atomic configuration at the previous temperature and relaxing for another 1 million steps.
The elastic constants are calculated using the deformation–fluctuation hybrid method. Starting from the final atomic configurations of the dynamic relaxations, the system is allowed to evolve at constant volume with a Langevin thermostat. The Born matrix is computed during this run by evaluating how the atomic forces would vary due to applied linear strain fields. The elastic constants can then be estimated using the averaged Born matrix values and the averaged stresses on the system.
The calculation methods used are available as the iprPy relax_dynamic and elastic_constants_dynamic calculation methods.
Clicking on the image of a plot will open an interactive version of it in a new tab. The underlying data for the plots can be downloaded by clicking on the links above each plot.
Notes and Disclaimers:
Version Information:
Plots of radial distribution functions at different temperatures and the temperature-dependent diffusion and viscosity are shown here for elemental liquids. Melt phases are constructed by starting with a 10x10x10 fcc super cell and relaxing with 50,000 NPT steps at zero pressure and a high melting temperature (3000 K for most potentials and elements). Following the melt, liquid structures are relaxed by running NPT for 10,000 steps over which the temperature is dropped by 50 K, then 50,000 NPT at the target temperature to estimate the equilibrium volume, followed by 20,000 NVT steps at the averaged equilibrium volume and target temperature. Structures from the NVT run are sampled to compute the radial distribution function of the liquid at the corresponding temperature.
The final relaxed configurations at each temperature explored are used as the initial configurations for the diffusion and viscosity calculations. For diffusion, the system is integrated for 100 runs of 2,000 NVT steps during which both the mean squared displacement (MSD) and the velocity auto correlation function (VACF) are computed. From these simulations, three estimates of diffusion are computed: one from the MSD of the full 200,000 step run, one in which the MSD is reset for each short run and then averaged, and one from the VACF computed for each short run and averaged. For viscosity, the Green-Kubo method is used which is evaluated during a 1 million step NVT run.
The calculation methods used are available as the iprPy relax_liquid_redo, diffusion_liquid, and viscosity_green_kubo calculation methods.
Clicking on the image of a plot will open an interactive version of it in a new tab. The underlying data for the plots can be downloaded by clicking on the links above each plot.
Notes and Disclaimers:
Version Information:
Plots of internal energy, Gibbs free energy, entropy, heat capacity and volume are shown here as a function of temperature for various crystal structures and liquid phases. The included crystal structures correspond to those in the Solid Structures vs. Temperature section, and the liquid phases to those in the Liquid Properties section. Internal energy and volume are taken from the associated structure relaxations mentioned in those previous sections. Constant pressure heat capacity is estimated using 3-point numerical derivatives of enthalpy versus temperature. Note that since all simulations done here are at 0 pressure, internal energy and enthalpy are equivalent.
The Gibbs energies of the phases are estimated using thermodynamic integration between the interatomic potential in question and a simpler model with known Gibbs free energy values. For solids, the reference model is an Einstein solid, while for liquids it is the Uhlenbeck-Ford potential. Besides a short run at the start of the solid calculations to estimate Einstein model spring constants, the two calculations proceed similarly. Starting with the final relaxation configurations, the systems are stabilized for 25,000 steps. Then, over the next 50,000 steps the potential is swapped out for the reference potential. The system is then stabilized for another 25,000 steps with the reference model before a reverse swap of 50,000 steps is performed. The simulation ends with one final 25,000 step stabilization period. From the simulation, the irreversible work of transformation is estimated and used to compute the absolute Gibbs free energy of the target phase and potential relative to the reference potential. Entropy is estimated as the difference in enthalpy and Gibbs free energy and divided by temperature.
The calculation methods used are available as the iprPy relax_dynamic, relax_liquid_redo, free_energy, and free_energy_liquid calculation methods.
Clicking on the image of a plot will open an interactive version of it in a new tab. The underlying data for the plots can be downloaded by clicking on the links above each plot.
Notes and Disclaimers:
Version Information:






