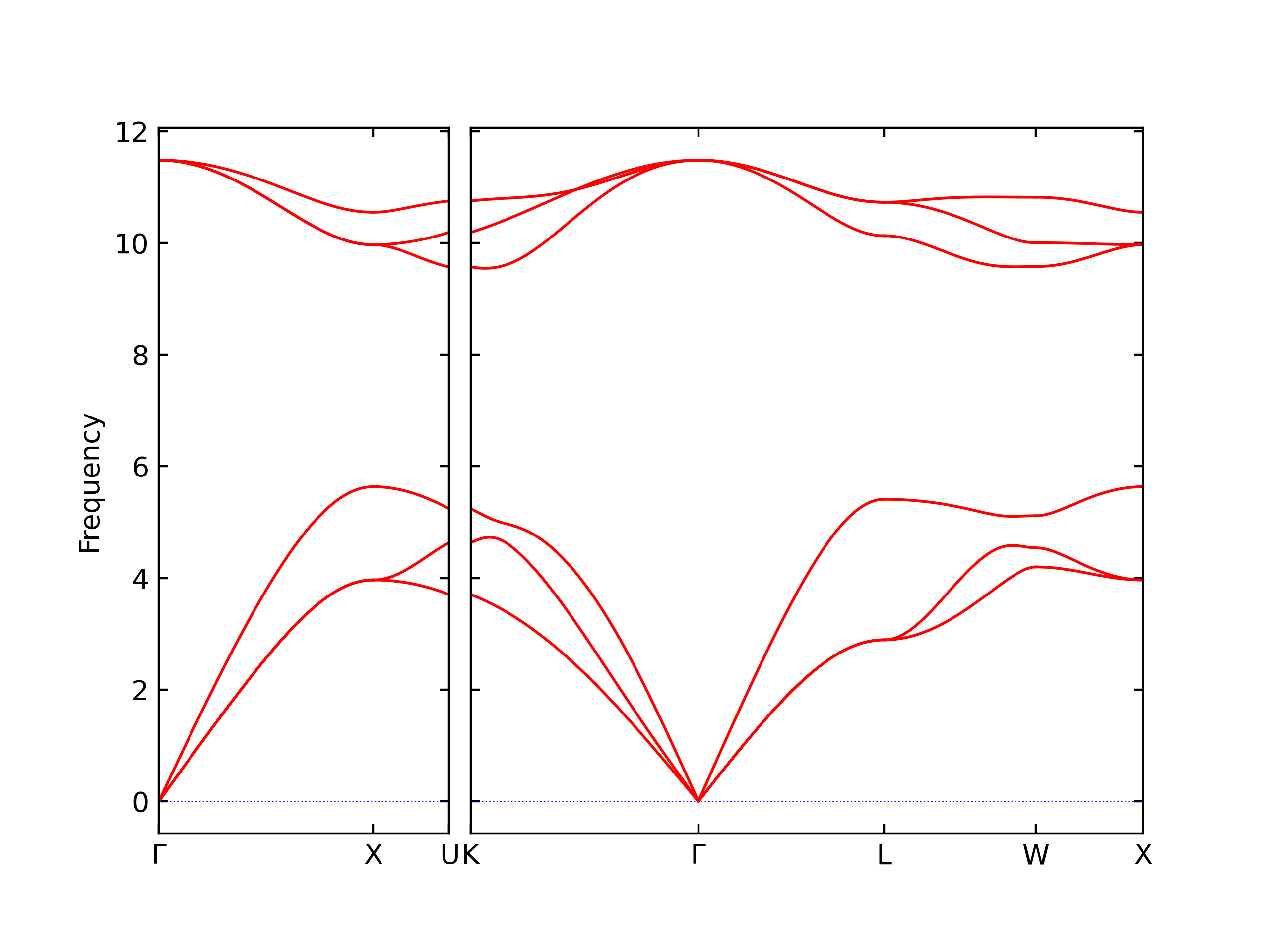
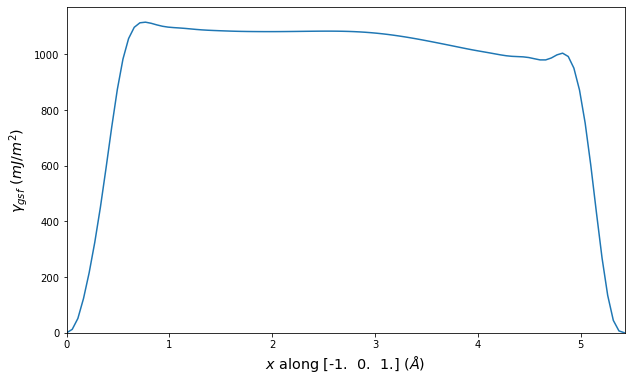
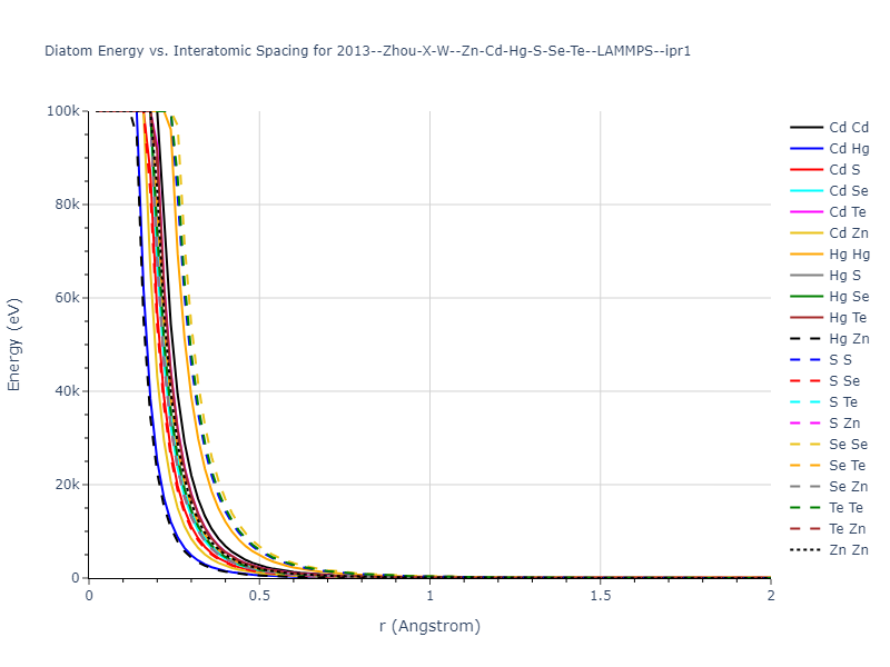
Plots of the potential energy vs interatomic spacing, r, are shown below for all diatom sets associated with the interatomic potential. This calculation provides insights into the functional form of the potential's two-body interactions. A system consisting of only two atoms is created, and the potential energy is evaluated for the atoms separated by 0.02 Å <= r <= 6.0> Å in intervals of 0.02 Å. Two plots are shown: one for the "standard" interaction distance range, and one for small values of r. The small r plot is useful for determining whether the potential is suitable for radiation studies.
The calculation method used is available as the iprPy diatom_scan calculation method.
Clicking on the image of a plot will open an interactive version of it in a new tab. The underlying data for the plots can be downloaded by clicking on the links above each plot.
Notes and Disclaimers:
Version Information:
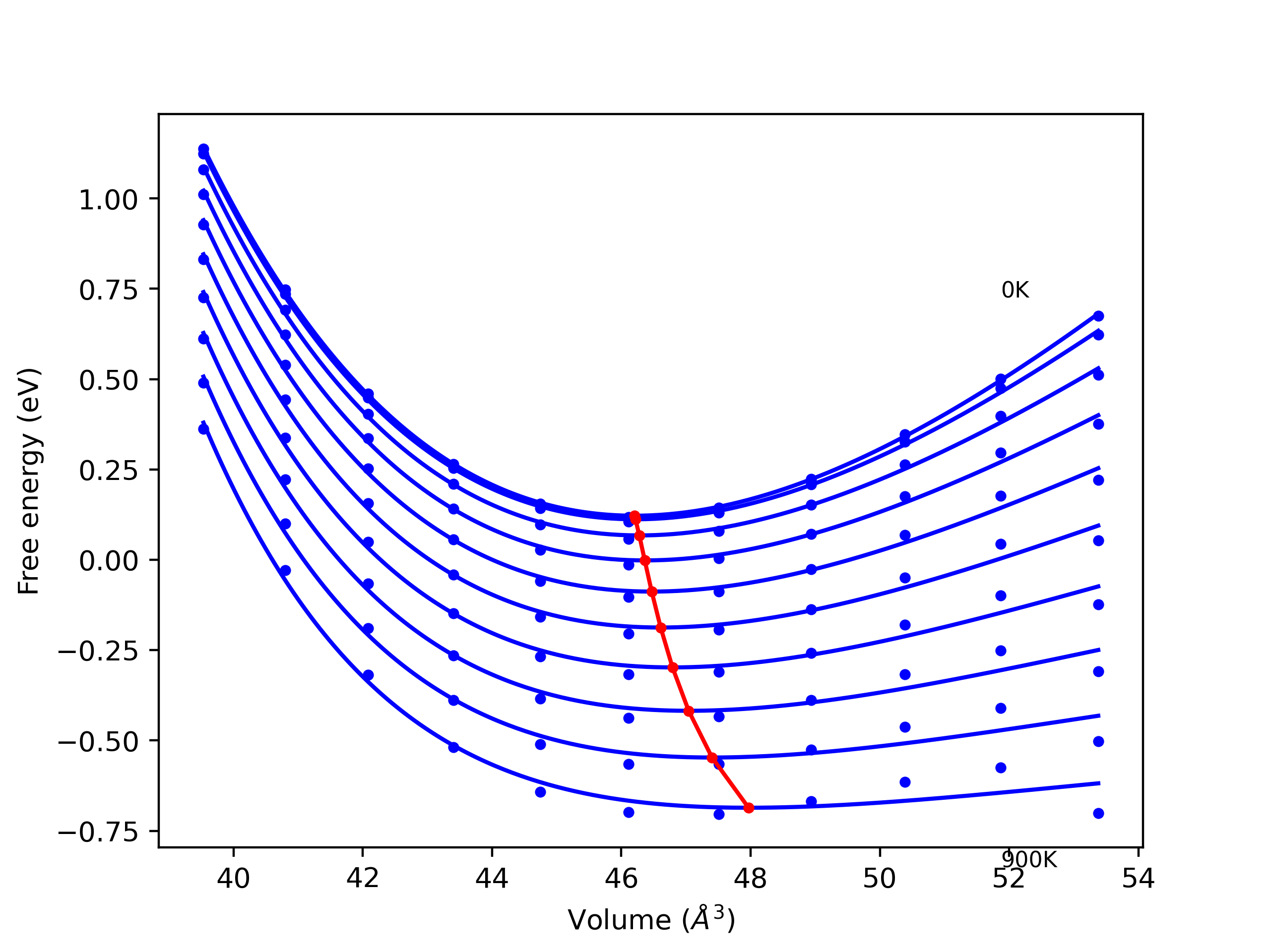
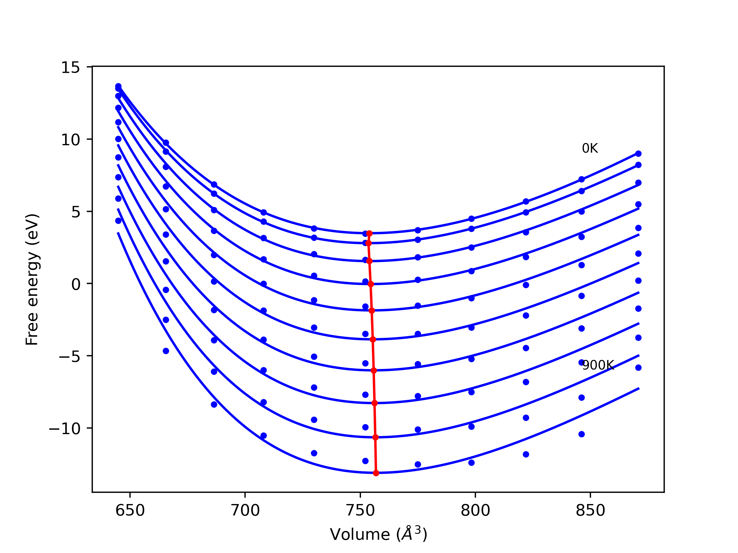
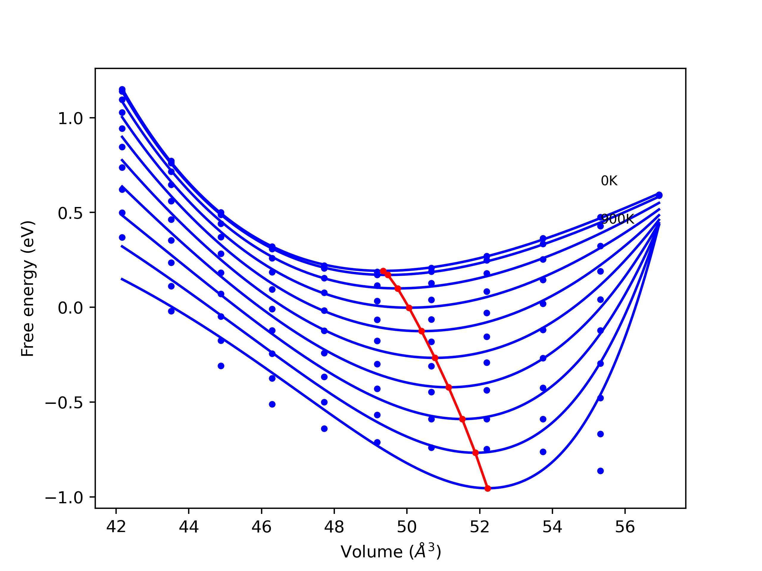
Plots of potential energy vs interatomic spacing, r, are shown below for a number of crystal structures. The structures are generated based on the ideal atomic positions and b/a and c/a lattice parameter ratios for a given crystal prototype. The size of the system is then uniformly scaled, and the energy calculated without relaxing the system. To obtain these plots, values of r are evaluated every 0.02 Å up to 6 Å.
The calculation method used is available as the iprPy E_vs_r_scan calculation method.
Clicking on the image of a plot will open an interactive version of it in a new tab. The underlying data for the plots can be downloaded by clicking on the links above each plot.
Notes and Disclaimers:
Version Information:
Computed lattice constants and cohesive/potential energies are displayed for a variety of crystal structures. The values displayed here are obtained using the following process.
The calculation methods used are implemented into iprPy as the following calculation styles
Notes and Disclaimers:
Version Information:
Download raw data (including filtered results)
Reference structure matches:
A1--Cu--fcc = mp-1096861, oqmd-1214514
A15--beta-W = oqmd-1214959, oqmd-1280370
A2--W--bcc = oqmd-1215137
A3'--alpha-La--double-hcp = mp-1183591, oqmd-1215405
A3--Mg--hcp = mp-94, oqmd-593871, oqmd-594050, oqmd-594525, oqmd-598515, oqmd-616212, oqmd-636839, oqmd-1215315
A4--C--dc = oqmd-1215494
A5--beta-Sn = oqmd-1215583
A6--In--bct = oqmd-1215672
| prototype | method | Ecoh (eV/atom) | Epot (eV/atom) | a0 (Å) | b0 (Å) | c0 (Å) | α (degrees) | β (degrees) | γ (degrees) |
|---|---|---|---|---|---|---|---|---|---|
| A3'--alpha-La--double-hcp | dynamic | -1.133 | -1.133 | 3.1947 | 3.1947 | 10.4339 | 90.0 | 90.0 | 120.0 |
| oqmd-1216028 | dynamic | -1.133 | -1.133 | 3.1947 | 3.1947 | 23.4762 | 90.0 | 90.0 | 120.0 |
| A3--Mg--hcp | dynamic | -1.133 | -1.133 | 3.1947 | 3.1947 | 5.2169 | 90.0 | 90.0 | 120.0 |
| A1--Cu--fcc | dynamic | -1.133 | -1.133 | 4.518 | 4.518 | 4.518 | 90.0 | 90.0 | 90.0 |
| oqmd-1216028 | static | -1.133 | -1.133 | 3.1946 | 3.1946 | 23.4775 | 90.0 | 90.0 | 120.0 |
| oqmd-1215226 | box | -1.1303 | -1.1303 | 3.2347 | 5.4618 | 5.217 | 90.0 | 90.0 | 90.0 |
| A2--W--bcc | box | -1.0753 | -1.0753 | 3.5593 | 3.5593 | 3.5593 | 90.0 | 90.0 | 90.0 |
| oqmd-1214870 | dynamic | -1.0657 | -1.0657 | 7.8455 | 7.8455 | 7.8455 | 90.0 | 90.0 | 90.0 |
| oqmd-1214870 | box | -1.0622 | -1.0622 | 7.8332 | 7.8332 | 7.8332 | 90.0 | 90.0 | 90.0 |
| oqmd-1214781 | dynamic | -1.0471 | -1.0471 | 11.0795 | 11.0795 | 11.0795 | 90.0 | 90.0 | 90.0 |
| oqmd-1214781 | box | -1.032 | -1.032 | 11.0691 | 11.0691 | 11.0691 | 90.0 | 90.0 | 90.0 |
| A7--alpha-As | box | -0.9886 | -0.9886 | 4.9924 | 4.9924 | 6.3397 | 90.0 | 90.0 | 120.0 |
| oqmd-1214692 | dynamic | -0.9828 | -0.9828 | 5.0584 | 8.526 | 5.3898 | 90.0 | 90.0 | 90.0 |
| oqmd-1214692 | box | -0.9803 | -0.9803 | 4.9936 | 8.8149 | 5.2555 | 90.0 | 90.0 | 90.0 |
| A5--beta-Sn | static | -0.9686 | -0.9686 | 5.7494 | 5.7494 | 3.0379 | 90.0 | 90.0 | 90.0 |
| Ah--alpha-Po--sc | dynamic | -0.9583 | -0.9583 | 3.0079 | 3.0079 | 3.0079 | 90.0 | 90.0 | 90.0 |
| A15--beta-W | static | -0.9525 | -0.9525 | 5.6722 | 5.6722 | 5.6722 | 90.0 | 90.0 | 90.0 |
| oqmd-1277934 | dynamic | -0.9379 | -0.9379 | 14.4363 | 14.4363 | 14.4363 | 90.0 | 90.0 | 90.0 |
| oqmd-1277934 | box | -0.9302 | -0.9302 | 14.376 | 14.376 | 14.376 | 90.0 | 90.0 | 90.0 |
| oqmd-1215761 | box | -0.9046 | -0.9046 | 3.7034 | 3.7034 | 6.388 | 90.0 | 90.0 | 120.0 |
| A4--C--dc | dynamic | -0.8757 | -0.8757 | 6.6271 | 6.6271 | 6.6271 | 90.0 | 90.0 | 90.0 |
| oqmd-1215939 | dynamic | -0.7797 | -0.7797 | 5.0157 | 5.0157 | 6.0158 | 90.0 | 90.0 | 120.0 |
Download raw data (including filtered results)
Reference structure matches:
| prototype | method | Ecoh (eV/atom) | Epot (eV/atom) | a0 (Å) | b0 (Å) | c0 (Å) | α (degrees) | β (degrees) | γ (degrees) |
|---|---|---|---|---|---|---|---|---|---|
| C1--CaF2--fluorite | static | -0.6791 | -0.6791 | 6.7418 | 6.7418 | 6.7418 | 90.0 | 90.0 | 90.0 |
Download raw data (including filtered results)
Reference structure matches:
| prototype | method | Ecoh (eV/atom) | Epot (eV/atom) | a0 (Å) | b0 (Å) | c0 (Å) | α (degrees) | β (degrees) | γ (degrees) |
|---|---|---|---|---|---|---|---|---|---|
| L2_1--AlCu2Mn--heusler | static | -1.2523 | -1.2523 | 7.0555 | 7.0555 | 7.0555 | 90.0 | 90.0 | 90.0 |
Download raw data (including filtered results)
Reference structure matches:
| prototype | method | Ecoh (eV/atom) | Epot (eV/atom) | a0 (Å) | b0 (Å) | c0 (Å) | α (degrees) | β (degrees) | γ (degrees) |
|---|---|---|---|---|---|---|---|---|---|
| L2_1--AlCu2Mn--heusler | static | -1.2844 | -1.2844 | 7.1485 | 7.1485 | 7.1485 | 90.0 | 90.0 | 90.0 |
Download raw data (including filtered results)
Reference structure matches:
| prototype | method | Ecoh (eV/atom) | Epot (eV/atom) | a0 (Å) | b0 (Å) | c0 (Å) | α (degrees) | β (degrees) | γ (degrees) |
|---|---|---|---|---|---|---|---|---|---|
| L2_1--AlCu2Mn--heusler | box | -1.265 | -1.265 | 7.3882 | 7.3882 | 7.3882 | 90.0 | 90.0 | 90.0 |
Download raw data (including filtered results)
Reference structure matches:
| prototype | method | Ecoh (eV/atom) | Epot (eV/atom) | a0 (Å) | b0 (Å) | c0 (Å) | α (degrees) | β (degrees) | γ (degrees) |
|---|---|---|---|---|---|---|---|---|---|
| L2_1--AlCu2Mn--heusler | static | -0.7221 | -0.7221 | 7.1776 | 7.1776 | 7.1776 | 90.0 | 90.0 | 90.0 |
Download raw data (including filtered results)
Reference structure matches:
| prototype | method | Ecoh (eV/atom) | Epot (eV/atom) | a0 (Å) | b0 (Å) | c0 (Å) | α (degrees) | β (degrees) | γ (degrees) |
|---|---|---|---|---|---|---|---|---|---|
| mp-1120762 | dynamic | -1.9056 | -1.9056 | 4.041 | 4.041 | 5.9414 | 90.0 | 90.0 | 120.0 |
| mp-1120762 | box | -1.8242 | -1.8242 | 4.0351 | 4.0351 | 5.9923 | 90.0 | 90.0 | 120.0 |
| C1--CaF2--fluorite | static | -1.7795 | -1.7795 | 6.8166 | 6.8166 | 6.8166 | 90.0 | 90.0 | 90.0 |
Download raw data (including filtered results)
Reference structure matches:
| prototype | method | Ecoh (eV/atom) | Epot (eV/atom) | a0 (Å) | b0 (Å) | c0 (Å) | α (degrees) | β (degrees) | γ (degrees) |
|---|---|---|---|---|---|---|---|---|---|
| mp-1226934 | dynamic | -2.6363 | -2.6363 | 4.2001 | 4.2001 | 6.8676 | 90.0 | 90.0 | 120.0 |
| mp-1226934 | box | -2.6347 | -2.6347 | 4.2048 | 4.2048 | 6.8547 | 90.0 | 90.0 | 120.0 |
| L2_1--AlCu2Mn--heusler | static | -1.789 | -1.789 | 7.1585 | 7.1585 | 7.1585 | 90.0 | 90.0 | 90.0 |
Download raw data (including filtered results)
Reference structure matches:
| prototype | method | Ecoh (eV/atom) | Epot (eV/atom) | a0 (Å) | b0 (Å) | c0 (Å) | α (degrees) | β (degrees) | γ (degrees) |
|---|---|---|---|---|---|---|---|---|---|
| mp-1226950 | dynamic | -2.4183 | -2.4183 | 4.3345 | 4.3345 | 7.1611 | 90.0 | 90.0 | 120.0 |
| mp-1226950 | box | -2.4143 | -2.4143 | 4.3395 | 4.3395 | 7.1517 | 90.0 | 90.0 | 120.0 |
| L2_1--AlCu2Mn--heusler | static | -1.668 | -1.668 | 7.3155 | 7.3155 | 7.3155 | 90.0 | 90.0 | 90.0 |
Download raw data (including filtered results)
Reference structure matches:
| prototype | method | Ecoh (eV/atom) | Epot (eV/atom) | a0 (Å) | b0 (Å) | c0 (Å) | α (degrees) | β (degrees) | γ (degrees) |
|---|---|---|---|---|---|---|---|---|---|
| L2_1--AlCu2Mn--heusler | static | -1.2928 | -1.2928 | 7.1289 | 7.1289 | 7.1289 | 90.0 | 90.0 | 90.0 |
Download raw data (including filtered results)
Reference structure matches:
| prototype | method | Ecoh (eV/atom) | Epot (eV/atom) | a0 (Å) | b0 (Å) | c0 (Å) | α (degrees) | β (degrees) | γ (degrees) |
|---|---|---|---|---|---|---|---|---|---|
| C1--CaF2--fluorite | static | -1.76 | -1.76 | 6.9248 | 6.9248 | 6.9248 | 90.0 | 90.0 | 90.0 |
Download raw data (including filtered results)
Reference structure matches:
| prototype | method | Ecoh (eV/atom) | Epot (eV/atom) | a0 (Å) | b0 (Å) | c0 (Å) | α (degrees) | β (degrees) | γ (degrees) |
|---|---|---|---|---|---|---|---|---|---|
| mp-1226952 | dynamic | -2.3354 | -2.3354 | 4.4174 | 4.4174 | 6.299 | 90.0 | 90.0 | 90.0 |
| mp-1226952 | box | -2.3354 | -2.3354 | 4.4174 | 4.4174 | 6.2993 | 90.0 | 90.0 | 90.0 |
| mp-1226939 | dynamic | -2.329 | -2.329 | 4.4239 | 4.4239 | 7.2523 | 90.0 | 90.0 | 120.0 |
| mp-1226940 | dynamic | -2.329 | -2.329 | 4.4239 | 4.4239 | 21.757 | 90.0 | 90.0 | 120.0 |
| mp-1226940 | box | -2.3287 | -2.3287 | 4.4264 | 4.4264 | 21.7326 | 90.0 | 90.0 | 120.0 |
| mp-1226939 | box | -2.3283 | -2.3283 | 4.4263 | 4.4263 | 7.2448 | 90.0 | 90.0 | 120.0 |
| L2_1--AlCu2Mn--heusler | static | -1.7148 | -1.7148 | 7.4063 | 7.4063 | 7.4063 | 90.0 | 90.0 | 90.0 |
Download raw data (including filtered results)
Reference structure matches:
| prototype | method | Ecoh (eV/atom) | Epot (eV/atom) | a0 (Å) | b0 (Å) | c0 (Å) | α (degrees) | β (degrees) | γ (degrees) |
|---|---|---|---|---|---|---|---|---|---|
| L2_1--AlCu2Mn--heusler | static | -1.3296 | -1.3296 | 7.2266 | 7.2266 | 7.2266 | 90.0 | 90.0 | 90.0 |
Download raw data (including filtered results)
Reference structure matches:
| prototype | method | Ecoh (eV/atom) | Epot (eV/atom) | a0 (Å) | b0 (Å) | c0 (Å) | α (degrees) | β (degrees) | γ (degrees) |
|---|---|---|---|---|---|---|---|---|---|
| C1--CaF2--fluorite | static | -1.6281 | -1.6281 | 7.2141 | 7.2141 | 7.2141 | 90.0 | 90.0 | 90.0 |
| oqmd-1232276 | box | -1.4657 | -1.4657 | 7.0115 | 7.0115 | 4.6799 | 90.0 | 90.0 | 90.0 |
Download raw data (including filtered results)
Reference structure matches:
| prototype | method | Ecoh (eV/atom) | Epot (eV/atom) | a0 (Å) | b0 (Å) | c0 (Å) | α (degrees) | β (degrees) | γ (degrees) |
|---|---|---|---|---|---|---|---|---|---|
| oqmd-426354 | box | -1.7395 | -1.7395 | 7.4605 | 7.4605 | 21.4323 | 90.0 | 90.0 | 120.0 |
Download raw data (including filtered results)
Reference structure matches:
| prototype | method | Ecoh (eV/atom) | Epot (eV/atom) | a0 (Å) | b0 (Å) | c0 (Å) | α (degrees) | β (degrees) | γ (degrees) |
|---|---|---|---|---|---|---|---|---|---|
| L2_1--AlCu2Mn--heusler | static | -1.3189 | -1.3189 | 7.4464 | 7.4464 | 7.4464 | 90.0 | 90.0 | 90.0 |
Download raw data (including filtered results)
Reference structure matches:
| prototype | method | Ecoh (eV/atom) | Epot (eV/atom) | a0 (Å) | b0 (Å) | c0 (Å) | α (degrees) | β (degrees) | γ (degrees) |
|---|---|---|---|---|---|---|---|---|---|
| C1--CaF2--fluorite | box | -0.8266 | -0.8266 | 6.9031 | 6.9031 | 6.9031 | 90.0 | 90.0 | 90.0 |
Download raw data (including filtered results)
Reference structure matches:
| prototype | method | Ecoh (eV/atom) | Epot (eV/atom) | a0 (Å) | b0 (Å) | c0 (Å) | α (degrees) | β (degrees) | γ (degrees) |
|---|---|---|---|---|---|---|---|---|---|
| mp-1226878 | box | -0.9272 | -0.9272 | 3.2115 | 3.2115 | 10.5246 | 90.0 | 90.0 | 120.0 |
| mp-1183661 | box | -0.86 | -0.86 | 6.4125 | 6.4125 | 5.2377 | 90.0 | 90.0 | 120.0 |
| L1_2--AuCu3 | dynamic | -0.8596 | -0.8596 | 4.5345 | 4.5345 | 4.5345 | 90.0 | 90.0 | 90.0 |
| D0_3--BiF3 | static | -0.8403 | -0.8403 | 7.1327 | 7.1327 | 7.1327 | 90.0 | 90.0 | 90.0 |
| A15--Cr3Si | box | -0.6645 | -0.6645 | 5.6951 | 5.6951 | 5.6951 | 90.0 | 90.0 | 90.0 |
Download raw data (including filtered results)
Reference structure matches:
| prototype | method | Ecoh (eV/atom) | Epot (eV/atom) | a0 (Å) | b0 (Å) | c0 (Å) | α (degrees) | β (degrees) | γ (degrees) |
|---|---|---|---|---|---|---|---|---|---|
| D0_3--BiF3 | static | -1.4592 | -1.4592 | 7.0754 | 7.0754 | 7.0754 | 90.0 | 90.0 | 90.0 |
| L1_2--AuCu3 | box | -1.4475 | -1.4475 | 4.5017 | 4.5017 | 4.5017 | 90.0 | 90.0 | 90.0 |
| A15--Cr3Si | box | -1.3257 | -1.3257 | 5.6448 | 5.6448 | 5.6448 | 90.0 | 90.0 | 90.0 |
Download raw data (including filtered results)
Reference structure matches:
| prototype | method | Ecoh (eV/atom) | Epot (eV/atom) | a0 (Å) | b0 (Å) | c0 (Å) | α (degrees) | β (degrees) | γ (degrees) |
|---|---|---|---|---|---|---|---|---|---|
| mp-1078780 | dynamic | -2.8254 | -2.8254 | 5.7318 | 5.7318 | 5.7318 | 90.0 | 90.0 | 90.0 |
| mp-1078780 | box | -2.8171 | -2.8171 | 5.7336 | 5.7336 | 5.7336 | 90.0 | 90.0 | 90.0 |
Download raw data (including filtered results)
Reference structure matches:
| prototype | method | Ecoh (eV/atom) | Epot (eV/atom) | a0 (Å) | b0 (Å) | c0 (Å) | α (degrees) | β (degrees) | γ (degrees) |
|---|---|---|---|---|---|---|---|---|---|
| D0_3--BiF3 | static | -1.5052 | -1.5052 | 7.1716 | 7.1716 | 7.1716 | 90.0 | 90.0 | 90.0 |
| L1_2--AuCu3 | box | -1.4839 | -1.4839 | 4.5721 | 4.5721 | 4.5721 | 90.0 | 90.0 | 90.0 |
| A15--Cr3Si | static | -1.3685 | -1.3685 | 5.7406 | 5.7406 | 5.7406 | 90.0 | 90.0 | 90.0 |
Download raw data (including filtered results)
Reference structure matches:
| prototype | method | Ecoh (eV/atom) | Epot (eV/atom) | a0 (Å) | b0 (Å) | c0 (Å) | α (degrees) | β (degrees) | γ (degrees) |
|---|---|---|---|---|---|---|---|---|---|
| mp-1232349 | dynamic | -2.2212 | -2.2212 | 21.2739 | 9.9062 | 8.6311 | 90.0 | 101.7 | 90.0 |
| mp-1232349 | static | -2.0623 | -2.0623 | 22.5443 | 10.4633 | 8.6417 | 90.0 | 103.4 | 90.0 |
| mp-1232349 | box | -1.8947 | -1.8947 | 22.1035 | 10.057 | 8.5858 | 90.0 | 101.7 | 90.0 |
Download raw data (including filtered results)
Reference structure matches:
| prototype | method | Ecoh (eV/atom) | Epot (eV/atom) | a0 (Å) | b0 (Å) | c0 (Å) | α (degrees) | β (degrees) | γ (degrees) |
|---|---|---|---|---|---|---|---|---|---|
| mp-1078597 | dynamic | -2.5547 | -2.5547 | 5.9551 | 5.9551 | 5.9551 | 90.0 | 90.0 | 90.0 |
| mp-1078597 | box | -2.5485 | -2.5485 | 5.9586 | 5.9586 | 5.9586 | 90.0 | 90.0 | 90.0 |
Download raw data (including filtered results)
Reference structure matches:
D0_3--BiF3 = oqmd-313598
L1_2--AuCu3 = oqmd-346784
| prototype | method | Ecoh (eV/atom) | Epot (eV/atom) | a0 (Å) | b0 (Å) | c0 (Å) | α (degrees) | β (degrees) | γ (degrees) |
|---|---|---|---|---|---|---|---|---|---|
| D0_3--BiF3 | static | -1.4791 | -1.4791 | 7.4101 | 7.4101 | 7.4101 | 90.0 | 90.0 | 90.0 |
| oqmd-322298 | box | -1.4517 | -1.4517 | 6.7086 | 6.7086 | 5.3634 | 90.0 | 90.0 | 120.0 |
| L1_2--AuCu3 | box | -1.4156 | -1.4156 | 4.7209 | 4.7209 | 4.7209 | 90.0 | 90.0 | 90.0 |
| A15--Cr3Si | static | -1.3488 | -1.3488 | 5.968 | 5.968 | 5.968 | 90.0 | 90.0 | 90.0 |
Download raw data (including filtered results)
Reference structure matches:
| prototype | method | Ecoh (eV/atom) | Epot (eV/atom) | a0 (Å) | b0 (Å) | c0 (Å) | α (degrees) | β (degrees) | γ (degrees) |
|---|---|---|---|---|---|---|---|---|---|
| L1_2--AuCu3 | static | -0.953 | -0.953 | 4.5747 | 4.5747 | 4.5747 | 90.0 | 90.0 | 90.0 |
| D0_3--BiF3 | static | -0.9407 | -0.9407 | 7.1947 | 7.1947 | 7.1947 | 90.0 | 90.0 | 90.0 |
| A15--Cr3Si | box | -0.7783 | -0.7783 | 5.758 | 5.758 | 5.758 | 90.0 | 90.0 | 90.0 |
Download raw data (including filtered results)
Reference structure matches:
| prototype | method | Ecoh (eV/atom) | Epot (eV/atom) | a0 (Å) | b0 (Å) | c0 (Å) | α (degrees) | β (degrees) | γ (degrees) |
|---|---|---|---|---|---|---|---|---|---|
| mp-1226897 | dynamic | -2.3659 | -2.3659 | 4.282 | 4.282 | 34.9809 | 90.0 | 90.0 | 120.0 |
| mp-1226897 | box | -2.3657 | -2.3657 | 4.286 | 4.286 | 34.9163 | 90.0 | 90.0 | 120.0 |
Download raw data (including filtered results)
Reference structure matches:
| prototype | method | Ecoh (eV/atom) | Epot (eV/atom) | a0 (Å) | b0 (Å) | c0 (Å) | α (degrees) | β (degrees) | γ (degrees) |
|---|---|---|---|---|---|---|---|---|---|
| mp-1226768 | dynamic | -2.426 | -2.426 | 4.343 | 8.7131 | 6.1648 | 90.0 | 90.0 | 90.0 |
| mp-1226768 | box | -2.4258 | -2.4258 | 4.3439 | 8.7118 | 6.1642 | 90.0 | 90.0 | 90.0 |
Download raw data (including filtered results)
Reference structure matches:
| prototype | method | Ecoh (eV/atom) | Epot (eV/atom) | a0 (Å) | b0 (Å) | c0 (Å) | α (degrees) | β (degrees) | γ (degrees) |
|---|---|---|---|---|---|---|---|---|---|
| mp-1226783 | dynamic | -2.2546 | -2.2546 | 4.4965 | 9.0105 | 6.38 | 90.0 | 90.0 | 90.0 |
| mp-1226783 | box | -2.2543 | -2.2543 | 4.4949 | 9.0167 | 6.3779 | 90.0 | 90.0 | 90.0 |
| mp-1226811 | dynamic | -2.2482 | -2.2482 | 4.5006 | 4.5006 | 44.2337 | 90.0 | 90.0 | 120.0 |
| mp-1226811 | box | -2.2479 | -2.2479 | 4.5043 | 4.5043 | 44.1585 | 90.0 | 90.0 | 120.0 |
Download raw data (including filtered results)
Reference structure matches:
| prototype | method | Ecoh (eV/atom) | Epot (eV/atom) | a0 (Å) | b0 (Å) | c0 (Å) | α (degrees) | β (degrees) | γ (degrees) |
|---|---|---|---|---|---|---|---|---|---|
| mp-1226820 | dynamic | -2.6238 | -2.6238 | 4.1889 | 4.1889 | 30.1694 | 90.0 | 90.0 | 90.0 |
| mp-1226820 | box | -2.6234 | -2.6234 | 4.188 | 4.188 | 30.1887 | 90.0 | 90.0 | 90.0 |
| mp-1227016 | box | -2.6086 | -2.6086 | 7.296 | 4.2042 | 34.5218 | 90.0 | 90.0 | 90.0 |
Download raw data (including filtered results)
Reference structure matches:
| prototype | method | Ecoh (eV/atom) | Epot (eV/atom) | a0 (Å) | b0 (Å) | c0 (Å) | α (degrees) | β (degrees) | γ (degrees) |
|---|---|---|---|---|---|---|---|---|---|
| mp-1226846 | dynamic | -2.2612 | -2.2612 | 4.4797 | 4.4797 | 55.2358 | 90.0 | 90.0 | 120.0 |
| mp-1226846 | box | -2.26 | -2.26 | 4.4815 | 4.4815 | 55.2086 | 90.0 | 90.0 | 120.0 |
Download raw data (including filtered results)
Reference structure matches:
| prototype | method | Ecoh (eV/atom) | Epot (eV/atom) | a0 (Å) | b0 (Å) | c0 (Å) | α (degrees) | β (degrees) | γ (degrees) |
|---|---|---|---|---|---|---|---|---|---|
| B3--ZnS--cubic-zinc-blende | dynamic | -0.7 | -0.7 | 6.128 | 6.128 | 6.128 | 90.0 | 90.0 | 90.0 |
| B4--ZnS--wurtzite | dynamic | -0.7 | -0.7 | 4.3332 | 4.3332 | 7.076 | 90.0 | 90.0 | 120.0 |
| B4--ZnS--wurtzite | box | -0.7 | -0.7 | 4.3322 | 4.3322 | 7.079 | 90.0 | 90.0 | 120.0 |
| L1_0--AuCu | box | -0.6788 | -0.6788 | 3.2282 | 3.2282 | 4.571 | 90.0 | 90.0 | 90.0 |
| B2--CsCl | box | -0.6349 | -0.6349 | 3.5426 | 3.5426 | 3.5426 | 90.0 | 90.0 | 90.0 |
| B1--NaCl--rock-salt | static | -0.6124 | -0.6124 | 5.8843 | 5.8843 | 5.8843 | 90.0 | 90.0 | 90.0 |
Download raw data (including filtered results)
Reference structure matches:
| prototype | method | Ecoh (eV/atom) | Epot (eV/atom) | a0 (Å) | b0 (Å) | c0 (Å) | α (degrees) | β (degrees) | γ (degrees) |
|---|---|---|---|---|---|---|---|---|---|
| mp-1226757 | box | -0.6576 | -0.6576 | 3.2734 | 5.5069 | 16.2816 | 90.0 | 90.0 | 90.0 |
| mp-30488 | dynamic | -0.6557 | -0.6557 | 3.253 | 3.253 | 13.5942 | 90.0 | 90.0 | 90.0 |
| C1--CaF2--fluorite | dynamic | -0.6083 | -0.6083 | 6.8167 | 6.8167 | 6.8167 | 90.0 | 90.0 | 90.0 |
| mp-30488 | box | -0.5652 | -0.5652 | 3.8545 | 3.8545 | 9.906 | 90.0 | 90.0 | 90.0 |
Download raw data (including filtered results)
Reference structure matches:
| prototype | method | Ecoh (eV/atom) | Epot (eV/atom) | a0 (Å) | b0 (Å) | c0 (Å) | α (degrees) | β (degrees) | γ (degrees) |
|---|---|---|---|---|---|---|---|---|---|
| L2_1--AlCu2Mn--heusler | static | -1.1049 | -1.1049 | 6.8651 | 6.8651 | 6.8651 | 90.0 | 90.0 | 90.0 |
Download raw data (including filtered results)
Reference structure matches:
| prototype | method | Ecoh (eV/atom) | Epot (eV/atom) | a0 (Å) | b0 (Å) | c0 (Å) | α (degrees) | β (degrees) | γ (degrees) |
|---|---|---|---|---|---|---|---|---|---|
| L2_1--AlCu2Mn--heusler | static | -1.0837 | -1.0837 | 7.0317 | 7.0317 | 7.0317 | 90.0 | 90.0 | 90.0 |
Download raw data (including filtered results)
Reference structure matches:
| prototype | method | Ecoh (eV/atom) | Epot (eV/atom) | a0 (Å) | b0 (Å) | c0 (Å) | α (degrees) | β (degrees) | γ (degrees) |
|---|---|---|---|---|---|---|---|---|---|
| L2_1--AlCu2Mn--heusler | static | -1.0586 | -1.0586 | 7.309 | 7.309 | 7.309 | 90.0 | 90.0 | 90.0 |
Download raw data (including filtered results)
Reference structure matches:
| prototype | method | Ecoh (eV/atom) | Epot (eV/atom) | a0 (Å) | b0 (Å) | c0 (Å) | α (degrees) | β (degrees) | γ (degrees) |
|---|---|---|---|---|---|---|---|---|---|
| mp-1246872 | box | -1.4766 | -1.4766 | 4.9142 | 4.9142 | 8.5115 | 90.0 | 90.0 | 90.0 |
Download raw data (including filtered results)
Reference structure matches:
| prototype | method | Ecoh (eV/atom) | Epot (eV/atom) | a0 (Å) | b0 (Å) | c0 (Å) | α (degrees) | β (degrees) | γ (degrees) |
|---|---|---|---|---|---|---|---|---|---|
| L2_1--AlCu2Mn--heusler | static | -0.6394 | -0.6394 | 7.0732 | 7.0732 | 7.0732 | 90.0 | 90.0 | 90.0 |
Download raw data (including filtered results)
Reference structure matches:
D0_3--BiF3 = mp-1183639
| prototype | method | Ecoh (eV/atom) | Epot (eV/atom) | a0 (Å) | b0 (Å) | c0 (Å) | α (degrees) | β (degrees) | γ (degrees) |
|---|---|---|---|---|---|---|---|---|---|
| mp-1183650 | box | -0.5964 | -0.5964 | 4.5988 | 4.5988 | 9.1984 | 90.0 | 90.0 | 90.0 |
| L1_2--AuCu3 | box | -0.5963 | -0.5963 | 4.5989 | 4.5989 | 4.5989 | 90.0 | 90.0 | 90.0 |
| mp-1183652 | box | -0.5963 | -0.5963 | 6.5104 | 6.5104 | 5.2953 | 90.0 | 90.0 | 120.0 |
| D0_3--BiF3 | static | -0.5405 | -0.5405 | 7.2925 | 7.2925 | 7.2925 | 90.0 | 90.0 | 90.0 |
| A15--Cr3Si | box | -0.358 | -0.358 | 5.8519 | 5.8519 | 5.8519 | 90.0 | 90.0 | 90.0 |
Download raw data (including filtered results)
Reference structure matches:
| prototype | method | Ecoh (eV/atom) | Epot (eV/atom) | a0 (Å) | b0 (Å) | c0 (Å) | α (degrees) | β (degrees) | γ (degrees) |
|---|---|---|---|---|---|---|---|---|---|
| mp-1120716 | dynamic | -1.71 | -1.71 | 6.4645 | 6.4645 | 6.4645 | 90.0 | 90.0 | 90.0 |
| mp-1120716 | box | -1.7099 | -1.7099 | 6.4646 | 6.4646 | 6.4646 | 90.0 | 90.0 | 90.0 |
Download raw data (including filtered results)
Reference structure matches:
| prototype | method | Ecoh (eV/atom) | Epot (eV/atom) | a0 (Å) | b0 (Å) | c0 (Å) | α (degrees) | β (degrees) | γ (degrees) |
|---|---|---|---|---|---|---|---|---|---|
| mp-1226731 | dynamic | -1.8949 | -1.8949 | 4.2957 | 4.2957 | 30.4074 | 90.0 | 90.0 | 90.0 |
| mp-1226731 | box | -1.8948 | -1.8948 | 4.2951 | 4.2951 | 30.4174 | 90.0 | 90.0 | 90.0 |
| mp-1226756 | static | -1.593 | -1.593 | 4.135 | 4.135 | 50.0833 | 90.0 | 90.0 | 120.0 |
| mp-1226756 | box | -1.5869 | -1.5869 | 4.1295 | 4.1295 | 50.2649 | 90.0 | 90.0 | 120.0 |
Download raw data (including filtered results)
Reference structure matches:
| prototype | method | Ecoh (eV/atom) | Epot (eV/atom) | a0 (Å) | b0 (Å) | c0 (Å) | α (degrees) | β (degrees) | γ (degrees) |
|---|---|---|---|---|---|---|---|---|---|
| mp-1226794 | box | -1.4323 | -1.4323 | 4.4053 | 6.15 | 21.4613 | 90.0 | 90.0 | 90.0 |
Download raw data (including filtered results)
Reference structure matches:
| prototype | method | Ecoh (eV/atom) | Epot (eV/atom) | a0 (Å) | b0 (Å) | c0 (Å) | α (degrees) | β (degrees) | γ (degrees) |
|---|---|---|---|---|---|---|---|---|---|
| L2_1--AlCu2Mn--heusler | static | -1.8292 | -1.8292 | 7.0063 | 7.0063 | 7.0063 | 90.0 | 90.0 | 90.0 |
Download raw data (including filtered results)
Reference structure matches:
| prototype | method | Ecoh (eV/atom) | Epot (eV/atom) | a0 (Å) | b0 (Å) | c0 (Å) | α (degrees) | β (degrees) | γ (degrees) |
|---|---|---|---|---|---|---|---|---|---|
| mp-1181848 | box | -1.8511 | -1.8511 | 7.7553 | 7.7553 | 5.9929 | 90.0 | 90.0 | 90.0 |
| mp-1077144 | static | -0.8987 | -0.8987 | 11.3203 | 11.3203 | 4.7097 | 90.0 | 90.0 | 90.0 |
Download raw data (including filtered results)
Reference structure matches:
| prototype | method | Ecoh (eV/atom) | Epot (eV/atom) | a0 (Å) | b0 (Å) | c0 (Å) | α (degrees) | β (degrees) | γ (degrees) |
|---|---|---|---|---|---|---|---|---|---|
| mp-1226729 | dynamic | -2.1304 | -2.1304 | 4.288 | 4.288 | 6.0727 | 90.0 | 90.0 | 90.0 |
| mp-1226733 | dynamic | -2.1304 | -2.1304 | 4.2888 | 4.2888 | 21.0276 | 90.0 | 90.0 | 120.0 |
| mp-1226733 | box | -2.1302 | -2.1302 | 4.2921 | 4.2921 | 20.997 | 90.0 | 90.0 | 120.0 |
| mp-1226729 | box | -2.1302 | -2.1302 | 4.2862 | 4.2862 | 6.0783 | 90.0 | 90.0 | 90.0 |
| L2_1--AlCu2Mn--heusler | static | -1.7363 | -1.7363 | 7.1951 | 7.1951 | 7.1951 | 90.0 | 90.0 | 90.0 |
Download raw data (including filtered results)
Reference structure matches:
| prototype | method | Ecoh (eV/atom) | Epot (eV/atom) | a0 (Å) | b0 (Å) | c0 (Å) | α (degrees) | β (degrees) | γ (degrees) |
|---|---|---|---|---|---|---|---|---|---|
| mp-1226741 | dynamic | -1.866 | -1.866 | 4.5747 | 4.5747 | 22.4051 | 90.0 | 90.0 | 120.0 |
| mp-1226741 | box | -1.8657 | -1.8657 | 4.5767 | 4.5767 | 22.3872 | 90.0 | 90.0 | 120.0 |
| L2_1--AlCu2Mn--heusler | static | -1.608 | -1.608 | 7.6069 | 7.6069 | 7.6069 | 90.0 | 90.0 | 90.0 |
Download raw data (including filtered results)
Reference structure matches:
| prototype | method | Ecoh (eV/atom) | Epot (eV/atom) | a0 (Å) | b0 (Å) | c0 (Å) | α (degrees) | β (degrees) | γ (degrees) |
|---|---|---|---|---|---|---|---|---|---|
| L2_1--AlCu2Mn--heusler | static | -0.7156 | -0.7156 | 7.1631 | 7.1631 | 7.1631 | 90.0 | 90.0 | 90.0 |
Download raw data (including filtered results)
Reference structure matches:
B1--NaCl--rock-salt = mp-370
B3--ZnS--cubic-zinc-blende = mp-2469
| prototype | method | Ecoh (eV/atom) | Epot (eV/atom) | a0 (Å) | b0 (Å) | c0 (Å) | α (degrees) | β (degrees) | γ (degrees) |
|---|---|---|---|---|---|---|---|---|---|
| B4--ZnS--wurtzite | dynamic | -2.763 | -2.763 | 4.126 | 4.126 | 6.7377 | 90.0 | 90.0 | 120.0 |
| B3--ZnS--cubic-zinc-blende | dynamic | -2.763 | -2.763 | 5.835 | 5.835 | 5.835 | 90.0 | 90.0 | 90.0 |
| B4--ZnS--wurtzite | box | -2.763 | -2.763 | 4.1252 | 4.1252 | 6.74 | 90.0 | 90.0 | 120.0 |
| mp-672 | box | -2.7628 | -2.7628 | 4.1316 | 4.1316 | 6.7193 | 90.0 | 90.0 | 120.0 |
| mp-1021511 | box | -2.3237 | -2.3237 | 4.5009 | 4.5009 | 3.1287 | 90.0 | 90.0 | 120.0 |
| mp-1021511 | dynamic | -2.0723 | -2.0723 | 4.126 | 4.126 | 7.0485 | 90.0 | 90.0 | 120.0 |
| mp-1021511 | static | -2.0723 | -2.0723 | 4.126 | 4.126 | 28.1738 | 90.0 | 90.0 | 120.0 |
| B1--NaCl--rock-salt | static | -1.9745 | -1.9745 | 5.8291 | 5.8291 | 5.8291 | 90.0 | 90.0 | 90.0 |
| mp-1181862 | box | -1.9744 | -1.9744 | 4.1223 | 5.8281 | 4.1215 | 90.0 | 90.0 | 90.0 |
| B2--CsCl | box | -1.9007 | -1.9007 | 3.5607 | 3.5607 | 3.5607 | 90.0 | 90.0 | 90.0 |
Download raw data (including filtered results)
Reference structure matches:
| prototype | method | Ecoh (eV/atom) | Epot (eV/atom) | a0 (Å) | b0 (Å) | c0 (Å) | α (degrees) | β (degrees) | γ (degrees) |
|---|---|---|---|---|---|---|---|---|---|
| C1--CaF2--fluorite | static | -2.0724 | -2.0724 | 6.8647 | 6.8647 | 6.8647 | 90.0 | 90.0 | 90.0 |
| mp-1095440 | box | -0.9471 | -0.9471 | 7.1578 | 7.1578 | 7.1578 | 90.0 | 90.0 | 90.0 |
Download raw data (including filtered results)
Reference structure matches:
| prototype | method | Ecoh (eV/atom) | Epot (eV/atom) | a0 (Å) | b0 (Å) | c0 (Å) | α (degrees) | β (degrees) | γ (degrees) |
|---|---|---|---|---|---|---|---|---|---|
| L2_1--AlCu2Mn--heusler | static | -1.8792 | -1.8792 | 7.0609 | 7.0609 | 7.0609 | 90.0 | 90.0 | 90.0 |
Download raw data (including filtered results)
Reference structure matches:
| prototype | method | Ecoh (eV/atom) | Epot (eV/atom) | a0 (Å) | b0 (Å) | c0 (Å) | α (degrees) | β (degrees) | γ (degrees) |
|---|---|---|---|---|---|---|---|---|---|
| L2_1--AlCu2Mn--heusler | static | -1.8525 | -1.8525 | 7.1691 | 7.1691 | 7.1691 | 90.0 | 90.0 | 90.0 |
Download raw data (including filtered results)
Reference structure matches:
| prototype | method | Ecoh (eV/atom) | Epot (eV/atom) | a0 (Å) | b0 (Å) | c0 (Å) | α (degrees) | β (degrees) | γ (degrees) |
|---|---|---|---|---|---|---|---|---|---|
| mp-971712 | dynamic | -2.9032 | -2.9032 | 4.0005 | 4.0005 | 5.5377 | 90.0 | 90.0 | 90.0 |
| mp-971712 | box | -2.8996 | -2.8996 | 4.0137 | 4.0137 | 5.5178 | 90.0 | 90.0 | 90.0 |
| mp-1215475 | dynamic | -2.8964 | -2.8964 | 3.9965 | 3.9965 | 6.407 | 90.0 | 90.0 | 120.0 |
| mp-1215475 | box | -2.8877 | -2.8877 | 3.9652 | 3.9652 | 6.5279 | 90.0 | 90.0 | 120.0 |
| L2_1--AlCu2Mn--heusler | static | -2.0059 | -2.0059 | 6.9348 | 6.9348 | 6.9348 | 90.0 | 90.0 | 90.0 |
Download raw data (including filtered results)
Reference structure matches:
| prototype | method | Ecoh (eV/atom) | Epot (eV/atom) | a0 (Å) | b0 (Å) | c0 (Å) | α (degrees) | β (degrees) | γ (degrees) |
|---|---|---|---|---|---|---|---|---|---|
| D0_3--BiF3 | static | -2.3028 | -2.3028 | 7.2521 | 7.2521 | 7.2521 | 90.0 | 90.0 | 90.0 |
| L1_2--AuCu3 | box | -2.2837 | -2.2837 | 4.6063 | 4.6063 | 4.6063 | 90.0 | 90.0 | 90.0 |
| A15--Cr3Si | box | -1.8809 | -1.8809 | 5.7522 | 5.7522 | 5.7522 | 90.0 | 90.0 | 90.0 |
Download raw data (including filtered results)
Reference structure matches:
| prototype | method | Ecoh (eV/atom) | Epot (eV/atom) | a0 (Å) | b0 (Å) | c0 (Å) | α (degrees) | β (degrees) | γ (degrees) |
|---|---|---|---|---|---|---|---|---|---|
| mp-981379 | dynamic | -2.9908 | -2.9908 | 5.5244 | 5.5244 | 5.5244 | 90.0 | 90.0 | 90.0 |
| mp-981379 | box | -2.9898 | -2.9898 | 5.5312 | 5.5312 | 5.5312 | 90.0 | 90.0 | 90.0 |
Download raw data (including filtered results)
Reference structure matches:
| prototype | method | Ecoh (eV/atom) | Epot (eV/atom) | a0 (Å) | b0 (Å) | c0 (Å) | α (degrees) | β (degrees) | γ (degrees) |
|---|---|---|---|---|---|---|---|---|---|
| mp-1215784 | dynamic | -2.999 | -2.999 | 3.9123 | 3.9123 | 31.2697 | 90.0 | 90.0 | 120.0 |
| mp-1215784 | static | -2.999 | -2.999 | 3.9121 | 3.9121 | 31.2718 | 90.0 | 90.0 | 120.0 |
| mp-1215784 | box | -2.9896 | -2.9896 | 3.8773 | 3.8773 | 31.9311 | 90.0 | 90.0 | 120.0 |
| mp-1215578 | static | -2.6591 | -2.6591 | 3.68 | 3.68 | 48.6483 | 90.0 | 90.0 | 120.0 |
| mp-1215578 | box | -2.599 | -2.599 | 3.7378 | 3.7378 | 46.568 | 90.0 | 90.0 | 120.0 |
Download raw data (including filtered results)
Reference structure matches:
| prototype | method | Ecoh (eV/atom) | Epot (eV/atom) | a0 (Å) | b0 (Å) | c0 (Å) | α (degrees) | β (degrees) | γ (degrees) |
|---|---|---|---|---|---|---|---|---|---|
| L2_1--AlCu2Mn--heusler | static | -1.8127 | -1.8127 | 7.1518 | 7.1518 | 7.1518 | 90.0 | 90.0 | 90.0 |
Download raw data (including filtered results)
Reference structure matches:
| prototype | method | Ecoh (eV/atom) | Epot (eV/atom) | a0 (Å) | b0 (Å) | c0 (Å) | α (degrees) | β (degrees) | γ (degrees) |
|---|---|---|---|---|---|---|---|---|---|
| mp-1215630 | dynamic | -2.7164 | -2.7164 | 4.0397 | 20.1289 | 5.6935 | 90.0 | 90.0 | 90.0 |
| mp-1215630 | box | -2.712 | -2.712 | 4.0413 | 20.1908 | 5.6839 | 90.0 | 90.0 | 90.0 |
Download raw data (including filtered results)
Reference structure matches:
| prototype | method | Ecoh (eV/atom) | Epot (eV/atom) | a0 (Å) | b0 (Å) | c0 (Å) | α (degrees) | β (degrees) | γ (degrees) |
|---|---|---|---|---|---|---|---|---|---|
| mp-1215501 | dynamic | -2.7218 | -2.7218 | 4.0546 | 4.0546 | 6.6302 | 90.0 | 90.0 | 120.0 |
| mp-1215501 | box | -2.71 | -2.71 | 4.0321 | 4.0321 | 6.7246 | 90.0 | 90.0 | 120.0 |
Download raw data (including filtered results)
Reference structure matches:
| prototype | method | Ecoh (eV/atom) | Epot (eV/atom) | a0 (Å) | b0 (Å) | c0 (Å) | α (degrees) | β (degrees) | γ (degrees) |
|---|---|---|---|---|---|---|---|---|---|
| L2_1--AlCu2Mn--heusler | static | -1.6862 | -1.6862 | 7.5069 | 7.5069 | 7.5069 | 90.0 | 90.0 | 90.0 |
Download raw data (including filtered results)
Reference structure matches:
| prototype | method | Ecoh (eV/atom) | Epot (eV/atom) | a0 (Å) | b0 (Å) | c0 (Å) | α (degrees) | β (degrees) | γ (degrees) |
|---|---|---|---|---|---|---|---|---|---|
| L2_1--AlCu2Mn--heusler | static | -1.3491 | -1.3491 | 6.7641 | 6.7641 | 6.7641 | 90.0 | 90.0 | 90.0 |
Download raw data (including filtered results)
Reference structure matches:
B1--NaCl--rock-salt = mp-1055
B3--ZnS--cubic-zinc-blende = mp-2691
| prototype | method | Ecoh (eV/atom) | Epot (eV/atom) | a0 (Å) | b0 (Å) | c0 (Å) | α (degrees) | β (degrees) | γ (degrees) |
|---|---|---|---|---|---|---|---|---|---|
| B3--ZnS--cubic-zinc-blende | dynamic | -2.523 | -2.523 | 6.05 | 6.05 | 6.05 | 90.0 | 90.0 | 90.0 |
| B4--ZnS--wurtzite | dynamic | -2.523 | -2.523 | 4.278 | 4.278 | 6.9859 | 90.0 | 90.0 | 120.0 |
| B4--ZnS--wurtzite | box | -2.523 | -2.523 | 4.2772 | 4.2772 | 6.9886 | 90.0 | 90.0 | 120.0 |
| mp-1070 | box | -2.5229 | -2.5229 | 4.2819 | 4.2819 | 6.9733 | 90.0 | 90.0 | 120.0 |
| B1--NaCl--rock-salt | static | -1.9385 | -1.9385 | 5.9606 | 5.9606 | 5.9606 | 90.0 | 90.0 | 90.0 |
| B2--CsCl | box | -1.8782 | -1.8782 | 3.6414 | 3.6414 | 3.6414 | 90.0 | 90.0 | 90.0 |
Download raw data (including filtered results)
Reference structure matches:
| prototype | method | Ecoh (eV/atom) | Epot (eV/atom) | a0 (Å) | b0 (Å) | c0 (Å) | α (degrees) | β (degrees) | γ (degrees) |
|---|---|---|---|---|---|---|---|---|---|
| C1--CaF2--fluorite | static | -1.9821 | -1.9821 | 7.0224 | 7.0224 | 7.0224 | 90.0 | 90.0 | 90.0 |
| mp-1095493 | box | -1.3638 | -1.3638 | 7.1929 | 7.1929 | 7.1929 | 90.0 | 90.0 | 90.0 |
Download raw data (including filtered results)
Reference structure matches:
| prototype | method | Ecoh (eV/atom) | Epot (eV/atom) | a0 (Å) | b0 (Å) | c0 (Å) | α (degrees) | β (degrees) | γ (degrees) |
|---|---|---|---|---|---|---|---|---|---|
| L2_1--AlCu2Mn--heusler | static | -1.771 | -1.771 | 7.3225 | 7.3225 | 7.3225 | 90.0 | 90.0 | 90.0 |
Download raw data (including filtered results)
Reference structure matches:
L2_1--AlCu2Mn--heusler = mp-1215427
| prototype | method | Ecoh (eV/atom) | Epot (eV/atom) | a0 (Å) | b0 (Å) | c0 (Å) | α (degrees) | β (degrees) | γ (degrees) |
|---|---|---|---|---|---|---|---|---|---|
| mp-1017534 | dynamic | -2.5943 | -2.5943 | 4.1484 | 4.1484 | 5.8366 | 90.0 | 90.0 | 90.0 |
| mp-1017534 | box | -2.5894 | -2.5894 | 4.1564 | 4.1564 | 5.8131 | 90.0 | 90.0 | 90.0 |
| mp-1215451 | dynamic | -2.5886 | -2.5886 | 4.147 | 4.147 | 6.7355 | 90.0 | 90.0 | 120.0 |
| mp-1215486 | dynamic | -2.5886 | -2.5886 | 4.147 | 4.147 | 20.2064 | 90.0 | 90.0 | 120.0 |
| mp-1215451 | box | -2.5863 | -2.5863 | 4.1341 | 4.1341 | 6.7823 | 90.0 | 90.0 | 120.0 |
| mp-1215486 | box | -2.586 | -2.586 | 4.1336 | 4.1336 | 20.3534 | 90.0 | 90.0 | 120.0 |
| L2_1--AlCu2Mn--heusler | static | -1.8857 | -1.8857 | 7.1037 | 7.1037 | 7.1037 | 90.0 | 90.0 | 90.0 |
Download raw data (including filtered results)
Reference structure matches:
| prototype | method | Ecoh (eV/atom) | Epot (eV/atom) | a0 (Å) | b0 (Å) | c0 (Å) | α (degrees) | β (degrees) | γ (degrees) |
|---|---|---|---|---|---|---|---|---|---|
| L1_2--AuCu3 | box | -2.0475 | -2.0475 | 4.7095 | 4.7095 | 4.7095 | 90.0 | 90.0 | 90.0 |
| D0_3--BiF3 | static | -2.0256 | -2.0256 | 7.4161 | 7.4161 | 7.4161 | 90.0 | 90.0 | 90.0 |
| A15--Cr3Si | static | -1.6823 | -1.6823 | 5.8907 | 5.8907 | 5.8907 | 90.0 | 90.0 | 90.0 |
Download raw data (including filtered results)
Reference structure matches:
| prototype | method | Ecoh (eV/atom) | Epot (eV/atom) | a0 (Å) | b0 (Å) | c0 (Å) | α (degrees) | β (degrees) | γ (degrees) |
|---|---|---|---|---|---|---|---|---|---|
| mp-1079034 | dynamic | -2.6422 | -2.6422 | 5.7608 | 5.7608 | 5.7608 | 90.0 | 90.0 | 90.0 |
| mp-1079034 | box | -2.6406 | -2.6406 | 5.763 | 5.763 | 5.763 | 90.0 | 90.0 | 90.0 |
| mp-1215531 | dynamic | -2.639 | -2.639 | 4.0842 | 8.1387 | 11.5061 | 90.0 | 90.0 | 90.0 |
| mp-1215531 | box | -2.6377 | -2.6377 | 4.0772 | 8.1654 | 11.5 | 90.0 | 90.0 | 90.0 |
Download raw data (including filtered results)
Reference structure matches:
| prototype | method | Ecoh (eV/atom) | Epot (eV/atom) | a0 (Å) | b0 (Å) | c0 (Å) | α (degrees) | β (degrees) | γ (degrees) |
|---|---|---|---|---|---|---|---|---|---|
| mp-1215624 | dynamic | -2.6498 | -2.6498 | 4.0695 | 4.0695 | 28.6254 | 90.0 | 90.0 | 90.0 |
| mp-1215624 | box | -2.6475 | -2.6475 | 4.073 | 4.073 | 28.5774 | 90.0 | 90.0 | 90.0 |
| mp-1215652 | dynamic | -2.6467 | -2.6467 | 4.069 | 4.069 | 49.5718 | 90.0 | 90.0 | 120.0 |
| mp-1215652 | box | -2.6418 | -2.6418 | 4.0542 | 4.0542 | 49.9767 | 90.0 | 90.0 | 120.0 |
Download raw data (including filtered results)
Reference structure matches:
| prototype | method | Ecoh (eV/atom) | Epot (eV/atom) | a0 (Å) | b0 (Å) | c0 (Å) | α (degrees) | β (degrees) | γ (degrees) |
|---|---|---|---|---|---|---|---|---|---|
| L2_1--AlCu2Mn--heusler | static | -1.6696 | -1.6696 | 7.5705 | 7.5705 | 7.5705 | 90.0 | 90.0 | 90.0 |
Download raw data (including filtered results)
Reference structure matches:
| prototype | method | Ecoh (eV/atom) | Epot (eV/atom) | a0 (Å) | b0 (Å) | c0 (Å) | α (degrees) | β (degrees) | γ (degrees) |
|---|---|---|---|---|---|---|---|---|---|
| mp-1215527 | dynamic | -2.3557 | -2.3557 | 4.2651 | 4.2651 | 21.203 | 90.0 | 90.0 | 120.0 |
| mp-1215527 | box | -2.3532 | -2.3532 | 4.2495 | 4.2495 | 21.3716 | 90.0 | 90.0 | 120.0 |
| mp-1215504 | box | -2.3508 | -2.3508 | 7.3367 | 4.2428 | 7.1573 | 90.0 | 90.1 | 90.0 |
Download raw data (including filtered results)
Reference structure matches:
| prototype | method | Ecoh (eV/atom) | Epot (eV/atom) | a0 (Å) | b0 (Å) | c0 (Å) | α (degrees) | β (degrees) | γ (degrees) |
|---|---|---|---|---|---|---|---|---|---|
| L2_1--AlCu2Mn--heusler | static | -1.3008 | -1.3008 | 6.9496 | 6.9496 | 6.9496 | 90.0 | 90.0 | 90.0 |
Download raw data (including filtered results)
Reference structure matches:
B1--NaCl--rock-salt = mp-2388, oqmd-31332, oqmd-1106410
B2--CsCl = oqmd-307225
B3--ZnS--cubic-zinc-blende = mp-406, oqmd-6118, oqmd-1219111
L1_0--AuCu = oqmd-338767
| prototype | method | Ecoh (eV/atom) | Epot (eV/atom) | a0 (Å) | b0 (Å) | c0 (Å) | α (degrees) | β (degrees) | γ (degrees) |
|---|---|---|---|---|---|---|---|---|---|
| B3--ZnS--cubic-zinc-blende | dynamic | -2.178 | -2.178 | 6.478 | 6.478 | 6.478 | 90.0 | 90.0 | 90.0 |
| B4--ZnS--wurtzite | dynamic | -2.178 | -2.178 | 4.5806 | 4.5806 | 7.4802 | 90.0 | 90.0 | 120.0 |
| oqmd-19425 | box | -2.178 | -2.178 | 4.5804 | 4.5804 | 7.4813 | 90.0 | 90.0 | 120.0 |
| B4--ZnS--wurtzite | box | -2.178 | -2.178 | 4.5797 | 4.5797 | 7.4832 | 90.0 | 90.0 | 120.0 |
| mp-12779 | box | -2.178 | -2.178 | 4.5772 | 4.5772 | 7.4914 | 90.0 | 90.0 | 120.0 |
| mp-685146 | box | -2.1687 | -2.1687 | 4.5887 | 7.9293 | 7.4693 | 90.0 | 90.0 | 90.0 |
| mp-1492 | box | -1.8477 | -1.8477 | 4.578 | 4.578 | 10.596 | 90.0 | 90.0 | 120.0 |
| B1--NaCl--rock-salt | static | -1.8089 | -1.8089 | 6.2694 | 6.2694 | 6.2694 | 90.0 | 90.0 | 90.0 |
| oqmd-23317 | box | -1.8064 | -1.8064 | 6.2658 | 6.2784 | 6.2347 | 90.0 | 90.0 | 90.0 |
| mp-1066480 | box | -1.8061 | -1.8061 | 6.2648 | 6.2797 | 6.235 | 90.0 | 90.0 | 90.0 |
| mp-1226722 | box | -1.8031 | -1.8031 | 5.6951 | 5.6951 | 3.5266 | 90.0 | 90.0 | 90.0 |
| oqmd-122537 | box | -1.7959 | -1.7959 | 6.1372 | 6.5549 | 5.89 | 90.0 | 90.0 | 90.0 |
| mp-1008471 | box | -1.7818 | -1.7818 | 5.9442 | 7.1401 | 5.8669 | 90.0 | 90.0 | 90.0 |
| B2--CsCl | box | -1.7755 | -1.7755 | 3.8502 | 3.8502 | 3.8502 | 90.0 | 90.0 | 90.0 |
| oqmd-12385 | box | -1.775 | -1.775 | 4.4105 | 4.4105 | 10.8644 | 90.0 | 90.0 | 120.0 |
| oqmd-1219625 | box | -1.6904 | -1.6904 | 5.5898 | 3.6861 | 5.6334 | 90.0 | 90.0 | 90.0 |
| oqmd-18789 | box | -1.5148 | -1.5148 | 3.2959 | 5.7753 | 3.3554 | 90.0 | 90.0 | 90.0 |
| mp-12581 | box | -1.4877 | -1.4877 | 3.291 | 3.291 | 6.1614 | 90.0 | 90.0 | 90.0 |
Download raw data (including filtered results)
Reference structure matches:
| prototype | method | Ecoh (eV/atom) | Epot (eV/atom) | a0 (Å) | b0 (Å) | c0 (Å) | α (degrees) | β (degrees) | γ (degrees) |
|---|---|---|---|---|---|---|---|---|---|
| C1--CaF2--fluorite | static | -1.8551 | -1.8551 | 7.4526 | 7.4526 | 7.4526 | 90.0 | 90.0 | 90.0 |
| oqmd-1280882 | box | -1.6981 | -1.6981 | 7.3265 | 7.3265 | 7.3265 | 90.0 | 90.0 | 90.0 |
Download raw data (including filtered results)
Reference structure matches:
| prototype | method | Ecoh (eV/atom) | Epot (eV/atom) | a0 (Å) | b0 (Å) | c0 (Å) | α (degrees) | β (degrees) | γ (degrees) |
|---|---|---|---|---|---|---|---|---|---|
| mp-971837 | dynamic | -2.2643 | -2.2643 | 6.283 | 6.283 | 12.5898 | 90.0 | 90.0 | 90.0 |
| mp-971837 | box | -2.2616 | -2.2616 | 6.2796 | 6.2796 | 12.612 | 90.0 | 90.0 | 90.0 |
| mp-1215406 | dynamic | -2.2557 | -2.2557 | 4.4479 | 4.4479 | 21.7242 | 90.0 | 90.0 | 120.0 |
| mp-1215406 | static | -2.2557 | -2.2557 | 4.4479 | 4.4479 | 21.7246 | 90.0 | 90.0 | 120.0 |
| mp-1215406 | box | -2.2551 | -2.2551 | 4.4376 | 4.4376 | 21.84 | 90.0 | 90.0 | 120.0 |
| L2_1--AlCu2Mn--heusler | static | -1.7435 | -1.7435 | 7.5183 | 7.5183 | 7.5183 | 90.0 | 90.0 | 90.0 |
Download raw data (including filtered results)
Reference structure matches:
D0_3--BiF3 = oqmd-311756
L1_2--AuCu3 = oqmd-348626
| prototype | method | Ecoh (eV/atom) | Epot (eV/atom) | a0 (Å) | b0 (Å) | c0 (Å) | α (degrees) | β (degrees) | γ (degrees) |
|---|---|---|---|---|---|---|---|---|---|
| D0_3--BiF3 | static | -1.8833 | -1.8833 | 7.8934 | 7.8934 | 7.8934 | 90.0 | 90.0 | 90.0 |
| oqmd-301214 | box | -1.8784 | -1.8784 | 5.3871 | 5.3871 | 8.5523 | 90.0 | 90.0 | 90.0 |
| L1_2--AuCu3 | box | -1.856 | -1.856 | 5.0136 | 5.0136 | 5.0136 | 90.0 | 90.0 | 90.0 |
| oqmd-324140 | box | -1.8083 | -1.8083 | 7.1789 | 7.1789 | 5.6661 | 90.0 | 90.0 | 120.0 |
| A15--Cr3Si | box | -1.6214 | -1.6214 | 6.2582 | 6.2582 | 6.2582 | 90.0 | 90.0 | 90.0 |
Download raw data (including filtered results)
Reference structure matches:
| prototype | method | Ecoh (eV/atom) | Epot (eV/atom) | a0 (Å) | b0 (Å) | c0 (Å) | α (degrees) | β (degrees) | γ (degrees) |
|---|---|---|---|---|---|---|---|---|---|
| mp-1232381 | box | -1.5121 | -1.5121 | 6.7322 | 7.477 | 7.2335 | 90.0 | 116.1 | 90.0 |
Download raw data (including filtered results)
Reference structure matches:
| prototype | method | Ecoh (eV/atom) | Epot (eV/atom) | a0 (Å) | b0 (Å) | c0 (Å) | α (degrees) | β (degrees) | γ (degrees) |
|---|---|---|---|---|---|---|---|---|---|
| L2_1--AlCu2Mn--heusler | static | -1.3512 | -1.3512 | 7.2475 | 7.2475 | 7.2475 | 90.0 | 90.0 | 90.0 |
Download raw data (including filtered results)
Reference structure matches:
| prototype | method | Ecoh (eV/atom) | Epot (eV/atom) | a0 (Å) | b0 (Å) | c0 (Å) | α (degrees) | β (degrees) | γ (degrees) |
|---|---|---|---|---|---|---|---|---|---|
| B3--ZnS--cubic-zinc-blende | dynamic | -0.98 | -0.98 | 6.29 | 6.29 | 6.29 | 90.0 | 90.0 | 90.0 |
| B4--ZnS--wurtzite | dynamic | -0.98 | -0.98 | 4.4477 | 4.4477 | 7.2631 | 90.0 | 90.0 | 120.0 |
| B4--ZnS--wurtzite | box | -0.98 | -0.98 | 4.4467 | 4.4467 | 7.2662 | 90.0 | 90.0 | 120.0 |
| B1--NaCl--rock-salt | static | -0.8365 | -0.8365 | 6.0239 | 6.0239 | 6.0239 | 90.0 | 90.0 | 90.0 |
| L1_0--AuCu | box | -0.8184 | -0.8184 | 3.2779 | 3.2779 | 4.4184 | 90.0 | 90.0 | 90.0 |
| B2--CsCl | box | -0.8122 | -0.8122 | 3.6268 | 3.6268 | 3.6268 | 90.0 | 90.0 | 90.0 |
Download raw data (including filtered results)
Reference structure matches:
| prototype | method | Ecoh (eV/atom) | Epot (eV/atom) | a0 (Å) | b0 (Å) | c0 (Å) | α (degrees) | β (degrees) | γ (degrees) |
|---|---|---|---|---|---|---|---|---|---|
| C1--CaF2--fluorite | dynamic | -0.7436 | -0.7436 | 6.9558 | 6.9558 | 6.9558 | 90.0 | 90.0 | 90.0 |
Download raw data (including filtered results)
Reference structure matches:
| prototype | method | Ecoh (eV/atom) | Epot (eV/atom) | a0 (Å) | b0 (Å) | c0 (Å) | α (degrees) | β (degrees) | γ (degrees) |
|---|---|---|---|---|---|---|---|---|---|
| D0_3--BiF3 | static | -0.8039 | -0.8039 | 6.8967 | 6.8967 | 6.8967 | 90.0 | 90.0 | 90.0 |
| A15--Cr3Si | box | -0.7507 | -0.7507 | 5.6498 | 5.6498 | 5.6498 | 90.0 | 90.0 | 90.0 |
| mp-981200 | box | -0.7012 | -0.7012 | 4.2489 | 4.2489 | 9.27 | 90.0 | 90.0 | 90.0 |
| L1_2--AuCu3 | box | -0.6726 | -0.6726 | 4.383 | 4.383 | 4.383 | 90.0 | 90.0 | 90.0 |
Download raw data (including filtered results)
Reference structure matches:
A1--Cu--fcc = mp-753304
A15--beta-W = mp-1184657
A3'--alpha-La--double-hcp = mp-1184709
A3--Mg--hcp = mp-1184554
A5--beta-Sn = mp-1184591
A6--In--bct = mp-569289, mp-1017981
| prototype | method | Ecoh (eV/atom) | Epot (eV/atom) | a0 (Å) | b0 (Å) | c0 (Å) | α (degrees) | β (degrees) | γ (degrees) |
|---|---|---|---|---|---|---|---|---|---|
| A3'--alpha-La--double-hcp | dynamic | -0.606 | -0.606 | 3.264 | 3.264 | 10.6602 | 90.0 | 90.0 | 120.0 |
| A3--Mg--hcp | dynamic | -0.606 | -0.606 | 3.264 | 3.264 | 5.3301 | 90.0 | 90.0 | 120.0 |
| A1--Cu--fcc | dynamic | -0.606 | -0.606 | 4.616 | 4.616 | 4.616 | 90.0 | 90.0 | 90.0 |
| A6--In--bct | dynamic | -0.554 | -0.554 | 3.9404 | 3.9404 | 3.2747 | 90.0 | 90.0 | 90.0 |
| A6--In--bct | box | -0.554 | -0.554 | 3.9404 | 3.9404 | 3.2747 | 90.0 | 90.0 | 90.0 |
| mp-1184766 | dynamic | -0.5433 | -0.5433 | 8.0489 | 8.0489 | 8.0489 | 90.0 | 90.0 | 90.0 |
| mp-1184766 | static | -0.5432 | -0.5432 | 8.0464 | 8.0464 | 8.0464 | 90.0 | 90.0 | 90.0 |
| A2--W--bcc | box | -0.508 | -0.508 | 3.6905 | 3.6905 | 3.6905 | 90.0 | 90.0 | 90.0 |
| mp-864900 | static | -0.5029 | -0.5029 | 11.4184 | 11.4184 | 11.4184 | 90.0 | 90.0 | 90.0 |
| A3--Mg--hcp | box | -0.4949 | -0.4949 | 4.7583 | 4.7583 | 3.2588 | 90.0 | 90.0 | 120.0 |
| mp-10861 | static | -0.4863 | -0.4863 | 5.2373 | 5.2373 | 3.1519 | 90.0 | 90.0 | 120.0 |
| mp-864900 | box | -0.4791 | -0.4791 | 11.3729 | 11.3729 | 11.3729 | 90.0 | 90.0 | 90.0 |
| mp-1077098 | dynamic | -0.4423 | -0.4423 | 5.4625 | 6.0223 | 6.2958 | 90.0 | 105.6 | 90.0 |
| Ah--alpha-Po--sc | dynamic | -0.435 | -0.435 | 3.1616 | 3.1616 | 3.1616 | 90.0 | 90.0 | 90.0 |
| A5--beta-Sn | dynamic | -0.4345 | -0.4345 | 6.1026 | 6.1026 | 3.1801 | 90.0 | 90.0 | 90.0 |
| mp-121 | box | -0.4095 | -0.4095 | 3.7448 | 3.7448 | 6.9779 | 90.0 | 90.0 | 120.0 |
| mp-1224431 | dynamic | -0.3817 | -0.3817 | 10.1594 | 22.1443 | 12.4702 | 90.0 | 90.0 | 90.0 |
| mp-611219 | dynamic | -0.37 | -0.37 | 3.2106 | 3.2106 | 8.804 | 80.0 | 79.9 | 60.0 |
| A15--beta-W | static | -0.3694 | -0.3694 | 5.8821 | 5.8821 | 5.8821 | 90.0 | 90.0 | 90.0 |
| A4--C--dc | dynamic | -0.3515 | -0.3515 | 7.1514 | 7.1514 | 7.1514 | 90.0 | 90.0 | 90.0 |
| mp-1224431 | static | -0.336 | -0.336 | 10.1941 | 22.134 | 12.7557 | 90.0 | 90.0 | 90.0 |
| mp-1224431 | box | -0.3113 | -0.3113 | 10.4411 | 22.1768 | 12.7938 | 90.0 | 90.0 | 90.0 |
| A7--alpha-As | dynamic | -0.2637 | -0.2637 | 5.0568 | 5.0568 | 11.242 | 90.0 | 90.0 | 120.0 |
Download raw data (including filtered results)
Reference structure matches:
| prototype | method | Ecoh (eV/atom) | Epot (eV/atom) | a0 (Å) | b0 (Å) | c0 (Å) | α (degrees) | β (degrees) | γ (degrees) |
|---|---|---|---|---|---|---|---|---|---|
| C1--CaF2--fluorite | static | -1.4815 | -1.4815 | 6.6121 | 6.6121 | 6.6121 | 90.0 | 90.0 | 90.0 |
Download raw data (including filtered results)
Reference structure matches:
| prototype | method | Ecoh (eV/atom) | Epot (eV/atom) | a0 (Å) | b0 (Å) | c0 (Å) | α (degrees) | β (degrees) | γ (degrees) |
|---|---|---|---|---|---|---|---|---|---|
| mp-1223907 | dynamic | -1.8673 | -1.8673 | 4.217 | 4.217 | 5.9795 | 90.0 | 90.0 | 90.0 |
| mp-1223907 | box | -1.8672 | -1.8672 | 4.2178 | 4.2178 | 5.9802 | 90.0 | 90.0 | 90.0 |
| L2_1--AlCu2Mn--heusler | static | -1.5372 | -1.5372 | 6.8913 | 6.8913 | 6.8913 | 90.0 | 90.0 | 90.0 |
Download raw data (including filtered results)
Reference structure matches:
| prototype | method | Ecoh (eV/atom) | Epot (eV/atom) | a0 (Å) | b0 (Å) | c0 (Å) | α (degrees) | β (degrees) | γ (degrees) |
|---|---|---|---|---|---|---|---|---|---|
| mp-1223955 | dynamic | -1.7416 | -1.7416 | 4.3273 | 4.3273 | 21.4707 | 90.0 | 90.0 | 120.0 |
| mp-1223955 | box | -1.7411 | -1.7411 | 4.3161 | 4.3161 | 21.5784 | 90.0 | 90.0 | 120.0 |
| L2_1--AlCu2Mn--heusler | static | -1.3448 | -1.3448 | 7.055 | 7.055 | 7.055 | 90.0 | 90.0 | 90.0 |
Download raw data (including filtered results)
Reference structure matches:
| prototype | method | Ecoh (eV/atom) | Epot (eV/atom) | a0 (Å) | b0 (Å) | c0 (Å) | α (degrees) | β (degrees) | γ (degrees) |
|---|---|---|---|---|---|---|---|---|---|
| L2_1--AlCu2Mn--heusler | static | -1.1114 | -1.1114 | 6.8287 | 6.8287 | 6.8287 | 90.0 | 90.0 | 90.0 |
Download raw data (including filtered results)
Reference structure matches:
| prototype | method | Ecoh (eV/atom) | Epot (eV/atom) | a0 (Å) | b0 (Å) | c0 (Å) | α (degrees) | β (degrees) | γ (degrees) |
|---|---|---|---|---|---|---|---|---|---|
| C1--CaF2--fluorite | dynamic | -1.3449 | -1.3449 | 6.786 | 6.786 | 6.786 | 90.0 | 90.0 | 90.0 |
Download raw data (including filtered results)
Reference structure matches:
| prototype | method | Ecoh (eV/atom) | Epot (eV/atom) | a0 (Å) | b0 (Å) | c0 (Å) | α (degrees) | β (degrees) | γ (degrees) |
|---|---|---|---|---|---|---|---|---|---|
| mp-1223932 | dynamic | -1.6328 | -1.6328 | 4.4318 | 4.4318 | 21.7544 | 90.0 | 90.0 | 120.0 |
| mp-1223932 | box | -1.6324 | -1.6324 | 4.4294 | 4.4294 | 21.7815 | 90.0 | 90.0 | 120.0 |
| mp-1223922 | box | -1.4227 | -1.4227 | 4.0396 | 4.0396 | 22.2514 | 90.0 | 90.0 | 120.0 |
| L2_1--AlCu2Mn--heusler | static | -1.347 | -1.347 | 7.1868 | 7.1868 | 7.1868 | 90.0 | 90.0 | 90.0 |
Download raw data (including filtered results)
Reference structure matches:
| prototype | method | Ecoh (eV/atom) | Epot (eV/atom) | a0 (Å) | b0 (Å) | c0 (Å) | α (degrees) | β (degrees) | γ (degrees) |
|---|---|---|---|---|---|---|---|---|---|
| L2_1--AlCu2Mn--heusler | static | -1.0641 | -1.0641 | 6.9784 | 6.9784 | 6.9784 | 90.0 | 90.0 | 90.0 |
Download raw data (including filtered results)
Reference structure matches:
| prototype | method | Ecoh (eV/atom) | Epot (eV/atom) | a0 (Å) | b0 (Å) | c0 (Å) | α (degrees) | β (degrees) | γ (degrees) |
|---|---|---|---|---|---|---|---|---|---|
| C1--CaF2--fluorite | dynamic | -1.2115 | -1.2115 | 7.0725 | 7.0725 | 7.0725 | 90.0 | 90.0 | 90.0 |
Download raw data (including filtered results)
Reference structure matches:
| prototype | method | Ecoh (eV/atom) | Epot (eV/atom) | a0 (Å) | b0 (Å) | c0 (Å) | α (degrees) | β (degrees) | γ (degrees) |
|---|---|---|---|---|---|---|---|---|---|
| L2_1--AlCu2Mn--heusler | static | -1.0139 | -1.0139 | 7.1875 | 7.1875 | 7.1875 | 90.0 | 90.0 | 90.0 |
Download raw data (including filtered results)
Reference structure matches:
| prototype | method | Ecoh (eV/atom) | Epot (eV/atom) | a0 (Å) | b0 (Å) | c0 (Å) | α (degrees) | β (degrees) | γ (degrees) |
|---|---|---|---|---|---|---|---|---|---|
| C1--CaF2--fluorite | box | -0.6456 | -0.6456 | 6.7398 | 6.7398 | 6.7398 | 90.0 | 90.0 | 90.0 |
Download raw data (including filtered results)
Reference structure matches:
| prototype | method | Ecoh (eV/atom) | Epot (eV/atom) | a0 (Å) | b0 (Å) | c0 (Å) | α (degrees) | β (degrees) | γ (degrees) |
|---|---|---|---|---|---|---|---|---|---|
| L1_2--AuCu3 | box | -0.8465 | -0.8465 | 4.4237 | 4.4237 | 4.4237 | 90.0 | 90.0 | 90.0 |
| D0_3--BiF3 | static | -0.8225 | -0.8225 | 7.0285 | 7.0285 | 7.0285 | 90.0 | 90.0 | 90.0 |
| A15--Cr3Si | box | -0.6371 | -0.6371 | 5.538 | 5.538 | 5.538 | 90.0 | 90.0 | 90.0 |
Download raw data (including filtered results)
Reference structure matches:
| prototype | method | Ecoh (eV/atom) | Epot (eV/atom) | a0 (Å) | b0 (Å) | c0 (Å) | α (degrees) | β (degrees) | γ (degrees) |
|---|---|---|---|---|---|---|---|---|---|
| L1_2--AuCu3 | box | -0.9611 | -0.9611 | 4.512 | 4.512 | 4.512 | 90.0 | 90.0 | 90.0 |
| D0_3--BiF3 | static | -0.8983 | -0.8983 | 7.1464 | 7.1464 | 7.1464 | 90.0 | 90.0 | 90.0 |
| A15--Cr3Si | box | -0.7406 | -0.7406 | 5.6666 | 5.6666 | 5.6666 | 90.0 | 90.0 | 90.0 |
Download raw data (including filtered results)
Reference structure matches:
| prototype | method | Ecoh (eV/atom) | Epot (eV/atom) | a0 (Å) | b0 (Å) | c0 (Å) | α (degrees) | β (degrees) | γ (degrees) |
|---|---|---|---|---|---|---|---|---|---|
| L1_2--AuCu3 | box | -1.0105 | -1.0105 | 4.6397 | 4.6397 | 4.6397 | 90.0 | 90.0 | 90.0 |
| D0_3--BiF3 | static | -0.9626 | -0.9626 | 7.3278 | 7.3278 | 7.3278 | 90.0 | 90.0 | 90.0 |
| A15--Cr3Si | box | -0.821 | -0.821 | 5.865 | 5.865 | 5.865 | 90.0 | 90.0 | 90.0 |
Download raw data (including filtered results)
Reference structure matches:
D0_3--BiF3 = mp-971757
L1_2--AuCu3 = mp-971803
| prototype | method | Ecoh (eV/atom) | Epot (eV/atom) | a0 (Å) | b0 (Å) | c0 (Å) | α (degrees) | β (degrees) | γ (degrees) |
|---|---|---|---|---|---|---|---|---|---|
| mp-971767 | box | -0.5832 | -0.5832 | 4.5615 | 4.5615 | 9.1154 | 90.0 | 90.0 | 90.0 |
| L1_2--AuCu3 | box | -0.5828 | -0.5828 | 4.5604 | 4.5604 | 4.5604 | 90.0 | 90.0 | 90.0 |
| D0_3--BiF3 | static | -0.5229 | -0.5229 | 7.2376 | 7.2376 | 7.2376 | 90.0 | 90.0 | 90.0 |
| A15--Cr3Si | box | -0.3271 | -0.3271 | 5.769 | 5.769 | 5.769 | 90.0 | 90.0 | 90.0 |
Download raw data (including filtered results)
Reference structure matches:
| prototype | method | Ecoh (eV/atom) | Epot (eV/atom) | a0 (Å) | b0 (Å) | c0 (Å) | α (degrees) | β (degrees) | γ (degrees) |
|---|---|---|---|---|---|---|---|---|---|
| mp-1215660 | dynamic | -1.7076 | -1.7076 | 4.509 | 4.509 | 55.3879 | 90.0 | 90.0 | 120.0 |
| mp-1215660 | box | -1.707 | -1.707 | 4.5033 | 4.5033 | 55.5451 | 90.0 | 90.0 | 120.0 |
Download raw data (including filtered results)
Reference structure matches:
B1--NaCl--rock-salt = mp-10764
B3--ZnS--cubic-zinc-blende = mp-1123
| prototype | method | Ecoh (eV/atom) | Epot (eV/atom) | a0 (Å) | b0 (Å) | c0 (Å) | α (degrees) | β (degrees) | γ (degrees) |
|---|---|---|---|---|---|---|---|---|---|
| B4--ZnS--wurtzite | dynamic | -2.004 | -2.004 | 4.1422 | 4.1422 | 6.7642 | 90.0 | 90.0 | 120.0 |
| B3--ZnS--cubic-zinc-blende | dynamic | -2.004 | -2.004 | 5.858 | 5.858 | 5.858 | 90.0 | 90.0 | 90.0 |
| B4--ZnS--wurtzite | box | -2.004 | -2.004 | 4.1413 | 4.1413 | 6.7672 | 90.0 | 90.0 | 120.0 |
| mp-973676 | box | -2.004 | -2.004 | 4.1411 | 4.1411 | 6.7679 | 90.0 | 90.0 | 120.0 |
| B2--CsCl | box | -1.8532 | -1.8532 | 3.4303 | 3.4303 | 3.4303 | 90.0 | 90.0 | 90.0 |
| B1--NaCl--rock-salt | static | -1.7389 | -1.7389 | 5.5656 | 5.5656 | 5.5656 | 90.0 | 90.0 | 90.0 |
| mp-9252 | box | -0.8484 | -0.8484 | 4.5 | 4.5 | 11.4926 | 90.0 | 90.0 | 120.0 |
Download raw data (including filtered results)
Reference structure matches:
| prototype | method | Ecoh (eV/atom) | Epot (eV/atom) | a0 (Å) | b0 (Å) | c0 (Å) | α (degrees) | β (degrees) | γ (degrees) |
|---|---|---|---|---|---|---|---|---|---|
| C1--CaF2--fluorite | box | -2.0555 | -2.0555 | 6.6602 | 6.6602 | 6.6602 | 90.0 | 90.0 | 90.0 |
Download raw data (including filtered results)
Reference structure matches:
| prototype | method | Ecoh (eV/atom) | Epot (eV/atom) | a0 (Å) | b0 (Å) | c0 (Å) | α (degrees) | β (degrees) | γ (degrees) |
|---|---|---|---|---|---|---|---|---|---|
| L2_1--AlCu2Mn--heusler | static | -1.8516 | -1.8516 | 6.8965 | 6.8965 | 6.8965 | 90.0 | 90.0 | 90.0 |
Download raw data (including filtered results)
Reference structure matches:
| prototype | method | Ecoh (eV/atom) | Epot (eV/atom) | a0 (Å) | b0 (Å) | c0 (Å) | α (degrees) | β (degrees) | γ (degrees) |
|---|---|---|---|---|---|---|---|---|---|
| L2_1--AlCu2Mn--heusler | static | -1.83 | -1.83 | 6.9833 | 6.9833 | 6.9833 | 90.0 | 90.0 | 90.0 |
Download raw data (including filtered results)
Reference structure matches:
| prototype | method | Ecoh (eV/atom) | Epot (eV/atom) | a0 (Å) | b0 (Å) | c0 (Å) | α (degrees) | β (degrees) | γ (degrees) |
|---|---|---|---|---|---|---|---|---|---|
| mp-1215447 | dynamic | -2.5183 | -2.5183 | 3.9998 | 3.9998 | 19.3265 | 90.0 | 90.0 | 120.0 |
| mp-1215447 | static | -2.5183 | -2.5183 | 3.9998 | 3.9998 | 19.3269 | 90.0 | 90.0 | 120.0 |
| mp-1215447 | box | -2.5127 | -2.5127 | 3.9607 | 3.9607 | 19.7373 | 90.0 | 90.0 | 120.0 |
| L2_1--AlCu2Mn--heusler | static | -2.131 | -2.131 | 6.7625 | 6.7625 | 6.7625 | 90.0 | 90.0 | 90.0 |
Download raw data (including filtered results)
Reference structure matches:
| prototype | method | Ecoh (eV/atom) | Epot (eV/atom) | a0 (Å) | b0 (Å) | c0 (Å) | α (degrees) | β (degrees) | γ (degrees) |
|---|---|---|---|---|---|---|---|---|---|
| D0_3--BiF3 | dynamic | -2.2184 | -2.2184 | 7.1377 | 7.1377 | 7.1377 | 90.0 | 90.0 | 90.0 |
| L1_2--AuCu3 | box | -2.1153 | -2.1153 | 4.5364 | 4.5364 | 4.5364 | 90.0 | 90.0 | 90.0 |
| A15--Cr3Si | static | -1.7523 | -1.7523 | 5.6383 | 5.6383 | 5.6383 | 90.0 | 90.0 | 90.0 |
Download raw data (including filtered results)
Reference structure matches:
| prototype | method | Ecoh (eV/atom) | Epot (eV/atom) | a0 (Å) | b0 (Å) | c0 (Å) | α (degrees) | β (degrees) | γ (degrees) |
|---|---|---|---|---|---|---|---|---|---|
| mp-1106367 | static | -1.0123 | -1.0123 | 20.4386 | 12.0834 | 14.8354 | 90.0 | 90.0 | 90.0 |
| mp-1106367 | dynamic | -1.0123 | -1.0123 | 15.757 | 12.0618 | 14.5312 | 90.0 | 90.0 | 90.0 |
Download raw data (including filtered results)
Reference structure matches:
| prototype | method | Ecoh (eV/atom) | Epot (eV/atom) | a0 (Å) | b0 (Å) | c0 (Å) | α (degrees) | β (degrees) | γ (degrees) |
|---|---|---|---|---|---|---|---|---|---|
| L2_1--AlCu2Mn--heusler | static | -1.6767 | -1.6767 | 7.0479 | 7.0479 | 7.0479 | 90.0 | 90.0 | 90.0 |
Download raw data (including filtered results)
Reference structure matches:
| prototype | method | Ecoh (eV/atom) | Epot (eV/atom) | a0 (Å) | b0 (Å) | c0 (Å) | α (degrees) | β (degrees) | γ (degrees) |
|---|---|---|---|---|---|---|---|---|---|
| L2_1--AlCu2Mn--heusler | static | -1.5282 | -1.5282 | 7.4067 | 7.4067 | 7.4067 | 90.0 | 90.0 | 90.0 |
Download raw data (including filtered results)
Reference structure matches:
| prototype | method | Ecoh (eV/atom) | Epot (eV/atom) | a0 (Å) | b0 (Å) | c0 (Å) | α (degrees) | β (degrees) | γ (degrees) |
|---|---|---|---|---|---|---|---|---|---|
| L2_1--AlCu2Mn--heusler | static | -1.5041 | -1.5041 | 6.5268 | 6.5268 | 6.5268 | 90.0 | 90.0 | 90.0 |
Download raw data (including filtered results)
Reference structure matches:
B1--NaCl--rock-salt = mp-957
B3--ZnS--cubic-zinc-blende = mp-820
| prototype | method | Ecoh (eV/atom) | Epot (eV/atom) | a0 (Å) | b0 (Å) | c0 (Å) | α (degrees) | β (degrees) | γ (degrees) |
|---|---|---|---|---|---|---|---|---|---|
| B3--ZnS--cubic-zinc-blende | dynamic | -1.738 | -1.738 | 6.084 | 6.084 | 6.084 | 90.0 | 90.0 | 90.0 |
| B4--ZnS--wurtzite | dynamic | -1.738 | -1.738 | 4.302 | 4.302 | 7.0252 | 90.0 | 90.0 | 120.0 |
| B4--ZnS--wurtzite | box | -1.738 | -1.738 | 4.3011 | 4.3011 | 7.0283 | 90.0 | 90.0 | 120.0 |
| B2--CsCl | box | -1.6042 | -1.6042 | 3.5414 | 3.5414 | 3.5414 | 90.0 | 90.0 | 90.0 |
| B1--NaCl--rock-salt | static | -1.5004 | -1.5004 | 5.7932 | 5.7932 | 5.7932 | 90.0 | 90.0 | 90.0 |
Download raw data (including filtered results)
Reference structure matches:
| prototype | method | Ecoh (eV/atom) | Epot (eV/atom) | a0 (Å) | b0 (Å) | c0 (Å) | α (degrees) | β (degrees) | γ (degrees) |
|---|---|---|---|---|---|---|---|---|---|
| C1--CaF2--fluorite | static | -1.7385 | -1.7385 | 6.8748 | 6.8748 | 6.8748 | 90.0 | 90.0 | 90.0 |
Download raw data (including filtered results)
Reference structure matches:
| prototype | method | Ecoh (eV/atom) | Epot (eV/atom) | a0 (Å) | b0 (Å) | c0 (Å) | α (degrees) | β (degrees) | γ (degrees) |
|---|---|---|---|---|---|---|---|---|---|
| L2_1--AlCu2Mn--heusler | static | -1.6142 | -1.6142 | 7.182 | 7.182 | 7.182 | 90.0 | 90.0 | 90.0 |
Download raw data (including filtered results)
Reference structure matches:
| prototype | method | Ecoh (eV/atom) | Epot (eV/atom) | a0 (Å) | b0 (Å) | c0 (Å) | α (degrees) | β (degrees) | γ (degrees) |
|---|---|---|---|---|---|---|---|---|---|
| mp-1215466 | dynamic | -2.1955 | -2.1955 | 4.1452 | 4.1452 | 20.382 | 90.0 | 90.0 | 120.0 |
| mp-1215466 | box | -2.194 | -2.194 | 4.1334 | 4.1334 | 20.5019 | 90.0 | 90.0 | 120.0 |
| L2_1--AlCu2Mn--heusler | static | -1.7982 | -1.7982 | 6.9816 | 6.9816 | 6.9816 | 90.0 | 90.0 | 90.0 |
Download raw data (including filtered results)
Reference structure matches:
| prototype | method | Ecoh (eV/atom) | Epot (eV/atom) | a0 (Å) | b0 (Å) | c0 (Å) | α (degrees) | β (degrees) | γ (degrees) |
|---|---|---|---|---|---|---|---|---|---|
| D0_3--BiF3 | static | -1.8475 | -1.8475 | 7.3373 | 7.3373 | 7.3373 | 90.0 | 90.0 | 90.0 |
| L1_2--AuCu3 | box | -1.838 | -1.838 | 4.6523 | 4.6523 | 4.6523 | 90.0 | 90.0 | 90.0 |
| A15--Cr3Si | box | -1.4709 | -1.4709 | 5.8028 | 5.8028 | 5.8028 | 90.0 | 90.0 | 90.0 |
Download raw data (including filtered results)
Reference structure matches:
| prototype | method | Ecoh (eV/atom) | Epot (eV/atom) | a0 (Å) | b0 (Å) | c0 (Å) | α (degrees) | β (degrees) | γ (degrees) |
|---|---|---|---|---|---|---|---|---|---|
| L2_1--AlCu2Mn--heusler | static | -1.4981 | -1.4981 | 7.4748 | 7.4748 | 7.4748 | 90.0 | 90.0 | 90.0 |
Download raw data (including filtered results)
Reference structure matches:
| prototype | method | Ecoh (eV/atom) | Epot (eV/atom) | a0 (Å) | b0 (Å) | c0 (Å) | α (degrees) | β (degrees) | γ (degrees) |
|---|---|---|---|---|---|---|---|---|---|
| L2_1--AlCu2Mn--heusler | static | -1.347 | -1.347 | 6.768 | 6.768 | 6.768 | 90.0 | 90.0 | 90.0 |
Download raw data (including filtered results)
Reference structure matches:
B1--NaCl--rock-salt = mp-1811
B2--CsCl = mp-13141
B3--ZnS--cubic-zinc-blende = mp-2730
| prototype | method | Ecoh (eV/atom) | Epot (eV/atom) | a0 (Å) | b0 (Å) | c0 (Å) | α (degrees) | β (degrees) | γ (degrees) |
|---|---|---|---|---|---|---|---|---|---|
| B3--ZnS--cubic-zinc-blende | dynamic | -1.554 | -1.554 | 6.46 | 6.46 | 6.46 | 90.0 | 90.0 | 90.0 |
| B4--ZnS--wurtzite | dynamic | -1.554 | -1.554 | 4.5679 | 4.5679 | 7.4594 | 90.0 | 90.0 | 120.0 |
| B4--ZnS--wurtzite | box | -1.554 | -1.554 | 4.5669 | 4.5669 | 7.4627 | 90.0 | 90.0 | 120.0 |
| B2--CsCl | box | -1.4239 | -1.4239 | 3.7556 | 3.7556 | 3.7556 | 90.0 | 90.0 | 90.0 |
| mp-1223902 | box | -1.3728 | -1.3728 | 5.6712 | 5.6712 | 3.475 | 90.0 | 90.0 | 90.0 |
| B1--NaCl--rock-salt | static | -1.3393 | -1.3393 | 6.1196 | 6.1196 | 6.1196 | 90.0 | 90.0 | 90.0 |
| mp-1507 | box | -1.318 | -1.318 | 5.9695 | 6.4398 | 5.8127 | 90.0 | 90.0 | 90.0 |
| mp-358 | box | -0.8297 | -0.8297 | 5.2359 | 5.2359 | 8.3414 | 90.0 | 90.0 | 120.0 |
| mp-1071269 | box | -0.8105 | -0.8105 | 5.2034 | 5.2034 | 8.4528 | 90.0 | 90.0 | 120.0 |
Download raw data (including filtered results)
Reference structure matches:
| prototype | method | Ecoh (eV/atom) | Epot (eV/atom) | a0 (Å) | b0 (Å) | c0 (Å) | α (degrees) | β (degrees) | γ (degrees) |
|---|---|---|---|---|---|---|---|---|---|
| C1--CaF2--fluorite | static | -1.5728 | -1.5728 | 7.3205 | 7.3205 | 7.3205 | 90.0 | 90.0 | 90.0 |
Download raw data (including filtered results)
Reference structure matches:
| prototype | method | Ecoh (eV/atom) | Epot (eV/atom) | a0 (Å) | b0 (Å) | c0 (Å) | α (degrees) | β (degrees) | γ (degrees) |
|---|---|---|---|---|---|---|---|---|---|
| mp-1215403 | dynamic | -1.951 | -1.951 | 4.4249 | 4.4249 | 6.3168 | 90.0 | 90.0 | 90.0 |
| mp-1215403 | box | -1.9478 | -1.9478 | 4.427 | 4.427 | 6.3137 | 90.0 | 90.0 | 90.0 |
| mp-1215476 | dynamic | -1.9465 | -1.9465 | 4.4333 | 4.4333 | 21.7719 | 90.0 | 90.0 | 120.0 |
| mp-1215476 | static | -1.9465 | -1.9465 | 4.4334 | 4.4334 | 21.7716 | 90.0 | 90.0 | 120.0 |
| mp-1215476 | box | -1.9458 | -1.9458 | 4.4274 | 4.4274 | 21.8381 | 90.0 | 90.0 | 120.0 |
| L2_1--AlCu2Mn--heusler | static | -1.5931 | -1.5931 | 7.4249 | 7.4249 | 7.4249 | 90.0 | 90.0 | 90.0 |
Download raw data (including filtered results)
Reference structure matches:
| prototype | method | Ecoh (eV/atom) | Epot (eV/atom) | a0 (Å) | b0 (Å) | c0 (Å) | α (degrees) | β (degrees) | γ (degrees) |
|---|---|---|---|---|---|---|---|---|---|
| D0_3--BiF3 | dynamic | -1.6893 | -1.6893 | 7.8181 | 7.8181 | 7.8181 | 90.0 | 90.0 | 90.0 |
| L1_2--AuCu3 | box | -1.6055 | -1.6055 | 4.9602 | 4.9602 | 4.9602 | 90.0 | 90.0 | 90.0 |
| A15--Cr3Si | static | -1.3774 | -1.3774 | 6.174 | 6.174 | 6.174 | 90.0 | 90.0 | 90.0 |
Download raw data (including filtered results)
Reference structure matches:
| prototype | method | Ecoh (eV/atom) | Epot (eV/atom) | a0 (Å) | b0 (Å) | c0 (Å) | α (degrees) | β (degrees) | γ (degrees) |
|---|---|---|---|---|---|---|---|---|---|
| L2_1--AlCu2Mn--heusler | static | -1.3204 | -1.3204 | 7.0831 | 7.0831 | 7.0831 | 90.0 | 90.0 | 90.0 |
Download raw data (including filtered results)
Reference structure matches:
| prototype | method | Ecoh (eV/atom) | Epot (eV/atom) | a0 (Å) | b0 (Å) | c0 (Å) | α (degrees) | β (degrees) | γ (degrees) |
|---|---|---|---|---|---|---|---|---|---|
| B4--ZnS--wurtzite | dynamic | -0.78 | -0.78 | 4.1931 | 4.1931 | 6.8474 | 90.0 | 90.0 | 120.0 |
| B3--ZnS--cubic-zinc-blende | dynamic | -0.78 | -0.78 | 5.93 | 5.93 | 5.93 | 90.0 | 90.0 | 90.0 |
| B4--ZnS--wurtzite | box | -0.78 | -0.78 | 4.1923 | 4.1923 | 6.8502 | 90.0 | 90.0 | 120.0 |
| B1--NaCl--rock-salt | static | -0.6539 | -0.6539 | 5.7448 | 5.7448 | 5.7448 | 90.0 | 90.0 | 90.0 |
| B2--CsCl | box | -0.6396 | -0.6396 | 3.4939 | 3.4939 | 3.4939 | 90.0 | 90.0 | 90.0 |
Download raw data (including filtered results)
Reference structure matches:
| prototype | method | Ecoh (eV/atom) | Epot (eV/atom) | a0 (Å) | b0 (Å) | c0 (Å) | α (degrees) | β (degrees) | γ (degrees) |
|---|---|---|---|---|---|---|---|---|---|
| C1--CaF2--fluorite | box | -0.5895 | -0.5895 | 6.5183 | 6.5183 | 6.5183 | 90.0 | 90.0 | 90.0 |
Download raw data (including filtered results)
Reference structure matches:
| prototype | method | Ecoh (eV/atom) | Epot (eV/atom) | a0 (Å) | b0 (Å) | c0 (Å) | α (degrees) | β (degrees) | γ (degrees) |
|---|---|---|---|---|---|---|---|---|---|
| mp-972095 | box | -0.8126 | -0.8126 | 6.1469 | 6.1469 | 4.6479 | 90.0 | 90.0 | 120.0 |
| mp-1215602 | box | -0.8076 | -0.8076 | 9.4506 | 3.0371 | 5.427 | 90.0 | 90.0 | 90.0 |
| D0_3--BiF3 | static | -0.7975 | -0.7975 | 6.6652 | 6.6652 | 6.6652 | 90.0 | 90.0 | 90.0 |
| L1_2--AuCu3 | box | -0.7413 | -0.7413 | 4.2082 | 4.2082 | 4.2082 | 90.0 | 90.0 | 90.0 |
| A15--Cr3Si | box | -0.6531 | -0.6531 | 5.4519 | 5.4519 | 5.4519 | 90.0 | 90.0 | 90.0 |
Download raw data (including filtered results)
Reference structure matches:
A1--Cu--fcc = mp-684673, oqmd-1214566
A15--beta-W = oqmd-1215011
A2--W--bcc = oqmd-676672, oqmd-1215189
A3'--alpha-La--double-hcp = oqmd-1215457
A3--Mg--hcp = oqmd-1215367
A4--C--dc = oqmd-1215546
A5--beta-Sn = oqmd-1215635
A6--In--bct = mp-1063988, oqmd-1215724
Ah--alpha-Po--sc = mp-10869
| prototype | method | Ecoh (eV/atom) | Epot (eV/atom) | a0 (Å) | b0 (Å) | c0 (Å) | α (degrees) | β (degrees) | γ (degrees) |
|---|---|---|---|---|---|---|---|---|---|
| A3--Mg--hcp | dynamic | -2.845 | -2.845 | 3.3135 | 3.3135 | 5.4109 | 90.0 | 90.0 | 120.0 |
| A3'--alpha-La--double-hcp | dynamic | -2.845 | -2.845 | 3.3135 | 3.3135 | 10.8219 | 90.0 | 90.0 | 120.0 |
| A1--Cu--fcc | dynamic | -2.845 | -2.845 | 4.686 | 4.686 | 4.686 | 90.0 | 90.0 | 90.0 |
| oqmd-1216083 | dynamic | -2.845 | -2.845 | 3.3135 | 3.3135 | 24.3492 | 90.0 | 90.0 | 120.0 |
| A2--W--bcc | dynamic | -2.79 | -2.79 | 3.6839 | 3.6839 | 3.6839 | 90.0 | 90.0 | 90.0 |
| oqmd-1214922 | dynamic | -2.7323 | -2.7323 | 8.124 | 8.124 | 8.124 | 90.0 | 90.0 | 90.0 |
| mp-555760 | dynamic | -2.7167 | -2.7167 | 6.363 | 6.363 | 7.2201 | 90.0 | 90.0 | 120.0 |
| A3--Mg--hcp | dynamic | -2.7151 | -2.7151 | 4.4526 | 4.4526 | 3.5046 | 90.0 | 90.0 | 120.0 |
| oqmd-3447 | dynamic | -2.7043 | -2.7043 | 9.8131 | 8.8166 | 9.5682 | 90.0 | 111.3 | 90.0 |
| A4--C--dc | dynamic | -2.6962 | -2.6962 | 6.6605 | 6.6605 | 6.6605 | 90.0 | 90.0 | 90.0 |
| A5--beta-Sn | static | -2.6899 | -2.6899 | 5.8697 | 5.8697 | 3.1436 | 90.0 | 90.0 | 90.0 |
| A3'--alpha-La--double-hcp | dynamic | -2.6851 | -2.6851 | 4.3985 | 4.3985 | 7.0759 | 90.0 | 90.0 | 120.0 |
| oqmd-1214744 | dynamic | -2.6799 | -2.6799 | 5.4065 | 8.1997 | 5.6452 | 90.0 | 90.0 | 90.0 |
| mp-557031 | dynamic | -2.6691 | -2.6691 | 18.0048 | 11.4127 | 9.4327 | 90.0 | 102.0 | 90.0 |
| Ah--alpha-Po--sc | dynamic | -2.6602 | -2.6602 | 3.0844 | 3.0844 | 3.0844 | 90.0 | 90.0 | 90.0 |
| oqmd-6968 | dynamic | -2.6491 | -2.6491 | 21.8119 | 9.6637 | 9.1429 | 90.0 | 102.0 | 90.0 |
| mp-1196831 | dynamic | -2.6351 | -2.6351 | 15.5993 | 8.9696 | 17.4463 | 90.0 | 108.6 | 90.0 |
| mp-555915 | dynamic | -2.6252 | -2.6252 | 8.0003 | 12.0237 | 22.0771 | 90.0 | 90.0 | 90.0 |
| mp-83 | dynamic | -2.6185 | -2.6185 | 13.5 | 6.9487 | 20.7283 | 90.0 | 115.5 | 90.0 |
| oqmd-24290 | dynamic | -2.6179 | -2.6179 | 7.7394 | 7.7394 | 4.7437 | 90.0 | 90.0 | 120.0 |
| oqmd-24787 | dynamic | -2.6142 | -2.6142 | 8.0893 | 15.8398 | 18.2835 | 90.0 | 98.4 | 90.0 |
| oqmd-5012 | dynamic | -2.6078 | -2.6078 | 5.7675 | 9.6204 | 13.3589 | 90.0 | 90.0 | 90.0 |
| oqmd-675622 | dynamic | -2.5877 | -2.5877 | 11.4043 | 11.245 | 11.5807 | 90.0 | 95.2 | 90.0 |
| oqmd-671132 | dynamic | -2.5806 | -2.5806 | 14.9657 | 7.0958 | 21.0511 | 90.0 | 130.7 | 90.0 |
| oqmd-11535 | dynamic | -2.5724 | -2.5724 | 16.5308 | 9.0431 | 18.5504 | 90.0 | 90.0 | 90.0 |
| oqmd-11536 | dynamic | -2.569 | -2.569 | 13.6862 | 13.2522 | 18.9514 | 90.0 | 105.7 | 90.0 |
| oqmd-24931 | dynamic | -2.5677 | -2.5677 | 6.2952 | 9.7351 | 15.4949 | 92.0 | 101.6 | 103.1 |
| mp-556269 | dynamic | -2.5516 | -2.5516 | 9.3912 | 16.7478 | 15.1021 | 90.0 | 103.7 | 90.0 |
| mp-557488 | dynamic | -2.5475 | -2.5475 | 10.8018 | 7.8901 | 16.9587 | 90.0 | 127.7 | 90.0 |
| oqmd-3971 | dynamic | -2.5467 | -2.5467 | 10.7582 | 10.7582 | 5.6183 | 90.0 | 90.0 | 120.0 |
| oqmd-26737 | dynamic | -2.542 | -2.542 | 10.9795 | 11.2566 | 12.5882 | 90.0 | 96.3 | 90.0 |
| mp-557376 | dynamic | -2.5268 | -2.5268 | 11.712 | 12.7149 | 9.0669 | 90.0 | 90.8 | 90.0 |
| oqmd-1214833 | dynamic | -2.5142 | -2.5142 | 12.3774 | 12.3774 | 12.3774 | 90.0 | 90.0 | 90.0 |
| oqmd-3214 | dynamic | -2.5102 | -2.5102 | 22.5141 | 12.9842 | 9.0906 | 90.0 | 90.0 | 90.0 |
| A7--alpha-As | box | -2.4873 | -2.4873 | 4.618 | 4.618 | 9.4339 | 90.0 | 90.0 | 120.0 |
| oqmd-5346 | dynamic | -2.4863 | -2.4863 | 11.9739 | 11.9739 | 5.1755 | 90.0 | 90.0 | 120.0 |
| mp-583072 | dynamic | -2.4792 | -2.4792 | 14.2609 | 14.1975 | 18.7953 | 90.0 | 113.1 | 90.0 |
| mp-557869 | dynamic | -2.4784 | -2.4784 | 10.884 | 12.1921 | 12.141 | 90.0 | 94.2 | 90.0 |
| A15--beta-W | static | -2.4758 | -2.4758 | 5.8715 | 5.8715 | 5.8715 | 90.0 | 90.0 | 90.0 |
| mp-561513 | dynamic | -2.4706 | -2.4706 | 4.9816 | 14.1851 | 14.6404 | 108.3 | 97.1 | 91.1 |
| oqmd-2392 | dynamic | -2.4584 | -2.4584 | 11.982 | 7.7678 | 17.2271 | 90.0 | 132.9 | 90.0 |
| mp-558964 | dynamic | -2.4498 | -2.4498 | 20.1867 | 15.8698 | 8.3187 | 90.0 | 90.0 | 90.0 |
| oqmd-1215100 | box | -2.3168 | -2.3168 | 3.7479 | 4.8859 | 16.1593 | 90.0 | 90.0 | 90.0 |
| oqmd-1215278 | static | -2.1666 | -2.1666 | 3.0583 | 13.9449 | 4.7861 | 90.0 | 90.0 | 90.0 |
| oqmd-1214744 | static | -2.129 | -2.129 | 3.1381 | 12.6985 | 7.7504 | 90.0 | 90.0 | 90.0 |
| mp-1179641 | static | -2.1289 | -2.1289 | 7.8444 | 3.1385 | 10.05 | 90.0 | 112.6 | 90.0 |
| oqmd-1216083 | static | -2.064 | -2.064 | 4.4942 | 4.4942 | 21.0284 | 90.0 | 90.0 | 120.0 |
| oqmd-1214744 | box | -1.9954 | -1.9954 | 4.5971 | 12.7308 | 5.5318 | 90.0 | 90.0 | 90.0 |
| A6--In--bct | static | -1.9359 | -1.9359 | 3.0448 | 3.0448 | 7.278 | 90.0 | 90.0 | 90.0 |
| mp-608100 | dynamic | -1.8997 | -1.8997 | 15.4554 | 15.4554 | 5.037 | 90.0 | 90.0 | 120.0 |
| oqmd-1216083 | box | -1.8204 | -1.8204 | 3.79 | 3.79 | 28.9401 | 90.0 | 90.0 | 120.0 |
| oqmd-1214922 | static | -1.6177 | -1.6177 | 12.7369 | 12.7369 | 12.7369 | 90.0 | 90.0 | 90.0 |
| mp-1064933 | static | -1.613 | -1.613 | 8.8954 | 8.8954 | 3.0276 | 90.0 | 90.0 | 90.0 |
| mp-1179639 | static | -1.613 | -1.613 | 3.0276 | 9.6269 | 9.6674 | 93.1 | 90.1 | 90.0 |
| oqmd-1214922 | box | -1.6107 | -1.6107 | 11.0645 | 11.0645 | 11.0645 | 90.0 | 90.0 | 90.0 |
| oqmd-3214 | box | -1.4736 | -1.4736 | 30.0854 | 24.4178 | 5.7165 | 90.0 | 90.0 | 90.0 |
| mp-555760 | static | -1.3481 | -1.3481 | 10.3772 | 10.3772 | 6.449 | 90.0 | 90.0 | 120.0 |
| oqmd-24290 | static | -1.3481 | -1.3481 | 10.3229 | 10.3229 | 6.449 | 90.0 | 90.0 | 120.0 |
| mp-994911 | static | -1.3481 | -1.3481 | 23.7664 | 23.7664 | 28.5506 | 90.0 | 90.0 | 90.0 |
| mp-994911 | dynamic | -1.3481 | -1.3481 | 20.8665 | 20.8665 | 21.7798 | 90.0 | 90.0 | 90.0 |
| oqmd-1215902 | static | -1.3481 | -1.3481 | 5.9915 | 5.9915 | 6.449 | 90.0 | 90.0 | 120.0 |
| mp-1179643 | static | -1.3481 | -1.3481 | 7.9861 | 9.2201 | 4.7097 | 90.0 | 94.8 | 90.0 |
| mp-1179643 | dynamic | -1.3481 | -1.3481 | 7.9801 | 5.7519 | 4.7097 | 90.0 | 92.0 | 90.0 |
| mp-1065250 | static | -1.3481 | -1.3481 | 7.3315 | 8.5884 | 4.7097 | 90.0 | 90.9 | 90.0 |
| mp-1065250 | dynamic | -1.3481 | -1.3481 | 7.3313 | 5.3575 | 4.7097 | 90.0 | 90.5 | 90.0 |
| oqmd-5346 | static | -1.3481 | -1.3481 | 15.8033 | 15.8033 | 4.7097 | 90.0 | 90.0 | 120.0 |
| mp-7 | static | -1.3481 | -1.3481 | 15.8302 | 15.8302 | 4.8877 | 90.0 | 90.0 | 120.0 |
| oqmd-6967 | static | -1.3481 | -1.3481 | 18.2938 | 15.0084 | 11.4596 | 90.0 | 110.5 | 90.0 |
| oqmd-5012 | static | -1.3481 | -1.3481 | 6.736 | 13.1057 | 20.8958 | 90.0 | 90.0 | 90.0 |
| mp-558014 | static | -1.3481 | -1.3481 | 6.7869 | 13.1677 | 21.0746 | 90.0 | 90.0 | 90.0 |
| oqmd-3447 | static | -1.3481 | -1.3481 | 14.0368 | 11.0918 | 13.4081 | 90.0 | 104.5 | 90.0 |
| mp-561513 | static | -1.3481 | -1.3481 | 7.8658 | 14.4923 | 20.7192 | 95.7 | 99.7 | 101.2 |
| oqmd-24931 | static | -1.3481 | -1.3481 | 7.8024 | 14.4017 | 20.5868 | 95.7 | 99.2 | 101.7 |
| oqmd-5286 | static | -1.3481 | -1.3481 | 14.9759 | 18.4061 | 35.0331 | 90.0 | 90.0 | 90.0 |
| mp-557869 | static | -1.3481 | -1.3481 | 15.5747 | 15.4917 | 15.842 | 90.0 | 96.5 | 90.0 |
| oqmd-2065 | static | -1.3481 | -1.3481 | 11.6958 | 18.62 | 13.1247 | 90.0 | 122.4 | 90.0 |
| mp-96 | static | -1.3481 | -1.3481 | 11.8402 | 18.9192 | 13.3283 | 90.0 | 122.8 | 90.0 |
| mp-555915 | static | -1.3481 | -1.3481 | 10.8933 | 16.4829 | 31.3689 | 90.0 | 90.0 | 90.0 |
| oqmd-671132 | static | -1.3481 | -1.3481 | 21.7345 | 8.8207 | 30.1276 | 90.0 | 133.7 | 90.0 |
| oqmd-2392 | static | -1.3481 | -1.3481 | 15.1758 | 10.5441 | 22.3784 | 90.0 | 129.2 | 90.0 |
| mp-83 | static | -1.3481 | -1.3481 | 21.9052 | 8.8772 | 30.4397 | 90.0 | 134.0 | 90.0 |
| oqmd-3448 | static | -1.3481 | -1.3481 | 21.732 | 8.8243 | 30.1274 | 90.0 | 133.7 | 90.0 |
| oqmd-675622 | static | -1.3481 | -1.3481 | 15.4532 | 15.4335 | 15.7071 | 90.0 | 96.1 | 90.0 |
| oqmd-3213 | static | -1.3481 | -1.3481 | 10.7175 | 16.2572 | 31.1259 | 90.0 | 90.0 | 90.0 |
| oqmd-26737 | static | -1.3481 | -1.3481 | 15.47 | 15.4159 | 15.6629 | 90.0 | 96.3 | 90.0 |
| oqmd-3214 | static | -1.3481 | -1.3481 | 27.061 | 19.1886 | 11.9128 | 90.0 | 90.0 | 90.0 |
| mp-556269 | static | -1.3481 | -1.3481 | 11.497 | 20.1252 | 24.3807 | 90.0 | 103.2 | 90.0 |
| mp-77 | static | -1.3481 | -1.3481 | 15.0597 | 18.4415 | 35.2856 | 90.0 | 90.0 | 90.0 |
| oqmd-11535 | static | -1.3481 | -1.3481 | 21.7447 | 12.2176 | 25.8619 | 90.0 | 90.0 | 90.0 |
| mp-557488 | static | -1.3481 | -1.3481 | 15.2363 | 10.6205 | 22.438 | 90.0 | 129.1 | 90.0 |
| oqmd-11536 | static | -1.3481 | -1.3481 | 19.1728 | 17.938 | 25.5097 | 90.0 | 111.1 | 90.0 |
| mp-557376 | static | -1.3481 | -1.3481 | 18.5144 | 14.878 | 11.6649 | 90.0 | 109.4 | 90.0 |
| mp-1196831 | static | -1.3481 | -1.3481 | 20.2028 | 13.8921 | 26.2658 | 90.0 | 112.3 | 90.0 |
| oqmd-24787 | static | -1.3481 | -1.3481 | 11.3638 | 20.0536 | 24.1634 | 90.0 | 103.3 | 90.0 |
| mp-583072 | static | -1.3481 | -1.3481 | 19.2594 | 18.127 | 25.7214 | 90.0 | 110.5 | 90.0 |
| oqmd-6968 | static | -1.3481 | -1.3481 | 27.6232 | 13.6484 | 12.8011 | 90.0 | 98.9 | 90.0 |
| mp-557031 | static | -1.3481 | -1.3481 | 27.6639 | 13.8494 | 12.9177 | 90.0 | 98.6 | 90.0 |
| mp-557559 | static | -1.3481 | -1.3481 | 14.0834 | 11.2444 | 13.465 | 90.0 | 104.6 | 90.0 |
| oqmd-5286 | box | -1.3481 | -1.3481 | 15.0354 | 18.449 | 34.8556 | 90.0 | 90.0 | 90.0 |
| mp-77 | box | -1.348 | -1.348 | 15.1245 | 18.4912 | 35.0542 | 90.0 | 90.0 | 90.0 |
| mp-96 | box | -1.348 | -1.348 | 11.8524 | 18.8527 | 13.4027 | 90.0 | 123.3 | 90.0 |
| oqmd-2065 | box | -1.348 | -1.348 | 11.7121 | 18.5277 | 13.2208 | 90.0 | 122.8 | 90.0 |
| oqmd-26737 | box | -1.348 | -1.348 | 15.4192 | 15.4156 | 15.6007 | 90.0 | 96.2 | 90.0 |
| oqmd-675622 | box | -1.348 | -1.348 | 15.4002 | 15.4288 | 15.6476 | 90.0 | 96.0 | 90.0 |
| mp-557869 | box | -1.348 | -1.348 | 15.533 | 15.4746 | 15.7832 | 90.0 | 96.4 | 90.0 |
| oqmd-5012 | box | -1.3478 | -1.3478 | 6.7439 | 12.9229 | 20.79 | 90.0 | 90.0 | 90.0 |
| mp-558014 | box | -1.3477 | -1.3477 | 6.7942 | 12.9995 | 20.8966 | 90.0 | 90.0 | 90.0 |
| oqmd-24931 | box | -1.3469 | -1.3469 | 7.7766 | 14.0391 | 20.6838 | 95.6 | 99.4 | 100.9 |
| mp-555915 | box | -1.3469 | -1.3469 | 10.8628 | 16.3192 | 30.6691 | 90.0 | 90.0 | 90.0 |
| oqmd-3213 | box | -1.3468 | -1.3468 | 10.6949 | 16.0933 | 30.4077 | 90.0 | 90.0 | 90.0 |
| oqmd-6967 | box | -1.3463 | -1.3463 | 18.1628 | 14.8275 | 11.6153 | 90.0 | 109.0 | 90.0 |
| mp-557376 | box | -1.346 | -1.346 | 18.4485 | 14.6405 | 11.7923 | 90.0 | 107.6 | 90.0 |
| mp-561370 | box | -1.3437 | -1.3437 | 21.7782 | 12.1175 | 26.0013 | 90.0 | 90.0 | 90.0 |
| oqmd-11535 | box | -1.3433 | -1.3433 | 21.6524 | 12.0763 | 25.626 | 90.0 | 90.0 | 90.0 |
| oqmd-11536 | box | -1.3277 | -1.3277 | 18.9625 | 17.8449 | 25.2711 | 90.0 | 113.3 | 90.0 |
| mp-83 | box | -1.2948 | -1.2948 | 22.046 | 8.4816 | 30.3568 | 90.0 | 133.5 | 90.0 |
| oqmd-671132 | box | -1.288 | -1.288 | 21.8862 | 8.4148 | 29.9886 | 90.0 | 133.2 | 90.0 |
| oqmd-3448 | box | -1.2871 | -1.2871 | 21.8814 | 8.4196 | 29.9877 | 90.0 | 133.2 | 90.0 |
| mp-1196831 | box | -1.2313 | -1.2313 | 12.4494 | 17.8447 | 31.7712 | 90.0 | 101.3 | 90.0 |
| oqmd-2392 | box | -0.9911 | -0.9911 | 14.1505 | 13.6266 | 11.1198 | 90.0 | 104.1 | 90.0 |
| mp-655141 | static | -0.8987 | -0.8987 | 20.7751 | 20.7751 | 7.3298 | 90.0 | 90.0 | 120.0 |
| mp-608100 | static | -0.8335 | -0.8335 | 22.4892 | 22.4892 | 8.1997 | 90.0 | 90.0 | 120.0 |
| oqmd-675789 | static | -0.5085 | -0.5085 | 30.8752 | 99.3514 | 53.0969 | 90.0 | 102.5 | 90.0 |
| A6--In--bct | dynamic | 0.0 | 0.0 | 5.0037 | 5.0037 | 5.0967 | 90.0 | 90.0 | 90.0 |
| A1--Cu--fcc | dynamic | 0.0 | 0.0 | 5.9594 | 5.9594 | 5.9594 | 90.0 | 90.0 | 90.0 |
Download raw data (including filtered results)
Reference structure matches:
| prototype | method | Ecoh (eV/atom) | Epot (eV/atom) | a0 (Å) | b0 (Å) | c0 (Å) | α (degrees) | β (degrees) | γ (degrees) |
|---|---|---|---|---|---|---|---|---|---|
| C1--CaF2--fluorite | box | -2.0108 | -2.0108 | 6.7323 | 6.7323 | 6.7323 | 90.0 | 90.0 | 90.0 |
Download raw data (including filtered results)
Reference structure matches:
| prototype | method | Ecoh (eV/atom) | Epot (eV/atom) | a0 (Å) | b0 (Å) | c0 (Å) | α (degrees) | β (degrees) | γ (degrees) |
|---|---|---|---|---|---|---|---|---|---|
| L2_1--AlCu2Mn--heusler | static | -1.8391 | -1.8391 | 7.0332 | 7.0332 | 7.0332 | 90.0 | 90.0 | 90.0 |
Download raw data (including filtered results)
Reference structure matches:
| prototype | method | Ecoh (eV/atom) | Epot (eV/atom) | a0 (Å) | b0 (Å) | c0 (Å) | α (degrees) | β (degrees) | γ (degrees) |
|---|---|---|---|---|---|---|---|---|---|
| L2_1--AlCu2Mn--heusler | static | -2.1023 | -2.1023 | 6.7819 | 6.7819 | 6.7819 | 90.0 | 90.0 | 90.0 |
Download raw data (including filtered results)
Reference structure matches:
| prototype | method | Ecoh (eV/atom) | Epot (eV/atom) | a0 (Å) | b0 (Å) | c0 (Å) | α (degrees) | β (degrees) | γ (degrees) |
|---|---|---|---|---|---|---|---|---|---|
| C1--CaF2--fluorite | box | -1.9821 | -1.9821 | 6.8113 | 6.8113 | 6.8113 | 90.0 | 90.0 | 90.0 |
Download raw data (including filtered results)
Reference structure matches:
| prototype | method | Ecoh (eV/atom) | Epot (eV/atom) | a0 (Å) | b0 (Å) | c0 (Å) | α (degrees) | β (degrees) | γ (degrees) |
|---|---|---|---|---|---|---|---|---|---|
| L2_1--AlCu2Mn--heusler | static | -2.0874 | -2.0874 | 6.86 | 6.86 | 6.86 | 90.0 | 90.0 | 90.0 |
Download raw data (including filtered results)
Reference structure matches:
| prototype | method | Ecoh (eV/atom) | Epot (eV/atom) | a0 (Å) | b0 (Å) | c0 (Å) | α (degrees) | β (degrees) | γ (degrees) |
|---|---|---|---|---|---|---|---|---|---|
| mp-1102743 | static | -2.8135 | -2.8135 | 6.2938 | 6.2938 | 6.2938 | 90.0 | 90.0 | 90.0 |
| C1--CaF2--fluorite | static | -2.6702 | -2.6702 | 6.4932 | 6.4932 | 6.4932 | 90.0 | 90.0 | 90.0 |
| mp-1102743 | box | -1.1402 | -1.1402 | 6.531 | 6.531 | 6.531 | 90.0 | 90.0 | 90.0 |
Download raw data (including filtered results)
Reference structure matches:
| prototype | method | Ecoh (eV/atom) | Epot (eV/atom) | a0 (Å) | b0 (Å) | c0 (Å) | α (degrees) | β (degrees) | γ (degrees) |
|---|---|---|---|---|---|---|---|---|---|
| D0_3--BiF3 | static | -2.2523 | -2.2523 | 7.1976 | 7.1976 | 7.1976 | 90.0 | 90.0 | 90.0 |
| L1_2--AuCu3 | box | -2.2207 | -2.2207 | 4.5813 | 4.5813 | 4.5813 | 90.0 | 90.0 | 90.0 |
| A15--Cr3Si | static | -1.8197 | -1.8197 | 5.7061 | 5.7061 | 5.7061 | 90.0 | 90.0 | 90.0 |
Download raw data (including filtered results)
Reference structure matches:
| prototype | method | Ecoh (eV/atom) | Epot (eV/atom) | a0 (Å) | b0 (Å) | c0 (Å) | α (degrees) | β (degrees) | γ (degrees) |
|---|---|---|---|---|---|---|---|---|---|
| D0_3--BiF3 | static | -2.2865 | -2.2865 | 7.235 | 7.235 | 7.235 | 90.0 | 90.0 | 90.0 |
| L1_2--AuCu3 | box | -2.2805 | -2.2805 | 4.6054 | 4.6054 | 4.6054 | 90.0 | 90.0 | 90.0 |
| mp-1187407 | box | -2.1369 | -2.1369 | 7.8507 | 13.5726 | 3.9466 | 90.0 | 90.0 | 90.0 |
| A15--Cr3Si | static | -1.8697 | -1.8697 | 5.7441 | 5.7441 | 5.7441 | 90.0 | 90.0 | 90.0 |
Download raw data (including filtered results)
Reference structure matches:
| prototype | method | Ecoh (eV/atom) | Epot (eV/atom) | a0 (Å) | b0 (Å) | c0 (Å) | α (degrees) | β (degrees) | γ (degrees) |
|---|---|---|---|---|---|---|---|---|---|
| D0_3--BiF3 | static | -2.316 | -2.316 | 7.0616 | 7.0616 | 7.0616 | 90.0 | 90.0 | 90.0 |
| L1_2--AuCu3 | box | -2.1121 | -2.1121 | 4.5011 | 4.5011 | 4.5011 | 90.0 | 90.0 | 90.0 |
| A15--Cr3Si | static | -1.8207 | -1.8207 | 5.5739 | 5.5739 | 5.5739 | 90.0 | 90.0 | 90.0 |
Download raw data (including filtered results)
Reference structure matches:
| prototype | method | Ecoh (eV/atom) | Epot (eV/atom) | a0 (Å) | b0 (Å) | c0 (Å) | α (degrees) | β (degrees) | γ (degrees) |
|---|---|---|---|---|---|---|---|---|---|
| mp-1215580 | dynamic | -2.997 | -2.997 | 3.8677 | 3.8677 | 27.3313 | 90.0 | 90.0 | 90.0 |
| mp-1215580 | box | -2.9967 | -2.9967 | 3.8673 | 3.8673 | 27.3538 | 90.0 | 90.0 | 90.0 |
Download raw data (including filtered results)
Reference structure matches:
| prototype | method | Ecoh (eV/atom) | Epot (eV/atom) | a0 (Å) | b0 (Å) | c0 (Å) | α (degrees) | β (degrees) | γ (degrees) |
|---|---|---|---|---|---|---|---|---|---|
| mp-1219328 | dynamic | -2.4537 | -2.4537 | 5.9239 | 8.4163 | 14.1357 | 88.0 | 86.7 | 86.9 |
| mp-1219328 | static | -1.2736 | -1.2736 | 6.5093 | 13.0063 | 19.9702 | 88.6 | 87.5 | 88.5 |
| mp-1219328 | box | -1.1352 | -1.1352 | 7.0428 | 12.6796 | 20.4124 | 90.0 | 88.7 | 89.3 |
Download raw data (including filtered results)
Reference structure matches:
B1--NaCl--rock-salt = mp-2559
| prototype | method | Ecoh (eV/atom) | Epot (eV/atom) | a0 (Å) | b0 (Å) | c0 (Å) | α (degrees) | β (degrees) | γ (degrees) |
|---|---|---|---|---|---|---|---|---|---|
| B4--ZnS--wurtzite | dynamic | -2.1 | -2.1 | 4.1131 | 4.1131 | 6.7167 | 90.0 | 90.0 | 120.0 |
| B3--ZnS--cubic-zinc-blende | dynamic | -2.1 | -2.1 | 5.8169 | 5.8169 | 5.8169 | 90.0 | 90.0 | 90.0 |
| B4--ZnS--wurtzite | box | -2.1 | -2.1 | 4.1123 | 4.1123 | 6.7195 | 90.0 | 90.0 | 120.0 |
| L1_0--AuCu | box | -2.0056 | -2.0056 | 3.1963 | 3.1963 | 4.5841 | 90.0 | 90.0 | 90.0 |
| B2--CsCl | box | -1.9631 | -1.9631 | 3.5149 | 3.5149 | 3.5149 | 90.0 | 90.0 | 90.0 |
| B1--NaCl--rock-salt | static | -1.7616 | -1.7616 | 5.623 | 5.623 | 5.623 | 90.0 | 90.0 | 90.0 |
Download raw data (including filtered results)
Reference structure matches:
| prototype | method | Ecoh (eV/atom) | Epot (eV/atom) | a0 (Å) | b0 (Å) | c0 (Å) | α (degrees) | β (degrees) | γ (degrees) |
|---|---|---|---|---|---|---|---|---|---|
| C1--CaF2--fluorite | static | -1.9062 | -1.9062 | 6.8154 | 6.8154 | 6.8154 | 90.0 | 90.0 | 90.0 |
Download raw data (including filtered results)
Reference structure matches:
| prototype | method | Ecoh (eV/atom) | Epot (eV/atom) | a0 (Å) | b0 (Å) | c0 (Å) | α (degrees) | β (degrees) | γ (degrees) |
|---|---|---|---|---|---|---|---|---|---|
| L2_1--AlCu2Mn--heusler | static | -1.6764 | -1.6764 | 7.1388 | 7.1388 | 7.1388 | 90.0 | 90.0 | 90.0 |
Download raw data (including filtered results)
Reference structure matches:
| prototype | method | Ecoh (eV/atom) | Epot (eV/atom) | a0 (Å) | b0 (Å) | c0 (Å) | α (degrees) | β (degrees) | γ (degrees) |
|---|---|---|---|---|---|---|---|---|---|
| L2_1--AlCu2Mn--heusler | static | -1.9086 | -1.9086 | 6.9406 | 6.9406 | 6.9406 | 90.0 | 90.0 | 90.0 |
Download raw data (including filtered results)
Reference structure matches:
| prototype | method | Ecoh (eV/atom) | Epot (eV/atom) | a0 (Å) | b0 (Å) | c0 (Å) | α (degrees) | β (degrees) | γ (degrees) |
|---|---|---|---|---|---|---|---|---|---|
| D0_3--BiF3 | static | -1.8899 | -1.8899 | 7.3167 | 7.3167 | 7.3167 | 90.0 | 90.0 | 90.0 |
| L1_2--AuCu3 | box | -1.8683 | -1.8683 | 4.6438 | 4.6438 | 4.6438 | 90.0 | 90.0 | 90.0 |
| A15--Cr3Si | box | -1.5134 | -1.5134 | 5.788 | 5.788 | 5.788 | 90.0 | 90.0 | 90.0 |
Download raw data (including filtered results)
Reference structure matches:
| prototype | method | Ecoh (eV/atom) | Epot (eV/atom) | a0 (Å) | b0 (Å) | c0 (Å) | α (degrees) | β (degrees) | γ (degrees) |
|---|---|---|---|---|---|---|---|---|---|
| mp-1215566 | dynamic | -2.7641 | -2.7641 | 3.9672 | 3.9672 | 48.8792 | 90.0 | 90.0 | 120.0 |
| mp-1215566 | box | -2.7638 | -2.7638 | 3.9695 | 3.9695 | 48.8263 | 90.0 | 90.0 | 120.0 |
Download raw data (including filtered results)
Reference structure matches:
| prototype | method | Ecoh (eV/atom) | Epot (eV/atom) | a0 (Å) | b0 (Å) | c0 (Å) | α (degrees) | β (degrees) | γ (degrees) |
|---|---|---|---|---|---|---|---|---|---|
| L2_1--AlCu2Mn--heusler | static | -1.629 | -1.629 | 7.3643 | 7.3643 | 7.3643 | 90.0 | 90.0 | 90.0 |
Download raw data (including filtered results)
Reference structure matches:
| prototype | method | Ecoh (eV/atom) | Epot (eV/atom) | a0 (Å) | b0 (Å) | c0 (Å) | α (degrees) | β (degrees) | γ (degrees) |
|---|---|---|---|---|---|---|---|---|---|
| mp-1215430 | dynamic | -2.8769 | -2.8769 | 3.9178 | 3.9178 | 5.5968 | 90.0 | 90.0 | 90.0 |
| mp-1215430 | box | -2.8765 | -2.8765 | 3.9188 | 3.9188 | 5.5958 | 90.0 | 90.0 | 90.0 |
| mp-1215446 | dynamic | -2.875 | -2.875 | 3.9147 | 3.9147 | 19.3719 | 90.0 | 90.0 | 120.0 |
| mp-1215446 | box | -2.8744 | -2.8744 | 3.9196 | 3.9196 | 19.3349 | 90.0 | 90.0 | 120.0 |
| L2_1--AlCu2Mn--heusler | static | -2.2699 | -2.2699 | 6.6094 | 6.6094 | 6.6094 | 90.0 | 90.0 | 90.0 |
Download raw data (including filtered results)
Reference structure matches:
| prototype | method | Ecoh (eV/atom) | Epot (eV/atom) | a0 (Å) | b0 (Å) | c0 (Å) | α (degrees) | β (degrees) | γ (degrees) |
|---|---|---|---|---|---|---|---|---|---|
| B4--ZnS--wurtzite | dynamic | -2.0105 | -2.0105 | 4.256 | 4.256 | 6.95 | 90.0 | 90.0 | 120.0 |
| B3--ZnS--cubic-zinc-blende | dynamic | -2.0105 | -2.0105 | 6.0189 | 6.0189 | 6.0189 | 90.0 | 90.0 | 90.0 |
| B4--ZnS--wurtzite | box | -2.0105 | -2.0105 | 4.2548 | 4.2548 | 6.954 | 90.0 | 90.0 | 120.0 |
| L1_0--AuCu | box | -1.8517 | -1.8517 | 3.2937 | 3.2937 | 4.6157 | 90.0 | 90.0 | 90.0 |
| B2--CsCl | box | -1.8206 | -1.8206 | 3.629 | 3.629 | 3.629 | 90.0 | 90.0 | 90.0 |
| B1--NaCl--rock-salt | static | -1.8126 | -1.8126 | 5.7793 | 5.7793 | 5.7793 | 90.0 | 90.0 | 90.0 |
Download raw data (including filtered results)
Reference structure matches:
| prototype | method | Ecoh (eV/atom) | Epot (eV/atom) | a0 (Å) | b0 (Å) | c0 (Å) | α (degrees) | β (degrees) | γ (degrees) |
|---|---|---|---|---|---|---|---|---|---|
| C1--CaF2--fluorite | static | -1.8322 | -1.8322 | 7.1376 | 7.1376 | 7.1376 | 90.0 | 90.0 | 90.0 |
Download raw data (including filtered results)
Reference structure matches:
| prototype | method | Ecoh (eV/atom) | Epot (eV/atom) | a0 (Å) | b0 (Å) | c0 (Å) | α (degrees) | β (degrees) | γ (degrees) |
|---|---|---|---|---|---|---|---|---|---|
| L2_1--AlCu2Mn--heusler | static | -1.7582 | -1.7582 | 7.3198 | 7.3198 | 7.3198 | 90.0 | 90.0 | 90.0 |
Download raw data (including filtered results)
Reference structure matches:
| prototype | method | Ecoh (eV/atom) | Epot (eV/atom) | a0 (Å) | b0 (Å) | c0 (Å) | α (degrees) | β (degrees) | γ (degrees) |
|---|---|---|---|---|---|---|---|---|---|
| D0_3--BiF3 | static | -1.6855 | -1.6855 | 7.7376 | 7.7376 | 7.7376 | 90.0 | 90.0 | 90.0 |
| L1_2--AuCu3 | box | -1.5332 | -1.5332 | 4.9297 | 4.9297 | 4.9297 | 90.0 | 90.0 | 90.0 |
| A15--Cr3Si | box | -1.3383 | -1.3383 | 6.1074 | 6.1074 | 6.1074 | 90.0 | 90.0 | 90.0 |
Download raw data (including filtered results)
Reference structure matches:
| prototype | method | Ecoh (eV/atom) | Epot (eV/atom) | a0 (Å) | b0 (Å) | c0 (Å) | α (degrees) | β (degrees) | γ (degrees) |
|---|---|---|---|---|---|---|---|---|---|
| L2_1--AlCu2Mn--heusler | static | -1.9549 | -1.9549 | 6.8287 | 6.8287 | 6.8287 | 90.0 | 90.0 | 90.0 |
Download raw data (including filtered results)
Reference structure matches:
B3--ZnS--cubic-zinc-blende = mp-10695
| prototype | method | Ecoh (eV/atom) | Epot (eV/atom) | a0 (Å) | b0 (Å) | c0 (Å) | α (degrees) | β (degrees) | γ (degrees) |
|---|---|---|---|---|---|---|---|---|---|
| mp-9946 | dynamic | -3.08 | -3.08 | 3.8226 | 3.8226 | 18.7269 | 90.0 | 90.0 | 120.0 |
| mp-555858 | dynamic | -3.08 | -3.08 | 3.8226 | 3.8226 | 93.6347 | 90.0 | 90.0 | 120.0 |
| mp-608468 | dynamic | -3.08 | -3.08 | 3.8226 | 3.8226 | 112.3616 | 90.0 | 90.0 | 120.0 |
| mp-543011 | dynamic | -3.08 | -3.08 | 3.8226 | 3.8226 | 65.5443 | 90.0 | 90.0 | 120.0 |
| mp-555773 | dynamic | -3.08 | -3.08 | 3.8226 | 3.8226 | 56.1808 | 90.0 | 90.0 | 120.0 |
| mp-556950 | dynamic | -3.08 | -3.08 | 3.8226 | 3.8226 | 49.9385 | 90.0 | 90.0 | 120.0 |
| mp-557009 | dynamic | -3.08 | -3.08 | 3.8226 | 3.8226 | 62.4231 | 90.0 | 90.0 | 120.0 |
| mp-556000 | dynamic | -3.08 | -3.08 | 3.8226 | 3.8226 | 68.6654 | 90.0 | 90.0 | 120.0 |
| mp-555410 | dynamic | -3.08 | -3.08 | 3.8226 | 3.8226 | 37.4539 | 90.0 | 90.0 | 120.0 |
| mp-555763 | dynamic | -3.08 | -3.08 | 3.8226 | 3.8226 | 28.0904 | 90.0 | 90.0 | 120.0 |
| mp-557308 | dynamic | -3.08 | -3.08 | 3.8226 | 3.8226 | 31.2116 | 90.0 | 90.0 | 120.0 |
| mp-554405 | dynamic | -3.08 | -3.08 | 3.8226 | 3.8226 | 46.8173 | 90.0 | 90.0 | 120.0 |
| mp-561118 | dynamic | -3.08 | -3.08 | 3.8226 | 3.8226 | 24.9692 | 90.0 | 90.0 | 120.0 |
| mp-554889 | dynamic | -3.08 | -3.08 | 3.8226 | 3.8226 | 74.9077 | 90.0 | 90.0 | 120.0 |
| mp-553880 | dynamic | -3.08 | -3.08 | 3.8226 | 3.8226 | 81.15 | 90.0 | 90.0 | 120.0 |
| mp-1201781 | dynamic | -3.08 | -3.08 | 3.8226 | 3.8226 | 168.5425 | 90.0 | 90.0 | 120.0 |
| mp-555151 | dynamic | -3.08 | -3.08 | 3.8226 | 3.8226 | 87.3923 | 90.0 | 90.0 | 120.0 |
| mp-554986 | dynamic | -3.08 | -3.08 | 3.8226 | 3.8226 | 106.1193 | 90.0 | 90.0 | 120.0 |
| mp-556392 | dynamic | -3.08 | -3.08 | 3.8226 | 3.8226 | 43.6962 | 90.0 | 90.0 | 120.0 |
| B4--ZnS--wurtzite | dynamic | -3.08 | -3.08 | 3.8226 | 3.8226 | 6.2423 | 90.0 | 90.0 | 120.0 |
| mp-555666 | dynamic | -3.08 | -3.08 | 3.8226 | 3.8226 | 99.877 | 90.0 | 90.0 | 120.0 |
| mp-581405 | dynamic | -3.08 | -3.08 | 3.8226 | 3.8226 | 124.8462 | 90.0 | 90.0 | 120.0 |
| mp-680085 | dynamic | -3.08 | -3.08 | 3.8226 | 3.8226 | 137.3308 | 90.0 | 90.0 | 120.0 |
| mp-647075 | dynamic | -3.08 | -3.08 | 3.8226 | 3.8226 | 199.7539 | 90.0 | 90.0 | 120.0 |
| B3--ZnS--cubic-zinc-blende | dynamic | -3.08 | -3.08 | 5.406 | 5.406 | 5.406 | 90.0 | 90.0 | 90.0 |
| mp-10281 | dynamic | -3.08 | -3.08 | 3.8226 | 3.8226 | 12.4846 | 90.0 | 90.0 | 120.0 |
| B4--ZnS--wurtzite | static | -3.08 | -3.08 | 3.8226 | 3.8226 | 6.2424 | 90.0 | 90.0 | 120.0 |
| mp-556392 | static | -3.08 | -3.08 | 3.8226 | 3.8226 | 43.6967 | 90.0 | 90.0 | 120.0 |
| mp-561258 | static | -3.08 | -3.08 | 3.8226 | 3.8226 | 31.2125 | 90.0 | 90.0 | 120.0 |
| mp-556280 | static | -3.08 | -3.08 | 3.8226 | 3.8226 | 62.4237 | 90.0 | 90.0 | 120.0 |
| mp-581412 | static | -3.08 | -3.08 | 3.8226 | 3.8226 | 112.36 | 90.0 | 90.0 | 120.0 |
| mp-555773 | static | -3.08 | -3.08 | 3.8226 | 3.8226 | 56.18 | 90.0 | 90.0 | 120.0 |
| mp-553916 | static | -3.08 | -3.08 | 3.8226 | 3.8226 | 74.9069 | 90.0 | 90.0 | 120.0 |
| mp-556950 | static | -3.08 | -3.08 | 3.8227 | 3.8227 | 49.9368 | 90.0 | 90.0 | 120.0 |
| mp-555763 | static | -3.08 | -3.08 | 3.8226 | 3.8226 | 28.0907 | 90.0 | 90.0 | 120.0 |
| mp-561196 | static | -3.08 | -3.08 | 3.8226 | 3.8226 | 43.6957 | 90.0 | 90.0 | 120.0 |
| mp-13456 | static | -3.08 | -3.08 | 3.8226 | 3.8226 | 46.8166 | 90.0 | 90.0 | 120.0 |
| mp-556105 | static | -3.08 | -3.08 | 3.8226 | 3.8226 | 93.6332 | 90.0 | 90.0 | 120.0 |
| mp-554115 | static | -3.08 | -3.08 | 3.8227 | 3.8227 | 74.9053 | 90.0 | 90.0 | 120.0 |
| mp-608468 | static | -3.08 | -3.08 | 3.8225 | 3.8225 | 112.3703 | 90.0 | 90.0 | 120.0 |
| mp-680085 | static | -3.08 | -3.08 | 3.8225 | 3.8225 | 137.3397 | 90.0 | 90.0 | 120.0 |
| mp-555779 | static | -3.08 | -3.08 | 3.8226 | 3.8226 | 49.9399 | 90.0 | 90.0 | 120.0 |
| mp-554630 | static | -3.08 | -3.08 | 3.8226 | 3.8226 | 74.9097 | 90.0 | 90.0 | 120.0 |
| mp-557026 | static | -3.08 | -3.08 | 3.8225 | 3.8225 | 56.1841 | 90.0 | 90.0 | 120.0 |
| mp-1202959 | static | -3.08 | -3.08 | 3.8224 | 3.8224 | 168.5588 | 90.0 | 90.0 | 120.0 |
| mp-556784 | static | -3.08 | -3.08 | 3.8226 | 3.8226 | 68.6663 | 90.0 | 90.0 | 120.0 |
| mp-560725 | static | -3.08 | -3.08 | 3.8225 | 3.8225 | 49.9413 | 90.0 | 90.0 | 120.0 |
| mp-554999 | static | -3.08 | -3.08 | 3.8225 | 3.8225 | 74.9108 | 90.0 | 90.0 | 120.0 |
| mp-554405 | static | -3.08 | -3.08 | 3.8225 | 3.8225 | 46.8197 | 90.0 | 90.0 | 120.0 |
| mp-557151 | static | -3.08 | -3.08 | 3.8224 | 3.8224 | 74.9166 | 90.0 | 90.0 | 120.0 |
| mp-555666 | static | -3.08 | -3.08 | 3.8227 | 3.8227 | 99.8711 | 90.0 | 90.0 | 120.0 |
| mp-555381 | static | -3.08 | -3.08 | 3.8225 | 3.8225 | 74.9133 | 90.0 | 90.0 | 120.0 |
| mp-554889 | static | -3.08 | -3.08 | 3.8225 | 3.8225 | 74.9123 | 90.0 | 90.0 | 120.0 |
| mp-554713 | static | -3.08 | -3.08 | 3.8224 | 3.8224 | 74.9156 | 90.0 | 90.0 | 120.0 |
| mp-647075 | static | -3.08 | -3.08 | 3.8225 | 3.8225 | 199.7613 | 90.0 | 90.0 | 120.0 |
| mp-557175 | static | -3.08 | -3.08 | 3.8226 | 3.8226 | 56.1827 | 90.0 | 90.0 | 120.0 |
| mp-557418 | static | -3.08 | -3.08 | 3.8225 | 3.8225 | 62.4261 | 90.0 | 90.0 | 120.0 |
| mp-555782 | static | -3.08 | -3.08 | 3.8225 | 3.8225 | 62.428 | 90.0 | 90.0 | 120.0 |
| mp-18377 | static | -3.08 | -3.08 | 3.8226 | 3.8226 | 93.6372 | 90.0 | 90.0 | 120.0 |
| mp-543011 | static | -3.08 | -3.08 | 3.8225 | 3.8225 | 65.5499 | 90.0 | 90.0 | 120.0 |
| mp-555079 | static | -3.08 | -3.08 | 3.8226 | 3.8226 | 87.3937 | 90.0 | 90.0 | 120.0 |
| mp-554004 | static | -3.08 | -3.08 | 3.8225 | 3.8225 | 87.3961 | 90.0 | 90.0 | 120.0 |
| mp-581602 | static | -3.08 | -3.08 | 3.8224 | 3.8224 | 112.3725 | 90.0 | 90.0 | 120.0 |
| mp-1202023 | static | -3.08 | -3.08 | 3.8224 | 3.8224 | 168.5637 | 90.0 | 90.0 | 120.0 |
| mp-581258 | static | -3.08 | -3.08 | 3.8224 | 3.8224 | 112.3761 | 90.0 | 90.0 | 120.0 |
| mp-581601 | static | -3.08 | -3.08 | 3.8223 | 3.8223 | 112.3793 | 90.0 | 90.0 | 120.0 |
| mp-581425 | static | -3.08 | -3.08 | 3.8226 | 3.8226 | 112.3633 | 90.0 | 90.0 | 120.0 |
| mp-554961 | static | -3.08 | -3.08 | 3.8225 | 3.8225 | 87.3973 | 90.0 | 90.0 | 120.0 |
| mp-555858 | static | -3.08 | -3.08 | 3.8225 | 3.8225 | 93.64 | 90.0 | 90.0 | 120.0 |
| mp-1201158 | static | -3.08 | -3.08 | 3.8221 | 3.8221 | 168.5892 | 90.0 | 90.0 | 120.0 |
| mp-1198139 | static | -3.08 | -3.08 | 3.822 | 3.822 | 168.5952 | 90.0 | 90.0 | 120.0 |
| mp-1199343 | static | -3.08 | -3.08 | 3.8222 | 3.8222 | 168.5827 | 90.0 | 90.0 | 120.0 |
| mp-1202182 | static | -3.08 | -3.08 | 3.822 | 3.822 | 168.5971 | 90.0 | 90.0 | 120.0 |
| mp-680085 | box | -3.08 | -3.08 | 3.8223 | 3.8223 | 137.3535 | 90.0 | 90.0 | 120.0 |
| mp-647075 | box | -3.08 | -3.08 | 3.8225 | 3.8225 | 199.7644 | 90.0 | 90.0 | 120.0 |
| B4--ZnS--wurtzite | box | -3.08 | -3.08 | 3.8216 | 3.8216 | 6.2458 | 90.0 | 90.0 | 120.0 |
| mp-554820 | box | -3.08 | -3.08 | 3.8222 | 3.8222 | 87.4118 | 90.0 | 90.0 | 120.0 |
| mp-581425 | box | -3.08 | -3.08 | 3.8226 | 3.8226 | 112.3654 | 90.0 | 90.0 | 120.0 |
| mp-582680 | box | -3.08 | -3.08 | 3.8227 | 3.8227 | 112.3589 | 90.0 | 90.0 | 120.0 |
| mp-581405 | box | -3.08 | -3.08 | 3.8228 | 3.8228 | 124.838 | 90.0 | 90.0 | 120.0 |
| mp-560588 | box | -3.08 | -3.08 | 3.8211 | 3.8211 | 6.2472 | 90.0 | 90.0 | 120.0 |
| mp-556784 | box | -3.08 | -3.08 | 3.8221 | 3.8221 | 68.683 | 90.0 | 90.0 | 120.0 |
| mp-581476 | box | -3.08 | -3.08 | 3.8218 | 3.8218 | 112.4109 | 90.0 | 90.0 | 120.0 |
| mp-581601 | box | -3.08 | -3.08 | 3.8216 | 3.8216 | 112.4216 | 90.0 | 90.0 | 120.0 |
| mp-555858 | box | -3.08 | -3.08 | 3.822 | 3.822 | 93.664 | 90.0 | 90.0 | 120.0 |
| mp-555410 | box | -3.08 | -3.08 | 3.8222 | 3.8222 | 37.4618 | 90.0 | 90.0 | 120.0 |
| mp-543011 | box | -3.08 | -3.08 | 3.8217 | 3.8217 | 65.5761 | 90.0 | 90.0 | 120.0 |
| mp-556815 | box | -3.08 | -3.08 | 3.8228 | 3.8228 | 43.6916 | 90.0 | 90.0 | 120.0 |
| mp-556576 | box | -3.08 | -3.08 | 3.8209 | 3.8209 | 74.9757 | 90.0 | 90.0 | 120.0 |
| mp-561286 | box | -3.08 | -3.08 | 3.8213 | 3.8213 | 62.4664 | 90.0 | 90.0 | 120.0 |
| mp-553880 | static | -3.08 | -3.08 | 3.8226 | 3.8226 | 81.1509 | 90.0 | 90.0 | 120.0 |
| mp-554986 | static | -3.08 | -3.08 | 3.8226 | 3.8226 | 106.1204 | 90.0 | 90.0 | 120.0 |
| mp-556468 | box | -3.08 | -3.08 | 3.8211 | 3.8211 | 74.9664 | 90.0 | 90.0 | 120.0 |
| mp-556105 | box | -3.08 | -3.08 | 3.821 | 3.821 | 93.7123 | 90.0 | 90.0 | 120.0 |
| mp-581602 | box | -3.08 | -3.08 | 3.8216 | 3.8216 | 112.4237 | 90.0 | 90.0 | 120.0 |
| mp-555381 | box | -3.08 | -3.08 | 3.8212 | 3.8212 | 74.9625 | 90.0 | 90.0 | 120.0 |
| mp-554405 | box | -3.08 | -3.08 | 3.8211 | 3.8211 | 46.8548 | 90.0 | 90.0 | 120.0 |
| mp-557151 | box | -3.08 | -3.08 | 3.8208 | 3.8208 | 74.9777 | 90.0 | 90.0 | 120.0 |
| mp-555779 | box | -3.08 | -3.08 | 3.821 | 3.821 | 49.9824 | 90.0 | 90.0 | 120.0 |
| mp-581258 | box | -3.08 | -3.08 | 3.8215 | 3.8215 | 112.4265 | 90.0 | 90.0 | 120.0 |
| mp-556448 | box | -3.08 | -3.08 | 3.8208 | 3.8208 | 56.2352 | 90.0 | 90.0 | 120.0 |
| mp-555280 | box | -3.08 | -3.08 | 3.8218 | 3.8218 | 56.204 | 90.0 | 90.0 | 120.0 |
| mp-557308 | box | -3.08 | -3.08 | 3.8214 | 3.8214 | 31.2316 | 90.0 | 90.0 | 120.0 |
| mp-555773 | box | -3.08 | -3.08 | 3.8212 | 3.8212 | 56.223 | 90.0 | 90.0 | 120.0 |
| mp-553916 | box | -3.08 | -3.08 | 3.8208 | 3.8208 | 74.9789 | 90.0 | 90.0 | 120.0 |
| mp-561196 | box | -3.08 | -3.08 | 3.8206 | 3.8206 | 43.7424 | 90.0 | 90.0 | 120.0 |
| mp-554961 | box | -3.08 | -3.08 | 3.8214 | 3.8214 | 87.4474 | 90.0 | 90.0 | 120.0 |
| mp-18377 | box | -3.08 | -3.08 | 3.8221 | 3.8221 | 93.6606 | 90.0 | 90.0 | 120.0 |
| mp-554115 | box | -3.08 | -3.08 | 3.8204 | 3.8204 | 74.9949 | 90.0 | 90.0 | 120.0 |
| mp-555151 | box | -3.08 | -3.08 | 3.8214 | 3.8214 | 87.4487 | 90.0 | 90.0 | 120.0 |
| mp-556716 | box | -3.08 | -3.08 | 3.8237 | 3.8237 | 43.6724 | 90.0 | 90.0 | 120.0 |
| mp-556155 | box | -3.08 | -3.08 | 3.8206 | 3.8206 | 62.4912 | 90.0 | 90.0 | 120.0 |
| mp-554503 | box | -3.08 | -3.08 | 3.8216 | 3.8216 | 87.4416 | 90.0 | 90.0 | 120.0 |
| mp-561258 | box | -3.08 | -3.08 | 3.8206 | 3.8206 | 31.2449 | 90.0 | 90.0 | 120.0 |
| mp-557418 | box | -3.08 | -3.08 | 3.821 | 3.821 | 62.4759 | 90.0 | 90.0 | 120.0 |
| mp-560725 | box | -3.08 | -3.08 | 3.8201 | 3.8201 | 50.0039 | 90.0 | 90.0 | 120.0 |
| mp-1196782 | box | -3.08 | -3.08 | 3.8206 | 3.8206 | 168.7233 | 90.0 | 90.0 | 120.0 |
| mp-557054 | box | -3.08 | -3.08 | 3.8213 | 3.8213 | 43.7269 | 90.0 | 90.0 | 120.0 |
| mp-555079 | box | -3.08 | -3.08 | 3.8224 | 3.8224 | 87.4034 | 90.0 | 90.0 | 120.0 |
| mp-554608 | box | -3.08 | -3.08 | 3.8219 | 3.8219 | 81.1834 | 90.0 | 90.0 | 120.0 |
| mp-557009 | box | -3.08 | -3.08 | 3.8207 | 3.8207 | 62.4866 | 90.0 | 90.0 | 120.0 |
| mp-555594 | box | -3.08 | -3.08 | 3.8212 | 3.8212 | 74.9647 | 90.0 | 90.0 | 120.0 |
| mp-555782 | box | -3.08 | -3.08 | 3.8201 | 3.8201 | 62.505 | 90.0 | 90.0 | 120.0 |
| mp-556989 | box | -3.08 | -3.08 | 3.8223 | 3.8223 | 56.1904 | 90.0 | 90.0 | 120.0 |
| mp-556950 | box | -3.08 | -3.08 | 3.8203 | 3.8203 | 50.0004 | 90.0 | 90.0 | 120.0 |
| mp-1201781 | box | -3.08 | -3.08 | 3.8206 | 3.8206 | 168.7262 | 90.0 | 90.0 | 120.0 |
| mp-554253 | box | -3.08 | -3.08 | 3.8219 | 3.8219 | 81.1797 | 90.0 | 90.0 | 120.0 |
| mp-556363 | box | -3.08 | -3.08 | 3.8213 | 3.8213 | 56.2215 | 90.0 | 90.0 | 120.0 |
| mp-13456 | box | -3.08 | -3.08 | 3.821 | 3.821 | 46.8571 | 90.0 | 90.0 | 120.0 |
| mp-554681 | box | -3.08 | -3.08 | 3.8217 | 3.8217 | 87.4358 | 90.0 | 90.0 | 120.0 |
| mp-554630 | box | -3.08 | -3.08 | 3.8202 | 3.8202 | 75.0037 | 90.0 | 90.0 | 120.0 |
| mp-1199343 | box | -3.08 | -3.08 | 3.8205 | 3.8205 | 168.7329 | 90.0 | 90.0 | 120.0 |
| mp-555543 | box | -3.08 | -3.08 | 3.8217 | 3.8217 | 74.9433 | 90.0 | 90.0 | 120.0 |
| mp-1202023 | box | -3.08 | -3.08 | 3.8205 | 3.8205 | 168.728 | 90.0 | 90.0 | 120.0 |
| mp-556395 | box | -3.08 | -3.08 | 3.8195 | 3.8195 | 25.0099 | 90.0 | 90.0 | 120.0 |
| mp-557346 | box | -3.08 | -3.08 | 3.82 | 3.82 | 56.2598 | 90.0 | 90.0 | 120.0 |
| mp-556280 | box | -3.08 | -3.08 | 3.8198 | 3.8198 | 62.5177 | 90.0 | 90.0 | 120.0 |
| mp-556392 | box | -3.08 | -3.08 | 3.82 | 3.82 | 43.7567 | 90.0 | 90.0 | 120.0 |
| mp-554999 | box | -3.08 | -3.08 | 3.8197 | 3.8197 | 75.0217 | 90.0 | 90.0 | 120.0 |
| mp-557062 | box | -3.08 | -3.08 | 3.823 | 3.823 | 62.4123 | 90.0 | 90.0 | 120.0 |
| mp-10281 | box | -3.08 | -3.08 | 3.8234 | 3.8234 | 12.4798 | 90.0 | 90.0 | 120.0 |
| mp-557175 | box | -3.08 | -3.08 | 3.8202 | 3.8202 | 56.2535 | 90.0 | 90.0 | 120.0 |
| mp-556152 | box | -3.08 | -3.08 | 3.8206 | 3.8206 | 56.2404 | 90.0 | 90.0 | 120.0 |
| mp-555311 | box | -3.08 | -3.08 | 3.8219 | 3.8219 | 81.1811 | 90.0 | 90.0 | 120.0 |
| mp-556775 | box | -3.08 | -3.08 | 3.8207 | 3.8207 | 49.989 | 90.0 | 90.0 | 120.0 |
| mp-555666 | box | -3.08 | -3.08 | 3.8194 | 3.8194 | 100.048 | 90.0 | 90.0 | 120.0 |
| mp-9946 | box | -3.08 | -3.08 | 3.8219 | 3.8219 | 18.7344 | 90.0 | 90.0 | 120.0 |
| mp-556000 | box | -3.08 | -3.08 | 3.8216 | 3.8216 | 68.7032 | 90.0 | 90.0 | 120.0 |
| mp-554004 | box | -3.08 | -3.08 | 3.8207 | 3.8207 | 87.4813 | 90.0 | 90.0 | 120.0 |
| mp-556207 | box | -3.08 | -3.08 | 3.8198 | 3.8198 | 62.5165 | 90.0 | 90.0 | 120.0 |
| mp-1202959 | box | -3.08 | -3.08 | 3.8194 | 3.8194 | 168.8287 | 90.0 | 90.0 | 120.0 |
| mp-1201158 | box | -3.08 | -3.08 | 3.8194 | 3.8194 | 168.8259 | 90.0 | 90.0 | 120.0 |
| mp-555628 | box | -3.08 | -3.08 | 3.8195 | 3.8195 | 75.0314 | 90.0 | 90.0 | 120.0 |
| mp-557026 | box | -3.08 | -3.08 | 3.8192 | 3.8192 | 56.283 | 90.0 | 90.0 | 120.0 |
| mp-554889 | box | -3.08 | -3.08 | 3.8195 | 3.8195 | 75.0323 | 90.0 | 90.0 | 120.0 |
| mp-556543 | box | -3.08 | -3.08 | 3.8223 | 3.8223 | 68.6774 | 90.0 | 90.0 | 120.0 |
| mp-1200568 | box | -3.08 | -3.08 | 3.82 | 3.82 | 168.7815 | 90.0 | 90.0 | 120.0 |
| mp-556732 | box | -3.08 | -3.08 | 3.8205 | 3.8205 | 62.4928 | 90.0 | 90.0 | 120.0 |
| mp-556161 | box | -3.08 | -3.08 | 3.8211 | 3.8211 | 43.7318 | 90.0 | 90.0 | 120.0 |
| mp-554713 | box | -3.08 | -3.08 | 3.8189 | 3.8189 | 75.0563 | 90.0 | 90.0 | 120.0 |
| mp-554986 | box | -3.08 | -3.08 | 3.822 | 3.822 | 106.156 | 90.0 | 90.0 | 120.0 |
| mp-608468 | box | -3.08 | -3.08 | 3.8186 | 3.8186 | 112.6024 | 90.0 | 90.0 | 120.0 |
| mp-555763 | box | -3.08 | -3.08 | 3.8196 | 3.8196 | 28.1359 | 90.0 | 90.0 | 120.0 |
| mp-556005 | box | -3.08 | -3.08 | 3.8217 | 3.8217 | 24.982 | 90.0 | 90.0 | 120.0 |
| mp-561118 | box | -3.08 | -3.08 | 3.823 | 3.823 | 24.9654 | 90.0 | 90.0 | 120.0 |
| mp-555214 | dynamic | -3.0667 | -3.0667 | 3.8175 | 3.8175 | 81.1325 | 90.0 | 90.0 | 120.0 |
| mp-555214 | static | -3.0666 | -3.0666 | 3.8175 | 3.8175 | 81.123 | 90.0 | 90.0 | 120.0 |
| mp-555214 | box | -3.0618 | -3.0618 | 3.8166 | 3.8166 | 80.8433 | 90.0 | 90.0 | 120.0 |
| mp-557058 | box | -2.8906 | -2.8906 | 3.8191 | 3.8191 | 38.9058 | 90.0 | 90.0 | 120.0 |
| mp-556485 | box | -2.8892 | -2.8892 | 3.813 | 3.813 | 38.9275 | 90.0 | 90.0 | 120.0 |
| B1--NaCl--rock-salt | static | -2.8297 | -2.8297 | 5.2168 | 5.2168 | 5.2168 | 90.0 | 90.0 | 90.0 |
| mp-1245222 | dynamic | -2.6579 | -2.6579 | 12.9369 | 13.0621 | 13.4834 | 80.5 | 84.7 | 88.4 |
| mp-1245220 | dynamic | -2.6452 | -2.6452 | 12.4598 | 13.2115 | 13.9143 | 88.4 | 85.1 | 87.3 |
| mp-1245246 | dynamic | -2.6366 | -2.6366 | 12.2725 | 13.4822 | 13.7874 | 86.9 | 88.4 | 89.0 |
| mp-1245070 | dynamic | -2.6363 | -2.6363 | 12.4679 | 13.4089 | 13.6727 | 87.2 | 88.4 | 87.7 |
| mp-1244921 | dynamic | -2.6343 | -2.6343 | 12.3747 | 13.6546 | 13.878 | 92.2 | 102.8 | 98.8 |
| mp-1244936 | dynamic | -2.6296 | -2.6296 | 12.8373 | 12.9128 | 13.6398 | 89.5 | 85.6 | 83.8 |
| mp-1244989 | dynamic | -2.6291 | -2.6291 | 12.4949 | 13.3715 | 13.5615 | 86.3 | 88.6 | 89.0 |
| mp-1245319 | dynamic | -2.6249 | -2.6249 | 12.6444 | 13.0174 | 13.5844 | 90.0 | 90.2 | 90.2 |
| mp-1245213 | dynamic | -2.6244 | -2.6244 | 12.6186 | 13.0084 | 13.8932 | 96.6 | 93.9 | 93.0 |
| mp-1245121 | dynamic | -2.6191 | -2.6191 | 12.4585 | 12.9015 | 14.2816 | 86.6 | 89.6 | 89.6 |
| mp-1245136 | dynamic | -2.6187 | -2.6187 | 12.6182 | 13.0434 | 13.6064 | 94.3 | 99.3 | 94.5 |
| mp-1245236 | dynamic | -2.6162 | -2.6162 | 12.7398 | 12.8311 | 13.8555 | 90.4 | 92.7 | 91.9 |
| mp-1245062 | dynamic | -2.6156 | -2.6156 | 11.5639 | 13.8004 | 14.4102 | 89.3 | 87.2 | 85.4 |
| mp-1245248 | dynamic | -2.6106 | -2.6106 | 12.9312 | 13.1467 | 13.2829 | 80.1 | 86.7 | 87.8 |
| mp-1245280 | dynamic | -2.6106 | -2.6106 | 12.586 | 13.0534 | 13.4891 | 85.7 | 87.0 | 89.5 |
| mp-1245296 | dynamic | -2.6099 | -2.6099 | 12.3283 | 13.6891 | 13.9238 | 81.8 | 76.1 | 89.9 |
| mp-1245169 | dynamic | -2.6096 | -2.6096 | 12.3276 | 13.316 | 14.7928 | 105.4 | 90.3 | 100.3 |
| mp-1245035 | dynamic | -2.6093 | -2.6093 | 12.4605 | 12.8758 | 14.0057 | 82.7 | 87.0 | 88.1 |
| mp-1245317 | dynamic | -2.608 | -2.608 | 12.3514 | 13.2393 | 13.7054 | 90.1 | 94.1 | 90.4 |
| mp-1244969 | dynamic | -2.6053 | -2.6053 | 12.3095 | 13.0839 | 13.987 | 88.0 | 86.8 | 85.0 |
| mp-1245300 | dynamic | -2.6006 | -2.6006 | 11.8305 | 13.5985 | 14.5964 | 95.7 | 95.9 | 90.1 |
| mp-1244980 | dynamic | -2.5991 | -2.5991 | 12.8858 | 12.9536 | 13.8733 | 97.9 | 92.2 | 91.1 |
| mp-1244922 | dynamic | -2.599 | -2.599 | 13.0253 | 13.2762 | 13.6156 | 83.3 | 83.9 | 84.5 |
| mp-1245199 | dynamic | -2.5963 | -2.5963 | 12.2462 | 12.9521 | 14.645 | 94.2 | 92.4 | 96.8 |
| mp-1244979 | dynamic | -2.5945 | -2.5945 | 11.95 | 13.4288 | 14.1541 | 101.3 | 94.1 | 93.6 |
| mp-1245122 | dynamic | -2.5941 | -2.5941 | 12.7942 | 13.2578 | 13.7664 | 84.1 | 85.6 | 85.5 |
| mp-1244974 | dynamic | -2.5928 | -2.5928 | 12.2983 | 13.0627 | 14.0505 | 89.5 | 87.6 | 82.4 |
| mp-1245054 | dynamic | -2.5895 | -2.5895 | 13.0548 | 13.2155 | 13.3428 | 88.8 | 85.4 | 89.4 |
| mp-1245197 | dynamic | -2.585 | -2.585 | 12.2573 | 13.6741 | 14.1367 | 86.7 | 80.1 | 78.0 |
| mp-1245216 | dynamic | -2.5832 | -2.5832 | 12.1617 | 13.6335 | 14.119 | 92.7 | 96.0 | 90.8 |
| mp-1245201 | dynamic | -2.578 | -2.578 | 12.3181 | 13.3458 | 14.191 | 89.3 | 87.5 | 78.7 |
| mp-1245117 | dynamic | -2.5772 | -2.5772 | 12.8857 | 13.3452 | 13.4601 | 87.8 | 86.3 | 88.3 |
| mp-1245082 | dynamic | -2.5744 | -2.5744 | 12.2905 | 12.8921 | 15.154 | 76.2 | 87.0 | 87.9 |
| mp-1245310 | dynamic | -2.5663 | -2.5663 | 12.8301 | 13.2523 | 14.1859 | 87.5 | 87.9 | 87.4 |
| mp-1244986 | dynamic | -2.565 | -2.565 | 11.8391 | 13.5648 | 15.5822 | 102.8 | 99.3 | 92.6 |
| mp-1245034 | dynamic | -2.5608 | -2.5608 | 13.0265 | 13.4011 | 13.9267 | 88.3 | 82.0 | 88.3 |
| B2--CsCl | box | -2.5607 | -2.5607 | 3.3159 | 3.3159 | 3.3159 | 90.0 | 90.0 | 90.0 |
| mp-1245068 | dynamic | -2.5584 | -2.5584 | 12.1759 | 13.7792 | 13.9686 | 85.3 | 86.0 | 89.2 |
| mp-1245194 | dynamic | -2.5525 | -2.5525 | 12.7608 | 13.5864 | 13.6567 | 98.3 | 92.4 | 91.7 |
| mp-1245004 | dynamic | -2.5481 | -2.5481 | 12.8632 | 13.6642 | 13.7416 | 88.7 | 82.6 | 78.9 |
| mp-1244890 | dynamic | -2.5436 | -2.5436 | 11.9632 | 14.3937 | 14.4557 | 80.9 | 79.5 | 79.7 |
| mp-1245050 | dynamic | -2.5417 | -2.5417 | 12.3317 | 13.7977 | 13.9609 | 88.6 | 86.9 | 87.5 |
| mp-1245316 | dynamic | -2.5302 | -2.5302 | 12.8618 | 13.202 | 13.7535 | 87.5 | 83.5 | 87.2 |
| mp-1245238 | dynamic | -2.5262 | -2.5262 | 13.0864 | 13.523 | 13.806 | 91.0 | 93.7 | 93.6 |
| mp-1244989 | static | -2.4697 | -2.4697 | 13.1836 | 13.3585 | 13.4453 | 89.5 | 88.1 | 87.8 |
| mp-1244980 | static | -2.437 | -2.437 | 13.5492 | 13.583 | 13.7615 | 89.1 | 86.2 | 83.1 |
| mp-1244969 | static | -2.412 | -2.412 | 12.9189 | 13.4715 | 14.4414 | 94.8 | 93.5 | 97.1 |
| mp-1245246 | static | -2.4076 | -2.4076 | 12.467 | 14.0616 | 14.1093 | 92.2 | 91.7 | 93.7 |
| mp-1245122 | static | -2.4058 | -2.4058 | 13.5383 | 13.7714 | 13.8081 | 92.5 | 91.4 | 98.4 |
| mp-1245050 | static | -2.4005 | -2.4005 | 13.1705 | 13.4513 | 13.8023 | 90.7 | 94.4 | 92.1 |
| mp-1245280 | static | -2.3996 | -2.3996 | 12.9693 | 13.5361 | 14.0763 | 89.4 | 87.3 | 88.4 |
| mp-1245199 | static | -2.3982 | -2.3982 | 12.3703 | 13.3595 | 15.2036 | 94.7 | 94.2 | 94.9 |
| mp-1245117 | static | -2.3975 | -2.3975 | 12.9546 | 14.0629 | 14.154 | 91.6 | 95.5 | 91.9 |
| mp-1245121 | static | -2.393 | -2.393 | 13.1302 | 13.8542 | 14.1061 | 90.9 | 96.9 | 95.5 |
| mp-1244922 | static | -2.3912 | -2.3912 | 13.0831 | 13.4912 | 14.7175 | 82.1 | 86.0 | 88.6 |
| mp-1245317 | static | -2.3898 | -2.3898 | 13.4451 | 13.8544 | 13.9901 | 95.6 | 90.9 | 90.4 |
| mp-1245213 | static | -2.3874 | -2.3874 | 13.0735 | 13.6474 | 14.2978 | 94.2 | 91.7 | 97.1 |
| mp-1245169 | static | -2.384 | -2.384 | 13.189 | 13.3901 | 14.3476 | 85.1 | 87.3 | 87.5 |
| mp-1245201 | static | -2.3812 | -2.3812 | 13.1026 | 13.2847 | 14.6471 | 87.7 | 85.0 | 79.5 |
| mp-1244921 | static | -2.3792 | -2.3792 | 13.4525 | 13.6349 | 14.382 | 89.8 | 82.2 | 84.1 |
| mp-1245220 | static | -2.3765 | -2.3765 | 13.3963 | 13.4692 | 14.1908 | 92.9 | 91.4 | 93.8 |
| mp-1245300 | static | -2.3755 | -2.3755 | 12.9298 | 14.3015 | 14.3476 | 94.3 | 91.4 | 93.8 |
| mp-1245136 | static | -2.3749 | -2.3749 | 13.233 | 13.6994 | 13.9781 | 97.3 | 92.9 | 94.3 |
| mp-1245070 | static | -2.3733 | -2.3733 | 13.0279 | 13.7195 | 14.4578 | 90.3 | 91.9 | 91.4 |
| mp-1245296 | static | -2.3695 | -2.3695 | 12.6548 | 13.2575 | 14.774 | 96.5 | 91.8 | 91.3 |
| mp-1245082 | static | -2.3693 | -2.3693 | 13.5084 | 13.729 | 14.3096 | 90.1 | 99.8 | 92.0 |
| mp-1245197 | static | -2.3667 | -2.3667 | 12.4309 | 14.2409 | 14.5876 | 86.8 | 86.7 | 82.0 |
| mp-1245004 | static | -2.3663 | -2.3663 | 13.3542 | 13.4191 | 14.2344 | 83.6 | 88.2 | 83.6 |
| mp-1245034 | static | -2.3653 | -2.3653 | 13.1231 | 13.5122 | 15.1956 | 93.8 | 100.6 | 92.4 |
| mp-1244986 | static | -2.362 | -2.362 | 12.8488 | 14.2748 | 14.9938 | 97.3 | 98.5 | 90.5 |
| mp-1244974 | static | -2.3607 | -2.3607 | 12.7307 | 13.5519 | 14.4904 | 89.3 | 89.4 | 83.7 |
| mp-1245319 | static | -2.3606 | -2.3606 | 13.1016 | 13.4239 | 14.8521 | 81.4 | 87.9 | 87.6 |
| mp-1245248 | static | -2.3579 | -2.3579 | 13.4884 | 13.624 | 14.1967 | 84.0 | 77.8 | 87.6 |
| mp-1245310 | static | -2.3507 | -2.3507 | 13.1947 | 13.7467 | 14.6241 | 87.2 | 86.5 | 84.3 |
| mp-1245238 | static | -2.3501 | -2.3501 | 13.048 | 14.0044 | 14.7568 | 88.6 | 82.6 | 83.7 |
| mp-1244979 | static | -2.348 | -2.348 | 13.349 | 13.6168 | 13.9251 | 97.6 | 92.9 | 93.6 |
| mp-1245216 | static | -2.3429 | -2.3429 | 12.2712 | 14.0167 | 14.6634 | 94.8 | 93.3 | 90.5 |
| mp-1245062 | static | -2.3353 | -2.3353 | 13.325 | 13.7429 | 13.8344 | 91.5 | 93.8 | 92.2 |
| mp-1245054 | static | -2.3351 | -2.3351 | 12.8019 | 13.8387 | 14.1686 | 91.8 | 94.7 | 91.5 |
| mp-1245035 | static | -2.3265 | -2.3265 | 12.7633 | 13.5329 | 15.2407 | 82.2 | 84.6 | 88.1 |
| mp-1245236 | static | -2.3199 | -2.3199 | 13.3418 | 13.5107 | 14.3957 | 88.3 | 89.6 | 84.3 |
| mp-1245068 | static | -2.3074 | -2.3074 | 12.1954 | 14.3545 | 14.522 | 96.5 | 94.1 | 90.8 |
| mp-1245316 | static | -2.3029 | -2.3029 | 13.4374 | 13.554 | 14.1496 | 83.5 | 88.8 | 86.0 |
| mp-1244890 | static | -2.3019 | -2.3019 | 12.7434 | 14.018 | 15.4838 | 84.9 | 83.2 | 87.5 |
| mp-1245194 | static | -2.3004 | -2.3004 | 13.3333 | 13.7181 | 15.2624 | 89.4 | 82.6 | 83.7 |
| mp-1245222 | static | -2.2977 | -2.2977 | 13.3259 | 13.9615 | 14.0624 | 87.4 | 87.5 | 88.7 |
| mp-1244936 | static | -2.2882 | -2.2882 | 12.911 | 14.1114 | 14.2083 | 86.7 | 88.1 | 83.3 |
| mp-1244980 | box | -2.0599 | -2.0599 | 13.7393 | 14.2379 | 14.3971 | 85.2 | 81.9 | 87.2 |
| mp-1244969 | box | -1.9407 | -1.9407 | 12.7235 | 14.0877 | 15.0597 | 94.5 | 93.1 | 95.2 |
| mp-1245300 | box | -1.9353 | -1.9353 | 12.9771 | 14.6032 | 15.0176 | 94.2 | 92.8 | 92.9 |
| mp-1245122 | box | -1.9214 | -1.9214 | 13.8401 | 14.1739 | 14.3247 | 94.6 | 97.9 | 93.0 |
| mp-1245070 | box | -1.8978 | -1.8978 | 13.096 | 14.2533 | 15.4629 | 87.9 | 88.0 | 87.9 |
| mp-1244922 | box | -1.891 | -1.891 | 13.4626 | 13.4664 | 15.6241 | 83.4 | 87.9 | 85.8 |
| mp-1244989 | box | -1.8785 | -1.8785 | 13.613 | 13.779 | 14.1972 | 88.6 | 88.5 | 87.7 |
| mp-1245117 | box | -1.8774 | -1.8774 | 12.8751 | 14.8617 | 14.9305 | 94.5 | 93.0 | 95.5 |
| mp-1245199 | box | -1.8511 | -1.8511 | 12.9597 | 14.2592 | 15.2295 | 94.5 | 90.5 | 96.4 |
| mp-1245034 | box | -1.8446 | -1.8446 | 13.2871 | 14.6769 | 15.208 | 92.3 | 96.2 | 93.7 |
| mp-1245121 | box | -1.8413 | -1.8413 | 13.8913 | 13.9961 | 14.8297 | 91.8 | 90.9 | 98.9 |
| mp-1245194 | box | -1.8369 | -1.8369 | 14.0719 | 14.2871 | 15.3435 | 86.2 | 82.6 | 80.8 |
| mp-1245246 | box | -1.8164 | -1.8164 | 13.6439 | 14.0374 | 14.496 | 92.8 | 91.1 | 91.1 |
| mp-1245035 | box | -1.8095 | -1.8095 | 13.1885 | 13.6216 | 16.1504 | 82.9 | 83.8 | 88.3 |
| mp-1245310 | box | -1.8033 | -1.8033 | 13.5403 | 14.6568 | 14.818 | 83.8 | 85.6 | 82.3 |
| mp-1245317 | box | -1.7939 | -1.7939 | 14.0045 | 14.278 | 14.5196 | 95.6 | 91.7 | 91.2 |
| mp-1245201 | box | -1.7896 | -1.7896 | 13.9056 | 14.1689 | 14.5161 | 86.0 | 88.9 | 81.2 |
| mp-1244890 | box | -1.7881 | -1.7881 | 12.9817 | 13.9601 | 16.965 | 83.0 | 84.9 | 86.9 |
| mp-1245213 | box | -1.7878 | -1.7878 | 13.4683 | 14.507 | 14.5876 | 91.9 | 98.6 | 90.6 |
| mp-1245319 | box | -1.7822 | -1.7822 | 13.8002 | 13.9765 | 15.1009 | 78.5 | 88.4 | 89.3 |
| mp-1244974 | box | -1.7775 | -1.7775 | 13.3419 | 13.5039 | 15.3486 | 87.6 | 90.0 | 86.7 |
| mp-1245296 | box | -1.7751 | -1.7751 | 13.249 | 13.2706 | 15.7723 | 91.7 | 95.7 | 92.3 |
| mp-1245004 | box | -1.7744 | -1.7744 | 14.0109 | 14.2267 | 14.239 | 80.3 | 83.0 | 88.6 |
| mp-1245248 | box | -1.7741 | -1.7741 | 14.14 | 14.2175 | 14.9698 | 81.1 | 76.0 | 83.0 |
| mp-1244986 | box | -1.7666 | -1.7666 | 13.5157 | 14.8505 | 15.1489 | 95.7 | 97.0 | 91.9 |
| mp-1245280 | box | -1.7663 | -1.7663 | 13.2673 | 14.3389 | 14.6653 | 93.1 | 90.6 | 91.3 |
| mp-1245136 | box | -1.7575 | -1.7575 | 13.7387 | 14.4473 | 14.517 | 90.8 | 95.1 | 94.4 |
| mp-1245169 | box | -1.7537 | -1.7537 | 13.13 | 14.1177 | 15.4363 | 88.9 | 87.3 | 85.2 |
| mp-1245197 | box | -1.7535 | -1.7535 | 12.4741 | 15.0494 | 15.5793 | 90.9 | 91.6 | 95.4 |
| mp-1245236 | box | -1.7502 | -1.7502 | 13.615 | 14.2759 | 14.906 | 85.4 | 88.8 | 89.3 |
| mp-1245220 | box | -1.745 | -1.745 | 13.8158 | 14.3106 | 14.6007 | 92.4 | 94.6 | 94.8 |
| mp-1244921 | box | -1.7429 | -1.7429 | 13.7264 | 13.8201 | 15.5488 | 91.2 | 95.4 | 98.6 |
| mp-1245238 | box | -1.7312 | -1.7312 | 13.1593 | 14.7411 | 15.1654 | 89.0 | 84.2 | 83.8 |
| mp-1245062 | box | -1.7302 | -1.7302 | 13.7505 | 14.0297 | 14.8339 | 90.2 | 92.3 | 92.6 |
| mp-1245082 | box | -1.7163 | -1.7163 | 13.8017 | 14.131 | 15.5962 | 76.5 | 81.3 | 85.3 |
| mp-1245222 | box | -1.7108 | -1.7108 | 13.7777 | 13.8787 | 15.3348 | 89.9 | 86.7 | 88.3 |
| mp-1244936 | box | -1.7079 | -1.7079 | 13.8292 | 14.1079 | 14.8172 | 95.8 | 90.2 | 92.0 |
| mp-1245216 | box | -1.6803 | -1.6803 | 12.6663 | 14.874 | 15.0156 | 94.1 | 93.2 | 90.9 |
| mp-1245316 | box | -1.6687 | -1.6687 | 13.6774 | 14.3844 | 15.0913 | 93.3 | 92.3 | 94.0 |
| mp-1245068 | box | -1.6672 | -1.6672 | 12.6039 | 14.9184 | 15.1437 | 85.3 | 86.6 | 90.0 |
| mp-1245054 | box | -1.6484 | -1.6484 | 14.2832 | 14.4027 | 14.8425 | 88.5 | 83.8 | 89.1 |
| mp-1244979 | box | -1.6427 | -1.6427 | 13.9304 | 14.32 | 14.7263 | 91.5 | 98.1 | 96.1 |
| mp-1245050 | box | -1.6218 | -1.6218 | 13.8413 | 14.0205 | 14.8095 | 90.7 | 93.1 | 94.2 |
Download raw data (including filtered results)
Reference structure matches:
| prototype | method | Ecoh (eV/atom) | Epot (eV/atom) | a0 (Å) | b0 (Å) | c0 (Å) | α (degrees) | β (degrees) | γ (degrees) |
|---|---|---|---|---|---|---|---|---|---|
| C1--CaF2--fluorite | dynamic | -2.4926 | -2.4926 | 6.0885 | 6.0885 | 6.0885 | 90.0 | 90.0 | 90.0 |
Download raw data (including filtered results)
Reference structure matches:
| prototype | method | Ecoh (eV/atom) | Epot (eV/atom) | a0 (Å) | b0 (Å) | c0 (Å) | α (degrees) | β (degrees) | γ (degrees) |
|---|---|---|---|---|---|---|---|---|---|
| D0_3--BiF3 | dynamic | -2.0975 | -2.0975 | 6.3353 | 6.3353 | 6.3353 | 90.0 | 90.0 | 90.0 |
| L1_2--AuCu3 | box | -2.0884 | -2.0884 | 4.0373 | 4.0373 | 4.0373 | 90.0 | 90.0 | 90.0 |
| A15--Cr3Si | box | -1.9712 | -1.9712 | 5.0624 | 5.0624 | 5.0624 | 90.0 | 90.0 | 90.0 |
Download raw data (including filtered results)
Reference structure matches:
A2--W--bcc = mp-119
A4--C--dc = mp-12771
Ah--alpha-Po--sc = mp-7755
| prototype | method | Ecoh (eV/atom) | Epot (eV/atom) | a0 (Å) | b0 (Å) | c0 (Å) | α (degrees) | β (degrees) | γ (degrees) |
|---|---|---|---|---|---|---|---|---|---|
| A1--Cu--fcc | dynamic | -2.414 | -2.414 | 4.784 | 4.784 | 4.784 | 90.0 | 90.0 | 90.0 |
| A3--Mg--hcp | dynamic | -2.414 | -2.414 | 3.3828 | 3.3828 | 5.5241 | 90.0 | 90.0 | 120.0 |
| A3'--alpha-La--double-hcp | dynamic | -2.414 | -2.414 | 3.3828 | 3.3828 | 11.0482 | 90.0 | 90.0 | 120.0 |
| A2--W--bcc | static | -2.3102 | -2.3102 | 3.7663 | 3.7663 | 3.7663 | 90.0 | 90.0 | 90.0 |
| mp-570481 | dynamic | -2.2503 | -2.2503 | 17.5199 | 18.1218 | 5.8224 | 90.0 | 91.8 | 90.0 |
| mp-1009757 | dynamic | -2.1962 | -2.1962 | 3.3043 | 8.547 | 4.2601 | 90.0 | 90.0 | 90.0 |
| A5--beta-Sn | static | -2.1045 | -2.1045 | 6.064 | 6.064 | 3.211 | 90.0 | 90.0 | 90.0 |
| Ah--alpha-Po--sc | dynamic | -2.0786 | -2.0786 | 3.1758 | 3.1758 | 3.1758 | 90.0 | 90.0 | 90.0 |
| mp-542605 | dynamic | -2.0743 | -2.0743 | 7.9597 | 9.3957 | 14.8212 | 90.0 | 90.1 | 90.0 |
| A15--beta-W | static | -2.0559 | -2.0559 | 6.0026 | 6.0026 | 6.0026 | 90.0 | 90.0 | 90.0 |
| mp-542461 | dynamic | -2.0183 | -2.0183 | 9.5344 | 6.9344 | 18.495 | 90.0 | 107.0 | 90.0 |
| mp-147 | dynamic | -1.9545 | -1.9545 | 12.4459 | 12.4459 | 5.2572 | 90.0 | 90.0 | 120.0 |
| A4--C--dc | dynamic | -1.9296 | -1.9296 | 6.9725 | 6.9725 | 6.9725 | 90.0 | 90.0 | 90.0 |
| mp-1009757 | static | -1.6238 | -1.6238 | 3.1519 | 13.7082 | 4.9921 | 90.0 | 90.0 | 90.0 |
| mp-542605 | static | -0.9648 | -0.9648 | 12.0539 | 10.8534 | 17.151 | 90.0 | 91.0 | 90.0 |
| mp-14 | static | -0.9648 | -0.9648 | 5.3338 | 5.3338 | 6.7511 | 90.0 | 90.0 | 120.0 |
| mp-147 | static | -0.9648 | -0.9648 | 15.2488 | 15.2488 | 4.5442 | 90.0 | 90.0 | 120.0 |
| mp-570481 | static | -0.9648 | -0.9648 | 20.1174 | 19.323 | 11.6862 | 90.0 | 94.0 | 90.0 |
| mp-542461 | static | -0.9648 | -0.9648 | 12.2296 | 11.9126 | 19.5286 | 90.0 | 127.9 | 90.0 |
Download raw data (including filtered results)
Reference structure matches:
| prototype | method | Ecoh (eV/atom) | Epot (eV/atom) | a0 (Å) | b0 (Å) | c0 (Å) | α (degrees) | β (degrees) | γ (degrees) |
|---|---|---|---|---|---|---|---|---|---|
| C1--CaF2--fluorite | static | -1.7265 | -1.7265 | 7.0123 | 7.0123 | 7.0123 | 90.0 | 90.0 | 90.0 |
Download raw data (including filtered results)
Reference structure matches:
| prototype | method | Ecoh (eV/atom) | Epot (eV/atom) | a0 (Å) | b0 (Å) | c0 (Å) | α (degrees) | β (degrees) | γ (degrees) |
|---|---|---|---|---|---|---|---|---|---|
| L2_1--AlCu2Mn--heusler | static | -1.7719 | -1.7719 | 7.0585 | 7.0585 | 7.0585 | 90.0 | 90.0 | 90.0 |
Download raw data (including filtered results)
Reference structure matches:
| prototype | method | Ecoh (eV/atom) | Epot (eV/atom) | a0 (Å) | b0 (Å) | c0 (Å) | α (degrees) | β (degrees) | γ (degrees) |
|---|---|---|---|---|---|---|---|---|---|
| mp-1102515 | static | -2.29 | -2.29 | 6.5344 | 6.5344 | 6.5344 | 90.0 | 90.0 | 90.0 |
| C1--CaF2--fluorite | box | -2.1846 | -2.1846 | 6.7199 | 6.7199 | 6.7199 | 90.0 | 90.0 | 90.0 |
| mp-1102515 | box | -1.502 | -1.502 | 6.6271 | 6.6271 | 6.6271 | 90.0 | 90.0 | 90.0 |
Download raw data (including filtered results)
Reference structure matches:
| prototype | method | Ecoh (eV/atom) | Epot (eV/atom) | a0 (Å) | b0 (Å) | c0 (Å) | α (degrees) | β (degrees) | γ (degrees) |
|---|---|---|---|---|---|---|---|---|---|
| L1_2--AuCu3 | box | -1.9507 | -1.9507 | 4.7121 | 4.7121 | 4.7121 | 90.0 | 90.0 | 90.0 |
| D0_3--BiF3 | static | -1.9146 | -1.9146 | 7.4177 | 7.4177 | 7.4177 | 90.0 | 90.0 | 90.0 |
| A15--Cr3Si | box | -1.5662 | -1.5662 | 5.8922 | 5.8922 | 5.8922 | 90.0 | 90.0 | 90.0 |
Download raw data (including filtered results)
Reference structure matches:
| prototype | method | Ecoh (eV/atom) | Epot (eV/atom) | a0 (Å) | b0 (Å) | c0 (Å) | α (degrees) | β (degrees) | γ (degrees) |
|---|---|---|---|---|---|---|---|---|---|
| D0_3--BiF3 | static | -1.896 | -1.896 | 7.2404 | 7.2404 | 7.2404 | 90.0 | 90.0 | 90.0 |
| L1_2--AuCu3 | box | -1.778 | -1.778 | 4.5939 | 4.5939 | 4.5939 | 90.0 | 90.0 | 90.0 |
| A15--Cr3Si | box | -1.4752 | -1.4752 | 5.7117 | 5.7117 | 5.7117 | 90.0 | 90.0 | 90.0 |
Download raw data (including filtered results)
Reference structure matches:
| prototype | method | Ecoh (eV/atom) | Epot (eV/atom) | a0 (Å) | b0 (Å) | c0 (Å) | α (degrees) | β (degrees) | γ (degrees) |
|---|---|---|---|---|---|---|---|---|---|
| mp-1215633 | dynamic | -2.6164 | -2.6164 | 4.0767 | 4.0767 | 28.8657 | 90.0 | 90.0 | 90.0 |
| mp-1215633 | box | -2.6158 | -2.6158 | 4.0784 | 4.0784 | 28.8641 | 90.0 | 90.0 | 90.0 |
Download raw data (including filtered results)
Reference structure matches:
| prototype | method | Ecoh (eV/atom) | Epot (eV/atom) | a0 (Å) | b0 (Å) | c0 (Å) | α (degrees) | β (degrees) | γ (degrees) |
|---|---|---|---|---|---|---|---|---|---|
| B4--ZnS--wurtzite | dynamic | -1.83 | -1.83 | 4.4265 | 4.4265 | 7.2284 | 90.0 | 90.0 | 120.0 |
| B3--ZnS--cubic-zinc-blende | dynamic | -1.83 | -1.83 | 6.26 | 6.26 | 6.26 | 90.0 | 90.0 | 90.0 |
| B4--ZnS--wurtzite | box | -1.83 | -1.83 | 4.4255 | 4.4255 | 7.2316 | 90.0 | 90.0 | 120.0 |
| L1_0--AuCu | box | -1.723 | -1.723 | 3.3653 | 3.3653 | 4.7213 | 90.0 | 90.0 | 90.0 |
| B2--CsCl | box | -1.6952 | -1.6952 | 3.7081 | 3.7081 | 3.7081 | 90.0 | 90.0 | 90.0 |
| B1--NaCl--rock-salt | static | -1.5819 | -1.5819 | 5.9526 | 5.9526 | 5.9526 | 90.0 | 90.0 | 90.0 |
| mp-1217322 | box | -0.7866 | -0.7866 | 5.7737 | 6.3281 | 8.4322 | 91.8 | 99.8 | 112.7 |
Download raw data (including filtered results)
Reference structure matches:
| prototype | method | Ecoh (eV/atom) | Epot (eV/atom) | a0 (Å) | b0 (Å) | c0 (Å) | α (degrees) | β (degrees) | γ (degrees) |
|---|---|---|---|---|---|---|---|---|---|
| C1--CaF2--fluorite | static | -1.7209 | -1.7209 | 7.2527 | 7.2527 | 7.2527 | 90.0 | 90.0 | 90.0 |
Download raw data (including filtered results)
Reference structure matches:
| prototype | method | Ecoh (eV/atom) | Epot (eV/atom) | a0 (Å) | b0 (Å) | c0 (Å) | α (degrees) | β (degrees) | γ (degrees) |
|---|---|---|---|---|---|---|---|---|---|
| L2_1--AlCu2Mn--heusler | static | -1.6908 | -1.6908 | 7.3876 | 7.3876 | 7.3876 | 90.0 | 90.0 | 90.0 |
Download raw data (including filtered results)
Reference structure matches:
| prototype | method | Ecoh (eV/atom) | Epot (eV/atom) | a0 (Å) | b0 (Å) | c0 (Å) | α (degrees) | β (degrees) | γ (degrees) |
|---|---|---|---|---|---|---|---|---|---|
| D0_3--BiF3 | dynamic | -1.7168 | -1.7168 | 7.7885 | 7.7885 | 7.7885 | 90.0 | 90.0 | 90.0 |
| mp-1187404 | box | -1.6778 | -1.6778 | 9.2033 | 9.2033 | 3.7686 | 90.0 | 90.0 | 120.0 |
| L1_2--AuCu3 | box | -1.61 | -1.61 | 4.9455 | 4.9455 | 4.9455 | 90.0 | 90.0 | 90.0 |
| A15--Cr3Si | static | -1.3987 | -1.3987 | 6.1495 | 6.1495 | 6.1495 | 90.0 | 90.0 | 90.0 |
Download raw data (including filtered results)
Reference structure matches:
| prototype | method | Ecoh (eV/atom) | Epot (eV/atom) | a0 (Å) | b0 (Å) | c0 (Å) | α (degrees) | β (degrees) | γ (degrees) |
|---|---|---|---|---|---|---|---|---|---|
| mp-1215513 | dynamic | -2.5042 | -2.5042 | 4.1593 | 4.1593 | 20.5364 | 90.0 | 90.0 | 120.0 |
| mp-1215513 | box | -2.5034 | -2.5034 | 4.1633 | 4.1633 | 20.5033 | 90.0 | 90.0 | 120.0 |
| L2_1--AlCu2Mn--heusler | static | -1.8643 | -1.8643 | 6.973 | 6.973 | 6.973 | 90.0 | 90.0 | 90.0 |
Download raw data (including filtered results)
Reference structure matches:
B3--ZnS--cubic-zinc-blende = mp-1190
| prototype | method | Ecoh (eV/atom) | Epot (eV/atom) | a0 (Å) | b0 (Å) | c0 (Å) | α (degrees) | β (degrees) | γ (degrees) |
|---|---|---|---|---|---|---|---|---|---|
| B3--ZnS--cubic-zinc-blende | dynamic | -2.694 | -2.694 | 5.669 | 5.669 | 5.669 | 90.0 | 90.0 | 90.0 |
| B4--ZnS--wurtzite | dynamic | -2.694 | -2.694 | 4.0086 | 4.0086 | 6.546 | 90.0 | 90.0 | 120.0 |
| B4--ZnS--wurtzite | box | -2.694 | -2.694 | 4.0076 | 4.0076 | 6.5492 | 90.0 | 90.0 | 120.0 |
| mp-380 | box | -2.6939 | -2.6939 | 4.0034 | 4.0034 | 6.5628 | 90.0 | 90.0 | 120.0 |
| B1--NaCl--rock-salt | static | -2.2471 | -2.2471 | 5.4783 | 5.4783 | 5.4783 | 90.0 | 90.0 | 90.0 |
| mp-569679 | static | -2.1194 | -2.1194 | 4.4945 | 4.4945 | 4.3018 | 90.0 | 90.0 | 90.0 |
| B2--CsCl | box | -2.0853 | -2.0853 | 3.4387 | 3.4387 | 3.4387 | 90.0 | 90.0 | 90.0 |
| mp-569679 | dynamic | -2.0137 | -2.0137 | 4.5882 | 4.5882 | 5.7951 | 90.0 | 90.0 | 90.0 |
Download raw data (including filtered results)
Reference structure matches:
| prototype | method | Ecoh (eV/atom) | Epot (eV/atom) | a0 (Å) | b0 (Å) | c0 (Å) | α (degrees) | β (degrees) | γ (degrees) |
|---|---|---|---|---|---|---|---|---|---|
| C1--CaF2--fluorite | dynamic | -2.0003 | -2.0003 | 6.3456 | 6.3456 | 6.3456 | 90.0 | 90.0 | 90.0 |
Download raw data (including filtered results)
Reference structure matches:
L1_2--AuCu3 = mp-1187912
| prototype | method | Ecoh (eV/atom) | Epot (eV/atom) | a0 (Å) | b0 (Å) | c0 (Å) | α (degrees) | β (degrees) | γ (degrees) |
|---|---|---|---|---|---|---|---|---|---|
| D0_3--BiF3 | dynamic | -1.7891 | -1.7891 | 6.5269 | 6.5269 | 6.5269 | 90.0 | 90.0 | 90.0 |
| mp-982778 | box | -1.7526 | -1.7526 | 5.9197 | 5.9197 | 4.7164 | 90.0 | 90.0 | 120.0 |
| L1_2--AuCu3 | box | -1.7284 | -1.7284 | 4.16 | 4.16 | 4.16 | 90.0 | 90.0 | 90.0 |
| A15--Cr3Si | box | -1.6335 | -1.6335 | 5.2481 | 5.2481 | 5.2481 | 90.0 | 90.0 | 90.0 |
Download raw data (including filtered results)
Reference structure matches:
A1--Cu--fcc = oqmd-1214577
A15--beta-W = oqmd-1215022, oqmd-1280348
A2--W--bcc = oqmd-1215200
A3'--alpha-La--double-hcp = oqmd-1215468
A3--Mg--hcp = oqmd-1215378
A4--C--dc = oqmd-1215557
A5--beta-Sn = oqmd-1215646
A6--In--bct = oqmd-1215735
| prototype | method | Ecoh (eV/atom) | Epot (eV/atom) | a0 (Å) | b0 (Å) | c0 (Å) | α (degrees) | β (degrees) | γ (degrees) |
|---|---|---|---|---|---|---|---|---|---|
| A3'--alpha-La--double-hcp | dynamic | -2.169 | -2.169 | 3.6359 | 3.6359 | 11.8749 | 90.0 | 90.0 | 120.0 |
| A3--Mg--hcp | dynamic | -2.169 | -2.169 | 3.6359 | 3.6359 | 5.9375 | 90.0 | 90.0 | 120.0 |
| A1--Cu--fcc | dynamic | -2.169 | -2.169 | 5.142 | 5.142 | 5.142 | 90.0 | 90.0 | 90.0 |
| A2--W--bcc | dynamic | -2.1311 | -2.1311 | 4.0399 | 4.0399 | 4.0399 | 90.0 | 90.0 | 90.0 |
| oqmd-1214844 | dynamic | -2.0571 | -2.0571 | 12.585 | 12.585 | 12.585 | 90.0 | 90.0 | 90.0 |
| oqmd-1215289 | dynamic | -2.0398 | -2.0398 | 3.534 | 9.1127 | 4.5563 | 90.0 | 90.0 | 90.0 |
| oqmd-7682 | dynamic | -2.0398 | -2.0398 | 6.7109 | 6.1871 | 3.5216 | 90.0 | 90.0 | 90.0 |
| mp-9924 | dynamic | -2.0398 | -2.0398 | 6.1871 | 6.7109 | 3.5216 | 90.0 | 90.0 | 90.0 |
| A3--Mg--hcp | dynamic | -2.0346 | -2.0346 | 4.9076 | 4.9076 | 3.8167 | 90.0 | 90.0 | 120.0 |
| mp-1178952 | box | -2.0321 | -2.0321 | 3.3746 | 3.5283 | 12.3455 | 90.0 | 90.0 | 90.0 |
| A5--beta-Sn | static | -2.0193 | -2.0193 | 6.4288 | 6.4288 | 3.4354 | 90.0 | 90.0 | 90.0 |
| oqmd-1216094 | dynamic | -2.0168 | -2.0168 | 4.8772 | 4.8772 | 17.1548 | 90.0 | 90.0 | 120.0 |
| A3'--alpha-La--double-hcp | dynamic | -2.0058 | -2.0058 | 4.826 | 4.826 | 7.7365 | 90.0 | 90.0 | 120.0 |
| oqmd-1214755 | static | -1.9999 | -1.9999 | 5.7028 | 9.4377 | 6.1603 | 90.0 | 90.0 | 90.0 |
| Ah--alpha-Po--sc | dynamic | -1.9829 | -1.9829 | 3.377 | 3.377 | 3.377 | 90.0 | 90.0 | 90.0 |
| mp-105 | box | -1.9682 | -1.9682 | 9.6382 | 3.3766 | 4.7394 | 90.0 | 90.0 | 90.0 |
| A4--C--dc | dynamic | -1.9452 | -1.9452 | 7.3142 | 7.3142 | 7.3142 | 90.0 | 90.0 | 90.0 |
| mp-10654 | box | -1.9427 | -1.9427 | 3.3762 | 5.3224 | 8.3508 | 90.0 | 90.0 | 90.0 |
| A15--beta-W | static | -1.9233 | -1.9233 | 6.4403 | 6.4403 | 6.4403 | 90.0 | 90.0 | 90.0 |
| oqmd-76384 | box | -1.8469 | -1.8469 | 4.6729 | 4.4974 | 7.7286 | 90.0 | 90.8 | 90.0 |
| A7--alpha-As | box | -1.8447 | -1.8447 | 5.0743 | 5.0743 | 10.2568 | 90.0 | 90.0 | 120.0 |
| oqmd-9307 | box | -1.8447 | -1.8447 | 3.3902 | 8.3261 | 5.3566 | 90.0 | 107.9 | 90.0 |
| oqmd-1214755 | box | -1.7941 | -1.7941 | 4.9526 | 8.6673 | 7.6305 | 90.0 | 90.0 | 90.0 |
| oqmd-1216002 | box | -1.6891 | -1.6891 | 5.5525 | 5.5525 | 6.7631 | 90.0 | 90.0 | 120.0 |
| oqmd-1215289 | static | -1.5909 | -1.5909 | 3.347 | 13.0101 | 5.2524 | 90.0 | 90.0 | 90.0 |
| oqmd-1214933 | box | -1.3797 | -1.3797 | 10.2803 | 10.2803 | 10.2803 | 90.0 | 90.0 | 90.0 |
Download raw data (including filtered results)
Reference structure matches:
| prototype | method | Ecoh (eV/atom) | Epot (eV/atom) | a0 (Å) | b0 (Å) | c0 (Å) | α (degrees) | β (degrees) | γ (degrees) |
|---|---|---|---|---|---|---|---|---|---|
| C1--CaF2--fluorite | static | -1.9293 | -1.9293 | 7.187 | 7.187 | 7.187 | 90.0 | 90.0 | 90.0 |
Download raw data (including filtered results)
Reference structure matches:
| prototype | method | Ecoh (eV/atom) | Epot (eV/atom) | a0 (Å) | b0 (Å) | c0 (Å) | α (degrees) | β (degrees) | γ (degrees) |
|---|---|---|---|---|---|---|---|---|---|
| D0_3--BiF3 | static | -1.7291 | -1.7291 | 7.7327 | 7.7327 | 7.7327 | 90.0 | 90.0 | 90.0 |
| L1_2--AuCu3 | static | -1.5556 | -1.5556 | 4.9143 | 4.9143 | 4.9143 | 90.0 | 90.0 | 90.0 |
| A15--Cr3Si | static | -1.3809 | -1.3809 | 6.0982 | 6.0982 | 6.0982 | 90.0 | 90.0 | 90.0 |
Download raw data (including filtered results)
Reference structure matches:
B1--NaCl--rock-salt = mp-948
B3--ZnS--cubic-zinc-blende = mp-2176
| prototype | method | Ecoh (eV/atom) | Epot (eV/atom) | a0 (Å) | b0 (Å) | c0 (Å) | α (degrees) | β (degrees) | γ (degrees) |
|---|---|---|---|---|---|---|---|---|---|
| B4--ZnS--wurtzite | dynamic | -2.364 | -2.364 | 4.3141 | 4.3141 | 7.0448 | 90.0 | 90.0 | 120.0 |
| B3--ZnS--cubic-zinc-blende | dynamic | -2.364 | -2.364 | 6.101 | 6.101 | 6.101 | 90.0 | 90.0 | 90.0 |
| B4--ZnS--wurtzite | box | -2.364 | -2.364 | 4.313 | 4.313 | 7.0483 | 90.0 | 90.0 | 120.0 |
| mp-8884 | box | -2.3637 | -2.3637 | 4.303 | 4.303 | 7.0807 | 90.0 | 90.0 | 120.0 |
| mp-571195 | box | -2.3588 | -2.3588 | 4.3126 | 4.3126 | 10.5697 | 90.0 | 90.0 | 120.0 |
| mp-9281 | box | -2.0041 | -2.0041 | 4.2122 | 4.2122 | 10.4639 | 90.0 | 90.0 | 120.0 |
| mp-1071319 | box | -1.9964 | -1.9964 | 4.1989 | 4.1989 | 10.4895 | 90.0 | 90.0 | 120.0 |
| B1--NaCl--rock-salt | static | -1.973 | -1.973 | 5.8712 | 5.8712 | 5.8712 | 90.0 | 90.0 | 90.0 |
| mp-541441 | box | -1.9451 | -1.9451 | 5.6091 | 6.825 | 5.5659 | 90.0 | 90.0 | 90.0 |
| B2--CsCl | box | -1.8153 | -1.8153 | 3.6727 | 3.6727 | 3.6727 | 90.0 | 90.0 | 90.0 |
Download raw data (including filtered results)
Reference structure matches:
| prototype | method | Ecoh (eV/atom) | Epot (eV/atom) | a0 (Å) | b0 (Å) | c0 (Å) | α (degrees) | β (degrees) | γ (degrees) |
|---|---|---|---|---|---|---|---|---|---|
| C1--CaF2--fluorite | dynamic | -1.7248 | -1.7248 | 6.805 | 6.805 | 6.805 | 90.0 | 90.0 | 90.0 |
Download raw data (including filtered results)
Reference structure matches:
| prototype | method | Ecoh (eV/atom) | Epot (eV/atom) | a0 (Å) | b0 (Å) | c0 (Å) | α (degrees) | β (degrees) | γ (degrees) |
|---|---|---|---|---|---|---|---|---|---|
| D0_3--BiF3 | dynamic | -1.5603 | -1.5603 | 6.8436 | 6.8436 | 6.8436 | 90.0 | 90.0 | 90.0 |
| A15--Cr3Si | box | -1.4732 | -1.4732 | 5.5593 | 5.5593 | 5.5593 | 90.0 | 90.0 | 90.0 |
| L1_2--AuCu3 | box | -1.3998 | -1.3998 | 4.3704 | 4.3704 | 4.3704 | 90.0 | 90.0 | 90.0 |
Download raw data (including filtered results)
Reference structure matches:
A3--Mg--hcp = mp-79
| prototype | method | Ecoh (eV/atom) | Epot (eV/atom) | a0 (Å) | b0 (Å) | c0 (Å) | α (degrees) | β (degrees) | γ (degrees) |
|---|---|---|---|---|---|---|---|---|---|
| A3'--alpha-La--double-hcp | dynamic | -1.325 | -1.325 | 2.8348 | 2.8348 | 9.2584 | 90.0 | 90.0 | 120.0 |
| A3--Mg--hcp | dynamic | -1.325 | -1.325 | 2.8348 | 2.8348 | 4.6292 | 90.0 | 90.0 | 120.0 |
| A1--Cu--fcc | dynamic | -1.325 | -1.325 | 4.009 | 4.009 | 4.009 | 90.0 | 90.0 | 90.0 |
| A2--W--bcc | box | -1.2559 | -1.2559 | 3.1586 | 3.1586 | 3.1586 | 90.0 | 90.0 | 90.0 |
| mp-1245184 | dynamic | -1.212 | -1.212 | 11.5075 | 11.7193 | 12.7436 | 95.1 | 93.6 | 91.0 |
| mp-1245093 | dynamic | -1.2014 | -1.2014 | 11.8538 | 12.0121 | 12.1923 | 86.3 | 88.5 | 90.0 |
| mp-1244987 | dynamic | -1.2013 | -1.2013 | 11.7485 | 11.8319 | 12.4725 | 95.0 | 90.3 | 91.6 |
| mp-1245266 | dynamic | -1.1982 | -1.1982 | 11.6339 | 12.0611 | 12.5021 | 94.4 | 91.9 | 94.1 |
| mp-1245184 | static | -1.1937 | -1.1937 | 11.6714 | 11.9414 | 12.4551 | 90.9 | 91.0 | 93.1 |
| mp-1245266 | static | -1.1916 | -1.1916 | 11.8955 | 11.9072 | 12.377 | 92.3 | 95.1 | 93.3 |
| mp-1244987 | static | -1.1783 | -1.1783 | 11.5511 | 12.0325 | 12.578 | 92.8 | 91.2 | 90.0 |
| mp-1245093 | static | -1.1605 | -1.1605 | 11.7978 | 12.1532 | 12.244 | 85.7 | 87.5 | 88.7 |
| mp-1245184 | box | -1.1308 | -1.1308 | 11.9316 | 12.0336 | 12.11 | 94.2 | 92.0 | 90.7 |
| A5--beta-Sn | static | -1.1294 | -1.1294 | 5.1046 | 5.1046 | 2.6964 | 90.0 | 90.0 | 90.0 |
| mp-1245266 | box | -1.1275 | -1.1275 | 11.9162 | 12.0183 | 12.3087 | 91.1 | 94.6 | 92.6 |
| Ah--alpha-Po--sc | dynamic | -1.1177 | -1.1177 | 2.6702 | 2.6702 | 2.6702 | 90.0 | 90.0 | 90.0 |
| A15--beta-W | static | -1.1116 | -1.1116 | 5.0336 | 5.0336 | 5.0336 | 90.0 | 90.0 | 90.0 |
| mp-1244987 | box | -1.109 | -1.109 | 11.9323 | 11.9415 | 12.3582 | 86.9 | 87.9 | 88.7 |
| mp-1245093 | box | -1.0917 | -1.0917 | 12.0643 | 12.101 | 12.1081 | 85.1 | 87.0 | 87.2 |
| A4--C--dc | dynamic | -1.019 | -1.019 | 5.886 | 5.886 | 5.886 | 90.0 | 90.0 | 90.0 |
Static elastic constants are displayed for the unique structures identified in Crystal Structure Predictions above. The values displayed here are obtained by measuring the change in virial stresses due to applying small strains to the relaxed crystals. The initial structure and the strained states are all relaxed using force minimization.
The calculation method used is available as the iprPy elastic_constants_static calculation method.
Notes and Disclaimers:
Version Information:
| 265.767 | 240.090 | 240.090 | -0.000 | -0.000 | 0.000 |
| 240.090 | 265.767 | 240.090 | -0.000 | -0.000 | 0.000 |
| 240.090 | 240.090 | 265.767 | -0.000 | -0.000 | -0.000 |
| -0.000 | 0.000 | -0.000 | 62.192 | -0.000 | 0.000 |
| -0.000 | -0.000 | -0.000 | -0.000 | 62.192 | 0.000 |
| -0.000 | -0.000 | -0.000 | -0.000 | -0.000 | 62.192 |
| 265.767 | 240.090 | 240.090 | 0.000 | 0.000 | 0.000 |
| 240.090 | 265.767 | 240.090 | 0.000 | 0.000 | -0.000 |
| 240.090 | 240.090 | 265.767 | 0.000 | 0.000 | -0.000 |
| 0.000 | 0.000 | -0.000 | 62.192 | 0.000 | -0.000 |
| 0.000 | 0.000 | -0.000 | 0.000 | 62.192 | -0.000 |
| 0.000 | 0.000 | 0.000 | 0.000 | 0.000 | 62.192 |
| 265.767 | 240.090 | 240.090 | -0.000 | -0.000 | -0.000 |
| 240.090 | 265.767 | 240.090 | -0.000 | -0.000 | 0.000 |
| 240.090 | 240.090 | 265.767 | -0.000 | -0.000 | 0.000 |
| -0.000 | 0.000 | 0.000 | 62.192 | -0.000 | 0.000 |
| 0.000 | -0.000 | 0.000 | -0.000 | 62.192 | 0.000 |
| 0.000 | 0.000 | -0.000 | -0.000 | -0.000 | 62.192 |
| 265.767 | 240.090 | 240.090 | 0.000 | 0.000 | 0.000 |
| 240.090 | 265.767 | 240.090 | 0.000 | 0.000 | -0.000 |
| 240.090 | 240.090 | 265.767 | 0.000 | 0.000 | -0.000 |
| 0.000 | -0.000 | -0.000 | 62.192 | 0.000 | -0.000 |
| -0.000 | 0.000 | -0.000 | 0.000 | 62.192 | 0.000 |
| -0.000 | -0.000 | 0.000 | 0.000 | 0.000 | 62.192 |
| 265.768 | 240.091 | 240.091 | -0.000 | -0.000 | 0.000 |
| 240.091 | 265.768 | 240.091 | -0.000 | -0.000 | 0.000 |
| 240.091 | 240.091 | 265.768 | 0.000 | -0.000 | 0.000 |
| -0.000 | 0.000 | 0.000 | 62.192 | -0.000 | 0.000 |
| 0.000 | -0.000 | 0.000 | -0.000 | 62.192 | -0.000 |
| 0.000 | 0.000 | -0.000 | -0.000 | -0.000 | 62.192 |
| 265.766 | 240.089 | 240.089 | 0.000 | 0.000 | -0.000 |
| 240.089 | 265.766 | 240.089 | 0.000 | 0.000 | -0.000 |
| 240.089 | 240.089 | 265.766 | 0.000 | 0.000 | -0.000 |
| 0.000 | -0.000 | -0.000 | 62.192 | 0.000 | 0.000 |
| -0.000 | 0.000 | -0.000 | 0.000 | 62.192 | -0.000 |
| -0.000 | -0.000 | 0.000 | 0.000 | 0.000 | 62.192 |
| 291.829 | 150.176 | 150.176 | -0.000 | 0.000 | 0.000 |
| 150.176 | 291.829 | 150.176 | 0.000 | 0.000 | 0.000 |
| 150.176 | 150.176 | 291.829 | -0.000 | 0.000 | -0.000 |
| 0.000 | 0.000 | 0.000 | -30.513 | -0.000 | 0.000 |
| 0.000 | 0.000 | 0.000 | 0.000 | -30.513 | 0.000 |
| 0.000 | 0.000 | 0.000 | 0.000 | 0.000 | -30.513 |
| 291.829 | 150.176 | 150.176 | 0.000 | 0.000 | 0.000 |
| 150.176 | 291.829 | 150.176 | 0.000 | -0.000 | -0.000 |
| 150.176 | 150.176 | 291.829 | -0.000 | 0.000 | 0.000 |
| -0.000 | -0.000 | -0.000 | -30.513 | -0.000 | 0.000 |
| -0.000 | -0.000 | -0.000 | -0.000 | -30.513 | 0.000 |
| -0.000 | -0.000 | -0.000 | -0.000 | 0.000 | -30.513 |
| 291.829 | 150.177 | 150.177 | -0.000 | 0.000 | -0.000 |
| 150.177 | 291.829 | 150.177 | -0.000 | 0.000 | 0.000 |
| 150.177 | 150.177 | 291.829 | 0.000 | 0.000 | 0.000 |
| 0.000 | 0.000 | 0.000 | -30.513 | 0.000 | -0.000 |
| 0.000 | 0.000 | 0.000 | 0.000 | -30.513 | 0.000 |
| 0.000 | 0.000 | 0.000 | 0.000 | 0.000 | -30.513 |
| 299.550 | 146.316 | 146.316 | -0.000 | -0.000 | 0.000 |
| 146.316 | 299.550 | 146.316 | -0.000 | 0.000 | -0.000 |
| 146.316 | 146.316 | 299.550 | -0.000 | 0.000 | -0.000 |
| -0.000 | -0.000 | -0.000 | -30.513 | 0.000 | -0.000 |
| -0.000 | -0.000 | -0.000 | -0.000 | -30.513 | -0.000 |
| -0.000 | -0.000 | -0.000 | -0.000 | 0.000 | -30.513 |
| 291.831 | 150.177 | 150.177 | -0.000 | 0.000 | 0.000 |
| 150.177 | 291.831 | 150.177 | 0.000 | 0.000 | 0.000 |
| 150.177 | 150.177 | 291.831 | -0.000 | -0.000 | 0.000 |
| 0.001 | 0.001 | 0.001 | -30.513 | 0.000 | 0.000 |
| 0.001 | 0.001 | 0.001 | 0.000 | -30.513 | 0.000 |
| 0.001 | 0.001 | 0.001 | 0.000 | -0.000 | -30.513 |
| 291.827 | 150.176 | 150.176 | 0.000 | 0.000 | 0.000 |
| 150.176 | 291.827 | 150.176 | 0.000 | -0.000 | -0.000 |
| 150.176 | 150.176 | 291.827 | -0.000 | -0.000 | 0.000 |
| -0.001 | -0.001 | -0.001 | -30.513 | 0.000 | 0.000 |
| -0.001 | -0.001 | -0.001 | 0.000 | -30.513 | 0.000 |
| -0.001 | -0.001 | -0.001 | 0.000 | 0.000 | -30.513 |
| 182.876 | 196.965 | 196.965 | -0.000 | 0.000 | -0.000 |
| 196.965 | 182.876 | 196.965 | 0.000 | 0.000 | -0.000 |
| 196.965 | 196.965 | 182.876 | 0.000 | -0.000 | 0.000 |
| 0.000 | -0.000 | 0.000 | 68.501 | 0.000 | -0.000 |
| 0.000 | 0.000 | 0.000 | 0.000 | 68.501 | -0.000 |
| 0.000 | 0.000 | 0.000 | 0.000 | -0.000 | 68.501 |
| 182.876 | 196.965 | 196.965 | 0.000 | 0.000 | 0.000 |
| 196.965 | 182.876 | 196.965 | -0.000 | 0.000 | 0.000 |
| 196.965 | 196.965 | 182.876 | -0.000 | 0.000 | 0.000 |
| -0.000 | 0.000 | -0.000 | 68.501 | -0.000 | 0.000 |
| -0.000 | -0.000 | -0.000 | -0.000 | 68.501 | 0.000 |
| -0.000 | -0.000 | -0.000 | -0.000 | -0.000 | 68.501 |
| 182.876 | 196.965 | 196.965 | 0.000 | 0.000 | -0.000 |
| 196.965 | 182.876 | 196.965 | 0.000 | 0.000 | -0.000 |
| 196.965 | 196.965 | 182.876 | 0.000 | -0.000 | -0.000 |
| 0.000 | -0.000 | 0.000 | 68.501 | 0.000 | -0.000 |
| -0.000 | 0.000 | 0.000 | -0.000 | 68.501 | -0.000 |
| -0.000 | 0.000 | 0.000 | -0.000 | 0.000 | 68.501 |
| 182.876 | 196.965 | 196.965 | 0.000 | 0.000 | 0.000 |
| 196.965 | 182.876 | 196.965 | -0.000 | -0.000 | 0.000 |
| 196.965 | 196.965 | 182.876 | -0.000 | 0.000 | 0.000 |
| -0.000 | 0.000 | -0.000 | 68.501 | -0.000 | -0.000 |
| 0.000 | -0.000 | -0.000 | 0.000 | 68.501 | -0.000 |
| 0.000 | -0.000 | -0.000 | -0.000 | -0.000 | 68.501 |
| 182.878 | 196.966 | 196.966 | 0.000 | -0.000 | -0.000 |
| 196.966 | 182.878 | 196.966 | -0.000 | -0.000 | 0.000 |
| 196.966 | 196.966 | 182.878 | 0.000 | 0.000 | -0.000 |
| 0.000 | -0.000 | 0.000 | 68.501 | -0.000 | 0.000 |
| -0.000 | 0.000 | 0.000 | 0.000 | 68.501 | -0.000 |
| -0.000 | 0.000 | 0.000 | 0.000 | 0.000 | 68.501 |
| 182.874 | 196.964 | 196.964 | -0.000 | -0.000 | -0.000 |
| 196.964 | 182.874 | 196.964 | 0.000 | -0.000 | -0.000 |
| 196.964 | 196.964 | 182.874 | -0.000 | -0.000 | 0.000 |
| -0.000 | 0.000 | -0.000 | 68.501 | -0.000 | -0.000 |
| 0.000 | -0.000 | -0.000 | 0.000 | 68.501 | 0.000 |
| 0.000 | -0.000 | -0.000 | -0.000 | -0.000 | 68.501 |
| 296.383 | 242.377 | 207.188 | -0.000 | -0.000 | -0.000 |
| 224.962 | 313.798 | 207.188 | -0.000 | -0.000 | -0.000 |
| 207.188 | 207.188 | 331.572 | -0.000 | -0.000 | -0.000 |
| -0.000 | -0.000 | -0.000 | 26.941 | -0.000 | -0.000 |
| -0.000 | 0.000 | -0.000 | -0.000 | 26.941 | -0.000 |
| -0.000 | 0.000 | -0.000 | -0.000 | -0.000 | 27.003 |
| 313.798 | 224.962 | 207.188 | 0.000 | 0.000 | 0.000 |
| 224.962 | 313.798 | 207.188 | 0.000 | 0.000 | 0.000 |
| 207.188 | 207.188 | 331.572 | 0.000 | 0.000 | 0.000 |
| 0.000 | -0.000 | 0.000 | 26.941 | 0.000 | 0.000 |
| 0.000 | -0.000 | 0.000 | 0.000 | 26.941 | 0.000 |
| 0.000 | -0.000 | 0.000 | 0.000 | 0.000 | 27.003 |
| 313.798 | 224.962 | 207.188 | -0.000 | -0.000 | -0.000 |
| 224.962 | 313.798 | 207.188 | -0.000 | -0.000 | -0.000 |
| 207.188 | 207.188 | 331.572 | -0.000 | -0.000 | -0.000 |
| -0.000 | -0.000 | 0.000 | 26.941 | -0.000 | -0.000 |
| -0.000 | 0.000 | 0.000 | -0.000 | 26.941 | -0.000 |
| -0.000 | 0.000 | 0.000 | -0.000 | -0.000 | 44.418 |
| 296.383 | 242.377 | 207.188 | 0.000 | 0.000 | -0.000 |
| 242.377 | 296.383 | 207.188 | 0.000 | 0.000 | 0.000 |
| 207.188 | 207.188 | 331.572 | 0.000 | 0.000 | 0.000 |
| 0.000 | 0.000 | -0.000 | 26.941 | 0.000 | 0.000 |
| 0.000 | -0.000 | -0.000 | 0.000 | 26.941 | 0.000 |
| 0.000 | -0.000 | -0.000 | 0.000 | 0.000 | 44.418 |
| 296.384 | 242.378 | 207.188 | -0.000 | -0.000 | -0.000 |
| 224.963 | 313.799 | 207.189 | -0.000 | -0.000 | -0.000 |
| 207.189 | 207.189 | 331.573 | -0.000 | -0.000 | -0.000 |
| 0.000 | -0.000 | 0.000 | 26.941 | -0.000 | -0.000 |
| -0.000 | 0.000 | 0.000 | -0.000 | 26.941 | -0.000 |
| -0.000 | 0.000 | 0.000 | -0.000 | -0.000 | 44.418 |
| 313.797 | 224.961 | 207.187 | 0.000 | 0.000 | 0.000 |
| 242.376 | 296.382 | 207.187 | 0.000 | 0.000 | 0.000 |
| 207.187 | 207.187 | 331.571 | 0.000 | 0.000 | 0.000 |
| -0.000 | 0.000 | -0.000 | 26.941 | 0.000 | 0.000 |
| 0.000 | -0.000 | -0.000 | 0.000 | 26.941 | 0.000 |
| 0.000 | -0.000 | -0.000 | 0.000 | 0.000 | 44.418 |
| 296.021 | 242.739 | 207.188 | 0.000 | 0.000 | 0.000 |
| 226.285 | 312.475 | 207.188 | -0.000 | 0.000 | 0.000 |
| 207.188 | 207.188 | 331.572 | -0.000 | 0.000 | 0.000 |
| -0.000 | -0.000 | -0.000 | 24.592 | 0.000 | 0.000 |
| -0.000 | -0.000 | -0.000 | 0.000 | 24.592 | 0.000 |
| -0.000 | -0.000 | -0.000 | 0.000 | 0.000 | 26.641 |
| 296.021 | 242.739 | 207.188 | -0.000 | -0.000 | -0.000 |
| 242.739 | 296.021 | 207.188 | -0.000 | -0.000 | -0.000 |
| 207.188 | 207.188 | 331.572 | 0.000 | -0.000 | -0.000 |
| 0.000 | 0.000 | 0.000 | 24.592 | -0.000 | -0.000 |
| 0.000 | 0.000 | 0.000 | -0.000 | 24.592 | -0.000 |
| 0.000 | 0.000 | 0.000 | -0.000 | -0.000 | 26.641 |
| 296.021 | 242.739 | 207.188 | 0.000 | 0.000 | 0.000 |
| 226.285 | 312.475 | 207.188 | -0.000 | 0.000 | 0.000 |
| 207.188 | 207.188 | 331.572 | 0.000 | 0.000 | 0.000 |
| -0.000 | -0.000 | 0.000 | 24.592 | 0.000 | 0.000 |
| -0.000 | -0.000 | 0.000 | 0.000 | 24.592 | 0.000 |
| -0.000 | 0.000 | 0.000 | 0.000 | 0.000 | 43.095 |
| 296.021 | 242.739 | 207.188 | -0.000 | -0.000 | -0.000 |
| 242.739 | 296.021 | 207.188 | -0.000 | -0.000 | -0.000 |
| 207.188 | 207.188 | 331.572 | -0.000 | -0.000 | -0.000 |
| 0.000 | 0.000 | -0.000 | 24.592 | -0.000 | -0.000 |
| 0.000 | 0.000 | -0.000 | -0.000 | 24.592 | -0.000 |
| 0.000 | -0.000 | -0.000 | -0.000 | -0.000 | 43.095 |
| 312.477 | 226.286 | 207.189 | -0.000 | 0.000 | 0.000 |
| 242.740 | 296.022 | 207.188 | 0.000 | 0.000 | 0.000 |
| 207.189 | 207.189 | 331.573 | 0.000 | 0.000 | 0.000 |
| 0.000 | -0.000 | 0.000 | 24.592 | 0.000 | 0.000 |
| -0.000 | -0.000 | 0.000 | 0.000 | 24.592 | 0.000 |
| -0.000 | 0.000 | -0.000 | 0.000 | 0.000 | 26.641 |
| 296.020 | 242.738 | 207.187 | -0.000 | -0.000 | -0.000 |
| 226.284 | 312.474 | 207.187 | 0.000 | -0.000 | -0.000 |
| 207.187 | 207.187 | 331.571 | -0.000 | -0.000 | -0.000 |
| -0.000 | 0.000 | -0.000 | 24.592 | -0.000 | -0.000 |
| 0.000 | 0.000 | -0.000 | -0.000 | 24.592 | -0.000 |
| 0.000 | -0.000 | 0.000 | -0.000 | -0.000 | 26.641 |
| 38.168 | 32.307 | 32.307 | -0.000 | -0.000 | -0.000 |
| 32.307 | 38.168 | 32.307 | -0.000 | -0.000 | -0.000 |
| 32.307 | 32.307 | 38.168 | -0.000 | -0.000 | -0.000 |
| -0.000 | -0.000 | -0.000 | 5.448 | -0.000 | -0.000 |
| -0.000 | -0.000 | -0.000 | -0.000 | 5.448 | -0.000 |
| -0.000 | -0.000 | -0.000 | -0.000 | -0.000 | 5.448 |
| 38.168 | 32.307 | 32.307 | 0.000 | 0.000 | 0.000 |
| 32.307 | 38.168 | 32.307 | 0.000 | 0.000 | 0.000 |
| 32.307 | 32.307 | 38.168 | 0.000 | 0.000 | 0.000 |
| 0.000 | 0.000 | 0.000 | 5.448 | 0.000 | 0.000 |
| 0.000 | 0.000 | 0.000 | 0.000 | 5.448 | 0.000 |
| 0.000 | 0.000 | 0.000 | 0.000 | 0.000 | 5.448 |
| 38.168 | 32.307 | 32.307 | -0.000 | -0.000 | -0.000 |
| 32.307 | 38.168 | 32.307 | -0.000 | -0.000 | -0.000 |
| 32.307 | 32.307 | 38.168 | -0.000 | -0.000 | -0.000 |
| -0.000 | -0.000 | -0.000 | 5.448 | -0.000 | -0.000 |
| -0.000 | -0.000 | -0.000 | -0.000 | 5.448 | -0.000 |
| -0.000 | -0.000 | -0.000 | -0.000 | -0.000 | 5.448 |
| 38.168 | 32.307 | 32.307 | 0.000 | 0.000 | 0.000 |
| 32.307 | 38.168 | 32.307 | 0.000 | 0.000 | 0.000 |
| 32.307 | 32.307 | 38.168 | 0.000 | 0.000 | 0.000 |
| 0.000 | 0.000 | 0.000 | 5.448 | 0.000 | 0.000 |
| 0.000 | 0.000 | 0.000 | 0.000 | 5.448 | 0.000 |
| 0.000 | 0.000 | 0.000 | 0.000 | 0.000 | 5.448 |
| 38.168 | 32.307 | 32.307 | -0.000 | -0.000 | -0.000 |
| 32.307 | 38.168 | 32.307 | -0.000 | -0.000 | -0.000 |
| 32.307 | 32.307 | 38.168 | -0.000 | -0.000 | -0.000 |
| -0.000 | -0.000 | -0.000 | 5.448 | -0.000 | -0.000 |
| -0.000 | -0.000 | -0.000 | -0.000 | 5.448 | -0.000 |
| -0.000 | -0.000 | -0.000 | -0.000 | -0.000 | 5.448 |
| 38.168 | 32.307 | 32.307 | 0.000 | 0.000 | 0.000 |
| 32.307 | 38.168 | 32.307 | 0.000 | 0.000 | 0.000 |
| 32.307 | 32.307 | 38.168 | 0.000 | 0.000 | 0.000 |
| 0.000 | 0.000 | 0.000 | 5.448 | 0.000 | 0.000 |
| 0.000 | 0.000 | 0.000 | 0.000 | 5.448 | 0.000 |
| 0.000 | 0.000 | 0.000 | 0.000 | 0.000 | 5.448 |
| 171.977 | 13.125 | 39.857 | 0.000 | -0.000 | 0.000 |
| 13.125 | 171.977 | 39.857 | 0.000 | -0.000 | 0.000 |
| 39.857 | 39.857 | 201.628 | 0.000 | -0.000 | 0.000 |
| -0.000 | 0.000 | 0.000 | -24.033 | -0.000 | 0.000 |
| 0.000 | 0.000 | 0.000 | 0.000 | -24.033 | 0.000 |
| -0.000 | -0.000 | 0.000 | 0.000 | -0.000 | 5.092 |
| 171.977 | 13.125 | 39.857 | -0.000 | 0.000 | -0.000 |
| 13.125 | 171.977 | 39.857 | -0.000 | 0.000 | -0.000 |
| 39.857 | 39.857 | 201.628 | 0.000 | 0.000 | -0.000 |
| 0.000 | -0.000 | -0.000 | -24.033 | 0.000 | -0.000 |
| -0.000 | -0.000 | -0.000 | -0.000 | -24.033 | -0.000 |
| 0.000 | -0.000 | -0.000 | -0.000 | 0.000 | 5.092 |
| 171.977 | 13.125 | 39.857 | 0.000 | -0.000 | 0.000 |
| 13.125 | 171.977 | 39.857 | 0.000 | -0.000 | 0.000 |
| 39.857 | 39.857 | 201.628 | 0.000 | -0.000 | 0.000 |
| -0.000 | 0.000 | 0.000 | -24.033 | -0.000 | 0.000 |
| 0.000 | -0.000 | 0.000 | 0.000 | -24.033 | 0.000 |
| -0.000 | -0.000 | -0.000 | 0.000 | -0.000 | 5.092 |
| 171.977 | 13.125 | 39.857 | -0.000 | 0.000 | -0.000 |
| 13.125 | 171.977 | 39.857 | 0.000 | 0.000 | -0.000 |
| 39.857 | 39.857 | 201.628 | 0.000 | 0.000 | -0.000 |
| 0.000 | -0.000 | -0.000 | -24.033 | 0.000 | -0.000 |
| -0.000 | -0.000 | -0.000 | -0.000 | -24.033 | -0.000 |
| 0.000 | 0.000 | 0.000 | -0.000 | 0.000 | 5.092 |
| -1700.969 | 1886.155 | 39.883 | -0.000 | 0.000 | 0.000 |
| 1886.146 | -1700.960 | 39.883 | -0.000 | -0.000 | 0.000 |
| 39.857 | 39.857 | 201.629 | -0.000 | -0.000 | 0.000 |
| 0.000 | 0.000 | 0.000 | -24.033 | -0.000 | -0.000 |
| 0.000 | 0.000 | 0.000 | 0.000 | -24.033 | 0.000 |
| 0.000 | -0.000 | -0.000 | 0.000 | -0.000 | 5.092 |
| -1701.211 | 1886.229 | 39.831 | 0.000 | 0.000 | 0.000 |
| 1886.222 | -1701.204 | 39.831 | 0.000 | 0.000 | -0.000 |
| 39.856 | 39.856 | 201.627 | 0.000 | 0.000 | -0.000 |
| -0.000 | -0.000 | -0.000 | -24.033 | 0.000 | -0.000 |
| -0.000 | -0.000 | -0.000 | -0.000 | -24.033 | -0.000 |
| -0.000 | 0.000 | 0.000 | -0.000 | 0.000 | 5.092 |
| 236.889 | 156.908 | 129.575 | -41.964 | -0.000 | -0.000 |
| 156.908 | 236.889 | 129.575 | 41.964 | 0.000 | -0.000 |
| 133.878 | 133.878 | 224.035 | -0.000 | -0.000 | -0.000 |
| -41.964 | 41.964 | 0.000 | 22.236 | -0.000 | -0.000 |
| 0.000 | 0.000 | 0.000 | -0.000 | 22.236 | -41.964 |
| 0.000 | 0.000 | 0.000 | -0.000 | -41.964 | 39.990 |
| 236.889 | 156.908 | 129.575 | -41.964 | 0.000 | 0.000 |
| 156.908 | 236.889 | 129.575 | 41.964 | 0.000 | 0.000 |
| 133.878 | 133.878 | 224.035 | 0.000 | 0.000 | 0.000 |
| -41.964 | 41.964 | 0.000 | 22.236 | 0.000 | 0.000 |
| -0.000 | -0.000 | -0.000 | 0.000 | 22.236 | -41.964 |
| -0.000 | -0.000 | -0.000 | 0.000 | -41.964 | 39.990 |
| 236.889 | 156.908 | 129.575 | -41.964 | -0.000 | -0.000 |
| 156.908 | 236.889 | 129.575 | 41.964 | -0.000 | -0.000 |
| 133.878 | 133.878 | 224.035 | 0.000 | -0.000 | -0.000 |
| -41.964 | 41.964 | 0.000 | 22.236 | -0.000 | -0.000 |
| 0.000 | 0.000 | 0.000 | 0.000 | 22.236 | -41.964 |
| 0.000 | 0.000 | 0.000 | -0.000 | -41.964 | 39.990 |
| 236.889 | 156.908 | 129.575 | -41.964 | 0.000 | 0.000 |
| 156.908 | 236.889 | 129.575 | 41.964 | 0.000 | 0.000 |
| 133.878 | 133.878 | 224.035 | 0.000 | 0.000 | 0.000 |
| -41.964 | 41.964 | -0.000 | 22.236 | 0.000 | 0.000 |
| -0.000 | -0.000 | -0.000 | -0.000 | 22.236 | -41.964 |
| -0.000 | -0.000 | -0.000 | 0.000 | -41.964 | 39.990 |
| 236.890 | 156.909 | 129.576 | -41.964 | -0.000 | -0.000 |
| 156.909 | 236.890 | 129.576 | 41.964 | 0.000 | -0.000 |
| 133.878 | 133.878 | 224.037 | -0.000 | -0.000 | -0.000 |
| -41.964 | 41.964 | 0.000 | 22.236 | -0.000 | -0.000 |
| 0.000 | 0.000 | 0.000 | 0.000 | 22.236 | -41.964 |
| 0.000 | 0.000 | 0.000 | -0.000 | -41.964 | 39.990 |
| 236.887 | 156.908 | 129.574 | -41.964 | 0.000 | 0.000 |
| 156.908 | 236.887 | 129.574 | 41.964 | 0.000 | 0.000 |
| 133.877 | 133.877 | 224.033 | -0.000 | -0.000 | 0.000 |
| -41.964 | 41.964 | -0.000 | 22.236 | 0.000 | 0.000 |
| -0.000 | -0.000 | -0.000 | -0.000 | 22.236 | -41.964 |
| -0.000 | -0.000 | -0.000 | 0.000 | -41.964 | 39.990 |
| 198.015 | 17.769 | 17.769 | -0.000 | -0.000 | 0.000 |
| 17.769 | 198.015 | 17.769 | -0.000 | 0.000 | 0.000 |
| 17.769 | 17.769 | 198.015 | -0.000 | -0.000 | 0.000 |
| 0.000 | -0.000 | -0.000 | 4.408 | -0.000 | 0.000 |
| 0.000 | -0.000 | -0.000 | -0.000 | 4.408 | 0.000 |
| 0.000 | -0.000 | -0.000 | 0.000 | -0.000 | 4.408 |
| 198.015 | 17.769 | 17.769 | 0.000 | -0.000 | -0.000 |
| 17.769 | 198.015 | 17.769 | 0.000 | -0.000 | 0.000 |
| 17.769 | 17.769 | 198.015 | -0.000 | -0.000 | -0.000 |
| -0.000 | 0.000 | 0.000 | 4.408 | 0.000 | 0.000 |
| 0.000 | 0.000 | 0.000 | 0.000 | 4.408 | -0.000 |
| 0.000 | 0.000 | 0.000 | -0.000 | 0.000 | 4.408 |
| 198.016 | 17.769 | 17.769 | 0.000 | -0.000 | -0.000 |
| 17.769 | 198.016 | 17.769 | -0.000 | 0.000 | 0.000 |
| 17.769 | 17.769 | 198.016 | 0.000 | -0.000 | 0.000 |
| -0.000 | 0.000 | -0.000 | 4.408 | -0.000 | -0.000 |
| 0.000 | -0.000 | -0.000 | -0.000 | 4.408 | 0.000 |
| 0.000 | -0.000 | -0.000 | -0.000 | -0.000 | 4.408 |
| 198.015 | 17.769 | 17.769 | -0.000 | 0.000 | 0.000 |
| 17.769 | 198.015 | 17.769 | 0.000 | -0.000 | -0.000 |
| 17.769 | 17.769 | 198.015 | -0.000 | -0.000 | -0.000 |
| 0.000 | -0.000 | 0.000 | 4.408 | -0.000 | 0.000 |
| -0.000 | 0.000 | 0.000 | 0.000 | 4.408 | -0.000 |
| -0.000 | 0.000 | 0.000 | 0.000 | -0.000 | 4.408 |
| 198.016 | 17.769 | 17.769 | -0.000 | 0.000 | 0.000 |
| 17.769 | 198.016 | 17.769 | -0.000 | -0.000 | 0.000 |
| 17.769 | 17.769 | 198.016 | -0.000 | 0.000 | 0.000 |
| -0.000 | 0.000 | -0.000 | 4.408 | -0.000 | 0.000 |
| 0.000 | -0.000 | -0.000 | -0.000 | 4.408 | 0.000 |
| 0.000 | -0.000 | -0.000 | 0.000 | -0.000 | 4.408 |
| 198.014 | 17.769 | 17.769 | 0.000 | 0.000 | 0.000 |
| 17.769 | 198.014 | 17.769 | 0.000 | 0.000 | 0.000 |
| 17.769 | 17.769 | 198.014 | 0.000 | 0.000 | 0.000 |
| 0.000 | -0.000 | 0.000 | 4.408 | 0.000 | 0.000 |
| -0.000 | 0.000 | 0.000 | 0.000 | 4.408 | -0.000 |
| -0.000 | 0.000 | 0.000 | -0.000 | 0.000 | 4.408 |
| 98.957 | 76.978 | 65.582 | 0.000 | 0.000 | 0.000 |
| 56.981 | 106.739 | 64.434 | -0.000 | 0.000 | 0.000 |
| 65.879 | 79.457 | 81.196 | 0.000 | -0.000 | 0.000 |
| 0.000 | -0.000 | 0.000 | 6.242 | 0.000 | 0.000 |
| 0.000 | -0.000 | 0.000 | 0.000 | 21.338 | 0.000 |
| 0.000 | -0.000 | 0.000 | 0.000 | -0.000 | 5.499 |
| 98.957 | 76.978 | 65.582 | 0.000 | 0.000 | -0.000 |
| 77.872 | 99.703 | 80.309 | 0.000 | -0.000 | -0.000 |
| 65.878 | 79.457 | 81.196 | 0.000 | -0.000 | -0.000 |
| -0.000 | 0.000 | -0.000 | 6.242 | -0.000 | -0.000 |
| -0.000 | 0.000 | -0.000 | 0.000 | 21.338 | -0.000 |
| -0.000 | 0.000 | -0.000 | -0.000 | -0.000 | 5.499 |
| 98.957 | 76.978 | 65.582 | 0.000 | 0.000 | 0.000 |
| 78.901 | 98.903 | 79.997 | 0.000 | 0.000 | 0.000 |
| 65.879 | 79.457 | 81.196 | 0.000 | -0.000 | 0.000 |
| 0.000 | -0.000 | 0.000 | 6.225 | 0.000 | 0.000 |
| 0.000 | -0.000 | 0.000 | 0.000 | 21.338 | 0.000 |
| 0.000 | -0.000 | 0.000 | 0.000 | 0.000 | 5.499 |
| 97.067 | 78.311 | 65.827 | 0.000 | -0.000 | -0.000 |
| 56.981 | 106.739 | 64.434 | 0.000 | 0.000 | -0.000 |
| 112.610 | 63.895 | 117.134 | 0.000 | -0.000 | -0.000 |
| -0.000 | 0.000 | -0.000 | 6.225 | -0.000 | -0.000 |
| -0.000 | 0.000 | -0.000 | -0.000 | 21.338 | -0.000 |
| -0.000 | 0.000 | -0.000 | -0.000 | -0.000 | 5.499 |
| 97.069 | 78.311 | 65.828 | -0.000 | 0.000 | 0.000 |
| 78.901 | 98.903 | 79.997 | -0.000 | -0.000 | 0.000 |
| 65.879 | 79.457 | 81.197 | -0.000 | 0.000 | 0.000 |
| -0.000 | -0.000 | -0.000 | 6.225 | -0.000 | 0.000 |
| 0.000 | -0.000 | -0.000 | -0.000 | 21.338 | 0.000 |
| -0.000 | -0.000 | -0.000 | -0.000 | -0.000 | 5.499 |
| 97.066 | 78.311 | 65.826 | -0.000 | -0.000 | -0.000 |
| 78.901 | 98.903 | 79.997 | 0.000 | 0.000 | -0.000 |
| 65.878 | 79.457 | 81.196 | 0.000 | -0.000 | -0.000 |
| 0.000 | 0.000 | 0.000 | 6.225 | -0.000 | -0.000 |
| -0.000 | 0.000 | 0.000 | 0.000 | 21.338 | -0.000 |
| 0.000 | 0.000 | 0.000 | 0.000 | -0.000 | 5.499 |
| 106.250 | 74.591 | 69.781 | 0.000 | -0.000 | -0.000 |
| 74.943 | 89.122 | 78.614 | 0.000 | -0.000 | -0.000 |
| 69.806 | 78.338 | 90.436 | 0.000 | -0.000 | 0.000 |
| -0.000 | 0.000 | -0.000 | 6.617 | -0.000 | 0.000 |
| -0.000 | 0.000 | -0.000 | 0.000 | 21.806 | 0.000 |
| -0.000 | 0.000 | -0.000 | 0.000 | -0.000 | 5.399 |
| 106.250 | 74.591 | 69.781 | -0.000 | 0.000 | 0.000 |
| 49.996 | 99.617 | 59.768 | -0.000 | 0.000 | -0.000 |
| 69.806 | 78.338 | 90.436 | -0.000 | 0.000 | 0.000 |
| 0.000 | -0.000 | 0.000 | 6.617 | -0.000 | -0.000 |
| 0.000 | -0.000 | 0.000 | -0.000 | 21.806 | -0.000 |
| 0.000 | -0.000 | 0.000 | -0.000 | -0.000 | 5.399 |
| 106.250 | 74.591 | 69.781 | 0.000 | -0.000 | 0.000 |
| 75.221 | 88.141 | 78.035 | 0.000 | 0.000 | -0.000 |
| 69.990 | 78.035 | 90.369 | 0.000 | -0.000 | 0.000 |
| -0.000 | -0.000 | -0.000 | 6.617 | -0.000 | 0.000 |
| 0.000 | 0.000 | -0.000 | 0.000 | 21.806 | 0.000 |
| -0.000 | 0.000 | -0.000 | 0.000 | -0.000 | 5.399 |
| 106.250 | 74.591 | 69.781 | -0.000 | 0.000 | -0.000 |
| 75.221 | 88.141 | 78.035 | -0.000 | 0.000 | 0.000 |
| 69.989 | 78.035 | 90.368 | -0.000 | 0.000 | -0.000 |
| 0.000 | 0.000 | 0.000 | 6.617 | 0.000 | -0.000 |
| -0.000 | -0.000 | 0.000 | -0.000 | 21.806 | 0.000 |
| 0.000 | -0.000 | 0.000 | -0.000 | 0.000 | 5.399 |
| 105.930 | 75.221 | 69.991 | 0.000 | -0.000 | 0.000 |
| 75.221 | 88.141 | 78.035 | 0.000 | -0.000 | -0.000 |
| 69.990 | 78.035 | 90.369 | 0.000 | -0.000 | -0.000 |
| -0.000 | -0.000 | -0.000 | 6.612 | -0.000 | 0.000 |
| 0.000 | -0.000 | -0.000 | 0.000 | 21.806 | 0.000 |
| -0.000 | -0.000 | -0.000 | 0.000 | 0.000 | 5.399 |
| 105.927 | 75.221 | 69.988 | -0.000 | 0.000 | -0.000 |
| 75.220 | 88.141 | 78.034 | -0.000 | 0.000 | 0.000 |
| 69.989 | 78.035 | 90.368 | -0.000 | 0.000 | 0.000 |
| 0.000 | 0.000 | 0.000 | 6.612 | 0.000 | 0.000 |
| -0.000 | 0.000 | 0.000 | 0.000 | 21.806 | -0.000 |
| 0.000 | 0.000 | 0.000 | -0.000 | 0.000 | 5.399 |
| 203.653 | 153.798 | 153.798 | -0.000 | -0.000 | 0.000 |
| 153.798 | 203.653 | 153.798 | 0.000 | -0.000 | -0.000 |
| 153.798 | 153.798 | 203.653 | 0.000 | 0.000 | -0.000 |
| 4.332 | 4.332 | 4.332 | 26.472 | -0.000 | 0.000 |
| 4.332 | 4.332 | 4.332 | 0.000 | 26.472 | -0.000 |
| 4.332 | 4.332 | 4.332 | -0.000 | -0.000 | 26.472 |
| 196.410 | 145.743 | 145.743 | -0.000 | 0.000 | 0.000 |
| 145.743 | 196.410 | 145.743 | -0.000 | -0.000 | 0.000 |
| 145.743 | 145.743 | 196.410 | -0.000 | 0.000 | -0.000 |
| -4.332 | -4.332 | -4.332 | 26.472 | 0.000 | -0.000 |
| -4.332 | -4.332 | -4.332 | -0.000 | 26.472 | -0.000 |
| -4.332 | -4.332 | -4.332 | -0.000 | 0.000 | 26.472 |
| 201.019 | 150.648 | 150.648 | 0.000 | -0.000 | -0.000 |
| 150.648 | 201.019 | 150.648 | 0.000 | 0.000 | 0.000 |
| 150.648 | 150.648 | 201.019 | 0.000 | 0.000 | -0.000 |
| 0.000 | 0.000 | 0.000 | 41.859 | -0.000 | 0.000 |
| 0.000 | 0.000 | 0.000 | 0.000 | 41.859 | 0.000 |
| 0.000 | 0.000 | 0.000 | 0.000 | -0.000 | 41.859 |
| 184.562 | 143.625 | 143.625 | 0.000 | 0.000 | 0.000 |
| 143.625 | 184.562 | 143.625 | 0.000 | 0.000 | -0.000 |
| 143.625 | 143.625 | 184.562 | 0.000 | 0.000 | -0.000 |
| -0.000 | -0.000 | -0.000 | 41.859 | 0.000 | -0.000 |
| -0.000 | -0.000 | -0.000 | -0.000 | 41.859 | -0.000 |
| -0.000 | -0.000 | -0.000 | -0.000 | -0.000 | 41.859 |
| 179.971 | 143.077 | 143.077 | -0.000 | -0.000 | 0.000 |
| 143.077 | 179.971 | 143.077 | 0.000 | -0.000 | 0.000 |
| 143.077 | 143.077 | 179.971 | -0.000 | -0.000 | -0.000 |
| 0.039 | 0.039 | 0.039 | 24.523 | -0.000 | -0.000 |
| 0.039 | 0.039 | 0.039 | -0.000 | 24.523 | -0.000 |
| 0.039 | 0.039 | 0.039 | 0.000 | 0.000 | 24.523 |
| 184.592 | 143.784 | 143.784 | -0.000 | 0.000 | -0.000 |
| 143.784 | 184.592 | 143.784 | -0.000 | -0.000 | 0.000 |
| 143.784 | 143.784 | 184.592 | -0.000 | 0.000 | -0.000 |
| -0.039 | -0.039 | -0.039 | 24.523 | -0.000 | -0.000 |
| -0.039 | -0.039 | -0.039 | 0.000 | 24.523 | -0.000 |
| -0.039 | -0.039 | -0.039 | 0.000 | 0.000 | 24.523 |
| 198.232 | 147.937 | 147.937 | 0.000 | -0.000 | 0.000 |
| 147.937 | 198.232 | 147.937 | 0.000 | -0.000 | 0.000 |
| 147.937 | 147.937 | 198.232 | -0.000 | -0.000 | 0.000 |
| -0.000 | -0.000 | -0.000 | 28.019 | -0.000 | 0.000 |
| -0.000 | -0.000 | -0.000 | 0.000 | 28.019 | 0.000 |
| -0.000 | -0.000 | -0.000 | -0.000 | -0.000 | 28.019 |
| 185.720 | 144.046 | 144.046 | 0.000 | 0.000 | -0.000 |
| 144.046 | 185.720 | 144.046 | -0.000 | 0.000 | 0.000 |
| 144.046 | 144.046 | 185.720 | -0.000 | 0.000 | 0.000 |
| 0.000 | 0.000 | 0.000 | 28.019 | 0.000 | -0.000 |
| 0.000 | 0.000 | 0.000 | 0.000 | 28.019 | -0.000 |
| 0.000 | 0.000 | 0.000 | -0.000 | 0.000 | 28.019 |
| 198.232 | 147.937 | 147.937 | -0.000 | -0.000 | 0.000 |
| 147.937 | 198.232 | 147.937 | -0.000 | -0.000 | 0.000 |
| 147.937 | 147.937 | 198.232 | -0.000 | -0.000 | 0.000 |
| -0.000 | -0.000 | -0.000 | 31.442 | -0.000 | 0.000 |
| -0.000 | -0.000 | -0.000 | -0.000 | 31.442 | 0.000 |
| -0.000 | -0.000 | -0.000 | 0.000 | -0.000 | 31.442 |
| 198.232 | 147.937 | 147.937 | 0.000 | 0.000 | -0.000 |
| 147.937 | 198.232 | 147.937 | 0.000 | 0.000 | -0.000 |
| 147.937 | 147.937 | 198.232 | 0.000 | 0.000 | -0.000 |
| 0.000 | 0.000 | 0.000 | 31.442 | 0.000 | -0.000 |
| 0.000 | 0.000 | 0.000 | 0.000 | 31.442 | -0.000 |
| 0.000 | -0.000 | 0.000 | 0.000 | 0.000 | 31.442 |
| 185.719 | 144.045 | 144.045 | -0.000 | -0.000 | 0.000 |
| 144.045 | 185.719 | 144.045 | -0.000 | -0.000 | -0.000 |
| 144.045 | 144.045 | 185.719 | -0.000 | -0.000 | 0.000 |
| -0.000 | -0.000 | -0.000 | 28.019 | -0.000 | 0.000 |
| -0.000 | -0.000 | -0.000 | 0.000 | 28.019 | 0.000 |
| -0.000 | -0.000 | -0.000 | -0.000 | -0.000 | 28.019 |
| 182.425 | 144.093 | 144.093 | 0.000 | 0.000 | 0.000 |
| 144.093 | 182.425 | 144.093 | -0.000 | 0.000 | -0.000 |
| 144.093 | 144.093 | 182.425 | 0.000 | 0.000 | -0.000 |
| 0.000 | 0.000 | 0.000 | 28.019 | 0.000 | -0.000 |
| 0.000 | 0.000 | 0.000 | 0.000 | 28.019 | -0.000 |
| 0.000 | 0.000 | 0.000 | 0.000 | 0.000 | 28.019 |
| 293.103 | 247.134 | 213.166 | -0.005 | 0.000 | -0.000 |
| 245.910 | 289.500 | 199.617 | -0.005 | -0.000 | -0.000 |
| 210.534 | 203.375 | 331.568 | -0.041 | -0.000 | -0.000 |
| -0.000 | 0.000 | 0.000 | 21.481 | -0.000 | -0.000 |
| -0.000 | 0.000 | 0.000 | -0.034 | 27.882 | 0.000 |
| -0.002 | 0.002 | 0.000 | -0.008 | 0.000 | 31.107 |
| 293.106 | 247.129 | 213.165 | 0.005 | -0.000 | 0.000 |
| 245.913 | 289.495 | 199.616 | 0.005 | -0.000 | 0.000 |
| 210.534 | 203.375 | 331.568 | 0.041 | 0.000 | 0.000 |
| 0.000 | -0.000 | -0.000 | 21.547 | -0.000 | 0.000 |
| 0.000 | -0.000 | -0.000 | 0.034 | 27.882 | 0.000 |
| 0.002 | -0.002 | -0.000 | 0.008 | -0.000 | 31.107 |
| 293.073 | 247.176 | 213.173 | -0.000 | 0.000 | -0.000 |
| 245.934 | 289.466 | 199.612 | -0.000 | 0.000 | -0.000 |
| 212.660 | 200.346 | 331.117 | -0.000 | 0.000 | -0.000 |
| -0.000 | 0.000 | 0.000 | 21.513 | 0.000 | 0.000 |
| -0.000 | 0.000 | 0.000 | -0.003 | 27.882 | 0.000 |
| -0.000 | 0.000 | 0.000 | -0.001 | 0.000 | 31.082 |
| 293.073 | 247.176 | 213.172 | 0.000 | -0.000 | 0.000 |
| 245.934 | 289.466 | 199.612 | 0.000 | -0.000 | 0.000 |
| 212.660 | 200.345 | 331.116 | 0.000 | 0.000 | 0.000 |
| 0.000 | -0.000 | -0.000 | 21.520 | 0.000 | -0.000 |
| 0.000 | -0.000 | -0.000 | 0.003 | 27.882 | 0.000 |
| 0.000 | -0.000 | -0.000 | 0.001 | -0.000 | 31.082 |
| 293.074 | 247.178 | 213.173 | -0.000 | 0.000 | -0.000 |
| 245.935 | 289.466 | 199.612 | -0.000 | 0.000 | -0.000 |
| 212.662 | 200.344 | 331.117 | -0.000 | 0.000 | -0.000 |
| -0.000 | -0.000 | 0.000 | 21.516 | -0.000 | -0.000 |
| -0.000 | -0.000 | 0.000 | -0.000 | 27.882 | 0.000 |
| -0.000 | 0.000 | -0.000 | -0.000 | 0.000 | 31.081 |
| 293.072 | 247.175 | 213.172 | 0.000 | -0.000 | 0.000 |
| 245.933 | 289.465 | 199.611 | 0.000 | -0.000 | 0.000 |
| 212.660 | 200.342 | 331.115 | 0.000 | -0.000 | 0.000 |
| 0.000 | 0.000 | -0.000 | 21.517 | -0.000 | -0.000 |
| 0.000 | 0.000 | -0.000 | 0.000 | 27.882 | 0.000 |
| 0.000 | -0.000 | 0.000 | 0.000 | -0.000 | 31.081 |
| 10.051 | 17.201 | 104.771 | 37.951 | -0.000 | 0.000 |
| 17.201 | 10.051 | 104.771 | -37.951 | 0.000 | -0.000 |
| 104.771 | 104.771 | 164.092 | 0.000 | 0.000 | 0.000 |
| 37.951 | -37.951 | 0.000 | 65.335 | 0.000 | 0.000 |
| -0.000 | 0.000 | -0.000 | 0.000 | 65.335 | 37.951 |
| -0.000 | -0.000 | 0.000 | -0.000 | 37.951 | -3.575 |
| 10.051 | 17.201 | 104.771 | 37.951 | 0.000 | -0.000 |
| 17.201 | 10.051 | 104.771 | -37.951 | 0.000 | -0.000 |
| 104.771 | 104.771 | 164.092 | -0.000 | -0.000 | -0.000 |
| 37.951 | -37.951 | -0.000 | 65.335 | 0.000 | -0.000 |
| -0.000 | -0.000 | -0.000 | -0.000 | 65.335 | 37.951 |
| 0.000 | -0.000 | 0.000 | -0.000 | 37.951 | -3.575 |
| 10.051 | 17.201 | 104.771 | 37.951 | 0.000 | 0.000 |
| 17.201 | 10.051 | 104.771 | -37.951 | -0.000 | 0.000 |
| 104.771 | 104.771 | 164.092 | -0.000 | 0.000 | 0.000 |
| 37.951 | -37.951 | 0.000 | 65.335 | -0.000 | 0.000 |
| -0.000 | 0.000 | 0.000 | 0.000 | 65.335 | 37.951 |
| 0.000 | -0.000 | 0.000 | 0.000 | 37.951 | -3.575 |
| 10.051 | 17.201 | 104.771 | 37.951 | 0.000 | -0.000 |
| 17.201 | 10.051 | 104.771 | -37.951 | -0.000 | 0.000 |
| 104.771 | 104.771 | 164.092 | -0.000 | -0.000 | -0.000 |
| 37.951 | -37.951 | -0.000 | 65.335 | -0.000 | -0.000 |
| 0.000 | -0.000 | -0.000 | -0.000 | 65.335 | 37.951 |
| -0.000 | 0.000 | -0.000 | -0.000 | 37.951 | -3.575 |
| 10.050 | 17.201 | 104.772 | 37.951 | -0.000 | 0.000 |
| 17.201 | 10.051 | 104.772 | -37.951 | 0.000 | 0.000 |
| 104.772 | 104.772 | 164.093 | -0.000 | -0.000 | 0.000 |
| 37.951 | -37.951 | 0.000 | 65.335 | -0.000 | 0.000 |
| -0.000 | 0.000 | 0.000 | 0.000 | 65.335 | 37.951 |
| 0.000 | -0.000 | 0.000 | 0.000 | 37.951 | -3.575 |
| 10.051 | 17.201 | 104.771 | 37.950 | 0.000 | -0.000 |
| 17.201 | 10.051 | 104.771 | -37.950 | 0.000 | -0.000 |
| 104.771 | 104.771 | 164.092 | 0.000 | -0.000 | -0.000 |
| 37.951 | -37.951 | -0.000 | 65.335 | -0.000 | -0.000 |
| 0.000 | -0.000 | -0.000 | -0.000 | 65.335 | 37.951 |
| -0.000 | 0.000 | -0.000 | -0.000 | 37.951 | -3.575 |
| 67.843 | 57.748 | 5.810 | -0.000 | -0.000 | 0.000 |
| 57.748 | 67.843 | 5.810 | -0.000 | -0.000 | 0.000 |
| 5.810 | 5.810 | 82.236 | -0.000 | -0.000 | -0.000 |
| -0.000 | 0.000 | -0.000 | 1.830 | -0.000 | 0.000 |
| -0.000 | 0.000 | -0.000 | -0.000 | 1.830 | 0.000 |
| -0.000 | -0.000 | -0.000 | -0.000 | -0.000 | 5.048 |
| 92.224 | 33.367 | 5.810 | 0.000 | 0.000 | -0.000 |
| 57.748 | 67.843 | 5.810 | -0.000 | 0.000 | 0.000 |
| 5.810 | 5.810 | 82.236 | 0.000 | -0.000 | 0.000 |
| 0.000 | -0.000 | 0.000 | 1.830 | -0.000 | -0.000 |
| 0.000 | -0.000 | 0.000 | 0.000 | 1.830 | -0.000 |
| 0.000 | 0.000 | 0.000 | 0.000 | 0.000 | 5.048 |
| 67.738 | 57.853 | 5.810 | -0.000 | -0.000 | 0.000 |
| 57.748 | 67.843 | 5.810 | 0.000 | 0.000 | 0.000 |
| 5.810 | 5.810 | 82.236 | -0.000 | 0.000 | -0.000 |
| 0.000 | -0.000 | -0.000 | 1.830 | -0.000 | 0.000 |
| -0.000 | 0.000 | -0.000 | -0.000 | 1.830 | 0.000 |
| 0.000 | -0.000 | -0.000 | -0.000 | -0.000 | 29.428 |
| 67.843 | 57.748 | 5.810 | 0.000 | 0.000 | -0.000 |
| 57.748 | 67.843 | 5.810 | -0.000 | 0.000 | -0.000 |
| 5.810 | 5.810 | 82.236 | 0.000 | 0.000 | 0.000 |
| -0.000 | 0.000 | 0.000 | 1.830 | -0.000 | -0.000 |
| 0.000 | -0.000 | 0.000 | 0.000 | 1.830 | -0.000 |
| -0.000 | 0.000 | 0.000 | 0.000 | 0.000 | 29.428 |
| 67.738 | 57.853 | 5.810 | -0.000 | -0.000 | -0.000 |
| 57.748 | 67.843 | 5.810 | -0.000 | -0.000 | 0.000 |
| 5.810 | 5.810 | 82.237 | -0.000 | -0.000 | 0.000 |
| 0.000 | -0.000 | -0.000 | 1.830 | -0.000 | 0.000 |
| -0.000 | 0.000 | -0.000 | -0.000 | 1.830 | 0.000 |
| 0.000 | -0.000 | -0.000 | -0.000 | -0.000 | 4.942 |
| 65.702 | 59.888 | 5.810 | 0.000 | 0.000 | -0.000 |
| 59.065 | 66.526 | 5.810 | 0.000 | 0.000 | -0.000 |
| 5.810 | 5.810 | 82.236 | 0.000 | 0.000 | 0.000 |
| -0.000 | 0.000 | 0.000 | 1.830 | 0.000 | -0.000 |
| 0.000 | -0.000 | 0.000 | 0.000 | 1.830 | -0.000 |
| -0.000 | 0.000 | 0.000 | 0.000 | 0.000 | 4.942 |
| 312.127 | 226.719 | 207.151 | 7.675 | -0.000 | 0.000 |
| 240.733 | 298.113 | 207.151 | -6.841 | 0.000 | 0.000 |
| 207.162 | 207.162 | 331.566 | -0.000 | 0.000 | 0.000 |
| 7.676 | -7.676 | 0.000 | 26.143 | 0.000 | 0.000 |
| -0.000 | 0.000 | 0.000 | -0.000 | 26.147 | 7.751 |
| -0.000 | 0.000 | 0.000 | -0.000 | 7.751 | 43.980 |
| 313.403 | 225.443 | 207.151 | 7.751 | -0.000 | 0.000 |
| 225.443 | 313.403 | 207.151 | -7.751 | 0.000 | -0.000 |
| 207.162 | 207.162 | 331.566 | 0.000 | -0.000 | -0.000 |
| 7.751 | -7.751 | 0.000 | 26.147 | -0.000 | 0.000 |
| 0.000 | -0.000 | 0.000 | 0.000 | 26.147 | 7.751 |
| 0.000 | -0.000 | 0.000 | -0.000 | 7.751 | 43.980 |
| 313.403 | 225.443 | 207.151 | 7.751 | -0.000 | 0.000 |
| 240.733 | 298.114 | 207.151 | -6.841 | -0.000 | -0.000 |
| 207.162 | 207.162 | 331.566 | 0.000 | 0.000 | 0.000 |
| 7.751 | -7.751 | 0.000 | 26.147 | -0.000 | -0.000 |
| -0.000 | -0.000 | 0.000 | 0.000 | 26.147 | 7.751 |
| -0.000 | 0.000 | 0.000 | -0.000 | 7.624 | 41.840 |
| 298.113 | 240.733 | 207.151 | 6.841 | -0.000 | -0.000 |
| 225.443 | 313.403 | 207.151 | -7.751 | -0.000 | 0.000 |
| 207.162 | 207.162 | 331.566 | 0.000 | -0.000 | 0.000 |
| 6.841 | -6.841 | -0.000 | 26.093 | 0.000 | 0.000 |
| 0.000 | 0.000 | -0.000 | -0.000 | 26.147 | 7.751 |
| 0.000 | -0.000 | -0.000 | 0.000 | 7.624 | 41.840 |
| 298.115 | 240.734 | 207.152 | 6.841 | -0.000 | -0.000 |
| 225.444 | 313.404 | 207.152 | -7.751 | 0.000 | 0.000 |
| 207.163 | 207.163 | 331.567 | 0.000 | 0.000 | 0.000 |
| 7.751 | -7.751 | 0.000 | 26.147 | 0.000 | 0.000 |
| -0.000 | -0.000 | 0.000 | 0.000 | 26.142 | 7.657 |
| -0.000 | 0.000 | -0.000 | -0.000 | 6.841 | 28.690 |
| 298.112 | 240.732 | 207.151 | 6.841 | -0.000 | 0.000 |
| 225.442 | 313.402 | 207.150 | -7.751 | -0.000 | 0.000 |
| 207.161 | 207.161 | 331.565 | 0.000 | -0.000 | 0.000 |
| 7.657 | -7.657 | -0.000 | 26.142 | 0.000 | -0.000 |
| 0.000 | 0.000 | -0.000 | -0.000 | 26.142 | 7.657 |
| 0.000 | -0.000 | 0.000 | 0.000 | 6.841 | 28.690 |
| 196.007 | 141.408 | 141.408 | -0.000 | 0.000 | 0.000 |
| 141.408 | 196.007 | 141.408 | 0.000 | 0.000 | 0.000 |
| 141.408 | 141.408 | 196.007 | 0.000 | 0.000 | 0.000 |
| 184.897 | 184.897 | 184.897 | 18.612 | -0.000 | -0.000 |
| 184.897 | 184.897 | 184.897 | -0.000 | 18.612 | -0.000 |
| 184.897 | 184.897 | 184.897 | -0.000 | -0.000 | 18.612 |
| 196.007 | 141.408 | 141.408 | 0.000 | -0.000 | -0.000 |
| 141.408 | 196.007 | 141.408 | 0.000 | -0.000 | 0.000 |
| 141.408 | 141.408 | 196.007 | 0.000 | 0.000 | -0.000 |
| -184.897 | -184.897 | -184.897 | 18.612 | 0.000 | 0.000 |
| -184.897 | -184.897 | -184.897 | 0.000 | 18.612 | 0.000 |
| -184.897 | -184.897 | -184.897 | 0.000 | 0.000 | 18.612 |
| 196.007 | 141.408 | 141.408 | 0.000 | 0.000 | 0.000 |
| 141.408 | 196.007 | 141.408 | 0.000 | 0.000 | 0.000 |
| 141.408 | 141.408 | 196.007 | -0.000 | -0.000 | 0.000 |
| 0.000 | -0.000 | 0.000 | 31.710 | -0.000 | -0.000 |
| 0.000 | 0.000 | 0.000 | -0.000 | 31.710 | 0.000 |
| 0.000 | 0.000 | 0.000 | -0.000 | 0.000 | 31.710 |
| 196.007 | 141.408 | 141.408 | -0.000 | 0.000 | -0.000 |
| 141.408 | 196.007 | 141.408 | -0.000 | -0.000 | -0.000 |
| 141.408 | 141.408 | 196.007 | 0.000 | 0.000 | -0.000 |
| -0.000 | 0.000 | -0.000 | 31.710 | 0.000 | 0.000 |
| -0.000 | -0.000 | -0.000 | 0.000 | 31.710 | -0.000 |
| -0.000 | -0.000 | -0.000 | 0.000 | -0.000 | 31.710 |
| 154.118 | 108.374 | 108.374 | 0.000 | 0.000 | 0.000 |
| 108.374 | 154.118 | 108.374 | -0.000 | -0.000 | 0.000 |
| 108.374 | 108.374 | 154.118 | -0.000 | -0.000 | 0.000 |
| 1.718 | 1.718 | 1.718 | 16.129 | -0.000 | -0.000 |
| 1.718 | 1.718 | 1.718 | -0.000 | 16.129 | -0.000 |
| 1.718 | 1.718 | 1.718 | -0.000 | -0.000 | 16.129 |
| 150.168 | 104.964 | 104.964 | 0.000 | -0.000 | -0.000 |
| 104.964 | 150.168 | 104.964 | 0.000 | -0.000 | -0.000 |
| 104.964 | 104.964 | 150.168 | 0.000 | -0.000 | -0.000 |
| -1.718 | -1.718 | -1.718 | 16.129 | 0.000 | 0.000 |
| -1.718 | -1.718 | -1.718 | 0.000 | 16.129 | 0.000 |
| -1.718 | -1.718 | -1.718 | 0.000 | 0.000 | 16.129 |
| 208.584 | 164.361 | 164.361 | 0.000 | 0.000 | 0.000 |
| 164.361 | 208.584 | 164.361 | 0.000 | -0.000 | 0.000 |
| 164.361 | 164.361 | 208.584 | 0.000 | 0.000 | -0.000 |
| -0.000 | 0.000 | 0.000 | 30.818 | 0.000 | -0.000 |
| -0.000 | -0.000 | 0.000 | 0.000 | 30.818 | -0.000 |
| 0.000 | -0.000 | -0.000 | 0.000 | 0.000 | 30.818 |
| 82.909 | 40.546 | 40.546 | -0.000 | -0.000 | 0.000 |
| 40.546 | 82.909 | 40.546 | -0.000 | -0.000 | 0.000 |
| 40.546 | 40.546 | 82.909 | -0.000 | 0.000 | 0.000 |
| 0.000 | -0.000 | -0.000 | 30.818 | -0.000 | 0.000 |
| 0.000 | 0.000 | -0.000 | -0.000 | 30.818 | 0.000 |
| 0.000 | 0.000 | -0.000 | -0.000 | -0.000 | 30.818 |
| 186.700 | 133.976 | 133.976 | 0.000 | 0.000 | 0.000 |
| 133.976 | 186.700 | 133.976 | 0.000 | 0.000 | 0.000 |
| 133.976 | 133.976 | 186.700 | 0.000 | 0.000 | -0.000 |
| 5.272 | 5.272 | 5.272 | 13.730 | -0.000 | -0.000 |
| 5.272 | 5.272 | 5.272 | 0.000 | 13.730 | -0.000 |
| 5.272 | 5.272 | 5.272 | 0.000 | 0.000 | 13.730 |
| 138.092 | 93.451 | 93.451 | -0.000 | -0.000 | 0.000 |
| 93.451 | 138.092 | 93.451 | -0.000 | -0.000 | 0.000 |
| 93.451 | 93.451 | 138.092 | 0.000 | -0.000 | -0.000 |
| -5.272 | -5.272 | -5.272 | 13.730 | 0.000 | 0.000 |
| -5.272 | -5.272 | -5.272 | -0.000 | 13.730 | 0.000 |
| -5.272 | -5.272 | -5.272 | -0.000 | -0.000 | 13.730 |
| 186.701 | 133.976 | 133.976 | 0.000 | 0.000 | -0.000 |
| 133.976 | 186.701 | 133.976 | 0.000 | 0.000 | 0.000 |
| 133.976 | 133.976 | 186.701 | 0.000 | 0.000 | 0.000 |
| 1.734 | 1.734 | 1.734 | 16.072 | 0.000 | -0.000 |
| 1.734 | 1.734 | 1.734 | 0.000 | 16.072 | -0.000 |
| 1.734 | 1.734 | 1.734 | 0.000 | 0.000 | 16.072 |
| 138.346 | 97.790 | 97.790 | -0.000 | -0.000 | -0.000 |
| 97.790 | 138.346 | 97.790 | -0.000 | -0.000 | 0.000 |
| 97.790 | 97.790 | 138.346 | 0.000 | 0.000 | 0.000 |
| -1.734 | -1.734 | -1.734 | 16.072 | -0.000 | 0.000 |
| -1.734 | -1.734 | -1.734 | -0.000 | 16.072 | -0.000 |
| -1.734 | -1.734 | -1.734 | -0.000 | -0.000 | 16.072 |
| 99.523 | 70.844 | 70.774 | 0.387 | 0.276 | 0.249 |
| 70.875 | 99.491 | 70.774 | 0.387 | 0.276 | 0.249 |
| 70.875 | 70.844 | 99.422 | 0.387 | 0.276 | 0.249 |
| 2.147 | 2.165 | 2.036 | 0.840 | 0.244 | 0.154 |
| 2.603 | 2.497 | 2.416 | 0.348 | 0.779 | 0.229 |
| 2.602 | 2.486 | 2.428 | 0.348 | 0.266 | 0.743 |
| 94.445 | 65.828 | 65.898 | -0.387 | -0.276 | -0.249 |
| 65.797 | 94.476 | 65.898 | -0.387 | -0.276 | -0.249 |
| 65.797 | 65.828 | 94.546 | -0.387 | -0.276 | -0.249 |
| -2.117 | -2.135 | -2.057 | 0.180 | -0.243 | -0.157 |
| -2.590 | -2.484 | -2.427 | -0.348 | 0.246 | -0.228 |
| -2.586 | -2.496 | -2.415 | -0.349 | -0.266 | 0.285 |
| 97.238 | 68.587 | 68.580 | 0.039 | 0.028 | 0.025 |
| 68.590 | 97.235 | 68.580 | 0.039 | 0.028 | 0.025 |
| 68.590 | 68.587 | 97.228 | 0.039 | 0.028 | 0.025 |
| 0.215 | 0.216 | 0.204 | 0.602 | 0.024 | 0.015 |
| 0.260 | 0.250 | 0.242 | 0.035 | 0.595 | 0.023 |
| 0.260 | 0.249 | 0.243 | 0.035 | 0.026 | 0.592 |
| 96.730 | 68.085 | 68.092 | -0.039 | -0.028 | -0.025 |
| 68.082 | 96.733 | 68.092 | -0.039 | -0.028 | -0.025 |
| 68.082 | 68.085 | 96.740 | -0.039 | -0.028 | -0.025 |
| -0.212 | -0.214 | -0.206 | 0.535 | -0.024 | -0.016 |
| -0.259 | -0.248 | -0.243 | -0.035 | 0.542 | -0.023 |
| -0.259 | -0.250 | -0.241 | -0.035 | -0.027 | 0.546 |
| 97.010 | 68.361 | 68.361 | 0.004 | 0.003 | 0.002 |
| 68.362 | 97.010 | 68.361 | 0.004 | 0.003 | 0.002 |
| 68.362 | 68.361 | 97.009 | 0.004 | 0.003 | 0.002 |
| 0.021 | 0.022 | 0.020 | 0.572 | 0.002 | 0.002 |
| 0.026 | 0.025 | 0.024 | 0.003 | 0.572 | 0.002 |
| 0.026 | 0.025 | 0.024 | 0.003 | 0.003 | 0.571 |
| 96.957 | 68.311 | 68.311 | -0.004 | -0.003 | -0.002 |
| 68.310 | 96.958 | 68.311 | -0.004 | -0.003 | -0.002 |
| 68.310 | 68.311 | 96.958 | -0.004 | -0.003 | -0.002 |
| -0.021 | -0.021 | -0.021 | 0.566 | -0.002 | -0.002 |
| -0.026 | -0.025 | -0.024 | -0.003 | 0.566 | -0.002 |
| -0.026 | -0.025 | -0.024 | -0.003 | -0.003 | 0.567 |
| 255.474 | 221.090 | 218.014 | 1.626 | 0.848 | 1.821 |
| 223.847 | 252.717 | 218.014 | 1.480 | 0.772 | 1.658 |
| 223.847 | 221.090 | 249.641 | 1.021 | 0.533 | 1.143 |
| 11.488 | 11.281 | 8.284 | 26.545 | 0.728 | 1.506 |
| 17.740 | 15.095 | 12.006 | 1.451 | 25.716 | 1.619 |
| 17.714 | 15.077 | 12.005 | 1.461 | 0.769 | 26.544 |
| 219.464 | 190.594 | 193.670 | -1.480 | -0.772 | -1.658 |
| 187.838 | 222.221 | 193.670 | -1.480 | -0.772 | -1.658 |
| 187.838 | 190.594 | 225.297 | -1.480 | -0.772 | -1.658 |
| -11.447 | -11.238 | -8.312 | 23.886 | -0.712 | -1.474 |
| -17.711 | -15.077 | -12.014 | -1.435 | 24.267 | -1.602 |
| -17.712 | -15.081 | -12.001 | -1.426 | -0.750 | 23.462 |
| 239.269 | 207.367 | 207.059 | 0.148 | 0.077 | 0.166 |
| 207.643 | 238.994 | 207.059 | 0.148 | 0.077 | 0.166 |
| 77826639.040 | 79420637.848 | 77958670.683 | -181080.273 | 42250.942 | -340260.609 |
| 1.122 | 1.113 | 0.813 | 25.945 | 0.064 | 0.133 |
| 1.774 | 1.509 | 1.200 | 0.124 | 25.873 | 0.138 |
| 1.771 | 1.507 | 1.200 | 0.120 | 0.063 | 26.095 |
| 235.668 | 204.317 | 204.625 | -0.148 | -0.077 | -0.166 |
| 204.042 | 235.944 | 204.625 | -0.148 | -0.077 | -0.166 |
| 204.042 | 204.317 | 236.252 | -0.163 | -0.085 | -0.182 |
| -1.118 | -1.108 | -0.816 | 25.717 | -0.064 | -0.132 |
| -1.771 | -1.507 | -1.201 | -0.120 | 25.904 | -0.134 |
| -1.771 | -1.508 | -1.200 | -0.124 | -0.065 | 25.686 |
| 7807522.721 | 7979038.577 | 7815551.775 | 4154.452 | 3705.957 | -18967.745 |
| 7794310.847 | 7950636.646 | 7806507.725 | -21748.900 | 78088.129 | -56059.878 |
| 206.023 | 205.995 | 237.591 | 0.016 | 0.008 | 0.018 |
| 0.112 | 0.111 | 0.081 | 26.059 | 0.006 | 0.013 |
| 0.177 | 0.151 | 0.120 | 0.012 | 26.053 | 0.013 |
| 7847852.625 | 7985618.045 | 7884288.416 | 36995.924 | -3132.135 | -25954.458 |
| -7816057.279 | -8021896.817 | -7875786.203 | 8815.685 | -10213.078 | 45665.732 |
| -7859653.075 | -7997830.869 | -7804235.187 | 6588.136 | 19879.535 | 62931.644 |
| 205.661 | 205.689 | 237.346 | -0.015 | -0.008 | -0.017 |
| -0.112 | -0.111 | -0.081 | 26.035 | -0.006 | -0.013 |
| -0.177 | -0.151 | -0.120 | -0.012 | 26.040 | -0.013 |
| -7844595.366 | -7981538.960 | -7846646.079 | -33872.994 | -32166.224 | -7974.313 |
| 178.902 | 184.610 | 183.289 | -0.034 | -0.018 | -0.015 |
| 185.807 | 177.705 | 183.289 | -0.034 | -0.018 | -0.015 |
| 185.807 | 184.610 | 176.384 | -0.034 | -0.018 | -0.015 |
| 4.004 | 3.879 | 2.599 | 24.614 | -0.024 | -0.077 |
| 6.708 | 5.563 | 4.233 | -0.035 | 24.385 | -0.013 |
| 6.709 | 5.554 | 4.243 | -0.035 | -0.020 | 24.392 |
| 165.242 | 173.344 | 174.665 | 0.034 | 0.018 | 0.015 |
| 172.147 | 166.439 | 174.665 | 0.034 | 0.018 | 0.015 |
| -539785244.812 | -549170687.263 | -533515635.691 | -3634657.544 | 2947578.713 | -1060833.505 |
| -3.977 | -3.851 | -2.618 | 24.659 | 0.026 | 0.075 |
| -6.698 | -5.552 | -4.241 | 0.037 | 24.420 | 0.012 |
| -6.698 | -5.561 | -4.231 | 0.037 | 0.019 | 24.413 |
| 172.755 | 179.540 | 179.408 | -0.003 | -0.002 | -0.001 |
| 179.660 | 172.636 | 179.408 | -0.008 | -0.004 | -0.003 |
| 179.660 | 179.540 | 172.504 | -0.008 | -0.004 | -0.003 |
| 0.380 | 0.377 | 0.249 | 25.496 | -0.002 | -0.006 |
| 0.672 | 0.557 | 0.424 | -0.003 | 25.523 | -0.001 |
| 0.672 | 0.556 | 0.425 | -0.003 | -0.002 | 25.524 |
| 171.389 | 178.414 | 178.546 | 0.008 | 0.004 | 0.003 |
| 178.294 | 171.509 | 178.546 | 0.008 | 0.004 | 0.003 |
| 178.294 | 178.414 | 171.641 | 0.003 | 0.002 | 0.001 |
| -0.377 | -0.374 | -0.251 | 25.500 | 0.002 | 0.006 |
| -0.670 | -0.556 | -0.425 | 0.003 | 25.492 | 0.001 |
| -0.670 | -0.557 | -0.424 | 0.003 | 0.002 | 25.492 |
| 172.142 | 179.034 | 179.021 | -0.001 | -0.000 | -0.000 |
| 179.046 | 172.130 | 179.021 | -0.001 | -0.000 | -0.000 |
| 179.046 | 179.034 | 172.117 | -0.001 | -0.000 | -0.000 |
| 0.038 | 0.038 | 0.025 | 25.541 | -0.000 | -0.001 |
| 0.067 | 0.056 | 0.042 | -0.000 | 25.541 | -0.000 |
| 0.067 | 0.056 | 0.043 | -0.000 | -0.000 | 25.541 |
| 172.002 | 178.920 | 178.933 | 0.001 | 0.000 | 0.000 |
| 178.908 | 172.014 | 178.933 | 0.001 | 0.000 | 0.000 |
| -5425688.091 | -5487084.667 | -5337147.025 | -10409.612 | 34693.061 | -7087.333 |
| -0.038 | -0.037 | -0.025 | 25.541 | 0.000 | 0.001 |
| -0.067 | -0.056 | -0.042 | 0.000 | 25.541 | 0.000 |
| -0.067 | -0.056 | -0.042 | 0.000 | 0.000 | 25.541 |
| 116.759 | 138.617 | 138.617 | -0.074 | -0.158 | -0.083 |
| 138.617 | 116.759 | 138.617 | -0.074 | -0.158 | -0.083 |
| 138.617 | 138.617 | 116.760 | -0.074 | -0.158 | -0.083 |
| 0.274 | 0.145 | 0.263 | 32.577 | 0.000 | -0.002 |
| 0.120 | 0.076 | 0.076 | -0.000 | 32.577 | 0.000 |
| 0.118 | 0.077 | 0.075 | -0.000 | 0.001 | 32.576 |
| 116.759 | 138.617 | 138.617 | 0.074 | 0.158 | 0.083 |
| 138.617 | 116.759 | 138.617 | 0.074 | 0.158 | 0.083 |
| 138.617 | 138.617 | 116.759 | 0.067 | 0.145 | 0.076 |
| -0.253 | -0.119 | -0.224 | 32.575 | 0.001 | 0.002 |
| -0.111 | -0.067 | -0.067 | 0.000 | 32.575 | -0.000 |
| -0.112 | -0.066 | -0.068 | 0.000 | -0.001 | 32.575 |
| 116.760 | 138.617 | 138.617 | -0.007 | -0.016 | -0.008 |
| 138.617 | 116.760 | 138.617 | -0.007 | -0.016 | -0.008 |
| 138.617 | 138.617 | 116.760 | -0.007 | -0.015 | -0.008 |
| 0.027 | 0.015 | 0.026 | 32.576 | 0.000 | -0.000 |
| 0.012 | 0.008 | 0.008 | -0.000 | 32.576 | 0.000 |
| 0.012 | 0.008 | 0.008 | -0.000 | 0.000 | 32.576 |
| 116.759 | 138.617 | 138.617 | 0.007 | 0.016 | 0.008 |
| 138.617 | 116.759 | 138.617 | -0.000 | -0.000 | 0.000 |
| 138.617 | 138.617 | 116.759 | 0.000 | 0.000 | -0.000 |
| -0.025 | -0.012 | -0.022 | 32.576 | 0.000 | 0.000 |
| -0.011 | -0.007 | -0.007 | 0.000 | 32.576 | -0.000 |
| -0.011 | -0.007 | -0.007 | 0.000 | -0.000 | 32.576 |
| 116.761 | 138.618 | 138.618 | -0.000 | 0.000 | 0.000 |
| 138.618 | 116.761 | 138.618 | 0.000 | 0.000 | -0.000 |
| 138.618 | 138.618 | 116.761 | 0.000 | 0.000 | -0.000 |
| 0.003 | 0.001 | 0.003 | 16.206 | -0.001 | -0.001 |
| 0.001 | 0.001 | 0.001 | -0.001 | 16.205 | -0.001 |
| 0.001 | 0.001 | 0.001 | -0.001 | -0.001 | 16.200 |
| 116.758 | 138.617 | 138.617 | -0.000 | 0.000 | -0.000 |
| 138.617 | 116.758 | 138.617 | -0.000 | -0.000 | 0.000 |
| 138.617 | 138.617 | 116.758 | 0.000 | 0.000 | -0.000 |
| -0.003 | -0.001 | -0.002 | 16.207 | 0.001 | 0.001 |
| -0.001 | -0.001 | -0.001 | 0.001 | 16.208 | 0.001 |
| -0.001 | -0.001 | -0.001 | 0.001 | 0.001 | 16.207 |
| 98.856 | 112.587 | 112.304 | 0.189 | 0.131 | 0.100 |
| 112.837 | 98.606 | 112.304 | 0.189 | 0.131 | 0.100 |
| 112.837 | 112.587 | 98.323 | 0.189 | 0.131 | 0.100 |
| 280158524.105 | 277167264.482 | 277652727.587 | -1021300.231 | -548000.947 | 1055276.552 |
| 284055636.243 | 283474612.256 | 282580508.523 | 1071315.088 | 134470.616 | 1463633.298 |
| 286600519.557 | 284981109.912 | 282396507.711 | -1872850.110 | -1696206.284 | 1576715.455 |
| 92.359 | 106.590 | 106.873 | -0.547 | -0.376 | -0.286 |
| 106.340 | 92.609 | 106.873 | -0.547 | -0.376 | -0.286 |
| 106.340 | 106.590 | 92.892 | -0.547 | -0.376 | -0.286 |
| -280147964.577 | -281073462.176 | -276253357.638 | 969580.069 | 26257.242 | -1270550.961 |
| -281339813.130 | -282235307.883 | -280129349.909 | 522816.950 | 1123862.055 | 72293.326 |
| -284073545.097 | -284589459.197 | -282964518.038 | -866179.134 | -302748.094 | 277825.004 |
| 95.933 | 109.888 | 109.860 | 0.019 | 0.013 | 0.010 |
| 28218328.212 | 28225229.456 | 28300389.872 | -63646.744 | 2877.932 | 147323.971 |
| 109.913 | 109.888 | 95.879 | 0.019 | 0.013 | 0.010 |
| 0.257 | 0.261 | 0.226 | 19.299 | 0.014 | 0.010 |
| 0.315 | 0.281 | 0.252 | 0.021 | 19.292 | 0.011 |
| 0.317 | 0.281 | 0.254 | 0.021 | 0.014 | 19.255 |
| -28047392.332 | -28106763.174 | -27756967.551 | -26712.120 | -59304.588 | -125778.249 |
| -28285731.583 | -28421965.429 | -28411735.384 | 194512.215 | -6218.449 | -114438.711 |
| -28060268.596 | -28231051.951 | -27892403.997 | 212957.560 | 18936.325 | -232320.583 |
| -28456774.515 | -27998915.999 | -27973425.917 | -45224.140 | -30476.442 | -359198.625 |
| -27911370.282 | -27941124.278 | -27807883.300 | 78673.964 | -63401.393 | -43316.789 |
| -28372173.353 | -28473280.449 | -28253389.527 | 196604.897 | -19047.968 | -239138.998 |
| 95.641 | 109.619 | 109.616 | 0.002 | 0.001 | 0.001 |
| 109.622 | 95.639 | 109.616 | 0.002 | 0.001 | 0.001 |
| 109.622 | 109.619 | 95.636 | 0.002 | 0.001 | 0.001 |
| 0.026 | 0.026 | 0.023 | 19.322 | 0.001 | 0.001 |
| 0.032 | 0.028 | 0.025 | 0.002 | 19.321 | 0.001 |
| 0.032 | 0.028 | 0.025 | 0.002 | 0.001 | 19.321 |
| 95.574 | 109.558 | 109.561 | -0.002 | -0.001 | -0.001 |
| -2783873.753 | -2789056.375 | -2786839.142 | 20185.022 | -15755.944 | -31527.174 |
| 109.556 | 109.558 | 95.579 | -0.005 | -0.004 | -0.003 |
| -0.026 | -0.026 | -0.023 | 19.318 | -0.001 | -0.001 |
| -0.032 | -0.028 | -0.025 | -0.002 | 19.319 | -0.001 |
| -0.032 | -0.028 | -0.025 | -0.002 | -0.001 | 19.319 |
| 6144975.246 | 3207818.561 | 4581964.408 | -531240.245 | -244773.689 | 1046942.660 |
| 5709095.431 | 4344077.767 | 4625233.461 | -523664.517 | -286686.863 | 514878.933 |
| 5184925.861 | 3504333.337 | 4031523.227 | -381521.698 | -208661.531 | 850042.625 |
| 5184877.217 | 3504283.675 | 4031445.761 | -381505.351 | -208661.794 | 850042.399 |
| 5184876.891 | 3504284.185 | 4031446.721 | -381521.362 | -208645.146 | 850042.001 |
| 5184878.141 | 3504284.265 | 4031446.248 | -381521.139 | -208661.179 | 850057.733 |
| -6585041.637 | -4116425.481 | -4664981.936 | 1263509.759 | 643357.680 | -792865.658 |
| -5184828.648 | -3504205.812 | -4031398.122 | 381520.456 | 208661.072 | -850041.809 |
| -6028395.704 | -3645837.751 | -4844255.186 | 628454.694 | 192334.543 | -867748.025 |
| -5108995.440 | -3756462.527 | -4719529.031 | 621120.931 | 336161.570 | -599201.112 |
| -5184878.241 | -3504283.683 | -4031446.344 | 381520.775 | 208677.063 | -850041.918 |
| -6138369.835 | -3236943.754 | -4615137.229 | 664819.824 | 259275.887 | -1096949.553 |
| 518564.128 | 350476.938 | 403192.841 | -38151.954 | -20866.408 | 85004.185 |
| 518536.354 | 350506.486 | 403193.797 | -38152.303 | -20866.036 | 85004.704 |
| 613885.215 | 323743.275 | 461591.483 | -66481.881 | -25928.103 | 109696.776 |
| 613837.273 | 323694.199 | 461513.850 | -66465.656 | -25927.944 | 109696.595 |
| 518487.469 | 350428.449 | 403144.513 | -38152.491 | -20850.040 | 85004.126 |
| 650272.354 | 396571.594 | 487001.233 | -63629.111 | 5434.503 | 23878.676 |
| -518411.510 | -350379.895 | -403096.525 | 38152.202 | 20865.810 | -85004.250 |
| -518439.040 | -350350.348 | -403095.560 | 38151.938 | 20866.154 | -85003.817 |
| -518439.420 | -350379.333 | -403066.711 | 38152.041 | 20865.891 | -85004.271 |
| -518487.665 | -350428.663 | -403144.678 | 38168.229 | 20865.675 | -85004.245 |
| -606485.475 | -360143.091 | -486158.451 | 63296.131 | 15624.418 | -85539.216 |
| -650272.071 | -396571.108 | -487001.140 | 63629.145 | -5434.708 | -23846.320 |
| 51925.092 | 35091.390 | 40362.663 | -3815.062 | -2086.894 | 8500.406 |
| 51897.413 | 35120.869 | 40363.522 | -3815.415 | -2086.599 | 8500.851 |
| 51897.091 | 35091.926 | 40392.296 | -3815.330 | -2086.849 | 8500.415 |
| 51848.875 | 35042.551 | 40314.343 | -3799.075 | -2087.039 | 8500.380 |
| 51848.530 | 35042.876 | 40314.239 | -3815.632 | -2070.575 | 8500.339 |
| 51848.719 | 35043.269 | 40314.441 | -3815.275 | -2086.692 | 8516.279 |
| -61613.033 | -33407.772 | -46144.894 | 7519.039 | 2456.584 | -10638.283 |
| -51800.134 | -34964.807 | -40265.400 | 3815.012 | 2086.624 | -8499.991 |
| -54875.214 | -41217.137 | -47034.122 | 7843.021 | 4181.676 | -5633.608 |
| -51848.670 | -35043.129 | -40314.573 | 3831.355 | 2086.189 | -8500.471 |
| -51849.010 | -35042.805 | -40314.706 | 3814.785 | 2102.644 | -8500.505 |
| -51848.835 | -35042.410 | -40314.489 | 3815.145 | 2086.527 | -8484.561 |
| 72.513 | 24.208 | 29.124 | 0.843 | -0.010 | 0.002 |
| 24.247 | 72.476 | 29.130 | -0.962 | -0.010 | 0.002 |
| 31.301 | 31.270 | 246.904 | -0.067 | -0.012 | 0.002 |
| 1.433 | -1.814 | -0.416 | 6.010 | -0.052 | 0.008 |
| -0.113 | -0.153 | -0.297 | -0.105 | 6.084 | 1.608 |
| 0.014 | -0.019 | -0.241 | -0.055 | 1.429 | 24.665 |
| 72.507 | 24.257 | 29.578 | 0.973 | 0.010 | -0.002 |
| 20.191 | 88.799 | 35.305 | -11.341 | 0.004 | -0.002 |
| 36.983 | 37.031 | 260.830 | 0.044 | 0.004 | -0.002 |
| 11.424 | -11.317 | 0.527 | 19.063 | 0.030 | -0.016 |
| 0.114 | 0.154 | 0.300 | 0.104 | 6.156 | 1.601 |
| -0.014 | 0.019 | 0.241 | 0.055 | 1.434 | 24.664 |
| 72.388 | 23.049 | 29.321 | 1.476 | -0.001 | 0.000 |
| 23.051 | 72.384 | 29.322 | -1.490 | -0.001 | 0.000 |
| 31.300 | 31.297 | 247.112 | -0.007 | -0.001 | 0.000 |
| 1.643 | -1.645 | -0.022 | 5.902 | -0.006 | 0.001 |
| 0.001 | -0.003 | -0.016 | -0.011 | 5.908 | 1.643 |
| 0.001 | -0.002 | -0.024 | -0.006 | 1.434 | 24.668 |
| 72.387 | 23.054 | 29.368 | 1.490 | 0.001 | -0.000 |
| 23.052 | 72.391 | 29.367 | -1.476 | 0.001 | -0.000 |
| 31.300 | 31.303 | 247.157 | 0.007 | 0.001 | -0.000 |
| 1.266 | -1.267 | 0.042 | 8.342 | 0.004 | -0.001 |
| -0.001 | 0.003 | 0.017 | 0.011 | 5.915 | 1.642 |
| -0.001 | 0.002 | 0.024 | 0.006 | 1.435 | 24.667 |
| 72.377 | 23.073 | 29.337 | 1.641 | -0.000 | 0.000 |
| 23.074 | 72.376 | 29.336 | -1.643 | -0.000 | 0.000 |
| 31.300 | 31.299 | 247.133 | -0.001 | -0.000 | 0.000 |
| 1.643 | -1.643 | -0.002 | 5.910 | -0.001 | 0.000 |
| 0.000 | -0.000 | -0.002 | -0.001 | 5.911 | 1.643 |
| 0.000 | -0.000 | -0.002 | -0.001 | 1.642 | 24.652 |
| 72.378 | 23.074 | 29.342 | 1.644 | 0.000 | -0.000 |
| 23.073 | 72.380 | 29.343 | -1.643 | 0.000 | -0.000 |
| 31.299 | 31.300 | 247.135 | 0.001 | 0.000 | -0.000 |
| 1.645 | -1.640 | 0.006 | 5.912 | 0.001 | -0.000 |
| -0.000 | 0.000 | 0.002 | 0.001 | 5.911 | 1.643 |
| -0.000 | 0.000 | 0.002 | 0.001 | 1.643 | 24.652 |
| 349.105 | 313.932 | 312.127 | -0.010 | -0.006 | -0.006 |
| 315.544 | 347.493 | 312.127 | -0.010 | -0.006 | -0.006 |
| 315.544 | 313.932 | 345.688 | -0.010 | -0.006 | -0.006 |
| 7.392 | 7.311 | 5.601 | 44.232 | -0.003 | -0.007 |
| 11.292 | 9.762 | 7.997 | -0.001 | 44.238 | -0.004 |
| 11.295 | 9.798 | 7.957 | 0.017 | 0.003 | 44.082 |
| 326.230 | 294.281 | 296.086 | -0.015 | -0.008 | -0.008 |
| 292.669 | 327.842 | 296.086 | 0.004 | 0.003 | 0.003 |
| 292.669 | 294.281 | 329.647 | 0.016 | 0.010 | 0.010 |
| -7.421 | -7.334 | -5.575 | 44.321 | 0.007 | 0.009 |
| -11.325 | -9.804 | -7.959 | 0.001 | 44.244 | 0.004 |
| -11.325 | -9.764 | -7.995 | 0.006 | 0.006 | 44.298 |
| 96129367.434 | 90643809.934 | 87443519.123 | -691779.523 | -157950.790 | -184122.935 |
| 96023166.380 | 90576792.429 | 87411003.759 | -681984.955 | -210803.520 | -558265.061 |
| 96212918.423 | 90710404.393 | 87721334.321 | -604869.887 | -317965.747 | -766914.097 |
| 0.739 | 0.731 | 0.560 | 44.370 | -0.001 | -0.001 |
| 1.129 | 0.976 | 0.800 | -0.002 | 44.371 | -0.001 |
| 1.130 | 0.980 | 0.796 | -0.001 | -0.001 | 44.371 |
| -96239599.955 | -90420089.204 | -87559017.083 | 864153.439 | 378516.225 | 342407.477 |
| -95784807.650 | -90739040.661 | -87699143.632 | 678881.245 | 152514.522 | 433331.632 |
| 302.963 | 303.124 | 336.865 | 0.000 | 0.000 | 0.000 |
| -0.742 | -0.733 | -0.557 | 44.373 | 0.001 | 0.001 |
| -1.133 | -0.980 | -0.796 | 0.001 | 44.373 | 0.001 |
| -1.132 | -0.976 | -0.799 | 0.001 | 0.001 | 44.373 |
| 337.785 | 304.206 | 304.188 | -0.000 | -0.000 | -0.000 |
| 304.222 | 337.769 | 304.188 | -0.000 | -0.000 | -0.000 |
| 304.222 | 304.206 | 337.751 | -0.000 | -0.000 | -0.000 |
| 0.074 | 0.073 | 0.056 | 44.372 | -0.000 | -0.000 |
| 9622658.926 | 8912383.775 | 9089226.546 | -240699.912 | -34220.416 | -26499.400 |
| 0.113 | 0.098 | 0.080 | -0.000 | -0.000 | 44.372 |
| 337.551 | 304.007 | 304.025 | 0.000 | 0.000 | 0.000 |
| 303.991 | 337.567 | 304.025 | 0.000 | 0.000 | 0.000 |
| 303.991 | 304.007 | 337.585 | 0.000 | 0.000 | 0.000 |
| -0.074 | -0.073 | -0.056 | 44.372 | 0.000 | 0.000 |
| -0.113 | -0.098 | -0.080 | 0.000 | 44.372 | 0.000 |
| -0.113 | -0.098 | -0.080 | 0.000 | 0.000 | 44.372 |
| 130.684 | 25.911 | 14.840 | 1.408 | 0.000 | 0.000 |
| 25.911 | 130.684 | 14.840 | -1.408 | 0.000 | -0.000 |
| 14.596 | 14.596 | 142.400 | 0.000 | 0.000 | -0.000 |
| 1.408 | -1.408 | 0.000 | 41.150 | 0.000 | -0.000 |
| 0.981 | 0.981 | -2.117 | 0.000 | 33.339 | 0.395 |
| -0.000 | -0.000 | 0.000 | 0.000 | 1.408 | 52.387 |
| 130.684 | 25.911 | 14.840 | 1.408 | -0.000 | -0.000 |
| 31.317 | 106.130 | 34.119 | -0.323 | -0.000 | 0.000 |
| 29.188 | 29.188 | 113.488 | -0.000 | -0.000 | 0.000 |
| 1.408 | -1.408 | -0.000 | 41.150 | -0.000 | 0.000 |
| -0.981 | -0.981 | 2.117 | -0.000 | 33.339 | 0.395 |
| -0.000 | 0.000 | -0.000 | -0.000 | 1.408 | 52.387 |
| 106.967 | 34.277 | 30.102 | 0.125 | 0.000 | -0.000 |
| 32.524 | 107.107 | 31.753 | -0.314 | 0.000 | 0.000 |
| 14.596 | 14.596 | 142.400 | 0.000 | 0.000 | 0.000 |
| 0.514 | -0.322 | -0.207 | 33.514 | 0.000 | 0.000 |
| 0.088 | 0.088 | -0.205 | 0.000 | 33.373 | 0.123 |
| 0.113 | 0.113 | -0.243 | -0.000 | 0.246 | 36.345 |
| 130.684 | 25.911 | 14.840 | 1.408 | -0.000 | 0.000 |
| 32.294 | 106.961 | 32.162 | -0.317 | -0.000 | 0.000 |
| 14.596 | 14.596 | 142.400 | 0.000 | -0.000 | 0.000 |
| -0.474 | 0.310 | 0.203 | 33.463 | -0.000 | -0.000 |
| -0.088 | -0.088 | 0.205 | -0.000 | 33.373 | 0.123 |
| -0.113 | -0.113 | 0.243 | 0.000 | 0.246 | 36.345 |
| 130.685 | 25.911 | 14.840 | 1.408 | 0.000 | -0.000 |
| 34.231 | 106.889 | 30.264 | -0.122 | 0.000 | 0.000 |
| 30.072 | 30.072 | 111.424 | -0.000 | 0.000 | -0.000 |
| 1.408 | -1.408 | 0.000 | 41.150 | 0.000 | 0.000 |
| 0.008 | 0.008 | -0.020 | 0.000 | 33.459 | -0.422 |
| 0.011 | 0.011 | -0.024 | -0.000 | 0.246 | 36.347 |
| 106.870 | 34.181 | 30.327 | 0.125 | -0.000 | -0.000 |
| 34.209 | 106.872 | 30.308 | -0.123 | -0.000 | -0.000 |
| 30.051 | 30.051 | 111.482 | -0.000 | -0.000 | -0.000 |
| 0.408 | -0.428 | 0.021 | 33.516 | -0.000 | 0.000 |
| -0.008 | -0.008 | 0.020 | -0.000 | 33.459 | -0.422 |
| -0.011 | -0.011 | 0.024 | 0.000 | 0.246 | 36.347 |
| 310.415 | 304.242 | 292.133 | 0.038 | 0.022 | 0.022 |
| 315.095 | 299.562 | 292.133 | 0.038 | 0.022 | 0.022 |
| 315.095 | 304.242 | 287.453 | 0.038 | 0.022 | 0.022 |
| 1052133694.135 | 1032831169.644 | 1045798056.330 | -12008886.955 | -239339.327 | 2017055.471 |
| 80.464 | 69.516 | 57.396 | 0.039 | 40.643 | 0.020 |
| 80.459 | 69.503 | 57.407 | 0.040 | 0.019 | 40.643 |
| -1077213167.870 | -1004325887.947 | -1025540455.615 | 13144429.739 | -1934927.927 | 7743375.831 |
| -1079848260.002 | -1007866280.857 | -1027911433.030 | 12203982.115 | -4071312.181 | 5526711.438 |
| -1076939731.982 | -1006284037.446 | -1026427837.296 | 12564060.394 | -2589468.671 | 5304330.877 |
| -1041193274.124 | -1036654711.071 | -1049556037.300 | -1385353.962 | -2997464.592 | -4127053.757 |
| -80.459 | -69.517 | -57.420 | -0.040 | 40.600 | -0.020 |
| -80.459 | -69.529 | -57.407 | -0.040 | -0.020 | 40.599 |
| 107578465.288 | 100890913.585 | 102593210.268 | -1252698.380 | 465324.028 | -445895.436 |
| 108498994.911 | 101095082.421 | 103039388.911 | -1210946.038 | 270271.648 | -331279.896 |
| 107646001.798 | 100387650.813 | 102714875.054 | -1225710.698 | -35608.155 | -669206.322 |
| 102021053.249 | 103457326.934 | 104039139.189 | 133783.658 | 39742.503 | -288655.103 |
| 108753047.274 | 101346305.675 | 102995021.396 | -934885.854 | 85041.843 | -157397.140 |
| 109619818.770 | 101426546.170 | 103674116.681 | -975990.010 | 69243.916 | -311363.673 |
| -107370254.571 | -100106971.186 | -102814017.335 | 1079818.416 | -403787.635 | 633377.169 |
| -107490256.404 | -100651112.228 | -102598699.927 | 1202522.067 | -287424.760 | 655076.086 |
| -107520347.649 | -100517131.297 | -103136807.397 | 1271906.672 | -333651.891 | 433078.232 |
| -103044608.679 | -101661633.524 | -104798601.546 | -361702.915 | 525549.223 | 568899.295 |
| -108556611.192 | -100393203.158 | -103334938.160 | 676849.470 | 253569.541 | 11283.563 |
| -108328939.652 | -100259751.256 | -103433693.683 | 843398.243 | 96585.731 | 200523.618 |
| 10727118.578 | 10030227.985 | 10220866.511 | -103676.703 | 23010.708 | -28958.093 |
| 10807642.282 | 10117364.520 | 10241885.157 | -123014.923 | 3701.832 | -32798.868 |
| 235.264 | 235.155 | 230.355 | 0.000 | 0.000 | 0.000 |
| 0.519 | 0.521 | 0.398 | 38.114 | 0.000 | 0.000 |
| 0.804 | 0.695 | 0.574 | 0.001 | 38.117 | 0.000 |
| 10908881.471 | 10091094.179 | 10269203.532 | -72732.222 | 22216.001 | -15049.646 |
| -10779995.095 | -10010826.240 | -10238514.606 | 176681.951 | -35969.439 | 29186.303 |
| -10770513.165 | -9999563.382 | -10261379.767 | 118638.532 | -37007.323 | 36301.889 |
| 233.649 | 233.758 | 229.198 | -0.000 | -0.000 | -0.000 |
| -0.519 | -0.521 | -0.398 | 38.113 | -0.000 | -0.000 |
| -0.804 | -0.695 | -0.574 | -0.001 | 38.116 | -0.000 |
| -0.804 | -0.695 | -0.574 | -0.001 | -0.000 | 38.116 |
| 81.455 | 29.478 | 31.618 | 0.445 | 0.000 | -0.002 |
| 29.472 | 81.461 | 31.618 | -0.445 | 0.000 | -0.002 |
| 29.811 | 29.817 | 94.360 | 0.000 | 0.000 | -0.002 |
| 3.628 | -3.559 | 0.000 | 34.479 | 0.000 | -0.020 |
| 0.001 | 0.004 | 0.000 | -0.000 | 34.479 | 3.596 |
| 0.001 | 0.004 | 0.000 | -0.000 | 3.600 | 41.691 |
| 105.778 | 22.381 | 14.691 | 3.600 | -0.000 | 0.002 |
| 22.387 | 105.772 | 14.691 | -3.600 | -0.000 | 0.002 |
| 29.708 | 29.702 | 94.499 | -0.000 | -0.000 | 0.002 |
| 3.551 | -3.652 | -0.000 | 34.479 | -0.000 | 0.026 |
| -0.001 | -0.004 | -0.000 | 0.000 | 34.479 | 3.604 |
| -0.002 | -0.004 | -0.000 | 0.000 | 3.600 | 41.700 |
| 105.783 | 22.392 | 14.691 | 3.600 | 0.000 | -0.000 |
| 22.392 | 105.784 | 14.691 | -3.600 | 0.000 | -0.000 |
| 14.546 | 14.547 | 124.593 | 0.000 | 0.000 | -0.000 |
| 3.603 | -3.596 | 0.000 | 34.479 | 0.000 | -0.002 |
| 0.004 | 0.005 | -0.006 | -0.000 | 26.263 | 0.686 |
| 0.005 | 0.006 | -0.007 | -0.000 | -0.062 | 24.978 |
| 81.389 | 29.417 | 31.699 | 0.444 | -0.000 | 0.000 |
| 31.201 | 81.157 | 29.970 | 0.063 | 0.000 | 0.000 |
| 29.816 | 29.816 | 94.398 | 0.000 | -0.000 | 0.000 |
| -0.092 | 0.064 | 0.009 | 25.540 | -0.000 | 0.003 |
| -0.000 | -0.000 | -0.000 | 0.000 | 34.479 | 3.600 |
| -0.005 | -0.006 | 0.007 | 0.000 | -0.062 | 24.978 |
| 81.173 | 31.394 | 29.841 | -0.100 | 0.000 | -0.000 |
| 29.423 | 81.395 | 31.691 | -0.444 | 0.000 | -0.000 |
| 14.546 | 14.546 | 124.593 | 0.000 | 0.000 | -0.000 |
| -0.077 | 0.079 | -0.001 | 25.540 | -0.000 | -0.000 |
| 0.001 | 0.001 | -0.001 | -0.000 | 25.540 | -0.078 |
| 0.000 | 0.001 | -0.001 | -0.000 | 0.244 | 24.990 |
| 81.395 | 29.422 | 31.692 | 0.444 | -0.000 | 0.000 |
| 29.422 | 81.395 | 31.692 | -0.444 | -0.000 | 0.000 |
| 29.818 | 29.818 | 94.391 | 0.000 | 0.000 | 0.000 |
| 3.599 | -3.600 | -0.000 | 34.479 | -0.000 | 0.000 |
| -0.001 | -0.001 | 0.001 | 0.000 | 25.540 | -0.078 |
| -0.001 | -0.001 | 0.001 | -0.000 | -0.078 | 24.978 |
| 272.366 | 233.667 | 231.559 | 0.046 | 0.022 | 0.022 |
| 235.612 | 270.422 | 231.559 | 0.046 | 0.022 | 0.022 |
| 235.612 | 233.667 | 268.314 | -0.032 | -0.011 | -0.011 |
| 10.980 | 10.940 | 8.823 | 34.587 | -0.008 | -0.012 |
| 15.963 | 13.953 | 11.828 | 0.037 | 35.117 | 0.014 |
| 15.963 | 13.936 | 11.845 | -0.034 | -0.016 | 34.572 |
| 239.878 | 205.068 | 207.176 | 0.032 | 0.011 | 0.011 |
| 203.123 | 241.822 | 207.176 | 0.032 | 0.011 | 0.011 |
| 203.123 | 205.068 | 243.930 | 0.032 | 0.011 | 0.011 |
| -711420015.208 | -712405990.536 | -719093975.888 | -1339833.659 | 2862579.457 | -3650335.665 |
| -15.941 | -13.934 | -11.843 | 0.034 | 34.609 | 0.014 |
| -15.941 | -13.951 | -11.827 | -0.039 | -0.013 | 35.107 |
| 257.747 | 220.797 | 220.586 | -0.003 | -0.001 | -0.001 |
| 220.992 | 257.552 | 220.586 | -0.003 | -0.001 | -0.001 |
| 220.992 | 220.797 | 257.341 | 0.005 | 0.002 | 0.002 |
| 71004658.028 | 71663665.328 | 70939085.549 | 561855.126 | 34639.650 | 519096.854 |
| 1.596 | 1.395 | 1.183 | -0.006 | 34.366 | -0.003 |
| 1.596 | 1.394 | 1.184 | -0.006 | -0.003 | 34.366 |
| 254.497 | 217.937 | 218.148 | 0.003 | 0.001 | 0.001 |
| 217.743 | 254.692 | 218.148 | -0.005 | -0.002 | -0.002 |
| 217.743 | 217.937 | 254.903 | 0.003 | 0.001 | 0.001 |
| -1.094 | -1.090 | -0.885 | 34.373 | 0.002 | 0.003 |
| -71332707.467 | -72088145.822 | -71839380.993 | 51964.999 | -47936.384 | 235382.421 |
| -71552577.453 | -72011165.283 | -72008806.863 | 709554.788 | 378788.873 | 66645.594 |
| 7129321.621 | 7159215.756 | 7113689.513 | 31875.920 | 5605.813 | 5656.701 |
| 7162714.452 | 7182880.747 | 7124870.736 | 13779.033 | 18360.866 | 23729.280 |
| 219.530 | 219.511 | 256.245 | 0.000 | 0.000 | 0.000 |
| 0.110 | 0.109 | 0.088 | 34.340 | -0.000 | -0.000 |
| 0.160 | 0.140 | 0.118 | -0.001 | 34.341 | -0.000 |
| 7181895.029 | 7133743.484 | 7150281.079 | -12809.190 | -11863.407 | 21667.521 |
| -7190619.601 | -7170188.964 | -7152715.974 | 7072.133 | -22397.130 | -11796.683 |
| -7167777.678 | -7154577.292 | -7123541.743 | 20890.667 | -629.345 | -17528.023 |
| 219.204 | 219.223 | 255.999 | 0.000 | 0.000 | 0.000 |
| -7111314.220 | -7238790.208 | -7193532.527 | 1931.424 | 492.952 | 3945.651 |
| -0.159 | -0.139 | -0.118 | 0.001 | 34.341 | 0.000 |
| -0.159 | -0.139 | -0.118 | 0.001 | 0.000 | 34.341 |
| 198.522 | 135.354 | 135.354 | 0.397 | 0.891 | 0.583 |
| 135.354 | 198.522 | 135.354 | 0.397 | 0.891 | 0.583 |
| 135.354 | 135.354 | 198.522 | 0.397 | 0.891 | 0.583 |
| -0.377 | -0.638 | -0.360 | 4.592 | 0.765 | 0.396 |
| -0.298 | -0.027 | -0.027 | 0.330 | 5.014 | 0.512 |
| -0.298 | -0.027 | -0.027 | 0.330 | 0.777 | 4.755 |
| 198.522 | 135.354 | 135.354 | -0.397 | -0.891 | -0.583 |
| 135.354 | 198.522 | 135.354 | -0.397 | -0.891 | -0.583 |
| 135.354 | 135.354 | 198.522 | -0.397 | -0.891 | -0.583 |
| 0.394 | 0.668 | 0.349 | 3.917 | -0.755 | -0.399 |
| 0.309 | 0.028 | 0.028 | -0.326 | 3.499 | -0.511 |
| 0.309 | 0.028 | 0.028 | -0.326 | -0.776 | 3.759 |
| 198.522 | 135.354 | 135.354 | -0.000 | 0.000 | 0.000 |
| 135.354 | 198.522 | 135.354 | 0.000 | -0.000 | 0.000 |
| 135.354 | 135.354 | 198.522 | -0.000 | -0.000 | -0.000 |
| -0.038 | -0.064 | -0.036 | 30.537 | 0.001 | -0.001 |
| -0.030 | -0.003 | -0.003 | 0.001 | 30.536 | -0.000 |
| -0.030 | -0.003 | -0.003 | 0.001 | -0.001 | 30.537 |
| 198.522 | 135.354 | 135.354 | -0.000 | 0.000 | -0.000 |
| 135.354 | 198.522 | 135.354 | 0.000 | -0.000 | 0.000 |
| 135.354 | 135.354 | 198.522 | 0.000 | 0.000 | -0.000 |
| 0.039 | 0.067 | 0.035 | 30.537 | -0.001 | 0.002 |
| 0.031 | 0.003 | 0.003 | -0.001 | 30.538 | 0.000 |
| 0.031 | 0.003 | 0.003 | -0.001 | 0.001 | 30.537 |
| 198.523 | 135.355 | 135.355 | 0.004 | 0.009 | 0.006 |
| 135.355 | 198.523 | 135.355 | 0.004 | 0.009 | 0.006 |
| 135.355 | 135.355 | 198.523 | 0.004 | 0.009 | 0.006 |
| -0.004 | -0.006 | -0.004 | 4.612 | 0.008 | 0.004 |
| -0.003 | -0.000 | -0.000 | 0.003 | 4.617 | 0.005 |
| -0.003 | -0.000 | -0.000 | 0.003 | 0.008 | 4.614 |
| 198.521 | 135.354 | 135.354 | -0.004 | -0.009 | -0.006 |
| 135.354 | 198.521 | 135.354 | -0.004 | -0.009 | -0.006 |
| 135.354 | 135.354 | 198.521 | -0.004 | -0.009 | -0.006 |
| 0.004 | 0.007 | 0.004 | 4.606 | -0.007 | -0.004 |
| 0.003 | 0.000 | 0.000 | -0.003 | 4.601 | -0.005 |
| 0.003 | 0.000 | 0.000 | -0.003 | -0.008 | 4.604 |
| 215.651 | 217.560 | 217.560 | -0.000 | 0.000 | -0.000 |
| 217.560 | 215.651 | 217.560 | -0.000 | 0.000 | 0.000 |
| 217.560 | 217.560 | 215.651 | -0.000 | -0.000 | 0.000 |
| -0.203 | -0.067 | -0.185 | 41.332 | -0.001 | 0.001 |
| -0.042 | -0.065 | -0.066 | -0.000 | 41.332 | -0.000 |
| -0.045 | -0.067 | -0.068 | -0.000 | -0.000 | 41.332 |
| 215.651 | 217.560 | 217.560 | 0.020 | 0.043 | 0.023 |
| 217.560 | 215.651 | 217.560 | 0.020 | 0.043 | 0.023 |
| 217.560 | 217.560 | 215.651 | 0.020 | 0.043 | 0.023 |
| 0.177 | 0.036 | 0.172 | 41.332 | 0.001 | -0.002 |
| 0.041 | 0.064 | 0.063 | 0.000 | 41.332 | 0.000 |
| 0.039 | 0.063 | 0.062 | 0.000 | 0.000 | 41.332 |
| 215.651 | 217.560 | 217.560 | -0.002 | -0.004 | -0.002 |
| 217.560 | 215.651 | 217.560 | -0.002 | -0.004 | -0.002 |
| 217.560 | 217.560 | 215.651 | -0.002 | -0.004 | -0.002 |
| -0.020 | -0.007 | -0.018 | 38.449 | -0.004 | -0.002 |
| -0.004 | -0.007 | -0.007 | -0.002 | 38.446 | -0.002 |
| -0.005 | -0.007 | -0.007 | -0.002 | -0.004 | 38.448 |
| 215.651 | 217.560 | 217.560 | 0.000 | 0.000 | -0.000 |
| 217.560 | 215.651 | 217.560 | 0.000 | -0.000 | -0.000 |
| 217.560 | 217.560 | 215.651 | 0.000 | 0.000 | -0.000 |
| 0.018 | 0.004 | 0.017 | 38.453 | 0.004 | 0.002 |
| 0.004 | 0.006 | 0.006 | 0.002 | 38.455 | 0.002 |
| 0.004 | 0.006 | 0.006 | 0.002 | 0.005 | 38.312 |
| 215.653 | 217.561 | 217.561 | -0.000 | 0.000 | 0.000 |
| 217.561 | 215.653 | 217.561 | -0.000 | -0.000 | 0.000 |
| 217.561 | 217.561 | 215.653 | -0.000 | 0.000 | 0.000 |
| -0.002 | -0.001 | -0.002 | 41.332 | -0.000 | 0.000 |
| -0.001 | -0.001 | -0.001 | -0.000 | 41.332 | -0.000 |
| -0.001 | -0.001 | -0.001 | -0.000 | -0.000 | 41.332 |
| 215.649 | 217.559 | 217.559 | 0.000 | 0.000 | -0.000 |
| 217.559 | 215.649 | 217.559 | 0.000 | 0.000 | 0.000 |
| 217.559 | 217.559 | 215.649 | 0.000 | -0.000 | -0.000 |
| 0.002 | 0.000 | 0.002 | 41.332 | 0.000 | -0.000 |
| 0.000 | 0.001 | 0.001 | 0.000 | 41.332 | 0.000 |
| 0.000 | 0.001 | 0.001 | 0.000 | 0.000 | 41.332 |
| 105.142 | 23.664 | 13.379 | 2.268 | -0.000 | -0.000 |
| 23.664 | 105.142 | 13.379 | -2.268 | 0.000 | -0.000 |
| 31.636 | 31.637 | 80.364 | 0.000 | 0.000 | -0.000 |
| 3.032 | 2.715 | -5.432 | 22.258 | 0.000 | -0.000 |
| 0.000 | 0.000 | -0.000 | 0.000 | 30.577 | 2.268 |
| 3.164 | 3.164 | -5.983 | 0.000 | -0.055 | 24.067 |
| 105.141 | 23.663 | 13.379 | 2.268 | -0.000 | 0.000 |
| 23.663 | 105.141 | 13.379 | -2.268 | -0.000 | 0.000 |
| 25.784 | 25.783 | 91.255 | -0.000 | -0.000 | 0.000 |
| -2.714 | -3.032 | 5.432 | 22.258 | -0.000 | 0.000 |
| -0.000 | -0.000 | 0.000 | -0.000 | 30.577 | 2.268 |
| -3.164 | -3.164 | 5.983 | 0.000 | -0.055 | 24.067 |
| 81.330 | 32.555 | 28.267 | -0.159 | 0.000 | -0.000 |
| 30.993 | 81.434 | 29.759 | -0.106 | 0.000 | -0.000 |
| 13.240 | 13.240 | 116.927 | 0.000 | 0.000 | -0.000 |
| 2.268 | -2.268 | -0.000 | 30.577 | 0.000 | -0.000 |
| 0.000 | 0.000 | -0.000 | 0.000 | 30.577 | 2.268 |
| 0.274 | 0.274 | -0.500 | -0.000 | -0.187 | 24.406 |
| 80.906 | 30.387 | 30.828 | 0.111 | -0.000 | 0.000 |
| 30.387 | 80.906 | 30.828 | -0.111 | -0.000 | 0.000 |
| 13.240 | 13.240 | 116.927 | -0.000 | -0.000 | 0.000 |
| 0.000 | -0.544 | 0.514 | 22.705 | -0.000 | 0.000 |
| -0.000 | -0.000 | 0.000 | -0.000 | 30.577 | 2.268 |
| -0.274 | -0.274 | 0.500 | 0.000 | -0.187 | 24.406 |
| 81.069 | 32.331 | 28.711 | -0.165 | 0.000 | -0.000 |
| 32.331 | 81.068 | 28.711 | 0.165 | 0.000 | -0.000 |
| 28.681 | 28.681 | 85.980 | 0.000 | 0.000 | -0.000 |
| -0.689 | 0.747 | -0.052 | 22.639 | 0.000 | -0.000 |
| 0.029 | 0.029 | -0.052 | 0.000 | 22.639 | -0.718 |
| 0.028 | 0.028 | -0.052 | -0.000 | -0.154 | 24.409 |
| 105.141 | 23.663 | 13.379 | 2.268 | -0.000 | 0.000 |
| 30.658 | 81.149 | 30.344 | -0.109 | -0.000 | 0.000 |
| 28.658 | 28.658 | 86.072 | -0.000 | -0.000 | 0.000 |
| -0.747 | 0.689 | 0.052 | 22.639 | -0.000 | 0.000 |
| -0.029 | -0.029 | 0.052 | -0.000 | 22.639 | -0.718 |
| -0.028 | -0.028 | 0.052 | 0.000 | -0.154 | 24.409 |
| 65.589 | 39.934 | 86.955 | 4.439 | -0.000 | -0.000 |
| 39.935 | 65.589 | 86.955 | -4.439 | -0.000 | -0.000 |
| 44.273 | 44.272 | 105.827 | -0.000 | -0.000 | -0.000 |
| 16.024 | 26.776 | 7.931 | 23.377 | -0.000 | -0.000 |
| 0.001 | 0.001 | 0.000 | -0.000 | 30.586 | -15.440 |
| 2.462 | 2.462 | 45.711 | -0.000 | 4.559 | 12.660 |
| 105.148 | 23.667 | 13.382 | -15.440 | 0.000 | 0.000 |
| 23.666 | 105.148 | 13.382 | 15.440 | 0.000 | 0.000 |
| 13.251 | 13.251 | 116.928 | 0.000 | 0.000 | 0.000 |
| -15.441 | 15.438 | -0.000 | 30.586 | 0.000 | 0.000 |
| -0.001 | -0.001 | -0.000 | 0.000 | 30.586 | -15.440 |
| -2.463 | -2.462 | -45.711 | -0.000 | 4.559 | 12.659 |
| 105.149 | 23.668 | 13.382 | -15.440 | -0.000 | -0.000 |
| 23.668 | 105.149 | 13.382 | 15.440 | -0.000 | -0.000 |
| 30.598 | 30.598 | 87.307 | 0.000 | -0.000 | -0.000 |
| -15.440 | 15.440 | 0.000 | 30.586 | -0.000 | -0.000 |
| 1.930 | 1.930 | 1.175 | -0.000 | 22.533 | -4.300 |
| 1.960 | 1.960 | 1.155 | -0.000 | -4.419 | 25.278 |
| 105.149 | 23.668 | 13.382 | -15.440 | 0.000 | 0.000 |
| 35.316 | 68.890 | 33.627 | -1.619 | 0.000 | 0.000 |
| 34.542 | 34.542 | 70.421 | -0.000 | 0.000 | 0.000 |
| -6.452 | 2.505 | -1.131 | 22.739 | 0.000 | 0.000 |
| -1.930 | -1.930 | -1.175 | 0.000 | 22.533 | -4.300 |
| -1.960 | -1.960 | -1.155 | 0.000 | -4.419 | 25.278 |
| 105.149 | 23.668 | 13.382 | -15.440 | -0.000 | -0.000 |
| 31.348 | 81.856 | 29.244 | 4.411 | -0.000 | -0.000 |
| 28.897 | 28.897 | 85.856 | -0.000 | -0.000 | -0.000 |
| -15.440 | 15.440 | 0.000 | 30.586 | -0.000 | -0.000 |
| 0.014 | 0.014 | 0.262 | -0.000 | 22.426 | -4.000 |
| 0.014 | 0.014 | 0.256 | 0.000 | -4.220 | 24.986 |
| 105.149 | 23.668 | 13.382 | -15.440 | 0.000 | 0.000 |
| 31.279 | 81.672 | 28.645 | 4.361 | 0.000 | 0.000 |
| 28.726 | 28.726 | 85.642 | 0.000 | 0.000 | 0.000 |
| -4.014 | 3.986 | -0.262 | 22.426 | 0.000 | 0.000 |
| -0.014 | -0.014 | -0.262 | 0.000 | 22.426 | -4.000 |
| -0.014 | -0.014 | -0.256 | -0.000 | -4.220 | 24.986 |
| 81.205 | 25.659 | 34.889 | -0.018 | -0.005 | 0.001 |
| 25.585 | 81.278 | 34.889 | -0.018 | -0.005 | 0.001 |
| 34.814 | 34.943 | 73.921 | -0.033 | -0.010 | 0.001 |
| -0.034 | 0.039 | -0.001 | 28.889 | -0.004 | -0.001 |
| -0.033 | 0.038 | -0.001 | -0.018 | 28.901 | 0.000 |
| -0.045 | 0.050 | -0.001 | -0.024 | -0.010 | 19.676 |
| 81.272 | 25.580 | 34.894 | 0.018 | 0.005 | -0.001 |
| 25.653 | 81.199 | 34.894 | 0.018 | 0.005 | -0.001 |
| 34.937 | 34.808 | 73.927 | 0.033 | 0.010 | -0.001 |
| 0.034 | -0.039 | 0.001 | 28.927 | 0.004 | 0.001 |
| 0.033 | -0.038 | 0.001 | 0.018 | 28.916 | -0.000 |
| 0.045 | -0.050 | 0.001 | 0.024 | 0.010 | 19.675 |
| 81.023 | 25.829 | 34.875 | -0.002 | -0.001 | 0.000 |
| 25.822 | 81.030 | 34.875 | -0.002 | -0.001 | 0.000 |
| 34.869 | 34.882 | 73.924 | -0.003 | -0.001 | 0.000 |
| -0.004 | 0.004 | -0.000 | 28.756 | -0.000 | -0.000 |
| -0.004 | 0.004 | -0.000 | -0.002 | 28.757 | 0.000 |
| -0.005 | 0.005 | -0.000 | -0.002 | -0.001 | 19.675 |
| 81.029 | 25.821 | 34.875 | 0.002 | 0.001 | -0.000 |
| 25.828 | 81.022 | 34.875 | 0.002 | 0.001 | -0.000 |
| 34.882 | 34.869 | 73.924 | 0.003 | 0.001 | -0.000 |
| 0.004 | -0.004 | 0.000 | 28.760 | 0.000 | 0.000 |
| 0.004 | -0.004 | 0.000 | 0.002 | 28.759 | -0.000 |
| 0.005 | -0.005 | 0.000 | 0.002 | 0.001 | 19.675 |
| 81.026 | 25.825 | 34.875 | -0.000 | -0.000 | 0.000 |
| 25.825 | 81.026 | 34.875 | -0.000 | -0.000 | 0.000 |
| 34.875 | 34.876 | 73.924 | -0.000 | -0.000 | 0.000 |
| -0.000 | 0.000 | 0.000 | 28.758 | -0.000 | -0.000 |
| -0.000 | 0.000 | 0.000 | -0.000 | 28.758 | 0.000 |
| -0.000 | 0.001 | 0.000 | -0.000 | -0.000 | 19.675 |
| 81.026 | 25.824 | 34.875 | 0.000 | 0.000 | -0.000 |
| 25.825 | 81.026 | 34.875 | 0.000 | 0.000 | -0.000 |
| 34.876 | 34.875 | 73.924 | 0.000 | 0.000 | -0.000 |
| 0.000 | -0.000 | -0.000 | 28.758 | 0.000 | 0.000 |
| 0.000 | -0.000 | -0.000 | 0.000 | 28.758 | -0.000 |
| 0.000 | -0.001 | -0.000 | 0.000 | 0.000 | 19.675 |
| 81.290 | 25.593 | 34.922 | 0.017 | 0.005 | -0.003 |
| 25.658 | 81.225 | 34.922 | 0.017 | 0.005 | -0.003 |
| 34.954 | 34.827 | 73.940 | 0.033 | 0.010 | -0.003 |
| 0.033 | -0.034 | 0.001 | 28.921 | 0.007 | -0.001 |
| 0.032 | -0.036 | 0.003 | 0.017 | 28.912 | -0.003 |
| 0.040 | -0.044 | 0.003 | 0.021 | 0.006 | 19.684 |
| 81.229 | 25.662 | 34.916 | -0.017 | -0.005 | 0.003 |
| 25.597 | 81.295 | 34.916 | -0.017 | -0.005 | 0.003 |
| 34.831 | 34.958 | 73.934 | -0.033 | -0.010 | 0.003 |
| -0.033 | 0.034 | -0.001 | 28.893 | -0.007 | 0.001 |
| -0.032 | 0.036 | -0.003 | -0.017 | 28.902 | 0.003 |
| -0.040 | 0.044 | -0.003 | -0.021 | -0.006 | 19.690 |
| 81.051 | 25.829 | 34.903 | 0.002 | 0.001 | -0.000 |
| 25.836 | 81.044 | 34.903 | 0.002 | 0.001 | -0.000 |
| 34.899 | 34.886 | 73.937 | 0.003 | 0.001 | -0.000 |
| 0.003 | -0.003 | 0.000 | 28.759 | 0.001 | -0.000 |
| 0.003 | -0.004 | 0.000 | 0.002 | 28.758 | -0.000 |
| 0.004 | -0.004 | 0.000 | 0.002 | 0.001 | 19.687 |
| 81.045 | 25.836 | 34.902 | -0.002 | -0.001 | 0.000 |
| 25.830 | 81.051 | 34.902 | -0.002 | -0.001 | 0.000 |
| 34.886 | 34.899 | 73.936 | -0.003 | -0.001 | 0.000 |
| -0.003 | 0.003 | -0.000 | 28.756 | -0.001 | 0.000 |
| -0.003 | 0.004 | -0.000 | -0.002 | 28.757 | 0.000 |
| -0.004 | 0.004 | -0.000 | -0.002 | -0.001 | 19.687 |
| 81.048 | 25.833 | 34.902 | 0.000 | 0.000 | -0.000 |
| 25.833 | 81.047 | 34.902 | 0.000 | 0.000 | -0.000 |
| 34.893 | 34.892 | 73.937 | 0.000 | 0.000 | -0.000 |
| 0.000 | -0.000 | 0.000 | 28.757 | 0.000 | -0.000 |
| 0.000 | -0.000 | 0.000 | 0.000 | 28.757 | -0.000 |
| 0.000 | -0.000 | 0.000 | 0.000 | 0.000 | 19.687 |
| 81.047 | 25.833 | 34.902 | -0.000 | -0.000 | 0.000 |
| 25.833 | 81.048 | 34.902 | -0.000 | -0.000 | 0.000 |
| 34.892 | 34.893 | 73.936 | -0.000 | -0.000 | 0.000 |
| -0.000 | 0.000 | -0.000 | 28.757 | -0.000 | 0.000 |
| -0.000 | 0.000 | -0.000 | -0.000 | 28.757 | 0.000 |
| -0.000 | 0.000 | -0.000 | -0.000 | -0.000 | 19.687 |
| 606816122.252 | 605919605.876 | 612353148.326 | -3500704.941 | -819779.159 | 1160932.709 |
| 607347189.916 | 609360637.759 | 618194229.492 | -1938263.091 | -2663893.569 | -831014.397 |
| 203.971 | 201.324 | 216.580 | -0.051 | -0.048 | -0.043 |
| 12.912 | 12.876 | 9.875 | 32.220 | -0.038 | -0.008 |
| 19.366 | 16.722 | 13.709 | -0.045 | 32.439 | -0.029 |
| 19.360 | 16.695 | 13.736 | -0.046 | -0.027 | 32.443 |
| -606321609.815 | -609556569.192 | -614767938.559 | 3061822.887 | 2211361.678 | -30001.575 |
| -610253253.854 | -607318619.620 | -609336688.402 | 3808093.693 | 516000.227 | -671816.878 |
| -609059101.395 | -606420639.283 | -616681674.325 | 585293.428 | 4772365.722 | 343565.004 |
| -12.857 | -12.822 | -9.919 | 32.289 | 0.038 | 0.014 |
| -19.333 | -16.693 | -13.734 | 0.046 | 32.491 | 0.029 |
| -19.333 | -16.720 | -13.707 | 0.046 | 0.032 | 32.487 |
| 60768621.755 | 60768484.603 | 61647647.500 | -289035.394 | -143233.245 | 117608.386 |
| 60634882.536 | 60138068.661 | 61460237.200 | -289358.361 | -390944.295 | 140802.332 |
| 60323733.732 | 60485977.237 | 61614468.446 | -132362.461 | -284726.720 | 127655.477 |
| 1.291 | 1.288 | 0.988 | 34.805 | 0.001 | 0.000 |
| 1.937 | 1.672 | 1.371 | 0.001 | 34.805 | 0.001 |
| 1.936 | 1.669 | 1.374 | 0.001 | 0.001 | 34.805 |
| -60708812.782 | -60914730.060 | -61216689.195 | 406972.221 | 120388.760 | -44623.940 |
| -60133729.045 | -60312574.372 | -61573938.279 | 31681.687 | 92745.345 | -162925.146 |
| 182.312 | 182.577 | 201.117 | 0.005 | 0.005 | 0.004 |
| -1.286 | -1.282 | -0.992 | 34.802 | -0.001 | -0.000 |
| -1.933 | -1.669 | -1.373 | -0.001 | 34.803 | -0.001 |
| -1.933 | -1.672 | -1.371 | -0.001 | -0.001 | 34.803 |
| 6022127.780 | 6088501.747 | 6075264.386 | 3449.737 | -25789.546 | 40242.896 |
| 6091675.588 | 6076111.763 | 6130680.878 | -18611.186 | -29440.057 | -15402.676 |
| 184.479 | 184.452 | 202.664 | -0.001 | -0.000 | -0.000 |
| 0.129 | 0.129 | 0.099 | 34.804 | 0.000 | 0.000 |
| 0.194 | 0.167 | 0.137 | 0.000 | 34.804 | 0.000 |
| 0.194 | 0.167 | 0.137 | 0.000 | 0.000 | 34.804 |
| -6077555.786 | -6081804.392 | -6111561.926 | 22602.429 | -5939.780 | -5631.230 |
| -6022724.230 | -6058941.665 | -6165908.628 | -18270.777 | 457.215 | -11627.062 |
| 184.084 | 184.110 | 202.381 | 0.001 | 0.000 | 0.000 |
| -0.129 | -0.128 | -0.099 | 34.804 | -0.000 | -0.000 |
| -0.193 | -0.167 | -0.137 | -0.000 | 34.804 | -0.000 |
| -0.193 | -0.167 | -0.137 | -0.000 | -0.000 | 34.804 |
| 97.686 | 89.115 | 89.025 | 0.545 | 0.452 | 0.381 |
| 89.158 | 97.643 | 89.025 | 0.545 | 0.452 | 0.381 |
| 89.158 | 89.115 | 97.552 | 0.545 | 0.452 | 0.381 |
| 2.397 | 2.435 | 2.260 | -1.093 | 0.452 | 0.264 |
| 2.980 | 2.764 | 2.665 | 0.571 | -1.072 | 0.398 |
| 2.980 | 2.756 | 2.674 | 0.571 | 0.525 | -1.198 |
| 91.815 | 83.330 | 83.421 | -0.545 | -0.452 | -0.381 |
| 83.287 | 91.858 | 83.421 | -0.545 | -0.452 | -0.381 |
| 83.287 | 83.330 | 91.949 | -0.545 | -0.452 | -0.381 |
| -2.370 | -2.408 | -2.282 | -2.154 | -0.446 | -0.270 |
| -2.971 | -2.756 | -2.673 | -0.568 | -2.127 | -0.395 |
| -2.964 | -2.764 | -2.665 | -0.573 | -0.522 | -2.000 |
| 95.044 | 86.512 | 86.503 | 0.055 | 0.045 | 0.038 |
| 86.516 | 95.040 | 86.503 | 0.055 | 0.045 | 0.038 |
| 86.516 | 86.512 | 95.031 | 0.055 | 0.045 | 0.038 |
| 0.240 | 0.243 | 0.226 | -1.553 | 0.045 | 0.026 |
| 0.298 | 0.276 | 0.267 | 0.057 | -1.553 | 0.040 |
| 0.298 | 0.276 | 0.267 | 0.057 | 0.053 | -1.566 |
| 94.457 | 85.934 | 85.943 | -0.055 | -0.045 | -0.038 |
| 85.929 | 94.461 | 85.943 | -0.055 | -0.045 | -0.038 |
| 85.929 | 85.934 | 94.470 | -0.055 | -0.045 | -0.038 |
| -0.237 | -0.241 | -0.228 | -1.659 | -0.045 | -0.027 |
| -0.297 | -0.276 | -0.267 | -0.057 | -1.659 | -0.039 |
| -0.296 | -0.276 | -0.266 | -0.057 | -0.052 | -1.646 |
| 94.781 | 86.252 | 86.251 | 0.005 | 0.005 | 0.004 |
| 86.252 | 94.780 | 86.251 | 0.005 | 0.005 | 0.004 |
| 86.252 | 86.252 | 94.779 | 0.005 | 0.005 | 0.004 |
| 0.024 | 0.024 | 0.023 | -1.601 | 0.005 | 0.003 |
| 0.030 | 0.028 | 0.027 | 0.006 | -1.601 | 0.004 |
| 0.030 | 0.028 | 0.027 | 0.006 | 0.005 | -1.602 |
| 94.720 | 86.194 | 86.195 | -0.005 | -0.005 | -0.004 |
| 86.193 | 94.721 | 86.195 | -0.005 | -0.005 | -0.004 |
| 86.193 | 86.194 | 94.722 | -0.005 | -0.005 | -0.004 |
| -0.024 | -0.024 | -0.023 | -1.612 | -0.004 | -0.003 |
| -0.030 | -0.028 | -0.027 | -0.006 | -1.612 | -0.004 |
| -0.030 | -0.028 | -0.027 | -0.006 | -0.005 | -1.610 |
| 43.519 | 35.392 | 37.014 | -0.000 | -0.000 | -0.002 |
| 35.392 | 43.519 | 37.014 | -0.000 | -0.000 | -0.002 |
| 36.894 | 36.893 | 67.257 | -0.000 | -0.000 | -0.002 |
| 0.003 | 0.003 | -0.004 | 8.695 | 0.000 | -0.002 |
| 0.003 | 0.003 | -0.004 | -0.000 | 8.695 | -0.002 |
| 0.002 | 0.002 | -0.002 | -0.000 | -0.000 | 31.814 |
| 43.514 | 35.387 | 37.020 | -0.000 | 0.000 | 0.002 |
| 35.387 | 43.514 | 37.020 | 0.000 | 0.000 | 0.002 |
| 36.888 | 36.888 | 67.264 | -0.000 | 0.000 | 0.002 |
| -0.003 | -0.003 | 0.004 | 8.695 | 0.000 | 0.002 |
| -0.003 | -0.003 | 0.004 | -0.000 | 8.695 | 0.002 |
| -0.002 | -0.002 | 0.002 | 0.000 | 0.000 | 31.817 |
| 43.281 | 35.613 | 37.045 | 0.000 | 0.000 | -0.000 |
| 35.613 | 43.281 | 37.045 | 0.000 | 0.000 | -0.000 |
| 36.891 | 36.891 | 67.260 | -0.000 | -0.000 | -0.000 |
| 0.000 | 0.000 | -0.000 | 8.695 | 0.000 | -0.000 |
| 0.000 | 0.000 | -0.000 | -0.000 | 8.695 | -0.000 |
| 0.000 | 0.000 | -0.000 | 0.000 | -0.000 | 31.815 |
| 41.043 | 35.984 | 41.384 | 0.000 | -0.000 | -0.003 |
| 35.984 | 41.043 | 41.384 | 0.000 | -0.000 | -0.003 |
| 36.891 | 36.891 | 67.261 | -0.000 | 0.000 | 0.000 |
| -0.000 | -0.000 | 0.000 | 8.695 | 0.000 | 0.000 |
| -0.000 | -0.000 | 0.000 | 0.000 | 8.695 | 0.000 |
| -0.000 | -0.000 | 0.000 | 0.000 | 0.000 | 31.816 |
| 43.281 | 35.612 | 37.045 | -0.000 | 0.000 | -0.000 |
| 35.612 | 43.281 | 37.045 | -0.000 | -0.000 | -0.000 |
| 36.891 | 36.891 | 67.261 | 0.000 | -0.000 | -0.000 |
| 0.000 | 0.000 | -0.000 | 8.695 | -0.000 | -0.000 |
| 0.000 | 0.000 | -0.000 | -0.000 | 8.695 | -0.000 |
| -0.000 | 0.000 | 0.000 | -0.000 | -0.000 | 31.815 |
| 43.516 | 35.389 | 37.017 | 0.000 | 0.000 | 0.000 |
| 35.389 | 43.516 | 37.017 | 0.000 | 0.000 | 0.000 |
| 36.891 | 36.891 | 67.260 | 0.000 | 0.000 | 0.000 |
| -0.000 | -0.000 | 0.000 | 8.695 | -0.000 | 0.000 |
| -0.000 | -0.000 | 0.000 | -0.000 | 8.695 | 0.000 |
| 0.000 | -0.000 | -0.000 | 0.000 | 0.000 | 31.815 |
| -4219453.525 | -3480334.437 | -4659401.653 | -728018.782 | 1312910.110 | -632957.533 |
| -4218822.706 | -3478419.360 | -4657498.617 | -727642.359 | 1310942.473 | -632409.431 |
| -4217692.651 | -3473540.583 | -4654346.672 | -727023.702 | 1303550.495 | -631654.032 |
| -4218199.941 | -3474185.457 | -4655145.356 | -726520.672 | 1302903.167 | -631284.200 |
| -4218514.428 | -3476532.821 | -4656266.432 | -726909.349 | 1307135.345 | -632550.660 |
| -4219369.542 | -3478518.711 | -4657829.475 | -727857.250 | 1308632.569 | -631776.979 |
| 4219302.468 | 3480735.025 | 4659488.912 | 728181.181 | -1313627.257 | 632965.840 |
| 4217108.670 | 3473550.877 | 4653821.668 | 726745.407 | -1303710.043 | 631277.276 |
| 4218118.551 | 3474530.964 | 4655053.749 | 727102.131 | -1304728.629 | 631757.898 |
| 4218197.035 | 3475864.137 | 4655839.548 | 727505.608 | -1307253.678 | 631966.331 |
| 4219698.358 | 3480116.486 | 4659318.572 | 727743.865 | -1312323.896 | 632683.813 |
| 4219478.917 | 3478062.909 | 4658046.020 | 727085.494 | -1306679.392 | 632579.218 |
| -421090.539 | -346712.369 | -464808.860 | -72581.139 | 129940.030 | -63018.149 |
| -421429.945 | -346946.948 | -465094.888 | -72631.828 | 130084.324 | -63075.117 |
| -421866.655 | -348036.661 | -465942.417 | -72813.328 | 131416.276 | -63250.761 |
| -421772.874 | -347218.861 | -465392.943 | -72644.754 | 130224.984 | -63099.969 |
| -421909.304 | -347705.863 | -465677.937 | -72731.510 | 130814.235 | -63224.715 |
| -421538.869 | -347004.582 | -465164.569 | -72611.662 | 130162.865 | -63117.064 |
| 421968.691 | 347930.572 | 465840.225 | 72768.448 | -131029.776 | 63255.219 |
| 421941.684 | 347845.066 | 465761.653 | 72739.118 | -130819.994 | 63211.126 |
| 422001.363 | 347726.610 | 465662.240 | 72705.985 | -130687.117 | 63196.981 |
| 421876.564 | 347692.370 | 465682.414 | 72734.402 | -130791.809 | 63219.826 |
| 421821.126 | 347631.633 | 465554.183 | 72688.985 | -130610.604 | 63256.753 |
| 421893.555 | 347903.770 | 465831.629 | 72779.143 | -131015.047 | 63275.498 |
| -42057.110 | -34618.696 | -46398.263 | -7239.792 | 12996.749 | -6307.503 |
| -42081.143 | -34597.817 | -46415.115 | -7249.371 | 13001.764 | -6309.282 |
| -42183.042 | -34768.267 | -46589.633 | -7278.777 | 13144.669 | -6311.560 |
| -42175.505 | -34728.190 | -46466.003 | -7242.662 | 13041.634 | -6322.642 |
| -42156.656 | -34714.510 | -46517.240 | -7258.498 | 13022.720 | -6309.043 |
| -42199.754 | -34695.791 | -46474.683 | -7233.909 | 13018.132 | -6288.640 |
| 42243.718 | 34866.048 | 46637.969 | 7284.504 | -13160.619 | 6316.374 |
| 42205.247 | 34893.518 | 46632.567 | 7283.691 | -13172.460 | 6315.563 |
| 42144.593 | 34695.225 | 46432.634 | 7237.688 | -12980.533 | 6314.639 |
| 42201.176 | 34790.739 | 46607.419 | 7286.375 | -13094.437 | 6315.894 |
| 42133.783 | 34698.290 | 46507.362 | 7266.299 | -13003.735 | 6308.640 |
| 42174.904 | 34826.833 | 46614.259 | 7290.315 | -13153.479 | 6336.287 |
| 117.169 | 140.301 | 140.301 | -0.000 | -0.000 | -0.000 |
| 140.301 | 117.169 | 140.301 | -0.000 | 0.000 | -0.000 |
| 140.301 | 140.301 | 117.169 | -0.000 | 0.000 | -0.000 |
| 0.094 | 0.122 | 0.094 | 34.627 | -0.000 | 0.001 |
| 0.056 | 0.019 | 0.022 | -0.000 | 34.627 | 0.000 |
| 0.060 | 0.022 | 0.021 | -0.000 | 0.000 | 34.627 |
| 117.169 | 140.301 | 140.301 | 0.000 | -0.000 | 0.000 |
| 140.301 | 117.169 | 140.301 | 0.000 | -0.000 | 0.000 |
| 140.301 | 140.301 | 117.169 | -0.000 | 0.000 | 0.000 |
| -0.103 | -0.131 | -0.086 | 34.627 | 0.001 | -0.002 |
| -0.061 | -0.022 | -0.019 | 0.000 | 34.626 | -0.000 |
| -0.061 | -0.021 | -0.022 | 0.000 | -0.000 | 34.626 |
| 117.169 | 140.301 | 140.301 | -0.002 | 0.003 | -0.002 |
| 140.301 | 117.169 | 140.301 | -0.002 | 0.003 | -0.002 |
| 140.301 | 140.301 | 117.169 | -0.000 | -0.000 | -0.000 |
| 0.010 | 0.013 | 0.010 | 34.627 | -0.000 | 0.000 |
| 0.006 | 0.002 | 0.002 | -0.000 | 34.627 | 0.000 |
| 0.006 | 0.002 | 0.002 | -0.000 | 0.000 | 34.627 |
| 117.169 | 140.301 | 140.301 | -0.000 | 0.000 | 0.000 |
| 140.301 | 117.169 | 140.301 | 0.000 | 0.000 | 0.000 |
| 140.301 | 140.301 | 117.169 | 0.000 | 0.000 | 0.000 |
| -0.010 | -0.013 | -0.009 | 34.627 | 0.000 | -0.000 |
| -0.006 | -0.002 | -0.002 | 0.000 | 34.627 | -0.000 |
| -0.006 | -0.002 | -0.002 | 0.000 | -0.000 | 34.627 |
| 117.168 | 140.301 | 140.301 | -0.000 | -0.000 | -0.000 |
| 140.301 | 117.168 | 140.301 | -0.000 | -0.000 | -0.000 |
| 140.301 | 140.301 | 117.168 | -0.000 | -0.000 | -0.000 |
| 0.001 | 0.001 | 0.001 | 26.786 | 0.000 | -0.000 |
| 0.001 | 0.000 | 0.000 | -0.000 | 26.786 | -0.000 |
| 0.001 | 0.000 | 0.000 | -0.000 | 0.000 | 26.781 |
| 117.169 | 140.300 | 140.300 | 0.000 | -0.000 | 0.000 |
| 140.300 | 117.169 | 140.300 | 0.000 | 0.000 | -0.000 |
| 140.300 | 140.300 | 117.169 | 0.000 | 0.000 | 0.000 |
| -0.001 | -0.001 | -0.001 | 26.781 | -0.000 | 0.000 |
| -0.001 | -0.000 | -0.000 | 0.000 | 26.781 | 0.000 |
| -0.001 | -0.000 | -0.000 | 0.000 | -0.000 | 26.781 |
| 65.662 | 47.969 | 48.079 | 0.316 | 0.206 | -0.353 |
| 47.480 | 64.861 | 47.490 | 0.648 | -0.029 | -0.027 |
| 46.758 | 46.655 | 63.897 | 0.692 | -0.285 | -0.229 |
| -1.969 | -1.180 | -0.404 | 7.120 | 0.207 | 0.248 |
| -1.755 | -1.755 | -0.862 | 0.559 | 6.725 | 0.055 |
| -2.511 | -1.940 | -1.131 | 0.446 | -0.098 | 7.581 |
| 70.013 | 51.444 | 49.879 | -0.417 | 0.239 | -0.807 |
| 51.446 | 68.193 | 48.737 | -0.152 | -0.082 | -0.532 |
| 50.539 | 49.553 | 65.048 | -0.118 | -0.339 | -0.733 |
| 1.827 | 1.919 | 1.043 | 6.303 | 0.122 | -0.157 |
| 2.036 | 1.306 | 0.571 | -0.229 | 6.567 | -0.343 |
| 1.278 | 1.131 | 0.311 | -0.338 | -0.189 | 7.231 |
| 65.735 | 48.262 | 47.545 | 0.021 | 0.311 | -0.423 |
| 48.262 | 64.579 | 46.966 | 0.456 | -0.095 | -0.216 |
| 47.399 | 46.819 | 62.373 | 0.482 | -0.145 | -0.253 |
| -0.213 | 0.304 | 0.373 | 6.094 | 0.171 | 0.009 |
| 0.055 | -0.250 | -0.228 | 0.202 | 6.110 | -0.030 |
| -0.736 | -0.405 | -0.355 | 0.042 | -0.035 | 6.842 |
| 66.166 | 48.595 | 47.645 | -0.054 | 0.302 | -0.451 |
| 48.658 | 64.897 | 47.042 | 0.383 | -0.101 | -0.241 |
| 47.799 | 47.138 | 62.455 | 0.409 | -0.151 | -0.277 |
| 0.191 | 0.629 | 0.456 | 6.021 | 0.160 | -0.024 |
| 0.433 | 0.071 | -0.153 | 0.127 | 6.118 | -0.064 |
| -0.346 | -0.088 | -0.279 | -0.035 | -0.047 | 6.821 |
| 65.865 | 48.447 | 47.577 | -0.001 | 0.296 | -0.420 |
| 48.473 | 64.650 | 47.081 | 0.414 | -0.139 | -0.251 |
| 47.563 | 47.042 | 62.333 | 0.486 | -0.160 | -0.281 |
| -0.011 | 0.426 | 0.467 | 6.011 | 0.152 | 0.016 |
| 0.256 | -0.164 | -0.170 | 0.156 | 6.063 | -0.033 |
| -0.525 | -0.269 | -0.324 | 0.030 | -0.033 | 6.767 |
| 65.907 | 48.478 | 47.585 | -0.010 | 0.296 | -0.423 |
| 48.515 | 64.681 | 47.088 | 0.405 | -0.140 | -0.253 |
| 47.605 | 47.073 | 62.341 | 0.477 | -0.160 | -0.284 |
| 0.030 | 0.458 | 0.475 | 6.003 | 0.152 | 0.013 |
| 0.297 | -0.130 | -0.160 | 0.148 | 6.063 | -0.035 |
| -0.484 | -0.238 | -0.316 | 0.022 | -0.034 | 6.765 |
| 187.741 | 96.419 | 96.277 | 0.090 | 0.058 | 0.090 |
| 96.537 | 187.623 | 96.277 | 0.090 | 0.058 | 0.090 |
| 96.538 | 96.420 | 187.480 | 0.090 | 0.058 | 0.090 |
| 1.267 | 1.168 | 1.194 | -14.417 | 0.060 | 0.029 |
| 1.482 | 1.409 | 1.297 | 0.090 | -14.457 | 0.091 |
| 1.487 | 1.413 | 1.299 | 0.090 | 0.059 | -14.432 |
| 184.435 | 93.350 | 93.493 | -0.090 | -0.058 | -0.090 |
| 93.233 | 184.553 | 93.492 | -0.090 | -0.058 | -0.090 |
| 93.232 | 93.349 | 184.697 | -0.090 | -0.058 | -0.090 |
| -1.254 | -1.167 | -1.186 | -14.618 | -0.069 | -0.033 |
| -324021218.367 | -315578452.363 | -315016348.204 | -3242760.250 | -5495026.750 | -1867900.582 |
| -1.481 | -1.408 | -1.286 | -0.091 | -0.059 | -14.616 |
| 186.332 | 94.999 | 94.985 | 0.009 | 0.006 | 0.009 |
| 95.011 | 186.320 | 94.985 | 0.009 | 0.006 | 0.009 |
| 95.011 | 94.999 | 186.305 | 0.009 | 0.006 | 0.009 |
| 32536507.247 | 32622850.797 | 31982378.762 | -403118.802 | 265109.155 | -343947.979 |
| 29852534.622 | 29771478.478 | 30546472.272 | 142405.648 | -452313.403 | -209554.847 |
| 0.149 | 0.145 | 0.126 | 0.009 | 0.006 | -13.345 |
| 186.001 | 94.692 | 94.707 | -0.009 | -0.006 | -0.009 |
| 94.680 | 186.013 | 94.707 | -0.009 | -0.006 | -0.009 |
| 94.680 | 94.692 | 186.027 | -0.009 | -0.006 | -0.009 |
| -32972974.298 | -32061049.577 | -32064009.561 | -336813.149 | 98121.079 | -99398.571 |
| -31072231.464 | -30602305.373 | -31237850.643 | -63792.795 | -553496.403 | -226982.044 |
| -31712693.901 | -31603584.742 | -31326459.329 | -65193.765 | 235880.508 | -152384.502 |
| 186.185 | 94.861 | 94.860 | 0.001 | 0.001 | 0.001 |
| 94.862 | 186.184 | 94.860 | 0.001 | 0.001 | 0.001 |
| 94.862 | 94.861 | 186.182 | 0.001 | 0.001 | 0.001 |
| 3203103.453 | 3170549.381 | 3159326.018 | -43898.486 | -6231.411 | 3807.359 |
| 3020586.975 | 2982437.825 | 3064352.519 | 18573.808 | -43243.187 | -22212.391 |
| 3252063.898 | 3231096.128 | 3217271.082 | -16694.413 | 15754.352 | -45857.802 |
| 186.149 | 94.829 | 94.831 | -0.001 | -0.001 | -0.001 |
| 94.828 | 186.150 | 94.831 | -0.001 | -0.001 | -0.001 |
| 94.828 | 94.829 | 186.152 | -0.001 | -0.001 | -0.001 |
| -3236480.301 | -3172584.234 | -3145420.061 | -68762.051 | -12126.155 | 4284.420 |
| -3048825.895 | -3083163.500 | -3121233.938 | -47944.305 | -18497.143 | -6058.960 |
| -3291914.798 | -3277940.186 | -3246829.207 | -4924.340 | 12732.132 | -42258.681 |
| 152.115 | 146.951 | 146.951 | 0.016 | 0.026 | 0.018 |
| 146.951 | 152.115 | 146.951 | 0.016 | 0.026 | 0.018 |
| 146.951 | 146.951 | 152.115 | 0.016 | 0.026 | 0.018 |
| 0.020 | 0.047 | 0.019 | 27.888 | 0.041 | 0.025 |
| 0.013 | 0.001 | 0.001 | 0.025 | 27.904 | 0.030 |
| 0.013 | 0.001 | 0.001 | 0.025 | 0.044 | 27.891 |
| 152.115 | 146.951 | 146.951 | -0.016 | -0.026 | -0.018 |
| 146.951 | 152.115 | 146.951 | -0.016 | -0.026 | -0.018 |
| 146.951 | 146.951 | 152.115 | -0.016 | -0.026 | -0.018 |
| -0.021 | -0.050 | -0.019 | 27.837 | -0.040 | -0.025 |
| -0.014 | -0.001 | -0.001 | -0.025 | 27.820 | -0.030 |
| -0.014 | -0.001 | -0.001 | -0.025 | -0.044 | 27.833 |
| 152.115 | 146.951 | 146.951 | 0.002 | 0.003 | 0.002 |
| 146.951 | 152.115 | 146.951 | 0.002 | 0.003 | 0.002 |
| 146.951 | 146.951 | 152.115 | 0.002 | 0.003 | 0.002 |
| 0.002 | 0.005 | 0.002 | 40.851 | -0.000 | 0.000 |
| 0.001 | 0.000 | 0.000 | -0.000 | 40.851 | 0.000 |
| 0.001 | 0.000 | 0.000 | -0.000 | 0.000 | 40.851 |
| 152.114 | 146.951 | 146.951 | -0.002 | -0.003 | -0.002 |
| 146.951 | 152.114 | 146.951 | -0.002 | -0.003 | -0.002 |
| 146.951 | 146.951 | 152.114 | -0.002 | -0.003 | -0.002 |
| -0.002 | -0.005 | -0.002 | 40.851 | 0.000 | -0.000 |
| -0.001 | -0.000 | -0.000 | 0.000 | 40.851 | -0.000 |
| -0.001 | -0.000 | -0.000 | 0.000 | -0.000 | 40.851 |
| 152.116 | 146.951 | 146.951 | 0.000 | 0.000 | 0.000 |
| 146.951 | 152.116 | 146.951 | 0.000 | 0.000 | 0.000 |
| 146.951 | 146.951 | 152.116 | 0.000 | 0.000 | 0.000 |
| 0.000 | 0.000 | 0.000 | 28.186 | 0.000 | 0.000 |
| 0.000 | 0.000 | 0.000 | 0.000 | 28.186 | 0.000 |
| 0.000 | 0.000 | 0.000 | 0.000 | 0.000 | 28.186 |
| 152.113 | 146.950 | 146.950 | -0.000 | -0.000 | -0.000 |
| 146.950 | 152.113 | 146.950 | -0.000 | -0.000 | -0.000 |
| 146.950 | 146.950 | 152.113 | -0.000 | -0.000 | -0.000 |
| -0.000 | -0.000 | -0.000 | 28.186 | -0.000 | -0.000 |
| -0.000 | -0.000 | -0.000 | -0.000 | 28.186 | -0.000 |
| -0.000 | -0.000 | -0.000 | -0.000 | -0.000 | 28.186 |
| 194.589 | 184.919 | 184.935 | -0.181 | -0.192 | -0.192 |
| 185.013 | 194.556 | 184.958 | -0.177 | -0.192 | -0.192 |
| 185.013 | 184.942 | 194.572 | -0.177 | -0.192 | -0.192 |
| 4.633 | 4.681 | 4.400 | 38.239 | -0.192 | -0.135 |
| 4.901 | 4.793 | 4.778 | -0.184 | 38.225 | -0.188 |
| 4.896 | 4.759 | 4.806 | -0.184 | -0.188 | 38.225 |
| 184.346 | 174.788 | 174.772 | 0.181 | 0.192 | 0.192 |
| 174.694 | 184.379 | 174.749 | 0.177 | 0.192 | 0.192 |
| 174.694 | 174.765 | 184.363 | 0.177 | 0.192 | 0.192 |
| -4.518 | -4.566 | -4.312 | 38.583 | 0.188 | 0.135 |
| -4.799 | -4.667 | -4.690 | 0.185 | 38.605 | 0.188 |
| -4.799 | -4.673 | -4.683 | 0.185 | 0.188 | 38.605 |
| 189.984 | 180.362 | 180.364 | -0.018 | -0.019 | -0.019 |
| 180.369 | 189.976 | 180.364 | -0.018 | -0.019 | -0.019 |
| 180.369 | 180.362 | 189.978 | -0.018 | -0.019 | -0.019 |
| 0.463 | 0.468 | 0.440 | 38.398 | -0.019 | -0.013 |
| 0.490 | 0.479 | 0.478 | -0.018 | 38.397 | -0.019 |
| 0.490 | 0.476 | 0.481 | -0.018 | -0.019 | 38.397 |
| 188.955 | 179.347 | 179.345 | 0.018 | 0.019 | 0.019 |
| 179.338 | 188.959 | 179.343 | 0.018 | 0.019 | 0.019 |
| 179.338 | 179.345 | 188.957 | 0.018 | 0.019 | 0.019 |
| -0.452 | -0.457 | -0.431 | 38.433 | 0.019 | 0.013 |
| -0.480 | -0.467 | -0.469 | 0.019 | 38.435 | 0.019 |
| -0.480 | -0.467 | -0.468 | 0.019 | 0.019 | 38.435 |
| 189.520 | 179.905 | 179.905 | -0.002 | -0.002 | -0.002 |
| 179.906 | 189.519 | 179.905 | -0.002 | -0.002 | -0.002 |
| 179.906 | 179.905 | 189.519 | -0.002 | -0.002 | -0.002 |
| 0.046 | 0.047 | 0.044 | 38.414 | -0.002 | -0.001 |
| 0.049 | 0.048 | 0.048 | -0.002 | 38.414 | -0.002 |
| 0.049 | 0.048 | 0.048 | -0.002 | -0.002 | 38.414 |
| 189.416 | 179.802 | 179.802 | 0.002 | 0.002 | 0.002 |
| 179.801 | 189.416 | 179.802 | 0.002 | 0.002 | 0.002 |
| 179.801 | 179.802 | 189.416 | 0.002 | 0.002 | 0.002 |
| -0.045 | -0.046 | -0.043 | 38.417 | 0.002 | 0.001 |
| -0.048 | -0.047 | -0.047 | 0.002 | 38.418 | 0.002 |
| -0.048 | -0.047 | -0.047 | 0.002 | 0.002 | 38.418 |
| 222.233 | 172.139 | 159.715 | 0.037 | 0.022 | -0.009 |
| 172.166 | 222.206 | 159.715 | 0.037 | 0.022 | -0.009 |
| 356.578 | 356.530 | 559.161 | 0.035 | 0.020 | -0.023 |
| 1.171 | 1.144 | 1.168 | 12.422 | 0.022 | -0.009 |
| 1.112 | 1.085 | 1.104 | 0.036 | 12.406 | -0.009 |
| 1.113 | 1.087 | 1.105 | 0.038 | 0.021 | 25.025 |
| 219.891 | 169.851 | 157.380 | -0.037 | -0.022 | 0.009 |
| 169.824 | 219.919 | 157.380 | -0.037 | -0.022 | 0.009 |
| -47.042 | -46.990 | -97.577 | -0.028 | -0.016 | 0.025 |
| -1.171 | -1.144 | -1.168 | 12.348 | -0.022 | 0.009 |
| -1.116 | -1.088 | -1.108 | -0.038 | 12.364 | 0.008 |
| -1.111 | -1.083 | -1.104 | -0.038 | -0.021 | 25.043 |
| 238.167 | 189.917 | 187.853 | 0.003 | 0.002 | -0.002 |
| 171.112 | 221.177 | 158.664 | 0.004 | 0.002 | -0.001 |
| 158.567 | 158.564 | 236.911 | 0.004 | 0.002 | -0.001 |
| 0.117 | 0.114 | 0.117 | 12.388 | 0.002 | -0.001 |
| 0.111 | 0.109 | 0.110 | 0.004 | 12.387 | -0.001 |
| 0.111 | 0.109 | 0.111 | 0.004 | 0.002 | 25.033 |
| 185.723 | 161.561 | 122.109 | -0.001 | -0.000 | 0.003 |
| 149.392 | 197.646 | 121.909 | -0.003 | -0.002 | 0.002 |
| 134.587 | 134.592 | 197.953 | -0.003 | -0.002 | 0.002 |
| -0.117 | -0.114 | -0.117 | 12.381 | -0.002 | 0.001 |
| -0.112 | -0.109 | -0.111 | -0.004 | 12.383 | 0.001 |
| -20.121 | -20.116 | -32.742 | -0.001 | -0.001 | 11.951 |
| 202.968 | 188.514 | 158.071 | 0.000 | 0.000 | 0.001 |
| 173.951 | 215.872 | 156.718 | 0.000 | 0.000 | -0.001 |
| 158.462 | 158.462 | 236.807 | 0.000 | 0.000 | -0.000 |
| 2.621 | 2.620 | 4.266 | 11.482 | 0.000 | -0.000 |
| 2.620 | 2.619 | 4.265 | 0.000 | 11.482 | -0.000 |
| 1.485 | 1.485 | 2.415 | 0.000 | 0.000 | 11.830 |
| 198.979 | 184.520 | 151.577 | -0.000 | -0.000 | -0.001 |
| 167.329 | 215.424 | 150.968 | -0.000 | -0.000 | 0.000 |
| 152.749 | 152.749 | 227.505 | -0.000 | -0.000 | 0.000 |
| -2.620 | -2.620 | -4.266 | 11.481 | -0.000 | 0.000 |
| -2.620 | -2.619 | -4.265 | -0.000 | 11.481 | 0.000 |
| -1.486 | -1.486 | -2.417 | -0.000 | -0.000 | 11.815 |
| 273.757 | 209.165 | 144.332 | -0.000 | -0.000 | -0.039 |
| 196.559 | 283.263 | 141.286 | -0.000 | -0.000 | -0.019 |
| 144.193 | 144.209 | 199.021 | 0.000 | -0.000 | -0.019 |
| -0.018 | -0.056 | -0.075 | 1.915 | -0.000 | -0.012 |
| 0.781 | 0.788 | 1.387 | 0.000 | 10.780 | -0.026 |
| 0.898 | 0.903 | 1.615 | -0.000 | -0.000 | 37.293 |
| 295.625 | 204.562 | 161.590 | -0.000 | 0.000 | 0.015 |
| 208.492 | 273.085 | 143.301 | 0.000 | 0.000 | 0.039 |
| 161.770 | 161.752 | 233.826 | 0.000 | 0.000 | 0.015 |
| -0.465 | -0.432 | -0.879 | 10.755 | 0.000 | -0.004 |
| -0.781 | -0.788 | -1.387 | 0.000 | 10.780 | 0.026 |
| -0.894 | -0.901 | -1.609 | -0.000 | 0.000 | 37.386 |
| 273.677 | 208.534 | 143.763 | -0.000 | -0.000 | -0.004 |
| 204.763 | 295.809 | 161.808 | -0.000 | -0.000 | -0.002 |
| 143.865 | 143.867 | 198.493 | 0.000 | -0.000 | -0.002 |
| 0.002 | -0.001 | 0.000 | 13.287 | -0.000 | 0.001 |
| 0.161 | 0.161 | 0.302 | -0.000 | 7.302 | -0.004 |
| -4505907.561 | -9120801.785 | -2696016.599 | 0.035 | -0.060 | -3996584.150 |
| 295.774 | 204.727 | 161.768 | -0.000 | 0.000 | 0.002 |
| 208.466 | 273.609 | 143.661 | 0.000 | 0.000 | 0.004 |
| 143.800 | 143.798 | 198.391 | 0.000 | 0.000 | 0.002 |
| 0.519 | 0.523 | 1.024 | 2.957 | 0.000 | 0.001 |
| -0.161 | -0.161 | -0.302 | 0.000 | 7.302 | 0.004 |
| 4505907.794 | 9120802.040 | 2696016.528 | -0.036 | -0.061 | -3996584.166 |
| 282.851 | 196.179 | 140.649 | 0.000 | -0.000 | -0.000 |
| 208.608 | 273.587 | 143.760 | 0.000 | -0.000 | -0.000 |
| 143.836 | 143.836 | 198.447 | -0.000 | -0.000 | -0.000 |
| 0.000 | -0.000 | 0.000 | 13.287 | -0.000 | 0.000 |
| 0.016 | 0.016 | 0.030 | -0.000 | 7.302 | -0.000 |
| -450596.225 | -912084.300 | -269609.477 | 0.003 | -0.006 | -399628.924 |
| 295.788 | 204.743 | 161.786 | -0.000 | 0.000 | 0.000 |
| 1142999.779 | 220100.317 | 269730.064 | 0.007 | -0.000 | 0.000 |
| 143.828 | 143.828 | 198.436 | -0.000 | -0.000 | 0.000 |
| -0.011 | -0.010 | -0.021 | 7.302 | 0.000 | 0.000 |
| -0.016 | -0.016 | -0.030 | 0.000 | 7.302 | 0.000 |
| 450596.249 | 912084.330 | 269609.477 | -0.003 | -0.006 | -399628.925 |
| -3913470.002 | 6408403.857 | 9631455.125 | -397850.083 | -120096.136 | -4952616.686 |
| -938736.323 | 9198165.145 | 10970872.822 | 729036.374 | -2718562.096 | -5151165.085 |
| -5096157.190 | 7527706.693 | 8313263.320 | -1489146.695 | -1353829.393 | -6016043.754 |
| -5400467.637 | 8375268.148 | 8892900.823 | -1444097.561 | -626922.327 | -6118569.633 |
| -941704.986 | 9219980.368 | 10945053.353 | 716571.052 | -2769516.184 | -5100436.028 |
| -6476427.810 | 7517967.991 | 8679223.013 | -875248.645 | -1968819.915 | -6388986.155 |
| 1554371.764 | -7676502.390 | -8416203.854 | 1902050.815 | 1757894.582 | 4930384.334 |
| 5106585.042 | -7353985.284 | -11123888.241 | 500571.188 | 900518.094 | 5066091.180 |
| 6720783.379 | -5881147.983 | -7904716.247 | -25973.230 | 1586736.393 | 4737290.215 |
| 937327.096 | -9249285.981 | -10955237.518 | -703485.247 | 2832413.941 | 5048234.060 |
| 849101.653 | -8620884.738 | -10981991.470 | -282795.211 | 2741278.360 | 4620751.197 |
| 3189193.672 | -5703592.070 | -9828719.541 | 1194400.663 | 878826.125 | 5309518.551 |
| -157288.123 | 767368.665 | 858356.801 | -186937.457 | -174259.607 | -494456.917 |
| -334867.357 | 542831.696 | 900542.806 | -144860.094 | -117225.336 | -532256.230 |
| -49986.441 | 863265.619 | 1056750.969 | 38953.767 | -268233.545 | -407155.078 |
| -316296.451 | 598175.817 | 944469.375 | -123751.306 | -51198.480 | -560683.357 |
| -157595.491 | 766478.191 | 860779.226 | -188659.339 | -172495.038 | -494417.134 |
| 82521.159 | 894849.745 | 1166905.260 | 102683.162 | -162225.858 | -512940.307 |
| 41197.356 | -883833.102 | -1036920.951 | -35920.372 | 286772.420 | 397732.892 |
| 345269.877 | -844328.284 | -796641.457 | 235496.974 | 144348.414 | 544190.655 |
| 43631.588 | -862734.529 | -1021928.712 | -43142.636 | 296712.808 | 396777.393 |
| 156244.003 | -766130.211 | -846248.018 | 189960.059 | 175523.207 | 493332.198 |
| 44369.227 | -864743.930 | -1061276.392 | -38493.997 | 262209.309 | 408674.685 |
| 16216.189 | -873795.676 | -1029898.000 | -37956.745 | 271733.240 | 415386.210 |
| -15330.684 | 77376.889 | 83394.444 | -19575.095 | -17489.008 | -49303.959 |
| -34489.270 | 50200.369 | 85240.757 | -13339.681 | -13054.478 | -51805.671 |
| -10095.450 | 92185.900 | 110331.988 | 4979.524 | -27857.913 | -49731.009 |
| -17639.546 | 87169.905 | 152536.116 | -9826.072 | -5160.920 | -43945.638 |
| -10257.418 | 91665.331 | 109323.785 | 5266.020 | -28131.912 | -49643.469 |
| -11157.612 | 95567.113 | 118985.361 | 7092.959 | -29121.893 | -37391.287 |
| 37301.128 | -71142.138 | -98927.152 | 14293.936 | 4551.221 | 57590.802 |
| 10375.803 | -91756.707 | -109973.973 | -4991.843 | 28019.235 | 49627.891 |
| 8116.020 | -95687.318 | -111899.688 | -6364.296 | 27672.083 | 51451.984 |
| 2439.870 | -87258.117 | -103016.479 | -3906.919 | 26972.292 | 41360.642 |
| 10012.045 | -72366.185 | -119147.058 | -786.998 | 20981.709 | 55220.544 |
| 9132.185 | -93891.913 | -111029.039 | -6002.996 | 27149.956 | 51289.228 |
| 1120780615.543 | 1136473027.633 | 1143678484.575 | 1446740.778 | -3028587.890 | -3922365.723 |
| 1116614989.900 | 1136773009.507 | 1131078730.440 | 6274113.426 | -1160177.216 | -7004809.926 |
| 1116261678.693 | 1138286545.811 | 1138701128.999 | 2227625.593 | -3875845.766 | -4030580.846 |
| 2.862 | 2.869 | 2.054 | 59.300 | 0.045 | 0.027 |
| 4.963 | 4.226 | 3.397 | 0.030 | 59.307 | 0.029 |
| 4.963 | 4.228 | 3.395 | 0.030 | 0.038 | 59.297 |
| 277.799 | 275.997 | 276.828 | 0.000 | 0.000 | -0.000 |
| -1119670525.849 | -1134936170.072 | -1137049633.589 | -5392844.869 | -839053.173 | 3019390.147 |
| 275.207 | 275.997 | 279.420 | 0.000 | -0.000 | -0.000 |
| -2.862 | -2.859 | -2.051 | 59.252 | -0.047 | -0.025 |
| -4.958 | -4.228 | -3.394 | -0.030 | 59.233 | -0.028 |
| -4.958 | -4.226 | -3.396 | -0.030 | -0.038 | 59.242 |
| 283.376 | 280.705 | 280.622 | 0.003 | 0.004 | 0.003 |
| 280.784 | 283.297 | 280.622 | 0.003 | 0.004 | 0.003 |
| 280.784 | 280.705 | 283.214 | -0.000 | 0.000 | 0.000 |
| 0.286 | 0.287 | 0.205 | 59.287 | 0.004 | 0.003 |
| 0.496 | 0.423 | 0.340 | 0.003 | 59.288 | 0.003 |
| 0.496 | 0.423 | 0.339 | 0.003 | 0.004 | 59.287 |
| 282.361 | 279.849 | 279.932 | -0.003 | -0.004 | -0.003 |
| -112195376.413 | -113539829.676 | -113656021.274 | 57281.424 | 494170.574 | 398119.089 |
| -111726983.643 | -113362149.265 | -114206142.385 | -161557.642 | 62119.431 | 540674.698 |
| -0.286 | -0.286 | -0.205 | 59.282 | -0.005 | -0.002 |
| -0.496 | -0.423 | -0.339 | -0.003 | 59.281 | -0.003 |
| -0.496 | -0.423 | -0.340 | -0.003 | -0.004 | 59.281 |
| 282.923 | 280.321 | 280.313 | 0.000 | 0.000 | 0.000 |
| 280.329 | 282.915 | 280.313 | 0.000 | 0.000 | 0.000 |
| 280.329 | 280.321 | 282.907 | 0.000 | 0.000 | 0.000 |
| 0.029 | 0.029 | 0.021 | 59.285 | 0.000 | 0.000 |
| 0.050 | 0.042 | 0.034 | 0.000 | 59.285 | 0.000 |
| 0.050 | 0.042 | 0.034 | 0.000 | 0.000 | 59.285 |
| -11193990.866 | -11368937.382 | -11339939.018 | -38028.348 | 16330.507 | 30793.951 |
| -11233968.025 | -11371799.352 | -11344181.398 | 16819.658 | 28064.916 | 43813.842 |
| -11144164.590 | -11376390.688 | -11373660.504 | 44172.545 | 11875.467 | 22607.245 |
| -0.029 | -0.028 | -0.021 | 59.285 | -0.000 | -0.000 |
| -0.049 | -0.042 | -0.034 | -0.000 | 59.284 | -0.000 |
| -0.049 | -0.042 | -0.034 | -0.000 | -0.000 | 59.284 |
| 421.894 | 424.631 | 427.873 | 0.094 | 0.165 | 0.165 |
| 423.659 | 422.866 | 427.873 | 0.094 | 0.165 | 0.165 |
| 423.659 | 424.631 | 426.108 | 0.094 | 0.165 | 0.165 |
| 4.027 | 4.293 | 6.580 | 67.694 | 0.079 | 0.685 |
| 8.214 | 9.308 | 12.544 | 0.054 | 67.822 | 0.209 |
| 8.214 | 9.302 | 12.550 | 0.054 | 0.209 | 67.822 |
| 402.417 | 403.210 | 399.968 | -0.094 | -0.165 | -0.165 |
| 404.182 | 401.445 | 399.968 | -0.094 | -0.165 | -0.165 |
| 404.182 | 403.210 | 398.203 | -0.094 | -0.165 | -0.165 |
| -3.708 | -3.802 | -6.273 | 67.526 | -0.040 | -0.626 |
| -8.033 | -9.199 | -12.440 | -0.041 | 67.446 | -0.199 |
| -8.033 | -9.199 | -12.440 | -0.041 | -0.199 | 67.446 |
| 413.129 | 414.992 | 415.316 | 0.009 | 0.016 | 0.016 |
| 414.894 | 413.227 | 415.316 | 0.009 | 0.016 | 0.016 |
| 414.894 | 414.992 | 413.551 | 0.009 | 0.016 | 0.016 |
| 0.403 | 0.429 | 0.658 | 67.650 | 0.008 | 0.068 |
| 0.821 | 0.931 | 1.254 | 0.005 | 67.663 | 0.021 |
| 0.821 | 0.930 | 1.255 | 0.005 | 0.021 | 67.663 |
| 411.182 | 412.849 | 412.525 | -0.009 | -0.016 | -0.016 |
| 412.946 | 411.084 | 412.525 | -0.009 | -0.016 | -0.016 |
| 412.946 | 412.849 | 410.760 | -0.009 | -0.016 | -0.016 |
| -0.371 | -0.380 | -0.627 | 67.633 | -0.004 | -0.063 |
| -0.803 | -0.920 | -1.244 | -0.004 | 67.625 | -0.020 |
| -0.803 | -0.920 | -1.244 | -0.004 | -0.020 | 67.625 |
| 412.254 | 414.029 | 414.062 | 0.001 | 0.002 | 0.002 |
| 414.019 | 412.264 | 414.062 | 0.001 | 0.002 | 0.002 |
| 414.019 | 414.029 | 412.296 | 0.001 | 0.002 | 0.002 |
| 0.040 | 0.043 | 0.066 | 67.645 | 0.001 | 0.007 |
| 0.082 | 0.093 | 0.126 | 0.001 | 67.647 | 0.002 |
| 0.082 | 0.093 | 0.126 | 0.001 | 0.002 | 67.647 |
| 412.057 | 413.812 | 413.779 | -0.001 | -0.002 | -0.002 |
| 413.822 | 412.047 | 413.779 | -0.001 | -0.002 | -0.002 |
| 413.822 | 413.812 | 412.015 | -0.001 | -0.002 | -0.002 |
| -0.037 | -0.038 | -0.063 | 67.644 | -0.000 | -0.006 |
| -0.080 | -0.092 | -0.125 | -0.000 | 67.643 | -0.002 |
| -0.080 | -0.092 | -0.124 | -0.000 | -0.002 | 67.643 |
| 107.687 | 43.061 | 43.036 | -0.432 | -0.369 | -0.364 |
| 42.982 | 107.766 | 43.035 | -0.431 | -0.369 | -0.364 |
| 42.982 | 43.061 | 107.741 | -0.431 | -0.369 | -0.364 |
| -0.204 | -0.131 | 0.292 | 43.875 | -0.262 | 0.025 |
| -0.043 | -0.015 | -0.009 | -0.284 | 43.940 | -0.242 |
| -0.043 | -0.015 | -0.009 | -0.284 | -0.230 | 43.959 |
| 107.776 | 43.004 | 43.030 | 0.436 | 0.373 | 0.368 |
| 43.083 | 107.697 | 43.030 | 0.437 | 0.373 | 0.368 |
| 43.083 | 43.004 | 107.723 | 0.437 | 0.373 | 0.368 |
| 0.173 | 0.146 | -0.279 | 44.424 | 0.262 | -0.028 |
| 0.006 | -0.021 | -0.027 | 0.282 | 43.756 | 0.150 |
| 0.001 | -0.024 | -0.030 | 0.284 | 0.178 | 43.614 |
| 107.669 | 43.057 | 43.054 | -0.047 | -0.040 | -0.039 |
| 43.049 | 107.677 | 43.054 | -0.047 | -0.040 | -0.039 |
| 43.049 | 43.057 | 107.674 | -0.047 | -0.040 | -0.039 |
| -0.018 | -0.010 | 0.035 | 43.389 | -0.010 | 0.037 |
| -0.000 | 0.003 | 0.004 | -0.026 | 43.407 | 0.009 |
| -0.000 | 0.003 | 0.004 | -0.026 | -0.005 | 43.421 |
| 107.678 | 43.050 | 43.052 | 0.047 | 0.040 | 0.039 |
| 43.058 | 107.670 | 43.052 | 0.047 | 0.040 | 0.039 |
| 43.058 | 43.050 | 107.673 | 0.047 | 0.040 | 0.039 |
| 0.014 | 0.011 | -0.033 | 43.437 | 0.010 | -0.037 |
| -0.000 | -0.003 | -0.003 | 0.026 | 43.416 | -0.009 |
| -0.000 | -0.003 | -0.003 | 0.027 | 0.005 | 43.402 |
| 107.672 | 43.054 | 43.054 | -0.005 | -0.004 | -0.004 |
| 43.053 | 107.673 | 43.054 | -0.005 | -0.004 | -0.004 |
| 43.053 | 43.054 | 107.673 | -0.005 | -0.004 | -0.004 |
| -0.002 | -0.001 | 0.003 | 43.409 | -0.001 | 0.004 |
| -0.000 | 0.000 | 0.000 | -0.003 | 43.411 | 0.001 |
| -0.000 | 0.000 | 0.000 | -0.003 | -0.001 | 43.412 |
| 107.673 | 43.053 | 43.054 | 0.005 | 0.004 | 0.004 |
| 43.054 | 107.672 | 43.054 | 0.005 | 0.004 | 0.004 |
| 43.054 | 43.053 | 107.673 | 0.005 | 0.004 | 0.004 |
| 0.002 | 0.001 | -0.003 | 43.414 | 0.001 | -0.004 |
| 0.000 | -0.000 | -0.000 | 0.003 | 43.412 | -0.001 |
| 0.000 | -0.000 | -0.000 | 0.003 | 0.000 | 43.410 |
| 107.668 | 42.940 | 42.856 | -0.198 | -0.295 | -0.348 |
| 43.013 | 107.594 | 42.856 | -0.198 | -0.295 | -0.348 |
| 43.014 | 42.940 | 107.509 | -0.198 | -0.296 | -0.348 |
| -0.076 | -0.149 | 0.173 | 44.115 | -0.200 | 0.027 |
| 0.068 | -0.036 | -0.116 | -0.127 | 44.049 | -0.219 |
| 0.068 | -0.039 | -0.114 | -0.127 | -0.184 | 44.026 |
| 107.558 | 42.979 | 43.063 | 0.198 | 0.296 | 0.349 |
| 42.906 | 107.632 | 43.063 | 0.198 | 0.296 | 0.349 |
| 42.905 | 42.979 | 107.717 | 0.198 | 0.296 | 0.348 |
| 0.067 | 0.158 | -0.175 | 44.335 | 0.200 | -0.029 |
| -0.067 | 0.037 | 0.115 | 0.128 | 44.381 | 0.218 |
| -0.069 | 0.036 | 0.118 | 0.126 | 0.178 | 44.403 |
| 107.598 | 42.964 | 42.956 | -0.020 | -0.030 | -0.036 |
| 42.972 | 107.591 | 42.956 | -0.020 | -0.030 | -0.036 |
| 42.972 | 42.964 | 107.582 | -0.020 | -0.030 | -0.036 |
| -0.007 | -0.015 | 0.019 | 43.449 | -0.017 | 0.014 |
| 0.008 | -0.003 | -0.011 | -0.012 | 43.444 | -0.012 |
| 0.008 | -0.003 | -0.011 | -0.012 | -0.013 | 43.445 |
| 107.587 | 42.968 | 42.977 | 0.020 | 0.030 | 0.036 |
| 42.961 | 107.594 | 42.977 | 0.020 | 0.030 | 0.036 |
| 42.961 | 42.968 | 107.603 | 0.020 | 0.030 | 0.036 |
| 0.007 | 0.016 | -0.019 | 43.467 | 0.017 | -0.014 |
| -0.008 | 0.003 | 0.011 | 0.012 | 43.470 | 0.012 |
| -0.008 | 0.003 | 0.011 | 0.012 | 0.013 | 43.468 |
| 107.593 | 42.966 | 42.965 | -0.002 | -0.003 | -0.004 |
| 42.967 | 107.592 | 42.965 | -0.002 | -0.003 | -0.004 |
| 42.967 | 42.966 | 107.591 | -0.002 | -0.003 | -0.004 |
| -0.001 | -0.002 | 0.002 | 43.456 | -0.002 | 0.001 |
| 0.001 | -0.000 | -0.001 | -0.001 | 43.456 | -0.001 |
| 0.001 | -0.000 | -0.001 | -0.001 | -0.001 | 43.456 |
| 107.592 | 42.966 | 42.967 | 0.002 | 0.003 | 0.004 |
| 42.966 | 107.592 | 42.967 | 0.002 | 0.003 | 0.004 |
| 42.966 | 42.966 | 107.593 | 0.002 | 0.003 | 0.004 |
| 0.001 | 0.002 | -0.002 | 43.458 | 0.002 | -0.001 |
| -0.001 | 0.000 | 0.001 | 0.001 | 43.458 | 0.001 |
| -0.001 | 0.000 | 0.001 | 0.001 | 0.001 | 43.458 |
| 2392618.593 | 5633526.143 | 3541007.804 | -644541.157 | 452116.529 | 503931.136 |
| 2392583.649 | 5633558.086 | 3541006.072 | -644542.087 | 452117.930 | 503931.931 |
| 350242.314 | 5150852.641 | 2116681.909 | -1037189.326 | -25015.216 | 1483520.291 |
| -1568282.719 | 3157550.192 | 42175.910 | 245488.626 | 2483068.691 | 3102740.722 |
| 2228390.795 | 5405531.181 | 3453436.306 | -628003.521 | 402047.302 | 618315.593 |
| 2392446.280 | 5633388.607 | 3540873.280 | -644541.363 | 452117.648 | 503945.825 |
| -2392273.566 | -5633249.566 | -3540741.213 | 644540.758 | -452118.125 | -503929.998 |
| -349970.294 | -5150551.165 | -2116387.995 | 1037187.225 | 25016.237 | -1483521.620 |
| -2392311.412 | -5633254.527 | -3540709.306 | 644539.675 | -452117.529 | -503931.656 |
| -2392445.869 | -5633388.900 | -3540876.058 | 644555.856 | -452117.520 | -503930.793 |
| -2392445.707 | -5633386.337 | -3540873.683 | 644541.255 | -452101.708 | -503930.405 |
| -618230.580 | -5946290.011 | -3647552.751 | 1563028.285 | 364398.846 | -1573195.712 |
| 239416.976 | 563476.879 | 354220.493 | -64454.219 | 45210.943 | 50393.597 |
| 35149.093 | 515242.546 | 211783.243 | -103719.578 | -2500.688 | 148352.750 |
| 222972.803 | 540685.345 | 345507.917 | -62801.622 | 40203.182 | 61830.552 |
| 239244.531 | 563337.645 | 354086.224 | -64438.331 | 45212.242 | 50393.138 |
| 239243.687 | 563339.244 | 354087.344 | -64453.595 | 45227.466 | 50393.380 |
| 239245.453 | 563340.121 | 354086.643 | -64454.009 | 45212.057 | 50408.871 |
| -239072.182 | -563200.779 | -353954.331 | 64454.043 | -45212.549 | -50392.506 |
| -222701.207 | -540382.979 | -345211.735 | 62799.322 | -40202.458 | -61829.798 |
| -239110.905 | -563206.295 | -353922.907 | 64452.900 | -45211.784 | -50394.033 |
| -239244.525 | -563339.788 | -354088.570 | 64469.856 | -45211.256 | -50392.981 |
| -63015.779 | -290172.155 | -218147.839 | -121821.843 | -234328.884 | -243810.030 |
| -35010.178 | -515071.716 | -211653.643 | 103718.667 | 2501.653 | -148336.501 |
| 24096.869 | 56471.912 | 35541.850 | -6445.485 | 4520.375 | 5039.846 |
| 24062.669 | 56504.571 | 35540.828 | -6446.625 | 4521.736 | 5040.629 |
| 24058.039 | 56466.267 | 35573.207 | -6446.598 | 4521.139 | 5038.342 |
| 23924.429 | 56332.766 | 35407.551 | -6429.656 | 4521.670 | 5039.387 |
| 3500.397 | 51508.100 | 21165.416 | -10371.376 | -234.494 | 14835.300 |
| 3501.795 | 51507.754 | 21163.558 | -10372.026 | -250.079 | 14850.882 |
| -23752.042 | -56195.832 | -35275.632 | 6445.332 | -4521.974 | -5038.765 |
| -23786.250 | -56163.187 | -35276.660 | 6444.194 | -4520.612 | -5037.983 |
| -22150.289 | -53923.029 | -34370.087 | 6278.807 | -4020.300 | -6184.144 |
| -23924.481 | -56334.982 | -35409.931 | 6461.165 | -4520.679 | -5039.225 |
| -23925.252 | -56333.310 | -35408.776 | 6445.906 | -4505.457 | -5038.990 |
| -6.397 | -28155.021 | -17273.192 | -10776.765 | -18180.938 | -35996.800 |
| 311.220 | 275.729 | 274.155 | 0.005 | 0.008 | 0.006 |
| 277.106 | 309.843 | 274.155 | 0.005 | 0.008 | 0.006 |
| 277.106 | 275.729 | 308.269 | 0.005 | 0.008 | 0.006 |
| 7.249 | 7.351 | 5.695 | 55.818 | 0.009 | 0.004 |
| 10.940 | 9.551 | 7.981 | 0.005 | 55.790 | 0.006 |
| 10.940 | 9.555 | 7.977 | 0.005 | 0.006 | 55.790 |
| 288.974 | 256.237 | 257.811 | -0.005 | -0.008 | -0.006 |
| 254.860 | 290.351 | 257.811 | -0.005 | -0.008 | -0.006 |
| 254.860 | 256.237 | 291.925 | -0.005 | -0.008 | -0.006 |
| -7.260 | -7.348 | -5.685 | 55.800 | -0.010 | -0.005 |
| -10.937 | -9.555 | -7.977 | -0.005 | 55.778 | -0.006 |
| -10.937 | -9.551 | -7.981 | -0.005 | -0.006 | 55.778 |
| 301.210 | 266.958 | 266.800 | 0.001 | 0.001 | 0.001 |
| 267.095 | 301.072 | 266.800 | 0.001 | 0.001 | 0.001 |
| 267.095 | 266.958 | 300.915 | 0.001 | 0.001 | 0.001 |
| 0.725 | 0.735 | 0.570 | 55.794 | 0.001 | 0.000 |
| 1.094 | 0.955 | 0.798 | 0.001 | 55.794 | 0.001 |
| 1.094 | 0.955 | 0.798 | 0.001 | 0.001 | 55.793 |
| 298.984 | 265.008 | 265.166 | -0.001 | -0.001 | -0.001 |
| 264.871 | 299.122 | 265.166 | -0.001 | -0.001 | -0.001 |
| 264.871 | 265.008 | 299.279 | -0.001 | -0.001 | -0.001 |
| -0.726 | -0.735 | -0.568 | 55.792 | -0.001 | -0.000 |
| -1.094 | -0.955 | -0.798 | -0.001 | 55.792 | -0.001 |
| -1.094 | -0.955 | -0.798 | -0.001 | -0.001 | 55.792 |
| 300.212 | 266.082 | 266.066 | 0.000 | 0.000 | 0.000 |
| 266.096 | 300.198 | 266.066 | 0.000 | 0.000 | 0.000 |
| 266.096 | 266.082 | 300.183 | 0.000 | 0.000 | 0.000 |
| 0.073 | 0.073 | 0.057 | 55.796 | 0.000 | 0.000 |
| 0.109 | 0.096 | 0.080 | 0.000 | 55.796 | 0.000 |
| 0.109 | 0.096 | 0.080 | 0.000 | 0.000 | 55.796 |
| 299.982 | 265.884 | 265.900 | -0.000 | -0.000 | -0.000 |
| 265.870 | 299.996 | 265.900 | -0.000 | -0.000 | -0.000 |
| 265.870 | 265.884 | 300.011 | -0.000 | -0.000 | -0.000 |
| -0.073 | -0.073 | -0.057 | 55.796 | -0.000 | -0.000 |
| -0.109 | -0.096 | -0.080 | -0.000 | 55.796 | -0.000 |
| -0.109 | -0.095 | -0.080 | -0.000 | -0.000 | 55.796 |
| 356.169 | 354.692 | 354.692 | -0.000 | -0.000 | 0.000 |
| 354.692 | 356.169 | 354.692 | -0.000 | -0.000 | 0.000 |
| 354.692 | 354.692 | 356.169 | -0.000 | -0.000 | 0.000 |
| -1.718 | -1.409 | -2.729 | 59.524 | 0.017 | 0.271 |
| -0.145 | -0.326 | -0.315 | 0.016 | 59.544 | 0.024 |
| -0.145 | -0.315 | -0.326 | 0.016 | 0.024 | 59.544 |
| 356.169 | 354.692 | 354.692 | 0.000 | -0.000 | -0.000 |
| 354.692 | 356.169 | 354.692 | 0.000 | 0.000 | -0.000 |
| 354.692 | 354.692 | 356.169 | -0.000 | 0.000 | -0.000 |
| 1.973 | 1.835 | 2.986 | 59.474 | -0.019 | -0.272 |
| 0.312 | 0.425 | 0.413 | 0.001 | 59.492 | -0.023 |
| 0.312 | 0.413 | 0.425 | 0.001 | -0.023 | 59.492 |
| 356.169 | 354.692 | 354.692 | -0.000 | -0.000 | 0.000 |
| 354.692 | 356.169 | 354.692 | -0.000 | -0.000 | 0.000 |
| 354.692 | 354.692 | 356.169 | -0.000 | -0.000 | 0.000 |
| -0.172 | -0.141 | -0.273 | 59.519 | 0.002 | 0.027 |
| -0.015 | -0.033 | -0.031 | 0.002 | 59.521 | 0.002 |
| -0.015 | -0.031 | -0.033 | 0.002 | 0.002 | 59.521 |
| 356.169 | 354.692 | 354.692 | 0.000 | 0.000 | -0.000 |
| 354.692 | 356.169 | 354.692 | 0.000 | 0.000 | -0.000 |
| 354.692 | 354.692 | 356.169 | 0.000 | 0.000 | -0.000 |
| 0.197 | 0.183 | 0.299 | 59.514 | -0.002 | -0.027 |
| 0.031 | 0.042 | 0.041 | 0.000 | 59.516 | -0.002 |
| 0.031 | 0.041 | 0.042 | 0.000 | -0.002 | 59.516 |
| 356.170 | 354.693 | 354.693 | -0.000 | -0.000 | 0.000 |
| 354.693 | 356.170 | 354.693 | -0.000 | -0.000 | 0.000 |
| 354.693 | 354.693 | 356.170 | -0.000 | -0.000 | -0.000 |
| -0.017 | -0.014 | -0.027 | 59.518 | 0.000 | 0.003 |
| -0.001 | -0.003 | -0.003 | 0.000 | 59.518 | 0.000 |
| -0.001 | -0.003 | -0.003 | 0.000 | 0.000 | 59.518 |
| 356.168 | 354.691 | 354.691 | -0.000 | -0.000 | -0.000 |
| 354.691 | 356.168 | 354.691 | -0.000 | -0.000 | -0.000 |
| 354.691 | 354.691 | 356.168 | -0.000 | -0.000 | -0.000 |
| 0.020 | 0.018 | 0.030 | 59.518 | -0.000 | -0.003 |
| 0.003 | 0.004 | 0.004 | 0.000 | 59.518 | -0.000 |
| 0.003 | 0.004 | 0.004 | 0.000 | -0.000 | 59.518 |
| 325.844 | -51.606 | 76.325 | 0.068 | 55.156 | 0.054 |
| 31.630 | 175.696 | 31.657 | 0.103 | 11.995 | 0.085 |
| 237.893 | -56.564 | 165.788 | 0.091 | 43.599 | 0.101 |
| 0.046 | 0.068 | 0.028 | 25.074 | 0.021 | 2.238 |
| 0.423 | 11.785 | -0.032 | 0.103 | 34.692 | 0.085 |
| 0.046 | 0.068 | 0.028 | 2.513 | 0.021 | 19.566 |
| 93.068 | 34.697 | 27.312 | -0.103 | 8.047 | -0.085 |
| 31.539 | 175.560 | 31.601 | -0.103 | 11.953 | -0.085 |
| 27.981 | 32.990 | 78.410 | -0.103 | -0.081 | -0.085 |
| -0.046 | -0.068 | -0.028 | 24.868 | -0.021 | 2.068 |
| 0.331 | 11.649 | -0.088 | -0.103 | 34.650 | -0.085 |
| -0.046 | -0.068 | -0.028 | 2.307 | -0.021 | 19.396 |
| 94.033 | 32.257 | 34.351 | 0.007 | 10.309 | 0.005 |
| 72.498 | 86.111 | 48.241 | 0.008 | 7.791 | 0.008 |
| 55.370 | 30.096 | 67.356 | 0.007 | 6.812 | 0.005 |
| 25.037 | -2.212 | 15.371 | 10.466 | 6.909 | -2.383 |
| 26.520 | -4.175 | 6.587 | 0.007 | 24.915 | 0.005 |
| 0.005 | 0.007 | 0.003 | 2.420 | 0.002 | 19.490 |
| 43.674 | 50.584 | 24.891 | -0.007 | 0.463 | -0.005 |
| 31.580 | 175.621 | 31.626 | -0.010 | 11.972 | -0.009 |
| 4.000 | 48.751 | 57.881 | -0.007 | -3.123 | -0.005 |
| -21.489 | 9.527 | -10.515 | 10.121 | -4.052 | -2.333 |
| -24.712 | 14.511 | -2.764 | -0.007 | 15.318 | -0.005 |
| -25.718 | 9.309 | -4.674 | 0.416 | -4.981 | 11.371 |
| 67.772 | 39.524 | 29.362 | 0.001 | 7.235 | 0.001 |
| 36.639 | 100.297 | 38.148 | 0.001 | 3.074 | 0.001 |
| 32.355 | 38.440 | 63.142 | 0.001 | 2.358 | 0.001 |
| 2.760 | -0.795 | 1.262 | 10.312 | 0.444 | -2.224 |
| 5.600 | 0.931 | 4.236 | 0.001 | 19.589 | 0.001 |
| 2.757 | -0.729 | 1.322 | -2.075 | 0.485 | 8.647 |
| 56.579 | 34.443 | 20.359 | -0.001 | 7.622 | -0.001 |
| 22.987 | 53.951 | 32.531 | -0.000 | 5.479 | -0.001 |
| 19.753 | 34.670 | 53.177 | -0.001 | 2.197 | -0.001 |
| -2.759 | 0.795 | -1.262 | 10.310 | -0.444 | -2.225 |
| 0.105 | 3.408 | 2.169 | -0.001 | 18.665 | -0.001 |
| -2.803 | 1.343 | -0.605 | -0.749 | -0.460 | 9.640 |
| 91.491 | 40.542 | 40.434 | -0.604 | -0.605 | -0.597 |
| 40.280 | 91.753 | 40.434 | -0.604 | -0.605 | -0.597 |
| 40.280 | 40.542 | 91.645 | -0.604 | -0.605 | -0.597 |
| -0.390 | -0.165 | 0.458 | 36.002 | -0.483 | -0.048 |
| -0.166 | 0.011 | 0.012 | -0.491 | 36.016 | -0.470 |
| -0.166 | 0.011 | 0.012 | -0.491 | -0.433 | 35.993 |
| 91.767 | 40.294 | 40.402 | 0.603 | 0.603 | 0.596 |
| 40.556 | 91.504 | 40.402 | 0.603 | 0.604 | 0.596 |
| 40.556 | 40.294 | 91.612 | 0.603 | 0.604 | 0.596 |
| 0.343 | 0.187 | -0.437 | 36.938 | 0.483 | 0.048 |
| 0.166 | -0.011 | -0.012 | 0.491 | 36.847 | 0.470 |
| 0.163 | -0.010 | -0.011 | 0.494 | 0.434 | 36.870 |
| 91.615 | 40.430 | 40.419 | -0.060 | -0.060 | -0.060 |
| 40.404 | 91.641 | 40.419 | -0.060 | -0.060 | -0.060 |
| 40.404 | 40.430 | 91.630 | -0.060 | -0.060 | -0.060 |
| -0.034 | -0.011 | 0.053 | 36.424 | -0.045 | 0.001 |
| -0.010 | 0.008 | 0.009 | -0.048 | 36.427 | -0.041 |
| -0.010 | 0.008 | 0.009 | -0.048 | -0.040 | 36.425 |
| 91.642 | 40.406 | 40.416 | 0.060 | 0.060 | 0.060 |
| 40.432 | 91.616 | 40.416 | 0.060 | 0.060 | 0.060 |
| 40.432 | 40.406 | 91.627 | 0.060 | 0.060 | 0.060 |
| 0.029 | 0.013 | -0.050 | 36.517 | 0.045 | -0.001 |
| 0.010 | -0.008 | -0.008 | 0.048 | 36.511 | 0.041 |
| 0.010 | -0.008 | -0.008 | 0.048 | 0.040 | 36.512 |
| 91.627 | 40.422 | 40.421 | -0.004 | -0.003 | -0.003 |
| 40.419 | 91.630 | 40.421 | -0.004 | -0.003 | -0.003 |
| 40.419 | 40.422 | 91.629 | -0.004 | -0.003 | -0.003 |
| -0.004 | -0.001 | 0.005 | 36.462 | -0.005 | 0.000 |
| -0.001 | 0.001 | 0.001 | -0.005 | 36.463 | -0.004 |
| -0.001 | 0.001 | 0.001 | -0.005 | -0.004 | 36.463 |
| 91.630 | 40.419 | 40.420 | 0.004 | 0.003 | 0.003 |
| 40.422 | 91.627 | 40.420 | 0.004 | 0.003 | 0.003 |
| 40.422 | 40.419 | 91.628 | 0.004 | 0.003 | 0.003 |
| 0.003 | 0.002 | -0.005 | 36.472 | 0.005 | -0.000 |
| 0.001 | -0.001 | -0.001 | 0.005 | 36.471 | 0.004 |
| 0.001 | -0.001 | -0.001 | 0.005 | 0.004 | 36.471 |
| 91.402 | 40.202 | 40.176 | -0.961 | -1.081 | -1.071 |
| 40.215 | 91.389 | 40.176 | -0.961 | -1.081 | -1.072 |
| 40.215 | 40.202 | 91.363 | -0.962 | -1.081 | -1.072 |
| -0.218 | -0.258 | 0.352 | 35.850 | -0.799 | -0.357 |
| 0.025 | -0.097 | -0.096 | -0.718 | 35.757 | -0.755 |
| 0.025 | -0.097 | -0.096 | -0.718 | -0.751 | 35.758 |
| 91.415 | 40.244 | 40.270 | 0.989 | 1.113 | 1.103 |
| 40.231 | 91.428 | 40.270 | 0.989 | 1.113 | 1.103 |
| 40.231 | 40.244 | 91.454 | 0.989 | 1.113 | 1.103 |
| 0.181 | 0.275 | -0.335 | 37.208 | 0.799 | 0.357 |
| -0.020 | 0.094 | 0.093 | 0.713 | 37.228 | 0.755 |
| -0.020 | 0.094 | 0.093 | 0.713 | 0.751 | 37.226 |
| 91.378 | 40.202 | 40.199 | -0.107 | -0.120 | -0.119 |
| 40.203 | 91.377 | 40.199 | -0.107 | -0.120 | -0.119 |
| 40.203 | 40.202 | 91.375 | -0.107 | -0.120 | -0.119 |
| -0.018 | -0.022 | 0.040 | 36.400 | -0.078 | -0.032 |
| 0.007 | -0.005 | -0.005 | -0.071 | 36.393 | -0.071 |
| 0.007 | -0.005 | -0.005 | -0.071 | -0.073 | 36.394 |
| 91.379 | 40.205 | 40.208 | 0.106 | 0.120 | 0.119 |
| 40.204 | 91.381 | 40.208 | 0.106 | 0.120 | 0.119 |
| 40.204 | 40.205 | 91.383 | 0.106 | 0.120 | 0.119 |
| 0.015 | 0.024 | -0.038 | 36.536 | 0.078 | 0.032 |
| -0.007 | 0.005 | 0.005 | 0.070 | 36.539 | 0.071 |
| -0.007 | 0.005 | 0.004 | 0.070 | 0.073 | 36.537 |
| 91.378 | 40.206 | 40.205 | -0.004 | -0.005 | -0.004 |
| 40.206 | 91.378 | 40.205 | -0.004 | -0.005 | -0.004 |
| 40.206 | 40.206 | 91.377 | -0.004 | -0.005 | -0.004 |
| -0.002 | -0.002 | 0.004 | 36.458 | -0.008 | -0.003 |
| 0.001 | -0.001 | -0.001 | -0.007 | 36.458 | -0.007 |
| 0.001 | -0.001 | -0.001 | -0.007 | -0.007 | 36.458 |
| 91.378 | 40.206 | 40.206 | 0.004 | 0.005 | 0.004 |
| 40.206 | 91.378 | 40.206 | 0.004 | 0.005 | 0.004 |
| 40.206 | 40.206 | 91.378 | 0.004 | 0.005 | 0.004 |
| 0.002 | 0.003 | -0.004 | 36.472 | 0.008 | 0.003 |
| -0.000 | 0.001 | 0.001 | 0.007 | 36.472 | 0.007 |
| -0.000 | 0.001 | 0.001 | 0.007 | 0.007 | 36.472 |
| 195.877 | 164.109 | 163.860 | 0.621 | 0.619 | 0.636 |
| 164.051 | 195.969 | 163.826 | 0.621 | 0.619 | 0.636 |
| 164.127 | 164.150 | 195.569 | 0.621 | 0.619 | 0.636 |
| 1.557 | 2.053 | 1.414 | -18.199 | 0.634 | 0.553 |
| 2.821 | 1.604 | 1.446 | 0.621 | -18.256 | 0.640 |
| 2.770 | 1.572 | 1.487 | 0.619 | 0.625 | -18.262 |
| -219776505.276 | -212561449.729 | -216743963.200 | 1310794.129 | 1387764.991 | -651662.421 |
| -227470445.500 | -228110658.983 | -217277323.098 | 67690.430 | -921032.570 | 206188.097 |
| 160.272 | 160.279 | 187.175 | -0.616 | -0.989 | -0.672 |
| -1.597 | -1.991 | -1.511 | -19.571 | -0.648 | -0.554 |
| -2.769 | -1.556 | -1.464 | -0.620 | -19.525 | -0.640 |
| -2.773 | -1.602 | -1.502 | -0.621 | -0.625 | -19.552 |
| 198.200 | 159.214 | 159.179 | 0.062 | 0.062 | 0.064 |
| 159.207 | 198.207 | 159.179 | 0.062 | 0.062 | 0.064 |
| 159.207 | 159.214 | 198.172 | 0.062 | 0.062 | 0.064 |
| 21066050.176 | 20715846.477 | 20957798.840 | 29281.096 | 39279.011 | -206386.057 |
| 21371181.336 | 21246806.997 | 20585887.566 | -112177.558 | -142719.716 | -196608.110 |
| 21614496.516 | 21663557.846 | 21528815.063 | -456145.238 | -207957.297 | -124426.184 |
| 197.648 | 158.649 | 158.683 | -0.062 | -0.062 | -0.064 |
| 158.656 | 197.641 | 158.683 | -0.062 | -0.062 | -0.064 |
| 158.655 | 158.648 | 197.676 | -0.062 | -0.062 | -0.064 |
| -20873950.433 | -21142157.818 | -21149974.186 | 75233.273 | -161431.721 | 40288.046 |
| -20814637.174 | -20235952.904 | -20087873.138 | -227746.492 | 190614.185 | -109643.901 |
| -21494753.674 | -22004829.739 | -22108835.124 | 296753.155 | -116174.733 | 85990.184 |
| 198.016 | 158.928 | 158.925 | 0.006 | 0.006 | 0.006 |
| 2177046.603 | 2202528.440 | 2172438.766 | -2506.223 | -36292.666 | -3056.414 |
| 2202962.326 | 2182762.765 | 2210971.586 | -10434.414 | -2298.128 | 12322.961 |
| 2164271.220 | 2123527.141 | 2163490.860 | 1763.294 | -9007.765 | 5001.600 |
| 2104142.170 | 2155348.174 | 2058887.104 | -4002.371 | -22818.063 | -6660.038 |
| 2051484.130 | 2076886.122 | 2102562.137 | -8346.809 | -17963.041 | -5922.835 |
| 197.959 | 158.870 | 158.874 | -0.006 | -0.006 | -0.006 |
| 158.871 | 197.958 | 158.874 | -0.006 | -0.006 | -0.006 |
| 158.871 | 158.870 | 197.962 | -0.006 | -0.006 | -0.006 |
| -2112661.300 | -2090672.090 | -2091617.157 | -2492.037 | 376.769 | -20451.996 |
| -2059937.662 | -2092444.111 | -2114935.497 | 11195.897 | -468.950 | -18346.358 |
| -2053834.024 | -2094054.271 | -2086696.289 | -32280.432 | -10152.482 | 14137.070 |
| 272.041 | 240.853 | 238.611 | 0.247 | 0.181 | 0.164 |
| 242.774 | 270.121 | 238.611 | 0.247 | 0.181 | 0.164 |
| 242.774 | 240.853 | 267.879 | 0.247 | 0.181 | 0.164 |
| 14.520 | 14.889 | 12.324 | 43.640 | 0.168 | 0.100 |
| 20.169 | 18.060 | 15.864 | 0.247 | 43.590 | 0.154 |
| 20.166 | 18.096 | 15.817 | 0.249 | 0.159 | 43.582 |
| 230.385 | 203.038 | 205.280 | -0.247 | -0.181 | -0.164 |
| 201.117 | 232.305 | 205.280 | -0.247 | -0.181 | -0.164 |
| 201.117 | 203.038 | 234.547 | -0.247 | -0.181 | -0.164 |
| -14.609 | -14.946 | -12.258 | 43.184 | -0.169 | -0.114 |
| -20.202 | -18.111 | -15.823 | -0.248 | 43.265 | -0.152 |
| -20.201 | -18.064 | -15.859 | -0.250 | -0.170 | 43.280 |
| 253.296 | 223.836 | 223.612 | 0.025 | 0.018 | 0.016 |
| 224.028 | 253.104 | 223.612 | 0.025 | 0.018 | 0.016 |
| 224.028 | 223.836 | 252.880 | 0.025 | 0.018 | 0.016 |
| 1.452 | 1.489 | 1.232 | 45.978 | 0.008 | 0.005 |
| 2.017 | 1.806 | 1.586 | 0.011 | 45.975 | 0.008 |
| 2.017 | 1.810 | 1.582 | 0.011 | 0.008 | 45.975 |
| 249.130 | 220.055 | 220.279 | -0.025 | -0.018 | -0.016 |
| 219.863 | 249.322 | 220.279 | -0.025 | -0.018 | -0.016 |
| 219.863 | 220.055 | 249.546 | -0.025 | -0.018 | -0.016 |
| -1.461 | -1.495 | -1.226 | 45.956 | -0.008 | -0.006 |
| -2.020 | -1.811 | -1.582 | -0.011 | 45.959 | -0.008 |
| -2.020 | -1.806 | -1.586 | -0.011 | -0.009 | 45.960 |
| 251.423 | 222.136 | 222.113 | 0.002 | 0.002 | 0.002 |
| 222.155 | 251.404 | 222.113 | 0.002 | 0.002 | 0.002 |
| 222.155 | 222.136 | 251.382 | 0.002 | 0.002 | 0.002 |
| 0.145 | 0.149 | 0.123 | 43.651 | 0.002 | 0.001 |
| 0.202 | 0.181 | 0.159 | 0.002 | 43.650 | 0.001 |
| 0.202 | 0.181 | 0.158 | 0.002 | 0.002 | 43.650 |
| 251.003 | 221.755 | 221.778 | -0.002 | -0.002 | -0.002 |
| 221.736 | 251.022 | 221.778 | -0.002 | -0.002 | -0.002 |
| 221.736 | 221.755 | 251.044 | -0.002 | -0.002 | -0.002 |
| -0.146 | -0.149 | -0.123 | 43.646 | -0.002 | -0.001 |
| -0.202 | -0.181 | -0.158 | -0.002 | 43.647 | -0.001 |
| -0.202 | -0.181 | -0.159 | -0.002 | -0.002 | 43.647 |
| 255.743 | 250.514 | 246.629 | -0.104 | -0.209 | -0.209 |
| 251.550 | 254.707 | 246.629 | -0.104 | -0.209 | -0.209 |
| 251.550 | 250.514 | 250.821 | -0.104 | -0.209 | -0.209 |
| -4.679 | -4.103 | -7.404 | 43.905 | -0.112 | -0.841 |
| -9.569 | -11.039 | -14.943 | -0.067 | 43.747 | -0.290 |
| -9.569 | -11.057 | -14.925 | -0.067 | -0.290 | 43.747 |
| 277.862 | 274.705 | 278.590 | 0.104 | 0.209 | 0.209 |
| 273.669 | 278.898 | 278.590 | 0.104 | 0.209 | 0.209 |
| 273.669 | 274.705 | 282.783 | 0.104 | 0.209 | 0.209 |
| 4.656 | 4.055 | 7.382 | 44.251 | 0.114 | 0.710 |
| 9.452 | 10.983 | 14.863 | 0.060 | 44.281 | 0.270 |
| 9.452 | 10.977 | 14.869 | 0.060 | 0.270 | 44.281 |
| 265.696 | 261.400 | 261.012 | -0.010 | -0.021 | -0.021 |
| 261.504 | 265.593 | 261.012 | -0.010 | -0.021 | -0.021 |
| 261.504 | 261.400 | 265.204 | -0.010 | -0.021 | -0.021 |
| -0.468 | -0.410 | -0.740 | 43.983 | -0.011 | -0.084 |
| -0.957 | -1.104 | -1.494 | -0.007 | 43.967 | -0.029 |
| -0.957 | -1.106 | -1.492 | -0.007 | -0.029 | 43.967 |
| 267.908 | 263.819 | 264.208 | 0.010 | 0.021 | 0.021 |
| 263.715 | 268.012 | 264.208 | 0.010 | 0.021 | 0.021 |
| 263.715 | 263.819 | 268.400 | 0.010 | 0.021 | 0.021 |
| 0.432 | 0.349 | 0.706 | 44.009 | 0.007 | 0.078 |
| 0.935 | 1.092 | 1.481 | 0.005 | 44.020 | 0.028 |
| 0.935 | 1.092 | 1.481 | 0.005 | 0.028 | 44.020 |
| 266.692 | 262.490 | 262.451 | -0.001 | -0.002 | -0.002 |
| 262.500 | 266.682 | 262.451 | -0.001 | -0.002 | -0.002 |
| 262.500 | 262.490 | 266.643 | -0.001 | -0.002 | -0.002 |
| -0.047 | -0.041 | -0.074 | 43.990 | -0.001 | -0.008 |
| -0.096 | -0.110 | -0.149 | -0.001 | 43.989 | -0.003 |
| -0.096 | -0.110 | -0.149 | -0.001 | -0.003 | 43.989 |
| 266.912 | 262.730 | 262.768 | 0.001 | 0.002 | 0.002 |
| 262.719 | 266.922 | 262.768 | 0.001 | 0.002 | 0.002 |
| 262.719 | 262.730 | 266.961 | 0.001 | 0.002 | 0.002 |
| 0.043 | 0.035 | 0.070 | 43.993 | 0.001 | 0.008 |
| 0.093 | 0.109 | 0.148 | 0.001 | 43.994 | 0.003 |
| 0.093 | 0.109 | 0.148 | 0.001 | 0.003 | 43.994 |
| 291.909 | 289.038 | 257.446 | 0.125 | 0.039 | 2.380 |
| 264.076 | 316.581 | 257.832 | 0.164 | 0.024 | -0.168 |
| 18130828.486 | 12515182.505 | 22731409.715 | 304967.689 | -393704.167 | -301182.838 |
| 22068623.022 | 16564106.268 | 28326931.074 | 128863.932 | -541759.079 | -68239.745 |
| 21257022.164 | 22449199.091 | 24912630.287 | 85208.810 | 176353.751 | -1933961.806 |
| 20717516.458 | 21687083.718 | 25772233.362 | 118177.050 | 219079.275 | -3763910.609 |
| 281.531 | 254.453 | 234.379 | -0.129 | -0.037 | -1.456 |
| 272.371 | 263.623 | 234.367 | -0.139 | -0.034 | -2.828 |
| 242.656 | 230.646 | 315.357 | -0.182 | -0.018 | -8.089 |
| -4.651 | -17.547 | -11.912 | 13.389 | -0.015 | -8.715 |
| -10.946 | -15.963 | -14.299 | -0.158 | 12.944 | -2.766 |
| -12.155 | -14.249 | -14.511 | -0.264 | -0.011 | 20.578 |
| 1744360.590 | 2149416.894 | 2505094.753 | -35752.993 | 38997.455 | -205347.627 |
| 278.933 | 281.791 | 247.052 | 0.013 | 0.004 | 0.258 |
| 245.840 | 245.920 | 336.409 | 0.017 | 0.002 | -0.042 |
| 2531767.873 | 2157440.879 | 3171047.618 | 32400.222 | 13756.536 | -60313.413 |
| 1921935.137 | 1458690.018 | 2244618.632 | -29073.464 | 25807.276 | 77087.835 |
| 1753858.561 | 2204665.476 | 2842307.840 | 10913.788 | -26705.670 | -336703.227 |
| -2447328.761 | -2696575.941 | -2940921.814 | 34323.371 | 29960.410 | -317162.124 |
| 276.950 | 279.320 | 244.689 | -0.013 | -0.004 | -0.256 |
| 243.692 | 243.612 | 334.049 | -0.017 | -0.002 | 0.042 |
| -2450405.891 | -2095478.694 | -3230790.243 | -26341.467 | -35312.684 | 16711.379 |
| -1890841.635 | -2007907.402 | -2210301.909 | -36839.720 | 7487.435 | 265574.738 |
| -2453599.174 | -2981667.398 | -3746912.994 | -8408.231 | -1838.548 | 117816.436 |
| 214787.850 | 233463.552 | 278305.682 | -3016.789 | -382.181 | -12548.450 |
| 210213.593 | 218544.455 | 237365.383 | -3419.941 | -54.065 | 42437.948 |
| 246.420 | 246.527 | 331.093 | 0.002 | 0.000 | 0.071 |
| 0.099 | 0.123 | 0.118 | 13.199 | 0.000 | 0.010 |
| 146236.311 | 136038.731 | 186311.885 | 899.639 | -3902.533 | -6515.096 |
| 178226.738 | 211385.423 | 286136.158 | -989.223 | -1810.261 | -4898.656 |
| -206876.149 | -243556.923 | -235244.109 | -146.320 | -6087.621 | -60262.225 |
| -260362.014 | -286645.730 | -363409.907 | 3434.705 | -2348.905 | 7277.983 |
| -231991.869 | -162246.281 | -264626.011 | -1419.822 | 3741.184 | -2834.048 |
| -0.099 | -0.123 | -0.118 | 13.196 | -0.000 | -0.010 |
| -178735.312 | -203571.181 | -232812.513 | -1022.314 | -298.223 | 18960.462 |
| -194091.029 | -272673.070 | -345564.489 | -3039.001 | 3344.871 | -5301.173 |
| 282478276.898 | 275982463.265 | 276429869.244 | -4087398.619 | 1610067.174 | 1252158.062 |
| 125.446 | 213.908 | 123.663 | 1.579 | 2.023 | 1.772 |
| 289172664.285 | 281275178.573 | 277513778.272 | -2231280.593 | -404025.790 | 36606.806 |
| 268018616.213 | 270229683.018 | 251811082.162 | -3627161.370 | -1209125.755 | -210088.277 |
| 299380195.203 | 297062769.539 | 290982137.629 | 1231792.135 | -1415911.292 | -1693941.656 |
| 284685672.001 | 279666486.631 | 276094878.444 | -853710.674 | -3225539.993 | -4673962.057 |
| -289104708.746 | -276494753.886 | -284102587.284 | -1149475.725 | 1843934.313 | 335612.212 |
| -291956375.518 | -281485565.941 | -281201747.090 | 3118459.673 | 1022170.873 | -1520692.040 |
| -289237174.711 | -285419493.687 | -286846666.961 | 2621038.649 | 2019065.535 | 898877.965 |
| -265689707.706 | -263115069.388 | -267675831.311 | -3497005.116 | 1958553.709 | 63502.463 |
| -286268907.781 | -285030623.518 | -284802359.797 | -997321.206 | -1671671.628 | -2294015.000 |
| -266140573.123 | -275293662.813 | -269078750.587 | 1035592.934 | -2924761.970 | -1197647.099 |
| 28601376.388 | 27642924.867 | 27841500.655 | 14568.923 | -107135.568 | -124472.110 |
| 29198760.635 | 27728548.970 | 27992338.046 | -334261.437 | -304284.868 | -99581.583 |
| 118.858 | 118.862 | 203.971 | 0.158 | 0.202 | 0.177 |
| 28481661.803 | 28308223.895 | 28402056.138 | -13960.426 | -22150.660 | -33050.433 |
| 0.882 | 0.883 | 0.741 | 0.152 | -14.303 | 0.171 |
| 29603722.552 | 29471512.000 | 28817075.361 | 62979.109 | 154396.650 | -457298.539 |
| 202.449 | 117.164 | 117.337 | -0.158 | -0.202 | -0.177 |
| 117.167 | 202.446 | 117.337 | -0.158 | -0.202 | -0.177 |
| -27884028.075 | -27476828.771 | -27721826.125 | 306718.374 | -33463.398 | 16695.983 |
| -0.822 | -0.885 | -0.616 | -14.683 | -0.199 | -0.149 |
| -0.860 | -0.869 | -0.717 | -0.153 | -14.698 | -0.169 |
| -27333374.202 | -27294127.515 | -27437252.134 | -34772.198 | -83142.738 | -179248.905 |
| 2815983.620 | 2757202.607 | 2775839.879 | -25593.443 | -54597.723 | 11785.775 |
| 118.122 | 203.333 | 118.105 | 0.016 | 0.020 | 0.018 |
| 2807385.118 | 2741335.807 | 2830659.316 | -33122.258 | -3753.413 | 12643.222 |
| 2862660.088 | 2831288.046 | 2819151.815 | -55172.250 | 8648.981 | -9067.822 |
| 2804294.294 | 2801383.021 | 2777279.010 | -27157.028 | -20160.784 | 18645.019 |
| 2918315.829 | 2835312.877 | 2813309.438 | 35260.629 | 29400.699 | -45002.947 |
| -2849165.558 | -2799630.518 | -2768262.584 | 17526.657 | -5480.827 | 26561.319 |
| -2873941.710 | -2785792.177 | -2805351.032 | 21677.434 | 557.290 | 13300.007 |
| 117.951 | 117.951 | 203.178 | -0.016 | -0.020 | -0.018 |
| -2787939.484 | -2705500.663 | -2712853.904 | -9091.478 | -36187.738 | -7572.232 |
| -2725365.135 | -2737304.658 | -2725727.464 | 487.137 | -50161.399 | -11069.624 |
| -2765055.165 | -2783200.662 | -2757738.537 | 14746.745 | 18939.776 | -50387.337 |
| 190.356 | 181.527 | 179.911 | -0.200 | -0.134 | -0.118 |
| 182.970 | 188.913 | 179.911 | -0.200 | -0.134 | -0.118 |
| 182.970 | 181.527 | 187.298 | -0.200 | -0.134 | -0.118 |
| 10.130 | 10.550 | 8.533 | 39.976 | -0.125 | -0.071 |
| 14.311 | 12.620 | 11.027 | -0.194 | 40.018 | -0.109 |
| 14.304 | 12.633 | 11.004 | -0.196 | -0.124 | 40.033 |
| 160.672 | 154.729 | 156.344 | 0.200 | 0.134 | 0.118 |
| 153.286 | 162.115 | 156.344 | 0.200 | 0.134 | 0.118 |
| 153.286 | 154.729 | 163.730 | 0.200 | 0.134 | 0.118 |
| -10.168 | -10.556 | -8.499 | 40.321 | 0.123 | 0.073 |
| -14.316 | -12.642 | -11.006 | 0.195 | 40.252 | 0.110 |
| -14.315 | -12.620 | -11.019 | 0.195 | 0.125 | 40.239 |
| 176.998 | 169.468 | 169.306 | -0.020 | -0.013 | -0.012 |
| 169.612 | 176.854 | 169.306 | -0.020 | -0.013 | -0.012 |
| 169.612 | 169.468 | 176.693 | -0.020 | -0.013 | -0.012 |
| 1.013 | 1.055 | 0.853 | 40.539 | -0.011 | -0.006 |
| 1.431 | 1.262 | 1.103 | -0.017 | 40.539 | -0.009 |
| 1.430 | 1.263 | 1.100 | -0.017 | -0.011 | 40.541 |
| 174.030 | 166.788 | 166.949 | 0.020 | 0.013 | 0.012 |
| 166.644 | 174.174 | 166.949 | 0.020 | 0.013 | 0.012 |
| 166.644 | 166.788 | 174.335 | 0.020 | 0.013 | 0.012 |
| -1.017 | -1.056 | -0.850 | 40.571 | 0.011 | 0.006 |
| -1.432 | -1.264 | -1.101 | 0.017 | 40.561 | 0.009 |
| -1.432 | -1.262 | -1.102 | 0.017 | 0.011 | 40.560 |
| 175.665 | 168.263 | 168.247 | -0.002 | -0.001 | -0.001 |
| 168.277 | 175.650 | 168.247 | -0.002 | -0.001 | -0.001 |
| 168.277 | 168.263 | 175.634 | -0.002 | -0.001 | -0.001 |
| 0.101 | 0.105 | 0.085 | 40.563 | -0.001 | -0.001 |
| 0.143 | 0.126 | 0.110 | -0.002 | 40.564 | -0.001 |
| 0.143 | 0.126 | 0.110 | -0.002 | -0.001 | 40.564 |
| 175.364 | 167.993 | 168.009 | 0.002 | 0.001 | 0.001 |
| 167.979 | 175.378 | 168.009 | 0.002 | 0.001 | 0.001 |
| 167.979 | 167.993 | 175.394 | 0.002 | 0.001 | 0.001 |
| -0.102 | -0.105 | -0.085 | 40.567 | 0.001 | 0.001 |
| -0.143 | -0.127 | -0.110 | 0.002 | 40.566 | 0.001 |
| -0.143 | -0.126 | -0.110 | 0.002 | 0.001 | 40.566 |
| 348.544 | 345.023 | 356.709 | -2.790 | -2.113 | -2.113 |
| 341.918 | 351.649 | 356.709 | -2.790 | -2.113 | -2.113 |
| 341.918 | 345.023 | 363.335 | -2.790 | -2.113 | -2.113 |
| 103.959 | 105.615 | 114.992 | 39.383 | -3.058 | -0.606 |
| 119.024 | 122.057 | 133.452 | -3.013 | 40.287 | -1.860 |
| 118.798 | 121.631 | 133.608 | -3.035 | -1.860 | 40.287 |
| 96.796 | 87.066 | 75.380 | 2.790 | 2.113 | 2.113 |
| 90.170 | 93.692 | 75.380 | 2.790 | 2.113 | 2.113 |
| 90.170 | 87.066 | 82.006 | 2.790 | 2.113 | 2.113 |
| -101.857 | -102.648 | -113.261 | 45.005 | 3.292 | 0.709 |
| -117.810 | -121.423 | -132.850 | 3.128 | 44.215 | 1.898 |
| -117.810 | -121.164 | -133.109 | 3.128 | 1.898 | 44.215 |
| 235.258 | 228.942 | 230.111 | -0.279 | -0.211 | -0.211 |
| 228.632 | 235.568 | 230.111 | -0.279 | -0.211 | -0.211 |
| 228.632 | 228.942 | 236.737 | -0.279 | -0.211 | -0.211 |
| 10.396 | 10.562 | 11.499 | 41.963 | -0.306 | -0.061 |
| 11.902 | 12.206 | 13.345 | -0.301 | 42.053 | -0.186 |
| 11.880 | 12.163 | 13.361 | -0.303 | -0.186 | 42.053 |
| 210.083 | 203.146 | 201.978 | 0.279 | 0.211 | 0.211 |
| 203.457 | 209.772 | 201.978 | 0.279 | 0.211 | 0.211 |
| 203.457 | 203.146 | 208.604 | 0.279 | 0.211 | 0.211 |
| -10.186 | -10.265 | -11.326 | 42.525 | 0.329 | 0.071 |
| -11.781 | -12.142 | -13.285 | 0.313 | 42.446 | 0.190 |
| -11.781 | -12.116 | -13.311 | 0.313 | 0.190 | 42.446 |
| 223.930 | 217.335 | 217.452 | -0.028 | -0.021 | -0.021 |
| 217.304 | 223.961 | 217.452 | -0.028 | -0.021 | -0.021 |
| 217.304 | 217.335 | 224.078 | -0.028 | -0.021 | -0.021 |
| 1.040 | 1.056 | 1.150 | 42.221 | -0.031 | -0.006 |
| 1.190 | 1.221 | 1.335 | -0.030 | 42.230 | -0.019 |
| 1.188 | 1.216 | 1.336 | -0.030 | -0.019 | 42.230 |
| 221.411 | 214.754 | 214.637 | 0.028 | 0.021 | 0.021 |
| 214.785 | 221.380 | 214.637 | 0.028 | 0.021 | 0.021 |
| 214.785 | 214.754 | 221.263 | 0.028 | 0.021 | 0.021 |
| -1.019 | -1.027 | -1.133 | 42.277 | 0.033 | 0.007 |
| -1.178 | -1.214 | -1.329 | 0.031 | 42.269 | 0.019 |
| -1.178 | -1.212 | -1.331 | 0.031 | 0.019 | 42.269 |
| 161.633 | 113.532 | -134.158 | 1.506 | 0.000 | 0.000 |
| -88.042 | -29.823 | 244.315 | -0.931 | 0.000 | -0.000 |
| -320.365 | -320.365 | 798.831 | 0.000 | -0.000 | 0.000 |
| -291.405 | -285.305 | 544.373 | 17.293 | 0.000 | 0.000 |
| 70.277 | 70.277 | -158.991 | 0.000 | 34.691 | 1.514 |
| 0.000 | -0.000 | 0.000 | 0.000 | -0.668 | 46.544 |
| 119.027 | 25.939 | 14.376 | -0.668 | 0.000 | -0.000 |
| 25.939 | 119.027 | 14.376 | 0.668 | 0.000 | -0.000 |
| 15.528 | 15.528 | 167.977 | -0.000 | 0.000 | 0.000 |
| -0.668 | 0.668 | -0.000 | 34.685 | 0.000 | -0.000 |
| -70.277 | -70.277 | 158.991 | -0.000 | 34.691 | 1.514 |
| -0.000 | 0.000 | -0.000 | -0.000 | -0.668 | 46.544 |
| 91.595 | 26.617 | 37.283 | -1.922 | -0.000 | 0.000 |
| 51.586 | 94.673 | 11.342 | -1.438 | -0.000 | 0.000 |
| 21.315 | 21.315 | 114.904 | 0.000 | -0.000 | -0.000 |
| -0.668 | 0.668 | 0.000 | 34.685 | -0.000 | 0.000 |
| 0.000 | 0.000 | 0.000 | -0.000 | 34.685 | -0.668 |
| -35.661 | -35.661 | 71.199 | -0.000 | -0.484 | 11.122 |
| 119.027 | 25.939 | 14.376 | -0.668 | 0.000 | -0.000 |
| 46.290 | 132.998 | -16.549 | 3.597 | 0.000 | -0.000 |
| 76.267 | 76.267 | 6.993 | -0.000 | 0.000 | -0.000 |
| -4.420 | -7.410 | 13.658 | 34.127 | 0.000 | 0.000 |
| -0.000 | -0.000 | -0.000 | 0.000 | 34.685 | -0.668 |
| 35.661 | 35.661 | -71.199 | 0.000 | -0.484 | 11.122 |
| 119.028 | 25.939 | 14.376 | -0.668 | -0.000 | 0.000 |
| 32.093 | 89.557 | 37.720 | 0.575 | -0.000 | -0.000 |
| 31.132 | 31.132 | 97.209 | 0.000 | -0.000 | 0.000 |
| -0.668 | 0.668 | 0.000 | 34.685 | -0.000 | 0.000 |
| -1.938 | -1.938 | 3.869 | 0.000 | 24.131 | -0.568 |
| 0.923 | 0.923 | -2.020 | 0.000 | 1.381 | 28.178 |
| 119.027 | 25.939 | 14.376 | -0.668 | 0.000 | -0.000 |
| 36.232 | 91.674 | 31.478 | 0.570 | 0.000 | 0.000 |
| 33.670 | 33.670 | 92.146 | -0.000 | 0.000 | -0.000 |
| 1.862 | -0.270 | -1.250 | 26.017 | -0.000 | -0.000 |
| 1.938 | 1.938 | -3.869 | -0.000 | 24.131 | -0.568 |
| -0.923 | -0.923 | 2.020 | -0.000 | 1.381 | 28.178 |
| 85.297 | 26.676 | 35.759 | 0.006 | -0.006 | 0.000 |
| 25.488 | 90.556 | 35.873 | 0.006 | -0.006 | 0.000 |
| 34.056 | 37.531 | 80.300 | 0.014 | -0.017 | 0.000 |
| -0.631 | 0.620 | 0.017 | 32.201 | -0.006 | -0.000 |
| -0.613 | 0.626 | 0.014 | 0.006 | 32.109 | 0.000 |
| -1.317 | 1.338 | 0.029 | 0.013 | -0.023 | 22.382 |
| 86.459 | 25.541 | 35.725 | -0.006 | 0.006 | -0.000 |
| 26.656 | 89.414 | 35.839 | -0.006 | 0.006 | -0.000 |
| 36.668 | 34.934 | 80.262 | -0.010 | 0.012 | -0.000 |
| 0.632 | -0.621 | -0.017 | 32.157 | 0.006 | 0.000 |
| 0.613 | -0.626 | -0.014 | -0.006 | 32.132 | -0.000 |
| 1.317 | -1.338 | -0.029 | -0.013 | 0.023 | 22.382 |
| 85.741 | 26.211 | 35.722 | 0.003 | -0.001 | 0.000 |
| 26.099 | 89.972 | 35.874 | 0.003 | -0.001 | 0.000 |
| 35.753 | 35.838 | 80.289 | 0.003 | -0.000 | 0.000 |
| -0.060 | 0.059 | 0.001 | 32.179 | -0.001 | -0.000 |
| -0.056 | 0.058 | -0.001 | 0.005 | 32.019 | 0.000 |
| 0.028 | -0.026 | 0.002 | 0.009 | -0.001 | 22.351 |
| 85.859 | 26.094 | 35.720 | -0.003 | 0.001 | -0.000 |
| 26.218 | 89.855 | 35.871 | -0.003 | 0.001 | -0.000 |
| 35.736 | 35.859 | 80.294 | -0.001 | 0.001 | -0.000 |
| 0.060 | -0.059 | -0.001 | 32.171 | 0.001 | 0.000 |
| 0.056 | -0.058 | 0.001 | -0.005 | 32.022 | -0.000 |
| -0.028 | 0.026 | -0.002 | -0.009 | 0.001 | 22.351 |
| 85.792 | 26.164 | 35.716 | 0.000 | -0.000 | 0.000 |
| 26.154 | 89.916 | 35.879 | 0.000 | -0.000 | 0.000 |
| 35.711 | 35.884 | 80.287 | 0.000 | -0.000 | 0.000 |
| -0.006 | 0.006 | -0.000 | 32.172 | -0.000 | -0.000 |
| -0.006 | 0.006 | -0.000 | 0.000 | 32.015 | 0.000 |
| 0.007 | -0.006 | 0.000 | 0.001 | -0.000 | 22.345 |
| 85.804 | 26.152 | 35.716 | -0.000 | 0.000 | -0.000 |
| 26.166 | 89.904 | 35.879 | -0.000 | 0.000 | -0.000 |
| 35.723 | 35.872 | 80.287 | -0.000 | 0.000 | -0.000 |
| 0.006 | -0.006 | 0.000 | 32.171 | 0.000 | 0.000 |
| 0.006 | -0.006 | 0.000 | -0.000 | 32.015 | -0.000 |
| -0.007 | 0.006 | -0.000 | -0.001 | 0.000 | 22.345 |
| 86.146 | 25.850 | 35.776 | -0.000 | -0.000 | -0.000 |
| 26.280 | 89.749 | 35.885 | -0.000 | -0.000 | -0.000 |
| 35.946 | 35.620 | 80.298 | 0.000 | -0.000 | -0.000 |
| 0.176 | -0.211 | 0.020 | 32.180 | -0.000 | -0.000 |
| 0.201 | -0.210 | 0.017 | -0.000 | 32.132 | -0.000 |
| 0.879 | -0.890 | 0.060 | 0.000 | -0.013 | 22.369 |
| 85.699 | 26.366 | 35.736 | 0.000 | 0.000 | 0.000 |
| 25.823 | 90.276 | 35.845 | 0.000 | 0.000 | 0.000 |
| 35.019 | 36.619 | 80.229 | -0.000 | 0.000 | 0.000 |
| -0.176 | 0.211 | -0.020 | 32.180 | 0.000 | 0.000 |
| -0.201 | 0.210 | -0.017 | 0.000 | 32.142 | 0.000 |
| -0.879 | 0.890 | -0.060 | -0.000 | 0.013 | 22.370 |
| 85.859 | 26.134 | 35.738 | -0.000 | -0.000 | -0.000 |
| 26.176 | 89.899 | 35.886 | -0.000 | -0.000 | -0.000 |
| 35.671 | 35.934 | 80.302 | -0.000 | -0.000 | -0.000 |
| 0.026 | -0.031 | 0.005 | 32.167 | -0.000 | -0.000 |
| 0.031 | -0.034 | 0.007 | -0.000 | 32.026 | -0.000 |
| 0.018 | -0.022 | 0.009 | -0.000 | -0.000 | 22.345 |
| 85.807 | 26.195 | 35.730 | 0.000 | 0.000 | 0.000 |
| 26.122 | 89.961 | 35.878 | 0.000 | 0.000 | 0.000 |
| 35.766 | 35.844 | 80.287 | 0.000 | 0.000 | 0.000 |
| -0.026 | 0.031 | -0.005 | 32.167 | 0.000 | 0.000 |
| -0.031 | 0.034 | -0.007 | 0.000 | 32.027 | 0.000 |
| -0.018 | 0.022 | -0.009 | 0.000 | 0.000 | 22.345 |
| 85.833 | 26.167 | 35.730 | -0.000 | -0.000 | -0.000 |
| 26.152 | 89.924 | 35.890 | -0.000 | -0.000 | -0.000 |
| 35.718 | 35.890 | 80.292 | -0.000 | -0.000 | -0.000 |
| 0.003 | -0.003 | 0.001 | 32.163 | -0.000 | -0.000 |
| 0.002 | -0.003 | 0.001 | -0.000 | 32.022 | -0.000 |
| 0.002 | -0.003 | 0.001 | -0.000 | -0.000 | 22.341 |
| 85.828 | 26.173 | 35.729 | 0.000 | 0.000 | 0.000 |
| 26.148 | 89.930 | 35.888 | 0.000 | 0.000 | 0.000 |
| 35.713 | 35.896 | 80.290 | 0.000 | 0.000 | 0.000 |
| -0.003 | 0.003 | -0.001 | 32.163 | 0.000 | 0.000 |
| -0.002 | 0.003 | -0.001 | 0.000 | 32.022 | 0.000 |
| -0.002 | 0.003 | -0.001 | 0.000 | 0.000 | 22.341 |
| 75.151 | 26.267 | 33.625 | 0.006 | 0.000 | -0.008 |
| 23.872 | 76.170 | 33.640 | 0.006 | 0.000 | -0.008 |
| 31.546 | 35.561 | 68.367 | 0.007 | 0.000 | -0.008 |
| -1.367 | 1.304 | 0.010 | 26.073 | -0.005 | -0.003 |
| -1.381 | 1.315 | 0.016 | 0.006 | 25.987 | -0.008 |
| -1.971 | 1.876 | 0.019 | 0.007 | 0.000 | 17.521 |
| 77.748 | 23.801 | 33.593 | -0.006 | -0.000 | 0.008 |
| 26.323 | 73.852 | 33.607 | -0.006 | -0.000 | 0.008 |
| 35.487 | 31.808 | 68.332 | -0.007 | -0.000 | 0.008 |
| 1.367 | -1.304 | -0.010 | 26.043 | 0.005 | 0.003 |
| 1.381 | -1.314 | -0.016 | -0.006 | 25.987 | 0.008 |
| 1.972 | -1.877 | -0.019 | -0.007 | -0.000 | 17.537 |
| 76.261 | 25.176 | 33.566 | 0.001 | 0.000 | -0.001 |
| 24.977 | 74.991 | 33.727 | 0.001 | 0.000 | -0.001 |
| 33.456 | 33.739 | 68.338 | 0.000 | 0.000 | -0.001 |
| -0.136 | 0.114 | 0.004 | 26.044 | -0.000 | -0.000 |
| -0.136 | 0.109 | 0.005 | 0.001 | 25.928 | -0.001 |
| -0.015 | -0.029 | 0.002 | 0.000 | 0.000 | 17.493 |
| 76.527 | 24.941 | 33.561 | -0.001 | -0.000 | 0.001 |
| 25.243 | 74.771 | 33.713 | -0.001 | -0.000 | 0.001 |
| 33.841 | 33.415 | 68.316 | -0.001 | -0.000 | 0.001 |
| 0.136 | -0.114 | -0.004 | 26.041 | 0.000 | 0.000 |
| 0.136 | -0.109 | -0.005 | -0.001 | 25.928 | 0.001 |
| 0.014 | 0.029 | -0.002 | -0.000 | -0.000 | 17.495 |
| 76.379 | 25.077 | 33.558 | 0.000 | 0.000 | -0.000 |
| 25.095 | 74.892 | 33.721 | 0.000 | 0.000 | -0.000 |
| 33.542 | 33.694 | 68.322 | 0.000 | 0.000 | -0.000 |
| -0.013 | 0.011 | 0.001 | 26.040 | -0.000 | -0.000 |
| -0.014 | 0.012 | 0.001 | 0.000 | 25.920 | -0.000 |
| -0.021 | 0.017 | 0.001 | 0.000 | 0.000 | 17.484 |
| 76.406 | 25.055 | 33.557 | -0.000 | -0.000 | 0.000 |
| 25.122 | 74.870 | 33.719 | -0.000 | -0.000 | 0.000 |
| 33.568 | 33.672 | 68.321 | -0.000 | -0.000 | 0.000 |
| 0.013 | -0.011 | -0.001 | 26.040 | 0.000 | 0.000 |
| 0.014 | -0.012 | -0.001 | -0.000 | 25.920 | 0.000 |
| 0.021 | -0.017 | -0.001 | -0.000 | -0.000 | 17.484 |
| 75.872 | 25.622 | 33.571 | -0.030 | -0.002 | 0.000 |
| 24.557 | 75.434 | 33.576 | -0.030 | -0.002 | -0.000 |
| 32.726 | 34.450 | 68.331 | -0.046 | -0.003 | 0.000 |
| -0.523 | 0.515 | -0.016 | 25.997 | -0.002 | 0.000 |
| -0.527 | 0.519 | -0.016 | -0.030 | 26.002 | -0.000 |
| -1.305 | 1.283 | -0.040 | -0.074 | -0.005 | 17.486 |
| 77.011 | 24.499 | 33.603 | 0.029 | 0.002 | -0.000 |
| 25.612 | 74.395 | 33.608 | 0.030 | 0.002 | -0.000 |
| 35.269 | 31.999 | 68.293 | 0.111 | 0.007 | -0.000 |
| 0.522 | -0.515 | 0.016 | 26.094 | 0.002 | -0.000 |
| 0.527 | -0.519 | 0.016 | 0.030 | 26.005 | -0.000 |
| 1.305 | -1.283 | 0.040 | 0.074 | 0.005 | 17.486 |
| 76.334 | 25.130 | 33.543 | -0.005 | -0.000 | 0.000 |
| 25.043 | 74.811 | 33.697 | -0.007 | -0.000 | 0.000 |
| 33.464 | 33.726 | 68.348 | -0.005 | -0.000 | -0.000 |
| -0.053 | 0.039 | 0.005 | 26.028 | -0.000 | -0.000 |
| -0.054 | 0.036 | 0.006 | -0.008 | 25.950 | -0.000 |
| 0.005 | -0.032 | 0.011 | -0.011 | 0.000 | 17.452 |
| 76.440 | 25.038 | 33.540 | 0.005 | 0.000 | -0.000 |
| 25.149 | 74.738 | 33.684 | 0.007 | 0.000 | -0.000 |
| 33.715 | 33.523 | 68.327 | 0.007 | 0.000 | -0.000 |
| 0.053 | -0.039 | -0.005 | 26.041 | 0.000 | -0.000 |
| 0.054 | -0.036 | -0.006 | 0.008 | 25.950 | -0.000 |
| -0.005 | 0.032 | -0.011 | 0.011 | -0.000 | 17.452 |
| 76.380 | 25.095 | 33.536 | -0.001 | -0.000 | 0.000 |
| 25.089 | 74.778 | 33.692 | -0.001 | -0.000 | 0.000 |
| 33.527 | 33.696 | 68.333 | -0.001 | -0.000 | -0.000 |
| -0.005 | 0.004 | 0.001 | 26.032 | -0.000 | -0.000 |
| -0.005 | 0.004 | 0.001 | -0.001 | 25.943 | -0.000 |
| 0.002 | -0.005 | 0.001 | -0.001 | 0.000 | 17.445 |
| 76.391 | 25.088 | 33.535 | 0.001 | 0.000 | -0.000 |
| 25.099 | 74.770 | 33.690 | 0.001 | 0.000 | -0.000 |
| 33.537 | 33.689 | 68.332 | 0.001 | 0.000 | -0.000 |
| 0.005 | -0.004 | -0.001 | 26.034 | 0.000 | -0.000 |
| 0.005 | -0.004 | -0.001 | 0.001 | 25.943 | -0.000 |
| -0.002 | 0.005 | -0.001 | 0.001 | -0.000 | 17.445 |
| 99.589 | 23.038 | 12.746 | 14.987 | 0.000 | -0.000 |
| 23.038 | 99.589 | 12.746 | -14.987 | -0.000 | -0.000 |
| 36.250 | 36.250 | 69.394 | -0.000 | -0.000 | -0.000 |
| 14.987 | -14.987 | -0.000 | 28.035 | 0.000 | 0.000 |
| 0.000 | 0.000 | -0.000 | -0.000 | 28.035 | 14.987 |
| -0.000 | 0.000 | -0.000 | 0.000 | 14.987 | 38.275 |
| 60.910 | 45.660 | 22.340 | -6.846 | -0.000 | -0.000 |
| 45.660 | 60.910 | 22.340 | 6.846 | -0.000 | -0.000 |
| 12.615 | 12.615 | 110.324 | 0.000 | -0.000 | -0.000 |
| 7.619 | -17.143 | 3.750 | 26.118 | 0.000 | 0.000 |
| -0.000 | -0.000 | 0.000 | -0.000 | 28.035 | 14.987 |
| -0.000 | -0.000 | 0.000 | -0.000 | 14.987 | 38.275 |
| 73.036 | 31.231 | 31.459 | 2.612 | 0.000 | -0.000 |
| 23.038 | 99.589 | 12.746 | -14.987 | -0.000 | -0.000 |
| 12.615 | 12.615 | 110.324 | -0.000 | 0.000 | 0.000 |
| -0.238 | -0.763 | 1.436 | 17.529 | 0.000 | 0.000 |
| 0.000 | 0.000 | -0.000 | 0.000 | 28.035 | 14.987 |
| 0.000 | 0.000 | 0.000 | 0.000 | 14.987 | 38.275 |
| 99.589 | 23.038 | 12.746 | 14.987 | 0.000 | 0.000 |
| 32.300 | 73.230 | 29.456 | -2.300 | -0.000 | -0.000 |
| 27.762 | 27.762 | 79.376 | 0.000 | 0.000 | 0.000 |
| 14.987 | -14.987 | 0.000 | 28.035 | 0.000 | -0.000 |
| -0.000 | -0.000 | 0.000 | -0.000 | 28.035 | 14.987 |
| -0.000 | -0.000 | -0.000 | -0.000 | 14.987 | 38.275 |
| 99.589 | 23.038 | 12.746 | 14.987 | 0.000 | 0.000 |
| 30.569 | 76.593 | 28.233 | -4.114 | 0.000 | 0.000 |
| 27.871 | 27.871 | 79.772 | -0.000 | -0.000 | -0.000 |
| 14.987 | -14.987 | -0.000 | 28.035 | 0.000 | -0.000 |
| -0.001 | -0.001 | 0.066 | 0.000 | 20.210 | 4.072 |
| 0.000 | 0.000 | 0.000 | 0.000 | 14.987 | 38.275 |
| 76.619 | 30.658 | 28.052 | 4.092 | -0.000 | -0.000 |
| 30.756 | 76.627 | 27.880 | -4.044 | -0.000 | 0.000 |
| 12.615 | 12.615 | 110.323 | 0.000 | 0.000 | 0.000 |
| 14.987 | -14.987 | 0.000 | 28.035 | 0.000 | -0.000 |
| 0.001 | 0.001 | -0.066 | -0.000 | 20.210 | 4.072 |
| -0.000 | -0.000 | -0.000 | -0.000 | 14.987 | 38.275 |
| 127.845 | 3.953 | 38.592 | 0.011 | 0.009 | 0.005 |
| 28.290 | 103.459 | 38.706 | 0.010 | 0.015 | 0.005 |
| 38.557 | 38.577 | 96.747 | 0.011 | 0.009 | 0.005 |
| -0.930 | 0.831 | -0.041 | 40.115 | 0.013 | 0.032 |
| 0.362 | -0.251 | -0.023 | 0.009 | 40.129 | 0.010 |
| 0.325 | -0.225 | -0.036 | 0.015 | 0.028 | 29.584 |
| 128.007 | 4.075 | 38.588 | -0.011 | -0.009 | -0.005 |
| 28.490 | 103.519 | 38.751 | -0.010 | -0.015 | -0.005 |
| 38.916 | 38.952 | 95.660 | -0.009 | -0.005 | -0.005 |
| 0.934 | -0.795 | 0.024 | 40.079 | -0.013 | -0.011 |
| -0.329 | 0.250 | 0.026 | -0.013 | 40.091 | -0.012 |
| -0.323 | 0.209 | 0.033 | -0.010 | -0.030 | 29.562 |
| 103.429 | 28.391 | 38.849 | 0.001 | 0.002 | 0.001 |
| 28.372 | 103.479 | 38.763 | 0.001 | 0.002 | 0.001 |
| 38.630 | 38.632 | 96.745 | 0.001 | 0.001 | 0.001 |
| -0.092 | 0.084 | -0.009 | 39.604 | 0.001 | 0.003 |
| 0.038 | -0.025 | -0.006 | 0.001 | 39.431 | 0.001 |
| 0.032 | -0.022 | -0.004 | 0.002 | 0.003 | 29.574 |
| 103.447 | 28.396 | 38.859 | -0.001 | -0.002 | -0.001 |
| 27.681 | 104.240 | 38.661 | -0.001 | -0.001 | -0.001 |
| 38.918 | 38.914 | 95.411 | -0.001 | -0.002 | -0.001 |
| 0.093 | -0.080 | 0.006 | 39.426 | -0.001 | -0.001 |
| -0.035 | 0.025 | 0.006 | -0.001 | 39.426 | -0.001 |
| -0.032 | 0.021 | 0.003 | -0.001 | -0.003 | 29.571 |
| 103.457 | 28.393 | 38.802 | 0.000 | 0.000 | 0.000 |
| 28.390 | 103.438 | 38.859 | 0.000 | 0.000 | 0.000 |
| 38.910 | 38.910 | 95.405 | 0.000 | 0.000 | 0.000 |
| -0.009 | 0.008 | -0.001 | 39.426 | 0.000 | 0.000 |
| 0.004 | -0.002 | -0.001 | 0.000 | 39.426 | 0.000 |
| 0.003 | -0.002 | -0.000 | 0.000 | 0.000 | 29.573 |
| 103.571 | 28.311 | 38.724 | -0.000 | -0.000 | -0.000 |
| 28.311 | 103.571 | 38.724 | -0.000 | -0.000 | -0.000 |
| 38.898 | 38.896 | 95.481 | -0.000 | -0.000 | -0.000 |
| 0.009 | -0.008 | 0.001 | 39.426 | -0.000 | -0.000 |
| -0.003 | 0.002 | 0.001 | -0.000 | 39.426 | -0.000 |
| -0.003 | 0.002 | 0.000 | -0.000 | -0.000 | 29.572 |
| 174.952 | 86.037 | -101.778 | -0.019 | 1.365 | 0.459 |
| 140.184 | 145.522 | -123.468 | -0.021 | -4.267 | 0.453 |
| 122.210 | 145.665 | -113.839 | -0.011 | 12.754 | 0.470 |
| 70.177 | 48.176 | -129.688 | 32.137 | 21.899 | 0.463 |
| 131.355 | 93.762 | -226.885 | -0.020 | 5.352 | 0.455 |
| 66.742 | 28.255 | -83.437 | -2.015 | -6.177 | 27.964 |
| 72.354 | 66.562 | 53.778 | 0.022 | 4.432 | -0.455 |
| 30.209 | 133.220 | 16.241 | 0.008 | 2.144 | -0.464 |
| -83.786 | -56.129 | 318.817 | 0.019 | -7.731 | -0.455 |
| -131.769 | -94.969 | 227.512 | 25.264 | 20.090 | -0.666 |
| -69.977 | -47.400 | 129.706 | 0.020 | 10.242 | -0.458 |
| -69.779 | -47.622 | 129.715 | 0.258 | -21.934 | 34.224 |
| 111.536 | 39.817 | 19.035 | -0.002 | 1.965 | 0.046 |
| 49.572 | 108.042 | 15.702 | -0.002 | -2.108 | 0.045 |
| 36.828 | 38.790 | 95.523 | -0.001 | 1.345 | 0.047 |
| 11.993 | 8.640 | -20.755 | 26.646 | -1.833 | -0.184 |
| -2.442 | 1.815 | -0.011 | -0.001 | 41.250 | 0.046 |
| 7.014 | 4.743 | -12.964 | 0.157 | 2.168 | 34.735 |
| 95.530 | 39.010 | 39.294 | 0.002 | -0.555 | -0.046 |
| 29.139 | 96.756 | 47.256 | 0.002 | -0.636 | -0.046 |
| 15.989 | 16.109 | 141.239 | 0.001 | -0.005 | -0.046 |
| -5.228 | -5.846 | 11.418 | 33.846 | -0.500 | 2.756 |
| -1.837 | 0.445 | 3.573 | 0.002 | 32.719 | -0.046 |
| -6.984 | -4.757 | 12.973 | 0.229 | -2.193 | 34.593 |
| 104.908 | 37.507 | 29.186 | -0.000 | 0.085 | 0.005 |
| 33.751 | 105.621 | 32.890 | -0.000 | 0.596 | 0.005 |
| 32.053 | 32.069 | 109.332 | -0.000 | -0.005 | 0.005 |
| 0.900 | 0.732 | -1.616 | 33.002 | 0.010 | 0.325 |
| 0.429 | 0.707 | -1.249 | -0.000 | 32.492 | 0.005 |
| 0.773 | 0.553 | -1.363 | 0.583 | -0.120 | 34.372 |
| 103.901 | 34.650 | 33.112 | 0.000 | -0.656 | -0.005 |
| 36.070 | 104.230 | 31.906 | 0.000 | 0.002 | -0.005 |
| 30.757 | 31.320 | 111.532 | 0.000 | -0.035 | -0.005 |
| -0.704 | -0.481 | 1.298 | 32.113 | -0.220 | 0.220 |
| 0.381 | -1.626 | 1.188 | 0.000 | 32.894 | -0.005 |
| -0.773 | -0.553 | 1.363 | 0.583 | 0.120 | 34.363 |
| 87.347 | 37.627 | 12.828 | -5.212 | -0.000 | -0.000 |
| 39.923 | 85.695 | 11.914 | 3.791 | -0.000 | -0.000 |
| 13.121 | 13.121 | 111.492 | -0.000 | -0.000 | -0.000 |
| 11.566 | 11.500 | -22.710 | 17.881 | 0.000 | -0.000 |
| -0.000 | -0.000 | 0.000 | -0.000 | 29.006 | -15.341 |
| -0.000 | -0.000 | 0.000 | -0.000 | -15.341 | 38.871 |
| 101.101 | 23.359 | 13.168 | -15.341 | 0.000 | 0.000 |
| 23.359 | 101.101 | 13.168 | 15.341 | 0.000 | 0.000 |
| 13.121 | 13.121 | 111.492 | 0.000 | -0.000 | 0.000 |
| -15.341 | 15.341 | -0.000 | 29.006 | 0.000 | 0.000 |
| 0.000 | 0.000 | -0.000 | 0.000 | 29.006 | -15.341 |
| 0.000 | 0.000 | -0.000 | 0.000 | -15.341 | 38.871 |
| 101.101 | 23.359 | 13.168 | -15.341 | -0.000 | -0.000 |
| 23.359 | 101.101 | 13.168 | 15.341 | -0.000 | -0.000 |
| 13.121 | 13.121 | 111.492 | 0.000 | 0.000 | -0.000 |
| -15.341 | 15.341 | 0.000 | 29.006 | -0.000 | -0.000 |
| -0.000 | 0.000 | 0.000 | -0.000 | 29.006 | -15.341 |
| 0.000 | 0.000 | 0.000 | -0.000 | -15.341 | 38.871 |
| 101.101 | 23.359 | 13.168 | -15.341 | 0.000 | 0.000 |
| 23.359 | 101.101 | 13.168 | 15.341 | -0.000 | 0.000 |
| 27.416 | 27.416 | 83.101 | -0.000 | 0.000 | 0.000 |
| -4.556 | 2.807 | 1.722 | 20.569 | 0.000 | 0.000 |
| 0.000 | -0.000 | -0.000 | 0.000 | 29.006 | -15.341 |
| -0.000 | -0.000 | -0.000 | 0.000 | -15.341 | 38.871 |
| 78.114 | 31.062 | 28.286 | -4.278 | 0.000 | -0.000 |
| 31.273 | 78.067 | 28.049 | 4.167 | -0.000 | -0.000 |
| 13.121 | 13.121 | 111.492 | 0.000 | -0.000 | -0.000 |
| -15.341 | 15.341 | -0.000 | 29.006 | -0.000 | -0.000 |
| 0.084 | 0.084 | -0.165 | -0.000 | 20.920 | -4.167 |
| 0.000 | 0.000 | 0.000 | -0.000 | -15.341 | 38.871 |
| 77.957 | 30.893 | 28.607 | -4.282 | -0.000 | 0.000 |
| 30.893 | 77.957 | 28.606 | 4.282 | -0.000 | 0.000 |
| 28.130 | 28.130 | 81.654 | -0.000 | 0.000 | 0.000 |
| -4.223 | 4.071 | 0.146 | 20.832 | 0.000 | 0.000 |
| -0.084 | -0.084 | 0.165 | 0.000 | 20.920 | -4.167 |
| -0.000 | -0.000 | -0.000 | 0.000 | -15.341 | 38.871 |
| 77.743 | 11.559 | 11.559 | -0.000 | -0.000 | -0.000 |
| 11.559 | 77.743 | 11.559 | -0.000 | -0.000 | -0.000 |
| 11.559 | 11.559 | 77.743 | -0.000 | -0.000 | -0.000 |
| -0.000 | -0.000 | -0.000 | 4.762 | -0.000 | -0.000 |
| -0.000 | -0.000 | -0.000 | -0.000 | 4.762 | -0.000 |
| -0.000 | -0.000 | -0.000 | -0.000 | -0.000 | 4.762 |
| 77.743 | 11.559 | 11.559 | 0.000 | 0.000 | 0.000 |
| 11.559 | 77.743 | 11.559 | 0.000 | 0.000 | 0.000 |
| 11.559 | 11.559 | 77.743 | 0.000 | 0.000 | 0.000 |
| 0.000 | 0.000 | 0.000 | 4.762 | 0.000 | 0.000 |
| 0.000 | 0.000 | 0.000 | 0.000 | 4.762 | 0.000 |
| 0.000 | 0.000 | 0.000 | 0.000 | 0.000 | 4.762 |
| 77.743 | 11.559 | 11.559 | -0.000 | -0.000 | -0.000 |
| 11.559 | 77.743 | 11.559 | -0.000 | -0.000 | -0.000 |
| 11.559 | 11.559 | 77.743 | -0.000 | -0.000 | -0.000 |
| -0.000 | -0.000 | -0.000 | 4.762 | -0.000 | -0.000 |
| -0.000 | -0.000 | -0.000 | -0.000 | 4.762 | -0.000 |
| -0.000 | -0.000 | -0.000 | -0.000 | -0.000 | 4.762 |
| 77.743 | 11.559 | 11.559 | 0.000 | 0.000 | 0.000 |
| 11.559 | 77.743 | 11.559 | 0.000 | 0.000 | 0.000 |
| 11.559 | 11.559 | 77.743 | 0.000 | 0.000 | 0.000 |
| 0.000 | 0.000 | 0.000 | 4.762 | 0.000 | 0.000 |
| 0.000 | 0.000 | 0.000 | 0.000 | 4.762 | 0.000 |
| 0.000 | 0.000 | 0.000 | 0.000 | 0.000 | 4.762 |
| 77.744 | 11.559 | 11.559 | -0.000 | -0.000 | -0.000 |
| 11.559 | 77.744 | 11.559 | -0.000 | -0.000 | -0.000 |
| 11.559 | 11.559 | 77.744 | -0.000 | -0.000 | -0.000 |
| -0.000 | 0.000 | -0.000 | 4.762 | -0.000 | -0.000 |
| 0.000 | -0.000 | -0.000 | -0.000 | 4.762 | -0.000 |
| 0.000 | -0.000 | -0.000 | -0.000 | -0.000 | 4.762 |
| 77.743 | 11.559 | 11.559 | 0.000 | 0.000 | 0.000 |
| 11.559 | 77.743 | 11.559 | 0.000 | 0.000 | 0.000 |
| 11.559 | 11.559 | 77.743 | 0.000 | 0.000 | 0.000 |
| 0.000 | -0.000 | 0.000 | 4.762 | 0.000 | 0.000 |
| -0.000 | 0.000 | 0.000 | 0.000 | 4.762 | 0.000 |
| -0.000 | 0.000 | 0.000 | 0.000 | 0.000 | 4.762 |
| 112.826 | 110.099 | 110.088 | -0.001 | 0.002 | 0.000 |
| 110.099 | 112.826 | 110.088 | -0.001 | 0.002 | 0.000 |
| 110.099 | 110.099 | 112.815 | -0.001 | 0.002 | 0.000 |
| 0.429 | 0.528 | 0.440 | 17.466 | -0.001 | 0.002 |
| 0.350 | 0.295 | 0.292 | -0.004 | 17.464 | -0.001 |
| 0.350 | 0.303 | 0.285 | -0.004 | 0.001 | 17.463 |
| 112.171 | 109.444 | 109.455 | 0.001 | -0.002 | -0.000 |
| 109.444 | 112.171 | 109.455 | 0.001 | -0.002 | -0.000 |
| 109.444 | 109.444 | 112.182 | 0.001 | -0.002 | -0.000 |
| -0.440 | -0.540 | -0.432 | 17.464 | 0.002 | -0.004 |
| -0.368 | -0.305 | -0.286 | 0.003 | 17.462 | 0.001 |
| -0.368 | -0.297 | -0.293 | 0.003 | -0.001 | 17.464 |
| 112.531 | 109.804 | 109.803 | -0.000 | 0.000 | 0.000 |
| 109.804 | 112.531 | 109.803 | -0.000 | 0.000 | 0.000 |
| 109.804 | 109.804 | 112.530 | -0.000 | 0.000 | 0.000 |
| 0.043 | 0.053 | 0.044 | 17.464 | -0.000 | 0.000 |
| 0.035 | 0.030 | 0.029 | -0.000 | 17.464 | -0.000 |
| 0.035 | 0.030 | 0.028 | -0.000 | 0.000 | 17.464 |
| 112.466 | 109.739 | 109.740 | 0.000 | -0.000 | -0.000 |
| 109.739 | 112.466 | 109.740 | 0.000 | -0.000 | -0.000 |
| 109.739 | 109.739 | 112.467 | 0.000 | -0.000 | -0.000 |
| -0.044 | -0.054 | -0.043 | 17.464 | 0.000 | -0.000 |
| -0.037 | -0.030 | -0.029 | 0.000 | 17.463 | 0.000 |
| -0.037 | -0.030 | -0.029 | 0.000 | -0.000 | 17.464 |
| 112.504 | 109.775 | 109.775 | -0.000 | 0.000 | 0.000 |
| 109.775 | 112.504 | 109.775 | -0.000 | 0.000 | 0.000 |
| 109.775 | 109.775 | 112.504 | -0.000 | 0.000 | 0.000 |
| 0.004 | 0.005 | 0.004 | 17.464 | -0.000 | 0.000 |
| 0.003 | 0.003 | 0.003 | -0.000 | 17.464 | -0.000 |
| 0.003 | 0.003 | 0.003 | -0.000 | 0.000 | 17.464 |
| 112.493 | 109.768 | 109.768 | 0.000 | -0.000 | -0.000 |
| 109.768 | 112.493 | 109.768 | 0.000 | -0.000 | -0.000 |
| 109.768 | 109.768 | 112.493 | 0.000 | -0.000 | -0.000 |
| -0.004 | -0.005 | -0.004 | 17.464 | 0.000 | -0.000 |
| -0.004 | -0.003 | -0.003 | 0.000 | 17.464 | 0.000 |
| -0.004 | -0.003 | -0.003 | 0.000 | -0.000 | 17.464 |
| 23.310 | 12.761 | 12.761 | 0.000 | 0.000 | 0.000 |
| 12.761 | 23.310 | 12.761 | 0.000 | 0.000 | 0.000 |
| 12.761 | 12.761 | 23.310 | 0.000 | 0.000 | 0.000 |
| 0.000 | -0.000 | 0.000 | 8.190 | 0.000 | 0.000 |
| -0.000 | 0.000 | 0.000 | 0.000 | 8.190 | 0.000 |
| 0.000 | 0.000 | 0.000 | 0.000 | 0.000 | 8.190 |
| 23.310 | 12.761 | 12.761 | -0.000 | -0.000 | -0.000 |
| 12.761 | 23.310 | 12.761 | -0.000 | -0.000 | -0.000 |
| 12.761 | 12.761 | 23.310 | -0.000 | -0.000 | -0.000 |
| -0.000 | 0.000 | -0.000 | 8.190 | -0.000 | -0.000 |
| 0.000 | -0.000 | -0.000 | -0.000 | 8.190 | -0.000 |
| 0.000 | -0.000 | -0.000 | -0.000 | -0.000 | 8.190 |
| 23.310 | 12.761 | 12.761 | 0.000 | 0.000 | 0.000 |
| 12.761 | 23.310 | 12.761 | 0.000 | 0.000 | 0.000 |
| 12.761 | 12.761 | 23.310 | 0.000 | 0.000 | 0.000 |
| -0.000 | -0.000 | 0.000 | 8.190 | 0.000 | 0.000 |
| -0.000 | -0.000 | 0.000 | 0.000 | 8.190 | 0.000 |
| -0.000 | 0.000 | -0.000 | 0.000 | 0.000 | 8.190 |
| 23.310 | 12.761 | 12.761 | -0.000 | -0.000 | -0.000 |
| 12.761 | 23.310 | 12.761 | -0.000 | -0.000 | -0.000 |
| 12.761 | 12.761 | 23.310 | -0.000 | -0.000 | -0.000 |
| 0.000 | 0.000 | -0.000 | 8.190 | -0.000 | -0.000 |
| 0.000 | 0.000 | -0.000 | -0.000 | 8.190 | -0.000 |
| 0.000 | -0.000 | 0.000 | -0.000 | -0.000 | 8.190 |
| 23.310 | 12.761 | 12.761 | 0.000 | 0.000 | 0.000 |
| 12.761 | 23.310 | 12.761 | 0.000 | 0.000 | 0.000 |
| 12.761 | 12.761 | 23.310 | 0.000 | 0.000 | 0.000 |
| -0.000 | -0.000 | 0.000 | 8.190 | 0.000 | 0.000 |
| -0.000 | -0.000 | 0.000 | 0.000 | 8.190 | 0.000 |
| -0.000 | 0.000 | -0.000 | 0.000 | 0.000 | 8.190 |
| 23.310 | 12.761 | 12.761 | -0.000 | -0.000 | -0.000 |
| 12.761 | 23.310 | 12.761 | -0.000 | -0.000 | -0.000 |
| 12.761 | 12.761 | 23.310 | -0.000 | -0.000 | -0.000 |
| 0.000 | 0.000 | -0.000 | 8.190 | -0.000 | -0.000 |
| 0.000 | 0.000 | -0.000 | -0.000 | 8.190 | -0.000 |
| 0.000 | -0.000 | 0.000 | -0.000 | -0.000 | 8.190 |
| 263.774 | 122.107 | 137.253 | -0.184 | -0.097 | 0.065 |
| 122.113 | 263.768 | 137.253 | -0.184 | -0.097 | 0.065 |
| 138.758 | 138.752 | 122.784 | -0.184 | -0.097 | 0.065 |
| 4.139 | 4.153 | 2.880 | 17.097 | -0.076 | -0.090 |
| 4.556 | 4.506 | 3.150 | -0.194 | 17.172 | -0.002 |
| 4.393 | 4.325 | 3.031 | -0.189 | -0.054 | -2.263 |
| 253.951 | 112.296 | 130.440 | 0.184 | 0.097 | -0.065 |
| 112.290 | 253.957 | 130.440 | 0.184 | 0.097 | -0.065 |
| 128.935 | 128.941 | 115.972 | 0.184 | 0.097 | -0.065 |
| -3.181 | -3.222 | -2.228 | 17.380 | 0.074 | 0.151 |
| -4.103 | -4.046 | -2.837 | 0.212 | 17.286 | -0.054 |
| -4.308 | -4.266 | -2.984 | 0.211 | 0.056 | -2.310 |
| 259.354 | 117.692 | 134.187 | -0.018 | -0.010 | 0.007 |
| 117.692 | 259.353 | 134.187 | -0.018 | -0.010 | 0.007 |
| 134.338 | 134.337 | 119.718 | -0.018 | -0.010 | 0.007 |
| 0.414 | 0.415 | 0.288 | 17.201 | -0.008 | -0.009 |
| 0.456 | 0.451 | 0.315 | -0.019 | 17.208 | -0.000 |
| 0.439 | 0.432 | 0.303 | -0.019 | -0.005 | -2.277 |
| 258.371 | 116.711 | 133.506 | 0.018 | 0.010 | -0.007 |
| 116.710 | 258.372 | 133.506 | 0.018 | 0.010 | -0.007 |
| 133.355 | 133.356 | 119.037 | 0.018 | 0.010 | -0.007 |
| -0.318 | -0.322 | -0.223 | 17.229 | 0.007 | 0.015 |
| -0.410 | -0.405 | -0.284 | 0.021 | 17.220 | -0.005 |
| -0.431 | -0.427 | -0.298 | 0.021 | 0.006 | -2.282 |
| 258.913 | 117.251 | 133.881 | -0.002 | -0.001 | 0.001 |
| 117.251 | 258.913 | 133.881 | -0.002 | -0.001 | 0.001 |
| 133.896 | 133.896 | 119.412 | -0.002 | -0.001 | 0.001 |
| 0.041 | 0.041 | 0.029 | 17.211 | -0.001 | -0.001 |
| 0.045 | 0.045 | 0.032 | -0.002 | 17.212 | -0.000 |
| 0.044 | 0.043 | 0.030 | -0.002 | -0.001 | -2.279 |
| 258.812 | 117.152 | 133.812 | 0.002 | 0.001 | -0.001 |
| 117.152 | 258.812 | 133.812 | 0.002 | 0.001 | -0.001 |
| 133.797 | 133.797 | 119.343 | 0.002 | 0.001 | -0.001 |
| -0.032 | -0.032 | -0.022 | 17.214 | 0.001 | 0.002 |
| -0.041 | -0.041 | -0.028 | 0.002 | 17.213 | -0.001 |
| -0.043 | -0.043 | -0.030 | 0.002 | 0.001 | -2.279 |
| 104.552 | 54.472 | 54.473 | -0.013 | -0.007 | -0.007 |
| 54.472 | 104.552 | 54.472 | -0.013 | -0.007 | -0.007 |
| 54.472 | 54.472 | 104.552 | -0.013 | -0.007 | -0.007 |
| -0.158 | -0.180 | -0.159 | 4.291 | -0.004 | -0.020 |
| -0.056 | -0.052 | -0.058 | -0.009 | 4.294 | -0.004 |
| -0.056 | -0.056 | -0.053 | -0.009 | -0.005 | 4.294 |
| 104.679 | 54.600 | 54.600 | 0.013 | 0.007 | 0.007 |
| 54.600 | 104.679 | 54.600 | 0.013 | 0.007 | 0.007 |
| 54.600 | 54.600 | 104.679 | 0.013 | 0.007 | 0.007 |
| 0.166 | 0.190 | 0.154 | 4.305 | 0.005 | 0.020 |
| 0.059 | 0.058 | 0.053 | 0.008 | 4.301 | 0.004 |
| 0.059 | 0.053 | 0.057 | 0.008 | 0.004 | 4.302 |
| 104.610 | 54.530 | 54.530 | -0.001 | -0.001 | -0.001 |
| 54.530 | 104.610 | 54.530 | -0.001 | -0.001 | -0.001 |
| 54.530 | 54.530 | 104.610 | -0.001 | -0.001 | -0.001 |
| -0.016 | -0.018 | -0.016 | 4.303 | -0.000 | -0.002 |
| -0.006 | -0.005 | -0.006 | -0.001 | 4.304 | -0.000 |
| -0.006 | -0.006 | -0.005 | -0.001 | -0.000 | 4.304 |
| 104.622 | 54.542 | 54.542 | 0.001 | 0.001 | 0.001 |
| 54.542 | 104.622 | 54.542 | 0.001 | 0.001 | 0.001 |
| 54.542 | 54.542 | 104.622 | 0.001 | 0.001 | 0.001 |
| 0.017 | 0.019 | 0.015 | 4.305 | 0.000 | 0.002 |
| 0.006 | 0.006 | 0.005 | 0.001 | 4.305 | 0.000 |
| 0.006 | 0.005 | 0.006 | 0.001 | 0.000 | 4.305 |
| 104.616 | 54.536 | 54.536 | -0.000 | -0.000 | -0.000 |
| 54.536 | 104.616 | 54.536 | -0.000 | -0.000 | -0.000 |
| 54.536 | 54.536 | 104.616 | -0.000 | -0.000 | -0.000 |
| -0.002 | -0.002 | -0.002 | 4.304 | -0.000 | -0.000 |
| -0.001 | -0.001 | -0.001 | -0.000 | 4.304 | -0.000 |
| -0.001 | -0.001 | -0.001 | -0.000 | -0.000 | 4.304 |
| 104.615 | 54.537 | 54.537 | 0.000 | 0.000 | 0.000 |
| 54.537 | 104.615 | 54.537 | 0.000 | 0.000 | 0.000 |
| 54.537 | 54.537 | 104.615 | 0.000 | 0.000 | 0.000 |
| 0.002 | 0.002 | 0.002 | 4.304 | 0.000 | 0.000 |
| 0.001 | 0.001 | 0.001 | 0.000 | 4.304 | 0.000 |
| 0.001 | 0.001 | 0.001 | 0.000 | 0.000 | 4.304 |
| 276.907 | 157.238 | 115.896 | -0.006 | -0.021 | -0.001 |
| 156.998 | 237.826 | 38.933 | -0.007 | -0.019 | -0.001 |
| 112.852 | 39.613 | 107.084 | -0.007 | -0.020 | -0.001 |
| -0.210 | -0.009 | -0.258 | -1.785 | -0.005 | 0.000 |
| 0.166 | 0.085 | 0.332 | -0.007 | 4.627 | -0.001 |
| 0.134 | 0.087 | 0.172 | -0.004 | -0.008 | 47.604 |
| 276.430 | 157.152 | 112.113 | 0.007 | 0.020 | 0.001 |
| 157.079 | 237.703 | 38.874 | 0.007 | 0.019 | 0.001 |
| 112.935 | 39.490 | 107.037 | 0.007 | 0.020 | 0.001 |
| 0.224 | 0.023 | 0.299 | -1.782 | 0.004 | -0.000 |
| -0.154 | -0.085 | -0.320 | 0.006 | 4.618 | 0.001 |
| -0.142 | -0.086 | -0.177 | 0.004 | 0.006 | 47.606 |
| 276.945 | 157.183 | 115.883 | -0.001 | -0.002 | -0.000 |
| 157.000 | 237.773 | 38.678 | -0.001 | -0.002 | -0.000 |
| 116.556 | 39.317 | 131.527 | -0.001 | -0.002 | -0.000 |
| -8901244.130 | 2714798.268 | -2774221.446 | -1092272.908 | 0.051 | 0.049 |
| 0.017 | 0.008 | 0.034 | -0.001 | 4.282 | -0.000 |
| 0.013 | 0.009 | 0.017 | -0.000 | -0.001 | 47.605 |
| 276.404 | 157.207 | 112.214 | 0.001 | 0.002 | 0.000 |
| 157.009 | 237.760 | 38.673 | 0.001 | 0.002 | 0.000 |
| 112.900 | 39.545 | 107.070 | 0.001 | 0.002 | 0.000 |
| 0.019 | 0.003 | 0.010 | -1.320 | 0.002 | -0.000 |
| -0.016 | -0.009 | -0.033 | 0.001 | 4.282 | 0.000 |
| -0.014 | -0.009 | -0.018 | 0.000 | 0.001 | 47.605 |
| 276.402 | 157.214 | 112.218 | -0.000 | -0.000 | -0.000 |
| 157.003 | 237.768 | 38.664 | -0.000 | -0.000 | -0.000 |
| 112.895 | 39.552 | 107.072 | -0.000 | -0.000 | -0.000 |
| -0.000 | -0.000 | 0.010 | -2.268 | -0.000 | 0.000 |
| 0.002 | 0.001 | 0.003 | -0.000 | 4.278 | -0.000 |
| 0.001 | 0.001 | 0.002 | -0.000 | -0.000 | 47.605 |
| 276.399 | 157.211 | 112.217 | 0.000 | 0.000 | 0.000 |
| 156.966 | 237.767 | 38.423 | 0.000 | 0.000 | 0.000 |
| 112.895 | 39.551 | 107.072 | 0.000 | 0.000 | 0.000 |
| -0.000 | 0.000 | -0.012 | -2.268 | 0.000 | -0.000 |
| -0.001 | -0.001 | -0.003 | 0.000 | 4.278 | 0.000 |
| -0.001 | -0.001 | -0.002 | 0.000 | 0.000 | 47.605 |
| 261.211 | 122.705 | 142.125 | 0.009 | 0.014 | 0.115 |
| 122.700 | 261.179 | 142.112 | 0.010 | 0.013 | 0.112 |
| 142.096 | 142.082 | 134.110 | 0.008 | 0.013 | 0.114 |
| 0.134 | 0.194 | 1.386 | 22.449 | 0.038 | 0.006 |
| 0.950 | 0.894 | 2.113 | 0.021 | 22.474 | 0.076 |
| 0.569 | 0.546 | 1.128 | 0.013 | -0.004 | 6.816 |
| 260.340 | 121.862 | 140.715 | -0.008 | -0.013 | -0.114 |
| 121.848 | 260.354 | 140.715 | -0.008 | -0.013 | -0.114 |
| 141.196 | 141.210 | 132.656 | -0.008 | -0.013 | -0.114 |
| -0.391 | -0.449 | -1.631 | 22.418 | -0.029 | -0.066 |
| -1.009 | -0.951 | -2.168 | -0.017 | 22.474 | -0.112 |
| -0.672 | -0.581 | -1.177 | -0.009 | -0.004 | 6.628 |
| 260.918 | 122.424 | 141.748 | 0.001 | 0.001 | 0.012 |
| 122.423 | 260.915 | 141.747 | 0.001 | 0.001 | 0.011 |
| 141.724 | 141.723 | 133.549 | 0.001 | 0.001 | 0.011 |
| 0.017 | 0.023 | 0.147 | 21.726 | 0.004 | 0.001 |
| 0.099 | 0.094 | 0.223 | 0.002 | 21.724 | 0.008 |
| 0.057 | 0.054 | 0.113 | 0.001 | -0.000 | 6.727 |
| 260.829 | 122.338 | 141.604 | -0.001 | -0.001 | -0.011 |
| 122.337 | 260.831 | 141.604 | -0.001 | -0.001 | -0.011 |
| 141.634 | 141.635 | 133.403 | -0.001 | -0.001 | -0.011 |
| -0.042 | -0.048 | -0.173 | 21.721 | -0.003 | -0.007 |
| -0.105 | -0.099 | -0.228 | -0.002 | 21.723 | -0.011 |
| -0.067 | -0.058 | -0.118 | -0.001 | -0.000 | 6.709 |
| 260.882 | 122.388 | 141.687 | 0.000 | 0.000 | 0.001 |
| 122.388 | 260.882 | 141.687 | 0.000 | 0.000 | 0.001 |
| 141.684 | 141.684 | 133.484 | 0.000 | 0.000 | 0.001 |
| 0.002 | 0.002 | 0.015 | 21.716 | 0.000 | 0.000 |
| 0.010 | 0.009 | 0.022 | 0.000 | 21.716 | 0.001 |
| 0.006 | 0.005 | 0.011 | 0.000 | -0.000 | 6.719 |
| 260.869 | 122.378 | 141.672 | -0.000 | -0.000 | -0.001 |
| 122.378 | 260.870 | 141.672 | -0.000 | -0.000 | -0.001 |
| 141.674 | 141.675 | 133.470 | -0.000 | -0.000 | -0.001 |
| -0.004 | -0.005 | -0.017 | 21.716 | -0.000 | -0.001 |
| -0.010 | -0.010 | -0.023 | -0.000 | 21.716 | -0.001 |
| -0.007 | -0.006 | -0.012 | -0.000 | -0.000 | 6.717 |
| 81.758 | 78.702 | 119.351 | 0.046 | 0.032 | -0.151 |
| 78.702 | 81.758 | 119.351 | 0.046 | 0.032 | -0.151 |
| 117.246 | 117.246 | 201.639 | 0.046 | 0.032 | -0.151 |
| 0.307 | 0.307 | 0.551 | 4.660 | 0.021 | -0.031 |
| 0.457 | 0.457 | 0.920 | 0.037 | 4.642 | -0.138 |
| 0.425 | 0.425 | 0.957 | 0.037 | 0.023 | 49.207 |
| 80.933 | 77.878 | 117.054 | -0.046 | -0.032 | 0.151 |
| 77.878 | 80.933 | 117.054 | -0.046 | -0.032 | 0.151 |
| 116.421 | 116.421 | 199.342 | -0.046 | -0.032 | 0.151 |
| -0.299 | -0.299 | -0.535 | 4.591 | -0.022 | 0.033 |
| -0.451 | -0.451 | -0.907 | -0.032 | 4.599 | 0.141 |
| -0.429 | -0.429 | -0.961 | -0.036 | -0.023 | 49.490 |
| 81.393 | 78.338 | 118.311 | 0.005 | 0.003 | -0.015 |
| 78.338 | 81.393 | 118.311 | 0.005 | 0.003 | -0.015 |
| 116.867 | 116.867 | 200.612 | 0.005 | 0.003 | -0.015 |
| 0.031 | 0.031 | 0.055 | 4.616 | 0.002 | -0.003 |
| 0.046 | 0.046 | 0.092 | 0.004 | 4.614 | -0.014 |
| 0.043 | 0.043 | 0.096 | 0.004 | 0.002 | 49.336 |
| 81.311 | 78.256 | 118.081 | -0.005 | -0.003 | 0.015 |
| 78.256 | 81.311 | 118.081 | -0.005 | -0.003 | 0.015 |
| 116.784 | 116.784 | 200.382 | -0.005 | -0.003 | 0.015 |
| -0.030 | -0.030 | -0.053 | 4.609 | -0.002 | 0.003 |
| -0.045 | -0.045 | -0.091 | -0.003 | 4.610 | 0.014 |
| -0.043 | -0.043 | -0.096 | -0.004 | -0.002 | 49.364 |
| 81.356 | 78.301 | 118.208 | 0.000 | 0.000 | -0.002 |
| 78.301 | 81.356 | 118.208 | 0.000 | 0.000 | -0.002 |
| 116.830 | 116.830 | 200.510 | 0.000 | 0.000 | -0.002 |
| 0.003 | 0.003 | 0.005 | 4.613 | 0.000 | -0.000 |
| 0.005 | 0.005 | 0.009 | 0.000 | 4.612 | -0.001 |
| 0.004 | 0.004 | 0.010 | 0.000 | 0.000 | 49.349 |
| 81.348 | 78.292 | 118.184 | -0.000 | -0.000 | 0.002 |
| 78.292 | 81.348 | 118.184 | -0.000 | -0.000 | 0.002 |
| 116.821 | 116.821 | 200.485 | -0.000 | -0.000 | 0.002 |
| -0.003 | -0.003 | -0.005 | 4.612 | -0.000 | 0.000 |
| -0.004 | -0.004 | -0.009 | -0.000 | 4.612 | 0.001 |
| -0.004 | -0.004 | -0.010 | -0.000 | -0.000 | 49.352 |
| 398.885 | 290.731 | 290.731 | 0.000 | 0.000 | -0.000 |
| 290.731 | 398.885 | 290.731 | 0.000 | 0.000 | -0.000 |
| 290.731 | 290.731 | 398.885 | -0.000 | 0.000 | -0.000 |
| 1231011843.641 | 1272410227.700 | 1222291910.392 | -1744334.654 | 609681.034 | -2276336.765 |
| 1208257748.348 | 1286065921.640 | 1186203602.693 | -965785.108 | 447549.811 | -1387669.655 |
| 1205729939.302 | 1286689443.709 | 1179286209.493 | 1652617.316 | 4278026.304 | -2769329.724 |
| -1205199177.275 | -1260640575.393 | -1183115524.715 | 6324275.721 | -2346628.868 | 2280971.037 |
| 294.365 | 402.281 | 294.128 | 0.551 | 0.632 | 0.286 |
| -1230625514.210 | -1241119461.909 | -1237239751.564 | 2819070.249 | 4863621.721 | 2341180.346 |
| -1226270057.722 | -1281746113.868 | -1220239057.357 | -3585076.053 | 1280578.220 | 2273114.171 |
| -1222522672.137 | -1285106747.314 | -1188635177.329 | -1961938.415 | 38370.127 | 174160.437 |
| -1206995209.354 | -1286335817.634 | -1183936736.075 | -1847861.649 | 2426328.280 | 2838529.451 |
| 123564309.587 | 132018298.793 | 119775124.522 | 621602.692 | -1420551.078 | -564357.241 |
| 124160313.711 | 132442130.818 | 120396807.489 | 354447.521 | -1286362.389 | -669052.810 |
| 290.731 | 290.731 | 398.885 | -0.067 | -0.078 | -0.052 |
| 120278594.619 | 125772802.297 | 118658926.610 | 31922.989 | 27224.392 | -203020.497 |
| -0.013 | -0.046 | -0.046 | -0.034 | 34.165 | -0.026 |
| 121020626.986 | 128391095.913 | 119394787.682 | 30381.755 | 347434.593 | -293919.826 |
| 398.884 | 290.731 | 290.731 | -0.000 | -0.000 | -0.000 |
| 290.731 | 398.884 | 290.731 | -0.000 | -0.000 | 0.000 |
| -123518113.279 | -131832715.300 | -119893229.195 | -456571.516 | 1513668.999 | 585141.646 |
| -122627606.585 | -127773121.319 | -121276656.800 | -492696.771 | 18568.472 | -24231.340 |
| -120007886.043 | -127706878.270 | -117950816.160 | -30129.641 | -6544.749 | 47327.856 |
| 0.019 | 0.053 | 0.051 | 0.035 | 0.036 | 34.224 |
| 398.889 | 290.733 | 290.733 | -0.000 | 0.000 | 0.000 |
| 290.733 | 398.889 | 290.733 | 0.000 | -0.000 | 0.000 |
| 290.733 | 290.733 | 398.889 | 0.000 | 0.000 | -0.000 |
| -0.011 | -0.017 | -0.010 | 36.384 | -0.000 | -0.001 |
| -0.001 | -0.004 | -0.005 | -0.000 | 36.385 | 0.000 |
| -0.002 | -0.005 | -0.004 | -0.000 | 0.000 | 36.384 |
| -12051438.234 | -12980026.764 | -11862709.735 | -55455.336 | 41599.105 | 49967.973 |
| -12314543.131 | -13123814.442 | -12036613.571 | -54465.057 | 124681.186 | 82891.288 |
| -12056979.830 | -12871810.453 | -11699909.235 | -82173.688 | 61070.711 | 87926.609 |
| 0.015 | 0.021 | 0.015 | 36.384 | 0.001 | 0.000 |
| 0.002 | 0.005 | 0.006 | 0.000 | 36.384 | 0.000 |
| 0.002 | 0.006 | 0.005 | 0.000 | -0.000 | 36.384 |
| 349.120 | 278.960 | 274.285 | -0.002 | 0.008 | 0.008 |
| 283.061 | 345.019 | 274.285 | -0.002 | 0.008 | 0.008 |
| 283.061 | 278.960 | 340.344 | -0.002 | 0.008 | 0.008 |
| 21.103 | 21.841 | 16.624 | 31.311 | -0.013 | -0.074 |
| 32.515 | 28.188 | 23.593 | -0.025 | 31.338 | -0.003 |
| 32.515 | 28.255 | 23.512 | -0.024 | -0.007 | 31.339 |
| 281.794 | 219.836 | 224.511 | 0.002 | -0.008 | -0.008 |
| 215.735 | 285.895 | 224.511 | 0.002 | -0.008 | -0.008 |
| 215.735 | 219.836 | 290.570 | 0.002 | -0.008 | -0.008 |
| -21.254 | -21.937 | -16.502 | 31.367 | 0.012 | 0.057 |
| -32.564 | -28.273 | -23.518 | 0.025 | 31.350 | 0.002 |
| -32.563 | -28.192 | -23.585 | 0.024 | -0.002 | 31.353 |
| 318.824 | 252.354 | 251.887 | -0.000 | 0.001 | 0.001 |
| 252.764 | 318.414 | 251.887 | -0.000 | 0.001 | 0.001 |
| 252.764 | 252.354 | 317.946 | -0.000 | 0.001 | 0.001 |
| 2.110 | 2.184 | 1.662 | 31.066 | -0.002 | -0.008 |
| 3.252 | 2.819 | 2.359 | -0.003 | 31.070 | -0.001 |
| 3.251 | 2.825 | 2.351 | -0.003 | -0.001 | 31.070 |
| 312.090 | 246.442 | 246.909 | 0.000 | -0.001 | -0.001 |
| 246.032 | 312.500 | 246.909 | 0.000 | -0.001 | -0.001 |
| 246.032 | 246.442 | 312.968 | 0.000 | -0.001 | -0.001 |
| -2.125 | -2.194 | -1.650 | 31.072 | 0.002 | 0.006 |
| -3.256 | -2.827 | -2.352 | 0.004 | 31.071 | 0.001 |
| -3.256 | -2.819 | -2.358 | 0.003 | 0.000 | 31.072 |
| 315.797 | 249.695 | 249.648 | -0.000 | 0.000 | 0.000 |
| 249.736 | 315.756 | 249.648 | -0.000 | 0.000 | 0.000 |
| 249.736 | 249.695 | 315.710 | -0.000 | 0.000 | 0.000 |
| 0.211 | 0.218 | 0.166 | 31.063 | -0.000 | -0.001 |
| 0.325 | 0.282 | 0.236 | -0.000 | 31.063 | -0.000 |
| 0.325 | 0.282 | 0.235 | -0.000 | -0.000 | 31.063 |
| 315.117 | 249.101 | 249.148 | 0.000 | -0.000 | -0.000 |
| 249.060 | 315.158 | 249.148 | 0.000 | -0.000 | -0.000 |
| 249.060 | 249.101 | 315.204 | 0.000 | -0.000 | -0.000 |
| -0.213 | -0.219 | -0.165 | 31.064 | 0.000 | 0.001 |
| -0.326 | -0.283 | -0.235 | 0.000 | 31.063 | 0.000 |
| -0.325 | -0.282 | -0.236 | 0.000 | 0.000 | 31.063 |
| 165.177 | 135.450 | 140.483 | 0.087 | -0.693 | -5.629 |
| 135.458 | 166.775 | 141.145 | -2.150 | 0.278 | -3.891 |
| 141.757 | 143.433 | 171.541 | -1.044 | 0.236 | -2.732 |
| -0.627 | -2.254 | -0.991 | 14.880 | 0.846 | 0.465 |
| -0.969 | 0.146 | 0.586 | 0.847 | 14.305 | 0.589 |
| -5.349 | -4.135 | -2.015 | 0.960 | 1.101 | 14.374 |
| 161.583 | 132.447 | 138.352 | -0.982 | -0.909 | -5.556 |
| 133.526 | 165.093 | 139.442 | -3.106 | 0.098 | -3.789 |
| 141.199 | 142.602 | 169.600 | -1.767 | -0.277 | -2.411 |
| -0.237 | -2.217 | -1.544 | 13.824 | 0.344 | 0.933 |
| -0.736 | 0.043 | 0.207 | 0.399 | 14.048 | 1.128 |
| -5.127 | -4.263 | -2.497 | 0.491 | 0.655 | 14.529 |
| 157.765 | 129.689 | 138.197 | -0.692 | -0.068 | -5.162 |
| 129.807 | 161.252 | 139.200 | -3.229 | 0.823 | -3.555 |
| 138.870 | 139.846 | 168.051 | -1.432 | 0.172 | -2.368 |
| -0.268 | -2.689 | -1.264 | 13.076 | 0.417 | 0.574 |
| -0.451 | 0.531 | 0.319 | 0.472 | 12.945 | 0.670 |
| -4.941 | -3.787 | -2.068 | 0.658 | 0.687 | 13.407 |
| 157.488 | 129.523 | 137.986 | -0.817 | -0.083 | -5.201 |
| 129.533 | 161.083 | 138.990 | -3.355 | 0.809 | -3.589 |
| 138.618 | 139.680 | 167.833 | -1.563 | 0.145 | -2.408 |
| -0.444 | -2.789 | -1.428 | 12.946 | 0.386 | 0.541 |
| -0.681 | 0.403 | 0.128 | 0.349 | 12.946 | 0.637 |
| -5.065 | -3.822 | -2.212 | 0.542 | 0.640 | 13.360 |
| 157.663 | 129.606 | 138.166 | -0.779 | -0.043 | -5.138 |
| 129.484 | 161.166 | 139.151 | -3.263 | 0.846 | -3.527 |
| 138.247 | 139.345 | 167.899 | -1.552 | 0.230 | -2.373 |
| -0.690 | -3.144 | -1.551 | 12.975 | 0.455 | 0.603 |
| -0.141 | 0.780 | 0.234 | 0.462 | 12.895 | 0.619 |
| -4.764 | -3.559 | -2.182 | 0.643 | 0.621 | 13.342 |
| 157.514 | 129.489 | 138.116 | -0.803 | -0.034 | -5.134 |
| 129.374 | 161.082 | 139.112 | -3.282 | 0.851 | -3.525 |
| 138.213 | 139.322 | 167.877 | -1.564 | 0.228 | -2.375 |
| -0.719 | -3.162 | -1.572 | 12.963 | 0.454 | 0.600 |
| -0.168 | 0.764 | 0.214 | 0.450 | 12.894 | 0.616 |
| -4.795 | -3.579 | -2.206 | 0.630 | 0.620 | 13.339 |
| 159.638 | 127.661 | 127.661 | 0.005 | 0.006 | 0.005 |
| 127.661 | 159.638 | 127.661 | 0.005 | 0.006 | 0.005 |
| 127.661 | 127.661 | 159.638 | 0.005 | 0.006 | 0.005 |
| 0.041 | 0.093 | 0.039 | 15.977 | 0.005 | 0.007 |
| 0.022 | 0.002 | 0.002 | 0.005 | 15.979 | 0.005 |
| 0.022 | 0.002 | 0.002 | 0.005 | 0.007 | 15.977 |
| 159.638 | 127.661 | 127.661 | -0.005 | -0.006 | -0.005 |
| 127.661 | 159.638 | 127.661 | -0.005 | -0.006 | -0.005 |
| 127.661 | 127.661 | 159.638 | -0.005 | -0.006 | -0.005 |
| -0.043 | -0.098 | -0.038 | 15.966 | -0.005 | -0.007 |
| -0.023 | -0.002 | -0.002 | -0.004 | 15.964 | -0.005 |
| -0.023 | -0.002 | -0.002 | -0.004 | -0.007 | 15.966 |
| 159.638 | 127.662 | 127.662 | 0.001 | 0.001 | 0.000 |
| 127.662 | 159.638 | 127.662 | 0.001 | 0.001 | 0.000 |
| 127.662 | 127.662 | 159.638 | 0.001 | 0.001 | 0.000 |
| 0.004 | 0.009 | 0.004 | 15.960 | 0.001 | 0.001 |
| 0.002 | 0.000 | 0.000 | 0.001 | 15.960 | 0.001 |
| 0.002 | 0.000 | 0.000 | 0.001 | 0.001 | 15.960 |
| 159.638 | 127.661 | 127.661 | -0.001 | -0.001 | -0.000 |
| 127.661 | 159.638 | 127.661 | -0.001 | -0.001 | -0.000 |
| 127.661 | 127.661 | 159.638 | -0.001 | -0.001 | -0.000 |
| -0.004 | -0.010 | -0.004 | 15.958 | -0.001 | -0.001 |
| -0.002 | -0.000 | -0.000 | -0.001 | 15.958 | -0.001 |
| -0.002 | -0.000 | -0.000 | -0.001 | -0.001 | 15.958 |
| 159.640 | 127.662 | 127.662 | 0.000 | 0.000 | -0.000 |
| 127.662 | 159.640 | 127.662 | 0.000 | 0.000 | -0.000 |
| 127.662 | 127.662 | 159.640 | 0.000 | 0.000 | 0.000 |
| 0.000 | 0.001 | 0.000 | 15.955 | 0.000 | 0.000 |
| 0.000 | 0.000 | -0.000 | 0.000 | 15.955 | 0.000 |
| 0.000 | -0.000 | 0.000 | 0.000 | 0.000 | 15.955 |
| 159.636 | 127.661 | 127.661 | -0.000 | -0.000 | -0.000 |
| 127.661 | 159.636 | 127.661 | -0.000 | -0.000 | -0.000 |
| 127.661 | 127.661 | 159.636 | -0.000 | -0.000 | -0.000 |
| -0.000 | -0.001 | -0.000 | 15.955 | -0.000 | -0.000 |
| -0.000 | -0.000 | 0.000 | -0.000 | 15.955 | -0.000 |
| -0.000 | 0.000 | -0.000 | -0.000 | -0.000 | 15.955 |
| 127.162 | 35.368 | 35.338 | 0.000 | -0.003 | -0.019 |
| 35.333 | 127.198 | 35.338 | 0.000 | -0.003 | -0.019 |
| 35.333 | 35.368 | 127.168 | 0.000 | -0.003 | -0.019 |
| 88767260.164 | 82806592.059 | 77189840.152 | -7510273.168 | -4985731.192 | 264972.946 |
| 92858647.675 | 97091131.787 | 94827344.388 | -1212235.284 | -10654892.193 | -4889929.613 |
| 105202445.299 | 106096201.180 | 111165761.375 | -831109.612 | -2329022.404 | -15650663.032 |
| 127.051 | 35.186 | 35.216 | -0.000 | 0.003 | 0.019 |
| 35.221 | 127.015 | 35.216 | -0.000 | 0.003 | 0.019 |
| 35.221 | 35.186 | 127.045 | -0.000 | 0.003 | 0.019 |
| -91944787.230 | -89471626.608 | -84832015.069 | -7854670.333 | 703827.950 | -3144918.131 |
| -98096900.566 | -103202924.119 | -102339741.833 | -6528441.361 | -12544733.373 | 1872424.274 |
| -88749036.180 | -87413351.882 | -86912688.536 | 3479164.675 | -6784974.103 | -11659715.424 |
| 127.121 | 35.282 | 35.279 | 0.000 | -0.000 | -0.002 |
| 35.278 | 127.125 | 35.279 | 0.000 | -0.000 | -0.002 |
| 35.278 | 35.282 | 127.122 | 0.000 | -0.000 | -0.002 |
| 8743570.516 | 8480730.008 | 7945955.536 | -778327.609 | -477697.195 | -175307.682 |
| 9823747.475 | 9650056.519 | 9640853.685 | 257842.440 | -1044910.433 | -386319.916 |
| 0.006 | 0.011 | 0.008 | 0.000 | -0.000 | -20.753 |
| 127.110 | 35.263 | 35.266 | -0.000 | 0.000 | 0.002 |
| 35.267 | 127.107 | 35.266 | -0.000 | 0.000 | 0.002 |
| 35.267 | 35.263 | 127.110 | -0.000 | 0.000 | 0.002 |
| -8251769.561 | -7645308.963 | -7930293.412 | -703565.737 | 237691.531 | -179267.762 |
| -8691056.362 | -9239757.576 | -8900427.763 | -496502.958 | -1591035.338 | 49700.809 |
| -8707480.893 | -8723186.331 | -8735141.735 | 636431.818 | -728935.167 | -810613.653 |
| 127.117 | 35.274 | 35.273 | 0.000 | -0.000 | -0.000 |
| 35.273 | 127.118 | 35.273 | 0.000 | -0.000 | -0.000 |
| 35.273 | 35.274 | 127.118 | 0.000 | -0.000 | -0.000 |
| 879828.987 | 800628.047 | 804147.291 | -64924.761 | -39481.436 | -16238.903 |
| 909621.607 | 892034.803 | 935221.271 | -1379.895 | -112591.545 | -22376.765 |
| 1051472.050 | 1066787.544 | 1219772.966 | 37820.253 | -51334.011 | -228158.280 |
| 127.114 | 35.271 | 35.271 | -0.000 | 0.000 | 0.000 |
| 35.271 | 127.114 | 35.271 | -0.000 | 0.000 | 0.000 |
| 35.271 | 35.271 | 127.114 | -0.000 | 0.000 | 0.000 |
| -885828.786 | -788882.891 | -756314.566 | -76401.810 | 38754.219 | -21873.683 |
| -918029.966 | -927338.368 | -880771.280 | -62631.686 | -135170.834 | 8522.642 |
| -950477.601 | -976476.607 | -971962.493 | 56524.944 | -42986.319 | -89888.808 |
| 78.538 | 114.006 | 113.973 | -0.001 | -0.002 | -0.002 |
| 114.037 | 78.507 | 113.973 | -0.001 | -0.002 | -0.002 |
| 114.037 | 114.006 | 78.474 | -0.001 | -0.002 | -0.002 |
| 0.129 | 0.134 | 0.097 | 0.610 | -0.005 | -0.002 |
| 0.223 | 0.191 | 0.158 | -0.003 | 0.609 | -0.004 |
| 0.223 | 0.191 | 0.158 | -0.003 | -0.006 | 0.611 |
| 78.088 | 113.618 | 113.651 | 0.001 | 0.002 | 0.002 |
| 113.587 | 78.119 | 113.651 | 0.001 | 0.002 | 0.002 |
| 113.587 | 113.618 | 78.152 | 0.001 | 0.002 | 0.002 |
| -0.129 | -0.134 | -0.097 | 0.617 | 0.005 | 0.002 |
| -0.223 | -0.191 | -0.158 | 0.003 | 0.620 | 0.004 |
| -0.223 | -0.191 | -0.158 | 0.003 | 0.006 | 0.618 |
| 78.336 | 113.832 | 113.828 | -0.000 | -0.000 | -0.000 |
| 113.835 | 78.333 | 113.828 | -0.000 | -0.000 | -0.000 |
| 113.835 | 113.832 | 78.329 | -0.000 | -0.000 | -0.000 |
| 0.013 | 0.013 | 0.010 | 52.077 | -0.000 | -0.000 |
| 0.022 | 0.019 | 0.016 | -0.000 | 52.077 | -0.000 |
| 0.022 | 0.019 | 0.016 | -0.000 | -0.000 | 52.077 |
| 78.290 | 113.793 | 113.796 | 0.000 | 0.000 | 0.000 |
| 113.790 | 78.294 | 113.796 | 0.000 | 0.000 | 0.000 |
| 113.790 | 113.793 | 78.297 | 0.000 | 0.000 | 0.000 |
| -0.013 | -0.013 | -0.010 | 52.077 | 0.000 | 0.000 |
| -0.022 | -0.019 | -0.016 | 0.000 | 52.077 | -0.000 |
| -0.022 | -0.019 | -0.016 | 0.000 | 0.001 | 0.700 |
| 78.316 | 113.815 | 113.814 | -0.000 | -0.000 | -0.000 |
| 113.815 | 78.316 | 113.814 | -0.000 | -0.000 | -0.000 |
| 113.815 | 113.815 | 78.316 | -0.000 | -0.000 | -0.000 |
| 0.002 | 0.001 | 0.001 | 0.694 | -0.000 | -0.000 |
| 0.002 | 0.002 | 0.002 | -0.000 | 0.694 | -0.000 |
| 0.002 | 0.002 | 0.002 | -0.000 | -0.000 | 0.694 |
| 78.310 | 113.810 | 113.810 | 0.000 | 0.000 | 0.000 |
| 113.809 | 78.310 | 113.810 | -0.000 | -0.000 | 0.000 |
| 113.809 | 113.810 | 78.311 | -0.000 | 0.000 | -0.000 |
| -0.002 | -0.001 | -0.001 | 0.694 | 0.000 | 0.000 |
| -0.002 | -0.002 | -0.002 | 0.000 | 0.694 | 0.000 |
| -0.002 | -0.002 | -0.002 | 0.000 | 0.000 | 0.694 |
| 180.121 | 154.951 | 154.953 | -0.022 | -0.023 | -0.023 |
| 154.951 | 180.121 | 154.953 | -0.022 | -0.023 | -0.023 |
| 154.951 | 154.951 | 180.122 | -0.022 | -0.023 | -0.023 |
| 0.346 | 0.381 | 0.150 | 47.395 | -0.018 | 0.020 |
| 0.627 | 0.612 | 0.613 | -0.019 | 47.396 | -0.023 |
| 0.627 | 0.612 | 0.613 | -0.019 | -0.023 | 47.396 |
| 178.941 | 153.771 | 153.770 | 0.022 | 0.023 | 0.023 |
| 153.771 | 178.941 | 153.770 | 0.022 | 0.023 | 0.023 |
| 153.771 | 153.771 | 178.939 | 0.022 | 0.023 | 0.023 |
| -0.301 | -0.305 | -0.104 | 47.440 | 0.023 | -0.020 |
| -0.590 | -0.590 | -0.591 | 0.022 | 47.443 | 0.023 |
| -0.590 | -0.590 | -0.591 | 0.022 | 0.023 | 47.443 |
| 179.590 | 154.420 | 154.420 | -0.002 | -0.002 | -0.002 |
| 154.420 | 179.590 | 154.420 | -0.002 | -0.002 | -0.002 |
| 154.420 | 154.420 | 179.590 | -0.002 | -0.002 | -0.002 |
| 0.035 | 0.038 | 0.015 | 47.417 | -0.002 | 0.002 |
| 0.063 | 0.061 | 0.061 | -0.002 | 47.417 | -0.002 |
| 0.063 | 0.061 | 0.061 | -0.002 | -0.002 | 47.417 |
| 179.472 | 154.302 | 154.302 | 0.002 | 0.002 | 0.002 |
| 154.302 | 179.472 | 154.302 | 0.002 | 0.002 | 0.002 |
| 154.302 | 154.302 | 179.472 | 0.002 | 0.002 | 0.002 |
| -0.030 | -0.031 | -0.010 | 47.421 | 0.002 | -0.002 |
| -0.059 | -0.059 | -0.059 | 0.002 | 47.422 | 0.002 |
| -0.059 | -0.059 | -0.059 | 0.002 | 0.002 | 47.422 |
| 179.537 | 154.368 | 154.368 | -0.000 | -0.000 | -0.000 |
| 154.368 | 179.537 | 154.368 | -0.000 | -0.000 | -0.000 |
| 154.368 | 154.368 | 179.537 | -0.000 | -0.000 | -0.000 |
| 0.003 | 0.004 | 0.002 | 47.419 | -0.000 | 0.000 |
| 0.006 | 0.006 | 0.006 | -0.000 | 47.419 | -0.000 |
| 0.006 | 0.006 | 0.006 | -0.000 | -0.000 | 47.419 |
| 179.524 | 154.354 | 154.354 | 0.000 | 0.000 | 0.000 |
| 154.354 | 179.524 | 154.354 | 0.000 | 0.000 | 0.000 |
| 154.354 | 154.354 | 179.524 | 0.000 | 0.000 | 0.000 |
| -0.003 | -0.003 | -0.001 | 47.420 | 0.000 | -0.000 |
| -0.006 | -0.006 | -0.006 | 0.000 | 47.420 | 0.000 |
| -0.006 | -0.006 | -0.006 | 0.000 | 0.000 | 47.420 |
| 212.807 | 144.444 | 131.820 | 0.011 | 0.008 | -0.001 |
| 144.441 | 212.810 | 131.820 | 0.011 | 0.008 | -0.001 |
| 131.797 | 131.800 | 225.033 | 0.011 | 0.008 | -0.001 |
| 0.395 | 0.396 | 0.423 | 21.434 | 0.008 | -0.005 |
| 0.419 | 0.420 | 0.422 | 0.003 | 5.208 | -0.003 |
| 0.442 | 0.418 | 0.622 | 0.003 | 0.001 | 28.645 |
| 211.948 | 143.578 | 130.937 | -0.011 | -0.008 | 0.001 |
| 143.581 | 211.944 | 130.937 | -0.011 | -0.008 | 0.001 |
| 130.938 | 130.934 | 224.151 | -0.011 | -0.008 | 0.001 |
| -0.398 | -0.393 | -0.416 | 5.203 | -0.002 | 0.007 |
| -0.443 | -0.420 | -0.615 | -0.003 | 5.313 | -0.004 |
| -0.442 | -0.419 | -0.618 | -0.003 | -0.001 | 28.778 |
| 207.174 | 149.126 | 129.683 | 0.000 | 0.000 | 0.001 |
| 153.702 | 202.889 | 132.572 | -0.000 | -0.000 | -0.001 |
| 131.098 | 131.097 | 218.423 | 0.001 | 0.001 | -0.000 |
| 0.042 | 0.039 | 0.061 | 5.218 | 0.000 | -0.000 |
| 0.044 | 0.042 | 0.061 | 0.000 | 5.218 | 0.000 |
| 0.044 | 0.042 | 0.062 | 0.000 | 0.000 | 28.594 |
| 207.120 | 149.005 | 129.570 | -0.000 | -0.000 | -0.001 |
| 149.021 | 207.103 | 129.564 | -0.000 | -0.000 | -0.001 |
| 131.011 | 131.011 | 218.328 | -0.001 | -0.001 | 0.000 |
| -0.042 | -0.039 | -0.060 | 5.217 | -0.000 | 0.000 |
| -0.044 | -0.042 | -0.062 | -0.000 | 5.217 | -0.000 |
| -0.044 | -0.042 | -0.062 | -0.000 | -0.000 | 28.608 |
| 207.150 | 149.072 | 129.633 | 0.000 | 0.000 | 0.000 |
| 149.071 | 207.152 | 129.633 | 0.000 | 0.000 | 0.000 |
| 131.372 | 131.372 | 224.598 | 0.000 | 0.000 | -0.000 |
| 0.004 | 0.004 | 0.006 | 5.216 | 0.000 | -0.000 |
| 0.004 | 0.004 | 0.004 | 0.000 | 5.216 | -0.000 |
| 0.004 | 0.004 | 0.004 | 0.000 | 0.000 | 34.183 |
| 202.843 | 153.650 | 132.521 | 0.000 | 0.000 | 0.000 |
| 149.061 | 207.141 | 129.620 | -0.000 | -0.000 | -0.000 |
| 131.049 | 131.049 | 218.370 | -0.000 | -0.000 | 0.000 |
| -0.004 | -0.004 | -0.004 | 5.216 | -0.000 | 0.000 |
| -0.004 | -0.004 | -0.006 | -0.000 | 5.216 | -0.000 |
| -0.004 | -0.004 | -0.006 | -0.000 | -0.000 | 28.601 |
| 58.216 | 34.460 | 34.449 | -0.025 | -0.023 | -0.019 |
| 34.460 | 58.216 | 34.449 | -0.025 | -0.023 | -0.019 |
| 34.460 | 34.460 | 58.205 | -0.025 | -0.023 | -0.019 |
| 0.002 | 0.002 | -0.004 | 19.035 | -0.014 | -0.008 |
| 0.004 | 0.004 | -0.007 | -0.015 | 19.036 | -0.011 |
| 0.004 | 0.004 | -0.007 | -0.015 | -0.014 | 19.039 |
| 58.208 | 34.453 | 34.463 | 0.025 | 0.023 | 0.019 |
| 34.453 | 58.208 | 34.463 | 0.025 | 0.023 | 0.019 |
| 34.453 | 34.453 | 58.219 | 0.025 | 0.023 | 0.019 |
| -0.002 | -0.002 | 0.004 | 19.064 | 0.014 | 0.008 |
| -0.004 | -0.004 | 0.007 | 0.015 | 19.063 | 0.011 |
| -0.004 | -0.004 | 0.007 | 0.015 | 0.014 | 19.061 |
| 58.212 | 34.457 | 34.456 | -0.003 | -0.002 | -0.002 |
| 34.457 | 58.212 | 34.456 | -0.003 | -0.002 | -0.002 |
| 34.457 | 34.457 | 58.211 | -0.003 | -0.002 | -0.002 |
| 0.000 | 0.000 | -0.000 | 18.964 | -0.001 | -0.000 |
| 0.000 | 0.000 | -0.001 | -0.001 | 18.964 | -0.001 |
| 0.000 | 0.000 | -0.001 | -0.001 | -0.001 | 18.964 |
| 58.211 | 34.456 | 34.457 | 0.003 | 0.002 | 0.002 |
| 34.456 | 58.211 | 34.457 | 0.003 | 0.002 | 0.002 |
| 34.456 | 34.456 | 58.213 | 0.003 | 0.002 | 0.002 |
| -0.000 | -0.000 | 0.000 | 18.967 | 0.001 | 0.000 |
| -0.000 | -0.000 | 0.001 | 0.001 | 18.966 | 0.001 |
| -0.000 | -0.000 | 0.001 | 0.001 | 0.001 | 18.966 |
| 58.212 | 34.457 | 34.456 | -0.000 | -0.000 | -0.000 |
| 34.457 | 58.212 | 34.456 | -0.000 | -0.000 | -0.000 |
| 34.457 | 34.457 | 58.212 | -0.000 | -0.000 | -0.000 |
| 0.000 | 0.000 | -0.000 | 18.965 | -0.000 | -0.000 |
| 0.000 | 0.000 | -0.000 | -0.000 | 18.965 | -0.000 |
| 0.000 | 0.000 | -0.000 | -0.000 | -0.000 | 18.965 |
| 58.212 | 34.456 | 34.456 | 0.000 | 0.000 | 0.000 |
| 34.456 | 58.212 | 34.456 | 0.000 | 0.000 | 0.000 |
| 34.456 | 34.456 | 58.212 | 0.000 | 0.000 | 0.000 |
| -0.000 | -0.000 | 0.000 | 18.965 | 0.000 | 0.000 |
| -0.000 | -0.000 | 0.000 | 0.000 | 18.965 | 0.000 |
| -0.000 | -0.000 | 0.000 | 0.000 | 0.000 | 18.965 |
| 58.200 | 34.446 | 34.446 | 0.004 | -0.000 | -0.004 |
| 34.446 | 58.200 | 34.446 | 0.004 | -0.000 | -0.004 |
| 34.446 | 34.446 | 58.200 | 0.004 | -0.000 | -0.004 |
| -0.001 | -0.002 | 0.004 | 19.050 | -0.001 | 0.000 |
| -0.000 | -0.000 | 0.000 | 0.000 | 19.048 | -0.003 |
| -0.000 | 0.000 | -0.000 | 0.000 | -0.001 | 19.047 |
| 58.200 | 34.445 | 34.445 | -0.004 | 0.000 | 0.004 |
| 34.445 | 58.200 | 34.445 | -0.004 | 0.000 | 0.004 |
| 34.445 | 34.445 | 58.200 | -0.004 | 0.000 | 0.004 |
| 0.001 | 0.002 | -0.004 | 19.048 | 0.002 | -0.001 |
| 0.000 | -0.000 | -0.000 | -0.000 | 19.050 | 0.003 |
| 0.000 | -0.000 | -0.000 | -0.000 | 0.001 | 19.051 |
| 58.200 | 34.445 | 34.445 | 0.000 | -0.000 | -0.000 |
| 34.445 | 58.200 | 34.445 | 0.000 | -0.000 | -0.000 |
| 34.445 | 34.445 | 58.200 | 0.000 | -0.000 | -0.000 |
| -0.000 | -0.000 | 0.000 | 18.965 | 0.000 | 0.001 |
| -0.000 | -0.000 | 0.000 | 0.000 | 18.965 | 0.000 |
| -0.000 | 0.000 | -0.000 | 0.000 | 0.000 | 18.965 |
| 58.200 | 34.445 | 34.445 | -0.000 | 0.000 | 0.000 |
| 34.445 | 58.200 | 34.445 | -0.000 | 0.000 | 0.000 |
| 34.445 | 34.445 | 58.200 | -0.000 | 0.000 | 0.000 |
| 0.000 | 0.000 | -0.000 | 18.965 | -0.000 | -0.001 |
| 0.000 | -0.000 | -0.000 | -0.000 | 18.965 | -0.000 |
| 0.000 | -0.000 | -0.000 | -0.000 | -0.000 | 18.964 |
| 58.200 | 34.445 | 34.445 | 0.000 | -0.000 | -0.000 |
| 34.445 | 58.200 | 34.445 | 0.000 | -0.000 | -0.000 |
| 34.445 | 34.445 | 58.200 | 0.000 | -0.000 | -0.000 |
| -0.000 | -0.000 | 0.000 | 18.965 | 0.000 | 0.000 |
| -0.000 | -0.000 | 0.000 | 0.000 | 18.965 | 0.000 |
| -0.000 | 0.000 | -0.000 | 0.000 | 0.000 | 18.965 |
| 58.200 | 34.445 | 34.445 | -0.000 | 0.000 | 0.000 |
| 34.445 | 58.200 | 34.445 | -0.000 | 0.000 | 0.000 |
| 34.445 | 34.445 | 58.200 | -0.000 | 0.000 | 0.000 |
| 0.000 | 0.000 | -0.000 | 18.965 | -0.000 | -0.000 |
| 0.000 | 0.000 | -0.000 | -0.000 | 18.965 | -0.000 |
| 0.000 | -0.000 | 0.000 | -0.000 | -0.000 | 18.965 |
| 82.824 | 31.920 | 41.121 | -0.004 | -0.002 | -0.000 |
| 31.928 | 82.816 | 41.121 | -0.004 | -0.002 | -0.000 |
| 41.221 | 41.204 | 73.556 | -0.007 | -0.003 | -0.000 |
| 0.010 | 0.002 | -0.018 | 25.338 | -0.002 | -0.000 |
| -0.002 | -0.002 | 0.003 | -0.002 | 55.618 | -0.000 |
| 0.024 | 0.005 | -0.042 | -0.008 | -0.003 | 16.212 |
| 82.789 | 31.932 | 41.156 | 0.004 | 0.002 | 0.000 |
| 1.834 | 112.936 | 41.089 | 0.002 | 0.001 | 0.000 |
| 41.175 | 41.192 | 73.639 | 0.007 | 0.002 | 0.000 |
| 0.002 | 0.002 | -0.003 | 55.620 | 0.001 | 0.000 |
| 0.002 | 0.002 | -0.003 | 0.002 | 55.619 | 0.000 |
| -0.024 | -0.005 | 0.042 | 0.008 | 0.003 | 16.213 |
| 112.934 | 1.832 | 41.092 | -0.000 | -0.000 | -0.000 |
| 1.832 | 112.934 | 41.092 | -0.000 | -0.000 | -0.000 |
| 41.230 | 41.230 | 73.511 | -0.000 | -0.000 | -0.000 |
| 0.004 | 0.003 | -0.010 | 24.947 | -0.000 | -0.000 |
| 0.001 | 0.000 | -0.002 | -0.000 | 25.347 | -0.000 |
| 0.002 | 0.001 | -0.004 | -0.001 | -0.000 | 16.212 |
| 112.934 | 1.832 | 41.091 | 0.000 | 0.000 | 0.000 |
| 1.832 | 112.934 | 41.091 | 0.000 | 0.000 | 0.000 |
| 41.195 | 41.197 | 73.603 | 0.001 | 0.000 | 0.000 |
| -0.004 | -0.003 | 0.010 | 24.948 | 0.000 | 0.000 |
| -0.001 | -0.000 | 0.002 | 0.000 | 25.347 | 0.000 |
| -0.002 | -0.001 | 0.004 | 0.001 | 0.000 | 16.212 |
| 82.667 | 32.045 | 41.167 | -0.000 | -0.000 | -0.000 |
| 32.045 | 82.667 | 41.167 | -0.000 | -0.000 | -0.000 |
| 41.107 | 41.107 | 73.851 | -0.000 | -0.000 | -0.000 |
| 0.000 | 0.000 | -0.001 | 24.948 | -0.000 | -0.000 |
| 0.000 | 0.000 | -0.001 | -0.000 | 24.948 | -0.000 |
| -0.000 | -0.000 | 0.000 | -0.000 | -0.000 | 16.212 |
| 82.667 | 32.045 | 41.167 | 0.000 | 0.000 | 0.000 |
| 32.045 | 82.667 | 41.167 | 0.000 | 0.000 | 0.000 |
| 41.227 | 41.227 | 73.520 | 0.000 | 0.000 | 0.000 |
| -0.000 | -0.000 | 0.001 | 24.948 | 0.000 | 0.000 |
| -0.000 | -0.000 | 0.001 | 0.000 | 24.948 | 0.000 |
| 0.000 | 0.000 | -0.000 | 0.000 | 0.000 | 16.212 |
| 158.252 | 87.056 | 193.991 | 33.045 | 0.000 | -0.000 |
| 93.464 | 154.572 | 260.677 | -26.834 | 0.000 | -0.000 |
| 107.623 | 107.623 | 250.559 | 0.000 | 0.000 | -0.000 |
| 314762126.169 | 493796672.995 | 315053959.105 | -37595092.451 | -2255580.817 | -512161.583 |
| -0.001 | -0.001 | -0.002 | 0.000 | 75.894 | 45.252 |
| 5.874 | 5.875 | 157.312 | 0.000 | 26.849 | 30.565 |
| 163.655 | 73.123 | 103.893 | 45.252 | -0.000 | 0.000 |
| -365975875.338 | -461956190.735 | -339273854.686 | 15595595.011 | -1424011.204 | -58441.013 |
| 104.012 | 104.012 | 128.182 | -0.000 | -0.000 | 0.000 |
| 45.253 | -45.251 | 0.002 | 75.893 | -0.000 | 0.000 |
| 0.001 | 0.001 | 0.002 | -0.000 | 75.894 | 45.252 |
| -5.874 | -5.875 | -157.312 | -0.000 | 26.849 | 30.565 |
| 158.199 | 78.767 | 109.923 | 38.334 | 0.000 | -0.000 |
| 78.767 | 158.199 | 109.923 | -38.334 | 0.000 | -0.000 |
| 104.012 | 104.012 | 128.180 | 0.000 | 0.000 | -0.000 |
| 15589180.065 | 56500740.377 | 16689520.603 | -18286831.338 | -0.213 | -0.057 |
| 0.416 | 0.416 | 12.609 | 0.000 | 58.500 | 31.416 |
| -0.000 | -0.000 | -0.000 | 0.000 | 45.252 | 45.266 |
| -45503499.572 | -64463737.201 | -40514114.501 | 6153848.913 | 1062683.886 | 414331.367 |
| 83.580 | 151.913 | 90.737 | -31.416 | -0.000 | 0.000 |
| 104.012 | 104.012 | 128.181 | -0.000 | -0.000 | 0.000 |
| 31.001 | -31.832 | -12.609 | 58.500 | -0.000 | 0.000 |
| -0.416 | -0.416 | -12.609 | -0.000 | 58.500 | 31.416 |
| 0.000 | 0.000 | 0.000 | -0.000 | 45.252 | 45.266 |
| 1559025.982 | 5650147.432 | 1669044.870 | -1828668.238 | -0.026 | -0.010 |
| 4339031.939 | 6306729.465 | 3761166.728 | -712423.242 | 2298.811 | -3026.364 |
| 104.012 | 104.012 | 128.181 | 0.000 | 0.000 | -0.000 |
| 34.045 | -33.977 | 1.024 | 61.762 | 0.000 | -0.000 |
| -0.000 | 0.000 | 0.000 | 0.000 | 75.894 | 45.252 |
| -0.000 | -0.000 | -0.000 | 0.000 | 45.252 | 45.266 |
| 155.654 | 80.745 | 102.620 | 35.515 | -0.000 | 0.000 |
| 73.123 | 163.654 | 103.891 | -45.252 | -0.000 | 0.000 |
| 103.781 | 103.781 | 126.222 | -0.000 | -0.000 | 0.000 |
| -4337856.798 | -6329926.109 | -3802953.432 | 732019.009 | 2525.914 | 4243.717 |
| 0.000 | -0.000 | -0.000 | -0.000 | 75.894 | 45.252 |
| 0.000 | 0.000 | 0.000 | -0.000 | 45.252 | 45.266 |
| 13044170.059 | 3408959.124 | 12943519.489 | 1111692.066 | -1043186.239 | -269040.172 |
| 11405740.997 | 3297505.850 | 11174948.705 | 1304796.165 | -522415.783 | -344494.471 |
| 12867641.294 | 1892828.419 | 13561786.733 | 1532602.196 | -1671661.479 | -333831.517 |
| 11904868.472 | 2182925.018 | 12725256.360 | 1856076.545 | -856302.607 | -473041.969 |
| 12569551.553 | 2211982.307 | 13314273.187 | 1343168.294 | -1824673.742 | -262964.262 |
| 12483050.747 | 2235566.739 | 12744853.216 | 1502976.891 | -682269.623 | -79613.710 |
| -14420137.977 | -4417359.398 | -14792994.742 | -1825421.870 | 833168.958 | 193914.905 |
| -12174849.603 | -2653387.412 | -12923257.009 | -1336690.404 | 1420154.216 | 11565.351 |
| -14191891.781 | -2588880.416 | -14241142.935 | -1606511.586 | 1576185.259 | 140759.279 |
| -12100516.133 | -3252749.844 | -12687205.475 | -1371199.144 | 987021.002 | 242364.142 |
| -13598373.641 | -3623540.447 | -14107040.997 | -1267978.179 | 2327573.482 | 338908.820 |
| -12374957.120 | -2717890.508 | -12568033.183 | -1267802.899 | 658771.996 | 174213.162 |
| 1201907.031 | 270347.310 | 1233249.950 | 152828.222 | -53925.732 | -17973.718 |
| 1216480.405 | 380682.649 | 1189061.062 | 121372.902 | -46917.309 | -43635.439 |
| 1398450.082 | 304027.986 | 1410544.718 | 193433.954 | -123049.048 | -2594.259 |
| 1277090.635 | 353812.582 | 1240092.198 | 120161.647 | -63603.492 | -22288.909 |
| 1229217.591 | 297050.360 | 1244462.092 | 153885.244 | 5525.889 | 9548.787 |
| 1261653.955 | 353336.211 | 1226863.510 | 130767.086 | -39629.737 | -42960.185 |
| -1241433.104 | -320717.378 | -1247751.634 | -129567.974 | 53417.457 | 14570.964 |
| -1364198.808 | -237236.024 | -1375439.940 | -175339.258 | 141953.351 | 13323.085 |
| -1331522.159 | -331204.931 | -1397552.217 | -180899.248 | 97018.760 | 43110.214 |
| -1460466.855 | -388881.196 | -1474338.524 | -170099.263 | 166489.221 | 33205.474 |
| -1195983.771 | -262931.762 | -1177886.036 | -129633.899 | 105100.885 | 19784.728 |
| -1238724.670 | -324952.153 | -1272476.106 | -84998.398 | 203586.801 | 21725.299 |
| 128357.786 | 29792.403 | 128274.494 | 13738.304 | -3749.851 | -1228.184 |
| 116437.660 | 26282.187 | 122846.428 | 16823.878 | -5284.133 | -4651.802 |
| 137768.505 | 18993.678 | 138572.220 | 18059.753 | -16779.019 | -1263.943 |
| 124863.531 | 26808.717 | 124388.104 | 17959.253 | -2580.847 | -1438.934 |
| 127182.937 | 35096.759 | 141669.892 | 16101.398 | -10379.859 | 724.046 |
| 130449.235 | 27336.200 | 135163.790 | 12843.785 | -17788.833 | -4416.471 |
| -122223.429 | -28451.711 | -121061.305 | -11912.698 | 7646.216 | 1347.959 |
| -122974.585 | -26565.133 | -129296.374 | -10357.953 | 17657.177 | -127.644 |
| -122055.625 | -32506.840 | -115602.037 | -8168.859 | 4372.790 | 1992.141 |
| -133929.912 | -35931.858 | -144253.489 | -13927.036 | 17703.316 | 2179.284 |
| -123587.279 | -29743.322 | -118841.245 | -15561.297 | 5469.598 | 1628.666 |
| -127740.504 | -23588.719 | -137890.810 | -13997.222 | 14470.950 | 855.099 |
| 70057266.551 | 44462837.781 | 67782410.466 | 8157235.261 | -3016136.027 | 9377730.802 |
| 70071440.557 | 34660561.462 | 61525790.835 | 6011530.553 | -2038114.981 | 9916035.960 |
| 69467269.204 | 43435074.510 | 68196498.095 | 8667785.013 | -3016090.212 | 9738015.879 |
| 69561866.661 | 44003223.490 | 67814590.776 | 8286980.450 | -2934340.127 | 9670284.762 |
| 70453257.079 | 34496044.963 | 61898537.956 | 6028230.632 | -2093725.361 | 9153246.670 |
| 70057043.923 | 44462673.511 | 67782242.780 | 8157233.317 | -3016137.320 | 9377755.400 |
| -70056824.265 | -44462510.270 | -67782077.019 | -8157233.054 | 3016137.510 | -9377732.178 |
| -69896832.625 | -43796536.757 | -67116708.638 | -8086573.075 | 2673940.050 | -9471048.450 |
| -65022093.822 | -41054179.514 | -59287644.262 | -10789451.394 | 1461806.808 | -11474880.785 |
| -69467102.744 | -43434910.452 | -68196275.050 | -8667762.213 | 3016088.143 | -9738015.987 |
| -69434253.121 | -44638397.302 | -67729238.622 | -8593153.640 | 2384367.168 | -9239103.060 |
| -69216663.140 | -43902610.785 | -66942607.500 | -8361301.691 | 2190043.638 | -9376745.068 |
| 6502450.054 | 4105599.101 | 5928956.854 | 1078944.281 | -146181.576 | 1147488.615 |
| 7095179.107 | 3393591.758 | 6159725.923 | 615336.684 | -210348.119 | 876769.702 |
| 7095185.165 | 3393535.334 | 6159782.662 | 615337.940 | -210349.338 | 876771.527 |
| 7078263.265 | 3533230.060 | 6198260.732 | 618358.650 | -179190.392 | 995721.613 |
| 7095017.479 | 3393371.037 | 6159559.240 | 615339.295 | -210325.164 | 876769.461 |
| 7005704.057 | 4446267.576 | 6778225.003 | 815722.626 | -301613.710 | 937797.813 |
| -7005483.028 | -4446102.818 | -6778056.826 | -815723.012 | 301613.680 | -937773.562 |
| -7094856.263 | -3393149.420 | -6159394.629 | -615339.773 | 210348.952 | -876768.600 |
| -6921497.650 | -4390094.609 | -6694034.614 | -836130.245 | 219003.114 | -937676.918 |
| -6989699.327 | -4379677.029 | -6711687.319 | -808634.560 | 267393.735 | -947105.364 |
| -7095018.117 | -3393370.236 | -6159560.986 | -615337.164 | 210372.016 | -876769.251 |
| -7095020.173 | -3393369.997 | -6159557.722 | -615339.259 | 210348.526 | -876748.608 |
| 709724.323 | 339498.123 | 616123.936 | 61533.474 | -21035.266 | 87674.541 |
| 694834.770 | 434570.027 | 682128.342 | 86676.198 | -30161.370 | 97380.573 |
| 707993.541 | 353488.046 | 620049.659 | 61832.845 | -17919.396 | 99572.989 |
| 709501.543 | 339335.777 | 615955.780 | 61556.384 | -21033.805 | 87675.870 |
| 700570.417 | 444626.534 | 677821.302 | 81571.628 | -30139.285 | 93777.412 |
| 709499.458 | 339337.714 | 615958.508 | 61532.738 | -21034.842 | 87697.621 |
| -649999.119 | -410378.717 | -592708.855 | -107895.244 | 14617.128 | -114748.295 |
| -700405.435 | -444404.373 | -677655.133 | -81574.166 | 30161.148 | -93776.878 |
| -679509.969 | -404370.824 | -661972.775 | -93055.220 | 13632.109 | -99323.817 |
| -700569.940 | -444628.371 | -677822.574 | -81549.894 | 30160.685 | -93777.959 |
| -700570.501 | -444626.942 | -677823.570 | -81573.046 | 30183.460 | -93777.225 |
| -644007.965 | -419854.215 | -606027.591 | -58914.594 | 28812.416 | -94084.874 |
| -0.000 | -0.000 | -0.000 | 0.000 | -0.000 | 0.000 |
| -0.000 | -0.000 | -0.000 | 0.000 | -0.000 | -0.000 |
| -0.000 | -0.000 | 20.988 | 0.000 | -0.000 | -0.000 |
| 0.000 | 0.000 | 0.000 | 0.000 | -0.000 | -0.000 |
| -0.000 | 0.000 | -0.000 | 0.000 | 0.000 | 0.000 |
| 0.000 | 0.000 | 0.000 | 0.000 | -0.000 | 0.000 |
| 0.000 | 0.000 | 0.000 | -0.000 | 0.000 | -0.000 |
| 0.000 | 0.000 | 0.000 | -0.000 | 0.000 | 0.000 |
| 0.000 | 0.000 | 20.988 | -0.000 | 0.000 | -0.000 |
| -0.000 | -0.000 | -0.000 | 0.000 | 0.000 | -0.000 |
| -0.000 | -0.000 | -0.000 | -0.000 | 0.000 | -0.000 |
| -0.000 | -0.000 | -0.000 | -0.000 | 0.000 | 0.000 |
| -0.000 | -0.000 | -0.000 | 0.000 | -0.000 | 0.000 |
| -0.000 | -0.000 | -0.000 | 0.000 | -0.000 | -0.000 |
| -0.000 | -0.000 | 20.988 | 0.000 | -0.000 | 0.000 |
| -0.000 | -0.000 | -0.000 | 0.000 | -0.000 | -0.000 |
| -0.000 | -0.000 | -0.000 | -0.000 | -0.000 | 0.000 |
| -0.000 | -0.000 | -0.000 | 0.000 | -0.000 | 0.000 |
| 0.000 | 0.000 | 0.000 | -0.000 | 0.000 | -0.000 |
| 0.000 | 0.000 | 0.000 | -0.000 | 0.000 | 0.000 |
| 0.000 | 0.000 | 20.988 | 0.000 | 0.000 | -0.000 |
| 0.000 | 0.000 | 0.000 | -0.000 | -0.000 | 0.000 |
| 0.000 | 0.000 | 0.000 | -0.000 | 0.000 | -0.000 |
| 0.000 | 0.000 | 0.000 | -0.000 | 0.000 | -0.000 |
| -0.000 | -0.000 | -0.000 | 0.000 | -0.000 | 0.000 |
| -0.000 | -0.000 | -0.000 | 0.000 | -0.000 | -0.000 |
| -0.000 | -0.000 | 20.987 | -0.000 | -0.000 | 0.000 |
| -0.000 | -0.000 | -0.000 | 0.000 | -0.000 | -0.000 |
| -0.000 | -0.000 | -0.000 | 0.000 | -0.000 | 0.000 |
| -0.000 | -0.000 | -0.000 | 0.000 | -0.000 | 0.000 |
| 0.000 | 0.000 | 0.000 | -0.000 | 0.000 | -0.000 |
| 0.000 | 0.000 | 0.000 | -0.000 | 0.000 | 0.000 |
| 0.000 | 0.000 | 20.990 | -0.000 | 0.000 | 0.000 |
| 0.000 | 0.000 | 0.000 | -0.000 | 0.000 | 0.000 |
| 0.000 | 0.000 | 0.000 | -0.000 | 0.000 | -0.000 |
| 0.000 | 0.000 | 0.000 | -0.000 | 0.000 | 0.000 |
| -226801951.467 | -232270145.297 | 345623168.260 | 360053.404 | 328242.256 | -1504157.041 |
| -227750954.359 | -230936222.835 | 350155755.071 | 3821138.608 | -1561728.352 | 1201731.314 |
| 63.282 | -57.898 | -96.053 | 13.571 | -65.766 | 56.419 |
| -235459956.765 | -234209741.791 | 352031501.892 | -1196349.478 | 4468014.140 | 1157207.866 |
| -227350460.673 | -236222500.656 | 357150263.963 | 4855376.517 | -2690074.056 | 1689128.661 |
| -232188865.970 | -244412925.431 | 349130782.402 | -1644797.395 | -2667970.847 | 3465267.797 |
| 238815969.080 | 232138521.719 | -351426546.731 | 835948.404 | 2420049.762 | 2312555.040 |
| 242680507.801 | 246111967.209 | -336166026.562 | 1397140.425 | -1860237.172 | -1498277.760 |
| 231798647.788 | 230094899.052 | -348347333.103 | 173350.730 | -338217.707 | 2281861.800 |
| 240810824.551 | 231820927.575 | -349534163.192 | 2480817.242 | 1829329.137 | -1131005.020 |
| 233008480.151 | 232519169.543 | -346891045.075 | 1762408.410 | -2846366.424 | -2157209.317 |
| 250529228.238 | 240026022.900 | -341670933.576 | -2123108.469 | 2187925.395 | -424962.936 |
| -22923679.994 | -22991864.551 | 34447375.597 | 151403.708 | 706487.273 | 161349.240 |
| -24219803.725 | -24030391.070 | 33293671.812 | 172846.734 | 213724.978 | 268786.756 |
| 61.492 | 56.917 | 105.362 | -0.193 | -3.583 | 2.496 |
| -23704620.668 | -22973346.437 | 35735623.180 | 94852.971 | -117483.447 | -60468.979 |
| -23400163.861 | -23535595.419 | 35211369.661 | 113784.127 | -179696.413 | 347072.892 |
| -23527350.163 | -23993563.250 | 33294970.912 | -120335.539 | 184312.834 | 228485.354 |
| 24122415.433 | 24191141.958 | -35086772.519 | -267431.733 | -25786.266 | -296355.095 |
| 23259215.259 | 23653569.899 | -34483493.531 | -263040.541 | -632096.426 | 6934.158 |
| 57.140 | 61.766 | 108.615 | 0.192 | 3.606 | -2.505 |
| 23750979.665 | 24424250.702 | -34400429.988 | 93678.535 | -236379.682 | -176885.648 |
| 23404602.929 | 23683379.930 | -34485749.031 | 373169.853 | 12208.106 | -87784.671 |
| 23592882.352 | 23689402.790 | -34213139.645 | 200885.044 | -70214.689 | -190523.182 |
| -2349584.880 | -2294559.888 | 3531419.885 | 43095.632 | 51076.645 | -5400.435 |
| -2448186.388 | -2359753.362 | 3428722.418 | 48197.626 | -7614.528 | 16515.500 |
| -2350638.059 | -2393815.704 | 3518134.660 | -10371.046 | -22265.783 | 25583.977 |
| -2448095.297 | -2338833.642 | 3439702.823 | 25431.749 | -4853.242 | 21783.120 |
| -2375014.180 | -2355887.360 | 3390009.418 | -8192.568 | -22125.648 | 43620.433 |
| 5.690 | -5.658 | -0.109 | 0.016 | -0.120 | 9.045 |
| 2406623.435 | 2376469.538 | -3438617.427 | -32689.714 | 26501.279 | -7041.080 |
| 2311763.132 | 2247446.635 | -3503051.047 | -47389.161 | -43852.797 | -21067.806 |
| 2421178.080 | 2417763.540 | -3475610.482 | -1568.225 | -1254.849 | -7778.047 |
| 2314569.324 | 2298223.097 | -3477580.729 | -17467.258 | -1160.091 | -67608.664 |
| 2318768.444 | 2329537.075 | -3416911.107 | 30350.791 | -47640.380 | -27068.210 |
| 5.636 | -5.677 | 0.105 | -0.017 | 0.124 | 8.689 |
| 295.755 | 200.560 | 200.685 | -1.320 | -0.275 | 2.244 |
| 199.606 | 287.824 | 198.014 | -1.338 | -0.412 | 2.261 |
| 195.515 | 193.926 | 281.436 | -0.862 | -0.511 | 1.771 |
| -28.019 | -27.281 | -22.966 | 22.499 | -1.514 | 1.178 |
| -26.053 | -25.475 | -21.399 | -0.001 | 17.059 | -0.832 |
| -25.231 | -25.033 | -20.676 | 0.485 | -2.624 | 20.597 |
| 352.598 | 255.324 | 247.014 | 0.186 | 3.940 | 1.998 |
| 255.619 | 343.031 | 244.188 | 0.198 | 3.876 | 1.803 |
| 251.756 | 248.614 | 328.259 | 0.501 | 3.686 | 1.619 |
| 27.591 | 27.187 | 22.955 | 23.649 | 2.884 | 1.185 |
| 29.564 | 28.941 | 24.440 | 1.173 | 21.644 | -0.706 |
| 30.338 | 29.483 | 24.889 | 1.937 | 1.274 | 19.961 |
| 321.204 | 224.969 | 221.171 | -0.814 | 1.675 | 2.128 |
| 224.711 | 311.355 | 217.623 | -0.692 | 1.864 | 2.338 |
| 220.597 | 217.307 | 301.315 | -0.151 | 1.758 | 1.813 |
| -3.532 | -3.268 | -2.614 | 21.593 | 0.380 | 1.574 |
| -0.989 | -0.793 | -0.416 | 0.579 | 18.164 | -0.624 |
| -0.702 | -0.615 | -0.576 | 1.456 | -1.021 | 20.047 |
| 326.959 | 230.640 | 225.971 | -0.752 | 2.150 | 1.970 |
| 230.485 | 317.005 | 222.417 | -0.662 | 2.364 | 2.147 |
| 226.363 | 222.964 | 306.106 | -0.110 | 2.263 | 1.616 |
| 2.274 | 2.439 | 2.235 | 21.606 | 0.860 | 1.400 |
| 4.832 | 4.938 | 4.446 | 0.624 | 18.655 | -0.818 |
| 5.076 | 5.129 | 4.247 | 1.547 | -0.511 | 19.844 |
| 323.764 | 227.450 | 223.218 | -0.717 | 1.874 | 2.036 |
| 227.342 | 313.873 | 219.722 | -0.759 | 2.127 | 2.243 |
| 223.261 | 219.871 | 303.450 | -0.208 | 2.018 | 1.736 |
| -0.846 | -0.720 | -0.438 | 21.568 | 0.563 | 1.469 |
| 1.586 | 1.839 | 1.790 | 0.581 | 18.362 | -0.758 |
| 1.834 | 1.959 | 1.541 | 1.478 | -0.790 | 19.921 |
| 324.335 | 228.015 | 223.695 | -0.714 | 1.923 | 2.016 |
| 227.916 | 314.431 | 220.197 | -0.757 | 2.177 | 2.224 |
| 223.834 | 220.434 | 303.922 | -0.205 | 2.068 | 1.717 |
| -0.269 | -0.153 | 0.041 | 21.571 | 0.612 | 1.449 |
| 2.163 | 2.407 | 2.272 | 0.585 | 18.411 | -0.778 |
| 2.411 | 2.526 | 2.021 | 1.482 | -0.741 | 19.902 |
| 88.463 | 29.581 | 39.540 | -0.002 | -0.001 | 0.000 |
| 29.588 | 88.455 | 39.540 | -0.002 | -0.001 | -0.000 |
| 39.691 | 39.676 | 78.295 | -0.003 | -0.001 | -0.000 |
| 0.004 | -0.004 | 0.001 | 29.172 | -0.001 | 0.000 |
| 0.004 | -0.004 | 0.001 | -0.002 | 29.173 | 0.000 |
| 0.006 | -0.007 | 0.001 | -0.003 | -0.001 | 19.324 |
| 88.456 | 29.588 | 39.538 | 0.002 | 0.001 | -0.000 |
| 29.581 | 88.464 | 39.538 | 0.002 | 0.001 | 0.000 |
| 39.677 | 39.692 | 78.292 | 0.003 | 0.001 | -0.000 |
| -0.004 | 0.004 | -0.000 | 29.175 | 0.001 | -0.000 |
| -0.004 | 0.004 | -0.001 | 0.002 | 29.174 | 0.000 |
| -0.006 | 0.007 | -0.001 | 0.003 | 0.001 | 19.324 |
| 88.180 | 29.792 | 39.639 | -0.000 | -0.000 | -0.000 |
| 29.793 | 88.179 | 39.639 | -0.000 | -0.000 | -0.000 |
| 39.684 | 39.683 | 78.293 | -0.000 | -0.000 | 0.000 |
| 0.000 | -0.000 | 0.000 | 28.768 | -0.000 | 0.000 |
| 0.000 | -0.000 | 0.000 | -0.000 | 28.768 | 0.000 |
| 0.001 | -0.001 | 0.000 | -0.000 | -0.000 | 19.324 |
| 88.179 | 29.793 | 39.638 | 0.000 | 0.000 | -0.000 |
| 29.793 | 88.180 | 39.638 | 0.000 | 0.000 | -0.000 |
| 39.683 | 39.684 | 78.293 | 0.000 | 0.000 | 0.000 |
| -0.000 | 0.000 | -0.000 | 28.768 | 0.000 | -0.000 |
| -0.000 | 0.000 | -0.000 | 0.000 | 28.768 | 0.000 |
| -0.001 | 0.001 | -0.000 | 0.000 | 0.000 | 19.324 |
| 88.180 | 29.793 | 39.639 | -0.000 | -0.000 | -0.000 |
| 29.793 | 88.179 | 39.639 | -0.000 | -0.000 | -0.000 |
| 39.684 | 39.684 | 78.293 | -0.000 | -0.000 | 0.000 |
| 0.000 | -0.000 | 0.000 | 28.768 | -0.000 | 0.000 |
| -0.000 | -0.000 | 0.000 | -0.000 | 28.768 | 0.000 |
| 0.000 | -0.000 | 0.000 | -0.000 | -0.000 | 19.324 |
| 88.179 | 29.793 | 39.638 | 0.000 | 0.000 | -0.000 |
| 29.793 | 88.179 | 39.638 | 0.000 | 0.000 | -0.000 |
| 39.683 | 39.684 | 78.293 | 0.000 | 0.000 | 0.000 |
| -0.000 | 0.000 | -0.000 | 28.768 | 0.000 | -0.000 |
| 0.000 | 0.000 | -0.000 | 0.000 | 28.768 | 0.000 |
| -0.000 | 0.000 | -0.000 | 0.000 | 0.000 | 19.324 |
| 88.443 | 29.580 | 39.612 | 0.001 | 0.000 | -0.000 |
| 29.576 | 88.447 | 39.612 | 0.001 | 0.000 | -0.000 |
| 39.706 | 39.714 | 78.267 | 0.002 | 0.000 | -0.000 |
| -0.002 | 0.002 | -0.000 | 29.155 | 0.000 | -0.000 |
| -0.002 | 0.002 | 0.000 | 0.001 | 29.155 | 0.000 |
| -0.003 | 0.003 | 0.000 | 0.002 | 0.000 | 19.372 |
| 88.447 | 29.576 | 39.612 | -0.001 | -0.000 | 0.000 |
| 29.580 | 88.443 | 39.612 | -0.001 | -0.000 | 0.000 |
| 39.714 | 39.706 | 78.267 | -0.002 | -0.000 | 0.000 |
| 0.002 | -0.002 | 0.000 | 29.153 | -0.000 | -0.000 |
| 0.002 | -0.002 | 0.000 | -0.001 | 29.154 | 0.000 |
| 0.003 | -0.003 | -0.000 | -0.002 | -0.000 | 19.372 |
| 88.165 | 29.787 | 39.711 | 0.000 | 0.000 | -0.000 |
| 29.786 | 88.165 | 39.711 | 0.000 | 0.000 | -0.000 |
| 39.709 | 39.710 | 78.267 | 0.000 | 0.000 | -0.000 |
| -0.000 | 0.000 | -0.000 | 28.749 | 0.000 | -0.000 |
| -0.000 | 0.000 | 0.000 | 0.000 | 28.749 | 0.000 |
| -0.000 | 0.000 | 0.000 | 0.000 | 0.000 | 19.372 |
| 88.165 | 29.786 | 39.711 | -0.000 | -0.000 | 0.000 |
| 29.787 | 88.165 | 39.711 | -0.000 | -0.000 | 0.000 |
| 39.710 | 39.709 | 78.267 | -0.000 | -0.000 | 0.000 |
| 0.000 | -0.000 | 0.000 | 28.749 | -0.000 | -0.000 |
| 0.000 | -0.000 | 0.000 | -0.000 | 28.749 | 0.000 |
| 0.000 | -0.000 | -0.000 | -0.000 | -0.000 | 19.372 |
| 88.165 | 29.787 | 39.711 | 0.000 | 0.000 | -0.000 |
| 29.787 | 88.165 | 39.711 | 0.000 | 0.000 | -0.000 |
| 39.710 | 39.710 | 78.267 | 0.000 | 0.000 | -0.000 |
| 0.000 | -0.000 | 0.000 | 28.749 | 0.000 | -0.000 |
| -0.000 | 0.000 | 0.000 | 0.000 | 28.749 | 0.000 |
| -0.000 | 0.000 | 0.000 | 0.000 | 0.000 | 19.372 |
| 88.165 | 29.786 | 39.711 | -0.000 | -0.000 | 0.000 |
| 29.786 | 88.165 | 39.711 | -0.000 | -0.000 | 0.000 |
| 39.710 | 39.709 | 78.267 | -0.000 | -0.000 | 0.000 |
| -0.000 | 0.000 | -0.000 | 28.749 | -0.000 | -0.000 |
| 0.000 | -0.000 | -0.000 | -0.000 | 28.749 | 0.000 |
| 0.000 | -0.000 | -0.000 | -0.000 | -0.000 | 19.372 |
| 87.951 | 35.644 | 34.055 | -4.574 | -0.000 | -0.000 |
| 35.727 | 87.801 | 34.145 | 4.592 | -0.000 | -0.000 |
| 14.599 | 14.599 | 128.579 | -0.000 | -0.000 | 0.000 |
| -17.576 | 17.576 | -0.000 | 31.886 | -0.000 | 0.000 |
| -0.406 | -0.406 | 0.819 | 0.000 | 22.616 | -4.653 |
| 0.000 | -0.000 | -0.000 | -0.000 | -17.576 | 44.516 |
| 115.991 | 26.960 | 14.689 | -17.576 | 0.000 | 0.000 |
| 36.463 | 88.764 | 32.409 | 4.572 | -0.000 | 0.000 |
| 33.557 | 33.557 | 90.631 | -0.000 | -0.000 | 0.000 |
| -17.576 | 17.576 | 0.000 | 31.886 | 0.000 | -0.000 |
| 0.406 | 0.406 | -0.819 | 0.000 | 22.616 | -4.653 |
| -0.000 | 0.000 | 0.000 | 0.000 | -17.576 | 44.516 |
| 88.174 | 36.094 | 33.395 | -4.593 | -0.000 | -0.000 |
| 36.094 | 88.174 | 33.395 | 4.593 | -0.000 | -0.000 |
| 14.599 | 14.599 | 128.579 | -0.000 | -0.000 | 0.000 |
| -4.479 | 4.396 | 0.085 | 22.505 | -0.000 | 0.000 |
| 0.000 | 0.000 | -0.000 | -0.000 | 31.886 | -17.576 |
| -0.041 | -0.041 | 0.083 | 0.000 | -4.566 | 26.141 |
| 115.991 | 26.960 | 14.688 | -17.576 | 0.000 | -0.000 |
| 36.175 | 88.257 | 33.228 | 4.593 | -0.000 | 0.000 |
| 14.599 | 14.599 | 128.579 | 0.000 | 0.000 | -0.000 |
| -4.396 | 4.479 | -0.085 | 22.505 | 0.000 | -0.000 |
| -0.000 | -0.000 | 0.000 | 0.000 | 31.886 | -17.576 |
| 0.041 | 0.041 | -0.083 | -0.000 | -4.566 | 26.141 |
| 88.355 | 36.049 | 33.240 | -4.574 | -0.000 | 0.000 |
| 36.049 | 88.355 | 33.240 | 4.574 | 0.000 | -0.000 |
| 33.142 | 33.142 | 91.467 | 0.000 | 0.000 | -0.000 |
| -17.576 | 17.576 | -0.000 | 31.887 | -0.000 | 0.000 |
| -0.004 | -0.004 | 0.008 | -0.000 | 22.505 | -4.438 |
| -0.004 | -0.004 | 0.008 | 0.000 | -4.566 | 26.141 |
| 88.363 | 36.057 | 33.223 | -4.574 | 0.000 | 0.000 |
| 36.057 | 88.363 | 33.223 | 4.574 | 0.000 | 0.000 |
| 33.350 | 33.350 | 90.980 | 0.000 | 0.000 | -0.000 |
| -17.576 | 17.576 | 0.000 | 31.886 | 0.000 | -0.000 |
| 0.004 | 0.004 | -0.008 | 0.000 | 22.505 | -4.438 |
| 0.004 | 0.004 | -0.008 | -0.000 | -4.566 | 26.141 |
| 297.381 | 251.594 | 243.348 | 3.452 | -0.519 | 1.783 |
| 254.577 | 309.266 | 246.573 | 3.535 | -0.420 | 1.843 |
| 251.352 | 251.594 | 289.377 | 3.452 | -0.519 | 1.783 |
| 39.810 | 39.678 | 33.062 | 15.443 | 0.062 | 1.658 |
| 44.349 | 41.087 | 35.509 | 3.499 | 31.908 | 1.706 |
| 44.078 | 40.774 | 35.389 | 3.472 | -0.482 | 14.817 |
| 207.685 | 166.594 | 169.659 | -3.495 | 0.544 | -1.814 |
| 164.072 | 223.206 | 172.076 | -3.485 | 0.538 | -1.807 |
| 161.655 | 166.594 | 215.689 | -3.495 | 0.544 | -1.814 |
| -39.322 | -39.317 | -33.059 | 11.283 | -0.043 | -1.491 |
| -44.147 | -40.852 | -35.569 | -3.519 | 32.786 | -1.721 |
| -44.089 | -40.772 | -35.375 | -3.497 | 0.488 | 11.497 |
| 257.507 | 213.985 | 210.677 | 0.353 | -0.042 | 0.184 |
| 214.070 | 270.828 | 213.269 | 0.353 | -0.042 | 0.184 |
| 211.477 | 213.985 | 256.706 | 0.353 | -0.042 | 0.184 |
| 3.925 | 3.923 | 3.266 | 14.118 | 0.007 | 0.162 |
| 4.501 | 4.195 | 3.617 | 0.348 | 33.069 | 0.169 |
| 4.389 | 4.053 | 3.520 | 0.339 | -0.047 | 13.944 |
| 248.502 | 205.439 | 203.273 | -0.353 | 0.042 | -0.184 |
| 205.065 | 262.282 | 205.865 | -0.353 | 0.042 | -0.184 |
| 202.472 | 205.439 | 249.302 | -0.353 | 0.042 | -0.184 |
| -3.898 | -3.899 | -3.278 | 13.730 | -0.007 | -0.149 |
| -4.485 | -4.177 | -3.627 | -0.348 | 33.138 | -0.170 |
| -4.391 | -4.054 | -3.519 | -0.342 | 0.048 | 13.609 |
| 253.456 | 210.141 | 207.346 | 0.035 | -0.004 | 0.018 |
| 210.018 | 266.984 | 209.938 | 0.035 | -0.004 | 0.018 |
| 207.426 | 210.141 | 253.376 | 0.035 | -0.004 | 0.018 |
| 0.444 | 0.460 | 0.378 | 30.184 | 0.032 | 0.008 |
| 0.450 | 0.420 | 0.362 | 0.035 | 33.127 | 0.017 |
| 0.487 | 0.468 | 0.400 | 0.017 | 0.031 | 30.047 |
| 252.554 | 209.285 | 206.605 | -0.035 | 0.004 | -0.018 |
| 209.117 | 266.127 | 209.197 | -0.035 | 0.004 | -0.018 |
| 206.524 | 209.285 | 252.634 | -0.035 | 0.004 | -0.018 |
| -0.442 | -0.458 | -0.380 | 30.209 | -0.031 | -0.007 |
| -0.449 | -0.418 | -0.363 | -0.035 | 33.134 | -0.017 |
| -0.487 | -0.468 | -0.400 | -0.017 | -0.031 | 30.061 |
| 59.533 | 31.599 | 36.591 | -0.545 | 0.000 | -0.000 |
| 22.932 | 92.223 | 12.187 | 15.185 | -0.000 | 0.000 |
| 27.386 | 27.386 | 72.993 | 0.000 | 0.000 | -0.000 |
| -15.185 | 15.185 | -0.000 | 23.833 | -0.000 | 0.000 |
| 0.000 | 0.000 | -0.000 | -0.000 | 23.833 | -15.185 |
| -1.774 | -1.774 | 3.941 | 0.000 | 0.436 | 12.581 |
| 92.223 | 22.932 | 12.187 | -15.185 | 0.000 | 0.000 |
| 22.932 | 92.223 | 12.187 | 15.185 | 0.000 | -0.000 |
| 33.739 | 33.739 | 59.445 | -0.000 | -0.000 | 0.000 |
| -15.185 | 15.185 | 0.000 | 23.833 | 0.000 | -0.000 |
| -0.000 | -0.000 | 0.000 | 0.000 | 23.833 | -15.185 |
| 1.774 | 1.774 | -3.941 | -0.000 | 0.436 | 12.581 |
| 67.191 | 31.088 | 29.103 | -3.437 | 0.000 | -0.000 |
| 31.074 | 67.240 | 29.101 | 3.495 | -0.000 | 0.000 |
| 28.649 | 28.649 | 70.001 | -0.000 | -0.000 | 0.000 |
| -3.505 | 3.237 | 0.298 | 15.432 | 0.000 | -0.000 |
| 0.000 | 0.000 | -0.000 | -0.000 | 23.833 | -15.185 |
| -0.134 | -0.134 | 0.297 | 0.000 | -3.413 | 18.017 |
| 92.223 | 22.932 | 12.187 | -15.185 | -0.000 | 0.000 |
| 22.932 | 92.223 | 12.187 | 15.185 | 0.000 | -0.000 |
| 12.189 | 12.189 | 102.932 | -0.000 | 0.000 | -0.000 |
| -15.185 | 15.185 | 0.000 | 23.833 | 0.000 | -0.000 |
| -0.000 | -0.000 | 0.000 | 0.000 | 23.833 | -15.185 |
| 0.134 | 0.134 | -0.297 | -0.000 | -3.413 | 18.017 |
| 67.422 | 31.171 | 28.763 | -3.489 | 0.000 | -0.000 |
| 31.171 | 67.421 | 28.763 | 3.489 | 0.000 | -0.000 |
| 12.189 | 12.189 | 102.932 | 0.000 | -0.000 | 0.000 |
| -3.473 | 3.445 | 0.034 | 15.510 | -0.000 | 0.000 |
| 0.000 | 0.000 | -0.000 | -0.000 | 23.833 | -15.185 |
| 0.000 | 0.000 | 0.000 | -0.000 | -15.185 | 34.646 |
| 67.397 | 31.199 | 28.769 | -3.491 | 0.000 | 0.000 |
| 31.197 | 67.449 | 28.702 | 3.490 | -0.000 | 0.000 |
| 28.760 | 28.760 | 69.760 | -0.000 | -0.000 | 0.000 |
| -3.504 | 3.531 | -0.029 | 15.536 | -0.000 | 0.000 |
| -0.000 | -0.000 | 0.000 | 0.000 | 23.833 | -15.185 |
| -0.000 | -0.000 | -0.000 | 0.000 | -15.185 | 34.646 |
| 131.251 | 106.552 | 106.398 | -0.001 | -0.003 | -0.002 |
| 106.711 | 131.092 | 106.398 | -0.001 | -0.003 | -0.002 |
| 106.711 | 106.552 | 130.939 | -0.001 | -0.003 | -0.002 |
| 0.110 | -0.022 | -0.062 | 17.345 | -0.002 | -0.003 |
| 0.286 | 0.178 | 0.016 | 0.001 | 17.435 | -0.002 |
| 0.286 | 0.170 | 0.024 | 0.001 | -0.004 | 17.436 |
| 130.865 | 106.483 | 106.637 | 0.001 | 0.003 | 0.002 |
| 106.324 | 131.024 | 106.637 | 0.001 | 0.003 | 0.002 |
| 106.324 | 106.483 | 131.177 | 0.001 | 0.003 | 0.002 |
| -0.093 | 0.030 | 0.048 | 17.348 | 0.002 | 0.004 |
| -0.282 | -0.169 | -0.024 | -0.001 | 17.443 | 0.002 |
| -0.282 | -0.177 | -0.016 | -0.001 | 0.004 | 17.443 |
| 131.077 | 106.521 | 106.506 | -0.000 | -0.000 | -0.000 |
| 106.537 | 131.062 | 106.506 | -0.000 | -0.000 | -0.000 |
| 106.537 | 106.521 | 131.046 | -0.000 | -0.000 | -0.000 |
| 0.011 | -0.002 | -0.006 | 17.129 | -0.000 | -0.000 |
| 0.029 | 0.018 | 0.002 | 0.000 | 17.130 | -0.000 |
| 0.029 | 0.017 | 0.002 | 0.000 | -0.000 | 17.130 |
| 131.039 | 106.514 | 106.529 | 0.000 | 0.000 | 0.000 |
| 106.498 | 131.055 | 106.529 | 0.000 | 0.000 | 0.000 |
| 106.498 | 106.514 | 131.070 | 0.000 | 0.000 | 0.000 |
| -0.009 | 0.003 | 0.005 | 17.129 | 0.000 | 0.000 |
| -0.028 | -0.017 | -0.002 | -0.000 | 17.131 | 0.000 |
| -0.028 | -0.018 | -0.002 | -0.000 | 0.000 | 17.131 |
| 131.061 | 106.518 | 106.517 | -0.000 | -0.000 | -0.000 |
| 106.520 | 131.059 | 106.517 | -0.000 | -0.000 | -0.000 |
| 106.520 | 106.518 | 131.058 | -0.000 | -0.000 | -0.000 |
| 0.001 | -0.000 | -0.001 | 17.127 | -0.000 | -0.000 |
| 0.003 | 0.002 | 0.000 | 0.000 | 17.126 | -0.000 |
| 0.003 | 0.002 | 0.000 | 0.000 | -0.000 | 17.126 |
| 131.055 | 106.517 | 106.518 | 0.000 | 0.000 | 0.000 |
| 106.515 | 131.057 | 106.518 | 0.000 | 0.000 | 0.000 |
| 106.515 | 106.517 | 131.058 | 0.000 | 0.000 | 0.000 |
| -0.001 | 0.000 | 0.000 | 17.127 | 0.000 | 0.000 |
| -0.003 | -0.002 | -0.000 | -0.000 | 17.127 | 0.000 |
| -0.003 | -0.002 | -0.000 | -0.000 | 0.000 | 17.127 |
| 294.908 | 60.976 | 60.976 | -0.000 | -0.000 | -0.000 |
| 60.976 | 294.908 | 60.976 | -0.000 | -0.000 | -0.000 |
| 60.976 | 60.976 | 294.908 | -0.000 | -0.000 | -0.000 |
| -0.000 | -0.000 | -0.000 | 19.619 | -0.000 | -0.000 |
| -0.000 | -0.000 | -0.000 | -0.000 | 19.619 | -0.000 |
| -0.000 | -0.000 | -0.000 | -0.000 | -0.000 | 19.619 |
| 294.908 | 60.976 | 60.976 | 0.000 | 0.000 | 0.000 |
| 60.976 | 294.908 | 60.976 | 0.000 | 0.000 | 0.000 |
| 60.976 | 60.976 | 294.908 | 0.000 | 0.000 | 0.000 |
| 0.000 | 0.000 | 0.000 | 19.619 | 0.000 | 0.000 |
| 0.000 | 0.000 | 0.000 | 0.000 | 19.619 | 0.000 |
| 0.000 | 0.000 | 0.000 | 0.000 | 0.000 | 19.619 |
| 294.908 | 60.976 | 60.976 | -0.000 | -0.000 | -0.000 |
| 60.976 | 294.908 | 60.976 | -0.000 | -0.000 | -0.000 |
| 60.976 | 60.976 | 294.908 | -0.000 | -0.000 | -0.000 |
| -0.000 | -0.000 | -0.000 | 19.619 | -0.000 | -0.000 |
| -0.000 | -0.000 | -0.000 | -0.000 | 19.619 | -0.000 |
| -0.000 | -0.000 | -0.000 | -0.000 | -0.000 | 19.619 |
| 294.908 | 60.976 | 60.976 | 0.000 | 0.000 | 0.000 |
| 60.976 | 294.908 | 60.976 | 0.000 | 0.000 | 0.000 |
| 60.976 | 60.976 | 294.908 | 0.000 | 0.000 | 0.000 |
| 0.000 | 0.000 | 0.000 | 19.619 | 0.000 | 0.000 |
| 0.000 | 0.000 | 0.000 | 0.000 | 19.619 | 0.000 |
| 0.000 | 0.000 | 0.000 | 0.000 | 0.000 | 19.619 |
| 294.908 | 60.976 | 60.976 | -0.000 | -0.000 | -0.000 |
| 60.976 | 294.908 | 60.976 | -0.000 | -0.000 | -0.000 |
| 60.976 | 60.976 | 294.908 | -0.000 | -0.000 | -0.000 |
| -0.000 | 0.000 | -0.000 | 19.619 | -0.000 | -0.000 |
| 0.000 | -0.000 | -0.000 | -0.000 | 19.619 | -0.000 |
| 0.000 | -0.000 | -0.000 | -0.000 | -0.000 | 19.619 |
| 294.907 | 60.976 | 60.976 | 0.000 | 0.000 | 0.000 |
| 60.976 | 294.907 | 60.976 | 0.000 | 0.000 | 0.000 |
| 60.976 | 60.976 | 294.907 | 0.000 | 0.000 | 0.000 |
| 0.000 | -0.000 | 0.000 | 19.619 | 0.000 | 0.000 |
| -0.000 | 0.000 | 0.000 | 0.000 | 19.619 | 0.000 |
| -0.000 | 0.000 | 0.000 | 0.000 | 0.000 | 19.619 |
| 590.257 | 483.941 | 483.941 | 0.006 | -0.006 | -0.019 |
| 483.929 | 590.270 | 483.941 | 0.006 | -0.006 | -0.019 |
| 483.929 | 483.941 | 590.270 | 0.006 | -0.006 | -0.019 |
| 1077901724.823 | 999082631.808 | 968074549.301 | 20950994.626 | 9272548.989 | -8889231.301 |
| -6.519 | -1.002 | -0.995 | 0.319 | 44.729 | -0.147 |
| -6.519 | -0.995 | -0.995 | 0.320 | -0.135 | 44.717 |
| 591.143 | 484.802 | 484.802 | -0.006 | 0.006 | 0.019 |
| 484.814 | 591.131 | 484.802 | -0.006 | 0.006 | 0.019 |
| 484.814 | 484.802 | 591.131 | -0.006 | 0.006 | 0.019 |
| -1071489054.924 | -976342499.306 | -966418164.102 | -715840.162 | 5328973.663 | -12294802.148 |
| 6.998 | 1.058 | 1.058 | -0.383 | 45.133 | 0.192 |
| 6.999 | 1.058 | 1.065 | -0.382 | 0.180 | 45.146 |
| 590.657 | 484.329 | 484.329 | 0.001 | -0.001 | -0.002 |
| 484.327 | 590.658 | 484.329 | 0.001 | -0.001 | -0.002 |
| 484.327 | 484.329 | 590.658 | 0.001 | -0.001 | -0.002 |
| 104366257.000 | 100864140.252 | 96614771.049 | 2389120.808 | 276472.570 | -735899.503 |
| -0.652 | -0.100 | -0.100 | 0.032 | 44.931 | -0.015 |
| -0.652 | -0.099 | -0.099 | 0.032 | -0.013 | 44.930 |
| 590.744 | 484.414 | 484.414 | -0.001 | 0.001 | 0.002 |
| 484.416 | 590.743 | 484.414 | -0.001 | 0.001 | 0.002 |
| 484.416 | 484.414 | 590.743 | -0.001 | 0.001 | 0.002 |
| -107148905.901 | -97634251.927 | -96641815.643 | -71561.700 | 532898.892 | -1229480.232 |
| 0.700 | 0.106 | 0.106 | -0.038 | 44.972 | 0.019 |
| 0.700 | 0.106 | 0.107 | -0.038 | 0.018 | 44.973 |
| 590.701 | 484.369 | 484.369 | 0.000 | -0.000 | -0.000 |
| 484.369 | 590.701 | 484.369 | 0.000 | -0.000 | -0.000 |
| 484.369 | 484.369 | 590.701 | 0.000 | -0.000 | -0.000 |
| 10426026.606 | 9989660.244 | 9566791.564 | 165700.687 | 22567.335 | 518.282 |
| -0.065 | -0.010 | -0.010 | 0.003 | 44.952 | -0.001 |
| -0.065 | -0.010 | -0.010 | 0.003 | -0.001 | 44.952 |
| 590.700 | 484.374 | 484.374 | -0.000 | 0.000 | 0.000 |
| 484.374 | 590.700 | 484.374 | -0.000 | 0.000 | 0.000 |
| 484.374 | 484.374 | 590.700 | -0.000 | 0.000 | 0.000 |
| -10700622.713 | -9760746.374 | -9819848.172 | -102033.341 | -74106.114 | -67910.079 |
| 0.070 | 0.010 | 0.011 | -0.004 | 44.956 | 0.002 |
| 0.070 | 0.011 | 0.011 | -0.004 | 0.002 | 44.956 |
| 108.038 | 37.545 | 37.545 | -0.000 | 0.000 | 0.000 |
| 37.545 | 108.038 | 37.545 | 0.000 | -0.000 | 0.000 |
| 37.545 | 37.545 | 108.038 | 0.000 | 0.000 | -0.000 |
| -0.000 | -0.000 | -0.000 | 46.584 | 0.000 | 0.000 |
| -0.000 | -0.000 | -0.000 | 0.000 | 46.584 | 0.000 |
| -0.000 | -0.000 | -0.000 | 0.000 | 0.000 | 46.584 |
| 108.038 | 37.545 | 37.545 | -0.000 | -0.000 | 0.000 |
| 37.545 | 108.038 | 37.545 | -0.000 | -0.000 | 0.000 |
| 37.545 | 37.545 | 108.038 | -0.000 | -0.000 | -0.000 |
| 0.000 | 0.000 | 0.000 | 46.584 | -0.000 | -0.000 |
| 0.000 | 0.000 | 0.000 | -0.000 | 46.584 | -0.000 |
| 0.000 | 0.000 | 0.000 | -0.000 | -0.000 | 46.584 |
| 108.038 | 37.545 | 37.545 | -0.000 | 0.000 | 0.000 |
| 37.545 | 108.038 | 37.545 | 0.000 | -0.000 | 0.000 |
| 37.545 | 37.545 | 108.038 | 0.000 | 0.000 | -0.000 |
| -0.000 | -0.000 | 0.000 | 46.584 | 0.000 | 0.000 |
| -0.000 | -0.000 | 0.000 | 0.000 | 46.584 | 0.000 |
| -0.000 | 0.000 | -0.000 | 0.000 | 0.000 | 46.584 |
| 108.038 | 37.545 | 37.545 | -0.000 | -0.000 | 0.000 |
| 37.545 | 108.038 | 37.545 | 0.000 | -0.000 | 0.000 |
| 37.545 | 37.545 | 108.038 | 0.000 | 0.000 | -0.000 |
| 0.000 | 0.000 | -0.000 | 46.584 | -0.000 | -0.000 |
| 0.000 | 0.000 | -0.000 | -0.000 | 46.584 | -0.000 |
| 0.000 | -0.000 | 0.000 | -0.000 | -0.000 | 46.584 |
| 108.038 | 37.545 | 37.545 | -0.000 | 0.000 | -0.000 |
| 37.545 | 108.038 | 37.545 | 0.000 | 0.000 | -0.000 |
| 37.545 | 37.545 | 108.038 | 0.000 | 0.000 | -0.000 |
| -0.000 | -0.000 | 0.000 | 46.584 | 0.000 | 0.000 |
| -0.000 | -0.000 | 0.000 | 0.000 | 46.584 | 0.000 |
| -0.000 | 0.000 | -0.000 | 0.000 | 0.000 | 46.584 |
| 108.038 | 37.545 | 37.545 | 0.000 | -0.000 | 0.000 |
| 37.545 | 108.038 | 37.545 | -0.000 | 0.000 | 0.000 |
| 37.545 | 37.545 | 108.038 | -0.000 | -0.000 | 0.000 |
| 0.000 | 0.000 | -0.000 | 46.584 | -0.000 | -0.000 |
| 0.000 | 0.000 | -0.000 | -0.000 | 46.584 | -0.000 |
| 0.000 | -0.000 | 0.000 | -0.000 | -0.000 | 46.584 |
| 77.197 | 22.260 | 157.659 | -8.167 | -5.402 | -0.750 |
| 19.775 | 79.996 | 157.199 | -8.164 | -5.398 | -0.755 |
| 80.125 | 81.828 | 211.817 | -8.189 | -5.462 | -0.857 |
| -9.025 | -6.101 | 63.144 | 3.876 | -5.409 | -0.837 |
| -9.027 | -6.110 | 63.213 | -8.178 | 6.653 | -0.841 |
| -8.980 | -6.113 | 63.157 | -8.151 | -5.412 | 27.941 |
| 94.404 | 34.525 | 32.337 | 8.162 | 5.397 | 0.752 |
| 36.990 | 92.270 | 31.856 | 8.165 | 5.401 | 0.746 |
| 97.836 | 94.445 | 85.401 | 8.171 | 5.404 | 0.847 |
| 9.018 | 6.113 | -63.149 | 20.216 | 5.407 | 0.835 |
| 9.006 | 6.102 | -63.148 | 8.182 | 17.535 | 0.836 |
| 8.979 | 6.120 | -63.165 | 8.151 | 5.412 | 29.611 |
| 84.986 | 27.865 | 101.104 | -0.819 | -0.545 | -0.090 |
| 27.612 | 85.563 | 100.631 | -0.819 | -0.545 | -0.090 |
| 88.053 | 87.856 | 154.526 | -0.816 | -0.541 | -0.077 |
| -0.793 | -0.594 | 6.157 | 11.218 | -0.541 | -0.081 |
| -0.928 | -0.618 | 6.362 | -0.815 | 11.522 | -0.087 |
| -0.896 | -0.618 | 6.322 | -0.815 | -0.542 | 28.677 |
| 86.721 | 29.107 | 88.537 | 0.820 | 0.547 | 0.091 |
| 29.346 | 86.802 | 88.068 | 0.819 | 0.546 | 0.091 |
| 89.812 | 89.072 | 141.961 | 0.816 | 0.541 | 0.101 |
| 0.792 | 0.597 | -6.159 | 12.849 | 0.542 | 0.081 |
| 0.926 | 0.617 | -6.359 | 0.815 | 12.602 | 0.087 |
| 0.897 | 0.620 | -6.324 | 0.815 | 0.542 | 28.844 |
| 85.770 | 28.428 | 95.447 | -0.081 | -0.053 | -0.010 |
| 28.391 | 86.124 | 94.979 | -0.082 | -0.055 | -0.009 |
| 88.834 | 88.399 | 148.884 | -0.082 | -0.054 | -0.007 |
| -0.090 | -0.063 | 0.633 | 11.946 | -0.054 | -0.008 |
| -0.080 | -0.062 | 0.620 | -0.081 | 11.995 | -0.008 |
| -0.088 | -0.063 | 0.631 | -0.082 | -0.054 | 28.755 |
| 85.946 | 28.549 | 94.190 | 0.081 | 0.053 | 0.010 |
| 28.569 | 86.244 | 93.723 | 0.082 | 0.055 | 0.009 |
| 89.009 | 88.524 | 147.620 | 0.082 | 0.054 | 0.007 |
| 0.082 | 0.060 | -0.620 | 12.110 | 0.054 | 0.009 |
| 0.080 | 0.062 | -0.620 | 0.081 | 12.103 | 0.008 |
| 0.088 | 0.063 | -0.632 | 0.082 | 0.054 | 28.772 |
| 20802269.577 | -50697269.604 | 81616982.622 | 2173765.597 | -10384348.562 | 551286.467 |
| 20802212.295 | -50697199.835 | 81616992.994 | 2173765.688 | -10384347.532 | 551287.529 |
| 20802206.219 | -50697266.154 | 81617039.028 | 2173765.711 | -10384347.637 | 551287.066 |
| 22396206.142 | -50754202.740 | 78029840.244 | 2422777.064 | -9045739.114 | 656465.861 |
| 20802162.308 | -50697324.429 | 81616943.482 | 2173764.273 | -10384321.634 | 551286.546 |
| 20802162.711 | -50697324.265 | 81616942.526 | 2173765.347 | -10384348.531 | 551310.453 |
| -20802056.166 | 50697380.423 | -81616902.071 | -2173764.134 | 10384348.333 | -551286.246 |
| -20802113.420 | 50697450.579 | -81616891.526 | -2173764.026 | 10384349.325 | -551285.252 |
| -20802120.090 | 50697384.093 | -81616846.584 | -2173763.881 | 10384349.012 | -551285.761 |
| -20802162.710 | 50697325.455 | -81616941.572 | -2173733.059 | 10384348.020 | -551286.757 |
| -20802164.327 | 50697325.555 | -81616941.600 | -2173765.107 | 10384375.420 | -551286.633 |
| -20802163.593 | 50697325.843 | -81616941.940 | -2173764.043 | 10384348.575 | -551262.665 |
| 2080322.849 | -5069677.393 | 8161734.780 | 217377.066 | -1038434.944 | 55128.946 |
| 2080266.001 | -5069606.946 | 8161744.925 | 217377.415 | -1038433.961 | 55129.625 |
| 2080259.688 | -5069673.504 | 8161790.840 | 217377.503 | -1038433.844 | 55129.172 |
| 2080216.513 | -5069732.268 | 8161695.214 | 217408.230 | -1038435.142 | 55128.482 |
| 2080214.976 | -5069732.184 | 8161695.123 | 217376.218 | -1038407.964 | 55128.526 |
| 2080216.231 | -5069731.504 | 8161694.563 | 217376.923 | -1038434.947 | 55152.696 |
| -2080109.700 | 5069787.691 | -8161653.716 | -217375.891 | 1038434.766 | -55128.347 |
| -2080166.657 | 5069858.053 | -8161643.582 | -217375.521 | 1038435.722 | -55127.702 |
| -2080173.081 | 5069791.471 | -8161597.862 | -217375.485 | 1038435.653 | -55128.109 |
| -2080216.035 | 5069732.742 | -8161693.230 | -217344.743 | 1038434.578 | -55128.801 |
| -2080217.616 | 5069732.787 | -8161693.314 | -217376.779 | 1038461.735 | -55128.703 |
| -2080216.437 | 5069733.495 | -8161693.920 | -217376.034 | 1038434.762 | -55104.597 |
| 208128.205 | -506918.104 | 816209.939 | 21738.239 | -103843.576 | 5513.163 |
| 208071.285 | -506847.730 | 816220.127 | 21738.604 | -103842.582 | 5513.828 |
| 208064.933 | -506914.258 | 816265.882 | 21738.660 | -103842.595 | 5513.403 |
| 208021.856 | -506973.019 | 816170.435 | 21769.385 | -103843.766 | 5512.706 |
| 208020.325 | -506972.951 | 816170.313 | 21737.364 | -103816.609 | 5512.770 |
| 208021.479 | -506972.285 | 816169.739 | 21738.096 | -103843.581 | 5536.911 |
| -207915.054 | 507028.400 | -816128.912 | -21737.056 | 103843.392 | -5512.567 |
| -207971.995 | 507098.762 | -816118.735 | -21736.685 | 103844.382 | -5511.907 |
| -207978.326 | 507032.241 | -816072.964 | -21736.638 | 103844.374 | -5512.323 |
| -208021.403 | 506973.485 | -816168.420 | -21705.911 | 103843.201 | -5513.025 |
| -208022.938 | 506973.550 | -816168.531 | -21737.930 | 103870.364 | -5512.959 |
| -208021.785 | 506974.212 | -816169.107 | -21737.199 | 103843.391 | -5488.817 |
| -100.507 | -189.729 | 474.401 | -0.000 | 0.000 | 0.000 |
| 26.242 | 141.395 | 15.329 | -0.000 | 0.000 | 0.000 |
| 14.914 | 14.914 | 153.596 | -0.000 | 0.000 | 0.000 |
| -0.000 | -0.000 | 0.000 | 46.238 | 0.000 | 0.000 |
| -0.000 | -0.000 | 0.000 | -0.000 | 46.238 | 0.000 |
| -221.370 | -221.370 | 443.899 | -0.000 | 0.000 | 44.611 |
| 342.233 | 253.012 | -413.398 | -0.000 | -0.000 | -0.000 |
| 26.242 | 141.395 | 15.329 | 0.000 | -0.000 | -0.000 |
| 251.392 | 251.392 | -320.598 | 0.000 | 0.000 | -0.000 |
| 0.000 | 0.000 | -0.000 | 46.238 | -0.000 | -0.000 |
| 0.000 | 0.000 | -0.000 | 0.000 | 46.238 | -0.000 |
| 221.370 | 221.370 | -443.899 | 0.000 | -0.000 | 44.611 |
| 98.051 | 9.237 | 75.837 | -0.000 | 0.000 | 0.000 |
| 11.930 | 96.309 | 74.882 | -0.000 | 0.000 | 0.000 |
| 14.914 | 14.914 | 153.596 | -0.000 | 0.000 | 0.000 |
| 0.000 | -0.000 | 0.000 | 46.238 | 0.000 | 0.000 |
| -22.129 | -22.129 | 44.373 | -0.000 | 38.938 | 0.000 |
| -0.000 | 0.000 | 0.000 | -0.000 | 0.000 | 57.576 |
| 143.078 | 55.209 | -15.402 | 0.000 | -0.000 | -0.000 |
| 26.242 | 141.395 | 15.329 | 0.000 | -0.000 | -0.000 |
| 52.222 | 52.222 | 78.786 | 0.000 | -0.000 | -0.000 |
| -0.000 | 0.000 | -0.000 | 46.238 | -0.000 | -0.000 |
| 22.129 | 22.129 | -44.373 | 0.000 | 38.938 | 0.000 |
| 0.000 | -0.000 | -0.000 | 0.000 | -0.000 | 57.576 |
| 141.396 | 26.242 | 15.329 | -0.000 | 0.000 | 0.000 |
| 29.698 | 116.679 | 36.645 | -0.000 | 0.000 | 0.000 |
| 14.914 | 14.914 | 153.596 | -0.000 | 0.000 | 0.000 |
| -2.212 | -2.212 | 4.435 | 38.941 | 0.000 | 0.000 |
| -0.000 | 0.000 | 0.000 | -0.000 | 46.238 | 0.000 |
| -2.213 | -2.213 | 4.438 | -0.000 | 0.000 | 42.189 |
| 120.533 | 34.904 | 27.560 | 0.000 | -0.000 | -0.000 |
| 36.273 | 120.652 | 26.069 | 0.000 | 0.000 | -0.000 |
| 32.304 | 32.304 | 118.724 | 0.000 | -0.000 | -0.000 |
| 2.212 | 2.212 | -4.435 | 38.941 | -0.000 | -0.000 |
| 0.000 | -0.000 | -0.000 | 0.000 | 46.238 | 0.000 |
| 2.213 | 2.213 | -4.438 | 0.000 | -0.000 | 42.189 |
| 16954553.095 | 14382657.758 | 22955524.364 | -540154.338 | 121845.072 | 716570.850 |
| 15345756.082 | 13208717.225 | 24216741.943 | -657374.857 | -1130420.679 | 1093986.599 |
| 14631255.038 | 12146790.080 | 22590694.046 | -369354.091 | -872732.387 | 505782.156 |
| 14684017.577 | 13645078.606 | 23890659.501 | -889208.711 | -903126.053 | 962932.113 |
| 12264158.518 | 10973984.090 | 21278138.977 | -512584.245 | -256519.766 | 408121.877 |
| 16687801.417 | 13550161.241 | 23306169.978 | -898969.072 | 144293.765 | 1099960.102 |
| -12264037.509 | -10973911.552 | -21278066.138 | 512584.018 | 256539.780 | -408122.481 |
| -15067299.869 | -13268550.159 | -23948265.549 | 781990.221 | 1055077.248 | -911064.704 |
| -14631108.869 | -12146644.718 | -22590454.700 | 369354.077 | 872732.427 | -505782.416 |
| -12264159.066 | -10973983.859 | -21278138.973 | 512604.871 | 256539.801 | -408121.897 |
| -15082825.217 | -13285936.032 | -23956129.594 | 775040.780 | 1065251.734 | -890664.738 |
| -14859900.852 | -12270209.336 | -22540134.941 | 588451.089 | 698510.383 | -498996.199 |
| 1486111.675 | 1227093.266 | 2254086.280 | -58844.997 | -69851.185 | 49900.887 |
| 1364448.269 | 1105567.811 | 2230153.469 | -23880.218 | -72343.114 | 51744.389 |
| 1525941.879 | 1328620.929 | 2422722.819 | -65801.632 | -110881.953 | 96649.063 |
| 1463118.385 | 1214671.823 | 2259057.429 | -36914.638 | -87273.548 | 50578.173 |
| 1463117.853 | 1214672.185 | 2259057.423 | -36935.739 | -87253.153 | 50578.180 |
| 1463117.082 | 1214671.665 | 2259057.149 | -36935.462 | -87273.293 | 50598.199 |
| -1673429.051 | -1414900.234 | -2309313.069 | 60897.217 | -18314.006 | -62971.726 |
| -1514915.731 | -1328695.238 | -2407276.478 | 72612.408 | 111116.735 | -85701.437 |
| -1463045.224 | -1214599.328 | -2258937.633 | 36935.436 | 87273.293 | -50578.478 |
| -1518643.450 | -1327253.882 | -2415266.092 | 69973.048 | 111146.887 | -88204.909 |
| -1676420.162 | -1379876.260 | -2306830.711 | 82118.413 | -10341.456 | -79095.674 |
| -1540338.122 | -1329855.304 | -2426513.215 | 63712.349 | 108978.203 | -114628.246 |
| 153042.512 | 132700.241 | 242525.527 | -6550.745 | -11246.409 | 10213.932 |
| 146384.096 | 121587.212 | 225978.167 | -3693.352 | -8726.996 | 5057.687 |
| 122714.519 | 109812.250 | 212901.487 | -5125.693 | -2565.304 | 4080.728 |
| 146311.993 | 121467.228 | 225905.768 | -3672.766 | -8727.622 | 5057.747 |
| 146065.619 | 132199.015 | 235705.656 | -7852.945 | -7002.016 | 9123.889 |
| 146310.771 | 121467.044 | 225905.433 | -3693.596 | -8727.384 | 5077.817 |
| -148477.310 | -122629.739 | -225328.517 | 5884.638 | 6984.972 | -4990.894 |
| -148526.652 | -122581.950 | -225328.862 | 5884.707 | 6985.453 | -4990.224 |
| -146238.916 | -121394.718 | -225785.920 | 3693.572 | 8727.385 | -5058.098 |
| -145464.084 | -127782.320 | -226605.423 | -2313.599 | 11096.607 | -53.202 |
| -146312.105 | -121466.868 | -225905.688 | 3693.244 | 8747.447 | -5057.878 |
| -169297.530 | -144836.520 | -229545.394 | 5383.919 | -1438.790 | -7152.330 |
| 91.093 | 26.444 | 26.494 | -0.003 | 0.007 | -0.002 |
| 26.526 | 91.012 | 26.493 | -0.003 | 0.007 | -0.002 |
| 26.528 | 26.444 | 91.059 | -0.003 | 0.007 | -0.002 |
| 0.519 | 0.434 | 0.487 | 23.264 | 0.007 | -0.002 |
| 0.519 | 0.434 | 0.487 | -0.004 | 23.275 | -0.002 |
| 0.519 | 0.434 | 0.487 | -0.004 | 0.007 | 23.264 |
| 90.074 | 25.591 | 25.540 | 0.003 | -0.007 | 0.002 |
| 25.508 | 90.156 | 25.541 | 0.003 | -0.007 | 0.002 |
| 25.507 | 25.590 | 90.108 | 0.003 | -0.007 | 0.002 |
| -0.519 | -0.434 | -0.487 | 23.269 | -0.007 | 0.002 |
| -0.519 | -0.434 | -0.487 | 0.004 | 23.258 | 0.002 |
| -0.519 | -0.434 | -0.487 | 0.004 | -0.007 | 23.269 |
| 90.939 | 25.876 | 25.881 | -0.000 | 0.001 | -0.000 |
| 25.884 | 90.931 | 25.881 | -0.000 | 0.001 | -0.000 |
| 25.884 | 25.876 | 90.935 | -0.000 | 0.001 | -0.000 |
| 0.049 | 0.041 | 0.046 | 23.515 | 0.001 | -0.000 |
| 0.049 | 0.041 | 0.046 | -0.000 | 23.516 | -0.000 |
| 0.049 | 0.041 | 0.046 | -0.000 | 0.001 | 23.515 |
| 90.837 | 25.791 | 25.786 | 0.000 | -0.001 | 0.000 |
| 25.783 | 90.845 | 25.786 | 0.000 | -0.001 | 0.000 |
| 25.783 | 25.791 | 90.841 | 0.000 | -0.001 | 0.000 |
| -0.049 | -0.041 | -0.046 | 23.516 | -0.001 | 0.000 |
| -0.049 | -0.041 | -0.046 | 0.000 | 23.515 | 0.000 |
| -0.049 | -0.041 | -0.046 | 0.000 | -0.001 | 23.516 |
| 90.896 | 25.836 | 25.836 | -0.000 | 0.000 | -0.000 |
| 25.837 | 90.896 | 25.836 | -0.000 | 0.000 | -0.000 |
| 25.837 | 25.836 | 90.896 | -0.000 | 0.000 | -0.000 |
| 0.005 | 0.004 | 0.005 | 23.519 | 0.000 | -0.000 |
| 0.005 | 0.004 | 0.005 | -0.000 | 23.519 | -0.000 |
| 0.005 | 0.004 | 0.005 | -0.000 | 0.000 | 23.519 |
| 90.886 | 25.827 | 25.827 | 0.000 | -0.000 | 0.000 |
| 25.826 | 90.887 | 25.827 | 0.000 | -0.000 | 0.000 |
| 25.826 | 25.827 | 90.886 | 0.000 | -0.000 | 0.000 |
| -0.005 | -0.004 | -0.005 | 23.519 | -0.000 | 0.000 |
| -0.005 | -0.004 | -0.005 | 0.000 | 23.518 | 0.000 |
| -0.005 | -0.004 | -0.005 | 0.000 | -0.000 | 23.519 |
| 634.057 | 499.954 | 499.954 | 1.347 | 1.514 | 1.327 |
| 1215971193.030 | 1203007963.607 | 1226885706.421 | -5566338.911 | -3571523.844 | 289895.947 |
| 1209680117.984 | 1212342018.704 | 1214881513.906 | -492314.618 | -1901476.564 | -6136783.475 |
| 1167349401.847 | 1164099820.344 | 1196199131.774 | -3449399.803 | -7514310.892 | -680382.978 |
| -2.550 | -1.433 | -1.467 | 1.313 | 39.871 | 1.306 |
| 1192670084.079 | 1180328001.150 | 1203407962.774 | 3434473.110 | 4618640.302 | -5340730.497 |
| -1220671165.366 | -1209767388.258 | -1224681039.327 | 1833673.963 | -476615.652 | -10255806.913 |
| -1220112520.721 | -1200595122.437 | -1208367310.690 | 6568312.149 | 6627846.368 | 6227982.201 |
| -1220165446.423 | -1203698622.004 | -1226452717.366 | -2729018.444 | -20394.324 | -11029040.705 |
| -1184298146.587 | -1167919543.580 | -1185521519.827 | 3218391.303 | -2239814.666 | 9202761.095 |
| 2.680 | 1.529 | 1.495 | -1.304 | 37.229 | -1.270 |
| -1194882581.379 | -1209454310.911 | -1210679239.995 | -3661126.401 | -5005073.578 | 8546986.713 |
| 634.058 | 499.954 | 499.954 | 0.135 | 0.151 | 0.133 |
| 499.954 | 634.058 | 499.954 | 0.135 | 0.151 | 0.133 |
| 499.954 | 499.954 | 634.058 | 0.135 | 0.151 | 0.133 |
| 118301146.552 | 119064068.125 | 121144897.088 | -122076.396 | -372439.900 | 249847.790 |
| 120596544.712 | 120263302.839 | 119162921.203 | -852945.372 | 158924.088 | 32709.323 |
| 117708909.898 | 119082359.683 | 119795195.424 | -522811.873 | -924697.149 | 205594.909 |
| 634.057 | 499.954 | 499.954 | -0.135 | -0.151 | -0.133 |
| -123146092.943 | -120241881.785 | -123160593.997 | 105495.941 | 218334.472 | -109423.295 |
| -122318815.843 | -122087946.105 | -124917599.009 | 454459.381 | 920162.695 | -864567.805 |
| -116884641.036 | -116486188.915 | -118656679.275 | 232048.784 | 920474.064 | 286733.151 |
| -118644287.781 | -119641657.516 | -121090893.406 | 644097.055 | 294658.670 | 96917.887 |
| -119570400.549 | -121409648.007 | -120803470.179 | 514828.726 | 898380.455 | 71883.671 |
| 634.063 | 499.956 | 499.956 | -0.000 | 0.000 | 0.000 |
| 499.956 | 634.063 | 499.956 | 0.000 | -0.000 | 0.000 |
| 499.956 | 499.956 | 634.063 | 0.000 | 0.000 | -0.000 |
| -0.061 | -0.079 | -0.060 | 41.091 | 0.001 | -0.003 |
| -0.026 | -0.014 | -0.015 | 0.001 | 41.090 | 0.000 |
| -0.025 | -0.015 | -0.014 | 0.001 | -0.001 | 41.091 |
| 634.051 | 499.952 | 499.952 | -0.000 | 0.000 | 0.000 |
| 499.952 | 634.051 | 499.952 | 0.000 | -0.000 | 0.000 |
| 499.952 | 499.952 | 634.051 | 0.000 | 0.000 | -0.000 |
| 0.066 | 0.084 | 0.060 | 41.092 | -0.001 | 0.004 |
| 0.027 | 0.015 | 0.015 | -0.001 | 41.093 | 0.000 |
| 0.027 | 0.015 | 0.015 | -0.001 | 0.001 | 41.092 |
| 641.889 | 554.290 | 552.613 | 0.640 | 0.621 | 0.481 |
| 1085530356.099 | 1077313591.294 | 1040474354.672 | 506045.001 | -1775987.408 | -53708.691 |
| 1080778121.407 | 1069377884.703 | 1037260003.363 | -3777786.571 | -2020097.156 | -1399923.160 |
| 1061436617.827 | 1051457491.997 | 1017842459.815 | -588608.802 | 4619328.061 | -1171621.922 |
| 1088349922.609 | 1081199969.658 | 1069184854.263 | -2052218.302 | 2714087.489 | -4600666.067 |
| 38.292 | 38.343 | 36.037 | 0.689 | 0.593 | 43.719 |
| -1082326114.448 | -1071001858.095 | -1035053633.109 | 6902955.228 | 7828471.740 | 1734667.274 |
| -1087549977.519 | -1077518877.673 | -1036444032.767 | 1255202.990 | 5235216.096 | 1708008.641 |
| -1078246068.511 | -1071609143.377 | -1034312910.284 | 3216653.179 | 4676161.071 | 3160726.201 |
| -1046648701.025 | -1037228164.726 | -990181602.285 | -699011.395 | -6291676.026 | -1486744.695 |
| -38.572 | -38.582 | -36.118 | -0.668 | 42.558 | -0.550 |
| -1085233395.363 | -1079047185.378 | -1070765538.530 | -3068940.415 | 2447224.111 | 3053327.896 |
| 108599395.275 | 107464680.646 | 103574693.971 | -498530.929 | -178176.124 | -234652.856 |
| 108255495.303 | 108062044.586 | 104345249.886 | 218040.195 | -85572.817 | -172361.218 |
| 108326603.809 | 107366631.527 | 103899453.406 | -353943.219 | -620865.815 | 127516.937 |
| 3.307 | 3.506 | 3.267 | 43.250 | 0.090 | 0.021 |
| 3.831 | 3.818 | 3.654 | 0.066 | 43.220 | 0.057 |
| 107968387.747 | 105612592.645 | 106607868.667 | -6930.810 | 213082.786 | -157923.438 |
| -107872695.272 | -106505957.354 | -102755401.013 | 247043.720 | 89429.060 | 32956.832 |
| -108948054.962 | -107528532.737 | -103762076.212 | 287083.571 | 472801.378 | 218556.604 |
| -107004532.132 | -106060454.170 | -102304073.309 | 314142.072 | 274.161 | 335716.685 |
| -106712030.485 | -104714147.194 | -100366207.082 | -635517.748 | -324441.146 | 11528.904 |
| -3.857 | -3.858 | -3.612 | -0.067 | 43.100 | -0.055 |
| -3.861 | -3.852 | -3.664 | -0.073 | -0.058 | 43.106 |
| 10848658.161 | 10762067.834 | 10372243.999 | 2404.533 | -24263.063 | -50232.276 |
| 10657880.152 | 10654670.761 | 10267574.760 | -17318.527 | -7677.028 | 2442.405 |
| 10731757.788 | 10647144.668 | 10259307.041 | -6042.411 | -10434.613 | 79259.292 |
| 0.331 | 0.350 | 0.327 | 42.805 | 0.010 | 0.002 |
| 11052442.325 | 10965643.633 | 10878588.187 | 15504.634 | 24194.322 | -56344.797 |
| 0.383 | 0.383 | 0.361 | 0.007 | 0.007 | 42.802 |
| -10932517.994 | -10899476.618 | -10476271.248 | 30059.701 | 4876.650 | 15567.469 |
| -10737177.005 | -10614790.282 | -10255229.393 | 6884.002 | 27456.102 | -2857.535 |
| -10803818.378 | -10736397.773 | -10422609.755 | 68652.570 | 2055.520 | 5382.720 |
| -10629343.309 | -10555139.207 | -10005406.884 | -3250.188 | 1974.345 | -41292.944 |
| -10846680.876 | -10744056.234 | -10667493.481 | -1651.905 | 23264.716 | 4852.038 |
| -10970563.392 | -10950415.086 | -10915243.916 | 18591.532 | 56018.305 | 10985.128 |
| 8934478.558 | 12570856.252 | 6178950.705 | -2318377.624 | -1414343.855 | -998743.326 |
| 8934403.531 | 12570922.285 | 6178951.871 | -2318380.417 | -1414344.485 | -998742.304 |
| 8934406.585 | 12570860.629 | 6179024.286 | -2318379.488 | -1414344.704 | -998743.360 |
| 8934240.304 | 12570691.426 | 6178782.315 | -2318348.536 | -1414345.989 | -998740.726 |
| 8934240.052 | 12570693.635 | 6178783.734 | -2318379.669 | -1414314.011 | -998741.855 |
| 8934238.514 | 12570693.470 | 6178782.564 | -2318377.421 | -1414344.697 | -998712.281 |
| -8934000.609 | -12570530.662 | -6178616.477 | 2318378.740 | 1414344.719 | 998740.616 |
| -8934076.135 | -12570464.889 | -6178615.776 | 2318376.265 | 1414344.441 | 998741.307 |
| -8934073.252 | -12570526.394 | -6178542.640 | 2318377.127 | 1414344.579 | 998740.330 |
| -8934239.467 | -12570695.571 | -6178784.600 | 2318408.145 | 1414343.478 | 998742.920 |
| -8934239.455 | -12570693.444 | -6178783.553 | 2318376.912 | 1414375.050 | 998741.872 |
| -8934240.997 | -12570693.885 | -6178785.023 | 2318379.165 | 1414344.257 | 998771.454 |
| 893663.004 | 1257232.217 | 618045.520 | -231837.441 | -141434.133 | -99875.560 |
| 893587.600 | 1257298.145 | 618046.701 | -231839.942 | -141434.335 | -99874.700 |
| 893590.645 | 1257236.449 | 618119.206 | -231838.935 | -141434.420 | -99875.705 |
| 893424.406 | 1257067.266 | 617877.234 | -231808.030 | -141435.760 | -99873.085 |
| 893424.333 | 1257069.444 | 617878.357 | -231839.169 | -141403.973 | -99874.172 |
| 893422.678 | 1257068.833 | 617876.858 | -231836.717 | -141434.445 | -99844.602 |
| -893184.976 | -1256906.501 | -617711.210 | 231838.252 | 141434.810 | 99872.810 |
| -893260.357 | -1256840.528 | -617710.005 | 231835.698 | 141434.547 | 99873.675 |
| -893257.325 | -1256902.236 | -617637.491 | 231836.708 | 141434.484 | 99872.675 |
| -893423.548 | -1257071.414 | -617879.486 | 231867.597 | 141433.104 | 99875.296 |
| -893423.638 | -1257069.268 | -617878.370 | 231836.508 | 141464.967 | 99874.196 |
| -893425.271 | -1257069.853 | -617879.833 | 231838.916 | 141434.449 | 99903.782 |
| 89581.423 | 125869.794 | 61954.979 | -23183.373 | -14143.111 | -9988.793 |
| 89506.018 | 125935.762 | 61956.183 | -23185.910 | -14143.354 | -9987.928 |
| 89509.068 | 125874.051 | 62028.696 | -23184.910 | -14143.432 | -9988.931 |
| 89342.835 | 125704.862 | 61786.709 | -23154.005 | -14144.780 | -9986.313 |
| 89342.733 | 125707.030 | 61787.854 | -23185.117 | -14112.939 | -9987.407 |
| 89341.085 | 125706.431 | 61786.358 | -23182.681 | -14143.435 | -9957.838 |
| -89103.374 | -125544.077 | -61620.694 | 23184.192 | 14143.779 | 9986.046 |
| -89178.777 | -125478.112 | -61619.489 | 23181.656 | 14143.537 | 9986.909 |
| -89175.729 | -125539.824 | -61546.983 | 23182.659 | 14143.459 | 9985.907 |
| -89341.959 | -125709.006 | -61788.961 | 23213.559 | 14142.109 | 9988.526 |
| -89342.061 | -125706.843 | -61787.821 | 23182.450 | 14173.952 | 9987.432 |
| -89343.714 | -125707.445 | -61789.318 | 23184.888 | 14143.460 | 10016.999 |
| -1195.496 | -1272.900 | 2928.196 | -2.525 | 0.140 | -0.018 |
| 37.369 | 170.122 | 12.705 | 1.122 | 0.144 | -0.056 |
| 14.706 | 14.706 | 167.920 | 0.000 | 0.144 | -0.056 |
| -1336.883 | -1337.313 | 2903.917 | 30.114 | 0.064 | -0.012 |
| -1326.111 | -1326.117 | 2889.918 | -0.031 | 28.694 | -2.544 |
| -1337.054 | -1337.056 | 2904.157 | -0.014 | 0.379 | 44.780 |
| 1474.825 | 1385.211 | -2868.324 | 0.233 | -0.142 | 0.027 |
| 1385.211 | 1474.824 | -2868.324 | -0.222 | -0.142 | 0.027 |
| 1365.307 | 1365.314 | -2776.345 | 0.036 | -0.128 | 0.025 |
| 1337.742 | 1337.264 | -2904.832 | 29.992 | -0.079 | 0.014 |
| 1337.038 | 1337.041 | -2904.117 | 0.016 | 29.899 | 0.256 |
| 1337.054 | 1337.057 | -2904.154 | 0.016 | 0.076 | 44.837 |
| -1.012 | -80.141 | 326.919 | -2.128 | 0.014 | -0.002 |
| -85.777 | 3.799 | 326.754 | -0.229 | 0.014 | -0.003 |
| -95.870 | -95.870 | 407.128 | -0.001 | 0.014 | -0.003 |
| -1.122 | 1.127 | 0.009 | 42.637 | 0.007 | -0.003 |
| -133.756 | -133.756 | 290.525 | -0.002 | 30.061 | 0.225 |
| -133.920 | -133.920 | 290.882 | -0.001 | 0.245 | 44.771 |
| 263.617 | 185.554 | -250.709 | -2.365 | -0.014 | 0.002 |
| 183.034 | 264.906 | -249.167 | 0.898 | -0.010 | 0.002 |
| 171.995 | 171.995 | -174.682 | 0.001 | -0.014 | 0.003 |
| 129.935 | 135.185 | -288.886 | 28.487 | -0.007 | 0.001 |
| 133.756 | 133.756 | -290.525 | 0.002 | 30.031 | 0.231 |
| 133.920 | 133.921 | -290.882 | 0.002 | 0.214 | 44.777 |
| 122.303 | 34.560 | 67.374 | 0.286 | 0.001 | -0.000 |
| 34.560 | 122.303 | 67.375 | -0.286 | 0.001 | -0.000 |
| 28.179 | 28.179 | 136.532 | -0.000 | 0.001 | -0.000 |
| -13.531 | -12.389 | 28.438 | 26.496 | -0.000 | -0.000 |
| -13.689 | -13.689 | 29.733 | -0.000 | 29.752 | 0.259 |
| -13.277 | -13.277 | 28.896 | -0.000 | -1.454 | 41.098 |
| 147.729 | 65.605 | 6.063 | 0.462 | -0.001 | 0.000 |
| 64.493 | 145.890 | 9.407 | 2.277 | -0.001 | 0.000 |
| 54.584 | 54.584 | 78.938 | 0.000 | -0.001 | 0.000 |
| 13.949 | 13.430 | -29.731 | 29.750 | -0.001 | 0.000 |
| 13.689 | 13.689 | -29.733 | 0.000 | 29.749 | 0.260 |
| 13.277 | 13.277 | -28.896 | 0.000 | -1.457 | 41.098 |
| 137.505 | 40.807 | 51.051 | -0.011 | 0.210 | 0.017 |
| 40.503 | 137.809 | 51.051 | -0.011 | 0.210 | 0.017 |
| 51.093 | 51.757 | 107.145 | -0.254 | 0.678 | 0.017 |
| 0.011 | 0.278 | 0.280 | 31.655 | 0.589 | 0.010 |
| 0.000 | 0.324 | 0.265 | -0.064 | 34.806 | 0.017 |
| -0.115 | 0.448 | 0.251 | -0.195 | 0.354 | 27.098 |
| 137.209 | 39.809 | 50.006 | 0.011 | -0.209 | -0.017 |
| 40.113 | 136.905 | 50.006 | 0.011 | -0.209 | -0.017 |
| 51.165 | 50.499 | 106.044 | 0.255 | -0.682 | -0.017 |
| 0.015 | -0.323 | -0.268 | 34.643 | -0.230 | -0.016 |
| -0.033 | -0.280 | -0.268 | 0.466 | 31.486 | -0.016 |
| 0.109 | -0.452 | -0.260 | 0.177 | -0.351 | 27.059 |
| 137.073 | 39.439 | 51.214 | -0.005 | 0.021 | 0.002 |
| 39.408 | 137.103 | 51.214 | -0.005 | 0.021 | 0.002 |
| 51.154 | 51.222 | 106.619 | -0.027 | 0.070 | 0.002 |
| 0.001 | 0.028 | 0.028 | 31.809 | 0.059 | 0.001 |
| 0.003 | 0.028 | 0.027 | -0.046 | 31.857 | 0.002 |
| -0.011 | 0.045 | 0.025 | -0.020 | 0.035 | 27.080 |
| 137.044 | 39.349 | 51.104 | 0.005 | -0.021 | -0.002 |
| 39.379 | 137.013 | 51.104 | 0.005 | -0.021 | -0.002 |
| 51.163 | 51.094 | 106.509 | 0.027 | -0.070 | -0.002 |
| -0.001 | -0.028 | -0.028 | 31.840 | -0.059 | -0.002 |
| -0.003 | -0.028 | -0.027 | 0.046 | 31.792 | -0.002 |
| 0.011 | -0.045 | -0.026 | 0.018 | -0.035 | 27.076 |
| 137.060 | 39.399 | 51.164 | -0.000 | 0.002 | 0.000 |
| 39.396 | 137.064 | 51.164 | -0.000 | 0.002 | 0.000 |
| 51.159 | 51.165 | 106.570 | -0.003 | 0.007 | 0.000 |
| 0.000 | 0.003 | 0.003 | 31.823 | 0.006 | 0.000 |
| 0.000 | 0.003 | 0.003 | -0.005 | 31.828 | 0.000 |
| -0.001 | 0.005 | 0.003 | -0.002 | 0.004 | 27.078 |
| 137.057 | 39.390 | 51.152 | 0.000 | -0.002 | -0.000 |
| 39.393 | 137.054 | 51.152 | 0.000 | -0.002 | -0.000 |
| 51.159 | 51.152 | 106.557 | 0.003 | -0.007 | -0.000 |
| -0.000 | -0.003 | -0.003 | 31.826 | -0.006 | -0.000 |
| -0.000 | -0.003 | -0.003 | 0.005 | 31.821 | -0.000 |
| 0.001 | -0.005 | -0.003 | 0.002 | -0.004 | 27.078 |
| 137.626 | 40.091 | 50.696 | 0.075 | -0.063 | 0.000 |
| 40.115 | 137.602 | 50.696 | 0.075 | -0.063 | 0.000 |
| 52.067 | 52.018 | 105.307 | -0.088 | 0.107 | 0.000 |
| 1.507 | 1.496 | -1.146 | 32.007 | 0.098 | 0.027 |
| 1.508 | 1.478 | -1.117 | -0.146 | 31.704 | -0.001 |
| 1.121 | 1.072 | -0.696 | -0.102 | -0.088 | 27.276 |
| 135.261 | 39.458 | 50.518 | -0.072 | 0.060 | -0.000 |
| 39.434 | 135.284 | 50.518 | -0.072 | 0.060 | -0.000 |
| 49.608 | 49.663 | 106.078 | 0.122 | -0.141 | -0.000 |
| -1.211 | -1.192 | 0.835 | 34.038 | 0.031 | -0.034 |
| -1.510 | -1.481 | 1.120 | 0.147 | 32.041 | 0.001 |
| -1.116 | -1.067 | 0.705 | 0.081 | 0.090 | 27.282 |
| 136.410 | 38.837 | 51.202 | 0.002 | -0.003 | 0.000 |
| 38.840 | 136.408 | 51.202 | 0.002 | -0.003 | 0.000 |
| 50.941 | 50.936 | 105.676 | -0.009 | 0.011 | 0.000 |
| 0.157 | 0.156 | -0.121 | 31.409 | 0.011 | 0.003 |
| 0.157 | 0.155 | -0.119 | -0.016 | 31.379 | -0.000 |
| 0.112 | 0.107 | -0.070 | -0.010 | -0.009 | 27.278 |
| 136.164 | 38.596 | 51.282 | -0.002 | 0.003 | -0.000 |
| 38.594 | 136.166 | 51.282 | -0.002 | 0.003 | -0.000 |
| 50.692 | 50.697 | 105.756 | 0.009 | -0.011 | -0.000 |
| -0.158 | -0.156 | 0.122 | 31.381 | -0.010 | -0.003 |
| -0.157 | -0.155 | 0.119 | 0.016 | 31.413 | 0.000 |
| -0.112 | -0.107 | 0.070 | 0.008 | 0.009 | 27.279 |
| 136.300 | 38.730 | 51.237 | 0.000 | -0.000 | 0.000 |
| 38.730 | 136.300 | 51.237 | 0.000 | -0.000 | 0.000 |
| 50.829 | 50.829 | 105.713 | -0.001 | 0.001 | 0.000 |
| 0.016 | 0.016 | -0.012 | 31.392 | 0.001 | 0.000 |
| 0.016 | 0.016 | -0.012 | -0.002 | 31.389 | -0.000 |
| 0.011 | 0.011 | -0.007 | -0.001 | -0.001 | 27.278 |
| 136.275 | 38.705 | 51.245 | -0.000 | 0.000 | -0.000 |
| 38.705 | 136.275 | 51.245 | -0.000 | 0.000 | -0.000 |
| 50.804 | 50.804 | 105.720 | 0.001 | -0.001 | -0.000 |
| -0.016 | -0.016 | 0.012 | 31.389 | -0.001 | -0.000 |
| -0.016 | -0.016 | 0.012 | 0.002 | 31.392 | 0.000 |
| -0.011 | -0.011 | 0.007 | 0.001 | 0.001 | 27.278 |
| -4438790.691 | -2435076.211 | -701557.114 | 1243041.623 | 1631642.875 | -830990.648 |
| -4438849.118 | -2435022.331 | -701555.483 | 1243041.089 | 1631642.993 | -830992.801 |
| -4438853.425 | -2435078.541 | -701499.984 | 1243039.920 | 1631642.692 | -830993.876 |
| -4439059.933 | -2435287.756 | -701764.974 | 1243069.661 | 1631643.667 | -830992.420 |
| -4439059.438 | -2435286.448 | -701762.927 | 1243042.582 | 1631670.223 | -830992.723 |
| -4439056.268 | -2435285.586 | -701762.965 | 1243043.135 | 1631643.869 | -830965.320 |
| 4439326.485 | 2435495.526 | 701967.152 | -1243043.701 | -1631644.123 | 830995.623 |
| 4439268.756 | 2435549.341 | 701968.783 | -1243043.959 | -1631643.811 | 830993.021 |
| 4439263.885 | 2435492.711 | 702023.986 | -1243045.046 | -1631644.286 | 830992.082 |
| 4439057.903 | 2435284.880 | 701759.556 | -1243015.573 | -1631643.668 | 830993.618 |
| 4439057.620 | 2435285.204 | 701761.302 | -1243042.355 | -1631616.845 | 830993.212 |
| 4439061.392 | 2435285.919 | 701761.168 | -1243041.904 | -1631643.054 | 831020.551 |
| -443637.758 | -243318.584 | -69971.226 | 124303.236 | 163163.621 | -83096.702 |
| -443696.040 | -243265.046 | -69969.498 | 124302.775 | 163163.932 | -83099.121 |
| -443700.296 | -243321.234 | -69914.056 | 124301.557 | 163163.575 | -83100.192 |
| -443906.907 | -243530.063 | -70178.921 | 124331.280 | 163164.338 | -83098.700 |
| -443906.620 | -243529.010 | -70176.993 | 124304.240 | 163190.990 | -83098.920 |
| -443903.393 | -243528.433 | -70177.190 | 124304.832 | 163164.711 | -83071.581 |
| 444173.909 | 243738.405 | 70381.163 | -124305.297 | -163165.059 | 83101.892 |
| 444115.789 | 243792.156 | 70382.954 | -124305.735 | -163164.750 | 83099.456 |
| 444111.465 | 243735.947 | 70438.400 | -124306.945 | -163165.114 | 83098.382 |
| 443904.845 | 243527.169 | 70173.527 | -124277.226 | -163164.383 | 83099.886 |
| 443905.161 | 243528.201 | 70175.473 | -124304.280 | -163137.711 | 83099.686 |
| 443908.440 | 243528.753 | 70175.281 | -124303.661 | -163163.960 | 83126.943 |
| -44122.531 | -24143.030 | -6812.675 | 12429.391 | 16315.724 | -8307.346 |
| -44180.709 | -24089.307 | -6810.875 | 12428.947 | 16316.037 | -8309.772 |
| -44184.984 | -24145.504 | -6755.454 | 12427.739 | 16315.668 | -8310.850 |
| -44391.601 | -24354.288 | -7020.308 | 12457.443 | 16316.414 | -8309.325 |
| -44391.286 | -24353.249 | -7018.384 | 12430.403 | 16343.067 | -8309.548 |
| -44388.044 | -24352.700 | -7018.566 | 12431.025 | 16316.815 | -8282.269 |
| 44658.639 | 24562.690 | 7222.567 | -12431.463 | -16317.146 | 8312.518 |
| 44600.468 | 24616.409 | 7224.369 | -12431.904 | -16316.832 | 8310.085 |
| 44596.187 | 24560.206 | 7279.790 | -12433.113 | -16317.199 | 8309.009 |
| 44389.575 | 24351.430 | 7014.938 | -12403.409 | -16316.455 | 8310.533 |
| 44389.890 | 24352.470 | 7016.857 | -12430.448 | -16289.804 | 8310.313 |
| 44393.127 | 24353.014 | 7016.676 | -12429.828 | -16316.052 | 8337.592 |
| 424.507 | 414.668 | 414.668 | -0.000 | -0.000 | -0.000 |
| 414.668 | 424.507 | 414.668 | -0.000 | -0.000 | -0.000 |
| 414.668 | 414.668 | 424.507 | -0.000 | -0.000 | -0.000 |
| -1.018 | -1.601 | -0.981 | 36.812 | -2.735 | -1.616 |
| -0.649 | -0.078 | -0.078 | -1.670 | 35.786 | -2.049 |
| -0.649 | -0.078 | -0.078 | -1.671 | -2.945 | 36.631 |
| 424.507 | 414.668 | 414.669 | 1.385 | 2.198 | 1.549 |
| 414.668 | 424.507 | 414.669 | 1.385 | 2.198 | 1.549 |
| 414.668 | 414.668 | 424.507 | 1.385 | 2.198 | 1.549 |
| 1.067 | 1.681 | 0.957 | 40.278 | 2.672 | 1.677 |
| 0.680 | 0.082 | 0.082 | 1.650 | 41.396 | 2.066 |
| 0.680 | 0.082 | 0.082 | -0.022 | 0.034 | 91.190 |
| 424.507 | 414.668 | 414.668 | -0.000 | -0.000 | 0.000 |
| 414.668 | 424.507 | 414.668 | -0.000 | -0.000 | -0.000 |
| 414.668 | 414.668 | 424.507 | -0.000 | -0.000 | -0.000 |
| -0.102 | -0.160 | -0.098 | 91.177 | 0.002 | -0.007 |
| -0.065 | -0.008 | -0.008 | 0.002 | 91.175 | -0.001 |
| -0.065 | -0.008 | -0.008 | 0.002 | -0.003 | 91.178 |
| 424.506 | 414.668 | 414.668 | 0.000 | 0.000 | -0.000 |
| 414.668 | 424.506 | 414.668 | 0.000 | -0.000 | 0.000 |
| 414.668 | 414.668 | 424.506 | -0.000 | 0.000 | 0.000 |
| 0.107 | 0.168 | 0.096 | 91.179 | -0.003 | 0.009 |
| 0.068 | 0.008 | 0.008 | -0.002 | 91.182 | 0.001 |
| 0.068 | 0.008 | 0.008 | -0.002 | 0.003 | 91.180 |
| 424.510 | 414.670 | 414.670 | -0.000 | 0.000 | 0.000 |
| 414.670 | 424.510 | 414.670 | 0.000 | -0.000 | 0.000 |
| 414.670 | 414.670 | 424.510 | 0.000 | 0.000 | -0.000 |
| -0.010 | -0.016 | -0.010 | 75.118 | -0.008 | -0.005 |
| -0.007 | -0.000 | -0.001 | -0.005 | 75.115 | -0.006 |
| -0.007 | -0.001 | -0.000 | -0.005 | -0.009 | 75.021 |
| -9342193.780 | -9385260.150 | -9499712.293 | 55169.370 | 46886.883 | -6951.999 |
| 414.666 | 424.503 | 414.666 | 0.019 | 0.030 | 0.021 |
| 414.666 | 414.666 | 424.503 | 0.006 | 0.010 | 0.007 |
| 0.010 | 0.017 | 0.010 | 75.129 | 0.008 | 0.006 |
| 0.007 | 0.000 | 0.001 | 0.005 | 75.133 | 0.006 |
| -9531999.285 | -9262610.652 | -9430939.033 | 34716.715 | -50193.121 | -18620.134 |
| 539037210.919 | 560944519.409 | 509078496.210 | 13399260.484 | -10991409.576 | -7291844.840 |
| 551423336.999 | 577223436.023 | 537165912.584 | 13673825.238 | -11244682.151 | -8304188.904 |
| 531737814.849 | 574703608.362 | 532534535.583 | 13760542.913 | -11111555.497 | -4391588.413 |
| 558069955.693 | 561987279.974 | 538776960.433 | -7418166.103 | 8546733.277 | 5296228.160 |
| 511252496.617 | 491718246.026 | 504240256.657 | 4547973.570 | 3563827.784 | -15627938.241 |
| 533299305.028 | 535807758.735 | 507120701.567 | -20635660.418 | 3797981.412 | -7106099.065 |
| -536402174.536 | -555140588.076 | -529112450.948 | -10764126.765 | 8497302.596 | 8233635.113 |
| -555578165.421 | -592602382.399 | -535845584.594 | -1792561.768 | 13197229.126 | 1946581.275 |
| -518178261.435 | -563742760.359 | -500709790.336 | -13282831.238 | 8632418.474 | 10860535.494 |
| -470880973.654 | -513695418.259 | -499520305.900 | 9036951.251 | -123599.716 | 254621.615 |
| -565040283.998 | -519637505.312 | -514979582.580 | 21728183.881 | 4070609.699 | 12412381.734 |
| -583727088.633 | -543159700.358 | -550717831.010 | 16530611.275 | 16189281.221 | -9972937.941 |
| 51395208.815 | 57245488.383 | 50900224.049 | 416343.541 | -1398760.471 | -802519.019 |
| 50124941.515 | 53378901.273 | 49538053.823 | 2200896.402 | -843477.152 | -30819.432 |
| 52772048.846 | 56953650.972 | 52649964.840 | 548104.375 | -1312370.204 | -735669.135 |
| 53394072.776 | 55569342.830 | 54039642.597 | -1367395.095 | 60608.017 | 428748.196 |
| 49979534.472 | 47373968.497 | 48068946.493 | 486799.427 | 213137.669 | -2045888.722 |
| 54307294.662 | 54091095.927 | 49673814.159 | -1735906.191 | -66341.656 | -1301166.099 |
| -55223222.289 | -59809729.570 | -53695919.964 | -882514.440 | 1368609.688 | 402675.335 |
| -53546675.218 | -58569878.410 | -52755152.947 | -1196061.989 | 1055476.647 | 509649.987 |
| -52517218.421 | -57398279.530 | -51539102.712 | -1440008.316 | 1221486.009 | 420462.025 |
| -51345974.708 | -52788230.819 | -51229583.568 | -756143.586 | 258332.316 | 1352382.602 |
| -56588597.769 | -51836201.254 | -51910405.970 | 1908130.825 | 413813.495 | 1365607.339 |
| -58775140.565 | -54105223.104 | -54386901.470 | 1655440.618 | 1554310.493 | -670357.751 |
| 5450269.815 | 5895792.714 | 5165852.800 | 127116.379 | -145032.276 | -60139.769 |
| 5420904.854 | 5787983.696 | 5364372.821 | 129086.194 | -249284.418 | 68565.234 |
| 5176743.661 | 5739318.801 | 5150534.846 | 118052.520 | -181598.832 | -23797.091 |
| 5642111.522 | 5728938.795 | 5588824.222 | -40786.230 | -35191.768 | -28023.088 |
| 4779178.537 | 4966780.972 | 4909745.236 | 38047.738 | 54309.537 | -113284.523 |
| 5359634.907 | 5391555.701 | 4931450.876 | -83235.484 | 65288.311 | -123619.285 |
| -5234119.090 | -5626382.445 | -5218424.089 | -111201.071 | 87243.614 | 1891.020 |
| -5191031.068 | -5610981.694 | -4936516.628 | -198197.584 | 102172.737 | 1863.507 |
| -5310181.287 | -5620253.320 | -5230528.166 | -90308.290 | 151509.945 | 123895.255 |
| -5197496.851 | -5138591.577 | -5141775.886 | -155088.906 | -59717.324 | 61346.852 |
| -5596111.762 | -5224318.351 | -5291719.416 | 190833.694 | 38004.284 | 80289.003 |
| -5946293.682 | -5669262.261 | -5606640.628 | 89774.161 | 128616.456 | -88060.459 |
| 121.332 | 65.270 | 64.973 | 0.218 | 0.445 | 1.568 |
| 64.914 | 121.683 | 64.970 | 0.218 | 0.445 | 1.569 |
| 64.911 | 65.265 | 121.383 | 0.218 | 0.445 | 1.570 |
| -0.812 | -0.664 | -0.498 | 41.782 | 0.440 | 0.830 |
| -0.942 | -0.550 | -0.860 | 0.174 | 41.818 | 0.631 |
| -0.926 | -0.533 | -0.842 | 0.174 | 0.187 | 42.175 |
| 123.214 | 66.445 | 66.742 | -0.218 | -0.444 | -1.565 |
| 66.801 | 122.862 | 66.744 | -0.217 | -0.444 | -1.565 |
| 66.803 | 66.449 | 123.162 | -0.217 | -0.443 | -1.564 |
| 0.821 | 0.673 | 0.507 | 41.578 | -0.439 | -0.834 |
| 0.962 | 0.571 | 0.881 | -0.174 | 41.545 | -0.640 |
| 0.981 | 0.591 | 0.898 | -0.174 | -0.193 | 41.179 |
| 122.228 | 65.847 | 65.817 | 0.022 | 0.044 | 0.155 |
| 65.812 | 122.263 | 65.817 | 0.022 | 0.044 | 0.155 |
| 65.811 | 65.847 | 122.233 | 0.022 | 0.044 | 0.155 |
| -0.080 | -0.065 | -0.048 | 41.610 | 0.038 | 0.058 |
| -0.093 | -0.054 | -0.085 | 0.014 | 41.612 | 0.038 |
| -0.093 | -0.054 | -0.085 | 0.014 | 0.010 | 41.640 |
| 122.415 | 65.964 | 65.994 | -0.022 | -0.044 | -0.155 |
| 66.000 | 122.380 | 65.994 | -0.022 | -0.044 | -0.155 |
| 66.000 | 65.965 | 122.410 | -0.022 | -0.044 | -0.155 |
| 0.080 | 0.065 | 0.048 | 41.593 | -0.038 | -0.058 |
| 0.093 | 0.054 | 0.085 | -0.014 | 41.592 | -0.038 |
| 0.093 | 0.054 | 0.085 | -0.014 | -0.010 | 41.564 |
| 122.313 | 65.896 | 65.893 | 0.000 | -0.001 | -0.003 |
| 65.892 | 122.316 | 65.893 | 0.000 | -0.001 | -0.003 |
| 65.892 | 65.896 | 122.313 | 0.000 | -0.001 | -0.003 |
| -0.008 | -0.007 | -0.005 | 41.603 | 0.004 | 0.006 |
| -0.009 | -0.005 | -0.008 | 0.001 | 41.603 | 0.004 |
| -0.009 | -0.005 | -0.008 | 0.001 | 0.001 | 41.606 |
| 122.331 | 65.907 | 65.910 | -0.000 | 0.001 | 0.003 |
| 65.911 | 122.328 | 65.910 | -0.000 | 0.001 | 0.003 |
| 65.911 | 65.907 | 122.331 | -0.000 | 0.001 | 0.003 |
| 0.008 | 0.007 | 0.005 | 41.601 | -0.004 | -0.006 |
| 0.009 | 0.005 | 0.008 | -0.001 | 41.601 | -0.004 |
| 0.009 | 0.005 | 0.008 | -0.001 | -0.001 | 41.598 |
| 397.600 | 242.753 | 384.348 | 71.548 | -0.986 | -0.189 |
| 242.749 | 397.604 | 384.348 | -71.003 | -0.986 | -0.189 |
| 377.031 | 377.035 | 556.205 | 0.273 | -0.986 | -0.189 |
| 76.320 | -66.332 | 6.847 | 186.853 | -0.653 | -0.055 |
| 4.072 | 3.914 | 5.177 | 0.130 | 186.199 | 71.139 |
| 4.268 | 4.173 | 5.428 | 0.119 | 70.764 | 77.266 |
| 382.597 | 227.742 | 364.136 | 71.003 | 0.986 | 0.189 |
| 227.746 | 382.593 | 364.136 | -71.548 | 0.986 | 0.189 |
| 362.027 | 362.024 | 535.993 | -0.273 | 0.986 | 0.189 |
| 66.316 | -76.140 | -6.711 | 186.641 | 0.631 | 0.056 |
| -4.072 | -3.926 | -5.202 | -0.138 | 187.219 | 71.413 |
| -4.244 | -4.130 | -5.363 | -0.156 | 71.825 | 77.559 |
| 270.225 | 155.772 | 181.234 | 25.651 | -0.026 | 0.004 |
| 235.998 | 390.850 | 375.253 | -71.248 | -0.099 | -0.019 |
| 303.017 | 303.021 | 411.190 | 0.019 | -0.079 | -0.013 |
| 71.772 | -70.788 | 0.681 | 186.714 | -0.065 | -0.004 |
| 0.406 | 0.390 | 0.517 | 0.013 | 186.648 | 71.262 |
| -56.203 | -56.211 | -102.684 | -0.006 | 9.201 | 49.935 |
| 335.290 | 242.002 | 314.835 | 1.868 | -0.012 | -0.016 |
| 234.497 | 389.348 | 373.231 | -71.302 | 0.099 | 0.019 |
| 288.815 | 288.799 | 376.536 | 0.005 | 0.025 | -0.004 |
| 70.783 | -71.758 | -0.670 | 186.692 | 0.063 | 0.005 |
| -0.406 | -0.391 | -0.519 | -0.014 | 186.749 | 71.289 |
| 56.205 | 56.213 | 102.681 | 0.006 | 9.223 | 49.938 |
| 390.178 | 235.324 | 374.345 | 71.278 | -0.010 | -0.002 |
| -1963183.497 | -2958916.661 | -5397687.093 | -227661.260 | -25901.834 | -12271.542 |
| -1885243.799 | -3038339.799 | -5404085.113 | -303005.318 | -39953.498 | -9209.679 |
| 31.112 | -44.145 | -12.940 | 94.579 | -0.003 | 0.001 |
| -1777579.178 | -2998801.699 | -5355310.596 | -225625.962 | -12507.489 | -16709.443 |
| 0.042 | 0.042 | 0.054 | 0.001 | 71.270 | 77.424 |
| 390.019 | 235.171 | 374.139 | 71.272 | 0.010 | 0.002 |
| 211.727 | 338.224 | 298.106 | -39.220 | 0.005 | 0.000 |
| 325.035 | 325.035 | 455.171 | -0.002 | 0.008 | 0.001 |
| 26.073 | -26.582 | -1.723 | 66.087 | 0.002 | -0.001 |
| -0.254 | -0.252 | -1.722 | -0.001 | 66.092 | 26.330 |
| -0.042 | -0.041 | -0.053 | -0.002 | 71.281 | 77.427 |
| 56.535 | 38.919 | 37.067 | 9.159 | -0.111 | 0.035 |
| -368.539 | -356.404 | 1043.571 | 0.779 | -0.099 | 0.035 |
| -382.315 | -382.315 | 1130.063 | -0.037 | -0.103 | 0.032 |
| 91.288 | 105.275 | -429.871 | -22.693 | -0.110 | 0.007 |
| -386.690 | -386.675 | 941.113 | -0.037 | 45.018 | 5.651 |
| -386.679 | -386.664 | 941.093 | -0.036 | 5.525 | 41.829 |
| 524.010 | 440.233 | -938.305 | 5.671 | 0.103 | -0.032 |
| 440.233 | 524.010 | -938.305 | -5.596 | 0.103 | -0.032 |
| 29.043 | 29.050 | 364.769 | 0.035 | 0.108 | -0.028 |
| 423.837 | 425.434 | -972.261 | 9.624 | 0.103 | -0.010 |
| 386.690 | 386.675 | -941.113 | 0.037 | 45.208 | 5.589 |
| -0.031 | -0.036 | -0.235 | 0.039 | 0.825 | 59.119 |
| 94.817 | 14.886 | 100.951 | 5.393 | -0.010 | 0.003 |
| 8.248 | 93.584 | 72.050 | 6.115 | -0.011 | 0.003 |
| 13.807 | 13.806 | 170.731 | -0.004 | -0.010 | 0.003 |
| -43.130 | -41.499 | 96.885 | 9.725 | -0.010 | 0.001 |
| -42.318 | -42.313 | 96.892 | -0.004 | 9.717 | -0.810 |
| -42.275 | -42.271 | 96.795 | -0.004 | -0.821 | 6.267 |
| 110.576 | 98.143 | -25.393 | -0.809 | 0.010 | -0.004 |
| 32.243 | 80.035 | 114.024 | 0.329 | 0.011 | -0.003 |
| 87.318 | 87.319 | 40.278 | 0.003 | 0.011 | -0.003 |
| 44.498 | 33.402 | -94.698 | 44.592 | 0.011 | -0.001 |
| 42.318 | 42.313 | -96.892 | 0.004 | 9.735 | -0.817 |
| 42.276 | 42.271 | -96.795 | 0.004 | -0.803 | 6.260 |
| 96.048 | 30.414 | 70.873 | -1.601 | -0.001 | 0.000 |
| 46.341 | 86.595 | 63.021 | 0.406 | -0.001 | 0.000 |
| 50.012 | 50.012 | 96.169 | -0.000 | -0.001 | 0.000 |
| -3.920 | -2.895 | 7.803 | 15.717 | -0.001 | 0.000 |
| -4.719 | -4.719 | 11.195 | -0.000 | 29.148 | 3.429 |
| -4.404 | -4.404 | 10.544 | -0.000 | 4.334 | 29.718 |
| 92.902 | 52.554 | 48.691 | -0.405 | 0.001 | -0.000 |
| 52.554 | 92.902 | 48.690 | 0.406 | 0.001 | -0.000 |
| 55.825 | 55.825 | 81.298 | 0.000 | 0.001 | -0.000 |
| -0.552 | -0.529 | 4.162 | 20.211 | 0.001 | -0.000 |
| -2.369 | -2.369 | 7.139 | 0.000 | 18.308 | 2.022 |
| -1.656 | -1.656 | 6.732 | 0.000 | -0.279 | 23.785 |
| 398.689 | 352.940 | 352.940 | -0.000 | 0.000 | -0.000 |
| 352.940 | 398.689 | 352.940 | -0.000 | -0.000 | -0.000 |
| 352.940 | 352.940 | 398.689 | -0.000 | -0.000 | -0.000 |
| -1.725 | -2.176 | -1.680 | 37.524 | -0.007 | -0.025 |
| -0.960 | -0.416 | -0.467 | 0.018 | 37.497 | 0.002 |
| -1.036 | -0.487 | -0.465 | 0.026 | 0.007 | 37.481 |
| 398.689 | 352.940 | 352.940 | 0.000 | -0.000 | 0.000 |
| 352.940 | 398.689 | 352.940 | 0.000 | -0.000 | 0.000 |
| 352.940 | 352.940 | 398.689 | 0.000 | 0.000 | -0.000 |
| 1.830 | 2.320 | 1.629 | 37.472 | -0.005 | 0.032 |
| 1.082 | 0.488 | 0.437 | -0.035 | 37.496 | 0.023 |
| 1.088 | 0.472 | 0.494 | -0.030 | -0.002 | 37.511 |
| 398.689 | 352.940 | 352.940 | -0.000 | 0.000 | -0.000 |
| 352.940 | 398.689 | 352.940 | -0.000 | 0.000 | -0.000 |
| 352.940 | 352.940 | 398.689 | -0.000 | 0.000 | -0.000 |
| -0.172 | -0.218 | -0.168 | 37.498 | -0.001 | -0.002 |
| -0.096 | -0.042 | -0.047 | 0.002 | 37.495 | 0.000 |
| -0.104 | -0.049 | -0.046 | 0.003 | 0.001 | 37.494 |
| -96303311.014 | -98734357.411 | -96399116.214 | -777282.979 | 204470.298 | 391789.016 |
| -95962283.013 | -98898986.787 | -93147070.657 | -422932.813 | -165067.598 | 41690.231 |
| -95570035.266 | -98694840.973 | -94087203.859 | -1295313.860 | 1897091.407 | 82081.263 |
| 0.183 | 0.232 | 0.163 | 37.493 | -0.001 | 0.003 |
| 0.108 | 0.049 | 0.044 | -0.003 | 37.495 | 0.002 |
| 0.109 | 0.047 | 0.049 | -0.003 | -0.000 | 37.497 |
| 9441310.025 | 9807642.836 | 9419449.056 | 47336.258 | -52224.303 | -143095.555 |
| 9677861.351 | 9804408.060 | 9651067.488 | 121706.350 | -8184.914 | 33536.909 |
| 9393101.497 | 9847183.611 | 9240210.299 | 199277.527 | -34187.138 | -45915.403 |
| -0.017 | -0.022 | -0.017 | 37.495 | -0.000 | -0.000 |
| -0.010 | -0.004 | -0.005 | 0.000 | 37.495 | 0.000 |
| -0.011 | -0.005 | -0.005 | 0.000 | 0.000 | 37.495 |
| 398.686 | 352.939 | 352.939 | 0.000 | 0.000 | 0.000 |
| 352.939 | 398.686 | 352.939 | 0.000 | -0.000 | -0.000 |
| 352.939 | 352.939 | 398.686 | 0.000 | 0.000 | -0.000 |
| 0.018 | 0.023 | 0.016 | 37.495 | -0.000 | 0.000 |
| 0.011 | 0.005 | 0.004 | -0.000 | 37.495 | 0.000 |
| 0.011 | 0.005 | 0.005 | -0.000 | -0.000 | 37.495 |
| 80.720 | 44.624 | 32.437 | 0.205 | 0.026 | 0.023 |
| -0.167 | 154.337 | 50.340 | 0.079 | 0.004 | 0.027 |
| 47.614 | 50.043 | 98.987 | 0.079 | 0.004 | 0.027 |
| -30.202 | 5.413 | -14.821 | 34.001 | 0.026 | 0.033 |
| -35.305 | 8.827 | -14.170 | 0.216 | 31.520 | 0.022 |
| -31.209 | 6.349 | -14.905 | 0.202 | 0.073 | 25.238 |
| 156.170 | 18.784 | 60.350 | -0.148 | -0.015 | -0.024 |
| -0.352 | 154.383 | 50.325 | -0.079 | -0.004 | -0.027 |
| 78.276 | 43.340 | 113.230 | -0.206 | -0.026 | -0.023 |
| -0.098 | 0.015 | 0.010 | 75.038 | -0.004 | -0.042 |
| 35.339 | -8.801 | 14.222 | -0.215 | 31.377 | -0.022 |
| 31.208 | -6.348 | 14.904 | -0.214 | -0.074 | 25.195 |
| 108.469 | 39.052 | 45.954 | 0.020 | 0.002 | 0.002 |
| -0.251 | 154.358 | 50.333 | 0.008 | 0.000 | 0.003 |
| 47.530 | 50.064 | 98.980 | 0.008 | 0.000 | 0.003 |
| -2.735 | 2.593 | -0.346 | 34.766 | 0.003 | 0.004 |
| 0.008 | -0.006 | -0.003 | 0.008 | 73.695 | 0.003 |
| -2.739 | 0.185 | -1.545 | 0.018 | 0.007 | 25.227 |
| 150.031 | -0.446 | 47.598 | -0.008 | -0.000 | -0.003 |
| 41.871 | 109.918 | 50.811 | -0.018 | -0.003 | -0.003 |
| 49.615 | 49.581 | 99.686 | -0.016 | -0.002 | -0.002 |
| -0.010 | 0.001 | 0.001 | 75.109 | -0.000 | -0.004 |
| -0.005 | 0.008 | 0.008 | -0.008 | 73.685 | -0.002 |
| 5.002 | -4.729 | 0.638 | -0.027 | -0.009 | 25.641 |
| 111.734 | 38.825 | 47.315 | 0.002 | 0.000 | 0.000 |
| 38.250 | 111.143 | 49.775 | 0.002 | 0.000 | 0.000 |
| 47.522 | 50.066 | 98.980 | 0.001 | 0.000 | 0.000 |
| -0.307 | 0.212 | -0.072 | 34.732 | 0.000 | 0.000 |
| -0.294 | 0.214 | -0.064 | 0.002 | 35.253 | 0.000 |
| 0.001 | -0.001 | -0.001 | 0.001 | 0.001 | 25.997 |
| 112.342 | 38.245 | 47.384 | -0.002 | -0.000 | -0.000 |
| 39.171 | 112.506 | 50.500 | -0.002 | -0.000 | -0.000 |
| 47.520 | 50.066 | 98.980 | -0.001 | -0.000 | -0.000 |
| 0.307 | -0.212 | 0.072 | 34.728 | -0.000 | -0.000 |
| 0.294 | -0.214 | 0.065 | -0.002 | 35.251 | -0.000 |
| 0.689 | -0.539 | 0.128 | -0.004 | -0.001 | 24.884 |
| 149.532 | 33.889 | 18.140 | -1.036 | -0.000 | 0.036 |
| 209.494 | 269.772 | -235.320 | 3.743 | -0.000 | 0.036 |
| 19.653 | 19.668 | 166.285 | 0.000 | -0.000 | 0.036 |
| -1.051 | 1.002 | -0.000 | 46.017 | -0.000 | 0.023 |
| -0.123 | -0.111 | -0.001 | 0.000 | 46.016 | -0.999 |
| -0.123 | -0.111 | -0.001 | 0.000 | -1.037 | 57.866 |
| 149.778 | 34.105 | 18.142 | -1.036 | 0.000 | -0.036 |
| 34.120 | 149.763 | 18.142 | 1.036 | 0.000 | -0.036 |
| 19.899 | 19.884 | 166.286 | -0.000 | 0.000 | -0.036 |
| -162.127 | -159.799 | 275.123 | 33.873 | 0.000 | -0.030 |
| 0.123 | 0.111 | 0.001 | -0.000 | 46.017 | -1.073 |
| 0.123 | 0.110 | 0.001 | -0.000 | -1.036 | 57.792 |
| 128.388 | 63.882 | 11.706 | -2.163 | -0.000 | 0.004 |
| 65.788 | 125.008 | 11.971 | 0.347 | -0.000 | 0.004 |
| 19.764 | 19.765 | 166.286 | 0.000 | -0.000 | 0.004 |
| 15.627 | 16.404 | -29.830 | 32.343 | -0.000 | 0.002 |
| 16.138 | 16.140 | -27.888 | 0.000 | 34.278 | -3.586 |
| 16.360 | 16.361 | -30.490 | 0.000 | -0.375 | 30.765 |
| 96.016 | 31.876 | 70.541 | -0.407 | 0.000 | -0.004 |
| 31.874 | 96.115 | 66.680 | 2.078 | 0.000 | -0.004 |
| 24.897 | 24.895 | 152.376 | -0.000 | 0.000 | -0.004 |
| -18.095 | -13.884 | 27.357 | 34.175 | 0.000 | -0.003 |
| 0.012 | 0.011 | 0.000 | -0.000 | 46.016 | -1.040 |
| 0.012 | 0.011 | 0.000 | -0.000 | -1.036 | 57.826 |
| 113.981 | 49.843 | 36.361 | -2.479 | -0.000 | 0.000 |
| 49.360 | 113.873 | 36.529 | 2.164 | -0.000 | 0.000 |
| 19.775 | 19.775 | 166.286 | 0.000 | -0.000 | 0.000 |
| -0.892 | 3.955 | -2.716 | 34.222 | -0.000 | 0.000 |
| -0.001 | -0.001 | -0.000 | 0.000 | 46.016 | -1.036 |
| 1.506 | 1.506 | -2.683 | -0.000 | -2.241 | 32.214 |
| 110.649 | 47.112 | 41.579 | -2.802 | 0.000 | -0.000 |
| 45.438 | 111.533 | 43.428 | 0.431 | 0.000 | -0.000 |
| 39.297 | 39.297 | 127.599 | -0.000 | 0.000 | -0.000 |
| -1.036 | 1.037 | -0.000 | 46.016 | 0.000 | -0.000 |
| 0.001 | 0.001 | 0.000 | -0.000 | 46.016 | -1.037 |
| -1.506 | -1.506 | 2.683 | 0.000 | -2.241 | 32.213 |
| 44592525.607 | 43642164.327 | 41162886.239 | 1588980.330 | 740748.997 | 1772388.700 |
| 43127011.380 | 40016474.236 | 40284653.552 | 1160662.398 | 1673910.907 | 1586942.254 |
| 44392970.613 | 40779184.894 | 38618313.267 | 1092383.540 | 1341385.091 | 1870035.103 |
| 44867204.474 | 42828109.375 | 40789912.546 | 1740239.480 | 861166.874 | 1748378.834 |
| 41520901.452 | 42961409.254 | 38694375.921 | 3731052.433 | 885413.039 | 1726998.365 |
| 40807207.765 | 42736064.770 | 38528487.613 | 3752847.759 | 801309.908 | 1621374.892 |
| -41856856.584 | -40785214.736 | -37627959.487 | -2708241.500 | -2241983.296 | -1714120.637 |
| -40706941.518 | -42796463.695 | -38456060.344 | -3775494.657 | -793631.692 | -1678630.798 |
| -40748522.737 | -42752327.950 | -38690411.115 | -3745720.570 | -846751.329 | -1545119.058 |
| -40639555.092 | -42791357.402 | -38454116.230 | -3793309.288 | -792325.649 | -1664757.250 |
| -43841573.184 | -43132531.892 | -41474104.116 | -2215303.451 | -182323.421 | -2016565.535 |
| -45383411.080 | -42904633.890 | -41497642.879 | -1838330.966 | -826154.378 | -1603316.821 |
| 4443136.230 | 4004762.842 | 3958931.204 | 189276.226 | 239901.910 | 54610.561 |
| 4198011.337 | 3985624.870 | 3852832.358 | 206501.074 | 235614.232 | 214355.729 |
| 4487738.076 | 4145253.584 | 3734272.541 | 78614.899 | 167249.396 | 14862.349 |
| 4411380.224 | 3815027.459 | 3871024.191 | 388699.277 | 193300.937 | 202881.858 |
| 3970296.000 | 4193185.231 | 3860238.421 | 332992.452 | 97311.188 | 194966.373 |
| 4427607.467 | 4443503.946 | 3945349.748 | 197508.256 | 194956.621 | 148932.694 |
| -4572017.432 | -4191384.717 | -3899558.969 | -134450.267 | -164755.675 | 26317.119 |
| -4330530.966 | -4232106.575 | -3768402.565 | -135222.271 | -176505.604 | 106421.533 |
| -4607181.051 | -4184080.238 | -3663215.227 | -130593.830 | -169485.578 | 44160.998 |
| -4308241.920 | -4179618.777 | -3890686.576 | -238727.090 | -266199.107 | -182734.044 |
| -4079985.936 | -4211784.004 | -3869194.330 | -333949.904 | -101990.679 | -216122.847 |
| -4031116.866 | -4173827.997 | -3855043.008 | -321573.353 | -102860.347 | -217193.091 |
| 450753.960 | 437533.133 | 425078.015 | 14375.583 | 7917.165 | 7633.301 |
| 455523.515 | 424980.615 | 419382.203 | 19898.200 | 32139.875 | 26524.694 |
| 429372.144 | 427792.526 | 380100.091 | 8547.351 | 30377.649 | 10431.917 |
| 424401.053 | 395493.415 | 389855.148 | 20611.465 | 22026.200 | 18005.937 |
| 423611.226 | 446640.639 | 385797.899 | 39666.470 | 12879.072 | 24199.729 |
| 435894.192 | 403216.792 | 400690.326 | 7459.242 | 19291.741 | 18324.616 |
| -461304.924 | -423253.919 | -401339.123 | -19603.614 | -20360.681 | -20829.073 |
| -415085.301 | -381815.848 | -395658.781 | -21675.826 | -17623.577 | -12630.296 |
| -439981.017 | -424952.220 | -430787.118 | -18336.446 | -10279.876 | -9795.097 |
| -436671.465 | -437313.013 | -408222.545 | -25398.809 | -1539.956 | -20103.558 |
| -408928.354 | -422602.048 | -381068.264 | -40907.377 | -6545.596 | -17237.379 |
| -436758.835 | -391942.394 | -380803.196 | -13565.503 | -8681.041 | 255.179 |
| 412.797 | 291.877 | 291.877 | 0.000 | -0.000 | -0.000 |
| 291.877 | 412.797 | 291.877 | 0.000 | -0.000 | -0.000 |
| 291.877 | 291.877 | 412.797 | 0.000 | 0.000 | -0.000 |
| -3.243 | -4.346 | -3.069 | 28.536 | -0.013 | -0.113 |
| -0.868 | -0.870 | -0.870 | -0.005 | 28.534 | -0.003 |
| -0.868 | -0.870 | -0.870 | -0.005 | -0.007 | 28.539 |
| 412.797 | 291.877 | 291.877 | -0.000 | 0.000 | 0.000 |
| 291.877 | 412.797 | 291.877 | 0.000 | -0.000 | 0.000 |
| 291.877 | 291.877 | 412.797 | -0.000 | 0.000 | -0.000 |
| 3.566 | 4.730 | 3.373 | 28.550 | 0.022 | 0.122 |
| 0.894 | 0.896 | 0.896 | 0.006 | 28.548 | 0.004 |
| 0.945 | 0.947 | 0.947 | 0.006 | 0.009 | 28.543 |
| 126014118.892 | 125341631.736 | 128747545.000 | -345365.034 | -1011038.335 | -124977.806 |
| 124208917.419 | 124857999.993 | 127349735.114 | -76603.404 | -627123.207 | -1091291.567 |
| 125780490.196 | 125707624.129 | 128443278.394 | -341675.495 | -1017102.188 | -227947.816 |
| -0.293 | -0.405 | -0.277 | 28.541 | -0.001 | -0.011 |
| -0.084 | -0.084 | -0.084 | -0.000 | 28.541 | -0.000 |
| -0.079 | -0.079 | -0.079 | -0.000 | -0.001 | 28.541 |
| 412.797 | 291.877 | 291.877 | -0.000 | 0.000 | 0.000 |
| 291.877 | 412.797 | 291.877 | 0.000 | 0.000 | 0.000 |
| 291.877 | 291.877 | 412.797 | -0.000 | 0.000 | 0.000 |
| 0.357 | 0.473 | 0.337 | 28.542 | 0.002 | 0.012 |
| 0.089 | 0.090 | 0.090 | 0.001 | 28.542 | 0.000 |
| 0.094 | 0.095 | 0.095 | 0.001 | 0.001 | 28.542 |
| 412.800 | 291.879 | 291.879 | -0.001 | -0.001 | -0.000 |
| 291.879 | 412.800 | 291.879 | -0.001 | -0.001 | -0.000 |
| 12077096.568 | 12271245.729 | 12456450.272 | 31764.378 | -44725.884 | -73694.049 |
| 12154968.805 | 12349536.805 | 12538968.294 | 36851.070 | -86834.198 | 85398.961 |
| 12254805.081 | 12270354.649 | 12562841.190 | -113009.545 | -3205.517 | 69209.896 |
| 12506488.780 | 12419293.321 | 12743073.043 | -30636.574 | 2381.453 | 17111.865 |
| 412.794 | 291.876 | 291.876 | 0.001 | 0.001 | 0.000 |
| -12494313.608 | -12573224.717 | -12807908.902 | 54819.206 | 98918.515 | -55017.006 |
| -12494937.540 | -12293772.671 | -12623124.113 | 90570.037 | 57655.229 | -31960.655 |
| -12519424.240 | -12429624.117 | -12799152.135 | 40755.824 | 60096.324 | 34695.464 |
| -12492060.004 | -12425364.040 | -12617967.799 | 31835.182 | -4101.020 | 49533.470 |
| -12408880.970 | -12297772.887 | -12732592.179 | 29624.314 | 19239.211 | 3598.763 |
| 253.997 | 47.306 | 47.306 | 0.000 | 0.000 | -0.000 |
| 47.306 | 253.997 | 47.306 | 0.000 | 0.000 | 0.000 |
| 47.306 | 47.306 | 253.997 | 0.000 | 0.000 | 0.000 |
| 0.000 | 0.000 | 0.000 | 16.875 | 0.000 | -0.000 |
| 0.000 | 0.000 | 0.000 | 0.000 | 16.875 | -0.000 |
| 0.000 | 0.000 | 0.000 | 0.000 | 0.000 | 16.875 |
| 253.997 | 47.306 | 47.306 | -0.000 | -0.000 | 0.000 |
| 47.306 | 253.997 | 47.306 | -0.000 | -0.000 | -0.000 |
| 47.306 | 47.306 | 253.997 | -0.000 | -0.000 | 0.000 |
| -0.000 | -0.000 | -0.000 | 16.875 | -0.000 | 0.000 |
| -0.000 | -0.000 | -0.000 | -0.000 | 16.875 | 0.000 |
| -0.000 | -0.000 | -0.000 | -0.000 | -0.000 | 16.875 |
| 253.997 | 47.306 | 47.306 | 0.000 | 0.000 | 0.000 |
| 47.306 | 253.997 | 47.306 | 0.000 | 0.000 | 0.000 |
| 47.306 | 47.306 | 253.997 | 0.000 | 0.000 | -0.000 |
| -0.000 | 0.000 | -0.000 | 16.875 | 0.000 | 0.000 |
| 0.000 | -0.000 | -0.000 | 0.000 | 16.875 | -0.000 |
| 0.000 | -0.000 | -0.000 | 0.000 | 0.000 | 16.875 |
| 253.997 | 47.306 | 47.306 | -0.000 | -0.000 | -0.000 |
| 47.306 | 253.997 | 47.306 | -0.000 | -0.000 | -0.000 |
| 47.306 | 47.306 | 253.997 | -0.000 | -0.000 | 0.000 |
| 0.000 | -0.000 | 0.000 | 16.875 | -0.000 | -0.000 |
| -0.000 | 0.000 | 0.000 | -0.000 | 16.875 | 0.000 |
| -0.000 | 0.000 | 0.000 | -0.000 | -0.000 | 16.875 |
| 253.997 | 47.306 | 47.306 | 0.000 | -0.000 | -0.000 |
| 47.306 | 253.997 | 47.306 | -0.000 | -0.000 | -0.000 |
| 47.306 | 47.306 | 253.997 | -0.000 | -0.000 | -0.000 |
| -0.000 | 0.000 | -0.000 | 16.875 | 0.000 | -0.000 |
| 0.000 | -0.000 | -0.000 | 0.000 | 16.875 | -0.000 |
| 0.000 | -0.000 | -0.000 | 0.000 | 0.000 | 16.875 |
| 253.996 | 47.306 | 47.306 | -0.000 | 0.000 | 0.000 |
| 47.306 | 253.996 | 47.306 | 0.000 | -0.000 | 0.000 |
| 47.306 | 47.306 | 253.996 | 0.000 | 0.000 | 0.000 |
| 0.000 | -0.000 | 0.000 | 16.875 | -0.000 | -0.000 |
| -0.000 | 0.000 | 0.000 | -0.000 | 16.875 | 0.000 |
| -0.000 | 0.000 | 0.000 | -0.000 | -0.000 | 16.875 |
| 434.165 | 358.910 | 358.925 | 0.002 | -0.007 | -0.007 |
| 358.903 | 434.172 | 358.925 | 0.002 | -0.007 | -0.007 |
| 358.903 | 358.910 | 434.187 | 0.002 | -0.007 | -0.007 |
| -5.269 | -8.637 | -5.158 | 40.547 | 0.224 | -0.227 |
| -4.446 | -1.119 | -1.101 | 0.196 | 40.574 | -0.085 |
| -4.445 | -1.116 | -1.101 | 0.196 | -0.085 | 40.574 |
| 435.656 | 360.387 | 360.372 | -0.002 | 0.007 | 0.007 |
| 360.394 | 435.649 | 360.372 | -0.002 | 0.007 | 0.007 |
| 360.394 | 360.387 | 435.634 | -0.002 | 0.007 | 0.007 |
| 5.731 | 9.361 | 4.949 | 40.719 | -0.323 | 0.376 |
| 4.737 | 1.156 | 1.141 | -0.236 | 40.825 | 0.112 |
| 4.737 | 1.156 | 1.144 | -0.235 | 0.112 | 40.825 |
| 434.836 | 359.575 | 359.576 | 0.000 | -0.001 | -0.001 |
| 359.574 | 434.837 | 359.576 | 0.000 | -0.001 | -0.001 |
| 359.574 | 359.575 | 434.839 | 0.000 | -0.001 | -0.001 |
| -0.527 | -0.864 | -0.516 | 40.697 | 0.022 | -0.023 |
| -0.445 | -0.112 | -0.110 | 0.020 | 40.699 | -0.008 |
| -0.445 | -0.112 | -0.110 | 0.020 | -0.008 | 40.699 |
| 434.985 | 359.722 | 359.721 | -0.000 | 0.001 | 0.001 |
| 359.723 | 434.984 | 359.721 | -0.000 | 0.001 | 0.001 |
| 359.723 | 359.722 | 434.983 | -0.000 | 0.001 | 0.001 |
| 0.573 | 0.936 | 0.495 | 40.714 | -0.032 | 0.038 |
| 0.474 | 0.116 | 0.114 | -0.024 | 40.724 | 0.011 |
| 0.474 | 0.116 | 0.114 | -0.024 | 0.011 | 40.724 |
| 434.907 | 359.643 | 359.643 | 0.000 | -0.000 | -0.000 |
| 359.643 | 434.907 | 359.643 | 0.000 | -0.000 | -0.000 |
| 359.643 | 359.643 | 434.907 | 0.000 | -0.000 | -0.000 |
| -0.053 | -0.087 | -0.052 | 40.712 | 0.002 | -0.002 |
| -0.045 | -0.011 | -0.011 | 0.002 | 40.712 | -0.001 |
| -0.045 | -0.011 | -0.011 | 0.002 | -0.001 | 40.712 |
| 434.915 | 359.655 | 359.654 | -0.000 | 0.000 | 0.000 |
| 359.655 | 434.915 | 359.654 | -0.000 | 0.000 | 0.000 |
| 359.655 | 359.655 | 434.914 | -0.000 | 0.000 | 0.000 |
| 0.057 | 0.094 | 0.050 | 40.713 | -0.003 | 0.004 |
| 0.048 | 0.011 | 0.012 | -0.002 | 40.714 | 0.001 |
| 0.048 | 0.012 | 0.011 | -0.002 | 0.001 | 40.714 |
| 87.503 | 36.518 | 36.518 | -0.000 | 0.000 | 0.000 |
| 36.518 | 87.503 | 36.518 | 0.000 | -0.000 | 0.000 |
| 36.518 | 36.518 | 87.503 | 0.000 | 0.000 | -0.000 |
| 0.000 | 0.000 | 0.000 | 35.818 | 0.000 | -0.000 |
| -0.000 | 0.000 | 0.000 | 0.000 | 35.818 | -0.000 |
| 0.000 | 0.000 | 0.000 | 0.000 | 0.000 | 35.818 |
| 87.503 | 36.518 | 36.518 | -0.000 | -0.000 | -0.000 |
| 36.518 | 87.503 | 36.518 | -0.000 | -0.000 | -0.000 |
| 36.518 | 36.518 | 87.503 | -0.000 | -0.000 | -0.000 |
| -0.000 | 0.000 | -0.000 | 35.818 | -0.000 | 0.000 |
| 0.000 | -0.000 | -0.000 | -0.000 | 35.818 | 0.000 |
| 0.000 | -0.000 | -0.000 | -0.000 | -0.000 | 35.818 |
| 87.503 | 36.518 | 36.518 | 0.000 | 0.000 | 0.000 |
| 36.518 | 87.503 | 36.518 | 0.000 | 0.000 | 0.000 |
| 36.518 | 36.518 | 87.503 | 0.000 | 0.000 | 0.000 |
| -0.000 | -0.000 | 0.000 | 35.818 | 0.000 | 0.000 |
| -0.000 | -0.000 | 0.000 | 0.000 | 35.818 | 0.000 |
| -0.000 | 0.000 | -0.000 | 0.000 | 0.000 | 35.818 |
| 87.503 | 36.518 | 36.518 | -0.000 | -0.000 | 0.000 |
| 36.518 | 87.503 | 36.518 | -0.000 | -0.000 | 0.000 |
| 36.518 | 36.518 | 87.503 | -0.000 | -0.000 | -0.000 |
| 0.000 | 0.000 | -0.000 | 35.818 | -0.000 | -0.000 |
| 0.000 | 0.000 | -0.000 | -0.000 | 35.818 | -0.000 |
| 0.000 | -0.000 | 0.000 | -0.000 | -0.000 | 35.818 |
| 87.503 | 36.519 | 36.519 | 0.000 | -0.000 | -0.000 |
| 36.519 | 87.503 | 36.519 | -0.000 | 0.000 | -0.000 |
| 36.519 | 36.519 | 87.503 | -0.000 | -0.000 | -0.000 |
| -0.000 | -0.000 | 0.000 | 35.818 | 0.000 | 0.000 |
| -0.000 | -0.000 | 0.000 | 0.000 | 35.818 | 0.000 |
| -0.000 | 0.000 | -0.000 | 0.000 | 0.000 | 35.818 |
| 87.503 | 36.518 | 36.518 | 0.000 | -0.000 | 0.000 |
| 36.518 | 87.503 | 36.518 | -0.000 | 0.000 | 0.000 |
| 36.518 | 36.518 | 87.503 | -0.000 | -0.000 | 0.000 |
| 0.000 | 0.000 | -0.000 | 35.818 | -0.000 | -0.000 |
| 0.000 | 0.000 | -0.000 | -0.000 | 35.818 | -0.000 |
| 0.000 | -0.000 | 0.000 | -0.000 | -0.000 | 35.818 |
| 121.095 | 25.257 | 14.128 | 0.000 | 0.000 | -0.000 |
| 25.257 | 121.095 | 14.128 | -0.000 | 0.000 | -0.000 |
| -52.264 | -52.264 | 265.512 | 0.000 | -0.000 | 0.000 |
| -0.000 | -0.000 | 0.000 | 36.597 | 0.000 | -0.000 |
| -0.000 | -0.000 | 0.000 | 0.000 | 36.597 | 0.000 |
| -81.942 | -81.942 | 164.290 | 0.000 | 0.000 | 31.635 |
| 121.095 | 25.257 | 14.128 | -0.000 | -0.000 | 0.000 |
| 113.621 | 181.320 | -134.830 | -0.000 | -0.000 | -0.000 |
| 111.620 | 111.620 | -63.069 | 0.000 | 0.000 | -0.000 |
| 0.000 | 0.000 | -0.000 | 36.597 | -0.000 | 0.000 |
| 0.000 | 0.000 | -0.000 | -0.000 | 36.597 | -0.000 |
| 81.942 | 81.942 | -164.290 | -0.000 | -0.000 | 31.635 |
| 89.719 | 23.157 | 47.687 | 0.000 | -0.000 | 0.000 |
| 25.257 | 121.095 | 14.128 | -0.000 | 0.000 | -0.000 |
| 21.484 | 21.484 | 117.651 | -0.000 | 0.000 | 0.000 |
| -8.192 | -8.192 | 16.425 | 28.884 | -0.000 | 0.000 |
| -0.000 | 0.000 | 0.000 | -0.000 | 36.597 | 0.000 |
| 0.000 | 0.000 | 0.000 | 0.000 | 0.000 | 47.919 |
| 105.213 | 41.938 | 13.326 | -0.000 | -0.000 | -0.000 |
| 41.938 | 105.213 | 13.326 | 0.000 | -0.000 | -0.000 |
| 37.872 | 37.872 | 84.793 | -0.000 | -0.000 | -0.000 |
| 8.192 | 8.192 | -16.425 | 28.884 | -0.000 | -0.000 |
| 0.000 | -0.000 | -0.000 | -0.000 | 36.597 | 0.000 |
| -0.000 | -0.000 | -0.000 | -0.000 | -0.000 | 47.919 |
| 96.142 | 32.872 | 31.509 | 0.000 | 0.000 | 0.000 |
| 31.099 | 96.360 | 33.067 | 0.000 | 0.000 | 0.000 |
| 28.859 | 28.859 | 102.864 | -0.000 | 0.000 | 0.000 |
| -0.819 | -0.819 | 1.642 | 28.886 | 0.000 | 0.000 |
| -0.819 | -0.819 | 1.642 | 0.000 | 28.886 | 0.000 |
| -0.950 | -0.950 | 1.905 | 0.000 | 0.000 | 31.650 |
| 97.780 | 34.511 | 28.223 | -0.000 | 0.000 | -0.000 |
| 25.257 | 121.095 | 14.128 | -0.000 | -0.000 | 0.000 |
| 30.497 | 30.497 | 99.579 | -0.000 | -0.000 | -0.000 |
| 0.819 | 0.819 | -1.642 | 28.886 | -0.000 | -0.000 |
| 0.819 | 0.819 | -1.642 | -0.000 | 28.886 | 0.000 |
| 0.950 | 0.950 | -1.905 | 0.000 | -0.000 | 31.650 |
| -30280411.734 | -39018529.429 | -30995281.198 | 18405735.156 | 1790994.453 | 180720.323 |
| -29109872.006 | -38441189.469 | -28473137.278 | 18557348.504 | 1974443.820 | -2899109.156 |
| -29499443.804 | -37357519.311 | -24833909.881 | 15269498.695 | 1794489.286 | -4117251.596 |
| -29317706.217 | -35020174.668 | -34672142.263 | 7679373.943 | 526624.088 | -3839129.296 |
| -0.790 | 1.104 | 1.011 | 0.068 | 26.348 | -0.014 |
| -0.790 | 1.011 | 1.104 | 0.068 | -0.068 | 26.402 |
| 27652049.708 | 38314282.683 | 28433782.640 | -18583124.677 | -1718240.342 | 3042969.313 |
| 26632410.524 | 42566578.325 | 30983616.124 | -18568572.808 | -2451366.795 | 4224524.380 |
| 202.459 | 202.459 | 303.910 | -0.000 | -0.000 | 0.000 |
| -0.712 | 1.254 | -1.105 | 26.494 | -0.092 | 0.174 |
| 35675137.646 | 36843062.062 | 40184282.462 | -10421399.336 | -2787718.166 | 2436744.436 |
| 1.010 | -1.070 | -0.977 | -0.102 | 0.116 | 26.504 |
| 303.910 | 202.459 | 202.459 | 0.115 | 0.411 | 0.263 |
| -3141199.957 | -4017564.342 | -2498614.949 | 1851289.706 | -29590.346 | -250684.666 |
| 202.459 | 202.459 | 303.910 | 0.000 | 0.000 | -0.000 |
| 0.121 | -0.069 | 0.083 | 26.442 | 0.004 | -0.001 |
| -0.079 | 0.110 | 0.101 | 0.007 | 26.439 | -0.001 |
| -0.079 | 0.101 | 0.110 | 0.007 | -0.007 | 26.445 |
| 2877912.242 | 4437419.822 | 3075783.892 | -1966300.943 | -165646.256 | 263331.641 |
| 2966431.839 | 4193904.108 | 3333962.944 | -1972498.225 | -356871.550 | 313249.362 |
| 2979288.030 | 4167823.517 | 2850225.274 | -1945333.114 | -298626.037 | 209839.514 |
| -0.071 | 0.125 | -0.110 | 26.454 | -0.009 | 0.017 |
| 0.101 | -0.098 | -0.107 | -0.010 | 26.461 | 0.006 |
| 0.101 | -0.107 | -0.098 | -0.010 | 0.012 | 26.455 |
| -234491.905 | -292827.275 | -219934.071 | 174528.073 | 5437.206 | -39230.455 |
| -289429.369 | -385077.486 | -257443.445 | 143407.214 | -22057.333 | -30897.467 |
| -261354.823 | -368090.499 | -318247.942 | 188862.359 | -4559.314 | -10119.978 |
| -319285.739 | -340028.046 | -280683.647 | 84742.869 | -26842.398 | -88572.865 |
| -357802.903 | -285755.258 | -401660.676 | 61667.632 | -75926.637 | -44946.936 |
| -291627.442 | -328264.690 | -318982.325 | 44601.730 | -54414.344 | -20252.179 |
| 304348.003 | 431696.318 | 362423.720 | -168740.717 | 15893.410 | 15147.307 |
| 305273.514 | 393395.781 | 304199.926 | -132466.865 | -7374.348 | 27150.026 |
| 322104.345 | 438601.300 | 347780.599 | -164683.460 | -15628.837 | 12651.080 |
| -0.007 | 0.013 | -0.011 | 26.450 | -0.001 | 0.002 |
| 295527.541 | 255818.865 | 376892.006 | -84760.889 | -33966.185 | 37316.116 |
| 247094.720 | 210534.412 | 397792.522 | -62540.947 | 57218.585 | -32809.205 |
| 60.242 | 28.922 | 28.857 | 0.005 | 0.004 | -0.010 |
| 29.515 | 59.401 | 29.468 | -0.001 | 0.005 | -0.007 |
| 28.899 | 28.920 | 60.202 | 0.005 | 0.004 | -0.010 |
| 0.180 | 0.205 | 0.137 | 7.776 | 0.006 | 0.008 |
| -0.004 | -0.001 | -0.001 | 0.000 | 30.994 | 0.001 |
| 0.197 | 0.227 | 0.141 | -0.002 | 0.012 | 7.771 |
| 58.902 | 29.004 | 29.073 | 0.001 | -0.005 | 0.007 |
| 29.023 | 58.886 | 29.071 | 0.001 | -0.005 | 0.007 |
| 28.429 | 28.409 | 59.804 | -0.005 | -0.004 | 0.010 |
| -0.178 | -0.204 | -0.137 | 7.771 | -0.006 | -0.009 |
| 0.698 | 0.680 | 0.726 | 0.002 | 9.858 | 0.003 |
| -0.197 | -0.227 | -0.141 | 0.002 | -0.012 | 7.779 |
| 61.251 | 27.812 | 27.806 | -0.000 | 0.000 | -0.001 |
| 27.810 | 61.253 | 27.806 | -0.000 | 0.000 | -0.001 |
| 27.810 | 27.812 | 61.247 | -0.000 | 0.000 | -0.001 |
| -0.017 | -0.015 | -0.019 | 9.751 | 0.000 | 0.001 |
| 0.026 | 0.028 | 0.022 | 0.000 | 9.738 | -0.001 |
| -0.015 | -0.013 | -0.019 | 0.000 | 0.001 | 9.751 |
| 61.212 | 27.757 | 27.763 | -0.000 | -0.000 | 0.001 |
| 27.764 | 61.203 | 27.768 | 0.000 | -0.000 | 0.001 |
| 27.764 | 27.762 | 61.209 | 0.000 | -0.000 | 0.001 |
| 0.017 | 0.015 | 0.019 | 9.751 | -0.000 | -0.001 |
| -0.026 | -0.028 | -0.022 | -0.000 | 9.736 | 0.001 |
| -0.026 | -0.028 | -0.022 | -0.000 | -0.001 | 9.737 |
| 61.253 | 27.775 | 27.775 | 0.000 | 0.000 | -0.000 |
| 27.775 | 61.253 | 27.774 | 0.000 | 0.000 | -0.000 |
| 27.775 | 27.775 | 61.253 | 0.000 | 0.000 | -0.000 |
| -0.001 | -0.000 | -0.001 | 9.769 | 0.000 | 0.000 |
| -0.001 | -0.000 | -0.001 | 0.000 | 9.769 | -0.000 |
| -0.000 | -0.001 | -0.001 | -0.000 | 0.000 | 9.769 |
| 61.245 | 27.769 | 27.770 | -0.000 | -0.000 | 0.000 |
| 27.769 | 61.245 | 27.770 | -0.000 | -0.000 | 0.000 |
| 27.769 | 27.769 | 61.246 | -0.000 | -0.000 | 0.000 |
| -0.002 | -0.002 | -0.002 | 9.769 | -0.000 | -0.000 |
| -0.002 | -0.003 | -0.002 | 0.000 | 9.769 | 0.000 |
| -0.002 | -0.002 | -0.002 | 0.000 | -0.000 | 9.769 |
| 383.679 | 285.914 | 292.952 | 0.917 | 1.426 | -0.177 |
| 287.078 | 382.515 | 292.952 | 0.917 | 1.426 | -0.177 |
| 286.792 | 285.627 | 336.551 | 1.005 | 1.498 | -0.176 |
| -24.966 | -24.828 | -15.987 | 35.829 | 1.268 | -0.057 |
| -21.213 | -22.233 | -12.632 | 0.740 | 36.480 | -0.151 |
| -21.501 | -22.420 | -12.682 | 0.711 | 1.517 | 46.493 |
| 421.622 | 326.186 | 313.192 | -0.925 | -1.432 | 0.177 |
| 325.021 | 422.787 | 313.192 | -0.925 | -1.432 | 0.177 |
| 324.794 | 325.959 | 357.468 | -1.024 | -1.513 | 0.176 |
| 25.615 | 25.464 | 15.999 | 34.054 | -1.240 | 0.136 |
| 21.466 | 22.425 | 12.626 | -0.723 | 33.404 | 0.172 |
| 21.486 | 22.487 | 12.675 | -0.731 | -1.499 | 46.817 |
| 400.762 | 304.045 | 302.152 | 0.099 | 0.149 | -0.018 |
| 304.161 | 400.646 | 302.152 | 0.099 | 0.149 | -0.018 |
| 304.008 | 303.892 | 347.269 | 0.109 | 0.157 | -0.018 |
| -2.587 | -2.572 | -1.657 | 35.116 | 0.126 | -0.007 |
| -2.159 | -2.254 | -1.293 | 0.073 | 35.183 | -0.015 |
| -2.152 | -2.243 | -1.284 | 0.074 | 0.154 | 46.966 |
| 404.561 | 308.077 | 304.240 | -0.101 | -0.151 | 0.018 |
| 307.961 | 404.678 | 304.240 | -0.101 | -0.151 | 0.018 |
| 307.808 | 307.925 | 349.356 | -0.109 | -0.157 | 0.018 |
| 2.563 | 2.548 | 1.620 | 34.943 | -0.126 | 0.014 |
| 2.148 | 2.244 | 1.276 | -0.075 | 34.877 | 0.017 |
| 2.150 | 2.250 | 1.283 | -0.076 | -0.152 | 46.998 |
| 402.487 | 305.872 | 303.224 | 0.011 | 0.016 | -0.002 |
| 305.884 | 402.476 | 303.224 | 0.011 | 0.016 | -0.002 |
| 305.722 | 305.710 | 348.235 | 0.011 | 0.016 | -0.002 |
| -0.259 | -0.257 | -0.167 | 35.049 | 0.013 | -0.001 |
| -0.216 | -0.225 | -0.130 | 0.007 | 35.056 | -0.002 |
| -0.215 | -0.224 | -0.128 | 0.007 | 0.015 | 46.993 |
| 402.859 | 306.273 | 303.430 | -0.011 | -0.016 | 0.002 |
| 306.261 | 402.871 | 303.430 | -0.011 | -0.016 | 0.002 |
| 306.099 | 306.111 | 348.438 | -0.011 | -0.016 | 0.002 |
| 0.256 | 0.255 | 0.163 | 35.032 | -0.013 | 0.001 |
| 0.215 | 0.224 | 0.129 | -0.007 | 35.025 | 0.002 |
| 0.215 | 0.225 | 0.128 | -0.008 | -0.015 | 46.997 |
| 23473591.741 | 4914650.520 | 13588052.602 | -578773.160 | 9097247.099 | -244151.328 |
| 23476240.785 | 4956754.558 | 13406560.906 | -429378.380 | 9068068.901 | -167744.624 |
| 23464631.699 | 4919480.254 | 13543853.258 | -563554.611 | 9098160.273 | -227697.645 |
| 23493884.083 | 4953936.867 | 13485924.186 | -497584.344 | 9090258.447 | -200965.250 |
| 23469161.650 | 4951352.969 | 13519431.752 | -531526.040 | 9090811.771 | -189821.713 |
| 23514816.006 | 4703928.965 | 13685991.767 | -698229.281 | 9134559.910 | -252527.194 |
| -23513171.362 | -4924849.394 | -13625313.330 | 589466.452 | -9111558.797 | 269386.199 |
| -23496220.355 | -4967125.551 | -13565618.292 | 551112.115 | -9094313.086 | 222272.445 |
| -23459909.055 | -4899031.500 | -13607994.646 | 602918.284 | -9099667.179 | 266728.791 |
| -23473787.303 | -4845341.748 | -13662108.493 | 659995.374 | -9140442.484 | 298769.492 |
| -23449415.571 | -4969884.281 | -13428344.890 | 414889.508 | -9061092.327 | 169144.325 |
| -23493720.700 | -4955544.942 | -13508174.539 | 515062.294 | -9090917.040 | 211332.107 |
| 2091190.670 | 357775.759 | 1313405.651 | 81946.955 | 791328.030 | -111977.255 |
| 2350858.713 | 498085.635 | 1345112.883 | -46435.143 | 908216.885 | -18296.150 |
| 2399587.858 | 472428.284 | 1406576.356 | -68773.276 | 910378.658 | -30365.227 |
| 2334053.686 | 500628.239 | 1345099.493 | -36240.691 | 903433.178 | -18209.039 |
| 2347333.459 | 490446.805 | 1358645.956 | -59365.761 | 910752.744 | -25807.128 |
| 2351184.860 | 490644.393 | 1361783.010 | -60458.241 | 911955.253 | -28417.830 |
| -2344558.137 | -497982.603 | -1342118.432 | 38724.237 | -905990.500 | 18603.387 |
| -2337987.186 | -498980.748 | -1343870.570 | 35866.516 | -904501.751 | 19469.114 |
| -2350485.462 | -488415.348 | -1369374.881 | 65188.549 | -913443.999 | 30058.678 |
| -2347789.439 | -496463.526 | -1352221.182 | 51038.627 | -908149.771 | 20151.718 |
| -2339751.499 | -496457.317 | -1341920.475 | 38106.874 | -904896.864 | 17466.444 |
| -2348819.773 | -497156.333 | -1344089.480 | 46199.445 | -907022.778 | 16904.163 |
| 234585.513 | 49810.905 | 134301.582 | -4045.102 | 90665.594 | -1766.776 |
| 235247.390 | 49738.624 | 135048.913 | -5047.553 | 90884.099 | -1986.800 |
| 234468.214 | 49818.042 | 134628.185 | -4116.315 | 90611.457 | -1787.336 |
| 234666.733 | 49059.727 | 136379.778 | -6078.385 | 91149.982 | -2883.302 |
| 234188.889 | 49457.263 | 133920.937 | -3842.323 | 90614.651 | -1755.916 |
| 234457.853 | 48923.417 | 136060.905 | -6054.701 | 91034.435 | -2681.253 |
| -233917.270 | -49618.596 | -134140.319 | 3832.647 | -90557.617 | 1773.690 |
| -234493.831 | -48525.863 | -136399.629 | 6270.579 | -91375.198 | 2925.210 |
| -234818.981 | -49351.019 | -134479.189 | 4935.112 | -90779.029 | 1873.023 |
| -234838.441 | -48586.242 | -136990.786 | 6725.693 | -91419.381 | 2833.769 |
| -235030.251 | -49512.591 | -134635.744 | 4990.508 | -90740.909 | 1797.975 |
| -234704.416 | -48966.968 | -136459.756 | 6256.329 | -91249.531 | 2800.918 |
| 110.863 | 31.416 | 40.732 | 0.041 | 0.095 | 0.007 |
| 31.752 | 110.527 | 40.732 | 0.041 | 0.095 | 0.007 |
| 41.228 | 40.468 | 87.737 | 0.091 | 0.209 | 0.007 |
| 0.175 | -0.174 | -0.006 | 32.309 | 0.094 | 0.009 |
| 0.175 | -0.175 | 0.001 | 0.043 | 32.370 | 0.008 |
| 0.324 | -0.325 | 0.001 | 0.079 | 0.189 | 23.243 |
| 110.523 | 31.748 | 40.740 | -0.041 | -0.095 | -0.007 |
| 31.411 | 110.860 | 40.740 | -0.041 | -0.095 | -0.007 |
| 40.464 | 41.224 | 87.743 | -0.091 | -0.209 | -0.007 |
| -0.175 | 0.174 | 0.006 | 32.224 | -0.094 | -0.009 |
| -0.176 | 0.174 | 0.002 | -0.042 | 32.168 | -0.008 |
| -0.325 | 0.326 | -0.001 | -0.078 | -0.188 | 23.227 |
| 110.640 | 31.573 | 40.836 | 0.004 | 0.010 | 0.001 |
| 31.607 | 110.607 | 40.836 | 0.004 | 0.010 | 0.001 |
| 40.885 | 40.809 | 87.736 | 0.009 | 0.021 | 0.001 |
| 0.016 | -0.016 | -0.000 | 30.685 | 0.015 | 0.001 |
| 0.016 | -0.016 | 0.000 | -0.000 | 30.701 | 0.001 |
| 0.032 | -0.033 | 0.000 | 0.008 | 0.019 | 23.235 |
| 110.606 | 31.607 | 40.837 | -0.004 | -0.010 | -0.001 |
| 31.573 | 110.640 | 40.837 | -0.004 | -0.010 | -0.001 |
| 40.809 | 40.885 | 87.737 | -0.009 | -0.021 | -0.001 |
| -0.016 | 0.016 | 0.000 | 30.685 | -0.015 | -0.001 |
| -0.016 | 0.016 | -0.000 | 0.000 | 30.669 | -0.001 |
| -0.033 | 0.033 | -0.000 | -0.008 | -0.019 | 23.234 |
| 110.625 | 31.582 | 40.847 | 0.000 | 0.001 | 0.000 |
| 31.586 | 110.622 | 40.847 | 0.000 | 0.001 | 0.000 |
| 40.851 | 40.843 | 87.737 | 0.001 | 0.002 | 0.000 |
| 0.002 | -0.002 | -0.000 | 30.685 | 0.002 | 0.000 |
| 0.001 | -0.002 | -0.000 | -0.000 | 30.687 | 0.000 |
| 0.003 | -0.003 | 0.000 | 0.001 | 0.002 | 23.235 |
| 110.621 | 31.585 | 40.847 | -0.000 | -0.001 | -0.000 |
| 31.582 | 110.625 | 40.847 | -0.000 | -0.001 | -0.000 |
| 40.843 | 40.851 | 87.737 | -0.001 | -0.002 | -0.000 |
| -0.002 | 0.002 | 0.000 | 30.685 | -0.002 | -0.000 |
| -0.001 | 0.002 | 0.000 | 0.000 | 30.684 | -0.000 |
| -0.003 | 0.003 | -0.000 | -0.001 | -0.002 | 23.234 |
| 110.720 | 31.621 | 40.523 | 0.463 | 0.174 | 0.026 |
| 31.596 | 110.744 | 40.523 | 0.463 | 0.174 | 0.026 |
| 41.012 | 41.067 | 86.911 | 0.745 | 0.282 | 0.026 |
| 0.207 | 0.232 | -0.470 | 32.378 | 0.185 | 0.038 |
| 0.205 | 0.231 | -0.461 | 0.467 | 32.099 | 0.026 |
| 0.200 | 0.236 | -0.462 | 0.559 | 0.211 | 23.376 |
| 110.307 | 31.162 | 41.445 | -0.463 | -0.174 | -0.026 |
| 31.187 | 110.282 | 41.445 | -0.463 | -0.174 | -0.026 |
| 40.629 | 40.574 | 87.840 | -0.745 | -0.281 | -0.026 |
| -0.205 | -0.231 | 0.466 | 31.460 | -0.179 | -0.033 |
| -0.205 | -0.231 | 0.461 | -0.467 | 31.744 | -0.026 |
| -0.200 | -0.236 | 0.462 | -0.559 | -0.211 | 23.324 |
| 110.471 | 31.421 | 41.040 | 0.047 | 0.018 | 0.003 |
| 31.418 | 110.473 | 41.040 | 0.047 | 0.018 | 0.003 |
| 40.844 | 40.850 | 87.311 | 0.076 | 0.029 | 0.003 |
| 0.021 | 0.023 | -0.048 | 30.269 | 0.019 | 0.004 |
| 0.021 | 0.023 | -0.047 | 0.047 | 30.242 | 0.003 |
| 0.020 | 0.024 | -0.046 | 0.056 | 0.021 | 23.352 |
| 110.429 | 31.375 | 41.133 | -0.047 | -0.018 | -0.003 |
| 31.377 | 110.427 | 41.133 | -0.047 | -0.018 | -0.003 |
| 40.806 | 40.801 | 87.404 | -0.076 | -0.029 | -0.003 |
| -0.021 | -0.023 | 0.047 | 30.177 | -0.019 | -0.003 |
| -0.021 | -0.023 | 0.047 | -0.047 | 30.205 | -0.003 |
| -0.020 | -0.024 | 0.046 | -0.056 | -0.021 | 23.347 |
| 110.452 | 31.394 | 41.093 | 0.005 | 0.002 | 0.000 |
| 31.394 | 110.452 | 41.093 | 0.005 | 0.002 | 0.000 |
| 40.827 | 40.828 | 87.353 | 0.008 | 0.003 | 0.000 |
| 0.002 | 0.002 | -0.005 | 30.228 | 0.002 | 0.000 |
| 0.002 | 0.002 | -0.005 | 0.005 | 30.225 | 0.000 |
| 0.002 | 0.002 | -0.005 | 0.006 | 0.002 | 23.350 |
| 110.448 | 31.389 | 41.102 | -0.005 | -0.002 | -0.000 |
| 31.389 | 110.447 | 41.102 | -0.005 | -0.002 | -0.000 |
| 40.823 | 40.823 | 87.362 | -0.008 | -0.003 | -0.000 |
| -0.002 | -0.002 | 0.005 | 30.219 | -0.002 | -0.000 |
| -0.002 | -0.002 | 0.005 | -0.005 | 30.221 | -0.000 |
| -0.002 | -0.002 | 0.005 | -0.006 | -0.002 | 23.349 |
| 144.115 | 32.395 | 12.685 | 0.621 | -0.009 | 0.003 |
| 67.039 | 136.075 | -15.619 | 0.449 | -0.012 | 0.002 |
| 13.131 | 13.124 | 142.820 | -0.009 | -0.009 | 0.003 |
| 23.936 | 23.460 | -49.578 | 26.068 | -0.041 | 0.006 |
| 0.102 | 0.096 | 0.338 | -0.009 | 36.930 | 0.632 |
| 25.388 | 25.385 | -51.932 | -0.010 | 0.636 | 34.294 |
| 87.133 | 22.640 | 81.409 | -1.551 | 0.012 | -0.001 |
| 32.182 | 143.902 | 11.960 | -0.621 | 0.009 | -0.003 |
| 10.896 | 10.896 | 146.149 | 0.013 | 0.011 | 0.000 |
| -24.269 | -25.557 | 50.974 | 24.858 | 0.033 | -0.005 |
| -0.102 | -0.096 | -0.338 | 0.009 | 36.943 | 0.627 |
| -25.387 | -25.385 | 51.935 | 0.011 | 0.653 | 34.292 |
| 144.016 | 32.302 | 12.359 | 0.629 | -0.001 | 0.000 |
| 32.303 | 144.016 | 12.359 | -0.631 | -0.001 | 0.000 |
| 13.032 | 13.031 | 142.494 | -0.001 | -0.001 | 0.000 |
| 0.639 | -0.620 | 0.032 | 36.937 | -0.004 | 0.001 |
| 0.010 | 0.010 | 0.034 | -0.001 | 36.936 | 0.630 |
| 0.010 | 0.010 | 0.034 | -0.001 | 0.629 | 55.857 |
| 143.994 | 32.282 | 12.286 | 0.631 | 0.001 | -0.000 |
| 32.281 | 143.995 | 12.286 | -0.629 | 0.001 | -0.000 |
| 13.010 | 13.011 | 142.421 | 0.001 | 0.001 | -0.000 |
| -3.734 | -0.892 | 4.803 | 25.913 | 0.004 | -0.000 |
| -0.010 | -0.010 | -0.034 | 0.001 | 36.937 | 0.630 |
| -0.010 | -0.010 | -0.034 | 0.001 | 0.631 | 55.856 |
| 112.499 | 44.151 | 32.684 | -0.754 | -0.000 | 0.000 |
| 44.151 | 112.498 | 32.684 | 0.754 | -0.000 | 0.000 |
| 34.692 | 34.692 | 96.662 | -0.000 | -0.000 | 0.000 |
| -1.109 | 1.571 | -0.479 | 25.933 | -0.000 | 0.000 |
| 0.286 | 0.286 | -0.626 | -0.000 | 25.411 | -0.508 |
| 0.001 | 0.001 | 0.003 | -0.000 | 0.630 | 55.857 |
| 112.013 | 43.757 | 33.593 | -0.784 | 0.000 | -0.000 |
| 43.308 | 111.970 | 34.240 | 0.577 | 0.000 | -0.000 |
| 33.846 | 33.846 | 99.344 | 0.000 | 0.000 | -0.000 |
| 0.629 | -0.631 | -0.003 | 36.937 | 0.000 | -0.000 |
| -0.286 | -0.286 | 0.626 | 0.000 | 25.411 | -0.508 |
| -0.001 | -0.001 | -0.003 | 0.000 | 0.630 | 55.857 |
| 347.030 | 290.687 | -452.022 | 0.630 | -0.004 | 0.001 |
| 32.281 | 143.993 | 12.342 | 18.850 | -0.002 | 0.001 |
| 13.066 | 13.066 | 142.437 | 0.001 | -0.002 | 0.001 |
| -18.844 | 18.854 | 0.018 | 37.043 | -0.003 | 0.001 |
| 239.481 | 239.480 | -482.564 | -0.001 | 23.333 | 0.277 |
| 0.001 | 0.002 | 0.007 | 0.001 | -18.853 | 55.857 |
| 143.988 | 32.276 | 12.325 | -18.850 | 0.002 | -0.001 |
| 32.276 | 143.988 | 12.325 | 18.849 | 0.002 | -0.001 |
| -123.536 | -123.532 | 407.027 | 0.004 | 0.005 | -0.002 |
| -18.855 | 18.846 | -0.018 | 37.048 | 0.003 | -0.001 |
| -239.481 | -239.480 | 482.564 | 0.001 | 23.343 | 0.273 |
| -0.000 | -0.002 | -0.005 | -0.002 | -18.847 | 55.855 |
| 126.481 | 73.475 | -10.939 | 1.805 | -0.000 | 0.000 |
| 32.279 | 143.991 | 12.334 | 18.850 | -0.000 | 0.000 |
| 50.261 | 50.261 | 66.481 | -0.000 | -0.001 | 0.000 |
| -18.849 | 18.850 | 0.002 | 37.045 | -0.000 | 0.000 |
| 15.640 | 15.640 | -30.250 | -0.001 | 26.143 | -3.880 |
| 15.862 | 15.861 | -31.094 | -0.000 | -3.630 | 34.594 |
| 88.678 | 23.865 | 77.011 | -2.349 | 0.000 | -0.000 |
| 32.278 | 143.990 | 12.333 | 18.850 | 0.000 | -0.000 |
| 13.064 | 13.063 | 142.428 | -0.000 | 0.000 | -0.000 |
| -18.850 | 18.849 | -0.002 | 37.046 | 0.000 | -0.000 |
| -15.640 | -15.640 | 30.251 | 0.001 | 26.144 | -3.880 |
| -15.861 | -15.861 | 31.094 | 0.000 | -3.629 | 34.593 |
| 114.217 | 45.359 | 29.585 | -3.772 | -0.000 | 0.000 |
| 32.279 | 143.991 | 12.334 | 18.850 | -0.000 | 0.000 |
| 13.064 | 13.064 | 142.429 | 0.000 | -0.000 | 0.000 |
| -2.181 | 5.355 | -3.116 | 25.971 | -0.000 | 0.000 |
| 0.000 | 0.000 | 0.000 | 0.000 | 37.045 | -18.850 |
| 1.540 | 1.540 | -2.980 | -0.000 | -3.796 | 34.700 |
| 110.981 | 41.655 | 36.662 | -3.758 | 0.000 | -0.000 |
| 32.278 | 143.990 | 12.333 | 18.850 | 0.000 | -0.000 |
| 32.702 | 32.702 | 101.705 | 0.000 | 0.000 | -0.000 |
| -5.409 | 1.561 | 3.877 | 26.033 | 0.000 | -0.000 |
| -0.000 | -0.000 | -0.000 | -0.000 | 37.045 | -18.850 |
| -1.540 | -1.540 | 2.980 | 0.000 | -3.796 | 34.700 |
| 917974764.648 | 874749724.899 | 896685196.938 | 475795.656 | -6232752.548 | 245799.566 |
| 938787138.081 | 932940595.155 | 895184436.781 | 2656734.376 | -4288908.002 | 2745227.371 |
| 926065432.194 | 913054166.088 | 917003313.618 | -10269687.352 | 4298629.086 | -3626323.918 |
| 912883196.022 | 918825271.528 | 887430162.236 | 1530336.527 | 877733.161 | 6737627.149 |
| 898841337.680 | 882576346.323 | 877430151.412 | -5016009.496 | -11174485.828 | 15261043.898 |
| 897369630.930 | 905612030.731 | 878125633.509 | -8580069.935 | -233701.631 | 12301905.069 |
| 561.870 | 323.808 | 321.781 | -0.000 | 0.000 | 0.643 |
| -928550463.154 | -938827936.774 | -903862333.639 | 8226861.787 | 13712987.466 | 2487219.664 |
| 330.863 | 334.513 | 570.521 | 0.513 | 2.777 | 0.000 |
| -933088075.373 | -932235664.935 | -929691203.926 | -5629066.455 | -4826298.308 | -7843875.572 |
| -908022212.048 | -894684571.161 | -886465316.922 | -965607.917 | -15414774.733 | -7832938.710 |
| -896942738.204 | -880341186.422 | -899307822.236 | 9333356.476 | -2272427.282 | -10968702.786 |
| 90481586.999 | 90908875.065 | 89787823.296 | 116390.856 | -745931.276 | 147058.158 |
| 91285083.037 | 90076299.767 | 87154557.147 | -765211.079 | -283050.826 | 590889.676 |
| 325.389 | 325.013 | 565.534 | -0.042 | -0.272 | 0.045 |
| -0.571 | 0.004 | 0.075 | -6.240 | -0.021 | -0.178 |
| 0.266 | 0.112 | 0.190 | -0.007 | -6.216 | -0.025 |
| 0.270 | 0.112 | 0.210 | -0.010 | -0.001 | -6.240 |
| -89806094.148 | -90056806.332 | -89845752.783 | 462125.485 | 1317187.053 | 536820.746 |
| 326.453 | 565.605 | 326.038 | 0.043 | 0.004 | 0.103 |
| -91735996.795 | -90210079.535 | -88693294.369 | 1526057.452 | -239101.716 | 884344.713 |
| 0.744 | 0.085 | -0.062 | -6.183 | 0.002 | 0.214 |
| -0.280 | -0.096 | -0.214 | -0.000 | -6.221 | 0.032 |
| -0.258 | -0.107 | -0.187 | 0.000 | -0.000 | -6.178 |
| 566.871 | 325.443 | 325.443 | 0.000 | 0.000 | -0.000 |
| 325.443 | 566.871 | 325.443 | 0.000 | 0.000 | 0.000 |
| 325.443 | 325.443 | 566.871 | 0.000 | 0.000 | -0.000 |
| -0.057 | 0.001 | 0.008 | -6.212 | -0.002 | -0.018 |
| 0.027 | 0.011 | 0.019 | -0.001 | -6.210 | -0.003 |
| 0.027 | 0.011 | 0.021 | -0.001 | -0.000 | -6.212 |
| -9229120.385 | -9057811.531 | -9158628.603 | 185508.929 | -23057.423 | -19655.439 |
| -9222047.488 | -9055664.830 | -9483114.581 | 99204.389 | -120858.422 | -93006.365 |
| -9208357.013 | -9042988.904 | -9222439.042 | 162946.114 | 94422.183 | -63698.131 |
| 0.074 | 0.008 | -0.006 | -6.206 | 0.000 | 0.021 |
| -0.028 | -0.010 | -0.021 | -0.000 | -6.210 | 0.003 |
| -0.026 | -0.011 | -0.019 | 0.000 | -0.000 | -6.206 |
| 320.246 | 325.920 | 325.920 | -0.000 | 0.000 | 0.000 |
| 325.920 | 320.246 | 325.920 | -0.000 | 0.000 | 0.000 |
| 325.920 | 325.920 | 320.246 | -0.000 | 0.000 | 0.000 |
| -0.667 | -1.096 | -0.644 | 84.079 | 0.015 | -0.045 |
| -0.421 | -0.052 | -0.052 | 0.012 | 84.066 | -0.005 |
| -0.421 | -0.052 | -0.052 | 0.012 | -0.020 | 84.081 |
| 320.246 | 325.920 | 325.920 | 0.000 | -0.000 | -0.000 |
| 325.920 | 320.246 | 325.920 | 0.000 | -0.000 | -0.000 |
| 325.920 | 325.920 | 320.246 | 0.000 | -0.000 | -0.000 |
| 0.699 | 1.150 | 0.629 | 84.091 | -0.021 | 0.055 |
| 0.441 | 0.055 | 0.055 | -0.015 | 84.112 | 0.007 |
| 0.441 | 0.055 | 0.055 | -0.015 | 0.022 | 84.097 |
| 320.247 | 325.920 | 325.920 | -0.129 | -0.204 | -0.144 |
| 325.920 | 320.247 | 325.920 | -0.129 | -0.204 | -0.144 |
| 325.920 | 325.920 | 320.247 | -0.000 | 0.000 | 0.000 |
| -0.067 | -0.110 | -0.064 | 84.089 | 0.001 | -0.005 |
| -0.042 | -0.005 | -0.005 | 0.001 | 84.088 | -0.001 |
| -0.042 | -0.005 | -0.005 | 0.001 | -0.002 | 84.089 |
| 320.246 | 325.920 | 325.920 | 0.000 | -0.000 | -0.000 |
| 325.920 | 320.246 | 325.920 | 0.000 | -0.000 | 0.000 |
| 325.920 | 325.920 | 320.246 | 0.000 | -0.000 | -0.000 |
| 0.070 | 0.115 | 0.063 | 84.090 | -0.002 | 0.006 |
| 0.044 | 0.005 | 0.005 | -0.001 | 84.092 | 0.001 |
| 0.044 | 0.005 | 0.005 | -0.001 | 0.002 | 84.091 |
| 320.249 | 325.921 | 325.921 | -0.000 | 0.000 | 0.000 |
| 325.921 | 320.249 | 325.921 | 0.000 | -0.000 | 0.000 |
| 325.921 | 325.921 | 320.249 | 0.000 | 0.000 | -0.000 |
| -0.006 | -0.011 | -0.006 | 84.090 | 0.000 | -0.000 |
| -0.004 | -0.000 | -0.000 | 0.000 | 84.090 | -0.000 |
| -0.004 | -0.000 | -0.000 | 0.000 | -0.000 | 84.090 |
| 320.243 | 325.918 | 325.918 | -0.000 | -0.000 | 0.000 |
| 325.918 | 320.243 | 325.918 | -0.000 | -0.000 | 0.000 |
| 325.918 | 325.918 | 320.243 | 0.000 | 0.000 | -0.000 |
| 0.007 | 0.012 | 0.006 | 84.090 | -0.000 | 0.001 |
| 0.005 | 0.000 | 0.000 | -0.000 | 84.090 | 0.000 |
| 0.005 | 0.000 | 0.000 | -0.000 | 0.000 | 84.090 |
| 268573276.648 | 339156611.421 | 277412385.704 | -56176902.410 | 15107886.360 | -9732789.821 |
| 289019700.464 | 332313400.760 | 279252460.230 | -64748444.681 | 16796947.010 | -11631865.166 |
| 293588816.670 | 338606568.229 | 287016681.169 | -64928434.195 | 7458970.427 | -6741012.126 |
| 154438014.922 | 143390413.422 | 153638327.434 | -554204.106 | 9576189.437 | -12305114.851 |
| -19335588.895 | 13325124.662 | -37068564.328 | 9604517.691 | -2443449.770 | -13136311.343 |
| 2991223.287 | 19726317.036 | 44253300.186 | -2252125.109 | 2275660.310 | -3093767.466 |
| -278023392.875 | -320778974.950 | -268760891.053 | 63728549.087 | -21877747.614 | 13240106.812 |
| -279562722.791 | -329013921.472 | -281215077.278 | 67864066.272 | -22970143.325 | 4359230.415 |
| -248327852.911 | -280872305.735 | -232080199.899 | 68666283.308 | -23001693.402 | 5024042.992 |
| -63.161 | -64.214 | -72.727 | 86.550 | 1.892 | -0.095 |
| -124416924.600 | -93762855.631 | -96686590.782 | 59956346.717 | -5385843.187 | -4415646.362 |
| -212423524.507 | -186672827.802 | -191465861.001 | 44620237.933 | 1285780.120 | 3050635.176 |
| 27450464.851 | 31682406.854 | 26331731.662 | -6202014.268 | 1947232.806 | -938036.114 |
| 28312188.748 | 31599365.417 | 26933416.218 | -6281140.162 | 2532553.207 | 217204.908 |
| 27151669.905 | 31211139.164 | 26431666.107 | -6190536.254 | 2011897.457 | -473332.561 |
| 14992658.016 | 12770934.468 | 14923689.674 | 174685.045 | 433684.175 | -1309857.600 |
| -6876836.560 | -1664255.202 | -8016259.289 | 870206.171 | -613459.336 | -1849525.999 |
| -5394281.538 | -4147905.767 | -130673.895 | 324728.084 | -711447.106 | 587032.356 |
| -29182940.077 | -33613335.744 | -28586855.162 | 6036820.626 | -2006102.763 | 1228051.770 |
| -27970595.095 | -33097100.256 | -27609805.339 | 5484212.263 | -1327060.749 | 374141.259 |
| -25879152.165 | -32264797.849 | -26726767.201 | 6005792.496 | -1409311.628 | 129883.373 |
| -6.316 | -6.421 | -7.273 | 85.114 | 0.189 | -0.009 |
| -13591331.571 | -11247453.374 | -10102255.752 | 5604601.060 | -814406.879 | -88285.799 |
| -19317274.888 | -16829616.321 | -17134665.883 | 5101234.148 | 325825.576 | 156674.850 |
| 2698838.055 | 3180871.220 | 2788053.667 | -658460.729 | 174328.793 | -95143.672 |
| 2728679.519 | 3242003.877 | 2746085.925 | -610743.163 | 196565.430 | -145484.410 |
| 2856089.737 | 3391716.279 | 2723644.088 | -653703.038 | 197284.851 | -103572.349 |
| 1546903.137 | 1359764.704 | 1492166.149 | -51024.420 | 132944.373 | -127875.877 |
| -1216022.826 | -460144.180 | -1267174.996 | 103769.072 | 7694.178 | -159710.635 |
| 1487.829 | 132433.581 | 398898.365 | -87720.174 | -20010.240 | -52151.104 |
| -2733023.869 | -3182203.462 | -2620864.469 | 538593.270 | -208565.114 | 76815.237 |
| -2738139.237 | -3120574.693 | -2666393.968 | 581979.551 | -247947.317 | 113393.776 |
| -2616418.692 | -3231665.518 | -2579935.331 | 669302.949 | -186406.649 | 90182.014 |
| -0.632 | -0.642 | -0.728 | 84.970 | 0.019 | -0.001 |
| -1508042.278 | -1275387.563 | -1271947.386 | 520789.979 | -68818.364 | -8794.096 |
| -0.790 | -0.831 | -0.949 | 0.018 | 0.014 | 84.968 |
| 101.298 | 50.872 | 50.426 | 1.560 | 1.250 | 1.003 |
| 51.186 | 100.984 | 50.426 | 1.563 | 1.252 | 1.005 |
| 51.186 | 50.873 | 100.537 | 1.562 | 1.251 | 1.005 |
| 0.757 | 0.796 | -0.527 | 36.512 | 1.228 | 0.408 |
| 0.856 | 0.431 | -0.043 | 1.211 | 36.258 | 0.735 |
| 0.853 | 0.409 | -0.018 | 1.208 | 0.864 | 36.125 |
| 99.624 | 49.829 | 50.276 | -1.576 | -1.263 | -1.014 |
| 49.515 | 99.938 | 50.276 | -1.574 | -1.261 | -1.013 |
| 49.515 | 49.829 | 100.385 | -1.575 | -1.262 | -1.013 |
| -0.696 | -0.745 | 0.414 | 34.249 | -1.192 | -0.504 |
| -0.880 | -0.394 | 0.024 | -1.209 | 34.492 | -0.744 |
| -0.875 | -0.426 | 0.053 | -1.216 | -0.870 | 34.632 |
| 100.523 | 50.411 | 50.366 | 0.174 | 0.140 | 0.113 |
| 50.443 | 100.492 | 50.366 | 0.174 | 0.140 | 0.113 |
| 50.443 | 50.411 | 100.447 | 0.174 | 0.140 | 0.113 |
| 0.076 | 0.080 | -0.053 | 35.076 | 0.122 | 0.043 |
| 0.086 | 0.043 | -0.004 | 0.121 | 35.051 | 0.077 |
| 0.085 | 0.041 | -0.002 | 0.120 | 0.086 | 35.042 |
| 100.355 | 50.307 | 50.351 | -0.174 | -0.140 | -0.113 |
| 50.275 | 100.386 | 50.351 | -0.174 | -0.140 | -0.113 |
| 50.275 | 50.307 | 100.431 | -0.174 | -0.140 | -0.113 |
| -0.070 | -0.075 | 0.041 | 34.850 | -0.118 | -0.054 |
| -0.088 | -0.040 | 0.002 | -0.121 | 34.875 | -0.078 |
| -0.088 | -0.043 | 0.005 | -0.121 | -0.087 | 34.884 |
| 100.445 | 50.361 | 50.356 | 0.003 | 0.002 | 0.002 |
| 50.364 | 100.442 | 50.356 | 0.003 | 0.002 | 0.002 |
| 50.364 | 50.361 | 100.438 | 0.003 | 0.002 | 0.002 |
| 0.008 | 0.008 | -0.005 | 34.975 | 0.012 | 0.004 |
| 0.009 | 0.004 | -0.000 | 0.012 | 34.972 | 0.008 |
| 0.009 | 0.004 | -0.000 | 0.012 | 0.009 | 34.972 |
| 100.428 | 50.350 | 50.355 | -0.003 | -0.002 | -0.002 |
| 50.347 | 100.431 | 50.355 | -0.003 | -0.002 | -0.002 |
| 50.347 | 50.350 | 100.436 | -0.003 | -0.002 | -0.002 |
| -0.007 | -0.007 | 0.004 | 34.952 | -0.012 | -0.005 |
| -0.009 | -0.004 | 0.000 | -0.012 | 34.955 | -0.008 |
| -0.009 | -0.004 | 0.000 | -0.012 | -0.009 | 34.956 |
| 101.998 | 51.486 | 50.473 | 1.367 | 1.294 | 1.362 |
| 51.948 | 101.535 | 50.473 | 1.368 | 1.294 | 1.362 |
| 51.948 | 51.486 | 100.522 | 1.368 | 1.294 | 1.362 |
| 1.491 | 1.473 | -0.069 | 36.229 | 0.716 | 0.902 |
| 1.818 | 1.212 | 0.211 | 0.803 | 36.148 | 0.844 |
| 1.812 | 1.213 | 0.213 | 0.799 | 0.877 | 36.001 |
| 98.322 | 48.731 | 49.744 | -1.351 | -1.278 | -1.345 |
| 48.269 | 98.785 | 49.744 | -1.350 | -1.277 | -1.344 |
| 48.269 | 48.731 | 99.798 | -1.351 | -1.278 | -1.345 |
| -1.537 | -1.482 | 0.107 | 34.385 | -0.655 | -0.806 |
| -1.819 | -1.204 | -0.222 | -0.793 | 34.495 | -0.849 |
| -1.833 | -1.242 | -0.204 | -0.782 | -0.865 | 35.007 |
| 100.338 | 50.249 | 50.147 | 0.139 | 0.132 | 0.138 |
| 50.295 | 100.292 | 50.147 | 0.139 | 0.132 | 0.138 |
| 50.295 | 50.249 | 100.191 | 0.139 | 0.132 | 0.138 |
| 0.149 | 0.147 | -0.007 | 35.004 | 0.068 | 0.067 |
| 0.182 | 0.121 | 0.021 | 0.080 | 34.995 | 0.061 |
| 0.181 | 0.122 | 0.021 | 0.080 | 0.083 | 34.972 |
| 99.972 | 49.973 | 50.074 | -0.138 | -0.131 | -0.138 |
| 49.927 | 100.018 | 50.074 | -0.138 | -0.131 | -0.138 |
| 49.927 | 49.973 | 100.119 | -0.138 | -0.131 | -0.138 |
| -0.154 | -0.148 | 0.011 | 34.819 | -0.061 | -0.057 |
| -0.182 | -0.120 | -0.022 | -0.080 | 34.830 | -0.060 |
| -0.183 | -0.122 | -0.019 | -0.080 | -0.083 | 34.853 |
| 100.173 | 50.122 | 50.112 | 0.004 | 0.003 | 0.002 |
| 50.126 | 100.168 | 50.112 | 0.004 | 0.003 | 0.002 |
| 50.126 | 50.122 | 100.158 | 0.004 | 0.003 | 0.002 |
| 0.015 | 0.015 | -0.001 | 34.923 | 0.007 | 0.007 |
| 0.018 | 0.012 | 0.002 | 0.008 | 34.922 | 0.006 |
| 0.018 | 0.012 | 0.002 | 0.008 | 0.008 | 34.919 |
| 100.136 | 50.094 | 50.104 | -0.004 | -0.003 | -0.002 |
| 50.089 | 100.140 | 50.104 | -0.004 | -0.003 | -0.002 |
| 50.089 | 50.094 | 100.151 | -0.004 | -0.003 | -0.002 |
| -0.015 | -0.015 | 0.001 | 34.904 | -0.006 | -0.006 |
| -0.018 | -0.012 | -0.002 | -0.008 | 34.905 | -0.006 |
| -0.018 | -0.012 | -0.002 | -0.008 | -0.008 | 34.908 |
| -585.330 | 660.617 | 59.663 | -0.020 | 0.054 | 0.007 |
| -755.166 | 859.778 | 63.182 | -0.015 | 0.049 | 0.007 |
| -741.212 | 795.488 | 113.243 | -0.015 | 0.049 | 0.007 |
| -0.075 | -0.081 | -0.119 | 73.569 | 0.047 | 0.020 |
| -0.029 | 0.249 | -0.044 | -0.062 | 73.313 | -0.027 |
| -790.778 | 745.183 | 12.652 | -0.046 | -0.004 | 25.397 |
| 867.980 | -640.073 | 34.026 | 0.025 | -0.057 | -0.007 |
| 826.376 | -630.440 | 37.924 | 0.015 | -0.049 | -0.007 |
| 802.706 | -627.618 | 84.896 | 0.025 | -0.057 | -0.007 |
| 0.084 | 0.049 | 0.141 | 73.570 | -0.048 | -0.032 |
| 0.015 | -0.262 | 0.023 | 0.045 | 73.334 | 0.037 |
| 707.762 | -618.459 | -31.089 | 0.067 | 0.011 | 25.324 |
| 37.369 | 111.166 | 50.788 | -0.002 | 0.005 | 0.001 |
| 1.721 | 149.978 | 50.559 | -0.002 | 0.005 | 0.001 |
| 49.532 | 50.347 | 100.714 | -0.002 | 0.005 | 0.001 |
| -70.805 | 61.827 | 3.103 | 35.589 | 0.006 | 0.002 |
| -77.342 | 72.882 | 1.237 | -0.006 | 31.789 | -0.003 |
| -79.080 | 74.521 | 1.265 | -0.005 | -0.000 | 25.422 |
| 194.096 | -35.888 | 48.180 | 0.001 | -0.005 | -0.001 |
| 114.942 | 40.143 | 49.250 | 0.002 | -0.005 | -0.001 |
| 49.541 | 50.299 | 100.727 | 0.002 | -0.005 | -0.001 |
| 77.388 | -72.891 | -1.228 | 32.145 | -0.005 | -0.003 |
| 77.341 | -72.884 | -1.239 | 0.004 | 31.791 | 0.004 |
| 79.080 | -74.521 | -1.266 | 0.004 | 0.001 | 25.429 |
| 106.764 | 45.246 | 49.559 | -0.000 | 0.001 | 0.000 |
| 32.674 | 117.787 | 50.544 | -0.000 | 0.000 | 0.000 |
| 42.456 | 56.729 | 100.687 | -0.000 | 0.001 | 0.000 |
| -7.347 | 6.551 | 0.137 | 35.761 | 0.001 | 0.000 |
| -7.045 | 6.337 | 0.105 | -0.001 | 35.763 | -0.000 |
| -6.948 | 6.157 | 0.101 | -0.001 | -0.000 | 25.403 |
| 121.231 | 32.222 | 49.374 | 0.000 | -0.001 | -0.000 |
| 46.236 | 105.113 | 50.427 | 0.000 | -0.001 | -0.000 |
| 57.604 | 42.761 | 100.492 | 0.000 | -0.000 | -0.000 |
| 7.347 | -6.551 | -0.136 | 35.761 | -0.001 | -0.000 |
| 7.045 | -6.337 | -0.105 | 0.000 | 35.764 | 0.000 |
| 7.662 | -6.901 | -0.166 | 0.001 | 0.000 | 25.380 |
| 148.982 | -3.037 | 45.183 | -0.145 | -0.321 | -0.069 |
| 35.298 | 110.612 | 45.226 | -0.525 | -0.502 | -0.069 |
| 43.864 | 43.718 | 90.694 | -0.861 | -0.661 | -0.069 |
| -0.212 | -0.294 | 1.075 | 29.760 | -0.535 | -0.049 |
| -0.227 | -0.293 | 1.037 | -0.588 | 29.777 | -0.059 |
| -0.179 | -0.317 | 1.047 | -0.824 | -0.559 | 22.575 |
| 111.136 | 35.792 | 43.073 | 0.525 | 0.502 | 0.069 |
| 35.724 | 111.205 | 43.073 | 0.526 | 0.502 | 0.069 |
| 44.238 | 44.388 | 88.510 | 0.898 | 0.679 | 0.069 |
| 0.221 | 0.297 | -1.071 | 30.707 | 0.536 | 0.050 |
| 0.220 | 0.285 | -1.048 | 0.587 | 30.696 | 0.062 |
| 0.182 | 0.318 | -1.043 | 0.816 | 0.560 | 22.696 |
| 149.177 | -2.783 | 44.225 | -0.015 | -0.032 | -0.007 |
| 35.561 | 110.756 | 44.315 | -0.053 | -0.052 | -0.007 |
| 44.042 | 44.026 | 89.691 | -0.097 | -0.072 | -0.007 |
| -0.021 | -0.029 | 0.107 | 30.225 | -0.054 | -0.005 |
| -0.022 | -0.028 | 0.101 | -0.018 | 68.210 | -0.006 |
| -0.018 | -0.032 | 0.105 | -0.082 | -0.056 | 22.625 |
| 110.804 | 35.587 | 44.129 | 0.051 | 0.052 | 0.007 |
| -2.734 | 149.227 | 44.012 | 0.015 | 0.032 | 0.007 |
| 44.014 | 44.020 | 89.659 | 0.015 | 0.032 | 0.007 |
| 0.022 | 0.030 | -0.107 | 30.320 | 0.053 | 0.005 |
| 0.021 | 0.027 | -0.102 | 0.018 | 68.267 | 0.006 |
| 0.018 | 0.032 | -0.104 | 0.082 | 0.056 | 22.638 |
| 110.801 | 35.591 | 44.186 | -0.005 | -0.005 | -0.001 |
| 35.483 | 110.931 | 44.160 | -0.005 | -0.005 | -0.001 |
| 44.058 | 44.057 | 89.592 | -0.010 | -0.007 | -0.001 |
| -0.002 | -0.003 | 0.011 | 29.871 | -0.005 | -0.000 |
| -0.002 | -0.003 | 0.010 | -0.006 | 30.562 | -0.001 |
| -0.002 | -0.003 | 0.010 | -0.008 | -0.006 | 22.631 |
| 110.937 | 35.487 | 44.138 | 0.005 | 0.005 | 0.001 |
| 35.596 | 110.807 | 44.164 | 0.005 | 0.005 | 0.001 |
| 44.105 | 44.107 | 89.488 | 0.008 | 0.006 | 0.001 |
| 0.002 | 0.003 | -0.010 | 30.571 | 0.005 | 0.001 |
| 0.002 | 0.003 | -0.010 | 0.006 | 30.571 | 0.001 |
| 0.002 | 0.003 | -0.010 | 0.008 | 0.006 | 22.632 |
| 144.825 | 31.730 | 13.104 | -21.706 | 0.000 | -0.003 |
| 31.720 | 144.835 | 13.104 | 21.696 | 0.000 | -0.003 |
| 13.788 | 13.798 | 152.247 | -0.005 | 0.000 | -0.003 |
| -21.731 | 21.683 | 0.060 | 38.880 | -0.002 | -0.002 |
| -0.031 | -0.022 | 0.064 | -0.005 | 38.883 | -21.705 |
| -0.031 | -0.021 | 0.064 | -0.005 | -21.699 | 56.549 |
| 137.468 | -10.963 | 84.262 | -33.455 | -0.000 | 0.003 |
| 31.782 | 144.876 | 12.972 | 21.706 | -0.000 | 0.003 |
| 13.850 | 13.840 | 152.114 | 0.005 | -0.000 | 0.003 |
| -21.670 | 21.719 | -0.060 | 38.883 | 0.002 | 0.002 |
| 0.031 | 0.022 | -0.064 | 0.006 | 38.880 | -21.697 |
| 0.031 | 0.022 | -0.064 | 0.005 | -21.703 | 56.556 |
| 144.852 | 31.749 | 13.045 | -21.702 | 0.000 | -0.000 |
| 36.173 | 28.425 | 124.351 | -21.130 | 0.000 | -0.000 |
| 57.490 | 57.491 | 61.218 | -0.001 | 0.000 | -0.000 |
| -0.831 | -67.926 | 67.035 | -0.477 | -0.000 | -0.000 |
| -0.003 | -0.002 | 0.006 | -0.001 | 38.882 | -21.701 |
| -0.003 | -0.002 | 0.006 | -0.001 | -21.701 | 56.552 |
| 144.859 | 31.753 | 13.031 | -21.701 | -0.000 | 0.000 |
| 31.754 | 144.858 | 13.031 | 21.701 | -0.000 | 0.000 |
| 13.822 | 13.821 | 152.174 | 0.000 | -0.000 | 0.000 |
| -21.698 | 21.703 | -0.006 | 38.882 | 0.000 | 0.000 |
| 0.003 | 0.002 | -0.006 | 0.001 | 38.881 | -21.701 |
| 0.003 | 0.002 | -0.006 | 0.001 | -21.701 | 56.553 |
| 144.855 | 31.751 | 13.039 | -21.701 | 0.000 | -0.000 |
| 44.153 | 104.497 | 41.215 | 3.003 | 0.000 | -0.000 |
| 13.818 | 13.818 | 152.181 | -0.000 | 0.000 | -0.000 |
| -2.464 | -0.089 | 2.489 | 24.268 | -0.000 | -0.000 |
| -0.000 | -0.000 | 0.001 | -0.000 | 38.881 | -21.701 |
| -1.191 | -1.191 | 2.323 | -0.000 | -2.561 | 29.550 |
| 144.856 | 31.751 | 13.037 | -21.701 | -0.000 | 0.000 |
| 46.515 | 106.737 | 36.731 | 2.959 | -0.000 | 0.000 |
| 40.192 | 40.192 | 98.969 | 0.000 | -0.000 | 0.000 |
| -2.832 | 5.554 | -2.497 | 25.878 | 0.000 | 0.000 |
| 1.277 | 1.277 | -2.489 | 0.000 | 24.268 | -1.188 |
| 1.191 | 1.191 | -2.323 | 0.000 | -2.561 | 29.550 |
| 806393879.261 | 808897242.362 | 814017758.189 | -1713784.802 | 92032.794 | 3795978.326 |
| 809643970.453 | 816027420.543 | 820069175.567 | -1456322.545 | 3459327.068 | 346483.913 |
| 805964467.415 | 809768460.416 | 811402217.247 | -1837050.954 | 3762068.603 | 1450242.637 |
| 6.451 | 7.982 | 5.703 | 31.114 | -0.121 | -0.048 |
| 810333016.463 | 815024204.692 | 817243932.054 | 562283.203 | -1940812.185 | -4308563.052 |
| 7.028 | 5.362 | 4.779 | 0.068 | -0.049 | 30.705 |
| -809490053.686 | -814609954.351 | -818880210.213 | 955827.813 | -1857140.171 | 2480219.414 |
| -800057919.374 | -803499683.991 | -805257206.057 | 1911740.666 | -2172683.748 | -1272784.475 |
| -803640899.598 | -811081170.917 | -813942911.689 | 23170.598 | -2814882.733 | 865757.589 |
| -6.183 | -7.801 | -5.895 | 31.007 | 0.129 | 0.078 |
| -7.099 | -5.309 | -4.857 | -0.051 | 31.065 | 0.321 |
| -7.178 | -5.330 | -4.863 | -0.060 | 0.022 | 31.362 |
| 81572959.855 | 81680051.390 | 81574539.610 | 93334.634 | 163746.370 | 53294.225 |
| 80932032.312 | 81072372.311 | 81886307.476 | 192387.992 | 50349.588 | 476927.781 |
| 80820389.535 | 81170432.513 | 81831198.915 | -70121.889 | 28048.651 | 237030.822 |
| 81973989.097 | 81645037.762 | 82369206.536 | 171833.692 | -377750.066 | 27640.309 |
| 0.719 | 0.540 | 0.480 | 0.004 | 31.570 | -0.028 |
| 0.703 | 0.536 | 0.478 | 0.005 | -0.003 | 31.544 |
| -79808374.935 | -80314790.778 | -80916927.196 | -115002.902 | -485113.741 | -447389.535 |
| -81707130.078 | -81388082.436 | -81649049.937 | 155144.963 | -138102.130 | -192005.230 |
| -81428350.745 | -81020213.803 | -81719065.155 | 584404.029 | -575506.179 | -205902.470 |
| -81409069.257 | -81590003.521 | -82045262.990 | 82110.749 | -186134.266 | -201376.069 |
| -81405886.904 | -81658904.273 | -82000980.030 | -192944.614 | -310898.308 | 245683.658 |
| -0.718 | -0.533 | -0.486 | -0.003 | -0.001 | 31.778 |
| 8135499.504 | 8161354.811 | 8239532.785 | -24318.968 | 6881.987 | 3824.208 |
| 8110801.417 | 8173495.283 | 8205680.564 | 473.536 | 81.838 | 27120.904 |
| 8145120.277 | 8197750.363 | 8218216.484 | -29226.800 | 12129.323 | -7072.722 |
| 8151189.467 | 8160589.270 | 8193362.909 | -8730.678 | 18403.444 | 43.952 |
| 8097460.759 | 8033785.892 | 8105447.239 | -7387.651 | 27795.670 | 9721.721 |
| 8309238.458 | 8315579.589 | 8282843.515 | -12565.939 | 44535.448 | 6342.361 |
| -8058970.803 | -8078894.844 | -8109634.041 | 11766.520 | -54712.041 | 15540.953 |
| -8214490.295 | -8235730.020 | -8177915.024 | 52997.350 | 18839.430 | 13869.310 |
| -8075219.557 | -8111306.419 | -8152328.082 | -2058.689 | -50063.454 | -11706.832 |
| -8191785.056 | -8185707.360 | -8178348.902 | -14365.867 | -18167.464 | -13650.402 |
| -8149817.546 | -8141011.785 | -8149824.403 | -18642.257 | -3091.763 | 36159.622 |
| -8151256.916 | -8219800.591 | -8257452.287 | 10520.127 | 3091.380 | -27587.557 |
| 80.720 | 56.304 | 53.905 | 0.792 | 0.675 | 0.153 |
| 56.759 | 80.277 | 53.879 | 0.725 | 0.675 | 0.153 |
| 60.253 | 59.782 | 79.508 | 0.752 | 0.671 | 0.152 |
| 14.806 | 10.068 | 3.297 | 25.804 | 0.588 | -0.072 |
| 12.395 | 11.912 | 3.121 | 0.658 | 25.906 | 0.337 |
| 12.300 | 11.847 | 3.205 | 0.662 | 1.058 | 23.001 |
| 75.724 | 30.411 | 33.198 | -0.237 | -0.592 | -0.130 |
| 27.542 | 117.857 | 18.045 | 1.939 | -0.472 | -0.128 |
| 16.153 | 16.579 | 137.710 | -0.525 | -0.472 | -0.128 |
| -12.287 | -12.392 | -3.128 | 24.658 | -0.588 | -0.031 |
| -12.362 | -11.892 | -3.123 | -0.658 | 24.726 | 0.058 |
| -12.319 | -11.831 | -3.202 | -0.662 | -0.117 | 22.723 |
| 88.587 | 43.861 | 36.691 | 1.010 | 0.059 | 0.013 |
| 43.969 | 88.258 | 36.734 | -1.252 | 0.059 | 0.012 |
| 18.906 | 18.863 | 137.156 | 0.053 | 0.047 | 0.013 |
| -2.148 | 2.737 | -0.049 | 36.112 | 0.047 | -0.006 |
| 0.267 | 0.219 | -0.050 | 0.053 | 36.106 | -2.449 |
| 0.264 | 0.219 | -0.050 | 0.053 | -2.417 | 44.960 |
| 86.169 | 41.319 | 36.225 | 0.920 | -0.059 | -0.012 |
| 41.277 | 86.210 | 36.225 | -1.052 | -0.059 | -0.012 |
| 18.405 | 18.448 | 137.257 | -0.053 | -0.047 | -0.013 |
| -2.749 | 2.210 | 0.050 | 36.006 | -0.047 | -0.001 |
| -0.266 | -0.218 | 0.050 | -0.053 | 36.011 | -2.479 |
| -0.266 | -0.217 | 0.050 | -0.053 | -2.511 | 44.930 |
| 87.499 | 42.693 | 36.509 | 0.980 | 0.006 | 0.001 |
| 42.697 | 87.495 | 36.509 | -0.967 | 0.006 | 0.001 |
| 37.713 | 37.709 | 99.916 | 0.007 | 0.006 | 0.001 |
| 1.103 | -0.847 | 0.029 | 25.051 | 0.006 | -0.001 |
| 0.125 | 0.120 | 0.029 | 0.006 | 25.051 | 0.974 |
| 0.123 | 0.118 | 0.032 | 0.007 | 0.979 | 22.403 |
| 87.259 | 42.609 | 36.477 | 1.153 | -0.006 | -0.001 |
| 42.591 | 87.260 | 36.316 | -0.943 | -0.006 | -0.001 |
| 37.470 | 37.474 | 99.851 | -0.007 | -0.006 | -0.001 |
| -2.493 | 2.438 | 0.005 | 36.053 | -0.005 | 0.000 |
| -0.125 | -0.120 | -0.029 | -0.006 | 25.039 | 0.971 |
| -0.123 | -0.118 | -0.032 | -0.007 | 0.968 | 22.400 |
| 118.804 | 29.430 | 17.243 | -20.114 | 0.101 | 0.136 |
| 29.628 | 118.606 | 17.243 | 20.585 | 0.101 | 0.136 |
| 18.412 | 18.214 | 137.980 | 0.236 | 0.101 | 0.136 |
| -19.784 | 20.848 | -0.181 | 35.952 | 0.100 | 0.066 |
| 0.392 | 0.148 | -0.185 | 0.236 | 35.815 | -20.246 |
| -51.838 | -51.764 | 118.474 | 0.347 | 7.481 | 5.348 |
| 112.543 | 103.697 | -66.865 | 7.654 | -0.146 | -0.069 |
| 103.811 | 112.415 | -66.848 | -8.346 | -0.146 | -0.069 |
| 100.931 | 100.828 | -41.095 | -0.340 | -0.143 | -0.075 |
| -20.894 | 19.868 | 0.181 | 35.478 | -0.100 | -0.076 |
| -0.392 | -0.147 | 0.185 | -0.236 | 35.614 | -20.454 |
| 30.936 | 31.013 | -69.877 | -0.294 | -5.250 | 22.999 |
| 118.540 | 29.344 | 17.410 | -20.326 | 0.010 | 0.014 |
| 37.482 | 84.052 | 44.085 | 5.149 | 0.012 | 0.010 |
| 37.829 | 37.830 | 99.763 | 0.031 | 0.013 | 0.009 |
| -20.293 | 20.399 | -0.018 | 35.738 | 0.010 | 0.007 |
| 0.039 | 0.015 | -0.018 | 0.024 | 35.725 | -20.339 |
| 0.039 | 0.015 | -0.018 | 0.024 | -20.340 | 44.599 |
| 118.481 | 29.325 | 17.447 | -20.373 | -0.010 | -0.014 |
| 29.305 | 118.501 | 17.447 | 20.326 | -0.010 | -0.014 |
| 18.089 | 18.109 | 138.184 | -0.024 | -0.010 | -0.014 |
| 4.391 | 3.352 | -8.923 | 20.905 | -0.013 | -0.003 |
| -0.039 | -0.015 | 0.018 | -0.024 | 35.705 | -20.360 |
| -0.040 | -0.015 | 0.018 | -0.024 | -20.360 | 44.578 |
| 87.006 | 40.122 | 37.372 | -5.316 | 0.001 | 0.001 |
| 40.133 | 86.983 | 37.550 | 5.288 | 0.001 | 0.001 |
| 37.038 | 37.038 | 100.534 | 0.003 | 0.001 | 0.001 |
| -5.567 | 5.011 | 0.644 | 25.049 | 0.001 | 0.000 |
| -0.280 | -0.281 | 0.644 | 0.003 | 25.047 | -5.288 |
| -0.301 | -0.301 | 0.698 | 0.003 | -5.315 | 23.436 |
| 87.921 | 40.720 | 36.118 | -5.561 | -0.001 | -0.001 |
| 40.720 | 87.922 | 36.118 | 5.556 | -0.001 | -0.001 |
| 37.622 | 37.623 | 99.131 | -0.003 | -0.001 | -0.001 |
| -20.355 | 20.344 | 0.002 | 35.712 | -0.001 | -0.001 |
| 0.280 | 0.281 | -0.644 | -0.003 | 25.045 | -5.290 |
| -0.004 | -0.002 | 0.002 | -0.002 | -20.351 | 44.587 |
| 337.594 | 248.849 | 249.995 | -0.596 | -0.395 | -0.569 |
| 248.295 | 338.148 | 249.995 | -0.596 | -0.395 | -0.569 |
| 248.295 | 248.849 | 339.294 | -0.596 | -0.395 | -0.569 |
| -45.925 | -42.269 | -43.020 | 29.353 | -0.349 | -0.518 |
| -46.097 | -46.518 | -45.232 | -0.608 | 29.592 | -0.514 |
| -45.996 | -46.417 | -45.229 | -0.617 | -0.296 | 29.403 |
| 434.592 | 344.739 | 343.593 | 0.596 | 0.395 | 0.569 |
| 345.293 | 434.038 | 343.593 | 0.596 | 0.395 | 0.569 |
| 345.293 | 344.739 | 432.893 | 0.596 | 0.395 | 0.569 |
| 45.457 | 41.779 | 42.571 | 30.352 | 0.329 | 0.501 |
| 45.876 | 46.217 | 45.017 | 0.613 | 30.170 | 0.507 |
| 45.818 | 46.123 | 44.977 | 0.628 | 0.299 | 30.333 |
| 381.244 | 292.000 | 292.114 | -0.060 | -0.040 | -0.057 |
| 291.944 | 381.299 | 292.114 | -0.060 | -0.040 | -0.057 |
| 291.944 | 292.000 | 381.414 | -0.060 | -0.040 | -0.057 |
| -4.592 | -4.227 | -4.302 | 32.104 | -0.034 | -0.042 |
| -4.610 | -4.652 | -4.523 | -0.052 | 32.120 | -0.044 |
| 87803647.371 | 87682768.756 | 93548134.671 | 125027.343 | -354505.934 | -45438.232 |
| 390.943 | 301.589 | 301.474 | 0.060 | 0.040 | 0.057 |
| 301.644 | 390.888 | 301.474 | 0.060 | 0.040 | 0.057 |
| 301.644 | 301.589 | 390.773 | 0.060 | 0.040 | 0.057 |
| 4.546 | 4.178 | 4.257 | 32.195 | 0.032 | 0.041 |
| 4.588 | 4.622 | 4.502 | 0.052 | 32.178 | 0.043 |
| -87903240.083 | -86753226.280 | -93155831.224 | -444735.048 | -220359.642 | -281384.431 |
| 385.611 | 296.316 | 296.327 | -0.006 | -0.004 | -0.006 |
| 296.310 | 385.616 | 296.327 | -0.006 | -0.004 | -0.006 |
| 296.310 | 296.316 | 385.628 | -0.006 | -0.004 | -0.006 |
| -0.459 | -0.423 | -0.430 | 33.368 | -0.003 | -0.004 |
| -0.461 | -0.465 | -0.452 | -0.005 | 33.370 | -0.004 |
| -0.460 | -0.464 | -0.452 | -0.005 | -0.003 | 33.369 |
| 386.576 | 297.272 | 297.261 | 0.006 | 0.004 | 0.006 |
| 297.278 | 386.570 | 297.261 | 0.006 | 0.004 | 0.006 |
| 297.278 | 297.272 | 386.559 | 0.006 | 0.004 | 0.006 |
| 0.454 | 0.418 | 0.426 | 33.376 | 0.003 | 0.004 |
| 0.459 | 0.462 | 0.450 | 0.005 | 33.375 | 0.004 |
| 0.458 | 0.461 | 0.450 | 0.005 | 0.003 | 33.376 |
| 204.277 | 33.083 | 33.082 | -0.000 | -0.000 | -0.000 |
| 33.082 | 204.276 | 33.082 | -0.000 | -0.000 | 0.000 |
| 33.082 | 33.083 | 204.277 | -0.000 | -0.000 | -0.000 |
| 0.001 | 0.002 | 0.001 | 11.805 | -0.000 | -0.000 |
| 0.003 | 0.003 | 0.002 | -0.000 | 11.805 | -0.000 |
| 0.003 | 0.003 | 0.002 | -0.000 | -0.000 | 11.805 |
| 204.273 | 33.078 | 33.079 | 0.000 | 0.000 | 0.000 |
| 33.079 | 204.273 | 33.079 | 0.000 | 0.000 | 0.000 |
| 33.079 | 33.078 | 204.273 | 0.000 | 0.000 | 0.000 |
| -0.001 | -0.002 | -0.001 | 11.805 | 0.000 | 0.000 |
| -0.003 | -0.003 | -0.002 | 0.000 | 11.805 | 0.000 |
| -0.003 | -0.003 | -0.002 | 0.000 | 0.000 | 11.805 |
| 204.275 | 33.081 | 33.081 | -0.000 | -0.000 | -0.000 |
| 33.081 | 204.275 | 33.081 | -0.000 | -0.000 | -0.000 |
| 33.081 | 33.081 | 204.275 | -0.000 | -0.000 | -0.000 |
| 0.000 | 0.000 | 0.000 | 11.805 | -0.000 | -0.000 |
| 0.000 | 0.000 | 0.000 | -0.000 | 11.805 | -0.000 |
| 0.000 | 0.000 | 0.000 | -0.000 | -0.000 | 11.805 |
| 204.275 | 33.080 | 33.080 | 0.000 | 0.000 | 0.000 |
| 33.080 | 204.275 | 33.080 | 0.000 | 0.000 | 0.000 |
| 33.080 | 33.080 | 204.275 | 0.000 | 0.000 | 0.000 |
| -0.000 | -0.000 | -0.000 | 11.805 | 0.000 | 0.000 |
| -0.000 | -0.000 | -0.000 | 0.000 | 11.805 | 0.000 |
| -0.000 | -0.000 | -0.000 | 0.000 | 0.000 | 11.805 |
| 204.276 | 33.080 | 33.080 | -0.000 | -0.000 | -0.000 |
| 33.080 | 204.276 | 33.080 | -0.000 | -0.000 | -0.000 |
| 33.080 | 33.080 | 204.276 | -0.000 | -0.000 | -0.000 |
| -0.000 | -0.000 | -0.000 | 11.805 | -0.000 | -0.000 |
| 0.000 | 0.000 | -0.000 | -0.000 | 11.805 | -0.000 |
| 0.000 | -0.000 | 0.000 | -0.000 | -0.000 | 11.805 |
| 204.275 | 33.080 | 33.080 | 0.000 | 0.000 | 0.000 |
| 33.080 | 204.275 | 33.080 | 0.000 | 0.000 | 0.000 |
| 33.080 | 33.080 | 204.275 | 0.000 | 0.000 | 0.000 |
| 0.000 | 0.000 | 0.000 | 11.805 | 0.000 | 0.000 |
| -0.000 | -0.000 | 0.000 | 0.000 | 11.805 | 0.000 |
| -0.000 | 0.000 | -0.000 | 0.000 | 0.000 | 11.805 |
| 337.673 | 273.886 | 273.886 | -0.103 | 0.135 | 0.188 |
| 273.938 | 337.621 | 273.886 | -0.103 | 0.135 | 0.188 |
| 273.938 | 273.886 | 337.621 | -0.103 | 0.135 | 0.188 |
| 9.649 | 13.050 | 9.737 | 33.320 | -0.191 | 0.379 |
| 6.087 | 2.217 | 2.578 | -0.317 | 33.137 | 0.020 |
| 6.087 | 2.578 | 2.217 | -0.317 | -0.033 | 33.190 |
| 328.132 | 264.448 | 264.448 | 0.103 | -0.135 | -0.188 |
| 264.397 | 328.183 | 264.448 | 0.103 | -0.135 | -0.188 |
| 264.397 | 264.448 | 328.183 | 0.103 | -0.135 | -0.188 |
| -10.266 | -13.839 | -9.446 | 33.332 | 0.318 | -0.611 |
| -6.691 | -2.677 | -2.317 | 0.303 | 33.139 | -0.016 |
| -6.691 | -2.317 | -2.677 | 0.303 | 0.036 | 33.086 |
| 333.380 | 269.639 | 269.639 | -0.010 | 0.014 | 0.019 |
| 269.644 | 333.374 | 269.639 | -0.010 | 0.014 | 0.019 |
| 269.644 | 269.639 | 333.374 | -0.010 | 0.014 | 0.019 |
| 0.965 | 1.305 | 0.974 | 33.215 | -0.019 | 0.038 |
| 0.609 | 0.222 | 0.258 | -0.032 | 33.196 | 0.002 |
| 0.609 | 0.258 | 0.222 | -0.032 | -0.003 | 33.202 |
| 332.425 | 268.695 | 268.695 | 0.010 | -0.014 | -0.019 |
| 268.690 | 332.430 | 268.695 | 0.010 | -0.014 | -0.019 |
| 268.690 | 268.695 | 332.430 | 0.010 | -0.014 | -0.019 |
| -1.027 | -1.384 | -0.945 | 33.216 | 0.032 | -0.061 |
| -0.669 | -0.268 | -0.232 | 0.030 | 33.197 | -0.002 |
| -0.669 | -0.232 | -0.268 | 0.030 | 0.004 | 33.191 |
| 332.951 | 269.215 | 269.215 | -0.001 | 0.001 | 0.002 |
| 269.216 | 332.951 | 269.215 | -0.001 | 0.001 | 0.002 |
| 269.216 | 269.215 | 332.951 | -0.001 | 0.001 | 0.002 |
| 0.097 | 0.130 | 0.097 | 33.204 | -0.002 | 0.004 |
| 0.061 | 0.022 | 0.026 | -0.003 | 33.202 | 0.000 |
| 0.061 | 0.026 | 0.022 | -0.003 | -0.000 | 33.203 |
| 332.853 | 269.119 | 269.119 | 0.001 | -0.001 | -0.002 |
| 269.119 | 332.854 | 269.119 | 0.001 | -0.001 | -0.002 |
| 269.119 | 269.119 | 332.854 | 0.001 | -0.001 | -0.002 |
| -0.103 | -0.138 | -0.094 | 33.204 | 0.003 | -0.006 |
| -0.067 | -0.027 | -0.023 | 0.003 | 33.202 | -0.000 |
| -0.067 | -0.023 | -0.027 | 0.003 | 0.000 | 33.202 |
| 63.375 | 32.240 | 32.240 | -0.000 | 0.000 | 0.000 |
| 32.240 | 63.375 | 32.240 | 0.000 | -0.000 | 0.000 |
| 32.240 | 32.240 | 63.375 | 0.000 | 0.000 | -0.000 |
| 0.000 | 0.000 | 0.000 | 23.504 | -0.000 | -0.000 |
| 0.000 | 0.000 | 0.000 | -0.000 | 23.504 | -0.000 |
| 0.000 | 0.000 | 0.000 | -0.000 | -0.000 | 23.504 |
| 63.375 | 32.239 | 32.239 | -0.000 | -0.000 | -0.000 |
| 32.239 | 63.375 | 32.239 | -0.000 | 0.000 | -0.000 |
| 32.239 | 32.239 | 63.375 | -0.000 | -0.000 | -0.000 |
| -0.000 | -0.000 | -0.000 | 23.504 | 0.000 | 0.000 |
| -0.000 | -0.000 | -0.000 | 0.000 | 23.504 | 0.000 |
| -0.000 | -0.000 | -0.000 | 0.000 | 0.000 | 23.504 |
| 63.375 | 32.240 | 32.240 | 0.000 | 0.000 | 0.000 |
| 32.240 | 63.375 | 32.240 | 0.000 | 0.000 | 0.000 |
| 32.240 | 32.240 | 63.375 | 0.000 | 0.000 | 0.000 |
| -0.000 | -0.000 | 0.000 | 23.504 | -0.000 | -0.000 |
| -0.000 | -0.000 | 0.000 | -0.000 | 23.504 | -0.000 |
| -0.000 | 0.000 | -0.000 | -0.000 | -0.000 | 23.504 |
| 63.375 | 32.239 | 32.239 | -0.000 | -0.000 | -0.000 |
| 32.239 | 63.375 | 32.239 | -0.000 | -0.000 | -0.000 |
| 32.239 | 32.239 | 63.375 | -0.000 | -0.000 | -0.000 |
| 0.000 | 0.000 | -0.000 | 23.504 | 0.000 | 0.000 |
| 0.000 | 0.000 | -0.000 | 0.000 | 23.504 | 0.000 |
| 0.000 | -0.000 | 0.000 | 0.000 | 0.000 | 23.504 |
| 63.375 | 32.240 | 32.240 | 0.000 | 0.000 | 0.000 |
| 32.240 | 63.375 | 32.240 | 0.000 | 0.000 | 0.000 |
| 32.240 | 32.240 | 63.375 | 0.000 | 0.000 | 0.000 |
| -0.000 | -0.000 | 0.000 | 23.504 | -0.000 | -0.000 |
| -0.000 | -0.000 | 0.000 | -0.000 | 23.504 | -0.000 |
| -0.000 | 0.000 | -0.000 | -0.000 | -0.000 | 23.504 |
| 63.374 | 32.239 | 32.239 | -0.000 | -0.000 | -0.000 |
| 32.239 | 63.374 | 32.239 | -0.000 | -0.000 | -0.000 |
| 32.239 | 32.239 | 63.374 | -0.000 | -0.000 | -0.000 |
| 0.000 | 0.000 | -0.000 | 23.504 | 0.000 | 0.000 |
| 0.000 | 0.000 | -0.000 | 0.000 | 23.504 | 0.000 |
| 0.000 | -0.000 | 0.000 | 0.000 | 0.000 | 23.504 |
| 411156604.636 | -68180481.518 | 115131880.606 | -1087698.620 | 408990.594 | -2677083.739 |
| 67.039 | 38.008 | 18.026 | 0.233 | 0.035 | 0.408 |
| 63.776 | 24.484 | 102.519 | 0.167 | 0.035 | 0.411 |
| 421649497.218 | -29893476.645 | 89499933.441 | 885805.805 | -1593607.919 | 2204015.786 |
| 1.712 | -1.550 | 6.276 | 0.440 | 4.157 | 0.485 |
| 422144935.731 | -48982027.068 | 95834301.148 | 410627.205 | -1345429.913 | -1735634.565 |
| 134.683 | 73.119 | 63.469 | 0.041 | -0.035 | -0.042 |
| 68.234 | 37.561 | 37.173 | 0.041 | -0.035 | -0.041 |
| -431778533.948 | 17571728.989 | -85259330.586 | 1269020.952 | 602756.350 | 242155.951 |
| -439848875.368 | 13402785.600 | -110000994.300 | 2101758.536 | 345162.256 | 3013559.210 |
| -397085237.879 | 40202880.099 | -82774301.719 | -120298.604 | -214078.584 | -6320341.666 |
| -439325466.511 | 11418360.367 | -109342210.902 | 1463450.402 | -745232.994 | 1200065.747 |
| 40437373.985 | -3976037.210 | 8375674.222 | 55001.311 | -22945.082 | -488796.832 |
| 40845033.112 | -3942697.189 | 10865551.237 | 62951.662 | -75723.882 | 257311.084 |
| 42794148.248 | -4204231.514 | 14627845.897 | -23077.689 | -89156.162 | -443908.285 |
| 0.032 | -0.006 | 0.223 | 1.193 | 0.004 | 0.030 |
| 40982408.135 | -2485817.248 | 6876472.443 | -51857.949 | 59070.468 | 155335.272 |
| -0.072 | 0.150 | 0.168 | -0.004 | 0.002 | 13.061 |
| 135.279 | 73.030 | 70.111 | -0.020 | -0.004 | -0.046 |
| 67.251 | 38.203 | 26.610 | -0.014 | -0.004 | -0.037 |
| -44440597.645 | 2717471.885 | -11057818.818 | 38499.885 | -78942.014 | 209469.493 |
| -0.032 | 0.006 | -0.223 | 1.169 | -0.004 | -0.030 |
| -42156692.179 | 796960.057 | -8213252.806 | -57505.046 | -1577.449 | -698035.690 |
| 0.085 | -0.151 | -0.157 | 0.003 | -0.002 | 13.049 |
| 135.355 | 72.811 | 68.386 | 0.001 | 0.000 | 0.004 |
| 4228603.136 | -415183.530 | 1219818.347 | -18474.651 | -6879.293 | -56576.801 |
| 4183902.631 | -536108.981 | 1189963.799 | -10801.275 | -6054.917 | -75627.243 |
| 0.003 | -0.001 | 0.022 | 1.334 | 0.000 | 0.003 |
| 4343758.347 | -234857.096 | 902027.666 | 4790.665 | 10395.570 | 6717.316 |
| 4123709.079 | -260678.368 | 1064434.133 | -8567.890 | -132.870 | -33219.339 |
| 135.383 | 72.762 | 68.322 | -0.001 | -0.000 | -0.004 |
| -4093748.668 | 261206.315 | -697960.665 | -386.046 | -3236.749 | -8577.414 |
| -4389910.988 | 229818.563 | -938575.312 | 16239.407 | 10500.087 | -73492.640 |
| -0.003 | 0.001 | -0.022 | 1.332 | -0.000 | -0.003 |
| -4084658.553 | 348772.232 | -566261.998 | -4903.752 | 969.227 | 3903.902 |
| -4052418.341 | 292507.099 | -1046148.858 | 1414.995 | 3535.997 | -66330.544 |
| -373507.219 | 38162010.954 | -12764927.886 | 9006862.616 | -19277920.596 | 11941652.830 |
| -395464.896 | 38151541.529 | -12766601.043 | 9009080.918 | -19283357.377 | 11944220.757 |
| -515608.541 | 38101426.382 | -12773910.025 | 9006546.224 | -19303504.291 | 11965305.712 |
| -571049.340 | 38066010.931 | -12775857.937 | 9005247.168 | -19309492.003 | 11976016.470 |
| -556086.928 | 38065253.903 | -12775605.993 | 9008840.287 | -19308512.895 | 11971570.457 |
| -305215.505 | 38184367.125 | -12764147.223 | 9005911.400 | -19261841.000 | 11932060.444 |
| 561614.289 | -38067558.568 | 12775807.210 | -9008778.398 | 19309591.972 | -11972112.396 |
| 313100.366 | -38182615.356 | 12763986.175 | -9006678.108 | 19264003.814 | -11932807.819 |
| 426736.678 | -38133090.727 | 12767897.353 | -9009555.153 | 19289135.298 | -11948989.876 |
| 289006.758 | -38181927.336 | 12764796.927 | -9008472.627 | 19258467.870 | -11929042.794 |
| 666676.861 | -38024979.384 | 12769445.175 | -8996025.916 | 19321897.580 | -12000498.349 |
| 499220.820 | -38089417.633 | 12773044.580 | -9013008.407 | 19301772.678 | -11959315.318 |
| -63759.615 | 3802031.916 | -1276900.573 | 900279.861 | -1931821.326 | 1198893.067 |
| -61671.896 | 3803649.734 | -1277270.952 | 900457.237 | -1931515.451 | 1198423.407 |
| -50700.611 | 3809474.722 | -1277308.651 | 901028.264 | -1930295.882 | 1196222.552 |
| -52329.547 | 3809654.118 | -1277468.106 | 900611.995 | -1930430.331 | 1196696.227 |
| -57550.921 | 3805060.456 | -1277470.924 | 900858.075 | -1931004.996 | 1197457.154 |
| -63362.593 | 3804448.093 | -1277513.368 | 899803.493 | -1931701.868 | 1199329.750 |
| 59087.765 | -3805835.166 | 1277639.250 | -900533.501 | 1931247.816 | -1197923.851 |
| 36803.518 | -3815515.186 | 1276545.109 | -901064.353 | 1927717.025 | -1193942.009 |
| 43642.631 | -3811737.512 | 1277050.824 | -901613.369 | 1929283.300 | -1194751.101 |
| 43992.640 | -3812503.344 | 1276885.139 | -901043.787 | 1929171.829 | -1195062.718 |
| 36576.238 | -3814845.074 | 1276676.898 | -901587.080 | 1927885.917 | -1193708.175 |
| 35574.923 | -3817560.095 | 1276346.112 | -900368.575 | 1927279.550 | -1193939.829 |
| -7208.419 | 379942.719 | -127368.918 | 89890.955 | -193400.407 | 120177.077 |
| -3145.994 | 381732.502 | -127599.124 | 90112.011 | -192659.885 | 119324.109 |
| -3349.142 | 381641.866 | -127564.201 | 90113.435 | -192711.054 | 119358.818 |
| -6232.046 | 380378.786 | -127738.111 | 90033.729 | -193150.823 | 119879.423 |
| -2767.339 | 381939.477 | -127642.195 | 90040.355 | -192523.323 | 119289.079 |
| -4722.979 | 381138.767 | -127709.667 | 90098.782 | -192971.000 | 119579.290 |
| 5396.609 | -380687.000 | 127785.655 | -90106.983 | 193052.009 | -119656.955 |
| 5660.697 | -380579.611 | 127800.757 | -90076.397 | 193087.489 | -119731.193 |
| 4287.880 | -381213.063 | 127770.932 | -90157.405 | 192903.260 | -119455.237 |
| 4719.046 | -381121.462 | 127712.122 | -90093.086 | 192979.194 | -119554.091 |
| 5694.392 | -380670.705 | 127760.012 | -90059.517 | 193115.399 | -119750.625 |
| 6225.079 | -380360.914 | 127737.327 | -90026.236 | 193162.519 | -119853.904 |
| 92539449.124 | 90641192.824 | 261121317.304 | 90274.696 | -297799.889 | 1199132.728 |
| 84.369 | 90.711 | 66.551 | 0.433 | -0.220 | 0.000 |
| 98457546.017 | 100312374.499 | 278577119.969 | -528293.236 | 293656.862 | 1602600.996 |
| 92026801.012 | 87805992.465 | 263312199.834 | 64601.986 | 17406.773 | 1601734.654 |
| 105130880.438 | 105632264.492 | 288166840.877 | -1101725.685 | 477962.248 | 2033757.793 |
| 94180164.541 | 90274881.218 | 261754281.713 | 36445.731 | 621190.275 | 2024359.642 |
| 96.301 | 89.957 | 82.938 | -0.433 | 0.220 | -0.000 |
| -92539250.126 | -90640987.841 | -261121147.133 | -90275.122 | 297801.590 | -1199134.242 |
| -99883294.403 | -99936357.330 | -278943833.545 | 461233.316 | 968328.102 | -1310748.094 |
| -79.186 | 85.899 | 10.197 | -10.138 | 1.453 | 0.000 |
| -107816744.768 | -99048160.232 | -296516363.491 | 2654418.492 | 2946641.501 | -6385131.723 |
| -92292542.950 | -88398236.176 | -257938582.958 | 2147058.740 | 1539551.268 | -1342686.930 |
| 72.222 | 107.888 | 73.926 | 0.118 | -0.066 | 0.000 |
| 115.204 | 64.906 | 73.926 | 0.118 | -0.066 | 0.000 |
| 9160774.689 | 9136426.183 | 26240421.214 | 22062.559 | -112605.990 | 103248.730 |
| 10540998.528 | 10523513.682 | 28679396.027 | -64936.590 | -46438.451 | 346497.024 |
| 4.640 | -5.258 | -0.912 | 0.219 | 0.261 | 0.000 |
| 10385651.334 | 9928571.291 | 28692798.037 | 48563.430 | 74101.404 | 263612.345 |
| -10523680.071 | -10862634.631 | -29306316.950 | -10105.269 | 27737.787 | -300055.188 |
| -10104450.981 | -10411590.652 | -28563305.060 | 96546.393 | 54463.614 | -175006.996 |
| -9882162.748 | -10311424.625 | -28252723.671 | -26688.517 | -64454.409 | -152243.250 |
| -5.147 | 5.777 | 0.957 | 0.398 | 0.069 | -0.000 |
| -4.613 | 5.252 | 0.945 | -0.220 | 0.711 | -0.000 |
| -9353741.761 | -9110693.392 | -26527540.167 | 236631.734 | -173545.597 | -47142.511 |
| 1014742.965 | 1054383.853 | 2883226.322 | -17449.702 | -15526.267 | 24836.877 |
| 1032034.833 | 1048247.490 | 2872467.712 | 3954.728 | -2574.196 | 28566.681 |
| 957809.866 | 945731.847 | 2695237.303 | -363.980 | -5061.741 | 8514.362 |
| 1134040.533 | 1134311.811 | 3106362.574 | 28931.542 | 27826.893 | 62954.395 |
| 953147.494 | 925148.422 | 2668867.975 | -17566.996 | -1985.143 | 9018.403 |
| 1034868.420 | 994152.905 | 2865690.657 | 7613.486 | 5861.289 | 25565.033 |
| -1014200.999 | -1053266.525 | -2874313.872 | 15283.521 | 11155.697 | -24469.403 |
| -955053.250 | -976501.955 | -2697520.577 | -3726.816 | -15255.779 | -16367.398 |
| -1027610.823 | -1000038.135 | -2823039.834 | 15691.736 | 506.577 | -19709.084 |
| -976754.092 | -967781.509 | -2736941.775 | -12699.925 | -4184.611 | -28571.777 |
| -1070292.489 | -1064243.641 | -2970976.914 | 14307.444 | 17792.216 | -35338.698 |
| -935374.127 | -911069.700 | -2652753.941 | 23662.959 | -17354.460 | -4702.987 |
| 32153668.724 | 34287739.491 | 33829502.403 | -690182.092 | 4488209.398 | 5131831.339 |
| 35204231.516 | 38137622.586 | 34119120.726 | -63229.076 | 4490369.672 | 5205877.077 |
| 31769344.356 | 34014925.957 | 34453328.152 | -915750.352 | 4658362.542 | 4969022.822 |
| 32058118.210 | 34184904.714 | 34007124.648 | -773000.731 | 4554978.810 | 5120462.458 |
| 31588665.105 | 37871264.453 | 34230388.381 | -851957.995 | 3125790.241 | 4908794.892 |
| 33525309.982 | 40723160.172 | 36032829.860 | -356717.390 | 4376191.701 | 5792381.733 |
| -34241168.920 | -39818743.779 | -32946713.177 | -803716.668 | -2347165.067 | -5625718.043 |
| -31764354.339 | -33984139.508 | -34467031.360 | 916091.067 | -4679915.432 | -4967223.594 |
| -34154056.233 | -40778324.426 | -35992304.230 | 243419.152 | -4143824.386 | -5880277.755 |
| -31786874.447 | -34023713.093 | -34381251.913 | 904293.535 | -4621211.714 | -4976912.243 |
| -32750677.846 | -40275559.722 | -35487791.644 | 453592.791 | -4529356.263 | -5581919.807 |
| -31759862.379 | -34072100.029 | -34762201.140 | 1026439.454 | -4881490.627 | -4869438.237 |
| 3321418.224 | 3991127.262 | 3501239.438 | -24301.454 | 383764.205 | 616366.943 |
| 3205542.584 | 3419185.533 | 3403005.483 | -77619.884 | 454563.196 | 511846.618 |
| 3186804.828 | 3407749.087 | 3423775.187 | -86548.994 | 457674.886 | 501687.917 |
| 3182822.162 | 3404847.246 | 3432095.382 | -88878.331 | 460386.349 | 499195.112 |
| 3229604.324 | 3749475.487 | 3221685.783 | -15856.760 | 322062.937 | 501680.526 |
| 3200768.011 | 3814188.818 | 3438616.780 | -86788.789 | 315551.866 | 499430.573 |
| -3318001.658 | -4051837.200 | -3570927.684 | 36479.806 | -469246.296 | -564512.816 |
| -3305351.156 | -3848067.195 | -3213164.703 | -14028.434 | -241649.054 | -500044.610 |
| -2991424.278 | -3689844.471 | -3272737.868 | -87366.269 | -339580.620 | -451654.977 |
| -3347753.261 | -4063664.733 | -3569812.892 | 23833.317 | -500339.791 | -553202.894 |
| -3178199.599 | -3401083.578 | -3441187.072 | 90689.503 | -464222.721 | -496527.851 |
| -3173049.245 | -3402128.878 | -3453362.077 | 91323.137 | -470217.035 | -495488.730 |
| 348922.735 | 394106.407 | 351123.154 | 6090.551 | 25287.554 | 47901.615 |
| 331910.808 | 400130.878 | 350939.416 | -2074.276 | 38865.896 | 61157.818 |
| 318298.155 | 340437.365 | 343040.306 | -8924.702 | 46077.431 | 50019.277 |
| 330106.796 | 371577.561 | 348636.312 | -14169.143 | 65053.122 | 65847.625 |
| 319798.232 | 341442.343 | 341261.938 | -8105.627 | 45524.826 | 50763.879 |
| 319203.257 | 340958.190 | 341983.794 | -8332.307 | 45527.283 | 50389.760 |
| -327986.663 | -385361.240 | -332454.488 | 2912.914 | -26352.570 | -46190.561 |
| -344666.933 | -384920.011 | -326086.519 | -10942.029 | -23291.205 | -52740.925 |
| -316826.761 | -339838.981 | -345948.419 | 9514.871 | -47641.130 | -49590.241 |
| -316873.931 | -340301.663 | -346983.574 | 9987.866 | -47384.328 | -49408.322 |
| -318042.085 | -341177.165 | -347734.873 | 10085.053 | -48879.710 | -48132.053 |
| -317139.713 | -340122.786 | -345805.735 | 9339.697 | -47428.009 | -49589.761 |
| 70.659 | 29.053 | 28.134 | -0.000 | 0.000 | -0.000 |
| 22.072 | 93.890 | 11.896 | 0.000 | 0.000 | -0.000 |
| 26.945 | 26.945 | 73.977 | -0.000 | 0.000 | -0.000 |
| 0.000 | 0.000 | -0.000 | 18.221 | 0.000 | -0.000 |
| 0.000 | 0.000 | -0.000 | -0.000 | 25.761 | -0.000 |
| -0.000 | 0.000 | -0.000 | -0.000 | 0.000 | 20.115 |
| 70.659 | 29.053 | 28.134 | 0.000 | 0.000 | 0.000 |
| 22.072 | 93.890 | 11.896 | -0.000 | -0.000 | 0.000 |
| 11.923 | 11.923 | 103.998 | 0.000 | -0.000 | 0.000 |
| -0.000 | -0.000 | 0.000 | 18.221 | -0.000 | 0.000 |
| -0.000 | -0.000 | 0.000 | -0.000 | 25.761 | -0.000 |
| 0.000 | -0.000 | 0.000 | 0.000 | -0.000 | 20.115 |
| 70.579 | 30.350 | 26.918 | -0.000 | -0.000 | 0.000 |
| 29.053 | 70.659 | 28.135 | -0.000 | 0.000 | -0.000 |
| 26.945 | 26.945 | 73.976 | -0.000 | -0.000 | -0.000 |
| 0.000 | -0.000 | 0.000 | 18.221 | 0.000 | -0.000 |
| 0.000 | 0.000 | -0.000 | -0.000 | 25.761 | 0.000 |
| -0.000 | 0.000 | 0.000 | 0.000 | 0.000 | 20.115 |
| 70.579 | 30.350 | 26.918 | 0.000 | -0.000 | 0.000 |
| 22.072 | 93.890 | 11.896 | 0.000 | -0.000 | 0.000 |
| 26.945 | 26.945 | 73.977 | 0.000 | 0.000 | 0.000 |
| -0.000 | 0.000 | -0.000 | 18.221 | -0.000 | 0.000 |
| -0.000 | -0.000 | 0.000 | 0.000 | 25.761 | 0.000 |
| 0.000 | -0.000 | -0.000 | -0.000 | -0.000 | 20.115 |
| 70.580 | 30.350 | 26.918 | -0.000 | -0.000 | -0.000 |
| 22.072 | 93.890 | 11.896 | -0.000 | 0.000 | -0.000 |
| 26.945 | 26.945 | 73.976 | -0.000 | 0.000 | -0.000 |
| 0.000 | -0.000 | 0.000 | 18.221 | -0.000 | -0.000 |
| 0.000 | 0.000 | -0.000 | -0.000 | 25.761 | 0.000 |
| -0.000 | 0.000 | 0.000 | -0.000 | 0.000 | 20.115 |
| 70.579 | 30.350 | 26.918 | -0.000 | 0.000 | 0.000 |
| 29.053 | 70.659 | 28.134 | -0.000 | 0.000 | 0.000 |
| 26.944 | 26.944 | 73.977 | 0.000 | -0.000 | 0.000 |
| -0.000 | 0.000 | -0.000 | 18.221 | -0.000 | 0.000 |
| -0.000 | -0.000 | 0.000 | 0.000 | 25.761 | 0.000 |
| 0.000 | -0.000 | -0.000 | 0.000 | 0.000 | 20.115 |
| 63.689 | 26.720 | 39.958 | -0.456 | 0.520 | 0.301 |
| 28.974 | 61.435 | 39.958 | 0.020 | 0.045 | 0.062 |
| 39.420 | 39.814 | 72.616 | -0.542 | 0.608 | 0.326 |
| 0.051 | 0.157 | 0.447 | 40.833 | 0.045 | 0.062 |
| 0.051 | 0.157 | 0.447 | 0.020 | 40.857 | 0.062 |
| 0.051 | 0.157 | 0.447 | 0.020 | 0.045 | 16.240 |
| 61.227 | 28.766 | 39.064 | -0.020 | -0.045 | -0.062 |
| 28.871 | 61.121 | 39.064 | -0.020 | -0.045 | -0.062 |
| 39.359 | 39.458 | 71.721 | -1.346 | 1.330 | 0.195 |
| -0.051 | -0.157 | -0.447 | 40.792 | -0.045 | -0.062 |
| -0.051 | -0.157 | -0.447 | -0.020 | 40.768 | -0.062 |
| -0.051 | -0.157 | -0.447 | -0.020 | -0.045 | 16.116 |
| 52.681 | 37.540 | 39.556 | 0.192 | -0.193 | -0.043 |
| 34.701 | 55.521 | 39.556 | 0.149 | -0.148 | -0.023 |
| 39.528 | 39.519 | 72.213 | 0.135 | -0.133 | -0.019 |
| 0.022 | -0.001 | 0.045 | 1.683 | -0.143 | -0.030 |
| 0.005 | 0.016 | 0.045 | 0.002 | 40.817 | 0.006 |
| 0.005 | 0.016 | 0.045 | 0.002 | 0.004 | 16.184 |
| 56.865 | 33.314 | 39.466 | -0.103 | 0.102 | 0.013 |
| 37.520 | 52.660 | 39.466 | -0.192 | 0.193 | 0.043 |
| 39.508 | 39.497 | 72.124 | -0.002 | -0.004 | -0.006 |
| -0.005 | -0.016 | -0.045 | 40.811 | -0.004 | -0.006 |
| -0.005 | -0.016 | -0.045 | -0.002 | 40.808 | -0.006 |
| -0.005 | -0.016 | -0.045 | -0.002 | -0.004 | 16.172 |
| 61.279 | 28.924 | 39.516 | 0.000 | 0.000 | 0.001 |
| 28.923 | 61.280 | 39.516 | 0.000 | 0.000 | 0.001 |
| 39.515 | 39.514 | 72.174 | 0.013 | -0.013 | -0.002 |
| 0.001 | 0.001 | 0.005 | 6.798 | -0.015 | -0.002 |
| 0.002 | 0.000 | 0.005 | 0.012 | 7.195 | -0.003 |
| 0.002 | 0.000 | 0.005 | 0.013 | -0.013 | 10.396 |
| 55.506 | 34.693 | 39.506 | -0.015 | 0.015 | 0.002 |
| 28.922 | 61.276 | 39.506 | -0.000 | -0.000 | -0.001 |
| 39.509 | 39.514 | 72.163 | -0.024 | 0.025 | 0.006 |
| -0.001 | -0.001 | -0.005 | 6.765 | 0.015 | 0.002 |
| -0.002 | -0.000 | -0.005 | -0.012 | 7.221 | 0.003 |
| -0.002 | -0.000 | -0.005 | -0.013 | 0.013 | 10.401 |
| 70.641 | 29.159 | 28.212 | 0.000 | -0.000 | -0.000 |
| 29.087 | 70.650 | 28.211 | -0.000 | -0.000 | -0.000 |
| 27.005 | 27.068 | 73.835 | -0.000 | -0.000 | -0.000 |
| 0.049 | 0.036 | -0.084 | 18.162 | 0.000 | -0.000 |
| 0.049 | 0.036 | -0.085 | 0.000 | 18.208 | -0.000 |
| 0.055 | 0.040 | -0.095 | 0.000 | -0.000 | 20.131 |
| 70.549 | 29.077 | 28.385 | 0.000 | 0.000 | -0.000 |
| 28.977 | 70.589 | 28.383 | 0.000 | 0.000 | 0.000 |
| 11.793 | 11.875 | 104.318 | -0.000 | -0.000 | 0.000 |
| -0.049 | -0.036 | 0.084 | 18.162 | -0.000 | 0.000 |
| -0.049 | -0.036 | 0.085 | 0.000 | 18.208 | -0.000 |
| -0.055 | -0.040 | 0.095 | -0.000 | 0.000 | 20.131 |
| 70.599 | 29.122 | 28.290 | -0.000 | -0.000 | -0.000 |
| 22.002 | 94.017 | 11.924 | -0.000 | 0.000 | -0.000 |
| 11.793 | 11.875 | 104.318 | 0.000 | 0.000 | -0.000 |
| 0.005 | 0.004 | -0.008 | 18.162 | -0.000 | -0.000 |
| 0.005 | 0.004 | -0.008 | -0.000 | 18.208 | -0.000 |
| 0.005 | 0.004 | -0.010 | 0.000 | -0.000 | 20.131 |
| 93.900 | 22.096 | 11.937 | -0.000 | -0.000 | -0.000 |
| 30.304 | 70.539 | 27.101 | 0.000 | 0.000 | -0.000 |
| 26.952 | 27.028 | 73.928 | -0.000 | -0.000 | 0.000 |
| -0.005 | -0.004 | 0.008 | 18.162 | -0.000 | 0.000 |
| -0.005 | -0.004 | 0.008 | 0.000 | 18.208 | 0.000 |
| -0.005 | -0.004 | 0.010 | 0.000 | -0.000 | 20.131 |
| 70.518 | 30.404 | 27.088 | -0.000 | 0.000 | 0.000 |
| 30.310 | 70.543 | 27.092 | 0.000 | 0.000 | 0.000 |
| 26.958 | 27.033 | 73.918 | -0.000 | 0.000 | -0.000 |
| 0.000 | 0.000 | -0.001 | 18.162 | 0.000 | -0.000 |
| 0.000 | 0.000 | -0.001 | -0.000 | 18.208 | 0.000 |
| 0.001 | 0.000 | -0.001 | -0.000 | -0.000 | 20.131 |
| 70.517 | 30.403 | 27.090 | -0.000 | 0.000 | 0.000 |
| 30.308 | 70.542 | 27.093 | -0.000 | 0.000 | -0.000 |
| 26.956 | 27.031 | 73.921 | 0.000 | -0.000 | 0.000 |
| -0.000 | -0.000 | 0.001 | 18.162 | -0.000 | 0.000 |
| -0.000 | -0.000 | 0.001 | 0.000 | 18.208 | 0.000 |
| -0.001 | -0.000 | 0.001 | 0.000 | 0.000 | 20.131 |
| 285.522 | 222.414 | 183.168 | 3.309 | -0.200 | 1.908 |
| 228.255 | 259.053 | 208.638 | 3.285 | -0.261 | 1.893 |
| 192.703 | 204.782 | 255.540 | 3.326 | -0.445 | 1.959 |
| 32.035 | 25.390 | 27.004 | 20.420 | -0.174 | 1.862 |
| 32.028 | 25.295 | 26.948 | 3.472 | 31.859 | 1.929 |
| 32.032 | 25.392 | 27.006 | 3.439 | -0.174 | 21.639 |
| 222.318 | 171.341 | 130.691 | -3.516 | 0.159 | -1.955 |
| 163.557 | 208.953 | 154.253 | -3.487 | 0.098 | -1.932 |
| 124.745 | 157.971 | 209.220 | -3.317 | 0.054 | -1.917 |
| -32.029 | -25.392 | -27.009 | 13.434 | 0.174 | -2.003 |
| -32.109 | -25.501 | -27.115 | -3.490 | 32.185 | -1.939 |
| -32.034 | -25.391 | -27.005 | -3.580 | 0.174 | 17.796 |
| 255.615 | 198.625 | 159.397 | 0.372 | -0.087 | 0.201 |
| 198.214 | 235.160 | 180.576 | 0.364 | -0.194 | 0.199 |
| 160.573 | 181.845 | 229.819 | 0.349 | -0.356 | 0.199 |
| 3.202 | 2.540 | 2.705 | 17.327 | -0.017 | 0.120 |
| 3.259 | 2.502 | 2.635 | 0.326 | 31.963 | 0.182 |
| 3.241 | 2.594 | 2.710 | 0.279 | -0.016 | 19.730 |
| 249.262 | 193.818 | 154.708 | -0.364 | -0.037 | -0.208 |
| 191.862 | 230.252 | 175.610 | -0.364 | -0.148 | -0.198 |
| 154.215 | 176.934 | 224.842 | -0.349 | -0.311 | -0.199 |
| -3.216 | -2.530 | -2.694 | 16.681 | 0.018 | -0.277 |
| -3.299 | -2.680 | -2.856 | -0.346 | 32.000 | -0.183 |
| -3.291 | -2.601 | -2.756 | -0.422 | 0.015 | 19.366 |
| 252.758 | 196.349 | 157.054 | 0.037 | -0.073 | 0.020 |
| 195.507 | 232.946 | 178.085 | 0.037 | -0.174 | 0.020 |
| 157.788 | 179.658 | 227.557 | 0.037 | -0.337 | 0.020 |
| 0.315 | 0.238 | 0.231 | 16.973 | -0.003 | -0.085 |
| 0.260 | 0.097 | -0.045 | 0.034 | 31.977 | 0.021 |
| 0.323 | 0.243 | 0.229 | -0.067 | -0.003 | 19.560 |
| 252.117 | 195.854 | 156.553 | -0.037 | -0.069 | -0.020 |
| 194.869 | 232.454 | 177.586 | -0.037 | -0.169 | -0.020 |
| 157.150 | 179.163 | 227.052 | -0.037 | -0.332 | -0.020 |
| -0.314 | -0.238 | -0.231 | 16.898 | 0.003 | -0.129 |
| -0.392 | -0.404 | -0.530 | -0.035 | 31.985 | -0.016 |
| -0.323 | -0.246 | -0.234 | -0.137 | 0.003 | 19.521 |
| 2729293.885 | 351012.093 | 7557721.613 | -805318.034 | -843710.647 | 426814.913 |
| 2729255.610 | 351026.180 | 7557716.188 | -805317.624 | -843709.226 | 426815.551 |
| 2729264.645 | 351013.400 | 7557767.490 | -805317.871 | -843710.113 | 426813.827 |
| 2729188.308 | 350944.146 | 7557645.596 | -805305.756 | -843711.354 | 426815.979 |
| 2729188.369 | 350944.221 | 7557644.753 | -805318.915 | -843699.112 | 426815.883 |
| 2729188.175 | 350942.431 | 7557644.128 | -805317.575 | -843709.775 | 426829.289 |
| -2729084.594 | -350875.984 | -7557571.585 | 805317.023 | 843709.045 | -426817.499 |
| -2729123.108 | -350861.233 | -7557576.426 | 805317.223 | 843710.450 | -426816.560 |
| -2729113.849 | -350873.982 | -7557526.433 | 805317.286 | 843709.303 | -426818.511 |
| -2729190.003 | -350943.042 | -7557647.345 | 805328.966 | 843708.321 | -426816.202 |
| -2729188.646 | -350943.835 | -7557646.432 | 805316.436 | 843721.022 | -426816.307 |
| -2729189.868 | -350946.216 | -7557648.141 | 805317.022 | 843709.746 | -426803.338 |
| 273023.983 | 35161.146 | 755839.920 | -80532.158 | -84371.170 | 42680.323 |
| 272984.580 | 35177.573 | 755833.867 | -80531.799 | -84370.844 | 42680.933 |
| 272994.029 | 35164.566 | 755884.953 | -80532.033 | -84371.631 | 42679.265 |
| 272918.454 | 35094.408 | 755764.198 | -80520.229 | -84372.338 | 42681.676 |
| 272918.597 | 35094.614 | 755763.873 | -80533.066 | -84360.071 | 42681.368 |
| 272917.269 | 35093.630 | 755762.130 | -80531.680 | -84371.189 | 42694.697 |
| -272813.877 | -35027.570 | -755689.356 | 80531.367 | 84370.747 | -42682.911 |
| -272853.120 | -35011.451 | -755695.289 | 80531.680 | 84371.204 | -42682.289 |
| -272843.923 | -35024.249 | -755644.290 | 80531.414 | 84370.294 | -42683.988 |
| -272919.217 | -35094.456 | -755764.869 | 80543.259 | 84369.719 | -42681.552 |
| -272919.248 | -35094.074 | -755765.313 | 80530.427 | 84381.915 | -42681.878 |
| -272920.533 | -35095.068 | -755767.119 | 80531.837 | 84370.737 | -42668.535 |
| 27396.994 | 3576.224 | 75651.766 | -8053.567 | -8437.308 | 4266.871 |
| 27357.623 | 3592.385 | 75645.709 | -8053.256 | -8436.872 | 4267.490 |
| 27366.948 | 3579.465 | 75696.859 | -8053.509 | -8437.746 | 4265.799 |
| 27291.523 | 3509.394 | 75576.125 | -8041.669 | -8438.406 | 4268.220 |
| 27291.652 | 3509.652 | 75575.801 | -8054.480 | -8426.154 | 4267.918 |
| 27290.209 | 3508.773 | 75573.897 | -8053.100 | -8437.343 | 4281.237 |
| -27186.782 | -3442.681 | -75501.148 | 8052.781 | 8436.899 | -4269.453 |
| -27226.156 | -3426.512 | -75507.199 | 8053.088 | 8437.323 | -4268.833 |
| -27216.840 | -3439.407 | -75456.078 | 8052.842 | 8436.446 | -4270.524 |
| -27292.286 | -3509.514 | -75576.802 | 8064.676 | 8435.803 | -4268.105 |
| -27292.129 | -3509.220 | -75577.116 | 8051.873 | 8448.047 | -4268.404 |
| -27293.584 | -3510.108 | -75579.025 | 8053.247 | 8436.851 | -4255.084 |
| 57.753 | 38.820 | 40.856 | 0.799 | 0.092 | -0.327 |
| 39.002 | 57.571 | 40.856 | 0.799 | 0.092 | -0.326 |
| 43.463 | 43.248 | 75.985 | 0.831 | 0.096 | -0.359 |
| -0.313 | -0.390 | -1.668 | 7.031 | 0.238 | -0.303 |
| -0.218 | -0.397 | -1.459 | 0.977 | 6.134 | -0.312 |
| -0.212 | -0.403 | -1.459 | 0.800 | 0.092 | 9.064 |
| 58.187 | 39.617 | 43.775 | -0.799 | -0.092 | 0.326 |
| 39.436 | 58.368 | 43.775 | -0.799 | -0.092 | 0.327 |
| 43.864 | 44.078 | 78.904 | -0.831 | -0.096 | 0.359 |
| 0.325 | 0.385 | 1.686 | 5.029 | -0.258 | 0.304 |
| 0.218 | 0.398 | 1.459 | -0.978 | 5.917 | 0.312 |
| 0.211 | 0.404 | 1.459 | -0.799 | -0.092 | 9.686 |
| 58.055 | 39.072 | 42.170 | 0.080 | 0.009 | -0.031 |
| 39.090 | 58.037 | 42.170 | 0.080 | 0.009 | -0.031 |
| 43.643 | 43.622 | 77.298 | 0.083 | 0.010 | -0.036 |
| -0.035 | -0.035 | -0.167 | 45.210 | 0.014 | -0.011 |
| -0.024 | -0.037 | -0.146 | 0.101 | 5.845 | -0.024 |
| -0.022 | -0.040 | -0.146 | 0.080 | 0.009 | 9.452 |
| 64.846 | 32.404 | 42.461 | -0.057 | -0.006 | 0.011 |
| 32.400 | 64.850 | 42.461 | -0.057 | -0.006 | 0.011 |
| 43.683 | 43.705 | 77.590 | -0.083 | -0.010 | 0.036 |
| 0.036 | 0.035 | 0.169 | 45.096 | -0.015 | 0.011 |
| 0.024 | 0.037 | 0.146 | -0.101 | 5.806 | 0.025 |
| 0.022 | 0.040 | 0.146 | -0.080 | -0.009 | 9.514 |
| 58.077 | 39.106 | 42.301 | 0.008 | 0.001 | -0.003 |
| 38.925 | 58.257 | 42.301 | 0.008 | 0.001 | -0.003 |
| 43.661 | 43.659 | 77.430 | 0.008 | 0.001 | -0.004 |
| -0.003 | -0.004 | -0.017 | 6.632 | 0.002 | -0.005 |
| -0.002 | -0.004 | -0.014 | 0.008 | 7.384 | -0.003 |
| -0.002 | -0.004 | -0.015 | 0.008 | 0.001 | 9.664 |
| 64.820 | 32.374 | 42.330 | -0.006 | -0.001 | 0.001 |
| 39.112 | 58.083 | 42.330 | -0.008 | -0.001 | 0.003 |
| 43.665 | 43.667 | 77.458 | -0.008 | -0.001 | 0.004 |
| 0.003 | 0.004 | 0.017 | 5.757 | -0.003 | 0.003 |
| 0.002 | 0.004 | 0.014 | -0.008 | 7.382 | 0.003 |
| 0.002 | 0.004 | 0.015 | -0.008 | -0.001 | 9.670 |
| 145.807 | -61.306 | -27.926 | -0.541 | 1.085 | -1.097 |
| 3.901 | 123.442 | 104.779 | -0.541 | 1.083 | -1.097 |
| 6.525 | 76.131 | 136.260 | -0.540 | 1.020 | -1.097 |
| -20.464 | -88.038 | -61.915 | 8.816 | 1.315 | -1.041 |
| 128388301.661 | 324706710.172 | -55527237.636 | 6156981.621 | -3743540.732 | 573076.358 |
| -20.493 | -82.868 | -55.800 | -0.624 | 1.062 | 9.283 |
| 186.805 | 105.302 | 84.547 | 0.541 | -1.086 | 1.097 |
| 44.920 | 290.162 | 217.083 | 0.541 | -1.084 | 1.097 |
| 47.511 | 242.674 | 248.830 | 0.540 | -1.028 | 1.097 |
| 20.433 | 89.042 | 63.112 | 11.857 | -1.298 | 1.062 |
| 20.483 | 82.843 | 55.796 | 0.614 | 4.352 | 1.090 |
| 20.487 | 82.861 | 55.800 | 0.628 | -1.063 | 11.461 |
| 164.204 | 13.382 | 23.115 | -0.054 | 0.103 | -0.110 |
| 22.296 | 198.116 | 155.842 | -0.054 | 0.105 | -0.110 |
| 24.558 | 148.814 | 190.312 | -0.054 | 0.105 | -0.110 |
| -2.046 | -8.804 | -6.192 | 10.183 | 0.131 | -0.104 |
| 13522223.164 | 34041734.917 | -3641363.521 | -733546.875 | 365331.290 | -295966.130 |
| -2.049 | -8.287 | -5.580 | -0.062 | 0.106 | 10.263 |
| 168.303 | 30.036 | 34.372 | 0.054 | -0.103 | 0.110 |
| 26.398 | 214.789 | 167.070 | 0.054 | -0.105 | 0.110 |
| 28.661 | 165.489 | 201.538 | 0.054 | -0.105 | 0.110 |
| 2.043 | 8.904 | 6.311 | 10.487 | -0.130 | 0.106 |
| -13339087.509 | -32768329.414 | 6236026.655 | -430236.550 | 787505.312 | -107880.684 |
| 2.049 | 8.286 | 5.580 | 0.063 | -0.106 | 10.480 |
| 166.087 | 21.081 | 27.874 | -0.005 | 0.011 | -0.011 |
| 24.150 | 205.667 | 160.825 | -0.005 | 0.011 | -0.011 |
| 26.399 | 156.286 | 195.412 | -0.005 | 0.011 | -0.011 |
| -0.206 | -0.888 | -0.607 | 10.321 | 0.013 | -0.010 |
| -0.205 | -0.831 | -0.555 | -0.006 | 4.179 | -0.011 |
| -0.205 | -0.829 | -0.558 | -0.006 | 0.011 | 10.361 |
| 166.495 | 22.748 | 28.996 | 0.005 | -0.011 | 0.011 |
| 24.560 | 207.332 | 161.945 | 0.005 | -0.011 | 0.011 |
| 26.809 | 157.953 | 196.533 | 0.005 | -0.011 | 0.011 |
| 0.205 | 0.903 | 0.645 | 10.351 | -0.013 | 0.010 |
| -1292517.198 | -3314652.652 | 588882.280 | -19231.714 | 60678.847 | -84243.804 |
| 0.205 | 0.829 | 0.558 | 0.006 | -0.011 | 10.382 |
| -212.492 | -252.725 | 592.910 | 0.000 | -0.000 | 0.000 |
| 22.066 | 93.876 | 11.895 | -0.000 | -0.000 | 0.000 |
| 11.904 | 11.904 | 104.023 | -0.000 | 0.000 | 0.000 |
| -283.059 | -283.059 | 565.978 | 18.216 | -0.000 | 0.000 |
| 0.000 | 0.000 | -0.000 | 0.000 | 25.744 | 0.000 |
| 0.000 | 0.000 | -0.000 | -0.000 | -0.000 | 35.905 |
| 93.876 | 22.066 | 11.895 | -0.000 | 0.000 | -0.000 |
| 22.066 | 93.876 | 11.895 | 0.000 | -0.000 | -0.000 |
| 310.001 | 310.001 | -492.022 | 0.000 | 0.000 | 0.000 |
| 283.059 | 283.059 | -565.978 | 18.216 | 0.000 | -0.000 |
| -0.000 | -0.000 | 0.000 | -0.000 | 25.744 | -0.000 |
| -0.000 | -0.000 | 0.000 | -0.000 | 0.000 | 35.905 |
| 42.261 | 2.028 | 83.530 | 0.000 | 0.000 | 0.000 |
| 2.028 | 42.261 | 83.530 | 0.000 | 0.000 | -0.000 |
| 11.904 | 11.904 | 104.023 | 0.000 | -0.000 | 0.000 |
| -28.306 | -28.306 | 56.598 | 18.216 | -0.000 | 0.000 |
| -28.306 | -28.306 | 56.598 | -0.000 | 18.216 | -0.000 |
| 0.000 | 0.000 | 0.000 | -0.000 | -0.000 | 35.905 |
| 93.876 | 22.066 | 11.895 | 0.000 | 0.000 | -0.000 |
| 22.066 | 93.876 | 11.895 | 0.000 | 0.000 | -0.000 |
| 11.904 | 11.904 | 104.023 | -0.000 | 0.000 | -0.000 |
| 28.306 | 28.306 | -56.598 | 18.216 | 0.000 | -0.000 |
| 28.306 | 28.306 | -56.598 | -0.000 | 18.216 | -0.000 |
| -0.000 | -0.000 | -0.000 | 0.000 | 0.000 | 35.905 |
| 67.736 | 27.504 | 32.592 | 0.000 | 0.000 | -0.000 |
| 27.504 | 67.736 | 32.593 | 0.000 | 0.000 | -0.000 |
| 24.112 | 24.112 | 79.615 | 0.000 | -0.000 | 0.000 |
| -2.831 | -2.831 | 5.660 | 18.215 | -0.000 | 0.000 |
| -2.831 | -2.831 | 5.660 | -0.000 | 18.215 | 0.000 |
| -2.831 | -2.831 | 5.660 | 0.000 | -0.000 | 20.116 |
| 73.251 | 32.324 | 22.258 | -0.000 | 0.000 | -0.000 |
| 33.165 | 73.397 | 21.273 | -0.000 | 0.000 | 0.000 |
| 29.772 | 29.772 | 68.297 | -0.000 | 0.000 | -0.000 |
| 2.831 | 2.831 | -5.660 | 18.215 | 0.000 | 0.000 |
| 2.831 | 2.831 | -5.660 | -0.000 | 18.215 | 0.000 |
| 2.831 | 2.831 | -5.660 | -0.000 | -0.000 | 20.116 |
| 70.649 | 29.041 | 28.163 | -0.000 | 0.000 | -0.000 |
| 29.041 | 70.649 | 28.163 | -0.000 | 0.000 | -0.000 |
| 26.949 | 26.949 | 73.956 | -0.000 | -0.000 | -0.000 |
| -0.000 | -0.000 | 0.000 | 18.213 | -0.000 | -0.000 |
| -0.000 | -0.000 | 0.000 | -0.000 | 18.213 | -0.000 |
| -0.000 | -0.000 | 0.000 | -0.000 | -0.000 | 20.118 |
| 70.649 | 29.041 | 28.163 | 0.000 | -0.000 | 0.000 |
| 29.041 | 70.649 | 28.163 | 0.000 | -0.000 | 0.000 |
| 26.949 | 26.949 | 73.956 | -0.000 | 0.000 | 0.000 |
| 0.000 | 0.000 | -0.000 | 18.213 | -0.000 | 0.000 |
| 0.000 | 0.000 | -0.000 | -0.000 | 18.213 | -0.000 |
| 0.000 | 0.000 | -0.000 | -0.000 | 0.000 | 20.118 |
| 70.570 | 30.334 | 26.949 | 0.000 | 0.000 | 0.000 |
| 30.334 | 70.570 | 26.949 | -0.000 | -0.000 | 0.000 |
| 26.949 | 26.949 | 73.956 | -0.000 | 0.000 | -0.000 |
| -0.000 | -0.000 | 0.000 | 18.213 | 0.000 | -0.000 |
| -0.000 | -0.000 | 0.000 | -0.000 | 18.213 | -0.000 |
| -0.000 | 0.000 | 0.000 | -0.000 | -0.000 | 20.118 |
| 70.570 | 30.334 | 26.949 | -0.000 | -0.000 | 0.000 |
| 30.334 | 70.570 | 26.949 | 0.000 | 0.000 | 0.000 |
| 26.949 | 26.949 | 73.956 | 0.000 | -0.000 | 0.000 |
| 0.000 | 0.000 | -0.000 | 18.213 | -0.000 | 0.000 |
| 0.000 | 0.000 | -0.000 | -0.000 | 18.213 | -0.000 |
| 0.000 | -0.000 | -0.000 | -0.000 | -0.000 | 20.118 |
| 70.570 | 30.334 | 26.949 | -0.000 | -0.000 | 0.000 |
| 30.335 | 70.570 | 26.949 | 0.000 | 0.000 | -0.000 |
| 26.949 | 26.949 | 73.956 | 0.000 | -0.000 | -0.000 |
| 0.000 | -0.000 | 0.000 | 18.213 | 0.000 | -0.000 |
| -0.000 | 0.000 | 0.000 | -0.000 | 18.213 | -0.000 |
| -0.000 | 0.000 | 0.000 | -0.000 | 0.000 | 20.118 |
| 70.570 | 30.334 | 26.949 | -0.000 | -0.000 | -0.000 |
| 30.334 | 70.571 | 26.949 | 0.000 | 0.000 | 0.000 |
| 26.948 | 26.948 | 73.956 | -0.000 | 0.000 | 0.000 |
| -0.000 | 0.000 | -0.000 | 18.213 | 0.000 | 0.000 |
| 0.000 | -0.000 | -0.000 | 0.000 | 18.213 | -0.000 |
| 0.000 | -0.000 | -0.000 | 0.000 | 0.000 | 20.118 |
| 25622087.272 | 11241004.087 | 33186291.361 | 2695597.313 | 9859424.704 | -17840357.523 |
| 25639587.414 | 11252926.310 | 33182758.465 | 2693754.817 | 9857280.936 | -17838032.359 |
| 25674824.250 | 11280449.806 | 33176120.059 | 2692694.866 | 9850350.970 | -17826587.363 |
| 25650203.215 | 11260576.144 | 33178062.554 | 2693813.774 | 9853827.988 | -17833392.648 |
| 25657070.558 | 11265681.254 | 33177123.696 | 2692720.653 | 9853057.710 | -17832417.306 |
| 25682874.026 | 11286293.580 | 33172973.506 | 2691774.844 | 9848946.265 | -17823719.936 |
| -25631267.666 | -11246479.413 | -33182213.256 | -2694778.396 | -9858501.383 | 17838394.551 |
| -25645226.123 | -11257285.712 | -33182930.214 | -2694907.665 | -9855416.552 | 17835322.028 |
| -25719786.913 | -11322888.845 | -33174167.811 | -2692277.103 | -9844194.603 | 17809651.896 |
| -25638572.035 | -11252317.751 | -33182456.403 | -2694041.710 | -9857288.040 | 17838231.432 |
| -25678498.945 | -11284210.379 | -33175199.101 | -2691530.969 | -9851498.050 | 17827641.287 |
| -25639096.517 | -11252182.320 | -33183197.275 | -2694993.955 | -9855936.209 | 17836155.168 |
| 2556126.160 | 1120477.236 | 3322278.759 | 270613.840 | 985900.513 | -1783862.434 |
| 2566317.213 | 1126957.010 | 3317205.496 | 268733.332 | 985637.689 | -1783655.279 |
| 2566524.704 | 1127462.259 | 3318130.938 | 269480.404 | 985142.089 | -1782912.410 |
| 2562778.169 | 1124472.352 | 3318967.096 | 269849.295 | 985571.949 | -1783581.276 |
| 2563834.147 | 1125254.421 | 3317667.373 | 269005.913 | 986089.386 | -1784188.803 |
| 2566664.473 | 1127439.404 | 3317727.870 | 269441.106 | 985037.314 | -1782701.779 |
| -2565101.734 | -1126105.015 | -3317361.802 | -268871.616 | -985855.773 | 1783965.156 |
| -2566158.833 | -1127498.962 | -3318440.855 | -269933.491 | -984629.972 | 1782441.584 |
| -2562978.129 | -1124631.217 | -3318149.502 | -269129.971 | -986238.036 | 1784350.389 |
| -2560963.093 | -1123318.332 | -3319195.248 | -269607.554 | -986064.666 | 1784032.175 |
| -2562931.736 | -1124600.666 | -3318970.622 | -269974.620 | -985412.148 | 1783418.964 |
| -2562787.142 | -1124430.219 | -3318770.962 | -269566.289 | -985725.723 | 1783723.416 |
| 254788.142 | 111678.133 | 333022.184 | 27259.109 | 98557.813 | -178381.295 |
| 256138.147 | 112435.390 | 331856.706 | 26861.430 | 98679.721 | -178489.580 |
| 256284.363 | 112567.000 | 332063.392 | 27067.021 | 98498.702 | -178334.903 |
| 254918.052 | 111714.086 | 332730.641 | 27183.831 | 98585.668 | -178418.296 |
| 256285.154 | 112506.712 | 331771.326 | 26862.806 | 98702.135 | -178482.392 |
| 256011.939 | 112322.164 | 332032.903 | 27074.991 | 98523.532 | -178360.327 |
| -256411.944 | -112557.606 | -331646.375 | -26821.449 | -98636.739 | 178465.617 |
| -254676.066 | -111535.815 | -332990.015 | -27248.142 | -98575.863 | 178407.592 |
| -256504.985 | -112572.133 | -331632.265 | -26832.997 | -98589.635 | 178432.801 |
| -256634.700 | -112709.497 | -331690.572 | -26820.944 | -98601.311 | 178430.755 |
| -254707.973 | -111575.922 | -332972.032 | -27227.808 | -98552.635 | 178413.472 |
| -256404.784 | -112555.445 | -331729.680 | -26855.816 | -98640.056 | 178469.017 |
| 229.394 | 157.881 | 157.881 | 0.000 | 0.000 | 0.000 |
| 157.881 | 229.394 | 157.881 | 0.000 | 0.000 | 0.000 |
| 157.881 | 157.881 | 229.394 | -0.000 | 0.000 | 0.000 |
| 7.341 | 8.965 | 7.340 | 22.370 | -0.139 | 0.259 |
| 3.307 | 1.682 | 1.752 | -0.091 | 22.481 | 0.017 |
| 3.307 | 1.753 | 1.682 | -0.091 | 0.109 | 22.389 |
| 61730284.465 | 64776753.212 | 61052423.781 | -2855314.743 | -15867289.228 | -3002581.038 |
| 59993403.102 | 61566920.597 | 64428072.560 | -2227539.261 | -15087949.841 | -846855.323 |
| 58078363.207 | 62219514.592 | 63458746.557 | -2854577.705 | -14346341.548 | -1457662.346 |
| 64105042.758 | 60925659.546 | 61056074.257 | -6801917.287 | -3482177.118 | -572955.463 |
| -3.599 | -1.902 | -1.832 | 0.119 | 22.196 | -0.065 |
| -3.599 | -1.832 | -1.903 | 0.119 | -0.157 | 22.288 |
| 229.394 | 157.881 | 157.881 | 0.000 | -0.000 | -0.000 |
| 157.881 | 229.394 | 157.881 | -0.000 | 0.000 | 0.000 |
| 157.881 | 157.881 | 229.394 | -0.000 | -0.000 | 0.000 |
| 0.778 | 0.939 | 0.776 | 22.342 | -0.013 | 0.027 |
| 0.343 | 0.180 | 0.187 | -0.009 | 22.354 | 0.002 |
| 0.343 | 0.187 | 0.180 | -0.009 | 0.011 | 22.344 |
| 5987920.319 | 5877591.496 | 6634685.812 | 151902.895 | -1351969.595 | -283998.214 |
| 5729163.162 | 5835432.806 | 6208592.420 | -103699.410 | -1375044.130 | -178344.830 |
| 5886300.354 | 5986782.954 | 6415950.289 | -69045.301 | -1451771.219 | -323013.886 |
| -0.779 | -0.950 | -0.713 | 22.340 | 0.020 | -0.043 |
| -0.348 | -0.178 | -0.171 | 0.012 | 22.325 | -0.006 |
| -0.348 | -0.171 | -0.178 | 0.012 | -0.015 | 22.334 |
| -389973.103 | -469759.796 | -490561.540 | 14930.724 | 129085.000 | 36125.346 |
| -382278.318 | -468868.870 | -463279.119 | 27168.446 | 158740.205 | 29682.101 |
| -452959.610 | -508891.790 | -511939.939 | -5849.464 | 97971.506 | 17085.002 |
| 0.073 | 0.090 | 0.073 | 22.340 | -0.001 | 0.003 |
| 0.033 | 0.017 | 0.017 | -0.001 | 22.341 | 0.000 |
| 0.033 | 0.017 | 0.017 | -0.001 | 0.001 | 22.340 |
| 229.393 | 157.880 | 157.880 | 0.000 | -0.000 | -0.000 |
| 157.880 | 229.393 | 157.880 | -0.000 | 0.000 | -0.000 |
| 157.880 | 157.880 | 229.393 | -0.000 | -0.000 | 0.000 |
| -0.082 | -0.099 | -0.075 | 22.340 | 0.002 | -0.004 |
| -0.036 | -0.019 | -0.018 | 0.001 | 22.338 | -0.001 |
| -0.036 | -0.018 | -0.019 | 0.001 | -0.002 | 22.339 |
| 87.560 | 74.420 | 66.920 | 3.795 | 3.461 | 4.569 |
| 76.314 | 85.556 | 66.997 | 3.805 | 3.468 | 4.582 |
| 202478209.244 | 191869951.718 | 188036242.162 | 2734898.664 | -2399960.438 | 7274693.173 |
| 15.159 | 12.634 | 5.600 | 3.308 | 3.201 | 3.635 |
| 14.929 | 12.406 | 6.220 | 3.209 | 3.765 | 3.500 |
| 14.895 | 12.292 | 6.343 | 3.315 | 2.978 | 4.223 |
| -196660323.268 | -182188038.268 | -178042105.733 | -2315531.009 | 2540309.957 | -6302113.582 |
| -195588581.384 | -177055103.267 | -172594985.416 | -428344.757 | 2372403.132 | -8435683.828 |
| -199974318.184 | -181973440.632 | -176818125.752 | 756132.627 | 3489100.167 | -8134779.481 |
| -203002061.221 | -210456807.864 | -169603326.120 | -6139018.334 | 1733285.606 | -9662721.717 |
| -183831274.794 | -160279134.815 | -164773364.537 | -1000142.668 | 4441348.987 | -7916523.670 |
| -192294871.907 | -170208629.666 | -173756572.016 | 684386.118 | 1889428.662 | -7723682.587 |
| 80.617 | 60.908 | 60.216 | 0.396 | 0.360 | 0.440 |
| 61.103 | 80.421 | 60.217 | 0.396 | 0.360 | 0.440 |
| 61.100 | 60.905 | 79.736 | 0.395 | 0.360 | 0.440 |
| 18080624.281 | 18668097.578 | 14824518.234 | 125526.564 | -610453.416 | 747429.617 |
| 19318548.109 | 17109082.714 | 17130867.583 | 182227.849 | 4420.353 | 831367.396 |
| 20507346.799 | 18281509.413 | 18872467.745 | -47256.938 | -50133.551 | 930468.387 |
| 77.626 | 58.302 | 58.994 | -0.395 | -0.359 | -0.440 |
| 58.107 | 77.823 | 58.993 | -0.395 | -0.359 | -0.440 |
| 58.110 | 58.305 | 78.507 | -0.395 | -0.359 | -0.440 |
| -18487245.338 | -19291799.784 | -15176267.583 | -261116.207 | 216563.280 | -1010386.307 |
| -20121639.887 | -17924777.417 | -18320439.672 | -320733.855 | 240344.482 | -1165074.451 |
| -19617521.865 | -17342709.072 | -17879694.300 | -196539.436 | -69649.817 | -966044.948 |
| 2049222.812 | 1904300.348 | 1856038.734 | 38248.954 | 30711.115 | 64632.268 |
| 2048660.636 | 1911041.245 | 1846309.311 | 45385.521 | 26128.665 | 86574.388 |
| 59.457 | 59.438 | 79.398 | 0.039 | 0.035 | 0.044 |
| 0.149 | 0.124 | 0.051 | 6.982 | 0.034 | 0.039 |
| 0.147 | 0.122 | 0.057 | 0.036 | 6.986 | 0.038 |
| 0.144 | 0.119 | 0.056 | 0.037 | 0.033 | 6.999 |
| 79.187 | 59.178 | 59.247 | -0.039 | -0.035 | -0.044 |
| 59.158 | 79.206 | 59.247 | -0.039 | -0.035 | -0.044 |
| 59.158 | 59.178 | 79.275 | -0.039 | -0.035 | -0.044 |
| -0.148 | -0.122 | -0.052 | 6.923 | -0.033 | -0.038 |
| -0.145 | -0.121 | -0.057 | -0.037 | 6.922 | -0.038 |
| -0.145 | -0.122 | -0.057 | -0.036 | -0.032 | 6.915 |
| 721894628.125 | 685631469.539 | 624743786.755 | 4026846.457 | -8544249.608 | 3716248.968 |
| 733103644.425 | 694569036.773 | 633766696.026 | 5126146.863 | -4504754.742 | 3830179.541 |
| 314.288 | 314.288 | 390.308 | -0.000 | -0.000 | 0.000 |
| 6.631 | 8.083 | 6.628 | 33.107 | -0.129 | 0.278 |
| 2.968 | 1.510 | 1.570 | -0.078 | 33.212 | 0.018 |
| 2.958 | 1.567 | 1.503 | -0.077 | 0.113 | 33.115 |
| 390.308 | 314.288 | 314.288 | 0.000 | -0.000 | 0.000 |
| 314.288 | 390.308 | 314.288 | 0.000 | -0.000 | 0.000 |
| 314.288 | 314.288 | 390.308 | -0.000 | -0.000 | 0.000 |
| -7.041 | -8.559 | -6.433 | 33.059 | 0.187 | -0.444 |
| -3.115 | -1.596 | -1.536 | 0.105 | 32.919 | -0.056 |
| -3.114 | -1.531 | -1.595 | 0.106 | -0.155 | 33.015 |
| 390.308 | 314.288 | 314.288 | 0.000 | -0.000 | 0.000 |
| 314.288 | 390.308 | 314.288 | -0.000 | 0.000 | 0.000 |
| 314.288 | 314.288 | 390.308 | -0.000 | -0.000 | 0.000 |
| 54383068.250 | 51403874.809 | 48971787.252 | 172246.080 | 238545.547 | 17897.440 |
| 54290889.505 | 50605882.340 | 45042020.340 | -265020.725 | 314582.452 | -127901.500 |
| 54436484.023 | 50247408.841 | 44325443.440 | 319198.639 | -153079.983 | -193218.913 |
| 390.307 | 314.288 | 314.288 | 0.000 | -0.000 | -0.000 |
| 314.288 | 390.307 | 314.288 | 0.000 | 0.000 | -0.000 |
| 314.288 | 314.288 | 390.307 | -0.000 | -0.000 | 0.000 |
| -54960530.175 | -52576114.688 | -51294686.066 | 163701.861 | -230136.344 | 125391.920 |
| -52576676.686 | -48088611.395 | -42610132.846 | -596755.593 | -111612.641 | 83955.023 |
| -52490942.887 | -48481954.771 | -41902901.422 | -556417.913 | -204208.426 | 77818.180 |
| 7227849.549 | 6791029.674 | 6441672.518 | 10950.269 | -12913.902 | -26253.490 |
| 314.289 | 390.310 | 314.289 | -0.005 | -0.007 | -0.005 |
| 5954637.173 | 5693383.766 | 5004157.044 | 44250.355 | -8165.963 | -13623.733 |
| 5642975.925 | 5269633.196 | 5118380.396 | 7285.748 | 52716.803 | 41617.035 |
| 5626839.738 | 5160617.469 | 4643657.490 | -6610.475 | 6151.387 | 24283.231 |
| 5454063.840 | 5046732.153 | 4511786.030 | 38333.734 | -2614.204 | -11234.601 |
| -7404049.788 | -6758141.587 | -6350772.822 | -76939.262 | 15658.116 | -21665.436 |
| -6656152.164 | -6259961.921 | -5687883.094 | 46446.139 | 7539.927 | -62603.939 |
| -7841682.878 | -7123411.985 | -6634585.652 | -4811.004 | 1820.680 | -60220.321 |
| -5359404.986 | -5033963.595 | -4913078.430 | -19333.668 | -30101.146 | -3735.755 |
| -5019396.273 | -4581876.771 | -4005097.778 | -48421.632 | 2957.810 | -9779.141 |
| -5208442.345 | -4793465.873 | -4130162.140 | -51626.448 | -19069.670 | -6077.481 |
| -77.818 | -69.807 | 582.121 | 16.228 | -0.001 | 0.000 |
| -74.877 | -27.761 | 545.564 | 3.080 | -0.002 | 0.001 |
| 11.445 | 11.445 | 113.547 | -0.000 | -0.000 | 0.000 |
| -77.725 | -40.880 | 408.759 | 27.949 | -0.001 | 0.000 |
| -59.302 | -59.305 | 408.752 | -0.003 | 27.951 | -18.423 |
| -0.000 | -0.001 | -0.001 | -0.001 | -16.501 | 42.366 |
| 176.422 | 80.792 | -397.585 | -19.841 | 0.002 | -0.001 |
| 26.980 | 111.713 | 11.077 | 16.501 | 0.000 | -0.000 |
| 141.879 | 141.881 | -441.346 | 0.002 | 0.002 | -0.001 |
| 40.878 | 77.727 | -408.759 | 27.956 | 0.001 | -0.000 |
| 0.000 | 0.001 | 0.001 | 0.001 | 27.010 | -16.502 |
| 120.680 | 120.681 | -525.368 | 0.002 | 16.259 | -4.047 |
| 79.976 | 26.603 | 72.639 | -5.131 | -0.000 | 0.000 |
| 26.603 | 79.976 | 72.639 | 5.131 | -0.000 | 0.000 |
| 11.445 | 11.445 | 113.547 | -0.000 | -0.000 | 0.000 |
| 3.902 | -27.700 | 51.804 | 4.010 | -0.000 | -0.000 |
| -0.000 | -0.000 | -0.000 | -0.000 | 27.009 | -16.501 |
| -8.030 | -8.031 | 45.057 | -0.000 | -6.786 | 29.061 |
| 111.713 | 26.980 | 11.077 | -16.501 | 0.000 | -0.000 |
| 61.610 | 56.734 | 4.948 | -15.122 | 0.000 | -0.000 |
| 11.445 | 11.445 | 113.546 | 0.000 | 0.000 | -0.000 |
| -16.502 | 16.501 | -0.000 | 27.009 | -0.000 | 0.000 |
| 7.526 | 7.526 | -44.056 | 0.000 | 21.767 | -9.586 |
| 8.030 | 8.031 | -45.057 | 0.000 | -6.785 | 29.061 |
| 78.153 | 37.779 | 35.659 | -0.847 | -0.000 | 0.000 |
| 37.780 | 78.152 | 35.660 | 0.846 | -0.000 | 0.000 |
| 31.423 | 31.423 | 73.818 | -0.000 | -0.000 | 0.000 |
| -3.713 | 1.984 | 4.584 | 17.057 | -0.000 | 0.000 |
| 0.000 | 0.000 | -0.000 | -0.000 | 27.009 | -16.501 |
| -0.608 | -0.608 | 2.646 | 0.000 | -0.002 | 18.989 |
| 111.713 | 26.980 | 11.077 | -16.501 | 0.000 | -0.000 |
| 26.980 | 111.712 | 11.077 | 16.501 | 0.000 | -0.000 |
| 34.015 | 34.015 | 65.945 | 0.000 | 0.000 | -0.000 |
| -1.985 | 3.714 | -4.584 | 17.057 | 0.000 | -0.000 |
| 0.701 | 0.701 | -3.053 | 0.000 | 13.456 | 2.535 |
| -0.000 | 0.000 | 0.000 | 0.000 | -16.501 | 42.366 |
| 68.773 | 35.050 | 37.929 | 0.001 | -0.002 | -0.031 |
| 35.053 | 68.770 | 37.929 | 0.001 | -0.002 | -0.031 |
| 38.196 | 38.193 | 71.095 | 0.003 | -0.002 | -0.024 |
| 0.070 | 0.070 | -0.032 | 25.246 | -0.001 | 0.032 |
| 0.099 | 0.096 | -0.084 | -0.000 | 53.700 | -0.037 |
| 0.099 | 0.097 | -0.087 | 0.001 | -0.002 | 21.918 |
| 68.572 | 34.856 | 38.101 | -0.001 | 0.002 | 0.031 |
| 34.853 | 68.575 | 38.101 | -0.001 | 0.002 | 0.031 |
| 37.995 | 37.998 | 71.270 | -0.003 | 0.002 | 0.024 |
| -0.069 | -0.068 | 0.032 | 25.249 | 0.001 | -0.033 |
| -0.099 | -0.097 | 0.086 | -0.000 | 25.251 | 0.032 |
| -0.100 | -0.097 | 0.087 | -0.000 | 0.002 | 21.295 |
| 68.683 | 34.962 | 38.007 | 0.000 | -0.000 | -0.003 |
| 34.962 | 68.683 | 38.007 | 0.000 | -0.000 | -0.003 |
| 38.074 | 38.074 | 71.347 | -0.000 | -0.000 | -0.004 |
| 0.007 | 0.007 | -0.003 | 25.533 | -0.000 | 0.003 |
| 0.010 | 0.010 | -0.009 | -0.000 | 25.212 | -0.004 |
| 0.010 | 0.010 | -0.009 | 0.000 | -0.000 | 21.952 |
| 68.663 | 34.942 | 38.024 | -0.000 | 0.000 | 0.003 |
| 34.942 | 68.664 | 38.024 | -0.000 | 0.000 | 0.003 |
| 38.054 | 38.055 | 71.363 | 0.000 | 0.000 | 0.004 |
| -0.007 | -0.007 | 0.003 | 25.533 | 0.000 | -0.003 |
| -0.010 | -0.010 | 0.009 | -0.000 | 25.533 | 0.003 |
| -0.010 | -0.010 | 0.009 | 0.000 | 0.000 | 20.835 |
| 68.672 | 34.950 | 38.032 | -0.000 | -0.000 | -0.000 |
| 34.950 | 68.671 | 38.032 | -0.000 | -0.000 | -0.000 |
| 38.065 | 38.065 | 71.354 | -0.000 | -0.000 | -0.000 |
| 0.001 | 0.001 | -0.000 | 25.211 | -0.000 | 0.000 |
| 0.001 | 0.001 | -0.001 | -0.000 | 25.211 | -0.000 |
| 0.001 | 0.001 | -0.001 | 0.000 | -0.000 | 21.262 |
| 68.668 | 34.949 | 38.031 | 0.000 | 0.000 | 0.001 |
| 34.949 | 68.668 | 38.031 | 0.000 | 0.000 | 0.001 |
| 38.095 | 38.095 | 71.182 | -0.000 | 0.000 | 0.000 |
| -0.001 | -0.001 | 0.000 | 25.533 | 0.000 | -0.000 |
| -0.001 | -0.001 | 0.001 | -0.000 | 25.533 | 0.000 |
| -0.001 | -0.001 | 0.001 | -0.000 | 0.000 | 21.956 |
| 68.800 | 34.850 | 38.037 | 0.000 | 0.000 | -0.000 |
| 34.850 | 68.800 | 38.037 | 0.000 | 0.000 | -0.000 |
| 38.062 | 38.065 | 71.038 | 0.001 | -0.025 | 0.030 |
| 0.014 | 0.015 | 0.026 | 25.107 | -0.015 | -0.042 |
| 0.006 | 0.008 | 0.023 | -0.001 | 25.087 | -0.030 |
| 0.008 | 0.010 | 0.013 | -0.000 | -0.010 | 21.950 |
| 68.702 | 34.947 | 38.039 | -0.000 | 0.014 | -0.016 |
| 34.948 | 68.700 | 38.039 | -0.000 | 0.014 | -0.016 |
| 38.037 | 38.037 | 71.170 | -0.000 | -0.000 | -0.000 |
| -0.012 | -0.014 | -0.024 | 25.112 | 0.015 | 0.039 |
| -0.006 | -0.008 | -0.022 | 0.001 | 25.132 | 0.026 |
| -0.008 | -0.009 | -0.014 | 0.000 | 0.010 | 22.044 |
| 68.800 | 34.850 | 38.037 | -0.000 | 0.000 | -0.000 |
| 34.850 | 68.800 | 38.037 | 0.000 | 0.000 | -0.000 |
| 38.068 | 38.068 | 71.014 | 0.000 | -0.002 | 0.003 |
| 0.001 | 0.002 | 0.003 | 25.117 | -0.002 | -0.004 |
| 0.001 | 0.001 | 0.002 | -0.000 | 25.115 | -0.003 |
| 0.001 | 0.001 | 0.000 | -0.000 | -0.000 | 50.350 |
| 68.800 | 34.850 | 38.037 | -0.000 | -0.000 | -0.000 |
| 34.850 | 68.800 | 38.037 | -0.000 | -0.000 | -0.000 |
| 38.037 | 38.037 | 71.170 | -0.000 | -0.000 | 0.000 |
| -0.001 | -0.001 | -0.002 | 25.117 | 0.002 | 0.004 |
| -0.001 | -0.001 | -0.002 | 0.000 | 25.119 | 0.003 |
| -0.001 | -0.001 | -0.002 | 0.000 | 0.002 | 21.324 |
| 68.697 | 34.939 | 38.069 | -0.000 | -0.000 | -0.003 |
| 34.939 | 68.697 | 38.069 | -0.000 | -0.000 | -0.003 |
| 38.069 | 38.069 | 71.012 | 0.000 | -0.000 | 0.000 |
| 0.000 | 0.000 | 0.000 | 25.090 | -0.000 | -0.001 |
| -0.000 | 0.000 | 0.000 | -0.000 | 25.089 | -0.001 |
| -0.000 | 0.000 | 0.000 | -0.000 | -0.000 | 20.895 |
| 68.698 | 34.938 | 38.071 | -0.000 | 0.000 | -0.001 |
| 34.939 | 68.697 | 38.068 | 0.000 | 0.000 | 0.003 |
| 38.037 | 38.037 | 71.170 | -0.000 | -0.000 | 0.000 |
| -0.000 | -0.000 | -0.000 | 25.090 | 0.000 | 0.001 |
| 0.000 | -0.000 | -0.000 | 0.000 | 25.090 | 0.001 |
| -0.000 | -0.000 | -0.000 | 0.000 | 0.000 | 21.317 |
| 750776385.488 | 751955573.611 | 755392903.858 | 4395233.569 | -3686144.452 | 7659168.370 |
| 760114124.708 | 763502001.870 | 762502524.760 | 1485868.442 | -4153730.146 | -6658683.286 |
| 759680145.510 | 764506844.918 | 760156533.627 | 1099211.528 | -1296381.447 | 6424431.865 |
| 5.241 | -0.098 | -0.805 | 2.015 | 0.190 | 1.580 |
| -2.471 | -1.229 | -1.687 | 0.062 | 1.793 | 0.229 |
| -2.534 | -1.233 | -1.901 | 0.091 | 0.008 | 2.002 |
| -754220369.406 | -775505834.013 | -769184112.515 | -214312.736 | 2064054.942 | -8868033.577 |
| -731119395.610 | -740325100.843 | -738875195.338 | 1202536.580 | 10190071.745 | 419635.996 |
| -750113940.795 | -755424464.887 | -754716561.220 | -5479712.087 | 8148821.784 | -8011560.789 |
| -6.833 | -0.690 | 0.765 | 1.484 | -0.020 | -1.898 |
| -773910827.675 | -772506547.401 | -775068866.452 | 333719.059 | 1558280.426 | 115333.710 |
| 2.407 | 1.233 | 1.684 | 0.000 | 0.000 | 1.441 |
| 74776550.663 | 74378693.431 | 73982123.501 | -62166.372 | -146348.526 | -417368.862 |
| 74650749.392 | 76268191.282 | 77219078.238 | 990631.018 | -542270.021 | 879399.904 |
| 73214854.388 | 74760242.256 | 74338372.679 | -399010.576 | -274176.153 | -769525.100 |
| 76802988.111 | 76895375.857 | 77265176.525 | -39094.716 | -504642.019 | -344194.056 |
| 76279672.315 | 76517058.345 | 75841470.155 | 120443.224 | -60453.756 | 549253.849 |
| -0.253 | -0.124 | -0.190 | 0.007 | 0.014 | -5.992 |
| -75719208.861 | -76762936.850 | -77489973.552 | -521170.379 | 1033114.959 | -839323.976 |
| -74265704.035 | -74264182.393 | -74592684.218 | 486592.958 | 931073.354 | -317159.194 |
| -74236388.786 | -73757331.069 | -74403607.103 | 139163.953 | -125951.353 | -194906.069 |
| -76712562.284 | -76118713.901 | -76481462.731 | 4282.487 | 156608.306 | -54774.998 |
| 0.261 | 0.112 | 0.199 | 0.003 | -6.019 | -0.010 |
| 0.240 | 0.124 | 0.168 | -0.000 | -0.010 | -6.054 |
| 7481462.739 | 7528519.092 | 7515520.016 | 20879.043 | 29700.131 | 30384.324 |
| 7394002.763 | 7534945.109 | 7495309.301 | 6686.531 | -31941.838 | 55741.980 |
| 7633876.949 | 7559883.245 | 7580899.766 | 48566.327 | -114020.360 | 13418.199 |
| 0.053 | -0.001 | -0.008 | -5.356 | 0.002 | 0.022 |
| -0.025 | -0.012 | -0.017 | 0.001 | -5.357 | 0.000 |
| -0.025 | -0.012 | -0.019 | 0.001 | 0.001 | -5.357 |
| -7682523.796 | -7626454.816 | -7655288.604 | -130648.488 | 69900.226 | -48793.518 |
| -7433949.400 | -7479237.348 | -7529224.864 | 25394.222 | 40909.525 | -118538.620 |
| -7396704.998 | -7458053.393 | -7436587.427 | 35439.600 | 10212.714 | -82996.074 |
| -7703558.825 | -7657799.952 | -7693363.327 | 18680.750 | -8002.142 | 18921.096 |
| 0.026 | 0.011 | 0.020 | 0.000 | -5.359 | -0.001 |
| -7772012.497 | -7784909.899 | -7723664.114 | 29940.294 | -27613.375 | -68280.830 |
| 233.411 | 227.450 | 199.130 | 0.373 | -2.914 | -1.435 |
| 222.389 | 263.505 | 222.174 | 0.345 | -7.387 | -1.411 |
| 198.676 | 227.220 | 232.569 | 0.451 | -2.932 | -1.520 |
| -4.022 | 3.159 | -4.240 | 23.821 | -2.231 | 11.091 |
| -3.844 | -1.653 | -3.645 | 0.303 | 27.317 | -1.339 |
| -4.305 | 3.025 | -4.521 | 13.554 | -2.284 | 23.451 |
| 242.600 | 221.337 | 208.563 | -0.343 | 1.722 | 1.409 |
| 230.787 | 257.472 | 231.064 | -0.288 | -2.667 | 1.329 |
| 208.414 | 221.372 | 242.931 | -0.340 | 1.736 | 1.407 |
| 4.287 | -3.034 | 4.503 | 22.662 | 2.280 | 14.349 |
| 2.724 | -8.512 | 3.483 | -0.261 | 31.532 | 1.302 |
| 4.003 | -3.168 | 4.221 | 12.369 | 2.227 | 26.767 |
| 234.889 | 223.224 | 200.897 | 0.058 | -1.036 | -0.168 |
| 224.331 | 259.843 | 224.286 | 0.053 | -5.635 | -0.162 |
| 200.941 | 223.225 | 234.853 | 0.058 | -1.037 | -0.168 |
| -0.444 | 0.284 | -0.474 | 22.381 | -0.235 | 13.536 |
| -1.507 | -5.272 | -1.052 | 0.042 | 29.145 | -0.150 |
| -0.444 | 0.284 | -0.474 | 14.005 | -0.235 | 24.021 |
| 235.995 | 222.743 | 202.081 | -0.058 | -0.568 | 0.168 |
| 225.431 | 259.362 | 225.475 | -0.054 | -5.168 | 0.163 |
| 202.037 | 222.742 | 236.031 | -0.058 | -0.567 | 0.168 |
| 0.444 | -0.284 | 0.474 | 22.263 | 0.235 | 13.873 |
| -0.584 | -5.819 | -0.078 | -0.036 | 29.612 | 0.142 |
| 0.445 | -0.284 | 0.474 | 13.886 | 0.235 | 24.357 |
| 235.372 | 223.009 | 201.300 | 0.006 | -0.812 | -0.017 |
| 224.793 | 259.608 | 224.789 | 0.006 | -5.431 | -0.017 |
| 201.304 | 223.009 | 235.368 | 0.006 | -0.812 | -0.017 |
| -0.049 | 0.027 | -0.053 | 22.323 | -0.023 | 13.695 |
| -1.325 | -5.625 | -0.848 | 0.006 | 29.341 | -0.017 |
| -0.049 | 0.027 | -0.053 | 13.958 | -0.023 | 24.167 |
| 235.485 | 222.962 | 201.420 | -0.006 | -0.765 | 0.017 |
| 224.901 | 259.556 | 224.905 | -0.006 | -5.384 | 0.017 |
| 201.416 | 222.961 | 235.489 | -0.006 | -0.765 | 0.017 |
| 0.049 | -0.027 | 0.053 | 22.311 | 0.023 | 13.728 |
| -1.205 | -5.669 | -0.720 | -0.006 | 29.389 | 0.016 |
| 0.049 | -0.027 | 0.053 | 13.946 | 0.023 | 24.201 |
| 527.070 | 527.826 | 549.537 | -4.594 | -3.597 | -3.597 |
| 522.741 | 532.155 | 549.537 | -4.594 | -3.597 | -3.597 |
| 522.741 | 527.826 | 553.866 | -4.594 | -3.597 | -3.597 |
| -88569989.475 | -100122528.816 | -92246764.679 | -145785.432 | 677923.611 | 213590.287 |
| -86306042.556 | -95943926.401 | -104658070.869 | -4479316.610 | -159137.041 | -2383482.618 |
| -75857670.915 | -103153953.212 | -91994276.829 | -3717966.144 | -2783936.687 | -141413.136 |
| 72708959.236 | 90974708.319 | 90974697.651 | 160508647.657 | 2.386 | 0.096 |
| 72708904.425 | 90974685.502 | 90974667.539 | 160508658.034 | 2.390 | 0.100 |
| 72708904.455 | 90974678.247 | 90974674.868 | 160508658.040 | 2.385 | 0.096 |
| 83076682.348 | 106969226.260 | 96321320.601 | 3323256.444 | 2360230.401 | -400505.149 |
| 72708714.351 | 90974513.355 | 90974505.016 | 160508661.177 | 31.563 | -7.161 |
| 72708714.666 | 90974513.556 | 90974504.930 | 160508660.799 | -5.823 | 29.336 |
| -7270615.116 | -9097250.479 | -9097249.400 | -16050882.016 | -0.243 | -0.014 |
| -7270669.854 | -9097273.309 | -9097279.537 | -16050871.613 | -0.225 | 0.004 |
| -7270669.913 | -9097280.583 | -9097272.221 | -16050871.627 | -0.239 | -0.010 |
| -8746001.547 | -10540052.340 | -9939860.949 | -276687.681 | 189344.014 | -44510.010 |
| -8630603.781 | -9594392.619 | -10465806.626 | -447931.195 | -15888.274 | -238348.523 |
| -7585766.439 | -10315394.690 | -9199427.464 | -371795.863 | -278393.437 | -14116.343 |
| 272.614 | 267.776 | 265.605 | 0.459 | 0.360 | 0.360 |
| 7271070.849 | 9097628.354 | 9097619.990 | 16050861.023 | 0.214 | -0.015 |
| 7271070.874 | 9097621.014 | 9097627.239 | 16050861.039 | 0.248 | 0.019 |
| -18.816 | -19.085 | -20.810 | 52.470 | 0.556 | 0.100 |
| 7270871.436 | 9097451.338 | 9097450.503 | 16050866.116 | 29.503 | -7.190 |
| 7270871.468 | 9097451.364 | 9097450.500 | 16050866.080 | -7.056 | 29.280 |
| -726831.762 | -909544.775 | -909544.673 | -1605102.308 | -0.023 | -0.001 |
| -726886.538 | -909567.558 | -909574.745 | -1605091.925 | -0.023 | -0.000 |
| 293.732 | 293.782 | 298.328 | -0.046 | -0.036 | -0.036 |
| -874600.485 | -1054005.090 | -993986.796 | -27648.210 | 18934.337 | -4451.296 |
| -863060.583 | -959439.186 | -1046580.219 | -44792.582 | -1563.366 | -23834.942 |
| -758576.199 | -1031538.792 | -919942.240 | -37178.853 | -27839.138 | -1386.620 |
| 727342.302 | 909945.377 | 909945.273 | 1605070.962 | 0.023 | 0.000 |
| 727287.528 | 909922.601 | 909915.208 | 1605081.338 | 0.023 | 0.000 |
| 727287.526 | 909915.301 | 909922.488 | 1605081.342 | 0.022 | -0.001 |
| -1.882 | -1.909 | -2.081 | 52.064 | 0.056 | 0.010 |
| 727087.143 | 909745.132 | 909745.049 | 1605086.610 | 29.297 | -7.193 |
| 727087.147 | 909745.135 | 909745.049 | 1605086.608 | -7.179 | 29.275 |
| 312.142 | 253.477 | 236.771 | -0.000 | -0.000 | 0.000 |
| 253.477 | 312.142 | 236.771 | 0.000 | -0.000 | 0.000 |
| 236.806 | 236.736 | 181.378 | 0.025 | 0.016 | 0.000 |
| -4.381 | 1.972 | -0.692 | 54.047 | 0.029 | -0.216 |
| 423184748.788 | 428917719.819 | 445316448.144 | -2018356.611 | 3414091.248 | 343599.423 |
| 429108952.428 | 432809423.910 | 440612329.782 | 5270520.300 | 2341326.494 | 1873182.585 |
| 312.142 | 253.477 | 236.771 | 0.000 | 0.000 | -0.000 |
| -137577419.123 | -114973558.617 | -189639837.776 | 0.041 | -0.615 | -614207.898 |
| -137577441.433 | -114973613.638 | -189639877.146 | 0.073 | -0.515 | -614207.368 |
| -428395070.444 | -425160648.304 | -440265804.773 | -25242.692 | -2587836.395 | -3564640.193 |
| -437488037.481 | -439516705.421 | -448111544.807 | -2538776.477 | 2276236.975 | 496742.524 |
| -417777604.593 | -415782025.024 | -434104339.483 | 5660558.928 | 5704047.485 | 1427896.028 |
| 13758061.219 | 11497643.314 | 18964244.168 | -0.001 | 0.067 | 61418.087 |
| 13758026.272 | 11497678.789 | 18964246.316 | -0.003 | 0.044 | 61417.657 |
| 13758003.949 | 11497623.097 | 18964206.285 | 0.010 | 0.054 | 61417.388 |
| -0.520 | 0.115 | -0.150 | 51.902 | 0.003 | -0.003 |
| 43066760.574 | 43281333.597 | 45184919.091 | -225219.832 | 34673.276 | -255960.537 |
| 42524798.153 | 42715635.588 | 43782673.047 | 109140.181 | 280134.246 | -107364.982 |
| -9161577.903 | -13660944.337 | -17926491.326 | -1181.074 | 14107.258 | 67094.727 |
| -12892006.964 | -12387074.441 | -18207520.669 | -5873.905 | 374.976 | 445875.585 |
| 236.768 | 236.775 | 181.378 | -0.003 | -0.002 | -0.000 |
| -43008201.736 | -42896516.326 | -44983512.902 | 181451.483 | -238784.662 | -667616.016 |
| -42733275.562 | -42050750.572 | -44314846.581 | -406186.427 | -227629.296 | -374168.796 |
| -41592112.223 | -41832419.089 | -42447000.989 | -40823.659 | -233115.827 | 46189.417 |
| 916483.357 | 1366381.884 | 1792916.821 | 118.059 | -1410.830 | -6711.468 |
| 1289480.667 | 1239025.219 | 1821007.256 | 587.480 | -37.493 | -44587.651 |
| 1376012.980 | 1149976.515 | 1896599.523 | -0.000 | 0.005 | 6139.034 |
| -0.052 | 0.012 | -0.015 | 51.844 | 0.000 | -0.000 |
| 4268845.319 | 4275367.417 | 4433610.023 | 26062.417 | 11106.459 | 7904.290 |
| 4304026.189 | 4366418.931 | 4453808.256 | 13916.397 | 19430.783 | 50702.190 |
| 291.390 | 274.227 | 236.770 | -0.000 | -0.000 | -0.000 |
| -1401431.428 | -1178023.138 | -1929624.949 | -462.411 | -190.137 | -2758.081 |
| -1375540.572 | -1149500.521 | -1896201.999 | 0.001 | -0.005 | -6145.057 |
| -4222199.555 | -4280604.483 | -4466751.884 | -16557.823 | -29029.259 | -73688.100 |
| -4313221.544 | -4361803.625 | -4522844.655 | -1256.957 | -29025.534 | -48141.785 |
| -4168851.921 | -4225002.910 | -4341969.412 | 28068.205 | -38206.928 | -17475.946 |
| 28364535.110 | 26238717.800 | 25986776.745 | 612786.834 | -615827.638 | -1270030.092 |
| 28996067.456 | 26678980.589 | 26706395.801 | 707398.087 | -607819.391 | -1332239.904 |
| 27995323.647 | 25925937.560 | 25765490.100 | 768248.806 | -445197.277 | -1405848.838 |
| 27995605.796 | 25881014.599 | 25615496.317 | 770491.045 | -440028.878 | -1413040.165 |
| 28219650.812 | 26025373.640 | 25721556.027 | 767637.227 | -409137.568 | -1361888.344 |
| 28748680.592 | 26382433.652 | 26164495.434 | 761747.424 | -474645.882 | -1290278.041 |
| -28784266.775 | -26580301.385 | -26159685.366 | -722287.945 | 634260.959 | 1455215.821 |
| -28519785.587 | -26700959.630 | -26255018.459 | -793811.771 | 682719.292 | 1418262.778 |
| -28792934.463 | -26323899.396 | -26075641.898 | -797532.636 | 493470.145 | 1280839.439 |
| -28006479.221 | -25936236.086 | -25638221.728 | -742207.426 | 468626.339 | 1380550.220 |
| -28832430.038 | -26642548.288 | -26172307.700 | -707525.075 | 643507.673 | 1491902.277 |
| -27854840.210 | -26074022.033 | -25765988.425 | -877868.467 | 439489.108 | 1453021.847 |
| 2798871.634 | 2590631.109 | 2580046.847 | 78535.490 | -41770.171 | -145095.240 |
| 2846630.995 | 2635069.946 | 2598336.306 | 73407.943 | -57315.439 | -130981.087 |
| 2824433.169 | 2602565.717 | 2572862.953 | 77323.293 | -38486.498 | -135737.876 |
| 2821435.688 | 2611025.422 | 2582419.895 | 79221.212 | -36052.499 | -129578.646 |
| 2858506.744 | 2626325.252 | 2597628.113 | 73678.941 | -57071.432 | -132331.752 |
| 2868133.103 | 2648141.687 | 2602468.639 | 79203.653 | -56909.159 | -136341.826 |
| -2787259.412 | -2610307.999 | -2578893.744 | -84967.866 | 43518.383 | 146920.970 |
| -2812983.600 | -2590844.416 | -2565620.981 | -79074.589 | 38350.605 | 138976.894 |
| -2841623.744 | -2660955.866 | -2615826.953 | -81482.047 | 62425.705 | 139965.908 |
| -2848610.297 | -2666756.753 | -2619853.972 | -79829.064 | 66665.064 | 142194.246 |
| -2866922.287 | -2647942.037 | -2610688.417 | -74451.214 | 61914.548 | 145265.168 |
| -2867105.017 | -2626449.073 | -2609865.316 | -70063.884 | 57558.294 | 130232.848 |
| 286923.267 | 263133.719 | 261269.083 | 7087.426 | -5711.815 | -13104.194 |
| 278925.074 | 259284.005 | 255232.728 | 8690.840 | -4617.304 | -13979.129 |
| 288737.396 | 267690.743 | 264018.605 | 7445.435 | -6585.102 | -15208.787 |
| 287338.425 | 266140.677 | 265627.164 | 6762.076 | -4470.071 | -11711.226 |
| 284173.929 | 263641.867 | 260131.336 | 7414.476 | -6321.073 | -13968.313 |
| 285670.478 | 262409.091 | 259830.756 | 7193.189 | -5442.178 | -13132.967 |
| -285702.591 | -267489.921 | -263712.318 | -8420.365 | 5429.815 | 14358.241 |
| -285363.415 | -266623.010 | -258734.490 | -7626.751 | 4996.005 | 13017.302 |
| -279878.624 | -262218.826 | -260753.037 | -7468.838 | 4064.144 | 14007.378 |
| -277291.081 | -258975.115 | -255141.824 | -8606.808 | 5236.558 | 14811.005 |
| -284640.872 | -266342.719 | -262054.230 | -7792.715 | 6940.610 | 14144.404 |
| -280035.194 | -259427.554 | -256522.950 | -7436.435 | 4681.026 | 13633.217 |
| 7859260.964 | 5918246.762 | 7234617.759 | 11853.088 | -422357.251 | -316046.513 |
| 7163032.152 | 5636896.325 | 6767545.460 | 562290.307 | -495167.113 | -463922.773 |
| 7175330.260 | 5524057.082 | 6875392.177 | 602489.799 | -446610.500 | -473771.667 |
| 7169185.159 | 5637855.757 | 6801426.398 | 566679.010 | -486237.440 | -466091.348 |
| 7070031.367 | 5559401.344 | 6644859.568 | 618443.764 | -425101.164 | -479990.212 |
| 7107019.242 | 5561454.351 | 6668142.658 | 618397.312 | -420055.018 | -468865.199 |
| -7088589.157 | -5558424.857 | -6680422.541 | -600653.076 | 448302.471 | 479035.158 |
| -7076835.127 | -5557745.068 | -6664148.934 | -631123.134 | 413556.185 | 497273.296 |
| -7158532.539 | -5632398.956 | -6772944.885 | -564190.557 | 484399.694 | 479104.281 |
| -7056050.391 | -5574489.424 | -6894328.933 | -541118.816 | 487336.756 | 459898.460 |
| -7083092.295 | -5599808.470 | -6933231.141 | -529593.645 | 499025.122 | 455358.556 |
| -7201940.982 | -5663403.395 | -6819896.982 | -563698.086 | 505188.143 | 433900.472 |
| 737710.943 | 511732.364 | 628034.134 | 52701.763 | -34410.659 | -73235.029 |
| 709017.095 | 555132.890 | 666252.192 | 59895.443 | -43268.647 | -47573.429 |
| 735433.215 | 554393.272 | 694596.199 | 48867.351 | -50139.369 | -38801.236 |
| 714200.056 | 607913.899 | 700333.384 | -36593.974 | -72288.510 | -45991.758 |
| 721781.915 | 567508.565 | 684411.196 | 54086.588 | -51663.238 | -42692.382 |
| 705699.657 | 558349.454 | 690234.328 | 54029.512 | -49450.438 | -46449.282 |
| -708640.503 | -559520.832 | -692969.803 | -53065.215 | 48868.720 | 46150.409 |
| -702156.990 | -556520.789 | -668121.771 | -60574.520 | 46839.037 | 51677.592 |
| -715619.094 | -561910.709 | -676126.310 | -55926.240 | 48099.807 | 48366.704 |
| -710249.642 | -560422.294 | -681517.086 | -56769.747 | 49168.117 | 44427.328 |
| -713639.490 | -560318.242 | -675357.901 | -57149.373 | 48187.645 | 47551.743 |
| -712968.253 | -562699.505 | -695458.037 | -49936.480 | 49987.347 | 48046.924 |
| 71056.728 | 56636.402 | 69991.358 | 5623.356 | -5329.958 | -4250.797 |
| 71683.347 | 56215.643 | 67759.300 | 5597.203 | -4807.502 | -4750.028 |
| 70894.605 | 56065.968 | 69369.922 | 5230.167 | -4980.803 | -4742.827 |
| 72069.221 | 56606.110 | 68481.627 | 5467.455 | -5082.168 | -4165.443 |
| 70951.717 | 56631.474 | 69968.407 | 5578.905 | -5369.162 | -4338.985 |
| 70501.602 | 55591.450 | 66639.511 | 6129.403 | -4490.520 | -5006.783 |
| -70771.594 | -55720.782 | -67920.439 | -5773.407 | 4652.696 | 4549.204 |
| -70272.029 | -55572.694 | -68676.736 | -5529.527 | 4890.140 | 4481.883 |
| -71086.543 | -56124.637 | -69511.308 | -5273.872 | 4982.434 | 4377.927 |
| -71518.572 | -56287.839 | -67628.074 | -5662.644 | 4794.703 | 4802.123 |
| -70216.899 | -55532.031 | -68474.151 | -5548.373 | 4866.801 | 4512.086 |
| -73900.043 | -60364.652 | -68367.443 | -8546.376 | 6188.283 | 9187.479 |
| 542603935.451 | 537933012.797 | 541289320.496 | -1841941.763 | 2200017.716 | -2771749.855 |
| 537866538.272 | 533969037.100 | 537817949.937 | 1197515.283 | 328478.291 | -1025067.274 |
| 537328980.720 | 539019593.191 | 542682468.426 | 2583913.797 | 1599675.855 | -632500.525 |
| 543457677.741 | 548030729.329 | 550485123.854 | 179147.775 | 1132265.116 | 1096322.144 |
| 538304085.993 | 541757301.762 | 545490053.493 | 330721.025 | 2361647.180 | -2413384.413 |
| 540977623.573 | 543514377.169 | 542278601.158 | 654977.407 | 2313938.955 | 555033.732 |
| -536421468.850 | -536621584.574 | -540348939.625 | 1688.216 | 650128.072 | 2683288.689 |
| -536706604.800 | -537379635.502 | -541876290.983 | -626197.570 | -1058967.721 | 824445.597 |
| 284.709 | 284.709 | 350.456 | -0.000 | -0.000 | 0.000 |
| -544171888.174 | -543648322.435 | -534609862.491 | 1650864.614 | -378421.689 | 1637231.501 |
| -536062893.019 | -538256172.646 | -542267958.253 | -310411.695 | 1251199.334 | 1994835.339 |
| -540240516.519 | -545274043.380 | -547562306.357 | 3499830.907 | -2343380.902 | 733790.975 |
| 350.456 | 284.709 | 284.709 | 0.000 | -0.000 | -0.000 |
| 284.709 | 350.456 | 284.709 | -0.000 | -0.000 | -0.000 |
| 284.709 | 284.709 | 350.456 | 0.000 | -0.000 | -0.000 |
| 0.016 | 0.101 | 0.016 | 36.020 | -0.000 | 0.011 |
| -0.000 | 0.000 | -0.000 | 0.000 | 36.020 | -0.000 |
| -0.000 | -0.000 | 0.000 | 0.000 | -0.000 | 36.020 |
| 350.455 | 284.709 | 284.709 | -0.000 | -0.000 | 0.000 |
| -54060296.046 | -54134251.915 | -54218128.321 | 165761.803 | -262714.369 | -7962.251 |
| -54033133.427 | -54026833.292 | -54320946.829 | 126822.837 | 165611.728 | 161290.400 |
| -0.016 | -0.107 | -0.016 | 36.019 | -0.001 | -0.012 |
| 0.000 | -0.000 | 0.000 | 0.000 | 36.020 | -0.000 |
| 0.000 | 0.000 | -0.000 | -0.000 | 0.000 | 36.020 |
| 5417628.262 | 5400785.093 | 5469531.315 | -49476.310 | -14499.080 | -16240.291 |
| 5358589.549 | 5337306.959 | 5393337.394 | -10233.760 | -18239.667 | -15378.989 |
| 5366055.482 | 5375772.051 | 5441549.880 | 4247.693 | -24607.376 | -15859.239 |
| 0.002 | 0.010 | 0.001 | 36.020 | -0.000 | 0.001 |
| -0.000 | 0.000 | -0.000 | 0.000 | 36.020 | -0.000 |
| -0.000 | -0.000 | 0.000 | 0.000 | -0.000 | 36.020 |
| 350.454 | 284.708 | 284.708 | 0.000 | -0.000 | 0.000 |
| 284.708 | 350.454 | 284.708 | -0.000 | 0.000 | -0.000 |
| 284.708 | 284.708 | 350.454 | -0.000 | -0.000 | 0.000 |
| -0.002 | -0.011 | -0.002 | 36.020 | -0.000 | -0.001 |
| 0.000 | -0.000 | 0.000 | -0.000 | 36.020 | -0.000 |
| 0.000 | 0.000 | -0.000 | -0.000 | 0.000 | 36.020 |
| 120.276 | 18.808 | 18.808 | -0.000 | -0.000 | 0.000 |
| 18.808 | 120.276 | 18.808 | -0.000 | -0.000 | -0.000 |
| 18.808 | 18.808 | 120.276 | -0.000 | -0.000 | -0.000 |
| 0.000 | 0.000 | -0.000 | 6.189 | -0.000 | -0.000 |
| 0.000 | 0.000 | 0.000 | -0.000 | 6.189 | -0.000 |
| 0.000 | 0.000 | -0.000 | -0.000 | -0.000 | 6.189 |
| 120.276 | 18.808 | 18.808 | 0.000 | 0.000 | 0.000 |
| 18.808 | 120.276 | 18.808 | 0.000 | 0.000 | 0.000 |
| 18.808 | 18.808 | 120.276 | 0.000 | 0.000 | 0.000 |
| -0.000 | 0.000 | -0.000 | 6.189 | 0.000 | 0.000 |
| 0.000 | -0.000 | -0.000 | 0.000 | 6.189 | -0.000 |
| -0.000 | -0.000 | -0.000 | 0.000 | 0.000 | 6.189 |
| 120.276 | 18.808 | 18.808 | -0.000 | 0.000 | 0.000 |
| 18.808 | 120.276 | 18.808 | 0.000 | -0.000 | 0.000 |
| 18.808 | 18.808 | 120.276 | -0.000 | 0.000 | -0.000 |
| 0.000 | 0.000 | -0.000 | 6.189 | -0.000 | -0.000 |
| 0.000 | 0.000 | -0.000 | -0.000 | 6.189 | -0.000 |
| 0.000 | -0.000 | -0.000 | -0.000 | -0.000 | 6.189 |
| 120.276 | 18.808 | 18.808 | 0.000 | 0.000 | -0.000 |
| 18.808 | 120.276 | 18.808 | -0.000 | 0.000 | -0.000 |
| 18.808 | 18.808 | 120.276 | 0.000 | 0.000 | -0.000 |
| -0.000 | -0.000 | 0.000 | 6.189 | 0.000 | 0.000 |
| -0.000 | -0.000 | 0.000 | 0.000 | 6.189 | 0.000 |
| -0.000 | 0.000 | 0.000 | 0.000 | 0.000 | 6.189 |
| 120.277 | 18.808 | 18.808 | -0.000 | -0.000 | -0.000 |
| 18.808 | 120.277 | 18.808 | -0.000 | -0.000 | 0.000 |
| 18.808 | 18.808 | 120.277 | -0.000 | -0.000 | -0.000 |
| -0.000 | 0.000 | -0.000 | 6.189 | -0.000 | -0.000 |
| 0.000 | -0.000 | -0.000 | -0.000 | 6.189 | -0.000 |
| 0.000 | -0.000 | -0.000 | -0.000 | -0.000 | 6.189 |
| 120.276 | 18.808 | 18.808 | 0.000 | -0.000 | 0.000 |
| 18.808 | 120.276 | 18.808 | -0.000 | -0.000 | 0.000 |
| 18.808 | 18.808 | 120.276 | 0.000 | 0.000 | 0.000 |
| 0.000 | -0.000 | 0.000 | 6.189 | 0.000 | 0.000 |
| -0.000 | 0.000 | 0.000 | 0.000 | 6.189 | 0.000 |
| -0.000 | 0.000 | 0.000 | 0.000 | 0.000 | 6.189 |
| 109.729 | 123.069 | 122.870 | 0.035 | 0.027 | 0.027 |
| 123.158 | 109.640 | 122.870 | 0.035 | 0.027 | 0.027 |
| 123.158 | 123.069 | 109.441 | 0.035 | 0.027 | 0.027 |
| 5.763 | 5.920 | 5.412 | 26.093 | 0.030 | 0.023 |
| 6.556 | 6.083 | 5.818 | 0.030 | 26.091 | 0.025 |
| 6.524 | 6.015 | 5.883 | 0.028 | 0.026 | 26.092 |
| 96.157 | 109.675 | 109.874 | -0.035 | -0.027 | -0.027 |
| 109.586 | 96.247 | 109.874 | -0.035 | -0.027 | -0.027 |
| 109.586 | 109.675 | 96.445 | -0.035 | -0.027 | -0.027 |
| -5.648 | -5.802 | -5.507 | 26.038 | -0.033 | -0.017 |
| -6.485 | -6.013 | -5.880 | -0.029 | 26.046 | -0.024 |
| -6.485 | -6.079 | -5.814 | -0.029 | -0.024 | 26.046 |
| 103.622 | 117.042 | 117.022 | 0.004 | 0.003 | 0.003 |
| 117.051 | 103.613 | 117.022 | 0.004 | 0.003 | 0.003 |
| 117.051 | 117.042 | 103.593 | 0.004 | 0.003 | 0.003 |
| 0.576 | 0.592 | 0.541 | 26.075 | 0.003 | 0.002 |
| 0.656 | 0.608 | 0.582 | 0.003 | 26.075 | 0.002 |
| 0.652 | 0.602 | 0.588 | 0.003 | 0.003 | 26.075 |
| 102.264 | 115.702 | 115.722 | -0.004 | -0.003 | -0.003 |
| 115.693 | 102.273 | 115.722 | -0.004 | -0.003 | -0.003 |
| 115.693 | 115.702 | 102.293 | -0.004 | -0.003 | -0.003 |
| -0.565 | -0.580 | -0.551 | 26.070 | -0.003 | -0.002 |
| -0.648 | -0.601 | -0.588 | -0.003 | 26.071 | -0.002 |
| -0.648 | -0.608 | -0.581 | -0.003 | -0.002 | 26.071 |
| 103.012 | 116.439 | 116.437 | 0.000 | 0.000 | 0.000 |
| 116.440 | 103.011 | 116.437 | 0.000 | 0.000 | 0.000 |
| 116.440 | 116.439 | 103.009 | 0.000 | 0.000 | 0.000 |
| 0.058 | 0.059 | 0.054 | 26.074 | 0.000 | 0.000 |
| 0.066 | 0.061 | 0.058 | 0.000 | 26.074 | 0.000 |
| 0.065 | 0.060 | 0.059 | 0.000 | 0.000 | 26.074 |
| 102.874 | 116.305 | 116.307 | -0.000 | -0.000 | -0.000 |
| 116.304 | 102.875 | 116.307 | -0.000 | -0.000 | -0.000 |
| 116.304 | 116.305 | 102.877 | -0.000 | -0.000 | -0.000 |
| -0.057 | -0.058 | -0.055 | 26.073 | -0.000 | -0.000 |
| -0.065 | -0.060 | -0.059 | -0.000 | 26.073 | -0.000 |
| -0.065 | -0.061 | -0.058 | -0.000 | -0.000 | 26.073 |
| 33.800 | 19.139 | 19.139 | -0.000 | -0.000 | -0.000 |
| 19.139 | 33.800 | 19.139 | -0.000 | -0.000 | -0.000 |
| 19.139 | 19.139 | 33.800 | -0.000 | -0.000 | -0.000 |
| 0.000 | -0.000 | 0.000 | 11.533 | -0.000 | -0.000 |
| -0.000 | 0.000 | 0.000 | -0.000 | 11.533 | -0.000 |
| -0.000 | 0.000 | 0.000 | -0.000 | -0.000 | 11.533 |
| 33.800 | 19.139 | 19.139 | 0.000 | 0.000 | 0.000 |
| 19.139 | 33.800 | 19.139 | 0.000 | 0.000 | 0.000 |
| 19.139 | 19.139 | 33.800 | 0.000 | 0.000 | 0.000 |
| -0.000 | 0.000 | -0.000 | 11.533 | 0.000 | 0.000 |
| 0.000 | -0.000 | -0.000 | 0.000 | 11.533 | 0.000 |
| 0.000 | -0.000 | 0.000 | 0.000 | 0.000 | 11.533 |
| 33.800 | 19.139 | 19.139 | -0.000 | -0.000 | -0.000 |
| 19.139 | 33.800 | 19.139 | -0.000 | -0.000 | -0.000 |
| 19.139 | 19.139 | 33.800 | -0.000 | -0.000 | -0.000 |
| -0.000 | -0.000 | 0.000 | 11.533 | -0.000 | -0.000 |
| -0.000 | -0.000 | 0.000 | -0.000 | 11.533 | -0.000 |
| -0.000 | 0.000 | -0.000 | -0.000 | -0.000 | 11.533 |
| 33.800 | 19.139 | 19.139 | 0.000 | 0.000 | 0.000 |
| 19.139 | 33.800 | 19.139 | 0.000 | 0.000 | 0.000 |
| 19.139 | 19.139 | 33.800 | 0.000 | 0.000 | 0.000 |
| 0.000 | 0.000 | -0.000 | 11.533 | 0.000 | 0.000 |
| 0.000 | 0.000 | -0.000 | 0.000 | 11.533 | 0.000 |
| 0.000 | -0.000 | 0.000 | 0.000 | 0.000 | 11.533 |
| 33.800 | 19.139 | 19.139 | -0.000 | -0.000 | -0.000 |
| 19.139 | 33.800 | 19.139 | -0.000 | -0.000 | -0.000 |
| 19.139 | 19.139 | 33.800 | -0.000 | -0.000 | -0.000 |
| -0.000 | -0.000 | 0.000 | 11.533 | -0.000 | -0.000 |
| -0.000 | -0.000 | 0.000 | -0.000 | 11.533 | -0.000 |
| -0.000 | 0.000 | -0.000 | -0.000 | -0.000 | 11.533 |
| 33.800 | 19.139 | 19.139 | 0.000 | 0.000 | 0.000 |
| 19.139 | 33.800 | 19.139 | 0.000 | 0.000 | 0.000 |
| 19.139 | 19.139 | 33.800 | 0.000 | 0.000 | 0.000 |
| 0.000 | 0.000 | -0.000 | 11.533 | 0.000 | 0.000 |
| 0.000 | 0.000 | -0.000 | 0.000 | 11.533 | 0.000 |
| 0.000 | -0.000 | 0.000 | 0.000 | 0.000 | 11.533 |
| 137.550 | 140.486 | 169.635 | 0.168 | -0.084 | 0.801 |
| 140.647 | 137.390 | 169.635 | 0.168 | -0.084 | 0.801 |
| 170.995 | 170.835 | 190.938 | 0.168 | -0.084 | 0.801 |
| 5.377 | 7.110 | 3.536 | 35.202 | -0.142 | 1.502 |
| 8.186 | 6.287 | 4.077 | 0.002 | 34.954 | 1.193 |
| 4.702 | 2.847 | 2.152 | 0.066 | -0.116 | 4.706 |
| 131.419 | 134.676 | 166.224 | -0.168 | 0.084 | -0.801 |
| 134.515 | 131.580 | 166.224 | -0.168 | 0.084 | -0.801 |
| 164.864 | 165.025 | 187.527 | -0.168 | 0.084 | -0.801 |
| 1.347 | -0.250 | 0.302 | 35.108 | -0.093 | -0.344 |
| -5.264 | -3.632 | -2.522 | -0.130 | 35.245 | -1.053 |
| -7.998 | -6.121 | -3.974 | -0.045 | 0.253 | 2.778 |
| 134.791 | 137.872 | 168.100 | 0.017 | -0.008 | 0.080 |
| 137.888 | 134.775 | 168.100 | 0.017 | -0.008 | 0.080 |
| 168.236 | 168.220 | 189.403 | 0.017 | -0.008 | 0.080 |
| 0.538 | 0.711 | 0.354 | 35.155 | -0.014 | 0.150 |
| 0.819 | 0.629 | 0.408 | 0.000 | 35.130 | 0.119 |
| 0.470 | 0.285 | 0.215 | 0.007 | -0.012 | 3.977 |
| 134.178 | 137.291 | 167.759 | -0.017 | 0.008 | -0.080 |
| 137.274 | 134.194 | 167.759 | -0.017 | 0.008 | -0.080 |
| 167.623 | 167.639 | 189.062 | -0.017 | 0.008 | -0.080 |
| 0.135 | -0.025 | 0.030 | 35.146 | -0.009 | -0.034 |
| -0.526 | -0.363 | -0.252 | -0.013 | 35.159 | -0.105 |
| -0.800 | -0.612 | -0.397 | -0.004 | 0.025 | 3.784 |
| 134.516 | 137.611 | 167.947 | 0.002 | -0.001 | 0.008 |
| 137.612 | 134.514 | 167.947 | 0.002 | -0.001 | 0.008 |
| 167.961 | 167.959 | 189.250 | 0.002 | -0.001 | 0.008 |
| 0.054 | 0.071 | 0.035 | 35.150 | -0.001 | 0.015 |
| 0.082 | 0.063 | 0.041 | 0.000 | 35.148 | 0.012 |
| 0.047 | 0.028 | 0.022 | 0.001 | -0.001 | 3.904 |
| 134.454 | 137.552 | 167.912 | -0.002 | 0.001 | -0.008 |
| 137.550 | 134.455 | 167.912 | -0.002 | 0.001 | -0.008 |
| 167.898 | 167.900 | 189.215 | -0.002 | 0.001 | -0.008 |
| 0.013 | -0.002 | 0.003 | 35.150 | -0.001 | -0.003 |
| -0.053 | -0.036 | -0.025 | -0.001 | 35.151 | -0.011 |
| -0.080 | -0.061 | -0.040 | -0.000 | 0.003 | 3.885 |
| 52.594 | 42.007 | 42.007 | -0.000 | -0.000 | -0.000 |
| 42.007 | 52.594 | 42.007 | -0.000 | -0.000 | -0.000 |
| 42.007 | 42.007 | 52.594 | -0.000 | -0.000 | -0.000 |
| 0.000 | 0.000 | -0.000 | 2.340 | -0.000 | -0.000 |
| 0.000 | 0.000 | -0.000 | -0.000 | 2.340 | -0.000 |
| 0.000 | 0.000 | -0.000 | -0.000 | -0.000 | 2.340 |
| 52.594 | 42.007 | 42.007 | 0.000 | 0.000 | -0.000 |
| 42.007 | 52.594 | 42.007 | 0.000 | -0.000 | -0.000 |
| 42.007 | 42.007 | 52.594 | 0.000 | 0.000 | -0.000 |
| -0.000 | -0.000 | 0.000 | 2.340 | 0.000 | -0.000 |
| -0.000 | 0.000 | 0.000 | 0.000 | 2.340 | -0.000 |
| -0.000 | 0.000 | 0.000 | 0.000 | -0.000 | 2.340 |
| 52.594 | 42.007 | 42.007 | -0.000 | -0.000 | -0.000 |
| 42.007 | 52.594 | 42.007 | -0.000 | -0.000 | -0.000 |
| 42.007 | 42.007 | 52.594 | 0.000 | -0.000 | -0.000 |
| -0.000 | -0.000 | -0.000 | 2.340 | -0.000 | -0.000 |
| -0.000 | -0.000 | -0.000 | -0.000 | 2.340 | -0.000 |
| -0.000 | -0.000 | -0.000 | -0.000 | -0.000 | 2.340 |
| 52.594 | 42.007 | 42.007 | 0.000 | 0.000 | -0.000 |
| 42.007 | 52.594 | 42.007 | 0.000 | 0.000 | 0.000 |
| 42.007 | 42.007 | 52.594 | 0.000 | 0.000 | -0.000 |
| 0.000 | 0.000 | 0.000 | 2.340 | 0.000 | 0.000 |
| 0.000 | 0.000 | 0.000 | 0.000 | 2.340 | 0.000 |
| 0.000 | 0.000 | 0.000 | -0.000 | 0.000 | 2.340 |
| 52.594 | 42.007 | 42.007 | -0.000 | -0.000 | -0.000 |
| 42.007 | 52.594 | 42.007 | -0.000 | -0.000 | -0.000 |
| 42.007 | 42.007 | 52.594 | -0.000 | -0.000 | -0.000 |
| -0.000 | -0.000 | -0.000 | 2.340 | -0.000 | -0.000 |
| -0.000 | -0.000 | -0.000 | -0.000 | 2.340 | 0.000 |
| -0.000 | -0.000 | -0.000 | -0.000 | -0.000 | 2.340 |
| 52.594 | 42.007 | 42.007 | 0.000 | 0.000 | 0.000 |
| 42.007 | 52.594 | 42.007 | 0.000 | 0.000 | -0.000 |
| 42.007 | 42.007 | 52.594 | 0.000 | 0.000 | 0.000 |
| 0.000 | 0.000 | 0.000 | 2.340 | 0.000 | 0.000 |
| 0.000 | 0.000 | 0.000 | 0.000 | 2.340 | 0.000 |
| 0.000 | 0.000 | 0.000 | 0.000 | 0.000 | 2.340 |
| 143.246 | 107.090 | 106.690 | 0.098 | 0.054 | 0.087 |
| 106.818 | 143.518 | 106.689 | 0.098 | 0.054 | 0.087 |
| 106.819 | 107.090 | 143.117 | 0.098 | 0.054 | 0.087 |
| 1.228 | 1.572 | 1.087 | 3.134 | 0.054 | 0.077 |
| 1.525 | 1.452 | 1.223 | 0.094 | 3.097 | 0.075 |
| 1.506 | 1.445 | 1.256 | 0.094 | 0.056 | 3.115 |
| 140.160 | 103.460 | 103.861 | -0.098 | -0.054 | -0.087 |
| 103.732 | 139.888 | 103.861 | -0.098 | -0.054 | -0.087 |
| 103.732 | 103.460 | 140.289 | -0.098 | -0.054 | -0.087 |
| -1.207 | -1.531 | -1.129 | 2.943 | -0.058 | -0.077 |
| -1.493 | -1.442 | -1.227 | -0.094 | 2.985 | -0.076 |
| -1.492 | -1.461 | -1.240 | -0.094 | -0.056 | 2.968 |
| 141.881 | 105.445 | 105.405 | 0.010 | 0.005 | 0.009 |
| 105.418 | 141.908 | 105.405 | 0.010 | 0.005 | 0.009 |
| 105.418 | 105.445 | 141.868 | 0.010 | 0.005 | 0.009 |
| 0.123 | 0.157 | 0.109 | 1.714 | 0.005 | 0.006 |
| 0.152 | 0.145 | 0.122 | 0.008 | 1.711 | 0.006 |
| 0.151 | 0.145 | 0.125 | 0.008 | 0.005 | 1.713 |
| 141.572 | 105.082 | 105.122 | -0.010 | -0.005 | -0.009 |
| 105.109 | 141.545 | 105.122 | -0.010 | -0.005 | -0.009 |
| 105.109 | 105.082 | 141.585 | -0.010 | -0.005 | -0.009 |
| -0.121 | -0.153 | -0.113 | 1.698 | -0.005 | -0.006 |
| -0.149 | -0.144 | -0.123 | -0.008 | 1.701 | -0.006 |
| -0.149 | -0.146 | -0.124 | -0.008 | -0.005 | 1.700 |
| 141.743 | 105.282 | 105.278 | 0.001 | 0.001 | 0.001 |
| 105.279 | 141.745 | 105.278 | 0.001 | 0.001 | 0.001 |
| 105.279 | 105.282 | 141.741 | 0.001 | 0.001 | 0.001 |
| 0.013 | 0.015 | 0.010 | 3.595 | 0.001 | 0.001 |
| 0.014 | 0.017 | 0.011 | 0.001 | 3.594 | 0.001 |
| 0.014 | 0.017 | 0.011 | 0.001 | 0.001 | 3.594 |
| 141.711 | 105.245 | 105.249 | -0.001 | -0.001 | -0.001 |
| 105.248 | 141.708 | 105.249 | -0.001 | -0.001 | -0.001 |
| 105.248 | 105.245 | 141.712 | -0.001 | -0.001 | -0.001 |
| -0.013 | -0.016 | -0.010 | 3.592 | -0.001 | -0.001 |
| -0.014 | -0.017 | -0.010 | -0.001 | 3.593 | -0.001 |
| -0.014 | -0.017 | -0.010 | -0.001 | -0.001 | 3.593 |
| 216.131 | 154.324 | 154.324 | -0.045 | -0.060 | -0.047 |
| 154.435 | 216.237 | 154.429 | -0.048 | -0.062 | -0.017 |
| 154.683 | 154.683 | 216.477 | 0.004 | -0.034 | -0.044 |
| 0.088 | 0.108 | 0.085 | 19.754 | 0.001 | 0.012 |
| 0.025 | 0.025 | 0.025 | 0.001 | 19.754 | 0.000 |
| 0.025 | 0.025 | 0.025 | 0.001 | 0.001 | 19.753 |
| 216.030 | 154.223 | 154.223 | 0.045 | 0.060 | 0.047 |
| 154.111 | 215.925 | 154.117 | 0.048 | 0.062 | 0.017 |
| 153.863 | 153.863 | 215.684 | -0.004 | 0.034 | 0.044 |
| -0.096 | -0.117 | -0.093 | 19.752 | -0.002 | -0.014 |
| -0.027 | -0.027 | -0.027 | -0.001 | 19.752 | -0.001 |
| -0.027 | -0.027 | -0.027 | -0.001 | -0.002 | 19.753 |
| 216.081 | 154.273 | 154.273 | -0.005 | -0.007 | -0.005 |
| 154.273 | 216.081 | 154.273 | -0.005 | -0.007 | -0.005 |
| 154.273 | 154.273 | 216.081 | -0.005 | -0.007 | -0.005 |
| 0.009 | 0.011 | 0.009 | 19.753 | 0.000 | 0.001 |
| 0.003 | 0.003 | 0.003 | 0.000 | 19.753 | 0.000 |
| 0.003 | 0.003 | 0.003 | 0.000 | 0.000 | 19.753 |
| 216.076 | 154.268 | 154.268 | -0.000 | -0.000 | -0.000 |
| 154.257 | 216.065 | 154.257 | -0.000 | -0.000 | -0.001 |
| 154.232 | 154.232 | 216.041 | -0.002 | -0.001 | -0.000 |
| -0.010 | -0.012 | -0.009 | 19.753 | -0.000 | -0.001 |
| -0.003 | -0.003 | -0.003 | -0.000 | 19.753 | -0.000 |
| -0.003 | -0.003 | -0.003 | -0.000 | -0.000 | 19.753 |
| 216.082 | 154.274 | 154.274 | -0.000 | -0.001 | -0.000 |
| 154.274 | 216.082 | 154.274 | -0.000 | -0.001 | -0.000 |
| 154.274 | 154.274 | 216.082 | -0.000 | -0.001 | -0.000 |
| 0.001 | 0.001 | 0.001 | -0.127 | -0.000 | -0.000 |
| 0.001 | 0.001 | 0.001 | -0.000 | -0.127 | -0.000 |
| 0.001 | 0.001 | 0.001 | -0.000 | -0.000 | -0.127 |
| 216.080 | 154.272 | 154.272 | 0.000 | 0.001 | 0.000 |
| 154.272 | 216.080 | 154.272 | 0.000 | 0.001 | 0.000 |
| 154.272 | 154.272 | 216.080 | 0.000 | 0.001 | 0.000 |
| -0.001 | -0.002 | -0.001 | -0.126 | 0.000 | 0.000 |
| -0.001 | -0.001 | -0.001 | 0.000 | -0.126 | 0.000 |
| -0.001 | -0.001 | -0.001 | 0.000 | 0.000 | -0.126 |
| 116.279 | 135.084 | 135.084 | -0.000 | 0.000 | 0.000 |
| 128423171.567 | 149106709.770 | 175343883.876 | -11627038.415 | 3074319.627 | 3253661.998 |
| 130781178.741 | 143816328.985 | 185225621.065 | -9046793.527 | -223760.648 | 5130125.289 |
| 158565622.380 | 166937166.599 | 210604108.464 | -1061676.290 | 2113203.105 | -2776480.622 |
| 164515740.045 | 194547898.713 | 221265202.254 | 1361116.089 | 1156196.968 | -585450.586 |
| 170206007.092 | 193359374.471 | 226064127.755 | 4304798.679 | 478800.609 | 1650092.479 |
| -174818063.803 | -185625663.548 | -210398910.144 | 380585.572 | -3129644.596 | -1447623.598 |
| -183948329.926 | -188160021.020 | -227821178.254 | -4287655.597 | 13644655.955 | -8853656.666 |
| -189259934.937 | -212541450.930 | -251373600.149 | 1661209.784 | 2785554.541 | -2547336.233 |
| -172200491.984 | -187058079.336 | -220511591.019 | -3459273.403 | 4142420.880 | -1127462.466 |
| -177791263.716 | -189315298.264 | -214916306.357 | -2067286.699 | 379755.518 | -1315997.757 |
| -165071147.450 | -187195689.474 | -211255657.859 | -909779.994 | -3585225.615 | -4153261.205 |
| 116.279 | 135.084 | 135.084 | -0.000 | 0.000 | -0.000 |
| 135.084 | 116.279 | 135.084 | -0.000 | 0.000 | -0.000 |
| 135.084 | 135.084 | 116.279 | -0.000 | 0.000 | -0.000 |
| 15537931.700 | 17058088.303 | 20804196.969 | -119246.437 | -98723.700 | -2873.307 |
| 17055558.192 | 19249184.117 | 21995735.204 | 212934.308 | 118049.214 | -173683.819 |
| 16113739.560 | 18043974.161 | 21944685.049 | 161938.467 | 327015.378 | -25652.941 |
| -10440779.500 | -14016226.477 | -16259657.108 | 1260098.145 | -303803.705 | -915280.983 |
| -13315966.771 | -16010521.621 | -18759189.637 | 764370.519 | 764119.591 | -1182561.143 |
| -12897401.187 | -17277077.380 | -19172824.691 | 346849.889 | 437108.786 | -1312966.418 |
| -17635952.711 | -18474303.775 | -22250970.085 | -372198.200 | 820262.269 | -178369.364 |
| -17660404.822 | -18340178.469 | -21085374.129 | -469850.208 | 72463.042 | -368677.670 |
| -16466158.785 | -19476294.001 | -20284212.292 | -741687.864 | -301589.566 | -427915.906 |
| 1606451.797 | 1859058.322 | 2013256.173 | 69391.690 | 73199.304 | 5726.773 |
| 1602481.798 | 1621616.551 | 2020092.884 | 102655.130 | -108117.887 | 43938.664 |
| 1799858.025 | 1994567.965 | 2331094.488 | -51269.970 | 2680.738 | 21418.679 |
| 1529783.694 | 1688841.652 | 1884972.623 | 58350.061 | -37333.231 | 66812.484 |
| 1674732.313 | 1797301.865 | 2097740.579 | 90387.388 | 32351.551 | 16339.378 |
| 1667906.803 | 1810270.960 | 2110304.767 | 86939.350 | -18825.171 | 71344.385 |
| 116.278 | 135.083 | 135.083 | 0.000 | 0.000 | 0.000 |
| 135.083 | 116.278 | 135.083 | 0.000 | -0.000 | 0.000 |
| 135.083 | 135.083 | 116.278 | 0.000 | -0.000 | 0.000 |
| -1774974.731 | -1826805.752 | -2156205.988 | -63980.937 | 91619.295 | 28090.363 |
| -1818921.713 | -1765824.040 | -2144360.696 | -29187.668 | 41289.541 | -31149.360 |
| -1675950.098 | -1738948.564 | -2100263.177 | -85877.595 | -34370.150 | -56841.868 |
| 133.533 | 151.271 | 140.720 | -0.317 | -0.336 | -0.021 |
| 184958504.551 | 208850292.516 | 223226081.854 | 2056670.980 | -3284620.882 | -3212358.557 |
| 171765917.423 | 192105690.672 | 216088638.689 | -937702.249 | -5296892.181 | -1504891.265 |
| 206384880.743 | 230056094.318 | 236484486.580 | -318249.404 | -102289.389 | -2170193.619 |
| 178654092.996 | 160991002.690 | 202563874.649 | 1903530.813 | -492341.419 | 984230.258 |
| 7.435 | 7.265 | 6.225 | -0.333 | -0.340 | 22.779 |
| -172892815.260 | -185087767.940 | -212440725.554 | 2499158.649 | 4081020.104 | 200895.912 |
| 136.080 | 118.342 | 127.681 | 0.317 | 0.336 | 0.021 |
| 126.580 | 126.629 | 102.174 | 0.317 | 0.336 | 0.021 |
| -211254750.500 | -194808658.811 | -234262679.936 | -324916.258 | 495680.136 | 706048.400 |
| -180632169.010 | -191255133.206 | -219984476.862 | -6358600.621 | 4033913.440 | -1244734.605 |
| -195884501.475 | -219749360.291 | -235240197.219 | 412447.039 | 4720301.652 | -2826650.996 |
| 15360222.473 | 14593486.649 | 19864406.209 | 127211.846 | -436919.992 | -75503.427 |
| 188.692 | 82.441 | 134.853 | 0.596 | 0.607 | -0.002 |
| 17043671.004 | 18960967.372 | 21138530.625 | -14181.362 | -493491.563 | -308094.481 |
| 0.679 | 0.796 | 0.604 | -199.694 | 0.740 | -0.001 |
| 0.769 | 0.702 | 0.621 | 0.743 | -199.773 | -0.004 |
| 0.744 | 0.727 | 0.622 | -0.033 | -0.034 | 22.811 |
| -16624244.669 | -15410730.105 | -19662643.829 | -444618.796 | -145602.155 | 524236.071 |
| -16017013.385 | -15497504.370 | -20821419.192 | -128817.052 | 400088.115 | 287161.097 |
| -17674855.880 | -18789785.939 | -21252681.457 | 144034.177 | 422704.133 | -181890.081 |
| -0.677 | -0.796 | -0.602 | -201.155 | -0.744 | 0.001 |
| -15940748.140 | -13812858.044 | -19280769.781 | -297156.196 | -285327.705 | 189675.073 |
| -0.740 | -0.723 | -0.618 | 0.033 | 0.034 | 22.819 |
| 1656311.973 | 1576827.746 | 2074375.390 | -7856.693 | -28114.227 | 2258.861 |
| 1704486.356 | 1654388.453 | 2048946.808 | 21943.665 | -32794.447 | -29650.494 |
| 1664090.218 | 1838723.045 | 1996558.118 | -4786.949 | -46051.033 | 18922.743 |
| 1494226.663 | 1460478.945 | 1966787.817 | 34082.890 | -7325.093 | 3347.902 |
| 1645847.058 | 1544164.014 | 1973093.481 | -21634.610 | 9961.766 | 6765.432 |
| 1934616.834 | 2006287.923 | 2233691.679 | 289.509 | 28341.027 | 8412.420 |
| -1728573.059 | -1571644.097 | -2046182.442 | 25428.595 | -15586.205 | 7192.461 |
| -1697435.576 | -1663448.551 | -2049668.509 | -6502.867 | 42428.680 | -6742.593 |
| -1681777.356 | -1887506.984 | -2157203.649 | -670.124 | 45861.095 | -13037.139 |
| -1533040.889 | -1488057.594 | -2003882.166 | -17722.033 | 41580.761 | -34773.923 |
| -0.086 | -0.078 | -0.068 | -0.074 | -200.105 | 0.000 |
| -1958882.440 | -2210055.833 | -2352601.844 | -6915.269 | 25360.970 | -26250.372 |
| 231.887 | 181.980 | 181.980 | 0.000 | -0.000 | 0.000 |
| 181.980 | 231.887 | 181.980 | 0.000 | -0.000 | 0.000 |
| 181.980 | 181.980 | 231.887 | -0.000 | -0.000 | 0.000 |
| -0.000 | -0.000 | 0.000 | 72.877 | -0.000 | -0.000 |
| 0.000 | -0.000 | 0.000 | -0.000 | 72.877 | 0.000 |
| 0.000 | -0.000 | -0.000 | -0.000 | -0.000 | 72.877 |
| 231.887 | 181.980 | 181.980 | 0.000 | 0.000 | -0.000 |
| 181.980 | 231.887 | 181.980 | 0.000 | 0.000 | -0.000 |
| 181.980 | 181.980 | 231.887 | 0.000 | 0.000 | -0.000 |
| 0.000 | 0.000 | -0.000 | 72.877 | 0.000 | -0.000 |
| -0.000 | 0.000 | -0.000 | -0.000 | 72.877 | -0.000 |
| -0.000 | 0.000 | 0.000 | 0.000 | 0.000 | 72.877 |
| 231.887 | 181.980 | 181.980 | 0.000 | -0.000 | 0.000 |
| 181.980 | 231.887 | 181.980 | -0.000 | -0.000 | 0.000 |
| 181.980 | 181.980 | 231.887 | -0.000 | -0.000 | 0.000 |
| 0.000 | 0.000 | 0.000 | 72.877 | -0.000 | 0.000 |
| 0.000 | 0.000 | 0.000 | -0.000 | 72.877 | 0.000 |
| 0.000 | 0.000 | 0.000 | -0.000 | -0.000 | 72.877 |
| 231.887 | 181.980 | 181.980 | -0.000 | 0.000 | -0.000 |
| 181.980 | 231.887 | 181.980 | 0.000 | 0.000 | -0.000 |
| 181.980 | 181.980 | 231.887 | 0.000 | 0.000 | -0.000 |
| -0.000 | -0.000 | -0.000 | 72.877 | 0.000 | -0.000 |
| -0.000 | -0.000 | -0.000 | 0.000 | 72.877 | -0.000 |
| -0.000 | -0.000 | -0.000 | 0.000 | 0.000 | 72.877 |
| 231.888 | 181.981 | 181.981 | -0.000 | -0.000 | 0.000 |
| 181.981 | 231.888 | 181.981 | 0.000 | -0.000 | 0.000 |
| 181.981 | 181.981 | 231.888 | 0.000 | -0.000 | 0.000 |
| 0.000 | 0.000 | 0.000 | 72.877 | -0.000 | 0.000 |
| 0.000 | 0.000 | 0.000 | -0.000 | 72.877 | 0.000 |
| 0.000 | 0.000 | 0.000 | -0.000 | -0.000 | 72.877 |
| 231.886 | 181.979 | 181.979 | 0.000 | 0.000 | -0.000 |
| 181.979 | 231.886 | 181.979 | -0.000 | 0.000 | -0.000 |
| 181.979 | 181.979 | 231.886 | -0.000 | 0.000 | -0.000 |
| -0.000 | -0.000 | -0.000 | 72.877 | 0.000 | -0.000 |
| -0.000 | -0.000 | -0.000 | 0.000 | 72.877 | -0.000 |
| -0.000 | -0.000 | -0.000 | 0.000 | 0.000 | 72.877 |
| 171.774 | 49.393 | 49.393 | -0.000 | -0.000 | 0.000 |
| 49.393 | 171.774 | 49.393 | -0.000 | -0.000 | 0.000 |
| 49.393 | 49.393 | 171.774 | -0.000 | 0.000 | -0.000 |
| 0.000 | 0.000 | 0.000 | -8.423 | 0.000 | 0.000 |
| 0.000 | 0.000 | 0.000 | -0.000 | -8.423 | -0.000 |
| 0.000 | 0.000 | -0.000 | -0.000 | -0.000 | -8.423 |
| 171.774 | 49.393 | 49.393 | 0.000 | 0.000 | -0.000 |
| 49.393 | 171.774 | 49.393 | 0.000 | -0.000 | -0.000 |
| 49.393 | 49.393 | 171.774 | -0.000 | 0.000 | 0.000 |
| -0.000 | -0.000 | -0.000 | -8.423 | 0.000 | 0.000 |
| -0.000 | -0.000 | 0.000 | 0.000 | -8.423 | -0.000 |
| -0.000 | -0.000 | 0.000 | 0.000 | 0.000 | -8.423 |
| 171.774 | 49.393 | 49.393 | -0.000 | -0.000 | 0.000 |
| 49.393 | 171.774 | 49.393 | -0.000 | 0.000 | 0.000 |
| 49.393 | 49.393 | 171.774 | -0.000 | 0.000 | -0.000 |
| 0.000 | 0.000 | 0.000 | -8.423 | -0.000 | 0.000 |
| 0.000 | 0.000 | 0.000 | -0.000 | -8.423 | -0.000 |
| 0.000 | 0.000 | 0.000 | -0.000 | -0.000 | -8.423 |
| 171.774 | 49.393 | 49.393 | 0.000 | 0.000 | 0.000 |
| 49.393 | 171.774 | 49.393 | 0.000 | -0.000 | 0.000 |
| 49.393 | 49.393 | 171.774 | 0.000 | 0.000 | 0.000 |
| -0.000 | -0.000 | -0.000 | -8.423 | 0.000 | 0.000 |
| -0.000 | -0.000 | -0.000 | 0.000 | -8.423 | 0.000 |
| -0.000 | -0.000 | -0.000 | 0.000 | 0.000 | -8.423 |
| 171.775 | 49.394 | 49.394 | -0.000 | -0.000 | -0.000 |
| 49.394 | 171.775 | 49.394 | -0.000 | -0.000 | -0.000 |
| 49.394 | 49.394 | 171.775 | -0.000 | -0.000 | -0.000 |
| 2503960.238 | 4192369.817 | 4192362.101 | -3857710.677 | -0.000 | -0.000 |
| 4192369.817 | 2503960.238 | 4192362.101 | -0.000 | -3857710.677 | -0.000 |
| 4192369.817 | 4192362.101 | 2503960.238 | -0.000 | -0.000 | -3857710.677 |
| 171.772 | 49.393 | 49.393 | 0.000 | 0.000 | -0.000 |
| 49.393 | 171.772 | 49.393 | 0.000 | 0.000 | -0.000 |
| 49.393 | 49.393 | 171.772 | 0.000 | 0.000 | 0.000 |
| -2503960.238 | -4192369.817 | -4192362.101 | -3857710.677 | 0.000 | -0.000 |
| -4192369.817 | -2503960.238 | -4192362.101 | -0.000 | -3857710.677 | 0.000 |
| -4192369.817 | -4192362.101 | -2503960.238 | 0.000 | -0.000 | -3857710.677 |
| 69.694 | 125.717 | 125.717 | 0.000 | -0.000 | -0.000 |
| 125.717 | 69.694 | 125.717 | -0.000 | 0.000 | -0.000 |
| 125.717 | 125.717 | 69.694 | 0.000 | 0.000 | -0.000 |
| 0.000 | -0.000 | 0.000 | 75.154 | -0.000 | -0.000 |
| -0.000 | 0.000 | 0.000 | 0.000 | 75.154 | -0.000 |
| 0.000 | 0.000 | 0.000 | 0.000 | 0.000 | 75.154 |
| 69.694 | 125.717 | 125.717 | 0.000 | 0.000 | 0.000 |
| 125.717 | 69.694 | 125.717 | 0.000 | 0.000 | 0.000 |
| 125.717 | 125.717 | 69.694 | -0.000 | 0.000 | 0.000 |
| -0.000 | 0.000 | -0.000 | 75.154 | 0.000 | -0.000 |
| -0.000 | -0.000 | -0.000 | 0.000 | 75.154 | 0.000 |
| 0.000 | -0.000 | -0.000 | -0.000 | 0.000 | 75.154 |
| 69.694 | 125.717 | 125.717 | -0.000 | -0.000 | -0.000 |
| 125.717 | 69.694 | 125.717 | -0.000 | -0.000 | -0.000 |
| 125.717 | 125.717 | 69.694 | -0.000 | -0.000 | -0.000 |
| 0.000 | 0.000 | 0.000 | 75.154 | -0.000 | -0.000 |
| 0.000 | 0.000 | 0.000 | -0.000 | 75.154 | -0.000 |
| 0.000 | 0.000 | 0.000 | -0.000 | -0.000 | 75.154 |
| 69.694 | 125.717 | 125.717 | 0.000 | 0.000 | 0.000 |
| 125.717 | 69.694 | 125.717 | 0.000 | 0.000 | 0.000 |
| 125.717 | 125.717 | 69.694 | -0.000 | -0.000 | 0.000 |
| -0.000 | -0.000 | -0.000 | 75.154 | 0.000 | 0.000 |
| -0.000 | -0.000 | -0.000 | 0.000 | 75.154 | 0.000 |
| -0.000 | -0.000 | -0.000 | 0.000 | 0.000 | 75.154 |
| 69.694 | 125.718 | 125.718 | 0.000 | -0.000 | -0.000 |
| 125.718 | 69.694 | 125.718 | -0.000 | 0.000 | -0.000 |
| 125.718 | 125.718 | 69.694 | 0.000 | -0.000 | -0.000 |
| 0.000 | 0.000 | 0.000 | 75.154 | -0.000 | -0.000 |
| 0.000 | 0.000 | 0.000 | -0.000 | 75.154 | -0.000 |
| 0.000 | 0.000 | 0.000 | -0.000 | -0.000 | 75.154 |
| 69.694 | 125.717 | 125.717 | -0.000 | 0.000 | 0.000 |
| 125.717 | 69.694 | 125.717 | 0.000 | -0.000 | 0.000 |
| 125.717 | 125.717 | 69.694 | 0.000 | 0.000 | 0.000 |
| -0.000 | -0.000 | -0.000 | 75.154 | 0.000 | 0.000 |
| -0.000 | -0.000 | -0.000 | 0.000 | 75.154 | 0.000 |
| -0.000 | -0.000 | -0.000 | 0.000 | 0.000 | 75.154 |
| 279.043 | 166.773 | 150.031 | -0.000 | 0.000 | 0.000 |
| 166.773 | 279.043 | 150.031 | 0.000 | 0.000 | 0.000 |
| 150.031 | 150.031 | 295.785 | -0.000 | 0.000 | 0.000 |
| 0.000 | 0.000 | -0.000 | 39.533 | 0.000 | 0.000 |
| 0.000 | 0.000 | -0.000 | -0.000 | 39.533 | -0.000 |
| 0.000 | 0.000 | -0.000 | -0.000 | 0.000 | 44.425 |
| 267.334 | 178.483 | 150.031 | 0.000 | -0.000 | -0.000 |
| 166.773 | 279.043 | 150.031 | 0.000 | -0.000 | -0.000 |
| 150.031 | 150.031 | 295.785 | 0.000 | -0.000 | -0.000 |
| -0.000 | -0.000 | 0.000 | 39.533 | -0.000 | -0.000 |
| -0.000 | -0.000 | 0.000 | 0.000 | 39.533 | 0.000 |
| -0.000 | -0.000 | 0.000 | 0.000 | -0.000 | 44.425 |
| 267.334 | 178.483 | 150.031 | -0.000 | 0.000 | 0.000 |
| 166.773 | 279.043 | 150.031 | -0.000 | 0.000 | 0.000 |
| 150.031 | 150.031 | 295.786 | -0.000 | 0.000 | 0.000 |
| 0.000 | -0.000 | 0.000 | 39.533 | 0.000 | 0.000 |
| -0.000 | 0.000 | 0.000 | -0.000 | 39.533 | 0.000 |
| -0.000 | 0.000 | -0.000 | -0.000 | 0.000 | 44.425 |
| 279.043 | 166.773 | 150.031 | 0.000 | -0.000 | -0.000 |
| 166.773 | 279.043 | 150.031 | 0.000 | -0.000 | 0.000 |
| 150.031 | 150.031 | 295.785 | 0.000 | -0.000 | 0.000 |
| -0.000 | 0.000 | -0.000 | 39.533 | -0.000 | -0.000 |
| 0.000 | -0.000 | -0.000 | 0.000 | 39.533 | -0.000 |
| 0.000 | -0.000 | 0.000 | 0.000 | -0.000 | 44.425 |
| 267.335 | 178.483 | 150.031 | -0.000 | 0.000 | 0.000 |
| 178.484 | 267.335 | 150.031 | -0.000 | 0.000 | 0.000 |
| 150.032 | 150.032 | 295.787 | 0.000 | 0.000 | 0.000 |
| 0.000 | -0.000 | 0.000 | 39.533 | 0.000 | 0.000 |
| -0.000 | 0.000 | 0.000 | -0.000 | 39.533 | 0.000 |
| 0.000 | 0.000 | 0.000 | -0.000 | 0.000 | 56.135 |
| 279.041 | 166.772 | 150.030 | 0.000 | -0.000 | -0.000 |
| 166.772 | 279.041 | 150.030 | 0.000 | -0.000 | -0.000 |
| 150.030 | 150.030 | 295.784 | 0.000 | -0.000 | 0.000 |
| -0.000 | 0.000 | -0.000 | 39.533 | -0.000 | -0.000 |
| 0.000 | -0.000 | -0.000 | 0.000 | 39.533 | -0.000 |
| -0.000 | -0.000 | -0.000 | -0.000 | -0.000 | 56.135 |
| 267.325 | 178.491 | 150.031 | 0.000 | 0.000 | -0.000 |
| 178.491 | 267.325 | 150.031 | 0.000 | 0.000 | -0.000 |
| 150.031 | 150.031 | 295.785 | 0.000 | 0.000 | -0.000 |
| -0.000 | 0.000 | 0.000 | 38.137 | 0.000 | -0.000 |
| -0.000 | 0.000 | 0.000 | 0.000 | 38.137 | -0.000 |
| -0.000 | 0.000 | -0.000 | 0.000 | 0.000 | 44.417 |
| 278.275 | 167.541 | 150.031 | -0.000 | -0.000 | 0.000 |
| 167.541 | 278.275 | 150.031 | -0.000 | -0.000 | 0.000 |
| 150.031 | 150.031 | 295.785 | 0.000 | -0.000 | 0.000 |
| 0.000 | -0.000 | 0.000 | 38.137 | -0.000 | 0.000 |
| 0.000 | -0.000 | -0.000 | -0.000 | 38.137 | 0.000 |
| 0.000 | -0.000 | 0.000 | -0.000 | -0.000 | 44.417 |
| 267.325 | 178.491 | 150.031 | 0.000 | 0.000 | -0.000 |
| 167.541 | 278.275 | 150.031 | 0.000 | 0.000 | -0.000 |
| 150.031 | 150.031 | 295.786 | 0.000 | 0.000 | -0.000 |
| 0.000 | -0.000 | 0.000 | 38.137 | 0.000 | -0.000 |
| -0.000 | 0.000 | 0.000 | 0.000 | 38.137 | -0.000 |
| -0.000 | 0.000 | 0.000 | 0.000 | 0.000 | 55.367 |
| 278.275 | 167.541 | 150.031 | -0.000 | -0.000 | 0.000 |
| 167.541 | 278.275 | 150.031 | -0.000 | -0.000 | 0.000 |
| 150.031 | 150.031 | 295.785 | -0.000 | -0.000 | 0.000 |
| -0.000 | 0.000 | -0.000 | 38.137 | -0.000 | 0.000 |
| 0.000 | -0.000 | -0.000 | -0.000 | 38.137 | 0.000 |
| 0.000 | -0.000 | -0.000 | -0.000 | -0.000 | 55.367 |
| 267.327 | 178.492 | 150.031 | 0.000 | 0.000 | -0.000 |
| 178.492 | 267.326 | 150.031 | -0.000 | 0.000 | -0.000 |
| 150.032 | 150.032 | 295.787 | 0.000 | 0.000 | -0.000 |
| 0.000 | -0.000 | 0.000 | 38.137 | 0.000 | -0.000 |
| -0.000 | 0.000 | 0.000 | 0.000 | 38.137 | -0.000 |
| -0.000 | 0.000 | -0.000 | 0.000 | 0.000 | 44.417 |
| 267.323 | 178.490 | 150.030 | -0.000 | -0.000 | 0.000 |
| 178.490 | 267.323 | 150.030 | 0.000 | -0.000 | 0.000 |
| 150.030 | 150.030 | 295.784 | -0.000 | -0.000 | 0.000 |
| -0.000 | 0.000 | -0.000 | 38.137 | -0.000 | 0.000 |
| 0.000 | -0.000 | -0.000 | -0.000 | 38.137 | 0.000 |
| 0.000 | -0.000 | 0.000 | -0.000 | -0.000 | 44.417 |
| 27.266 | 26.156 | 26.156 | -0.000 | -0.000 | -0.000 |
| 26.156 | 27.266 | 26.156 | -0.000 | -0.000 | -0.000 |
| 26.156 | 26.156 | 27.266 | -0.000 | -0.000 | -0.000 |
| 0.000 | 0.000 | 0.000 | 1.090 | -0.000 | -0.000 |
| 0.000 | 0.000 | 0.000 | -0.000 | 1.090 | -0.000 |
| 0.000 | 0.000 | 0.000 | -0.000 | -0.000 | 1.090 |
| 27.266 | 26.156 | 26.156 | 0.000 | 0.000 | 0.000 |
| 26.156 | 27.266 | 26.156 | 0.000 | 0.000 | 0.000 |
| 26.156 | 26.156 | 27.266 | 0.000 | 0.000 | 0.000 |
| 0.000 | 0.000 | 0.000 | 1.090 | 0.000 | 0.000 |
| 0.000 | 0.000 | 0.000 | 0.000 | 1.090 | 0.000 |
| -0.000 | -0.000 | -0.000 | 0.000 | 0.000 | 1.090 |
| 27.266 | 26.156 | 26.156 | -0.000 | -0.000 | -0.000 |
| 26.156 | 27.266 | 26.156 | -0.000 | -0.000 | -0.000 |
| 26.156 | 26.156 | 27.266 | -0.000 | -0.000 | -0.000 |
| -0.000 | -0.000 | -0.000 | 1.090 | -0.000 | -0.000 |
| -0.000 | -0.000 | -0.000 | -0.000 | 1.090 | -0.000 |
| -0.000 | -0.000 | -0.000 | -0.000 | -0.000 | 1.090 |
| 27.266 | 26.156 | 26.156 | 0.000 | 0.000 | 0.000 |
| 26.156 | 27.266 | 26.156 | 0.000 | 0.000 | 0.000 |
| 26.156 | 26.156 | 27.266 | 0.000 | 0.000 | 0.000 |
| 0.000 | 0.000 | 0.000 | 1.090 | 0.000 | 0.000 |
| 0.000 | 0.000 | 0.000 | 0.000 | 1.090 | 0.000 |
| 0.000 | 0.000 | 0.000 | 0.000 | 0.000 | 1.090 |
| 27.266 | 26.156 | 26.156 | -0.000 | -0.000 | -0.000 |
| 26.156 | 27.266 | 26.156 | -0.000 | -0.000 | -0.000 |
| 26.156 | 26.156 | 27.266 | -0.000 | -0.000 | -0.000 |
| -0.000 | -0.000 | -0.000 | 1.090 | -0.000 | -0.000 |
| -0.000 | -0.000 | -0.000 | -0.000 | 1.090 | -0.000 |
| -0.000 | -0.000 | -0.000 | -0.000 | -0.000 | 1.090 |
| 27.266 | 26.156 | 26.156 | 0.000 | 0.000 | 0.000 |
| 26.156 | 27.266 | 26.156 | 0.000 | 0.000 | 0.000 |
| 26.156 | 26.156 | 27.266 | 0.000 | 0.000 | 0.000 |
| 0.000 | 0.000 | 0.000 | 1.090 | 0.000 | 0.000 |
| 0.000 | 0.000 | 0.000 | 0.000 | 1.090 | 0.000 |
| 0.000 | 0.000 | 0.000 | 0.000 | 0.000 | 1.090 |
| 85.718 | 75.467 | 28.567 | 0.000 | 0.000 | 0.000 |
| 75.467 | 85.718 | 28.567 | -0.000 | 0.000 | 0.000 |
| 28.567 | 28.567 | 177.173 | 0.000 | 0.000 | 0.000 |
| -0.000 | 0.000 | -0.000 | 1.021 | 0.000 | 0.000 |
| -0.000 | 0.000 | -0.000 | -0.000 | 1.021 | 0.000 |
| -0.000 | 0.000 | 0.000 | 0.000 | 0.000 | 1.097 |
| 85.718 | 75.467 | 28.567 | -0.000 | -0.000 | -0.000 |
| 75.467 | 85.718 | 28.567 | -0.000 | -0.000 | 0.000 |
| 28.567 | 28.567 | 177.172 | 0.000 | -0.000 | -0.000 |
| 0.000 | -0.000 | 0.000 | 1.021 | -0.000 | -0.000 |
| 0.000 | -0.000 | 0.000 | 0.000 | 1.021 | -0.000 |
| 0.000 | -0.000 | -0.000 | -0.000 | -0.000 | 1.097 |
| 85.718 | 75.467 | 28.567 | -0.000 | 0.000 | 0.000 |
| 75.467 | 85.718 | 28.567 | 0.000 | 0.000 | 0.000 |
| 28.567 | 28.567 | 177.173 | -0.000 | 0.000 | -0.000 |
| -0.000 | -0.000 | -0.000 | 1.021 | 0.000 | 0.000 |
| -0.000 | -0.000 | -0.000 | 0.000 | 1.021 | 0.000 |
| -0.000 | -0.000 | -0.000 | 0.000 | 0.000 | 1.097 |
| 85.718 | 75.467 | 28.567 | 0.000 | -0.000 | -0.000 |
| 75.467 | 85.718 | 28.567 | -0.000 | -0.000 | -0.000 |
| 28.567 | 28.567 | 177.172 | -0.000 | -0.000 | -0.000 |
| 0.000 | 0.000 | 0.000 | 1.021 | -0.000 | -0.000 |
| 0.000 | 0.000 | 0.000 | -0.000 | 1.021 | -0.000 |
| 0.000 | 0.000 | 0.000 | -0.000 | -0.000 | 1.097 |
| 85.717 | 75.468 | 28.567 | 0.000 | 0.000 | 0.000 |
| 75.468 | 85.717 | 28.567 | 0.000 | 0.000 | 0.000 |
| 28.567 | 28.567 | 177.174 | -0.000 | 0.000 | 0.000 |
| -0.000 | -0.000 | -0.000 | 1.021 | 0.000 | 0.000 |
| -0.000 | -0.000 | -0.000 | -0.000 | 1.021 | 0.000 |
| -0.000 | -0.000 | -0.000 | -0.000 | 0.000 | 1.097 |
| 85.719 | 75.467 | 28.567 | -0.000 | -0.000 | 0.000 |
| 75.467 | 85.719 | 28.567 | 0.000 | -0.000 | -0.000 |
| 28.567 | 28.567 | 177.171 | 0.000 | -0.000 | -0.000 |
| 0.000 | 0.000 | 0.000 | 1.021 | -0.000 | -0.000 |
| 0.000 | 0.000 | 0.000 | 0.000 | 1.021 | -0.000 |
| 0.000 | 0.000 | 0.000 | 0.000 | -0.000 | 1.097 |
| 136.007 | 132.819 | 141.029 | 0.000 | 0.000 | -0.000 |
| 132.819 | 136.007 | 141.029 | 0.000 | 0.000 | -0.000 |
| 141.029 | 141.029 | 276.668 | 0.000 | 0.000 | 0.000 |
| 0.000 | 0.000 | -0.000 | 48.464 | 0.000 | 0.000 |
| 0.000 | 0.000 | -0.000 | 0.000 | 48.464 | -0.000 |
| 0.000 | 0.000 | 0.000 | 0.000 | 0.000 | 95.461 |
| 136.007 | 132.819 | 141.029 | -0.000 | -0.000 | -0.000 |
| 132.819 | 136.007 | 141.029 | -0.000 | -0.000 | -0.000 |
| 141.029 | 141.029 | 276.668 | -0.000 | -0.000 | -0.000 |
| -0.000 | -0.000 | 0.000 | 48.464 | -0.000 | 0.000 |
| -0.000 | -0.000 | 0.000 | -0.000 | 48.464 | -0.000 |
| -0.000 | -0.000 | -0.000 | -0.000 | -0.000 | 95.461 |
| 136.007 | 132.819 | 141.029 | 0.000 | -0.000 | 0.000 |
| 132.819 | 136.007 | 141.029 | -0.000 | -0.000 | -0.000 |
| 141.029 | 141.029 | 276.668 | 0.000 | 0.000 | 0.000 |
| 0.000 | 0.000 | 0.000 | 48.464 | 0.000 | 0.000 |
| 0.000 | 0.000 | 0.000 | 0.000 | 48.464 | 0.000 |
| 0.000 | 0.000 | 0.000 | 0.000 | 0.000 | 95.461 |
| 136.007 | 132.819 | 141.028 | -0.000 | -0.000 | -0.000 |
| 132.819 | 136.007 | 141.028 | -0.000 | -0.000 | -0.000 |
| 141.028 | 141.028 | 276.668 | -0.000 | 0.000 | -0.000 |
| -0.000 | -0.000 | -0.000 | 48.464 | -0.000 | 0.000 |
| -0.000 | -0.000 | -0.000 | -0.000 | 48.464 | -0.000 |
| -0.000 | -0.000 | -0.000 | -0.000 | -0.000 | 95.461 |
| 136.008 | 132.820 | 141.029 | 0.000 | 0.000 | 0.000 |
| 132.820 | 136.008 | 141.029 | 0.000 | 0.000 | -0.000 |
| 141.029 | 141.029 | 276.670 | 0.000 | 0.000 | 0.000 |
| 0.000 | 0.000 | 0.000 | 48.464 | 0.000 | -0.000 |
| 0.000 | 0.000 | 0.000 | 0.000 | 48.464 | 0.000 |
| 0.000 | 0.000 | 0.000 | 0.000 | 0.000 | 95.461 |
| 136.007 | 132.819 | 141.028 | -0.000 | -0.000 | -0.000 |
| 132.819 | 136.007 | 141.028 | -0.000 | -0.000 | 0.000 |
| 141.028 | 141.028 | 276.666 | -0.000 | -0.000 | -0.000 |
| -0.000 | -0.000 | -0.000 | 48.464 | -0.000 | -0.000 |
| -0.000 | -0.000 | -0.000 | -0.000 | 48.464 | -0.000 |
| -0.000 | -0.000 | -0.000 | -0.000 | -0.000 | 95.461 |
| 170.860 | 10.475 | 10.475 | -0.000 | -0.000 | -0.000 |
| 10.475 | 170.860 | 10.475 | -0.000 | 0.000 | 0.000 |
| 10.475 | 10.475 | 170.860 | -0.000 | 0.000 | -0.000 |
| 0.000 | 0.000 | -0.000 | 1.093 | 0.000 | -0.000 |
| 0.000 | 0.000 | -0.000 | -0.000 | 1.093 | 0.000 |
| 0.000 | -0.000 | -0.000 | -0.000 | 0.000 | 1.093 |
| 170.860 | 10.475 | 10.475 | 0.000 | -0.000 | -0.000 |
| 10.475 | 170.860 | 10.475 | -0.000 | 0.000 | 0.000 |
| 10.475 | 10.475 | 170.860 | 0.000 | 0.000 | 0.000 |
| -0.000 | -0.000 | 0.000 | 1.093 | 0.000 | 0.000 |
| -0.000 | -0.000 | 0.000 | 0.000 | 1.093 | -0.000 |
| -0.000 | 0.000 | 0.000 | 0.000 | 0.000 | 1.093 |
| 170.860 | 10.475 | 10.475 | 0.000 | 0.000 | 0.000 |
| 10.475 | 170.860 | 10.475 | 0.000 | -0.000 | -0.000 |
| 10.475 | 10.475 | 170.860 | -0.000 | -0.000 | -0.000 |
| -0.000 | 0.000 | -0.000 | 1.093 | 0.000 | 0.000 |
| 0.000 | -0.000 | -0.000 | -0.000 | 1.093 | -0.000 |
| 0.000 | -0.000 | -0.000 | -0.000 | 0.000 | 1.093 |
| 170.860 | 10.475 | 10.475 | 0.000 | 0.000 | 0.000 |
| 10.475 | 170.860 | 10.475 | 0.000 | 0.000 | -0.000 |
| 10.475 | 10.475 | 170.860 | 0.000 | -0.000 | 0.000 |
| 0.000 | -0.000 | 0.000 | 1.093 | -0.000 | -0.000 |
| -0.000 | 0.000 | 0.000 | 0.000 | 1.093 | 0.000 |
| -0.000 | 0.000 | 0.000 | 0.000 | 0.000 | 1.093 |
| 170.861 | 10.475 | 10.475 | -0.000 | 0.000 | -0.000 |
| 10.475 | 170.861 | 10.475 | 0.000 | -0.000 | 0.000 |
| 10.475 | 10.475 | 170.861 | 0.000 | 0.000 | -0.000 |
| -0.000 | 0.000 | -0.000 | 1.093 | -0.000 | -0.000 |
| 0.000 | -0.000 | -0.000 | -0.000 | 1.093 | 0.000 |
| 0.000 | -0.000 | -0.000 | 0.000 | 0.000 | 1.093 |
| 170.859 | 10.475 | 10.475 | 0.000 | 0.000 | 0.000 |
| 10.475 | 170.859 | 10.475 | 0.000 | -0.000 | 0.000 |
| 10.475 | 10.475 | 170.859 | 0.000 | 0.000 | 0.000 |
| 0.000 | -0.000 | 0.000 | 1.093 | 0.000 | 0.000 |
| -0.000 | 0.000 | 0.000 | 0.000 | 1.093 | -0.000 |
| -0.000 | 0.000 | 0.000 | -0.000 | 0.000 | 1.093 |
| 79.460 | 39.937 | 58.813 | -0.000 | -0.000 | 0.000 |
| 39.937 | 79.460 | 58.813 | -0.000 | 0.000 | -0.000 |
| 58.813 | 58.813 | 61.612 | -0.000 | 0.000 | 0.000 |
| 0.000 | 0.000 | -0.000 | 20.302 | -0.000 | 0.000 |
| 0.000 | 0.000 | -0.000 | -0.000 | 20.302 | 0.000 |
| 0.000 | 0.000 | -0.000 | -0.000 | 0.000 | 1.066 |
| 79.460 | 39.937 | 58.813 | 0.000 | -0.000 | 0.000 |
| 39.937 | 79.460 | 58.813 | 0.000 | 0.000 | 0.000 |
| 58.813 | 58.813 | 61.612 | 0.000 | -0.000 | -0.000 |
| -0.000 | -0.000 | 0.000 | 20.302 | -0.000 | -0.000 |
| -0.000 | -0.000 | 0.000 | 0.000 | 20.302 | -0.000 |
| -0.000 | -0.000 | 0.000 | 0.000 | -0.000 | 1.066 |
| 79.460 | 39.937 | 58.813 | -0.000 | 0.000 | -0.000 |
| 39.937 | 79.460 | 58.813 | -0.000 | 0.000 | -0.000 |
| 58.813 | 58.813 | 61.612 | -0.000 | 0.000 | 0.000 |
| 0.000 | -0.000 | 0.000 | 20.302 | -0.000 | -0.000 |
| -0.000 | 0.000 | 0.000 | -0.000 | 20.302 | -0.000 |
| -0.000 | -0.000 | -0.000 | -0.000 | 0.000 | 1.066 |
| 79.460 | 39.937 | 58.813 | 0.000 | 0.000 | -0.000 |
| 39.937 | 79.460 | 58.813 | 0.000 | 0.000 | -0.000 |
| 58.813 | 58.813 | 61.612 | 0.000 | 0.000 | -0.000 |
| -0.000 | 0.000 | -0.000 | 20.302 | -0.000 | -0.000 |
| 0.000 | -0.000 | -0.000 | 0.000 | 20.302 | 0.000 |
| 0.000 | 0.000 | 0.000 | 0.000 | -0.000 | 1.066 |
| 79.460 | 39.937 | 58.813 | -0.000 | -0.000 | -0.000 |
| 39.937 | 79.460 | 58.813 | -0.000 | 0.000 | -0.000 |
| 58.813 | 58.813 | 61.612 | -0.000 | 0.000 | 0.000 |
| 0.000 | -0.000 | 0.000 | 20.302 | 0.000 | 0.000 |
| -0.000 | 0.000 | 0.000 | -0.000 | 20.302 | -0.000 |
| -0.000 | -0.000 | 0.000 | -0.000 | 0.000 | 1.066 |
| 79.460 | 39.937 | 58.812 | 0.000 | 0.000 | 0.000 |
| 39.937 | 79.460 | 58.812 | 0.000 | -0.000 | 0.000 |
| 58.812 | 58.812 | 61.612 | 0.000 | -0.000 | 0.000 |
| -0.000 | 0.000 | -0.000 | 20.302 | -0.000 | -0.000 |
| 0.000 | -0.000 | -0.000 | 0.000 | 20.302 | -0.000 |
| 0.000 | 0.000 | -0.000 | 0.000 | -0.000 | 1.066 |
| 160.093 | 110.608 | 110.608 | -0.000 | 0.000 | 0.000 |
| 110.608 | 160.093 | 110.608 | -0.000 | 0.000 | 0.000 |
| 110.608 | 110.608 | 160.093 | -0.000 | 0.000 | 0.000 |
| -0.000 | -0.000 | -0.000 | 33.289 | -0.000 | 0.000 |
| -0.000 | -0.000 | -0.000 | -0.000 | 33.289 | 0.000 |
| -0.000 | -0.000 | -0.000 | -0.000 | -0.000 | 33.289 |
| 173.686 | 113.478 | 113.478 | 0.000 | 0.000 | -0.000 |
| 113.478 | 173.686 | 113.478 | 0.000 | 0.000 | 0.000 |
| 113.478 | 113.478 | 173.686 | 0.000 | 0.000 | -0.000 |
| 0.000 | 0.000 | 0.000 | 33.289 | -0.000 | -0.000 |
| 0.000 | 0.000 | 0.000 | 0.000 | 33.289 | -0.000 |
| 0.000 | 0.000 | 0.000 | 0.000 | 0.000 | 33.289 |
| 158.801 | 106.211 | 106.211 | -0.000 | 0.000 | 0.000 |
| 106.211 | 158.801 | 106.211 | -0.000 | 0.000 | 0.000 |
| 106.211 | 106.211 | 158.801 | -0.000 | -0.000 | 0.000 |
| 0.000 | 0.000 | 0.000 | 50.577 | -0.000 | -0.000 |
| 0.000 | 0.000 | 0.000 | -0.000 | 50.577 | 0.000 |
| 0.000 | 0.000 | 0.000 | -0.000 | -0.000 | 50.577 |
| 158.801 | 106.211 | 106.211 | 0.000 | -0.000 | -0.000 |
| 106.211 | 158.801 | 106.211 | 0.000 | 0.000 | -0.000 |
| 106.211 | 106.211 | 158.801 | 0.000 | -0.000 | -0.000 |
| -0.000 | -0.000 | -0.000 | 50.577 | 0.000 | -0.000 |
| -0.000 | -0.000 | -0.000 | 0.000 | 50.577 | -0.000 |
| -0.000 | -0.000 | -0.000 | 0.000 | 0.000 | 50.577 |
| 160.094 | 110.609 | 110.609 | -0.000 | 0.000 | 0.000 |
| 110.609 | 160.094 | 110.609 | -0.000 | 0.000 | 0.000 |
| 110.609 | 110.609 | 160.094 | -0.000 | 0.000 | 0.000 |
| 0.000 | 0.000 | 0.000 | 32.980 | 0.000 | 0.000 |
| 0.000 | 0.000 | 0.000 | -0.000 | 32.980 | 0.000 |
| 0.000 | 0.000 | 0.000 | -0.000 | 0.000 | 32.980 |
| 158.686 | 105.940 | 105.940 | 0.000 | 0.000 | -0.000 |
| 105.940 | 158.686 | 105.940 | 0.000 | -0.000 | -0.000 |
| 105.940 | 105.940 | 158.686 | 0.000 | -0.000 | 0.000 |
| -0.000 | -0.000 | -0.000 | 32.980 | -0.000 | 0.000 |
| -0.000 | -0.000 | -0.000 | 0.000 | 32.980 | -0.000 |
| -0.000 | -0.000 | -0.000 | 0.000 | 0.000 | 32.980 |
| 16.213 | 12.922 | 86.283 | 30.328 | 0.000 | -0.000 |
| 12.922 | 16.213 | 86.283 | -30.328 | -0.000 | -0.000 |
| 86.283 | 86.283 | 176.801 | 0.000 | -0.000 | -0.000 |
| 30.328 | -30.328 | -0.000 | 60.420 | -0.000 | -0.000 |
| 0.000 | 0.000 | -0.000 | 0.000 | 60.420 | 30.328 |
| 0.000 | -0.000 | -0.000 | 0.000 | 30.328 | 1.646 |
| 16.213 | 12.922 | 86.283 | 30.328 | -0.000 | -0.000 |
| 12.922 | 16.213 | 86.283 | -30.328 | -0.000 | 0.000 |
| 86.283 | 86.283 | 176.801 | -0.000 | 0.000 | 0.000 |
| 30.328 | -30.328 | 0.000 | 60.420 | 0.000 | 0.000 |
| -0.000 | -0.000 | 0.000 | -0.000 | 60.420 | 30.328 |
| -0.000 | 0.000 | 0.000 | -0.000 | 30.328 | 1.646 |
| 16.213 | 12.922 | 86.283 | 30.329 | 0.000 | -0.000 |
| 12.922 | 16.213 | 86.283 | -30.329 | 0.000 | -0.000 |
| 86.283 | 86.283 | 176.801 | -0.000 | 0.000 | -0.000 |
| 30.328 | -30.328 | 0.000 | 60.420 | -0.000 | -0.000 |
| 0.000 | 0.000 | 0.000 | 0.000 | 60.420 | 30.328 |
| -0.000 | -0.000 | 0.000 | 0.000 | 30.328 | 1.646 |
| 16.213 | 12.922 | 86.283 | 30.328 | -0.000 | 0.000 |
| 12.922 | 16.213 | 86.283 | -30.328 | 0.000 | -0.000 |
| 86.283 | 86.283 | 176.801 | -0.000 | -0.000 | 0.000 |
| 30.328 | -30.328 | -0.000 | 60.420 | -0.000 | 0.000 |
| -0.000 | -0.000 | -0.000 | -0.000 | 60.420 | 30.328 |
| 0.000 | 0.000 | -0.000 | -0.000 | 30.328 | 1.646 |
| 16.213 | 12.922 | 86.284 | 30.329 | -0.000 | -0.000 |
| 12.922 | 16.213 | 86.284 | -30.329 | 0.000 | -0.000 |
| 86.284 | 86.284 | 176.802 | 0.000 | -0.000 | -0.000 |
| 30.329 | -30.328 | 0.000 | 60.419 | -0.000 | -0.000 |
| 0.000 | 0.000 | 0.000 | 0.000 | 60.420 | 30.328 |
| -0.000 | -0.000 | 0.000 | 0.000 | 30.328 | 1.646 |
| 16.214 | 12.922 | 86.283 | 30.328 | 0.000 | 0.000 |
| 12.922 | 16.214 | 86.283 | -30.328 | 0.000 | 0.000 |
| 86.283 | 86.283 | 176.801 | -0.000 | -0.000 | 0.000 |
| 30.328 | -30.329 | -0.000 | 60.420 | -0.000 | 0.000 |
| -0.000 | -0.000 | -0.000 | -0.000 | 60.420 | 30.328 |
| 0.000 | 0.000 | -0.000 | -0.000 | 30.328 | 1.646 |
| 3247.650 | -5355.188 | -5887.084 | 145.030 | 573.327 | -1394.541 |
| 3242.456 | -5333.037 | -5897.876 | 144.577 | 573.306 | -1394.542 |
| 3245.490 | -5362.935 | -5867.215 | 144.611 | 573.306 | -1394.542 |
| 3245.316 | -5352.605 | -5887.580 | 160.192 | 573.327 | -1394.541 |
| 3245.171 | -5352.282 | -5887.281 | 144.889 | 573.684 | -1394.554 |
| 3247.521 | -5356.747 | -5891.981 | 144.999 | 573.448 | -1394.302 |
| -3242.696 | 5349.319 | 5887.418 | -144.770 | -573.305 | 1394.542 |
| -3250.327 | 5375.934 | 5881.331 | -145.332 | -573.460 | 1394.442 |
| -3247.293 | 5346.037 | 5911.990 | -145.297 | -573.460 | 1394.442 |
| -3247.380 | 5356.420 | 5891.682 | -129.691 | -573.460 | 1394.442 |
| -3247.521 | 5356.747 | 5891.980 | -144.999 | -573.095 | 1394.430 |
| -3247.521 | 5356.746 | 5891.980 | -144.999 | -573.471 | 1394.582 |
| 327.262 | -538.584 | -589.010 | 14.639 | 57.346 | -139.444 |
| 321.714 | -516.074 | -599.414 | 14.159 | 57.330 | -139.454 |
| 324.755 | -545.975 | -568.754 | 14.192 | 57.330 | -139.454 |
| 324.661 | -535.552 | -589.027 | 29.795 | 57.333 | -139.454 |
| 324.524 | -535.220 | -588.720 | 14.491 | 57.690 | -139.468 |
| 324.517 | -535.228 | -588.728 | 14.489 | 57.320 | -139.307 |
| -322.010 | 532.330 | 588.932 | -14.350 | -57.330 | 139.454 |
| -327.563 | 554.857 | 578.539 | -14.831 | -57.346 | 139.444 |
| -324.529 | 524.957 | 609.202 | -14.798 | -57.346 | 139.444 |
| -324.372 | 534.904 | 588.430 | 0.817 | -57.333 | 139.454 |
| -324.752 | 535.675 | 589.198 | -14.500 | -56.983 | 139.432 |
| -324.752 | 535.674 | 589.198 | -14.500 | -57.358 | 139.586 |
| 34.981 | -56.476 | -58.730 | 1.591 | 5.734 | -13.944 |
| 29.649 | -34.378 | -69.570 | 1.118 | 5.733 | -13.945 |
| 32.690 | -64.280 | -38.908 | 1.151 | 5.733 | -13.945 |
| 32.595 | -53.848 | -59.172 | 16.755 | 5.733 | -13.945 |
| 32.452 | -53.523 | -58.873 | 1.449 | 6.095 | -13.958 |
| 32.452 | -53.523 | -58.873 | 1.449 | 5.721 | -13.800 |
| -29.948 | 50.625 | 59.075 | -1.309 | -5.733 | 13.945 |
| -35.289 | 72.735 | 48.246 | -1.781 | -5.734 | 13.945 |
| -32.250 | 42.835 | 78.911 | -1.748 | -5.734 | 13.945 |
| -32.308 | 53.198 | 58.574 | 13.857 | -5.733 | 13.945 |
| -32.476 | 53.571 | 58.924 | -1.450 | -5.373 | 13.933 |
| -32.451 | 53.522 | 58.872 | -1.449 | -5.745 | 14.091 |
| 80.578 | 47.368 | 0.000 | 0.000 | 0.000 | -0.000 |
| 47.368 | 80.578 | 0.000 | 0.000 | 0.000 | -0.000 |
| 0.000 | 0.000 | 0.000 | 0.000 | 0.000 | -0.000 |
| 0.000 | 0.000 | 0.000 | 0.000 | 0.000 | -0.000 |
| 0.000 | 0.000 | 0.000 | 0.000 | 0.000 | -0.000 |
| 0.000 | 0.000 | 0.000 | 0.000 | 0.000 | 16.605 |
| 80.577 | 47.368 | -0.000 | -0.000 | -0.000 | 0.000 |
| 47.368 | 80.577 | -0.000 | -0.000 | -0.000 | 0.000 |
| -0.000 | -0.000 | -0.000 | -0.000 | -0.000 | 0.000 |
| -0.000 | -0.000 | -0.000 | -0.000 | -0.000 | 0.000 |
| -0.000 | -0.000 | -0.000 | -0.000 | -0.000 | 0.000 |
| -0.000 | -0.000 | -0.000 | -0.000 | -0.000 | 16.605 |
| 80.578 | 47.368 | 0.000 | 0.000 | 0.000 | -0.000 |
| 47.368 | 80.578 | 0.000 | 0.000 | 0.000 | -0.000 |
| -0.000 | 0.000 | 0.000 | 0.000 | 0.000 | -0.000 |
| 0.000 | 0.000 | 0.000 | 0.000 | 0.000 | -0.000 |
| -0.000 | 0.000 | 0.000 | 0.000 | 0.000 | -0.000 |
| 0.000 | 0.000 | 0.000 | 0.000 | 0.000 | 16.605 |
| 80.577 | 47.368 | -0.000 | -0.000 | -0.000 | 0.000 |
| 47.368 | 80.577 | -0.000 | -0.000 | -0.000 | 0.000 |
| -0.000 | -0.000 | -0.000 | -0.000 | -0.000 | 0.000 |
| -0.000 | -0.000 | -0.000 | -0.000 | -0.000 | 0.000 |
| 0.000 | -0.000 | -0.000 | -0.000 | -0.000 | 0.000 |
| -0.000 | -0.000 | -0.000 | -0.000 | -0.000 | 16.605 |
| 80.578 | 47.368 | 0.000 | 0.000 | 0.000 | -0.000 |
| 47.368 | 80.578 | 0.000 | 0.000 | 0.000 | -0.000 |
| -0.000 | 0.000 | 0.000 | 0.000 | 0.000 | -0.000 |
| 0.000 | 0.000 | 0.000 | 0.000 | 0.000 | -0.000 |
| -0.000 | 0.000 | 0.000 | 0.000 | 0.000 | -0.000 |
| 0.000 | 0.000 | 0.000 | 0.000 | 0.000 | 16.605 |
| 80.577 | 47.368 | -0.000 | -0.000 | -0.000 | 0.000 |
| 47.368 | 80.577 | -0.000 | -0.000 | -0.000 | 0.000 |
| -0.000 | -0.000 | -0.000 | -0.000 | -0.000 | 0.000 |
| -0.000 | -0.000 | -0.000 | -0.000 | -0.000 | 0.000 |
| -0.000 | -0.000 | -0.000 | -0.000 | -0.000 | 0.000 |
| -0.000 | -0.000 | -0.000 | -0.000 | -0.000 | 16.605 |
| 288.415 | 195.589 | 155.899 | 1.666 | 1.341 | 0.567 |
| 193.380 | 326.665 | 186.288 | 1.656 | 1.227 | 0.582 |
| 159.083 | 192.685 | 280.395 | 1.668 | 1.346 | 0.567 |
| 16.590 | 17.886 | 13.176 | 12.439 | 1.162 | 0.487 |
| 17.590 | 17.461 | 13.605 | 1.657 | 11.869 | 0.528 |
| 17.192 | 17.135 | 13.078 | 1.626 | 1.200 | 10.133 |
| 252.155 | 158.602 | 125.868 | -1.680 | -1.366 | -0.572 |
| 158.638 | 290.413 | 158.656 | -1.680 | -1.355 | -0.576 |
| 123.727 | 155.579 | 251.192 | -1.670 | -1.350 | -0.568 |
| -16.526 | -17.733 | -13.171 | 9.220 | -1.297 | -0.472 |
| -17.444 | -17.444 | -13.645 | -1.634 | 9.316 | -0.522 |
| -17.154 | -17.134 | -13.085 | -1.655 | -1.198 | 9.110 |
| 272.547 | 179.543 | 143.511 | 0.151 | 0.128 | 0.042 |
| 178.709 | 310.062 | 174.530 | 0.154 | 0.129 | 0.046 |
| 143.817 | 175.999 | 267.948 | 0.164 | 0.122 | 0.057 |
| 1.817 | 1.940 | 1.597 | 11.491 | 0.128 | 0.053 |
| 1.807 | 1.776 | 1.447 | 0.170 | 11.274 | 0.054 |
| 1.742 | 1.725 | 1.331 | 0.163 | 0.122 | 10.213 |
| 268.933 | 175.957 | 140.647 | -0.168 | -0.119 | -0.057 |
| 175.013 | 306.435 | 171.538 | -0.165 | -0.138 | -0.058 |
| 140.298 | 172.287 | 265.045 | -0.163 | -0.122 | -0.056 |
| -1.812 | -1.937 | -1.598 | 11.169 | -0.128 | -0.051 |
| -1.803 | -1.772 | -1.444 | -0.170 | 11.014 | -0.053 |
| -1.742 | -1.726 | -1.330 | -0.163 | -0.122 | 10.108 |
| 270.895 | 177.906 | 142.183 | 0.019 | 0.012 | 0.007 |
| 176.863 | 308.432 | 172.987 | 0.018 | 0.012 | 0.007 |
| 142.379 | 174.204 | 266.646 | 0.016 | 0.012 | 0.005 |
| 0.172 | 0.184 | 0.139 | 11.365 | 0.013 | 0.005 |
| 0.173 | 0.166 | 0.124 | 0.017 | 11.175 | 0.005 |
| 0.181 | 0.178 | 0.147 | 0.017 | 0.013 | 10.181 |
| 270.518 | 177.541 | 141.875 | -0.017 | -0.013 | -0.005 |
| 176.501 | 308.067 | 172.696 | -0.018 | -0.012 | -0.007 |
| 142.014 | 173.839 | 266.349 | -0.016 | -0.012 | -0.005 |
| -0.170 | -0.171 | -0.124 | 11.332 | -0.013 | -0.005 |
| -0.173 | -0.165 | -0.124 | -0.017 | 11.149 | -0.005 |
| -0.181 | -0.178 | -0.147 | -0.017 | -0.013 | 10.170 |
| 480.434 | 359.732 | 359.732 | -0.000 | -0.000 | -0.000 |
| 359.732 | 480.434 | 359.732 | -0.000 | -0.000 | -0.000 |
| 359.732 | 359.732 | 480.434 | -0.000 | 0.000 | 0.000 |
| 0.123 | 0.351 | 0.121 | 58.150 | -0.019 | 0.012 |
| 0.063 | 0.021 | 0.021 | -0.007 | 58.146 | 0.003 |
| 0.042 | 0.018 | 0.018 | -0.004 | 0.010 | 58.139 |
| 480.434 | 359.732 | 359.732 | 0.000 | -0.000 | -0.000 |
| 359.732 | 480.434 | 359.732 | 0.000 | 0.000 | 0.000 |
| 359.732 | 359.732 | 480.434 | 0.000 | -0.000 | -0.000 |
| -0.127 | -0.362 | -0.122 | 58.124 | 0.021 | -0.016 |
| -0.048 | -0.020 | -0.020 | 0.005 | 58.124 | -0.002 |
| -0.048 | -0.020 | -0.020 | 0.005 | -0.011 | 58.133 |
| 480.435 | 359.732 | 359.732 | 0.000 | 0.000 | 0.000 |
| 359.732 | 480.435 | 359.732 | 0.000 | 0.000 | 0.000 |
| 359.732 | 359.732 | 480.435 | -0.000 | -0.000 | -0.000 |
| 0.012 | 0.035 | 0.012 | 57.400 | 0.023 | 0.014 |
| 0.006 | 0.002 | 0.002 | 0.014 | 57.410 | 0.017 |
| 0.004 | 0.002 | 0.002 | 0.021 | 0.040 | 57.034 |
| 480.434 | 359.732 | 359.732 | -0.016 | -0.027 | -0.016 |
| 359.732 | 480.434 | 359.732 | -0.016 | -0.027 | -0.016 |
| 359.732 | 359.732 | 480.434 | -0.016 | -0.027 | -0.016 |
| -0.013 | -0.036 | -0.012 | 57.406 | -0.021 | -0.014 |
| -0.005 | -0.002 | -0.002 | -0.014 | 57.355 | -0.016 |
| -0.005 | -0.002 | -0.002 | -0.014 | -0.027 | 57.366 |
| 480.438 | 359.734 | 359.734 | 0.000 | -0.000 | 0.000 |
| 359.734 | 480.438 | 359.734 | -0.000 | 0.000 | 0.000 |
| 359.734 | 359.734 | 480.438 | 0.000 | 0.000 | -0.000 |
| 0.001 | 0.003 | 0.001 | 57.386 | 0.002 | 0.001 |
| 0.001 | 0.000 | 0.000 | 0.001 | 57.387 | 0.002 |
| 0.000 | 0.000 | 0.000 | 0.001 | 0.003 | 57.340 |
| 480.430 | 359.730 | 359.730 | -0.002 | -0.004 | -0.002 |
| 359.730 | 480.430 | 359.730 | -0.002 | -0.003 | -0.002 |
| 359.730 | 359.730 | 480.430 | -0.002 | -0.003 | -0.002 |
| -0.001 | -0.004 | -0.001 | 57.383 | -0.002 | -0.001 |
| -0.000 | -0.000 | -0.000 | -0.001 | 57.335 | -0.002 |
| -0.000 | -0.000 | -0.000 | -0.001 | -0.003 | 57.336 |
| 90.705 | 39.140 | 48.827 | 0.009 | 0.002 | 0.001 |
| 39.165 | 90.680 | 48.827 | 0.009 | 0.002 | 0.001 |
| 48.661 | 48.614 | 80.326 | 0.018 | 0.004 | 0.001 |
| 0.012 | -0.012 | -0.000 | 26.089 | 0.001 | 0.000 |
| 0.013 | -0.011 | -0.001 | 0.009 | 26.080 | 0.001 |
| 0.017 | -0.016 | -0.001 | 0.013 | 0.003 | 15.998 |
| 90.678 | 39.163 | 48.829 | -0.009 | -0.002 | -0.001 |
| 39.139 | 90.703 | 48.829 | -0.009 | -0.002 | -0.001 |
| 48.612 | 48.659 | 80.328 | -0.018 | -0.004 | -0.001 |
| -0.012 | 0.012 | 0.000 | 26.068 | -0.001 | -0.000 |
| -0.013 | 0.011 | 0.001 | -0.009 | 26.076 | -0.001 |
| -0.017 | 0.016 | 0.001 | -0.013 | -0.003 | 15.996 |
| 90.480 | 38.961 | 48.634 | 0.001 | 0.000 | 0.000 |
| 38.964 | 90.477 | 48.634 | 0.001 | 0.000 | 0.000 |
| 48.639 | 48.634 | 80.327 | 0.002 | 0.000 | 0.000 |
| 0.001 | -0.001 | -0.000 | 25.814 | 0.000 | 0.000 |
| 0.001 | -0.001 | -0.000 | 0.001 | 25.813 | 0.000 |
| 0.002 | -0.002 | -0.000 | 0.001 | 0.000 | 15.997 |
| 90.477 | 38.964 | 48.634 | -0.001 | -0.000 | -0.000 |
| 38.961 | 90.479 | 48.634 | -0.001 | -0.000 | -0.000 |
| 48.634 | 48.639 | 80.327 | -0.002 | -0.000 | -0.000 |
| -0.001 | 0.001 | 0.000 | 25.812 | -0.000 | -0.000 |
| -0.001 | 0.001 | 0.000 | -0.001 | 25.813 | -0.000 |
| -0.002 | 0.002 | 0.000 | -0.001 | -0.000 | 15.997 |
| 90.478 | 38.963 | 48.634 | 0.000 | 0.000 | 0.000 |
| 38.963 | 90.478 | 48.634 | 0.000 | 0.000 | 0.000 |
| 48.637 | 48.636 | 80.327 | 0.000 | 0.000 | 0.000 |
| 0.000 | -0.000 | 0.000 | 25.791 | 0.000 | 0.000 |
| 0.000 | -0.000 | 0.000 | 0.000 | 25.791 | 0.000 |
| 0.000 | -0.000 | 0.000 | 0.000 | 0.000 | 15.997 |
| 90.478 | 38.963 | 48.634 | -0.000 | -0.000 | -0.000 |
| 38.962 | 90.478 | 48.634 | -0.000 | -0.000 | -0.000 |
| 48.636 | 48.637 | 80.327 | -0.000 | -0.000 | -0.000 |
| -0.000 | 0.000 | -0.000 | 25.790 | -0.000 | -0.000 |
| -0.000 | 0.000 | -0.000 | -0.000 | 25.790 | -0.000 |
| -0.000 | 0.000 | -0.000 | -0.000 | -0.000 | 15.997 |
| 90.588 | 39.059 | 48.736 | -0.001 | -0.000 | -0.000 |
| 39.055 | 90.593 | 48.736 | -0.001 | -0.000 | -0.000 |
| 48.536 | 48.545 | 80.224 | -0.002 | -0.000 | -0.000 |
| -0.002 | 0.002 | 0.000 | 26.073 | -0.001 | 0.000 |
| -0.002 | 0.002 | 0.000 | -0.001 | 26.074 | -0.000 |
| -0.009 | 0.009 | 0.000 | -0.005 | 0.001 | 15.998 |
| 90.593 | 39.055 | 48.734 | 0.001 | 0.000 | 0.000 |
| 39.060 | 90.588 | 48.734 | 0.001 | 0.000 | 0.000 |
| 48.546 | 48.537 | 80.223 | 0.002 | 0.000 | 0.000 |
| 0.002 | -0.002 | -0.000 | 26.073 | 0.001 | -0.000 |
| 0.002 | -0.002 | -0.000 | 0.001 | 26.072 | 0.000 |
| 0.009 | -0.009 | -0.000 | 0.005 | -0.001 | 15.998 |
| 90.377 | 38.868 | 48.541 | -0.000 | 0.000 | -0.000 |
| 38.868 | 90.377 | 48.541 | -0.000 | 0.000 | -0.000 |
| 48.541 | 48.542 | 80.223 | -0.000 | -0.000 | -0.000 |
| -0.000 | 0.000 | 0.000 | 25.808 | -0.000 | 0.000 |
| -0.000 | 0.000 | 0.000 | -0.000 | 25.808 | -0.000 |
| -0.001 | 0.001 | 0.000 | -0.000 | 0.000 | 15.998 |
| 90.377 | 38.868 | 48.541 | 0.000 | -0.000 | 0.000 |
| 38.868 | 90.377 | 48.541 | 0.000 | -0.000 | 0.000 |
| 48.542 | 48.541 | 80.223 | 0.000 | 0.000 | 0.000 |
| 0.000 | -0.000 | -0.000 | 25.808 | 0.000 | -0.000 |
| 0.000 | -0.000 | -0.000 | 0.000 | 25.808 | 0.000 |
| 0.001 | -0.001 | -0.000 | 0.000 | -0.000 | 15.998 |
| 90.377 | 38.868 | 48.541 | -0.000 | 0.000 | -0.000 |
| 38.868 | 90.377 | 48.541 | -0.000 | 0.000 | -0.000 |
| 48.541 | 48.541 | 80.224 | -0.000 | -0.000 | -0.000 |
| 0.000 | -0.000 | 0.000 | 25.786 | -0.000 | 0.000 |
| -0.000 | 0.000 | 0.000 | -0.000 | 25.786 | -0.000 |
| -0.000 | 0.000 | 0.000 | -0.000 | 0.000 | 15.998 |
| 90.377 | 38.868 | 48.541 | 0.000 | -0.000 | 0.000 |
| 38.868 | 90.377 | 48.541 | 0.000 | -0.000 | 0.000 |
| 48.541 | 48.541 | 80.223 | 0.000 | 0.000 | 0.000 |
| -0.000 | 0.000 | -0.000 | 25.786 | 0.000 | -0.000 |
| 0.000 | -0.000 | -0.000 | 0.000 | 25.786 | 0.000 |
| 0.000 | -0.000 | -0.000 | 0.000 | -0.000 | 15.998 |
| 348.945 | 281.187 | 281.187 | -0.139 | 0.220 | 0.053 |
| 281.187 | 348.945 | 281.187 | -0.139 | 0.220 | 0.053 |
| 281.187 | 281.187 | 348.945 | -0.139 | 0.220 | 0.053 |
| 0.520 | 0.553 | 0.494 | 38.115 | 0.357 | 0.128 |
| 0.627 | 0.053 | 0.053 | -0.250 | 38.716 | 0.092 |
| 0.627 | 0.053 | 0.053 | -0.004 | 0.008 | 51.761 |
| 348.945 | 281.187 | 281.187 | -0.000 | -0.000 | 0.000 |
| 281.187 | 348.945 | 281.187 | -0.000 | 0.000 | 0.000 |
| 281.187 | 281.187 | 348.945 | -0.000 | -0.000 | 0.000 |
| -0.543 | -0.557 | -0.475 | 43.501 | -0.216 | -0.080 |
| -0.661 | -0.056 | -0.056 | 0.253 | 37.956 | -0.092 |
| -0.661 | -0.056 | -0.056 | 0.253 | -0.386 | 38.244 |
| 348.945 | 281.187 | 281.187 | -0.024 | 0.038 | 0.009 |
| 281.187 | 348.945 | 281.187 | -0.024 | 0.038 | 0.009 |
| 281.187 | 281.187 | 348.945 | -0.024 | 0.038 | 0.009 |
| 0.052 | 0.055 | 0.049 | 51.759 | -0.001 | -0.001 |
| 0.063 | 0.005 | 0.005 | -0.000 | 51.759 | 0.000 |
| 0.063 | 0.005 | 0.005 | -0.000 | 0.001 | 51.759 |
| 348.945 | 281.187 | 281.187 | -0.000 | -0.000 | 0.000 |
| 281.187 | 348.945 | 281.187 | -0.000 | -0.000 | -0.000 |
| 281.187 | 281.187 | 348.945 | 0.000 | -0.000 | 0.000 |
| -0.054 | -0.056 | -0.048 | 51.758 | 0.001 | 0.000 |
| -0.066 | -0.006 | -0.006 | 0.000 | 51.757 | -0.000 |
| -0.066 | -0.006 | -0.006 | 0.000 | -0.001 | 51.758 |
| 348.949 | 281.188 | 281.188 | -0.001 | 0.002 | 0.001 |
| 281.188 | 348.949 | 281.188 | -0.001 | 0.002 | 0.001 |
| 281.188 | 281.188 | 348.949 | -0.001 | 0.002 | 0.001 |
| 0.005 | 0.005 | 0.005 | 51.758 | -0.000 | -0.000 |
| 0.006 | 0.001 | 0.001 | -0.000 | 51.759 | 0.000 |
| 0.006 | 0.001 | 0.001 | -0.002 | 0.003 | 43.094 |
| 348.941 | 281.185 | 281.185 | 0.001 | -0.002 | -0.001 |
| 281.185 | 348.941 | 281.185 | 0.001 | -0.002 | -0.001 |
| 281.185 | 281.185 | 348.941 | 0.001 | -0.002 | -0.001 |
| -0.006 | -0.006 | -0.005 | 51.758 | 0.000 | 0.000 |
| -0.007 | -0.001 | -0.001 | 0.000 | 51.758 | -0.000 |
| -0.007 | -0.001 | -0.001 | 0.002 | -0.003 | 43.092 |
| 68.529 | 39.107 | 38.506 | -4.033 | 0.000 | -0.002 |
| 39.097 | 68.539 | 38.506 | 4.033 | 0.000 | -0.002 |
| 38.583 | 38.593 | 83.146 | 0.000 | 0.000 | -0.002 |
| -4.093 | 4.255 | -0.108 | 16.673 | -0.000 | -0.002 |
| 0.070 | 0.080 | -0.108 | 0.000 | 16.673 | -4.171 |
| 0.111 | 0.121 | -0.135 | 0.000 | -4.090 | 14.760 |
| 102.659 | 27.044 | 16.782 | -20.609 | -0.000 | 0.002 |
| 27.054 | 102.649 | 16.782 | 20.609 | -0.000 | 0.002 |
| 38.406 | 38.396 | 83.454 | -0.000 | -0.000 | 0.002 |
| -4.246 | 4.084 | 0.108 | 16.673 | 0.000 | 0.002 |
| -0.070 | -0.080 | 0.108 | -0.000 | 16.673 | -4.168 |
| -0.112 | -0.122 | 0.135 | -0.000 | -4.090 | 14.763 |
| 69.043 | 38.925 | 38.782 | -4.490 | 0.000 | -0.000 |
| 38.999 | 68.395 | 38.640 | 4.016 | 0.000 | -0.000 |
| 17.078 | 17.079 | 128.442 | 0.000 | 0.000 | -0.000 |
| -4.167 | 4.183 | -0.011 | 16.676 | -0.000 | -0.000 |
| -0.004 | -0.003 | -0.000 | 0.000 | 28.417 | -20.609 |
| 0.011 | 0.012 | -0.013 | 0.000 | -4.092 | 14.763 |
| 69.014 | 38.915 | 38.812 | -4.483 | -0.000 | 0.000 |
| 27.020 | 102.623 | 16.781 | 20.609 | -0.000 | 0.000 |
| 17.085 | 17.084 | 128.442 | -0.000 | -0.000 | 0.000 |
| -20.606 | 20.611 | 0.000 | 28.417 | 0.000 | 0.000 |
| 0.004 | 0.003 | 0.000 | -0.000 | 28.417 | -20.609 |
| -0.011 | -0.012 | 0.013 | -0.000 | -4.092 | 14.764 |
| 102.620 | 27.016 | 16.781 | -20.609 | 0.000 | -0.000 |
| 38.950 | 68.334 | 38.446 | 4.039 | 0.000 | -0.000 |
| 38.494 | 38.494 | 83.301 | 0.000 | 0.000 | -0.000 |
| -4.174 | 4.175 | -0.001 | 16.676 | -0.000 | -0.000 |
| 0.001 | 0.001 | -0.001 | -0.000 | 16.676 | -4.175 |
| 0.001 | 0.001 | -0.001 | -0.000 | -4.092 | 14.764 |
| 102.621 | 27.016 | 16.781 | -20.609 | -0.000 | 0.000 |
| 27.016 | 102.620 | 16.781 | 20.609 | -0.000 | 0.000 |
| 38.898 | 38.898 | 83.152 | -0.000 | -0.000 | 0.000 |
| -20.609 | 20.609 | 0.000 | 28.417 | 0.000 | 0.000 |
| -0.001 | -0.001 | 0.001 | 0.000 | 16.676 | -4.175 |
| -0.001 | -0.001 | 0.001 | 0.000 | -4.092 | 14.764 |
| 267.215 | 227.305 | 227.305 | 0.000 | 0.000 | 0.000 |
| 227.305 | 267.215 | 227.305 | 0.000 | 0.000 | 0.000 |
| 227.305 | 227.305 | 267.215 | -0.000 | 0.000 | 0.000 |
| -0.371 | 0.238 | -0.249 | 37.000 | -0.016 | 0.000 |
| 0.263 | -0.331 | -0.308 | -0.022 | 37.005 | 0.004 |
| 0.255 | -0.306 | -0.334 | -0.021 | 0.019 | 36.990 |
| -1199128959.717 | -1201397835.070 | -1203667301.127 | -9495989.720 | -1260849.157 | -3306612.061 |
| -1199507246.009 | -1204773427.180 | -1212626273.312 | -6933067.909 | -4165961.556 | -4938142.692 |
| -1200208027.834 | -1201311796.426 | -1206718018.610 | -5788928.741 | -4986516.022 | -2190966.565 |
| 0.216 | -0.410 | 0.343 | 36.961 | 0.030 | -0.050 |
| -0.318 | 0.299 | 0.323 | 0.030 | 36.944 | -0.016 |
| -0.320 | 0.325 | 0.297 | 0.030 | -0.033 | 36.959 |
| 119675801.177 | 120154991.385 | 120169789.952 | 1041486.856 | 271819.052 | 723443.188 |
| 120004682.874 | 119603413.528 | 121161237.072 | 818105.351 | -43325.503 | 506855.381 |
| 120559617.702 | 120590785.443 | 121673630.542 | 555682.440 | 152895.166 | 748266.959 |
| -0.037 | 0.024 | -0.025 | 36.978 | -0.002 | 0.000 |
| 0.026 | -0.033 | -0.031 | -0.002 | 36.978 | 0.000 |
| 0.026 | -0.031 | -0.033 | -0.002 | 0.002 | 36.977 |
| -120028965.816 | -120457603.520 | -121371751.602 | -475531.319 | -40485.145 | -390873.013 |
| -120105287.403 | -120470626.469 | -120858575.747 | -671341.744 | -175804.393 | -541481.153 |
| 227.305 | 227.305 | 267.215 | 0.016 | 0.078 | 0.053 |
| 0.022 | -0.041 | 0.034 | 36.974 | 0.003 | -0.005 |
| -0.032 | 0.030 | 0.032 | 0.003 | 36.972 | -0.002 |
| -0.032 | 0.033 | 0.030 | 0.003 | -0.003 | 36.974 |
| 12086833.519 | 12014480.313 | 12150607.643 | 124510.063 | 49542.500 | 50037.869 |
| 12012536.838 | 12027987.354 | 12102210.413 | 82696.027 | -4852.544 | 27615.079 |
| 11997374.188 | 12073012.037 | 12140007.984 | 67914.227 | 39103.478 | 52450.086 |
| 11957176.054 | 11946227.487 | 12047418.427 | 37522.873 | 971.742 | 78089.609 |
| 12048248.949 | 12078318.010 | 12108509.516 | 52991.214 | 84758.878 | 95473.730 |
| 12055825.750 | 12095118.070 | 12230780.892 | 96812.390 | 6965.325 | 50385.178 |
| 267.215 | 227.304 | 227.304 | 0.002 | 0.008 | 0.005 |
| -11993813.746 | -12044975.586 | -12143641.805 | -57262.975 | -47747.484 | -52297.759 |
| 227.304 | 227.304 | 267.215 | 0.002 | 0.008 | 0.005 |
| -12056748.361 | -11963143.954 | -12061400.566 | -117604.548 | 40865.935 | -71653.470 |
| -11955233.770 | -12068494.480 | -12052041.764 | -100464.222 | -23045.507 | -96202.379 |
| -11981818.632 | -11994567.788 | -12043226.731 | -77668.421 | 31396.272 | -56498.225 |
| 232.046 | 136.027 | 136.027 | 0.393 | 0.215 | 0.215 |
| 136.027 | 232.046 | 136.027 | 0.393 | 0.215 | 0.215 |
| 136.027 | 136.027 | 232.046 | 0.393 | 0.215 | 0.215 |
| -0.770 | -1.412 | -0.740 | 12.160 | 0.199 | 0.021 |
| -0.657 | -0.077 | -0.077 | 0.387 | 12.004 | 0.200 |
| -0.679 | -0.080 | -0.080 | 0.392 | 0.201 | 12.005 |
| 232.046 | 136.027 | 136.027 | -0.439 | -0.241 | -0.241 |
| 136.027 | 232.046 | 136.027 | -0.393 | -0.215 | -0.215 |
| 136.027 | 136.027 | 232.046 | -0.393 | -0.215 | -0.215 |
| 0.807 | 1.495 | 0.726 | 35.746 | -0.008 | 0.019 |
| 0.707 | 0.083 | 0.083 | 0.008 | 35.745 | 0.004 |
| 0.707 | 0.083 | 0.083 | -0.388 | -0.200 | 11.613 |
| 232.046 | 136.027 | 136.027 | 0.000 | -0.000 | -0.000 |
| 136.027 | 232.046 | 136.027 | -0.000 | -0.000 | 0.000 |
| 136.027 | 136.027 | 232.046 | -0.000 | -0.000 | 0.000 |
| -0.077 | -0.141 | -0.074 | 35.739 | 0.000 | -0.001 |
| -0.066 | -0.008 | -0.008 | -0.001 | 35.740 | -0.000 |
| -0.068 | -0.008 | -0.008 | -0.001 | -0.000 | 35.740 |
| 232.046 | 136.027 | 136.027 | 0.000 | 0.000 | -0.000 |
| 136.027 | 232.046 | 136.027 | 0.000 | 0.000 | -0.000 |
| 136.027 | 136.027 | 232.046 | -0.039 | -0.022 | -0.022 |
| 0.081 | 0.150 | 0.073 | 35.742 | -0.001 | 0.002 |
| 0.071 | 0.008 | 0.008 | 0.001 | 35.742 | 0.000 |
| 0.071 | 0.008 | 0.008 | 0.001 | 0.000 | 35.742 |
| 232.047 | 136.027 | 136.027 | 0.004 | 0.002 | 0.002 |
| 136.027 | 232.047 | 136.027 | 0.004 | 0.002 | 0.002 |
| 136.027 | 136.027 | 232.047 | 0.004 | 0.002 | 0.002 |
| -0.008 | -0.014 | -0.007 | 12.033 | 0.002 | 0.000 |
| -0.007 | -0.001 | -0.001 | 0.004 | 12.031 | 0.002 |
| -0.007 | -0.001 | -0.001 | 0.004 | 0.002 | 12.031 |
| 232.045 | 136.026 | 136.026 | -0.004 | -0.002 | -0.002 |
| 136.026 | 232.045 | 136.026 | -0.004 | -0.002 | -0.002 |
| 136.026 | 136.026 | 232.045 | -0.004 | -0.002 | -0.002 |
| 0.008 | 0.015 | 0.007 | 12.025 | -0.002 | -0.000 |
| 0.007 | 0.001 | 0.001 | -0.004 | 12.027 | -0.002 |
| 0.007 | 0.001 | 0.001 | -0.004 | -0.002 | 12.027 |
| 99248335.125 | 99351009.969 | 95160504.410 | 2588726.720 | -3992431.689 | -3111160.467 |
| 100273482.149 | 100201647.419 | 96223541.013 | 2565221.068 | -3823335.607 | -3793531.515 |
| 100884475.208 | 100805158.822 | 96827533.814 | 2748526.152 | -3823133.254 | -3552312.144 |
| 0.826 | 1.196 | 0.809 | 45.628 | 0.383 | 0.281 |
| 0.565 | 0.590 | 0.575 | 0.222 | 45.708 | 0.273 |
| 0.568 | 0.583 | 0.569 | 0.220 | 0.368 | 45.655 |
| 309.134 | 262.441 | 262.441 | -0.330 | -0.558 | -0.382 |
| 262.309 | 309.267 | 262.441 | -0.330 | -0.558 | -0.382 |
| -99136113.390 | -99249541.732 | -95046101.777 | -2550923.781 | 3951575.557 | 3042084.917 |
| -0.832 | -1.230 | -0.809 | 45.379 | -0.382 | -0.272 |
| -0.570 | -0.599 | -0.596 | -0.213 | 45.292 | -0.260 |
| -0.576 | -0.617 | -0.606 | -0.215 | -0.353 | 45.346 |
| 9726385.885 | 9758293.215 | 9323421.419 | 246398.886 | -396704.104 | -300079.152 |
| 10003235.931 | 9994763.951 | 9591035.573 | 265819.200 | -380318.691 | -380124.394 |
| 9919565.916 | 9931678.670 | 9512374.729 | 256919.121 | -397362.606 | -308440.402 |
| 10129393.049 | 10360064.695 | 9760789.665 | 117597.446 | -498072.559 | -692832.584 |
| 10563968.604 | 10702350.263 | 10224456.066 | 204955.399 | -421565.905 | -680490.141 |
| 0.057 | 0.060 | 0.058 | 0.000 | 0.000 | 51.539 |
| 309.974 | 263.162 | 263.162 | -0.033 | -0.056 | -0.038 |
| 263.148 | 309.987 | 263.162 | -0.033 | -0.056 | -0.038 |
| 263.148 | 263.162 | 309.987 | -0.033 | -0.056 | -0.038 |
| -9838794.509 | -10074426.189 | -9490839.805 | -182913.254 | 449285.672 | 692080.418 |
| -10829274.638 | -10969352.989 | -10404668.673 | -266140.297 | 487156.687 | 636200.441 |
| -0.057 | -0.062 | -0.062 | -0.001 | -0.000 | 51.539 |
| 310.080 | 263.251 | 263.251 | 0.003 | 0.006 | 0.004 |
| 263.252 | 310.079 | 263.251 | 0.003 | 0.006 | 0.004 |
| 263.252 | 263.251 | 310.079 | 0.003 | 0.006 | 0.004 |
| 0.007 | 0.011 | 0.007 | 47.787 | 0.002 | 0.002 |
| 1058405.391 | 1069286.187 | 1018686.115 | 23166.794 | -40470.227 | -65591.013 |
| 0.006 | 0.006 | 0.006 | 0.001 | 0.002 | 47.787 |
| 310.055 | 263.232 | 263.232 | -0.003 | -0.006 | -0.004 |
| 263.231 | 310.056 | 263.232 | -0.003 | -0.006 | -0.004 |
| 263.231 | 263.232 | 310.056 | -0.003 | -0.006 | -0.004 |
| -0.007 | -0.011 | -0.007 | 47.784 | -0.002 | -0.002 |
| -1088952.459 | -1102956.178 | -1046841.487 | -27462.968 | 46704.827 | 67101.636 |
| -0.006 | -0.006 | -0.006 | -0.001 | -0.002 | 47.784 |
| 141.409 | 73.335 | 122.397 | 45.753 | -0.004 | 0.026 |
| 73.315 | 141.428 | 122.397 | -45.744 | -0.004 | 0.026 |
| 121.780 | 121.799 | 142.579 | 0.005 | -0.004 | 0.026 |
| 46.386 | -46.832 | -0.041 | 71.102 | -0.001 | 0.011 |
| 0.897 | 0.863 | 0.298 | -0.003 | 66.291 | 44.998 |
| 0.713 | 0.680 | 0.242 | -0.003 | 45.228 | 33.902 |
| 145.641 | 76.930 | 123.524 | 46.613 | 0.003 | -0.026 |
| 72.792 | 140.881 | 122.166 | -45.773 | 0.004 | -0.026 |
| 123.000 | 122.981 | 142.878 | -0.004 | 0.003 | -0.026 |
| 46.861 | -46.386 | 0.044 | 71.094 | 0.001 | -0.012 |
| 0.236 | 0.270 | 0.047 | 0.002 | 71.102 | 46.583 |
| 0.234 | 0.268 | 0.047 | 0.002 | 46.621 | 34.312 |
| 141.196 | 73.095 | 122.298 | 45.763 | -0.000 | 0.003 |
| 76.636 | 145.330 | 123.468 | -46.617 | -0.000 | 0.003 |
| 121.599 | 121.601 | 142.491 | 0.000 | -0.000 | 0.003 |
| 46.594 | -46.639 | -0.004 | 71.098 | -0.000 | 0.001 |
| -0.024 | -0.027 | -0.005 | -0.000 | 71.097 | 46.620 |
| -0.024 | -0.027 | -0.005 | -0.000 | 46.617 | 34.349 |
| 141.145 | 73.038 | 122.274 | 45.764 | 0.000 | -0.003 |
| 73.477 | 140.986 | 122.317 | -44.902 | 0.000 | -0.003 |
| 121.543 | 121.541 | 142.466 | -0.000 | 0.000 | -0.003 |
| 46.641 | -46.594 | 0.004 | 71.097 | 0.000 | -0.001 |
| 0.024 | 0.027 | 0.005 | 0.000 | 71.098 | 46.614 |
| 0.023 | 0.027 | 0.005 | 0.000 | 46.618 | 34.342 |
| 141.020 | 73.508 | 122.331 | 44.903 | -0.000 | 0.000 |
| 73.508 | 141.020 | 122.331 | -44.903 | -0.000 | 0.000 |
| 121.574 | 121.574 | 142.480 | 0.000 | -0.000 | 0.000 |
| 44.906 | -44.900 | 0.001 | 66.118 | -0.000 | 0.000 |
| 0.003 | 0.002 | 0.001 | 0.000 | 66.118 | 44.904 |
| 0.003 | 0.002 | 0.001 | -0.000 | 44.903 | 33.756 |
| 145.358 | 76.667 | 123.473 | 46.617 | 0.000 | -0.000 |
| 73.502 | 141.013 | 122.328 | -44.903 | 0.000 | -0.000 |
| 121.568 | 121.568 | 142.477 | -0.000 | 0.000 | -0.000 |
| 44.900 | -44.906 | -0.001 | 66.118 | 0.000 | -0.000 |
| -0.003 | -0.002 | -0.001 | -0.000 | 66.118 | 44.903 |
| -0.009 | -0.009 | -0.003 | 0.000 | 44.903 | 33.756 |
| 98.846 | 25.969 | 13.905 | -17.511 | 0.000 | 0.000 |
| 25.969 | 98.847 | 13.905 | 17.511 | 0.000 | 0.000 |
| 13.982 | 13.982 | 111.839 | 0.000 | -0.000 | 0.000 |
| -3.598 | 3.559 | 0.036 | 14.694 | 0.000 | -0.000 |
| -0.020 | -0.020 | 0.036 | -0.000 | 14.694 | -3.578 |
| -0.020 | -0.020 | 0.036 | 0.000 | -3.639 | 16.923 |
| 69.779 | 35.867 | 33.233 | -3.663 | -0.000 | 0.000 |
| 25.969 | 98.846 | 13.905 | 17.511 | -0.000 | -0.000 |
| 33.220 | 33.220 | 72.933 | -0.000 | -0.000 | -0.000 |
| -17.511 | 17.511 | 0.000 | 24.637 | -0.000 | -0.000 |
| 0.020 | 0.020 | -0.036 | -0.000 | 14.694 | -3.578 |
| 0.000 | 0.000 | 0.000 | 0.000 | -17.511 | 36.439 |
| 69.717 | 35.889 | 33.216 | -3.604 | 0.000 | 0.000 |
| 25.969 | 98.847 | 13.905 | 17.511 | -0.000 | 0.000 |
| 33.216 | 33.216 | 72.938 | 0.000 | 0.000 | 0.000 |
| -3.584 | 3.580 | 0.004 | 14.696 | -0.000 | 0.000 |
| -0.002 | -0.002 | 0.004 | -0.000 | 14.696 | -3.582 |
| 0.000 | -0.000 | 0.000 | -0.000 | -17.511 | 36.439 |
| 98.846 | 25.969 | 13.905 | -17.511 | 0.000 | 0.000 |
| 35.844 | 69.776 | 33.256 | 3.670 | -0.000 | -0.000 |
| 33.216 | 33.216 | 72.938 | -0.000 | 0.000 | -0.000 |
| -3.580 | 3.584 | -0.004 | 14.696 | -0.000 | -0.000 |
| 0.002 | 0.002 | -0.004 | 0.000 | 14.696 | -3.582 |
| -0.000 | 0.000 | -0.000 | 0.000 | -17.511 | 36.439 |
| 69.775 | 35.842 | 33.259 | -3.670 | 0.000 | 0.000 |
| 35.842 | 69.775 | 33.259 | 3.670 | 0.000 | 0.000 |
| 33.213 | 33.213 | 72.945 | -0.000 | 0.000 | 0.000 |
| -3.582 | 3.582 | 0.000 | 14.696 | -0.000 | -0.000 |
| -0.000 | -0.000 | 0.000 | -0.000 | 14.696 | -3.582 |
| -0.000 | -0.000 | 0.000 | 0.000 | -3.641 | 16.926 |
| 98.846 | 25.969 | 13.905 | -17.511 | 0.000 | -0.000 |
| 35.842 | 69.776 | 33.258 | 3.670 | -0.000 | -0.000 |
| 33.298 | 33.298 | 72.797 | -0.000 | -0.000 | -0.000 |
| -3.582 | 3.583 | -0.000 | 14.696 | -0.000 | -0.000 |
| 0.000 | 0.000 | -0.000 | 0.000 | 14.696 | -3.582 |
| 0.000 | 0.000 | -0.000 | -0.000 | -3.641 | 16.926 |
| 4184124.154 | 1965472.269 | 1475559.519 | -1799682.678 | 338275.018 | 4316632.889 |
| 3913173.452 | 2135071.687 | 3445214.541 | -1616813.057 | 334528.300 | 4427400.388 |
| 2895159.761 | 571640.723 | 2406126.810 | -1765656.278 | 335172.488 | 4873057.553 |
| 2483185.900 | 874294.584 | 2052673.255 | -1563666.875 | 639109.231 | 4387986.229 |
| 3295495.425 | 1275705.350 | 1970500.032 | -1771593.041 | 641105.677 | 4424811.181 |
| 2807123.680 | 1286246.427 | 1762793.469 | -1948240.363 | 622177.838 | 4451675.807 |
| -3020762.955 | -1000836.568 | -2664575.505 | 1684633.224 | -58004.900 | -4916278.227 |
| -5454055.344 | -2193017.331 | -4261333.467 | 2121002.008 | -466858.786 | -4447391.628 |
| -3322547.510 | -1352788.878 | -2080719.256 | 1795852.022 | -643466.574 | -4377217.213 |
| -4637961.936 | -3013692.103 | -2185587.232 | 1635005.974 | 34915.989 | -4243395.842 |
| -2701558.356 | -745282.814 | -2870324.735 | 1697209.939 | -393766.651 | -4951403.963 |
| -3670066.564 | -1057470.111 | -2926295.021 | 1682966.905 | -817145.402 | -4536900.770 |
| 292969.971 | 70384.331 | 281009.766 | -163799.619 | 35187.594 | 472611.668 |
| 317945.875 | 105210.836 | 263395.849 | -172279.265 | 11468.325 | 492501.563 |
| 281278.892 | 62711.320 | 289844.328 | -210225.848 | 61242.132 | 496254.187 |
| 440836.915 | 162888.715 | 401707.410 | -157498.892 | 61008.047 | 465835.032 |
| 362793.736 | 130427.623 | 282198.065 | -175450.863 | 84776.592 | 439458.842 |
| 317829.947 | 107524.191 | 278305.038 | -179673.458 | 30584.724 | 504730.113 |
| -398891.913 | -74534.767 | -328180.754 | 195349.501 | -84283.323 | -463705.513 |
| -388480.227 | -64306.112 | -347548.093 | 203663.272 | -67813.666 | -478854.016 |
| -350260.041 | -82791.899 | -279743.719 | 191599.972 | -35777.821 | -476208.873 |
| -306622.925 | -76341.781 | -262395.007 | 170120.934 | -11690.909 | -498696.907 |
| -458694.013 | -688136.975 | -201635.342 | 194924.997 | 84952.806 | -143653.472 |
| -364493.753 | -122853.508 | -264613.528 | 166518.171 | -90470.110 | -447314.381 |
| 34960.338 | 71264.660 | 12143.473 | -11076.205 | -9486.826 | 25005.745 |
| 34543.478 | 13771.368 | 29997.371 | -15179.493 | 5732.153 | 42681.531 |
| 25791.620 | 11691.781 | 21257.577 | -19887.418 | 117.503 | 46773.817 |
| 26334.653 | 5782.589 | 21778.621 | -16428.232 | 2462.596 | 50843.611 |
| 35799.157 | 11104.532 | 28700.699 | -17117.870 | 9067.294 | 44016.377 |
| 60501.951 | 23156.242 | 41937.992 | -21070.167 | 5011.300 | 43508.097 |
| -38840.453 | -7842.369 | -32379.162 | 18131.042 | -9702.633 | -45975.316 |
| -40760.823 | -22020.530 | -35876.498 | 15721.926 | -2440.897 | -44091.581 |
| -35705.938 | -14489.487 | -36878.420 | 15644.494 | -2652.493 | -45937.597 |
| -31449.930 | -8575.390 | -29106.367 | 19637.573 | -5500.237 | -48777.931 |
| -34824.324 | -11858.204 | -27546.125 | 18542.071 | -6087.658 | -44772.479 |
| -40226.454 | -21907.062 | -34983.196 | 15871.708 | -2739.362 | -43902.157 |
| 127.479 | 99.005 | 99.005 | -0.425 | -0.959 | -0.627 |
| 99.005 | 127.479 | 99.005 | -0.425 | -0.959 | -0.627 |
| 99.005 | 99.005 | 127.479 | -0.425 | -0.959 | -0.627 |
| 0.308 | 0.538 | 0.292 | 36.408 | -0.004 | 0.010 |
| 0.257 | 0.018 | 0.017 | -0.381 | 5.420 | -0.598 |
| 0.257 | 0.018 | 0.017 | -0.381 | -0.912 | 5.732 |
| 127.479 | 99.005 | 99.005 | 0.000 | -0.000 | 0.000 |
| 99.005 | 127.479 | 99.005 | 0.000 | -0.000 | -0.000 |
| 99.005 | 99.005 | 127.479 | 0.000 | 0.000 | 0.000 |
| -0.323 | -0.563 | -0.282 | 36.405 | 0.006 | -0.012 |
| -0.267 | -0.018 | -0.018 | 0.004 | 36.399 | -0.002 |
| -0.267 | -0.018 | -0.018 | 0.377 | 0.912 | 6.917 |
| 127.479 | 99.005 | 99.005 | -0.042 | -0.096 | -0.063 |
| 99.005 | 127.479 | 99.005 | -0.042 | -0.096 | -0.063 |
| 99.005 | 99.005 | 127.479 | -0.042 | -0.096 | -0.063 |
| 0.031 | 0.054 | 0.029 | 6.427 | -0.089 | -0.047 |
| 0.026 | 0.002 | 0.002 | -0.038 | 6.377 | -0.060 |
| 0.026 | 0.002 | 0.002 | -0.038 | -0.091 | 6.408 |
| 127.479 | 99.005 | 99.005 | 0.042 | 0.096 | 0.063 |
| 99.005 | 127.479 | 99.005 | 0.042 | 0.096 | 0.063 |
| 99.005 | 99.005 | 127.479 | 0.042 | 0.096 | 0.063 |
| -0.032 | -0.056 | -0.028 | 6.507 | 0.088 | 0.047 |
| -0.027 | -0.002 | -0.002 | 0.037 | 6.558 | 0.060 |
| -0.027 | -0.002 | -0.002 | 0.037 | 0.091 | 6.527 |
| 127.480 | 99.006 | 99.006 | -0.004 | -0.010 | -0.006 |
| 99.006 | 127.480 | 99.006 | -0.004 | -0.010 | -0.006 |
| 99.006 | 99.006 | 127.480 | -0.004 | -0.010 | -0.006 |
| 0.003 | 0.005 | 0.003 | 6.465 | -0.009 | -0.005 |
| 0.003 | 0.000 | 0.000 | -0.004 | 6.460 | -0.006 |
| 0.003 | 0.000 | 0.000 | -0.004 | -0.009 | 6.463 |
| 127.478 | 99.005 | 99.005 | 0.004 | 0.010 | 0.006 |
| 99.005 | 127.478 | 99.005 | 0.004 | 0.010 | 0.006 |
| 99.005 | 99.005 | 127.478 | 0.004 | 0.010 | 0.006 |
| -0.003 | -0.006 | -0.003 | 6.473 | 0.009 | 0.005 |
| -0.003 | -0.000 | -0.000 | 0.004 | 6.478 | 0.006 |
| -0.003 | -0.000 | -0.000 | 0.004 | 0.009 | 6.475 |
| 119.164 | 167.572 | 167.572 | 0.000 | -0.000 | 0.000 |
| 167.572 | 119.164 | 167.572 | 0.000 | -0.000 | -0.000 |
| 167.572 | 167.572 | 119.164 | 0.000 | 0.000 | 0.000 |
| 0.166 | 0.291 | 0.156 | 39.617 | -0.001 | 0.001 |
| 0.221 | 0.013 | 0.013 | -0.000 | 39.615 | 0.000 |
| 0.221 | 0.013 | 0.013 | -0.000 | -0.000 | 39.615 |
| 119.164 | 167.572 | 167.572 | -0.000 | 0.000 | 0.000 |
| 167.572 | 119.164 | 167.572 | 0.000 | 0.000 | 0.000 |
| 167.572 | 167.572 | 119.164 | 0.000 | -0.000 | 0.000 |
| -0.173 | -0.297 | -0.150 | 39.614 | 0.001 | -0.002 |
| -0.233 | -0.014 | -0.014 | 0.000 | 39.615 | -0.000 |
| -0.233 | -0.014 | -0.014 | 0.000 | 0.000 | 39.614 |
| 90803782.654 | 90808186.568 | 91251762.436 | -379991.470 | -163252.820 | 262901.982 |
| 90403314.324 | 91394138.231 | 91377485.006 | -500114.950 | -36065.541 | 167424.017 |
| 90499712.080 | 91107091.894 | 90762280.246 | -603727.509 | -120935.210 | 253147.736 |
| 0.017 | 0.029 | 0.016 | 23.718 | -0.003 | 0.018 |
| 0.022 | 0.001 | 0.001 | -0.020 | 23.730 | 0.014 |
| 0.022 | 0.001 | 0.001 | -0.020 | -0.003 | 23.742 |
| 119.164 | 167.572 | 167.572 | -0.000 | -0.000 | 0.000 |
| 167.572 | 119.164 | 167.572 | 0.000 | -0.000 | 0.000 |
| 167.572 | 167.572 | 119.164 | -0.000 | -0.000 | 0.000 |
| -0.017 | -0.030 | -0.015 | 23.746 | 0.003 | -0.018 |
| -0.023 | -0.001 | -0.001 | 0.020 | 23.734 | -0.014 |
| -0.023 | -0.001 | -0.001 | 0.019 | 0.002 | 24.669 |
| 9005137.110 | 9062256.517 | 9097486.650 | -35030.976 | -20247.800 | -1100.562 |
| 9034334.566 | 9135603.658 | 9146426.496 | -69510.737 | 13300.834 | 22941.191 |
| 8969593.958 | 9060235.836 | 9046682.968 | -33271.624 | -14952.935 | 25700.998 |
| 8984771.657 | 9148389.747 | 9107917.491 | -31792.422 | -10740.002 | 19221.967 |
| 8995206.910 | 9059640.708 | 9048100.984 | -18652.988 | -4029.478 | -10935.162 |
| 0.002 | 0.000 | 0.000 | -0.002 | -0.000 | 25.993 |
| 119.162 | 167.571 | 167.571 | 0.000 | -0.000 | 0.000 |
| 167.571 | 119.162 | 167.571 | -0.000 | 0.000 | 0.000 |
| 167.571 | 167.571 | 119.162 | -0.000 | -0.000 | -0.000 |
| -0.002 | -0.003 | -0.002 | 25.985 | 0.000 | -0.002 |
| -0.002 | -0.000 | -0.000 | 0.002 | 25.983 | -0.001 |
| -9011300.296 | -8989931.622 | -9111366.138 | 32837.608 | 10897.088 | -2598.882 |
| 138.536 | 68.551 | 68.470 | 0.294 | 0.261 | 0.216 |
| 68.587 | 138.500 | 68.470 | 0.294 | 0.261 | 0.216 |
| 68.587 | 68.551 | 138.419 | 0.294 | 0.261 | 0.216 |
| 2.411 | 2.478 | 2.271 | 3.814 | 0.212 | 0.074 |
| 3.273 | 3.067 | 2.962 | 0.249 | 3.813 | 0.182 |
| 3.273 | 3.042 | 2.987 | 0.249 | 0.224 | 3.774 |
| 131.907 | 61.995 | 62.075 | -0.294 | -0.261 | -0.216 |
| 61.958 | 131.943 | 62.075 | -0.294 | -0.261 | -0.216 |
| 61.958 | 61.995 | 132.024 | -0.294 | -0.261 | -0.216 |
| -2.344 | -2.410 | -2.319 | 3.375 | -0.210 | -0.075 |
| -3.244 | -3.039 | -2.983 | -0.248 | 3.382 | -0.181 |
| -3.235 | -3.063 | -2.957 | -0.250 | -0.223 | 3.424 |
| 135.553 | 65.601 | 65.592 | 0.029 | 0.026 | 0.022 |
| 65.604 | 135.550 | 65.592 | 0.029 | 0.026 | 0.022 |
| 65.604 | 65.601 | 135.541 | 0.029 | 0.026 | 0.022 |
| 0.241 | 0.248 | 0.227 | 3.858 | 0.021 | 0.007 |
| 0.327 | 0.307 | 0.296 | 0.024 | 3.858 | 0.018 |
| 0.327 | 0.304 | 0.299 | 0.024 | 0.022 | 3.854 |
| 134.890 | 64.945 | 64.953 | -0.029 | -0.026 | -0.022 |
| 64.941 | 134.894 | 64.953 | -0.029 | -0.026 | -0.022 |
| 64.941 | 64.945 | 134.902 | -0.029 | -0.026 | -0.022 |
| -0.234 | -0.241 | -0.232 | 3.814 | -0.020 | -0.007 |
| -0.324 | -0.304 | -0.298 | -0.024 | 3.814 | -0.018 |
| -0.324 | -0.306 | -0.296 | -0.024 | -0.022 | 3.818 |
| 135.256 | 65.306 | 65.305 | 0.003 | 0.003 | 0.002 |
| 65.306 | 135.256 | 65.305 | 0.003 | 0.003 | 0.002 |
| 65.306 | 65.306 | 135.255 | 0.003 | 0.003 | 0.002 |
| 0.024 | 0.025 | 0.023 | 3.841 | 0.002 | 0.001 |
| 0.033 | 0.031 | 0.030 | 0.002 | 3.841 | 0.002 |
| 0.033 | 0.030 | 0.030 | 0.002 | 0.002 | 3.841 |
| 135.187 | 65.240 | 65.241 | -0.003 | -0.003 | -0.002 |
| 65.239 | 135.188 | 65.241 | -0.003 | -0.003 | -0.002 |
| 65.239 | 65.240 | 135.188 | -0.003 | -0.003 | -0.002 |
| -0.023 | -0.024 | -0.023 | 3.837 | -0.002 | -0.001 |
| -0.032 | -0.030 | -0.030 | -0.002 | 3.837 | -0.002 |
| -0.032 | -0.031 | -0.030 | -0.002 | -0.002 | 3.837 |
| -27485097.128 | -32842746.947 | -24901901.541 | -13016320.050 | -15584625.653 | 10123145.179 |
| -18357865.414 | -15541470.411 | -17930012.363 | -8903642.731 | -10075183.640 | 5626058.730 |
| -24123450.130 | -27615956.458 | -24501975.913 | -13885645.366 | -12019691.826 | 5767480.041 |
| -19915117.406 | -25801074.152 | -21771886.095 | -11276363.498 | -14035760.888 | 8314649.135 |
| -18907973.714 | -28152010.461 | -22302768.825 | -8915569.242 | -13288986.545 | 7751804.377 |
| -17240292.552 | -20416351.908 | -20300991.895 | -10283784.680 | -10955940.752 | 5277212.189 |
| 28662480.084 | 27723697.663 | 26330010.419 | 7989097.252 | 14540578.227 | -7677732.193 |
| 17862476.790 | 21963405.731 | 21869350.351 | 9763014.490 | 11671762.831 | -3972015.154 |
| 15767749.343 | 22738178.472 | 21920598.935 | 9609677.671 | 11302897.846 | -3920334.055 |
| 25834052.683 | 29073166.404 | 23711749.494 | 13744728.759 | 15959367.156 | -10866823.074 |
| 19405043.862 | 25064276.384 | 21535601.298 | 10789387.448 | 13637597.231 | -7956448.806 |
| 26484701.430 | 33389669.278 | 25244715.355 | 13885288.927 | 16399271.981 | -9079904.569 |
| -2681826.244 | -3106324.996 | -2394230.310 | -1313785.473 | -1439078.107 | 865651.057 |
| -2467624.300 | -2904776.095 | -2366255.168 | -859551.942 | -1351965.712 | 766936.943 |
| -2691668.327 | -3003574.075 | -2520943.476 | -1393697.007 | -1578074.612 | 1116409.764 |
| -1870443.494 | -2162273.859 | -1836968.012 | -1042146.242 | -1076170.657 | 541873.518 |
| -2661956.543 | -3243056.447 | -2430887.871 | -1291100.279 | -1564596.002 | 960302.586 |
| -2661160.152 | -3403722.779 | -2514036.429 | -1375003.675 | -1612375.083 | 895439.912 |
| 1994285.149 | 1665916.392 | 1780491.079 | 1107486.266 | 1063626.343 | -555068.238 |
| 2689310.514 | 3090235.605 | 2338701.487 | 1356863.273 | 1474862.192 | -927803.139 |
| 2659748.616 | 3395100.407 | 2540834.880 | 1390670.843 | 1618668.580 | -908901.421 |
| 2779943.993 | 2960047.551 | 2321479.661 | 1536270.700 | 1626614.732 | -949770.774 |
| 2197831.917 | 2743158.403 | 2216368.305 | 1164842.238 | 1338387.099 | -511262.645 |
| 2170921.431 | 2146875.070 | 2339828.212 | 937061.745 | 1331541.850 | -511551.173 |
| -189798.504 | -176299.413 | -186340.066 | -85231.602 | -102403.364 | 58398.571 |
| -257350.357 | -288659.580 | -236264.492 | -137431.470 | -160202.591 | 108381.838 |
| -278738.688 | -271256.797 | -235782.208 | -92658.463 | -163884.174 | 59129.236 |
| -174204.725 | -204562.656 | -191692.341 | -95867.603 | -107678.264 | 54760.714 |
| -170007.989 | -205456.253 | -198867.968 | -103093.996 | -120275.306 | 55126.237 |
| -258384.364 | -290265.110 | -237033.002 | -137283.644 | -159612.453 | 108822.058 |
| 265528.344 | 249123.177 | 249181.554 | 100084.886 | 160719.721 | -72420.037 |
| 170355.674 | 210576.439 | 200909.409 | 110770.387 | 115600.510 | -49067.406 |
| 157930.926 | 227634.967 | 219519.577 | 96098.484 | 113029.778 | -39207.302 |
| 205514.224 | 283794.492 | 187978.612 | 105949.885 | 110657.148 | -46407.070 |
| 176852.960 | 169859.822 | 185524.471 | 90824.684 | 94730.972 | -61142.305 |
| 173059.409 | 211705.431 | 200625.517 | 104889.936 | 111284.244 | -54966.509 |
| 217.056 | 214.166 | 214.166 | -0.000 | 0.000 | 0.000 |
| 214.166 | 217.056 | 214.166 | 0.000 | 0.000 | 0.000 |
| 214.166 | 214.166 | 217.056 | -0.000 | -0.000 | 0.000 |
| 0.606 | 0.746 | 0.598 | 79.433 | -0.007 | 0.033 |
| 0.280 | 0.134 | 0.141 | -0.004 | 79.443 | 0.002 |
| 0.280 | 0.141 | 0.134 | -0.004 | 0.011 | 79.434 |
| 216.833 | 213.943 | 213.943 | -1.668 | -2.100 | -1.641 |
| 213.442 | 216.370 | 213.480 | -1.722 | -2.133 | -0.997 |
| 212.348 | 212.348 | 215.322 | -0.200 | -0.482 | -0.477 |
| -0.609 | -0.757 | -0.543 | 79.429 | 0.011 | -0.043 |
| -0.285 | -0.133 | -0.127 | 0.006 | 79.417 | -0.005 |
| -0.285 | -0.127 | -0.133 | 0.006 | -0.013 | 79.426 |
| 217.056 | 214.166 | 214.166 | 0.052 | 0.066 | 0.050 |
| 214.166 | 217.056 | 214.166 | 0.052 | 0.066 | 0.050 |
| 214.166 | 214.166 | 217.056 | 0.052 | 0.066 | 0.050 |
| 0.057 | 0.071 | 0.057 | 79.431 | -0.001 | 0.003 |
| 0.027 | 0.013 | 0.013 | -0.000 | 79.432 | 0.000 |
| 0.027 | 0.013 | 0.013 | -0.000 | 0.001 | 79.431 |
| 217.056 | 214.166 | 214.166 | 0.000 | 0.000 | 0.000 |
| 214.166 | 217.056 | 214.166 | 0.000 | -0.000 | -0.000 |
| 214.166 | 214.166 | 217.056 | -0.000 | -0.000 | -0.000 |
| -0.061 | -0.076 | -0.054 | 79.430 | 0.001 | -0.004 |
| -0.029 | -0.013 | -0.013 | 0.001 | 79.429 | -0.001 |
| -0.029 | -0.013 | -0.013 | 0.001 | -0.001 | 79.430 |
| 217.056 | 214.167 | 214.167 | 0.005 | 0.007 | 0.005 |
| 214.167 | 217.056 | 214.167 | 0.005 | 0.007 | 0.005 |
| 214.167 | 214.167 | 217.056 | 0.005 | 0.007 | 0.005 |
| 0.006 | 0.007 | 0.006 | 40.597 | 0.005 | 0.003 |
| 0.003 | 0.002 | 0.002 | 0.004 | 40.598 | 0.004 |
| 0.003 | 0.002 | 0.002 | 0.004 | 0.006 | 40.597 |
| 217.055 | 214.165 | 214.165 | 0.000 | -0.000 | -0.000 |
| 214.165 | 217.055 | 214.165 | -0.000 | 0.000 | -0.000 |
| 214.165 | 214.165 | 217.055 | -0.000 | -0.000 | 0.000 |
| -0.007 | -0.008 | -0.006 | 40.588 | -0.005 | -0.003 |
| -0.003 | -0.002 | -0.002 | -0.004 | 40.586 | -0.004 |
| -0.003 | -0.002 | -0.002 | -0.004 | -0.006 | 40.588 |
| 1352245681.311 | 1364234066.039 | 1350893154.175 | -15058155.668 | 13114655.593 | -4332747.266 |
| 390.997 | 419.112 | 399.889 | -2.106 | -2.005 | -2.005 |
| 390.997 | 393.049 | 425.952 | -2.106 | -2.005 | -2.005 |
| 1288538933.634 | 1222841719.155 | 1268799391.813 | -24376432.226 | 4959467.785 | -18354052.610 |
| 1356454273.582 | 1359861689.116 | 1369892806.861 | -12227243.095 | 6031211.060 | 24489086.821 |
| 1332939921.085 | 1318183262.230 | 1318790748.254 | -15698007.224 | 2977342.063 | -3759354.153 |
| -1349327204.612 | -1361674298.931 | -1340588261.389 | 17265939.664 | -15399455.503 | 3841217.401 |
| 206.198 | 230.209 | 197.306 | 2.106 | 2.005 | 2.005 |
| -1355543865.936 | -1360471218.498 | -1345007359.169 | 13564318.844 | -13676669.087 | 4032217.039 |
| -1325760581.470 | -1319692313.472 | -1344974378.336 | 7348552.556 | -20638347.584 | 1283256.724 |
| -84.396 | -85.243 | -91.771 | 2.116 | 74.804 | 1.801 |
| -1311803945.886 | -1329815717.464 | -1297064929.617 | 24322783.893 | 19432841.755 | -1958034.375 |
| 333.901 | 308.043 | 308.727 | -0.211 | -0.201 | -0.201 |
| 135724542.257 | 136476533.827 | 135544915.731 | -1435235.886 | 1517280.869 | 48493.026 |
| 307.838 | 308.043 | 334.790 | -0.211 | -0.201 | -0.201 |
| 129027524.679 | 122421000.274 | 127035312.885 | -2466299.568 | 703901.217 | -1709347.690 |
| 135501896.128 | 135708552.789 | 136370244.096 | -1048743.559 | 815558.688 | 2063570.691 |
| 133401443.642 | 132359542.294 | 131764407.624 | -1645375.776 | 480013.495 | -371401.492 |
| 315.421 | 289.152 | 288.468 | 0.211 | 0.201 | 0.201 |
| 289.357 | 315.215 | 288.468 | 0.211 | 0.201 | 0.201 |
| -135927442.493 | -136319034.063 | -135241810.328 | 1136366.095 | -1444695.376 | -366399.053 |
| -132625355.666 | -132091888.784 | -133822318.403 | 104298.685 | -2611217.557 | 614352.129 |
| -8.440 | -8.524 | -9.177 | 0.212 | 73.147 | 0.180 |
| -131143060.514 | -133048613.382 | -129540996.289 | 2329027.334 | 1902741.247 | -145838.799 |
| 13549832.395 | 13728174.795 | 13615448.335 | -88791.913 | 118121.859 | 20291.608 |
| 299.523 | 325.607 | 299.612 | -0.021 | -0.020 | -0.020 |
| 13521952.039 | 13660064.682 | 13484889.707 | -186459.494 | 90919.231 | -42981.650 |
| 12885389.175 | 12228414.314 | 12687991.619 | -243733.359 | 49595.553 | -183540.209 |
| 13498396.439 | 13563955.987 | 13565855.208 | -115312.590 | 71167.038 | 208939.127 |
| 13280653.225 | 13192064.813 | 13310926.256 | -256477.149 | 119076.393 | -8163.593 |
| 323.735 | 297.651 | 297.583 | 0.021 | 0.020 | 0.020 |
| -13560165.309 | -13619896.172 | -13453415.697 | 146359.721 | -214766.162 | -3840.174 |
| 297.672 | 297.651 | 323.646 | 0.021 | 0.020 | 0.020 |
| -0.736 | -0.761 | -0.788 | 72.983 | 0.021 | 0.011 |
| -12889748.983 | -13076164.308 | -12977370.700 | 294449.206 | 9341.826 | -113682.857 |
| -13064821.945 | -13227762.883 | -12938880.667 | 266440.761 | 129208.205 | -33454.745 |
| -7954773.055 | -10174834.134 | -18897403.148 | 4823984.157 | -3776544.022 | -1301074.525 |
| -8451979.367 | -12226121.974 | -16730585.328 | 4392979.174 | -2308519.085 | -348050.457 |
| -5129253.466 | -5768595.110 | -14660509.469 | 3780424.864 | -3628567.658 | -105396.892 |
| -7741913.602 | -7777450.929 | -16280089.852 | 1519410.678 | -7002625.679 | -852719.156 |
| -6462012.833 | -10331709.721 | -18929381.050 | 6320966.125 | -3501484.733 | 1160232.490 |
| -3256917.742 | -8067903.229 | -15037771.947 | 2094791.216 | -5698995.042 | -897641.966 |
| 8845399.467 | 7972723.555 | 15345473.683 | -3580268.231 | 5613677.442 | 2230694.831 |
| 6285216.212 | 9355337.944 | 16955709.806 | -3344122.758 | 4049197.012 | -110310.452 |
| 6888355.934 | 13708791.460 | 19714398.127 | -5513012.850 | 5760866.890 | 506963.336 |
| 8401933.313 | 9252158.201 | 18310036.736 | -4554437.680 | 3777991.702 | 1536515.405 |
| 8100515.310 | 9004993.308 | 18648040.487 | -4144235.216 | 3839194.855 | 1366098.957 |
| 4815826.432 | 6776444.112 | 15826643.439 | -3751503.704 | 2443143.902 | 1203249.598 |
| -781598.816 | -1002876.020 | -1885976.944 | 474656.982 | -373505.377 | -123675.173 |
| -639043.319 | -933590.088 | -1845115.040 | 520370.885 | -303919.111 | -105268.316 |
| -795299.393 | -1017301.041 | -1889516.117 | 482398.901 | -377653.052 | -130108.069 |
| -201607.180 | -813034.857 | -1491763.789 | 221950.268 | -464101.734 | -20235.272 |
| -513088.657 | -565079.102 | -1447063.519 | 439389.987 | -232300.195 | -87758.905 |
| -781183.516 | -851118.591 | -1831062.287 | 550583.656 | -351368.051 | -127918.842 |
| 802997.011 | 917667.222 | 1911623.997 | -537803.020 | 304766.576 | 154342.686 |
| 325894.566 | 807032.780 | 1503977.588 | -209479.706 | 569901.129 | 89765.545 |
| 730549.187 | 1144491.614 | 1811852.975 | -382363.513 | 503898.311 | 200991.374 |
| 735319.019 | 955076.412 | 1712534.293 | -514910.707 | -50783.328 | 189215.147 |
| 971204.222 | 776913.378 | 1509135.079 | -493165.570 | 696515.710 | 226397.569 |
| 613348.347 | 577520.727 | 1601483.980 | -326353.135 | 546832.281 | 244360.887 |
| -50537.149 | -53876.876 | -141948.257 | 50561.588 | -23856.649 | -9350.964 |
| -97934.980 | -111719.502 | -167639.857 | 58074.714 | -8358.108 | 4040.788 |
| -67952.414 | -97323.304 | -181687.776 | 41110.970 | -40843.797 | -14443.545 |
| -108064.747 | -140789.046 | -133188.782 | 48365.478 | -1663.613 | 12724.954 |
| -78118.402 | -85111.057 | -183105.519 | 55057.974 | -35115.919 | -12793.794 |
| -79550.304 | -101751.606 | -188976.726 | 48240.145 | -37765.332 | -12989.883 |
| 83917.650 | 84998.842 | 161388.337 | -37129.464 | 55846.464 | 13104.133 |
| 53420.454 | 56519.365 | 144942.169 | -51353.472 | 28725.571 | 14862.127 |
| 79752.627 | 101952.867 | 189220.138 | -48239.404 | 37766.756 | 13010.054 |
| 79549.922 | 101750.464 | 188976.487 | -48218.611 | 37765.527 | 13011.012 |
| 70073.568 | 106646.847 | 200814.429 | -43856.973 | 35678.698 | 5293.691 |
| 32569.906 | 80678.336 | 150376.986 | -20948.015 | 56989.718 | 8996.762 |
| 150.988 | 201.645 | 201.645 | -0.000 | -0.000 | -0.000 |
| 201.645 | 150.988 | 201.645 | -0.405 | -0.517 | -0.390 |
| 201.645 | 201.645 | 150.988 | -0.405 | -0.517 | -0.390 |
| -0.272 | -0.356 | -0.267 | 31.168 | -0.516 | -0.276 |
| -0.129 | -0.061 | -0.064 | -0.401 | 31.101 | -0.412 |
| -0.129 | -0.064 | -0.061 | -0.401 | -0.541 | 31.168 |
| 150.988 | 201.645 | 201.645 | 0.000 | 0.000 | -0.000 |
| 201.645 | 150.988 | 201.645 | -0.000 | -0.000 | 0.000 |
| 201.645 | 201.645 | 150.988 | 0.000 | 0.000 | -0.000 |
| 0.293 | 0.380 | 0.259 | 31.606 | 0.506 | 0.298 |
| 0.136 | 0.065 | 0.062 | 0.398 | 31.665 | 0.421 |
| 0.136 | 0.062 | 0.065 | 0.172 | 0.241 | 58.296 |
| 150.988 | 201.645 | 201.645 | 0.000 | -0.000 | 0.000 |
| 201.645 | 150.988 | 201.645 | -0.000 | 0.000 | -0.000 |
| 201.645 | 201.645 | 150.988 | -0.000 | -0.000 | 0.000 |
| -0.027 | -0.036 | -0.027 | 78.798 | 0.000 | -0.001 |
| -0.013 | -0.006 | -0.006 | 0.000 | 78.798 | -0.000 |
| -0.013 | -0.006 | -0.006 | 0.000 | -0.000 | 78.798 |
| 150.988 | 201.645 | 201.645 | 0.040 | 0.052 | 0.039 |
| 201.645 | 150.988 | 201.645 | 0.040 | 0.052 | 0.039 |
| 201.645 | 201.645 | 150.988 | 0.062 | 0.079 | 0.060 |
| 0.029 | 0.038 | 0.026 | 78.798 | -0.000 | 0.001 |
| 0.014 | 0.006 | 0.006 | -0.000 | 78.799 | 0.000 |
| 0.014 | 0.006 | 0.006 | -0.000 | 0.000 | 78.799 |
| 150.989 | 201.646 | 201.646 | -0.004 | -0.005 | -0.004 |
| 201.646 | 150.989 | 201.646 | -0.004 | -0.005 | -0.004 |
| 201.646 | 201.646 | 150.989 | -0.004 | -0.005 | -0.004 |
| -0.002 | -0.003 | -0.002 | 58.150 | -0.002 | -0.001 |
| -0.001 | -0.000 | -0.000 | -0.002 | 58.150 | -0.002 |
| -0.001 | -0.000 | -0.000 | -0.002 | -0.002 | 58.150 |
| 150.987 | 201.644 | 201.644 | -0.000 | 0.000 | 0.000 |
| 201.644 | 150.987 | 201.644 | 0.000 | -0.000 | 0.000 |
| 201.644 | 201.644 | 150.987 | 0.000 | 0.000 | -0.000 |
| 0.002 | 0.004 | 0.002 | 58.154 | 0.002 | 0.001 |
| 0.001 | 0.000 | 0.000 | 0.002 | 58.154 | 0.002 |
| 0.001 | 0.000 | 0.000 | 0.002 | 0.002 | 58.147 |
| 352.173 | 323.083 | 327.000 | -0.519 | -0.452 | -0.452 |
| 321.940 | 353.316 | 327.000 | -0.519 | -0.452 | -0.452 |
| 321.940 | 323.083 | 357.233 | -0.519 | -0.452 | -0.452 |
| 21.085 | 21.355 | 24.147 | 74.954 | -0.545 | 0.122 |
| 26.005 | 27.311 | 31.222 | -0.562 | 75.091 | -0.400 |
| 26.005 | 27.305 | 31.229 | -0.562 | -0.400 | 75.091 |
| 296.672 | 265.296 | 261.379 | 0.519 | 0.452 | 0.452 |
| 266.439 | 295.529 | 261.379 | 0.519 | 0.452 | 0.452 |
| 266.439 | 265.296 | 291.612 | 0.519 | 0.452 | 0.452 |
| -20.712 | -20.775 | -23.789 | 76.020 | 0.587 | -0.053 |
| -25.791 | -27.183 | -31.101 | 0.576 | 75.940 | 0.411 |
| -25.791 | -27.183 | -31.101 | 0.576 | 0.411 | 75.940 |
| 327.198 | 297.079 | 297.471 | -0.052 | -0.045 | -0.045 |
| 296.965 | 327.312 | 297.471 | -0.052 | -0.045 | -0.045 |
| 296.965 | 297.079 | 327.704 | -0.052 | -0.045 | -0.045 |
| 2.108 | 2.136 | 2.415 | 75.471 | -0.055 | 0.012 |
| 2.601 | 2.731 | 3.122 | -0.056 | 75.485 | -0.040 |
| 2.601 | 2.730 | 3.123 | -0.056 | -0.040 | 75.485 |
| 321.647 | 291.300 | 290.908 | 0.052 | 0.045 | 0.045 |
| 291.414 | 321.533 | 290.908 | 0.052 | 0.045 | 0.045 |
| 291.414 | 291.300 | 321.141 | 0.052 | 0.045 | 0.045 |
| -2.071 | -2.077 | -2.379 | 75.578 | 0.059 | -0.005 |
| -2.579 | -2.718 | -3.110 | 0.058 | 75.569 | 0.041 |
| -2.579 | -2.718 | -3.110 | 0.058 | 0.041 | 75.569 |
| 324.701 | 294.480 | 294.519 | -0.005 | -0.005 | -0.005 |
| 294.468 | 324.713 | 294.519 | -0.005 | -0.005 | -0.005 |
| 294.468 | 294.480 | 324.752 | -0.005 | -0.005 | -0.005 |
| 0.211 | 0.214 | 0.242 | 75.523 | -0.005 | 0.001 |
| 0.260 | 0.273 | 0.313 | -0.006 | 75.524 | -0.004 |
| 0.260 | 0.273 | 0.312 | -0.006 | -0.004 | 75.524 |
| 324.144 | 293.899 | 293.860 | 0.005 | 0.005 | 0.005 |
| 293.911 | 324.133 | 293.860 | 0.005 | 0.005 | 0.005 |
| 293.911 | 293.899 | 324.093 | 0.005 | 0.005 | 0.005 |
| -0.207 | -0.208 | -0.238 | 75.533 | 0.006 | -0.001 |
| -0.258 | -0.272 | -0.311 | 0.006 | 75.532 | 0.004 |
| -0.258 | -0.272 | -0.311 | 0.006 | 0.004 | 75.532 |
| 269.514 | 141.595 | 140.919 | 0.796 | 0.862 | 0.821 |
| 141.416 | 269.683 | 140.930 | 0.796 | 0.862 | 0.821 |
| 141.401 | 141.590 | 269.037 | 0.796 | 0.862 | 0.821 |
| 654310059.882 | 647325174.912 | 650817079.563 | 4644117.315 | -1974255.260 | 5959146.657 |
| 655917009.898 | 656551622.839 | 663038793.802 | -3382495.539 | 6956781.658 | 4101052.126 |
| 1.481 | 2.073 | 1.695 | 0.799 | 0.883 | -19.932 |
| -657285648.127 | -654683253.620 | -659297170.239 | 2208320.813 | 2134593.822 | -5020642.302 |
| -652451468.693 | -650321678.514 | -657385248.947 | -551964.543 | -4379653.298 | -2323176.394 |
| -661188242.765 | -663745414.157 | -663396617.590 | 675377.528 | -2031675.057 | -3687307.042 |
| -653650590.773 | -651507943.996 | -651599881.703 | 2530529.242 | -2513750.393 | 1209927.186 |
| -651189149.639 | -652482801.431 | -642515130.464 | -1783177.823 | 5807898.198 | 307539.676 |
| -1.490 | -2.080 | -1.679 | -0.801 | -0.886 | -21.672 |
| 266.351 | 139.600 | 139.534 | 0.080 | 0.086 | 0.082 |
| 139.582 | 266.368 | 139.534 | 0.080 | 0.086 | 0.082 |
| 139.582 | 139.600 | 266.302 | 0.080 | 0.086 | 0.082 |
| 64327166.319 | 64678353.666 | 65096841.081 | 959517.688 | 38104.959 | -124898.524 |
| 65034840.918 | 64584471.252 | 65959122.521 | 64756.067 | 879601.857 | -125309.961 |
| 64773634.932 | 65704594.242 | 64757569.768 | -110207.348 | -41202.408 | 677581.085 |
| -65528080.275 | -64587886.347 | -66022052.269 | -424754.306 | 468421.916 | -22078.485 |
| -65191585.231 | -65043493.736 | -65405042.333 | -222825.697 | 185038.727 | -239986.724 |
| -65592344.434 | -65049852.681 | -66369350.905 | -322573.423 | 144355.385 | -629926.695 |
| -64965045.773 | -65450601.470 | -65925136.906 | 1298497.557 | -586615.239 | 107745.525 |
| -65645640.734 | -64512283.293 | -65724485.260 | 442746.660 | 774466.833 | 166081.620 |
| -65660674.319 | -66672494.565 | -66362369.995 | -187057.313 | 41339.015 | 658531.754 |
| 6588918.878 | 6531008.470 | 6701456.907 | 81155.218 | 36628.683 | 36280.529 |
| 6592822.201 | 6426640.918 | 6594945.816 | 24906.030 | -3714.311 | 47962.513 |
| 6558331.676 | 6563914.494 | 6698447.154 | 28026.732 | 2701.909 | 44686.070 |
| 6445352.622 | 6621098.679 | 6597821.520 | 81169.649 | 6592.710 | 2440.833 |
| 6627470.987 | 6527924.727 | 6585009.118 | 6907.617 | 84721.707 | 17998.253 |
| 6574025.761 | 6595931.024 | 6482793.092 | 2032.483 | -7000.232 | 39725.970 |
| 266.060 | 139.307 | 139.314 | -0.008 | -0.009 | -0.008 |
| 139.309 | 266.058 | 139.314 | -0.008 | -0.009 | -0.008 |
| 139.309 | 139.307 | 266.064 | -0.008 | -0.009 | -0.008 |
| -6415854.899 | -6512836.961 | -6455156.979 | 62323.952 | -15360.127 | -7121.151 |
| -6513059.288 | -6469304.480 | -6489816.453 | 38316.329 | 52819.027 | 10410.123 |
| -6526349.036 | -6481736.771 | -6425121.882 | 3228.408 | 24558.789 | 34793.072 |
| 149.070 | 192.672 | 192.672 | 0.000 | 0.000 | 0.000 |
| 192.672 | 149.070 | 192.672 | -0.000 | 0.000 | 0.000 |
| 192.672 | 192.672 | 149.070 | -0.000 | -0.000 | -0.000 |
| 0.198 | 0.268 | 0.189 | 72.171 | -0.000 | 0.007 |
| 0.056 | 0.036 | 0.037 | -0.000 | 72.171 | 0.000 |
| 0.056 | 0.037 | 0.036 | -0.000 | 0.000 | 72.171 |
| 149.070 | 192.672 | 192.672 | 0.000 | -0.000 | -0.000 |
| 192.672 | 149.070 | 192.672 | -0.000 | -0.000 | -0.000 |
| 192.672 | 192.672 | 149.070 | -0.000 | -0.000 | -0.000 |
| -0.219 | -0.291 | -0.196 | 72.170 | -0.000 | -0.008 |
| -0.062 | -0.041 | -0.039 | 0.000 | 72.170 | -0.001 |
| -0.062 | -0.039 | -0.041 | 0.000 | -0.000 | 72.170 |
| 149.070 | 192.672 | 192.672 | 0.000 | -0.000 | -0.000 |
| 192.672 | 149.070 | 192.672 | -0.000 | 0.000 | -0.000 |
| 192.672 | 192.672 | 149.070 | -0.000 | 0.000 | -0.000 |
| 0.020 | 0.027 | 0.019 | 72.171 | -0.000 | 0.001 |
| 0.006 | 0.004 | 0.004 | -0.000 | 72.171 | 0.000 |
| 0.006 | 0.004 | 0.004 | -0.000 | 0.000 | 72.171 |
| 149.070 | 192.672 | 192.672 | -0.000 | -0.000 | -0.000 |
| 192.672 | 149.070 | 192.672 | 0.000 | -0.000 | -0.000 |
| 192.672 | 192.672 | 149.070 | 0.000 | -0.000 | -0.000 |
| -0.022 | -0.029 | -0.020 | 72.171 | -0.000 | -0.001 |
| -0.006 | -0.004 | -0.004 | 0.000 | 72.171 | -0.000 |
| -0.006 | -0.004 | -0.004 | 0.000 | -0.000 | 72.171 |
| 149.072 | 192.673 | 192.673 | 0.000 | -0.000 | -0.000 |
| 192.673 | 149.072 | 192.673 | 0.000 | 0.000 | -0.000 |
| 192.673 | 192.673 | 149.072 | 0.000 | -0.000 | 0.000 |
| 0.002 | 0.003 | 0.002 | 72.171 | -0.000 | 0.000 |
| 0.001 | 0.001 | 0.001 | -0.000 | 72.171 | 0.000 |
| 0.001 | 0.001 | 0.001 | -0.000 | 0.000 | 72.171 |
| 149.068 | 192.671 | 192.671 | -0.001 | -0.000 | -0.000 |
| 192.671 | 149.068 | 192.671 | -0.001 | -0.000 | -0.000 |
| 192.671 | 192.671 | 149.068 | -0.001 | -0.000 | -0.000 |
| -0.002 | -0.003 | -0.002 | 72.171 | -0.000 | -0.000 |
| -0.001 | -0.001 | -0.001 | 0.000 | 72.171 | -0.000 |
| -0.001 | -0.001 | -0.001 | 0.000 | -0.000 | 72.171 |
| 329.560 | 302.566 | 303.861 | -0.667 | -0.604 | -0.549 |
| 302.166 | 329.960 | 303.861 | -0.667 | -0.604 | -0.549 |
| 302.166 | 302.566 | 331.255 | -0.667 | -0.604 | -0.549 |
| 25.260 | 25.923 | 26.549 | 67.137 | -0.659 | -0.397 |
| 27.893 | 27.733 | 28.961 | -0.689 | 67.211 | -0.527 |
| 27.906 | 27.659 | 29.106 | -0.620 | -0.580 | 67.248 |
| 270.390 | 242.597 | 241.302 | 0.667 | 0.604 | 0.549 |
| 242.996 | 269.991 | 241.302 | 0.667 | 0.604 | 0.549 |
| 242.996 | 242.597 | 268.695 | 0.667 | 0.604 | 0.549 |
| -24.952 | -25.588 | -26.365 | 68.445 | 0.667 | 0.459 |
| -27.795 | -27.650 | -28.931 | 0.692 | 68.442 | 0.549 |
| -27.775 | -27.573 | -28.945 | 0.736 | 0.593 | 68.368 |
| 302.934 | 275.580 | 275.709 | -0.067 | -0.060 | -0.055 |
| 275.540 | 302.974 | 275.709 | -0.067 | -0.060 | -0.055 |
| 275.540 | 275.580 | 303.103 | -0.067 | -0.060 | -0.055 |
| 2.526 | 2.592 | 2.655 | 67.759 | -0.066 | -0.040 |
| 2.789 | 2.773 | 2.896 | -0.069 | 67.766 | -0.053 |
| 2.791 | 2.766 | 2.911 | -0.062 | -0.058 | 67.770 |
| 297.017 | 269.583 | 269.453 | 0.067 | 0.060 | 0.055 |
| 269.623 | 296.977 | 269.453 | 0.067 | 0.060 | 0.055 |
| 269.623 | 269.583 | 296.847 | 0.067 | 0.060 | 0.055 |
| -2.495 | -2.559 | -2.636 | 67.890 | 0.067 | 0.046 |
| -2.780 | -2.765 | -2.893 | 0.069 | 67.889 | 0.055 |
| -2.778 | -2.757 | -2.895 | 0.074 | 0.059 | 67.882 |
| 300.272 | 272.882 | 272.895 | -0.007 | -0.006 | -0.005 |
| 272.878 | 300.276 | 272.895 | -0.007 | -0.006 | -0.005 |
| 272.878 | 272.882 | 300.289 | -0.007 | -0.006 | -0.005 |
| 0.253 | 0.259 | 0.266 | 67.821 | -0.007 | -0.004 |
| 0.279 | 0.277 | 0.290 | -0.007 | 67.822 | -0.005 |
| 0.279 | 0.277 | 0.291 | -0.006 | -0.006 | 67.822 |
| 299.678 | 272.280 | 272.267 | 0.007 | 0.006 | 0.005 |
| 272.284 | 299.674 | 272.267 | 0.007 | 0.006 | 0.005 |
| 272.284 | 272.280 | 299.661 | 0.007 | 0.006 | 0.005 |
| -0.250 | -0.256 | -0.264 | 67.834 | 0.007 | 0.005 |
| -0.278 | -0.277 | -0.290 | 0.007 | 67.834 | 0.005 |
| -0.278 | -0.276 | -0.289 | 0.007 | 0.006 | 67.833 |
| 129039661.636 | 134392500.058 | 130431286.740 | 3056054.159 | 238966.961 | 6495550.288 |
| 133073538.309 | 130384351.835 | 128691149.800 | 2642145.713 | -2857454.368 | 3990769.476 |
| 52.237 | 52.257 | 163.487 | 0.186 | 0.165 | 0.211 |
| 121225963.931 | 129109455.156 | 128516016.528 | 4959186.614 | 2544965.862 | -310533.309 |
| 123440541.979 | 115326672.270 | 119767268.353 | 349824.963 | -25297.863 | 426229.300 |
| 129211093.944 | 128821984.669 | 124800656.310 | -176933.124 | -1014826.757 | -3632488.812 |
| 161.701 | 50.197 | 50.443 | -0.186 | -0.165 | -0.211 |
| -132642276.335 | -132535118.279 | -131344741.689 | -1421217.780 | 2434883.964 | -5486364.721 |
| -124514247.250 | -128986003.736 | -124450874.841 | -1602178.162 | -563420.085 | -3712818.721 |
| -0.819 | -0.789 | -0.717 | -18.989 | -0.178 | -0.209 |
| -0.874 | -0.834 | -0.693 | -0.199 | -18.902 | -0.224 |
| -0.883 | -0.841 | -0.695 | -0.199 | -0.180 | -18.951 |
| 12834954.724 | 13242132.074 | 12813025.852 | 88819.615 | 95385.248 | 163304.886 |
| 12798870.478 | 12789332.768 | 12354568.922 | 131391.120 | 173718.991 | 306636.110 |
| 13386290.231 | 13721124.915 | 13106511.480 | -168843.436 | -226908.291 | 341448.257 |
| 0.092 | 0.079 | 0.063 | -17.985 | 0.016 | 0.019 |
| 0.076 | 0.092 | 0.074 | 0.018 | -17.990 | 0.021 |
| 0.076 | 0.093 | 0.073 | 0.018 | 0.017 | -17.986 |
| -13183548.559 | -13819218.456 | -12831529.294 | -60765.405 | 308784.935 | -333709.658 |
| -12819049.664 | -12697955.838 | -12414433.604 | -136919.398 | 36577.319 | 9467.175 |
| -13035947.019 | -13191319.810 | -12755683.022 | 60671.407 | 7509.689 | -284795.263 |
| -0.089 | -0.081 | -0.062 | -18.029 | -0.016 | -0.020 |
| -13443689.470 | -12604012.667 | -13812293.453 | 185660.867 | -101126.640 | -256173.685 |
| -0.076 | -0.093 | -0.073 | -0.018 | -0.017 | -18.028 |
| 163.067 | 51.064 | 51.061 | 0.002 | 0.002 | 0.002 |
| 1326817.792 | 1300234.250 | 1312753.470 | 4981.291 | -1473.154 | 3838.245 |
| 51.063 | 51.064 | 163.064 | 0.002 | 0.002 | 0.002 |
| 1273758.907 | 1241574.572 | 1264162.806 | 37871.570 | 45203.343 | 18794.305 |
| 1224318.675 | 1183107.228 | 1206882.894 | 5997.268 | -2639.065 | -24944.050 |
| 1221790.129 | 1265724.888 | 1241708.843 | 4134.988 | -11296.976 | -1980.173 |
| 163.044 | 51.042 | 51.044 | -0.002 | -0.002 | -0.002 |
| -1297758.292 | -1282213.190 | -1282299.891 | -16037.494 | 22060.898 | -10575.891 |
| 51.042 | 51.042 | 163.046 | -0.002 | -0.002 | -0.002 |
| -1236526.725 | -1302759.185 | -1335050.047 | 16081.935 | -31788.943 | 3773.162 |
| -1268922.095 | -1233579.853 | -1293303.373 | 7566.457 | -29759.228 | -33764.203 |
| -1195827.136 | -1268707.610 | -1201742.270 | -2862.834 | -17277.624 | 21208.916 |
| 74.059 | 116.955 | 116.955 | 0.206 | 0.330 | 0.232 |
| 116.955 | 74.059 | 116.955 | 0.206 | 0.330 | 0.232 |
| 116.955 | 116.955 | 74.059 | 0.206 | 0.330 | 0.232 |
| 0.015 | 0.029 | 0.014 | -4.715 | 0.068 | 0.039 |
| 0.010 | 0.001 | 0.001 | 0.042 | -4.689 | 0.050 |
| 0.010 | 0.001 | 0.001 | 0.042 | 0.072 | -4.750 |
| 74.059 | 116.955 | 116.955 | -0.206 | -0.330 | -0.232 |
| 116.955 | 74.059 | 116.955 | -0.206 | -0.330 | -0.232 |
| 116.955 | 116.955 | 74.059 | -0.206 | -0.330 | -0.232 |
| -0.015 | -0.031 | -0.013 | -4.848 | -0.067 | -0.040 |
| -0.011 | -0.001 | -0.001 | -0.041 | -4.876 | -0.051 |
| -0.011 | -0.001 | -0.001 | -0.041 | -0.072 | -4.854 |
| 74.059 | 116.955 | 116.955 | 0.021 | 0.033 | 0.023 |
| 116.955 | 74.059 | 116.955 | 0.021 | 0.033 | 0.023 |
| 116.955 | 116.955 | 74.059 | 0.021 | 0.033 | 0.023 |
| 0.002 | 0.003 | 0.001 | -4.607 | 0.007 | 0.004 |
| 0.001 | 0.000 | 0.000 | 0.004 | -4.604 | 0.005 |
| 0.001 | 0.000 | 0.000 | 0.004 | 0.007 | -4.606 |
| 74.058 | 116.955 | 116.955 | -0.021 | -0.033 | -0.023 |
| 116.955 | 74.058 | 116.955 | -0.021 | -0.033 | -0.023 |
| 116.955 | 116.955 | 74.058 | -0.021 | -0.033 | -0.023 |
| -0.002 | -0.003 | -0.001 | -4.616 | -0.007 | -0.004 |
| -0.001 | -0.000 | -0.000 | -0.004 | -4.618 | -0.005 |
| -0.001 | -0.000 | -0.000 | -0.004 | -0.007 | -4.616 |
| 74.059 | 116.956 | 116.956 | 0.002 | 0.003 | 0.002 |
| 116.956 | 74.059 | 116.956 | 0.002 | 0.003 | 0.002 |
| 116.956 | 116.956 | 74.059 | 0.002 | 0.003 | 0.002 |
| 0.001 | 0.000 | 0.000 | -4.597 | 0.001 | 0.000 |
| 0.000 | 0.001 | 0.000 | 0.000 | -4.597 | 0.001 |
| 0.000 | 0.000 | 0.001 | 0.000 | 0.001 | -4.597 |
| 74.058 | 116.954 | 116.954 | -0.000 | 0.000 | 0.000 |
| 116.954 | 74.058 | 116.954 | 0.000 | 0.000 | -0.000 |
| 116.954 | 116.954 | 74.058 | -0.000 | -0.000 | 0.000 |
| -0.001 | -0.001 | -0.000 | -4.598 | -0.001 | -0.000 |
| -0.000 | -0.001 | -0.000 | -0.000 | -4.598 | -0.001 |
| -0.000 | -0.000 | -0.001 | -0.000 | -0.001 | -4.598 |
| 213.323 | 186.192 | 188.102 | -0.379 | -0.285 | -0.285 |
| 185.782 | 213.732 | 188.102 | -0.379 | -0.285 | -0.285 |
| 185.782 | 186.192 | 215.642 | -0.379 | -0.285 | -0.285 |
| 16.522 | 16.708 | 18.245 | 50.987 | -0.412 | -0.073 |
| 18.686 | 19.175 | 21.054 | -0.430 | 51.121 | -0.252 |
| 18.650 | 19.123 | 21.064 | -0.433 | -0.252 | 51.121 |
| 173.505 | 145.556 | 143.645 | 0.379 | 0.285 | 0.285 |
| 145.965 | 173.096 | 143.645 | 0.379 | 0.285 | 0.285 |
| 145.965 | 145.556 | 171.186 | 0.379 | 0.285 | 0.285 |
| -16.247 | -16.295 | -17.979 | 51.774 | 0.444 | 0.090 |
| -18.517 | -19.095 | -20.956 | 0.446 | 51.654 | 0.257 |
| -18.517 | -19.046 | -21.006 | 0.446 | 0.257 | 51.654 |
| 195.405 | 167.905 | 168.097 | -0.038 | -0.028 | -0.028 |
| 167.865 | 195.446 | 168.097 | -0.038 | -0.028 | -0.028 |
| 167.865 | 167.905 | 195.637 | -0.038 | -0.028 | -0.028 |
| 1.652 | 1.671 | 1.825 | 51.347 | -0.041 | -0.007 |
| 1.869 | 1.918 | 2.105 | -0.043 | 51.361 | -0.025 |
| 1.865 | 1.912 | 2.106 | -0.043 | -0.025 | 51.361 |
| 191.423 | 163.842 | 163.651 | 0.038 | 0.028 | 0.028 |
| 163.883 | 191.382 | 163.651 | 0.038 | 0.028 | 0.028 |
| 163.883 | 163.842 | 191.191 | 0.038 | 0.028 | 0.028 |
| -1.625 | -1.629 | -1.798 | 51.426 | 0.044 | 0.009 |
| -1.852 | -1.910 | -2.096 | 0.045 | 51.414 | 0.026 |
| -1.852 | -1.905 | -2.101 | 0.045 | 0.026 | 51.414 |
| 193.614 | 166.078 | 166.097 | -0.004 | -0.003 | -0.003 |
| 166.073 | 193.618 | 166.097 | -0.004 | -0.003 | -0.003 |
| 166.073 | 166.078 | 193.637 | -0.004 | -0.003 | -0.003 |
| 0.165 | 0.167 | 0.183 | 51.383 | -0.004 | -0.001 |
| 0.187 | 0.192 | 0.211 | -0.004 | 51.385 | -0.003 |
| 0.187 | 0.191 | 0.211 | -0.004 | -0.003 | 51.385 |
| 193.214 | 165.670 | 165.651 | 0.004 | 0.003 | 0.003 |
| 165.674 | 193.210 | 165.651 | 0.004 | 0.003 | 0.003 |
| 165.674 | 165.670 | 193.191 | 0.004 | 0.003 | 0.003 |
| -0.162 | -0.163 | -0.180 | 51.391 | 0.004 | 0.001 |
| -0.185 | -0.191 | -0.210 | 0.004 | 51.390 | 0.003 |
| -0.185 | -0.191 | -0.210 | 0.004 | 0.003 | 51.390 |
| 183.920 | 192.656 | 174.828 | -0.508 | -0.571 | -0.339 |
| 192.848 | 183.728 | 174.828 | -0.508 | -0.571 | -0.339 |
| 174.564 | 174.374 | 201.952 | -0.655 | -0.722 | -0.339 |
| 5.943 | 6.002 | 4.640 | 42.454 | -0.573 | -0.014 |
| 7.249 | 6.933 | 7.507 | -0.626 | 42.549 | -0.295 |
| 7.338 | 6.889 | 7.550 | -0.756 | -0.577 | 50.952 |
| 166.616 | 175.735 | 156.997 | 0.508 | 0.571 | 0.339 |
| 175.543 | 166.808 | 156.997 | 0.508 | 0.571 | 0.339 |
| 157.262 | 157.451 | 184.121 | 0.655 | 0.722 | 0.339 |
| -6.102 | -6.188 | -4.990 | 43.508 | 0.575 | 0.042 |
| -7.097 | -6.821 | -7.354 | 0.636 | 43.474 | 0.291 |
| -7.105 | -6.924 | -7.352 | 0.854 | 0.613 | 51.534 |
| 176.289 | 184.886 | 166.804 | -0.051 | -0.057 | -0.034 |
| 184.905 | 176.270 | 166.804 | -0.051 | -0.057 | -0.034 |
| 166.778 | 166.759 | 193.928 | -0.065 | -0.072 | -0.034 |
| 0.595 | 0.600 | 0.464 | 43.126 | -0.057 | -0.001 |
| 0.725 | 0.693 | 0.751 | -0.062 | 43.134 | -0.030 |
| 0.734 | 0.689 | 0.755 | -0.076 | -0.058 | 51.225 |
| 174.558 | 183.194 | 165.021 | 0.051 | 0.057 | 0.034 |
| 183.174 | 174.577 | 165.021 | 0.051 | 0.057 | 0.034 |
| 165.047 | 165.066 | 192.145 | 0.065 | 0.072 | 0.034 |
| -0.610 | -0.619 | -0.499 | 43.233 | 0.057 | 0.004 |
| -0.710 | -0.682 | -0.735 | 0.063 | 43.227 | 0.029 |
| -0.710 | -0.692 | -0.735 | 0.085 | 0.061 | 51.283 |
| 175.512 | 184.123 | 166.002 | -0.005 | -0.006 | -0.003 |
| 184.125 | 175.510 | 166.002 | -0.005 | -0.006 | -0.003 |
| 166.000 | 165.998 | 193.126 | -0.007 | -0.007 | -0.003 |
| 0.060 | 0.060 | 0.047 | 43.176 | -0.006 | -0.000 |
| 0.073 | 0.069 | 0.075 | -0.006 | 43.177 | -0.003 |
| 0.074 | 0.069 | 0.076 | -0.008 | -0.006 | 51.252 |
| 175.338 | 183.953 | 165.823 | 0.005 | 0.006 | 0.003 |
| 183.951 | 175.340 | 165.823 | 0.005 | 0.006 | 0.003 |
| 165.825 | 165.827 | 192.947 | 0.007 | 0.007 | 0.003 |
| -0.061 | -0.062 | -0.050 | 43.187 | 0.006 | 0.000 |
| -0.071 | -0.068 | -0.074 | 0.006 | 43.186 | 0.003 |
| -0.071 | -0.069 | -0.074 | 0.009 | 0.006 | 51.258 |
| -39.710 | -54.536 | 193.619 | 3.987 | -0.006 | 0.009 |
| -54.504 | -39.742 | 193.619 | -4.007 | -0.006 | 0.009 |
| -52.863 | -52.895 | 198.705 | -0.010 | -0.006 | 0.009 |
| -90.624 | -98.645 | 152.159 | 8.306 | -0.005 | 0.009 |
| -94.625 | -94.657 | 152.138 | -0.010 | 8.309 | 4.004 |
| -94.612 | -94.645 | 152.117 | -0.010 | 3.986 | 7.414 |
| 98.236 | 25.591 | 12.307 | -16.635 | 0.000 | -0.000 |
| 25.592 | 98.236 | 12.307 | 16.634 | 0.000 | -0.000 |
| 12.474 | 12.473 | 105.987 | -0.000 | 0.000 | -0.000 |
| -16.641 | 16.627 | -0.023 | 23.070 | -0.001 | 0.000 |
| 94.626 | 94.657 | -152.138 | 0.010 | 8.321 | 3.985 |
| 94.613 | 94.645 | -152.116 | 0.010 | 3.998 | 7.395 |
| 64.375 | 19.752 | 52.143 | -6.365 | -0.000 | 0.000 |
| 19.753 | 64.374 | 52.143 | 6.364 | -0.000 | 0.000 |
| 12.480 | 12.480 | 106.008 | 0.000 | -0.000 | 0.000 |
| -5.609 | -13.076 | 15.022 | 8.502 | -0.001 | 0.001 |
| 0.000 | 0.000 | 0.000 | 0.000 | 23.071 | -16.635 |
| -9.225 | -9.228 | 14.832 | -0.001 | 3.477 | 8.127 |
| 98.241 | 25.597 | 12.324 | -16.635 | 0.000 | -0.000 |
| 25.597 | 98.241 | 12.324 | 16.635 | 0.000 | -0.000 |
| 12.479 | 12.479 | 106.004 | -0.000 | 0.000 | -0.000 |
| 7.063 | 18.925 | -26.048 | 15.227 | -0.000 | -0.000 |
| -0.000 | -0.000 | -0.000 | -0.000 | 23.071 | -16.635 |
| 9.225 | 9.228 | -14.832 | 0.001 | 3.478 | 8.125 |
| 98.242 | 25.598 | 12.326 | -16.635 | -0.000 | 0.000 |
| 34.984 | 67.656 | 33.497 | 2.379 | -0.000 | 0.000 |
| 30.773 | 30.773 | 68.532 | -0.000 | -0.000 | 0.000 |
| -2.248 | 0.865 | 1.112 | 12.286 | -0.000 | 0.000 |
| -0.692 | -0.692 | 1.112 | -0.000 | 12.286 | -1.557 |
| 0.000 | 0.000 | 0.000 | -0.000 | -16.635 | 36.322 |
| 69.890 | 36.645 | 29.878 | -2.442 | 0.000 | -0.000 |
| 25.598 | 98.242 | 12.326 | 16.635 | 0.000 | -0.000 |
| 33.095 | 33.095 | 64.347 | 0.000 | 0.000 | -0.000 |
| -1.532 | 3.849 | -2.194 | 12.976 | 0.000 | -0.000 |
| 0.692 | 0.692 | -1.112 | 0.000 | 12.286 | -1.557 |
| -0.000 | -0.000 | -0.000 | 0.000 | -16.635 | 36.322 |
| 338.287 | 45.184 | 45.184 | 0.000 | 0.000 | -0.000 |
| 45.184 | 338.287 | 45.184 | 0.000 | 0.000 | 0.000 |
| 45.184 | 45.184 | 338.287 | 0.000 | 0.000 | 0.000 |
| -0.004 | -0.007 | -0.004 | 6.829 | -0.000 | 0.000 |
| -0.000 | 0.000 | -0.000 | 0.000 | 6.829 | 0.000 |
| -0.001 | -0.001 | -0.000 | -0.000 | -0.000 | 6.829 |
| 338.287 | 45.184 | 45.184 | -0.000 | 0.000 | 0.000 |
| 45.191 | 338.301 | 45.191 | -0.000 | 0.000 | 0.000 |
| 45.184 | 45.184 | 338.287 | -0.000 | -0.000 | 0.000 |
| 0.004 | 0.007 | 0.004 | 6.829 | 0.000 | -0.000 |
| -0.000 | 0.000 | -0.000 | -0.000 | 6.829 | 0.000 |
| -0.000 | -0.000 | 0.000 | 0.000 | 0.000 | 6.829 |
| 338.287 | 45.184 | 45.184 | 0.000 | -0.000 | -0.000 |
| 45.184 | 338.287 | 45.184 | 0.000 | -0.000 | -0.000 |
| 45.184 | 45.184 | 338.287 | 0.000 | 0.000 | -0.000 |
| -0.000 | -0.001 | -0.000 | 6.829 | -0.000 | 0.000 |
| -0.000 | -0.000 | -0.000 | 0.000 | 6.829 | -0.000 |
| -0.000 | -0.000 | -0.000 | 0.000 | -0.000 | 6.829 |
| 338.287 | 45.184 | 45.184 | -0.000 | -0.000 | 0.000 |
| 45.184 | 338.287 | 45.184 | -0.000 | 0.000 | 0.000 |
| 45.184 | 45.184 | 338.287 | 0.000 | -0.000 | 0.000 |
| 0.000 | 0.001 | 0.000 | 6.829 | 0.000 | -0.000 |
| 0.000 | -0.000 | 0.000 | -0.000 | 6.829 | 0.000 |
| 0.000 | 0.000 | 0.000 | -0.000 | 0.000 | 6.829 |
| 338.288 | 45.184 | 45.184 | 0.000 | 0.000 | -0.000 |
| 45.184 | 338.288 | 45.184 | 0.000 | -0.000 | -0.000 |
| 45.184 | 45.184 | 338.288 | 0.000 | 0.000 | -0.000 |
| -0.000 | -0.000 | -0.000 | 6.829 | -0.000 | 0.000 |
| -0.000 | -0.000 | -0.000 | -0.000 | 6.829 | 0.000 |
| -0.000 | -0.000 | -0.000 | -0.000 | 0.000 | 6.829 |
| 338.286 | 45.184 | 45.184 | -0.000 | -0.000 | 0.000 |
| 45.184 | 338.286 | 45.184 | -0.000 | 0.000 | 0.000 |
| 45.184 | 45.184 | 338.286 | -0.000 | -0.000 | 0.000 |
| 0.000 | 0.000 | 0.000 | 6.829 | 0.000 | -0.000 |
| 0.000 | 0.000 | 0.000 | -0.000 | 6.829 | 0.000 |
| 0.000 | 0.000 | 0.000 | -0.000 | 0.000 | 6.829 |
| 796.840 | 602.501 | 601.900 | 1.221 | 0.803 | 0.965 |
| 602.817 | 796.523 | 601.900 | 1.221 | 0.803 | 0.965 |
| 602.817 | 602.501 | 795.923 | 1.221 | 0.803 | 0.965 |
| 35.444 | 40.461 | 35.075 | 62.614 | 0.891 | 0.864 |
| 44.403 | 38.753 | 37.764 | 0.970 | 62.369 | 0.815 |
| 44.038 | 38.340 | 38.192 | 0.863 | 0.775 | 62.553 |
| 705.086 | 511.380 | 511.980 | -1.221 | -0.803 | -0.965 |
| 511.063 | 705.402 | 511.980 | -1.221 | -0.803 | -0.965 |
| 511.063 | 511.380 | 706.003 | -1.221 | -0.803 | -0.965 |
| -34.222 | -39.659 | -35.830 | 60.592 | -1.012 | -0.635 |
| -43.988 | -38.311 | -38.163 | -0.975 | 61.124 | -0.842 |
| -44.097 | -38.803 | -37.589 | -0.930 | -0.667 | 60.984 |
| 755.551 | 561.496 | 561.436 | 0.122 | 0.080 | 0.096 |
| 561.528 | 755.519 | 561.436 | 0.122 | 0.080 | 0.096 |
| 561.528 | 561.496 | 755.459 | 0.122 | 0.080 | 0.096 |
| 3.544 | 4.046 | 3.507 | 62.026 | 0.089 | 0.086 |
| 4.440 | 3.875 | 3.776 | 0.097 | 62.001 | 0.081 |
| 4.404 | 3.834 | 3.819 | 0.086 | 0.077 | 62.020 |
| 746.375 | 552.384 | 552.444 | -0.122 | -0.080 | -0.096 |
| 552.352 | 746.406 | 552.444 | -0.122 | -0.080 | -0.096 |
| 552.352 | 552.384 | 746.466 | -0.122 | -0.080 | -0.096 |
| -3.422 | -3.966 | -3.583 | 61.824 | -0.101 | -0.063 |
| -4.399 | -3.831 | -3.816 | -0.098 | 61.877 | -0.084 |
| -4.410 | -3.880 | -3.759 | -0.093 | -0.067 | 61.863 |
| 751.426 | 557.398 | 557.392 | 0.012 | 0.008 | 0.010 |
| 557.401 | 751.423 | 557.392 | 0.012 | 0.008 | 0.010 |
| 557.401 | 557.398 | 751.417 | 0.012 | 0.008 | 0.010 |
| 0.355 | 0.404 | 0.351 | 61.967 | 0.009 | 0.009 |
| 0.444 | 0.388 | 0.377 | 0.010 | 61.965 | 0.008 |
| 0.440 | 0.383 | 0.382 | 0.009 | 0.008 | 61.966 |
| 750.499 | 556.482 | 556.488 | -0.012 | -0.008 | -0.010 |
| 556.479 | 750.502 | 556.488 | -0.012 | -0.008 | -0.010 |
| 556.479 | 556.482 | 750.508 | -0.012 | -0.008 | -0.010 |
| -0.342 | -0.396 | -0.358 | 61.947 | -0.010 | -0.006 |
| -0.440 | -0.383 | -0.381 | -0.010 | 61.952 | -0.008 |
| -0.441 | -0.388 | -0.376 | -0.009 | -0.007 | 61.951 |
| 92.763 | 56.478 | 56.478 | 0.000 | -0.000 | -0.000 |
| 56.478 | 92.763 | 56.478 | -0.000 | 0.000 | -0.000 |
| 56.478 | 56.478 | 92.763 | -0.000 | -0.000 | 0.000 |
| -0.000 | -0.000 | -0.000 | 29.376 | 0.000 | 0.000 |
| -0.000 | -0.000 | -0.000 | 0.000 | 29.376 | 0.000 |
| -0.000 | -0.000 | -0.000 | 0.000 | 0.000 | 29.376 |
| 92.763 | 56.478 | 56.478 | 0.000 | 0.000 | -0.000 |
| 56.478 | 92.763 | 56.478 | 0.000 | 0.000 | -0.000 |
| 56.478 | 56.478 | 92.763 | 0.000 | 0.000 | 0.000 |
| 0.000 | 0.000 | 0.000 | 29.376 | -0.000 | -0.000 |
| 0.000 | 0.000 | 0.000 | -0.000 | 29.376 | -0.000 |
| 0.000 | 0.000 | 0.000 | -0.000 | -0.000 | 29.376 |
| 92.763 | 56.478 | 56.478 | -0.000 | -0.000 | 0.000 |
| 56.478 | 92.763 | 56.478 | -0.000 | -0.000 | 0.000 |
| 56.478 | 56.478 | 92.763 | -0.000 | -0.000 | -0.000 |
| -0.000 | -0.000 | 0.000 | 29.376 | 0.000 | 0.000 |
| -0.000 | -0.000 | 0.000 | 0.000 | 29.376 | 0.000 |
| -0.000 | 0.000 | -0.000 | 0.000 | 0.000 | 29.376 |
| 92.763 | 56.478 | 56.478 | -0.000 | 0.000 | -0.000 |
| 56.478 | 92.763 | 56.478 | 0.000 | -0.000 | -0.000 |
| 56.478 | 56.478 | 92.763 | 0.000 | 0.000 | -0.000 |
| 0.000 | 0.000 | -0.000 | 29.376 | -0.000 | -0.000 |
| 0.000 | 0.000 | -0.000 | -0.000 | 29.376 | -0.000 |
| 0.000 | -0.000 | 0.000 | -0.000 | -0.000 | 29.376 |
| 92.763 | 56.478 | 56.478 | 0.000 | -0.000 | -0.000 |
| 56.478 | 92.763 | 56.478 | -0.000 | 0.000 | -0.000 |
| 56.478 | 56.478 | 92.763 | -0.000 | -0.000 | 0.000 |
| -0.000 | -0.000 | 0.000 | 29.376 | 0.000 | 0.000 |
| -0.000 | -0.000 | 0.000 | 0.000 | 29.376 | 0.000 |
| -0.000 | 0.000 | -0.000 | 0.000 | 0.000 | 29.376 |
| 92.763 | 56.478 | 56.478 | -0.000 | 0.000 | -0.000 |
| 56.478 | 92.763 | 56.478 | 0.000 | -0.000 | -0.000 |
| 56.478 | 56.478 | 92.763 | 0.000 | 0.000 | -0.000 |
| 0.000 | 0.000 | -0.000 | 29.376 | -0.000 | -0.000 |
| 0.000 | 0.000 | -0.000 | -0.000 | 29.376 | -0.000 |
| 0.000 | -0.000 | 0.000 | -0.000 | -0.000 | 29.376 |
| 20.049 | -4.541 | -11.411 | 0.005 | -0.017 | 0.002 |
| -4.548 | 20.055 | -11.411 | 0.005 | -0.017 | 0.002 |
| -5.506 | -5.499 | 29.030 | 0.005 | -0.018 | 0.002 |
| -0.003 | 0.003 | 0.000 | 20.154 | -0.012 | 0.001 |
| -0.003 | 0.003 | 0.000 | 0.004 | 20.143 | 0.001 |
| -0.003 | 0.003 | 0.000 | 0.005 | -0.017 | 12.300 |
| 20.055 | -4.548 | -11.411 | -0.005 | 0.017 | -0.002 |
| -4.541 | 20.049 | -11.411 | -0.005 | 0.017 | -0.002 |
| -5.499 | -5.506 | 29.030 | -0.005 | 0.018 | -0.002 |
| 0.003 | -0.003 | -0.000 | 20.149 | 0.012 | -0.001 |
| 0.003 | -0.003 | -0.000 | -0.004 | 20.161 | -0.001 |
| 0.003 | -0.003 | -0.000 | -0.005 | 0.017 | 12.297 |
| 20.075 | -4.568 | -11.411 | 0.000 | -0.002 | 0.000 |
| -4.568 | 20.076 | -11.411 | 0.000 | -0.002 | 0.000 |
| -5.503 | -5.502 | 29.030 | 0.001 | -0.002 | 0.000 |
| -0.000 | 0.000 | 0.000 | 20.244 | -0.001 | 0.000 |
| -0.000 | 0.000 | 0.000 | 0.000 | 20.243 | 0.000 |
| -0.000 | 0.000 | 0.000 | 0.000 | -0.002 | 12.322 |
| 20.076 | -4.568 | -11.411 | -0.000 | 0.002 | -0.000 |
| -4.568 | 20.075 | -11.411 | -0.000 | 0.002 | -0.000 |
| -5.502 | -5.503 | 29.030 | -0.001 | 0.002 | -0.000 |
| 0.000 | -0.000 | -0.000 | 20.243 | 0.001 | -0.000 |
| 0.000 | -0.000 | -0.000 | -0.000 | 20.245 | -0.000 |
| 0.000 | -0.000 | -0.000 | -0.000 | 0.002 | 12.322 |
| 20.076 | -4.569 | -11.411 | 0.000 | -0.000 | 0.000 |
| -4.569 | 20.076 | -11.411 | 0.000 | -0.000 | 0.000 |
| -5.502 | -5.502 | 29.030 | 0.000 | -0.000 | 0.000 |
| 0.000 | 0.000 | 0.000 | 20.245 | -0.000 | 0.000 |
| 0.000 | 0.000 | 0.000 | 0.000 | 20.245 | 0.000 |
| -0.000 | 0.000 | 0.000 | 0.000 | -0.000 | 12.322 |
| 20.076 | -4.569 | -11.411 | -0.000 | 0.000 | -0.000 |
| -4.569 | 20.076 | -11.411 | -0.000 | 0.000 | -0.000 |
| -5.502 | -5.502 | 29.030 | -0.000 | 0.000 | -0.000 |
| -0.000 | -0.000 | -0.000 | 20.245 | 0.000 | -0.000 |
| -0.000 | -0.000 | -0.000 | -0.000 | 20.245 | -0.000 |
| 0.000 | -0.000 | -0.000 | -0.000 | 0.000 | 12.322 |
| 21.258 | -4.227 | -10.437 | 0.003 | 0.000 | -0.001 |
| -4.227 | 21.258 | -10.437 | 0.003 | 0.000 | -0.001 |
| -4.547 | -4.547 | 30.461 | 0.003 | 0.000 | -0.001 |
| -0.000 | 0.000 | 0.000 | 20.786 | 0.000 | -0.001 |
| -0.000 | 0.000 | 0.000 | 0.002 | 20.784 | -0.001 |
| -0.000 | 0.000 | 0.000 | 0.003 | 0.000 | 12.742 |
| 21.258 | -4.227 | -10.437 | -0.003 | -0.000 | 0.001 |
| -4.227 | 21.258 | -10.437 | -0.003 | -0.000 | 0.001 |
| -4.547 | -4.547 | 30.462 | -0.003 | -0.000 | 0.001 |
| 0.000 | -0.000 | -0.000 | 20.783 | -0.000 | 0.001 |
| 0.000 | -0.000 | -0.000 | -0.002 | 20.784 | 0.001 |
| 0.000 | -0.000 | -0.000 | -0.003 | -0.000 | 12.743 |
| 21.274 | -4.243 | -10.437 | 0.000 | 0.000 | -0.000 |
| -4.243 | 21.274 | -10.437 | 0.000 | 0.000 | -0.000 |
| -4.547 | -4.547 | 30.462 | 0.000 | 0.000 | -0.000 |
| -0.000 | 0.000 | 0.000 | 20.884 | 0.000 | -0.000 |
| 0.000 | 0.000 | 0.000 | 0.000 | 20.884 | -0.000 |
| -0.000 | 0.000 | 0.000 | 0.000 | 0.000 | 12.758 |
| 21.274 | -4.243 | -10.437 | -0.000 | -0.000 | 0.000 |
| -4.243 | 21.274 | -10.437 | -0.000 | -0.000 | 0.000 |
| -4.547 | -4.547 | 30.462 | -0.000 | -0.000 | 0.000 |
| 0.000 | -0.000 | -0.000 | 20.883 | -0.000 | 0.000 |
| -0.000 | -0.000 | -0.000 | -0.000 | 20.884 | 0.000 |
| 0.000 | -0.000 | -0.000 | -0.000 | -0.000 | 12.759 |
| 21.275 | -4.243 | -10.437 | 0.000 | 0.000 | -0.000 |
| -4.243 | 21.275 | -10.437 | 0.000 | 0.000 | -0.000 |
| -4.547 | -4.547 | 30.462 | 0.000 | 0.000 | -0.000 |
| 0.000 | 0.000 | 0.000 | 20.885 | 0.000 | -0.000 |
| 0.000 | 0.000 | 0.000 | 0.000 | 20.885 | -0.000 |
| -0.000 | 0.000 | 0.000 | 0.000 | 0.000 | 12.759 |
| 21.274 | -4.243 | -10.438 | -0.000 | -0.000 | 0.000 |
| -4.243 | 21.274 | -10.438 | -0.000 | -0.000 | 0.000 |
| -4.547 | -4.547 | 30.461 | -0.000 | -0.000 | 0.000 |
| -0.000 | -0.000 | -0.000 | 20.885 | -0.000 | 0.000 |
| -0.000 | -0.000 | -0.000 | -0.000 | 20.885 | 0.000 |
| 0.000 | -0.000 | -0.000 | -0.000 | -0.000 | 12.759 |
| 147.236 | 38.330 | 20.159 | 0.000 | 0.000 | 0.000 |
| 38.330 | 147.236 | 20.159 | 0.000 | -0.000 | 0.000 |
| 43.111 | 43.111 | 119.439 | 0.000 | -0.000 | 0.000 |
| 0.000 | 0.000 | -0.000 | 36.242 | -0.000 | 0.000 |
| 0.000 | 0.000 | -0.000 | 0.000 | 36.242 | 0.000 |
| 0.000 | 0.000 | -0.000 | 0.000 | -0.000 | 54.453 |
| 147.236 | 38.330 | 20.159 | -0.000 | 0.000 | 0.000 |
| 38.330 | 147.236 | 20.159 | -0.000 | 0.000 | -0.000 |
| 54.867 | 54.867 | 95.902 | -0.000 | -0.000 | -0.000 |
| -0.000 | -0.000 | 0.000 | 36.242 | 0.000 | -0.000 |
| -0.000 | -0.000 | 0.000 | -0.000 | 36.242 | -0.000 |
| -0.000 | -0.000 | 0.000 | -0.000 | 0.000 | 54.453 |
| 102.278 | 51.471 | 52.009 | 0.000 | -0.000 | 0.000 |
| 38.330 | 147.236 | 20.159 | -0.000 | -0.000 | 0.000 |
| 48.402 | 48.402 | 108.847 | 0.000 | 0.000 | 0.000 |
| -0.588 | -0.588 | 1.176 | 21.870 | -0.000 | 0.000 |
| 0.000 | 0.000 | -0.000 | -0.000 | 36.242 | -0.000 |
| -0.645 | -0.645 | 1.291 | 0.000 | 0.000 | 24.381 |
| 147.236 | 38.330 | 20.159 | -0.000 | 0.000 | -0.000 |
| 52.766 | 103.372 | 49.617 | -0.000 | -0.000 | -0.000 |
| 49.577 | 49.577 | 106.494 | -0.000 | 0.000 | -0.000 |
| 0.588 | 0.588 | -1.176 | 21.870 | 0.000 | -0.000 |
| -0.000 | -0.000 | 0.000 | -0.000 | 36.242 | -0.000 |
| 0.645 | 0.645 | -1.291 | -0.000 | -0.000 | 24.381 |
| 102.770 | 52.053 | 50.935 | 0.000 | 0.000 | -0.000 |
| 53.923 | 102.678 | 49.153 | -0.000 | 0.000 | -0.000 |
| 48.932 | 48.932 | 107.786 | 0.000 | -0.000 | 0.000 |
| -0.059 | -0.059 | 0.118 | 21.870 | -0.000 | 0.000 |
| 0.000 | 0.000 | -0.000 | 0.000 | 36.242 | -0.000 |
| -0.065 | -0.064 | 0.129 | 0.000 | -0.000 | 24.378 |
| 147.235 | 38.330 | 20.159 | -0.000 | 0.000 | 0.000 |
| 52.182 | 102.880 | 50.694 | -0.000 | -0.000 | -0.000 |
| 49.047 | 49.047 | 107.554 | -0.000 | 0.000 | -0.000 |
| 0.059 | 0.059 | -0.118 | 21.870 | 0.000 | -0.000 |
| -0.000 | -0.000 | 0.000 | -0.000 | 36.242 | -0.000 |
| 0.065 | 0.064 | -0.129 | -0.000 | 0.000 | 24.378 |
| 456.261 | 300.345 | 300.345 | -2.862 | -6.240 | -4.106 |
| -308558830.234 | -310487165.898 | -308910166.662 | -1470458.680 | 6325621.899 | 983493.870 |
| 300.345 | 300.345 | 456.261 | -2.862 | -6.240 | -4.106 |
| -387972480.980 | -384668306.595 | -391527323.466 | -1230732.221 | 615105.407 | -9643575.763 |
| 2.100 | 0.469 | 0.469 | -0.092 | 42.254 | 0.037 |
| 2.100 | 0.469 | 0.469 | -0.092 | 0.191 | 42.100 |
| 456.261 | 300.345 | 300.345 | -0.000 | 0.000 | -0.000 |
| 300.345 | 456.261 | 300.345 | 0.000 | 0.000 | -0.000 |
| 300.345 | 300.345 | 456.261 | 0.000 | 0.000 | -0.000 |
| -3.578 | -5.255 | -3.337 | 42.035 | 0.153 | -0.396 |
| 310798469.360 | 309825979.359 | 309945491.301 | -239679.676 | -3796676.857 | -3741349.027 |
| -2.182 | -0.488 | -0.488 | 0.110 | -0.203 | 41.990 |
| 456.261 | 300.345 | 300.345 | 0.000 | -0.000 | -0.000 |
| 300.345 | 456.261 | 300.345 | 0.000 | -0.000 | -0.000 |
| 300.345 | 300.345 | 456.261 | 0.000 | -0.000 | 0.000 |
| -37125884.566 | -36966278.825 | -37381944.276 | -167713.260 | 245351.772 | -986514.934 |
| -30818452.434 | -31233784.055 | -30879744.791 | 61507.526 | 193840.995 | 445953.480 |
| -30112153.266 | -30110076.274 | -30270079.880 | -208577.709 | 532524.234 | 76414.307 |
| 30718280.050 | 30819090.969 | 30895607.430 | 153613.954 | -625969.773 | -69787.889 |
| 30966060.629 | 31035696.797 | 31137630.030 | 175042.860 | -615226.446 | -89638.187 |
| 30506650.893 | 30699067.716 | 30646928.835 | 136517.013 | -597738.285 | -78115.386 |
| 36998997.953 | 36561236.347 | 36797636.280 | 267494.284 | 66280.347 | 1005832.038 |
| 30172379.139 | 29923984.588 | 29949397.124 | 23616.989 | -419538.907 | -365462.750 |
| 31197102.953 | 31036477.800 | 30839499.858 | -16948.508 | -520636.216 | -288684.655 |
| -2999652.727 | -3012179.395 | -3010889.373 | -28275.776 | 60765.665 | 8347.777 |
| -2999162.342 | -3014675.716 | -3013844.059 | -25128.229 | 60542.281 | 8052.324 |
| -3137789.237 | -3162028.400 | -3176282.640 | -16601.150 | 63178.637 | 12369.544 |
| -3779442.862 | -3755038.096 | -3813928.213 | -19924.199 | 17395.001 | -100628.825 |
| -3204633.988 | -3248239.149 | -3221403.966 | -1337.264 | 26571.850 | 44726.325 |
| -3133057.093 | -3129028.660 | -3133511.501 | -6685.775 | 49896.197 | 8376.931 |
| 456.259 | 300.344 | 300.344 | 0.000 | -0.000 | -0.000 |
| 300.344 | 456.259 | 300.344 | 0.000 | 0.000 | -0.000 |
| 300.344 | 300.344 | 456.259 | -0.000 | -0.000 | 0.000 |
| 3722730.803 | 3666163.849 | 3690751.059 | 27850.503 | -1543.571 | 106614.708 |
| 3119012.261 | 3100331.970 | 3122531.429 | 56.933 | -48797.603 | -29631.908 |
| 3132316.002 | 3124483.507 | 3141017.736 | 719.690 | -46661.279 | -31767.052 |
| 621.022 | 494.033 | 494.033 | -0.000 | 0.000 | 0.000 |
| 494.033 | 621.022 | 494.033 | 0.000 | 0.000 | 0.000 |
| 494.033 | 494.033 | 621.022 | -0.000 | -0.000 | 0.000 |
| 2.826 | 3.710 | 2.743 | 51.594 | -0.128 | 0.177 |
| 1.897 | 0.348 | 0.348 | -0.077 | 51.657 | 0.033 |
| 1.849 | 0.338 | 0.338 | -0.067 | 0.144 | 51.546 |
| 621.021 | 494.033 | 494.033 | -0.000 | 0.000 | -0.000 |
| 494.033 | 621.021 | 494.033 | -0.000 | -0.000 | -0.000 |
| 494.033 | 494.033 | 621.021 | 0.000 | -0.000 | -0.000 |
| -2.943 | -3.848 | -2.700 | 51.461 | 0.165 | -0.226 |
| -1.932 | -0.353 | -0.353 | 0.082 | 51.343 | -0.036 |
| -1.932 | -0.353 | -0.353 | 0.082 | -0.155 | 51.462 |
| 621.022 | 494.033 | 494.033 | 0.000 | -0.000 | 0.000 |
| 494.033 | 621.022 | 494.033 | 0.000 | -0.000 | 0.000 |
| 494.033 | 494.033 | 621.022 | -0.000 | 0.000 | 0.000 |
| 0.283 | 0.371 | 0.274 | 51.508 | -0.013 | 0.018 |
| 0.190 | 0.035 | 0.035 | -0.008 | 51.514 | 0.003 |
| 0.185 | 0.034 | 0.034 | -0.007 | 0.014 | 51.503 |
| 621.021 | 494.033 | 494.033 | 0.000 | -0.000 | -0.000 |
| 494.033 | 621.021 | 494.033 | -0.000 | 0.000 | -0.000 |
| 494.033 | 494.033 | 621.021 | -0.000 | -0.000 | -0.000 |
| -0.294 | -0.385 | -0.270 | 51.494 | 0.017 | -0.023 |
| -0.193 | -0.035 | -0.035 | 0.008 | 51.483 | -0.004 |
| -0.193 | -0.035 | -0.035 | 0.008 | -0.016 | 51.495 |
| 621.027 | 494.035 | 494.035 | -0.000 | 0.000 | 0.000 |
| -4015018.604 | -4916148.634 | -4015018.601 | 0.002 | 0.014 | 0.018 |
| 494.035 | 494.035 | 621.027 | -0.000 | 0.000 | 0.000 |
| -4015385.479 | -4916599.896 | -4015385.479 | 41.910 | 0.012 | 0.021 |
| 0.019 | 0.004 | 0.003 | -0.001 | 51.500 | 0.000 |
| -4015385.491 | -4916599.932 | -4015385.501 | 0.002 | 0.015 | 42.827 |
| 621.016 | 494.031 | 494.031 | -0.000 | -0.000 | -0.000 |
| 494.031 | 621.016 | 494.031 | -0.000 | 0.000 | -0.000 |
| 494.031 | 494.031 | 621.016 | -0.000 | -0.000 | -0.000 |
| -0.030 | -0.038 | -0.027 | 51.498 | 0.002 | -0.002 |
| -0.019 | -0.004 | -0.003 | 0.001 | 51.497 | -0.000 |
| 4015385.492 | 4916599.934 | 4015385.502 | -0.002 | -0.015 | 42.791 |
| 521.716 | 438.081 | 538.059 | 0.104 | 0.426 | -0.315 |
| 401.227 | 568.142 | 520.868 | -0.019 | 0.329 | -0.272 |
| 415.459 | 453.080 | 508.961 | -0.043 | 0.310 | -0.241 |
| -72.502 | -34.422 | 41.756 | 41.852 | 0.297 | -0.280 |
| -72.493 | -34.421 | 41.721 | -0.054 | 42.186 | -0.280 |
| -73.106 | -34.280 | 42.444 | 0.013 | 0.339 | 46.643 |
| 661.753 | 502.084 | 470.771 | 0.119 | -0.265 | 0.263 |
| 555.062 | 629.394 | 433.554 | 0.054 | -0.333 | 0.237 |
| 560.299 | 522.296 | 424.214 | 0.128 | -0.241 | 0.278 |
| 72.495 | 34.418 | -41.695 | 41.819 | -0.287 | 0.280 |
| 72.504 | 34.419 | -41.727 | 0.062 | 41.484 | 0.279 |
| 73.106 | 34.280 | -42.443 | -0.012 | -0.339 | 47.204 |
| 587.591 | 473.827 | 490.429 | 0.000 | 0.037 | -0.035 |
| 468.405 | 593.019 | 490.420 | -0.000 | 0.036 | -0.035 |
| 480.558 | 484.364 | 470.500 | -0.003 | 0.030 | -0.031 |
| -7.299 | -3.430 | 4.226 | 42.169 | 0.034 | -0.027 |
| -7.299 | -3.429 | 4.212 | 0.001 | 42.204 | -0.027 |
| -7.300 | -3.429 | 4.213 | -0.000 | 0.033 | 47.034 |
| 603.635 | 478.567 | 483.119 | 0.016 | -0.021 | 0.027 |
| 484.047 | 598.142 | 483.119 | 0.009 | -0.028 | 0.019 |
| 495.051 | 491.247 | 462.055 | 0.004 | -0.031 | 0.031 |
| 7.300 | 3.430 | -4.230 | 42.168 | -0.035 | 0.027 |
| 7.300 | 3.431 | -4.240 | -0.001 | 42.133 | 0.027 |
| 7.300 | 3.429 | -4.212 | 0.001 | -0.033 | 47.089 |
| 594.798 | 476.455 | 486.272 | -0.002 | 0.003 | -0.003 |
| 475.917 | 595.336 | 486.272 | -0.002 | 0.002 | -0.003 |
| 487.089 | 487.470 | 466.675 | 0.000 | 0.003 | -0.003 |
| -0.715 | -0.346 | 0.402 | 42.168 | 0.004 | -0.003 |
| -0.715 | -0.345 | 0.401 | 0.000 | 42.171 | -0.003 |
| -0.730 | -0.343 | 0.420 | 0.001 | 0.004 | 47.059 |
| 596.400 | 476.980 | 485.423 | 0.002 | -0.002 | 0.003 |
| 477.518 | 595.862 | 485.423 | 0.001 | -0.002 | 0.003 |
| 488.513 | 488.134 | 465.889 | 0.001 | -0.004 | 0.003 |
| 0.715 | 0.345 | -0.402 | 42.168 | -0.004 | 0.003 |
| 0.716 | 0.345 | -0.402 | -0.000 | 42.164 | 0.003 |
| 0.730 | 0.343 | -0.419 | -0.001 | -0.004 | 47.065 |
| 872.460 | 654.947 | 650.246 | 2.356 | 2.014 | 1.719 |
| -414882655.825 | -520804497.358 | -414882670.930 | 2.655 | 2.100 | 1.622 |
| -414882638.332 | -520804668.916 | -414882471.369 | 2.661 | 2.104 | 1.629 |
| 59.249 | 59.063 | 53.914 | 50.534 | 0.858 | 0.370 |
| 74.859 | 70.491 | 65.485 | 0.850 | 50.382 | 0.639 |
| 74.826 | 70.213 | 65.804 | 0.829 | 0.708 | 50.364 |
| 715.923 | 506.113 | 510.814 | -2.356 | -2.014 | -1.719 |
| 414883546.003 | 520805728.560 | 414883561.108 | -2.652 | -2.097 | -1.618 |
| 502.261 | 506.113 | 724.475 | -2.356 | -2.014 | -1.719 |
| -613143927.454 | -986629386.240 | -639858858.031 | -9559405.155 | 40522862.786 | -254198.346 |
| -74.502 | -70.112 | -65.716 | -0.835 | 49.103 | -0.650 |
| 414883102.885 | 520805114.903 | 414883118.378 | -2.595 | -1.725 | 23.780 |
| 802.019 | 587.972 | 587.502 | 0.236 | 0.201 | 0.172 |
| -41487865.003 | -52079895.697 | -41487866.514 | 0.266 | 0.211 | 0.163 |
| -41487847.516 | -52080067.267 | -41487666.958 | 0.266 | 0.210 | 0.162 |
| 5.925 | 5.906 | 5.391 | 49.840 | 0.086 | 0.037 |
| 7.486 | 7.049 | 6.548 | 0.085 | 49.824 | 0.064 |
| -41488310.259 | -52080511.481 | -41488311.803 | 0.256 | 0.194 | 25.575 |
| 41488954.736 | 52080955.328 | 41488774.179 | -0.264 | -0.208 | -0.160 |
| 41488755.180 | 52081126.896 | 41488756.691 | -0.264 | -0.209 | -0.161 |
| 572.703 | 573.088 | 787.220 | -0.236 | -0.201 | -0.172 |
| -78331204.029 | -105874843.872 | -77023734.336 | -78589.132 | -894552.146 | 43924.671 |
| 41488310.294 | 52080511.516 | 41488311.818 | -0.259 | 1.891 | -0.160 |
| 41488310.286 | 52080511.486 | 41488311.836 | -0.260 | -0.177 | 25.249 |
| -4148186.365 | -5207607.104 | -4148368.585 | 0.027 | 0.021 | 0.017 |
| -4148385.922 | -5207435.533 | -4148386.073 | 0.027 | 0.021 | 0.017 |
| 581.315 | 581.276 | 794.893 | 0.024 | 0.020 | 0.017 |
| 0.593 | 0.590 | 0.539 | 49.770 | 0.009 | 0.004 |
| -4148831.025 | -5208051.146 | -4148831.183 | 0.026 | 2.092 | 0.016 |
| -4148831.027 | -5208051.151 | -4148831.181 | 0.026 | 0.021 | 25.430 |
| 4149475.647 | 5208495.151 | 4149293.731 | -0.027 | -0.021 | -0.017 |
| 4149276.093 | 5208666.721 | 4149276.245 | -0.027 | -0.020 | -0.017 |
| 579.745 | 579.783 | 793.490 | -0.024 | -0.020 | -0.017 |
| -7434068.564 | -10841342.860 | -7534897.994 | -83397.527 | 57265.307 | 33767.942 |
| 4148831.028 | 5208051.149 | 4148831.180 | -0.026 | 2.055 | -0.016 |
| 4148831.030 | 5208051.151 | 4148831.184 | -0.026 | -0.018 | 25.397 |
| 43.438 | 3.240 | 218.715 | 3.313 | 0.027 | -0.009 |
| 44.593 | 171.480 | 19.649 | 28.119 | 0.036 | -0.015 |
| -17.474 | -17.523 | 292.618 | -0.059 | 0.021 | -0.005 |
| -50.480 | -51.793 | 159.334 | 15.799 | -0.055 | 0.028 |
| -50.803 | -50.897 | 158.651 | -0.111 | 18.673 | -2.165 |
| 0.233 | 0.199 | 0.700 | -0.050 | -28.105 | 63.435 |
| 171.039 | 44.152 | 18.226 | -28.119 | -0.036 | 0.015 |
| 44.131 | 171.061 | 18.226 | 28.184 | -0.036 | 0.015 |
| 20.655 | 20.676 | 177.907 | 0.033 | -0.036 | 0.015 |
| -28.380 | 27.907 | -0.770 | 38.099 | -0.029 | 0.013 |
| 50.794 | 50.888 | -158.619 | 0.111 | 18.640 | -2.156 |
| -0.232 | -0.197 | -0.696 | 0.050 | -28.199 | 63.474 |
| 171.294 | 44.383 | 19.009 | -28.155 | 0.004 | -0.002 |
| 57.865 | 115.785 | 64.873 | 3.087 | 0.003 | -0.001 |
| 49.360 | 49.352 | 118.540 | -0.009 | -0.000 | 0.000 |
| -28.129 | 28.176 | 0.077 | 38.115 | 0.003 | -0.001 |
| -5.478 | -5.483 | 13.420 | -0.006 | 18.398 | -1.373 |
| -5.212 | -5.217 | 12.775 | -0.006 | -2.662 | 28.375 |
| 171.247 | 44.341 | 18.866 | -28.148 | -0.004 | 0.002 |
| 68.527 | 125.258 | 40.107 | 2.661 | -0.003 | 0.001 |
| 20.863 | 20.865 | 178.548 | 0.003 | -0.004 | 0.002 |
| 4.103 | 6.853 | -13.426 | 18.395 | -0.002 | 0.001 |
| 5.478 | 5.483 | -13.419 | 0.006 | 18.391 | -1.373 |
| 5.212 | 5.217 | -12.775 | 0.006 | -2.670 | 28.378 |
| 120.298 | 62.628 | 53.697 | -2.552 | 0.000 | -0.000 |
| 62.629 | 120.296 | 53.698 | 2.550 | 0.000 | -0.000 |
| 53.690 | 53.689 | 108.232 | -0.000 | 0.000 | -0.000 |
| -2.977 | 1.980 | 1.384 | 18.776 | 0.000 | -0.000 |
| -0.436 | -0.439 | 2.559 | -0.003 | 17.486 | -1.936 |
| -0.506 | -0.507 | 1.240 | -0.001 | -3.409 | 29.399 |
| 121.240 | 64.080 | 50.495 | -2.362 | -0.000 | -0.000 |
| 64.078 | 121.240 | 50.499 | 2.364 | -0.000 | -0.000 |
| 54.842 | 54.842 | 105.443 | 0.000 | -0.000 | 0.000 |
| -2.108 | 3.152 | -1.280 | 19.320 | -0.000 | 0.000 |
| 0.947 | 0.950 | -2.578 | 0.003 | 17.057 | -1.730 |
| 0.506 | 0.507 | -1.240 | 0.001 | -3.410 | 29.399 |
| -10724160.239 | -3605174.824 | -16503623.963 | 3654286.922 | 898318.264 | -4867879.858 |
| -6021665.902 | -5237546.283 | -8022814.426 | 8269937.271 | -2338795.627 | 273163.630 |
| -970399.965 | -2599185.057 | -5161565.022 | 5152107.469 | -3533753.344 | -4460976.512 |
| -3532796.863 | -1033199.056 | -4178614.802 | 4399403.032 | -2278747.041 | -4027846.859 |
| -6948356.276 | -4873965.504 | -6995699.356 | 2758908.088 | -6013835.167 | -5395333.168 |
| -8916223.016 | -8399888.955 | -10732620.579 | 2360815.278 | -3634062.056 | -5798887.045 |
| -1034453.530 | -159179.861 | 3000963.897 | -2776495.984 | 4356672.516 | 4681594.255 |
| -481511.797 | 231291.651 | 1281585.047 | -4545694.267 | 5510696.527 | 1948378.938 |
| 2038669.352 | -347721.415 | 1672218.665 | -977546.939 | 1561580.005 | 1378304.582 |
| 6303773.515 | 13404482.302 | 11010970.717 | -563758.556 | 4665776.293 | 3144542.539 |
| 1399427.185 | 3571020.392 | 4777719.066 | -1904758.356 | 4268425.261 | 4380297.029 |
| 1083377.366 | 3657075.841 | 3911347.852 | -5230357.794 | 4546106.101 | 5996176.489 |
| -538112.601 | -634486.309 | -724308.990 | 360782.579 | -467903.618 | -585480.263 |
| -539799.491 | -348538.095 | -825457.764 | 533838.814 | -229208.085 | -485903.874 |
| -521523.088 | -933905.844 | -510455.161 | 350165.476 | -165181.465 | -672097.219 |
| -97370.555 | -360299.525 | -368256.314 | 517677.473 | -453064.278 | -602360.658 |
| -559174.693 | -1270658.208 | -1019471.680 | 713876.030 | -154284.473 | -654105.789 |
| 248990.735 | -135781.703 | -644577.326 | 357809.212 | -563837.869 | -473196.010 |
| 225989.355 | 577519.801 | 968731.647 | -367622.976 | 760877.159 | 458232.545 |
| 718212.878 | 358362.023 | 810492.891 | -564362.595 | 331859.708 | 547175.243 |
| 117529.172 | 119277.181 | 786341.502 | -721721.084 | 300445.946 | 421154.097 |
| -90505.654 | -63947.803 | 258578.131 | -374051.847 | 491385.612 | 535024.291 |
| 331938.802 | 150777.830 | 838872.004 | -339130.763 | 612140.664 | 420535.638 |
| 741888.560 | 548945.795 | 759668.846 | -238889.198 | 534880.271 | 414266.618 |
| -17083.905 | -21214.634 | -19639.050 | 35031.484 | -49723.228 | -59539.589 |
| -84089.411 | -26627.758 | -87966.254 | 36704.920 | -14902.457 | -40210.335 |
| -27610.155 | -48263.855 | -46224.523 | 46494.089 | -34567.319 | -53566.669 |
| -91458.136 | -114511.220 | -113075.344 | 79392.370 | -17725.808 | -48248.314 |
| -40002.365 | -47000.837 | -40931.562 | 30879.025 | -38660.782 | -54019.691 |
| 40450.698 | -14619.431 | -55153.106 | 45649.436 | -50575.843 | -27614.424 |
| 17970.299 | 43282.926 | 56949.430 | -31738.163 | 51864.379 | 48551.974 |
| 22685.687 | 13792.455 | 85357.826 | -64452.878 | 58083.549 | 39028.781 |
| 141805.896 | 178043.210 | 154288.832 | -83584.735 | 40168.848 | 18696.969 |
| 58582.844 | 76991.798 | 108419.940 | -27657.694 | 12795.107 | 68583.467 |
| 66253.933 | 48343.187 | 83630.062 | -55428.142 | 28400.707 | 41445.667 |
| 10077.574 | 20229.108 | 35687.887 | -36869.035 | 28317.042 | 34112.281 |
| 483.080 | 416.063 | 414.512 | -0.141 | -0.032 | -0.046 |
| 417.470 | 481.674 | 414.512 | -0.141 | -0.032 | -0.046 |
| 417.470 | 416.063 | 480.123 | -0.141 | -0.032 | -0.046 |
| 12.497 | 12.539 | 10.881 | 63.038 | -0.037 | -0.007 |
| 17.048 | 15.510 | 13.936 | -0.195 | 62.905 | -0.062 |
| 17.036 | 15.485 | 13.956 | -0.202 | -0.044 | 62.892 |
| 448.133 | 383.928 | 385.480 | 0.141 | 0.032 | 0.046 |
| 382.522 | 449.539 | 385.480 | 0.141 | 0.032 | 0.046 |
| 382.522 | 383.928 | 451.091 | 0.141 | 0.032 | 0.046 |
| -12.451 | -12.492 | -10.907 | 63.410 | 0.029 | 0.023 |
| -17.020 | -15.482 | -13.953 | 0.197 | 63.010 | 0.064 |
| -17.020 | -15.505 | -13.931 | 0.197 | 0.048 | 63.025 |
| 467.354 | 401.603 | 401.448 | -0.014 | -0.003 | -0.005 |
| 401.743 | 467.214 | 401.448 | -0.014 | -0.003 | -0.005 |
| 401.743 | 401.603 | 467.058 | -0.014 | -0.003 | -0.005 |
| 1.250 | 1.254 | 1.088 | 63.119 | -0.004 | -0.001 |
| 1.705 | 1.551 | 1.394 | -0.019 | 63.130 | -0.006 |
| 1.704 | 1.549 | 1.396 | -0.020 | -0.004 | 63.129 |
| 463.859 | 398.389 | 398.544 | 0.014 | 0.003 | 0.005 |
| 398.248 | 463.999 | 398.544 | 0.014 | 0.003 | 0.005 |
| 398.248 | 398.389 | 464.155 | 0.014 | 0.003 | 0.005 |
| -1.245 | -1.249 | -1.091 | 63.156 | 0.003 | 0.002 |
| -1.702 | -1.548 | -1.395 | 0.020 | 63.141 | 0.006 |
| -1.702 | -1.551 | -1.393 | 0.020 | 0.005 | 63.142 |
| 465.784 | 400.158 | 400.143 | -0.001 | -0.000 | -0.000 |
| 400.172 | 465.770 | 400.143 | -0.001 | -0.000 | -0.000 |
| 400.172 | 400.158 | 465.755 | -0.001 | -0.000 | -0.000 |
| 0.126 | 0.126 | 0.109 | 63.136 | -0.000 | -0.000 |
| 0.171 | 0.156 | 0.140 | -0.002 | 63.138 | -0.001 |
| 0.170 | 0.155 | 0.140 | -0.002 | -0.000 | 63.138 |
| 465.429 | 399.833 | 399.849 | 0.001 | 0.000 | 0.000 |
| 399.819 | 465.443 | 399.849 | 0.001 | 0.000 | 0.000 |
| 399.819 | 399.833 | 465.458 | 0.001 | 0.000 | 0.000 |
| -0.125 | -0.125 | -0.109 | 63.140 | 0.000 | 0.000 |
| -0.170 | -0.155 | -0.140 | 0.002 | 63.139 | 0.001 |
| -0.170 | -0.155 | -0.140 | 0.002 | 0.000 | 63.139 |
| 164226800.047 | 179042922.085 | 168139200.363 | 13302074.932 | -3101425.972 | 4332626.273 |
| 150158246.332 | 175860723.797 | 146342508.038 | 438052.791 | 16023404.588 | 1278121.655 |
| 151312889.712 | 174062626.941 | 153610899.215 | -1443069.746 | 16421823.648 | -813028.556 |
| 71040990.034 | 53356882.886 | 49879101.987 | -6193231.091 | 4296250.258 | 13726980.011 |
| 44600004.281 | 123905684.204 | 36678589.330 | -14832973.109 | 2186569.164 | 3748523.630 |
| 2912788.789 | 11098864.600 | 71970649.405 | -24444791.826 | 5871558.098 | -2174505.683 |
| -153356992.405 | -173307650.772 | -150550261.091 | -3556799.384 | -11484736.463 | -4858911.021 |
| -162897398.342 | -177682317.075 | -164318849.928 | -975887.326 | -9545550.425 | -4764831.827 |
| -151312254.127 | -174061984.179 | -153610196.314 | 1443089.432 | -16421828.737 | 813035.795 |
| -41047379.011 | 20962596.598 | -13791700.488 | -2631743.637 | -14961240.405 | 5414375.609 |
| -122243893.343 | -147206892.567 | -122721541.915 | -7321028.899 | -16170925.661 | -9407362.153 |
| -24610951.738 | -62397064.260 | -75562585.857 | 9658931.994 | -37190334.565 | -8186766.734 |
| 15336090.130 | 17331123.281 | 15055379.143 | 355689.127 | 1148477.749 | 485890.801 |
| 15016106.742 | 17586391.980 | 14634538.526 | 43808.495 | 1602339.424 | 127811.022 |
| 17810841.225 | 18099008.405 | 18078307.635 | 1292905.652 | 844077.587 | 685527.524 |
| 8948802.222 | 6109590.368 | 5840956.935 | 481864.250 | 1405080.512 | 2019799.012 |
| 4680558.197 | 12494799.943 | 3488497.682 | -957596.134 | -53599.812 | -184237.895 |
| -105432.229 | 787416.208 | 7069735.743 | -2342455.246 | 348402.395 | -164793.631 |
| -15015448.664 | -17585721.332 | -14633899.384 | -43796.628 | -1602348.501 | -127814.319 |
| -16794309.111 | -18191721.959 | -16554703.924 | 151202.831 | -901635.045 | -285853.330 |
| -15130939.958 | -17405910.498 | -15360704.074 | 144317.752 | -1642185.610 | 81308.244 |
| -3021887.287 | 3561867.560 | 1506097.188 | 179953.648 | 111270.944 | -1194107.607 |
| -15115925.902 | -16543349.021 | -16525299.113 | -1745780.754 | -2143032.759 | -861672.456 |
| -1709782.434 | -4177919.523 | -6029538.409 | -1267559.277 | -3939932.724 | -1589110.234 |
| 1638296.337 | 1726052.013 | 1696482.042 | 80363.544 | -20164.595 | 115584.386 |
| 1533898.927 | 1733439.395 | 1505832.172 | 35568.078 | 114848.074 | 48586.172 |
| 1612801.642 | 1801581.816 | 1586070.535 | 67885.994 | 263175.505 | 10490.996 |
| 503929.613 | -175614.110 | 287657.142 | -18232.200 | 11784.444 | 8754.628 |
| 711911.238 | 957280.965 | 554712.004 | 70741.502 | 106007.369 | 212549.742 |
| 0.006 | 0.010 | 0.009 | 0.000 | -0.000 | 81.757 |
| -1501236.247 | -1758288.995 | -1463103.034 | -4371.941 | -160242.365 | -12783.758 |
| -1533248.067 | -1732720.146 | -1505179.504 | -35568.087 | -114846.732 | -48592.048 |
| -1512808.387 | -1740302.972 | -1535754.804 | 14440.360 | -164221.688 | 8135.352 |
| -302190.433 | 356186.126 | 150609.504 | 18032.980 | 11127.650 | -119410.784 |
| -1589951.638 | -1763537.111 | -1503183.059 | -199661.796 | -134612.317 | -35343.857 |
| -302998.310 | -558045.091 | -705816.666 | -94293.006 | -398823.677 | -160099.465 |
| 439.019 | 352.338 | 352.338 | -0.000 | -0.000 | 0.000 |
| 352.338 | 439.019 | 352.338 | 0.000 | 0.000 | 0.000 |
| 352.338 | 352.338 | 439.019 | -0.000 | -0.000 | -0.000 |
| -0.270 | -0.253 | -0.188 | 42.565 | 0.043 | 0.025 |
| 0.017 | 0.010 | 0.006 | -0.014 | 42.644 | 0.047 |
| 0.127 | 0.035 | 0.079 | -0.026 | -0.037 | 42.744 |
| 439.019 | 352.338 | 352.338 | 0.000 | 0.000 | -0.000 |
| 352.338 | 439.019 | 352.338 | 0.000 | 0.000 | -0.000 |
| 352.338 | 352.338 | 439.019 | 0.000 | 0.000 | -0.000 |
| 0.190 | 0.156 | 0.234 | 42.851 | -0.071 | -0.003 |
| -0.008 | -0.004 | -0.008 | 0.012 | 42.764 | -0.043 |
| -0.017 | -0.058 | -0.013 | 0.005 | 0.070 | 42.667 |
| 439.020 | 352.339 | 352.339 | -0.000 | -0.000 | 0.000 |
| 352.339 | 439.020 | 352.339 | 0.000 | -0.000 | 0.000 |
| 352.339 | 352.339 | 439.020 | 0.000 | -0.000 | 0.000 |
| -0.027 | -0.025 | -0.019 | 42.690 | 0.004 | 0.003 |
| 0.002 | 0.001 | 0.001 | -0.001 | 42.698 | 0.005 |
| 0.013 | 0.003 | 0.008 | -0.003 | -0.004 | 42.708 |
| 439.019 | 352.338 | 352.338 | -0.000 | -0.000 | 0.000 |
| 352.338 | 439.019 | 352.338 | -0.000 | 0.000 | -0.000 |
| 352.338 | 352.338 | 439.019 | 0.000 | -0.000 | -0.000 |
| 0.019 | 0.016 | 0.023 | 42.719 | -0.007 | -0.000 |
| -0.001 | -0.000 | -0.001 | 0.001 | 42.710 | -0.004 |
| -0.002 | -0.006 | -0.001 | 0.000 | 0.007 | 42.700 |
| 439.021 | 352.340 | 352.340 | 0.010 | 0.006 | 0.008 |
| 352.340 | 439.021 | 352.340 | 0.010 | 0.006 | 0.008 |
| 352.340 | 352.340 | 439.021 | 0.010 | 0.006 | 0.008 |
| -0.003 | -0.003 | -0.002 | 42.702 | 0.000 | 0.000 |
| 0.000 | 0.000 | -0.000 | -0.000 | 42.703 | 0.000 |
| 0.001 | 0.000 | 0.001 | -0.000 | -0.000 | 42.704 |
| 439.018 | 352.337 | 352.337 | -0.020 | -0.012 | -0.016 |
| -9657295.919 | -9749159.036 | -9388961.649 | 61184.186 | 46735.321 | -1940.505 |
| 352.337 | 352.337 | 439.018 | -0.007 | -0.004 | -0.006 |
| 0.002 | 0.002 | 0.002 | 42.705 | -0.001 | -0.000 |
| 0.000 | -0.000 | 0.000 | 0.000 | 42.704 | -0.000 |
| -0.000 | -0.000 | -0.000 | 0.000 | 0.001 | 42.703 |
| -260655514.646 | -291871379.844 | -291871380.158 | -0.986 | -0.649 | -0.653 |
| -260655589.893 | -291871317.575 | -291871377.705 | -0.987 | -0.649 | -0.653 |
| -260655590.004 | -291871377.476 | -291871317.975 | -0.986 | -0.630 | -0.731 |
| 864582057.938 | 860144739.492 | 869057458.976 | -4530284.040 | -572491.877 | 464942.313 |
| -1.161 | -0.685 | -0.702 | -0.132 | 31.824 | -0.210 |
| -260655814.244 | -291871603.539 | -291871603.844 | -1.055 | -0.636 | 5.608 |
| 388.123 | 304.415 | 304.415 | -0.000 | 0.000 | 0.000 |
| 304.415 | 388.123 | 304.415 | -0.000 | -0.000 | 0.000 |
| 304.415 | 304.415 | 388.123 | 0.000 | 0.000 | 0.000 |
| 3.196 | 3.707 | 2.991 | 32.417 | 0.113 | 0.491 |
| 260655814.424 | 291871603.662 | 291871603.973 | 1.045 | 6.942 | 0.708 |
| 260655814.547 | 291871603.750 | 291871604.073 | 1.046 | 0.661 | 7.011 |
| -26065282.411 | -29186936.930 | -29186936.962 | -0.114 | -0.062 | -0.072 |
| -26065357.830 | -29186874.814 | -29186934.661 | -0.092 | -0.073 | -0.079 |
| 303.542 | 303.542 | 387.272 | -0.041 | -0.042 | -0.024 |
| -0.286 | -0.336 | -0.287 | 35.317 | 0.007 | -0.024 |
| -0.116 | -0.069 | -0.070 | 0.004 | 35.310 | -0.001 |
| -0.115 | -0.070 | -0.068 | 0.004 | -0.008 | 35.317 |
| 388.123 | 304.414 | 304.414 | 0.000 | 0.000 | 0.000 |
| 304.414 | 388.123 | 304.414 | 0.000 | 0.000 | 0.000 |
| 304.414 | 304.414 | 388.123 | -0.000 | -0.000 | 0.000 |
| 0.320 | 0.371 | 0.299 | 35.321 | -0.010 | 0.035 |
| 0.124 | 0.075 | 0.074 | -0.005 | 35.331 | 0.004 |
| 0.125 | 0.074 | 0.076 | -0.005 | 0.011 | 35.324 |
| 388.124 | 304.416 | 304.416 | -0.002 | -0.003 | -0.002 |
| -2606334.378 | -2918430.317 | -2918490.135 | -0.010 | -0.006 | -0.007 |
| -2606334.378 | -2918490.133 | -2918430.320 | -0.010 | -0.006 | -0.007 |
| 8594870.373 | 8563084.596 | 8619070.620 | -15767.569 | 13656.641 | 7255.529 |
| -0.012 | -0.007 | -0.007 | -0.001 | 32.462 | -0.002 |
| -2606558.142 | -2918716.035 | -2918716.038 | -0.010 | -0.006 | 6.299 |
| 388.121 | 304.413 | 304.413 | 0.002 | 0.003 | 0.002 |
| 2606781.895 | 2919001.748 | 2918941.936 | 0.010 | 0.006 | 0.007 |
| 2606781.895 | 2918941.934 | 2919001.751 | 0.010 | 0.006 | 0.007 |
| 0.032 | 0.037 | 0.030 | 32.467 | 0.001 | 0.005 |
| 0.013 | 0.007 | 0.007 | -0.000 | 35.322 | 0.000 |
| 0.013 | 0.007 | 0.007 | -0.000 | 0.001 | 35.321 |
| 17733982.609 | 16851844.771 | 22381232.585 | 2049876.122 | 2067487.421 | -2307566.745 |
| 19875436.932 | 18880121.891 | 24322571.831 | 1141438.837 | 2450209.325 | -1253585.234 |
| 18326730.898 | 19229790.639 | 23733119.641 | 1994997.374 | 3571421.197 | -1233055.230 |
| 15794569.747 | 16604995.391 | 21524090.272 | 2729940.087 | 2686890.876 | -2480132.049 |
| 17902707.849 | 18942753.158 | 23648055.021 | 2161487.754 | 3673650.530 | -835134.653 |
| 17290477.252 | 16998933.199 | 23265581.989 | 2208751.286 | 3141216.909 | -1791517.993 |
| -16317608.399 | -17333259.318 | -22942137.223 | -2719911.093 | -3164156.120 | 2698216.031 |
| -16886798.795 | -17293105.877 | -23435859.128 | -1885831.039 | -2959775.485 | 1496504.481 |
| -17979446.272 | -17929295.249 | -24440650.928 | -1051220.338 | -3083009.049 | 1436053.986 |
| -15975603.152 | -16783373.543 | -22576920.115 | -2493691.088 | -2337658.377 | 2529094.296 |
| -17482264.876 | -17242064.191 | -23319882.929 | -2140392.691 | -3079863.806 | 1778595.939 |
| -17301735.849 | -17696638.270 | -24043599.800 | -1744239.175 | -2718366.728 | 1556568.053 |
| 1642503.071 | 1809226.574 | 2250353.341 | 297895.934 | 307646.737 | -291300.569 |
| 1605918.438 | 1676534.721 | 2171003.013 | 290632.562 | 304721.887 | -284612.023 |
| 1890721.178 | 1638706.355 | 2365726.122 | 186577.500 | 283323.458 | -111182.126 |
| 1740475.368 | 1782313.075 | 2391914.733 | 176309.001 | 275925.189 | -163294.394 |
| 1732400.109 | 1709206.536 | 2325642.850 | 237781.927 | 323434.173 | -189639.857 |
| 1744940.338 | 1806621.243 | 2359710.831 | 170391.742 | 279918.158 | -110870.934 |
| -1783498.582 | -1668246.600 | -2314100.110 | -202910.308 | -217875.537 | 244983.123 |
| -1673099.036 | -1721720.327 | -2348623.521 | -203056.558 | -309559.706 | 156227.006 |
| -1737894.112 | -1746152.774 | -2389672.123 | -176342.965 | -292774.481 | 163333.209 |
| -1890580.810 | -1786468.962 | -2415570.916 | -66514.011 | -233296.672 | 188062.543 |
| -1640952.897 | -1776141.056 | -2240281.607 | -289807.028 | -299965.958 | 267276.483 |
| -1691265.150 | -1801362.920 | -2361241.521 | -289597.714 | -291931.392 | 264165.177 |
| 187201.824 | 181185.855 | 243957.151 | 17328.974 | 29800.424 | -19405.109 |
| 184740.987 | 171770.611 | 234701.253 | 16602.202 | 35830.162 | -23050.603 |
| 189301.659 | 179067.950 | 242503.269 | 7565.988 | 24855.647 | -18345.878 |
| 169775.592 | 172419.802 | 222785.516 | 24806.108 | 24112.083 | -24047.592 |
| 171005.067 | 176826.542 | 237781.303 | 17350.923 | 28997.821 | -14542.240 |
| 159938.704 | 175661.929 | 224545.944 | 27379.686 | 28385.695 | -28572.541 |
| -157109.478 | -161910.887 | -204805.111 | -24598.727 | -33317.557 | 20981.482 |
| -171116.071 | -170040.330 | -221956.270 | -25195.645 | -28225.380 | 28028.526 |
| -176537.764 | -175851.473 | -238162.112 | -17732.575 | -28868.471 | 17359.970 |
| -174423.599 | -178950.525 | -241364.477 | -19916.720 | -28890.030 | 16780.631 |
| -194423.843 | -160161.584 | -231721.774 | -16630.569 | -27544.021 | 10096.885 |
| -182689.844 | -186130.969 | -247252.791 | -9351.350 | -27534.272 | 10190.717 |
| 260.465 | 38.329 | 38.328 | -0.000 | -0.000 | -0.000 |
| 38.330 | 260.464 | 38.328 | -0.000 | -0.000 | -0.000 |
| 38.330 | 38.329 | 260.463 | -0.000 | -0.000 | -0.000 |
| 0.007 | 0.006 | 0.005 | 9.865 | -0.000 | 0.000 |
| 0.012 | 0.010 | 0.009 | -0.000 | 9.865 | -0.000 |
| 0.012 | 0.010 | 0.009 | -0.000 | -0.000 | 9.865 |
| 260.445 | 38.311 | 38.312 | 0.000 | 0.000 | 0.000 |
| 38.310 | 260.446 | 38.312 | 0.000 | 0.000 | 0.000 |
| 38.310 | 38.311 | 260.447 | 0.000 | 0.000 | 0.000 |
| -0.006 | -0.006 | -0.005 | 9.866 | 0.000 | -0.000 |
| -0.011 | -0.010 | -0.008 | 0.000 | 9.866 | 0.000 |
| -0.011 | -0.010 | -0.008 | 0.000 | 0.000 | 9.866 |
| 260.456 | 38.321 | 38.321 | -0.000 | -0.000 | -0.000 |
| 38.321 | 260.456 | 38.321 | -0.000 | -0.000 | -0.000 |
| 38.321 | 38.321 | 260.456 | -0.000 | -0.000 | -0.000 |
| 0.001 | 0.001 | 0.000 | 9.866 | -0.000 | 0.000 |
| 0.001 | 0.001 | 0.001 | -0.000 | 9.866 | -0.000 |
| 0.001 | 0.001 | 0.001 | -0.000 | -0.000 | 9.866 |
| 260.454 | 38.319 | 38.319 | 0.000 | 0.000 | 0.000 |
| 38.319 | 260.454 | 38.319 | 0.000 | 0.000 | 0.000 |
| 38.319 | 38.319 | 260.454 | 0.000 | 0.000 | 0.000 |
| -0.001 | -0.001 | -0.000 | 9.866 | 0.000 | -0.000 |
| -0.001 | -0.001 | -0.001 | 0.000 | 9.866 | 0.000 |
| -0.001 | -0.001 | -0.001 | 0.000 | 0.000 | 9.866 |
| 260.456 | 38.320 | 38.320 | -0.000 | -0.000 | -0.000 |
| 38.320 | 260.456 | 38.320 | -0.000 | -0.000 | -0.000 |
| 38.320 | 38.320 | 260.456 | -0.000 | -0.000 | -0.000 |
| 0.000 | -0.000 | -0.000 | 9.866 | -0.000 | 0.000 |
| 0.000 | 0.000 | -0.000 | -0.000 | 9.866 | -0.000 |
| 0.000 | -0.000 | 0.000 | -0.000 | -0.000 | 9.866 |
| 260.454 | 38.320 | 38.320 | 0.000 | 0.000 | 0.000 |
| 38.320 | 260.454 | 38.320 | 0.000 | 0.000 | 0.000 |
| 38.320 | 38.320 | 260.454 | 0.000 | 0.000 | 0.000 |
| -0.000 | 0.000 | 0.000 | 9.866 | 0.000 | -0.000 |
| -0.000 | -0.000 | 0.000 | 0.000 | 9.866 | 0.000 |
| -0.000 | 0.000 | -0.000 | 0.000 | 0.000 | 9.866 |
| 505.000 | 388.302 | 388.302 | -0.135 | 0.135 | 0.135 |
| 388.302 | 505.000 | 388.302 | -0.135 | 0.135 | 0.135 |
| 388.302 | 388.302 | 505.000 | -0.135 | 0.135 | 0.135 |
| 3.013 | 5.764 | 5.774 | 50.295 | 0.242 | 0.192 |
| 0.533 | 3.213 | 3.283 | -0.285 | 50.737 | 0.378 |
| 0.552 | 3.301 | 3.310 | -0.272 | 0.391 | 50.756 |
| 500.590 | 383.893 | 383.893 | 0.135 | -0.135 | -0.135 |
| 383.893 | 500.590 | 383.893 | 0.135 | -0.135 | -0.135 |
| 383.893 | 383.893 | 500.590 | 0.135 | -0.135 | -0.135 |
| -3.044 | -6.150 | -5.902 | 50.359 | -0.343 | -0.244 |
| -0.636 | -3.510 | -3.361 | 0.277 | 49.993 | -0.376 |
| -0.617 | -3.343 | -3.413 | 0.290 | -0.363 | 50.011 |
| 503.016 | 386.318 | 386.318 | -0.014 | 0.014 | 0.014 |
| 386.318 | 503.016 | 386.318 | -0.014 | 0.014 | 0.014 |
| 386.318 | 386.318 | 503.016 | -0.014 | 0.014 | 0.014 |
| 0.301 | 0.576 | 0.577 | 50.361 | 0.024 | 0.019 |
| 0.053 | 0.321 | 0.328 | -0.028 | 50.405 | 0.038 |
| 0.055 | 0.330 | 0.331 | -0.027 | 0.039 | 50.407 |
| 502.574 | 385.877 | 385.877 | 0.014 | -0.014 | -0.014 |
| 385.877 | 502.574 | 385.877 | 0.014 | -0.014 | -0.014 |
| 385.877 | 385.877 | 502.574 | 0.014 | -0.014 | -0.014 |
| -0.304 | -0.615 | -0.590 | 50.367 | -0.034 | -0.024 |
| -0.064 | -0.351 | -0.336 | 0.028 | 50.330 | -0.038 |
| -0.062 | -0.334 | -0.341 | 0.029 | -0.036 | 50.332 |
| 502.821 | 386.121 | 386.121 | -0.001 | 0.001 | 0.001 |
| 386.121 | 502.821 | 386.121 | -0.001 | 0.001 | 0.001 |
| 386.121 | 386.121 | 502.821 | -0.001 | 0.001 | 0.001 |
| 0.030 | 0.057 | 0.058 | 50.367 | 0.002 | 0.002 |
| 0.005 | 0.032 | 0.033 | -0.003 | 50.372 | 0.004 |
| 0.005 | 0.033 | 0.033 | -0.003 | 0.004 | 50.372 |
| 502.769 | 386.074 | 386.074 | 0.001 | -0.001 | -0.001 |
| 386.074 | 502.769 | 386.074 | 0.001 | -0.001 | -0.001 |
| 386.074 | 386.074 | 502.769 | 0.001 | -0.001 | -0.001 |
| -0.031 | -0.061 | -0.059 | 50.368 | -0.003 | -0.002 |
| -0.006 | -0.035 | -0.034 | 0.003 | 50.364 | -0.004 |
| -0.006 | -0.033 | -0.034 | 0.003 | -0.004 | 50.364 |
| 70.468 | 42.151 | 42.151 | -0.000 | -0.000 | -0.000 |
| 42.151 | 70.468 | 42.151 | -0.000 | -0.000 | -0.000 |
| 42.151 | 42.151 | 70.468 | -0.000 | -0.000 | -0.000 |
| 0.000 | 0.000 | 0.000 | 22.764 | 0.000 | 0.000 |
| 0.000 | 0.000 | 0.000 | 0.000 | 22.764 | 0.000 |
| 0.000 | 0.000 | 0.000 | 0.000 | 0.000 | 22.764 |
| 70.468 | 42.151 | 42.151 | 0.000 | 0.000 | 0.000 |
| 42.151 | 70.468 | 42.151 | 0.000 | 0.000 | 0.000 |
| 42.151 | 42.151 | 70.468 | 0.000 | 0.000 | 0.000 |
| -0.000 | -0.000 | -0.000 | 22.764 | 0.000 | -0.000 |
| -0.000 | -0.000 | -0.000 | 0.000 | 22.764 | -0.000 |
| -0.000 | -0.000 | -0.000 | 0.000 | -0.000 | 22.764 |
| 70.468 | 42.151 | 42.151 | -0.000 | -0.000 | -0.000 |
| 42.151 | 70.468 | 42.151 | -0.000 | -0.000 | -0.000 |
| 42.151 | 42.151 | 70.468 | -0.000 | -0.000 | -0.000 |
| -0.000 | -0.000 | 0.000 | 22.764 | -0.000 | 0.000 |
| -0.000 | -0.000 | 0.000 | -0.000 | 22.764 | 0.000 |
| -0.000 | 0.000 | -0.000 | -0.000 | 0.000 | 22.764 |
| 70.468 | 42.151 | 42.151 | 0.000 | 0.000 | 0.000 |
| 42.151 | 70.468 | 42.151 | 0.000 | 0.000 | 0.000 |
| 42.151 | 42.151 | 70.468 | 0.000 | 0.000 | 0.000 |
| 0.000 | 0.000 | -0.000 | 22.764 | 0.000 | -0.000 |
| 0.000 | 0.000 | -0.000 | 0.000 | 22.764 | -0.000 |
| 0.000 | -0.000 | 0.000 | 0.000 | -0.000 | 22.764 |
| 70.468 | 42.151 | 42.151 | -0.000 | -0.000 | -0.000 |
| 42.151 | 70.468 | 42.151 | -0.000 | -0.000 | -0.000 |
| 42.151 | 42.151 | 70.468 | -0.000 | -0.000 | -0.000 |
| -0.000 | -0.000 | 0.000 | 22.764 | -0.000 | 0.000 |
| -0.000 | -0.000 | 0.000 | -0.000 | 22.764 | 0.000 |
| -0.000 | 0.000 | -0.000 | -0.000 | 0.000 | 22.764 |
| 70.468 | 42.151 | 42.151 | 0.000 | 0.000 | 0.000 |
| 42.151 | 70.468 | 42.151 | 0.000 | 0.000 | 0.000 |
| 42.151 | 42.151 | 70.468 | 0.000 | 0.000 | 0.000 |
| 0.000 | 0.000 | -0.000 | 22.764 | 0.000 | -0.000 |
| 0.000 | 0.000 | -0.000 | 0.000 | 22.764 | -0.000 |
| 0.000 | -0.000 | 0.000 | 0.000 | -0.000 | 22.764 |
| -340614016.340 | -340614061.623 | -340614060.084 | 10347273.493 | -10347272.618 | 10347275.584 |
| -340614060.994 | -340614017.824 | -340614060.541 | 10347274.492 | -10347270.911 | 10347275.257 |
| -340614060.615 | -340614061.672 | -340614015.933 | 10347274.812 | -10347272.581 | 10347274.200 |
| -307867593.868 | -307867292.175 | -324767719.242 | 921175.830 | -919533.915 | 3287967.131 |
| -340614220.092 | -340614217.908 | -340614219.226 | -10347272.489 | -10347263.212 | -10347272.155 |
| -340614228.454 | -340614228.356 | -340614228.203 | 10347280.141 | -10347278.047 | 10347289.155 |
| 329.590 | 211.028 | 211.028 | -0.000 | 0.000 | -0.000 |
| 211.028 | 329.590 | 211.028 | -0.000 | -0.000 | -0.000 |
| 211.028 | 211.028 | 329.590 | -0.000 | 0.000 | -0.000 |
| 308147614.411 | 308317944.605 | 323831433.236 | -1119871.758 | 1121577.730 | -3061125.752 |
| 340614228.343 | 340614229.559 | 340614226.581 | -10347280.294 | 10347286.330 | -10347281.057 |
| 340614222.474 | 340614222.741 | 340614219.678 | -10347274.920 | 10347272.762 | -10347267.260 |
| 329.590 | 211.028 | 211.028 | 0.000 | 0.000 | -0.000 |
| 211.028 | 329.590 | 211.028 | -0.000 | -0.000 | 0.000 |
| 211.028 | 211.028 | 329.590 | 0.000 | 0.000 | -0.000 |
| -30786760.230 | -30786729.639 | -32476772.351 | 92126.522 | -91955.406 | 328797.045 |
| -34061419.346 | -34061418.023 | -34061419.447 | -1034724.833 | -1034716.381 | -1034724.706 |
| -34061425.458 | -34061425.262 | -34061426.555 | 1034730.453 | -1034730.334 | 1034738.874 |
| 34061630.294 | 34061586.174 | 34061586.027 | -1034731.788 | 1034730.216 | -1034730.511 |
| 34061586.051 | 34061630.385 | 34061586.004 | -1034730.439 | 1034731.562 | -1034730.512 |
| 34061586.096 | 34061586.202 | 34061630.274 | -1034730.428 | 1034730.205 | -1034731.846 |
| 30814760.238 | 30831794.369 | 32383143.199 | -111978.540 | 112155.997 | -306112.192 |
| 34061425.454 | 34061426.701 | 34061425.094 | -1034730.449 | 1034738.578 | -1034730.617 |
| 34061419.614 | 34061419.829 | 34061418.219 | -1034725.061 | 1034724.744 | -1034716.774 |
| -3405934.374 | -3405978.616 | -3405978.601 | 103468.729 | -103470.053 | 103470.083 |
| -3405978.604 | -3405934.383 | -3405978.599 | 103470.076 | -103468.708 | 103470.084 |
| -3405978.605 | -3405978.616 | -3405934.370 | 103470.075 | -103470.053 | 103468.736 |
| -3078676.881 | -3078673.398 | -3247677.632 | 9221.586 | -9197.546 | 32880.036 |
| -3406139.321 | -3406138.069 | -3406139.517 | -103470.049 | -103461.685 | -103469.943 |
| -3406145.158 | -3406144.952 | -3406146.386 | 103475.480 | -103475.561 | 103483.841 |
| 3406350.107 | 3406305.892 | 3406305.877 | -103476.821 | 103475.452 | -103475.481 |
| 3406305.882 | 3406350.118 | 3406305.877 | -103475.474 | 103476.798 | -103475.481 |
| 3406305.883 | 3406305.894 | 3406350.104 | -103475.473 | 103475.450 | -103476.827 |
| 3081475.717 | 3083179.119 | 3238314.026 | -11188.907 | 11213.493 | -30610.946 |
| 3406145.164 | 3406146.407 | 3406144.942 | -103475.475 | 103483.808 | -103475.585 |
| 3406139.349 | 3406139.557 | 3406138.091 | -103470.072 | 103469.947 | -103461.724 |
| 480.291 | 379.098 | 379.098 | 0.000 | -0.000 | 0.000 |
| 379.098 | 480.291 | 379.098 | -0.000 | -0.000 | 0.000 |
| 379.098 | 379.098 | 480.291 | -0.000 | -0.000 | 0.000 |
| -0.057 | -0.193 | -0.062 | 47.773 | -0.024 | 0.039 |
| -0.509 | -0.132 | -0.132 | -0.025 | 47.862 | 0.021 |
| -0.509 | -0.132 | -0.132 | -0.025 | 0.063 | 47.821 |
| 480.291 | 379.098 | 379.098 | 0.283 | 0.243 | 0.226 |
| 379.098 | 480.291 | 379.098 | 0.283 | 0.243 | 0.226 |
| 145971780.995 | 217868598.669 | 145971876.148 | -0.099 | 0.397 | 0.344 |
| 0.047 | 0.146 | 0.061 | 47.834 | 0.029 | -0.039 |
| 0.557 | 0.142 | 0.142 | 0.031 | 47.738 | -0.025 |
| 0.557 | 0.142 | 0.142 | 0.031 | -0.066 | 47.779 |
| 480.292 | 379.098 | 379.098 | -0.037 | -0.032 | -0.030 |
| -14596829.398 | -21786443.306 | -14596829.401 | 0.014 | -0.051 | -0.029 |
| 379.098 | 379.098 | 480.292 | -0.028 | -0.024 | -0.023 |
| -0.006 | -0.019 | -0.006 | 47.801 | -0.002 | 0.004 |
| -0.051 | -0.013 | -0.013 | -0.003 | 47.810 | 0.002 |
| -0.051 | -0.013 | -0.013 | -0.003 | 0.006 | 47.806 |
| 480.291 | 379.098 | 379.098 | -0.000 | -0.000 | 0.000 |
| 379.098 | 480.291 | 379.098 | 0.000 | 0.000 | 0.000 |
| 379.098 | 379.098 | 480.291 | 0.000 | 0.000 | 0.000 |
| 0.005 | 0.015 | 0.006 | 47.807 | 0.003 | -0.004 |
| 0.056 | 0.014 | 0.014 | 0.003 | 47.797 | -0.002 |
| 0.056 | 0.014 | 0.014 | 0.003 | -0.007 | 47.802 |
| 480.296 | 379.100 | 379.100 | -0.003 | -0.002 | -0.002 |
| 379.100 | 480.296 | 379.100 | -0.003 | -0.002 | -0.002 |
| 379.100 | 379.100 | 480.296 | -0.003 | -0.002 | -0.002 |
| -1459714.540 | -2178682.827 | -1459714.541 | 42.000 | 0.001 | -0.002 |
| -0.005 | -0.001 | -0.001 | -0.003 | 47.211 | -0.002 |
| -0.005 | -0.001 | -0.001 | -0.003 | -0.002 | 47.200 |
| 1460136.280 | 2178998.156 | 1460041.163 | -0.001 | 0.005 | 0.003 |
| 1460030.569 | 2179067.833 | 1460030.569 | -0.001 | 0.005 | 0.003 |
| 379.096 | 379.096 | 480.287 | 0.000 | -0.000 | 0.000 |
| 1459714.538 | 2178682.822 | 1459714.538 | 41.995 | -0.000 | 0.002 |
| 0.006 | 0.001 | 0.002 | 0.003 | 47.204 | 0.002 |
| 0.006 | 0.002 | 0.001 | 0.003 | 0.002 | 47.204 |
| 603.512 | 443.509 | 443.509 | 0.389 | 0.902 | 0.491 |
| -424500890.032 | -450401815.937 | -424500890.031 | 0.330 | 2.594 | 1.506 |
| 443.509 | 443.509 | 603.512 | 0.389 | 0.902 | 0.491 |
| 0.892 | -0.068 | 0.703 | 43.841 | 0.953 | 0.576 |
| 286756989.954 | 452429020.029 | 293716101.052 | 390111.326 | 3160365.574 | -917403.993 |
| 233936827.397 | 336434834.391 | 257870479.250 | 1718843.186 | 9542054.856 | -3003371.872 |
| 424501664.013 | 450402580.650 | 424501527.361 | -0.332 | -2.563 | -1.510 |
| 424501522.269 | 450402713.638 | 424501522.269 | -0.330 | -2.540 | -1.509 |
| 424501527.361 | 450402580.651 | 424501664.013 | -0.328 | -2.521 | -1.511 |
| -0.414 | 0.551 | -0.602 | 43.025 | -0.926 | -0.550 |
| 0.310 | -0.403 | -0.373 | -0.355 | 42.490 | -0.533 |
| 424501206.257 | 450402264.778 | 424501205.997 | -0.301 | -2.714 | 20.199 |
| 603.512 | 443.509 | 443.509 | 0.039 | 0.090 | 0.049 |
| -42449804.495 | -45039777.626 | -42449804.495 | 0.030 | 0.242 | 0.147 |
| 443.509 | 443.509 | 603.512 | -0.000 | 0.000 | 0.000 |
| 0.089 | -0.007 | 0.070 | 45.775 | 0.008 | 0.003 |
| -0.034 | 0.040 | 0.043 | 0.003 | 45.777 | -0.003 |
| -0.024 | 0.043 | 0.045 | 0.001 | -0.004 | 45.780 |
| 42450578.475 | 45040542.335 | 42450441.823 | -0.029 | -0.257 | -0.151 |
| 42450436.732 | 45040675.326 | 42450436.732 | -0.031 | -0.258 | -0.151 |
| 443.509 | 443.509 | 603.511 | -0.035 | -0.081 | -0.044 |
| -0.041 | 0.055 | -0.060 | 45.784 | -0.009 | 0.005 |
| 0.031 | -0.040 | -0.037 | -0.001 | 45.784 | -0.001 |
| 0.035 | -0.039 | -0.036 | -0.002 | 0.004 | 45.782 |
| 603.515 | 443.511 | 443.511 | -0.000 | 0.000 | 0.000 |
| 443.511 | 603.515 | 443.511 | -0.000 | 0.000 | 0.000 |
| 443.511 | 443.511 | 603.515 | -0.000 | 0.000 | 0.000 |
| 0.009 | -0.001 | 0.007 | 45.780 | 0.001 | 0.000 |
| -0.004 | 0.004 | 0.004 | 0.000 | 45.780 | -0.000 |
| -0.002 | 0.004 | 0.005 | 0.000 | -0.000 | 45.781 |
| 603.508 | 443.507 | 443.507 | -0.000 | -0.000 | -0.000 |
| 443.507 | 603.508 | 443.507 | 0.000 | -0.000 | -0.000 |
| 443.507 | 443.507 | 603.508 | 0.000 | -0.000 | -0.000 |
| -0.004 | 0.006 | -0.006 | 45.781 | -0.001 | 0.000 |
| 0.003 | -0.004 | -0.004 | -0.000 | 45.781 | -0.000 |
| 0.004 | -0.004 | -0.004 | -0.000 | 0.000 | 45.781 |
| -417.388 | -418.844 | 787.078 | 15.554 | -0.001 | 0.001 |
| 34.246 | 137.522 | 13.565 | 20.962 | 0.001 | -0.000 |
| -419.213 | -419.216 | 762.612 | -0.002 | -0.001 | 0.001 |
| -465.158 | -496.602 | 725.644 | 4.970 | -0.001 | 0.001 |
| -480.885 | -480.888 | 725.626 | -0.002 | 4.975 | 15.720 |
| 0.002 | 0.003 | 0.011 | 0.001 | -20.961 | 51.637 |
| 543.410 | 542.799 | -663.251 | 15.857 | 0.001 | -0.001 |
| 542.796 | 543.414 | -663.251 | -15.854 | 0.001 | -0.001 |
| 14.020 | 14.019 | 136.670 | -0.002 | -0.001 | 0.000 |
| 496.595 | 465.165 | -725.644 | 4.984 | 0.001 | -0.001 |
| 480.885 | 480.888 | -725.625 | 0.002 | 4.979 | 15.717 |
| -0.001 | -0.003 | -0.008 | -0.002 | -20.960 | 51.637 |
| 137.517 | 34.243 | 13.552 | -20.960 | 0.000 | -0.000 |
| 34.243 | 137.517 | 13.552 | 20.960 | 0.000 | -0.000 |
| -3.221 | -3.222 | 140.385 | -0.000 | -0.000 | 0.000 |
| -32.152 | -62.194 | 71.184 | 5.478 | -0.000 | 0.000 |
| -47.173 | -47.174 | 71.182 | -0.000 | 5.479 | 15.021 |
| -46.319 | -46.319 | 69.893 | -0.000 | 14.369 | 2.380 |
| 109.626 | 106.742 | -7.266 | 15.042 | 0.000 | -0.000 |
| 34.242 | 137.516 | 13.549 | 20.960 | -0.000 | 0.000 |
| 100.732 | 100.732 | -18.194 | 0.000 | 0.000 | -0.000 |
| -20.961 | 20.959 | -0.003 | 31.358 | -0.000 | 0.000 |
| 47.173 | 47.174 | -71.182 | 0.000 | 5.479 | 15.020 |
| 46.319 | 46.320 | -69.893 | 0.000 | 14.369 | 2.380 |
| 96.500 | 43.751 | 42.786 | -2.614 | -0.000 | 0.000 |
| 45.273 | 94.736 | 44.388 | 1.662 | 0.000 | 0.000 |
| 37.474 | 37.474 | 87.410 | 0.000 | 0.000 | 0.000 |
| -5.979 | -0.950 | 4.301 | 17.905 | -0.000 | 0.000 |
| -2.835 | -2.835 | 4.278 | 0.000 | 15.805 | 0.664 |
| -2.584 | -2.584 | 3.899 | 0.000 | -1.253 | 24.162 |
| 104.087 | 50.808 | 33.756 | -2.888 | 0.000 | -0.000 |
| 50.808 | 104.087 | 33.757 | 2.888 | 0.000 | -0.000 |
| 42.626 | 42.626 | 79.483 | -0.000 | -0.000 | -0.000 |
| 3.499 | 2.171 | -4.278 | 15.805 | 0.000 | -0.000 |
| -0.000 | -0.000 | -0.000 | -0.000 | 31.358 | -20.960 |
| 2.584 | 2.584 | -3.899 | -0.000 | -1.254 | 24.162 |
| -17120238.136 | -15815054.744 | -13609187.179 | 322155.022 | 796222.357 | 1966596.781 |
| -11166221.076 | -12682808.508 | -9651951.659 | 3324036.072 | -580968.093 | 2411079.218 |
| -17184259.879 | -15950251.413 | -13706570.829 | 336630.312 | 781565.792 | 1932568.532 |
| -19983499.025 | -16040915.157 | -17257502.464 | 1691964.241 | -2381211.301 | 2576799.250 |
| -22304648.242 | -17556009.806 | -18979085.920 | 1272500.953 | 579679.125 | 664548.628 |
| -13754802.798 | -16575843.701 | -16461626.401 | 1008882.014 | -1243335.400 | 1919912.775 |
| 22708239.006 | 27165814.893 | 22868293.787 | -1369561.095 | 348468.888 | -1963754.878 |
| 15843926.008 | 21737613.770 | 15252344.303 | -2637817.879 | -1588952.184 | -3513233.824 |
| 20431673.023 | 18064342.163 | 16058863.426 | -2511684.104 | -1331010.581 | -1540839.478 |
| 24363499.513 | 27709350.975 | 24219812.809 | -1645844.344 | 745769.319 | -2416534.171 |
| 22658770.097 | 22191756.142 | 22460942.518 | 389540.166 | 1414286.447 | -2698946.748 |
| 16534820.721 | 19161602.912 | 15455919.313 | -997156.966 | 91493.503 | -3299722.125 |
| -1951293.314 | -2119450.947 | -1799169.268 | 523521.810 | 179058.318 | 339708.988 |
| -2264818.472 | -2687375.620 | -2313854.695 | 170543.881 | -50023.479 | 191042.989 |
| -1900849.792 | -1739341.347 | -1380459.969 | 27679.093 | 229538.748 | 83328.990 |
| -1601619.219 | -2019664.485 | -1546847.265 | 144497.656 | 52921.875 | 245173.121 |
| -1675704.188 | -2091460.600 | -1912902.605 | 250724.910 | 9325.034 | 290096.995 |
| -1718454.106 | -1595051.690 | -1370690.616 | 33663.753 | 78157.069 | 193280.593 |
| 1689615.762 | 1402390.736 | 1133811.065 | -89131.720 | -41722.149 | -232644.784 |
| 1718747.658 | 1595395.938 | 1370981.066 | -33661.100 | -78157.557 | -193254.060 |
| 1543686.719 | 1540084.794 | 1311015.021 | -80577.437 | 41586.383 | -200564.568 |
| 2328538.985 | 1986120.937 | 1776197.284 | -356470.424 | -86977.723 | -190585.756 |
| 2342192.405 | 1977608.268 | 1804484.061 | -360909.584 | -86170.505 | -133390.708 |
| 1695740.087 | 1562255.675 | 1353645.594 | -23602.797 | -80773.961 | -208449.167 |
| -177119.996 | -161797.838 | -137867.023 | 1410.324 | 9026.227 | 25287.154 |
| -216464.271 | -211703.684 | -181764.862 | 20160.571 | 7079.279 | 12239.560 |
| -170917.733 | -157863.643 | -135758.852 | 3222.980 | 7961.385 | 19666.556 |
| -160223.473 | -188808.413 | -149612.993 | 12591.431 | 600.302 | 32142.639 |
| -156962.731 | -156558.664 | -165349.478 | 26235.611 | -8656.076 | 16076.199 |
| -250505.756 | -215417.439 | -193981.324 | 13660.804 | -8057.504 | 33155.489 |
| 172182.628 | 159798.093 | 137357.074 | -3366.047 | -7816.297 | -19324.622 |
| 172138.122 | 159847.213 | 137358.875 | -3364.620 | -7816.282 | -19322.996 |
| 175592.346 | 151651.470 | 120470.319 | 705.725 | -9059.457 | -17403.368 |
| 171845.775 | 159507.122 | 137070.861 | -3344.154 | -7815.358 | -19324.849 |
| 171844.847 | 159504.838 | 137068.221 | -3365.963 | -7793.071 | -19325.638 |
| 171846.569 | 159508.097 | 137069.828 | -3365.449 | -7815.637 | -19301.850 |
| 726122785.478 | 705478928.202 | 718948932.816 | 6236695.245 | -11070015.828 | 13226494.122 |
| 304.046 | 321.757 | 304.046 | -0.670 | -1.054 | -0.744 |
| 304.046 | 304.046 | 321.757 | -0.153 | -0.240 | -0.170 |
| -0.606 | -0.891 | -0.588 | -0.230 | -1.746 | -1.062 |
| -0.349 | -0.060 | -0.060 | -1.071 | -0.720 | -1.325 |
| -0.349 | -0.060 | -0.060 | -1.073 | -1.913 | -0.299 |
| -728645819.519 | -705398072.445 | -720114866.929 | -3528969.357 | 8337824.714 | -15136344.627 |
| -729517074.768 | -710202049.608 | -721381726.310 | -2815101.606 | 13325933.815 | -14537278.912 |
| 304.046 | 304.046 | 321.757 | 0.000 | 0.000 | 0.000 |
| 0.633 | 0.933 | 0.579 | 1.480 | 1.707 | 1.114 |
| 0.365 | 0.063 | 0.063 | 1.063 | 2.057 | 1.346 |
| 0.365 | 0.063 | 0.063 | 1.061 | 1.934 | 1.627 |
| 72760763.048 | 70574140.546 | 72266744.231 | 209155.423 | -584554.771 | 1391572.799 |
| 72952135.138 | 70295261.867 | 71964710.113 | 248518.187 | -769313.913 | 1388002.027 |
| 72830217.329 | 70720439.843 | 72479026.579 | 180494.547 | -487830.009 | 1479569.268 |
| -0.061 | -0.089 | -0.059 | 59.688 | -0.057 | -0.039 |
| 71161366.350 | 71005195.446 | 72864204.703 | 975521.111 | -882304.956 | 1718137.444 |
| 72104982.022 | 70871880.947 | 72292688.375 | 945288.410 | -837319.303 | 1820810.768 |
| -72697530.948 | -70181611.526 | -71899372.814 | -262722.578 | 1027685.805 | -1532359.666 |
| 304.046 | 321.757 | 304.046 | 0.140 | 0.220 | 0.156 |
| -73209091.213 | -70719265.375 | -72450416.571 | -57818.191 | 835481.403 | -1414579.682 |
| 0.063 | 0.093 | 0.058 | 57.070 | 0.060 | 0.045 |
| 0.037 | 0.006 | 0.006 | 0.037 | 57.092 | 0.049 |
| 0.037 | 0.006 | 0.006 | 0.037 | 0.071 | 57.073 |
| 321.759 | 304.048 | 304.048 | -0.014 | -0.022 | -0.016 |
| 304.048 | 321.759 | 304.048 | -0.014 | -0.022 | -0.016 |
| 304.048 | 304.048 | 321.759 | -0.014 | -0.022 | -0.016 |
| 7272764.550 | 7124379.209 | 7403165.457 | 108338.801 | -65449.399 | 108788.217 |
| 7184137.468 | 7150318.223 | 7328791.951 | 85045.581 | -58554.123 | 195911.780 |
| 7173207.875 | 7073765.502 | 7218953.453 | 51321.101 | -75721.874 | 185881.369 |
| 321.756 | 304.045 | 304.045 | 0.014 | 0.022 | 0.016 |
| -7230355.901 | -6992522.344 | -7145786.843 | -21783.938 | 75756.243 | -159024.282 |
| -7234000.392 | -7008556.131 | -7152168.698 | -41983.922 | 53585.280 | -146835.067 |
| -7135785.288 | -7029741.299 | -7284623.063 | -94499.253 | 85736.307 | -169506.373 |
| -7140296.497 | -7043957.952 | -7165935.784 | -54086.027 | 31892.104 | -137030.994 |
| -7141090.867 | -7095646.035 | -7166965.232 | -27687.042 | 33144.075 | -149747.911 |
| 146937071.082 | 161575541.875 | 163808332.473 | -36121042.094 | 367734.303 | 9566754.242 |
| 152381910.245 | 155089578.457 | 171376267.392 | -37672566.840 | 3862329.532 | 9526813.821 |
| 161047539.021 | 163559079.132 | 166902298.395 | -29489340.474 | 2339708.633 | 10259528.703 |
| 47.707 | 49.681 | 55.373 | 78.715 | -1.135 | 0.151 |
| -12198224.645 | 224124946.435 | 62367041.598 | 0.787 | -1872006.793 | 3.039 |
| 62170119.358 | -12384170.310 | 223573725.863 | 1.515 | -1.042 | -665422.304 |
| -155604026.293 | -155874676.895 | -168057991.112 | 36592755.919 | -2886794.515 | -14122270.572 |
| -150017183.586 | -150949370.914 | -166417713.960 | 40144866.849 | -420721.725 | -7794804.920 |
| -155029268.996 | -159801407.687 | -173799217.040 | 33155963.798 | -6895535.897 | -9420556.669 |
| 208877294.250 | 203515218.309 | 170925388.467 | -714753.389 | 778886.716 | -35970956.619 |
| -58.837 | -61.804 | -70.937 | 1.215 | 80.972 | 0.958 |
| -173023090.620 | -148646962.856 | -146069719.041 | 23104835.197 | -3646023.533 | -7955250.362 |
| 13489956.282 | 15122207.529 | 16257605.167 | -3307618.585 | 331385.088 | 599938.613 |
| 14314460.583 | 15108978.444 | 15807610.792 | -4011167.707 | 244878.392 | 1092641.744 |
| 13943982.626 | 15813222.306 | 17078666.189 | -3323715.661 | 248131.658 | 814829.502 |
| 4.755 | 4.953 | 5.511 | 79.884 | -0.114 | 0.017 |
| -680482.579 | 22033120.114 | 5373315.403 | 0.081 | -92060.473 | 0.279 |
| 5627365.652 | -520711.896 | 22169671.209 | 0.092 | -0.112 | 81977.649 |
| -15272993.075 | -16358889.552 | -17332398.519 | 3927063.418 | -426352.261 | -1383314.607 |
| -15871378.731 | -16752313.753 | -17785170.921 | 3970935.501 | -907204.931 | -1220698.094 |
| -14419926.128 | -15480723.004 | -15977753.477 | 3939275.001 | -261533.657 | -862422.141 |
| -4.669 | -4.825 | -5.427 | 80.127 | 0.122 | 0.000 |
| -5.884 | -6.180 | -7.094 | 0.121 | 80.110 | 0.096 |
| -17355101.888 | -14359271.661 | -14680742.038 | 2554335.637 | -80123.654 | -617972.611 |
| 1575856.198 | 1674832.329 | 1686640.796 | -353637.188 | 39783.767 | 98951.780 |
| 1586007.632 | 1703295.546 | 1763267.956 | -410701.083 | 89189.887 | 94139.838 |
| 1465533.643 | 1572003.584 | 1724906.407 | -349077.586 | 36802.827 | 126480.394 |
| 0.476 | 0.495 | 0.551 | 80.001 | -0.011 | 0.002 |
| -69493.428 | 2343615.526 | 743154.805 | 0.000 | -26563.662 | 0.028 |
| 0.593 | 0.621 | 0.713 | -0.012 | -0.009 | 80.004 |
| -1469332.886 | -1558604.802 | -1699800.886 | 386889.759 | -56178.062 | -103156.954 |
| -1497363.316 | -1628355.065 | -1711709.681 | 380874.185 | -54951.139 | -27299.392 |
| -1414634.420 | -1586135.773 | -1657580.436 | 333938.349 | -18608.292 | -90258.179 |
| -0.467 | -0.483 | -0.543 | 80.026 | 0.012 | 0.000 |
| -1786946.481 | -1561932.516 | -1663494.176 | 369229.741 | -101924.921 | -44962.689 |
| -1730229.245 | -1486469.003 | -1460697.679 | 231048.117 | -36465.665 | -79515.308 |
| 374.338 | 300.917 | 300.917 | 0.006 | 0.014 | 0.008 |
| 300.917 | 374.338 | 300.917 | 0.006 | 0.014 | 0.008 |
| 300.917 | 300.917 | 374.338 | 0.006 | 0.014 | 0.008 |
| 0.030 | -0.013 | 0.022 | 37.593 | 0.024 | 0.014 |
| -0.016 | 0.012 | 0.015 | 0.009 | 37.611 | 0.009 |
| -0.009 | 0.015 | 0.016 | 0.008 | 0.018 | 37.601 |
| 374.338 | 300.917 | 300.917 | -0.006 | -0.014 | -0.008 |
| 300.917 | 374.338 | 300.917 | -0.006 | -0.014 | -0.008 |
| 300.917 | 300.917 | 374.338 | -0.006 | -0.014 | -0.008 |
| -0.019 | 0.024 | -0.027 | 37.576 | -0.025 | -0.010 |
| 0.008 | -0.017 | -0.014 | -0.007 | 37.562 | -0.012 |
| 0.011 | -0.016 | -0.015 | -0.008 | -0.019 | 37.573 |
| 374.338 | 300.918 | 300.918 | 0.001 | 0.001 | 0.001 |
| 300.918 | 374.338 | 300.918 | 0.001 | 0.001 | 0.001 |
| 300.918 | 300.918 | 374.338 | 0.001 | 0.001 | 0.001 |
| 0.003 | -0.001 | 0.002 | 37.471 | 0.003 | 0.002 |
| -0.002 | 0.001 | 0.002 | 0.001 | 37.473 | 0.001 |
| -0.001 | 0.002 | 0.002 | 0.001 | 0.002 | 37.472 |
| 374.338 | 300.917 | 300.917 | -0.001 | -0.001 | -0.001 |
| 300.917 | 374.338 | 300.917 | -0.001 | -0.001 | -0.001 |
| 300.917 | 300.917 | 374.338 | -0.001 | -0.001 | -0.001 |
| -0.002 | 0.002 | -0.003 | 37.469 | -0.003 | -0.001 |
| 0.001 | -0.002 | -0.001 | -0.001 | 37.468 | -0.002 |
| 0.001 | -0.002 | -0.002 | -0.001 | -0.002 | 37.469 |
| 374.340 | 300.919 | 300.919 | 0.000 | 0.000 | 0.000 |
| 300.919 | 374.340 | 300.919 | 0.000 | 0.000 | 0.000 |
| 300.919 | 300.919 | 374.340 | 0.000 | 0.000 | 0.000 |
| 0.000 | -0.000 | 0.000 | 37.468 | 0.000 | 0.000 |
| -0.000 | 0.000 | 0.000 | 0.000 | 37.463 | 0.000 |
| -0.000 | 0.000 | 0.000 | 0.000 | 0.000 | 37.468 |
| 374.337 | 300.916 | 300.916 | -0.000 | -0.000 | -0.000 |
| 300.916 | 374.337 | 300.916 | -0.000 | -0.000 | -0.000 |
| 300.916 | 300.916 | 374.337 | -0.000 | -0.000 | -0.000 |
| -0.000 | 0.000 | -0.000 | 37.468 | -0.000 | -0.000 |
| 0.000 | -0.000 | -0.000 | -0.000 | 37.467 | -0.000 |
| 0.000 | -0.000 | -0.000 | -0.000 | -0.000 | 37.463 |
| 999789554.688 | 1002743093.913 | 999976217.125 | -1788604.169 | 11563.442 | 10070319.267 |
| 1000418948.744 | 1001366988.274 | 998935011.601 | -1478373.856 | -1895438.152 | 9056703.979 |
| 1001102723.191 | 1004365988.917 | 1001080905.247 | -879326.076 | -608890.742 | 9636382.335 |
| -0.172 | -1.800 | -0.172 | 35.934 | -0.052 | -0.137 |
| 0.005 | 0.000 | 0.000 | -0.051 | 35.933 | -0.026 |
| 0.005 | 0.000 | 0.000 | -0.051 | -0.052 | 35.959 |
| -999637657.834 | -1004261616.377 | -997928836.058 | 1822910.639 | 2243624.261 | -9177689.250 |
| -998058209.574 | -1000219625.069 | -997964016.770 | 577841.355 | 3928289.406 | -8999718.565 |
| 269.932 | 269.932 | 342.850 | 0.051 | 0.052 | 0.026 |
| 0.181 | 1.900 | 0.182 | 36.042 | 0.062 | 0.143 |
| -0.005 | -0.000 | -0.000 | 0.051 | 36.038 | 0.026 |
| -0.005 | -0.000 | -0.000 | 0.051 | 0.052 | 36.012 |
| 99970352.486 | 99967926.768 | 99796449.404 | -162119.161 | -218906.568 | 980793.815 |
| 99885523.679 | 100153138.936 | 99678846.217 | -185945.297 | -223040.964 | 1099799.034 |
| 100005104.456 | 100463329.075 | 99880118.545 | -197632.454 | -52941.024 | 912366.409 |
| -0.017 | -0.180 | -0.017 | 37.527 | -0.000 | -0.012 |
| 0.000 | 0.000 | 0.000 | -0.000 | 37.527 | 0.000 |
| 0.000 | 0.000 | 0.000 | -0.000 | 0.000 | 37.527 |
| -99763493.993 | -99928861.821 | -99399968.179 | 163225.802 | 212265.488 | -1034158.764 |
| -99916042.351 | -100252214.207 | -100048205.113 | 195960.170 | 366435.022 | -651647.404 |
| -100095639.194 | -100396855.804 | -99924651.071 | 237460.630 | 72214.883 | -959775.695 |
| 0.018 | 0.190 | 0.018 | 37.527 | 0.001 | 0.012 |
| -0.001 | -0.000 | -0.000 | 0.000 | 37.527 | -0.000 |
| -0.001 | 0.000 | -0.000 | 0.018 | 0.019 | 31.917 |
| 342.852 | 269.933 | 269.933 | -0.001 | -0.001 | -0.000 |
| 269.933 | 342.852 | 269.933 | -0.001 | -0.001 | -0.000 |
| 269.933 | 269.933 | 342.852 | -0.001 | -0.001 | -0.000 |
| 9852048.019 | 9903471.898 | 9892350.671 | -22304.678 | -8646.303 | 21139.940 |
| 9929231.577 | 9955180.942 | 9902856.948 | -40937.066 | -17285.447 | 73546.789 |
| 10050963.435 | 10025532.523 | 9974718.781 | -15119.618 | -13760.314 | 57022.372 |
| 342.848 | 269.931 | 269.931 | 0.001 | 0.001 | 0.000 |
| 269.931 | 342.848 | 269.931 | 0.001 | 0.001 | 0.000 |
| 269.931 | 269.931 | 342.848 | 0.001 | 0.001 | 0.000 |
| 0.002 | 0.019 | 0.002 | 31.812 | 0.002 | 0.002 |
| -9948260.091 | -10015930.651 | -9968965.228 | 46494.072 | 25152.798 | -86490.509 |
| 0.000 | 0.000 | 0.000 | 0.002 | 0.002 | 31.811 |
| 204.444 | 23.733 | 23.728 | -0.001 | -0.001 | -0.001 |
| 23.735 | 204.442 | 23.728 | -0.001 | -0.001 | -0.001 |
| 23.735 | 23.733 | 204.438 | -0.001 | -0.001 | -0.001 |
| 0.022 | 0.020 | 0.017 | -2.606 | -0.001 | 0.000 |
| 0.016 | 0.021 | 0.017 | -0.001 | -2.606 | -0.000 |
| 0.016 | 0.021 | 0.016 | -0.001 | -0.000 | -2.606 |
| 204.383 | 23.676 | 23.680 | 0.001 | 0.001 | 0.001 |
| 23.673 | 204.385 | 23.680 | 0.001 | 0.001 | 0.001 |
| 23.673 | 23.676 | 204.389 | 0.001 | 0.001 | 0.001 |
| -0.022 | -0.020 | -0.016 | -2.604 | 0.001 | -0.000 |
| -0.017 | -0.021 | -0.017 | 0.001 | -2.605 | 0.000 |
| -0.017 | -0.021 | -0.017 | 0.001 | 0.000 | -2.605 |
| 204.417 | 23.707 | 23.706 | -0.000 | -0.000 | -0.000 |
| 23.707 | 204.416 | 23.706 | -0.000 | -0.000 | -0.000 |
| 23.707 | 23.707 | 204.416 | -0.000 | -0.000 | -0.000 |
| 0.002 | 0.002 | 0.002 | -2.605 | -0.000 | 0.000 |
| 0.002 | 0.002 | 0.002 | -0.000 | -2.605 | -0.000 |
| 0.002 | 0.002 | 0.002 | -0.000 | -0.000 | -2.605 |
| 204.410 | 23.701 | 23.702 | 0.000 | 0.000 | 0.000 |
| 23.701 | 204.411 | 23.702 | 0.000 | 0.000 | 0.000 |
| 23.701 | 23.701 | 204.411 | 0.000 | 0.000 | 0.000 |
| -0.002 | -0.002 | -0.002 | -2.605 | 0.000 | -0.000 |
| -0.002 | -0.002 | -0.002 | 0.000 | -2.605 | 0.000 |
| -0.002 | -0.002 | -0.002 | 0.000 | 0.000 | -2.605 |
| 204.414 | 23.704 | 23.704 | -0.000 | -0.000 | -0.000 |
| 23.704 | 204.414 | 23.704 | -0.000 | -0.000 | -0.000 |
| 23.704 | 23.704 | 204.414 | -0.000 | -0.000 | -0.000 |
| 0.000 | 0.000 | -0.000 | -2.605 | -0.000 | 0.000 |
| 0.000 | 0.000 | -0.000 | -0.000 | -2.605 | -0.000 |
| 0.000 | -0.000 | 0.000 | -0.000 | -0.000 | -2.605 |
| 204.413 | 23.704 | 23.704 | 0.000 | 0.000 | 0.000 |
| 23.704 | 204.413 | 23.704 | 0.000 | 0.000 | 0.000 |
| 23.704 | 23.704 | 204.413 | 0.000 | 0.000 | 0.000 |
| -0.000 | -0.000 | 0.000 | -2.605 | 0.000 | -0.000 |
| -0.000 | -0.000 | 0.000 | 0.000 | -2.605 | 0.000 |
| -0.000 | 0.000 | -0.000 | 0.000 | 0.000 | -2.605 |
| 353.596 | 299.602 | 299.602 | -0.022 | -0.015 | -0.015 |
| 299.602 | 353.596 | 299.602 | -0.022 | -0.015 | -0.015 |
| 299.602 | 299.602 | 353.596 | -0.022 | -0.015 | -0.015 |
| -1.365 | -1.670 | -1.368 | 41.507 | 0.012 | -0.072 |
| -0.464 | -0.126 | -0.151 | 0.040 | 41.544 | -0.015 |
| -0.464 | -0.151 | -0.126 | 0.040 | -0.015 | 41.544 |
| 354.967 | 300.972 | 300.972 | 0.022 | 0.015 | 0.015 |
| 300.972 | 354.967 | 300.972 | 0.022 | 0.015 | 0.015 |
| 300.972 | 300.972 | 354.967 | 0.022 | 0.015 | 0.015 |
| 1.420 | 1.755 | 1.358 | 41.582 | -0.031 | 0.102 |
| 0.465 | 0.151 | 0.126 | -0.040 | 41.591 | 0.028 |
| 0.465 | 0.126 | 0.151 | -0.040 | 0.028 | 41.591 |
| 354.213 | 300.219 | 300.219 | -0.002 | -0.001 | -0.001 |
| 300.219 | 354.213 | 300.219 | -0.002 | -0.001 | -0.001 |
| 300.219 | 300.219 | 354.213 | -0.002 | -0.001 | -0.001 |
| -0.136 | -0.167 | -0.137 | 41.555 | 0.001 | -0.007 |
| -0.046 | -0.013 | -0.015 | 0.004 | 41.559 | -0.002 |
| -0.046 | -0.015 | -0.013 | 0.004 | -0.002 | 41.559 |
| 354.350 | 300.355 | 300.355 | 0.002 | 0.001 | 0.001 |
| 300.355 | 354.350 | 300.355 | 0.002 | 0.001 | 0.001 |
| 300.355 | 300.355 | 354.350 | 0.002 | 0.001 | 0.001 |
| 0.142 | 0.175 | 0.136 | 41.563 | -0.003 | 0.010 |
| 0.047 | 0.015 | 0.013 | -0.004 | 41.564 | 0.003 |
| 0.047 | 0.013 | 0.015 | -0.004 | 0.003 | 41.564 |
| 354.276 | 300.281 | 300.281 | -0.000 | -0.000 | -0.000 |
| 300.281 | 354.276 | 300.281 | -0.000 | -0.000 | -0.000 |
| 300.281 | 300.281 | 354.276 | -0.000 | -0.000 | -0.000 |
| -0.013 | -0.017 | -0.014 | 41.560 | 0.000 | -0.001 |
| -0.005 | -0.001 | -0.002 | 0.000 | 41.561 | -0.000 |
| -0.005 | -0.002 | -0.001 | 0.000 | -0.000 | 41.561 |
| 354.287 | 300.293 | 300.293 | 0.000 | 0.000 | 0.000 |
| 300.293 | 354.287 | 300.293 | 0.000 | 0.000 | 0.000 |
| 300.293 | 300.293 | 354.287 | 0.000 | 0.000 | 0.000 |
| 0.014 | 0.018 | 0.014 | 41.561 | -0.000 | 0.001 |
| 0.005 | 0.001 | 0.001 | -0.000 | 41.561 | 0.000 |
| 0.005 | 0.001 | 0.001 | -0.000 | 0.000 | 41.561 |
| 56.647 | 35.123 | 35.123 | -0.000 | -0.000 | -0.000 |
| 35.123 | 56.647 | 35.123 | -0.000 | -0.000 | -0.000 |
| 35.123 | 35.123 | 56.647 | -0.000 | -0.000 | -0.000 |
| 0.000 | 0.000 | 0.000 | 17.554 | -0.000 | -0.000 |
| -0.000 | 0.000 | 0.000 | -0.000 | 17.554 | -0.000 |
| 0.000 | 0.000 | 0.000 | -0.000 | -0.000 | 17.554 |
| 56.647 | 35.123 | 35.123 | 0.000 | 0.000 | 0.000 |
| 35.123 | 56.647 | 35.123 | 0.000 | 0.000 | 0.000 |
| 35.123 | 35.123 | 56.647 | 0.000 | 0.000 | 0.000 |
| -0.000 | -0.000 | -0.000 | 17.554 | 0.000 | 0.000 |
| -0.000 | -0.000 | -0.000 | 0.000 | 17.554 | 0.000 |
| -0.000 | -0.000 | -0.000 | 0.000 | 0.000 | 17.554 |
| 56.647 | 35.123 | 35.123 | -0.000 | -0.000 | -0.000 |
| 35.123 | 56.647 | 35.123 | -0.000 | -0.000 | -0.000 |
| 35.123 | 35.123 | 56.647 | -0.000 | -0.000 | -0.000 |
| -0.000 | -0.000 | 0.000 | 17.554 | -0.000 | -0.000 |
| -0.000 | -0.000 | 0.000 | -0.000 | 17.554 | -0.000 |
| -0.000 | 0.000 | -0.000 | -0.000 | -0.000 | 17.554 |
| 56.647 | 35.123 | 35.123 | 0.000 | 0.000 | 0.000 |
| 35.123 | 56.647 | 35.123 | 0.000 | 0.000 | 0.000 |
| 35.123 | 35.123 | 56.647 | 0.000 | 0.000 | 0.000 |
| 0.000 | 0.000 | -0.000 | 17.554 | 0.000 | 0.000 |
| 0.000 | 0.000 | -0.000 | 0.000 | 17.554 | 0.000 |
| 0.000 | -0.000 | 0.000 | 0.000 | 0.000 | 17.554 |
| 56.647 | 35.123 | 35.123 | -0.000 | -0.000 | -0.000 |
| 35.123 | 56.647 | 35.123 | -0.000 | -0.000 | -0.000 |
| 35.123 | 35.123 | 56.647 | -0.000 | -0.000 | -0.000 |
| -0.000 | -0.000 | 0.000 | 17.554 | -0.000 | -0.000 |
| -0.000 | -0.000 | 0.000 | -0.000 | 17.554 | -0.000 |
| -0.000 | 0.000 | -0.000 | -0.000 | -0.000 | 17.554 |
| 56.647 | 35.123 | 35.123 | 0.000 | 0.000 | 0.000 |
| 35.123 | 56.647 | 35.123 | 0.000 | 0.000 | 0.000 |
| 35.123 | 35.123 | 56.647 | 0.000 | 0.000 | 0.000 |
| 0.000 | 0.000 | -0.000 | 17.554 | 0.000 | 0.000 |
| 0.000 | 0.000 | -0.000 | 0.000 | 17.554 | 0.000 |
| 0.000 | -0.000 | 0.000 | 0.000 | 0.000 | 17.554 |
| 70.501 | 94.159 | 57.635 | -0.171 | 0.386 | 0.000 |
| 93.070 | 71.591 | 57.635 | -0.171 | 0.386 | 0.000 |
| 56.931 | 57.599 | 141.648 | -0.118 | 0.272 | 0.000 |
| -0.294 | 0.425 | 0.210 | -1.360 | 0.197 | 0.000 |
| -0.222 | 0.417 | 0.405 | -0.115 | -1.020 | 0.000 |
| -0.228 | 0.425 | 0.412 | -0.118 | 0.272 | 4.968 |
| 71.378 | 92.857 | 56.683 | 0.171 | -0.386 | -0.000 |
| 93.947 | 70.289 | 56.683 | 0.171 | -0.386 | -0.000 |
| 57.387 | 56.718 | 140.696 | 0.118 | -0.272 | -0.000 |
| 0.340 | -0.430 | -0.157 | -1.141 | -0.180 | -0.000 |
| 0.222 | -0.417 | -0.405 | 0.115 | -1.554 | -0.000 |
| 0.228 | -0.424 | -0.405 | 0.117 | -0.272 | 4.968 |
| 69.700 | 94.769 | 57.207 | -0.017 | 0.039 | 0.000 |
| 94.662 | 69.807 | 57.207 | -0.017 | 0.039 | 0.000 |
| 57.136 | 57.203 | 141.220 | -0.012 | 0.027 | 0.000 |
| -0.029 | 0.042 | 0.021 | -1.271 | 0.020 | 0.000 |
| -0.022 | 0.042 | 0.040 | -0.012 | -1.233 | 0.000 |
| -0.023 | 0.043 | 0.041 | -0.012 | 0.027 | 4.968 |
| 69.787 | 94.640 | 57.111 | 0.017 | -0.039 | -0.000 |
| 94.748 | 69.679 | 57.111 | 0.017 | -0.039 | -0.000 |
| 57.182 | 57.115 | 141.124 | 0.012 | -0.027 | -0.000 |
| 0.034 | -0.043 | -0.016 | -1.249 | -0.018 | -0.000 |
| 0.022 | -0.042 | -0.040 | 0.012 | -1.287 | -0.000 |
| 0.023 | -0.042 | -0.041 | 0.012 | -0.027 | 4.968 |
| 69.725 | 94.724 | 57.163 | -0.002 | 0.004 | 0.000 |
| 94.713 | 69.735 | 57.163 | -0.002 | 0.004 | 0.000 |
| 57.157 | 57.163 | 141.178 | -0.001 | 0.003 | 0.000 |
| -0.003 | 0.004 | 0.002 | -1.261 | 0.002 | 0.000 |
| -0.003 | 0.004 | 0.004 | -0.001 | -1.257 | 0.000 |
| -0.002 | 0.004 | 0.004 | -0.001 | 0.003 | 4.968 |
| 69.737 | 94.710 | 57.155 | 0.002 | -0.004 | -0.000 |
| 94.721 | 69.726 | 57.155 | 0.002 | -0.004 | -0.000 |
| 57.161 | 57.155 | 141.166 | 0.001 | -0.003 | -0.000 |
| 0.003 | -0.004 | -0.001 | -1.259 | -0.002 | -0.000 |
| 0.003 | -0.004 | -0.004 | 0.001 | -1.262 | -0.000 |
| 0.002 | -0.004 | -0.004 | 0.001 | -0.003 | 4.968 |
| 207.656 | 36.977 | 20.111 | 0.051 | -0.056 | 0.033 |
| 42.160 | 261.025 | 194.506 | 0.095 | -0.056 | 0.003 |
| 10.721 | 183.197 | 246.301 | 0.013 | -0.056 | 0.061 |
| 1.978 | 2.101 | 5.722 | 14.583 | -0.056 | 0.042 |
| 0.270 | 3.310 | 5.488 | 0.072 | -3.036 | -0.001 |
| 6.715 | -0.966 | 6.670 | -0.077 | -0.054 | -0.748 |
| 206.226 | 32.324 | 9.728 | -0.054 | 0.056 | -0.031 |
| 25.409 | 225.557 | 160.593 | 0.130 | 0.056 | -0.161 |
| 11.712 | 181.553 | 238.688 | -0.031 | 0.056 | -0.048 |
| -2.046 | -2.054 | -5.732 | 14.273 | 0.056 | -0.043 |
| -0.264 | -3.274 | -5.444 | -0.079 | -2.925 | -0.001 |
| -6.726 | 1.048 | -6.566 | 0.082 | 0.055 | -1.186 |
| 214.160 | 32.972 | 18.118 | 0.042 | -0.006 | 0.020 |
| -50147706.660 | 12401879.265 | 17621747.102 | 390300.137 | 52410.703 | 159729.212 |
| -49170715.909 | 12210488.555 | 17262058.090 | 310218.099 | 206084.588 | -201870.115 |
| 0.373 | -0.170 | 0.468 | 17.461 | -0.006 | 0.019 |
| 0.027 | 0.331 | 0.549 | 0.007 | -2.985 | -0.000 |
| 0.254 | 0.175 | 0.585 | 0.002 | -0.005 | 4.220 |
| 214.202 | 34.932 | 18.410 | -0.007 | 0.006 | -0.002 |
| 48764629.303 | -10986686.123 | -16158858.125 | -472742.263 | -83543.698 | 141179.452 |
| 48559282.901 | -11645551.335 | -17412218.268 | -275184.066 | -164906.821 | 183313.980 |
| -0.366 | 0.160 | -0.470 | 17.453 | 0.006 | -0.018 |
| -0.026 | -0.327 | -0.544 | -0.008 | -2.974 | -0.000 |
| -0.257 | -0.175 | -0.587 | -0.002 | 0.006 | 4.187 |
| -5003381.072 | 1191282.622 | 1741535.853 | 23684.129 | 22791.881 | -7033.258 |
| -5005866.482 | 1059203.051 | 1535893.159 | 33116.787 | -1125.145 | 22921.169 |
| -4945321.108 | 1077426.871 | 1600808.986 | 40342.341 | -680.387 | -7404.146 |
| 0.021 | 0.008 | 0.052 | 18.074 | -0.001 | 0.001 |
| 0.003 | 0.033 | 0.055 | 0.001 | -2.980 | -0.000 |
| -4708497.731 | 1398787.899 | 1897864.373 | 42744.482 | -4129.298 | -1696.861 |
| 4795542.362 | -1140735.795 | -1683059.015 | -48449.460 | -16023.174 | 23542.304 |
| 5023505.820 | -1104928.748 | -1611140.688 | -20412.527 | 6929.106 | -8452.509 |
| 5103880.619 | -1009666.746 | -1576148.730 | -49764.115 | 8165.931 | -18406.114 |
| -0.021 | -0.008 | -0.052 | 18.071 | 0.001 | -0.001 |
| -0.003 | -0.033 | -0.054 | -0.001 | -2.979 | -0.000 |
| 4782252.649 | -1303426.497 | -1828350.393 | -11767.833 | 1726.394 | 824.405 |
| 16652925.091 | 15290902.479 | 16070961.115 | -1735886.567 | -96640.059 | 123278.673 |
| 16551863.329 | 15329407.454 | 16103274.832 | -1747204.730 | -77193.598 | 170344.518 |
| 16536272.630 | 15318230.449 | 16116001.200 | -1770261.186 | -63951.520 | 154619.393 |
| 16453751.242 | 15300003.163 | 15954590.104 | -1747641.689 | -108064.241 | 157187.636 |
| 16502834.713 | 15346222.589 | 16030729.218 | -1741179.673 | -107034.423 | 155126.339 |
| 16533647.550 | 15418187.596 | 16079941.104 | -1719873.774 | -82977.373 | 155867.737 |
| -16625105.524 | -15368333.121 | -16058210.177 | 1743321.042 | 27086.119 | -153866.323 |
| -16644948.719 | -15337733.717 | -15993397.140 | 1743255.440 | 91008.722 | -158786.032 |
| -16445868.704 | -15254033.831 | -15948688.620 | 1710557.493 | 96564.221 | -97836.938 |
| -16467152.542 | -15307631.030 | -16043224.828 | 1730379.525 | 88951.871 | -173686.497 |
| -16438411.614 | -15258468.113 | -15984526.420 | 1734820.598 | 95756.784 | -171447.992 |
| -16456832.408 | -15365859.004 | -15972091.392 | 1723026.339 | 80310.905 | -160839.984 |
| 1650279.333 | 1543636.628 | 1593691.419 | -162242.599 | -6898.988 | 13107.222 |
| 1678577.323 | 1530874.941 | 1625208.625 | -167754.816 | -2939.200 | 18589.594 |
| 1695498.061 | 1555974.839 | 1619045.361 | -176439.540 | -8868.480 | 18666.423 |
| 1652688.924 | 1531838.801 | 1605115.285 | -169268.485 | -9479.490 | 22062.322 |
| 1642037.313 | 1528793.594 | 1603232.071 | -175784.797 | 845.306 | 23407.811 |
| 1662860.934 | 1532165.581 | 1609507.187 | -175121.565 | -10399.412 | 11386.537 |
| -1677473.007 | -1534811.481 | -1618449.232 | 176344.332 | 10894.949 | -12461.260 |
| -1679921.436 | -1526032.719 | -1605522.389 | 176614.219 | -479.391 | -10962.271 |
| -1706329.614 | -1547689.325 | -1628266.846 | 175147.788 | 13661.484 | -9305.957 |
| -1681925.104 | -1534164.435 | -1610417.296 | 174072.351 | 12099.108 | -11647.002 |
| -1684831.900 | -1538503.956 | -1610001.345 | 172728.310 | 12052.674 | -11769.725 |
| -1654051.626 | -1532038.782 | -1591860.369 | 172735.827 | 5043.618 | -17173.760 |
| 164320.552 | 156251.969 | 161596.172 | -15703.715 | 4694.931 | 296.912 |
| 163160.327 | 149059.624 | 154190.328 | -18377.573 | 2672.919 | -1691.591 |
| 162323.868 | 153114.294 | 159452.806 | -16165.564 | 4686.889 | 1991.239 |
| 163687.774 | 149013.661 | 158812.081 | -18267.719 | 652.863 | -1875.796 |
| 163566.117 | 155828.957 | 158821.205 | -15289.248 | 1801.937 | 2812.476 |
| 168572.726 | 151510.250 | 157909.447 | -20139.751 | 1065.938 | -614.404 |
| -167920.298 | -152127.541 | -152979.458 | 16520.372 | -1788.194 | 725.580 |
| -167790.227 | -152162.230 | -155513.295 | 14675.552 | -188.143 | 122.458 |
| -164154.843 | -147905.150 | -152766.845 | 19463.899 | -3209.940 | 1065.842 |
| -167901.103 | -154096.820 | -161256.433 | 16949.502 | -885.861 | -1928.154 |
| -165533.074 | -149769.568 | -157887.220 | 16766.232 | 410.955 | -597.866 |
| -165452.612 | -152989.614 | -158648.743 | 18084.929 | -792.175 | -1135.103 |
| 249.463 | 171.434 | 171.434 | 0.570 | 0.312 | 0.312 |
| 171.434 | 249.463 | 171.434 | 0.570 | 0.312 | 0.312 |
| 171.434 | 171.434 | 249.463 | 0.570 | 0.312 | 0.312 |
| -0.649 | -0.771 | -0.651 | -3.310 | 0.247 | 0.126 |
| -0.227 | -0.127 | -0.133 | 0.478 | -3.529 | 0.252 |
| -0.227 | -0.133 | -0.127 | 0.478 | 0.252 | -3.529 |
| 249.463 | 171.434 | 171.434 | 0.000 | 0.000 | -0.000 |
| 171.434 | 249.463 | 171.434 | 0.000 | 0.000 | -0.000 |
| 171.434 | 171.434 | 249.463 | 0.000 | 0.000 | 0.000 |
| 0.686 | 0.814 | 0.638 | -4.214 | -0.242 | -0.124 |
| 0.241 | 0.136 | 0.131 | -0.475 | -4.017 | -0.252 |
| 0.241 | 0.131 | 0.136 | -0.475 | -0.252 | -4.017 |
| 249.443 | 171.414 | 171.414 | 0.056 | 0.029 | 0.029 |
| 171.355 | 249.386 | 171.357 | 0.053 | 0.028 | 0.014 |
| 171.233 | 171.233 | 249.268 | -0.006 | -0.003 | -0.001 |
| -0.065 | -0.077 | -0.065 | 26.694 | 0.001 | -0.003 |
| -0.023 | -0.013 | -0.013 | 0.000 | 26.695 | -0.001 |
| -0.023 | -0.013 | -0.013 | 0.000 | -0.001 | 26.695 |
| 249.484 | 171.455 | 171.455 | -0.056 | -0.029 | -0.029 |
| 171.514 | 249.540 | 171.511 | -0.053 | -0.028 | -0.014 |
| 171.636 | 171.636 | 249.659 | -0.021 | -0.014 | -0.028 |
| 0.069 | 0.081 | 0.064 | 26.697 | -0.002 | 0.005 |
| 0.024 | 0.014 | 0.013 | -0.001 | 26.697 | 0.001 |
| 0.024 | 0.013 | 0.014 | -0.001 | 0.001 | 26.697 |
| 249.464 | 171.435 | 171.435 | 0.006 | 0.003 | 0.003 |
| 171.435 | 249.464 | 171.435 | 0.006 | 0.003 | 0.003 |
| 171.435 | 171.435 | 249.464 | 0.006 | 0.003 | 0.003 |
| -0.007 | -0.008 | -0.007 | -3.508 | 0.002 | 0.001 |
| -0.002 | -0.001 | -0.002 | 0.005 | -3.510 | 0.002 |
| -0.002 | -0.002 | -0.001 | 0.005 | 0.002 | -3.510 |
| 249.462 | 171.434 | 171.434 | -0.006 | -0.003 | -0.003 |
| 171.434 | 249.462 | 171.434 | -0.006 | -0.003 | -0.003 |
| 171.434 | 171.434 | 249.462 | -0.006 | -0.003 | -0.003 |
| 0.007 | 0.008 | 0.007 | -3.517 | -0.002 | -0.001 |
| 0.002 | 0.001 | 0.001 | -0.005 | -3.515 | -0.002 |
| 0.002 | 0.001 | 0.001 | -0.005 | -0.002 | -3.515 |
| 417.443 | 337.946 | 337.732 | -0.227 | -0.142 | -0.141 |
| 338.193 | 417.196 | 337.732 | -0.227 | -0.142 | -0.141 |
| 338.193 | 337.946 | 416.982 | -0.227 | -0.142 | -0.141 |
| -2.015 | -1.952 | -2.175 | 38.806 | -0.144 | -0.056 |
| -2.039 | -2.273 | -2.467 | -0.202 | 38.883 | -0.108 |
| -2.039 | -2.253 | -2.487 | -0.202 | -0.109 | 38.884 |
| 422.404 | 343.401 | 343.615 | 0.198 | 0.125 | 0.124 |
| 343.154 | 422.651 | 343.615 | 0.198 | 0.125 | 0.124 |
| 343.154 | 343.401 | 422.865 | 0.111 | 0.072 | 0.071 |
| 1.934 | 1.867 | 2.205 | 39.158 | 0.155 | 0.020 |
| 2.005 | 2.244 | 2.479 | 0.208 | 39.082 | 0.102 |
| 2.005 | 2.265 | 2.458 | 0.208 | 0.103 | 39.081 |
| 419.676 | 340.401 | 340.379 | -0.020 | -0.012 | -0.012 |
| 340.426 | 419.651 | 340.379 | -0.023 | -0.014 | -0.014 |
| 340.426 | 340.401 | 419.630 | -0.023 | -0.014 | -0.014 |
| -0.202 | -0.195 | -0.217 | 39.033 | -0.014 | -0.005 |
| -0.204 | -0.227 | -0.247 | -0.019 | 39.040 | -0.010 |
| -0.204 | -0.225 | -0.249 | -0.019 | -0.011 | 39.040 |
| 420.171 | 340.946 | 340.967 | 0.023 | 0.014 | 0.014 |
| 340.921 | 420.196 | 340.967 | 0.023 | 0.014 | 0.014 |
| 340.921 | 340.946 | 420.218 | 0.023 | 0.014 | 0.014 |
| 0.193 | 0.187 | 0.221 | 39.068 | 0.015 | 0.001 |
| 0.201 | 0.224 | 0.248 | 0.020 | 39.060 | 0.010 |
| 0.201 | 0.226 | 0.246 | 0.020 | 0.010 | 39.060 |
| 419.900 | 340.647 | 340.645 | -0.002 | -0.001 | -0.001 |
| 340.650 | 419.898 | 340.645 | -0.002 | -0.001 | -0.001 |
| 340.650 | 340.647 | 419.896 | -0.002 | -0.001 | -0.001 |
| -0.020 | -0.020 | -0.022 | 39.047 | -0.001 | -0.001 |
| -0.020 | -0.023 | -0.025 | -0.002 | 39.048 | -0.001 |
| -0.020 | -0.023 | -0.025 | -0.002 | -0.001 | 39.048 |
| 419.947 | 340.699 | 340.702 | 0.002 | 0.001 | 0.001 |
| 340.697 | 419.949 | 340.702 | 0.002 | 0.001 | 0.001 |
| 340.697 | 340.699 | 419.952 | 0.002 | 0.001 | 0.001 |
| 0.019 | 0.019 | 0.022 | 39.051 | 0.001 | 0.000 |
| 0.020 | 0.022 | 0.025 | 0.002 | 39.050 | 0.001 |
| 0.020 | 0.023 | 0.024 | 0.002 | 0.001 | 39.050 |
| 76.801 | 29.963 | 37.005 | -0.016 | 0.018 | 0.000 |
| 29.972 | 76.793 | 37.005 | -0.016 | 0.018 | 0.000 |
| 37.015 | 36.994 | 63.215 | -0.035 | 0.040 | 0.000 |
| 0.004 | -0.005 | -0.001 | 18.892 | 0.018 | 0.000 |
| 0.005 | -0.005 | -0.000 | -0.016 | 18.915 | 0.000 |
| 0.010 | -0.010 | -0.000 | -0.033 | 0.038 | 12.165 |
| 76.793 | 29.972 | 37.005 | 0.016 | -0.018 | -0.000 |
| 29.963 | 76.801 | 37.005 | 0.016 | -0.018 | -0.000 |
| 36.994 | 37.015 | 63.215 | 0.035 | -0.040 | -0.000 |
| -0.004 | 0.005 | 0.001 | 18.912 | -0.018 | -0.000 |
| -0.005 | 0.005 | 0.000 | 0.016 | 18.890 | -0.000 |
| -0.010 | 0.010 | 0.000 | 0.033 | -0.038 | 12.164 |
| 76.324 | 30.440 | 37.005 | -0.001 | 0.001 | 0.000 |
| 30.441 | 76.324 | 37.005 | -0.001 | 0.001 | 0.000 |
| 37.006 | 37.004 | 63.215 | -0.004 | 0.004 | 0.000 |
| 0.000 | -0.000 | -0.000 | 18.078 | 0.002 | 0.000 |
| 0.000 | -0.000 | -0.000 | -0.002 | 18.083 | 0.000 |
| 0.001 | -0.001 | -0.000 | -0.003 | 0.004 | 12.164 |
| 76.324 | 30.441 | 37.005 | 0.001 | -0.001 | -0.000 |
| 30.440 | 76.324 | 37.005 | 0.001 | -0.001 | -0.000 |
| 37.004 | 37.006 | 63.215 | 0.004 | -0.004 | -0.000 |
| -0.000 | 0.000 | 0.000 | 18.083 | -0.002 | -0.000 |
| -0.000 | 0.000 | 0.000 | 0.002 | 18.078 | -0.000 |
| -0.001 | 0.001 | 0.000 | 0.003 | -0.004 | 12.164 |
| 76.324 | 30.441 | 37.005 | -0.000 | 0.000 | 0.000 |
| 30.441 | 76.324 | 37.005 | -0.000 | 0.000 | 0.000 |
| 37.005 | 37.005 | 63.215 | -0.000 | 0.000 | 0.000 |
| 0.000 | -0.000 | -0.000 | 18.080 | 0.000 | 0.000 |
| -0.000 | 0.000 | -0.000 | -0.000 | 18.081 | 0.000 |
| 0.000 | -0.000 | -0.000 | -0.000 | 0.000 | 12.164 |
| 76.324 | 30.440 | 37.005 | 0.000 | -0.000 | -0.000 |
| 30.440 | 76.324 | 37.005 | 0.000 | -0.000 | -0.000 |
| 37.004 | 37.005 | 63.215 | 0.000 | -0.000 | -0.000 |
| -0.000 | 0.000 | 0.000 | 18.081 | -0.000 | -0.000 |
| 0.000 | -0.000 | 0.000 | 0.000 | 18.080 | -0.000 |
| -0.000 | 0.000 | 0.000 | 0.000 | -0.000 | 12.164 |
| 76.837 | 29.914 | 36.974 | 0.008 | -0.002 | 0.000 |
| 29.916 | 76.836 | 36.974 | 0.008 | -0.002 | 0.000 |
| 36.952 | 36.949 | 63.134 | 0.017 | -0.006 | 0.000 |
| 0.002 | 0.001 | -0.001 | 18.877 | -0.003 | 0.001 |
| 0.002 | 0.001 | -0.001 | 0.009 | 18.867 | 0.000 |
| 0.003 | -0.000 | 0.004 | 0.017 | -0.006 | 12.180 |
| 76.833 | 29.912 | 36.975 | -0.008 | 0.002 | -0.000 |
| 29.910 | 76.835 | 36.975 | -0.008 | 0.002 | -0.000 |
| 36.947 | 36.950 | 63.126 | -0.017 | 0.006 | -0.000 |
| -0.002 | -0.001 | 0.001 | 18.861 | 0.003 | -0.001 |
| -0.002 | -0.001 | 0.001 | -0.009 | 18.871 | -0.000 |
| -0.003 | 0.000 | -0.004 | -0.017 | 0.006 | 12.180 |
| 76.376 | 30.373 | 36.975 | 0.001 | -0.000 | 0.000 |
| 30.373 | 76.376 | 36.975 | 0.001 | -0.000 | 0.000 |
| 36.950 | 36.950 | 63.130 | 0.002 | -0.001 | 0.000 |
| 0.000 | -0.000 | 0.001 | 18.059 | 0.000 | 0.000 |
| 0.000 | 0.000 | 0.001 | 0.000 | 18.059 | 0.000 |
| 0.000 | -0.000 | 0.000 | 0.002 | -0.001 | 12.180 |
| 76.376 | 30.373 | 36.974 | -0.001 | 0.000 | -0.000 |
| 30.372 | 76.376 | 36.974 | -0.001 | 0.000 | -0.000 |
| 36.949 | 36.950 | 63.130 | -0.002 | 0.001 | -0.000 |
| -0.000 | 0.000 | -0.001 | 18.058 | -0.000 | -0.000 |
| -0.000 | -0.000 | -0.001 | -0.000 | 18.059 | -0.000 |
| -0.000 | 0.000 | -0.000 | -0.002 | 0.001 | 12.180 |
| 76.376 | 30.373 | 36.975 | 0.000 | -0.000 | 0.000 |
| 30.373 | 76.376 | 36.975 | 0.000 | -0.000 | 0.000 |
| 36.950 | 36.950 | 63.130 | 0.000 | -0.000 | 0.000 |
| 0.000 | -0.000 | 0.000 | 18.058 | 0.000 | 0.000 |
| -0.000 | 0.000 | 0.000 | 0.000 | 18.058 | 0.000 |
| -0.000 | 0.000 | 0.000 | 0.000 | -0.000 | 12.180 |
| 76.376 | 30.373 | 36.975 | -0.000 | 0.000 | -0.000 |
| 30.373 | 76.376 | 36.975 | -0.000 | 0.000 | -0.000 |
| 36.950 | 36.950 | 63.130 | -0.000 | 0.000 | -0.000 |
| -0.000 | 0.000 | -0.000 | 18.058 | -0.000 | -0.000 |
| 0.000 | -0.000 | -0.000 | -0.000 | 18.058 | -0.000 |
| 0.000 | -0.000 | -0.000 | -0.000 | 0.000 | 12.180 |
| 85.681 | 46.740 | 16.009 | -2.349 | 0.001 | -0.001 |
| 27.656 | 109.012 | 11.680 | 17.458 | 0.001 | -0.000 |
| 40.278 | 40.278 | 54.163 | -0.002 | 0.001 | -0.001 |
| 5.658 | 10.896 | -16.847 | 14.079 | 0.002 | -0.001 |
| -0.000 | 0.000 | 0.001 | 0.000 | 24.675 | -17.461 |
| 8.177 | 8.178 | -16.647 | 0.001 | -2.794 | 20.098 |
| 70.603 | 29.789 | 48.623 | -3.014 | -0.001 | 0.001 |
| 29.789 | 70.604 | 48.623 | 3.017 | -0.001 | 0.001 |
| 11.864 | 11.866 | 112.192 | 0.002 | -0.001 | 0.000 |
| -17.460 | 17.460 | -0.002 | 24.674 | -0.002 | 0.001 |
| 0.000 | -0.000 | -0.001 | -0.000 | 24.672 | -17.459 |
| -8.176 | -8.178 | 16.648 | -0.002 | -2.796 | 20.100 |
| 79.238 | 38.732 | 30.724 | -2.905 | 0.000 | -0.000 |
| 38.732 | 79.238 | 30.724 | 2.905 | 0.000 | -0.000 |
| 11.864 | 11.863 | 112.187 | -0.000 | 0.000 | -0.000 |
| -1.769 | 3.351 | -1.603 | 13.965 | 0.000 | -0.000 |
| 0.819 | 0.819 | -1.666 | 0.000 | 14.194 | -2.780 |
| 0.809 | 0.810 | -1.648 | 0.000 | -2.944 | 20.307 |
| 109.014 | 27.657 | 11.685 | -17.460 | -0.000 | 0.000 |
| 27.657 | 109.014 | 11.685 | 17.460 | -0.000 | 0.000 |
| 11.864 | 11.864 | 112.188 | 0.000 | -0.000 | 0.000 |
| -17.460 | 17.460 | -0.000 | 24.674 | -0.000 | 0.000 |
| -0.819 | -0.819 | 1.666 | -0.000 | 14.193 | -2.780 |
| -0.809 | -0.810 | 1.648 | -0.000 | -2.944 | 20.307 |
| 78.566 | 37.982 | 32.172 | -2.933 | 0.000 | -0.000 |
| 38.430 | 78.049 | 32.198 | 2.494 | 0.000 | -0.000 |
| 32.818 | 32.818 | 69.143 | -0.000 | 0.000 | -0.000 |
| -17.460 | 17.460 | -0.000 | 24.674 | 0.000 | -0.000 |
| 0.000 | 0.000 | -0.000 | -0.000 | 24.674 | -17.460 |
| 0.079 | 0.079 | -0.160 | 0.000 | -2.572 | 19.914 |
| 78.416 | 37.816 | 32.494 | -2.939 | -0.000 | 0.000 |
| 37.816 | 78.416 | 32.493 | 2.939 | -0.000 | 0.000 |
| 32.463 | 32.463 | 70.077 | 0.000 | -0.000 | 0.000 |
| -2.864 | 2.701 | 0.167 | 14.195 | -0.000 | 0.000 |
| -0.000 | -0.000 | 0.000 | 0.000 | 24.674 | -17.460 |
| -0.079 | -0.079 | 0.160 | -0.000 | -2.572 | 19.914 |
| 388.428 | 230.424 | 230.415 | 0.026 | 0.036 | 0.038 |
| 230.422 | 388.430 | 230.415 | 0.026 | 0.036 | 0.038 |
| 230.422 | 230.424 | 388.421 | 0.026 | 0.036 | 0.038 |
| -0.328 | -0.004 | 0.055 | -27.597 | 0.110 | -0.151 |
| 0.157 | 0.086 | 0.104 | 0.077 | -27.537 | 0.101 |
| 0.160 | 0.085 | 0.120 | 0.081 | 0.115 | -27.562 |
| 388.425 | 230.417 | 230.425 | -0.026 | -0.036 | -0.038 |
| 230.419 | 388.423 | 230.425 | -0.026 | -0.036 | -0.038 |
| 230.419 | 230.417 | 388.431 | -0.026 | -0.036 | -0.038 |
| 0.435 | 0.051 | -0.056 | -27.702 | -0.123 | 0.216 |
| -0.161 | -0.079 | -0.130 | -0.093 | -27.778 | -0.092 |
| -0.151 | -0.088 | -0.106 | -0.089 | -0.121 | -27.747 |
| 388.388 | 230.440 | 230.439 | 0.003 | 0.004 | 0.004 |
| 230.440 | 388.388 | 230.439 | 0.003 | 0.004 | 0.004 |
| 230.440 | 230.440 | 388.387 | 0.003 | 0.004 | 0.004 |
| -0.033 | -0.000 | 0.006 | -27.475 | 0.011 | -0.015 |
| 0.016 | 0.009 | 0.011 | 0.008 | -27.468 | 0.010 |
| 0.016 | 0.009 | 0.012 | 0.008 | 0.011 | -27.470 |
| 388.387 | 230.439 | 230.440 | -0.003 | -0.004 | -0.004 |
| 230.440 | 388.387 | 230.440 | -0.003 | -0.004 | -0.004 |
| 230.440 | 230.439 | 388.387 | -0.003 | -0.004 | -0.004 |
| 0.043 | 0.005 | -0.006 | -27.484 | -0.012 | 0.022 |
| -0.016 | -0.008 | -0.013 | -0.009 | -27.491 | -0.009 |
| -0.015 | -0.009 | -0.011 | -0.009 | -0.012 | -27.488 |
| 388.389 | 230.441 | 230.441 | 0.000 | 0.000 | 0.000 |
| 230.441 | 388.390 | 230.441 | 0.000 | 0.000 | 0.000 |
| 230.441 | 230.441 | 388.389 | 0.000 | 0.000 | 0.000 |
| -0.003 | 0.001 | 0.001 | -27.478 | 0.001 | -0.002 |
| 0.002 | 0.002 | 0.002 | 0.001 | -27.477 | 0.001 |
| 0.002 | 0.002 | 0.002 | 0.001 | 0.001 | -27.477 |
| 388.384 | 230.439 | 230.439 | -0.000 | -0.000 | -0.000 |
| 230.439 | 388.384 | 230.439 | -0.000 | -0.000 | -0.000 |
| 230.439 | 230.439 | 388.384 | -0.000 | -0.000 | -0.000 |
| 0.004 | -0.000 | -0.001 | -27.479 | -0.001 | 0.002 |
| -0.002 | -0.002 | -0.002 | -0.001 | -27.479 | -0.001 |
| -0.002 | -0.002 | -0.002 | -0.001 | -0.001 | -27.479 |
| 261.531 | 222.390 | 222.263 | -0.001 | -0.001 | -0.001 |
| 222.510 | 261.411 | 222.263 | -0.001 | -0.001 | -0.001 |
| 222.510 | 222.390 | 261.285 | -0.001 | -0.001 | -0.001 |
| 0.580 | 0.568 | 0.454 | 38.587 | 0.003 | 0.001 |
| 0.969 | 0.861 | 0.735 | 0.002 | 38.579 | -0.002 |
| 0.969 | 0.861 | 0.735 | 0.002 | -0.002 | 38.579 |
| 259.561 | 220.660 | 220.786 | 0.001 | 0.001 | 0.001 |
| 220.540 | 259.681 | 220.786 | 0.001 | 0.001 | 0.001 |
| 220.540 | 220.660 | 259.808 | 0.001 | 0.001 | 0.001 |
| -0.578 | -0.565 | -0.455 | 38.591 | -0.005 | 0.001 |
| -0.968 | -0.861 | -0.735 | -0.003 | 38.583 | 0.002 |
| -0.968 | -0.861 | -0.735 | -0.003 | 0.002 | 38.583 |
| 260.645 | 221.611 | 221.599 | -0.000 | -0.000 | -0.000 |
| 221.623 | 260.633 | 221.599 | -0.000 | -0.000 | -0.000 |
| 221.623 | 221.611 | 260.620 | -0.000 | -0.000 | -0.000 |
| 0.058 | 0.057 | 0.045 | 38.611 | 0.000 | 0.000 |
| 0.097 | 0.086 | 0.074 | 0.000 | 38.611 | -0.000 |
| 0.097 | 0.086 | 0.074 | 0.000 | -0.000 | 38.611 |
| 260.447 | 221.438 | 221.451 | 0.000 | 0.000 | 0.000 |
| 221.426 | 260.459 | 221.451 | 0.000 | 0.000 | 0.000 |
| 221.426 | 221.438 | 260.472 | 0.000 | 0.000 | 0.000 |
| -0.058 | -0.056 | -0.046 | 38.611 | -0.000 | 0.000 |
| -0.097 | -0.086 | -0.073 | -0.000 | 38.611 | 0.000 |
| -0.097 | -0.086 | -0.073 | -0.000 | 0.000 | 38.611 |
| 260.557 | 221.534 | 221.533 | -0.000 | -0.000 | -0.000 |
| 221.536 | 260.556 | 221.533 | -0.000 | -0.000 | -0.000 |
| 221.536 | 221.534 | 260.555 | -0.000 | -0.000 | -0.000 |
| 0.006 | 0.006 | 0.005 | 38.611 | 0.000 | 0.000 |
| 0.010 | 0.009 | 0.007 | 0.000 | 38.611 | -0.000 |
| 0.010 | 0.009 | 0.008 | 0.000 | -0.000 | 38.611 |
| 260.535 | 221.515 | 221.516 | 0.000 | 0.000 | 0.000 |
| 221.514 | 260.536 | 221.516 | 0.000 | 0.000 | 0.000 |
| 221.514 | 221.515 | 260.537 | 0.000 | 0.000 | 0.000 |
| -0.006 | -0.006 | -0.005 | 38.612 | -0.000 | 0.000 |
| -0.010 | -0.009 | -0.007 | -0.000 | 38.612 | 0.000 |
| -0.010 | -0.009 | -0.008 | -0.000 | 0.000 | 38.612 |
| 239.408 | 229.764 | 230.360 | 0.011 | 0.020 | 0.020 |
| 229.585 | 239.587 | 230.360 | 0.011 | 0.020 | 0.020 |
| 229.585 | 229.764 | 240.184 | 0.011 | 0.020 | 0.020 |
| 0.613 | 0.775 | 1.116 | 42.727 | 0.010 | 0.079 |
| 1.372 | 1.546 | 2.138 | 0.006 | 42.745 | 0.018 |
| 1.372 | 1.541 | 2.142 | 0.006 | 0.018 | 42.745 |
| 236.188 | 226.186 | 225.589 | -0.011 | -0.020 | -0.020 |
| 226.365 | 236.009 | 225.589 | -0.011 | -0.020 | -0.020 |
| 226.365 | 226.186 | 235.413 | -0.011 | -0.020 | -0.020 |
| -0.559 | -0.696 | -1.063 | 42.725 | -0.005 | -0.068 |
| -1.341 | -1.526 | -2.122 | -0.005 | 42.715 | -0.016 |
| -1.341 | -1.526 | -2.122 | -0.005 | -0.016 | 42.715 |
| 237.959 | 228.154 | 228.214 | 0.001 | 0.002 | 0.002 |
| 228.136 | 237.977 | 228.214 | 0.001 | 0.002 | 0.002 |
| 228.136 | 228.154 | 238.037 | 0.001 | 0.002 | 0.002 |
| 0.061 | 0.078 | 0.112 | 42.730 | 0.001 | 0.008 |
| 0.137 | 0.155 | 0.214 | 0.001 | 42.732 | 0.002 |
| 0.137 | 0.154 | 0.214 | 0.001 | 0.002 | 42.732 |
| 237.637 | 227.796 | 227.736 | -0.001 | -0.002 | -0.002 |
| 227.814 | 237.619 | 227.736 | -0.001 | -0.002 | -0.002 |
| 227.814 | 227.796 | 237.560 | -0.001 | -0.002 | -0.002 |
| -0.056 | -0.070 | -0.106 | 42.730 | -0.000 | -0.007 |
| -0.134 | -0.153 | -0.212 | -0.000 | 42.729 | -0.002 |
| -0.134 | -0.153 | -0.212 | -0.000 | -0.002 | 42.729 |
| 237.815 | 227.994 | 228.000 | 0.000 | 0.000 | 0.000 |
| 227.992 | 237.817 | 228.000 | 0.000 | 0.000 | 0.000 |
| 227.992 | 227.994 | 237.823 | 0.000 | 0.000 | 0.000 |
| 0.006 | 0.008 | 0.011 | 42.731 | 0.000 | 0.001 |
| 0.014 | 0.016 | 0.022 | 0.000 | 42.731 | 0.000 |
| 0.014 | 0.016 | 0.021 | 0.000 | 0.000 | 42.731 |
| 237.781 | 227.956 | 227.950 | -0.000 | -0.000 | -0.000 |
| 227.958 | 237.779 | 227.950 | -0.000 | -0.000 | -0.000 |
| 227.958 | 227.956 | 237.773 | -0.000 | -0.000 | -0.000 |
| -0.006 | -0.007 | -0.011 | 42.731 | -0.000 | -0.001 |
| -0.014 | -0.015 | -0.021 | -0.000 | 42.731 | -0.000 |
| -0.014 | -0.016 | -0.021 | -0.000 | -0.000 | 42.731 |
| 320.177 | 244.414 | 244.414 | 0.143 | 0.085 | 0.105 |
| 244.414 | 320.177 | 244.414 | 0.143 | 0.085 | 0.105 |
| 244.414 | 244.414 | 320.177 | 0.143 | 0.085 | 0.105 |
| -0.014 | -0.133 | -0.014 | 27.845 | 0.054 | 0.045 |
| 0.000 | -0.000 | -0.000 | 0.092 | 27.805 | 0.067 |
| 0.000 | -0.000 | -0.000 | 0.092 | 0.054 | 27.818 |
| 320.177 | 244.414 | 244.414 | -0.000 | 0.000 | -0.000 |
| 244.414 | 320.177 | 244.414 | 0.000 | 0.000 | -0.000 |
| 244.414 | 244.414 | 320.177 | 0.000 | 0.000 | 0.000 |
| 0.015 | 0.141 | 0.015 | 27.655 | -0.053 | -0.044 |
| -0.000 | 0.000 | 0.000 | -0.092 | 27.691 | -0.067 |
| -0.000 | 0.000 | 0.000 | -0.092 | -0.054 | 27.678 |
| 320.177 | 244.415 | 244.415 | 0.014 | 0.008 | 0.011 |
| 244.415 | 320.177 | 244.415 | 0.014 | 0.008 | 0.011 |
| 244.415 | 244.415 | 320.177 | 0.014 | 0.008 | 0.011 |
| -0.001 | -0.013 | -0.001 | 27.508 | 0.006 | 0.005 |
| -0.000 | 0.000 | -0.000 | 0.009 | 27.504 | 0.007 |
| -0.000 | -0.000 | 0.000 | 0.009 | 0.006 | 27.505 |
| 320.176 | 244.414 | 244.414 | 0.000 | -0.000 | 0.000 |
| 244.414 | 320.176 | 244.414 | 0.000 | 0.000 | 0.000 |
| 244.414 | 244.414 | 320.176 | -0.000 | 0.000 | 0.000 |
| 0.001 | 0.014 | 0.001 | 27.489 | -0.005 | -0.005 |
| 0.000 | -0.000 | 0.000 | -0.009 | 27.493 | -0.007 |
| 0.000 | 0.000 | -0.000 | -0.009 | -0.006 | 27.492 |
| 320.179 | 244.416 | 244.416 | 0.001 | 0.001 | 0.001 |
| 244.416 | 320.179 | 244.416 | 0.001 | 0.001 | 0.001 |
| 244.416 | 244.416 | 320.179 | 0.001 | 0.001 | 0.001 |
| -0.000 | -0.001 | -0.000 | 27.497 | 0.001 | 0.000 |
| -0.000 | 0.000 | -0.000 | 0.001 | 27.497 | 0.001 |
| -0.000 | -0.000 | 0.000 | 0.001 | 0.001 | 27.497 |
| 320.174 | 244.413 | 244.413 | -0.001 | -0.001 | -0.001 |
| 244.413 | 320.174 | 244.413 | -0.001 | -0.001 | -0.001 |
| 244.413 | 244.413 | 320.174 | -0.001 | -0.001 | -0.001 |
| 0.000 | 0.002 | 0.000 | 27.495 | -0.001 | -0.000 |
| 0.000 | -0.000 | 0.000 | -0.001 | 27.495 | -0.001 |
| 0.000 | 0.000 | -0.000 | -0.001 | -0.001 | 27.495 |
| 90.044 | 14.500 | 14.500 | 0.000 | 0.000 | -0.000 |
| 14.500 | 90.044 | 14.500 | 0.000 | 0.000 | 0.000 |
| 14.500 | 14.500 | 90.044 | 0.000 | 0.000 | -0.000 |
| -0.000 | -0.000 | -0.000 | 5.779 | -0.000 | -0.000 |
| -0.000 | -0.000 | -0.000 | 0.000 | 5.779 | -0.000 |
| -0.000 | -0.000 | -0.000 | 0.000 | 0.000 | 5.779 |
| 90.044 | 14.500 | 14.500 | -0.000 | 0.000 | 0.000 |
| 14.500 | 90.044 | 14.500 | -0.000 | 0.000 | -0.000 |
| 14.500 | 14.500 | 90.044 | -0.000 | -0.000 | 0.000 |
| 0.000 | 0.000 | 0.000 | 5.779 | -0.000 | 0.000 |
| 0.000 | 0.000 | 0.000 | -0.000 | 5.779 | 0.000 |
| 0.000 | 0.000 | 0.000 | -0.000 | -0.000 | 5.779 |
| 90.045 | 14.500 | 14.500 | 0.000 | 0.000 | -0.000 |
| 14.500 | 90.045 | 14.500 | 0.000 | 0.000 | 0.000 |
| 14.500 | 14.500 | 90.045 | 0.000 | 0.000 | -0.000 |
| -0.000 | 0.000 | -0.000 | 5.779 | 0.000 | -0.000 |
| -0.000 | -0.000 | -0.000 | 0.000 | 5.779 | -0.000 |
| 0.000 | -0.000 | -0.000 | 0.000 | 0.000 | 5.779 |
| 90.044 | 14.500 | 14.500 | 0.000 | -0.000 | 0.000 |
| 14.500 | 90.044 | 14.500 | -0.000 | -0.000 | -0.000 |
| 14.500 | 14.500 | 90.044 | -0.000 | -0.000 | 0.000 |
| 0.000 | -0.000 | 0.000 | 5.779 | -0.000 | 0.000 |
| -0.000 | 0.000 | 0.000 | -0.000 | 5.779 | 0.000 |
| -0.000 | 0.000 | 0.000 | -0.000 | -0.000 | 5.779 |
| 90.045 | 14.500 | 14.500 | 0.000 | 0.000 | -0.000 |
| 14.500 | 90.045 | 14.500 | 0.000 | 0.000 | 0.000 |
| 14.500 | 14.500 | 90.045 | 0.000 | 0.000 | -0.000 |
| -0.000 | 0.000 | -0.000 | 5.779 | 0.000 | -0.000 |
| 0.000 | -0.000 | -0.000 | 0.000 | 5.779 | -0.000 |
| 0.000 | -0.000 | -0.000 | 0.000 | 0.000 | 5.779 |
| 90.044 | 14.500 | 14.500 | -0.000 | 0.000 | 0.000 |
| 14.500 | 90.044 | 14.500 | -0.000 | 0.000 | -0.000 |
| 14.500 | 14.500 | 90.044 | -0.000 | -0.000 | 0.000 |
| 0.000 | -0.000 | 0.000 | 5.779 | -0.000 | 0.000 |
| -0.000 | 0.000 | 0.000 | -0.000 | 5.779 | 0.000 |
| -0.000 | 0.000 | 0.000 | -0.000 | -0.000 | 5.779 |
| 136.106 | 99.912 | 100.035 | -0.033 | -0.022 | -0.022 |
| 99.857 | 136.161 | 100.035 | -0.033 | -0.022 | -0.022 |
| 99.857 | 99.912 | 136.284 | -0.033 | -0.022 | -0.022 |
| -4.499 | -3.897 | -4.090 | 16.421 | -0.021 | -0.020 |
| -4.295 | -4.429 | -4.302 | -0.036 | 16.437 | -0.017 |
| -4.294 | -4.419 | -4.301 | -0.037 | -0.016 | 16.436 |
| 145.261 | 108.957 | 108.834 | 0.033 | 0.022 | 0.022 |
| 109.012 | 145.206 | 108.834 | 0.033 | 0.022 | 0.022 |
| 109.012 | 108.957 | 145.083 | 0.033 | 0.022 | 0.022 |
| 4.492 | 3.824 | 4.084 | 16.481 | 0.018 | 0.018 |
| 4.269 | 4.416 | 4.298 | 0.035 | 16.468 | 0.016 |
| 4.269 | 4.417 | 4.304 | 0.034 | 0.015 | 16.469 |
| 140.226 | 103.982 | 103.994 | -0.003 | -0.002 | -0.002 |
| 103.977 | 140.232 | 103.994 | -0.003 | -0.002 | -0.002 |
| 103.977 | 103.982 | 140.244 | -0.003 | -0.002 | -0.002 |
| -0.450 | -0.390 | -0.409 | 16.450 | -0.002 | -0.002 |
| -0.430 | -0.443 | -0.430 | -0.004 | 16.452 | -0.002 |
| -0.429 | -0.442 | -0.430 | -0.004 | -0.002 | 16.452 |
| 141.141 | 104.887 | 104.874 | 0.003 | 0.002 | 0.002 |
| 104.892 | 141.136 | 104.874 | 0.003 | 0.002 | 0.002 |
| 104.892 | 104.887 | 141.123 | 0.003 | 0.002 | 0.002 |
| 0.449 | 0.382 | 0.408 | 16.456 | 0.002 | 0.002 |
| 0.427 | 0.442 | 0.430 | 0.003 | 16.455 | 0.002 |
| 0.427 | 0.442 | 0.430 | 0.003 | 0.002 | 16.455 |
| 140.639 | 104.390 | 104.391 | -0.000 | -0.000 | -0.000 |
| 104.389 | 140.640 | 104.391 | -0.000 | -0.000 | -0.000 |
| 104.389 | 104.390 | 140.641 | -0.000 | -0.000 | -0.000 |
| -0.045 | -0.039 | -0.041 | 16.453 | -0.000 | -0.000 |
| -0.043 | -0.044 | -0.043 | -0.000 | 16.453 | -0.000 |
| -0.043 | -0.044 | -0.043 | -0.000 | -0.000 | 16.453 |
| 140.728 | 104.479 | 104.478 | 0.000 | 0.000 | 0.000 |
| 104.480 | 140.728 | 104.478 | 0.000 | 0.000 | 0.000 |
| 104.480 | 104.479 | 140.726 | 0.000 | 0.000 | 0.000 |
| 0.045 | 0.038 | 0.041 | 16.454 | 0.000 | 0.000 |
| 0.043 | 0.044 | 0.043 | 0.000 | 16.454 | 0.000 |
| 0.043 | 0.044 | 0.043 | 0.000 | 0.000 | 16.454 |
| 28.475 | 14.306 | 14.306 | -0.000 | -0.000 | -0.000 |
| 14.306 | 28.475 | 14.306 | -0.000 | -0.000 | -0.000 |
| 14.306 | 14.306 | 28.475 | -0.000 | -0.000 | -0.000 |
| 0.000 | 0.000 | 0.000 | 10.646 | -0.000 | -0.000 |
| 0.000 | 0.000 | 0.000 | -0.000 | 10.646 | -0.000 |
| 0.000 | 0.000 | 0.000 | -0.000 | -0.000 | 10.646 |
| 28.475 | 14.306 | 14.306 | 0.000 | 0.000 | 0.000 |
| 14.306 | 28.475 | 14.306 | 0.000 | 0.000 | 0.000 |
| 14.306 | 14.306 | 28.475 | 0.000 | 0.000 | 0.000 |
| -0.000 | -0.000 | -0.000 | 10.646 | 0.000 | 0.000 |
| -0.000 | -0.000 | -0.000 | 0.000 | 10.646 | 0.000 |
| -0.000 | -0.000 | -0.000 | 0.000 | 0.000 | 10.646 |
| 28.475 | 14.306 | 14.306 | -0.000 | -0.000 | -0.000 |
| 14.306 | 28.475 | 14.306 | -0.000 | -0.000 | -0.000 |
| 14.306 | 14.306 | 28.475 | -0.000 | -0.000 | -0.000 |
| -0.000 | -0.000 | 0.000 | 10.646 | -0.000 | -0.000 |
| -0.000 | -0.000 | 0.000 | -0.000 | 10.646 | -0.000 |
| -0.000 | 0.000 | -0.000 | -0.000 | -0.000 | 10.646 |
| 28.475 | 14.305 | 14.305 | 0.000 | 0.000 | 0.000 |
| 14.305 | 28.475 | 14.305 | 0.000 | 0.000 | 0.000 |
| 14.305 | 14.305 | 28.475 | 0.000 | 0.000 | 0.000 |
| 0.000 | 0.000 | -0.000 | 10.646 | 0.000 | 0.000 |
| 0.000 | 0.000 | -0.000 | 0.000 | 10.646 | 0.000 |
| 0.000 | -0.000 | 0.000 | 0.000 | 0.000 | 10.646 |
| 28.475 | 14.306 | 14.306 | -0.000 | -0.000 | -0.000 |
| 14.306 | 28.475 | 14.306 | -0.000 | -0.000 | -0.000 |
| 14.306 | 14.306 | 28.475 | -0.000 | -0.000 | -0.000 |
| -0.000 | -0.000 | 0.000 | 10.646 | -0.000 | -0.000 |
| -0.000 | -0.000 | 0.000 | -0.000 | 10.646 | -0.000 |
| -0.000 | 0.000 | -0.000 | -0.000 | -0.000 | 10.646 |
| 28.475 | 14.305 | 14.305 | 0.000 | 0.000 | 0.000 |
| 14.305 | 28.475 | 14.305 | 0.000 | 0.000 | 0.000 |
| 14.305 | 14.305 | 28.475 | 0.000 | 0.000 | 0.000 |
| 0.000 | 0.000 | -0.000 | 10.646 | 0.000 | 0.000 |
| 0.000 | 0.000 | -0.000 | 0.000 | 10.646 | 0.000 |
| 0.000 | -0.000 | 0.000 | 0.000 | 0.000 | 10.646 |
| -32545214.548 | -39629523.203 | -38643818.478 | -4294649.302 | 12505502.267 | 21185765.025 |
| -32363745.178 | -39640270.170 | -38983975.534 | -4246897.223 | 12428441.737 | 21419489.077 |
| -32407549.424 | -39525211.762 | -39100000.292 | -4246902.266 | 12259780.517 | 21109406.247 |
| 0.568 | 0.577 | 0.533 | 16.030 | -0.000 | 0.000 |
| 0.708 | 0.654 | 0.629 | -0.001 | 16.030 | -0.000 |
| 0.708 | 0.652 | 0.631 | -0.001 | -0.000 | 16.031 |
| -24.371 | 38.534 | 38.557 | 0.529 | 1.757 | 1.088 |
| 32898984.494 | 39582808.860 | 39064945.003 | 4126431.179 | -12271094.244 | -20890628.434 |
| 32471077.575 | 39595596.132 | 39145729.195 | 4237941.320 | -12239362.185 | -21110454.633 |
| -0.561 | -0.571 | -0.539 | 16.032 | -0.000 | 0.000 |
| -0.705 | -0.652 | -0.631 | 0.001 | 16.031 | 0.000 |
| -0.704 | -0.654 | -0.629 | 0.001 | 0.000 | 16.031 |
| -23.605 | 39.288 | 39.285 | -0.000 | -0.000 | -0.000 |
| 39.289 | -23.607 | 39.285 | -0.000 | -0.000 | -0.000 |
| 39.289 | 39.288 | -23.609 | -0.000 | -0.000 | 0.000 |
| 0.057 | 0.058 | 0.053 | 16.031 | -0.000 | 0.000 |
| 0.071 | 0.065 | 0.063 | -0.000 | 16.031 | -0.000 |
| 0.071 | 0.065 | 0.063 | -0.000 | -0.000 | 16.031 |
| -23.745 | 39.151 | 39.153 | 0.000 | 0.000 | 0.000 |
| 39.149 | -23.744 | 39.153 | 0.000 | 0.000 | 0.000 |
| 39.149 | 39.151 | -23.741 | 0.000 | 0.000 | 0.000 |
| -0.056 | -0.057 | -0.054 | 16.031 | -0.000 | 0.000 |
| -0.071 | -0.065 | -0.063 | 0.000 | 16.031 | 0.000 |
| -0.070 | -0.065 | -0.063 | 0.000 | 0.000 | 16.031 |
| -23.668 | 39.226 | 39.226 | -0.005 | -0.018 | -0.011 |
| -335715.818 | -410829.106 | -406176.830 | -39294.959 | 122788.213 | 206562.674 |
| -323813.900 | -395112.875 | -390716.643 | -42446.275 | 122615.808 | 211180.761 |
| 195008.957 | -86176.506 | -22540.248 | -137659.448 | 99293.565 | 8268.017 |
| -417052.494 | -378680.902 | -415464.427 | 20868.641 | 170329.693 | 60772.135 |
| -309723.110 | -368624.591 | -214949.538 | -23572.130 | 96212.676 | 241001.211 |
| 346813.156 | 405940.793 | 390909.287 | 39110.160 | -125472.070 | -209407.967 |
| 309936.569 | 388519.028 | 382074.911 | 46530.386 | -116892.069 | -209020.195 |
| 332208.765 | 395488.720 | 393309.669 | 42247.830 | -125278.449 | -214676.261 |
| -142327.346 | 116910.499 | 37777.497 | -95684.332 | -70421.807 | -17770.141 |
| 187149.627 | 180249.595 | 203916.952 | -2755.209 | 10504.531 | -51129.008 |
| 177271.275 | 180490.875 | -32824.135 | 29435.137 | -63186.550 | -252033.298 |
| -2137102.242 | 104128.464 | 117328.014 | 633206.775 | 174653.828 | 2334159.081 |
| -2850794.103 | -389394.193 | -790551.315 | 657974.083 | 400713.867 | 2175619.327 |
| -2850794.096 | -389421.838 | -790523.519 | 657975.048 | 400713.980 | 2175619.921 |
| -2137209.953 | 104051.401 | 117252.534 | 633218.498 | 174652.134 | 2334159.345 |
| -2851391.789 | -463485.840 | -777567.533 | 647572.845 | 403203.277 | 2218968.026 |
| -2137209.722 | 104051.562 | 117251.960 | 633207.219 | 174652.520 | 2334170.710 |
| 2137315.937 | -103976.171 | -117176.329 | -633207.227 | -174651.987 | -2334159.414 |
| 2137285.660 | -103949.758 | -117177.225 | -633207.394 | -174652.435 | -2334159.917 |
| 2137285.737 | -103976.803 | -117148.855 | -633206.639 | -174652.303 | -2334159.385 |
| 2802177.432 | 1493459.000 | 1130604.725 | -290355.558 | -362643.019 | -2138923.939 |
| 2850870.510 | 389497.031 | 790627.034 | -657975.293 | -400702.940 | -2175620.309 |
| 2851392.087 | 463485.083 | 777568.121 | -647573.793 | -403192.797 | -2218956.968 |
| -213614.204 | 10481.278 | 11801.054 | 63320.527 | 17466.156 | 233415.823 |
| -213644.783 | 10507.405 | 11800.127 | 63320.396 | 17465.615 | 233415.410 |
| -280141.911 | -149270.961 | -112957.328 | 29037.152 | 36264.503 | 213892.343 |
| -285087.218 | -38950.093 | -79062.284 | 65808.938 | 40070.745 | 217562.039 |
| -285086.368 | -38949.422 | -79062.233 | 65796.862 | 40082.051 | 217561.708 |
| -213721.224 | 10404.642 | 11725.018 | 63320.833 | 17464.996 | 233427.250 |
| 280324.471 | 149421.565 | 113136.122 | -29036.948 | -36263.312 | -213892.478 |
| 213797.145 | -10302.984 | -11650.307 | -63321.004 | -17464.944 | -233416.450 |
| 213796.974 | -10330.248 | -11621.981 | -63320.264 | -17464.827 | -233416.036 |
| 280217.472 | 149345.457 | 113060.801 | -29025.161 | -36264.884 | -213892.330 |
| 285139.946 | 46348.849 | 77757.344 | -64758.015 | -40308.601 | -221897.095 |
| 280217.603 | 149345.488 | 113060.332 | -29036.613 | -36264.547 | -213881.012 |
| -21265.402 | 1116.562 | 1248.352 | 6331.901 | 1747.394 | 23341.497 |
| -21295.939 | 1142.718 | 1247.429 | 6331.754 | 1746.861 | 23341.068 |
| -21296.110 | 1115.464 | 1275.753 | 6332.484 | 1746.972 | 23341.481 |
| -21372.327 | 1040.076 | 1172.934 | 6343.550 | 1745.914 | 23341.698 |
| -28513.237 | -4634.576 | -7775.254 | 6475.108 | 4042.607 | 22189.428 |
| -28508.935 | -3895.495 | -7906.450 | 6579.839 | 4006.875 | 21767.557 |
| 28615.305 | 3971.046 | 7981.966 | -6579.874 | -4006.356 | -21756.327 |
| 28590.104 | 4737.559 | 7850.688 | -6476.016 | -4031.595 | -22190.219 |
| 28584.544 | 3970.019 | 8009.298 | -6579.370 | -4006.704 | -21756.326 |
| 28508.513 | 3894.571 | 7906.643 | -6568.264 | -4007.753 | -21756.157 |
| 21372.862 | -1040.238 | -1172.079 | -6332.684 | -1735.801 | -23341.868 |
| 21371.892 | -1041.044 | -1172.688 | -6331.916 | -1746.802 | -23330.271 |
| 199.330 | 181.120 | 180.010 | 0.098 | 0.092 | 0.079 |
| 182.070 | 198.380 | 180.010 | 0.098 | 0.092 | 0.079 |
| 182.070 | 181.120 | 197.270 | 0.098 | 0.092 | 0.079 |
| 8.173 | 8.392 | 7.100 | 32.220 | 0.086 | 0.060 |
| 11.150 | 10.098 | 9.018 | 0.102 | 32.216 | 0.077 |
| 11.149 | 10.122 | 8.987 | 0.102 | 0.084 | 32.206 |
| 176.127 | 159.817 | 160.926 | -0.098 | -0.092 | -0.079 |
| 158.867 | 177.077 | 160.926 | -0.098 | -0.092 | -0.079 |
| 158.867 | 159.817 | 178.187 | -0.098 | -0.092 | -0.079 |
| -8.234 | -8.434 | -7.060 | 32.028 | -0.088 | -0.069 |
| -11.175 | -10.133 | -8.994 | -0.102 | 32.038 | -0.076 |
| -11.174 | -10.102 | -9.017 | -0.103 | -0.091 | 32.052 |
| 188.889 | 171.533 | 171.423 | 0.010 | 0.009 | 0.008 |
| 171.628 | 188.794 | 171.423 | 0.010 | 0.009 | 0.008 |
| 171.628 | 171.533 | 188.683 | 0.010 | 0.009 | 0.008 |
| 0.817 | 0.839 | 0.710 | 32.274 | 0.008 | 0.006 |
| 1.115 | 1.010 | 0.902 | 0.011 | 32.294 | 0.008 |
| 1.115 | 1.012 | 0.899 | 0.009 | 0.009 | 31.869 |
| 186.568 | 169.403 | 169.514 | -0.010 | -0.009 | -0.008 |
| 169.308 | 186.663 | 169.514 | -0.010 | -0.009 | -0.008 |
| 169.308 | 169.403 | 186.774 | -0.010 | -0.009 | -0.008 |
| -0.823 | -0.843 | -0.706 | 32.255 | -0.009 | -0.007 |
| -1.117 | -1.013 | -0.899 | -0.009 | 31.850 | -0.007 |
| -1.117 | -1.010 | -0.902 | -0.011 | -0.009 | 32.277 |
| 187.845 | 170.576 | 170.564 | 0.001 | 0.001 | 0.001 |
| 170.585 | 187.835 | 170.564 | 0.001 | 0.001 | 0.001 |
| 170.585 | 170.576 | 187.824 | 0.001 | 0.001 | 0.001 |
| 0.082 | 0.084 | 0.071 | 32.401 | 0.001 | 0.001 |
| 0.112 | 0.101 | 0.090 | 0.001 | 32.401 | 0.001 |
| 0.111 | 0.101 | 0.090 | 0.001 | 0.001 | 32.401 |
| 187.612 | 170.361 | 170.372 | -0.001 | -0.001 | -0.001 |
| 170.351 | 187.622 | 170.372 | -0.001 | -0.001 | -0.001 |
| 170.351 | 170.361 | 187.633 | -0.001 | -0.001 | -0.001 |
| -0.082 | -0.084 | -0.071 | 32.399 | -0.001 | -0.001 |
| -0.112 | -0.101 | -0.090 | -0.001 | 32.400 | -0.001 |
| -0.112 | -0.101 | -0.090 | -0.001 | -0.001 | 32.400 |
| -7644914.947 | -4532549.066 | -20600293.363 | 1025272.301 | -6764571.972 | 21641.084 |
| -13166670.211 | -10141654.909 | -26732702.461 | -136419.097 | -4196806.181 | 3308998.858 |
| -8928477.033 | 1132672.620 | -24349789.552 | -3170241.071 | -6177893.119 | -1047399.578 |
| -4225479.493 | -439856.469 | -19454504.112 | -1651342.311 | -4417021.873 | 428617.017 |
| -13931687.689 | -1594987.186 | -21227078.420 | 628593.629 | -4905576.254 | -3985935.690 |
| -4580621.637 | -4802177.081 | -28106080.451 | -3400954.543 | -5433458.325 | -240574.898 |
| 11225800.418 | 4528756.366 | 20545785.031 | -340502.584 | 2230696.345 | -741338.765 |
| 9941070.458 | 1241999.838 | 23779434.752 | 1038377.310 | 5502973.597 | -1669128.846 |
| 7226681.619 | 1041171.250 | 19260217.045 | -119166.636 | 3063409.903 | -2064439.979 |
| 9520973.677 | 7927134.295 | 19026231.886 | 1305863.120 | 9159117.704 | 3766672.659 |
| 9177847.108 | 3383770.655 | 21314798.240 | -532210.281 | 5564362.707 | 558129.932 |
| 10518193.415 | 4358618.575 | 22820683.100 | -195220.086 | 5116798.566 | -63603.998 |
| -1068385.777 | -428571.662 | -2112433.698 | 31416.163 | -281133.439 | -7365.512 |
| -1209400.604 | 86859.287 | -2118965.105 | 41398.197 | -479137.085 | -474116.497 |
| -446416.463 | -35205.240 | -1909515.049 | -158559.403 | -442262.382 | 37880.910 |
| -282701.920 | -268498.954 | -1611180.531 | -77962.198 | -508889.308 | -5891.076 |
| -1029305.796 | -552787.719 | -1855426.397 | 37683.105 | -475875.338 | 36620.370 |
| -1205148.330 | -134756.555 | -2405972.655 | -226532.165 | -601420.902 | 126796.832 |
| 1003974.103 | 604789.007 | 2353581.525 | 44400.036 | 617240.867 | -72590.858 |
| 1052376.811 | 573999.492 | 1890998.031 | 63776.903 | 253625.887 | 98748.966 |
| 446676.864 | 35466.068 | 1909843.718 | 158559.513 | 442261.071 | -37881.745 |
| 766723.804 | 371960.883 | 2245409.440 | 52230.736 | 492095.301 | -179910.307 |
| 896129.578 | 308823.958 | 1946637.931 | 22096.426 | 692999.091 | -142094.969 |
| 1045851.826 | 498376.409 | 2440114.620 | 91050.241 | 698993.212 | 365290.384 |
| -125370.674 | -58515.407 | -251366.714 | -3909.071 | -45614.955 | 3661.989 |
| -102762.162 | -21162.816 | -181015.322 | 1479.180 | -48634.170 | 13303.841 |
| -68055.476 | -38144.129 | -227203.986 | 3905.548 | -44017.511 | 26417.721 |
| 773.156 | 15340.983 | -153701.781 | -5142.940 | -27284.860 | 13558.577 |
| -21562.840 | -20476.864 | -160297.220 | -17390.181 | -53596.874 | -750.221 |
| -86029.421 | -10096.400 | -186357.244 | -10263.527 | -50103.822 | 5366.144 |
| 67976.175 | 57103.931 | 217589.774 | 16681.702 | 70849.875 | 5648.987 |
| 120348.780 | 44000.555 | 201948.896 | 2253.578 | 50104.667 | 2440.623 |
| 73253.309 | 31530.418 | 159540.573 | 4520.918 | 46525.372 | -5785.115 |
| 120134.838 | 33562.806 | 217041.265 | -7016.038 | 50559.962 | 49883.580 |
| 99127.686 | 65816.936 | 206506.488 | 2373.554 | 62086.543 | -9390.496 |
| 99126.155 | 65815.410 | 206504.612 | 2373.457 | 62071.046 | -9375.127 |
| -4569057.179 | -395060.485 | 758051.337 | 1232630.507 | 1124587.347 | -345689.402 |
| -4854094.271 | 27825.615 | 757005.514 | 785699.823 | 1298990.610 | -212586.323 |
| -4761687.256 | -84496.006 | 952686.685 | 823033.253 | 1235958.333 | -237792.854 |
| -4569175.041 | -395155.099 | 757952.968 | 1232653.238 | 1124587.243 | -345689.248 |
| -4761787.993 | -84602.590 | 952535.416 | 823032.348 | 1235967.428 | -237793.767 |
| -4736052.678 | 106713.186 | 666235.349 | 753357.674 | 1302876.249 | -181789.862 |
| 6429182.494 | 3867909.247 | 2654710.436 | -1269032.787 | -1210957.055 | 58109.636 |
| 4641847.689 | 3784.955 | -861468.759 | -792332.425 | -1239477.344 | 207510.499 |
| 6364544.819 | 3846136.099 | 2519376.196 | -1227402.135 | -1155778.024 | 64274.148 |
| 4725122.086 | 48402.297 | -918174.685 | -709596.506 | -1264745.885 | 173477.725 |
| 6330786.381 | 3809289.988 | 2549997.063 | -1109801.937 | -1185023.174 | -1638.482 |
| 4569176.385 | 395157.079 | -757949.594 | -1232630.925 | -1124587.981 | 345693.790 |
| -456799.914 | -39419.791 | 75896.685 | 123262.332 | 112458.830 | -34568.853 |
| -456821.231 | -39342.514 | 75905.134 | 123262.938 | 112458.491 | -34568.713 |
| -456815.073 | -39405.552 | 75947.477 | 123263.518 | 112458.472 | -34568.620 |
| -472512.795 | -4840.406 | 91818.129 | 70983.646 | 126474.646 | -17347.564 |
| -476178.674 | -8460.409 | 95253.420 | 82303.312 | 123604.405 | -23779.543 |
| -476178.852 | -8460.158 | 95253.779 | 82303.413 | 123595.642 | -23775.522 |
| 485536.130 | -2670.678 | -75589.439 | -78570.960 | -129898.843 | 21258.834 |
| 457013.550 | 39688.008 | -75685.348 | -123263.356 | -112458.848 | 34569.378 |
| 457257.459 | 19741.371 | -89990.521 | -72701.328 | -123039.528 | 26626.669 |
| 456916.760 | 39515.379 | -75794.599 | -123241.200 | -112458.635 | 34569.069 |
| 476179.053 | 8460.253 | -95253.903 | -82303.156 | -123587.306 | 23779.043 |
| 456917.636 | 39515.961 | -75794.659 | -123263.007 | -112458.984 | 34572.735 |
| -47500.392 | -751.083 | 9626.460 | 8229.672 | 12359.710 | -2377.822 |
| -45595.582 | -3778.797 | 7689.256 | 12326.156 | 11245.688 | -3456.571 |
| -45589.392 | -3841.734 | 7731.698 | 12326.725 | 11245.597 | -3456.579 |
| -47618.519 | -846.199 | 9525.989 | 8252.021 | 12359.670 | -2377.725 |
| -45691.628 | -3951.706 | 7579.261 | 12326.409 | 11254.401 | -3457.157 |
| -45691.610 | -3951.209 | 7579.828 | 12326.412 | 11245.610 | -3453.117 |
| 47368.799 | 579.383 | -9080.359 | -7096.853 | -12647.391 | 1734.832 |
| 47456.271 | -895.120 | -6552.957 | -7533.718 | -13028.914 | 1818.159 |
| 47719.725 | 954.118 | -9374.627 | -8229.680 | -12359.824 | 2378.145 |
| 48540.944 | -276.847 | -7569.425 | -7835.621 | -12989.683 | 2126.181 |
| 63644.427 | 38459.913 | 25191.807 | -12273.866 | -11549.158 | 642.439 |
| 45691.886 | 3951.878 | -7579.215 | -12326.209 | -11246.126 | 3460.678 |
| 6760.342 | 6742.132 | 5356.019 | 0.259 | 0.278 | -1.188 |
| 6740.194 | 6762.256 | 5356.009 | 0.259 | 0.278 | -1.188 |
| -374024579.568 | -445084198.889 | -240743382.913 | 514570.668 | -378985.263 | 387132.313 |
| 18.326 | 18.334 | 22.621 | 17.562 | 0.445 | -0.241 |
| 20.626 | 20.502 | 25.222 | 0.446 | 17.561 | -0.387 |
| 6645.205 | 6647.566 | 5220.061 | 0.438 | 0.399 | -35.509 |
| 211.512 | 179.333 | 197.719 | -0.443 | -0.416 | 0.393 |
| -6551.959 | -6533.749 | -5085.278 | -0.259 | -0.278 | 1.188 |
| 372397282.012 | 441844456.369 | 238740990.635 | 1007993.483 | 2080778.657 | -1172777.731 |
| -18.500 | -18.649 | -22.876 | 16.710 | -0.458 | 0.274 |
| -20.631 | -20.505 | -25.227 | -0.447 | 16.753 | 0.386 |
| -6645.625 | -6647.316 | -5220.117 | 1.091 | 0.723 | -24.745 |
| 779.565 | 759.638 | 657.988 | 0.026 | 0.028 | -0.119 |
| 202.033 | 234.309 | 225.652 | 0.044 | 0.042 | -0.039 |
| 802.529 | 802.703 | 781.132 | 0.036 | 0.035 | 0.073 |
| 1.833 | 1.833 | 2.262 | 17.198 | 0.045 | -0.024 |
| 2.063 | 2.050 | 2.522 | 0.045 | 17.198 | -0.039 |
| 665.185 | 665.375 | 522.509 | 0.026 | 0.027 | 9.944 |
| -590.624 | -530.547 | -386.751 | 0.129 | 0.089 | -0.011 |
| -570.982 | -551.046 | -387.087 | -0.026 | -0.028 | 0.119 |
| -526.689 | -526.882 | -262.991 | -0.026 | -0.028 | 0.119 |
| -664.980 | -665.218 | -522.287 | 15.183 | -0.030 | 0.089 |
| 36978029.530 | 45273083.709 | 24694783.786 | 182869.372 | -141043.407 | -47781.507 |
| -665.179 | -665.369 | -522.503 | -0.026 | -0.027 | 10.181 |
| 232.453 | 200.166 | 223.367 | 0.004 | 0.004 | -0.004 |
| 154.082 | 172.247 | 181.699 | 0.002 | 0.003 | -0.013 |
| 204.366 | 204.385 | 311.269 | 0.003 | 0.003 | -0.012 |
| 66.433 | 66.471 | 52.183 | 8.713 | -0.002 | 0.003 |
| 66.464 | 66.480 | 52.207 | -0.004 | 8.715 | 0.004 |
| 66.435 | 66.459 | 52.188 | 0.011 | 0.009 | -33.470 |
| 7.402 | 67.912 | 83.113 | 0.013 | 0.009 | -0.001 |
| 70.271 | 2.243 | 82.015 | 0.124 | 0.092 | 0.005 |
| 71.457 | 71.438 | 206.866 | -0.003 | -0.003 | 0.012 |
| -66.436 | -66.472 | -52.185 | 8.720 | 0.002 | -0.002 |
| -66.464 | -66.480 | -52.207 | 0.004 | 8.719 | -0.004 |
| -66.434 | -66.458 | -52.187 | -0.011 | -0.009 | -33.465 |
| 629.865 | 609.551 | 609.551 | -0.000 | -0.000 | -0.000 |
| 609.551 | 629.865 | 609.551 | -0.000 | -0.000 | -0.000 |
| 609.551 | 609.551 | 629.865 | -0.000 | 0.000 | -0.000 |
| 0.000 | -0.000 | 0.000 | 121.112 | -0.000 | -0.000 |
| 0.000 | 0.000 | 0.000 | -0.000 | 121.112 | 0.000 |
| 0.000 | -0.000 | 0.000 | -0.000 | 0.000 | 121.112 |
| 629.865 | 609.551 | 609.551 | 0.000 | 0.000 | 0.000 |
| 609.551 | 629.865 | 609.551 | 0.000 | 0.000 | 0.000 |
| 609.551 | 609.551 | 629.865 | 0.000 | 0.000 | 0.000 |
| -0.000 | 0.000 | -0.000 | 121.112 | 0.000 | 0.000 |
| -0.000 | 0.000 | -0.000 | 0.000 | 121.112 | 0.000 |
| -0.000 | 0.000 | -0.000 | 0.000 | -0.000 | 121.112 |
| 629.865 | 609.551 | 609.551 | -0.000 | -0.000 | -0.000 |
| 609.551 | 629.865 | 609.551 | -0.000 | -0.000 | -0.000 |
| 609.551 | 609.551 | 629.865 | -0.000 | -0.000 | -0.000 |
| 0.000 | 0.000 | 0.000 | 121.112 | -0.000 | -0.000 |
| 0.000 | 0.000 | 0.000 | -0.000 | 121.112 | 0.000 |
| 0.000 | 0.000 | 0.000 | -0.000 | 0.000 | 121.112 |
| 629.865 | 609.551 | 609.551 | 0.000 | 0.000 | 0.000 |
| 609.551 | 629.865 | 609.551 | 0.000 | 0.000 | 0.000 |
| 609.551 | 609.551 | 629.865 | 0.000 | 0.000 | 0.000 |
| -0.000 | -0.000 | -0.000 | 121.112 | -0.000 | -0.000 |
| -0.000 | -0.000 | -0.000 | 0.000 | 121.112 | -0.000 |
| -0.000 | -0.000 | -0.000 | 0.000 | 0.000 | 121.112 |
| 629.866 | 609.553 | 609.553 | -0.000 | -0.000 | 0.000 |
| 609.553 | 629.866 | 609.553 | -0.000 | -0.000 | 0.000 |
| 609.553 | 609.553 | 629.866 | -0.000 | -0.000 | -0.000 |
| 0.000 | 0.000 | 0.000 | 121.112 | 0.000 | 0.000 |
| 0.000 | 0.000 | 0.000 | -0.000 | 121.112 | 0.000 |
| 0.000 | 0.000 | 0.000 | -0.000 | 0.000 | 121.112 |
| 629.863 | 609.549 | 609.549 | 0.000 | 0.000 | 0.000 |
| 609.549 | 629.863 | 609.549 | 0.000 | 0.000 | 0.000 |
| 609.549 | 609.549 | 629.863 | 0.000 | 0.000 | 0.000 |
| -0.000 | -0.000 | -0.000 | 121.112 | -0.000 | 0.000 |
| -0.000 | -0.000 | -0.000 | 0.000 | 121.112 | 0.000 |
| -0.000 | -0.000 | -0.000 | 0.000 | -0.000 | 121.112 |
| 671.573 | 399.325 | 399.325 | -0.000 | 0.000 | -0.000 |
| 399.325 | 671.573 | 399.325 | -0.000 | 0.000 | 0.000 |
| 399.325 | 399.325 | 671.573 | 0.000 | 0.000 | 0.000 |
| 0.000 | 0.000 | -0.000 | -31.883 | 0.000 | 0.000 |
| -0.000 | -0.000 | 0.000 | -0.000 | -31.883 | -0.000 |
| -0.000 | 0.000 | 0.000 | -0.000 | 0.000 | -31.883 |
| 671.573 | 399.325 | 399.325 | 0.000 | -0.000 | 0.000 |
| 399.325 | 671.573 | 399.325 | 0.000 | -0.000 | 0.000 |
| 399.325 | 399.325 | 671.573 | 0.000 | 0.000 | 0.000 |
| -0.000 | -0.000 | 0.000 | -31.883 | -0.000 | 0.000 |
| 0.000 | 0.000 | -0.000 | 0.000 | -31.883 | 0.000 |
| 0.000 | -0.000 | -0.000 | 0.000 | -0.000 | -31.883 |
| 691.047 | 389.588 | 389.588 | 0.000 | 0.000 | 0.000 |
| 389.588 | 691.047 | 389.588 | -0.000 | 0.000 | -0.000 |
| 389.588 | 389.588 | 691.047 | -0.000 | -0.000 | 0.000 |
| 0.000 | 0.000 | 0.000 | -31.883 | 0.000 | 0.000 |
| 0.000 | 0.000 | 0.000 | -0.000 | -31.883 | -0.000 |
| 0.000 | 0.000 | 0.000 | -0.000 | 0.000 | -31.883 |
| 671.573 | 399.325 | 399.325 | 0.000 | 0.000 | 0.000 |
| 399.325 | 671.573 | 399.325 | 0.000 | -0.000 | 0.000 |
| 399.325 | 399.325 | 671.573 | 0.000 | -0.000 | 0.000 |
| -0.000 | -0.000 | -0.000 | -31.883 | -0.000 | 0.000 |
| -0.000 | -0.000 | -0.000 | -0.000 | -31.883 | 0.000 |
| -0.000 | -0.000 | -0.000 | -0.000 | -0.000 | -31.883 |
| 671.578 | 399.327 | 399.327 | -0.000 | -0.000 | -0.000 |
| 399.327 | 671.578 | 399.327 | -0.000 | 0.000 | -0.000 |
| 399.327 | 399.327 | 671.578 | -0.000 | 0.000 | -0.000 |
| 0.001 | 0.002 | 0.002 | -31.883 | 0.000 | -0.000 |
| 0.002 | 0.001 | 0.002 | 0.000 | -31.883 | -0.000 |
| 0.002 | 0.002 | 0.001 | -0.000 | 0.000 | -31.883 |
| 691.043 | 389.586 | 389.586 | 0.000 | -0.000 | 0.000 |
| 389.586 | 691.043 | 389.586 | 0.000 | -0.000 | 0.000 |
| 389.586 | 389.586 | 691.043 | -0.000 | 0.000 | -0.000 |
| -0.001 | -0.002 | -0.002 | -31.883 | -0.000 | 0.000 |
| -0.002 | -0.001 | -0.002 | 0.000 | -31.883 | 0.000 |
| -0.002 | -0.002 | -0.001 | 0.000 | -0.000 | -31.883 |
| 477.395 | 464.368 | 464.368 | 0.000 | 0.000 | 0.000 |
| 464.368 | 477.395 | 464.368 | 0.000 | 0.000 | -0.000 |
| 464.368 | 464.368 | 477.395 | -0.000 | -0.000 | 0.000 |
| -0.000 | -0.000 | -0.000 | 122.392 | 0.000 | -0.000 |
| -0.000 | -0.000 | -0.000 | -0.000 | 122.392 | 0.000 |
| -0.000 | -0.000 | -0.000 | 0.000 | -0.000 | 122.392 |
| 477.395 | 464.368 | 464.368 | -0.000 | -0.000 | 0.000 |
| 464.368 | 477.395 | 464.368 | -0.000 | -0.000 | 0.000 |
| 464.368 | 464.368 | 477.395 | -0.000 | -0.000 | 0.000 |
| 0.000 | 0.000 | 0.000 | 122.392 | -0.000 | 0.000 |
| 0.000 | 0.000 | 0.000 | 0.000 | 122.392 | 0.000 |
| 0.000 | 0.000 | 0.000 | -0.000 | 0.000 | 122.392 |
| 477.396 | 464.369 | 464.369 | 0.000 | -0.000 | 0.000 |
| 464.369 | 477.396 | 464.369 | 0.000 | -0.000 | -0.000 |
| 464.369 | 464.369 | 477.396 | -0.000 | -0.000 | -0.000 |
| 0.000 | -0.000 | 0.000 | 122.392 | 0.000 | 0.000 |
| -0.000 | 0.000 | 0.000 | 0.000 | 122.392 | 0.000 |
| -0.000 | 0.000 | 0.000 | -0.000 | 0.000 | 122.392 |
| 477.395 | 464.368 | 464.368 | 0.000 | 0.000 | 0.000 |
| 464.368 | 477.395 | 464.368 | -0.000 | 0.000 | 0.000 |
| 464.368 | 464.368 | 477.395 | -0.000 | -0.000 | -0.000 |
| -0.000 | 0.000 | -0.000 | 122.392 | -0.000 | 0.000 |
| 0.000 | -0.000 | -0.000 | -0.000 | 122.392 | 0.000 |
| 0.000 | -0.000 | -0.000 | 0.000 | 0.000 | 122.392 |
| 477.401 | 464.371 | 464.371 | -0.000 | -0.000 | -0.000 |
| 464.371 | 477.401 | 464.371 | -0.000 | -0.000 | 0.000 |
| 464.371 | 464.371 | 477.401 | 0.000 | 0.000 | -0.000 |
| 0.000 | -0.000 | 0.000 | 122.392 | 0.000 | -0.000 |
| -0.000 | 0.000 | 0.000 | 0.000 | 122.392 | -0.000 |
| -0.000 | 0.000 | 0.000 | 0.000 | -0.000 | 122.392 |
| 477.389 | 464.366 | 464.366 | -0.000 | 0.000 | -0.000 |
| 464.366 | 477.389 | 464.366 | 0.000 | 0.000 | 0.000 |
| 464.366 | 464.366 | 477.389 | 0.000 | -0.000 | 0.000 |
| -0.000 | 0.000 | -0.000 | 122.392 | 0.000 | 0.000 |
| 0.000 | -0.000 | -0.000 | -0.000 | 122.392 | 0.000 |
| 0.000 | -0.000 | -0.000 | -0.000 | -0.000 | 122.392 |
| 737.223 | 576.163 | 535.581 | -0.000 | 0.000 | 0.000 |
| 635.515 | 677.871 | 535.581 | 0.000 | 0.000 | 0.000 |
| 535.581 | 535.581 | 777.805 | 0.000 | 0.000 | 0.000 |
| 0.000 | -0.000 | 0.000 | 40.730 | -0.000 | 0.000 |
| 0.000 | -0.000 | 0.000 | -0.000 | 40.730 | 0.000 |
| 0.000 | -0.000 | 0.000 | -0.000 | 0.000 | 80.530 |
| 737.223 | 576.163 | 535.581 | 0.000 | -0.000 | -0.000 |
| 576.163 | 737.223 | 535.581 | 0.000 | -0.000 | -0.000 |
| 535.581 | 535.581 | 777.805 | -0.000 | -0.000 | -0.000 |
| -0.000 | 0.000 | -0.000 | 40.730 | -0.000 | -0.000 |
| -0.000 | 0.000 | -0.000 | -0.000 | 40.730 | -0.000 |
| -0.000 | 0.000 | -0.000 | 0.000 | -0.000 | 80.530 |
| 737.223 | 576.163 | 535.581 | -0.000 | 0.000 | 0.000 |
| 576.163 | 737.223 | 535.581 | -0.000 | 0.000 | 0.000 |
| 535.581 | 535.581 | 777.805 | 0.000 | -0.000 | 0.000 |
| -0.000 | -0.000 | 0.000 | 40.730 | 0.000 | 0.000 |
| -0.000 | -0.000 | 0.000 | -0.000 | 40.730 | 0.000 |
| -0.000 | 0.000 | 0.000 | -0.000 | 0.000 | 80.530 |
| 737.223 | 576.163 | 535.581 | 0.000 | -0.000 | -0.000 |
| 635.515 | 677.871 | 535.581 | -0.000 | -0.000 | -0.000 |
| 535.581 | 535.581 | 777.805 | -0.000 | -0.000 | -0.000 |
| 0.000 | 0.000 | -0.000 | 40.730 | -0.000 | -0.000 |
| 0.000 | 0.000 | -0.000 | -0.000 | 40.730 | -0.000 |
| 0.000 | -0.000 | -0.000 | 0.000 | -0.000 | 80.530 |
| 677.873 | 635.518 | 535.582 | 0.000 | 0.000 | 0.000 |
| 576.165 | 737.226 | 535.583 | -0.000 | 0.000 | 0.000 |
| 535.583 | 535.583 | 777.808 | 0.000 | 0.000 | 0.000 |
| -0.000 | -0.000 | 0.000 | 40.730 | 0.000 | 0.000 |
| -0.000 | -0.000 | 0.000 | 0.000 | 40.730 | 0.000 |
| -0.000 | 0.000 | 0.000 | -0.000 | 0.000 | 80.530 |
| 677.869 | 635.513 | 535.580 | -0.000 | -0.000 | -0.000 |
| 635.512 | 677.869 | 535.580 | -0.000 | -0.000 | -0.000 |
| 535.578 | 535.578 | 777.803 | -0.000 | -0.000 | -0.000 |
| 0.000 | 0.000 | -0.000 | 40.730 | -0.000 | -0.000 |
| 0.000 | 0.000 | -0.000 | -0.000 | 40.730 | -0.000 |
| 0.000 | -0.000 | -0.000 | 0.000 | -0.000 | 80.530 |
| 249.629 | 116.889 | 217.644 | 0.000 | 0.000 | -0.000 |
| 163.783 | 202.735 | 217.644 | 0.000 | 0.000 | 0.000 |
| 217.644 | 217.644 | 370.018 | 0.000 | 0.000 | 0.000 |
| 0.000 | 0.000 | 0.000 | 86.851 | 0.000 | 0.000 |
| 0.000 | 0.000 | 0.000 | 0.000 | 86.851 | 0.000 |
| -0.000 | -0.000 | 0.000 | 0.000 | 0.000 | 66.370 |
| 202.735 | 163.783 | 217.644 | -0.000 | -0.000 | -0.000 |
| 116.889 | 249.629 | 217.644 | -0.000 | -0.000 | -0.000 |
| 217.644 | 217.644 | 370.018 | -0.000 | -0.000 | -0.000 |
| -0.000 | -0.000 | -0.000 | 86.851 | -0.000 | 0.000 |
| -0.000 | -0.000 | -0.000 | -0.000 | 86.851 | -0.000 |
| 0.000 | -0.000 | -0.000 | -0.000 | -0.000 | 66.370 |
| 202.735 | 163.783 | 217.644 | 0.000 | 0.000 | 0.000 |
| 116.889 | 249.629 | 217.644 | 0.000 | 0.000 | -0.000 |
| 217.644 | 217.644 | 370.018 | 0.000 | 0.000 | 0.000 |
| 0.000 | -0.000 | 0.000 | 86.851 | 0.000 | 0.000 |
| -0.000 | 0.000 | 0.000 | 0.000 | 86.851 | 0.000 |
| -0.000 | 0.000 | 0.000 | 0.000 | 0.000 | 66.370 |
| 202.735 | 163.783 | 217.644 | -0.000 | -0.000 | -0.000 |
| 116.889 | 249.629 | 217.644 | -0.000 | -0.000 | 0.000 |
| 217.644 | 217.644 | 370.017 | -0.000 | -0.000 | 0.000 |
| -0.000 | 0.000 | -0.000 | 86.851 | -0.000 | -0.000 |
| 0.000 | -0.000 | -0.000 | -0.000 | 86.851 | -0.000 |
| 0.000 | -0.000 | -0.000 | -0.000 | -0.000 | 66.370 |
| 202.736 | 163.783 | 217.645 | 0.000 | 0.000 | 0.000 |
| 116.889 | 249.629 | 217.645 | 0.000 | 0.000 | -0.000 |
| 217.645 | 217.645 | 370.020 | 0.000 | 0.000 | 0.000 |
| 0.000 | -0.000 | 0.000 | 86.851 | 0.000 | 0.000 |
| 0.000 | -0.000 | 0.000 | 0.000 | 86.851 | 0.000 |
| -0.000 | -0.000 | -0.000 | 0.000 | 0.000 | 19.476 |
| 202.735 | 163.783 | 217.644 | -0.000 | -0.000 | -0.000 |
| 163.782 | 202.735 | 217.644 | -0.000 | -0.000 | -0.000 |
| 217.643 | 217.643 | 370.016 | -0.000 | -0.000 | -0.000 |
| -0.000 | 0.000 | -0.000 | 86.851 | -0.000 | -0.000 |
| -0.000 | 0.000 | -0.000 | -0.000 | 86.851 | 0.000 |
| 0.000 | 0.000 | 0.000 | -0.000 | -0.000 | 19.476 |
| 667.979 | 645.407 | 535.581 | -0.000 | -0.000 | -0.000 |
| 579.760 | 733.626 | 535.581 | -0.000 | -0.000 | -0.000 |
| 535.581 | 535.581 | 777.805 | 0.000 | 0.000 | -0.000 |
| -0.000 | -0.000 | 0.000 | 34.317 | 0.000 | -0.000 |
| -0.000 | -0.000 | 0.000 | -0.000 | 34.317 | -0.000 |
| 0.000 | -0.000 | 0.000 | -0.000 | -0.000 | 76.933 |
| 733.626 | 579.760 | 535.581 | -0.000 | 0.000 | 0.000 |
| 645.407 | 667.979 | 535.581 | 0.000 | 0.000 | 0.000 |
| 535.581 | 535.581 | 777.805 | -0.000 | -0.000 | 0.000 |
| 0.000 | 0.000 | -0.000 | 34.317 | -0.000 | 0.000 |
| 0.000 | 0.000 | -0.000 | -0.000 | 34.317 | 0.000 |
| -0.000 | 0.000 | -0.000 | 0.000 | 0.000 | 76.933 |
| 667.979 | 645.407 | 535.581 | -0.000 | -0.000 | -0.000 |
| 645.407 | 667.979 | 535.581 | -0.000 | -0.000 | -0.000 |
| 535.581 | 535.581 | 777.805 | 0.000 | 0.000 | -0.000 |
| -0.000 | -0.000 | 0.000 | 34.317 | 0.000 | -0.000 |
| -0.000 | -0.000 | 0.000 | 0.000 | 34.317 | -0.000 |
| -0.000 | 0.000 | 0.000 | -0.000 | 0.000 | 76.933 |
| 733.626 | 579.759 | 535.581 | 0.000 | -0.000 | 0.000 |
| 579.759 | 733.626 | 535.581 | 0.000 | 0.000 | 0.000 |
| 535.581 | 535.581 | 777.805 | 0.000 | -0.000 | 0.000 |
| 0.000 | 0.000 | -0.000 | 34.317 | 0.000 | 0.000 |
| 0.000 | 0.000 | -0.000 | 0.000 | 34.317 | 0.000 |
| 0.000 | -0.000 | -0.000 | -0.000 | -0.000 | 76.933 |
| 667.980 | 645.410 | 535.582 | -0.000 | 0.000 | -0.000 |
| 645.409 | 667.981 | 535.582 | -0.000 | -0.000 | 0.000 |
| 535.583 | 535.583 | 777.808 | 0.000 | 0.000 | -0.000 |
| 0.000 | -0.000 | 0.000 | 34.317 | -0.000 | -0.000 |
| -0.000 | 0.000 | 0.000 | -0.000 | 34.317 | -0.000 |
| -0.000 | -0.000 | -0.001 | -0.000 | -0.000 | 11.286 |
| 667.978 | 645.403 | 535.580 | 0.000 | -0.000 | 0.000 |
| 645.404 | 667.978 | 535.580 | 0.000 | 0.000 | 0.000 |
| 535.578 | 535.578 | 777.803 | -0.000 | -0.000 | 0.000 |
| -0.000 | 0.000 | -0.000 | 34.317 | 0.000 | 0.000 |
| 0.000 | -0.000 | -0.000 | 0.000 | 34.317 | 0.000 |
| 0.000 | 0.000 | 0.001 | 0.000 | 0.000 | 11.286 |
| 200.273 | 164.720 | 274.050 | -0.000 | -0.000 | 0.000 |
| 121.136 | 243.858 | 274.050 | 0.000 | 0.000 | 0.000 |
| 274.050 | 274.050 | 552.141 | 0.000 | 0.000 | 0.000 |
| -0.000 | 0.000 | -0.000 | 39.561 | 0.000 | 0.000 |
| 0.000 | -0.000 | -0.000 | 0.000 | 39.561 | 0.000 |
| -0.000 | -0.000 | -0.000 | 0.000 | -0.000 | 17.777 |
| 200.273 | 164.720 | 274.050 | -0.000 | -0.000 | -0.000 |
| 164.720 | 200.273 | 274.050 | 0.000 | -0.000 | -0.000 |
| 274.050 | 274.050 | 552.141 | 0.000 | -0.000 | -0.000 |
| -0.000 | 0.000 | 0.000 | 39.561 | -0.000 | -0.000 |
| 0.000 | 0.000 | 0.000 | -0.000 | 39.561 | -0.000 |
| -0.000 | 0.000 | 0.000 | -0.000 | 0.000 | 17.777 |
| 243.858 | 121.136 | 274.050 | 0.000 | 0.000 | 0.000 |
| 164.720 | 200.273 | 274.050 | 0.000 | 0.000 | 0.000 |
| 274.051 | 274.051 | 552.142 | -0.000 | 0.000 | 0.000 |
| 0.000 | -0.000 | -0.000 | 39.561 | -0.000 | 0.000 |
| -0.000 | 0.000 | -0.000 | 0.000 | 39.561 | 0.000 |
| -0.000 | -0.000 | 0.000 | -0.000 | 0.000 | 61.361 |
| 243.858 | 121.136 | 274.050 | -0.000 | -0.000 | -0.000 |
| 121.136 | 243.858 | 274.050 | 0.000 | 0.000 | -0.000 |
| 274.050 | 274.050 | 552.141 | -0.000 | -0.000 | -0.000 |
| -0.000 | 0.000 | 0.000 | 39.561 | -0.000 | -0.000 |
| 0.000 | -0.000 | 0.000 | -0.000 | 39.561 | -0.000 |
| 0.000 | 0.000 | -0.000 | 0.000 | -0.000 | 61.361 |
| 200.274 | 164.720 | 274.051 | -0.000 | 0.000 | 0.000 |
| 164.716 | 200.278 | 274.051 | -0.000 | -0.000 | 0.000 |
| 274.052 | 274.052 | 552.145 | -0.000 | 0.000 | 0.000 |
| 0.000 | -0.000 | -0.000 | 39.561 | -0.000 | 0.000 |
| 0.000 | -0.000 | -0.000 | -0.000 | 39.561 | 0.000 |
| -0.000 | -0.000 | -0.000 | 0.000 | -0.000 | 17.777 |
| 200.273 | 164.720 | 274.050 | -0.000 | 0.000 | -0.000 |
| 164.719 | 200.273 | 274.050 | -0.000 | -0.000 | -0.000 |
| 274.049 | 274.049 | 552.138 | -0.000 | 0.000 | -0.000 |
| -0.000 | 0.000 | 0.000 | 39.561 | -0.000 | -0.000 |
| -0.000 | 0.000 | 0.000 | 0.000 | 39.561 | -0.000 |
| 0.000 | 0.000 | 0.000 | -0.000 | 0.000 | 17.777 |
| 95.799 | 71.449 | 71.449 | -0.000 | -0.000 | -0.000 |
| 71.449 | 95.799 | 71.449 | -0.000 | -0.000 | -0.000 |
| 71.449 | 71.449 | 95.799 | -0.000 | -0.000 | -0.000 |
| -0.000 | -0.000 | -0.000 | 21.435 | -0.000 | -0.000 |
| -0.000 | -0.000 | -0.000 | -0.000 | 21.435 | -0.000 |
| -0.000 | 0.000 | -0.000 | -0.000 | -0.000 | 21.435 |
| 95.799 | 71.449 | 71.449 | -0.000 | 0.000 | 0.000 |
| 71.449 | 95.799 | 71.449 | 0.000 | -0.000 | 0.000 |
| 71.449 | 71.449 | 95.799 | 0.000 | 0.000 | -0.000 |
| 0.000 | 0.000 | 0.000 | 21.435 | 0.000 | 0.000 |
| 0.000 | 0.000 | 0.000 | 0.000 | 21.435 | 0.000 |
| 0.000 | -0.000 | -0.000 | 0.000 | 0.000 | 21.435 |
| 95.799 | 71.449 | 71.449 | -0.000 | -0.000 | -0.000 |
| 71.449 | 95.799 | 71.449 | -0.000 | -0.000 | -0.000 |
| 71.449 | 71.449 | 95.799 | -0.000 | -0.000 | -0.000 |
| -0.000 | -0.000 | -0.000 | 21.435 | -0.000 | -0.000 |
| -0.000 | -0.000 | -0.000 | -0.000 | 21.435 | -0.000 |
| -0.000 | -0.000 | -0.000 | -0.000 | -0.000 | 21.435 |
| 95.799 | 71.449 | 71.449 | 0.000 | 0.000 | 0.000 |
| 71.449 | 95.799 | 71.449 | 0.000 | 0.000 | 0.000 |
| 71.449 | 71.449 | 95.799 | 0.000 | 0.000 | 0.000 |
| 0.000 | 0.000 | 0.000 | 21.435 | 0.000 | 0.000 |
| 0.000 | 0.000 | 0.000 | 0.000 | 21.435 | 0.000 |
| 0.000 | 0.000 | 0.000 | 0.000 | 0.000 | 21.435 |
| 95.799 | 71.449 | 71.449 | -0.000 | -0.000 | -0.000 |
| 71.449 | 95.799 | 71.449 | -0.000 | -0.000 | -0.000 |
| 71.449 | 71.449 | 95.799 | -0.000 | -0.000 | -0.000 |
| -0.000 | -0.000 | -0.000 | 21.435 | -0.000 | -0.000 |
| -0.000 | -0.000 | -0.000 | -0.000 | 21.435 | -0.000 |
| -0.000 | -0.000 | -0.000 | -0.000 | -0.000 | 21.435 |
| 95.799 | 71.448 | 71.448 | 0.000 | 0.000 | 0.000 |
| 71.448 | 95.799 | 71.448 | 0.000 | 0.000 | 0.000 |
| 71.448 | 71.448 | 95.799 | 0.000 | 0.000 | 0.000 |
| 0.000 | 0.000 | 0.000 | 21.435 | 0.000 | 0.000 |
| 0.000 | 0.000 | 0.000 | 0.000 | 21.435 | 0.000 |
| 0.000 | 0.000 | 0.000 | -0.000 | 0.000 | 21.435 |
| -151.230 | 576.876 | 130.134 | 0.000 | -0.000 | 0.000 |
| 576.876 | -151.230 | 130.134 | 0.000 | -0.000 | -0.000 |
| 130.133 | 130.133 | 449.795 | 0.000 | -0.000 | -0.000 |
| 0.000 | 0.000 | -0.000 | -26.414 | 0.000 | -0.000 |
| 0.000 | -0.000 | 0.000 | 0.000 | -26.414 | -0.000 |
| -0.000 | 0.000 | -0.000 | 0.000 | -0.000 | 17.289 |
| -151.231 | 576.876 | 130.133 | -0.000 | -0.000 | 0.000 |
| 576.876 | -151.231 | 130.133 | -0.000 | 0.000 | 0.000 |
| 130.133 | 130.133 | 449.795 | -0.000 | 0.000 | 0.000 |
| -0.000 | -0.000 | 0.000 | -26.414 | -0.000 | 0.000 |
| -0.000 | -0.000 | 0.000 | -0.000 | -26.414 | 0.000 |
| 0.000 | -0.000 | 0.000 | -0.000 | -0.000 | 17.289 |
| 387.715 | 37.931 | 130.134 | 0.000 | 0.000 | -0.000 |
| 37.931 | 387.715 | 130.134 | 0.000 | -0.000 | -0.000 |
| 130.134 | 130.133 | 449.795 | -0.000 | -0.000 | -0.000 |
| -0.000 | 0.000 | 0.000 | -26.414 | 0.000 | -0.000 |
| 0.000 | -0.000 | 0.000 | 0.000 | -26.414 | -0.000 |
| -0.000 | -0.000 | -0.000 | 0.000 | -0.000 | 17.289 |
| 387.714 | 37.931 | 130.133 | -0.000 | 0.000 | 0.000 |
| 37.931 | 387.714 | 130.133 | -0.000 | -0.000 | 0.000 |
| 130.133 | 130.133 | 449.795 | -0.000 | 0.000 | 0.000 |
| 0.000 | -0.000 | -0.000 | -26.414 | -0.000 | 0.000 |
| -0.000 | 0.000 | -0.000 | -0.000 | -26.414 | 0.000 |
| 0.000 | 0.000 | 0.000 | -0.000 | -0.000 | 17.289 |
| -151.209 | 576.870 | 130.144 | 0.000 | -0.000 | -0.000 |
| 576.870 | -151.209 | 130.144 | 0.000 | -0.000 | -0.000 |
| 130.134 | 130.134 | 449.797 | -0.000 | 0.000 | -0.000 |
| -0.000 | 0.001 | 0.000 | -26.414 | -0.000 | -0.000 |
| 0.001 | -0.000 | 0.000 | 0.000 | -26.414 | -0.000 |
| -0.000 | 0.000 | -0.000 | 0.000 | 0.000 | 17.289 |
| -151.252 | 576.881 | 130.123 | -0.000 | 0.000 | 0.000 |
| 576.881 | -151.252 | 130.123 | -0.000 | -0.000 | 0.000 |
| 130.133 | 130.133 | 449.792 | -0.000 | 0.000 | 0.000 |
| 0.000 | -0.001 | -0.000 | -26.414 | 0.000 | 0.000 |
| -0.001 | 0.000 | -0.000 | -0.000 | -26.414 | 0.000 |
| 0.000 | -0.000 | 0.000 | -0.000 | -0.000 | 17.289 |
| 397.083 | 45.305 | 0.000 | 0.000 | 0.000 | -0.000 |
| 45.305 | 397.083 | 0.000 | 0.000 | 0.000 | -0.000 |
| 0.000 | 0.000 | 0.000 | 0.000 | 0.000 | -0.000 |
| 0.000 | 0.000 | 0.000 | 0.000 | 0.000 | -0.000 |
| 0.000 | 0.000 | 0.000 | 0.000 | 0.000 | -0.000 |
| 0.000 | 0.000 | 0.000 | 0.000 | 0.000 | 15.315 |
| 397.083 | 45.305 | -0.000 | -0.000 | -0.000 | 0.000 |
| 45.305 | 397.083 | -0.000 | -0.000 | -0.000 | 0.000 |
| -0.000 | -0.000 | -0.000 | -0.000 | -0.000 | 0.000 |
| -0.000 | -0.000 | -0.000 | -0.000 | -0.000 | 0.000 |
| -0.000 | -0.000 | -0.000 | -0.000 | -0.000 | 0.000 |
| -0.000 | -0.000 | -0.000 | -0.000 | -0.000 | 15.315 |
| 397.083 | 45.305 | 0.000 | 0.000 | 0.000 | -0.000 |
| 45.305 | 397.083 | 0.000 | 0.000 | 0.000 | -0.000 |
| 0.000 | 0.000 | 0.000 | 0.000 | 0.000 | -0.000 |
| 0.000 | 0.000 | 0.000 | 0.000 | 0.000 | -0.000 |
| 0.000 | 0.000 | 0.000 | 0.000 | 0.000 | -0.000 |
| 0.000 | -0.000 | 0.000 | 0.000 | 0.000 | 15.315 |
| 397.083 | 45.305 | -0.000 | -0.000 | -0.000 | 0.000 |
| 45.305 | 397.083 | -0.000 | -0.000 | -0.000 | 0.000 |
| -0.000 | -0.000 | -0.000 | -0.000 | -0.000 | 0.000 |
| -0.000 | -0.000 | -0.000 | -0.000 | -0.000 | 0.000 |
| -0.000 | -0.000 | -0.000 | -0.000 | -0.000 | 0.000 |
| -0.000 | 0.000 | -0.000 | -0.000 | -0.000 | 15.315 |
| 397.084 | 45.305 | 0.000 | 0.000 | 0.000 | -0.000 |
| 45.305 | 397.084 | 0.000 | 0.000 | 0.000 | -0.000 |
| 0.000 | 0.000 | 0.000 | 0.000 | 0.000 | -0.000 |
| 0.000 | 0.000 | 0.000 | 0.000 | 0.000 | -0.000 |
| 0.000 | 0.000 | 0.000 | 0.000 | 0.000 | -0.000 |
| 0.000 | -0.000 | 0.000 | 0.000 | 0.000 | 15.315 |
| 397.081 | 45.305 | -0.000 | -0.000 | -0.000 | 0.000 |
| 45.305 | 397.081 | -0.000 | -0.000 | -0.000 | 0.000 |
| -0.000 | -0.000 | -0.000 | -0.000 | -0.000 | 0.000 |
| -0.000 | -0.000 | -0.000 | -0.000 | -0.000 | 0.000 |
| -0.000 | -0.000 | -0.000 | -0.000 | -0.000 | 0.000 |
| -0.000 | 0.000 | -0.000 | -0.000 | -0.000 | 15.315 |
| 289.212 | 132.069 | 164.213 | -81.874 | 0.000 | 0.000 |
| 132.069 | 289.212 | 164.213 | 81.874 | 0.000 | 0.000 |
| 160.027 | 160.027 | 145.774 | -0.000 | 0.000 | 0.000 |
| -81.874 | 81.874 | 0.000 | 119.761 | 0.000 | 0.000 |
| 0.000 | 0.000 | 0.000 | -0.000 | 119.761 | -81.874 |
| 0.000 | 0.000 | 0.000 | 0.000 | -81.874 | 78.571 |
| 289.212 | 132.069 | 164.213 | -81.874 | 0.000 | -0.000 |
| 132.069 | 289.212 | 164.213 | 81.874 | -0.000 | -0.000 |
| 160.027 | 160.027 | 145.774 | -0.000 | 0.000 | -0.000 |
| -81.874 | 81.874 | -0.000 | 119.761 | 0.000 | -0.000 |
| -0.000 | -0.000 | -0.000 | -0.000 | 119.761 | -81.874 |
| -0.000 | -0.000 | -0.000 | 0.000 | -81.874 | 78.571 |
| 289.212 | 132.069 | 164.213 | -81.874 | 0.000 | 0.000 |
| 132.069 | 289.212 | 164.213 | 81.874 | -0.000 | 0.000 |
| 160.027 | 160.027 | 145.774 | -0.000 | 0.000 | 0.000 |
| -81.874 | 81.874 | 0.000 | 119.761 | 0.000 | 0.000 |
| 0.000 | 0.000 | 0.000 | -0.000 | 119.761 | -81.874 |
| 0.000 | 0.000 | 0.000 | -0.000 | -81.874 | 78.571 |
| 289.212 | 132.069 | 164.212 | -81.874 | 0.000 | -0.000 |
| 132.069 | 289.212 | 164.212 | 81.874 | -0.000 | -0.000 |
| 160.027 | 160.027 | 145.774 | 0.000 | -0.000 | -0.000 |
| -81.874 | 81.874 | -0.000 | 119.761 | 0.000 | -0.000 |
| -0.000 | -0.000 | -0.000 | 0.000 | 119.761 | -81.874 |
| -0.000 | -0.000 | -0.000 | 0.000 | -81.874 | 78.571 |
| 289.212 | 132.069 | 164.213 | -81.874 | 0.000 | 0.000 |
| 132.069 | 289.212 | 164.213 | 81.874 | 0.000 | 0.000 |
| 160.027 | 160.027 | 145.774 | -0.000 | 0.000 | 0.000 |
| -81.874 | 81.874 | 0.000 | 119.761 | -0.000 | 0.000 |
| 0.000 | 0.000 | 0.000 | -0.000 | 119.761 | -81.874 |
| 0.000 | -0.000 | 0.000 | -0.000 | -81.874 | 78.571 |
| 289.211 | 132.069 | 164.212 | -81.874 | -0.000 | -0.000 |
| 132.069 | 289.211 | 164.212 | 81.874 | 0.000 | -0.000 |
| 160.027 | 160.027 | 145.774 | -0.000 | -0.000 | -0.000 |
| -81.874 | 81.874 | -0.000 | 119.761 | 0.000 | -0.000 |
| -0.000 | -0.000 | -0.000 | 0.000 | 119.761 | -81.874 |
| -0.000 | 0.000 | -0.000 | 0.000 | -81.874 | 78.571 |
| 435.184 | 50.820 | 50.820 | -0.000 | -0.000 | -0.000 |
| 50.820 | 435.184 | 50.820 | -0.000 | -0.000 | -0.000 |
| 50.820 | 50.820 | 435.184 | -0.000 | -0.000 | -0.000 |
| -0.000 | -0.000 | -0.000 | 14.458 | -0.000 | -0.000 |
| -0.000 | -0.000 | -0.000 | -0.000 | 14.458 | -0.000 |
| -0.000 | -0.000 | -0.000 | -0.000 | -0.000 | 14.458 |
| 435.184 | 50.820 | 50.820 | 0.000 | 0.000 | 0.000 |
| 50.820 | 435.184 | 50.820 | 0.000 | 0.000 | 0.000 |
| 50.820 | 50.820 | 435.184 | 0.000 | 0.000 | 0.000 |
| 0.000 | 0.000 | 0.000 | 14.458 | 0.000 | 0.000 |
| 0.000 | 0.000 | 0.000 | 0.000 | 14.458 | 0.000 |
| -0.000 | 0.000 | 0.000 | 0.000 | 0.000 | 14.458 |
| 435.184 | 50.820 | 50.820 | -0.000 | -0.000 | -0.000 |
| 50.820 | 435.184 | 50.820 | -0.000 | -0.000 | -0.000 |
| 50.820 | 50.820 | 435.184 | -0.000 | -0.000 | -0.000 |
| -0.000 | 0.000 | -0.000 | 14.458 | -0.000 | -0.000 |
| 0.000 | -0.000 | -0.000 | -0.000 | 14.458 | -0.000 |
| 0.000 | -0.000 | -0.000 | -0.000 | -0.000 | 14.458 |
| 435.184 | 50.820 | 50.820 | 0.000 | 0.000 | 0.000 |
| 50.820 | 435.184 | 50.820 | 0.000 | 0.000 | 0.000 |
| 50.820 | 50.820 | 435.184 | 0.000 | 0.000 | 0.000 |
| 0.000 | -0.000 | 0.000 | 14.458 | 0.000 | 0.000 |
| -0.000 | 0.000 | 0.000 | 0.000 | 14.458 | 0.000 |
| -0.000 | 0.000 | 0.000 | 0.000 | 0.000 | 14.458 |
| 435.186 | 50.820 | 50.820 | -0.000 | -0.000 | -0.000 |
| 50.820 | 435.186 | 50.820 | -0.000 | -0.000 | -0.000 |
| 50.820 | 50.820 | 435.186 | -0.000 | -0.000 | -0.000 |
| -0.000 | 0.000 | -0.000 | 14.458 | -0.000 | -0.000 |
| 0.000 | -0.000 | -0.000 | -0.000 | 14.458 | -0.000 |
| 0.000 | -0.000 | -0.000 | -0.000 | -0.000 | 14.458 |
| 435.183 | 50.819 | 50.819 | 0.000 | 0.000 | 0.000 |
| 50.819 | 435.183 | 50.819 | 0.000 | 0.000 | 0.000 |
| 50.819 | 50.819 | 435.183 | 0.000 | 0.000 | 0.000 |
| 0.000 | -0.000 | 0.000 | 14.458 | 0.000 | 0.000 |
| -0.000 | 0.000 | 0.000 | 0.000 | 14.458 | 0.000 |
| -0.000 | 0.000 | 0.000 | 0.000 | 0.000 | 14.458 |
| -0.000 | -0.000 | 0.000 | -0.000 | 0.000 | -0.000 |
| -0.000 | -0.000 | 0.000 | 0.000 | 0.000 | -0.000 |
| -0.000 | -0.000 | 218.298 | 0.000 | 0.000 | -0.000 |
| -0.000 | -0.000 | -0.000 | 2.749 | -0.000 | -0.000 |
| -0.000 | -0.000 | -0.000 | 0.000 | 2.749 | -0.000 |
| -0.000 | -0.000 | 0.000 | -0.000 | 0.000 | 0.000 |
| 0.000 | 0.000 | -0.000 | 0.000 | -0.000 | 0.000 |
| 0.000 | 0.000 | -0.000 | -0.000 | -0.000 | -0.000 |
| 0.000 | -0.000 | 218.298 | 0.000 | 0.000 | 0.000 |
| 0.000 | 0.000 | 0.000 | 2.749 | -0.000 | 0.000 |
| 0.000 | 0.000 | 0.000 | 0.000 | 2.749 | 0.000 |
| 0.000 | 0.000 | -0.000 | 0.000 | -0.000 | 0.000 |
| -0.000 | -0.000 | -0.000 | -0.000 | 0.000 | -0.000 |
| -0.000 | -0.000 | -0.000 | 0.000 | 0.000 | 0.000 |
| -0.000 | -0.000 | 218.298 | -0.000 | -0.000 | 0.000 |
| -0.000 | -0.000 | -0.000 | 2.749 | 0.000 | -0.000 |
| -0.000 | -0.000 | -0.000 | -0.000 | 2.749 | -0.000 |
| -0.000 | -0.000 | -0.000 | 0.000 | 0.000 | -0.000 |
| 0.000 | 0.000 | 0.000 | -0.000 | -0.000 | 0.000 |
| 0.000 | 0.000 | 0.000 | -0.000 | -0.000 | -0.000 |
| 0.000 | 0.000 | 218.298 | 0.000 | 0.000 | 0.000 |
| 0.000 | 0.000 | 0.000 | 2.749 | -0.000 | 0.000 |
| 0.000 | 0.000 | 0.000 | 0.000 | 2.749 | -0.000 |
| 0.000 | 0.000 | 0.000 | -0.000 | -0.000 | 0.000 |
| -0.001 | -0.001 | -0.000 | 0.000 | 0.000 | -0.000 |
| -0.001 | -0.001 | -0.000 | 0.000 | 0.000 | 0.000 |
| -0.000 | -0.000 | 218.299 | -0.000 | 0.000 | 0.000 |
| -0.000 | -0.000 | -0.000 | 0.024 | -0.000 | 0.000 |
| -0.000 | -0.000 | -0.000 | -0.000 | 0.024 | -0.000 |
| -0.000 | -0.000 | -0.000 | -0.000 | 0.000 | 0.000 |
| 0.001 | 0.001 | 0.000 | -0.000 | -0.000 | 0.000 |
| 0.001 | 0.001 | 0.000 | -0.000 | -0.000 | -0.000 |
| 0.000 | 0.000 | 218.298 | 0.000 | -0.000 | -0.000 |
| 0.000 | 0.000 | 0.000 | 0.024 | 0.000 | -0.000 |
| 0.000 | 0.000 | 0.000 | 0.000 | 0.024 | 0.000 |
| 0.000 | 0.000 | 0.000 | -0.000 | -0.000 | -0.000 |
| -0.000 | -0.000 | 0.000 | 0.000 | 0.000 | 0.000 |
| -0.000 | 193.074 | -0.000 | 0.000 | 0.000 | 0.000 |
| -0.000 | -0.000 | -0.000 | 0.000 | 0.000 | 0.000 |
| 0.000 | -0.000 | -0.000 | 0.021 | 0.000 | -0.000 |
| -0.000 | -0.000 | -0.000 | 0.000 | 0.000 | 0.000 |
| 0.000 | -0.000 | -0.000 | -0.000 | 0.000 | 0.021 |
| 0.000 | 0.000 | -0.000 | -0.000 | -0.000 | -0.000 |
| -0.000 | 193.074 | 0.000 | -0.000 | -0.000 | -0.000 |
| 0.000 | 0.000 | 0.000 | -0.000 | -0.000 | 0.000 |
| -0.000 | 0.000 | 0.000 | 0.021 | -0.000 | -0.000 |
| 0.000 | 0.000 | 0.000 | -0.000 | -0.000 | -0.000 |
| -0.000 | 0.000 | 0.000 | -0.000 | -0.000 | 0.021 |
| -0.000 | -0.000 | -0.000 | 0.000 | 0.000 | 0.000 |
| -0.000 | 193.074 | -0.000 | 0.000 | 0.000 | 0.000 |
| 0.000 | -0.000 | -0.000 | 0.000 | 0.000 | 0.000 |
| -0.000 | 0.000 | -0.000 | 2.431 | 0.000 | -0.053 |
| -0.000 | -0.000 | -0.000 | 0.000 | 0.000 | 0.000 |
| 0.000 | -0.000 | -0.000 | -0.053 | 0.000 | 2.432 |
| 0.000 | 0.000 | 0.000 | -0.000 | -0.000 | -0.000 |
| 0.000 | 193.074 | 0.000 | -0.000 | -0.000 | 0.000 |
| 0.000 | 0.000 | 0.000 | -0.000 | -0.000 | -0.000 |
| 0.000 | -0.000 | 0.000 | 2.431 | -0.000 | -0.053 |
| 0.000 | 0.000 | 0.000 | -0.000 | -0.000 | -0.000 |
| -0.000 | 0.000 | 0.000 | -0.053 | -0.000 | 2.432 |
| -0.003 | -0.000 | 0.000 | 0.000 | 0.000 | -0.000 |
| -0.000 | 193.075 | -0.000 | 0.000 | 0.000 | 0.000 |
| -0.000 | -0.000 | -0.003 | 0.000 | 0.000 | -0.000 |
| 0.000 | 0.000 | 0.000 | 0.021 | -0.000 | -0.000 |
| -0.000 | -0.000 | -0.000 | 0.000 | 0.000 | 0.000 |
| -0.000 | -0.000 | 0.000 | -0.000 | -0.000 | 0.021 |
| 0.003 | 0.000 | -0.000 | -0.000 | -0.000 | -0.000 |
| 0.000 | 193.074 | 0.000 | -0.000 | -0.000 | -0.000 |
| 0.000 | 0.000 | 0.003 | -0.000 | -0.000 | 0.000 |
| -0.000 | -0.000 | -0.000 | 0.021 | 0.000 | -0.000 |
| 0.000 | 0.000 | 0.000 | -0.000 | -0.000 | -0.000 |
| 0.000 | 0.000 | -0.000 | -0.000 | 0.000 | 0.021 |
| 3.819 | 0.768 | 3.079 | 0.000 | 0.428 | -0.000 |
| -0.551 | 193.109 | 2.354 | 0.000 | -0.739 | -0.000 |
| -4.420 | -4.001 | 2.391 | -0.000 | -0.739 | 0.000 |
| -4.692 | -4.257 | 2.088 | -0.045 | 1.124 | 0.000 |
| -6.594 | -5.990 | 3.970 | 0.000 | 4.309 | -0.000 |
| -4.871 | -4.425 | 2.933 | -0.000 | -0.517 | 3.282 |
| 11.823 | 8.046 | -2.516 | 0.000 | 1.827 | -0.000 |
| 8.085 | 200.953 | -2.550 | 0.000 | 0.739 | 0.000 |
| 4.218 | 3.844 | -2.515 | 0.000 | 0.739 | 0.000 |
| 4.692 | 4.257 | -2.088 | -0.045 | -1.124 | -0.000 |
| 4.724 | 4.285 | -2.057 | -0.000 | -1.238 | -0.000 |
| 4.871 | 4.425 | -2.933 | -0.000 | 0.517 | 3.282 |
| 6.759 | 3.448 | 0.251 | -0.000 | 0.124 | 0.000 |
| 3.403 | 196.700 | 0.244 | 0.000 | -0.074 | -0.000 |
| -0.425 | -0.374 | 0.244 | 0.000 | -0.074 | -0.000 |
| -0.469 | -0.425 | 0.209 | -0.000 | 0.111 | 0.000 |
| -0.472 | -0.428 | 0.206 | 0.000 | 0.124 | 0.000 |
| -0.488 | -0.443 | 0.294 | -0.000 | -0.052 | 3.282 |
| 7.640 | 4.248 | -0.251 | 0.000 | -0.124 | 0.000 |
| 4.268 | 197.485 | -0.246 | -0.000 | 0.074 | -0.000 |
| 0.438 | 0.410 | -0.245 | -0.000 | 0.074 | -0.000 |
| 0.469 | 0.425 | -0.209 | -0.000 | -0.111 | -0.000 |
| 0.472 | 0.428 | -0.206 | -0.000 | -0.124 | -0.000 |
| 0.488 | 0.443 | -0.294 | -0.000 | 0.052 | 3.282 |
| 7.158 | 3.810 | 0.027 | 0.000 | 0.012 | 0.000 |
| 3.786 | 197.049 | 0.025 | 0.000 | -0.007 | 0.000 |
| -0.035 | -0.019 | 0.020 | 0.000 | -0.007 | 0.000 |
| -0.000 | 0.000 | -0.000 | 6.371 | -0.000 | -0.000 |
| -0.067 | -0.061 | 0.040 | -0.000 | 4.688 | 0.000 |
| -0.053 | -0.048 | 0.032 | -0.000 | -0.006 | 3.282 |
| 7.240 | 3.885 | -0.027 | -0.000 | -0.012 | 0.000 |
| 3.886 | 197.137 | -0.025 | -0.000 | 0.007 | -0.000 |
| 0.049 | 0.057 | -0.020 | 0.000 | 0.007 | -0.000 |
| 0.000 | -0.000 | 0.000 | 6.371 | 0.000 | 0.000 |
| 0.029 | 0.027 | -0.038 | 0.000 | -0.013 | 0.000 |
| 0.053 | 0.048 | -0.032 | -0.000 | 0.006 | 3.282 |
| -21.307 | 46.232 | -16.929 | 0.000 | -9.451 | 0.000 |
| 20.653 | 72.388 | 28.682 | 0.000 | -17.936 | 0.000 |
| -26.804 | 49.659 | -18.302 | 0.000 | -7.269 | 0.000 |
| -137.116 | 39.820 | -0.867 | -4.305 | -12.122 | 5.011 |
| 31.972 | 88.454 | 51.939 | 0.000 | -12.319 | 0.000 |
| -0.000 | 0.000 | 0.000 | 3.798 | 0.000 | 17.769 |
| -22.705 | -101.486 | -63.275 | -0.000 | 13.069 | -0.000 |
| -46.162 | -104.703 | -69.247 | -0.000 | 13.163 | -0.000 |
| -47.784 | -108.046 | -64.432 | -0.000 | 16.483 | -0.000 |
| 137.116 | -39.820 | 0.867 | -4.305 | 12.122 | 5.011 |
| 25.103 | -47.629 | 17.319 | -0.000 | 8.767 | -0.000 |
| 0.000 | -0.000 | 0.000 | 3.798 | 0.000 | 17.769 |
| 8.007 | 5.144 | -1.045 | 0.000 | -1.380 | 0.000 |
| -1.356 | 1.668 | -8.059 | 0.000 | -2.105 | 0.000 |
| -5.187 | -6.748 | -2.423 | 0.000 | -0.319 | 0.000 |
| -2.478 | 4.669 | -1.500 | -0.631 | -0.884 | -1.743 |
| 0.615 | 6.817 | 6.119 | 0.000 | 2.434 | 0.000 |
| -0.189 | 10.953 | 13.512 | 1.831 | -3.025 | -2.126 |
| 18.628 | -12.168 | -10.413 | -0.000 | -0.069 | -0.000 |
| -1.138 | -5.624 | -0.352 | -0.000 | 0.621 | -0.000 |
| -0.656 | -4.325 | -3.312 | -0.000 | 2.610 | -0.000 |
| 2.478 | -4.669 | 1.500 | -0.631 | 0.884 | -1.743 |
| -1.245 | 2.612 | -2.310 | 0.000 | 15.426 | -0.000 |
| 0.189 | -10.953 | -13.512 | 1.831 | 3.025 | -2.126 |
| 11.074 | 0.988 | -0.000 | 0.000 | -0.028 | 0.000 |
| -1.110 | 0.527 | 0.297 | 0.000 | 0.169 | 0.000 |
| -0.321 | -0.758 | 0.648 | 0.000 | -0.429 | 0.000 |
| -0.554 | 0.527 | 0.250 | -0.279 | -0.383 | -0.650 |
| -0.323 | -0.052 | -0.774 | 0.000 | 0.590 | 0.000 |
| -0.129 | 0.434 | -0.042 | -0.619 | -0.080 | 1.058 |
| 12.094 | -1.006 | 0.424 | -0.000 | 0.558 | -0.000 |
| 3.067 | 4.259 | -4.882 | -0.000 | -0.045 | -0.000 |
| 0.677 | 0.213 | -0.259 | -0.000 | -0.067 | -0.000 |
| 0.554 | -0.527 | -0.250 | -0.279 | 0.383 | -0.650 |
| -0.036 | -1.054 | -0.858 | -0.000 | 0.855 | -0.000 |
| 0.129 | -0.434 | 0.042 | -0.619 | 0.080 | 1.058 |
| 70.905 | 79.368 | 61.557 | 0.000 | 0.004 | 0.002 |
| 64.903 | 82.246 | 61.783 | -0.000 | 0.004 | 0.002 |
| 66.169 | 80.836 | 61.968 | -0.000 | 0.004 | 0.002 |
| 66.617 | 81.274 | 61.618 | 2.421 | 0.004 | 0.002 |
| 66.568 | 81.227 | 61.580 | 0.000 | 3.351 | 0.002 |
| 66.522 | 81.175 | 61.540 | 0.000 | 0.004 | 2.606 |
| -62.187 | -83.010 | -61.536 | 0.000 | -0.004 | -0.002 |
| -67.680 | -79.402 | -61.031 | -0.000 | -0.004 | -0.002 |
| -66.790 | -81.391 | -60.865 | 0.000 | -0.004 | -0.002 |
| -66.617 | -81.274 | -61.618 | 2.421 | -0.004 | -0.002 |
| -66.568 | -81.227 | -61.580 | -0.000 | 3.343 | -0.002 |
| -66.522 | -81.175 | -61.540 | 0.000 | -0.004 | 2.602 |
| 12.189 | 6.958 | 6.672 | -0.000 | 0.000 | 0.000 |
| 5.387 | 9.498 | 6.322 | 0.000 | 0.000 | 0.000 |
| 1.578 | 0.446 | 5.637 | -0.000 | 0.001 | 0.000 |
| 10.967 | 14.612 | 7.867 | -1.314 | 0.001 | 0.000 |
| 6.198 | 7.649 | 5.782 | -0.000 | 1.696 | 0.000 |
| 6.022 | 7.442 | 5.624 | -0.000 | 0.000 | 1.083 |
| -2.930 | -4.943 | -5.857 | -0.000 | -0.000 | -0.000 |
| 17.288 | 33.533 | 10.581 | 0.000 | 0.000 | 0.000 |
| -5.019 | -6.762 | -3.433 | 0.000 | -0.000 | -0.000 |
| -10.580 | -9.396 | -8.092 | 0.979 | -0.000 | -0.000 |
| -6.198 | -7.649 | -5.782 | 0.000 | 1.695 | -0.000 |
| -6.022 | -7.442 | -5.624 | 0.000 | -0.000 | 1.082 |
| 5.272 | 0.451 | 0.627 | 0.000 | 0.000 | 0.000 |
| 0.045 | 1.557 | 1.275 | 0.000 | 0.000 | 0.000 |
| 0.233 | 1.284 | 3.060 | -0.000 | 0.000 | 0.000 |
| 0.532 | 0.663 | 0.500 | 1.596 | 0.000 | 0.000 |
| 0.763 | 0.778 | 0.632 | -0.000 | 1.171 | 0.000 |
| 0.527 | 0.658 | 0.496 | -0.000 | 0.000 | 1.140 |
| 2.914 | -1.098 | -0.730 | 0.000 | -0.000 | -0.000 |
| -1.926 | 2.075 | -1.490 | -0.000 | -0.000 | -0.000 |
| 1.631 | 0.886 | 2.550 | 0.000 | -0.000 | -0.000 |
| -0.532 | -0.663 | -0.500 | 1.596 | -0.000 | -0.000 |
| -0.309 | -0.401 | -0.299 | 0.000 | 1.970 | -0.000 |
| -0.527 | -0.658 | -0.496 | 0.000 | -0.000 | 1.140 |
| 0.077 | 0.320 | -0.142 | 0.000 | -0.018 | -0.000 |
| 0.224 | 0.154 | -0.159 | 0.000 | -0.042 | 0.000 |
| -0.191 | -0.086 | -0.113 | -0.000 | -0.032 | -0.000 |
| -0.101 | 0.009 | -0.202 | 0.075 | -0.030 | -0.006 |
| -0.097 | 0.007 | -0.202 | -0.000 | 0.048 | 0.000 |
| -0.093 | 0.002 | -0.076 | -0.010 | -0.007 | 0.556 |
| 0.440 | 0.262 | 0.250 | -0.000 | 0.054 | 0.000 |
| 0.389 | 0.284 | 0.244 | -0.000 | 0.027 | 0.000 |
| 0.012 | -0.101 | 0.197 | 0.000 | 0.014 | 0.000 |
| 0.101 | -0.009 | 0.202 | 0.075 | 0.030 | -0.005 |
| 0.104 | -0.010 | 0.195 | -0.000 | 0.106 | 0.000 |
| 0.093 | -0.002 | 0.076 | -0.010 | 0.007 | 0.556 |
| -0.011 | -0.035 | -0.021 | 0.000 | -0.008 | 0.000 |
| -0.007 | -0.002 | -0.025 | -0.000 | -0.002 | -0.000 |
| -0.102 | -0.094 | 0.030 | 0.000 | -0.011 | -0.000 |
| -0.014 | -0.003 | -0.016 | 0.001 | -0.003 | -0.001 |
| -0.007 | -0.000 | -0.023 | -0.000 | 0.071 | -0.000 |
| -0.016 | -0.004 | -0.012 | 0.001 | -0.003 | 0.002 |
| 0.024 | -0.024 | 0.012 | 0.000 | -0.002 | 0.000 |
| 0.027 | 0.007 | 0.007 | -0.000 | 0.004 | 0.000 |
| -0.082 | -0.095 | 0.061 | 0.000 | -0.006 | 0.000 |
| 0.014 | 0.003 | 0.016 | 0.001 | 0.003 | -0.001 |
| 0.014 | -0.002 | 0.017 | -0.000 | 0.077 | 0.000 |
| 0.016 | 0.004 | 0.012 | 0.001 | 0.003 | 0.002 |
| -0.002 | 0.001 | -0.002 | -0.000 | -0.000 | -0.000 |
| -0.001 | -0.000 | -0.002 | 0.000 | -0.000 | -0.000 |
| -0.093 | -0.094 | 0.044 | 0.000 | -0.009 | -0.000 |
| -0.001 | -0.000 | -0.002 | 0.000 | -0.000 | -0.000 |
| 0.003 | -0.001 | -0.005 | 0.000 | 0.074 | -0.000 |
| -0.002 | -0.000 | -0.001 | 0.001 | -0.000 | 0.002 |
| 0.002 | 0.001 | 0.001 | 0.000 | 0.000 | 0.000 |
| 0.003 | 0.000 | 0.001 | -0.000 | 0.000 | 0.000 |
| -0.092 | -0.095 | 0.047 | -0.000 | -0.008 | 0.000 |
| 0.001 | 0.000 | 0.002 | 0.000 | 0.000 | -0.000 |
| 0.005 | -0.001 | -0.001 | -0.000 | 0.074 | 0.000 |
| 0.002 | 0.000 | 0.001 | 0.001 | 0.000 | 0.002 |
| -0.234 | -0.152 | 0.062 | 0.000 | -0.015 | 0.000 |
| -0.674 | 0.494 | -0.252 | 0.000 | 0.179 | -0.000 |
| -0.348 | -0.095 | -0.067 | 0.000 | 0.151 | -0.000 |
| -0.337 | -0.028 | -0.064 | 0.356 | 0.055 | -0.078 |
| -0.731 | -0.300 | -0.062 | 0.000 | 0.411 | 0.000 |
| -0.457 | -0.117 | -0.165 | -0.026 | 0.127 | 0.003 |
| 0.537 | -0.069 | 0.252 | -0.000 | -0.302 | -0.000 |
| 0.003 | 0.537 | -0.011 | -0.000 | -0.135 | -0.000 |
| 0.353 | -0.083 | 0.120 | -0.000 | -0.092 | 0.000 |
| 0.337 | 0.028 | 0.064 | 0.356 | -0.055 | -0.078 |
| 0.025 | -0.351 | 0.009 | -0.000 | 0.269 | -0.000 |
| 0.457 | 0.117 | 0.165 | -0.026 | -0.127 | 0.003 |
| 0.017 | -0.008 | 0.160 | 0.000 | 0.100 | 0.000 |
| -0.397 | 0.483 | -0.144 | 0.000 | 0.043 | 0.000 |
| 0.029 | -0.134 | 0.018 | 0.000 | -0.044 | 0.000 |
| -0.036 | -0.001 | -0.010 | 0.057 | 0.013 | 0.063 |
| -0.014 | 0.020 | -0.003 | -0.000 | 0.015 | -0.000 |
| -0.035 | -0.001 | -0.009 | 0.015 | 0.013 | 0.002 |
| 0.093 | 0.001 | 0.180 | -0.000 | 0.072 | 0.000 |
| -0.332 | 0.487 | -0.120 | -0.000 | 0.012 | 0.000 |
| 0.098 | -0.132 | 0.037 | -0.000 | -0.067 | 0.000 |
| 0.036 | 0.001 | 0.010 | 0.057 | -0.013 | 0.063 |
| 0.058 | 0.026 | 0.016 | -0.000 | -0.014 | -0.000 |
| 0.035 | 0.001 | 0.009 | 0.015 | -0.013 | 0.002 |
| 0.052 | -0.003 | 0.169 | 0.000 | 0.088 | -0.000 |
| -0.356 | 0.484 | -0.132 | 0.000 | 0.027 | 0.000 |
| 0.060 | -0.133 | 0.027 | 0.000 | -0.054 | -0.000 |
| -0.004 | -0.000 | -0.001 | 0.057 | 0.001 | 0.063 |
| 0.019 | 0.023 | 0.006 | 0.000 | 0.002 | -0.000 |
| -0.004 | -0.000 | -0.001 | 0.015 | 0.001 | 0.002 |
| 0.058 | -0.003 | 0.171 | -0.000 | 0.085 | 0.000 |
| -0.374 | 0.485 | -0.133 | -0.000 | 0.028 | -0.000 |
| 0.067 | -0.133 | 0.028 | -0.000 | -0.057 | -0.000 |
| 0.004 | 0.000 | 0.001 | 0.057 | -0.001 | 0.063 |
| 0.026 | 0.024 | 0.008 | 0.000 | -0.001 | -0.000 |
| 0.004 | 0.000 | 0.001 | 0.015 | -0.001 | 0.002 |
| 0.265 | -0.231 | -0.351 | -0.002 | -0.087 | 0.001 |
| 0.215 | 7.024 | -0.359 | -0.002 | -0.089 | 0.000 |
| 0.386 | -0.950 | -0.153 | -0.001 | 0.335 | -0.000 |
| -0.096 | -0.195 | -0.328 | 0.740 | -0.152 | 1.835 |
| 2.340 | -0.672 | -0.026 | -0.001 | 0.791 | -0.000 |
| 0.284 | 0.139 | -0.301 | 0.065 | -0.126 | 1.046 |
| 0.025 | -0.135 | 0.238 | 0.002 | 0.136 | -0.001 |
| 0.163 | 7.023 | 0.271 | 0.002 | 0.239 | -0.001 |
| 0.517 | -0.711 | 0.453 | 0.001 | 0.684 | 0.000 |
| 0.096 | 0.195 | 0.328 | 0.744 | 0.152 | 1.834 |
| 2.469 | -0.451 | 0.607 | 0.001 | 1.130 | 0.000 |
| -0.284 | -0.139 | 0.301 | 0.069 | 0.126 | 1.046 |
| 0.006 | -0.458 | -0.034 | -0.000 | -0.007 | 0.000 |
| 0.128 | 6.735 | -0.013 | -0.000 | 0.044 | 0.000 |
| 0.155 | -0.480 | -0.017 | -0.000 | 0.043 | 0.000 |
| 0.028 | 0.015 | -0.027 | 0.001 | -0.012 | 0.013 |
| 0.041 | 0.061 | -0.040 | 0.000 | -0.014 | -0.000 |
| 0.041 | 0.022 | -0.023 | -0.001 | -0.012 | 0.473 |
| -0.003 | -0.454 | 0.027 | 0.000 | 0.003 | -0.000 |
| 0.212 | 7.037 | -0.005 | 0.000 | 0.086 | -0.000 |
| 0.154 | -0.471 | 0.044 | 0.000 | 0.074 | -0.000 |
| -0.028 | -0.015 | 0.027 | 0.001 | 0.012 | 0.013 |
| 0.011 | 0.046 | 0.023 | -0.000 | 0.020 | 0.000 |
| -0.041 | -0.022 | 0.023 | -0.000 | 0.012 | 0.473 |
| 0.006 | -0.472 | -0.000 | -0.000 | 0.003 | 0.000 |
| 0.207 | 7.018 | -0.037 | -0.000 | 0.081 | 0.000 |
| -0.004 | -0.471 | -0.002 | -0.000 | -0.002 | 0.000 |
| 0.002 | 0.001 | -0.003 | -0.001 | -0.001 | 0.001 |
| 0.123 | 0.183 | -0.040 | -0.000 | 0.019 | 0.000 |
| -0.001 | -0.003 | -0.003 | 0.000 | 0.001 | 0.467 |
| 0.000 | -0.464 | 0.001 | 0.000 | -0.000 | -0.000 |
| 0.220 | 7.053 | -0.036 | 0.000 | 0.061 | -0.000 |
| 0.154 | -0.475 | 0.017 | 0.000 | 0.060 | -0.000 |
| -0.002 | -0.001 | 0.003 | -0.001 | 0.001 | 0.001 |
| 0.120 | 0.181 | -0.034 | 0.000 | 0.023 | -0.000 |
| 0.001 | 0.003 | 0.003 | 0.000 | -0.001 | 0.467 |
| -0.051 | -0.577 | -0.650 | -0.000 | -0.171 | -0.000 |
| -0.218 | -0.315 | -0.709 | -0.000 | -0.346 | -0.000 |
| -0.246 | -0.640 | -0.382 | -0.000 | -0.153 | 0.000 |
| -0.156 | -0.512 | -0.590 | 0.130 | -0.230 | 0.088 |
| -0.129 | -0.635 | -0.515 | 0.000 | -0.111 | -0.000 |
| -0.150 | -0.489 | -0.565 | 0.082 | -0.220 | 0.089 |
| 0.230 | 0.374 | 0.454 | 0.000 | 0.256 | -0.000 |
| 0.031 | 1.336 | 0.294 | 0.000 | 0.031 | 0.000 |
| -0.107 | 0.229 | 1.571 | -0.000 | 0.692 | 0.000 |
| 0.156 | 0.512 | 0.590 | 0.130 | 0.230 | 0.088 |
| 0.401 | 0.459 | 0.719 | -0.000 | 0.587 | -0.000 |
| 0.150 | 0.489 | 0.565 | 0.082 | 0.220 | 0.089 |
| -0.014 | -0.053 | -0.062 | 0.000 | -0.020 | 0.000 |
| -0.024 | -0.045 | -0.067 | -0.000 | -0.025 | 0.000 |
| -0.023 | -0.056 | -0.053 | -0.000 | -0.027 | 0.000 |
| -0.015 | -0.044 | -0.053 | 0.000 | -0.021 | 0.002 |
| -0.010 | -0.212 | -0.063 | -0.000 | 0.033 | -0.000 |
| -0.015 | -0.045 | -0.053 | 0.004 | -0.021 | 0.000 |
| 0.015 | 0.034 | 0.041 | -0.000 | 0.022 | -0.000 |
| 0.005 | 0.046 | 0.037 | -0.000 | 0.017 | -0.000 |
| 0.006 | 0.031 | 0.054 | -0.000 | 0.013 | -0.000 |
| 0.015 | 0.044 | 0.053 | 0.000 | 0.021 | 0.002 |
| 0.012 | 0.033 | 0.039 | -0.000 | 0.021 | -0.000 |
| 0.015 | 0.045 | 0.053 | 0.004 | 0.021 | 0.000 |
| -0.002 | -0.005 | -0.005 | 0.000 | -0.002 | 0.000 |
| -0.002 | -0.005 | -0.005 | -0.000 | -0.002 | 0.000 |
| -0.001 | -0.005 | -0.006 | -0.000 | -0.003 | -0.000 |
| -0.001 | -0.004 | -0.005 | 0.000 | -0.002 | 0.000 |
| -0.001 | -0.005 | -0.004 | -0.000 | -0.001 | 0.000 |
| -0.001 | -0.004 | -0.005 | 0.000 | -0.002 | 0.000 |
| 0.002 | 0.004 | 0.005 | -0.000 | 0.002 | 0.000 |
| 0.001 | 0.005 | 0.004 | -0.000 | 0.002 | -0.000 |
| 0.001 | 0.003 | 0.006 | -0.000 | 0.002 | -0.000 |
| 0.001 | 0.004 | 0.005 | 0.000 | 0.002 | 0.000 |
| 0.001 | 0.004 | 0.005 | -0.000 | 0.002 | 0.000 |
| 0.001 | 0.004 | 0.005 | 0.000 | 0.002 | 0.000 |
| -0.286 | -0.444 | -0.259 | 0.000 | 0.000 | 0.000 |
| -0.613 | -0.000 | 0.506 | -0.000 | -0.000 | 0.000 |
| -0.564 | 0.389 | 0.171 | -0.000 | -0.000 | 0.000 |
| -0.145 | -0.311 | -0.024 | 0.707 | 0.000 | 0.000 |
| -0.146 | -0.312 | -0.024 | 0.000 | 0.340 | 0.000 |
| -0.145 | -0.312 | -0.023 | 0.000 | 0.000 | 0.375 |
| 0.287 | 0.242 | -0.067 | -0.000 | -0.000 | -0.000 |
| 0.002 | 1.942 | 0.355 | -0.000 | -0.000 | -0.000 |
| -0.021 | 0.673 | 1.650 | -0.000 | -0.000 | -0.000 |
| 0.145 | 0.311 | 0.024 | 0.707 | -0.000 | -0.000 |
| 0.146 | 0.312 | 0.024 | -0.000 | 0.340 | -0.000 |
| 0.145 | 0.312 | 0.023 | -0.000 | -0.000 | 0.375 |
| -0.011 | -0.161 | -0.145 | -0.000 | -0.000 | 0.000 |
| -0.126 | 0.411 | 0.689 | -0.000 | -0.000 | 0.000 |
| -0.097 | 0.674 | 0.427 | -0.000 | -0.000 | -0.000 |
| -0.014 | -0.031 | -0.002 | 0.712 | 0.000 | 0.000 |
| -0.014 | -0.031 | -0.002 | 0.000 | 0.345 | 0.000 |
| -0.014 | -0.031 | -0.002 | 0.000 | 0.000 | 0.381 |
| 0.047 | -0.103 | -0.114 | 0.000 | 0.000 | -0.000 |
| -0.028 | 0.518 | 0.717 | 0.000 | 0.000 | 0.000 |
| 0.000 | 0.729 | 0.501 | 0.000 | 0.000 | 0.000 |
| 0.014 | 0.031 | 0.002 | 0.712 | -0.000 | -0.000 |
| 0.014 | 0.031 | 0.002 | -0.000 | 0.345 | -0.000 |
| 0.014 | 0.031 | 0.002 | -0.000 | -0.000 | 0.381 |
| 0.015 | -0.136 | -0.130 | -0.000 | -0.000 | 0.000 |
| -0.079 | 0.456 | 0.710 | -0.000 | -0.000 | 0.000 |
| -0.051 | 0.706 | 0.458 | -0.000 | -0.000 | -0.000 |
| -0.001 | -0.003 | -0.000 | 0.712 | 0.000 | 0.000 |
| -0.001 | -0.003 | -0.000 | 0.000 | 0.345 | 0.000 |
| -0.001 | -0.003 | -0.000 | 0.000 | 0.000 | 0.381 |
| 0.021 | -0.130 | -0.127 | 0.000 | 0.000 | -0.000 |
| -0.074 | 0.472 | 0.697 | 0.000 | 0.000 | -0.000 |
| -0.045 | 0.698 | 0.468 | 0.000 | 0.000 | -0.000 |
| 0.001 | 0.003 | 0.000 | 0.712 | -0.000 | -0.000 |
| 0.001 | 0.003 | 0.000 | -0.000 | 0.345 | -0.000 |
| 0.001 | 0.003 | 0.000 | -0.000 | -0.000 | 0.381 |
| 116.305 | 98.693 | 105.631 | 0.000 | -0.000 | -0.000 |
| 81.238 | 130.622 | 99.960 | 0.000 | -0.000 | -0.000 |
| 118.943 | 114.043 | 147.666 | 0.000 | -0.000 | 0.000 |
| 0.009 | 0.013 | 0.003 | 18.324 | 0.000 | 0.000 |
| -0.000 | 0.000 | 0.000 | 0.000 | 66.880 | -0.000 |
| -0.000 | 0.000 | 0.000 | -0.000 | 0.000 | 44.060 |
| 104.077 | 84.394 | 83.015 | -0.000 | -0.000 | 0.000 |
| 100.906 | 150.368 | 96.708 | 0.000 | 0.000 | 0.000 |
| 145.838 | 152.335 | 224.170 | -0.000 | 0.000 | 0.000 |
| -0.009 | -0.013 | -0.003 | 18.324 | 0.000 | 0.000 |
| 0.000 | 0.000 | -0.000 | -0.000 | 66.880 | -0.000 |
| 0.000 | -0.000 | -0.000 | -0.000 | 0.000 | 44.060 |
| 226.222 | 177.463 | 145.838 | 0.000 | -0.000 | 0.000 |
| 177.463 | 274.849 | 152.335 | 0.000 | 0.000 | 0.000 |
| 118.938 | 114.038 | 147.663 | 0.000 | 0.000 | -0.000 |
| 0.000 | 0.000 | 0.000 | 46.358 | -0.000 | -0.000 |
| 0.001 | 0.001 | 0.000 | 0.000 | 18.491 | -0.000 |
| 0.001 | 0.001 | 0.000 | 0.000 | -0.000 | 29.967 |
| 116.302 | 98.689 | 105.631 | -0.000 | 0.000 | -0.000 |
| 100.915 | 150.379 | 96.712 | 0.000 | 0.000 | 0.000 |
| 81.334 | 93.664 | 124.806 | -0.000 | -0.000 | -0.000 |
| -0.000 | -0.000 | -0.000 | 46.358 | 0.000 | 0.000 |
| -0.001 | -0.001 | -0.000 | 0.000 | 16.956 | 0.000 |
| -0.001 | -0.001 | -0.000 | -0.000 | 0.000 | 29.967 |
| 98.911 | 86.651 | 80.023 | 0.000 | -0.000 | -0.000 |
| 81.228 | 130.608 | 99.956 | 0.000 | 0.000 | -0.000 |
| 75.202 | 91.767 | 117.978 | 0.000 | -0.000 | -0.000 |
| 0.000 | 0.000 | 0.000 | 28.444 | -0.000 | 0.000 |
| 0.000 | 0.000 | 0.000 | 0.000 | 66.880 | 0.000 |
| 0.000 | 0.000 | 0.000 | 0.000 | 0.000 | 29.967 |
| 98.909 | 86.649 | 80.022 | -0.000 | -0.000 | 0.000 |
| 89.309 | 109.907 | 96.806 | -0.000 | 0.000 | 0.000 |
| 75.197 | 91.761 | 117.966 | -0.000 | 0.000 | 0.000 |
| -0.000 | -0.000 | -0.000 | 28.444 | -0.000 | 0.000 |
| -0.000 | -0.000 | -0.000 | -0.000 | 66.880 | -0.000 |
| -0.000 | -0.000 | -0.000 | -0.000 | 0.000 | 29.967 |
| 0.109 | 0.177 | -0.206 | -0.000 | -0.000 | -0.000 |
| 0.150 | 0.118 | -0.052 | 0.000 | -0.000 | -0.000 |
| -0.185 | -0.023 | -0.128 | -0.000 | -0.000 | -0.000 |
| -0.194 | -0.145 | -0.190 | 0.070 | -0.000 | -0.000 |
| -0.168 | -0.118 | -0.164 | -0.000 | 0.066 | -0.000 |
| -0.193 | -0.142 | -0.188 | -0.000 | -0.000 | 0.055 |
| 0.341 | 0.406 | 0.150 | 0.000 | -0.000 | 0.000 |
| 0.485 | 0.304 | 0.296 | 0.000 | 0.000 | 0.000 |
| 0.114 | 0.168 | 0.168 | 0.000 | 0.000 | -0.000 |
| 0.194 | 0.145 | 0.190 | 0.070 | 0.000 | -0.000 |
| 0.168 | 0.118 | 0.164 | 0.000 | 0.066 | -0.000 |
| 0.193 | 0.142 | 0.188 | 0.000 | 0.000 | 0.055 |
| 0.052 | 0.004 | -0.060 | 0.000 | -0.000 | 0.000 |
| 0.032 | 0.059 | -0.035 | -0.000 | 0.000 | -0.000 |
| -0.020 | 0.006 | 0.015 | -0.000 | -0.000 | 0.000 |
| -0.017 | -0.013 | -0.017 | 0.065 | -0.000 | 0.000 |
| -0.016 | -0.012 | -0.015 | -0.000 | 0.007 | -0.000 |
| -0.016 | -0.012 | -0.016 | -0.000 | -0.000 | 0.053 |
| 0.069 | 0.022 | -0.034 | 0.000 | 0.000 | -0.000 |
| 0.057 | 0.071 | -0.009 | 0.000 | -0.000 | -0.000 |
| 0.009 | 0.027 | 0.045 | 0.000 | 0.000 | 0.000 |
| 0.017 | 0.013 | 0.017 | 0.065 | 0.000 | -0.000 |
| 0.016 | 0.012 | 0.015 | -0.000 | 0.007 | -0.000 |
| 0.016 | 0.012 | 0.016 | 0.000 | 0.000 | 0.053 |
| 0.060 | 0.011 | -0.050 | -0.000 | -0.000 | -0.000 |
| 0.043 | 0.065 | -0.024 | -0.000 | -0.000 | 0.000 |
| -0.008 | 0.015 | 0.028 | -0.000 | -0.000 | -0.000 |
| -0.002 | -0.001 | -0.002 | 0.065 | -0.000 | 0.000 |
| -0.002 | -0.001 | -0.002 | 0.000 | 0.007 | 0.000 |
| -0.002 | -0.001 | -0.002 | -0.000 | -0.000 | 0.053 |
| 0.061 | 0.015 | -0.044 | -0.000 | 0.000 | -0.000 |
| 0.046 | 0.066 | -0.020 | 0.000 | 0.000 | -0.000 |
| -0.004 | 0.018 | 0.032 | 0.000 | 0.000 | 0.000 |
| 0.002 | 0.001 | 0.002 | 0.065 | 0.000 | 0.000 |
| 0.002 | 0.001 | 0.002 | 0.000 | 0.007 | 0.000 |
| 0.002 | 0.001 | 0.002 | 0.000 | 0.000 | 0.053 |
| 0.411 | 0.320 | 0.220 | -0.000 | 0.081 | -0.000 |
| 0.529 | 0.261 | 0.141 | -0.000 | 0.023 | -0.000 |
| 0.417 | 0.327 | 0.260 | -0.000 | 0.124 | 0.000 |
| 0.315 | 0.201 | 0.121 | 0.163 | 0.146 | -0.062 |
| 0.119 | 0.131 | 0.207 | 0.000 | 0.211 | -0.000 |
| 0.305 | 0.200 | 0.112 | -0.056 | 0.141 | 0.117 |
| -0.221 | 0.002 | 0.010 | 0.000 | -0.154 | -0.000 |
| -0.094 | 0.173 | 0.036 | 0.000 | -0.253 | 0.000 |
| -0.057 | -0.012 | 0.049 | 0.000 | -0.211 | 0.000 |
| -0.315 | -0.201 | -0.121 | 0.163 | -0.146 | -0.062 |
| -0.528 | -0.268 | -0.046 | -0.000 | 0.024 | 0.000 |
| -0.305 | -0.200 | -0.112 | -0.056 | -0.141 | 0.117 |
| 0.037 | 0.028 | 0.013 | -0.000 | 0.004 | 0.000 |
| 0.017 | 0.017 | 0.013 | -0.000 | 0.015 | -0.000 |
| 0.143 | 0.056 | 0.038 | 0.000 | -0.037 | -0.000 |
| 0.032 | 0.016 | 0.012 | 0.002 | 0.012 | 0.001 |
| 0.029 | 0.018 | 0.009 | -0.000 | 0.013 | 0.000 |
| 0.032 | 0.016 | 0.012 | -0.002 | 0.012 | 0.001 |
| -0.026 | -0.003 | -0.010 | -0.000 | -0.021 | 0.000 |
| -0.047 | -0.015 | -0.012 | -0.000 | -0.009 | 0.000 |
| 0.078 | 0.022 | 0.014 | 0.000 | -0.062 | -0.000 |
| -0.032 | -0.016 | -0.012 | 0.002 | -0.012 | 0.001 |
| -0.037 | -0.015 | -0.015 | 0.000 | -0.011 | -0.000 |
| -0.032 | -0.016 | -0.012 | -0.002 | -0.012 | 0.001 |
| 0.004 | 0.011 | -0.004 | -0.000 | 0.002 | 0.000 |
| -0.015 | 0.002 | 0.006 | 0.000 | 0.003 | -0.000 |
| 0.115 | 0.041 | 0.029 | -0.000 | -0.048 | 0.000 |
| 0.003 | 0.002 | 0.001 | 0.001 | 0.001 | -0.002 |
| 0.007 | 0.002 | 0.003 | -0.000 | 0.002 | 0.000 |
| 0.003 | 0.002 | 0.001 | -0.001 | 0.001 | 0.000 |
| -0.002 | 0.008 | -0.006 | 0.000 | -0.001 | 0.000 |
| -0.021 | 0.000 | 0.004 | 0.000 | 0.001 | 0.000 |
| 0.106 | 0.037 | 0.023 | 0.000 | -0.050 | 0.000 |
| -0.003 | -0.002 | -0.001 | 0.001 | -0.001 | -0.002 |
| 0.000 | -0.001 | 0.001 | 0.000 | -0.001 | -0.000 |
| -0.003 | -0.002 | -0.001 | -0.001 | -0.001 | 0.000 |
| 296.334 | 62.443 | 117.009 | -0.000 | -0.000 | 0.000 |
| 62.443 | 178.477 | 83.775 | -0.000 | -0.000 | 0.000 |
| 73.558 | 115.893 | 176.669 | 0.000 | -0.000 | -0.000 |
| -0.000 | -0.000 | 0.000 | 69.218 | -0.000 | 0.000 |
| -0.000 | -0.000 | -0.000 | 0.000 | 14.146 | 0.000 |
| -0.000 | -0.015 | 0.008 | -0.000 | -0.000 | 13.799 |
| 296.334 | 62.443 | 117.009 | -0.000 | 0.000 | 0.000 |
| 81.784 | 128.877 | 118.018 | -0.000 | -0.000 | -0.000 |
| 86.697 | 109.163 | 159.036 | -0.000 | 0.000 | -0.000 |
| 0.000 | 0.000 | -0.000 | 69.218 | 0.000 | 0.000 |
| 0.000 | 0.000 | 0.000 | 0.000 | 14.146 | -0.000 |
| 0.000 | 0.015 | -0.008 | -0.000 | 0.000 | 13.799 |
| 209.776 | 82.067 | 70.011 | -0.000 | -0.000 | -0.000 |
| 81.782 | 128.868 | 118.022 | -0.000 | -0.000 | 0.000 |
| 73.560 | 115.903 | 176.665 | 0.000 | -0.000 | -0.000 |
| -0.000 | -0.000 | 0.000 | 69.218 | -0.000 | 0.000 |
| -0.000 | -0.000 | -0.000 | 0.000 | 14.146 | -0.000 |
| -0.000 | -0.000 | -0.000 | -0.000 | -0.000 | 20.878 |
| 296.334 | 62.443 | 117.009 | -0.000 | 0.000 | -0.000 |
| 62.443 | 178.477 | 83.775 | -0.000 | 0.000 | -0.000 |
| 117.009 | 83.775 | 226.092 | -0.000 | 0.000 | -0.000 |
| 0.000 | 0.000 | -0.000 | 69.218 | 0.000 | 0.000 |
| 0.000 | 0.000 | 0.000 | 0.000 | 14.146 | -0.000 |
| 0.000 | 0.000 | 0.000 | 0.000 | 0.000 | 20.878 |
| 160.972 | 71.988 | 83.709 | -0.000 | 0.000 | -0.000 |
| 81.783 | 128.868 | 118.023 | 0.000 | -0.000 | -0.000 |
| 117.010 | 83.775 | 226.093 | -0.000 | -0.000 | -0.000 |
| -0.000 | -0.000 | 0.000 | 19.994 | -0.000 | 0.000 |
| 0.000 | -0.000 | -0.000 | 0.000 | 14.146 | 0.000 |
| -0.000 | -0.000 | 0.000 | 0.000 | -0.000 | 13.799 |
| 160.976 | 71.989 | 83.708 | -0.000 | 0.000 | -0.000 |
| 74.471 | 118.907 | 116.825 | -0.000 | 0.000 | -0.000 |
| 73.560 | 115.904 | 176.664 | 0.000 | 0.000 | -0.000 |
| 0.000 | 0.000 | -0.000 | 19.994 | 0.000 | -0.000 |
| -0.000 | 0.000 | 0.000 | 0.000 | 14.146 | 0.000 |
| 0.000 | 0.000 | -0.000 | -0.000 | 0.000 | 13.799 |
| 0.032 | 0.035 | -0.026 | 0.000 | -0.000 | 0.000 |
| 0.104 | -0.021 | -0.153 | 0.000 | 0.000 | 0.000 |
| -0.143 | 0.049 | 2.549 | 0.000 | 0.000 | -0.000 |
| 0.036 | -0.039 | 0.052 | 0.528 | 0.000 | 0.000 |
| 0.036 | -0.039 | 0.052 | 0.000 | 0.395 | -0.000 |
| 0.028 | -0.042 | 0.157 | -0.000 | -0.000 | 0.035 |
| 0.015 | 0.140 | -0.310 | -0.000 | -0.000 | -0.000 |
| 0.064 | 0.127 | -0.417 | 0.000 | -0.000 | 0.000 |
| -0.253 | 0.046 | 2.406 | -0.000 | -0.000 | -0.000 |
| -0.036 | 0.039 | -0.052 | 0.528 | -0.000 | -0.000 |
| -0.036 | 0.039 | -0.052 | -0.000 | 0.395 | -0.000 |
| -0.028 | 0.042 | -0.157 | 0.000 | 0.000 | 0.035 |
| 0.027 | 0.084 | -0.157 | 0.000 | -0.000 | 0.000 |
| 0.088 | 0.049 | -0.273 | 0.000 | -0.000 | -0.000 |
| -0.192 | 0.049 | 2.485 | 0.000 | 0.000 | -0.000 |
| 0.004 | -0.004 | 0.005 | 0.528 | 0.000 | 0.000 |
| 0.004 | -0.004 | 0.005 | 0.000 | 0.396 | -0.000 |
| 0.003 | -0.004 | 0.016 | 0.000 | -0.000 | 0.038 |
| 0.026 | 0.093 | -0.185 | 0.000 | -0.000 | -0.000 |
| 0.082 | 0.064 | -0.300 | 0.000 | -0.000 | -0.000 |
| -0.203 | 0.049 | 2.471 | -0.000 | -0.000 | 0.000 |
| -0.004 | 0.004 | -0.005 | 0.528 | -0.000 | 0.000 |
| -0.004 | 0.004 | -0.005 | -0.000 | 0.396 | 0.000 |
| -0.003 | 0.004 | -0.016 | -0.000 | -0.000 | 0.038 |
| 0.024 | 0.094 | -0.167 | -0.000 | -0.000 | -0.000 |
| 0.093 | 0.053 | -0.281 | -0.000 | 0.000 | -0.000 |
| -0.197 | 0.048 | 2.478 | 0.000 | 0.000 | 0.000 |
| 0.000 | -0.000 | 0.001 | 0.528 | -0.000 | -0.000 |
| 0.000 | -0.000 | 0.001 | -0.000 | 0.396 | -0.000 |
| 0.000 | -0.000 | 0.002 | -0.000 | -0.000 | 0.038 |
| 0.029 | 0.083 | -0.175 | 0.000 | -0.000 | -0.000 |
| 0.077 | 0.059 | -0.291 | -0.000 | 0.000 | -0.000 |
| -0.197 | 0.049 | 2.479 | -0.000 | -0.000 | 0.000 |
| -0.000 | 0.000 | -0.001 | 0.528 | -0.000 | -0.000 |
| -0.000 | 0.000 | -0.001 | -0.000 | 0.396 | 0.000 |
| -0.000 | 0.000 | -0.002 | 0.000 | -0.000 | 0.038 |
| 24.032 | 3.772 | 10.571 | 0.000 | -0.000 | -0.000 |
| 3.772 | 28.795 | 10.361 | -0.000 | 0.000 | -0.000 |
| 10.571 | 10.361 | 31.205 | -0.000 | 0.000 | -0.000 |
| -0.000 | -0.000 | 0.000 | 11.041 | -0.000 | -0.000 |
| -0.000 | -0.000 | 0.000 | -0.000 | 11.246 | -0.000 |
| -0.000 | -0.000 | 0.000 | -0.000 | 0.000 | 4.433 |
| 24.032 | 3.772 | 10.571 | 0.000 | 0.000 | 0.000 |
| 3.772 | 28.795 | 10.361 | -0.000 | -0.000 | 0.000 |
| 10.571 | 10.361 | 31.205 | 0.000 | -0.000 | -0.000 |
| 0.000 | 0.000 | -0.000 | 11.041 | -0.000 | 0.000 |
| 0.000 | 0.000 | -0.000 | 0.000 | 11.246 | 0.000 |
| 0.000 | 0.000 | -0.000 | -0.000 | 0.000 | 4.433 |
| 24.032 | 3.772 | 10.571 | 0.000 | -0.000 | -0.000 |
| -14.504 | -14.894 | 46.057 | 0.000 | -0.000 | 0.000 |
| -14.518 | -14.887 | 46.002 | -0.000 | -0.000 | -0.000 |
| -0.000 | -0.000 | 0.000 | 11.041 | -0.000 | -0.000 |
| -14.494 | -14.883 | 46.052 | 0.000 | 0.001 | 0.000 |
| 0.000 | -0.000 | -0.000 | -0.000 | -0.000 | 4.433 |
| 15.152 | 15.633 | -44.868 | 0.000 | -0.000 | 0.000 |
| 14.310 | 14.671 | -46.267 | 0.000 | 0.000 | -0.000 |
| 10.571 | 10.361 | 31.205 | 0.000 | 0.000 | -0.000 |
| 0.000 | 0.000 | -0.000 | 11.041 | -0.000 | 0.000 |
| 14.494 | 14.883 | -46.052 | 0.000 | 0.001 | -0.000 |
| -0.000 | 0.000 | 0.000 | -0.000 | 0.000 | 4.433 |
| -1.153 | -0.438 | 3.380 | -0.000 | -0.000 | 0.000 |
| -1.191 | -0.367 | 3.500 | -0.000 | -0.000 | 0.000 |
| -1.485 | -1.521 | 4.534 | 0.000 | -0.000 | -0.000 |
| 1.022 | -2.531 | -0.793 | -0.073 | -0.000 | 0.000 |
| 0.979 | -2.426 | -0.760 | -0.000 | -0.206 | 0.000 |
| -1.160 | -0.499 | 3.478 | -0.000 | -0.000 | 0.046 |
| 1.520 | 1.565 | -4.484 | 0.000 | 0.000 | -0.000 |
| 1.520 | 1.564 | -4.485 | 0.000 | 0.000 | -0.000 |
| 1.132 | 0.181 | -3.412 | 0.000 | 0.000 | -0.000 |
| -1.022 | 2.531 | 0.793 | -0.073 | 0.000 | -0.000 |
| -0.979 | 2.426 | 0.760 | 0.000 | -0.206 | -0.000 |
| 1.160 | 0.499 | -3.478 | 0.000 | 0.000 | 0.046 |
| -6.377 | -6.415 | 1.876 | 0.000 | 0.000 | 0.000 |
| -6.415 | -6.377 | 1.876 | 0.000 | 0.000 | 0.000 |
| 0.544 | 0.544 | 0.360 | -0.000 | -0.000 | 0.000 |
| -6.397 | -6.397 | 1.876 | -0.001 | 0.000 | 0.000 |
| -6.397 | -6.397 | 1.876 | 0.000 | -0.001 | 0.000 |
| -6.397 | -6.397 | 1.875 | 0.000 | 0.000 | 0.019 |
| 6.415 | 6.377 | -1.876 | -0.000 | -0.000 | -0.000 |
| 6.377 | 6.415 | -1.876 | -0.000 | -0.000 | -0.000 |
| 6.396 | 6.396 | -1.876 | 0.000 | 0.000 | -0.000 |
| 6.397 | 6.397 | -1.876 | -0.001 | -0.000 | -0.000 |
| 6.397 | 6.397 | -1.876 | -0.000 | -0.001 | -0.000 |
| 6.397 | 6.397 | -1.875 | -0.000 | -0.000 | 0.019 |
| -0.622 | -0.660 | 0.188 | 0.000 | 0.000 | 0.000 |
| -0.660 | -0.622 | 0.188 | 0.000 | 0.000 | 0.000 |
| -0.341 | -0.341 | -0.149 | 0.000 | 0.000 | -0.000 |
| -0.007 | -0.007 | 0.014 | -0.104 | 0.000 | 0.000 |
| -0.007 | -0.007 | 0.014 | 0.000 | -0.104 | 0.000 |
| -0.009 | -0.009 | 0.018 | 0.000 | 0.000 | -0.094 |
| 0.660 | 0.622 | -0.188 | -0.000 | -0.000 | 0.000 |
| 0.622 | 0.660 | -0.188 | -0.000 | -0.000 | 0.000 |
| -0.315 | -0.315 | -0.215 | -0.000 | -0.000 | 0.000 |
| 0.007 | 0.007 | -0.014 | -0.104 | -0.000 | -0.000 |
| 0.007 | 0.007 | -0.014 | -0.000 | -0.104 | -0.000 |
| 0.009 | 0.009 | -0.018 | -0.000 | -0.000 | -0.094 |
| -0.064 | -0.080 | 0.020 | -0.000 | -0.000 | 0.000 |
| -0.080 | -0.064 | 0.020 | -0.000 | -0.000 | 0.000 |
| -0.027 | -0.027 | 0.008 | 0.000 | 0.000 | -0.000 |
| -0.064 | -0.064 | 0.019 | -0.000 | 0.000 | -0.000 |
| -0.064 | -0.064 | 0.019 | 0.000 | -0.000 | -0.000 |
| -0.073 | -0.073 | 0.022 | 0.000 | 0.000 | 0.007 |
| 0.064 | 0.063 | -0.019 | 0.000 | 0.000 | -0.000 |
| 0.063 | 0.064 | -0.019 | 0.000 | 0.000 | -0.000 |
| 0.030 | 0.030 | -0.012 | 0.000 | 0.000 | -0.000 |
| 0.064 | 0.064 | -0.019 | -0.000 | -0.000 | 0.000 |
| 0.064 | 0.064 | -0.019 | -0.000 | -0.000 | 0.000 |
| 0.073 | 0.073 | -0.022 | -0.000 | -0.000 | 0.007 |
| 219.846 | 165.526 | 158.202 | -0.000 | 0.000 | 0.000 |
| 157.612 | 199.048 | 143.615 | -0.000 | 0.000 | -0.000 |
| 186.148 | 173.007 | 266.142 | -0.000 | 0.000 | -0.000 |
| -0.008 | -0.002 | -0.003 | 27.911 | 0.000 | -0.000 |
| -0.000 | 0.000 | -0.000 | -0.000 | 56.750 | -0.000 |
| 0.000 | 0.000 | -0.000 | 0.000 | 0.000 | 52.958 |
| 298.348 | 190.730 | 186.148 | 0.000 | -0.000 | 0.000 |
| 190.730 | 284.810 | 173.007 | 0.000 | -0.000 | -0.000 |
| 186.148 | 173.007 | 266.142 | 0.000 | -0.000 | -0.000 |
| 0.008 | 0.002 | 0.003 | 27.911 | -0.000 | 0.000 |
| 0.000 | -0.000 | 0.000 | 0.000 | 56.750 | 0.000 |
| -0.000 | -0.000 | 0.000 | -0.000 | -0.000 | 52.958 |
| 219.849 | 165.526 | 158.204 | -0.000 | 0.000 | 0.000 |
| 168.203 | 223.290 | 151.897 | -0.000 | 0.000 | 0.000 |
| 148.841 | 150.653 | 173.985 | 0.000 | 0.000 | -0.000 |
| 0.000 | 0.000 | 0.000 | 56.931 | 0.000 | -0.000 |
| 0.000 | 0.000 | 0.000 | 0.000 | 56.750 | -0.000 |
| -0.001 | -0.000 | -0.001 | -0.000 | 0.000 | 22.238 |
| 202.498 | 160.510 | 149.041 | 0.000 | -0.000 | 0.000 |
| 168.204 | 223.290 | 151.898 | 0.000 | -0.000 | 0.000 |
| 148.842 | 150.653 | 173.986 | -0.000 | -0.000 | 0.000 |
| -0.000 | -0.000 | -0.000 | 56.931 | -0.000 | -0.000 |
| -0.000 | -0.000 | -0.000 | 0.000 | 56.750 | 0.000 |
| 0.001 | 0.000 | 0.001 | 0.000 | -0.000 | 22.238 |
| 196.451 | 158.734 | 149.832 | -0.000 | 0.000 | 0.000 |
| 157.623 | 199.053 | 143.622 | 0.000 | 0.000 | -0.000 |
| 148.841 | 150.653 | 173.984 | -0.000 | 0.000 | -0.000 |
| -0.000 | -0.000 | 0.000 | 27.911 | 0.000 | -0.000 |
| 0.000 | 0.000 | 0.000 | 0.000 | 56.750 | -0.000 |
| -0.000 | -0.000 | -0.000 | -0.000 | 0.000 | 20.192 |
| 208.299 | 164.187 | 154.622 | 0.000 | -0.000 | -0.000 |
| 161.205 | 208.478 | 152.694 | -0.000 | -0.000 | 0.000 |
| 186.148 | 173.006 | 266.141 | 0.000 | -0.000 | 0.000 |
| 0.000 | 0.000 | -0.000 | 27.911 | -0.000 | 0.000 |
| -0.000 | -0.000 | -0.000 | 0.000 | 56.750 | 0.000 |
| 0.000 | 0.000 | 0.000 | 0.000 | -0.000 | 20.192 |
| 35.813 | 12.743 | 13.013 | 0.000 | 0.000 | 0.000 |
| 12.743 | 35.627 | 10.812 | -0.000 | 0.000 | -0.000 |
| 13.013 | 10.812 | 29.100 | 0.000 | 0.000 | 0.000 |
| 0.000 | 0.000 | 0.000 | 11.730 | 0.000 | 0.000 |
| -0.000 | 0.000 | 0.000 | 0.000 | 13.960 | -0.000 |
| 0.000 | 0.000 | 0.000 | 0.000 | 0.000 | 13.504 |
| 35.813 | 12.743 | 13.013 | -0.000 | -0.000 | -0.000 |
| 12.743 | 35.627 | 10.812 | 0.000 | -0.000 | -0.000 |
| 13.013 | 10.812 | 29.100 | -0.000 | -0.000 | -0.000 |
| -0.000 | -0.000 | -0.000 | 11.730 | -0.000 | 0.000 |
| -0.000 | -0.000 | -0.000 | -0.000 | 13.960 | 0.000 |
| -0.000 | -0.000 | -0.000 | -0.000 | -0.000 | 13.504 |
| -16.707 | 2.925 | 4.849 | -0.000 | -0.000 | -0.000 |
| -35.194 | -42.373 | -8.784 | -0.000 | 0.000 | -0.000 |
| -35.653 | -42.442 | -8.720 | 0.000 | -0.000 | -0.000 |
| -35.236 | -42.322 | -8.814 | -0.026 | 0.000 | 0.000 |
| 1.721 | 2.412 | 4.463 | -0.000 | -16.397 | 0.000 |
| -35.216 | -42.340 | -8.818 | 0.000 | -0.000 | -0.011 |
| 35.648 | 42.445 | 8.720 | 0.000 | -0.000 | -0.000 |
| 12.743 | 35.627 | 10.812 | -0.000 | -0.000 | 0.000 |
| 35.323 | 42.284 | 8.784 | 0.000 | -0.000 | 0.000 |
| 35.236 | 42.322 | 8.814 | -0.026 | -0.000 | 0.000 |
| -1.721 | -2.412 | -4.463 | 0.000 | -16.397 | -0.000 |
| 35.216 | 42.340 | 8.818 | 0.000 | 0.000 | -0.011 |
| -4.182 | -4.701 | -0.597 | 0.000 | -0.000 | -0.000 |
| -3.638 | -5.014 | -0.488 | 0.000 | -0.000 | 0.000 |
| -1.865 | -2.516 | -1.187 | -0.000 | -0.000 | -0.000 |
| -3.522 | -4.238 | -0.881 | 0.002 | -0.000 | 0.000 |
| -3.522 | -4.238 | -0.880 | 0.000 | 0.003 | 0.000 |
| -3.522 | -4.238 | -0.880 | -0.000 | 0.000 | 0.002 |
| 3.563 | 4.240 | 0.872 | -0.000 | -0.000 | 0.000 |
| 3.760 | 4.103 | 0.655 | -0.000 | -0.000 | 0.000 |
| -1.842 | -1.450 | -0.471 | -0.000 | -0.000 | 0.000 |
| 3.522 | 4.238 | 0.881 | 0.002 | -0.000 | -0.000 |
| 3.522 | 4.238 | 0.880 | -0.000 | 0.003 | 0.000 |
| 3.522 | 4.238 | 0.880 | -0.000 | 0.000 | 0.002 |
| 197.693 | 135.200 | 137.362 | -0.000 | 7.827 | 0.000 |
| 160.972 | 268.707 | 178.112 | 0.000 | 1.647 | -0.000 |
| 141.740 | 143.817 | 215.401 | -0.000 | 2.891 | -0.000 |
| -0.002 | -0.006 | -0.002 | 30.397 | 0.001 | 2.136 |
| 0.417 | 2.162 | 1.532 | 0.000 | 21.082 | -0.000 |
| -0.002 | -0.006 | -0.001 | 2.985 | 0.001 | 25.486 |
| 272.778 | 161.436 | 162.965 | -0.000 | 7.559 | 0.000 |
| 160.972 | 268.707 | 178.112 | -0.000 | 1.647 | 0.000 |
| 135.614 | 143.008 | 239.645 | 0.000 | 7.701 | -0.000 |
| 0.002 | 0.006 | 0.002 | 30.397 | -0.001 | 2.136 |
| -4.754 | 1.647 | 5.744 | 0.000 | 43.710 | 0.000 |
| 0.002 | 0.006 | 0.001 | 2.985 | -0.001 | 25.486 |
| 272.778 | 161.436 | 162.966 | -0.000 | 7.559 | 0.000 |
| 124.230 | 174.440 | 142.613 | 0.000 | 2.231 | -0.000 |
| 161.347 | 178.112 | 312.065 | -0.000 | 5.744 | -0.000 |
| 0.000 | -0.000 | 0.000 | 53.894 | 0.000 | -0.499 |
| -4.754 | 1.647 | 5.744 | 0.000 | 43.710 | -0.000 |
| -0.000 | -0.001 | -0.000 | 1.772 | 0.000 | 30.275 |
| 197.695 | 135.205 | 137.364 | -0.000 | 7.826 | -0.000 |
| 124.230 | 174.441 | 142.613 | 0.000 | 2.231 | 0.000 |
| 161.347 | 178.112 | 312.065 | 0.000 | 5.744 | 0.000 |
| -0.000 | 0.000 | -0.000 | 53.894 | -0.000 | -0.499 |
| 0.824 | 5.856 | 8.099 | -0.000 | 25.030 | -0.000 |
| 0.000 | 0.001 | 0.000 | 1.772 | -0.000 | 30.275 |
| 156.939 | 122.027 | 134.939 | 0.000 | 9.447 | -0.000 |
| 129.877 | 179.443 | 146.855 | 0.000 | 3.340 | 0.000 |
| 141.741 | 143.822 | 215.399 | 0.000 | 2.890 | 0.000 |
| 0.000 | -0.000 | 0.000 | 53.894 | 0.000 | -0.499 |
| 0.824 | 5.856 | 8.099 | 0.000 | 25.030 | 0.000 |
| -0.000 | 0.000 | 0.000 | -0.499 | -0.000 | 57.922 |
| 156.940 | 122.027 | 134.941 | -0.000 | 9.447 | -0.000 |
| 134.487 | 193.662 | 143.402 | -0.000 | 5.105 | 0.000 |
| 135.805 | 141.251 | 199.971 | -0.000 | 1.532 | 0.000 |
| -0.000 | 0.000 | -0.000 | 53.894 | -0.000 | -0.499 |
| -4.754 | 1.647 | 5.744 | -0.000 | 43.710 | 0.000 |
| 0.000 | -0.000 | -0.000 | -0.499 | 0.000 | 57.922 |
| 41.291 | -0.074 | 3.998 | 0.000 | 0.000 | 0.000 |
| 1.251 | -0.074 | 0.833 | 0.000 | 0.000 | 0.000 |
| 72.927 | 20.332 | 52.669 | 0.000 | 0.000 | -0.000 |
| -0.285 | 0.027 | -0.183 | -0.851 | -0.000 | 0.000 |
| 0.011 | -0.053 | -0.002 | 0.000 | 7.331 | 0.000 |
| 0.292 | -1.380 | -0.043 | -0.000 | 0.000 | 0.104 |
| 41.311 | 0.074 | 4.037 | 0.000 | -0.000 | -0.000 |
| 1.271 | 0.074 | 0.871 | -0.000 | 0.000 | -0.000 |
| 4.436 | 0.074 | 4.120 | -0.000 | -0.000 | -0.000 |
| 0.285 | -0.027 | 0.183 | -0.851 | 0.000 | -0.000 |
| -0.011 | 0.053 | 0.002 | -0.000 | 7.331 | 0.000 |
| -0.292 | 1.380 | 0.043 | 0.000 | 0.000 | 0.104 |
| 41.300 | -0.007 | 4.015 | 0.000 | 0.000 | 0.000 |
| 1.260 | -0.008 | 0.850 | 0.000 | 0.000 | 0.000 |
| 4.425 | -0.007 | 4.098 | 0.000 | 0.000 | 0.000 |
| -0.029 | 0.003 | -0.018 | -0.852 | 0.000 | 0.000 |
| 0.001 | -0.005 | -0.000 | 0.000 | 7.331 | 0.000 |
| 0.029 | -0.138 | -0.004 | -0.000 | 0.000 | 0.104 |
| 41.302 | 0.007 | 4.019 | -0.000 | -0.000 | -0.000 |
| 1.262 | 0.008 | 0.854 | 0.000 | -0.000 | -0.000 |
| 4.427 | 0.007 | 4.102 | 0.000 | -0.000 | -0.000 |
| 0.029 | -0.003 | 0.018 | -0.852 | -0.000 | -0.000 |
| -0.001 | 0.005 | 0.000 | -0.000 | 7.331 | 0.000 |
| -0.029 | 0.138 | 0.004 | 0.000 | 0.000 | 0.104 |
| 41.298 | 0.000 | 4.015 | 0.000 | 0.000 | -0.000 |
| 1.263 | -0.007 | 0.852 | 0.000 | 0.000 | 0.000 |
| 4.425 | -0.001 | 4.099 | 0.000 | 0.000 | 0.000 |
| -0.003 | 0.001 | -0.002 | -0.852 | 0.000 | 0.000 |
| 0.000 | -0.001 | -0.000 | 0.000 | 7.331 | 0.000 |
| 0.000 | -0.000 | 0.000 | 0.000 | 0.000 | 7.066 |
| 41.304 | -0.000 | 4.019 | -0.000 | -0.000 | -0.000 |
| 1.259 | 0.007 | 0.852 | -0.000 | -0.000 | -0.000 |
| 4.427 | 0.001 | 4.101 | -0.000 | 0.000 | -0.000 |
| 0.003 | -0.001 | 0.002 | -0.852 | -0.000 | -0.000 |
| -0.000 | 0.001 | 0.000 | -0.000 | 7.331 | 0.000 |
| -0.000 | 0.000 | -0.000 | -0.000 | 0.000 | 7.066 |
| 270.199 | 158.563 | 155.741 | 0.000 | 0.000 | 0.000 |
| 87.912 | 219.068 | 97.165 | 0.000 | 0.000 | 0.000 |
| 169.802 | 141.088 | 232.322 | -0.000 | 0.000 | 0.000 |
| -0.000 | 0.000 | -0.000 | 15.596 | 0.000 | 0.000 |
| -0.000 | 0.000 | -0.000 | 0.000 | 21.719 | 0.000 |
| 0.000 | 0.000 | -0.000 | 0.000 | 0.000 | 38.244 |
| 270.199 | 158.563 | 155.741 | -0.000 | -0.000 | -0.000 |
| 168.527 | 162.128 | 141.087 | -0.000 | -0.000 | -0.000 |
| 154.823 | 157.126 | 250.971 | -0.000 | -0.000 | -0.000 |
| 0.000 | -0.000 | 0.000 | 15.596 | -0.000 | -0.000 |
| 0.000 | -0.000 | 0.000 | 0.000 | 21.719 | -0.000 |
| -0.000 | -0.000 | 0.000 | 0.000 | -0.000 | 38.244 |
| 261.511 | 168.526 | 169.803 | 0.000 | -0.000 | 0.000 |
| 168.527 | 162.128 | 141.088 | -0.000 | 0.000 | 0.000 |
| 248.951 | 97.165 | 334.299 | 0.000 | 0.000 | 0.000 |
| -0.000 | -0.000 | -0.000 | 15.181 | 0.000 | 0.000 |
| 0.000 | 0.000 | 0.000 | 0.000 | 21.719 | 0.000 |
| 0.000 | -0.000 | -0.000 | 0.000 | 0.000 | 38.244 |
| 261.510 | 168.527 | 169.802 | -0.000 | -0.000 | -0.000 |
| 87.912 | 219.068 | 97.165 | -0.000 | -0.000 | -0.000 |
| 169.802 | 141.088 | 232.321 | -0.000 | -0.000 | -0.000 |
| 0.000 | 0.000 | 0.000 | 15.181 | -0.000 | -0.000 |
| -0.000 | -0.000 | -0.000 | -0.000 | 21.719 | -0.000 |
| -0.000 | 0.000 | 0.000 | 0.000 | -0.000 | 38.244 |
| 270.204 | 158.561 | 155.746 | 0.000 | 0.000 | 0.000 |
| 168.529 | 162.127 | 141.090 | -0.000 | 0.000 | 0.000 |
| 169.807 | 141.085 | 232.326 | -0.000 | 0.000 | 0.000 |
| -0.000 | -0.000 | -0.000 | 15.181 | 0.000 | 0.000 |
| 0.000 | 0.000 | 0.000 | 0.000 | 21.719 | 0.000 |
| -0.000 | -0.000 | -0.000 | 0.000 | -0.000 | 16.875 |
| 270.194 | 158.565 | 155.737 | -0.000 | -0.000 | -0.000 |
| 168.524 | 162.129 | 141.085 | -0.000 | -0.000 | -0.000 |
| 169.798 | 141.090 | 232.318 | -0.000 | -0.000 | -0.000 |
| 0.000 | 0.000 | 0.000 | 15.181 | -0.000 | 0.000 |
| -0.000 | -0.000 | -0.000 | -0.000 | 21.719 | -0.000 |
| 0.000 | 0.000 | 0.000 | -0.000 | -0.000 | 16.875 |
| -19.911 | -19.792 | -19.807 | -0.167 | -0.042 | 0.056 |
| -19.756 | -19.934 | -19.800 | -0.167 | -0.042 | 0.056 |
| -19.735 | -19.765 | -19.926 | -0.169 | -0.043 | 0.056 |
| -19.647 | -19.692 | -19.758 | -0.087 | -0.025 | 0.053 |
| -19.653 | -19.698 | -19.763 | -0.146 | 0.033 | 0.053 |
| -19.663 | -19.708 | -19.772 | -0.146 | -0.025 | 0.108 |
| 19.706 | 19.877 | 19.891 | 0.168 | 0.043 | -0.056 |
| 19.857 | 19.743 | 19.900 | 0.168 | 0.042 | -0.056 |
| 19.885 | 19.915 | 19.783 | 0.166 | 0.041 | -0.055 |
| 19.671 | 19.716 | 19.779 | 0.199 | 0.025 | -0.053 |
| 19.665 | 19.710 | 19.774 | 0.146 | 0.079 | -0.053 |
| 19.655 | 19.700 | 19.765 | 0.146 | 0.025 | 0.004 |
| -1.976 | -2.007 | -2.000 | -0.011 | -0.002 | 0.004 |
| 1.870 | 3.200 | 1.887 | -0.004 | 0.002 | 0.002 |
| 1.872 | 1.875 | 3.212 | -0.004 | 0.002 | 0.002 |
| -2.079 | -2.078 | -2.065 | 0.658 | -0.001 | 0.004 |
| -2.080 | -2.078 | -2.065 | -0.011 | 0.668 | 0.004 |
| -2.069 | -2.070 | -2.068 | -0.011 | -0.001 | 0.670 |
| 3.361 | 2.361 | 2.347 | 0.005 | -0.003 | -0.002 |
| 2.362 | 3.360 | 2.347 | 0.005 | -0.003 | -0.002 |
| 1.944 | 1.944 | 1.876 | 0.015 | 0.002 | -0.006 |
| 2.070 | 2.071 | 2.068 | 0.677 | 0.001 | -0.004 |
| 2.069 | 2.071 | 2.068 | 0.011 | 0.666 | -0.004 |
| 2.080 | 2.078 | 2.065 | 0.011 | 0.001 | 0.665 |
| -0.251 | -0.140 | -0.140 | -0.001 | -0.000 | 0.000 |
| -0.140 | -0.252 | -0.140 | -0.001 | -0.000 | 0.000 |
| -0.140 | -0.140 | -0.251 | -0.001 | -0.000 | 0.000 |
| -0.197 | -0.197 | -0.197 | 0.602 | -0.000 | 0.000 |
| -0.197 | -0.197 | -0.197 | -0.001 | 0.603 | 0.000 |
| -0.197 | -0.197 | -0.197 | -0.001 | -0.000 | 0.604 |
| 0.310 | 0.309 | 0.309 | 0.002 | 0.001 | -0.000 |
| 0.308 | 0.310 | 0.309 | 0.002 | 0.001 | -0.000 |
| 0.272 | 0.272 | 0.163 | 0.001 | 0.000 | -0.000 |
| 0.051 | 0.051 | 0.052 | 1.048 | 0.000 | -0.000 |
| 0.197 | 0.197 | 0.197 | 0.001 | 0.603 | -0.000 |
| 0.197 | 0.197 | 0.197 | 0.001 | 0.000 | 0.603 |
| 62.807 | 219.449 | 1.657 | 0.000 | 0.000 | -0.000 |
| 219.354 | 275.644 | 1.657 | 0.000 | -0.000 | 0.000 |
| 17.181 | 26.033 | 154.323 | 0.000 | 0.000 | -0.000 |
| 0.000 | 0.000 | 0.000 | 9.410 | 0.000 | 0.000 |
| 0.184 | 0.280 | 1.657 | -0.000 | 0.000 | 0.000 |
| 0.184 | 0.279 | 1.657 | 0.000 | -0.000 | 135.207 |
| 62.438 | 218.890 | -1.657 | -0.000 | -0.000 | -0.000 |
| 218.985 | 275.085 | -1.657 | -0.000 | -0.000 | -0.000 |
| -0.185 | -0.280 | -1.657 | -0.000 | -0.000 | -0.000 |
| -0.000 | -0.000 | -0.000 | 9.410 | -0.000 | -0.000 |
| -0.184 | -0.280 | -1.657 | -0.000 | 0.000 | -0.000 |
| -0.184 | -0.279 | -1.657 | -0.000 | -0.000 | 135.207 |
| 62.642 | 219.197 | 0.166 | 0.000 | -0.000 | 0.000 |
| 219.188 | 275.393 | 0.166 | -0.000 | 0.000 | 0.000 |
| 0.019 | 0.029 | 0.172 | 0.000 | -0.000 | 0.000 |
| 0.297 | 0.449 | 2.663 | 0.186 | -0.000 | 0.000 |
| -0.208 | -0.315 | -1.866 | 0.000 | 2.177 | 0.000 |
| 0.018 | 0.028 | 0.166 | 0.000 | -0.000 | 135.207 |
| 62.604 | 219.141 | -0.166 | 0.000 | -0.000 | -0.000 |
| 219.151 | 275.337 | -0.166 | -0.000 | 0.000 | -0.000 |
| -0.018 | -0.028 | -0.165 | -0.000 | -0.000 | -0.000 |
| -0.297 | -0.449 | -2.663 | 0.186 | -0.000 | -0.000 |
| 0.208 | 0.315 | 1.866 | -0.000 | 2.177 | -0.000 |
| -0.018 | -0.028 | -0.166 | -0.000 | -0.000 | 135.207 |
| 62.627 | 219.173 | 0.016 | 0.000 | 0.000 | 0.000 |
| 219.172 | 275.368 | 0.016 | 0.000 | 0.000 | 0.000 |
| 0.001 | 0.001 | 0.008 | 0.000 | 0.000 | -0.000 |
| 0.002 | 0.003 | 0.017 | -0.000 | 0.000 | 0.000 |
| 0.002 | 0.003 | 0.017 | -0.000 | -0.000 | 0.000 |
| 0.002 | 0.003 | 0.017 | 0.000 | 0.000 | 135.207 |
| 62.619 | 219.165 | -0.016 | -0.000 | 0.000 | -0.000 |
| 219.167 | 275.362 | -0.016 | -0.000 | -0.000 | -0.000 |
| -0.001 | -0.002 | -0.008 | -0.000 | -0.000 | -0.000 |
| -0.002 | -0.003 | -0.017 | -0.000 | 0.000 | -0.000 |
| -0.002 | -0.003 | -0.017 | -0.000 | -0.000 | -0.000 |
| -0.002 | -0.003 | -0.017 | -0.000 | -0.000 | 135.207 |
| 736.024 | 577.362 | 535.581 | 17.435 | -0.000 | 0.000 |
| 577.362 | 736.024 | 535.581 | -17.435 | 0.000 | -0.000 |
| 535.581 | 535.581 | 777.805 | 0.000 | 0.000 | 0.000 |
| 17.435 | -17.435 | -0.000 | 38.592 | 0.000 | 0.000 |
| 0.000 | -0.000 | 0.000 | -0.000 | 38.592 | 17.435 |
| 0.000 | -0.000 | -0.000 | 0.000 | 13.155 | 22.599 |
| 679.292 | 634.094 | 535.581 | 13.155 | -0.000 | 0.000 |
| 634.094 | 679.292 | 535.581 | -13.155 | -0.000 | 0.000 |
| 535.581 | 535.581 | 777.805 | -0.000 | 0.000 | 0.000 |
| 17.435 | -17.435 | 0.000 | 38.592 | -0.000 | 0.000 |
| -0.000 | -0.000 | 0.000 | -0.000 | 38.592 | 17.435 |
| -0.000 | 0.000 | 0.000 | -0.000 | 13.155 | 22.599 |
| 736.025 | 577.362 | 535.581 | 17.435 | -0.000 | -0.000 |
| 634.094 | 679.292 | 535.581 | -13.155 | -0.000 | 0.000 |
| 535.581 | 535.581 | 777.805 | 0.000 | 0.000 | 0.000 |
| 13.155 | -13.155 | -0.000 | 38.270 | 0.000 | 0.000 |
| -0.000 | -0.000 | 0.000 | 0.000 | 38.592 | 17.435 |
| -0.000 | -0.000 | -0.000 | -0.000 | 13.155 | 22.599 |
| 679.292 | 634.094 | 535.581 | 13.155 | -0.000 | -0.000 |
| 577.361 | 736.024 | 535.581 | -17.435 | 0.000 | -0.000 |
| 535.581 | 535.581 | 777.805 | -0.000 | -0.000 | -0.000 |
| 13.155 | -13.155 | -0.000 | 38.270 | -0.000 | 0.000 |
| 0.000 | 0.000 | -0.000 | -0.000 | 38.592 | 17.435 |
| 0.000 | 0.000 | 0.000 | 0.000 | 13.155 | 22.599 |
| 736.027 | 577.364 | 535.583 | 17.435 | 0.000 | -0.000 |
| 634.097 | 679.293 | 535.582 | -13.155 | 0.000 | -0.000 |
| 535.583 | 535.583 | 777.808 | 0.000 | 0.000 | -0.000 |
| 17.435 | -17.435 | 0.000 | 38.592 | -0.000 | 0.000 |
| -0.000 | -0.000 | 0.000 | 0.000 | 38.592 | 17.435 |
| -0.000 | 0.000 | 0.000 | -0.000 | 17.435 | 79.331 |
| 679.290 | 634.091 | 535.580 | 13.155 | 0.000 | 0.000 |
| 634.091 | 679.291 | 535.580 | -13.155 | -0.000 | 0.000 |
| 535.578 | 535.578 | 777.803 | -0.000 | 0.000 | 0.000 |
| 17.435 | -17.435 | -0.000 | 38.592 | 0.000 | -0.000 |
| 0.000 | 0.000 | -0.000 | -0.000 | 38.592 | 17.435 |
| 0.000 | -0.000 | -0.000 | 0.000 | 17.435 | 79.331 |
| -156.757 | -80.879 | -7.291 | 20.646 | 0.000 | 0.000 |
| -80.879 | -156.757 | -7.291 | -20.646 | 0.000 | 0.000 |
| 0.001 | 0.001 | 0.001 | 0.000 | 0.000 | 0.000 |
| 0.001 | 0.001 | 0.002 | 0.000 | 0.000 | 0.000 |
| 0.001 | 0.001 | 0.002 | 0.000 | 0.000 | 0.000 |
| 0.001 | 0.001 | 0.002 | -0.000 | 0.000 | -52.159 |
| -46.853 | 4.648 | 108.565 | 38.342 | 0.000 | -0.000 |
| 4.648 | -46.853 | 108.565 | -38.342 | -0.000 | -0.000 |
| -0.001 | -0.001 | -0.001 | -0.000 | -0.000 | -0.000 |
| -0.001 | -0.001 | -0.002 | -0.000 | 0.000 | -0.000 |
| -0.001 | -0.001 | -0.002 | -0.000 | 0.000 | -0.000 |
| -0.001 | -0.001 | -0.002 | -0.000 | 0.000 | -52.159 |
| -156.757 | -80.880 | -7.292 | 20.646 | 0.000 | 0.000 |
| -60.509 | -164.828 | 0.000 | 0.000 | 0.000 | 0.000 |
| 0.000 | 0.000 | 0.000 | -0.000 | 0.000 | 0.000 |
| 0.000 | 0.000 | 0.000 | 0.000 | 0.000 | 0.000 |
| 0.000 | 0.000 | 0.000 | -0.000 | 0.000 | 0.000 |
| 0.000 | -0.000 | -0.000 | 0.000 | 38.342 | -25.750 |
| -156.757 | -80.880 | -7.292 | 20.646 | -0.000 | -0.000 |
| 4.648 | -46.853 | 108.565 | -38.342 | -0.000 | -0.000 |
| -0.000 | -0.000 | -0.000 | -0.000 | -0.000 | -0.000 |
| -0.000 | -0.000 | -0.000 | -0.000 | 0.000 | -0.000 |
| -0.000 | -0.000 | -0.000 | 0.000 | 0.000 | -0.000 |
| -0.000 | 0.000 | 0.000 | -0.000 | 38.342 | -25.750 |
| -164.829 | -60.509 | 0.000 | 0.000 | -0.000 | 0.000 |
| -60.510 | -164.829 | -0.001 | 0.000 | 0.000 | 0.000 |
| -0.000 | -0.000 | -0.000 | -0.000 | 0.000 | 0.000 |
| 0.000 | -0.000 | -0.000 | 0.000 | 0.000 | 0.000 |
| -0.000 | -0.000 | -0.000 | -0.000 | -0.000 | 0.000 |
| -0.000 | -0.001 | -0.000 | 0.000 | -0.000 | -52.159 |
| -156.758 | -80.881 | -7.294 | 20.646 | 0.000 | -0.000 |
| -80.879 | -156.756 | -7.291 | -20.647 | 0.000 | -0.000 |
| 0.000 | 0.000 | 0.000 | 0.000 | -0.000 | -0.000 |
| -0.000 | 0.000 | 0.000 | -0.000 | -0.000 | -0.000 |
| 0.000 | 0.000 | 0.000 | 0.000 | -0.000 | -0.000 |
| 0.000 | 0.001 | 0.000 | -0.000 | -0.000 | -52.159 |
| 0.314 | 1.285 | -3.564 | 0.019 | -2.495 | -0.006 |
| 34.728 | 91.633 | 41.771 | 0.000 | -3.649 | -0.000 |
| -0.051 | 2.826 | 16.466 | 0.062 | -5.275 | -0.021 |
| 1.029 | 1.934 | -2.380 | 4.607 | -3.060 | -0.824 |
| 0.142 | 0.392 | -7.814 | 0.013 | -0.929 | -0.004 |
| -0.931 | 0.428 | -3.052 | -0.707 | -1.455 | 1.285 |
| 9.537 | 8.802 | 8.868 | -0.015 | -3.641 | 0.005 |
| 14.678 | 55.043 | 28.487 | -0.022 | -7.863 | 0.008 |
| 0.545 | 2.543 | 22.247 | -0.016 | -1.921 | 0.005 |
| -1.029 | -1.934 | 2.380 | 4.565 | 3.060 | -0.809 |
| 2.264 | -3.920 | -9.550 | 0.000 | 27.754 | 0.000 |
| 0.916 | -0.440 | 3.042 | -0.754 | 1.454 | 1.304 |
| 0.072 | -0.556 | -1.356 | 0.002 | -0.092 | -0.001 |
| 34.728 | 91.633 | 41.771 | -0.000 | -3.649 | -0.000 |
| 2.812 | 6.207 | 21.665 | 0.003 | -1.612 | -0.001 |
| -0.054 | 0.140 | -0.087 | 5.163 | 0.003 | -0.808 |
| -0.787 | -1.138 | -5.010 | 0.003 | 1.934 | -0.001 |
| 0.068 | 0.200 | -0.080 | -0.611 | -0.027 | 2.161 |
| -0.154 | -0.899 | -0.840 | 0.001 | 0.426 | 0.000 |
| 19.467 | 44.433 | 31.555 | -0.003 | -4.635 | 0.001 |
| 2.190 | 8.906 | 23.582 | -0.003 | -2.374 | 0.001 |
| 0.054 | -0.140 | 0.087 | 5.159 | -0.003 | -0.807 |
| -0.985 | -1.388 | -4.351 | -0.002 | 2.563 | 0.001 |
| -0.069 | -0.200 | 0.080 | -0.616 | 0.027 | 2.163 |
| -0.061 | -0.792 | -1.122 | -0.000 | 0.233 | 0.000 |
| 0.220 | 15.947 | 3.488 | 0.000 | -0.910 | -0.000 |
| 3.475 | 6.040 | 22.763 | 0.000 | -2.020 | -0.000 |
| -0.006 | 0.014 | -0.003 | 5.470 | 0.003 | -0.595 |
| -0.823 | -1.137 | -4.638 | 0.000 | 2.203 | -0.000 |
| 0.009 | 0.016 | -0.029 | -0.902 | -0.033 | 1.021 |
| -0.076 | -0.807 | -1.053 | -0.000 | 0.295 | 0.000 |
| 0.203 | 15.920 | 3.548 | -0.000 | -0.852 | 0.000 |
| 0.185 | 3.232 | 20.443 | -0.000 | -3.539 | 0.000 |
| 0.006 | -0.014 | 0.003 | 5.470 | -0.003 | -0.595 |
| -0.844 | -1.165 | -4.575 | -0.000 | 2.267 | 0.000 |
| 0.011 | -0.007 | 0.017 | -0.133 | 0.004 | 2.394 |
| 340.970 | 274.979 | 288.794 | 1.509 | -0.000 | -0.000 |
| 274.628 | 367.992 | 305.317 | -10.048 | -0.000 | -0.000 |
| 305.317 | 305.317 | 314.881 | -0.000 | -0.000 | -0.000 |
| 10.048 | -10.048 | -0.000 | 101.581 | -0.000 | 0.000 |
| 0.000 | -0.000 | -0.000 | 0.000 | 46.861 | 5.079 |
| -0.000 | -0.000 | -0.000 | -0.000 | 2.567 | 33.827 |
| 343.931 | 271.510 | 288.841 | 6.775 | -0.000 | 0.000 |
| 274.979 | 340.970 | 288.794 | -1.509 | 0.000 | -0.000 |
| 305.317 | 305.317 | 314.881 | 0.000 | 0.000 | -0.000 |
| 10.048 | -10.048 | -0.000 | 101.581 | 0.000 | -0.000 |
| -0.000 | -0.000 | 0.000 | 0.000 | 46.861 | 5.079 |
| -0.000 | 0.000 | 0.000 | 0.000 | 2.567 | 33.827 |
| 339.215 | 274.489 | 287.494 | 2.417 | 0.000 | 0.000 |
| 274.628 | 367.993 | 305.318 | -10.048 | 0.000 | 0.000 |
| 287.956 | 287.956 | 286.082 | -0.000 | 0.000 | 0.000 |
| 5.079 | -5.079 | 0.000 | 46.861 | 0.000 | 0.000 |
| 0.000 | 0.000 | 0.000 | -0.000 | 46.861 | 5.079 |
| 0.000 | -0.000 | 0.000 | -0.000 | 6.400 | 35.010 |
| 367.992 | 274.627 | 305.317 | 10.048 | 0.000 | -0.000 |
| 274.627 | 367.992 | 305.317 | -10.048 | 0.000 | -0.000 |
| 287.956 | 287.956 | 286.082 | 0.000 | -0.000 | 0.000 |
| 5.079 | -5.079 | -0.000 | 46.861 | 0.000 | 0.000 |
| -0.000 | -0.000 | -0.000 | -0.000 | 46.861 | 5.079 |
| -0.000 | -0.000 | -0.000 | 0.000 | 6.400 | 35.010 |
| 340.971 | 274.980 | 288.795 | 1.509 | -0.000 | 0.000 |
| 274.980 | 340.971 | 288.795 | -1.509 | -0.000 | -0.000 |
| 288.028 | 288.028 | 285.839 | -0.000 | 0.000 | 0.000 |
| 4.005 | -4.005 | 0.000 | 41.477 | -0.000 | -0.000 |
| 0.000 | 0.000 | 0.000 | 0.000 | 42.999 | 1.834 |
| 0.000 | 0.000 | 0.000 | 0.000 | 10.048 | 46.682 |
| 340.969 | 274.978 | 288.793 | 1.509 | 0.000 | -0.000 |
| 271.509 | 343.930 | 288.840 | -6.775 | -0.000 | 0.000 |
| 287.956 | 287.956 | 286.081 | 0.000 | -0.000 | 0.000 |
| 4.005 | -4.005 | -0.000 | 41.477 | 0.000 | 0.000 |
| -0.000 | -0.000 | -0.000 | -0.000 | 42.999 | 1.834 |
| -0.000 | -0.000 | -0.000 | -0.000 | 10.048 | 46.682 |
| 250.063 | 175.917 | 164.625 | -0.000 | 20.564 | 0.000 |
| 143.999 | 199.868 | 139.878 | -0.000 | 0.826 | -0.000 |
| 137.959 | 130.332 | 197.894 | 0.000 | 12.714 | 0.000 |
| 0.000 | -0.000 | 0.000 | 25.221 | -0.000 | 3.296 |
| 9.270 | 3.097 | 18.433 | -0.000 | 30.523 | -0.000 |
| 0.001 | 0.000 | 0.001 | -0.945 | -0.000 | 22.355 |
| 250.063 | 175.917 | 164.625 | 0.000 | 20.564 | -0.000 |
| 173.748 | 281.136 | 163.596 | 0.000 | 14.604 | -0.000 |
| 132.554 | 127.848 | 189.239 | 0.000 | 14.487 | 0.000 |
| -0.000 | 0.000 | -0.000 | 25.221 | 0.000 | 3.296 |
| 11.456 | 14.604 | 14.027 | -0.000 | 61.329 | 0.000 |
| -0.001 | -0.000 | -0.001 | -0.945 | 0.000 | 22.355 |
| 250.063 | 175.917 | 164.625 | 0.000 | 20.564 | 0.000 |
| 143.998 | 199.867 | 139.878 | -0.000 | 0.826 | -0.000 |
| 162.542 | 163.596 | 280.227 | 0.000 | 14.027 | 0.000 |
| 0.000 | -0.000 | 0.000 | 51.055 | 0.000 | -4.653 |
| 9.270 | 3.097 | 18.433 | -0.000 | 30.523 | -0.000 |
| 0.000 | 0.000 | 0.000 | 2.522 | -0.000 | 25.471 |
| 250.063 | 175.917 | 164.625 | 0.000 | 20.564 | -0.000 |
| 173.748 | 281.136 | 163.596 | 0.000 | 14.604 | -0.000 |
| 162.542 | 163.596 | 280.227 | 0.000 | 14.027 | -0.000 |
| -0.000 | 0.000 | -0.000 | 51.055 | -0.000 | -4.653 |
| 9.270 | 3.097 | 18.433 | 0.000 | 30.523 | 0.000 |
| 0.000 | -0.000 | -0.000 | -4.653 | 0.000 | 61.824 |
| 169.690 | 138.190 | 143.610 | 0.000 | 10.145 | 0.000 |
| 134.516 | 181.283 | 131.643 | -0.000 | -1.849 | 0.000 |
| 132.555 | 127.849 | 189.241 | 0.000 | 14.487 | -0.000 |
| -0.000 | -0.000 | -0.000 | 15.099 | -0.000 | -1.334 |
| 9.270 | 3.097 | 18.433 | 0.000 | 30.524 | -0.000 |
| -0.000 | -0.000 | 0.000 | 2.848 | -0.000 | 31.881 |
| 169.687 | 138.189 | 143.609 | -0.000 | 10.145 | -0.000 |
| 131.433 | 173.222 | 125.447 | -0.000 | 0.798 | 0.000 |
| 137.958 | 130.332 | 197.894 | 0.000 | 12.714 | 0.000 |
| 0.000 | 0.000 | 0.000 | 15.099 | 0.000 | -1.334 |
| 5.041 | -0.948 | 14.569 | 0.000 | 22.998 | 0.000 |
| 0.000 | 0.000 | -0.000 | 2.848 | 0.000 | 31.881 |
| -0.157 | 0.451 | -0.226 | -0.116 | -0.183 | 0.286 |
| -0.295 | -0.035 | 0.415 | 0.099 | -0.212 | 0.494 |
| -0.273 | 0.605 | -0.074 | -0.060 | -0.120 | -0.148 |
| -0.243 | 0.131 | 0.383 | 0.616 | -0.199 | 0.177 |
| -0.237 | 0.312 | -0.090 | 0.026 | 0.375 | -0.116 |
| -0.308 | 0.135 | -0.225 | -0.010 | -0.049 | 0.226 |
| 0.165 | -0.081 | -0.317 | -0.182 | -0.083 | 0.013 |
| 0.117 | 0.617 | 0.483 | -0.067 | -0.310 | -0.282 |
| 0.084 | 0.100 | 0.439 | -0.008 | -0.137 | -0.257 |
| 0.140 | -0.484 | -0.025 | 0.572 | 0.144 | 0.015 |
| 0.030 | -0.421 | -0.140 | -0.032 | -0.012 | -0.191 |
| -0.006 | -0.293 | -0.282 | -0.066 | -0.015 | -0.124 |
| -0.011 | 0.029 | -0.002 | 0.008 | -0.009 | 0.007 |
| -0.061 | 0.359 | 0.510 | 0.030 | -0.266 | 0.138 |
| -0.015 | 0.049 | -0.023 | -0.007 | -0.014 | 0.059 |
| -0.032 | -0.006 | -0.044 | 0.006 | 0.021 | 0.012 |
| -0.027 | -0.128 | -0.001 | 0.023 | 0.029 | 0.060 |
| -0.044 | -0.050 | -0.137 | 0.007 | 0.051 | 0.026 |
| 0.031 | 0.031 | 0.027 | -0.005 | -0.019 | -0.025 |
| -0.006 | 0.435 | 0.512 | 0.017 | -0.263 | 0.068 |
| 0.027 | 0.101 | 0.044 | -0.014 | -0.031 | 0.009 |
| 0.004 | -0.015 | -0.009 | -0.001 | 0.014 | -0.023 |
| 0.017 | -0.134 | 0.051 | 0.010 | 0.008 | 0.028 |
| 0.010 | -0.021 | 0.008 | 0.001 | -0.002 | -0.023 |
| -0.002 | 0.003 | 0.004 | 0.003 | -0.000 | 0.000 |
| -0.036 | 0.394 | 0.512 | 0.024 | -0.265 | 0.106 |
| -0.005 | -0.004 | -0.005 | -0.000 | 0.000 | 0.002 |
| -0.002 | -0.005 | -0.002 | 0.000 | -0.000 | 0.002 |
| -0.007 | -0.131 | 0.021 | 0.017 | 0.021 | 0.046 |
| -0.005 | -0.023 | -0.006 | -0.000 | 0.004 | 0.002 |
| 0.003 | 0.008 | 0.009 | 0.002 | -0.002 | -0.004 |
| -0.031 | 0.402 | 0.512 | 0.023 | -0.265 | 0.099 |
| 0.003 | 0.006 | 0.005 | -0.001 | -0.001 | -0.002 |
| 0.002 | -0.002 | 0.003 | -0.000 | -0.001 | -0.002 |
| -0.003 | -0.132 | 0.026 | 0.016 | 0.019 | 0.042 |
| -0.001 | -0.020 | 0.000 | -0.001 | 0.002 | -0.002 |
| -0.251 | -0.641 | -0.658 | 0.000 | -0.162 | -0.000 |
| -0.446 | -0.330 | -0.747 | 0.000 | -0.376 | 0.000 |
| -0.467 | -0.732 | -0.387 | 0.000 | -0.140 | 0.000 |
| -0.368 | -0.551 | -0.576 | 0.113 | -0.227 | 0.116 |
| -0.339 | -0.730 | -0.506 | -0.000 | -0.090 | 0.000 |
| -0.357 | -0.531 | -0.558 | 0.107 | -0.216 | 0.079 |
| 0.420 | 0.375 | 0.419 | -0.000 | 0.243 | -0.000 |
| 0.119 | 1.741 | 0.415 | -0.000 | 0.005 | 0.000 |
| 0.215 | 0.252 | 0.611 | 0.000 | 0.236 | 0.000 |
| 0.368 | 0.551 | 0.576 | 0.113 | 0.227 | 0.116 |
| 0.658 | 0.705 | 1.074 | -0.000 | 0.727 | 0.000 |
| 0.357 | 0.531 | 0.558 | 0.107 | 0.216 | 0.079 |
| 0.044 | -0.182 | -0.174 | 0.000 | 0.012 | -0.000 |
| -0.148 | 0.060 | -0.290 | -0.000 | -0.199 | -0.000 |
| -0.158 | -0.285 | 0.058 | -0.000 | 0.015 | -0.000 |
| -0.037 | -0.056 | -0.059 | 0.083 | -0.023 | 0.114 |
| -0.028 | -0.253 | -0.058 | 0.000 | 0.045 | -0.000 |
| -0.035 | -0.047 | -0.053 | 0.004 | -0.019 | 0.000 |
| 0.110 | -0.080 | -0.065 | -0.000 | 0.052 | 0.000 |
| -0.082 | 0.144 | -0.192 | -0.000 | -0.163 | 0.000 |
| -0.090 | -0.187 | 0.157 | -0.000 | 0.054 | 0.000 |
| 0.037 | 0.056 | 0.059 | 0.083 | 0.023 | 0.114 |
| 0.036 | -0.157 | 0.037 | -0.000 | 0.072 | 0.000 |
| 0.035 | 0.047 | 0.053 | 0.004 | 0.019 | 0.000 |
| 0.076 | -0.138 | -0.127 | 0.000 | 0.031 | -0.000 |
| -0.118 | 0.100 | -0.245 | -0.000 | -0.182 | -0.000 |
| -0.128 | -0.241 | 0.105 | -0.000 | 0.032 | 0.000 |
| -0.004 | -0.006 | -0.006 | 0.082 | -0.002 | 0.114 |
| 0.001 | -0.210 | -0.015 | 0.000 | 0.058 | -0.000 |
| -0.003 | -0.005 | -0.005 | 0.001 | -0.002 | 0.000 |
| 0.077 | -0.125 | -0.113 | -0.000 | 0.034 | 0.000 |
| -0.113 | 0.104 | -0.237 | 0.000 | -0.180 | 0.000 |
| -0.121 | -0.231 | 0.110 | 0.000 | 0.037 | 0.000 |
| 0.004 | 0.006 | 0.006 | 0.082 | 0.002 | 0.114 |
| 0.007 | -0.200 | -0.006 | -0.000 | 0.060 | -0.000 |
| 0.003 | 0.005 | 0.005 | 0.001 | 0.002 | 0.000 |
| 0.444 | 0.451 | 0.512 | 0.000 | -0.000 | -0.000 |
| 0.148 | 0.557 | 0.295 | -0.000 | -0.000 | -0.000 |
| 0.241 | 0.321 | 0.572 | 0.000 | -0.000 | 0.000 |
| 0.237 | 0.330 | 0.377 | 0.137 | 0.000 | -0.000 |
| 0.246 | 0.332 | 0.386 | -0.000 | 0.072 | 0.000 |
| 0.247 | 0.358 | 0.381 | -0.000 | -0.000 | 0.051 |
| 0.008 | -0.174 | -0.212 | -0.000 | 0.000 | -0.000 |
| -0.317 | -0.064 | -0.442 | 0.000 | -0.000 | 0.000 |
| -0.262 | -0.293 | -0.428 | -0.000 | -0.000 | -0.000 |
| -0.237 | -0.330 | -0.377 | 0.137 | 0.000 | 0.000 |
| -0.246 | -0.332 | -0.386 | 0.000 | 0.072 | 0.000 |
| -0.247 | -0.358 | -0.381 | -0.000 | 0.000 | 0.051 |
| 0.286 | 0.144 | 0.170 | 0.000 | 0.000 | -0.000 |
| 0.118 | 0.287 | 0.182 | -0.000 | 0.000 | -0.000 |
| -0.015 | -0.027 | 0.052 | -0.000 | -0.000 | -0.000 |
| 0.025 | 0.031 | 0.045 | 0.045 | 0.000 | -0.000 |
| 0.024 | 0.030 | 0.050 | 0.000 | 0.001 | 0.000 |
| 0.025 | 0.030 | 0.050 | 0.000 | 0.000 | 0.001 |
| 0.242 | 0.081 | 0.098 | 0.000 | 0.000 | 0.000 |
| 0.071 | 0.225 | 0.107 | -0.000 | 0.000 | 0.000 |
| -0.062 | -0.087 | -0.045 | 0.000 | 0.000 | 0.000 |
| -0.025 | -0.031 | -0.045 | 0.045 | -0.000 | 0.000 |
| -0.024 | -0.030 | -0.050 | -0.000 | 0.001 | -0.000 |
| -0.025 | -0.030 | -0.050 | -0.000 | -0.000 | 0.001 |
| 0.266 | 0.115 | 0.136 | -0.000 | 0.000 | 0.000 |
| 0.096 | 0.259 | 0.147 | 0.000 | -0.000 | -0.000 |
| 0.002 | 0.002 | 0.004 | 0.000 | -0.000 | -0.000 |
| 0.003 | 0.003 | 0.004 | 0.045 | -0.000 | -0.000 |
| 0.002 | 0.003 | 0.005 | 0.000 | 0.000 | 0.000 |
| 0.002 | 0.003 | 0.005 | 0.000 | 0.000 | 0.000 |
| 0.263 | 0.110 | 0.131 | 0.000 | -0.000 | 0.000 |
| 0.092 | 0.254 | 0.141 | -0.000 | -0.000 | -0.000 |
| -0.001 | -0.002 | -0.003 | 0.000 | 0.000 | -0.000 |
| -0.003 | -0.003 | -0.004 | 0.045 | 0.000 | 0.000 |
| -0.002 | -0.003 | -0.005 | 0.000 | 0.000 | 0.000 |
| -0.002 | -0.003 | -0.005 | 0.000 | 0.000 | 0.000 |
| 163.230 | 129.176 | 110.884 | 0.000 | -0.000 | -0.000 |
| 132.894 | 204.906 | 114.573 | -0.000 | 0.000 | -0.000 |
| 112.800 | 116.660 | 134.862 | -0.000 | -0.000 | -0.000 |
| -0.001 | -0.000 | -0.000 | 15.037 | -0.000 | -0.000 |
| -0.000 | -0.001 | 0.000 | 0.000 | 28.211 | -0.000 |
| -0.000 | -0.001 | 0.000 | 0.000 | -0.000 | 27.927 |
| 216.305 | 132.894 | 144.924 | 0.000 | 0.000 | 0.000 |
| 132.894 | 204.906 | 114.573 | -0.000 | -0.000 | 0.000 |
| 109.826 | 118.036 | 148.389 | -0.000 | 0.000 | -0.000 |
| 0.001 | 0.000 | 0.000 | 15.037 | 0.000 | 0.000 |
| 0.000 | 0.001 | -0.000 | -0.000 | 28.211 | 0.000 |
| 0.000 | 0.001 | -0.000 | -0.000 | -0.000 | 27.927 |
| 163.231 | 129.176 | 110.884 | 0.000 | -0.000 | -0.000 |
| 129.370 | 176.890 | 117.756 | -0.000 | -0.000 | -0.000 |
| 104.155 | 112.758 | 128.886 | 0.000 | -0.000 | -0.000 |
| -0.000 | -0.000 | 0.000 | 25.126 | -0.000 | -0.000 |
| -0.000 | -0.000 | 0.000 | 0.000 | 28.211 | -0.000 |
| 0.000 | 0.000 | 0.000 | -0.000 | 0.000 | 66.944 |
| 148.756 | 126.472 | 111.607 | 0.000 | 0.000 | 0.000 |
| 132.894 | 204.906 | 114.573 | 0.000 | -0.000 | 0.000 |
| 109.826 | 118.035 | 148.389 | -0.000 | 0.000 | 0.000 |
| 0.000 | 0.000 | -0.000 | 25.126 | 0.000 | 0.000 |
| 0.000 | 0.000 | -0.000 | -0.000 | 28.211 | 0.000 |
| -0.000 | -0.000 | -0.000 | 0.000 | -0.000 | 66.944 |
| 141.486 | 119.295 | 104.813 | 0.000 | -0.000 | -0.000 |
| 129.370 | 176.890 | 117.756 | 0.000 | 0.000 | -0.000 |
| 112.810 | 116.659 | 134.880 | 0.000 | -0.000 | -0.000 |
| 0.000 | -0.000 | 0.000 | 62.186 | 0.000 | -0.000 |
| -0.000 | -0.000 | -0.000 | -0.000 | 19.291 | -0.000 |
| 0.000 | 0.000 | 0.000 | -0.000 | 0.000 | 18.687 |
| 144.539 | 123.067 | 108.917 | -0.000 | -0.000 | 0.000 |
| 132.894 | 204.906 | 114.573 | 0.000 | -0.000 | -0.000 |
| 103.704 | 109.681 | 127.502 | -0.000 | -0.000 | 0.000 |
| 0.000 | 0.000 | 0.000 | 18.356 | 0.000 | 0.000 |
| 0.000 | 0.000 | 0.000 | -0.000 | 19.291 | 0.000 |
| -0.000 | -0.000 | -0.000 | 0.000 | 0.000 | 18.687 |
| 166.488 | 119.842 | -18.660 | 0.174 | -0.628 | -0.377 |
| 27.262 | 120.360 | 62.396 | 0.000 | -0.000 | -0.000 |
| 151.733 | -0.800 | 1.457 | 0.096 | -0.570 | -0.363 |
| 144.292 | 103.282 | -25.634 | 4.825 | -0.625 | -0.380 |
| 144.721 | 102.087 | -26.664 | 0.170 | 9.917 | -0.382 |
| 144.354 | 103.471 | -25.574 | 0.171 | -0.625 | 6.690 |
| -31.012 | 109.450 | 76.269 | -0.080 | 0.281 | 0.322 |
| 27.262 | 120.360 | 62.396 | 0.000 | 0.000 | 0.000 |
| -41.745 | 112.380 | 118.776 | -0.080 | 0.281 | 0.322 |
| -120.800 | 31.221 | 47.627 | 6.589 | 0.579 | 0.364 |
| -73.985 | 69.164 | 43.597 | -0.079 | 5.314 | 0.318 |
| -74.165 | 69.332 | 43.703 | -0.079 | 0.278 | 10.506 |
| 37.965 | 30.904 | 24.973 | 0.008 | -0.052 | -0.029 |
| 47.175 | 67.131 | 38.252 | 0.008 | -0.027 | -0.031 |
| 42.676 | 31.154 | 49.376 | 0.009 | -0.053 | -0.034 |
| 8.004 | -7.482 | -4.716 | 12.765 | -0.030 | -0.034 |
| 11.747 | -4.275 | -4.989 | 0.010 | 6.721 | -0.038 |
| 7.646 | -7.148 | -4.506 | 0.008 | -0.029 | 9.740 |
| 31.262 | 48.645 | 38.244 | -0.009 | 0.031 | 0.036 |
| 34.450 | 66.488 | 41.255 | -0.011 | 0.037 | 0.043 |
| 22.495 | 62.646 | 117.313 | -0.000 | 0.000 | 0.000 |
| -8.002 | 7.481 | 4.715 | 12.750 | 0.030 | 0.034 |
| -14.221 | -2.391 | 5.876 | -0.010 | 4.085 | 0.039 |
| -14.185 | -9.045 | 2.665 | -0.017 | 0.062 | 6.565 |
| 23.921 | 21.105 | 19.386 | 0.001 | -0.007 | -0.005 |
| 11.787 | 24.832 | 7.234 | 0.001 | -0.006 | -0.003 |
| 9.567 | 9.034 | 27.867 | 0.001 | -0.005 | -0.002 |
| 1.035 | 0.059 | -0.314 | 8.191 | -0.005 | -0.003 |
| 1.155 | 0.221 | -0.477 | 0.001 | 5.777 | -0.003 |
| 1.185 | -0.168 | -0.538 | 0.001 | -0.006 | 7.120 |
| 14.635 | 10.033 | 7.191 | -0.001 | 0.005 | 0.002 |
| 8.637 | 24.374 | 7.765 | -0.001 | 0.006 | 0.005 |
| 6.300 | 8.930 | 27.937 | -0.001 | 0.005 | 0.003 |
| -1.035 | -0.058 | 0.314 | 8.189 | 0.005 | 0.003 |
| -1.156 | -0.224 | 0.477 | -0.001 | 5.785 | 0.003 |
| -1.185 | 0.168 | 0.538 | -0.001 | 0.006 | 7.127 |
| 0.317 | 0.104 | 0.389 | 0.000 | 0.000 | 0.000 |
| 0.015 | 0.587 | 1.553 | -0.000 | -0.000 | -0.000 |
| 0.106 | 1.069 | 1.097 | 0.000 | 0.000 | 0.000 |
| 0.386 | 0.171 | 0.718 | 0.915 | 0.000 | 0.000 |
| 0.386 | 0.169 | 0.719 | 0.000 | 0.442 | 0.000 |
| 0.384 | 0.167 | 0.716 | 0.000 | 0.000 | 0.489 |
| -0.289 | -0.381 | -0.799 | 0.000 | -0.000 | -0.000 |
| -0.570 | 1.941 | -0.303 | -0.000 | -0.000 | -0.000 |
| -0.635 | 0.270 | 1.329 | -0.000 | -0.000 | -0.000 |
| -0.386 | -0.171 | -0.718 | 0.915 | -0.000 | -0.000 |
| -0.386 | -0.169 | -0.719 | -0.000 | 0.442 | -0.000 |
| -0.384 | -0.167 | -0.716 | 0.000 | -0.000 | 0.489 |
| 0.054 | -0.120 | -0.138 | 0.000 | 0.000 | 0.000 |
| -0.102 | 0.597 | 0.977 | 0.000 | 0.000 | 0.000 |
| -0.028 | 0.923 | 0.645 | -0.000 | 0.000 | -0.000 |
| 0.039 | 0.017 | 0.072 | 0.917 | 0.000 | 0.000 |
| 0.038 | 0.017 | 0.072 | -0.000 | 0.444 | 0.000 |
| 0.038 | 0.017 | 0.071 | 0.000 | 0.000 | 0.491 |
| -0.007 | -0.168 | -0.257 | -0.000 | 0.000 | -0.000 |
| -0.134 | 0.604 | 0.842 | -0.000 | 0.000 | -0.000 |
| -0.062 | 0.886 | 0.551 | -0.000 | 0.000 | -0.000 |
| -0.039 | -0.017 | -0.072 | 0.917 | -0.000 | -0.000 |
| -0.038 | -0.017 | -0.072 | 0.000 | 0.444 | -0.000 |
| -0.038 | -0.017 | -0.071 | -0.000 | -0.000 | 0.491 |
| 0.025 | -0.194 | -0.130 | 0.000 | -0.000 | 0.000 |
| -0.113 | 0.596 | 0.926 | 0.000 | 0.000 | -0.000 |
| -0.041 | 0.915 | 0.600 | -0.000 | 0.000 | -0.000 |
| 0.004 | 0.002 | 0.007 | 0.917 | 0.000 | 0.000 |
| 0.004 | 0.002 | 0.007 | -0.000 | 0.444 | 0.000 |
| 0.004 | 0.002 | 0.007 | 0.000 | 0.000 | 0.491 |
| 0.020 | -0.200 | -0.134 | 0.000 | -0.000 | 0.000 |
| -0.123 | 0.604 | 0.893 | -0.000 | 0.000 | 0.000 |
| -0.049 | 0.894 | 0.595 | -0.000 | 0.000 | -0.000 |
| -0.004 | -0.002 | -0.007 | 0.917 | -0.000 | -0.000 |
| -0.004 | -0.002 | -0.007 | 0.000 | 0.444 | -0.000 |
| -0.004 | -0.002 | -0.007 | -0.000 | -0.000 | 0.491 |
| 325.952 | -573.479 | -289.734 | 0.000 | -0.000 | -0.000 |
| 316.165 | -376.866 | -1206.430 | 0.000 | 0.000 | 0.000 |
| 332.225 | -571.754 | -286.496 | 0.000 | -0.000 | -0.000 |
| 327.478 | -575.967 | -290.287 | -4.123 | 0.000 | -0.000 |
| 327.464 | -575.943 | -290.275 | -0.000 | -5.412 | -0.000 |
| 327.518 | -576.039 | -290.323 | 0.000 | -0.000 | 0.219 |
| -328.349 | 578.641 | 291.209 | -0.000 | 0.000 | 0.000 |
| -321.249 | 576.445 | 298.329 | -0.000 | 0.000 | 0.000 |
| -322.771 | 580.359 | 294.302 | -0.000 | 0.000 | 0.000 |
| -327.478 | 575.967 | 290.287 | -4.123 | -0.000 | 0.000 |
| -327.464 | 575.943 | 290.275 | -0.000 | -5.412 | 0.000 |
| -327.518 | 576.039 | 290.323 | -0.000 | 0.000 | 0.219 |
| 27.508 | -54.379 | -29.303 | 0.000 | -0.000 | -0.000 |
| 39.145 | -54.480 | -20.742 | 0.000 | -0.000 | -0.000 |
| 31.634 | -37.691 | -120.601 | -0.000 | -0.000 | -0.000 |
| 32.273 | -56.762 | -28.608 | -3.851 | -0.000 | -0.000 |
| 31.607 | -37.708 | -120.617 | -0.000 | 0.022 | -0.000 |
| 32.656 | -57.436 | -28.948 | 0.000 | -0.000 | 0.236 |
| -30.899 | 60.642 | 31.199 | -0.000 | -0.000 | 0.000 |
| -31.277 | 38.045 | 121.039 | -0.000 | -0.000 | 0.000 |
| -32.197 | 37.041 | 119.739 | 0.000 | -0.000 | 0.000 |
| -32.273 | 56.762 | 28.608 | -3.851 | 0.000 | 0.000 |
| -31.607 | 37.708 | 120.617 | 0.000 | 0.022 | 0.000 |
| -32.656 | 57.436 | 28.948 | -0.000 | -0.000 | 0.236 |
| 3.164 | -3.771 | -12.037 | -0.000 | 0.000 | 0.000 |
| 3.149 | -3.838 | -12.096 | -0.000 | 0.000 | 0.000 |
| 3.159 | -3.790 | -12.092 | 0.000 | 0.000 | -0.000 |
| 2.530 | -4.450 | -2.243 | 0.137 | -0.000 | -0.000 |
| 3.162 | -3.780 | -12.068 | -0.000 | 0.024 | -0.000 |
| 3.163 | -3.775 | -12.066 | -0.000 | 0.000 | 0.026 |
| -3.126 | 3.773 | 12.102 | -0.000 | -0.000 | 0.000 |
| -3.193 | 3.736 | 12.027 | -0.000 | 0.000 | 0.000 |
| 1.208 | 11.322 | 8.482 | -0.000 | 0.000 | 0.000 |
| -2.530 | 4.450 | 2.243 | 0.137 | -0.000 | 0.000 |
| -3.162 | 3.780 | 12.068 | -0.000 | 0.024 | 0.000 |
| -3.163 | 3.775 | 12.066 | -0.000 | 0.000 | 0.026 |
| 127.548 | 92.275 | 117.368 | 5.896 | 11.204 | 0.000 |
| 103.170 | 137.768 | 130.485 | -11.647 | -7.568 | 0.000 |
| 149.673 | 149.673 | 203.121 | -0.000 | -0.000 | 0.000 |
| 16.946 | -16.946 | 0.000 | 68.602 | 0.000 | -37.528 |
| 12.641 | -12.641 | -0.000 | 0.000 | 31.807 | 12.544 |
| 0.000 | 0.000 | 0.000 | -37.528 | 16.946 | 41.399 |
| 127.548 | 92.275 | 117.368 | 5.896 | 11.204 | -0.000 |
| 106.944 | 189.742 | 149.673 | -16.946 | -37.528 | 0.000 |
| 114.485 | 114.485 | 146.220 | -0.000 | 0.000 | 0.000 |
| 16.946 | -16.946 | -0.000 | 68.602 | 0.000 | -37.528 |
| 37.528 | -37.528 | -0.000 | -0.000 | 68.602 | 16.946 |
| -0.000 | -0.000 | 0.000 | -7.757 | 5.108 | 14.792 |
| 189.743 | 106.944 | 149.673 | 16.946 | 37.528 | -0.000 |
| 92.275 | 127.548 | 117.368 | -5.896 | -11.204 | 0.000 |
| 108.991 | 108.991 | 141.684 | 0.000 | 0.000 | -0.000 |
| 16.946 | -16.946 | 0.000 | 68.602 | 0.000 | -37.528 |
| 12.641 | -12.641 | -0.000 | -0.000 | 31.807 | 12.545 |
| -0.000 | -0.000 | -0.000 | -7.757 | 5.108 | 14.792 |
| 137.768 | 103.170 | 130.485 | 11.647 | 7.568 | -0.000 |
| 106.944 | 189.742 | 149.673 | -16.946 | -37.528 | 0.000 |
| 109.793 | 109.793 | 151.580 | -0.000 | -0.000 | 0.000 |
| 16.946 | -16.946 | -0.000 | 68.602 | 0.000 | -37.528 |
| 37.528 | -37.528 | -0.000 | -0.000 | 68.602 | 16.946 |
| 0.000 | -0.000 | 0.000 | -11.491 | 12.341 | 20.455 |
| 127.547 | 92.275 | 117.368 | 5.896 | 11.203 | 0.000 |
| 103.170 | 137.766 | 130.485 | -11.647 | -7.567 | 0.000 |
| 114.485 | 114.485 | 146.220 | 0.000 | 0.000 | 0.000 |
| 3.905 | -3.905 | -0.000 | 20.694 | 0.000 | -6.287 |
| 6.290 | -6.290 | -0.000 | -0.000 | 20.698 | 3.905 |
| -0.000 | 0.000 | -0.000 | -11.491 | 12.341 | 20.455 |
| 122.879 | 98.996 | 110.390 | 3.450 | 3.947 | 0.000 |
| 92.275 | 127.550 | 117.369 | -5.896 | -11.205 | -0.000 |
| 109.793 | 109.793 | 151.580 | -0.000 | -0.000 | 0.000 |
| 3.905 | -3.905 | 0.000 | 20.696 | -0.000 | -6.289 |
| 12.647 | -12.647 | 0.000 | 0.000 | 31.815 | 12.545 |
| 0.000 | 0.000 | 0.000 | -3.814 | 3.383 | 12.329 |
| 0.105 | -0.132 | -0.193 | 0.000 | -0.026 | 0.000 |
| -0.107 | 0.125 | -0.313 | -0.000 | -0.265 | 0.000 |
| -0.126 | -0.245 | 0.062 | -0.000 | -0.012 | -0.000 |
| -0.007 | -0.035 | -0.097 | 0.102 | -0.086 | 0.119 |
| -0.010 | -0.265 | -0.079 | -0.000 | 0.016 | 0.000 |
| -0.003 | -0.023 | -0.087 | 0.108 | -0.080 | 0.073 |
| 0.060 | -0.123 | -0.051 | 0.000 | 0.107 | 0.000 |
| -0.121 | 0.097 | -0.186 | -0.000 | -0.137 | -0.000 |
| -0.135 | -0.242 | 0.175 | 0.000 | 0.115 | 0.000 |
| 0.007 | 0.035 | 0.097 | 0.102 | 0.086 | 0.119 |
| 0.427 | 0.383 | 0.740 | 0.000 | 0.670 | -0.000 |
| 0.003 | 0.023 | 0.087 | 0.108 | 0.080 | 0.073 |
| 0.079 | -0.126 | -0.129 | 0.000 | 0.026 | 0.000 |
| -0.110 | 0.103 | -0.248 | -0.000 | -0.190 | 0.000 |
| -0.126 | -0.237 | 0.103 | -0.000 | 0.028 | -0.000 |
| -0.001 | -0.004 | -0.010 | 0.082 | -0.009 | 0.116 |
| 0.005 | -0.208 | -0.017 | -0.000 | 0.054 | 0.000 |
| 0.001 | -0.000 | -0.007 | 0.004 | -0.007 | 0.000 |
| 0.073 | -0.125 | -0.114 | 0.000 | 0.038 | -0.000 |
| -0.112 | 0.099 | -0.236 | 0.000 | -0.177 | -0.000 |
| -0.127 | -0.237 | 0.114 | 0.000 | 0.041 | -0.000 |
| 0.001 | 0.004 | 0.010 | 0.082 | 0.009 | 0.116 |
| 0.002 | -0.208 | -0.006 | 0.000 | 0.064 | 0.000 |
| -0.001 | 0.000 | 0.007 | 0.004 | 0.007 | 0.000 |
| 0.079 | -0.128 | -0.125 | 0.000 | 0.032 | 0.000 |
| -0.110 | 0.103 | -0.241 | 0.000 | -0.184 | 0.000 |
| -0.126 | -0.237 | 0.110 | 0.000 | 0.034 | 0.000 |
| -0.000 | -0.000 | -0.001 | 0.082 | -0.001 | 0.116 |
| 0.004 | -0.208 | -0.012 | 0.000 | 0.059 | 0.000 |
| 0.000 | 0.000 | -0.001 | 0.001 | -0.001 | 0.000 |
| 0.073 | -0.123 | -0.119 | 0.000 | 0.032 | 0.000 |
| -0.112 | 0.098 | -0.242 | 0.000 | -0.184 | 0.000 |
| -0.128 | -0.238 | 0.107 | 0.000 | 0.036 | -0.000 |
| 0.000 | 0.000 | 0.001 | 0.082 | 0.001 | 0.116 |
| 0.003 | -0.208 | -0.011 | 0.000 | 0.060 | -0.000 |
| -0.000 | -0.000 | 0.001 | 0.001 | 0.001 | 0.000 |
| -0.231 | -0.886 | -0.213 | -0.000 | -0.464 | 0.000 |
| -0.872 | -0.282 | -0.582 | -0.000 | -0.267 | 0.000 |
| -0.295 | -0.730 | -0.392 | -0.000 | -0.167 | 0.000 |
| -0.302 | -0.600 | -0.478 | 0.411 | -0.083 | -0.065 |
| -0.383 | -0.467 | -0.377 | -0.000 | -0.279 | 0.000 |
| -0.633 | -0.961 | -0.647 | -0.117 | -0.210 | -0.039 |
| 0.503 | 0.517 | 0.599 | 0.000 | 0.046 | -0.000 |
| 0.011 | 1.379 | 0.256 | 0.000 | 0.317 | -0.000 |
| 0.381 | 0.548 | 0.337 | 0.000 | 0.265 | -0.000 |
| 0.302 | 0.600 | 0.478 | 0.411 | 0.083 | -0.065 |
| -0.209 | 0.084 | 0.336 | 0.000 | 0.470 | -0.000 |
| 0.633 | 0.961 | 0.647 | -0.117 | 0.210 | -0.039 |
| 0.025 | -0.080 | 0.161 | -0.000 | 0.074 | 0.000 |
| -0.466 | 0.483 | -0.203 | -0.000 | 0.011 | 0.000 |
| 0.036 | -0.217 | -0.005 | -0.000 | -0.076 | 0.000 |
| -0.032 | -0.065 | -0.043 | 0.066 | -0.022 | 0.080 |
| -0.009 | -0.048 | -0.029 | 0.000 | -0.031 | 0.000 |
| -0.030 | -0.062 | -0.041 | 0.018 | -0.021 | 0.002 |
| 0.100 | 0.060 | 0.241 | 0.000 | 0.124 | -0.000 |
| -0.378 | 0.652 | -0.120 | 0.000 | 0.070 | -0.000 |
| 0.114 | -0.098 | 0.067 | 0.000 | -0.049 | -0.000 |
| 0.032 | 0.065 | 0.043 | 0.066 | 0.022 | 0.080 |
| 0.059 | 0.102 | 0.044 | 0.000 | 0.031 | 0.000 |
| 0.030 | 0.062 | 0.041 | 0.018 | 0.021 | 0.002 |
| 0.060 | -0.016 | 0.197 | -0.000 | 0.097 | 0.000 |
| -0.411 | 0.559 | -0.164 | -0.000 | 0.036 | 0.000 |
| 0.070 | -0.163 | 0.028 | -0.000 | -0.063 | 0.000 |
| -0.003 | -0.007 | -0.004 | 0.066 | -0.002 | 0.079 |
| 0.022 | 0.020 | 0.004 | 0.000 | -0.003 | -0.000 |
| -0.003 | -0.006 | -0.004 | 0.018 | -0.002 | 0.003 |
| 0.066 | -0.003 | 0.205 | 0.000 | 0.102 | -0.000 |
| -0.433 | 0.577 | -0.159 | 0.000 | 0.046 | 0.000 |
| 0.078 | -0.151 | 0.035 | 0.000 | -0.061 | -0.000 |
| 0.003 | 0.007 | 0.004 | 0.066 | 0.002 | 0.079 |
| 0.029 | 0.035 | 0.011 | 0.000 | 0.004 | -0.000 |
| 0.003 | 0.006 | 0.004 | 0.018 | 0.002 | 0.003 |
| 377.288 | 240.082 | 240.082 | 0.000 | 0.000 | 0.000 |
| 240.082 | 377.288 | 240.082 | -0.000 | 0.000 | 0.000 |
| 240.082 | 240.082 | 377.288 | 0.000 | 0.000 | 0.000 |
| 2.154 | 3.321 | 2.097 | 26.695 | -0.056 | 0.136 |
| 1.440 | 0.251 | 0.251 | -0.049 | 26.761 | 0.018 |
| 1.440 | 0.251 | 0.251 | -0.049 | 0.090 | 26.688 |
| 377.288 | 240.082 | 240.082 | -0.000 | 0.000 | -0.000 |
| 240.082 | 377.288 | 240.082 | -0.000 | -0.000 | -0.000 |
| 240.082 | 240.082 | 377.288 | -0.000 | 0.000 | -0.000 |
| -2.246 | -3.465 | -2.066 | 26.659 | 0.081 | -0.170 |
| -1.496 | -0.260 | -0.260 | 0.059 | 26.563 | -0.023 |
| -1.496 | -0.260 | -0.260 | 0.059 | -0.096 | 26.636 |
| 377.288 | 240.082 | 240.082 | -0.000 | -0.000 | 0.000 |
| 240.082 | 377.288 | 240.082 | -0.000 | -0.000 | 0.000 |
| 240.082 | 240.082 | 377.288 | -0.000 | 0.000 | 0.000 |
| 0.215 | 0.332 | 0.210 | 26.663 | -0.006 | 0.014 |
| 0.144 | 0.025 | 0.025 | -0.005 | 26.669 | 0.002 |
| 0.144 | 0.025 | 0.025 | -0.005 | 0.009 | 26.662 |
| 377.288 | 240.082 | 240.082 | 0.000 | 0.000 | -0.000 |
| 240.082 | 377.288 | 240.082 | 0.000 | -0.000 | -0.000 |
| 240.082 | 240.082 | 377.288 | 0.000 | 0.000 | -0.000 |
| -0.225 | -0.346 | -0.207 | 26.659 | 0.008 | -0.017 |
| -0.150 | -0.026 | -0.026 | 0.006 | 26.649 | -0.002 |
| -0.150 | -0.026 | -0.026 | 0.006 | -0.010 | 26.657 |
| 377.290 | 240.082 | 240.082 | -0.000 | -0.000 | -0.000 |
| 240.082 | 377.290 | 240.082 | -0.000 | 0.000 | -0.000 |
| 240.082 | 240.082 | 377.290 | -0.000 | -0.000 | 0.000 |
| 2029694.315 | 2002137.358 | 2007129.602 | -3118.361 | -4802.309 | 50317.053 |
| 2117921.407 | 2072608.747 | 2111936.762 | 19438.976 | 38423.174 | 42354.773 |
| 2167124.857 | 2091820.189 | 2125549.035 | -26172.453 | 47506.022 | 56999.468 |
| -2088212.161 | -2036256.703 | -2034952.955 | -3453.838 | -53528.462 | -81965.092 |
| -2140767.658 | -1968365.760 | -1991056.032 | 44121.308 | -69675.308 | -23850.263 |
| -2153699.779 | -2062324.080 | -2103158.808 | 13300.273 | -103690.501 | -56442.700 |
| -2031032.987 | -1934003.367 | -1945205.751 | 79841.912 | -24187.464 | -54484.290 |
| -2174361.978 | -2078461.316 | -2063403.979 | 38546.573 | -77082.551 | -92686.826 |
| -2130327.091 | -2021620.217 | -1987347.361 | 26804.922 | -59845.264 | -45334.058 |
| 568.624 | 442.603 | 442.603 | 0.365 | 0.578 | 0.353 |
| -175005939.875 | -225036882.324 | -296496562.080 | -0.151 | -0.024 | 1.374 |
| 442.603 | 442.603 | 568.624 | 0.365 | 0.578 | 0.353 |
| -1.050 | -1.115 | -1.007 | 44.056 | 0.750 | 0.376 |
| -0.860 | -0.106 | -0.106 | 0.369 | 44.378 | 0.342 |
| -0.793 | -0.097 | -0.097 | 0.364 | 0.546 | 44.174 |
| 568.624 | 442.603 | 442.603 | -0.000 | 0.000 | 0.000 |
| 442.603 | 568.624 | 442.603 | -0.000 | 0.000 | 0.000 |
| 442.603 | 442.603 | 568.624 | -0.000 | 0.000 | -0.000 |
| 1.094 | 1.139 | 0.976 | 43.504 | -0.607 | -0.297 |
| 225037295.544 | 175006286.059 | 296496968.568 | 0.500 | 40.160 | 0.206 |
| 0.838 | 0.103 | 0.102 | -0.365 | -0.543 | 43.487 |
| -17500156.193 | -22503387.466 | -29649319.309 | -0.015 | -0.007 | 0.139 |
| 442.604 | 568.624 | 442.604 | 0.036 | 0.058 | 0.035 |
| -17500249.020 | -22503319.089 | -29649276.895 | -0.015 | -0.008 | 0.138 |
| -0.105 | -0.112 | -0.101 | 43.692 | 0.074 | 0.037 |
| -0.086 | -0.011 | -0.011 | 0.045 | 43.719 | 0.043 |
| -0.079 | -0.010 | -0.010 | 0.045 | 0.069 | 43.694 |
| 568.623 | 442.603 | 442.603 | -0.036 | -0.058 | -0.035 |
| 442.603 | 568.623 | 442.603 | -0.046 | -0.073 | -0.045 |
| 442.603 | 442.603 | 568.623 | -0.036 | -0.058 | -0.035 |
| 0.109 | 0.114 | 0.098 | 43.775 | -0.063 | -0.031 |
| 0.084 | 0.010 | 0.010 | -0.038 | 43.751 | -0.036 |
| 0.084 | 0.010 | 0.010 | -0.038 | -0.056 | 43.772 |
| 568.629 | 442.605 | 442.605 | 0.005 | 0.007 | 0.004 |
| 442.605 | 568.629 | 442.605 | 0.004 | 0.006 | 0.004 |
| -1749683.558 | -2249962.768 | -2964549.680 | -0.002 | -0.001 | 0.014 |
| -1750062.842 | -2250372.908 | -2964969.720 | 40.171 | -0.008 | -0.007 |
| -2250372.935 | -1750062.850 | -2964969.695 | -0.005 | 40.165 | -0.002 |
| -2250372.931 | -1750062.852 | -2964969.703 | -0.005 | 0.000 | 36.726 |
| 568.619 | 442.601 | 442.601 | -0.000 | -0.000 | -0.000 |
| 442.601 | 568.619 | 442.601 | -0.000 | 0.000 | 0.000 |
| 442.601 | 442.601 | 568.619 | -0.000 | -0.000 | 0.000 |
| 1750062.842 | 2250372.901 | 2964969.728 | 40.159 | 0.008 | 0.006 |
| 0.009 | 0.001 | 0.001 | -0.004 | 43.776 | -0.004 |
| 0.009 | 0.001 | 0.001 | -0.004 | -0.006 | 43.790 |
| 588.077 | 487.667 | 487.667 | -0.413 | -0.315 | -0.315 |
| 487.667 | 588.077 | 487.667 | -0.413 | -0.315 | -0.315 |
| 487.667 | 487.667 | 588.077 | -0.413 | -0.315 | -0.315 |
| 1.196 | 2.085 | 1.159 | 31.531 | -0.618 | -0.398 |
| 0.781 | 0.117 | 0.117 | -0.810 | 31.786 | -0.609 |
| 0.781 | 0.117 | 0.117 | -0.810 | -0.610 | 31.785 |
| 588.077 | 487.667 | 487.667 | 0.413 | 0.315 | 0.315 |
| 487.667 | 588.077 | 487.667 | 0.413 | 0.315 | 0.315 |
| 487.667 | 487.667 | 588.077 | 0.413 | 0.315 | 0.315 |
| -1.239 | -2.121 | -1.125 | 35.074 | 0.291 | 0.169 |
| -0.765 | -0.113 | -0.113 | 0.820 | 32.934 | 0.626 |
| -0.765 | -0.113 | -0.113 | 0.386 | 0.284 | 34.996 |
| 588.078 | 487.667 | 487.667 | -0.087 | -0.067 | -0.067 |
| 487.667 | 588.078 | 487.667 | -0.041 | -0.032 | -0.032 |
| 487.667 | 487.667 | 588.078 | -0.041 | -0.032 | -0.032 |
| 0.120 | 0.208 | 0.116 | 34.322 | -0.034 | -0.020 |
| 0.078 | 0.012 | 0.012 | -0.040 | 34.613 | -0.029 |
| 0.078 | 0.012 | 0.012 | -0.044 | -0.032 | 34.431 |
| 588.077 | 487.667 | 487.667 | 0.000 | 0.000 | -0.000 |
| 487.667 | 588.077 | 487.667 | -0.000 | 0.000 | -0.000 |
| 487.667 | 487.667 | 588.077 | -0.000 | 0.000 | -0.000 |
| -0.124 | -0.212 | -0.113 | 34.680 | 0.030 | 0.017 |
| -0.076 | -0.011 | -0.011 | 0.040 | 34.672 | 0.029 |
| -0.076 | -0.011 | -0.011 | 0.040 | 0.029 | 34.672 |
| 588.082 | 487.669 | 487.669 | -0.009 | -0.007 | -0.007 |
| 487.669 | 588.082 | 487.669 | -0.004 | -0.003 | -0.003 |
| 487.669 | 487.669 | 588.082 | -0.009 | -0.007 | -0.007 |
| 0.012 | 0.021 | 0.011 | 34.633 | -0.003 | -0.002 |
| 0.008 | 0.001 | 0.001 | -0.004 | 34.634 | -0.003 |
| 0.008 | 0.001 | 0.001 | -0.004 | -0.003 | 34.634 |
| 588.073 | 487.665 | 487.665 | 0.009 | 0.007 | 0.007 |
| 487.665 | 588.073 | 487.665 | 0.004 | 0.003 | 0.003 |
| 487.665 | 487.665 | 588.073 | 0.009 | 0.007 | 0.007 |
| -0.013 | -0.021 | -0.011 | 34.641 | 0.003 | 0.002 |
| -0.008 | -0.001 | -0.001 | 0.004 | 34.640 | 0.003 |
| -0.008 | -0.001 | -0.001 | 0.004 | 0.003 | 34.640 |
| -26797344.957 | -27584579.106 | -18953388.876 | -3065761.739 | 2236223.854 | -277313.295 |
| -17703378.411 | -19892421.745 | -12886393.761 | -1189727.444 | -1001133.137 | 207472.069 |
| -24117832.954 | -22975957.193 | -17118739.250 | -3076127.946 | -1677664.342 | -705157.777 |
| -28526229.636 | -28563555.031 | -22600616.694 | -219269.564 | -1571970.534 | 479768.150 |
| -27507283.404 | -20667219.839 | -16613121.287 | 261693.076 | -2612200.085 | 46709.980 |
| -22649265.733 | -25583121.421 | -13613206.507 | -2099601.249 | -437474.655 | -3044542.267 |
| 27381606.286 | 25659604.549 | 15660494.733 | 2888394.005 | 762353.798 | 1128642.420 |
| 20862261.092 | 17856983.049 | 14614038.562 | 3174854.519 | -801445.306 | -749098.468 |
| 21204349.430 | 22285090.268 | 11946862.960 | 2634322.822 | 1694261.102 | -2624620.739 |
| 25952526.302 | 21797336.108 | 15423089.004 | 1211383.195 | 1693527.079 | -752897.242 |
| 24660149.692 | 24204087.125 | 13207144.780 | 2169605.415 | 773677.545 | -411795.509 |
| 27473800.401 | 24021389.324 | 19533298.406 | -949000.449 | 508286.793 | 465666.192 |
| -2638296.432 | -2490442.498 | -2057211.872 | -201031.353 | -248286.272 | -12958.484 |
| -2510004.188 | -2135196.122 | -1668166.095 | -101535.418 | -95663.576 | 244021.202 |
| -2329664.874 | -1964123.158 | -1622667.675 | -235025.256 | -111848.373 | 322761.392 |
| -2478575.351 | -2087834.207 | -1312385.144 | -239960.501 | -206071.095 | 130136.212 |
| -2696495.072 | -2692486.081 | -2091405.696 | -191235.337 | -28449.052 | -60749.336 |
| -1868175.475 | -1439377.778 | -862085.058 | -202103.372 | -88769.115 | -67621.831 |
| 2703396.563 | 2768285.848 | 1868402.878 | 221837.643 | 153322.435 | -51259.320 |
| 2430739.675 | 2872254.464 | 2117932.967 | 353523.550 | -123799.735 | -100939.529 |
| 2472753.373 | 2035350.714 | 1581702.338 | 119550.253 | 179388.242 | -76932.930 |
| 2209327.865 | 2193059.522 | 1315174.742 | 150184.991 | 6337.912 | -22175.595 |
| 2723900.860 | 2692961.154 | 1904996.944 | 328368.337 | -16345.979 | 141337.571 |
| 2609698.419 | 2573877.487 | 1493317.278 | 271895.433 | 69218.153 | -5268.365 |
| -273259.467 | -260608.782 | -208586.141 | -30408.190 | 8589.498 | 322.138 |
| -285972.364 | -228952.733 | -172652.998 | -32758.607 | -30288.644 | 6884.832 |
| -265776.930 | -225896.042 | -181636.788 | -33004.471 | -877.584 | 4629.640 |
| -299806.517 | -315743.634 | -260846.806 | -39623.606 | 7990.177 | -6255.984 |
| -242192.875 | -237888.075 | -134352.728 | -15543.190 | 30959.458 | 9229.205 |
| -263238.774 | -315886.855 | -212706.913 | -43516.306 | 11610.268 | 7601.715 |
| 264895.579 | 211899.012 | 165147.847 | 1839.925 | 13786.887 | -4068.539 |
| 269634.450 | 284127.702 | 181091.857 | 30412.218 | 21024.174 | -12950.301 |
| 222703.694 | 229199.688 | 118687.642 | 39541.001 | 29321.388 | -14891.809 |
| 251018.009 | 246162.469 | 169757.858 | -16234.078 | 18708.541 | 6202.446 |
| 267977.116 | 273310.226 | 182863.703 | 13280.616 | 5633.613 | -3999.365 |
| 243223.392 | 224119.468 | 177684.924 | -2019.002 | 19643.005 | 3215.723 |
| 737.099 | 539.614 | 539.614 | -0.005 | 0.027 | 0.027 |
| 539.815 | 739.319 | 539.815 | 0.019 | -0.080 | 0.114 |
| 540.046 | 540.046 | 741.839 | 0.163 | 0.133 | -0.048 |
| -6.395 | -12.363 | -17.806 | 40.298 | 0.144 | 1.521 |
| -3.749 | -0.372 | -1.740 | -0.033 | 40.136 | 0.144 |
| -4.021 | -3.547 | -0.746 | -0.207 | 0.220 | 40.378 |
| 735.032 | 539.428 | 539.428 | 0.005 | -0.027 | -0.027 |
| 539.227 | 732.813 | 539.227 | -0.019 | 0.080 | -0.114 |
| 538.997 | 538.997 | 730.292 | -0.163 | -0.133 | 0.048 |
| 12.973 | 18.973 | 0.565 | 40.488 | -0.578 | 2.338 |
| 6.304 | 2.915 | 1.425 | -0.253 | 40.577 | 0.252 |
| 5.791 | -0.557 | 2.402 | -0.416 | 0.669 | 40.499 |
| 201073033.334 | 199755658.041 | 200719457.291 | 639646.309 | 282976.500 | 692673.544 |
| 201840636.144 | 201007210.813 | 201080908.170 | 277398.537 | 48114.299 | -29040.176 |
| 200793691.095 | 201374650.729 | 201209887.077 | 277637.242 | -118143.807 | 68289.295 |
| -0.639 | -1.236 | -1.781 | 40.129 | 0.014 | 0.152 |
| 199657417.927 | 200116758.735 | 200903869.098 | -822787.655 | 144930.649 | 63825.531 |
| 201568878.286 | 203601447.495 | 200701740.100 | -527883.626 | 225103.654 | -478060.525 |
| 736.065 | 539.521 | 539.521 | -0.276 | -0.342 | -0.206 |
| 539.521 | 736.065 | 539.521 | -0.276 | -0.342 | -0.206 |
| 539.521 | 539.521 | 736.065 | -0.276 | -0.342 | -0.206 |
| -196824304.833 | -194524486.168 | -195379615.424 | -378145.016 | 50449.075 | -284026.182 |
| -203188892.939 | -202277252.636 | -202475851.057 | 87367.063 | -489577.031 | -184109.752 |
| -201098928.713 | -202033664.451 | -199838441.927 | 196246.393 | 328853.383 | 2878.553 |
| 20018498.415 | 20125314.393 | 20177018.192 | 16946.615 | 2139.026 | 45128.448 |
| 20130591.335 | 20125823.321 | 20155286.022 | -23075.679 | 69977.520 | -9812.946 |
| 20092463.898 | 20062352.478 | 20035435.247 | 34445.111 | 3666.726 | -5466.123 |
| 19803824.703 | 20092706.119 | 19957797.834 | 10142.604 | -25257.773 | 36943.302 |
| 20032229.714 | 20019001.259 | 20187467.736 | 27610.162 | 42981.891 | 5675.626 |
| 20145918.459 | 20330457.491 | 20097709.807 | -55895.552 | -48474.481 | -48714.620 |
| -20016146.591 | -20063077.449 | -20048088.652 | 4330.730 | -19851.770 | -28794.005 |
| -19740191.676 | -19730164.845 | -19679705.294 | -119476.518 | -84396.244 | -27045.990 |
| -20040389.763 | -19916066.227 | -19933431.037 | 3962.773 | -29142.740 | 35897.090 |
| -19823187.616 | -19584834.241 | -19594460.924 | 30589.780 | -10313.213 | -50855.273 |
| -20145210.110 | -20083152.327 | -20083040.938 | -6123.098 | -39538.714 | -2110.785 |
| -20032061.578 | -20177178.346 | -20133367.211 | -16902.678 | -33924.274 | -63338.868 |
| 25446950.579 | 23618870.243 | 22695020.508 | -918901.234 | 1122966.066 | 100886.975 |
| 18146420.308 | 14927384.063 | 17107718.548 | -1955912.103 | 1295890.845 | -235308.153 |
| 28288908.266 | 25654660.972 | 25653065.222 | -359934.656 | 155097.473 | -86995.920 |
| 18146263.528 | 14927157.133 | 17107557.212 | -1955893.441 | 1295890.663 | -235308.512 |
| 18146259.426 | 14927154.639 | 17107559.186 | -1955912.019 | 1295909.839 | -235308.059 |
| 18146260.972 | 14927156.774 | 17107558.544 | -1955912.490 | 1295890.372 | -235288.391 |
| -30033622.960 | -34989746.128 | -28041362.962 | 701906.046 | 1163737.143 | -1867460.003 |
| -18146099.886 | -14926925.867 | -17107398.393 | 1955912.447 | -1295890.057 | 235308.131 |
| -30067971.799 | -35224643.387 | -28072986.608 | 769627.409 | 1214108.659 | -2104388.199 |
| -29608504.338 | -31494331.602 | -27618712.310 | 1236704.878 | -303297.749 | -1041934.004 |
| -18146260.058 | -14927155.058 | -17107557.577 | 1955912.497 | -1295871.168 | 235308.169 |
| -18146262.072 | -14927157.195 | -17107558.921 | 1955911.812 | -1295890.024 | 235327.432 |
| 1915955.402 | 1570812.141 | 1810477.933 | -201218.978 | 109738.734 | -3383.099 |
| 1877294.294 | 1544512.452 | 1722318.633 | -190197.189 | 110669.289 | -5345.562 |
| 1814787.008 | 1492875.038 | 1710983.233 | -195591.961 | 129589.617 | -23530.855 |
| 2903768.454 | 2957834.178 | 2680198.451 | 133055.362 | 188552.171 | 65178.158 |
| 1814626.311 | 1492715.844 | 1710756.415 | -195591.184 | 129608.457 | -23530.670 |
| 2765439.458 | 2828990.050 | 2690926.777 | 74516.934 | 83983.530 | 56377.599 |
| -2749372.545 | -2731512.713 | -2641360.004 | 59701.854 | -130757.737 | 23589.106 |
| -2946334.912 | -2970694.293 | -2697823.330 | 10006.605 | -199127.888 | 6658.269 |
| -2954289.574 | -2864864.439 | -2485720.297 | 80135.865 | -111658.299 | -50172.794 |
| -3605075.325 | -3180901.748 | -3443642.639 | 104861.148 | -111288.613 | 47078.837 |
| -2812979.661 | -2813255.092 | -2793678.279 | 57741.413 | -198074.565 | -86149.379 |
| -2991329.005 | -2993882.030 | -2758822.759 | -74605.403 | -230325.080 | -144863.186 |
| 181691.701 | 149431.998 | 171236.393 | -19558.808 | 12959.293 | -2353.254 |
| 317058.004 | 345473.620 | 275550.585 | -9783.732 | -6995.868 | 17348.898 |
| 325442.673 | 290046.569 | 288152.461 | -12086.116 | -8927.760 | -547.001 |
| 275107.771 | 283369.163 | 260695.916 | -8974.312 | 9401.623 | 14029.523 |
| 300550.951 | 314368.934 | 269863.965 | -9047.907 | 5595.415 | 9718.912 |
| 181462.385 | 149271.597 | 171075.479 | -19559.540 | 12959.038 | -2333.546 |
| -181233.517 | -149111.102 | -170914.780 | 19559.437 | -12958.515 | 2352.908 |
| -181301.867 | -149042.219 | -170916.009 | 19559.116 | -12958.516 | 2353.112 |
| -191412.809 | -156906.519 | -180805.062 | 20121.195 | -10973.510 | 338.538 |
| -257142.544 | -242152.885 | -243323.255 | 4075.982 | -17316.815 | -16785.337 |
| -267067.135 | -276455.989 | -247968.888 | 10714.665 | -13088.803 | -7298.979 |
| -256940.266 | -240726.677 | -240747.824 | 4183.988 | -17639.578 | -17241.085 |
| 173.962 | 142.844 | 143.461 | -0.267 | 0.112 | -0.352 |
| 142.861 | 173.946 | 143.464 | -0.267 | 0.112 | -0.352 |
| 191.695 | 191.258 | 52.097 | -0.646 | 0.347 | -0.179 |
| 1961092894.083 | 1904565075.275 | 1938511740.717 | -4456057.852 | -3153913.970 | 5527865.249 |
| 1934703149.326 | 1897715475.335 | 1933088068.069 | -3514894.373 | -3945420.820 | 797743.150 |
| 1928439539.665 | 1891373911.121 | 1917582083.496 | -911254.099 | -4097814.266 | 5666156.137 |
| 13.852 | 141.390 | 139.944 | 0.618 | -0.328 | 0.196 |
| -1944167962.508 | -1909333699.632 | -1939395518.094 | -2799830.491 | 2073154.292 | -8189718.441 |
| -1931905366.154 | -1899013905.166 | -1928988723.427 | -3073887.527 | 1055272.913 | 1369796.903 |
| -1945618558.317 | -1910606984.166 | -1930818880.369 | 571311.029 | -1843299.063 | -11334446.466 |
| -1947266467.474 | -1908542493.906 | -1931000499.811 | 2056604.494 | -1736825.426 | -5318658.407 |
| -1933053660.733 | -1902272826.970 | -1922156213.704 | -618998.348 | 622384.473 | -4996789.784 |
| 142.499 | 115.385 | 115.449 | -0.028 | 0.012 | -0.036 |
| 118.608 | 143.869 | 118.670 | -0.015 | 0.016 | 0.013 |
| 115.388 | 115.385 | 142.560 | -0.028 | 0.012 | -0.036 |
| 193118316.868 | 189024357.628 | 193264308.942 | -189098.190 | 151983.840 | 384538.056 |
| 193900588.396 | 190913023.505 | 193120412.389 | -429374.493 | -139212.047 | 329200.486 |
| 193625456.461 | 190462607.419 | 193312021.715 | -159562.768 | -351492.087 | -235428.657 |
| -192493551.896 | -187110439.482 | -191088294.886 | 189366.445 | 239616.004 | -414367.857 |
| -193446563.544 | -189464494.049 | -190188065.419 | -382013.406 | -131904.207 | -1152081.117 |
| 112.205 | 112.208 | 136.591 | 0.027 | -0.013 | 0.029 |
| -191815787.589 | -189552521.822 | -193062837.560 | 565292.210 | -84795.057 | -525515.681 |
| -192446765.350 | -190625762.620 | -194258031.433 | 217514.734 | 294351.546 | -40480.172 |
| -192645532.874 | -190046035.120 | -193833305.445 | 158841.449 | -455326.284 | -397117.627 |
| 140.960 | 113.190 | 113.196 | -0.003 | 0.001 | -0.003 |
| 113.190 | 140.960 | 113.196 | -0.003 | 0.001 | -0.003 |
| 19437006.996 | 19046397.067 | 19411934.111 | 69871.011 | 37769.518 | -5751.610 |
| 0.249 | 0.249 | 0.256 | 19.537 | 0.001 | -0.003 |
| 0.259 | 0.258 | 0.265 | -0.003 | 19.529 | -0.003 |
| 0.249 | 0.250 | 0.256 | -0.003 | 0.001 | 19.536 |
| 140.454 | 112.687 | 112.681 | 0.003 | -0.001 | 0.003 |
| 112.687 | 140.454 | 112.681 | 0.003 | -0.001 | 0.003 |
| 112.687 | 112.687 | 140.448 | 0.003 | -0.001 | 0.003 |
| -0.249 | -0.249 | -0.256 | 19.542 | -0.001 | 0.003 |
| -0.250 | -0.249 | -0.255 | 0.003 | 19.538 | 0.003 |
| -0.249 | -0.250 | -0.256 | 0.003 | -0.001 | 19.542 |
| 280010.824 | -434694.510 | 6296490.883 | -261580.918 | -1457426.533 | -1997230.191 |
| -1941956.851 | 96860.267 | 4004557.003 | -801883.425 | -2784232.484 | -138156.195 |
| 331788.850 | 189806.532 | 5855572.282 | -2324066.762 | -2670284.937 | -1518956.854 |
| -4065288.701 | -3339088.837 | 4158695.797 | -2718729.771 | -3532338.919 | -1127158.359 |
| -3413461.718 | -1275770.696 | 2955684.448 | -1320295.324 | -3723670.142 | -266035.617 |
| -2732149.067 | -3646357.515 | 3769984.941 | -2282304.669 | -2963366.414 | -1135555.365 |
| 2519821.686 | 4545121.159 | -127982.250 | 204339.902 | 3220186.913 | 1840205.182 |
| 1906343.444 | -780027.095 | -4780893.261 | 169765.888 | 2821386.309 | 258475.084 |
| 1533492.813 | 814241.523 | -4544777.148 | 1405021.937 | 2048968.034 | 1879874.167 |
| 3945173.165 | -73716.647 | -4125288.859 | 1737959.569 | 4488173.494 | 363377.638 |
| 2732148.397 | 3646356.896 | -3769986.504 | 2282304.107 | 2963390.390 | 1135580.534 |
| 3413458.124 | 1275766.410 | -2955685.319 | 1320293.850 | 3723694.999 | 266058.977 |
| -384521.467 | -32146.191 | 414914.741 | -131712.094 | -353164.370 | -73495.150 |
| -301372.714 | -578649.032 | 309068.436 | -262566.651 | -370570.018 | -134588.292 |
| 128865.188 | -26091.203 | 322936.768 | -218248.493 | -104642.120 | -136303.107 |
| -11275.370 | -147794.377 | 238502.231 | -284058.871 | -109008.231 | -281103.637 |
| -341929.925 | -249749.552 | 351108.073 | -221229.761 | -202961.128 | -129610.347 |
| -246823.640 | -162309.471 | 375544.988 | -217691.625 | -228019.176 | -31380.457 |
| 273543.189 | 364910.013 | -376724.382 | 228229.877 | 296335.389 | 113559.275 |
| 345936.017 | 314145.080 | -324658.858 | 224547.019 | 213314.067 | 128007.848 |
| 34622.751 | 53508.685 | -376986.569 | 108572.511 | 237046.860 | 5056.639 |
| 6949.984 | 349808.076 | -454888.816 | 154458.410 | 240655.117 | 199093.479 |
| -19013.831 | 371753.987 | -457420.643 | 162680.529 | 245098.674 | 195944.745 |
| -158173.185 | -116353.534 | -630316.291 | 415461.796 | 225081.926 | 20667.752 |
| -12259.286 | -38887.186 | 1668.660 | -19094.471 | -19193.423 | -21609.070 |
| -3161.149 | -4998.044 | 38007.462 | -10861.055 | -23706.431 | -505.260 |
| -27047.489 | -36186.860 | 38031.811 | -22824.033 | -29634.197 | -11356.667 |
| 20717.078 | 10832.396 | 12597.577 | -18991.525 | -35769.285 | -15294.945 |
| -43040.533 | -18003.437 | 42672.055 | -20316.190 | -32524.928 | -4761.075 |
| -38484.456 | -3241.040 | 41462.764 | -13172.031 | -35315.833 | -7324.916 |
| 38812.593 | 3514.521 | -41192.156 | 13171.345 | 35314.456 | 7350.350 |
| 19696.310 | -639.556 | -39765.860 | 8015.552 | 27840.333 | 1381.932 |
| 46236.014 | 25030.617 | -20687.137 | 7074.985 | 34643.283 | -9.299 |
| 33442.424 | 30053.466 | -26169.141 | 21918.181 | 18734.692 | 8854.385 |
| 32164.416 | 16890.475 | -37638.596 | 19005.110 | 17653.004 | 5734.443 |
| 38485.356 | 3242.708 | -41465.775 | 13170.412 | 35316.680 | 7374.266 |
| 428.003 | 401.836 | 398.878 | -0.251 | -0.110 | -0.117 |
| 404.380 | 425.459 | 398.878 | -1.813 | -0.992 | -0.985 |
| 404.380 | 401.836 | 422.501 | -0.251 | -0.110 | -0.117 |
| 19.293 | 19.376 | 16.217 | 57.502 | -0.224 | -0.092 |
| 26.329 | 23.601 | 20.608 | -0.530 | 56.621 | -0.247 |
| 26.317 | 23.563 | 20.641 | -0.537 | -0.220 | 56.597 |
| 374.240 | 353.161 | 356.119 | 1.813 | 0.992 | 0.985 |
| 350.617 | 376.784 | 356.119 | 1.813 | 0.992 | 0.985 |
| 350.617 | 353.161 | 379.742 | 1.813 | 0.992 | 0.985 |
| -19.219 | -19.296 | -16.263 | 58.255 | 0.221 | 0.119 |
| -26.285 | -23.560 | -20.636 | 0.539 | 56.930 | 0.247 |
| -26.285 | -23.594 | -20.600 | 0.538 | 0.241 | 56.948 |
| 56864825.283 | 56864763.244 | 25481532.063 | -0.014 | 0.089 | -3925284.054 |
| 56864763.335 | 56864825.231 | 25481532.071 | -0.015 | 0.087 | -3925284.045 |
| 380.186 | 379.932 | 403.260 | -0.062 | -0.032 | -0.032 |
| 1.929 | 1.938 | 1.622 | 90.495 | 0.011 | 0.007 |
| 2.633 | 2.360 | 2.061 | -0.045 | 61.023 | -0.020 |
| 2.632 | 2.356 | 2.064 | 0.013 | 0.010 | 90.492 |
| 398.433 | 375.064 | 375.360 | 0.181 | 0.099 | 0.099 |
| 374.810 | 398.688 | 375.360 | 0.181 | 0.099 | 0.099 |
| -56864013.808 | -56864013.716 | -25480756.118 | 0.016 | -0.085 | 3925288.851 |
| -1.922 | -1.930 | -1.626 | 61.097 | 0.019 | 0.010 |
| -2.629 | -2.356 | -2.064 | 0.045 | 61.062 | 0.020 |
| -2.629 | -2.359 | -2.060 | -0.013 | -0.010 | 90.473 |
| 5686871.124 | 5686809.149 | 2548492.098 | -0.002 | 0.009 | -392530.985 |
| 5686809.162 | 5686871.118 | 2548492.100 | -0.001 | 0.009 | -392530.984 |
| 377.769 | 377.743 | 401.339 | -0.006 | -0.003 | -0.003 |
| 0.193 | 0.194 | 0.162 | 61.084 | -0.002 | -0.001 |
| 0.263 | 0.236 | 0.206 | -0.004 | 61.086 | -0.002 |
| 0.263 | 0.236 | 0.207 | -0.005 | -0.002 | 61.086 |
| -5686007.584 | -5686069.541 | -2547739.009 | 0.002 | -0.009 | 392525.254 |
| 377.228 | 400.875 | 377.283 | 0.003 | 0.001 | 0.001 |
| -5686059.671 | -5686059.662 | -2547716.168 | 0.001 | -0.009 | 392535.796 |
| -0.193 | -0.193 | -0.163 | 61.092 | 0.002 | 0.001 |
| -0.263 | -0.236 | -0.206 | 0.005 | 61.090 | 0.002 |
| -0.263 | -0.236 | -0.206 | 0.005 | 0.002 | 61.090 |
| 535.161 | 518.908 | 524.294 | -0.944 | -0.853 | -0.853 |
| 517.337 | 536.732 | 524.294 | -0.944 | -0.853 | -0.853 |
| 517.337 | 518.908 | 542.117 | -0.944 | -0.853 | -0.853 |
| 37.212 | 39.178 | 41.334 | 88.699 | -0.918 | 0.016 |
| 45.609 | 46.365 | 51.601 | -0.942 | 88.875 | -0.681 |
| 45.555 | 46.185 | 51.719 | -0.946 | -0.681 | 88.875 |
| 431.989 | 412.594 | 407.209 | 0.944 | 0.853 | 0.853 |
| 414.165 | 430.418 | 407.209 | 0.944 | 0.853 | 0.853 |
| 414.165 | 412.594 | 425.033 | 0.944 | 0.853 | 0.853 |
| -36.440 | -38.325 | -40.463 | 90.460 | 0.968 | 0.078 |
| -45.242 | -45.930 | -51.073 | 0.953 | 90.362 | 0.691 |
| -45.242 | -45.688 | -51.315 | 0.953 | 0.691 | 90.362 |
| 488.734 | 471.067 | 471.606 | -0.094 | -0.085 | -0.085 |
| 470.910 | 488.891 | 471.606 | -0.094 | -0.085 | -0.085 |
| 470.910 | 471.067 | 489.429 | -0.094 | -0.085 | -0.085 |
| 3.721 | 3.918 | 4.133 | 89.542 | -0.092 | 0.002 |
| 4.561 | 4.636 | 5.160 | -0.094 | 89.560 | -0.068 |
| 4.556 | 4.618 | 5.172 | -0.095 | -0.068 | 89.560 |
| 478.416 | 460.435 | 459.897 | 0.094 | 0.085 | 0.085 |
| 460.592 | 478.259 | 459.897 | 0.094 | 0.085 | 0.085 |
| 460.592 | 460.435 | 477.721 | 0.094 | 0.085 | 0.085 |
| -3.644 | -3.832 | -4.046 | 89.718 | 0.097 | 0.008 |
| -4.524 | -4.593 | -5.107 | 0.095 | 89.708 | 0.069 |
| -4.524 | -4.569 | -5.132 | 0.095 | 0.069 | 89.708 |
| 484.092 | 466.285 | 466.338 | -0.009 | -0.009 | -0.009 |
| 466.269 | 484.108 | 466.338 | -0.009 | -0.009 | -0.009 |
| 466.269 | 466.285 | 484.162 | -0.009 | -0.009 | -0.009 |
| 0.372 | 0.392 | 0.414 | 89.626 | -0.009 | 0.000 |
| 0.456 | 0.464 | 0.516 | -0.009 | 89.628 | -0.007 |
| 0.456 | 0.462 | 0.517 | -0.009 | -0.007 | 89.628 |
| 483.058 | 465.218 | 465.164 | 0.009 | 0.009 | 0.009 |
| 465.234 | 483.042 | 465.164 | 0.009 | 0.009 | 0.009 |
| 465.234 | 465.218 | 482.988 | 0.009 | 0.009 | 0.009 |
| -0.364 | -0.383 | -0.405 | 89.644 | 0.010 | 0.001 |
| -0.453 | -0.459 | -0.511 | 0.010 | 89.643 | 0.007 |
| -0.453 | -0.457 | -0.513 | 0.010 | 0.007 | 89.643 |
| 634.242 | 364.999 | 364.999 | -0.000 | 0.000 | 0.000 |
| 364.999 | 634.242 | 364.999 | -0.000 | -0.000 | -0.000 |
| 364.999 | 364.999 | 634.242 | -0.000 | -0.000 | -0.000 |
| 1337445536.151 | 1336628289.534 | 1328603075.814 | -5276025.745 | 3943941.318 | 9015769.160 |
| 1315372811.411 | 1330020179.860 | 1320497940.193 | 6918544.836 | -2593353.306 | 2304569.830 |
| 1318810193.957 | 1330615956.071 | 1323873002.735 | 1819482.993 | 7703800.866 | -1339640.687 |
| -1308449508.695 | -1323578311.489 | -1310514104.174 | 2398445.977 | -3319924.441 | -3228087.301 |
| -1331360406.662 | -1324604970.301 | -1327593116.147 | 295817.152 | -5367443.336 | -869051.341 |
| -1313700381.984 | -1326709593.606 | -1309156334.599 | -3430729.096 | -10745.801 | 2976231.585 |
| -1326301811.705 | -1325086200.166 | -1328792622.796 | 5630994.784 | 5332388.962 | 328485.644 |
| -1326299052.017 | -1327001984.916 | -1315985782.284 | -719504.961 | 8053350.465 | 6170852.898 |
| 0.219 | -0.130 | 0.410 | -0.045 | 0.465 | -14.703 |
| 634.154 | 365.043 | 365.044 | 0.004 | -0.017 | 0.014 |
| 365.042 | 634.154 | 365.044 | 0.004 | -0.017 | 0.014 |
| 365.043 | 365.043 | 634.155 | 0.004 | -0.017 | 0.015 |
| -0.496 | -0.236 | 0.072 | -6.501 | -0.005 | -0.151 |
| -0.022 | 0.011 | -0.039 | -0.003 | -6.517 | 0.001 |
| -0.014 | 0.007 | -0.036 | -0.001 | -0.014 | -6.500 |
| -132188614.011 | -133222433.786 | -132511531.422 | 717997.837 | -652007.812 | -92008.889 |
| -131933169.440 | -132321257.970 | -131507498.015 | 439261.798 | 11468.973 | 217066.223 |
| 365.043 | 365.043 | 634.153 | -0.004 | 0.017 | -0.014 |
| 0.552 | 0.270 | -0.083 | -6.508 | 0.000 | 0.165 |
| 0.010 | -0.006 | 0.032 | 0.000 | -6.494 | 0.000 |
| 0.021 | -0.014 | 0.043 | 0.000 | 0.015 | -6.503 |
| 634.185 | 365.031 | 365.031 | 0.000 | -0.002 | 0.001 |
| 13262269.594 | 13294974.462 | 13254200.413 | -31819.392 | 8935.590 | 8659.761 |
| 13355224.486 | 13396614.211 | 13383048.795 | -13069.556 | -27306.003 | 15665.876 |
| 13131549.573 | 13199729.101 | 13407617.040 | -30637.344 | 92309.760 | 57893.186 |
| 13273474.118 | 13387325.940 | 13292195.617 | -3297.476 | -8570.051 | 62428.428 |
| 13166184.203 | 13132950.649 | 13130296.100 | -69726.054 | 31015.565 | -1425.355 |
| 634.238 | 364.997 | 364.997 | -0.000 | 0.000 | 0.000 |
| 364.997 | 634.238 | 364.997 | 0.000 | -0.000 | 0.000 |
| 364.997 | 364.997 | 634.238 | 0.000 | 0.000 | -0.000 |
| -12986129.499 | -13154059.849 | -13156941.022 | 42108.695 | 11850.978 | -35959.970 |
| -13285075.461 | -13252810.839 | -13377442.402 | -9679.058 | 9779.402 | -66117.465 |
| -13326969.124 | -13278455.166 | -13327688.451 | 11072.137 | 29320.753 | -13719.468 |
| 577293602.485 | 636734478.700 | 602357997.337 | 30723447.963 | 16579994.242 | -8031428.186 |
| 577293569.476 | 636734517.961 | 602357981.015 | 30723460.118 | 16579990.021 | -8031429.499 |
| 577293574.249 | 636734466.684 | 602358037.635 | 30723459.444 | 16579994.445 | -8031421.638 |
| 596461115.423 | 626891741.170 | 630765009.775 | 32570261.546 | 18987992.785 | -17066094.826 |
| 584164982.361 | 634209803.856 | 638951389.229 | 30791101.190 | 18174085.780 | -9174377.596 |
| 617895391.171 | 675939448.102 | 622150048.391 | 34059469.022 | 19347247.563 | -3489922.577 |
| -577292864.997 | -636733794.659 | -602357303.494 | -30723470.309 | -16579993.028 | 8031420.428 |
| -577292892.037 | -636733748.170 | -602357313.379 | -30723456.952 | -16579996.901 | 8031419.374 |
| -577292886.165 | -636733798.575 | -602357255.631 | -30723456.755 | -16579992.272 | 8031427.282 |
| -592353431.497 | -641876367.812 | -637003927.894 | 31201137.560 | 10103174.088 | 18383100.888 |
| -585485241.425 | -642897043.730 | -583547177.116 | -31050198.869 | -15699832.766 | 7816469.369 |
| -611634592.903 | -644375603.040 | -650292559.358 | -32230956.113 | -18947616.698 | 11827278.489 |
| 57729689.686 | 63673752.456 | 60236109.139 | 3072333.832 | 1657999.807 | -803146.468 |
| 57729661.639 | 63673798.220 | 60236098.376 | 3072347.071 | 1657995.794 | -803147.461 |
| 57729667.016 | 63673747.143 | 60236155.499 | 3072347.286 | 1658000.493 | -803139.672 |
| 56309571.640 | 54765552.933 | 40867402.627 | 1625688.447 | 1064246.853 | -1342816.986 |
| 58724543.737 | 64032188.883 | 63213198.110 | 3177987.799 | 1754206.071 | -922375.531 |
| 59235342.200 | 63700390.809 | 64187640.294 | 3120108.364 | 1838308.700 | -1010258.091 |
| -57728956.764 | -63673074.466 | -60235420.625 | -3072357.872 | -1657998.896 | 803138.425 |
| -57728984.739 | -63673028.637 | -60235431.261 | -3072344.623 | -1658002.894 | 803137.405 |
| -57728979.181 | -63673079.510 | -60235373.984 | -3072344.358 | -1657998.188 | 803145.225 |
| -58590841.614 | -62637351.506 | -62840124.159 | -3167548.234 | -1571469.534 | 1672878.016 |
| -59721822.517 | -65728630.745 | -62419509.824 | -3297559.583 | -1768642.859 | 509612.196 |
| -61163461.777 | -64437561.434 | -65029251.843 | -3223095.632 | -1894763.092 | 1182781.346 |
| 5773298.683 | 6367680.227 | 6023920.606 | 307222.539 | 165800.388 | -80318.274 |
| 5773270.608 | 6367726.011 | 6023909.927 | 307235.786 | 165796.385 | -80319.273 |
| 5773276.209 | 6367675.149 | 6023967.232 | 307236.038 | 165801.086 | -80311.462 |
| 5630952.855 | 5476554.959 | 4086738.452 | 162623.091 | 106421.444 | -134281.061 |
| 5872453.678 | 6403215.169 | 6321320.838 | 317798.449 | 175474.270 | -92238.866 |
| 6116343.095 | 6443754.739 | 6502930.193 | 322309.431 | 189474.592 | -118212.787 |
| -5772565.941 | -6367002.431 | -6023232.331 | -307246.624 | -165799.481 | 80310.216 |
| -5772594.002 | -6366956.653 | -6023243.014 | -307233.377 | -165803.483 | 80309.213 |
| -5772588.421 | -6367007.524 | -6023185.728 | -307233.127 | -165798.782 | 80317.028 |
| -6019655.910 | -6388513.338 | -6351262.257 | -327123.559 | -148445.400 | 177255.104 |
| -5972185.186 | -6572868.542 | -6241950.399 | -329756.748 | -176810.830 | 50960.050 |
| -6116348.676 | -6443757.269 | -6502921.064 | -322309.669 | -189477.712 | 118331.598 |
| 521.682 | 507.493 | 513.561 | 0.172 | 0.334 | 0.334 |
| 505.825 | 523.351 | 513.561 | 0.172 | 0.334 | 0.334 |
| 505.825 | 507.493 | 529.418 | 0.172 | 0.334 | 0.334 |
| 3.351 | 4.078 | 7.209 | 93.636 | 0.296 | 1.626 |
| 14.593 | 16.679 | 22.701 | 0.170 | 93.890 | 0.355 |
| 14.593 | 16.633 | 22.746 | 0.170 | 0.355 | 93.890 |
| 486.322 | 468.796 | 462.728 | -0.172 | -0.334 | -0.334 |
| 470.464 | 484.653 | 462.728 | -0.172 | -0.334 | -0.334 |
| 470.464 | 468.796 | 478.586 | -0.172 | -0.334 | -0.334 |
| -2.917 | -3.460 | -6.833 | 93.371 | -0.264 | -1.424 |
| -14.378 | -16.530 | -22.597 | -0.167 | 93.301 | -0.337 |
| -14.378 | -16.530 | -22.597 | -0.167 | -0.337 | 93.301 |
| 505.770 | 490.080 | 490.686 | 0.017 | 0.033 | 0.033 |
| 489.913 | 505.937 | 490.686 | 0.017 | 0.033 | 0.033 |
| 489.913 | 490.080 | 506.544 | 0.017 | 0.033 | 0.033 |
| 0.335 | 0.408 | 0.721 | 93.638 | 0.030 | 0.163 |
| 1.459 | 1.668 | 2.270 | 0.017 | 93.663 | 0.036 |
| 1.459 | 1.663 | 2.275 | 0.017 | 0.036 | 93.663 |
| 502.234 | 486.209 | 485.603 | -0.017 | -0.033 | -0.033 |
| 486.376 | 502.067 | 485.603 | -0.017 | -0.033 | -0.033 |
| 486.376 | 486.209 | 501.460 | -0.017 | -0.033 | -0.033 |
| -0.292 | -0.346 | -0.683 | 93.611 | -0.026 | -0.142 |
| -1.438 | -1.653 | -2.260 | -0.017 | 93.604 | -0.034 |
| -1.438 | -1.653 | -2.260 | -0.017 | -0.034 | 93.604 |
| 504.180 | 488.340 | 488.401 | 0.002 | 0.003 | 0.003 |
| 488.323 | 504.197 | 488.401 | 0.002 | 0.003 | 0.003 |
| 488.323 | 488.340 | 504.257 | 0.002 | 0.003 | 0.003 |
| 0.034 | 0.041 | 0.072 | 93.638 | 0.003 | 0.016 |
| 0.146 | 0.167 | 0.227 | 0.002 | 93.640 | 0.004 |
| 0.146 | 0.167 | 0.227 | 0.002 | 0.004 | 93.640 |
| 503.824 | 487.949 | 487.889 | -0.002 | -0.003 | -0.003 |
| 487.966 | 503.807 | 487.889 | -0.002 | -0.003 | -0.003 |
| 487.966 | 487.949 | 503.747 | -0.002 | -0.003 | -0.003 |
| -0.029 | -0.035 | -0.069 | 93.635 | -0.003 | -0.014 |
| -0.144 | -0.165 | -0.226 | -0.002 | 93.635 | -0.003 |
| -0.144 | -0.166 | -0.226 | -0.002 | -0.003 | 93.635 |
| 133.343 | 147.680 | 191.996 | -0.166 | -0.097 | -0.140 |
| 129.778 | 177.494 | 190.430 | -0.141 | -0.086 | 0.172 |
| 205.495 | 201.253 | 304.008 | -0.285 | -0.151 | 0.810 |
| 12.319 | 16.190 | -0.308 | 40.872 | -0.106 | -0.388 |
| 11.996 | 15.856 | -0.153 | -0.186 | 40.947 | -0.362 |
| 12.306 | 13.447 | -0.028 | -0.167 | -0.099 | -7.690 |
| 154.101 | 106.385 | 190.436 | 0.141 | 0.086 | -0.172 |
| 103.845 | 156.641 | 190.436 | 0.141 | 0.086 | -0.172 |
| 176.197 | 183.946 | 304.003 | 0.282 | 0.150 | -1.135 |
| -12.320 | -16.179 | 0.307 | 41.250 | 0.106 | 0.387 |
| -11.967 | -15.837 | 0.113 | 0.188 | 41.161 | 0.358 |
| -12.298 | -13.544 | 0.032 | 0.168 | 0.099 | -8.321 |
| 128.891 | 132.793 | 191.896 | -0.016 | -0.010 | -0.009 |
| 118.108 | 168.110 | 190.433 | -0.014 | -0.009 | 0.017 |
| 195.581 | 195.142 | 303.710 | -0.022 | -0.012 | 0.061 |
| 1.297 | 1.043 | -0.000 | 44.892 | -0.009 | 0.017 |
| 1.278 | 1.025 | 0.013 | -0.014 | 44.898 | 0.019 |
| 1.241 | 1.271 | 0.001 | -0.016 | -0.010 | -0.027 |
| 165.771 | 115.769 | 190.433 | 0.014 | 0.009 | -0.017 |
| 115.515 | 166.025 | 190.433 | 0.014 | 0.009 | -0.017 |
| 191.592 | 192.442 | 303.831 | 0.028 | 0.015 | -0.121 |
| -1.297 | -1.043 | 0.000 | 44.921 | 0.009 | -0.017 |
| -1.277 | -1.024 | -0.017 | 0.014 | 44.915 | -0.019 |
| -1.241 | -1.272 | -0.001 | 0.016 | 0.010 | -0.086 |
| 167.199 | 116.916 | 190.434 | -0.001 | -0.001 | 0.002 |
| 136.596 | 113.086 | 192.488 | -0.003 | -0.002 | 0.009 |
| 193.271 | 193.282 | 303.834 | -0.002 | -0.001 | -0.002 |
| 0.159 | 0.106 | -0.002 | 36.573 | -0.001 | 0.007 |
| 0.128 | 0.103 | 0.001 | -0.001 | 44.906 | 0.002 |
| -2532565.570 | -585199.814 | 1904193.459 | -0.003 | 0.006 | -1687346.084 |
| -388582.091 | 3510429.994 | -1900003.526 | -0.037 | 0.004 | 6368.298 |
| 1139362.372 | -467431.776 | -851858.270 | 7851.995 | -13649.545 | 23473.652 |
| 192.706 | 193.290 | 303.839 | 0.000 | 0.000 | -0.112 |
| -0.159 | -0.106 | 0.002 | 36.578 | 0.001 | -0.007 |
| -0.128 | -0.102 | -0.002 | 0.001 | 44.907 | -0.002 |
| 2555622.371 | 573620.251 | -1862059.707 | 0.009 | -0.002 | -1716457.043 |
| 1347280055.257 | 1358814569.514 | 1376134052.465 | -13652310.608 | -25954499.069 | 12744120.697 |
| 1335920847.229 | 1324014832.021 | 1287679157.889 | 6269622.557 | 17609625.434 | 20841598.520 |
| 1318431194.135 | 1285296021.565 | 1302288472.804 | 639698.311 | -632064.894 | 1145369.577 |
| -1.221 | -0.004 | 0.210 | 0.302 | -0.048 | -0.436 |
| 0.590 | 0.316 | 0.377 | -0.018 | 0.374 | -0.064 |
| 0.599 | 0.315 | 0.438 | -0.025 | -0.004 | 0.310 |
| -1389261098.046 | -1365345763.384 | -1345127327.296 | 11913521.920 | -338939.618 | 2405931.090 |
| -1334156773.103 | -1295657375.683 | -1325870111.724 | 1917664.341 | 13847802.036 | -3696815.909 |
| -1338492968.600 | -1340407965.695 | -1340609939.861 | -1019607.586 | 8506667.177 | 8839053.905 |
| 1.981 | 0.409 | 0.054 | 0.465 | 0.042 | 0.583 |
| -0.547 | -0.258 | -0.445 | -0.003 | 0.366 | 0.095 |
| -0.538 | -0.269 | -0.348 | 0.016 | -0.000 | 0.474 |
| 133964084.135 | 132614610.622 | 134861749.106 | -1291450.032 | -1454413.816 | 504128.777 |
| 133125129.576 | 132529059.677 | 137820211.135 | -1579364.886 | -1320445.971 | 1541074.229 |
| 133957863.910 | 132624998.181 | 135070767.033 | -165115.821 | 73459.326 | 839926.135 |
| -0.158 | -0.024 | -0.006 | 0.376 | -0.001 | -0.050 |
| 0.052 | 0.025 | 0.033 | -0.001 | 0.383 | -0.008 |
| 0.056 | 0.023 | 0.039 | -0.000 | -0.000 | 0.377 |
| -129732754.340 | -128208391.504 | -130217742.195 | 313976.090 | 1891578.636 | 159242.656 |
| -131686137.833 | -136007246.109 | -131243615.322 | 315754.808 | -919272.178 | 3520007.135 |
| -129856183.876 | -129138739.351 | -132490322.379 | -136797.770 | -780153.653 | -1457801.731 |
| 0.162 | 0.018 | -0.022 | 0.392 | 0.000 | 0.052 |
| -0.060 | -0.029 | -0.047 | -0.000 | 0.383 | 0.008 |
| -0.057 | -0.032 | -0.038 | -0.000 | 0.000 | 0.393 |
| 654.526 | 404.454 | 404.454 | -0.000 | 0.000 | 0.000 |
| 404.454 | 654.526 | 404.454 | -0.000 | -0.000 | 0.000 |
| 404.454 | 404.454 | 654.526 | 0.000 | -0.000 | -0.000 |
| 13305550.293 | 13169330.528 | 13113706.349 | -84819.487 | -43908.231 | 127376.805 |
| 13787773.977 | 13913761.694 | 13746613.948 | -93377.098 | -42308.999 | 48649.702 |
| 13852900.431 | 13871173.456 | 13525924.500 | 53937.523 | 47923.767 | -79409.157 |
| -13489288.815 | -12820619.123 | -13299451.167 | -26863.630 | 106464.056 | -128274.331 |
| -13411985.214 | -13059750.373 | -12996468.077 | -29973.558 | 258575.686 | -102018.234 |
| -13197485.781 | -12843205.724 | -12987384.440 | 81048.966 | 154993.176 | -45352.860 |
| -13649434.144 | -13598161.957 | -13458233.106 | -85858.455 | -22409.519 | -145265.843 |
| -13857161.512 | -13719328.111 | -13774473.091 | 57809.310 | -130556.651 | -150729.118 |
| -13851846.057 | -13645900.091 | -13456285.701 | 78751.099 | -200868.284 | -99214.373 |
| 911189963.752 | 921150807.296 | 909237906.077 | -6515704.785 | -735906.918 | 2836043.394 |
| 910984558.352 | 924589410.629 | 921213991.068 | -3563888.992 | 3835130.767 | 3616605.412 |
| 918081157.665 | 920520057.189 | 917061024.689 | -6440534.474 | -3357397.892 | -2040697.580 |
| 6.388 | 6.252 | 5.369 | 10.910 | -0.023 | -0.031 |
| 921320488.255 | 925534404.316 | 914122485.338 | -94344.787 | 4000959.654 | 5121487.714 |
| 9.048 | 8.264 | 7.303 | -0.082 | -0.049 | 10.524 |
| -914834099.997 | -922169808.540 | -919296729.396 | 5266291.088 | 1773802.681 | -1921020.127 |
| -927746758.786 | -928522949.911 | -925657586.673 | 4123710.735 | -2638031.413 | 865362.366 |
| -923256031.745 | -921244638.020 | -922219405.302 | 6499499.298 | -1227316.483 | 665361.607 |
| -6.379 | -6.246 | -5.394 | 11.124 | -0.006 | 0.057 |
| -908289758.002 | -910332340.724 | -905545862.967 | -6966345.269 | 5473601.689 | 5543901.454 |
| -907360010.861 | -902829078.547 | -903025480.232 | -2920342.131 | -2370789.897 | -1979319.807 |
| 91453342.735 | 92633162.989 | 92455101.725 | -335142.898 | -217952.286 | 143536.437 |
| 92205379.728 | 92954242.494 | 92443467.233 | -423991.231 | 255245.745 | 335453.365 |
| 92046141.215 | 93717813.148 | 91805025.768 | -212537.943 | 217533.510 | 124864.034 |
| 0.625 | 0.615 | 0.527 | 11.285 | -0.001 | -0.000 |
| 0.905 | 0.827 | 0.730 | -0.008 | 11.284 | -0.005 |
| 0.905 | 0.826 | 0.730 | -0.008 | -0.005 | 11.284 |
| -90996736.181 | -91854495.501 | -90830617.482 | 233943.072 | -279730.150 | 592494.999 |
| -91542490.787 | -92505448.719 | -91693004.670 | -101921.284 | 588247.921 | 295057.529 |
| -91442797.661 | -91827547.379 | -91009004.189 | 115713.547 | -246999.982 | -171033.488 |
| -0.623 | -0.612 | -0.528 | 11.304 | 0.000 | 0.003 |
| -0.904 | -0.826 | -0.730 | 0.007 | 11.294 | 0.006 |
| -88861265.383 | -89722108.441 | -90030234.667 | -592379.791 | 452539.621 | -5829.530 |
| 9154896.030 | 9120306.765 | 9187626.008 | -20856.458 | -38397.078 | -85701.491 |
| 9116919.749 | 9228961.148 | 9114592.732 | 15689.795 | -27197.491 | 3892.646 |
| 388.817 | 388.808 | 495.582 | -0.006 | -0.003 | -0.003 |
| 0.063 | 0.062 | 0.053 | 11.295 | -0.000 | -0.000 |
| 9196456.194 | 9181628.097 | 9219574.567 | -2806.620 | -65020.740 | 11694.652 |
| 0.091 | 0.083 | 0.074 | -0.001 | -0.000 | 11.296 |
| -9079049.245 | -9185973.210 | -9206107.566 | -20688.696 | -15611.259 | 7521.828 |
| -9106088.403 | -9191442.286 | -9119127.923 | -27728.642 | -40915.112 | -23765.946 |
| -9085355.908 | -9137050.989 | -9158771.578 | -40146.421 | -33191.384 | -17672.276 |
| -0.063 | -0.062 | -0.053 | 11.297 | 0.000 | 0.000 |
| -0.091 | -0.083 | -0.073 | 0.001 | 11.297 | 0.001 |
| -0.091 | -0.083 | -0.074 | 0.001 | 0.001 | 11.297 |
| 322.174 | 254.446 | 263.995 | -4.055 | 6.097 | -2.321 |
| 255.352 | 312.198 | 266.812 | -7.238 | -1.943 | -4.692 |
| 262.955 | 264.858 | 324.724 | -6.893 | -8.666 | -0.555 |
| -2.725 | -7.047 | -3.453 | 29.857 | -2.100 | 1.507 |
| 6.325 | -0.261 | -8.374 | -2.215 | 31.810 | -3.392 |
| -0.378 | -4.252 | 0.930 | 1.142 | -3.333 | 27.196 |
| 322.113 | 253.671 | 262.383 | -3.402 | 5.901 | -2.328 |
| 253.428 | 309.303 | 263.688 | -6.608 | -1.845 | -5.018 |
| 261.436 | 263.187 | 321.841 | -6.359 | -8.778 | -0.685 |
| -4.482 | -8.623 | -5.745 | 30.432 | -2.199 | 1.508 |
| 4.544 | -1.691 | -10.517 | -1.816 | 31.629 | -3.398 |
| -2.156 | -5.608 | -1.210 | 1.543 | -3.426 | 26.986 |
| 317.223 | 253.987 | 260.968 | -4.588 | 5.695 | -3.054 |
| 253.831 | 306.018 | 261.770 | -7.402 | -1.344 | -4.778 |
| 260.381 | 261.128 | 317.930 | -8.784 | -8.893 | 0.803 |
| -5.105 | -8.035 | -8.436 | 26.459 | -2.119 | 2.574 |
| 6.447 | -0.838 | -8.554 | -2.128 | 28.575 | -3.335 |
| -2.116 | -4.900 | 0.957 | 2.015 | -3.371 | 23.516 |
| 317.224 | 253.692 | 260.637 | -4.487 | 5.706 | -3.114 |
| 253.772 | 305.620 | 261.383 | -7.300 | -1.302 | -4.833 |
| 260.290 | 260.831 | 317.740 | -8.619 | -8.800 | 0.670 |
| -5.128 | -8.230 | -8.557 | 26.660 | -2.086 | 2.402 |
| 6.331 | -1.114 | -8.710 | -2.000 | 28.696 | -3.425 |
| -2.225 | -5.033 | 0.755 | 2.178 | -3.341 | 23.396 |
| 317.126 | 254.258 | 261.250 | -4.497 | 5.670 | -3.189 |
| 254.129 | 305.723 | 261.517 | -7.375 | -1.339 | -4.733 |
| 260.667 | 261.060 | 317.724 | -8.756 | -8.886 | 0.786 |
| -4.941 | -8.267 | -8.754 | 26.438 | -2.256 | 2.676 |
| 6.466 | -0.933 | -8.872 | -2.265 | 28.521 | -3.245 |
| -2.271 | -4.726 | 1.262 | 2.257 | -3.261 | 23.367 |
| 317.123 | 254.217 | 261.220 | -4.482 | 5.677 | -3.199 |
| 254.125 | 305.684 | 261.491 | -7.358 | -1.330 | -4.743 |
| 260.660 | 261.020 | 317.694 | -8.739 | -8.876 | 0.775 |
| -4.942 | -8.310 | -8.775 | 26.455 | -2.248 | 2.665 |
| 6.464 | -0.970 | -8.894 | -2.250 | 28.530 | -3.255 |
| -2.270 | -4.762 | 1.242 | 2.274 | -3.251 | 23.356 |
| 169.858 | -1.556 | 65.271 | -0.139 | 0.141 | -0.036 |
| -1.565 | 169.868 | 65.271 | -0.139 | 0.141 | -0.036 |
| 64.741 | 64.751 | 111.573 | -0.139 | 0.141 | -0.036 |
| -0.489 | 0.242 | 0.156 | 88.491 | 0.075 | 0.009 |
| 0.283 | -0.464 | 0.216 | -0.132 | 88.914 | -0.033 |
| 0.319 | -0.438 | 0.241 | -0.139 | 0.199 | 22.474 |
| 170.718 | -0.715 | 64.720 | 0.139 | -0.141 | 0.036 |
| -0.706 | 170.708 | 64.720 | 0.139 | -0.141 | 0.036 |
| 65.601 | 65.591 | 111.021 | 0.139 | -0.141 | 0.036 |
| 0.486 | -0.313 | -0.153 | 88.925 | -0.074 | 0.014 |
| -0.389 | 0.451 | -0.253 | 0.130 | 88.510 | 0.035 |
| -0.304 | 0.445 | -0.235 | 0.130 | -0.200 | 22.545 |
| 78.170 | 82.646 | 54.391 | -0.008 | 0.014 | -0.004 |
| 82.645 | 78.171 | 54.391 | -0.008 | 0.014 | -0.004 |
| 55.477 | 55.487 | 84.414 | -0.016 | 0.014 | -0.004 |
| -3.956 | -3.888 | -10.115 | 1.680 | 0.008 | 0.001 |
| -3.882 | -3.954 | -10.109 | -0.006 | 1.722 | -0.003 |
| 0.032 | -0.044 | 0.024 | -0.014 | 0.020 | 22.508 |
| 115.174 | 66.234 | 82.462 | 0.009 | -0.014 | 0.004 |
| 64.947 | 120.447 | 87.755 | 0.009 | -0.013 | 0.004 |
| 65.214 | 65.213 | 111.269 | 0.014 | -0.014 | 0.004 |
| 3.956 | 3.882 | 10.117 | 1.717 | -0.007 | 0.001 |
| 3.872 | 3.953 | 10.105 | 0.007 | 1.679 | 0.003 |
| -0.030 | 0.044 | -0.023 | 0.013 | -0.020 | 22.515 |
| 170.284 | -1.140 | 64.999 | -0.001 | 0.001 | -0.000 |
| -1.140 | 170.285 | 64.999 | -0.001 | 0.001 | -0.000 |
| 65.167 | 65.167 | 111.300 | -0.001 | 0.001 | -0.000 |
| -0.264 | -0.257 | -0.670 | 31.028 | 0.001 | 0.000 |
| -0.256 | -0.264 | -0.669 | -0.001 | 31.033 | -0.000 |
| -0.557 | -0.564 | -1.448 | -0.000 | 0.002 | 22.511 |
| 112.236 | 57.168 | 65.347 | 0.001 | -0.001 | 0.000 |
| 57.168 | 112.236 | 65.347 | 0.001 | -0.001 | 0.000 |
| 65.013 | 65.013 | 111.074 | 0.000 | -0.001 | 0.000 |
| 0.264 | 0.256 | 0.670 | 31.032 | -0.001 | 0.000 |
| 0.255 | 0.263 | 0.669 | 0.001 | 31.028 | 0.000 |
| 0.557 | 0.564 | 1.448 | 0.000 | -0.002 | 22.512 |
| 172.828 | -1.158 | 66.535 | 0.175 | 0.077 | -0.011 |
| -0.572 | 172.241 | 66.535 | 0.175 | 0.077 | -0.011 |
| 66.999 | 66.412 | 113.462 | 0.175 | 0.077 | -0.011 |
| -0.956 | 0.141 | -0.597 | 90.085 | -0.049 | 0.003 |
| 0.583 | -0.982 | -0.637 | 0.178 | 90.263 | -0.012 |
| 0.632 | -0.971 | -0.621 | 0.163 | 0.214 | 22.974 |
| 173.230 | 0.417 | 67.864 | -0.175 | -0.077 | 0.011 |
| -0.170 | 173.817 | 67.864 | -0.175 | -0.077 | 0.011 |
| 67.401 | 67.987 | 114.792 | -0.175 | -0.077 | 0.011 |
| 0.924 | -0.288 | 0.557 | 90.005 | 0.050 | 0.019 |
| -0.718 | 0.948 | 0.568 | -0.181 | 89.814 | 0.014 |
| -0.633 | 0.922 | 0.597 | -0.182 | -0.218 | 22.998 |
| 173.009 | -0.449 | 67.133 | 0.018 | 0.008 | -0.001 |
| -0.391 | 172.950 | 67.133 | 0.018 | 0.008 | -0.001 |
| 62.880 | 62.808 | 104.724 | 0.019 | 0.009 | -0.001 |
| -2.320 | -2.227 | -3.872 | 25.582 | -0.011 | 0.000 |
| -2.169 | -2.336 | -3.876 | 0.025 | 25.586 | -0.001 |
| 0.063 | -0.097 | -0.062 | 0.016 | 0.021 | 22.985 |
| 125.164 | 55.144 | 74.921 | -0.022 | -0.005 | 0.001 |
| 55.075 | 125.233 | 74.921 | -0.022 | -0.005 | 0.001 |
| 67.220 | 67.278 | 114.194 | -0.018 | -0.008 | 0.001 |
| 2.316 | 2.212 | 3.866 | 25.558 | 0.011 | 0.002 |
| 2.157 | 2.333 | 3.870 | -0.026 | 25.554 | 0.001 |
| -0.063 | 0.092 | 0.060 | -0.018 | -0.022 | 22.987 |
| 113.882 | 57.708 | 66.031 | 0.002 | 0.001 | -0.000 |
| 58.088 | 113.772 | 66.325 | 0.002 | 0.001 | -0.000 |
| 67.198 | 67.192 | 114.121 | 0.002 | 0.001 | -0.000 |
| -0.044 | -0.034 | 0.156 | 29.769 | -0.002 | 0.000 |
| -0.029 | -0.045 | 0.156 | 0.004 | 29.767 | -0.000 |
| 0.006 | -0.010 | -0.006 | 0.002 | 0.002 | 22.986 |
| 114.522 | 58.566 | 67.574 | -0.002 | -0.001 | 0.000 |
| 58.559 | 114.529 | 67.574 | -0.002 | -0.001 | 0.000 |
| 66.497 | 66.505 | 111.794 | -0.003 | -0.000 | 0.000 |
| 0.043 | 0.033 | -0.157 | 29.764 | 0.002 | 0.000 |
| 0.027 | 0.045 | -0.156 | -0.004 | 29.766 | 0.000 |
| -0.006 | 0.009 | 0.006 | -0.002 | -0.002 | 22.986 |
| 0.051 | -0.321 | 0.079 | -0.009 | -0.128 | 0.144 |
| 0.172 | -0.205 | 0.782 | -0.183 | -0.162 | 0.061 |
| 0.087 | 0.123 | -0.074 | 0.006 | -0.008 | 0.068 |
| 0.389 | 0.068 | 0.146 | 0.057 | 0.086 | 0.005 |
| 0.257 | -0.208 | 0.058 | -0.065 | 0.016 | 0.074 |
| 0.131 | 0.159 | 0.087 | 0.213 | 0.008 | 0.483 |
| -0.282 | -0.227 | -0.095 | -0.159 | -0.076 | -0.036 |
| -0.409 | 0.749 | 0.616 | -0.089 | -0.116 | -0.158 |
| -0.534 | 0.652 | 0.470 | 0.012 | 0.002 | -0.031 |
| -0.136 | 0.306 | 0.038 | -0.083 | 0.049 | -0.167 |
| -0.376 | 0.069 | -0.126 | -0.060 | -0.070 | -0.114 |
| -0.356 | 0.061 | -0.056 | 0.007 | -0.034 | -0.098 |
| 0.030 | -0.104 | -0.109 | 0.013 | 0.027 | 0.001 |
| 0.014 | -0.032 | -0.020 | 0.005 | 0.009 | 0.008 |
| 0.014 | -0.028 | -0.008 | -0.008 | 0.016 | -0.003 |
| 0.009 | -0.017 | 0.019 | 0.006 | -0.005 | 0.002 |
| 0.022 | -0.033 | -0.013 | -0.010 | 0.004 | 0.018 |
| 0.031 | -0.013 | 0.004 | 0.001 | 0.008 | 0.009 |
| -0.021 | 0.017 | 0.002 | -0.016 | 0.004 | -0.014 |
| -0.024 | 0.034 | -0.005 | -0.005 | -0.002 | -0.011 |
| -0.025 | 0.038 | 0.010 | -0.018 | 0.005 | -0.023 |
| -0.021 | 0.017 | 0.006 | -0.004 | -0.014 | -0.016 |
| -0.011 | 0.000 | -0.028 | -0.018 | -0.005 | 0.000 |
| -0.005 | 0.022 | -0.011 | -0.006 | -0.001 | -0.010 |
| 0.002 | -0.003 | -0.001 | 0.001 | 0.000 | 0.001 |
| 0.003 | -0.003 | -0.001 | 0.000 | 0.001 | 0.001 |
| 0.001 | -0.005 | -0.001 | 0.001 | -0.000 | 0.000 |
| 0.001 | 0.000 | 0.001 | 0.000 | 0.002 | 0.002 |
| 0.004 | -0.008 | -0.004 | 0.000 | 0.001 | 0.000 |
| 0.002 | -0.007 | -0.005 | 0.002 | -0.001 | 0.001 |
| -0.002 | 0.003 | 0.001 | 0.000 | -0.001 | -0.001 |
| -0.002 | 0.003 | 0.001 | -0.000 | -0.000 | -0.001 |
| -0.004 | 0.002 | 0.001 | 0.001 | -0.001 | -0.002 |
| -0.003 | 0.005 | 0.002 | -0.000 | 0.001 | 0.000 |
| 0.000 | -0.003 | -0.003 | -0.001 | -0.001 | -0.002 |
| -0.002 | -0.002 | -0.004 | 0.000 | -0.002 | -0.001 |
| 206.733 | 17.300 | 17.300 | 0.000 | 0.000 | 0.000 |
| 17.300 | 206.733 | 17.300 | 0.000 | 0.000 | 0.000 |
| 17.300 | 17.300 | 206.733 | -0.000 | 0.000 | 0.000 |
| -0.014 | -0.018 | -0.000 | -9.289 | -0.000 | 0.015 |
| 0.006 | 0.000 | 0.005 | 0.000 | -9.284 | 0.000 |
| 0.006 | 0.005 | -0.000 | -0.000 | -0.000 | -9.284 |
| 206.733 | 17.300 | 17.300 | -0.000 | 0.000 | -0.000 |
| 17.300 | 206.733 | 17.300 | 0.000 | -0.000 | -0.000 |
| 17.300 | 17.300 | 206.733 | 0.000 | -0.000 | 0.000 |
| 0.015 | 0.014 | -0.006 | -9.273 | -0.000 | -0.016 |
| -0.011 | 0.000 | -0.012 | -0.000 | -9.278 | -0.000 |
| -0.011 | -0.012 | 0.000 | 0.000 | 0.000 | -9.278 |
| 206.733 | 17.300 | 17.300 | 0.000 | 0.000 | 0.000 |
| 17.300 | 206.733 | 17.300 | 0.000 | -0.000 | 0.000 |
| 17.300 | 17.300 | 206.733 | -0.000 | 0.000 | 0.000 |
| -0.001 | -0.002 | -0.000 | -9.279 | -0.000 | 0.002 |
| 0.001 | 0.000 | 0.001 | 0.000 | -9.279 | -0.000 |
| 0.001 | 0.001 | 0.000 | -0.000 | 0.000 | -9.279 |
| 206.733 | 17.300 | 17.300 | -0.000 | -0.000 | -0.000 |
| 17.300 | 206.733 | 17.300 | 0.000 | -0.000 | -0.000 |
| 17.300 | 17.300 | 206.733 | -0.000 | -0.000 | -0.000 |
| 0.002 | 0.001 | -0.001 | -9.278 | -0.000 | -0.002 |
| -0.001 | -0.000 | -0.001 | -0.000 | -9.278 | -0.000 |
| -0.001 | -0.001 | -0.000 | 0.000 | 0.000 | -9.278 |
| 206.733 | 17.300 | 17.300 | 0.000 | -0.000 | 0.000 |
| 17.300 | 206.733 | 17.300 | -0.000 | 0.000 | 0.000 |
| 17.300 | 17.300 | 206.733 | -0.000 | -0.000 | 0.000 |
| -0.000 | -0.000 | -0.000 | -9.278 | -0.000 | 0.000 |
| -0.000 | -0.000 | -0.000 | 0.000 | -9.278 | 0.000 |
| -0.000 | -0.000 | -0.000 | 0.000 | -0.000 | -9.278 |
| 206.732 | 17.300 | 17.300 | 0.000 | 0.000 | 0.000 |
| 17.300 | 206.732 | 17.300 | 0.000 | -0.000 | -0.000 |
| 17.300 | 17.300 | 206.732 | 0.000 | 0.000 | -0.000 |
| 0.000 | 0.000 | 0.000 | -9.278 | -0.000 | -0.000 |
| 0.000 | 0.000 | 0.000 | 0.000 | -9.278 | -0.000 |
| 0.000 | 0.000 | 0.000 | -0.000 | 0.000 | -9.278 |
| 710.432 | 568.986 | 567.931 | 1.263 | 0.918 | 0.918 |
| 569.461 | 709.957 | 567.931 | 1.263 | 0.918 | 0.918 |
| 569.461 | 568.986 | 708.901 | 1.263 | 0.918 | 0.918 |
| 53.764 | 60.233 | 53.245 | 39.098 | 1.089 | 0.796 |
| 67.613 | 60.757 | 59.042 | 1.001 | 39.008 | 0.838 |
| 67.214 | 60.079 | 59.756 | 0.919 | 0.906 | 39.054 |
| 571.496 | 431.000 | 432.056 | -1.263 | -0.918 | -0.918 |
| 430.525 | 571.971 | 432.056 | -1.263 | -0.918 | -0.918 |
| 430.525 | 431.000 | 573.027 | -1.263 | -0.918 | -0.918 |
| -52.279 | -59.231 | -54.207 | 37.136 | -1.227 | -0.545 |
| -67.074 | -60.033 | -59.711 | -0.987 | 37.525 | -0.822 |
| -67.055 | -60.785 | -58.810 | -0.982 | -0.829 | 37.529 |
| 647.911 | 506.893 | 506.787 | 0.126 | 0.092 | 0.092 |
| 506.940 | 647.864 | 506.787 | 0.126 | 0.092 | 0.092 |
| 506.940 | 506.893 | 647.758 | 0.126 | 0.092 | 0.092 |
| 5.376 | 6.023 | 5.325 | 38.565 | 0.109 | 0.080 |
| 6.761 | 6.076 | 5.904 | 0.100 | 38.557 | 0.084 |
| 6.721 | 6.008 | 5.976 | 0.092 | 0.091 | 38.561 |
| 634.017 | 493.094 | 493.199 | -0.126 | -0.092 | -0.092 |
| 493.046 | 634.064 | 493.199 | -0.126 | -0.092 | -0.092 |
| 493.046 | 493.094 | 634.170 | -0.126 | -0.092 | -0.092 |
| -5.228 | -5.923 | -5.421 | 38.369 | -0.123 | -0.055 |
| -6.707 | -6.003 | -5.971 | -0.099 | 38.408 | -0.082 |
| -6.706 | -6.078 | -5.881 | -0.098 | -0.083 | 38.409 |
| 641.664 | 500.685 | 500.675 | 0.013 | 0.009 | 0.009 |
| 500.690 | 641.659 | 500.675 | 0.013 | 0.009 | 0.009 |
| 500.690 | 500.685 | 641.648 | 0.013 | 0.009 | 0.009 |
| 0.538 | 0.602 | 0.532 | 38.512 | 0.011 | 0.008 |
| 0.676 | 0.608 | 0.590 | 0.010 | 38.511 | 0.008 |
| 0.672 | 0.601 | 0.598 | 0.009 | 0.009 | 38.512 |
| 640.265 | 499.301 | 499.312 | -0.013 | -0.009 | -0.009 |
| 499.296 | 640.269 | 499.312 | -0.013 | -0.009 | -0.009 |
| 499.296 | 499.301 | 640.280 | -0.013 | -0.009 | -0.009 |
| -0.523 | -0.592 | -0.542 | 38.493 | -0.012 | -0.005 |
| -0.671 | -0.600 | -0.597 | -0.010 | 38.497 | -0.008 |
| -0.670 | -0.608 | -0.588 | -0.010 | -0.008 | 38.497 |
| 77.115 | 37.707 | 37.707 | 0.000 | 0.000 | -0.000 |
| 37.707 | 77.115 | 37.707 | 0.000 | 0.000 | -0.000 |
| 37.707 | 37.707 | 77.115 | 0.000 | 0.000 | -0.000 |
| -0.000 | -0.001 | -0.000 | 29.033 | -0.000 | 0.000 |
| -0.000 | -0.000 | -0.000 | 0.000 | 29.034 | 0.000 |
| -0.000 | -0.000 | -0.000 | 0.000 | 0.000 | 29.034 |
| 77.116 | 37.707 | 37.707 | -0.000 | -0.000 | 0.000 |
| 37.707 | 77.116 | 37.707 | -0.000 | -0.000 | 0.000 |
| 37.707 | 37.707 | 77.116 | -0.000 | -0.000 | 0.000 |
| 0.001 | 0.001 | 0.000 | 29.034 | 0.000 | -0.000 |
| 0.000 | 0.000 | 0.000 | -0.000 | 29.033 | -0.000 |
| 0.000 | 0.000 | 0.000 | -0.000 | -0.000 | 29.033 |
| 77.115 | 37.707 | 37.707 | 0.000 | 0.000 | -0.000 |
| 37.707 | 77.115 | 37.707 | 0.000 | 0.000 | -0.000 |
| 37.707 | 37.707 | 77.115 | 0.000 | 0.000 | 0.000 |
| -0.000 | -0.000 | -0.000 | 29.033 | -0.000 | 0.000 |
| -0.000 | -0.000 | -0.000 | 0.000 | 29.033 | 0.000 |
| -0.000 | -0.000 | -0.000 | 0.000 | 0.000 | 29.033 |
| 77.116 | 37.707 | 37.707 | -0.000 | -0.000 | 0.000 |
| 37.707 | 77.116 | 37.707 | -0.000 | -0.000 | 0.000 |
| 37.707 | 37.707 | 77.116 | -0.000 | -0.000 | 0.000 |
| 0.000 | 0.000 | 0.000 | 29.033 | 0.000 | -0.000 |
| 0.000 | 0.000 | 0.000 | -0.000 | 29.033 | -0.000 |
| 0.000 | 0.000 | 0.000 | -0.000 | -0.000 | 29.033 |
| 77.116 | 37.707 | 37.707 | 0.000 | 0.000 | -0.000 |
| 37.707 | 77.116 | 37.707 | 0.000 | 0.000 | -0.000 |
| 37.707 | 37.707 | 77.116 | 0.000 | 0.000 | -0.000 |
| -0.000 | -0.000 | -0.000 | 29.033 | -0.000 | 0.000 |
| -0.000 | -0.000 | -0.000 | 0.000 | 29.033 | 0.000 |
| -0.000 | -0.000 | -0.000 | 0.000 | 0.000 | 29.033 |
| 77.115 | 37.707 | 37.707 | -0.000 | -0.000 | 0.000 |
| 37.707 | 77.115 | 37.707 | -0.000 | -0.000 | 0.000 |
| 37.707 | 37.707 | 77.115 | -0.000 | -0.000 | 0.000 |
| 0.000 | 0.000 | 0.000 | 29.033 | 0.000 | -0.000 |
| 0.000 | 0.000 | 0.000 | -0.000 | 29.033 | -0.000 |
| 0.000 | 0.000 | 0.000 | -0.000 | -0.000 | 29.033 |
| 151230077.405 | 125782618.179 | 78085257.009 | -3555350.274 | -3727096.800 | -8974757.896 |
| 102284775.018 | 100604049.525 | 56200640.174 | -5122613.459 | -2644556.585 | -3409751.610 |
| 87196475.930 | 87356076.735 | 56965187.340 | -1439241.768 | 4189692.572 | -5882586.404 |
| 154918219.457 | 127566726.158 | 72989569.933 | -607282.864 | -4276407.983 | -10014952.877 |
| 152458983.354 | 132227214.336 | 78863138.786 | -7479293.675 | -5533872.596 | -12148019.287 |
| 102284552.120 | 100603711.070 | 56200468.561 | -5122614.526 | -2644552.448 | -3409740.348 |
| -71875534.204 | -86030990.624 | -40980420.299 | 4216799.238 | 1626719.258 | 2981293.854 |
| -147120587.108 | -125842939.772 | -75853490.637 | 2598709.356 | 2848311.838 | 12783117.078 |
| -146843797.752 | -134766661.887 | -80858581.297 | 5349672.986 | 2567406.767 | 14064433.542 |
| -69049394.361 | -73297705.150 | -29209138.696 | 5225361.181 | 2057797.008 | 2807246.009 |
| -151229768.301 | -125782395.422 | -78085079.119 | 3555354.046 | 3727097.830 | 8974755.695 |
| -126667922.722 | -107190924.343 | -69800194.231 | 2425462.184 | -210678.233 | 1403345.515 |
| 6905239.742 | 7329984.202 | 2921079.601 | -522536.363 | -205781.369 | -280726.342 |
| 15410746.472 | 13390645.789 | 7436872.917 | -141891.674 | -563372.009 | -942992.553 |
| 10228622.966 | 10060538.990 | 5620218.742 | -512262.394 | -264454.637 | -340972.663 |
| 6904938.405 | 7329770.768 | 2920913.415 | -522528.590 | -205779.394 | -280725.606 |
| 10511457.185 | 9598977.366 | 4356995.931 | -713794.051 | -39785.624 | -27457.936 |
| 14314594.112 | 12475059.013 | 6980824.054 | -487336.192 | -328865.525 | -1449606.476 |
| -8162990.941 | -10060136.045 | -4555642.085 | 538373.096 | -65156.958 | -333605.084 |
| -14711853.779 | -12583979.349 | -7585192.084 | 259871.674 | 284830.924 | 1278309.376 |
| -14711910.729 | -12584156.912 | -7585191.239 | 259871.204 | 284831.823 | 1278311.226 |
| -10228456.155 | -10060369.792 | -5620048.519 | 512267.777 | 264455.635 | 340974.977 |
| -10228458.070 | -10060370.618 | -5620047.081 | 512261.655 | 264464.780 | 340976.225 |
| -6775077.043 | -7093551.048 | -3003305.847 | 541897.049 | 147401.803 | 386064.033 |
| 627739.638 | 750613.548 | 291216.224 | -40336.558 | -42883.481 | -66325.211 |
| 1395677.981 | 1053677.772 | 708350.466 | -34831.409 | -46830.284 | -99233.663 |
| 1431627.539 | 1247677.445 | 698258.624 | -48733.513 | -32887.891 | -144962.409 |
| 1541055.086 | 1339031.815 | 743670.901 | -14182.236 | -56337.205 | -94300.184 |
| 875964.537 | 969711.280 | 536123.661 | -27801.089 | 25603.975 | -50622.405 |
| 1023324.259 | 989310.294 | 553952.731 | -40363.161 | -25865.164 | -49833.914 |
| -690193.457 | -732763.359 | -291925.389 | 52252.619 | 20576.294 | 28070.973 |
| -1022623.009 | -1005694.344 | -561835.609 | 51227.029 | 26445.735 | 34101.924 |
| -1524423.629 | -1322101.321 | -788454.787 | 74791.307 | 55338.589 | 121482.457 |
| -1054017.351 | -1156696.407 | -655792.495 | 39632.599 | 3456.526 | 41315.974 |
| -1496204.852 | -1232250.335 | -723809.646 | 26938.730 | 35646.401 | 106296.667 |
| -690495.417 | -732976.639 | -292089.285 | 52252.693 | 20578.429 | 28095.860 |
| 271.363 | 155.865 | 154.211 | 0.266 | 7.058 | -6.133 |
| 155.438 | 271.740 | 154.208 | -6.204 | 0.574 | -6.123 |
| 155.442 | 155.866 | 270.142 | -6.216 | 7.060 | 0.346 |
| 14.118 | 8.243 | 6.132 | 9.190 | -0.902 | 1.599 |
| 17.333 | 11.471 | 16.573 | -3.818 | 12.127 | -3.503 |
| 7.829 | 7.775 | 12.890 | 1.753 | -0.668 | 9.272 |
| 245.657 | 129.793 | 131.413 | 2.332 | 3.307 | -4.228 |
| 130.182 | 245.280 | 131.408 | -4.158 | -3.174 | -4.239 |
| 130.189 | 129.794 | 246.878 | -4.146 | 3.306 | 2.252 |
| -11.058 | -17.757 | -16.583 | 11.257 | -4.664 | 3.498 |
| -7.819 | -14.531 | -6.122 | -1.749 | 8.319 | -1.596 |
| -17.343 | -18.226 | -9.830 | 3.813 | -4.429 | 11.175 |
| 259.703 | 144.644 | 144.482 | 1.230 | 5.538 | -5.442 |
| 144.605 | 259.740 | 144.483 | -5.450 | -1.143 | -5.442 |
| 144.604 | 144.644 | 259.581 | -5.450 | 5.538 | 1.238 |
| 2.794 | -3.576 | -4.209 | 9.803 | -2.578 | 2.440 |
| 6.124 | -0.244 | 6.470 | -2.874 | 10.098 | -2.631 |
| -3.618 | -4.045 | 2.672 | 2.666 | -2.344 | 9.811 |
| 257.119 | 141.990 | 142.152 | 1.438 | 5.155 | -5.250 |
| 142.029 | 257.081 | 142.151 | -5.242 | -1.526 | -5.250 |
| 142.030 | 141.990 | 257.241 | -5.242 | 5.155 | 1.431 |
| 0.285 | -6.166 | -6.470 | 10.011 | -2.961 | 2.632 |
| 3.617 | -2.836 | 4.209 | -2.666 | 9.716 | -2.440 |
| -6.124 | -6.635 | 0.408 | 2.874 | -2.727 | 10.003 |
| 258.569 | 143.690 | 143.674 | 1.307 | 5.366 | -5.357 |
| 143.686 | 258.573 | 143.674 | -5.358 | -1.299 | -5.357 |
| 143.686 | 143.690 | 258.557 | -5.358 | 5.366 | 1.308 |
| 1.679 | -4.742 | -5.227 | 9.879 | -2.751 | 2.526 |
| 4.995 | -1.421 | 5.451 | -2.780 | 9.909 | -2.545 |
| -4.746 | -5.211 | 1.666 | 2.759 | -2.516 | 9.879 |
| 258.309 | 143.425 | 143.441 | 1.328 | 5.328 | -5.337 |
| 143.429 | 258.305 | 143.441 | -5.337 | -1.337 | -5.337 |
| 143.429 | 143.425 | 258.321 | -5.337 | 5.328 | 1.327 |
| 1.425 | -4.999 | -5.451 | 9.900 | -2.789 | 2.545 |
| 4.746 | -1.682 | 5.227 | -2.759 | 9.870 | -2.526 |
| -4.995 | -5.468 | 1.437 | 2.780 | -2.555 | 9.899 |
| 135427603.854 | 128808661.352 | 102342529.909 | -1929884.079 | -1528685.291 | -868761.243 |
| 123800712.378 | 122665981.313 | 99465754.063 | -2026009.707 | 229056.154 | 931566.898 |
| 135340836.977 | 128282396.170 | 103401940.594 | -1769513.224 | -2780932.131 | 503661.071 |
| 132846551.120 | 124535579.673 | 100724802.797 | -2503256.823 | -1122885.080 | -200260.927 |
| 125614145.364 | 120772502.947 | 99967816.173 | -2671062.922 | -490446.790 | -497696.243 |
| 136465486.276 | 129635438.114 | 102600113.841 | -3129322.760 | -1123897.166 | -494479.575 |
| -131476458.454 | -126099182.061 | -100429856.464 | 2104807.306 | 2953476.072 | -243031.022 |
| -144439130.162 | -134357732.944 | -109480276.330 | 1851241.153 | 775079.531 | -281255.941 |
| -132770897.162 | -127586587.412 | -101364729.500 | 2311295.319 | 1567541.207 | 820404.596 |
| -128218689.277 | -119987756.479 | -97895363.628 | 886694.680 | 2302018.407 | 488787.411 |
| -129995696.504 | -120819018.468 | -97394112.457 | 1328992.856 | 730610.349 | 1314686.318 |
| -117377245.110 | -110069345.520 | -93658848.112 | 2586562.491 | 1941569.343 | 873825.159 |
| 12555173.324 | 11689228.702 | 9935228.885 | -210501.976 | -213619.340 | 52505.652 |
| 13035166.857 | 12339814.727 | 9863692.360 | -151343.718 | -212818.587 | -51925.661 |
| 12707151.989 | 12372989.953 | 9864323.189 | -307714.589 | -10856.440 | -26051.161 |
| 11653262.577 | 11328058.722 | 9064950.794 | -258993.817 | -163892.720 | 152249.320 |
| 13027363.311 | 11724641.711 | 10087031.319 | -17356.632 | -173985.497 | 285898.166 |
| 12983450.865 | 12555223.350 | 9947064.364 | -199857.884 | -202494.653 | -102220.044 |
| -12879183.442 | -12499623.704 | -9915762.347 | 205137.981 | 199275.840 | 104305.101 |
| -12741750.424 | -12111588.097 | -9821063.567 | 13155.290 | 224713.161 | 154929.856 |
| -13619633.768 | -13229755.089 | -10480890.129 | -18221.742 | 203803.413 | 43322.927 |
| -13014477.597 | -12481556.338 | -10166191.455 | 27661.427 | 68005.015 | 261469.694 |
| -12748764.255 | -12405159.965 | -9945913.278 | 224249.621 | 37162.287 | -109644.465 |
| -13843035.976 | -12562484.519 | -10388421.546 | 326226.022 | 406319.092 | -168254.675 |
| 1314246.877 | 1247995.478 | 992345.293 | -23463.586 | -7878.052 | -4787.450 |
| 1310607.530 | 1241508.718 | 991661.505 | -14891.144 | -8602.649 | -4527.948 |
| 1277910.378 | 1253549.288 | 1010224.697 | -25260.750 | -25511.850 | -4565.914 |
| 1334279.807 | 1239582.495 | 1008350.521 | -21740.843 | -3944.200 | -5175.992 |
| 1280957.739 | 1225503.392 | 964149.779 | -25687.263 | -6870.454 | -7060.114 |
| 1314413.954 | 1255110.183 | 1000788.692 | -25409.830 | -12647.116 | -11234.639 |
| -1267719.497 | -1169862.865 | -971685.441 | 16397.401 | 13656.749 | -17152.497 |
| -1346064.845 | -1314390.716 | -1046082.461 | 11571.269 | -6956.004 | 6656.892 |
| -1340311.701 | -1276698.685 | -1011729.429 | 32551.849 | 23672.168 | -5252.704 |
| -1276702.498 | -1238007.291 | -970130.807 | 22864.492 | 1845.454 | -5291.627 |
| -1304779.554 | -1288186.692 | -1009198.188 | 26553.594 | 23127.159 | 1432.048 |
| -1350301.540 | -1265907.839 | -1022252.841 | 15155.784 | 11839.890 | -3057.462 |
| 530.726 | 412.848 | 412.848 | -0.000 | -0.000 | 0.000 |
| 412.848 | 530.726 | 412.848 | -0.000 | -0.000 | -0.000 |
| 412.848 | 412.848 | 530.726 | -0.000 | -0.000 | 0.000 |
| 10.003 | 12.175 | 9.997 | 39.302 | -0.134 | 0.404 |
| 5.921 | 3.154 | 3.294 | -0.051 | 39.280 | -0.029 |
| 5.921 | 3.294 | 3.154 | -0.051 | 0.049 | 39.201 |
| 530.726 | 412.848 | 412.848 | 0.006 | -0.004 | -0.001 |
| 412.848 | 530.726 | 412.848 | 0.006 | -0.004 | -0.001 |
| 412.848 | 412.848 | 530.726 | 0.006 | -0.004 | -0.001 |
| -10.550 | -12.728 | -9.754 | 39.162 | 0.191 | -0.664 |
| -6.275 | -3.368 | -3.228 | 0.070 | 39.099 | -0.002 |
| -6.275 | -3.228 | -3.368 | 0.070 | -0.080 | 39.177 |
| 530.726 | 412.848 | 412.848 | -0.001 | 0.000 | 0.000 |
| 118381963.516 | 116923893.836 | 118355102.530 | -607650.725 | -2227856.336 | -547620.813 |
| 412.848 | 412.848 | 530.726 | -0.001 | 0.000 | 0.000 |
| 1.000 | 1.217 | 1.000 | 39.206 | -0.013 | 0.040 |
| 0.592 | 0.315 | 0.329 | -0.005 | 39.203 | -0.003 |
| 0.592 | 0.329 | 0.315 | -0.005 | 0.005 | 39.196 |
| 530.725 | 412.848 | 412.848 | 0.000 | -0.000 | 0.000 |
| 412.848 | 530.725 | 412.848 | -0.000 | 0.000 | 0.000 |
| 412.848 | 412.848 | 530.725 | -0.000 | 0.000 | 0.000 |
| -1.055 | -1.273 | -0.975 | 39.192 | 0.019 | -0.066 |
| -0.627 | -0.337 | -0.323 | 0.007 | 39.185 | -0.000 |
| -0.627 | -0.323 | -0.337 | 0.007 | -0.008 | 39.193 |
| 530.727 | 412.849 | 412.849 | -0.000 | 0.000 | 0.000 |
| 412.849 | 530.727 | 412.849 | -0.000 | 0.000 | 0.000 |
| 412.849 | 412.849 | 530.727 | -0.000 | 0.000 | 0.000 |
| 0.100 | 0.122 | 0.100 | 39.196 | -0.001 | 0.004 |
| 0.059 | 0.032 | 0.033 | -0.000 | 39.196 | -0.000 |
| 0.059 | 0.033 | 0.032 | -0.000 | 0.000 | 39.196 |
| 530.724 | 412.846 | 412.846 | 0.000 | -0.000 | -0.000 |
| 412.846 | 530.724 | 412.846 | -0.000 | 0.000 | -0.000 |
| 412.846 | 412.846 | 530.724 | -0.000 | -0.000 | 0.000 |
| -0.106 | -0.127 | -0.097 | 39.195 | 0.002 | -0.007 |
| -0.063 | -0.034 | -0.032 | 0.001 | 39.195 | -0.000 |
| -0.063 | -0.032 | -0.034 | 0.001 | -0.001 | 39.195 |
| 6404583.526 | 5921518.042 | -645352.636 | 2355771.342 | 2304617.484 | -10898711.067 |
| 9134421.122 | 294476.752 | -563634.050 | -660668.003 | 50289.413 | -4957447.808 |
| 8639097.374 | 4455386.639 | 9366790.378 | -1081705.623 | 3182634.135 | -9093433.970 |
| 9997264.219 | 1875344.700 | -1683091.321 | 954221.752 | -2192282.074 | -6593973.351 |
| 7744254.473 | 9067984.673 | 4218916.452 | -1643722.047 | 854978.588 | -7257031.758 |
| 4103103.697 | 2535606.911 | 459015.658 | -1593478.869 | 770758.056 | -7008903.993 |
| -8626895.044 | 2715147.984 | -1337276.733 | -633610.489 | 1381897.522 | 4235292.535 |
| -4633121.861 | 172793.262 | 64366.812 | -2425154.965 | 2308298.315 | 6350683.800 |
| -9405526.710 | -1841676.550 | 2709537.704 | -1324884.616 | 1729149.707 | 6808961.599 |
| -4175833.564 | -1176928.114 | -5631771.056 | 1809893.047 | -3036570.385 | 7780682.909 |
| -6317786.063 | -4415867.305 | 426241.686 | -180248.833 | 1263870.320 | 7467585.138 |
| -8875489.006 | 1321063.729 | 1451515.531 | 2312147.013 | 2161433.921 | 6948053.183 |
| 1286929.949 | 190443.456 | 1264635.047 | -486352.307 | 423866.452 | -737728.890 |
| 912673.126 | 254461.367 | 243207.880 | -177088.911 | -83743.055 | -440967.951 |
| 670817.025 | 570697.687 | -8096.413 | 155095.662 | 279996.845 | -1033756.331 |
| 859618.595 | 1347895.337 | 572447.772 | -33325.248 | 158283.834 | -928446.180 |
| 1105381.031 | 677944.040 | 686519.225 | -207430.977 | 325295.223 | -550278.980 |
| -31922.153 | -257804.515 | -597883.657 | -23156.889 | -252033.030 | -195214.650 |
| -449642.195 | -68917.251 | 422331.295 | -442060.953 | 73150.824 | 1018893.096 |
| -1470737.267 | -203362.656 | -833119.170 | 165246.977 | -455960.089 | 1022780.670 |
| -627279.572 | -172337.534 | -220135.025 | -190074.132 | 142475.173 | 908644.797 |
| -424048.273 | -80648.418 | 227295.336 | 122554.182 | -54896.832 | 826685.321 |
| -667459.188 | -262744.658 | -393370.047 | 23286.375 | 134999.834 | 963935.658 |
| -700284.563 | -32167.354 | -240325.169 | 33059.922 | 77834.106 | 798975.813 |
| 36676.584 | 15320.909 | -1467.601 | -761.875 | -37557.122 | -109332.994 |
| 94838.242 | 13813.741 | -13235.600 | 9014.782 | -23488.373 | -65305.036 |
| 84012.253 | 294.787 | -8001.774 | 4270.144 | -22254.361 | -65740.082 |
| 92972.808 | 18462.623 | -25505.381 | 12847.607 | -18439.210 | -66687.017 |
| 94838.318 | 16568.441 | -26138.173 | 12571.602 | -20207.602 | -66883.463 |
| 66568.433 | 44650.085 | 41148.519 | 1763.113 | -10487.628 | -50741.109 |
| -93711.778 | -40314.271 | -32903.588 | 8666.995 | 13376.999 | 60365.136 |
| -97061.473 | -48850.742 | -96940.317 | -3463.739 | -23942.108 | 82830.213 |
| -7747.029 | -8970.266 | 38565.867 | -28128.731 | -21452.188 | 113586.660 |
| -110611.023 | -123537.758 | -142331.910 | 32006.721 | -37875.404 | 108577.574 |
| -96946.324 | -29019.805 | 19281.913 | -14556.031 | 12901.902 | 65785.629 |
| -21012.210 | -39437.186 | -65827.355 | 2095.010 | -1602.382 | 68981.494 |
| 622907765.883 | 631676853.815 | 610321561.286 | -389235.102 | 1812414.094 | 2492596.672 |
| 615081669.745 | 625468062.424 | 598839653.917 | 473873.217 | 2698541.768 | -5508761.063 |
| 321.151 | 319.198 | 335.801 | -1.507 | -2.115 | -1.525 |
| 16.362 | 16.340 | 14.021 | 84.246 | 0.123 | 0.088 |
| 618501483.737 | 625295349.416 | 621137651.048 | 1836015.453 | -2770825.401 | -860849.149 |
| 21.844 | 19.686 | 17.560 | -2.691 | -3.630 | 40.898 |
| 295.131 | 278.325 | 280.481 | 2.671 | 3.670 | 2.662 |
| 276.373 | 297.083 | 280.481 | 2.671 | 3.670 | 2.662 |
| 276.373 | 278.325 | 299.239 | -0.171 | -0.128 | -0.115 |
| -16.303 | -16.277 | -14.055 | 83.934 | -0.148 | -0.077 |
| -613433383.577 | -622369914.809 | -618735698.416 | -1066177.145 | 201237.890 | 4382262.358 |
| -21.824 | -19.712 | -17.527 | -0.162 | -0.122 | 83.994 |
| 319.759 | 300.806 | 300.590 | -0.151 | -0.211 | -0.153 |
| 301.001 | 319.564 | 300.590 | -0.269 | -0.369 | -0.268 |
| 301.001 | 300.806 | 319.348 | -0.151 | -0.211 | -0.153 |
| 1.601 | 1.609 | 1.377 | 45.718 | -0.340 | -0.236 |
| 2.181 | 1.967 | 1.749 | -0.251 | 45.646 | -0.247 |
| 2.180 | 1.964 | 1.751 | -0.252 | -0.341 | 45.739 |
| 315.281 | 296.718 | 296.934 | 0.267 | 0.367 | 0.266 |
| 296.523 | 315.476 | 296.934 | 0.267 | 0.367 | 0.266 |
| 296.523 | 296.718 | 315.692 | -0.017 | -0.013 | -0.011 |
| -1.595 | -1.603 | -1.381 | 84.098 | -0.014 | -0.008 |
| -2.178 | -1.964 | -1.751 | -0.016 | 84.102 | -0.011 |
| -2.178 | -1.966 | -1.748 | 0.252 | 0.342 | 46.208 |
| 317.745 | 298.968 | 298.946 | -0.027 | -0.037 | -0.027 |
| 298.987 | 317.726 | 298.946 | 0.002 | 0.001 | 0.001 |
| 298.987 | 298.968 | 317.704 | -0.027 | -0.037 | -0.027 |
| 0.161 | 0.161 | 0.138 | 46.230 | -0.034 | -0.023 |
| 6204699.355 | 6289058.473 | 6161436.088 | 29855.555 | -15187.832 | -53149.162 |
| 0.218 | 0.197 | 0.176 | -0.025 | -0.034 | 46.236 |
| 317.294 | 298.556 | 298.578 | 0.015 | 0.021 | 0.015 |
| 298.537 | 317.314 | 298.578 | 0.015 | 0.021 | 0.015 |
| 298.537 | 298.556 | 317.335 | -0.002 | -0.001 | -0.001 |
| -0.160 | -0.160 | -0.138 | 46.285 | 0.034 | 0.024 |
| -0.218 | -0.197 | -0.175 | 0.025 | 46.295 | 0.025 |
| -6088757.857 | -6298907.983 | -6208465.820 | -23745.458 | 5620.705 | 38745.668 |
| 178610143.499 | 164160017.605 | 171784213.068 | -9843633.951 | 9473695.874 | -8601730.907 |
| 184382190.990 | 175416836.938 | 166240732.667 | -11104012.248 | 8812624.163 | -3787752.465 |
| 175335077.333 | 175505454.093 | 179970481.335 | -12701626.981 | 5112305.534 | -1396866.076 |
| -68689717.089 | -123097601.807 | -89201676.478 | -8374908.696 | -7971799.154 | 2173473.610 |
| -55217371.822 | -49102834.996 | -37471785.562 | -1475045.696 | 4355622.614 | -1358101.434 |
| -193170442.627 | -155022792.435 | -152638295.387 | -13426669.801 | -11244222.536 | -2007510.406 |
| -187487134.550 | -192742743.627 | -184033167.202 | 9692482.463 | -2584909.170 | 6478104.482 |
| -191739731.618 | -186735215.078 | -186741661.611 | 8737199.825 | -6322686.444 | -4738664.889 |
| -180334562.631 | -175590885.427 | -181133344.211 | 5235952.571 | -8319519.152 | 5310063.070 |
| 136791092.609 | 258253217.967 | 217022397.632 | 2390355.288 | -5104661.425 | -4256793.775 |
| 88982129.887 | 74844097.341 | 75081196.311 | 6364345.053 | -9113669.619 | -906037.832 |
| 145272927.529 | 116378224.320 | 121433658.466 | -919550.130 | -3526969.209 | -7104707.256 |
| 18238374.833 | 18554883.052 | 18167217.657 | -811283.757 | 631751.764 | -242612.296 |
| 17732142.779 | 18118023.094 | 16784879.618 | -1025721.690 | 277827.149 | 387094.431 |
| 17903165.336 | 17831855.897 | 16632666.277 | -325233.652 | 691182.509 | -553655.821 |
| -7635449.778 | -14144316.856 | -10529666.889 | 1080120.983 | 312281.510 | 98428.014 |
| 7226961.526 | 7009746.445 | 7927940.066 | -897000.094 | 391579.982 | -686489.078 |
| -4163059.974 | -2557756.100 | -2367711.399 | -557567.807 | -76676.321 | 710183.604 |
| -17433823.019 | -17263585.752 | -17129033.084 | 914265.415 | -489693.506 | 378566.273 |
| -22860008.856 | -22136359.764 | -21608898.867 | 836299.266 | 24153.988 | 364411.193 |
| -17775156.687 | -17846017.869 | -17160364.958 | 736233.451 | -649305.821 | 329830.719 |
| 2019476.711 | 4519777.561 | 3644018.675 | 253646.834 | -829925.218 | -685619.778 |
| 3507014.994 | 3707143.496 | 3850982.780 | -648850.335 | 473587.084 | -685603.083 |
| -7.193 | -7.240 | -8.152 | 0.143 | 0.099 | 75.579 |
| 1885549.906 | 1733047.965 | 1787208.293 | -55066.467 | -287.765 | -78973.175 |
| 1706662.512 | 1655597.572 | 1600263.991 | -162069.616 | 76322.853 | -59514.782 |
| 1709089.353 | 1641668.932 | 1582448.490 | -94413.307 | 68455.274 | -100490.022 |
| -778723.422 | -1381704.479 | -1156882.236 | 109884.142 | 65497.048 | 31074.781 |
| 788383.977 | 742157.421 | 909353.881 | -5206.135 | 37980.748 | -28048.378 |
| -698064.378 | -551798.959 | -619142.515 | -21487.778 | -61364.465 | 12717.182 |
| -1805514.037 | -1801622.866 | -1828820.780 | 176074.921 | -41277.703 | 23930.386 |
| -1920520.306 | -1929389.163 | -1913394.330 | 98056.204 | -13224.195 | 24787.744 |
| -1807727.317 | -1821017.975 | -1740138.574 | 116318.101 | -62494.197 | -56324.964 |
| 17689.823 | 252581.181 | 143799.963 | 79621.481 | -52319.068 | 38912.917 |
| 539178.769 | 416928.894 | 466612.813 | -5944.325 | 46155.787 | -16728.686 |
| 210626.026 | -119283.952 | 158873.736 | 35746.534 | 19489.096 | 47826.870 |
| 238.230 | 143.183 | -71.645 | -18.319 | -0.012 | 0.068 |
| 244.025 | 252.960 | -262.607 | -12.026 | -0.012 | 0.069 |
| 18.824 | 18.993 | 181.505 | 0.011 | -0.011 | 0.067 |
| 193.517 | 169.709 | -335.405 | 17.348 | 0.001 | -0.018 |
| 181.253 | 181.415 | -335.435 | 0.011 | 17.331 | 12.030 |
| 181.204 | 181.367 | -335.347 | 0.011 | 11.951 | 4.548 |
| -109.146 | -118.562 | 407.691 | 11.856 | 0.012 | -0.069 |
| -118.392 | -109.317 | 407.691 | -11.879 | 0.012 | -0.069 |
| -108.688 | -108.859 | 409.728 | -0.011 | 0.012 | -0.069 |
| -169.572 | -193.652 | 335.406 | 17.334 | -0.001 | 0.018 |
| -181.253 | -181.415 | 335.435 | -0.011 | 17.352 | 11.914 |
| -155.561 | -155.719 | 183.071 | -0.010 | -1.548 | 23.626 |
| 153.837 | 34.709 | 19.296 | -26.837 | -0.001 | 0.007 |
| 55.821 | 137.774 | 23.047 | 13.663 | -0.001 | 0.007 |
| 52.951 | 52.967 | 121.561 | 0.001 | -0.001 | 0.007 |
| -26.844 | 26.846 | 0.001 | 44.751 | 0.000 | -0.002 |
| 11.022 | 11.038 | -12.238 | 0.001 | 36.853 | -15.758 |
| -0.035 | -0.019 | -0.002 | 0.001 | -26.839 | 59.578 |
| 110.669 | 33.069 | 54.226 | -12.133 | 0.001 | -0.007 |
| 34.765 | 153.892 | 19.300 | 26.837 | 0.001 | -0.007 |
| 53.633 | 53.616 | 109.690 | -0.001 | 0.001 | -0.007 |
| -6.675 | -28.780 | 32.740 | 17.995 | -0.000 | 0.002 |
| -11.022 | -11.038 | 12.238 | -0.001 | 36.855 | -15.769 |
| 0.035 | 0.019 | 0.002 | -0.001 | -26.837 | 59.566 |
| 107.439 | 51.717 | 48.449 | -4.502 | -0.000 | 0.001 |
| 51.716 | 107.440 | 48.450 | 4.501 | -0.000 | 0.001 |
| 50.003 | 50.005 | 119.458 | 0.000 | -0.000 | 0.001 |
| -1.587 | 3.844 | -2.085 | 27.714 | 0.000 | -0.000 |
| 1.125 | 1.127 | -2.085 | 0.000 | 27.714 | -2.715 |
| 1.068 | 1.069 | -1.978 | 0.000 | -3.948 | 27.076 |
| 107.042 | 48.621 | 50.653 | -5.396 | 0.000 | -0.001 |
| 48.444 | 106.558 | 50.678 | 5.325 | 0.000 | -0.001 |
| 47.383 | 47.381 | 122.936 | -0.000 | 0.000 | -0.001 |
| -26.838 | 26.837 | -0.000 | 44.750 | -0.000 | 0.000 |
| -1.125 | -1.127 | 2.085 | -0.000 | 27.714 | -2.716 |
| -1.068 | -1.069 | 1.978 | -0.000 | -3.948 | 27.075 |
| 387.066 | 310.644 | 310.644 | -0.291 | -0.350 | -0.259 |
| 909630670.825 | 906602976.367 | 908335088.673 | 4948064.962 | -5533127.618 | -4046199.686 |
| 310.644 | 310.644 | 387.066 | -0.785 | -0.944 | -0.700 |
| -2.239 | -2.594 | -2.239 | 28.451 | -0.799 | -0.642 |
| -0.922 | -0.555 | -0.574 | -0.679 | 28.243 | -0.699 |
| -0.932 | -0.577 | -0.561 | -0.680 | -0.989 | 28.526 |
| 387.066 | 310.644 | 310.644 | 0.785 | 0.944 | 0.700 |
| 310.644 | 387.066 | 310.644 | 0.785 | 0.944 | 0.700 |
| -907467702.135 | -907518427.754 | -907699658.553 | -1666286.740 | 6010732.265 | 3452366.670 |
| 2.357 | 2.731 | 2.214 | 29.985 | 0.746 | 0.779 |
| 0.976 | 0.589 | 0.570 | 0.654 | 30.247 | 0.741 |
| 0.977 | 0.574 | 0.590 | 0.654 | 1.029 | 29.960 |
| 387.066 | 310.644 | 310.644 | -0.000 | 0.000 | 0.000 |
| 310.644 | 387.066 | 310.644 | 0.000 | -0.000 | -0.000 |
| 310.644 | 310.644 | 387.066 | 0.000 | -0.000 | 0.000 |
| -0.224 | -0.259 | -0.224 | 32.880 | 0.005 | -0.021 |
| -0.092 | -0.055 | -0.057 | 0.003 | 32.873 | -0.001 |
| -0.093 | -0.058 | -0.056 | 0.003 | -0.007 | 32.878 |
| 387.066 | 310.644 | 310.644 | 0.079 | 0.094 | 0.070 |
| 310.644 | 387.066 | 310.644 | 0.079 | 0.094 | 0.070 |
| 310.644 | 310.644 | 387.066 | 0.000 | 0.000 | -0.000 |
| 0.236 | 0.273 | 0.221 | 32.882 | -0.007 | 0.029 |
| 0.098 | 0.059 | 0.057 | -0.005 | 32.890 | 0.004 |
| 0.098 | 0.057 | 0.059 | -0.005 | 0.009 | 32.885 |
| 387.067 | 310.645 | 310.645 | -0.000 | 0.000 | 0.000 |
| 310.645 | 387.067 | 310.645 | 0.000 | -0.000 | 0.000 |
| 310.645 | 310.645 | 387.067 | 0.000 | 0.000 | -0.000 |
| -0.022 | -0.026 | -0.022 | 32.881 | 0.000 | -0.002 |
| -0.009 | -0.005 | -0.006 | 0.000 | 32.881 | -0.000 |
| -0.009 | -0.006 | -0.005 | 0.000 | -0.001 | 32.881 |
| 387.066 | 310.643 | 310.643 | -0.000 | 0.000 | 0.000 |
| 310.643 | 387.066 | 310.643 | 0.000 | -0.000 | 0.000 |
| 310.643 | 310.643 | 387.066 | 0.000 | 0.000 | -0.000 |
| 0.023 | 0.027 | 0.022 | 32.882 | -0.001 | 0.003 |
| 0.010 | 0.006 | 0.006 | -0.000 | 32.882 | 0.000 |
| 0.010 | 0.006 | 0.006 | -0.000 | 0.001 | 32.882 |
| 589.751 | 470.194 | 470.194 | -0.006 | 0.006 | 0.006 |
| 471.281 | 590.712 | 471.117 | -1.733 | -1.365 | -1.535 |
| 473.439 | 473.439 | 592.781 | -1.945 | -1.529 | -1.360 |
| -14.496 | -14.316 | -12.577 | 60.516 | -0.156 | -0.265 |
| -10.287 | -8.332 | -7.897 | -0.032 | 60.616 | -0.105 |
| -10.229 | -7.890 | -8.325 | -0.025 | -0.107 | 60.622 |
| 588.700 | 469.224 | 469.224 | -0.012 | 0.028 | 0.012 |
| 469.206 | 587.931 | 469.200 | 0.051 | 0.071 | -0.051 |
| 469.051 | 469.051 | 586.278 | -0.071 | -0.051 | 0.071 |
| 16.543 | 16.150 | 16.539 | 60.733 | 0.172 | 0.112 |
| 11.091 | 9.143 | 9.686 | -0.062 | 60.746 | 0.060 |
| 11.091 | 9.686 | 9.144 | -0.062 | 0.078 | 60.739 |
| 588.741 | 469.228 | 469.228 | -0.000 | -0.000 | 0.000 |
| 469.228 | 588.741 | 469.228 | -0.000 | -0.000 | 0.000 |
| 469.228 | 469.228 | 588.741 | -0.000 | -0.000 | 0.000 |
| -1.428 | -1.411 | -1.237 | 60.650 | -0.016 | -0.026 |
| -1.019 | -0.824 | -0.780 | -0.003 | 60.660 | -0.010 |
| -1.013 | -0.779 | -0.824 | -0.003 | -0.010 | 60.661 |
| 588.639 | 469.131 | 469.131 | 0.001 | -0.001 | -0.001 |
| 469.022 | 588.543 | 469.039 | 0.000 | -0.000 | -0.004 |
| 468.807 | 468.807 | 588.336 | -0.003 | -0.004 | -0.000 |
| 1.623 | 1.589 | 1.633 | 60.671 | 0.017 | 0.010 |
| 1.094 | 0.902 | 0.959 | -0.007 | 60.673 | 0.005 |
| 1.094 | 0.959 | 0.902 | -0.007 | 0.005 | 60.674 |
| 588.753 | 469.239 | 469.239 | -0.000 | 0.000 | 0.000 |
| 469.250 | 588.763 | 469.249 | -0.000 | 0.000 | 0.000 |
| 469.272 | 469.272 | 588.784 | 0.000 | 0.000 | 0.000 |
| -0.141 | -0.138 | -0.122 | 60.663 | -0.002 | -0.003 |
| -0.098 | -0.080 | -0.076 | -0.000 | 60.664 | -0.001 |
| -0.098 | -0.076 | -0.080 | -0.000 | -0.001 | 60.664 |
| 588.718 | 469.207 | 469.207 | 0.000 | -0.000 | -0.000 |
| 469.184 | 588.698 | 469.187 | -0.000 | -0.000 | -0.001 |
| 469.141 | 469.141 | 588.656 | -0.001 | -0.001 | -0.000 |
| 0.162 | 0.159 | 0.163 | 60.665 | 0.002 | 0.001 |
| 0.110 | 0.090 | 0.096 | -0.001 | 60.666 | 0.001 |
| 0.110 | 0.096 | 0.090 | -0.001 | 0.001 | 60.666 |
| 123.747 | 56.766 | 69.735 | -0.167 | -0.073 | -0.023 |
| 57.625 | 122.888 | 69.735 | -0.167 | -0.073 | -0.023 |
| 72.016 | 71.074 | 127.999 | -0.254 | -0.117 | -0.023 |
| 1.139 | 1.476 | 0.186 | 45.917 | -0.075 | -0.029 |
| 2.366 | 1.147 | 0.193 | -0.167 | 45.995 | -0.021 |
| 2.469 | 1.039 | 0.193 | -0.257 | -0.112 | 29.859 |
| 118.791 | 53.543 | 69.316 | 0.167 | 0.071 | 0.023 |
| 52.684 | 119.650 | 69.317 | 0.167 | 0.073 | 0.023 |
| 66.979 | 67.921 | 127.578 | 0.255 | 0.117 | 0.023 |
| -1.277 | -1.346 | -0.187 | 46.232 | 0.075 | 0.030 |
| -2.452 | -1.073 | -0.192 | 0.169 | 46.148 | 0.025 |
| -2.471 | -1.125 | -0.195 | 0.253 | 0.109 | 29.905 |
| 121.505 | 55.172 | 69.513 | -0.016 | -0.007 | -0.002 |
| 55.258 | 121.419 | 69.513 | -0.016 | -0.007 | -0.002 |
| 69.745 | 69.650 | 127.807 | -0.027 | -0.012 | -0.002 |
| 0.114 | 0.148 | 0.019 | 46.005 | -0.008 | -0.003 |
| 0.237 | 0.115 | 0.019 | -0.017 | 46.013 | -0.002 |
| 0.247 | 0.104 | 0.019 | -0.026 | -0.011 | 29.879 |
| 121.010 | 54.848 | 69.470 | 0.016 | 0.007 | 0.002 |
| 54.762 | 121.095 | 69.470 | 0.016 | 0.007 | 0.002 |
| 69.240 | 69.336 | 127.765 | 0.027 | 0.013 | 0.002 |
| -0.128 | -0.135 | -0.019 | 46.036 | 0.008 | 0.003 |
| -0.245 | -0.107 | -0.019 | 0.017 | 46.028 | 0.002 |
| -0.247 | -0.113 | -0.020 | 0.025 | 0.011 | 29.884 |
| 121.283 | 55.027 | 69.494 | -0.002 | -0.001 | -0.000 |
| 55.035 | 121.274 | 69.494 | -0.002 | -0.001 | -0.000 |
| 69.517 | 69.508 | 127.788 | -0.003 | -0.001 | -0.000 |
| 0.012 | 0.015 | 0.002 | 46.017 | -0.001 | -0.000 |
| 0.024 | 0.012 | 0.002 | -0.002 | 46.018 | -0.000 |
| 0.025 | 0.010 | 0.002 | -0.003 | -0.001 | 29.881 |
| 121.233 | 54.994 | 69.489 | 0.002 | 0.001 | 0.000 |
| 54.985 | 121.242 | 69.489 | 0.002 | 0.001 | 0.000 |
| 69.466 | 69.476 | 127.784 | 0.003 | 0.001 | 0.000 |
| -0.013 | -0.013 | -0.002 | 46.020 | 0.001 | 0.000 |
| -0.024 | -0.011 | -0.002 | 0.002 | 46.019 | 0.000 |
| -0.025 | -0.011 | -0.002 | 0.003 | 0.001 | 29.882 |
| 122.642 | 55.399 | 69.616 | -0.066 | -0.024 | -0.039 |
| 56.367 | 121.673 | 69.616 | -0.066 | -0.024 | -0.039 |
| 70.694 | 69.892 | 127.842 | -0.089 | -0.041 | -0.039 |
| -0.244 | 1.572 | 0.157 | 46.027 | -0.027 | -0.030 |
| 2.375 | -0.188 | 0.182 | -0.063 | 46.061 | -0.034 |
| 2.354 | -0.141 | 0.183 | -0.086 | -0.030 | 29.860 |
| 119.825 | 54.520 | 69.247 | 0.066 | 0.024 | 0.039 |
| 53.552 | 120.793 | 69.247 | 0.066 | 0.024 | 0.039 |
| 68.043 | 68.846 | 127.472 | 0.088 | 0.041 | 0.039 |
| 0.076 | -1.489 | -0.157 | 46.152 | 0.028 | 0.026 |
| -2.460 | 0.271 | -0.182 | 0.066 | 46.117 | 0.035 |
| -2.334 | 0.080 | -0.184 | 0.082 | 0.030 | 29.931 |
| 121.304 | 54.916 | 69.416 | -0.007 | -0.002 | -0.004 |
| 55.013 | 121.207 | 69.416 | -0.007 | -0.002 | -0.004 |
| 69.514 | 69.429 | 127.680 | -0.008 | -0.004 | -0.004 |
| -0.024 | 0.157 | 0.016 | 45.995 | -0.003 | -0.003 |
| 0.237 | -0.018 | 0.018 | -0.006 | 45.999 | -0.003 |
| 0.235 | -0.014 | 0.018 | -0.009 | -0.003 | 29.892 |
| 121.022 | 54.828 | 69.379 | 0.007 | 0.002 | 0.004 |
| 54.731 | 121.119 | 69.379 | 0.007 | 0.002 | 0.004 |
| 69.244 | 69.329 | 127.643 | 0.008 | 0.004 | 0.004 |
| 0.008 | -0.149 | -0.016 | 46.008 | 0.003 | 0.003 |
| -0.246 | 0.027 | -0.018 | 0.007 | 46.004 | 0.003 |
| -0.233 | 0.008 | -0.018 | 0.008 | 0.003 | 29.899 |
| 121.178 | 54.877 | 69.400 | -0.001 | -0.000 | -0.000 |
| 54.886 | 121.168 | 69.400 | -0.001 | -0.000 | -0.000 |
| 69.393 | 69.384 | 127.664 | -0.001 | -0.000 | -0.000 |
| -0.002 | 0.016 | 0.002 | 45.999 | -0.000 | -0.000 |
| 0.024 | -0.002 | 0.002 | -0.001 | 45.999 | -0.000 |
| 0.023 | -0.001 | 0.002 | -0.001 | -0.000 | 29.895 |
| 121.149 | 54.868 | 69.396 | 0.001 | 0.000 | 0.000 |
| 54.858 | 121.159 | 69.396 | 0.001 | 0.000 | 0.000 |
| 69.366 | 69.374 | 127.660 | 0.001 | 0.000 | 0.000 |
| 0.001 | -0.015 | -0.002 | 46.000 | 0.000 | 0.000 |
| -0.024 | 0.003 | -0.002 | 0.001 | 46.000 | 0.000 |
| -0.023 | 0.001 | -0.002 | 0.001 | 0.000 | 29.895 |
| 172.753 | 41.597 | 26.664 | -31.149 | 0.002 | 0.171 |
| 41.465 | 172.885 | 26.664 | 31.141 | 0.002 | 0.171 |
| 25.798 | 25.930 | 213.793 | -0.004 | 0.002 | 0.171 |
| -31.114 | 31.332 | 0.005 | 51.840 | -0.001 | 0.027 |
| -0.518 | -0.460 | -0.004 | -0.004 | 51.844 | -30.956 |
| 261.505 | 261.562 | -498.315 | -0.005 | 4.571 | 14.787 |
| 173.951 | 42.530 | 26.672 | -31.141 | -0.002 | -0.171 |
| -185.246 | -152.446 | 554.810 | -3.258 | 0.002 | -0.176 |
| 26.996 | 26.863 | 213.802 | 0.004 | -0.002 | -0.171 |
| -31.151 | 30.933 | -0.005 | 51.847 | 0.001 | -0.040 |
| 0.518 | 0.460 | 0.004 | 0.004 | 51.842 | -31.335 |
| -162.187 | -162.248 | 301.142 | 0.005 | -7.754 | 32.039 |
| 173.292 | 42.017 | 26.667 | -31.146 | 0.000 | 0.017 |
| 88.638 | 127.739 | 26.757 | -1.110 | -0.000 | 0.018 |
| 26.337 | 26.350 | 213.797 | -0.000 | 0.000 | 0.017 |
| -31.142 | 31.164 | 0.000 | 51.843 | -0.000 | 0.003 |
| 16.214 | 16.220 | -30.108 | -0.000 | 35.295 | -7.564 |
| 21.601 | 21.607 | -41.180 | -0.000 | -1.629 | 23.476 |
| 96.585 | 41.541 | 101.178 | -4.468 | 0.000 | -0.017 |
| 41.554 | 96.572 | 101.178 | 4.469 | 0.000 | -0.017 |
| 42.918 | 42.905 | 179.784 | 0.000 | 0.000 | -0.017 |
| -31.146 | 31.124 | -0.000 | 51.843 | 0.000 | -0.004 |
| -16.310 | -16.316 | 29.990 | 0.000 | 35.202 | -7.513 |
| -16.328 | -16.334 | 30.026 | 0.000 | -7.472 | 31.895 |
| 124.424 | 60.599 | 56.366 | -7.545 | -0.000 | 0.002 |
| 42.058 | 173.348 | 26.668 | 31.145 | 0.000 | 0.002 |
| 60.690 | 60.691 | 146.576 | -0.000 | -0.000 | 0.002 |
| -31.145 | 31.147 | 0.000 | 51.843 | -0.000 | 0.000 |
| 1.617 | 1.617 | -3.007 | -0.000 | 35.297 | -7.584 |
| 1.649 | 1.650 | -3.057 | -0.000 | -7.524 | 31.969 |
| 121.160 | 57.092 | 62.822 | -7.629 | 0.000 | -0.002 |
| 57.093 | 121.159 | 62.821 | 7.630 | 0.000 | -0.002 |
| 26.403 | 26.401 | 213.797 | 0.000 | -0.000 | -0.002 |
| -9.201 | 5.904 | 3.037 | 35.254 | 0.000 | -0.000 |
| -1.642 | -1.643 | 3.038 | 0.000 | 35.253 | -7.555 |
| -1.649 | -1.650 | 3.057 | 0.000 | -7.524 | 31.965 |
| 373.432 | 106.336 | 105.568 | -0.303 | -0.119 | -0.119 |
| 105.232 | 374.536 | 105.568 | -0.303 | -0.119 | -0.119 |
| 105.232 | 106.336 | 373.768 | -0.303 | -0.119 | -0.119 |
| 0.863 | 1.453 | 0.981 | 17.050 | -0.116 | -0.035 |
| 10.917 | 10.329 | 9.623 | -0.305 | 17.148 | -0.115 |
| 10.918 | 10.392 | 9.561 | -0.305 | -0.114 | 17.147 |
| 39458539.728 | 39458157.902 | 39458059.834 | 12045182.763 | 12045243.754 | 12045256.828 |
| 39458321.187 | 39458248.854 | 39458192.819 | 12045248.150 | 12045211.646 | 12045227.404 |
| 39458215.661 | 39458637.409 | 39457944.234 | 12045241.816 | 12045211.077 | 12045247.453 |
| -0.767 | -1.463 | -0.894 | 17.479 | 0.126 | 0.053 |
| -10.799 | -10.234 | -9.378 | 0.297 | 17.427 | 0.118 |
| -10.799 | -10.146 | -9.465 | 0.297 | 0.118 | 17.427 |
| 369.798 | 101.707 | 101.631 | -0.030 | -0.012 | -0.012 |
| 101.597 | 369.908 | 101.631 | -0.030 | -0.012 | -0.012 |
| 101.597 | 101.707 | 369.831 | -0.030 | -0.012 | -0.012 |
| 0.086 | 0.145 | 0.098 | 17.282 | -0.012 | -0.003 |
| 1.092 | 1.033 | 0.962 | -0.031 | 17.292 | -0.011 |
| 1.092 | 1.039 | 0.956 | -0.031 | -0.011 | 17.292 |
| 3945891.935 | 3946052.793 | 3946003.471 | 1204522.153 | 1204512.931 | 1204522.206 |
| 3946042.609 | 3945889.102 | 3946047.315 | 1204520.183 | 1204527.820 | 1204519.557 |
| 3946035.945 | 3946048.116 | 3945878.740 | 1204519.511 | 1204518.929 | 1204524.145 |
| -0.077 | -0.146 | -0.089 | 17.325 | 0.013 | 0.005 |
| -1.080 | -1.023 | -0.938 | 0.030 | 17.320 | 0.012 |
| -1.080 | -1.015 | -0.947 | 0.030 | 0.012 | 17.320 |
| -394490.021 | -394359.477 | -394356.732 | -120453.456 | -120455.728 | -120455.666 |
| -394357.216 | -394489.809 | -394358.333 | -120455.773 | -120453.422 | -120455.427 |
| -394356.184 | -394359.280 | -394491.468 | -120456.081 | -120455.661 | -120453.285 |
| -394582.780 | -394583.607 | -394584.227 | -120438.343 | -120452.155 | -120451.966 |
| -394584.229 | -394582.007 | -394584.243 | -120452.083 | -120438.450 | -120451.970 |
| -394584.450 | -394584.275 | -394581.633 | -120452.057 | -120451.987 | -120438.423 |
| 369.351 | 101.141 | 101.148 | 0.003 | 0.001 | 0.001 |
| 101.152 | 369.340 | 101.148 | 0.003 | 0.001 | 0.001 |
| 101.152 | 101.141 | 369.347 | 0.003 | 0.001 | 0.001 |
| 394580.067 | 394577.834 | 394577.671 | 120466.358 | 120452.706 | 120452.769 |
| 394577.573 | 394580.190 | 394577.473 | 120452.722 | 120466.314 | 120452.782 |
| 394578.009 | 394577.675 | 394579.649 | 120452.679 | 120452.810 | 120466.358 |
| 275.792 | 209.142 | 202.047 | 1.558 | 1.790 | 7.345 |
| 206.234 | 282.176 | 209.090 | 5.286 | 3.425 | 7.990 |
| 197.765 | 208.103 | 261.319 | 4.840 | 2.969 | 4.595 |
| -12.311 | -7.773 | -7.853 | 20.839 | 4.045 | 0.648 |
| -11.962 | -10.184 | -10.469 | 1.129 | 23.527 | -0.459 |
| -4.891 | -3.552 | -6.638 | 1.858 | 4.140 | 19.584 |
| 307.407 | 236.225 | 230.619 | -0.854 | -6.766 | 7.325 |
| 234.119 | 307.708 | 235.653 | 2.882 | -5.208 | 7.900 |
| 230.409 | 237.538 | 295.414 | 2.529 | -6.396 | 4.621 |
| 10.283 | 13.980 | 12.860 | 18.366 | -4.347 | 0.538 |
| 9.844 | 10.750 | 9.356 | -1.744 | 14.442 | -0.317 |
| 18.227 | 18.713 | 14.607 | -1.031 | -4.396 | 19.719 |
| 288.921 | 220.535 | 212.559 | -0.077 | -1.605 | 6.841 |
| 220.056 | 293.257 | 219.386 | 3.530 | 0.107 | 7.524 |
| 212.251 | 219.442 | 273.369 | 3.277 | -0.516 | 3.736 |
| -1.965 | 1.926 | 1.748 | 20.224 | 0.793 | 0.143 |
| -4.111 | -2.324 | -3.464 | -0.093 | 20.434 | -0.345 |
| 5.469 | 6.545 | 2.644 | 0.162 | 0.473 | 19.660 |
| 292.491 | 223.436 | 216.423 | -0.028 | -3.063 | 7.046 |
| 223.471 | 296.180 | 223.163 | 3.570 | -1.310 | 7.728 |
| 215.781 | 222.341 | 277.264 | 3.369 | -2.005 | 3.957 |
| 1.560 | 4.840 | 5.295 | 20.480 | -0.718 | 0.431 |
| -0.844 | 0.464 | 0.037 | 0.094 | 18.784 | -0.101 |
| 8.657 | 9.233 | 6.012 | 0.116 | -0.835 | 19.956 |
| 290.331 | 221.832 | 213.766 | -0.285 | -2.069 | 6.772 |
| 221.423 | 294.374 | 220.588 | 3.319 | -0.392 | 7.467 |
| 213.541 | 220.783 | 274.907 | 3.039 | -1.039 | 3.732 |
| -0.568 | 2.927 | 2.908 | 20.178 | 0.421 | 0.176 |
| -2.074 | -0.468 | -1.271 | 0.345 | 19.488 | -0.090 |
| 6.423 | 7.347 | 3.474 | 0.084 | -0.013 | 19.650 |
| 290.683 | 222.119 | 214.159 | -0.271 | -2.222 | 6.795 |
| 221.773 | 294.656 | 220.974 | 3.331 | -0.543 | 7.489 |
| 213.908 | 221.077 | 275.319 | 3.056 | -1.197 | 3.753 |
| -0.213 | 3.220 | 3.302 | 20.192 | 0.268 | 0.200 |
| -1.717 | -0.177 | -0.876 | 0.358 | 19.335 | -0.067 |
| 6.772 | 7.634 | 3.859 | 0.094 | -0.161 | 19.670 |
| 55.857 | 37.229 | 37.019 | -0.580 | -0.300 | -0.102 |
| 37.273 | 55.812 | 37.019 | -0.580 | -0.300 | -0.102 |
| 37.273 | 37.229 | 55.602 | -0.580 | -0.300 | -0.102 |
| 2.640 | 2.466 | 2.426 | 10.632 | -0.344 | -0.102 |
| 2.822 | 2.806 | 2.607 | -0.608 | 10.864 | -0.189 |
| 2.828 | 2.821 | 2.599 | -0.608 | -0.308 | 10.977 |
| 49.972 | 31.433 | 31.643 | 0.580 | 0.300 | 0.102 |
| 31.389 | 50.017 | 31.643 | 0.580 | 0.300 | 0.102 |
| 31.389 | 31.433 | 50.227 | 0.580 | 0.300 | 0.102 |
| -2.561 | -2.371 | -2.306 | 11.702 | 0.350 | 0.078 |
| -2.789 | -2.766 | -2.551 | 0.620 | 11.474 | 0.181 |
| -2.785 | -2.757 | -2.552 | 0.621 | 0.296 | 11.357 |
| 53.209 | 34.621 | 34.600 | -0.058 | -0.030 | -0.010 |
| 34.625 | 53.204 | 34.600 | -0.058 | -0.030 | -0.010 |
| 34.625 | 34.621 | 53.183 | -0.058 | -0.030 | -0.010 |
| 0.264 | 0.247 | 0.243 | 11.201 | -0.034 | -0.010 |
| 0.282 | 0.281 | 0.261 | -0.061 | 11.224 | -0.019 |
| 0.283 | 0.282 | 0.260 | -0.061 | -0.031 | 11.236 |
| 52.620 | 34.041 | 34.062 | 0.058 | 0.030 | 0.010 |
| 34.037 | 52.625 | 34.062 | 0.058 | 0.030 | 0.010 |
| 34.037 | 34.041 | 52.646 | 0.058 | 0.030 | 0.010 |
| -0.256 | -0.237 | -0.231 | 11.308 | 0.035 | 0.008 |
| -0.279 | -0.277 | -0.255 | 0.062 | 11.285 | 0.018 |
| -0.278 | -0.276 | -0.255 | 0.062 | 0.030 | 11.274 |
| 52.944 | 34.360 | 34.358 | -0.006 | -0.003 | -0.001 |
| 34.361 | 52.944 | 34.358 | -0.006 | -0.003 | -0.001 |
| 34.361 | 34.360 | 52.942 | -0.006 | -0.003 | -0.001 |
| 0.026 | 0.025 | 0.024 | 11.251 | -0.003 | -0.001 |
| 0.028 | 0.028 | 0.026 | -0.006 | 11.253 | -0.002 |
| 0.028 | 0.028 | 0.026 | -0.006 | -0.003 | 11.255 |
| 52.885 | 34.302 | 34.304 | 0.006 | 0.003 | 0.001 |
| 34.301 | 52.885 | 34.304 | 0.006 | 0.003 | 0.001 |
| 34.301 | 34.302 | 52.887 | 0.006 | 0.003 | 0.001 |
| -0.026 | -0.024 | -0.023 | 11.262 | 0.003 | 0.001 |
| -0.028 | -0.028 | -0.026 | 0.006 | 11.260 | 0.002 |
| -0.028 | -0.028 | -0.026 | 0.006 | 0.003 | 11.258 |
| 339.943 | 270.435 | 219.544 | -0.184 | -1.150 | 2.103 |
| 272.155 | 356.301 | 232.543 | 0.275 | -0.701 | 1.273 |
| 219.548 | 230.909 | 212.519 | 0.844 | -0.168 | -0.106 |
| -2.912 | -3.841 | -2.293 | 18.068 | -0.457 | -0.863 |
| -3.786 | -4.627 | -2.506 | 0.115 | 10.314 | -0.591 |
| -0.834 | -2.716 | -2.425 | -0.007 | -0.646 | 20.127 |
| 346.413 | 279.563 | 225.635 | -0.738 | -0.048 | 3.301 |
| 280.208 | 370.800 | 240.828 | -0.308 | 0.242 | 1.925 |
| 225.227 | 239.258 | 216.781 | 0.337 | 0.903 | 1.015 |
| 2.739 | 4.268 | 3.619 | 17.246 | 0.497 | 0.185 |
| 1.749 | 3.438 | 3.586 | -0.233 | 11.349 | 0.396 |
| 5.024 | 5.716 | 3.878 | -0.482 | 0.312 | 21.749 |
| 337.907 | 272.179 | 219.608 | -1.229 | -1.589 | 2.831 |
| 274.147 | 357.972 | 233.269 | -1.052 | -0.750 | 1.485 |
| 220.085 | 232.156 | 211.038 | -0.136 | -0.456 | -0.249 |
| -1.575 | -1.527 | -0.174 | 17.673 | 0.049 | -0.637 |
| -1.489 | -1.199 | -0.557 | 0.139 | 10.644 | -0.366 |
| 2.659 | 1.192 | -0.212 | -0.399 | -0.262 | 20.402 |
| 339.565 | 274.353 | 220.423 | -1.328 | -1.175 | 3.199 |
| 275.134 | 359.885 | 233.963 | -1.094 | -0.461 | 1.924 |
| 221.239 | 234.128 | 211.947 | -0.125 | -0.233 | 0.185 |
| -0.851 | -0.154 | 0.326 | 17.556 | 0.169 | -0.338 |
| -0.630 | 0.391 | 0.142 | 0.092 | 10.947 | -0.059 |
| 3.416 | 2.632 | 0.323 | -0.454 | -0.133 | 20.826 |
| 338.199 | 272.677 | 219.832 | -1.211 | -1.726 | 3.067 |
| 273.835 | 358.414 | 233.400 | -1.068 | -0.897 | 1.777 |
| 220.193 | 232.586 | 211.182 | -0.210 | -0.547 | -0.077 |
| -1.339 | -1.254 | -0.266 | 17.443 | 0.215 | -0.745 |
| -1.890 | -1.011 | -0.590 | 0.246 | 10.455 | -0.064 |
| 2.887 | 1.642 | -0.165 | -0.691 | -0.083 | 20.395 |
| 338.327 | 272.851 | 219.907 | -1.223 | -1.693 | 3.101 |
| 273.967 | 358.588 | 233.474 | -1.081 | -0.860 | 1.809 |
| 220.323 | 232.759 | 211.256 | -0.223 | -0.513 | -0.045 |
| -1.227 | -1.089 | -0.201 | 17.432 | 0.240 | -0.712 |
| -1.761 | -0.833 | -0.509 | 0.236 | 10.486 | -0.028 |
| 3.010 | 1.825 | -0.088 | -0.708 | -0.051 | 20.428 |
| 80459296.293 | 84123099.205 | 89675716.053 | 1244151.034 | -1857033.626 | 2166140.850 |
| 78372259.918 | 81981078.105 | 87810707.138 | 359116.263 | -1013839.461 | 1679011.990 |
| 79265600.062 | 83651788.640 | 87932119.332 | 432471.772 | -2784423.231 | 2994936.652 |
| 80187766.685 | 83048228.642 | 87478126.153 | 1244958.493 | -2503088.843 | 2138952.485 |
| 80795185.421 | 82104136.411 | 88451511.596 | 930179.883 | -2316022.795 | 2302792.285 |
| 79358107.895 | 82681304.510 | 86903679.710 | 1173443.740 | -1960082.844 | 2743568.792 |
| -78400115.929 | -83245801.018 | -87304534.631 | -338198.634 | 2604562.724 | -3494227.975 |
| -79550516.027 | -83927213.707 | -88143171.388 | -832354.610 | 2935736.405 | -2573986.353 |
| -77825471.746 | -81636744.789 | -89078290.565 | -1496765.886 | 2122909.806 | -1951387.099 |
| -79758687.600 | -82960581.591 | -89282883.326 | -1288102.597 | 2330074.174 | -1999921.958 |
| -79963578.675 | -82961874.736 | -87313573.715 | -1047066.917 | 1653334.427 | -2823700.299 |
| -77959290.620 | -81578304.172 | -88930309.037 | -1782317.049 | 1911260.571 | -1890780.114 |
| 7918596.389 | 8344157.780 | 8793715.420 | 168799.463 | -163373.874 | 113432.374 |
| 8102641.004 | 8148877.947 | 8728798.809 | 89434.393 | -234305.334 | 167955.459 |
| 7625094.163 | 8132054.155 | 8661412.536 | -46548.206 | -174414.612 | 28954.088 |
| 8108419.154 | 8225161.832 | 8769683.356 | 100912.917 | -88068.533 | 253701.691 |
| 8306331.997 | 8500006.586 | 9123391.879 | 133174.164 | -149051.450 | 186934.260 |
| 8011260.925 | 8205467.623 | 8678119.372 | 76672.374 | -162288.359 | 222212.093 |
| -7839568.223 | -8269101.615 | -8802890.245 | -7118.374 | 127637.821 | -196414.079 |
| -8124139.186 | -8336164.288 | -9041287.662 | -102238.960 | 179319.269 | -195843.583 |
| -8046152.158 | -8219318.809 | -8860036.823 | -108777.061 | 278199.475 | -216539.108 |
| -8054698.070 | -8408165.490 | -9009666.396 | -72229.228 | 239756.693 | -267695.830 |
| -8251219.766 | -8238592.771 | -8806107.616 | -113424.658 | 110066.726 | -294471.913 |
| -8086888.642 | -8441481.352 | -9131655.876 | -151739.336 | 294240.305 | -139278.296 |
| 764849.660 | 809409.662 | 897825.337 | -3188.838 | -32535.802 | -7720.701 |
| 763227.769 | 787035.838 | 818043.684 | 28927.792 | -4713.387 | 1954.563 |
| 697175.223 | 724674.891 | 807486.399 | 12923.154 | -5495.307 | 26235.381 |
| 819059.178 | 819183.703 | 878759.295 | 10511.147 | -27934.690 | 15198.061 |
| 730006.856 | 747721.156 | 813086.712 | 13011.916 | -20588.999 | 10054.147 |
| 740359.814 | 794173.486 | 828565.246 | -672.404 | -19697.848 | 19470.958 |
| -776118.296 | -766045.070 | -816621.430 | 15140.932 | 10746.990 | -23467.124 |
| -804695.110 | -809425.904 | -878866.184 | -4626.448 | 15537.628 | -22948.461 |
| -729276.084 | -719996.720 | -847416.647 | -11855.030 | 19093.429 | -16779.412 |
| -818430.868 | -843562.393 | -911306.056 | -8046.418 | 4537.879 | -23481.835 |
| -799774.450 | -807167.216 | -854040.666 | 3255.268 | 10067.323 | -17046.709 |
| -737222.910 | -747892.548 | -819031.454 | 3463.800 | 20531.411 | -22223.851 |
| 10486876.916 | 2349709.159 | 218362.820 | 2713778.059 | -1091340.437 | -3563797.248 |
| 10565012.025 | 2208051.149 | 309487.785 | 2706187.614 | -1145255.328 | -3621753.557 |
| 11023159.055 | 3365890.755 | 585968.702 | 2612418.600 | -1312203.259 | -3631038.869 |
| 10563767.053 | 2256605.734 | 308710.818 | 2686571.653 | -1118836.484 | -3669903.345 |
| 10536020.124 | 2258139.105 | 302647.273 | 2698738.516 | -1124927.935 | -3653862.282 |
| 10601949.813 | 2199795.572 | 348307.063 | 2698458.018 | -1142391.731 | -3651438.318 |
| -10432226.631 | -2363022.234 | -189351.356 | -2698622.042 | 1100365.903 | 3570395.476 |
| -10744968.208 | -2203789.587 | -471195.660 | -2669178.969 | 1140177.811 | 3673201.263 |
| -10697164.748 | -2150059.550 | -430795.709 | -2686055.619 | 1143016.723 | 3617759.506 |
| -10573926.631 | -2266672.491 | -306698.254 | -2693513.864 | 1114172.806 | 3648722.891 |
| -10371696.634 | -2346962.656 | -111464.731 | -2719123.896 | 1094140.163 | 3616497.388 |
| -10631508.840 | -2190977.864 | -415151.069 | -2721300.513 | 1101953.584 | 3604166.755 |
| 1050334.106 | 231557.972 | 20944.606 | 267814.723 | -107272.634 | -359242.886 |
| 1051701.400 | 238673.368 | 22647.811 | 266591.534 | -105966.029 | -349333.976 |
| 1038698.062 | 338511.434 | 41803.895 | 235373.813 | -106185.506 | -341525.106 |
| 1086930.451 | 219569.592 | 38231.973 | 261049.986 | -105615.832 | -349762.903 |
| 1004044.968 | 265498.649 | 30749.138 | 220950.904 | -26133.404 | -353886.409 |
| 998852.579 | 271948.584 | 21868.497 | 220609.133 | -15235.543 | -350450.173 |
| -1052109.131 | -317541.362 | -48464.601 | -269399.677 | 138280.980 | 358220.057 |
| -997847.744 | -285476.450 | -25445.196 | -224954.130 | 17513.039 | 352949.296 |
| -1023767.643 | -228104.958 | -63860.147 | -271424.290 | 97366.096 | 359072.571 |
| -1016429.834 | -284676.803 | -30048.294 | -211547.412 | 25592.724 | 342088.278 |
| -1066427.102 | -232046.576 | -14252.227 | -258077.236 | 97593.297 | 339070.533 |
| -1064299.526 | -233073.182 | -34456.609 | -268866.003 | 101154.644 | 363037.140 |
| 97006.789 | 16293.241 | -2888.888 | 26301.542 | -10215.809 | -30560.270 |
| 95937.612 | 22292.662 | -1187.409 | 25376.162 | -13354.339 | -27207.215 |
| 106908.553 | 19615.686 | -5709.623 | 4603.557 | -13841.031 | -39929.434 |
| 92117.229 | 17114.915 | -2381.281 | 24009.955 | -14471.437 | -24887.741 |
| 102800.176 | 30517.556 | 13645.230 | 18282.462 | -1653.631 | -33706.471 |
| 107646.630 | 33982.581 | 16459.492 | 15041.782 | -3735.963 | -38416.354 |
| -100338.845 | -25018.704 | -9358.033 | -24341.737 | 3079.737 | 35917.719 |
| -108853.224 | -20973.165 | -3739.666 | -25678.440 | 10067.358 | 34409.540 |
| -102311.496 | -32376.355 | -20126.470 | -11467.102 | 25601.027 | 34819.276 |
| -80041.030 | -15925.404 | -11964.700 | -26413.371 | 8913.979 | 31872.587 |
| -102079.520 | -22665.011 | -3090.776 | -24356.271 | 13031.248 | 26665.714 |
| -96862.080 | -22533.719 | 106.198 | -24559.882 | 14256.678 | 23830.170 |
| 10336816.292 | 18203051.653 | 13270149.677 | -461659.138 | -4317707.847 | 8436074.980 |
| 9944357.611 | 15114336.971 | 11550207.306 | 265253.147 | -4226792.793 | 9205301.501 |
| 8317535.185 | 16321160.975 | 12806739.606 | 482936.042 | -5021138.606 | 7523761.179 |
| 4579729.290 | 13591238.158 | 11078122.406 | -814648.370 | -4132667.767 | 7521210.695 |
| 6537799.216 | 13661194.376 | 11439917.556 | -861293.461 | -3935367.816 | 8651531.296 |
| 9496296.819 | 14834113.732 | 9485870.981 | -891216.511 | -7377974.340 | 7222713.117 |
| -6116358.608 | -13984240.158 | -12427933.898 | 484171.806 | 3445062.630 | -8238482.330 |
| -4387923.896 | -12582778.126 | -12207313.876 | 821564.240 | 4736542.714 | -9207367.469 |
| -8912681.171 | -14404241.439 | -11234086.615 | 796248.173 | 3455424.941 | -5564831.128 |
| -4325994.718 | -12135457.049 | -9829239.948 | -605105.419 | 2444100.690 | -5610776.271 |
| -7285110.224 | -17307748.776 | -13432151.033 | -554969.595 | 3774047.963 | -7061819.712 |
| -4982665.986 | -12874506.852 | -9493172.271 | -436676.618 | 2802872.640 | -5794256.659 |
| 616032.779 | 1333787.604 | 1289602.623 | -109874.018 | -421411.673 | 844197.060 |
| 911165.919 | 1472384.599 | 789725.423 | 124601.156 | -813594.348 | 718328.806 |
| 423042.440 | 1269445.916 | 978287.717 | 156885.690 | -322136.857 | 674067.190 |
| 970215.694 | 1293826.662 | 1175705.632 | 164463.813 | -502344.182 | 379629.609 |
| 672344.621 | 1383229.803 | 1013398.394 | -42097.958 | -613842.928 | 840671.191 |
| 487385.338 | 1391768.223 | 1039410.932 | -140843.977 | -397210.841 | 868696.676 |
| -527418.022 | -1298377.611 | -1114709.921 | 97998.490 | 446922.002 | -775577.303 |
| -623717.316 | -1505938.505 | -1209565.538 | -190662.574 | 369764.288 | -620117.800 |
| -1075512.691 | -1518853.199 | -1274178.149 | 6426.347 | 325170.476 | -422541.218 |
| -804458.223 | -1576722.295 | -1442432.636 | -17612.062 | 424309.987 | -635410.878 |
| -623092.776 | -1441721.490 | -1217679.494 | 27110.729 | 358667.277 | -787571.293 |
| -666910.749 | -1338576.400 | -943616.505 | -97386.626 | 360064.113 | -579303.807 |
| 76553.254 | 156806.694 | 120304.105 | -11208.103 | -30802.666 | 76399.456 |
| 103560.033 | 161590.461 | 133893.431 | 460.368 | -25411.830 | 70044.343 |
| 109198.954 | 125277.504 | 84384.953 | 4425.794 | -59001.958 | 53847.646 |
| 52627.440 | 125086.435 | 125408.326 | -9099.743 | -54150.802 | 95340.582 |
| 83456.584 | 153714.386 | 125417.337 | -11053.438 | -35486.508 | 73884.791 |
| 86387.638 | 156769.426 | 111080.262 | 10720.845 | -34392.078 | 71451.842 |
| -89660.139 | -168518.374 | -144565.264 | -11830.861 | 31761.346 | -60020.092 |
| -54712.406 | -124528.301 | -119562.806 | 6999.986 | 45418.292 | -96211.256 |
| -35443.136 | -133119.143 | -89667.684 | 16423.886 | 42850.616 | -85126.995 |
| -98616.415 | -156053.059 | -129387.745 | -2295.255 | 25150.540 | -69951.409 |
| -53708.304 | -139127.033 | -118537.778 | 9904.275 | 42334.069 | -75591.628 |
| -48156.734 | -134847.860 | -87162.959 | -12768.046 | 52766.464 | -74236.641 |
| 261.691 | 208.401 | 207.848 | 0.232 | 0.120 | 0.120 |
| 208.926 | 261.166 | 207.848 | 0.232 | 0.120 | 0.120 |
| 208.926 | 208.401 | 260.613 | 0.232 | 0.120 | 0.120 |
| 2.929 | 2.814 | 2.352 | 8.430 | 0.076 | 0.020 |
| 4.703 | 4.249 | 3.696 | 0.155 | 8.375 | 0.067 |
| 4.703 | 4.249 | 3.696 | 0.155 | 0.067 | 8.376 |
| 252.087 | 199.847 | 200.400 | -0.232 | -0.120 | -0.120 |
| 199.322 | 252.612 | 200.400 | -0.232 | -0.120 | -0.120 |
| 199.322 | 199.847 | 253.165 | -0.232 | -0.120 | -0.120 |
| -2.923 | -2.818 | -2.358 | 8.164 | -0.140 | -0.004 |
| -4.711 | -4.251 | -3.698 | -0.168 | 8.248 | -0.065 |
| -4.711 | -4.251 | -3.698 | -0.168 | -0.065 | 8.248 |
| 257.369 | 204.552 | 204.496 | 0.023 | 0.012 | 0.012 |
| 204.604 | 257.317 | 204.496 | 0.023 | 0.012 | 0.012 |
| 204.604 | 204.552 | 257.261 | 0.023 | 0.012 | 0.012 |
| 0.281 | 0.272 | 0.226 | 8.451 | 0.011 | 0.009 |
| 0.470 | 0.425 | 0.369 | 0.016 | 8.445 | 0.006 |
| 0.470 | 0.425 | 0.369 | 0.016 | 0.006 | 8.445 |
| 256.409 | 203.696 | 203.751 | -0.023 | -0.012 | -0.012 |
| 203.644 | 256.461 | 203.751 | -0.023 | -0.012 | -0.012 |
| 203.644 | 203.696 | 256.516 | -0.023 | -0.012 | -0.012 |
| -0.280 | -0.270 | -0.226 | 8.425 | -0.012 | -0.007 |
| -0.469 | -0.425 | -0.369 | -0.016 | 8.433 | -0.006 |
| -0.469 | -0.425 | -0.369 | -0.016 | -0.006 | 8.433 |
| 256.939 | 204.168 | 204.162 | 0.002 | 0.001 | 0.001 |
| 204.173 | 256.933 | 204.162 | 0.002 | 0.001 | 0.001 |
| 204.173 | 204.168 | 256.928 | 0.002 | 0.001 | 0.001 |
| 0.028 | 0.027 | 0.023 | 8.441 | 0.001 | 0.001 |
| 0.047 | 0.043 | 0.037 | 0.002 | 8.441 | 0.001 |
| 0.047 | 0.043 | 0.037 | 0.002 | 0.001 | 8.441 |
| 256.839 | 204.080 | 204.086 | -0.002 | -0.001 | -0.001 |
| 204.075 | 256.845 | 204.086 | -0.002 | -0.001 | -0.001 |
| 204.075 | 204.080 | 256.850 | -0.002 | -0.001 | -0.001 |
| -0.028 | -0.027 | -0.023 | 8.439 | -0.001 | -0.001 |
| -0.047 | -0.043 | -0.037 | -0.002 | 8.439 | -0.001 |
| -0.047 | -0.043 | -0.037 | -0.002 | -0.001 | 8.439 |
| 170.639 | 169.886 | 169.886 | 0.000 | -0.031 | -0.031 |
| 171.529 | 172.274 | 172.834 | -0.031 | -0.000 | -0.196 |
| 174.645 | 174.645 | 174.060 | -0.214 | -0.196 | 0.000 |
| 247846549.939 | 243114746.091 | 243154304.855 | 7549822.284 | -3638855.597 | -8168759.952 |
| 261483400.169 | 252974348.007 | 249047188.980 | 4419331.000 | -1437108.683 | 3207317.424 |
| 259589903.146 | 255165646.135 | 267324041.536 | 8146331.214 | 6001680.171 | -1033694.323 |
| 169.266 | 167.950 | 167.950 | -0.000 | 0.031 | 0.031 |
| 166.308 | 167.631 | 165.003 | 0.031 | 0.000 | 0.196 |
| 163.192 | 163.192 | 165.845 | 0.214 | 0.196 | 0.000 |
| -265442774.062 | -261433699.788 | -266454103.718 | -13708709.445 | 475933.192 | -62802.524 |
| -257031820.584 | -257614771.900 | -245701531.666 | -7948365.092 | 6783374.682 | -2921605.459 |
| -246539252.458 | -240966020.270 | -240850558.327 | -10772506.794 | 239540.031 | 4612549.606 |
| 170.022 | 169.015 | 169.015 | 0.000 | -0.003 | -0.003 |
| 169.180 | 170.185 | 169.310 | -0.003 | -0.000 | -0.020 |
| 169.491 | 169.491 | 170.364 | -0.021 | -0.020 | -0.000 |
| 0.085 | 0.022 | 0.094 | 22.141 | -0.002 | -0.008 |
| 0.018 | 0.031 | 0.034 | -0.001 | 22.147 | -0.002 |
| 0.018 | 0.034 | 0.031 | -0.001 | -0.002 | 22.147 |
| -25557279.549 | -25751112.261 | -25026207.602 | -1078630.419 | 353802.235 | 447861.131 |
| -24825233.853 | -24560120.346 | -24783149.985 | -919742.116 | 102087.148 | -265538.549 |
| -25917973.258 | -24847691.288 | -25165001.930 | -1384875.164 | 610343.606 | -296191.818 |
| -0.143 | -0.084 | -0.158 | 22.148 | -0.001 | 0.006 |
| -0.042 | -0.061 | -0.057 | -0.001 | 22.151 | 0.002 |
| -0.042 | -0.057 | -0.061 | -0.001 | 0.002 | 22.151 |
| 2632408.953 | 2623657.867 | 2512420.061 | 40965.850 | -21765.957 | 59234.957 |
| 2616509.972 | 2597459.254 | 2464959.015 | 59335.692 | -55333.640 | 12907.436 |
| 2529233.399 | 2564889.789 | 2479989.606 | 65935.102 | -70080.475 | -29406.460 |
| 0.009 | 0.002 | 0.010 | 22.147 | -0.000 | -0.001 |
| 0.002 | 0.003 | 0.004 | -0.000 | 22.148 | -0.000 |
| 0.002 | 0.004 | 0.003 | -0.000 | -0.000 | 22.148 |
| 169.952 | 168.918 | 168.918 | -0.000 | 0.000 | -0.000 |
| 168.918 | 169.952 | 168.918 | -0.000 | -0.000 | -0.000 |
| 168.918 | 168.918 | 169.952 | -0.000 | -0.000 | -0.000 |
| -0.009 | -0.004 | -0.010 | 22.148 | -0.000 | 0.000 |
| -0.003 | -0.004 | -0.004 | -0.000 | 22.148 | 0.000 |
| -0.003 | -0.004 | -0.004 | -0.000 | 0.000 | 22.148 |
| 480.897 | 361.177 | 361.177 | 0.075 | -0.010 | -0.011 |
| 366.839 | 486.742 | 366.484 | 0.015 | 0.045 | 0.079 |
| 373.362 | 373.362 | 492.372 | 0.099 | 0.103 | 0.021 |
| 1390571635.301 | 1412411148.444 | 1624253809.820 | -6967398.262 | -5947090.331 | 3384525.012 |
| 1378622303.981 | 1484117215.694 | 1586836670.721 | 2773035.164 | -9530300.344 | -2105428.985 |
| 1402601837.251 | 1478636310.879 | 1593027298.159 | -2657484.617 | -3820506.887 | -1924122.109 |
| -1380132188.291 | -1461313345.907 | -1594598669.565 | 499277.466 | 428368.218 | -3624492.860 |
| -1373587317.886 | -1460729601.164 | -1595266261.790 | -1439740.676 | 106757.800 | -3920143.141 |
| -1381890472.375 | -1465616094.979 | -1596152462.210 | -2621839.275 | 3270866.436 | -2931636.835 |
| -1388284599.883 | -1395136561.211 | -1629190092.252 | 353228.430 | 5636050.503 | 126875.882 |
| -1398231694.433 | -1477437658.880 | -1598601412.922 | -4354271.045 | -2268066.557 | 7389563.187 |
| -1393348949.964 | -1503694264.221 | -1574963268.229 | 1172359.550 | 9316837.800 | 3627041.320 |
| 138830332.698 | 145729958.528 | 158213194.037 | 162179.208 | 100035.356 | 41172.487 |
| 139740593.295 | 148207571.095 | 157110517.110 | -351579.538 | -6358.499 | 567662.682 |
| 140452147.159 | 146461029.696 | 160219048.929 | 189868.440 | -16449.086 | 178216.416 |
| 139103591.496 | 140866556.858 | 162211880.311 | -406161.350 | 391561.882 | 428032.614 |
| 137559723.593 | 147812481.337 | 159275640.537 | -522250.061 | -432899.120 | -42739.822 |
| 139118540.815 | 147699021.129 | 160775588.650 | 59407.834 | 261498.717 | -507275.949 |
| -137975546.085 | -145953102.913 | -159819968.088 | -181417.915 | 130043.465 | 2880.012 |
| -137820742.965 | -145905327.326 | -159851893.828 | -567010.515 | -134662.117 | -463353.036 |
| -137683485.793 | -145185255.761 | -159133302.775 | -286822.016 | 13910.638 | -673359.350 |
| -141400427.964 | -140495973.059 | -163710926.971 | -491300.922 | 737215.280 | -7440.597 |
| -139991337.357 | -148428679.280 | -159705123.958 | -763667.247 | 573151.877 | 796644.634 |
| -137886421.483 | -148696284.669 | -158638356.170 | 15592.707 | 915254.570 | 738616.751 |
| 478.241 | 358.520 | 358.520 | 0.004 | 0.002 | 0.003 |
| 358.520 | 478.241 | 358.520 | 0.004 | 0.002 | 0.003 |
| 358.520 | 358.520 | 478.241 | 0.004 | 0.002 | 0.003 |
| 0.261 | 0.237 | 0.248 | 14.484 | 0.006 | 0.002 |
| 0.051 | 0.041 | 0.040 | 0.006 | 14.482 | 0.009 |
| 0.062 | 0.051 | 0.052 | 0.005 | 0.004 | 14.487 |
| 478.181 | 358.461 | 358.461 | -0.002 | -0.002 | -0.004 |
| 358.284 | 478.015 | 358.295 | -0.001 | 0.001 | -0.004 |
| 358.061 | 358.061 | 477.802 | -0.003 | 0.002 | -0.011 |
| -0.191 | -0.171 | -0.181 | 14.468 | -0.006 | -0.005 |
| -0.085 | -0.074 | -0.074 | -0.008 | 14.472 | -0.009 |
| -0.072 | -0.061 | -0.061 | -0.008 | -0.006 | 14.469 |
| 693.798 | 202.748 | 202.748 | 0.000 | 0.000 | 0.000 |
| 202.748 | 693.798 | 202.748 | -0.000 | 0.000 | 0.000 |
| 202.748 | 202.748 | 693.798 | -0.000 | -0.000 | 0.000 |
| -0.815 | -1.412 | -1.007 | 51.953 | -0.004 | -0.099 |
| -35477502.357 | -35477621.274 | -35477572.592 | -12778922.969 | -12778869.434 | -12778917.847 |
| -0.126 | -0.177 | -0.084 | -0.005 | -0.000 | 51.881 |
| 693.798 | 202.747 | 202.747 | -0.000 | 0.000 | -0.000 |
| 202.748 | 693.798 | 202.747 | 0.000 | 0.000 | -0.000 |
| 202.747 | 202.747 | 693.798 | -0.000 | 0.000 | -0.000 |
| 0.644 | 1.208 | 0.831 | 51.912 | 0.002 | 0.101 |
| 35477642.714 | 35477535.398 | 35477503.580 | 12778917.031 | 12778969.241 | 12778919.685 |
| 0.035 | 0.042 | -0.000 | 0.004 | -0.006 | 51.878 |
| 693.798 | 202.748 | 202.748 | 0.000 | -0.000 | 0.000 |
| 202.748 | 693.798 | 202.748 | 0.000 | 0.000 | 0.000 |
| 202.748 | 202.748 | 693.798 | -0.000 | -0.000 | 0.000 |
| -0.081 | -0.141 | -0.101 | 51.854 | -0.000 | -0.010 |
| -3547751.960 | -3547768.883 | -3547755.919 | -1277892.634 | -1277843.042 | -1277892.103 |
| -0.012 | -0.018 | -0.008 | -0.000 | 0.000 | 51.847 |
| 3547795.823 | 3548276.528 | 3548270.382 | 1277885.195 | 1277891.021 | 1277891.021 |
| 3548267.082 | 3547805.391 | 3548270.321 | 1277891.448 | 1277884.734 | 1277891.001 |
| 3548272.226 | 3548270.369 | 3547799.786 | 1277891.350 | 1277891.261 | 1277884.832 |
| 0.064 | 0.121 | 0.083 | 51.850 | 0.000 | 0.010 |
| 0.003 | -0.000 | 0.004 | 0.000 | 51.846 | -0.000 |
| 0.003 | 0.004 | -0.000 | 0.000 | -0.001 | 51.847 |
| 693.803 | 202.750 | 202.750 | -0.000 | -0.000 | 0.000 |
| 202.750 | 693.803 | 202.750 | -0.000 | -0.000 | 0.000 |
| 202.750 | 202.750 | 693.803 | 0.000 | -0.000 | 0.000 |
| -0.008 | -0.013 | -0.009 | 51.844 | -0.000 | -0.001 |
| -354776.864 | -354782.434 | -354775.674 | -127789.614 | -127740.470 | -127789.514 |
| -0.000 | -0.001 | -0.001 | -0.000 | 0.000 | 51.843 |
| 354819.170 | 355291.006 | 355290.395 | 127782.225 | 127788.453 | 127788.454 |
| 355290.668 | 354819.682 | 355290.281 | 127788.473 | 127782.194 | 127788.455 |
| 355290.105 | 355290.758 | 354819.660 | 127788.500 | 127788.463 | 127782.188 |
| 0.006 | 0.011 | 0.008 | 51.844 | 0.000 | 0.001 |
| 354775.967 | 354768.550 | 354774.324 | 127788.740 | 127837.929 | 127788.892 |
| 354775.046 | 354775.579 | 354768.215 | 127788.774 | 127788.855 | 127837.926 |
| 915.612 | 733.383 | 729.980 | 2.542 | 3.477 | 2.968 |
| 734.676 | 914.319 | 729.980 | 2.542 | 3.477 | 2.968 |
| 734.676 | 733.383 | 910.916 | 2.542 | 3.477 | 2.968 |
| 127.768 | 125.295 | 120.378 | 53.194 | 2.978 | 2.013 |
| 160.489 | 159.834 | 156.190 | 2.735 | 51.408 | 3.147 |
| 159.253 | 158.521 | 155.184 | 2.683 | 3.816 | 50.648 |
| 597.961 | 418.317 | 421.720 | -2.542 | -3.477 | -2.968 |
| 417.024 | 599.254 | 421.720 | -2.542 | -3.477 | -2.968 |
| 417.024 | 418.317 | 602.657 | -2.542 | -3.477 | -2.968 |
| -120.962 | -118.445 | -121.994 | 43.003 | -4.215 | 1.563 |
| -158.554 | -157.897 | -154.704 | -2.650 | 43.795 | -2.931 |
| -160.112 | -159.523 | -156.040 | -2.725 | -3.775 | 44.547 |
| 772.669 | 591.604 | 591.263 | 0.254 | 0.348 | 0.297 |
| 591.733 | 772.540 | 591.263 | 0.254 | 0.348 | 0.297 |
| 591.733 | 591.604 | 772.200 | 0.254 | 0.348 | 0.297 |
| 12.777 | 12.529 | 12.038 | 48.158 | 0.298 | 0.201 |
| 16.049 | 15.983 | 15.619 | 0.274 | 47.980 | 0.315 |
| 15.925 | 15.852 | 15.518 | 0.268 | 0.382 | 47.904 |
| 740.904 | 560.097 | 560.437 | -0.254 | -0.348 | -0.297 |
| 559.967 | 741.033 | 560.437 | -0.254 | -0.348 | -0.297 |
| 559.967 | 560.097 | 741.373 | -0.254 | -0.348 | -0.297 |
| -12.096 | -11.844 | -12.199 | 47.139 | -0.422 | 0.156 |
| -15.855 | -15.790 | -15.470 | -0.265 | 47.219 | -0.293 |
| -16.011 | -15.952 | -15.604 | -0.272 | -0.378 | 47.294 |
| 758.377 | 577.428 | 577.394 | 0.025 | 0.035 | 0.030 |
| 577.440 | 758.364 | 577.394 | 0.025 | 0.035 | 0.030 |
| 577.440 | 577.428 | 758.330 | 0.025 | 0.035 | 0.030 |
| 1.278 | 1.253 | 1.204 | 47.655 | 0.030 | 0.020 |
| 1.605 | 1.599 | 1.562 | 0.027 | 47.637 | 0.031 |
| 1.592 | 1.585 | 1.552 | 0.027 | 0.038 | 47.629 |
| 755.196 | 574.273 | 574.307 | -0.025 | -0.035 | -0.030 |
| 574.260 | 755.209 | 574.307 | -0.025 | -0.035 | -0.030 |
| 574.260 | 574.273 | 755.243 | -0.025 | -0.035 | -0.030 |
| -1.210 | -1.184 | -1.220 | 47.553 | -0.042 | 0.016 |
| -1.585 | -1.579 | -1.547 | -0.026 | 47.561 | -0.029 |
| -1.601 | -1.595 | -1.561 | -0.027 | -0.038 | 47.568 |
| 105.454 | 67.366 | 67.261 | -0.308 | -0.146 | 0.038 |
| 67.389 | 105.430 | 67.261 | -0.308 | -0.146 | 0.038 |
| 67.389 | 67.366 | 105.326 | -0.308 | -0.146 | 0.038 |
| 1.543 | 1.398 | 1.434 | 23.142 | -0.187 | -0.042 |
| 1.610 | 1.596 | 1.497 | -0.327 | 23.257 | -0.074 |
| 1.608 | 1.598 | 1.488 | -0.330 | -0.180 | 23.365 |
| 101.993 | 63.952 | 64.057 | 0.308 | 0.146 | -0.038 |
| 63.929 | 102.016 | 64.057 | 0.308 | 0.146 | -0.038 |
| 63.929 | 63.952 | 102.121 | 0.308 | 0.146 | -0.038 |
| -1.523 | -1.363 | -1.400 | 23.732 | 0.185 | 0.032 |
| -1.594 | -1.575 | -1.470 | 0.332 | 23.621 | 0.069 |
| -1.593 | -1.576 | -1.472 | 0.332 | 0.177 | 23.514 |
| 103.896 | 65.830 | 65.819 | -0.031 | -0.015 | 0.004 |
| 65.832 | 103.894 | 65.819 | -0.031 | -0.015 | 0.004 |
| 65.832 | 65.830 | 103.884 | -0.031 | -0.015 | 0.004 |
| 0.154 | 0.140 | 0.143 | 23.459 | -0.019 | -0.004 |
| 0.161 | 0.160 | 0.150 | -0.033 | 23.471 | -0.007 |
| 0.161 | 0.160 | 0.149 | -0.033 | -0.018 | 23.482 |
| 103.550 | 65.488 | 65.499 | 0.031 | 0.015 | -0.004 |
| 65.486 | 103.553 | 65.499 | 0.031 | 0.015 | -0.004 |
| 65.486 | 65.488 | 103.563 | 0.031 | 0.015 | -0.004 |
| -0.152 | -0.136 | -0.140 | 23.518 | 0.018 | 0.003 |
| -0.159 | -0.157 | -0.147 | 0.033 | 23.507 | 0.007 |
| -0.159 | -0.158 | -0.147 | 0.033 | 0.018 | 23.497 |
| 103.741 | 65.677 | 65.676 | -0.003 | -0.001 | 0.000 |
| 65.677 | 103.741 | 65.676 | -0.003 | -0.001 | 0.000 |
| 65.677 | 65.677 | 103.740 | -0.003 | -0.001 | 0.000 |
| 0.015 | 0.014 | 0.015 | 23.487 | -0.002 | -0.000 |
| 0.016 | 0.016 | 0.015 | -0.003 | 23.488 | -0.001 |
| 0.016 | 0.016 | 0.015 | -0.003 | -0.002 | 23.489 |
| 103.705 | 65.642 | 65.643 | 0.003 | 0.001 | -0.000 |
| 65.641 | 103.706 | 65.643 | 0.003 | 0.001 | -0.000 |
| 65.641 | 65.642 | 103.707 | 0.003 | 0.001 | -0.000 |
| -0.015 | -0.014 | -0.014 | 23.493 | 0.002 | 0.000 |
| -0.016 | -0.016 | -0.015 | 0.003 | 23.492 | 0.001 |
| -0.016 | -0.016 | -0.015 | 0.003 | 0.002 | 23.491 |
| 165.508 | 36.436 | 15.904 | 1.143 | 0.563 | -0.046 |
| 35.483 | 166.462 | 15.904 | 1.143 | 0.563 | -0.046 |
| 12.226 | 13.179 | 190.740 | 1.143 | 0.563 | -0.046 |
| 1373.229 | 1374.204 | -2756.402 | 6.383 | 0.581 | -0.050 |
| -7.472 | -6.520 | -3.776 | 1.142 | 42.197 | -0.045 |
| -7.472 | -6.520 | -3.775 | 1.142 | 0.554 | 64.967 |
| -690.534 | -735.975 | 1674.845 | -1.147 | -0.568 | 0.048 |
| -735.008 | -691.502 | 1674.845 | -1.147 | -0.568 | 0.048 |
| -1316.464 | -1317.449 | 2877.438 | -1.150 | -0.571 | 0.050 |
| 7.375 | 6.434 | 3.451 | 40.505 | -0.572 | 0.045 |
| 7.472 | 6.520 | 3.776 | -1.142 | 41.091 | 0.045 |
| -799.242 | -800.212 | 1612.384 | -1.146 | -0.558 | 22.284 |
| 172.228 | 42.297 | 19.279 | 0.114 | 0.056 | -0.005 |
| 42.202 | 172.323 | 19.279 | 0.114 | 0.056 | -0.005 |
| 18.945 | 19.040 | 194.114 | 0.114 | 0.056 | -0.005 |
| 135.018 | 135.115 | -271.044 | 5.960 | 0.058 | -0.005 |
| 79.929 | 80.026 | -161.248 | 0.115 | 20.438 | -0.005 |
| -0.747 | -0.652 | -0.377 | 0.114 | 0.055 | 65.008 |
| 173.720 | 43.600 | 20.029 | -0.114 | -0.056 | 0.005 |
| -48.944 | -39.689 | 325.063 | -0.115 | -0.057 | 0.005 |
| -68.236 | -68.336 | 371.683 | -0.115 | -0.057 | 0.005 |
| -135.018 | -135.115 | 271.043 | 5.731 | -0.058 | 0.005 |
| -79.929 | -80.026 | 161.248 | -0.115 | 20.326 | 0.005 |
| 0.747 | 0.652 | 0.378 | -0.114 | -0.055 | 65.017 |
| 112.691 | 73.016 | 49.603 | 0.011 | 0.006 | -0.000 |
| 73.007 | 112.699 | 49.604 | 0.011 | 0.006 | -0.000 |
| 19.617 | 19.626 | 194.453 | 0.011 | 0.006 | -0.000 |
| 9.094 | 9.103 | -18.315 | 17.481 | 0.006 | -0.000 |
| 9.093 | 9.102 | -18.318 | 0.011 | 17.475 | -0.000 |
| 9.091 | 9.101 | -18.314 | 0.011 | 0.006 | 19.235 |
| 98.134 | 54.536 | 82.891 | -0.011 | -0.006 | 0.000 |
| 54.982 | 101.111 | 79.478 | -0.011 | -0.006 | 0.000 |
| 56.664 | 56.654 | 120.950 | -0.011 | -0.006 | 0.000 |
| -9.094 | -9.103 | 18.315 | 17.458 | -0.006 | 0.000 |
| -9.093 | -9.102 | 18.318 | -0.011 | 17.464 | 0.000 |
| -9.091 | -9.101 | 18.314 | -0.011 | -0.006 | 19.236 |
| 173.442 | 43.172 | 19.670 | -14.470 | -0.038 | 0.076 |
| 43.153 | 173.461 | 19.670 | 14.373 | -0.038 | 0.076 |
| -152.125 | -152.106 | 534.476 | -0.049 | -0.038 | 0.076 |
| -202.033 | -188.116 | 387.759 | 30.048 | -0.013 | 0.006 |
| 187.062 | 187.085 | -373.553 | -0.051 | 51.624 | -20.540 |
| -0.048 | -0.023 | 0.124 | -0.052 | -14.463 | 65.222 |
| 781.831 | 824.792 | -1361.969 | 13.245 | 0.038 | -0.075 |
| 824.813 | 781.810 | -1361.969 | -13.147 | 0.038 | -0.075 |
| 632.393 | 632.372 | -1023.898 | 0.049 | 0.038 | -0.075 |
| 751.479 | 725.305 | -1468.320 | -1.909 | 0.014 | -0.005 |
| -187.062 | -187.085 | 373.553 | 0.051 | 51.709 | -20.698 |
| -187.049 | -187.073 | 373.524 | 0.050 | -20.576 | 57.516 |
| -29.061 | 12.236 | 251.639 | 12.922 | -0.004 | 0.008 |
| 43.189 | 173.480 | 19.558 | 14.417 | -0.004 | 0.008 |
| 19.615 | 19.617 | 193.613 | -0.005 | -0.004 | 0.008 |
| -26.605 | -12.573 | 38.938 | 30.086 | -0.001 | 0.001 |
| -0.005 | -0.003 | 0.012 | -0.005 | 41.840 | -14.414 |
| -73.653 | -73.650 | 146.409 | -0.005 | 13.100 | -21.195 |
| 155.306 | 77.148 | 3.916 | -7.073 | 0.004 | -0.008 |
| 43.197 | 173.484 | 19.533 | 14.426 | 0.004 | -0.008 |
| 64.092 | 64.090 | 105.242 | 0.005 | 0.004 | -0.008 |
| -14.452 | 14.411 | -0.015 | 41.854 | 0.001 | -0.001 |
| 0.005 | 0.003 | -0.012 | 0.005 | 41.849 | -14.429 |
| 73.653 | 73.650 | -146.409 | 0.005 | 13.108 | -21.210 |
| 120.458 | 72.403 | 43.205 | -7.435 | -0.000 | 0.001 |
| 58.811 | 96.975 | 80.066 | -1.806 | -0.000 | 0.001 |
| 79.563 | 79.563 | 74.428 | -0.000 | -0.000 | 0.001 |
| 3.459 | -16.516 | 12.983 | 3.074 | -0.000 | 0.000 |
| -6.531 | -6.531 | 12.983 | -0.001 | 3.074 | 9.987 |
| -2.674 | -2.674 | 5.311 | -0.001 | -4.366 | 30.737 |
| 173.481 | 43.193 | 19.544 | -14.421 | 0.000 | -0.001 |
| 68.335 | 103.675 | 63.949 | -2.289 | 0.000 | -0.001 |
| 19.620 | 19.619 | 193.597 | 0.000 | 0.000 | -0.001 |
| 16.514 | -3.457 | -12.983 | 3.076 | 0.000 | -0.000 |
| 6.531 | 6.531 | -12.983 | 0.001 | 3.075 | 9.985 |
| 2.674 | 2.674 | -5.311 | 0.001 | -4.365 | 30.735 |
| 172.042 | 42.319 | 19.507 | -14.382 | -0.073 | 0.112 |
| 63.712 | 107.751 | 62.405 | 1.021 | -0.070 | 0.109 |
| 19.300 | 19.383 | 195.185 | 0.034 | -0.073 | 0.113 |
| -1.172 | 0.699 | 0.026 | 20.521 | -0.016 | 0.027 |
| -0.593 | -0.486 | -0.173 | 0.044 | 20.426 | -0.824 |
| -0.520 | -0.432 | -0.299 | 0.031 | -14.495 | 65.018 |
| 173.017 | 43.129 | 20.069 | -14.450 | 0.073 | -0.112 |
| 64.831 | 108.669 | 62.715 | 0.927 | 0.070 | -0.109 |
| 20.275 | 20.193 | 195.747 | -0.034 | 0.073 | -0.113 |
| -0.681 | 1.150 | -0.026 | 20.446 | 0.015 | -0.026 |
| 0.593 | 0.486 | 0.173 | -0.044 | 20.577 | -1.049 |
| 0.520 | 0.431 | 0.298 | -0.032 | -14.337 | 64.786 |
| 172.481 | 42.684 | 19.760 | -14.413 | -0.007 | 0.011 |
| 63.703 | 108.210 | 63.012 | 0.832 | -0.007 | 0.011 |
| 62.632 | 62.642 | 109.651 | 0.005 | -0.007 | 0.011 |
| -14.433 | 14.399 | -0.010 | 41.905 | -0.002 | 0.003 |
| -0.052 | -0.043 | -0.030 | 0.003 | 41.895 | -14.404 |
| -0.059 | -0.049 | -0.017 | 0.004 | -0.780 | 22.088 |
| 172.578 | 42.765 | 19.816 | -14.419 | 0.007 | -0.011 |
| 64.207 | 108.274 | 62.678 | 0.937 | 0.007 | -0.011 |
| 62.743 | 62.733 | 109.683 | -0.005 | 0.007 | -0.011 |
| -14.399 | 14.433 | 0.010 | 41.900 | 0.002 | -0.003 |
| 0.052 | 0.043 | 0.030 | -0.003 | 41.910 | -14.428 |
| 0.059 | 0.049 | 0.017 | -0.004 | -0.765 | 22.065 |
| 108.252 | 63.754 | 63.026 | -0.827 | -0.001 | 0.001 |
| 42.720 | 172.527 | 19.785 | 14.416 | -0.001 | 0.001 |
| 62.684 | 62.685 | 109.663 | 0.000 | -0.001 | 0.001 |
| -0.936 | 0.932 | 0.000 | 20.498 | -0.000 | 0.000 |
| -0.005 | -0.004 | -0.003 | 0.000 | 41.902 | -14.415 |
| -0.006 | -0.005 | -0.002 | 0.000 | -0.947 | 22.052 |
| 172.533 | 42.728 | 19.790 | -14.416 | 0.001 | -0.001 |
| 64.154 | 108.233 | 62.664 | 0.941 | 0.001 | -0.001 |
| 62.692 | 62.691 | 109.668 | -0.000 | 0.001 | -0.001 |
| -0.932 | 0.936 | -0.000 | 20.497 | 0.000 | -0.000 |
| 0.005 | 0.004 | 0.003 | -0.000 | 41.903 | -14.417 |
| 0.006 | 0.005 | 0.002 | -0.000 | -0.945 | 22.050 |
| -7738.190 | -7730.991 | 15560.211 | 1.970 | 0.035 | 0.038 |
| -1677.460 | -1641.345 | 3504.405 | 2.120 | 0.035 | 0.038 |
| 19.217 | 19.291 | 192.495 | 0.010 | 0.035 | 0.037 |
| -3.676 | 3.491 | -0.064 | 41.792 | 0.021 | -0.025 |
| -0.387 | -0.300 | -0.173 | 0.015 | 41.804 | -3.575 |
| -1737.153 | -1737.071 | 3423.336 | 0.015 | -2.081 | 18.163 |
| 1832.944 | 1796.391 | -3342.251 | -2.152 | -0.035 | -0.038 |
| 7009.249 | 7065.090 | -13689.104 | -1.086 | -0.035 | -0.038 |
| 19.866 | 19.791 | 192.770 | -0.010 | -0.035 | -0.037 |
| -3.536 | 3.718 | 0.064 | 41.726 | -0.021 | 0.024 |
| 0.387 | 0.300 | 0.173 | -0.015 | 41.716 | -3.638 |
| 1737.153 | 1737.069 | -3423.336 | -0.015 | -2.170 | 18.097 |
| -374.744 | -467.229 | 1066.285 | -1.045 | 0.004 | 0.004 |
| -700.288 | -706.724 | 1628.824 | -1.931 | 0.004 | 0.004 |
| 19.509 | 19.516 | 192.619 | 0.001 | 0.003 | 0.004 |
| -176.251 | -172.009 | 343.225 | 32.286 | 0.002 | -0.002 |
| -0.039 | -0.030 | -0.017 | 0.001 | 41.764 | -3.603 |
| -690.190 | -690.182 | 1365.574 | 0.002 | 1.041 | 28.222 |
| 270.619 | 232.036 | -261.238 | -2.294 | -0.003 | -0.004 |
| 43.492 | 174.050 | 19.440 | 3.605 | -0.003 | -0.004 |
| 254.049 | 254.042 | -270.191 | -0.001 | -0.004 | -0.004 |
| -3.599 | 3.618 | 0.006 | 41.757 | -0.002 | 0.002 |
| 0.039 | 0.030 | 0.017 | -0.001 | 41.756 | -3.610 |
| 694.153 | 694.145 | -1373.427 | -0.001 | 1.059 | 28.021 |
| 57.898 | 29.193 | 148.347 | -0.017 | 0.000 | 0.000 |
| 50.142 | 74.797 | 110.938 | 1.139 | 0.000 | 0.000 |
| 23.439 | 23.440 | 184.628 | 0.000 | 0.000 | 0.000 |
| -23.072 | -19.350 | 41.850 | 30.626 | 0.000 | -0.000 |
| -21.214 | -21.213 | 41.849 | 0.000 | 30.626 | -1.861 |
| -55.877 | -55.876 | 110.440 | 0.000 | -0.477 | 38.292 |
| 174.026 | 43.461 | 19.428 | -3.606 | -0.000 | -0.000 |
| 146.793 | 177.859 | -86.548 | -3.031 | -0.000 | -0.000 |
| 129.719 | 129.719 | -25.541 | -0.000 | -0.000 | -0.000 |
| 38.112 | 39.381 | -76.559 | 22.859 | -0.000 | 0.000 |
| 21.214 | 21.213 | -41.849 | -0.000 | 30.626 | -1.862 |
| 55.877 | 55.876 | -110.440 | -0.000 | -0.478 | 38.292 |
| -190.868 | -262.336 | 677.399 | 6.106 | 0.015 | 0.061 |
| -262.435 | -190.769 | 677.399 | -6.195 | 0.015 | 0.061 |
| -244.727 | -244.627 | 709.718 | -0.045 | 0.015 | 0.062 |
| -5776.178 | -5763.617 | 11432.162 | -1.141 | 0.014 | -0.003 |
| -5770.182 | -5770.067 | 11432.127 | -0.046 | -1.061 | -6.237 |
| -311.462 | -311.347 | 610.498 | -0.047 | 6.212 | 36.083 |
| 432.601 | 359.958 | -543.859 | 6.296 | -0.015 | -0.062 |
| 360.058 | 432.501 | -543.859 | -6.206 | -0.015 | -0.062 |
| 378.488 | 378.388 | -512.003 | 0.045 | -0.015 | -0.061 |
| 5763.585 | 5776.204 | -11432.164 | -1.006 | -0.013 | 0.004 |
| 5770.182 | 5770.067 | -11432.127 | 0.046 | -1.086 | -6.354 |
| -119.628 | -119.744 | 240.776 | 0.046 | 7.394 | 56.332 |
| -341.125 | -386.398 | 955.154 | -2.874 | 0.001 | 0.006 |
| -386.408 | -341.115 | 955.154 | 2.865 | 0.001 | 0.006 |
| -506.132 | -506.122 | 1234.141 | -0.005 | 0.002 | 0.006 |
| -582.564 | -570.009 | 1141.823 | -1.028 | 0.001 | -0.000 |
| -576.315 | -576.304 | 1141.819 | -0.005 | -1.020 | -6.273 |
| -31.767 | -31.755 | 62.280 | -0.005 | 6.187 | 35.962 |
| 146.026 | 30.408 | 60.423 | 7.651 | -0.001 | -0.006 |
| 30.418 | 146.016 | 60.423 | -7.642 | -0.001 | -0.006 |
| 19.558 | 19.548 | 192.675 | 0.004 | -0.001 | -0.006 |
| 570.006 | 582.566 | -1141.823 | -1.014 | -0.001 | 0.000 |
| 576.315 | 576.304 | -1141.819 | 0.005 | -1.022 | -6.285 |
| 31.767 | 31.755 | -62.279 | 0.005 | 6.185 | 35.951 |
| 23.961 | 29.846 | 181.594 | -3.818 | 0.000 | 0.001 |
| 20.962 | 48.675 | 165.869 | 2.648 | 0.000 | 0.001 |
| 48.064 | 48.065 | 136.147 | -0.000 | 0.000 | 0.001 |
| -56.951 | -47.035 | 103.012 | 3.167 | 0.000 | -0.000 |
| -8.922 | -8.921 | 17.617 | -0.000 | 34.239 | 4.846 |
| -51.412 | -51.411 | 101.855 | -0.000 | -4.821 | 2.526 |
| 152.755 | 62.188 | 21.975 | 8.119 | -0.000 | -0.001 |
| 62.187 | 152.756 | 21.975 | -8.119 | -0.000 | -0.001 |
| 19.546 | 19.545 | 192.678 | 0.000 | -0.000 | -0.001 |
| 37.126 | 39.232 | -75.550 | 15.586 | -0.000 | 0.000 |
| 8.922 | 8.921 | -17.617 | 0.000 | 34.239 | 4.845 |
| 51.412 | 51.411 | -101.855 | 0.000 | -4.821 | 2.524 |
| 129.268 | 42.687 | 60.751 | -2.939 | 0.034 | 0.030 |
| 42.677 | 129.279 | 60.751 | 2.992 | 0.034 | 0.030 |
| 8.634 | 8.645 | 212.242 | 0.026 | 0.034 | 0.030 |
| -21.272 | -15.452 | 33.648 | 37.805 | 0.016 | -0.013 |
| -0.406 | -0.390 | -0.200 | 0.029 | 41.825 | -3.580 |
| -0.403 | -0.387 | -0.198 | 0.029 | -3.563 | 65.161 |
| 173.825 | 43.541 | 19.727 | -3.631 | -0.034 | -0.030 |
| 79.759 | 166.350 | -6.531 | 2.939 | -0.034 | -0.030 |
| 45.734 | 45.723 | 144.937 | -0.026 | -0.034 | -0.030 |
| 15.342 | 21.382 | -33.648 | 37.669 | -0.018 | 0.013 |
| 0.406 | 0.390 | 0.200 | -0.029 | 41.740 | -3.629 |
| 0.405 | 0.389 | 0.199 | -0.028 | -3.647 | 65.113 |
| 78.571 | 57.321 | 99.648 | 0.803 | 0.003 | 0.003 |
| 57.320 | 78.571 | 99.648 | -0.798 | 0.003 | 0.003 |
| 63.153 | 63.154 | 106.894 | 0.003 | 0.003 | 0.003 |
| -4.801 | 1.114 | 3.380 | 37.727 | 0.002 | -0.001 |
| -1.865 | -1.864 | 3.377 | 0.003 | 37.724 | -2.961 |
| -0.040 | -0.039 | -0.020 | 0.003 | -3.601 | 65.140 |
| 173.494 | 43.218 | 19.565 | -3.607 | -0.003 | -0.003 |
| 63.107 | 149.620 | 23.760 | 2.959 | -0.003 | -0.003 |
| 29.267 | 29.266 | 174.771 | -0.003 | -0.003 | -0.003 |
| -1.125 | 4.812 | -3.380 | 37.713 | -0.002 | 0.001 |
| 1.887 | 1.886 | -3.420 | -0.003 | 37.666 | -2.958 |
| 0.040 | 0.039 | 0.020 | -0.003 | -3.609 | 65.135 |
| 124.668 | 71.642 | 39.691 | -1.995 | 0.000 | 0.000 |
| 71.642 | 124.667 | 39.692 | 1.996 | 0.000 | 0.000 |
| 71.593 | 71.593 | 90.275 | 0.000 | 0.000 | 0.000 |
| -2.968 | 2.462 | 0.475 | 36.153 | 0.000 | -0.000 |
| -0.004 | -0.004 | -0.002 | 0.000 | 41.783 | -3.605 |
| -0.263 | -0.263 | 0.491 | 0.000 | -2.686 | 40.154 |
| 173.460 | 43.185 | 19.549 | -3.605 | -0.000 | -0.000 |
| 43.186 | 173.459 | 19.549 | 3.605 | -0.000 | -0.000 |
| 73.725 | 73.725 | 86.067 | -0.000 | -0.000 | -0.000 |
| 3.916 | -0.621 | -3.228 | 4.523 | -0.000 | 0.000 |
| 0.004 | 0.004 | 0.002 | -0.000 | 41.782 | -3.605 |
| 0.263 | 0.263 | -0.491 | -0.000 | -2.686 | 40.153 |
| -4247.430 | -4161.152 | 8564.749 | 20.675 | -0.017 | 0.081 |
| 43.073 | 173.691 | 19.249 | 14.468 | -0.016 | 0.082 |
| 19.146 | 19.191 | 192.432 | 0.043 | -0.016 | 0.082 |
| -14.553 | 14.235 | -0.138 | 41.822 | -0.010 | 0.016 |
| -0.428 | -0.370 | -0.186 | 0.043 | 41.749 | -14.349 |
| -0.426 | -0.368 | -0.185 | 0.044 | -14.436 | 65.361 |
| 174.431 | 43.814 | 19.596 | -14.468 | 0.016 | -0.082 |
| 43.859 | 174.387 | 19.596 | 14.382 | 0.016 | -0.082 |
| 19.931 | 19.887 | 192.779 | -0.043 | 0.016 | -0.082 |
| -14.295 | 14.615 | 0.138 | 41.696 | 0.008 | -0.016 |
| 0.428 | 0.370 | 0.186 | -0.043 | 41.770 | -14.501 |
| 0.427 | 0.370 | 0.186 | -0.043 | -14.414 | 65.210 |
| 174.000 | 43.431 | 19.406 | -14.421 | -0.002 | 0.008 |
| -229.255 | -166.159 | 626.419 | -7.167 | -0.002 | 0.008 |
| -351.873 | -351.869 | 928.451 | 0.004 | -0.002 | 0.008 |
| -14.438 | 14.406 | -0.014 | 41.765 | -0.001 | 0.002 |
| -0.043 | -0.037 | -0.019 | 0.004 | 41.758 | -14.417 |
| -0.043 | -0.037 | -0.018 | 0.004 | -14.426 | 65.294 |
| 174.078 | 43.501 | 19.440 | -14.429 | 0.002 | -0.008 |
| 43.505 | 174.073 | 19.440 | 14.421 | 0.002 | -0.008 |
| 487.078 | 487.074 | -733.727 | -0.004 | 0.002 | -0.008 |
| -14.412 | 14.444 | 0.014 | 41.753 | 0.001 | -0.002 |
| 0.043 | 0.037 | 0.019 | -0.004 | 41.760 | -14.433 |
| 0.043 | 0.037 | 0.019 | -0.004 | -14.424 | 65.279 |
| 174.036 | 43.463 | 19.422 | -14.425 | -0.000 | 0.001 |
| 62.051 | 100.153 | 74.194 | 4.300 | -0.000 | 0.001 |
| 55.425 | 55.425 | 121.470 | 0.000 | -0.000 | 0.001 |
| -19.896 | -42.109 | 61.426 | 1.272 | -0.000 | 0.000 |
| -6.944 | -6.942 | 13.717 | 0.001 | 29.511 | -6.682 |
| -0.004 | -0.003 | -0.002 | 0.000 | -14.425 | 65.287 |
| 174.041 | 43.469 | 19.424 | -14.425 | 0.000 | -0.001 |
| 108.683 | 90.537 | 37.548 | -9.622 | 0.000 | -0.001 |
| 19.542 | 19.542 | 192.606 | -0.000 | 0.000 | -0.001 |
| -14.424 | 14.427 | 0.001 | 41.758 | 0.000 | -0.000 |
| 31.005 | 31.004 | -61.426 | -0.000 | 1.271 | 11.105 |
| 0.004 | 0.003 | 0.002 | -0.000 | -14.425 | 65.285 |
| 173.161 | 42.954 | 19.396 | -3.581 | 0.026 | 0.073 |
| 42.867 | 173.248 | 19.396 | 3.630 | 0.026 | 0.073 |
| 4969.898 | 4969.985 | -9648.092 | 0.025 | 0.026 | 0.070 |
| -3.691 | 3.479 | -0.071 | 41.815 | 0.020 | 0.001 |
| 4890.714 | 4890.812 | -9723.387 | 0.030 | -4.022 | 3.690 |
| 3902.831 | 3902.930 | -7761.479 | 0.031 | 2.131 | 14.500 |
| -3799.679 | -3829.140 | 7820.396 | 2.047 | -0.026 | -0.073 |
| -4788.379 | -4836.477 | 9802.449 | -3.624 | -0.026 | -0.070 |
| 19.949 | 19.862 | 193.705 | -0.024 | -0.026 | -0.073 |
| -1087.519 | -1083.667 | 2161.084 | 30.958 | -0.019 | -0.001 |
| -4890.714 | -4890.812 | 9723.387 | -0.030 | -4.093 | 3.557 |
| -3902.831 | -3902.931 | 7761.479 | -0.030 | 2.061 | 14.360 |
| 173.461 | 43.176 | 19.525 | -3.603 | 0.003 | 0.007 |
| 591.502 | 537.591 | -887.430 | -3.836 | 0.003 | 0.007 |
| 19.582 | 19.590 | 193.547 | 0.002 | 0.003 | 0.007 |
| 491.979 | 484.750 | -970.867 | -3.985 | 0.002 | 0.000 |
| -0.039 | -0.029 | -0.018 | 0.003 | 41.784 | -3.598 |
| 389.758 | 389.768 | -775.104 | 0.003 | 2.092 | 14.512 |
| 173.528 | 43.225 | 19.554 | -3.608 | -0.003 | -0.007 |
| -387.121 | -429.551 | 1046.743 | -3.377 | -0.003 | -0.007 |
| -404.082 | -404.091 | 1035.931 | -0.002 | -0.003 | -0.007 |
| -484.754 | -491.976 | 970.867 | -3.992 | -0.002 | -0.000 |
| 0.039 | 0.029 | 0.018 | -0.003 | 41.777 | -3.612 |
| -389.758 | -389.768 | 775.104 | -0.003 | 2.084 | 14.498 |
| 173.493 | 43.198 | 19.538 | -3.605 | 0.000 | 0.001 |
| 127.066 | 94.789 | 14.402 | -2.964 | 0.000 | 0.001 |
| 19.612 | 19.613 | 193.562 | 0.000 | 0.000 | 0.001 |
| 45.887 | 40.351 | -85.720 | 1.370 | 0.000 | 0.000 |
| 11.346 | 11.347 | -22.582 | 0.000 | 30.895 | -1.889 |
| 39.926 | 39.927 | -79.379 | 0.000 | 2.296 | -7.872 |
| 78.853 | 23.127 | 133.586 | 0.704 | -0.000 | -0.001 |
| 43.203 | 173.495 | 19.540 | 3.605 | -0.000 | -0.001 |
| 19.618 | 19.617 | 193.561 | -0.000 | -0.000 | -0.001 |
| -3.605 | 3.606 | 0.001 | 41.780 | -0.000 | -0.000 |
| -15.016 | -15.018 | 29.888 | -0.000 | 27.137 | -1.298 |
| -39.926 | -39.927 | 79.379 | -0.000 | 2.296 | -7.873 |
| 244.696 | 116.155 | 117.057 | -7.067 | 0.615 | -3.896 |
| 116.379 | 237.496 | 115.220 | -6.755 | -6.707 | -1.045 |
| 100.092 | 322.536 | -321.557 | 363.014 | 319.504 | 13.560 |
| -7.344 | 1.269 | 2.001 | 61.290 | 1.226 | -3.011 |
| 7.712 | -6.925 | -5.563 | 1.116 | 64.695 | -3.629 |
| 1.498 | -0.892 | 2.321 | -3.235 | -12.320 | 59.651 |
| 102.696 | -175.141 | 514.790 | -362.720 | -325.479 | -3.226 |
| 47.446 | -147.637 | 514.888 | -360.712 | -323.784 | -5.539 |
| 51.433 | -173.041 | 558.538 | -362.237 | -324.588 | -3.602 |
| -6.993 | 2.024 | 2.439 | 61.499 | 1.215 | -2.920 |
| -25.770 | -248.953 | 439.557 | -364.323 | -301.738 | -10.555 |
| -17.073 | -243.533 | 447.138 | -359.198 | -327.285 | 8.536 |
| 128.120 | 98.424 | 31.116 | 36.251 | 28.749 | 6.098 |
| 116.538 | 237.835 | 115.418 | -6.661 | -6.712 | -1.004 |
| 116.838 | 115.702 | 232.032 | 2.210 | -5.343 | 1.814 |
| 12.627 | 67.681 | -4.444 | 48.184 | 18.298 | -8.229 |
| 16.766 | 71.750 | -7.989 | 19.714 | 48.006 | -9.650 |
| -14.001 | 27.612 | -27.973 | 23.780 | 70.393 | 55.192 |
| 162.213 | 35.656 | 116.068 | -19.036 | -16.775 | 6.012 |
| 72.804 | 54.741 | 84.286 | -25.106 | -71.510 | -37.935 |
| 116.873 | 115.778 | 232.076 | 2.231 | -5.344 | 1.823 |
| -17.353 | -33.661 | 59.023 | -27.370 | -30.880 | 1.850 |
| 7.905 | -6.510 | -5.322 | 1.231 | 64.689 | -3.579 |
| 21.236 | -43.177 | 35.511 | -31.010 | -53.049 | 8.556 |
| 117.481 | 63.572 | 68.264 | -3.353 | 0.473 | 4.249 |
| 66.525 | 101.303 | 64.135 | -0.881 | 8.418 | 4.569 |
| 73.357 | 71.098 | 106.946 | 2.488 | 3.884 | 4.875 |
| 0.149 | 6.536 | 0.691 | 33.115 | 3.015 | -2.604 |
| 4.877 | 9.872 | -3.090 | 3.121 | 34.814 | -3.989 |
| 6.852 | 6.397 | 1.724 | -1.455 | -0.566 | 18.228 |
| 114.156 | 57.246 | 66.186 | 1.741 | -7.479 | 0.459 |
| 57.754 | 86.732 | 62.241 | -1.131 | -2.365 | 2.387 |
| 65.338 | 54.048 | 99.404 | 6.097 | -6.937 | 3.169 |
| 0.825 | -2.669 | 4.715 | 17.405 | -5.170 | 0.216 |
| 0.310 | -1.358 | 0.751 | 2.680 | 17.045 | -6.355 |
| 4.763 | -0.088 | 5.045 | 3.738 | -13.504 | 16.595 |
| 139.878 | 56.479 | 60.428 | 0.951 | -4.278 | 3.072 |
| 73.964 | 170.127 | 31.658 | 32.590 | 109.532 | -36.315 |
| 76.581 | 128.442 | 80.003 | 38.385 | 114.352 | -37.653 |
| 27.502 | 79.739 | -13.730 | 60.931 | 112.603 | -39.264 |
| 0.593 | -1.446 | 2.776 | -0.221 | 45.272 | 2.496 |
| 5.503 | 5.368 | 1.851 | -1.991 | -3.082 | 39.598 |
| 76.747 | -32.816 | 64.533 | -36.256 | -115.375 | 40.882 |
| 22.028 | 7.751 | 60.971 | -42.272 | -114.389 | 41.413 |
| 24.638 | -34.013 | 109.371 | -36.489 | -109.613 | 40.086 |
| 0.536 | -3.068 | -1.177 | 38.682 | -0.177 | -2.009 |
| -26.662 | -83.480 | 16.926 | -36.749 | -84.421 | 39.474 |
| 4.239 | 4.881 | 1.168 | -1.940 | -3.046 | 39.214 |
| 139.309 | 56.260 | 60.121 | 0.974 | -4.262 | 2.899 |
| 56.040 | 122.916 | 52.974 | -8.042 | -1.840 | 5.159 |
| -53.876 | -35.696 | -29.667 | 0.511 | 4.687 | -7.420 |
| 4.169 | 6.786 | -0.545 | 27.109 | 12.021 | -4.331 |
| 0.024 | -1.665 | 2.468 | -0.198 | 45.288 | 2.323 |
| 4.935 | 5.149 | 1.544 | -1.968 | -3.066 | 39.425 |
| 98.288 | 39.571 | 50.927 | -2.718 | -15.037 | 6.029 |
| 45.112 | 79.692 | 47.665 | -8.631 | -14.019 | 6.503 |
| 47.634 | 38.621 | 95.184 | -2.882 | -9.237 | 5.224 |
| 10.568 | -22.106 | -21.933 | 22.092 | 0.292 | 2.415 |
| -0.102 | -1.714 | 2.400 | -0.193 | 45.292 | 2.285 |
| 4.808 | 5.100 | 1.475 | -1.963 | -3.062 | 39.387 |
| 28.126 | 9.713 | 9.707 | -0.104 | 1.181 | 0.066 |
| 13.056 | 36.103 | 12.108 | -1.340 | 0.463 | 1.102 |
| 7.194 | 10.394 | 26.267 | 0.899 | 3.207 | 0.329 |
| -0.701 | 1.075 | 0.199 | 11.835 | 1.447 | 0.673 |
| 0.389 | 1.589 | 1.496 | 0.834 | 14.388 | 0.116 |
| 2.729 | 2.594 | 0.941 | 0.522 | -0.829 | 12.750 |
| 32.584 | 10.388 | 8.349 | 0.103 | -1.319 | 2.519 |
| 19.826 | 41.477 | 19.374 | -2.852 | -0.791 | 2.030 |
| 10.319 | 10.932 | 31.446 | -0.217 | 0.476 | 2.070 |
| 1.309 | -2.099 | 1.633 | 18.490 | -0.520 | 0.512 |
| 1.698 | -1.448 | 0.218 | 0.905 | 7.403 | 1.630 |
| 0.779 | 0.787 | 0.939 | 0.270 | -2.081 | 12.600 |
| 287.060 | 147.407 | 140.773 | -0.224 | -12.612 | -10.150 |
| 142.731 | 227.702 | 143.094 | 1.190 | -0.156 | 4.081 |
| 135.102 | 143.813 | 200.789 | 3.033 | -3.977 | -3.338 |
| -0.275 | 2.766 | 4.301 | 70.775 | -3.648 | 1.634 |
| 0.189 | 1.142 | -3.281 | -0.581 | 35.110 | -0.407 |
| -1.071 | 6.541 | -4.230 | 1.739 | -3.484 | 66.439 |
| 286.932 | 147.362 | 140.648 | -0.211 | -12.569 | -10.128 |
| 139.680 | 228.888 | 142.527 | 1.543 | 0.750 | 3.976 |
| 132.007 | 142.366 | 200.707 | 3.392 | -3.239 | -3.541 |
| -0.402 | 2.721 | 4.176 | 70.788 | -3.606 | 1.657 |
| -3.049 | -0.409 | -3.952 | -0.189 | 35.651 | -0.604 |
| -2.111 | 4.271 | -3.547 | -0.302 | -1.003 | 22.000 |
| 287.003 | 147.387 | 140.717 | -0.218 | -12.593 | -10.140 |
| 137.504 | 208.794 | 137.740 | 0.120 | 1.621 | 2.919 |
| 121.323 | 127.668 | 167.387 | 4.238 | -1.968 | -1.305 |
| -0.332 | 2.746 | 4.245 | 70.781 | -3.629 | 1.645 |
| -6.636 | 2.914 | -3.408 | -3.628 | 65.099 | -1.676 |
| 0.936 | 4.548 | -1.593 | -0.209 | -2.160 | 26.061 |
| 169.696 | 123.227 | 122.602 | 3.750 | -3.031 | -2.510 |
| 141.069 | 228.764 | 142.794 | 1.384 | 0.368 | 4.038 |
| 132.119 | 137.638 | 180.244 | 5.230 | -1.554 | -1.454 |
| 3.656 | 0.939 | 5.146 | 31.785 | -0.549 | 0.001 |
| -6.648 | 2.910 | -3.420 | -3.627 | 65.103 | -1.674 |
| 0.556 | 4.008 | -3.307 | 2.102 | -1.390 | 35.584 |
| 146.374 | 105.817 | 106.740 | 2.974 | -6.483 | 0.479 |
| 137.369 | 208.764 | 137.738 | 0.121 | 1.649 | 2.921 |
| 133.612 | 143.114 | 201.353 | 3.219 | -3.609 | -3.446 |
| -0.338 | 2.744 | 4.239 | 70.782 | -3.627 | 1.646 |
| -0.885 | 2.005 | -1.662 | -0.553 | 30.327 | -1.067 |
| 1.146 | 4.893 | -2.511 | 0.052 | -2.045 | 24.257 |
| 142.064 | 100.716 | 100.069 | 2.744 | -7.337 | 0.630 |
| 125.083 | 194.988 | 128.683 | -1.597 | 2.141 | 3.915 |
| 113.739 | 122.583 | 158.102 | 1.975 | -2.609 | -2.375 |
| 2.181 | 2.374 | 3.168 | 37.510 | -0.398 | 2.062 |
| -0.669 | 1.347 | -2.300 | -0.884 | 27.215 | -1.340 |
| 0.708 | 4.077 | -3.276 | 2.085 | -1.424 | 35.574 |
| 86.426 | 70.811 | 34.720 | -3.562 | 14.750 | -0.758 |
| 57.044 | 98.092 | 37.708 | -1.714 | 11.145 | -3.268 |
| 52.043 | 69.213 | 60.169 | -2.828 | 11.348 | -0.877 |
| -40.201 | 25.997 | -15.327 | 18.168 | -3.991 | -19.013 |
| 4.645 | 17.291 | -13.710 | -2.105 | 24.758 | 2.374 |
| -1.275 | 13.450 | -15.774 | -4.433 | 13.136 | 16.062 |
| 79.555 | 34.846 | 61.466 | 0.935 | -8.527 | -3.467 |
| 51.710 | 25.297 | 20.835 | 1.868 | 0.664 | 20.176 |
| 47.338 | -18.697 | 49.191 | -1.027 | 4.334 | 17.776 |
| -4.620 | -18.440 | 12.814 | 17.441 | -11.504 | -3.733 |
| -2.142 | -18.678 | 13.074 | 2.384 | 1.600 | -0.342 |
| -8.039 | -22.511 | 11.001 | 0.076 | -10.160 | 13.432 |
| 56.121 | 43.337 | 38.200 | -3.198 | 1.646 | -3.731 |
| 13.537 | 52.078 | 11.812 | -0.080 | -2.257 | -0.868 |
| 9.108 | 15.889 | 35.845 | -1.901 | 0.433 | -1.863 |
| -5.806 | 1.986 | -2.260 | 11.121 | -0.516 | -2.886 |
| -1.944 | -1.677 | -2.997 | 1.322 | 10.651 | -4.006 |
| -5.454 | -1.177 | -2.153 | 1.669 | -2.718 | 11.323 |
| 27.024 | -0.000 | 5.591 | -1.332 | 1.261 | 3.085 |
| 21.817 | 51.381 | 25.791 | 0.653 | 0.349 | 1.206 |
| 6.321 | 1.637 | 22.513 | -0.995 | -1.107 | 3.982 |
| 0.832 | 0.435 | 1.750 | 12.464 | 2.430 | 3.177 |
| -1.141 | 0.703 | 0.937 | 1.228 | 3.340 | 3.153 |
| 1.177 | -7.508 | 2.962 | -1.259 | 2.394 | 12.473 |
| 44.450 | 20.173 | 17.209 | -0.948 | 0.742 | -0.817 |
| 26.803 | 55.458 | 25.213 | -0.532 | -1.099 | -1.085 |
| 19.889 | 22.716 | 44.476 | -0.887 | -1.078 | 0.335 |
| -1.376 | -1.543 | -1.132 | 13.801 | 0.043 | -0.420 |
| -0.871 | -0.489 | -2.582 | 0.245 | 10.266 | -0.643 |
| -3.948 | -1.389 | 0.321 | 0.121 | 0.636 | 13.344 |
| 50.047 | 22.582 | 20.887 | -1.098 | 1.267 | -1.191 |
| 26.183 | 54.044 | 24.658 | -0.588 | -1.098 | -0.717 |
| 24.204 | 25.732 | 48.301 | -1.520 | 0.230 | -0.104 |
| -2.417 | -1.813 | -0.991 | 16.880 | 0.116 | -0.994 |
| -0.193 | -0.912 | -0.307 | 0.555 | 13.575 | -0.430 |
| -3.591 | -1.910 | 0.540 | -0.015 | 0.689 | 13.786 |
| 261.286 | 132.968 | 127.690 | -6.720 | -2.369 | 1.469 |
| 132.273 | 264.697 | 123.743 | 15.036 | -4.774 | -5.819 |
| 128.719 | 125.575 | 266.029 | -8.454 | -4.402 | -8.431 |
| -6.541 | 0.882 | -8.539 | 66.414 | -5.096 | -0.862 |
| -4.266 | -3.717 | -4.459 | -5.067 | 66.074 | -2.838 |
| -6.285 | -6.450 | -9.427 | -1.920 | 11.190 | 65.806 |
| 205.175 | 162.628 | -152.377 | -71.717 | -78.044 | -20.141 |
| 151.794 | 188.129 | -148.972 | -78.230 | -74.855 | -30.551 |
| 144.148 | 159.580 | -96.302 | -73.713 | -76.988 | -31.736 |
| -6.432 | 0.946 | -8.410 | 66.372 | -5.080 | -0.859 |
| 35.921 | 49.484 | -93.614 | -151.424 | 16.878 | 9.068 |
| -6.176 | -6.386 | -9.298 | -1.962 | 11.206 | 65.808 |
| 173.277 | 115.575 | 132.687 | 6.112 | 3.767 | -2.595 |
| 115.711 | 176.734 | 138.107 | 14.069 | -0.387 | -11.011 |
| 81.719 | 76.719 | 136.502 | 9.226 | 2.970 | 10.157 |
| -6.492 | 0.911 | -8.481 | 66.395 | -5.089 | -0.861 |
| -4.217 | -3.689 | -4.400 | -5.086 | 66.081 | -2.837 |
| -7.896 | -14.982 | 4.609 | 13.250 | 6.997 | 30.140 |
| 261.345 | 133.003 | 127.761 | -6.743 | -2.360 | 1.470 |
| 132.333 | 264.733 | 123.814 | 15.012 | -4.765 | -5.818 |
| 90.666 | 82.615 | 94.391 | -20.088 | 0.619 | -7.812 |
| -6.481 | 0.917 | -8.468 | 66.391 | -5.087 | -0.860 |
| -4.206 | -3.682 | -4.387 | -5.090 | 66.083 | -2.836 |
| 4.863 | -1.084 | -30.410 | -9.271 | -3.812 | 17.432 |
| 134.466 | 85.340 | 87.540 | -4.017 | 2.011 | 1.973 |
| 119.585 | 186.675 | 129.819 | 1.839 | -1.747 | -9.857 |
| 85.154 | 81.827 | 135.677 | -2.241 | -2.368 | -2.948 |
| -4.311 | -7.945 | -2.998 | 30.973 | -2.520 | -0.685 |
| -3.029 | -2.036 | -2.235 | -2.067 | 30.159 | -1.361 |
| -1.092 | -7.016 | -1.864 | -1.589 | 4.898 | 25.589 |
| 190.518 | 122.740 | 124.251 | -8.748 | 1.654 | -1.088 |
| 90.891 | 136.032 | 85.670 | -2.882 | -1.083 | -5.929 |
| 92.065 | 91.110 | 143.922 | -7.011 | -2.818 | -3.675 |
| -4.400 | -5.018 | -5.556 | 21.026 | -0.750 | -1.578 |
| -2.222 | -1.164 | -5.341 | -3.864 | 30.127 | -1.528 |
| -4.520 | -9.259 | -5.362 | -2.525 | 6.230 | 35.011 |
| 173.152 | 76.420 | 66.408 | 7.340 | -4.800 | 2.606 |
| 528.187 | 788.166 | 367.753 | -38.144 | -218.416 | 91.031 |
| 69.931 | 65.631 | 152.840 | 6.728 | -2.872 | 3.044 |
| 9.823 | 1.151 | 7.173 | 46.902 | 1.982 | 2.272 |
| -0.006 | 0.117 | -2.254 | 2.155 | 42.186 | 3.277 |
| 464.444 | 581.263 | 298.842 | -16.424 | -96.885 | 139.901 |
| 169.420 | 75.176 | 65.784 | 7.606 | -4.187 | 3.772 |
| -489.031 | -700.405 | -333.107 | 40.415 | 217.498 | -84.930 |
| -165.353 | -113.876 | -99.674 | 69.047 | 194.380 | 117.140 |
| 6.090 | -0.093 | 6.550 | 47.169 | 2.595 | 3.438 |
| -3.738 | -1.127 | -2.878 | 2.422 | 42.799 | 4.443 |
| -459.364 | -576.313 | -296.570 | 19.117 | 92.241 | -107.100 |
| 171.473 | 75.860 | 66.127 | 7.460 | -4.524 | 3.131 |
| 66.446 | 134.170 | 53.585 | -0.080 | -6.551 | 26.894 |
| 74.840 | 91.285 | 82.412 | -2.092 | -20.577 | 10.341 |
| 3.360 | 14.515 | 7.522 | 28.708 | -12.491 | -2.090 |
| 48.932 | 59.158 | 30.858 | -0.850 | 8.304 | 11.916 |
| 48.944 | 60.305 | 31.077 | -0.442 | -11.993 | 28.496 |
| 106.500 | 47.312 | 63.490 | -10.037 | 14.238 | 5.093 |
| 21.789 | 39.548 | 30.734 | 9.307 | 18.215 | 18.772 |
| 67.878 | 64.947 | 152.497 | 6.875 | -2.535 | 3.685 |
| -2.141 | -7.686 | 3.696 | 10.034 | 14.599 | 4.220 |
| -2.059 | -0.568 | -2.597 | 2.301 | 42.523 | 3.918 |
| -47.239 | -70.931 | -32.687 | 3.326 | 19.682 | 6.268 |
| 56.258 | 31.057 | 28.822 | -1.352 | 1.164 | 2.029 |
| 30.685 | 54.153 | 24.219 | -0.922 | -0.695 | 4.697 |
| 32.113 | 30.132 | 61.163 | 1.506 | -0.229 | 2.928 |
| 3.375 | 8.350 | 3.507 | 14.950 | 0.710 | 4.707 |
| 7.614 | 3.856 | 3.509 | 1.302 | 13.977 | 0.221 |
| 7.494 | 7.691 | 6.356 | 0.621 | -3.349 | 11.667 |
| 57.338 | 23.832 | 29.643 | 0.203 | 4.713 | 1.982 |
| 18.927 | 32.271 | 15.339 | -0.833 | -0.223 | 0.312 |
| 24.071 | 15.519 | 55.391 | 0.659 | 3.164 | 0.538 |
| -3.297 | -1.002 | 2.288 | 15.704 | 2.386 | 2.785 |
| -0.695 | -11.410 | -3.205 | 1.875 | 16.612 | -1.007 |
| 4.597 | 0.760 | 1.284 | -0.593 | 2.375 | 23.463 |
| 279.597 | 124.954 | 123.445 | -2.520 | -7.785 | -0.746 |
| 58.268 | -311.984 | -246.946 | -206.766 | 100.204 | -164.067 |
| 123.288 | 118.103 | 237.132 | -1.213 | 6.627 | 2.965 |
| -3.646 | -1.894 | -1.412 | 65.515 | -2.042 | -0.482 |
| -7.332 | -3.017 | 6.231 | -2.239 | 57.966 | -2.804 |
| 6.003 | 1.705 | 2.414 | -0.595 | -4.379 | 57.839 |
| 281.721 | 126.485 | 124.019 | -2.344 | -8.003 | -0.914 |
| 288.424 | 568.395 | 712.935 | 274.024 | -70.046 | 101.377 |
| 125.412 | 119.634 | 237.706 | -1.037 | 6.409 | 2.797 |
| 34.963 | 425.886 | 319.897 | 230.151 | -99.901 | 165.693 |
| 29.210 | 430.372 | 320.687 | 201.409 | -78.196 | 163.747 |
| 8.127 | 3.236 | 2.989 | -0.419 | -4.597 | 57.671 |
| 140.736 | 64.331 | 89.753 | -17.455 | -7.008 | -3.321 |
| 125.936 | 253.002 | 118.873 | -2.951 | -2.181 | 2.432 |
| 6.374 | -67.206 | -8.692 | -17.796 | 11.536 | -7.073 |
| -4.439 | -45.733 | -34.701 | 6.883 | 10.323 | -13.316 |
| -6.376 | -2.328 | 6.490 | -2.160 | 57.868 | -2.880 |
| 6.959 | 2.394 | 2.673 | -0.516 | -4.477 | 57.763 |
| 180.130 | 140.353 | 122.260 | 5.000 | -18.784 | -6.983 |
| 98.277 | 165.245 | 109.756 | 15.636 | -8.747 | 13.969 |
| 124.456 | 118.945 | 237.448 | -1.116 | 6.507 | 2.872 |
| -2.478 | -1.052 | -1.096 | 65.612 | -2.162 | -0.574 |
| -4.166 | 44.262 | 29.493 | 19.503 | 11.296 | 16.292 |
| 7.478 | 41.976 | 35.105 | 23.068 | -9.510 | 35.292 |
| 135.445 | 72.333 | 70.294 | -5.158 | -1.212 | -2.559 |
| 84.350 | 109.945 | 69.458 | -4.181 | -3.014 | -0.096 |
| 90.016 | 75.158 | 116.084 | -4.794 | 2.759 | -2.237 |
| -8.496 | -11.557 | -11.308 | 17.391 | 2.475 | -0.875 |
| -6.270 | -11.899 | -5.280 | 0.794 | 20.427 | -1.187 |
| -2.361 | -6.093 | -5.600 | -2.432 | -2.122 | 16.722 |
| 153.422 | 96.633 | 93.355 | -3.150 | -3.540 | -2.375 |
| 102.928 | 147.481 | 96.020 | -3.183 | -1.103 | 0.073 |
| 100.402 | 98.440 | 136.137 | -1.453 | -1.344 | 1.439 |
| -2.982 | 4.870 | 1.114 | 19.867 | 2.301 | 0.363 |
| -4.931 | -0.483 | 0.541 | 3.836 | 24.267 | -1.866 |
| -2.385 | 3.314 | 0.483 | -0.099 | -2.333 | 21.916 |
| 153.072 | 64.653 | 61.511 | 2.325 | -7.546 | -2.656 |
| 64.272 | 143.572 | 60.068 | 4.235 | -3.642 | 0.980 |
| 62.122 | 61.203 | 144.683 | -0.860 | -0.496 | -3.145 |
| 1.911 | -0.717 | -0.232 | 45.037 | -1.272 | -1.776 |
| -7.958 | -2.917 | -0.058 | -1.461 | 42.709 | -1.025 |
| -2.678 | -5.753 | -25.099 | -23.455 | -32.626 | 44.241 |
| 80.745 | 60.687 | 70.886 | 21.898 | 31.920 | -26.525 |
| 55.524 | 94.858 | 74.644 | 20.703 | 32.874 | -24.899 |
| 62.138 | 59.806 | 143.646 | -0.640 | -0.656 | -3.339 |
| 1.927 | -2.114 | -1.268 | 45.257 | -1.431 | -1.970 |
| 0.361 | 6.973 | 23.611 | 21.778 | 53.584 | -27.703 |
| -4.898 | 0.008 | -3.742 | -1.869 | 3.122 | 42.739 |
| 153.079 | 64.024 | 61.045 | 2.424 | -7.618 | -2.743 |
| 53.797 | 88.557 | 45.588 | -3.564 | -3.536 | 3.776 |
| 62.129 | 60.574 | 144.216 | -0.761 | -0.568 | -3.232 |
| 1.918 | -1.346 | -0.698 | 45.136 | -1.343 | -1.863 |
| 0.666 | -5.611 | -7.217 | 1.650 | 8.103 | -0.339 |
| 1.821 | -3.760 | -0.421 | 2.130 | -3.301 | 10.436 |
| 153.080 | 63.884 | 60.942 | 2.446 | -7.634 | -2.763 |
| 46.073 | 72.264 | 45.659 | -2.563 | 0.618 | -1.181 |
| 62.131 | 60.434 | 144.113 | -0.739 | -0.584 | -3.251 |
| -0.845 | -3.547 | 1.079 | 16.974 | 2.540 | -3.548 |
| -0.985 | 2.529 | 0.177 | -0.984 | 12.932 | -4.195 |
| -4.905 | 0.637 | -3.276 | -1.968 | 3.194 | 42.826 |
| 59.033 | 28.161 | 28.958 | -0.359 | -1.322 | 1.171 |
| 25.545 | 50.074 | 22.289 | -0.946 | -2.368 | 1.276 |
| 26.095 | 22.185 | 53.795 | -1.033 | -2.930 | 1.638 |
| -0.545 | -3.828 | -1.687 | 19.683 | -1.160 | -0.862 |
| -2.172 | -0.551 | -3.453 | -1.045 | 22.077 | -0.949 |
| -0.459 | 0.429 | 1.334 | -0.117 | -0.095 | 17.632 |
| 54.638 | 26.575 | 27.179 | -0.435 | -0.897 | 0.345 |
| 28.118 | 53.666 | 25.475 | -1.468 | -2.068 | 0.647 |
| 30.972 | 28.101 | 59.797 | -0.657 | -2.719 | 1.256 |
| -0.462 | -3.174 | -0.270 | 15.332 | 0.035 | -0.630 |
| -1.946 | -1.125 | -1.616 | -0.130 | 17.680 | -2.335 |
| -0.529 | 0.965 | 1.892 | -0.193 | 0.319 | 17.245 |
| -30.646 | 136.473 | 221.272 | -2.848 | 192.069 | 174.488 |
| -414.262 | -141.012 | -91.401 | 29.996 | -101.138 | 214.659 |
| -366.426 | -29.793 | 91.904 | 3.881 | -32.947 | 151.079 |
| -367.626 | -42.659 | 72.502 | 18.381 | -34.663 | 153.195 |
| -369.927 | -40.613 | 74.301 | 3.730 | -19.939 | 153.921 |
| -426.374 | -170.186 | -93.457 | 28.955 | -95.458 | 222.743 |
| 409.562 | 53.379 | -67.907 | -0.628 | 37.925 | -147.276 |
| 50.369 | -114.269 | -160.375 | 10.941 | -200.601 | -186.577 |
| 504.094 | 131.532 | 6.024 | -31.444 | 99.773 | -148.790 |
| 432.862 | 175.357 | 99.680 | -19.794 | 100.749 | -209.072 |
| 427.692 | 172.963 | 95.472 | -27.040 | 115.538 | -207.564 |
| 495.854 | 114.494 | -24.706 | -34.898 | 103.878 | -138.078 |
| 24.798 | 30.566 | 27.941 | -0.722 | -8.810 | 19.082 |
| -26.419 | 20.975 | -1.028 | 7.379 | -9.693 | 22.974 |
| -27.077 | 9.319 | 25.041 | -0.999 | -3.753 | 16.302 |
| -31.142 | -4.299 | 5.893 | 11.283 | -4.378 | 18.044 |
| -8.383 | 33.369 | 15.142 | 2.179 | 33.519 | 11.850 |
| -35.099 | -3.348 | 7.869 | 4.094 | 1.716 | 27.839 |
| 70.278 | 14.968 | -0.708 | 3.660 | 7.067 | -11.895 |
| 30.742 | 52.693 | 10.010 | 8.921 | 9.283 | -16.339 |
| 74.632 | 78.406 | 158.896 | 3.810 | 1.474 | -4.681 |
| 41.489 | 3.196 | -9.155 | 11.759 | 1.232 | -11.956 |
| 39.284 | 5.700 | -6.790 | -1.370 | 16.440 | -11.210 |
| 45.848 | 20.477 | 13.921 | -0.330 | 15.605 | -8.774 |
| 57.131 | 33.023 | 27.746 | 0.075 | 0.300 | 4.513 |
| 27.723 | 66.082 | 30.407 | 0.952 | 0.936 | 1.282 |
| 24.098 | 30.700 | 53.972 | 3.268 | -2.180 | 3.306 |
| -0.530 | 2.578 | 2.245 | 12.616 | -1.249 | 3.026 |
| -5.128 | 0.337 | -2.385 | -0.482 | 14.155 | 5.315 |
| -0.789 | 0.618 | 2.626 | 1.985 | 3.963 | 16.397 |
| 63.313 | 31.554 | 25.901 | 1.191 | 0.773 | 1.045 |
| 40.240 | 76.311 | 40.268 | 2.939 | 1.081 | -2.534 |
| 37.288 | 39.609 | 63.222 | 1.367 | -1.124 | -1.295 |
| 3.662 | 2.630 | 0.403 | 13.381 | -1.105 | -1.194 |
| -0.236 | -3.374 | -4.748 | -2.750 | 23.728 | -1.412 |
| 2.994 | 0.956 | 0.775 | 2.636 | 3.961 | 12.876 |
| 588.602 | 159.553 | 74.894 | -31.665 | 37.373 | 19.518 |
| 135.236 | 260.283 | 106.748 | 4.746 | -5.158 | 8.651 |
| 128.932 | 107.746 | 246.098 | 10.755 | -5.237 | 2.709 |
| 7.048 | 8.022 | 11.395 | 59.228 | 0.653 | -5.453 |
| 382.705 | 119.974 | -86.789 | -594.420 | 218.207 | 127.183 |
| 4.882 | 9.168 | 2.804 | -6.198 | -4.042 | 69.718 |
| -204.985 | -13.761 | 188.505 | 600.740 | -173.068 | -134.029 |
| 132.589 | 257.953 | 105.680 | 4.958 | -5.298 | 7.414 |
| -278.374 | -33.510 | 255.672 | 600.952 | -174.678 | -130.945 |
| 4.401 | 5.692 | 10.327 | 59.441 | 0.513 | -6.690 |
| -381.479 | 7.581 | 34.191 | 572.155 | -138.543 | 6.550 |
| 2.235 | 6.838 | 1.736 | -5.985 | -4.182 | 68.480 |
| 196.627 | 113.329 | 113.264 | -56.465 | 9.945 | -3.031 |
| 149.091 | 171.490 | 82.847 | -54.144 | 12.713 | 15.626 |
| 160.293 | 119.446 | 179.365 | 2.431 | 1.114 | 6.306 |
| 42.875 | 5.593 | -0.852 | 19.464 | 6.157 | 0.955 |
| 37.395 | -2.049 | -7.244 | -1.480 | 40.784 | 4.200 |
| 3.691 | 8.120 | 2.323 | -6.102 | -4.105 | 69.161 |
| 155.839 | 117.407 | 125.130 | 1.508 | -5.874 | -4.784 |
| 133.780 | 259.001 | 106.160 | 4.863 | -5.235 | 7.971 |
| 67.544 | 82.531 | 175.415 | 65.433 | -22.168 | -12.522 |
| -26.521 | -8.316 | 1.045 | 52.177 | -0.383 | -30.385 |
| -41.458 | -9.788 | 1.857 | 4.451 | 30.550 | 0.053 |
| -40.736 | -8.281 | 6.053 | 56.418 | -21.332 | 22.214 |
| 168.885 | 109.572 | 109.662 | -0.999 | -4.435 | -3.357 |
| 108.032 | 145.288 | 97.554 | -0.147 | -4.313 | 4.746 |
| 106.462 | 98.640 | 149.107 | 1.733 | -2.888 | 2.971 |
| 1.560 | 1.748 | 4.180 | 24.054 | 1.953 | -1.525 |
| -2.095 | -4.055 | -4.243 | -4.160 | 28.872 | 2.317 |
| 3.572 | 8.015 | 2.275 | -6.092 | -4.111 | 69.106 |
| 158.776 | 104.363 | 105.178 | 8.170 | -6.318 | -4.439 |
| 100.832 | 142.218 | 98.529 | 7.895 | -5.880 | 0.403 |
| 115.759 | 109.700 | 167.319 | 9.961 | -4.753 | 2.096 |
| 1.143 | 3.051 | 4.799 | 26.229 | -0.332 | -2.442 |
| -5.699 | -5.206 | -2.842 | 6.233 | 32.684 | 1.468 |
| -1.974 | 2.200 | 0.386 | 1.263 | -0.974 | 21.417 |
| -261.873 | 81.408 | 100.748 | 69.082 | 45.415 | -30.130 |
| -6.393 | 207.575 | 277.666 | 142.188 | 20.775 | 152.609 |
| -0.546 | 182.297 | 307.141 | 144.384 | 20.917 | 150.438 |
| 1.314 | 5.022 | -2.387 | 43.685 | 2.179 | -1.483 |
| -63.313 | 121.507 | 218.108 | 142.166 | 37.575 | 151.341 |
| -56.557 | 126.181 | 219.908 | 142.237 | 23.306 | 165.698 |
| 153.442 | -70.422 | -161.177 | -140.831 | -25.993 | -148.450 |
| 112.620 | -246.063 | -262.912 | -351.702 | -100.113 | 86.869 |
| 121.319 | -66.829 | -134.332 | -138.665 | -26.807 | -152.041 |
| 61.918 | -122.690 | -218.578 | -127.157 | -22.879 | -151.247 |
| 58.616 | -127.643 | -223.585 | -140.872 | -10.110 | -151.177 |
| 65.397 | -122.960 | -221.777 | -140.778 | -24.401 | -136.749 |
| 67.057 | 47.019 | 49.374 | 7.573 | 9.158 | -2.775 |
| 61.654 | 148.752 | 60.388 | 2.336 | -0.826 | -1.244 |
| 11.376 | 46.993 | 78.565 | 40.504 | 2.587 | -9.477 |
| -4.750 | 12.766 | 13.664 | 35.934 | 2.355 | 10.212 |
| -17.212 | 1.526 | 2.509 | 7.775 | 26.200 | -5.691 |
| 1.749 | -1.204 | 4.214 | -0.943 | -1.500 | 41.537 |
| 98.718 | 41.725 | 37.576 | -13.277 | -4.498 | -12.216 |
| 61.555 | 85.495 | 43.444 | -16.414 | 0.376 | -13.237 |
| 66.094 | 45.584 | 65.953 | -11.355 | -5.543 | -15.605 |
| 6.915 | -10.459 | -19.700 | 0.475 | -1.376 | -15.091 |
| 10.892 | -6.005 | -7.414 | -6.094 | 2.981 | 5.513 |
| 27.044 | -38.923 | -30.289 | -41.486 | -1.060 | 26.994 |
| 67.703 | 32.800 | 34.693 | 0.135 | -2.938 | 0.380 |
| 23.247 | 58.444 | 25.263 | 1.977 | -2.001 | -1.192 |
| 26.554 | 28.729 | 56.695 | 4.984 | -1.572 | 0.186 |
| -1.234 | 2.284 | 1.919 | 14.220 | 1.526 | -0.293 |
| -3.070 | -1.346 | -0.481 | 2.435 | 17.588 | 1.556 |
| 3.286 | 1.494 | 0.997 | 0.854 | 0.096 | 17.972 |
| 66.417 | 29.304 | 29.736 | -0.792 | -4.357 | -0.033 |
| 39.323 | 68.231 | 36.190 | -1.810 | -2.079 | -1.101 |
| 27.625 | 25.518 | 54.414 | 0.614 | -2.140 | -1.898 |
| 3.743 | 0.200 | 3.134 | 5.747 | 1.298 | 1.424 |
| -3.526 | 0.107 | -0.404 | -0.034 | 20.142 | 0.433 |
| 2.747 | -3.897 | -2.063 | -1.622 | -1.282 | 11.156 |
| 298.024 | 166.544 | 152.820 | 4.099 | -0.654 | 17.262 |
| 139.973 | 189.018 | 141.008 | 5.600 | -3.595 | 8.385 |
| 151.727 | 163.981 | 309.228 | -5.820 | 3.165 | 7.205 |
| 2.505 | 2.539 | -3.115 | 36.046 | 3.252 | -3.975 |
| -2.011 | -5.754 | 0.983 | 0.798 | 34.716 | 5.303 |
| 6.754 | 1.879 | 7.427 | -6.697 | 9.674 | 74.897 |
| 184.630 | 147.636 | 139.582 | 4.227 | -2.287 | 4.531 |
| 166.548 | 297.657 | 163.566 | 6.977 | -5.576 | 1.765 |
| 145.772 | 149.307 | 220.235 | -1.122 | 0.698 | -0.819 |
| 5.020 | 3.170 | -5.859 | 71.828 | 0.240 | -6.690 |
| 0.386 | 0.757 | 2.491 | 3.617 | 31.970 | 1.308 |
| 6.718 | 1.771 | 7.307 | -6.653 | 9.655 | 74.893 |
| 298.008 | 166.496 | 152.766 | 4.119 | -0.663 | 17.261 |
| 154.902 | 224.027 | 145.612 | 7.453 | -2.394 | 4.489 |
| 144.922 | 146.904 | 224.191 | -2.743 | 1.988 | 1.548 |
| 5.039 | 3.229 | -5.792 | 71.804 | 0.250 | -6.688 |
| -0.972 | -2.894 | 1.683 | 2.026 | 33.991 | 3.570 |
| 7.548 | 4.662 | 3.853 | -2.127 | 3.527 | 30.984 |
| 298.004 | 166.485 | 152.753 | 4.124 | -0.665 | 17.260 |
| 155.116 | 224.551 | 145.735 | 7.725 | -2.618 | 4.110 |
| 145.096 | 147.389 | 223.852 | -2.475 | 1.769 | 1.162 |
| 5.036 | 3.218 | -5.804 | 71.808 | 0.249 | -6.688 |
| -2.717 | -5.585 | 3.149 | 0.252 | 61.955 | 6.445 |
| 6.219 | 5.924 | 8.862 | -0.878 | 4.314 | 25.645 |
| 202.053 | 147.314 | 143.146 | 2.163 | -0.245 | 11.838 |
| 128.904 | 176.705 | 123.440 | 4.050 | -3.880 | 5.447 |
| 142.688 | 142.117 | 201.084 | -2.430 | 1.441 | 1.763 |
| 2.707 | 5.940 | -2.653 | 33.546 | 0.961 | -3.222 |
| -0.865 | -2.606 | 1.749 | 2.151 | 33.859 | 3.393 |
| 7.261 | 4.130 | 4.518 | -2.919 | 3.547 | 32.303 |
| 222.016 | 155.625 | 144.771 | 2.897 | 0.207 | 16.251 |
| 146.474 | 200.043 | 141.306 | 7.828 | -5.510 | 2.555 |
| 142.812 | 142.283 | 201.523 | -2.402 | 1.413 | 1.681 |
| 3.733 | 5.530 | -2.575 | 39.383 | 2.001 | -5.936 |
| -1.129 | -5.626 | 1.556 | 0.892 | 28.654 | 2.372 |
| 7.654 | 2.922 | 1.566 | -3.459 | 3.700 | 36.272 |
| 158.786 | 200.197 | 36.939 | -15.901 | 132.736 | -127.531 |
| 129.371 | 218.352 | 36.388 | -16.259 | 133.286 | -129.707 |
| 127.477 | 198.222 | 67.685 | -15.695 | 132.687 | -129.460 |
| 114.293 | 184.885 | 24.201 | 3.573 | 132.591 | -128.886 |
| 113.458 | 188.289 | 25.766 | -13.723 | 150.996 | -126.487 |
| 115.569 | 186.972 | 24.988 | -13.673 | 135.655 | -115.834 |
| 1.488 | -103.155 | 25.726 | -0.288 | -85.246 | 89.414 |
| -37.966 | -45.951 | 81.960 | -106.239 | -114.929 | 70.379 |
| -28.244 | -55.179 | 108.177 | -103.971 | -119.922 | 68.126 |
| -86.453 | -104.797 | 33.787 | -92.346 | -115.305 | 67.560 |
| -85.208 | -102.434 | 29.279 | -104.039 | -100.345 | 69.533 |
| -80.713 | -102.113 | 32.354 | -105.653 | -114.767 | 81.644 |
| 56.654 | 32.959 | 16.081 | -3.243 | 11.639 | -11.383 |
| 45.904 | 70.812 | 19.941 | -1.796 | 17.277 | -13.076 |
| 37.779 | 50.818 | 45.942 | 3.591 | 18.640 | -13.851 |
| 9.166 | 14.936 | 0.216 | 15.046 | 12.426 | -13.510 |
| 13.889 | 15.215 | 8.012 | -0.264 | 23.297 | -9.854 |
| 10.644 | 17.127 | 1.155 | -1.494 | 15.229 | -0.433 |
| 156.866 | 63.325 | 63.766 | -2.284 | -4.127 | 5.773 |
| -3.380 | 10.630 | 2.513 | 1.194 | -14.532 | 16.359 |
| 46.705 | 39.454 | 82.710 | -9.281 | -14.618 | 5.643 |
| -13.681 | -22.507 | -4.498 | 16.627 | -14.070 | 12.176 |
| -15.239 | -19.601 | -3.221 | 0.423 | 4.012 | 14.466 |
| 1.110 | 2.605 | 1.620 | -1.167 | 2.344 | 42.270 |
| 56.959 | 24.003 | 25.044 | -0.159 | -0.216 | 1.985 |
| 20.773 | 39.316 | 17.764 | -0.507 | -0.695 | -1.103 |
| 23.170 | 19.990 | 50.658 | 0.169 | -1.416 | -1.100 |
| -0.083 | -0.546 | -0.764 | 14.185 | 1.240 | -1.398 |
| -3.144 | 0.181 | -1.125 | -0.112 | 15.403 | 0.323 |
| 1.553 | 1.609 | -0.077 | 0.027 | 2.794 | 11.993 |
| 53.014 | 19.838 | 23.301 | -0.356 | -2.368 | 4.025 |
| 15.925 | 33.018 | 15.923 | -1.485 | -3.397 | 1.046 |
| 19.167 | 14.774 | 46.649 | -0.483 | -4.252 | 0.691 |
| -2.391 | -3.824 | -1.360 | 11.365 | -1.463 | 1.129 |
| -5.705 | -3.159 | -1.706 | -0.286 | 12.636 | 2.643 |
| -1.815 | -2.569 | -1.731 | 0.175 | 0.478 | 12.510 |
| 51.508 | 242.210 | 266.649 | -7.836 | 45.296 | 57.849 |
| -4.871 | 292.692 | 266.032 | -1.884 | 40.874 | 63.660 |
| -12.036 | 234.030 | 304.036 | -11.050 | 43.020 | 63.745 |
| -118.171 | 132.431 | 157.661 | 12.574 | 38.307 | 65.604 |
| 7.107 | -2.367 | 3.681 | -1.799 | 57.595 | 1.991 |
| -129.345 | 124.884 | 157.238 | -11.297 | 39.478 | 93.201 |
| 254.334 | 124.427 | 112.786 | 4.717 | 8.680 | 0.343 |
| 125.072 | 238.379 | 117.611 | 8.705 | -2.418 | 4.691 |
| 230.848 | -19.303 | -12.874 | 10.564 | -36.003 | -68.564 |
| 5.084 | 1.109 | -4.720 | 65.894 | -1.889 | -5.468 |
| 126.622 | -124.911 | -154.459 | 9.693 | -14.497 | -69.111 |
| 1.238 | 5.380 | -0.437 | -5.642 | 8.710 | 69.231 |
| 254.093 | 124.226 | 112.509 | 4.807 | 8.690 | 0.487 |
| 83.536 | 143.204 | 109.641 | 12.777 | 3.873 | 5.958 |
| 98.066 | 119.970 | 166.178 | -1.535 | 7.278 | 3.933 |
| 0.921 | 21.851 | 35.661 | 15.495 | -2.057 | 0.455 |
| 7.304 | -2.203 | 3.908 | -1.872 | 57.586 | 1.873 |
| 0.996 | 5.180 | -0.714 | -5.552 | 8.721 | 69.375 |
| 254.137 | 124.263 | 112.559 | 4.790 | 8.689 | 0.461 |
| 124.875 | 238.215 | 117.384 | 8.778 | -2.410 | 4.809 |
| 112.468 | 117.969 | 244.019 | -4.981 | 3.932 | -1.170 |
| 4.887 | 0.945 | -4.948 | 65.967 | -1.881 | -5.350 |
| 7.348 | -2.167 | 3.959 | -1.888 | 57.584 | 1.847 |
| 1.419 | -13.692 | -37.057 | -10.651 | -0.585 | 12.588 |
| 121.452 | 75.294 | 73.658 | -1.818 | 4.516 | -4.096 |
| 97.521 | 143.867 | 90.039 | 5.007 | 0.236 | -1.626 |
| 94.507 | 91.165 | 134.423 | 1.217 | 1.910 | -3.726 |
| 1.361 | 4.387 | 2.994 | 27.040 | -0.741 | -0.963 |
| 4.747 | 1.941 | 4.930 | -1.296 | 30.204 | -1.813 |
| -4.801 | 0.399 | 0.191 | -0.437 | 2.032 | 21.744 |
| 148.860 | 99.495 | 92.541 | -1.835 | 4.323 | -5.953 |
| 88.729 | 136.237 | 82.748 | 1.247 | 1.345 | -1.074 |
| 96.769 | 89.676 | 131.390 | 0.061 | 1.102 | -5.076 |
| 4.268 | 4.086 | -2.479 | 32.112 | -1.560 | -1.891 |
| 2.548 | 0.012 | 0.864 | -1.127 | 24.836 | -1.721 |
| -3.828 | 0.213 | -3.956 | -3.106 | 0.811 | 19.707 |
| 50.221 | 136.011 | 36.632 | -122.039 | -63.521 | 83.404 |
| -29.105 | 242.806 | 141.257 | -14.124 | -0.074 | 55.600 |
| 6.106 | 127.667 | 76.643 | -118.752 | -60.832 | 86.796 |
| -0.366 | 5.554 | 4.282 | 40.537 | 1.387 | -4.833 |
| -49.452 | 74.379 | -18.651 | -122.178 | -40.884 | 80.834 |
| -0.524 | -0.990 | -1.167 | -4.722 | -3.616 | 46.209 |
| 163.814 | 64.451 | 64.120 | -0.195 | -0.898 | -2.577 |
| 63.817 | 145.401 | 63.174 | 2.681 | -3.878 | -0.551 |
| 65.093 | 63.779 | 173.165 | 3.981 | 5.689 | -1.127 |
| -0.332 | 5.877 | 3.441 | 40.775 | 1.603 | -4.376 |
| 4.687 | -3.825 | 5.160 | 1.614 | 42.589 | 0.065 |
| -0.491 | -0.666 | -2.008 | -4.484 | -3.400 | 46.665 |
| 163.796 | 64.273 | 64.583 | -0.326 | -1.017 | -2.829 |
| 17.172 | 54.159 | 30.330 | -7.469 | -2.562 | 7.743 |
| 53.530 | 51.838 | 87.873 | -4.368 | -6.443 | 8.020 |
| -6.625 | 9.284 | -0.261 | 7.301 | -7.334 | 6.857 |
| 6.610 | 46.693 | 14.986 | -3.127 | 18.846 | -4.604 |
| -0.321 | 6.004 | 8.994 | -4.438 | -3.879 | 22.968 |
| 85.430 | 47.742 | 44.354 | 9.247 | 2.424 | -10.793 |
| 64.890 | 84.177 | 54.017 | 12.281 | 4.326 | -7.449 |
| 30.006 | 9.836 | 34.855 | 1.679 | 2.899 | -7.557 |
| 9.967 | -25.258 | -10.113 | 13.026 | 10.592 | -4.170 |
| 4.672 | -3.971 | 5.538 | 1.507 | 42.492 | -0.141 |
| -0.506 | -0.812 | -1.630 | -4.591 | -3.497 | 46.460 |
| 70.254 | 36.718 | 31.584 | -1.420 | -2.946 | 0.976 |
| 27.845 | 52.756 | 23.980 | -1.005 | -1.088 | 0.670 |
| 23.665 | 24.935 | 55.634 | -1.945 | 1.086 | 1.512 |
| 1.891 | 1.695 | 1.989 | 12.884 | 0.134 | -0.868 |
| -1.109 | 0.820 | 1.724 | 0.736 | 15.721 | 0.611 |
| 0.953 | 1.064 | -0.015 | -2.008 | -1.582 | 14.170 |
| 69.053 | 33.474 | 29.954 | -0.129 | -2.110 | -0.007 |
| 34.401 | 54.656 | 29.228 | 0.126 | 0.018 | 0.806 |
| 20.206 | 15.719 | 47.909 | -0.601 | 1.762 | 0.502 |
| 2.286 | -0.414 | 0.764 | 14.564 | 0.761 | -2.254 |
| 1.275 | -3.674 | -0.346 | 0.044 | 14.252 | -0.023 |
| 0.353 | -3.219 | 0.036 | 0.396 | -0.731 | 12.827 |
| 51.091 | -22.914 | 153.492 | 131.631 | 17.824 | 18.839 |
| 16.205 | 15.698 | 157.118 | 128.605 | 14.585 | 16.170 |
| -78.172 | -194.741 | 93.569 | 68.747 | 40.497 | 59.196 |
| -28.507 | -71.431 | 107.629 | 145.067 | 11.972 | 16.733 |
| -31.063 | -69.582 | 108.474 | 126.844 | 31.649 | 16.816 |
| -31.838 | -72.465 | 104.090 | 127.359 | 14.177 | 35.638 |
| 119.509 | 122.325 | -55.478 | -121.391 | -5.181 | -13.643 |
| 85.322 | 160.396 | -51.804 | -124.637 | -8.303 | -16.295 |
| 83.056 | 123.860 | -19.396 | -123.644 | -7.134 | -17.252 |
| 40.611 | 73.957 | -101.185 | -107.773 | -10.944 | -15.724 |
| 38.148 | 75.818 | -100.247 | -126.347 | 8.682 | -15.658 |
| 37.388 | 72.923 | -104.612 | -125.819 | -8.702 | 3.219 |
| 5.151 | -27.022 | -0.858 | 5.539 | 6.796 | 1.413 |
| 59.071 | 139.954 | 68.082 | 5.495 | 2.993 | -0.470 |
| 45.842 | 44.806 | 96.770 | 14.549 | 5.410 | 0.521 |
| 2.981 | -5.788 | 13.658 | 30.014 | 1.699 | 2.050 |
| 0.194 | -4.132 | 14.538 | 12.837 | 21.754 | 2.219 |
| 4.124 | -0.153 | 0.479 | 1.236 | 6.537 | 39.714 |
| 12.012 | 13.648 | -13.336 | -5.703 | 2.280 | -6.556 |
| 53.779 | 92.923 | 41.864 | -10.469 | 2.035 | -1.624 |
| 70.800 | 66.774 | 156.843 | -6.089 | 5.214 | -0.386 |
| -1.847 | 10.851 | -14.122 | 10.371 | -3.776 | -1.581 |
| 6.933 | 10.331 | -6.249 | -12.297 | 18.844 | -1.041 |
| 6.230 | 7.419 | -10.586 | -11.761 | 1.684 | 18.253 |
| 48.064 | 24.786 | 24.001 | 2.197 | 5.999 | 0.119 |
| 15.221 | 46.236 | 18.303 | 0.861 | 3.882 | -1.842 |
| 13.895 | 15.480 | 38.147 | 1.877 | 5.538 | -1.811 |
| 5.093 | 1.077 | 2.567 | 21.799 | 0.320 | 0.640 |
| 5.090 | 3.007 | 6.985 | 0.189 | 16.642 | 1.368 |
| 1.396 | -0.793 | 1.283 | 1.850 | 3.334 | 17.952 |
| 37.152 | 18.529 | 15.366 | -0.905 | 5.080 | -0.909 |
| 32.840 | 64.413 | 32.165 | 1.052 | 2.971 | -1.320 |
| 18.116 | 21.048 | 43.581 | 1.328 | 5.750 | -2.681 |
| 1.891 | 1.509 | 1.190 | 13.501 | -1.016 | 0.398 |
| 3.746 | 4.592 | 5.532 | -1.173 | 12.654 | 2.188 |
| 0.489 | -0.269 | -2.211 | -0.250 | 3.599 | 15.443 |
| 257.266 | 119.474 | 121.643 | -5.124 | 3.055 | 0.616 |
| 30.630 | 224.210 | 32.032 | -113.178 | -43.295 | 90.553 |
| 34.440 | 171.767 | 101.625 | -120.173 | -44.805 | 92.063 |
| -5.089 | 6.802 | 1.629 | 62.259 | 1.348 | -1.735 |
| -74.350 | 57.842 | -82.990 | -119.977 | -13.515 | 88.092 |
| -76.739 | 55.277 | -81.031 | -117.885 | -45.812 | 118.626 |
| 323.043 | 279.272 | 160.534 | 19.034 | 68.467 | -170.839 |
| 187.491 | 114.534 | 198.674 | 123.083 | 46.877 | -89.516 |
| 508.266 | 239.827 | 469.993 | 90.967 | 130.209 | -212.812 |
| 74.902 | -50.758 | 81.339 | 148.283 | 43.193 | -90.304 |
| 82.351 | -53.420 | 83.586 | 116.237 | 76.537 | -92.060 |
| 79.972 | -55.998 | 85.581 | 118.352 | 44.342 | -61.648 |
| 105.960 | 61.395 | 77.932 | -6.218 | -4.105 | 22.164 |
| 61.922 | 110.779 | 80.998 | -0.095 | -0.115 | 18.909 |
| 121.456 | 118.926 | 263.194 | 1.633 | 8.420 | -0.143 |
| -18.823 | -5.164 | -13.099 | 4.016 | -6.275 | 15.584 |
| -3.797 | 7.749 | -7.720 | -13.453 | 27.924 | 6.843 |
| -6.227 | 5.261 | -6.026 | -11.507 | -5.244 | 38.266 |
| 257.270 | 119.477 | 121.648 | -5.127 | 3.057 | 0.614 |
| 100.093 | 138.279 | 97.316 | 4.989 | 12.355 | -14.879 |
| 117.725 | 102.377 | 164.956 | 8.207 | 14.778 | -18.420 |
| 29.714 | 27.505 | 28.837 | 27.558 | 12.985 | -14.149 |
| 1.724 | 3.881 | 8.421 | 1.350 | 65.094 | -4.722 |
| 23.648 | 22.364 | 11.365 | -0.947 | 6.147 | 2.255 |
| 177.226 | 111.197 | 112.637 | -4.978 | 4.025 | 3.200 |
| 102.549 | 154.959 | 108.928 | 2.171 | 2.730 | 2.088 |
| 86.696 | 91.849 | 149.258 | -1.839 | 0.657 | 4.761 |
| -4.587 | 5.770 | -2.559 | 32.435 | -2.055 | 0.697 |
| 2.965 | 2.952 | 0.292 | -2.740 | 34.541 | -1.350 |
| 1.578 | 0.986 | 2.325 | -2.498 | -1.159 | 25.493 |
| 140.774 | 87.003 | 92.628 | -3.490 | 3.556 | 1.946 |
| 84.537 | 129.892 | 95.824 | 1.798 | 4.456 | -0.042 |
| 93.191 | 96.436 | 155.152 | -0.966 | 2.142 | 1.918 |
| -1.688 | 2.095 | 1.141 | 24.957 | 1.431 | -2.364 |
| 3.090 | 3.889 | 2.630 | 0.361 | 30.376 | -3.067 |
| 2.015 | -0.520 | 2.790 | 1.033 | -0.498 | 29.818 |
| 124.641 | 272.005 | 170.131 | -70.671 | 86.938 | -75.735 |
| 100.686 | 307.411 | 171.617 | -71.670 | 88.694 | -76.807 |
| 354.904 | 284.988 | 223.286 | -100.620 | 70.199 | -281.898 |
| -2.288 | -1.444 | 1.455 | 46.552 | 1.332 | -0.208 |
| 39.275 | 212.680 | 116.700 | -70.439 | 106.300 | -78.674 |
| 41.505 | 213.273 | 118.866 | -71.588 | 86.961 | -65.436 |
| 49.368 | -149.073 | -59.865 | 71.686 | -86.683 | 82.751 |
| -275.082 | -157.301 | -101.394 | 103.674 | -68.528 | 285.755 |
| 63.486 | 59.444 | 161.298 | 0.921 | -3.080 | 1.882 |
| -37.379 | -210.897 | -113.728 | 90.109 | -86.109 | 79.360 |
| 0.787 | -0.497 | -3.768 | 1.487 | 46.201 | -1.233 |
| -33.355 | -207.891 | -111.126 | 70.778 | -86.690 | 92.968 |
| 106.098 | 58.244 | 58.666 | -6.464 | 9.156 | -25.567 |
| 73.453 | 82.831 | 33.545 | -19.215 | -4.909 | -38.146 |
| 64.083 | 60.266 | 162.095 | 0.711 | -3.040 | 1.767 |
| 21.543 | 8.415 | -11.732 | 0.573 | 9.441 | -8.137 |
| 5.533 | 22.860 | 13.049 | -6.275 | 27.973 | -7.239 |
| 32.818 | 30.685 | 13.693 | -8.908 | 8.947 | -7.778 |
| 84.216 | 41.189 | 44.152 | 7.318 | -8.229 | 11.071 |
| 59.271 | 80.537 | 45.435 | 6.373 | -6.908 | 10.228 |
| 54.424 | 37.765 | 89.273 | 7.923 | -6.844 | 10.956 |
| -16.058 | -6.578 | 10.205 | 12.248 | -6.800 | 10.219 |
| 1.275 | 0.175 | -3.116 | 1.315 | 46.234 | -1.327 |
| 0.364 | 1.593 | 1.937 | -0.563 | -2.464 | 47.545 |
| 72.783 | 42.485 | 42.821 | 1.620 | 0.071 | -3.108 |
| 43.499 | 75.781 | 37.795 | -0.545 | -1.407 | 0.724 |
| 54.499 | 51.196 | 87.070 | -0.082 | 2.035 | 0.548 |
| 4.157 | 4.349 | 2.100 | 16.639 | 1.646 | -1.076 |
| 2.026 | 3.285 | 1.786 | 0.331 | 24.125 | -0.271 |
| 4.420 | 7.003 | 2.946 | -0.398 | 1.920 | 14.520 |
| 78.476 | 44.282 | 49.223 | 3.161 | 0.430 | 3.598 |
| 62.081 | 105.102 | 55.562 | 0.016 | 0.262 | 3.378 |
| 41.563 | 42.167 | 77.383 | 2.075 | -1.511 | 4.816 |
| -0.574 | -2.071 | 0.370 | 22.878 | 0.162 | 0.664 |
| 0.738 | -1.347 | 0.492 | 1.718 | 18.712 | 3.395 |
| 0.876 | 2.935 | 1.481 | 1.110 | 0.368 | 17.443 |
| -49.922 | 274.056 | 443.588 | -150.980 | -87.232 | 245.123 |
| -93.894 | 289.962 | 440.704 | -158.882 | -90.948 | 244.482 |
| -85.735 | 276.548 | 458.462 | -159.750 | -84.317 | 248.868 |
| -212.365 | 143.043 | 306.989 | -146.626 | -82.661 | 242.783 |
| -219.978 | 139.521 | 310.991 | -154.447 | -75.966 | 246.121 |
| -213.323 | 147.782 | 316.149 | -156.066 | -81.569 | 255.015 |
| 383.841 | -20.427 | -180.235 | 159.041 | 79.459 | -243.284 |
| 339.247 | -3.893 | -183.272 | 151.119 | 75.778 | -243.980 |
| 347.781 | -17.993 | -164.556 | 150.456 | 82.395 | -239.579 |
| 221.309 | -151.521 | -317.118 | 163.284 | 84.087 | -245.803 |
| 213.661 | -155.084 | -313.070 | 155.747 | 90.718 | -242.446 |
| 220.317 | -146.786 | -307.889 | 154.125 | 85.192 | -233.495 |
| 195.603 | 136.216 | 151.316 | -3.945 | -9.581 | 2.781 |
| 160.379 | 294.743 | 140.405 | -13.217 | -1.144 | -5.602 |
| 148.814 | 140.525 | 291.761 | 4.192 | -2.852 | 3.611 |
| -16.915 | 9.978 | 25.951 | -3.910 | -7.229 | 22.491 |
| -24.052 | 6.999 | 29.355 | -14.343 | 1.247 | 25.549 |
| -39.541 | -10.210 | 10.348 | -5.539 | -4.722 | 46.599 |
| 230.853 | 93.080 | 70.225 | -0.066 | -5.002 | -45.298 |
| 195.020 | 144.261 | 131.539 | 33.080 | 24.439 | -81.104 |
| 152.077 | 115.097 | 126.769 | 11.116 | 6.872 | -18.815 |
| 24.954 | -18.831 | -35.291 | 23.779 | 8.801 | -25.159 |
| 17.525 | -22.154 | -31.498 | 15.807 | 16.740 | -21.941 |
| 2.619 | -5.541 | 3.665 | 2.040 | -2.267 | 72.117 |
| 189.308 | 126.918 | 115.909 | -3.753 | -9.365 | -0.285 |
| 100.396 | 157.910 | 97.846 | -14.302 | -11.143 | 7.053 |
| 105.270 | 109.220 | 148.145 | -5.782 | -6.394 | 8.850 |
| -2.501 | -7.016 | -2.300 | 31.767 | 3.066 | 1.426 |
| -17.444 | -5.713 | -7.090 | -2.106 | 16.186 | 8.644 |
| 1.553 | -0.665 | 5.827 | -0.915 | -0.124 | 33.049 |
| 216.498 | 135.974 | 133.216 | 0.190 | -4.410 | -5.749 |
| 124.704 | 166.957 | 110.219 | -5.592 | -4.444 | -7.311 |
| 127.881 | 124.280 | 170.733 | -0.866 | -3.068 | 1.423 |
| 1.269 | -7.490 | -3.512 | 27.245 | 2.297 | -1.551 |
| -2.678 | -6.509 | -3.576 | 2.814 | 25.917 | -0.400 |
| 4.870 | 1.311 | 1.152 | 0.742 | -0.277 | 36.730 |
| 73.698 | 267.523 | 192.676 | -2.015 | 6.582 | 112.383 |
| 53.256 | 275.248 | 189.942 | 68.456 | 63.496 | -75.279 |
| 69.122 | 68.014 | 151.337 | -1.586 | 4.010 | 3.769 |
| 2.005 | 5.645 | -2.410 | 44.048 | 2.308 | -3.598 |
| -0.092 | -0.082 | 2.852 | 1.974 | 42.842 | 1.103 |
| 0.597 | -1.346 | 2.396 | -3.706 | -5.073 | 45.932 |
| 163.842 | 72.435 | 68.645 | 1.924 | -6.221 | 1.538 |
| 73.954 | 155.793 | 69.364 | -2.452 | -1.400 | -0.376 |
| 70.383 | 68.304 | 152.210 | -2.361 | 2.566 | 4.260 |
| -1.953 | -204.742 | -143.747 | 17.343 | -6.923 | -111.069 |
| 1.169 | 0.208 | 3.724 | 1.198 | 41.399 | 1.594 |
| -26.186 | -209.708 | -160.165 | -70.971 | -60.802 | 98.142 |
| 76.074 | 77.353 | 59.877 | -1.159 | -1.357 | 10.275 |
| 56.735 | 110.405 | 67.082 | 1.306 | -4.829 | 10.983 |
| 69.689 | 68.144 | 151.730 | -1.935 | 3.360 | 3.990 |
| -0.488 | 24.464 | 16.614 | 17.717 | 2.465 | 11.465 |
| -26.037 | 13.260 | 1.292 | 5.453 | 2.915 | -1.298 |
| 1.165 | -1.216 | 2.789 | -4.055 | -5.723 | 46.153 |
| 61.154 | 6.174 | 14.728 | -3.212 | -9.151 | 8.598 |
| 72.203 | 50.273 | 43.169 | -1.571 | 0.225 | -2.739 |
| 69.815 | 68.173 | 151.817 | -2.012 | 3.216 | 4.039 |
| 2.698 | 5.804 | -1.930 | 43.621 | 1.514 | -3.328 |
| 25.566 | -12.439 | -3.143 | -3.052 | 2.569 | 0.553 |
| 20.615 | -15.285 | -4.517 | -4.625 | 0.364 | 6.113 |
| 53.621 | 29.450 | 24.666 | 0.817 | -1.356 | -0.471 |
| 38.141 | 72.087 | 33.108 | -0.204 | -0.746 | 0.083 |
| 30.415 | 31.813 | 57.489 | 0.994 | 1.055 | 0.961 |
| 1.582 | 5.302 | 3.264 | 16.226 | 0.872 | 0.138 |
| 0.692 | 1.814 | 2.672 | 0.834 | 12.425 | 0.574 |
| -0.511 | 1.630 | 0.925 | -0.228 | -2.114 | 15.739 |
| 62.055 | 33.628 | 27.225 | 1.531 | -2.102 | -0.625 |
| 34.547 | 64.932 | 29.653 | -1.632 | -1.292 | 0.287 |
| 31.670 | 30.388 | 59.849 | 0.226 | -0.678 | 1.789 |
| -0.188 | 2.928 | 0.810 | 21.154 | 1.564 | -0.694 |
| 2.380 | -1.629 | -0.926 | 0.565 | 13.419 | 0.266 |
| 0.643 | -1.189 | 0.124 | -1.078 | -2.418 | 15.222 |
| 229.144 | 112.554 | 106.456 | -0.122 | -0.617 | 3.464 |
| 41.949 | -63.222 | -44.595 | 14.807 | 151.926 | -130.180 |
| 106.858 | 101.118 | 217.801 | -7.912 | -4.250 | -0.053 |
| -60.730 | -211.438 | -142.626 | 33.335 | 157.424 | -130.763 |
| -5.992 | -3.320 | -4.257 | -0.449 | 57.537 | 2.618 |
| -1.195 | -2.836 | -0.828 | 0.208 | 12.970 | 66.878 |
| 229.148 | 112.564 | 106.479 | -0.127 | -0.609 | 3.467 |
| 159.541 | 360.622 | 235.225 | -4.508 | -157.102 | 128.305 |
| 151.656 | 308.895 | 288.439 | -12.296 | -160.437 | 127.895 |
| -0.095 | 6.316 | -7.903 | 59.884 | -0.448 | 0.292 |
| 54.184 | 208.790 | 134.264 | -6.614 | -126.275 | 130.664 |
| 55.983 | 211.834 | 137.614 | -10.656 | -148.337 | 158.934 |
| 229.146 | 112.559 | 106.467 | -0.124 | -0.614 | 3.465 |
| 112.956 | 212.984 | 99.695 | 17.087 | -3.401 | -2.183 |
| 87.691 | 42.360 | 121.461 | 4.252 | -4.502 | 1.400 |
| -7.652 | -20.002 | -16.587 | 25.109 | 18.154 | -14.294 |
| -5.990 | -3.316 | -4.247 | -0.451 | 57.540 | 2.620 |
| -8.646 | -21.874 | -16.160 | -0.040 | 22.057 | 19.469 |
| 229.146 | 112.560 | 106.469 | -0.125 | -0.613 | 3.466 |
| 105.761 | 165.459 | 108.859 | 3.417 | -17.808 | 11.919 |
| 97.639 | 117.152 | 157.673 | -3.323 | -21.274 | 11.326 |
| 3.987 | 21.976 | 11.056 | 23.288 | -12.385 | 11.245 |
| 1.124 | 17.712 | 8.440 | 1.789 | 14.547 | 14.461 |
| -16.758 | 21.926 | -20.390 | -6.933 | 4.590 | 16.622 |
| 126.903 | 79.210 | 81.724 | -2.174 | 0.593 | -3.609 |
| 67.847 | 99.182 | 65.104 | 3.894 | -3.993 | -0.713 |
| 83.151 | 76.461 | 122.483 | -3.027 | -3.962 | -2.416 |
| -1.277 | -3.049 | -0.722 | 19.130 | 1.570 | 1.176 |
| -1.893 | -4.853 | -3.817 | 1.394 | 21.818 | 1.245 |
| -4.306 | -5.650 | -1.071 | 1.133 | 5.706 | 23.362 |
| 107.125 | 71.498 | 66.143 | -1.399 | -2.861 | -1.874 |
| 70.151 | 110.943 | 67.898 | 2.019 | -4.258 | -5.363 |
| 89.427 | 91.340 | 132.010 | -3.918 | -5.424 | -2.323 |
| -3.475 | -0.203 | -3.572 | 21.607 | 0.900 | -0.703 |
| -3.631 | -3.318 | -5.182 | 1.319 | 23.777 | 1.393 |
| -6.124 | -2.047 | -3.069 | 0.577 | 4.771 | 22.158 |
| 149.512 | 56.366 | 57.206 | 0.730 | 8.308 | 1.181 |
| 56.532 | 136.462 | 54.842 | -3.518 | -0.307 | -3.362 |
| 56.952 | 54.985 | 138.174 | -3.822 | 2.910 | -1.528 |
| 0.822 | -5.462 | -3.835 | 38.632 | -0.446 | -0.658 |
| 5.610 | 0.929 | 2.888 | -0.454 | 43.116 | 0.555 |
| -1.424 | -3.189 | -1.630 | -1.797 | 2.499 | 38.985 |
| 201.356 | 163.042 | 41.978 | 14.519 | -119.484 | 53.691 |
| 56.490 | 136.238 | 55.029 | -3.359 | -0.163 | -3.378 |
| 56.910 | 54.761 | 138.361 | -3.662 | 3.054 | -1.544 |
| 0.781 | -5.686 | -3.649 | 38.791 | -0.302 | -0.673 |
| 5.569 | 0.705 | 3.075 | -0.294 | 43.259 | 0.540 |
| -1.466 | -3.413 | -1.443 | -1.637 | 2.643 | 38.969 |
| 81.702 | 36.562 | 53.433 | -3.067 | 18.424 | -7.957 |
| 37.326 | 76.989 | 51.875 | -4.259 | 10.851 | -7.004 |
| -44.800 | -30.672 | -13.703 | 2.864 | -4.017 | -2.519 |
| -37.641 | -13.186 | -28.829 | 23.212 | -8.871 | 3.194 |
| -49.215 | -17.192 | -34.505 | -1.309 | 13.129 | 1.016 |
| -14.844 | -13.061 | -0.215 | -1.098 | 13.877 | 15.208 |
| 102.037 | 59.340 | 51.230 | 0.072 | -6.694 | 3.157 |
| 58.999 | 97.652 | 49.569 | -0.984 | -14.517 | 4.420 |
| 62.911 | 62.157 | 96.239 | -0.973 | -9.654 | 4.348 |
| 9.333 | 7.733 | -3.599 | 21.415 | -12.582 | 7.234 |
| 16.662 | 10.997 | 1.810 | 1.684 | 8.402 | 5.953 |
| -1.447 | -3.312 | -1.527 | -1.709 | 2.578 | 38.976 |
| 46.849 | 15.953 | 15.019 | 0.279 | 2.499 | -3.973 |
| 40.333 | 66.812 | 40.720 | -1.668 | 0.007 | -0.792 |
| 23.801 | 20.702 | 54.627 | -1.836 | 2.396 | -0.421 |
| -2.830 | -5.080 | -2.459 | 19.801 | 1.350 | 0.978 |
| 1.226 | 1.078 | 0.089 | -0.278 | 15.152 | -0.770 |
| -8.483 | -3.204 | -5.086 | 1.017 | 0.346 | 11.351 |
| 60.117 | 26.888 | 28.902 | -0.682 | 2.012 | -2.285 |
| 22.397 | 38.924 | 17.142 | -2.174 | -1.102 | -1.668 |
| 27.463 | 24.705 | 57.773 | -1.745 | 0.601 | 0.597 |
| -0.694 | -2.652 | -2.621 | 19.329 | -1.197 | 2.221 |
| 5.948 | 0.236 | 3.566 | 0.054 | 15.849 | 1.331 |
| -2.846 | -0.278 | -1.345 | 0.765 | -0.014 | 20.636 |
| 272.437 | 132.925 | 144.876 | -3.118 | -6.251 | -4.347 |
| 130.270 | 194.108 | 132.491 | -12.692 | -2.544 | -3.335 |
| 108.406 | 113.490 | 161.217 | -7.677 | -2.451 | -3.092 |
| -6.323 | -4.463 | -4.969 | 39.470 | 2.094 | 0.209 |
| -4.775 | -1.973 | -2.066 | -1.262 | 19.793 | -2.044 |
| -3.395 | -2.611 | -6.854 | -0.010 | -10.105 | 34.193 |
| 272.639 | 133.025 | 145.296 | -3.112 | -6.240 | -4.333 |
| 133.407 | 263.207 | 144.704 | -20.524 | -1.659 | -5.333 |
| 145.444 | 144.113 | 283.809 | -2.068 | 1.843 | 3.603 |
| -1.271 | -1.411 | -4.452 | 33.223 | 2.103 | 0.913 |
| -2.323 | -1.787 | 2.047 | -0.828 | 63.568 | -3.285 |
| -2.075 | -2.271 | -5.813 | 0.454 | -9.339 | 35.177 |
| 197.860 | 129.896 | 130.248 | -5.950 | -4.838 | -4.605 |
| 133.296 | 263.152 | 144.473 | -20.527 | -1.665 | -5.341 |
| 145.333 | 144.058 | 283.578 | -2.071 | 1.837 | 3.595 |
| -3.181 | -1.652 | -4.830 | 34.513 | 1.198 | 0.182 |
| -2.434 | -1.842 | 1.816 | -0.832 | 63.562 | -3.293 |
| -3.838 | -1.561 | -2.956 | -0.612 | -7.208 | 26.506 |
| 272.548 | 132.980 | 145.107 | -3.115 | -6.245 | -4.339 |
| 131.031 | 194.241 | 133.082 | -12.415 | -2.105 | -2.730 |
| 130.419 | 132.049 | 204.726 | -4.447 | 0.683 | -6.769 |
| -5.518 | -4.292 | -4.325 | 40.432 | 2.460 | 0.784 |
| -2.413 | -1.832 | 1.858 | -0.831 | 63.563 | -3.292 |
| -1.340 | -4.994 | 3.235 | -0.021 | -16.503 | 68.317 |
| 170.619 | 114.385 | 113.579 | -3.592 | -2.297 | -4.686 |
| 113.862 | 166.050 | 115.211 | -8.893 | -2.271 | -1.758 |
| 104.740 | 106.695 | 152.642 | -5.837 | -1.682 | -2.306 |
| -5.594 | -4.310 | -4.385 | 40.388 | 2.419 | 0.726 |
| -0.998 | -2.144 | -0.768 | 0.493 | 25.483 | -1.797 |
| -3.654 | -2.395 | -3.211 | -0.039 | -8.470 | 29.781 |
| 181.404 | 124.160 | 122.584 | -2.363 | -2.506 | -4.962 |
| 113.920 | 166.039 | 115.211 | -8.873 | -2.245 | -1.740 |
| 97.474 | 99.387 | 140.970 | -5.061 | -1.753 | -2.855 |
| -5.580 | -4.307 | -4.374 | 40.397 | 2.426 | 0.737 |
| -0.934 | -2.299 | -1.297 | -0.029 | 23.886 | -2.237 |
| -2.705 | -2.483 | -6.166 | 0.220 | -9.834 | 35.260 |
| 145.272 | 56.704 | 55.592 | 1.172 | -6.152 | -5.837 |
| 56.109 | 136.338 | 55.031 | -9.174 | -0.193 | 7.667 |
| 88.054 | -224.387 | 167.542 | 8.521 | 69.182 | -150.465 |
| 1.479 | -3.699 | 5.480 | 40.732 | 0.514 | -2.040 |
| -2.030 | -0.348 | 5.002 | 0.512 | 42.674 | -0.461 |
| -4.212 | 7.445 | -0.398 | -1.901 | -5.631 | 42.696 |
| -132.962 | 67.772 | -10.412 | 74.186 | 167.331 | 40.312 |
| 18.074 | 363.311 | -24.408 | -9.903 | -71.427 | 153.521 |
| 56.587 | 56.894 | 146.473 | 5.466 | 4.986 | 0.163 |
| 1.423 | -3.632 | 5.443 | 40.740 | 0.518 | -2.001 |
| -2.086 | -0.281 | 4.966 | 0.521 | 42.679 | -0.423 |
| -4.268 | 7.512 | -0.435 | -1.892 | -5.627 | 42.734 |
| 103.481 | 30.061 | 56.286 | -1.065 | 2.491 | -14.100 |
| 60.466 | 63.432 | 54.781 | -2.551 | 5.766 | -12.499 |
| 0.960 | -47.060 | 14.540 | 5.100 | -1.926 | -16.043 |
| 1.454 | -3.669 | 5.464 | 40.735 | 0.516 | -2.022 |
| -2.055 | -0.318 | 4.986 | 0.516 | 42.676 | -0.444 |
| -4.237 | 7.476 | -0.415 | -1.897 | -5.629 | 42.713 |
| -92.981 | -42.184 | -73.542 | -7.947 | 2.156 | 33.548 |
| -80.810 | -54.192 | -66.798 | -3.547 | 3.403 | 26.257 |
| 56.612 | 56.864 | 146.490 | 5.462 | 4.984 | 0.145 |
| -27.432 | 22.393 | -16.753 | -30.254 | 1.092 | 31.003 |
| -2.061 | -0.311 | 4.982 | 0.517 | 42.677 | -0.440 |
| -1.779 | 29.734 | -6.682 | -1.294 | -8.436 | 33.780 |
| 49.022 | 15.590 | 13.630 | 1.812 | -1.643 | 0.716 |
| 20.038 | 39.173 | 16.729 | -0.363 | 1.235 | 1.275 |
| 15.760 | 13.255 | 39.428 | 1.818 | -0.872 | -1.094 |
| 2.819 | -0.095 | 1.358 | 12.456 | 0.993 | -1.975 |
| 1.569 | -1.212 | -0.670 | 0.915 | 12.334 | -0.717 |
| 6.172 | 0.237 | 2.309 | 0.471 | -1.285 | 8.418 |
| 55.272 | 27.535 | 18.936 | -1.315 | -1.641 | 2.776 |
| 19.725 | 45.999 | 17.636 | -1.572 | -0.500 | 4.145 |
| 15.919 | 21.241 | 44.052 | 0.495 | -2.715 | 2.958 |
| -2.048 | 2.958 | 0.844 | 20.296 | -1.285 | 0.723 |
| -2.085 | 1.819 | -2.122 | 1.111 | 14.004 | 0.642 |
| 0.950 | 3.827 | 0.255 | 0.153 | -2.227 | 15.988 |
| 262.085 | 113.281 | 129.768 | -0.265 | 7.665 | -0.727 |
| 113.245 | 247.914 | 124.539 | -2.525 | -7.279 | 7.075 |
| 130.378 | 124.501 | 267.017 | -7.558 | -7.346 | -8.141 |
| 0.027 | -4.037 | -7.685 | 67.009 | -7.619 | -4.423 |
| 5.309 | -7.458 | -7.485 | -7.632 | 61.422 | 4.785 |
| -4.025 | 6.694 | -8.431 | -4.589 | 5.878 | 56.862 |
| 262.419 | 113.852 | 129.987 | -0.298 | 7.604 | -0.819 |
| 113.578 | 248.485 | 124.758 | -2.558 | -7.340 | 6.983 |
| 130.711 | 125.072 | 267.236 | -7.592 | -7.406 | -8.232 |
| 0.361 | -3.466 | -7.466 | 66.976 | -7.679 | -4.514 |
| 5.643 | -6.886 | -7.267 | -7.666 | 61.362 | 4.693 |
| -3.691 | 7.266 | -8.212 | -4.623 | 5.818 | 56.770 |
| 262.235 | 113.538 | 129.867 | -0.280 | 7.637 | -0.768 |
| 97.097 | 140.260 | 91.419 | -9.445 | 14.561 | -1.220 |
| 130.528 | 124.758 | 267.116 | -7.573 | -7.373 | -8.182 |
| -11.565 | 3.007 | -13.934 | 13.105 | 17.787 | -1.144 |
| 5.459 | -7.201 | -7.387 | -7.647 | 61.395 | 4.744 |
| -8.912 | 6.102 | -10.489 | -9.172 | 15.080 | 17.293 |
| 166.964 | 113.209 | 115.876 | 4.701 | -2.085 | -4.965 |
| 117.969 | 158.388 | 127.867 | 1.632 | -3.018 | -2.899 |
| 109.464 | 116.851 | 183.255 | 1.325 | -9.166 | -5.536 |
| 0.211 | -3.723 | -7.564 | 66.991 | -7.652 | -4.473 |
| 5.875 | -10.619 | 12.881 | 13.080 | 2.675 | -2.426 |
| 4.487 | -9.167 | 8.021 | 10.449 | -15.947 | 19.115 |
| 121.636 | 77.863 | 80.871 | -3.237 | 2.022 | -1.744 |
| 77.016 | 110.880 | 78.055 | -2.171 | 1.168 | -4.126 |
| 84.164 | 84.730 | 135.340 | -2.511 | 0.877 | -3.855 |
| -0.165 | -0.440 | -2.082 | 25.932 | 1.797 | 0.018 |
| 1.487 | 1.060 | -5.458 | -0.673 | 33.716 | 2.900 |
| -4.674 | -4.007 | -4.633 | -0.019 | 4.151 | 19.958 |
| 114.787 | 70.459 | 76.463 | -0.373 | -2.195 | -2.756 |
| 71.871 | 103.679 | 74.863 | -1.018 | -5.031 | -4.312 |
| 77.580 | 75.713 | 125.651 | -1.606 | -4.761 | -2.891 |
| 1.013 | -1.591 | -0.249 | 27.372 | -0.134 | -0.346 |
| 2.084 | 1.260 | -3.439 | -0.315 | 31.722 | 2.576 |
| -4.649 | -0.374 | -3.885 | 1.415 | 3.043 | 29.343 |
| -6.179 | -105.254 | 120.965 | 39.693 | 85.612 | 8.887 |
| 20.301 | -36.513 | 11.778 | 16.310 | 48.127 | 38.339 |
| -27.403 | -151.786 | 20.722 | 12.174 | 73.811 | 20.516 |
| -26.577 | -210.965 | -89.259 | -10.902 | 55.900 | 18.089 |
| -42.771 | -168.967 | -31.387 | 12.092 | 87.741 | 22.515 |
| -43.150 | -174.407 | -37.842 | 9.371 | 69.868 | 40.127 |
| 142.009 | 56.464 | 54.078 | -3.036 | 1.862 | 2.502 |
| 63.314 | 221.365 | 58.123 | -8.635 | -65.078 | -23.350 |
| 81.325 | 185.782 | 194.803 | 13.934 | -40.612 | 21.209 |
| 42.992 | 173.759 | 36.718 | 7.726 | -68.063 | -23.330 |
| 31.252 | 127.187 | 39.290 | -12.465 | -36.437 | -37.529 |
| 30.556 | 131.128 | 40.581 | -11.731 | -51.561 | -16.388 |
| 140.134 | 55.971 | 53.270 | -3.013 | 1.821 | 2.121 |
| 20.829 | 36.977 | 23.469 | 4.519 | 9.826 | 0.486 |
| 51.245 | 36.874 | 87.882 | 2.723 | 6.698 | 5.587 |
| 0.365 | -10.697 | 5.313 | 6.614 | 7.225 | -0.198 |
| -0.225 | 2.002 | 6.709 | -1.789 | 42.741 | -3.274 |
| -2.530 | -11.056 | -0.661 | 1.376 | 4.330 | 22.779 |
| 140.475 | 56.061 | 53.417 | -3.017 | 1.828 | 2.191 |
| 45.075 | 70.885 | 31.433 | -0.310 | -2.315 | -1.722 |
| 54.438 | 57.021 | 134.624 | 4.654 | 6.786 | -2.348 |
| 6.403 | 14.430 | -9.483 | 2.692 | -7.299 | -1.470 |
| 0.116 | 2.092 | 6.856 | -1.793 | 42.749 | -3.204 |
| 3.136 | 24.758 | 10.358 | 1.355 | -4.270 | 13.661 |
| 52.930 | 23.428 | 27.072 | -0.448 | 2.951 | 0.884 |
| 22.932 | 52.987 | 21.584 | 2.821 | 2.979 | 1.111 |
| 32.141 | 29.951 | 65.293 | 0.388 | 3.931 | 1.299 |
| -1.042 | -0.345 | -0.284 | 14.645 | 0.109 | -0.061 |
| 1.633 | 0.606 | 1.876 | 0.062 | 14.728 | 0.193 |
| 0.366 | -1.502 | 1.490 | -0.911 | 1.221 | 17.564 |
| 49.628 | 24.685 | 23.242 | 0.068 | 1.527 | 2.288 |
| 23.220 | 55.807 | 22.544 | 2.941 | 1.791 | 1.014 |
| 24.114 | 23.884 | 56.952 | 0.105 | 2.119 | 1.113 |
| 1.349 | 4.126 | -0.355 | 17.251 | -1.257 | -0.810 |
| 1.330 | 3.900 | 2.731 | 0.388 | 13.224 | 0.109 |
| 0.543 | 1.467 | 0.950 | -0.824 | 0.030 | 18.864 |
| 255.240 | 128.896 | 132.764 | -3.608 | -4.920 | -0.441 |
| 128.911 | 258.363 | 130.229 | 1.573 | -0.878 | 0.429 |
| 133.145 | 130.203 | 273.112 | -5.288 | 3.739 | 6.490 |
| -3.566 | 1.850 | -5.279 | 61.497 | 1.796 | -0.335 |
| -24.183 | -11.910 | -195.247 | 74.741 | -77.522 | 31.340 |
| -29.481 | -22.982 | -197.861 | 76.661 | -92.161 | 39.645 |
| 159.752 | 122.943 | 305.608 | -77.581 | 97.321 | -30.999 |
| 72.009 | 135.803 | 363.078 | -68.494 | 58.080 | -37.693 |
| 139.403 | 126.768 | 333.857 | -82.085 | 92.000 | -35.017 |
| -3.583 | 1.838 | -5.296 | 61.498 | 1.808 | -0.331 |
| 35.138 | 25.097 | 194.802 | -77.340 | 107.020 | -30.933 |
| 29.781 | 13.991 | 192.150 | -75.397 | 92.587 | -22.811 |
| 255.233 | 128.890 | 132.757 | -3.607 | -4.915 | -0.439 |
| 102.360 | 124.255 | 90.739 | 5.022 | -2.674 | -1.027 |
| 107.632 | 107.124 | 126.151 | 1.369 | -8.971 | -0.393 |
| -6.568 | -12.737 | -35.622 | 24.394 | 4.734 | 8.312 |
| 2.222 | 4.473 | -19.091 | 6.241 | 7.820 | 3.040 |
| 2.306 | 0.434 | 6.478 | -0.340 | -5.586 | 64.776 |
| 165.171 | 116.226 | 147.517 | -7.978 | 8.809 | -5.891 |
| 128.902 | 258.356 | 130.220 | 1.574 | -0.872 | 0.431 |
| 119.293 | 119.451 | 202.039 | -13.516 | 3.561 | -4.220 |
| 1.549 | -0.219 | 12.596 | 9.720 | 7.863 | -2.193 |
| -3.415 | -0.866 | 3.744 | 1.802 | 68.909 | -5.287 |
| 3.000 | -2.568 | 16.133 | -6.737 | 9.196 | 6.177 |
| 126.626 | 78.400 | 82.850 | -1.355 | 2.611 | -1.608 |
| 89.861 | 133.047 | 92.268 | -1.260 | 3.979 | -0.848 |
| 86.791 | 85.257 | 131.034 | -3.957 | 0.104 | -0.161 |
| -1.139 | 0.687 | -8.547 | 35.205 | -0.501 | 0.995 |
| 3.849 | 3.480 | -2.897 | 0.671 | 35.860 | -0.357 |
| -0.256 | -4.717 | -2.294 | 0.951 | -2.043 | 21.377 |
| 141.812 | 91.167 | 97.779 | -2.208 | 4.180 | -1.673 |
| 90.765 | 135.753 | 96.319 | -4.164 | 4.994 | -3.172 |
| 93.586 | 93.755 | 144.013 | -5.148 | 0.441 | -0.261 |
| -2.006 | 0.085 | -4.291 | 34.464 | 0.485 | 0.364 |
| 3.224 | 4.466 | 1.999 | -0.902 | 30.500 | -1.386 |
| 0.532 | -2.846 | 0.867 | -0.016 | -0.519 | 24.172 |
| 135.008 | 118.960 | 27.105 | 177.291 | -25.683 | -24.400 |
| 89.689 | 156.472 | 24.709 | 177.429 | -21.558 | -20.958 |
| 93.956 | 121.801 | 62.946 | 175.825 | -24.632 | -20.541 |
| 41.904 | 68.595 | -28.356 | 201.469 | -21.534 | -18.624 |
| 44.952 | 75.155 | -24.230 | 182.539 | -5.450 | -18.836 |
| 40.728 | 71.711 | -23.798 | 181.254 | -23.017 | -0.950 |
| 44.685 | -27.180 | 73.093 | -184.196 | 20.956 | 14.710 |
| -0.568 | 11.370 | 70.882 | -184.016 | 25.073 | 18.210 |
| 3.559 | -24.300 | 109.058 | -185.592 | 22.011 | 18.570 |
| -48.443 | -77.470 | 17.578 | -159.623 | 25.099 | 20.521 |
| -45.444 | -70.944 | 21.716 | -178.791 | 41.151 | 20.253 |
| -49.688 | -74.424 | 22.140 | -180.146 | 23.620 | 38.052 |
| 92.703 | 52.994 | 47.430 | 14.992 | -4.601 | -6.896 |
| 48.028 | 84.936 | 44.275 | 14.567 | -0.481 | -3.697 |
| 53.160 | 55.887 | 82.525 | 13.391 | -3.703 | -3.054 |
| 0.841 | 2.491 | -7.551 | 37.102 | -0.535 | -1.304 |
| -2.077 | -17.331 | -16.298 | 10.917 | 11.718 | -3.771 |
| 0.099 | 6.059 | -3.102 | 18.843 | -2.060 | 16.840 |
| 52.250 | 38.303 | 41.647 | -10.913 | 2.867 | 0.090 |
| 40.260 | 78.867 | 50.707 | -22.135 | 4.161 | 0.825 |
| 14.430 | 14.148 | 57.427 | -12.797 | 2.475 | -3.573 |
| -7.639 | -11.654 | -3.128 | 3.595 | 4.144 | 3.097 |
| -4.796 | 5.511 | 7.375 | -19.354 | 3.514 | -0.115 |
| -9.056 | -8.785 | 1.374 | -17.702 | 2.660 | 19.921 |
| 39.655 | 12.907 | 13.026 | 2.131 | -1.761 | -2.511 |
| 11.647 | 29.212 | 12.318 | -0.494 | -0.758 | 0.102 |
| 13.399 | 12.731 | 35.261 | -0.552 | -0.501 | -0.727 |
| -2.241 | -4.049 | -4.154 | 13.322 | 0.506 | -0.086 |
| -0.639 | -1.798 | -2.264 | 1.291 | 11.878 | -0.274 |
| -3.944 | -0.540 | -1.290 | 2.754 | 0.023 | 17.384 |
| 39.702 | 13.320 | 18.594 | -0.503 | -2.927 | -2.388 |
| 10.455 | 27.565 | 13.870 | -2.178 | -0.818 | 0.751 |
| 15.758 | 14.534 | 42.365 | -3.383 | -0.159 | -1.710 |
| 1.860 | 0.292 | 0.774 | 8.963 | 0.884 | -1.062 |
| -0.041 | 1.336 | 1.749 | -0.233 | 12.934 | -0.737 |
| -3.397 | 0.588 | 0.683 | -1.811 | -0.024 | 10.468 |
| 153.628 | 67.177 | 69.548 | 0.806 | 2.401 | 7.900 |
| -80.514 | -290.924 | -176.935 | -87.880 | -120.891 | -5.037 |
| 68.929 | 64.029 | 149.796 | 0.812 | -1.681 | 4.313 |
| -0.581 | 5.888 | 1.424 | 42.388 | 0.661 | -2.322 |
| -0.459 | -2.375 | -1.171 | 0.559 | 45.629 | 0.265 |
| -72.807 | -262.900 | -173.662 | -86.267 | -126.977 | -12.561 |
| 179.964 | 201.872 | 135.073 | 53.094 | 119.059 | 33.421 |
| 68.985 | 154.199 | 63.026 | 6.811 | -2.709 | 1.661 |
| 70.898 | 63.814 | 148.446 | 0.687 | -2.010 | 3.356 |
| 86.705 | 143.249 | 76.641 | 72.049 | 119.675 | 29.168 |
| 1.509 | -2.590 | -2.521 | 0.434 | 45.301 | -0.692 |
| 6.843 | 2.034 | 3.360 | -2.926 | -0.172 | 42.988 |
| -8.567 | -11.639 | -7.781 | -3.092 | -14.327 | -2.618 |
| 37.718 | 39.359 | 48.002 | -2.352 | -11.148 | -0.847 |
| 26.748 | 28.778 | 45.098 | -0.354 | -12.182 | -4.463 |
| -7.495 | -16.410 | 5.397 | 3.620 | -17.727 | -3.835 |
| 0.426 | -2.472 | -1.778 | 0.503 | 45.481 | -0.166 |
| -4.322 | -11.654 | 4.225 | -2.171 | -12.572 | -2.324 |
| 102.210 | 75.284 | 64.808 | 8.456 | 12.771 | 7.080 |
| 68.099 | 154.295 | 63.633 | 6.868 | -2.561 | 2.092 |
| 66.247 | 73.717 | 105.997 | 4.065 | 13.558 | 6.664 |
| 5.578 | 14.237 | -0.830 | 7.479 | 10.973 | 5.314 |
| 0.623 | -2.493 | -1.913 | 0.490 | 45.449 | -0.261 |
| 3.250 | 20.997 | 14.933 | 9.146 | 13.046 | -4.345 |
| 41.857 | 23.063 | 20.752 | 2.359 | -1.820 | 1.759 |
| 22.076 | 49.446 | 22.824 | 1.541 | 1.245 | 2.085 |
| 20.143 | 22.555 | 49.445 | 0.054 | 1.032 | 1.254 |
| 1.347 | -0.710 | -0.592 | 12.609 | -1.651 | 0.061 |
| -1.157 | -2.177 | -0.263 | 0.723 | 21.307 | -1.386 |
| 2.796 | 2.139 | 1.889 | -0.741 | -0.477 | 17.563 |
| 34.346 | 24.019 | 19.110 | 3.561 | 0.184 | 0.773 |
| 24.987 | 54.300 | 25.142 | 1.801 | 3.563 | 3.008 |
| 20.768 | 24.601 | 49.941 | 1.135 | 3.324 | 1.480 |
| 3.099 | 2.380 | 0.880 | 14.048 | 0.582 | 0.261 |
| -0.685 | 2.256 | 1.500 | -0.537 | 18.833 | 0.513 |
| 4.083 | 6.474 | 4.575 | 0.910 | 0.272 | 22.014 |
| 297.923 | 142.151 | 153.046 | -3.622 | -7.587 | 2.183 |
| 115.524 | 164.189 | 117.653 | -3.679 | 3.215 | -0.211 |
| 130.431 | 125.964 | 183.260 | -4.112 | -3.318 | -0.544 |
| -1.204 | -1.798 | -6.110 | 32.692 | 1.440 | 2.422 |
| -3.467 | 1.124 | -3.079 | -3.049 | 69.722 | 2.000 |
| 2.466 | 3.656 | 1.893 | 3.085 | -0.671 | 64.912 |
| 195.447 | 126.509 | 127.548 | -1.682 | -6.199 | 1.800 |
| 138.315 | 200.422 | 128.391 | -2.510 | 1.190 | -0.286 |
| 152.877 | 142.644 | 293.156 | -6.159 | -3.076 | 1.786 |
| -5.860 | -1.063 | -8.741 | 34.774 | -0.149 | 3.226 |
| -3.463 | 1.122 | -3.060 | -3.057 | 69.709 | 2.002 |
| 1.916 | 1.661 | 5.077 | 1.151 | -4.161 | 23.699 |
| 187.220 | 118.226 | 119.278 | -3.010 | -2.838 | 3.356 |
| 140.699 | 201.076 | 129.927 | -2.440 | 1.877 | -0.640 |
| 130.676 | 126.972 | 188.406 | -3.670 | -4.201 | -0.206 |
| -3.372 | -1.430 | -7.328 | 33.859 | 0.680 | 2.797 |
| -3.465 | 1.123 | -3.070 | -3.053 | 69.717 | 2.001 |
| 2.467 | 3.655 | 1.901 | 3.081 | -0.677 | 64.913 |
| 187.143 | 118.097 | 119.128 | -2.918 | -3.068 | 3.403 |
| 140.274 | 201.093 | 129.675 | -2.447 | 1.753 | -0.569 |
| 137.004 | 128.663 | 210.937 | -7.439 | -2.885 | 1.447 |
| -3.805 | 3.173 | -6.154 | 68.770 | -3.054 | 2.963 |
| -3.187 | 1.873 | -2.954 | 0.424 | 37.212 | -1.710 |
| 3.016 | -0.363 | 1.437 | 2.842 | -3.053 | 35.600 |
| 179.571 | 116.705 | 115.388 | -1.951 | -3.230 | 3.435 |
| 129.702 | 182.575 | 127.203 | -3.359 | 3.697 | -0.089 |
| 130.603 | 127.007 | 188.477 | -3.622 | -4.288 | -0.181 |
| -3.581 | -1.394 | -7.445 | 33.977 | 0.606 | 2.833 |
| -2.946 | 1.848 | -2.814 | 0.422 | 37.328 | -1.746 |
| 3.239 | -0.379 | 1.568 | 2.846 | -2.983 | 35.607 |
| 187.237 | 118.191 | 119.220 | -2.962 | -2.966 | 3.384 |
| 119.025 | 170.531 | 118.813 | -2.966 | 2.276 | 0.189 |
| 111.390 | 105.571 | 158.951 | -3.637 | -2.205 | 2.577 |
| -2.767 | -1.896 | -3.341 | 28.517 | 0.981 | 1.013 |
| -3.424 | 3.644 | -4.208 | 1.073 | 31.919 | -2.310 |
| 3.198 | -0.376 | 1.545 | 2.845 | -2.996 | 35.608 |
| 423.724 | 279.662 | 267.342 | 13.874 | -210.942 | 153.520 |
| -123.102 | 18.793 | -190.416 | 86.935 | -144.462 | -74.251 |
| -128.663 | -49.092 | -145.107 | 87.065 | -144.929 | -74.068 |
| 375.222 | 261.458 | 243.064 | 32.276 | -211.463 | 152.070 |
| -179.407 | -103.054 | -244.872 | 88.231 | -121.940 | -77.428 |
| 379.559 | 264.717 | 247.986 | 17.480 | -213.527 | 168.934 |
| 281.183 | 159.832 | 296.615 | -89.567 | 145.880 | 78.130 |
| 237.850 | 224.139 | 299.175 | -90.275 | 146.135 | 78.278 |
| -723.078 | -826.193 | -1713.711 | -49.701 | 319.829 | -17.409 |
| 179.629 | 103.296 | 243.393 | -66.022 | 144.834 | 75.220 |
| -378.803 | -267.647 | -246.688 | -18.793 | 224.920 | -153.828 |
| -377.487 | -263.767 | -246.958 | -17.943 | 208.055 | -137.160 |
| 111.448 | 106.954 | 180.435 | 8.871 | -40.014 | 8.101 |
| 42.539 | 77.340 | 33.502 | 8.066 | -15.404 | -5.683 |
| 33.587 | 43.598 | 75.982 | 7.516 | -14.445 | -5.707 |
| -18.975 | -10.063 | -26.004 | 31.112 | -15.015 | -8.661 |
| 7.670 | 17.395 | 20.724 | 1.540 | -4.424 | 17.203 |
| 0.654 | 12.502 | -8.228 | 7.405 | -16.625 | -1.171 |
| 54.229 | 30.865 | 54.174 | -5.674 | 15.306 | 8.118 |
| 16.581 | 36.821 | -1.183 | -7.913 | 20.496 | -12.396 |
| 69.887 | 63.843 | 121.072 | -10.597 | 15.085 | 10.298 |
| -3.444 | 1.069 | -1.059 | 38.817 | -1.200 | -2.585 |
| 2.420 | -0.559 | 1.007 | -1.211 | 42.903 | -2.343 |
| 20.015 | 11.980 | 26.984 | -9.736 | 11.675 | 33.506 |
| 79.755 | 52.684 | 45.911 | 0.615 | -1.606 | 1.532 |
| 43.884 | 84.568 | 39.458 | -0.487 | -1.076 | 1.448 |
| 27.465 | 29.834 | 55.443 | 0.476 | -2.130 | 1.000 |
| 5.271 | 4.067 | 4.388 | 11.194 | -2.026 | 0.165 |
| 1.417 | 0.959 | -0.886 | -0.541 | 12.152 | 0.490 |
| 6.201 | 7.892 | 9.754 | 0.135 | -3.293 | 12.360 |
| 65.860 | 34.418 | 31.264 | -0.024 | 2.386 | -0.487 |
| 15.897 | 48.082 | 5.652 | -3.014 | 4.264 | 1.463 |
| 34.164 | 34.936 | 62.681 | 0.415 | -0.524 | -0.054 |
| 1.503 | 1.518 | 1.591 | 20.376 | 1.405 | 0.011 |
| 0.986 | -2.436 | -2.673 | -1.194 | 15.340 | -1.365 |
| -0.893 | -2.143 | -2.595 | -1.086 | 1.636 | 12.895 |
| 241.178 | 114.246 | 114.477 | 2.564 | -6.163 | -4.711 |
| 114.392 | 220.900 | 99.125 | 4.637 | 2.844 | 0.823 |
| 114.517 | 99.025 | 218.238 | 0.884 | 1.471 | 0.552 |
| 69.572 | 97.902 | 30.511 | 12.898 | 35.123 | 97.194 |
| -6.004 | 2.602 | 1.338 | -3.278 | 65.136 | -0.007 |
| 48.428 | 16.137 | 56.946 | -33.261 | 13.440 | 92.516 |
| 241.371 | 114.699 | 114.725 | 2.717 | -6.180 | -4.736 |
| 33.228 | 22.460 | 65.150 | -5.030 | -34.894 | -106.302 |
| 114.710 | 99.478 | 218.485 | 1.037 | 1.453 | 0.528 |
| 2.787 | 5.073 | 1.085 | 61.718 | -3.210 | 5.318 |
| -5.811 | 3.055 | 1.586 | -3.124 | 65.118 | -0.032 |
| -67.059 | -104.775 | -37.869 | -8.885 | -36.188 | -85.531 |
| 180.797 | 108.379 | 111.706 | -1.735 | -1.144 | 4.283 |
| 112.350 | 167.531 | 110.026 | -2.777 | 6.296 | 2.205 |
| 110.248 | 107.295 | 162.606 | -3.584 | 6.947 | 1.042 |
| 6.795 | 2.633 | 6.099 | 27.671 | -0.501 | 5.006 |
| 2.217 | 7.116 | 11.055 | -4.708 | 35.765 | 7.193 |
| 5.948 | 0.927 | -1.934 | -0.796 | 3.767 | 30.751 |
| 123.196 | 78.354 | 77.815 | 0.777 | -9.180 | -13.841 |
| 114.498 | 221.149 | 99.262 | 4.721 | 2.834 | 0.810 |
| 114.623 | 99.274 | 218.374 | 0.968 | 1.461 | 0.539 |
| -4.327 | -6.205 | -3.647 | 17.659 | -5.774 | -8.888 |
| -5.898 | 2.851 | 1.474 | -3.193 | 65.126 | -0.021 |
| -7.199 | -5.439 | -11.082 | 2.665 | 0.399 | 30.843 |
| 119.280 | 77.742 | 74.904 | 0.923 | -2.913 | -1.702 |
| 76.673 | 107.943 | 68.452 | -0.333 | -1.631 | -5.477 |
| 67.458 | 64.022 | 109.541 | -1.736 | 5.652 | -5.207 |
| 1.181 | -0.562 | -1.560 | 19.847 | -0.607 | 1.643 |
| -2.162 | 2.278 | 6.308 | -2.711 | 27.818 | 1.092 |
| 0.153 | -5.194 | -3.341 | 0.005 | 0.675 | 30.679 |
| 138.102 | 93.773 | 86.293 | 1.457 | -4.292 | -2.484 |
| 103.163 | 139.586 | 95.624 | 2.309 | 0.663 | -7.535 |
| 79.494 | 74.787 | 125.260 | -1.641 | 5.549 | -6.540 |
| -1.079 | -1.521 | -1.591 | 21.421 | -1.933 | -1.036 |
| -4.333 | -2.413 | 5.607 | -1.185 | 23.044 | -1.448 |
| -1.450 | -5.544 | -5.035 | 0.743 | -1.404 | 26.661 |
| 472.031 | 376.270 | 142.391 | -22.324 | -141.764 | 53.019 |
| 417.502 | 413.792 | 136.453 | -25.755 | -136.522 | 52.907 |
| 417.458 | 369.920 | 181.634 | -25.205 | -138.038 | 54.541 |
| 362.811 | 318.913 | 84.965 | -2.979 | -136.282 | 49.730 |
| 356.250 | 319.251 | 84.394 | -23.984 | -110.789 | 52.068 |
| 365.528 | 322.548 | 90.785 | -24.544 | -135.531 | 71.556 |
| -856.331 | -441.116 | -819.207 | -175.249 | -114.921 | -239.700 |
| -677.495 | -480.369 | -811.835 | -207.748 | 43.012 | -205.144 |
| -306.494 | -271.372 | 7.774 | 21.244 | 133.037 | -47.781 |
| -361.079 | -322.325 | -88.953 | 43.458 | 134.763 | -52.572 |
| -367.651 | -321.991 | -89.528 | 22.459 | 160.172 | -50.240 |
| -358.360 | -318.694 | -83.148 | 21.910 | 135.513 | -30.696 |
| 144.296 | 87.648 | 63.640 | -1.411 | -19.889 | 7.245 |
| 91.860 | 123.573 | 57.883 | -4.825 | -14.645 | 7.163 |
| 63.715 | 36.309 | 87.489 | 21.238 | -5.224 | 20.688 |
| 37.153 | 30.437 | 6.721 | 17.927 | -14.346 | 3.710 |
| 66.375 | 44.328 | 76.323 | 21.559 | 0.596 | 19.136 |
| 105.490 | 41.847 | 114.137 | 31.490 | 19.999 | 42.162 |
| -59.323 | -49.042 | -82.000 | -16.920 | 1.740 | -19.423 |
| 18.922 | 61.373 | 40.814 | -0.193 | 12.738 | -3.523 |
| 18.768 | 16.748 | 85.626 | 0.389 | 11.226 | -1.765 |
| -48.472 | -20.801 | -36.771 | -3.203 | -0.114 | 2.332 |
| -42.017 | -33.508 | -11.288 | 1.533 | 37.755 | -4.259 |
| -32.695 | -30.240 | -4.956 | 1.036 | 13.572 | 15.508 |
| 54.996 | 17.457 | 22.431 | 3.967 | -3.898 | 2.329 |
| 16.281 | 33.151 | 17.784 | 1.130 | -1.031 | 1.804 |
| 19.224 | 16.032 | 43.561 | 0.149 | -1.817 | 1.178 |
| 4.775 | 2.164 | 3.610 | 12.343 | -0.633 | -0.374 |
| 3.745 | 1.078 | 4.919 | 2.640 | 12.311 | 2.218 |
| 8.738 | 4.407 | 10.624 | 1.783 | -0.189 | 12.054 |
| 33.804 | 2.892 | 3.544 | -0.809 | -5.560 | -3.565 |
| 1.584 | 25.112 | 5.368 | -2.551 | -2.048 | -1.981 |
| 1.359 | 10.031 | 22.372 | -4.760 | -5.333 | -3.030 |
| -2.557 | -4.271 | -3.044 | 10.620 | 0.741 | -1.815 |
| -16.818 | -8.046 | -13.525 | -1.896 | 10.452 | -2.235 |
| -8.513 | -5.442 | -6.620 | -2.532 | -0.640 | 7.733 |
| 142.136 | 55.345 | 68.828 | -6.072 | -13.408 | -11.962 |
| 65.426 | 136.897 | 50.767 | -11.009 | -1.285 | 0.335 |
| 119.458 | 68.259 | 102.295 | -8.197 | -10.706 | -11.637 |
| 46.364 | 127.366 | 91.601 | 46.342 | -26.586 | -63.136 |
| -0.967 | -1.889 | 2.192 | -1.828 | 43.522 | -0.928 |
| 95.485 | 94.265 | 48.154 | 9.907 | -6.160 | -49.705 |
| 150.337 | 67.350 | 59.430 | 0.365 | -6.358 | -3.438 |
| 67.026 | 137.613 | 51.886 | -11.182 | -1.178 | 0.632 |
| 60.759 | 52.714 | 140.508 | -0.873 | 2.805 | 1.171 |
| 0.684 | -1.805 | -0.227 | 40.968 | -1.861 | -0.044 |
| 0.633 | -1.173 | 3.311 | -2.000 | 43.629 | -0.632 |
| 1.318 | 1.151 | 1.317 | 0.021 | -10.791 | 42.039 |
| 47.662 | 23.160 | 21.565 | -1.735 | -2.840 | -9.659 |
| 50.558 | 80.609 | 54.349 | -5.667 | 0.499 | -0.217 |
| 17.780 | 21.890 | 46.353 | -2.472 | -0.966 | -4.617 |
| 6.944 | 6.632 | 2.995 | 8.336 | -1.280 | -2.682 |
| 9.262 | 12.814 | 9.312 | -0.060 | 12.568 | -4.229 |
| 9.199 | 7.443 | 5.822 | 2.134 | -1.609 | 1.375 |
| 149.617 | 67.028 | 58.927 | 0.443 | -6.406 | -3.571 |
| 4.042 | 20.268 | 8.597 | -2.328 | 4.657 | 7.778 |
| 47.216 | 52.775 | 87.092 | -0.415 | 5.009 | 0.970 |
| -5.124 | -2.934 | -2.633 | 15.258 | 2.496 | 2.496 |
| -4.630 | -5.691 | -2.215 | -1.596 | 8.475 | 4.973 |
| -4.043 | -9.530 | -5.650 | -0.323 | 0.543 | 15.116 |
| 48.326 | 19.668 | 18.429 | -0.974 | 0.560 | -0.900 |
| 17.521 | 36.201 | 17.745 | -5.193 | -0.025 | 0.338 |
| 20.387 | 20.317 | 50.736 | -1.310 | 0.380 | 0.356 |
| -0.115 | -2.433 | -1.105 | 12.467 | -0.596 | 0.644 |
| 4.057 | 1.027 | 1.063 | -0.345 | 12.457 | -0.576 |
| 1.075 | 2.158 | 1.561 | 0.655 | -3.270 | 8.595 |
| 46.512 | 17.895 | 17.089 | -1.169 | 0.923 | 0.113 |
| 17.005 | 37.257 | 16.934 | -5.883 | 0.666 | 1.000 |
| 21.313 | 21.211 | 54.364 | -2.376 | 0.875 | 2.346 |
| -1.622 | -4.167 | -2.703 | 12.308 | -0.066 | 1.987 |
| 1.729 | -0.885 | 0.261 | -0.539 | 13.586 | 0.600 |
| -0.381 | -0.253 | 0.476 | 1.163 | -2.678 | 10.728 |
| 235.815 | 296.624 | 206.642 | 173.705 | -130.039 | 80.030 |
| 229.456 | 298.973 | 206.588 | 178.821 | -129.323 | 80.506 |
| 227.099 | 294.736 | 215.988 | 175.064 | -126.887 | 80.576 |
| 185.581 | 259.107 | 166.714 | 177.244 | -127.413 | 84.521 |
| 159.214 | 181.752 | 53.766 | 119.318 | -16.136 | 120.427 |
| 447.756 | 877.724 | 508.248 | 124.762 | -139.567 | 50.654 |
| 144.392 | 56.044 | 59.385 | -1.098 | 1.479 | 2.341 |
| -143.264 | -210.004 | -126.544 | -171.752 | 122.842 | -86.875 |
| -107.798 | -132.312 | 49.692 | -121.218 | 37.301 | -123.346 |
| -164.374 | -183.530 | -57.096 | -97.183 | 38.797 | -119.907 |
| -163.733 | -183.461 | -59.444 | -121.654 | 64.189 | -119.707 |
| -164.536 | -184.575 | -60.254 | -120.522 | 42.261 | -94.877 |
| 121.552 | 72.151 | 59.157 | 9.418 | -6.036 | 12.682 |
| 70.222 | 118.519 | 56.790 | 13.286 | -5.798 | 10.267 |
| 41.169 | 52.010 | 36.034 | 16.514 | -6.522 | 8.786 |
| -0.615 | -2.279 | -0.724 | 39.789 | -1.683 | -1.056 |
| -0.372 | 0.527 | -5.169 | -1.674 | 44.049 | -1.950 |
| 13.241 | 16.491 | 2.068 | 12.190 | -1.917 | 36.675 |
| 38.806 | 19.334 | 26.170 | -18.167 | 8.063 | -11.301 |
| -23.425 | -36.858 | -14.498 | -11.823 | 3.224 | -14.307 |
| -33.259 | -65.784 | 10.595 | -9.340 | 13.093 | -8.000 |
| -19.256 | -19.384 | -6.217 | 10.960 | 2.725 | -11.978 |
| -0.475 | 0.459 | -5.226 | -1.685 | 44.056 | -1.939 |
| -19.384 | -20.433 | -9.376 | -12.235 | 6.180 | 13.209 |
| 54.344 | 25.287 | 22.235 | 1.622 | -2.625 | -1.609 |
| 27.603 | 56.809 | 26.458 | 4.615 | -1.557 | -0.981 |
| 28.863 | 27.348 | 58.399 | 1.910 | -2.567 | -1.934 |
| 0.361 | 3.282 | 0.319 | 16.072 | -1.849 | 0.452 |
| -0.952 | 0.780 | -1.742 | 0.208 | 19.341 | 2.114 |
| -2.842 | -0.953 | -0.942 | 1.245 | 0.699 | 15.993 |
| 51.268 | 18.928 | 21.581 | -0.363 | -1.155 | -3.107 |
| 19.895 | 46.678 | 20.041 | 1.516 | -0.609 | -2.654 |
| 23.922 | 20.703 | 54.596 | -0.832 | -0.987 | -2.022 |
| -1.012 | -2.396 | -1.046 | 10.540 | 0.692 | -0.211 |
| -3.843 | -3.409 | -3.101 | -2.259 | 16.417 | -0.132 |
| -5.277 | -4.411 | -4.411 | -1.516 | 2.705 | 21.784 |
| 399.069 | 448.941 | 419.384 | -228.400 | -152.326 | 70.273 |
| 250.337 | 193.976 | 97.863 | -225.340 | -100.837 | 54.529 |
| 250.317 | 184.658 | 102.483 | -222.879 | -97.405 | 52.711 |
| 94.817 | 40.628 | 6.690 | -146.382 | -97.061 | 74.977 |
| -0.625 | 6.307 | 11.213 | -3.700 | 64.914 | -0.900 |
| 102.245 | 42.941 | 11.148 | -174.039 | -94.727 | 96.929 |
| 257.793 | 126.420 | 116.263 | 4.950 | -9.029 | -13.340 |
| 16.123 | 128.925 | 97.657 | 173.463 | 95.784 | -71.225 |
| 10.402 | 64.321 | 153.351 | 174.867 | 98.282 | -69.211 |
| -161.748 | -94.000 | -4.516 | 224.405 | 98.783 | -53.563 |
| -98.170 | -42.322 | -6.357 | 176.098 | 118.548 | -68.749 |
| -3.635 | -4.807 | -10.188 | 2.134 | -6.013 | 62.495 |
| 257.655 | 126.133 | 116.073 | 4.997 | -9.131 | -13.233 |
| 125.962 | 270.822 | 132.047 | -4.658 | 6.853 | -4.689 |
| 116.164 | 132.245 | 261.804 | 2.643 | 11.376 | -9.456 |
| 4.763 | 0.553 | 2.621 | 66.719 | -3.751 | 1.891 |
| 11.081 | 4.220 | 3.862 | -18.477 | 15.912 | 9.719 |
| -3.774 | -5.093 | -10.378 | 2.180 | -6.115 | 62.602 |
| 257.680 | 126.185 | 116.108 | 4.988 | -9.112 | -13.252 |
| 125.987 | 270.874 | 132.082 | -4.667 | 6.872 | -4.708 |
| 116.189 | 132.297 | 261.838 | 2.634 | 11.395 | -9.475 |
| -20.185 | -13.126 | -2.629 | 25.148 | 10.979 | -6.022 |
| -0.486 | 6.594 | 11.403 | -3.746 | 65.016 | -1.007 |
| -3.748 | -5.041 | -10.344 | 2.172 | -6.096 | 62.583 |
| 129.264 | 89.166 | 84.736 | -2.264 | -5.531 | -1.034 |
| 91.620 | 147.558 | 91.709 | -2.920 | -3.394 | -0.525 |
| 105.612 | 110.234 | 163.388 | -2.229 | 2.409 | -1.894 |
| 3.378 | 4.985 | 3.516 | 20.800 | -1.062 | 1.679 |
| -0.500 | 6.565 | 11.384 | -3.741 | 65.006 | -0.996 |
| 1.102 | 0.313 | -3.374 | -1.293 | -3.045 | 25.497 |
| 122.619 | 83.156 | 78.558 | 1.557 | -3.160 | -3.780 |
| 74.900 | 127.703 | 76.637 | 1.308 | -2.394 | -3.013 |
| 69.162 | 72.808 | 118.086 | 3.025 | 0.397 | -5.742 |
| -2.207 | -2.839 | -2.749 | 26.685 | 0.163 | -0.898 |
| -1.722 | -0.874 | 3.350 | 1.032 | 26.935 | -0.748 |
| 0.243 | -0.736 | -0.290 | 4.850 | 0.721 | 31.855 |
| -98.834 | -95.671 | -105.047 | 4.092 | 129.774 | 37.830 |
| -326.461 | -530.242 | -699.301 | 140.133 | 56.218 | 33.276 |
| -327.988 | -509.781 | -718.148 | 144.381 | 53.622 | 38.484 |
| -314.516 | -515.689 | -698.777 | 139.638 | 60.904 | 32.358 |
| -325.465 | -518.844 | -707.529 | 140.838 | 49.842 | 33.615 |
| -78.583 | -17.698 | 34.407 | -80.059 | 268.900 | 127.262 |
| 134.093 | 59.732 | 61.517 | 1.994 | 3.241 | 5.845 |
| 60.930 | 146.199 | 65.030 | 3.964 | 6.470 | 0.403 |
| 63.227 | 65.291 | 143.565 | -0.855 | 2.235 | -1.365 |
| 0.719 | 0.757 | -2.673 | 45.437 | -1.094 | 2.021 |
| 80.655 | 15.785 | -28.558 | 79.590 | -275.179 | -128.480 |
| 96.578 | 313.789 | 444.010 | 119.419 | -133.738 | 65.303 |
| -21.694 | -61.740 | -79.068 | 9.060 | 0.294 | 8.336 |
| 34.030 | 99.628 | 42.671 | 1.334 | 15.229 | 4.406 |
| -32.689 | -51.351 | -65.011 | 12.186 | 1.004 | 8.164 |
| -7.446 | -5.610 | 2.430 | -8.865 | 25.940 | 11.840 |
| -18.081 | -12.458 | -14.339 | 0.177 | 40.827 | 3.155 |
| -17.423 | -13.681 | -14.055 | 1.390 | 13.755 | 30.231 |
| 114.699 | 68.318 | 67.132 | 1.887 | -11.713 | 2.739 |
| 26.436 | 59.243 | 64.826 | -8.786 | -7.461 | 1.225 |
| 35.629 | 71.968 | 112.738 | -5.385 | 0.714 | -8.241 |
| 21.458 | 14.961 | 15.453 | 29.967 | -12.901 | -1.815 |
| 21.402 | 17.642 | 17.324 | -0.223 | 14.764 | -3.276 |
| 44.281 | 57.082 | 79.355 | -9.759 | -2.137 | -0.686 |
| 39.398 | 19.015 | 16.936 | -0.721 | 2.673 | 3.274 |
| 15.360 | 40.525 | 11.968 | 1.940 | 2.384 | 2.584 |
| 12.993 | 13.545 | 33.391 | 0.313 | 1.297 | 2.496 |
| -1.418 | -0.411 | -1.761 | 14.195 | 2.886 | 1.622 |
| -1.237 | -4.122 | -5.428 | 0.828 | 12.131 | 0.191 |
| -2.487 | -0.496 | -1.166 | 0.181 | 1.088 | 14.417 |
| 34.799 | 18.718 | 17.344 | 2.315 | -0.715 | 2.244 |
| 20.738 | 52.665 | 23.215 | 1.698 | 0.062 | 1.351 |
| 48.588 | 56.567 | 93.356 | 0.138 | -0.879 | 2.384 |
| 2.189 | -0.680 | 0.236 | 17.829 | -1.427 | 0.034 |
| 3.747 | 6.400 | 7.292 | -0.337 | 10.988 | -0.683 |
| 1.889 | 0.998 | 2.415 | 0.901 | -1.004 | 15.641 |
| 42.859 | 63.924 | -180.736 | -314.851 | 163.849 | -141.605 |
| 257.337 | -129.544 | -170.049 | -314.904 | 178.255 | -148.366 |
| 74.860 | 63.003 | 151.179 | 3.953 | 2.346 | -1.289 |
| 251.739 | 68.827 | -142.934 | -402.950 | 196.170 | -153.313 |
| 462.459 | -182.054 | 113.116 | -258.047 | 87.873 | -227.390 |
| 363.851 | -216.884 | 133.270 | -241.375 | -35.803 | -186.610 |
| -43.045 | 135.000 | 106.763 | 105.162 | 22.016 | -5.816 |
| -441.842 | 168.608 | -116.363 | 263.893 | -113.806 | 211.686 |
| -367.833 | 202.266 | -125.550 | 244.041 | 40.706 | 198.364 |
| -276.738 | -78.664 | 116.928 | 201.021 | -193.273 | 111.209 |
| -279.463 | -90.858 | 106.657 | 304.048 | -313.526 | 120.374 |
| -358.667 | 225.527 | -103.151 | 238.057 | 38.125 | 181.349 |
| 136.879 | 53.652 | 58.451 | -8.730 | 3.696 | 3.302 |
| 43.249 | -53.537 | -3.279 | -25.329 | 3.779 | -15.773 |
| 15.171 | -43.329 | -35.784 | -18.450 | -11.687 | -10.775 |
| 2.538 | -1.570 | 3.951 | 42.780 | -1.522 | 3.362 |
| -1.031 | 5.640 | 2.359 | -1.521 | 51.193 | 1.721 |
| 36.549 | -17.974 | 20.251 | -21.531 | 1.977 | -7.106 |
| 1.535 | -19.172 | -20.490 | 21.044 | -13.543 | 22.171 |
| -59.941 | -11.249 | -26.896 | 11.844 | -1.832 | 8.227 |
| -58.293 | -13.170 | 13.054 | 22.370 | -12.491 | 21.003 |
| 2.539 | -1.565 | 3.957 | 42.781 | -1.519 | 3.356 |
| -31.625 | 19.747 | -5.253 | 24.424 | 7.836 | 20.484 |
| 0.189 | 2.722 | -1.931 | 4.018 | 6.279 | 44.752 |
| 60.981 | 21.211 | 24.590 | 1.317 | 2.297 | 1.733 |
| 37.842 | 60.269 | 32.166 | 0.036 | 0.067 | -0.723 |
| 20.847 | 9.437 | 40.335 | -1.303 | -1.096 | 1.419 |
| 4.872 | -1.783 | 1.891 | 8.483 | 0.703 | -3.422 |
| 0.437 | -2.319 | 0.027 | -0.737 | 11.833 | -0.551 |
| 1.487 | -1.509 | -1.112 | -1.889 | 0.656 | 14.451 |
| 54.714 | 21.796 | 22.384 | 3.865 | 2.149 | 3.172 |
| 20.332 | 46.480 | 17.015 | 2.900 | 0.111 | 2.129 |
| 18.043 | 16.714 | 44.209 | 3.302 | -2.152 | 3.164 |
| -0.659 | -1.735 | 0.914 | 16.518 | -0.929 | -0.872 |
| -5.944 | 2.196 | -2.324 | 2.336 | 11.992 | 1.367 |
| -3.186 | 1.009 | -0.745 | 0.425 | 1.127 | 15.329 |
| 276.960 | 137.538 | 126.126 | -0.384 | 14.300 | 1.013 |
| 137.636 | 288.778 | 135.409 | 12.683 | -3.368 | -0.362 |
| 183.154 | 82.596 | 136.033 | -30.066 | -7.206 | 120.865 |
| -1.979 | 1.867 | -4.094 | 69.693 | 5.185 | 4.376 |
| 4.245 | -4.552 | -5.325 | 4.953 | 64.348 | 1.870 |
| -3.743 | -1.874 | 0.741 | 5.243 | 12.427 | 69.068 |
| 278.992 | 137.914 | 126.980 | -0.085 | 14.135 | 1.219 |
| 139.668 | 289.154 | 136.263 | 12.982 | -3.532 | -0.156 |
| 128.450 | 136.529 | 262.462 | -3.518 | -4.980 | 2.100 |
| 0.053 | 2.242 | -3.240 | 69.992 | 5.020 | 4.582 |
| 6.277 | -4.176 | -4.471 | 5.252 | 64.184 | 2.076 |
| -1.711 | -1.498 | 1.595 | 5.542 | 12.263 | 69.274 |
| 164.712 | 127.650 | 117.884 | -5.694 | 4.618 | 10.555 |
| 136.909 | 171.180 | 122.714 | -1.009 | 2.473 | 9.311 |
| 104.857 | 114.766 | 125.691 | -14.796 | -16.697 | 6.509 |
| -1.065 | 2.036 | -3.710 | 69.827 | 5.111 | 4.469 |
| 5.159 | -4.382 | -4.941 | 5.088 | 64.275 | 1.963 |
| -2.829 | -1.705 | 1.125 | 5.378 | 12.353 | 69.161 |
| 159.573 | 135.233 | 120.619 | -0.399 | 6.609 | -10.003 |
| 138.754 | 288.985 | 135.879 | 12.847 | -3.458 | -0.249 |
| 127.536 | 136.360 | 262.077 | -3.652 | -4.906 | 2.007 |
| -0.862 | 2.073 | -3.625 | 69.857 | 5.094 | 4.489 |
| -1.556 | 3.297 | -3.781 | -1.540 | 31.016 | -5.940 |
| -5.574 | -1.572 | 2.250 | -1.160 | 5.192 | 27.413 |
| 156.360 | 107.839 | 102.261 | -4.993 | 2.384 | 1.905 |
| 107.709 | 156.852 | 102.227 | -0.105 | -2.963 | -0.409 |
| 109.069 | 110.415 | 160.702 | -2.850 | -2.082 | 3.623 |
| -1.496 | -0.638 | -2.806 | 29.262 | -0.707 | 0.802 |
| 3.613 | 1.169 | -0.750 | -0.888 | 27.617 | 2.231 |
| -1.283 | -0.754 | 1.772 | -0.360 | 5.711 | 32.074 |
| 164.384 | 113.706 | 106.916 | -4.886 | 4.927 | 1.679 |
| 119.264 | 175.920 | 113.037 | 2.986 | 0.227 | -2.119 |
| 100.367 | 99.794 | 148.293 | -5.167 | -2.385 | 1.857 |
| -4.893 | -1.330 | -2.282 | 25.201 | 0.440 | -1.234 |
| -0.085 | -5.158 | -2.288 | 0.590 | 21.963 | 0.326 |
| 0.190 | -1.552 | 1.389 | -0.115 | 4.832 | 25.157 |
| -74.301 | -55.858 | -184.299 | -48.223 | 206.936 | 30.664 |
| 33.977 | -37.609 | 41.501 | 10.425 | 60.337 | 71.602 |
| 173.106 | 60.711 | 68.648 | -95.185 | 156.206 | 42.653 |
| -257.528 | -157.458 | -401.565 | -85.966 | 256.261 | 177.397 |
| -19.987 | -127.953 | -11.533 | 4.850 | 86.180 | 71.080 |
| -136.723 | -186.952 | -252.023 | -119.542 | 283.154 | 116.481 |
| 8.343 | 70.627 | 13.183 | -6.386 | -141.770 | -69.742 |
| 85.506 | 220.438 | 70.816 | -3.360 | -59.250 | -70.429 |
| -17.016 | 68.368 | 36.730 | -5.970 | -144.880 | -70.379 |
| 124.570 | 62.098 | 227.444 | 41.964 | -205.033 | -177.194 |
| 141.668 | 195.761 | 254.189 | 118.675 | -274.932 | -106.672 |
| 25.753 | 130.107 | 14.593 | -4.954 | -58.892 | -50.016 |
| 67.755 | 27.305 | 31.445 | -11.001 | 19.090 | 9.663 |
| 57.207 | 79.518 | 54.863 | 4.339 | 6.869 | 7.766 |
| 57.856 | 43.044 | 104.166 | 1.943 | 9.072 | 6.893 |
| 7.631 | -1.477 | 5.170 | 12.538 | 11.872 | 8.036 |
| -8.041 | -9.025 | -24.827 | -7.887 | 21.348 | 12.350 |
| -3.627 | 1.327 | -15.556 | -3.372 | 19.888 | 7.921 |
| 50.718 | 25.273 | 34.553 | 4.911 | -10.487 | 0.045 |
| 62.128 | 101.635 | 57.198 | 2.613 | -5.963 | -6.413 |
| 44.713 | 48.800 | 74.086 | 0.715 | -12.716 | -6.053 |
| 4.140 | 11.311 | 20.855 | 6.976 | -24.510 | -12.711 |
| -3.654 | 2.473 | -2.298 | -3.111 | 0.765 | -6.566 |
| 19.403 | 14.487 | 26.924 | 8.142 | -20.221 | -24.128 |
| 59.560 | 29.645 | 34.471 | 0.064 | 4.901 | 3.759 |
| 35.725 | 60.396 | 36.965 | 0.352 | 1.968 | 1.322 |
| 29.759 | 24.311 | 59.700 | 0.158 | 0.992 | 2.149 |
| 0.986 | 1.580 | 1.292 | 17.028 | -0.788 | 1.417 |
| 2.387 | 1.906 | -0.637 | -0.962 | 14.674 | 0.654 |
| -0.228 | -0.234 | -0.196 | 1.995 | 1.416 | 21.309 |
| 49.440 | 21.457 | 26.574 | 0.232 | 2.586 | 1.476 |
| 24.856 | 49.504 | 26.859 | 1.132 | 1.042 | 1.329 |
| 34.747 | 30.186 | 66.542 | 1.060 | -2.378 | 0.045 |
| 0.335 | 0.968 | 1.231 | 12.795 | -1.793 | 0.090 |
| 1.930 | 1.439 | -0.441 | -0.561 | 12.725 | -0.705 |
| 0.245 | 2.291 | 0.046 | 1.835 | 0.178 | 20.434 |
| 83.430 | 206.275 | -68.484 | -173.090 | -7.918 | 7.888 |
| 123.824 | 253.782 | 129.324 | 5.605 | 5.228 | -4.048 |
| 124.618 | 129.286 | 251.264 | 3.653 | 12.158 | 5.879 |
| -99.357 | 88.158 | -182.771 | -139.939 | -6.850 | 3.007 |
| -100.035 | 90.987 | -179.959 | -171.400 | 21.390 | 6.801 |
| -96.776 | 91.116 | -183.954 | -175.220 | -4.545 | 33.549 |
| 252.981 | 124.548 | 126.399 | 1.596 | -3.807 | 6.399 |
| 215.237 | 86.983 | 306.438 | 174.175 | 9.895 | -4.259 |
| 215.749 | 29.370 | 371.215 | 177.253 | 15.438 | -3.002 |
| 1.630 | 0.358 | 4.174 | 65.862 | 4.797 | -1.150 |
| 97.859 | -89.357 | 192.942 | 175.439 | 39.238 | -3.103 |
| 4.732 | -3.142 | 7.559 | -0.892 | 5.175 | 63.265 |
| 174.790 | 125.559 | 99.286 | -17.259 | -0.071 | 3.558 |
| 106.099 | 184.042 | 100.925 | -16.850 | -0.048 | 1.324 |
| 106.949 | 129.103 | 167.923 | -13.917 | 5.789 | 2.592 |
| 10.208 | 4.617 | -8.182 | -5.765 | -2.025 | -3.734 |
| -7.821 | 4.778 | 12.083 | 4.820 | 59.708 | 0.198 |
| 14.459 | 21.013 | -20.820 | -10.230 | 2.399 | 24.523 |
| 186.926 | 106.404 | 136.114 | 17.675 | 2.271 | 2.181 |
| 124.163 | 254.088 | 129.924 | 5.579 | 5.205 | -3.916 |
| 124.957 | 129.592 | 251.864 | 3.627 | 12.136 | 6.011 |
| 1.352 | 0.108 | 3.684 | 65.883 | 4.815 | -1.258 |
| -34.711 | -22.473 | 15.942 | 14.166 | 11.689 | 11.601 |
| 0.549 | -11.320 | 32.251 | 6.459 | 0.706 | 37.393 |
| 124.208 | 76.421 | 75.727 | -0.985 | 1.554 | 4.437 |
| 69.823 | 108.726 | 69.144 | 3.270 | 3.228 | 2.571 |
| 86.043 | 88.814 | 127.766 | -0.044 | 3.182 | 1.104 |
| 0.403 | 1.723 | -1.210 | 22.856 | 0.273 | -3.345 |
| 0.382 | 1.991 | 4.580 | 0.444 | 25.174 | 0.918 |
| 2.525 | 0.390 | 2.386 | -3.484 | 3.075 | 25.895 |
| 118.519 | 68.670 | 75.902 | 0.443 | -1.266 | 6.091 |
| 83.249 | 125.756 | 89.816 | 3.578 | 2.430 | 3.846 |
| 61.597 | 62.608 | 92.803 | 1.950 | 2.795 | 3.076 |
| -0.054 | -0.442 | 3.520 | 27.264 | 1.539 | -2.765 |
| -0.666 | 1.088 | 6.254 | 2.344 | 25.199 | 0.974 |
| 3.502 | 4.645 | 5.348 | 0.362 | 1.036 | 22.022 |
| -134.298 | 9.014 | -169.553 | -591.605 | -108.869 | -15.967 |
| -76.460 | 314.476 | 21.888 | 38.685 | -93.452 | -132.852 |
| -163.283 | 7.029 | -152.042 | -592.056 | -110.068 | -13.467 |
| -135.708 | 226.152 | -29.404 | 50.246 | -89.794 | -137.105 |
| -200.888 | -32.400 | -211.147 | -591.470 | -90.919 | -15.511 |
| -192.369 | -26.414 | -199.752 | -593.096 | -104.488 | -5.970 |
| 16.863 | -405.309 | -40.410 | 526.763 | -85.045 | 21.106 |
| 17.596 | -390.128 | -46.080 | 527.390 | -81.415 | 19.968 |
| 378.411 | 181.978 | 421.842 | 663.336 | 110.179 | -42.837 |
| 49.473 | -370.302 | -7.224 | 531.122 | -83.032 | 18.100 |
| 134.594 | -226.427 | 35.357 | -36.692 | 107.413 | 135.274 |
| 51.718 | -373.738 | 1.197 | 524.635 | -84.626 | 26.971 |
| 12.241 | -4.856 | -17.426 | -65.988 | -11.444 | 2.880 |
| 44.171 | 106.839 | 51.055 | 5.060 | -11.711 | -10.775 |
| -38.717 | 0.174 | -30.208 | -52.741 | 13.238 | 1.339 |
| -12.764 | 24.096 | 4.549 | -33.862 | -0.582 | -23.697 |
| -34.710 | -22.382 | -29.274 | -65.468 | -0.469 | 3.018 |
| -17.254 | -2.588 | -17.235 | -59.162 | -10.212 | 9.814 |
| -16.455 | -60.629 | -26.702 | 48.984 | -7.992 | 1.658 |
| -16.411 | -35.719 | -28.979 | 50.000 | -5.513 | 1.006 |
| 38.171 | 19.478 | 57.395 | 58.625 | 4.236 | 4.476 |
| 20.913 | 1.158 | 21.710 | 68.880 | 12.316 | 0.421 |
| 14.963 | -3.693 | 13.645 | 61.011 | 22.232 | 2.074 |
| 5.134 | -37.988 | 5.440 | 48.008 | -7.751 | 8.218 |
| 31.248 | 10.477 | 7.352 | -5.778 | -0.985 | -1.171 |
| 10.334 | 41.574 | 10.340 | -5.655 | -3.957 | 1.321 |
| 10.446 | 13.724 | 35.604 | -6.807 | -1.307 | 0.437 |
| -1.206 | -0.405 | -3.265 | 4.827 | 0.332 | -0.700 |
| -2.482 | -3.587 | -5.139 | -4.798 | 10.562 | 0.347 |
| 1.035 | 3.688 | -0.078 | -3.854 | -0.957 | 9.545 |
| 39.219 | 15.573 | 15.823 | 6.169 | 0.824 | -0.806 |
| 14.712 | 41.933 | 14.594 | 4.925 | -1.058 | 1.067 |
| 15.246 | 14.169 | 39.238 | 5.483 | 0.183 | 0.149 |
| 2.924 | -0.056 | 2.223 | 16.007 | 2.090 | 0.097 |
| 1.165 | -3.037 | -0.196 | 6.788 | 12.469 | 0.511 |
| 2.629 | 0.166 | 2.202 | 5.588 | -0.069 | 10.883 |
| 53.540 | -13.599 | 166.750 | -15.094 | 1.332 | -24.151 |
| 103.256 | 50.090 | 110.073 | 74.634 | 21.127 | 14.148 |
| 101.977 | -5.614 | 147.120 | 70.567 | 14.267 | 11.664 |
| 4.537 | -4.790 | 0.876 | 64.210 | 1.562 | 2.213 |
| 70.779 | -40.119 | 79.467 | -38.295 | 26.859 | 7.015 |
| -4.541 | 7.282 | -0.833 | 2.100 | -2.689 | 66.344 |
| 161.490 | 224.896 | 39.925 | 2.602 | 9.112 | 26.666 |
| 160.606 | 244.095 | 43.522 | 7.813 | 5.435 | 23.454 |
| 52.317 | 158.959 | 109.538 | 35.950 | 7.231 | -2.960 |
| -11.689 | 94.925 | -25.975 | -55.323 | -14.951 | -15.598 |
| -132.072 | 68.416 | -68.580 | -99.581 | 70.270 | -19.043 |
| -4.547 | 7.261 | -0.838 | 2.099 | -2.721 | 66.348 |
| 140.775 | 73.020 | 97.848 | 7.842 | -5.810 | -8.027 |
| 130.487 | 262.662 | 124.877 | -9.608 | 4.805 | 7.474 |
| 101.732 | 98.545 | 142.298 | -7.905 | -0.752 | -1.756 |
| 4.534 | -4.800 | 0.873 | 64.209 | 1.547 | 2.215 |
| 2.267 | 4.920 | -1.697 | 1.546 | 62.669 | 1.989 |
| 6.286 | -0.681 | 8.968 | -1.695 | 0.064 | 37.438 |
| 131.969 | 118.275 | 101.289 | -4.257 | 4.483 | 1.952 |
| 130.487 | 262.660 | 124.876 | -9.608 | 4.802 | 7.474 |
| 126.218 | 124.941 | 260.509 | 0.873 | -1.699 | -0.962 |
| 4.533 | -4.802 | 0.873 | 64.209 | 1.544 | 2.215 |
| 2.266 | 4.918 | -1.697 | 1.546 | 62.666 | 1.989 |
| -7.207 | 8.000 | -7.094 | 5.800 | 1.390 | 37.799 |
| 141.891 | 93.924 | 100.044 | -1.428 | -0.544 | -6.112 |
| 112.419 | 169.317 | 113.042 | -4.146 | 2.859 | 0.586 |
| 109.651 | 111.217 | 162.990 | -6.173 | -0.935 | -0.193 |
| -0.290 | -2.335 | -4.201 | 27.691 | -0.733 | 1.136 |
| 2.795 | 2.454 | -1.972 | 0.781 | 26.415 | 3.123 |
| -2.802 | 0.064 | -1.758 | 0.978 | 0.969 | 27.366 |
| 131.595 | 92.918 | 89.637 | -2.579 | 0.427 | -6.946 |
| 92.695 | 150.580 | 92.679 | -4.046 | 3.427 | 0.629 |
| 90.124 | 91.637 | 131.316 | -4.261 | -1.954 | -2.930 |
| -1.996 | -1.533 | -1.963 | 34.276 | -1.072 | 2.001 |
| 3.793 | 2.846 | -0.815 | -0.579 | 35.763 | 3.165 |
| -1.204 | 4.120 | -0.005 | 2.506 | 0.871 | 37.113 |
| 34.270 | 157.461 | -11.681 | 30.824 | -29.401 | -43.262 |
| 64.717 | 156.324 | 65.374 | -1.551 | -1.969 | -2.155 |
| 55.252 | 65.457 | 136.983 | -6.207 | -3.436 | 1.286 |
| -32.475 | 113.554 | -48.191 | 44.531 | -24.966 | -45.158 |
| -0.110 | -0.992 | -2.941 | 1.574 | 36.331 | -0.943 |
| -24.502 | 113.647 | -48.781 | 32.047 | -23.775 | -26.741 |
| 95.723 | -70.805 | 86.165 | -34.315 | 20.405 | 46.446 |
| 63.959 | 155.216 | 64.686 | -1.334 | -1.665 | -2.374 |
| 123.871 | -39.235 | 175.205 | -24.110 | 27.158 | 12.047 |
| 81.115 | -80.094 | 101.667 | -5.519 | 30.876 | 9.443 |
| 28.953 | -115.426 | 47.465 | -32.588 | 38.889 | 46.453 |
| 0.141 | -2.803 | 1.510 | -1.380 | -2.619 | 42.061 |
| 78.893 | 58.237 | 33.353 | 1.780 | -7.469 | 1.352 |
| 14.240 | 44.376 | 10.045 | 0.097 | -2.812 | 0.726 |
| -17.693 | 1.409 | -17.540 | 4.693 | -1.465 | -3.863 |
| -5.127 | 10.555 | -4.913 | 15.650 | -2.341 | -4.252 |
| 8.096 | 21.064 | -3.947 | 1.688 | -9.702 | -3.983 |
| -1.136 | 11.372 | -6.772 | 2.359 | -3.103 | 18.228 |
| 90.094 | 40.662 | 52.775 | -2.850 | -1.650 | 4.084 |
| 57.940 | 81.980 | 52.293 | -3.176 | 3.473 | 4.145 |
| 41.287 | 28.724 | 65.394 | -2.412 | 0.939 | 3.117 |
| 0.548 | -22.812 | 1.604 | -9.500 | -1.649 | 0.176 |
| 5.910 | -7.009 | 8.369 | -0.202 | 19.758 | 1.466 |
| 10.344 | -10.499 | 6.339 | -3.465 | 3.535 | 21.271 |
| 43.146 | 21.685 | 15.099 | 0.390 | -4.480 | 1.240 |
| 21.742 | 49.621 | 17.509 | -0.056 | -0.701 | 1.642 |
| 16.774 | 20.341 | 38.210 | -0.295 | -2.094 | -0.315 |
| 0.367 | 0.108 | -1.686 | 13.397 | 0.436 | -1.207 |
| -1.285 | 0.809 | -3.166 | 0.505 | 11.304 | 0.077 |
| 4.437 | 2.990 | -0.550 | -0.623 | -0.423 | 12.946 |
| 42.900 | 18.387 | 16.162 | -0.356 | -4.245 | 1.491 |
| 16.072 | 36.199 | 13.911 | -1.029 | -1.318 | 0.818 |
| 11.785 | 7.765 | 31.357 | 0.255 | -0.217 | -1.224 |
| 0.452 | -0.958 | 0.105 | 10.945 | 0.112 | -0.424 |
| -1.429 | -2.047 | -2.736 | 0.234 | 13.179 | 0.557 |
| 3.470 | -0.607 | -0.663 | -1.092 | -0.427 | 13.902 |
| 249.818 | 125.876 | 111.617 | 7.416 | -13.540 | 0.808 |
| 120.151 | 209.103 | 125.231 | 1.551 | -4.759 | 2.566 |
| 111.108 | 121.511 | 249.328 | 8.722 | -2.652 | 0.799 |
| 6.264 | 6.977 | 8.738 | 61.247 | -4.691 | -2.366 |
| -2.835 | -3.201 | 1.422 | 0.437 | 30.997 | -0.169 |
| 5.053 | 4.940 | 0.846 | -2.314 | -2.188 | 62.157 |
| 180.859 | 120.409 | 112.378 | -0.031 | -8.201 | 2.031 |
| 125.233 | 287.914 | 121.389 | 6.296 | -4.313 | 4.909 |
| 96.649 | 104.274 | 148.225 | 4.938 | -1.702 | 0.481 |
| 6.244 | 6.968 | 8.695 | 61.237 | -4.683 | -2.374 |
| 2.346 | -5.483 | -2.863 | -1.520 | 20.982 | -1.258 |
| 5.033 | 4.931 | 0.802 | -2.323 | -2.180 | 62.149 |
| 162.583 | 118.073 | 105.198 | 2.559 | -3.000 | 1.184 |
| 125.244 | 287.919 | 121.413 | 6.301 | -4.317 | 4.914 |
| 97.052 | 107.478 | 149.327 | 5.971 | -0.839 | 0.971 |
| 0.697 | 2.057 | 6.976 | 33.533 | 0.122 | -3.327 |
| 0.260 | -4.368 | -2.646 | -4.686 | 66.199 | -1.458 |
| 3.789 | 1.600 | 0.223 | -3.107 | -1.400 | 26.006 |
| 150.290 | 106.040 | 95.348 | 2.913 | -2.155 | 0.049 |
| 120.312 | 206.273 | 124.471 | 0.664 | -4.151 | 1.947 |
| 111.097 | 121.506 | 249.304 | 8.716 | -2.648 | 0.795 |
| 0.751 | 1.851 | 6.853 | 33.487 | 0.203 | -3.414 |
| 0.258 | -4.369 | -2.650 | -4.687 | 66.200 | -1.459 |
| 5.092 | 2.191 | -3.355 | -3.500 | -0.717 | 35.800 |
| 150.196 | 106.308 | 95.408 | 3.076 | -2.111 | 0.127 |
| 120.294 | 206.518 | 124.550 | 0.751 | -4.213 | 2.009 |
| 105.207 | 115.203 | 158.328 | 8.389 | -2.839 | -0.176 |
| 2.921 | 0.224 | 6.882 | 26.023 | -1.205 | -3.026 |
| 1.402 | -2.998 | -1.804 | -0.541 | 23.999 | -0.902 |
| 2.430 | 0.366 | 0.856 | -3.344 | -0.833 | 28.554 |
| 150.208 | 106.259 | 95.397 | 3.046 | -2.120 | 0.113 |
| 101.339 | 159.309 | 102.697 | -0.231 | -3.583 | 1.274 |
| 92.204 | 102.659 | 143.246 | 7.282 | -1.426 | 0.277 |
| 0.727 | 1.944 | 6.909 | 33.512 | 0.166 | -3.375 |
| -2.746 | -4.238 | 0.925 | -0.004 | 30.338 | -0.563 |
| 5.073 | 2.292 | -3.300 | -3.443 | -0.761 | 35.806 |
| 143.852 | 63.177 | 60.774 | 2.712 | -4.380 | 1.039 |
| 62.460 | 152.361 | 65.181 | 8.524 | -1.559 | 2.705 |
| 60.779 | 65.864 | 146.763 | 4.256 | 1.163 | 1.688 |
| 1.900 | 6.768 | 4.222 | 43.307 | 1.385 | 1.943 |
| -5.560 | -1.409 | 1.066 | 1.322 | 43.759 | 0.858 |
| 95.045 | 141.800 | 43.566 | -18.806 | -17.314 | 65.938 |
| 144.156 | 63.166 | 60.932 | 2.801 | -4.416 | 1.024 |
| 62.764 | 152.351 | 65.339 | 8.614 | -1.595 | 2.690 |
| 61.082 | 65.854 | 146.921 | 4.345 | 1.127 | 1.672 |
| 2.203 | 6.757 | 4.379 | 43.397 | 1.349 | 1.927 |
| -5.257 | -1.419 | 1.224 | 1.412 | 43.724 | 0.843 |
| -2.324 | 2.630 | 1.986 | 1.817 | 1.648 | 40.203 |
| 45.561 | 5.918 | 0.937 | 1.163 | -4.424 | 5.222 |
| 30.066 | 39.256 | 4.576 | -1.756 | -4.921 | 4.659 |
| 60.916 | 65.859 | 146.834 | 4.296 | 1.147 | 1.681 |
| 12.332 | 0.752 | -5.686 | 3.924 | -1.989 | -1.674 |
| 7.275 | 15.973 | 3.465 | -2.396 | 21.237 | 6.261 |
| 8.737 | 14.608 | 4.513 | -2.522 | 0.160 | 24.133 |
| 144.019 | 63.171 | 60.861 | 2.761 | -4.400 | 1.031 |
| -7.344 | 13.863 | 13.633 | 5.754 | 6.120 | -3.216 |
| 46.775 | 41.230 | 97.349 | 5.245 | 1.085 | -4.264 |
| -8.541 | -5.463 | 16.363 | -4.554 | 11.249 | -2.435 |
| -11.969 | -12.333 | -5.245 | 1.252 | 24.895 | -2.747 |
| -14.064 | -1.747 | 13.359 | -0.967 | 7.120 | 7.994 |
| 57.001 | 23.537 | 27.147 | 2.054 | -0.061 | 0.775 |
| 23.430 | 44.831 | 21.553 | 1.877 | 0.866 | -0.915 |
| 27.712 | 21.015 | 52.403 | 3.481 | 0.798 | -0.457 |
| 2.776 | 2.466 | 5.354 | 15.350 | 0.458 | 0.171 |
| 1.642 | 2.997 | 0.793 | -0.523 | 16.706 | 0.853 |
| 0.294 | 0.345 | -0.444 | -0.292 | 0.518 | 14.841 |
| 55.572 | 22.749 | 28.904 | 2.177 | 0.555 | -0.474 |
| 21.499 | 44.626 | 23.640 | 1.891 | 2.099 | -2.025 |
| 26.295 | 21.849 | 55.185 | 3.880 | 1.953 | -1.509 |
| 1.279 | 0.861 | 5.438 | 15.583 | 1.140 | -0.268 |
| -3.221 | 0.514 | -1.340 | -0.428 | 22.915 | 1.339 |
| -1.928 | -0.785 | 0.533 | -0.896 | 1.080 | 11.259 |
| -88.098 | -589.141 | -517.571 | -311.338 | 392.350 | -100.454 |
| -142.979 | -537.404 | -509.719 | -314.676 | 400.970 | -99.294 |
| -138.075 | -430.505 | -240.515 | -205.422 | 132.046 | -47.367 |
| -259.767 | -560.520 | -369.328 | -195.982 | 128.269 | -43.702 |
| -1.251 | 4.495 | -4.614 | 3.301 | 62.163 | -1.913 |
| -10.704 | -1.665 | 2.120 | 4.022 | -3.129 | 66.911 |
| 401.833 | 670.525 | 485.571 | 201.964 | -128.809 | 42.725 |
| 358.858 | 855.715 | 714.917 | 307.291 | -391.894 | 95.075 |
| 377.415 | 685.612 | 492.969 | 200.235 | -125.995 | 39.674 |
| 256.012 | 555.839 | 363.998 | 209.969 | -129.819 | 43.357 |
| 260.113 | 559.833 | 372.465 | 202.191 | -121.095 | 42.344 |
| 257.128 | 558.329 | 361.206 | 203.161 | -130.661 | 56.797 |
| 273.696 | 135.490 | 120.311 | -3.465 | -7.015 | -10.641 |
| 89.242 | 95.994 | 91.582 | -20.984 | 12.072 | -3.699 |
| 119.748 | 120.969 | 280.383 | -7.911 | -4.344 | 2.268 |
| -26.760 | -74.730 | -66.100 | -10.334 | 39.380 | -8.116 |
| -8.401 | -35.629 | -47.485 | -10.150 | 19.285 | 6.922 |
| -12.544 | -42.017 | -55.016 | -14.722 | -7.557 | 31.208 |
| 202.507 | 169.323 | 172.185 | 9.484 | 5.265 | -10.085 |
| 142.333 | 230.769 | 173.006 | 11.038 | 7.953 | -10.596 |
| 120.015 | 121.171 | 280.433 | -7.980 | -4.387 | 2.267 |
| 9.731 | 39.513 | 46.465 | 36.868 | 6.414 | -11.638 |
| 0.216 | 5.607 | -4.341 | 2.920 | 61.926 | -1.916 |
| 24.432 | 54.898 | 30.963 | 20.088 | -14.141 | 17.964 |
| 158.789 | 98.200 | 101.606 | -7.334 | 3.402 | 0.068 |
| 111.199 | 164.189 | 102.318 | -8.384 | 7.338 | -3.465 |
| 102.393 | 96.963 | 145.213 | -8.408 | 5.542 | -1.116 |
| -3.648 | -5.793 | -7.271 | 22.344 | 0.897 | 0.717 |
| 0.117 | -1.215 | -1.245 | -0.579 | 27.273 | -1.759 |
| -3.951 | -9.643 | -3.447 | -7.589 | 2.617 | 25.438 |
| 206.834 | 134.287 | 125.851 | -1.612 | -0.481 | -3.470 |
| 118.198 | 180.882 | 117.561 | -1.161 | 2.416 | -1.424 |
| 101.203 | 108.849 | 150.645 | 3.028 | -1.437 | -2.755 |
| 0.479 | 2.849 | 0.155 | 27.269 | -0.945 | 0.466 |
| 3.741 | 9.188 | -0.759 | 7.935 | 16.776 | -4.518 |
| 0.448 | 3.587 | 0.709 | 5.407 | -5.503 | 20.535 |
| -71.542 | -126.809 | 108.359 | 9.987 | 83.426 | 34.286 |
| -81.415 | -97.093 | 114.251 | 9.355 | 82.962 | 37.421 |
| -284.612 | -369.105 | -107.385 | -59.045 | 132.719 | 133.613 |
| 0.113 | 1.120 | 0.774 | 40.510 | 1.086 | 1.060 |
| -132.268 | -176.243 | 65.467 | 7.064 | 92.236 | 38.842 |
| -4.956 | 3.092 | -0.608 | 0.823 | 3.000 | 41.957 |
| 297.221 | 374.498 | 115.922 | 57.506 | -133.798 | -138.665 |
| 532.605 | 419.005 | 339.284 | 58.731 | -147.115 | -12.231 |
| 65.241 | 62.884 | 168.511 | 0.976 | -2.547 | 0.810 |
| 405.721 | 393.124 | 420.941 | 81.417 | -177.201 | -72.273 |
| 132.227 | 175.509 | -68.791 | -8.187 | -76.075 | -38.401 |
| 124.847 | 174.641 | -67.797 | -7.920 | -83.437 | -26.951 |
| -18.639 | -23.206 | -30.781 | -7.548 | 19.168 | 3.676 |
| 7.936 | 26.867 | -10.234 | -4.827 | 1.665 | 9.154 |
| -9.703 | -10.082 | 17.350 | -7.281 | 3.646 | 9.229 |
| -11.058 | -17.268 | 6.219 | 11.952 | 7.455 | 4.147 |
| -15.734 | -20.068 | -9.479 | 0.739 | 30.588 | 6.190 |
| -15.137 | -13.330 | 3.537 | -1.155 | 18.319 | 19.210 |
| 87.589 | 71.090 | 48.300 | 0.528 | -17.189 | 0.682 |
| 65.284 | 164.690 | 64.313 | 5.522 | -0.993 | 3.606 |
| 27.004 | 34.709 | 57.093 | 7.183 | -9.880 | -15.261 |
| 14.761 | 17.194 | -6.917 | 11.015 | -8.988 | -3.396 |
| 16.595 | 17.536 | 26.864 | 8.862 | 3.360 | -12.128 |
| 21.208 | 34.397 | 9.233 | 6.095 | -13.412 | -3.859 |
| 47.706 | 30.411 | 25.832 | -0.292 | 0.901 | -2.159 |
| 31.111 | 60.428 | 23.989 | 0.753 | -0.112 | -0.074 |
| 26.019 | 29.360 | 62.044 | -0.529 | -0.702 | -0.473 |
| 0.417 | -1.184 | 0.389 | 16.976 | 0.458 | 0.694 |
| -1.927 | -1.164 | -2.274 | 0.456 | 19.607 | 0.571 |
| -8.366 | -3.362 | -3.163 | -1.270 | 1.610 | 15.781 |
| 56.463 | 37.652 | 30.188 | 0.298 | -2.529 | -3.090 |
| 35.447 | 63.634 | 26.523 | 1.101 | -4.321 | -0.304 |
| 30.539 | 32.212 | 61.210 | -0.542 | -3.568 | -1.051 |
| -0.453 | 0.523 | -0.860 | 20.506 | -1.001 | 0.951 |
| -0.797 | 1.257 | -3.354 | 0.738 | 18.605 | 1.027 |
| -5.686 | 1.155 | -0.998 | -0.095 | 0.285 | 17.978 |
| 259.355 | 138.846 | 126.994 | -4.583 | -10.918 | -13.176 |
| 138.750 | 274.694 | 137.438 | -4.924 | -6.451 | -1.124 |
| 126.954 | 137.766 | 243.541 | 3.682 | 1.348 | -0.471 |
| -5.387 | 1.733 | 3.717 | 72.479 | -4.526 | -3.406 |
| -8.480 | -6.864 | 1.363 | -4.547 | 69.638 | -4.663 |
| 0.276 | -0.792 | -0.570 | -3.000 | -11.021 | 72.297 |
| 259.338 | 138.816 | 126.945 | -4.561 | -10.939 | -13.178 |
| 138.733 | 274.663 | 137.390 | -4.902 | -6.472 | -1.125 |
| 126.937 | 137.735 | 243.493 | 3.704 | 1.328 | -0.472 |
| -5.404 | 1.702 | 3.668 | 72.501 | -4.547 | -3.408 |
| -8.497 | -6.894 | 1.314 | -4.526 | 69.617 | -4.665 |
| 0.259 | -0.822 | -0.619 | -2.978 | -11.041 | 72.295 |
| 147.294 | 68.709 | 118.279 | -1.117 | -10.849 | -13.807 |
| 87.132 | 103.433 | 113.488 | -1.216 | -4.826 | -12.029 |
| 126.947 | 137.752 | 243.519 | 3.692 | 1.339 | -0.471 |
| 3.109 | 4.331 | 21.187 | 34.253 | 2.516 | -7.222 |
| -1.898 | -1.474 | 8.308 | 2.910 | 32.205 | -4.569 |
| -17.137 | -19.095 | 7.415 | 2.870 | -1.392 | 7.532 |
| 182.646 | 129.522 | 108.662 | 0.215 | -6.553 | -8.424 |
| 114.557 | 153.964 | 101.591 | 3.753 | 4.422 | -10.148 |
| 126.945 | 137.749 | 243.514 | 3.694 | 1.337 | -0.471 |
| -5.396 | 1.716 | 3.690 | 72.491 | -4.538 | -3.407 |
| -8.489 | -6.881 | 1.336 | -4.535 | 69.627 | -4.664 |
| 0.266 | -0.808 | -0.597 | -2.988 | -11.032 | 72.296 |
| 141.985 | 99.602 | 99.626 | 3.025 | -8.042 | -12.272 |
| 127.780 | 201.029 | 130.052 | 3.226 | 0.365 | -0.851 |
| 94.444 | 98.381 | 141.067 | 1.610 | -9.350 | -4.875 |
| 1.557 | 5.949 | 7.804 | 37.613 | -0.688 | -4.225 |
| -4.897 | -3.315 | -4.638 | -1.895 | 27.576 | -1.401 |
| -5.171 | -10.616 | -1.907 | 0.119 | -3.660 | 28.948 |
| 157.700 | 112.424 | 105.330 | 3.430 | -6.793 | -10.377 |
| 100.690 | 156.503 | 99.218 | 4.420 | -2.312 | -8.139 |
| 95.117 | 105.021 | 135.227 | 1.841 | -9.009 | -4.042 |
| 3.293 | 9.903 | 3.483 | 27.469 | -1.644 | 0.637 |
| -4.859 | -0.151 | -7.358 | -0.400 | 30.426 | -0.745 |
| -6.154 | -7.492 | -5.591 | -0.797 | -3.177 | 32.008 |
| -57.144 | 533.140 | 420.177 | -109.872 | -187.443 | 147.533 |
| 63.285 | 146.027 | 64.633 | 0.607 | -6.403 | 0.407 |
| 241.359 | 841.547 | 198.430 | 148.438 | -10.080 | 104.824 |
| -11.947 | 538.321 | 427.292 | -137.239 | -187.284 | 154.288 |
| -0.290 | -6.486 | -4.645 | -5.650 | 42.172 | -1.220 |
| -24.181 | 532.030 | 435.853 | -109.464 | -192.930 | 131.996 |
| 152.651 | 63.804 | 60.723 | 0.432 | -0.914 | -6.663 |
| -155.861 | -644.657 | -330.593 | -86.516 | 177.515 | -52.366 |
| 60.080 | 64.915 | 140.184 | 1.515 | -4.619 | -2.050 |
| 0.416 | 4.953 | 1.354 | 45.797 | -5.463 | -2.201 |
| -254.267 | -862.804 | -244.816 | -153.465 | -11.258 | -96.074 |
| 0.585 | 0.799 | -1.771 | -2.042 | -3.871 | 46.442 |
| 68.029 | 71.071 | 63.853 | -6.604 | -20.565 | 3.850 |
| 23.229 | 87.941 | 38.236 | 6.713 | -5.661 | 6.786 |
| 60.294 | 64.786 | 140.385 | 1.539 | -4.848 | -2.042 |
| 0.216 | 44.335 | 34.628 | -17.322 | -15.385 | 9.556 |
| 4.672 | 80.014 | 33.814 | 0.117 | 38.352 | 12.737 |
| 18.407 | 64.659 | 27.363 | 9.475 | -23.932 | 16.639 |
| 10.255 | -73.127 | -24.533 | -10.287 | 14.782 | -4.930 |
| 1.823 | -55.314 | -21.984 | -9.317 | 13.674 | -8.876 |
| -1.112 | -37.849 | -32.860 | 8.567 | 22.240 | -10.435 |
| -0.238 | -9.003 | -15.294 | 27.267 | 8.927 | -11.345 |
| -22.170 | -65.679 | -36.781 | -12.111 | 22.151 | -5.935 |
| 0.751 | -12.901 | -19.693 | -0.406 | 9.584 | 16.296 |
| 51.475 | 29.107 | 32.891 | -1.876 | -1.844 | -4.655 |
| 21.698 | 54.203 | 32.066 | 1.201 | -2.981 | -0.842 |
| 19.658 | 25.129 | 53.109 | -0.835 | 0.035 | -0.719 |
| -0.223 | 6.264 | 1.989 | 13.871 | -2.937 | 0.895 |
| 1.262 | 6.488 | 2.544 | 0.129 | 10.299 | 0.672 |
| -2.548 | 1.833 | 0.593 | -0.851 | -3.460 | 15.383 |
| 44.740 | 16.561 | 19.103 | -2.601 | 1.384 | -5.634 |
| 16.096 | 33.777 | 18.888 | -0.285 | 1.445 | -1.462 |
| 23.995 | 22.634 | 51.527 | 0.051 | 0.504 | -3.097 |
| -3.455 | -5.212 | -3.901 | 9.196 | -0.284 | -0.135 |
| 1.358 | -1.963 | -1.029 | -0.718 | 17.413 | -0.907 |
| -3.924 | -6.624 | -3.681 | -1.361 | 1.401 | 10.406 |
| 256.003 | 112.814 | 119.423 | -8.852 | -3.022 | 2.397 |
| 112.854 | 266.891 | 112.855 | -8.179 | -5.770 | -8.171 |
| 119.712 | 112.631 | 237.271 | -7.160 | 1.252 | 0.766 |
| -9.049 | -4.711 | -7.832 | 64.109 | 4.353 | -4.051 |
| -192.360 | -291.610 | -227.688 | 37.370 | -91.800 | -84.381 |
| -193.726 | -290.211 | -221.336 | 37.062 | -104.127 | -71.482 |
| 321.267 | 395.311 | 330.437 | -34.068 | 103.402 | 83.535 |
| 297.808 | 420.172 | 334.111 | -38.495 | 103.623 | 85.493 |
| 298.284 | 399.200 | 355.805 | -42.029 | 101.353 | 88.297 |
| -8.354 | -4.067 | -6.745 | 63.853 | 4.203 | -3.784 |
| 2.435 | -5.262 | 1.720 | 4.150 | 72.348 | -4.113 |
| 190.781 | 290.890 | 227.860 | -33.684 | 104.539 | 99.438 |
| 182.273 | 116.488 | 114.669 | 2.910 | -5.251 | -10.486 |
| 53.457 | 131.470 | 45.589 | 13.557 | -15.965 | -20.749 |
| 120.025 | 112.921 | 237.760 | -7.276 | 1.184 | 0.886 |
| 3.421 | 1.702 | -8.019 | 35.822 | -5.102 | -8.965 |
| -19.119 | -29.862 | -25.158 | 5.507 | 3.309 | -7.387 |
| -20.450 | -28.496 | -18.941 | 5.121 | -10.165 | 6.090 |
| 256.385 | 113.168 | 120.021 | -8.993 | -3.104 | 2.544 |
| 105.407 | 177.210 | 117.835 | -10.899 | 6.229 | 5.884 |
| 120.094 | 112.985 | 237.869 | -7.301 | 1.169 | 0.913 |
| 35.505 | 33.407 | 39.102 | 12.475 | 14.533 | 15.871 |
| -0.972 | -6.305 | -2.296 | -2.532 | 40.098 | 9.084 |
| 17.638 | 28.952 | 25.392 | -1.932 | 10.312 | 23.301 |
| 154.085 | 93.112 | 94.399 | -1.664 | -4.296 | -2.316 |
| 111.015 | 184.356 | 117.937 | -6.040 | -1.327 | -4.723 |
| 81.610 | 85.520 | 130.301 | -2.624 | -2.149 | 0.664 |
| -2.064 | -3.881 | -8.072 | 34.440 | 1.664 | -0.161 |
| 4.621 | -0.209 | -1.791 | 2.789 | 36.428 | -2.298 |
| -6.360 | -5.738 | -0.750 | 2.708 | -3.219 | 22.848 |
| 154.861 | 93.391 | 96.378 | -4.225 | -0.023 | -0.362 |
| 93.544 | 147.793 | 93.260 | -5.445 | 1.935 | -2.007 |
| 101.011 | 98.261 | 152.088 | -6.865 | 0.739 | 2.954 |
| 2.984 | 1.312 | -0.088 | 20.749 | 4.894 | 2.003 |
| 1.963 | -0.153 | -0.059 | 2.464 | 30.962 | 0.070 |
| 2.079 | -2.630 | 6.585 | -1.849 | 0.935 | 26.484 |
| 139.556 | 90.239 | 37.218 | 54.131 | 24.695 | -2.784 |
| 74.915 | 160.575 | 60.686 | 1.178 | -1.293 | 5.517 |
| 106.627 | 95.194 | 74.667 | 52.910 | 18.369 | -4.604 |
| 2.468 | 1.509 | 3.572 | 40.033 | -1.176 | -0.761 |
| 49.699 | 40.247 | -22.612 | 49.180 | 36.935 | -8.370 |
| 4.143 | 6.156 | 1.280 | -1.168 | 2.477 | 47.345 |
| 158.330 | 72.956 | 69.290 | 1.709 | 9.022 | 3.947 |
| 8.325 | 56.293 | 82.824 | -49.258 | -12.978 | 10.563 |
| 69.035 | 60.228 | 162.621 | 4.015 | 0.825 | 1.165 |
| 0.781 | -0.013 | 3.510 | 40.981 | -0.499 | -0.988 |
| 0.834 | -1.896 | 0.455 | -0.364 | 43.624 | 1.190 |
| 2.456 | 4.633 | 1.218 | -0.220 | 3.154 | 47.118 |
| 101.126 | 60.125 | 57.913 | 7.405 | 7.918 | 4.186 |
| 58.581 | 81.416 | 49.127 | 6.063 | 2.559 | 1.108 |
| 65.104 | 64.122 | 98.990 | 6.490 | 1.522 | 2.284 |
| 1.709 | 0.824 | 3.544 | 40.459 | -0.872 | -0.864 |
| 7.471 | 9.072 | -2.488 | 2.567 | 20.183 | -1.338 |
| 13.512 | 9.469 | 1.461 | 4.659 | 0.425 | 15.358 |
| 22.899 | 1.924 | -4.453 | 6.822 | 1.860 | 3.765 |
| 73.988 | 159.737 | 60.651 | 1.699 | -0.920 | 5.392 |
| 55.484 | 57.478 | 99.115 | -3.565 | -2.129 | 3.896 |
| -1.250 | -0.949 | 3.768 | 12.412 | -4.291 | -0.235 |
| -1.697 | 2.061 | 1.887 | -7.422 | 17.589 | 0.256 |
| 2.293 | -5.171 | -6.839 | 2.911 | 2.343 | -19.103 |
| 61.293 | 27.123 | 28.679 | 0.008 | 6.101 | 5.570 |
| 27.299 | 51.922 | 23.239 | 0.354 | 2.713 | 4.161 |
| 26.874 | 21.496 | 54.660 | -0.101 | 2.008 | 1.595 |
| 1.124 | 1.795 | 1.424 | 17.878 | -1.203 | -0.571 |
| 3.930 | 2.190 | 3.280 | 0.450 | 12.876 | 0.642 |
| 5.927 | 5.273 | 2.435 | -0.583 | 0.007 | 12.628 |
| 61.363 | 27.147 | 29.346 | -1.292 | 5.735 | 5.232 |
| 25.754 | 46.210 | 20.342 | 1.374 | 2.894 | 3.303 |
| 24.602 | 19.402 | 52.543 | -0.213 | 2.105 | 1.025 |
| -0.072 | 0.722 | 1.303 | 17.417 | -1.349 | -0.558 |
| 3.050 | 3.063 | 2.696 | -1.563 | 15.711 | 0.603 |
| 3.402 | 1.752 | 0.447 | -0.883 | 0.739 | 18.866 |
| 186.065 | -132.823 | 14.698 | -11.910 | -8.678 | -12.645 |
| 171.414 | -111.120 | 15.201 | -12.311 | -10.919 | -16.049 |
| -69.473 | -207.841 | -203.508 | -55.559 | 15.134 | 104.713 |
| 4.775 | -1.483 | 3.238 | 43.568 | -2.229 | 1.267 |
| 163.438 | -137.915 | 21.691 | -34.003 | 24.968 | 54.408 |
| 134.875 | -172.310 | -20.498 | -9.934 | -10.232 | -10.253 |
| 4.782 | 193.502 | 137.049 | -13.862 | 66.654 | -65.457 |
| -109.104 | 246.354 | 32.018 | 32.743 | -6.150 | -55.974 |
| 47.677 | 194.996 | 275.139 | 51.263 | -9.896 | -101.028 |
| -163.294 | 134.168 | -19.177 | 56.154 | -4.942 | -53.231 |
| 61.077 | 203.048 | 242.805 | 52.163 | 7.985 | -102.661 |
| -161.586 | 133.394 | -20.631 | 33.814 | -2.372 | -32.189 |
| 108.556 | 39.981 | 51.012 | -3.204 | 1.181 | 6.939 |
| 71.618 | 95.334 | 55.364 | -5.102 | -0.334 | 2.438 |
| -1.880 | -16.442 | 19.798 | -6.547 | 3.718 | 10.242 |
| 16.944 | -16.615 | 4.089 | 18.928 | 0.799 | 5.038 |
| 16.032 | -14.496 | 2.679 | -3.103 | 20.148 | 6.746 |
| 18.401 | -17.279 | 2.854 | -3.949 | 3.296 | 24.629 |
| 51.856 | 58.970 | 44.452 | -0.252 | 1.436 | 4.160 |
| 28.824 | 81.706 | 43.401 | -1.112 | -0.564 | 0.975 |
| 33.689 | 67.755 | 89.759 | 5.416 | -0.004 | -5.134 |
| -3.995 | 17.735 | 9.417 | 16.219 | 4.600 | -5.171 |
| -11.681 | 14.841 | 3.220 | 2.522 | 8.700 | 0.544 |
| 5.177 | 25.408 | 24.610 | 4.957 | 0.384 | 6.894 |
| 50.672 | 20.327 | 22.393 | 0.357 | 1.439 | 1.377 |
| 21.517 | 57.860 | 22.222 | -0.104 | 0.460 | 0.506 |
| 34.049 | 31.563 | 62.910 | -0.272 | 1.296 | 1.693 |
| -3.058 | -2.841 | -3.338 | 11.271 | 1.746 | 0.312 |
| 1.653 | -1.780 | 0.589 | -0.097 | 14.559 | 0.339 |
| 3.892 | -2.932 | 1.760 | -0.051 | 1.127 | 17.617 |
| 52.788 | 25.922 | 25.800 | 0.992 | 1.599 | 0.509 |
| 23.309 | 64.412 | 26.563 | -0.037 | 0.028 | -0.415 |
| 22.365 | 23.809 | 51.239 | 0.571 | 0.574 | -0.086 |
| 0.138 | 2.030 | 1.989 | 13.577 | 1.651 | -1.329 |
| 0.123 | 1.724 | 2.296 | 0.536 | 14.868 | -0.804 |
| -0.362 | -1.606 | -0.091 | 0.079 | 2.939 | 21.368 |
| 259.800 | 129.012 | 131.362 | 1.549 | 6.511 | -0.476 |
| -67.491 | 35.774 | 31.198 | -19.235 | -33.837 | 116.082 |
| -51.368 | -10.199 | 82.473 | -26.588 | -34.043 | 110.205 |
| -0.441 | 4.185 | -6.362 | 67.717 | -2.865 | 0.065 |
| 2.629 | -0.406 | 2.774 | -2.907 | 62.995 | -3.739 |
| -7.348 | 6.700 | -4.646 | -0.458 | 0.867 | 59.514 |
| 263.754 | 131.459 | 134.603 | 1.260 | 6.136 | -1.340 |
| 131.648 | 264.684 | 137.234 | 10.481 | 0.394 | 7.400 |
| 135.096 | 137.203 | 249.796 | -4.886 | 4.207 | -3.797 |
| 3.513 | 6.631 | -3.121 | 67.428 | -3.239 | -0.799 |
| 6.583 | 2.040 | 6.015 | -3.197 | 62.620 | -4.603 |
| -3.393 | 9.146 | -1.405 | -0.748 | 0.492 | 58.650 |
| 101.638 | 51.023 | 42.615 | -4.038 | 13.277 | 15.638 |
| 129.473 | 263.339 | 135.451 | 10.640 | 0.600 | 7.875 |
| 111.081 | 105.468 | 161.960 | -8.211 | 0.321 | 7.836 |
| -15.358 | -18.558 | -27.811 | 7.884 | -1.450 | 21.027 |
| -15.362 | -8.091 | -4.193 | -4.273 | 17.356 | 13.468 |
| -19.465 | -8.919 | -11.401 | -2.168 | 0.617 | 34.777 |
| 124.087 | 103.808 | 111.360 | -10.594 | -6.208 | 0.503 |
| 102.668 | 131.683 | 118.147 | -2.302 | 3.940 | -20.280 |
| 81.952 | 106.387 | 158.063 | -14.448 | -5.758 | 0.678 |
| 1.734 | 5.530 | -4.579 | 67.558 | -3.071 | -0.410 |
| -1.765 | 30.163 | 33.841 | -3.496 | 12.317 | -8.067 |
| 11.477 | 14.433 | 22.457 | 0.667 | 3.657 | -8.862 |
| 110.386 | 70.232 | 77.778 | -5.933 | 2.930 | 3.256 |
| 71.614 | 112.893 | 71.920 | -2.844 | 3.502 | 6.070 |
| 93.286 | 91.110 | 139.160 | -7.294 | 0.658 | 0.521 |
| -7.819 | -8.215 | -10.870 | 21.324 | -0.354 | 3.279 |
| 0.112 | 0.672 | -2.252 | -0.038 | 20.310 | 2.271 |
| -4.036 | 3.418 | -3.667 | -0.431 | 3.292 | 31.752 |
| 116.808 | 77.368 | 85.482 | -7.099 | 0.674 | 1.952 |
| 75.964 | 122.036 | 80.130 | -5.443 | 1.867 | 5.969 |
| 87.082 | 82.651 | 132.007 | -9.278 | 0.391 | -0.454 |
| -7.518 | -5.114 | -6.205 | 17.447 | -1.855 | -0.576 |
| 3.775 | 4.395 | 4.791 | -2.330 | 30.035 | 0.350 |
| -1.124 | 5.344 | -2.300 | -0.103 | 3.966 | 29.231 |
| -220.704 | 106.976 | -382.375 | -206.527 | 22.795 | -19.057 |
| -150.278 | 270.387 | 89.584 | -106.156 | 6.203 | 55.944 |
| -91.013 | 70.477 | -515.759 | -185.591 | 63.329 | -27.958 |
| 56.072 | 209.050 | -223.461 | -267.580 | 30.022 | -17.637 |
| 53.035 | 255.891 | -210.069 | -209.065 | -19.431 | -9.543 |
| 64.577 | 217.497 | -253.865 | -203.737 | 40.783 | -73.043 |
| 154.887 | -244.963 | -69.245 | 107.427 | -13.065 | -37.193 |
| -193.073 | -524.243 | 72.505 | 178.697 | -6.632 | 9.613 |
| -213.578 | -407.737 | -65.327 | 221.317 | 0.043 | 10.248 |
| 145.748 | -243.387 | -77.173 | 108.918 | -5.875 | -42.304 |
| -110.032 | -474.427 | 134.922 | 404.301 | -13.440 | -24.008 |
| 146.681 | -223.319 | -69.282 | 101.682 | -15.084 | -32.551 |
| -59.715 | -42.823 | -82.319 | -16.505 | 2.957 | -2.900 |
| 66.334 | 150.693 | 66.229 | 6.227 | 0.286 | 2.836 |
| -60.631 | -42.115 | -91.557 | -21.639 | 6.602 | 1.457 |
| -22.580 | -14.421 | -15.256 | 7.744 | -10.346 | -0.459 |
| 5.476 | 54.365 | -10.402 | -43.907 | 14.413 | 2.435 |
| -16.027 | -7.968 | -15.185 | -10.985 | -8.468 | 18.884 |
| -77.883 | -59.995 | -40.153 | 11.940 | -5.718 | 3.249 |
| -45.265 | -46.953 | -42.802 | 31.261 | 7.696 | 10.840 |
| -64.896 | -74.509 | -51.952 | 18.568 | 15.666 | 11.711 |
| -2.601 | 2.708 | -3.618 | 43.405 | -1.090 | 1.429 |
| 1.635 | 0.530 | -3.786 | -1.074 | 42.017 | -3.896 |
| 21.855 | -5.129 | 2.438 | 12.038 | -1.615 | 10.277 |
| 48.023 | 19.827 | 17.325 | -3.039 | 2.243 | 4.992 |
| 39.035 | 71.551 | 40.219 | -3.720 | -1.734 | 5.107 |
| 20.748 | 23.352 | 40.235 | -6.278 | 2.250 | 0.301 |
| -2.540 | -5.037 | -0.750 | 12.872 | -0.864 | 1.189 |
| 3.223 | 4.178 | 1.543 | -2.654 | 10.284 | -1.134 |
| 2.630 | 4.492 | -0.263 | -0.585 | -1.213 | 18.321 |
| 48.654 | 16.719 | 18.326 | 0.165 | 2.836 | 5.007 |
| 29.504 | 57.941 | 26.963 | -1.749 | 1.721 | 3.345 |
| 22.799 | 19.877 | 52.660 | -0.051 | 2.978 | 1.141 |
| -0.966 | -1.991 | 0.369 | 21.613 | -1.025 | 0.631 |
| 2.995 | -0.076 | 0.694 | 0.635 | 16.902 | -1.330 |
| 6.354 | 5.373 | 1.803 | 1.582 | 0.136 | 18.496 |
| 157.918 | 67.256 | 64.247 | -2.295 | 3.384 | -7.121 |
| 333.950 | 160.940 | 153.875 | -18.415 | -103.168 | -131.246 |
| 24.929 | -81.065 | -126.010 | 89.494 | -85.446 | -117.177 |
| 48.670 | -55.810 | -111.640 | 90.913 | -85.219 | -119.128 |
| 273.998 | 69.980 | 97.744 | -17.799 | -86.189 | -129.110 |
| -8.573 | -4.562 | -2.511 | -0.713 | -3.164 | 46.135 |
| 161.178 | 70.730 | 65.289 | -2.721 | 4.021 | -8.483 |
| 71.712 | 143.633 | 59.568 | 1.833 | 3.643 | -3.503 |
| -213.166 | -13.309 | -13.115 | 18.542 | 104.819 | 128.544 |
| -0.842 | 3.852 | -1.037 | 40.314 | 1.056 | -1.559 |
| 7.814 | 5.110 | 0.850 | 0.525 | 42.716 | -3.497 |
| -5.313 | -1.088 | -1.468 | -1.139 | -2.527 | 44.772 |
| 36.309 | 22.220 | 42.515 | 5.903 | 0.280 | -12.809 |
| 35.403 | 28.181 | 41.912 | 3.992 | 1.743 | -13.499 |
| 64.871 | 58.202 | 133.528 | -1.537 | 0.297 | -1.765 |
| -2.635 | 1.942 | -1.611 | 40.548 | 0.706 | -0.810 |
| 6.021 | 3.199 | 0.276 | 0.759 | 42.366 | -2.748 |
| -7.106 | -2.998 | -2.042 | -0.905 | -2.877 | 45.521 |
| 37.266 | 44.357 | 24.778 | -4.837 | -3.246 | 11.254 |
| -10.877 | 15.477 | -6.276 | -6.093 | 10.181 | 4.641 |
| 35.991 | 39.909 | 24.326 | -2.759 | -1.370 | 10.010 |
| -26.444 | -7.556 | -8.933 | 18.203 | 10.315 | 14.518 |
| -24.390 | -5.916 | -9.011 | 1.617 | 26.762 | 10.892 |
| -30.363 | -10.236 | -8.588 | 3.416 | 8.198 | 33.459 |
| 52.769 | 23.759 | 23.247 | 0.609 | 0.229 | -3.762 |
| 21.320 | 44.243 | 15.482 | -1.515 | -0.186 | 0.693 |
| 18.747 | 17.623 | 39.777 | 0.273 | 0.680 | -0.727 |
| 0.197 | -1.587 | -2.779 | 10.998 | -0.645 | 0.034 |
| 5.102 | 0.451 | 1.302 | 0.971 | 12.031 | -2.136 |
| -0.065 | 0.684 | -1.719 | 0.208 | -2.042 | 13.606 |
| 41.788 | 19.818 | 18.891 | 0.054 | 2.206 | -0.838 |
| 20.247 | 45.654 | 18.550 | -1.787 | 1.627 | -0.455 |
| 19.691 | 20.388 | 42.744 | -1.060 | 1.685 | 0.493 |
| 1.175 | -0.988 | 1.282 | 10.060 | 2.351 | 0.814 |
| 0.446 | -0.198 | 1.101 | 1.378 | 12.327 | 0.344 |
| -0.484 | -0.131 | 0.961 | -0.277 | 0.372 | 14.231 |
| -48.441 | 41.617 | 55.487 | 61.734 | -12.022 | 15.210 |
| -88.664 | 69.061 | 56.857 | 61.167 | -8.530 | 19.983 |
| -87.476 | 43.969 | 93.913 | 63.412 | -11.378 | 21.118 |
| -140.382 | -8.833 | 3.930 | 82.533 | -14.473 | 18.459 |
| -135.632 | -2.235 | 7.384 | 64.036 | 3.149 | 16.810 |
| -140.681 | -6.564 | 7.607 | 64.562 | -17.044 | 34.286 |
| 226.880 | 57.049 | 45.989 | -67.111 | 16.195 | -21.584 |
| 187.259 | 84.391 | 47.445 | -67.623 | 19.651 | -16.787 |
| 188.530 | 59.452 | 84.084 | -65.477 | 16.858 | -15.637 |
| 135.647 | 6.622 | -5.470 | -46.202 | 13.704 | -18.313 |
| 140.402 | 13.256 | -2.022 | -64.816 | 31.296 | -19.975 |
| 135.340 | 8.918 | -1.818 | -64.279 | 11.127 | -2.444 |
| 22.804 | 4.298 | 28.905 | 6.532 | 2.523 | -3.270 |
| -40.874 | -11.645 | -17.844 | 9.023 | -5.653 | -3.100 |
| -6.378 | -4.604 | 48.349 | 4.416 | -3.582 | -5.200 |
| -14.413 | 1.275 | 4.170 | 16.029 | -1.055 | -0.769 |
| -11.362 | 4.685 | 3.060 | 6.003 | 16.145 | 0.232 |
| -1.789 | 0.350 | -1.213 | 3.033 | -5.969 | 38.519 |
| 100.279 | 49.913 | 50.006 | -8.937 | 3.580 | -5.004 |
| 14.615 | 15.958 | 4.725 | -4.930 | 0.003 | 7.540 |
| 64.008 | 52.468 | 86.955 | -7.507 | 4.340 | 1.053 |
| 8.370 | 0.426 | -7.770 | 5.652 | 1.036 | -2.570 |
| 28.412 | -0.118 | 12.013 | -12.341 | 4.003 | 6.797 |
| 11.023 | 1.931 | 2.344 | -6.179 | -1.626 | 14.576 |
| 40.455 | 13.690 | 16.214 | 0.648 | 0.103 | 1.047 |
| 18.526 | 46.130 | 22.458 | -0.583 | 1.557 | 1.217 |
| 27.596 | 26.735 | 60.740 | -2.178 | 0.475 | 0.960 |
| -2.087 | 0.360 | -0.297 | 13.485 | -0.345 | 0.335 |
| 1.966 | 2.700 | 2.252 | 0.237 | 15.498 | -0.340 |
| -0.967 | 0.808 | 1.430 | 1.078 | -1.341 | 12.097 |
| 47.747 | 16.923 | 20.841 | -0.834 | 1.281 | 1.641 |
| 20.869 | 43.887 | 20.528 | -2.241 | 0.903 | 2.751 |
| 21.600 | 18.625 | 50.948 | 1.323 | -0.670 | 2.434 |
| 1.100 | 1.267 | -0.241 | 12.192 | -0.047 | 0.582 |
| 2.584 | 0.158 | -0.816 | -0.749 | 11.694 | -0.146 |
| 0.716 | -0.068 | 1.052 | -1.109 | -1.531 | 15.277 |
| 145.729 | 56.980 | 51.701 | 1.427 | -2.127 | 1.055 |
| 58.399 | 152.147 | 62.952 | -2.094 | 5.412 | -1.012 |
| 52.509 | 62.739 | 144.175 | 1.684 | 1.605 | -1.005 |
| 1.808 | -2.423 | 1.668 | 42.448 | 0.986 | 4.515 |
| 1.523 | 5.258 | 1.563 | 0.960 | 37.047 | -0.212 |
| 5.327 | -1.125 | -1.175 | 4.535 | -0.422 | 41.826 |
| 145.813 | 57.287 | 51.860 | 1.554 | -2.052 | 1.146 |
| 58.484 | 152.455 | 63.111 | -1.967 | 5.487 | -0.920 |
| 52.594 | 63.046 | 144.334 | 1.811 | 1.680 | -0.914 |
| 1.892 | -2.115 | 1.827 | 42.575 | 1.061 | 4.607 |
| 1.608 | 5.566 | 1.722 | 1.087 | 37.122 | -0.121 |
| 5.411 | -0.817 | -1.016 | 4.662 | -0.347 | 41.917 |
| 38.575 | 4.361 | 2.688 | -33.270 | 18.648 | 3.576 |
| 49.951 | 114.494 | 51.733 | 1.378 | 16.469 | 8.253 |
| 52.547 | 62.877 | 144.246 | 1.741 | 1.639 | -0.964 |
| 1.846 | -2.284 | 1.739 | 42.505 | 1.020 | 4.556 |
| 1.561 | 5.397 | 1.635 | 1.017 | 37.081 | -0.171 |
| 5.365 | -0.986 | -1.103 | 4.592 | -0.388 | 41.867 |
| 95.627 | 48.669 | 53.741 | -6.048 | -12.908 | -10.385 |
| 70.799 | 96.861 | 60.282 | -5.431 | -7.970 | -8.675 |
| 60.943 | 45.312 | 97.374 | -3.256 | -10.405 | -10.381 |
| 1.854 | -2.254 | 1.755 | 42.518 | 1.028 | 4.566 |
| 1.570 | 5.428 | 1.651 | 1.030 | 37.088 | -0.162 |
| 5.373 | -0.956 | -1.087 | 4.605 | -0.381 | 41.876 |
| 59.365 | 38.885 | 34.356 | 1.356 | -1.081 | 0.296 |
| 21.973 | 45.799 | 16.375 | -3.698 | 2.498 | -0.471 |
| 23.575 | 29.263 | 50.057 | -0.518 | 0.742 | -0.608 |
| -0.076 | -1.349 | -0.739 | 16.072 | 1.142 | 1.973 |
| 0.633 | 4.780 | 1.611 | 0.139 | 18.342 | 2.040 |
| 1.870 | 0.131 | -2.124 | 1.219 | 1.612 | 18.729 |
| 46.845 | 25.006 | 20.991 | 0.172 | -0.978 | -2.436 |
| 22.558 | 51.662 | 20.898 | -1.756 | 0.935 | -2.268 |
| 19.078 | 20.410 | 43.590 | 0.433 | 0.923 | -3.429 |
| 1.169 | -2.897 | 0.984 | 14.233 | -0.885 | -0.109 |
| 1.957 | 1.288 | 1.896 | 0.238 | 13.427 | 0.068 |
| 1.504 | -0.524 | -1.638 | 1.281 | -0.247 | 17.341 |
| 43.463 | 439.618 | 42.436 | -333.085 | 878.778 | 152.461 |
| 137.497 | 339.744 | 53.640 | -342.102 | 882.558 | 142.949 |
| 137.598 | 126.587 | 243.478 | 3.104 | 12.023 | 1.546 |
| 20.930 | 314.481 | -38.471 | -366.642 | 841.147 | 140.580 |
| 23.325 | 32.705 | 60.171 | -64.311 | 138.718 | 21.046 |
| 38.812 | 341.071 | -41.591 | -331.296 | 895.923 | 72.513 |
| 169.090 | 93.103 | 74.037 | 65.642 | -101.183 | -19.661 |
| 82.037 | -319.737 | 145.129 | 318.477 | -861.670 | -137.327 |
| 59.162 | -236.428 | 46.055 | 338.232 | -884.570 | -136.770 |
| -35.919 | -357.114 | 52.924 | 288.170 | -912.879 | -140.722 |
| -13.859 | -319.083 | 39.941 | 311.581 | -876.524 | -129.285 |
| -17.678 | -327.316 | 49.257 | 330.357 | -853.453 | -203.826 |
| 189.951 | 126.124 | 132.456 | -8.827 | 13.855 | 3.086 |
| 125.331 | 181.277 | 129.812 | -0.461 | 13.006 | 6.233 |
| 129.209 | 127.773 | 179.471 | -3.487 | 18.401 | 7.200 |
| 0.051 | 9.635 | 8.826 | 22.185 | 12.933 | 3.892 |
| 5.776 | 6.020 | 12.829 | -3.052 | 48.820 | 2.273 |
| 47.855 | 39.258 | 8.052 | 0.607 | 62.703 | -32.207 |
| 255.876 | 123.629 | 137.667 | 3.598 | -1.870 | -8.228 |
| 123.854 | 238.980 | 127.390 | 9.074 | 5.879 | 2.902 |
| 101.821 | 85.914 | 81.203 | 27.219 | -59.500 | -5.835 |
| 3.791 | 11.113 | 3.164 | 65.350 | 4.847 | -0.518 |
| 0.671 | 6.123 | 11.931 | 4.862 | 71.440 | -0.576 |
| 0.374 | 1.331 | -0.622 | 8.477 | -10.805 | 24.026 |
| 144.704 | 100.225 | 96.960 | -0.758 | 10.055 | 3.575 |
| 101.637 | 139.579 | 98.138 | 2.334 | 7.907 | 1.953 |
| 111.007 | 106.332 | 106.153 | 1.588 | 29.006 | -2.456 |
| 2.501 | 5.077 | 4.434 | 23.084 | 3.652 | 1.568 |
| 6.866 | 6.718 | 5.794 | 2.144 | 27.196 | -1.832 |
| -0.060 | 3.383 | 1.132 | 0.985 | 0.650 | 21.083 |
| 113.262 | 76.877 | 80.419 | 1.482 | -2.169 | 3.555 |
| 123.342 | 175.708 | 124.165 | 6.485 | 1.968 | 4.130 |
| 120.379 | 116.413 | 159.596 | 5.059 | 2.538 | 2.148 |
| -1.248 | 6.982 | 3.037 | 34.357 | 1.958 | 1.344 |
| 5.627 | 3.397 | 5.868 | 2.096 | 21.130 | -0.625 |
| 0.073 | 1.545 | 2.678 | 2.218 | -2.548 | 24.273 |
| 59.652 | 170.348 | 53.727 | -81.258 | -15.901 | -56.985 |
| -56.797 | 195.453 | 111.578 | 21.519 | -42.580 | 94.002 |
| -99.451 | 126.795 | 3.577 | 19.210 | 5.561 | 38.357 |
| -1.003 | -2.370 | 3.505 | 47.601 | 1.202 | 1.626 |
| 1.731 | 2.793 | 2.440 | 1.138 | 43.527 | -1.626 |
| -3.836 | -3.152 | 1.005 | 1.999 | 0.863 | 45.514 |
| 144.245 | 64.428 | 62.008 | 0.152 | 3.731 | -2.355 |
| 63.637 | 145.297 | 66.861 | 1.042 | 3.899 | -1.926 |
| 60.750 | 66.240 | 152.090 | 4.697 | 3.568 | 2.001 |
| 1.088 | -0.367 | 5.779 | 47.711 | 1.185 | 2.259 |
| 3.822 | 4.797 | 4.713 | 1.249 | 43.509 | -0.993 |
| -1.745 | -1.148 | 3.278 | 2.110 | 0.846 | 46.147 |
| 143.096 | 63.326 | 60.757 | 0.091 | 3.740 | -2.703 |
| 62.487 | 144.195 | 65.610 | 0.981 | 3.908 | -2.274 |
| 44.836 | 66.132 | 94.333 | 1.534 | -2.369 | 9.119 |
| -0.062 | -1.469 | 4.528 | 47.651 | 1.194 | 1.910 |
| -7.290 | 15.863 | 7.671 | 2.183 | 13.088 | 9.681 |
| -2.895 | -2.250 | 2.028 | 2.049 | 0.855 | 45.799 |
| 143.304 | 63.526 | 60.985 | 0.102 | 3.738 | -2.640 |
| 30.692 | 29.319 | 17.711 | 3.593 | 2.809 | -8.857 |
| 66.694 | 45.665 | 83.680 | -2.211 | 6.948 | -8.812 |
| 8.769 | -9.427 | -6.030 | 16.782 | 5.077 | -9.427 |
| 14.953 | -4.908 | -3.303 | -1.661 | 21.738 | -8.490 |
| -2.686 | -2.050 | 2.255 | 2.060 | 0.853 | 45.862 |
| 63.465 | 34.317 | 32.264 | -0.436 | 1.414 | -3.079 |
| 32.156 | 61.254 | 31.972 | 2.412 | 1.096 | -0.872 |
| 27.657 | 29.399 | 52.103 | -0.091 | 1.780 | -0.658 |
| -0.424 | 2.064 | 2.278 | 17.381 | -1.632 | 0.922 |
| 2.582 | 6.244 | 2.932 | 0.590 | 20.908 | 1.201 |
| -4.291 | -0.024 | 0.129 | -0.279 | 0.725 | 16.793 |
| 56.883 | 25.529 | 25.121 | 0.761 | 2.470 | -2.206 |
| 32.962 | 58.171 | 30.296 | 2.165 | 1.569 | -1.891 |
| 26.828 | 24.989 | 49.545 | 0.538 | 1.791 | -0.656 |
| -1.238 | -0.052 | -0.557 | 21.013 | 0.796 | -0.851 |
| 3.572 | 1.111 | 0.422 | -1.970 | 15.305 | -0.373 |
| -1.623 | -0.693 | 0.699 | -0.131 | 1.790 | 17.856 |
| 253.000 | 128.297 | 132.243 | -0.216 | -1.794 | -21.577 |
| 129.462 | 268.434 | 132.603 | 4.320 | 1.439 | 1.380 |
| 129.907 | 132.046 | 275.318 | 2.566 | 6.244 | -11.366 |
| -1.288 | 5.872 | 2.026 | 63.659 | -5.079 | -0.952 |
| -78.165 | -47.019 | 23.014 | 27.951 | 104.255 | 43.647 |
| -84.102 | -43.056 | 15.383 | 33.207 | 74.776 | 73.827 |
| 257.879 | 165.544 | 110.609 | -27.950 | -79.041 | -58.266 |
| 129.923 | 270.362 | 133.212 | 3.849 | 1.277 | 1.213 |
| 130.369 | 133.973 | 275.928 | 2.095 | 6.082 | -11.533 |
| 80.683 | 49.732 | -13.197 | -1.000 | -79.765 | -42.236 |
| 2.506 | 2.099 | 6.468 | -5.395 | 66.327 | -1.472 |
| -4.382 | 2.166 | -11.412 | -1.049 | -4.349 | 69.795 |
| 177.975 | 115.466 | 128.535 | 5.360 | 5.481 | -9.803 |
| 112.566 | 182.050 | 119.827 | 5.199 | 7.143 | 7.484 |
| 114.159 | 106.672 | 148.733 | 6.969 | 9.523 | 0.110 |
| -1.080 | 6.739 | 2.300 | 63.447 | -5.152 | -1.028 |
| 2.252 | 1.039 | 6.132 | -5.136 | 66.415 | -1.380 |
| -13.906 | -1.239 | 0.734 | 5.504 | 5.081 | 34.234 |
| 253.254 | 129.357 | 132.578 | -0.476 | -1.883 | -21.669 |
| 116.906 | 152.469 | 120.582 | -1.086 | -10.063 | -4.552 |
| 134.522 | 123.179 | 197.218 | -0.155 | -0.311 | -5.202 |
| -1.034 | 6.932 | 2.361 | 63.399 | -5.168 | -1.044 |
| 7.211 | 3.938 | 5.441 | -5.785 | 22.649 | -5.443 |
| 1.150 | 7.653 | -2.688 | -0.511 | -9.870 | 26.840 |
| 139.586 | 89.692 | 95.339 | 0.016 | 0.773 | -8.424 |
| 92.794 | 144.178 | 95.852 | -0.180 | 0.423 | 0.808 |
| 123.131 | 117.530 | 179.229 | 3.760 | 5.368 | -4.312 |
| 0.700 | 1.205 | 1.566 | 24.944 | 0.929 | 2.494 |
| 0.525 | -2.258 | 4.147 | 0.250 | 22.557 | 2.014 |
| -6.691 | 2.611 | -2.295 | 2.272 | -2.100 | 36.089 |
| 153.262 | 100.746 | 103.030 | -0.879 | -1.661 | -11.526 |
| 90.733 | 144.926 | 94.441 | -2.229 | -1.952 | -1.133 |
| 124.301 | 118.687 | 179.222 | 3.271 | 4.434 | -4.941 |
| 2.524 | 4.251 | 3.876 | 25.865 | -1.387 | 1.364 |
| 0.659 | -2.130 | 5.618 | -1.458 | 27.822 | -0.251 |
| -4.426 | 0.327 | -3.822 | -0.187 | -0.772 | 24.100 |
| 141.883 | 57.474 | 60.444 | -2.984 | -12.002 | -1.160 |
| 58.366 | 133.196 | 61.103 | -10.050 | 1.375 | 0.334 |
| 60.726 | 60.678 | 143.498 | -3.964 | 1.046 | -1.333 |
| -2.850 | -3.043 | -3.645 | 45.101 | -2.145 | 2.691 |
| -35.180 | 3.385 | -147.867 | -0.071 | 128.306 | 74.985 |
| 4.234 | 0.601 | -1.321 | 2.393 | -4.460 | 41.577 |
| 142.140 | 56.894 | 59.940 | -2.849 | -11.608 | -1.438 |
| 87.886 | 187.368 | 158.576 | 77.605 | -83.261 | -53.921 |
| 60.983 | 60.098 | 142.994 | -3.829 | 1.439 | -1.611 |
| -2.593 | -3.624 | -4.148 | 45.235 | -1.752 | 2.414 |
| -0.761 | 1.374 | 0.991 | -1.881 | 43.005 | 1.176 |
| 4.491 | 0.021 | -1.824 | 2.528 | -4.066 | 41.300 |
| 84.215 | 51.205 | 46.142 | -7.795 | -2.410 | 0.374 |
| 19.385 | 44.047 | 16.671 | -15.283 | 4.828 | 7.035 |
| 60.842 | 60.417 | 143.271 | -3.903 | 1.223 | -1.458 |
| -2.734 | -3.304 | -3.871 | 45.161 | -1.968 | 2.566 |
| -0.903 | 1.693 | 1.268 | -1.955 | 42.789 | 1.328 |
| 4.350 | 0.340 | -1.547 | 2.454 | -4.283 | 41.453 |
| 92.832 | 38.863 | 52.837 | 13.123 | -12.312 | -0.307 |
| 36.025 | 39.427 | 47.139 | 4.655 | -8.065 | -2.448 |
| 22.151 | 15.783 | 61.008 | -0.296 | -9.208 | -7.124 |
| 9.363 | -4.366 | 3.875 | 29.894 | -5.562 | 0.337 |
| 3.841 | 1.125 | 17.751 | -1.163 | 5.824 | -8.666 |
| 4.991 | 5.738 | 14.745 | 1.984 | -12.805 | 3.325 |
| 49.860 | 16.819 | 20.710 | 0.651 | -2.754 | 0.972 |
| 27.914 | 58.103 | 33.787 | -4.858 | -1.509 | 1.270 |
| 23.954 | 21.910 | 51.484 | -0.358 | 1.364 | 0.870 |
| 1.450 | 0.916 | -0.624 | 16.439 | -0.190 | 0.828 |
| 0.461 | -0.179 | -0.598 | -1.039 | 18.003 | 1.363 |
| 1.821 | 0.445 | -0.603 | 0.334 | -0.657 | 15.371 |
| 54.937 | 21.703 | 26.706 | 1.568 | -4.182 | -1.401 |
| 18.218 | 42.510 | 22.364 | -1.869 | -1.312 | -0.193 |
| 37.003 | 34.963 | 67.784 | 1.998 | -2.089 | -0.425 |
| 0.880 | 0.048 | -0.153 | 17.742 | -1.396 | 0.569 |
| -0.607 | -0.229 | 0.367 | 0.865 | 20.959 | 1.235 |
| 2.434 | 1.100 | 0.845 | 1.414 | -1.658 | 13.563 |
| 255.930 | 120.976 | 132.166 | 6.172 | 9.986 | 5.276 |
| 116.436 | 164.618 | 118.230 | -5.442 | -1.862 | -2.468 |
| 116.120 | 116.619 | 170.372 | -8.174 | -4.551 | -0.020 |
| -3.250 | -7.422 | -7.558 | 31.058 | -0.544 | -0.711 |
| 1.845 | -6.153 | -3.323 | -1.061 | 23.157 | -0.383 |
| -1.565 | -1.749 | -2.440 | -0.672 | 5.295 | 32.718 |
| 169.229 | 117.034 | 117.138 | -2.580 | 7.123 | 2.604 |
| 121.807 | 247.743 | 134.081 | 4.085 | -4.297 | 2.240 |
| 123.165 | 127.039 | 193.308 | -7.290 | -4.126 | -3.393 |
| -0.388 | -6.064 | -7.135 | 37.692 | 1.938 | -1.717 |
| 5.708 | -1.030 | -4.384 | -0.840 | 21.625 | 0.122 |
| 0.746 | -1.387 | -1.748 | -0.631 | 5.252 | 31.923 |
| 255.941 | 120.983 | 132.172 | 6.173 | 9.988 | 5.270 |
| 117.445 | 166.541 | 118.392 | -5.089 | -1.756 | -2.902 |
| 132.432 | 134.762 | 264.963 | -9.341 | -5.354 | 4.769 |
| 6.150 | -1.121 | -9.341 | 70.709 | -0.287 | 0.642 |
| 3.622 | -1.523 | -3.652 | -0.576 | 25.746 | 0.839 |
| -1.338 | 1.883 | 4.374 | 0.620 | 8.108 | 67.202 |
| 255.943 | 120.985 | 132.173 | 6.173 | 9.989 | 5.269 |
| 124.351 | 182.824 | 126.561 | -3.702 | 0.046 | -1.991 |
| 132.434 | 134.763 | 264.964 | -9.341 | -5.354 | 4.768 |
| -3.274 | -7.734 | -11.198 | 28.045 | -0.766 | -1.446 |
| 3.233 | -1.428 | -4.460 | 0.023 | 29.469 | 1.807 |
| -1.335 | 1.885 | 4.375 | 0.620 | 8.109 | 67.201 |
| 153.880 | 102.103 | 99.983 | -4.124 | 7.013 | 2.836 |
| 101.091 | 143.967 | 96.963 | -6.073 | -2.819 | -3.037 |
| 101.531 | 103.727 | 148.578 | -11.688 | -3.611 | -0.993 |
| -2.348 | -6.910 | -7.970 | 32.350 | -0.432 | -1.235 |
| 2.959 | -0.381 | -4.180 | 1.920 | 34.372 | 2.729 |
| 1.004 | -4.779 | -0.956 | -1.399 | 3.609 | 25.665 |
| 160.496 | 108.674 | 107.320 | -3.006 | 7.695 | 3.415 |
| 117.560 | 166.627 | 118.386 | -5.063 | -1.740 | -2.965 |
| 97.083 | 97.486 | 136.388 | -11.697 | -3.673 | -2.184 |
| -1.578 | -6.197 | -7.413 | 37.746 | 1.992 | -0.858 |
| 2.983 | -0.378 | -4.175 | 1.920 | 34.373 | 2.712 |
| 1.182 | -3.755 | -1.800 | -1.495 | 2.386 | 23.240 |
| 89.537 | 37.468 | 54.888 | -28.663 | -3.098 | -63.302 |
| 53.230 | 47.850 | 52.280 | -26.478 | -12.166 | -65.537 |
| 52.587 | 34.300 | 76.440 | -31.383 | -6.983 | -66.594 |
| 1.946 | -1.454 | 1.290 | 42.351 | 1.022 | 2.289 |
| -2.140 | 6.494 | 5.277 | 0.520 | 46.439 | 0.688 |
| 3.040 | 5.093 | 4.326 | 1.763 | 3.685 | 41.200 |
| 161.666 | 59.964 | 72.800 | 1.568 | -4.099 | 2.909 |
| 59.431 | 134.635 | 64.354 | 1.321 | 4.841 | 4.192 |
| 72.092 | 64.156 | 154.726 | 1.133 | 4.618 | 3.725 |
| -0.306 | -3.089 | 0.685 | 42.642 | 0.309 | 2.485 |
| -4.393 | 4.859 | 4.672 | 0.811 | 45.725 | 0.884 |
| 0.788 | 3.458 | 3.721 | 2.054 | 2.972 | 41.396 |
| 55.411 | 30.828 | 31.435 | 1.833 | 6.042 | -2.252 |
| 55.569 | 71.363 | 53.195 | -2.472 | -2.828 | -6.060 |
| 55.625 | 51.479 | 81.278 | -6.980 | 1.743 | -6.918 |
| -0.383 | -3.294 | -10.279 | 5.043 | 2.008 | -6.479 |
| -3.154 | 5.758 | 5.005 | 0.651 | 46.118 | 0.776 |
| 2.027 | 4.357 | 4.054 | 1.894 | 3.364 | 41.288 |
| 162.680 | 60.700 | 73.072 | 1.437 | -3.778 | 2.821 |
| 28.325 | 49.704 | 33.919 | 1.170 | -15.752 | 9.696 |
| 25.207 | 32.091 | 54.279 | -0.055 | -8.842 | 11.881 |
| 0.707 | -2.353 | 0.957 | 42.511 | 0.630 | 2.397 |
| 6.837 | -0.378 | 2.536 | 4.199 | 16.755 | 6.811 |
| 1.801 | 4.194 | 3.993 | 1.923 | 3.293 | 41.307 |
| 62.602 | 27.041 | 25.223 | 1.646 | 2.082 | 2.466 |
| 26.760 | 51.158 | 25.766 | 0.950 | -0.135 | -0.614 |
| 21.544 | 24.122 | 47.345 | -0.877 | 1.230 | 1.938 |
| -0.824 | -1.661 | -2.030 | 14.179 | 1.559 | 0.455 |
| 0.772 | -1.854 | -1.762 | 1.410 | 15.455 | -1.387 |
| 1.944 | -0.119 | 1.278 | 0.722 | 1.104 | 13.081 |
| 59.469 | 23.372 | 23.792 | 1.055 | 1.173 | 3.761 |
| 23.232 | 48.106 | 23.806 | 0.041 | -1.197 | 1.235 |
| 26.971 | 27.591 | 52.942 | -1.066 | -0.985 | 3.046 |
| 2.356 | -0.820 | 0.796 | 13.150 | 0.610 | 1.661 |
| 4.574 | -0.312 | 3.083 | 1.669 | 22.309 | 1.129 |
| 3.900 | 0.731 | 2.311 | 0.084 | 0.538 | 15.459 |
| 211.374 | -3.340 | 112.992 | -0.563 | 18.793 | 17.082 |
| 156.300 | 40.244 | 111.718 | -2.265 | 19.883 | 13.749 |
| 159.043 | -1.547 | 159.397 | -4.145 | 15.855 | 12.595 |
| 97.701 | -64.530 | 48.631 | 18.943 | 16.014 | 12.981 |
| 94.207 | -60.981 | 49.537 | -3.074 | 41.559 | 13.516 |
| 98.980 | -62.780 | 49.918 | -1.885 | 17.922 | 38.030 |
| 18.503 | 123.002 | 11.103 | 3.243 | -15.609 | -10.119 |
| 67.797 | 153.110 | 62.250 | -0.254 | 2.923 | 1.602 |
| -34.008 | 124.717 | 57.370 | -0.340 | -18.544 | -14.577 |
| -95.318 | 61.714 | -53.195 | 22.715 | -18.377 | -14.207 |
| -98.818 | 65.264 | -52.287 | 0.740 | 7.119 | -13.675 |
| -94.046 | 63.464 | -51.896 | 1.914 | -16.484 | 10.772 |
| 173.031 | 67.872 | 59.165 | 0.682 | 3.959 | 3.046 |
| 69.465 | 95.888 | 65.973 | -0.560 | 4.429 | 1.508 |
| -1.930 | -11.777 | 43.986 | -0.359 | 1.366 | 4.463 |
| 0.743 | -2.076 | -1.506 | 45.543 | -3.969 | 2.031 |
| -1.803 | 2.569 | -2.477 | -3.977 | 43.140 | 2.202 |
| 12.178 | -6.004 | 4.096 | -0.157 | 2.476 | 25.957 |
| 61.743 | 44.978 | 23.775 | -4.105 | -4.901 | -9.498 |
| 49.672 | 108.578 | 55.544 | -0.171 | 0.908 | -1.281 |
| 4.669 | 1.747 | 0.289 | -8.277 | 2.772 | -6.623 |
| 0.789 | -2.040 | -1.445 | 45.521 | -4.006 | 1.994 |
| 31.828 | 36.577 | -2.394 | 0.157 | 1.968 | -18.213 |
| -7.192 | 6.648 | -5.996 | 0.156 | -1.063 | 22.595 |
| 69.017 | 31.386 | 31.833 | -0.097 | 0.865 | 0.062 |
| 31.188 | 57.748 | 29.801 | -0.842 | 1.522 | 0.694 |
| 23.041 | 21.323 | 54.566 | -1.871 | -0.536 | 0.218 |
| -1.317 | -3.236 | -1.215 | 14.770 | 1.186 | -0.971 |
| -2.094 | -0.236 | -0.633 | 0.668 | 19.090 | 0.723 |
| -1.082 | -0.809 | 0.253 | -0.615 | 1.028 | 15.336 |
| 63.592 | 28.109 | 26.560 | -1.512 | -0.114 | -0.392 |
| 25.861 | 51.011 | 20.973 | -2.149 | 0.822 | -0.212 |
| 29.220 | 30.679 | 65.475 | -1.565 | -0.706 | -1.922 |
| 0.290 | -0.807 | -2.769 | 20.572 | -1.312 | -0.770 |
| -3.857 | 1.028 | -2.506 | 0.247 | 20.086 | -0.036 |
| -1.338 | 0.086 | -2.290 | -0.768 | 0.544 | 16.944 |
| 349.033 | 60.299 | 234.188 | -133.366 | 40.139 | 130.394 |
| 137.966 | 277.165 | 132.581 | 18.633 | 0.870 | -1.782 |
| 137.526 | 132.698 | 260.112 | -1.412 | -4.774 | -1.499 |
| 5.618 | 10.058 | -1.593 | 60.520 | 0.649 | 0.696 |
| -6.697 | 0.550 | -4.924 | 0.679 | 65.701 | 1.411 |
| -0.644 | -2.078 | -2.395 | 0.727 | 10.354 | 61.593 |
| 277.978 | 137.417 | 137.268 | 5.910 | -0.764 | 8.059 |
| 138.397 | 277.596 | 132.843 | 18.534 | 0.830 | -1.991 |
| 137.958 | 133.129 | 260.374 | -1.512 | -4.813 | -1.708 |
| 6.050 | 10.488 | -1.331 | 60.421 | 0.609 | 0.487 |
| -6.265 | 0.980 | -4.662 | 0.580 | 65.662 | 1.201 |
| -0.212 | -1.648 | -2.133 | 0.627 | 10.314 | 61.384 |
| 277.740 | 137.180 | 137.123 | 5.965 | -0.742 | 8.175 |
| 138.160 | 277.359 | 132.699 | 18.588 | 0.852 | -1.876 |
| 137.720 | 132.892 | 260.230 | -1.457 | -4.791 | -1.593 |
| 5.812 | 10.251 | -1.475 | 60.476 | 0.631 | 0.602 |
| 12.930 | -7.536 | 8.300 | -13.667 | 27.573 | 12.642 |
| 18.959 | -6.411 | 11.784 | -11.500 | 7.665 | 36.817 |
| 277.783 | 137.223 | 137.150 | 5.955 | -0.746 | 8.154 |
| 105.683 | 149.822 | 123.270 | 20.907 | -6.157 | -15.960 |
| 137.763 | 132.935 | 260.256 | -1.467 | -4.795 | -1.614 |
| 5.855 | 10.294 | -1.449 | 60.466 | 0.627 | 0.581 |
| -6.460 | 0.786 | -4.780 | 0.624 | 65.679 | 1.296 |
| -10.545 | 7.730 | -8.192 | 14.890 | 0.096 | 14.038 |
| 142.975 | 96.724 | 93.501 | 0.130 | 3.230 | 3.756 |
| 105.529 | 152.817 | 97.527 | 12.742 | 2.153 | -0.351 |
| 97.809 | 95.545 | 137.049 | 3.988 | -2.563 | -0.362 |
| 3.474 | 7.668 | 4.885 | 23.663 | -0.257 | 1.850 |
| 1.286 | -1.767 | -2.377 | -1.681 | 24.930 | 1.428 |
| 2.023 | -1.344 | -2.093 | -1.432 | 2.830 | 21.315 |
| 131.714 | 93.678 | 89.652 | 4.143 | 2.010 | 0.307 |
| 109.119 | 163.194 | 110.544 | 12.638 | 1.378 | -1.595 |
| 90.797 | 91.965 | 134.025 | 6.319 | -0.619 | -2.364 |
| 1.247 | 10.291 | 6.442 | 24.397 | -0.940 | -0.760 |
| -0.300 | -0.749 | -1.111 | 0.046 | 24.310 | -0.506 |
| 2.292 | -1.775 | 1.974 | 1.506 | 3.647 | 25.224 |
| 142.947 | 60.224 | 57.756 | 4.302 | 6.172 | 0.420 |
| 62.138 | 151.133 | 64.661 | 8.973 | 2.379 | -1.363 |
| 58.926 | 64.058 | 161.115 | 0.790 | -1.436 | -0.254 |
| -43.918 | 240.687 | -64.899 | 123.806 | 122.264 | 111.179 |
| 3.778 | 2.161 | -1.614 | 0.924 | 43.080 | 3.784 |
| -1.257 | -1.517 | -0.273 | 2.848 | 7.058 | 46.160 |
| 142.610 | 60.325 | 57.890 | 4.013 | 5.951 | 0.280 |
| 61.801 | 151.233 | 64.795 | 8.685 | 2.157 | -1.504 |
| 58.589 | 64.159 | 161.249 | 0.501 | -1.657 | -0.395 |
| 3.961 | 5.910 | 0.713 | 43.227 | 0.669 | 2.577 |
| 3.441 | 2.262 | -1.479 | 0.635 | 42.859 | 3.644 |
| -1.594 | -1.416 | -0.139 | 2.559 | 6.837 | 46.020 |
| -0.369 | 0.434 | -22.756 | 9.995 | 4.954 | 10.520 |
| 40.971 | 70.595 | 46.975 | 8.173 | 22.502 | 9.965 |
| 53.560 | 65.061 | 89.145 | 5.939 | 14.604 | 2.849 |
| -2.348 | 28.291 | 16.815 | 16.619 | 12.110 | -6.314 |
| -13.775 | 15.400 | -12.252 | 8.803 | 17.725 | 14.843 |
| -0.553 | 17.500 | 6.113 | 3.327 | 22.802 | 11.356 |
| -14.402 | -41.027 | -24.624 | -2.238 | -12.354 | -5.341 |
| 44.598 | 81.743 | 57.571 | 4.962 | -13.870 | -3.376 |
| 37.296 | 27.046 | 50.405 | 5.000 | -20.146 | -7.752 |
| -0.172 | -11.306 | 3.160 | 4.149 | -23.998 | -8.675 |
| -5.264 | -11.195 | 3.965 | -1.188 | 0.708 | -6.282 |
| 1.290 | -18.986 | 8.330 | -12.551 | -7.228 | 0.981 |
| 32.415 | 13.985 | 11.506 | 2.933 | -2.028 | -0.697 |
| 15.388 | 46.843 | 21.827 | 3.300 | -2.052 | 1.749 |
| 12.435 | 20.676 | 45.175 | 5.399 | -2.285 | -0.710 |
| 7.642 | 5.563 | 4.845 | 23.273 | 1.091 | 1.293 |
| -1.825 | -0.221 | -3.161 | 0.124 | 15.033 | 1.860 |
| -2.072 | 1.993 | 0.160 | 0.585 | 3.069 | 17.810 |
| 39.565 | 12.963 | 15.959 | 1.923 | -3.554 | -1.640 |
| 18.427 | 50.332 | 24.757 | 3.184 | -3.666 | 0.543 |
| 17.937 | 21.844 | 52.784 | 4.496 | -3.554 | -1.652 |
| 0.723 | 1.951 | 4.778 | 16.542 | -1.436 | -0.448 |
| -1.715 | -3.771 | -4.227 | -0.780 | 10.903 | 0.792 |
| -1.536 | 0.073 | -1.117 | 0.838 | -0.921 | 21.059 |
| 236.656 | 116.310 | 108.838 | 1.440 | 8.268 | -13.343 |
| -131.689 | 275.018 | 90.833 | -292.684 | 104.574 | -620.249 |
| 58.035 | 62.641 | 256.952 | -161.452 | 74.908 | 82.952 |
| -34.154 | -45.894 | 112.764 | -139.124 | 71.214 | 82.455 |
| -189.661 | 174.223 | 43.160 | -287.770 | 124.977 | -620.396 |
| -6.170 | -1.873 | -4.526 | -1.929 | -5.430 | 58.983 |
| 193.919 | 150.361 | -15.154 | 166.233 | -67.799 | -89.613 |
| 118.764 | 241.192 | 110.184 | -14.442 | 2.735 | -0.215 |
| 111.103 | 109.704 | 231.747 | -2.697 | 11.420 | -1.769 |
| 143.506 | -40.576 | -85.220 | 171.623 | -131.507 | 214.194 |
| 40.480 | 45.827 | -107.598 | 163.332 | -46.916 | -81.938 |
| -2.502 | 0.072 | -2.502 | -1.552 | -4.645 | 59.106 |
| 88.714 | 87.238 | 89.372 | -13.071 | 8.590 | -21.055 |
| 42.626 | 117.208 | 56.939 | -29.099 | 12.049 | -55.039 |
| 92.643 | 102.243 | 155.082 | -14.845 | 11.218 | 9.111 |
| 0.330 | -6.608 | 11.790 | 8.793 | 7.706 | 8.641 |
| 7.730 | 2.234 | 10.926 | -0.096 | 57.321 | 3.715 |
| -8.647 | -7.461 | 12.735 | -16.552 | 4.040 | 26.912 |
| 113.964 | 43.894 | 45.418 | 32.183 | -13.280 | 50.866 |
| 109.167 | 165.376 | 95.104 | 10.975 | -5.347 | -10.709 |
| 101.052 | 110.986 | 139.051 | 16.663 | -2.118 | -7.100 |
| 8.183 | 2.432 | -9.857 | 37.795 | -6.073 | -7.223 |
| 8.097 | 2.428 | 11.129 | -0.058 | 57.399 | 3.727 |
| -4.153 | -0.803 | -3.413 | -1.722 | -4.998 | 59.051 |
| 110.378 | 74.745 | 64.155 | 5.184 | 0.280 | -7.587 |
| 79.237 | 131.178 | 76.438 | -5.380 | 2.428 | -4.976 |
| 62.748 | 69.168 | 100.059 | 4.237 | 2.776 | -2.876 |
| 1.963 | -1.841 | 1.976 | 21.095 | 1.689 | -0.478 |
| 2.763 | 1.681 | 6.307 | -0.392 | 30.057 | 1.161 |
| -4.497 | -2.276 | -0.025 | -2.627 | -0.959 | 18.255 |
| 111.353 | 72.455 | 62.418 | 4.657 | -2.223 | -3.115 |
| 94.363 | 145.298 | 90.602 | -3.857 | 1.209 | -0.726 |
| 60.872 | 64.288 | 94.363 | 1.588 | -0.636 | 1.456 |
| 4.047 | -2.454 | -0.047 | 28.186 | 0.382 | 0.012 |
| 0.385 | 1.327 | -0.599 | 4.123 | 19.381 | 4.188 |
| -1.775 | -2.563 | -0.867 | 0.677 | -2.869 | 23.612 |
| 137.636 | 103.157 | 274.928 | 4.765 | 88.257 | 77.475 |
| 113.737 | 124.831 | 275.594 | 4.139 | 85.750 | 77.673 |
| 108.900 | 98.660 | 307.100 | 4.003 | 93.120 | 78.186 |
| 57.415 | 47.229 | 222.097 | 18.323 | 90.272 | 83.872 |
| -267.698 | -326.166 | -130.916 | 56.810 | 158.936 | 94.582 |
| 54.144 | 41.397 | 218.070 | 5.801 | 89.869 | 95.861 |
| 280.924 | 216.926 | 83.752 | -62.256 | -55.979 | -115.310 |
| 0.692 | 34.637 | -168.138 | -4.453 | -97.837 | -86.753 |
| 256.177 | 215.826 | 107.698 | -63.752 | -57.527 | -112.046 |
| -55.627 | -43.640 | -221.732 | 9.883 | -93.443 | -80.648 |
| -59.524 | -51.988 | -221.251 | -6.106 | -75.194 | -82.807 |
| 239.737 | 196.023 | 68.939 | -65.111 | -54.762 | -97.442 |
| 24.137 | -3.063 | 7.233 | 4.152 | 1.115 | 6.006 |
| 55.073 | 144.292 | 51.769 | -2.768 | 2.641 | 1.091 |
| 28.612 | 34.748 | 48.913 | -7.253 | 11.997 | 2.737 |
| -14.286 | -10.238 | 12.560 | -2.978 | 14.105 | 4.143 |
| -25.268 | -23.955 | -10.414 | 4.787 | 22.248 | 10.573 |
| -14.211 | -28.273 | 8.241 | 0.915 | 5.496 | 20.575 |
| 60.745 | 55.428 | 31.985 | 7.778 | -18.232 | -6.001 |
| 42.493 | 73.749 | 23.026 | -5.603 | -8.987 | -12.900 |
| 42.635 | 38.337 | 46.995 | -3.911 | -9.929 | -9.926 |
| 16.123 | 26.890 | -10.922 | 15.540 | -7.288 | 1.345 |
| 9.993 | 5.821 | -13.152 | 8.015 | -13.959 | -5.236 |
| -4.939 | 0.819 | -5.184 | 0.003 | -2.241 | 41.930 |
| 53.093 | 23.851 | 25.803 | 1.046 | -3.399 | -1.736 |
| 20.153 | 50.932 | 21.646 | -0.387 | -1.860 | -0.831 |
| 24.775 | 21.370 | 50.360 | -0.224 | -2.339 | -0.578 |
| -0.284 | -0.110 | -0.659 | 16.003 | -0.364 | 0.218 |
| -4.117 | -4.343 | -3.262 | -0.991 | 14.022 | 0.433 |
| -1.359 | -3.102 | -0.724 | -0.098 | -0.334 | 14.373 |
| 58.234 | 28.755 | 27.015 | 0.693 | -4.607 | -3.171 |
| 25.716 | 54.092 | 23.350 | -2.663 | -2.634 | -1.994 |
| 29.020 | 25.610 | 50.902 | -0.521 | -3.839 | -1.456 |
| 4.282 | 2.820 | 0.823 | 13.779 | -1.780 | -0.350 |
| -1.558 | 0.327 | -3.917 | -1.104 | 13.761 | -0.069 |
| 3.683 | 1.433 | 0.498 | -0.969 | -1.629 | 13.387 |
| 218.194 | 118.151 | 121.124 | 4.504 | 8.545 | 2.871 |
| 147.823 | 217.206 | 206.272 | 44.019 | 62.525 | 2.489 |
| 121.373 | 114.064 | 246.874 | -0.998 | -6.470 | -1.020 |
| 4.499 | 2.144 | -0.981 | 60.915 | 0.192 | 0.255 |
| 45.727 | 65.179 | 97.776 | 43.858 | 93.949 | 7.164 |
| 41.225 | 64.079 | 97.988 | 43.255 | 68.655 | 33.649 |
| 218.186 | 118.172 | 121.126 | 4.539 | 8.531 | 2.901 |
| 118.746 | 244.704 | 113.990 | 7.523 | 6.022 | -4.066 |
| 67.810 | 36.825 | 74.622 | -38.721 | -68.090 | -8.583 |
| 4.491 | 2.166 | -0.979 | 60.950 | 0.178 | 0.285 |
| 37.662 | 121.361 | 13.857 | 109.696 | -31.999 | -43.516 |
| -2.028 | -3.566 | -1.572 | 0.304 | 8.975 | 64.946 |
| 218.191 | 118.161 | 121.125 | 4.520 | 8.539 | 2.885 |
| 118.751 | 244.692 | 113.989 | 7.504 | 6.029 | -4.082 |
| 114.589 | 111.111 | 182.797 | 6.613 | 3.287 | -2.196 |
| -1.904 | -13.699 | 2.241 | -3.391 | 4.337 | 6.620 |
| -7.560 | -19.117 | -7.150 | -8.999 | 37.798 | 0.738 |
| 2.489 | 2.829 | 6.902 | 6.141 | 10.291 | 28.999 |
| 151.857 | 97.693 | 100.783 | 1.868 | -2.609 | -0.101 |
| 101.662 | 149.770 | 95.870 | -0.835 | -8.100 | -4.021 |
| 106.932 | 98.387 | 168.598 | -1.833 | -9.853 | -3.222 |
| 4.494 | 2.156 | -0.980 | 60.934 | 0.184 | 0.272 |
| -1.347 | -9.175 | -13.399 | -1.434 | 24.140 | 0.765 |
| -5.990 | -10.588 | -13.065 | -1.962 | -2.559 | 27.487 |
| 111.120 | 71.961 | 82.283 | 2.179 | 2.911 | -2.853 |
| 72.799 | 94.026 | 71.503 | 0.450 | 3.060 | -3.233 |
| 86.294 | 72.121 | 136.431 | 0.629 | 0.152 | -1.131 |
| 1.332 | -2.397 | 1.378 | 20.368 | 2.296 | 0.471 |
| 3.572 | -1.114 | -3.057 | 2.649 | 35.067 | 1.547 |
| -6.666 | -5.872 | -1.470 | -0.632 | 3.204 | 23.877 |
| 130.094 | 88.389 | 93.630 | 1.561 | 0.270 | -2.327 |
| 88.211 | 121.747 | 84.626 | 0.794 | -0.283 | -4.172 |
| 94.431 | 84.423 | 148.277 | 0.893 | -3.836 | -0.269 |
| 3.674 | 0.732 | 2.556 | 25.796 | 0.952 | 1.537 |
| 0.877 | 1.568 | -2.742 | -0.362 | 23.740 | 0.284 |
| -1.543 | 0.972 | 1.957 | 1.502 | 0.903 | 20.642 |
| 154.233 | 61.505 | 58.970 | 1.540 | 1.598 | 2.352 |
| 62.681 | 148.061 | 61.240 | 4.592 | 2.724 | -4.373 |
| 59.655 | 60.906 | 144.702 | 2.470 | -1.075 | 0.267 |
| 1.306 | 2.716 | 1.976 | 41.951 | -0.944 | 2.515 |
| -1.322 | 1.959 | -1.516 | -0.891 | 40.717 | -0.153 |
| -0.722 | -4.837 | 0.009 | 2.876 | 2.422 | 38.767 |
| -95.167 | 29.917 | 213.904 | -45.653 | 13.810 | 59.194 |
| -118.556 | 53.278 | 216.762 | -44.680 | 15.763 | 57.426 |
| -25.405 | -0.356 | 123.022 | -51.270 | 9.471 | 60.567 |
| 2.602 | 3.874 | 2.829 | 41.816 | -0.973 | 2.758 |
| -0.026 | 3.117 | -0.662 | -1.026 | 40.688 | 0.089 |
| 25.708 | -96.362 | 173.377 | -62.669 | -77.151 | 83.993 |
| 100.987 | 42.739 | 36.645 | -3.499 | -2.937 | -2.714 |
| 58.028 | 90.276 | 42.650 | 1.031 | -1.707 | -5.654 |
| 15.752 | 9.048 | 21.221 | 1.479 | 0.014 | -3.511 |
| 7.364 | -2.561 | -11.228 | 21.453 | -2.675 | -2.149 |
| -0.739 | 2.480 | -1.132 | -0.952 | 40.704 | -0.044 |
| -0.139 | -4.316 | 0.393 | 2.815 | 2.409 | 38.876 |
| 32.607 | 14.750 | 23.090 | -1.570 | 0.799 | 5.609 |
| 24.084 | 61.827 | 54.318 | -4.126 | 4.176 | 4.385 |
| 6.649 | 9.845 | 45.121 | -5.759 | 2.261 | 7.608 |
| -0.902 | 2.794 | 8.895 | 8.959 | 0.365 | 4.667 |
| -0.609 | 2.596 | -1.046 | -0.965 | 40.701 | -0.020 |
| -3.911 | 0.984 | 14.341 | -5.296 | 2.441 | 15.090 |
| 38.569 | 13.827 | 11.764 | 0.621 | -0.638 | -0.864 |
| 15.326 | 38.266 | 12.602 | 2.694 | 0.521 | -2.085 |
| 17.019 | 16.764 | 42.096 | 1.120 | -1.159 | -0.364 |
| 1.674 | 1.354 | -2.382 | 15.307 | -0.782 | -0.333 |
| -0.136 | 1.224 | -1.213 | -0.346 | 14.856 | 1.362 |
| 0.217 | -0.805 | -1.438 | 0.551 | 2.343 | 14.562 |
| 38.507 | 14.681 | 15.393 | 0.801 | -0.845 | 0.553 |
| 13.487 | 37.321 | 15.078 | 2.946 | 0.206 | -0.997 |
| 13.958 | 13.765 | 42.016 | -0.209 | -1.409 | -0.886 |
| 1.011 | 5.031 | 2.828 | 12.470 | -0.781 | 1.195 |
| -1.810 | 2.432 | 0.948 | -0.995 | 16.198 | 2.707 |
| -1.444 | -1.787 | -0.012 | 0.572 | 3.165 | 17.510 |
| 25.887 | -91.552 | -185.958 | 268.243 | -158.249 | 67.092 |
| 2.184 | -75.723 | -186.160 | 271.881 | -157.591 | 65.625 |
| 246.415 | 181.827 | -39.708 | 45.649 | -151.297 | 6.458 |
| 136.787 | 75.588 | -176.070 | 64.596 | -162.439 | 4.058 |
| -94.105 | -190.032 | -271.554 | 264.361 | -146.186 | 69.848 |
| -96.858 | -192.977 | -281.224 | 262.720 | -155.448 | 79.632 |
| 214.535 | 285.280 | 371.338 | -262.268 | 151.839 | -73.648 |
| 190.035 | 299.883 | 371.029 | -258.430 | 152.553 | -75.089 |
| 190.269 | 282.135 | 391.717 | -262.097 | 161.503 | -73.398 |
| 96.228 | 194.931 | 282.727 | -254.199 | 154.798 | -72.818 |
| 94.021 | 186.676 | 285.686 | -266.211 | 164.021 | -70.896 |
| 91.209 | 183.724 | 276.003 | -267.850 | 154.770 | -60.947 |
| 252.011 | 122.077 | 109.616 | -0.487 | -11.070 | -7.850 |
| 122.017 | 248.906 | 109.322 | 1.389 | 1.040 | -4.284 |
| 110.029 | 109.318 | 238.434 | 4.468 | 4.976 | -7.357 |
| -36.306 | -13.845 | -26.549 | 49.966 | -13.532 | 5.809 |
| -9.323 | -19.831 | -19.926 | 24.662 | -4.447 | 6.415 |
| -11.862 | -22.807 | -29.456 | 23.223 | -15.392 | 17.254 |
| 137.816 | 116.742 | 120.759 | -22.645 | 11.093 | -10.411 |
| 97.365 | 151.821 | 127.146 | 0.735 | 15.236 | -8.442 |
| 110.050 | 109.334 | 238.455 | 4.472 | 4.966 | -7.356 |
| 11.268 | 24.764 | 31.472 | -12.036 | 14.671 | -9.207 |
| 9.078 | 16.478 | 33.838 | -26.588 | 25.747 | -7.453 |
| 6.021 | 13.466 | 24.218 | -28.015 | 14.787 | 4.784 |
| 136.028 | 85.197 | 78.697 | 3.791 | -4.694 | 0.170 |
| 80.174 | 125.318 | 74.683 | 5.094 | -0.234 | -3.965 |
| 79.548 | 76.781 | 117.692 | 3.711 | 4.073 | 2.106 |
| 0.820 | 4.101 | 1.675 | 27.368 | -3.014 | 0.350 |
| -1.247 | -1.717 | 4.967 | -0.535 | 24.620 | 0.387 |
| -4.350 | -6.564 | -3.306 | 1.390 | -1.112 | 26.964 |
| 136.933 | 86.346 | 82.487 | -0.484 | -1.578 | -0.552 |
| 110.717 | 172.758 | 112.148 | 3.937 | 2.004 | -7.615 |
| 70.225 | 70.675 | 102.682 | -2.426 | 5.624 | 2.100 |
| 1.165 | 5.750 | 5.760 | 24.300 | -0.426 | -0.734 |
| -1.104 | -0.486 | 8.437 | -3.181 | 27.441 | -0.391 |
| -6.695 | -8.156 | 2.992 | 1.812 | 1.780 | 32.858 |
| -89.863 | 96.093 | 18.174 | 31.465 | 24.507 | 60.269 |
| -126.090 | 136.311 | 21.737 | 32.242 | 21.524 | 58.546 |
| 57.858 | 49.982 | 144.952 | -7.294 | 1.609 | 1.270 |
| -0.031 | -1.299 | -7.541 | 38.961 | 0.046 | -0.944 |
| -174.940 | 45.215 | -28.342 | 33.934 | 44.683 | 56.643 |
| -175.070 | 46.640 | -28.405 | 35.098 | 23.769 | 78.904 |
| 142.166 | 54.833 | 57.688 | 0.198 | 1.920 | 2.445 |
| 56.227 | 136.656 | 49.419 | 2.372 | 0.351 | -0.696 |
| 57.858 | 48.955 | 145.769 | -6.971 | 1.709 | 1.094 |
| -0.031 | -2.326 | -6.724 | 39.283 | 0.147 | -1.120 |
| 1.497 | 0.236 | 2.067 | 0.258 | 41.415 | -0.097 |
| 1.921 | -0.947 | 1.813 | -1.320 | 4.095 | 43.634 |
| 1.143 | 4.304 | 9.506 | -11.388 | 23.460 | 2.293 |
| 24.758 | 41.373 | 30.271 | 9.962 | 5.766 | -3.512 |
| -15.851 | 3.584 | 38.710 | -11.064 | 18.946 | 0.501 |
| -0.031 | -1.761 | -7.173 | 39.106 | 0.092 | -1.023 |
| -16.119 | 3.081 | -3.803 | 3.863 | 23.560 | 3.938 |
| -16.042 | 4.449 | -3.906 | 5.070 | 2.471 | 25.512 |
| 32.864 | 20.142 | 23.713 | -7.726 | -6.714 | 2.858 |
| 56.227 | 137.118 | 49.051 | 2.227 | 0.306 | -0.616 |
| 26.572 | 26.888 | 35.310 | -3.331 | -6.653 | -0.055 |
| 15.674 | -7.884 | -0.305 | 16.335 | -1.800 | -3.885 |
| 12.634 | -3.522 | -4.247 | 0.236 | -12.488 | 6.801 |
| 18.965 | -4.848 | 1.690 | -1.791 | -1.902 | 15.678 |
| 42.320 | 19.465 | 17.695 | -1.888 | 3.227 | 2.749 |
| 41.648 | 73.764 | 42.979 | 1.726 | -0.739 | 0.233 |
| 16.397 | 19.155 | 50.935 | -1.033 | 0.818 | 0.917 |
| -3.307 | -2.726 | -3.519 | 21.195 | 0.718 | 2.264 |
| 0.297 | 0.142 | -0.488 | 1.691 | 17.347 | -0.736 |
| 0.469 | 0.060 | -1.125 | 1.656 | 0.633 | 22.239 |
| 54.196 | 24.609 | 24.447 | -1.779 | -1.384 | 1.683 |
| 23.698 | 53.537 | 20.990 | 0.398 | -2.443 | 1.291 |
| 22.157 | 21.364 | 54.368 | -1.224 | -2.637 | 1.374 |
| -0.799 | -1.122 | -1.553 | 17.614 | 0.912 | 0.265 |
| 2.578 | -1.391 | -0.641 | 0.508 | 14.180 | -0.117 |
| 3.675 | -0.797 | -0.507 | 0.897 | 0.397 | 22.342 |
| 278.813 | 114.411 | 149.932 | -3.001 | 4.559 | 10.506 |
| 113.972 | 252.058 | 111.664 | 3.956 | 2.959 | 2.921 |
| 150.615 | 111.903 | 281.623 | -7.149 | -4.576 | -6.532 |
| -2.929 | 2.047 | -7.183 | 58.924 | -4.736 | 2.041 |
| 1.157 | 3.102 | -4.594 | -4.720 | 69.405 | -0.157 |
| 6.686 | 2.945 | -6.699 | 1.904 | 2.063 | 56.459 |
| 278.829 | 114.432 | 149.972 | -3.029 | 4.563 | 10.507 |
| 113.988 | 252.079 | 111.704 | 3.928 | 2.963 | 2.922 |
| 150.630 | 111.924 | 281.662 | -7.177 | -4.572 | -6.531 |
| -2.914 | 2.068 | -7.143 | 58.896 | -4.732 | 2.042 |
| 1.172 | 3.123 | -4.554 | -4.748 | 69.408 | -0.156 |
| 6.702 | 2.966 | -6.659 | 1.875 | 2.067 | 56.460 |
| 130.499 | 98.713 | 119.119 | 2.781 | -9.776 | -15.614 |
| 113.979 | 252.067 | 111.682 | 3.943 | 2.961 | 2.921 |
| 150.622 | 111.912 | 281.641 | -7.161 | -4.574 | -6.531 |
| -2.922 | 2.056 | -7.165 | 58.912 | -4.734 | 2.041 |
| 26.086 | -16.152 | -7.597 | 1.110 | 38.470 | -16.670 |
| 6.693 | 2.954 | -6.681 | 1.891 | 2.064 | 56.460 |
| 278.822 | 114.422 | 149.954 | -3.016 | 4.561 | 10.506 |
| 96.340 | 127.787 | 105.771 | -9.284 | -4.913 | 24.480 |
| 122.697 | 103.788 | 165.351 | -6.632 | 2.025 | 16.087 |
| -26.639 | 13.077 | -1.884 | 25.705 | -3.804 | 15.554 |
| 1.165 | 3.113 | -4.572 | -4.736 | 69.407 | -0.156 |
| -22.850 | 17.806 | -4.042 | -3.383 | -1.158 | 41.742 |
| 164.715 | 96.794 | 118.516 | -2.253 | 1.272 | -1.863 |
| 91.546 | 130.414 | 93.008 | -0.473 | -1.861 | -0.222 |
| 93.887 | 79.842 | 129.201 | -4.383 | -1.731 | -6.644 |
| -2.187 | -2.371 | -5.296 | 22.636 | -1.916 | -2.362 |
| 0.580 | -2.017 | -2.261 | -0.582 | 26.238 | -0.564 |
| -1.519 | -0.989 | -3.489 | -0.351 | 1.082 | 19.490 |
| 147.303 | 88.218 | 103.156 | -1.760 | 1.537 | 4.958 |
| 95.139 | 133.957 | 94.847 | -0.730 | -0.166 | 3.626 |
| 103.242 | 89.953 | 141.982 | -5.304 | -1.269 | -0.611 |
| -0.472 | -0.851 | -3.280 | 20.848 | 0.455 | 1.747 |
| 2.331 | 0.607 | 0.755 | -0.375 | 25.001 | 1.707 |
| 1.190 | 2.462 | -2.775 | -0.161 | 2.352 | 24.619 |
| 325.918 | 355.006 | 68.728 | -40.152 | 118.565 | -67.695 |
| 293.043 | 396.682 | 68.492 | -45.499 | 119.362 | -67.812 |
| 298.014 | 360.828 | 116.065 | -39.636 | 119.661 | -66.782 |
| -5.062 | -6.656 | -2.613 | 43.133 | 0.382 | -0.971 |
| 239.770 | 301.589 | 10.258 | -37.456 | 140.993 | -68.380 |
| 244.462 | 307.823 | 16.935 | -33.792 | 119.820 | -54.583 |
| -159.061 | -255.119 | 41.578 | 31.751 | -126.515 | 71.410 |
| 56.077 | 157.144 | 63.179 | -15.696 | -2.196 | -1.856 |
| -187.438 | -249.291 | 89.335 | 32.284 | -125.383 | 72.324 |
| -246.727 | -310.098 | -17.128 | 55.506 | -124.031 | 71.601 |
| -245.679 | -308.551 | -16.894 | 34.461 | -103.918 | 70.742 |
| -240.935 | -302.274 | -10.197 | 38.131 | -125.174 | 84.395 |
| 105.379 | 79.933 | 56.404 | -7.732 | 8.227 | -4.843 |
| 73.631 | 116.815 | 55.673 | -12.631 | 8.710 | -4.771 |
| 56.636 | 62.763 | 156.603 | -2.310 | -0.276 | -2.506 |
| -4.745 | -6.307 | -2.351 | 43.032 | 0.183 | -0.889 |
| 21.104 | 26.694 | -2.040 | -5.095 | 30.158 | -5.629 |
| 25.679 | 32.856 | 4.486 | -1.518 | 9.165 | 8.998 |
| 61.276 | 19.603 | 53.890 | -0.627 | -16.323 | 8.632 |
| 20.725 | 57.574 | 59.799 | -2.948 | -8.168 | 1.638 |
| 25.671 | 35.390 | 92.586 | -0.908 | -9.936 | 2.778 |
| -16.049 | -13.280 | 8.995 | 14.457 | -7.203 | 1.606 |
| -27.139 | -33.777 | -4.563 | 2.138 | 7.155 | 7.978 |
| -18.709 | -13.193 | 12.454 | 1.295 | -9.858 | 12.669 |
| 60.100 | 34.333 | 35.331 | -1.357 | -3.199 | -0.031 |
| 15.869 | 47.559 | 16.590 | -3.600 | -0.246 | 0.567 |
| 25.514 | 31.263 | 65.711 | -3.160 | -1.365 | -0.547 |
| 0.141 | 0.755 | -2.504 | 15.963 | 0.684 | -0.222 |
| -0.527 | -2.025 | -4.472 | 0.178 | 14.864 | 0.127 |
| -1.236 | 0.120 | -6.182 | 0.874 | -1.414 | 11.218 |
| 42.466 | 18.094 | 24.803 | -2.676 | -2.259 | -0.508 |
| 21.393 | 53.658 | 29.157 | -5.133 | -4.303 | -0.859 |
| 26.871 | 28.848 | 71.541 | -2.093 | -3.005 | -0.464 |
| 0.684 | -1.616 | 6.962 | 9.693 | -2.189 | -2.208 |
| -4.551 | -2.498 | -1.619 | -0.393 | 17.154 | 0.428 |
| -1.044 | -0.967 | 2.155 | -1.035 | -2.827 | 9.946 |
| 172.609 | 42.601 | 19.505 | 6.480 | -0.008 | 0.095 |
| -4120.769 | -4109.564 | 8438.133 | 4.984 | -0.007 | 0.086 |
| 19.324 | 19.346 | 194.350 | -0.007 | -0.008 | 0.095 |
| 6.408 | -6.659 | -0.061 | 41.678 | -0.022 | 0.006 |
| -0.428 | -0.392 | -0.191 | -0.015 | 41.687 | 6.575 |
| -0.425 | -0.391 | -0.191 | -0.016 | 6.471 | 65.102 |
| 173.350 | 43.298 | 19.809 | 6.494 | 0.008 | -0.095 |
| 43.320 | 173.328 | 19.809 | -6.480 | 0.008 | -0.095 |
| 20.065 | 20.043 | 194.655 | 0.007 | 0.008 | -0.095 |
| 6.571 | -6.306 | 0.065 | 41.722 | 0.024 | -0.003 |
| 0.427 | 0.391 | 0.191 | 0.016 | 41.719 | 6.400 |
| 0.426 | 0.390 | 0.190 | 0.015 | 6.503 | 64.926 |
| -113.143 | -143.755 | 490.794 | 0.525 | -0.001 | 0.009 |
| -160.605 | -108.087 | 502.553 | -0.426 | -0.001 | 0.009 |
| -391.377 | -391.374 | 1013.928 | -0.001 | -0.001 | 0.009 |
| 6.479 | -6.504 | -0.006 | 41.700 | -0.002 | 0.001 |
| -0.043 | -0.039 | -0.019 | -0.002 | 41.701 | 6.496 |
| -0.042 | -0.039 | -0.019 | -0.002 | 6.486 | 65.023 |
| 315.800 | 284.656 | -363.445 | 0.593 | 0.001 | -0.009 |
| 87.116 | 173.683 | -24.841 | -5.778 | 0.001 | -0.009 |
| 458.173 | 458.170 | -679.578 | 0.001 | 0.001 | -0.009 |
| 6.496 | -6.469 | 0.007 | 41.705 | 0.002 | -0.000 |
| 0.043 | 0.039 | 0.019 | 0.002 | 41.704 | 6.479 |
| 0.043 | 0.039 | 0.019 | 0.002 | 6.489 | 65.006 |
| 54.435 | 39.128 | 141.644 | -2.045 | -0.000 | 0.001 |
| 39.128 | 54.434 | 141.645 | 2.045 | -0.000 | 0.001 |
| 55.291 | 55.291 | 123.508 | -0.000 | -0.000 | 0.001 |
| 6.487 | -6.489 | -0.000 | 41.703 | -0.000 | 0.000 |
| -21.721 | -21.721 | 43.283 | -0.000 | 20.632 | 0.479 |
| -0.004 | -0.004 | -0.002 | -0.000 | 6.487 | 65.016 |
| 150.442 | 65.657 | 19.510 | 5.652 | 0.000 | -0.001 |
| 65.655 | 150.443 | 19.510 | -5.652 | 0.000 | -0.001 |
| 84.377 | 84.377 | 65.550 | 0.000 | 0.000 | -0.001 |
| 22.508 | 21.661 | -44.015 | 20.404 | 0.000 | 0.000 |
| 22.088 | 22.087 | -44.014 | 0.000 | 20.404 | 0.423 |
| 0.004 | 0.004 | 0.002 | 0.000 | 6.487 | 65.014 |
| -112.969 | -161.097 | 509.108 | 0.438 | 0.006 | -0.004 |
| -158.734 | -114.957 | 508.733 | -0.398 | 0.006 | -0.004 |
| -160.369 | -160.367 | 555.779 | 0.022 | 0.006 | -0.004 |
| -222.710 | -223.586 | 446.112 | 20.457 | -0.006 | -0.007 |
| -223.083 | -223.053 | 446.109 | 0.022 | 20.451 | 0.416 |
| -223.096 | -223.069 | 446.139 | 0.022 | 0.427 | 22.335 |
| 333.474 | 285.366 | -383.799 | 0.393 | -0.006 | 0.004 |
| 285.368 | 333.472 | -383.799 | -0.436 | -0.006 | 0.004 |
| 285.742 | 285.740 | -336.440 | -0.022 | -0.006 | 0.004 |
| 223.565 | 222.764 | -446.109 | 20.438 | 0.004 | 0.006 |
| 223.083 | 223.054 | -446.109 | -0.022 | 20.439 | 0.424 |
| 223.098 | 223.069 | -446.140 | -0.022 | 0.414 | 22.345 |
| 172.528 | 42.726 | 19.788 | 6.487 | -0.000 | -0.000 |
| 42.726 | 172.528 | 19.788 | -6.487 | -0.000 | 0.000 |
| 19.788 | 19.788 | 195.466 | -0.000 | -0.000 | -0.000 |
| 6.480 | -6.499 | 0.001 | 41.732 | -0.001 | -0.001 |
| -0.003 | 0.000 | 0.000 | 0.000 | 41.733 | 6.487 |
| -22.955 | -22.952 | 45.905 | 0.002 | 0.245 | 22.907 |
| 130.669 | 86.472 | 17.900 | -0.207 | -0.001 | 0.000 |
| 86.317 | 130.727 | 17.998 | -0.142 | -0.001 | 0.000 |
| 84.993 | 84.993 | 65.055 | -0.002 | -0.001 | 0.000 |
| 6.496 | -6.474 | -0.000 | 41.735 | 0.001 | 0.000 |
| 0.003 | 0.000 | -0.000 | -0.000 | 41.733 | 6.487 |
| 22.955 | 22.952 | -45.905 | -0.002 | 0.244 | 22.908 |
| 106.254 | 60.330 | 68.460 | 0.253 | 0.000 | -0.000 |
| 60.330 | 106.252 | 68.461 | -0.252 | 0.000 | -0.000 |
| 60.459 | 60.459 | 114.126 | 0.000 | 0.000 | -0.000 |
| -1.811 | -2.652 | 4.461 | 20.445 | -0.000 | -0.000 |
| -0.000 | 0.000 | 0.000 | 0.000 | 41.733 | 6.487 |
| -2.333 | -2.333 | 4.666 | 0.000 | 0.141 | 22.215 |
| 110.572 | 65.008 | 59.459 | 0.225 | -0.000 | 0.000 |
| 66.346 | 110.587 | 58.106 | -0.439 | -0.000 | 0.000 |
| 64.922 | 64.922 | 105.196 | -0.000 | -0.000 | 0.000 |
| 6.488 | -6.486 | -0.000 | 41.733 | 0.000 | 0.000 |
| 0.000 | -0.000 | -0.000 | -0.000 | 41.733 | 6.487 |
| 2.333 | 2.333 | -4.666 | -0.000 | 0.141 | 22.215 |
| 172.580 | 42.604 | 19.658 | -6.511 | -0.055 | 0.110 |
| 42.667 | 172.517 | 19.658 | 6.463 | -0.055 | 0.110 |
| 19.566 | 19.503 | 194.899 | -0.024 | -0.055 | 0.110 |
| -6.350 | 6.387 | -0.027 | 41.656 | -0.034 | 0.036 |
| -0.225 | -0.276 | -0.096 | -0.026 | 41.651 | -6.377 |
| -0.223 | -0.274 | -0.095 | -0.026 | -6.551 | 65.066 |
| 172.919 | 43.069 | 19.775 | -6.463 | 0.055 | -0.110 |
| 43.006 | 172.982 | 19.775 | 6.511 | 0.055 | -0.110 |
| 19.905 | 19.968 | 195.016 | 0.024 | 0.055 | -0.110 |
| -6.634 | 6.578 | 0.022 | 41.779 | 0.032 | -0.036 |
| 0.225 | 0.276 | 0.096 | 0.026 | 41.780 | -6.598 |
| 0.224 | 0.275 | 0.095 | 0.025 | -6.423 | 64.845 |
| 172.733 | 42.813 | 19.711 | -6.490 | -0.005 | 0.011 |
| -2.125 | 56.990 | 180.136 | -0.119 | -0.005 | 0.011 |
| -12.198 | -12.205 | 258.683 | -0.002 | -0.006 | 0.010 |
| -6.473 | 6.477 | -0.003 | 41.710 | -0.003 | 0.004 |
| -0.022 | -0.028 | -0.010 | -0.003 | 41.709 | -6.476 |
| -0.022 | -0.027 | -0.009 | -0.003 | -6.494 | 64.968 |
| 144.083 | 248.010 | -156.468 | 10.902 | 0.006 | -0.010 |
| 42.853 | 172.773 | 19.722 | 6.490 | 0.005 | -0.011 |
| 19.753 | 19.759 | 194.963 | 0.002 | 0.005 | -0.011 |
| -6.502 | 6.496 | 0.002 | 41.722 | 0.003 | -0.004 |
| 0.022 | 0.028 | 0.010 | 0.003 | 41.722 | -6.498 |
| 0.022 | 0.027 | 0.009 | 0.003 | -6.481 | 64.945 |
| 97.678 | 58.538 | 78.992 | 0.262 | -0.001 | 0.001 |
| 58.539 | 97.676 | 78.993 | -0.263 | -0.001 | 0.001 |
| 19.734 | 19.734 | 194.959 | -0.000 | -0.001 | 0.001 |
| -6.486 | 6.486 | -0.000 | 41.715 | -0.000 | 0.000 |
| -5.294 | -5.295 | 10.567 | -0.000 | 20.177 | -0.350 |
| -3.909 | -3.909 | 7.800 | -0.000 | -1.942 | 22.029 |
| 114.518 | 74.799 | 45.948 | -1.568 | 0.001 | -0.001 |
| 71.231 | 106.830 | 57.186 | -0.525 | 0.001 | -0.001 |
| 19.737 | 19.738 | 194.956 | 0.000 | 0.001 | -0.001 |
| -6.489 | 6.488 | 0.000 | 41.716 | 0.000 | -0.000 |
| 6.590 | 6.590 | -13.154 | 0.000 | 14.869 | 1.161 |
| 5.967 | 5.968 | -11.910 | 0.000 | 0.435 | 22.691 |
| 172.446 | 42.356 | 19.422 | 4.682 | 0.020 | 0.087 |
| 42.433 | 172.370 | 19.422 | -4.587 | 0.020 | 0.087 |
| 19.202 | 19.126 | 194.347 | 0.047 | 0.020 | 0.087 |
| 4.421 | -5.053 | -0.205 | 41.624 | 0.040 | 0.018 |
| -0.529 | -0.583 | -0.264 | 0.049 | 41.631 | 4.720 |
| -0.526 | -0.581 | -0.263 | 0.049 | 4.657 | 65.091 |
| 522.386 | 306.393 | -590.165 | 11.872 | -0.020 | -0.090 |
| 43.441 | 173.530 | 19.921 | -4.682 | -0.020 | -0.087 |
| 20.210 | 20.286 | 194.846 | -0.047 | -0.020 | -0.087 |
| 4.851 | -4.209 | 0.205 | 41.593 | -0.041 | -0.019 |
| 0.528 | 0.583 | 0.264 | -0.049 | 41.587 | 4.548 |
| 0.528 | 0.583 | 0.264 | -0.049 | 4.612 | 64.921 |
| 172.900 | 42.879 | 19.647 | 4.639 | 0.002 | 0.009 |
| 96.932 | 95.659 | 42.766 | 4.560 | 0.002 | 0.008 |
| 135.427 | 135.420 | -36.342 | 0.005 | 0.002 | 0.008 |
| 4.613 | -4.676 | -0.020 | 41.610 | 0.004 | 0.002 |
| -0.053 | -0.058 | -0.026 | 0.005 | 41.611 | 4.643 |
| -0.053 | -0.058 | -0.026 | 0.005 | 4.636 | 65.015 |
| 12.280 | 48.016 | 174.973 | -4.374 | -0.002 | -0.008 |
| 42.987 | 173.008 | 19.697 | -4.639 | -0.002 | -0.009 |
| 65.230 | 65.238 | 103.928 | -0.005 | -0.002 | -0.008 |
| -29.997 | -24.501 | 54.439 | 5.493 | -0.004 | -0.002 |
| 0.053 | 0.058 | 0.026 | -0.005 | 41.607 | 4.626 |
| 0.053 | 0.058 | 0.026 | -0.005 | 4.632 | 64.998 |
| 111.707 | 70.505 | 53.243 | 0.955 | 0.000 | 0.001 |
| 42.932 | 172.946 | 19.670 | -4.634 | 0.000 | 0.001 |
| 19.701 | 19.701 | 194.596 | 0.000 | 0.000 | 0.001 |
| 1.280 | 2.640 | -3.918 | 15.573 | 0.000 | 0.000 |
| 1.958 | 1.957 | -3.918 | 0.000 | 15.573 | -0.680 |
| 1.180 | 1.180 | -2.368 | 0.000 | 1.416 | 23.853 |
| 172.954 | 42.942 | 19.674 | 4.634 | -0.000 | -0.001 |
| 42.941 | 172.954 | 19.674 | -4.635 | -0.000 | -0.001 |
| 19.711 | 19.711 | 194.597 | -0.000 | -0.000 | -0.001 |
| 4.636 | -4.630 | 0.002 | 41.609 | -0.000 | -0.000 |
| -1.958 | -1.957 | 3.918 | -0.000 | 15.573 | -0.682 |
| -1.180 | -1.180 | 2.368 | -0.001 | 1.416 | 23.851 |
| 1865.824 | 1822.032 | -3452.795 | 0.322 | 0.006 | 0.002 |
| 1818.983 | 1868.943 | -3452.866 | -0.279 | 0.006 | 0.002 |
| 1820.448 | 1820.437 | -3405.827 | 0.021 | 0.006 | 0.002 |
| 4.587 | -4.696 | 0.031 | 41.652 | -0.015 | 0.004 |
| -0.022 | 0.001 | -0.002 | -0.000 | 41.634 | 4.634 |
| -0.021 | 0.001 | -0.002 | -0.000 | 4.635 | 64.901 |
| 172.528 | 42.728 | 19.788 | 4.634 | -0.000 | 0.000 |
| 42.694 | 172.469 | 19.761 | -4.664 | 0.007 | -0.003 |
| -1695.071 | -1695.060 | 3625.156 | -0.021 | -0.006 | -0.002 |
| 4.679 | -4.572 | -0.032 | 41.612 | 0.016 | -0.004 |
| 0.022 | -0.001 | 0.002 | 0.000 | 41.631 | 4.633 |
| 0.022 | -0.001 | 0.002 | 0.000 | 4.632 | 64.900 |
| 287.192 | 237.394 | -289.541 | 0.293 | 0.001 | 0.000 |
| 237.399 | 287.197 | -289.538 | -0.285 | -0.000 | 0.000 |
| 19.788 | 19.788 | 195.465 | -0.000 | 0.000 | -0.000 |
| 4.629 | -4.640 | 0.003 | 41.635 | -0.001 | 0.000 |
| -0.002 | 0.000 | -0.000 | -0.000 | 41.633 | 4.634 |
| -0.002 | 0.000 | -0.000 | -0.000 | 4.634 | 64.900 |
| 172.528 | 42.727 | 19.788 | 4.634 | -0.000 | 0.000 |
| -111.730 | -67.451 | 414.222 | -0.302 | -0.001 | -0.000 |
| 19.788 | 19.788 | 195.465 | -0.000 | -0.000 | -0.000 |
| 4.638 | -4.628 | -0.003 | 41.631 | 0.002 | -0.000 |
| 0.002 | -0.000 | 0.000 | 0.000 | 41.633 | 4.634 |
| 0.002 | -0.000 | 0.000 | 0.000 | 4.634 | 64.900 |
| 172.530 | 42.728 | 19.788 | 4.634 | -0.000 | -0.000 |
| 81.577 | 125.985 | 27.484 | -0.328 | 0.000 | 0.000 |
| 80.269 | 80.268 | 74.506 | 0.000 | 0.000 | 0.000 |
| 17.877 | 17.276 | -35.154 | 20.414 | -0.000 | 0.000 |
| -0.000 | 0.000 | 0.000 | 0.000 | 41.633 | 4.634 |
| 17.528 | 17.528 | -35.056 | 0.000 | 0.312 | 22.170 |
| 172.527 | 42.727 | 19.788 | 4.634 | -0.000 | -0.000 |
| 42.727 | 172.526 | 19.787 | -4.634 | 0.000 | -0.000 |
| 19.788 | 19.788 | 195.463 | -0.000 | -0.000 | 0.000 |
| -17.277 | -17.877 | 35.154 | 20.414 | 0.000 | -0.000 |
| 0.000 | -0.000 | -0.000 | -0.000 | 41.633 | 4.634 |
| -17.528 | -17.528 | 35.056 | -0.000 | 0.312 | 22.170 |
| -4504.449 | -4441.865 | 9143.156 | -0.003 | 0.066 | 0.072 |
| -4441.838 | -4504.476 | 9143.156 | -0.003 | 0.066 | 0.072 |
| -2909.297 | -2909.326 | 6025.516 | -0.003 | 0.066 | 0.070 |
| -4550.771 | -4550.916 | 9063.477 | -7.799 | 0.040 | 0.015 |
| -4551.121 | -4551.144 | 9063.391 | 0.004 | -7.755 | 0.068 |
| -4551.029 | -4551.051 | 9063.210 | 0.004 | 0.075 | -31.651 |
| 4596.340 | 4660.631 | -8982.641 | 0.003 | -0.066 | -0.072 |
| 4660.604 | 4596.367 | -8982.641 | 0.003 | -0.066 | -0.072 |
| 4630.800 | 4630.827 | -8988.874 | 0.003 | -0.066 | -0.072 |
| 4550.779 | 4550.925 | -9063.474 | -7.859 | -0.041 | -0.015 |
| 4551.121 | 4551.144 | -9063.391 | -0.004 | -7.905 | -0.067 |
| 4551.029 | 4551.051 | -9063.210 | -0.003 | -0.075 | -31.786 |
| -186.165 | -218.925 | 638.116 | 0.001 | 0.007 | 0.007 |
| -218.922 | -186.168 | 638.116 | -0.001 | 0.007 | 0.007 |
| -246.415 | -246.418 | 723.907 | -0.000 | 0.007 | 0.007 |
| -454.034 | -454.049 | 904.270 | -7.713 | 0.004 | 0.002 |
| -454.069 | -454.071 | 904.262 | 0.000 | -7.709 | 0.007 |
| -295.117 | -295.120 | 587.544 | 0.000 | 0.008 | 13.544 |
| 493.491 | 564.380 | -818.443 | 0.001 | -0.007 | -0.007 |
| 377.955 | 397.860 | -537.426 | -0.001 | -0.007 | -0.007 |
| 292.319 | 292.322 | -348.553 | 0.000 | -0.007 | -0.007 |
| 454.035 | 454.049 | -904.270 | -7.719 | -0.004 | -0.002 |
| 454.069 | 454.071 | -904.262 | -0.000 | -7.724 | -0.007 |
| 295.117 | 295.119 | -587.544 | -0.000 | -0.006 | 13.531 |
| 52.558 | 43.923 | 138.850 | 0.000 | 0.001 | 0.001 |
| 70.607 | 79.246 | 85.673 | 0.002 | 0.001 | 0.001 |
| 20.313 | 20.313 | 192.876 | -0.000 | 0.001 | 0.001 |
| -24.817 | -24.820 | 49.412 | 14.883 | 0.000 | 0.000 |
| -0.005 | -0.005 | -0.003 | 0.000 | 41.794 | 0.000 |
| -0.005 | -0.005 | -0.003 | 0.000 | 0.001 | 65.066 |
| 118.810 | 91.767 | 25.258 | 0.001 | -0.001 | -0.001 |
| 59.232 | 156.531 | 20.090 | 0.001 | -0.001 | -0.001 |
| 70.385 | 70.386 | 93.183 | 0.000 | -0.001 | -0.001 |
| 0.001 | 0.003 | 0.002 | 41.793 | -0.000 | -0.000 |
| 24.802 | 24.802 | -49.374 | -0.000 | 14.903 | 0.000 |
| 0.005 | 0.005 | 0.003 | -0.000 | -0.001 | 65.064 |
| 172.977 | 42.896 | 19.531 | -0.037 | 0.035 | 0.073 |
| 4603.381 | 4575.396 | -8907.311 | -0.037 | 0.035 | 0.066 |
| 19.476 | 19.526 | 194.097 | -0.037 | 0.035 | 0.073 |
| 4509.623 | 4509.521 | -8982.845 | 1.669 | 0.024 | -0.003 |
| -0.246 | -0.185 | -0.119 | -0.031 | 41.874 | 0.073 |
| -0.244 | -0.183 | -0.118 | -0.030 | 0.044 | 65.137 |
| 173.365 | 43.185 | 19.709 | 0.037 | -0.035 | -0.073 |
| 43.235 | 173.315 | 19.709 | 0.037 | -0.035 | -0.073 |
| -4433.697 | -4433.733 | 9065.549 | 0.037 | -0.035 | -0.066 |
| -0.073 | 0.014 | 0.053 | 41.834 | -0.025 | -0.001 |
| 0.246 | 0.185 | 0.119 | 0.031 | 41.785 | -0.073 |
| 0.246 | 0.183 | 0.118 | 0.031 | -0.045 | 64.991 |
| 173.151 | 43.026 | 19.611 | -0.004 | 0.004 | 0.007 |
| 43.021 | 173.156 | 19.611 | -0.004 | 0.004 | 0.007 |
| 522.887 | 522.891 | -808.240 | -0.004 | 0.004 | 0.007 |
| 450.420 | 450.409 | -897.204 | 1.723 | 0.002 | -0.000 |
| -0.025 | -0.018 | -0.012 | -0.003 | 41.834 | 0.007 |
| -0.024 | -0.018 | -0.012 | -0.003 | 0.004 | 65.072 |
| -380.402 | -357.388 | 969.823 | 0.004 | -0.004 | -0.007 |
| -357.385 | -380.406 | 969.823 | 0.004 | -0.004 | -0.007 |
| -371.615 | -371.618 | 973.658 | 0.004 | -0.004 | -0.007 |
| -0.007 | 0.001 | 0.005 | 41.830 | -0.002 | -0.000 |
| 0.025 | 0.018 | 0.012 | 0.003 | 41.825 | -0.007 |
| 0.025 | 0.018 | 0.012 | 0.003 | -0.004 | 65.058 |
| 173.170 | 43.040 | 19.619 | -0.000 | 0.000 | 0.001 |
| 56.416 | 160.583 | 18.825 | -0.000 | 0.000 | 0.001 |
| 73.501 | 73.501 | 86.951 | -0.000 | 0.000 | 0.001 |
| 40.740 | 40.739 | -81.150 | 5.554 | 0.000 | -0.000 |
| 17.733 | 17.734 | -35.345 | -0.000 | 25.633 | 0.001 |
| 38.194 | 38.195 | -76.087 | -0.000 | 0.000 | -1.730 |
| 52.640 | 38.243 | 144.444 | 0.000 | -0.000 | -0.001 |
| 34.574 | 79.996 | 120.863 | 0.000 | -0.000 | -0.001 |
| 13.917 | 13.916 | 205.658 | 0.000 | -0.000 | -0.001 |
| -17.736 | -17.736 | 35.344 | 25.632 | -0.000 | 0.000 |
| -17.733 | -17.734 | 35.345 | 0.000 | 25.632 | -0.000 |
| -38.194 | -38.195 | 76.087 | 0.000 | -0.000 | -1.731 |
| 202.569 | 93.521 | -60.748 | 0.027 | 0.016 | 0.035 |
| 93.531 | 202.560 | -60.748 | 0.027 | 0.016 | 0.035 |
| 115.181 | 115.171 | 3.461 | 0.027 | 0.016 | 0.036 |
| -0.015 | -0.105 | -0.085 | 41.776 | 0.014 | 0.003 |
| 59.071 | 59.066 | -118.403 | 0.028 | 42.995 | 0.035 |
| -1849.709 | -1849.702 | 3686.478 | 0.028 | 0.029 | -14.374 |
| 1908.949 | 1938.412 | -3599.071 | -0.028 | -0.016 | -0.029 |
| -25.556 | 86.647 | 174.632 | -0.027 | -0.016 | -0.036 |
| -0.395 | -0.385 | 234.985 | -0.027 | -0.016 | -0.035 |
| -59.232 | -59.141 | 118.386 | 42.916 | -0.014 | -0.002 |
| -59.071 | -59.066 | 118.403 | -0.028 | 42.935 | -0.035 |
| 887.522 | 887.521 | -1768.401 | -0.028 | -0.030 | 17.233 |
| 2.215 | -47.267 | 279.773 | 0.003 | 0.002 | 0.003 |
| -19.304 | 14.545 | 239.615 | 0.003 | 0.002 | 0.003 |
| 19.669 | 19.668 | 194.380 | 0.003 | 0.002 | 0.003 |
| -0.001 | -0.011 | -0.008 | 41.729 | 0.001 | 0.000 |
| -88.972 | -88.972 | 177.278 | 0.003 | 21.792 | 0.003 |
| -88.326 | -88.326 | 175.992 | 0.003 | 0.003 | 17.468 |
| 238.973 | 272.690 | -274.969 | -0.003 | -0.002 | -0.003 |
| 272.691 | 238.973 | -274.969 | -0.003 | -0.002 | -0.003 |
| 152.439 | 152.440 | -70.171 | -0.003 | -0.002 | -0.003 |
| 88.956 | 88.964 | -177.279 | 21.784 | -0.001 | -0.000 |
| 88.972 | 88.972 | -177.278 | -0.003 | 21.786 | -0.003 |
| 88.327 | 88.327 | -175.992 | -0.003 | -0.003 | 17.462 |
| 99.062 | 55.370 | 81.015 | 0.000 | 0.000 | 0.000 |
| 60.292 | 105.504 | 69.689 | 0.000 | 0.000 | 0.000 |
| 62.835 | 62.835 | 108.374 | 0.000 | 0.000 | 0.000 |
| -0.000 | -0.001 | -0.001 | 41.725 | 0.000 | 0.000 |
| -6.372 | -6.372 | 12.696 | 0.000 | 27.440 | 0.000 |
| -13.016 | -13.016 | 25.940 | 0.000 | 0.000 | 9.138 |
| 173.037 | 42.979 | 19.643 | -0.000 | -0.000 | -0.000 |
| 42.979 | 173.037 | 19.643 | -0.000 | -0.000 | -0.000 |
| 79.472 | 79.472 | 75.216 | -0.000 | -0.000 | -0.000 |
| 0.000 | 0.001 | 0.001 | 41.724 | -0.000 | -0.000 |
| 6.372 | 6.372 | -12.696 | -0.000 | 27.439 | -0.000 |
| 13.016 | 13.016 | -25.940 | -0.000 | -0.000 | 9.138 |
| 172.388 | 42.560 | 19.536 | 0.028 | 0.036 | 0.016 |
| 42.495 | 172.453 | 19.536 | 0.028 | 0.036 | 0.016 |
| 19.433 | 19.498 | 194.886 | 0.028 | 0.036 | 0.016 |
| -0.106 | -0.165 | -0.192 | 41.892 | 0.026 | -0.023 |
| -0.354 | -0.285 | -0.224 | 0.037 | 41.867 | 0.011 |
| -0.353 | -0.284 | -0.224 | 0.037 | 0.048 | 64.957 |
| 173.024 | 43.065 | 19.935 | -0.028 | -0.036 | -0.016 |
| 43.130 | 172.958 | 19.935 | -0.028 | -0.036 | -0.016 |
| 20.068 | 20.003 | 195.284 | -0.028 | -0.036 | -0.016 |
| 0.105 | 0.158 | 0.189 | 41.743 | -0.025 | 0.022 |
| 0.354 | 0.285 | 0.224 | -0.037 | 41.771 | -0.011 |
| 0.354 | 0.284 | 0.224 | -0.037 | -0.048 | 64.935 |
| 172.674 | 42.787 | 19.716 | 0.003 | 0.004 | 0.002 |
| 42.781 | 172.681 | 19.716 | 0.003 | 0.004 | 0.002 |
| 19.719 | 19.725 | 195.065 | 0.003 | 0.004 | 0.002 |
| -0.011 | -0.016 | -0.019 | 41.827 | 0.003 | -0.002 |
| -0.035 | -0.028 | -0.022 | 0.004 | 41.824 | 0.001 |
| 15.679 | 15.685 | -31.432 | 0.004 | 0.005 | 65.877 |
| 172.737 | 42.838 | 19.756 | -0.003 | -0.004 | -0.002 |
| 253.154 | 225.094 | -242.596 | -0.003 | -0.004 | -0.002 |
| 47.568 | 47.562 | 139.616 | -0.003 | -0.004 | -0.002 |
| 0.010 | 0.016 | 0.019 | 41.812 | -0.002 | 0.002 |
| 0.035 | 0.028 | 0.022 | -0.004 | 41.814 | -0.001 |
| 0.035 | 0.028 | 0.022 | -0.004 | -0.005 | 64.945 |
| 81.133 | 56.952 | 97.072 | 0.000 | 0.000 | 0.000 |
| 47.772 | 99.821 | 87.572 | 0.000 | 0.000 | 0.000 |
| 19.748 | 19.748 | 195.085 | 0.000 | 0.000 | 0.000 |
| -13.911 | -13.912 | 27.785 | 9.093 | 0.000 | -0.000 |
| -9.948 | -9.947 | 19.860 | 0.000 | 18.458 | 0.000 |
| -0.003 | -0.003 | -0.002 | 0.000 | 0.000 | 64.947 |
| 97.441 | 83.618 | 54.161 | -0.000 | -0.000 | -0.000 |
| 42.815 | 172.707 | 19.738 | -0.000 | -0.000 | -0.000 |
| 81.550 | 81.550 | 71.638 | -0.000 | -0.000 | -0.000 |
| 5.984 | 5.984 | -11.948 | 27.727 | -0.000 | 0.000 |
| 9.948 | 9.947 | -19.860 | -0.000 | 18.458 | 0.000 |
| 0.003 | 0.003 | 0.002 | -0.000 | -0.001 | 64.946 |
| 107.724 | 63.322 | 62.898 | -1.071 | -0.027 | 0.079 |
| 63.714 | 107.904 | 62.326 | 1.483 | -0.027 | 0.079 |
| 62.155 | 62.372 | 109.417 | 0.076 | -0.027 | 0.079 |
| -21.119 | 20.760 | -0.039 | 41.937 | 0.030 | -0.022 |
| -0.626 | -0.388 | -0.281 | 0.092 | 41.867 | -20.788 |
| -0.626 | -0.390 | -0.281 | 0.092 | -20.868 | 64.967 |
| 108.801 | 63.965 | 63.373 | -1.223 | 0.027 | -0.079 |
| 64.566 | 108.563 | 63.011 | 1.236 | 0.027 | -0.079 |
| 20.330 | 20.116 | 195.693 | -0.076 | 0.026 | -0.077 |
| -20.589 | 20.941 | 0.036 | 41.831 | -0.030 | 0.024 |
| 0.626 | 0.388 | 0.281 | -0.092 | 41.900 | -20.915 |
| 0.621 | 0.384 | 0.279 | -0.092 | -20.834 | 64.837 |
| 172.476 | 42.692 | 19.765 | -20.844 | -0.003 | 0.008 |
| 63.586 | 108.244 | 63.103 | 1.159 | -0.003 | 0.008 |
| 19.734 | 19.755 | 195.444 | 0.008 | -0.003 | 0.008 |
| -20.878 | 20.843 | -0.004 | 41.889 | 0.003 | -0.002 |
| -0.062 | -0.038 | -0.029 | 0.009 | 20.490 | -1.344 |
| -0.063 | -0.039 | -0.028 | 0.009 | -20.853 | 64.909 |
| 172.584 | 42.757 | 19.811 | -20.859 | 0.003 | -0.008 |
| 42.779 | 172.562 | 19.811 | 20.844 | 0.003 | -0.008 |
| 62.741 | 62.719 | 109.691 | -0.008 | 0.003 | -0.008 |
| -1.325 | 1.359 | 0.005 | 20.487 | -0.003 | 0.002 |
| 0.062 | 0.038 | 0.029 | -0.009 | 20.494 | -1.357 |
| 0.062 | 0.038 | 0.028 | -0.009 | -20.850 | 64.896 |
| 172.526 | 42.722 | 19.786 | -20.851 | -0.000 | 0.001 |
| 42.719 | 172.528 | 19.786 | 20.853 | -0.000 | 0.001 |
| 62.684 | 62.686 | 109.663 | 0.001 | -0.000 | 0.001 |
| -20.854 | 20.851 | -0.000 | 41.885 | 0.000 | -0.000 |
| -0.006 | -0.004 | -0.003 | 0.001 | 20.492 | -1.350 |
| -0.006 | -0.004 | -0.003 | 0.001 | -20.852 | 64.903 |
| 108.280 | 63.642 | 63.128 | -1.152 | 0.000 | -0.001 |
| 64.145 | 108.245 | 62.661 | 1.363 | 0.000 | -0.001 |
| 62.690 | 62.688 | 109.672 | -0.001 | 0.000 | -0.001 |
| -1.349 | 1.352 | 0.000 | 20.492 | -0.000 | 0.000 |
| 0.006 | 0.004 | 0.003 | -0.001 | 20.492 | -1.352 |
| 0.006 | 0.004 | 0.003 | -0.001 | -20.851 | 64.902 |
| 172.957 | 42.853 | 19.617 | 14.982 | 0.024 | 0.097 |
| 42.908 | 172.901 | 19.617 | -14.964 | 0.024 | 0.097 |
| -453.242 | -453.287 | 1137.045 | 0.009 | 0.024 | 0.091 |
| -551.066 | -535.060 | 1082.744 | 6.626 | 0.002 | 0.027 |
| -0.070 | -0.120 | -0.048 | 0.011 | 41.876 | 15.076 |
| -0.067 | -0.117 | -0.046 | 0.011 | 15.003 | 65.125 |
| 173.063 | 43.070 | 19.700 | 14.964 | -0.024 | -0.097 |
| 620.304 | 611.679 | -992.770 | 8.094 | -0.024 | -0.091 |
| 779.970 | 780.021 | -1319.571 | -0.009 | -0.024 | -0.093 |
| 14.762 | -14.975 | 0.011 | 41.813 | -0.002 | -0.030 |
| 0.071 | 0.120 | 0.048 | -0.011 | 41.815 | 14.870 |
| 0.070 | 0.119 | 0.046 | -0.010 | 14.943 | 64.920 |
| 173.004 | 42.951 | 19.654 | 14.974 | 0.002 | 0.010 |
| 42.956 | 172.999 | 19.654 | -14.972 | 0.002 | 0.010 |
| 19.691 | 19.686 | 194.486 | 0.001 | 0.002 | 0.010 |
| -80.645 | -53.761 | 133.849 | -1.578 | 0.000 | 0.003 |
| -0.007 | -0.012 | -0.005 | 0.001 | 41.849 | 14.983 |
| -54.240 | -54.244 | 108.101 | 0.001 | -8.059 | -4.200 |
| 122.610 | 131.275 | -18.095 | -8.103 | -0.002 | -0.009 |
| 142.313 | 120.876 | -27.229 | 13.611 | -0.002 | -0.009 |
| 19.702 | 19.707 | 194.494 | -0.001 | -0.002 | -0.010 |
| 14.952 | -14.973 | 0.001 | 41.842 | -0.000 | -0.003 |
| 0.007 | 0.012 | 0.005 | -0.001 | 41.843 | 14.963 |
| 54.240 | 54.244 | -108.101 | -0.001 | -8.065 | -4.219 |
| 108.302 | 65.083 | 62.073 | 2.705 | 0.000 | 0.001 |
| 59.392 | 86.975 | 89.032 | 4.620 | 0.000 | 0.001 |
| 68.548 | 68.548 | 97.051 | 0.000 | 0.000 | 0.001 |
| -11.565 | 1.452 | 10.082 | 9.021 | 0.000 | 0.000 |
| -5.718 | -5.719 | 11.363 | 0.000 | 5.743 | -8.679 |
| -4.934 | -4.934 | 9.808 | 0.000 | -5.751 | 15.306 |
| 173.008 | 42.962 | 19.658 | 14.973 | -0.000 | -0.001 |
| 76.921 | 87.442 | 71.110 | 4.911 | -0.000 | -0.001 |
| 80.883 | 80.883 | 72.496 | -0.000 | -0.000 | -0.001 |
| 11.403 | -9.306 | -2.072 | 34.778 | -0.000 | -0.000 |
| 5.718 | 5.719 | -11.363 | -0.000 | 5.742 | -8.681 |
| 0.000 | 0.001 | 0.000 | -0.000 | 14.973 | 65.023 |
| 172.386 | 42.519 | 19.574 | 0.028 | 0.006 | 0.043 |
| 42.495 | 172.411 | 19.574 | 0.028 | 0.006 | 0.043 |
| 19.433 | 19.458 | 194.924 | 0.028 | 0.006 | 0.043 |
| -203.742 | -203.850 | 406.416 | 69.035 | 0.007 | -0.009 |
| -0.343 | -0.310 | -0.173 | 0.031 | 41.821 | 0.042 |
| -203.759 | -203.727 | 405.963 | 0.031 | 0.013 | 106.220 |
| 437.315 | 227.694 | -428.234 | -0.027 | -0.007 | -0.044 |
| 43.129 | 172.996 | 19.898 | -0.028 | -0.006 | -0.043 |
| 176.224 | 176.201 | -116.475 | -0.027 | -0.007 | -0.044 |
| -672.070 | -671.993 | 1343.260 | -47.982 | -0.006 | 0.009 |
| 0.343 | 0.310 | 0.173 | -0.031 | 41.795 | -0.042 |
| 0.343 | 0.309 | 0.173 | -0.031 | -0.013 | 64.904 |
| 172.672 | 42.783 | 19.720 | 0.003 | 0.001 | 0.004 |
| 42.780 | 172.675 | 19.720 | 0.003 | 0.001 | 0.004 |
| 19.719 | 19.721 | 195.070 | 0.003 | 0.001 | 0.004 |
| 57.506 | 57.498 | -114.946 | -34.960 | 0.001 | -0.001 |
| -0.034 | -0.031 | -0.017 | 0.003 | 41.809 | 0.004 |
| -0.034 | -0.031 | -0.017 | 0.003 | 0.001 | 64.950 |
| 211.942 | 50.780 | -27.317 | -0.003 | -0.001 | -0.004 |
| 33.660 | -20.508 | 221.968 | -0.003 | -0.001 | -0.004 |
| 116.261 | 116.258 | 2.400 | -0.003 | -0.001 | -0.004 |
| 0.010 | 0.020 | 0.016 | 41.801 | -0.001 | 0.001 |
| 0.034 | 0.031 | 0.017 | -0.003 | 41.807 | -0.004 |
| 0.034 | 0.031 | 0.017 | -0.003 | -0.001 | 64.942 |
| 172.702 | 42.809 | 19.734 | 0.000 | 0.000 | 0.000 |
| 70.345 | 109.231 | 55.623 | 0.000 | 0.000 | 0.000 |
| 72.293 | 72.294 | 90.117 | 0.000 | 0.000 | 0.000 |
| 2.595 | 2.594 | -5.187 | 7.122 | 0.000 | -0.000 |
| 1.806 | 1.806 | -3.619 | 0.000 | 17.669 | 0.000 |
| -0.003 | -0.003 | -0.002 | 0.000 | 0.000 | 64.946 |
| 172.705 | 42.814 | 19.737 | -0.000 | -0.000 | -0.000 |
| 66.153 | 110.777 | 58.284 | -0.000 | -0.000 | -0.000 |
| 69.618 | 69.618 | 95.474 | -0.000 | -0.000 | -0.000 |
| 0.001 | 0.002 | 0.001 | 41.807 | -0.000 | 0.000 |
| -1.806 | -1.806 | 3.619 | -0.000 | 17.669 | -0.000 |
| 0.003 | 0.003 | 0.002 | -0.000 | -0.000 | 64.945 |
| 172.222 | 42.358 | 19.499 | -20.850 | 0.022 | 0.029 |
| 42.336 | 172.244 | 19.499 | 20.856 | 0.022 | 0.029 |
| 1207.265 | 1207.287 | -2178.960 | 0.003 | 0.022 | 0.025 |
| -21.126 | 20.544 | -0.215 | 41.943 | 0.030 | -0.031 |
| -0.539 | -0.500 | -0.284 | 0.013 | 41.950 | -20.838 |
| -0.538 | -0.500 | -0.283 | 0.013 | -20.818 | 64.958 |
| 173.156 | 43.247 | 19.989 | -20.856 | -0.022 | -0.029 |
| 43.269 | 173.134 | 19.989 | 20.850 | -0.022 | -0.029 |
| 20.224 | 20.202 | 195.385 | -0.003 | -0.022 | -0.029 |
| -20.579 | 21.174 | 0.219 | 41.889 | -0.030 | 0.032 |
| 0.539 | 0.500 | 0.284 | -0.013 | 41.879 | -20.868 |
| 0.538 | 0.498 | 0.283 | -0.013 | -20.888 | 64.927 |
| 152.766 | 207.485 | -125.016 | 23.855 | 0.002 | 0.002 |
| 42.756 | 172.645 | 19.720 | 20.853 | 0.002 | 0.003 |
| 19.710 | 19.713 | 195.115 | 0.000 | 0.002 | 0.003 |
| -20.880 | 20.822 | -0.022 | 41.917 | 0.003 | -0.003 |
| -0.054 | -0.050 | -0.028 | 0.001 | 41.918 | -20.851 |
| -0.054 | -0.050 | -0.028 | 0.001 | -20.849 | 64.945 |
| 172.735 | 42.847 | 19.769 | -20.853 | -0.002 | -0.003 |
| 42.849 | 172.733 | 19.769 | 20.852 | -0.002 | -0.003 |
| -8.878 | -8.880 | 252.480 | -0.000 | -0.002 | -0.002 |
| -108.205 | -168.196 | 276.210 | -13.950 | -0.003 | 0.004 |
| 0.054 | 0.050 | 0.028 | -0.001 | 41.911 | -20.854 |
| 0.054 | 0.050 | 0.028 | -0.001 | -20.856 | 64.942 |
| 109.862 | 69.375 | 55.949 | 0.994 | 0.000 | 0.000 |
| 42.798 | 172.686 | 19.742 | 20.853 | 0.000 | 0.000 |
| 75.930 | 75.930 | 82.898 | 0.000 | 0.000 | 0.000 |
| -20.855 | 20.850 | -0.002 | 41.915 | 0.000 | -0.000 |
| 8.422 | 8.422 | -16.840 | 0.000 | 7.860 | 10.148 |
| 7.257 | 7.258 | -14.513 | 0.000 | 5.864 | 6.687 |
| 108.381 | 59.399 | 67.419 | -3.439 | -0.000 | -0.000 |
| 62.241 | 87.295 | 85.642 | -3.185 | -0.000 | -0.000 |
| 67.020 | 67.020 | 100.721 | -0.000 | -0.000 | -0.000 |
| 1.723 | -18.571 | 16.839 | 7.859 | -0.000 | 0.000 |
| -3.990 | -3.991 | 7.989 | -0.000 | 25.737 | -6.127 |
| -7.257 | -7.258 | 14.513 | -0.000 | 5.863 | 6.687 |
| 172.645 | 42.691 | 19.543 | 0.015 | 0.028 | 0.066 |
| 42.645 | 172.691 | 19.543 | 0.015 | 0.028 | 0.066 |
| 19.432 | 19.478 | 194.495 | 0.015 | 0.028 | 0.066 |
| -0.013 | -0.113 | -0.106 | 41.792 | 0.026 | 0.006 |
| -0.314 | -0.261 | -0.157 | 0.023 | 41.783 | 0.065 |
| -0.314 | -0.261 | -0.157 | 0.023 | 0.039 | 65.064 |
| 173.192 | 43.147 | 19.804 | -0.015 | -0.028 | -0.066 |
| 43.193 | 173.147 | 19.804 | -0.015 | -0.028 | -0.066 |
| 19.979 | 19.934 | 194.756 | -0.015 | -0.028 | -0.066 |
| 0.015 | 0.110 | 0.105 | 41.696 | -0.026 | -0.007 |
| 0.315 | 0.261 | 0.157 | -0.023 | 41.706 | -0.065 |
| 0.314 | 0.260 | 0.157 | -0.023 | -0.039 | 64.934 |
| 172.892 | 42.896 | 19.660 | 0.002 | 0.003 | 0.007 |
| -24.011 | -46.376 | 305.087 | 0.002 | 0.003 | 0.006 |
| 14.696 | 14.701 | 204.531 | 0.002 | 0.003 | 0.006 |
| -0.001 | -0.011 | -0.011 | 41.749 | 0.003 | 0.001 |
| -0.031 | -0.026 | -0.016 | 0.002 | 41.749 | 0.006 |
| -0.031 | -0.026 | -0.016 | 0.002 | 0.004 | 65.006 |
| 172.946 | 42.942 | 19.686 | -0.002 | -0.003 | -0.007 |
| 42.946 | 172.941 | 19.686 | -0.002 | -0.003 | -0.007 |
| 19.733 | 19.728 | 194.639 | -0.002 | -0.003 | -0.007 |
| 0.002 | 0.011 | 0.011 | 41.740 | -0.003 | -0.001 |
| 0.031 | 0.026 | 0.016 | -0.002 | 41.741 | -0.006 |
| 0.031 | 0.026 | 0.016 | -0.002 | -0.004 | 64.993 |
| 93.390 | 59.359 | 82.594 | 0.000 | 0.000 | 0.001 |
| 59.359 | 93.388 | 82.595 | 0.000 | 0.000 | 0.001 |
| 52.843 | 52.843 | 128.518 | 0.000 | 0.000 | 0.001 |
| -5.853 | -5.854 | 11.673 | 19.447 | 0.000 | 0.000 |
| -5.856 | -5.856 | 11.673 | 0.000 | 19.447 | 0.001 |
| -7.033 | -7.033 | 14.020 | 0.000 | 0.000 | 23.505 |
| 113.836 | 74.705 | 46.905 | -0.000 | -0.000 | -0.001 |
| 73.863 | 103.064 | 58.487 | -0.000 | -0.000 | -0.001 |
| 73.188 | 73.188 | 87.944 | -0.000 | -0.000 | -0.001 |
| 7.631 | 7.632 | -15.221 | 12.588 | -0.000 | -0.000 |
| 5.856 | 5.856 | -11.673 | -0.000 | 19.446 | -0.001 |
| 7.033 | 7.033 | -14.020 | -0.000 | -0.000 | 23.504 |
| 172.329 | 42.394 | 19.528 | 13.946 | 0.054 | 0.096 |
| 42.434 | 172.289 | 19.528 | -13.858 | 0.054 | 0.096 |
| -414.620 | -414.659 | 1060.430 | 0.044 | 0.054 | 0.097 |
| 13.820 | -14.195 | -0.179 | 41.958 | 0.031 | 0.034 |
| -0.404 | -0.443 | -0.222 | 0.047 | 41.936 | 14.003 |
| -3630.807 | -3630.845 | 7247.783 | 0.048 | -5.976 | 15.945 |
| 173.086 | 43.231 | 19.947 | 13.858 | -0.054 | -0.096 |
| 43.191 | 173.126 | 19.947 | -13.946 | -0.054 | -0.096 |
| 516.209 | 516.248 | -794.271 | -0.044 | -0.054 | -0.097 |
| 13.990 | -13.604 | 0.182 | 41.787 | -0.032 | -0.034 |
| 0.404 | 0.443 | 0.222 | -0.047 | 41.806 | 13.801 |
| 0.404 | 0.442 | 0.221 | -0.047 | 13.837 | 64.846 |
| 92.337 | -6.251 | 148.778 | 10.620 | 0.005 | 0.010 |
| -362.772 | -391.964 | 988.700 | 10.638 | 0.005 | 0.010 |
| 19.714 | 19.710 | 195.072 | 0.004 | 0.005 | 0.010 |
| 13.894 | -13.931 | -0.018 | 41.880 | 0.003 | 0.003 |
| -0.040 | -0.044 | -0.022 | 0.005 | 41.878 | 13.912 |
| -10.591 | -10.594 | 20.714 | 0.005 | 13.237 | 41.314 |
| 172.745 | 42.854 | 19.758 | 13.897 | -0.005 | -0.010 |
| 387.295 | 431.978 | -582.596 | 4.255 | -0.005 | -0.010 |
| 102.587 | 102.591 | 29.855 | -0.004 | -0.005 | -0.010 |
| 22.630 | -3.946 | -18.265 | 40.862 | -0.003 | -0.003 |
| 0.040 | 0.044 | 0.022 | -0.005 | 41.865 | 13.892 |
| 10.591 | 10.595 | -20.714 | -0.005 | 13.224 | 41.293 |
| 42.338 | 38.522 | 154.228 | -5.543 | 0.001 | 0.001 |
| 58.561 | 98.258 | 78.328 | -5.350 | 0.001 | 0.001 |
| 58.206 | 58.205 | 118.261 | 0.000 | 0.001 | 0.001 |
| -0.059 | -17.917 | 17.936 | 33.686 | 0.000 | 0.000 |
| -8.990 | -8.991 | 17.936 | 0.000 | 33.685 | 8.929 |
| -32.815 | -32.816 | 65.501 | 0.000 | -4.122 | 20.101 |
| 156.057 | 60.700 | 18.524 | 10.105 | -0.001 | -0.001 |
| 64.084 | 151.413 | 19.802 | -13.968 | -0.001 | -0.001 |
| 92.382 | 92.383 | 50.053 | -0.000 | -0.001 | -0.001 |
| 17.915 | 0.061 | -17.936 | 33.684 | -0.000 | -0.000 |
| 8.990 | 8.991 | -17.936 | -0.000 | 33.684 | 8.927 |
| 32.815 | 32.816 | -65.501 | -0.000 | -4.123 | 20.099 |
| 1567.182 | 1660.110 | -2986.553 | 0.014 | 0.051 | 0.011 |
| 1660.119 | 1567.173 | -2986.553 | 0.013 | 0.050 | 0.011 |
| 1666.147 | 1666.138 | -3092.083 | 0.013 | 0.050 | 0.011 |
| 1553.792 | 1553.748 | -3101.721 | -14.943 | 0.025 | -0.005 |
| 1553.640 | 1553.617 | -3101.789 | 0.015 | -14.911 | 0.008 |
| 1553.482 | 1553.461 | -3101.478 | 0.015 | 0.069 | -45.769 |
| -1537.601 | -1447.447 | 3214.561 | -0.013 | -0.050 | -0.011 |
| -1447.456 | -1537.592 | 3214.561 | -0.014 | -0.050 | -0.011 |
| 19.758 | 19.765 | 194.836 | -0.013 | -0.050 | -0.007 |
| -1553.787 | -1553.741 | 3101.724 | -15.016 | -0.026 | 0.004 |
| -1553.639 | -1553.617 | 3101.789 | -0.015 | -15.049 | -0.007 |
| -1553.484 | -1553.462 | 3101.478 | -0.015 | -0.069 | -45.784 |
| 172.765 | 42.841 | 19.687 | 0.001 | 0.005 | 0.001 |
| 42.842 | 172.764 | 19.687 | 0.002 | 0.005 | 0.001 |
| 19.709 | 19.708 | 194.807 | 0.001 | 0.005 | 0.001 |
| 0.006 | 0.002 | -0.000 | 41.805 | 0.002 | -0.001 |
| 153.624 | 153.621 | -306.705 | 0.001 | -14.338 | 0.001 |
| 152.146 | 152.144 | -303.755 | 0.001 | 0.007 | -43.493 |
| -123.504 | -50.361 | 408.458 | -0.001 | -0.005 | -0.001 |
| -50.362 | -123.503 | 408.458 | -0.002 | -0.005 | -0.001 |
| 19.718 | 19.718 | 194.812 | -0.001 | -0.005 | -0.001 |
| -153.638 | -153.634 | 306.699 | -14.348 | -0.003 | 0.000 |
| -153.624 | -153.621 | 306.705 | -0.001 | -14.351 | -0.001 |
| -152.146 | -152.144 | 303.755 | -0.001 | -0.007 | -43.494 |
| 96.750 | 77.414 | 61.062 | 0.000 | 0.001 | 0.000 |
| 73.101 | 122.978 | 39.185 | 0.002 | 0.000 | 0.000 |
| 76.165 | 76.165 | 82.119 | 0.000 | 0.001 | 0.000 |
| 0.000 | 0.001 | 0.000 | 41.802 | 0.000 | -0.000 |
| -0.001 | -0.001 | -0.001 | 0.000 | 41.802 | -0.000 |
| -0.001 | -0.001 | -0.001 | 0.000 | 0.000 | 64.961 |
| 172.768 | 42.846 | 19.690 | -0.000 | -0.000 | -0.000 |
| 45.785 | 101.217 | 88.179 | -0.002 | -0.001 | -0.000 |
| 66.332 | 66.332 | 101.747 | -0.000 | -0.001 | -0.000 |
| -9.252 | -9.251 | 18.468 | 7.992 | -0.000 | 0.000 |
| 0.001 | 0.001 | 0.001 | -0.000 | 41.801 | -0.000 |
| 0.001 | 0.001 | 0.001 | -0.000 | -0.001 | 64.961 |
| 108.389 | 63.591 | 63.330 | 0.023 | 0.006 | -0.042 |
| 42.874 | 172.590 | 19.846 | 0.023 | 0.006 | -0.042 |
| 19.937 | 19.849 | 195.524 | 0.023 | 0.006 | -0.042 |
| 0.101 | 0.033 | -0.358 | 21.295 | 0.030 | 0.030 |
| 0.114 | 0.036 | 0.038 | 0.041 | 41.834 | -0.044 |
| 0.113 | 0.035 | 0.037 | 0.041 | 0.004 | 64.857 |
| 172.380 | 42.664 | 19.730 | -0.023 | -0.006 | 0.042 |
| 63.061 | 107.876 | 63.837 | -0.023 | -0.006 | 0.042 |
| 62.504 | 62.588 | 109.683 | -0.023 | -0.006 | 0.042 |
| -0.104 | -0.032 | 0.356 | 21.285 | -0.030 | -0.029 |
| -0.269 | -0.194 | 0.275 | -0.042 | 20.234 | 0.043 |
| -0.115 | -0.038 | -0.039 | -0.041 | -0.003 | 64.945 |
| 108.358 | 63.314 | 63.397 | 0.002 | 0.001 | -0.004 |
| 63.322 | 108.349 | 63.397 | 0.002 | 0.001 | -0.004 |
| 62.719 | 62.710 | 109.640 | 0.002 | 0.001 | -0.004 |
| 0.010 | 0.005 | -0.037 | 20.474 | 0.003 | 0.001 |
| 0.011 | 0.004 | 0.004 | 0.004 | 41.830 | -0.004 |
| 0.027 | 0.020 | -0.028 | 0.004 | 0.000 | 22.136 |
| 172.514 | 42.719 | 19.782 | -0.002 | -0.001 | 0.004 |
| 42.710 | 172.523 | 19.782 | -0.002 | -0.001 | 0.004 |
| 19.773 | 19.782 | 195.460 | -0.002 | -0.001 | 0.004 |
| -0.010 | -0.005 | 0.037 | 20.477 | -0.003 | -0.002 |
| -0.011 | -0.004 | -0.004 | -0.004 | 41.829 | 0.004 |
| -0.027 | -0.020 | 0.028 | -0.004 | -0.000 | 22.145 |
| 108.334 | 63.294 | 63.419 | 0.000 | 0.000 | -0.000 |
| 64.132 | 108.282 | 62.633 | 0.000 | 0.000 | -0.000 |
| 19.790 | 19.789 | 195.468 | 0.000 | 0.000 | -0.000 |
| -0.000 | -0.001 | -0.000 | 41.830 | 0.000 | 0.000 |
| 0.001 | 0.000 | 0.001 | 0.000 | 41.830 | -0.000 |
| 0.001 | 0.001 | 0.000 | 0.000 | 0.000 | 64.902 |
| 172.526 | 42.724 | 19.787 | -0.000 | -0.000 | 0.000 |
| 42.723 | 172.527 | 19.787 | -0.000 | -0.000 | 0.000 |
| 62.720 | 62.720 | 109.597 | -0.000 | -0.000 | 0.000 |
| 0.000 | 0.001 | 0.000 | 41.830 | -0.000 | -0.000 |
| -0.001 | -0.000 | -0.001 | -0.000 | 41.830 | 0.000 |
| -0.001 | -0.001 | -0.000 | -0.000 | -0.000 | 64.902 |
| 1.154 | -151.943 | 384.253 | -36.895 | 0.006 | 0.016 |
| 42.573 | 172.581 | 19.629 | 27.836 | 0.006 | 0.016 |
| 19.502 | 19.603 | 194.957 | 0.033 | 0.006 | 0.016 |
| -27.882 | 27.799 | -0.098 | 41.964 | 0.013 | -0.030 |
| -0.321 | -0.207 | -0.141 | 0.041 | 41.935 | -27.808 |
| -0.321 | -0.209 | -0.141 | 0.041 | -27.781 | 64.949 |
| 172.975 | 42.968 | 19.839 | -27.836 | -0.006 | -0.016 |
| 43.070 | 172.874 | 19.839 | 27.771 | -0.006 | -0.016 |
| 19.998 | 19.896 | 195.166 | -0.033 | -0.006 | -0.016 |
| -27.726 | 27.821 | 0.101 | 41.864 | -0.014 | 0.032 |
| 0.321 | 0.207 | 0.141 | -0.041 | 41.889 | -27.799 |
| 0.320 | 0.205 | 0.141 | -0.041 | -27.827 | 64.956 |
| 172.702 | 42.807 | 19.724 | -27.800 | 0.001 | 0.002 |
| 42.797 | 172.713 | 19.724 | 27.807 | 0.001 | 0.002 |
| 238.918 | 238.929 | -242.885 | 0.003 | 0.001 | 0.002 |
| -27.812 | 27.803 | -0.010 | 41.917 | 0.001 | -0.003 |
| -0.032 | -0.021 | -0.014 | 0.004 | 41.914 | -27.804 |
| -0.032 | -0.021 | -0.014 | 0.004 | -27.801 | 64.953 |
| 172.752 | 42.836 | 19.744 | -27.807 | -0.001 | -0.002 |
| 42.846 | 172.742 | 19.744 | 27.800 | -0.001 | -0.002 |
| 19.775 | 19.764 | 195.072 | -0.003 | -0.001 | -0.002 |
| -27.796 | 27.805 | 0.010 | 41.907 | -0.001 | 0.003 |
| 0.032 | 0.021 | 0.014 | -0.004 | 41.910 | -27.803 |
| 0.032 | 0.020 | 0.014 | -0.004 | -27.806 | 64.953 |
| 172.726 | 42.820 | 19.733 | -27.804 | 0.000 | 0.000 |
| 42.819 | 172.727 | 19.733 | 27.804 | 0.000 | 0.000 |
| 60.102 | 60.103 | 114.448 | 0.000 | 0.000 | 0.000 |
| 36.310 | -14.286 | -22.001 | -1.840 | 0.000 | -0.000 |
| 11.009 | 11.010 | -22.001 | 0.000 | -1.840 | 25.298 |
| -0.003 | -0.002 | -0.001 | 0.000 | -27.803 | 64.953 |
| 67.373 | 66.626 | 101.185 | 11.685 | -0.000 | -0.000 |
| 57.356 | 117.844 | 60.042 | 8.220 | -0.000 | -0.000 |
| 78.647 | 78.646 | 77.424 | -0.000 | -0.000 | -0.000 |
| -27.803 | 27.804 | 0.001 | 41.911 | -0.000 | 0.000 |
| -11.009 | -11.010 | 22.001 | -0.000 | -1.840 | 25.298 |
| 0.003 | 0.002 | 0.001 | -0.000 | -27.804 | 64.953 |
| 109.793 | 64.942 | 68.009 | -0.990 | 0.036 | -0.054 |
| 49.299 | 179.901 | 32.100 | 3.311 | 0.000 | 0.000 |
| 32.100 | 32.100 | 208.191 | 0.000 | 0.000 | 0.000 |
| -2.884 | -0.774 | -1.381 | 22.729 | 0.014 | -0.067 |
| -1.818 | -1.649 | -1.365 | 0.060 | 22.683 | -1.066 |
| -1.819 | -1.649 | -1.366 | 0.060 | -0.972 | 21.682 |
| 179.901 | 49.299 | 32.100 | -3.311 | -0.000 | 0.000 |
| 49.299 | 179.901 | 32.100 | 3.311 | -0.000 | -0.000 |
| 32.100 | 32.100 | 208.191 | -0.000 | -0.000 | -0.000 |
| 0.858 | 2.793 | 1.373 | 22.552 | -0.017 | 0.065 |
| 1.819 | 1.649 | 1.365 | -0.060 | 22.596 | -0.955 |
| 1.818 | 1.648 | 1.364 | -0.060 | -1.049 | 21.863 |
| 110.467 | 68.417 | 66.132 | 0.293 | 0.004 | -0.009 |
| 49.299 | 179.901 | 32.100 | 3.311 | 0.000 | -0.000 |
| 69.169 | 69.182 | 117.311 | 0.006 | 0.004 | -0.005 |
| -3.323 | 3.295 | -0.005 | 46.410 | -0.002 | -0.002 |
| -0.003 | -0.000 | -0.000 | 0.000 | 46.407 | -3.311 |
| -0.180 | -0.164 | -0.136 | 0.006 | -1.023 | 22.071 |
| 179.900 | 49.299 | 32.100 | -3.311 | -0.000 | -0.000 |
| 49.299 | 179.900 | 32.100 | 3.311 | -0.000 | -0.000 |
| 66.316 | 66.291 | 115.357 | -0.007 | -0.004 | 0.009 |
| -0.856 | 1.217 | 0.136 | 22.937 | -0.002 | 0.006 |
| 0.003 | 0.000 | 0.000 | -0.000 | 46.407 | -3.311 |
| 0.181 | 0.164 | 0.135 | -0.006 | -1.031 | 22.089 |
| 179.903 | 49.300 | 32.100 | -3.311 | -0.000 | 0.000 |
| 66.500 | 111.719 | 69.237 | 1.055 | 0.000 | -0.001 |
| 66.188 | 66.191 | 115.279 | 0.001 | 0.000 | -0.001 |
| -1.059 | 1.023 | -0.014 | 22.950 | 0.000 | -0.001 |
| -0.018 | -0.016 | -0.013 | 0.001 | 22.949 | -1.041 |
| -0.000 | 0.000 | 0.000 | -0.000 | -3.311 | 65.301 |
| 179.899 | 49.299 | 32.100 | -3.311 | -0.000 | 0.000 |
| 66.534 | 111.747 | 69.264 | 1.054 | -0.000 | 0.001 |
| 69.341 | 69.340 | 117.507 | -0.001 | -0.000 | 0.001 |
| -3.310 | 3.313 | 0.000 | 46.406 | 0.000 | 0.000 |
| 0.018 | 0.016 | 0.013 | -0.001 | 22.948 | -1.040 |
| 0.000 | -0.000 | -0.000 | 0.000 | -3.311 | 65.301 |
| 183.912 | 50.650 | 35.342 | -3.309 | 0.114 | 0.109 |
| 50.899 | 183.663 | 35.342 | 3.304 | 0.114 | 0.109 |
| 35.026 | 34.778 | 221.290 | -0.003 | 0.114 | 0.109 |
| -3.360 | 2.875 | -0.258 | 48.005 | 0.043 | 0.071 |
| -0.271 | -0.520 | -0.176 | 0.014 | 48.031 | -3.205 |
| -0.270 | -0.519 | -0.175 | 0.014 | -3.175 | 66.608 |
| 184.343 | 51.578 | 35.592 | -3.304 | -0.114 | -0.109 |
| 51.330 | 184.591 | 35.592 | 3.309 | -0.114 | -0.109 |
| 35.458 | 35.706 | 221.540 | 0.003 | -0.114 | -0.109 |
| -3.245 | 3.750 | 0.258 | 47.802 | -0.046 | -0.070 |
| 0.271 | 0.520 | 0.176 | -0.014 | 47.767 | -3.409 |
| 0.271 | 0.520 | 0.177 | -0.014 | -3.438 | 66.404 |
| 184.106 | 51.068 | 35.454 | -3.307 | 0.011 | 0.011 |
| 90.716 | 189.692 | 120.059 | -2.732 | 0.011 | 0.011 |
| 35.221 | 35.196 | 221.403 | -0.000 | 0.011 | 0.011 |
| -3.312 | 3.263 | -0.026 | 47.910 | 0.004 | 0.007 |
| -0.027 | -0.052 | -0.018 | 0.001 | 47.912 | -3.296 |
| 32.907 | 32.882 | 81.481 | 0.002 | 2.726 | 45.968 |
| -33.737 | -28.340 | 118.286 | 0.313 | -0.011 | -0.012 |
| 51.136 | 184.173 | 35.479 | 3.307 | -0.011 | -0.011 |
| 5.305 | 5.330 | 102.535 | -0.001 | -0.011 | -0.011 |
| -3.300 | 3.351 | 0.026 | 47.890 | -0.005 | -0.007 |
| 0.027 | 0.052 | 0.018 | -0.001 | 47.886 | -3.317 |
| 0.027 | 0.052 | 0.018 | -0.001 | -3.320 | 66.496 |
| 126.830 | 79.409 | 65.953 | 2.977 | 0.001 | 0.001 |
| 51.113 | 184.124 | 35.466 | 3.307 | 0.001 | 0.001 |
| 84.713 | 84.710 | 116.374 | -0.000 | 0.001 | 0.001 |
| 8.592 | 9.217 | -1.808 | 16.855 | 0.000 | 0.001 |
| -0.003 | -0.005 | -0.002 | 0.000 | 47.901 | -3.306 |
| -0.002 | -0.005 | -0.002 | 0.000 | -3.305 | 66.508 |
| 97.753 | 63.574 | 80.562 | -0.722 | -0.001 | -0.001 |
| 51.116 | 184.130 | 35.468 | 3.307 | -0.001 | -0.001 |
| 71.644 | 71.646 | 114.125 | 0.000 | -0.001 | -0.001 |
| -3.306 | 3.311 | 0.002 | 47.898 | -0.000 | -0.001 |
| 0.003 | 0.005 | 0.002 | -0.000 | 47.898 | -3.308 |
| 0.002 | 0.005 | 0.002 | -0.000 | -3.308 | 66.506 |
| 5794.668 | 5759.251 | -11257.911 | 0.798 | -0.030 | 0.074 |
| 5759.227 | 5794.692 | -11257.911 | -0.880 | -0.030 | 0.074 |
| 5740.146 | 5740.169 | -11186.784 | -0.041 | -0.030 | 0.074 |
| 5688.989 | 5687.191 | -11315.538 | 17.099 | -0.028 | 0.012 |
| 5687.822 | 5687.853 | -11315.605 | -0.042 | 17.130 | 0.905 |
| 5687.820 | 5687.851 | -11315.596 | -0.042 | 0.792 | 17.843 |
| -5580.931 | -5616.581 | 11373.268 | 0.857 | 0.030 | -0.074 |
| -5616.557 | -5580.954 | 11373.268 | -0.775 | 0.030 | -0.074 |
| -5624.806 | -5624.829 | 11423.029 | 0.041 | 0.030 | -0.074 |
| -5687.330 | -5688.842 | 11315.543 | 17.228 | 0.030 | -0.010 |
| -5687.821 | -5687.853 | 11315.606 | 0.042 | 17.202 | 0.750 |
| -5687.818 | -5687.851 | 11315.596 | 0.041 | 0.864 | 17.689 |
| 675.049 | 640.465 | -1073.621 | 0.940 | -0.003 | 0.007 |
| 640.462 | 675.052 | -1073.621 | -0.948 | -0.003 | 0.007 |
| 626.749 | 626.751 | -1014.021 | -0.004 | -0.003 | 0.007 |
| 569.523 | 567.859 | -1131.319 | 17.164 | -0.003 | 0.001 |
| 568.664 | 568.667 | -1131.325 | -0.004 | 17.167 | 0.833 |
| 568.619 | 568.622 | -1131.235 | -0.004 | 0.821 | 17.788 |
| -461.377 | -497.816 | 1189.063 | 0.721 | 0.003 | -0.007 |
| -497.814 | -461.379 | 1189.063 | -0.712 | 0.003 | -0.007 |
| 19.658 | 19.655 | 193.796 | 0.004 | 0.003 | -0.008 |
| -567.872 | -569.508 | 1131.319 | 17.177 | 0.003 | -0.001 |
| -568.664 | -568.667 | 1131.325 | 0.004 | 17.175 | 0.817 |
| -568.619 | -568.622 | 1131.235 | 0.004 | 0.828 | 17.773 |
| 155.645 | 112.651 | -31.937 | -1.411 | -0.000 | 0.001 |
| 43.141 | 173.375 | 19.568 | 10.815 | -0.000 | 0.001 |
| 116.294 | 116.294 | 1.497 | -0.000 | -0.000 | 0.001 |
| -10.814 | 10.815 | -0.000 | 41.723 | -0.000 | 0.000 |
| 55.849 | 55.849 | -111.108 | -0.000 | 17.610 | 0.618 |
| 55.609 | 55.610 | -110.631 | -0.000 | 0.567 | 18.824 |
| 53.040 | 11.175 | 171.063 | 0.049 | 0.000 | -0.001 |
| 43.145 | 173.375 | 19.569 | 10.815 | 0.000 | -0.001 |
| 6.294 | 6.294 | 220.330 | 0.000 | 0.000 | -0.001 |
| -49.385 | -47.679 | 96.547 | 20.710 | 0.000 | -0.000 |
| -55.849 | -55.849 | 111.108 | 0.000 | 17.611 | 0.616 |
| -55.609 | -55.610 | 110.631 | 0.000 | 0.568 | 18.823 |
| -1593.074 | -1579.214 | 3398.647 | 0.054 | 0.047 | 0.041 |
| 42.441 | 172.449 | 19.454 | 0.053 | 0.047 | 0.043 |
| 19.261 | 19.291 | 194.497 | 0.054 | 0.047 | 0.043 |
| -1595.845 | -1595.912 | 3182.362 | 6.562 | 0.039 | -0.007 |
| -1658.539 | -1658.499 | 3307.993 | 0.058 | 4.985 | 0.039 |
| -1658.524 | -1658.484 | 3307.967 | 0.058 | 0.060 | -6.939 |
| 1723.671 | 1737.715 | -3217.151 | -0.054 | -0.047 | -0.041 |
| 43.352 | 173.300 | 19.922 | -0.054 | -0.047 | -0.043 |
| 20.172 | 20.142 | 194.965 | -0.054 | -0.047 | -0.043 |
| 0.238 | 0.314 | 0.210 | 41.720 | -0.039 | 0.007 |
| 1658.539 | 1658.499 | -3307.993 | -0.058 | 4.864 | -0.039 |
| 1658.525 | 1658.484 | -3307.967 | -0.058 | -0.060 | -7.016 |
| -98.935 | -86.581 | 419.922 | 0.005 | 0.005 | 0.004 |
| -86.584 | -98.932 | 419.922 | 0.005 | 0.005 | 0.004 |
| 100.093 | 100.096 | 34.103 | 0.005 | 0.005 | 0.004 |
| -165.669 | -165.676 | 330.489 | 4.969 | 0.004 | -0.001 |
| -165.696 | -165.692 | 330.483 | 0.006 | 4.966 | 0.004 |
| -165.562 | -165.558 | 330.218 | 0.006 | 0.006 | -6.847 |
| 172.920 | 42.939 | 19.711 | -0.005 | -0.005 | -0.004 |
| 244.872 | 230.043 | -238.728 | -0.005 | -0.005 | -0.004 |
| 19.762 | 19.759 | 194.754 | -0.005 | -0.005 | -0.004 |
| 165.669 | 165.677 | -330.488 | 4.951 | -0.004 | 0.001 |
| 165.696 | 165.692 | -330.483 | -0.006 | 4.954 | -0.004 |
| 165.563 | 165.558 | -330.218 | -0.006 | -0.006 | -6.855 |
| 172.872 | 42.892 | 19.686 | 0.001 | 0.000 | 0.000 |
| 63.545 | 108.078 | 63.714 | -0.000 | 0.000 | 0.000 |
| 37.836 | 37.836 | 158.560 | 0.001 | 0.000 | 0.000 |
| -3.379 | -3.381 | 6.731 | 34.252 | 0.000 | -0.000 |
| -8.383 | -8.383 | 16.701 | 0.001 | 22.985 | 0.002 |
| -6.156 | -6.155 | 12.256 | 0.001 | 0.003 | 23.038 |
| 92.298 | 87.784 | 55.306 | -0.001 | -0.000 | -0.000 |
| 77.417 | 102.890 | 55.091 | 0.000 | -0.000 | -0.000 |
| 88.484 | 88.483 | 57.523 | -0.001 | -0.000 | -0.000 |
| 11.088 | 11.090 | -22.106 | 17.240 | -0.000 | 0.000 |
| 8.383 | 8.383 | -16.701 | -0.001 | 22.984 | 0.001 |
| 3.374 | 3.373 | -6.708 | -0.001 | 0.001 | 32.351 |
| 107.724 | 62.784 | 63.146 | -0.026 | 0.039 | 0.105 |
| 42.149 | 172.010 | 19.495 | -0.026 | 0.039 | 0.109 |
| 19.212 | 19.269 | 195.173 | -0.026 | 0.039 | 0.109 |
| -0.185 | -0.158 | -0.015 | 20.435 | 0.021 | -0.006 |
| -0.605 | -0.555 | -0.294 | -0.020 | 20.498 | 0.097 |
| -0.597 | -0.544 | -0.313 | -0.020 | 0.042 | 65.003 |
| 108.892 | 63.845 | 63.693 | 0.026 | -0.039 | -0.105 |
| 43.301 | 173.048 | 20.081 | 0.026 | -0.039 | -0.109 |
| 20.364 | 20.307 | 195.759 | 0.026 | -0.039 | -0.109 |
| 0.188 | 0.159 | 0.016 | 20.489 | -0.021 | 0.006 |
| 0.605 | 0.555 | 0.293 | 0.020 | 20.414 | -0.097 |
| 0.595 | 0.541 | 0.312 | 0.020 | -0.041 | 64.800 |
| 172.472 | 42.673 | 19.759 | -0.003 | 0.004 | 0.011 |
| 42.667 | 172.477 | 19.759 | -0.003 | 0.004 | 0.011 |
| 19.730 | 19.736 | 195.437 | -0.003 | 0.004 | 0.011 |
| -0.018 | -0.015 | -0.003 | 41.830 | 0.002 | -0.001 |
| -0.061 | -0.056 | -0.029 | -0.002 | 20.480 | 0.010 |
| -0.060 | -0.054 | -0.031 | -0.002 | 0.004 | 64.912 |
| 172.586 | 42.777 | 19.817 | 0.003 | -0.004 | -0.011 |
| 42.782 | 172.581 | 19.817 | 0.003 | -0.004 | -0.011 |
| 62.746 | 62.740 | 109.695 | 0.003 | -0.004 | -0.011 |
| 0.018 | 0.015 | 0.003 | 41.835 | -0.002 | 0.001 |
| 0.061 | 0.056 | 0.029 | 0.002 | 20.472 | -0.010 |
| 0.060 | 0.055 | 0.029 | 0.002 | -0.004 | 22.014 |
| 172.525 | 42.720 | 19.785 | -0.000 | 0.000 | 0.001 |
| 42.720 | 172.525 | 19.785 | -0.000 | 0.000 | 0.001 |
| 62.684 | 62.684 | 109.662 | -0.000 | 0.000 | 0.001 |
| -0.002 | -0.001 | -0.000 | 41.832 | 0.000 | -0.000 |
| -0.006 | -0.005 | -0.003 | -0.000 | 41.833 | 0.001 |
| -0.006 | -0.005 | -0.003 | -0.000 | 0.000 | 22.142 |
| 108.332 | 63.313 | 63.409 | 0.000 | -0.000 | -0.001 |
| 63.313 | 108.333 | 63.407 | 0.000 | -0.000 | -0.001 |
| 62.691 | 62.690 | 109.673 | 0.000 | -0.000 | -0.001 |
| 0.002 | 0.001 | 0.000 | 41.833 | -0.000 | 0.000 |
| 0.006 | 0.005 | 0.003 | 0.000 | 41.832 | -0.001 |
| 0.006 | 0.005 | 0.003 | 0.000 | -0.000 | 22.140 |
| 2180.160 | 2253.922 | -4195.599 | -20.512 | 0.026 | 0.065 |
| 108.979 | 192.294 | -69.541 | -15.356 | 0.026 | 0.067 |
| 86.327 | 86.341 | 58.503 | 0.021 | 0.026 | 0.067 |
| 65.958 | 35.261 | -104.371 | 40.573 | -0.001 | -0.001 |
| 50.422 | 50.442 | -104.381 | 0.022 | 40.533 | 15.338 |
| 2158.310 | 2158.320 | -4313.297 | 0.023 | -20.455 | -36.672 |
| -2135.997 | -2062.805 | 4430.584 | -20.452 | -0.026 | -0.065 |
| 8.237 | 90.493 | 139.980 | -15.176 | -0.026 | -0.067 |
| 20.124 | 20.101 | 195.359 | -0.021 | -0.026 | -0.071 |
| -35.425 | -65.798 | 104.370 | 40.438 | 0.001 | 0.001 |
| -50.422 | -50.442 | 104.380 | -0.022 | 40.478 | 15.195 |
| -50.430 | -50.450 | 104.395 | -0.022 | 15.239 | 41.322 |
| 166.142 | 52.041 | 16.818 | 15.884 | 0.003 | 0.007 |
| 52.039 | 166.144 | 16.818 | -15.880 | 0.003 | 0.007 |
| 328.967 | 328.967 | -422.770 | 0.002 | 0.003 | 0.007 |
| 20.967 | -9.324 | -11.956 | 40.331 | -0.000 | -0.000 |
| 215.481 | 215.482 | -430.630 | 0.002 | -9.799 | -20.416 |
| 215.160 | 215.161 | -429.988 | 0.002 | -20.365 | -36.417 |
| 172.729 | 42.840 | 19.765 | 16.217 | -0.003 | -0.007 |
| -120.261 | -190.071 | 545.133 | 19.818 | -0.003 | -0.007 |
| -55.657 | -55.660 | 346.159 | -0.002 | -0.003 | -0.007 |
| 9.308 | -20.951 | 11.956 | 40.317 | 0.000 | 0.000 |
| -215.481 | -215.482 | 430.630 | -0.002 | -9.805 | -20.430 |
| -215.159 | -215.160 | 429.989 | -0.002 | -20.371 | -36.431 |
| 69.167 | 98.759 | 67.251 | -12.562 | 0.000 | 0.001 |
| 74.858 | 127.992 | 32.342 | -8.504 | 0.000 | 0.001 |
| 19.751 | 19.751 | 195.117 | 0.000 | 0.000 | 0.001 |
| 9.157 | 11.469 | -20.654 | 17.370 | -0.000 | 0.000 |
| 10.311 | 10.311 | -20.654 | 0.000 | 17.370 | -1.155 |
| -0.004 | -0.003 | -0.002 | 0.000 | 16.219 | 64.944 |
| 97.384 | 51.151 | 86.683 | -0.353 | -0.000 | -0.001 |
| 42.809 | 172.694 | 19.743 | -16.219 | -0.000 | -0.001 |
| 82.716 | 82.716 | 69.341 | -0.000 | -0.000 | -0.001 |
| -34.536 | -3.055 | 37.560 | -3.201 | 0.000 | 0.000 |
| -13.816 | -13.816 | 27.630 | -0.000 | 8.772 | -7.252 |
| 0.004 | 0.003 | 0.002 | -0.000 | 16.219 | 64.943 |
| 108.517 | 63.917 | 62.996 | -0.973 | -0.008 | -0.009 |
| 64.458 | 108.432 | 62.539 | 1.146 | -0.008 | -0.009 |
| 19.969 | 19.895 | 195.567 | 0.007 | -0.008 | -0.010 |
| -1.020 | 0.930 | -0.011 | 20.429 | -0.023 | 0.029 |
| 0.125 | 0.078 | 0.082 | 0.006 | 20.394 | -1.047 |
| 0.140 | 0.083 | 0.069 | 0.005 | -16.224 | 64.883 |
| 108.158 | 64.183 | 62.312 | -1.146 | 0.008 | 0.008 |
| 64.121 | 108.219 | 62.313 | 1.132 | 0.008 | 0.008 |
| 19.607 | 19.681 | 195.366 | -0.007 | 0.008 | 0.010 |
| -1.017 | 1.146 | 0.026 | 20.418 | 0.027 | -0.028 |
| -0.124 | -0.079 | -0.081 | -0.005 | 20.436 | -1.018 |
| -0.137 | -0.082 | -0.069 | -0.006 | -16.212 | 64.916 |
| 108.510 | 62.275 | 64.296 | -0.487 | -0.001 | -0.001 |
| 62.281 | 108.504 | 64.296 | 0.489 | -0.001 | -0.001 |
| 62.704 | 62.698 | 109.679 | 0.001 | -0.001 | -0.001 |
| -16.215 | 16.208 | -0.002 | 41.674 | -0.002 | 0.003 |
| 0.014 | 0.008 | 0.007 | 0.001 | 41.674 | -16.220 |
| 0.014 | 0.008 | 0.007 | 0.001 | -16.219 | 64.899 |
| 108.343 | 64.057 | 62.602 | -1.074 | 0.001 | 0.001 |
| 42.708 | 172.516 | 19.778 | 16.217 | 0.001 | 0.001 |
| 19.770 | 19.777 | 195.456 | -0.001 | 0.001 | 0.001 |
| -1.051 | 1.064 | 0.003 | 20.425 | 0.003 | -0.003 |
| -0.014 | -0.008 | -0.007 | -0.001 | 41.675 | -16.216 |
| -0.013 | -0.008 | -0.008 | -0.001 | -1.113 | 22.184 |
| 108.363 | 64.067 | 62.617 | -1.073 | -0.000 | -0.000 |
| 42.729 | 172.530 | 19.789 | 16.218 | -0.000 | -0.000 |
| 62.691 | 62.691 | 109.666 | 0.000 | -0.000 | -0.000 |
| -1.052 | 1.051 | 0.000 | 20.427 | -0.000 | 0.000 |
| 0.001 | 0.001 | 0.001 | 0.000 | 20.427 | -1.053 |
| 0.001 | 0.001 | 0.001 | 0.000 | -0.170 | 22.269 |
| 108.358 | 64.064 | 62.614 | -1.073 | 0.000 | 0.000 |
| 42.724 | 172.524 | 19.787 | 16.218 | 0.000 | 0.000 |
| 19.786 | 19.787 | 195.464 | -0.000 | 0.000 | 0.000 |
| -16.218 | 16.219 | 0.000 | 41.674 | 0.000 | -0.000 |
| -0.001 | -0.001 | -0.001 | -0.000 | 20.427 | -1.052 |
| -0.001 | -0.001 | -0.001 | -0.000 | -0.170 | 22.270 |
| 172.328 | 42.519 | 19.531 | 0.041 | 0.023 | 0.055 |
| 42.450 | 172.397 | 19.531 | 0.041 | 0.023 | 0.055 |
| 19.411 | 19.480 | 194.941 | 0.041 | 0.023 | 0.055 |
| -0.136 | -0.188 | -0.216 | 41.929 | 0.026 | -0.005 |
| -0.385 | -0.306 | -0.236 | 0.048 | 41.892 | 0.052 |
| -0.384 | -0.305 | -0.235 | 0.048 | 0.032 | 64.991 |
| 173.022 | 43.075 | 19.961 | -0.041 | -0.023 | -0.055 |
| 43.143 | 172.953 | 19.961 | -0.041 | -0.023 | -0.055 |
| 20.105 | 20.036 | 195.372 | -0.041 | -0.023 | -0.055 |
| 0.134 | 0.183 | 0.214 | 41.788 | -0.025 | 0.006 |
| 0.385 | 0.306 | 0.235 | -0.048 | 41.827 | -0.053 |
| 0.385 | 0.305 | 0.235 | -0.048 | -0.033 | 64.886 |
| 172.640 | 42.769 | 19.724 | 0.004 | 0.002 | 0.005 |
| 42.762 | 172.647 | 19.724 | 0.004 | 0.002 | 0.005 |
| 19.723 | 19.730 | 195.135 | 0.004 | 0.002 | 0.005 |
| -0.014 | -0.019 | -0.022 | 41.866 | 0.003 | -0.001 |
| -0.039 | -0.031 | -0.024 | 0.005 | 41.862 | 0.005 |
| -0.038 | -0.030 | -0.023 | 0.005 | 0.003 | 64.944 |
| 172.709 | 42.824 | 19.767 | -0.004 | -0.002 | -0.005 |
| 42.831 | 172.702 | 19.767 | -0.004 | -0.002 | -0.005 |
| 19.793 | 19.786 | 195.178 | -0.004 | -0.002 | -0.005 |
| 0.013 | 0.019 | 0.021 | 41.852 | -0.003 | 0.001 |
| 0.039 | 0.031 | 0.024 | -0.005 | 41.856 | -0.005 |
| 0.038 | 0.030 | 0.024 | -0.005 | -0.003 | 64.934 |
| 95.050 | 72.377 | 67.737 | 0.000 | 0.000 | 0.001 |
| 42.794 | 172.674 | 19.744 | 0.001 | 0.000 | 0.001 |
| 63.489 | 63.490 | 107.770 | 0.000 | 0.000 | 0.001 |
| 4.074 | 4.073 | -8.145 | 8.642 | 0.000 | -0.000 |
| 2.236 | 2.237 | -4.479 | 0.000 | 23.577 | -0.000 |
| 1.450 | 1.450 | -2.910 | 0.000 | -0.006 | 19.951 |
| 172.677 | 42.799 | 19.748 | -0.001 | -0.000 | -0.001 |
| 67.780 | 106.244 | 61.166 | 0.011 | -0.000 | -0.001 |
| 19.761 | 19.760 | 195.157 | -0.000 | -0.000 | -0.001 |
| -2.860 | -2.861 | 5.723 | 18.559 | -0.000 | 0.000 |
| -2.236 | -2.237 | 4.479 | -0.000 | 23.576 | -0.001 |
| -2.201 | -2.202 | 4.410 | -0.000 | -0.001 | 24.900 |
| 172.368 | 42.402 | 19.451 | -0.008 | 0.056 | 0.068 |
| 42.451 | 172.320 | 19.451 | -0.007 | 0.056 | 0.068 |
| 379.040 | 379.003 | -523.873 | -0.008 | 0.056 | 0.060 |
| 249.162 | 248.980 | -498.878 | 8.483 | 0.025 | 0.010 |
| -0.428 | -0.469 | -0.296 | -0.004 | 41.868 | 0.064 |
| -0.426 | -0.466 | -0.295 | -0.003 | 0.063 | 65.022 |
| -164.162 | -184.886 | 585.410 | 0.008 | -0.056 | -0.064 |
| -204.507 | -222.530 | 662.758 | 0.007 | -0.056 | -0.060 |
| 20.127 | 20.175 | 195.254 | 0.008 | -0.056 | -0.068 |
| 0.113 | 0.307 | 0.247 | 41.765 | -0.025 | -0.012 |
| 0.428 | 0.469 | 0.296 | 0.004 | 41.741 | -0.065 |
| 0.428 | 0.468 | 0.295 | 0.004 | -0.063 | 64.894 |
| 148.389 | 69.879 | 16.840 | 0.000 | 0.006 | 0.006 |
| 88.673 | 109.563 | 36.862 | -0.001 | 0.006 | 0.006 |
| 123.132 | 123.128 | -11.623 | -0.001 | 0.006 | 0.006 |
| -0.012 | -0.031 | -0.025 | 41.809 | 0.002 | 0.001 |
| -0.043 | -0.047 | -0.030 | -0.000 | 41.811 | 0.006 |
| 24.799 | 24.796 | -49.719 | -0.000 | 0.006 | 10.559 |
| 61.149 | 38.999 | 135.181 | 0.001 | -0.006 | -0.006 |
| 42.875 | 172.797 | 19.749 | 0.001 | -0.006 | -0.007 |
| 61.750 | 61.754 | 111.276 | 0.001 | -0.006 | -0.006 |
| 0.011 | 0.031 | 0.025 | 41.801 | -0.003 | -0.001 |
| 0.043 | 0.047 | 0.030 | 0.000 | 41.798 | -0.007 |
| -24.799 | -24.795 | 49.719 | 0.000 | -0.006 | 10.547 |
| 87.379 | 73.010 | 74.830 | -0.000 | 0.001 | 0.001 |
| 63.761 | 127.016 | 44.485 | 0.000 | 0.001 | 0.001 |
| 68.622 | 68.622 | 97.350 | -0.000 | 0.001 | 0.001 |
| -0.001 | -0.003 | -0.002 | 41.805 | 0.000 | 0.000 |
| -0.004 | -0.005 | -0.003 | -0.000 | 41.805 | 0.000 |
| 2.129 | 2.129 | -4.271 | -0.000 | 0.001 | 18.393 |
| 172.756 | 42.841 | 19.724 | -0.000 | -0.001 | -0.001 |
| 68.209 | 84.281 | 82.739 | 0.000 | -0.001 | -0.001 |
| 74.272 | 74.273 | 86.094 | 0.000 | -0.001 | -0.001 |
| -1.171 | -1.175 | 2.363 | 25.858 | -0.000 | -0.000 |
| -2.488 | -2.487 | 4.982 | 0.000 | 8.416 | -0.000 |
| -2.129 | -2.129 | 4.271 | 0.000 | -0.001 | 18.392 |
| 172.679 | 42.746 | 19.695 | 0.023 | 0.020 | 0.046 |
| 42.775 | 172.650 | 19.695 | 0.023 | 0.020 | 0.046 |
| 19.699 | 19.670 | 195.006 | 0.023 | 0.020 | 0.046 |
| 0.121 | -0.012 | -0.058 | 41.914 | 0.012 | 0.013 |
| -0.089 | -0.108 | -0.055 | 0.025 | 41.888 | 0.046 |
| -0.087 | -0.106 | -0.054 | 0.025 | 0.033 | 64.997 |
| 172.774 | 42.899 | 19.765 | -0.023 | -0.020 | -0.046 |
| 42.869 | 172.803 | 19.765 | -0.023 | -0.020 | -0.046 |
| 19.793 | 19.823 | 195.076 | -0.023 | -0.020 | -0.046 |
| -0.116 | 0.009 | 0.059 | 41.794 | -0.012 | -0.014 |
| 0.089 | 0.108 | 0.056 | -0.025 | 41.822 | -0.046 |
| 0.089 | 0.107 | 0.055 | -0.025 | -0.033 | 64.906 |
| 172.722 | 42.815 | 19.726 | 0.002 | 0.002 | 0.005 |
| 27.806 | 1.576 | 205.635 | 0.002 | 0.002 | 0.004 |
| 19.742 | 19.739 | 195.038 | 0.002 | 0.002 | 0.005 |
| 0.012 | -0.001 | -0.006 | 41.861 | 0.001 | 0.001 |
| -0.009 | -0.011 | -0.006 | 0.003 | 41.858 | 0.005 |
| -0.009 | -0.011 | -0.005 | 0.003 | 0.003 | 64.957 |
| 172.731 | 42.830 | 19.733 | -0.002 | -0.002 | -0.005 |
| 42.827 | 172.734 | 19.733 | -0.002 | -0.002 | -0.005 |
| 19.751 | 19.754 | 195.045 | -0.002 | -0.002 | -0.005 |
| -0.012 | 0.001 | 0.006 | 41.849 | -0.001 | -0.001 |
| 0.009 | 0.011 | 0.006 | -0.003 | 41.852 | -0.005 |
| 0.009 | 0.011 | 0.005 | -0.002 | -0.003 | 64.947 |
| 172.728 | 42.822 | 19.730 | 0.000 | 0.000 | 0.000 |
| 61.423 | 103.010 | 70.778 | 0.000 | 0.000 | 0.000 |
| 59.880 | 59.880 | 114.879 | 0.000 | 0.000 | 0.000 |
| 0.001 | 0.000 | -0.000 | 41.856 | 0.000 | 0.000 |
| -0.001 | -0.001 | -0.000 | 0.000 | 41.855 | 0.000 |
| -0.001 | -0.001 | -0.000 | 0.000 | 0.000 | 64.953 |
| 108.438 | 67.673 | 59.116 | -0.000 | -0.000 | -0.000 |
| 42.822 | 172.726 | 19.730 | -0.000 | -0.000 | -0.000 |
| 66.771 | 66.772 | 101.114 | -0.000 | -0.000 | -0.000 |
| 3.207 | 3.208 | -6.407 | 17.907 | -0.000 | -0.000 |
| 0.001 | 0.001 | 0.000 | -0.000 | 41.855 | -0.000 |
| 0.001 | 0.001 | 0.000 | -0.000 | -0.000 | 64.952 |
| 108.272 | 64.281 | 62.547 | -0.383 | 0.013 | -0.058 |
| 42.766 | 172.533 | 19.799 | 6.112 | 0.013 | -0.059 |
| 19.830 | 19.792 | 195.477 | 0.030 | 0.013 | -0.059 |
| -0.541 | 0.249 | -0.108 | 20.488 | 0.030 | -0.000 |
| 0.006 | -0.018 | -0.016 | 0.049 | 20.498 | -0.452 |
| 0.005 | -0.020 | -0.017 | 0.049 | -0.417 | 21.990 |
| 108.205 | 63.958 | 62.822 | -0.406 | -0.013 | 0.058 |
| 64.226 | 108.217 | 62.542 | 0.383 | -0.013 | 0.058 |
| 19.746 | 19.784 | 195.455 | -0.030 | -0.013 | 0.059 |
| -0.237 | 0.528 | 0.107 | 20.442 | -0.032 | 0.001 |
| -0.006 | 0.018 | 0.016 | -0.049 | 20.471 | -0.335 |
| -0.008 | 0.016 | 0.015 | -0.048 | -0.286 | 22.167 |
| 172.534 | 42.725 | 19.789 | -6.079 | 0.001 | -0.006 |
| 63.473 | 108.314 | 63.261 | 0.321 | 0.001 | -0.006 |
| 19.792 | 19.788 | 195.467 | 0.003 | 0.001 | -0.006 |
| -6.097 | 6.067 | -0.010 | 41.860 | 0.003 | -0.000 |
| 0.001 | -0.002 | -0.002 | 0.005 | 20.485 | -0.400 |
| 0.001 | -0.002 | -0.002 | 0.005 | -0.400 | 22.069 |
| 172.525 | 42.724 | 19.787 | -6.085 | -0.001 | 0.006 |
| 42.720 | 172.529 | 19.787 | 6.079 | -0.001 | 0.006 |
| 62.683 | 62.687 | 109.666 | -0.003 | -0.001 | 0.006 |
| -6.066 | 6.096 | 0.010 | 41.856 | -0.003 | 0.000 |
| -0.001 | 0.002 | 0.002 | -0.005 | 20.483 | -0.388 |
| -0.001 | 0.002 | 0.001 | -0.005 | -0.279 | 22.135 |
| 172.531 | 42.725 | 19.788 | -6.081 | 0.000 | -0.001 |
| 42.726 | 172.531 | 19.788 | 6.082 | 0.000 | -0.001 |
| 62.690 | 62.690 | 109.665 | 0.000 | 0.000 | -0.001 |
| -6.083 | 6.080 | -0.001 | 41.858 | 0.000 | -0.000 |
| 0.000 | -0.000 | -0.000 | 0.000 | 20.484 | -0.395 |
| 0.000 | -0.000 | -0.000 | 0.000 | -0.400 | 22.074 |
| 108.312 | 63.468 | 63.260 | -0.318 | -0.000 | 0.001 |
| 63.467 | 108.314 | 63.259 | 0.318 | -0.000 | 0.001 |
| 19.783 | 19.791 | 195.464 | -0.000 | -0.001 | -0.001 |
| -0.393 | 0.395 | 0.001 | 20.484 | -0.000 | 0.000 |
| -0.000 | 0.000 | 0.000 | -0.000 | 20.484 | -0.393 |
| -0.000 | -0.000 | 0.000 | -0.000 | -0.401 | 22.075 |
| 172.147 | 42.468 | 19.569 | -6.077 | -0.051 | 0.024 |
| 42.392 | 172.223 | 19.569 | 6.084 | -0.051 | 0.024 |
| 19.501 | 19.576 | 195.328 | 0.004 | -0.051 | 0.024 |
| -6.256 | 5.916 | -0.186 | 41.842 | -0.023 | 0.006 |
| -0.326 | -0.264 | -0.264 | 0.005 | 41.786 | -6.048 |
| -0.325 | -0.264 | -0.264 | 0.005 | -6.150 | 64.910 |
| 172.721 | 42.890 | 20.016 | -6.084 | 0.051 | -0.024 |
| 42.966 | 172.645 | 20.016 | 6.077 | 0.051 | -0.024 |
| 20.074 | 19.998 | 195.776 | -0.004 | 0.051 | -0.024 |
| -5.907 | 6.240 | 0.184 | 41.872 | 0.022 | -0.008 |
| 0.325 | 0.264 | 0.264 | -0.005 | 41.925 | -6.113 |
| 0.326 | 0.264 | 0.264 | -0.005 | -6.011 | 64.845 |
| 172.406 | 42.658 | 19.770 | -6.080 | -0.005 | 0.002 |
| 42.651 | 172.413 | 19.770 | 6.081 | -0.005 | 0.002 |
| 19.759 | 19.766 | 195.530 | 0.000 | -0.005 | 0.002 |
| -6.098 | 6.064 | -0.019 | 41.854 | -0.002 | 0.001 |
| -0.033 | -0.026 | -0.026 | 0.000 | 41.849 | -6.078 |
| -0.033 | -0.026 | -0.026 | 0.000 | -6.088 | 64.881 |
| 172.463 | 42.700 | 19.815 | -6.081 | 0.005 | -0.002 |
| 42.708 | 172.455 | 19.815 | 6.080 | 0.005 | -0.002 |
| 19.816 | 19.808 | 195.574 | -0.000 | 0.005 | -0.002 |
| -6.063 | 6.097 | 0.018 | 41.857 | 0.002 | -0.001 |
| 0.032 | 0.026 | 0.026 | -0.000 | 41.863 | -6.084 |
| 0.033 | 0.026 | 0.026 | -0.000 | -6.074 | 64.874 |
| 14.507 | 71.796 | 148.628 | 6.608 | -0.001 | 0.000 |
| 55.486 | 118.464 | 60.941 | 2.029 | -0.001 | 0.000 |
| 43.869 | 43.869 | 147.340 | 0.000 | -0.001 | 0.000 |
| -6.082 | 6.079 | -0.002 | 41.856 | -0.000 | 0.000 |
| -0.003 | -0.003 | -0.002 | 0.000 | 41.855 | -6.080 |
| -0.003 | -0.002 | -0.003 | 0.000 | -6.081 | 64.878 |
| 172.435 | 42.681 | 19.794 | -6.081 | 0.001 | -0.000 |
| 42.682 | 172.435 | 19.794 | 6.081 | 0.001 | -0.000 |
| 19.790 | 19.789 | 195.552 | -0.000 | 0.001 | -0.000 |
| -6.079 | 6.082 | 0.002 | 41.856 | 0.000 | -0.000 |
| 0.003 | 0.003 | 0.002 | -0.000 | 41.856 | -6.081 |
| 0.003 | 0.002 | 0.003 | -0.000 | -6.080 | 64.877 |
| 172.526 | 42.727 | 19.788 | 10.812 | -0.000 | -0.000 |
| -883.494 | -838.979 | 1957.518 | -0.674 | 0.007 | 0.016 |
| -884.699 | -884.740 | 2004.484 | 0.022 | 0.007 | 0.019 |
| 10.711 | -10.959 | -0.005 | 41.568 | -0.013 | -0.000 |
| -0.031 | -0.000 | -0.000 | -0.000 | 41.577 | 10.812 |
| -947.382 | -947.391 | 1894.748 | 0.022 | 0.702 | 21.931 |
| 172.526 | 42.727 | 19.788 | 10.812 | -0.000 | -0.000 |
| 42.772 | 172.592 | 19.821 | -10.784 | 0.001 | 0.002 |
| 19.788 | 19.788 | 195.467 | -0.000 | -0.000 | 0.000 |
| 10.897 | -10.686 | -0.006 | 41.578 | 0.012 | -0.001 |
| 0.031 | 0.000 | 0.000 | 0.000 | 41.577 | 10.812 |
| 947.385 | 947.391 | -1894.748 | -0.022 | 0.689 | 21.899 |
| 16.235 | -34.387 | 253.193 | 0.660 | 0.001 | 0.002 |
| 42.727 | 172.526 | 19.788 | -10.812 | -0.000 | -0.000 |
| -32.049 | -32.053 | 299.145 | 0.002 | 0.001 | 0.002 |
| 10.802 | -10.827 | -0.000 | 41.576 | -0.001 | -0.000 |
| -0.003 | -0.000 | -0.000 | -0.000 | 41.577 | 10.812 |
| -0.003 | -0.000 | -0.000 | 0.000 | 10.812 | 64.899 |
| 203.033 | 158.820 | -126.812 | 0.691 | -0.001 | -0.002 |
| 42.727 | 172.526 | 19.788 | -10.812 | 0.000 | 0.000 |
| 157.422 | 157.426 | -79.806 | -0.002 | -0.001 | -0.002 |
| 10.820 | -10.799 | -0.001 | 41.577 | 0.001 | -0.000 |
| 0.003 | 0.000 | -0.000 | 0.000 | 41.577 | 10.812 |
| 0.003 | 0.000 | 0.000 | 0.000 | 10.812 | 64.899 |
| 99.625 | 51.529 | 83.889 | 0.335 | 0.000 | 0.000 |
| 42.728 | 172.528 | 19.788 | -10.812 | -0.000 | -0.000 |
| 53.215 | 53.215 | 128.614 | 0.000 | 0.000 | 0.000 |
| -8.772 | -10.178 | 18.948 | 20.396 | -0.000 | 0.000 |
| -9.479 | -9.479 | 18.958 | 0.000 | 20.385 | 0.691 |
| -0.000 | 0.000 | 0.000 | 0.000 | 10.812 | 64.899 |
| 117.917 | 73.485 | 43.637 | 0.739 | -0.000 | -0.000 |
| 42.727 | 172.524 | 19.788 | -10.812 | -0.000 | -0.000 |
| 72.158 | 72.158 | 90.724 | -0.000 | -0.000 | -0.000 |
| 10.177 | 8.773 | -18.948 | 20.396 | 0.000 | -0.000 |
| 9.473 | 9.473 | -18.946 | -0.000 | 20.398 | 0.697 |
| 0.000 | -0.000 | -0.000 | -0.000 | 10.812 | 64.899 |
| 970.325 | 1079.128 | -1814.892 | -18.053 | 0.041 | 0.089 |
| 1079.143 | 970.309 | -1814.893 | 18.138 | 0.041 | 0.089 |
| 1093.690 | 1093.674 | -1952.867 | 0.043 | 0.041 | 0.088 |
| 953.145 | 988.733 | -1941.899 | -18.682 | 0.034 | 0.035 |
| 970.722 | 970.701 | -1941.954 | 0.046 | -18.704 | -17.776 |
| 970.501 | 970.480 | -1941.511 | 0.046 | -17.812 | -53.355 |
| -967.433 | -862.521 | 2065.496 | -17.663 | -0.041 | -0.088 |
| -862.537 | -967.417 | 2065.496 | 17.577 | -0.041 | -0.089 |
| -843.060 | -843.044 | 1921.583 | -0.043 | -0.041 | -0.089 |
| -988.837 | -952.957 | 1941.851 | -18.819 | -0.035 | -0.035 |
| -970.722 | -970.701 | 1941.954 | -0.046 | -18.804 | -17.961 |
| -970.501 | -970.481 | 1941.511 | -0.046 | -17.912 | -53.540 |
| 89.697 | 198.689 | -53.388 | -18.112 | 0.004 | 0.009 |
| 198.691 | 89.696 | -53.388 | 18.121 | 0.004 | 0.009 |
| 19.742 | 19.740 | 195.358 | 0.004 | 0.004 | 0.009 |
| 77.546 | 111.855 | -189.405 | -17.254 | 0.003 | 0.003 |
| 94.679 | 94.677 | -189.411 | 0.005 | -17.256 | -17.153 |
| 92.701 | 92.699 | -185.455 | 0.005 | -16.573 | -48.136 |
| 172.597 | 42.779 | 19.795 | 10.808 | -0.004 | -0.009 |
| 8.212 | -68.785 | 295.678 | 14.237 | -0.004 | -0.009 |
| 46.052 | 46.053 | 142.940 | -0.004 | -0.004 | -0.009 |
| -111.869 | -77.530 | 189.406 | -17.268 | -0.004 | -0.003 |
| -94.679 | -94.677 | 189.411 | -0.005 | -17.266 | -17.171 |
| -92.701 | -92.699 | 185.455 | -0.005 | -16.583 | -48.154 |
| 112.913 | 69.118 | 53.031 | 1.481 | 0.000 | 0.001 |
| 42.738 | 172.560 | 19.773 | -10.811 | 0.000 | 0.001 |
| 66.254 | 66.253 | 102.442 | 0.000 | 0.000 | 0.001 |
| 1.665 | 7.697 | -9.364 | 12.621 | 0.000 | 0.000 |
| 4.679 | 4.678 | -9.364 | 0.000 | 12.621 | -3.016 |
| 3.056 | 3.056 | -6.120 | 0.000 | 1.774 | 23.047 |
| 96.260 | 62.061 | 76.750 | -0.771 | -0.000 | -0.001 |
| 62.060 | 96.262 | 76.749 | 0.770 | -0.000 | -0.001 |
| 19.781 | 19.781 | 195.378 | -0.000 | -0.000 | -0.001 |
| -7.698 | -1.663 | 9.364 | 12.620 | -0.000 | -0.000 |
| -4.679 | -4.678 | 9.364 | -0.000 | 12.620 | -3.018 |
| -3.056 | -3.056 | 6.120 | -0.000 | 1.773 | 23.045 |
| 172.564 | 42.570 | 19.476 | -24.316 | -0.063 | 0.109 |
| 42.546 | 172.588 | 19.476 | 24.343 | -0.063 | 0.109 |
| 19.322 | 19.346 | 194.412 | 0.013 | -0.063 | 0.109 |
| -24.341 | 24.072 | -0.168 | 41.808 | -0.020 | 0.034 |
| -0.392 | -0.373 | -0.200 | 0.010 | 41.795 | -24.211 |
| -0.389 | -0.369 | -0.198 | 0.009 | -24.400 | 65.126 |
| 173.335 | 43.293 | 19.872 | -24.343 | 0.063 | -0.109 |
| 43.317 | 173.311 | 19.872 | 24.316 | 0.063 | -0.109 |
| 20.093 | 20.069 | 194.808 | -0.013 | 0.063 | -0.109 |
| -24.339 | 24.568 | 0.157 | 41.926 | 0.021 | -0.035 |
| 0.392 | 0.372 | 0.200 | -0.010 | 41.936 | -24.449 |
| 0.392 | 0.373 | 0.199 | -0.010 | -24.259 | 64.890 |
| 172.911 | 42.896 | 19.654 | -24.329 | -0.006 | 0.011 |
| 65.543 | 104.033 | 65.760 | -0.321 | -0.006 | 0.011 |
| 62.898 | 62.901 | 108.365 | 0.001 | -0.006 | 0.011 |
| -2.608 | 2.830 | -0.265 | 21.539 | -0.002 | 0.003 |
| -0.039 | -0.037 | -0.020 | 0.001 | 41.859 | -24.318 |
| 0.109 | 0.111 | -0.315 | 0.001 | 1.223 | 17.572 |
| 172.988 | 42.968 | 19.694 | -24.331 | 0.006 | -0.011 |
| 65.844 | 109.295 | 60.401 | 2.773 | 0.006 | -0.010 |
| 62.714 | 62.712 | 108.925 | -0.001 | 0.006 | -0.011 |
| 2.895 | -3.189 | 0.331 | 16.108 | 0.002 | -0.003 |
| 0.039 | 0.037 | 0.020 | -0.001 | 41.873 | -24.342 |
| -0.109 | -0.111 | 0.315 | -0.001 | 1.237 | 17.549 |
| 108.601 | 64.255 | 62.576 | -1.513 | -0.001 | 0.001 |
| 42.928 | 172.948 | 19.672 | 24.330 | -0.001 | 0.001 |
| 19.704 | 19.704 | 194.610 | 0.000 | -0.001 | 0.001 |
| -24.330 | 24.327 | -0.002 | 41.865 | -0.000 | 0.000 |
| 0.009 | 0.010 | -0.028 | 0.000 | 20.388 | -1.500 |
| 0.010 | 0.010 | -0.029 | 0.000 | -1.218 | 22.104 |
| 108.557 | 63.915 | 62.973 | -1.335 | 0.001 | -0.001 |
| 42.935 | 172.952 | 19.676 | 24.329 | 0.001 | -0.001 |
| 62.563 | 62.563 | 109.138 | -0.000 | 0.001 | -0.001 |
| -1.515 | 1.491 | 0.028 | 20.390 | 0.000 | -0.000 |
| -0.009 | -0.010 | 0.028 | -0.000 | 20.390 | -1.503 |
| -0.009 | -0.010 | 0.029 | -0.000 | -1.217 | 22.102 |
| 172.565 | 42.674 | 19.607 | 12.953 | 0.046 | 0.098 |
| 42.625 | 172.614 | 19.607 | -12.997 | 0.046 | 0.098 |
| 19.501 | 19.550 | 194.795 | -0.022 | 0.046 | 0.098 |
| 13.064 | -13.022 | -0.077 | 41.850 | 0.013 | 0.020 |
| -0.271 | -0.213 | -0.128 | -0.022 | 41.885 | 13.077 |
| -0.267 | -0.210 | -0.126 | -0.021 | 13.028 | 65.070 |
| 173.029 | 43.040 | 19.816 | 12.997 | -0.046 | -0.098 |
| 43.090 | 172.980 | 19.816 | -12.953 | -0.046 | -0.098 |
| 19.966 | 19.916 | 195.005 | 0.022 | -0.046 | -0.098 |
| 12.892 | -12.919 | 0.081 | 41.814 | -0.013 | -0.019 |
| 0.271 | 0.214 | 0.128 | 0.022 | 41.777 | 12.873 |
| 0.271 | 0.213 | 0.126 | 0.023 | 12.921 | 64.868 |
| 172.774 | 42.839 | 19.701 | 12.973 | 0.005 | 0.010 |
| 66.747 | -37.390 | 205.626 | 20.961 | 0.005 | 0.010 |
| 129.998 | 130.001 | -25.297 | -0.002 | 0.005 | 0.010 |
| 12.984 | -12.980 | -0.008 | 41.833 | 0.001 | 0.002 |
| -0.027 | -0.021 | -0.013 | -0.002 | 41.837 | 12.985 |
| -0.027 | -0.021 | -0.013 | -0.002 | 12.980 | 64.980 |
| -10.147 | 157.433 | 88.014 | -30.159 | -0.005 | -0.010 |
| 157.436 | -10.151 | 88.014 | 30.163 | -0.005 | -0.010 |
| 19.756 | 19.751 | 194.910 | 0.002 | -0.005 | -0.010 |
| 12.967 | -12.969 | 0.008 | 41.829 | -0.001 | -0.002 |
| 0.027 | 0.021 | 0.013 | 0.002 | 41.826 | 12.965 |
| 0.027 | 0.021 | 0.013 | 0.002 | 12.970 | 64.960 |
| 107.383 | 69.503 | 58.408 | 2.551 | 0.000 | 0.001 |
| 58.667 | 108.121 | 68.488 | 0.094 | 0.000 | 0.001 |
| 62.871 | 62.871 | 108.774 | -0.000 | 0.000 | 0.001 |
| 12.976 | -12.975 | -0.001 | 41.831 | 0.000 | 0.000 |
| -0.003 | -0.002 | -0.001 | -0.000 | 41.832 | 12.976 |
| -0.002 | -0.002 | -0.001 | -0.000 | 12.976 | 64.971 |
| 106.791 | 65.779 | 62.723 | 0.082 | -0.000 | -0.001 |
| 42.859 | 172.797 | 19.712 | -12.975 | -0.000 | -0.001 |
| 19.735 | 19.735 | 194.899 | 0.000 | -0.000 | -0.001 |
| 12.974 | -12.975 | 0.001 | 41.831 | -0.000 | -0.000 |
| 0.003 | 0.002 | 0.001 | 0.000 | 41.831 | 12.974 |
| 0.003 | 0.002 | 0.001 | 0.000 | 12.974 | 64.969 |
| -712.762 | -671.511 | 1615.754 | 0.026 | -0.011 | 0.053 |
| -671.508 | -712.765 | 1615.754 | 0.026 | -0.011 | 0.053 |
| -647.564 | -647.567 | 1526.027 | 0.026 | -0.011 | 0.053 |
| -755.759 | -755.843 | 1508.214 | -3.573 | 0.001 | -0.003 |
| -755.990 | -755.982 | 1508.163 | 0.032 | -3.623 | 0.052 |
| -755.957 | -755.949 | 1508.100 | 0.032 | -0.005 | -20.753 |
| 798.499 | 840.450 | -1399.949 | -0.026 | 0.011 | -0.053 |
| 840.447 | 798.502 | -1399.949 | -0.026 | 0.011 | -0.053 |
| 863.407 | 863.411 | -1488.405 | -0.026 | 0.011 | -0.053 |
| 755.786 | 755.897 | -1508.200 | -3.652 | 0.007 | 0.004 |
| 755.990 | 755.982 | -1508.163 | -0.032 | -3.614 | -0.052 |
| 755.958 | 755.949 | -1508.100 | -0.031 | 0.004 | -20.858 |
| -27.197 | 8.561 | 253.510 | 0.003 | -0.001 | 0.005 |
| 53.200 | 139.383 | 42.693 | 0.002 | -0.001 | 0.006 |
| 19.703 | 19.699 | 194.837 | 0.003 | -0.001 | 0.006 |
| -75.128 | -75.137 | 149.928 | -3.345 | 0.000 | -0.000 |
| -75.152 | -75.151 | 149.923 | 0.003 | -3.351 | 0.005 |
| -74.843 | -74.842 | 149.307 | 0.003 | -0.001 | -19.945 |
| 116.707 | 158.996 | -40.093 | -0.003 | 0.001 | -0.005 |
| 42.904 | 172.860 | 19.722 | -0.003 | 0.001 | -0.006 |
| 19.759 | 19.762 | 194.868 | -0.003 | 0.001 | -0.006 |
| 75.131 | 75.142 | -149.927 | -3.353 | 0.001 | 0.000 |
| 75.152 | 75.151 | -149.923 | -0.003 | -3.350 | -0.005 |
| 74.843 | 74.842 | -149.307 | -0.003 | 0.000 | -19.956 |
| 109.055 | 66.239 | 60.032 | 0.000 | -0.000 | 0.001 |
| 66.240 | 109.053 | 60.034 | 0.000 | -0.000 | 0.001 |
| 58.978 | 58.978 | 116.503 | 0.000 | -0.000 | 0.001 |
| -0.001 | -0.002 | -0.001 | 41.658 | 0.000 | -0.000 |
| -3.641 | -3.642 | 7.260 | 0.000 | 19.864 | 0.001 |
| -5.009 | -5.009 | 9.991 | 0.000 | -0.000 | 8.146 |
| 172.830 | 42.878 | 19.708 | -0.000 | 0.000 | -0.001 |
| 72.574 | 95.551 | 67.200 | -0.000 | 0.000 | -0.001 |
| 63.147 | 63.147 | 108.194 | -0.000 | 0.000 | -0.001 |
| 0.001 | 0.002 | 0.001 | 41.657 | 0.000 | 0.000 |
| 2.697 | 2.697 | -5.374 | -0.000 | 25.488 | -0.000 |
| 5.009 | 5.009 | -9.991 | -0.000 | 0.000 | 8.145 |
| 172.877 | 42.750 | 19.412 | -6.455 | 0.039 | 0.015 |
| 42.697 | 172.930 | 19.412 | 6.522 | 0.039 | 0.015 |
| 19.261 | 19.314 | 193.813 | 0.033 | 0.039 | 0.015 |
| -6.719 | 6.259 | -0.130 | 41.861 | 0.033 | -0.032 |
| -0.441 | -0.376 | -0.207 | 0.040 | 41.855 | -6.481 |
| -0.440 | -0.377 | -0.207 | 0.040 | -6.439 | 65.098 |
| 173.662 | 43.429 | 19.779 | -6.522 | -0.039 | -0.015 |
| 43.482 | 173.609 | 19.779 | 6.455 | -0.039 | -0.015 |
| 20.046 | 19.993 | 194.180 | -0.033 | -0.039 | -0.015 |
| -6.258 | 6.719 | 0.130 | 41.750 | -0.034 | 0.031 |
| 0.441 | 0.376 | 0.207 | -0.040 | 41.755 | -6.497 |
| 0.441 | 0.375 | 0.207 | -0.040 | -6.539 | 65.081 |
| 173.230 | 43.056 | 19.577 | -6.485 | 0.004 | 0.001 |
| 43.050 | 173.236 | 19.577 | 6.492 | 0.004 | 0.001 |
| 19.614 | 19.620 | 193.979 | 0.003 | 0.004 | 0.001 |
| -6.512 | 6.466 | -0.013 | 41.811 | 0.003 | -0.003 |
| -0.044 | -0.038 | -0.021 | 0.004 | 41.810 | -6.488 |
| -0.044 | -0.038 | -0.021 | 0.004 | -6.484 | 65.091 |
| 196.678 | 169.507 | -129.439 | 0.978 | -0.004 | -0.001 |
| 169.513 | 196.673 | -129.439 | -0.985 | -0.004 | -0.001 |
| 19.693 | 19.687 | 194.015 | -0.003 | -0.004 | -0.001 |
| -6.466 | 6.512 | 0.013 | 41.800 | -0.003 | 0.003 |
| 0.044 | 0.038 | 0.021 | -0.004 | 41.800 | -6.490 |
| 0.044 | 0.038 | 0.021 | -0.004 | -6.494 | 65.089 |
| 173.267 | 43.087 | 19.594 | -6.489 | 0.000 | 0.000 |
| 43.086 | 173.268 | 19.594 | 6.489 | 0.000 | 0.000 |
| 56.226 | 56.227 | 121.186 | 0.000 | 0.000 | 0.000 |
| -8.878 | -9.302 | 18.089 | 18.194 | 0.000 | -0.000 |
| -0.004 | -0.004 | -0.002 | 0.000 | 41.806 | -6.489 |
| -8.559 | -8.558 | 17.028 | 0.000 | -0.184 | 21.893 |
| 173.272 | 43.093 | 19.597 | -6.489 | -0.000 | -0.000 |
| 72.692 | 118.680 | 44.473 | 0.752 | -0.000 | -0.000 |
| 72.244 | 72.244 | 89.315 | -0.000 | -0.000 | -0.000 |
| 7.012 | 8.518 | -15.452 | 21.592 | -0.000 | 0.000 |
| 0.004 | 0.004 | 0.002 | -0.000 | 41.805 | -6.489 |
| 8.559 | 8.558 | -17.028 | -0.000 | -0.185 | 21.893 |
| 172.358 | 42.368 | 19.409 | -6.437 | 0.021 | -0.014 |
| 63.672 | 107.895 | 62.567 | 0.439 | 0.022 | -0.013 |
| 19.616 | 19.431 | 195.087 | 0.050 | 0.021 | -0.014 |
| -6.891 | 5.863 | -0.540 | 41.909 | -0.001 | 0.036 |
| -0.258 | -0.418 | -0.387 | 0.043 | 20.475 | -0.427 |
| -0.253 | -0.415 | -0.385 | 0.042 | -0.260 | 22.081 |
| 172.701 | 43.082 | 20.167 | -6.538 | -0.021 | 0.014 |
| 63.622 | 108.653 | 63.674 | 0.279 | -0.022 | 0.013 |
| 19.959 | 20.145 | 195.845 | -0.050 | -0.021 | 0.014 |
| -0.004 | 1.049 | 0.505 | 20.430 | 0.001 | -0.035 |
| 0.258 | 0.417 | 0.387 | -0.043 | 20.431 | -0.398 |
| 0.256 | 0.417 | 0.384 | -0.043 | -0.305 | 22.111 |
| 172.512 | 42.689 | 19.750 | -6.482 | 0.002 | -0.001 |
| 63.406 | 108.273 | 63.273 | 0.338 | 0.002 | -0.001 |
| 19.771 | 19.752 | 195.428 | 0.005 | 0.002 | -0.001 |
| -6.528 | 6.425 | -0.054 | 41.856 | -0.000 | 0.004 |
| -0.026 | -0.042 | -0.039 | 0.004 | 20.484 | -0.422 |
| -0.025 | -0.041 | -0.039 | 0.004 | -0.432 | 22.086 |
| 108.328 | 63.462 | 63.342 | -0.338 | -0.002 | 0.001 |
| 42.742 | 172.565 | 19.826 | 6.482 | -0.002 | 0.001 |
| 19.805 | 19.824 | 195.504 | -0.005 | -0.002 | 0.001 |
| -6.447 | 6.549 | 0.054 | 41.845 | 0.000 | -0.004 |
| 0.026 | 0.042 | 0.039 | -0.004 | 20.479 | -0.419 |
| 0.026 | 0.042 | 0.038 | -0.004 | -0.289 | 22.127 |
| 108.264 | 64.135 | 62.635 | -0.427 | 0.000 | -0.000 |
| 63.490 | 108.269 | 63.275 | 0.337 | 0.000 | -0.000 |
| 19.787 | 19.785 | 195.464 | 0.001 | 0.000 | -0.000 |
| -6.491 | 6.481 | -0.005 | 41.851 | -0.000 | 0.000 |
| -0.002 | -0.004 | -0.004 | 0.000 | 41.851 | -6.487 |
| -0.002 | -0.004 | -0.004 | 0.000 | -6.487 | 64.902 |
| 172.529 | 42.728 | 19.791 | -6.488 | -0.000 | 0.000 |
| 42.726 | 172.531 | 19.791 | 6.487 | -0.000 | 0.000 |
| 19.789 | 19.791 | 195.468 | -0.001 | -0.000 | 0.000 |
| -6.483 | 6.493 | 0.005 | 41.850 | 0.000 | -0.000 |
| 0.002 | 0.004 | 0.004 | -0.000 | 41.850 | -6.487 |
| 0.003 | 0.004 | 0.004 | -0.000 | -0.287 | 22.126 |
| 172.529 | 42.725 | 19.788 | 0.000 | 0.000 | -0.000 |
| 23.425 | 67.946 | 143.670 | 0.021 | 0.006 | 0.002 |
| 22.462 | 22.456 | 190.123 | 0.023 | 0.007 | 0.002 |
| -0.021 | 0.005 | 0.032 | 41.857 | -0.010 | -0.008 |
| -0.020 | -0.000 | -0.000 | 0.000 | 41.851 | -0.000 |
| -40.767 | -40.753 | 81.501 | 0.021 | 0.006 | 22.719 |
| 148.432 | 104.538 | -17.929 | -0.021 | -0.006 | -0.002 |
| 42.725 | 172.529 | 19.788 | -0.000 | -0.000 | 0.000 |
| 19.788 | 19.788 | 195.466 | -0.000 | -0.000 | -0.000 |
| 0.025 | -0.003 | -0.030 | 41.844 | 0.011 | 0.006 |
| 0.020 | 0.000 | 0.000 | -0.000 | 41.850 | 0.000 |
| 0.020 | 0.000 | 0.000 | -0.000 | -0.000 | 64.903 |
| 172.529 | 42.725 | 19.788 | 0.000 | -0.000 | -0.000 |
| 42.725 | 172.529 | 19.788 | -0.000 | -0.000 | -0.000 |
| 19.788 | 19.788 | 195.466 | -0.000 | -0.000 | -0.000 |
| -4.045 | -4.043 | 8.089 | 20.484 | -0.000 | -0.000 |
| -4.045 | -4.043 | 8.086 | 0.002 | 20.482 | 0.000 |
| -0.002 | 0.000 | -0.000 | 0.000 | 0.000 | 64.902 |
| 112.297 | 67.573 | 55.171 | -0.002 | -0.001 | -0.000 |
| 42.725 | 172.529 | 19.788 | -0.000 | -0.000 | 0.000 |
| 66.730 | 66.731 | 101.580 | -0.002 | -0.001 | -0.000 |
| 4.045 | 4.043 | -8.089 | 20.479 | 0.000 | 0.000 |
| 4.045 | 4.043 | -8.086 | -0.002 | 20.481 | -0.000 |
| 0.002 | -0.000 | 0.000 | -0.000 | -0.000 | 64.902 |
| 172.531 | 42.725 | 19.788 | -0.000 | -0.000 | -0.000 |
| 42.725 | 172.531 | 19.788 | -0.000 | -0.000 | -0.000 |
| 62.285 | 62.285 | 110.474 | 0.000 | 0.000 | 0.000 |
| -0.000 | 0.000 | 0.000 | 41.851 | -0.000 | -0.000 |
| -0.404 | -0.404 | 0.809 | 0.000 | 20.482 | 0.000 |
| 0.000 | 0.000 | 0.000 | 0.000 | 0.000 | 64.902 |
| 108.707 | 63.838 | 62.495 | -0.000 | -0.000 | -0.000 |
| 64.541 | 108.671 | 61.828 | -0.000 | -0.000 | -0.000 |
| 63.089 | 63.089 | 108.861 | -0.000 | -0.000 | -0.000 |
| 0.000 | -0.000 | -0.000 | 41.850 | 0.000 | 0.000 |
| 0.404 | 0.404 | -0.809 | -0.000 | 20.482 | -0.000 |
| -0.000 | -0.000 | -0.000 | -0.000 | -0.000 | 64.902 |
| -852.388 | -787.060 | 1871.852 | 0.012 | 0.036 | 0.037 |
| -787.122 | -852.326 | 1871.852 | 0.012 | 0.036 | 0.037 |
| 312.368 | 312.440 | -390.368 | 0.012 | 0.035 | 0.040 |
| -0.021 | -0.095 | -0.112 | 41.841 | 0.021 | -0.022 |
| -0.315 | -0.240 | -0.152 | 0.021 | 41.830 | 0.039 |
| -0.314 | -0.240 | -0.152 | 0.021 | 0.043 | 64.985 |
| -121.348 | -249.013 | 605.754 | -0.012 | -0.035 | -0.040 |
| 43.090 | 172.916 | 19.861 | -0.012 | -0.035 | -0.042 |
| 20.026 | 19.960 | 195.207 | -0.012 | -0.035 | -0.042 |
| 0.014 | 0.078 | 0.103 | 41.727 | -0.021 | 0.020 |
| 0.314 | 0.240 | 0.151 | -0.021 | 41.744 | -0.039 |
| 0.314 | 0.239 | 0.152 | -0.021 | -0.043 | 64.907 |
| 162.732 | 81.077 | -8.604 | 0.001 | 0.004 | 0.004 |
| 81.069 | 162.738 | -8.603 | 0.001 | 0.004 | 0.004 |
| 11.923 | 11.930 | 210.625 | 0.001 | 0.004 | 0.004 |
| -115.118 | -115.129 | 229.903 | -23.985 | 0.002 | -0.003 |
| -115.149 | -115.143 | 229.900 | 0.002 | -23.987 | 0.004 |
| 24.263 | 24.271 | -48.569 | 0.002 | 0.004 | 56.700 |
| 172.733 | 42.834 | 19.748 | -0.001 | -0.004 | -0.004 |
| 182.723 | 109.903 | -57.217 | -0.001 | -0.004 | -0.004 |
| 19.777 | 19.771 | 195.093 | -0.001 | -0.004 | -0.004 |
| 0.001 | 0.008 | 0.010 | 41.781 | -0.002 | 0.002 |
| 115.149 | 115.143 | -229.900 | -0.002 | -23.995 | -0.003 |
| -24.263 | -24.271 | 48.569 | -0.002 | -0.005 | 56.693 |
| 104.961 | 50.436 | 79.774 | 0.000 | 0.000 | 0.000 |
| 73.413 | 102.837 | 58.947 | 0.000 | 0.000 | 0.000 |
| 61.380 | 61.380 | 111.915 | 0.000 | 0.000 | 0.000 |
| -0.000 | -0.001 | -0.001 | 41.788 | 0.000 | -0.000 |
| -0.003 | -0.002 | -0.001 | 0.000 | 41.787 | 0.000 |
| -4.236 | -4.235 | 8.454 | 0.000 | 0.000 | 17.831 |
| 114.906 | 82.093 | 38.238 | -0.000 | -0.000 | -0.000 |
| 42.815 | 172.706 | 19.736 | -0.000 | -0.000 | -0.000 |
| 68.448 | 68.448 | 97.804 | -0.000 | -0.000 | -0.000 |
| 4.470 | 4.471 | -8.924 | 16.353 | -0.000 | 0.000 |
| 0.003 | 0.002 | 0.001 | -0.000 | 41.787 | -0.000 |
| 4.236 | 4.235 | -8.454 | -0.000 | -0.000 | 17.830 |
| 173.046 | 42.938 | 19.568 | 0.009 | 0.018 | 0.083 |
| 42.927 | 173.058 | 19.568 | 0.009 | 0.018 | 0.083 |
| 19.565 | 19.576 | 194.152 | 0.009 | 0.018 | 0.083 |
| 0.158 | 0.039 | -0.018 | 41.796 | 0.009 | 0.020 |
| -0.129 | -0.117 | -0.067 | 0.009 | 41.789 | 0.082 |
| -0.128 | -0.117 | -0.067 | 0.010 | 0.027 | 65.141 |
| 173.258 | 43.128 | 19.674 | -0.009 | -0.018 | -0.083 |
| 43.139 | 173.247 | 19.674 | -0.009 | -0.018 | -0.083 |
| 19.776 | 19.765 | 194.258 | -0.009 | -0.018 | -0.083 |
| -0.152 | -0.029 | 0.023 | 41.731 | -0.011 | -0.020 |
| 0.130 | 0.118 | 0.068 | -0.009 | 41.734 | -0.082 |
| 0.129 | 0.117 | 0.067 | -0.009 | -0.027 | 64.977 |
| 173.142 | 43.024 | 19.616 | 0.001 | 0.002 | 0.008 |
| 43.023 | 173.143 | 19.616 | 0.001 | 0.002 | 0.008 |
| 10.217 | 10.218 | 213.008 | 0.001 | 0.002 | 0.008 |
| 0.016 | 0.004 | -0.002 | 41.765 | 0.001 | 0.002 |
| -0.013 | -0.012 | -0.007 | 0.001 | 41.764 | 0.008 |
| -0.013 | -0.012 | -0.007 | 0.001 | 0.003 | 65.068 |
| 173.162 | 43.042 | 19.626 | -0.001 | -0.002 | -0.008 |
| 43.044 | 173.161 | 19.626 | -0.001 | -0.002 | -0.008 |
| 118.678 | 118.677 | -2.989 | -0.001 | -0.002 | -0.008 |
| -0.015 | -0.003 | 0.002 | 41.759 | -0.001 | -0.002 |
| 0.013 | 0.012 | 0.007 | -0.001 | 41.759 | -0.008 |
| 0.013 | 0.012 | 0.007 | -0.001 | -0.003 | 65.051 |
| 104.790 | 61.058 | 69.756 | 0.000 | 0.000 | 0.001 |
| 58.962 | 100.217 | 76.400 | 0.000 | 0.000 | 0.001 |
| 19.670 | 19.670 | 194.207 | 0.000 | 0.000 | 0.001 |
| -5.650 | -5.651 | 11.257 | 18.001 | 0.000 | 0.000 |
| -4.766 | -4.766 | 9.490 | 0.000 | 21.689 | 0.001 |
| -5.601 | -5.601 | 11.154 | 0.000 | 0.000 | 19.411 |
| 110.193 | 70.263 | 55.208 | -0.000 | -0.000 | -0.001 |
| 70.276 | 110.164 | 55.225 | -0.000 | -0.000 | -0.001 |
| 66.467 | 66.467 | 100.986 | -0.000 | -0.000 | -0.001 |
| 4.950 | 4.951 | -9.863 | 20.901 | -0.000 | -0.000 |
| 4.766 | 4.766 | -9.490 | -0.000 | 21.688 | -0.001 |
| 5.601 | 5.601 | -11.154 | -0.000 | -0.000 | 19.409 |
| 172.597 | 42.538 | 19.540 | -24.334 | -0.050 | 0.125 |
| 42.611 | 172.525 | 19.540 | 24.325 | -0.050 | 0.125 |
| 19.429 | 19.356 | 194.588 | -0.004 | -0.050 | 0.125 |
| -24.320 | 24.009 | -0.180 | 41.731 | -0.004 | 0.040 |
| -0.303 | -0.371 | -0.162 | -0.005 | 41.742 | -24.195 |
| -0.299 | -0.367 | -0.160 | -0.006 | -24.385 | 65.125 |
| 173.181 | 43.267 | 19.844 | -24.325 | 0.050 | -0.125 |
| 43.195 | 173.254 | 19.844 | 24.334 | 0.050 | -0.125 |
| 20.012 | 20.085 | 194.893 | 0.004 | 0.050 | -0.125 |
| -24.371 | 24.606 | 0.158 | 41.869 | 0.013 | -0.042 |
| 0.303 | 0.371 | 0.162 | 0.005 | 41.855 | -24.464 |
| 0.303 | 0.371 | 0.161 | 0.005 | -24.273 | 64.859 |
| 172.860 | 42.867 | 19.677 | -24.330 | -0.005 | 0.013 |
| 60.646 | 40.653 | 133.842 | -16.699 | -0.005 | 0.012 |
| 19.691 | 19.684 | 194.725 | -0.000 | -0.005 | 0.013 |
| -24.329 | 24.298 | -0.018 | 41.792 | -0.000 | 0.004 |
| -0.030 | -0.037 | -0.016 | -0.001 | 41.793 | -24.316 |
| -0.030 | -0.037 | -0.016 | -0.001 | -24.335 | 65.006 |
| 70.874 | 101.680 | 62.912 | 19.657 | 0.005 | -0.012 |
| 42.932 | 172.926 | 19.707 | 24.330 | 0.005 | -0.013 |
| 19.750 | 19.757 | 194.755 | 0.000 | 0.005 | -0.013 |
| -24.334 | 24.357 | 0.016 | 41.806 | 0.001 | -0.004 |
| 0.030 | 0.037 | 0.016 | 0.001 | 41.804 | -24.343 |
| 0.030 | 0.037 | 0.016 | 0.000 | -24.324 | 64.980 |
| 172.888 | 42.900 | 19.691 | -24.330 | -0.001 | 0.001 |
| 64.817 | 107.646 | 62.916 | 2.382 | -0.001 | 0.001 |
| 19.718 | 19.717 | 194.741 | -0.000 | -0.001 | 0.001 |
| -0.407 | -1.857 | 2.254 | 18.282 | -0.000 | 0.000 |
| -0.003 | -0.004 | -0.001 | -0.000 | 41.798 | -24.328 |
| -0.003 | -0.003 | -0.002 | -0.000 | -24.330 | 64.994 |
| 109.589 | 65.380 | 60.427 | -1.584 | 0.001 | -0.001 |
| 65.250 | 107.358 | 62.783 | 0.289 | 0.001 | -0.001 |
| 19.723 | 19.724 | 194.740 | 0.000 | 0.001 | -0.001 |
| 1.853 | 0.410 | -2.254 | 18.284 | 0.000 | -0.000 |
| 0.003 | 0.004 | 0.001 | 0.000 | 41.799 | -24.331 |
| 0.003 | 0.003 | 0.002 | 0.000 | -24.329 | 64.992 |
| 172.528 | 42.725 | 19.788 | -24.327 | 0.000 | 0.000 |
| -1391.053 | -1347.464 | 2973.567 | 1.552 | -0.006 | 0.006 |
| 19.788 | 19.788 | 195.467 | 0.000 | -0.000 | -0.000 |
| -1457.015 | -1453.925 | 2910.878 | 20.426 | 0.032 | 0.006 |
| -0.012 | -0.000 | -0.000 | 0.000 | 41.821 | -24.327 |
| -0.009 | -0.001 | -0.000 | 0.000 | -24.327 | 64.902 |
| 1564.895 | 1518.320 | -2848.183 | -1.556 | 0.006 | -0.006 |
| 42.725 | 172.528 | 19.788 | 24.327 | 0.000 | 0.000 |
| 19.788 | 19.788 | 195.467 | -0.000 | 0.000 | 0.000 |
| 1453.871 | 1457.092 | -2910.871 | 20.516 | -0.025 | -0.004 |
| 0.012 | 0.000 | 0.000 | -0.000 | 41.821 | -24.327 |
| 0.011 | 0.000 | 0.000 | -0.000 | -24.327 | 64.902 |
| 172.528 | 42.725 | 19.788 | -24.327 | -0.000 | 0.000 |
| 42.725 | 172.528 | 19.788 | 24.327 | -0.000 | -0.000 |
| -82.853 | -82.857 | 400.754 | -0.002 | -0.001 | 0.001 |
| -24.331 | 24.320 | 0.004 | 41.819 | 0.004 | -0.000 |
| -0.001 | -0.000 | 0.000 | 0.000 | 41.821 | -24.327 |
| -0.001 | -0.000 | 0.000 | 0.000 | -24.327 | 64.902 |
| 255.146 | 208.654 | -228.760 | -1.542 | 0.001 | -0.001 |
| 42.725 | 172.528 | 19.788 | 24.327 | 0.000 | -0.000 |
| 208.225 | 208.229 | -181.413 | 0.002 | 0.001 | -0.001 |
| -24.321 | 24.335 | -0.004 | 41.823 | -0.003 | 0.000 |
| 0.001 | 0.000 | -0.000 | -0.000 | 41.821 | -24.327 |
| 0.001 | -0.000 | -0.000 | -0.000 | -24.327 | 64.902 |
| 94.082 | 48.375 | 92.586 | -1.328 | -0.000 | 0.000 |
| 42.725 | 172.530 | 19.788 | 24.327 | 0.000 | -0.000 |
| 48.135 | 48.134 | 138.776 | -0.000 | -0.000 | 0.000 |
| -24.327 | 24.326 | 0.001 | 41.821 | 0.000 | -0.000 |
| 0.000 | 0.000 | 0.000 | -0.000 | 41.821 | -24.327 |
| -14.874 | -14.875 | 29.749 | -0.000 | -1.076 | 22.394 |
| 172.527 | 42.724 | 19.788 | -24.327 | 0.000 | -0.000 |
| 42.724 | 172.527 | 19.788 | 24.327 | 0.000 | -0.000 |
| 19.788 | 19.788 | 195.465 | 0.000 | 0.000 | -0.000 |
| -24.326 | 24.328 | -0.001 | 41.821 | -0.000 | 0.000 |
| -0.000 | -0.000 | -0.000 | 0.000 | 41.821 | -24.327 |
| 14.875 | 14.875 | -29.749 | 0.000 | -1.076 | 22.393 |
| 172.953 | 42.780 | 19.481 | 16.247 | 0.046 | 0.092 |
| 42.796 | 172.937 | 19.481 | -16.197 | 0.046 | 0.092 |
| 19.388 | 19.371 | 193.952 | 0.025 | 0.046 | 0.092 |
| 16.242 | -16.369 | -0.100 | 41.833 | 0.030 | 0.026 |
| -0.294 | -0.308 | -0.139 | 0.027 | 41.833 | 16.320 |
| -0.292 | -0.306 | -0.138 | 0.028 | 16.276 | 65.176 |
| 173.499 | 43.358 | 19.729 | 16.197 | -0.046 | -0.092 |
| 43.342 | 173.515 | 19.729 | -16.247 | -0.046 | -0.092 |
| 19.933 | 19.949 | 194.200 | -0.025 | -0.046 | -0.092 |
| 16.199 | -16.075 | 0.099 | 41.725 | -0.028 | -0.027 |
| 0.295 | 0.308 | 0.139 | -0.027 | 41.725 | 16.123 |
| 0.293 | 0.307 | 0.138 | -0.027 | 16.168 | 64.979 |
| 109.949 | 69.678 | 56.043 | -0.175 | 0.005 | 0.009 |
| 69.680 | 109.948 | 56.043 | 0.180 | 0.005 | 0.009 |
| 66.311 | 66.310 | 101.119 | 0.002 | 0.005 | 0.009 |
| 5.224 | 4.203 | -9.408 | 19.647 | 0.003 | 0.003 |
| -0.029 | -0.031 | -0.014 | 0.003 | 41.784 | 16.232 |
| -0.029 | -0.031 | -0.014 | 0.003 | 16.227 | 65.088 |
| 101.456 | 59.621 | 74.647 | 0.106 | -0.005 | -0.009 |
| 43.096 | 173.255 | 19.618 | -16.224 | -0.005 | -0.009 |
| 58.405 | 58.406 | 116.996 | -0.002 | -0.005 | -0.009 |
| -2.319 | -6.191 | 8.494 | 21.667 | -0.003 | -0.003 |
| 0.029 | 0.031 | 0.014 | -0.003 | 41.774 | 16.212 |
| 0.029 | 0.031 | 0.014 | -0.003 | 16.216 | 65.069 |
| 173.225 | 43.066 | 19.604 | 16.222 | 0.000 | 0.001 |
| 64.045 | 109.331 | 62.329 | -0.738 | 0.000 | 0.001 |
| 19.658 | 19.658 | 194.077 | 0.000 | 0.000 | 0.001 |
| 16.222 | -16.223 | -0.001 | 41.780 | 0.000 | 0.000 |
| -0.003 | -0.003 | -0.001 | 0.000 | 41.780 | 16.223 |
| -0.003 | -0.003 | -0.001 | 0.000 | 16.222 | 65.080 |
| 108.445 | 63.111 | 64.151 | 0.747 | -0.000 | -0.001 |
| 43.071 | 173.227 | 19.606 | -16.222 | -0.000 | -0.001 |
| 19.663 | 19.663 | 194.076 | -0.000 | -0.000 | -0.001 |
| 0.544 | -1.455 | 0.908 | 20.344 | -0.000 | -0.000 |
| 0.003 | 0.003 | 0.001 | -0.000 | 41.779 | 16.221 |
| 0.003 | 0.003 | 0.001 | -0.000 | 16.221 | 65.078 |
| -1537341.819 | -3264667.764 | -6821624.716 | 1708311.823 | -43861.318 | 584816.271 |
| -1537308.015 | -3264591.796 | -6821619.303 | 1708263.876 | -43913.631 | 584844.114 |
| -1537368.681 | -3264648.355 | -6821572.751 | 1708295.110 | -43870.793 | 584825.231 |
| -1537311.408 | -3264671.691 | -6821660.624 | 1708287.196 | -43940.141 | 584858.890 |
| -1537406.510 | -3264714.514 | -6821701.824 | 1708296.584 | -43880.817 | 584825.450 |
| -1537397.772 | -3264706.886 | -6821678.468 | 1708297.241 | -43892.254 | 584852.545 |
| 1537468.010 | 3264751.508 | 6821742.579 | -1708289.958 | 43914.047 | -584841.916 |
| 1537507.919 | 3264830.896 | 6821748.882 | -1708340.931 | 43858.004 | -584811.545 |
| 1537425.970 | 3264762.826 | 6821792.596 | -1708298.558 | 43913.920 | -584838.921 |
| 1537490.477 | 3264743.416 | 6821705.709 | -1708310.186 | 43840.177 | -584802.390 |
| 1537390.375 | 3264697.866 | 6821663.809 | -1708298.320 | 43902.496 | -584837.820 |
| 1537397.790 | 3264704.803 | 6821687.001 | -1708296.920 | 43891.909 | -584811.256 |
| -153659.289 | -326419.393 | -682107.613 | 170830.941 | -4373.827 | 58477.239 |
| -153656.721 | -326359.783 | -682105.699 | 170800.833 | -4406.865 | 58492.724 |
| -153706.349 | -326410.769 | -682057.740 | 170825.476 | -4370.477 | 58478.146 |
| -153653.651 | -326436.356 | -682146.521 | 170819.303 | -4437.710 | 58510.130 |
| -153751.513 | -326480.760 | -682187.817 | 170830.730 | -4376.060 | 58475.565 |
| -153744.688 | -326474.193 | -682164.781 | 170832.495 | -4386.443 | 58501.898 |
| 153815.538 | 326519.105 | 682228.760 | -170826.366 | 4407.695 | -58490.937 |
| 153813.325 | 326576.423 | 682230.073 | -170853.626 | 4378.007 | -58477.505 |
| 153779.461 | 326533.577 | 682279.522 | -170837.555 | 4403.811 | -58485.557 |
| 153823.306 | 326503.284 | 682190.519 | -170836.302 | 4343.345 | -58457.458 |
| 153729.949 | 326461.272 | 682148.886 | -170829.906 | 4400.861 | -58489.964 |
| 153737.461 | 326468.325 | 682172.135 | -170828.297 | 4390.392 | -58463.454 |
| -15297.275 | -32598.113 | -68158.567 | 17085.477 | -421.735 | 5840.942 |
| -15326.738 | -32555.278 | -68159.063 | 17072.892 | -434.253 | 5843.607 |
| -15340.859 | -32586.996 | -68107.052 | 17078.546 | -419.444 | 5842.642 |
| -15315.982 | -32625.460 | -68199.823 | 17080.811 | -473.620 | 5865.261 |
| -15369.411 | -32648.727 | -68234.367 | 17075.432 | -435.084 | 5847.178 |
| -15385.141 | -32654.321 | -68214.330 | 17088.807 | -432.354 | 5864.669 |
| 15473.002 | 32708.359 | 68278.543 | -17092.221 | 442.033 | -5846.752 |
| 15469.474 | 32773.295 | 68283.192 | -17113.504 | 416.316 | -5835.244 |
| 15414.704 | 32710.257 | 68326.495 | -17093.278 | 450.059 | -5849.721 |
| 15429.589 | 32686.664 | 68214.879 | -17130.392 | 338.979 | -5819.222 |
| 15341.273 | 32636.330 | 68170.686 | -17132.613 | 394.285 | -5851.389 |
| 15385.490 | 32652.383 | 68222.652 | -17088.565 | 431.732 | -5823.208 |
| 172.530 | 42.724 | 19.788 | -26.538 | 0.000 | -0.000 |
| 29.947 | 74.121 | 130.973 | 1.687 | -0.006 | 0.013 |
| 19.788 | 19.788 | 195.466 | 0.000 | -0.000 | -0.000 |
| -35.802 | -32.450 | 68.289 | 20.463 | 0.007 | 0.005 |
| -0.023 | -0.000 | -0.000 | 0.000 | 41.914 | -26.538 |
| -0.021 | -0.002 | -0.000 | 0.000 | -26.539 | 64.904 |
| 172.530 | 42.724 | 19.788 | -26.538 | -0.000 | -0.000 |
| 98.285 | 142.534 | -5.777 | 1.517 | 0.006 | -0.013 |
| 19.788 | 19.788 | 195.466 | 0.000 | -0.000 | 0.000 |
| -26.546 | 26.568 | -0.055 | 41.931 | -0.011 | 0.003 |
| 34.108 | 34.148 | -68.233 | 0.021 | 20.508 | -1.735 |
| 0.023 | 0.000 | 0.000 | -0.000 | -26.538 | 64.903 |
| 104.857 | 60.386 | 69.799 | -1.578 | -0.001 | 0.001 |
| 60.739 | 104.775 | 69.528 | 1.709 | -0.001 | 0.001 |
| 19.788 | 19.788 | 195.466 | 0.000 | 0.000 | -0.000 |
| -5.126 | -1.699 | 6.829 | 20.497 | 0.001 | 0.001 |
| -3.411 | -3.415 | 6.824 | -0.002 | 20.501 | -1.718 |
| -3.409 | -3.413 | 6.819 | -0.002 | -1.735 | 22.043 |
| 172.530 | 42.724 | 19.788 | -26.538 | -0.000 | -0.000 |
| 67.558 | 111.635 | 55.848 | 1.732 | 0.001 | -0.001 |
| 19.788 | 19.788 | 195.466 | 0.000 | -0.000 | 0.000 |
| 1.689 | 5.137 | -6.829 | 20.505 | -0.000 | -0.001 |
| 3.411 | 3.415 | -6.824 | 0.002 | 20.502 | -1.720 |
| 3.409 | 3.413 | -6.819 | 0.002 | -1.734 | 22.040 |
| 172.531 | 42.725 | 19.788 | -26.539 | 0.000 | 0.000 |
| 63.491 | 107.903 | 63.650 | 1.560 | -0.000 | 0.000 |
| 62.349 | 62.348 | 110.347 | -0.000 | -0.000 | 0.000 |
| -26.538 | 26.538 | 0.001 | 41.914 | 0.000 | -0.000 |
| -0.000 | 0.000 | 0.000 | -0.000 | 41.914 | -26.538 |
| -0.000 | 0.000 | 0.000 | -0.000 | -26.538 | 64.903 |
| 172.528 | 42.724 | 19.788 | -26.538 | 0.000 | -0.000 |
| 64.396 | 108.503 | 62.141 | 1.640 | 0.000 | -0.000 |
| 63.026 | 63.026 | 108.988 | 0.000 | 0.000 | -0.000 |
| -1.379 | 2.061 | -0.683 | 20.502 | -0.000 | -0.000 |
| 0.000 | -0.000 | -0.000 | 0.000 | 41.914 | -26.538 |
| 0.000 | -0.000 | -0.000 | 0.000 | -26.538 | 64.903 |
| 365.872 | 355.209 | -483.891 | -2.418 | -0.007 | 0.034 |
| 355.123 | 365.958 | -483.891 | 2.468 | -0.007 | 0.034 |
| 19.015 | 19.099 | 193.602 | 0.025 | -0.007 | 0.042 |
| -8.423 | 7.752 | -0.189 | 41.493 | 0.004 | -0.028 |
| 278.734 | 278.832 | -556.296 | 0.022 | 25.097 | -2.188 |
| 277.788 | 277.886 | -554.412 | 0.022 | -2.252 | 4.489 |
| 173.971 | 43.675 | 19.841 | -8.136 | 0.007 | -0.042 |
| 43.760 | 173.886 | 19.841 | 8.086 | 0.007 | -0.042 |
| -691.607 | -691.699 | 1610.616 | -0.025 | 0.006 | -0.030 |
| -281.306 | -276.831 | 556.167 | 25.104 | -0.004 | 0.024 |
| -278.734 | -278.832 | 556.295 | -0.022 | 25.119 | -2.255 |
| 0.685 | 0.577 | 0.306 | -0.023 | -8.100 | 65.064 |
| 173.280 | 43.077 | 19.553 | -8.109 | -0.001 | 0.004 |
| 166.934 | 118.230 | -48.903 | -9.315 | -0.001 | 0.003 |
| 120.687 | 120.696 | -7.343 | 0.003 | -0.001 | 0.003 |
| 28.003 | 31.646 | -59.431 | 23.996 | 0.000 | -0.002 |
| 66.163 | 66.173 | -131.816 | 0.002 | 3.024 | 5.672 |
| 63.613 | 63.623 | -126.742 | 0.002 | 5.137 | -2.903 |
| 173.405 | 43.186 | 19.605 | -8.114 | 0.001 | -0.004 |
| 16.207 | 35.828 | 183.319 | -2.663 | 0.001 | -0.003 |
| 19.706 | 19.697 | 193.890 | -0.003 | 0.001 | -0.004 |
| -8.080 | 8.148 | 0.019 | 41.492 | -0.000 | 0.003 |
| -66.163 | -66.173 | 131.816 | -0.002 | 3.026 | 5.666 |
| -63.613 | -63.624 | 126.743 | -0.002 | 5.140 | -2.910 |
| 112.810 | 67.235 | 55.809 | -0.370 | -0.000 | 0.000 |
| 43.125 | 173.339 | 19.577 | 8.112 | -0.000 | 0.000 |
| 19.637 | 19.638 | 193.863 | 0.000 | -0.000 | 0.000 |
| -8.114 | 8.108 | -0.002 | 41.492 | 0.000 | -0.000 |
| -0.007 | -0.006 | -0.003 | 0.000 | 41.492 | -8.111 |
| -0.007 | -0.005 | -0.003 | 0.000 | -8.112 | 65.106 |
| 173.347 | 43.136 | 19.581 | -8.112 | 0.000 | -0.000 |
| 57.848 | 105.085 | 72.858 | 0.029 | 0.000 | -0.000 |
| 58.830 | 58.829 | 115.904 | -0.000 | 0.000 | -0.000 |
| -4.006 | -3.580 | 7.556 | 19.443 | -0.000 | 0.000 |
| 0.007 | 0.006 | 0.003 | -0.000 | 41.492 | -8.112 |
| 0.007 | 0.005 | 0.003 | -0.000 | -8.111 | 65.105 |
| 172.106 | 42.411 | 19.586 | -8.067 | 0.002 | 0.080 |
| 61.006 | 108.423 | 64.674 | 0.128 | 0.002 | 0.071 |
| 62.410 | 62.511 | 109.186 | 0.042 | 0.002 | 0.068 |
| -0.528 | 0.504 | -0.402 | 20.406 | 0.024 | -0.014 |
| -0.349 | -0.227 | -0.542 | 0.049 | 20.370 | -0.452 |
| -0.348 | -0.229 | -0.536 | 0.049 | -0.643 | 22.283 |
| 172.944 | 43.044 | 19.991 | -8.151 | -0.002 | -0.080 |
| 43.146 | 172.841 | 19.991 | 8.067 | -0.002 | -0.080 |
| 62.963 | 62.861 | 110.159 | -0.042 | -0.002 | -0.068 |
| -0.513 | 0.525 | 0.398 | 20.340 | -0.023 | 0.015 |
| 0.348 | 0.227 | 0.541 | -0.049 | 20.356 | -0.587 |
| 0.348 | 0.229 | 0.536 | -0.048 | -0.658 | 22.148 |
| 108.595 | 61.249 | 65.103 | -0.086 | 0.000 | 0.007 |
| 42.686 | 172.493 | 19.768 | 8.113 | 0.000 | 0.008 |
| 19.746 | 19.757 | 195.449 | 0.004 | 0.000 | 0.008 |
| -0.527 | 0.525 | -0.040 | 20.385 | 0.002 | -0.001 |
| -0.035 | -0.023 | -0.054 | 0.005 | 20.382 | -0.519 |
| -0.049 | -0.036 | -0.026 | 0.005 | -8.108 | 64.906 |
| 172.567 | 42.759 | 19.809 | -8.113 | -0.000 | -0.008 |
| 63.616 | 108.360 | 63.159 | 0.447 | -0.000 | -0.007 |
| 19.830 | 19.820 | 195.489 | -0.004 | -0.000 | -0.008 |
| -8.095 | 8.125 | 0.011 | 41.524 | -0.002 | 0.001 |
| 0.049 | 0.037 | 0.026 | -0.005 | 41.527 | -8.117 |
| 0.033 | 0.021 | 0.057 | -0.005 | 0.170 | 22.327 |
| 172.522 | 42.725 | 19.787 | -8.109 | 0.000 | 0.001 |
| 42.724 | 172.523 | 19.787 | 8.109 | 0.000 | 0.001 |
| 62.687 | 62.688 | 109.662 | 0.000 | 0.000 | 0.001 |
| -0.523 | 0.523 | -0.004 | 20.382 | 0.000 | -0.000 |
| -0.005 | -0.004 | -0.002 | 0.000 | 41.528 | -8.108 |
| -0.003 | -0.002 | -0.005 | 0.000 | -0.177 | 22.156 |
| 108.626 | 61.266 | 65.157 | -0.091 | -0.000 | -0.001 |
| 61.266 | 108.626 | 65.156 | 0.090 | -0.000 | -0.001 |
| 62.689 | 62.688 | 109.675 | -0.000 | -0.000 | -0.001 |
| -0.526 | 0.526 | 0.004 | 20.381 | -0.000 | 0.000 |
| 0.005 | 0.004 | 0.002 | -0.000 | 41.528 | -8.110 |
| 0.003 | 0.002 | 0.005 | -0.000 | -0.177 | 22.154 |
| 172.482 | 42.590 | 19.598 | 0.006 | 0.057 | 0.021 |
| 42.577 | 172.496 | 19.598 | 0.006 | 0.057 | 0.021 |
| 19.494 | 19.507 | 194.899 | 0.006 | 0.057 | 0.021 |
| -0.010 | -0.083 | -0.077 | 41.745 | 0.029 | -0.010 |
| -0.306 | -0.280 | -0.165 | 0.008 | 41.770 | 0.020 |
| -0.305 | -0.279 | -0.164 | 0.009 | 0.067 | 64.972 |
| 172.986 | 43.067 | 19.859 | -0.006 | -0.057 | -0.021 |
| 43.080 | 172.972 | 19.859 | -0.006 | -0.057 | -0.021 |
| 19.997 | 19.984 | 195.160 | -0.006 | -0.057 | -0.021 |
| 0.013 | 0.089 | 0.080 | 41.667 | -0.030 | 0.013 |
| 0.306 | 0.280 | 0.165 | -0.008 | 41.636 | -0.020 |
| 0.305 | 0.279 | 0.163 | -0.008 | -0.067 | 64.932 |
| 8.808 | -19.133 | 245.241 | 0.012 | 0.006 | 0.003 |
| 42.803 | 172.710 | 19.716 | 0.001 | 0.006 | 0.002 |
| -124.921 | -124.920 | 483.905 | 0.001 | 0.006 | 0.003 |
| -90.070 | -90.101 | 179.903 | 24.608 | 0.003 | -0.000 |
| -175.587 | -175.585 | 350.619 | 0.001 | 8.462 | 0.002 |
| -88.721 | -88.719 | 177.117 | 0.001 | 0.018 | 16.024 |
| 172.759 | 42.852 | 19.742 | -0.001 | -0.006 | -0.002 |
| 42.853 | 172.758 | 19.742 | -0.001 | -0.006 | -0.002 |
| 19.771 | 19.770 | 195.042 | -0.001 | -0.006 | -0.002 |
| 90.093 | 90.079 | -179.903 | 24.600 | -0.003 | 0.001 |
| 0.031 | 0.028 | 0.016 | -0.001 | 41.696 | -0.002 |
| 174.502 | 174.500 | -348.451 | -0.001 | -0.007 | 1.834 |
| 94.632 | 63.564 | 77.013 | 0.009 | 0.001 | 0.000 |
| 42.826 | 172.733 | 19.728 | 0.000 | 0.001 | 0.000 |
| 54.310 | 54.310 | 125.990 | 0.000 | 0.001 | 0.000 |
| -0.000 | -0.001 | -0.001 | 41.703 | 0.000 | -0.000 |
| -0.003 | -0.003 | -0.001 | 0.000 | 41.704 | 0.000 |
| -12.793 | -12.792 | 25.543 | 0.000 | 0.000 | 18.686 |
| 172.735 | 42.830 | 19.730 | -0.000 | -0.001 | -0.000 |
| 77.557 | 114.681 | 43.025 | 0.001 | -0.001 | -0.000 |
| 73.311 | 73.311 | 88.049 | -0.000 | -0.001 | -0.000 |
| 0.000 | 0.001 | 0.001 | 41.703 | -0.000 | 0.000 |
| 0.003 | 0.003 | 0.001 | -0.000 | 41.702 | -0.000 |
| 12.793 | 12.792 | -25.543 | -0.000 | -0.001 | 18.685 |
| 172.674 | 42.583 | 19.342 | 0.047 | 0.026 | 0.054 |
| 602.547 | 663.736 | -1027.318 | 0.047 | 0.026 | 0.050 |
| 19.114 | 19.175 | 193.812 | 0.047 | 0.026 | 0.054 |
| -0.311 | -0.342 | -0.191 | 41.772 | 0.029 | -0.015 |
| -0.584 | -0.510 | -0.283 | 0.052 | 41.743 | 0.053 |
| -0.581 | -0.509 | -0.281 | 0.053 | 0.035 | 65.127 |
| 173.763 | 43.550 | 19.865 | -0.047 | -0.026 | -0.054 |
| 43.611 | 173.702 | 19.865 | -0.047 | -0.026 | -0.054 |
| 20.203 | 20.142 | 194.334 | -0.047 | -0.026 | -0.054 |
| 0.318 | 0.360 | 0.198 | 41.648 | -0.027 | 0.015 |
| 0.584 | 0.510 | 0.283 | -0.052 | 41.672 | -0.052 |
| 0.583 | 0.509 | 0.282 | -0.052 | -0.035 | 65.022 |
| 174.963 | 106.067 | -45.011 | 0.005 | 0.003 | 0.005 |
| 106.061 | 174.969 | -45.011 | 0.004 | 0.003 | 0.005 |
| 124.951 | 124.958 | -15.746 | 0.005 | 0.003 | 0.005 |
| -0.031 | -0.034 | -0.019 | 41.714 | 0.003 | -0.001 |
| 187.095 | 187.103 | -372.722 | 0.005 | 14.744 | 0.004 |
| -0.058 | -0.051 | -0.028 | 0.005 | 0.004 | 65.081 |
| 54.184 | 1.553 | 179.599 | -0.004 | -0.003 | -0.005 |
| 43.121 | 173.266 | 19.630 | -0.005 | -0.003 | -0.005 |
| 9.143 | 9.136 | 215.174 | -0.005 | -0.003 | -0.005 |
| -187.122 | -187.118 | 372.714 | 14.735 | -0.003 | 0.002 |
| -187.095 | -187.103 | 372.722 | -0.005 | 14.737 | -0.005 |
| 0.058 | 0.051 | 0.028 | -0.005 | -0.003 | 65.070 |
| 132.966 | 77.401 | 25.483 | 0.001 | 0.000 | 0.001 |
| 66.371 | 119.029 | 50.332 | 0.001 | 0.000 | 0.001 |
| 73.472 | 73.473 | 86.906 | 0.000 | 0.000 | 0.000 |
| -0.003 | -0.003 | -0.002 | 41.708 | 0.000 | -0.000 |
| -0.006 | -0.005 | -0.003 | 0.001 | 41.708 | 0.001 |
| 19.399 | 19.400 | -38.645 | 0.001 | 0.000 | 24.306 |
| 96.029 | 64.262 | 75.365 | -0.000 | -0.000 | -0.000 |
| 48.475 | 85.091 | 101.970 | -0.000 | -0.000 | -0.000 |
| 55.966 | 55.965 | 121.790 | -0.000 | -0.000 | -0.000 |
| -19.571 | -19.571 | 38.979 | 13.349 | -0.000 | 0.000 |
| 0.006 | 0.005 | 0.003 | -0.001 | 41.707 | -0.000 |
| -19.399 | -19.400 | 38.645 | -0.001 | -0.001 | 24.306 |
| 172.504 | 42.665 | 19.629 | -17.666 | 0.020 | 0.028 |
| 42.599 | 172.570 | 19.629 | 17.720 | 0.020 | 0.028 |
| 19.525 | 19.592 | 194.949 | 0.027 | 0.020 | 0.028 |
| -17.742 | 17.661 | -0.078 | 41.955 | 0.012 | -0.011 |
| -0.280 | -0.207 | -0.134 | 0.036 | 41.934 | -17.678 |
| -0.280 | -0.208 | -0.134 | 0.036 | -17.658 | 64.968 |
| 172.949 | 42.978 | 19.834 | -17.720 | -0.020 | -0.028 |
| 43.044 | 172.883 | 19.834 | 17.666 | -0.020 | -0.028 |
| 19.971 | 19.904 | 195.154 | -0.027 | -0.020 | -0.028 |
| -17.645 | 17.725 | 0.076 | 41.844 | -0.013 | 0.011 |
| 0.280 | 0.207 | 0.133 | -0.036 | 41.865 | -17.708 |
| 0.278 | 0.205 | 0.134 | -0.036 | -17.727 | 64.936 |
| 172.704 | 42.806 | 19.722 | -17.690 | 0.002 | 0.003 |
| 110.630 | 32.923 | 91.584 | -22.796 | 0.002 | 0.003 |
| 19.726 | 19.732 | 195.041 | 0.003 | 0.002 | 0.003 |
| -30.821 | 23.183 | 7.609 | 53.952 | 0.001 | -0.001 |
| -0.028 | -0.021 | -0.013 | 0.004 | 41.903 | -17.692 |
| -0.028 | -0.021 | -0.013 | 0.004 | -17.690 | 64.954 |
| 17.514 | 74.064 | 143.590 | 18.670 | -0.002 | -0.003 |
| 42.844 | 172.742 | 19.742 | 17.690 | -0.002 | -0.003 |
| 104.739 | 104.732 | 25.346 | -0.003 | -0.002 | -0.003 |
| -17.688 | 17.696 | 0.008 | 41.894 | -0.001 | 0.001 |
| 0.028 | 0.021 | 0.013 | -0.004 | 41.896 | -17.695 |
| 0.028 | 0.020 | 0.013 | -0.004 | -17.696 | 64.951 |
| 172.726 | 42.820 | 19.731 | -17.693 | 0.000 | 0.000 |
| 65.255 | 107.199 | 62.767 | 0.538 | 0.000 | 0.000 |
| 19.746 | 19.747 | 195.052 | 0.000 | 0.000 | 0.000 |
| -0.343 | 1.706 | -1.363 | 20.327 | 0.000 | -0.000 |
| 0.679 | 0.680 | -1.363 | 0.000 | 20.326 | -1.024 |
| 0.710 | 0.711 | -1.425 | 0.000 | -0.252 | 22.388 |
| 172.727 | 42.823 | 19.733 | -17.693 | -0.000 | -0.000 |
| 63.826 | 105.900 | 65.497 | 0.563 | -0.000 | -0.000 |
| 19.750 | 19.749 | 195.051 | -0.000 | -0.000 | -0.000 |
| -1.705 | 0.342 | 1.363 | 20.324 | -0.000 | 0.000 |
| 0.003 | 0.002 | 0.001 | -0.000 | 41.899 | -17.693 |
| -0.710 | -0.711 | 1.425 | -0.000 | -0.253 | 22.387 |
| 173.161 | 43.055 | 19.594 | -0.051 | 0.025 | 0.017 |
| 43.015 | 173.201 | 19.594 | -0.051 | 0.025 | 0.017 |
| 19.620 | 19.660 | 194.098 | -0.051 | 0.025 | 0.017 |
| 0.153 | 0.116 | -0.003 | 41.766 | -0.006 | -0.030 |
| -0.107 | -0.055 | -0.055 | -0.046 | 41.816 | 0.012 |
| -0.105 | -0.054 | -0.053 | -0.046 | 0.036 | 65.085 |
| 173.247 | 43.062 | 19.626 | 0.051 | -0.025 | -0.017 |
| 43.101 | 173.208 | 19.626 | 0.051 | -0.025 | -0.017 |
| 19.706 | 19.667 | 194.130 | 0.051 | -0.025 | -0.017 |
| -0.147 | -0.098 | 0.010 | 41.798 | 0.007 | 0.032 |
| 0.108 | 0.056 | 0.055 | 0.046 | 41.744 | -0.013 |
| 0.107 | 0.055 | 0.055 | 0.047 | -0.036 | 65.060 |
| 173.200 | 43.058 | 19.608 | -0.005 | 0.003 | 0.002 |
| -9.244 | 145.416 | 99.335 | -0.004 | 0.003 | 0.002 |
| 59.549 | 59.553 | 114.658 | -0.005 | 0.003 | 0.001 |
| 0.015 | 0.012 | -0.000 | 41.779 | -0.001 | -0.003 |
| -0.011 | -0.006 | -0.005 | -0.005 | 41.784 | 0.001 |
| -0.010 | -0.005 | -0.005 | -0.005 | 0.003 | 65.074 |
| 173.209 | 43.059 | 19.611 | 0.005 | -0.003 | -0.002 |
| 43.063 | 173.205 | 19.611 | 0.005 | -0.003 | -0.002 |
| -76.924 | -76.927 | 386.477 | 0.005 | -0.003 | -0.001 |
| -0.015 | -0.010 | 0.001 | 41.782 | 0.001 | 0.003 |
| 0.011 | 0.006 | 0.005 | 0.005 | 41.776 | -0.001 |
| 0.011 | 0.005 | 0.005 | 0.005 | -0.004 | 65.072 |
| 108.884 | 76.768 | 50.090 | -0.001 | 0.000 | 0.000 |
| 76.768 | 108.883 | 50.091 | -0.001 | 0.000 | 0.000 |
| 19.663 | 19.664 | 194.116 | -0.001 | 0.000 | 0.000 |
| 10.864 | 10.863 | -21.631 | 14.458 | -0.000 | -0.000 |
| -0.001 | -0.000 | -0.000 | -0.000 | 41.780 | -0.000 |
| -0.001 | -0.000 | -0.000 | -0.000 | 0.000 | 65.073 |
| 103.465 | 41.812 | 90.292 | 0.001 | -0.000 | -0.000 |
| 55.945 | 93.776 | 85.866 | 0.001 | -0.000 | -0.000 |
| 50.061 | 50.061 | 133.579 | 0.001 | -0.000 | -0.000 |
| -0.002 | -0.001 | -0.000 | 41.780 | 0.000 | 0.000 |
| 0.001 | 0.000 | 0.000 | 0.000 | 41.780 | -0.000 |
| 0.001 | 0.000 | 0.000 | 0.000 | -0.000 | 65.073 |
| 172.629 | 42.768 | 19.830 | 0.040 | 0.006 | -0.047 |
| 63.351 | 108.354 | 63.521 | 0.040 | 0.006 | -0.044 |
| 62.808 | 62.747 | 109.672 | 0.040 | 0.006 | -0.044 |
| -0.092 | -0.202 | -0.105 | 20.484 | 0.034 | -0.005 |
| 0.062 | 0.027 | -0.005 | 0.045 | 20.444 | -0.043 |
| 0.067 | 0.030 | -0.003 | 0.045 | 0.001 | 22.027 |
| 108.202 | 63.199 | 63.456 | -0.040 | -0.006 | 0.044 |
| 42.624 | 172.486 | 19.746 | -0.040 | -0.006 | 0.047 |
| 19.687 | 19.745 | 195.424 | -0.040 | -0.006 | 0.047 |
| 0.103 | 0.216 | 0.111 | 20.400 | -0.034 | 0.004 |
| -0.062 | -0.027 | 0.004 | -0.044 | 20.440 | 0.043 |
| -0.062 | -0.028 | 0.003 | -0.045 | -0.003 | 22.113 |
| 108.348 | 63.240 | 63.472 | 0.004 | 0.001 | -0.004 |
| 63.246 | 108.342 | 63.472 | 0.004 | 0.001 | -0.004 |
| 62.698 | 62.692 | 109.670 | 0.004 | 0.001 | -0.004 |
| -0.009 | -0.020 | -0.011 | 20.477 | 0.003 | -0.001 |
| 0.005 | 0.003 | 0.000 | 0.004 | 41.821 | -0.005 |
| 0.006 | 0.003 | 0.001 | 0.004 | 0.000 | 64.897 |
| 108.327 | 63.231 | 63.465 | -0.004 | -0.001 | 0.004 |
| 63.225 | 108.333 | 63.465 | -0.004 | -0.001 | 0.004 |
| 62.676 | 62.683 | 109.664 | -0.004 | -0.001 | 0.004 |
| 0.010 | 0.022 | 0.011 | 20.468 | -0.003 | 0.000 |
| -0.006 | -0.003 | 0.000 | -0.004 | 20.472 | 0.004 |
| -0.006 | -0.003 | -0.001 | -0.004 | -0.000 | 64.906 |
| 172.531 | 42.726 | 19.789 | 0.000 | 0.000 | -0.000 |
| 63.237 | 108.338 | 63.470 | 0.000 | 0.000 | -0.000 |
| 62.691 | 62.690 | 109.665 | 0.000 | 0.000 | -0.000 |
| -0.001 | -0.002 | -0.001 | 20.473 | 0.000 | -0.000 |
| 0.001 | 0.000 | 0.000 | 0.000 | 20.472 | -0.000 |
| 0.001 | 0.001 | 0.000 | 0.000 | 0.000 | 64.901 |
| 108.284 | 64.135 | 62.619 | -0.000 | -0.000 | 0.000 |
| 42.724 | 172.527 | 19.787 | -0.000 | -0.000 | 0.000 |
| 62.684 | 62.684 | 109.670 | -0.000 | -0.000 | 0.000 |
| 0.001 | 0.002 | 0.001 | 20.472 | -0.000 | 0.000 |
| -0.001 | -0.000 | -0.000 | -0.000 | 20.472 | 0.000 |
| -0.001 | -0.001 | -0.000 | -0.000 | -0.000 | 64.902 |
| 108.540 | 64.595 | 62.528 | 0.782 | -0.062 | -0.032 |
| 42.970 | 172.706 | 19.986 | -10.809 | -0.062 | -0.038 |
| 20.032 | 19.966 | 195.665 | 0.003 | -0.062 | -0.038 |
| 10.873 | -10.776 | 0.133 | 41.782 | -0.067 | 0.002 |
| 0.122 | 0.086 | 0.132 | -0.007 | 41.710 | 10.771 |
| 0.130 | 0.103 | 0.110 | -0.007 | 0.842 | 22.077 |
| 172.284 | 42.547 | 19.589 | 10.809 | 0.062 | 0.038 |
| 42.481 | 172.350 | 19.589 | -10.815 | 0.062 | 0.038 |
| 19.544 | 19.610 | 195.267 | -0.003 | 0.062 | 0.038 |
| 10.743 | -10.862 | -0.138 | 41.770 | 0.063 | -0.002 |
| -0.121 | -0.086 | -0.131 | 0.007 | 41.835 | 10.853 |
| -0.132 | -0.106 | -0.111 | 0.006 | 0.967 | 22.146 |
| 108.405 | 62.938 | 63.761 | 0.452 | -0.006 | -0.003 |
| 42.750 | 172.546 | 19.808 | -10.812 | -0.006 | -0.004 |
| 62.713 | 62.708 | 109.683 | 0.000 | -0.006 | -0.003 |
| 10.818 | -10.808 | 0.013 | 41.773 | -0.007 | 0.000 |
| 0.012 | 0.009 | 0.013 | -0.001 | 41.766 | 10.808 |
| 0.012 | 0.009 | 0.013 | -0.001 | 10.806 | 64.897 |
| 108.355 | 62.899 | 63.725 | 0.451 | 0.006 | 0.003 |
| 42.701 | 172.510 | 19.768 | -10.812 | 0.006 | 0.004 |
| 62.662 | 62.667 | 109.650 | -0.000 | 0.006 | 0.003 |
| 10.805 | -10.817 | -0.014 | 41.772 | 0.006 | -0.000 |
| -0.013 | -0.010 | -0.011 | 0.001 | 20.463 | 0.704 |
| -0.013 | -0.009 | -0.013 | 0.001 | 10.818 | 64.905 |
| 172.532 | 42.728 | 19.790 | 10.812 | -0.001 | -0.000 |
| 42.728 | 172.532 | 19.790 | -10.812 | -0.001 | -0.000 |
| 19.791 | 19.790 | 195.470 | 0.000 | -0.001 | -0.000 |
| 0.702 | -0.700 | 0.001 | 20.457 | -0.001 | 0.000 |
| 0.001 | 0.001 | 0.001 | -0.000 | 41.772 | 10.812 |
| 0.001 | 0.001 | 0.001 | -0.000 | 10.811 | 64.901 |
| 172.524 | 42.723 | 19.786 | 10.812 | 0.001 | 0.000 |
| 42.723 | 172.525 | 19.786 | -10.812 | 0.001 | 0.000 |
| 62.682 | 62.683 | 109.668 | -0.000 | 0.001 | 0.000 |
| 0.700 | -0.701 | -0.001 | 20.457 | 0.001 | -0.000 |
| -0.001 | -0.001 | -0.001 | 0.000 | 41.773 | 10.812 |
| -0.001 | -0.001 | -0.001 | 0.000 | 10.813 | 64.902 |
| 140.115 | 36.171 | 58.489 | 13.131 | 0.027 | 0.100 |
| 197.640 | 188.028 | -149.845 | 5.661 | 0.027 | 0.107 |
| 212.889 | 212.845 | -191.392 | 0.004 | 0.027 | 0.107 |
| 115.714 | 126.773 | -241.718 | 5.728 | 0.002 | 0.043 |
| 120.988 | 120.951 | -241.760 | 0.007 | 5.706 | -5.545 |
| 120.986 | 120.950 | -241.753 | 0.007 | -5.619 | -4.662 |
| 194.986 | 91.942 | -49.862 | 12.989 | -0.027 | -0.100 |
| -44.411 | -53.873 | 333.560 | 5.646 | -0.027 | -0.107 |
| 31.468 | 31.507 | 171.494 | -0.004 | -0.027 | -0.100 |
| -127.030 | -115.472 | 241.714 | 5.611 | -0.003 | -0.041 |
| -120.987 | -120.951 | 241.760 | -0.007 | 5.635 | -5.764 |
| -120.984 | -120.949 | 241.753 | -0.006 | -5.690 | -4.881 |
| 152.835 | 57.347 | 25.568 | 7.787 | 0.003 | 0.010 |
| 57.351 | 152.831 | 25.568 | -7.786 | 0.003 | 0.010 |
| 32.509 | 32.505 | 168.472 | 0.000 | 0.003 | 0.010 |
| 6.253 | 20.145 | -26.324 | 2.617 | 0.000 | 0.004 |
| 13.173 | 13.170 | -26.328 | 0.001 | 2.615 | -6.948 |
| 12.029 | 12.025 | -24.036 | 0.001 | -5.562 | -4.358 |
| 56.256 | 64.253 | 115.017 | -5.484 | -0.003 | -0.011 |
| 64.249 | 56.261 | 115.017 | 5.483 | -0.003 | -0.011 |
| 79.348 | 79.352 | 75.336 | -0.000 | -0.003 | -0.011 |
| -17.703 | -6.469 | 24.093 | 5.782 | -0.000 | -0.004 |
| -13.173 | -13.170 | 26.328 | -0.001 | 2.608 | -6.970 |
| -12.029 | -12.025 | 24.036 | -0.001 | -5.569 | -4.380 |
| 97.043 | 68.267 | 70.326 | -1.433 | 0.000 | 0.001 |
| 43.051 | 173.191 | 19.610 | -9.733 | 0.000 | 0.001 |
| 19.662 | 19.662 | 194.130 | 0.000 | 0.000 | 0.001 |
| 9.734 | -9.734 | -0.001 | 41.752 | 0.000 | 0.000 |
| 0.599 | 0.598 | -1.201 | 0.000 | 23.676 | 2.024 |
| 0.926 | 0.926 | -1.853 | 0.000 | -2.056 | 11.560 |
| 95.744 | 66.373 | 73.515 | -1.368 | -0.000 | -0.001 |
| 66.372 | 95.746 | 73.514 | 1.367 | -0.000 | -0.001 |
| 19.666 | 19.666 | 194.129 | -0.000 | -0.000 | -0.001 |
| -0.621 | -0.901 | 1.520 | 19.254 | -0.000 | -0.000 |
| -0.507 | -0.507 | 1.018 | -0.000 | 26.495 | 3.225 |
| -0.926 | -0.926 | 1.853 | -0.000 | -2.057 | 11.558 |
| -552.808 | -569.388 | 1353.351 | 0.010 | 0.043 | 0.064 |
| -569.277 | -552.730 | 1353.161 | 0.013 | 0.043 | 0.064 |
| -1336.064 | -1336.084 | 2901.069 | 0.012 | 0.043 | 0.064 |
| -1417.301 | -1417.480 | 2829.613 | 10.778 | 0.016 | 0.005 |
| -1417.694 | -1417.699 | 2829.509 | 0.012 | 10.778 | 0.063 |
| -1417.690 | -1417.695 | 2829.506 | 0.013 | 0.055 | 5.849 |
| 1500.248 | 1488.717 | -2748.014 | -0.012 | -0.043 | -0.064 |
| 1488.698 | 1500.267 | -2748.014 | -0.012 | -0.043 | -0.064 |
| 1499.127 | 1499.147 | -2757.894 | -0.012 | -0.043 | -0.064 |
| 1417.311 | 1417.489 | -2829.607 | 10.674 | -0.020 | -0.005 |
| 1417.694 | 1417.699 | -2829.508 | -0.013 | 10.668 | -0.063 |
| 1417.692 | 1417.696 | -2829.505 | -0.012 | -0.055 | 5.724 |
| -58.803 | -70.691 | 364.144 | 0.001 | 0.004 | 0.006 |
| -70.689 | -58.805 | 364.144 | 0.001 | 0.004 | 0.006 |
| -16.438 | -16.440 | 267.020 | 0.001 | 0.004 | 0.006 |
| -141.698 | -141.716 | 282.898 | 10.736 | 0.002 | 0.001 |
| -141.738 | -141.738 | 282.888 | 0.001 | 10.736 | 0.006 |
| -141.718 | -141.718 | 282.848 | 0.001 | 0.006 | 5.815 |
| 191.693 | 139.720 | -95.740 | -0.001 | -0.004 | -0.007 |
| 139.718 | 191.694 | -95.740 | -0.001 | -0.004 | -0.007 |
| 127.731 | 127.732 | -20.488 | -0.001 | -0.004 | -0.007 |
| 141.699 | 141.717 | -282.898 | 10.725 | -0.002 | -0.000 |
| 141.738 | 141.738 | -282.888 | -0.001 | 10.725 | -0.006 |
| 141.718 | 141.718 | -282.848 | -0.001 | -0.005 | 5.802 |
| 99.192 | 48.085 | 87.917 | 0.000 | 0.000 | 0.001 |
| 58.307 | 106.467 | 70.448 | 0.000 | 0.000 | 0.001 |
| 19.738 | 19.738 | 194.984 | 0.000 | 0.000 | 0.001 |
| -13.875 | -13.877 | 27.702 | 11.375 | 0.000 | 0.000 |
| -7.022 | -7.022 | 14.001 | 0.000 | 26.277 | -0.000 |
| -13.719 | -13.719 | 27.381 | 0.000 | 0.001 | 7.699 |
| 123.871 | 73.388 | 38.044 | -0.000 | -0.000 | -0.001 |
| 73.387 | 123.872 | 38.044 | -0.000 | -0.000 | -0.001 |
| 89.187 | 89.187 | 56.312 | -0.000 | -0.000 | -0.001 |
| 0.000 | 0.002 | 0.001 | 41.701 | -0.000 | -0.000 |
| 7.022 | 7.022 | -14.001 | -0.000 | 26.275 | -0.002 |
| 13.719 | 13.719 | -27.381 | -0.000 | -0.001 | 7.698 |
| -259611.538 | -1177304.166 | -2225667.471 | 1265133.737 | 549945.871 | -82593.728 |
| -259648.050 | -1177398.238 | -2225605.536 | 1264947.256 | 549797.504 | -82695.351 |
| -259671.120 | -1177348.833 | -2225575.049 | 1265068.333 | 549882.036 | -82631.341 |
| -259794.051 | -1177217.095 | -2225646.622 | 1265444.029 | 550100.672 | -82370.765 |
| -259694.720 | -1177317.199 | -2225698.511 | 1265246.888 | 550020.107 | -82503.942 |
| -259784.884 | -1177424.682 | -2225625.568 | 1265060.516 | 549850.704 | -82608.205 |
| 259823.178 | 1177379.738 | 2225764.639 | -1265247.324 | -550001.120 | 82502.028 |
| 259746.190 | 1177291.466 | 2225897.202 | -1265372.482 | -550143.448 | 82467.808 |
| 259748.260 | 1177341.500 | 2225866.696 | -1265280.015 | -550043.882 | 82504.023 |
| 259750.613 | 1177443.004 | 2225589.520 | -1265011.362 | -549809.083 | 82651.899 |
| 259737.022 | 1177366.533 | 2225734.972 | -1265134.356 | -549927.464 | 82591.751 |
| 259714.558 | 1177244.959 | 2225703.254 | -1265364.894 | -550078.634 | 82442.972 |
| -25866.272 | -117684.984 | -222497.859 | 126497.978 | 54982.695 | -8266.418 |
| -25843.927 | -117747.226 | -222427.509 | 126386.114 | 54883.317 | -8301.306 |
| -25867.259 | -117708.975 | -222422.916 | 126486.662 | 54960.496 | -8260.027 |
| -26073.383 | -117668.413 | -222646.841 | 126600.433 | 55082.546 | -8223.738 |
| -25942.420 | -117723.506 | -222596.910 | 126525.114 | 55030.052 | -8260.494 |
| -25945.830 | -117789.852 | -222522.558 | 126456.464 | 54937.758 | -8258.950 |
| 26083.014 | 117783.937 | 222644.917 | -126536.213 | -55009.853 | 8246.569 |
| 26082.998 | 117707.582 | 222751.647 | -126638.273 | -55141.816 | 8207.869 |
| 26065.423 | 117752.005 | 222725.264 | -126563.818 | -55045.884 | 8239.046 |
| 25868.167 | 117799.605 | 222520.264 | -126422.777 | -54920.652 | 8292.167 |
| 25993.183 | 117746.798 | 222564.053 | -126500.247 | -54965.113 | 8262.800 |
| 25999.249 | 117676.758 | 222626.316 | -126575.185 | -55060.311 | 8253.351 |
| -2497.300 | -11719.679 | -22171.928 | 12643.495 | 5490.631 | -825.624 |
| -2372.759 | -11723.667 | -22225.440 | 12552.619 | 5548.429 | -899.154 |
| -2482.662 | -11743.418 | -22135.027 | 12609.069 | 5475.447 | -837.431 |
| -2732.942 | -11809.102 | -22347.997 | 12665.856 | 5565.845 | -754.102 |
| -2575.332 | -11762.266 | -22272.994 | 12659.642 | 5532.817 | -828.202 |
| -2550.697 | -11812.084 | -22234.625 | 12603.718 | 5468.888 | -815.067 |
| 2716.328 | 11825.668 | 22333.010 | -12662.770 | -5510.741 | 821.383 |
| 2740.420 | 11787.295 | 22118.025 | -12719.860 | -5674.603 | 805.172 |
| 2701.765 | 11817.724 | 22426.138 | -12666.391 | -5543.912 | 809.743 |
| 2436.168 | 11813.231 | 22279.582 | -12561.350 | -5527.866 | 883.684 |
| 2618.368 | 11782.258 | 22238.129 | -12643.325 | -5472.553 | 824.032 |
| 2647.128 | 11757.947 | 22328.711 | -12663.918 | -5550.000 | 822.712 |
| -933.790 | -848.392 | 2007.112 | 11.539 | -0.059 | 0.090 |
| 42.932 | 173.204 | 19.507 | 8.092 | -0.059 | 0.089 |
| 19.432 | 19.474 | 193.750 | -0.020 | -0.059 | 0.089 |
| -7.989 | 8.094 | -0.027 | 41.717 | -0.042 | 0.010 |
| -0.246 | -0.194 | -0.091 | -0.023 | 41.706 | -8.022 |
| -945.000 | -944.973 | 1879.306 | -0.023 | 11.519 | -42.750 |
| 173.573 | 43.302 | 19.638 | -8.092 | 0.059 | -0.089 |
| 43.344 | 173.531 | 19.638 | 8.131 | 0.059 | -0.089 |
| 19.844 | 19.802 | 193.880 | 0.020 | 0.059 | -0.089 |
| -8.239 | 8.124 | 0.028 | 41.828 | 0.043 | -0.009 |
| 0.246 | 0.194 | 0.091 | 0.023 | 41.839 | -8.201 |
| 945.001 | 944.973 | -1879.306 | 0.023 | 11.653 | -42.931 |
| -78.697 | 1.825 | 311.343 | 11.113 | -0.006 | 0.009 |
| 53.326 | 172.272 | 10.437 | 8.662 | -0.006 | 0.009 |
| 36.309 | 36.311 | 160.582 | -0.002 | -0.006 | 0.009 |
| -82.589 | -105.623 | 187.209 | -13.499 | -0.004 | 0.002 |
| -50.824 | -50.820 | 101.007 | -0.002 | 12.036 | 2.452 |
| 5.537 | 5.542 | -11.121 | -0.002 | -9.232 | 62.416 |
| 169.516 | 41.153 | 25.469 | -9.563 | 0.006 | -0.009 |
| 190.135 | 103.969 | -57.554 | -11.628 | 0.006 | -0.009 |
| 45.209 | 45.206 | 143.041 | 0.002 | 0.006 | -0.009 |
| 105.607 | 82.603 | -187.209 | -13.488 | 0.004 | -0.002 |
| 50.806 | 50.802 | -100.971 | 0.002 | 12.060 | 2.431 |
| -5.537 | -5.542 | 11.121 | 0.002 | -9.219 | 62.398 |
| 71.456 | 68.277 | 95.937 | 3.479 | -0.001 | 0.001 |
| 62.646 | 116.646 | 56.584 | 2.455 | -0.001 | 0.001 |
| 19.636 | 19.637 | 193.816 | -0.000 | -0.001 | 0.001 |
| -8.110 | 8.111 | -0.000 | 41.772 | -0.000 | 0.000 |
| -7.171 | -7.171 | 14.260 | -0.000 | -0.327 | 6.836 |
| -6.313 | -6.312 | 12.553 | -0.000 | 5.045 | -6.992 |
| 77.375 | 81.476 | 76.927 | 4.144 | 0.001 | -0.001 |
| 66.765 | 125.422 | 43.770 | 2.902 | 0.001 | -0.001 |
| 19.640 | 19.639 | 193.814 | 0.000 | 0.001 | -0.001 |
| -1.980 | 5.930 | -3.926 | 30.062 | 0.000 | -0.000 |
| 7.171 | 7.171 | -14.260 | 0.000 | -0.326 | 6.834 |
| 6.313 | 6.312 | -12.553 | 0.000 | 5.046 | -6.994 |
| 172.827 | 42.720 | 19.414 | -19.463 | 0.019 | 0.063 |
| 42.668 | 172.880 | 19.414 | 19.470 | 0.019 | 0.063 |
| 19.260 | 19.313 | 193.889 | 0.004 | 0.019 | 0.063 |
| -19.609 | 19.314 | -0.134 | 41.816 | 0.024 | -0.002 |
| -0.464 | -0.396 | -0.231 | 0.012 | 41.837 | -19.414 |
| -0.463 | -0.393 | -0.229 | 0.012 | -19.438 | 65.131 |
| 173.631 | 43.419 | 19.799 | -19.470 | -0.019 | -0.063 |
| 43.472 | 173.579 | 19.799 | 19.463 | -0.019 | -0.063 |
| 20.064 | 20.011 | 194.274 | -0.004 | -0.019 | -0.063 |
| -19.323 | 19.655 | 0.145 | 41.817 | -0.030 | 0.006 |
| 0.464 | 0.396 | 0.231 | -0.012 | 41.780 | -19.519 |
| 0.464 | 0.396 | 0.230 | -0.011 | -19.495 | 65.027 |
| -12.107 | -53.649 | 300.302 | 0.511 | 0.002 | 0.006 |
| 5.096 | 86.926 | 143.221 | 10.604 | 0.002 | 0.006 |
| -139.320 | -139.314 | 510.530 | 0.000 | 0.002 | 0.006 |
| -51.875 | -26.381 | 77.846 | 33.917 | 0.002 | -0.000 |
| -0.046 | -0.040 | -0.023 | 0.001 | 41.811 | -19.461 |
| -0.046 | -0.039 | -0.023 | 0.001 | -19.463 | 65.085 |
| 173.269 | 43.105 | 19.626 | -19.467 | -0.002 | -0.006 |
| 43.110 | 173.264 | 19.626 | 19.466 | -0.002 | -0.006 |
| 19.702 | 19.697 | 194.101 | -0.000 | -0.002 | -0.006 |
| 276.112 | 228.973 | -502.799 | -8.742 | -0.003 | -0.000 |
| 0.046 | 0.040 | 0.023 | -0.001 | 41.805 | -19.472 |
| 0.046 | 0.040 | 0.023 | -0.001 | -19.469 | 65.075 |
| 62.985 | 57.490 | 115.000 | 7.654 | 0.000 | 0.001 |
| 57.490 | 62.984 | 115.001 | -7.654 | 0.000 | 0.001 |
| 47.615 | 47.616 | 138.412 | 0.000 | 0.000 | 0.001 |
| -19.468 | 19.465 | -0.001 | 41.808 | 0.000 | -0.000 |
| -0.005 | -0.004 | -0.002 | 0.000 | 41.808 | -19.466 |
| -0.004 | -0.004 | -0.002 | 0.000 | -19.466 | 65.080 |
| 126.553 | 71.996 | 37.288 | -4.449 | -0.000 | -0.001 |
| 71.995 | 126.555 | 37.287 | 4.450 | -0.000 | -0.001 |
| 70.489 | 70.488 | 92.885 | -0.000 | -0.000 | -0.001 |
| 36.359 | 4.930 | -41.101 | 0.485 | -0.000 | 0.000 |
| 0.005 | 0.004 | 0.002 | -0.000 | 41.808 | -19.467 |
| 0.004 | 0.004 | 0.002 | -0.000 | -19.467 | 65.079 |
| 108.312 | 64.526 | 62.528 | -1.344 | 0.043 | -0.036 |
| 63.510 | 108.443 | 63.413 | 1.013 | 0.043 | -0.036 |
| 19.873 | 19.955 | 195.539 | 0.022 | 0.043 | -0.037 |
| -19.582 | 19.316 | -0.017 | 41.841 | 0.030 | -0.032 |
| 0.045 | 0.136 | 0.072 | 0.031 | 20.498 | -1.283 |
| 0.046 | 0.135 | 0.073 | 0.031 | -1.418 | 22.013 |
| 172.444 | 42.557 | 19.715 | -19.483 | -0.043 | 0.037 |
| 63.354 | 108.128 | 63.235 | 0.969 | -0.043 | 0.036 |
| 19.703 | 19.621 | 195.394 | -0.022 | -0.043 | 0.037 |
| -1.126 | 1.337 | -0.021 | 20.457 | -0.027 | 0.027 |
| -0.045 | -0.136 | -0.073 | -0.031 | 20.415 | -1.196 |
| -0.046 | -0.138 | -0.072 | -0.031 | -1.497 | 22.098 |
| 108.273 | 64.143 | 62.658 | -1.275 | 0.004 | -0.004 |
| 63.874 | 108.256 | 62.944 | 1.159 | 0.004 | -0.004 |
| 19.797 | 19.805 | 195.474 | 0.002 | 0.004 | -0.004 |
| -19.474 | 19.447 | -0.002 | 41.850 | 0.003 | -0.003 |
| 0.004 | 0.014 | 0.007 | 0.003 | 20.486 | -1.265 |
| 0.005 | 0.015 | 0.006 | 0.003 | -19.457 | 64.898 |
| 108.302 | 63.408 | 63.299 | -1.000 | -0.004 | 0.004 |
| 42.716 | 172.512 | 19.781 | 19.459 | -0.004 | 0.004 |
| 19.779 | 19.771 | 195.459 | -0.002 | -0.004 | 0.004 |
| -1.249 | 1.270 | -0.002 | 20.481 | -0.003 | 0.003 |
| -0.005 | -0.014 | -0.007 | -0.003 | 20.477 | -1.256 |
| -0.005 | -0.015 | -0.006 | -0.003 | -19.466 | 64.906 |
| 108.312 | 63.426 | 63.309 | -0.998 | 0.000 | -0.000 |
| 42.726 | 172.532 | 19.789 | 19.462 | 0.000 | -0.000 |
| 62.690 | 62.691 | 109.666 | 0.000 | 0.000 | -0.000 |
| -19.463 | 19.460 | -0.000 | 41.850 | 0.000 | -0.000 |
| 0.001 | 0.002 | 0.001 | 0.000 | 41.851 | -19.462 |
| 0.001 | 0.002 | 0.001 | 0.000 | -19.461 | 64.902 |
| 172.526 | 42.722 | 19.787 | -19.462 | -0.000 | 0.000 |
| 64.122 | 108.265 | 62.649 | 1.276 | -0.000 | 0.000 |
| 19.787 | 19.786 | 195.464 | -0.000 | -0.000 | 0.000 |
| -19.461 | 19.462 | -0.000 | 41.850 | -0.000 | 0.000 |
| -0.001 | -0.002 | -0.001 | -0.000 | 41.850 | -19.461 |
| -0.001 | -0.002 | -0.001 | -0.000 | -19.462 | 64.903 |
| -203.436 | -219.133 | 654.978 | 0.034 | -0.004 | 0.028 |
| 42.479 | 172.441 | 19.523 | 0.034 | -0.004 | 0.023 |
| 19.422 | 19.498 | 194.884 | 0.034 | -0.004 | 0.023 |
| -292.736 | -292.796 | 583.992 | 2.863 | -0.022 | -0.013 |
| -292.968 | -292.897 | 583.977 | 0.033 | 2.783 | 0.032 |
| -292.963 | -292.891 | 583.973 | 0.033 | -0.004 | -10.565 |
| 350.907 | 372.068 | -485.978 | -0.035 | 0.004 | -0.032 |
| 372.125 | 350.850 | -485.978 | -0.034 | 0.004 | -0.032 |
| 390.900 | 390.843 | -545.120 | -0.035 | 0.004 | -0.032 |
| 0.118 | 0.158 | 0.211 | 41.700 | 0.023 | 0.022 |
| 292.968 | 292.897 | -583.978 | -0.033 | 2.789 | -0.033 |
| 292.965 | 292.893 | -583.972 | -0.032 | 0.003 | -10.629 |
| 51.498 | 34.136 | 149.248 | 0.003 | -0.000 | 0.003 |
| 34.121 | 51.547 | 149.214 | 0.004 | -0.000 | 0.003 |
| 68.750 | 68.755 | 97.088 | 0.003 | -0.000 | 0.003 |
| -28.025 | -28.029 | 55.810 | 4.539 | -0.002 | -0.002 |
| -29.262 | -29.255 | 58.329 | 0.003 | 2.832 | 0.003 |
| -29.234 | -29.227 | 58.273 | 0.003 | -0.000 | -10.432 |
| 87.360 | 108.316 | 39.659 | -0.004 | 0.000 | -0.003 |
| 108.341 | 87.330 | 39.665 | -0.003 | 0.000 | -0.003 |
| 19.784 | 19.776 | 195.119 | -0.003 | 0.000 | -0.002 |
| 29.239 | 29.245 | -58.330 | 2.825 | 0.002 | 0.001 |
| 29.262 | 29.255 | -58.329 | -0.003 | 2.833 | -0.003 |
| 29.234 | 29.227 | -58.273 | -0.003 | 0.000 | -10.439 |
| 78.137 | 69.636 | 87.380 | 0.000 | -0.000 | 0.000 |
| 60.376 | 132.813 | 42.013 | 0.000 | -0.000 | 0.000 |
| 45.395 | 45.395 | 143.855 | 0.000 | -0.000 | 0.000 |
| -0.001 | -0.002 | -0.002 | 41.780 | -0.000 | -0.000 |
| -2.219 | -2.218 | 4.410 | 0.000 | 12.335 | -0.000 |
| -2.396 | -2.395 | 4.765 | 0.000 | -0.001 | 17.030 |
| 102.211 | 59.157 | 73.830 | -0.001 | 0.000 | -0.000 |
| 80.134 | 114.717 | 40.387 | -0.001 | 0.000 | -0.000 |
| 49.130 | 49.130 | 136.420 | -0.000 | 0.000 | -0.000 |
| 0.321 | 0.321 | -0.629 | 37.518 | 0.000 | 0.000 |
| 2.219 | 2.218 | -4.410 | -0.000 | 12.335 | -0.001 |
| 2.396 | 2.395 | -4.765 | -0.000 | -0.000 | 17.029 |
| 118.353 | 74.040 | 66.504 | -1.101 | -0.731 | 0.037 |
| 52.370 | 182.539 | 24.184 | -1.098 | -0.725 | 0.044 |
| 28.934 | 28.937 | 198.606 | -1.098 | -0.725 | 0.044 |
| 9.365 | 9.378 | 4.655 | 19.108 | -0.762 | -0.044 |
| 9.225 | 9.243 | 4.568 | -1.093 | 40.639 | 0.050 |
| 9.258 | 9.279 | 4.495 | -1.096 | -0.720 | 22.431 |
| 163.982 | 33.813 | 15.016 | 1.098 | 0.725 | -0.044 |
| 51.251 | 99.983 | 61.361 | 1.101 | 0.732 | -0.038 |
| 53.180 | 53.174 | 104.236 | 1.101 | 0.732 | -0.038 |
| -9.388 | -9.362 | -4.639 | 21.279 | 0.771 | 0.048 |
| -9.217 | -9.239 | -4.563 | 1.093 | 42.065 | -0.052 |
| -9.253 | -9.277 | -4.493 | 1.097 | 0.719 | 22.342 |
| 174.187 | 44.021 | 20.058 | -0.110 | -0.073 | 0.004 |
| 44.020 | 174.187 | 20.058 | -0.110 | -0.073 | 0.004 |
| 63.392 | 63.393 | 109.260 | -0.110 | -0.073 | 0.004 |
| 0.936 | 0.937 | 0.465 | 20.135 | -0.076 | -0.004 |
| 0.925 | 0.927 | 0.450 | -0.110 | 20.172 | 0.005 |
| 0.922 | 0.924 | 0.457 | -0.109 | -0.071 | 65.088 |
| 108.414 | 59.616 | 65.393 | 0.110 | 0.073 | -0.004 |
| 63.414 | 108.067 | 61.957 | 0.110 | 0.073 | -0.004 |
| 18.729 | 18.729 | 193.564 | 0.110 | 0.073 | -0.004 |
| -0.939 | -0.936 | -0.464 | 20.352 | 0.077 | 0.005 |
| -0.925 | -0.927 | -0.450 | 0.110 | 20.316 | -0.005 |
| -0.922 | -0.924 | -0.456 | 0.109 | 0.071 | 65.078 |
| 109.439 | 60.641 | 65.891 | -0.011 | -0.007 | 0.000 |
| 64.409 | 109.199 | 62.379 | -0.011 | -0.007 | 0.000 |
| 62.556 | 62.556 | 108.851 | -0.011 | -0.007 | 0.000 |
| 0.094 | 0.093 | 0.047 | 20.234 | -0.008 | -0.000 |
| 0.093 | 0.093 | 0.045 | -0.011 | 20.237 | 0.000 |
| 0.093 | 0.092 | 0.047 | -0.011 | -0.007 | 22.305 |
| 109.250 | 60.454 | 65.799 | 0.011 | 0.007 | -0.000 |
| 64.221 | 109.013 | 62.286 | 0.011 | 0.007 | -0.000 |
| 62.366 | 62.366 | 108.766 | 0.011 | 0.007 | -0.000 |
| -0.094 | -0.094 | -0.047 | 20.255 | 0.008 | 0.000 |
| -0.092 | -0.092 | -0.046 | 0.011 | 41.361 | -0.001 |
| -0.092 | -0.091 | -0.047 | 0.011 | 0.007 | 22.304 |
| 172.010 | 42.303 | 19.614 | -0.019 | 0.065 | 0.107 |
| 68.324 | 75.550 | 90.109 | -0.019 | 0.065 | 0.099 |
| 77.694 | 77.718 | 78.866 | -0.019 | 0.065 | 0.099 |
| -0.095 | -0.192 | -0.114 | 41.830 | 0.066 | 0.033 |
| -0.441 | -0.392 | -0.238 | -0.013 | 41.899 | 0.111 |
| -0.441 | -0.392 | -0.238 | -0.013 | 0.071 | 64.981 |
| 114.814 | 66.199 | 54.856 | 0.019 | -0.065 | -0.101 |
| 77.076 | 81.642 | 77.170 | 0.019 | -0.065 | -0.099 |
| 20.202 | 20.169 | 195.913 | 0.019 | -0.065 | -0.107 |
| 0.095 | 0.206 | 0.118 | 41.834 | -0.065 | -0.031 |
| 0.441 | 0.392 | 0.238 | 0.013 | 41.757 | -0.111 |
| 2.613 | 2.573 | -4.120 | 0.013 | -0.071 | 25.523 |
| 107.836 | 64.346 | 62.641 | -0.002 | 0.007 | 0.010 |
| 63.110 | 107.232 | 64.483 | -0.002 | 0.007 | 0.010 |
| 19.770 | 19.774 | 195.688 | -0.002 | 0.007 | 0.011 |
| -0.264 | -0.274 | 0.499 | 19.780 | 0.007 | 0.003 |
| -0.290 | -0.286 | 0.469 | -0.001 | 20.534 | 0.010 |
| -0.044 | -0.039 | -0.024 | -0.001 | 0.007 | 64.881 |
| 107.786 | 63.702 | 63.527 | 0.002 | -0.007 | -0.010 |
| 63.704 | 107.783 | 63.527 | 0.002 | -0.007 | -0.010 |
| 63.025 | 63.022 | 109.309 | 0.002 | -0.007 | -0.010 |
| 0.010 | 0.021 | 0.012 | 41.829 | -0.006 | -0.003 |
| 0.290 | 0.286 | -0.469 | 0.001 | 20.520 | -0.010 |
| 0.044 | 0.039 | 0.024 | 0.001 | -0.007 | 64.859 |
| 172.401 | 42.660 | 19.817 | -0.000 | 0.001 | 0.001 |
| 42.660 | 172.401 | 19.817 | -0.000 | 0.001 | 0.001 |
| 19.806 | 19.806 | 195.708 | -0.000 | 0.001 | 0.001 |
| -0.026 | -0.027 | 0.048 | 20.481 | 0.001 | 0.000 |
| -0.004 | -0.004 | -0.002 | -0.000 | 41.829 | 0.001 |
| -0.030 | -0.029 | 0.048 | -0.000 | 0.001 | 22.123 |
| 108.204 | 64.126 | 62.595 | 0.000 | -0.001 | -0.001 |
| 42.666 | 172.405 | 19.821 | 0.000 | -0.001 | -0.001 |
| 62.754 | 62.754 | 109.759 | 0.000 | -0.001 | -0.001 |
| 0.026 | 0.027 | -0.048 | 20.482 | -0.001 | -0.000 |
| 0.004 | 0.004 | 0.002 | 0.000 | 41.828 | -0.001 |
| 0.030 | 0.029 | -0.048 | 0.000 | -0.001 | 22.121 |
| 831.343 | 896.007 | -1485.550 | 0.008 | -0.026 | 0.070 |
| 895.942 | 831.408 | -1485.550 | 0.008 | -0.026 | 0.070 |
| 865.110 | 865.175 | -1490.102 | 0.008 | -0.026 | 0.071 |
| 787.801 | 787.770 | -1568.836 | -6.497 | -0.036 | -0.007 |
| 787.522 | 787.602 | -1568.926 | 0.013 | -6.557 | 0.069 |
| 787.020 | 787.098 | -1567.922 | 0.013 | -0.027 | -30.041 |
| -736.538 | -680.675 | 1646.612 | -0.008 | 0.026 | -0.071 |
| -680.610 | -736.603 | 1646.612 | -0.008 | 0.026 | -0.071 |
| -703.718 | -703.783 | 1635.312 | -0.008 | 0.026 | -0.070 |
| -787.800 | -787.749 | 1568.844 | -6.558 | 0.039 | 0.009 |
| -787.521 | -787.601 | 1568.927 | -0.013 | -6.504 | -0.069 |
| -787.018 | -787.099 | 1567.922 | -0.013 | 0.026 | -30.180 |
| 106.500 | 171.738 | -42.160 | 0.001 | -0.003 | 0.007 |
| 171.731 | 106.506 | -42.160 | 0.001 | -0.003 | 0.007 |
| 77.723 | 77.730 | 78.481 | 0.001 | -0.003 | 0.007 |
| 73.924 | 73.921 | -147.212 | -3.544 | -0.004 | -0.001 |
| -0.019 | -0.010 | -0.008 | 0.001 | 41.840 | 0.007 |
| -0.019 | -0.010 | -0.008 | 0.001 | -0.003 | 65.077 |
| 173.207 | 43.060 | 19.622 | -0.001 | 0.003 | -0.007 |
| 43.067 | 173.200 | 19.622 | -0.001 | 0.003 | -0.007 |
| 42.197 | 42.190 | 149.324 | -0.001 | 0.003 | -0.007 |
| -0.010 | -0.006 | 0.002 | 41.839 | 0.004 | 0.001 |
| 0.019 | 0.010 | 0.008 | -0.001 | 41.845 | -0.007 |
| 0.019 | 0.010 | 0.008 | -0.001 | 0.003 | 65.063 |
| 110.063 | 68.404 | 57.229 | 0.000 | -0.000 | 0.001 |
| 69.754 | 112.883 | 53.076 | 0.000 | -0.000 | 0.001 |
| 19.666 | 19.667 | 194.154 | 0.000 | -0.000 | 0.001 |
| 3.353 | 3.353 | -6.676 | 21.168 | -0.000 | -0.000 |
| 3.350 | 3.351 | -6.677 | 0.000 | 21.167 | 0.001 |
| 3.714 | 3.715 | -7.402 | 0.000 | -0.000 | 20.139 |
| 105.481 | 63.449 | 66.729 | -0.000 | 0.000 | -0.001 |
| 43.051 | 173.189 | 19.616 | -0.000 | 0.000 | -0.001 |
| 19.669 | 19.668 | 194.152 | -0.000 | 0.000 | -0.001 |
| -3.353 | -3.353 | 6.676 | 21.167 | 0.000 | 0.000 |
| -3.350 | -3.351 | 6.677 | -0.000 | 21.168 | -0.001 |
| -3.714 | -3.715 | 7.402 | -0.000 | 0.000 | 20.137 |
| 172.157 | 42.323 | 19.579 | 0.012 | 0.017 | 0.092 |
| 63.274 | 107.839 | 62.947 | 0.012 | 0.016 | 0.093 |
| 62.327 | 62.299 | 109.434 | 0.012 | 0.016 | 0.093 |
| -0.073 | -0.217 | -0.097 | 20.488 | 0.024 | 0.021 |
| -0.425 | -0.444 | -0.239 | 0.017 | 20.477 | 0.088 |
| -0.422 | -0.443 | -0.238 | 0.018 | 0.017 | 22.150 |
| 108.619 | 64.055 | 63.349 | -0.012 | -0.016 | -0.093 |
| 64.760 | 108.613 | 62.651 | -0.012 | -0.016 | -0.093 |
| 63.058 | 63.087 | 109.879 | -0.012 | -0.016 | -0.094 |
| 0.083 | 0.226 | 0.101 | 20.442 | -0.028 | -0.020 |
| 0.424 | 0.444 | 0.239 | -0.017 | 20.441 | -0.088 |
| 0.418 | 0.437 | 0.245 | -0.016 | -0.018 | 64.813 |
| 108.151 | 63.999 | 62.794 | 0.001 | 0.002 | 0.010 |
| 63.602 | 108.235 | 63.107 | 0.001 | 0.002 | 0.009 |
| 19.751 | 19.748 | 195.446 | 0.001 | 0.002 | 0.009 |
| -0.007 | -0.021 | -0.010 | 41.887 | 0.002 | 0.002 |
| -0.042 | -0.044 | -0.025 | 0.002 | 41.886 | 0.009 |
| -0.042 | -0.044 | -0.025 | 0.002 | 0.002 | 64.911 |
| 108.313 | 63.680 | 63.147 | -0.001 | -0.002 | -0.009 |
| 64.185 | 108.281 | 62.674 | -0.001 | -0.002 | -0.009 |
| 19.825 | 19.828 | 195.487 | -0.001 | -0.002 | -0.009 |
| 0.008 | 0.022 | 0.011 | 41.882 | -0.003 | -0.002 |
| 0.042 | 0.044 | 0.024 | -0.002 | 20.490 | -0.009 |
| 0.042 | 0.044 | 0.024 | -0.002 | -0.002 | 64.894 |
| 172.527 | 42.721 | 19.786 | 0.000 | 0.000 | 0.001 |
| 42.721 | 172.527 | 19.786 | 0.000 | 0.000 | 0.001 |
| 62.686 | 62.686 | 109.663 | 0.000 | 0.000 | 0.001 |
| -0.001 | -0.002 | -0.001 | 41.884 | 0.000 | 0.000 |
| -0.004 | -0.004 | -0.002 | 0.000 | 20.492 | 0.001 |
| -0.004 | -0.004 | -0.002 | 0.000 | 0.000 | 64.903 |
| 108.279 | 63.643 | 63.128 | -0.000 | -0.000 | -0.001 |
| 42.728 | 172.532 | 19.790 | -0.000 | -0.000 | -0.001 |
| 19.791 | 19.792 | 195.466 | -0.000 | -0.000 | -0.001 |
| 0.001 | 0.002 | 0.001 | 20.492 | -0.000 | -0.000 |
| 0.004 | 0.004 | 0.002 | -0.000 | 20.492 | -0.001 |
| 0.004 | 0.004 | 0.002 | -0.000 | -0.000 | 64.902 |
| 172.186 | 42.428 | 19.681 | 0.033 | -0.016 | 0.065 |
| 42.432 | 172.183 | 19.681 | 0.033 | -0.016 | 0.065 |
| -134.778 | -134.778 | 504.371 | 0.033 | -0.017 | 0.060 |
| -267.244 | -267.281 | 534.648 | -16.316 | -0.012 | -0.009 |
| -0.274 | -0.263 | -0.149 | 0.032 | 41.841 | 0.066 |
| -0.271 | -0.260 | -0.147 | 0.033 | -0.015 | 64.942 |
| 172.674 | 42.923 | 19.943 | -0.033 | 0.016 | -0.065 |
| 42.920 | 172.678 | 19.943 | -0.033 | 0.016 | -0.065 |
| 391.043 | 391.044 | -546.641 | -0.033 | 0.017 | -0.061 |
| 267.270 | 267.314 | -534.632 | -16.379 | 0.017 | 0.009 |
| 0.274 | 0.263 | 0.149 | -0.032 | 41.871 | -0.066 |
| 0.275 | 0.264 | 0.149 | -0.032 | 0.015 | 64.811 |
| 172.406 | 42.651 | 19.799 | 0.003 | -0.002 | 0.007 |
| 42.652 | 172.406 | 19.799 | 0.003 | -0.002 | 0.007 |
| 19.780 | 19.780 | 195.640 | 0.003 | -0.002 | 0.007 |
| -23.191 | -23.195 | 46.395 | -8.653 | -0.001 | -0.001 |
| -23.214 | -23.213 | 46.385 | 0.003 | -8.658 | 0.006 |
| -0.027 | -0.026 | -0.015 | 0.003 | -0.002 | 64.884 |
| 58.338 | 107.164 | 69.509 | -0.003 | 0.002 | -0.006 |
| 42.700 | 172.455 | 19.825 | -0.003 | 0.002 | -0.007 |
| 108.088 | 108.088 | 19.041 | -0.003 | 0.002 | -0.006 |
| 23.194 | 23.199 | -46.393 | -8.660 | 0.002 | 0.001 |
| 23.214 | 23.213 | -46.385 | -0.003 | -8.655 | -0.006 |
| 0.027 | 0.026 | 0.015 | -0.003 | 0.002 | 64.870 |
| 172.429 | 42.674 | 19.811 | 0.000 | -0.000 | 0.001 |
| 64.725 | 107.143 | 63.071 | 0.000 | -0.000 | 0.001 |
| 19.802 | 19.802 | 195.654 | 0.000 | -0.000 | 0.001 |
| -0.971 | -0.971 | 1.942 | 20.721 | -0.000 | -0.000 |
| -1.044 | -1.044 | 2.083 | 0.000 | 19.162 | 0.001 |
| -1.019 | -1.019 | 2.032 | 0.000 | -0.000 | 22.041 |
| 107.800 | 64.862 | 62.286 | -0.000 | 0.000 | -0.001 |
| 64.861 | 107.802 | 62.285 | -0.000 | 0.000 | -0.001 |
| 64.365 | 64.366 | 106.481 | -0.000 | 0.000 | -0.001 |
| 0.971 | 0.972 | -1.941 | 20.720 | 0.000 | 0.000 |
| 1.044 | 1.044 | -2.083 | -0.000 | 19.163 | -0.001 |
| 1.037 | 1.037 | -2.068 | -0.000 | 0.000 | 20.742 |
| 172.478 | 42.666 | 19.642 | -0.006 | 0.006 | 0.038 |
| 42.591 | 172.553 | 19.642 | -0.006 | 0.006 | 0.038 |
| 19.544 | 19.619 | 195.030 | -0.006 | 0.006 | 0.038 |
| 0.091 | 0.042 | -0.032 | 41.924 | -0.019 | -0.022 |
| -0.244 | -0.162 | -0.112 | -0.003 | 41.911 | 0.038 |
| -0.242 | -0.159 | -0.111 | -0.003 | 0.014 | 64.980 |
| 172.902 | 42.941 | 19.844 | 0.006 | -0.006 | -0.038 |
| 43.016 | 172.827 | 19.844 | 0.006 | -0.006 | -0.038 |
| 19.968 | 19.893 | 195.232 | 0.006 | -0.006 | -0.038 |
| -0.096 | -0.039 | 0.031 | 41.869 | 0.019 | 0.023 |
| 0.245 | 0.163 | 0.113 | 0.003 | 41.883 | -0.038 |
| 0.244 | 0.162 | 0.112 | 0.004 | -0.014 | 64.905 |
| 172.669 | 42.790 | 19.733 | -0.001 | 0.001 | 0.004 |
| 42.782 | 172.676 | 19.733 | -0.001 | 0.001 | 0.004 |
| 19.735 | 19.742 | 195.121 | -0.001 | 0.001 | 0.004 |
| 0.009 | 0.004 | -0.003 | 41.900 | -0.002 | -0.002 |
| -0.024 | -0.016 | -0.011 | -0.000 | 41.899 | 0.004 |
| -0.024 | -0.016 | -0.011 | -0.000 | 0.001 | 64.947 |
| 172.711 | 42.817 | 19.753 | 0.001 | -0.001 | -0.004 |
| 42.825 | 172.704 | 19.753 | 0.001 | -0.001 | -0.004 |
| 499.186 | 499.178 | -762.648 | 0.001 | -0.001 | -0.004 |
| -0.010 | -0.004 | 0.003 | 41.895 | 0.002 | 0.002 |
| 0.025 | 0.016 | 0.011 | 0.000 | 41.896 | -0.004 |
| 0.024 | 0.016 | 0.011 | 0.000 | -0.001 | 64.939 |
| 172.690 | 42.803 | 19.742 | -0.000 | 0.000 | 0.000 |
| 42.802 | 172.690 | 19.742 | -0.000 | 0.000 | 0.000 |
| 47.641 | 47.642 | 139.413 | -0.000 | 0.000 | 0.000 |
| -24.320 | -24.320 | 48.587 | 23.110 | -0.000 | -0.000 |
| -40.222 | -40.221 | 80.352 | -0.000 | 10.846 | 0.000 |
| -38.204 | -38.203 | 76.319 | -0.000 | 0.000 | 6.576 |
| 141.465 | 84.379 | 9.409 | 0.000 | -0.000 | -0.000 |
| 91.810 | 135.965 | 7.479 | 0.000 | -0.000 | -0.000 |
| 90.427 | 90.426 | 53.944 | 0.000 | -0.000 | -0.000 |
| 24.320 | 24.320 | -48.587 | 23.110 | 0.000 | 0.000 |
| 40.222 | 40.221 | -80.352 | 0.000 | 10.845 | -0.000 |
| 38.204 | 38.203 | -76.319 | 0.000 | -0.000 | 6.575 |
| -2363.007 | -2370.504 | 4952.266 | 2.109 | -0.045 | 0.091 |
| -2370.539 | -2362.972 | 4952.266 | -2.137 | -0.045 | 0.091 |
| 19.376 | 19.409 | 194.290 | -0.014 | -0.045 | 0.093 |
| -2451.167 | -2455.599 | 4890.514 | 9.802 | -0.031 | 0.020 |
| -2453.669 | -2453.632 | 4890.431 | -0.017 | 9.790 | 2.245 |
| -2453.618 | -2453.581 | 4890.330 | -0.017 | 2.102 | 3.585 |
| 2543.472 | 2536.992 | -4828.176 | 2.204 | 0.045 | -0.091 |
| 2537.027 | 2543.436 | -4828.176 | -2.175 | 0.045 | -0.091 |
| 20.005 | 19.972 | 194.572 | 0.014 | 0.045 | -0.093 |
| 2455.481 | 2451.290 | -4890.511 | 9.882 | 0.033 | -0.019 |
| 2453.669 | 2453.632 | -4890.430 | 0.017 | 9.898 | 2.067 |
| 2453.618 | 2453.580 | -4890.331 | 0.016 | 2.210 | 3.406 |
| -150.759 | -163.269 | 547.883 | 1.815 | -0.005 | 0.009 |
| -163.273 | -150.755 | 547.883 | -1.818 | -0.005 | 0.009 |
| -179.751 | -179.747 | 591.932 | -0.001 | -0.005 | 0.009 |
| -5.407 | 5.394 | -0.009 | 41.736 | -0.003 | 0.002 |
| -0.035 | -0.032 | -0.017 | -0.002 | 41.735 | -5.398 |
| -0.035 | -0.032 | -0.017 | -0.002 | -5.412 | 65.038 |
| 173.065 | 43.004 | 19.664 | -5.405 | 0.005 | -0.009 |
| 43.007 | 173.062 | 19.664 | 5.408 | 0.005 | -0.009 |
| 19.722 | 19.719 | 194.444 | 0.001 | 0.005 | -0.009 |
| -5.406 | 5.420 | 0.009 | 41.745 | 0.003 | -0.002 |
| 0.035 | 0.032 | 0.017 | 0.002 | 41.746 | -5.416 |
| 0.035 | 0.032 | 0.017 | 0.002 | -5.401 | 65.020 |
| 93.581 | 44.361 | 97.457 | -0.200 | -0.000 | 0.001 |
| 46.623 | 84.830 | 103.926 | -0.238 | -0.000 | 0.001 |
| 19.688 | 19.688 | 194.431 | -0.000 | -0.000 | 0.001 |
| -15.752 | -14.186 | 29.838 | 22.242 | -0.000 | 0.000 |
| -0.003 | -0.003 | -0.002 | -0.000 | 41.740 | -5.406 |
| -0.003 | -0.003 | -0.002 | -0.000 | -5.407 | 65.030 |
| 114.833 | 88.417 | 32.374 | 0.962 | 0.000 | -0.001 |
| 88.425 | 114.823 | 32.376 | -0.963 | 0.000 | -0.001 |
| 83.040 | 83.040 | 68.151 | 0.000 | 0.000 | -0.001 |
| 14.185 | 15.753 | -29.838 | 22.242 | 0.000 | -0.000 |
| 0.003 | 0.003 | 0.002 | 0.000 | 41.741 | -5.408 |
| 19.917 | 19.917 | -39.695 | 0.000 | 0.733 | 15.081 |
| 108.163 | 64.378 | 62.654 | -0.359 | -0.028 | 0.002 |
| 42.797 | 172.574 | 19.824 | 4.852 | -0.028 | 0.002 |
| 19.861 | 19.832 | 195.502 | -0.013 | -0.028 | 0.002 |
| -0.494 | 0.104 | 0.208 | 20.484 | -0.013 | 0.020 |
| -0.090 | -0.093 | 0.230 | -0.021 | 20.432 | -0.304 |
| -0.093 | -0.096 | 0.231 | -0.020 | -0.263 | 22.069 |
| 108.286 | 63.690 | 62.913 | -0.251 | 0.028 | -0.002 |
| 64.328 | 108.276 | 62.284 | 0.343 | 0.028 | -0.004 |
| 19.715 | 19.743 | 195.430 | 0.013 | 0.028 | -0.002 |
| -0.116 | 0.513 | -0.207 | 20.433 | 0.013 | -0.020 |
| 0.090 | 0.093 | -0.230 | 0.021 | 20.483 | -0.312 |
| 0.088 | 0.090 | -0.228 | 0.020 | -0.344 | 22.020 |
| 108.240 | 64.138 | 62.680 | -0.320 | -0.003 | 0.000 |
| 63.609 | 108.274 | 63.175 | 0.265 | -0.003 | 0.000 |
| 62.684 | 62.681 | 109.692 | -0.001 | -0.003 | 0.000 |
| -0.334 | 0.295 | 0.021 | 20.493 | -0.001 | 0.002 |
| -0.009 | -0.009 | 0.023 | -0.002 | 20.488 | -0.315 |
| -0.009 | -0.010 | 0.023 | -0.002 | -0.243 | 22.099 |
| 108.232 | 63.896 | 62.898 | -0.289 | 0.003 | -0.000 |
| 64.148 | 108.250 | 62.628 | 0.320 | 0.003 | -0.000 |
| 62.691 | 62.694 | 109.642 | 0.001 | 0.003 | -0.000 |
| -0.296 | 0.336 | -0.021 | 20.488 | 0.001 | -0.002 |
| 0.009 | 0.009 | -0.023 | 0.002 | 20.493 | -0.316 |
| 0.009 | 0.009 | -0.023 | 0.002 | -0.238 | 22.098 |
| 108.281 | 63.612 | 63.152 | -0.266 | -0.000 | 0.000 |
| 42.726 | 172.532 | 19.789 | 4.865 | -0.000 | 0.000 |
| 19.789 | 19.789 | 195.468 | -0.000 | -0.000 | 0.000 |
| -4.866 | 4.865 | 0.000 | 41.880 | -0.000 | 0.000 |
| 0.000 | 0.000 | 0.000 | -0.000 | 41.880 | -4.865 |
| -0.001 | -0.001 | 0.002 | -0.000 | -0.241 | 22.099 |
| 172.527 | 42.724 | 19.787 | -4.865 | 0.000 | -0.000 |
| 63.836 | 108.187 | 63.015 | 0.281 | 0.000 | -0.000 |
| 19.787 | 19.787 | 195.464 | 0.000 | 0.000 | -0.000 |
| -0.313 | 0.317 | -0.002 | 20.491 | 0.000 | -0.000 |
| -0.000 | -0.000 | -0.000 | 0.000 | 41.880 | -4.865 |
| 0.001 | 0.001 | -0.002 | 0.000 | -0.241 | 22.099 |
| 172.131 | 42.376 | 19.626 | 4.866 | 0.062 | 0.104 |
| 42.358 | 172.149 | 19.626 | -4.864 | 0.062 | 0.104 |
| 19.462 | 19.480 | 195.405 | 0.001 | 0.062 | 0.104 |
| 4.821 | -5.048 | -0.128 | 41.908 | 0.047 | 0.031 |
| -0.378 | -0.354 | -0.202 | 0.005 | 41.954 | 4.970 |
| 1905.315 | 1905.340 | -3813.338 | 0.005 | -5.881 | -35.137 |
| -1880.488 | -1810.374 | 3928.436 | -5.934 | -0.062 | -0.103 |
| -1810.351 | -1880.510 | 3928.436 | 5.933 | -0.062 | -0.103 |
| 20.133 | 20.114 | 195.757 | -0.001 | -0.062 | -0.104 |
| 4.911 | -4.683 | 0.128 | 41.858 | -0.047 | -0.032 |
| 0.378 | 0.354 | 0.202 | -0.005 | 41.812 | 4.761 |
| -1905.316 | -1905.341 | 3813.338 | -0.004 | -6.023 | -35.343 |
| 108.914 | -27.038 | 152.754 | 10.049 | 0.006 | 0.010 |
| 42.660 | 172.434 | 19.785 | -4.865 | 0.006 | 0.010 |
| 19.764 | 19.766 | 195.563 | 0.000 | 0.006 | 0.010 |
| 4.861 | -4.884 | -0.013 | 41.885 | 0.005 | 0.003 |
| -0.038 | -0.035 | -0.020 | 0.000 | 41.890 | 4.876 |
| 162.440 | 162.442 | -325.346 | 0.000 | -4.364 | -2.813 |
| 172.499 | 42.725 | 19.820 | 4.865 | -0.006 | -0.010 |
| 42.727 | 172.497 | 19.820 | -4.865 | -0.006 | -0.010 |
| 19.831 | 19.829 | 195.598 | -0.000 | -0.006 | -0.010 |
| 4.870 | -4.847 | 0.013 | 41.880 | -0.005 | -0.003 |
| 0.038 | 0.035 | 0.020 | -0.000 | 41.876 | 4.855 |
| -162.440 | -162.442 | 325.346 | -0.000 | -4.378 | -2.834 |
| 148.494 | 58.391 | 28.060 | 3.469 | 0.001 | 0.001 |
| 58.394 | 148.490 | 28.062 | -3.469 | 0.001 | 0.001 |
| 19.794 | 19.795 | 195.581 | 0.000 | 0.001 | 0.001 |
| 4.865 | -4.867 | -0.001 | 41.883 | 0.000 | 0.000 |
| 0.583 | 0.584 | -1.189 | 0.000 | 40.322 | 4.535 |
| 10.719 | 10.719 | -21.480 | 0.000 | -1.231 | 19.890 |
| 172.467 | 42.696 | 19.804 | 4.865 | -0.001 | -0.001 |
| 72.987 | 98.939 | 63.087 | -1.539 | -0.001 | -0.001 |
| 65.278 | 65.278 | 104.607 | -0.000 | -0.001 | -0.001 |
| -10.899 | -9.198 | 20.133 | 15.014 | -0.000 | -0.000 |
| -0.583 | -0.584 | 1.189 | -0.000 | 40.321 | 4.533 |
| -10.719 | -10.719 | 21.480 | -0.000 | -1.232 | 19.888 |
| 172.778 | 42.736 | 19.540 | -21.654 | -0.056 | 0.097 |
| 42.727 | 172.788 | 19.540 | 21.601 | -0.056 | 0.097 |
| 19.458 | 19.468 | 194.365 | -0.027 | -0.056 | 0.097 |
| -21.522 | 21.516 | -0.094 | 41.771 | -0.029 | 0.027 |
| -0.253 | -0.246 | -0.125 | -0.028 | 41.773 | -21.517 |
| -0.249 | -0.243 | -0.124 | -0.028 | -21.691 | 65.134 |
| 173.254 | 43.193 | 19.775 | -21.601 | 0.056 | -0.097 |
| 43.202 | 173.244 | 19.775 | 21.654 | 0.056 | -0.097 |
| 19.934 | 19.924 | 194.600 | 0.027 | 0.056 | -0.097 |
| -21.732 | 21.738 | 0.095 | 41.904 | 0.030 | -0.026 |
| 0.253 | 0.246 | 0.126 | 0.028 | 41.903 | -21.737 |
| 0.252 | 0.245 | 0.124 | 0.027 | -21.562 | 64.915 |
| 95.760 | 111.092 | 28.695 | 13.360 | -0.006 | 0.010 |
| 111.091 | 95.761 | 28.695 | -13.365 | -0.006 | 0.010 |
| 19.673 | 19.674 | 194.471 | -0.003 | -0.006 | 0.010 |
| 46.033 | 19.223 | -65.067 | 4.792 | -0.003 | 0.003 |
| 32.602 | 32.602 | -65.068 | -0.003 | 4.794 | 13.404 |
| 32.393 | 32.393 | -64.650 | -0.003 | 13.162 | -7.251 |
| 173.039 | 42.987 | 19.669 | -21.624 | 0.006 | -0.010 |
| 42.988 | 173.038 | 19.669 | 21.630 | 0.006 | -0.010 |
| 19.720 | 19.719 | 194.494 | 0.003 | 0.006 | -0.010 |
| -19.245 | -46.011 | 65.067 | 4.805 | 0.003 | -0.003 |
| 0.025 | 0.025 | 0.013 | 0.003 | 41.845 | -21.638 |
| -32.393 | -32.393 | 64.650 | 0.003 | 13.174 | -7.273 |
| 111.845 | 66.472 | 57.200 | -2.156 | -0.001 | 0.001 |
| 68.461 | 103.001 | 64.034 | -1.360 | -0.001 | 0.001 |
| 19.694 | 19.694 | 194.483 | -0.000 | -0.001 | 0.001 |
| -21.626 | 21.626 | -0.001 | 41.838 | -0.000 | 0.000 |
| -0.002 | -0.002 | -0.001 | -0.000 | 41.838 | -21.626 |
| 2.224 | 2.225 | -4.441 | -0.000 | 2.274 | 15.371 |
| 106.788 | 61.433 | 67.272 | -0.956 | 0.001 | -0.001 |
| 62.927 | 107.938 | 64.636 | 2.065 | 0.001 | -0.001 |
| 64.678 | 64.677 | 104.803 | 0.000 | 0.001 | -0.001 |
| -21.628 | 21.628 | 0.001 | 41.839 | 0.000 | -0.000 |
| 0.002 | 0.002 | 0.001 | 0.000 | 41.839 | -21.628 |
| -2.224 | -2.225 | 4.441 | 0.000 | 2.275 | 15.369 |
| 172.397 | 42.517 | 19.672 | -21.648 | 0.007 | 0.031 |
| 42.579 | 172.335 | 19.672 | 21.600 | 0.007 | 0.031 |
| 19.623 | 19.561 | 195.295 | -0.024 | 0.007 | 0.031 |
| -21.617 | 21.529 | -0.103 | 41.908 | 0.006 | -0.011 |
| -0.233 | -0.281 | -0.148 | -0.016 | 41.922 | -21.609 |
| -0.233 | -0.282 | -0.148 | -0.015 | -21.602 | 64.924 |
| 172.713 | 42.957 | 19.886 | -21.600 | -0.007 | -0.031 |
| 42.895 | 172.775 | 19.886 | 21.648 | -0.007 | -0.031 |
| 19.939 | 20.001 | 195.509 | 0.024 | -0.007 | -0.031 |
| -21.629 | 21.727 | 0.106 | 41.894 | -0.007 | 0.012 |
| 0.233 | 0.281 | 0.148 | 0.015 | 41.878 | -21.638 |
| 0.232 | 0.279 | 0.148 | 0.016 | -21.646 | 64.893 |
| 172.539 | 42.715 | 19.768 | -21.626 | 0.001 | 0.003 |
| 42.721 | 172.533 | 19.768 | 21.622 | 0.001 | 0.003 |
| 19.765 | 19.759 | 195.392 | -0.002 | 0.001 | 0.003 |
| -21.623 | 21.614 | -0.010 | 41.901 | 0.001 | -0.001 |
| -0.023 | -0.028 | -0.015 | -0.002 | 41.902 | -21.622 |
| -0.023 | -0.028 | -0.015 | -0.002 | -21.622 | 64.911 |
| 172.570 | 42.759 | 19.789 | -21.621 | -0.001 | -0.003 |
| 42.753 | 172.577 | 19.789 | 21.626 | -0.001 | -0.003 |
| 19.797 | 19.803 | 195.413 | 0.002 | -0.001 | -0.003 |
| -21.624 | 21.634 | 0.011 | 41.899 | -0.001 | 0.001 |
| 0.023 | 0.028 | 0.015 | 0.002 | 41.898 | -21.625 |
| 0.023 | 0.028 | 0.015 | 0.002 | -21.626 | 64.907 |
| 90.538 | 74.774 | 69.746 | 5.628 | 0.000 | 0.000 |
| 42.736 | 172.554 | 19.778 | 21.624 | 0.000 | 0.000 |
| 19.780 | 19.779 | 195.403 | -0.000 | 0.000 | 0.000 |
| 17.491 | -7.659 | -9.833 | 5.703 | 0.000 | -0.000 |
| -0.002 | -0.003 | -0.001 | -0.000 | 41.900 | -21.624 |
| -0.002 | -0.003 | -0.001 | -0.000 | -21.624 | 64.909 |
| 172.555 | 42.739 | 19.779 | -21.624 | -0.000 | -0.000 |
| 62.128 | 113.556 | 59.386 | 5.175 | -0.000 | -0.000 |
| 19.782 | 19.783 | 195.402 | 0.000 | -0.000 | -0.000 |
| 7.657 | -17.489 | 9.833 | 5.703 | -0.000 | 0.000 |
| 0.002 | 0.003 | 0.001 | 0.000 | 41.900 | -21.624 |
| 0.002 | 0.002 | 0.001 | 0.000 | -21.624 | 64.909 |
| 305.904 | 376.874 | -447.205 | -13.360 | -0.025 | 0.020 |
| 376.822 | 305.955 | -447.205 | 13.366 | -0.025 | 0.020 |
| 406.566 | 406.617 | -578.266 | 0.003 | -0.025 | 0.020 |
| 271.573 | 298.260 | -569.127 | -9.312 | -0.007 | -0.029 |
| 284.655 | 284.715 | -569.179 | -0.004 | -9.319 | -13.347 |
| 284.651 | 284.710 | -569.167 | -0.004 | -13.393 | -35.426 |
| -263.411 | -192.639 | 691.002 | -13.355 | 0.025 | -0.020 |
| -192.587 | -263.463 | 691.002 | 13.349 | 0.025 | -0.020 |
| -162.711 | -162.763 | 559.771 | -0.003 | 0.025 | -0.020 |
| -298.291 | -271.537 | 569.127 | -9.257 | 0.007 | 0.030 |
| -284.655 | -284.715 | 569.179 | 0.004 | -9.248 | -13.370 |
| -284.650 | -284.711 | 569.167 | 0.004 | -13.323 | -35.450 |
| 172.884 | 42.888 | 19.666 | 10.813 | -0.002 | 0.002 |
| 120.230 | 50.112 | 64.951 | 13.268 | -0.002 | 0.002 |
| 19.677 | 19.683 | 194.651 | 0.000 | -0.002 | 0.002 |
| 15.126 | 41.738 | -56.793 | -9.179 | -0.001 | -0.003 |
| 28.406 | 28.412 | -56.799 | -0.000 | -9.180 | -13.307 |
| 28.352 | 28.358 | -56.690 | -0.000 | -13.265 | -35.037 |
| -5.783 | 63.403 | 177.614 | -13.156 | 0.002 | -0.002 |
| 63.408 | -5.789 | 177.614 | 13.155 | 0.002 | -0.002 |
| 93.323 | 93.318 | 47.935 | -0.000 | 0.002 | -0.002 |
| -41.741 | -15.122 | 56.793 | -9.173 | 0.001 | 0.003 |
| -28.406 | -28.412 | 56.799 | 0.000 | -9.172 | -13.309 |
| -28.352 | -28.358 | 56.690 | 0.000 | -13.258 | -35.039 |
| 172.919 | 42.915 | 19.680 | 10.813 | -0.000 | 0.000 |
| 42.915 | 172.919 | 19.680 | -10.813 | -0.000 | 0.000 |
| 87.816 | 87.816 | 58.795 | 0.000 | -0.000 | 0.000 |
| 10.812 | -10.815 | -0.001 | 41.843 | -0.000 | -0.000 |
| 2.403 | 2.404 | -4.806 | -0.000 | -1.328 | -9.597 |
| -0.004 | -0.003 | -0.002 | -0.000 | 10.813 | 65.001 |
| 116.119 | 61.937 | 57.380 | 2.365 | 0.000 | -0.000 |
| 64.233 | 107.852 | 63.335 | -1.031 | 0.000 | -0.000 |
| 56.453 | 56.452 | 121.382 | -0.000 | 0.000 | -0.000 |
| 10.814 | -10.812 | 0.001 | 41.844 | 0.000 | 0.000 |
| -0.803 | -0.804 | 1.616 | 0.000 | 27.312 | 3.943 |
| -2.170 | -2.171 | 4.342 | 0.000 | -7.624 | -11.613 |
| 172.714 | 42.708 | 19.535 | -5.423 | -0.038 | 0.070 |
| 2969.210 | 2998.002 | -5720.466 | -2.800 | -0.038 | 0.069 |
| 19.408 | 19.447 | 194.380 | -0.015 | -0.038 | 0.070 |
| -5.412 | 5.294 | -0.089 | 41.792 | -0.025 | 0.002 |
| -0.326 | -0.284 | -0.148 | -0.020 | 41.792 | -5.339 |
| -0.324 | -0.283 | -0.148 | -0.020 | -5.454 | 65.090 |
| 173.295 | 43.210 | 19.786 | -5.392 | 0.038 | -0.070 |
| -2568.942 | -2563.774 | 5353.374 | -2.089 | 0.038 | -0.069 |
| -2566.527 | -2566.566 | 5352.564 | 0.015 | 0.038 | -0.069 |
| 465.222 | 478.542 | -935.538 | 46.909 | 0.026 | -0.000 |
| -2900.805 | -2900.854 | 5790.475 | 0.020 | 7.391 | 2.690 |
| 0.325 | 0.282 | 0.148 | 0.020 | -5.361 | 64.954 |
| 172.976 | 42.934 | 19.648 | -5.409 | -0.004 | 0.007 |
| 359.358 | 385.099 | -507.862 | -3.052 | -0.004 | 0.007 |
| 19.669 | 19.673 | 194.493 | -0.002 | -0.004 | 0.007 |
| -5.408 | 5.396 | -0.009 | 41.834 | -0.003 | 0.000 |
| -0.033 | -0.028 | -0.015 | -0.002 | 41.834 | -5.401 |
| -0.032 | -0.028 | -0.015 | -0.002 | -5.412 | 65.029 |
| 173.033 | 42.984 | 19.673 | -5.406 | 0.004 | -0.007 |
| 42.988 | 173.029 | 19.673 | 5.409 | 0.004 | -0.007 |
| 19.728 | 19.724 | 194.518 | 0.002 | 0.004 | -0.007 |
| -262.269 | -266.473 | 527.218 | 10.054 | 0.003 | -0.000 |
| 0.033 | 0.028 | 0.015 | 0.002 | 41.844 | -5.414 |
| 0.032 | 0.028 | 0.015 | 0.002 | -5.403 | 65.016 |
| 148.896 | 64.872 | 21.830 | -3.882 | -0.000 | 0.001 |
| 64.873 | 148.894 | 21.831 | 3.881 | -0.000 | 0.001 |
| 93.245 | 93.245 | 47.849 | -0.000 | -0.000 | 0.001 |
| 26.907 | 23.416 | -50.178 | 11.583 | -0.000 | 0.000 |
| 1.477 | 1.477 | -3.004 | -0.000 | 39.464 | -4.859 |
| -0.003 | -0.003 | -0.001 | -0.000 | -5.408 | 65.023 |
| 173.006 | 42.961 | 19.662 | -5.407 | 0.000 | -0.001 |
| 34.718 | 83.234 | 117.436 | -0.846 | 0.000 | -0.001 |
| 56.410 | 56.409 | 121.368 | 0.000 | 0.000 | -0.001 |
| -5.408 | 5.409 | 0.001 | 41.839 | 0.000 | -0.000 |
| -12.482 | -12.483 | 24.954 | 0.000 | 26.508 | -1.789 |
| 0.003 | 0.003 | 0.001 | 0.000 | -5.407 | 65.022 |
| 172.269 | 42.482 | 19.663 | 5.374 | 0.042 | 0.033 |
| 42.478 | 172.273 | 19.663 | -5.438 | 0.042 | 0.033 |
| 19.558 | 19.562 | 195.379 | -0.032 | 0.042 | 0.033 |
| -1499.553 | -1495.055 | 2994.750 | 9.240 | 0.011 | -0.010 |
| -1497.562 | -1497.547 | 2994.712 | -0.027 | 9.267 | -2.280 |
| -1497.545 | -1497.530 | 2994.681 | -0.027 | -2.263 | 0.742 |
| 1574.616 | 1573.339 | -2912.665 | -2.292 | -0.042 | -0.040 |
| 1573.345 | 1574.611 | -2912.665 | 2.356 | -0.042 | -0.040 |
| 1579.276 | 1579.271 | -2923.201 | 0.032 | -0.042 | -0.040 |
| 1494.928 | 1499.694 | -2994.746 | 9.192 | -0.012 | 0.010 |
| 1497.562 | 1497.547 | -2994.712 | 0.027 | 9.163 | -2.351 |
| 1497.546 | 1497.530 | -2994.681 | 0.028 | -2.368 | 0.671 |
| -70.706 | -73.935 | 379.628 | -2.209 | 0.004 | 0.004 |
| -73.936 | -70.706 | 379.628 | 2.203 | 0.004 | 0.004 |
| -65.997 | -65.997 | 367.036 | -0.003 | 0.004 | 0.004 |
| -151.849 | -147.250 | 299.113 | 9.257 | 0.001 | -0.001 |
| -0.028 | -0.027 | -0.016 | -0.003 | 41.876 | 5.409 |
| -149.418 | -149.416 | 298.795 | -0.003 | -2.293 | 0.855 |
| 225.725 | 225.328 | -216.011 | -2.373 | -0.004 | -0.004 |
| 225.328 | 225.724 | -216.011 | 2.380 | -0.004 | -0.004 |
| 229.599 | 229.599 | -224.099 | 0.003 | -0.004 | -0.004 |
| 5.402 | -5.396 | 0.013 | 41.868 | -0.001 | 0.002 |
| 0.028 | 0.027 | 0.016 | 0.003 | 41.865 | 5.403 |
| 149.418 | 149.416 | -298.795 | 0.003 | -2.303 | 0.848 |
| 82.518 | 55.941 | 96.552 | -0.802 | 0.000 | 0.000 |
| 54.444 | 111.037 | 69.525 | -1.385 | 0.000 | 0.000 |
| 62.729 | 62.730 | 109.612 | -0.000 | 0.000 | 0.000 |
| -15.234 | -12.002 | 27.238 | 12.170 | 0.000 | -0.000 |
| -13.621 | -13.621 | 27.237 | -0.000 | 12.171 | -1.616 |
| -12.946 | -12.945 | 25.887 | -0.000 | -1.268 | 9.410 |
| 172.502 | 42.713 | 19.793 | 5.406 | -0.000 | -0.000 |
| 42.713 | 172.502 | 19.793 | -5.406 | -0.000 | -0.000 |
| 19.793 | 19.793 | 195.507 | 0.000 | -0.000 | -0.000 |
| 12.001 | 15.236 | -27.238 | 12.170 | -0.000 | 0.000 |
| 0.003 | 0.003 | 0.001 | 0.000 | 41.870 | 5.406 |
| 12.946 | 12.945 | -25.887 | 0.000 | -1.269 | 9.409 |
| 174.306 | 43.464 | 19.282 | 10.813 | 0.033 | 0.117 |
| 43.482 | 174.289 | 19.282 | -10.832 | 0.033 | 0.117 |
| 19.250 | 19.233 | 191.732 | -0.009 | 0.033 | 0.117 |
| 10.926 | -10.905 | 0.025 | 41.706 | 0.016 | 0.043 |
| -0.266 | -0.278 | -0.067 | -0.007 | 41.727 | 10.943 |
| -0.264 | -0.276 | -0.066 | -0.007 | 10.865 | 65.531 |
| 125.284 | 151.404 | -37.910 | -8.483 | -0.033 | -0.107 |
| 43.934 | 174.776 | 19.369 | -10.813 | -0.033 | -0.117 |
| 167.460 | 167.468 | -100.131 | 0.009 | -0.033 | -0.108 |
| 10.720 | -10.737 | -0.025 | 41.663 | -0.017 | -0.043 |
| 0.266 | 0.278 | 0.067 | 0.007 | 41.642 | 10.702 |
| 0.265 | 0.277 | 0.066 | 0.007 | 10.780 | 65.291 |
| 82.603 | 65.736 | 88.336 | -3.204 | 0.003 | 0.011 |
| 43.685 | 174.508 | 19.321 | -10.823 | 0.003 | 0.012 |
| 72.642 | 72.641 | 86.674 | -0.001 | 0.003 | 0.011 |
| 10.833 | -10.831 | 0.003 | 41.686 | 0.002 | 0.004 |
| -0.027 | -0.028 | -0.007 | -0.001 | 41.688 | 10.834 |
| -2.721 | -2.722 | 5.318 | -0.001 | 3.328 | 29.091 |
| 113.765 | 69.595 | 53.837 | 0.797 | -0.003 | -0.011 |
| 77.257 | 89.541 | 70.201 | 3.768 | -0.003 | -0.011 |
| 79.373 | 79.374 | 73.473 | 0.001 | -0.003 | -0.011 |
| 10.812 | -10.814 | -0.003 | 41.682 | -0.002 | -0.004 |
| 0.027 | 0.028 | 0.007 | 0.001 | 41.680 | 10.810 |
| 2.721 | 2.722 | -5.318 | 0.001 | 3.320 | 29.069 |
| 174.532 | 43.706 | 19.326 | 10.822 | 0.000 | 0.001 |
| 43.706 | 174.532 | 19.326 | -10.823 | 0.000 | 0.001 |
| 19.474 | 19.474 | 191.777 | -0.000 | 0.000 | 0.001 |
| 0.085 | -0.837 | 0.743 | 19.810 | 0.000 | 0.000 |
| -0.003 | -0.003 | -0.001 | -0.000 | 41.685 | 10.824 |
| -0.002 | -0.002 | -0.001 | -0.000 | 10.823 | 65.413 |
| 174.533 | 43.710 | 19.326 | 10.822 | -0.000 | -0.001 |
| 65.598 | 110.358 | 61.105 | -0.683 | -0.000 | -0.001 |
| 62.442 | 62.443 | 106.880 | 0.000 | -0.000 | -0.001 |
| 0.835 | -0.083 | -0.743 | 19.809 | -0.000 | -0.000 |
| 0.003 | 0.003 | 0.001 | 0.000 | 41.684 | 10.821 |
| 0.002 | 0.002 | 0.001 | 0.000 | 10.822 | 65.411 |
| 172.528 | 42.726 | 19.788 | 10.812 | -0.000 | 0.000 |
| 98.741 | 143.596 | -7.295 | -0.396 | -0.006 | -0.005 |
| 97.287 | 97.329 | 40.559 | -0.030 | -0.012 | -0.012 |
| 35.117 | 33.669 | -69.170 | 20.450 | 0.005 | 0.006 |
| -0.034 | -0.000 | -0.000 | -0.000 | 41.772 | 10.812 |
| -0.033 | -0.001 | -0.000 | -0.000 | 10.812 | 64.901 |
| 74.561 | 27.731 | 132.750 | 0.639 | 0.006 | 0.004 |
| 27.754 | 74.537 | 132.750 | -0.595 | 0.006 | 0.004 |
| 19.744 | 19.726 | 195.438 | 0.008 | 0.006 | 0.007 |
| -33.734 | -35.091 | 69.198 | 20.456 | -0.004 | -0.006 |
| 0.034 | 0.000 | 0.000 | 0.000 | 41.773 | 10.812 |
| 0.034 | 0.000 | 0.000 | 0.000 | 10.812 | 64.902 |
| 172.529 | 42.726 | 19.788 | 10.812 | -0.000 | 0.000 |
| 66.526 | 111.754 | 56.762 | -0.425 | -0.001 | -0.000 |
| 19.788 | 19.788 | 195.466 | 0.000 | -0.000 | 0.000 |
| 10.797 | -10.833 | -0.003 | 41.774 | 0.001 | 0.001 |
| 3.452 | 3.458 | -6.914 | -0.002 | 20.456 | 0.700 |
| 3.435 | 3.441 | -6.879 | -0.002 | 0.750 | 21.994 |
| 172.528 | 42.725 | 19.788 | 10.812 | 0.000 | 0.000 |
| 59.334 | 105.014 | 70.693 | -0.477 | 0.001 | 0.000 |
| 19.783 | 19.782 | 195.463 | 0.001 | 0.001 | 0.001 |
| 10.826 | -10.792 | 0.003 | 41.771 | -0.001 | -0.001 |
| -3.452 | -3.458 | 6.914 | 0.002 | 20.458 | 0.701 |
| -3.435 | -3.441 | 6.879 | 0.002 | 0.751 | 21.996 |
| 108.718 | 63.279 | 63.047 | 0.449 | -0.000 | -0.000 |
| 63.279 | 108.717 | 63.048 | -0.449 | -0.000 | -0.000 |
| 19.788 | 19.788 | 195.468 | 0.000 | 0.000 | -0.000 |
| 1.045 | -0.357 | -0.692 | 20.457 | 0.000 | 0.000 |
| 0.345 | 0.346 | -0.691 | -0.000 | 20.457 | 0.699 |
| 0.358 | 0.359 | -0.717 | -0.000 | 0.317 | 22.183 |
| 172.527 | 42.725 | 19.788 | 10.812 | 0.000 | -0.000 |
| 62.558 | 108.044 | 64.437 | -0.455 | 0.000 | 0.000 |
| 19.788 | 19.788 | 195.464 | 0.000 | 0.000 | 0.000 |
| 0.356 | -1.044 | 0.692 | 20.457 | -0.000 | -0.000 |
| -0.345 | -0.346 | 0.691 | 0.000 | 20.457 | 0.701 |
| -0.358 | -0.359 | 0.717 | 0.000 | 0.317 | 22.184 |
| 2048.217 | 2061.407 | -3873.772 | 13.863 | -0.101 | 0.151 |
| 2061.497 | 2048.128 | -3873.772 | -13.961 | -0.101 | 0.151 |
| 2065.957 | 2065.867 | -3896.080 | -0.049 | -0.101 | 0.151 |
| -24.033 | 24.309 | -0.011 | 41.835 | -0.064 | 0.075 |
| -0.046 | -0.141 | -0.034 | -0.049 | 41.819 | -24.169 |
| -0.045 | -0.139 | -0.034 | -0.049 | -24.436 | 65.072 |
| 172.601 | 42.866 | 19.798 | -24.279 | 0.100 | -0.152 |
| 42.772 | 172.695 | 19.798 | 24.376 | 0.100 | -0.152 |
| 19.805 | 19.899 | 195.394 | 0.048 | 0.100 | -0.152 |
| -24.626 | 24.342 | 0.009 | 42.022 | 0.063 | -0.075 |
| 0.046 | 0.141 | 0.034 | 0.049 | 42.036 | -24.486 |
| 0.046 | 0.141 | 0.034 | 0.049 | -24.219 | 64.755 |
| 172.572 | 42.734 | 19.773 | -24.332 | -0.010 | 0.015 |
| 42.743 | 172.562 | 19.773 | 24.323 | -0.010 | 0.015 |
| 19.776 | 19.767 | 195.369 | -0.005 | -0.010 | 0.015 |
| -24.298 | 24.326 | -0.001 | 41.918 | -0.006 | 0.008 |
| -0.005 | -0.014 | -0.003 | -0.005 | 41.917 | -24.312 |
| 0.641 | 0.631 | -1.347 | -0.005 | -24.203 | 62.477 |
| 154.979 | 36.709 | 43.470 | -22.383 | 0.010 | -0.015 |
| -116.909 | -127.393 | 479.301 | -13.163 | 0.010 | -0.015 |
| 19.781 | 19.791 | 195.374 | 0.005 | 0.010 | -0.015 |
| -24.357 | 24.329 | 0.001 | 41.937 | 0.006 | -0.008 |
| -197.768 | -197.759 | 395.455 | 0.005 | 6.029 | 13.789 |
| 0.005 | 0.014 | 0.003 | 0.005 | -24.317 | 64.898 |
| 172.576 | 42.745 | 19.775 | -24.328 | -0.001 | 0.002 |
| 89.480 | 98.437 | 47.168 | -7.971 | -0.001 | 0.002 |
| 86.533 | 86.533 | 61.901 | -0.000 | -0.001 | 0.002 |
| -24.324 | 24.327 | 0.000 | 41.927 | -0.001 | 0.001 |
| -0.000 | -0.001 | -0.000 | -0.001 | 41.927 | -24.326 |
| 6.624 | 6.624 | -13.251 | -0.001 | -11.546 | 39.184 |
| 172.573 | 42.747 | 19.775 | -24.327 | 0.001 | -0.002 |
| 55.312 | 103.389 | 76.387 | 4.935 | 0.001 | -0.002 |
| 19.779 | 19.780 | 195.370 | 0.000 | 0.001 | -0.002 |
| -7.813 | -27.784 | 35.585 | 9.614 | 0.001 | -0.001 |
| 0.000 | 0.001 | 0.000 | 0.001 | 41.929 | -24.329 |
| -6.632 | -6.631 | 13.265 | 0.001 | -11.530 | 39.155 |
| 172.482 | 42.638 | 19.745 | -24.343 | -0.109 | 0.152 |
| 42.664 | 172.457 | 19.745 | 24.312 | -0.109 | 0.152 |
| -3962.926 | -3962.944 | 8159.017 | -0.015 | -0.110 | 0.155 |
| -24.105 | 24.431 | 0.138 | 41.895 | -0.053 | 0.076 |
| -4039.872 | -4039.891 | 8077.849 | -0.017 | 6.786 | 13.029 |
| -0.096 | -0.120 | -0.048 | -0.018 | -24.444 | 65.067 |
| 172.627 | 42.834 | 19.818 | -24.312 | 0.109 | -0.152 |
| 745.005 | 847.100 | -1355.749 | 17.950 | 0.109 | -0.153 |
| 4116.363 | 4116.381 | -7995.887 | 0.015 | 0.110 | -0.155 |
| -24.550 | 24.226 | -0.137 | 41.963 | 0.052 | -0.075 |
| 4039.872 | 4039.891 | -8077.849 | 0.017 | 7.020 | 12.705 |
| 0.096 | 0.121 | 0.046 | 0.017 | -24.211 | 64.750 |
| -247.317 | -265.942 | 748.073 | 6.525 | -0.011 | 0.015 |
| -320.224 | -327.158 | 882.261 | -12.215 | -0.011 | 0.015 |
| -14.313 | -14.316 | 263.496 | -0.002 | -0.011 | 0.015 |
| -390.832 | -416.525 | 807.239 | 6.925 | -0.005 | 0.008 |
| -403.705 | -403.707 | 807.220 | -0.002 | 6.916 | 12.857 |
| -71.935 | -71.937 | 143.737 | -0.002 | -17.717 | 50.630 |
| 476.582 | 488.155 | -729.489 | 13.454 | 0.011 | -0.015 |
| 487.736 | 476.300 | -728.787 | -13.416 | 0.011 | -0.015 |
| 19.791 | 19.793 | 195.421 | 0.002 | 0.011 | -0.015 |
| 416.514 | 390.843 | -807.239 | 6.931 | 0.005 | -0.008 |
| 403.705 | 403.707 | -807.220 | 0.002 | 6.940 | 12.825 |
| 71.935 | 71.937 | -143.737 | 0.002 | -17.693 | 50.598 |
| 55.011 | 37.981 | 142.057 | 5.810 | -0.001 | 0.002 |
| 36.851 | 74.114 | 124.079 | -1.378 | -0.001 | 0.002 |
| 19.783 | 19.783 | 195.419 | -0.000 | -0.001 | 0.002 |
| -24.325 | 24.329 | 0.002 | 41.929 | -0.001 | 0.001 |
| -37.981 | -37.981 | 75.945 | -0.000 | 8.998 | 10.643 |
| -36.293 | -36.293 | 72.569 | -0.000 | 9.086 | 2.385 |
| 110.905 | 114.609 | 9.563 | 11.350 | 0.001 | -0.002 |
| 42.736 | 172.554 | 19.782 | 24.327 | 0.001 | -0.002 |
| 104.124 | 104.124 | 26.766 | 0.000 | 0.001 | -0.002 |
| 48.619 | 27.338 | -75.947 | 9.000 | 0.001 | -0.001 |
| 37.981 | 37.981 | -75.945 | 0.000 | 9.001 | 10.640 |
| 36.293 | 36.293 | -72.569 | 0.000 | 9.088 | 2.382 |
| 172.714 | 42.849 | 19.873 | 24.331 | -0.026 | -0.044 |
| 65.227 | 108.051 | 62.157 | -1.096 | -0.025 | -0.042 |
| 19.972 | 19.913 | 195.551 | 0.004 | -0.026 | -0.044 |
| 24.333 | -24.290 | 0.010 | 41.937 | -0.022 | -0.011 |
| 0.015 | 0.014 | -0.004 | -0.023 | 41.912 | 24.294 |
| 0.016 | 0.015 | -0.004 | -0.023 | 24.308 | 64.870 |
| 106.292 | 63.388 | 64.968 | 1.117 | 0.025 | 0.042 |
| 42.540 | 172.405 | 19.703 | -24.331 | 0.026 | 0.044 |
| 62.283 | 62.340 | 110.025 | -0.005 | 0.025 | 0.042 |
| -0.288 | -1.307 | 1.541 | 19.481 | 0.021 | 0.009 |
| -0.015 | -0.014 | 0.004 | 0.023 | 41.950 | 24.360 |
| -0.015 | -0.016 | 0.004 | 0.023 | 24.346 | 64.935 |
| 172.549 | 42.736 | 19.796 | 24.327 | -0.003 | -0.004 |
| 64.037 | 108.300 | 62.744 | -1.471 | -0.003 | -0.004 |
| 62.785 | 62.779 | 109.517 | 0.000 | -0.003 | -0.004 |
| 1.640 | -1.487 | -0.147 | 20.497 | -0.002 | -0.001 |
| 0.076 | 0.076 | -0.149 | -0.002 | 20.495 | 1.562 |
| 0.002 | 0.002 | -0.000 | -0.002 | 24.325 | 64.900 |
| 108.122 | 63.857 | 63.024 | 1.472 | 0.003 | 0.004 |
| 64.217 | 108.099 | 62.685 | -1.651 | 0.003 | 0.004 |
| 62.600 | 62.606 | 109.797 | -0.000 | 0.003 | 0.004 |
| 1.491 | -1.643 | 0.147 | 20.496 | 0.002 | 0.001 |
| -0.076 | -0.076 | 0.149 | 0.002 | 20.498 | 1.568 |
| -0.002 | -0.002 | 0.000 | 0.002 | 24.329 | 64.906 |
| 108.235 | 63.950 | 62.863 | 1.476 | -0.000 | -0.000 |
| 42.726 | 172.533 | 19.789 | -24.327 | -0.000 | -0.000 |
| 19.790 | 19.790 | 195.469 | 0.000 | -0.000 | -0.000 |
| 1.580 | -1.564 | -0.015 | 20.503 | -0.000 | -0.000 |
| 0.008 | 0.008 | -0.015 | -0.000 | 20.506 | 1.576 |
| 0.008 | 0.008 | -0.015 | -0.000 | 1.424 | 22.046 |
| 108.214 | 63.931 | 62.891 | 1.475 | 0.000 | 0.000 |
| 63.930 | 108.216 | 62.889 | -1.476 | 0.000 | 0.000 |
| 19.786 | 19.786 | 195.463 | -0.000 | 0.000 | 0.000 |
| 1.573 | -1.588 | 0.014 | 20.510 | 0.000 | 0.000 |
| -0.008 | -0.008 | 0.015 | 0.000 | 20.507 | 1.576 |
| -0.008 | -0.008 | 0.015 | 0.000 | 1.425 | 22.047 |
| 172.503 | 42.574 | 19.673 | -22.146 | -0.083 | 0.127 |
| 42.624 | 172.453 | 19.673 | 22.087 | -0.083 | 0.127 |
| 19.589 | 19.539 | 195.094 | -0.029 | -0.083 | 0.127 |
| -21.977 | 21.983 | -0.080 | 41.852 | -0.047 | 0.060 |
| -0.192 | -0.241 | -0.088 | -0.031 | 41.840 | -21.981 |
| -0.191 | -0.239 | -0.087 | -0.031 | -22.207 | 65.074 |
| 172.846 | 43.017 | 19.824 | -22.087 | 0.083 | -0.127 |
| 42.966 | 172.896 | 19.824 | 22.146 | 0.083 | -0.127 |
| 19.931 | 19.981 | 195.246 | 0.029 | 0.083 | -0.127 |
| -22.257 | 22.249 | 0.080 | 42.009 | 0.047 | -0.059 |
| 0.192 | 0.241 | 0.088 | 0.031 | 42.021 | -22.252 |
| 0.192 | 0.240 | 0.087 | 0.031 | -22.026 | 64.804 |
| 172.658 | 42.773 | 19.741 | -22.119 | -0.008 | 0.013 |
| 42.778 | 172.653 | 19.741 | 22.114 | -0.008 | 0.013 |
| -26.424 | -26.429 | 287.264 | -0.003 | -0.008 | 0.013 |
| -22.102 | 22.103 | -0.008 | 41.923 | -0.005 | 0.006 |
| -0.019 | -0.024 | -0.009 | -0.003 | 41.922 | -22.103 |
| -0.019 | -0.024 | -0.009 | -0.003 | -22.125 | 64.953 |
| 172.692 | 42.817 | 19.756 | -22.113 | 0.008 | -0.013 |
| 67.633 | 236.527 | -68.665 | 32.677 | 0.008 | -0.013 |
| 19.777 | 19.782 | 195.177 | 0.003 | 0.008 | -0.013 |
| -22.131 | 22.130 | 0.008 | 41.939 | 0.005 | -0.006 |
| 0.019 | 0.024 | 0.009 | 0.003 | 41.940 | -22.130 |
| 0.019 | 0.024 | 0.009 | 0.003 | -22.107 | 64.926 |
| 63.372 | 95.366 | 76.421 | 17.125 | -0.001 | 0.001 |
| 95.368 | 63.369 | 76.422 | -17.126 | -0.001 | 0.001 |
| 96.778 | 96.777 | 41.273 | -0.000 | -0.001 | 0.001 |
| -18.361 | 20.138 | -1.790 | 38.960 | -0.000 | 0.001 |
| -0.002 | -0.002 | -0.001 | -0.000 | 41.930 | -22.115 |
| -0.002 | -0.002 | -0.001 | -0.000 | -22.117 | 64.941 |
| 172.675 | 42.797 | 19.749 | -22.116 | 0.001 | -0.001 |
| 42.796 | 172.675 | 19.749 | 22.117 | 0.001 | -0.001 |
| 86.084 | 86.085 | 62.650 | 0.000 | 0.001 | -0.001 |
| -22.118 | 22.118 | 0.001 | 41.931 | 0.000 | -0.001 |
| -0.887 | -0.886 | 1.790 | 0.000 | 38.962 | -19.253 |
| 0.002 | 0.002 | 0.001 | 0.000 | -22.116 | 64.938 |
| 107.378 | 63.270 | 64.393 | 1.332 | -0.006 | -0.009 |
| 42.724 | 172.530 | 19.788 | -22.115 | 0.000 | -0.000 |
| 61.917 | 61.966 | 111.158 | -0.022 | -0.006 | -0.009 |
| 21.998 | -22.218 | 0.015 | 41.925 | 0.008 | 0.002 |
| -0.023 | -0.000 | -0.000 | -0.000 | 41.941 | 22.115 |
| -0.819 | -0.748 | 1.545 | -0.022 | 1.305 | 21.981 |
| 108.958 | 64.767 | 61.317 | 1.372 | 0.006 | 0.009 |
| 64.817 | 108.908 | 61.317 | -1.328 | 0.006 | 0.009 |
| 63.502 | 63.453 | 108.087 | 0.022 | 0.006 | 0.009 |
| 22.233 | -22.013 | -0.014 | 41.957 | -0.008 | -0.002 |
| 0.023 | 0.000 | 0.000 | 0.000 | 41.941 | 22.116 |
| 0.820 | 0.748 | -1.545 | 0.022 | 1.317 | 22.000 |
| 108.134 | 63.929 | 62.979 | 1.364 | -0.001 | -0.001 |
| 63.925 | 108.138 | 62.979 | -1.369 | -0.001 | -0.001 |
| 62.608 | 62.613 | 109.821 | -0.002 | -0.001 | -0.001 |
| 1.342 | -1.517 | 0.155 | 20.506 | 0.000 | -0.001 |
| -0.081 | -0.074 | 0.154 | -0.002 | 20.509 | 1.431 |
| -0.002 | -0.000 | -0.000 | -0.000 | 22.115 | 64.903 |
| 108.279 | 64.241 | 62.521 | 1.441 | 0.001 | 0.001 |
| 64.246 | 108.274 | 62.521 | -1.437 | 0.001 | 0.001 |
| 62.766 | 62.762 | 109.514 | 0.002 | 0.001 | 0.001 |
| 1.524 | -1.349 | -0.155 | 20.514 | -0.000 | 0.001 |
| 0.081 | 0.074 | -0.154 | 0.002 | 20.510 | 1.433 |
| 0.002 | -0.000 | 0.000 | 0.000 | 22.115 | 64.903 |
| 108.194 | 64.156 | 62.694 | 1.437 | -0.000 | -0.000 |
| 63.997 | 108.205 | 62.842 | -1.366 | -0.000 | -0.000 |
| 19.788 | 19.788 | 195.468 | 0.000 | 0.000 | -0.000 |
| 22.114 | -22.116 | 0.000 | 41.941 | 0.000 | 0.000 |
| -0.008 | -0.007 | 0.016 | -0.000 | 20.510 | 1.433 |
| -0.000 | 0.000 | 0.000 | 0.000 | 22.115 | 64.903 |
| 108.207 | 64.170 | 62.663 | 1.437 | 0.000 | 0.000 |
| 42.723 | 172.528 | 19.788 | -22.115 | 0.000 | 0.000 |
| 62.689 | 62.688 | 109.662 | 0.000 | 0.000 | 0.000 |
| 1.442 | -1.424 | -0.016 | 20.510 | -0.000 | 0.000 |
| 0.008 | 0.007 | -0.016 | 0.000 | 20.510 | 1.433 |
| 0.000 | -0.000 | -0.000 | -0.000 | 22.115 | 64.903 |
| 174.071 | 43.851 | 20.211 | -0.206 | -0.110 | 0.145 |
| 44.091 | 173.831 | 20.211 | -0.206 | -0.110 | 0.145 |
| 52.282 | 52.023 | 132.634 | -0.205 | -0.109 | 0.145 |
| 1.487 | 1.103 | 0.604 | 41.607 | -0.116 | 0.086 |
| 1.123 | 0.905 | 0.494 | -0.199 | 41.656 | 0.147 |
| 1.124 | 0.906 | 0.494 | -0.198 | -0.090 | 65.134 |
| 171.690 | 41.950 | 19.155 | 0.206 | 0.110 | -0.145 |
| 41.710 | 171.930 | 19.155 | 0.206 | 0.110 | -0.145 |
| 18.522 | 18.762 | 194.171 | 0.206 | 0.110 | -0.145 |
| -1.487 | -1.112 | -0.596 | 41.888 | 0.116 | -0.087 |
| -1.120 | -0.903 | -0.491 | 0.199 | 41.837 | -0.146 |
| -1.121 | -0.905 | -0.493 | 0.199 | 0.089 | 64.844 |
| 173.000 | 42.996 | 19.736 | -0.021 | -0.011 | 0.015 |
| 43.019 | 172.976 | 19.736 | -0.021 | -0.011 | 0.015 |
| 19.831 | 19.807 | 194.753 | -0.021 | -0.011 | 0.015 |
| -11.752 | -11.785 | 23.798 | 12.364 | -0.012 | 0.008 |
| -6.460 | -6.478 | 13.158 | -0.020 | 25.499 | 0.014 |
| 0.112 | 0.091 | 0.049 | -0.020 | -0.009 | 65.005 |
| 124.856 | 69.665 | 40.626 | 0.021 | 0.011 | -0.014 |
| 80.411 | 101.073 | 53.632 | 0.021 | 0.011 | -0.014 |
| 81.751 | 81.769 | 70.631 | 0.021 | 0.011 | -0.014 |
| 11.751 | 11.784 | -23.798 | 12.392 | 0.012 | -0.007 |
| 6.460 | 6.478 | -13.158 | 0.020 | 25.518 | -0.014 |
| -0.112 | -0.090 | -0.049 | 0.020 | 0.009 | 64.975 |
| 172.894 | 42.910 | 19.688 | -0.002 | -0.001 | 0.001 |
| 42.913 | 172.892 | 19.688 | -0.002 | -0.001 | 0.001 |
| 61.676 | 61.674 | 111.001 | -0.002 | -0.001 | 0.001 |
| 0.015 | 0.011 | 0.006 | 41.745 | -0.001 | 0.001 |
| 0.011 | 0.009 | 0.005 | -0.002 | 41.746 | 0.001 |
| -0.831 | -0.833 | 1.686 | -0.002 | -0.001 | 22.215 |
| 172.867 | 42.890 | 19.677 | 0.002 | 0.001 | -0.001 |
| 64.117 | 109.071 | 62.147 | 0.002 | 0.001 | -0.001 |
| 63.378 | 63.380 | 107.544 | 0.002 | 0.001 | -0.001 |
| -0.015 | -0.011 | -0.006 | 41.748 | 0.001 | -0.001 |
| -0.011 | -0.009 | -0.005 | 0.002 | 41.748 | -0.001 |
| 0.831 | 0.833 | -1.686 | 0.002 | 0.001 | 22.212 |
| 353.110 | 228.265 | 228.265 | -1.940 | -4.497 | -3.022 |
| 228.265 | 353.110 | 228.265 | -2.096 | -4.858 | -3.266 |
| 228.265 | 228.265 | 353.110 | -2.096 | -4.858 | -3.266 |
| 1.698 | 3.172 | 1.600 | 67.051 | -0.038 | 0.054 |
| 1.656 | 0.154 | 0.154 | -0.035 | 67.079 | 0.012 |
| 1.656 | 0.154 | 0.154 | -0.035 | 0.043 | 67.048 |
| 353.110 | 228.264 | 228.265 | 0.000 | 0.000 | 0.000 |
| 228.265 | 353.110 | 228.265 | 0.000 | 0.000 | -0.000 |
| 228.265 | 228.265 | 353.110 | 0.000 | 0.000 | -0.000 |
| -1.764 | -3.301 | -1.567 | 67.024 | 0.050 | -0.067 |
| -1.720 | -0.160 | -0.160 | 0.041 | 66.984 | -0.015 |
| -1.720 | -0.160 | -0.160 | 0.041 | -0.046 | 67.015 |
| 353.111 | 228.265 | 228.265 | -0.210 | -0.486 | -0.327 |
| 228.265 | 353.111 | 228.265 | -0.194 | -0.450 | -0.302 |
| 228.265 | 228.265 | 353.111 | -0.194 | -0.450 | -0.302 |
| 0.170 | 0.317 | 0.160 | 16.970 | -0.425 | -0.243 |
| 0.166 | 0.015 | 0.015 | -0.176 | 16.721 | -0.293 |
| 0.166 | 0.015 | 0.015 | -0.176 | -0.435 | 16.863 |
| 353.110 | 228.264 | 228.264 | 0.194 | 0.450 | 0.302 |
| 228.264 | 353.110 | 228.264 | 0.194 | 0.450 | 0.302 |
| 228.264 | 228.264 | 353.110 | -0.000 | -0.000 | 0.000 |
| -0.176 | -0.330 | -0.157 | 17.315 | 0.421 | 0.244 |
| -0.172 | -0.016 | -0.016 | 0.174 | 17.562 | 0.293 |
| -0.172 | -0.016 | -0.016 | 0.004 | -0.005 | 67.029 |
| 353.112 | 228.265 | 228.265 | 0.000 | -0.000 | 0.000 |
| 228.265 | 353.112 | 228.265 | -0.000 | 0.000 | 0.000 |
| 228.265 | 228.265 | 353.112 | -0.000 | -0.000 | 0.000 |
| 0.017 | 0.032 | 0.016 | 67.030 | -0.000 | 0.001 |
| 0.016 | 0.002 | 0.001 | -0.000 | 67.031 | 0.000 |
| 0.016 | 0.001 | 0.002 | -0.000 | 0.000 | 67.030 |
| 353.108 | 228.264 | 228.264 | 0.021 | 0.049 | 0.033 |
| 228.264 | 353.108 | 228.264 | -0.000 | 0.000 | -0.000 |
| 228.264 | 228.264 | 353.108 | -0.000 | -0.000 | 0.000 |
| -0.018 | -0.033 | -0.016 | 67.030 | 0.001 | -0.001 |
| -0.017 | -0.002 | -0.001 | 0.017 | 17.203 | 0.029 |
| -0.017 | -0.002 | -0.002 | 0.000 | -0.000 | 67.030 |
| 635.517 | 379.080 | 379.080 | -0.000 | 0.000 | 0.000 |
| 379.080 | 635.517 | 379.080 | -0.000 | 0.000 | 0.000 |
| 379.080 | 379.080 | 635.517 | -0.000 | 0.000 | 0.000 |
| 4.910 | 4.928 | 2.133 | 5.110 | -0.011 | 1.006 |
| 1297230317.223 | 1283852212.897 | 1290060885.737 | -6008209.262 | 3471693.168 | 7632497.103 |
| 3.296 | 3.041 | 3.346 | -0.009 | 0.266 | 4.958 |
| -1268086642.625 | -1288485190.012 | -1297411772.258 | -3570720.055 | -5144490.182 | -13679280.104 |
| -1286758678.193 | -1287088170.537 | -1306141691.630 | -5654297.953 | 591993.834 | -20370307.855 |
| -1259045321.777 | -1277235301.975 | -1289364091.408 | -3231158.081 | -2336413.149 | -16354400.942 |
| -1279138353.158 | -1286936086.843 | -1303649275.248 | -9052377.303 | 515528.443 | -8622972.466 |
| -3.508 | -3.018 | -3.413 | 0.031 | 5.099 | 0.375 |
| -1268202275.708 | -1299351334.245 | -1316993674.144 | -8704279.916 | -5418917.139 | -10567773.497 |
| 125978859.588 | 128356633.111 | 130100755.748 | 76373.397 | 269801.907 | 1624447.000 |
| 126578317.427 | 128687495.354 | 128816872.429 | 247875.781 | 870120.004 | 1684196.116 |
| 127202666.163 | 129216431.512 | 130692278.002 | 183875.199 | 743489.127 | 1857800.366 |
| 125568005.904 | 128657577.020 | 129982870.572 | 860571.065 | 186709.814 | 320123.184 |
| 0.360 | 0.328 | 0.349 | -0.003 | 4.984 | -0.037 |
| 0.330 | 0.304 | 0.335 | -0.003 | 0.023 | 4.910 |
| -128410040.934 | -128270095.314 | -130775485.470 | -77784.822 | -614278.778 | -1355837.825 |
| -125916630.244 | -128470619.185 | -130778650.058 | -443906.600 | -637478.138 | -1001863.359 |
| -127571531.999 | -128347455.299 | -130013338.034 | -286943.879 | -798780.113 | -1800023.846 |
| -0.458 | -0.480 | -0.279 | 4.993 | 0.007 | -0.085 |
| -0.351 | -0.302 | -0.341 | 0.006 | 4.930 | 0.041 |
| -126802423.991 | -127879398.034 | -130565228.433 | -416844.385 | -590433.568 | -1110321.181 |
| 635.541 | 379.104 | 379.098 | 0.000 | 0.002 | -0.000 |
| 379.138 | 635.569 | 379.119 | -0.000 | 0.000 | 0.010 |
| 379.164 | 379.158 | 635.599 | 0.007 | 0.008 | -0.000 |
| 0.049 | 0.049 | 0.022 | 4.913 | -0.000 | 0.009 |
| 12835405.798 | 12748740.356 | 12901466.190 | 50991.441 | -9976.787 | 102881.465 |
| 0.033 | 0.031 | 0.034 | -0.000 | 0.002 | 4.913 |
| -12837676.212 | -12935646.230 | -13124410.779 | 24363.984 | -61994.807 | -93920.743 |
| -12690261.550 | -12951038.925 | -12676639.399 | -600.057 | 47624.427 | -186690.852 |
| -12783029.970 | -12840874.835 | -13014410.580 | 14786.614 | -84103.536 | -125410.851 |
| -12714799.519 | -12964541.045 | -12955322.181 | 40403.866 | -22025.878 | -73180.350 |
| -0.035 | -0.030 | -0.034 | 0.001 | 4.915 | 0.004 |
| -12782158.595 | -12980938.571 | -13108418.326 | -73878.592 | 34270.268 | -39197.979 |
| 1109.523 | 1036.771 | 1024.219 | -20.103 | -17.463 | -17.504 |
| 1041.775 | 1104.519 | 1024.219 | -20.103 | -17.463 | -17.504 |
| 1041.775 | 1036.771 | 1091.967 | -20.103 | -17.463 | -17.504 |
| 508.379 | 504.437 | 492.718 | 65.134 | -1.958 | -2.293 |
| 551.982 | 545.922 | 532.889 | -21.628 | 85.047 | -19.324 |
| 551.978 | 546.400 | 532.403 | -21.577 | -19.312 | 85.102 |
| -36.494 | -99.238 | -86.686 | 20.103 | 17.463 | 17.504 |
| -104.242 | -31.490 | -86.686 | 20.103 | 17.463 | 17.504 |
| -104.242 | -99.238 | -18.938 | 20.103 | 17.463 | 17.504 |
| -506.894 | -502.783 | -489.381 | 145.059 | 0.658 | -0.228 |
| -551.383 | -545.371 | -531.353 | 22.231 | 123.413 | 19.079 |
| -551.378 | -545.007 | -531.663 | 22.229 | 19.007 | 123.456 |
| 593.816 | 525.567 | 524.312 | -2.010 | -1.746 | -1.750 |
| 526.068 | 593.315 | 524.312 | -2.010 | -1.746 | -1.750 |
| 526.068 | 525.567 | 592.060 | -2.010 | -1.746 | -1.750 |
| 50.838 | 50.444 | 49.272 | 100.792 | -0.117 | -0.184 |
| 55.198 | 54.592 | 53.289 | -2.074 | 102.761 | -1.875 |
| 55.198 | 54.640 | 53.240 | -2.069 | -1.872 | 102.765 |
| 479.213 | 411.966 | 413.221 | 2.010 | 1.746 | 1.750 |
| 411.466 | 479.713 | 413.221 | 2.010 | 1.746 | 1.750 |
| 411.466 | 411.966 | 480.969 | 2.010 | 1.746 | 1.750 |
| -50.689 | -50.278 | -48.938 | 108.631 | -0.006 | -0.065 |
| -55.138 | -54.537 | -53.135 | 2.133 | 106.481 | 1.853 |
| -55.138 | -54.501 | -53.166 | 2.133 | 1.842 | 106.488 |
| 542.250 | 474.449 | 474.323 | -0.201 | -0.175 | -0.175 |
| 474.499 | 542.199 | 474.323 | -0.201 | -0.175 | -0.175 |
| 474.499 | 474.449 | 542.074 | -0.201 | -0.175 | -0.175 |
| 5.084 | 5.044 | 4.927 | 104.258 | -0.012 | -0.018 |
| 5.520 | 5.459 | 5.329 | -0.207 | 104.455 | -0.187 |
| 5.520 | 5.464 | 5.324 | -0.207 | -0.187 | 104.456 |
| 530.779 | 463.084 | 463.210 | 0.201 | 0.175 | 0.175 |
| 463.034 | 530.829 | 463.210 | 0.201 | 0.175 | 0.175 |
| 463.034 | 463.084 | 530.955 | 0.201 | 0.175 | 0.175 |
| -5.069 | -5.028 | -4.894 | 105.042 | -0.001 | -0.007 |
| -5.514 | -5.454 | -5.313 | 0.213 | 104.827 | 0.185 |
| -5.514 | -5.450 | -5.317 | 0.213 | 0.184 | 104.828 |
| 645.956 | 631.149 | 633.636 | -2.240 | -2.321 | -1.872 |
| 629.246 | 647.859 | 633.636 | -2.240 | -2.321 | -1.872 |
| 629.246 | 631.149 | 650.346 | -2.240 | -2.321 | -1.872 |
| 65.154 | 67.064 | 67.906 | 101.076 | -2.319 | -1.158 |
| 77.168 | 77.751 | 79.884 | -2.489 | 101.032 | -1.891 |
| 77.044 | 77.229 | 80.123 | -2.459 | -2.284 | 101.460 |
| 479.891 | 461.277 | 458.790 | 2.240 | 2.321 | 1.872 |
| 463.180 | 477.987 | 458.790 | 2.240 | 2.321 | 1.872 |
| 463.180 | 461.277 | 475.500 | 2.240 | 2.321 | 1.872 |
| -64.308 | -66.145 | -67.380 | 105.591 | 2.351 | 1.326 |
| -76.610 | -77.154 | -79.585 | 2.492 | 105.793 | 1.906 |
| -76.701 | -77.073 | -79.866 | 2.467 | 2.313 | 105.339 |
| 571.227 | 554.707 | 554.955 | -0.224 | -0.232 | -0.187 |
| 554.516 | 571.417 | 554.955 | -0.224 | -0.232 | -0.187 |
| 554.516 | 554.707 | 571.666 | -0.224 | -0.232 | -0.187 |
| 6.515 | 6.706 | 6.791 | 103.193 | -0.232 | -0.116 |
| 7.717 | 7.775 | 7.988 | -0.249 | 103.189 | -0.189 |
| 7.704 | 7.723 | 8.012 | -0.246 | -0.228 | 103.231 |
| 554.620 | 537.719 | 537.470 | 0.224 | 0.232 | 0.187 |
| 537.909 | 554.430 | 537.470 | 0.224 | 0.232 | 0.187 |
| 537.909 | 537.719 | 554.181 | 0.224 | 0.232 | 0.187 |
| -6.431 | -6.614 | -6.738 | 103.645 | 0.235 | 0.133 |
| -7.661 | -7.715 | -7.958 | 0.249 | 103.665 | 0.191 |
| -7.670 | -7.707 | -7.987 | 0.247 | 0.231 | 103.619 |
| 563.755 | 547.064 | 547.089 | -0.022 | -0.023 | -0.019 |
| 547.045 | 563.774 | 547.089 | -0.022 | -0.023 | -0.019 |
| 547.045 | 547.064 | 563.799 | -0.022 | -0.023 | -0.019 |
| 0.652 | 0.671 | 0.679 | 103.405 | -0.023 | -0.012 |
| 0.772 | 0.777 | 0.799 | -0.025 | 103.404 | -0.019 |
| 0.771 | 0.773 | 0.801 | -0.025 | -0.023 | 103.409 |
| 562.092 | 545.362 | 545.337 | 0.022 | 0.023 | 0.019 |
| 545.381 | 562.073 | 545.337 | 0.022 | 0.023 | 0.019 |
| 545.381 | 545.362 | 562.048 | 0.022 | 0.023 | 0.019 |
| -0.643 | -0.662 | -0.674 | 103.450 | 0.024 | 0.013 |
| -0.766 | -0.772 | -0.796 | 0.025 | 103.452 | 0.019 |
| -0.767 | -0.771 | -0.799 | 0.025 | 0.023 | 103.447 |
| 466.242 | 427.061 | 427.061 | -0.000 | -0.000 | -0.000 |
| 427.061 | 466.242 | 427.061 | 0.000 | -0.000 | -0.000 |
| 427.061 | 427.061 | 466.242 | -0.000 | -0.000 | -0.000 |
| 0.000 | -0.000 | 0.000 | 105.174 | -0.000 | -0.000 |
| 0.000 | -0.000 | 0.000 | -0.000 | 105.174 | -0.000 |
| 0.000 | -0.000 | 0.000 | -0.000 | -0.000 | 105.174 |
| 466.242 | 427.061 | 427.061 | 0.000 | 0.000 | 0.000 |
| 427.061 | 466.242 | 427.061 | 0.000 | -0.000 | 0.000 |
| 427.061 | 427.061 | 466.242 | 0.000 | 0.000 | -0.000 |
| -0.000 | 0.000 | -0.000 | 105.174 | 0.000 | -0.000 |
| -0.000 | 0.000 | -0.000 | 0.000 | 105.174 | 0.000 |
| -0.000 | 0.000 | -0.000 | 0.000 | 0.000 | 105.174 |
| 466.242 | 427.061 | 427.061 | 0.000 | -0.000 | -0.000 |
| 427.061 | 466.242 | 427.061 | 0.000 | 0.000 | -0.000 |
| 427.061 | 427.061 | 466.242 | -0.000 | -0.000 | -0.000 |
| -0.000 | 0.000 | 0.000 | 105.174 | -0.000 | 0.000 |
| 0.000 | -0.000 | 0.000 | -0.000 | 105.174 | -0.000 |
| 0.000 | 0.000 | -0.000 | 0.000 | -0.000 | 105.174 |
| 466.242 | 427.060 | 427.060 | 0.000 | 0.000 | 0.000 |
| 427.060 | 466.242 | 427.060 | 0.000 | 0.000 | -0.000 |
| 427.060 | 427.060 | 466.242 | 0.000 | 0.000 | 0.000 |
| 0.000 | -0.000 | -0.000 | 105.174 | 0.000 | 0.000 |
| -0.000 | 0.000 | -0.000 | 0.000 | 105.174 | 0.000 |
| -0.000 | -0.000 | 0.000 | -0.000 | 0.000 | 105.174 |
| 466.243 | 427.062 | 427.062 | -0.000 | -0.000 | -0.000 |
| 427.062 | 466.243 | 427.062 | -0.000 | -0.000 | -0.000 |
| 427.062 | 427.062 | 466.243 | 0.000 | -0.000 | -0.000 |
| -0.000 | 0.000 | 0.000 | 105.174 | -0.000 | 0.000 |
| 0.000 | -0.000 | 0.000 | -0.000 | 105.174 | -0.000 |
| 0.000 | 0.000 | -0.000 | -0.000 | -0.000 | 105.174 |
| 466.241 | 427.059 | 427.059 | 0.000 | 0.000 | 0.000 |
| 427.059 | 466.241 | 427.059 | 0.000 | 0.000 | 0.000 |
| 427.059 | 427.059 | 466.241 | 0.000 | 0.000 | 0.000 |
| 0.000 | -0.000 | -0.000 | 105.174 | 0.000 | -0.000 |
| -0.000 | 0.000 | -0.000 | 0.000 | 105.174 | 0.000 |
| -0.000 | -0.000 | 0.000 | 0.000 | 0.000 | 105.174 |
| 530.097 | 268.140 | 268.140 | 0.000 | 0.000 | 0.000 |
| 268.140 | 530.097 | 268.140 | 0.000 | 0.000 | 0.000 |
| 268.140 | 268.140 | 530.097 | 0.000 | 0.000 | 0.000 |
| -0.000 | 0.000 | 0.000 | -37.150 | 0.000 | 0.000 |
| 0.000 | -0.000 | -0.000 | -0.000 | -37.150 | -0.000 |
| 0.000 | 0.000 | -0.000 | 0.000 | 0.000 | -37.150 |
| 530.097 | 268.140 | 268.140 | -0.000 | -0.000 | -0.000 |
| 268.140 | 530.096 | 268.140 | -0.000 | -0.000 | 0.000 |
| 268.140 | 268.140 | 530.097 | -0.000 | -0.000 | -0.000 |
| 0.000 | -0.000 | -0.000 | -37.150 | -0.000 | -0.000 |
| -0.000 | -0.000 | 0.000 | -0.000 | -37.150 | -0.000 |
| -0.000 | -0.000 | 0.000 | -0.000 | -0.000 | -37.150 |
| 517.138 | 274.620 | 274.620 | -0.000 | 0.000 | 0.000 |
| 274.620 | 517.138 | 274.620 | -0.000 | 0.000 | 0.000 |
| 274.620 | 274.620 | 517.138 | 0.000 | 0.000 | 0.000 |
| 0.000 | 0.000 | 0.000 | -37.150 | 0.000 | 0.000 |
| 0.000 | 0.000 | 0.000 | 0.000 | -37.150 | 0.000 |
| 0.000 | 0.000 | 0.000 | 0.000 | 0.000 | -37.150 |
| 517.138 | 274.619 | 274.619 | 0.000 | -0.000 | -0.000 |
| 274.619 | 517.138 | 274.619 | -0.000 | -0.000 | -0.000 |
| 274.619 | 274.619 | 517.138 | -0.000 | -0.000 | 0.000 |
| -0.000 | -0.000 | -0.000 | -37.150 | -0.000 | 0.000 |
| -0.000 | -0.000 | -0.000 | 0.000 | -37.150 | -0.000 |
| -0.000 | -0.000 | -0.000 | -0.000 | -0.000 | -37.150 |
| 517.140 | 274.621 | 274.621 | 0.000 | 0.000 | 0.000 |
| 274.621 | 517.140 | 274.621 | 0.000 | 0.000 | -0.000 |
| 274.621 | 274.621 | 517.140 | -0.000 | -0.000 | 0.000 |
| 0.001 | 0.002 | 0.002 | -37.150 | 0.000 | 0.000 |
| 0.002 | 0.001 | 0.002 | -0.000 | -37.150 | 0.000 |
| 0.002 | 0.002 | 0.001 | 0.000 | 0.000 | -37.150 |
| 517.136 | 274.617 | 274.617 | 0.000 | -0.000 | -0.000 |
| 274.617 | 517.136 | 274.617 | -0.000 | -0.000 | -0.000 |
| 274.617 | 274.617 | 517.136 | -0.000 | -0.000 | -0.000 |
| -0.001 | -0.002 | -0.002 | -37.150 | -0.000 | -0.000 |
| -0.002 | -0.001 | -0.002 | -0.000 | -37.150 | -0.000 |
| -0.002 | -0.002 | -0.001 | -0.000 | -0.000 | -37.150 |
| 338.122 | 350.773 | 350.773 | -0.000 | -0.000 | -0.000 |
| 350.773 | 338.122 | 350.773 | 0.000 | -0.000 | -0.000 |
| 350.773 | 350.773 | 338.122 | 0.000 | -0.000 | -0.000 |
| -0.000 | -0.000 | 0.000 | 114.662 | -0.000 | -0.000 |
| -0.000 | 0.000 | 0.000 | -0.000 | 114.662 | -0.000 |
| -0.000 | -0.000 | -0.000 | -0.000 | -0.000 | 114.662 |
| 338.122 | 350.773 | 350.773 | 0.000 | 0.000 | 0.000 |
| 350.773 | 338.122 | 350.773 | 0.000 | 0.000 | 0.000 |
| 350.773 | 350.773 | 338.122 | 0.000 | 0.000 | 0.000 |
| 0.000 | 0.000 | 0.000 | 114.662 | 0.000 | 0.000 |
| 0.000 | -0.000 | -0.000 | 0.000 | 114.662 | 0.000 |
| 0.000 | 0.000 | -0.000 | 0.000 | 0.000 | 114.662 |
| 338.122 | 350.773 | 350.773 | -0.000 | -0.000 | -0.000 |
| 350.773 | 338.122 | 350.773 | 0.000 | -0.000 | -0.000 |
| 350.773 | 350.773 | 338.122 | 0.000 | -0.000 | -0.000 |
| 0.000 | -0.000 | 0.000 | 114.662 | -0.000 | -0.000 |
| -0.000 | 0.000 | 0.000 | 0.000 | 114.662 | -0.000 |
| -0.000 | 0.000 | 0.000 | -0.000 | -0.000 | 114.662 |
| 338.121 | 350.773 | 350.773 | 0.000 | 0.000 | 0.000 |
| 350.773 | 338.121 | 350.773 | 0.000 | 0.000 | 0.000 |
| 350.773 | 350.773 | 338.121 | -0.000 | 0.000 | 0.000 |
| -0.000 | 0.000 | -0.000 | 114.662 | 0.000 | 0.000 |
| 0.000 | -0.000 | -0.000 | 0.000 | 114.662 | 0.000 |
| 0.000 | -0.000 | -0.000 | -0.000 | 0.000 | 114.662 |
| 338.126 | 350.775 | 350.775 | -0.000 | -0.000 | -0.000 |
| 350.775 | 338.126 | 350.775 | -0.000 | -0.000 | -0.000 |
| 350.775 | 350.775 | 338.126 | -0.000 | -0.000 | -0.000 |
| 0.000 | -0.000 | 0.000 | 114.662 | -0.000 | -0.000 |
| -0.000 | 0.000 | 0.000 | -0.000 | 114.662 | -0.000 |
| -0.000 | 0.000 | 0.000 | -0.000 | -0.000 | 114.662 |
| 338.118 | 350.772 | 350.772 | 0.000 | 0.000 | 0.000 |
| 350.772 | 338.118 | 350.772 | 0.000 | 0.000 | 0.000 |
| 350.772 | 350.772 | 338.118 | 0.000 | 0.000 | -0.000 |
| -0.000 | 0.000 | -0.000 | 114.662 | 0.000 | 0.000 |
| 0.000 | -0.000 | -0.000 | 0.000 | 114.662 | 0.000 |
| 0.000 | -0.000 | -0.000 | 0.000 | 0.000 | 114.662 |
| 517.342 | 433.016 | 370.005 | 0.000 | 0.000 | -0.000 |
| 433.016 | 517.342 | 370.005 | -0.000 | 0.000 | 0.000 |
| 370.005 | 370.005 | 580.353 | -0.000 | 0.000 | 0.000 |
| -0.000 | 0.000 | -0.000 | 43.863 | 0.000 | -0.000 |
| -0.000 | 0.000 | 0.000 | 0.000 | 43.863 | 0.000 |
| -0.000 | 0.000 | 0.000 | 0.000 | 0.000 | 42.163 |
| 549.427 | 400.931 | 370.005 | 0.000 | -0.000 | 0.000 |
| 400.931 | 549.427 | 370.005 | 0.000 | 0.000 | -0.000 |
| 370.005 | 370.005 | 580.353 | 0.000 | -0.000 | -0.000 |
| 0.000 | -0.000 | -0.000 | 43.863 | -0.000 | -0.000 |
| 0.000 | -0.000 | -0.000 | 0.000 | 43.863 | 0.000 |
| 0.000 | -0.000 | -0.000 | 0.000 | -0.000 | 42.163 |
| 517.342 | 433.016 | 370.005 | -0.000 | 0.000 | -0.000 |
| 433.016 | 517.342 | 370.005 | -0.000 | -0.000 | -0.000 |
| 370.005 | 370.005 | 580.353 | -0.000 | -0.000 | 0.000 |
| -0.000 | -0.000 | 0.000 | 43.863 | -0.000 | 0.000 |
| -0.000 | -0.000 | 0.000 | 0.000 | 43.863 | 0.000 |
| -0.000 | 0.000 | 0.000 | -0.000 | -0.000 | 74.248 |
| 549.427 | 400.931 | 370.005 | 0.000 | 0.000 | -0.000 |
| 400.931 | 549.427 | 370.005 | 0.000 | -0.000 | 0.000 |
| 370.005 | 370.005 | 580.353 | 0.000 | -0.000 | -0.000 |
| 0.000 | 0.000 | -0.000 | 43.863 | -0.000 | 0.000 |
| 0.000 | 0.000 | -0.000 | 0.000 | 43.863 | 0.000 |
| 0.000 | -0.000 | -0.000 | 0.000 | 0.000 | 74.248 |
| 517.344 | 433.018 | 370.006 | -0.000 | 0.000 | -0.000 |
| 400.933 | 549.429 | 370.006 | -0.000 | -0.000 | 0.000 |
| 370.007 | 370.007 | 580.355 | -0.000 | -0.000 | 0.000 |
| 0.000 | -0.000 | 0.000 | 43.863 | -0.000 | 0.000 |
| -0.000 | -0.000 | 0.000 | -0.000 | 43.863 | -0.000 |
| -0.000 | 0.000 | -0.000 | -0.000 | 0.000 | 42.163 |
| 517.340 | 433.015 | 370.004 | 0.000 | -0.000 | 0.000 |
| 433.014 | 517.340 | 370.004 | 0.000 | -0.000 | -0.000 |
| 370.004 | 370.004 | 580.351 | 0.000 | -0.000 | -0.000 |
| -0.000 | 0.000 | -0.000 | 43.863 | -0.000 | -0.000 |
| 0.000 | 0.000 | -0.000 | 0.000 | 43.863 | -0.000 |
| 0.000 | -0.000 | 0.000 | 0.000 | -0.000 | 42.163 |
| 516.383 | 433.975 | 370.005 | -0.000 | -0.000 | 0.000 |
| 403.330 | 547.029 | 370.005 | -0.000 | -0.000 | 0.000 |
| 370.005 | 370.005 | 580.353 | -0.000 | -0.000 | 0.000 |
| -0.000 | -0.000 | -0.000 | 39.608 | -0.000 | 0.000 |
| -0.000 | -0.000 | -0.000 | -0.000 | 39.608 | 0.000 |
| -0.000 | -0.000 | -0.000 | -0.000 | -0.000 | 71.849 |
| 516.383 | 433.975 | 370.005 | 0.000 | 0.000 | -0.000 |
| 433.975 | 516.383 | 370.005 | 0.000 | 0.000 | -0.000 |
| 370.005 | 370.005 | 580.353 | 0.000 | 0.000 | -0.000 |
| 0.000 | 0.000 | 0.000 | 39.608 | 0.000 | -0.000 |
| 0.000 | 0.000 | 0.000 | 0.000 | 39.608 | -0.000 |
| 0.000 | 0.000 | 0.000 | 0.000 | 0.000 | 71.849 |
| 547.029 | 403.330 | 370.005 | -0.000 | -0.000 | 0.000 |
| 403.330 | 547.029 | 370.005 | -0.000 | -0.000 | 0.000 |
| 370.005 | 370.005 | 580.353 | -0.000 | -0.000 | 0.000 |
| -0.000 | -0.000 | 0.000 | 39.608 | -0.000 | 0.000 |
| -0.000 | -0.000 | 0.000 | -0.000 | 39.608 | 0.000 |
| -0.000 | 0.000 | 0.000 | -0.000 | -0.000 | 71.849 |
| 547.028 | 403.330 | 370.005 | 0.000 | 0.000 | -0.000 |
| 403.329 | 547.028 | 370.005 | 0.000 | 0.000 | -0.000 |
| 370.005 | 370.005 | 580.353 | 0.000 | 0.000 | -0.000 |
| 0.000 | 0.000 | -0.000 | 39.608 | 0.000 | -0.000 |
| 0.000 | 0.000 | -0.000 | 0.000 | 39.608 | -0.000 |
| 0.000 | -0.000 | -0.000 | 0.000 | 0.000 | 71.849 |
| 516.385 | 433.977 | 370.006 | -0.000 | -0.000 | 0.000 |
| 433.977 | 516.385 | 370.006 | -0.000 | -0.000 | 0.000 |
| 370.007 | 370.007 | 580.355 | -0.000 | -0.000 | 0.000 |
| 0.000 | -0.000 | 0.000 | 39.608 | -0.000 | 0.000 |
| -0.000 | 0.000 | 0.000 | -0.000 | 39.608 | 0.000 |
| -0.000 | 0.000 | -0.000 | -0.000 | -0.000 | 41.204 |
| 516.381 | 433.974 | 370.004 | 0.000 | 0.000 | -0.000 |
| 403.328 | 547.027 | 370.004 | 0.000 | 0.000 | -0.000 |
| 370.004 | 370.004 | 580.351 | 0.000 | 0.000 | -0.000 |
| -0.000 | 0.000 | -0.000 | 39.608 | 0.000 | -0.000 |
| 0.000 | -0.000 | -0.000 | 0.000 | 39.608 | -0.000 |
| 0.000 | -0.000 | 0.000 | 0.000 | 0.000 | 41.204 |
| 68.318 | 56.633 | 56.633 | 0.000 | -0.000 | -0.000 |
| 56.633 | 68.318 | 56.633 | -0.000 | 0.000 | -0.000 |
| 56.633 | 56.633 | 68.318 | -0.000 | -0.000 | 0.000 |
| -0.000 | -0.000 | -0.000 | 10.761 | -0.000 | -0.000 |
| -0.000 | -0.000 | -0.000 | -0.000 | 10.761 | -0.000 |
| -0.000 | -0.000 | -0.000 | -0.000 | -0.000 | 10.761 |
| 68.318 | 56.633 | 56.633 | 0.000 | 0.000 | 0.000 |
| 56.633 | 68.318 | 56.633 | 0.000 | 0.000 | 0.000 |
| 56.633 | 56.633 | 68.318 | 0.000 | 0.000 | 0.000 |
| 0.000 | 0.000 | 0.000 | 10.761 | 0.000 | 0.000 |
| 0.000 | 0.000 | 0.000 | 0.000 | 10.761 | 0.000 |
| 0.000 | 0.000 | 0.000 | 0.000 | 0.000 | 10.761 |
| 68.318 | 56.633 | 56.633 | 0.000 | -0.000 | -0.000 |
| 56.633 | 68.318 | 56.633 | -0.000 | 0.000 | -0.000 |
| 56.633 | 56.633 | 68.318 | -0.000 | -0.000 | 0.000 |
| -0.000 | -0.000 | -0.000 | 10.761 | -0.000 | -0.000 |
| -0.000 | -0.000 | -0.000 | -0.000 | 10.761 | -0.000 |
| -0.000 | -0.000 | -0.000 | -0.000 | -0.000 | 10.761 |
| 68.318 | 56.633 | 56.633 | 0.000 | 0.000 | 0.000 |
| 56.633 | 68.318 | 56.633 | 0.000 | 0.000 | 0.000 |
| 56.633 | 56.633 | 68.318 | 0.000 | 0.000 | 0.000 |
| 0.000 | 0.000 | 0.000 | 10.761 | 0.000 | 0.000 |
| 0.000 | 0.000 | 0.000 | 0.000 | 10.761 | 0.000 |
| 0.000 | 0.000 | 0.000 | 0.000 | 0.000 | 10.761 |
| 68.318 | 56.633 | 56.633 | 0.000 | -0.000 | -0.000 |
| 56.633 | 68.318 | 56.633 | -0.000 | 0.000 | -0.000 |
| 56.633 | 56.633 | 68.318 | -0.000 | -0.000 | 0.000 |
| -0.000 | -0.000 | -0.000 | 10.761 | -0.000 | -0.000 |
| -0.000 | -0.000 | -0.000 | -0.000 | 10.761 | -0.000 |
| -0.000 | -0.000 | -0.000 | -0.000 | -0.000 | 10.761 |
| 68.318 | 56.633 | 56.633 | 0.000 | -0.000 | 0.000 |
| 56.633 | 68.318 | 56.633 | 0.000 | 0.000 | 0.000 |
| 56.633 | 56.633 | 68.318 | 0.000 | -0.000 | 0.000 |
| 0.000 | 0.000 | 0.000 | 10.761 | 0.000 | 0.000 |
| 0.000 | 0.000 | 0.000 | 0.000 | 10.761 | 0.000 |
| 0.000 | 0.000 | 0.000 | 0.000 | 0.000 | 10.761 |
| -697.707 | 1028.964 | 77.914 | -0.000 | -0.000 | 0.000 |
| 1028.964 | -697.707 | 77.914 | 0.000 | -0.000 | 0.000 |
| 77.914 | 77.914 | 357.286 | 0.000 | -0.000 | -0.000 |
| 0.000 | 0.000 | -0.000 | -36.883 | -0.000 | 0.000 |
| 0.000 | 0.000 | -0.000 | 0.000 | -36.883 | 0.000 |
| 0.000 | 0.000 | -0.000 | -0.000 | -0.000 | 9.910 |
| 306.252 | 25.004 | 77.913 | 0.000 | -0.000 | -0.000 |
| 25.004 | 306.252 | 77.913 | -0.000 | 0.000 | -0.000 |
| 77.913 | 77.913 | 357.286 | 0.000 | 0.000 | -0.000 |
| -0.000 | -0.000 | 0.000 | -36.883 | 0.000 | 0.000 |
| -0.000 | -0.000 | 0.000 | 0.000 | -36.883 | -0.000 |
| -0.000 | -0.000 | 0.000 | 0.000 | 0.000 | 9.910 |
| 306.252 | 25.004 | 77.914 | 0.000 | -0.000 | -0.000 |
| 25.004 | 306.252 | 77.914 | -0.000 | -0.000 | 0.000 |
| 77.914 | 77.914 | 357.286 | -0.000 | -0.000 | 0.000 |
| -0.000 | 0.000 | 0.000 | -36.883 | -0.000 | 0.000 |
| 0.000 | 0.000 | 0.000 | 0.000 | -36.883 | 0.000 |
| -0.000 | -0.000 | -0.000 | -0.000 | -0.000 | 9.910 |
| -697.708 | 1028.962 | 77.912 | -0.000 | 0.000 | -0.000 |
| 1028.962 | -697.708 | 77.912 | -0.000 | 0.000 | -0.000 |
| 77.913 | 77.913 | 357.286 | 0.000 | 0.000 | 0.000 |
| 0.000 | -0.000 | -0.000 | -36.883 | 0.000 | -0.000 |
| -0.000 | -0.000 | -0.000 | 0.000 | -36.883 | -0.000 |
| 0.000 | 0.000 | 0.000 | -0.000 | 0.000 | 9.910 |
| -1271.507 | 1602.823 | 77.943 | 0.000 | 0.000 | 0.000 |
| 1602.823 | -1271.507 | 77.943 | 0.000 | 0.000 | -0.000 |
| 77.914 | 77.914 | 357.288 | 0.000 | -0.000 | -0.000 |
| -0.000 | 0.000 | 0.000 | -36.883 | -0.000 | 0.000 |
| 0.000 | -0.000 | 0.000 | 0.000 | -36.883 | -0.000 |
| -0.000 | 0.000 | -0.000 | 0.000 | 0.000 | 9.910 |
| -1271.680 | 1602.877 | 77.884 | -0.000 | -0.000 | -0.000 |
| 1602.877 | -1271.680 | 77.884 | -0.000 | -0.000 | -0.000 |
| 77.913 | 77.913 | 357.284 | -0.000 | 0.000 | -0.000 |
| 0.000 | -0.000 | -0.000 | -36.883 | 0.000 | 0.000 |
| -0.000 | 0.000 | -0.000 | 0.000 | -36.883 | 0.000 |
| 0.000 | -0.000 | 0.000 | -0.000 | 0.000 | 9.910 |
| 345.354 | 32.323 | 32.323 | 0.000 | -0.000 | 0.000 |
| 32.323 | 345.354 | 32.323 | 0.000 | 0.000 | 0.000 |
| 32.323 | 32.323 | 345.354 | 0.000 | 0.000 | -0.000 |
| 0.000 | 0.000 | -0.000 | 8.487 | 0.000 | 0.000 |
| -0.000 | 0.000 | -0.000 | 0.000 | 8.487 | -0.000 |
| -0.000 | 0.000 | 0.000 | 0.000 | 0.000 | 8.487 |
| 345.354 | 32.323 | 32.323 | 0.000 | 0.000 | 0.000 |
| 32.323 | 345.354 | 32.323 | 0.000 | 0.000 | -0.000 |
| 32.323 | 32.323 | 345.354 | -0.000 | -0.000 | 0.000 |
| 0.000 | -0.000 | 0.000 | 8.487 | -0.000 | 0.000 |
| 0.000 | -0.000 | 0.000 | -0.000 | 8.487 | 0.000 |
| 0.000 | -0.000 | -0.000 | 0.000 | 0.000 | 8.487 |
| 345.354 | 32.323 | 32.323 | 0.000 | 0.000 | 0.000 |
| 32.323 | 345.354 | 32.323 | 0.000 | -0.000 | -0.000 |
| 32.323 | 32.323 | 345.354 | 0.000 | -0.000 | -0.000 |
| -0.000 | 0.000 | -0.000 | 8.487 | -0.000 | -0.000 |
| 0.000 | -0.000 | -0.000 | -0.000 | 8.487 | -0.000 |
| 0.000 | -0.000 | -0.000 | 0.000 | -0.000 | 8.487 |
| 345.354 | 32.323 | 32.323 | 0.000 | 0.000 | 0.000 |
| 32.323 | 345.354 | 32.323 | 0.000 | 0.000 | -0.000 |
| 32.323 | 32.323 | 345.354 | -0.000 | -0.000 | 0.000 |
| 0.000 | -0.000 | 0.000 | 8.487 | 0.000 | 0.000 |
| -0.000 | 0.000 | 0.000 | 0.000 | 8.487 | 0.000 |
| -0.000 | 0.000 | 0.000 | -0.000 | 0.000 | 8.487 |
| 345.356 | 32.323 | 32.323 | 0.000 | 0.000 | -0.000 |
| 32.323 | 345.356 | 32.323 | 0.000 | -0.000 | -0.000 |
| 32.323 | 32.323 | 345.356 | -0.000 | -0.000 | 0.000 |
| -0.000 | 0.000 | -0.000 | 8.487 | 0.000 | -0.000 |
| 0.000 | -0.000 | -0.000 | 0.000 | 8.487 | -0.000 |
| 0.000 | -0.000 | -0.000 | 0.000 | -0.000 | 8.487 |
| 345.353 | 32.323 | 32.323 | 0.000 | -0.000 | -0.000 |
| 32.323 | 345.353 | 32.323 | -0.000 | 0.000 | 0.000 |
| 32.323 | 32.323 | 345.353 | -0.000 | -0.000 | 0.000 |
| 0.000 | -0.000 | 0.000 | 8.487 | -0.000 | 0.000 |
| -0.000 | 0.000 | 0.000 | -0.000 | 8.487 | 0.000 |
| -0.000 | 0.000 | 0.000 | -0.000 | -0.000 | 8.487 |
| 191.782 | 0.000 | 1.339 | -0.000 | -0.000 | -0.000 |
| -0.000 | -0.000 | -0.000 | -0.000 | -0.000 | -0.000 |
| 1.339 | -0.000 | 13.278 | -0.000 | -0.000 | 0.000 |
| -0.000 | -0.000 | -0.000 | -0.000 | -0.000 | 0.000 |
| -0.000 | -0.000 | -0.000 | -0.000 | 4.311 | 0.000 |
| 0.000 | 0.000 | 0.000 | -0.001 | -0.000 | 0.000 |
| 191.782 | -0.000 | 1.339 | 0.000 | 0.000 | -0.000 |
| 0.000 | 0.000 | 0.000 | 0.000 | 0.000 | 0.000 |
| 1.339 | 0.000 | 13.278 | 0.000 | 0.000 | -0.000 |
| 0.000 | -0.000 | -0.000 | 0.000 | 0.000 | 0.000 |
| -0.000 | 0.000 | 0.000 | 0.000 | 4.311 | 0.000 |
| -0.000 | -0.000 | -0.000 | 0.001 | 0.000 | 0.000 |
| 191.782 | -0.000 | 1.339 | -0.000 | -0.000 | 0.000 |
| -0.000 | -0.000 | -0.000 | -0.000 | -0.000 | -0.000 |
| 1.339 | -0.000 | 13.278 | -0.000 | -0.000 | 0.000 |
| -0.000 | -0.000 | -0.000 | -0.000 | -0.000 | 0.000 |
| 0.000 | -0.000 | -0.000 | -0.000 | 4.311 | -0.000 |
| 0.000 | 0.000 | 0.000 | -0.000 | -0.000 | -0.000 |
| 191.782 | 0.000 | 1.339 | 0.000 | 0.000 | 0.000 |
| 0.000 | 0.000 | 0.000 | 0.000 | 0.000 | 0.000 |
| 1.339 | 0.000 | 13.278 | 0.000 | 0.000 | 0.000 |
| 0.000 | 0.000 | 0.000 | 0.000 | 0.000 | 0.000 |
| -0.000 | 0.000 | 0.000 | 0.000 | 4.311 | 0.000 |
| -0.000 | -0.000 | -0.000 | 0.000 | 0.000 | 0.000 |
| 191.783 | -0.000 | 1.339 | -0.000 | -0.000 | -0.000 |
| -0.000 | -0.000 | -0.000 | -0.000 | -0.000 | 0.000 |
| 1.339 | -0.001 | 13.277 | -0.000 | -0.000 | 0.000 |
| -0.000 | -0.000 | -0.000 | -0.000 | -0.000 | -0.000 |
| 0.000 | -0.000 | -0.000 | -0.000 | 4.311 | -0.000 |
| 0.000 | 0.000 | 0.000 | -0.000 | -0.000 | 0.000 |
| 191.781 | 0.000 | 1.339 | 0.000 | 0.000 | -0.000 |
| 0.000 | 0.000 | 0.000 | 0.000 | 0.000 | -0.000 |
| 1.339 | 0.001 | 13.279 | 0.000 | 0.000 | 0.000 |
| 0.000 | 0.000 | 0.000 | 0.000 | 0.000 | 0.000 |
| -0.000 | 0.000 | 0.000 | 0.000 | 4.311 | -0.000 |
| -0.000 | -0.000 | -0.000 | 0.000 | 0.000 | 0.000 |
| 313.436 | 161.378 | 164.190 | 0.000 | -0.000 | -0.000 |
| 161.378 | 226.432 | 209.349 | 0.000 | -0.000 | 0.000 |
| 164.190 | 209.349 | 229.171 | 0.000 | -0.000 | -0.000 |
| 0.000 | -0.000 | 0.000 | 150.897 | -0.000 | 0.000 |
| -0.000 | -0.000 | 0.000 | 0.000 | 10.810 | -0.000 |
| -0.000 | 0.000 | 0.000 | 0.000 | -0.000 | 11.635 |
| 313.436 | 161.378 | 164.190 | -0.000 | 0.000 | 0.000 |
| 161.378 | 226.432 | 209.349 | -0.000 | 0.000 | 0.000 |
| 164.190 | 209.349 | 229.171 | -0.000 | 0.000 | -0.000 |
| -0.000 | -0.000 | -0.000 | 150.897 | 0.000 | -0.000 |
| 0.000 | 0.000 | -0.000 | -0.000 | 10.810 | 0.000 |
| 0.000 | 0.000 | -0.000 | -0.000 | 0.000 | 11.635 |
| 313.436 | 161.378 | 164.190 | 0.000 | -0.000 | -0.000 |
| 161.378 | 226.432 | 209.349 | 0.000 | -0.000 | 0.000 |
| 164.190 | 209.349 | 229.171 | 0.000 | -0.000 | -0.000 |
| 0.000 | 0.000 | 0.000 | 150.897 | -0.000 | -0.000 |
| -0.000 | -0.000 | -0.000 | 0.000 | 10.810 | -0.000 |
| -0.000 | -0.000 | -0.000 | 0.000 | -0.000 | 11.635 |
| 313.436 | 161.378 | 164.190 | -0.000 | 0.000 | -0.000 |
| 161.378 | 226.432 | 209.349 | -0.000 | 0.000 | -0.000 |
| 164.190 | 209.349 | 229.171 | -0.000 | 0.000 | 0.000 |
| -0.000 | -0.000 | -0.000 | 150.897 | 0.000 | 0.000 |
| 0.000 | 0.000 | 0.000 | -0.000 | 10.810 | 0.000 |
| 0.000 | 0.000 | 0.000 | -0.000 | 0.000 | 11.635 |
| 313.437 | 161.378 | 164.190 | 0.000 | -0.000 | 0.000 |
| 161.378 | 226.433 | 209.350 | 0.000 | -0.000 | 0.000 |
| 164.190 | 209.350 | 229.171 | 0.000 | -0.000 | -0.000 |
| 0.000 | 0.000 | 0.000 | 150.897 | -0.000 | 0.000 |
| -0.000 | -0.000 | -0.000 | 0.000 | 10.810 | 0.000 |
| -0.000 | -0.000 | -0.000 | 0.000 | -0.000 | 11.635 |
| 313.434 | 161.377 | 164.190 | -0.000 | 0.000 | -0.000 |
| 161.377 | 226.432 | 209.349 | -0.000 | 0.000 | -0.000 |
| 164.190 | 209.349 | 229.171 | -0.000 | 0.000 | -0.000 |
| -0.000 | -0.000 | -0.000 | 150.897 | 0.000 | 0.000 |
| 0.000 | 0.000 | 0.000 | -0.000 | 10.810 | -0.000 |
| 0.000 | 0.000 | 0.000 | -0.000 | 0.000 | 11.635 |
| -0.000 | -0.000 | -0.000 | 0.000 | 0.000 | -0.000 |
| -0.000 | -0.000 | -0.000 | 0.000 | 0.000 | -0.000 |
| -0.000 | -0.000 | 233.427 | 0.000 | -0.000 | -0.000 |
| -0.000 | -0.000 | -0.000 | 1.867 | -0.000 | 0.000 |
| -0.000 | -0.000 | -0.000 | -0.000 | 2.126 | 0.000 |
| -0.000 | -0.000 | -0.000 | 0.000 | 0.000 | -0.000 |
| 0.000 | 0.000 | 0.000 | -0.000 | -0.000 | 0.000 |
| 0.000 | 0.000 | 0.000 | 0.000 | -0.000 | 0.000 |
| 0.000 | 0.000 | 233.427 | -0.000 | -0.000 | 0.000 |
| 0.000 | 0.000 | 0.000 | 1.867 | -0.000 | -0.000 |
| 0.000 | 0.000 | 0.000 | -0.000 | 2.126 | -0.000 |
| 0.000 | 0.000 | 0.000 | -0.000 | -0.000 | 0.000 |
| -0.000 | -0.000 | -0.000 | 0.000 | 0.000 | -0.000 |
| -0.000 | -0.000 | -0.000 | 0.000 | 0.000 | -0.000 |
| -0.000 | -0.000 | 233.427 | 0.000 | -0.000 | 0.000 |
| -0.000 | -0.000 | -0.000 | 0.865 | 0.000 | -0.000 |
| -0.000 | 0.000 | -0.000 | 0.000 | 2.126 | 0.000 |
| -0.000 | -0.000 | -0.000 | -0.000 | 0.000 | -0.000 |
| 0.000 | 0.000 | 0.000 | -0.000 | -0.000 | 0.000 |
| 0.000 | 0.000 | 0.000 | -0.000 | -0.000 | 0.000 |
| 0.000 | 0.000 | 233.427 | -0.000 | 0.000 | 0.000 |
| 0.000 | 0.000 | 0.000 | 0.865 | 0.000 | 0.000 |
| 0.000 | -0.000 | 0.000 | -0.000 | 2.126 | -0.000 |
| 0.000 | 0.000 | 0.000 | 0.000 | -0.000 | 0.000 |
| -0.001 | -0.001 | -0.000 | 0.000 | 0.000 | -0.000 |
| -0.001 | -0.001 | -0.000 | 0.000 | 0.000 | -0.000 |
| -0.000 | -0.000 | 233.428 | -0.000 | 0.000 | -0.000 |
| -0.000 | -0.000 | -0.000 | 0.865 | -0.000 | -0.000 |
| -0.000 | -0.000 | -0.000 | 0.000 | 0.985 | -0.000 |
| -0.000 | -0.000 | -0.000 | -0.000 | 0.000 | -0.000 |
| 0.001 | 0.001 | 0.000 | -0.000 | -0.000 | 0.000 |
| 0.001 | 0.001 | 0.000 | -0.000 | -0.000 | 0.000 |
| 0.000 | 0.000 | 233.426 | -0.000 | -0.000 | 0.000 |
| 0.000 | 0.000 | 0.000 | 0.865 | -0.000 | 0.000 |
| 0.000 | 0.000 | 0.000 | -0.000 | 0.985 | 0.000 |
| 0.000 | 0.000 | 0.000 | -0.000 | -0.000 | 0.000 |
| 705.129 | 496.780 | 235.603 | -0.000 | -46.514 | -0.000 |
| 948.099 | 922.613 | -15.329 | -0.000 | -119.559 | -0.000 |
| 975.482 | 906.819 | 40.471 | -0.000 | -121.224 | -0.000 |
| 0.000 | -0.000 | 0.000 | 66.622 | 0.000 | 1.372 |
| 399.382 | 303.258 | 29.387 | -0.000 | -1.145 | -0.000 |
| 781.952 | 745.847 | -177.576 | -4.797 | -127.961 | 29.525 |
| -102.330 | -111.138 | 181.955 | -0.000 | 46.771 | 0.000 |
| -615.521 | -568.743 | 339.855 | 0.000 | 136.346 | 0.000 |
| 229.392 | 196.960 | 291.903 | 0.000 | 3.023 | -0.000 |
| 0.000 | 0.000 | 0.000 | 66.622 | -0.000 | 1.372 |
| -781.702 | -738.708 | 184.633 | 0.000 | 161.946 | 0.000 |
| -781.952 | -745.847 | 177.576 | -4.797 | 127.961 | 29.525 |
| 337.167 | 220.721 | 229.701 | 0.000 | -0.845 | -0.000 |
| 233.186 | 248.853 | 178.040 | 0.000 | -5.540 | -0.000 |
| 249.430 | 205.367 | 246.695 | -0.000 | -2.233 | -0.000 |
| 40.470 | 30.469 | 2.687 | 43.688 | -4.676 | -1.131 |
| 158.855 | 135.824 | -8.991 | 0.000 | 29.619 | -0.000 |
| 0.000 | 0.000 | 0.000 | 1.372 | 0.000 | 59.035 |
| 260.032 | 161.659 | 205.695 | 0.000 | 4.851 | 0.000 |
| 221.312 | 268.797 | 196.960 | 0.000 | -5.783 | 0.000 |
| 115.594 | 86.426 | 234.200 | 0.000 | 19.230 | 0.000 |
| -40.471 | -30.469 | -2.687 | 43.688 | 4.676 | -1.131 |
| -77.375 | -66.849 | 24.741 | 0.000 | 46.536 | 0.000 |
| -0.000 | -0.000 | -0.000 | 1.372 | -0.000 | 59.035 |
| 228.142 | 148.518 | 159.767 | -0.000 | 4.676 | -0.000 |
| 174.982 | 194.548 | 158.594 | -0.000 | 7.868 | -0.000 |
| 176.471 | 148.155 | 183.746 | 0.000 | 7.836 | -0.000 |
| 12.830 | 10.222 | -1.644 | 28.036 | -0.586 | -2.234 |
| -6.509 | -5.783 | 3.023 | -0.000 | 55.421 | 0.000 |
| 14.863 | 12.125 | -2.427 | -2.582 | -0.017 | 27.580 |
| 198.729 | 124.863 | 167.076 | 0.000 | 2.927 | 0.000 |
| 137.674 | 160.991 | 150.322 | 0.000 | 12.657 | 0.000 |
| 191.967 | 158.994 | 227.618 | 0.000 | 6.799 | 0.000 |
| -12.830 | -10.222 | 1.644 | 28.036 | 0.586 | -2.234 |
| -8.308 | 1.757 | 5.823 | 0.000 | 35.906 | 0.000 |
| -14.863 | -12.125 | 2.427 | -2.582 | 0.017 | 27.580 |
| 1.964 | 0.367 | -0.137 | 0.000 | -0.233 | 0.000 |
| 0.481 | 1.793 | -0.053 | 0.000 | -0.034 | 0.000 |
| 0.090 | 0.015 | 0.255 | -0.000 | -0.005 | 0.000 |
| 0.295 | 0.255 | 0.183 | 0.228 | -0.011 | 0.016 |
| 0.195 | 0.168 | 0.167 | 0.000 | 0.152 | 0.000 |
| 0.275 | 0.236 | 0.171 | -0.000 | -0.011 | 0.522 |
| 1.306 | -0.389 | -0.550 | -0.000 | -0.264 | -0.000 |
| -0.473 | 1.187 | -0.457 | -0.000 | 0.001 | -0.000 |
| -0.518 | -0.511 | -0.124 | -0.000 | 0.016 | -0.000 |
| -0.295 | -0.255 | -0.183 | 0.228 | 0.011 | 0.016 |
| -0.379 | -0.325 | -0.189 | -0.000 | 0.175 | -0.000 |
| -0.275 | -0.236 | -0.171 | -0.000 | 0.011 | 0.522 |
| 1.671 | 0.048 | -0.319 | -0.000 | -0.243 | 0.000 |
| 0.074 | 1.524 | -0.233 | 0.000 | -0.019 | 0.000 |
| 0.030 | 0.055 | 0.018 | -0.000 | -0.002 | 0.000 |
| 0.045 | 0.047 | 0.016 | 0.010 | -0.002 | -0.011 |
| 0.036 | 0.059 | 0.016 | 0.000 | 0.008 | 0.000 |
| 0.027 | 0.023 | 0.017 | -0.002 | -0.001 | 0.524 |
| 1.605 | -0.028 | -0.360 | -0.000 | -0.246 | -0.000 |
| -0.022 | 1.463 | -0.274 | -0.000 | -0.015 | -0.000 |
| -0.355 | -0.180 | 0.044 | -0.000 | 0.007 | -0.000 |
| -0.045 | -0.047 | -0.016 | 0.010 | 0.002 | -0.011 |
| -0.053 | -0.035 | -0.017 | 0.000 | 0.012 | -0.000 |
| -0.027 | -0.023 | -0.017 | -0.002 | 0.001 | 0.524 |
| 1.642 | 0.014 | -0.337 | 0.000 | -0.244 | 0.000 |
| 0.031 | 1.497 | -0.251 | 0.000 | -0.017 | 0.000 |
| -0.326 | -0.144 | 0.065 | 0.000 | 0.006 | 0.000 |
| 0.004 | 0.005 | 0.002 | 0.010 | -0.000 | -0.011 |
| -0.004 | 0.017 | 0.001 | 0.000 | 0.010 | 0.000 |
| 0.003 | 0.002 | 0.002 | -0.002 | -0.000 | 0.525 |
| 1.634 | 0.006 | -0.342 | -0.000 | -0.245 | -0.000 |
| 0.021 | 1.490 | -0.256 | -0.000 | -0.017 | -0.000 |
| -0.332 | -0.151 | 0.060 | 0.000 | 0.006 | -0.000 |
| -0.004 | -0.005 | -0.002 | 0.010 | 0.000 | -0.011 |
| -0.013 | 0.008 | -0.002 | -0.000 | 0.010 | -0.000 |
| -0.003 | -0.002 | -0.002 | -0.002 | 0.000 | 0.525 |
| 100352087.205 | 105745654.591 | 102439170.802 | -12038015.296 | 13730484.121 | -4180409.142 |
| 100321023.979 | 101466230.364 | 103581312.164 | -9533360.055 | 15975482.550 | -2354442.408 |
| 106068223.430 | 112630695.778 | 115117091.008 | -12784790.808 | 16363784.733 | -6597709.794 |
| 2.244 | 3.527 | 2.176 | 31.745 | -0.054 | 0.131 |
| 1.554 | 0.242 | 0.242 | -0.047 | 31.809 | 0.017 |
| 1.554 | 0.242 | 0.242 | -0.047 | 0.087 | 31.738 |
| 269.468 | 183.127 | 183.127 | 0.000 | -0.000 | -0.000 |
| 183.127 | 269.468 | 183.127 | 0.000 | -0.000 | -0.000 |
| 183.127 | 183.127 | 269.468 | 0.000 | -0.000 | -0.000 |
| -2.342 | -3.682 | -2.138 | 31.710 | 0.078 | -0.164 |
| -1.615 | -0.251 | -0.251 | 0.057 | 31.617 | -0.023 |
| -1.615 | -0.251 | -0.251 | 0.057 | -0.093 | 31.688 |
| 269.468 | 183.127 | 183.127 | -0.000 | 0.000 | -0.000 |
| 183.127 | 269.468 | 183.127 | -0.000 | 0.000 | -0.000 |
| 183.127 | 183.127 | 269.468 | -0.000 | 0.000 | 0.000 |
| 0.224 | 0.353 | 0.218 | 31.714 | -0.005 | 0.013 |
| 0.155 | 0.024 | 0.024 | -0.005 | 31.720 | 0.002 |
| 0.155 | 0.024 | 0.024 | -0.005 | 0.009 | 31.713 |
| -11238982.860 | -11569991.905 | -11438693.508 | 1180277.317 | -1302656.230 | 439870.660 |
| -11451087.926 | -12005640.977 | -12311938.702 | 1073255.149 | -1352781.305 | 598780.739 |
| -10997108.787 | -11285080.689 | -10803732.689 | 1161026.643 | -1267219.337 | 868496.304 |
| -0.234 | -0.368 | -0.214 | 31.710 | 0.008 | -0.016 |
| -0.161 | -0.025 | -0.025 | 0.006 | 31.701 | -0.002 |
| -0.161 | -0.025 | -0.025 | 0.006 | -0.009 | 31.708 |
| 1053450.568 | 1116421.537 | 998294.383 | -136599.078 | 141240.353 | -24922.776 |
| 984842.853 | 1092845.172 | 1013928.239 | -94608.617 | 150880.626 | -38934.004 |
| 1164670.376 | 1166187.493 | 1172077.624 | -98602.665 | 121413.612 | -67383.432 |
| 0.022 | 0.035 | 0.022 | 0.163 | -0.036 | -0.018 |
| 1132912.432 | 1121928.058 | 1137546.755 | -112329.571 | 90433.416 | 82070.081 |
| 1107461.570 | 1133937.283 | 1094511.461 | -179374.409 | 112549.971 | -76249.166 |
| 269.466 | 183.127 | 183.127 | 0.000 | -0.000 | -0.000 |
| 183.127 | 269.466 | 183.127 | 0.000 | 0.000 | -0.000 |
| 183.127 | 183.127 | 269.466 | 0.021 | 0.047 | 0.031 |
| -1189085.468 | -1233869.325 | -1208430.924 | 265081.252 | 34897.562 | -6073.233 |
| -1076005.542 | -1119496.712 | -1112009.199 | 109233.296 | -135889.175 | -868.157 |
| -1047805.690 | -1050570.178 | -1084238.106 | 100333.383 | -167599.116 | -9147.062 |
| 523.060 | 423.645 | 423.645 | -0.000 | 0.000 | -0.000 |
| 423.645 | 523.060 | 423.645 | 0.000 | 0.000 | -0.000 |
| 423.645 | 423.645 | 523.060 | -0.000 | -0.000 | -0.000 |
| 3.035 | 4.594 | 2.949 | 43.452 | -0.042 | 0.159 |
| 2.881 | 0.495 | 0.495 | -0.030 | 43.449 | 0.002 |
| 2.881 | 0.495 | 0.495 | -0.030 | 0.060 | 43.391 |
| 523.059 | 423.645 | 423.645 | 0.866 | -0.949 | -0.126 |
| 423.645 | 523.059 | 423.645 | 0.866 | -0.949 | -0.126 |
| -1666576901.193 | -1642948761.713 | -1656018446.895 | 696125.416 | -763979.735 | 4522577.035 |
| -3.150 | -4.703 | -2.896 | 43.334 | 0.068 | -0.205 |
| -3.038 | -0.521 | -0.521 | 0.036 | 43.303 | -0.006 |
| -3.038 | -0.521 | -0.521 | 0.035 | -0.064 | 43.361 |
| 523.060 | 423.645 | 423.645 | 0.000 | 0.000 | 0.000 |
| 423.645 | 523.060 | 423.645 | 0.000 | -0.000 | -0.000 |
| 423.645 | 423.645 | 523.060 | -0.000 | -0.000 | -0.000 |
| 166396767.094 | 164386498.153 | 166606298.339 | -345712.294 | -472018.765 | -256646.296 |
| 168132867.137 | 166595869.730 | 167681828.702 | 67346.210 | -300120.778 | -180577.136 |
| 167851389.955 | 166669424.502 | 168764232.550 | 76997.018 | -86381.697 | 170178.849 |
| 523.059 | 423.644 | 423.644 | 0.000 | -0.000 | 0.000 |
| 423.644 | 523.059 | 423.644 | -0.000 | -0.000 | 0.000 |
| 423.644 | 423.644 | 523.059 | 0.000 | 0.000 | 0.000 |
| -167926905.594 | -166730189.938 | -168912494.991 | -504399.835 | 234517.865 | 448428.140 |
| -166448986.307 | -165882078.686 | -167505757.798 | -162233.460 | 201102.627 | -114028.765 |
| -166425623.720 | -165994433.540 | -167164672.935 | -156055.596 | -91993.902 | -54563.150 |
| 16543012.605 | 16376674.847 | 16560805.926 | -10319.948 | 7490.692 | 36562.016 |
| 16650056.219 | 16404486.480 | 16468498.777 | -9362.957 | -48730.931 | 9710.500 |
| 16612474.712 | 16381044.984 | 16492025.499 | -3228.954 | 19359.221 | -49432.178 |
| 0.031 | 0.046 | 0.029 | 39.981 | 0.004 | 0.003 |
| 0.029 | 0.005 | 0.005 | -0.005 | 39.990 | 0.001 |
| 16773947.852 | 16646449.889 | 16763565.016 | 33910.468 | 38816.353 | -15516.056 |
| -16436962.141 | -16375133.394 | -16409385.324 | 7333.543 | 26913.070 | 45299.388 |
| -16739160.822 | -16495192.342 | -16579415.728 | 46136.800 | 15224.506 | -26360.845 |
| -16529895.348 | -16361325.229 | -16470629.439 | 9212.699 | 17897.145 | 43859.328 |
| -16983304.971 | -16850874.708 | -17104709.301 | -801.193 | -14026.285 | 92426.422 |
| -0.030 | -0.005 | -0.005 | 0.005 | 39.979 | -0.001 |
| -16580839.726 | -16535525.027 | -16724036.617 | -70475.703 | 47255.576 | 6474.413 |
| 24144709.342 | 25520780.956 | 30400423.152 | -3058377.367 | 2397190.343 | 1034974.521 |
| 24594671.533 | 25475572.205 | 30477619.419 | -3180970.995 | 2540699.124 | 1023941.785 |
| 24027897.012 | 25580804.481 | 30265858.394 | -3061860.613 | 2366367.983 | 993976.532 |
| 23968903.911 | 25624164.020 | 30161295.346 | -3118664.494 | 2390767.634 | 968283.538 |
| 23029861.929 | 23506804.182 | 28734482.567 | -3322020.742 | 1892707.783 | 741807.579 |
| 24396976.555 | 25179062.419 | 28454949.968 | -4093878.542 | 1125698.227 | 206090.302 |
| -24070112.995 | -25571831.452 | -30342839.497 | 3046335.794 | -2368123.660 | -1023014.328 |
| -24431035.072 | -21603407.412 | -29604435.630 | 2469718.469 | -3290911.242 | -333920.550 |
| -24040572.320 | -25562293.131 | -30295516.982 | 3046439.668 | -2366730.425 | -1010833.197 |
| -23985342.684 | -25608572.804 | -30184933.304 | 3109011.701 | -2384442.934 | -980712.854 |
| -24291826.481 | -25516257.932 | -30453283.634 | 3062291.512 | -2416626.006 | -1047217.353 |
| -23977938.135 | -25599269.682 | -30186712.455 | 3108307.692 | -2378010.588 | -971959.762 |
| 2459824.682 | 2546231.985 | 3036818.455 | -321210.922 | 248471.554 | 97015.056 |
| 2381892.523 | 2529127.150 | 3061472.328 | -276965.728 | 262705.502 | 115087.765 |
| 2353539.022 | 2536860.993 | 3043223.488 | -282874.730 | 260462.821 | 108216.449 |
| 2460490.317 | 2541788.796 | 3036495.647 | -322666.896 | 251831.215 | 97281.252 |
| 2378385.102 | 2583648.788 | 3000077.159 | -306442.617 | 228115.889 | 102379.853 |
| 2398106.458 | 2561432.768 | 3017254.059 | -310767.926 | 239158.542 | 97296.174 |
| -2437594.639 | -2549238.983 | -3050473.004 | 308040.430 | -243682.822 | -104441.982 |
| -2410826.579 | -2555602.570 | -3037209.584 | 305179.480 | -237546.194 | -102619.212 |
| -2067976.124 | -2174737.482 | -2676600.961 | 321580.965 | -224918.229 | -26196.492 |
| -2435218.906 | -2551100.271 | -3049565.349 | 307086.937 | -242298.508 | -104770.319 |
| -2401271.775 | -2611023.475 | -3128920.231 | 264202.093 | -265922.061 | -129924.001 |
| -2412216.012 | -2554919.589 | -3038122.234 | 304763.703 | -238989.361 | -102885.821 |
| 242278.395 | 255320.367 | 304407.676 | -30589.464 | 24127.776 | 10387.530 |
| 232740.199 | 234108.122 | 283304.289 | -34835.619 | 26954.597 | 10703.529 |
| 243657.950 | 254919.904 | 305101.663 | -30670.250 | 24278.344 | 10563.690 |
| 240262.305 | 255725.411 | 303005.107 | -30456.694 | 23608.791 | 10120.712 |
| 246079.004 | 254447.856 | 303840.344 | -32003.395 | 25456.218 | 10022.188 |
| 243236.310 | 255917.783 | 304661.132 | -30723.471 | 23770.449 | 10177.391 |
| -242116.413 | -254911.356 | -304325.801 | 30606.763 | -24098.788 | -10459.520 |
| -240162.859 | -255485.079 | -302425.537 | 30609.104 | -23694.253 | -9973.016 |
| -244965.301 | -255102.438 | -305225.506 | 31315.133 | -25017.205 | -10163.853 |
| -239627.209 | -253788.731 | -302859.048 | 30643.809 | -22969.917 | -9821.683 |
| -240933.943 | -255555.352 | -303568.700 | 30471.874 | -23738.732 | -10252.122 |
| -240829.796 | -255687.996 | -303581.614 | 30446.197 | -23697.472 | -10231.179 |
| 185.206 | 158.156 | 162.869 | -0.358 | 0.334 | 0.351 |
| 160.452 | 183.401 | 162.390 | -0.352 | 0.335 | 0.350 |
| 160.755 | 157.980 | 187.500 | -0.356 | 0.334 | 0.351 |
| -9.544 | -12.908 | -7.829 | 11.765 | 0.325 | 0.386 |
| -9.526 | -12.919 | -7.822 | -0.505 | 12.190 | 0.387 |
| 748825806.227 | 717437644.485 | 692203702.230 | -2829922.723 | 2771504.675 | -11282754.037 |
| -758423577.017 | -719969646.269 | -708048769.968 | 3427680.130 | -6229264.223 | 6211516.017 |
| -773029054.034 | -724545944.558 | -712355512.844 | -3033453.740 | -10784537.078 | 12308778.658 |
| -760810746.271 | -727838256.091 | -713629130.031 | 3463516.584 | -8298852.969 | 8156256.012 |
| -754437442.031 | -724629804.027 | -705247459.345 | 898852.656 | -6253502.442 | 11408664.638 |
| -758578717.241 | -716678388.016 | -704052140.627 | -2372968.421 | -5504170.233 | 9843959.468 |
| 9.527 | 12.918 | 7.822 | 0.504 | -0.325 | 11.505 |
| 214.273 | 160.664 | 161.101 | -0.038 | 0.031 | 0.033 |
| 160.886 | 214.054 | 161.099 | -0.038 | 0.031 | 0.033 |
| 160.887 | 160.663 | 214.488 | -0.038 | 0.031 | 0.033 |
| -1.138 | -1.196 | -0.864 | 51.602 | 0.036 | 0.021 |
| -1.138 | -1.196 | -0.864 | 0.017 | 51.620 | 0.021 |
| -1.023 | -1.247 | -0.810 | -0.023 | 0.035 | 27.843 |
| -76073716.558 | -73255638.972 | -71300893.637 | 392292.262 | -422152.969 | 664534.842 |
| -75842024.720 | -72674424.712 | -71104004.203 | 77658.512 | -426119.980 | 697657.520 |
| -76959102.394 | -73550612.966 | -70923956.990 | -104317.837 | -1046752.213 | 1218467.223 |
| 1.073 | 1.291 | 0.858 | 27.917 | -0.031 | -0.034 |
| 1.023 | 1.247 | 0.810 | 0.023 | 27.773 | -0.034 |
| 1.023 | 1.247 | 0.810 | 0.023 | -0.035 | 27.774 |
| 215.342 | 160.843 | 160.886 | -0.003 | 0.004 | 0.004 |
| 160.865 | 215.320 | 160.887 | -0.003 | 0.004 | 0.004 |
| 160.865 | 160.843 | 215.364 | -0.003 | 0.004 | 0.004 |
| 7457930.877 | 7137355.148 | 7117032.630 | -21695.511 | 44603.240 | -116255.638 |
| 7471982.002 | 7232994.260 | 7175912.303 | 2768.978 | 35972.251 | -67892.814 |
| 7392512.011 | 7039271.512 | 7065233.724 | -36977.593 | 53983.534 | -106425.861 |
| 215.546 | 161.091 | 161.048 | 0.003 | -0.004 | -0.004 |
| 161.069 | 215.569 | 161.048 | 0.003 | -0.004 | -0.004 |
| 161.069 | 161.092 | 215.525 | 0.003 | -0.004 | -0.004 |
| 0.103 | 0.125 | 0.081 | 28.000 | -0.004 | -0.003 |
| -7336226.602 | -7002565.933 | -6951394.293 | 12204.442 | -46128.646 | 115727.946 |
| -7447709.858 | -7055834.408 | -6932602.941 | -7443.052 | -36511.668 | 113701.847 |
| 1092875808.561 | 1090792230.075 | 1098486682.630 | 1324140.447 | 2199580.617 | 1646339.754 |
| 1086892416.012 | 1108946209.471 | 1093381756.781 | -1645824.980 | -1388704.473 | 5371455.723 |
| 1090697058.577 | 1101379086.819 | 1093633150.843 | -4569175.314 | 4011541.362 | -66373.406 |
| 1092135483.809 | 1092491626.525 | 1090468645.392 | 3964952.823 | -3538612.705 | 6591051.286 |
| 1099023555.171 | 1104645135.088 | 1093964951.006 | -2505082.602 | 3192870.472 | 6449980.704 |
| 1106203535.924 | 1097760993.975 | 1101698464.843 | 4834826.365 | -2399531.953 | -754561.961 |
| -1097325475.975 | -1101449051.385 | -1104657844.380 | 2933898.349 | 700399.353 | -773611.901 |
| -1080817612.573 | -1086977670.080 | -1092120072.311 | -487751.562 | 1440983.812 | 2005460.442 |
| -1089632488.287 | -1094252320.485 | -1102168948.363 | -1454699.553 | 5983393.393 | -934517.378 |
| -1103137567.922 | -1089528834.598 | -1087343265.496 | -1288415.284 | 9314017.656 | 3279816.387 |
| -1088031968.026 | -1096451908.237 | -1093285612.489 | -3980512.724 | 3149454.228 | 48377.816 |
| -1085669705.501 | -1095748824.558 | -1097742028.395 | -1195423.450 | -1867979.882 | 668879.829 |
| 109557149.524 | 109250702.334 | 109141749.644 | 236500.560 | -62523.322 | 14633.463 |
| 276.959 | 509.635 | 277.324 | -0.040 | 0.055 | 0.010 |
| 109152774.483 | 109208771.989 | 109518969.538 | 87700.599 | 321225.008 | -506754.650 |
| 109002141.337 | 110185502.997 | 109320509.995 | -770131.742 | -308312.616 | -271672.887 |
| 110766295.493 | 109270134.291 | 109720891.681 | -148533.087 | 57534.369 | 615586.533 |
| -2.213 | -2.016 | -1.954 | -0.038 | 0.043 | -5.997 |
| -109321556.822 | -110260571.172 | -109224255.412 | 22665.596 | -337453.606 | -47332.808 |
| -108529584.360 | -109420510.947 | -108364407.870 | -261874.548 | 438395.935 | -147487.826 |
| -109008206.710 | -110399399.888 | -109160924.683 | -311056.058 | -818816.436 | 74563.964 |
| -109836260.118 | -110924457.517 | -110535496.272 | -79583.782 | -298777.766 | -627692.760 |
| -107995614.755 | -107873885.918 | -108973109.562 | -858004.765 | -391811.902 | -333248.082 |
| 2.234 | 2.027 | 1.971 | 0.038 | -0.041 | -6.080 |
| 10947629.115 | 11032573.776 | 10949340.760 | -17193.533 | 44432.170 | 56057.954 |
| 10941579.674 | 10919155.316 | 10915212.384 | 49930.171 | 42990.169 | 15102.349 |
| 10758725.024 | 10901507.432 | 10920500.223 | -26505.047 | 10651.238 | -10601.098 |
| 10959013.331 | 11045556.252 | 11007704.739 | 34900.439 | -47680.282 | 13918.346 |
| 10855667.274 | 11037875.757 | 10983170.502 | -73513.047 | -95860.295 | 58209.574 |
| 10744938.030 | 10851340.276 | 10882401.827 | 32547.944 | -37478.710 | 3637.214 |
| -10824027.358 | -10973184.523 | -10976421.022 | -26655.293 | -16467.094 | -2778.452 |
| 279.567 | 512.098 | 279.530 | 0.004 | -0.005 | -0.001 |
| -10858830.018 | -10885101.592 | -10830170.994 | -59602.352 | -71749.513 | 18530.072 |
| -10938896.995 | -11198212.418 | -10978755.858 | -28325.803 | 9856.579 | 53244.398 |
| -11188644.503 | -11176673.045 | -11067858.920 | -47447.961 | -39210.313 | -12137.861 |
| -10842411.038 | -11005768.046 | -10853055.361 | -13782.626 | 24568.383 | -47566.566 |
| 872613145.431 | 863596682.183 | 859530391.543 | -61034061.226 | -62182423.976 | -43660695.084 |
| 763189862.308 | 745726969.178 | 731936607.502 | -61811520.315 | -67451448.030 | -41855257.611 |
| 760132661.542 | 737947856.702 | 726631223.312 | -60445761.033 | -73412711.726 | -37795194.253 |
| 789573884.640 | 794911938.431 | 795651588.557 | -49463383.327 | -41083036.593 | -43002105.477 |
| 747302566.859 | 708978968.542 | 743564088.133 | -49596429.900 | -91343945.860 | -32649049.913 |
| 735566905.812 | 715769940.883 | 743451462.247 | -33002473.740 | -64970133.841 | -70113814.610 |
| -872612678.394 | -863596213.516 | -859529911.939 | 61034031.062 | 62182384.317 | 43660662.299 |
| -787225188.759 | -773424561.424 | -756477693.945 | 53092021.409 | 74595747.783 | 55795333.495 |
| -872612678.669 | -863596207.206 | -859529877.906 | 61034028.958 | 62182385.453 | 43660663.735 |
| -699880733.985 | -694923212.936 | -690463009.140 | 59566171.802 | 51787610.420 | 47113692.062 |
| -781943706.489 | -785362217.305 | -782034143.890 | 51733489.654 | 67473790.662 | 51871868.431 |
| -741308642.851 | -748397565.064 | -764819645.593 | 43211617.176 | 73951239.563 | 63536496.310 |
| 69940428.741 | 69274441.064 | 68930369.451 | -4933910.573 | -5059096.405 | -4665844.696 |
| 77566726.091 | 75805469.628 | 75129024.913 | -7566183.018 | -6083214.823 | -4312590.695 |
| 78722849.248 | 77342784.131 | 75648137.286 | -5309219.272 | -7459586.728 | -5579538.238 |
| 84307638.293 | 84771877.213 | 84768725.458 | -6097179.653 | -3273565.123 | -7593404.185 |
| 74701624.412 | 71287032.812 | 75022153.102 | -5672649.870 | -6490352.445 | -6038491.468 |
| 70239143.535 | 68986769.927 | 72786022.798 | -7719566.385 | -4462167.215 | -2932783.147 |
| -81035858.800 | -80453859.356 | -78150499.653 | 8071442.452 | 6050535.767 | 4735616.180 |
| -87261063.787 | -86359388.358 | -85952770.405 | 6103385.852 | 6218232.378 | 4366044.481 |
| -70884189.492 | -70107354.730 | -70486650.983 | 4444599.769 | 6091875.765 | 5247273.131 |
| -78869261.779 | -79321729.196 | -78685727.600 | 5298827.791 | 6352913.367 | 5974455.593 |
| -73665393.962 | -73568573.427 | -72973329.421 | 5631585.743 | 7618370.353 | 5542492.520 |
| -77349857.634 | -80105345.271 | -80290223.968 | 8795867.532 | 3888774.568 | 4157452.490 |
| 7601670.994 | 7379776.914 | 7266618.527 | -604459.388 | -734144.331 | -377970.529 |
| 8726356.031 | 8636220.170 | 8595545.659 | -610359.168 | -621832.078 | -436630.331 |
| 8375326.845 | 7990773.330 | 8007200.106 | -526443.944 | -1053825.272 | -301358.174 |
| 8171037.106 | 8270872.665 | 8249853.448 | -887969.926 | -569291.940 | -509884.170 |
| 7178277.914 | 7029888.935 | 7282625.049 | -682836.754 | -475009.177 | -512235.863 |
| 7944742.405 | 8425980.102 | 8220303.619 | -653023.844 | -533929.823 | -351553.549 |
| -8725901.045 | -8635737.482 | -8595067.902 | 610325.804 | 621804.187 | 436588.619 |
| -8725902.072 | -8635708.669 | -8595057.271 | 610321.769 | 621816.007 | 436583.252 |
| -6912947.607 | -6934439.112 | -6910431.132 | 538830.010 | 503116.733 | 537385.703 |
| -7590093.241 | -7680270.823 | -7601266.234 | 600252.227 | 575669.330 | 631722.002 |
| -7836084.136 | -7951864.421 | -7853045.102 | 831576.851 | 707956.173 | 232279.241 |
| -7355249.565 | -7338952.898 | -7315457.760 | 566204.981 | 678224.481 | 539334.510 |
| 484.298 | 464.847 | 472.654 | -1.462 | -1.334 | -1.334 |
| 462.569 | 486.575 | 472.654 | -1.462 | -1.334 | -1.334 |
| 462.569 | 464.847 | 494.383 | -1.462 | -1.334 | -1.334 |
| 55.041 | 57.587 | 60.887 | 81.688 | -1.437 | -0.004 |
| 67.244 | 68.408 | 75.963 | -1.458 | 81.940 | -1.085 |
| 67.166 | 68.109 | 76.170 | -1.465 | -1.085 | 81.940 |
| 332.094 | 308.088 | 300.280 | 1.462 | 1.334 | 1.334 |
| 310.366 | 329.817 | 300.280 | 1.462 | 1.334 | 1.334 |
| 310.366 | 308.088 | 322.009 | 1.462 | 1.334 | 1.334 |
| -53.898 | -56.270 | -59.666 | 84.434 | 1.515 | 0.141 |
| -66.651 | -67.763 | -75.242 | 1.475 | 84.296 | 1.100 |
| -66.651 | -67.434 | -75.571 | 1.475 | 1.100 | 84.296 |
| 415.806 | 394.305 | 395.086 | -0.146 | -0.133 | -0.133 |
| 394.078 | 416.034 | 395.086 | -0.146 | -0.133 | -0.133 |
| 394.078 | 394.305 | 416.815 | -0.146 | -0.133 | -0.133 |
| 5.504 | 5.759 | 6.089 | 82.995 | -0.144 | -0.000 |
| 6.724 | 6.841 | 7.596 | -0.146 | 83.020 | -0.109 |
| 6.717 | 6.811 | 7.617 | -0.147 | -0.109 | 83.020 |
| 400.586 | 378.629 | 377.848 | 0.146 | 0.133 | 0.133 |
| 378.857 | 400.358 | 377.848 | 0.146 | 0.133 | 0.133 |
| 378.857 | 378.629 | 399.577 | 0.146 | 0.133 | 0.133 |
| -5.390 | -5.627 | -5.967 | 83.270 | 0.152 | 0.014 |
| -6.665 | -6.776 | -7.524 | 0.148 | 83.256 | 0.110 |
| -6.665 | -6.743 | -7.557 | 0.148 | 0.110 | 83.256 |
| 408.958 | 387.253 | 387.331 | -0.015 | -0.013 | -0.013 |
| 387.230 | 408.981 | 387.331 | -0.015 | -0.013 | -0.013 |
| 387.230 | 387.253 | 409.059 | -0.015 | -0.013 | -0.013 |
| 0.550 | 0.576 | 0.609 | 83.126 | -0.014 | -0.000 |
| 0.673 | 0.684 | 0.760 | -0.015 | 83.128 | -0.011 |
| 0.672 | 0.681 | 0.762 | -0.015 | -0.011 | 83.128 |
| 407.434 | 385.682 | 385.604 | 0.015 | 0.013 | 0.013 |
| 385.705 | 407.411 | 385.604 | 0.015 | 0.013 | 0.013 |
| 385.705 | 385.682 | 407.333 | 0.015 | 0.013 | 0.013 |
| -0.539 | -0.563 | -0.597 | 83.153 | 0.015 | 0.001 |
| -0.667 | -0.678 | -0.753 | 0.015 | 83.152 | 0.011 |
| -0.667 | -0.675 | -0.756 | 0.015 | 0.011 | 83.152 |
| -27903685.296 | -23020469.419 | -14260295.184 | 3557438.804 | -7627246.866 | -8014903.518 |
| -22605630.348 | -22369421.953 | -16017124.089 | -499531.918 | -5846986.347 | -7741904.459 |
| -22564116.266 | -22371053.261 | -16113368.937 | -527407.212 | -5489418.992 | -7346794.640 |
| -25895716.597 | -26345457.196 | -15321103.490 | 5737424.252 | -3471334.962 | -7051483.994 |
| -21935379.416 | -23146265.790 | -16799465.756 | -506846.939 | -5712293.764 | -7827023.473 |
| -21700411.481 | -21477479.946 | -15199967.169 | 73546.023 | -5686029.148 | -7149811.265 |
| 22671832.009 | 21858718.189 | 15832192.087 | 195928.490 | 5424745.139 | 6835899.864 |
| 22530739.068 | 22486806.544 | 16145974.118 | 524383.133 | 5442461.314 | 7409606.393 |
| 26534917.382 | 16670295.083 | 13834854.556 | -3623400.090 | 3112868.414 | 6490241.055 |
| 27347965.907 | 19093908.181 | 13723104.960 | -4208821.563 | 7358896.935 | 7942043.878 |
| 25391263.619 | 21299344.824 | 15743218.501 | -2209378.027 | 4889270.151 | 8127957.443 |
| 22986686.602 | 22108577.901 | 15745510.137 | 235003.773 | 6031108.666 | 6458192.279 |
| -2555062.403 | -1642596.392 | -1195534.638 | 253586.666 | -524767.061 | -709759.214 |
| -2269412.846 | -2033204.210 | -1467226.183 | 38892.256 | -569138.954 | -675418.059 |
| -2713617.397 | -2194588.205 | -1285982.292 | 503743.062 | -799561.612 | -739113.758 |
| -2380789.097 | -2510141.014 | -1187150.964 | 440972.605 | -452360.070 | -804869.646 |
| -2872157.092 | -2184709.849 | -1251029.097 | 396371.015 | -715904.248 | -778415.211 |
| -2848841.383 | -2322217.909 | -1354378.985 | 173522.771 | -455613.461 | -778793.314 |
| 2347070.803 | 2266875.874 | 1238743.588 | -469508.987 | 526735.633 | 612085.417 |
| 2546369.313 | 2263773.239 | 1226171.239 | -526632.244 | 532199.115 | 511317.371 |
| 2624892.038 | 2422883.693 | 1128095.211 | -442919.514 | 628301.909 | 771140.038 |
| 2259271.462 | 2229789.148 | 1603020.777 | 50664.642 | 549661.273 | 730730.161 |
| 2175583.999 | 2064153.997 | 1095571.577 | -396584.530 | 487169.771 | 840285.748 |
| 2541150.085 | 2266584.924 | 1237297.184 | -584630.002 | 540856.085 | 536386.410 |
| -265442.722 | -220103.886 | -154280.441 | 24323.831 | -52085.379 | -74423.283 |
| -206278.977 | -178317.045 | -147135.674 | 57801.777 | -43923.537 | -65422.783 |
| -268164.275 | -227721.866 | -213763.309 | -1007.847 | -15644.994 | -50869.609 |
| -198177.484 | -160171.380 | -143052.889 | 37102.735 | -38320.731 | -54307.959 |
| -232587.247 | -185934.663 | -156457.302 | 10329.069 | -26965.320 | -56107.314 |
| -226225.429 | -202712.665 | -99278.370 | 10836.751 | -59855.987 | -75907.077 |
| 223137.949 | 154942.493 | 116927.358 | -52936.939 | 32788.601 | 68303.113 |
| 271780.960 | 190948.989 | 127403.567 | -51014.887 | 45959.935 | 68464.740 |
| 209222.318 | 193435.911 | 130747.804 | -53441.462 | 58449.923 | 61621.980 |
| 247573.303 | 217253.840 | 195513.586 | -40592.922 | 65267.427 | 63913.963 |
| 243864.409 | 203661.520 | 118700.558 | -36295.500 | 55912.232 | 72164.502 |
| 178056.162 | 220028.818 | 120647.942 | -68149.071 | 80910.420 | 51075.688 |
| 414.736 | 347.148 | 344.894 | -0.342 | -0.223 | -0.201 |
| 349.090 | 412.794 | 344.894 | -0.342 | -0.223 | -0.201 |
| 349.090 | 347.148 | 410.540 | -0.342 | -0.223 | -0.201 |
| 20.288 | 20.223 | 17.840 | 26.455 | -0.275 | -0.212 |
| 26.650 | 24.571 | 22.278 | -0.453 | 27.134 | -0.249 |
| 26.622 | 24.514 | 22.299 | -0.460 | -0.254 | 27.153 |
| 360.351 | 296.647 | 298.901 | 0.342 | 0.223 | 0.201 |
| 294.705 | 362.293 | 298.901 | 0.342 | 0.223 | 0.201 |
| 294.705 | 296.647 | 364.547 | 0.342 | 0.223 | 0.201 |
| -20.194 | -20.129 | -17.882 | 27.326 | 0.232 | 0.255 |
| -26.568 | -24.489 | -22.274 | 0.460 | 27.706 | 0.246 |
| -26.583 | -24.544 | -22.250 | 0.461 | 0.288 | 27.670 |
| 390.263 | 324.423 | 324.198 | -0.034 | -0.022 | -0.020 |
| 324.617 | 390.069 | 324.198 | -0.034 | -0.022 | -0.020 |
| 324.617 | 324.423 | 389.844 | -0.034 | -0.022 | -0.020 |
| 1.993 | 1.994 | 1.756 | 27.135 | -0.025 | -0.015 |
| 2.659 | 2.451 | 2.222 | -0.046 | 27.156 | -0.025 |
| 2.658 | 2.447 | 2.225 | -0.047 | -0.026 | 27.158 |
| 384.824 | 319.373 | 319.598 | 0.034 | 0.022 | 0.020 |
| 319.178 | 385.018 | 319.598 | 0.034 | 0.022 | 0.020 |
| 319.178 | 319.373 | 385.244 | 0.034 | 0.022 | 0.020 |
| -1.983 | -1.985 | -1.760 | 27.222 | 0.025 | 0.019 |
| -2.654 | -2.446 | -2.224 | 0.046 | 27.213 | 0.025 |
| -2.654 | -2.450 | -2.221 | 0.046 | 0.029 | 27.209 |
| 387.818 | 322.152 | 322.129 | -0.003 | -0.002 | -0.002 |
| 322.171 | 387.799 | 322.129 | -0.003 | -0.002 | -0.002 |
| 322.171 | 322.152 | 387.776 | -0.003 | -0.002 | -0.002 |
| 0.200 | 0.200 | 0.176 | 27.178 | -0.003 | -0.001 |
| 0.266 | 0.246 | 0.223 | -0.005 | 27.179 | -0.003 |
| 0.266 | 0.245 | 0.223 | -0.005 | -0.003 | 27.180 |
| 387.269 | 321.644 | 321.666 | 0.003 | 0.002 | 0.002 |
| 321.624 | 387.289 | 321.666 | 0.003 | 0.002 | 0.002 |
| 321.624 | 321.644 | 387.311 | 0.003 | 0.002 | 0.002 |
| -0.199 | -0.199 | -0.176 | 27.187 | 0.002 | 0.002 |
| -0.266 | -0.245 | -0.223 | 0.005 | 27.185 | 0.002 |
| -0.266 | -0.245 | -0.223 | 0.005 | 0.003 | 27.185 |
| 647681150.735 | 606096059.302 | 601705277.501 | 10377694.184 | 7331054.604 | 8805969.482 |
| 653427269.526 | 607312820.447 | 616082621.086 | 14343904.143 | 11295521.830 | 84435.373 |
| 648278664.255 | 611339037.965 | 601869863.046 | 12172196.637 | 11779769.388 | 11085758.547 |
| 606206762.957 | 539223305.777 | 540468670.876 | 12593953.597 | 16644635.974 | -11262378.789 |
| 611595318.175 | 545228529.664 | 553798630.048 | 27476236.825 | 9195260.851 | 5016280.600 |
| 644689880.345 | 639932227.705 | 623632477.110 | 24718220.169 | 12366972.074 | 2991325.726 |
| -643946384.093 | -597457131.478 | -596288934.411 | -7656221.438 | -8500148.549 | -11344763.592 |
| -633188038.236 | -608918124.721 | -609338823.085 | -14719608.812 | -15733270.189 | -1106474.327 |
| -654848915.537 | -606867494.347 | -601990906.804 | -18604549.430 | -8222601.985 | -8088363.061 |
| -635612112.476 | -631937034.101 | -609769006.781 | -23811965.566 | -6630610.568 | -5448468.351 |
| -634733018.927 | -606848992.483 | -613354129.940 | -24844906.835 | -1234391.765 | 1981598.425 |
| -621015217.068 | -607211221.237 | -601406567.789 | -33682183.045 | -15235604.036 | 4269384.363 |
| 64463434.120 | 58548924.478 | 60228885.095 | 1675396.093 | 521415.302 | 1115384.391 |
| 64800598.700 | 59759938.298 | 60208709.302 | 1834169.950 | 1030550.383 | 101099.202 |
| 63764735.801 | 60230300.672 | 58697623.023 | 1061311.397 | 833563.982 | 372661.350 |
| 61269950.544 | 53788327.439 | 53714739.458 | 800520.178 | 1513335.011 | -858201.454 |
| 61421932.497 | 53958525.989 | 55487776.968 | 3076566.410 | 434507.438 | 814967.290 |
| 63994721.746 | 63921112.449 | 61721685.085 | 2085360.968 | 934211.131 | 120543.358 |
| -62942721.281 | -59502649.222 | -59470706.754 | -1372881.287 | -711484.742 | 109328.494 |
| -64180389.054 | -61467806.462 | -61095108.307 | -760145.095 | -1371628.134 | -229809.588 |
| -66847375.971 | -61085946.283 | -62271031.750 | -814982.945 | -1065976.194 | -993527.925 |
| -64347639.141 | -62548476.027 | -60944212.278 | -2786097.482 | -829820.672 | -322146.225 |
| -64597112.969 | -60552706.748 | -61650573.535 | -1780865.381 | -475048.720 | 374267.173 |
| -60270887.858 | -59084415.591 | -59505517.094 | -2994870.346 | -864619.192 | -195794.972 |
| 6040250.120 | 6178748.609 | 6073290.320 | 245177.408 | -10878.983 | 56197.469 |
| 6006049.189 | 5930663.727 | 5584892.587 | 184600.320 | 9658.414 | 43521.770 |
| 6779315.357 | 6277217.433 | 6280061.736 | 114274.462 | 118926.887 | 84897.212 |
| 6364817.926 | 5911459.245 | 6023708.892 | 139995.040 | 119975.447 | -118491.189 |
| 6422775.621 | 6330035.579 | 6296797.485 | 237057.625 | -9715.231 | 24087.549 |
| 6267585.462 | 6095138.100 | 6172352.503 | 149968.058 | 81105.470 | 102174.644 |
| -6344785.200 | -6231317.136 | -6241439.899 | -192292.013 | -31865.539 | 9486.267 |
| -6445889.983 | -6163579.410 | -6193602.060 | -182532.728 | -138442.411 | 42529.169 |
| -6327049.387 | -5996289.907 | -6079262.297 | -156593.469 | -34097.775 | -46287.007 |
| -6185057.960 | -6067556.335 | -5847129.092 | -259264.444 | 51443.328 | -89024.087 |
| -6399140.432 | -5964169.141 | -6249164.547 | -212862.707 | -67934.856 | 47108.646 |
| -6285300.799 | -5923311.276 | -5968331.071 | -310940.333 | -109599.624 | 50357.601 |
| 173.156 | -0.061 | 52.724 | 0.040 | -0.011 | 0.002 |
| 0.019 | 173.076 | 52.724 | 0.040 | -0.011 | 0.002 |
| 52.628 | 52.548 | 95.236 | 0.040 | -0.011 | 0.002 |
| -1.137 | -0.501 | 19.883 | 9.907 | 0.001 | 0.002 |
| -28.569 | -28.816 | -16.727 | 0.063 | 15.782 | 0.002 |
| -28.692 | -28.917 | -16.712 | 0.059 | 0.008 | 22.703 |
| 173.136 | 0.080 | 52.573 | -0.040 | 0.011 | -0.002 |
| 91.272 | 137.153 | 68.324 | -0.057 | -0.003 | -0.002 |
| 52.609 | 52.689 | 95.086 | -0.040 | 0.011 | -0.002 |
| 0.271 | -0.218 | -0.052 | 72.169 | 0.020 | -0.004 |
| 28.581 | 28.815 | 16.727 | -0.062 | 15.767 | -0.003 |
| 28.693 | 28.911 | 16.717 | -0.064 | -0.009 | 22.699 |
| 173.147 | 0.002 | 52.656 | 0.004 | -0.001 | 0.000 |
| 40.868 | 124.774 | 50.325 | 0.005 | -0.000 | 0.000 |
| 48.819 | 48.830 | 92.348 | 0.006 | 0.000 | 0.000 |
| -0.088 | -0.028 | 1.407 | 28.146 | -0.001 | 0.000 |
| 0.029 | -0.016 | 0.006 | 0.005 | 72.193 | 0.000 |
| -1.541 | -1.580 | 0.329 | 0.005 | 0.000 | 22.702 |
| 173.145 | 0.016 | 52.641 | -0.004 | 0.001 | -0.000 |
| 43.530 | 130.624 | 51.090 | -0.005 | -0.000 | -0.000 |
| 52.617 | 52.625 | 95.153 | -0.004 | 0.001 | -0.000 |
| 0.027 | -0.021 | -0.005 | 72.191 | 0.002 | -0.000 |
| -0.027 | 0.016 | -0.006 | -0.005 | 72.193 | -0.000 |
| 1.541 | 1.579 | -0.329 | -0.005 | -0.000 | 22.701 |
| 127.830 | 42.962 | 51.707 | 0.001 | -0.000 | 0.000 |
| 42.962 | 127.830 | 51.707 | 0.001 | -0.000 | 0.000 |
| 52.619 | 52.618 | 95.162 | 0.000 | -0.000 | 0.000 |
| -0.315 | -0.309 | -0.155 | 32.065 | -0.000 | 0.000 |
| -0.053 | -0.056 | 0.125 | 0.001 | 32.199 | 0.000 |
| -0.007 | -0.009 | 0.202 | 0.001 | 0.000 | 22.702 |
| 128.726 | 43.774 | 52.233 | -0.001 | -0.000 | -0.000 |
| 43.774 | 128.726 | 52.233 | -0.001 | -0.000 | -0.000 |
| 52.487 | 52.487 | 94.589 | -0.001 | -0.000 | -0.000 |
| 0.515 | 0.509 | 0.369 | 31.889 | 0.000 | -0.000 |
| 0.053 | 0.056 | -0.125 | -0.001 | 32.199 | -0.000 |
| 0.007 | 0.009 | -0.202 | -0.001 | -0.000 | 22.702 |
| 225.737 | 30.256 | 30.233 | -0.008 | -0.003 | -0.004 |
| 30.330 | 225.663 | 30.233 | -0.008 | -0.003 | -0.004 |
| 30.330 | 30.256 | 225.640 | -0.008 | -0.003 | -0.004 |
| 0.349 | 0.267 | 0.272 | -7.000 | -0.003 | -0.001 |
| 0.214 | 0.199 | 0.180 | -0.008 | -6.996 | -0.006 |
| 0.214 | 0.203 | 0.176 | -0.008 | -0.006 | -6.997 |
| 224.898 | 29.565 | 29.588 | 0.008 | 0.003 | 0.004 |
| 29.491 | 224.972 | 29.588 | 0.008 | 0.003 | 0.004 |
| 29.491 | 29.565 | 224.995 | 0.008 | 0.003 | 0.004 |
| -0.355 | -0.277 | -0.277 | -6.984 | 0.004 | 0.002 |
| -0.220 | -0.205 | -0.182 | 0.008 | -6.986 | 0.006 |
| -0.220 | -0.205 | -0.182 | 0.008 | 0.006 | -6.986 |
| 225.360 | 29.945 | 29.943 | -0.001 | -0.000 | -0.000 |
| 29.953 | 225.352 | 29.943 | -0.001 | -0.000 | -0.000 |
| 29.953 | 29.945 | 225.350 | -0.001 | -0.000 | -0.000 |
| 0.035 | 0.027 | 0.027 | -6.993 | -0.000 | -0.000 |
| 0.021 | 0.020 | 0.018 | -0.001 | -6.992 | -0.001 |
| 0.021 | 0.020 | 0.018 | -0.001 | -0.001 | -6.992 |
| 225.276 | 29.876 | 29.878 | 0.001 | 0.000 | 0.000 |
| 29.869 | 225.283 | 29.878 | 0.001 | 0.000 | 0.000 |
| 29.869 | 29.876 | 225.285 | 0.001 | 0.000 | 0.000 |
| -0.035 | -0.028 | -0.028 | -6.991 | 0.000 | 0.000 |
| -0.022 | -0.020 | -0.018 | 0.001 | -6.991 | 0.001 |
| -0.022 | -0.020 | -0.018 | 0.001 | 0.001 | -6.991 |
| 225.323 | 29.914 | 29.914 | -0.000 | -0.000 | -0.000 |
| 29.915 | 225.322 | 29.914 | -0.000 | -0.000 | -0.000 |
| 29.915 | 29.914 | 225.322 | -0.000 | -0.000 | -0.000 |
| 0.003 | 0.003 | 0.003 | -6.992 | -0.000 | -0.000 |
| 0.002 | 0.002 | 0.002 | -0.000 | -6.992 | -0.000 |
| 0.002 | 0.002 | 0.002 | -0.000 | -0.000 | -6.992 |
| 225.312 | 29.907 | 29.907 | 0.000 | 0.000 | 0.000 |
| 29.906 | 225.313 | 29.907 | 0.000 | 0.000 | 0.000 |
| 29.906 | 29.907 | 225.313 | 0.000 | 0.000 | 0.000 |
| -0.004 | -0.003 | -0.003 | -6.992 | 0.000 | 0.000 |
| -0.002 | -0.002 | -0.002 | 0.000 | -6.992 | 0.000 |
| -0.002 | -0.002 | -0.002 | 0.000 | 0.000 | -6.992 |
| 415.301 | 367.335 | 367.830 | -0.169 | -0.101 | -0.101 |
| 367.113 | 415.524 | 367.830 | -0.169 | -0.101 | -0.101 |
| 367.113 | 367.335 | 416.018 | -0.169 | -0.101 | -0.101 |
| -17.956 | -14.893 | -16.125 | 39.778 | -0.083 | -0.082 |
| -15.905 | -17.011 | -16.493 | -0.234 | 39.918 | -0.031 |
| -15.920 | -16.959 | -16.439 | -0.241 | -0.020 | 39.918 |
| 449.830 | 401.419 | 400.925 | 0.169 | 0.101 | 0.101 |
| 401.642 | 449.608 | 400.925 | 0.169 | 0.101 | 0.101 |
| 401.642 | 401.419 | 449.113 | 0.169 | 0.101 | 0.101 |
| 18.017 | 14.624 | 16.032 | 40.105 | 0.055 | 0.093 |
| 15.713 | 16.938 | 16.418 | 0.232 | 40.002 | 0.031 |
| 15.722 | 16.899 | 16.548 | 0.235 | 0.027 | 40.005 |
| 430.839 | 382.673 | 382.723 | -0.017 | -0.010 | -0.010 |
| 382.651 | 430.862 | 382.723 | -0.017 | -0.010 | -0.010 |
| 382.651 | 382.673 | 430.911 | -0.017 | -0.010 | -0.010 |
| -1.796 | -1.489 | -1.613 | 39.970 | -0.008 | -0.008 |
| -1.590 | -1.701 | -1.649 | -0.023 | 39.984 | -0.003 |
| -1.592 | -1.696 | -1.644 | -0.024 | -0.002 | 39.983 |
| 434.292 | 386.081 | 386.032 | 0.017 | 0.010 | 0.010 |
| 386.104 | 434.269 | 386.032 | 0.017 | 0.010 | 0.010 |
| 386.104 | 386.081 | 434.220 | 0.017 | 0.010 | 0.010 |
| 1.802 | 1.462 | 1.603 | 40.002 | 0.005 | 0.009 |
| 1.571 | 1.694 | 1.642 | 0.023 | 39.992 | 0.003 |
| 1.572 | 1.690 | 1.655 | 0.023 | 0.003 | 39.992 |
| 432.396 | 384.209 | 384.214 | -0.002 | -0.001 | -0.001 |
| 384.206 | 432.398 | 384.214 | -0.002 | -0.001 | -0.001 |
| 384.206 | 384.209 | 432.403 | -0.002 | -0.001 | -0.001 |
| -0.179 | -0.149 | -0.161 | 39.989 | -0.001 | -0.001 |
| -0.159 | -0.170 | -0.165 | -0.002 | 39.990 | -0.000 |
| -0.159 | -0.170 | -0.164 | -0.002 | -0.000 | 39.990 |
| 432.735 | 384.546 | 384.541 | 0.002 | 0.001 | 0.001 |
| 384.548 | 432.733 | 384.541 | 0.002 | 0.001 | 0.001 |
| 384.548 | 384.546 | 432.728 | 0.002 | 0.001 | 0.001 |
| 0.180 | 0.146 | 0.160 | 39.992 | 0.001 | 0.001 |
| 0.157 | 0.169 | 0.164 | 0.002 | 39.991 | 0.000 |
| 0.157 | 0.169 | 0.165 | 0.002 | 0.000 | 39.991 |
| 62.536 | 35.630 | 35.630 | 0.000 | -0.000 | -0.000 |
| 35.630 | 62.536 | 35.630 | -0.000 | 0.000 | -0.000 |
| 35.630 | 35.630 | 62.536 | -0.000 | -0.000 | -0.000 |
| -0.000 | -0.000 | -0.000 | 21.016 | -0.000 | 0.000 |
| -0.000 | -0.000 | -0.000 | -0.000 | 21.016 | -0.000 |
| -0.000 | -0.000 | -0.000 | -0.000 | -0.000 | 21.016 |
| 62.536 | 35.630 | 35.630 | 0.000 | 0.000 | 0.000 |
| 35.630 | 62.536 | 35.630 | 0.000 | 0.000 | 0.000 |
| 35.630 | 35.630 | 62.536 | 0.000 | 0.000 | 0.000 |
| 0.000 | 0.000 | 0.000 | 21.016 | 0.000 | -0.000 |
| 0.000 | 0.000 | 0.000 | 0.000 | 21.016 | 0.000 |
| 0.000 | 0.000 | 0.000 | 0.000 | 0.000 | 21.016 |
| 62.536 | 35.630 | 35.630 | -0.000 | -0.000 | -0.000 |
| 35.630 | 62.536 | 35.630 | -0.000 | -0.000 | -0.000 |
| 35.630 | 35.630 | 62.536 | -0.000 | -0.000 | -0.000 |
| -0.000 | -0.000 | -0.000 | 21.016 | -0.000 | 0.000 |
| -0.000 | -0.000 | -0.000 | -0.000 | 21.016 | -0.000 |
| -0.000 | -0.000 | -0.000 | -0.000 | -0.000 | 21.016 |
| 62.536 | 35.630 | 35.630 | 0.000 | 0.000 | 0.000 |
| 35.630 | 62.536 | 35.630 | 0.000 | 0.000 | 0.000 |
| 35.630 | 35.630 | 62.536 | 0.000 | 0.000 | 0.000 |
| 0.000 | 0.000 | 0.000 | 21.016 | 0.000 | -0.000 |
| 0.000 | 0.000 | 0.000 | 0.000 | 21.016 | 0.000 |
| 0.000 | 0.000 | 0.000 | 0.000 | 0.000 | 21.016 |
| 62.536 | 35.630 | 35.630 | -0.000 | -0.000 | -0.000 |
| 35.630 | 62.536 | 35.630 | -0.000 | -0.000 | -0.000 |
| 35.630 | 35.630 | 62.536 | -0.000 | -0.000 | -0.000 |
| -0.000 | -0.000 | -0.000 | 21.016 | -0.000 | 0.000 |
| -0.000 | -0.000 | -0.000 | -0.000 | 21.016 | -0.000 |
| -0.000 | -0.000 | -0.000 | -0.000 | -0.000 | 21.016 |
| 62.536 | 35.630 | 35.630 | -0.000 | 0.000 | 0.000 |
| 35.630 | 62.536 | 35.630 | 0.000 | 0.000 | 0.000 |
| 35.630 | 35.630 | 62.536 | 0.000 | 0.000 | 0.000 |
| 0.000 | 0.000 | 0.000 | 21.016 | 0.000 | -0.000 |
| 0.000 | 0.000 | 0.000 | 0.000 | 21.016 | 0.000 |
| 0.000 | 0.000 | 0.000 | 0.000 | 0.000 | 21.016 |
| 513.340 | 277.623 | 314.153 | -0.519 | -0.341 | 2.617 |
| 277.785 | 513.178 | 314.153 | -0.519 | -0.341 | 2.617 |
| 316.443 | 316.280 | 312.465 | -0.519 | -0.341 | 2.617 |
| 13.923 | 15.183 | 12.714 | 41.719 | -0.274 | 1.865 |
| 19.219 | 18.094 | 16.480 | -0.705 | 41.975 | 2.782 |
| 16.768 | 13.810 | 13.378 | -0.732 | -0.530 | -5.715 |
| 475.440 | 240.048 | 280.832 | 0.519 | 0.341 | -2.617 |
| 239.885 | 475.602 | 280.832 | 0.519 | 0.341 | -2.617 |
| 278.542 | 278.705 | 279.144 | 0.519 | 0.341 | -2.617 |
| -11.581 | -12.506 | -10.515 | 43.115 | 0.436 | -1.345 |
| -17.988 | -16.104 | -15.030 | 0.583 | 43.070 | -2.837 |
| -20.792 | -20.733 | -18.444 | 0.659 | 0.602 | -11.283 |
| 496.285 | 260.714 | 299.158 | -0.052 | -0.034 | 0.262 |
| 260.730 | 496.269 | 299.158 | -0.052 | -0.034 | 0.262 |
| 299.387 | 299.371 | 297.471 | -0.052 | -0.034 | 0.262 |
| 1.392 | 1.518 | 1.271 | 42.297 | -0.027 | 0.187 |
| 1.922 | 1.809 | 1.648 | -0.071 | 42.322 | 0.278 |
| 1.677 | 1.381 | 1.338 | -0.073 | -0.053 | -7.886 |
| 492.495 | 256.956 | 295.826 | 0.052 | 0.034 | -0.262 |
| 256.940 | 492.511 | 295.826 | 0.052 | 0.034 | -0.262 |
| 295.597 | 295.613 | 294.139 | 0.052 | 0.034 | -0.262 |
| -1.158 | -1.251 | -1.052 | 42.436 | 0.044 | -0.134 |
| -1.799 | -1.610 | -1.503 | 0.058 | 42.432 | -0.284 |
| -2.079 | -2.073 | -1.844 | 0.066 | 0.060 | -8.443 |
| 494.582 | 259.024 | 297.660 | -0.005 | -0.003 | 0.026 |
| 259.026 | 494.580 | 297.660 | -0.005 | -0.003 | 0.026 |
| 297.683 | 297.682 | 295.972 | -0.005 | -0.003 | 0.026 |
| 0.140 | 0.152 | 0.127 | 42.355 | -0.003 | 0.019 |
| 0.192 | 0.181 | 0.165 | -0.007 | 42.357 | 0.028 |
| 0.168 | 0.138 | 0.134 | -0.007 | -0.005 | -8.103 |
| 494.198 | 258.646 | 297.324 | 0.005 | 0.003 | -0.026 |
| 258.645 | 494.200 | 297.324 | 0.005 | 0.003 | -0.026 |
| 297.301 | 297.303 | 295.637 | 0.005 | 0.003 | -0.026 |
| -0.116 | -0.125 | -0.105 | 42.369 | 0.004 | -0.013 |
| -0.180 | -0.161 | -0.151 | 0.006 | 42.368 | -0.028 |
| -0.208 | -0.207 | -0.184 | 0.007 | 0.006 | -8.159 |
| 268.337 | 175.652 | 175.611 | 0.272 | 0.291 | 0.230 |
| 175.672 | 268.318 | 175.611 | 0.272 | 0.291 | 0.230 |
| 175.672 | 175.652 | 268.277 | 0.272 | 0.291 | 0.230 |
| 2.892 | 2.911 | 2.826 | -3.826 | 0.312 | 0.193 |
| 3.160 | 3.087 | 3.037 | 0.294 | -3.785 | 0.242 |
| 3.155 | 3.076 | 3.045 | 0.295 | 0.308 | -3.850 |
| 261.432 | 168.786 | 168.826 | -0.272 | -0.291 | -0.230 |
| 168.766 | 261.451 | 168.826 | -0.046 | -0.046 | -0.039 |
| 168.766 | 168.786 | 261.492 | -0.272 | -0.291 | -0.230 |
| -2.871 | -2.889 | -2.835 | -4.399 | -0.311 | -0.193 |
| -3.148 | -3.075 | -3.043 | -0.295 | -4.404 | -0.243 |
| -3.148 | -3.084 | -3.034 | -0.295 | -0.308 | -4.339 |
| 265.230 | 172.562 | 172.558 | 0.027 | 0.029 | 0.023 |
| 172.564 | 265.228 | 172.558 | 0.027 | 0.029 | 0.023 |
| 172.564 | 172.562 | 265.224 | 0.027 | 0.029 | 0.023 |
| 0.289 | 0.291 | 0.283 | -4.140 | 0.031 | 0.019 |
| 0.316 | 0.309 | 0.304 | 0.030 | -4.137 | 0.024 |
| 0.315 | 0.308 | 0.304 | 0.030 | 0.031 | -4.144 |
| 264.539 | 171.875 | 171.880 | -0.027 | -0.029 | -0.023 |
| 171.874 | 264.541 | 171.880 | -0.027 | -0.029 | -0.023 |
| 171.874 | 171.875 | 264.545 | -0.027 | -0.029 | -0.023 |
| -0.287 | -0.289 | -0.283 | -4.197 | -0.031 | -0.019 |
| -0.315 | -0.307 | -0.304 | -0.030 | -4.199 | -0.024 |
| -0.315 | -0.308 | -0.303 | -0.030 | -0.031 | -4.193 |
| 264.920 | 172.254 | 172.253 | 0.003 | 0.003 | 0.002 |
| 172.254 | 264.920 | 172.253 | 0.003 | 0.003 | 0.002 |
| 172.254 | 172.254 | 264.920 | 0.003 | 0.003 | 0.002 |
| 0.029 | 0.029 | 0.028 | -4.166 | 0.003 | 0.002 |
| 0.032 | 0.031 | 0.030 | 0.003 | -4.166 | 0.002 |
| 0.031 | 0.031 | 0.030 | 0.003 | 0.003 | -4.167 |
| 264.849 | 172.184 | 172.184 | -0.000 | -0.000 | -0.000 |
| 172.184 | 264.849 | 172.184 | -0.003 | -0.003 | -0.002 |
| 172.184 | 172.184 | 264.850 | -0.003 | -0.003 | -0.002 |
| -0.029 | -0.029 | -0.028 | -4.172 | -0.003 | -0.002 |
| -0.031 | -0.031 | -0.030 | -0.003 | -4.172 | -0.002 |
| -0.031 | -0.031 | -0.030 | -0.003 | -0.003 | -4.171 |
| 438.329 | 345.511 | 345.511 | -0.000 | -0.000 | -0.000 |
| 345.511 | 438.329 | 345.511 | -0.000 | 0.000 | 0.000 |
| 345.511 | 345.511 | 438.329 | -0.000 | -0.000 | -0.000 |
| 1.122 | 1.326 | 1.128 | 37.227 | -0.033 | 0.079 |
| 0.438 | 0.259 | 0.261 | -0.013 | 37.248 | 0.006 |
| 0.422 | 0.255 | 0.247 | -0.011 | 0.035 | 37.216 |
| 438.329 | 345.511 | 345.511 | -0.001 | -0.001 | -0.000 |
| 345.511 | 438.329 | 345.511 | -0.001 | -0.001 | -0.000 |
| 345.511 | 345.511 | 438.329 | -0.001 | -0.001 | -0.000 |
| -1.188 | -1.398 | -1.109 | 37.195 | 0.044 | -0.121 |
| -0.446 | -0.263 | -0.261 | 0.015 | 37.163 | -0.009 |
| -0.444 | -0.253 | -0.261 | 0.017 | -0.045 | 37.195 |
| 438.329 | 345.511 | 345.511 | 0.000 | 0.000 | 0.000 |
| 345.511 | 438.329 | 345.511 | 0.000 | 0.000 | 0.000 |
| 345.511 | 345.511 | 438.329 | 0.000 | 0.000 | 0.000 |
| 0.112 | 0.133 | 0.113 | 37.209 | -0.003 | 0.008 |
| 0.044 | 0.026 | 0.026 | -0.001 | 37.211 | 0.001 |
| 0.042 | 0.026 | 0.025 | -0.001 | 0.003 | 37.208 |
| 438.329 | 345.511 | 345.511 | 0.000 | 0.000 | 0.000 |
| 345.511 | 438.329 | 345.511 | 0.000 | -0.000 | -0.000 |
| 345.511 | 345.511 | 438.329 | 0.000 | 0.000 | 0.000 |
| -0.119 | -0.140 | -0.111 | 37.206 | 0.004 | -0.012 |
| -0.045 | -0.026 | -0.026 | 0.002 | 37.203 | -0.001 |
| -0.044 | -0.025 | -0.026 | 0.002 | -0.004 | 37.206 |
| 438.331 | 345.513 | 345.513 | 0.000 | 0.000 | 0.000 |
| 345.513 | 438.331 | 345.513 | 0.000 | 0.000 | 0.000 |
| 345.513 | 345.513 | 438.331 | 0.000 | 0.000 | 0.000 |
| 0.011 | 0.013 | 0.011 | 37.206 | -0.000 | 0.001 |
| 0.004 | 0.003 | 0.003 | -0.000 | 37.206 | 0.000 |
| 0.004 | 0.003 | 0.003 | -0.000 | 0.000 | 37.206 |
| 438.328 | 345.510 | 345.510 | -0.000 | -0.000 | -0.000 |
| 345.510 | 438.328 | 345.510 | -0.000 | -0.000 | -0.000 |
| 345.510 | 345.510 | 438.328 | -0.000 | -0.000 | -0.000 |
| -0.012 | -0.014 | -0.011 | 37.206 | 0.000 | -0.001 |
| -0.004 | -0.003 | -0.003 | 0.000 | 37.206 | -0.000 |
| -0.004 | -0.002 | -0.003 | 0.000 | -0.000 | 37.206 |
| 379.323 | 232.615 | 232.371 | 0.196 | 0.066 | 0.186 |
| 232.900 | 379.038 | 232.371 | 0.196 | 0.066 | 0.186 |
| 232.899 | 232.614 | 378.796 | 0.196 | 0.066 | 0.186 |
| 2.889 | 2.606 | 2.570 | -67.750 | 0.095 | 0.183 |
| 3.386 | 3.177 | 3.065 | 0.280 | -67.917 | 0.336 |
| 3.396 | 3.197 | 3.055 | 0.279 | 0.129 | -67.709 |
| 371.719 | 225.580 | 225.824 | -0.196 | -0.066 | -0.186 |
| 225.295 | 372.005 | 225.824 | -0.196 | -0.066 | -0.186 |
| 225.296 | 225.581 | 372.247 | -0.196 | -0.066 | -0.186 |
| -2.872 | -2.591 | -2.468 | -68.313 | -0.106 | -0.183 |
| -3.366 | -3.137 | -3.010 | -0.282 | -68.188 | -0.336 |
| -3.395 | -3.152 | -3.030 | -0.279 | -0.134 | -68.408 |
| 375.994 | 229.403 | 229.379 | 0.020 | 0.007 | 0.019 |
| 229.432 | 375.965 | 229.379 | 0.020 | 0.007 | 0.019 |
| 229.432 | 229.403 | 375.941 | 0.020 | 0.007 | 0.019 |
| 0.289 | 0.261 | 0.257 | -67.375 | 0.009 | 0.018 |
| 0.339 | 0.318 | 0.307 | 0.028 | -67.391 | 0.033 |
| 0.340 | 0.320 | 0.306 | 0.028 | 0.013 | -67.370 |
| 375.233 | 228.700 | 228.724 | -0.020 | -0.007 | -0.019 |
| 228.671 | 375.262 | 228.724 | -0.020 | -0.007 | -0.019 |
| 228.671 | 228.700 | 375.286 | -0.020 | -0.007 | -0.019 |
| -0.287 | -0.259 | -0.247 | -67.429 | -0.011 | -0.018 |
| -0.337 | -0.314 | -0.301 | -0.028 | -67.417 | -0.033 |
| -0.340 | -0.315 | -0.303 | -0.028 | -0.013 | -67.438 |
| 375.655 | 229.087 | 229.085 | 0.002 | 0.001 | 0.002 |
| 229.090 | 375.652 | 229.085 | 0.002 | 0.001 | 0.002 |
| 229.090 | 229.087 | 375.650 | 0.002 | 0.001 | 0.002 |
| 0.031 | 0.028 | 0.028 | -67.392 | 0.001 | 0.002 |
| 0.036 | 0.034 | 0.032 | 0.003 | -67.394 | 0.003 |
| 0.036 | 0.034 | 0.032 | 0.003 | 0.001 | -67.392 |
| 375.574 | 229.014 | 229.017 | -0.002 | -0.001 | -0.002 |
| 229.012 | 375.577 | 229.017 | -0.002 | -0.001 | -0.002 |
| 229.012 | 229.014 | 375.579 | -0.002 | -0.001 | -0.002 |
| -0.031 | -0.028 | -0.027 | -67.398 | -0.001 | -0.002 |
| -0.036 | -0.033 | -0.032 | -0.003 | -67.396 | -0.003 |
| -0.036 | -0.033 | -0.032 | -0.003 | -0.001 | -67.398 |
| 263.569 | 218.050 | 218.050 | 0.013 | 0.008 | 0.008 |
| 218.050 | 263.569 | 218.050 | 0.013 | 0.008 | 0.008 |
| 218.050 | 218.050 | 263.569 | 0.013 | 0.008 | 0.008 |
| 0.036 | 0.044 | 0.035 | 29.109 | 0.008 | 0.010 |
| 0.012 | 0.003 | 0.003 | 0.016 | 28.013 | 0.013 |
| 0.012 | 0.003 | 0.003 | 0.016 | 0.013 | 28.013 |
| 263.569 | 218.050 | 218.050 | -0.013 | -0.008 | -0.008 |
| 218.050 | 263.569 | 218.050 | -0.013 | -0.008 | -0.008 |
| 218.050 | 218.050 | 263.569 | -0.013 | -0.008 | -0.008 |
| -0.037 | -0.047 | -0.034 | 29.073 | -0.007 | -0.011 |
| -0.013 | -0.003 | -0.003 | -0.014 | 29.078 | -0.012 |
| -0.013 | -0.003 | -0.003 | -0.014 | -0.012 | 29.077 |
| 263.569 | 218.050 | 218.050 | 0.000 | 0.000 | 0.000 |
| 218.050 | 263.569 | 218.050 | 0.000 | 0.000 | 0.000 |
| 218.050 | 218.050 | 263.569 | -0.000 | 0.000 | -0.000 |
| 0.004 | 0.004 | 0.003 | 49.730 | -0.000 | 0.000 |
| 0.001 | 0.000 | 0.000 | -0.000 | 49.729 | 0.000 |
| 0.001 | 0.000 | 0.000 | -0.000 | 0.000 | 49.729 |
| 263.569 | 218.050 | 218.050 | 0.000 | 0.000 | 0.000 |
| 218.050 | 263.569 | 218.050 | 0.000 | 0.000 | 0.000 |
| 218.050 | 218.050 | 263.569 | 0.000 | -0.000 | -0.000 |
| -0.004 | -0.005 | -0.003 | 49.729 | 0.000 | -0.000 |
| -0.001 | -0.000 | -0.000 | 0.000 | 49.729 | -0.000 |
| -0.001 | -0.000 | -0.000 | 0.000 | -0.000 | 49.729 |
| 263.571 | 218.051 | 218.051 | 0.000 | 0.000 | 0.000 |
| 218.051 | 263.571 | 218.051 | 0.000 | 0.000 | 0.000 |
| 218.051 | 218.051 | 263.571 | 0.000 | 0.000 | 0.000 |
| 0.001 | 0.001 | 0.000 | 29.082 | 0.000 | 0.000 |
| 0.000 | 0.000 | 0.000 | 0.000 | 29.082 | 0.000 |
| 0.000 | 0.000 | 0.000 | 0.000 | 0.000 | 29.082 |
| 263.568 | 218.049 | 218.049 | -0.000 | 0.000 | -0.000 |
| 218.049 | 263.568 | 218.049 | 0.000 | 0.000 | -0.000 |
| 218.049 | 218.049 | 263.568 | 0.000 | -0.000 | -0.000 |
| -0.001 | -0.001 | -0.000 | 29.082 | -0.000 | -0.000 |
| -0.000 | -0.000 | -0.000 | -0.000 | 29.082 | -0.000 |
| -0.000 | -0.000 | -0.000 | -0.000 | -0.000 | 29.082 |
| -3501067.215 | -3456658.560 | 10387521.843 | -1237752.448 | 1736449.381 | -2809543.762 |
| -12098048.019 | -9054670.492 | 6936602.888 | 1777622.585 | 3083102.239 | -4545077.226 |
| 3015713.864 | 628882.210 | 15251293.991 | 909413.917 | 7549282.397 | -1979969.148 |
| -10407304.715 | -7330183.008 | 1438318.373 | 1455612.359 | 1715681.929 | -5026368.452 |
| -4431253.302 | 1992855.297 | 10061530.885 | -325182.494 | 5624808.359 | -6470961.656 |
| -9378798.574 | -181562.431 | 10836837.733 | -1058069.740 | 5921709.641 | -2579677.562 |
| 3788336.160 | 93290.231 | -12961823.177 | -146080.208 | -1685659.986 | 10116830.603 |
| 2657218.387 | 243793.287 | -10083911.879 | -2799702.631 | -2920175.967 | 5582770.147 |
| 3913470.674 | -808205.558 | -10933653.977 | -1000485.711 | -5128646.813 | 5331719.166 |
| 5988358.712 | -6040078.022 | -20272274.397 | 3771510.127 | -5010247.586 | 7878680.622 |
| 3051665.298 | -2474357.998 | -16095954.878 | -1019599.417 | -4526309.032 | 11083945.200 |
| 1446250.245 | -7084954.403 | -12490264.732 | -217996.855 | -4913368.441 | 6888719.364 |
| 99551.046 | 709172.243 | 2147450.494 | -18929.817 | 453383.569 | -540438.215 |
| -720584.450 | -333900.532 | 608402.758 | 142364.726 | -330055.220 | -837386.618 |
| -1289129.372 | -559326.259 | 282024.488 | 119873.459 | 49123.517 | -794594.319 |
| -1231863.179 | -456081.426 | 362597.698 | 306815.606 | 482637.129 | -450576.413 |
| 447657.475 | 487951.782 | 1217224.477 | -259751.090 | 556972.763 | -686445.722 |
| -1368524.469 | -1134259.348 | -603157.951 | 307490.588 | 293754.759 | -816236.509 |
| 784073.450 | 416871.859 | -256091.165 | -90509.970 | -137340.685 | 730441.208 |
| 825109.831 | -113247.067 | -678857.227 | -54911.815 | -459008.268 | 656679.697 |
| 561708.699 | 203446.794 | -1110401.486 | -288715.724 | -372949.567 | 570313.257 |
| 494386.642 | 81711.447 | -956168.527 | -152904.914 | -528296.520 | 643178.876 |
| 467840.662 | -196173.550 | -1053978.326 | 198609.156 | -326040.761 | 886238.643 |
| 289898.076 | -1290.333 | -1076579.682 | 368552.599 | -480461.095 | 408299.844 |
| -34662.957 | -2669.475 | 61461.920 | 2159.037 | 51102.431 | -113817.089 |
| -22613.451 | -23204.208 | 151445.516 | 30804.987 | 20984.352 | -73804.824 |
| -34060.205 | 844.021 | 150704.803 | 19029.897 | 30813.389 | -78471.821 |
| -131667.455 | -35112.079 | 67250.151 | 18721.995 | 34541.349 | -52052.368 |
| -2257.003 | 82350.039 | 116972.835 | 42205.896 | 27678.123 | -18873.500 |
| -98850.732 | -54558.871 | 84176.653 | 6232.202 | 18952.835 | -92744.077 |
| 54385.128 | -6912.623 | -92514.736 | -25135.618 | -39255.550 | 70547.412 |
| 29901.920 | -30029.468 | -100013.912 | 8629.928 | -8239.372 | 52584.204 |
| 58434.957 | 14983.759 | -102023.508 | 6736.283 | -13076.350 | 58443.421 |
| 91353.327 | 38397.439 | -106268.675 | -20687.002 | -38402.045 | 82193.991 |
| -7179.178 | -48706.142 | -198617.716 | 7596.306 | -44975.991 | 55861.278 |
| -1484.681 | -777.146 | -116558.615 | -55529.376 | -62388.528 | 41860.074 |
| 92.472 | 80.910 | 141.710 | -0.007 | -0.007 | -0.023 |
| 80.274 | 90.039 | 143.613 | -0.007 | -0.006 | -0.054 |
| 146.187 | 145.978 | 289.100 | -0.007 | -0.007 | -0.021 |
| 0.303 | 0.307 | -2.330 | 13.673 | -0.003 | 0.015 |
| 0.808 | 0.669 | -3.101 | -0.006 | 13.660 | -0.020 |
| 0.942 | 0.575 | -3.120 | -0.006 | -0.007 | 3.487 |
| 88.960 | 78.637 | 149.502 | 0.007 | 0.006 | 0.052 |
| 79.676 | 91.145 | 147.501 | 0.007 | 0.007 | 0.023 |
| 145.078 | 145.534 | 294.266 | 0.007 | 0.006 | 0.074 |
| -454646972.646 | -450308046.622 | -392035379.712 | -25547.856 | 411115.136 | -209257.368 |
| -0.308 | -0.049 | 2.393 | 0.005 | 13.529 | -0.021 |
| -0.735 | -0.490 | 2.940 | 0.007 | 0.007 | 5.836 |
| 113.077 | 60.747 | 143.327 | -0.001 | -0.001 | -0.002 |
| 60.776 | 113.049 | 143.327 | -0.001 | -0.001 | -0.002 |
| 145.063 | 145.016 | 292.285 | -0.001 | -0.001 | -0.007 |
| 0.030 | 0.031 | -0.233 | 13.676 | -0.000 | 0.001 |
| 44772967.145 | 44361011.771 | 38189455.852 | -28030.378 | -5868.276 | 27620.523 |
| 0.073 | 0.049 | -0.294 | -0.001 | -0.001 | 6.433 |
| 112.931 | 60.658 | 143.892 | 0.001 | 0.001 | 0.002 |
| 60.630 | 112.960 | 143.892 | 0.001 | 0.001 | 0.002 |
| 143.580 | 143.609 | 294.498 | 0.001 | 0.001 | 0.002 |
| -45655453.669 | -45168436.892 | -39435175.831 | 13876.173 | 33411.397 | -10426.030 |
| -44293682.373 | -44018591.714 | -37140599.319 | 31868.950 | 33251.707 | -24832.591 |
| -0.071 | -0.042 | 0.288 | 0.001 | 0.001 | 26.153 |
| 86.440 | 85.133 | 144.914 | -0.000 | -0.000 | -0.001 |
| 80.861 | 90.129 | 145.275 | -0.000 | -0.000 | -0.000 |
| 4396488.426 | 4373549.064 | 3684320.608 | -4483.193 | -1544.419 | 1182.666 |
| 0.003 | 0.003 | -0.023 | 13.676 | -0.000 | 0.000 |
| 4439251.112 | 4401725.775 | 3755158.300 | -2076.400 | -3022.919 | 2869.160 |
| 0.010 | 0.005 | -0.030 | -0.000 | -0.000 | -2.049 |
| -4731928.604 | -4698462.624 | -3902541.773 | -3021.046 | 2119.347 | -310.837 |
| 79.826 | 92.309 | 144.605 | 0.000 | 0.000 | 0.000 |
| 144.954 | 144.956 | 292.618 | 0.000 | 0.000 | 0.000 |
| -0.004 | -0.003 | 0.019 | 13.677 | 0.000 | 0.000 |
| -4423703.941 | -4390861.458 | -3731189.141 | 3398.524 | 3951.162 | -4696.557 |
| -0.009 | -0.004 | 0.028 | 0.000 | 0.000 | -5.786 |
| 43035046.457 | 43220243.422 | 31998856.734 | -3524864.377 | 4712824.886 | 1897348.799 |
| 42793611.648 | 40403429.304 | 30732806.919 | -3501492.244 | 3863082.912 | 2336239.711 |
| 44366454.179 | 43893360.803 | 33083507.441 | -3421241.647 | 4437574.744 | 2313938.880 |
| 31534702.829 | 34173490.016 | 25837844.655 | -1880879.860 | 3414529.985 | 74247.981 |
| 42856075.416 | 40655832.623 | 30928103.016 | -3646245.220 | 3883995.944 | 2361441.147 |
| 31534703.645 | 34173490.566 | 25837844.566 | -1880903.794 | 3414529.836 | 74271.101 |
| -42127204.661 | -40256510.542 | -32577501.613 | 3678559.349 | -3404173.215 | -1928665.389 |
| -31534523.964 | -34173257.386 | -25837659.680 | 1880904.431 | -3414531.206 | -74247.074 |
| -42748254.146 | -40435949.626 | -30813074.796 | 3665363.524 | -3966892.652 | -2290161.930 |
| -34896346.585 | -37449056.844 | -27145607.597 | 3179434.727 | -3558655.444 | -60298.352 |
| -31628240.303 | -33835517.211 | -25301258.050 | 2615877.916 | -2915836.037 | -240034.368 |
| -30409814.312 | -30874805.249 | -23701928.474 | 3011657.006 | -2661732.749 | -1024022.434 |
| 4824132.173 | 4751396.497 | 3318848.764 | -110257.413 | 408271.902 | 263043.221 |
| 3359573.917 | 3542891.823 | 2629807.919 | -303582.927 | 341213.924 | 4379.903 |
| 3041163.943 | 3087663.208 | 2370429.891 | -301164.791 | 266172.985 | 102404.821 |
| 4067730.187 | 3877972.311 | 2968246.211 | -410294.988 | 271605.427 | -235627.639 |
| 3153469.472 | 3417347.813 | 2583783.721 | -188090.377 | 341477.025 | 7424.744 |
| 4486156.686 | 4371549.579 | 3214233.669 | -265413.581 | 472148.807 | 109485.204 |
| -3153238.118 | -3417170.299 | -2583600.593 | 188090.799 | -341453.756 | -7423.618 |
| -3153291.986 | -3417117.151 | -2583600.264 | 188091.000 | -341454.170 | -7423.532 |
| -3312639.397 | -3275336.184 | -2570603.201 | 333953.324 | -283973.757 | -127370.118 |
| -4256093.628 | -4010896.622 | -3040070.852 | 357522.285 | -392587.331 | -228375.341 |
| -3153471.055 | -3417350.192 | -2583785.052 | 188090.335 | -341428.941 | -7424.982 |
| -4033974.956 | -3873767.254 | -2965320.581 | 417760.919 | -260732.584 | 242302.154 |
| 418942.643 | 401844.341 | 324788.946 | -36693.188 | 33803.719 | 17945.478 |
| 454513.122 | 431515.914 | 335538.751 | -32564.915 | 44013.899 | 27042.815 |
| 318174.678 | 319021.252 | 247228.892 | -30210.529 | 28321.653 | 13059.749 |
| 429097.500 | 406234.737 | 310326.453 | -36914.602 | 39501.707 | 22039.612 |
| 315346.214 | 341733.711 | 258377.759 | -18809.028 | 34169.318 | 742.351 |
| 420338.290 | 412018.076 | 300274.143 | -32212.809 | 39602.949 | 13539.048 |
| -408460.547 | -389988.259 | -296416.921 | 40822.437 | -28412.291 | 22107.744 |
| -493541.864 | -487039.995 | -344616.896 | 13092.780 | -38382.629 | -30025.491 |
| -344841.233 | -367801.728 | -264151.913 | 33401.800 | -32520.150 | -2719.183 |
| -408504.133 | -409145.028 | -283871.175 | 40968.781 | -43079.263 | -12851.543 |
| -437100.049 | -419543.331 | -322732.572 | 39916.159 | -38906.839 | -20927.633 |
| -404323.288 | -385154.215 | -293534.266 | 41084.194 | -25872.432 | 25033.903 |
| 172.487 | 47.882 | 22.670 | -24.961 | 0.001 | 0.053 |
| 47.744 | 172.625 | 22.670 | 24.959 | 0.001 | 0.053 |
| 36.060 | 36.200 | 139.711 | -0.000 | -0.000 | 0.055 |
| -22.180 | -13.862 | 31.774 | 26.782 | 0.000 | -0.002 |
| -16.869 | -16.747 | 27.559 | -0.000 | 28.251 | -6.208 |
| -0.274 | -0.154 | -0.004 | -0.001 | -24.958 | 62.413 |
| 173.082 | 48.201 | 22.680 | -24.959 | -0.001 | -0.053 |
| 80.030 | 144.962 | 21.122 | 4.317 | -0.000 | -0.055 |
| 65.792 | 65.652 | 90.808 | 0.000 | -0.000 | -0.054 |
| -24.862 | 24.902 | 0.000 | 41.242 | -0.000 | 0.005 |
| 16.869 | 16.747 | -27.559 | 0.000 | 28.250 | -6.294 |
| 0.272 | 0.154 | 0.004 | 0.001 | -24.961 | 62.330 |
| 130.161 | 58.873 | 52.224 | -6.472 | 0.000 | 0.005 |
| 58.923 | 130.114 | 51.828 | 6.406 | 0.000 | 0.005 |
| 47.104 | 47.118 | 121.301 | -0.000 | 0.000 | 0.005 |
| -24.969 | 24.966 | -0.000 | 41.242 | 0.000 | -0.000 |
| -1.634 | -1.622 | 2.835 | -0.000 | 28.334 | -6.319 |
| -1.628 | -1.616 | 2.824 | -0.000 | -6.398 | 35.548 |
| 172.814 | 48.057 | 22.676 | -24.960 | -0.000 | -0.005 |
| 48.071 | 172.800 | 22.676 | 24.960 | -0.000 | -0.005 |
| 50.465 | 50.451 | 115.891 | 0.000 | -0.000 | -0.005 |
| -4.707 | 7.925 | -2.836 | 28.334 | -0.000 | 0.000 |
| 0.027 | 0.015 | 0.000 | 0.000 | 41.242 | -24.964 |
| 1.628 | 1.616 | -2.824 | 0.000 | -6.398 | 35.540 |
| 131.619 | 60.666 | 49.124 | -6.314 | 0.000 | 0.001 |
| 60.689 | 131.631 | 49.180 | 6.322 | 0.000 | 0.001 |
| 48.655 | 48.656 | 118.819 | -0.000 | 0.000 | 0.001 |
| -24.961 | 24.960 | -0.000 | 41.242 | 0.000 | -0.000 |
| -0.163 | -0.162 | 0.283 | -0.000 | 28.375 | -6.383 |
| -0.003 | -0.001 | -0.000 | -0.000 | -24.960 | 62.372 |
| 132.055 | 60.609 | 49.059 | -6.522 | -0.000 | -0.001 |
| 61.005 | 131.973 | 48.637 | 6.333 | -0.000 | -0.001 |
| 22.473 | 22.472 | 168.601 | 0.000 | -0.000 | -0.001 |
| -24.959 | 24.959 | 0.000 | 41.242 | -0.000 | 0.000 |
| 0.163 | 0.162 | -0.283 | 0.000 | 28.375 | -6.383 |
| 0.003 | 0.001 | 0.000 | 0.000 | -24.960 | 62.371 |
| 421.787 | 82.293 | 82.293 | 0.000 | -0.000 | -0.000 |
| 82.293 | 421.787 | 82.293 | 0.000 | 0.000 | -0.000 |
| 82.293 | 82.293 | 421.787 | 0.000 | 0.000 | 0.000 |
| -0.074 | -0.116 | -0.028 | 8.653 | -0.002 | 0.070 |
| -0.000 | -0.000 | 0.000 | 0.000 | 8.630 | -0.000 |
| -0.030 | -0.026 | 0.000 | 0.000 | 0.000 | 8.655 |
| 421.787 | 82.293 | 82.293 | -0.000 | -0.000 | 0.000 |
| 82.293 | 421.787 | 82.293 | -0.000 | -0.000 | 0.000 |
| 82.293 | 82.293 | 421.787 | -0.000 | -0.000 | -0.000 |
| 0.078 | 0.094 | 0.003 | 8.679 | 0.000 | -0.076 |
| -0.026 | 0.000 | -0.030 | -0.000 | 8.655 | 0.000 |
| -0.026 | -0.030 | -0.000 | -0.000 | -0.000 | 8.655 |
| 421.787 | 82.293 | 82.293 | 0.000 | 0.000 | -0.000 |
| 82.293 | 421.787 | 82.293 | 0.000 | 0.000 | -0.000 |
| 82.293 | 82.293 | 421.787 | 0.000 | 0.000 | -0.000 |
| -0.007 | -0.012 | -0.003 | 8.677 | -0.000 | 0.007 |
| 0.000 | -0.000 | 0.000 | 0.000 | 8.675 | 0.000 |
| -0.003 | -0.003 | 0.000 | 0.000 | 0.000 | 8.677 |
| 421.787 | 82.293 | 82.293 | -0.000 | -0.000 | 0.000 |
| 82.293 | 421.787 | 82.293 | -0.000 | -0.000 | 0.000 |
| 82.293 | 82.293 | 421.787 | -0.000 | -0.000 | 0.000 |
| 0.008 | 0.009 | 0.000 | 8.680 | 0.000 | -0.008 |
| -0.003 | 0.000 | -0.003 | -0.000 | 8.677 | -0.000 |
| -0.003 | -0.003 | -0.000 | -0.000 | -0.000 | 8.677 |
| 421.789 | 82.294 | 82.294 | 0.000 | 0.000 | -0.000 |
| 82.294 | 421.789 | 82.294 | 0.000 | 0.000 | -0.000 |
| 82.294 | 82.294 | 421.789 | 0.000 | 0.000 | -0.000 |
| -0.001 | -0.001 | -0.000 | 8.679 | -0.000 | 0.001 |
| 0.000 | -0.000 | 0.000 | 0.000 | 8.679 | -0.000 |
| 0.000 | 0.000 | -0.000 | 0.000 | 0.000 | 8.680 |
| 421.784 | 82.292 | 82.292 | -0.000 | -0.000 | 0.000 |
| 82.292 | 421.784 | 82.292 | -0.000 | -0.000 | 0.000 |
| 82.292 | 82.292 | 421.784 | -0.000 | -0.000 | 0.000 |
| 0.001 | 0.001 | -0.000 | 8.680 | 0.000 | -0.001 |
| -0.001 | 0.000 | -0.001 | -0.000 | 8.680 | 0.000 |
| -0.001 | -0.001 | 0.000 | -0.000 | -0.000 | 8.680 |
| -836519118.069 | -836519226.647 | -601282946.812 | -0.080 | -0.164 | -7.074 |
| -836519223.664 | -836519121.052 | -601282946.812 | -0.080 | -0.164 | -7.074 |
| -836519225.723 | -836519228.706 | -601282811.615 | -0.080 | -0.164 | -7.074 |
| 518099267.516 | 314805303.911 | 530463945.945 | -5417619.777 | 10234234.587 | 2392568.066 |
| 354213256.470 | 414081216.838 | 680292100.502 | -847914.352 | 2375136.477 | -801254.573 |
| -836519508.900 | -836519514.177 | -601283234.420 | -0.565 | -0.236 | 6.185 |
| 836519899.968 | 836519797.356 | 601283518.107 | 0.080 | 0.164 | 7.074 |
| 836519794.372 | 836519902.951 | 601283518.107 | 0.080 | 0.164 | 7.074 |
| 836519792.313 | 836519795.297 | 601283653.304 | 0.080 | 0.164 | 7.074 |
| 836519529.343 | 836519526.994 | 601283258.657 | 6.100 | 1.001 | 2.214 |
| -408456084.116 | -425957641.146 | -649193567.812 | 3927943.332 | -4431050.994 | -2753611.878 |
| 836519506.467 | 836519510.810 | 601283231.915 | 0.801 | 0.242 | 19.922 |
| -83651559.952 | -83651665.846 | -60128037.598 | -0.008 | -0.016 | -0.707 |
| -83651665.548 | -83651560.250 | -60128037.598 | -0.008 | -0.016 | -0.707 |
| -83651667.607 | -83651667.905 | -60127902.401 | -0.008 | -0.016 | -0.707 |
| -83651952.048 | -83651951.931 | -60128324.039 | 6.506 | -0.067 | -0.708 |
| 48510400.967 | 48659608.532 | 81983050.690 | -86655.043 | -1690027.328 | -298293.430 |
| -83651950.895 | -83651951.424 | -60128323.455 | -0.048 | -0.022 | 11.692 |
| 83652341.851 | 83652236.554 | 60128608.893 | 0.008 | 0.016 | 0.707 |
| 83652236.256 | 83652342.150 | 60128608.893 | 0.008 | 0.016 | 0.707 |
| 83652234.197 | 83652234.495 | 60128744.090 | 0.008 | 0.016 | 0.707 |
| 83651952.973 | 83651952.730 | 60128325.903 | 6.557 | 0.113 | 0.216 |
| -55671896.783 | -55385300.828 | -73616685.717 | -22586.411 | -1606763.504 | 933653.599 |
| 83651950.644 | 83651951.078 | 60128323.183 | 0.070 | 0.028 | 13.089 |
| -8364804.139 | -8364909.765 | -6012546.676 | -0.001 | -0.002 | -0.071 |
| -8364909.735 | -8364804.169 | -6012546.676 | -0.001 | -0.002 | -0.071 |
| -8364911.793 | -8364911.823 | -6012411.478 | -0.001 | -0.002 | -0.071 |
| -8365195.205 | -8365195.193 | -6012832.403 | 6.559 | -0.007 | -0.071 |
| 6738444.835 | 6596503.197 | 9866326.541 | 37753.616 | 36600.354 | -24681.533 |
| -8365195.089 | -8365195.142 | -6012832.344 | -0.005 | -0.002 | 12.272 |
| 8365586.038 | 8365480.473 | 6013117.971 | 0.001 | 0.002 | 0.071 |
| 8365480.443 | 8365586.068 | 6013117.971 | 0.001 | 0.002 | 0.071 |
| 8365478.384 | 8365478.414 | 6013253.167 | 0.001 | 0.002 | 0.071 |
| 8365195.297 | 8365195.273 | 6012832.590 | 6.564 | 0.011 | 0.022 |
| -4159988.502 | -4164527.394 | -6291784.498 | -3574.285 | -47278.500 | -3966.854 |
| 8365195.064 | 8365195.107 | 6012832.317 | 0.007 | 0.003 | 12.411 |
| 92.283 | 47.207 | 47.207 | 0.025 | 0.026 | 0.067 |
| 47.206 | 92.284 | 47.207 | 0.025 | 0.026 | 0.067 |
| 47.206 | 47.207 | 92.284 | 0.025 | 0.026 | 0.067 |
| -0.087 | -0.093 | -0.082 | 30.180 | 0.017 | 0.056 |
| -0.061 | -0.064 | -0.064 | 0.018 | 30.167 | 0.037 |
| -0.062 | -0.066 | -0.065 | 0.020 | 0.019 | 30.185 |
| 92.471 | 47.392 | 47.392 | -0.025 | -0.026 | -0.067 |
| 47.394 | 92.469 | 47.392 | -0.025 | -0.026 | -0.067 |
| 47.394 | 47.392 | 92.469 | -0.025 | -0.026 | -0.067 |
| 0.100 | 0.105 | 0.100 | 30.117 | -0.019 | -0.059 |
| 0.067 | 0.071 | 0.073 | -0.020 | 30.132 | -0.039 |
| 0.061 | 0.065 | 0.065 | -0.020 | -0.019 | 30.110 |
| 92.367 | 47.291 | 47.291 | 0.003 | 0.003 | 0.007 |
| 47.290 | 92.367 | 47.291 | 0.003 | 0.003 | 0.007 |
| 47.290 | 47.291 | 92.367 | 0.003 | 0.003 | 0.007 |
| -0.009 | -0.009 | -0.008 | 30.157 | 0.002 | 0.006 |
| -0.006 | -0.006 | -0.006 | 0.002 | 30.156 | 0.004 |
| -0.006 | -0.007 | -0.007 | 0.002 | 0.002 | 30.158 |
| 92.386 | 47.309 | 47.309 | -0.003 | -0.003 | -0.007 |
| 47.309 | 92.386 | 47.309 | -0.003 | -0.003 | -0.007 |
| 47.309 | 47.309 | 92.386 | -0.003 | -0.003 | -0.007 |
| 0.010 | 0.011 | 0.010 | 30.151 | -0.002 | -0.006 |
| 0.007 | 0.007 | 0.007 | -0.002 | 30.152 | -0.004 |
| 0.006 | 0.006 | 0.007 | -0.002 | -0.002 | 30.150 |
| 92.376 | 47.299 | 47.299 | 0.000 | 0.000 | 0.001 |
| 47.299 | 92.376 | 47.299 | 0.000 | 0.000 | 0.001 |
| 47.299 | 47.299 | 92.376 | 0.000 | 0.000 | 0.001 |
| -0.001 | -0.001 | -0.001 | 30.154 | 0.000 | 0.001 |
| -0.001 | -0.001 | -0.001 | 0.000 | 30.154 | 0.000 |
| -0.001 | -0.001 | -0.001 | 0.000 | 0.000 | 30.154 |
| 92.378 | 47.301 | 47.301 | -0.000 | -0.000 | -0.001 |
| 47.301 | 92.378 | 47.301 | -0.000 | -0.000 | -0.001 |
| 47.301 | 47.301 | 92.378 | -0.000 | -0.000 | -0.001 |
| 0.001 | 0.001 | 0.001 | 30.153 | -0.000 | -0.001 |
| 0.001 | 0.001 | 0.001 | -0.000 | 30.154 | -0.000 |
| 0.001 | 0.001 | 0.001 | -0.000 | -0.000 | 30.153 |
| 137.935 | 26.513 | 12.829 | 0.359 | 0.250 | 0.002 |
| 38.474 | 95.057 | 43.501 | 0.360 | 0.252 | 0.002 |
| 38.893 | 38.872 | 102.881 | 0.360 | 0.252 | 0.002 |
| -3.644 | -3.617 | -1.409 | 40.356 | 0.261 | 0.011 |
| -3.762 | -3.796 | -1.465 | 0.356 | 25.885 | 0.003 |
| -3.762 | -3.797 | -1.468 | 0.357 | 0.251 | 26.799 |
| 145.393 | 34.019 | 15.706 | -0.359 | -0.250 | -0.002 |
| 33.995 | 145.416 | 15.706 | -0.359 | -0.250 | -0.002 |
| 18.258 | 18.282 | 161.500 | -0.359 | -0.250 | -0.002 |
| 3.659 | 3.624 | 1.409 | 39.661 | -0.264 | -0.013 |
| 3.760 | 3.795 | 1.465 | -0.357 | 25.381 | -0.001 |
| 3.760 | 3.792 | 1.466 | -0.356 | -0.253 | 26.794 |
| 98.439 | 41.824 | 44.797 | 0.036 | 0.025 | 0.000 |
| 29.893 | 141.289 | 14.124 | 0.036 | 0.025 | 0.000 |
| 14.156 | 14.154 | 159.917 | 0.036 | 0.025 | 0.000 |
| -0.364 | -0.362 | -0.141 | 40.043 | 0.026 | 0.001 |
| -0.376 | -0.380 | -0.147 | 0.036 | 25.664 | 0.000 |
| -0.376 | -0.380 | -0.147 | 0.036 | 0.025 | 26.804 |
| 142.037 | 30.641 | 14.412 | -0.036 | -0.025 | -0.000 |
| 30.639 | 142.039 | 14.412 | -0.036 | -0.025 | -0.000 |
| 14.902 | 14.904 | 160.205 | -0.036 | -0.025 | -0.000 |
| 0.366 | 0.362 | 0.141 | 39.973 | -0.026 | -0.001 |
| 0.376 | 0.380 | 0.147 | -0.036 | 25.614 | -0.000 |
| 0.376 | 0.379 | 0.147 | -0.036 | -0.025 | 26.804 |
| 141.627 | 30.229 | 14.253 | 0.004 | 0.002 | 0.000 |
| 42.162 | 98.773 | 44.928 | 0.004 | 0.003 | 0.000 |
| 14.492 | 14.491 | 160.047 | 0.004 | 0.002 | 0.000 |
| -0.036 | -0.036 | -0.014 | 40.012 | 0.003 | 0.000 |
| -0.038 | -0.038 | -0.015 | 0.004 | 40.011 | 0.000 |
| -0.037 | -0.038 | -0.015 | 0.004 | 0.002 | 26.776 |
| 98.619 | 45.072 | 42.371 | -0.004 | -0.003 | -0.000 |
| 45.064 | 98.649 | 42.350 | -0.004 | -0.003 | -0.000 |
| 42.652 | 42.653 | 104.349 | -0.004 | -0.003 | -0.000 |
| 0.037 | 0.036 | 0.014 | 40.005 | -0.003 | -0.000 |
| 0.038 | 0.038 | 0.015 | -0.004 | 40.006 | -0.000 |
| 0.038 | 0.038 | 0.015 | -0.004 | -0.003 | 55.699 |
| 194.719 | 160.204 | 160.204 | 0.010 | -0.021 | -0.013 |
| 151.271 | 186.679 | 152.164 | -0.003 | -0.000 | -0.070 |
| 134.214 | 134.214 | 170.516 | -0.018 | -0.070 | -0.000 |
| -16.502 | -14.954 | -12.326 | 10.179 | 4.838 | -0.350 |
| -5.773 | -6.956 | -6.275 | 8.973 | 5.427 | 3.827 |
| -5.525 | -6.027 | -6.708 | 9.095 | 2.478 | 6.785 |
| 206.574 | 172.060 | 172.060 | -0.010 | 0.021 | 0.013 |
| 180.993 | 214.614 | 180.100 | 0.003 | 0.000 | 0.070 |
| 198.050 | 198.050 | 230.777 | 0.018 | 0.070 | 0.000 |
| 13.294 | 11.931 | 15.712 | -3.962 | -4.673 | 2.307 |
| 4.671 | 5.932 | 6.613 | -8.592 | 0.849 | -3.389 |
| 4.920 | 6.862 | 6.180 | -8.466 | -2.039 | -0.482 |
| 200.055 | 165.539 | 165.539 | 0.872 | 0.243 | 0.362 |
| 164.646 | 199.250 | 164.735 | 0.713 | 0.487 | -0.127 |
| 162.940 | 162.940 | 197.634 | -0.002 | -0.007 | -0.000 |
| -1.693 | -1.536 | -1.273 | 56.751 | 0.009 | -0.026 |
| -0.598 | -0.716 | -0.648 | 0.007 | 56.745 | -0.004 |
| -0.573 | -0.623 | -0.691 | 0.007 | -0.003 | 56.745 |
| 200.795 | 166.280 | 166.280 | -0.000 | 0.001 | 0.000 |
| 166.503 | 200.996 | 166.481 | 0.000 | 0.000 | 0.002 |
| 166.930 | 166.930 | 201.400 | 0.000 | 0.002 | 0.000 |
| 1.330 | 1.193 | 1.571 | 56.742 | -0.008 | -0.015 |
| 0.468 | 0.593 | 0.662 | -0.002 | 56.742 | -0.005 |
| 0.493 | 0.686 | 0.618 | -0.002 | -0.006 | 56.743 |
| 200.604 | 166.088 | 166.088 | 0.084 | 0.030 | 0.040 |
| 166.021 | 200.544 | 166.028 | 0.072 | 0.049 | 0.003 |
| 165.893 | 165.893 | 200.422 | 0.020 | 0.001 | 0.057 |
| -0.169 | -0.154 | -0.127 | 3.460 | 0.048 | -0.005 |
| -0.060 | -0.071 | -0.065 | 0.091 | 3.410 | 0.038 |
| -0.057 | -0.062 | -0.069 | 0.092 | 0.024 | 3.423 |
| 200.704 | 166.191 | 166.191 | -0.087 | -0.024 | -0.036 |
| 166.280 | 200.785 | 166.271 | -0.071 | -0.049 | 0.013 |
| 166.450 | 166.450 | 200.946 | 0.000 | 0.014 | -0.049 |
| 0.133 | 0.119 | 0.157 | 3.319 | -0.047 | 0.023 |
| 0.047 | 0.059 | 0.066 | -0.086 | 3.365 | -0.034 |
| 0.049 | 0.069 | 0.062 | -0.085 | -0.020 | 3.352 |
| 579603897.993 | 570557884.247 | 582644192.268 | 5974883.279 | 4746732.930 | -462972.374 |
| 567168051.107 | 565579852.811 | 558978399.780 | -1739030.168 | -2861423.595 | -6044933.965 |
| 559994055.969 | 568211544.817 | 558884579.652 | 3691459.133 | 4894500.950 | 3306075.788 |
| 563117658.561 | 556737678.360 | 567853452.181 | 6754057.183 | 213520.423 | -1594502.871 |
| 564141910.990 | 556269612.478 | 555722317.748 | 3699637.990 | 1919820.233 | 2059606.484 |
| 545218281.146 | 546114759.793 | 554355609.717 | 61000.003 | -5674868.843 | -1232844.683 |
| -567586620.124 | -556328208.588 | -557099333.052 | -2641656.493 | -1628005.320 | -1547666.944 |
| -556144266.124 | -555530149.737 | -559696199.757 | -5015897.055 | -5298538.495 | -2568107.828 |
| -559615724.751 | -560430198.687 | -566760702.066 | -4908725.352 | -3448346.031 | -325879.350 |
| -563791809.804 | -570833725.829 | -560566265.286 | -3268132.010 | -2822320.176 | -6022092.608 |
| -548643264.851 | -557438124.883 | -546548252.740 | -6439038.028 | -4091408.204 | -2239803.981 |
| -570949222.742 | -559240456.078 | -570567026.981 | -1348964.635 | -9876470.677 | -6587739.599 |
| 55779684.610 | 56982370.048 | 56640351.724 | 770478.808 | 340063.032 | 48228.554 |
| 56324250.986 | 58367142.806 | 57371675.431 | -398084.755 | -47044.244 | 398159.212 |
| 57158578.484 | 57652194.883 | 56062094.260 | 84403.378 | 216257.341 | 271825.854 |
| 0.509 | 0.378 | 0.048 | -22.435 | 0.019 | 0.182 |
| -0.065 | 0.105 | -0.183 | 0.009 | -22.422 | 0.026 |
| -0.122 | 0.053 | -0.215 | 0.011 | 0.022 | -22.434 |
| -57330407.702 | -58155123.236 | -57514312.706 | -118718.714 | -346618.811 | -202877.909 |
| -56030226.458 | -56352194.510 | -56778498.816 | -380255.860 | 328863.558 | -198653.303 |
| -56526585.473 | -56579455.330 | -57014304.672 | -354526.080 | -93614.379 | -389267.797 |
| -0.537 | -0.422 | -0.169 | -22.502 | -0.000 | -0.173 |
| 0.078 | -0.118 | 0.151 | 0.000 | -22.474 | -0.021 |
| 0.052 | -0.150 | 0.168 | 0.000 | -0.022 | -22.504 |
| 5667825.962 | 5639716.746 | 5681978.305 | 69877.768 | 28641.873 | 30385.155 |
| 5678014.728 | 5740136.143 | 5741569.018 | 34550.371 | -10506.702 | 10623.143 |
| 5705474.200 | 5735254.115 | 5764940.783 | 11121.356 | 14220.086 | 10451.852 |
| 5632377.504 | 5419336.254 | 5545557.360 | 34500.693 | 39223.609 | -48019.669 |
| 5277636.855 | 5398083.638 | 5319759.603 | -27093.050 | 39979.540 | 68965.675 |
| 5353342.415 | 5268427.255 | 5468267.566 | 31854.180 | -29060.977 | 154061.304 |
| -5643908.165 | -5694166.116 | -5592019.306 | -57504.690 | -49459.853 | -24005.352 |
| -5567098.494 | -5654790.775 | -5681309.825 | -6813.043 | 11168.282 | -2630.173 |
| -5628821.683 | -5710178.693 | -5700456.354 | -33949.376 | -11803.875 | -25852.633 |
| -5307635.264 | -5180012.443 | -5368625.481 | 37800.752 | -30099.276 | -50203.599 |
| -5434952.202 | -5497101.479 | -5407733.871 | -9500.243 | 19366.004 | 6432.614 |
| -5384726.480 | -5365713.270 | -5550048.404 | -33881.411 | 6154.970 | 58296.046 |
| 451.214 | 400.137 | 400.137 | 0.626 | 0.431 | 0.431 |
| 400.137 | 451.214 | 400.137 | 0.626 | 0.431 | 0.431 |
| 400.137 | 400.137 | 451.214 | 0.626 | 0.431 | 0.431 |
| -32.057 | -41.912 | -31.185 | 85.065 | -0.116 | -0.438 |
| -33.726 | -22.790 | -23.107 | 0.351 | 84.696 | -0.240 |
| -33.726 | -23.107 | -22.790 | 0.351 | -0.240 | 84.696 |
| 460.435 | 405.283 | 405.283 | -0.637 | -0.633 | -0.463 |
| 402.739 | 458.115 | 402.963 | -0.809 | -0.460 | -0.631 |
| 397.840 | 397.840 | 453.440 | -1.101 | -0.631 | -0.460 |
| 27.163 | 37.204 | 27.433 | 84.595 | 0.114 | 0.326 |
| 31.331 | 20.406 | 20.904 | -0.447 | 85.070 | 0.129 |
| 31.331 | 20.904 | 20.406 | -0.447 | -0.035 | 85.234 |
| 450.521 | 399.852 | 399.852 | 0.016 | 0.006 | 0.006 |
| 400.360 | 450.985 | 400.316 | 0.021 | 0.001 | 0.022 |
| 401.340 | 401.340 | 451.920 | 0.046 | 0.022 | 0.001 |
| -3.279 | -4.262 | -3.210 | 84.842 | -0.012 | -0.045 |
| -3.421 | -2.327 | -2.379 | 0.035 | 84.806 | -0.025 |
| -3.423 | -2.382 | -2.330 | 0.037 | -0.022 | 84.803 |
| 451.213 | 400.137 | 400.137 | -0.063 | -0.043 | -0.043 |
| 400.137 | 451.213 | 400.137 | -0.063 | -0.043 | -0.043 |
| 400.137 | 400.137 | 451.213 | -0.063 | -0.043 | -0.043 |
| 2.671 | 3.632 | 2.675 | 84.795 | 0.012 | 0.034 |
| 3.019 | 1.967 | 1.996 | -0.047 | 84.846 | 0.016 |
| 3.019 | 1.996 | 1.967 | -0.047 | -0.000 | 84.862 |
| 451.218 | 400.139 | 400.139 | -0.000 | 0.000 | 0.000 |
| 400.139 | 451.218 | 400.139 | 0.000 | -0.000 | 0.000 |
| 400.139 | 400.139 | 451.218 | 0.000 | 0.000 | -0.000 |
| -0.322 | -0.419 | -0.316 | 82.181 | 0.003 | -0.004 |
| -0.336 | -0.228 | -0.234 | 0.003 | 84.816 | -0.002 |
| -0.336 | -0.234 | -0.228 | 0.010 | 0.001 | 82.176 |
| 451.209 | 400.136 | 400.136 | -0.000 | 0.000 | 0.000 |
| 400.136 | 451.209 | 400.136 | 0.000 | -0.000 | 0.000 |
| 400.136 | 400.136 | 451.209 | -0.003 | -0.002 | -0.002 |
| 0.271 | 0.372 | 0.274 | 82.166 | -0.003 | 0.003 |
| 0.313 | 0.204 | 0.209 | -0.011 | 82.173 | -0.002 |
| 0.313 | 0.209 | 0.204 | -0.011 | -0.003 | 82.175 |
| 478.897 | 468.977 | 461.315 | -0.093 | -0.692 | -0.692 |
| 470.318 | 477.557 | 461.315 | -0.093 | -0.692 | -0.692 |
| 470.318 | 468.977 | 469.895 | -0.093 | -0.692 | -0.692 |
| 0.521 | 4.246 | -2.706 | 83.644 | -0.642 | -2.357 |
| -17.392 | -20.733 | -28.515 | -0.003 | 82.845 | -0.739 |
| -17.392 | -20.853 | -28.394 | -0.003 | -0.739 | 82.845 |
| 512.908 | 505.669 | 513.330 | 0.093 | 0.692 | 0.692 |
| 504.328 | 514.248 | 513.330 | 0.093 | 0.692 | 0.692 |
| 504.328 | 505.669 | 521.910 | 0.093 | 0.692 | 0.692 |
| -0.973 | -5.074 | 2.191 | 83.827 | 0.606 | 2.112 |
| 17.338 | 20.992 | 28.644 | 0.023 | 84.136 | 0.585 |
| 17.338 | 20.983 | 28.654 | 0.023 | 0.585 | 84.136 |
| 494.202 | 485.488 | 484.722 | -0.009 | -0.069 | -0.069 |
| 485.622 | 494.068 | 484.722 | -0.009 | -0.069 | -0.069 |
| 485.622 | 485.488 | 493.302 | -0.009 | -0.069 | -0.069 |
| 0.052 | 0.425 | -0.271 | 83.526 | -0.064 | -0.236 |
| -1.739 | -2.073 | -2.851 | -0.000 | 83.446 | -0.074 |
| -1.739 | -2.085 | -2.839 | -0.000 | -0.074 | 83.446 |
| 497.603 | 489.157 | 489.923 | 0.009 | 0.069 | 0.069 |
| 489.023 | 497.737 | 489.923 | 0.009 | 0.069 | 0.069 |
| 489.023 | 489.157 | 498.503 | 0.009 | 0.069 | 0.069 |
| -0.097 | -0.507 | 0.219 | 83.544 | 0.061 | 0.211 |
| 1.730 | 2.096 | 2.863 | 0.002 | 83.573 | 0.061 |
| 1.730 | 2.096 | 2.863 | 0.002 | 0.061 | 83.573 |
| 495.734 | 487.141 | 487.065 | -0.001 | -0.007 | -0.007 |
| 487.155 | 495.720 | 487.065 | -0.001 | -0.007 | -0.007 |
| 487.155 | 487.141 | 495.644 | -0.001 | -0.007 | -0.007 |
| 0.005 | 0.043 | -0.027 | 83.514 | -0.006 | -0.024 |
| -0.174 | -0.207 | -0.285 | -0.000 | 83.506 | -0.007 |
| -0.174 | -0.208 | -0.284 | -0.000 | -0.007 | 83.506 |
| 496.071 | 487.504 | 487.581 | 0.001 | 0.007 | 0.007 |
| 487.491 | 496.085 | 487.581 | 0.001 | 0.007 | 0.007 |
| 487.491 | 487.504 | 496.161 | 0.001 | 0.007 | 0.007 |
| -0.010 | -0.051 | 0.022 | 83.516 | 0.006 | 0.021 |
| 0.173 | 0.210 | 0.286 | 0.000 | 83.519 | 0.006 |
| 0.173 | 0.209 | 0.286 | 0.000 | 0.006 | 83.519 |
| 542.906 | 625.738 | 521.936 | 1.815 | 0.700 | 3.331 |
| 577.459 | 590.798 | 521.039 | 1.545 | 0.596 | 1.237 |
| 518.412 | 518.242 | 667.842 | 1.780 | 0.687 | 2.246 |
| 56.811 | 52.572 | 55.747 | 25.448 | 0.438 | 0.750 |
| 64.199 | 60.624 | 63.812 | 1.837 | 24.690 | 2.770 |
| 63.972 | 60.508 | 63.633 | 1.796 | 0.675 | -5.682 |
| 490.699 | 402.990 | 379.619 | -1.713 | -0.661 | 0.363 |
| 441.518 | 452.398 | 380.146 | -1.540 | -0.594 | -1.322 |
| 383.207 | 377.199 | 522.522 | -1.588 | -0.613 | -6.712 |
| -55.449 | -54.323 | -56.108 | 22.194 | -0.874 | -0.520 |
| -64.202 | -60.912 | -64.289 | -1.883 | 23.332 | -3.958 |
| -63.578 | -61.784 | -64.328 | -1.516 | -0.573 | 14.649 |
| 576.533 | 469.513 | 460.521 | 0.194 | 0.075 | -0.084 |
| 469.528 | 576.518 | 460.521 | 0.194 | 0.075 | -0.084 |
| 456.430 | 456.419 | 603.626 | 0.166 | 0.064 | 0.145 |
| 5.552 | 5.413 | 5.636 | 24.541 | 0.048 | -0.041 |
| 6.286 | 6.197 | 6.383 | 0.166 | 23.708 | 0.052 |
| 6.241 | 6.234 | 6.425 | 0.203 | 0.076 | 53.434 |
| 552.712 | 463.309 | 440.417 | -0.172 | -0.066 | 0.014 |
| 462.552 | 553.821 | 441.234 | -0.175 | -0.067 | 0.023 |
| 21071509.528 | 21071508.813 | 6754463.474 | -0.146 | -0.273 | -0.729 |
| -5.553 | -5.424 | -5.611 | 23.629 | -0.082 | -0.053 |
| -6.268 | -6.260 | -6.468 | -0.203 | 24.309 | 0.071 |
| -6.425 | -6.081 | -6.364 | -0.249 | -0.093 | -13.676 |
| 503.119 | 529.679 | 452.079 | 0.034 | 0.013 | 0.021 |
| 463.341 | 570.344 | 454.137 | 0.019 | 0.007 | -0.008 |
| 450.266 | 450.262 | 597.336 | 0.016 | 0.006 | 0.009 |
| 0.555 | 0.536 | 0.551 | 23.747 | 0.004 | -0.001 |
| 0.640 | 0.608 | 0.639 | 0.017 | 23.737 | 0.037 |
| 0.639 | 0.593 | 0.608 | 0.007 | 0.003 | -2.919 |
| 568.966 | 461.963 | 452.715 | -0.019 | -0.007 | 0.008 |
| 503.533 | 522.498 | 441.342 | -0.009 | -0.004 | -0.009 |
| 451.528 | 451.529 | 608.182 | -0.019 | -0.007 | 0.008 |
| -0.558 | -0.541 | -0.566 | 24.370 | -0.009 | 0.001 |
| -0.637 | -0.613 | -0.641 | -0.017 | 23.723 | -0.018 |
| -0.639 | -0.601 | -0.615 | -0.007 | -0.003 | -2.946 |
| 309.977 | 297.033 | 297.033 | 0.000 | 0.000 | -0.000 |
| 297.033 | 309.977 | 297.033 | 0.000 | 0.000 | -0.000 |
| 297.033 | 297.033 | 309.977 | 0.000 | 0.000 | -0.000 |
| 0.000 | -0.000 | 0.000 | 61.088 | 0.000 | -0.000 |
| 0.000 | 0.000 | 0.000 | 0.000 | 61.088 | -0.000 |
| 0.000 | 0.000 | 0.000 | 0.000 | 0.000 | 61.088 |
| 309.977 | 297.033 | 297.033 | -0.000 | -0.000 | 0.000 |
| 297.033 | 309.977 | 297.033 | -0.000 | -0.000 | 0.000 |
| 297.033 | 297.033 | 309.977 | -0.000 | -0.000 | 0.000 |
| -0.000 | -0.000 | 0.000 | 61.088 | -0.000 | 0.000 |
| -0.000 | -0.000 | -0.000 | -0.000 | 61.088 | 0.000 |
| -0.000 | -0.000 | -0.000 | -0.000 | -0.000 | 61.088 |
| 309.977 | 297.033 | 297.033 | 0.000 | 0.000 | -0.000 |
| 297.033 | 309.977 | 297.033 | 0.000 | 0.000 | -0.000 |
| 297.033 | 297.033 | 309.977 | 0.000 | 0.000 | -0.000 |
| -0.000 | 0.000 | 0.000 | 61.088 | -0.000 | -0.000 |
| 0.000 | -0.000 | 0.000 | 0.000 | 61.088 | -0.000 |
| 0.000 | 0.000 | -0.000 | 0.000 | 0.000 | 61.088 |
| 309.977 | 297.033 | 297.033 | -0.000 | -0.000 | 0.000 |
| 297.033 | 309.977 | 297.033 | -0.000 | -0.000 | 0.000 |
| 297.033 | 297.033 | 309.977 | -0.000 | -0.000 | 0.000 |
| 0.000 | -0.000 | -0.000 | 61.088 | -0.000 | 0.000 |
| -0.000 | 0.000 | -0.000 | -0.000 | 61.088 | 0.000 |
| -0.000 | -0.000 | 0.000 | -0.000 | -0.000 | 61.088 |
| 309.978 | 297.034 | 297.034 | 0.000 | 0.000 | -0.000 |
| 297.034 | 309.978 | 297.034 | 0.000 | 0.000 | -0.000 |
| 297.034 | 297.034 | 309.978 | 0.000 | 0.000 | -0.000 |
| -0.000 | 0.000 | 0.000 | 61.088 | 0.000 | -0.000 |
| 0.000 | -0.000 | 0.000 | 0.000 | 61.088 | -0.000 |
| 0.000 | 0.000 | -0.000 | 0.000 | 0.000 | 61.088 |
| 309.977 | 297.032 | 297.032 | -0.000 | -0.000 | 0.000 |
| 297.032 | 309.977 | 297.032 | -0.000 | -0.000 | 0.000 |
| 297.032 | 297.032 | 309.977 | -0.000 | -0.000 | 0.000 |
| 0.000 | -0.000 | -0.000 | 61.088 | -0.000 | 0.000 |
| -0.000 | 0.000 | -0.000 | -0.000 | 61.088 | 0.000 |
| -0.000 | -0.000 | 0.000 | -0.000 | -0.000 | 61.088 |
| 356.096 | 208.131 | 208.131 | 0.000 | -0.000 | -0.000 |
| 208.131 | 356.096 | 208.131 | 0.000 | -0.000 | 0.000 |
| 208.131 | 208.131 | 356.096 | 0.000 | 0.000 | 0.000 |
| -0.000 | -0.000 | -0.000 | 2.414 | -0.000 | -0.000 |
| -0.000 | -0.000 | -0.000 | 0.000 | 2.414 | -0.000 |
| -0.000 | -0.000 | 0.000 | -0.000 | -0.000 | 2.414 |
| 363.154 | 204.602 | 204.602 | -0.000 | 0.000 | 0.000 |
| 204.602 | 363.154 | 204.602 | -0.000 | 0.000 | -0.000 |
| 204.602 | 204.602 | 363.154 | -0.000 | 0.000 | 0.000 |
| 0.000 | 0.000 | 0.000 | 2.414 | 0.000 | 0.000 |
| 0.000 | 0.000 | 0.000 | -0.000 | 2.414 | 0.000 |
| 0.000 | 0.000 | -0.000 | 0.000 | -0.000 | 2.414 |
| 356.096 | 208.131 | 208.131 | 0.000 | 0.000 | -0.000 |
| 208.131 | 356.096 | 208.131 | -0.000 | -0.000 | -0.000 |
| 208.131 | 208.131 | 356.096 | 0.000 | -0.000 | 0.000 |
| 0.000 | 0.000 | 0.000 | -6.065 | -0.000 | -0.000 |
| 0.000 | 0.000 | 0.000 | -0.000 | -6.065 | -0.000 |
| 0.000 | 0.000 | 0.000 | -0.000 | -0.000 | -6.065 |
| 356.096 | 208.131 | 208.131 | -0.000 | 0.000 | 0.000 |
| 208.131 | 356.096 | 208.131 | -0.000 | 0.000 | 0.000 |
| 208.131 | 208.131 | 356.096 | -0.000 | 0.000 | -0.000 |
| -0.000 | -0.000 | -0.000 | -6.065 | 0.000 | 0.000 |
| -0.000 | -0.000 | -0.000 | 0.000 | -6.065 | 0.000 |
| -0.000 | -0.000 | -0.000 | -0.000 | 0.000 | -6.065 |
| 356.098 | 208.132 | 208.132 | -0.000 | -0.000 | -0.000 |
| 208.132 | 356.098 | 208.132 | 0.000 | 0.000 | 0.000 |
| 208.132 | 208.132 | 356.098 | 0.000 | -0.000 | 0.000 |
| 0.000 | 0.000 | 0.000 | -6.065 | -0.000 | 0.000 |
| 0.000 | 0.000 | 0.000 | -0.000 | -6.065 | -0.000 |
| 0.000 | 0.000 | 0.000 | 0.000 | -0.000 | -6.065 |
| 356.094 | 208.130 | 208.130 | -0.000 | -0.000 | -0.000 |
| 208.130 | 356.094 | 208.130 | -0.000 | 0.000 | 0.000 |
| 208.130 | 208.130 | 356.094 | -0.000 | 0.000 | -0.000 |
| -0.000 | -0.000 | -0.000 | -6.065 | 0.000 | 0.000 |
| -0.000 | -0.000 | -0.000 | -0.000 | -6.065 | 0.000 |
| -0.000 | -0.000 | -0.000 | -0.000 | 0.000 | -6.065 |
| 266.255 | 246.036 | 246.036 | -0.000 | -0.000 | -0.000 |
| 246.036 | 266.255 | 246.036 | -0.000 | -0.000 | -0.000 |
| 246.036 | 246.036 | 266.255 | 0.000 | 0.000 | -0.000 |
| 0.000 | 0.000 | -0.000 | 63.502 | -0.000 | -0.000 |
| 0.000 | 0.000 | -0.000 | -0.000 | 63.502 | -0.000 |
| 0.000 | 0.000 | -0.000 | -0.000 | -0.000 | 63.502 |
| 266.255 | 246.035 | 246.035 | 0.000 | 0.000 | 0.000 |
| 246.035 | 266.255 | 246.035 | 0.000 | 0.000 | -0.000 |
| 246.035 | 246.035 | 266.255 | -0.000 | -0.000 | 0.000 |
| -0.000 | -0.000 | 0.000 | 63.502 | 0.000 | -0.000 |
| -0.000 | -0.000 | 0.000 | 0.000 | 63.502 | 0.000 |
| -0.000 | -0.000 | 0.000 | 0.000 | 0.000 | 63.502 |
| 266.255 | 246.036 | 246.036 | 0.000 | -0.000 | -0.000 |
| 246.036 | 266.255 | 246.036 | -0.000 | 0.000 | -0.000 |
| 246.036 | 246.036 | 266.255 | -0.000 | -0.000 | -0.000 |
| 0.000 | -0.000 | 0.000 | 63.502 | -0.000 | 0.000 |
| -0.000 | 0.000 | 0.000 | -0.000 | 63.502 | -0.000 |
| -0.000 | 0.000 | 0.000 | -0.000 | -0.000 | 63.502 |
| 266.254 | 246.035 | 246.035 | 0.000 | 0.000 | 0.000 |
| 246.035 | 266.254 | 246.035 | 0.000 | 0.000 | 0.000 |
| 246.035 | 246.035 | 266.254 | 0.000 | 0.000 | 0.000 |
| -0.000 | 0.000 | -0.000 | 63.502 | 0.000 | 0.000 |
| 0.000 | -0.000 | -0.000 | 0.000 | 63.502 | 0.000 |
| 0.000 | -0.000 | -0.000 | 0.000 | 0.000 | 63.502 |
| 266.258 | 246.037 | 246.037 | -0.000 | -0.000 | -0.000 |
| 246.037 | 266.258 | 246.037 | -0.000 | -0.000 | -0.000 |
| 246.037 | 246.037 | 266.258 | -0.000 | -0.000 | -0.000 |
| 0.000 | -0.000 | 0.000 | 63.502 | -0.000 | -0.000 |
| -0.000 | 0.000 | 0.000 | -0.000 | 63.502 | -0.000 |
| -0.000 | 0.000 | 0.000 | -0.000 | -0.000 | 63.502 |
| 266.252 | 246.034 | 246.034 | 0.000 | 0.000 | 0.000 |
| 246.034 | 266.252 | 246.034 | 0.000 | 0.000 | 0.000 |
| 246.034 | 246.034 | 266.252 | 0.000 | 0.000 | 0.000 |
| -0.000 | 0.000 | -0.000 | 63.502 | 0.000 | 0.000 |
| 0.000 | -0.000 | -0.000 | 0.000 | 63.502 | 0.000 |
| 0.000 | -0.000 | -0.000 | 0.000 | 0.000 | 63.502 |
| 103.126 | 82.561 | 111.101 | -0.000 | 0.000 | -0.000 |
| 58.115 | 127.572 | 111.101 | -0.000 | -0.000 | 0.000 |
| 111.101 | 111.101 | 188.847 | -0.000 | -0.000 | -0.000 |
| 0.000 | -0.000 | 0.000 | 45.770 | -0.000 | -0.000 |
| 0.000 | -0.000 | 0.000 | -0.000 | 45.770 | -0.000 |
| 0.000 | -0.000 | -0.000 | -0.000 | 0.000 | 10.283 |
| 103.126 | 82.561 | 111.101 | 0.000 | -0.000 | 0.000 |
| 58.115 | 127.572 | 111.101 | 0.000 | 0.000 | -0.000 |
| 111.101 | 111.101 | 188.847 | 0.000 | 0.000 | 0.000 |
| -0.000 | -0.000 | -0.000 | 45.770 | 0.000 | 0.000 |
| -0.000 | 0.000 | -0.000 | 0.000 | 45.770 | 0.000 |
| -0.000 | 0.000 | 0.000 | 0.000 | -0.000 | 10.283 |
| 127.572 | 58.115 | 111.101 | 0.000 | 0.000 | 0.000 |
| 58.115 | 127.572 | 111.101 | -0.000 | 0.000 | 0.000 |
| 111.101 | 111.101 | 188.847 | -0.000 | -0.000 | -0.000 |
| 0.000 | -0.000 | 0.000 | 45.770 | -0.000 | -0.000 |
| -0.000 | 0.000 | 0.000 | -0.000 | 45.770 | -0.000 |
| -0.000 | 0.000 | 0.000 | -0.000 | -0.000 | 34.729 |
| 127.572 | 58.115 | 111.101 | 0.000 | -0.000 | 0.000 |
| 82.561 | 103.126 | 111.101 | 0.000 | -0.000 | 0.000 |
| 111.101 | 111.101 | 188.846 | 0.000 | 0.000 | 0.000 |
| -0.000 | 0.000 | -0.000 | 45.770 | 0.000 | 0.000 |
| 0.000 | -0.000 | -0.000 | 0.000 | 45.770 | 0.000 |
| 0.000 | -0.000 | -0.000 | 0.000 | -0.000 | 34.729 |
| 127.572 | 58.115 | 111.102 | -0.000 | 0.000 | 0.000 |
| 82.561 | 103.126 | 111.101 | -0.000 | 0.000 | -0.000 |
| 111.102 | 111.102 | 188.847 | -0.000 | 0.000 | -0.000 |
| -0.000 | 0.000 | 0.000 | 45.770 | -0.000 | -0.000 |
| 0.000 | -0.000 | 0.000 | -0.000 | 45.770 | -0.000 |
| -0.000 | -0.000 | -0.000 | -0.000 | 0.000 | 10.283 |
| 103.126 | 82.561 | 111.101 | 0.000 | -0.000 | 0.000 |
| 82.560 | 103.126 | 111.101 | 0.000 | -0.000 | 0.000 |
| 111.101 | 111.101 | 188.846 | 0.000 | 0.000 | 0.000 |
| 0.000 | -0.000 | -0.000 | 45.770 | 0.000 | -0.000 |
| -0.000 | 0.000 | -0.000 | 0.000 | 45.770 | -0.000 |
| 0.000 | 0.000 | 0.000 | 0.000 | 0.000 | 10.283 |
| 361.050 | 282.372 | 260.623 | 0.000 | 0.000 | 0.000 |
| 309.850 | 333.572 | 260.623 | 0.000 | 0.000 | 0.000 |
| 260.622 | 260.622 | 382.799 | 0.000 | 0.000 | -0.000 |
| 0.000 | -0.000 | 0.000 | 18.409 | 0.000 | -0.000 |
| 0.000 | -0.000 | 0.000 | 0.000 | 18.410 | -0.000 |
| -0.000 | 0.000 | 0.000 | 0.000 | 0.000 | 11.861 |
| 333.572 | 309.850 | 260.622 | -0.000 | -0.000 | 0.000 |
| 309.850 | 333.572 | 260.622 | -0.000 | -0.000 | 0.000 |
| 260.622 | 260.622 | 382.799 | -0.000 | -0.000 | 0.000 |
| -0.000 | 0.000 | -0.000 | 18.409 | -0.000 | 0.000 |
| 0.000 | 0.000 | -0.000 | -0.000 | 18.409 | 0.000 |
| 0.000 | -0.000 | -0.000 | -0.000 | -0.000 | 11.861 |
| 361.050 | 282.372 | 260.623 | 0.000 | 0.000 | -0.000 |
| 282.372 | 361.050 | 260.623 | 0.000 | 0.000 | -0.000 |
| 260.623 | 260.623 | 382.799 | 0.000 | 0.000 | -0.000 |
| -0.000 | -0.000 | 0.000 | 18.409 | 0.000 | -0.000 |
| -0.000 | -0.000 | 0.000 | 0.000 | 18.409 | -0.000 |
| -0.000 | 0.000 | 0.000 | 0.000 | 0.000 | 39.339 |
| 361.050 | 282.372 | 260.622 | -0.000 | -0.000 | 0.000 |
| 282.372 | 361.050 | 260.622 | -0.000 | -0.000 | 0.000 |
| 260.622 | 260.622 | 382.799 | -0.000 | -0.000 | 0.000 |
| 0.000 | 0.000 | -0.000 | 18.409 | -0.000 | 0.000 |
| 0.000 | 0.000 | -0.000 | -0.000 | 18.409 | 0.000 |
| 0.000 | -0.000 | -0.000 | -0.000 | -0.000 | 39.339 |
| 361.051 | 282.373 | 260.623 | 0.000 | 0.000 | -0.000 |
| 309.851 | 333.572 | 260.623 | 0.000 | 0.000 | -0.000 |
| 260.624 | 260.624 | 382.800 | 0.000 | 0.000 | -0.000 |
| -0.000 | -0.000 | 0.000 | 18.409 | 0.000 | -0.000 |
| -0.000 | -0.000 | 0.000 | 0.000 | 18.409 | -0.000 |
| -0.000 | -0.000 | -0.000 | 0.000 | 0.000 | 11.861 |
| 333.571 | 309.849 | 260.622 | -0.000 | -0.000 | 0.000 |
| 309.849 | 333.571 | 260.622 | -0.000 | -0.000 | -0.000 |
| 260.621 | 260.621 | 382.798 | -0.000 | -0.000 | 0.000 |
| 0.000 | 0.000 | -0.000 | 18.409 | -0.000 | 0.000 |
| 0.000 | 0.000 | -0.000 | -0.000 | 18.409 | 0.000 |
| 0.000 | 0.000 | 0.000 | -0.000 | -0.000 | 11.861 |
| 101.552 | 83.149 | 140.373 | -0.000 | -0.000 | -0.000 |
| 59.862 | 124.839 | 140.373 | 0.000 | -0.000 | -0.000 |
| 140.373 | 140.373 | 280.221 | -0.000 | -0.000 | -0.000 |
| -0.000 | -0.000 | -0.000 | 21.076 | 0.000 | -0.000 |
| -0.000 | 0.000 | 0.000 | -0.000 | 21.076 | -0.000 |
| -0.000 | 0.000 | 0.000 | -0.000 | -0.000 | 9.201 |
| 124.839 | 59.862 | 140.373 | -0.000 | 0.000 | 0.000 |
| 83.149 | 101.552 | 140.373 | 0.000 | 0.000 | 0.000 |
| 140.373 | 140.373 | 280.221 | 0.000 | -0.000 | 0.000 |
| 0.000 | 0.000 | 0.000 | 21.076 | 0.000 | 0.000 |
| 0.000 | -0.000 | -0.000 | 0.000 | 21.076 | 0.000 |
| 0.000 | -0.000 | -0.000 | 0.000 | 0.000 | 9.201 |
| 124.839 | 59.862 | 140.373 | 0.000 | -0.000 | -0.000 |
| 83.149 | 101.552 | 140.373 | -0.000 | -0.000 | -0.000 |
| 140.373 | 140.373 | 280.221 | -0.000 | 0.000 | -0.000 |
| 0.000 | -0.000 | -0.000 | 21.076 | 0.000 | -0.000 |
| -0.000 | 0.000 | -0.000 | 0.000 | 21.076 | -0.000 |
| -0.000 | -0.000 | -0.000 | -0.000 | -0.000 | 9.201 |
| 101.552 | 83.149 | 140.373 | 0.000 | 0.000 | 0.000 |
| 83.149 | 101.552 | 140.373 | 0.000 | 0.000 | 0.000 |
| 140.373 | 140.373 | 280.221 | 0.000 | -0.000 | 0.000 |
| -0.000 | 0.000 | 0.000 | 21.076 | -0.000 | 0.000 |
| 0.000 | -0.000 | 0.000 | 0.000 | 21.076 | 0.000 |
| 0.000 | 0.000 | 0.000 | 0.000 | 0.000 | 9.201 |
| 101.552 | 83.149 | 140.374 | -0.000 | -0.000 | -0.000 |
| 59.862 | 124.839 | 140.374 | 0.000 | -0.000 | -0.000 |
| 140.374 | 140.374 | 280.223 | 0.000 | 0.000 | -0.000 |
| 0.000 | -0.000 | -0.000 | 21.076 | -0.000 | -0.000 |
| -0.000 | 0.000 | -0.000 | 0.000 | 21.076 | -0.000 |
| -0.000 | -0.000 | -0.000 | -0.000 | -0.000 | 9.201 |
| 101.551 | 83.149 | 140.373 | 0.000 | 0.000 | 0.000 |
| 83.149 | 101.552 | 140.373 | 0.000 | 0.000 | 0.000 |
| 140.373 | 140.373 | 280.220 | -0.000 | -0.000 | 0.000 |
| -0.000 | 0.000 | 0.000 | 21.076 | 0.000 | 0.000 |
| 0.000 | -0.000 | 0.000 | 0.000 | 21.076 | 0.000 |
| 0.000 | 0.000 | 0.000 | 0.000 | 0.000 | 9.201 |
| 49.323 | 37.328 | 37.328 | 0.000 | 0.000 | 0.000 |
| 37.328 | 49.323 | 37.328 | 0.000 | 0.000 | 0.000 |
| 37.328 | 37.328 | 49.323 | 0.000 | 0.000 | 0.000 |
| 0.000 | -0.000 | 0.000 | 10.624 | -0.000 | 0.000 |
| -0.000 | 0.000 | 0.000 | 0.000 | 10.624 | 0.000 |
| -0.000 | 0.000 | -0.000 | 0.000 | -0.000 | 10.624 |
| 49.323 | 37.328 | 37.328 | -0.000 | -0.000 | -0.000 |
| 37.328 | 49.323 | 37.328 | -0.000 | 0.000 | -0.000 |
| 37.328 | 37.328 | 49.323 | -0.000 | -0.000 | -0.000 |
| -0.000 | 0.000 | -0.000 | 10.624 | 0.000 | -0.000 |
| 0.000 | -0.000 | -0.000 | -0.000 | 10.624 | -0.000 |
| 0.000 | -0.000 | -0.000 | -0.000 | 0.000 | 10.624 |
| 49.323 | 37.328 | 37.328 | 0.000 | 0.000 | 0.000 |
| 37.328 | 49.323 | 37.328 | 0.000 | 0.000 | 0.000 |
| 37.328 | 37.328 | 49.323 | 0.000 | 0.000 | 0.000 |
| -0.000 | -0.000 | -0.000 | 10.624 | -0.000 | 0.000 |
| -0.000 | -0.000 | -0.000 | 0.000 | 10.624 | 0.000 |
| -0.000 | -0.000 | -0.000 | 0.000 | -0.000 | 10.624 |
| 49.323 | 37.328 | 37.328 | -0.000 | -0.000 | -0.000 |
| 37.328 | 49.323 | 37.328 | -0.000 | 0.000 | -0.000 |
| 37.328 | 37.328 | 49.323 | -0.000 | -0.000 | -0.000 |
| 0.000 | 0.000 | 0.000 | 10.624 | 0.000 | -0.000 |
| 0.000 | 0.000 | 0.000 | -0.000 | 10.624 | -0.000 |
| 0.000 | 0.000 | 0.000 | -0.000 | 0.000 | 10.624 |
| 49.323 | 37.328 | 37.328 | 0.000 | 0.000 | 0.000 |
| 37.328 | 49.323 | 37.328 | 0.000 | 0.000 | 0.000 |
| 37.328 | 37.328 | 49.323 | 0.000 | 0.000 | 0.000 |
| -0.000 | -0.000 | -0.000 | 10.624 | -0.000 | 0.000 |
| -0.000 | -0.000 | -0.000 | -0.000 | 10.624 | 0.000 |
| -0.000 | -0.000 | -0.000 | 0.000 | -0.000 | 10.624 |
| 49.323 | 37.327 | 37.327 | -0.000 | -0.000 | -0.000 |
| 37.327 | 49.323 | 37.327 | -0.000 | -0.000 | -0.000 |
| 37.327 | 37.327 | 49.323 | -0.000 | -0.000 | -0.000 |
| 0.000 | 0.000 | 0.000 | 10.624 | 0.000 | -0.000 |
| 0.000 | 0.000 | 0.000 | 0.000 | 10.624 | -0.000 |
| 0.000 | 0.000 | 0.000 | 0.000 | 0.000 | 10.624 |
| 49.111 | 192.915 | 77.091 | 0.000 | -0.000 | 0.000 |
| 192.915 | 49.111 | 77.091 | -0.000 | -0.000 | 0.000 |
| 77.091 | 77.091 | 251.014 | -0.000 | 0.000 | 0.000 |
| -0.000 | 0.000 | 0.000 | -5.785 | -0.000 | 0.000 |
| 0.000 | 0.000 | 0.000 | -0.000 | -5.785 | 0.000 |
| -0.000 | 0.000 | -0.000 | -0.000 | -0.000 | 9.227 |
| 219.827 | 22.199 | 77.091 | 0.000 | 0.000 | -0.000 |
| 22.199 | 219.827 | 77.091 | -0.000 | 0.000 | -0.000 |
| 77.091 | 77.091 | 251.014 | -0.000 | 0.000 | -0.000 |
| 0.000 | -0.000 | -0.000 | -5.785 | 0.000 | -0.000 |
| -0.000 | -0.000 | -0.000 | 0.000 | -5.785 | -0.000 |
| 0.000 | -0.000 | 0.000 | 0.000 | 0.000 | 9.227 |
| 49.112 | 192.915 | 77.091 | 0.000 | -0.000 | 0.000 |
| 192.915 | 49.112 | 77.091 | 0.000 | -0.000 | 0.000 |
| 77.091 | 77.091 | 251.014 | 0.000 | -0.000 | 0.000 |
| -0.000 | 0.000 | 0.000 | -5.785 | 0.000 | -0.000 |
| 0.000 | -0.000 | 0.000 | -0.000 | -5.785 | 0.000 |
| -0.000 | -0.000 | -0.000 | -0.000 | -0.000 | 9.227 |
| 49.111 | 192.915 | 77.091 | 0.000 | 0.000 | -0.000 |
| 192.915 | 49.111 | 77.091 | -0.000 | 0.000 | -0.000 |
| 77.091 | 77.091 | 251.014 | -0.000 | 0.000 | -0.000 |
| 0.000 | -0.000 | -0.000 | -5.785 | 0.000 | -0.000 |
| -0.000 | 0.000 | -0.000 | 0.000 | -5.785 | -0.000 |
| 0.000 | 0.000 | 0.000 | 0.000 | 0.000 | 9.227 |
| 49.119 | 192.913 | 77.095 | 0.000 | -0.000 | 0.000 |
| 192.913 | 49.119 | 77.095 | 0.000 | -0.000 | 0.000 |
| 77.092 | 77.092 | 251.015 | 0.000 | -0.000 | 0.000 |
| -0.000 | 0.000 | 0.000 | -5.785 | 0.000 | 0.000 |
| 0.000 | -0.000 | 0.000 | 0.000 | -5.785 | 0.000 |
| -0.000 | 0.000 | -0.000 | -0.000 | -0.000 | 9.227 |
| 49.104 | 192.917 | 77.087 | -0.000 | 0.000 | -0.000 |
| 192.917 | 49.104 | 77.087 | -0.000 | 0.000 | -0.000 |
| 77.091 | 77.091 | 251.013 | -0.000 | 0.000 | -0.000 |
| 0.000 | -0.000 | -0.000 | -5.785 | 0.000 | -0.000 |
| -0.000 | 0.000 | -0.000 | -0.000 | -5.785 | -0.000 |
| 0.000 | -0.000 | 0.000 | 0.000 | 0.000 | 9.227 |
| 148.347 | 65.854 | 82.245 | -42.223 | 0.000 | -0.000 |
| 65.854 | 148.347 | 82.245 | 42.223 | -0.000 | 0.000 |
| 79.876 | 79.876 | 72.296 | 0.000 | -0.000 | 0.000 |
| -42.223 | 42.223 | 0.000 | 61.512 | 0.000 | 0.000 |
| -0.000 | 0.000 | -0.000 | 0.000 | 61.512 | -42.223 |
| -0.000 | 0.000 | -0.000 | 0.000 | -42.223 | 41.246 |
| 148.347 | 65.854 | 82.245 | -42.223 | -0.000 | 0.000 |
| 65.854 | 148.347 | 82.245 | 42.223 | -0.000 | -0.000 |
| 79.876 | 79.876 | 72.296 | 0.000 | -0.000 | -0.000 |
| -42.223 | 42.223 | -0.000 | 61.512 | -0.000 | -0.000 |
| -0.000 | -0.000 | 0.000 | -0.000 | 61.512 | -42.223 |
| -0.000 | -0.000 | 0.000 | -0.000 | -42.223 | 41.246 |
| 148.347 | 65.854 | 82.245 | -42.223 | 0.000 | 0.000 |
| 65.854 | 148.347 | 82.245 | 42.223 | 0.000 | 0.000 |
| 79.876 | 79.876 | 72.296 | 0.000 | 0.000 | 0.000 |
| -42.223 | 42.223 | 0.000 | 61.512 | 0.000 | 0.000 |
| 0.000 | 0.000 | 0.000 | -0.000 | 61.512 | -42.223 |
| 0.000 | 0.000 | 0.000 | -0.000 | -42.223 | 41.246 |
| 148.347 | 65.854 | 82.245 | -42.223 | -0.000 | -0.000 |
| 65.854 | 148.347 | 82.245 | 42.223 | -0.000 | -0.000 |
| 79.876 | 79.876 | 72.296 | -0.000 | -0.000 | -0.000 |
| -42.223 | 42.223 | -0.000 | 61.512 | -0.000 | -0.000 |
| -0.000 | -0.000 | -0.000 | 0.000 | 61.512 | -42.223 |
| -0.000 | -0.000 | 0.000 | 0.000 | -42.223 | 41.246 |
| 148.347 | 65.854 | 82.245 | -42.223 | -0.000 | 0.000 |
| 65.854 | 148.347 | 82.245 | 42.224 | 0.000 | 0.000 |
| 79.877 | 79.877 | 72.296 | 0.000 | 0.000 | 0.000 |
| -42.223 | 42.223 | 0.000 | 61.512 | 0.000 | 0.000 |
| 0.000 | 0.000 | 0.000 | -0.000 | 61.512 | -42.223 |
| 0.000 | -0.000 | 0.000 | -0.000 | -42.223 | 41.246 |
| 148.346 | 65.854 | 82.244 | -42.223 | -0.000 | -0.000 |
| 65.854 | 148.346 | 82.244 | 42.223 | -0.000 | -0.000 |
| 79.876 | 79.876 | 72.296 | -0.000 | -0.000 | -0.000 |
| -42.223 | 42.223 | -0.000 | 61.512 | -0.000 | -0.000 |
| -0.000 | -0.000 | -0.000 | 0.000 | 61.512 | -42.223 |
| -0.000 | 0.000 | -0.000 | 0.000 | -42.223 | 41.246 |
| 224.060 | 24.004 | 24.004 | -0.000 | -0.000 | -0.000 |
| 24.004 | 224.060 | 24.004 | -0.000 | -0.000 | -0.000 |
| 24.004 | 24.004 | 224.060 | 0.000 | 0.000 | -0.000 |
| 0.000 | 0.000 | 0.000 | 7.733 | -0.000 | -0.000 |
| -0.000 | -0.000 | -0.000 | -0.000 | 7.733 | -0.000 |
| -0.000 | -0.000 | 0.000 | -0.000 | -0.000 | 7.733 |
| 224.060 | 24.004 | 24.004 | -0.000 | 0.000 | 0.000 |
| 24.004 | 224.060 | 24.004 | 0.000 | 0.000 | 0.000 |
| 24.004 | 24.004 | 224.060 | -0.000 | -0.000 | 0.000 |
| -0.000 | 0.000 | 0.000 | 7.733 | 0.000 | 0.000 |
| -0.000 | 0.000 | 0.000 | 0.000 | 7.733 | 0.000 |
| -0.000 | 0.000 | 0.000 | -0.000 | 0.000 | 7.733 |
| 224.060 | 24.004 | 24.004 | 0.000 | 0.000 | 0.000 |
| 24.004 | 224.060 | 24.004 | 0.000 | 0.000 | 0.000 |
| 24.004 | 24.004 | 224.060 | -0.000 | -0.000 | -0.000 |
| -0.000 | 0.000 | -0.000 | 7.733 | 0.000 | 0.000 |
| 0.000 | -0.000 | -0.000 | 0.000 | 7.733 | 0.000 |
| 0.000 | -0.000 | -0.000 | 0.000 | -0.000 | 7.733 |
| 224.060 | 24.004 | 24.004 | 0.000 | -0.000 | 0.000 |
| 24.004 | 224.060 | 24.004 | 0.000 | 0.000 | 0.000 |
| 24.004 | 24.004 | 224.060 | 0.000 | 0.000 | 0.000 |
| 0.000 | -0.000 | 0.000 | 7.733 | -0.000 | 0.000 |
| -0.000 | 0.000 | 0.000 | -0.000 | 7.733 | 0.000 |
| -0.000 | 0.000 | 0.000 | -0.000 | -0.000 | 7.733 |
| 224.061 | 24.004 | 24.004 | 0.000 | 0.000 | -0.000 |
| 24.004 | 224.061 | 24.004 | -0.000 | 0.000 | -0.000 |
| 24.004 | 24.004 | 224.061 | -0.000 | -0.000 | 0.000 |
| -0.000 | 0.000 | -0.000 | 7.733 | 0.000 | -0.000 |
| 0.000 | -0.000 | -0.000 | 0.000 | 7.733 | -0.000 |
| 0.000 | -0.000 | -0.000 | -0.000 | -0.000 | 7.733 |
| 224.059 | 24.004 | 24.004 | -0.000 | 0.000 | -0.000 |
| 24.004 | 224.059 | 24.004 | 0.000 | -0.000 | -0.000 |
| 24.004 | 24.004 | 224.059 | 0.000 | -0.000 | -0.000 |
| 0.000 | -0.000 | 0.000 | 7.733 | 0.000 | 0.000 |
| -0.000 | 0.000 | 0.000 | -0.000 | 7.733 | 0.000 |
| -0.000 | 0.000 | 0.000 | 0.000 | 0.000 | 7.733 |
| 223.743 | 23.176 | 24.080 | -0.000 | 0.000 | 0.000 |
| 23.235 | 127.150 | 114.733 | -0.000 | -0.000 | 0.000 |
| 24.580 | 115.175 | 134.143 | -0.000 | -0.000 | 0.000 |
| 0.000 | 0.000 | 0.000 | 99.191 | -0.000 | 0.000 |
| 0.000 | -0.000 | 0.000 | -0.000 | 8.386 | 0.000 |
| 0.000 | -0.000 | -0.000 | -0.000 | 0.000 | 7.514 |
| 223.743 | 23.176 | 24.080 | 0.000 | -0.000 | -0.000 |
| 23.235 | 127.150 | 114.733 | 0.000 | -0.000 | -0.000 |
| 24.580 | 115.174 | 134.143 | 0.000 | 0.000 | -0.000 |
| -0.000 | -0.000 | 0.000 | 99.191 | 0.000 | -0.000 |
| -0.000 | 0.000 | -0.000 | 0.000 | 8.386 | -0.000 |
| -0.000 | 0.000 | 0.000 | 0.000 | -0.000 | 7.514 |
| 223.743 | 23.176 | 24.080 | -0.000 | 0.000 | 0.000 |
| 23.235 | 127.150 | 114.733 | -0.000 | -0.000 | 0.000 |
| 24.580 | 115.175 | 134.143 | -0.000 | 0.000 | 0.000 |
| 0.000 | 0.000 | 0.000 | 99.191 | 0.000 | 0.000 |
| 0.000 | -0.000 | -0.000 | 0.000 | 8.386 | 0.000 |
| 0.000 | -0.000 | -0.000 | -0.000 | 0.000 | 7.514 |
| 223.743 | 23.176 | 24.080 | 0.000 | -0.000 | -0.000 |
| 23.235 | 127.150 | 114.733 | 0.000 | 0.000 | -0.000 |
| 24.580 | 115.174 | 134.143 | 0.000 | 0.000 | -0.000 |
| -0.000 | -0.000 | -0.000 | 99.191 | 0.000 | -0.000 |
| -0.000 | 0.000 | 0.000 | -0.000 | 8.386 | -0.000 |
| -0.000 | 0.000 | 0.000 | 0.000 | -0.000 | 7.514 |
| 223.744 | 23.176 | 24.080 | -0.000 | 0.000 | 0.000 |
| 23.235 | 127.150 | 114.733 | 0.000 | 0.000 | 0.000 |
| 24.580 | 115.175 | 134.144 | -0.000 | 0.000 | 0.000 |
| 0.000 | 0.000 | 0.000 | 99.191 | 0.000 | 0.000 |
| 0.000 | -0.000 | -0.000 | 0.000 | 8.386 | 0.000 |
| 0.000 | -0.000 | -0.000 | -0.000 | 0.000 | 7.514 |
| 223.742 | 23.176 | 24.080 | 0.000 | -0.000 | -0.000 |
| 23.235 | 127.149 | 114.732 | 0.000 | 0.000 | -0.000 |
| 24.580 | 115.174 | 134.143 | 0.000 | 0.000 | -0.000 |
| -0.000 | -0.000 | -0.000 | 99.191 | -0.000 | -0.000 |
| -0.000 | 0.000 | 0.000 | -0.000 | 8.386 | -0.000 |
| -0.000 | 0.000 | 0.000 | 0.000 | -0.000 | 7.514 |
| 235.416 | 34.738 | 33.967 | -0.000 | -0.000 | 0.000 |
| 34.424 | 279.281 | 214.887 | -0.000 | -0.000 | 0.000 |
| 34.263 | 215.498 | 278.059 | -0.000 | -0.000 | 0.000 |
| -0.000 | -0.000 | 0.000 | 26.889 | -0.000 | -0.000 |
| -0.000 | -0.000 | 0.000 | -0.000 | 8.070 | 0.000 |
| -0.000 | -0.000 | -0.000 | -0.000 | -0.000 | 7.801 |
| 235.416 | 34.738 | 33.967 | 0.000 | 0.000 | -0.000 |
| 34.424 | 279.281 | 214.887 | 0.000 | 0.000 | -0.000 |
| 34.263 | 215.498 | 278.059 | 0.000 | 0.000 | -0.000 |
| 0.000 | 0.000 | -0.000 | 26.889 | -0.000 | -0.000 |
| 0.000 | 0.000 | -0.000 | 0.000 | 8.070 | -0.000 |
| 0.000 | 0.000 | 0.000 | 0.000 | 0.000 | 7.801 |
| 235.416 | 34.738 | 33.967 | -0.000 | -0.000 | 0.000 |
| 34.424 | 279.281 | 214.887 | -0.000 | -0.000 | -0.000 |
| 34.263 | 215.498 | 278.059 | -0.000 | -0.000 | 0.000 |
| 0.000 | -0.000 | 0.000 | 26.889 | 0.000 | 0.000 |
| 0.000 | -0.000 | -0.000 | -0.000 | 8.070 | 0.000 |
| 0.000 | -0.000 | -0.000 | -0.000 | -0.000 | 7.801 |
| 235.416 | 34.738 | 33.967 | 0.000 | 0.000 | -0.000 |
| 34.424 | 279.281 | 214.887 | 0.000 | 0.000 | 0.000 |
| 34.263 | 215.498 | 278.059 | 0.000 | 0.000 | 0.000 |
| -0.000 | 0.000 | -0.000 | 26.889 | 0.000 | 0.000 |
| -0.000 | 0.000 | 0.000 | 0.000 | 8.070 | -0.000 |
| -0.000 | 0.000 | 0.000 | 0.000 | 0.000 | 7.801 |
| 235.417 | 34.738 | 33.967 | -0.000 | -0.000 | 0.000 |
| 34.424 | 279.282 | 214.888 | -0.000 | -0.000 | 0.000 |
| 34.263 | 215.499 | 278.060 | -0.000 | -0.000 | 0.000 |
| 0.000 | -0.000 | 0.000 | 26.889 | -0.000 | -0.000 |
| 0.000 | -0.000 | -0.000 | -0.000 | 8.070 | 0.000 |
| 0.000 | -0.000 | -0.000 | -0.000 | -0.000 | 7.801 |
| 235.415 | 34.738 | 33.967 | 0.000 | 0.000 | -0.000 |
| 34.424 | 279.280 | 214.886 | 0.000 | 0.000 | -0.000 |
| 34.263 | 215.497 | 278.058 | 0.000 | 0.000 | -0.000 |
| -0.000 | 0.000 | -0.000 | 26.889 | 0.000 | -0.000 |
| -0.000 | 0.000 | 0.000 | 0.000 | 8.070 | -0.000 |
| -0.000 | 0.000 | 0.000 | 0.000 | 0.000 | 7.801 |
| 23.891 | 30.862 | 122.104 | 0.000 | 41.706 | -0.000 |
| 31.533 | 36.637 | 129.535 | -0.000 | -48.250 | -0.000 |
| 122.767 | 129.732 | 174.670 | -0.000 | -3.225 | -0.000 |
| -0.000 | 0.000 | 0.000 | 69.986 | 0.000 | -42.607 |
| 42.413 | -47.733 | -3.225 | 0.000 | 70.863 | -0.000 |
| -0.000 | 0.000 | 0.000 | -43.124 | 0.000 | -0.282 |
| 23.891 | 30.862 | 122.104 | -0.000 | 41.706 | 0.000 |
| 31.533 | 36.637 | 129.535 | -0.000 | -48.250 | 0.000 |
| 122.767 | 129.732 | 174.670 | 0.000 | -3.225 | 0.000 |
| 0.000 | -0.000 | -0.000 | 69.986 | -0.000 | -42.607 |
| 42.413 | -47.733 | -3.225 | -0.000 | 70.863 | 0.000 |
| 0.000 | -0.000 | 0.000 | -43.124 | -0.000 | -0.282 |
| 23.891 | 30.862 | 122.104 | 0.000 | 41.706 | 0.000 |
| 31.533 | 36.637 | 129.535 | 0.000 | -48.250 | -0.000 |
| 122.767 | 129.732 | 174.670 | -0.000 | -3.225 | 0.000 |
| -0.000 | -0.000 | 0.000 | 69.986 | -0.000 | -42.607 |
| 42.413 | -47.733 | -3.225 | 0.000 | 70.863 | -0.000 |
| -0.000 | 0.000 | 0.000 | -43.124 | 0.000 | -0.282 |
| 23.891 | 30.862 | 122.104 | -0.000 | 41.706 | 0.000 |
| 31.533 | 36.637 | 129.535 | 0.000 | -48.250 | 0.000 |
| 122.767 | 129.732 | 174.670 | 0.000 | -3.225 | 0.000 |
| 0.000 | 0.000 | -0.000 | 69.986 | 0.000 | -42.607 |
| 42.413 | -47.733 | -3.225 | -0.000 | 70.863 | -0.000 |
| 0.000 | -0.000 | -0.000 | -43.124 | -0.000 | -0.282 |
| 23.891 | 30.862 | 122.104 | 0.000 | 41.706 | -0.000 |
| 31.533 | 36.638 | 129.536 | 0.000 | -48.250 | -0.000 |
| 122.767 | 129.733 | 174.670 | 0.000 | -3.225 | 0.000 |
| -0.000 | -0.000 | 0.000 | 69.986 | -0.000 | -42.607 |
| 42.413 | -47.733 | -3.225 | 0.000 | 70.863 | -0.000 |
| -0.000 | 0.000 | 0.000 | -43.124 | 0.000 | -0.282 |
| 23.890 | 30.862 | 122.103 | -0.000 | 41.705 | 0.000 |
| 31.532 | 36.636 | 129.535 | -0.000 | -48.249 | 0.000 |
| 122.767 | 129.732 | 174.670 | -0.000 | -3.225 | 0.000 |
| 0.000 | 0.000 | -0.000 | 69.986 | 0.000 | -42.607 |
| 42.413 | -47.733 | -3.225 | 0.000 | 70.863 | 0.000 |
| 0.000 | -0.000 | -0.000 | -43.124 | -0.000 | -0.282 |
| 97.024 | 62.804 | 88.676 | 0.000 | -0.000 | 0.000 |
| 62.707 | 54.651 | 46.399 | 0.000 | -0.000 | -0.000 |
| 86.914 | 46.255 | 53.060 | 0.000 | 0.000 | -0.000 |
| 1.071 | -1.848 | 0.882 | 0.371 | -0.000 | 0.000 |
| 1.368 | -2.360 | 1.127 | -0.000 | 56.194 | 0.000 |
| 1.843 | -3.180 | 1.518 | -0.000 | -0.000 | 11.061 |
| 96.832 | 67.847 | 85.174 | 0.000 | 0.000 | -0.000 |
| 33.838 | 87.180 | 34.886 | -0.000 | 0.000 | 0.000 |
| 87.545 | 50.388 | 49.873 | -0.000 | 0.000 | -0.000 |
| -1.071 | 1.848 | -0.882 | 0.371 | -0.000 | -0.000 |
| -1.368 | 2.360 | -1.127 | -0.000 | 56.194 | -0.000 |
| -1.843 | 3.180 | -1.518 | -0.000 | -0.000 | 11.061 |
| 96.674 | 64.714 | 87.461 | 0.000 | 0.000 | 0.000 |
| 63.940 | 57.083 | 44.179 | 0.000 | -0.000 | 0.000 |
| 85.272 | 48.697 | 51.985 | -0.000 | 0.000 | 0.000 |
| 0.107 | -0.184 | 0.088 | 0.467 | 0.000 | 0.000 |
| 0.116 | -0.200 | 0.095 | 0.000 | 56.247 | 0.000 |
| 0.000 | 0.000 | 0.000 | 0.000 | -0.000 | 25.026 |
| 130.987 | 36.447 | 93.767 | -0.000 | 0.000 | -0.000 |
| 33.838 | 87.180 | 34.886 | 0.000 | -0.000 | -0.000 |
| 84.899 | 49.262 | 51.734 | 0.000 | -0.000 | -0.000 |
| -0.107 | 0.184 | -0.088 | 0.467 | -0.000 | -0.000 |
| -0.116 | 0.200 | -0.095 | 0.000 | 56.247 | -0.000 |
| -0.000 | -0.000 | -0.000 | 0.000 | 0.000 | 25.026 |
| 96.640 | 64.905 | 87.339 | -0.000 | 0.000 | 0.000 |
| 62.322 | 56.752 | 45.063 | 0.000 | -0.000 | 0.000 |
| 85.105 | 48.951 | 51.873 | 0.000 | -0.000 | 0.000 |
| -0.000 | -0.020 | 0.015 | -0.940 | -0.000 | -0.000 |
| 0.000 | 0.000 | 0.000 | -0.000 | 56.543 | -0.000 |
| 0.018 | -0.032 | 0.015 | -0.000 | -0.000 | 11.019 |
| 96.630 | 64.948 | 87.312 | 0.000 | 0.000 | -0.000 |
| 62.313 | 56.795 | 45.035 | 0.000 | -0.000 | -0.000 |
| 85.067 | 49.007 | 51.846 | 0.000 | -0.000 | 0.000 |
| 0.000 | 0.020 | -0.015 | -0.940 | 0.000 | -0.000 |
| -0.000 | -0.000 | -0.000 | -0.000 | 56.543 | -0.000 |
| -0.018 | 0.032 | -0.015 | 0.000 | 0.000 | 11.019 |
| 10.925 | 13.233 | 13.233 | -0.000 | 0.000 | 0.000 |
| 13.233 | 10.925 | 13.233 | 0.000 | 0.000 | 0.000 |
| 13.233 | 13.233 | 10.925 | -0.000 | 0.000 | -0.000 |
| -0.038 | -0.038 | -0.038 | -1.428 | 0.000 | 0.000 |
| -0.038 | -0.038 | -0.038 | -0.000 | -1.428 | -0.000 |
| -0.038 | -0.038 | -0.038 | -0.000 | 0.000 | -1.428 |
| 3.020 | -0.960 | -0.960 | 0.000 | -0.000 | 0.000 |
| -0.960 | 3.020 | -0.960 | 0.000 | -0.000 | -0.000 |
| -0.960 | -0.960 | 3.020 | 0.000 | -0.000 | -0.000 |
| 0.038 | 0.038 | 0.038 | -1.428 | -0.000 | -0.000 |
| 0.038 | 0.038 | 0.038 | 0.000 | -1.428 | -0.000 |
| 0.038 | 0.038 | 0.038 | -0.000 | -0.000 | -1.428 |
| 81.197 | 28.663 | 28.663 | -0.000 | 0.000 | 0.000 |
| 28.663 | 81.197 | 28.663 | -0.000 | 0.000 | -0.000 |
| 28.663 | 28.663 | 81.197 | -0.000 | 0.000 | -0.000 |
| -0.002 | -0.002 | -0.002 | 0.441 | 0.000 | 0.000 |
| -0.002 | -0.002 | -0.002 | -0.000 | 0.441 | 0.000 |
| -0.002 | -0.002 | -0.002 | -0.000 | 0.000 | 0.441 |
| 81.197 | 28.663 | 28.663 | 0.000 | -0.000 | -0.000 |
| 28.663 | 81.197 | 28.663 | 0.000 | -0.000 | 0.000 |
| 28.663 | 28.663 | 81.197 | 0.000 | -0.000 | -0.000 |
| 0.002 | 0.002 | 0.002 | 0.441 | -0.000 | -0.000 |
| 0.002 | 0.002 | 0.002 | 0.000 | 0.441 | -0.000 |
| 0.002 | 0.002 | 0.002 | 0.000 | -0.000 | 0.441 |
| 2.284 | -0.878 | -0.878 | -0.000 | 0.000 | 0.000 |
| -0.878 | 2.284 | -0.878 | -0.000 | 0.000 | 0.000 |
| -0.878 | -0.878 | 2.284 | -0.000 | 0.000 | 0.000 |
| -0.001 | -0.001 | -0.001 | -2.974 | 0.000 | -0.000 |
| -0.001 | -0.001 | -0.001 | -0.000 | -2.974 | -0.000 |
| -368917.883 | -368212.541 | -1645008.351 | -2189.128 | -197.617 | -2377.991 |
| 2.288 | -0.879 | -0.879 | 0.000 | -0.000 | -0.000 |
| -0.879 | 2.288 | -0.879 | 0.000 | -0.000 | -0.000 |
| -0.879 | -0.879 | 2.288 | 0.000 | -0.000 | -0.000 |
| 0.001 | 0.001 | 0.001 | -2.974 | -0.000 | -0.000 |
| 363878.115 | 1617609.327 | 365185.902 | -1836.733 | 545.122 | -2929.464 |
| 370504.216 | 370657.496 | 1650114.207 | -324.812 | -1779.794 | 373.834 |
| 154.481 | 0.002 | 1.763 | -0.000 | 0.000 | 0.000 |
| 0.000 | 0.002 | 0.003 | -0.000 | -0.000 | 0.000 |
| 1.761 | 0.002 | 15.563 | 0.000 | 0.000 | 0.000 |
| 0.000 | 0.001 | 0.001 | 0.000 | -0.000 | 0.000 |
| 0.000 | 0.002 | 0.003 | -0.000 | 5.077 | 0.000 |
| 0.003 | 0.011 | 0.019 | -0.000 | 0.000 | 0.000 |
| 154.480 | -0.002 | 1.758 | 0.000 | -0.000 | -0.000 |
| -0.000 | -0.002 | -0.003 | 0.000 | -0.000 | -0.000 |
| 1.760 | -0.002 | 15.558 | 0.000 | -0.000 | -0.000 |
| -0.000 | -0.001 | -0.001 | 0.000 | 0.000 | 0.000 |
| -0.000 | -0.002 | -0.003 | 0.000 | 5.077 | 0.000 |
| -0.003 | -0.011 | -0.019 | 0.000 | -0.000 | 0.000 |
| 154.481 | 0.000 | 1.761 | -0.000 | 0.000 | 0.000 |
| 0.000 | 0.000 | 0.000 | -0.000 | 0.000 | 0.000 |
| 1.760 | 0.000 | 15.561 | -0.000 | 0.000 | 0.000 |
| 0.000 | 0.000 | 0.000 | -0.000 | -0.000 | 0.000 |
| 0.000 | 0.000 | 0.000 | -0.000 | 5.077 | 0.000 |
| 0.000 | 0.001 | 0.002 | -0.000 | -0.000 | 0.000 |
| 154.481 | -0.000 | 1.760 | 0.000 | -0.000 | -0.000 |
| -0.000 | -0.000 | -0.000 | 0.000 | -0.000 | -0.000 |
| 1.760 | -0.000 | 15.560 | 0.000 | 0.000 | -0.000 |
| -0.000 | -0.000 | -0.000 | -0.000 | -0.000 | -0.000 |
| -0.000 | -0.000 | -0.000 | 0.000 | 5.077 | -0.000 |
| -0.000 | -0.001 | -0.002 | 0.000 | 0.000 | 0.000 |
| 154.481 | 0.000 | 1.760 | -0.000 | 0.000 | 0.000 |
| -0.000 | -0.000 | -0.000 | -0.000 | 0.000 | 0.000 |
| 1.760 | -0.000 | 15.560 | -0.000 | 0.000 | 0.000 |
| -0.000 | -0.000 | -0.000 | -0.000 | 0.000 | 0.000 |
| 0.000 | 0.000 | 0.000 | -0.000 | 5.077 | 0.000 |
| 0.000 | 0.000 | 0.000 | -0.000 | 0.000 | 0.000 |
| 154.480 | -0.000 | 1.760 | 0.000 | -0.000 | -0.000 |
| 0.000 | 0.000 | 0.000 | 0.000 | -0.000 | 0.000 |
| 1.760 | 0.000 | 15.561 | 0.000 | -0.000 | -0.000 |
| 0.000 | 0.000 | 0.000 | 0.000 | -0.000 | -0.000 |
| -0.000 | -0.000 | -0.000 | 0.000 | 5.077 | -0.000 |
| -0.000 | -0.000 | -0.000 | 0.000 | 0.000 | 0.000 |
| 190.205 | 109.853 | 113.214 | 0.000 | 0.000 | 0.000 |
| 109.853 | 150.132 | 135.949 | 0.000 | 0.000 | 0.000 |
| 113.214 | 135.949 | 153.268 | 0.000 | 0.000 | 0.000 |
| -0.000 | 0.000 | -0.000 | 97.580 | 0.000 | -0.000 |
| -0.000 | -0.000 | -0.000 | -0.000 | 0.476 | 0.000 |
| 0.000 | -0.000 | -0.000 | 0.000 | 0.000 | 8.727 |
| 190.205 | 109.853 | 113.214 | -0.000 | -0.000 | -0.000 |
| 109.853 | 150.132 | 135.949 | -0.000 | -0.000 | 0.000 |
| 113.214 | 135.949 | 153.268 | -0.000 | -0.000 | -0.000 |
| 0.000 | 0.000 | -0.000 | 97.580 | -0.000 | -0.000 |
| 0.000 | 0.000 | 0.000 | 0.000 | 0.476 | -0.000 |
| -0.000 | -0.000 | 0.000 | 0.000 | -0.000 | 8.727 |
| 190.205 | 109.853 | 113.214 | 0.000 | 0.000 | 0.000 |
| 109.853 | 150.132 | 135.949 | 0.000 | 0.000 | 0.000 |
| 113.214 | 135.949 | 153.268 | 0.000 | 0.000 | 0.000 |
| 0.000 | 0.000 | 0.000 | 97.580 | 0.000 | 0.000 |
| -0.000 | -0.000 | -0.000 | -0.000 | 0.476 | 0.000 |
| -0.000 | -0.000 | -0.000 | 0.000 | 0.000 | 8.727 |
| 190.205 | 109.853 | 113.214 | -0.000 | -0.000 | -0.000 |
| 109.853 | 150.132 | 135.949 | -0.000 | -0.000 | -0.000 |
| 131.850 | 138.298 | 157.563 | -0.000 | 0.000 | -0.000 |
| -0.000 | -0.000 | -0.000 | 97.580 | -0.000 | -0.000 |
| 0.000 | 0.000 | 0.000 | 0.000 | 0.476 | -0.000 |
| 0.000 | 0.000 | 0.000 | -0.000 | -0.000 | 8.727 |
| 190.206 | 109.853 | 113.214 | 0.000 | 0.000 | -0.000 |
| 109.853 | 150.132 | 135.950 | 0.000 | -0.000 | 0.000 |
| 113.214 | 135.950 | 153.268 | 0.000 | -0.000 | -0.000 |
| 0.000 | 0.000 | 0.000 | 97.580 | 0.000 | 0.000 |
| -0.000 | -0.000 | -0.000 | 0.000 | 0.476 | 0.000 |
| -0.000 | -0.000 | -0.000 | 0.000 | 0.000 | 8.727 |
| 190.204 | 109.853 | 113.213 | -0.000 | -0.000 | -0.000 |
| 109.853 | 150.131 | 135.949 | -0.000 | -0.000 | -0.000 |
| 113.213 | 135.949 | 153.268 | 0.000 | -0.000 | -0.000 |
| -0.000 | -0.000 | -0.000 | 97.580 | -0.000 | -0.000 |
| 0.000 | 0.000 | 0.000 | -0.000 | 0.476 | -0.000 |
| 0.000 | 0.000 | 0.000 | -0.000 | -0.000 | 8.727 |
| 82.742 | 64.007 | 7.867 | 0.000 | 0.000 | 0.000 |
| 39.103 | 107.646 | 7.867 | -0.000 | 0.000 | 0.000 |
| 7.867 | 7.867 | 95.077 | 0.000 | 0.000 | 0.000 |
| 0.000 | -0.000 | -0.000 | 3.418 | -0.000 | 0.000 |
| 0.000 | -0.000 | 0.000 | -0.000 | 3.418 | 0.000 |
| 0.000 | -0.000 | -0.000 | 0.000 | -0.000 | 34.271 |
| 107.646 | 39.103 | 7.867 | 0.000 | -0.000 | -0.000 |
| 64.007 | 82.742 | 7.867 | -0.000 | -0.000 | -0.000 |
| 7.867 | 7.867 | 95.077 | 0.000 | 0.000 | -0.000 |
| -0.000 | 0.000 | 0.000 | 3.418 | 0.000 | -0.000 |
| -0.000 | 0.000 | -0.000 | 0.000 | 3.419 | -0.000 |
| -0.000 | 0.000 | 0.000 | -0.000 | -0.000 | 34.271 |
| 82.305 | 64.445 | 7.867 | 0.000 | -0.000 | -0.000 |
| 39.103 | 107.646 | 7.867 | -0.000 | -0.000 | 0.000 |
| 7.867 | 7.867 | 95.077 | 0.000 | 0.000 | 0.000 |
| 0.000 | -0.000 | -0.000 | 3.418 | -0.000 | 0.000 |
| -0.000 | -0.000 | -0.000 | -0.000 | 3.418 | 0.000 |
| -0.000 | -0.000 | -0.000 | 0.000 | 0.000 | 9.368 |
| 82.742 | 64.007 | 7.867 | -0.000 | -0.000 | -0.000 |
| 64.007 | 82.742 | 7.867 | -0.000 | -0.000 | -0.000 |
| 7.867 | 7.867 | 95.077 | 0.000 | 0.000 | -0.000 |
| -0.000 | 0.000 | 0.000 | 3.418 | 0.000 | -0.000 |
| 0.000 | 0.000 | 0.000 | 0.000 | 3.418 | -0.000 |
| 0.000 | 0.000 | 0.000 | -0.000 | -0.000 | 9.368 |
| 82.301 | 64.449 | 7.867 | 0.000 | -0.000 | 0.000 |
| 64.008 | 82.742 | 7.867 | 0.000 | 0.000 | 0.000 |
| 7.867 | 7.867 | 95.077 | 0.000 | -0.000 | 0.000 |
| 0.000 | -0.000 | -0.000 | 3.418 | 0.000 | 0.000 |
| -0.000 | 0.000 | -0.000 | 0.000 | 3.418 | 0.000 |
| -0.000 | 0.000 | -0.000 | 0.000 | 0.000 | 9.368 |
| 82.742 | 64.007 | 7.867 | -0.000 | -0.000 | -0.000 |
| 64.007 | 82.742 | 7.867 | -0.000 | -0.000 | -0.000 |
| 7.867 | 7.867 | 95.076 | -0.000 | -0.000 | -0.000 |
| -0.000 | 0.000 | 0.000 | 3.418 | -0.000 | -0.000 |
| 0.000 | -0.000 | 0.000 | -0.000 | 3.418 | -0.000 |
| 0.000 | -0.000 | 0.000 | -0.000 | -0.000 | 9.368 |
| 98.928 | 79.421 | 56.398 | -0.006 | -0.208 | 0.000 |
| 78.777 | 92.455 | 54.541 | -0.006 | 0.029 | 0.000 |
| 53.851 | 52.612 | 50.836 | -0.006 | -0.313 | 0.000 |
| 0.407 | 0.393 | -0.768 | 6.397 | -0.038 | 0.313 |
| -0.527 | -0.070 | -0.349 | -0.009 | 7.037 | 0.000 |
| 0.447 | 0.432 | -0.844 | 0.405 | -0.042 | 77.171 |
| 98.509 | 79.015 | 57.190 | 0.006 | -0.168 | -0.000 |
| 78.357 | 92.050 | 55.333 | 0.006 | 0.069 | -0.000 |
| 53.428 | 52.202 | 51.636 | 0.006 | -0.273 | -0.000 |
| -0.407 | -0.393 | 0.768 | 6.418 | 0.038 | 0.313 |
| -1.250 | -0.768 | 1.016 | 0.009 | 7.122 | -0.000 |
| -0.447 | -0.432 | 0.844 | 0.428 | 0.042 | 77.171 |
| 98.905 | 79.398 | 56.444 | -0.001 | -0.186 | 0.000 |
| 78.759 | 92.438 | 54.576 | -0.001 | 0.052 | 0.000 |
| 53.573 | 52.343 | 51.362 | -0.001 | -0.297 | 0.000 |
| 0.040 | 0.039 | -0.076 | 6.460 | -0.004 | 0.313 |
| -0.831 | -0.363 | 0.230 | -0.001 | 7.174 | 0.000 |
| 0.045 | 0.043 | -0.084 | 0.415 | -0.004 | 77.171 |
| 98.862 | 79.357 | 56.523 | 0.001 | -0.182 | -0.000 |
| 78.716 | 92.397 | 54.656 | 0.001 | 0.056 | -0.000 |
| 53.530 | 52.301 | 51.442 | 0.001 | -0.293 | -0.000 |
| -0.040 | -0.039 | 0.076 | 6.462 | 0.004 | 0.313 |
| -0.902 | -0.431 | 0.363 | 0.001 | 7.183 | -0.000 |
| -0.045 | -0.043 | 0.084 | 0.418 | 0.004 | 77.171 |
| 98.888 | 79.381 | 56.472 | -0.000 | -0.254 | 0.000 |
| 78.741 | 92.421 | 54.606 | -0.000 | 0.002 | 0.000 |
| 53.554 | 52.325 | 51.396 | -0.000 | -0.295 | 0.000 |
| 0.004 | 0.004 | -0.008 | 6.462 | -0.000 | 0.313 |
| -0.554 | -0.096 | -0.290 | -0.000 | 7.175 | 0.000 |
| 0.004 | 0.004 | -0.008 | 0.415 | -0.000 | 77.171 |
| 98.882 | 79.376 | 56.482 | 0.000 | -0.253 | -0.000 |
| 78.736 | 92.416 | 54.616 | 0.000 | 0.002 | -0.000 |
| 53.546 | 52.317 | 51.411 | 0.000 | -0.295 | -0.000 |
| -0.004 | -0.004 | 0.008 | 6.462 | 0.000 | 0.313 |
| -0.559 | -0.100 | -0.282 | 0.000 | 7.175 | -0.000 |
| -0.004 | -0.004 | 0.008 | 0.415 | 0.000 | 77.171 |
| 162.768 | 54.314 | 9.658 | -0.000 | -0.000 | -0.000 |
| 54.314 | 271.728 | 212.208 | 0.000 | -0.000 | 0.000 |
| 9.658 | 212.208 | 262.489 | -0.000 | -0.000 | -0.000 |
| 0.000 | 0.000 | 0.000 | 25.629 | 0.000 | -0.000 |
| 0.000 | 0.000 | -0.000 | -0.000 | 8.285 | -0.000 |
| 0.000 | 0.000 | 0.000 | -0.000 | -0.000 | 8.108 |
| 231.407 | 32.659 | 39.146 | 0.000 | -0.000 | 0.000 |
| 54.314 | 271.728 | 212.208 | 0.000 | 0.000 | -0.000 |
| 9.658 | 212.208 | 262.489 | 0.000 | 0.000 | 0.000 |
| -0.000 | -0.000 | 0.000 | 25.629 | -0.000 | -0.000 |
| -0.000 | -0.000 | 0.000 | 0.000 | 8.285 | 0.000 |
| -0.000 | -0.000 | 0.000 | -0.000 | 0.000 | 8.108 |
| 162.768 | 54.315 | 9.658 | -0.000 | -0.000 | -0.000 |
| 54.314 | 271.728 | 212.209 | -0.000 | -0.000 | 0.000 |
| 39.146 | 202.905 | 275.158 | -0.000 | -0.000 | -0.000 |
| 0.000 | 0.000 | -0.000 | 24.847 | -0.000 | 0.000 |
| 0.000 | -0.000 | -0.000 | 0.000 | 8.285 | -0.000 |
| 0.000 | -0.000 | -0.000 | -0.000 | -0.000 | 8.108 |
| 231.407 | 32.659 | 39.146 | 0.000 | -0.000 | 0.000 |
| 54.314 | 271.728 | 212.208 | 0.000 | 0.000 | -0.000 |
| 39.146 | 202.905 | 275.157 | 0.000 | -0.000 | -0.000 |
| -0.000 | -0.000 | 0.000 | 24.847 | 0.000 | 0.000 |
| -0.000 | 0.000 | 0.000 | -0.000 | 8.285 | 0.000 |
| -0.000 | 0.000 | 0.000 | 0.000 | 0.000 | 8.108 |
| 162.767 | 54.315 | 9.658 | -0.000 | -0.000 | 0.000 |
| 54.314 | 271.729 | 212.210 | -0.000 | 0.000 | -0.000 |
| 39.146 | 202.906 | 275.159 | -0.000 | -0.000 | -0.000 |
| 0.000 | 0.000 | -0.000 | 24.847 | -0.000 | 0.000 |
| 0.000 | -0.000 | -0.000 | -0.000 | 8.285 | -0.000 |
| -0.000 | -0.000 | -0.000 | -0.000 | -0.000 | 8.108 |
| 197.087 | 43.487 | 24.402 | 0.000 | 0.000 | -0.000 |
| 32.659 | 278.559 | 202.904 | 0.000 | -0.000 | -0.000 |
| 39.146 | 202.904 | 275.156 | 0.000 | -0.000 | -0.000 |
| -0.000 | -0.000 | 0.000 | 24.847 | 0.000 | -0.000 |
| -0.000 | 0.000 | 0.000 | -0.000 | 8.285 | 0.000 |
| 0.000 | 0.000 | 0.000 | 0.000 | 0.000 | 8.108 |
| 204.849 | 51.983 | 56.623 | 0.011 | 3.496 | -0.000 |
| 57.549 | 117.064 | 108.272 | 0.011 | 0.133 | -0.000 |
| 63.679 | 111.301 | 126.435 | -0.001 | 0.127 | -0.000 |
| 1.333 | 1.893 | 1.844 | 40.865 | 0.201 | 0.232 |
| 1.133 | 0.470 | 0.277 | 0.007 | 11.244 | -0.000 |
| -0.115 | 0.056 | -0.016 | 0.050 | 0.017 | 6.083 |
| 195.819 | 42.783 | 46.513 | -0.011 | 3.253 | 0.000 |
| 47.632 | 107.272 | 97.191 | -0.010 | -0.165 | 0.000 |
| 53.025 | 101.289 | 114.727 | -0.000 | -0.321 | 0.000 |
| -1.333 | -1.893 | -1.844 | 40.853 | -0.201 | 0.233 |
| 1.416 | 0.344 | 0.317 | -0.007 | 11.198 | 0.000 |
| 0.115 | -0.056 | 0.016 | 0.038 | -0.017 | 6.084 |
| 204.482 | 50.765 | 55.896 | 0.001 | 3.493 | -0.000 |
| 55.415 | 115.890 | 106.928 | 0.001 | -0.240 | -0.000 |
| 61.597 | 108.098 | 123.636 | 0.001 | -0.436 | -0.000 |
| 0.186 | 0.254 | 0.287 | 41.459 | 0.013 | 0.169 |
| 1.300 | 0.519 | 0.333 | 0.001 | 9.619 | -0.000 |
| -0.002 | 0.018 | 0.010 | 0.064 | 0.003 | 6.070 |
| 203.548 | 49.844 | 54.846 | -0.001 | 3.468 | 0.000 |
| 54.397 | 114.883 | 105.775 | -0.001 | -0.255 | 0.000 |
| 60.557 | 107.097 | 122.471 | -0.001 | -0.475 | 0.000 |
| -0.186 | -0.254 | -0.287 | 41.457 | -0.013 | 0.169 |
| 0.700 | -0.102 | -0.367 | -0.001 | 9.587 | 0.000 |
| 0.002 | -0.018 | -0.010 | 0.063 | -0.003 | 6.070 |
| 203.615 | 50.003 | 54.897 | 0.000 | 3.500 | -0.000 |
| 55.063 | 115.482 | 106.464 | 0.000 | -0.318 | -0.000 |
| 61.220 | 107.664 | 123.142 | 0.000 | -0.500 | -0.000 |
| 0.017 | 0.024 | 0.027 | 41.495 | 0.001 | 0.175 |
| 0.576 | -0.193 | -0.510 | 0.000 | 9.634 | -0.000 |
| 0.019 | 0.021 | 0.021 | 0.102 | 0.002 | 6.030 |
| 203.512 | 49.902 | 54.782 | -0.000 | 3.497 | 0.000 |
| 54.963 | 115.384 | 106.353 | -0.000 | -0.321 | 0.000 |
| 61.112 | 107.560 | 123.025 | -0.000 | -0.503 | 0.000 |
| -0.017 | -0.024 | -0.027 | 41.495 | -0.001 | 0.175 |
| 0.478 | -0.289 | -0.621 | -0.000 | 9.631 | 0.000 |
| -0.019 | -0.021 | -0.021 | 0.102 | -0.002 | 6.030 |
| 6815715.527 | 5830215.997 | 7321101.157 | 477190.380 | -1833357.189 | -1638823.709 |
| 6815681.256 | 5830249.924 | 7321101.545 | 477190.619 | -1833357.310 | -1638823.369 |
| 6552084.799 | 6418455.632 | 6191759.187 | 155159.981 | -1529445.216 | -1296119.630 |
| 6815593.093 | 5830128.152 | 7321015.035 | 477202.642 | -1833357.117 | -1638823.981 |
| 6815592.883 | 5830127.544 | 7321014.971 | 477190.043 | -1833344.456 | -1638823.519 |
| 6815592.987 | 5830128.120 | 7321015.369 | 477189.907 | -1833356.893 | -1638810.573 |
| -7665878.493 | -6769857.601 | -7777148.377 | -489574.844 | 1914286.098 | 1754332.348 |
| -6815504.592 | -5830005.476 | -7320928.313 | -477189.659 | 1833356.942 | 1638823.986 |
| -7888982.024 | -7063949.421 | -7766977.318 | -514707.291 | 2024680.730 | 1561799.726 |
| -7665999.196 | -6769943.329 | -7777234.376 | -489563.811 | 1914285.847 | 1754332.981 |
| -6815593.033 | -5830127.890 | -7321014.846 | -477190.183 | 1833369.744 | 1638823.841 |
| -6815592.828 | -5830127.685 | -7321014.844 | -477190.382 | 1833357.283 | 1638836.936 |
| 655322.264 | 641924.650 | 619249.911 | 15516.274 | -152944.572 | -129612.030 |
| 655287.738 | 641958.699 | 619250.294 | 15516.505 | -152944.681 | -129611.765 |
| 681645.642 | 583099.485 | 732222.596 | 47719.031 | -183335.628 | -163882.180 |
| 655200.077 | 641837.328 | 619163.692 | 15528.627 | -152944.607 | -129612.068 |
| 681559.217 | 583012.638 | 732101.572 | 47718.951 | -183323.056 | -163882.162 |
| 788906.879 | 706403.703 | 776709.992 | 51470.603 | -202467.844 | -156166.906 |
| -681436.716 | -582924.622 | -732015.235 | -47718.752 | 183335.644 | 163882.322 |
| -681471.009 | -582890.497 | -732014.743 | -47718.513 | 183335.575 | 163882.605 |
| -681472.944 | -582926.078 | -731980.408 | -47718.998 | 183335.787 | 163882.563 |
| -655199.734 | -641836.495 | -619164.017 | -15503.407 | 152944.450 | 129611.919 |
| -681559.365 | -583012.933 | -732101.431 | -47719.080 | 183348.360 | 163882.580 |
| -681559.204 | -583012.531 | -732101.239 | -47719.234 | 183335.911 | 163895.544 |
| 68278.508 | 58389.433 | 73296.414 | 4772.164 | -18333.636 | -16388.287 |
| 76748.085 | 67821.736 | 77858.968 | 4896.489 | -19143.085 | -17543.206 |
| 68242.277 | 58387.983 | 73331.248 | 4771.917 | -18333.491 | -16388.046 |
| 68156.150 | 58301.693 | 73210.167 | 4784.398 | -18333.633 | -16388.458 |
| 68155.852 | 58301.134 | 73210.229 | 4771.840 | -18320.916 | -16388.032 |
| 68156.013 | 58301.516 | 73210.407 | 4771.687 | -18333.366 | -16375.064 |
| -68033.351 | -58213.127 | -73123.889 | -4771.638 | 18333.506 | 16388.188 |
| -78802.543 | -70518.187 | -77584.131 | -5146.424 | 20246.526 | 15618.042 |
| -68069.581 | -58214.574 | -73089.053 | -4771.886 | 18333.650 | 16388.429 |
| -68155.709 | -58300.864 | -73210.134 | -4759.405 | 18333.509 | 16388.017 |
| -65520.043 | -64183.846 | -61916.255 | -1551.677 | 15307.082 | 12961.482 |
| -68155.845 | -58301.039 | -73209.893 | -4772.116 | 18333.776 | 16401.410 |
| 367.978 | 243.279 | 243.279 | -0.218 | -0.218 | -0.218 |
| 1274202758.958 | 1278025892.249 | 1272960187.162 | -26398.359 | -628172.000 | 7504070.956 |
| 243.279 | 243.279 | 367.978 | -0.218 | -0.218 | -0.218 |
| 1279650768.155 | 1284444509.296 | 1277947859.896 | -4270301.123 | 7233668.194 | 7278191.079 |
| 1274277271.063 | 1269562841.188 | 1259214696.059 | -2656081.328 | -4564243.685 | -3432457.848 |
| 1293233788.339 | 1280226274.472 | 1272717202.114 | 746857.881 | 2752770.409 | 8939121.720 |
| -1278163043.047 | -1291461598.174 | -1271025177.899 | -2695301.931 | 867035.730 | -8605641.422 |
| 243.279 | 367.978 | 243.279 | 0.218 | 0.218 | 0.218 |
| -1289107813.220 | -1288407718.274 | -1272883800.768 | -236096.324 | 504522.318 | 642220.805 |
| -1289507014.753 | -1284698976.223 | -1278930775.986 | 1853605.185 | 1784213.490 | 94618.817 |
| -1277449665.346 | -1285194235.300 | -1275518661.503 | 4924720.400 | 6986829.912 | 2521942.771 |
| -1292915627.911 | -1277551711.959 | -1275419889.923 | -5919894.252 | 414689.765 | 1334171.895 |
| 377.189 | 238.674 | 238.674 | -0.000 | -0.000 | -0.000 |
| 238.674 | 377.189 | 238.674 | -0.000 | -0.000 | -0.000 |
| 238.674 | 238.674 | 377.189 | -0.000 | -0.000 | -0.000 |
| 0.016 | 0.038 | 0.001 | -0.997 | -0.001 | 0.008 |
| 0.021 | 0.011 | 0.020 | 0.000 | -0.993 | -0.004 |
| 0.023 | 0.015 | 0.018 | 0.000 | 0.001 | -0.998 |
| -128231939.490 | -128024133.945 | -126709184.399 | -8262.562 | 61704.672 | -134987.847 |
| -128137082.577 | -127776194.685 | -126878820.817 | -154826.082 | 516359.111 | 116350.057 |
| -128356697.325 | -127606329.434 | -126929441.222 | 132110.569 | 349132.243 | 147952.286 |
| -0.024 | -0.037 | 0.013 | -0.991 | 0.000 | -0.011 |
| -0.020 | -0.009 | -0.014 | 0.000 | -0.995 | 0.003 |
| -0.020 | -0.007 | -0.016 | 0.000 | -0.001 | -0.992 |
| 368.331 | 243.106 | 243.106 | -0.002 | -0.002 | -0.002 |
| 12764194.330 | 12863651.796 | 12748020.327 | -11993.680 | 43696.423 | 12243.392 |
| 12952228.140 | 12823153.954 | 12687537.085 | 26389.870 | -31108.239 | 22736.585 |
| 12730133.682 | 12714756.419 | 12692581.659 | 73106.229 | -14036.224 | 24161.818 |
| 12827928.339 | 12975798.878 | 12741905.129 | -1815.141 | -59158.624 | 92500.252 |
| 12889536.217 | 12953194.026 | 12683445.188 | -11333.693 | 15979.770 | 42210.773 |
| -12789145.627 | -12832183.431 | -12682005.628 | 50149.466 | 19010.709 | 25984.065 |
| 243.103 | 368.324 | 243.103 | 0.002 | 0.002 | 0.002 |
| 243.103 | 243.103 | 368.324 | 0.002 | 0.002 | 0.002 |
| -12796566.066 | -12933444.909 | -12775503.771 | 69160.896 | -9948.167 | -49854.822 |
| 0.004 | -0.068 | 0.005 | 0.003 | -304.343 | 0.004 |
| -12901930.906 | -12943509.478 | -12768489.748 | -2502.361 | 44000.149 | 59297.957 |
| 287.538 | 228.997 | 228.997 | 0.000 | 0.000 | 0.000 |
| 228.997 | 287.538 | 228.997 | 0.000 | 0.000 | 0.000 |
| 228.997 | 228.997 | 287.538 | -0.000 | 0.000 | 0.000 |
| 0.080 | 0.107 | 0.079 | 45.056 | -0.003 | 0.012 |
| 0.038 | 0.011 | 0.011 | -0.003 | 45.059 | 0.001 |
| 0.038 | 0.011 | 0.011 | -0.003 | 0.005 | 45.055 |
| 287.538 | 228.997 | 228.997 | -0.010 | -0.015 | -0.011 |
| 228.997 | 287.538 | 228.997 | -0.010 | -0.015 | -0.011 |
| 228.997 | 228.997 | 287.538 | -0.010 | -0.015 | -0.011 |
| -0.083 | -0.111 | -0.078 | 45.052 | 0.004 | -0.015 |
| -0.040 | -0.011 | -0.011 | 0.003 | 45.047 | -0.002 |
| -0.040 | -0.011 | -0.011 | 0.003 | -0.005 | 45.051 |
| 287.538 | 228.997 | 228.997 | 0.001 | 0.002 | 0.001 |
| 228.997 | 287.538 | 228.997 | 0.001 | 0.002 | 0.001 |
| 228.997 | 228.997 | 287.538 | 0.001 | 0.002 | 0.001 |
| 0.008 | 0.011 | 0.008 | 45.053 | -0.000 | 0.001 |
| 0.004 | 0.001 | 0.001 | -0.000 | 45.053 | 0.000 |
| 0.004 | 0.001 | 0.001 | -0.000 | 0.000 | 45.053 |
| 287.538 | 228.997 | 228.997 | 0.000 | 0.000 | -0.000 |
| 228.997 | 287.538 | 228.997 | 0.000 | 0.000 | -0.000 |
| 228.997 | 228.997 | 287.538 | -0.000 | -0.000 | -0.000 |
| -0.008 | -0.011 | -0.008 | 45.053 | 0.000 | -0.001 |
| -0.004 | -0.001 | -0.001 | 0.000 | 45.052 | -0.000 |
| -0.004 | -0.001 | -0.001 | 0.000 | -0.001 | 45.053 |
| 287.539 | 228.998 | 228.998 | 0.000 | 0.000 | 0.000 |
| 228.998 | 287.539 | 228.998 | 0.000 | 0.000 | 0.000 |
| 228.998 | 228.998 | 287.539 | 0.000 | 0.000 | 0.000 |
| 0.001 | 0.001 | 0.001 | 15.820 | 0.000 | 0.000 |
| 0.001 | 0.001 | 0.000 | 0.000 | 15.820 | 0.000 |
| 0.001 | 0.000 | 0.001 | 0.000 | 0.001 | 15.820 |
| 287.536 | 228.996 | 228.996 | -0.000 | -0.000 | -0.000 |
| 228.996 | 287.536 | 228.996 | -0.000 | -0.000 | -0.000 |
| 228.996 | 228.996 | 287.536 | -0.000 | -0.000 | -0.000 |
| -0.001 | -0.001 | -0.001 | 15.819 | -0.000 | -0.000 |
| -0.001 | -0.001 | -0.000 | -0.000 | 15.819 | -0.000 |
| -0.001 | -0.000 | -0.001 | -0.000 | -0.001 | 15.819 |
| 1316388.028 | 1713386.887 | -93661.073 | 163770.176 | -475416.068 | -501765.422 |
| 1316357.504 | 1713433.750 | -93654.858 | 163773.465 | -475416.760 | -501764.169 |
| 1316354.669 | 1713390.859 | -93621.692 | 163772.421 | -475417.907 | -501762.987 |
| 1316187.124 | 1713219.123 | -93827.387 | 163790.447 | -475416.978 | -501764.561 |
| 1316188.118 | 1713219.242 | -93827.211 | 163773.037 | -475401.351 | -501764.789 |
| 1316188.717 | 1713217.886 | -93826.097 | 163771.493 | -475416.557 | -501747.725 |
| -1315989.334 | -1713048.504 | 93993.828 | -163773.621 | 475416.889 | 501763.796 |
| -1316020.005 | -1713001.540 | 94000.093 | -163770.779 | 475416.297 | 501765.157 |
| -1316021.830 | -1713044.626 | 94032.821 | -163772.554 | 475416.222 | 501766.007 |
| -1316190.259 | -1713216.712 | 93827.279 | -163753.652 | 475416.677 | 501764.684 |
| -1316188.610 | -1713218.428 | 93825.569 | -163771.469 | 475433.561 | 501763.711 |
| -1316188.935 | -1713217.240 | 93829.213 | -163772.496 | 475416.460 | 501781.353 |
| 131817.728 | 171491.270 | -9216.156 | 16376.087 | -47542.130 | -50176.954 |
| 131787.844 | 171537.860 | -9210.127 | 16378.305 | -47541.507 | -50176.086 |
| 131785.521 | 171494.916 | -9177.326 | 16377.064 | -47542.598 | -50174.915 |
| 131617.724 | 171322.723 | -9382.910 | 16395.204 | -47540.857 | -50176.608 |
| 131618.668 | 171322.083 | -9383.613 | 16377.912 | -47525.424 | -50176.907 |
| 131618.558 | 171322.098 | -9381.171 | 16376.948 | -47542.015 | -50159.558 |
| -131419.973 | -171152.289 | 9549.303 | -16378.355 | 47541.227 | 50175.958 |
| -131449.839 | -171105.930 | 9555.134 | -16376.139 | 47542.029 | 50176.765 |
| -131452.184 | -171148.728 | 9588.111 | -16377.400 | 47540.896 | 50177.945 |
| -131620.092 | -171320.728 | 9382.567 | -16358.974 | 47542.273 | 50176.434 |
| -131619.088 | -171321.427 | 9381.905 | -16376.513 | 47557.849 | 50176.034 |
| -131619.294 | -171321.414 | 9384.324 | -16377.358 | 47541.154 | 50193.413 |
| 13360.794 | 17301.647 | -771.712 | 1636.574 | -4754.560 | -5018.162 |
| 13330.881 | 17348.131 | -765.779 | 1638.806 | -4753.918 | -5017.306 |
| 13328.545 | 17305.242 | -732.897 | 1637.559 | -4755.015 | -5016.139 |
| 13160.684 | 17133.149 | -938.439 | 1655.795 | -4753.451 | -5017.760 |
| 13161.665 | 17132.518 | -939.117 | 1638.438 | -4737.967 | -5018.080 |
| 13161.525 | 17132.512 | -936.694 | 1637.514 | -4754.596 | -5000.719 |
| -12962.978 | -16962.723 | 1104.818 | -1638.871 | 4753.785 | 5017.125 |
| -12992.884 | -16916.226 | 1110.767 | -1636.646 | 4754.423 | 5017.983 |
| -12995.225 | -16959.133 | 1143.631 | -1637.884 | 4753.330 | 5019.148 |
| -13163.090 | -17131.203 | 938.109 | -1619.650 | 4754.891 | 5017.530 |
| -13162.104 | -17131.844 | 937.428 | -1637.008 | 4770.383 | 5017.206 |
| -13162.260 | -17131.836 | 939.853 | -1637.910 | 4753.720 | 5034.579 |
| 369.636 | 84.135 | 83.925 | -0.078 | -0.034 | -0.034 |
| 84.102 | 369.669 | 83.925 | -0.078 | -0.034 | -0.034 |
| 84.102 | 84.135 | 369.459 | -0.078 | -0.034 | -0.034 |
| 2.040 | 1.973 | 2.051 | 10.868 | -0.036 | 0.003 |
| 2.677 | 2.765 | 2.555 | -0.078 | 10.912 | -0.044 |
| 2.677 | 2.764 | 2.555 | -0.078 | -0.044 | 10.912 |
| 363.370 | 77.804 | 78.014 | 0.078 | 0.034 | 0.034 |
| 77.836 | 363.338 | 78.014 | 0.078 | 0.034 | 0.034 |
| 77.836 | 77.804 | 363.548 | 0.078 | 0.034 | 0.034 |
| -2.037 | -1.982 | -2.063 | 11.043 | 0.036 | -0.005 |
| -2.688 | -2.764 | -2.567 | 0.078 | 11.000 | 0.044 |
| -2.688 | -2.777 | -2.554 | 0.078 | 0.044 | 11.000 |
| 366.817 | 81.286 | 81.265 | -0.008 | -0.003 | -0.003 |
| 81.283 | 366.820 | 81.265 | -0.008 | -0.003 | -0.003 |
| 81.283 | 81.286 | 366.799 | -0.008 | -0.003 | -0.003 |
| 0.204 | 0.197 | 0.205 | 10.947 | -0.004 | 0.000 |
| 0.268 | 0.276 | 0.255 | -0.008 | 10.951 | -0.004 |
| 0.268 | 0.276 | 0.255 | -0.008 | -0.004 | 10.951 |
| 366.190 | 80.653 | 80.674 | 0.008 | 0.003 | 0.003 |
| 80.656 | 366.187 | 80.674 | 0.008 | 0.003 | 0.003 |
| 80.656 | 80.653 | 366.208 | 0.008 | 0.003 | 0.003 |
| -0.204 | -0.198 | -0.206 | 10.964 | 0.004 | -0.000 |
| -0.269 | -0.276 | -0.257 | 0.008 | 10.960 | 0.004 |
| -0.269 | -0.278 | -0.255 | 0.008 | 0.004 | 10.960 |
| 366.537 | 81.002 | 81.000 | -0.001 | -0.000 | -0.000 |
| 81.002 | 366.537 | 81.000 | -0.001 | -0.000 | -0.000 |
| 81.002 | 81.002 | 366.535 | -0.001 | -0.000 | -0.000 |
| 0.020 | 0.020 | 0.021 | 10.955 | -0.000 | 0.000 |
| 0.027 | 0.028 | 0.026 | -0.001 | 10.955 | -0.000 |
| 0.027 | 0.028 | 0.026 | -0.001 | -0.000 | 10.955 |
| 366.470 | 80.937 | 80.939 | 0.001 | 0.000 | 0.000 |
| 80.937 | 366.469 | 80.939 | 0.001 | 0.000 | 0.000 |
| 80.937 | 80.937 | 366.472 | 0.001 | 0.000 | 0.000 |
| -0.020 | -0.020 | -0.021 | 10.956 | 0.000 | -0.000 |
| -0.027 | -0.028 | -0.026 | 0.001 | 10.956 | 0.000 |
| -0.027 | -0.028 | -0.026 | 0.001 | 0.000 | 10.956 |
| 514.004 | 411.667 | 411.425 | 0.529 | 0.374 | 0.376 |
| 411.766 | 513.905 | 411.425 | 0.529 | 0.374 | 0.376 |
| 411.766 | 411.667 | 513.663 | 0.529 | 0.374 | 0.376 |
| 16.110 | 16.421 | 15.646 | 41.775 | 0.391 | 0.314 |
| 18.144 | 17.443 | 17.120 | 0.455 | 41.692 | 0.347 |
| 18.079 | 17.342 | 17.182 | 0.455 | 0.360 | 41.694 |
| 476.767 | 374.628 | 374.870 | -0.529 | -0.374 | -0.376 |
| 374.529 | 476.866 | 374.870 | -0.529 | -0.374 | -0.376 |
| 374.529 | 374.628 | 477.108 | -0.529 | -0.374 | -0.376 |
| -15.867 | -16.172 | -15.733 | 40.832 | -0.413 | -0.248 |
| -18.030 | -17.328 | -17.168 | -0.460 | 41.006 | -0.352 |
| -18.030 | -17.409 | -17.087 | -0.460 | -0.365 | 41.018 |
| 497.248 | 394.999 | 394.975 | 0.053 | 0.037 | 0.038 |
| 395.009 | 497.238 | 394.975 | 0.053 | 0.037 | 0.038 |
| 395.009 | 394.999 | 497.214 | 0.053 | 0.037 | 0.038 |
| 1.611 | 1.642 | 1.565 | 41.429 | 0.039 | 0.031 |
| 1.814 | 1.744 | 1.712 | 0.045 | 41.421 | 0.035 |
| 1.808 | 1.734 | 1.718 | 0.045 | 0.036 | 41.421 |
| 493.524 | 391.295 | 391.319 | -0.053 | -0.037 | -0.038 |
| 391.285 | 493.534 | 391.319 | -0.053 | -0.037 | -0.038 |
| 391.285 | 391.295 | 493.558 | -0.053 | -0.037 | -0.038 |
| -1.587 | -1.617 | -1.573 | 41.335 | -0.041 | -0.025 |
| -1.803 | -1.733 | -1.717 | -0.046 | 41.352 | -0.035 |
| -1.803 | -1.741 | -1.709 | -0.046 | -0.036 | 41.353 |
| 495.573 | 393.334 | 393.332 | 0.005 | 0.004 | 0.004 |
| 393.335 | 495.572 | 393.332 | 0.005 | 0.004 | 0.004 |
| 393.335 | 393.334 | 495.570 | 0.005 | 0.004 | 0.004 |
| 0.161 | 0.164 | 0.156 | 41.394 | 0.004 | 0.003 |
| 0.181 | 0.175 | 0.171 | 0.005 | 41.394 | 0.003 |
| 0.181 | 0.173 | 0.172 | 0.005 | 0.004 | 41.394 |
| 495.198 | 392.961 | 392.963 | -0.005 | -0.004 | -0.004 |
| 392.960 | 495.199 | 392.963 | -0.005 | -0.004 | -0.004 |
| 392.960 | 392.961 | 495.201 | -0.005 | -0.004 | -0.004 |
| -0.159 | -0.162 | -0.157 | 41.385 | -0.004 | -0.002 |
| -0.180 | -0.174 | -0.172 | -0.005 | 41.387 | -0.004 |
| -0.180 | -0.174 | -0.171 | -0.005 | -0.004 | 41.387 |
| 72.819 | 40.115 | 40.110 | -0.021 | -0.014 | -0.030 |
| 40.116 | 72.818 | 40.110 | -0.021 | -0.014 | -0.030 |
| 40.116 | 40.115 | 72.813 | -0.021 | -0.014 | -0.030 |
| 0.055 | 0.053 | 0.050 | 22.705 | -0.010 | -0.019 |
| 0.074 | 0.068 | 0.063 | -0.021 | 22.713 | -0.022 |
| 0.073 | 0.067 | 0.062 | -0.021 | -0.014 | 22.704 |
| 72.688 | 39.986 | 39.991 | 0.021 | 0.014 | 0.030 |
| 39.985 | 72.689 | 39.991 | 0.021 | 0.014 | 0.030 |
| 39.985 | 39.986 | 72.694 | 0.021 | 0.014 | 0.030 |
| -0.052 | -0.052 | -0.047 | 22.749 | 0.010 | 0.019 |
| -0.071 | -0.066 | -0.060 | 0.021 | 22.742 | 0.023 |
| -0.072 | -0.066 | -0.061 | 0.021 | 0.014 | 22.750 |
| 72.760 | 40.057 | 40.056 | -0.002 | -0.001 | -0.003 |
| 40.057 | 72.760 | 40.056 | -0.002 | -0.001 | -0.003 |
| 40.057 | 40.057 | 72.760 | -0.002 | -0.001 | -0.003 |
| 0.006 | 0.005 | 0.005 | 22.725 | -0.001 | -0.002 |
| 0.007 | 0.007 | 0.006 | -0.002 | 22.726 | -0.002 |
| 0.007 | 0.007 | 0.006 | -0.002 | -0.001 | 58.209 |
| 72.747 | 40.044 | 40.044 | 0.002 | 0.001 | 0.003 |
| 40.044 | 72.747 | 40.044 | 0.002 | 0.001 | 0.003 |
| 40.044 | 40.044 | 72.748 | 0.002 | 0.001 | 0.003 |
| -0.005 | -0.005 | -0.005 | 22.730 | 0.001 | 0.002 |
| -0.007 | -0.007 | -0.006 | 0.002 | 22.729 | 0.002 |
| -0.007 | -0.007 | -0.006 | 0.002 | 0.001 | 22.730 |
| 72.754 | 40.051 | 40.051 | -0.000 | -0.000 | -0.000 |
| 40.051 | 72.754 | 40.051 | -0.000 | -0.000 | -0.000 |
| 40.051 | 40.051 | 72.754 | -0.000 | -0.000 | -0.000 |
| 0.001 | 0.000 | 0.000 | 22.727 | -0.000 | -0.000 |
| 0.001 | 0.001 | 0.001 | -0.000 | 22.727 | -0.000 |
| 0.001 | 0.001 | 0.001 | -0.000 | -0.000 | 22.727 |
| 72.753 | 40.050 | 40.050 | 0.000 | 0.000 | 0.000 |
| 40.050 | 72.753 | 40.050 | 0.000 | 0.000 | 0.000 |
| 40.050 | 40.050 | 72.753 | 0.000 | 0.000 | 0.000 |
| -0.001 | -0.000 | -0.000 | 22.728 | 0.000 | 0.000 |
| -0.001 | -0.001 | -0.001 | 0.000 | 22.728 | 0.000 |
| -0.001 | -0.001 | -0.001 | 0.000 | 0.000 | 22.728 |
| 68.208 | 50.672 | 99.357 | -0.083 | 0.104 | 0.098 |
| 77.793 | 41.087 | 99.357 | -0.006 | 0.136 | -0.244 |
| 100.127 | 100.195 | 226.744 | -0.103 | 0.053 | 0.080 |
| -0.739 | -0.671 | -1.463 | 80.534 | 0.053 | 0.080 |
| -0.739 | -0.671 | -1.463 | -0.103 | 80.689 | 0.080 |
| -0.739 | -0.671 | -1.463 | -0.103 | 0.053 | 14.961 |
| 75.765 | 45.935 | 102.283 | 0.103 | -0.053 | -0.080 |
| 46.003 | 75.697 | 102.283 | 0.103 | -0.053 | -0.080 |
| 101.605 | 101.537 | 229.671 | 0.103 | -0.053 | -0.080 |
| 0.739 | 0.671 | 1.463 | 80.740 | -0.053 | -0.080 |
| 0.739 | 0.671 | 1.463 | 0.103 | 80.584 | -0.080 |
| 0.739 | 0.671 | 1.463 | 0.103 | -0.053 | 14.801 |
| 67.852 | 52.297 | 100.673 | -0.008 | 0.007 | 0.001 |
| 45.190 | 74.959 | 100.673 | -0.010 | 0.005 | 0.008 |
| 100.793 | 100.799 | 228.061 | -0.010 | 0.005 | 0.008 |
| -0.074 | -0.067 | -0.146 | 37.152 | 0.007 | 0.002 |
| -0.074 | -0.067 | -0.146 | -0.008 | 37.168 | 0.002 |
| -0.074 | -0.067 | -0.146 | -0.010 | 0.005 | 14.889 |
| 75.100 | 45.331 | 100.966 | 0.010 | -0.005 | -0.008 |
| -382106.491 | -883551.248 | 217077.857 | 38615.136 | -31021.442 | -4556.813 |
| 100.941 | 100.932 | 228.354 | -0.002 | -0.015 | 0.031 |
| 0.074 | 0.067 | 0.146 | 80.647 | -0.005 | -0.008 |
| 0.074 | 0.067 | 0.146 | 0.008 | 37.153 | -0.002 |
| 0.074 | 0.067 | 0.146 | 0.010 | -0.005 | 14.873 |
| 75.019 | 45.258 | 100.806 | -0.001 | 0.001 | 0.001 |
| 51.983 | 68.294 | 100.806 | -0.001 | 0.001 | 0.000 |
| 100.860 | 100.860 | 228.195 | 0.000 | 0.002 | -0.003 |
| -0.007 | -0.007 | -0.014 | 38.566 | 0.001 | 0.000 |
| -0.007 | -0.007 | -0.014 | -0.001 | 38.567 | 0.000 |
| -0.007 | -0.007 | -0.015 | -0.001 | 0.001 | 8.181 |
| 69.189 | 51.114 | 100.834 | 0.001 | -0.001 | -0.000 |
| 51.971 | 68.332 | 100.834 | 0.000 | -0.001 | -0.000 |
| 100.873 | 100.872 | 228.220 | 0.001 | -0.001 | -0.001 |
| 0.007 | 0.007 | 0.014 | 38.568 | -0.001 | -0.000 |
| 0.008 | 0.007 | 0.015 | 0.001 | 31.936 | 0.000 |
| 0.007 | 0.007 | 0.015 | 0.001 | -0.001 | 8.181 |
| 259.964 | 29.597 | -31.922 | 2.270 | -0.294 | 0.116 |
| 58.744 | -186.978 | -446.406 | 0.408 | -0.294 | -1.050 |
| 49.439 | -380.144 | -744.201 | 0.359 | -0.294 | -0.880 |
| 5.952 | 0.273 | 5.869 | -22.172 | -0.294 | 0.473 |
| 6.060 | 0.258 | 5.866 | 0.851 | 49.526 | 0.770 |
| 4.988 | -0.937 | 1.537 | 1.694 | -0.302 | 15.456 |
| 196.106 | -130.378 | -426.948 | -2.762 | 0.294 | 3.108 |
| 47.775 | -185.125 | -452.082 | -0.410 | 0.294 | 1.059 |
| 38.756 | -377.661 | -748.207 | -0.360 | 0.294 | 0.880 |
| -5.368 | 3.840 | 2.566 | -32.546 | 0.294 | 0.048 |
| -4.441 | 1.587 | 0.655 | -1.275 | 50.121 | 1.062 |
| -6.182 | -0.261 | -6.032 | -0.405 | 0.292 | 15.822 |
| 285.720 | 126.270 | 194.899 | 0.076 | -0.029 | 0.070 |
| -17510897.723 | -7456975.979 | 11869062.959 | -125504.268 | -115389.466 | -73660.833 |
| 53.150 | -372.505 | -718.043 | 0.036 | -0.029 | -0.085 |
| 0.588 | -0.093 | 0.360 | -24.036 | -0.029 | 0.034 |
| 0.606 | 0.026 | 0.587 | 0.085 | 49.789 | 0.077 |
| -17701006.155 | -8000651.401 | 10728869.782 | 1693806.807 | 67400.511 | 19615.360 |
| 284.556 | 126.198 | 193.745 | -0.076 | 0.029 | -0.070 |
| 64.897 | -155.464 | -371.896 | -0.036 | 0.029 | 0.085 |
| 52.084 | -372.235 | -718.405 | -0.036 | 0.029 | 0.085 |
| -0.588 | 0.092 | -0.361 | -24.202 | 0.029 | -0.034 |
| -0.444 | 0.159 | 0.065 | -0.128 | 49.849 | 0.106 |
| 17524797.853 | 7896690.691 | -11005957.317 | -1492492.160 | 35845.434 | 69126.036 |
| 266.236 | 68.050 | 54.492 | 0.028 | -0.003 | -0.001 |
| -1792727.417 | -817134.416 | 1029615.683 | 21598.475 | -7118.204 | -1726.499 |
| 52.737 | -372.353 | -718.001 | 0.004 | -0.003 | -0.009 |
| 0.061 | -0.049 | -0.030 | -24.060 | -0.003 | -0.009 |
| 0.061 | 0.003 | 0.059 | 0.009 | 49.816 | 0.008 |
| -1757630.647 | -771496.609 | 1118225.349 | 152223.545 | 12067.170 | 5247.419 |
| 266.134 | 68.112 | 54.528 | -0.027 | 0.003 | 0.001 |
| 65.522 | -155.338 | -371.021 | -0.004 | 0.003 | 0.008 |
| 1793040.331 | 817318.583 | -1029372.799 | -21600.286 | 7117.980 | 1726.585 |
| -0.061 | 0.049 | 0.030 | -24.077 | 0.003 | 0.009 |
| -0.062 | -0.003 | -0.060 | -0.009 | 49.822 | -0.008 |
| 1746831.067 | 787028.013 | -1106200.977 | -132342.967 | 127.391 | 5754.479 |
| 386.840 | 66.603 | 178.597 | 0.000 | 0.000 | -0.000 |
| 107.153 | 115.840 | 121.119 | 0.120 | 0.000 | -0.285 |
| 165.855 | 129.363 | 238.988 | 0.120 | 0.000 | -0.285 |
| -3.753 | 0.280 | -4.922 | 16.266 | 0.318 | 0.032 |
| -2.570 | 0.431 | -2.513 | 0.020 | 47.748 | 0.012 |
| 0.005 | 0.000 | 0.004 | 0.001 | -0.003 | 16.872 |
| 324.944 | 114.128 | 180.987 | -0.120 | -0.000 | 0.285 |
| 121.648 | 118.500 | 143.606 | -0.097 | -0.000 | 0.047 |
| 177.795 | 131.346 | 257.357 | -0.119 | -0.000 | 0.284 |
| 3.849 | -0.118 | 5.207 | 16.272 | 0.315 | -0.059 |
| 2.567 | -0.431 | 2.506 | -0.024 | 47.741 | -0.010 |
| 0.002 | 0.003 | 0.003 | 0.000 | -0.000 | 16.873 |
| 318.381 | 113.060 | 170.928 | 0.012 | 0.000 | -0.028 |
| 112.562 | 116.727 | 129.422 | 0.012 | 0.000 | -0.028 |
| 178.558 | 191.168 | 359.367 | 0.028 | 0.007 | -0.000 |
| -0.324 | 0.029 | -0.427 | 16.254 | 0.032 | 0.005 |
| 0.001 | 0.000 | 0.001 | 0.000 | 47.756 | -0.000 |
| 0.001 | 0.000 | 0.000 | 0.000 | -0.000 | 16.873 |
| 319.575 | 113.258 | 172.765 | -0.012 | -0.000 | 0.028 |
| 113.756 | 116.926 | 131.259 | -0.012 | -0.000 | 0.028 |
| 172.444 | 130.440 | 249.095 | -0.012 | -0.000 | 0.028 |
| 0.344 | -0.012 | 0.469 | 16.257 | 0.031 | -0.007 |
| -0.002 | -0.000 | -0.002 | 0.001 | 47.755 | 0.000 |
| 0.000 | 0.000 | 0.000 | 0.000 | 0.000 | 16.873 |
| 318.920 | 113.149 | 171.755 | 0.001 | 0.000 | -0.003 |
| 113.107 | 116.816 | 130.252 | -0.000 | 0.000 | -0.002 |
| 171.788 | 130.332 | 248.087 | 0.001 | 0.000 | -0.003 |
| -0.032 | 0.003 | -0.042 | 16.256 | 0.003 | 0.001 |
| -0.025 | 0.004 | -0.025 | 0.000 | 47.756 | 0.000 |
| 0.000 | -0.000 | -0.000 | 0.000 | -0.000 | 16.873 |
| 319.037 | 113.170 | 171.938 | -0.001 | -0.000 | 0.003 |
| 113.218 | 116.837 | 130.432 | -0.001 | -0.000 | 0.003 |
| 171.905 | 130.350 | 248.267 | -0.001 | -0.000 | 0.003 |
| 0.034 | -0.001 | 0.046 | 16.256 | 0.003 | -0.001 |
| 0.025 | -0.004 | 0.025 | -0.000 | 47.756 | -0.000 |
| 0.000 | 0.000 | 0.000 | 0.000 | 0.000 | 16.873 |
| 44.634 | 0.891 | 107.154 | -3.950 | 0.002 | -0.001 |
| -1.038 | 40.095 | 113.616 | 3.025 | 0.002 | -0.001 |
| -70.496 | -70.471 | 293.768 | 0.008 | 0.002 | -0.001 |
| -19.853 | 19.725 | -0.041 | 30.382 | 0.002 | -0.001 |
| -0.076 | -0.052 | -0.041 | 0.008 | 30.375 | -19.778 |
| -35.120 | -35.096 | 69.977 | 0.008 | -4.563 | 22.741 |
| 114.686 | 26.174 | 12.253 | -19.785 | -0.002 | 0.001 |
| 68.432 | 117.303 | -32.576 | 5.763 | -0.002 | 0.001 |
| 12.314 | 12.291 | 128.701 | -0.008 | -0.002 | 0.001 |
| 87.879 | 62.643 | -150.200 | 7.455 | -0.002 | 0.001 |
| 0.076 | 0.052 | 0.041 | -0.008 | 30.372 | -19.776 |
| 35.120 | 35.096 | -69.977 | -0.008 | -4.567 | 22.743 |
| 75.186 | 34.206 | 43.503 | -2.972 | 0.000 | -0.000 |
| 26.114 | 114.605 | 12.209 | 19.778 | 0.000 | -0.000 |
| 12.231 | 12.233 | 128.656 | 0.001 | 0.000 | -0.000 |
| -5.532 | -3.102 | 8.608 | 17.241 | 0.000 | -0.000 |
| -0.008 | -0.005 | -0.004 | 0.001 | 30.374 | -19.777 |
| -0.008 | -0.005 | -0.004 | 0.001 | -19.777 | 44.244 |
| 114.617 | 26.127 | 12.217 | -19.778 | -0.000 | 0.000 |
| 42.653 | 81.425 | 28.867 | 2.191 | -0.000 | 0.000 |
| 40.400 | 40.398 | 72.414 | -0.001 | -0.000 | 0.000 |
| -19.769 | 19.782 | 0.004 | 30.373 | -0.000 | 0.000 |
| 3.833 | 3.831 | -7.639 | -0.001 | 18.634 | -3.183 |
| 3.865 | 3.862 | -7.702 | -0.001 | -3.053 | 20.605 |
| 78.675 | 37.698 | 36.544 | -2.971 | 0.000 | -0.000 |
| 37.598 | 78.663 | 36.657 | 3.002 | 0.000 | -0.000 |
| 35.509 | 35.509 | 82.166 | 0.000 | 0.000 | -0.000 |
| -3.377 | 2.596 | 0.779 | 18.495 | 0.000 | -0.000 |
| -0.391 | -0.390 | 0.779 | 0.000 | 18.495 | -2.987 |
| -0.001 | -0.001 | -0.000 | 0.000 | -19.777 | 44.244 |
| 79.459 | 38.473 | 34.991 | -2.974 | -0.000 | 0.000 |
| 38.379 | 79.443 | 35.100 | 3.002 | -0.000 | 0.000 |
| 12.239 | 12.239 | 128.661 | -0.000 | -0.000 | 0.000 |
| -2.596 | 3.378 | -0.779 | 18.495 | -0.000 | 0.000 |
| 0.391 | 0.390 | -0.779 | -0.000 | 18.495 | -2.987 |
| 0.001 | 0.001 | 0.000 | -0.000 | -19.777 | 44.244 |
| 78.165 | 38.192 | 35.766 | 0.012 | 0.008 | 0.012 |
| 25.883 | 114.036 | 12.354 | 0.012 | 0.007 | 0.014 |
| 12.447 | 12.422 | 128.655 | 0.012 | 0.007 | 0.014 |
| -0.073 | -0.076 | -0.022 | 30.683 | 0.011 | 0.009 |
| -0.108 | -0.138 | -0.042 | 0.011 | 30.681 | 0.012 |
| -0.110 | -0.135 | -0.042 | 0.011 | 0.008 | 19.995 |
| 114.276 | 26.123 | 12.430 | -0.012 | -0.007 | -0.014 |
| 36.264 | 78.547 | 37.855 | -0.012 | -0.008 | -0.012 |
| 36.089 | 36.110 | 82.179 | -0.012 | -0.008 | -0.012 |
| 0.074 | 0.079 | 0.023 | 30.665 | -0.009 | -0.010 |
| 0.107 | 0.138 | 0.042 | -0.011 | 30.666 | -0.012 |
| 0.109 | 0.135 | 0.042 | -0.011 | -0.008 | 19.973 |
| 78.406 | 36.141 | 37.813 | 0.001 | 0.001 | 0.001 |
| 25.980 | 114.155 | 12.388 | 0.001 | 0.001 | 0.001 |
| 35.969 | 35.966 | 82.138 | 0.001 | 0.001 | 0.001 |
| -0.007 | -0.007 | -0.002 | 30.674 | 0.001 | 0.001 |
| -0.011 | -0.014 | -0.004 | 0.001 | 18.762 | 0.001 |
| -0.011 | -0.014 | -0.004 | 0.001 | 0.001 | 19.986 |
| 114.179 | 26.004 | 12.396 | -0.001 | -0.001 | -0.001 |
| 26.001 | 114.182 | 12.396 | -0.001 | -0.001 | -0.001 |
| 12.565 | 12.568 | 128.696 | -0.001 | -0.001 | -0.001 |
| 0.007 | 0.008 | 0.002 | 18.761 | -0.001 | -0.001 |
| 0.011 | 0.014 | 0.004 | -0.001 | 18.761 | -0.001 |
| 0.011 | 0.013 | 0.004 | -0.001 | -0.001 | 19.983 |
| 114.168 | 25.989 | 12.392 | 0.000 | 0.000 | 0.000 |
| 38.321 | 78.268 | 35.810 | 0.000 | 0.000 | 0.000 |
| 35.979 | 35.979 | 82.140 | 0.000 | 0.000 | 0.000 |
| -0.001 | -0.001 | -0.000 | 18.762 | 0.000 | 0.000 |
| -0.001 | -0.001 | -0.000 | 0.000 | 18.762 | 0.000 |
| -0.001 | -0.001 | -0.000 | 0.000 | 0.000 | 44.089 |
| 78.276 | 38.322 | 35.805 | -0.000 | -0.000 | -0.000 |
| 25.991 | 114.170 | 12.392 | -0.000 | -0.000 | -0.000 |
| 35.980 | 35.980 | 82.143 | -0.000 | -0.000 | -0.000 |
| 0.001 | 0.001 | 0.000 | 18.761 | -0.000 | -0.000 |
| 0.001 | 0.001 | 0.000 | -0.000 | 18.761 | -0.000 |
| 0.001 | 0.001 | 0.000 | -0.000 | -0.000 | 44.089 |
| 69.913 | 42.492 | 98.997 | 0.321 | 0.044 | -0.011 |
| 42.762 | 69.644 | 98.997 | 0.321 | 0.044 | -0.011 |
| 99.510 | 99.240 | 227.314 | 0.321 | 0.044 | -0.011 |
| -0.348 | -0.661 | -1.053 | 32.067 | 0.611 | 0.136 |
| -0.010 | -0.702 | -0.746 | -0.101 | 32.549 | 0.148 |
| -0.219 | -0.489 | -0.740 | 0.332 | 0.042 | 13.562 |
| 64.651 | 49.157 | 100.455 | -0.384 | -0.077 | -0.113 |
| 43.193 | 70.615 | 100.455 | -0.321 | -0.044 | 0.011 |
| 99.942 | 100.211 | 228.773 | -0.321 | -0.044 | 0.011 |
| 0.258 | 0.612 | 0.955 | 32.332 | -0.618 | -0.141 |
| -0.032 | 0.739 | 0.745 | -0.406 | 38.610 | -0.118 |
| 0.221 | 0.486 | 0.745 | -0.334 | -0.037 | 13.589 |
| 70.108 | 42.929 | 99.653 | 0.032 | 0.004 | -0.001 |
| 42.956 | 70.081 | 99.653 | 0.032 | 0.004 | -0.001 |
| 99.704 | 99.677 | 227.971 | 0.032 | 0.004 | -0.001 |
| -0.021 | -0.080 | -0.105 | 38.781 | 0.024 | 0.014 |
| -0.096 | 0.025 | -0.075 | -0.004 | 32.846 | -0.018 |
| -0.022 | -0.049 | -0.074 | 0.033 | 0.004 | 13.574 |
| 64.573 | 48.604 | 99.799 | -0.039 | -0.008 | -0.011 |
| 42.999 | 70.178 | 99.799 | -0.032 | -0.004 | 0.001 |
| 99.747 | 99.774 | 228.116 | -0.032 | -0.004 | 0.001 |
| 0.013 | 0.074 | 0.095 | 38.728 | -0.025 | -0.011 |
| 0.097 | -0.026 | 0.074 | 0.004 | 32.723 | 0.016 |
| 0.022 | 0.049 | 0.075 | -0.033 | -0.004 | 13.577 |
| 64.560 | 48.540 | 99.719 | 0.004 | 0.001 | 0.001 |
| 42.976 | 70.125 | 99.719 | 0.003 | 0.000 | -0.000 |
| 99.727 | 99.719 | 228.038 | 0.004 | 0.001 | 0.001 |
| -0.002 | -0.008 | -0.010 | 38.756 | 0.002 | 0.001 |
| -0.010 | 0.003 | -0.007 | -0.000 | 32.763 | -0.002 |
| -0.000 | -0.006 | -0.007 | 0.004 | 0.001 | 7.163 |
| 70.131 | 42.982 | 99.733 | -0.003 | -0.000 | 0.000 |
| 42.979 | 70.133 | 99.733 | -0.003 | -0.000 | 0.000 |
| 99.725 | 99.733 | 228.049 | -0.004 | -0.001 | -0.001 |
| 0.001 | 0.007 | 0.009 | 38.751 | -0.002 | -0.001 |
| 0.010 | -0.003 | 0.007 | 0.000 | 32.751 | 0.002 |
| 0.001 | 0.006 | 0.007 | -0.004 | -0.001 | 7.160 |
| 128.971 | 110.694 | 110.687 | 0.003 | 0.004 | 0.003 |
| 110.693 | 128.963 | 110.682 | 0.006 | 0.006 | 0.006 |
| 110.693 | 110.689 | 128.955 | 0.006 | 0.006 | 0.006 |
| 0.140 | 0.139 | 0.127 | 46.066 | 0.000 | 0.000 |
| 0.180 | 0.175 | 0.165 | 0.016 | 1.311 | 0.017 |
| 0.180 | 0.172 | 0.167 | 0.000 | 0.000 | 46.066 |
| 128.577 | 110.307 | 110.315 | -0.003 | -0.004 | -0.003 |
| 110.308 | 128.585 | 110.319 | -0.006 | -0.006 | -0.006 |
| 110.309 | 110.312 | 128.593 | -0.006 | -0.007 | -0.006 |
| -0.135 | -0.134 | -0.132 | 46.066 | -0.000 | 0.000 |
| -0.178 | -0.173 | -0.168 | -0.000 | 46.066 | -0.000 |
| -0.178 | -0.175 | -0.165 | -0.000 | -0.000 | 46.066 |
| 128.794 | 110.520 | 110.520 | 0.000 | 0.000 | 0.000 |
| 110.520 | 128.793 | 110.519 | 0.001 | 0.001 | 0.001 |
| 110.520 | 110.519 | 128.792 | 0.001 | 0.001 | 0.001 |
| 0.014 | 0.014 | 0.013 | 46.066 | 0.000 | 0.000 |
| 0.018 | 0.017 | 0.016 | 0.000 | 46.066 | 0.000 |
| 0.018 | 0.017 | 0.017 | 0.000 | 0.000 | 46.066 |
| 128.754 | 110.481 | 110.482 | -0.000 | -0.000 | -0.000 |
| 110.481 | 128.755 | 110.482 | -0.001 | -0.001 | -0.001 |
| 110.481 | 110.482 | 128.756 | -0.001 | -0.001 | -0.001 |
| -0.013 | -0.013 | -0.013 | 46.066 | -0.000 | 0.000 |
| -0.018 | -0.017 | -0.017 | -0.000 | 46.066 | -0.000 |
| -0.018 | -0.017 | -0.016 | -0.000 | -0.000 | 46.066 |
| 128.776 | 110.503 | 110.503 | 0.000 | 0.000 | 0.000 |
| 110.503 | 128.775 | 110.503 | 0.000 | 0.000 | 0.000 |
| 110.503 | 110.503 | 128.775 | 0.000 | 0.000 | 0.000 |
| 0.001 | 0.001 | 0.001 | 1.295 | 0.000 | -0.000 |
| 0.002 | 0.001 | 0.002 | 0.000 | 1.295 | 0.000 |
| 0.002 | 0.002 | 0.001 | 0.000 | 0.000 | 1.295 |
| 128.772 | 110.498 | 110.499 | -0.000 | -0.000 | -0.000 |
| 110.498 | 128.772 | 110.499 | -0.000 | -0.000 | -0.000 |
| 110.498 | 110.499 | 128.772 | -0.000 | -0.000 | -0.000 |
| -0.001 | -0.001 | -0.001 | 1.295 | -0.000 | -0.000 |
| -0.002 | -0.001 | -0.002 | -0.000 | 1.295 | -0.000 |
| -0.002 | -0.002 | -0.001 | -0.000 | -0.000 | 1.295 |
| 116887494.438 | 111853680.308 | 117447656.236 | 1045125.816 | 5494870.482 | 4870408.806 |
| 99367026.015 | 105763490.015 | 110406386.928 | 6552571.710 | -1361940.970 | 4845457.827 |
| 88701986.519 | 84987536.330 | 98723754.556 | 4024777.767 | 4662264.281 | 6864032.162 |
| 98601162.520 | 99848754.641 | 98299508.504 | 5640808.858 | 600143.760 | 2160532.826 |
| 98774396.282 | 96595611.652 | 105837686.207 | -2358756.992 | 727344.200 | 5187474.622 |
| 86971883.882 | 87198789.495 | 91859513.780 | 1674606.119 | 268381.661 | 3603579.287 |
| -92174711.841 | -98147655.486 | -101675923.196 | -1283595.505 | -4389998.587 | -5393762.396 |
| -113174601.211 | -109805636.845 | -117816542.217 | -5973199.107 | -420931.706 | -4411320.766 |
| -110822620.574 | -112908541.708 | -110866122.239 | -2818316.273 | -4948669.452 | -6201333.594 |
| -106123606.540 | -108282338.371 | -116982203.552 | -721595.814 | -1447104.944 | -4972182.776 |
| -88549777.134 | -97770133.078 | -91578166.672 | -3540130.456 | -2297740.952 | -3732274.088 |
| -106661586.445 | -107497588.294 | -113312098.859 | -1112549.730 | -5458757.269 | -5275566.819 |
| 346.034 | 220.148 | 220.148 | 0.000 | 0.000 | 0.000 |
| 244.918 | 296.200 | 245.212 | 0.113 | 0.018 | 0.113 |
| 244.918 | 245.080 | 296.332 | 0.113 | 0.018 | 0.113 |
| 10340591.615 | 11238212.112 | 10772486.221 | 401945.263 | 511264.738 | -48515.183 |
| 10363064.094 | 11039003.945 | 10032776.787 | 41436.088 | -59027.512 | 23838.054 |
| 10236371.700 | 10869917.654 | 9609406.492 | -207586.224 | 450473.645 | 290474.049 |
| -11420279.332 | -10809197.391 | -11561222.584 | -267426.124 | -550833.774 | -291768.611 |
| -9286777.839 | -9479963.560 | -10791277.019 | -130552.872 | 68921.308 | -225283.310 |
| -11496188.219 | -10750488.144 | -11190716.794 | -449276.866 | -573136.938 | -436330.821 |
| -10049969.387 | -9837515.765 | -10149819.963 | 132266.506 | 39269.082 | -655970.378 |
| -11203434.120 | -11580852.152 | -10557049.535 | 94110.866 | -85524.982 | -160101.202 |
| -10100203.050 | -10394702.793 | -10254971.717 | -200879.967 | -214206.941 | -208033.038 |
| 296.280 | 245.020 | 245.033 | 0.011 | 0.002 | 0.011 |
| 245.003 | 296.296 | 245.033 | 0.011 | 0.002 | 0.011 |
| 245.003 | 245.020 | 296.309 | 0.011 | 0.002 | 0.011 |
| -0.033 | -0.009 | 0.006 | -6.221 | 0.000 | 0.000 |
| -0.022 | 0.002 | 0.009 | 0.002 | -6.222 | 0.003 |
| -0.022 | -0.000 | 0.011 | 0.002 | 0.001 | -6.220 |
| -1159745.239 | -1121800.717 | -1163927.477 | -12850.312 | -2928.971 | -40934.239 |
| -1075207.099 | -1020646.363 | -1028056.016 | -57936.766 | -77919.221 | -34718.977 |
| -1166988.370 | -1173507.217 | -1204964.220 | -36173.345 | -21038.472 | -61883.472 |
| -1045959.684 | -1063744.662 | -1084974.224 | 17398.267 | -18143.944 | -82381.482 |
| -1046576.824 | -1047045.685 | -1004839.666 | 34664.154 | 325.045 | -60795.503 |
| -1111968.166 | -1066745.693 | -1146292.874 | 9546.685 | -20238.157 | -11508.172 |
| 493.281 | 400.565 | 397.413 | -10.340 | -1.485 | -2.007 |
| 403.399 | 490.447 | 397.413 | -10.340 | -1.485 | -2.007 |
| 403.399 | 400.565 | 487.295 | -10.340 | -1.485 | -2.007 |
| 80.500 | 77.352 | 76.781 | 20.347 | -0.077 | -0.546 |
| 95.954 | 92.722 | 89.811 | -10.306 | 29.856 | -2.323 |
| 95.811 | 92.650 | 89.216 | -10.384 | -1.538 | 29.201 |
| 296.758 | 209.709 | 212.861 | 10.340 | 1.485 | 2.007 |
| 206.875 | 299.591 | 212.861 | 10.340 | 1.485 | 2.007 |
| 206.875 | 209.709 | 302.743 | 10.340 | 1.485 | 2.007 |
| -79.990 | -76.739 | -75.420 | 43.417 | -0.003 | -0.857 |
| -95.851 | -92.661 | -88.796 | 10.490 | 32.853 | 2.114 |
| -95.906 | -92.545 | -89.334 | 10.448 | 1.458 | 33.600 |
| 404.846 | 314.680 | 314.365 | -1.034 | -0.148 | -0.201 |
| 314.963 | 404.562 | 314.365 | -1.034 | -0.148 | -0.201 |
| 314.963 | 314.680 | 404.247 | -1.034 | -0.148 | -0.201 |
| 8.050 | 7.735 | 7.678 | 30.343 | -0.007 | -0.055 |
| 9.595 | 9.272 | 8.981 | -1.030 | 31.360 | -0.232 |
| 9.581 | 9.265 | 8.922 | -1.038 | -0.154 | 31.295 |
| 385.193 | 295.594 | 295.909 | 1.034 | 0.148 | 0.201 |
| 295.311 | 385.476 | 295.909 | 1.034 | 0.148 | 0.201 |
| 295.311 | 295.594 | 385.791 | 1.034 | 0.148 | 0.201 |
| -7.999 | -7.674 | -7.542 | 32.732 | -0.000 | -0.086 |
| -9.585 | -9.266 | -8.880 | 1.049 | 31.660 | 0.211 |
| -9.591 | -9.254 | -8.933 | 1.044 | 0.146 | 31.735 |
| 396.005 | 306.093 | 306.061 | -0.103 | -0.015 | -0.020 |
| 306.121 | 395.976 | 306.061 | -0.103 | -0.015 | -0.020 |
| 306.121 | 306.093 | 395.945 | -0.103 | -0.015 | -0.020 |
| 0.805 | 0.774 | 0.768 | 31.404 | -0.001 | -0.005 |
| 0.960 | 0.927 | 0.898 | -0.103 | 31.507 | -0.023 |
| 0.958 | 0.927 | 0.892 | -0.104 | -0.015 | 31.500 |
| 394.034 | 304.181 | 304.213 | 0.103 | 0.015 | 0.020 |
| 304.153 | 394.062 | 304.213 | 0.103 | 0.015 | 0.020 |
| 304.153 | 304.181 | 394.094 | 0.103 | 0.015 | 0.020 |
| -0.800 | -0.768 | -0.754 | 31.643 | -0.000 | -0.009 |
| -0.959 | -0.927 | -0.888 | 0.105 | 31.537 | 0.021 |
| -0.959 | -0.926 | -0.894 | 0.104 | 0.015 | 31.544 |
| 324893439.022 | 346744669.318 | 337604131.827 | 38902.738 | 3424750.762 | -717277.374 |
| 319394864.618 | 329548391.274 | 322958378.646 | 3821750.525 | 3943070.537 | 146071.910 |
| 316425177.953 | 338932729.565 | 328479058.700 | -9388591.451 | -452682.565 | -60974.935 |
| 323819051.773 | 346500740.123 | 343014972.598 | -2064919.048 | 1073743.603 | 9627525.346 |
| 20.728 | 19.527 | 19.372 | -0.470 | 40.900 | -0.497 |
| 340783298.582 | 348425025.128 | 349165526.576 | 1123555.863 | -1993934.813 | 4335467.224 |
| -331586322.340 | -353728549.918 | -340560962.603 | 1146914.009 | 518920.785 | 5844171.860 |
| -335786611.797 | -359194825.728 | -345047277.618 | 8147276.270 | -604866.639 | -1337661.881 |
| -327515906.780 | -352554054.601 | -342962329.269 | 2647190.829 | -2724989.570 | -1032119.310 |
| -319800719.367 | -328369957.439 | -329197017.725 | 1440071.169 | -606077.629 | -1642324.318 |
| -337023014.465 | -356044424.507 | -353747038.432 | 4612132.838 | -5161681.947 | 5904906.456 |
| -337957147.692 | -349533726.961 | -346953988.558 | 10392664.700 | 3352101.034 | 1220793.175 |
| 32262159.782 | 34780930.034 | 33531555.368 | 162871.976 | -34822.428 | -43164.554 |
| 31934985.618 | 33346578.665 | 32566749.107 | -180922.233 | -173388.282 | 693275.908 |
| 32786073.525 | 33288198.260 | 33634761.587 | -397186.495 | -24567.955 | 455577.884 |
| 34231508.691 | 34756227.566 | 34999607.224 | -263898.964 | 224435.763 | 914010.828 |
| 32370970.564 | 34450814.082 | 34926992.297 | -548211.981 | -70279.038 | -437206.423 |
| 33467712.869 | 34717248.933 | 33721423.620 | 140475.176 | 273946.727 | 222453.958 |
| -33131134.573 | -34374086.833 | -33741839.213 | -128823.114 | -533393.195 | -22358.645 |
| -33184662.162 | -34305486.513 | -33883274.523 | 643773.186 | -60821.695 | 473723.899 |
| -31370357.470 | -32872700.130 | -32230431.391 | 932818.715 | 31115.432 | -547057.894 |
| -33916379.344 | -34357619.194 | -34374586.497 | 156475.534 | 5670.939 | -272507.676 |
| -32351638.945 | -34710875.978 | -34114789.855 | -367887.314 | 93287.889 | 206608.688 |
| -33434491.537 | -34878713.473 | -34732877.616 | 326114.163 | 182372.112 | -425616.436 |
| 307.993 | 313.268 | 313.268 | -0.005 | -0.005 | -0.005 |
| 313.270 | 307.991 | 313.268 | -0.005 | -0.005 | -0.005 |
| 313.270 | 313.268 | 307.991 | -0.005 | -0.005 | -0.005 |
| 3259846.036 | 3328371.973 | 3288718.332 | -12735.496 | -1592.985 | 105101.930 |
| 3329803.244 | 3561633.145 | 3506863.673 | -79082.880 | -60600.077 | -38092.192 |
| 3367755.319 | 3383497.500 | 3374567.458 | -6527.918 | -1413.662 | -31822.358 |
| -3490082.090 | -3523690.242 | -3509063.355 | 75293.869 | -86607.678 | -666.539 |
| -3393433.737 | -3505937.792 | -3399088.569 | 9637.231 | 2089.789 | -10841.293 |
| -3311892.833 | -3477697.789 | -3475444.129 | 35809.670 | -45108.948 | -54513.923 |
| -3353293.439 | -3459467.200 | -3431834.713 | -4491.330 | -54375.980 | -55921.030 |
| -3359362.035 | -3377098.510 | -3523498.074 | -6783.332 | -15951.862 | 19252.403 |
| -3311723.430 | -3459411.680 | -3334005.119 | 31957.708 | 61675.923 | -10638.241 |
| 446.477 | 402.503 | 402.503 | -0.000 | -0.000 | -0.000 |
| 402.503 | 446.477 | 402.503 | -0.000 | -0.000 | -0.000 |
| 402.503 | 402.503 | 446.477 | -0.000 | -0.000 | -0.000 |
| -0.000 | -0.000 | 0.000 | 105.042 | -0.000 | -0.000 |
| -0.000 | -0.000 | 0.000 | 0.000 | 105.042 | -0.000 |
| -0.000 | 0.000 | -0.000 | -0.000 | -0.000 | 105.042 |
| 446.477 | 402.503 | 402.503 | 0.000 | 0.000 | 0.000 |
| 402.503 | 446.477 | 402.503 | -0.000 | 0.000 | 0.000 |
| 402.503 | 402.503 | 446.477 | 0.000 | 0.000 | 0.000 |
| 0.000 | -0.000 | -0.000 | 105.042 | 0.000 | 0.000 |
| 0.000 | 0.000 | -0.000 | -0.000 | 105.042 | 0.000 |
| 0.000 | -0.000 | 0.000 | 0.000 | 0.000 | 105.042 |
| 446.477 | 402.503 | 402.503 | -0.000 | -0.000 | -0.000 |
| 402.503 | 446.477 | 402.503 | -0.000 | -0.000 | -0.000 |
| 402.503 | 402.503 | 446.477 | 0.000 | -0.000 | -0.000 |
| -0.000 | 0.000 | 0.000 | 105.042 | -0.000 | -0.000 |
| 0.000 | -0.000 | 0.000 | 0.000 | 105.042 | -0.000 |
| 0.000 | 0.000 | -0.000 | -0.000 | -0.000 | 105.042 |
| 446.477 | 402.503 | 402.503 | 0.000 | 0.000 | 0.000 |
| 402.503 | 446.477 | 402.503 | 0.000 | 0.000 | 0.000 |
| 402.503 | 402.503 | 446.477 | 0.000 | 0.000 | 0.000 |
| 0.000 | -0.000 | -0.000 | 105.042 | 0.000 | -0.000 |
| -0.000 | 0.000 | -0.000 | 0.000 | 105.042 | 0.000 |
| -0.000 | -0.000 | 0.000 | 0.000 | 0.000 | 105.042 |
| 446.478 | 402.504 | 402.504 | -0.000 | -0.000 | -0.000 |
| 402.504 | 446.478 | 402.504 | -0.000 | -0.000 | -0.000 |
| 402.504 | 402.504 | 446.478 | -0.000 | -0.000 | -0.000 |
| -0.000 | 0.000 | 0.000 | 105.042 | -0.000 | -0.000 |
| 0.000 | -0.000 | 0.000 | 0.000 | 105.042 | -0.000 |
| 0.000 | 0.000 | -0.000 | -0.000 | -0.000 | 105.042 |
| 446.476 | 402.501 | 402.501 | -0.000 | 0.000 | 0.000 |
| 402.501 | 446.476 | 402.501 | 0.000 | 0.000 | -0.000 |
| 402.501 | 402.501 | 446.476 | 0.000 | 0.000 | 0.000 |
| 0.000 | -0.000 | -0.000 | 105.042 | 0.000 | 0.000 |
| -0.000 | 0.000 | -0.000 | -0.000 | 105.042 | 0.000 |
| -0.000 | -0.000 | 0.000 | 0.000 | 0.000 | 105.042 |
| 489.450 | 250.656 | 250.656 | 0.000 | -0.000 | -0.000 |
| 250.656 | 489.450 | 250.656 | 0.000 | 0.000 | 0.000 |
| 250.656 | 250.656 | 489.450 | 0.000 | 0.000 | -0.000 |
| 0.000 | 0.000 | 0.000 | -54.254 | 0.000 | 0.000 |
| 0.000 | 0.000 | 0.000 | 0.000 | -54.254 | 0.000 |
| 0.000 | 0.000 | 0.000 | 0.000 | -0.000 | -54.254 |
| 489.450 | 250.656 | 250.656 | -0.000 | 0.000 | -0.000 |
| 250.656 | 489.450 | 250.656 | -0.000 | 0.000 | -0.000 |
| 250.656 | 250.656 | 489.450 | -0.000 | -0.000 | -0.000 |
| -0.000 | -0.000 | -0.000 | -54.254 | -0.000 | 0.000 |
| -0.000 | -0.000 | -0.000 | -0.000 | -54.254 | 0.000 |
| -0.000 | -0.000 | -0.000 | -0.000 | 0.000 | -54.254 |
| 502.508 | 244.127 | 244.127 | 0.000 | 0.000 | 0.000 |
| 244.127 | 502.508 | 244.127 | 0.000 | 0.000 | 0.000 |
| 244.127 | 244.127 | 502.508 | 0.000 | 0.000 | 0.000 |
| 0.000 | 0.000 | 0.000 | -54.254 | 0.000 | -0.000 |
| 0.000 | 0.000 | 0.000 | 0.000 | -54.254 | -0.000 |
| 0.000 | 0.000 | 0.000 | 0.000 | 0.000 | -54.254 |
| 489.450 | 250.656 | 250.656 | -0.000 | 0.000 | -0.000 |
| 250.656 | 489.450 | 250.656 | -0.000 | 0.000 | -0.000 |
| 250.656 | 250.656 | 489.450 | -0.000 | -0.000 | -0.000 |
| -0.000 | -0.000 | -0.000 | -54.254 | -0.000 | 0.000 |
| -0.000 | -0.000 | -0.000 | -0.000 | -54.254 | -0.000 |
| -0.000 | -0.000 | -0.000 | -0.000 | -0.000 | -54.254 |
| 489.453 | 250.658 | 250.658 | 0.000 | 0.000 | 0.000 |
| 250.658 | 489.453 | 250.658 | 0.000 | 0.000 | 0.000 |
| 250.658 | 250.658 | 489.453 | -0.000 | -0.000 | 0.000 |
| 0.002 | 0.002 | 0.002 | -54.254 | 0.000 | -0.000 |
| 0.002 | 0.002 | 0.002 | 0.000 | -54.254 | -0.000 |
| 0.002 | 0.002 | 0.002 | 0.000 | 0.000 | -54.254 |
| 489.447 | 250.655 | 250.655 | -0.000 | 0.000 | -0.000 |
| 250.655 | 489.447 | 250.655 | -0.000 | 0.000 | -0.000 |
| 250.655 | 250.655 | 489.447 | -0.000 | -0.000 | -0.000 |
| -0.002 | -0.002 | -0.002 | -54.254 | -0.000 | 0.000 |
| -0.002 | -0.002 | -0.002 | -0.000 | -54.254 | 0.000 |
| -0.002 | -0.002 | -0.002 | 0.000 | -0.000 | -54.254 |
| 304.692 | 330.110 | 330.110 | -0.000 | -0.000 | -0.000 |
| 330.110 | 304.692 | 330.110 | -0.000 | -0.000 | -0.000 |
| 330.110 | 330.110 | 304.692 | -0.000 | -0.000 | -0.000 |
| -0.000 | -0.000 | -0.000 | 115.856 | -0.000 | -0.000 |
| -0.000 | -0.000 | -0.000 | -0.000 | 115.856 | -0.000 |
| -0.000 | -0.000 | -0.000 | -0.000 | -0.000 | 115.856 |
| 304.692 | 330.110 | 330.110 | 0.000 | 0.000 | 0.000 |
| 330.110 | 304.692 | 330.110 | 0.000 | -0.000 | 0.000 |
| 330.110 | 330.110 | 304.692 | 0.000 | 0.000 | 0.000 |
| 0.000 | 0.000 | 0.000 | 115.856 | 0.000 | 0.000 |
| 0.000 | 0.000 | 0.000 | 0.000 | 115.856 | 0.000 |
| 0.000 | 0.000 | 0.000 | 0.000 | 0.000 | 115.856 |
| 304.693 | 330.110 | 330.110 | -0.000 | -0.000 | -0.000 |
| 330.110 | 304.693 | 330.110 | -0.000 | -0.000 | 0.000 |
| 330.110 | 330.110 | 304.693 | -0.000 | -0.000 | -0.000 |
| 0.000 | -0.000 | 0.000 | 115.856 | -0.000 | -0.000 |
| -0.000 | 0.000 | 0.000 | -0.000 | 115.856 | -0.000 |
| -0.000 | 0.000 | 0.000 | -0.000 | -0.000 | 115.856 |
| 304.692 | 330.110 | 330.110 | 0.000 | 0.000 | 0.000 |
| 330.110 | 304.692 | 330.110 | 0.000 | 0.000 | 0.000 |
| 330.110 | 330.110 | 304.692 | 0.000 | 0.000 | 0.000 |
| -0.000 | 0.000 | -0.000 | 115.856 | 0.000 | 0.000 |
| 0.000 | -0.000 | -0.000 | 0.000 | 115.856 | 0.000 |
| 0.000 | -0.000 | -0.000 | 0.000 | 0.000 | 115.856 |
| 304.696 | 330.111 | 330.111 | -0.000 | -0.000 | -0.000 |
| 330.111 | 304.696 | 330.111 | -0.000 | -0.000 | -0.000 |
| 330.111 | 330.111 | 304.696 | -0.000 | -0.000 | 0.000 |
| 0.000 | -0.000 | 0.000 | 115.856 | -0.000 | -0.000 |
| -0.000 | 0.000 | 0.000 | -0.000 | 115.856 | -0.000 |
| -0.000 | 0.000 | 0.000 | -0.000 | -0.000 | 115.856 |
| 304.689 | 330.109 | 330.109 | 0.000 | 0.000 | 0.000 |
| 330.109 | 304.689 | 330.109 | 0.000 | 0.000 | 0.000 |
| 330.109 | 330.109 | 304.689 | 0.000 | 0.000 | 0.000 |
| -0.000 | 0.000 | -0.000 | 115.856 | 0.000 | 0.000 |
| 0.000 | -0.000 | -0.000 | 0.000 | 115.856 | 0.000 |
| 0.000 | -0.000 | -0.000 | 0.000 | 0.000 | 115.856 |
| 498.262 | 406.088 | 347.133 | -0.000 | -0.000 | 0.000 |
| 377.029 | 527.321 | 347.133 | -0.000 | -0.000 | 0.000 |
| 347.133 | 347.133 | 557.217 | -0.000 | -0.000 | 0.000 |
| 0.000 | 0.000 | -0.000 | 45.745 | -0.000 | 0.000 |
| 0.000 | 0.000 | -0.000 | -0.000 | 45.745 | 0.000 |
| -0.000 | 0.000 | -0.000 | -0.000 | -0.000 | 46.087 |
| 527.321 | 377.029 | 347.133 | 0.000 | 0.000 | -0.000 |
| 406.088 | 498.262 | 347.133 | 0.000 | 0.000 | -0.000 |
| 347.133 | 347.133 | 557.217 | -0.000 | 0.000 | -0.000 |
| 0.000 | -0.000 | 0.000 | 45.745 | 0.000 | -0.000 |
| -0.000 | -0.000 | 0.000 | 0.000 | 45.745 | -0.000 |
| 0.000 | -0.000 | 0.000 | 0.000 | 0.000 | 46.087 |
| 527.321 | 377.029 | 347.133 | -0.000 | -0.000 | 0.000 |
| 406.088 | 498.262 | 347.133 | -0.000 | -0.000 | 0.000 |
| 347.133 | 347.133 | 557.217 | -0.000 | -0.000 | 0.000 |
| -0.000 | -0.000 | 0.000 | 45.745 | -0.000 | 0.000 |
| -0.000 | 0.000 | 0.000 | -0.000 | 45.745 | 0.000 |
| -0.000 | 0.000 | -0.000 | 0.000 | -0.000 | 46.087 |
| 498.262 | 406.087 | 347.133 | -0.000 | 0.000 | -0.000 |
| 377.029 | 527.321 | 347.133 | 0.000 | 0.000 | -0.000 |
| 347.133 | 347.133 | 557.217 | 0.000 | 0.000 | -0.000 |
| 0.000 | 0.000 | -0.000 | 45.745 | 0.000 | -0.000 |
| 0.000 | -0.000 | -0.000 | 0.000 | 45.745 | -0.000 |
| 0.000 | -0.000 | 0.000 | 0.000 | 0.000 | 46.087 |
| 498.264 | 406.089 | 347.134 | -0.000 | -0.000 | 0.000 |
| 377.031 | 527.323 | 347.134 | -0.000 | -0.000 | 0.000 |
| 347.134 | 347.134 | 557.219 | -0.000 | -0.000 | 0.000 |
| -0.000 | -0.000 | 0.000 | 45.745 | -0.000 | 0.000 |
| -0.000 | 0.000 | 0.000 | -0.000 | 45.745 | 0.000 |
| -0.000 | 0.000 | -0.000 | -0.000 | -0.000 | 46.087 |
| 527.318 | 377.028 | 347.132 | 0.000 | 0.000 | -0.000 |
| 406.086 | 498.261 | 347.132 | 0.000 | 0.000 | -0.000 |
| 347.131 | 347.131 | 557.215 | 0.000 | 0.000 | -0.000 |
| 0.000 | 0.000 | -0.000 | 45.745 | 0.000 | 0.000 |
| 0.000 | -0.000 | -0.000 | 0.000 | 45.745 | -0.000 |
| 0.000 | -0.000 | 0.000 | 0.000 | 0.000 | 46.087 |
| 497.691 | 406.659 | 347.133 | 0.000 | 0.000 | -0.000 |
| 379.240 | 525.110 | 347.133 | 0.000 | 0.000 | -0.000 |
| 347.133 | 347.133 | 557.217 | 0.000 | 0.000 | -0.000 |
| -0.000 | -0.000 | 0.000 | 41.818 | 0.000 | 0.000 |
| -0.000 | 0.000 | 0.000 | 0.000 | 41.818 | 0.000 |
| -0.000 | 0.000 | 0.000 | 0.000 | 0.000 | 45.516 |
| 525.110 | 379.240 | 347.133 | 0.000 | 0.000 | 0.000 |
| 406.659 | 497.691 | 347.133 | -0.000 | -0.000 | -0.000 |
| 347.133 | 347.133 | 557.217 | -0.000 | -0.000 | -0.000 |
| 0.000 | -0.000 | -0.000 | 41.818 | -0.000 | 0.000 |
| 0.000 | -0.000 | -0.000 | -0.000 | 41.818 | 0.000 |
| 0.000 | -0.000 | -0.000 | -0.000 | -0.000 | 45.516 |
| 497.691 | 406.659 | 347.133 | -0.000 | 0.000 | -0.000 |
| 406.659 | 497.691 | 347.133 | 0.000 | 0.000 | -0.000 |
| 347.133 | 347.133 | 557.217 | 0.000 | -0.000 | -0.000 |
| -0.000 | -0.000 | 0.000 | 41.818 | 0.000 | 0.000 |
| -0.000 | 0.000 | 0.000 | 0.000 | 41.818 | 0.000 |
| -0.000 | 0.000 | -0.000 | 0.000 | 0.000 | 45.516 |
| 497.690 | 406.659 | 347.133 | -0.000 | -0.000 | -0.000 |
| 406.659 | 497.690 | 347.133 | 0.000 | -0.000 | 0.000 |
| 347.133 | 347.133 | 557.217 | 0.000 | -0.000 | 0.000 |
| 0.000 | 0.000 | -0.000 | 41.818 | -0.000 | -0.000 |
| 0.000 | -0.000 | -0.000 | -0.000 | 41.818 | 0.000 |
| 0.000 | -0.000 | 0.000 | -0.000 | -0.000 | 45.516 |
| 497.692 | 406.661 | 347.134 | 0.000 | 0.000 | -0.000 |
| 406.661 | 497.692 | 347.134 | 0.000 | 0.000 | -0.000 |
| 347.134 | 347.134 | 557.219 | 0.000 | 0.000 | -0.000 |
| -0.000 | -0.000 | 0.000 | 41.818 | 0.000 | -0.000 |
| -0.000 | -0.000 | 0.000 | 0.000 | 41.818 | -0.000 |
| -0.000 | 0.000 | 0.000 | 0.000 | 0.000 | 72.935 |
| 497.689 | 406.658 | 347.132 | -0.000 | -0.000 | -0.000 |
| 406.657 | 497.689 | 347.132 | -0.000 | -0.000 | 0.000 |
| 347.131 | 347.131 | 557.215 | 0.000 | -0.000 | 0.000 |
| 0.000 | 0.000 | -0.000 | 41.818 | -0.000 | -0.000 |
| 0.000 | 0.000 | -0.000 | -0.000 | 41.818 | 0.000 |
| 0.000 | -0.000 | -0.000 | -0.000 | 0.000 | 72.935 |
| 63.932 | 54.272 | 54.272 | 0.000 | 0.000 | 0.000 |
| 54.272 | 63.932 | 54.272 | 0.000 | 0.000 | 0.000 |
| 54.272 | 54.272 | 63.932 | 0.000 | 0.000 | 0.000 |
| 0.000 | -0.000 | -0.000 | 8.988 | 0.000 | 0.000 |
| -0.000 | -0.000 | -0.000 | 0.000 | 8.988 | 0.000 |
| -0.000 | -0.000 | -0.000 | 0.000 | 0.000 | 8.988 |
| 63.932 | 54.272 | 54.272 | -0.000 | -0.000 | -0.000 |
| 54.272 | 63.932 | 54.272 | -0.000 | -0.000 | -0.000 |
| 54.272 | 54.272 | 63.932 | -0.000 | -0.000 | -0.000 |
| 0.000 | 0.000 | 0.000 | 8.988 | -0.000 | -0.000 |
| 0.000 | 0.000 | 0.000 | -0.000 | 8.988 | -0.000 |
| 0.000 | 0.000 | 0.000 | -0.000 | -0.000 | 8.988 |
| 63.932 | 54.272 | 54.272 | 0.000 | 0.000 | 0.000 |
| 54.272 | 63.932 | 54.272 | 0.000 | 0.000 | 0.000 |
| 54.272 | 54.272 | 63.932 | 0.000 | 0.000 | 0.000 |
| -0.000 | -0.000 | -0.000 | 8.988 | 0.000 | 0.000 |
| -0.000 | -0.000 | -0.000 | 0.000 | 8.988 | 0.000 |
| -0.000 | -0.000 | -0.000 | 0.000 | 0.000 | 8.988 |
| 63.932 | 54.272 | 54.272 | -0.000 | -0.000 | -0.000 |
| 54.272 | 63.932 | 54.272 | -0.000 | -0.000 | -0.000 |
| 54.272 | 54.272 | 63.932 | -0.000 | -0.000 | -0.000 |
| 0.000 | 0.000 | 0.000 | 8.988 | -0.000 | -0.000 |
| 0.000 | 0.000 | 0.000 | -0.000 | 8.988 | -0.000 |
| 0.000 | 0.000 | 0.000 | -0.000 | -0.000 | 8.988 |
| 63.932 | 54.272 | 54.272 | 0.000 | 0.000 | 0.000 |
| 54.272 | 63.932 | 54.272 | 0.000 | 0.000 | 0.000 |
| 54.272 | 54.272 | 63.932 | 0.000 | 0.000 | 0.000 |
| -0.000 | -0.000 | -0.000 | 8.988 | 0.000 | 0.000 |
| -0.000 | -0.000 | -0.000 | 0.000 | 8.988 | 0.000 |
| -0.000 | -0.000 | -0.000 | 0.000 | 0.000 | 8.988 |
| 63.932 | 54.272 | 54.272 | -0.000 | -0.000 | -0.000 |
| 54.272 | 63.932 | 54.272 | -0.000 | -0.000 | -0.000 |
| 54.272 | 54.272 | 63.932 | -0.000 | -0.000 | -0.000 |
| 0.000 | 0.000 | 0.000 | 8.988 | -0.000 | -0.000 |
| 0.000 | 0.000 | 0.000 | -0.000 | 8.988 | -0.000 |
| 0.000 | 0.000 | 0.000 | -0.000 | -0.000 | 8.988 |
| -536.135 | 846.226 | 65.911 | -0.000 | -0.000 | -0.000 |
| 846.226 | -536.135 | 65.911 | 0.000 | -0.000 | -0.000 |
| 65.911 | 65.911 | 338.245 | 0.000 | -0.000 | -0.000 |
| -0.000 | 0.000 | 0.000 | -40.975 | -0.000 | -0.000 |
| -0.000 | -0.000 | -0.000 | 0.000 | -40.975 | -0.000 |
| -0.000 | -0.000 | -0.000 | 0.000 | -0.000 | 8.418 |
| -536.135 | 846.226 | 65.911 | -0.000 | 0.000 | 0.000 |
| 846.226 | -536.135 | 65.911 | -0.000 | 0.000 | 0.000 |
| 65.911 | 65.911 | 338.244 | -0.000 | 0.000 | 0.000 |
| 0.000 | -0.000 | -0.000 | -40.975 | 0.000 | 0.000 |
| -0.000 | 0.000 | 0.000 | -0.000 | -40.975 | 0.000 |
| 0.000 | 0.000 | -0.000 | -0.000 | 0.000 | 8.418 |
| 288.315 | 21.776 | 65.911 | 0.000 | -0.000 | -0.000 |
| 21.776 | 288.315 | 65.911 | 0.000 | -0.000 | -0.000 |
| 65.911 | 65.911 | 338.245 | 0.000 | -0.000 | -0.000 |
| -0.000 | 0.000 | 0.000 | -40.975 | -0.000 | -0.000 |
| 0.000 | -0.000 | 0.000 | 0.000 | -40.975 | -0.000 |
| -0.000 | -0.000 | -0.000 | 0.000 | -0.000 | 8.418 |
| -536.135 | 846.225 | 65.910 | -0.000 | 0.000 | 0.000 |
| 846.225 | -536.135 | 65.910 | 0.000 | 0.000 | 0.000 |
| 65.911 | 65.911 | 338.244 | -0.000 | 0.000 | 0.000 |
| 0.000 | -0.000 | -0.000 | -40.975 | 0.000 | 0.000 |
| -0.000 | 0.000 | -0.000 | -0.000 | -40.975 | 0.000 |
| 0.000 | 0.000 | 0.000 | -0.000 | 0.000 | 8.418 |
| -3274.307 | 3584.561 | 65.954 | 0.001 | -0.000 | -0.000 |
| 3584.561 | -3274.308 | 65.954 | 0.002 | -0.000 | -0.000 |
| 65.911 | 65.911 | 338.246 | 0.000 | -0.000 | -0.000 |
| 0.000 | 0.000 | 0.000 | -40.975 | -0.000 | -0.000 |
| 0.000 | 0.000 | 0.000 | 0.000 | -40.975 | -0.000 |
| 0.000 | -0.000 | -0.000 | 0.000 | -0.000 | 8.418 |
| -3274.779 | 3584.709 | 65.868 | -0.001 | 0.000 | 0.000 |
| 3584.709 | -3274.779 | 65.868 | -0.002 | 0.000 | 0.000 |
| 65.911 | 65.911 | 338.243 | -0.000 | 0.000 | 0.000 |
| -0.000 | -0.000 | -0.000 | -40.975 | 0.000 | 0.000 |
| -0.000 | -0.000 | -0.000 | -0.000 | -40.975 | 0.000 |
| -0.000 | 0.000 | 0.000 | -0.000 | 0.000 | 8.418 |
| 332.911 | 29.687 | 29.687 | -0.000 | -0.000 | 0.000 |
| 29.687 | 332.911 | 29.687 | -0.000 | -0.000 | 0.000 |
| 29.687 | 29.687 | 332.911 | -0.000 | -0.000 | -0.000 |
| 0.000 | 0.000 | -0.000 | 7.301 | -0.000 | 0.000 |
| 0.000 | 0.000 | -0.000 | 0.000 | 7.301 | 0.000 |
| 0.000 | 0.000 | -0.000 | -0.000 | -0.000 | 7.301 |
| 332.911 | 29.687 | 29.687 | 0.000 | 0.000 | -0.000 |
| 29.687 | 332.911 | 29.687 | 0.000 | 0.000 | -0.000 |
| 29.687 | 29.687 | 332.911 | -0.000 | -0.000 | -0.000 |
| -0.000 | -0.000 | 0.000 | 7.301 | 0.000 | 0.000 |
| -0.000 | -0.000 | 0.000 | -0.000 | 7.301 | 0.000 |
| -0.000 | 0.000 | 0.000 | 0.000 | 0.000 | 7.301 |
| 332.911 | 29.687 | 29.687 | -0.000 | -0.000 | 0.000 |
| 29.687 | 332.911 | 29.687 | -0.000 | -0.000 | 0.000 |
| 29.687 | 29.687 | 332.911 | -0.000 | -0.000 | -0.000 |
| -0.000 | 0.000 | -0.000 | 7.301 | 0.000 | -0.000 |
| 0.000 | -0.000 | -0.000 | 0.000 | 7.301 | 0.000 |
| 0.000 | -0.000 | -0.000 | -0.000 | -0.000 | 7.301 |
| 332.911 | 29.687 | 29.687 | 0.000 | 0.000 | -0.000 |
| 29.687 | 332.911 | 29.687 | 0.000 | 0.000 | 0.000 |
| 29.687 | 29.687 | 332.911 | 0.000 | 0.000 | 0.000 |
| 0.000 | -0.000 | 0.000 | 7.301 | -0.000 | 0.000 |
| -0.000 | 0.000 | 0.000 | -0.000 | 7.301 | 0.000 |
| -0.000 | 0.000 | 0.000 | 0.000 | 0.000 | 7.301 |
| 332.912 | 29.687 | 29.687 | -0.000 | -0.000 | 0.000 |
| 29.687 | 332.912 | 29.687 | -0.000 | -0.000 | -0.000 |
| 29.687 | 29.687 | 332.912 | -0.000 | -0.000 | 0.000 |
| -0.000 | 0.000 | -0.000 | 7.301 | -0.000 | 0.000 |
| 0.000 | -0.000 | -0.000 | -0.000 | 7.301 | -0.000 |
| 0.000 | -0.000 | -0.000 | -0.000 | -0.000 | 7.301 |
| 332.909 | 29.687 | 29.687 | 0.000 | 0.000 | -0.000 |
| 29.687 | 332.909 | 29.687 | 0.000 | 0.000 | 0.000 |
| 29.687 | 29.687 | 332.909 | 0.000 | 0.000 | -0.000 |
| 0.000 | -0.000 | 0.000 | 7.301 | 0.000 | -0.000 |
| -0.000 | 0.000 | 0.000 | 0.000 | 7.301 | 0.000 |
| -0.000 | 0.000 | 0.000 | 0.000 | 0.000 | 7.301 |
| 526.584 | 377.766 | 347.133 | 13.051 | 0.000 | -0.000 |
| 377.766 | 526.584 | 347.133 | -13.051 | 0.000 | 0.000 |
| 347.133 | 347.133 | 557.217 | 0.000 | 0.000 | 0.000 |
| 13.051 | -13.051 | 0.000 | 44.436 | 0.000 | -0.000 |
| 0.000 | -0.000 | 0.000 | 0.000 | 44.436 | 13.051 |
| -0.000 | 0.000 | -0.000 | 0.000 | 11.544 | 48.904 |
| 526.584 | 377.766 | 347.133 | 13.051 | -0.000 | -0.000 |
| 377.766 | 526.584 | 347.133 | -13.051 | -0.000 | 0.000 |
| 347.133 | 347.133 | 557.217 | -0.000 | -0.000 | 0.000 |
| 11.544 | -11.544 | 0.000 | 44.347 | -0.000 | -0.000 |
| -0.000 | 0.000 | -0.000 | 0.000 | 44.436 | 13.051 |
| -0.000 | -0.000 | 0.000 | -0.000 | 11.544 | 48.904 |
| 526.584 | 377.766 | 347.133 | 13.051 | 0.000 | -0.000 |
| 403.271 | 501.079 | 347.133 | -11.544 | -0.000 | 0.000 |
| 347.133 | 347.133 | 557.217 | 0.000 | -0.000 | 0.000 |
| 13.051 | -13.051 | 0.000 | 44.436 | 0.000 | 0.000 |
| -0.000 | 0.000 | 0.000 | 0.000 | 44.347 | 11.544 |
| -0.000 | 0.000 | 0.000 | -0.000 | 13.051 | 74.409 |
| 501.079 | 403.270 | 347.133 | 11.544 | -0.000 | -0.000 |
| 377.766 | 526.584 | 347.133 | -13.051 | -0.000 | -0.000 |
| 347.133 | 347.133 | 557.217 | 0.000 | 0.000 | -0.000 |
| 13.051 | -13.051 | -0.000 | 44.436 | -0.000 | 0.000 |
| 0.000 | -0.000 | -0.000 | -0.000 | 44.347 | 11.544 |
| 0.000 | -0.000 | -0.000 | 0.000 | 13.051 | 74.409 |
| 526.586 | 377.767 | 347.134 | 13.051 | 0.000 | 0.000 |
| 377.768 | 526.586 | 347.134 | -13.051 | 0.000 | 0.000 |
| 347.134 | 347.134 | 557.219 | -0.000 | -0.000 | 0.000 |
| 13.051 | -13.051 | 0.000 | 44.436 | -0.000 | -0.000 |
| -0.000 | 0.000 | 0.000 | 0.000 | 44.347 | 11.544 |
| -0.000 | 0.000 | 0.000 | -0.000 | 13.051 | 74.409 |
| 501.077 | 403.269 | 347.132 | 11.544 | 0.000 | 0.000 |
| 377.764 | 526.582 | 347.132 | -13.051 | -0.000 | -0.000 |
| 347.131 | 347.131 | 557.215 | 0.000 | 0.000 | 0.000 |
| 13.051 | -13.051 | -0.000 | 44.436 | 0.000 | 0.000 |
| 0.000 | -0.000 | -0.000 | -0.000 | 44.347 | 11.544 |
| 0.000 | -0.000 | -0.000 | 0.000 | 13.051 | 74.409 |
| 526.516 | 377.710 | 347.076 | 13.049 | -0.000 | 0.000 |
| 377.710 | 526.516 | 347.076 | -13.049 | -0.000 | 0.000 |
| 347.077 | 347.077 | 557.141 | 0.000 | -0.000 | -0.000 |
| 13.049 | -13.049 | -0.000 | 44.434 | 0.000 | -0.000 |
| 0.000 | 0.000 | -0.000 | 0.000 | 44.345 | 11.543 |
| 0.000 | 0.000 | -0.000 | 0.000 | 13.049 | 74.403 |
| 501.020 | 403.205 | 347.076 | 11.543 | 0.000 | -0.000 |
| 403.205 | 501.020 | 347.076 | -11.543 | -0.000 | 0.000 |
| 347.077 | 347.077 | 557.141 | -0.000 | 0.000 | 0.000 |
| 11.543 | -11.543 | 0.000 | 44.345 | -0.000 | -0.000 |
| -0.000 | -0.000 | 0.000 | -0.000 | 44.345 | 11.543 |
| -0.000 | -0.000 | 0.000 | -0.000 | 13.049 | 74.403 |
| 501.020 | 403.205 | 347.076 | 11.543 | -0.000 | 0.000 |
| 377.710 | 526.516 | 347.076 | -13.049 | -0.000 | -0.000 |
| 347.077 | 347.077 | 557.141 | 0.000 | -0.000 | 0.000 |
| 11.543 | -11.543 | 0.000 | 44.345 | 0.000 | 0.000 |
| -0.000 | 0.000 | 0.000 | 0.000 | 44.345 | 11.543 |
| -0.000 | 0.000 | -0.000 | -0.000 | 11.543 | 48.907 |
| 501.020 | 403.205 | 347.076 | 11.543 | -0.000 | -0.000 |
| 377.709 | 526.516 | 347.076 | -13.049 | -0.000 | -0.000 |
| 347.077 | 347.077 | 557.141 | 0.000 | -0.000 | -0.000 |
| 11.543 | -11.543 | -0.000 | 44.345 | 0.000 | -0.000 |
| 0.000 | -0.000 | -0.000 | -0.000 | 44.345 | 11.543 |
| 0.000 | -0.000 | 0.000 | 0.000 | 11.543 | 48.907 |
| 526.518 | 377.711 | 347.078 | 13.049 | 0.000 | 0.000 |
| 403.207 | 501.022 | 347.077 | -11.543 | -0.000 | 0.000 |
| 347.079 | 347.079 | 557.143 | 0.000 | -0.000 | 0.000 |
| 11.543 | -11.543 | 0.000 | 44.345 | 0.000 | 0.000 |
| -0.000 | -0.000 | 0.000 | 0.000 | 44.434 | 13.049 |
| -0.000 | 0.000 | 0.000 | -0.000 | 13.049 | 74.403 |
| 501.018 | 403.204 | 347.075 | 11.542 | -0.000 | -0.000 |
| 377.708 | 526.514 | 347.075 | -13.048 | -0.000 | -0.000 |
| 347.075 | 347.075 | 557.139 | -0.000 | 0.000 | -0.000 |
| 13.049 | -13.048 | -0.000 | 44.434 | 0.000 | -0.000 |
| 0.000 | 0.000 | -0.000 | -0.000 | 44.434 | 13.049 |
| 0.000 | -0.000 | -0.000 | 0.000 | 13.049 | 74.403 |
| -17.808 | 3051.430 | 3455.001 | 1871.032 | 630.640 | 38.653 |
| 17.007 | 352.766 | 436.092 | 256.026 | 130.512 | 18.837 |
| 229.552 | 234.696 | 334.786 | -2.192 | -7.386 | -5.288 |
| -43.671 | 2773.641 | 3504.856 | 1823.408 | 605.736 | 130.450 |
| -178.645 | 86.360 | 232.917 | 258.549 | 167.361 | 25.516 |
| -0.315 | -4.509 | -4.585 | -0.608 | -5.506 | 50.919 |
| 347.691 | 228.772 | 230.163 | -0.422 | 0.440 | -2.916 |
| 375.631 | 178.451 | -31.268 | -260.658 | -133.916 | -28.034 |
| 382.058 | 116.016 | 41.021 | -259.186 | -134.539 | -27.823 |
| -0.488 | -0.497 | -2.192 | 58.215 | -0.663 | -0.671 |
| 180.537 | -88.774 | -235.640 | -259.093 | -97.027 | -21.503 |
| -0.315 | -4.509 | -4.585 | -0.608 | -5.506 | 50.919 |
| 347.691 | 228.772 | 230.163 | -0.422 | 0.440 | -2.916 |
| 184.860 | 282.124 | 226.385 | 19.355 | 9.136 | -2.639 |
| 198.070 | 338.840 | 379.056 | 161.062 | 63.901 | -12.780 |
| -26.005 | 12.671 | 24.946 | 65.395 | 12.886 | 1.721 |
| 26.956 | 311.848 | 277.987 | 143.933 | -36.329 | 4.058 |
| 20.121 | 225.053 | 277.442 | 163.494 | 69.979 | -88.152 |
| 151.400 | -100.102 | -114.147 | -173.231 | -51.182 | 5.848 |
| 228.290 | 339.858 | 234.905 | -6.032 | -5.674 | -4.991 |
| 224.477 | 200.208 | 262.368 | -25.857 | -15.859 | -6.786 |
| -0.488 | -0.497 | -2.192 | 58.215 | -0.663 | -0.671 |
| 2.718 | -5.737 | -7.386 | -0.663 | 54.328 | -0.341 |
| 14.568 | -12.897 | -26.711 | -25.562 | -14.310 | 31.437 |
| 267.025 | 199.592 | 209.409 | 0.392 | 1.406 | -4.284 |
| 197.450 | 252.017 | 198.868 | -2.310 | -0.868 | -7.943 |
| 208.947 | 204.442 | 273.629 | -3.177 | -5.814 | -5.250 |
| -0.488 | -0.497 | -2.192 | 58.215 | -0.663 | -0.671 |
| 1.803 | -2.395 | -3.258 | -1.053 | 38.833 | 1.450 |
| -4.668 | -6.224 | -2.780 | 0.446 | -1.117 | 30.907 |
| 276.066 | 196.009 | 203.610 | -7.232 | -0.386 | -5.256 |
| 187.972 | 194.959 | 165.679 | -13.773 | -1.390 | -10.632 |
| 204.887 | 187.192 | 245.064 | -8.266 | -8.667 | -6.080 |
| -0.071 | -0.325 | -5.887 | 42.433 | -3.675 | -1.210 |
| 2.460 | -3.415 | -9.051 | -4.420 | 30.102 | 0.510 |
| -0.719 | -5.157 | -6.077 | -2.630 | -3.591 | 37.930 |
| 226.223 | 133.964 | 228.906 | -68.254 | 8.618 | -53.734 |
| 98.094 | 186.398 | 220.760 | -304.056 | 31.352 | 112.778 |
| 128.142 | 137.287 | 315.475 | -72.111 | 7.621 | -58.907 |
| -2.413 | 0.191 | -3.045 | 52.760 | -1.784 | -0.158 |
| -72.319 | -66.433 | 26.146 | -67.890 | 45.320 | -53.856 |
| -74.719 | -73.529 | 19.991 | -65.128 | 4.836 | -13.858 |
| 376.437 | 267.690 | 177.851 | 62.178 | -5.385 | 53.786 |
| 219.554 | 331.093 | 225.279 | -2.244 | -0.864 | -5.894 |
| 116.849 | 156.226 | 113.702 | 304.518 | -110.332 | -204.809 |
| -2.413 | 0.191 | -3.045 | 52.760 | -1.784 | -0.158 |
| 2.883 | -1.051 | 0.067 | -1.784 | 48.836 | -0.854 |
| 75.476 | 60.188 | -31.066 | 65.302 | -9.160 | 93.609 |
| 293.564 | 194.013 | 205.830 | -9.594 | 2.321 | -5.388 |
| 194.401 | 279.545 | 207.992 | -9.128 | 1.311 | -12.043 |
| 224.599 | 224.502 | 339.353 | -3.045 | 0.067 | -5.357 |
| -10.795 | -7.572 | -4.356 | 34.755 | -1.984 | -5.650 |
| 2.883 | -1.051 | 0.067 | -1.784 | 48.836 | -0.854 |
| -7.108 | -13.362 | -2.978 | -6.457 | -1.484 | 34.694 |
| 262.741 | 181.823 | 173.978 | 7.347 | 0.165 | -9.630 |
| 219.554 | 331.093 | 225.279 | -2.244 | -0.864 | -5.894 |
| 210.690 | 210.771 | 287.233 | -0.385 | -0.079 | 0.230 |
| 4.232 | 5.802 | -9.507 | 47.691 | -3.395 | 5.112 |
| 28.097 | -20.326 | 8.453 | 26.226 | 23.723 | -40.902 |
| 2.919 | -5.847 | -5.644 | 0.030 | -3.456 | 50.939 |
| 297.813 | 198.932 | 202.253 | -3.785 | 1.707 | -0.706 |
| 196.260 | 250.666 | 194.389 | -5.182 | 3.278 | -10.066 |
| 193.947 | 196.464 | 267.378 | -8.879 | 1.895 | -6.095 |
| -4.093 | -1.611 | -6.706 | 40.390 | -2.626 | -0.843 |
| 1.922 | -0.158 | 0.971 | -3.518 | 37.169 | -0.618 |
| -0.580 | -7.509 | -5.219 | -0.721 | -2.062 | 39.092 |
| 260.891 | 193.542 | 189.071 | -3.554 | 2.917 | -6.436 |
| 200.436 | 281.376 | 202.802 | -2.071 | 0.728 | -6.282 |
| 193.891 | 193.088 | 254.358 | -6.230 | 2.009 | -6.639 |
| -2.578 | -0.275 | -7.400 | 41.245 | -2.809 | 0.263 |
| 3.606 | 1.358 | 0.404 | -2.065 | 36.902 | 0.596 |
| -5.078 | -10.786 | -3.268 | 2.984 | -0.872 | 20.557 |
| 356.927 | 252.768 | 249.830 | -1.266 | -4.404 | -6.520 |
| 229.510 | 316.734 | 226.857 | -2.761 | 6.105 | -1.666 |
| 229.993 | 227.483 | 321.816 | 0.939 | 5.906 | -0.070 |
| -0.689 | -0.026 | 0.438 | 42.460 | 3.003 | 0.616 |
| 0.154 | 0.722 | 1.953 | 2.806 | 58.934 | -2.473 |
| -5.930 | -2.082 | -1.290 | -1.950 | -7.831 | 61.802 |
| 356.927 | 252.768 | 249.830 | -1.266 | -4.404 | -6.520 |
| 252.895 | 359.415 | 248.622 | -2.769 | 0.467 | -1.862 |
| 249.968 | 248.697 | 360.767 | 0.819 | 1.953 | -1.112 |
| -1.070 | 2.220 | 0.819 | 54.881 | 2.806 | -1.694 |
| 0.154 | 0.722 | 1.953 | 2.806 | 58.934 | -2.473 |
| -6.547 | -3.503 | -2.021 | -1.703 | -8.354 | 46.598 |
| 356.927 | 252.768 | 249.830 | -1.266 | -4.404 | -6.520 |
| 230.242 | 318.155 | 227.255 | -3.431 | 4.923 | -2.586 |
| 249.968 | 248.697 | 360.767 | 0.819 | 1.953 | -1.112 |
| -1.070 | 2.220 | 0.819 | 54.881 | 2.806 | -1.694 |
| 2.764 | 5.554 | 5.286 | 1.800 | 45.850 | -2.725 |
| -6.481 | -3.482 | -1.521 | -0.728 | -6.799 | 49.516 |
| 356.927 | 252.768 | 249.830 | -1.266 | -4.404 | -6.520 |
| 225.715 | 301.776 | 223.464 | -3.611 | 6.864 | -4.358 |
| 230.086 | 227.683 | 321.659 | 0.136 | 4.684 | -1.170 |
| -0.689 | 0.086 | -0.002 | 41.351 | 1.463 | -0.771 |
| 2.813 | 5.666 | 5.275 | 1.609 | 45.345 | -2.966 |
| -5.930 | -2.082 | -1.290 | -1.950 | -7.831 | 61.802 |
| 297.596 | 224.970 | 226.870 | -0.168 | 0.947 | -7.735 |
| 223.106 | 291.462 | 220.621 | -2.363 | 8.085 | -3.800 |
| 226.877 | 222.680 | 304.939 | -0.211 | 7.594 | -1.703 |
| -1.070 | 2.220 | 0.819 | 54.881 | 2.806 | -1.694 |
| 2.784 | 5.601 | 5.279 | 1.716 | 45.635 | -2.832 |
| -6.483 | -3.475 | -1.556 | -0.808 | -6.920 | 49.381 |
| 272.413 | 220.502 | 213.828 | 1.701 | 0.995 | -6.407 |
| 230.267 | 318.212 | 227.244 | -3.512 | 4.795 | -2.697 |
| 223.536 | 221.154 | 294.800 | -0.185 | 8.902 | -0.253 |
| -0.692 | 0.095 | 0.041 | 41.556 | 1.600 | -0.665 |
| 2.789 | 5.612 | 5.278 | 1.697 | 45.584 | -2.856 |
| -6.483 | -3.473 | -1.564 | -0.825 | -6.947 | 49.349 |
| -401.496 | 602.863 | -161.587 | 200.343 | 38.250 | 72.417 |
| 247.548 | 411.982 | 309.594 | 130.555 | -8.893 | -0.223 |
| -427.706 | 611.356 | -127.068 | 193.256 | 31.751 | 73.373 |
| -596.232 | 433.431 | -339.400 | 211.493 | 27.546 | 79.652 |
| -170.977 | 376.902 | -194.507 | 202.033 | -9.619 | 110.727 |
| -179.960 | 375.876 | -192.986 | 204.494 | -29.233 | 128.584 |
| 332.018 | 217.885 | 213.780 | -4.320 | 2.249 | -5.900 |
| 787.917 | -554.320 | 403.028 | -60.958 | 13.917 | -124.329 |
| 867.699 | -503.485 | 836.583 | -43.434 | 151.735 | -90.609 |
| -45.106 | -96.534 | -112.009 | -93.148 | 5.223 | 2.776 |
| 186.389 | -372.373 | 189.071 | -206.969 | 45.834 | -110.690 |
| 593.138 | -435.078 | 329.946 | -196.303 | -33.535 | -66.293 |
| 189.293 | 208.279 | 149.378 | 24.442 | 3.213 | 9.109 |
| 107.317 | 316.610 | 162.363 | 2.867 | 1.821 | 13.502 |
| 150.659 | 210.543 | 201.617 | 16.867 | -5.418 | 9.066 |
| -13.159 | 37.023 | -22.348 | 35.833 | -5.179 | 11.221 |
| -51.234 | 47.293 | -32.649 | 16.666 | 18.422 | 6.138 |
| -73.516 | 81.471 | -31.490 | 10.226 | -6.304 | 30.360 |
| 293.844 | 88.657 | 203.866 | -10.497 | 10.355 | -23.160 |
| 217.476 | 343.807 | 216.551 | -4.700 | -0.273 | 2.361 |
| 194.496 | 194.141 | 292.559 | -19.675 | -3.191 | -4.324 |
| -6.111 | -9.168 | -16.821 | 28.039 | -2.762 | 0.430 |
| 68.062 | -39.379 | 33.707 | -22.812 | 12.829 | -9.201 |
| -7.055 | -7.353 | -14.781 | -13.451 | -2.409 | 40.575 |
| 204.008 | 164.817 | 151.557 | 0.122 | 9.618 | -6.533 |
| 168.615 | 245.927 | 180.980 | -2.496 | 2.109 | 2.276 |
| 158.949 | 178.026 | 215.367 | -5.292 | -0.901 | -10.556 |
| -3.601 | 1.768 | -7.762 | 23.638 | -3.170 | 2.199 |
| 11.008 | 15.985 | -8.983 | 1.290 | 18.264 | -5.142 |
| -5.340 | 8.096 | -18.687 | 4.078 | -6.368 | 12.881 |
| 213.532 | 151.302 | 173.119 | -0.949 | 12.764 | -5.653 |
| 163.934 | 218.518 | 176.543 | -1.333 | 8.294 | 0.120 |
| 195.553 | 200.210 | 296.048 | -7.686 | -3.990 | -4.299 |
| -3.941 | 0.617 | -7.087 | 49.778 | -4.086 | 0.480 |
| 5.498 | -0.206 | -3.971 | -4.086 | 49.417 | -0.101 |
| -0.489 | -1.496 | -0.758 | -1.663 | -1.871 | 23.481 |
| 136.260 | 367.083 | 373.233 | 136.990 | -104.124 | 56.286 |
| -4544.432 | -105.563 | -436.690 | 1958.604 | -1160.817 | 1096.333 |
| 40.138 | 362.756 | 477.916 | 138.800 | -110.246 | 59.365 |
| -3139.819 | 6.780 | -1081.516 | 1803.299 | -657.231 | 750.873 |
| -177.384 | 135.711 | 148.791 | 138.657 | -68.111 | 62.486 |
| -183.017 | 138.555 | 149.342 | 139.186 | -110.114 | 109.198 |
| 5704.814 | 697.972 | 397.868 | -2091.907 | 1394.081 | -1165.427 |
| 407.097 | 183.887 | 70.913 | -143.760 | 102.630 | -63.960 |
| 4186.503 | 427.488 | 1533.810 | -1966.802 | 1196.311 | -1070.307 |
| 175.991 | -139.358 | -154.107 | -97.603 | 104.753 | -64.056 |
| 3124.054 | -16.946 | 1078.156 | -1776.393 | 675.801 | -748.516 |
| 2123.100 | -70.823 | -448.390 | -870.586 | 163.853 | -19.948 |
| -181.517 | 175.734 | 72.096 | 194.012 | -126.926 | 108.801 |
| -272.099 | 216.609 | 139.036 | 192.211 | -120.926 | 109.168 |
| -198.564 | 181.747 | 133.389 | 193.445 | -124.181 | 107.545 |
| -182.325 | -9.946 | 15.497 | 71.544 | -36.740 | -1.166 |
| -185.319 | -11.725 | 13.007 | 45.417 | -17.818 | -0.146 |
| -3.379 | 0.420 | -3.901 | 0.276 | -7.418 | 58.113 |
| 530.208 | 202.455 | 306.235 | -175.795 | 57.268 | -71.943 |
| 246.250 | 362.953 | 241.958 | -4.120 | -2.333 | 0.191 |
| 237.064 | 242.158 | 370.473 | 2.271 | -4.879 | -4.330 |
| 15.498 | -15.065 | -15.765 | 27.484 | 10.156 | -6.315 |
| 301.061 | -8.348 | 106.947 | -173.326 | 82.780 | -71.609 |
| 84.251 | -3.509 | 9.017 | -21.487 | 21.035 | 34.498 |
| 185.938 | 198.066 | 190.128 | 14.454 | -15.827 | 10.257 |
| 212.923 | 297.612 | 219.587 | -1.654 | -4.506 | 0.404 |
| 216.197 | 225.118 | 323.635 | 0.910 | -6.042 | -4.265 |
| -17.105 | -1.318 | 1.059 | 33.452 | -4.200 | 0.623 |
| -57.645 | -9.085 | -4.023 | 21.821 | 6.801 | 13.302 |
| -13.452 | 1.311 | -4.923 | 2.447 | -4.666 | 33.949 |
| 278.499 | 215.645 | 208.891 | -10.886 | -2.620 | -7.202 |
| 231.079 | 284.204 | 217.144 | -7.321 | 0.566 | 0.692 |
| 225.024 | 219.817 | 290.224 | -3.571 | -1.989 | -3.384 |
| 26.109 | -2.522 | 6.421 | 7.886 | 8.078 | -7.411 |
| 12.265 | -4.696 | -6.632 | -7.519 | 21.483 | 1.071 |
| 61.586 | 6.194 | -0.648 | -21.797 | 15.100 | 14.065 |
| 413.206 | 414.278 | 335.128 | -44.711 | 12.254 | 39.411 |
| 234.330 | 347.631 | 230.806 | 14.496 | 2.755 | -3.216 |
| 308.175 | 414.075 | 423.456 | -50.422 | 2.243 | 34.033 |
| 87.042 | 209.659 | 108.353 | -3.136 | 1.386 | 36.048 |
| 9.693 | 2.831 | -1.126 | -0.063 | 54.947 | -1.871 |
| 89.999 | 198.419 | 111.291 | -45.694 | 2.465 | 78.713 |
| 147.174 | -176.922 | 15.187 | 37.564 | 9.178 | -64.011 |
| 127.331 | 104.330 | 99.865 | 58.059 | 1.010 | -38.843 |
| 240.287 | 230.504 | 353.314 | -3.805 | -1.126 | -2.034 |
| 2.215 | 10.308 | -3.805 | 52.751 | -0.063 | -0.610 |
| 9.693 | 2.831 | -1.126 | -0.063 | 54.947 | -1.871 |
| -141.687 | -377.004 | -196.120 | 38.531 | -0.278 | -37.468 |
| 335.102 | 233.346 | 233.072 | -3.698 | 11.523 | 6.948 |
| 234.330 | 347.631 | 230.806 | 14.496 | 2.755 | -3.216 |
| 240.287 | 230.504 | 353.314 | -3.805 | -1.126 | -2.034 |
| 9.378 | 28.943 | 6.508 | 37.945 | 0.653 | 3.565 |
| 9.693 | 2.831 | -1.126 | -0.063 | 54.947 | -1.871 |
| 12.331 | 17.694 | 9.439 | -4.646 | 1.731 | 46.168 |
| 317.756 | 192.765 | 210.226 | 5.539 | 11.358 | -0.361 |
| 204.575 | 284.175 | 201.343 | 16.982 | 1.722 | -6.358 |
| 212.796 | 192.468 | 298.149 | -0.156 | 1.379 | -5.757 |
| 2.215 | 10.308 | -3.805 | 52.751 | -0.063 | -0.610 |
| 9.693 | 2.831 | -1.126 | -0.063 | 54.947 | -1.871 |
| -7.735 | -38.269 | -14.275 | 4.778 | -1.520 | 11.313 |
| 307.451 | 209.070 | 217.133 | 0.480 | 10.394 | 4.375 |
| 206.866 | 280.696 | 206.826 | 11.036 | -0.721 | -0.572 |
| 216.356 | 208.571 | 284.417 | -4.075 | 3.080 | -1.979 |
| 1.532 | 11.069 | -3.601 | 39.950 | 0.705 | 0.513 |
| 11.165 | 4.118 | 3.470 | 0.163 | 42.313 | -1.149 |
| 4.964 | 3.134 | -2.066 | 0.449 | 0.781 | 28.633 |
| 297.213 | 199.963 | 213.358 | 0.204 | 9.828 | 2.730 |
| 204.991 | 275.832 | 204.136 | 11.514 | -0.645 | -1.758 |
| 214.679 | 203.126 | 283.270 | -3.709 | 2.949 | -3.065 |
| -0.791 | 5.252 | -5.543 | 32.187 | 0.220 | 0.400 |
| 7.933 | -4.232 | 1.750 | 0.530 | 33.926 | -2.150 |
| 2.892 | -2.962 | -2.089 | -0.686 | 2.183 | 51.905 |
| 257.119 | 155.447 | 316.210 | -60.523 | -44.937 | 35.762 |
| 209.430 | 346.232 | 219.526 | 2.744 | -5.117 | 3.179 |
| 225.195 | 219.368 | 336.653 | -1.146 | -5.986 | -2.933 |
| -33.834 | -32.234 | 112.470 | -18.844 | -45.150 | 28.586 |
| -173.155 | -18.275 | -215.083 | 154.485 | -42.670 | -44.524 |
| 4.662 | 3.050 | -2.910 | 0.533 | -2.155 | 43.820 |
| 342.225 | 208.979 | 224.453 | -5.303 | -1.460 | 6.155 |
| 298.337 | 304.204 | 251.283 | 48.795 | 68.476 | -0.394 |
| 307.652 | 225.584 | 314.347 | 46.849 | 63.339 | -2.556 |
| 112.143 | 39.463 | 62.447 | 69.971 | 69.104 | -3.691 |
| -4.975 | -4.609 | -5.986 | -4.486 | 54.899 | -3.405 |
| 36.689 | 39.432 | -112.893 | 55.688 | 39.573 | 5.358 |
| 224.496 | 178.400 | 184.844 | -10.494 | -11.639 | 7.899 |
| 209.430 | 346.232 | 219.526 | 2.744 | -5.117 | 3.179 |
| 225.195 | 219.369 | 336.653 | -1.146 | -5.986 | -2.933 |
| -17.303 | 2.186 | -17.508 | 27.794 | -10.772 | -4.717 |
| -4.975 | -4.609 | -5.986 | -4.486 | 54.899 | -3.405 |
| 4.662 | 3.050 | -2.910 | 0.533 | -2.155 | 43.820 |
| 291.030 | 195.071 | 192.033 | 1.147 | 0.069 | 4.469 |
| 209.430 | 346.232 | 219.526 | 2.744 | -5.117 | 3.179 |
| 207.584 | 205.434 | 283.618 | 5.020 | -4.772 | -2.804 |
| -0.191 | 7.304 | -11.800 | 42.714 | -0.157 | -2.708 |
| -4.975 | -4.609 | -5.986 | -4.486 | 54.899 | -3.405 |
| 9.173 | 7.095 | -11.256 | 5.249 | 2.771 | 30.987 |
| 218.651 | 170.675 | 164.568 | 8.561 | -12.673 | 6.932 |
| 186.417 | 284.338 | 195.077 | 1.779 | -5.856 | 3.355 |
| 170.031 | 184.670 | 214.740 | 15.272 | -20.591 | -0.051 |
| -3.307 | 3.399 | -0.186 | 25.806 | -4.990 | -0.300 |
| -6.917 | -5.502 | -7.746 | -4.855 | 41.582 | -1.935 |
| 5.631 | 2.856 | 0.269 | -0.893 | -1.553 | 26.577 |
| 238.175 | 183.450 | 189.418 | -4.093 | -4.879 | 7.840 |
| 185.650 | 273.954 | 194.339 | 1.895 | -4.746 | 4.026 |
| 204.970 | 202.340 | 293.635 | 0.110 | -8.343 | -0.323 |
| 3.704 | 7.433 | 8.177 | 15.954 | -1.911 | -1.239 |
| -6.473 | -4.481 | -10.511 | -5.335 | 31.355 | -1.727 |
| 7.430 | 3.516 | 0.809 | -0.015 | -0.352 | 26.791 |
Phonon band structures and crystal properties estimated from quasi-harmonic approximation (QHA) calculations are displayed for select crystals. The calculations were performed using phonopy and LAMMPS. For the phonon calculations, 3x3 supercells of the potential-specific relaxed crystals were used. The QHA calculations were based on 11 strain states ranging from -0.05 to 0.05.
The calculation method used is available as the iprPy phonon calculation method.
Notes and Disclaimers:
Version Information:




















































































































































































































































































































































Static free surface formation energies are displayed for select crystals. The values displayed here are obtained by taking a perfect periodic bulk crystal, slicing along a crystallographic plane, and using force minimization to statically relax the surfaces. The free surface formation energy is computed by comparing the energy of the defect system to the bulk system and dividing by the total surface area created by the cut.
The calculation method used is available as the iprPy surface_energy_static calculation method.
Notes and Disclaimers:
Version Information:
| Surface | γfs (mJ/m2) |
|---|---|
| (111) | 358.33 |
| (332) | 386.76 |
| (322) | 391.99 |
| (221) | 399.90 |
| (211) | 408.24 |
| (331) | 410.50 |
| (110) | 416.97 |
| (311) | 417.14 |
| (321) | 419.37 |
| (100) | 420.61 |
| (320) | 433.77 |
| (210) | 436.25 |
| (310) | 439.62 |
| Surface | γfs (mJ/m2) |
|---|---|
| (0001) | 358.33 |
| (1010) 1 | 367.98 |
| (2021) 1 | 391.41 |
| (1011) 2 | 393.95 |
| (2130) 1 | 405.15 |
| (1120) | 409.21 |
| (2112) | 416.74 |
| (1012) 2 | 419.98 |
| (1012) 1 | 420.60 |
| (2131) 2 | 422.07 |
| (2131) 1 | 422.90 |
| (2132) 1 | 423.17 |
| (2241) | 423.29 |
| (2132) 2 | 426.45 |
| (1121) | 428.31 |
| (2130) 2 | 443.17 |
| (2021) 2 | 451.92 |
| (1011) 1 | 479.81 |
| (1010) 2 | 492.35 |
| Surface | γfs (mJ/m2) |
|---|---|
| (111) 2 | 184.44 |
| (331) 2 | 219.86 |
| (110) | 225.89 |
| (321) | 256.13 |
| (211) | 260.83 |
| (320) | 265.80 |
| (332) | 272.43 |
| (210) | 285.73 |
| (311) 1 | 288.96 |
| (311) 2 | 288.96 |
| (310) | 303.06 |
| (322) | 309.92 |
| (100) | 319.45 |
| (221) | 319.45 |
| (331) 1 | 366.44 |
| (111) 1 | 553.31 |
| Surface | γfs (mJ/m2) |
|---|---|
| (100) | 205.12 |
| (310) | 260.79 |
| (210) | 277.41 |
| (320) | 288.33 |
| (110) | 296.48 |
| (311) | 313.05 |
| (321) | 334.00 |
| (331) | 334.94 |
| (211) | 341.17 |
| (221) | 347.97 |
| (322) | 356.38 |
| (332) | 357.93 |
| (111) | 366.80 |
| Surface | γfs (mJ/m2) |
|---|---|
| (111) | 204.36 |
| (332) | 224.48 |
| (322) | 227.35 |
| (221) | 233.39 |
| (211) | 238.55 |
| (100) | 238.89 |
| (331) | 240.55 |
| (311) | 246.09 |
| (110) | 246.63 |
| (321) | 248.07 |
| (320) | 257.49 |
| (310) | 258.57 |
| (210) | 259.37 |
| Surface | γfs (mJ/m2) |
|---|---|
| (0001) | 204.36 |
| (1010) 1 | 214.09 |
| (1011) 2 | 224.69 |
| (2021) 1 | 225.94 |
| (2130) 1 | 240.30 |
| (1120) | 244.24 |
| (1012) 2 | 245.37 |
| (1012) 1 | 245.98 |
| (2112) | 246.07 |
| (2131) 1 | 250.24 |
| (2131) 2 | 250.24 |
| (2132) 1 | 250.28 |
| (2132) 2 | 250.79 |
| (2241) | 252.49 |
| (1121) | 255.18 |
| (2021) 2 | 262.65 |
| (2130) 2 | 267.49 |
| (1011) 1 | 284.52 |
| (1010) 2 | 290.13 |
| Surface | γfs (mJ/m2) |
|---|---|
| (111) 2 | 63.58 |
| (331) 2 | 75.80 |
| (110) | 77.87 |
| (321) | 88.30 |
| (211) | 89.92 |
| (320) | 91.63 |
| (332) | 93.92 |
| (210) | 98.50 |
| (311) 2 | 99.62 |
| (311) 1 | 99.62 |
| (310) | 104.48 |
| (322) | 106.84 |
| (221) | 110.13 |
| (100) | 110.13 |
| (331) 1 | 126.33 |
| (111) 1 | 190.75 |
| Surface | γfs (mJ/m2) |
|---|---|
| (211) 1 | -1034.45 |
| (201) | -354.76 |
| (112) | -196.31 |
| (100) | 104.70 |
| (101) 1 | 136.47 |
| (110) | 150.24 |
| (001) | 158.52 |
| (111) | 170.27 |
| (211) 2 | 176.06 |
| (101) 2 | 248.79 |
| Surface | γfs (mJ/m2) |
|---|---|
| (100) | 96.34 |
| (310) | 122.74 |
| (210) | 130.52 |
| (320) | 135.41 |
| (110) | 138.79 |
| (311) | 147.81 |
| (321) | 157.54 |
| (331) | 158.14 |
| (211) | 160.94 |
| (221) | 164.56 |
| (322) | 168.15 |
| (332) | 169.05 |
| (111) | 172.75 |
| Surface | γfs (mJ/m2) |
|---|---|
| (111) | 789.20 |
| (332) | 834.45 |
| (322) | 840.17 |
| (221) | 857.99 |
| (311) | 862.62 |
| (211) | 865.01 |
| (331) | 877.13 |
| (110) | 879.00 |
| (321) | 881.34 |
| (320) | 908.18 |
| (210) | 911.83 |
| (100) | 928.09 |
| (310) | 928.84 |
| Surface | γfs (mJ/m2) |
|---|---|
| (322) | -32.90 |
| (331) | 146.62 |
| (332) | 218.42 |
| (320) | 244.92 |
| (221) | 303.48 |
| (321) | 346.44 |
| (210) | 397.94 |
| (211) | 485.99 |
| (311) | 585.54 |
| (310) | 596.28 |
| (110) | 738.12 |
| (111) | 741.34 |
| (100) | 1087.11 |
| Surface | γfs (mJ/m2) |
|---|---|
| (111) 2 | 562.19 |
| (331) 2 | 670.18 |
| (110) | 688.54 |
| (321) | 780.73 |
| (211) | 795.06 |
| (320) | 810.21 |
| (332) | 830.41 |
| (210) | 870.94 |
| (311) 1 | 880.79 |
| (311) 2 | 880.79 |
| (310) | 923.78 |
| (322) | 944.67 |
| (100) | 973.75 |
| (221) | 973.75 |
| (331) 1 | 1116.96 |
| (111) 1 | 1686.58 |
| Surface | γfs (mJ/m2) |
|---|---|
| (100) | 479.87 |
| (310) | 604.98 |
| (210) | 642.44 |
| (320) | 667.61 |
| (110) | 687.07 |
| (311) | 714.55 |
| (331) | 761.02 |
| (321) | 765.05 |
| (211) | 779.44 |
| (221) | 785.18 |
| (332) | 804.53 |
| (322) | 805.22 |
| (111) | 820.39 |
| Surface | γfs (mJ/m2) |
|---|---|
| (111) | 673.48 |
| (332) | 724.73 |
| (322) | 734.33 |
| (221) | 748.68 |
| (211) | 763.68 |
| (331) | 768.03 |
| (311) | 778.59 |
| (110) | 778.72 |
| (321) | 783.10 |
| (100) | 790.80 |
| (320) | 809.51 |
| (210) | 813.94 |
| (310) | 821.60 |
| Surface | γfs (mJ/m2) |
|---|---|
| (0001) | 673.48 |
| (1010) 1 | 689.07 |
| (2021) 1 | 733.95 |
| (1011) 2 | 740.22 |
| (2130) 1 | 756.51 |
| (1120) | 763.35 |
| (2112) | 777.76 |
| (1012) 2 | 785.85 |
| (1012) 1 | 786.94 |
| (2131) 2 | 787.82 |
| (2241) | 789.26 |
| (2131) 1 | 789.39 |
| (2132) 1 | 789.85 |
| (2132) 2 | 796.86 |
| (1121) | 798.13 |
| (2130) 2 | 823.93 |
| (2021) 2 | 845.86 |
| (1011) 1 | 895.48 |
| (1010) 2 | 918.28 |
| Surface | γfs (mJ/m2) |
|---|---|
| (111) 2 | 367.15 |
| (331) 2 | 437.67 |
| (110) | 449.67 |
| (321) | 509.87 |
| (211) | 519.23 |
| (320) | 529.12 |
| (332) | 542.32 |
| (210) | 568.79 |
| (311) 1 | 575.22 |
| (311) 2 | 575.22 |
| (310) | 603.29 |
| (322) | 616.94 |
| (221) | 635.92 |
| (100) | 635.92 |
| (331) 1 | 729.46 |
| (111) 1 | 1101.45 |
| Surface | γfs (mJ/m2) |
|---|---|
| (100) | 391.94 |
| (310) | 497.89 |
| (210) | 529.54 |
| (320) | 550.47 |
| (110) | 566.19 |
| (311) | 596.80 |
| (321) | 636.88 |
| (331) | 638.29 |
| (211) | 650.39 |
| (221) | 662.67 |
| (322) | 678.91 |
| (332) | 681.57 |
| (111) | 698.42 |
| Surface | γfs (mJ/m2) |
|---|---|
| (111) | 505.12 |
| (332) | 536.63 |
| (322) | 542.10 |
| (221) | 552.42 |
| (211) | 559.98 |
| (311) | 563.69 |
| (331) | 565.25 |
| (110) | 568.44 |
| (321) | 570.92 |
| (320) | 588.66 |
| (210) | 591.43 |
| (100) | 593.70 |
| (310) | 600.87 |
| Surface | γfs (mJ/m2) |
|---|---|
| (320) | 23.08 |
| (310) | 267.15 |
| (311) | 271.12 |
| (210) | 386.92 |
| (321) | 419.18 |
| (110) | 484.38 |
| (211) | 506.97 |
| (331) | 515.87 |
| (111) | 517.60 |
| (322) | 520.87 |
| (221) | 522.82 |
| (332) | 524.96 |
| (100) | 696.48 |
| Surface | γfs (mJ/m2) |
|---|---|
| (0001) | 505.12 |
| (1010) 1 | 508.17 |
| (2021) 1 | 544.59 |
| (2130) 1 | 551.68 |
| (1011) 2 | 554.27 |
| (1120) | 554.69 |
| (2112) | 563.16 |
| (2241) | 571.10 |
| (2131) 1 | 572.32 |
| (1121) | 572.42 |
| (2131) 2 | 572.67 |
| (2132) 1 | 573.76 |
| (1012) 2 | 577.65 |
| (1012) 1 | 578.69 |
| (2132) 2 | 580.94 |
| (2130) 2 | 586.12 |
| (2021) 2 | 621.50 |
| (1011) 1 | 651.65 |
| (1010) 2 | 660.49 |
| Surface | γfs (mJ/m2) |
|---|---|
| (111) 2 | 336.34 |
| (331) 2 | 400.94 |
| (110) | 411.93 |
| (321) | 467.08 |
| (211) | 475.65 |
| (320) | 484.72 |
| (332) | 496.80 |
| (210) | 521.05 |
| (311) 1 | 526.94 |
| (311) 2 | 526.94 |
| (310) | 552.66 |
| (322) | 565.16 |
| (221) | 582.56 |
| (100) | 582.56 |
| (331) 1 | 668.24 |
| (111) 1 | 1009.02 |
| Surface | γfs (mJ/m2) |
|---|---|
| (100) | 309.28 |
| (310) | 391.00 |
| (210) | 415.42 |
| (320) | 431.87 |
| (110) | 444.49 |
| (311) | 464.63 |
| (331) | 495.63 |
| (321) | 496.70 |
| (211) | 506.41 |
| (221) | 512.40 |
| (322) | 525.65 |
| (332) | 526.14 |
| (111) | 537.96 |
| Surface | γfs (mJ/m2) |
|---|---|
| (111) | 533.10 |
| (332) | 575.63 |
| (322) | 583.43 |
| (221) | 595.26 |
| (211) | 607.74 |
| (331) | 611.10 |
| (110) | 620.89 |
| (311) | 621.17 |
| (321) | 624.47 |
| (100) | 625.71 |
| (320) | 645.97 |
| (210) | 649.69 |
| (310) | 654.54 |
| Surface | γfs (mJ/m2) |
|---|---|
| (0001) | 533.10 |
| (1010) 1 | 547.73 |
| (2021) 1 | 582.49 |
| (1011) 2 | 586.11 |
| (2130) 1 | 603.30 |
| (1120) | 609.44 |
| (2112) | 620.59 |
| (1012) 2 | 625.20 |
| (1012) 1 | 626.13 |
| (2131) 2 | 628.53 |
| (2131) 1 | 629.75 |
| (2132) 1 | 630.16 |
| (2241) | 630.43 |
| (2132) 2 | 634.95 |
| (1121) | 637.95 |
| (2130) 2 | 660.30 |
| (2021) 2 | 672.70 |
| (1011) 1 | 714.53 |
| (1010) 2 | 733.23 |
| Surface | γfs (mJ/m2) |
|---|---|
| (111) 2 | 272.07 |
| (331) 2 | 324.33 |
| (110) | 333.22 |
| (321) | 377.83 |
| (211) | 384.77 |
| (320) | 392.10 |
| (332) | 401.88 |
| (210) | 421.49 |
| (311) 2 | 426.25 |
| (311) 1 | 426.25 |
| (310) | 447.06 |
| (322) | 457.17 |
| (100) | 471.24 |
| (221) | 471.24 |
| (331) 1 | 540.55 |
| (111) 1 | 816.22 |
| Surface | γfs (mJ/m2) |
|---|---|
| (100) | 304.38 |
| (310) | 387.04 |
| (210) | 411.71 |
| (320) | 427.91 |
| (110) | 439.98 |
| (311) | 464.69 |
| (321) | 495.76 |
| (331) | 497.21 |
| (211) | 506.43 |
| (221) | 516.59 |
| (322) | 529.06 |
| (332) | 531.39 |
| (111) | 544.54 |
Stacking fault energy plots and maps are displayed for select crystals. The values are computed by
The calculation method used is available as the iprPy stacking_fault_map_2D calculation method.
Notes and Disclaimers:
Version Information:
| E_usf a/2 [0 -1 1] | 253.41 |
| τ_ideal a/2 [0 -1 1] | 5.88 |




| E_isf | -0.00 |
| E_usf a/2 [0 -1 1] | 110.75 |
| τ_ideal a/2 [0 -1 1] | 2.17 |




| E_isf | 0.00 |
| E_usf a/3 [-2 1 1 0] | 110.75 |
| τ_ideal a/3 [-2 1 1 0] | 2.17 |




| E_usf a/3 [-1 2 -1 0] | 268.97 |
| τ_ideal a/3 [-1 2 -1 0] | 3.40 |




| E_usf a/3 [-1 2 -1 0] | 316.30 |
| τ_ideal a/3 [-1 2 -1 0] | 7.16 |




| E_usf a/3 [-1 2 -1 0] | 316.58 |
| E_usf a/3 [-2 1 1 3] | 746.92 |
| τ_ideal a/3 [-1 2 -1 0] | 4.82 |
| τ_ideal a/3 [-2 1 1 3] | 18.83 |





| E_usf a/3 [-1 2 -1 0] | 249.00 |
| E_usf a/3 [-2 1 1 3] | 324.49 |
| τ_ideal a/3 [-1 2 -1 0] | 4.66 |
| τ_ideal a/3 [-2 1 1 3] | 5.98 |





| E_usf a/3 [-2 1 1 3] | 620.06 |
| τ_ideal a/3 [-2 1 1 3] | 7.07 |




| E_usf a/2 [0 -1 1] | 184.51 |
| τ_ideal a/2 [0 -1 1] | 5.40 |




| E_isf | 0.00 |
| E_usf a/2 [0 -1 1] | 91.65 |
| τ_ideal a/2 [0 -1 1] | 2.31 |




| E_isf | 0.00 |
| E_usf a/3 [-2 1 1 0] | 91.65 |
| τ_ideal a/3 [-2 1 1 0] | 2.31 |




| E_usf a/3 [-1 2 -1 0] | 218.68 |
| τ_ideal a/3 [-1 2 -1 0] | 3.53 |




| E_usf a/3 [-1 2 -1 0] | 277.42 |
| τ_ideal a/3 [-1 2 -1 0] | 6.67 |




| E_usf a/3 [-1 2 -1 0] | 245.30 |
| E_usf a/3 [-2 1 1 3] | 469.92 |
| τ_ideal a/3 [-1 2 -1 0] | 5.13 |
| τ_ideal a/3 [-2 1 1 3] | 16.35 |





| E_usf a/3 [-1 2 -1 0] | 193.51 |
| E_usf a/3 [-2 1 1 3] | 358.13 |
| τ_ideal a/3 [-1 2 -1 0] | 4.41 |
| τ_ideal a/3 [-2 1 1 3] | 5.55 |





| E_usf a/3 [-2 1 1 3] | 390.15 |
| τ_ideal a/3 [-2 1 1 3] | 6.49 |




| E_usf a/2 [0 -1 1] | 472.50 |
| τ_ideal a/2 [0 -1 1] | 10.98 |




| E_isf | 0.00 |
| E_usf a/2 [0 -1 1] | 172.62 |
| τ_ideal a/2 [0 -1 1] | 3.51 |




| E_usf a/2 [-1 1 -1] | 223.45 |
| τ_ideal a/2 [-1 1 -1] | 4.22 |




| E_usf a/2 [-1 -1 1] | 277.15 |
| τ_ideal a/2 [-1 -1 1] | 4.62 |




| E_usf a/2 [-1 -1 1] | 272.81 |
| τ_ideal a/2 [-1 -1 1] | 4.57 |




| E_usf a/2 [0 -1 1] | 461.33 |
| τ_ideal a/2 [0 -1 1] | 10.02 |




| E_isf | 0.00 |
| E_usf a/2 [0 -1 1] | 197.29 |
| τ_ideal a/2 [0 -1 1] | 3.62 |




| E_isf | 0.00 |
| E_usf a/3 [-2 1 1 0] | 197.29 |
| τ_ideal a/3 [-2 1 1 0] | 3.62 |




| E_usf a/3 [-1 2 -1 0] | 474.69 |
| τ_ideal a/3 [-1 2 -1 0] | 5.67 |




| E_usf a/3 [-1 2 -1 0] | 571.81 |
| τ_ideal a/3 [-1 2 -1 0] | 12.19 |




| E_usf a/3 [-1 2 -1 0] | 564.47 |
| E_usf a/3 [-2 1 1 3] | 1392.47 |
| τ_ideal a/3 [-1 2 -1 0] | 8.05 |
| τ_ideal a/3 [-2 1 1 3] | 31.74 |





| E_usf a/3 [-1 2 -1 0] | 447.35 |
| E_usf a/3 [-2 1 1 3] | 585.91 |
| τ_ideal a/3 [-1 2 -1 0] | 7.92 |
| τ_ideal a/3 [-2 1 1 3] | 10.08 |





| E_usf a/3 [-2 1 1 3] | 1137.06 |
| τ_ideal a/3 [-2 1 1 3] | 12.07 |




| E_usf a/2 [0 -1 1] | 305.19 |
| τ_ideal a/2 [0 -1 1] | 5.95 |




| E_isf | 0.00 |
| E_usf a/2 [0 -1 1] | 119.20 |
| τ_ideal a/2 [0 -1 1] | 1.98 |




| E_usf a/2 [-1 1 -1] | 153.03 |
| τ_ideal a/2 [-1 1 -1] | 2.29 |




| E_usf a/2 [-1 -1 1] | 189.17 |
| τ_ideal a/2 [-1 -1 1] | 2.43 |




| E_usf a/2 [-1 -1 1] | 186.41 |
| τ_ideal a/2 [-1 -1 1] | 2.41 |




| E_isf | 0.00 |
| E_usf a/3 [-2 1 1 0] | 119.20 |
| τ_ideal a/3 [-2 1 1 0] | 1.98 |




| E_usf a/3 [-1 2 -1 0] | 264.26 |
| τ_ideal a/3 [-1 2 -1 0] | 3.02 |




| E_usf a/3 [-1 2 -1 0] | 372.22 |
| τ_ideal a/3 [-1 2 -1 0] | 7.32 |




| E_usf a/3 [-1 2 -1 0] | 333.78 |
| E_usf a/3 [-2 1 1 3] | 985.31 |
| τ_ideal a/3 [-1 2 -1 0] | 4.26 |
| τ_ideal a/3 [-2 1 1 3] | 20.72 |





| E_usf a/3 [-1 2 -1 0] | 278.21 |
| E_usf a/3 [-2 1 1 3] | 371.45 |
| τ_ideal a/3 [-1 2 -1 0] | 4.61 |
| τ_ideal a/3 [-2 1 1 3] | 5.66 |





| E_usf a/3 [-2 1 1 3] | 804.99 |
| τ_ideal a/3 [-2 1 1 3] | 7.10 |




| E_usf a/2 [0 -1 1] | 378.74 |
| τ_ideal a/2 [0 -1 1] | 9.92 |




| E_isf | -0.00 |
| E_usf a/2 [0 -1 1] | 166.02 |
| τ_ideal a/2 [0 -1 1] | 3.67 |




| E_isf | -0.00 |
| E_usf a/3 [-2 1 1 0] | 166.02 |
| τ_ideal a/3 [-2 1 1 0] | 3.67 |




| E_usf a/3 [-1 2 -1 0] | 403.66 |
| τ_ideal a/3 [-1 2 -1 0] | 5.75 |




| E_usf a/3 [-1 2 -1 0] | 473.25 |
| τ_ideal a/3 [-1 2 -1 0] | 12.08 |




| E_usf a/3 [-1 2 -1 0] | 474.45 |
| E_usf a/3 [-2 1 1 3] | 1112.95 |
| τ_ideal a/3 [-1 2 -1 0] | 8.16 |
| τ_ideal a/3 [-2 1 1 3] | 31.83 |





| E_usf a/3 [-1 2 -1 0] | 372.83 |
| E_usf a/3 [-2 1 1 3] | 485.55 |
| τ_ideal a/3 [-1 2 -1 0] | 7.87 |
| τ_ideal a/3 [-2 1 1 3] | 10.10 |





| E_usf a/3 [-2 1 1 3] | 926.19 |
| τ_ideal a/3 [-2 1 1 3] | 11.93 |




Static point defect formation energies, Ef, and elastic dipole tensors, pij, are displayed for select crystals. Relaxed defect configurations are obtained by taking a 12x12x12 supercell of a perfect periodic bulk crystal, inserting the point defect, and using force minimization to statically relax the atomic positions while keeping the system dimensions constant. Ef is computed by comparing the energy of the defect system to the same number of atoms in a perfect bulk crystal. pij is estimated as the difference in the system's global pressure with and without the defect multiplied by the system's volume.
Simple structural comparisons of the unrelaxed and relaxed defect configurations are used to help determine if the defect structure has relaxed to a different configuration. Relaxed structures that are identified as no longer consistent with the ideal defect definition are excluded from the table below. The only exception to this is if the lowest energy interstitial configuration does not coincide with a known ideal defect, its energies and pressure tensor are included under the listing "relaxed interstitial". The full list of calculation results including the transformed structures and the structural comparison values is included in the csv file available from the "Download raw data" link.
The calculation method used is available as the iprPy point_defect_static calculation method.
Notes and Disclaimers:
| Point Defect | Ef (eV) | p11 (eV) | p22 (eV) | p33 (eV) | p12 (eV) | p13 (eV) | p23 (eV) |
|---|---|---|---|---|---|---|---|
| vacancy | 0.499 | -8.761 | -8.761 | -8.761 | 0.000 | -0.000 | 0.000 |
| 2nn divacancy | 0.992 | -18.038 | -18.038 | -18.104 | 0.000 | -0.000 | 0.000 |
| 1nn divacancy | 0.993 | -15.935 | -16.533 | -16.533 | 0.000 | -0.000 | 0.692 |
| relaxed interstitial | 3.033 | 45.480 | 45.480 | 45.906 | 0.840 | -0.000 | 0.000 |
| 100 dumbbell | 3.045 | 43.756 | 43.756 | 44.107 | 0.000 | -0.000 | -0.000 |
| octahedral interstitial | 3.066 | 51.063 | 51.063 | 51.063 | 0.000 | -0.000 | -0.000 |
| 111 dumbbell | 3.466 | 41.453 | 41.453 | 41.453 | 1.383 | 1.383 | 1.383 |
| Point Defect | Ef (eV) | p11 (eV) | p22 (eV) | p33 (eV) | p12 (eV) | p13 (eV) | p23 (eV) |
|---|---|---|---|---|---|---|---|
| vacancy | 0.502 | -8.600 | -8.600 | -8.592 | -0.000 | -0.000 | -0.000 |
| relaxed interstitial | 3.100 | 45.316 | 45.968 | 48.387 | 0.565 | -0.761 | 0.439 |
| 0001 dumbbell | 3.312 | 41.021 | 41.021 | 42.188 | 0.000 | 0.000 | -0.000 |
| Point Defect | Ef (eV) | p11 (eV) | p22 (eV) | p33 (eV) | p12 (eV) | p13 (eV) | p23 (eV) |
|---|---|---|---|---|---|---|---|
| tetragonal interstitial | -0.204 | 2.432 | 2.432 | 2.432 | -0.000 | 0.000 | -0.000 |
| bond centered interstitial | -0.102 | -10.276 | -10.276 | -10.276 | -1.570 | -1.570 | -1.570 |
| vacancy | 0.876 | -0.000 | -0.000 | -0.000 | 0.000 | 0.000 | 0.000 |
| 1nn divacancy | 1.314 | -0.000 | -0.000 | -0.000 | 0.000 | 0.000 | 0.000 |
| Point Defect | Ef (eV) | p11 (eV) | p22 (eV) | p33 (eV) | p12 (eV) | p13 (eV) | p23 (eV) |
|---|---|---|---|---|---|---|---|
| vacancy | 0.369 | -3.853 | -3.853 | -3.853 | -0.000 | -0.000 | 0.000 |
| 1nn divacancy | 0.707 | -6.761 | -7.081 | -7.081 | -0.000 | -0.000 | 0.305 |
| 2nn divacancy | 0.738 | -7.992 | -7.992 | -7.917 | -0.000 | -0.000 | 0.000 |
| octahedral interstitial | 4.678 | 63.518 | 63.518 | 63.518 | -0.000 | -0.000 | 0.000 |
| 100 dumbbell | 4.783 | 59.795 | 59.795 | 56.183 | -0.000 | 0.000 | 0.000 |
| 111 dumbbell | 5.685 | 56.231 | 56.231 | 56.231 | 3.106 | 3.106 | 3.106 |
| tetrahedral interstitial | 5.795 | 60.218 | 60.218 | 60.218 | 0.000 | -0.000 | 0.000 |
| Point Defect | Ef (eV) | p11 (eV) | p22 (eV) | p33 (eV) | p12 (eV) | p13 (eV) | p23 (eV) |
|---|---|---|---|---|---|---|---|
| vacancy | 0.369 | -3.815 | -3.815 | -3.809 | 0.000 | 0.000 | 0.000 |
| Point Defect | Ef (eV) | p11 (eV) | p22 (eV) | p33 (eV) | p12 (eV) | p13 (eV) | p23 (eV) |
|---|---|---|---|---|---|---|---|
| relaxed interstitial | -0.306 | 0.292 | 0.292 | 0.292 | -0.139 | -0.139 | -0.139 |
| tetragonal interstitial | -0.302 | -3.797 | -3.797 | -3.797 | 0.000 | -0.000 | -0.000 |
| vacancy | 0.352 | -0.000 | -0.000 | -0.000 | -0.000 | -0.000 | -0.000 |
| 1nn divacancy | 0.527 | -0.000 | -0.000 | -0.000 | -0.000 | -0.000 | -0.000 |
| Point Defect | Ef (eV) | p11 (eV) | p22 (eV) | p33 (eV) | p12 (eV) | p13 (eV) | p23 (eV) |
|---|---|---|---|---|---|---|---|
| vacancy | 0.932 | -30.387 | -30.387 | -30.387 | 0.000 | -0.000 | -0.000 |
| 2nn divacancy | 1.852 | -61.287 | -61.287 | -61.832 | 0.000 | -0.000 | -0.000 |
| 1nn divacancy | 1.918 | -57.815 | -59.291 | -59.291 | 0.000 | -0.000 | 2.439 |
| 100 dumbbell | 4.823 | 103.694 | 103.694 | 107.156 | 0.000 | -0.000 | -0.000 |
| octahedral interstitial | 4.940 | 126.468 | 126.468 | 126.468 | 0.000 | -0.000 | -0.000 |
| 111 dumbbell | 5.288 | 96.685 | 96.685 | 96.685 | 1.744 | 1.744 | 1.744 |
| Point Defect | Ef (eV) | p11 (eV) | p22 (eV) | p33 (eV) | p12 (eV) | p13 (eV) | p23 (eV) |
|---|---|---|---|---|---|---|---|
| relaxed interstitial | -33.810 | 4679.156 | 4679.156 | 4679.156 | 44.673 | 44.673 | 44.673 |
| vacancy | 1.102 | -16.334 | -16.334 | -16.334 | -0.000 | -0.000 | -0.000 |
| 1nn divacancy | 1.961 | -29.767 | -29.767 | -29.767 | 1.456 | 1.456 | 1.456 |
| 111 dumbbell | 2.297 | 607.102 | 607.102 | 607.102 | -1.276 | -1.276 | -1.276 |
| Point Defect | Ef (eV) | p11 (eV) | p22 (eV) | p33 (eV) | p12 (eV) | p13 (eV) | p23 (eV) |
|---|---|---|---|---|---|---|---|
| tetragonal interstitial | 1.384 | 15.669 | 15.669 | 15.669 | 0.000 | 0.000 | 0.000 |
| vacancy | 2.696 | -0.000 | -0.000 | -0.000 | -0.000 | -0.000 | -0.000 |
| bond centered interstitial | 2.997 | -4.938 | -4.938 | -4.938 | -5.109 | -5.109 | -5.109 |
| 1nn divacancy | 4.044 | -0.000 | -0.000 | -0.000 | -0.000 | -0.000 | -0.000 |
| Point Defect | Ef (eV) | p11 (eV) | p22 (eV) | p33 (eV) | p12 (eV) | p13 (eV) | p23 (eV) |
|---|---|---|---|---|---|---|---|
| vacancy | 1.017 | -19.434 | -19.434 | -19.434 | 0.000 | -0.000 | -0.000 |
| 2nn divacancy | 2.020 | -39.925 | -39.925 | -40.121 | 0.000 | -0.000 | -0.000 |
| 1nn divacancy | 2.034 | -35.566 | -36.842 | -36.842 | 0.000 | -0.000 | 1.536 |
| 100 dumbbell | 5.863 | 88.513 | 88.513 | 89.812 | 0.000 | -0.000 | -0.000 |
| octahedral interstitial | 5.928 | 104.128 | 104.128 | 104.128 | 0.000 | -0.000 | 0.000 |
| 111 dumbbell | 6.646 | 83.846 | 83.846 | 83.846 | 2.575 | 2.575 | 2.575 |
| tetrahedral interstitial | 6.976 | 82.377 | 82.377 | 82.377 | 0.000 | 0.000 | 0.000 |
| Point Defect | Ef (eV) | p11 (eV) | p22 (eV) | p33 (eV) | p12 (eV) | p13 (eV) | p23 (eV) |
|---|---|---|---|---|---|---|---|
| vacancy | 1.024 | -19.055 | -19.055 | -19.040 | -0.000 | 0.000 | -0.000 |
| 0001 dumbbell | 6.338 | 83.108 | 83.108 | 85.070 | 0.000 | -0.000 | -0.000 |
| Point Defect | Ef (eV) | p11 (eV) | p22 (eV) | p33 (eV) | p12 (eV) | p13 (eV) | p23 (eV) |
|---|---|---|---|---|---|---|---|
| tetragonal interstitial | -0.226 | 6.584 | 6.584 | 6.584 | 0.000 | -0.000 | 0.000 |
| bond centered interstitial | 0.197 | -17.992 | -17.992 | -17.992 | -3.550 | -3.550 | -3.550 |
| vacancy | 1.930 | -0.000 | -0.000 | -0.000 | -0.000 | -0.000 | -0.000 |
| 1nn divacancy | 2.894 | -0.000 | -0.000 | -0.000 | -0.000 | -0.000 | -0.000 |
| Point Defect | Ef (eV) | p11 (eV) | p22 (eV) | p33 (eV) | p12 (eV) | p13 (eV) | p23 (eV) |
|---|---|---|---|---|---|---|---|
| vacancy | 0.762 | -20.161 | -20.161 | -20.161 | 0.000 | 0.000 | -0.000 |
| 2nn divacancy | 1.512 | -40.881 | -40.881 | -41.227 | 0.000 | 0.000 | 0.000 |
| 1nn divacancy | 1.556 | -37.902 | -38.987 | -38.987 | 0.000 | 0.000 | 1.583 |
| 100 dumbbell | 3.485 | 65.744 | 65.744 | 68.035 | 0.000 | 0.000 | 0.000 |
| octahedral interstitial | 3.621 | 79.550 | 79.550 | 79.550 | 0.000 | 0.000 | 0.000 |
| 110 dumbbell | 3.775 | 72.229 | 69.640 | 69.640 | -0.000 | 0.000 | 10.434 |
| 111 dumbbell | 3.878 | 61.899 | 61.899 | 61.899 | 1.315 | 1.315 | 1.315 |
| tetrahedral interstitial | 4.123 | 59.761 | 59.761 | 59.761 | 0.000 | 0.000 | 0.000 |
| Point Defect | Ef (eV) | p11 (eV) | p22 (eV) | p33 (eV) | p12 (eV) | p13 (eV) | p23 (eV) |
|---|---|---|---|---|---|---|---|
| vacancy | 0.890 | -13.478 | -13.478 | -13.478 | -0.000 | -0.000 | -0.000 |
| 1nn divacancy | 1.613 | -24.829 | -24.829 | -24.829 | 0.820 | 0.820 | 0.820 |
| 2nn divacancy | 1.866 | -27.749 | -27.749 | -31.501 | -0.000 | -0.000 | -0.000 |
| crowdion interstitial | 3.391 | 124.417 | 124.417 | 124.417 | 1.766 | 1.766 | 1.766 |
| 110 dumbbell | 3.512 | 109.019 | 109.256 | 109.256 | -0.000 | -0.000 | 2.073 |
| tetrahedral interstitial | 3.527 | 128.095 | 127.151 | 128.095 | -0.000 | 1.888 | -0.000 |
| Point Defect | Ef (eV) | p11 (eV) | p22 (eV) | p33 (eV) | p12 (eV) | p13 (eV) | p23 (eV) |
|---|---|---|---|---|---|---|---|
| vacancy | 0.773 | -19.676 | -19.676 | -19.688 | 0.000 | 0.000 | -0.000 |
| 0001 dumbbell | 3.674 | 61.813 | 61.813 | 61.972 | 0.000 | 0.000 | -0.000 |
| Point Defect | Ef (eV) | p11 (eV) | p22 (eV) | p33 (eV) | p12 (eV) | p13 (eV) | p23 (eV) |
|---|---|---|---|---|---|---|---|
| tetragonal interstitial | 0.584 | 10.041 | 10.041 | 10.041 | 0.000 | 0.000 | 0.000 |
| bond centered interstitial | 1.384 | -5.395 | -5.395 | -5.395 | -3.715 | -3.715 | -3.715 |
| vacancy | 1.945 | -0.000 | -0.000 | -0.000 | 0.000 | 0.000 | 0.000 |
| 1nn divacancy | 2.918 | -0.000 | -0.000 | -0.000 | -0.000 | -0.000 | -0.000 |
| Point Defect | Ef (eV) | p11 (eV) | p22 (eV) | p33 (eV) | p12 (eV) | p13 (eV) | p23 (eV) |
|---|---|---|---|---|---|---|---|
| vacancy | 0.588 | -10.186 | -10.186 | -10.186 | -0.000 | 0.000 | 0.000 |
| 1nn divacancy | 1.168 | -18.512 | -19.211 | -19.211 | -0.000 | 0.000 | 0.805 |
| 2nn divacancy | 1.168 | -20.979 | -20.979 | -21.052 | -0.000 | 0.000 | 0.000 |
| 100 dumbbell | 3.614 | 51.583 | 51.583 | 51.945 | -0.000 | 0.000 | 0.000 |
| octahedral interstitial | 3.637 | 60.125 | 60.125 | 60.125 | -0.000 | 0.000 | 0.000 |
| 111 dumbbell | 4.117 | 48.867 | 48.867 | 48.867 | 1.650 | 1.650 | 1.650 |
| Point Defect | Ef (eV) | p11 (eV) | p22 (eV) | p33 (eV) | p12 (eV) | p13 (eV) | p23 (eV) |
|---|---|---|---|---|---|---|---|
| vacancy | 0.591 | -10.001 | -10.001 | -9.992 | 0.000 | -0.000 | -0.000 |
| 0001 dumbbell | 3.934 | 48.347 | 48.347 | 49.755 | 0.000 | -0.000 | -0.000 |
| Point Defect | Ef (eV) | p11 (eV) | p22 (eV) | p33 (eV) | p12 (eV) | p13 (eV) | p23 (eV) |
|---|---|---|---|---|---|---|---|
| tetragonal interstitial | -0.255 | 2.729 | 2.729 | 2.729 | -0.000 | -0.000 | -0.000 |
| bond centered interstitial | -0.153 | -12.354 | -12.354 | -12.354 | -1.822 | -1.822 | -1.822 |
| vacancy | 1.019 | -0.000 | -0.000 | -0.000 | -0.000 | -0.000 | -0.000 |
| 1nn divacancy | 1.528 | -0.000 | -0.000 | -0.000 | -0.000 | -0.000 | -0.000 |
Plots of the atomic structure of dislocation cores are shown here. The dislocations were constructed using dislocation monopole configurations in which a straight dislocation is created in the center of the system using anisotropic elasticity and the elastic constants computed above. A cylindrical region centered around the dislocation is allowed to relax while the remaining atoms are held fixed. The relaxation consists of 1 million NVT steps at 10 K followed by an energy/force minimization. The final plots show the atomic configuration near the center of the monopole system, and display differential displacement arrows and Nye tensor color maps that are both taken with respect to the Burgers vector direction.
These plots show a wide range of final structures, some corresponding to expected dislocation structures and others not. While the characterizations are dislocation-type dependent, some general classification guidelines are listed here.
The calculation method used is available as the iprPy dislocation_monopole calculation method.
Links are provided above the images allowing for users to download the final defect configuration and a corresponding defect-free configuration if they wish to further analyze the structures or use them for subsequent simulations.
Notes and Disclaimers:
Version Information:
Plots of lattice and elastic constants are shown as a function of temperature. The 0K points were taken from the Crystal Structure Predictions and the Elastic Constants Predictions sections above for the unique crystal structures relaxed with the "dynamic" method. Starting from the 0 K relaxed crystal unit cells, supercell systems are created by replicating all three dimensions by the same multiplier to achieve at least 4000 atoms. The systems are then relaxed at 50 K and zero pressure using 1 million NPT steps. Lattice constants are estimated by averaging the measured box dimensions. Temperatures are iteratively increased by 50 K, with each subsequent relaxation calculation starting from the final atomic configuration at the previous temperature and relaxing for another 1 million steps.
The elastic constants are calculated using the deformation–fluctuation hybrid method. Starting from the final atomic configurations of the dynamic relaxations, the system is allowed to evolve at constant volume with a Langevin thermostat. The Born matrix is computed during this run by evaluating how the atomic forces would vary due to applied linear strain fields. The elastic constants can then be estimated using the averaged Born matrix values and the averaged stresses on the system.
The calculation methods used are available as the iprPy relax_dynamic and elastic_constants_dynamic calculation methods.
Clicking on the image of a plot will open an interactive version of it in a new tab. The underlying data for the plots can be downloaded by clicking on the links above each plot.
Notes and Disclaimers:
Version Information:
Plots of radial distribution functions at different temperatures and the temperature-dependent diffusion and viscosity are shown here for elemental liquids. Melt phases are constructed by starting with a 10x10x10 fcc super cell and relaxing with 50,000 NPT steps at zero pressure and a high melting temperature (3000 K for most potentials and elements). Following the melt, liquid structures are relaxed by running NPT for 10,000 steps over which the temperature is dropped by 50 K, then 50,000 NPT at the target temperature to estimate the equilibrium volume, followed by 20,000 NVT steps at the averaged equilibrium volume and target temperature. Structures from the NVT run are sampled to compute the radial distribution function of the liquid at the corresponding temperature.
The final relaxed configurations at each temperature explored are used as the initial configurations for the diffusion and viscosity calculations. For diffusion, the system is integrated for 100 runs of 2,000 NVT steps during which both the mean squared displacement (MSD) and the velocity auto correlation function (VACF) are computed. From these simulations, three estimates of diffusion are computed: one from the MSD of the full 200,000 step run, one in which the MSD is reset for each short run and then averaged, and one from the VACF computed for each short run and averaged. For viscosity, the Green-Kubo method is used which is evaluated during a 1 million step NVT run.
The calculation methods used are available as the iprPy relax_liquid_redo, diffusion_liquid, and viscosity_green_kubo calculation methods.
Clicking on the image of a plot will open an interactive version of it in a new tab. The underlying data for the plots can be downloaded by clicking on the links above each plot.
Notes and Disclaimers:
Version Information:
Plots of internal energy, Gibbs free energy, entropy, heat capacity and volume are shown here as a function of temperature for various crystal structures and liquid phases. The included crystal structures correspond to those in the Solid Structures vs. Temperature section, and the liquid phases to those in the Liquid Properties section. Internal energy and volume are taken from the associated structure relaxations mentioned in those previous sections. Constant pressure heat capacity is estimated using 3-point numerical derivatives of enthalpy versus temperature. Note that since all simulations done here are at 0 pressure, internal energy and enthalpy are equivalent.
The Gibbs energies of the phases are estimated using thermodynamic integration between the interatomic potential in question and a simpler model with known Gibbs free energy values. For solids, the reference model is an Einstein solid, while for liquids it is the Uhlenbeck-Ford potential. Besides a short run at the start of the solid calculations to estimate Einstein model spring constants, the two calculations proceed similarly. Starting with the final relaxation configurations, the systems are stabilized for 25,000 steps. Then, over the next 50,000 steps the potential is swapped out for the reference potential. The system is then stabilized for another 25,000 steps with the reference model before a reverse swap of 50,000 steps is performed. The simulation ends with one final 25,000 step stabilization period. From the simulation, the irreversible work of transformation is estimated and used to compute the absolute Gibbs free energy of the target phase and potential relative to the reference potential. Entropy is estimated as the difference in enthalpy and Gibbs free energy and divided by temperature.
The calculation methods used are available as the iprPy relax_dynamic, relax_liquid_redo, free_energy, and free_energy_liquid calculation methods.
Clicking on the image of a plot will open an interactive version of it in a new tab. The underlying data for the plots can be downloaded by clicking on the links above each plot.
Notes and Disclaimers:
Version Information:






