Plots of the potential energy vs interatomic spacing, r, are shown below for all diatom sets associated with the interatomic potential. This calculation provides insights into the functional form of the potential's two-body interactions. A system consisting of only two atoms is created, and the potential energy is evaluated for the atoms separated by 0.02 Å <= r <= 6.0> Å in intervals of 0.02 Å. Two plots are shown: one for the "standard" interaction distance range, and one for small values of r. The small r plot is useful for determining whether the potential is suitable for radiation studies.
The calculation method used is available as the iprPy diatom_scan calculation method.
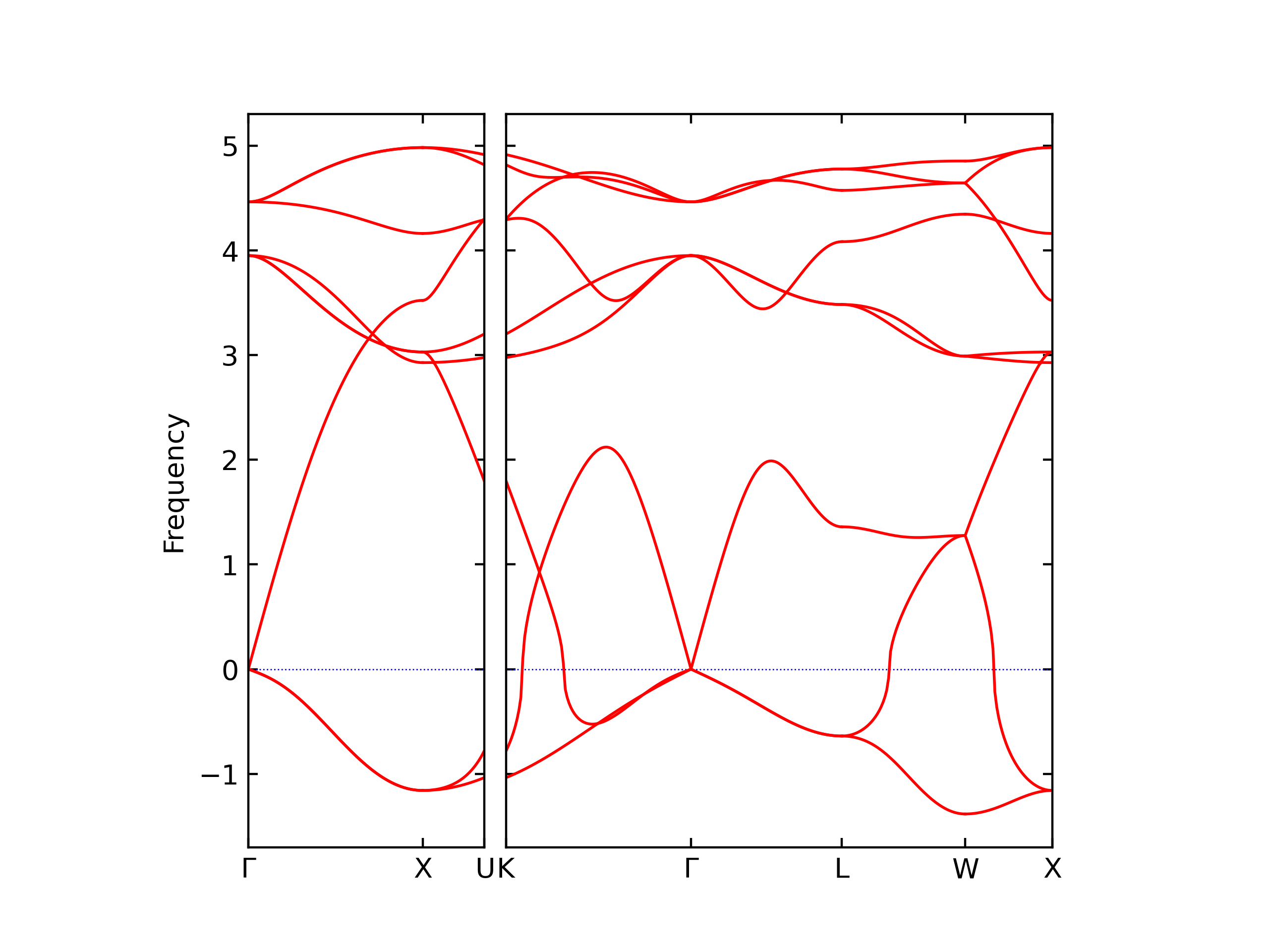
Clicking on the image of a plot will open an interactive version of it in a new tab. The underlying data for the plots can be downloaded by clicking on the links above each plot.
Notes and Disclaimers:
Version Information:
Plots of potential energy vs interatomic spacing, r, are shown below for a number of crystal structures. The structures are generated based on the ideal atomic positions and b/a and c/a lattice parameter ratios for a given crystal prototype. The size of the system is then uniformly scaled, and the energy calculated without relaxing the system. To obtain these plots, values of r are evaluated every 0.02 Å up to 6 Å.
The calculation method used is available as the iprPy E_vs_r_scan calculation method.
Clicking on the image of a plot will open an interactive version of it in a new tab. The underlying data for the plots can be downloaded by clicking on the links above each plot.
Notes and Disclaimers:
Version Information:
Computed lattice constants and cohesive/potential energies are displayed for a variety of crystal structures. The values displayed here are obtained using the following process.
The calculation methods used are implemented into iprPy as the following calculation styles
Notes and Disclaimers:
Version Information:
Download raw data (including filtered results)
Reference structure matches:
A1--Cu--fcc = mp-124, oqmd-676271, oqmd-1214502
A15--beta-W = oqmd-1214947
A2--W--bcc = oqmd-1215125
A3'--alpha-La--double-hcp = mp-8566, oqmd-11876, oqmd-1215393
A3--Mg--hcp = mp-10597, oqmd-10125, oqmd-1215303
A4--C--dc = oqmd-1215482
A5--beta-Sn = oqmd-1215571
A6--In--bct = oqmd-1215660
| prototype | method | Ecoh (eV/atom) | Epot (eV/atom) | a0 (Å) | b0 (Å) | c0 (Å) | α (degrees) | β (degrees) | γ (degrees) |
|---|---|---|---|---|---|---|---|---|---|
| A1--Cu--fcc | dynamic | -2.85 | -2.85 | 4.09 | 4.09 | 4.09 | 90.0 | 90.0 | 90.0 |
| A3'--alpha-La--double-hcp | dynamic | -2.8498 | -2.8498 | 2.8923 | 2.8923 | 9.4424 | 90.0 | 90.0 | 120.0 |
| mp-989737 | dynamic | -2.8498 | -2.8498 | 2.8923 | 2.8923 | 21.2434 | 90.0 | 90.0 | 120.0 |
| mp-989737 | box | -2.8498 | -2.8498 | 2.8924 | 2.8924 | 21.2431 | 90.0 | 90.0 | 120.0 |
| A3--Mg--hcp | dynamic | -2.8497 | -2.8497 | 2.8925 | 2.8925 | 4.7198 | 90.0 | 90.0 | 120.0 |
| oqmd-1215214 | box | -2.8487 | -2.8487 | 2.8773 | 5.0356 | 4.7213 | 90.0 | 90.0 | 90.0 |
| A2--W--bcc | box | -2.8133 | -2.8133 | 3.2517 | 3.2517 | 3.2517 | 90.0 | 90.0 | 90.0 |
| oqmd-1214858 | dynamic | -2.793 | -2.793 | 7.0562 | 7.0562 | 7.0562 | 90.0 | 90.0 | 90.0 |
| oqmd-1214858 | box | -2.7926 | -2.7926 | 7.0545 | 7.0545 | 7.0545 | 90.0 | 90.0 | 90.0 |
| oqmd-1214769 | dynamic | -2.7785 | -2.7785 | 10.0517 | 10.0517 | 10.0517 | 90.0 | 90.0 | 90.0 |
| oqmd-1214769 | box | -2.7784 | -2.7784 | 10.0518 | 10.0518 | 10.0518 | 90.0 | 90.0 | 90.0 |
| A15--beta-W | static | -2.7543 | -2.7543 | 5.1989 | 5.1989 | 5.1989 | 90.0 | 90.0 | 90.0 |
| oqmd-1214680 | box | -2.6325 | -2.6325 | 4.0061 | 9.7678 | 3.9984 | 90.0 | 90.0 | 90.0 |
| A5--beta-Sn | static | -2.5425 | -2.5425 | 5.2833 | 5.2833 | 2.773 | 90.0 | 90.0 | 90.0 |
| Ah--alpha-Po--sc | static | -2.4289 | -2.4289 | 2.7463 | 2.7463 | 2.7463 | 90.0 | 90.0 | 90.0 |
| oqmd-1215927 | static | -2.1819 | -2.1819 | 4.6482 | 4.6482 | 5.2122 | 90.0 | 90.0 | 120.0 |
| A7--alpha-As | box | -2.1811 | -2.1811 | 3.7418 | 3.7418 | 11.7385 | 90.0 | 90.0 | 120.0 |
| A4--C--dc | static | -2.0294 | -2.0294 | 6.2375 | 6.2375 | 6.2375 | 90.0 | 90.0 | 90.0 |
Download raw data (including filtered results)
Reference structure matches:
| prototype | method | Ecoh (eV/atom) | Epot (eV/atom) | a0 (Å) | b0 (Å) | c0 (Å) | α (degrees) | β (degrees) | γ (degrees) |
|---|---|---|---|---|---|---|---|---|---|
| C1--CaF2--fluorite | static | -2.8802 | -2.8802 | 6.2781 | 6.2781 | 6.2781 | 90.0 | 90.0 | 90.0 |
Download raw data (including filtered results)
Reference structure matches:
L2_1--AlCu2Mn--heusler = oqmd-506244
| prototype | method | Ecoh (eV/atom) | Epot (eV/atom) | a0 (Å) | b0 (Å) | c0 (Å) | α (degrees) | β (degrees) | γ (degrees) |
|---|---|---|---|---|---|---|---|---|---|
| L2_1--AlCu2Mn--heusler | static | -3.2833 | -3.2833 | 6.328 | 6.328 | 6.328 | 90.0 | 90.0 | 90.0 |
Download raw data (including filtered results)
Reference structure matches:
| prototype | method | Ecoh (eV/atom) | Epot (eV/atom) | a0 (Å) | b0 (Å) | c0 (Å) | α (degrees) | β (degrees) | γ (degrees) |
|---|---|---|---|---|---|---|---|---|---|
| L2_1--AlCu2Mn--heusler | static | -3.462 | -3.462 | 6.2883 | 6.2883 | 6.2883 | 90.0 | 90.0 | 90.0 |
Download raw data (including filtered results)
Reference structure matches:
| prototype | method | Ecoh (eV/atom) | Epot (eV/atom) | a0 (Å) | b0 (Å) | c0 (Å) | α (degrees) | β (degrees) | γ (degrees) |
|---|---|---|---|---|---|---|---|---|---|
| L2_1--AlCu2Mn--heusler | static | -3.4514 | -3.4514 | 6.3934 | 6.3934 | 6.3934 | 90.0 | 90.0 | 90.0 |
| mp-1096329 | dynamic | -1.8271 | -1.8271 | 9.7207 | 11.1644 | 15.7513 | 90.0 | 90.0 | 90.0 |
Download raw data (including filtered results)
Reference structure matches:
| prototype | method | Ecoh (eV/atom) | Epot (eV/atom) | a0 (Å) | b0 (Å) | c0 (Å) | α (degrees) | β (degrees) | γ (degrees) |
|---|---|---|---|---|---|---|---|---|---|
| L2_1--AlCu2Mn--heusler | static | -3.872 | -3.872 | 6.3789 | 6.3789 | 6.3789 | 90.0 | 90.0 | 90.0 |
Download raw data (including filtered results)
Reference structure matches:
| prototype | method | Ecoh (eV/atom) | Epot (eV/atom) | a0 (Å) | b0 (Å) | c0 (Å) | α (degrees) | β (degrees) | γ (degrees) |
|---|---|---|---|---|---|---|---|---|---|
| C1--CaF2--fluorite | dynamic | -2.758 | -2.758 | 6.0215 | 6.0215 | 6.0215 | 90.0 | 90.0 | 90.0 |
| oqmd-1231386 | box | -2.4304 | -2.4304 | 5.638 | 5.638 | 3.987 | 90.0 | 90.0 | 90.0 |
Download raw data (including filtered results)
Reference structure matches:
| prototype | method | Ecoh (eV/atom) | Epot (eV/atom) | a0 (Å) | b0 (Å) | c0 (Å) | α (degrees) | β (degrees) | γ (degrees) |
|---|---|---|---|---|---|---|---|---|---|
| oqmd-425464 | box | -2.5079 | -2.5079 | 5.9622 | 5.9622 | 19.1131 | 90.0 | 90.0 | 120.0 |
Download raw data (including filtered results)
Reference structure matches:
| prototype | method | Ecoh (eV/atom) | Epot (eV/atom) | a0 (Å) | b0 (Å) | c0 (Å) | α (degrees) | β (degrees) | γ (degrees) |
|---|---|---|---|---|---|---|---|---|---|
| L2_1--AlCu2Mn--heusler | dynamic | -3.3642 | -3.3642 | 6.0887 | 6.0887 | 6.0887 | 90.0 | 90.0 | 90.0 |
Download raw data (including filtered results)
Reference structure matches:
| prototype | method | Ecoh (eV/atom) | Epot (eV/atom) | a0 (Å) | b0 (Å) | c0 (Å) | α (degrees) | β (degrees) | γ (degrees) |
|---|---|---|---|---|---|---|---|---|---|
| L2_1--AlCu2Mn--heusler | dynamic | -3.3317 | -3.3317 | 6.2354 | 6.2354 | 6.2354 | 90.0 | 90.0 | 90.0 |
Download raw data (including filtered results)
Reference structure matches:
| prototype | method | Ecoh (eV/atom) | Epot (eV/atom) | a0 (Å) | b0 (Å) | c0 (Å) | α (degrees) | β (degrees) | γ (degrees) |
|---|---|---|---|---|---|---|---|---|---|
| L2_1--AlCu2Mn--heusler | dynamic | -3.7799 | -3.7799 | 6.2195 | 6.2195 | 6.2195 | 90.0 | 90.0 | 90.0 |
Download raw data (including filtered results)
Reference structure matches:
| prototype | method | Ecoh (eV/atom) | Epot (eV/atom) | a0 (Å) | b0 (Å) | c0 (Å) | α (degrees) | β (degrees) | γ (degrees) |
|---|---|---|---|---|---|---|---|---|---|
| C1--CaF2--fluorite | dynamic | -3.0205 | -3.0205 | 5.9894 | 5.9894 | 5.9894 | 90.0 | 90.0 | 90.0 |
| oqmd-1231413 | box | -2.694 | -2.694 | 5.5447 | 5.5447 | 4.0996 | 90.0 | 90.0 | 90.0 |
| oqmd-1240425 | static | -2.1378 | -2.1378 | 11.3205 | 11.3205 | 11.3205 | 90.0 | 90.0 | 90.0 |
Download raw data (including filtered results)
Reference structure matches:
| prototype | method | Ecoh (eV/atom) | Epot (eV/atom) | a0 (Å) | b0 (Å) | c0 (Å) | α (degrees) | β (degrees) | γ (degrees) |
|---|---|---|---|---|---|---|---|---|---|
| oqmd-425491 | box | -3.2699 | -3.2699 | 6.329 | 6.329 | 13.8726 | 90.0 | 90.0 | 120.0 |
Download raw data (including filtered results)
Reference structure matches:
| prototype | method | Ecoh (eV/atom) | Epot (eV/atom) | a0 (Å) | b0 (Å) | c0 (Å) | α (degrees) | β (degrees) | γ (degrees) |
|---|---|---|---|---|---|---|---|---|---|
| L2_1--AlCu2Mn--heusler | dynamic | -3.5086 | -3.5086 | 6.1997 | 6.1997 | 6.1997 | 90.0 | 90.0 | 90.0 |
Download raw data (including filtered results)
Reference structure matches:
| prototype | method | Ecoh (eV/atom) | Epot (eV/atom) | a0 (Å) | b0 (Å) | c0 (Å) | α (degrees) | β (degrees) | γ (degrees) |
|---|---|---|---|---|---|---|---|---|---|
| L2_1--AlCu2Mn--heusler | box | -3.9577 | -3.9577 | 6.1828 | 6.1828 | 6.1828 | 90.0 | 90.0 | 90.0 |
Download raw data (including filtered results)
Reference structure matches:
| prototype | method | Ecoh (eV/atom) | Epot (eV/atom) | a0 (Å) | b0 (Å) | c0 (Å) | α (degrees) | β (degrees) | γ (degrees) |
|---|---|---|---|---|---|---|---|---|---|
| C1--CaF2--fluorite | dynamic | -2.9014 | -2.9014 | 6.1604 | 6.1604 | 6.1604 | 90.0 | 90.0 | 90.0 |
Download raw data (including filtered results)
Reference structure matches:
| prototype | method | Ecoh (eV/atom) | Epot (eV/atom) | a0 (Å) | b0 (Å) | c0 (Å) | α (degrees) | β (degrees) | γ (degrees) |
|---|---|---|---|---|---|---|---|---|---|
| L2_1--AlCu2Mn--heusler | dynamic | -3.9206 | -3.9206 | 6.3017 | 6.3017 | 6.3017 | 90.0 | 90.0 | 90.0 |
Download raw data (including filtered results)
Reference structure matches:
| prototype | method | Ecoh (eV/atom) | Epot (eV/atom) | a0 (Å) | b0 (Å) | c0 (Å) | α (degrees) | β (degrees) | γ (degrees) |
|---|---|---|---|---|---|---|---|---|---|
| C1--CaF2--fluorite | dynamic | -3.4497 | -3.4497 | 6.1367 | 6.1367 | 6.1367 | 90.0 | 90.0 | 90.0 |
Download raw data (including filtered results)
Reference structure matches:
D0_3--BiF3 = oqmd-312463
L1_2--AuCu3 = mp-1183137
| prototype | method | Ecoh (eV/atom) | Epot (eV/atom) | a0 (Å) | b0 (Å) | c0 (Å) | α (degrees) | β (degrees) | γ (degrees) |
|---|---|---|---|---|---|---|---|---|---|
| oqmd-301921 | dynamic | -3.1484 | -3.1484 | 4.0804 | 4.0804 | 8.1548 | 90.0 | 90.0 | 90.0 |
| L1_2--AuCu3 | dynamic | -3.148 | -3.148 | 4.0797 | 4.0797 | 4.0797 | 90.0 | 90.0 | 90.0 |
| mp-1183205 | dynamic | -3.1474 | -3.1474 | 5.7709 | 5.7709 | 4.7078 | 90.0 | 90.0 | 120.0 |
| mp-1183205 | box | -3.1474 | -3.1474 | 5.7703 | 5.7703 | 4.7079 | 90.0 | 90.0 | 120.0 |
| D0_3--BiF3 | static | -3.1162 | -3.1162 | 6.4813 | 6.4813 | 6.4813 | 90.0 | 90.0 | 90.0 |
| A15--Cr3Si | dynamic | -3.0504 | -3.0504 | 5.1788 | 5.1788 | 5.1788 | 90.0 | 90.0 | 90.0 |
Download raw data (including filtered results)
Reference structure matches:
D0_3--BiF3 = oqmd-314785
L1_2--AuCu3 = oqmd-348629
| prototype | method | Ecoh (eV/atom) | Epot (eV/atom) | a0 (Å) | b0 (Å) | c0 (Å) | α (degrees) | β (degrees) | γ (degrees) |
|---|---|---|---|---|---|---|---|---|---|
| mp-984351 | dynamic | -2.9946 | -2.9946 | 5.6377 | 5.6377 | 4.58 | 90.0 | 90.0 | 120.0 |
| oqmd-324143 | box | -2.9945 | -2.9945 | 5.639 | 5.639 | 4.5783 | 90.0 | 90.0 | 120.0 |
| mp-984351 | box | -2.9945 | -2.9945 | 5.6391 | 5.6391 | 4.578 | 90.0 | 90.0 | 120.0 |
| oqmd-304243 | dynamic | -2.9912 | -2.9912 | 3.981 | 3.981 | 7.9593 | 90.0 | 90.0 | 90.0 |
| L1_2--AuCu3 | dynamic | -2.9908 | -2.9908 | 3.9806 | 3.9806 | 3.9806 | 90.0 | 90.0 | 90.0 |
| oqmd-304243 | box | -2.9607 | -2.9607 | 4.539 | 4.539 | 6.1556 | 90.0 | 90.0 | 90.0 |
| D0_3--BiF3 | static | -2.9606 | -2.9606 | 6.3295 | 6.3295 | 6.3295 | 90.0 | 90.0 | 90.0 |
| A15--Cr3Si | dynamic | -2.8847 | -2.8847 | 5.0592 | 5.0592 | 5.0592 | 90.0 | 90.0 | 90.0 |
Download raw data (including filtered results)
Reference structure matches:
D0_3--BiF3 = oqmd-312265
L1_2--AuCu3 = mp-976772, oqmd-348876
| prototype | method | Ecoh (eV/atom) | Epot (eV/atom) | a0 (Å) | b0 (Å) | c0 (Å) | α (degrees) | β (degrees) | γ (degrees) |
|---|---|---|---|---|---|---|---|---|---|
| oqmd-324390 | dynamic | -3.1795 | -3.1795 | 5.6117 | 5.6117 | 4.542 | 90.0 | 90.0 | 120.0 |
| oqmd-324390 | box | -3.1795 | -3.1795 | 5.6129 | 5.6129 | 4.5404 | 90.0 | 90.0 | 120.0 |
| mp-976762 | dynamic | -3.1737 | -3.1737 | 3.9596 | 3.9596 | 7.9118 | 90.0 | 90.0 | 90.0 |
| L1_2--AuCu3 | dynamic | -3.1734 | -3.1734 | 3.9585 | 3.9585 | 3.9585 | 90.0 | 90.0 | 90.0 |
| D0_3--BiF3 | static | -3.1393 | -3.1393 | 6.2895 | 6.2895 | 6.2895 | 90.0 | 90.0 | 90.0 |
| A15--Cr3Si | dynamic | -3.0642 | -3.0642 | 5.0262 | 5.0262 | 5.0262 | 90.0 | 90.0 | 90.0 |
Download raw data (including filtered results)
Reference structure matches:
D0_3--BiF3 = oqmd-310883
| prototype | method | Ecoh (eV/atom) | Epot (eV/atom) | a0 (Å) | b0 (Å) | c0 (Å) | α (degrees) | β (degrees) | γ (degrees) |
|---|---|---|---|---|---|---|---|---|---|
| mp-1183206 | dynamic | -3.184 | -3.184 | 5.6924 | 5.6924 | 4.642 | 90.0 | 90.0 | 120.0 |
| L1_2--AuCu3 | dynamic | -3.1835 | -3.1835 | 4.0227 | 4.0227 | 4.0227 | 90.0 | 90.0 | 90.0 |
| mp-985296 | dynamic | -3.1832 | -3.1832 | 4.0231 | 4.0231 | 8.0422 | 90.0 | 90.0 | 90.0 |
| oqmd-300341 | dynamic | -3.1832 | -3.1832 | 4.0231 | 4.0231 | 8.042 | 90.0 | 90.0 | 90.0 |
| D0_3--BiF3 | static | -3.1471 | -3.1471 | 6.3917 | 6.3917 | 6.3917 | 90.0 | 90.0 | 90.0 |
| A15--Cr3Si | dynamic | -3.0773 | -3.0773 | 5.1057 | 5.1057 | 5.1057 | 90.0 | 90.0 | 90.0 |
Download raw data (including filtered results)
Reference structure matches:
L1_2--AuCu3 = mp-12065
| prototype | method | Ecoh (eV/atom) | Epot (eV/atom) | a0 (Å) | b0 (Å) | c0 (Å) | α (degrees) | β (degrees) | γ (degrees) |
|---|---|---|---|---|---|---|---|---|---|
| L1_2--AuCu3 | dynamic | -3.6103 | -3.6103 | 4.0071 | 4.0071 | 4.0071 | 90.0 | 90.0 | 90.0 |
| D0_3--BiF3 | static | -3.573 | -3.573 | 6.3633 | 6.3633 | 6.3633 | 90.0 | 90.0 | 90.0 |
| A15--Cr3Si | dynamic | -3.4988 | -3.4988 | 5.083 | 5.083 | 5.083 | 90.0 | 90.0 | 90.0 |
Download raw data (including filtered results)
Reference structure matches:
B2--CsCl = oqmd-306651
| prototype | method | Ecoh (eV/atom) | Epot (eV/atom) | a0 (Å) | b0 (Å) | c0 (Å) | α (degrees) | β (degrees) | γ (degrees) |
|---|---|---|---|---|---|---|---|---|---|
| L1_0--AuCu | dynamic | -3.4281 | -3.4281 | 2.9042 | 2.9042 | 4.0155 | 90.0 | 90.0 | 90.0 |
| mp-1229092 | dynamic | -3.4211 | -3.4211 | 2.8919 | 2.8919 | 14.0178 | 90.0 | 90.0 | 120.0 |
| mp-1183227 | dynamic | -3.4205 | -3.4205 | 2.8929 | 2.8929 | 4.6674 | 90.0 | 90.0 | 120.0 |
| B2--CsCl | static | -3.4074 | -3.4074 | 3.2391 | 3.2391 | 3.2391 | 90.0 | 90.0 | 90.0 |
| B1--NaCl--rock-salt | static | -3.025 | -3.025 | 5.37 | 5.37 | 5.37 | 90.0 | 90.0 | 90.0 |
| B4--ZnS--wurtzite | box | -2.5264 | -2.5264 | 4.2303 | 4.2303 | 6.8618 | 90.0 | 90.0 | 120.0 |
| B3--ZnS--cubic-zinc-blende | static | -2.522 | -2.522 | 5.9704 | 5.9704 | 5.9704 | 90.0 | 90.0 | 90.0 |
Download raw data (including filtered results)
Reference structure matches:
| prototype | method | Ecoh (eV/atom) | Epot (eV/atom) | a0 (Å) | b0 (Å) | c0 (Å) | α (degrees) | β (degrees) | γ (degrees) |
|---|---|---|---|---|---|---|---|---|---|
| C1--CaF2--fluorite | dynamic | -3.231 | -3.231 | 6.1967 | 6.1967 | 6.1967 | 90.0 | 90.0 | 90.0 |
Download raw data (including filtered results)
Reference structure matches:
L2_1--AlCu2Mn--heusler = oqmd-517493
| prototype | method | Ecoh (eV/atom) | Epot (eV/atom) | a0 (Å) | b0 (Å) | c0 (Å) | α (degrees) | β (degrees) | γ (degrees) |
|---|---|---|---|---|---|---|---|---|---|
| L2_1--AlCu2Mn--heusler | dynamic | -3.5865 | -3.5865 | 6.3243 | 6.3243 | 6.3243 | 90.0 | 90.0 | 90.0 |
Download raw data (including filtered results)
Reference structure matches:
| prototype | method | Ecoh (eV/atom) | Epot (eV/atom) | a0 (Å) | b0 (Å) | c0 (Å) | α (degrees) | β (degrees) | γ (degrees) |
|---|---|---|---|---|---|---|---|---|---|
| L2_1--AlCu2Mn--heusler | dynamic | -3.7619 | -3.7619 | 6.2947 | 6.2947 | 6.2947 | 90.0 | 90.0 | 90.0 |
Download raw data (including filtered results)
Reference structure matches:
L2_1--AlCu2Mn--heusler = mp-1183167
| prototype | method | Ecoh (eV/atom) | Epot (eV/atom) | a0 (Å) | b0 (Å) | c0 (Å) | α (degrees) | β (degrees) | γ (degrees) |
|---|---|---|---|---|---|---|---|---|---|
| L2_1--AlCu2Mn--heusler | static | -3.6857 | -3.6857 | 6.386 | 6.386 | 6.386 | 90.0 | 90.0 | 90.0 |
Download raw data (including filtered results)
Reference structure matches:
| prototype | method | Ecoh (eV/atom) | Epot (eV/atom) | a0 (Å) | b0 (Å) | c0 (Å) | α (degrees) | β (degrees) | γ (degrees) |
|---|---|---|---|---|---|---|---|---|---|
| L2_1--AlCu2Mn--heusler | static | -4.0947 | -4.0947 | 6.3873 | 6.3873 | 6.3873 | 90.0 | 90.0 | 90.0 |
Download raw data (including filtered results)
Reference structure matches:
D0_3--BiF3 = oqmd-314883
L1_2--AuCu3 = mp-863750
| prototype | method | Ecoh (eV/atom) | Epot (eV/atom) | a0 (Å) | b0 (Å) | c0 (Å) | α (degrees) | β (degrees) | γ (degrees) |
|---|---|---|---|---|---|---|---|---|---|
| mp-1183224 | dynamic | -3.6886 | -3.6886 | 4.0772 | 4.0772 | 8.1476 | 90.0 | 90.0 | 90.0 |
| L1_2--AuCu3 | dynamic | -3.6882 | -3.6882 | 4.0763 | 4.0763 | 4.0763 | 90.0 | 90.0 | 90.0 |
| mp-985287 | dynamic | -3.6874 | -3.6874 | 5.7666 | 5.7666 | 4.7014 | 90.0 | 90.0 | 120.0 |
| D0_3--BiF3 | static | -3.6644 | -3.6644 | 6.4699 | 6.4699 | 6.4699 | 90.0 | 90.0 | 90.0 |
| A15--Cr3Si | dynamic | -3.63 | -3.63 | 5.1521 | 5.1521 | 5.1521 | 90.0 | 90.0 | 90.0 |
Download raw data (including filtered results)
Reference structure matches:
| prototype | method | Ecoh (eV/atom) | Epot (eV/atom) | a0 (Å) | b0 (Å) | c0 (Å) | α (degrees) | β (degrees) | γ (degrees) |
|---|---|---|---|---|---|---|---|---|---|
| oqmd-853150 | dynamic | -3.181 | -3.181 | 5.9393 | 5.9393 | 5.9393 | 90.0 | 90.0 | 90.0 |
| oqmd-937344 | static | -3.044 | -3.044 | 6.0494 | 6.0494 | 6.0494 | 90.0 | 90.0 | 90.0 |
| oqmd-948593 | static | -3.0437 | -3.0437 | 6.0698 | 6.0698 | 6.0698 | 90.0 | 90.0 | 90.0 |
Download raw data (including filtered results)
Reference structure matches:
L2_1--AlCu2Mn--heusler = oqmd-405715
| prototype | method | Ecoh (eV/atom) | Epot (eV/atom) | a0 (Å) | b0 (Å) | c0 (Å) | α (degrees) | β (degrees) | γ (degrees) |
|---|---|---|---|---|---|---|---|---|---|
| L2_1--AlCu2Mn--heusler | dynamic | -3.5063 | -3.5063 | 6.1304 | 6.1304 | 6.1304 | 90.0 | 90.0 | 90.0 |
| mp-1093618 | static | -1.8387 | -1.8387 | 8.965 | 9.3312 | 12.6552 | 90.0 | 90.0 | 90.0 |
Download raw data (including filtered results)
Reference structure matches:
| prototype | method | Ecoh (eV/atom) | Epot (eV/atom) | a0 (Å) | b0 (Å) | c0 (Å) | α (degrees) | β (degrees) | γ (degrees) |
|---|---|---|---|---|---|---|---|---|---|
| L2_1--AlCu2Mn--heusler | dynamic | -3.8874 | -3.8874 | 6.0763 | 6.0763 | 6.0763 | 90.0 | 90.0 | 90.0 |
Download raw data (including filtered results)
Reference structure matches:
| prototype | method | Ecoh (eV/atom) | Epot (eV/atom) | a0 (Å) | b0 (Å) | c0 (Å) | α (degrees) | β (degrees) | γ (degrees) |
|---|---|---|---|---|---|---|---|---|---|
| L2_1--AlCu2Mn--heusler | dynamic | -3.7238 | -3.7238 | 6.3071 | 6.3071 | 6.3071 | 90.0 | 90.0 | 90.0 |
| mp-1229031 | dynamic | -3.6795 | -3.6795 | 2.8271 | 2.8271 | 27.2866 | 90.0 | 90.0 | 120.0 |
| mp-1229031 | box | -3.6792 | -3.6792 | 2.8273 | 2.8273 | 27.2798 | 90.0 | 90.0 | 120.0 |
| mp-1093988 | dynamic | -1.841 | -1.841 | 9.332 | 10.7687 | 15.0738 | 90.0 | 90.0 | 90.0 |
Download raw data (including filtered results)
Reference structure matches:
| prototype | method | Ecoh (eV/atom) | Epot (eV/atom) | a0 (Å) | b0 (Å) | c0 (Å) | α (degrees) | β (degrees) | γ (degrees) |
|---|---|---|---|---|---|---|---|---|---|
| L2_1--AlCu2Mn--heusler | dynamic | -4.5913 | -4.5913 | 6.31 | 6.31 | 6.31 | 90.0 | 90.0 | 90.0 |
Download raw data (including filtered results)
Reference structure matches:
B1--NaCl--rock-salt = oqmd-1107003
B2--CsCl = oqmd-307818
B3--ZnS--cubic-zinc-blende = oqmd-1218220
L1_0--AuCu = oqmd-339360
| prototype | method | Ecoh (eV/atom) | Epot (eV/atom) | a0 (Å) | b0 (Å) | c0 (Å) | α (degrees) | β (degrees) | γ (degrees) |
|---|---|---|---|---|---|---|---|---|---|
| oqmd-1217434 | dynamic | -3.1716 | -3.1716 | 4.4365 | 2.8336 | 4.5714 | 90.0 | 90.0 | 90.0 |
| B2--CsCl | dynamic | -3.1694 | -3.1694 | 3.0635 | 3.0635 | 3.0635 | 90.0 | 90.0 | 90.0 |
| L1_0--AuCu | static | -3.1691 | -3.1691 | 2.8485 | 2.8485 | 3.5391 | 90.0 | 90.0 | 90.0 |
| oqmd-328902 | dynamic | -3.1344 | -3.1344 | 2.7791 | 2.7791 | 13.0197 | 90.0 | 90.0 | 120.0 |
| oqmd-1227900 | dynamic | -3.1344 | -3.1344 | 2.7788 | 2.7788 | 4.3453 | 90.0 | 90.0 | 120.0 |
| B1--NaCl--rock-salt | static | -2.7754 | -2.7754 | 5.1122 | 5.1122 | 5.1122 | 90.0 | 90.0 | 90.0 |
| oqmd-1224414 | box | -2.2487 | -2.2487 | 4.0856 | 4.0856 | 6.6275 | 90.0 | 90.0 | 120.0 |
| B4--ZnS--wurtzite | box | -2.2487 | -2.2487 | 4.084 | 4.084 | 6.6326 | 90.0 | 90.0 | 120.0 |
| B3--ZnS--cubic-zinc-blende | static | -2.243 | -2.243 | 5.7646 | 5.7646 | 5.7646 | 90.0 | 90.0 | 90.0 |
Download raw data (including filtered results)
Reference structure matches:
| prototype | method | Ecoh (eV/atom) | Epot (eV/atom) | a0 (Å) | b0 (Å) | c0 (Å) | α (degrees) | β (degrees) | γ (degrees) |
|---|---|---|---|---|---|---|---|---|---|
| C1--CaF2--fluorite | static | -2.803 | -2.803 | 5.8806 | 5.8806 | 5.8806 | 90.0 | 90.0 | 90.0 |
Download raw data (including filtered results)
Reference structure matches:
| prototype | method | Ecoh (eV/atom) | Epot (eV/atom) | a0 (Å) | b0 (Å) | c0 (Å) | α (degrees) | β (degrees) | γ (degrees) |
|---|---|---|---|---|---|---|---|---|---|
| L2_1--AlCu2Mn--heusler | static | -3.5158 | -3.5158 | 5.9059 | 5.9059 | 5.9059 | 90.0 | 90.0 | 90.0 |
Download raw data (including filtered results)
Reference structure matches:
| prototype | method | Ecoh (eV/atom) | Epot (eV/atom) | a0 (Å) | b0 (Å) | c0 (Å) | α (degrees) | β (degrees) | γ (degrees) |
|---|---|---|---|---|---|---|---|---|---|
| L2_1--AlCu2Mn--heusler | dynamic | -3.5215 | -3.5215 | 6.048 | 6.048 | 6.048 | 90.0 | 90.0 | 90.0 |
Download raw data (including filtered results)
Reference structure matches:
| prototype | method | Ecoh (eV/atom) | Epot (eV/atom) | a0 (Å) | b0 (Å) | c0 (Å) | α (degrees) | β (degrees) | γ (degrees) |
|---|---|---|---|---|---|---|---|---|---|
| L2_1--AlCu2Mn--heusler | dynamic | -4.0122 | -4.0122 | 6.0269 | 6.0269 | 6.0269 | 90.0 | 90.0 | 90.0 |
Download raw data (including filtered results)
Reference structure matches:
D0_3--BiF3 = oqmd-313601
L1_2--AuCu3 = oqmd-349813
| prototype | method | Ecoh (eV/atom) | Epot (eV/atom) | a0 (Å) | b0 (Å) | c0 (Å) | α (degrees) | β (degrees) | γ (degrees) |
|---|---|---|---|---|---|---|---|---|---|
| oqmd-325327 | dynamic | -3.3486 | -3.3486 | 5.2944 | 5.2944 | 4.3132 | 90.0 | 90.0 | 120.0 |
| oqmd-325327 | box | -3.3473 | -3.3473 | 5.3037 | 5.3037 | 4.3023 | 90.0 | 90.0 | 120.0 |
| mp-1184011 | dynamic | -3.3466 | -3.3466 | 3.7403 | 3.7403 | 7.4769 | 90.0 | 90.0 | 90.0 |
| L1_2--AuCu3 | dynamic | -3.3462 | -3.3462 | 3.7396 | 3.7396 | 3.7396 | 90.0 | 90.0 | 90.0 |
| D0_3--BiF3 | static | -3.3151 | -3.3151 | 5.9399 | 5.9399 | 5.9399 | 90.0 | 90.0 | 90.0 |
| A15--Cr3Si | static | -3.2747 | -3.2747 | 4.7432 | 4.7432 | 4.7432 | 90.0 | 90.0 | 90.0 |
Download raw data (including filtered results)
Reference structure matches:
| prototype | method | Ecoh (eV/atom) | Epot (eV/atom) | a0 (Å) | b0 (Å) | c0 (Å) | α (degrees) | β (degrees) | γ (degrees) |
|---|---|---|---|---|---|---|---|---|---|
| L2_1--AlCu2Mn--heusler | static | -3.7178 | -3.7178 | 5.8813 | 5.8813 | 5.8813 | 90.0 | 90.0 | 90.0 |
Download raw data (including filtered results)
Reference structure matches:
| prototype | method | Ecoh (eV/atom) | Epot (eV/atom) | a0 (Å) | b0 (Å) | c0 (Å) | α (degrees) | β (degrees) | γ (degrees) |
|---|---|---|---|---|---|---|---|---|---|
| L2_1--AlCu2Mn--heusler | dynamic | -3.641 | -3.641 | 6.1644 | 6.1644 | 6.1644 | 90.0 | 90.0 | 90.0 |
| mp-1095713 | static | -1.7112 | -1.7112 | 9.3896 | 10.6625 | 15.1444 | 90.0 | 90.0 | 90.0 |
| mp-1095713 | dynamic | -1.7112 | -1.7112 | 9.3896 | 10.9242 | 15.5162 | 90.0 | 90.0 | 90.0 |
Download raw data (including filtered results)
Reference structure matches:
| prototype | method | Ecoh (eV/atom) | Epot (eV/atom) | a0 (Å) | b0 (Å) | c0 (Å) | α (degrees) | β (degrees) | γ (degrees) |
|---|---|---|---|---|---|---|---|---|---|
| L2_1--AlCu2Mn--heusler | dynamic | -4.5765 | -4.5765 | 6.1525 | 6.1525 | 6.1525 | 90.0 | 90.0 | 90.0 |
Download raw data (including filtered results)
Reference structure matches:
B1--NaCl--rock-salt = oqmd-1105733
B2--CsCl = oqmd-306548
B3--ZnS--cubic-zinc-blende = oqmd-1218247
L1_0--AuCu = oqmd-338090
| prototype | method | Ecoh (eV/atom) | Epot (eV/atom) | a0 (Å) | b0 (Å) | c0 (Å) | α (degrees) | β (degrees) | γ (degrees) |
|---|---|---|---|---|---|---|---|---|---|
| oqmd-1217461 | dynamic | -3.5645 | -3.5645 | 4.3721 | 2.7806 | 4.5549 | 90.0 | 90.0 | 90.0 |
| oqmd-1217461 | box | -3.5629 | -3.5629 | 4.3629 | 2.7591 | 4.6055 | 90.0 | 90.0 | 90.0 |
| L1_0--AuCu | static | -3.5582 | -3.5582 | 2.7961 | 2.7961 | 3.5422 | 90.0 | 90.0 | 90.0 |
| B2--CsCl | dynamic | -3.5569 | -3.5569 | 3.0262 | 3.0262 | 3.0262 | 90.0 | 90.0 | 90.0 |
| oqmd-1227927 | dynamic | -3.5127 | -3.5127 | 2.7419 | 2.7419 | 4.3008 | 90.0 | 90.0 | 120.0 |
| oqmd-327632 | dynamic | -3.5119 | -3.5119 | 2.7417 | 2.7417 | 12.8973 | 90.0 | 90.0 | 120.0 |
| B1--NaCl--rock-salt | static | -3.1111 | -3.1111 | 5.0898 | 5.0898 | 5.0898 | 90.0 | 90.0 | 90.0 |
| oqmd-1224441 | box | -2.829 | -2.829 | 4.3928 | 4.3928 | 5.0629 | 90.0 | 90.0 | 120.0 |
| B4--ZnS--wurtzite | box | -2.5708 | -2.5708 | 4.0827 | 4.0827 | 6.6387 | 90.0 | 90.0 | 120.0 |
| B3--ZnS--cubic-zinc-blende | static | -2.566 | -2.566 | 5.7674 | 5.7674 | 5.7674 | 90.0 | 90.0 | 90.0 |
Download raw data (including filtered results)
Reference structure matches:
| prototype | method | Ecoh (eV/atom) | Epot (eV/atom) | a0 (Å) | b0 (Å) | c0 (Å) | α (degrees) | β (degrees) | γ (degrees) |
|---|---|---|---|---|---|---|---|---|---|
| C1--CaF2--fluorite | static | -3.2465 | -3.2465 | 5.8338 | 5.8338 | 5.8338 | 90.0 | 90.0 | 90.0 |
| oqmd-1240424 | static | -2.2313 | -2.2313 | 11.2689 | 11.2689 | 11.2689 | 90.0 | 90.0 | 90.0 |
Download raw data (including filtered results)
Reference structure matches:
| prototype | method | Ecoh (eV/atom) | Epot (eV/atom) | a0 (Å) | b0 (Å) | c0 (Å) | α (degrees) | β (degrees) | γ (degrees) |
|---|---|---|---|---|---|---|---|---|---|
| L2_1--AlCu2Mn--heusler | dynamic | -3.9091 | -3.9091 | 5.995 | 5.995 | 5.995 | 90.0 | 90.0 | 90.0 |
Download raw data (including filtered results)
Reference structure matches:
| prototype | method | Ecoh (eV/atom) | Epot (eV/atom) | a0 (Å) | b0 (Å) | c0 (Å) | α (degrees) | β (degrees) | γ (degrees) |
|---|---|---|---|---|---|---|---|---|---|
| L2_1--AlCu2Mn--heusler | dynamic | -4.4269 | -4.4269 | 5.9722 | 5.9722 | 5.9722 | 90.0 | 90.0 | 90.0 |
Download raw data (including filtered results)
Reference structure matches:
D0_3--BiF3 = oqmd-313848
L1_2--AuCu3 = oqmd-347293
| prototype | method | Ecoh (eV/atom) | Epot (eV/atom) | a0 (Å) | b0 (Å) | c0 (Å) | α (degrees) | β (degrees) | γ (degrees) |
|---|---|---|---|---|---|---|---|---|---|
| oqmd-322807 | dynamic | -3.9845 | -3.9845 | 5.2027 | 5.2027 | 4.2129 | 90.0 | 90.0 | 120.0 |
| oqmd-322807 | box | -3.9792 | -3.9792 | 5.2298 | 5.2298 | 4.1917 | 90.0 | 90.0 | 120.0 |
| oqmd-303306 | dynamic | -3.976 | -3.976 | 3.6697 | 3.6697 | 7.3251 | 90.0 | 90.0 | 90.0 |
| L1_2--AuCu3 | dynamic | -3.9753 | -3.9753 | 3.6675 | 3.6675 | 3.6675 | 90.0 | 90.0 | 90.0 |
| D0_3--BiF3 | static | -3.9342 | -3.9342 | 5.8406 | 5.8406 | 5.8406 | 90.0 | 90.0 | 90.0 |
| A15--Cr3Si | static | -3.8658 | -3.8658 | 4.6656 | 4.6656 | 4.6656 | 90.0 | 90.0 | 90.0 |
Download raw data (including filtered results)
Reference structure matches:
| prototype | method | Ecoh (eV/atom) | Epot (eV/atom) | a0 (Å) | b0 (Å) | c0 (Å) | α (degrees) | β (degrees) | γ (degrees) |
|---|---|---|---|---|---|---|---|---|---|
| L2_1--AlCu2Mn--heusler | dynamic | -3.8221 | -3.8221 | 6.1352 | 6.1352 | 6.1352 | 90.0 | 90.0 | 90.0 |
Download raw data (including filtered results)
Reference structure matches:
| prototype | method | Ecoh (eV/atom) | Epot (eV/atom) | a0 (Å) | b0 (Å) | c0 (Å) | α (degrees) | β (degrees) | γ (degrees) |
|---|---|---|---|---|---|---|---|---|---|
| L2_1--AlCu2Mn--heusler | dynamic | -4.775 | -4.775 | 6.124 | 6.124 | 6.124 | 90.0 | 90.0 | 90.0 |
Download raw data (including filtered results)
Reference structure matches:
B2--CsCl = oqmd-305875
| prototype | method | Ecoh (eV/atom) | Epot (eV/atom) | a0 (Å) | b0 (Å) | c0 (Å) | α (degrees) | β (degrees) | γ (degrees) |
|---|---|---|---|---|---|---|---|---|---|
| L1_0--AuCu | dynamic | -3.4913 | -3.4913 | 2.8934 | 2.8934 | 3.7467 | 90.0 | 90.0 | 90.0 |
| B2--CsCl | dynamic | -3.4836 | -3.4836 | 3.1564 | 3.1564 | 3.1564 | 90.0 | 90.0 | 90.0 |
| mp-1229012 | dynamic | -3.456 | -3.456 | 2.8429 | 2.8429 | 13.4273 | 90.0 | 90.0 | 120.0 |
| mp-1183222 | dynamic | -3.4544 | -3.4544 | 2.8422 | 2.8422 | 4.4806 | 90.0 | 90.0 | 120.0 |
| B1--NaCl--rock-salt | static | -3.0442 | -3.0442 | 5.2442 | 5.2442 | 5.2442 | 90.0 | 90.0 | 90.0 |
| B4--ZnS--wurtzite | box | -2.436 | -2.436 | 4.1465 | 4.1465 | 6.7305 | 90.0 | 90.0 | 120.0 |
| B3--ZnS--cubic-zinc-blende | static | -2.4304 | -2.4304 | 5.8533 | 5.8533 | 5.8533 | 90.0 | 90.0 | 90.0 |
Download raw data (including filtered results)
Reference structure matches:
| prototype | method | Ecoh (eV/atom) | Epot (eV/atom) | a0 (Å) | b0 (Å) | c0 (Å) | α (degrees) | β (degrees) | γ (degrees) |
|---|---|---|---|---|---|---|---|---|---|
| C1--CaF2--fluorite | dynamic | -3.199 | -3.199 | 6.024 | 6.024 | 6.024 | 90.0 | 90.0 | 90.0 |
Download raw data (including filtered results)
Reference structure matches:
| prototype | method | Ecoh (eV/atom) | Epot (eV/atom) | a0 (Å) | b0 (Å) | c0 (Å) | α (degrees) | β (degrees) | γ (degrees) |
|---|---|---|---|---|---|---|---|---|---|
| L2_1--AlCu2Mn--heusler | static | -4.1319 | -4.1319 | 6.2338 | 6.2338 | 6.2338 | 90.0 | 90.0 | 90.0 |
Download raw data (including filtered results)
Reference structure matches:
D0_3--BiF3 = oqmd-308011
| prototype | method | Ecoh (eV/atom) | Epot (eV/atom) | a0 (Å) | b0 (Å) | c0 (Å) | α (degrees) | β (degrees) | γ (degrees) |
|---|---|---|---|---|---|---|---|---|---|
| L1_2--AuCu3 | dynamic | -3.7333 | -3.7333 | 3.9271 | 3.9271 | 3.9271 | 90.0 | 90.0 | 90.0 |
| oqmd-297488 | dynamic | -3.7332 | -3.7332 | 3.9281 | 3.9281 | 7.8487 | 90.0 | 90.0 | 90.0 |
| D0_3--BiF3 | static | -3.6999 | -3.6999 | 6.2347 | 6.2347 | 6.2347 | 90.0 | 90.0 | 90.0 |
| A15--Cr3Si | dynamic | -3.6517 | -3.6517 | 4.9701 | 4.9701 | 4.9701 | 90.0 | 90.0 | 90.0 |
Download raw data (including filtered results)
Reference structure matches:
| prototype | method | Ecoh (eV/atom) | Epot (eV/atom) | a0 (Å) | b0 (Å) | c0 (Å) | α (degrees) | β (degrees) | γ (degrees) |
|---|---|---|---|---|---|---|---|---|---|
| L2_1--AlCu2Mn--heusler | dynamic | -4.5955 | -4.5955 | 6.235 | 6.235 | 6.235 | 90.0 | 90.0 | 90.0 |
Download raw data (including filtered results)
Reference structure matches:
| prototype | method | Ecoh (eV/atom) | Epot (eV/atom) | a0 (Å) | b0 (Å) | c0 (Å) | α (degrees) | β (degrees) | γ (degrees) |
|---|---|---|---|---|---|---|---|---|---|
| L1_0--AuCu | dynamic | -4.3697 | -4.3697 | 2.882 | 2.882 | 3.752 | 90.0 | 90.0 | 90.0 |
| B2--CsCl | dynamic | -4.3636 | -4.3636 | 3.1481 | 3.1481 | 3.1481 | 90.0 | 90.0 | 90.0 |
| mp-1229015 | dynamic | -4.3395 | -4.3395 | 2.8306 | 2.8306 | 13.4832 | 90.0 | 90.0 | 120.0 |
| mp-1183209 | dynamic | -4.3381 | -4.3381 | 2.8297 | 2.8297 | 4.4999 | 90.0 | 90.0 | 120.0 |
| B1--NaCl--rock-salt | static | -3.8653 | -3.8653 | 5.2003 | 5.2003 | 5.2003 | 90.0 | 90.0 | 90.0 |
| B4--ZnS--wurtzite | box | -3.1528 | -3.1528 | 4.0813 | 4.0813 | 6.6108 | 90.0 | 90.0 | 120.0 |
| B3--ZnS--cubic-zinc-blende | static | -3.146 | -3.146 | 5.7571 | 5.7571 | 5.7571 | 90.0 | 90.0 | 90.0 |
Download raw data (including filtered results)
Reference structure matches:
| prototype | method | Ecoh (eV/atom) | Epot (eV/atom) | a0 (Å) | b0 (Å) | c0 (Å) | α (degrees) | β (degrees) | γ (degrees) |
|---|---|---|---|---|---|---|---|---|---|
| C1--CaF2--fluorite | dynamic | -4.3093 | -4.3093 | 5.9747 | 5.9747 | 5.9747 | 90.0 | 90.0 | 90.0 |
Download raw data (including filtered results)
Reference structure matches:
L1_2--AuCu3 = mp-30353
| prototype | method | Ecoh (eV/atom) | Epot (eV/atom) | a0 (Å) | b0 (Å) | c0 (Å) | α (degrees) | β (degrees) | γ (degrees) |
|---|---|---|---|---|---|---|---|---|---|
| L1_2--AuCu3 | dynamic | -5.087 | -5.087 | 3.9368 | 3.9368 | 3.9368 | 90.0 | 90.0 | 90.0 |
| D0_3--BiF3 | dynamic | -5.0586 | -5.0586 | 6.2461 | 6.2461 | 6.2461 | 90.0 | 90.0 | 90.0 |
| A15--Cr3Si | dynamic | -5.0202 | -5.0202 | 4.9728 | 4.9728 | 4.9728 | 90.0 | 90.0 | 90.0 |
Download raw data (including filtered results)
Reference structure matches:
| prototype | method | Ecoh (eV/atom) | Epot (eV/atom) | a0 (Å) | b0 (Å) | c0 (Å) | α (degrees) | β (degrees) | γ (degrees) |
|---|---|---|---|---|---|---|---|---|---|
| mp-1229032 | dynamic | -5.1943 | -5.1943 | 2.7939 | 2.7939 | 33.8384 | 90.0 | 90.0 | 120.0 |
| mp-1229032 | box | -5.1938 | -5.1938 | 2.7949 | 2.7949 | 33.846 | 90.0 | 90.0 | 120.0 |
Download raw data (including filtered results)
Reference structure matches:
A1--Cu--fcc = mp-81, oqmd-592562, oqmd-593868, oqmd-594005, oqmd-594521, oqmd-594522, oqmd-598514, oqmd-629973, oqmd-636381, oqmd-636382, oqmd-1214506
A15--beta-W = oqmd-1214951, oqmd-1280361
A2--W--bcc = oqmd-1215129
A3'--alpha-La--double-hcp = oqmd-1215397
A3--Mg--hcp = oqmd-1215307
A4--C--dc = oqmd-1215486
A5--beta-Sn = oqmd-1215575
A6--In--bct = oqmd-1215664
A7--alpha-As = oqmd-1215753
| prototype | method | Ecoh (eV/atom) | Epot (eV/atom) | a0 (Å) | b0 (Å) | c0 (Å) | α (degrees) | β (degrees) | γ (degrees) |
|---|---|---|---|---|---|---|---|---|---|
| A1--Cu--fcc | dynamic | -3.93 | -3.93 | 4.08 | 4.08 | 4.08 | 90.0 | 90.0 | 90.0 |
| A3'--alpha-La--double-hcp | dynamic | -3.9294 | -3.9294 | 2.8857 | 2.8857 | 9.4147 | 90.0 | 90.0 | 120.0 |
| oqmd-1216020 | dynamic | -3.9293 | -3.9293 | 2.8859 | 2.8859 | 21.1773 | 90.0 | 90.0 | 120.0 |
| oqmd-1216020 | box | -3.9292 | -3.9292 | 2.8859 | 2.8859 | 21.1776 | 90.0 | 90.0 | 120.0 |
| A3--Mg--hcp | dynamic | -3.9289 | -3.9289 | 2.8864 | 2.8864 | 4.7035 | 90.0 | 90.0 | 120.0 |
| mp-1008634 | box | -3.9289 | -3.9289 | 2.8827 | 5.0059 | 4.7035 | 90.0 | 90.0 | 90.0 |
| oqmd-1215218 | box | -3.9274 | -3.9274 | 2.8617 | 5.0407 | 4.7059 | 90.0 | 90.0 | 90.0 |
| A2--W--bcc | dynamic | -3.9095 | -3.9095 | 3.2367 | 3.2367 | 3.2367 | 90.0 | 90.0 | 90.0 |
| oqmd-1214684 | box | -3.9091 | -3.9091 | 4.5802 | 4.5806 | 6.4652 | 90.0 | 90.0 | 90.0 |
| oqmd-1214862 | dynamic | -3.8778 | -3.8778 | 7.0155 | 7.0155 | 7.0155 | 90.0 | 90.0 | 90.0 |
| oqmd-1038224 | static | -3.8768 | -3.8768 | 4.6189 | 4.6189 | 2.772 | 90.0 | 90.0 | 120.0 |
| oqmd-1038224 | box | -3.8768 | -3.8768 | 4.6187 | 4.6187 | 2.772 | 90.0 | 90.0 | 120.0 |
| oqmd-1214862 | box | -3.8746 | -3.8746 | 7.0189 | 7.0189 | 7.0189 | 90.0 | 90.0 | 90.0 |
| oqmd-1214773 | dynamic | -3.874 | -3.874 | 9.9834 | 9.9834 | 9.9834 | 90.0 | 90.0 | 90.0 |
| oqmd-1214773 | static | -3.8737 | -3.8737 | 9.984 | 9.984 | 9.984 | 90.0 | 90.0 | 90.0 |
| A15--beta-W | dynamic | -3.8704 | -3.8704 | 5.1562 | 5.1562 | 5.1562 | 90.0 | 90.0 | 90.0 |
| oqmd-1214773 | box | -3.8616 | -3.8616 | 9.9986 | 9.9986 | 9.9986 | 90.0 | 90.0 | 90.0 |
| A5--beta-Sn | static | -3.6619 | -3.6619 | 5.1286 | 5.1286 | 2.7225 | 90.0 | 90.0 | 90.0 |
| Ah--alpha-Po--sc | static | -3.5351 | -3.5351 | 2.649 | 2.649 | 2.649 | 90.0 | 90.0 | 90.0 |
| A7--alpha-As | box | -3.535 | -3.535 | 3.7462 | 3.7462 | 9.1769 | 90.0 | 90.0 | 120.0 |
| A7--alpha-As | box | -3.3314 | -3.3314 | 3.56 | 3.56 | 10.744 | 90.0 | 90.0 | 120.0 |
| oqmd-1215931 | box | -3.2705 | -3.2705 | 4.4042 | 4.4042 | 4.8561 | 90.0 | 90.0 | 120.0 |
| A4--C--dc | static | -2.9826 | -2.9826 | 5.753 | 5.753 | 5.753 | 90.0 | 90.0 | 90.0 |
Download raw data (including filtered results)
Reference structure matches:
| prototype | method | Ecoh (eV/atom) | Epot (eV/atom) | a0 (Å) | b0 (Å) | c0 (Å) | α (degrees) | β (degrees) | γ (degrees) |
|---|---|---|---|---|---|---|---|---|---|
| C1--CaF2--fluorite | dynamic | -3.5834 | -3.5834 | 5.9035 | 5.9035 | 5.9035 | 90.0 | 90.0 | 90.0 |
Download raw data (including filtered results)
Reference structure matches:
| prototype | method | Ecoh (eV/atom) | Epot (eV/atom) | a0 (Å) | b0 (Å) | c0 (Å) | α (degrees) | β (degrees) | γ (degrees) |
|---|---|---|---|---|---|---|---|---|---|
| L2_1--AlCu2Mn--heusler | dynamic | -4.0112 | -4.0112 | 6.1187 | 6.1187 | 6.1187 | 90.0 | 90.0 | 90.0 |
| mp-1096571 | dynamic | -2.2329 | -2.2329 | 8.9991 | 10.4019 | 14.6242 | 90.0 | 90.0 | 90.0 |
Download raw data (including filtered results)
Reference structure matches:
| prototype | method | Ecoh (eV/atom) | Epot (eV/atom) | a0 (Å) | b0 (Å) | c0 (Å) | α (degrees) | β (degrees) | γ (degrees) |
|---|---|---|---|---|---|---|---|---|---|
| L2_1--AlCu2Mn--heusler | dynamic | -3.891 | -3.891 | 6.2336 | 6.2336 | 6.2336 | 90.0 | 90.0 | 90.0 |
| mp-1096049 | dynamic | -1.9797 | -1.9797 | 9.0315 | 10.6159 | 15.1655 | 90.0 | 90.0 | 90.0 |
Download raw data (including filtered results)
Reference structure matches:
| prototype | method | Ecoh (eV/atom) | Epot (eV/atom) | a0 (Å) | b0 (Å) | c0 (Å) | α (degrees) | β (degrees) | γ (degrees) |
|---|---|---|---|---|---|---|---|---|---|
| L2_1--AlCu2Mn--heusler | dynamic | -4.319 | -4.319 | 6.2432 | 6.2432 | 6.2432 | 90.0 | 90.0 | 90.0 |
Download raw data (including filtered results)
Reference structure matches:
| prototype | method | Ecoh (eV/atom) | Epot (eV/atom) | a0 (Å) | b0 (Å) | c0 (Å) | α (degrees) | β (degrees) | γ (degrees) |
|---|---|---|---|---|---|---|---|---|---|
| C1--CaF2--fluorite | dynamic | -3.8615 | -3.8615 | 5.8949 | 5.8949 | 5.8949 | 90.0 | 90.0 | 90.0 |
Download raw data (including filtered results)
Reference structure matches:
| prototype | method | Ecoh (eV/atom) | Epot (eV/atom) | a0 (Å) | b0 (Å) | c0 (Å) | α (degrees) | β (degrees) | γ (degrees) |
|---|---|---|---|---|---|---|---|---|---|
| L2_1--AlCu2Mn--heusler | dynamic | -4.0638 | -4.0638 | 6.2032 | 6.2032 | 6.2032 | 90.0 | 90.0 | 90.0 |
Download raw data (including filtered results)
Reference structure matches:
| prototype | method | Ecoh (eV/atom) | Epot (eV/atom) | a0 (Å) | b0 (Å) | c0 (Å) | α (degrees) | β (degrees) | γ (degrees) |
|---|---|---|---|---|---|---|---|---|---|
| L2_1--AlCu2Mn--heusler | static | -4.488 | -4.488 | 6.2139 | 6.2139 | 6.2139 | 90.0 | 90.0 | 90.0 |
Download raw data (including filtered results)
Reference structure matches:
| prototype | method | Ecoh (eV/atom) | Epot (eV/atom) | a0 (Å) | b0 (Å) | c0 (Å) | α (degrees) | β (degrees) | γ (degrees) |
|---|---|---|---|---|---|---|---|---|---|
| C1--CaF2--fluorite | static | -3.526 | -3.526 | 6.0632 | 6.0632 | 6.0632 | 90.0 | 90.0 | 90.0 |
Download raw data (including filtered results)
Reference structure matches:
| prototype | method | Ecoh (eV/atom) | Epot (eV/atom) | a0 (Å) | b0 (Å) | c0 (Å) | α (degrees) | β (degrees) | γ (degrees) |
|---|---|---|---|---|---|---|---|---|---|
| L2_1--AlCu2Mn--heusler | dynamic | -4.3764 | -4.3764 | 6.3205 | 6.3205 | 6.3205 | 90.0 | 90.0 | 90.0 |
Download raw data (including filtered results)
Reference structure matches:
| prototype | method | Ecoh (eV/atom) | Epot (eV/atom) | a0 (Å) | b0 (Å) | c0 (Å) | α (degrees) | β (degrees) | γ (degrees) |
|---|---|---|---|---|---|---|---|---|---|
| C1--CaF2--fluorite | dynamic | -4.0917 | -4.0917 | 6.071 | 6.071 | 6.071 | 90.0 | 90.0 | 90.0 |
| oqmd-1231663 | box | -3.7292 | -3.7292 | 5.3354 | 5.3354 | 4.2507 | 90.0 | 90.0 | 90.0 |
Download raw data (including filtered results)
Reference structure matches:
| prototype | method | Ecoh (eV/atom) | Epot (eV/atom) | a0 (Å) | b0 (Å) | c0 (Å) | α (degrees) | β (degrees) | γ (degrees) |
|---|---|---|---|---|---|---|---|---|---|
| oqmd-425741 | box | -4.1414 | -4.1414 | 6.0321 | 6.0321 | 17.9982 | 90.0 | 90.0 | 120.0 |
Download raw data (including filtered results)
Reference structure matches:
D0_3--BiF3 = oqmd-312095
L1_2--AuCu3 = mp-2103, oqmd-10123
| prototype | method | Ecoh (eV/atom) | Epot (eV/atom) | a0 (Å) | b0 (Å) | c0 (Å) | α (degrees) | β (degrees) | γ (degrees) |
|---|---|---|---|---|---|---|---|---|---|
| mp-1184004 | dynamic | -3.8771 | -3.8771 | 5.6417 | 5.6417 | 4.5743 | 90.0 | 90.0 | 120.0 |
| mp-1184004 | box | -3.8768 | -3.8768 | 5.6382 | 5.6382 | 4.5803 | 90.0 | 90.0 | 120.0 |
| oqmd-301553 | dynamic | -3.8735 | -3.8735 | 3.9869 | 3.9869 | 7.943 | 90.0 | 90.0 | 90.0 |
| L1_2--AuCu3 | dynamic | -3.8717 | -3.8717 | 3.9819 | 3.9819 | 3.9819 | 90.0 | 90.0 | 90.0 |
| D0_3--BiF3 | dynamic | -3.8586 | -3.8586 | 6.3206 | 6.3206 | 6.3206 | 90.0 | 90.0 | 90.0 |
| A15--Cr3Si | dynamic | -3.8194 | -3.8194 | 5.0307 | 5.0307 | 5.0307 | 90.0 | 90.0 | 90.0 |
Download raw data (including filtered results)
Reference structure matches:
L1_2--AuCu3 = mp-976784
| prototype | method | Ecoh (eV/atom) | Epot (eV/atom) | a0 (Å) | b0 (Å) | c0 (Å) | α (degrees) | β (degrees) | γ (degrees) |
|---|---|---|---|---|---|---|---|---|---|
| mp-976806 | dynamic | -4.0568 | -4.0568 | 5.6271 | 5.6271 | 4.534 | 90.0 | 90.0 | 120.0 |
| mp-976806 | box | -4.0561 | -4.0561 | 5.6203 | 5.6203 | 4.5444 | 90.0 | 90.0 | 120.0 |
| L1_2--AuCu3 | dynamic | -4.0479 | -4.0479 | 3.9637 | 3.9637 | 3.9637 | 90.0 | 90.0 | 90.0 |
| D0_3--BiF3 | dynamic | -4.0333 | -4.0333 | 6.2872 | 6.2872 | 6.2872 | 90.0 | 90.0 | 90.0 |
| A15--Cr3Si | dynamic | -3.996 | -3.996 | 5.0043 | 5.0043 | 5.0043 | 90.0 | 90.0 | 90.0 |
Download raw data (including filtered results)
Reference structure matches:
L1_2--AuCu3 = mp-973834
| prototype | method | Ecoh (eV/atom) | Epot (eV/atom) | a0 (Å) | b0 (Å) | c0 (Å) | α (degrees) | β (degrees) | γ (degrees) |
|---|---|---|---|---|---|---|---|---|---|
| mp-973839 | dynamic | -3.9611 | -3.9611 | 4.031 | 4.031 | 8.0455 | 90.0 | 90.0 | 90.0 |
| L1_2--AuCu3 | dynamic | -3.9605 | -3.9605 | 4.0283 | 4.0283 | 4.0283 | 90.0 | 90.0 | 90.0 |
| mp-1186447 | dynamic | -3.9597 | -3.9597 | 5.6975 | 5.6975 | 4.6494 | 90.0 | 90.0 | 120.0 |
| mp-1186447 | box | -3.9596 | -3.9596 | 5.6978 | 5.6978 | 4.6491 | 90.0 | 90.0 | 120.0 |
| D0_3--BiF3 | static | -3.9394 | -3.9394 | 6.391 | 6.391 | 6.391 | 90.0 | 90.0 | 90.0 |
| A15--Cr3Si | dynamic | -3.9008 | -3.9008 | 5.0898 | 5.0898 | 5.0898 | 90.0 | 90.0 | 90.0 |
Download raw data (including filtered results)
Reference structure matches:
D0_3--BiF3 = oqmd-310275
L1_2--AuCu3 = oqmd-349555
| prototype | method | Ecoh (eV/atom) | Epot (eV/atom) | a0 (Å) | b0 (Å) | c0 (Å) | α (degrees) | β (degrees) | γ (degrees) |
|---|---|---|---|---|---|---|---|---|---|
| oqmd-325069 | dynamic | -4.3692 | -4.3692 | 5.7078 | 5.7078 | 4.6509 | 90.0 | 90.0 | 120.0 |
| oqmd-325069 | box | -4.369 | -4.369 | 5.7063 | 5.7063 | 4.6521 | 90.0 | 90.0 | 120.0 |
| L1_2--AuCu3 | dynamic | -4.3688 | -4.3688 | 4.033 | 4.033 | 4.033 | 90.0 | 90.0 | 90.0 |
| oqmd-299733 | dynamic | -4.3686 | -4.3686 | 4.0335 | 4.0335 | 8.0644 | 90.0 | 90.0 | 90.0 |
| D0_3--BiF3 | static | -4.3477 | -4.3477 | 6.3985 | 6.3985 | 6.3985 | 90.0 | 90.0 | 90.0 |
| A15--Cr3Si | dynamic | -4.3056 | -4.3056 | 5.0966 | 5.0966 | 5.0966 | 90.0 | 90.0 | 90.0 |
Download raw data (including filtered results)
Reference structure matches:
| prototype | method | Ecoh (eV/atom) | Epot (eV/atom) | a0 (Å) | b0 (Å) | c0 (Å) | α (degrees) | β (degrees) | γ (degrees) |
|---|---|---|---|---|---|---|---|---|---|
| mp-1225742 | static | -3.8598 | -3.8598 | 2.8588 | 2.8588 | 34.0658 | 90.0 | 90.0 | 120.0 |
| mp-1225742 | box | -3.859 | -3.859 | 2.8586 | 2.8586 | 34.0748 | 90.0 | 90.0 | 120.0 |
Download raw data (including filtered results)
Reference structure matches:
| prototype | method | Ecoh (eV/atom) | Epot (eV/atom) | a0 (Å) | b0 (Å) | c0 (Å) | α (degrees) | β (degrees) | γ (degrees) |
|---|---|---|---|---|---|---|---|---|---|
| mp-1225771 | dynamic | -3.8625 | -3.8625 | 3.0716 | 3.0716 | 12.5366 | 90.0 | 90.0 | 90.0 |
| mp-1225771 | box | -3.8622 | -3.8622 | 3.07 | 3.07 | 12.548 | 90.0 | 90.0 | 90.0 |
Download raw data (including filtered results)
Reference structure matches:
B2--CsCl = oqmd-306459
L1_0--AuCu = mp-522, oqmd-31283
| prototype | method | Ecoh (eV/atom) | Epot (eV/atom) | a0 (Å) | b0 (Å) | c0 (Å) | α (degrees) | β (degrees) | γ (degrees) |
|---|---|---|---|---|---|---|---|---|---|
| B2--CsCl | dynamic | -3.8222 | -3.8222 | 3.0715 | 3.0715 | 3.0715 | 90.0 | 90.0 | 90.0 |
| oqmd-10713 | dynamic | -3.8184 | -3.8184 | 3.065 | 4.3414 | 43.5689 | 90.0 | 90.0 | 90.0 |
| mp-582681 | static | -3.8184 | -3.8184 | 3.066 | 4.3408 | 43.5607 | 90.0 | 90.0 | 90.0 |
| oqmd-10713 | static | -3.8184 | -3.8184 | 3.067 | 4.3402 | 43.5531 | 90.0 | 90.0 | 90.0 |
| oqmd-10713 | box | -3.8172 | -3.8172 | 3.0854 | 4.3274 | 43.435 | 90.0 | 90.0 | 90.0 |
| mp-582681 | box | -3.8169 | -3.8169 | 3.0815 | 4.3297 | 43.4689 | 90.0 | 90.0 | 90.0 |
| mp-1225677 | dynamic | -3.7578 | -3.7578 | 2.8032 | 2.8032 | 12.9331 | 90.0 | 90.0 | 120.0 |
| B1--NaCl--rock-salt | static | -3.4751 | -3.4751 | 5.0261 | 5.0261 | 5.0261 | 90.0 | 90.0 | 90.0 |
| B4--ZnS--wurtzite | box | -2.8694 | -2.8694 | 3.8972 | 3.8972 | 6.3057 | 90.0 | 90.0 | 120.0 |
| B3--ZnS--cubic-zinc-blende | static | -2.8619 | -2.8619 | 5.4936 | 5.4936 | 5.4936 | 90.0 | 90.0 | 90.0 |
Download raw data (including filtered results)
Reference structure matches:
| prototype | method | Ecoh (eV/atom) | Epot (eV/atom) | a0 (Å) | b0 (Å) | c0 (Å) | α (degrees) | β (degrees) | γ (degrees) |
|---|---|---|---|---|---|---|---|---|---|
| C1--CaF2--fluorite | static | -3.2784 | -3.2784 | 5.8086 | 5.8086 | 5.8086 | 90.0 | 90.0 | 90.0 |
Download raw data (including filtered results)
Reference structure matches:
| prototype | method | Ecoh (eV/atom) | Epot (eV/atom) | a0 (Å) | b0 (Å) | c0 (Å) | α (degrees) | β (degrees) | γ (degrees) |
|---|---|---|---|---|---|---|---|---|---|
| L2_1--AlCu2Mn--heusler | dynamic | -3.8709 | -3.8709 | 5.924 | 5.924 | 5.924 | 90.0 | 90.0 | 90.0 |
Download raw data (including filtered results)
Reference structure matches:
L2_1--AlCu2Mn--heusler = mp-862256
| prototype | method | Ecoh (eV/atom) | Epot (eV/atom) | a0 (Å) | b0 (Å) | c0 (Å) | α (degrees) | β (degrees) | γ (degrees) |
|---|---|---|---|---|---|---|---|---|---|
| L2_1--AlCu2Mn--heusler | dynamic | -3.8481 | -3.8481 | 6.0606 | 6.0606 | 6.0606 | 90.0 | 90.0 | 90.0 |
Download raw data (including filtered results)
Reference structure matches:
| prototype | method | Ecoh (eV/atom) | Epot (eV/atom) | a0 (Å) | b0 (Å) | c0 (Å) | α (degrees) | β (degrees) | γ (degrees) |
|---|---|---|---|---|---|---|---|---|---|
| L2_1--AlCu2Mn--heusler | dynamic | -4.3259 | -4.3259 | 6.0553 | 6.0553 | 6.0553 | 90.0 | 90.0 | 90.0 |
| mp-1093617 | static | -2.187 | -2.187 | 7.7477 | 8.8913 | 11.1427 | 90.0 | 90.0 | 90.0 |
Download raw data (including filtered results)
Reference structure matches:
D0_3--BiF3 = oqmd-311644
L1_2--AuCu3 = mp-2258, oqmd-7246
| prototype | method | Ecoh (eV/atom) | Epot (eV/atom) | a0 (Å) | b0 (Å) | c0 (Å) | α (degrees) | β (degrees) | γ (degrees) |
|---|---|---|---|---|---|---|---|---|---|
| oqmd-301102 | dynamic | -3.6936 | -3.6936 | 3.7621 | 3.7621 | 7.4761 | 90.0 | 90.0 | 90.0 |
| L1_2--AuCu3 | dynamic | -3.6915 | -3.6915 | 3.7545 | 3.7545 | 3.7545 | 90.0 | 90.0 | 90.0 |
| oqmd-301102 | box | -3.6716 | -3.6716 | 4.3197 | 4.3197 | 5.6953 | 90.0 | 90.0 | 90.0 |
| D0_3--BiF3 | static | -3.6697 | -3.6697 | 5.9553 | 5.9553 | 5.9553 | 90.0 | 90.0 | 90.0 |
| A15--Cr3Si | static | -3.6245 | -3.6245 | 4.7556 | 4.7556 | 4.7556 | 90.0 | 90.0 | 90.0 |
Download raw data (including filtered results)
Reference structure matches:
| prototype | method | Ecoh (eV/atom) | Epot (eV/atom) | a0 (Å) | b0 (Å) | c0 (Å) | α (degrees) | β (degrees) | γ (degrees) |
|---|---|---|---|---|---|---|---|---|---|
| mp-1225761 | dynamic | -3.588 | -3.588 | 2.6757 | 2.6757 | 31.744 | 90.0 | 90.0 | 120.0 |
| mp-1225761 | box | -3.587 | -3.587 | 2.674 | 2.674 | 31.7652 | 90.0 | 90.0 | 120.0 |
Download raw data (including filtered results)
Reference structure matches:
| prototype | method | Ecoh (eV/atom) | Epot (eV/atom) | a0 (Å) | b0 (Å) | c0 (Å) | α (degrees) | β (degrees) | γ (degrees) |
|---|---|---|---|---|---|---|---|---|---|
| mp-1225664 | dynamic | -3.9161 | -3.9161 | 2.7142 | 2.7142 | 6.3788 | 90.0 | 90.0 | 120.0 |
| mp-1225664 | box | -3.9145 | -3.9145 | 2.7123 | 2.7123 | 6.3844 | 90.0 | 90.0 | 120.0 |
Download raw data (including filtered results)
Reference structure matches:
| prototype | method | Ecoh (eV/atom) | Epot (eV/atom) | a0 (Å) | b0 (Å) | c0 (Å) | α (degrees) | β (degrees) | γ (degrees) |
|---|---|---|---|---|---|---|---|---|---|
| L2_1--AlCu2Mn--heusler | static | -4.0598 | -4.0598 | 5.9246 | 5.9246 | 5.9246 | 90.0 | 90.0 | 90.0 |
Download raw data (including filtered results)
Reference structure matches:
| prototype | method | Ecoh (eV/atom) | Epot (eV/atom) | a0 (Å) | b0 (Å) | c0 (Å) | α (degrees) | β (degrees) | γ (degrees) |
|---|---|---|---|---|---|---|---|---|---|
| L2_1--AlCu2Mn--heusler | dynamic | -3.895 | -3.895 | 6.1603 | 6.1603 | 6.1603 | 90.0 | 90.0 | 90.0 |
| mp-1096453 | static | -1.8392 | -1.8392 | 9.0059 | 10.3689 | 15.2497 | 90.0 | 90.0 | 90.0 |
| mp-1096453 | dynamic | -1.8392 | -1.8392 | 9.0059 | 10.6224 | 15.6226 | 90.0 | 90.0 | 90.0 |
Download raw data (including filtered results)
Reference structure matches:
| prototype | method | Ecoh (eV/atom) | Epot (eV/atom) | a0 (Å) | b0 (Å) | c0 (Å) | α (degrees) | β (degrees) | γ (degrees) |
|---|---|---|---|---|---|---|---|---|---|
| L2_1--AlCu2Mn--heusler | dynamic | -4.807 | -4.807 | 6.1708 | 6.1708 | 6.1708 | 90.0 | 90.0 | 90.0 |
Download raw data (including filtered results)
Reference structure matches:
| prototype | method | Ecoh (eV/atom) | Epot (eV/atom) | a0 (Å) | b0 (Å) | c0 (Å) | α (degrees) | β (degrees) | γ (degrees) |
|---|---|---|---|---|---|---|---|---|---|
| B2--CsCl | dynamic | -4.1964 | -4.1964 | 3.0493 | 3.0493 | 3.0493 | 90.0 | 90.0 | 90.0 |
| B1--NaCl--rock-salt | static | -3.8253 | -3.8253 | 5.0215 | 5.0215 | 5.0215 | 90.0 | 90.0 | 90.0 |
| B4--ZnS--wurtzite | box | -3.236 | -3.236 | 3.9062 | 3.9062 | 6.3304 | 90.0 | 90.0 | 120.0 |
| B3--ZnS--cubic-zinc-blende | static | -3.2291 | -3.2291 | 5.5097 | 5.5097 | 5.5097 | 90.0 | 90.0 | 90.0 |
Download raw data (including filtered results)
Reference structure matches:
| prototype | method | Ecoh (eV/atom) | Epot (eV/atom) | a0 (Å) | b0 (Å) | c0 (Å) | α (degrees) | β (degrees) | γ (degrees) |
|---|---|---|---|---|---|---|---|---|---|
| C1--CaF2--fluorite | static | -3.7308 | -3.7308 | 5.7867 | 5.7867 | 5.7867 | 90.0 | 90.0 | 90.0 |
Download raw data (including filtered results)
Reference structure matches:
| prototype | method | Ecoh (eV/atom) | Epot (eV/atom) | a0 (Å) | b0 (Å) | c0 (Å) | α (degrees) | β (degrees) | γ (degrees) |
|---|---|---|---|---|---|---|---|---|---|
| L2_1--AlCu2Mn--heusler | dynamic | -4.2283 | -4.2283 | 6.0192 | 6.0192 | 6.0192 | 90.0 | 90.0 | 90.0 |
Download raw data (including filtered results)
Reference structure matches:
| prototype | method | Ecoh (eV/atom) | Epot (eV/atom) | a0 (Å) | b0 (Å) | c0 (Å) | α (degrees) | β (degrees) | γ (degrees) |
|---|---|---|---|---|---|---|---|---|---|
| L2_1--AlCu2Mn--heusler | dynamic | -4.727 | -4.727 | 6.012 | 6.012 | 6.012 | 90.0 | 90.0 | 90.0 |
Download raw data (including filtered results)
Reference structure matches:
| prototype | method | Ecoh (eV/atom) | Epot (eV/atom) | a0 (Å) | b0 (Å) | c0 (Å) | α (degrees) | β (degrees) | γ (degrees) |
|---|---|---|---|---|---|---|---|---|---|
| mp-976838 | dynamic | -4.3145 | -4.3145 | 5.2586 | 5.2586 | 4.2351 | 90.0 | 90.0 | 120.0 |
| mp-976838 | static | -4.3145 | -4.3145 | 5.2587 | 5.2587 | 4.2351 | 90.0 | 90.0 | 120.0 |
| mp-976838 | box | -4.3144 | -4.3144 | 5.2628 | 5.2628 | 4.2297 | 90.0 | 90.0 | 120.0 |
| mp-976818 | dynamic | -4.3028 | -4.3028 | 3.7131 | 3.7131 | 7.3653 | 90.0 | 90.0 | 90.0 |
| L1_2--AuCu3 | dynamic | -4.2995 | -4.2995 | 3.704 | 3.704 | 3.704 | 90.0 | 90.0 | 90.0 |
| D0_3--BiF3 | static | -4.2742 | -4.2742 | 5.8884 | 5.8884 | 5.8884 | 90.0 | 90.0 | 90.0 |
| A15--Cr3Si | static | -4.2016 | -4.2016 | 4.7002 | 4.7002 | 4.7002 | 90.0 | 90.0 | 90.0 |
Download raw data (including filtered results)
Reference structure matches:
| prototype | method | Ecoh (eV/atom) | Epot (eV/atom) | a0 (Å) | b0 (Å) | c0 (Å) | α (degrees) | β (degrees) | γ (degrees) |
|---|---|---|---|---|---|---|---|---|---|
| L2_1--AlCu2Mn--heusler | dynamic | -4.0747 | -4.0747 | 6.1264 | 6.1264 | 6.1264 | 90.0 | 90.0 | 90.0 |
Download raw data (including filtered results)
Reference structure matches:
| prototype | method | Ecoh (eV/atom) | Epot (eV/atom) | a0 (Å) | b0 (Å) | c0 (Å) | α (degrees) | β (degrees) | γ (degrees) |
|---|---|---|---|---|---|---|---|---|---|
| L2_1--AlCu2Mn--heusler | dynamic | -5.0055 | -5.0055 | 6.1378 | 6.1378 | 6.1378 | 90.0 | 90.0 | 90.0 |
Download raw data (including filtered results)
Reference structure matches:
| prototype | method | Ecoh (eV/atom) | Epot (eV/atom) | a0 (Å) | b0 (Å) | c0 (Å) | α (degrees) | β (degrees) | γ (degrees) |
|---|---|---|---|---|---|---|---|---|---|
| L1_0--AuCu | dynamic | -3.9704 | -3.9704 | 2.8254 | 2.8254 | 3.9459 | 90.0 | 90.0 | 90.0 |
| mp-1219920 | dynamic | -3.9602 | -3.9602 | 2.8221 | 2.8221 | 13.7112 | 90.0 | 90.0 | 120.0 |
| B2--CsCl | dynamic | -3.9499 | -3.9499 | 3.1565 | 3.1565 | 3.1565 | 90.0 | 90.0 | 90.0 |
| B1--NaCl--rock-salt | static | -3.5078 | -3.5078 | 5.1752 | 5.1752 | 5.1752 | 90.0 | 90.0 | 90.0 |
| B4--ZnS--wurtzite | box | -2.8249 | -2.8249 | 4.0152 | 4.0152 | 6.4579 | 90.0 | 90.0 | 120.0 |
| B3--ZnS--cubic-zinc-blende | static | -2.8171 | -2.8171 | 5.6483 | 5.6483 | 5.6483 | 90.0 | 90.0 | 90.0 |
Download raw data (including filtered results)
Reference structure matches:
| prototype | method | Ecoh (eV/atom) | Epot (eV/atom) | a0 (Å) | b0 (Å) | c0 (Å) | α (degrees) | β (degrees) | γ (degrees) |
|---|---|---|---|---|---|---|---|---|---|
| C1--CaF2--fluorite | dynamic | -3.4725 | -3.4725 | 5.9852 | 5.9852 | 5.9852 | 90.0 | 90.0 | 90.0 |
Download raw data (including filtered results)
Reference structure matches:
| prototype | method | Ecoh (eV/atom) | Epot (eV/atom) | a0 (Å) | b0 (Å) | c0 (Å) | α (degrees) | β (degrees) | γ (degrees) |
|---|---|---|---|---|---|---|---|---|---|
| L2_1--AlCu2Mn--heusler | dynamic | -4.3633 | -4.3633 | 6.2453 | 6.2453 | 6.2453 | 90.0 | 90.0 | 90.0 |
Download raw data (including filtered results)
Reference structure matches:
L1_2--AuCu3 = mp-999298
| prototype | method | Ecoh (eV/atom) | Epot (eV/atom) | a0 (Å) | b0 (Å) | c0 (Å) | α (degrees) | β (degrees) | γ (degrees) |
|---|---|---|---|---|---|---|---|---|---|
| L1_2--AuCu3 | dynamic | -3.955 | -3.955 | 3.9328 | 3.9328 | 3.9328 | 90.0 | 90.0 | 90.0 |
| D0_3--BiF3 | dynamic | -3.9301 | -3.9301 | 6.2404 | 6.2404 | 6.2404 | 90.0 | 90.0 | 90.0 |
| A15--Cr3Si | dynamic | -3.873 | -3.873 | 4.9763 | 4.9763 | 4.9763 | 90.0 | 90.0 | 90.0 |
Download raw data (including filtered results)
Reference structure matches:
| prototype | method | Ecoh (eV/atom) | Epot (eV/atom) | a0 (Å) | b0 (Å) | c0 (Å) | α (degrees) | β (degrees) | γ (degrees) |
|---|---|---|---|---|---|---|---|---|---|
| mp-1219928 | dynamic | -4.538 | -4.538 | 2.7988 | 2.7988 | 6.8521 | 90.0 | 90.0 | 120.0 |
| mp-1219928 | box | -4.535 | -4.535 | 2.7969 | 2.7969 | 6.8577 | 90.0 | 90.0 | 120.0 |
Download raw data (including filtered results)
Reference structure matches:
| prototype | method | Ecoh (eV/atom) | Epot (eV/atom) | a0 (Å) | b0 (Å) | c0 (Å) | α (degrees) | β (degrees) | γ (degrees) |
|---|---|---|---|---|---|---|---|---|---|
| L2_1--AlCu2Mn--heusler | dynamic | -4.8089 | -4.8089 | 6.2567 | 6.2567 | 6.2567 | 90.0 | 90.0 | 90.0 |
Download raw data (including filtered results)
Reference structure matches:
B1--NaCl--rock-salt = oqmd-1104746
B2--CsCl = oqmd-305561
B3--ZnS--cubic-zinc-blende = oqmd-1218497
L1_0--AuCu = oqmd-337103
| prototype | method | Ecoh (eV/atom) | Epot (eV/atom) | a0 (Å) | b0 (Å) | c0 (Å) | α (degrees) | β (degrees) | γ (degrees) |
|---|---|---|---|---|---|---|---|---|---|
| oqmd-1217711 | dynamic | -4.8236 | -4.8236 | 4.6068 | 2.8185 | 4.9001 | 90.0 | 90.0 | 90.0 |
| L1_0--AuCu | dynamic | -4.823 | -4.823 | 2.8211 | 2.8211 | 3.9945 | 90.0 | 90.0 | 90.0 |
| oqmd-326645 | dynamic | -4.8217 | -4.8217 | 2.8217 | 2.8217 | 13.8282 | 90.0 | 90.0 | 120.0 |
| mp-1186779 | dynamic | -4.8207 | -4.8207 | 2.8211 | 2.8211 | 4.6131 | 90.0 | 90.0 | 120.0 |
| oqmd-1217711 | box | -4.8168 | -4.8168 | 4.6104 | 2.8863 | 4.7801 | 90.0 | 90.0 | 90.0 |
| B2--CsCl | dynamic | -4.8018 | -4.8018 | 3.1658 | 3.1658 | 3.1658 | 90.0 | 90.0 | 90.0 |
| B1--NaCl--rock-salt | static | -4.3349 | -4.3349 | 5.168 | 5.168 | 5.168 | 90.0 | 90.0 | 90.0 |
| B4--ZnS--wurtzite | box | -3.645 | -3.645 | 4.5232 | 4.5232 | 5.2606 | 90.0 | 90.0 | 120.0 |
| B3--ZnS--cubic-zinc-blende | static | -3.6242 | -3.6242 | 5.5717 | 5.5717 | 5.5717 | 90.0 | 90.0 | 90.0 |
Download raw data (including filtered results)
Reference structure matches:
| prototype | method | Ecoh (eV/atom) | Epot (eV/atom) | a0 (Å) | b0 (Å) | c0 (Å) | α (degrees) | β (degrees) | γ (degrees) |
|---|---|---|---|---|---|---|---|---|---|
| C1--CaF2--fluorite | static | -4.5678 | -4.5678 | 5.9705 | 5.9705 | 5.9705 | 90.0 | 90.0 | 90.0 |
Download raw data (including filtered results)
Reference structure matches:
D0_3--BiF3 = oqmd-314527
L1_2--AuCu3 = oqmd-345303
| prototype | method | Ecoh (eV/atom) | Epot (eV/atom) | a0 (Å) | b0 (Å) | c0 (Å) | α (degrees) | β (degrees) | γ (degrees) |
|---|---|---|---|---|---|---|---|---|---|
| L1_2--AuCu3 | dynamic | -5.2906 | -5.2906 | 3.9538 | 3.9538 | 3.9538 | 90.0 | 90.0 | 90.0 |
| oqmd-303985 | dynamic | -5.2904 | -5.2904 | 3.9542 | 3.9542 | 7.9059 | 90.0 | 90.0 | 90.0 |
| oqmd-320817 | dynamic | -5.29 | -5.29 | 5.5912 | 5.5912 | 4.5702 | 90.0 | 90.0 | 120.0 |
| oqmd-320817 | box | -5.29 | -5.29 | 5.5912 | 5.5912 | 4.5702 | 90.0 | 90.0 | 120.0 |
| D0_3--BiF3 | dynamic | -5.2698 | -5.2698 | 6.2712 | 6.2712 | 6.2712 | 90.0 | 90.0 | 90.0 |
| A15--Cr3Si | dynamic | -5.2234 | -5.2234 | 4.9934 | 4.9934 | 4.9934 | 90.0 | 90.0 | 90.0 |
Download raw data (including filtered results)
Reference structure matches:
A1--Cu--fcc = mp-30, oqmd-592441, oqmd-593869, oqmd-594301, oqmd-594302, oqmd-594517, oqmd-594518, oqmd-594519, oqmd-594520, oqmd-598513, oqmd-635950, oqmd-1214520
A15--beta-W = oqmd-1214965
A2--W--bcc = oqmd-637373, oqmd-1215143
A3'--alpha-La--double-hcp = mp-989695, oqmd-1215411
A3--Mg--hcp = mp-989782, oqmd-1215321
A4--C--dc = oqmd-1215500
A5--beta-Sn = oqmd-1215589
A6--In--bct = mp-998890, mp-1010136, oqmd-1215678
| prototype | method | Ecoh (eV/atom) | Epot (eV/atom) | a0 (Å) | b0 (Å) | c0 (Å) | α (degrees) | β (degrees) | γ (degrees) |
|---|---|---|---|---|---|---|---|---|---|
| A1--Cu--fcc | dynamic | -3.54 | -3.54 | 3.615 | 3.615 | 3.615 | 90.0 | 90.0 | 90.0 |
| A3'--alpha-La--double-hcp | dynamic | -3.5384 | -3.5384 | 2.5566 | 2.5566 | 8.3348 | 90.0 | 90.0 | 120.0 |
| oqmd-1216034 | dynamic | -3.5378 | -3.5378 | 2.5567 | 2.5567 | 18.7428 | 90.0 | 90.0 | 120.0 |
| A3--Mg--hcp | dynamic | -3.5368 | -3.5368 | 2.5569 | 2.5569 | 4.1604 | 90.0 | 90.0 | 120.0 |
| A2--W--bcc | dynamic | -3.5109 | -3.5109 | 2.8701 | 2.8701 | 2.8701 | 90.0 | 90.0 | 90.0 |
| oqmd-1214876 | dynamic | -3.4773 | -3.4773 | 6.2316 | 6.2316 | 6.2316 | 90.0 | 90.0 | 90.0 |
| oqmd-1214876 | box | -3.4772 | -3.4772 | 6.2313 | 6.2313 | 6.2313 | 90.0 | 90.0 | 90.0 |
| oqmd-1214787 | dynamic | -3.4742 | -3.4742 | 8.8682 | 8.8682 | 8.8682 | 90.0 | 90.0 | 90.0 |
| oqmd-1214787 | box | -3.4741 | -3.4741 | 8.8685 | 8.8685 | 8.8685 | 90.0 | 90.0 | 90.0 |
| A15--beta-W | dynamic | -3.4595 | -3.4595 | 4.5857 | 4.5857 | 4.5857 | 90.0 | 90.0 | 90.0 |
| mp-1120774 | dynamic | -3.3974 | -3.3974 | 2.5447 | 2.5447 | 24.7812 | 90.0 | 90.0 | 120.0 |
| mp-1120774 | static | -3.3974 | -3.3974 | 2.5447 | 2.5447 | 24.7934 | 90.0 | 90.0 | 120.0 |
| mp-1120774 | box | -3.3972 | -3.3972 | 2.5446 | 2.5446 | 24.7577 | 90.0 | 90.0 | 120.0 |
| mp-1059259 | box | -3.3962 | -3.3962 | 2.4492 | 8.0454 | 2.5142 | 90.0 | 90.0 | 90.0 |
| oqmd-1215232 | box | -3.3304 | -3.3304 | 3.5854 | 3.2889 | 4.2304 | 90.0 | 90.0 | 90.0 |
| oqmd-1214698 | box | -3.294 | -3.294 | 3.4801 | 8.5983 | 3.4809 | 90.0 | 90.0 | 90.0 |
| oqmd-1277912 | static | -3.268 | -3.268 | 11.421 | 11.421 | 11.421 | 90.0 | 90.0 | 90.0 |
| oqmd-1277912 | box | -3.2678 | -3.2678 | 11.422 | 11.422 | 11.422 | 90.0 | 90.0 | 90.0 |
| A5--beta-Sn | static | -3.2318 | -3.2318 | 4.6046 | 4.6046 | 2.433 | 90.0 | 90.0 | 90.0 |
| Ah--alpha-Po--sc | box | -3.0932 | -3.0932 | 2.3879 | 2.3879 | 2.3879 | 90.0 | 90.0 | 90.0 |
| A7--alpha-As | box | -2.8047 | -2.8047 | 3.2314 | 3.2314 | 10.0911 | 90.0 | 90.0 | 120.0 |
| oqmd-1215945 | box | -2.7713 | -2.7713 | 4.032 | 4.032 | 4.4503 | 90.0 | 90.0 | 120.0 |
| A4--C--dc | static | -2.4381 | -2.4381 | 5.3572 | 5.3572 | 5.3572 | 90.0 | 90.0 | 90.0 |
| mp-1056079 | static | -1.6276 | -1.6276 | 11.5703 | 2.2724 | 22.2237 | 90.0 | 101.9 | 90.0 |
Download raw data (including filtered results)
Reference structure matches:
| prototype | method | Ecoh (eV/atom) | Epot (eV/atom) | a0 (Å) | b0 (Å) | c0 (Å) | α (degrees) | β (degrees) | γ (degrees) |
|---|---|---|---|---|---|---|---|---|---|
| C1--CaF2--fluorite | static | -3.3494 | -3.3494 | 5.5488 | 5.5488 | 5.5488 | 90.0 | 90.0 | 90.0 |
| oqmd-1232654 | box | -2.9759 | -2.9759 | 5.0176 | 5.0176 | 3.9794 | 90.0 | 90.0 | 90.0 |
Download raw data (including filtered results)
Reference structure matches:
| prototype | method | Ecoh (eV/atom) | Epot (eV/atom) | a0 (Å) | b0 (Å) | c0 (Å) | α (degrees) | β (degrees) | γ (degrees) |
|---|---|---|---|---|---|---|---|---|---|
| oqmd-426732 | box | -3.6274 | -3.6274 | 6.0704 | 6.0704 | 12.2885 | 90.0 | 90.0 | 120.0 |
Download raw data (including filtered results)
Reference structure matches:
| prototype | method | Ecoh (eV/atom) | Epot (eV/atom) | a0 (Å) | b0 (Å) | c0 (Å) | α (degrees) | β (degrees) | γ (degrees) |
|---|---|---|---|---|---|---|---|---|---|
| L2_1--AlCu2Mn--heusler | static | -3.8836 | -3.8836 | 5.8479 | 5.8479 | 5.8479 | 90.0 | 90.0 | 90.0 |
Download raw data (including filtered results)
Reference structure matches:
| prototype | method | Ecoh (eV/atom) | Epot (eV/atom) | a0 (Å) | b0 (Å) | c0 (Å) | α (degrees) | β (degrees) | γ (degrees) |
|---|---|---|---|---|---|---|---|---|---|
| L2_1--AlCu2Mn--heusler | static | -4.4105 | -4.4105 | 5.8286 | 5.8286 | 5.8286 | 90.0 | 90.0 | 90.0 |
Download raw data (including filtered results)
Reference structure matches:
| prototype | method | Ecoh (eV/atom) | Epot (eV/atom) | a0 (Å) | b0 (Å) | c0 (Å) | α (degrees) | β (degrees) | γ (degrees) |
|---|---|---|---|---|---|---|---|---|---|
| C1--CaF2--fluorite | static | -3.2348 | -3.2348 | 5.7229 | 5.7229 | 5.7229 | 90.0 | 90.0 | 90.0 |
Download raw data (including filtered results)
Reference structure matches:
| prototype | method | Ecoh (eV/atom) | Epot (eV/atom) | a0 (Å) | b0 (Å) | c0 (Å) | α (degrees) | β (degrees) | γ (degrees) |
|---|---|---|---|---|---|---|---|---|---|
| L2_1--AlCu2Mn--heusler | static | -4.3453 | -4.3453 | 5.981 | 5.981 | 5.981 | 90.0 | 90.0 | 90.0 |
Download raw data (including filtered results)
Reference structure matches:
| prototype | method | Ecoh (eV/atom) | Epot (eV/atom) | a0 (Å) | b0 (Å) | c0 (Å) | α (degrees) | β (degrees) | γ (degrees) |
|---|---|---|---|---|---|---|---|---|---|
| C1--CaF2--fluorite | static | -3.8981 | -3.8981 | 5.6832 | 5.6832 | 5.6832 | 90.0 | 90.0 | 90.0 |
Download raw data (including filtered results)
Reference structure matches:
D0_3--BiF3 = oqmd-313298
L1_2--AuCu3 = oqmd-345531
| prototype | method | Ecoh (eV/atom) | Epot (eV/atom) | a0 (Å) | b0 (Å) | c0 (Å) | α (degrees) | β (degrees) | γ (degrees) |
|---|---|---|---|---|---|---|---|---|---|
| oqmd-302756 | dynamic | -3.755 | -3.755 | 3.5948 | 3.5948 | 7.1887 | 90.0 | 90.0 | 90.0 |
| L1_2--AuCu3 | dynamic | -3.7547 | -3.7547 | 3.5945 | 3.5945 | 3.5945 | 90.0 | 90.0 | 90.0 |
| oqmd-321045 | dynamic | -3.7522 | -3.7522 | 5.0842 | 5.0842 | 4.1438 | 90.0 | 90.0 | 120.0 |
| oqmd-321045 | box | -3.7521 | -3.7521 | 5.0845 | 5.0845 | 4.1438 | 90.0 | 90.0 | 120.0 |
| D0_3--BiF3 | dynamic | -3.722 | -3.722 | 5.7041 | 5.7041 | 5.7041 | 90.0 | 90.0 | 90.0 |
| A15--Cr3Si | dynamic | -3.6722 | -3.6722 | 4.5602 | 4.5602 | 4.5602 | 90.0 | 90.0 | 90.0 |
Download raw data (including filtered results)
Reference structure matches:
L1_2--AuCu3 = mp-580357
| prototype | method | Ecoh (eV/atom) | Epot (eV/atom) | a0 (Å) | b0 (Å) | c0 (Å) | α (degrees) | β (degrees) | γ (degrees) |
|---|---|---|---|---|---|---|---|---|---|
| mp-672265 | dynamic | -3.7145 | -3.7145 | 3.7032 | 3.7032 | 25.903 | 90.0 | 90.0 | 90.0 |
| mp-672265 | box | -3.7144 | -3.7144 | 3.7033 | 3.7033 | 25.9022 | 90.0 | 90.0 | 90.0 |
| L1_2--AuCu3 | dynamic | -3.7141 | -3.7141 | 3.7022 | 3.7022 | 3.7022 | 90.0 | 90.0 | 90.0 |
| mp-680639 | box | -3.7137 | -3.7137 | 3.7037 | 3.7037 | 25.9007 | 90.0 | 90.0 | 90.0 |
| D0_3--BiF3 | dynamic | -3.6873 | -3.6873 | 5.8772 | 5.8772 | 5.8772 | 90.0 | 90.0 | 90.0 |
| A15--Cr3Si | static | -3.6398 | -3.6398 | 4.6924 | 4.6924 | 4.6924 | 90.0 | 90.0 | 90.0 |
Download raw data (including filtered results)
Reference structure matches:
| prototype | method | Ecoh (eV/atom) | Epot (eV/atom) | a0 (Å) | b0 (Å) | c0 (Å) | α (degrees) | β (degrees) | γ (degrees) |
|---|---|---|---|---|---|---|---|---|---|
| mp-1225751 | dynamic | -3.7837 | -3.7837 | 2.9502 | 2.9502 | 15.0073 | 90.0 | 90.0 | 90.0 |
| mp-1225751 | box | -3.7835 | -3.7835 | 2.9483 | 2.9483 | 15.0224 | 90.0 | 90.0 | 90.0 |
Download raw data (including filtered results)
Reference structure matches:
L1_2--AuCu3 = mp-12086
| prototype | method | Ecoh (eV/atom) | Epot (eV/atom) | a0 (Å) | b0 (Å) | c0 (Å) | α (degrees) | β (degrees) | γ (degrees) |
|---|---|---|---|---|---|---|---|---|---|
| L1_2--AuCu3 | dynamic | -4.2352 | -4.2352 | 3.6931 | 3.6931 | 3.6931 | 90.0 | 90.0 | 90.0 |
| D0_3--BiF3 | dynamic | -4.21 | -4.21 | 5.8598 | 5.8598 | 5.8598 | 90.0 | 90.0 | 90.0 |
| A15--Cr3Si | static | -4.1582 | -4.1582 | 4.6782 | 4.6782 | 4.6782 | 90.0 | 90.0 | 90.0 |
Download raw data (including filtered results)
Reference structure matches:
| prototype | method | Ecoh (eV/atom) | Epot (eV/atom) | a0 (Å) | b0 (Å) | c0 (Å) | α (degrees) | β (degrees) | γ (degrees) |
|---|---|---|---|---|---|---|---|---|---|
| mp-30594 | dynamic | -3.6733 | -3.6733 | 5.8276 | 5.8276 | 7.376 | 90.0 | 90.0 | 90.0 |
| mp-30594 | box | -3.6728 | -3.6728 | 5.8369 | 5.8369 | 7.3546 | 90.0 | 90.0 | 90.0 |
Download raw data (including filtered results)
Reference structure matches:
B1--NaCl--rock-salt = oqmd-1106260
B2--CsCl = oqmd-307075
B3--ZnS--cubic-zinc-blende = oqmd-1222197
L1_0--AuCu = oqmd-338617
| prototype | method | Ecoh (eV/atom) | Epot (eV/atom) | a0 (Å) | b0 (Å) | c0 (Å) | α (degrees) | β (degrees) | γ (degrees) |
|---|---|---|---|---|---|---|---|---|---|
| oqmd-328159 | dynamic | -3.9843 | -3.9843 | 2.5194 | 2.5194 | 12.4037 | 90.0 | 90.0 | 120.0 |
| mp-1184069 | dynamic | -3.982 | -3.982 | 2.5192 | 2.5192 | 4.1344 | 90.0 | 90.0 | 120.0 |
| L1_0--AuCu | dynamic | -3.977 | -3.977 | 2.515 | 2.515 | 3.6033 | 90.0 | 90.0 | 90.0 |
| oqmd-1220003 | dynamic | -3.9748 | -3.9748 | 4.1243 | 2.515 | 4.3945 | 90.0 | 90.0 | 90.0 |
| oqmd-1220003 | box | -3.974 | -3.974 | 4.1251 | 2.5275 | 4.3726 | 90.0 | 90.0 | 90.0 |
| mp-1225695 | static | -3.9466 | -3.9466 | 2.7327 | 4.075 | 4.0894 | 90.0 | 90.0 | 90.0 |
| B2--CsCl | static | -3.9315 | -3.9315 | 2.8383 | 2.8383 | 2.8383 | 90.0 | 90.0 | 90.0 |
| B1--NaCl--rock-salt | static | -3.4393 | -3.4393 | 4.7644 | 4.7644 | 4.7644 | 90.0 | 90.0 | 90.0 |
| oqmd-1225682 | box | -3.0636 | -3.0636 | 4.1043 | 4.1043 | 4.7544 | 90.0 | 90.0 | 120.0 |
| B4--ZnS--wurtzite | box | -2.7709 | -2.7709 | 3.8083 | 3.8083 | 6.1871 | 90.0 | 90.0 | 120.0 |
| B3--ZnS--cubic-zinc-blende | static | -2.764 | -2.764 | 5.3763 | 5.3763 | 5.3763 | 90.0 | 90.0 | 90.0 |
Download raw data (including filtered results)
Reference structure matches:
| prototype | method | Ecoh (eV/atom) | Epot (eV/atom) | a0 (Å) | b0 (Å) | c0 (Å) | α (degrees) | β (degrees) | γ (degrees) |
|---|---|---|---|---|---|---|---|---|---|
| C1--CaF2--fluorite | static | -3.5564 | -3.5564 | 5.503 | 5.503 | 5.503 | 90.0 | 90.0 | 90.0 |
| oqmd-1236617 | static | -2.3072 | -2.3072 | 10.6153 | 10.6153 | 10.6153 | 90.0 | 90.0 | 90.0 |
Download raw data (including filtered results)
Reference structure matches:
| prototype | method | Ecoh (eV/atom) | Epot (eV/atom) | a0 (Å) | b0 (Å) | c0 (Å) | α (degrees) | β (degrees) | γ (degrees) |
|---|---|---|---|---|---|---|---|---|---|
| L2_1--AlCu2Mn--heusler | static | -4.0843 | -4.0843 | 5.8439 | 5.8439 | 5.8439 | 90.0 | 90.0 | 90.0 |
Download raw data (including filtered results)
Reference structure matches:
| prototype | method | Ecoh (eV/atom) | Epot (eV/atom) | a0 (Å) | b0 (Å) | c0 (Å) | α (degrees) | β (degrees) | γ (degrees) |
|---|---|---|---|---|---|---|---|---|---|
| L2_1--AlCu2Mn--heusler | static | -4.6348 | -4.6348 | 5.8281 | 5.8281 | 5.8281 | 90.0 | 90.0 | 90.0 |
Download raw data (including filtered results)
Reference structure matches:
D0_3--BiF3 = oqmd-310503
L1_2--AuCu3 = oqmd-348326
| prototype | method | Ecoh (eV/atom) | Epot (eV/atom) | a0 (Å) | b0 (Å) | c0 (Å) | α (degrees) | β (degrees) | γ (degrees) |
|---|---|---|---|---|---|---|---|---|---|
| mp-1184054 | dynamic | -4.2079 | -4.2079 | 3.5485 | 3.5485 | 7.097 | 90.0 | 90.0 | 90.0 |
| L1_2--AuCu3 | dynamic | -4.2077 | -4.2077 | 3.5486 | 3.5486 | 3.5486 | 90.0 | 90.0 | 90.0 |
| oqmd-323840 | dynamic | -4.2054 | -4.2054 | 5.0175 | 5.0175 | 4.098 | 90.0 | 90.0 | 120.0 |
| oqmd-323840 | box | -4.2054 | -4.2054 | 5.0176 | 5.0176 | 4.0973 | 90.0 | 90.0 | 120.0 |
| mp-1225694 | box | -4.1728 | -4.1728 | 2.8275 | 3.9695 | 7.9656 | 90.0 | 90.0 | 90.0 |
| D0_3--BiF3 | static | -4.165 | -4.165 | 5.6376 | 5.6376 | 5.6376 | 90.0 | 90.0 | 90.0 |
| A15--Cr3Si | static | -4.0779 | -4.0779 | 4.516 | 4.516 | 4.516 | 90.0 | 90.0 | 90.0 |
Download raw data (including filtered results)
Reference structure matches:
| prototype | method | Ecoh (eV/atom) | Epot (eV/atom) | a0 (Å) | b0 (Å) | c0 (Å) | α (degrees) | β (degrees) | γ (degrees) |
|---|---|---|---|---|---|---|---|---|---|
| mp-1225685 | dynamic | -3.9661 | -3.9661 | 2.6508 | 2.6508 | 6.2786 | 90.0 | 90.0 | 120.0 |
| mp-1225685 | static | -3.9661 | -3.9661 | 2.6501 | 2.6501 | 6.2793 | 90.0 | 90.0 | 120.0 |
| mp-1225685 | box | -3.9641 | -3.9641 | 2.6485 | 2.6485 | 6.2782 | 90.0 | 90.0 | 120.0 |
Download raw data (including filtered results)
Reference structure matches:
| prototype | method | Ecoh (eV/atom) | Epot (eV/atom) | a0 (Å) | b0 (Å) | c0 (Å) | α (degrees) | β (degrees) | γ (degrees) |
|---|---|---|---|---|---|---|---|---|---|
| L2_1--AlCu2Mn--heusler | static | -4.0426 | -4.0426 | 5.9597 | 5.9597 | 5.9597 | 90.0 | 90.0 | 90.0 |
| mp-1095798 | static | -1.9258 | -1.9258 | 9.0422 | 9.2728 | 13.3773 | 90.0 | 90.0 | 90.0 |
Download raw data (including filtered results)
Reference structure matches:
| prototype | method | Ecoh (eV/atom) | Epot (eV/atom) | a0 (Å) | b0 (Å) | c0 (Å) | α (degrees) | β (degrees) | γ (degrees) |
|---|---|---|---|---|---|---|---|---|---|
| L2_1--AlCu2Mn--heusler | dynamic | -5.0683 | -5.0683 | 5.9511 | 5.9511 | 5.9511 | 90.0 | 90.0 | 90.0 |
Download raw data (including filtered results)
Reference structure matches:
B2--CsCl = mp-1018029
| prototype | method | Ecoh (eV/atom) | Epot (eV/atom) | a0 (Å) | b0 (Å) | c0 (Å) | α (degrees) | β (degrees) | γ (degrees) |
|---|---|---|---|---|---|---|---|---|---|
| L1_0--AuCu | static | -3.8469 | -3.8469 | 2.8378 | 2.8378 | 3.3228 | 90.0 | 90.0 | 90.0 |
| B2--CsCl | dynamic | -3.8463 | -3.8463 | 2.9941 | 2.9941 | 2.9941 | 90.0 | 90.0 | 90.0 |
| mp-1225701 | dynamic | -3.7952 | -3.7952 | 2.7115 | 2.7115 | 12.6883 | 90.0 | 90.0 | 120.0 |
| B1--NaCl--rock-salt | static | -3.426 | -3.426 | 4.9207 | 4.9207 | 4.9207 | 90.0 | 90.0 | 90.0 |
| B4--ZnS--wurtzite | box | -2.6923 | -2.6923 | 3.8454 | 3.8454 | 6.2371 | 90.0 | 90.0 | 120.0 |
| B3--ZnS--cubic-zinc-blende | static | -2.6841 | -2.6841 | 5.4236 | 5.4236 | 5.4236 | 90.0 | 90.0 | 90.0 |
Download raw data (including filtered results)
Reference structure matches:
| prototype | method | Ecoh (eV/atom) | Epot (eV/atom) | a0 (Å) | b0 (Å) | c0 (Å) | α (degrees) | β (degrees) | γ (degrees) |
|---|---|---|---|---|---|---|---|---|---|
| C1--CaF2--fluorite | dynamic | -3.5064 | -3.5064 | 5.7376 | 5.7376 | 5.7376 | 90.0 | 90.0 | 90.0 |
Download raw data (including filtered results)
Reference structure matches:
| prototype | method | Ecoh (eV/atom) | Epot (eV/atom) | a0 (Å) | b0 (Å) | c0 (Å) | α (degrees) | β (degrees) | γ (degrees) |
|---|---|---|---|---|---|---|---|---|---|
| L2_1--AlCu2Mn--heusler | dynamic | -4.3267 | -4.3267 | 6.0885 | 6.0885 | 6.0885 | 90.0 | 90.0 | 90.0 |
Download raw data (including filtered results)
Reference structure matches:
| prototype | method | Ecoh (eV/atom) | Epot (eV/atom) | a0 (Å) | b0 (Å) | c0 (Å) | α (degrees) | β (degrees) | γ (degrees) |
|---|---|---|---|---|---|---|---|---|---|
| mp-1184119 | dynamic | -3.8961 | -3.8961 | 3.8344 | 3.8344 | 7.6522 | 90.0 | 90.0 | 90.0 |
| L1_2--AuCu3 | dynamic | -3.895 | -3.895 | 3.8317 | 3.8317 | 3.8317 | 90.0 | 90.0 | 90.0 |
| D0_3--BiF3 | dynamic | -3.87 | -3.87 | 6.0839 | 6.0839 | 6.0839 | 90.0 | 90.0 | 90.0 |
| A15--Cr3Si | dynamic | -3.8139 | -3.8139 | 4.8477 | 4.8477 | 4.8477 | 90.0 | 90.0 | 90.0 |
Download raw data (including filtered results)
Reference structure matches:
| prototype | method | Ecoh (eV/atom) | Epot (eV/atom) | a0 (Å) | b0 (Å) | c0 (Å) | α (degrees) | β (degrees) | γ (degrees) |
|---|---|---|---|---|---|---|---|---|---|
| L2_1--AlCu2Mn--heusler | dynamic | -4.8155 | -4.8155 | 6.091 | 6.091 | 6.091 | 90.0 | 90.0 | 90.0 |
Download raw data (including filtered results)
Reference structure matches:
| prototype | method | Ecoh (eV/atom) | Epot (eV/atom) | a0 (Å) | b0 (Å) | c0 (Å) | α (degrees) | β (degrees) | γ (degrees) |
|---|---|---|---|---|---|---|---|---|---|
| L1_0--AuCu | dynamic | -4.8499 | -4.8499 | 2.9477 | 2.9477 | 3.0643 | 90.0 | 90.0 | 90.0 |
| B2--CsCl | box | -4.8491 | -4.8491 | 2.9897 | 2.9897 | 2.9897 | 90.0 | 90.0 | 90.0 |
| mp-644311 | dynamic | -4.7673 | -4.7673 | 2.7326 | 2.7326 | 12.5852 | 90.0 | 90.0 | 120.0 |
| B1--NaCl--rock-salt | static | -4.4086 | -4.4086 | 4.8758 | 4.8758 | 4.8758 | 90.0 | 90.0 | 90.0 |
| B4--ZnS--wurtzite | box | -3.5715 | -3.5715 | 3.7671 | 3.7671 | 6.1006 | 90.0 | 90.0 | 120.0 |
| B3--ZnS--cubic-zinc-blende | static | -3.5622 | -3.5622 | 5.3099 | 5.3099 | 5.3099 | 90.0 | 90.0 | 90.0 |
Download raw data (including filtered results)
Reference structure matches:
| prototype | method | Ecoh (eV/atom) | Epot (eV/atom) | a0 (Å) | b0 (Å) | c0 (Å) | α (degrees) | β (degrees) | γ (degrees) |
|---|---|---|---|---|---|---|---|---|---|
| C1--CaF2--fluorite | dynamic | -4.7521 | -4.7521 | 5.6993 | 5.6993 | 5.6993 | 90.0 | 90.0 | 90.0 |
Download raw data (including filtered results)
Reference structure matches:
| prototype | method | Ecoh (eV/atom) | Epot (eV/atom) | a0 (Å) | b0 (Å) | c0 (Å) | α (degrees) | β (degrees) | γ (degrees) |
|---|---|---|---|---|---|---|---|---|---|
| L1_2--AuCu3 | dynamic | -5.3185 | -5.3185 | 3.8489 | 3.8489 | 3.8489 | 90.0 | 90.0 | 90.0 |
| D0_3--BiF3 | dynamic | -5.3006 | -5.3006 | 6.1076 | 6.1076 | 6.1076 | 90.0 | 90.0 | 90.0 |
| A15--Cr3Si | dynamic | -5.2637 | -5.2637 | 4.8592 | 4.8592 | 4.8592 | 90.0 | 90.0 | 90.0 |
| mp-1213433 | static | -2.6384 | -2.6384 | 4.4066 | 8.6504 | 28.2347 | 90.0 | 90.0 | 90.0 |
Download raw data (including filtered results)
Reference structure matches:
| prototype | method | Ecoh (eV/atom) | Epot (eV/atom) | a0 (Å) | b0 (Å) | c0 (Å) | α (degrees) | β (degrees) | γ (degrees) |
|---|---|---|---|---|---|---|---|---|---|
| mp-12608 | dynamic | -5.5372 | -5.5372 | 7.7753 | 7.7753 | 7.7753 | 90.0 | 90.0 | 90.0 |
Download raw data (including filtered results)
Reference structure matches:
A1--Cu--fcc = mp-23, oqmd-676148, oqmd-1214550
A15--beta-W = oqmd-1214995, oqmd-1280360
A2--W--bcc = mp-1008728, oqmd-22516, oqmd-1215173
A3'--alpha-La--double-hcp = oqmd-1215441
A3--Mg--hcp = mp-10257, oqmd-677944, oqmd-1215351
A4--C--dc = oqmd-1215530
A5--beta-Sn = oqmd-1215619
A6--In--bct = oqmd-1215708
| prototype | method | Ecoh (eV/atom) | Epot (eV/atom) | a0 (Å) | b0 (Å) | c0 (Å) | α (degrees) | β (degrees) | γ (degrees) |
|---|---|---|---|---|---|---|---|---|---|
| A1--Cu--fcc | dynamic | -4.45 | -4.45 | 3.52 | 3.52 | 3.52 | 90.0 | 90.0 | 90.0 |
| A3'--alpha-La--double-hcp | dynamic | -4.4487 | -4.4487 | 2.4891 | 2.4891 | 8.1222 | 90.0 | 90.0 | 120.0 |
| oqmd-1216067 | dynamic | -4.4483 | -4.4483 | 2.4892 | 2.4892 | 18.2697 | 90.0 | 90.0 | 120.0 |
| A3--Mg--hcp | dynamic | -4.4475 | -4.4475 | 2.4892 | 2.4892 | 4.0576 | 90.0 | 90.0 | 120.0 |
| oqmd-1215262 | box | -4.4469 | -4.4469 | 2.4802 | 4.3271 | 4.0583 | 90.0 | 90.0 | 90.0 |
| A2--W--bcc | static | -4.3998 | -4.3998 | 2.799 | 2.799 | 2.799 | 90.0 | 90.0 | 90.0 |
| oqmd-1214906 | dynamic | -4.3617 | -4.3617 | 6.0811 | 6.0811 | 6.0811 | 90.0 | 90.0 | 90.0 |
| oqmd-1214906 | box | -4.3615 | -4.3615 | 6.0785 | 6.0785 | 6.0785 | 90.0 | 90.0 | 90.0 |
| oqmd-1214817 | dynamic | -4.3468 | -4.3468 | 8.6596 | 8.6596 | 8.6596 | 90.0 | 90.0 | 90.0 |
| oqmd-1214817 | box | -4.3456 | -4.3456 | 8.6587 | 8.6587 | 8.6587 | 90.0 | 90.0 | 90.0 |
| A15--beta-W | dynamic | -4.3134 | -4.3134 | 4.4814 | 4.4814 | 4.4814 | 90.0 | 90.0 | 90.0 |
| oqmd-1215084 | box | -4.2219 | -4.2219 | 2.5033 | 4.1914 | 8.9195 | 90.0 | 90.0 | 90.0 |
| oqmd-1214728 | box | -4.1123 | -4.1123 | 2.4228 | 2.4228 | 8.4366 | 90.0 | 90.0 | 90.0 |
| A5--beta-Sn | static | -3.9926 | -3.9926 | 4.5535 | 4.5535 | 2.4014 | 90.0 | 90.0 | 90.0 |
| mp-1014111 | static | -3.9504 | -3.9504 | 2.4815 | 2.4815 | 13.5197 | 90.0 | 90.0 | 120.0 |
| mp-1014111 | dynamic | -3.9504 | -3.9504 | 2.4815 | 2.4815 | 13.503 | 90.0 | 90.0 | 120.0 |
| Ah--alpha-Po--sc | box | -3.8126 | -3.8126 | 2.37 | 2.37 | 2.37 | 90.0 | 90.0 | 90.0 |
| A7--alpha-As | box | -3.4332 | -3.4332 | 3.2394 | 3.2394 | 10.131 | 90.0 | 90.0 | 120.0 |
| oqmd-1215975 | box | -3.4221 | -3.4221 | 4.0285 | 4.0285 | 4.4808 | 90.0 | 90.0 | 120.0 |
| A4--C--dc | static | -3.1105 | -3.1105 | 5.3836 | 5.3836 | 5.3836 | 90.0 | 90.0 | 90.0 |
Download raw data (including filtered results)
Reference structure matches:
| prototype | method | Ecoh (eV/atom) | Epot (eV/atom) | a0 (Å) | b0 (Å) | c0 (Å) | α (degrees) | β (degrees) | γ (degrees) |
|---|---|---|---|---|---|---|---|---|---|
| C1--CaF2--fluorite | static | -3.7004 | -3.7004 | 5.6949 | 5.6949 | 5.6949 | 90.0 | 90.0 | 90.0 |
| oqmd-1234038 | box | -3.2364 | -3.2364 | 5.112 | 5.112 | 4.0901 | 90.0 | 90.0 | 90.0 |
Download raw data (including filtered results)
Reference structure matches:
| prototype | method | Ecoh (eV/atom) | Epot (eV/atom) | a0 (Å) | b0 (Å) | c0 (Å) | α (degrees) | β (degrees) | γ (degrees) |
|---|---|---|---|---|---|---|---|---|---|
| oqmd-428116 | static | -4.0717 | -4.0717 | 7.2136 | 7.2136 | 9.1838 | 90.0 | 90.0 | 120.0 |
| oqmd-428116 | box | -3.8833 | -3.8833 | 6.4396 | 6.4396 | 12.2549 | 90.0 | 90.0 | 120.0 |
Download raw data (including filtered results)
Reference structure matches:
| prototype | method | Ecoh (eV/atom) | Epot (eV/atom) | a0 (Å) | b0 (Å) | c0 (Å) | α (degrees) | β (degrees) | γ (degrees) |
|---|---|---|---|---|---|---|---|---|---|
| L2_1--AlCu2Mn--heusler | dynamic | -4.7574 | -4.7574 | 5.9376 | 5.9376 | 5.9376 | 90.0 | 90.0 | 90.0 |
Download raw data (including filtered results)
Reference structure matches:
| prototype | method | Ecoh (eV/atom) | Epot (eV/atom) | a0 (Å) | b0 (Å) | c0 (Å) | α (degrees) | β (degrees) | γ (degrees) |
|---|---|---|---|---|---|---|---|---|---|
| C1--CaF2--fluorite | static | -4.4114 | -4.4114 | 5.6626 | 5.6626 | 5.6626 | 90.0 | 90.0 | 90.0 |
Download raw data (including filtered results)
Reference structure matches:
D0_3--BiF3 = oqmd-312815
L1_2--AuCu3 = oqmd-348798
| prototype | method | Ecoh (eV/atom) | Epot (eV/atom) | a0 (Å) | b0 (Å) | c0 (Å) | α (degrees) | β (degrees) | γ (degrees) |
|---|---|---|---|---|---|---|---|---|---|
| oqmd-324312 | dynamic | -4.3421 | -4.3421 | 5.1763 | 5.1763 | 4.1954 | 90.0 | 90.0 | 120.0 |
| oqmd-324312 | box | -4.3421 | -4.3421 | 5.1764 | 5.1764 | 4.1953 | 90.0 | 90.0 | 120.0 |
| oqmd-302273 | dynamic | -4.3334 | -4.3334 | 3.656 | 3.656 | 7.2908 | 90.0 | 90.0 | 90.0 |
| L1_2--AuCu3 | dynamic | -4.3322 | -4.3322 | 3.6528 | 3.6528 | 3.6528 | 90.0 | 90.0 | 90.0 |
| D0_3--BiF3 | dynamic | -4.2953 | -4.2953 | 5.8119 | 5.8119 | 5.8119 | 90.0 | 90.0 | 90.0 |
| A15--Cr3Si | static | -4.2212 | -4.2212 | 4.6388 | 4.6388 | 4.6388 | 90.0 | 90.0 | 90.0 |
Download raw data (including filtered results)
Reference structure matches:
L1_2--AuCu3 = mp-12798
| prototype | method | Ecoh (eV/atom) | Epot (eV/atom) | a0 (Å) | b0 (Å) | c0 (Å) | α (degrees) | β (degrees) | γ (degrees) |
|---|---|---|---|---|---|---|---|---|---|
| mp-1100766 | dynamic | -4.8883 | -4.8883 | 3.6506 | 3.6506 | 7.2624 | 90.0 | 90.0 | 90.0 |
| L1_2--AuCu3 | dynamic | -4.886 | -4.886 | 3.6452 | 3.6452 | 3.6452 | 90.0 | 90.0 | 90.0 |
| D0_3--BiF3 | static | -4.8524 | -4.8524 | 5.7929 | 5.7929 | 5.7929 | 90.0 | 90.0 | 90.0 |
| A15--Cr3Si | static | -4.7724 | -4.7724 | 4.6228 | 4.6228 | 4.6228 | 90.0 | 90.0 | 90.0 |
Download raw data (including filtered results)
Reference structure matches:
B1--NaCl--rock-salt = oqmd-1106010
B2--CsCl = oqmd-306825
B3--ZnS--cubic-zinc-blende = oqmd-1223581
L1_0--AuCu = oqmd-338367
| prototype | method | Ecoh (eV/atom) | Epot (eV/atom) | a0 (Å) | b0 (Å) | c0 (Å) | α (degrees) | β (degrees) | γ (degrees) |
|---|---|---|---|---|---|---|---|---|---|
| oqmd-1221387 | dynamic | -4.2394 | -4.2394 | 4.2871 | 2.7474 | 4.4422 | 90.0 | 90.0 | 90.0 |
| oqmd-1221387 | box | -4.2393 | -4.2393 | 4.2897 | 2.7503 | 4.4349 | 90.0 | 90.0 | 90.0 |
| B2--CsCl | dynamic | -4.2349 | -4.2349 | 2.9729 | 2.9729 | 2.9729 | 90.0 | 90.0 | 90.0 |
| L1_0--AuCu | static | -4.2331 | -4.2331 | 2.7812 | 2.7812 | 3.3866 | 90.0 | 90.0 | 90.0 |
| oqmd-327909 | dynamic | -4.176 | -4.176 | 2.6884 | 2.6884 | 12.573 | 90.0 | 90.0 | 120.0 |
| oqmd-1230552 | dynamic | -4.1759 | -4.1759 | 2.6882 | 2.6882 | 4.1933 | 90.0 | 90.0 | 120.0 |
| B1--NaCl--rock-salt | static | -3.7859 | -3.7859 | 4.9164 | 4.9164 | 4.9164 | 90.0 | 90.0 | 90.0 |
| oqmd-1227066 | box | -3.1715 | -3.1715 | 4.0738 | 4.0738 | 5.3924 | 90.0 | 90.0 | 120.0 |
| B4--ZnS--wurtzite | box | -3.0696 | -3.0696 | 3.8523 | 3.8523 | 6.2546 | 90.0 | 90.0 | 120.0 |
| B3--ZnS--cubic-zinc-blende | static | -3.0622 | -3.0622 | 5.4369 | 5.4369 | 5.4369 | 90.0 | 90.0 | 90.0 |
Download raw data (including filtered results)
Reference structure matches:
| prototype | method | Ecoh (eV/atom) | Epot (eV/atom) | a0 (Å) | b0 (Å) | c0 (Å) | α (degrees) | β (degrees) | γ (degrees) |
|---|---|---|---|---|---|---|---|---|---|
| C1--CaF2--fluorite | dynamic | -3.7991 | -3.7991 | 5.7267 | 5.7267 | 5.7267 | 90.0 | 90.0 | 90.0 |
Download raw data (including filtered results)
Reference structure matches:
| prototype | method | Ecoh (eV/atom) | Epot (eV/atom) | a0 (Å) | b0 (Å) | c0 (Å) | α (degrees) | β (degrees) | γ (degrees) |
|---|---|---|---|---|---|---|---|---|---|
| L2_1--AlCu2Mn--heusler | static | -4.501 | -4.501 | 6.0612 | 6.0612 | 6.0612 | 90.0 | 90.0 | 90.0 |
Download raw data (including filtered results)
Reference structure matches:
D0_3--BiF3 = oqmd-313770
L1_2--AuCu3 = oqmd-347843
| prototype | method | Ecoh (eV/atom) | Epot (eV/atom) | a0 (Å) | b0 (Å) | c0 (Å) | α (degrees) | β (degrees) | γ (degrees) |
|---|---|---|---|---|---|---|---|---|---|
| mp-973983 | dynamic | -4.0834 | -4.0834 | 5.4067 | 5.4067 | 4.3727 | 90.0 | 90.0 | 120.0 |
| mp-973983 | box | -4.0827 | -4.0827 | 5.4018 | 5.4018 | 4.3797 | 90.0 | 90.0 | 120.0 |
| oqmd-323357 | box | -4.0824 | -4.0824 | 5.4009 | 5.4009 | 4.3811 | 90.0 | 90.0 | 120.0 |
| oqmd-303228 | dynamic | -4.0762 | -4.0762 | 3.8144 | 3.8144 | 7.6156 | 90.0 | 90.0 | 90.0 |
| L1_2--AuCu3 | dynamic | -4.0756 | -4.0756 | 3.8126 | 3.8126 | 3.8126 | 90.0 | 90.0 | 90.0 |
| D0_3--BiF3 | dynamic | -4.049 | -4.049 | 6.0523 | 6.0523 | 6.0523 | 90.0 | 90.0 | 90.0 |
| A15--Cr3Si | dynamic | -3.9942 | -3.9942 | 4.8233 | 4.8233 | 4.8233 | 90.0 | 90.0 | 90.0 |
Download raw data (including filtered results)
Reference structure matches:
| prototype | method | Ecoh (eV/atom) | Epot (eV/atom) | a0 (Å) | b0 (Å) | c0 (Å) | α (degrees) | β (degrees) | γ (degrees) |
|---|---|---|---|---|---|---|---|---|---|
| L2_1--AlCu2Mn--heusler | dynamic | -5.0156 | -5.0156 | 6.0599 | 6.0599 | 6.0599 | 90.0 | 90.0 | 90.0 |
Download raw data (including filtered results)
Reference structure matches:
L1_0--AuCu = mp-945
| prototype | method | Ecoh (eV/atom) | Epot (eV/atom) | a0 (Å) | b0 (Å) | c0 (Å) | α (degrees) | β (degrees) | γ (degrees) |
|---|---|---|---|---|---|---|---|---|---|
| B2--CsCl | dynamic | -5.2822 | -5.2822 | 2.9689 | 2.9689 | 2.9689 | 90.0 | 90.0 | 90.0 |
| mp-1220052 | dynamic | -5.1678 | -5.1678 | 2.7204 | 2.7204 | 12.3891 | 90.0 | 90.0 | 120.0 |
| B1--NaCl--rock-salt | static | -4.8218 | -4.8218 | 4.8749 | 4.8749 | 4.8749 | 90.0 | 90.0 | 90.0 |
| B4--ZnS--wurtzite | box | -4.0153 | -4.0153 | 3.7831 | 3.7831 | 6.133 | 90.0 | 90.0 | 120.0 |
| B3--ZnS--cubic-zinc-blende | static | -4.0064 | -4.0064 | 5.3363 | 5.3363 | 5.3363 | 90.0 | 90.0 | 90.0 |
Download raw data (including filtered results)
Reference structure matches:
| prototype | method | Ecoh (eV/atom) | Epot (eV/atom) | a0 (Å) | b0 (Å) | c0 (Å) | α (degrees) | β (degrees) | γ (degrees) |
|---|---|---|---|---|---|---|---|---|---|
| C1--CaF2--fluorite | dynamic | -5.0854 | -5.0854 | 5.6918 | 5.6918 | 5.6918 | 90.0 | 90.0 | 90.0 |
Download raw data (including filtered results)
Reference structure matches:
L1_2--AuCu3 = mp-1186117
| prototype | method | Ecoh (eV/atom) | Epot (eV/atom) | a0 (Å) | b0 (Å) | c0 (Å) | α (degrees) | β (degrees) | γ (degrees) |
|---|---|---|---|---|---|---|---|---|---|
| L1_2--AuCu3 | dynamic | -5.5132 | -5.5132 | 3.8311 | 3.8311 | 3.8311 | 90.0 | 90.0 | 90.0 |
| D0_3--BiF3 | dynamic | -5.4955 | -5.4955 | 6.0781 | 6.0781 | 6.0781 | 90.0 | 90.0 | 90.0 |
| A15--Cr3Si | dynamic | -5.4597 | -5.4597 | 4.8374 | 4.8374 | 4.8374 | 90.0 | 90.0 | 90.0 |
Download raw data (including filtered results)
Reference structure matches:
A1--Cu--fcc = mp-2, oqmd-676153, oqmd-1214557
A15--beta-W = oqmd-1215002, oqmd-1280323
A2--W--bcc = oqmd-690547, oqmd-1215180
A3'--alpha-La--double-hcp = mp-1186427, oqmd-1215448
A3--Mg--hcp = oqmd-1215358
A4--C--dc = oqmd-1215537
A5--beta-Sn = oqmd-1215626
A6--In--bct = oqmd-1215715
| prototype | method | Ecoh (eV/atom) | Epot (eV/atom) | a0 (Å) | b0 (Å) | c0 (Å) | α (degrees) | β (degrees) | γ (degrees) |
|---|---|---|---|---|---|---|---|---|---|
| A1--Cu--fcc | dynamic | -3.91 | -3.91 | 3.89 | 3.89 | 3.89 | 90.0 | 90.0 | 90.0 |
| A3'--alpha-La--double-hcp | dynamic | -3.9084 | -3.9084 | 2.7513 | 2.7513 | 8.9733 | 90.0 | 90.0 | 120.0 |
| oqmd-1216074 | dynamic | -3.9079 | -3.9079 | 2.7515 | 2.7515 | 20.1822 | 90.0 | 90.0 | 120.0 |
| oqmd-1216074 | static | -3.9079 | -3.9079 | 2.7515 | 2.7515 | 20.1836 | 90.0 | 90.0 | 120.0 |
| A3--Mg--hcp | dynamic | -3.9069 | -3.9069 | 2.7519 | 2.7519 | 4.4815 | 90.0 | 90.0 | 120.0 |
| oqmd-1215269 | box | -3.902 | -3.902 | 2.7165 | 4.8245 | 4.4878 | 90.0 | 90.0 | 90.0 |
| A2--W--bcc | dynamic | -3.8809 | -3.8809 | 3.087 | 3.087 | 3.087 | 90.0 | 90.0 | 90.0 |
| oqmd-1214913 | dynamic | -3.8364 | -3.8364 | 6.6944 | 6.6944 | 6.6944 | 90.0 | 90.0 | 90.0 |
| oqmd-1214913 | box | -3.8354 | -3.8354 | 6.6968 | 6.6968 | 6.6968 | 90.0 | 90.0 | 90.0 |
| oqmd-1214824 | dynamic | -3.8343 | -3.8343 | 9.5275 | 9.5275 | 9.5275 | 90.0 | 90.0 | 90.0 |
| oqmd-1214824 | static | -3.8342 | -3.8342 | 9.5264 | 9.5264 | 9.5264 | 90.0 | 90.0 | 90.0 |
| oqmd-1214824 | box | -3.8315 | -3.8315 | 9.5295 | 9.5295 | 9.5295 | 90.0 | 90.0 | 90.0 |
| A15--beta-W | dynamic | -3.8246 | -3.8246 | 4.9218 | 4.9218 | 4.9218 | 90.0 | 90.0 | 90.0 |
| oqmd-1215091 | box | -3.7278 | -3.7278 | 4.5558 | 9.6792 | 2.7712 | 90.0 | 90.0 | 90.0 |
| oqmd-1214735 | box | -3.6233 | -3.6233 | 3.7034 | 9.2224 | 3.704 | 90.0 | 90.0 | 90.0 |
| A5--beta-Sn | static | -3.5484 | -3.5484 | 4.9067 | 4.9067 | 2.6037 | 90.0 | 90.0 | 90.0 |
| Ah--alpha-Po--sc | static | -3.3756 | -3.3756 | 2.538 | 2.538 | 2.538 | 90.0 | 90.0 | 90.0 |
| A7--alpha-As | box | -3.061 | -3.061 | 3.4041 | 3.4041 | 10.5199 | 90.0 | 90.0 | 120.0 |
| oqmd-1215982 | box | -2.9926 | -2.9926 | 4.25 | 4.25 | 4.6635 | 90.0 | 90.0 | 120.0 |
| A4--C--dc | box | -2.562 | -2.562 | 5.5832 | 5.5832 | 5.5832 | 90.0 | 90.0 | 90.0 |
Download raw data (including filtered results)
Reference structure matches:
| prototype | method | Ecoh (eV/atom) | Epot (eV/atom) | a0 (Å) | b0 (Å) | c0 (Å) | α (degrees) | β (degrees) | γ (degrees) |
|---|---|---|---|---|---|---|---|---|---|
| C1--CaF2--fluorite | dynamic | -3.9568 | -3.9568 | 5.902 | 5.902 | 5.902 | 90.0 | 90.0 | 90.0 |
Download raw data (including filtered results)
Reference structure matches:
| prototype | method | Ecoh (eV/atom) | Epot (eV/atom) | a0 (Å) | b0 (Å) | c0 (Å) | α (degrees) | β (degrees) | γ (degrees) |
|---|---|---|---|---|---|---|---|---|---|
| L1_2--AuCu3 | dynamic | -4.3625 | -4.3625 | 3.8929 | 3.8929 | 3.8929 | 90.0 | 90.0 | 90.0 |
| D0_3--BiF3 | dynamic | -4.3341 | -4.3341 | 6.1777 | 6.1777 | 6.1777 | 90.0 | 90.0 | 90.0 |
| A15--Cr3Si | dynamic | -4.2732 | -4.2732 | 4.9256 | 4.9256 | 4.9256 | 90.0 | 90.0 | 90.0 |
Download raw data (including filtered results)
Reference structure matches:
| prototype | method | Ecoh (eV/atom) | Epot (eV/atom) | a0 (Å) | b0 (Å) | c0 (Å) | α (degrees) | β (degrees) | γ (degrees) |
|---|---|---|---|---|---|---|---|---|---|
| mp-1219908 | dynamic | -4.8368 | -4.8368 | 2.7511 | 2.7511 | 13.5764 | 90.0 | 90.0 | 120.0 |
| L1_0--AuCu | dynamic | -4.8268 | -4.8268 | 2.7323 | 2.7323 | 3.9705 | 90.0 | 90.0 | 90.0 |
| B2--CsCl | dynamic | -4.7883 | -4.7883 | 3.093 | 3.093 | 3.093 | 90.0 | 90.0 | 90.0 |
| B1--NaCl--rock-salt | static | -4.2436 | -4.2436 | 5.0579 | 5.0579 | 5.0579 | 90.0 | 90.0 | 90.0 |
| B4--ZnS--wurtzite | box | -3.3814 | -3.3814 | 3.9091 | 3.9091 | 6.2589 | 90.0 | 90.0 | 120.0 |
| B3--ZnS--cubic-zinc-blende | static | -3.3718 | -3.3718 | 5.489 | 5.489 | 5.489 | 90.0 | 90.0 | 90.0 |
Download raw data (including filtered results)
Reference structure matches:
| prototype | method | Ecoh (eV/atom) | Epot (eV/atom) | a0 (Å) | b0 (Å) | c0 (Å) | α (degrees) | β (degrees) | γ (degrees) |
|---|---|---|---|---|---|---|---|---|---|
| C1--CaF2--fluorite | static | -4.491 | -4.491 | 5.8839 | 5.8839 | 5.8839 | 90.0 | 90.0 | 90.0 |
Download raw data (including filtered results)
Reference structure matches:
| prototype | method | Ecoh (eV/atom) | Epot (eV/atom) | a0 (Å) | b0 (Å) | c0 (Å) | α (degrees) | β (degrees) | γ (degrees) |
|---|---|---|---|---|---|---|---|---|---|
| L1_2--AuCu3 | dynamic | -5.2961 | -5.2961 | 3.9082 | 3.9082 | 3.9082 | 90.0 | 90.0 | 90.0 |
| mp-1186450 | dynamic | -5.2958 | -5.2958 | 3.9067 | 3.9067 | 7.8229 | 90.0 | 90.0 | 90.0 |
| D0_3--BiF3 | dynamic | -5.2722 | -5.2722 | 6.2002 | 6.2002 | 6.2002 | 90.0 | 90.0 | 90.0 |
| A15--Cr3Si | dynamic | -5.2311 | -5.2311 | 4.935 | 4.935 | 4.935 | 90.0 | 90.0 | 90.0 |
Download raw data (including filtered results)
Reference structure matches:
A1--Cu--fcc = mp-126, oqmd-7522, oqmd-1214560
A15--beta-W = oqmd-1215005, oqmd-1280329
A2--W--bcc = oqmd-1215183
A3'--alpha-La--double-hcp = oqmd-1215451
A3--Mg--hcp = oqmd-1215361
A4--C--dc = oqmd-1215540
A5--beta-Sn = oqmd-1215629
A6--In--bct = oqmd-1215718
| prototype | method | Ecoh (eV/atom) | Epot (eV/atom) | a0 (Å) | b0 (Å) | c0 (Å) | α (degrees) | β (degrees) | γ (degrees) |
|---|---|---|---|---|---|---|---|---|---|
| A1--Cu--fcc | dynamic | -5.77 | -5.77 | 3.92 | 3.92 | 3.92 | 90.0 | 90.0 | 90.0 |
| A3'--alpha-La--double-hcp | dynamic | -5.7684 | -5.7684 | 2.7705 | 2.7705 | 9.0667 | 90.0 | 90.0 | 120.0 |
| oqmd-1216077 | dynamic | -5.7679 | -5.7679 | 2.77 | 2.77 | 20.4104 | 90.0 | 90.0 | 120.0 |
| A3--Mg--hcp | dynamic | -5.7669 | -5.7669 | 2.7691 | 2.7691 | 4.5402 | 90.0 | 90.0 | 120.0 |
| oqmd-1215272 | box | -5.7618 | -5.7618 | 2.7283 | 4.8713 | 4.5348 | 90.0 | 90.0 | 90.0 |
| A2--W--bcc | dynamic | -5.7495 | -5.7495 | 3.1089 | 3.1089 | 3.1089 | 90.0 | 90.0 | 90.0 |
| A15--beta-W | dynamic | -5.7006 | -5.7006 | 4.951 | 4.951 | 4.951 | 90.0 | 90.0 | 90.0 |
| oqmd-1214827 | dynamic | -5.6957 | -5.6957 | 9.5874 | 9.5874 | 9.5874 | 90.0 | 90.0 | 90.0 |
| oqmd-1214827 | static | -5.6954 | -5.6954 | 9.5883 | 9.5883 | 9.5883 | 90.0 | 90.0 | 90.0 |
| oqmd-1214916 | dynamic | -5.6922 | -5.6922 | 6.7393 | 6.7393 | 6.7393 | 90.0 | 90.0 | 90.0 |
| oqmd-1214916 | box | -5.6813 | -5.6813 | 6.7437 | 6.7437 | 6.7437 | 90.0 | 90.0 | 90.0 |
| oqmd-1214827 | box | -5.6711 | -5.6711 | 9.6012 | 9.6012 | 9.6012 | 90.0 | 90.0 | 90.0 |
| oqmd-1215094 | box | -5.5774 | -5.5774 | 4.5841 | 9.6686 | 2.7879 | 90.0 | 90.0 | 90.0 |
| A5--beta-Sn | static | -5.3987 | -5.3987 | 4.8928 | 4.8928 | 2.6235 | 90.0 | 90.0 | 90.0 |
| Ah--alpha-Po--sc | static | -5.2088 | -5.2088 | 2.5306 | 2.5306 | 2.5306 | 90.0 | 90.0 | 90.0 |
| A7--alpha-As | box | -4.9644 | -4.9644 | 3.4011 | 3.4011 | 10.1679 | 90.0 | 90.0 | 120.0 |
| oqmd-1215985 | box | -4.8317 | -4.8317 | 4.1976 | 4.1976 | 4.6168 | 90.0 | 90.0 | 120.0 |
| A4--C--dc | static | -4.3697 | -4.3697 | 5.4196 | 5.4196 | 5.4196 | 90.0 | 90.0 | 90.0 |
Static elastic constants are displayed for the unique structures identified in Crystal Structure Predictions above. The values displayed here are obtained by measuring the change in virial stresses due to applying small strains to the relaxed crystals. The initial structure and the strained states are all relaxed using force minimization.
The calculation method used is available as the iprPy elastic_constants_static calculation method.
Notes and Disclaimers:
Version Information:
| 129.069 | 91.074 | 91.074 | 0.000 | 0.000 | -0.000 |
| 91.074 | 129.069 | 91.074 | -0.000 | 0.000 | 0.000 |
| 91.074 | 91.074 | 129.069 | 0.000 | 0.000 | 0.000 |
| 0.000 | 0.000 | 0.000 | 56.743 | 0.000 | 0.000 |
| 0.000 | 0.000 | 0.000 | 0.000 | 56.743 | 0.000 |
| 0.000 | 0.000 | 0.000 | -0.000 | 0.000 | 56.743 |
| 129.069 | 91.074 | 91.074 | -0.000 | -0.000 | 0.000 |
| 91.074 | 129.069 | 91.074 | -0.000 | -0.000 | -0.000 |
| 91.074 | 91.074 | 129.069 | -0.000 | -0.000 | -0.000 |
| -0.000 | -0.000 | -0.000 | 56.743 | -0.000 | -0.000 |
| -0.000 | -0.000 | -0.000 | 0.000 | 56.743 | -0.000 |
| -0.000 | -0.000 | -0.000 | 0.000 | -0.000 | 56.743 |
| 129.069 | 91.074 | 91.074 | -0.000 | 0.000 | -0.000 |
| 91.074 | 129.069 | 91.074 | -0.000 | 0.000 | 0.000 |
| 91.074 | 91.074 | 129.069 | 0.000 | 0.000 | 0.000 |
| -0.000 | 0.000 | 0.000 | 56.743 | 0.000 | 0.000 |
| 0.000 | -0.000 | 0.000 | 0.000 | 56.743 | -0.000 |
| 0.000 | 0.000 | -0.000 | -0.000 | 0.000 | 56.743 |
| 129.069 | 91.074 | 91.074 | -0.000 | -0.000 | 0.000 |
| 91.074 | 129.069 | 91.074 | -0.000 | -0.000 | -0.000 |
| 91.074 | 91.074 | 129.069 | -0.000 | -0.000 | -0.000 |
| 0.000 | -0.000 | -0.000 | 56.743 | -0.000 | -0.000 |
| -0.000 | 0.000 | -0.000 | 0.000 | 56.743 | 0.000 |
| -0.000 | -0.000 | 0.000 | 0.000 | -0.000 | 56.743 |
| 129.069 | 91.075 | 91.075 | 0.000 | 0.000 | 0.000 |
| 91.075 | 129.069 | 91.075 | -0.000 | 0.000 | 0.000 |
| 91.075 | 91.075 | 129.069 | 0.000 | 0.000 | 0.000 |
| -0.000 | 0.000 | 0.000 | 56.743 | 0.000 | 0.000 |
| 0.000 | -0.000 | 0.000 | 0.000 | 56.743 | 0.000 |
| 0.000 | 0.000 | -0.000 | -0.000 | 0.000 | 56.743 |
| 129.069 | 91.074 | 91.074 | -0.000 | -0.000 | -0.000 |
| 91.074 | 129.069 | 91.074 | -0.000 | -0.000 | -0.000 |
| 91.074 | 91.074 | 129.069 | -0.000 | -0.000 | -0.000 |
| 0.000 | -0.000 | -0.000 | 56.743 | -0.000 | -0.000 |
| -0.000 | 0.000 | -0.000 | 0.000 | 56.743 | -0.000 |
| -0.000 | -0.000 | 0.000 | 0.000 | -0.000 | 56.743 |
| 190.864 | 48.474 | 48.474 | 0.000 | 0.000 | -0.000 |
| 48.474 | 190.864 | 48.474 | -0.000 | 0.000 | -0.000 |
| 48.474 | 48.474 | 190.864 | 0.000 | 0.000 | -0.000 |
| 0.000 | 0.000 | 0.000 | 15.055 | 0.000 | -0.000 |
| 0.000 | 0.000 | 0.000 | 0.000 | 15.055 | -0.000 |
| 0.000 | -0.000 | -0.000 | 0.000 | 0.000 | 15.055 |
| 189.463 | 49.174 | 49.174 | 0.000 | -0.000 | 0.000 |
| 49.174 | 189.463 | 49.174 | 0.000 | -0.000 | 0.000 |
| 49.174 | 49.174 | 189.463 | -0.000 | -0.000 | 0.000 |
| -0.000 | -0.000 | 0.000 | 15.055 | -0.000 | 0.000 |
| -0.000 | -0.000 | 0.000 | -0.000 | 15.055 | 0.000 |
| -0.000 | -0.000 | -0.000 | -0.000 | -0.000 | 15.055 |
| 189.464 | 49.174 | 49.174 | -0.000 | 0.000 | -0.000 |
| 49.174 | 189.464 | 49.174 | -0.000 | 0.000 | -0.000 |
| 49.174 | 49.174 | 189.464 | -0.000 | -0.000 | -0.000 |
| 0.000 | 0.000 | 0.000 | -5.362 | 0.000 | -0.000 |
| 0.000 | 0.000 | 0.000 | 0.000 | -5.362 | -0.000 |
| 0.000 | 0.000 | 0.000 | 0.000 | 0.000 | -5.362 |
| 190.864 | 48.474 | 48.474 | -0.000 | -0.000 | 0.000 |
| 48.474 | 190.864 | 48.474 | -0.000 | -0.000 | 0.000 |
| 48.474 | 48.474 | 190.864 | -0.000 | -0.000 | 0.000 |
| -0.000 | -0.000 | -0.000 | -5.362 | -0.000 | 0.000 |
| -0.000 | -0.000 | -0.000 | -0.000 | -5.362 | 0.000 |
| -0.000 | -0.000 | -0.000 | -0.000 | -0.000 | -5.362 |
| 190.865 | 48.474 | 48.474 | 0.000 | 0.000 | -0.000 |
| 48.474 | 190.865 | 48.474 | -0.000 | 0.000 | -0.000 |
| 48.474 | 48.474 | 190.865 | 0.000 | 0.000 | -0.000 |
| 0.000 | 0.000 | 0.000 | 15.055 | 0.000 | 0.000 |
| 0.000 | 0.000 | 0.000 | 0.000 | 15.055 | -0.000 |
| 0.000 | 0.000 | 0.000 | 0.000 | 0.000 | 15.055 |
| 189.462 | 49.174 | 49.174 | 0.000 | -0.000 | 0.000 |
| 49.174 | 189.462 | 49.174 | 0.000 | -0.000 | 0.000 |
| 49.174 | 49.174 | 189.462 | 0.000 | -0.000 | 0.000 |
| -0.000 | -0.000 | -0.000 | 15.055 | -0.000 | 0.000 |
| -0.000 | -0.000 | -0.000 | 0.000 | 15.055 | 0.000 |
| -0.000 | -0.000 | -0.000 | 0.000 | -0.000 | 15.055 |
| 95.755 | 103.793 | 103.793 | -0.000 | -0.000 | 0.000 |
| 103.793 | 95.755 | 103.793 | -0.000 | 0.000 | -0.000 |
| 103.793 | 103.793 | 95.755 | -0.000 | 0.000 | -0.000 |
| 0.000 | -0.000 | 0.000 | 69.424 | -0.000 | -0.000 |
| -0.000 | -0.000 | -0.000 | -0.000 | 69.424 | -0.000 |
| -0.000 | -0.000 | 0.000 | -0.000 | 0.000 | 69.424 |
| 95.755 | 103.793 | 103.793 | 0.000 | -0.000 | 0.000 |
| 103.793 | 95.755 | 103.793 | -0.000 | -0.000 | 0.000 |
| 103.793 | 103.793 | 95.755 | 0.000 | -0.000 | 0.000 |
| -0.000 | 0.000 | -0.000 | 69.424 | -0.000 | 0.000 |
| 0.000 | 0.000 | -0.000 | 0.000 | 69.424 | 0.000 |
| 0.000 | -0.000 | -0.000 | 0.000 | 0.000 | 69.424 |
| 95.755 | 103.793 | 103.793 | -0.000 | 0.000 | -0.000 |
| 103.793 | 95.755 | 103.793 | 0.000 | 0.000 | -0.000 |
| 103.793 | 103.793 | 95.755 | 0.000 | -0.000 | -0.000 |
| 0.000 | 0.000 | 0.000 | 69.424 | 0.000 | -0.000 |
| 0.000 | 0.000 | 0.000 | -0.000 | 69.424 | -0.000 |
| 0.000 | 0.000 | 0.000 | -0.000 | 0.000 | 69.424 |
| 95.755 | 103.793 | 103.793 | 0.000 | -0.000 | -0.000 |
| 103.793 | 95.755 | 103.793 | -0.000 | -0.000 | -0.000 |
| 103.793 | 103.793 | 95.755 | -0.000 | -0.000 | -0.000 |
| -0.000 | -0.000 | -0.000 | 69.424 | 0.000 | 0.000 |
| -0.000 | -0.000 | -0.000 | 0.000 | 69.424 | -0.000 |
| -0.000 | -0.000 | -0.000 | 0.000 | -0.000 | 69.424 |
| 95.755 | 103.793 | 103.793 | -0.000 | 0.000 | 0.000 |
| 103.793 | 95.755 | 103.793 | 0.000 | 0.000 | -0.000 |
| 103.793 | 103.793 | 95.755 | -0.000 | -0.000 | -0.000 |
| 0.000 | 0.000 | 0.000 | 69.424 | -0.000 | -0.000 |
| 0.000 | 0.000 | 0.000 | -0.000 | 69.424 | 0.000 |
| 0.000 | 0.000 | 0.000 | 0.000 | 0.000 | 69.424 |
| 95.755 | 103.792 | 103.792 | 0.000 | -0.000 | -0.000 |
| 103.792 | 95.755 | 103.792 | 0.000 | -0.000 | 0.000 |
| 103.792 | 103.792 | 95.755 | -0.000 | -0.000 | 0.000 |
| -0.000 | -0.000 | -0.000 | 69.424 | -0.000 | -0.000 |
| -0.000 | -0.000 | -0.000 | 0.000 | 69.424 | 0.000 |
| -0.000 | -0.000 | -0.000 | 0.000 | -0.000 | 69.424 |
| 157.102 | 88.615 | 67.535 | -0.000 | 0.000 | -0.000 |
| 88.615 | 157.102 | 67.535 | 0.000 | 0.000 | -0.000 |
| 67.535 | 67.535 | 187.134 | 0.000 | -0.000 | 0.000 |
| -0.000 | -0.000 | -0.000 | 33.171 | 0.000 | -0.000 |
| -0.000 | -0.000 | -0.000 | 0.000 | 33.171 | -0.000 |
| 0.000 | -0.000 | -0.000 | -0.000 | 0.000 | 34.243 |
| 157.102 | 88.615 | 67.535 | -0.000 | -0.000 | 0.000 |
| 88.615 | 157.102 | 67.535 | 0.000 | -0.000 | 0.000 |
| 67.535 | 67.535 | 187.134 | -0.000 | -0.000 | 0.000 |
| 0.000 | 0.000 | 0.000 | 33.171 | -0.000 | 0.000 |
| 0.000 | 0.000 | 0.000 | -0.000 | 33.171 | 0.000 |
| -0.000 | -0.000 | 0.000 | 0.000 | -0.000 | 34.243 |
| 157.102 | 88.615 | 67.535 | 0.000 | 0.000 | -0.000 |
| 88.615 | 157.102 | 67.535 | 0.000 | 0.000 | 0.000 |
| 67.535 | 67.535 | 187.134 | -0.000 | 0.000 | 0.000 |
| -0.000 | -0.000 | -0.000 | 33.171 | 0.000 | -0.000 |
| -0.000 | -0.000 | -0.000 | 0.000 | 33.171 | -0.000 |
| -0.000 | 0.000 | -0.000 | 0.000 | 0.000 | 34.243 |
| 157.102 | 88.615 | 67.535 | 0.000 | -0.000 | 0.000 |
| 88.615 | 157.102 | 67.535 | -0.000 | -0.000 | 0.000 |
| 67.535 | 67.535 | 187.134 | -0.000 | 0.000 | 0.000 |
| 0.000 | 0.000 | 0.000 | 33.171 | -0.000 | 0.000 |
| 0.000 | 0.000 | 0.000 | -0.000 | 33.171 | 0.000 |
| 0.000 | -0.000 | 0.000 | -0.000 | -0.000 | 34.243 |
| 157.103 | 88.616 | 67.535 | 0.000 | 0.000 | -0.000 |
| 88.616 | 157.103 | 67.535 | -0.000 | 0.000 | -0.000 |
| 67.535 | 67.535 | 187.132 | 0.000 | 0.000 | -0.000 |
| 0.000 | -0.000 | -0.000 | 33.171 | 0.000 | -0.000 |
| -0.000 | 0.000 | -0.000 | 0.000 | 33.171 | -0.000 |
| -0.000 | 0.000 | -0.000 | 0.000 | 0.000 | 44.271 |
| 167.129 | 78.587 | 67.535 | -0.000 | -0.000 | -0.000 |
| 88.615 | 157.101 | 67.535 | -0.000 | -0.000 | 0.000 |
| 67.535 | 67.535 | 187.136 | 0.000 | -0.000 | 0.000 |
| -0.000 | 0.000 | 0.000 | 33.171 | -0.000 | 0.000 |
| 0.000 | -0.000 | 0.000 | -0.000 | 33.171 | 0.000 |
| 0.000 | -0.000 | 0.000 | -0.000 | -0.000 | 44.271 |
| 157.248 | 88.654 | 68.554 | -0.000 | 0.000 | 0.000 |
| 88.654 | 157.248 | 68.554 | -0.000 | 0.000 | 0.000 |
| 68.554 | 68.554 | 191.656 | -0.000 | 0.000 | -0.000 |
| -0.000 | -0.000 | -0.000 | 34.158 | 0.000 | 0.000 |
| -0.000 | 0.000 | -0.000 | -0.000 | 34.158 | -0.000 |
| -0.000 | 0.000 | -0.000 | -0.000 | 0.000 | 34.297 |
| 167.275 | 78.626 | 68.554 | -0.000 | -0.000 | 0.000 |
| 78.626 | 167.275 | 68.554 | 0.000 | 0.000 | -0.000 |
| 68.554 | 68.554 | 191.656 | 0.000 | -0.000 | 0.000 |
| 0.000 | -0.000 | 0.000 | 34.158 | -0.000 | -0.000 |
| 0.000 | -0.000 | 0.000 | 0.000 | 34.158 | 0.000 |
| 0.000 | -0.000 | 0.000 | 0.000 | -0.000 | 34.297 |
| 167.275 | 78.626 | 68.554 | -0.000 | 0.000 | -0.000 |
| 88.654 | 157.248 | 68.554 | -0.000 | -0.000 | 0.000 |
| 68.554 | 68.554 | 191.655 | -0.000 | 0.000 | 0.000 |
| -0.000 | -0.000 | -0.000 | 34.158 | 0.000 | 0.000 |
| -0.000 | -0.000 | -0.000 | -0.000 | 34.158 | 0.000 |
| -0.000 | 0.000 | -0.000 | -0.000 | 0.000 | 34.297 |
| 157.248 | 88.654 | 68.554 | 0.000 | -0.000 | -0.000 |
| 88.653 | 157.248 | 68.554 | 0.000 | 0.000 | -0.000 |
| 68.554 | 68.554 | 191.656 | 0.000 | -0.000 | 0.000 |
| 0.000 | 0.000 | 0.000 | 34.158 | 0.000 | 0.000 |
| 0.000 | 0.000 | 0.000 | 0.000 | 34.158 | -0.000 |
| 0.000 | -0.000 | 0.000 | -0.000 | 0.000 | 34.297 |
| 157.249 | 88.654 | 68.553 | -0.000 | -0.000 | 0.000 |
| 88.654 | 157.249 | 68.553 | -0.000 | -0.000 | -0.000 |
| 68.553 | 68.553 | 191.651 | -0.000 | 0.000 | -0.000 |
| -0.000 | -0.000 | -0.001 | 34.158 | 0.000 | 0.000 |
| -0.000 | -0.000 | -0.001 | -0.000 | 34.158 | 0.000 |
| -0.000 | 0.000 | -0.000 | -0.000 | -0.000 | 34.297 |
| 157.247 | 88.653 | 68.554 | 0.000 | -0.000 | -0.000 |
| 88.653 | 157.248 | 68.554 | 0.000 | -0.000 | 0.000 |
| 68.554 | 68.554 | 191.661 | 0.000 | 0.000 | 0.000 |
| 0.000 | 0.000 | 0.001 | 34.158 | -0.000 | -0.000 |
| 0.000 | 0.000 | 0.001 | 0.000 | 34.158 | -0.000 |
| 0.000 | -0.000 | 0.000 | 0.000 | -0.000 | 34.297 |
| 31.649 | 37.052 | 37.052 | -0.000 | -0.000 | -0.000 |
| 37.052 | 31.649 | 37.052 | -0.000 | -0.000 | -0.000 |
| 37.052 | 37.052 | 31.649 | -0.000 | 0.000 | -0.000 |
| 0.000 | 0.000 | -0.000 | -6.547 | 0.000 | -0.000 |
| 0.000 | 0.000 | -0.000 | -0.000 | -6.547 | -0.000 |
| 0.000 | 0.000 | -0.000 | -0.000 | 0.000 | -6.547 |
| 31.649 | 37.052 | 37.052 | 0.000 | -0.000 | 0.000 |
| 37.052 | 31.649 | 37.052 | 0.000 | -0.000 | -0.000 |
| 37.052 | 37.052 | 31.649 | 0.000 | -0.000 | 0.000 |
| -0.000 | -0.000 | 0.000 | -6.547 | 0.000 | 0.000 |
| -0.000 | -0.000 | 0.000 | 0.000 | -6.547 | -0.000 |
| -0.000 | -0.000 | 0.000 | 0.000 | -0.000 | -6.547 |
| 31.649 | 37.052 | 37.052 | 0.000 | -0.000 | -0.000 |
| 37.052 | 31.649 | 37.052 | 0.000 | 0.000 | 0.000 |
| 37.052 | 37.052 | 31.649 | -0.000 | 0.000 | 0.000 |
| 0.000 | 0.000 | 0.000 | 20.469 | -0.000 | -0.000 |
| 0.000 | 0.000 | 0.000 | -0.000 | 20.469 | -0.000 |
| 0.000 | 0.000 | 0.000 | -0.000 | -0.000 | 20.469 |
| 31.649 | 37.052 | 37.052 | 0.000 | -0.000 | 0.000 |
| 37.052 | 31.649 | 37.052 | 0.000 | -0.000 | 0.000 |
| 37.052 | 37.052 | 31.649 | 0.000 | -0.000 | 0.000 |
| -0.000 | -0.000 | -0.000 | 20.469 | 0.000 | 0.000 |
| -0.000 | -0.000 | -0.000 | 0.000 | 20.469 | 0.000 |
| -0.000 | -0.000 | -0.000 | 0.000 | 0.000 | 20.469 |
| 31.649 | 37.052 | 37.052 | -0.000 | -0.000 | -0.000 |
| 37.052 | 31.649 | 37.052 | -0.000 | -0.000 | -0.000 |
| 37.052 | 37.052 | 31.649 | -0.000 | 0.000 | -0.000 |
| 0.000 | 0.000 | 0.000 | 20.469 | -0.000 | -0.000 |
| 0.000 | 0.000 | 0.000 | -0.000 | 20.469 | -0.000 |
| 0.000 | 0.000 | 0.000 | -0.000 | -0.000 | 20.469 |
| 31.649 | 37.052 | 37.052 | 0.000 | 0.000 | 0.000 |
| 37.052 | 31.649 | 37.052 | 0.000 | 0.000 | 0.000 |
| 37.052 | 37.052 | 31.649 | -0.000 | 0.000 | 0.000 |
| -0.000 | -0.000 | -0.000 | 20.469 | 0.000 | 0.000 |
| -0.000 | -0.000 | -0.000 | 0.000 | 20.469 | 0.000 |
| -0.000 | -0.000 | -0.000 | 0.000 | 0.000 | 20.469 |
| 175.008 | 13.517 | 31.984 | 0.000 | -0.000 | -0.000 |
| 13.517 | 175.008 | 31.984 | -0.000 | -0.000 | -0.000 |
| 31.984 | 31.984 | 165.922 | 0.000 | -0.000 | -0.000 |
| 0.000 | -0.000 | -0.000 | -14.753 | 0.000 | -0.000 |
| 0.000 | -0.000 | -0.000 | 0.000 | -14.753 | 0.000 |
| 0.000 | -0.000 | -0.000 | 0.000 | -0.000 | -15.838 |
| 175.008 | 13.517 | 31.984 | -0.000 | 0.000 | 0.000 |
| 13.517 | 175.008 | 31.984 | 0.000 | 0.000 | 0.000 |
| 31.984 | 31.984 | 165.922 | -0.000 | 0.000 | 0.000 |
| -0.000 | -0.000 | 0.000 | -14.753 | -0.000 | -0.000 |
| -0.000 | 0.000 | 0.000 | 0.000 | -14.753 | 0.000 |
| -0.000 | 0.000 | 0.000 | 0.000 | -0.000 | -15.838 |
| 12.150 | 176.375 | 31.984 | 0.000 | -0.000 | -0.000 |
| 176.375 | 12.150 | 31.984 | 0.000 | -0.000 | -0.000 |
| 31.984 | 31.984 | 165.924 | 0.000 | -0.000 | 0.000 |
| -0.000 | 0.000 | -0.000 | -14.753 | 0.000 | -0.000 |
| 0.000 | -0.000 | -0.000 | 0.000 | -14.753 | -0.000 |
| -0.000 | -0.000 | -0.000 | 0.000 | -0.000 | -15.838 |
| 12.151 | 176.374 | 31.984 | -0.000 | 0.000 | 0.000 |
| 176.374 | 12.151 | 31.984 | -0.000 | -0.000 | 0.000 |
| 31.984 | 31.984 | 165.921 | -0.000 | 0.000 | 0.000 |
| 0.000 | -0.000 | 0.000 | -14.753 | -0.000 | -0.000 |
| -0.000 | 0.000 | 0.000 | 0.000 | -14.753 | 0.000 |
| 0.000 | 0.000 | 0.000 | -0.000 | 0.000 | -15.838 |
| -1002.068 | 1190.589 | 31.980 | 0.000 | -0.000 | 0.000 |
| 1190.585 | -1002.063 | 31.980 | 0.000 | 0.000 | 0.000 |
| 31.985 | 31.985 | 165.935 | 0.000 | -0.000 | -0.000 |
| -0.000 | 0.000 | -0.000 | -14.753 | 0.000 | -0.000 |
| 0.000 | -0.000 | -0.000 | 0.000 | -14.753 | -0.000 |
| -0.000 | -0.000 | -0.000 | 0.000 | 0.000 | -15.838 |
| -1002.010 | 1190.538 | 31.989 | -0.000 | 0.000 | -0.000 |
| 1190.527 | -1001.999 | 31.989 | -0.000 | -0.000 | 0.000 |
| 31.984 | 31.984 | 165.909 | -0.000 | 0.000 | 0.000 |
| 0.000 | -0.000 | 0.000 | -14.753 | 0.000 | -0.000 |
| -0.000 | 0.000 | 0.000 | -0.000 | -14.753 | 0.000 |
| 0.000 | 0.000 | 0.000 | -0.000 | 0.000 | -15.838 |
| 169.327 | 15.126 | 15.126 | -0.000 | -0.000 | 0.000 |
| 15.126 | 169.327 | 15.126 | -0.000 | -0.000 | 0.000 |
| 15.126 | 15.126 | 169.327 | -0.000 | -0.000 | 0.000 |
| 0.000 | 0.000 | 0.000 | -13.356 | -0.000 | 0.000 |
| 0.000 | 0.000 | 0.000 | -0.000 | -13.356 | 0.000 |
| 0.000 | 0.000 | 0.000 | -0.000 | -0.000 | -13.356 |
| 169.327 | 15.126 | 15.126 | 0.000 | 0.000 | -0.000 |
| 15.126 | 169.327 | 15.126 | 0.000 | 0.000 | -0.000 |
| 15.126 | 15.126 | 169.327 | -0.000 | 0.000 | -0.000 |
| -0.000 | -0.000 | -0.000 | -13.356 | 0.000 | 0.000 |
| -0.000 | -0.000 | -0.000 | 0.000 | -13.356 | -0.000 |
| -0.000 | -0.000 | -0.000 | 0.000 | 0.000 | -13.356 |
| 169.327 | 15.126 | 15.126 | -0.000 | -0.000 | 0.000 |
| 15.126 | 169.327 | 15.126 | -0.000 | -0.000 | 0.000 |
| 15.126 | 15.126 | 169.327 | 0.000 | -0.000 | 0.000 |
| -0.000 | 0.000 | -0.000 | -13.356 | -0.000 | -0.000 |
| -0.000 | -0.000 | -0.000 | -0.000 | -13.356 | 0.000 |
| 0.000 | -0.000 | -0.000 | -0.000 | -0.000 | -13.356 |
| 169.327 | 15.126 | 15.126 | 0.000 | 0.000 | -0.000 |
| 15.126 | 169.327 | 15.126 | 0.000 | 0.000 | -0.000 |
| 15.126 | 15.126 | 169.327 | 0.000 | 0.000 | -0.000 |
| 0.000 | -0.000 | 0.000 | -13.356 | 0.000 | 0.000 |
| 0.000 | 0.000 | 0.000 | 0.000 | -13.356 | -0.000 |
| 0.000 | 0.000 | 0.000 | 0.000 | 0.000 | -13.356 |
| 169.328 | 15.126 | 15.126 | -0.000 | -0.000 | 0.000 |
| 15.126 | 169.328 | 15.126 | -0.000 | -0.000 | 0.000 |
| 15.126 | 15.126 | 169.328 | -0.000 | -0.000 | -0.000 |
| -0.000 | -0.000 | -0.000 | -13.356 | -0.000 | -0.000 |
| -0.000 | -0.000 | -0.000 | -0.000 | -13.356 | 0.000 |
| -0.000 | -0.000 | -0.000 | -0.000 | -0.000 | -13.356 |
| 169.326 | 15.126 | 15.126 | 0.000 | 0.000 | -0.000 |
| 15.126 | 169.326 | 15.126 | -0.000 | 0.000 | -0.000 |
| 15.126 | 15.126 | 169.326 | -0.000 | 0.000 | -0.000 |
| 0.000 | 0.000 | 0.000 | -13.356 | 0.000 | -0.000 |
| 0.000 | 0.000 | 0.000 | 0.000 | -13.356 | -0.000 |
| 0.000 | 0.000 | 0.000 | 0.000 | 0.000 | -13.356 |
| 166.530 | 81.489 | 73.084 | 6.005 | 0.000 | -0.000 |
| 81.489 | 166.530 | 73.084 | -6.005 | -0.000 | 0.000 |
| 67.871 | 67.871 | 188.625 | -0.000 | 0.000 | -0.000 |
| 5.933 | -5.933 | -0.000 | 33.497 | 0.000 | -0.000 |
| 1.120 | 1.120 | 5.209 | 0.000 | 33.494 | 6.004 |
| 0.000 | -0.000 | 0.000 | -0.000 | 5.933 | 44.289 |
| 167.178 | 78.600 | 67.871 | 5.933 | -0.000 | -0.000 |
| 78.600 | 167.178 | 67.871 | -5.933 | -0.000 | 0.000 |
| 67.871 | 67.871 | 188.625 | -0.000 | -0.000 | 0.000 |
| 4.884 | -7.124 | -5.209 | 33.494 | 0.000 | 0.000 |
| -1.120 | -1.120 | -5.209 | 0.000 | 33.494 | 6.004 |
| -0.000 | -0.000 | -0.000 | -0.000 | 5.933 | 44.289 |
| 167.178 | 78.600 | 67.871 | 5.933 | 0.000 | -0.000 |
| 78.600 | 167.178 | 67.871 | -5.933 | 0.000 | 0.000 |
| 67.871 | 67.871 | 188.625 | 0.000 | 0.000 | 0.000 |
| 5.933 | -5.933 | -0.000 | 33.497 | -0.000 | -0.000 |
| 0.112 | 0.112 | 0.521 | 0.000 | 33.494 | 6.004 |
| 0.112 | 0.112 | 0.521 | -0.000 | 6.290 | 35.443 |
| 158.217 | 87.331 | 67.336 | 6.290 | -0.000 | 0.000 |
| 78.600 | 167.177 | 67.871 | -5.933 | 0.000 | -0.000 |
| 67.871 | 67.871 | 188.625 | -0.000 | 0.000 | 0.000 |
| 5.892 | -6.116 | -0.521 | 33.494 | -0.000 | -0.000 |
| -0.112 | -0.112 | -0.521 | -0.000 | 33.494 | 6.004 |
| -0.112 | -0.112 | -0.521 | 0.000 | 6.290 | 35.443 |
| 167.178 | 78.600 | 67.871 | 5.933 | 0.000 | 0.000 |
| 78.600 | 167.178 | 67.871 | -5.933 | -0.000 | -0.000 |
| 67.871 | 67.871 | 188.622 | -0.000 | 0.000 | 0.000 |
| 6.020 | -5.997 | 0.054 | 33.494 | -0.000 | 0.000 |
| 0.012 | 0.012 | 0.054 | 0.000 | 33.494 | 6.008 |
| -0.000 | 0.000 | -0.000 | 0.000 | 5.933 | 44.289 |
| 167.177 | 78.600 | 67.871 | 5.933 | -0.000 | -0.000 |
| 86.261 | 159.390 | 67.580 | -6.245 | -0.000 | 0.000 |
| 67.846 | 67.846 | 188.509 | 0.000 | -0.000 | -0.000 |
| 5.933 | -5.933 | 0.001 | 33.497 | 0.000 | 0.000 |
| -0.012 | -0.012 | -0.054 | -0.000 | 33.494 | 6.008 |
| 0.000 | -0.000 | 0.000 | -0.000 | 5.933 | 44.289 |
| 167.170 | 78.598 | 67.857 | 5.934 | 0.000 | 0.000 |
| 78.598 | 167.170 | 67.857 | -5.934 | 0.000 | -0.000 |
| 67.841 | 67.841 | 188.454 | -0.000 | 0.000 | -0.000 |
| 5.934 | -5.934 | -0.000 | 33.477 | 0.000 | 0.000 |
| 0.000 | 0.000 | -0.000 | -0.000 | 33.463 | 6.287 |
| 0.000 | 0.000 | 0.000 | -0.000 | 6.287 | 35.438 |
| 167.170 | 78.598 | 67.857 | 5.934 | -0.000 | -0.000 |
| 87.371 | 158.367 | 67.788 | -6.285 | -0.000 | -0.000 |
| 67.855 | 67.855 | 188.519 | 0.000 | -0.000 | 0.000 |
| 6.287 | -6.287 | -0.000 | 33.463 | -0.000 | -0.000 |
| -0.000 | -0.000 | 0.000 | 0.000 | 33.463 | 6.287 |
| -0.000 | -0.000 | -0.000 | 0.000 | 6.287 | 35.438 |
| 167.170 | 78.598 | 67.857 | 5.934 | 0.000 | 0.000 |
| 87.443 | 158.319 | 67.843 | -6.287 | 0.000 | 0.000 |
| 67.841 | 67.841 | 188.453 | -0.000 | 0.000 | 0.000 |
| 6.287 | -6.287 | -0.000 | 33.463 | -0.000 | 0.000 |
| -0.000 | -0.000 | -0.000 | 0.000 | 33.477 | 5.934 |
| -0.000 | 0.000 | -0.000 | -0.000 | 6.287 | 35.438 |
| 158.319 | 87.443 | 67.843 | 6.287 | 0.000 | 0.000 |
| 87.443 | 158.319 | 67.843 | -6.287 | -0.000 | -0.000 |
| 67.841 | 67.841 | 188.454 | 0.000 | -0.000 | -0.000 |
| 6.287 | -6.287 | 0.000 | 33.463 | -0.000 | 0.000 |
| 0.000 | 0.000 | 0.000 | -0.000 | 33.477 | 5.934 |
| 0.000 | -0.000 | 0.000 | 0.000 | 6.287 | 35.438 |
| 158.368 | 87.371 | 67.787 | 6.285 | 0.000 | 0.000 |
| 78.598 | 167.171 | 67.857 | -5.934 | 0.000 | 0.000 |
| 67.841 | 67.841 | 188.451 | 0.000 | 0.000 | 0.000 |
| 6.287 | -6.287 | -0.001 | 33.463 | 0.000 | -0.000 |
| -0.000 | -0.000 | -0.001 | 0.000 | 33.477 | 5.934 |
| -0.000 | 0.000 | -0.000 | -0.000 | 6.287 | 35.438 |
| 167.169 | 78.598 | 67.857 | 5.934 | -0.000 | -0.000 |
| 78.597 | 167.170 | 67.857 | -5.934 | -0.000 | -0.000 |
| 67.856 | 67.856 | 188.522 | 0.000 | -0.000 | -0.000 |
| 5.934 | -5.934 | 0.001 | 33.477 | 0.000 | -0.000 |
| 0.000 | 0.000 | 0.001 | -0.000 | 33.477 | 5.934 |
| 0.000 | -0.000 | 0.000 | 0.000 | 6.287 | 35.438 |
| 91.814 | 46.654 | 90.044 | -0.000 | 0.000 | 0.000 |
| 46.124 | 142.954 | 46.431 | -0.000 | 0.000 | 0.000 |
| 75.339 | 41.650 | 76.440 | -0.000 | 0.000 | 0.000 |
| 0.479 | 0.173 | 0.483 | -19.408 | 0.000 | -0.000 |
| 0.113 | 0.041 | 0.113 | -0.000 | 61.684 | -0.000 |
| 0.487 | 0.176 | 0.491 | -0.000 | 0.000 | -20.005 |
| 91.814 | 46.654 | 90.044 | 0.000 | -0.000 | 0.000 |
| 40.714 | 141.000 | 40.975 | 0.000 | -0.000 | 0.000 |
| 75.125 | 41.572 | 76.224 | 0.000 | -0.000 | 0.000 |
| -0.479 | -0.173 | -0.483 | -19.408 | -0.000 | 0.000 |
| -0.112 | -0.041 | -0.113 | -0.000 | 61.684 | -0.000 |
| -0.487 | -0.176 | -0.491 | 0.000 | -0.000 | -20.005 |
| 77.140 | 41.355 | 75.246 | -0.000 | 0.000 | -0.000 |
| 46.124 | 142.954 | 46.431 | -0.000 | -0.000 | -0.000 |
| 75.243 | 41.615 | 76.343 | -0.000 | 0.000 | -0.000 |
| 0.048 | 0.017 | 0.048 | -19.422 | 0.000 | 0.000 |
| 0.000 | 0.000 | 0.000 | -0.000 | 61.684 | -0.000 |
| 0.000 | 0.000 | -0.000 | -0.000 | 0.000 | 17.332 |
| 91.814 | 46.654 | 90.044 | 0.000 | -0.000 | 0.000 |
| 46.124 | 142.954 | 46.431 | 0.000 | -0.000 | 0.000 |
| 90.041 | 46.959 | 91.266 | 0.000 | -0.000 | 0.000 |
| -0.048 | -0.017 | -0.048 | -19.422 | -0.000 | 0.000 |
| -0.000 | -0.000 | -0.000 | 0.000 | 61.684 | -0.000 |
| -0.000 | -0.000 | 0.000 | 0.000 | -0.000 | 17.332 |
| 91.815 | 46.655 | 90.044 | -0.000 | 0.000 | 0.000 |
| 46.124 | 142.955 | 46.431 | -0.000 | -0.000 | -0.000 |
| 75.233 | 41.612 | 76.333 | 0.000 | 0.000 | -0.000 |
| 0.005 | 0.002 | 0.005 | -19.422 | 0.000 | -0.000 |
| 0.001 | 0.000 | 0.001 | -0.000 | 61.684 | -0.000 |
| 0.005 | 0.001 | 0.005 | -0.000 | 0.000 | -20.019 |
| 91.814 | 46.654 | 90.044 | -0.000 | -0.000 | 0.000 |
| 46.124 | 142.953 | 46.431 | -0.000 | -0.000 | -0.000 |
| 75.230 | 41.611 | 76.331 | 0.000 | -0.000 | 0.000 |
| -0.005 | -0.002 | -0.005 | -19.422 | -0.000 | -0.000 |
| -0.001 | -0.000 | -0.001 | 0.000 | 61.684 | 0.000 |
| -0.005 | -0.001 | -0.005 | 0.000 | -0.000 | -20.019 |
| 147.997 | 72.562 | 72.562 | -0.000 | -0.000 | -0.000 |
| 72.562 | 147.997 | 72.562 | -0.000 | -0.000 | -0.000 |
| 72.562 | 72.562 | 147.997 | -0.000 | -0.000 | -0.000 |
| 0.166 | 0.166 | 0.166 | 9.028 | -0.000 | -0.000 |
| 0.166 | 0.166 | 0.166 | -0.000 | 9.028 | -0.000 |
| 0.166 | 0.166 | 0.166 | -0.000 | -0.000 | 9.028 |
| 169.460 | 62.022 | 62.022 | -0.000 | 0.000 | -0.000 |
| 62.022 | 169.460 | 62.022 | 0.000 | -0.000 | -0.000 |
| 62.022 | 62.022 | 169.460 | 0.000 | 0.000 | -0.000 |
| -0.166 | -0.166 | -0.166 | 9.028 | 0.000 | 0.000 |
| -0.166 | -0.166 | -0.166 | 0.000 | 9.028 | 0.000 |
| -0.166 | -0.166 | -0.166 | 0.000 | 0.000 | 9.028 |
| 169.460 | 62.022 | 62.022 | -0.000 | 0.000 | 0.000 |
| 62.022 | 169.460 | 62.022 | -0.000 | -0.000 | 0.000 |
| 62.022 | 62.022 | 169.460 | 0.000 | 0.000 | 0.000 |
| 0.000 | 0.000 | 0.000 | 28.143 | 0.000 | 0.000 |
| 0.000 | 0.000 | 0.000 | 0.000 | 28.143 | 0.000 |
| 0.000 | 0.000 | 0.000 | 0.000 | -0.000 | 28.143 |
| 156.337 | 68.293 | 68.293 | 0.000 | 0.000 | 0.000 |
| 68.293 | 156.337 | 68.293 | 0.000 | 0.000 | 0.000 |
| 68.293 | 68.293 | 156.337 | 0.000 | 0.000 | 0.000 |
| -0.000 | -0.000 | -0.000 | 28.143 | -0.000 | -0.000 |
| -0.000 | -0.000 | -0.000 | -0.000 | 28.143 | -0.000 |
| -0.000 | -0.000 | -0.000 | 0.000 | -0.000 | 28.143 |
| 156.497 | 68.234 | 68.234 | -0.000 | -0.000 | -0.000 |
| 68.234 | 156.497 | 68.234 | -0.000 | -0.000 | -0.000 |
| 68.234 | 68.234 | 156.497 | -0.000 | -0.000 | -0.000 |
| 0.000 | 0.000 | 0.000 | 28.143 | 0.000 | 0.000 |
| 0.000 | 0.000 | 0.000 | -0.000 | 28.143 | 0.000 |
| 0.000 | 0.000 | 0.000 | 0.000 | 0.000 | 28.143 |
| 169.459 | 62.022 | 62.022 | -0.000 | -0.000 | -0.000 |
| 62.022 | 169.459 | 62.022 | -0.000 | -0.000 | -0.000 |
| 62.022 | 62.022 | 169.459 | 0.000 | 0.000 | -0.000 |
| -0.000 | -0.000 | -0.000 | 28.143 | 0.000 | -0.000 |
| -0.000 | -0.000 | -0.000 | 0.000 | 28.143 | -0.000 |
| -0.000 | -0.000 | -0.000 | -0.000 | -0.000 | 28.143 |
| 169.427 | 62.010 | 62.010 | -0.000 | -0.000 | -0.000 |
| 62.010 | 169.427 | 62.010 | -0.000 | -0.000 | -0.000 |
| 62.010 | 62.010 | 169.427 | -0.000 | -0.000 | -0.000 |
| -0.000 | -0.000 | -0.000 | 28.138 | -0.000 | -0.000 |
| -0.000 | -0.000 | -0.000 | -0.000 | 28.138 | -0.000 |
| -0.000 | -0.000 | -0.000 | -0.000 | -0.000 | 28.138 |
| 147.252 | 55.613 | 55.613 | 0.000 | 0.000 | 0.000 |
| 55.613 | 147.252 | 55.613 | 0.000 | 0.000 | 0.000 |
| 55.613 | 55.613 | 147.252 | 0.000 | -0.000 | 0.000 |
| 0.000 | 0.000 | 0.000 | 28.138 | 0.000 | 0.000 |
| 0.000 | 0.000 | 0.000 | 0.000 | 28.138 | 0.000 |
| 0.000 | 0.000 | -0.000 | 0.000 | 0.000 | 28.138 |
| 169.427 | 62.010 | 62.010 | -0.000 | -0.000 | -0.000 |
| 62.010 | 169.427 | 62.010 | -0.000 | -0.000 | -0.000 |
| 62.010 | 62.010 | 169.427 | -0.000 | -0.000 | -0.000 |
| 1.167 | 1.167 | 1.167 | 18.077 | -0.000 | -0.000 |
| 1.167 | 1.167 | 1.167 | -0.000 | 18.077 | -0.000 |
| 1.167 | 1.167 | 1.167 | -0.000 | -0.000 | 18.077 |
| 157.153 | 66.122 | 66.122 | 0.000 | 0.000 | 0.000 |
| 66.122 | 157.153 | 66.122 | 0.000 | 0.000 | 0.000 |
| 66.122 | 66.122 | 157.153 | -0.000 | -0.000 | 0.000 |
| -1.167 | -1.167 | -1.167 | 18.077 | 0.000 | 0.000 |
| -1.167 | -1.167 | -1.167 | 0.000 | 18.077 | 0.000 |
| -1.167 | -1.167 | -1.167 | 0.000 | 0.000 | 18.077 |
| 154.012 | 69.329 | 69.329 | -0.000 | -0.000 | -0.000 |
| 69.329 | 154.012 | 69.329 | -0.000 | -0.000 | -0.000 |
| 69.329 | 69.329 | 154.012 | -0.000 | -0.000 | 0.000 |
| 0.124 | 0.124 | 0.124 | 17.409 | -0.000 | -0.000 |
| 0.124 | 0.124 | 0.124 | -0.000 | 17.409 | -0.000 |
| 0.124 | 0.124 | 0.124 | -0.000 | -0.000 | 17.409 |
| 156.457 | 68.018 | 68.018 | -0.000 | 0.000 | 0.000 |
| 68.018 | 156.457 | 68.018 | -0.000 | -0.000 | 0.000 |
| 68.018 | 68.018 | 156.457 | 0.000 | 0.000 | 0.000 |
| -0.124 | -0.124 | -0.124 | 17.409 | 0.000 | 0.000 |
| -0.124 | -0.124 | -0.124 | -0.000 | 17.409 | 0.000 |
| -0.124 | -0.124 | -0.124 | 0.000 | 0.000 | 17.409 |
| 120.318 | 73.359 | 73.359 | -0.000 | 0.000 | -0.000 |
| 73.359 | 120.318 | 73.359 | -0.000 | 0.000 | -0.000 |
| 73.359 | 73.359 | 120.318 | -0.000 | 0.000 | -0.000 |
| -6.957 | -6.957 | -6.957 | 33.562 | -0.000 | 0.000 |
| -6.957 | -6.957 | -6.957 | 0.000 | 33.562 | -0.000 |
| -6.957 | -6.957 | -6.957 | 0.000 | -0.000 | 33.562 |
| 138.227 | 79.280 | 79.280 | 0.000 | -0.000 | 0.000 |
| 79.280 | 138.227 | 79.280 | -0.000 | 0.000 | 0.000 |
| 79.280 | 79.280 | 138.227 | -0.000 | -0.000 | -0.000 |
| 6.957 | 6.957 | 6.957 | 33.562 | -0.000 | 0.000 |
| 6.957 | 6.957 | 6.957 | -0.000 | 33.562 | 0.000 |
| 6.957 | 6.957 | 6.957 | -0.000 | -0.000 | 33.562 |
| 130.063 | 79.811 | 79.811 | -0.000 | 0.000 | -0.000 |
| 79.811 | 130.063 | 79.811 | -0.000 | 0.000 | -0.000 |
| 79.811 | 79.811 | 130.063 | -0.000 | 0.000 | 0.000 |
| 0.000 | 0.000 | 0.000 | 45.739 | 0.000 | -0.000 |
| 0.000 | 0.000 | 0.000 | -0.000 | 45.739 | -0.000 |
| 0.000 | 0.000 | 0.000 | -0.000 | -0.000 | 45.739 |
| 133.616 | 81.301 | 81.301 | 0.000 | -0.000 | 0.000 |
| 81.301 | 133.616 | 81.301 | 0.000 | -0.000 | 0.000 |
| 81.301 | 81.301 | 133.616 | 0.000 | -0.000 | 0.000 |
| -0.000 | -0.000 | -0.000 | 45.739 | -0.000 | 0.000 |
| -0.000 | -0.000 | -0.000 | -0.000 | 45.739 | -0.000 |
| -0.000 | -0.000 | -0.000 | 0.000 | -0.000 | 45.739 |
| 138.227 | 79.280 | 79.280 | 0.000 | 0.000 | -0.000 |
| 79.280 | 138.227 | 79.280 | 0.000 | 0.000 | 0.000 |
| 79.280 | 79.280 | 138.227 | -0.000 | 0.000 | -0.000 |
| 0.000 | 0.000 | 0.000 | 45.739 | 0.000 | -0.000 |
| 0.000 | 0.000 | 0.000 | -0.000 | 45.739 | -0.000 |
| 0.000 | 0.000 | 0.000 | 0.000 | 0.000 | 45.739 |
| 138.226 | 79.280 | 79.280 | -0.000 | 0.000 | -0.000 |
| 79.280 | 138.226 | 79.280 | 0.000 | -0.000 | 0.000 |
| 79.280 | 79.280 | 138.226 | 0.000 | -0.000 | 0.000 |
| -0.000 | -0.000 | -0.000 | 45.739 | -0.000 | 0.000 |
| -0.000 | -0.000 | -0.000 | -0.000 | 45.739 | -0.000 |
| -0.000 | -0.000 | -0.000 | 0.000 | -0.000 | 45.739 |
| 137.751 | 78.995 | 78.995 | -0.000 | 0.000 | -0.000 |
| 78.995 | 137.751 | 78.995 | 0.000 | -0.000 | 0.000 |
| 78.995 | 78.995 | 137.751 | -0.000 | -0.000 | -0.000 |
| -0.000 | 0.000 | 0.000 | 45.583 | -0.000 | 0.000 |
| 0.000 | -0.000 | 0.000 | 0.000 | 45.583 | -0.000 |
| 0.000 | -0.000 | 0.000 | 0.000 | -0.000 | 45.583 |
| 129.743 | 80.577 | 80.577 | -0.000 | 0.000 | 0.000 |
| 80.577 | 129.743 | 80.577 | -0.000 | 0.000 | 0.000 |
| 80.577 | 80.577 | 129.743 | -0.000 | 0.000 | 0.000 |
| -0.000 | 0.000 | -0.000 | 45.583 | 0.000 | 0.000 |
| -0.000 | 0.000 | -0.000 | 0.000 | 45.583 | -0.000 |
| -0.000 | -0.000 | -0.000 | -0.000 | 0.000 | 45.583 |
| 137.751 | 78.995 | 78.995 | -0.000 | -0.000 | 0.000 |
| 78.995 | 137.751 | 78.995 | -0.000 | 0.000 | 0.000 |
| 78.995 | 78.995 | 137.751 | 0.000 | -0.000 | 0.000 |
| -0.001 | -0.001 | -0.001 | 34.148 | -0.000 | -0.000 |
| -0.001 | -0.001 | -0.001 | 0.000 | 34.148 | -0.000 |
| -0.001 | -0.001 | -0.001 | 0.000 | -0.000 | 34.148 |
| 137.751 | 78.995 | 78.995 | -0.000 | 0.000 | -0.000 |
| 78.995 | 137.751 | 78.995 | -0.000 | 0.000 | 0.000 |
| 78.995 | 78.995 | 137.751 | 0.000 | 0.000 | -0.000 |
| 0.001 | 0.001 | 0.001 | 34.148 | 0.000 | 0.000 |
| 0.001 | 0.001 | 0.001 | -0.000 | 34.148 | 0.000 |
| 0.001 | 0.001 | 0.001 | -0.000 | 0.000 | 34.148 |
| 137.752 | 78.995 | 78.995 | 0.000 | 0.000 | 0.000 |
| 78.995 | 137.752 | 78.995 | 0.000 | -0.000 | -0.000 |
| 78.995 | 78.995 | 137.752 | -0.000 | 0.000 | -0.000 |
| -0.001 | -0.001 | -0.001 | 31.657 | -0.000 | -0.000 |
| -0.001 | -0.001 | -0.001 | 0.000 | 31.657 | -0.000 |
| -0.001 | -0.001 | -0.001 | 0.000 | -0.000 | 31.657 |
| 137.750 | 78.995 | 78.995 | 0.000 | 0.000 | -0.000 |
| 78.995 | 137.750 | 78.995 | -0.000 | -0.000 | -0.000 |
| 78.995 | 78.995 | 137.750 | -0.000 | -0.000 | 0.000 |
| 0.001 | 0.001 | 0.001 | 31.657 | 0.000 | 0.000 |
| 0.001 | 0.001 | 0.001 | -0.000 | 31.657 | 0.000 |
| 0.001 | 0.001 | 0.001 | -0.000 | 0.000 | 31.657 |
| 146.112 | 102.887 | 65.038 | 0.000 | 0.000 | 0.000 |
| 69.226 | 172.318 | 69.497 | 0.000 | 0.000 | 0.000 |
| 48.211 | 86.331 | 186.225 | 0.000 | 0.000 | 0.000 |
| -17.444 | 16.951 | -0.176 | 35.461 | 0.000 | 0.000 |
| -0.000 | 0.000 | 0.000 | -0.000 | 30.912 | 0.000 |
| -17.684 | 17.184 | -0.179 | 0.000 | 0.000 | 32.798 |
| 181.003 | 68.984 | 65.391 | -0.000 | -0.000 | -0.000 |
| 104.117 | 138.415 | 69.850 | -0.000 | -0.000 | -0.000 |
| 83.102 | 52.427 | 186.578 | -0.000 | -0.000 | -0.000 |
| 17.444 | -16.951 | 0.176 | 35.461 | -0.000 | -0.000 |
| 0.000 | -0.000 | -0.000 | 0.000 | 30.912 | 0.000 |
| 17.684 | -17.184 | 0.179 | -0.000 | -0.000 | 32.798 |
| 161.813 | 87.630 | 65.196 | 0.000 | 0.000 | 0.000 |
| 84.927 | 157.062 | 69.656 | 0.000 | 0.000 | 0.000 |
| 63.912 | 71.075 | 186.386 | 0.000 | 0.000 | 0.000 |
| -1.733 | 1.684 | -0.017 | 35.461 | 0.000 | 0.000 |
| -1.745 | 1.695 | -0.018 | 0.000 | 30.912 | 0.000 |
| -1.845 | 1.792 | -0.019 | 0.000 | 0.000 | 32.370 |
| 165.302 | 84.240 | 65.232 | -0.000 | -0.000 | -0.000 |
| 88.416 | 153.671 | 69.691 | -0.000 | 0.000 | -0.000 |
| 67.401 | 67.683 | 186.417 | -0.000 | -0.000 | -0.000 |
| 1.733 | -1.684 | 0.017 | 35.461 | -0.000 | -0.000 |
| 1.745 | -1.695 | 0.018 | -0.000 | 30.912 | -0.000 |
| 1.845 | -1.792 | 0.019 | -0.000 | -0.000 | 32.370 |
| 163.384 | 86.105 | 65.212 | 0.000 | 0.000 | 0.000 |
| 86.498 | 155.537 | 69.673 | 0.000 | 0.000 | 0.000 |
| 65.483 | 69.555 | 186.418 | 0.000 | 0.000 | 0.000 |
| 0.001 | 0.002 | 0.006 | 35.462 | -0.000 | 0.000 |
| -0.175 | 0.170 | -0.001 | 0.000 | 30.912 | 0.000 |
| -0.185 | 0.180 | -0.001 | 0.000 | 0.000 | 32.351 |
| 163.731 | 85.766 | 65.216 | -0.000 | -0.000 | -0.000 |
| 86.846 | 155.196 | 69.674 | -0.000 | -0.000 | -0.000 |
| 65.829 | 69.204 | 186.385 | -0.000 | -0.000 | -0.000 |
| -0.001 | -0.002 | -0.006 | 35.462 | 0.000 | -0.000 |
| 0.175 | -0.170 | 0.001 | -0.000 | 30.912 | -0.000 |
| 0.185 | -0.180 | 0.001 | -0.000 | -0.000 | 32.351 |
| 101.311 | 52.360 | 4.598 | 0.000 | 0.000 | -0.000 |
| 92.521 | 61.150 | 4.598 | -0.000 | 0.000 | -0.000 |
| 4.598 | 4.598 | 110.957 | -0.000 | 0.000 | -0.000 |
| -0.000 | 0.000 | -0.000 | -14.628 | 0.000 | -0.000 |
| -0.000 | 0.000 | -0.000 | -0.000 | -14.628 | -0.000 |
| -0.000 | 0.000 | -0.000 | -0.000 | 0.000 | -15.685 |
| 101.311 | 52.360 | 4.598 | 0.000 | -0.000 | 0.000 |
| 92.520 | 61.150 | 4.598 | 0.000 | -0.000 | 0.000 |
| 4.598 | 4.598 | 110.957 | 0.000 | -0.000 | 0.000 |
| 0.000 | -0.000 | 0.000 | -14.628 | -0.000 | 0.000 |
| 0.000 | -0.000 | 0.000 | 0.000 | -14.628 | 0.000 |
| 0.000 | -0.000 | 0.000 | 0.000 | -0.000 | -15.685 |
| 101.311 | 52.360 | 4.598 | -0.000 | 0.000 | -0.000 |
| 52.360 | 101.311 | 4.598 | -0.000 | 0.000 | -0.000 |
| 4.598 | 4.598 | 110.957 | -0.000 | 0.000 | -0.000 |
| 0.000 | 0.000 | -0.000 | -14.628 | 0.000 | -0.000 |
| 0.000 | 0.000 | -0.000 | -0.000 | -14.628 | -0.000 |
| 0.000 | 0.000 | -0.000 | -0.000 | 0.000 | 24.475 |
| 61.150 | 92.521 | 4.598 | 0.000 | -0.000 | 0.000 |
| 52.360 | 101.311 | 4.598 | -0.000 | -0.000 | 0.000 |
| 4.598 | 4.598 | 110.957 | 0.000 | -0.000 | 0.000 |
| -0.000 | -0.000 | 0.000 | -14.628 | -0.000 | 0.000 |
| -0.000 | -0.000 | 0.000 | 0.000 | -14.628 | 0.000 |
| -0.000 | -0.000 | 0.000 | -0.000 | -0.000 | 24.475 |
| 61.151 | 92.520 | 4.598 | -0.000 | 0.000 | -0.000 |
| 92.522 | 61.149 | 4.598 | -0.000 | 0.000 | -0.000 |
| 4.598 | 4.598 | 110.957 | -0.000 | 0.000 | -0.000 |
| 0.000 | 0.000 | -0.000 | -14.628 | 0.000 | -0.000 |
| 0.000 | 0.000 | -0.000 | -0.000 | -14.628 | -0.000 |
| -0.000 | -0.000 | -0.000 | -0.000 | 0.000 | -15.685 |
| -1700587.110 | -2812274.404 | 5763220.661 | -7.173 | -0.000 | -0.002 |
| 94.828 | 58.842 | 4.598 | 0.000 | -0.000 | 0.000 |
| 4.598 | 4.598 | 110.956 | 0.000 | -0.000 | 0.000 |
| -0.000 | -0.000 | 0.000 | -14.628 | -0.000 | 0.000 |
| -0.000 | -0.000 | 0.000 | 0.000 | -14.628 | 0.000 |
| 0.000 | 0.000 | 0.000 | 0.000 | -0.000 | -15.685 |
| 86.639 | 89.853 | 89.854 | -0.000 | 0.000 | -0.000 |
| 89.853 | 86.639 | 89.854 | -0.000 | 0.000 | -0.000 |
| 89.853 | 89.853 | 86.639 | -0.000 | 0.000 | -0.000 |
| -0.000 | -0.000 | 0.000 | 38.193 | 0.000 | -0.000 |
| -0.000 | -0.000 | 0.000 | -0.000 | 38.193 | -0.000 |
| -0.000 | -0.000 | 0.000 | -0.000 | 0.000 | 38.193 |
| 86.639 | 89.854 | 89.853 | 0.000 | 0.000 | 0.000 |
| 89.854 | 86.639 | 89.853 | 0.000 | -0.000 | 0.000 |
| 89.854 | 89.854 | 86.639 | 0.000 | -0.000 | 0.000 |
| 0.000 | 0.000 | -0.000 | 38.193 | 0.000 | 0.000 |
| 0.000 | 0.000 | -0.000 | 0.000 | 38.193 | 0.000 |
| 0.000 | 0.000 | -0.000 | -0.000 | -0.000 | 38.193 |
| 86.639 | 89.854 | 89.854 | -0.000 | 0.000 | -0.000 |
| 89.854 | 86.639 | 89.854 | -0.000 | -0.000 | -0.000 |
| 89.854 | 89.854 | 86.639 | -0.000 | 0.000 | -0.000 |
| 0.000 | -0.000 | -0.000 | 0.432 | 0.000 | -0.000 |
| -0.000 | 0.000 | -0.000 | -0.000 | 0.432 | -0.000 |
| -0.000 | -0.000 | 0.000 | -0.000 | 0.000 | 0.432 |
| 86.639 | 89.853 | 89.853 | 0.000 | -0.000 | 0.000 |
| 89.853 | 86.639 | 89.853 | 0.000 | -0.000 | 0.000 |
| 89.853 | 89.853 | 86.639 | 0.000 | -0.000 | 0.000 |
| -0.000 | 0.000 | 0.000 | 0.432 | -0.000 | 0.000 |
| 0.000 | -0.000 | 0.000 | 0.000 | 0.432 | 0.000 |
| 0.000 | 0.000 | -0.000 | 0.000 | -0.000 | 0.432 |
| 86.639 | 89.854 | 89.854 | -0.000 | 0.000 | -0.000 |
| 89.854 | 86.639 | 89.854 | -0.000 | 0.000 | -0.000 |
| 89.854 | 89.854 | 86.639 | -0.000 | 0.000 | -0.000 |
| 0.000 | 0.000 | 0.000 | 38.193 | 0.000 | -0.000 |
| 0.000 | 0.000 | 0.000 | -0.000 | 38.193 | -0.000 |
| 0.000 | 0.000 | 0.000 | -0.000 | 0.000 | 38.193 |
| 86.639 | 89.853 | 89.853 | 0.000 | -0.000 | 0.000 |
| 89.853 | 86.639 | 89.853 | 0.000 | -0.000 | 0.000 |
| 89.853 | 89.853 | 86.639 | 0.000 | -0.000 | 0.000 |
| -0.000 | -0.000 | -0.000 | 38.193 | -0.000 | -0.000 |
| -0.000 | -0.000 | -0.000 | 0.000 | 38.193 | 0.000 |
| -0.000 | -0.000 | -0.000 | 0.000 | -0.000 | 38.193 |
| 132.763 | 135.192 | 135.192 | 0.000 | 0.000 | 0.000 |
| 135.192 | 132.763 | 135.192 | 0.000 | 0.000 | 0.000 |
| 135.192 | 135.192 | 132.763 | 0.000 | -0.000 | 0.000 |
| 0.000 | 0.000 | -0.000 | 58.141 | 0.000 | 0.000 |
| 0.000 | 0.000 | -0.000 | 0.000 | 58.141 | 0.000 |
| 0.000 | 0.000 | 0.000 | 0.000 | -0.000 | 58.141 |
| 132.763 | 135.192 | 135.192 | 0.000 | -0.000 | -0.000 |
| 135.192 | 132.763 | 135.192 | -0.000 | -0.000 | -0.000 |
| 135.192 | 135.192 | 132.763 | -0.000 | -0.000 | -0.000 |
| -0.000 | -0.000 | 0.000 | 58.141 | -0.000 | -0.000 |
| -0.000 | -0.000 | 0.000 | -0.000 | 58.141 | -0.000 |
| -0.000 | -0.000 | -0.000 | -0.000 | -0.000 | 58.141 |
| 132.763 | 135.192 | 135.192 | 0.000 | 0.000 | 0.000 |
| 135.192 | 132.763 | 135.192 | 0.000 | 0.000 | 0.000 |
| 135.192 | 135.192 | 132.763 | 0.000 | -0.000 | 0.000 |
| 0.000 | 0.000 | 0.000 | 58.141 | 0.000 | 0.000 |
| 0.000 | 0.000 | 0.000 | 0.000 | 58.141 | 0.000 |
| 0.000 | 0.000 | 0.000 | -0.000 | 0.000 | 58.141 |
| 132.763 | 135.192 | 135.192 | -0.000 | 0.000 | -0.000 |
| 135.192 | 132.763 | 135.192 | 0.000 | 0.000 | -0.000 |
| 135.192 | 135.192 | 132.763 | -0.000 | 0.000 | -0.000 |
| -0.000 | -0.000 | -0.000 | 58.141 | -0.000 | -0.000 |
| -0.000 | -0.000 | -0.000 | -0.000 | 58.141 | -0.000 |
| -0.000 | -0.000 | -0.000 | -0.000 | 0.000 | 58.141 |
| 132.764 | 135.193 | 135.193 | 0.000 | -0.000 | 0.000 |
| 135.193 | 132.764 | 135.193 | 0.000 | -0.000 | 0.000 |
| 135.193 | 135.193 | 132.764 | 0.000 | -0.000 | 0.000 |
| 0.000 | 0.000 | 0.000 | 58.141 | -0.000 | 0.000 |
| 0.000 | 0.000 | 0.000 | 0.000 | 58.141 | 0.000 |
| 0.000 | 0.000 | 0.000 | 0.000 | 0.000 | 58.141 |
| 132.763 | 135.192 | 135.192 | -0.000 | 0.000 | -0.000 |
| 135.192 | 132.763 | 135.192 | -0.000 | -0.000 | -0.000 |
| 135.192 | 135.192 | 132.763 | -0.000 | -0.000 | -0.000 |
| -0.000 | -0.000 | -0.000 | 58.141 | 0.000 | -0.000 |
| -0.000 | -0.000 | -0.000 | -0.000 | 58.141 | -0.000 |
| -0.000 | -0.000 | -0.000 | -0.000 | 0.000 | 58.141 |
| 140.399 | 144.077 | 144.077 | 0.000 | 0.000 | 0.000 |
| 144.077 | 140.399 | 144.077 | 0.000 | 0.000 | 0.000 |
| 144.077 | 144.077 | 140.399 | 0.000 | 0.000 | 0.000 |
| 0.000 | -0.000 | 0.000 | 64.276 | 0.000 | 0.000 |
| 0.000 | -0.000 | 0.000 | 0.000 | 64.276 | 0.000 |
| 0.000 | -0.000 | 0.000 | 0.000 | 0.000 | 64.276 |
| 140.399 | 144.077 | 144.077 | -0.000 | -0.000 | -0.000 |
| 144.077 | 140.399 | 144.077 | -0.000 | -0.000 | -0.000 |
| 144.077 | 144.077 | 140.399 | -0.000 | -0.000 | -0.000 |
| -0.000 | -0.000 | -0.000 | 64.276 | -0.000 | -0.000 |
| -0.000 | -0.000 | -0.000 | -0.000 | 64.276 | -0.000 |
| -0.000 | -0.000 | -0.000 | -0.000 | -0.000 | 64.276 |
| 140.399 | 144.077 | 144.077 | 0.000 | 0.000 | 0.000 |
| 144.077 | 140.399 | 144.077 | 0.000 | 0.000 | 0.000 |
| 144.077 | 144.077 | 140.399 | 0.000 | 0.000 | 0.000 |
| 0.000 | 0.000 | 0.000 | 64.276 | 0.000 | 0.000 |
| 0.000 | 0.000 | 0.000 | 0.000 | 64.276 | 0.000 |
| 0.000 | 0.000 | 0.000 | -0.000 | 0.000 | 64.276 |
| 140.399 | 144.077 | 144.077 | -0.000 | -0.000 | -0.000 |
| 144.077 | 140.399 | 144.077 | -0.000 | -0.000 | -0.000 |
| 144.077 | 144.077 | 140.399 | -0.000 | -0.000 | -0.000 |
| -0.000 | -0.000 | -0.000 | 64.276 | -0.000 | -0.000 |
| -0.000 | -0.000 | -0.000 | -0.000 | 64.276 | -0.000 |
| -0.000 | -0.000 | -0.000 | 0.000 | -0.000 | 64.276 |
| 140.399 | 144.078 | 144.078 | 0.000 | 0.000 | 0.000 |
| 144.078 | 140.399 | 144.078 | 0.000 | 0.000 | 0.000 |
| 144.078 | 144.078 | 140.399 | 0.000 | 0.000 | 0.000 |
| 0.000 | 0.000 | 0.000 | 71.803 | 0.000 | 0.000 |
| 0.000 | 0.000 | 0.000 | 0.000 | 71.803 | 0.000 |
| 0.000 | 0.000 | 0.000 | 0.000 | 0.000 | 71.803 |
| 140.398 | 144.077 | 144.077 | -0.000 | -0.000 | -0.000 |
| 144.077 | 140.398 | 144.077 | -0.000 | -0.000 | -0.000 |
| 144.077 | 144.077 | 140.398 | -0.000 | -0.000 | -0.000 |
| -0.000 | -0.000 | -0.000 | 71.803 | -0.000 | -0.000 |
| -0.000 | -0.000 | -0.000 | -0.000 | 71.803 | -0.000 |
| -0.000 | -0.000 | -0.000 | -0.000 | -0.000 | 71.803 |
| 102.503 | 145.827 | 145.827 | 0.000 | 0.000 | -0.000 |
| 145.827 | 102.503 | 145.827 | -0.000 | 0.000 | -0.000 |
| 145.827 | 145.827 | 102.503 | -0.000 | -0.000 | 0.000 |
| 0.000 | 0.000 | 0.000 | 56.729 | 0.000 | 0.000 |
| 0.000 | 0.000 | 0.000 | -0.000 | 56.729 | 0.000 |
| 0.000 | 0.000 | -0.000 | 0.000 | -0.000 | 56.729 |
| 102.503 | 145.827 | 145.827 | 0.000 | 0.000 | -0.000 |
| 145.827 | 102.503 | 145.827 | -0.000 | 0.000 | -0.000 |
| 145.827 | 145.827 | 102.503 | 0.000 | 0.000 | -0.000 |
| -0.000 | -0.000 | -0.000 | 56.729 | 0.000 | -0.000 |
| -0.000 | -0.000 | -0.000 | 0.000 | 56.729 | -0.000 |
| -0.000 | -0.000 | 0.000 | -0.000 | 0.000 | 56.729 |
| 102.504 | 145.827 | 145.827 | 0.000 | -0.000 | 0.000 |
| 145.827 | 102.504 | 145.827 | 0.000 | 0.000 | 0.000 |
| 145.827 | 145.827 | 102.504 | -0.000 | -0.000 | -0.000 |
| 0.000 | 0.000 | 0.000 | 56.729 | -0.000 | -0.000 |
| 0.000 | 0.000 | 0.000 | 0.000 | 56.729 | 0.000 |
| 0.000 | 0.000 | 0.000 | -0.000 | -0.000 | 56.729 |
| 102.502 | 145.827 | 145.827 | -0.000 | -0.000 | -0.000 |
| 145.827 | 102.502 | 145.827 | -0.000 | -0.000 | -0.000 |
| 145.827 | 145.827 | 102.502 | -0.000 | 0.000 | 0.000 |
| -0.000 | -0.000 | -0.000 | 56.729 | 0.000 | -0.000 |
| -0.000 | -0.000 | -0.000 | -0.000 | 56.729 | -0.000 |
| -0.000 | -0.000 | -0.000 | 0.000 | 0.000 | 56.729 |
| 102.516 | 145.829 | 145.829 | 0.000 | -0.000 | 0.000 |
| 145.829 | 102.516 | 145.829 | -0.000 | 0.000 | -0.000 |
| 145.829 | 145.829 | 102.516 | 0.000 | -0.000 | -0.000 |
| 0.000 | 0.001 | 0.001 | 56.751 | -0.000 | -0.000 |
| 0.001 | 0.000 | 0.001 | -0.000 | 56.751 | 0.000 |
| 0.001 | 0.001 | 0.000 | -0.000 | -0.000 | 56.751 |
| 102.490 | 145.826 | 145.826 | 0.000 | -0.000 | 0.000 |
| 145.826 | 102.490 | 145.826 | -0.000 | -0.000 | -0.000 |
| 145.826 | 145.826 | 102.490 | -0.000 | -0.000 | -0.000 |
| -0.000 | -0.001 | -0.001 | 56.751 | 0.000 | -0.000 |
| -0.001 | -0.000 | -0.001 | 0.000 | 56.751 | -0.000 |
| -0.001 | -0.001 | -0.000 | 0.000 | 0.000 | 56.751 |
| 32.572 | 0.000 | 0.000 | 0.000 | 0.000 | 0.000 |
| -0.000 | 0.000 | 0.000 | 0.000 | 0.000 | 0.000 |
| -0.000 | 0.000 | 0.000 | 0.000 | 0.000 | 0.000 |
| -0.000 | 0.000 | 0.000 | 0.000 | 0.000 | 0.000 |
| -0.000 | 0.000 | 0.000 | 0.000 | 0.000 | 0.000 |
| -0.000 | 0.000 | 0.000 | 0.000 | 0.000 | 0.000 |
| 32.572 | -0.000 | -0.000 | -0.000 | -0.000 | -0.000 |
| 0.000 | -0.000 | -0.000 | -0.000 | -0.000 | -0.000 |
| 0.000 | -0.000 | -0.000 | -0.000 | -0.000 | -0.000 |
| 0.000 | -0.000 | -0.000 | -0.000 | -0.000 | -0.000 |
| 0.000 | -0.000 | -0.000 | -0.000 | -0.000 | -0.000 |
| 0.000 | -0.000 | -0.000 | -0.000 | -0.000 | -0.000 |
| 32.572 | 0.000 | 0.000 | 0.000 | 0.000 | 0.000 |
| -0.000 | 0.000 | 0.000 | 0.000 | 0.000 | 0.000 |
| -0.000 | 0.000 | 0.000 | 0.000 | 0.000 | 0.000 |
| -0.000 | 0.000 | 0.000 | 0.000 | 0.000 | 0.000 |
| -0.000 | 0.000 | 0.000 | 0.000 | 0.000 | 0.000 |
| -0.000 | 0.000 | 0.000 | 0.000 | 0.000 | 0.000 |
| 32.572 | -0.000 | -0.000 | -0.000 | -0.000 | -0.000 |
| 0.000 | -0.000 | -0.000 | -0.000 | -0.000 | -0.000 |
| 0.000 | -0.000 | -0.000 | -0.000 | -0.000 | -0.000 |
| 0.000 | -0.000 | -0.000 | -0.000 | -0.000 | -0.000 |
| 0.000 | -0.000 | -0.000 | -0.000 | -0.000 | -0.000 |
| 0.000 | -0.000 | -0.000 | -0.000 | -0.000 | -0.000 |
| 32.573 | 0.000 | 0.000 | 0.000 | 0.000 | 0.000 |
| -0.000 | 0.000 | 0.000 | 0.000 | 0.000 | 0.000 |
| -0.000 | 0.000 | 0.000 | 0.000 | 0.000 | 0.000 |
| -0.000 | 0.000 | 0.000 | 0.000 | 0.000 | 0.000 |
| -0.000 | 0.000 | 0.000 | 0.000 | 0.000 | 0.000 |
| -0.000 | 0.000 | 0.000 | 0.000 | 0.000 | 0.000 |
| 32.572 | -0.000 | -0.000 | -0.000 | -0.000 | -0.000 |
| 0.000 | -0.000 | -0.000 | -0.000 | -0.000 | -0.000 |
| 0.000 | -0.000 | -0.000 | -0.000 | -0.000 | -0.000 |
| 0.000 | -0.000 | -0.000 | -0.000 | -0.000 | -0.000 |
| 0.000 | -0.000 | -0.000 | -0.000 | -0.000 | -0.000 |
| 0.000 | -0.000 | -0.000 | -0.000 | -0.000 | -0.000 |
| 32.585 | 0.000 | 0.000 | 0.000 | 0.000 | 0.000 |
| -0.000 | 0.000 | 0.000 | 0.000 | 0.000 | 0.000 |
| -0.000 | 0.000 | 0.000 | 0.000 | 0.000 | 0.000 |
| -0.000 | 0.000 | 0.000 | 0.000 | 0.000 | 0.000 |
| -0.000 | 0.000 | 0.000 | 0.000 | 0.000 | 0.000 |
| -0.000 | 0.000 | 0.000 | 0.000 | 0.000 | 0.000 |
| 32.585 | -0.000 | -0.000 | -0.000 | -0.000 | -0.000 |
| 0.000 | -0.000 | -0.000 | -0.000 | -0.000 | -0.000 |
| 0.000 | -0.000 | -0.000 | -0.000 | -0.000 | -0.000 |
| 0.000 | -0.000 | -0.000 | -0.000 | -0.000 | -0.000 |
| 0.000 | -0.000 | -0.000 | -0.000 | -0.000 | -0.000 |
| 0.000 | -0.000 | -0.000 | -0.000 | -0.000 | -0.000 |
| 32.585 | 0.000 | 0.000 | 0.000 | 0.000 | 0.000 |
| -0.000 | 0.000 | 0.000 | 0.000 | 0.000 | 0.000 |
| -0.000 | 0.000 | 0.000 | 0.000 | 0.000 | 0.000 |
| -0.000 | 0.000 | 0.000 | 0.000 | 0.000 | 0.000 |
| -0.000 | 0.000 | 0.000 | 0.000 | 0.000 | 0.000 |
| -0.000 | 0.000 | 0.000 | 0.000 | 0.000 | 0.000 |
| 32.585 | -0.000 | -0.000 | -0.000 | -0.000 | -0.000 |
| 0.000 | -0.000 | -0.000 | -0.000 | -0.000 | -0.000 |
| 0.000 | -0.000 | -0.000 | -0.000 | -0.000 | -0.000 |
| 0.000 | -0.000 | -0.000 | -0.000 | -0.000 | -0.000 |
| 0.000 | -0.000 | -0.000 | -0.000 | -0.000 | -0.000 |
| 0.000 | -0.000 | -0.000 | -0.000 | -0.000 | -0.000 |
| 32.585 | 0.000 | 0.000 | 0.000 | 0.000 | 0.000 |
| -0.000 | 0.000 | 0.000 | 0.000 | 0.000 | 0.000 |
| -0.000 | 0.000 | 0.000 | 0.000 | 0.000 | 0.000 |
| -0.000 | 0.000 | 0.000 | 0.000 | 0.000 | 0.000 |
| -0.000 | 0.000 | 0.000 | 0.000 | 0.000 | 0.000 |
| -0.000 | 0.000 | 0.000 | 0.000 | 0.000 | 0.000 |
| 32.585 | -0.000 | -0.000 | -0.000 | -0.000 | -0.000 |
| 0.000 | -0.000 | -0.000 | -0.000 | -0.000 | -0.000 |
| 0.000 | -0.000 | -0.000 | -0.000 | -0.000 | -0.000 |
| 0.000 | -0.000 | -0.000 | -0.000 | -0.000 | -0.000 |
| 0.000 | -0.000 | -0.000 | -0.000 | -0.000 | -0.000 |
| 0.000 | -0.000 | -0.000 | -0.000 | -0.000 | -0.000 |
| 170.898 | 175.669 | 175.669 | -0.000 | -0.000 | -0.000 |
| 175.669 | 170.898 | 175.669 | -0.000 | -0.000 | -0.000 |
| 175.669 | 175.669 | 170.898 | -0.000 | -0.000 | -0.000 |
| 0.000 | 0.000 | 0.000 | 68.223 | -0.000 | -0.000 |
| 0.000 | -0.000 | 0.000 | -0.000 | 68.223 | -0.000 |
| 0.000 | -0.000 | 0.000 | -0.000 | -0.000 | 68.223 |
| 170.898 | 175.669 | 175.669 | 0.000 | 0.000 | 0.000 |
| 175.669 | 170.898 | 175.669 | 0.000 | -0.000 | 0.000 |
| 175.669 | 175.669 | 170.898 | 0.000 | -0.000 | 0.000 |
| -0.000 | 0.000 | 0.000 | 68.223 | 0.000 | 0.000 |
| -0.000 | 0.000 | 0.000 | 0.000 | 68.223 | 0.000 |
| -0.000 | -0.000 | -0.000 | 0.000 | 0.000 | 68.223 |
| 170.899 | 175.669 | 175.669 | -0.000 | 0.000 | -0.000 |
| 175.669 | 170.899 | 175.669 | -0.000 | 0.000 | -0.000 |
| 175.669 | 175.669 | 170.899 | -0.000 | -0.000 | -0.000 |
| 0.000 | 0.000 | 0.000 | 68.223 | -0.000 | -0.000 |
| 0.000 | 0.000 | 0.000 | -0.000 | 68.223 | -0.000 |
| 0.000 | 0.000 | 0.000 | -0.000 | -0.000 | 68.223 |
| 170.898 | 175.669 | 175.669 | 0.000 | 0.000 | 0.000 |
| 175.669 | 170.898 | 175.669 | 0.000 | 0.000 | 0.000 |
| 175.669 | 175.669 | 170.898 | 0.000 | -0.000 | 0.000 |
| -0.000 | -0.000 | -0.000 | 68.223 | 0.000 | 0.000 |
| -0.000 | -0.000 | -0.000 | 0.000 | 68.223 | 0.000 |
| -0.000 | -0.000 | -0.000 | 0.000 | 0.000 | 68.223 |
| 170.904 | 175.670 | 175.670 | -0.000 | -0.000 | -0.000 |
| 175.670 | 170.904 | 175.670 | -0.000 | -0.000 | -0.000 |
| 175.670 | 175.670 | 170.904 | -0.000 | -0.000 | -0.000 |
| 0.000 | 0.001 | 0.001 | 67.641 | -0.000 | -0.000 |
| 0.001 | 0.000 | 0.001 | -0.000 | 67.641 | -0.000 |
| 0.001 | 0.001 | 0.000 | -0.000 | -0.000 | 67.641 |
| 170.893 | 175.668 | 175.668 | -0.000 | -0.000 | 0.000 |
| 175.668 | 170.893 | 175.668 | -0.000 | -0.000 | 0.000 |
| 175.668 | 175.668 | 170.893 | 0.000 | 0.000 | -0.000 |
| -0.000 | -0.001 | -0.001 | 67.641 | 0.000 | 0.000 |
| -0.001 | -0.000 | -0.001 | 0.000 | 67.641 | 0.000 |
| -0.001 | -0.001 | -0.000 | 0.000 | 0.000 | 67.641 |
| 97.990 | 72.278 | 72.278 | -0.000 | 0.000 | 0.000 |
| 72.278 | 97.990 | 72.278 | -0.000 | -0.000 | 0.000 |
| 72.278 | 72.278 | 97.990 | -0.000 | 0.000 | 0.000 |
| 0.000 | -0.000 | 0.000 | 12.291 | 0.000 | 0.000 |
| -0.000 | 0.000 | 0.000 | 0.000 | 12.291 | 0.000 |
| -0.000 | -0.000 | 0.000 | 0.000 | 0.000 | 12.291 |
| 97.990 | 72.278 | 72.278 | 0.000 | 0.000 | -0.000 |
| 72.278 | 97.990 | 72.278 | 0.000 | 0.000 | -0.000 |
| 72.278 | 72.278 | 97.990 | 0.000 | -0.000 | -0.000 |
| -0.000 | 0.000 | -0.000 | 12.291 | -0.000 | -0.000 |
| 0.000 | -0.000 | -0.000 | 0.000 | 12.291 | -0.000 |
| 0.000 | 0.000 | -0.000 | -0.000 | 0.000 | 12.291 |
| 97.990 | 72.278 | 72.278 | 0.000 | 0.000 | 0.000 |
| 72.278 | 97.990 | 72.278 | -0.000 | 0.000 | 0.000 |
| 72.278 | 72.278 | 97.990 | 0.000 | 0.000 | 0.000 |
| 0.000 | -0.000 | 0.000 | 41.135 | -0.000 | 0.000 |
| -0.000 | 0.000 | 0.000 | 0.000 | 41.135 | 0.000 |
| -0.000 | 0.000 | 0.000 | 0.000 | 0.000 | 41.135 |
| 97.990 | 72.278 | 72.278 | 0.000 | 0.000 | -0.000 |
| 72.278 | 97.990 | 72.278 | -0.000 | -0.000 | -0.000 |
| 72.278 | 72.278 | 97.990 | 0.000 | -0.000 | -0.000 |
| -0.000 | -0.000 | -0.000 | 41.135 | 0.000 | -0.000 |
| -0.000 | -0.000 | -0.000 | 0.000 | 41.135 | -0.000 |
| -0.000 | -0.000 | -0.000 | -0.000 | -0.000 | 41.135 |
| 97.990 | 72.278 | 72.278 | -0.000 | -0.000 | 0.000 |
| 72.278 | 97.990 | 72.278 | -0.000 | -0.000 | 0.000 |
| 72.278 | 72.278 | 97.990 | -0.000 | -0.000 | 0.000 |
| 0.000 | -0.000 | -0.000 | 12.291 | -0.000 | 0.000 |
| -0.000 | 0.000 | -0.000 | 0.000 | 12.291 | 0.000 |
| -0.000 | -0.000 | 0.000 | -0.000 | -0.000 | 12.291 |
| 97.990 | 72.278 | 72.278 | 0.000 | 0.000 | -0.000 |
| 72.278 | 97.990 | 72.278 | 0.000 | -0.000 | -0.000 |
| 72.278 | 72.278 | 97.990 | 0.000 | 0.000 | -0.000 |
| -0.000 | 0.000 | 0.000 | 12.291 | 0.000 | -0.000 |
| 0.000 | -0.000 | 0.000 | -0.000 | 12.291 | -0.000 |
| 0.000 | 0.000 | -0.000 | -0.000 | 0.000 | 12.291 |
| 40.693 | 59.467 | 60.500 | 0.000 | 0.000 | 0.000 |
| 59.467 | 40.693 | 60.500 | -0.000 | -0.000 | 0.000 |
| 57.485 | 57.485 | 56.051 | 0.000 | -0.000 | 0.000 |
| 0.000 | -0.000 | 0.000 | 19.240 | -0.000 | 0.000 |
| -0.000 | -0.000 | 0.000 | -0.000 | 19.240 | 0.000 |
| -0.000 | -0.000 | 0.000 | -0.000 | -0.000 | 45.141 |
| 43.007 | 61.661 | 49.335 | 0.000 | 0.000 | 0.000 |
| 61.661 | 43.007 | 49.335 | 0.000 | 0.000 | 0.000 |
| 47.135 | 47.135 | 107.314 | 0.000 | 0.000 | -0.000 |
| -0.000 | 0.000 | -0.000 | 19.240 | 0.000 | -0.000 |
| 0.000 | 0.000 | -0.000 | 0.000 | 19.240 | 0.000 |
| -0.000 | 0.000 | 0.000 | 0.000 | 0.000 | 45.141 |
| 40.768 | 59.542 | 60.129 | -0.000 | 0.000 | 0.000 |
| 59.542 | 40.768 | 60.129 | -0.000 | -0.000 | 0.000 |
| 57.562 | 57.562 | 55.668 | 0.000 | 0.000 | 0.000 |
| -0.016 | -0.016 | 0.081 | -22.991 | -0.000 | 0.000 |
| -0.016 | -0.016 | 0.081 | -0.000 | -22.991 | 0.000 |
| -0.009 | -0.009 | 0.043 | 0.000 | -0.000 | 42.803 |
| 43.007 | 61.661 | 49.335 | 0.000 | 0.000 | -0.000 |
| 61.661 | 43.007 | 49.335 | 0.000 | 0.000 | -0.000 |
| 47.134 | 47.134 | 107.314 | -0.000 | -0.000 | -0.000 |
| 0.016 | 0.016 | -0.081 | -22.991 | 0.000 | -0.000 |
| 0.016 | 0.016 | -0.081 | 0.000 | -22.991 | -0.000 |
| 0.009 | 0.009 | -0.043 | 0.000 | 0.000 | 42.803 |
| 43.007 | 61.662 | 49.335 | -0.000 | -0.000 | -0.000 |
| 61.662 | 43.007 | 49.335 | 0.000 | -0.000 | -0.000 |
| 57.570 | 57.570 | 55.630 | -0.000 | -0.000 | 0.000 |
| -0.002 | -0.002 | 0.008 | -22.991 | -0.000 | 0.000 |
| -0.002 | -0.002 | 0.008 | 0.000 | -22.991 | 0.000 |
| -0.001 | -0.001 | 0.004 | -0.000 | -0.000 | 42.803 |
| 40.777 | 59.551 | 60.084 | -0.000 | 0.000 | -0.000 |
| 59.551 | 40.777 | 60.084 | 0.000 | 0.000 | -0.000 |
| 57.571 | 57.571 | 55.622 | -0.000 | 0.000 | -0.000 |
| 0.002 | 0.002 | -0.008 | -22.991 | 0.000 | -0.000 |
| 0.002 | 0.002 | -0.008 | 0.000 | -22.991 | -0.000 |
| 0.001 | 0.001 | -0.004 | 0.000 | 0.000 | 42.803 |
| 94.797 | 49.738 | 53.448 | -11.871 | -0.000 | -0.000 |
| 106.086 | 128.246 | 229.962 | 13.627 | -0.000 | 0.000 |
| 53.996 | 53.996 | 90.972 | -0.000 | -0.000 | -0.000 |
| -11.871 | 11.871 | 0.000 | 26.983 | -0.000 | 0.000 |
| 76.917 | 76.917 | 117.855 | -0.000 | -73.104 | 29.502 |
| -0.000 | 0.000 | 0.000 | 0.000 | -11.871 | 22.529 |
| 30.865 | 8.782 | -130.532 | -13.633 | 0.000 | -0.000 |
| 21.862 | -3.252 | -104.682 | 17.378 | 0.000 | -0.000 |
| 2.195 | 2.195 | -125.219 | 0.000 | 0.000 | 0.000 |
| -62.172 | -34.920 | -179.800 | 21.006 | 0.000 | 0.000 |
| -76.917 | -76.917 | -117.855 | 0.000 | -73.104 | 29.502 |
| 0.000 | -0.000 | -0.000 | -0.000 | -11.871 | 22.529 |
| 94.797 | 49.738 | 53.448 | -11.871 | -0.000 | -0.000 |
| 71.261 | 77.274 | 78.286 | 14.866 | -0.000 | -0.000 |
| 57.312 | 57.312 | 46.660 | -0.000 | -0.000 | -0.000 |
| 85.593 | -63.437 | 9.449 | -180.251 | -0.000 | -0.000 |
| 0.000 | 0.000 | 0.000 | -0.000 | 26.983 | -11.871 |
| 0.000 | 0.000 | 0.000 | -0.000 | -11.871 | 22.529 |
| 94.797 | 49.738 | 53.448 | -11.871 | -0.000 | -0.000 |
| 53.396 | 69.626 | 26.480 | 14.082 | -0.000 | -0.000 |
| 53.996 | 53.996 | 90.972 | 0.000 | 0.000 | -0.000 |
| -11.871 | 11.871 | -0.000 | 26.983 | 0.000 | 0.000 |
| -0.000 | -0.000 | -0.000 | 0.000 | 26.983 | -11.871 |
| -0.000 | -0.000 | -0.000 | 0.000 | -11.871 | 22.529 |
| 64.629 | 66.728 | 50.096 | -15.488 | -0.000 | -0.000 |
| 49.738 | 94.797 | 53.448 | 11.871 | -0.000 | 0.000 |
| 53.997 | 53.997 | 90.972 | 0.000 | -0.000 | 0.000 |
| -11.871 | 11.871 | 0.000 | 26.983 | -0.000 | -0.000 |
| 1.648 | 1.648 | 6.104 | 0.000 | 6.691 | -17.829 |
| 0.000 | 0.000 | 0.000 | -0.000 | -11.871 | 22.529 |
| 94.796 | 49.738 | 53.448 | -11.871 | 0.000 | -0.000 |
| 3390428.964 | 3242291.936 | 2447775.860 | -62517.044 | -15705.495 | -79711.999 |
| 53.996 | 53.996 | 90.972 | -0.000 | 0.000 | -0.000 |
| -11.871 | 11.871 | -0.000 | 26.983 | 0.000 | -0.000 |
| -1.648 | -1.648 | -6.104 | -0.000 | 6.691 | -17.829 |
| -0.000 | -0.000 | -0.000 | 0.000 | -11.871 | 22.529 |
| 134.911 | 123.218 | 123.218 | -0.000 | 0.000 | -0.000 |
| 123.218 | 134.911 | 123.218 | -0.000 | -0.000 | -0.000 |
| 123.218 | 123.218 | 134.911 | -0.000 | 0.000 | 0.000 |
| 0.000 | -0.000 | -0.000 | 84.547 | 0.000 | -0.000 |
| -0.000 | -0.000 | -0.000 | -0.000 | 84.547 | -0.000 |
| 0.000 | -0.000 | -0.000 | -0.000 | 0.000 | 84.547 |
| 134.911 | 123.218 | 123.218 | 0.000 | -0.000 | 0.000 |
| 123.218 | 134.911 | 123.218 | 0.000 | 0.000 | 0.000 |
| 123.218 | 123.218 | 134.911 | -0.000 | -0.000 | -0.000 |
| -0.000 | 0.000 | 0.000 | 84.547 | -0.000 | 0.000 |
| -0.000 | 0.000 | 0.000 | 0.000 | 84.547 | 0.000 |
| -0.000 | 0.000 | 0.000 | 0.000 | -0.000 | 84.547 |
| 134.911 | 123.218 | 123.218 | -0.000 | -0.000 | 0.000 |
| 123.218 | 134.911 | 123.218 | -0.000 | -0.000 | 0.000 |
| 123.218 | 123.218 | 134.911 | -0.000 | 0.000 | -0.000 |
| 0.000 | 0.000 | 0.000 | 84.547 | 0.000 | 0.000 |
| 0.000 | 0.000 | 0.000 | -0.000 | 84.547 | 0.000 |
| 0.000 | 0.000 | 0.000 | -0.000 | 0.000 | 84.547 |
| 134.911 | 123.218 | 123.218 | 0.000 | 0.000 | -0.000 |
| 123.218 | 134.911 | 123.218 | 0.000 | 0.000 | 0.000 |
| 123.218 | 123.218 | 134.911 | 0.000 | 0.000 | 0.000 |
| -0.000 | -0.000 | -0.000 | 84.547 | 0.000 | -0.000 |
| -0.000 | -0.000 | -0.000 | 0.000 | 84.547 | -0.000 |
| -0.000 | -0.000 | -0.000 | 0.000 | -0.000 | 84.547 |
| 134.912 | 123.218 | 123.218 | -0.000 | 0.000 | 0.000 |
| 123.218 | 134.912 | 123.218 | 0.000 | 0.000 | -0.000 |
| 123.218 | 123.218 | 134.912 | -0.000 | -0.000 | -0.000 |
| 0.000 | 0.000 | 0.000 | 84.519 | 0.000 | 0.000 |
| 0.000 | 0.000 | 0.000 | -0.000 | 84.519 | -0.000 |
| 0.000 | 0.000 | 0.000 | -0.000 | -0.000 | 84.519 |
| 134.911 | 123.218 | 123.218 | 0.000 | -0.000 | 0.000 |
| 123.218 | 134.911 | 123.218 | 0.000 | -0.000 | -0.000 |
| 123.218 | 123.218 | 134.911 | 0.000 | 0.000 | -0.000 |
| -0.000 | -0.000 | -0.000 | 84.519 | -0.000 | 0.000 |
| -0.000 | -0.000 | -0.000 | 0.000 | 84.519 | 0.000 |
| -0.000 | -0.000 | -0.000 | 0.000 | 0.000 | 84.519 |
| 150.731 | 148.924 | 148.923 | -0.000 | 0.000 | -0.000 |
| 148.923 | 150.731 | 148.923 | -0.000 | 0.000 | -0.000 |
| 148.923 | 148.924 | 150.731 | -0.000 | -0.000 | -0.000 |
| 0.000 | 0.000 | -0.000 | 70.430 | 0.000 | 0.000 |
| 0.000 | 0.000 | -0.000 | 0.000 | 70.430 | -0.000 |
| 0.000 | 0.000 | 0.000 | -0.000 | -0.000 | 70.430 |
| 150.731 | 148.923 | 148.923 | 0.000 | 0.000 | -0.000 |
| 148.923 | 150.731 | 148.923 | 0.000 | -0.000 | 0.000 |
| 148.923 | 148.923 | 150.731 | 0.000 | -0.000 | -0.000 |
| -0.000 | -0.000 | 0.000 | 70.430 | -0.000 | 0.000 |
| -0.000 | -0.000 | 0.000 | 0.000 | 70.430 | 0.000 |
| -0.000 | -0.000 | 0.000 | 0.000 | 0.000 | 70.430 |
| 150.731 | 148.924 | 148.924 | -0.000 | 0.000 | -0.000 |
| 148.924 | 150.731 | 148.924 | -0.000 | -0.000 | 0.000 |
| 148.924 | 148.924 | 150.731 | -0.000 | 0.000 | -0.000 |
| 0.000 | 0.000 | 0.000 | 75.750 | 0.000 | 0.000 |
| 0.000 | 0.000 | 0.000 | -0.000 | 75.750 | -0.000 |
| 0.000 | 0.000 | 0.000 | -0.000 | -0.000 | 75.750 |
| 150.730 | 148.923 | 148.923 | 0.000 | 0.000 | 0.000 |
| 148.923 | 150.730 | 148.923 | 0.000 | -0.000 | -0.000 |
| 148.923 | 148.923 | 150.730 | 0.000 | 0.000 | 0.000 |
| -0.000 | -0.000 | -0.000 | 75.750 | -0.000 | 0.000 |
| -0.000 | -0.000 | -0.000 | 0.000 | 75.750 | -0.000 |
| -0.000 | -0.000 | -0.000 | 0.000 | -0.000 | 75.750 |
| 150.732 | 148.925 | 148.925 | 0.000 | -0.000 | -0.000 |
| 148.925 | 150.732 | 148.925 | 0.000 | 0.000 | -0.000 |
| 148.925 | 148.925 | 150.732 | 0.000 | -0.000 | -0.000 |
| 0.000 | 0.000 | 0.000 | 70.430 | 0.000 | -0.000 |
| 0.000 | 0.000 | 0.000 | -0.000 | 70.430 | -0.000 |
| 0.000 | 0.000 | 0.000 | -0.000 | -0.000 | 70.430 |
| 150.729 | 148.922 | 148.922 | 0.000 | 0.000 | -0.000 |
| 148.922 | 150.729 | 148.922 | 0.000 | 0.000 | 0.000 |
| 148.922 | 148.922 | 150.729 | 0.000 | 0.000 | 0.000 |
| -0.000 | -0.000 | -0.000 | 70.430 | -0.000 | 0.000 |
| -0.000 | -0.000 | -0.000 | 0.000 | 70.430 | 0.000 |
| -0.000 | -0.000 | -0.000 | 0.000 | 0.000 | 70.430 |
| 168.924 | 167.425 | 167.425 | -0.000 | -0.000 | -0.000 |
| 167.425 | 168.924 | 167.425 | -0.000 | -0.000 | 0.000 |
| 167.425 | 167.425 | 168.924 | -0.000 | -0.000 | 0.000 |
| -0.000 | -0.000 | -0.000 | 79.382 | -0.000 | -0.000 |
| -0.000 | -0.000 | -0.000 | -0.000 | 79.382 | 0.000 |
| -0.000 | -0.000 | 0.000 | -0.000 | -0.000 | 79.382 |
| 168.924 | 167.425 | 167.425 | 0.000 | 0.000 | 0.000 |
| 167.425 | 168.924 | 167.425 | 0.000 | 0.000 | 0.000 |
| 167.425 | 167.425 | 168.924 | 0.000 | 0.000 | 0.000 |
| 0.000 | 0.000 | 0.000 | 79.382 | 0.000 | -0.000 |
| 0.000 | 0.000 | -0.000 | 0.000 | 79.382 | -0.000 |
| 0.000 | 0.000 | -0.000 | 0.000 | 0.000 | 79.382 |
| 168.924 | 167.425 | 167.425 | -0.000 | -0.000 | -0.000 |
| 167.425 | 168.924 | 167.425 | -0.000 | -0.000 | -0.000 |
| 167.425 | 167.425 | 168.924 | 0.000 | -0.000 | 0.000 |
| 0.000 | -0.000 | 0.000 | 74.406 | -0.000 | 0.000 |
| -0.000 | 0.000 | 0.000 | 0.000 | 74.406 | -0.000 |
| -0.000 | 0.000 | 0.000 | -0.000 | -0.000 | 74.406 |
| 168.924 | 167.425 | 167.425 | 0.000 | 0.000 | -0.000 |
| 167.425 | 168.924 | 167.425 | -0.000 | 0.000 | -0.000 |
| 167.425 | 167.425 | 168.924 | -0.000 | 0.000 | -0.000 |
| -0.000 | 0.000 | -0.000 | 74.406 | 0.000 | -0.000 |
| 0.000 | -0.000 | -0.000 | 0.000 | 74.406 | -0.000 |
| 0.000 | -0.000 | -0.000 | 0.000 | 0.000 | 74.406 |
| 168.925 | 167.426 | 167.426 | -0.000 | -0.000 | 0.000 |
| 167.426 | 168.925 | 167.426 | -0.000 | -0.000 | 0.000 |
| 167.426 | 167.426 | 168.925 | 0.000 | -0.000 | 0.000 |
| 0.000 | 0.000 | 0.000 | 74.406 | -0.000 | 0.000 |
| 0.000 | 0.000 | 0.000 | 0.000 | 74.406 | 0.000 |
| 0.000 | 0.000 | 0.000 | -0.000 | -0.000 | 74.406 |
| 168.924 | 167.425 | 167.425 | 0.000 | 0.000 | -0.000 |
| 167.425 | 168.924 | 167.425 | 0.000 | 0.000 | -0.000 |
| 167.425 | 167.425 | 168.924 | -0.000 | 0.000 | -0.000 |
| -0.000 | -0.000 | -0.000 | 74.406 | 0.000 | -0.000 |
| -0.000 | -0.000 | -0.000 | 0.000 | 74.406 | -0.000 |
| -0.000 | -0.000 | -0.000 | 0.000 | 0.000 | 74.406 |
| 111.944 | 79.871 | 79.871 | -0.000 | -0.000 | -0.000 |
| 79.871 | 111.944 | 79.871 | -0.000 | 0.000 | -0.000 |
| 79.871 | 79.871 | 111.944 | 0.000 | 0.000 | -0.000 |
| 0.000 | 0.000 | -0.000 | 48.310 | 0.000 | 0.000 |
| -0.000 | 0.000 | -0.000 | -0.000 | 48.311 | -0.000 |
| -0.000 | 0.000 | -0.000 | -0.000 | 0.000 | 48.311 |
| 111.944 | 79.871 | 79.871 | 0.000 | -0.000 | 0.000 |
| 79.871 | 111.944 | 79.871 | 0.000 | -0.000 | 0.000 |
| 79.871 | 79.871 | 111.944 | 0.000 | -0.000 | 0.000 |
| -0.000 | -0.000 | 0.000 | 48.311 | -0.000 | 0.000 |
| 0.000 | -0.000 | 0.000 | 0.000 | 48.310 | 0.000 |
| 0.000 | -0.000 | 0.000 | 0.000 | -0.000 | 48.311 |
| 111.944 | 79.871 | 79.871 | -0.000 | 0.000 | 0.000 |
| 79.871 | 111.944 | 79.871 | -0.000 | -0.000 | -0.000 |
| 79.871 | 79.871 | 111.944 | -0.000 | 0.000 | -0.000 |
| 0.000 | 0.000 | 0.000 | 48.311 | 0.000 | -0.000 |
| 0.000 | 0.000 | 0.000 | -0.000 | 48.311 | -0.000 |
| 0.000 | 0.000 | 0.000 | -0.000 | 0.000 | 48.311 |
| 111.944 | 79.871 | 79.871 | 0.000 | -0.000 | 0.000 |
| 79.871 | 111.944 | 79.871 | -0.000 | -0.000 | 0.000 |
| 79.871 | 79.871 | 111.944 | 0.000 | -0.000 | 0.000 |
| -0.000 | -0.000 | -0.000 | 48.311 | -0.000 | 0.000 |
| -0.000 | -0.000 | -0.000 | 0.000 | 48.311 | 0.000 |
| -0.000 | -0.000 | -0.000 | 0.000 | -0.000 | 48.311 |
| 111.944 | 79.871 | 79.871 | -0.000 | 0.000 | -0.000 |
| 79.871 | 111.944 | 79.871 | 0.000 | -0.000 | -0.000 |
| 79.871 | 79.871 | 111.944 | 0.000 | 0.000 | -0.000 |
| 0.000 | -0.000 | -0.000 | 15.362 | 0.000 | -0.000 |
| -0.000 | 0.000 | -0.000 | -0.000 | 15.362 | -0.000 |
| -0.000 | -0.000 | 0.000 | -0.000 | 0.000 | 15.362 |
| 111.943 | 79.871 | 79.871 | 0.000 | -0.000 | 0.000 |
| 79.871 | 111.943 | 79.871 | 0.000 | -0.000 | 0.000 |
| 79.871 | 79.871 | 111.943 | -0.000 | -0.000 | 0.000 |
| -0.000 | 0.000 | 0.000 | 15.362 | -0.000 | 0.000 |
| 0.000 | -0.000 | 0.000 | 0.000 | 15.362 | 0.000 |
| 0.000 | 0.000 | -0.000 | 0.000 | -0.000 | 15.362 |
| 42.688 | 68.796 | 68.912 | -0.000 | 0.000 | -0.000 |
| 68.796 | 42.688 | 68.912 | 0.000 | 0.000 | -0.000 |
| 59.246 | 59.246 | 106.984 | 0.000 | 0.000 | -0.000 |
| 0.000 | 0.000 | 0.000 | 22.886 | -0.000 | 0.000 |
| 0.000 | 0.000 | 0.000 | 0.000 | 22.886 | -0.000 |
| 0.000 | 0.000 | 0.000 | 0.000 | 0.000 | 56.242 |
| 45.005 | 71.163 | 56.522 | 0.000 | -0.000 | 0.000 |
| 71.163 | 45.005 | 56.522 | -0.000 | 0.000 | 0.000 |
| 61.779 | 61.779 | 93.586 | -0.000 | 0.000 | -0.000 |
| -0.000 | -0.000 | -0.000 | 22.886 | -0.000 | -0.000 |
| -0.000 | -0.000 | -0.000 | 0.000 | 22.886 | 0.000 |
| -0.000 | -0.000 | -0.000 | -0.000 | -0.000 | 56.242 |
| 42.493 | 72.517 | 59.586 | 0.000 | 0.000 | -0.000 |
| 72.517 | 42.493 | 59.586 | 0.000 | 0.000 | 0.000 |
| 60.386 | 60.386 | 100.955 | -0.000 | -0.000 | 0.000 |
| -0.000 | -0.000 | -0.000 | 22.886 | -0.000 | -0.000 |
| -0.000 | -0.000 | -0.000 | 0.000 | 22.886 | -0.000 |
| -0.128 | -0.128 | 0.677 | 0.000 | 0.000 | 54.532 |
| 43.599 | 70.550 | 61.858 | 0.000 | -0.000 | -0.000 |
| 70.550 | 43.599 | 61.858 | -0.000 | -0.000 | 0.000 |
| 52.237 | 52.237 | 144.069 | -0.000 | -0.000 | 0.000 |
| 0.000 | 0.000 | 0.000 | 22.886 | -0.000 | -0.000 |
| 0.000 | 0.000 | 0.000 | -0.000 | 22.886 | 0.000 |
| 0.128 | 0.128 | -0.677 | -0.000 | -0.000 | 54.532 |
| -375628.248 | -1162723.653 | -2743694.383 | -45143.784 | -442.328 | 25067.169 |
| -1086909.616 | -616137.089 | -2813721.781 | -29374.706 | 71908.874 | -26459.321 |
| 60.500 | 60.500 | 100.348 | 0.000 | 0.000 | -0.000 |
| -0.000 | -0.000 | -0.000 | 22.886 | -0.000 | -0.000 |
| -0.000 | -0.000 | -0.000 | 0.000 | 22.886 | -0.000 |
| 0.000 | 0.000 | -0.000 | 0.000 | 0.000 | 56.242 |
| 1242579.190 | 598684.536 | 2683897.536 | -19670.117 | -45591.400 | -17614.615 |
| 501213.343 | 1107948.357 | 2816762.938 | 48201.156 | 5192.195 | -17910.061 |
| 60.526 | 60.526 | 100.223 | -0.000 | 0.000 | 0.000 |
| 0.000 | 0.000 | 0.000 | 22.886 | 0.000 | -0.000 |
| 0.000 | 0.000 | 0.000 | -0.000 | 22.886 | 0.000 |
| -0.000 | -0.000 | 0.000 | -0.000 | -0.000 | 56.242 |
| 15.082 | 16.695 | 16.695 | -0.000 | 0.000 | 0.000 |
| 16.695 | 15.082 | 16.695 | 0.000 | -0.000 | 0.000 |
| 16.695 | 16.695 | 15.082 | 0.000 | 0.000 | 0.000 |
| 0.000 | -0.000 | 0.000 | -2.265 | -0.000 | 0.000 |
| 0.000 | -0.000 | 0.000 | -0.000 | -2.265 | 0.000 |
| 0.000 | -0.000 | 0.000 | -0.000 | 0.000 | -2.265 |
| 15.082 | 16.695 | 16.695 | -0.000 | -0.000 | -0.000 |
| 16.695 | 15.082 | 16.695 | -0.000 | -0.000 | -0.000 |
| 16.695 | 16.695 | 15.082 | -0.000 | -0.000 | -0.000 |
| -0.000 | -0.000 | -0.000 | -2.265 | 0.000 | -0.000 |
| -0.000 | -0.000 | -0.000 | 0.000 | -2.265 | -0.000 |
| -0.000 | 0.000 | -0.000 | 0.000 | 0.000 | -2.265 |
| 15.082 | 16.695 | 16.695 | 0.000 | -0.000 | 0.000 |
| 16.695 | 15.082 | 16.695 | -0.000 | 0.000 | 0.000 |
| 16.695 | 16.695 | 15.082 | 0.000 | 0.000 | 0.000 |
| -0.000 | -0.000 | -0.000 | -2.265 | -0.000 | 0.000 |
| -0.000 | -0.000 | -0.000 | -0.000 | -2.265 | 0.000 |
| -0.000 | -0.000 | -0.000 | -0.000 | 0.000 | -2.265 |
| 15.082 | 16.695 | 16.695 | 0.000 | -0.000 | -0.000 |
| 16.695 | 15.082 | 16.695 | -0.000 | 0.000 | -0.000 |
| 16.695 | 16.695 | 15.082 | 0.000 | 0.000 | 0.000 |
| 0.000 | 0.000 | 0.000 | -2.265 | 0.000 | -0.000 |
| 0.000 | 0.000 | 0.000 | 0.000 | -2.265 | -0.000 |
| 0.000 | 0.000 | 0.000 | 0.000 | -0.000 | -2.265 |
| 15.082 | 16.695 | 16.695 | -0.000 | -0.000 | 0.000 |
| 16.695 | 15.082 | 16.695 | -0.000 | -0.000 | 0.000 |
| 16.695 | 16.695 | 15.082 | -0.000 | -0.000 | -0.000 |
| -0.000 | -0.000 | -0.000 | -2.265 | -0.000 | 0.000 |
| -0.000 | -0.000 | -0.000 | -0.000 | -2.265 | 0.000 |
| -0.000 | -0.000 | -0.000 | -0.000 | -0.000 | -2.265 |
| 15.082 | 16.695 | 16.695 | 0.000 | -0.000 | -0.000 |
| 16.695 | 15.082 | 16.695 | -0.000 | 0.000 | -0.000 |
| 16.695 | 16.695 | 15.082 | -0.000 | -0.000 | 0.000 |
| 0.000 | 0.000 | 0.000 | -2.265 | 0.000 | -0.000 |
| 0.000 | 0.000 | 0.000 | 0.000 | -2.265 | -0.000 |
| 0.000 | 0.000 | 0.000 | 0.000 | 0.000 | -2.265 |
| 118.756 | 74.105 | -31.693 | -8.420 | -0.000 | 0.000 |
| 74.105 | 118.756 | -31.693 | 8.420 | -0.000 | 0.000 |
| 44.756 | 44.756 | 196.874 | 0.000 | -0.000 | 0.000 |
| -35.872 | -19.084 | -66.976 | 0.065 | -0.000 | -0.000 |
| 0.000 | -0.000 | -0.000 | 0.000 | 11.440 | -4.090 |
| 0.000 | 0.000 | -0.000 | 0.000 | -4.090 | 46.605 |
| 175.192 | 81.982 | 43.784 | -4.090 | 0.000 | -0.000 |
| 81.982 | 175.192 | 43.784 | 4.090 | 0.000 | -0.000 |
| 44.756 | 44.756 | 196.874 | -0.000 | 0.000 | 0.000 |
| -4.090 | 4.090 | 0.000 | 11.440 | 0.000 | 0.000 |
| 0.000 | -0.000 | 0.000 | -0.000 | 11.440 | -4.090 |
| -0.000 | -0.000 | 0.000 | -0.000 | -4.090 | 46.605 |
| 125.384 | 108.820 | 20.371 | -10.925 | -0.000 | 0.000 |
| 81.982 | 175.192 | 43.784 | 4.090 | 0.000 | -0.000 |
| 44.756 | 44.756 | 196.874 | 0.000 | -0.000 | 0.000 |
| -22.342 | 8.119 | -17.335 | -18.001 | -0.000 | 0.000 |
| -0.000 | -0.000 | 0.000 | -0.000 | 11.440 | -4.090 |
| 0.000 | 0.000 | -0.000 | -0.000 | -4.090 | 46.605 |
| 175.192 | 81.982 | 43.784 | -4.090 | -0.000 | -0.000 |
| 179.129 | 85.856 | 57.017 | 12.740 | -0.000 | 0.000 |
| 40.535 | 40.535 | 173.545 | -0.000 | 0.000 | -0.000 |
| -8.119 | 22.342 | 17.335 | -18.001 | 0.000 | -0.000 |
| 0.000 | 0.000 | 0.000 | 0.000 | 11.440 | -4.090 |
| -0.000 | -0.000 | 0.000 | 0.000 | -4.090 | 46.605 |
| 175.192 | 81.982 | 43.784 | -4.090 | -0.000 | -0.000 |
| 81.982 | 175.192 | 43.784 | 4.090 | -0.000 | 0.000 |
| 37.750 | 37.750 | 166.091 | 0.000 | -0.000 | 0.000 |
| -4.090 | 4.090 | 0.000 | 11.440 | -0.000 | 0.000 |
| -0.997 | -0.997 | -2.430 | -0.000 | -29.834 | -19.708 |
| 0.000 | 0.000 | -0.000 | -0.000 | -4.090 | 46.605 |
| 6777899.623 | 6971700.480 | 6200284.862 | -154024.384 | 14918.248 | 5406.378 |
| 121.314 | 119.237 | 29.222 | 12.588 | -0.000 | 0.000 |
| 44.756 | 44.756 | 196.873 | -0.000 | 0.000 | 0.000 |
| -4.090 | 4.090 | -0.000 | 11.440 | -0.000 | -0.000 |
| 0.997 | 0.997 | 2.430 | 0.000 | -29.834 | -19.708 |
| -0.000 | -0.000 | 0.000 | 0.000 | -4.090 | 46.605 |
| 169.181 | 169.910 | 169.910 | 0.000 | -0.000 | 0.000 |
| 169.910 | 169.181 | 169.910 | 0.000 | 0.000 | 0.000 |
| 169.910 | 169.910 | 169.181 | 0.000 | 0.000 | 0.000 |
| 0.000 | 0.000 | -0.000 | 78.141 | 0.000 | 0.000 |
| 0.000 | 0.000 | -0.000 | 0.000 | 78.141 | 0.000 |
| 0.000 | 0.000 | -0.000 | 0.000 | -0.000 | 78.141 |
| 169.181 | 169.910 | 169.910 | -0.000 | 0.000 | -0.000 |
| 169.910 | 169.181 | 169.910 | -0.000 | 0.000 | -0.000 |
| 169.910 | 169.910 | 169.181 | -0.000 | 0.000 | -0.000 |
| -0.000 | -0.000 | 0.000 | 78.141 | -0.000 | -0.000 |
| -0.000 | -0.000 | 0.000 | 0.000 | 78.141 | -0.000 |
| -0.000 | -0.000 | 0.000 | -0.000 | 0.000 | 78.141 |
| 169.182 | 169.910 | 169.910 | 0.000 | -0.000 | -0.000 |
| 169.910 | 169.182 | 169.910 | 0.000 | -0.000 | 0.000 |
| 169.910 | 169.910 | 169.182 | -0.000 | -0.000 | 0.000 |
| 0.000 | 0.000 | 0.000 | 78.141 | -0.000 | 0.000 |
| 0.000 | 0.000 | 0.000 | -0.000 | 78.141 | 0.000 |
| 0.000 | 0.000 | 0.000 | 0.000 | -0.000 | 78.141 |
| 169.181 | 169.910 | 169.910 | -0.000 | 0.000 | -0.000 |
| 169.910 | 169.181 | 169.910 | -0.000 | -0.000 | -0.000 |
| 169.910 | 169.910 | 169.181 | -0.000 | -0.000 | -0.000 |
| -0.000 | -0.000 | -0.000 | 78.141 | 0.000 | -0.000 |
| -0.000 | -0.000 | -0.000 | -0.000 | 78.141 | -0.000 |
| -0.000 | -0.000 | -0.000 | -0.000 | 0.000 | 78.141 |
| 169.183 | 169.912 | 169.912 | -0.000 | -0.000 | 0.000 |
| 169.912 | 169.183 | 169.912 | -0.000 | 0.000 | 0.000 |
| 169.912 | 169.912 | 169.183 | 0.000 | -0.000 | 0.000 |
| 0.000 | 0.000 | 0.000 | 78.141 | -0.000 | 0.000 |
| 0.000 | 0.000 | 0.000 | -0.000 | 78.141 | 0.000 |
| 0.000 | 0.000 | 0.000 | 0.000 | -0.000 | 78.141 |
| 169.179 | 169.908 | 169.908 | -0.000 | 0.000 | -0.000 |
| 169.908 | 169.179 | 169.908 | -0.000 | -0.000 | 0.000 |
| 169.908 | 169.908 | 169.179 | -0.000 | 0.000 | -0.000 |
| -0.000 | -0.000 | -0.000 | 78.141 | 0.000 | -0.000 |
| -0.000 | -0.000 | -0.000 | -0.000 | 78.141 | -0.000 |
| -0.000 | -0.000 | -0.000 | -0.000 | 0.000 | 78.141 |
| 175.886 | 178.697 | 178.697 | -0.000 | -0.000 | -0.000 |
| 178.697 | 175.886 | 178.697 | -0.000 | -0.000 | 0.000 |
| 178.697 | 178.697 | 175.886 | -0.000 | -0.000 | 0.000 |
| 0.000 | -0.000 | -0.000 | 82.827 | -0.000 | -0.000 |
| 0.000 | -0.000 | -0.000 | -0.000 | 82.827 | -0.000 |
| 0.000 | -0.000 | -0.000 | -0.000 | -0.000 | 82.827 |
| 175.886 | 178.697 | 178.697 | 0.000 | 0.000 | 0.000 |
| 178.697 | 175.886 | 178.697 | 0.000 | 0.000 | -0.000 |
| 178.697 | 178.697 | 175.886 | 0.000 | 0.000 | -0.000 |
| -0.000 | 0.000 | 0.000 | 82.827 | 0.000 | 0.000 |
| 0.000 | 0.000 | 0.000 | 0.000 | 82.827 | -0.000 |
| -0.000 | 0.000 | 0.000 | 0.000 | 0.000 | 82.827 |
| 175.886 | 178.697 | 178.697 | -0.000 | -0.000 | 0.000 |
| 178.697 | 175.886 | 178.697 | -0.000 | -0.000 | -0.000 |
| 178.697 | 178.697 | 175.886 | -0.000 | -0.000 | -0.000 |
| 0.000 | 0.000 | 0.000 | 87.687 | -0.000 | -0.000 |
| 0.000 | 0.000 | 0.000 | -0.000 | 87.687 | -0.000 |
| 0.000 | 0.000 | 0.000 | -0.000 | -0.000 | 87.687 |
| 175.886 | 178.697 | 178.697 | 0.000 | 0.000 | -0.000 |
| 178.697 | 175.886 | 178.697 | 0.000 | 0.000 | 0.000 |
| 178.697 | 178.697 | 175.886 | 0.000 | 0.000 | 0.000 |
| -0.000 | -0.000 | -0.000 | 87.687 | 0.000 | -0.000 |
| -0.000 | -0.000 | -0.000 | 0.000 | 87.687 | 0.000 |
| -0.000 | -0.000 | -0.000 | 0.000 | 0.000 | 87.687 |
| 175.887 | 178.697 | 178.697 | -0.000 | -0.000 | -0.000 |
| 178.697 | 175.887 | 178.697 | -0.000 | -0.000 | -0.000 |
| 178.697 | 178.697 | 175.887 | -0.000 | -0.000 | 0.000 |
| 0.000 | 0.000 | 0.000 | 87.687 | -0.000 | 0.000 |
| 0.000 | 0.000 | 0.000 | -0.000 | 87.687 | -0.000 |
| 0.000 | 0.000 | 0.000 | -0.000 | -0.000 | 87.687 |
| 175.885 | 178.696 | 178.696 | 0.000 | 0.000 | 0.000 |
| 178.696 | 175.885 | 178.696 | 0.000 | 0.000 | -0.000 |
| 178.696 | 178.696 | 175.885 | 0.000 | 0.000 | 0.000 |
| -0.000 | -0.000 | -0.000 | 87.687 | 0.000 | -0.000 |
| -0.000 | -0.000 | -0.000 | 0.000 | 87.687 | 0.000 |
| -0.000 | -0.000 | -0.000 | 0.000 | 0.000 | 87.687 |
| 102.412 | 100.115 | 100.115 | 0.000 | 0.000 | -0.000 |
| 100.115 | 102.412 | 100.115 | 0.000 | 0.000 | -0.000 |
| 100.115 | 100.115 | 102.412 | -0.000 | 0.000 | 0.000 |
| 0.000 | -0.000 | 0.000 | 3.140 | 0.000 | 0.000 |
| -0.000 | 0.000 | 0.000 | 0.000 | 3.140 | 0.000 |
| -0.000 | 0.000 | 0.000 | 0.000 | 0.000 | 3.140 |
| 102.412 | 100.115 | 100.115 | -0.000 | -0.000 | -0.000 |
| 100.115 | 102.412 | 100.115 | -0.000 | -0.000 | -0.000 |
| 100.115 | 100.115 | 102.412 | -0.000 | -0.000 | -0.000 |
| -0.000 | -0.000 | -0.000 | 3.140 | -0.000 | -0.000 |
| -0.000 | -0.000 | -0.000 | -0.000 | 3.140 | -0.000 |
| 0.000 | -0.000 | -0.000 | -0.000 | -0.000 | 3.140 |
| 102.412 | 100.115 | 100.115 | 0.000 | 0.000 | 0.000 |
| 100.115 | 102.412 | 100.115 | 0.000 | 0.000 | 0.000 |
| 100.115 | 100.115 | 102.412 | -0.000 | 0.000 | 0.000 |
| 0.000 | -0.000 | -0.000 | 3.140 | 0.000 | 0.000 |
| -0.000 | 0.000 | -0.000 | 0.000 | 3.140 | 0.000 |
| -0.000 | -0.000 | 0.000 | 0.000 | 0.000 | 3.140 |
| 102.412 | 100.115 | 100.115 | -0.000 | -0.000 | -0.000 |
| 100.115 | 102.412 | 100.115 | -0.000 | -0.000 | -0.000 |
| 100.115 | 100.115 | 102.412 | -0.000 | -0.000 | -0.000 |
| -0.000 | 0.000 | 0.000 | 3.140 | -0.000 | -0.000 |
| 0.000 | -0.000 | 0.000 | -0.000 | 3.140 | -0.000 |
| 0.000 | 0.000 | -0.000 | -0.000 | -0.000 | 3.140 |
| 102.413 | 100.115 | 100.115 | 0.000 | 0.000 | 0.000 |
| 100.115 | 102.413 | 100.115 | 0.000 | 0.000 | 0.000 |
| 100.115 | 100.115 | 102.413 | 0.000 | 0.000 | 0.000 |
| 0.000 | 0.000 | 0.000 | 46.166 | 0.000 | 0.000 |
| 0.000 | 0.000 | 0.000 | -0.000 | 46.166 | 0.000 |
| 0.000 | 0.000 | 0.000 | 0.000 | 0.000 | 46.166 |
| 102.412 | 100.115 | 100.115 | -0.000 | -0.000 | -0.000 |
| 100.115 | 102.412 | 100.115 | -0.000 | -0.000 | 0.000 |
| 100.115 | 100.115 | 102.412 | -0.000 | -0.000 | -0.000 |
| -0.000 | -0.000 | -0.000 | 46.166 | -0.000 | -0.000 |
| -0.000 | -0.000 | -0.000 | 0.000 | 46.166 | -0.000 |
| -0.000 | -0.000 | -0.000 | -0.000 | -0.000 | 46.166 |
| 195.075 | 187.405 | 187.405 | -0.000 | -0.000 | -0.000 |
| 187.405 | 195.075 | 187.405 | -0.000 | -0.000 | -0.000 |
| 187.405 | 187.405 | 195.075 | -0.000 | -0.000 | -0.000 |
| 0.000 | -0.000 | -0.000 | 79.091 | -0.000 | -0.000 |
| 0.000 | 0.000 | -0.000 | -0.000 | 79.091 | -0.000 |
| 0.000 | 0.000 | -0.000 | -0.000 | -0.000 | 79.091 |
| 195.075 | 187.405 | 187.405 | 0.000 | 0.000 | 0.000 |
| 187.405 | 195.075 | 187.405 | 0.000 | 0.000 | 0.000 |
| 187.405 | 187.405 | 195.075 | 0.000 | 0.000 | 0.000 |
| -0.000 | -0.000 | 0.000 | 79.091 | 0.000 | -0.000 |
| -0.000 | -0.000 | -0.000 | 0.000 | 79.091 | 0.000 |
| -0.000 | -0.000 | 0.000 | 0.000 | 0.000 | 79.091 |
| 195.075 | 187.405 | 187.405 | -0.000 | -0.000 | -0.000 |
| 187.405 | 195.075 | 187.405 | -0.000 | -0.000 | -0.000 |
| 187.405 | 187.405 | 195.075 | -0.000 | -0.000 | -0.000 |
| 0.000 | 0.000 | 0.000 | 79.175 | -0.000 | -0.000 |
| 0.000 | 0.000 | 0.000 | -0.000 | 79.175 | -0.000 |
| 0.000 | 0.000 | 0.000 | -0.000 | -0.000 | 79.175 |
| 195.075 | 187.405 | 187.405 | 0.000 | 0.000 | 0.000 |
| 187.405 | 195.075 | 187.405 | 0.000 | 0.000 | 0.000 |
| 187.405 | 187.405 | 195.075 | 0.000 | 0.000 | 0.000 |
| -0.000 | -0.000 | -0.000 | 79.175 | 0.000 | -0.000 |
| -0.000 | -0.000 | -0.000 | 0.000 | 79.175 | 0.000 |
| -0.000 | -0.000 | -0.000 | 0.000 | 0.000 | 79.175 |
| 195.075 | 187.406 | 187.406 | -0.000 | -0.000 | -0.000 |
| 187.406 | 195.075 | 187.406 | -0.000 | -0.000 | -0.000 |
| 187.406 | 187.406 | 195.075 | -0.000 | -0.000 | -0.000 |
| 0.000 | 0.000 | 0.000 | 79.091 | -0.000 | -0.000 |
| 0.000 | 0.000 | 0.000 | -0.000 | 79.091 | -0.000 |
| 0.000 | 0.000 | 0.000 | -0.000 | -0.000 | 79.091 |
| 195.074 | 187.404 | 187.404 | 0.000 | 0.000 | 0.000 |
| 187.404 | 195.074 | 187.404 | 0.000 | 0.000 | 0.000 |
| 187.404 | 187.404 | 195.074 | 0.000 | 0.000 | 0.000 |
| -0.000 | -0.000 | -0.000 | 79.091 | 0.000 | 0.000 |
| -0.000 | -0.000 | -0.000 | 0.000 | 79.091 | 0.000 |
| -0.000 | -0.000 | -0.000 | 0.000 | 0.000 | 79.091 |
| 123.936 | 115.784 | 115.784 | 0.000 | -0.000 | -0.000 |
| 115.784 | 123.936 | 115.784 | 0.000 | -0.000 | -0.000 |
| 115.784 | 115.784 | 123.936 | 0.000 | 0.000 | -0.000 |
| 0.000 | 0.000 | -0.000 | 46.080 | -0.000 | 0.000 |
| -0.000 | 0.000 | -0.000 | -0.000 | 46.080 | 0.000 |
| -0.000 | 0.000 | -0.000 | 0.000 | -0.000 | 46.080 |
| 123.936 | 115.784 | 115.784 | -0.000 | -0.000 | 0.000 |
| 115.784 | 123.936 | 115.784 | -0.000 | -0.000 | 0.000 |
| 115.784 | 115.784 | 123.936 | 0.000 | 0.000 | 0.000 |
| 0.000 | -0.000 | 0.000 | 46.080 | 0.000 | 0.000 |
| -0.000 | -0.000 | 0.000 | -0.000 | 46.080 | 0.000 |
| 0.000 | -0.000 | 0.000 | -0.000 | 0.000 | 46.080 |
| 123.937 | 115.784 | 115.784 | 0.000 | -0.000 | -0.000 |
| 115.784 | 123.937 | 115.784 | 0.000 | -0.000 | -0.000 |
| 115.784 | 115.784 | 123.937 | 0.000 | 0.000 | 0.000 |
| 0.000 | -0.000 | -0.000 | 5.106 | 0.000 | -0.000 |
| -0.000 | 0.000 | -0.000 | 0.000 | 5.106 | -0.000 |
| -0.000 | -0.000 | 0.000 | -0.000 | -0.000 | 5.106 |
| 123.936 | 115.784 | 115.784 | 0.000 | -0.000 | 0.000 |
| 115.784 | 123.936 | 115.784 | -0.000 | -0.000 | -0.000 |
| 115.784 | 115.784 | 123.936 | -0.000 | 0.000 | 0.000 |
| -0.000 | 0.000 | 0.000 | 5.106 | 0.000 | -0.000 |
| 0.000 | -0.000 | 0.000 | 0.000 | 5.106 | 0.000 |
| 0.000 | 0.000 | -0.000 | 0.000 | 0.000 | 5.106 |
| 123.937 | 115.784 | 115.784 | 0.000 | -0.000 | 0.000 |
| 115.784 | 123.937 | 115.784 | 0.000 | -0.000 | -0.000 |
| 115.784 | 115.784 | 123.937 | -0.000 | -0.000 | -0.000 |
| 0.000 | 0.000 | 0.000 | 46.080 | -0.000 | 0.000 |
| 0.000 | 0.000 | 0.000 | -0.000 | 46.080 | -0.000 |
| 0.000 | 0.000 | 0.000 | 0.000 | -0.000 | 46.080 |
| 123.936 | 115.783 | 115.783 | -0.000 | 0.000 | 0.000 |
| 115.783 | 123.936 | 115.783 | -0.000 | -0.000 | 0.000 |
| 115.783 | 115.783 | 123.936 | -0.000 | -0.000 | -0.000 |
| -0.000 | -0.000 | -0.000 | 46.080 | 0.000 | 0.000 |
| -0.000 | -0.000 | -0.000 | 0.000 | 46.080 | -0.000 |
| -0.000 | -0.000 | -0.000 | -0.000 | -0.000 | 46.080 |
| 211.343 | 72.178 | 72.178 | -0.000 | 0.000 | 0.000 |
| 72.178 | 211.343 | 72.178 | -0.000 | -0.000 | 0.000 |
| 72.178 | 72.178 | 211.343 | 0.000 | -0.000 | 0.000 |
| 0.000 | 0.000 | 0.000 | 13.242 | -0.000 | 0.000 |
| 0.000 | -0.000 | -0.000 | 0.000 | 13.242 | 0.000 |
| 0.000 | -0.000 | -0.000 | 0.000 | 0.000 | 13.242 |
| 211.343 | 72.178 | 72.178 | -0.000 | 0.000 | -0.000 |
| 72.178 | 211.343 | 72.178 | 0.000 | 0.000 | -0.000 |
| 72.178 | 72.178 | 211.343 | 0.000 | -0.000 | -0.000 |
| -0.000 | 0.000 | -0.000 | 13.242 | 0.000 | -0.000 |
| -0.000 | 0.000 | 0.000 | -0.000 | 13.242 | -0.000 |
| -0.000 | 0.000 | 0.000 | -0.000 | -0.000 | 13.242 |
| 211.343 | 72.178 | 72.178 | -0.000 | 0.000 | 0.000 |
| 72.178 | 211.343 | 72.178 | -0.000 | 0.000 | 0.000 |
| 72.178 | 72.178 | 211.343 | -0.000 | -0.000 | 0.000 |
| 0.000 | 0.000 | 0.000 | 13.242 | -0.000 | 0.000 |
| 0.000 | 0.000 | 0.000 | 0.000 | 13.242 | 0.000 |
| 0.000 | 0.000 | 0.000 | 0.000 | 0.000 | 13.242 |
| 211.342 | 72.178 | 72.178 | 0.000 | 0.000 | -0.000 |
| 72.178 | 211.342 | 72.178 | 0.000 | 0.000 | -0.000 |
| 72.178 | 72.178 | 211.342 | 0.000 | 0.000 | -0.000 |
| -0.000 | -0.000 | -0.000 | 13.242 | 0.000 | -0.000 |
| -0.000 | -0.000 | -0.000 | -0.000 | 13.242 | -0.000 |
| -0.000 | -0.000 | -0.000 | -0.000 | 0.000 | 13.242 |
| 211.344 | 72.178 | 72.178 | -0.000 | 0.000 | 0.000 |
| 72.178 | 211.344 | 72.178 | -0.000 | -0.000 | 0.000 |
| 72.178 | 72.178 | 211.344 | 0.000 | -0.000 | 0.000 |
| 0.000 | 0.000 | 0.000 | -3.512 | -0.000 | 0.000 |
| 0.000 | 0.000 | 0.000 | 0.000 | -3.512 | 0.000 |
| 0.000 | 0.000 | 0.000 | 0.000 | 0.000 | -3.512 |
| 211.342 | 72.177 | 72.177 | 0.000 | 0.000 | -0.000 |
| 72.177 | 211.342 | 72.177 | 0.000 | 0.000 | -0.000 |
| 72.177 | 72.177 | 211.342 | -0.000 | 0.000 | -0.000 |
| -0.000 | -0.000 | -0.000 | -3.512 | 0.000 | -0.000 |
| -0.000 | -0.000 | -0.000 | -0.000 | -3.512 | -0.000 |
| -0.000 | -0.000 | -0.000 | -0.000 | 0.000 | -3.512 |
| 121.597 | 127.302 | 127.302 | -0.000 | -0.000 | 0.000 |
| 127.302 | 121.597 | 127.302 | -0.000 | 0.000 | 0.000 |
| 127.302 | 127.302 | 121.597 | -0.000 | 0.000 | -0.000 |
| -0.000 | -0.000 | 0.000 | 65.011 | 0.000 | -0.000 |
| -0.000 | 0.000 | 0.000 | -0.000 | 65.011 | 0.000 |
| -0.000 | 0.000 | 0.000 | -0.000 | 0.000 | 65.011 |
| 121.597 | 127.301 | 127.301 | 0.000 | -0.000 | 0.000 |
| 127.302 | 121.597 | 127.301 | 0.000 | -0.000 | 0.000 |
| 127.302 | 127.301 | 121.597 | 0.000 | 0.000 | -0.000 |
| 0.000 | -0.000 | -0.000 | 65.011 | -0.000 | -0.000 |
| 0.000 | -0.000 | -0.000 | 0.000 | 65.011 | 0.000 |
| 0.000 | -0.000 | -0.000 | 0.000 | -0.000 | 65.011 |
| 121.597 | 127.302 | 127.302 | -0.000 | -0.000 | 0.000 |
| 127.302 | 121.597 | 127.302 | -0.000 | 0.000 | -0.000 |
| 127.302 | 127.302 | 121.597 | -0.000 | 0.000 | 0.000 |
| 0.000 | 0.000 | 0.000 | 65.011 | 0.000 | -0.000 |
| 0.000 | 0.000 | 0.000 | 0.000 | 65.011 | -0.000 |
| 0.000 | 0.000 | 0.000 | -0.000 | 0.000 | 65.011 |
| 121.597 | 127.301 | 127.301 | 0.000 | -0.000 | 0.000 |
| 127.301 | 121.597 | 127.301 | 0.000 | -0.000 | 0.000 |
| 127.301 | 127.301 | 121.597 | -0.000 | -0.000 | 0.000 |
| -0.000 | -0.000 | -0.000 | 65.011 | -0.000 | -0.000 |
| -0.000 | -0.000 | -0.000 | 0.000 | 65.011 | 0.000 |
| -0.000 | -0.000 | -0.000 | 0.000 | -0.000 | 65.011 |
| 121.598 | 127.302 | 127.302 | -0.000 | 0.000 | 0.000 |
| 127.302 | 121.598 | 127.302 | -0.000 | -0.000 | -0.000 |
| 127.302 | 127.302 | 121.598 | -0.000 | 0.000 | 0.000 |
| 0.000 | 0.000 | 0.000 | 65.810 | 0.000 | -0.000 |
| 0.000 | 0.000 | 0.000 | -0.000 | 65.810 | 0.000 |
| 0.000 | 0.000 | 0.000 | -0.000 | 0.000 | 65.810 |
| 121.597 | 127.301 | 127.301 | 0.000 | 0.000 | 0.000 |
| 127.301 | 121.597 | 127.301 | 0.000 | -0.000 | 0.000 |
| 127.301 | 127.301 | 121.597 | 0.000 | 0.000 | -0.000 |
| -0.000 | -0.000 | -0.000 | 65.810 | -0.000 | 0.000 |
| -0.000 | -0.000 | -0.000 | -0.000 | 65.810 | -0.000 |
| -0.000 | -0.000 | -0.000 | 0.000 | -0.000 | 65.810 |
| 150.859 | 115.964 | 115.964 | 0.000 | 0.000 | -0.000 |
| 115.964 | 150.859 | 115.964 | -0.000 | 0.000 | 0.000 |
| 115.964 | 115.964 | 150.859 | 0.000 | 0.000 | -0.000 |
| -0.000 | -0.000 | 0.000 | 54.232 | 0.000 | -0.000 |
| -0.000 | -0.000 | 0.000 | 0.000 | 54.232 | -0.000 |
| -0.000 | 0.000 | -0.000 | 0.000 | 0.000 | 54.232 |
| 150.859 | 115.964 | 115.964 | 0.000 | -0.000 | -0.000 |
| 115.964 | 150.859 | 115.964 | -0.000 | -0.000 | 0.000 |
| 115.964 | 115.964 | 150.859 | -0.000 | -0.000 | -0.000 |
| 0.000 | 0.000 | -0.000 | 54.232 | 0.000 | 0.000 |
| 0.000 | 0.000 | -0.000 | -0.000 | 54.232 | -0.000 |
| 0.000 | -0.000 | 0.000 | -0.000 | -0.000 | 54.232 |
| 150.859 | 115.964 | 115.964 | 0.000 | 0.000 | 0.000 |
| 115.964 | 150.859 | 115.964 | 0.000 | 0.000 | 0.000 |
| 115.964 | 115.964 | 150.859 | 0.000 | -0.000 | -0.000 |
| -0.000 | 0.000 | 0.000 | 54.232 | 0.000 | 0.000 |
| 0.000 | -0.000 | 0.000 | -0.000 | 54.232 | 0.000 |
| 0.000 | 0.000 | -0.000 | 0.000 | 0.000 | 54.232 |
| 150.859 | 115.964 | 115.964 | -0.000 | -0.000 | 0.000 |
| 115.964 | 150.859 | 115.964 | -0.000 | 0.000 | -0.000 |
| 115.964 | 115.964 | 150.859 | -0.000 | 0.000 | -0.000 |
| 0.000 | -0.000 | -0.000 | 54.232 | -0.000 | 0.000 |
| -0.000 | 0.000 | -0.000 | 0.000 | 54.232 | -0.000 |
| -0.000 | -0.000 | 0.000 | -0.000 | -0.000 | 54.232 |
| 150.859 | 115.964 | 115.964 | -0.000 | 0.000 | -0.000 |
| 115.964 | 150.859 | 115.964 | 0.000 | 0.000 | -0.000 |
| 115.964 | 115.964 | 150.859 | 0.000 | -0.000 | -0.000 |
| -0.000 | 0.000 | 0.000 | 54.232 | 0.000 | 0.000 |
| 0.000 | -0.000 | 0.000 | 0.000 | 54.232 | 0.000 |
| 0.000 | 0.000 | -0.000 | 0.000 | 0.000 | 54.232 |
| 150.858 | 115.963 | 115.963 | 0.000 | 0.000 | 0.000 |
| 115.963 | 150.858 | 115.963 | -0.000 | -0.000 | 0.000 |
| 115.963 | 115.963 | 150.858 | -0.000 | 0.000 | -0.000 |
| 0.000 | -0.000 | -0.000 | 54.232 | 0.000 | 0.000 |
| -0.000 | 0.000 | -0.000 | -0.000 | 54.232 | -0.000 |
| -0.000 | -0.000 | 0.000 | -0.000 | -0.000 | 54.232 |
| 187.620 | 103.732 | 91.982 | 0.000 | 0.000 | -0.000 |
| 103.732 | 187.620 | 91.982 | -0.000 | 0.000 | -0.000 |
| 91.995 | 91.995 | 200.110 | -0.000 | 0.000 | -0.000 |
| 0.000 | 0.000 | 0.000 | 29.862 | 0.000 | -0.000 |
| 0.000 | 0.000 | 0.000 | -0.000 | 29.862 | -0.000 |
| 0.000 | 0.000 | 0.000 | 0.000 | 0.000 | 41.944 |
| 187.620 | 103.732 | 91.982 | 0.000 | -0.000 | 0.000 |
| 103.732 | 187.620 | 91.982 | 0.000 | -0.000 | 0.000 |
| 91.536 | 91.536 | 199.851 | 0.000 | -0.000 | 0.000 |
| -0.000 | -0.000 | -0.000 | 29.862 | -0.000 | 0.000 |
| -0.000 | -0.000 | -0.000 | 0.000 | 29.862 | -0.000 |
| -0.000 | -0.000 | -0.000 | -0.000 | -0.000 | 41.944 |
| 187.621 | 103.732 | 91.982 | -0.000 | -0.000 | -0.000 |
| 106.612 | 180.989 | 90.923 | -0.000 | 0.000 | -0.000 |
| 91.995 | 91.995 | 200.110 | 0.000 | 0.000 | -0.000 |
| 0.002 | 0.002 | 0.001 | 29.572 | 0.000 | -0.000 |
| -0.000 | 0.000 | 0.000 | 0.000 | 29.862 | -0.000 |
| -0.000 | 0.000 | 0.000 | 0.000 | 0.000 | 41.944 |
| 187.620 | 103.732 | 91.982 | 0.000 | -0.000 | 0.000 |
| 106.605 | 180.994 | 90.923 | 0.000 | -0.000 | 0.000 |
| 91.995 | 91.995 | 200.110 | -0.000 | -0.000 | 0.000 |
| -0.002 | -0.002 | -0.001 | 29.572 | -0.000 | 0.000 |
| 0.000 | -0.000 | -0.000 | -0.000 | 29.862 | 0.000 |
| 0.000 | -0.000 | -0.000 | -0.000 | -0.000 | 41.944 |
| 180.992 | 106.609 | 90.923 | 0.000 | 0.000 | -0.000 |
| 106.610 | 180.992 | 90.923 | 0.000 | 0.000 | -0.000 |
| 91.996 | 91.996 | 200.111 | 0.000 | 0.000 | -0.000 |
| 0.000 | 0.000 | 0.000 | 29.572 | 0.000 | -0.000 |
| 0.000 | 0.000 | 0.000 | 0.000 | 29.572 | -0.000 |
| -0.000 | 0.000 | 0.000 | -0.000 | 0.000 | 41.944 |
| 187.619 | 103.732 | 91.981 | -0.000 | -0.000 | 0.000 |
| 106.608 | 180.991 | 90.923 | -0.000 | -0.000 | 0.000 |
| 91.542 | 91.542 | 199.854 | -0.000 | -0.000 | 0.000 |
| -0.000 | -0.000 | -0.000 | 29.572 | -0.000 | 0.000 |
| -0.000 | -0.000 | -0.000 | -0.000 | 29.572 | 0.000 |
| 0.000 | -0.000 | -0.000 | 0.000 | -0.000 | 41.944 |
| 150.831 | 116.237 | 116.069 | 0.000 | 0.000 | 0.000 |
| 116.237 | 150.831 | 116.069 | 0.000 | -0.000 | 0.000 |
| 116.069 | 116.069 | 150.604 | 0.000 | -0.000 | 0.000 |
| 0.000 | 0.000 | 0.000 | 54.294 | 0.000 | 0.000 |
| 0.000 | 0.000 | 0.000 | -0.000 | 54.294 | 0.000 |
| 0.000 | 0.000 | 0.000 | -0.000 | -0.000 | 54.115 |
| 150.831 | 116.237 | 116.069 | -0.000 | -0.000 | -0.000 |
| 116.237 | 150.831 | 116.069 | -0.000 | 0.000 | -0.000 |
| 116.069 | 116.069 | 150.604 | -0.000 | 0.000 | -0.000 |
| -0.000 | -0.000 | -0.000 | 54.294 | -0.000 | 0.000 |
| -0.000 | -0.000 | -0.000 | 0.000 | 54.294 | -0.000 |
| -0.000 | -0.000 | -0.000 | -0.000 | 0.000 | 54.115 |
| 150.831 | 116.237 | 116.069 | -0.000 | -0.000 | 0.000 |
| 116.237 | 150.831 | 116.069 | 0.000 | -0.000 | 0.000 |
| 116.069 | 116.069 | 150.604 | -0.000 | 0.000 | 0.000 |
| -0.000 | 0.000 | 0.000 | 54.294 | 0.000 | -0.000 |
| 0.000 | -0.000 | 0.000 | 0.000 | 54.294 | 0.000 |
| 0.000 | 0.000 | -0.000 | 0.000 | -0.000 | 54.115 |
| 151.071 | 115.997 | 116.069 | -0.000 | 0.000 | -0.000 |
| 115.997 | 151.071 | 116.069 | -0.000 | 0.000 | -0.000 |
| 116.069 | 116.069 | 150.604 | -0.000 | -0.000 | -0.000 |
| 0.000 | -0.000 | -0.000 | 54.294 | -0.000 | -0.000 |
| -0.000 | 0.000 | -0.000 | -0.000 | 54.294 | -0.000 |
| -0.000 | -0.000 | 0.000 | -0.000 | 0.000 | 54.115 |
| 150.831 | 116.238 | 116.070 | 0.000 | 0.000 | 0.000 |
| 116.238 | 150.831 | 116.070 | 0.000 | -0.000 | 0.000 |
| 116.070 | 116.070 | 150.604 | -0.000 | -0.000 | 0.000 |
| -0.000 | 0.000 | 0.000 | 54.294 | 0.000 | -0.000 |
| 0.000 | -0.000 | 0.000 | 0.000 | 54.294 | 0.000 |
| 0.000 | 0.000 | -0.000 | 0.000 | -0.000 | 54.115 |
| 151.071 | 115.996 | 116.069 | -0.000 | 0.000 | -0.000 |
| 115.996 | 151.071 | 116.069 | -0.000 | 0.000 | -0.000 |
| 116.069 | 116.069 | 150.604 | -0.000 | 0.000 | -0.000 |
| 0.000 | -0.000 | -0.000 | 54.294 | -0.000 | -0.000 |
| -0.000 | 0.000 | -0.000 | -0.000 | 54.294 | -0.000 |
| -0.000 | -0.000 | 0.000 | 0.000 | 0.000 | 54.115 |
| 208.793 | 49.362 | 49.362 | -0.000 | 0.000 | 0.000 |
| 49.362 | 208.793 | 49.362 | -0.000 | 0.000 | 0.000 |
| 49.362 | 49.362 | 208.793 | -0.000 | 0.000 | 0.000 |
| 0.000 | 0.000 | 0.000 | 11.682 | 0.000 | 0.000 |
| 0.000 | 0.000 | 0.000 | 0.000 | 11.682 | 0.000 |
| 0.000 | -0.000 | 0.000 | 0.000 | 0.000 | 11.682 |
| 208.877 | 49.320 | 49.320 | 0.000 | 0.000 | -0.000 |
| 49.320 | 208.877 | 49.320 | 0.000 | -0.000 | -0.000 |
| 49.320 | 49.320 | 208.877 | 0.000 | -0.000 | -0.000 |
| -0.000 | -0.000 | -0.000 | 11.682 | -0.000 | -0.000 |
| 0.000 | -0.000 | -0.000 | -0.000 | 11.682 | -0.000 |
| 0.000 | 0.000 | -0.000 | -0.000 | -0.000 | 11.682 |
| 208.877 | 49.320 | 49.320 | -0.000 | 0.000 | 0.000 |
| 49.320 | 208.877 | 49.320 | -0.000 | 0.000 | 0.000 |
| 49.320 | 49.320 | 208.877 | -0.000 | -0.000 | 0.000 |
| 0.000 | 0.000 | 0.000 | 13.473 | -0.000 | 0.000 |
| 0.000 | 0.000 | 0.000 | -0.000 | 13.473 | 0.000 |
| 0.000 | 0.000 | 0.000 | 0.000 | 0.000 | 13.473 |
| 208.877 | 49.320 | 49.320 | 0.000 | 0.000 | -0.000 |
| 49.320 | 208.877 | 49.320 | 0.000 | -0.000 | -0.000 |
| 49.320 | 49.320 | 208.877 | -0.000 | -0.000 | -0.000 |
| -0.000 | -0.000 | -0.000 | 13.473 | 0.000 | -0.000 |
| -0.000 | -0.000 | -0.000 | 0.000 | 13.473 | -0.000 |
| -0.000 | -0.000 | -0.000 | 0.000 | -0.000 | 13.473 |
| 208.794 | 49.362 | 49.362 | -0.000 | -0.000 | 0.000 |
| 49.362 | 208.794 | 49.362 | 0.000 | 0.000 | 0.000 |
| 49.362 | 49.362 | 208.794 | -0.000 | 0.000 | 0.000 |
| 0.000 | 0.000 | 0.000 | 13.473 | 0.000 | 0.000 |
| 0.000 | 0.000 | 0.000 | 0.000 | 13.473 | 0.000 |
| 0.000 | 0.000 | 0.000 | -0.000 | 0.000 | 13.473 |
| 208.876 | 49.320 | 49.320 | 0.000 | -0.000 | -0.000 |
| 49.320 | 208.876 | 49.320 | 0.000 | 0.000 | -0.000 |
| 49.320 | 49.320 | 208.876 | -0.000 | 0.000 | -0.000 |
| -0.000 | -0.000 | -0.000 | 13.473 | -0.000 | -0.000 |
| -0.000 | -0.000 | -0.000 | 0.000 | 13.473 | -0.000 |
| -0.000 | -0.000 | -0.000 | 0.000 | -0.000 | 13.473 |
| 105.409 | 110.505 | 110.505 | -0.000 | 0.000 | -0.000 |
| 110.505 | 105.409 | 110.505 | -0.000 | 0.000 | -0.000 |
| 110.505 | 110.505 | 105.409 | -0.000 | 0.000 | 0.000 |
| 0.000 | -0.000 | 0.000 | 61.681 | -0.000 | -0.000 |
| -0.000 | -0.000 | 0.000 | -0.000 | 61.681 | -0.000 |
| -0.000 | -0.000 | 0.000 | -0.000 | -0.000 | 61.681 |
| 105.409 | 110.505 | 110.505 | 0.000 | -0.000 | 0.000 |
| 110.505 | 105.409 | 110.505 | 0.000 | -0.000 | -0.000 |
| 110.505 | 110.505 | 105.409 | -0.000 | -0.000 | 0.000 |
| -0.000 | 0.000 | -0.000 | 61.681 | -0.000 | 0.000 |
| -0.000 | 0.000 | -0.000 | 0.000 | 61.681 | 0.000 |
| -0.000 | 0.000 | -0.000 | 0.000 | 0.000 | 61.681 |
| 105.409 | 110.505 | 110.505 | -0.000 | -0.000 | -0.000 |
| 110.505 | 105.409 | 110.505 | -0.000 | 0.000 | -0.000 |
| 110.505 | 110.505 | 105.409 | -0.000 | -0.000 | 0.000 |
| 0.000 | 0.000 | 0.000 | 61.681 | 0.000 | -0.000 |
| 0.000 | 0.000 | 0.000 | -0.000 | 61.681 | -0.000 |
| 0.000 | 0.000 | 0.000 | -0.000 | 0.000 | 61.681 |
| 105.409 | 110.505 | 110.505 | 0.000 | -0.000 | -0.000 |
| 110.505 | 105.409 | 110.505 | 0.000 | -0.000 | 0.000 |
| 110.505 | 110.505 | 105.409 | 0.000 | -0.000 | 0.000 |
| -0.000 | -0.000 | -0.000 | 61.681 | -0.000 | 0.000 |
| -0.000 | -0.000 | -0.000 | 0.000 | 61.681 | 0.000 |
| -0.000 | -0.000 | -0.000 | 0.000 | -0.000 | 61.681 |
| 105.410 | 110.505 | 110.505 | -0.000 | 0.000 | -0.000 |
| 110.505 | 105.410 | 110.505 | -0.000 | 0.000 | -0.000 |
| 110.505 | 110.505 | 105.410 | -0.000 | -0.000 | -0.000 |
| 0.000 | 0.000 | 0.000 | 61.681 | -0.000 | -0.000 |
| 0.000 | 0.000 | 0.000 | -0.000 | 61.681 | -0.000 |
| 0.000 | 0.000 | 0.000 | -0.000 | -0.000 | 61.681 |
| 105.409 | 110.505 | 110.505 | 0.000 | -0.000 | -0.000 |
| 110.505 | 105.409 | 110.505 | 0.000 | -0.000 | 0.000 |
| 110.505 | 110.505 | 105.409 | 0.000 | 0.000 | 0.000 |
| -0.000 | -0.000 | -0.000 | 61.681 | 0.000 | 0.000 |
| -0.000 | -0.000 | -0.000 | 0.000 | 61.681 | 0.000 |
| -0.000 | -0.000 | -0.000 | 0.000 | 0.000 | 61.681 |
| 137.309 | 98.157 | 98.157 | 0.000 | -0.000 | 0.000 |
| 98.157 | 137.309 | 98.157 | -0.000 | 0.000 | -0.000 |
| 98.157 | 98.157 | 137.309 | -0.000 | -0.000 | -0.000 |
| 0.000 | 0.000 | 0.000 | 61.170 | 0.000 | 0.000 |
| 0.000 | 0.000 | 0.000 | 0.000 | 61.170 | -0.000 |
| 0.000 | 0.000 | 0.000 | 0.000 | -0.000 | 61.170 |
| 137.309 | 98.157 | 98.157 | -0.000 | -0.000 | -0.000 |
| 98.157 | 137.309 | 98.157 | -0.000 | 0.000 | -0.000 |
| 98.157 | 98.157 | 137.309 | -0.000 | -0.000 | -0.000 |
| -0.000 | -0.000 | -0.000 | 61.170 | -0.000 | 0.000 |
| -0.000 | -0.000 | -0.000 | -0.000 | 61.170 | -0.000 |
| -0.000 | -0.000 | -0.000 | -0.000 | 0.000 | 61.170 |
| 137.309 | 98.157 | 98.157 | 0.000 | -0.000 | -0.000 |
| 98.157 | 137.309 | 98.157 | -0.000 | -0.000 | -0.000 |
| 98.157 | 98.157 | 137.309 | 0.000 | -0.000 | 0.000 |
| -0.000 | 0.000 | 0.000 | 61.170 | -0.000 | 0.000 |
| 0.000 | -0.000 | 0.000 | 0.000 | 61.170 | 0.000 |
| 0.000 | 0.000 | -0.000 | 0.000 | -0.000 | 61.170 |
| 137.308 | 98.157 | 98.157 | -0.000 | -0.000 | 0.000 |
| 98.157 | 137.308 | 98.157 | 0.000 | 0.000 | 0.000 |
| 98.157 | 98.157 | 137.308 | -0.000 | -0.000 | -0.000 |
| 0.000 | -0.000 | -0.000 | 61.170 | 0.000 | 0.000 |
| -0.000 | 0.000 | -0.000 | -0.000 | 61.170 | -0.000 |
| -0.000 | -0.000 | 0.000 | -0.000 | 0.000 | 61.170 |
| 137.309 | 98.158 | 98.158 | 0.000 | -0.000 | 0.000 |
| 98.158 | 137.309 | 98.158 | -0.000 | 0.000 | 0.000 |
| 98.158 | 98.158 | 137.309 | 0.000 | 0.000 | -0.000 |
| -0.000 | 0.000 | 0.000 | 61.170 | 0.000 | 0.000 |
| 0.000 | -0.000 | 0.000 | 0.000 | 61.170 | 0.000 |
| 0.000 | 0.000 | -0.000 | 0.000 | -0.000 | 61.170 |
| 137.308 | 98.157 | 98.157 | -0.000 | -0.000 | -0.000 |
| 98.157 | 137.308 | 98.157 | 0.000 | -0.000 | -0.000 |
| 98.157 | 98.157 | 137.308 | 0.000 | -0.000 | 0.000 |
| 0.000 | -0.000 | -0.000 | 61.170 | -0.000 | 0.000 |
| -0.000 | 0.000 | -0.000 | -0.000 | 61.170 | -0.000 |
| -0.000 | -0.000 | 0.000 | -0.000 | 0.000 | 61.170 |
| 177.743 | 83.771 | 71.391 | -0.000 | -0.000 | 0.000 |
| 83.771 | 177.743 | 71.391 | -0.000 | -0.000 | 0.000 |
| 71.391 | 71.391 | 191.993 | -0.000 | -0.000 | -0.000 |
| 0.005 | 0.005 | -0.008 | 26.183 | -0.000 | 0.000 |
| 0.000 | -0.000 | 0.000 | 0.000 | 34.216 | 0.000 |
| 0.007 | 0.007 | -0.010 | 0.000 | -0.000 | 33.224 |
| 177.743 | 83.771 | 71.391 | 0.000 | 0.000 | 0.000 |
| 83.771 | 177.743 | 71.391 | 0.000 | 0.000 | -0.000 |
| 73.292 | 73.292 | 189.160 | -0.000 | -0.000 | -0.000 |
| -0.005 | -0.005 | 0.008 | 26.183 | -0.000 | -0.000 |
| -0.000 | 0.000 | -0.000 | -0.000 | 34.216 | 0.000 |
| -0.007 | -0.007 | 0.010 | -0.000 | 0.000 | 33.224 |
| 177.743 | 83.771 | 71.391 | -0.000 | -0.000 | -0.000 |
| 83.771 | 177.743 | 71.391 | -0.000 | 0.000 | 0.000 |
| 73.293 | 73.293 | 189.158 | 0.000 | -0.000 | -0.000 |
| 0.000 | -0.000 | 0.000 | 34.216 | 0.000 | 0.000 |
| -0.000 | 0.000 | 0.000 | -0.000 | 34.216 | 0.000 |
| -0.000 | 0.000 | 0.000 | -0.000 | -0.000 | 46.986 |
| 170.189 | 85.853 | 75.470 | -0.000 | -0.000 | 0.000 |
| 83.771 | 177.743 | 71.391 | 0.000 | 0.000 | 0.000 |
| 73.293 | 73.293 | 189.158 | -0.000 | 0.000 | -0.000 |
| -0.000 | 0.000 | -0.000 | 34.216 | -0.000 | 0.000 |
| 0.000 | -0.000 | -0.000 | 0.000 | 34.216 | 0.000 |
| 0.000 | -0.000 | -0.000 | 0.000 | 0.000 | 46.986 |
| 177.744 | 83.771 | 71.391 | -0.000 | -0.000 | 0.000 |
| 85.854 | 170.189 | 75.470 | 0.000 | 0.000 | 0.000 |
| 71.391 | 71.391 | 191.994 | -0.000 | -0.000 | 0.000 |
| 0.000 | -0.000 | 0.000 | 26.183 | -0.000 | -0.000 |
| -0.000 | 0.000 | 0.000 | -0.000 | 26.183 | -0.000 |
| -0.000 | 0.000 | 0.000 | -0.000 | -0.000 | 46.986 |
| 162.537 | 96.442 | 73.280 | 0.000 | 0.000 | -0.000 |
| 83.771 | 177.743 | 71.391 | 0.000 | 0.000 | -0.000 |
| 73.293 | 73.293 | 189.157 | 0.000 | 0.000 | -0.000 |
| -0.000 | 0.000 | -0.000 | 26.183 | 0.000 | 0.000 |
| 0.000 | -0.000 | -0.000 | -0.000 | 26.183 | 0.000 |
| 0.000 | -0.000 | -0.000 | 0.000 | 0.000 | 46.986 |
| 177.360 | 83.586 | 71.580 | 0.000 | 0.000 | 0.000 |
| 83.586 | 177.360 | 71.580 | 0.000 | 0.000 | -0.000 |
| 73.416 | 73.416 | 189.382 | 0.000 | 0.000 | 0.000 |
| 0.000 | -0.000 | 0.000 | 26.288 | -0.000 | 0.000 |
| 0.000 | 0.000 | -0.000 | 0.000 | 26.288 | -0.000 |
| 0.000 | 0.000 | -0.000 | 0.000 | -0.000 | 33.062 |
| 162.086 | 96.305 | 73.480 | -0.000 | -0.000 | -0.000 |
| 83.586 | 177.360 | 71.580 | -0.000 | -0.000 | 0.000 |
| 71.503 | 71.503 | 192.226 | -0.000 | -0.000 | 0.000 |
| -0.000 | 0.000 | 0.000 | 26.288 | -0.000 | -0.000 |
| -0.000 | 0.000 | 0.000 | -0.000 | 26.288 | 0.000 |
| -0.000 | 0.000 | 0.000 | -0.000 | -0.000 | 33.062 |
| 177.360 | 83.586 | 71.580 | 0.000 | 0.000 | -0.000 |
| 83.586 | 177.360 | 71.580 | 0.000 | 0.000 | 0.000 |
| 73.416 | 73.416 | 189.382 | 0.000 | 0.000 | 0.000 |
| 0.000 | -0.000 | 0.000 | 26.288 | -0.000 | 0.000 |
| -0.000 | 0.000 | 0.000 | 0.000 | 26.288 | 0.000 |
| -0.000 | 0.000 | 0.000 | 0.000 | 0.000 | 46.887 |
| 169.746 | 85.687 | 75.679 | 0.000 | 0.000 | -0.000 |
| 85.687 | 169.746 | 75.679 | -0.000 | 0.000 | 0.000 |
| 71.503 | 71.503 | 192.226 | -0.000 | -0.000 | 0.000 |
| -0.000 | 0.000 | -0.000 | 26.288 | -0.000 | 0.000 |
| 0.000 | -0.000 | -0.000 | -0.000 | 26.288 | -0.000 |
| 0.000 | -0.000 | -0.000 | -0.000 | -0.000 | 46.887 |
| 177.361 | 83.586 | 71.580 | 0.000 | 0.000 | 0.000 |
| 83.586 | 177.361 | 71.580 | 0.000 | 0.000 | -0.000 |
| 73.416 | 73.416 | 189.383 | 0.000 | 0.000 | 0.000 |
| 0.000 | -0.000 | 0.000 | 34.304 | 0.000 | 0.000 |
| -0.000 | 0.000 | 0.000 | 0.000 | 34.304 | 0.000 |
| -0.000 | 0.000 | -0.000 | 0.000 | 0.000 | 33.062 |
| 162.085 | 96.305 | 73.480 | -0.000 | -0.000 | -0.000 |
| 85.687 | 169.745 | 75.679 | -0.000 | -0.000 | -0.000 |
| 73.415 | 73.415 | 189.381 | -0.000 | -0.000 | -0.000 |
| -0.000 | 0.000 | -0.000 | 34.304 | -0.000 | -0.000 |
| 0.000 | -0.000 | -0.000 | -0.000 | 34.304 | -0.000 |
| 0.000 | -0.000 | 0.000 | -0.000 | -0.000 | 33.062 |
| 129.215 | 106.237 | 98.282 | 0.000 | -0.000 | -0.000 |
| 106.237 | 129.215 | 98.282 | 0.000 | 0.000 | 0.000 |
| 98.282 | 98.282 | 137.196 | 0.000 | 0.000 | -0.000 |
| 0.000 | 0.000 | 0.000 | 61.260 | -0.000 | 0.000 |
| 0.000 | -0.000 | 0.000 | -0.000 | 61.260 | 0.000 |
| 0.000 | 0.000 | -0.000 | 0.000 | 0.000 | 61.087 |
| 129.215 | 106.237 | 98.282 | 0.000 | 0.000 | -0.000 |
| 106.237 | 129.215 | 98.282 | -0.000 | 0.000 | -0.000 |
| 98.282 | 98.282 | 137.196 | -0.000 | 0.000 | 0.000 |
| -0.000 | -0.000 | -0.000 | 61.260 | -0.000 | 0.000 |
| -0.000 | 0.000 | -0.000 | -0.000 | 61.260 | 0.000 |
| -0.000 | -0.000 | -0.000 | -0.000 | -0.000 | 61.087 |
| 129.215 | 106.237 | 98.282 | 0.000 | 0.000 | -0.000 |
| 106.237 | 129.215 | 98.282 | 0.000 | -0.000 | 0.000 |
| 98.282 | 98.282 | 137.197 | 0.000 | 0.000 | -0.000 |
| -0.000 | 0.000 | 0.000 | 57.731 | -0.000 | 0.000 |
| 0.000 | -0.000 | 0.000 | 0.000 | 57.731 | -0.000 |
| 0.000 | 0.000 | -0.000 | -0.000 | -0.000 | 61.087 |
| 129.215 | 106.237 | 98.282 | -0.000 | -0.000 | 0.000 |
| 106.237 | 129.215 | 98.282 | -0.000 | 0.000 | 0.000 |
| 98.282 | 98.282 | 137.196 | 0.000 | 0.000 | 0.000 |
| 0.000 | -0.000 | -0.000 | 57.731 | -0.000 | 0.000 |
| -0.000 | 0.000 | -0.000 | -0.000 | 57.731 | 0.000 |
| -0.000 | -0.000 | 0.000 | -0.000 | 0.000 | 61.087 |
| 137.242 | 98.211 | 98.282 | 0.000 | -0.000 | -0.000 |
| 98.211 | 137.242 | 98.282 | -0.000 | 0.000 | 0.000 |
| 98.282 | 98.282 | 137.197 | -0.000 | -0.000 | -0.000 |
| -0.000 | 0.000 | 0.000 | 61.260 | -0.000 | -0.000 |
| 0.000 | -0.000 | 0.000 | 0.000 | 61.260 | -0.000 |
| 0.000 | 0.000 | -0.000 | 0.000 | -0.000 | 61.087 |
| 129.215 | 106.237 | 98.281 | -0.000 | 0.000 | -0.000 |
| 106.237 | 129.215 | 98.281 | 0.000 | -0.000 | 0.000 |
| 98.281 | 98.281 | 137.196 | 0.000 | 0.000 | -0.000 |
| 0.000 | -0.000 | -0.000 | 61.260 | 0.000 | 0.000 |
| -0.000 | 0.000 | -0.000 | -0.000 | 61.260 | 0.000 |
| -0.000 | -0.000 | 0.000 | -0.000 | -0.000 | 61.087 |
| 186.474 | 30.244 | 107.537 | 0.000 | 0.000 | 0.000 |
| 30.244 | 186.474 | 107.537 | 0.000 | 0.000 | 0.000 |
| 107.537 | 107.537 | 115.514 | -0.000 | -0.000 | 0.000 |
| -0.000 | -0.000 | -0.000 | 58.228 | -0.000 | 0.000 |
| 0.000 | -0.000 | -0.000 | -0.000 | 58.228 | 0.000 |
| -0.000 | -0.000 | -0.000 | -0.000 | -0.000 | -6.538 |
| 175.881 | 40.838 | 107.537 | 0.000 | -0.000 | -0.000 |
| 40.838 | 175.881 | 107.537 | 0.000 | 0.000 | -0.000 |
| 107.537 | 107.537 | 115.514 | 0.000 | 0.000 | -0.000 |
| 0.000 | 0.000 | 0.000 | 58.228 | 0.000 | -0.000 |
| -0.000 | 0.000 | 0.000 | 0.000 | 58.228 | -0.000 |
| 0.000 | 0.000 | 0.000 | 0.000 | 0.000 | -6.538 |
| 175.881 | 40.838 | 107.537 | -0.000 | 0.000 | 0.000 |
| 40.838 | 175.881 | 107.537 | -0.000 | 0.000 | 0.000 |
| 107.537 | 107.537 | 115.514 | -0.000 | -0.000 | 0.000 |
| -0.000 | 0.000 | 0.000 | 58.228 | -0.000 | 0.000 |
| 0.000 | -0.000 | 0.000 | -0.000 | 58.228 | 0.000 |
| 0.000 | -0.000 | -0.000 | -0.000 | 0.000 | -6.538 |
| 175.880 | 40.838 | 107.537 | -0.000 | 0.000 | -0.000 |
| 40.838 | 175.880 | 107.537 | 0.000 | -0.000 | -0.000 |
| 107.537 | 107.537 | 115.514 | -0.000 | 0.000 | -0.000 |
| 0.000 | -0.000 | -0.000 | 58.228 | 0.000 | -0.000 |
| -0.000 | 0.000 | -0.000 | -0.000 | 58.228 | -0.000 |
| -0.000 | 0.000 | 0.000 | 0.000 | 0.000 | -6.538 |
| 175.881 | 40.838 | 107.537 | -0.000 | -0.000 | 0.000 |
| 40.838 | 175.881 | 107.537 | -0.000 | 0.000 | 0.000 |
| 107.537 | 107.537 | 115.515 | -0.000 | -0.000 | 0.000 |
| -0.000 | 0.000 | 0.000 | 58.228 | -0.000 | 0.000 |
| 0.000 | -0.000 | 0.000 | -0.000 | 58.228 | 0.000 |
| 0.000 | -0.000 | -0.000 | 0.000 | 0.000 | -6.538 |
| 175.880 | 40.838 | 107.536 | -0.000 | 0.000 | -0.000 |
| 40.838 | 175.880 | 107.536 | 0.000 | -0.000 | -0.000 |
| 107.537 | 107.537 | 115.514 | 0.000 | -0.000 | -0.000 |
| 0.000 | -0.000 | -0.000 | 58.228 | 0.000 | -0.000 |
| -0.000 | 0.000 | -0.000 | 0.000 | 58.228 | -0.000 |
| -0.000 | 0.000 | 0.000 | -0.000 | -0.000 | -6.538 |
| 167.944 | 87.924 | 75.385 | 0.000 | 0.000 | 0.000 |
| 87.924 | 167.944 | 75.385 | -0.000 | -0.000 | 0.000 |
| 73.842 | 73.842 | 188.704 | -0.000 | -0.000 | 0.000 |
| 1.553 | 1.553 | -2.309 | 27.985 | 0.000 | -0.000 |
| -0.000 | 0.000 | 0.000 | -0.000 | 34.294 | -0.000 |
| -0.000 | 0.000 | 0.000 | -0.000 | 0.000 | 46.898 |
| 161.695 | 95.879 | 74.115 | 0.000 | -0.000 | -0.000 |
| 83.607 | 177.404 | 71.560 | 0.000 | -0.000 | 0.000 |
| 71.491 | 71.491 | 192.201 | 0.000 | 0.000 | 0.000 |
| -1.553 | -1.553 | 2.309 | 27.985 | -0.000 | -0.000 |
| 0.000 | -0.000 | -0.000 | 0.000 | 34.294 | 0.000 |
| -0.000 | -0.000 | 0.000 | 0.000 | 0.000 | 46.898 |
| 177.404 | 83.607 | 71.560 | -0.000 | 0.000 | 0.000 |
| 83.607 | 177.404 | 71.560 | -0.000 | 0.000 | -0.000 |
| 73.446 | 73.446 | 189.293 | -0.000 | -0.000 | 0.000 |
| 0.000 | -0.000 | 0.000 | 34.294 | -0.000 | -0.000 |
| -0.000 | 0.000 | 0.000 | -0.000 | 34.294 | -0.000 |
| -0.000 | 0.000 | 0.000 | -0.000 | 0.000 | 46.898 |
| 177.404 | 83.607 | 71.560 | 0.000 | -0.000 | 0.000 |
| 96.289 | 162.063 | 73.537 | 0.000 | -0.000 | 0.000 |
| 73.358 | 73.358 | 189.424 | 0.000 | -0.000 | -0.000 |
| -0.000 | 0.000 | -0.000 | 34.294 | 0.000 | 0.000 |
| 0.000 | -0.000 | -0.000 | 0.000 | 34.294 | -0.000 |
| 0.000 | -0.000 | -0.000 | 0.000 | -0.000 | 46.898 |
| 177.405 | 83.607 | 71.560 | -0.000 | 0.000 | 0.000 |
| 85.722 | 169.785 | 75.654 | -0.000 | 0.000 | 0.000 |
| 71.491 | 71.491 | 192.202 | 0.000 | -0.000 | -0.000 |
| 0.020 | 0.020 | -0.029 | 26.276 | 0.000 | -0.000 |
| 0.020 | 0.020 | -0.029 | -0.000 | 26.276 | 0.000 |
| -0.000 | 0.000 | 0.000 | -0.000 | 0.000 | 46.898 |
| 177.403 | 83.607 | 71.560 | -0.000 | -0.000 | -0.000 |
| 85.690 | 169.807 | 75.659 | 0.000 | -0.000 | 0.000 |
| 73.398 | 73.398 | 189.364 | 0.000 | -0.000 | -0.000 |
| -0.020 | -0.020 | 0.029 | 26.276 | -0.000 | 0.000 |
| -0.020 | -0.020 | 0.029 | -0.000 | 26.276 | -0.000 |
| 0.000 | -0.000 | -0.000 | 0.000 | 0.000 | 46.898 |
| 223.476 | 51.772 | 51.772 | 0.000 | -0.000 | -0.000 |
| 51.772 | 223.476 | 51.772 | -0.000 | -0.000 | -0.000 |
| 51.772 | 51.772 | 223.476 | -0.000 | 0.000 | -0.000 |
| 0.000 | 0.000 | 0.000 | 16.032 | -0.000 | -0.000 |
| 0.000 | 0.000 | -0.000 | 0.000 | 16.032 | -0.000 |
| 0.000 | 0.000 | 0.000 | -0.000 | -0.000 | 16.032 |
| 223.437 | 51.792 | 51.792 | 0.000 | -0.000 | 0.000 |
| 51.792 | 223.437 | 51.792 | 0.000 | -0.000 | 0.000 |
| 51.792 | 51.792 | 223.437 | 0.000 | -0.000 | 0.000 |
| -0.000 | -0.000 | -0.000 | 16.032 | -0.000 | -0.000 |
| -0.000 | -0.000 | 0.000 | -0.000 | 16.032 | 0.000 |
| -0.000 | -0.000 | -0.000 | -0.000 | 0.000 | 16.032 |
| 223.437 | 51.792 | 51.792 | -0.000 | -0.000 | -0.000 |
| 51.792 | 223.437 | 51.792 | -0.000 | 0.000 | 0.000 |
| 51.792 | 51.792 | 223.437 | -0.000 | 0.000 | -0.000 |
| 0.000 | 0.000 | 0.000 | 15.336 | 0.000 | 0.000 |
| 0.000 | 0.000 | 0.000 | 0.000 | 15.336 | 0.000 |
| 0.000 | 0.000 | 0.000 | 0.000 | 0.000 | 15.336 |
| 223.436 | 51.792 | 51.792 | 0.000 | 0.000 | 0.000 |
| 51.792 | 223.436 | 51.792 | 0.000 | -0.000 | 0.000 |
| 51.792 | 51.792 | 223.436 | 0.000 | -0.000 | 0.000 |
| -0.000 | -0.000 | -0.000 | 15.336 | -0.000 | 0.000 |
| -0.000 | -0.000 | -0.000 | 0.000 | 15.336 | 0.000 |
| -0.000 | -0.000 | -0.000 | -0.000 | -0.000 | 15.336 |
| 223.478 | 51.773 | 51.773 | -0.000 | 0.000 | -0.000 |
| 51.773 | 223.478 | 51.773 | -0.000 | -0.000 | 0.000 |
| 51.773 | 51.773 | 223.478 | -0.000 | 0.000 | -0.000 |
| 0.000 | 0.000 | 0.000 | 15.336 | 0.000 | -0.000 |
| 0.000 | 0.000 | 0.000 | -0.000 | 15.336 | -0.000 |
| 0.000 | 0.000 | 0.000 | 0.000 | 0.000 | 15.336 |
| 223.435 | 51.792 | 51.792 | 0.000 | -0.000 | -0.000 |
| 51.792 | 223.435 | 51.792 | 0.000 | 0.000 | -0.000 |
| 51.792 | 51.792 | 223.435 | 0.000 | 0.000 | -0.000 |
| -0.000 | -0.000 | -0.000 | 15.336 | -0.000 | 0.000 |
| -0.000 | -0.000 | -0.000 | -0.000 | 15.336 | 0.000 |
| -0.000 | -0.000 | -0.000 | -0.000 | -0.000 | 15.336 |
| 110.351 | 117.476 | 117.476 | 0.000 | -0.000 | -0.000 |
| 117.476 | 110.351 | 117.476 | 0.000 | -0.000 | 0.000 |
| 117.476 | 117.476 | 110.351 | 0.000 | -0.000 | -0.000 |
| 0.000 | 0.000 | 0.000 | 68.531 | -0.000 | 0.000 |
| 0.000 | 0.000 | 0.000 | 0.000 | 68.531 | -0.000 |
| 0.000 | 0.000 | 0.000 | 0.000 | -0.000 | 68.531 |
| 110.351 | 117.476 | 117.476 | -0.000 | 0.000 | 0.000 |
| 117.476 | 110.351 | 117.476 | -0.000 | 0.000 | 0.000 |
| 117.476 | 117.476 | 110.351 | -0.000 | 0.000 | -0.000 |
| -0.000 | -0.000 | -0.000 | 68.531 | 0.000 | 0.000 |
| -0.000 | -0.000 | -0.000 | -0.000 | 68.531 | -0.000 |
| -0.000 | -0.000 | -0.000 | -0.000 | 0.000 | 68.531 |
| 110.351 | 117.476 | 117.476 | 0.000 | -0.000 | -0.000 |
| 117.476 | 110.351 | 117.476 | 0.000 | -0.000 | 0.000 |
| 117.476 | 117.476 | 110.351 | 0.000 | -0.000 | -0.000 |
| 0.000 | 0.000 | 0.000 | 68.531 | -0.000 | 0.000 |
| 0.000 | 0.000 | 0.000 | 0.000 | 68.531 | -0.000 |
| 0.000 | 0.000 | 0.000 | 0.000 | -0.000 | 68.531 |
| 110.351 | 117.476 | 117.476 | -0.000 | 0.000 | 0.000 |
| 117.476 | 110.351 | 117.476 | -0.000 | 0.000 | 0.000 |
| 117.476 | 117.476 | 110.351 | -0.000 | 0.000 | 0.000 |
| -0.000 | -0.000 | -0.000 | 68.531 | 0.000 | 0.000 |
| -0.000 | -0.000 | -0.000 | -0.000 | 68.531 | 0.000 |
| -0.000 | -0.000 | -0.000 | -0.000 | 0.000 | 68.531 |
| 110.351 | 117.476 | 117.476 | 0.000 | 0.000 | -0.000 |
| 117.476 | 110.351 | 117.476 | 0.000 | -0.000 | -0.000 |
| 117.476 | 117.476 | 110.351 | 0.000 | -0.000 | -0.000 |
| 0.000 | 0.000 | 0.000 | 68.531 | -0.000 | -0.000 |
| 0.000 | 0.000 | 0.000 | 0.000 | 68.531 | -0.000 |
| 0.000 | 0.000 | 0.000 | 0.000 | -0.000 | 68.531 |
| 110.351 | 117.476 | 117.476 | -0.000 | 0.000 | 0.000 |
| 117.476 | 110.351 | 117.476 | -0.000 | 0.000 | 0.000 |
| 117.476 | 117.476 | 110.351 | -0.000 | -0.000 | 0.000 |
| -0.000 | -0.000 | -0.000 | 68.531 | 0.000 | -0.000 |
| -0.000 | -0.000 | -0.000 | -0.000 | 68.531 | 0.000 |
| -0.000 | -0.000 | -0.000 | -0.000 | 0.000 | 68.531 |
| 146.883 | 102.963 | 102.963 | -0.000 | -0.000 | -0.000 |
| 102.963 | 146.883 | 102.963 | -0.000 | -0.000 | 0.000 |
| 102.963 | 102.963 | 146.883 | 0.000 | -0.000 | 0.000 |
| 0.000 | 0.000 | 0.000 | 66.698 | 0.000 | 0.000 |
| 0.000 | -0.000 | 0.000 | 0.000 | 66.698 | -0.000 |
| 0.000 | 0.000 | -0.000 | -0.000 | -0.000 | 66.698 |
| 146.883 | 102.963 | 102.963 | 0.000 | -0.000 | -0.000 |
| 102.963 | 146.883 | 102.963 | -0.000 | -0.000 | -0.000 |
| 102.963 | 102.963 | 146.883 | 0.000 | 0.000 | -0.000 |
| -0.000 | -0.000 | -0.000 | 66.698 | -0.000 | 0.000 |
| -0.000 | 0.000 | -0.000 | 0.000 | 66.698 | -0.000 |
| -0.000 | -0.000 | 0.000 | -0.000 | -0.000 | 66.698 |
| 146.883 | 102.963 | 102.963 | 0.000 | 0.000 | 0.000 |
| 102.963 | 146.883 | 102.963 | 0.000 | 0.000 | 0.000 |
| 102.963 | 102.963 | 146.883 | -0.000 | 0.000 | 0.000 |
| -0.000 | 0.000 | 0.000 | 66.698 | 0.000 | 0.000 |
| 0.000 | -0.000 | 0.000 | -0.000 | 66.698 | 0.000 |
| 0.000 | 0.000 | -0.000 | -0.000 | 0.000 | 66.698 |
| 146.883 | 102.963 | 102.963 | -0.000 | -0.000 | -0.000 |
| 102.963 | 146.883 | 102.963 | -0.000 | 0.000 | -0.000 |
| 102.963 | 102.963 | 146.883 | 0.000 | 0.000 | -0.000 |
| 0.000 | -0.000 | -0.000 | 66.698 | -0.000 | 0.000 |
| -0.000 | 0.000 | -0.000 | 0.000 | 66.698 | -0.000 |
| -0.000 | -0.000 | 0.000 | 0.000 | -0.000 | 66.698 |
| 146.884 | 102.963 | 102.963 | -0.000 | -0.000 | 0.000 |
| 102.963 | 146.884 | 102.963 | 0.000 | 0.000 | 0.000 |
| 102.963 | 102.963 | 146.884 | 0.000 | 0.000 | 0.000 |
| -0.000 | 0.000 | 0.000 | 66.698 | -0.000 | 0.000 |
| 0.000 | -0.000 | 0.000 | -0.000 | 66.698 | 0.000 |
| 0.000 | 0.000 | -0.000 | -0.000 | 0.000 | 66.698 |
| 146.883 | 102.962 | 102.962 | 0.000 | -0.000 | -0.000 |
| 102.962 | 146.883 | 102.962 | -0.000 | 0.000 | -0.000 |
| 102.962 | 102.962 | 146.883 | 0.000 | -0.000 | -0.000 |
| 0.000 | -0.000 | -0.000 | 66.698 | 0.000 | -0.000 |
| -0.000 | 0.000 | -0.000 | -0.000 | 66.698 | 0.000 |
| -0.000 | -0.000 | 0.000 | 0.000 | -0.000 | 66.698 |
| 136.898 | 112.778 | 103.197 | 0.000 | 0.000 | 0.000 |
| 112.778 | 136.898 | 103.197 | -0.000 | 0.000 | 0.000 |
| 103.197 | 103.197 | 146.436 | 0.000 | 0.000 | -0.000 |
| -0.000 | 0.000 | 0.000 | 62.597 | -0.000 | -0.000 |
| 0.000 | 0.000 | 0.000 | -0.000 | 62.597 | -0.000 |
| 0.000 | 0.000 | 0.000 | 0.000 | 0.000 | 66.464 |
| 146.934 | 102.742 | 103.197 | -0.000 | -0.000 | 0.000 |
| 102.742 | 146.934 | 103.197 | 0.000 | -0.000 | 0.000 |
| 103.197 | 103.197 | 146.436 | 0.000 | -0.000 | -0.000 |
| -0.000 | -0.000 | -0.000 | 62.597 | -0.000 | -0.000 |
| -0.000 | -0.000 | -0.000 | 0.000 | 62.597 | 0.000 |
| -0.000 | -0.000 | -0.000 | 0.000 | -0.000 | 66.464 |
| 136.898 | 112.778 | 103.197 | 0.000 | 0.000 | 0.000 |
| 112.778 | 136.898 | 103.197 | 0.000 | 0.000 | 0.000 |
| 103.197 | 103.197 | 146.436 | 0.000 | -0.000 | -0.000 |
| -0.000 | 0.000 | 0.000 | 62.597 | 0.000 | 0.000 |
| 0.000 | -0.000 | 0.000 | 0.000 | 62.597 | -0.000 |
| 0.000 | 0.000 | -0.000 | 0.000 | 0.000 | 66.464 |
| 136.898 | 112.778 | 103.197 | -0.000 | 0.000 | -0.000 |
| 112.778 | 136.898 | 103.197 | 0.000 | -0.000 | -0.000 |
| 103.197 | 103.197 | 146.436 | 0.000 | -0.000 | -0.000 |
| 0.000 | -0.000 | -0.000 | 62.597 | 0.000 | -0.000 |
| -0.000 | 0.000 | -0.000 | -0.000 | 62.597 | 0.000 |
| -0.000 | -0.000 | 0.000 | -0.000 | -0.000 | 66.464 |
| 136.899 | 112.778 | 103.198 | 0.000 | 0.000 | 0.000 |
| 112.778 | 136.899 | 103.198 | 0.000 | 0.000 | 0.000 |
| 103.198 | 103.198 | 146.436 | -0.000 | 0.000 | -0.000 |
| -0.000 | 0.000 | 0.000 | 62.597 | 0.000 | 0.000 |
| 0.000 | -0.000 | 0.000 | 0.000 | 62.597 | 0.000 |
| 0.000 | 0.000 | -0.000 | 0.000 | 0.000 | 66.464 |
| 146.934 | 102.741 | 103.197 | 0.000 | 0.000 | -0.000 |
| 102.741 | 146.934 | 103.197 | -0.000 | -0.000 | -0.000 |
| 103.197 | 103.197 | 146.436 | 0.000 | 0.000 | 0.000 |
| 0.000 | -0.000 | -0.000 | 62.597 | -0.000 | 0.000 |
| -0.000 | 0.000 | -0.000 | -0.000 | 62.597 | 0.000 |
| -0.000 | -0.000 | 0.000 | 0.000 | -0.000 | 66.464 |
| 180.483 | 88.001 | 80.046 | 0.000 | -0.000 | -0.000 |
| 87.018 | 189.416 | 75.144 | 0.000 | -0.000 | -0.000 |
| 75.144 | 75.144 | 206.069 | 0.000 | -0.000 | -0.000 |
| 0.001 | 0.001 | -0.001 | 29.761 | -0.000 | -0.000 |
| 0.001 | 0.001 | -0.001 | -0.000 | 29.761 | -0.000 |
| -0.000 | 0.000 | 0.000 | 0.000 | -0.000 | 51.199 |
| 189.416 | 87.018 | 75.144 | -0.000 | 0.000 | 0.000 |
| 87.018 | 189.416 | 75.144 | -0.000 | 0.000 | 0.000 |
| 77.805 | 77.805 | 202.786 | 0.000 | -0.000 | 0.000 |
| -0.001 | -0.001 | 0.001 | 29.761 | 0.000 | 0.000 |
| -0.001 | -0.001 | 0.001 | 0.000 | 29.761 | 0.000 |
| 0.000 | 0.000 | -0.000 | -0.000 | -0.000 | 51.199 |
| 180.483 | 88.000 | 80.046 | -0.000 | 0.000 | 0.000 |
| 100.848 | 171.268 | 77.806 | 0.000 | -0.000 | -0.000 |
| 75.144 | 75.144 | 206.069 | 0.000 | -0.000 | -0.000 |
| 0.000 | 0.000 | -0.000 | 29.761 | -0.000 | -0.000 |
| 0.000 | 0.000 | -0.000 | 0.000 | 29.761 | -0.000 |
| 0.000 | 0.000 | 0.000 | 0.000 | -0.000 | 51.199 |
| 171.380 | 100.810 | 77.760 | 0.000 | 0.000 | 0.000 |
| 87.018 | 189.416 | 75.144 | -0.000 | 0.000 | 0.000 |
| 75.144 | 75.144 | 206.068 | 0.000 | 0.000 | 0.000 |
| -0.000 | -0.000 | 0.000 | 29.761 | 0.000 | -0.000 |
| -0.000 | -0.000 | 0.000 | 0.000 | 29.761 | 0.000 |
| -0.000 | -0.000 | -0.000 | -0.000 | -0.000 | 51.199 |
| 171.381 | 100.810 | 77.760 | -0.000 | -0.000 | -0.000 |
| 88.001 | 180.484 | 80.046 | 0.000 | -0.000 | -0.000 |
| 77.806 | 77.806 | 202.787 | -0.000 | -0.000 | -0.000 |
| 0.000 | -0.000 | 0.000 | 38.751 | -0.000 | -0.000 |
| -0.000 | 0.000 | 0.000 | 0.000 | 38.751 | -0.000 |
| -0.000 | 0.000 | -0.000 | -0.000 | -0.000 | 35.947 |
| 189.415 | 87.017 | 75.144 | -0.000 | 0.000 | -0.000 |
| 100.849 | 171.266 | 77.805 | 0.000 | 0.000 | 0.000 |
| 77.805 | 77.805 | 202.785 | 0.000 | 0.000 | 0.000 |
| -0.000 | 0.000 | -0.000 | 38.751 | 0.000 | 0.000 |
| 0.000 | -0.000 | -0.000 | -0.000 | 38.751 | 0.000 |
| 0.000 | -0.000 | 0.000 | -0.000 | 0.000 | 35.947 |
| 180.007 | 87.819 | 80.224 | 0.000 | -0.000 | -0.000 |
| 100.651 | 170.899 | 77.932 | 0.000 | -0.000 | 0.000 |
| 75.239 | 75.239 | 206.262 | 0.000 | 0.000 | 0.000 |
| -0.000 | -0.000 | -0.000 | 38.828 | 0.000 | 0.000 |
| -0.000 | -0.000 | -0.000 | -0.000 | 38.828 | 0.000 |
| -0.000 | -0.000 | 0.000 | -0.000 | 0.000 | 35.780 |
| 180.007 | 87.819 | 80.224 | -0.000 | 0.000 | 0.000 |
| 100.651 | 170.899 | 77.932 | 0.000 | 0.000 | 0.000 |
| 77.908 | 77.908 | 202.976 | 0.000 | 0.000 | 0.000 |
| -0.000 | -0.000 | 0.000 | 38.828 | 0.000 | 0.000 |
| 0.000 | -0.000 | 0.000 | 0.000 | 38.828 | 0.000 |
| 0.000 | -0.000 | 0.000 | 0.000 | -0.000 | 35.780 |
| 188.991 | 86.822 | 75.307 | -0.000 | -0.000 | 0.000 |
| 87.819 | 180.007 | 80.224 | 0.000 | 0.000 | 0.000 |
| 77.908 | 77.908 | 202.976 | 0.000 | 0.000 | -0.000 |
| 0.000 | -0.000 | 0.000 | 38.828 | 0.000 | 0.000 |
| -0.000 | 0.000 | 0.000 | -0.000 | 38.828 | -0.000 |
| -0.000 | 0.000 | -0.000 | -0.000 | 0.000 | 35.780 |
| 180.007 | 87.819 | 80.224 | -0.000 | 0.000 | 0.000 |
| 87.819 | 180.007 | 80.224 | -0.000 | -0.000 | -0.000 |
| 77.908 | 77.908 | 202.976 | -0.000 | -0.000 | -0.000 |
| -0.000 | 0.000 | -0.000 | 38.828 | 0.000 | -0.000 |
| 0.000 | -0.000 | -0.000 | 0.000 | 38.828 | -0.000 |
| 0.000 | -0.000 | 0.000 | 0.000 | -0.000 | 35.780 |
| 188.992 | 86.823 | 75.307 | -0.000 | -0.000 | -0.000 |
| 100.689 | 170.789 | 77.976 | -0.000 | -0.000 | 0.000 |
| 77.908 | 77.908 | 202.976 | 0.000 | 0.000 | -0.000 |
| 0.000 | -0.000 | 0.000 | 29.867 | -0.000 | -0.000 |
| -0.000 | 0.000 | 0.000 | -0.000 | 38.828 | 0.000 |
| 0.000 | 0.000 | -0.000 | -0.000 | -0.000 | 35.050 |
| 180.006 | 87.819 | 80.224 | -0.000 | 0.000 | -0.000 |
| 86.822 | 188.990 | 75.307 | 0.000 | 0.000 | -0.000 |
| 77.908 | 77.908 | 202.975 | -0.000 | 0.000 | -0.000 |
| -0.000 | 0.000 | -0.000 | 29.867 | -0.000 | -0.000 |
| 0.000 | -0.000 | -0.000 | 0.000 | 38.828 | 0.000 |
| -0.000 | -0.000 | 0.000 | -0.000 | -0.000 | 35.050 |
| 235.420 | 74.893 | 74.893 | -0.000 | 0.000 | -0.000 |
| 74.893 | 235.420 | 74.893 | -0.000 | 0.000 | -0.000 |
| 74.893 | 74.893 | 235.420 | -0.000 | 0.000 | -0.000 |
| 0.000 | -0.000 | 0.000 | 4.351 | 0.000 | -0.000 |
| 0.000 | -0.000 | 0.000 | -0.000 | 4.351 | -0.000 |
| 0.000 | -0.000 | 0.000 | -0.000 | 0.000 | 4.351 |
| 236.128 | 74.540 | 74.540 | -0.000 | 0.000 | 0.000 |
| 74.540 | 236.128 | 74.540 | 0.000 | 0.000 | 0.000 |
| 74.540 | 74.540 | 236.128 | 0.000 | 0.000 | 0.000 |
| -0.000 | 0.000 | -0.000 | 4.351 | -0.000 | 0.000 |
| -0.000 | 0.000 | -0.000 | 0.000 | 4.351 | 0.000 |
| -0.000 | 0.000 | -0.000 | 0.000 | -0.000 | 4.351 |
| 236.128 | 74.540 | 74.540 | 0.000 | 0.000 | -0.000 |
| 74.540 | 236.128 | 74.540 | 0.000 | 0.000 | -0.000 |
| 74.540 | 74.540 | 236.128 | -0.000 | -0.000 | -0.000 |
| 0.000 | 0.000 | 0.000 | 4.351 | 0.000 | -0.000 |
| 0.000 | 0.000 | 0.000 | -0.000 | 4.351 | -0.000 |
| 0.000 | -0.000 | 0.000 | -0.000 | 0.000 | 4.351 |
| 235.420 | 74.893 | 74.893 | 0.000 | -0.000 | 0.000 |
| 74.893 | 235.420 | 74.893 | 0.000 | -0.000 | 0.000 |
| 74.893 | 74.893 | 235.420 | 0.000 | -0.000 | 0.000 |
| -0.000 | -0.000 | -0.000 | 4.351 | -0.000 | 0.000 |
| -0.000 | -0.000 | -0.000 | 0.000 | 4.351 | 0.000 |
| -0.000 | 0.000 | -0.000 | 0.000 | -0.000 | 4.351 |
| 236.129 | 74.540 | 74.540 | -0.000 | 0.000 | -0.000 |
| 74.540 | 236.129 | 74.540 | -0.000 | 0.000 | -0.000 |
| 74.540 | 74.540 | 236.129 | -0.000 | 0.000 | -0.000 |
| 0.000 | 0.000 | -0.000 | 4.351 | 0.000 | -0.000 |
| 0.000 | 0.000 | -0.000 | -0.000 | 4.351 | -0.000 |
| 0.000 | -0.000 | 0.000 | -0.000 | 0.000 | 4.351 |
| 236.127 | 74.539 | 74.539 | 0.000 | -0.000 | 0.000 |
| 74.539 | 236.127 | 74.539 | 0.000 | -0.000 | 0.000 |
| 74.539 | 74.539 | 236.127 | 0.000 | 0.000 | 0.000 |
| -0.000 | -0.000 | 0.000 | 4.351 | 0.000 | 0.000 |
| -0.000 | -0.000 | 0.000 | 0.000 | 4.351 | 0.000 |
| -0.000 | 0.000 | -0.000 | 0.000 | -0.000 | 4.351 |
| 164.968 | 124.396 | 124.396 | 0.000 | 0.000 | -0.000 |
| 124.396 | 164.968 | 124.396 | -0.000 | -0.000 | -0.000 |
| 124.396 | 124.396 | 164.968 | -0.000 | 0.000 | -0.000 |
| 0.000 | 0.000 | 0.000 | 62.889 | 0.000 | -0.000 |
| 0.000 | 0.000 | 0.000 | 0.000 | 62.889 | -0.000 |
| 0.000 | 0.000 | 0.000 | -0.000 | 0.000 | 62.889 |
| 164.968 | 124.396 | 124.396 | 0.000 | -0.000 | 0.000 |
| 124.396 | 164.968 | 124.396 | -0.000 | -0.000 | 0.000 |
| 124.396 | 124.396 | 164.968 | 0.000 | -0.000 | 0.000 |
| -0.000 | -0.000 | -0.000 | 62.889 | -0.000 | 0.000 |
| -0.000 | -0.000 | -0.000 | 0.000 | 62.889 | 0.000 |
| -0.000 | -0.000 | -0.000 | 0.000 | -0.000 | 62.889 |
| 164.968 | 124.396 | 124.396 | -0.000 | 0.000 | -0.000 |
| 124.396 | 164.968 | 124.396 | -0.000 | -0.000 | -0.000 |
| 124.396 | 124.396 | 164.968 | -0.000 | 0.000 | -0.000 |
| -0.000 | 0.000 | 0.000 | 62.889 | 0.000 | 0.000 |
| 0.000 | -0.000 | 0.000 | -0.000 | 62.889 | -0.000 |
| 0.000 | 0.000 | -0.000 | -0.000 | 0.000 | 62.889 |
| 164.968 | 124.396 | 124.396 | -0.000 | 0.000 | 0.000 |
| 124.396 | 164.968 | 124.396 | 0.000 | -0.000 | 0.000 |
| 124.396 | 124.396 | 164.968 | -0.000 | -0.000 | 0.000 |
| 0.000 | -0.000 | -0.000 | 62.889 | -0.000 | 0.000 |
| -0.000 | 0.000 | -0.000 | 0.000 | 62.889 | 0.000 |
| -0.000 | -0.000 | 0.000 | 0.000 | -0.000 | 62.889 |
| 164.969 | 124.396 | 124.396 | -0.000 | 0.000 | -0.000 |
| 124.396 | 164.969 | 124.396 | 0.000 | -0.000 | -0.000 |
| 124.396 | 124.396 | 164.969 | 0.000 | 0.000 | -0.000 |
| -0.000 | 0.000 | 0.000 | 62.889 | 0.000 | -0.000 |
| 0.000 | -0.000 | 0.000 | -0.000 | 62.889 | -0.000 |
| 0.000 | 0.000 | -0.000 | -0.000 | 0.000 | 62.889 |
| 164.968 | 124.395 | 124.395 | 0.000 | 0.000 | 0.000 |
| 124.395 | 164.968 | 124.395 | 0.000 | -0.000 | 0.000 |
| 124.395 | 124.395 | 164.968 | 0.000 | 0.000 | 0.000 |
| 0.000 | -0.000 | -0.000 | 62.889 | -0.000 | -0.000 |
| -0.000 | 0.000 | -0.000 | 0.000 | 62.889 | 0.000 |
| -0.000 | -0.000 | 0.000 | 0.000 | -0.000 | 62.889 |
| 206.697 | 109.804 | 96.744 | -0.000 | 0.000 | 0.000 |
| 109.804 | 206.697 | 96.744 | -0.000 | 0.000 | 0.000 |
| -226.740 | -226.740 | 200.670 | 0.000 | 0.000 | 0.000 |
| -0.000 | 0.000 | 0.000 | 34.630 | 0.000 | -0.000 |
| -0.000 | 0.000 | 0.000 | 0.000 | 34.630 | -0.000 |
| 0.000 | 0.000 | 0.000 | 0.000 | -0.000 | 48.447 |
| 206.697 | 109.804 | 96.744 | 0.000 | 0.000 | -0.000 |
| 433.851 | 526.182 | 117.987 | -0.000 | -0.000 | 0.000 |
| 420.015 | 420.015 | 243.368 | -0.000 | -0.000 | -0.000 |
| -0.000 | -0.000 | -0.000 | 34.630 | -0.000 | -0.000 |
| -0.000 | -0.000 | -0.000 | -0.000 | 34.630 | -0.000 |
| -0.000 | -0.000 | -0.000 | 0.000 | -0.000 | 48.447 |
| 206.697 | 109.804 | 96.744 | -0.000 | 0.000 | 0.000 |
| 109.804 | 206.697 | 96.744 | -0.000 | 0.000 | -0.000 |
| 96.744 | 96.744 | 222.026 | 0.000 | 0.000 | 0.000 |
| 0.000 | -0.000 | 0.000 | 34.630 | 0.000 | -0.000 |
| -32.338 | -32.338 | -2.135 | 0.000 | 33.627 | 0.000 |
| -32.430 | -32.430 | -2.141 | 0.000 | 0.000 | 46.159 |
| 206.697 | 109.804 | 96.744 | 0.000 | -0.000 | -0.000 |
| 142.907 | 235.223 | 98.779 | -0.000 | 0.000 | -0.000 |
| 128.975 | 128.975 | 224.153 | -0.000 | -0.000 | -0.000 |
| -0.000 | 0.000 | -0.000 | 34.630 | -0.000 | -0.000 |
| 32.338 | 32.338 | 2.135 | -0.000 | 33.627 | -0.000 |
| 32.430 | 32.430 | 2.141 | -0.000 | -0.000 | 46.159 |
| 189.714 | 117.082 | 96.424 | 0.000 | 0.000 | 0.000 |
| 109.804 | 206.698 | 96.745 | -0.000 | 0.000 | 0.000 |
| 96.745 | 96.745 | 222.027 | -0.000 | 0.000 | 0.000 |
| -3.332 | -3.332 | -0.220 | 34.350 | 0.000 | -0.000 |
| -3.332 | -3.332 | -0.220 | 0.000 | 34.350 | 0.000 |
| -0.000 | 0.000 | 0.000 | -0.000 | -0.000 | 48.447 |
| 196.175 | 123.545 | 96.850 | -0.000 | -0.000 | -0.000 |
| 123.545 | 196.176 | 96.850 | -0.000 | -0.000 | -0.000 |
| 96.744 | 96.744 | 222.025 | 0.000 | -0.000 | -0.000 |
| 3.332 | 3.332 | 0.220 | 34.350 | -0.000 | -0.000 |
| 3.332 | 3.332 | 0.220 | -0.000 | 34.350 | 0.000 |
| 0.000 | -0.000 | -0.000 | 0.000 | -0.000 | 48.447 |
| 206.625 | 109.765 | 96.744 | 0.000 | 0.000 | 0.000 |
| 109.765 | 206.625 | 96.744 | 0.000 | 0.000 | 0.000 |
| 96.737 | 96.737 | 222.013 | -0.000 | -0.000 | 0.000 |
| 0.003 | 0.003 | 0.000 | 33.630 | 0.000 | -0.000 |
| -0.000 | -0.000 | 0.000 | 0.000 | 34.633 | 0.000 |
| -0.000 | 0.000 | 0.000 | -0.000 | -0.000 | 48.430 |
| 199.204 | 111.020 | 96.541 | -0.000 | -0.000 | 0.000 |
| 111.020 | 199.204 | 96.541 | -0.000 | -0.000 | -0.000 |
| 96.737 | 96.737 | 222.013 | -0.000 | -0.000 | -0.000 |
| -0.003 | -0.003 | -0.000 | 33.630 | -0.000 | 0.000 |
| 0.000 | 0.000 | -0.000 | 0.000 | 34.633 | -0.000 |
| 0.000 | -0.000 | -0.000 | -0.000 | 0.000 | 48.430 |
| 206.625 | 109.765 | 96.744 | 0.000 | 0.000 | 0.000 |
| 111.022 | 199.203 | 96.541 | 0.000 | 0.000 | -0.000 |
| 96.630 | 96.630 | 222.006 | 0.000 | 0.000 | 0.000 |
| 0.000 | 0.000 | 0.000 | 33.630 | -0.000 | 0.000 |
| 0.000 | 0.000 | 0.000 | 0.000 | 33.630 | -0.000 |
| -0.000 | 0.000 | 0.000 | 0.000 | -0.000 | 48.430 |
| 199.203 | 111.021 | 96.541 | -0.000 | -0.000 | -0.000 |
| 109.765 | 206.625 | 96.744 | -0.000 | -0.000 | -0.000 |
| 96.737 | 96.737 | 222.013 | 0.000 | 0.000 | 0.000 |
| -0.000 | -0.000 | -0.000 | 33.630 | 0.000 | -0.000 |
| -0.000 | -0.000 | -0.000 | -0.000 | 33.630 | 0.000 |
| 0.000 | -0.000 | -0.000 | -0.000 | -0.000 | 48.430 |
| 192.875 | 120.279 | 96.638 | 0.000 | -0.000 | 0.000 |
| 109.766 | 206.626 | 96.745 | 0.000 | 0.000 | -0.000 |
| 96.738 | 96.738 | 222.014 | -0.000 | -0.000 | -0.000 |
| 0.000 | -0.000 | 0.000 | 33.630 | -0.000 | 0.000 |
| -0.000 | 0.000 | 0.000 | 0.000 | 34.633 | 0.000 |
| 0.000 | 0.000 | -0.000 | 0.000 | -0.000 | 36.372 |
| 199.202 | 111.021 | 96.541 | -0.000 | -0.000 | 0.000 |
| 109.765 | 206.624 | 96.744 | -0.000 | -0.000 | -0.000 |
| 96.737 | 96.737 | 222.012 | 0.000 | 0.000 | 0.000 |
| -0.000 | 0.000 | -0.000 | 33.630 | 0.000 | -0.000 |
| 0.000 | -0.000 | -0.000 | -0.000 | 34.633 | -0.000 |
| -0.000 | -0.000 | 0.000 | -0.000 | -0.000 | 36.372 |
| 163.926 | 125.726 | 124.669 | 0.000 | 0.000 | -0.000 |
| 125.726 | 163.926 | 124.669 | 0.000 | 0.000 | -0.000 |
| 124.669 | 124.669 | 164.700 | 0.000 | -0.000 | -0.000 |
| -0.000 | 0.000 | 0.000 | 62.364 | 0.000 | 0.000 |
| 0.000 | -0.000 | 0.000 | -0.000 | 62.364 | -0.000 |
| 0.000 | 0.000 | -0.000 | 0.000 | 0.000 | 62.805 |
| 163.926 | 125.726 | 124.669 | -0.000 | 0.000 | 0.000 |
| 125.726 | 163.926 | 124.669 | -0.000 | -0.000 | -0.000 |
| 124.669 | 124.669 | 164.700 | 0.000 | 0.000 | -0.000 |
| 0.000 | -0.000 | -0.000 | 62.364 | -0.000 | 0.000 |
| -0.000 | 0.000 | -0.000 | 0.000 | 62.364 | 0.000 |
| -0.000 | -0.000 | 0.000 | -0.000 | -0.000 | 62.805 |
| 165.071 | 124.581 | 124.669 | 0.000 | 0.000 | -0.000 |
| 124.581 | 165.071 | 124.669 | 0.000 | 0.000 | -0.000 |
| 124.669 | 124.669 | 164.700 | 0.000 | 0.000 | -0.000 |
| -0.000 | 0.000 | 0.000 | 62.974 | 0.000 | 0.000 |
| 0.000 | -0.000 | 0.000 | -0.000 | 62.974 | -0.000 |
| 0.000 | 0.000 | -0.000 | 0.000 | 0.000 | 62.805 |
| 165.071 | 124.581 | 124.669 | -0.000 | -0.000 | 0.000 |
| 124.581 | 165.071 | 124.669 | -0.000 | -0.000 | -0.000 |
| 124.669 | 124.669 | 164.700 | -0.000 | 0.000 | 0.000 |
| 0.000 | -0.000 | -0.000 | 62.974 | -0.000 | 0.000 |
| -0.000 | 0.000 | -0.000 | -0.000 | 62.974 | 0.000 |
| -0.000 | -0.000 | 0.000 | -0.000 | -0.000 | 62.805 |
| 163.927 | 125.726 | 124.669 | 0.000 | 0.000 | -0.000 |
| 125.726 | 163.927 | 124.669 | 0.000 | 0.000 | -0.000 |
| 124.669 | 124.669 | 164.701 | 0.000 | -0.000 | -0.000 |
| -0.000 | 0.000 | 0.000 | 62.364 | 0.000 | 0.000 |
| 0.000 | -0.000 | 0.000 | 0.000 | 62.364 | -0.000 |
| 0.000 | 0.000 | -0.000 | 0.000 | 0.000 | 62.805 |
| 165.071 | 124.580 | 124.668 | 0.000 | -0.000 | 0.000 |
| 124.580 | 165.071 | 124.668 | -0.000 | 0.000 | 0.000 |
| 124.668 | 124.668 | 164.700 | -0.000 | -0.000 | 0.000 |
| 0.000 | -0.000 | -0.000 | 62.364 | -0.000 | 0.000 |
| -0.000 | 0.000 | -0.000 | -0.000 | 62.364 | 0.000 |
| -0.000 | -0.000 | 0.000 | -0.000 | -0.000 | 62.805 |
| 165.075 | 124.571 | 124.677 | -0.000 | -0.000 | 0.000 |
| 124.571 | 165.075 | 124.677 | 0.000 | -0.000 | -0.000 |
| 124.675 | 124.675 | 164.699 | -0.000 | -0.000 | -0.000 |
| -0.000 | 0.000 | 0.000 | 62.979 | 0.000 | -0.000 |
| -0.000 | -0.000 | 0.000 | -0.000 | 62.979 | 0.000 |
| -0.000 | 0.000 | -0.000 | -0.000 | -0.000 | 62.796 |
| 165.075 | 124.571 | 124.677 | 0.000 | 0.000 | 0.000 |
| 124.571 | 165.075 | 124.677 | 0.000 | 0.000 | 0.000 |
| 124.675 | 124.675 | 164.699 | 0.000 | 0.000 | 0.000 |
| 0.000 | -0.000 | -0.000 | 62.979 | -0.000 | 0.000 |
| 0.000 | 0.000 | -0.000 | 0.000 | 62.979 | 0.000 |
| 0.000 | -0.000 | 0.000 | 0.000 | 0.000 | 62.796 |
| 163.929 | 125.716 | 124.677 | -0.000 | -0.000 | -0.000 |
| 125.716 | 163.929 | 124.677 | -0.000 | -0.000 | -0.000 |
| 124.675 | 124.675 | 164.699 | -0.000 | -0.000 | -0.000 |
| -0.000 | 0.000 | 0.000 | 62.979 | 0.000 | -0.000 |
| 0.000 | -0.000 | 0.000 | -0.000 | 62.979 | 0.000 |
| 0.000 | 0.000 | -0.000 | -0.000 | -0.000 | 62.796 |
| 163.929 | 125.716 | 124.677 | 0.000 | -0.000 | 0.000 |
| 125.716 | 163.929 | 124.677 | 0.000 | 0.000 | 0.000 |
| 124.675 | 124.675 | 164.699 | 0.000 | 0.000 | 0.000 |
| 0.000 | -0.000 | -0.000 | 62.979 | -0.000 | -0.000 |
| -0.000 | 0.000 | -0.000 | 0.000 | 62.979 | 0.000 |
| -0.000 | -0.000 | 0.000 | 0.000 | 0.000 | 62.796 |
| 165.075 | 124.571 | 124.677 | -0.000 | 0.000 | 0.000 |
| 124.571 | 165.075 | 124.677 | -0.000 | 0.000 | -0.000 |
| 124.676 | 124.676 | 164.699 | -0.000 | -0.000 | -0.000 |
| -0.000 | 0.000 | 0.000 | 62.979 | -0.000 | 0.000 |
| 0.000 | -0.000 | 0.000 | -0.000 | 62.979 | -0.000 |
| 0.000 | 0.000 | -0.000 | -0.000 | -0.000 | 62.796 |
| 163.929 | 125.716 | 124.676 | 0.000 | 0.000 | 0.000 |
| 125.716 | 163.929 | 124.676 | 0.000 | -0.000 | 0.000 |
| 124.675 | 124.675 | 164.699 | 0.000 | 0.000 | 0.000 |
| 0.000 | -0.000 | -0.000 | 62.979 | 0.000 | -0.000 |
| -0.000 | 0.000 | -0.000 | 0.000 | 62.979 | 0.000 |
| -0.000 | -0.000 | 0.000 | 0.000 | 0.000 | 62.796 |
| 263.386 | 91.787 | 91.787 | -0.000 | 0.000 | 0.000 |
| 91.787 | 263.386 | 91.787 | -0.000 | 0.000 | -0.000 |
| 91.787 | 91.787 | 263.386 | 0.000 | 0.000 | 0.000 |
| 0.000 | 0.000 | 0.000 | 7.904 | 0.000 | 0.000 |
| 0.000 | 0.000 | 0.000 | 0.000 | 7.904 | 0.000 |
| 0.000 | 0.000 | 0.000 | 0.000 | 0.000 | 7.904 |
| 263.386 | 91.787 | 91.787 | 0.000 | -0.000 | -0.000 |
| 91.787 | 263.386 | 91.787 | 0.000 | -0.000 | -0.000 |
| 91.787 | 91.787 | 263.386 | -0.000 | -0.000 | -0.000 |
| -0.000 | -0.000 | -0.000 | 7.904 | -0.000 | -0.000 |
| -0.000 | 0.000 | -0.000 | -0.000 | 7.904 | -0.000 |
| -0.000 | -0.000 | -0.000 | -0.000 | -0.000 | 7.904 |
| 263.387 | 91.787 | 91.787 | -0.000 | 0.000 | 0.000 |
| 91.787 | 263.387 | 91.787 | -0.000 | 0.000 | 0.000 |
| 91.787 | 91.787 | 263.387 | 0.000 | 0.000 | 0.000 |
| 0.000 | 0.000 | 0.000 | 17.503 | 0.000 | 0.000 |
| 0.000 | 0.000 | 0.000 | -0.000 | 17.503 | -0.000 |
| 0.000 | 0.000 | 0.000 | 0.000 | 0.000 | 17.503 |
| 264.011 | 91.475 | 91.475 | -0.000 | -0.000 | -0.000 |
| 91.475 | 264.011 | 91.475 | -0.000 | -0.000 | -0.000 |
| 91.475 | 91.475 | 264.011 | -0.000 | -0.000 | -0.000 |
| -0.000 | -0.000 | -0.000 | 17.503 | -0.000 | 0.000 |
| -0.000 | -0.000 | -0.000 | -0.000 | 17.503 | -0.000 |
| -0.000 | -0.000 | -0.000 | -0.000 | -0.000 | 17.503 |
| 264.012 | 91.475 | 91.475 | 0.000 | 0.000 | 0.000 |
| 91.475 | 264.012 | 91.475 | 0.000 | 0.000 | 0.000 |
| 91.475 | 91.475 | 264.012 | -0.000 | 0.000 | 0.000 |
| 0.000 | 0.000 | -0.000 | 7.904 | 0.000 | 0.000 |
| 0.000 | 0.000 | -0.000 | 0.000 | 7.904 | 0.000 |
| 0.000 | -0.000 | 0.000 | 0.000 | 0.000 | 7.904 |
| 263.385 | 91.787 | 91.787 | 0.000 | -0.000 | -0.000 |
| 91.787 | 263.385 | 91.787 | 0.000 | -0.000 | -0.000 |
| 91.787 | 91.787 | 263.385 | -0.000 | -0.000 | -0.000 |
| -0.000 | -0.000 | 0.000 | 7.904 | -0.000 | 0.000 |
| -0.000 | -0.000 | 0.000 | -0.000 | 7.904 | -0.000 |
| -0.000 | 0.000 | -0.000 | 0.000 | -0.000 | 7.904 |
| 156.842 | 159.663 | 159.663 | 0.000 | -0.000 | 0.000 |
| 159.663 | 156.842 | 159.663 | 0.000 | -0.000 | 0.000 |
| 159.663 | 159.663 | 156.842 | 0.000 | -0.000 | 0.000 |
| 0.000 | -0.000 | 0.000 | 79.056 | -0.000 | 0.000 |
| -0.000 | 0.000 | 0.000 | -0.000 | 79.056 | 0.000 |
| -0.000 | 0.000 | 0.000 | 0.000 | -0.000 | 79.056 |
| 156.842 | 159.663 | 159.663 | 0.000 | 0.000 | -0.000 |
| 159.663 | 156.842 | 159.663 | -0.000 | -0.000 | -0.000 |
| 159.663 | 159.663 | 156.842 | 0.000 | 0.000 | -0.000 |
| -0.000 | 0.000 | -0.000 | 79.056 | 0.000 | -0.000 |
| -0.000 | -0.000 | -0.000 | 0.000 | 79.056 | -0.000 |
| 0.000 | 0.000 | -0.000 | -0.000 | 0.000 | 79.056 |
| 156.842 | 159.663 | 159.663 | -0.000 | -0.000 | 0.000 |
| 159.663 | 156.842 | 159.663 | -0.000 | -0.000 | 0.000 |
| 159.663 | 159.663 | 156.842 | -0.000 | -0.000 | 0.000 |
| 0.000 | -0.000 | -0.000 | 79.056 | -0.000 | 0.000 |
| -0.000 | 0.000 | -0.000 | 0.000 | 79.056 | 0.000 |
| -0.000 | -0.000 | 0.000 | -0.000 | -0.000 | 79.056 |
| 156.842 | 159.663 | 159.663 | 0.000 | 0.000 | -0.000 |
| 159.663 | 156.842 | 159.663 | -0.000 | 0.000 | -0.000 |
| 159.663 | 159.663 | 156.842 | -0.000 | 0.000 | -0.000 |
| -0.000 | 0.000 | 0.000 | 79.056 | 0.000 | -0.000 |
| 0.000 | -0.000 | 0.000 | -0.000 | 79.056 | -0.000 |
| 0.000 | 0.000 | -0.000 | 0.000 | 0.000 | 79.056 |
| 156.840 | 159.663 | 159.663 | 0.000 | 0.000 | 0.000 |
| 159.663 | 156.840 | 159.663 | -0.000 | 0.000 | 0.000 |
| 159.663 | 159.663 | 156.840 | -0.000 | -0.000 | 0.000 |
| 0.000 | -0.000 | -0.000 | 79.056 | 0.000 | 0.000 |
| -0.000 | 0.000 | -0.000 | 0.000 | 79.056 | 0.000 |
| -0.000 | -0.000 | 0.000 | -0.000 | -0.000 | 79.056 |
| 156.844 | 159.663 | 159.663 | 0.000 | 0.000 | -0.000 |
| 159.663 | 156.844 | 159.663 | 0.000 | -0.000 | -0.000 |
| 159.663 | 159.663 | 156.844 | 0.000 | 0.000 | -0.000 |
| -0.000 | 0.000 | 0.000 | 79.056 | -0.000 | -0.000 |
| 0.000 | -0.000 | 0.000 | 0.000 | 79.056 | -0.000 |
| 0.000 | 0.000 | -0.000 | 0.000 | 0.000 | 79.056 |
| 187.482 | 145.525 | 145.525 | 0.000 | -0.000 | 0.000 |
| 145.525 | 187.482 | 145.525 | -0.000 | -0.000 | -0.000 |
| 145.525 | 145.525 | 187.482 | -0.000 | -0.000 | 0.000 |
| 0.000 | 0.000 | 0.000 | 67.798 | 0.000 | 0.000 |
| 0.000 | 0.000 | 0.000 | -0.000 | 67.798 | -0.000 |
| 0.000 | 0.000 | 0.000 | 0.000 | -0.000 | 67.798 |
| 187.482 | 145.525 | 145.525 | -0.000 | 0.000 | 0.000 |
| 145.525 | 187.482 | 145.525 | 0.000 | 0.000 | -0.000 |
| 145.525 | 145.525 | 187.482 | -0.000 | 0.000 | 0.000 |
| -0.000 | -0.000 | -0.000 | 67.798 | -0.000 | 0.000 |
| -0.000 | -0.000 | -0.000 | 0.000 | 67.798 | 0.000 |
| -0.000 | -0.000 | -0.000 | -0.000 | 0.000 | 67.798 |
| 187.482 | 145.525 | 145.525 | 0.000 | -0.000 | 0.000 |
| 145.525 | 187.482 | 145.525 | -0.000 | -0.000 | -0.000 |
| 145.525 | 145.525 | 187.482 | -0.000 | -0.000 | -0.000 |
| -0.000 | 0.000 | 0.000 | 67.798 | -0.000 | 0.000 |
| 0.000 | -0.000 | 0.000 | -0.000 | 67.798 | 0.000 |
| 0.000 | 0.000 | -0.000 | 0.000 | -0.000 | 67.798 |
| 187.482 | 145.525 | 145.525 | -0.000 | 0.000 | -0.000 |
| 145.525 | 187.482 | 145.525 | 0.000 | -0.000 | 0.000 |
| 145.525 | 145.525 | 187.482 | 0.000 | 0.000 | 0.000 |
| 0.000 | -0.000 | -0.000 | 67.798 | 0.000 | -0.000 |
| -0.000 | 0.000 | -0.000 | -0.000 | 67.798 | -0.000 |
| -0.000 | -0.000 | 0.000 | -0.000 | 0.000 | 67.798 |
| 187.482 | 145.525 | 145.525 | -0.000 | -0.000 | 0.000 |
| 145.525 | 187.482 | 145.525 | 0.000 | -0.000 | 0.000 |
| 145.525 | 145.525 | 187.482 | 0.000 | -0.000 | -0.000 |
| -0.000 | 0.000 | 0.000 | 67.798 | -0.000 | 0.000 |
| 0.000 | -0.000 | 0.000 | 0.000 | 67.798 | 0.000 |
| 0.000 | 0.000 | -0.000 | 0.000 | -0.000 | 67.798 |
| 187.481 | 145.524 | 145.524 | -0.000 | 0.000 | -0.000 |
| 145.524 | 187.481 | 145.524 | -0.000 | -0.000 | -0.000 |
| 145.524 | 145.524 | 187.481 | -0.000 | 0.000 | -0.000 |
| 0.000 | -0.000 | -0.000 | 67.798 | 0.000 | 0.000 |
| -0.000 | 0.000 | -0.000 | 0.000 | 67.798 | 0.000 |
| -0.000 | -0.000 | 0.000 | 0.000 | 0.000 | 67.798 |
| 206.280 | 49.503 | 49.503 | -0.000 | 0.000 | -0.000 |
| 49.503 | 206.280 | 49.503 | -0.000 | 0.000 | -0.000 |
| 49.503 | 49.503 | 206.280 | -0.000 | -0.000 | -0.000 |
| 0.000 | 0.000 | 0.000 | -16.185 | 0.000 | -0.000 |
| -0.000 | 0.000 | 0.000 | 0.000 | -16.185 | -0.000 |
| -0.000 | -0.000 | 0.000 | 0.000 | 0.000 | -16.185 |
| 206.279 | 49.503 | 49.503 | -0.000 | -0.000 | -0.000 |
| 49.503 | 206.279 | 49.503 | 0.000 | -0.000 | -0.000 |
| 49.503 | 49.503 | 206.279 | -0.000 | -0.000 | 0.000 |
| -0.000 | -0.000 | 0.000 | -16.185 | 0.000 | 0.000 |
| -0.000 | 0.000 | -0.000 | 0.000 | -16.185 | 0.000 |
| -0.000 | 0.000 | -0.000 | 0.000 | -0.000 | -16.185 |
| 206.280 | 49.503 | 49.503 | -0.000 | 0.000 | -0.000 |
| 49.503 | 206.280 | 49.503 | 0.000 | 0.000 | -0.000 |
| 49.503 | 49.503 | 206.280 | -0.000 | 0.000 | -0.000 |
| -0.000 | -0.000 | -0.000 | -16.185 | -0.000 | -0.000 |
| -0.000 | -0.000 | -0.000 | 0.000 | -16.185 | -0.000 |
| -0.000 | -0.000 | -0.000 | -0.000 | 0.000 | -16.185 |
| 206.279 | 49.503 | 49.503 | -0.000 | 0.000 | 0.000 |
| 49.503 | 206.279 | 49.503 | 0.000 | -0.000 | 0.000 |
| 49.503 | 49.503 | 206.279 | 0.000 | -0.000 | 0.000 |
| 0.000 | 0.000 | 0.000 | -16.185 | 0.000 | 0.000 |
| 0.000 | 0.000 | 0.000 | -0.000 | -16.185 | 0.000 |
| 0.000 | 0.000 | 0.000 | -0.000 | -0.000 | -16.185 |
| 206.281 | 49.503 | 49.503 | 0.000 | 0.000 | -0.000 |
| 49.503 | 206.281 | 49.503 | -0.000 | 0.000 | 0.000 |
| 49.503 | 49.503 | 206.281 | 0.000 | 0.000 | -0.000 |
| -0.000 | -0.000 | -0.000 | -16.185 | -0.000 | -0.000 |
| -0.000 | -0.000 | -0.000 | 0.000 | -16.185 | -0.000 |
| -0.000 | -0.000 | -0.000 | 0.000 | 0.000 | -16.185 |
| 206.278 | 49.503 | 49.503 | -0.000 | -0.000 | 0.000 |
| 49.503 | 206.278 | 49.503 | 0.000 | -0.000 | 0.000 |
| 49.503 | 49.503 | 206.278 | -0.000 | -0.000 | 0.000 |
| 0.000 | 0.000 | 0.000 | -16.185 | -0.000 | 0.000 |
| 0.000 | 0.000 | 0.000 | -0.000 | -16.185 | 0.000 |
| 0.000 | 0.000 | 0.000 | -0.000 | -0.000 | -16.185 |
| 145.951 | 147.382 | 147.382 | 0.000 | -0.000 | -0.000 |
| 147.382 | 145.951 | 147.382 | 0.000 | -0.000 | -0.000 |
| 147.382 | 147.382 | 145.951 | -0.000 | 0.000 | 0.000 |
| -0.000 | -0.000 | -0.000 | 59.692 | 0.000 | -0.000 |
| -0.000 | -0.000 | -0.000 | 0.000 | 59.692 | -0.000 |
| -0.000 | 0.000 | -0.000 | 0.000 | -0.000 | 59.692 |
| 145.951 | 147.382 | 147.382 | -0.000 | -0.000 | 0.000 |
| 147.382 | 145.951 | 147.382 | -0.000 | 0.000 | 0.000 |
| 147.382 | 147.382 | 145.951 | -0.000 | -0.000 | -0.000 |
| 0.000 | 0.000 | 0.000 | 59.692 | -0.000 | 0.000 |
| 0.000 | 0.000 | 0.000 | -0.000 | 59.692 | 0.000 |
| 0.000 | 0.000 | 0.000 | -0.000 | -0.000 | 59.692 |
| 145.951 | 147.382 | 147.382 | 0.000 | 0.000 | -0.000 |
| 147.382 | 145.951 | 147.382 | 0.000 | -0.000 | 0.000 |
| 147.382 | 147.382 | 145.951 | 0.000 | 0.000 | 0.000 |
| 0.000 | 0.000 | 0.000 | 59.692 | -0.000 | 0.000 |
| 0.000 | 0.000 | 0.000 | 0.000 | 59.692 | -0.000 |
| 0.000 | 0.000 | 0.000 | -0.000 | -0.000 | 59.692 |
| 145.950 | 147.382 | 147.382 | -0.000 | -0.000 | 0.000 |
| 147.382 | 145.950 | 147.382 | 0.000 | 0.000 | 0.000 |
| 147.382 | 147.382 | 145.950 | -0.000 | -0.000 | -0.000 |
| -0.000 | -0.000 | -0.000 | 59.692 | 0.000 | 0.000 |
| -0.000 | -0.000 | -0.000 | -0.000 | 59.692 | 0.000 |
| -0.000 | -0.000 | -0.000 | 0.000 | 0.000 | 59.692 |
| 145.951 | 147.382 | 147.382 | 0.000 | -0.000 | 0.000 |
| 147.382 | 145.951 | 147.382 | 0.000 | 0.000 | 0.000 |
| 147.382 | 147.382 | 145.951 | -0.000 | -0.000 | -0.000 |
| 0.000 | 0.000 | 0.000 | 59.692 | -0.000 | -0.000 |
| 0.000 | 0.000 | 0.000 | -0.000 | 59.692 | -0.000 |
| 0.000 | 0.000 | 0.000 | 0.000 | -0.000 | 59.692 |
| 145.950 | 147.382 | 147.382 | -0.000 | -0.000 | -0.000 |
| 147.382 | 145.950 | 147.382 | -0.000 | 0.000 | -0.000 |
| 147.382 | 147.382 | 145.950 | -0.000 | 0.000 | -0.000 |
| -0.000 | -0.000 | -0.000 | 59.692 | 0.000 | 0.000 |
| -0.000 | -0.000 | -0.000 | 0.000 | 59.692 | 0.000 |
| -0.000 | -0.000 | -0.000 | -0.000 | 0.000 | 59.692 |
| 42.033 | 52.861 | 52.861 | 0.000 | -0.000 | -0.000 |
| 52.861 | 42.033 | 52.861 | 0.000 | -0.000 | -0.000 |
| 52.861 | 52.861 | 42.033 | 0.000 | -0.000 | -0.000 |
| -0.000 | -0.000 | -0.000 | -13.552 | -0.000 | -0.000 |
| -0.000 | -0.000 | -0.000 | 0.000 | -13.552 | -0.000 |
| -0.000 | -0.000 | -0.000 | 0.000 | -0.000 | -13.552 |
| 42.033 | 52.861 | 52.861 | -0.000 | 0.000 | 0.000 |
| 52.861 | 42.033 | 52.861 | -0.000 | 0.000 | 0.000 |
| 52.861 | 52.861 | 42.033 | -0.000 | 0.000 | 0.000 |
| -0.000 | 0.000 | 0.000 | -13.552 | 0.000 | 0.000 |
| 0.000 | 0.000 | 0.000 | -0.000 | -13.552 | 0.000 |
| 0.000 | 0.000 | 0.000 | -0.000 | 0.000 | -13.552 |
| 42.033 | 52.861 | 52.861 | -0.000 | -0.000 | -0.000 |
| 52.861 | 42.033 | 52.861 | 0.000 | -0.000 | -0.000 |
| 52.861 | 52.861 | 42.033 | 0.000 | 0.000 | -0.000 |
| -0.000 | -0.000 | -0.000 | -13.552 | -0.000 | -0.000 |
| -0.000 | -0.000 | -0.000 | 0.000 | -13.552 | -0.000 |
| -0.000 | -0.000 | -0.000 | 0.000 | -0.000 | -13.552 |
| 42.033 | 52.861 | 52.861 | -0.000 | 0.000 | 0.000 |
| 52.861 | 42.033 | 52.861 | -0.000 | 0.000 | 0.000 |
| 52.861 | 52.861 | 42.033 | -0.000 | 0.000 | 0.000 |
| 0.000 | 0.000 | 0.000 | -13.552 | 0.000 | -0.000 |
| 0.000 | 0.000 | 0.000 | -0.000 | -13.552 | 0.000 |
| 0.000 | 0.000 | 0.000 | -0.000 | 0.000 | -13.552 |
| 42.033 | 52.861 | 52.861 | 0.000 | -0.000 | -0.000 |
| 52.861 | 42.033 | 52.861 | 0.000 | -0.000 | 0.000 |
| 52.861 | 52.861 | 42.033 | 0.000 | 0.000 | -0.000 |
| -0.000 | -0.000 | -0.000 | -13.552 | -0.000 | -0.000 |
| -0.000 | -0.000 | -0.000 | -0.000 | -13.552 | -0.000 |
| -0.000 | -0.000 | -0.000 | 0.000 | -0.000 | -13.552 |
| 42.033 | 52.861 | 52.861 | -0.000 | -0.000 | 0.000 |
| 52.861 | 42.033 | 52.861 | -0.000 | 0.000 | 0.000 |
| 52.861 | 52.861 | 42.033 | -0.000 | 0.000 | 0.000 |
| 0.000 | 0.000 | 0.000 | -13.552 | 0.000 | -0.000 |
| 0.000 | 0.000 | 0.000 | -0.000 | -13.552 | 0.000 |
| 0.000 | 0.000 | 0.000 | -0.000 | 0.000 | -13.552 |
| 196.741 | 99.610 | 138.496 | 0.000 | 0.000 | 0.000 |
| 99.610 | 196.741 | 138.496 | -0.000 | -0.000 | 0.000 |
| 138.496 | 138.496 | 169.741 | 0.000 | -0.000 | -0.000 |
| -0.000 | -0.000 | -0.000 | 52.230 | 0.000 | 0.000 |
| -0.000 | -0.000 | -0.000 | 0.000 | 52.230 | 0.000 |
| -0.000 | -0.000 | -0.000 | 0.000 | -0.000 | 17.900 |
| 196.741 | 99.610 | 138.496 | -0.000 | -0.000 | -0.000 |
| 99.610 | 196.741 | 138.496 | 0.000 | 0.000 | -0.000 |
| 138.496 | 138.496 | 169.741 | -0.000 | 0.000 | -0.000 |
| 0.000 | 0.000 | 0.000 | 52.230 | 0.000 | -0.000 |
| 0.000 | 0.000 | 0.000 | -0.000 | 52.230 | 0.000 |
| 0.000 | 0.000 | 0.000 | -0.000 | 0.000 | 17.900 |
| 196.741 | 99.610 | 138.496 | 0.000 | -0.000 | 0.000 |
| 99.610 | 196.741 | 138.496 | 0.000 | 0.000 | 0.000 |
| 138.496 | 138.496 | 169.741 | -0.000 | 0.000 | 0.000 |
| 0.000 | -0.000 | 0.000 | 52.230 | 0.000 | -0.000 |
| -0.000 | 0.000 | 0.000 | 0.000 | 52.230 | 0.000 |
| -0.000 | -0.000 | 0.000 | -0.000 | -0.000 | 17.900 |
| 196.741 | 99.610 | 138.496 | 0.000 | 0.000 | -0.000 |
| 99.610 | 196.741 | 138.496 | -0.000 | 0.000 | -0.000 |
| 138.496 | 138.496 | 169.741 | 0.000 | 0.000 | -0.000 |
| -0.000 | 0.000 | -0.000 | 52.230 | -0.000 | -0.000 |
| 0.000 | -0.000 | -0.000 | -0.000 | 52.230 | -0.000 |
| 0.000 | 0.000 | -0.000 | 0.000 | 0.000 | 17.900 |
| 196.742 | 99.610 | 138.496 | -0.000 | -0.000 | 0.000 |
| 99.610 | 196.742 | 138.496 | -0.000 | 0.000 | 0.000 |
| 138.497 | 138.497 | 169.742 | 0.000 | -0.000 | -0.000 |
| 0.000 | 0.000 | 0.000 | 52.230 | 0.000 | 0.000 |
| 0.000 | 0.000 | 0.000 | 0.000 | 52.230 | 0.000 |
| -0.000 | -0.000 | 0.000 | 0.000 | -0.000 | 17.900 |
| 196.740 | 99.610 | 138.496 | -0.000 | 0.000 | -0.000 |
| 99.610 | 196.740 | 138.496 | 0.000 | 0.000 | -0.000 |
| 138.496 | 138.496 | 169.741 | 0.000 | 0.000 | -0.000 |
| -0.000 | -0.000 | -0.000 | 52.230 | -0.000 | -0.000 |
| -0.000 | -0.000 | -0.000 | -0.000 | 52.230 | 0.000 |
| 0.000 | 0.000 | -0.000 | 0.000 | 0.000 | 17.900 |
| 183.587 | 126.184 | 111.989 | 0.000 | 0.000 | -0.000 |
| 126.184 | 183.587 | 111.989 | -0.000 | -0.000 | -0.000 |
| 111.989 | 111.989 | 221.527 | -0.000 | 0.000 | -0.000 |
| 0.000 | 0.000 | 0.000 | 28.379 | 0.000 | 0.000 |
| 0.000 | 0.000 | 0.000 | -0.000 | 28.379 | -0.000 |
| 0.000 | 0.000 | -0.000 | -0.000 | 0.000 | 28.701 |
| 183.587 | 126.184 | 111.989 | 0.000 | -0.000 | 0.000 |
| 126.184 | 183.587 | 111.989 | 0.000 | -0.000 | 0.000 |
| 111.989 | 111.989 | 221.527 | 0.000 | 0.000 | 0.000 |
| -0.000 | -0.000 | -0.000 | 28.379 | -0.000 | 0.000 |
| -0.000 | -0.000 | -0.000 | 0.000 | 28.379 | 0.000 |
| -0.000 | -0.000 | 0.000 | 0.000 | -0.000 | 28.701 |
| 183.587 | 126.184 | 111.989 | -0.000 | 0.000 | -0.000 |
| 126.184 | 183.587 | 111.989 | -0.000 | 0.000 | 0.000 |
| 111.989 | 111.989 | 221.527 | 0.000 | -0.000 | -0.000 |
| 0.000 | -0.000 | 0.000 | 28.379 | -0.000 | -0.000 |
| -0.000 | 0.000 | 0.000 | -0.000 | 28.379 | -0.000 |
| -0.000 | 0.000 | -0.000 | -0.000 | 0.000 | 28.701 |
| 194.258 | 115.513 | 111.989 | 0.000 | -0.000 | 0.000 |
| 126.184 | 183.587 | 111.989 | 0.000 | -0.000 | 0.000 |
| 111.989 | 111.989 | 221.527 | 0.000 | -0.000 | 0.000 |
| -0.000 | 0.000 | -0.000 | 28.379 | -0.000 | 0.000 |
| 0.000 | -0.000 | -0.000 | 0.000 | 28.379 | 0.000 |
| 0.000 | -0.000 | 0.000 | 0.000 | -0.000 | 28.701 |
| 183.588 | 126.184 | 111.989 | -0.000 | -0.000 | -0.000 |
| 126.185 | 183.588 | 111.989 | -0.000 | 0.000 | -0.000 |
| 111.989 | 111.989 | 221.528 | -0.000 | 0.000 | -0.000 |
| 0.000 | -0.000 | 0.000 | 28.379 | 0.000 | -0.000 |
| -0.000 | 0.000 | 0.000 | -0.000 | 28.379 | -0.000 |
| -0.000 | 0.000 | -0.000 | -0.000 | 0.000 | 28.701 |
| 194.257 | 115.512 | 111.988 | 0.000 | -0.000 | 0.000 |
| 126.184 | 183.586 | 111.988 | 0.000 | -0.000 | 0.000 |
| 111.988 | 111.988 | 221.526 | -0.000 | 0.000 | 0.000 |
| -0.000 | 0.000 | -0.000 | 28.379 | -0.000 | 0.000 |
| 0.000 | -0.000 | -0.000 | 0.000 | 28.379 | 0.000 |
| 0.000 | -0.000 | 0.000 | 0.000 | -0.000 | 28.701 |
| 194.484 | 115.567 | 111.320 | -17.276 | -0.000 | -0.000 |
| 115.567 | 194.484 | 111.320 | 17.276 | -0.000 | -0.000 |
| 111.320 | 111.320 | 221.348 | 0.000 | -0.000 | -0.000 |
| -17.276 | 17.276 | -0.000 | 28.090 | -0.000 | -0.000 |
| -0.000 | -0.000 | 0.000 | 0.000 | 28.090 | -17.276 |
| -0.000 | -0.000 | -0.000 | 0.000 | -17.276 | 39.459 |
| 194.484 | 115.567 | 111.320 | -17.276 | 0.000 | 0.000 |
| 115.567 | 194.484 | 111.320 | 17.276 | 0.000 | 0.000 |
| 111.320 | 111.320 | 221.348 | -0.000 | 0.000 | 0.000 |
| -17.276 | 17.276 | 0.000 | 28.090 | 0.000 | 0.000 |
| 0.000 | 0.000 | -0.000 | 0.000 | 28.090 | -17.276 |
| 0.000 | 0.000 | 0.000 | -0.000 | -17.276 | 39.459 |
| 194.484 | 115.567 | 111.320 | -17.276 | -0.000 | -0.000 |
| 115.567 | 194.484 | 111.320 | 17.276 | -0.000 | -0.000 |
| 111.320 | 111.320 | 221.348 | 0.000 | -0.000 | -0.000 |
| -17.276 | 17.276 | 0.000 | 28.090 | -0.000 | -0.000 |
| -0.000 | 0.000 | 0.000 | -0.000 | 28.090 | -17.276 |
| -0.000 | 0.000 | 0.000 | -0.000 | -17.276 | 39.459 |
| 194.484 | 115.567 | 111.320 | -17.276 | 0.000 | 0.000 |
| 115.567 | 194.484 | 111.320 | 17.276 | 0.000 | 0.000 |
| 111.320 | 111.320 | 221.348 | -0.000 | 0.000 | 0.000 |
| -17.276 | 17.276 | -0.000 | 28.090 | 0.000 | 0.000 |
| 0.000 | -0.000 | -0.000 | 0.000 | 28.090 | -17.276 |
| 0.000 | -0.000 | -0.000 | 0.000 | -17.276 | 39.459 |
| 194.485 | 115.567 | 111.320 | -17.276 | -0.000 | -0.000 |
| 115.568 | 194.485 | 111.320 | 17.276 | -0.000 | -0.000 |
| 111.320 | 111.320 | 221.349 | 0.000 | -0.000 | -0.000 |
| -17.276 | 17.276 | 0.000 | 28.091 | -0.000 | -0.000 |
| -0.000 | 0.000 | 0.000 | -0.000 | 28.090 | -17.276 |
| -0.000 | 0.000 | 0.000 | -0.000 | -17.276 | 39.459 |
| 194.483 | 115.567 | 111.320 | -17.276 | 0.000 | 0.000 |
| 115.567 | 194.483 | 111.320 | 17.276 | 0.000 | 0.000 |
| 111.320 | 111.320 | 221.347 | -0.000 | 0.000 | 0.000 |
| -17.276 | 17.276 | -0.000 | 28.090 | 0.000 | 0.000 |
| 0.000 | -0.000 | -0.000 | 0.000 | 28.090 | -17.276 |
| 0.000 | -0.000 | -0.000 | 0.000 | -17.276 | 39.459 |
| 109.476 | 109.328 | 109.328 | 0.000 | 0.000 | 0.000 |
| 109.328 | 109.476 | 109.328 | 0.000 | 0.000 | 0.000 |
| 109.328 | 109.328 | 109.476 | 0.000 | 0.000 | 0.000 |
| 0.000 | 0.000 | 0.000 | 1.580 | 0.000 | -0.000 |
| 0.000 | 0.000 | 0.000 | 0.000 | 1.580 | 0.000 |
| 0.000 | 0.000 | 0.000 | 0.000 | 0.000 | 1.580 |
| 109.476 | 109.328 | 109.328 | -0.000 | -0.000 | -0.000 |
| 109.328 | 109.476 | 109.328 | -0.000 | -0.000 | -0.000 |
| 109.328 | 109.328 | 109.476 | -0.000 | -0.000 | -0.000 |
| -0.000 | -0.000 | -0.000 | 1.580 | -0.000 | -0.000 |
| -0.000 | -0.000 | -0.000 | -0.000 | 1.580 | -0.000 |
| -0.000 | -0.000 | -0.000 | -0.000 | -0.000 | 1.580 |
| 109.476 | 109.328 | 109.328 | 0.000 | 0.000 | 0.000 |
| 109.328 | 109.476 | 109.328 | 0.000 | 0.000 | 0.000 |
| 109.328 | 109.328 | 109.476 | 0.000 | 0.000 | 0.000 |
| 0.000 | 0.000 | 0.000 | 40.986 | 0.000 | 0.000 |
| 0.000 | 0.000 | 0.000 | 0.000 | 40.986 | 0.000 |
| 0.000 | 0.000 | 0.000 | 0.000 | 0.000 | 40.986 |
| 109.476 | 109.328 | 109.328 | -0.000 | -0.000 | -0.000 |
| 109.328 | 109.476 | 109.328 | -0.000 | 0.000 | -0.000 |
| 109.328 | 109.328 | 109.476 | -0.000 | -0.000 | -0.000 |
| -0.000 | -0.000 | -0.000 | 40.986 | 0.000 | -0.000 |
| -0.000 | -0.000 | -0.000 | -0.000 | 40.986 | -0.000 |
| -0.000 | -0.000 | -0.000 | -0.000 | -0.000 | 40.986 |
| 109.476 | 109.329 | 109.329 | 0.000 | 0.000 | 0.000 |
| 109.329 | 109.476 | 109.329 | 0.000 | 0.000 | 0.000 |
| 109.329 | 109.329 | 109.476 | 0.000 | 0.000 | 0.000 |
| 0.000 | -0.000 | -0.000 | 1.580 | 0.000 | 0.000 |
| -0.000 | 0.000 | -0.000 | 0.000 | 1.580 | 0.000 |
| -0.000 | -0.000 | 0.000 | 0.000 | 0.000 | 1.580 |
| 109.475 | 109.328 | 109.328 | -0.000 | -0.000 | -0.000 |
| 109.328 | 109.475 | 109.328 | -0.000 | -0.000 | -0.000 |
| 109.328 | 109.328 | 109.475 | 0.000 | -0.000 | -0.000 |
| -0.000 | 0.000 | 0.000 | 1.580 | -0.000 | -0.000 |
| 0.000 | -0.000 | 0.000 | -0.000 | 1.580 | -0.000 |
| 0.000 | 0.000 | -0.000 | -0.000 | -0.000 | 1.580 |
| 154.315 | 152.612 | 152.612 | 0.000 | -0.000 | -0.000 |
| 152.612 | 154.315 | 152.612 | 0.000 | 0.000 | -0.000 |
| 152.612 | 152.612 | 154.315 | -0.000 | -0.000 | -0.000 |
| 0.000 | 0.000 | -0.000 | 51.991 | 0.000 | -0.000 |
| 0.000 | 0.000 | -0.000 | 0.000 | 51.991 | -0.000 |
| 0.000 | 0.000 | 0.000 | -0.000 | -0.000 | 51.991 |
| 154.315 | 152.612 | 152.612 | 0.000 | 0.000 | 0.000 |
| 152.612 | 154.315 | 152.612 | -0.000 | -0.000 | 0.000 |
| 152.612 | 152.612 | 154.315 | -0.000 | -0.000 | 0.000 |
| -0.000 | -0.000 | 0.000 | 51.991 | -0.000 | 0.000 |
| -0.000 | -0.000 | -0.000 | -0.000 | 51.991 | 0.000 |
| -0.000 | -0.000 | -0.000 | 0.000 | 0.000 | 51.991 |
| 154.315 | 152.612 | 152.612 | 0.000 | 0.000 | -0.000 |
| 152.612 | 154.315 | 152.612 | 0.000 | 0.000 | -0.000 |
| 152.612 | 152.612 | 154.315 | -0.000 | -0.000 | -0.000 |
| 0.000 | 0.000 | 0.000 | 60.590 | -0.000 | -0.000 |
| 0.000 | 0.000 | 0.000 | -0.000 | 60.590 | -0.000 |
| 0.000 | 0.000 | 0.000 | -0.000 | 0.000 | 60.590 |
| 154.315 | 152.612 | 152.612 | -0.000 | 0.000 | 0.000 |
| 152.612 | 154.315 | 152.612 | 0.000 | -0.000 | 0.000 |
| 152.612 | 152.612 | 154.315 | -0.000 | 0.000 | 0.000 |
| -0.000 | -0.000 | -0.000 | 60.590 | 0.000 | 0.000 |
| -0.000 | -0.000 | -0.000 | 0.000 | 60.590 | 0.000 |
| -0.000 | -0.000 | -0.000 | 0.000 | -0.000 | 60.590 |
| 154.315 | 152.613 | 152.613 | -0.000 | 0.000 | -0.000 |
| 152.613 | 154.315 | 152.613 | -0.000 | 0.000 | -0.000 |
| 152.613 | 152.613 | 154.315 | -0.000 | -0.000 | -0.000 |
| 0.000 | 0.000 | 0.000 | 51.991 | 0.000 | -0.000 |
| 0.000 | 0.000 | 0.000 | -0.000 | 51.991 | -0.000 |
| 0.000 | 0.000 | 0.000 | 0.000 | -0.000 | 51.991 |
| 154.314 | 152.612 | 152.612 | -0.000 | 0.000 | 0.000 |
| 152.612 | 154.314 | 152.612 | 0.000 | -0.000 | 0.000 |
| 152.612 | 152.612 | 154.314 | 0.000 | -0.000 | 0.000 |
| -0.000 | -0.000 | -0.000 | 51.991 | -0.000 | 0.000 |
| -0.000 | -0.000 | -0.000 | 0.000 | 51.991 | 0.000 |
| -0.000 | -0.000 | -0.000 | -0.000 | -0.000 | 51.991 |
| 166.755 | 167.011 | 167.011 | 0.000 | 0.000 | -0.000 |
| 167.011 | 166.755 | 167.011 | 0.000 | 0.000 | -0.000 |
| 167.011 | 167.011 | 166.755 | 0.000 | 0.000 | -0.000 |
| -0.000 | -0.000 | 0.000 | 53.875 | -0.000 | -0.000 |
| -0.000 | -0.000 | 0.000 | 0.000 | 53.875 | -0.000 |
| -0.000 | -0.000 | 0.000 | 0.000 | 0.000 | 53.875 |
| 166.755 | 167.011 | 167.011 | -0.000 | -0.000 | 0.000 |
| 167.011 | 166.755 | 167.011 | 0.000 | -0.000 | 0.000 |
| 167.011 | 167.011 | 166.755 | -0.000 | -0.000 | 0.000 |
| 0.000 | 0.000 | -0.000 | 53.875 | 0.000 | 0.000 |
| 0.000 | 0.000 | -0.000 | -0.000 | 53.875 | 0.000 |
| 0.000 | 0.000 | -0.000 | -0.000 | -0.000 | 53.875 |
| 166.755 | 167.011 | 167.011 | 0.000 | 0.000 | -0.000 |
| 167.011 | 166.755 | 167.011 | 0.000 | 0.000 | -0.000 |
| 167.011 | 167.011 | 166.755 | -0.000 | -0.000 | -0.000 |
| 0.000 | 0.000 | 0.000 | 64.230 | 0.000 | 0.000 |
| 0.000 | 0.000 | 0.000 | 0.000 | 64.230 | -0.000 |
| 0.000 | 0.000 | 0.000 | 0.000 | 0.000 | 64.230 |
| 166.755 | 167.011 | 167.011 | 0.000 | -0.000 | 0.000 |
| 167.011 | 166.755 | 167.011 | 0.000 | 0.000 | 0.000 |
| 167.011 | 167.011 | 166.755 | -0.000 | -0.000 | -0.000 |
| -0.000 | -0.000 | -0.000 | 64.230 | -0.000 | 0.000 |
| -0.000 | -0.000 | -0.000 | -0.000 | 64.230 | 0.000 |
| -0.000 | -0.000 | -0.000 | -0.000 | -0.000 | 64.230 |
| 166.756 | 167.011 | 167.011 | 0.000 | 0.000 | 0.000 |
| 167.011 | 166.756 | 167.011 | -0.000 | 0.000 | -0.000 |
| 167.011 | 167.011 | 166.756 | -0.000 | 0.000 | -0.000 |
| 0.000 | 0.000 | 0.000 | 53.875 | 0.000 | 0.000 |
| 0.000 | 0.000 | 0.000 | 0.000 | 53.875 | -0.000 |
| 0.000 | 0.000 | 0.000 | 0.000 | 0.000 | 53.875 |
| 166.754 | 167.010 | 167.010 | -0.000 | 0.000 | 0.000 |
| 167.010 | 166.754 | 167.010 | -0.000 | -0.000 | 0.000 |
| 167.010 | 167.010 | 166.754 | -0.000 | -0.000 | 0.000 |
| -0.000 | -0.000 | -0.000 | 53.875 | -0.000 | 0.000 |
| -0.000 | -0.000 | -0.000 | -0.000 | 53.875 | 0.000 |
| -0.000 | -0.000 | -0.000 | -0.000 | -0.000 | 53.875 |
| 137.766 | 161.965 | 161.965 | 0.000 | 0.000 | -0.000 |
| 161.965 | 137.766 | 161.965 | 0.000 | 0.000 | -0.000 |
| 161.965 | 161.965 | 137.766 | 0.000 | 0.000 | -0.000 |
| 0.000 | 0.000 | 0.000 | 57.938 | 0.000 | 0.000 |
| 0.000 | 0.000 | 0.000 | 0.000 | 57.938 | -0.000 |
| 0.000 | 0.000 | -0.000 | 0.000 | 0.000 | 57.938 |
| 137.766 | 161.965 | 161.965 | -0.000 | -0.000 | 0.000 |
| 161.964 | 137.766 | 161.965 | -0.000 | -0.000 | 0.000 |
| 161.964 | 161.965 | 137.766 | -0.000 | -0.000 | 0.000 |
| -0.000 | -0.000 | -0.000 | 57.938 | -0.000 | 0.000 |
| -0.000 | -0.000 | -0.000 | -0.000 | 57.938 | 0.000 |
| -0.000 | -0.000 | 0.000 | -0.000 | -0.000 | 57.938 |
| 137.767 | 161.965 | 161.965 | 0.000 | 0.000 | -0.000 |
| 161.965 | 137.767 | 161.965 | 0.000 | 0.000 | 0.000 |
| 161.965 | 161.965 | 137.767 | 0.000 | 0.000 | 0.000 |
| 0.000 | 0.000 | 0.000 | 57.938 | 0.000 | -0.000 |
| 0.000 | 0.000 | 0.000 | 0.000 | 57.938 | -0.000 |
| 0.000 | 0.000 | 0.000 | 0.000 | 0.000 | 57.938 |
| 137.764 | 161.964 | 161.964 | -0.000 | -0.000 | 0.000 |
| 161.964 | 137.764 | 161.964 | -0.000 | -0.000 | 0.000 |
| 161.964 | 161.964 | 137.764 | -0.000 | -0.000 | 0.000 |
| -0.000 | -0.000 | -0.000 | 57.938 | -0.000 | -0.000 |
| -0.000 | -0.000 | -0.000 | -0.000 | 57.938 | 0.000 |
| -0.000 | -0.000 | -0.000 | -0.000 | -0.000 | 57.938 |
| 137.782 | 161.966 | 161.966 | 0.000 | 0.000 | 0.000 |
| 161.966 | 137.782 | 161.966 | 0.000 | 0.000 | -0.000 |
| 161.966 | 161.966 | 137.782 | 0.000 | 0.000 | -0.000 |
| 0.000 | 0.001 | 0.001 | 57.828 | 0.000 | 0.000 |
| 0.001 | 0.000 | 0.001 | 0.000 | 57.828 | -0.000 |
| 0.001 | 0.001 | 0.000 | 0.000 | 0.000 | 57.828 |
| 137.750 | 161.963 | 161.963 | -0.000 | -0.000 | 0.000 |
| 161.963 | 137.750 | 161.963 | -0.000 | -0.000 | 0.000 |
| 161.963 | 161.963 | 137.750 | -0.000 | -0.000 | 0.000 |
| -0.000 | -0.001 | -0.001 | 57.828 | -0.000 | 0.000 |
| -0.001 | -0.000 | -0.001 | -0.000 | 57.828 | 0.000 |
| -0.001 | -0.001 | -0.000 | -0.000 | -0.000 | 57.828 |
| 158.215 | 181.883 | 181.883 | -0.000 | -0.000 | -0.000 |
| 181.883 | 158.215 | 181.883 | -0.000 | 0.000 | -0.000 |
| 181.883 | 181.883 | 158.215 | 0.000 | 0.000 | -0.000 |
| -0.000 | 0.000 | 0.000 | 59.207 | -0.000 | -0.000 |
| 0.000 | 0.000 | 0.000 | -0.000 | 59.207 | -0.000 |
| 0.000 | 0.000 | 0.000 | -0.000 | -0.000 | 59.207 |
| 158.215 | 181.883 | 181.883 | 0.000 | 0.000 | 0.000 |
| 181.883 | 158.215 | 181.883 | 0.000 | 0.000 | 0.000 |
| 181.883 | 181.883 | 158.215 | 0.000 | 0.000 | 0.000 |
| 0.000 | -0.000 | -0.000 | 59.207 | 0.000 | 0.000 |
| -0.000 | -0.000 | -0.000 | -0.000 | 59.207 | 0.000 |
| -0.000 | -0.000 | 0.000 | 0.000 | 0.000 | 59.207 |
| 158.216 | 181.883 | 181.883 | -0.000 | -0.000 | -0.000 |
| 181.883 | 158.216 | 181.883 | -0.000 | 0.000 | -0.000 |
| 181.883 | 181.883 | 158.216 | -0.000 | -0.000 | -0.000 |
| -0.000 | 0.000 | 0.000 | 59.812 | -0.000 | 0.000 |
| 0.000 | -0.000 | 0.000 | -0.000 | 59.812 | -0.000 |
| 0.000 | 0.000 | 0.000 | -0.000 | -0.000 | 59.812 |
| 158.213 | 181.883 | 181.883 | 0.000 | 0.000 | 0.000 |
| 181.883 | 158.213 | 181.883 | 0.000 | 0.000 | 0.000 |
| 181.883 | 181.883 | 158.213 | 0.000 | 0.000 | 0.000 |
| 0.000 | -0.000 | -0.000 | 59.812 | 0.000 | 0.000 |
| -0.000 | 0.000 | -0.000 | 0.000 | 59.812 | 0.000 |
| -0.000 | -0.000 | -0.000 | 0.000 | 0.000 | 59.812 |
| 158.227 | 181.885 | 181.885 | -0.000 | 0.000 | -0.000 |
| 181.885 | 158.227 | 181.885 | -0.000 | -0.000 | -0.000 |
| 181.885 | 181.885 | 158.227 | -0.000 | -0.000 | -0.000 |
| -0.000 | 0.001 | 0.001 | 59.812 | -0.000 | -0.000 |
| 0.001 | -0.000 | 0.001 | -0.000 | 59.812 | -0.000 |
| 0.001 | 0.001 | -0.000 | -0.000 | -0.000 | 59.812 |
| 158.203 | 181.882 | 181.882 | 0.000 | 0.000 | 0.000 |
| 181.882 | 158.203 | 181.882 | 0.000 | 0.000 | 0.000 |
| 181.882 | 181.882 | 158.203 | 0.000 | -0.000 | 0.000 |
| 0.000 | -0.001 | -0.001 | 59.812 | 0.000 | 0.000 |
| -0.001 | 0.000 | -0.001 | 0.000 | 59.812 | 0.000 |
| -0.001 | -0.001 | 0.000 | 0.000 | 0.000 | 59.812 |
| 224.886 | 119.534 | 119.534 | 0.000 | 0.000 | 0.000 |
| 119.534 | 224.886 | 119.534 | -0.000 | 0.000 | 0.000 |
| 119.534 | 119.534 | 224.886 | -0.000 | -0.000 | 0.000 |
| -0.000 | -0.000 | -0.000 | 17.488 | 0.000 | 0.000 |
| -0.000 | -0.000 | -0.000 | 0.000 | 17.488 | 0.000 |
| 0.000 | -0.000 | -0.000 | -0.000 | 0.000 | 17.488 |
| 226.605 | 118.674 | 118.674 | -0.000 | -0.000 | -0.000 |
| 118.674 | 226.605 | 118.674 | -0.000 | -0.000 | -0.000 |
| 118.674 | 118.674 | 226.605 | -0.000 | 0.000 | 0.000 |
| 0.000 | 0.000 | 0.000 | 17.488 | 0.000 | 0.000 |
| 0.000 | 0.000 | 0.000 | 0.000 | 17.488 | 0.000 |
| 0.000 | 0.000 | 0.000 | -0.000 | -0.000 | 17.488 |
| 224.886 | 119.534 | 119.534 | 0.000 | 0.000 | -0.000 |
| 119.534 | 224.886 | 119.534 | -0.000 | -0.000 | 0.000 |
| 119.534 | 119.534 | 224.886 | -0.000 | -0.000 | 0.000 |
| 0.000 | 0.000 | 0.000 | 17.488 | -0.000 | -0.000 |
| 0.000 | 0.000 | 0.000 | 0.000 | 17.488 | 0.000 |
| 0.000 | 0.000 | 0.000 | 0.000 | -0.000 | 17.488 |
| 224.886 | 119.533 | 119.533 | -0.000 | 0.000 | -0.000 |
| 119.533 | 224.886 | 119.533 | 0.000 | -0.000 | -0.000 |
| 119.533 | 119.533 | 224.886 | 0.000 | -0.000 | -0.000 |
| -0.000 | -0.000 | -0.000 | 17.488 | 0.000 | -0.000 |
| -0.000 | -0.000 | -0.000 | -0.000 | 17.488 | 0.000 |
| -0.000 | -0.000 | -0.000 | -0.000 | -0.000 | 17.488 |
| 224.887 | 119.534 | 119.534 | -0.000 | 0.000 | -0.000 |
| 119.534 | 224.887 | 119.534 | 0.000 | -0.000 | -0.000 |
| 119.534 | 119.534 | 224.887 | 0.000 | 0.000 | 0.000 |
| 0.000 | 0.000 | 0.000 | 17.488 | -0.000 | 0.000 |
| 0.000 | 0.000 | 0.000 | 0.000 | 17.488 | 0.000 |
| 0.000 | 0.000 | 0.000 | 0.000 | 0.000 | 17.488 |
| 226.604 | 118.673 | 118.673 | -0.000 | -0.000 | -0.000 |
| 118.673 | 226.604 | 118.673 | -0.000 | -0.000 | 0.000 |
| 118.673 | 118.673 | 226.604 | -0.000 | 0.000 | 0.000 |
| -0.000 | -0.000 | -0.000 | 17.488 | -0.000 | -0.000 |
| -0.000 | -0.000 | -0.000 | -0.000 | 17.488 | -0.000 |
| -0.000 | -0.000 | -0.000 | -0.000 | -0.000 | 17.488 |
| 157.533 | 158.684 | 158.684 | -0.000 | 0.000 | 0.000 |
| 158.684 | 157.533 | 158.684 | -0.000 | 0.000 | 0.000 |
| 158.684 | 158.684 | 157.533 | -0.000 | 0.000 | 0.000 |
| -0.000 | -0.000 | -0.000 | 55.901 | 0.000 | 0.000 |
| -0.000 | -0.000 | 0.000 | -0.000 | 55.901 | 0.000 |
| -0.000 | -0.000 | 0.000 | -0.000 | 0.000 | 55.901 |
| 157.533 | 158.684 | 158.684 | 0.000 | 0.000 | -0.000 |
| 158.684 | 157.533 | 158.684 | 0.000 | -0.000 | -0.000 |
| 158.684 | 158.684 | 157.533 | 0.000 | 0.000 | -0.000 |
| 0.000 | 0.000 | -0.000 | 55.901 | -0.000 | -0.000 |
| 0.000 | 0.000 | -0.000 | 0.000 | 55.901 | -0.000 |
| 0.000 | 0.000 | -0.000 | 0.000 | -0.000 | 55.901 |
| 157.533 | 158.684 | 158.684 | -0.000 | 0.000 | 0.000 |
| 158.684 | 157.533 | 158.684 | 0.000 | 0.000 | 0.000 |
| 158.684 | 158.684 | 157.533 | 0.000 | -0.000 | 0.000 |
| 0.000 | 0.000 | 0.000 | 56.152 | 0.000 | 0.000 |
| 0.000 | 0.000 | 0.000 | -0.000 | 56.152 | 0.000 |
| 0.000 | 0.000 | 0.000 | 0.000 | 0.000 | 56.152 |
| 157.533 | 158.684 | 158.684 | 0.000 | -0.000 | -0.000 |
| 158.684 | 157.533 | 158.684 | 0.000 | -0.000 | -0.000 |
| 158.684 | 158.684 | 157.533 | -0.000 | -0.000 | -0.000 |
| -0.000 | -0.000 | -0.000 | 56.152 | -0.000 | -0.000 |
| -0.000 | -0.000 | -0.000 | 0.000 | 56.152 | -0.000 |
| -0.000 | -0.000 | -0.000 | 0.000 | -0.000 | 56.152 |
| 157.534 | 158.684 | 158.684 | -0.000 | 0.000 | 0.000 |
| 158.684 | 157.534 | 158.684 | -0.000 | 0.000 | 0.000 |
| 158.684 | 158.684 | 157.534 | -0.000 | 0.000 | 0.000 |
| 0.000 | 0.000 | 0.000 | 56.152 | 0.000 | 0.000 |
| 0.000 | 0.000 | 0.000 | -0.000 | 56.152 | 0.000 |
| 0.000 | 0.000 | 0.000 | -0.000 | 0.000 | 56.152 |
| 157.533 | 158.683 | 158.683 | 0.000 | -0.000 | -0.000 |
| 158.683 | 157.533 | 158.683 | 0.000 | -0.000 | -0.000 |
| 158.683 | 158.683 | 157.533 | 0.000 | 0.000 | -0.000 |
| -0.000 | -0.000 | -0.000 | 56.152 | -0.000 | -0.000 |
| -0.000 | -0.000 | -0.000 | 0.000 | 56.152 | -0.000 |
| -0.000 | -0.000 | -0.000 | 0.000 | -0.000 | 56.152 |
| 177.676 | 149.636 | 149.636 | 0.000 | -0.000 | 0.000 |
| 149.636 | 177.676 | 149.636 | 0.000 | 0.000 | 0.000 |
| 149.636 | 149.636 | 177.676 | 0.000 | 0.000 | -0.000 |
| -0.000 | 0.000 | 0.000 | 48.006 | -0.000 | -0.000 |
| 0.000 | -0.000 | 0.000 | -0.000 | 48.006 | 0.000 |
| 0.000 | 0.000 | 0.000 | 0.000 | -0.000 | 48.006 |
| 177.676 | 149.636 | 149.636 | 0.000 | -0.000 | -0.000 |
| 149.636 | 177.676 | 149.636 | -0.000 | 0.000 | -0.000 |
| 149.636 | 149.636 | 177.676 | -0.000 | 0.000 | -0.000 |
| 0.000 | -0.000 | -0.000 | 48.006 | 0.000 | 0.000 |
| -0.000 | 0.000 | -0.000 | 0.000 | 48.006 | -0.000 |
| -0.000 | -0.000 | -0.000 | -0.000 | 0.000 | 48.006 |
| 177.676 | 149.636 | 149.636 | 0.000 | 0.000 | 0.000 |
| 149.636 | 177.676 | 149.636 | 0.000 | -0.000 | 0.000 |
| 149.636 | 149.636 | 177.676 | 0.000 | -0.000 | -0.000 |
| 0.000 | 0.000 | 0.000 | 48.006 | -0.000 | 0.000 |
| 0.000 | 0.000 | 0.000 | 0.000 | 48.006 | 0.000 |
| 0.000 | 0.000 | 0.000 | 0.000 | -0.000 | 48.006 |
| 177.676 | 149.636 | 149.636 | -0.000 | -0.000 | -0.000 |
| 149.636 | 177.676 | 149.636 | -0.000 | 0.000 | -0.000 |
| 149.636 | 149.636 | 177.676 | -0.000 | 0.000 | -0.000 |
| -0.000 | -0.000 | -0.000 | 48.006 | 0.000 | -0.000 |
| -0.000 | -0.000 | -0.000 | -0.000 | 48.006 | -0.000 |
| -0.000 | -0.000 | -0.000 | -0.000 | 0.000 | 48.006 |
| 177.677 | 149.636 | 149.636 | 0.000 | 0.000 | 0.000 |
| 149.636 | 177.677 | 149.636 | 0.000 | 0.000 | 0.000 |
| 149.636 | 149.636 | 177.677 | 0.000 | -0.000 | 0.000 |
| 0.000 | 0.000 | 0.000 | 48.006 | -0.000 | -0.000 |
| 0.000 | 0.000 | 0.000 | -0.000 | 48.006 | 0.000 |
| 0.000 | 0.000 | 0.000 | -0.000 | -0.000 | 48.006 |
| 177.676 | 149.635 | 149.635 | -0.000 | 0.000 | -0.000 |
| 149.635 | 177.676 | 149.635 | -0.000 | 0.000 | -0.000 |
| 149.635 | 149.635 | 177.676 | -0.000 | 0.000 | -0.000 |
| -0.000 | -0.000 | -0.000 | 48.006 | 0.000 | -0.000 |
| -0.000 | -0.000 | -0.000 | -0.000 | 48.006 | -0.000 |
| -0.000 | -0.000 | -0.000 | -0.000 | 0.000 | 48.006 |
| 211.531 | 138.307 | 127.744 | -0.000 | -0.000 | 0.000 |
| 148.448 | 201.231 | 127.660 | -0.000 | 0.000 | -0.000 |
| 127.660 | 127.660 | 223.448 | -0.000 | -0.000 | 0.000 |
| 0.033 | 0.033 | 0.035 | 25.482 | 0.000 | -0.000 |
| 0.033 | 0.033 | 0.035 | -0.000 | 25.482 | 0.000 |
| 0.000 | 0.000 | 0.000 | -0.000 | -0.000 | 36.612 |
| 202.513 | 146.514 | 127.317 | 0.000 | 0.000 | -0.000 |
| 138.307 | 211.531 | 127.744 | 0.000 | -0.000 | -0.000 |
| 127.635 | 127.635 | 223.421 | 0.000 | 0.000 | -0.000 |
| -0.033 | -0.033 | -0.035 | 25.482 | -0.000 | -0.000 |
| -0.033 | -0.033 | -0.035 | 0.000 | 25.482 | -0.000 |
| -0.000 | -0.000 | -0.000 | 0.000 | 0.000 | 36.612 |
| 202.218 | 146.891 | 127.360 | -0.000 | -0.000 | 0.000 |
| 146.891 | 202.218 | 127.360 | -0.000 | -0.000 | 0.000 |
| 127.649 | 127.649 | 223.436 | -0.000 | -0.000 | 0.000 |
| 0.004 | 0.004 | 0.004 | 25.473 | -0.000 | 0.000 |
| 0.004 | 0.004 | 0.004 | -0.000 | 25.473 | 0.000 |
| 0.006 | 0.006 | 0.006 | -0.000 | -0.000 | 26.423 |
| 211.530 | 138.307 | 127.744 | 0.000 | 0.000 | -0.000 |
| 148.434 | 201.217 | 127.645 | 0.000 | 0.000 | -0.000 |
| 127.646 | 127.646 | 223.433 | 0.000 | -0.000 | -0.000 |
| -0.004 | -0.004 | -0.004 | 25.473 | 0.000 | 0.000 |
| -0.004 | -0.004 | -0.004 | 0.000 | 25.473 | -0.000 |
| -0.006 | -0.006 | -0.006 | 0.000 | 0.000 | 26.423 |
| 202.243 | 146.861 | 127.357 | -0.000 | -0.000 | 0.000 |
| 138.308 | 211.531 | 127.744 | -0.000 | -0.000 | 0.000 |
| 127.745 | 127.745 | 223.537 | -0.000 | -0.000 | 0.000 |
| 0.000 | 0.000 | 0.001 | 25.473 | -0.000 | 0.000 |
| 0.000 | 0.000 | 0.001 | -0.000 | 25.473 | 0.000 |
| -0.000 | 0.000 | 0.000 | -0.000 | -0.000 | 36.612 |
| 202.246 | 146.853 | 127.355 | 0.000 | 0.000 | 0.000 |
| 138.307 | 211.530 | 127.744 | 0.000 | -0.000 | -0.000 |
| 127.744 | 127.744 | 223.535 | -0.000 | 0.000 | -0.000 |
| -0.000 | -0.000 | -0.001 | 25.473 | -0.000 | 0.000 |
| -0.000 | -0.000 | -0.001 | 0.000 | 25.473 | -0.000 |
| 0.000 | -0.000 | -0.000 | 0.000 | 0.000 | 36.612 |
| 177.763 | 149.788 | 149.741 | -0.000 | -0.000 | -0.000 |
| 149.788 | 177.763 | 149.741 | 0.000 | -0.000 | -0.000 |
| 149.741 | 149.741 | 177.451 | -0.000 | -0.000 | -0.000 |
| 0.000 | 0.000 | 0.000 | 48.168 | -0.000 | -0.000 |
| 0.000 | 0.000 | 0.000 | 0.000 | 48.168 | -0.000 |
| 0.000 | 0.000 | -0.000 | -0.000 | -0.000 | 47.883 |
| 177.763 | 149.788 | 149.741 | 0.000 | -0.000 | 0.000 |
| 149.788 | 177.763 | 149.741 | -0.000 | 0.000 | 0.000 |
| 149.741 | 149.741 | 177.451 | 0.000 | 0.000 | 0.000 |
| -0.000 | -0.000 | -0.000 | 48.168 | 0.000 | 0.000 |
| -0.000 | -0.000 | -0.000 | 0.000 | 48.168 | 0.000 |
| -0.000 | -0.000 | 0.000 | 0.000 | 0.000 | 47.883 |
| 177.763 | 149.788 | 149.741 | -0.000 | -0.000 | -0.000 |
| 149.788 | 177.763 | 149.741 | -0.000 | -0.000 | -0.000 |
| 149.741 | 149.741 | 177.451 | -0.000 | 0.000 | -0.000 |
| 0.000 | 0.000 | 0.000 | 48.168 | -0.000 | -0.000 |
| 0.000 | 0.000 | 0.000 | -0.000 | 48.168 | -0.000 |
| 0.000 | 0.000 | -0.000 | -0.000 | -0.000 | 47.883 |
| 177.763 | 149.788 | 149.741 | 0.000 | 0.000 | 0.000 |
| 149.788 | 177.763 | 149.741 | 0.000 | 0.000 | 0.000 |
| 149.741 | 149.741 | 177.451 | 0.000 | 0.000 | 0.000 |
| -0.000 | -0.000 | -0.000 | 48.168 | 0.000 | -0.000 |
| -0.000 | -0.000 | -0.000 | 0.000 | 48.168 | 0.000 |
| -0.000 | -0.000 | -0.000 | 0.000 | 0.000 | 47.883 |
| 177.763 | 149.789 | 149.742 | -0.000 | -0.000 | -0.000 |
| 149.789 | 177.763 | 149.742 | -0.000 | 0.000 | -0.000 |
| 149.742 | 149.742 | 177.451 | 0.000 | -0.000 | -0.000 |
| 0.000 | 0.000 | 0.000 | 48.179 | -0.000 | -0.000 |
| 0.000 | 0.000 | 0.000 | -0.000 | 48.179 | -0.000 |
| 0.000 | 0.000 | 0.000 | -0.000 | 0.000 | 47.883 |
| 177.781 | 149.769 | 149.741 | 0.000 | 0.000 | 0.000 |
| 149.769 | 177.781 | 149.741 | 0.000 | -0.000 | 0.000 |
| 149.741 | 149.741 | 177.450 | 0.000 | 0.000 | 0.000 |
| -0.000 | -0.000 | -0.000 | 48.179 | 0.000 | -0.000 |
| -0.000 | -0.000 | -0.000 | 0.000 | 48.179 | 0.000 |
| -0.000 | -0.000 | -0.000 | 0.000 | 0.000 | 47.883 |
| 116.411 | 95.896 | 95.896 | 0.000 | 0.000 | 0.000 |
| 95.896 | 116.411 | 95.896 | 0.000 | 0.000 | 0.000 |
| 95.896 | 95.896 | 116.411 | 0.000 | 0.000 | 0.000 |
| -0.000 | -0.000 | -0.000 | 39.234 | 0.000 | 0.000 |
| -0.000 | -0.000 | -0.000 | 0.000 | 39.234 | 0.000 |
| -0.000 | -0.000 | -0.000 | 0.000 | 0.000 | 39.234 |
| 116.411 | 95.896 | 95.896 | -0.000 | -0.000 | 0.000 |
| 95.896 | 116.411 | 95.896 | -0.000 | -0.000 | 0.000 |
| 95.896 | 95.896 | 116.411 | -0.000 | -0.000 | -0.000 |
| 0.000 | 0.000 | 0.000 | 39.234 | 0.000 | -0.000 |
| 0.000 | 0.000 | 0.000 | -0.000 | 39.234 | -0.000 |
| 0.000 | 0.000 | 0.000 | -0.000 | -0.000 | 39.234 |
| 116.410 | 95.896 | 95.896 | 0.000 | 0.000 | -0.000 |
| 95.896 | 116.410 | 95.896 | 0.000 | 0.000 | 0.000 |
| 95.896 | 95.896 | 116.410 | 0.000 | 0.000 | 0.000 |
| -0.000 | -0.000 | -0.000 | 39.234 | -0.000 | 0.000 |
| -0.000 | -0.000 | -0.000 | 0.000 | 39.234 | 0.000 |
| -0.000 | -0.000 | -0.000 | 0.000 | 0.000 | 39.234 |
| 116.412 | 95.896 | 95.896 | -0.000 | -0.000 | -0.000 |
| 95.896 | 116.412 | 95.896 | -0.000 | -0.000 | 0.000 |
| 95.896 | 95.896 | 116.412 | -0.000 | -0.000 | 0.000 |
| 0.000 | 0.000 | 0.000 | 39.234 | -0.000 | -0.000 |
| 0.000 | 0.000 | 0.000 | -0.000 | 39.234 | -0.000 |
| 0.000 | 0.000 | 0.000 | -0.000 | -0.000 | 39.234 |
| 116.400 | 95.894 | 95.894 | 0.000 | 0.000 | 0.000 |
| 95.894 | 116.400 | 95.894 | 0.000 | 0.000 | 0.000 |
| 95.894 | 95.894 | 116.400 | 0.000 | 0.000 | 0.000 |
| -0.001 | -0.002 | -0.002 | 8.158 | 0.000 | -0.000 |
| -0.002 | -0.001 | -0.002 | 0.000 | 8.158 | 0.000 |
| -0.002 | -0.002 | -0.001 | 0.000 | 0.000 | 8.158 |
| 116.422 | 95.897 | 95.897 | -0.000 | -0.000 | -0.000 |
| 95.897 | 116.422 | 95.897 | -0.000 | -0.000 | 0.000 |
| 95.897 | 95.897 | 116.422 | -0.000 | -0.000 | -0.000 |
| 0.001 | 0.002 | 0.002 | 8.158 | -0.000 | 0.000 |
| 0.002 | 0.001 | 0.002 | -0.000 | 8.158 | -0.000 |
| 0.002 | 0.002 | 0.001 | -0.000 | -0.000 | 8.158 |
| 89.560 | 101.921 | 101.921 | 0.000 | -0.000 | 0.000 |
| 101.921 | 89.560 | 101.921 | 0.000 | -0.000 | 0.000 |
| 101.921 | 101.921 | 89.560 | 0.000 | -0.000 | 0.000 |
| -0.000 | 0.000 | 0.000 | 47.470 | -0.000 | -0.000 |
| -0.000 | 0.000 | 0.000 | 0.000 | 47.470 | 0.000 |
| -0.000 | 0.000 | 0.000 | 0.000 | -0.000 | 47.470 |
| 89.560 | 101.921 | 101.921 | -0.000 | 0.000 | -0.000 |
| 101.921 | 89.560 | 101.921 | -0.000 | 0.000 | -0.000 |
| 101.921 | 101.921 | 89.560 | -0.000 | 0.000 | -0.000 |
| 0.000 | -0.000 | -0.000 | 47.470 | 0.000 | -0.000 |
| 0.000 | -0.000 | -0.000 | -0.000 | 47.470 | -0.000 |
| 0.000 | 0.000 | -0.000 | -0.000 | 0.000 | 47.470 |
| 89.560 | 101.921 | 101.921 | 0.000 | 0.000 | 0.000 |
| 101.921 | 89.560 | 101.921 | 0.000 | -0.000 | 0.000 |
| 101.921 | 101.921 | 89.560 | 0.000 | 0.000 | 0.000 |
| 0.000 | -0.000 | 0.000 | 47.470 | -0.000 | -0.000 |
| -0.000 | 0.000 | 0.000 | 0.000 | 47.470 | 0.000 |
| -0.000 | 0.000 | 0.000 | 0.000 | -0.000 | 47.470 |
| 89.560 | 101.921 | 101.921 | -0.000 | -0.000 | -0.000 |
| 101.921 | 89.560 | 101.921 | -0.000 | -0.000 | -0.000 |
| 101.921 | 101.921 | 89.560 | -0.000 | 0.000 | -0.000 |
| -0.000 | 0.000 | -0.000 | 47.470 | 0.000 | 0.000 |
| 0.000 | -0.000 | -0.000 | -0.000 | 47.470 | -0.000 |
| 0.000 | -0.000 | -0.000 | -0.000 | 0.000 | 47.470 |
| 89.561 | 101.921 | 101.921 | 0.000 | 0.000 | 0.000 |
| 101.921 | 89.561 | 101.921 | 0.000 | -0.000 | 0.000 |
| 101.921 | 101.921 | 89.561 | 0.000 | 0.000 | 0.000 |
| 0.000 | -0.000 | 0.000 | 47.470 | 0.000 | 0.000 |
| -0.000 | 0.000 | 0.000 | 0.000 | 47.470 | 0.000 |
| -0.000 | 0.000 | 0.000 | 0.000 | -0.000 | 47.470 |
| 89.560 | 101.921 | 101.921 | -0.000 | 0.000 | -0.000 |
| 101.921 | 89.560 | 101.921 | -0.000 | 0.000 | -0.000 |
| 101.921 | 101.921 | 89.560 | -0.000 | 0.000 | -0.000 |
| -0.000 | 0.000 | -0.000 | 47.470 | 0.000 | -0.000 |
| 0.000 | -0.000 | -0.000 | -0.000 | 47.470 | -0.000 |
| 0.000 | -0.000 | -0.000 | -0.000 | 0.000 | 47.470 |
| 84.282 | 98.221 | 98.221 | 0.000 | 0.000 | 0.000 |
| 98.221 | 84.282 | 98.221 | 0.000 | 0.000 | 0.000 |
| 98.221 | 98.221 | 84.282 | 0.000 | 0.000 | 0.000 |
| -0.000 | -0.000 | -0.000 | 43.092 | 0.000 | -0.000 |
| -0.000 | 0.000 | -0.000 | -0.000 | 43.092 | -0.000 |
| -0.000 | 0.000 | 0.000 | 0.000 | -0.000 | 43.092 |
| 84.282 | 98.221 | 98.221 | -0.000 | -0.000 | -0.000 |
| 98.221 | 84.282 | 98.221 | -0.000 | -0.000 | -0.000 |
| 98.221 | 98.221 | 84.282 | -0.000 | -0.000 | -0.000 |
| -0.000 | 0.000 | 0.000 | 43.092 | -0.000 | 0.000 |
| 0.000 | -0.000 | 0.000 | 0.000 | 43.092 | 0.000 |
| 0.000 | 0.000 | -0.000 | 0.000 | 0.000 | 43.092 |
| 84.282 | 98.221 | 98.221 | 0.000 | 0.000 | 0.000 |
| 98.221 | 84.282 | 98.221 | 0.000 | 0.000 | 0.000 |
| 98.221 | 98.221 | 84.282 | 0.000 | 0.000 | 0.000 |
| 0.000 | -0.000 | -0.000 | 3.799 | 0.000 | 0.000 |
| -0.000 | 0.000 | -0.000 | 0.000 | 3.799 | 0.000 |
| -0.000 | -0.000 | 0.000 | 0.000 | 0.000 | 3.799 |
| 84.282 | 98.221 | 98.221 | -0.000 | -0.000 | -0.000 |
| 98.221 | 84.282 | 98.221 | -0.000 | -0.000 | -0.000 |
| 98.221 | 98.221 | 84.282 | -0.000 | -0.000 | -0.000 |
| -0.000 | 0.000 | 0.000 | 3.799 | -0.000 | -0.000 |
| 0.000 | -0.000 | 0.000 | -0.000 | 3.799 | -0.000 |
| 0.000 | 0.000 | -0.000 | -0.000 | -0.000 | 3.799 |
| 84.282 | 98.221 | 98.221 | 0.000 | 0.000 | 0.000 |
| 98.221 | 84.282 | 98.221 | 0.000 | 0.000 | 0.000 |
| 98.221 | 98.221 | 84.282 | 0.000 | 0.000 | 0.000 |
| 0.000 | -0.000 | -0.000 | -8.361 | 0.000 | 0.000 |
| -0.000 | 0.000 | -0.000 | 0.000 | -8.361 | 0.000 |
| -0.000 | -0.000 | 0.000 | 0.000 | 0.000 | -8.361 |
| 84.282 | 98.220 | 98.220 | -0.000 | -0.000 | -0.000 |
| 98.220 | 84.282 | 98.220 | -0.000 | -0.000 | -0.000 |
| 98.220 | 98.220 | 84.282 | -0.000 | -0.000 | -0.000 |
| -0.000 | 0.000 | 0.000 | -8.361 | -0.000 | -0.000 |
| 0.000 | -0.000 | 0.000 | -0.000 | -8.361 | -0.000 |
| 0.000 | 0.000 | -0.000 | -0.000 | -0.000 | -8.361 |
| 152.064 | 138.038 | 138.038 | 0.000 | 0.000 | -0.000 |
| 138.038 | 152.064 | 138.038 | -0.000 | -0.000 | -0.000 |
| 138.038 | 138.038 | 152.064 | -0.000 | -0.000 | 0.000 |
| -0.000 | 0.000 | 0.000 | 67.126 | -0.000 | 0.000 |
| -0.000 | 0.000 | 0.000 | -0.000 | 67.126 | -0.000 |
| -0.000 | 0.000 | -0.000 | 0.000 | 0.000 | 67.126 |
| 152.064 | 138.038 | 138.038 | 0.000 | -0.000 | 0.000 |
| 138.038 | 152.064 | 138.038 | 0.000 | -0.000 | -0.000 |
| 138.038 | 138.038 | 152.064 | 0.000 | -0.000 | 0.000 |
| 0.000 | -0.000 | -0.000 | 67.126 | 0.000 | 0.000 |
| 0.000 | -0.000 | -0.000 | 0.000 | 67.126 | 0.000 |
| -0.000 | -0.000 | 0.000 | -0.000 | -0.000 | 67.126 |
| 152.064 | 138.038 | 138.038 | -0.000 | -0.000 | 0.000 |
| 138.038 | 152.064 | 138.038 | -0.000 | -0.000 | 0.000 |
| 138.038 | 138.038 | 152.064 | -0.000 | 0.000 | 0.000 |
| 0.000 | 0.000 | 0.000 | 66.601 | -0.000 | 0.000 |
| 0.000 | 0.000 | 0.000 | 0.000 | 66.601 | -0.000 |
| 0.000 | 0.000 | 0.000 | 0.000 | -0.000 | 66.601 |
| 152.064 | 138.038 | 138.038 | 0.000 | -0.000 | 0.000 |
| 138.038 | 152.064 | 138.038 | 0.000 | 0.000 | 0.000 |
| 138.038 | 138.038 | 152.064 | -0.000 | 0.000 | 0.000 |
| -0.000 | -0.000 | -0.000 | 66.601 | 0.000 | -0.000 |
| -0.000 | -0.000 | -0.000 | 0.000 | 66.601 | 0.000 |
| -0.000 | -0.000 | -0.000 | 0.000 | -0.000 | 66.601 |
| 152.064 | 138.038 | 138.038 | -0.000 | -0.000 | 0.000 |
| 138.038 | 152.064 | 138.038 | 0.000 | -0.000 | -0.000 |
| 138.038 | 138.038 | 152.064 | -0.000 | 0.000 | 0.000 |
| 0.000 | 0.000 | 0.000 | 66.601 | 0.000 | 0.000 |
| 0.000 | 0.000 | 0.000 | 0.000 | 66.601 | -0.000 |
| 0.000 | 0.000 | 0.000 | -0.000 | 0.000 | 66.601 |
| 152.063 | 138.037 | 138.037 | 0.000 | -0.000 | 0.000 |
| 138.037 | 152.063 | 138.037 | 0.000 | 0.000 | 0.000 |
| 138.037 | 138.037 | 152.063 | 0.000 | 0.000 | 0.000 |
| -0.000 | -0.000 | -0.000 | 66.601 | -0.000 | 0.000 |
| -0.000 | -0.000 | -0.000 | 0.000 | 66.601 | 0.000 |
| -0.000 | -0.000 | -0.000 | -0.000 | -0.000 | 66.601 |
| 0.000 | -0.000 | 0.000 | 0.000 | 0.000 | 0.000 |
| 0.000 | 44.493 | 0.000 | 0.000 | 0.000 | 0.000 |
| 0.000 | -0.000 | 0.000 | 0.000 | 0.000 | -0.000 |
| 0.000 | -0.000 | 0.000 | 0.000 | 0.000 | 0.000 |
| 0.000 | -0.000 | 0.000 | 0.000 | 0.000 | 0.000 |
| 0.000 | -0.000 | 0.000 | 0.000 | 0.000 | -0.000 |
| -0.000 | 0.000 | -0.000 | -0.000 | -0.000 | 0.000 |
| -0.000 | 44.493 | -0.000 | -0.000 | -0.000 | -0.000 |
| -0.000 | 0.000 | -0.000 | -0.000 | -0.000 | 0.000 |
| -0.000 | 0.000 | -0.000 | -0.000 | -0.000 | -0.000 |
| -0.000 | 0.000 | -0.000 | -0.000 | -0.000 | -0.000 |
| -0.000 | 0.000 | -0.000 | -0.000 | -0.000 | 0.000 |
| 0.000 | -0.000 | 0.000 | 0.000 | 0.000 | -0.000 |
| 0.000 | 44.493 | 0.000 | 0.000 | 0.000 | 0.000 |
| 0.000 | -0.000 | 0.000 | 0.000 | 0.000 | -0.000 |
| 0.000 | -0.000 | 0.000 | 0.000 | 0.000 | 0.000 |
| 0.000 | -0.000 | 0.000 | 0.000 | 0.000 | 0.000 |
| -0.000 | -0.000 | 0.000 | 0.000 | 0.000 | 0.000 |
| -0.000 | 0.000 | -0.000 | -0.000 | -0.000 | -0.000 |
| -0.000 | 44.493 | -0.000 | -0.000 | -0.000 | 0.000 |
| -0.000 | 0.000 | -0.000 | -0.000 | -0.000 | 0.000 |
| -0.000 | -0.000 | -0.000 | -0.000 | -0.000 | -0.000 |
| -0.000 | 0.000 | -0.000 | -0.000 | -0.000 | -0.000 |
| -0.000 | 0.000 | -0.000 | -0.000 | -0.000 | -0.000 |
| 0.000 | -0.000 | 0.000 | 0.000 | 0.000 | 0.000 |
| 0.000 | 44.493 | 0.000 | 0.000 | 0.000 | -0.000 |
| 0.000 | -0.000 | 0.000 | 0.000 | 0.000 | -0.000 |
| 0.000 | -0.000 | 0.000 | 0.000 | 0.000 | -0.000 |
| 0.000 | -0.000 | 0.000 | 0.000 | 0.000 | 0.000 |
| -0.000 | -0.000 | 0.000 | 0.000 | 0.000 | 0.000 |
| -0.000 | 0.000 | -0.000 | -0.000 | -0.000 | -0.000 |
| -0.000 | 44.492 | -0.000 | -0.000 | -0.000 | 0.000 |
| -0.000 | 0.000 | -0.000 | -0.000 | -0.000 | 0.000 |
| -0.000 | 0.000 | -0.000 | -0.000 | -0.000 | 0.000 |
| -0.000 | 0.000 | -0.000 | -0.000 | -0.000 | -0.000 |
| 0.000 | 0.000 | -0.000 | -0.000 | -0.000 | 0.000 |
| 178.056 | 167.418 | 167.418 | -0.000 | 0.000 | -0.000 |
| 167.418 | 178.056 | 167.418 | 0.000 | 0.000 | -0.000 |
| 167.418 | 167.418 | 178.056 | -0.000 | 0.000 | -0.000 |
| 0.000 | 0.000 | -0.000 | 81.239 | 0.000 | -0.000 |
| 0.000 | 0.000 | -0.000 | -0.000 | 81.239 | -0.000 |
| 0.000 | 0.000 | 0.000 | 0.000 | 0.000 | 81.239 |
| 178.056 | 167.418 | 167.418 | 0.000 | -0.000 | 0.000 |
| 167.418 | 178.056 | 167.418 | 0.000 | -0.000 | 0.000 |
| 167.418 | 167.418 | 178.056 | 0.000 | -0.000 | 0.000 |
| -0.000 | -0.000 | 0.000 | 81.239 | -0.000 | 0.000 |
| -0.000 | -0.000 | -0.000 | -0.000 | 81.239 | 0.000 |
| -0.000 | -0.000 | -0.000 | -0.000 | -0.000 | 81.239 |
| 178.056 | 167.418 | 167.418 | -0.000 | -0.000 | -0.000 |
| 167.418 | 178.056 | 167.418 | -0.000 | 0.000 | -0.000 |
| 167.418 | 167.418 | 178.056 | -0.000 | 0.000 | -0.000 |
| 0.000 | 0.000 | 0.000 | 81.239 | 0.000 | -0.000 |
| 0.000 | 0.000 | 0.000 | -0.000 | 81.239 | -0.000 |
| 0.000 | 0.000 | 0.000 | -0.000 | 0.000 | 81.239 |
| 178.056 | 167.418 | 167.418 | 0.000 | -0.000 | 0.000 |
| 167.418 | 178.056 | 167.418 | 0.000 | -0.000 | 0.000 |
| 167.418 | 167.418 | 178.056 | 0.000 | -0.000 | 0.000 |
| -0.000 | -0.000 | -0.000 | 81.239 | -0.000 | 0.000 |
| -0.000 | -0.000 | -0.000 | 0.000 | 81.239 | 0.000 |
| -0.000 | -0.000 | -0.000 | 0.000 | -0.000 | 81.239 |
| 178.056 | 167.418 | 167.418 | -0.000 | -0.000 | -0.000 |
| 167.418 | 178.056 | 167.418 | -0.000 | 0.000 | -0.000 |
| 167.418 | 167.418 | 178.056 | 0.000 | 0.000 | -0.000 |
| 0.000 | 0.000 | 0.000 | 81.239 | 0.000 | -0.000 |
| 0.000 | 0.000 | 0.000 | 0.000 | 81.239 | -0.000 |
| 0.000 | 0.000 | 0.000 | 0.000 | 0.000 | 81.239 |
| 178.057 | 167.419 | 167.419 | 0.000 | 0.000 | 0.000 |
| 167.419 | 178.057 | 167.419 | 0.000 | -0.000 | 0.000 |
| 167.419 | 167.419 | 178.057 | 0.000 | -0.000 | 0.000 |
| -0.000 | -0.000 | -0.000 | 81.239 | -0.000 | 0.000 |
| -0.000 | -0.000 | -0.000 | 0.000 | 81.239 | 0.000 |
| -0.000 | -0.000 | -0.000 | 0.000 | -0.000 | 81.239 |
| 178.474 | 176.169 | 176.170 | 0.000 | 0.000 | 0.000 |
| 176.169 | 178.474 | 176.170 | 0.000 | 0.000 | 0.000 |
| 176.169 | 176.169 | 178.474 | 0.000 | -0.000 | 0.000 |
| 0.000 | 0.000 | 0.000 | 71.673 | -0.000 | 0.000 |
| -0.000 | 0.000 | 0.000 | -0.000 | 71.673 | 0.000 |
| -0.000 | 0.000 | 0.000 | -0.000 | -0.000 | 71.673 |
| 178.474 | 176.169 | 176.169 | -0.000 | 0.000 | -0.000 |
| 176.169 | 178.474 | 176.169 | 0.000 | -0.000 | 0.000 |
| 176.169 | 176.169 | 178.474 | -0.000 | 0.000 | -0.000 |
| -0.000 | -0.000 | -0.000 | 71.673 | 0.000 | -0.000 |
| 0.000 | -0.000 | -0.000 | 0.000 | 71.673 | 0.000 |
| 0.000 | -0.000 | -0.000 | -0.000 | 0.000 | 71.673 |
| 178.474 | 176.170 | 176.170 | 0.000 | 0.000 | 0.000 |
| 176.170 | 178.474 | 176.170 | 0.000 | 0.000 | 0.000 |
| 176.170 | 176.170 | 178.474 | -0.000 | -0.000 | 0.000 |
| 0.000 | 0.000 | 0.000 | 71.514 | -0.000 | 0.000 |
| 0.000 | 0.000 | 0.000 | 0.000 | 71.514 | 0.000 |
| 0.000 | 0.000 | 0.000 | 0.000 | -0.000 | 71.514 |
| 178.474 | 176.169 | 176.169 | -0.000 | -0.000 | -0.000 |
| 176.169 | 178.474 | 176.169 | -0.000 | -0.000 | -0.000 |
| 176.169 | 176.169 | 178.474 | -0.000 | 0.000 | 0.000 |
| -0.000 | -0.000 | -0.000 | 71.514 | 0.000 | -0.000 |
| -0.000 | -0.000 | -0.000 | -0.000 | 71.514 | -0.000 |
| -0.000 | -0.000 | -0.000 | -0.000 | 0.000 | 71.514 |
| 178.474 | 176.170 | 176.170 | 0.000 | -0.000 | 0.000 |
| 176.170 | 178.474 | 176.170 | -0.000 | 0.000 | 0.000 |
| 176.170 | 176.170 | 178.474 | -0.000 | -0.000 | 0.000 |
| 0.000 | 0.000 | 0.000 | 71.673 | -0.000 | 0.000 |
| 0.000 | 0.000 | 0.000 | -0.000 | 71.673 | 0.000 |
| 0.000 | 0.000 | 0.000 | -0.000 | -0.000 | 71.673 |
| 178.473 | 176.169 | 176.169 | -0.000 | -0.000 | -0.000 |
| 176.169 | 178.473 | 176.169 | -0.000 | 0.000 | -0.000 |
| 176.169 | 176.169 | 178.473 | -0.000 | 0.000 | -0.000 |
| -0.000 | -0.000 | -0.000 | 71.673 | -0.000 | 0.000 |
| -0.000 | -0.000 | -0.000 | -0.000 | 71.673 | 0.000 |
| -0.000 | -0.000 | -0.000 | 0.000 | 0.000 | 71.673 |
| 63.748 | 0.000 | 0.000 | 0.000 | 0.000 | 0.000 |
| -0.000 | 0.000 | 0.000 | 0.000 | 0.000 | 0.000 |
| -0.000 | 0.000 | 0.000 | 0.000 | 0.000 | 0.000 |
| -0.000 | 0.000 | 0.000 | 0.000 | 0.000 | 0.000 |
| -0.000 | 0.000 | 0.000 | 0.000 | 0.000 | 0.000 |
| -0.000 | 0.000 | 0.000 | 0.000 | 0.000 | 0.000 |
| 63.748 | -0.000 | -0.000 | -0.000 | -0.000 | -0.000 |
| 0.000 | -0.000 | -0.000 | -0.000 | -0.000 | -0.000 |
| 0.000 | -0.000 | -0.000 | -0.000 | -0.000 | -0.000 |
| 0.000 | -0.000 | -0.000 | -0.000 | -0.000 | -0.000 |
| 0.000 | -0.000 | -0.000 | -0.000 | -0.000 | -0.000 |
| 0.000 | -0.000 | -0.000 | -0.000 | -0.000 | -0.000 |
| 63.748 | 0.000 | 0.000 | 0.000 | 0.000 | 0.000 |
| -0.000 | 0.000 | 0.000 | 0.000 | 0.000 | 0.000 |
| -0.000 | 0.000 | 0.000 | 0.000 | 0.000 | 0.000 |
| -0.000 | 0.000 | 0.000 | 0.000 | 0.000 | 0.000 |
| -0.000 | 0.000 | 0.000 | 0.000 | 0.000 | 0.000 |
| -0.000 | 0.000 | 0.000 | 0.000 | 0.000 | 0.000 |
| 63.748 | -0.000 | -0.000 | -0.000 | -0.000 | -0.000 |
| 0.000 | -0.000 | -0.000 | -0.000 | -0.000 | -0.000 |
| 0.000 | -0.000 | -0.000 | -0.000 | -0.000 | -0.000 |
| 0.000 | -0.000 | -0.000 | -0.000 | -0.000 | -0.000 |
| 0.000 | -0.000 | -0.000 | -0.000 | -0.000 | -0.000 |
| 0.000 | -0.000 | -0.000 | -0.000 | -0.000 | -0.000 |
| 63.750 | 0.000 | 0.000 | 0.000 | 0.000 | 0.000 |
| -0.000 | 0.000 | 0.000 | 0.000 | 0.000 | 0.000 |
| -0.000 | 0.000 | 0.000 | 0.000 | 0.000 | 0.000 |
| -0.000 | 0.000 | 0.000 | 0.000 | 0.000 | 0.000 |
| -0.000 | 0.000 | 0.000 | 0.000 | 0.000 | 0.000 |
| -0.000 | 0.000 | 0.000 | 0.000 | 0.000 | 0.000 |
| 63.746 | -0.000 | -0.000 | -0.000 | -0.000 | -0.000 |
| 0.000 | -0.000 | -0.000 | -0.000 | -0.000 | -0.000 |
| 0.000 | -0.000 | -0.000 | -0.000 | -0.000 | -0.000 |
| 0.000 | -0.000 | -0.000 | -0.000 | -0.000 | -0.000 |
| 0.000 | -0.000 | -0.000 | -0.000 | -0.000 | -0.000 |
| 0.000 | -0.000 | -0.000 | -0.000 | -0.000 | -0.000 |
| 63.670 | 0.000 | 0.000 | 0.000 | 0.000 | 0.000 |
| -0.000 | 0.000 | 0.000 | 0.000 | 0.000 | 0.000 |
| -0.000 | 0.000 | 0.000 | 0.000 | 0.000 | 0.000 |
| -0.000 | 0.000 | 0.000 | 0.000 | 0.000 | 0.000 |
| -0.000 | 0.000 | 0.000 | 0.000 | 0.000 | 0.000 |
| -0.000 | 0.000 | 0.000 | 0.000 | 0.000 | 0.000 |
| 63.670 | -0.000 | -0.000 | -0.000 | -0.000 | -0.000 |
| 0.000 | -0.000 | -0.000 | -0.000 | -0.000 | -0.000 |
| 0.000 | -0.000 | -0.000 | -0.000 | -0.000 | -0.000 |
| 0.000 | -0.000 | -0.000 | -0.000 | -0.000 | -0.000 |
| 0.000 | -0.000 | -0.000 | -0.000 | -0.000 | -0.000 |
| 0.000 | -0.000 | -0.000 | -0.000 | -0.000 | -0.000 |
| 63.670 | 0.000 | 0.000 | 0.000 | 0.000 | 0.000 |
| -0.000 | 0.000 | 0.000 | 0.000 | 0.000 | 0.000 |
| -0.000 | 0.000 | 0.000 | 0.000 | 0.000 | 0.000 |
| -0.000 | 0.000 | 0.000 | 0.000 | 0.000 | 0.000 |
| -0.000 | 0.000 | 0.000 | 0.000 | 0.000 | 0.000 |
| -0.000 | 0.000 | 0.000 | 0.000 | 0.000 | 0.000 |
| 63.670 | -0.000 | -0.000 | -0.000 | -0.000 | -0.000 |
| 0.000 | -0.000 | -0.000 | -0.000 | -0.000 | -0.000 |
| 0.000 | -0.000 | -0.000 | -0.000 | -0.000 | -0.000 |
| 0.000 | -0.000 | -0.000 | -0.000 | -0.000 | -0.000 |
| 0.000 | -0.000 | -0.000 | -0.000 | -0.000 | -0.000 |
| 0.000 | -0.000 | -0.000 | -0.000 | -0.000 | -0.000 |
| 63.672 | 0.000 | 0.000 | 0.000 | 0.000 | 0.000 |
| -0.000 | 0.000 | 0.000 | 0.000 | 0.000 | 0.000 |
| -0.000 | 0.000 | 0.000 | 0.000 | 0.000 | 0.000 |
| -0.000 | 0.000 | 0.000 | 0.000 | 0.000 | 0.000 |
| -0.000 | 0.000 | 0.000 | 0.000 | 0.000 | 0.000 |
| -0.000 | 0.000 | 0.000 | 0.000 | 0.000 | 0.000 |
| 63.668 | -0.000 | -0.000 | -0.000 | -0.000 | -0.000 |
| 0.000 | -0.000 | -0.000 | -0.000 | -0.000 | -0.000 |
| 0.000 | -0.000 | -0.000 | -0.000 | -0.000 | -0.000 |
| 0.000 | -0.000 | -0.000 | -0.000 | -0.000 | -0.000 |
| 0.000 | -0.000 | -0.000 | -0.000 | -0.000 | -0.000 |
| 0.000 | -0.000 | -0.000 | -0.000 | -0.000 | -0.000 |
| -1146.643 | -1240.257 | -3341.533 | 22.072 | -0.000 | 0.000 |
| 137.838 | 231.550 | 130.560 | -22.142 | -0.000 | -0.000 |
| -1517.460 | -1517.460 | -3836.897 | 0.000 | -0.000 | -0.000 |
| -1598.650 | -1642.627 | -4093.078 | 33.533 | -0.000 | 0.000 |
| -1620.639 | -1620.639 | -4093.078 | 0.000 | 33.533 | 21.988 |
| -1620.648 | -1620.648 | -4093.102 | 0.000 | 21.988 | 46.749 |
| 1608.428 | 1514.814 | 3600.422 | 22.072 | 0.000 | -0.000 |
| 137.838 | 231.550 | 130.561 | -22.142 | 0.000 | -0.000 |
| 1775.910 | 1775.910 | 4349.163 | -0.000 | 0.000 | 0.000 |
| 1642.642 | 1598.665 | 4093.115 | 33.533 | -0.000 | -0.000 |
| 1620.639 | 1620.639 | 4093.078 | -0.000 | 33.533 | 21.988 |
| 1620.648 | 1620.648 | 4093.102 | -0.000 | 21.988 | 46.749 |
| 68.605 | -24.893 | -280.108 | 21.988 | -0.000 | 0.000 |
| 137.838 | 231.550 | 130.561 | -22.142 | -0.000 | 0.000 |
| -8.357 | -8.357 | -90.603 | 0.000 | -0.000 | 0.000 |
| -140.076 | -184.053 | -409.310 | 33.533 | -0.000 | -0.000 |
| -162.066 | -162.066 | -409.313 | 0.000 | 33.533 | 21.988 |
| -162.069 | -162.069 | -409.322 | 0.000 | 21.988 | 46.749 |
| 392.734 | 299.236 | 538.513 | 21.988 | 0.000 | -0.000 |
| 275.012 | 368.626 | 476.493 | -22.072 | 0.000 | 0.000 |
| 267.147 | 267.147 | 603.585 | -0.000 | 0.000 | -0.000 |
| 22.142 | -22.142 | -0.000 | 33.774 | 0.000 | -0.000 |
| 162.066 | 162.066 | 409.313 | -0.000 | 33.533 | 21.988 |
| 162.069 | 162.069 | 409.322 | -0.000 | 21.988 | 46.749 |
| 217.096 | 123.482 | 94.682 | 22.071 | -0.000 | 0.000 |
| 120.963 | 214.461 | 88.266 | -21.988 | -0.000 | -0.000 |
| 115.617 | 115.617 | 221.774 | 0.000 | -0.000 | -0.000 |
| 22.142 | -22.142 | 0.000 | 33.774 | -0.000 | -0.000 |
| -0.000 | 0.000 | 0.000 | 0.000 | 33.774 | 22.142 |
| -0.000 | 0.000 | 0.000 | 0.000 | 22.142 | 46.856 |
| 246.880 | 153.382 | 170.143 | 21.989 | 0.000 | 0.000 |
| 151.040 | 244.654 | 164.119 | -22.072 | 0.000 | -0.000 |
| 130.560 | 130.560 | 259.516 | 0.000 | 0.000 | 0.000 |
| 35.850 | -8.293 | 34.717 | 33.663 | 0.000 | -0.000 |
| 0.000 | -0.000 | -0.000 | -0.000 | 33.774 | 22.142 |
| 0.000 | -0.000 | -0.000 | -0.000 | 22.142 | 46.856 |
| 231.259 | 137.658 | 130.491 | 22.139 | 0.000 | -0.000 |
| 137.658 | 231.259 | 130.491 | -22.139 | 0.000 | -0.000 |
| 130.470 | 130.470 | 259.361 | 0.000 | 0.000 | -0.000 |
| -23.408 | -67.371 | -97.326 | 33.525 | 0.000 | -0.000 |
| -45.798 | -45.798 | -100.218 | -0.000 | 33.610 | 22.036 |
| 0.000 | -0.000 | -0.000 | 0.000 | 22.139 | 46.800 |
| 275.769 | 182.387 | 226.475 | 21.982 | -0.000 | 0.000 |
| 137.658 | 231.259 | 130.491 | -22.139 | -0.000 | -0.000 |
| 175.036 | 175.036 | 356.260 | -0.000 | -0.000 | -0.000 |
| 67.834 | 23.762 | 100.218 | 33.610 | -0.000 | 0.000 |
| 45.798 | 45.798 | 100.218 | -0.000 | 33.610 | 22.036 |
| -0.000 | 0.000 | 0.000 | -0.000 | 22.139 | 46.800 |
| 231.259 | 137.658 | 130.491 | 22.139 | 0.000 | -0.000 |
| 132.548 | 225.596 | 119.549 | -21.744 | 0.000 | -0.000 |
| 130.470 | 130.470 | 259.361 | -0.000 | 0.000 | 0.000 |
| 22.139 | -22.139 | 0.000 | 33.773 | 0.000 | -0.000 |
| -0.000 | 0.000 | 0.000 | 0.000 | 33.773 | 22.139 |
| -0.000 | 0.000 | -0.000 | 0.000 | 22.139 | 46.800 |
| 234.920 | 141.544 | 138.878 | 21.977 | -0.000 | 0.000 |
| 141.795 | 234.887 | 138.824 | -21.776 | -0.000 | 0.000 |
| 133.753 | 133.753 | 265.890 | -0.000 | -0.000 | -0.000 |
| 26.363 | -17.049 | 9.607 | 33.097 | -0.000 | 0.000 |
| 0.000 | -0.000 | -0.000 | -0.000 | 33.773 | 22.139 |
| 0.000 | -0.000 | -0.000 | -0.000 | 22.139 | 46.800 |
| 229.984 | 136.517 | 128.160 | 22.042 | 0.000 | -0.000 |
| 137.659 | 231.260 | 130.491 | -22.139 | 0.000 | -0.000 |
| 128.817 | 128.817 | 255.216 | 0.000 | 0.000 | 0.000 |
| 21.371 | -22.625 | -1.372 | 33.550 | 0.000 | -0.000 |
| -0.000 | 0.000 | 0.000 | 0.000 | 33.773 | 22.139 |
| -0.000 | 0.000 | 0.000 | 0.000 | 22.139 | 46.800 |
| 230.627 | 137.470 | 130.104 | 21.821 | -0.000 | 0.000 |
| 137.658 | 231.258 | 130.491 | -22.139 | -0.000 | 0.000 |
| 129.699 | 129.699 | 257.209 | -0.000 | -0.000 | -0.000 |
| 22.625 | -21.371 | 1.372 | 33.551 | -0.000 | -0.000 |
| 0.000 | -0.000 | -0.000 | -0.000 | 33.773 | 22.139 |
| 0.000 | -0.000 | -0.000 | -0.000 | 22.139 | 46.800 |
| 224.641 | 218.261 | 218.261 | 0.000 | -0.000 | 0.000 |
| 218.261 | 224.641 | 218.261 | 0.000 | -0.000 | 0.000 |
| 218.261 | 218.261 | 224.641 | 0.000 | -0.000 | 0.000 |
| 0.000 | 0.000 | -0.000 | 73.490 | -0.000 | 0.000 |
| 0.000 | 0.000 | -0.000 | 0.000 | 73.490 | 0.000 |
| 0.000 | 0.000 | 0.000 | 0.000 | -0.000 | 73.490 |
| 224.641 | 218.261 | 218.261 | -0.000 | 0.000 | -0.000 |
| 218.261 | 224.641 | 218.261 | -0.000 | -0.000 | -0.000 |
| 218.261 | 218.261 | 224.641 | 0.000 | 0.000 | -0.000 |
| -0.000 | -0.000 | 0.000 | 73.490 | 0.000 | -0.000 |
| -0.000 | -0.000 | -0.000 | -0.000 | 73.491 | -0.000 |
| -0.000 | -0.000 | -0.000 | -0.000 | 0.000 | 73.490 |
| 224.641 | 218.261 | 218.261 | 0.000 | -0.000 | 0.000 |
| 218.261 | 224.641 | 218.261 | 0.000 | 0.000 | 0.000 |
| 218.261 | 218.261 | 224.641 | 0.000 | 0.000 | 0.000 |
| 0.000 | 0.000 | 0.000 | 73.490 | -0.000 | 0.000 |
| 0.000 | 0.000 | 0.000 | -0.000 | 73.490 | 0.000 |
| 0.000 | 0.000 | 0.000 | 0.000 | -0.000 | 73.490 |
| 224.641 | 218.261 | 218.261 | -0.000 | 0.000 | -0.000 |
| 218.261 | 224.641 | 218.261 | -0.000 | -0.000 | -0.000 |
| 218.261 | 218.260 | 224.641 | -0.000 | 0.000 | -0.000 |
| -0.000 | -0.000 | -0.000 | 73.490 | 0.000 | -0.000 |
| -0.000 | -0.000 | -0.000 | -0.000 | 73.490 | -0.000 |
| -0.000 | -0.000 | -0.000 | -0.000 | 0.000 | 73.490 |
| 224.642 | 218.261 | 218.261 | 0.000 | -0.000 | 0.000 |
| 218.261 | 224.642 | 218.261 | -0.000 | -0.000 | 0.000 |
| 218.261 | 218.261 | 224.642 | 0.000 | 0.000 | 0.000 |
| 0.000 | 0.000 | 0.000 | 73.428 | -0.000 | 0.000 |
| 0.000 | 0.000 | 0.000 | 0.000 | 73.428 | 0.000 |
| 0.000 | 0.000 | 0.000 | 0.000 | -0.000 | 73.428 |
| 224.640 | 218.260 | 218.260 | -0.000 | 0.000 | -0.000 |
| 218.260 | 224.640 | 218.260 | 0.000 | 0.000 | -0.000 |
| 218.260 | 218.260 | 224.640 | -0.000 | 0.000 | -0.000 |
| -0.000 | -0.000 | -0.000 | 73.428 | 0.000 | 0.000 |
| -0.000 | -0.000 | -0.000 | -0.000 | 73.428 | -0.000 |
| -0.000 | -0.000 | -0.000 | -0.000 | 0.000 | 73.428 |
| 218.937 | 15.629 | 15.629 | -0.000 | -0.000 | -0.000 |
| 15.629 | 218.937 | 15.629 | -0.000 | -0.000 | -0.000 |
| 15.629 | 15.629 | 218.937 | -0.000 | -0.000 | -0.000 |
| 0.000 | 0.000 | 0.000 | -19.216 | -0.000 | -0.000 |
| 0.000 | 0.000 | 0.000 | -0.000 | -19.216 | -0.000 |
| 0.000 | -0.000 | 0.000 | -0.000 | -0.000 | -19.216 |
| 218.937 | 15.629 | 15.629 | 0.000 | 0.000 | 0.000 |
| 15.629 | 218.937 | 15.629 | 0.000 | 0.000 | 0.000 |
| 15.629 | 15.629 | 218.937 | 0.000 | 0.000 | 0.000 |
| -0.000 | -0.000 | 0.000 | -19.216 | 0.000 | 0.000 |
| -0.000 | 0.000 | 0.000 | 0.000 | -19.216 | 0.000 |
| -0.000 | 0.000 | -0.000 | 0.000 | 0.000 | -19.216 |
| 218.937 | 15.629 | 15.629 | -0.000 | -0.000 | -0.000 |
| 15.629 | 218.937 | 15.629 | -0.000 | -0.000 | -0.000 |
| 15.629 | 15.629 | 218.937 | -0.000 | -0.000 | -0.000 |
| -0.000 | 0.000 | -0.000 | -19.216 | -0.000 | -0.000 |
| 0.000 | -0.000 | -0.000 | -0.000 | -19.216 | -0.000 |
| 0.000 | -0.000 | 0.000 | -0.000 | -0.000 | -19.216 |
| 218.937 | 15.629 | 15.629 | 0.000 | 0.000 | 0.000 |
| 15.629 | 218.937 | 15.629 | 0.000 | 0.000 | 0.000 |
| 15.629 | 15.629 | 218.937 | 0.000 | 0.000 | 0.000 |
| 0.000 | -0.000 | 0.000 | -19.216 | 0.000 | 0.000 |
| -0.000 | 0.000 | 0.000 | 0.000 | -19.216 | 0.000 |
| -0.000 | 0.000 | 0.000 | 0.000 | 0.000 | -19.216 |
| 218.938 | 15.629 | 15.629 | -0.000 | -0.000 | -0.000 |
| 15.629 | 218.938 | 15.629 | -0.000 | -0.000 | -0.000 |
| 15.629 | 15.629 | 218.938 | -0.000 | -0.000 | -0.000 |
| -0.000 | 0.000 | -0.000 | -19.216 | -0.000 | -0.000 |
| 0.000 | -0.000 | -0.000 | -0.000 | -19.216 | -0.000 |
| 0.000 | -0.000 | -0.000 | -0.000 | -0.000 | -19.216 |
| 218.936 | 15.629 | 15.629 | 0.000 | 0.000 | 0.000 |
| 15.629 | 218.936 | 15.629 | 0.000 | 0.000 | 0.000 |
| 15.629 | 15.629 | 218.936 | 0.000 | 0.000 | 0.000 |
| 0.000 | -0.000 | 0.000 | -19.216 | 0.000 | 0.000 |
| -0.000 | 0.000 | 0.000 | 0.000 | -19.216 | 0.000 |
| -0.000 | 0.000 | 0.000 | 0.000 | 0.000 | -19.216 |
| 127.308 | 115.220 | 115.220 | 0.000 | 0.000 | -0.000 |
| 115.220 | 127.308 | 115.220 | 0.000 | -0.000 | -0.000 |
| 115.220 | 115.220 | 127.308 | 0.000 | 0.000 | -0.000 |
| 0.000 | 0.000 | 0.000 | 74.885 | 0.000 | -0.000 |
| 0.000 | 0.000 | 0.000 | 0.000 | 74.885 | -0.000 |
| 0.000 | 0.000 | 0.000 | 0.000 | 0.000 | 74.885 |
| 127.308 | 115.220 | 115.220 | -0.000 | 0.000 | 0.000 |
| 115.220 | 127.308 | 115.220 | -0.000 | 0.000 | 0.000 |
| 115.220 | 115.220 | 127.308 | 0.000 | -0.000 | 0.000 |
| -0.000 | -0.000 | -0.000 | 74.885 | -0.000 | 0.000 |
| -0.000 | -0.000 | -0.000 | -0.000 | 74.885 | 0.000 |
| -0.000 | -0.000 | -0.000 | -0.000 | -0.000 | 74.885 |
| 127.308 | 115.220 | 115.220 | 0.000 | 0.000 | -0.000 |
| 115.220 | 127.308 | 115.220 | 0.000 | 0.000 | -0.000 |
| 115.220 | 115.220 | 127.308 | -0.000 | -0.000 | -0.000 |
| 0.000 | 0.000 | 0.000 | 74.885 | 0.000 | -0.000 |
| 0.000 | 0.000 | 0.000 | 0.000 | 74.885 | -0.000 |
| 0.000 | 0.000 | 0.000 | 0.000 | 0.000 | 74.885 |
| 127.308 | 115.220 | 115.220 | 0.000 | -0.000 | 0.000 |
| 115.220 | 127.308 | 115.220 | -0.000 | -0.000 | 0.000 |
| 115.220 | 115.220 | 127.308 | 0.000 | -0.000 | 0.000 |
| -0.000 | -0.000 | -0.000 | 74.885 | -0.000 | -0.000 |
| -0.000 | -0.000 | -0.000 | -0.000 | 74.885 | 0.000 |
| -0.000 | -0.000 | -0.000 | -0.000 | -0.000 | 74.885 |
| 127.308 | 115.220 | 115.220 | 0.000 | 0.000 | -0.000 |
| 115.220 | 127.308 | 115.220 | -0.000 | -0.000 | -0.000 |
| 115.220 | 115.220 | 127.308 | -0.000 | 0.000 | -0.000 |
| 0.000 | 0.000 | 0.000 | 74.885 | 0.000 | -0.000 |
| 0.000 | 0.000 | 0.000 | 0.000 | 74.885 | -0.000 |
| 0.000 | 0.000 | 0.000 | 0.000 | 0.000 | 74.885 |
| 127.307 | 115.219 | 115.219 | -0.000 | -0.000 | 0.000 |
| 115.219 | 127.307 | 115.219 | -0.000 | -0.000 | 0.000 |
| 115.219 | 115.219 | 127.307 | 0.000 | -0.000 | 0.000 |
| -0.000 | -0.000 | -0.000 | 74.885 | -0.000 | 0.000 |
| -0.000 | -0.000 | -0.000 | -0.000 | 74.885 | 0.000 |
| -0.000 | -0.000 | -0.000 | 0.000 | -0.000 | 74.885 |
| 78.389 | 91.004 | 91.004 | -0.000 | -0.000 | -0.000 |
| 91.004 | 78.389 | 91.004 | -0.000 | -0.000 | -0.000 |
| 91.004 | 91.004 | 78.389 | -0.000 | -0.000 | 0.000 |
| -0.000 | -0.000 | -0.000 | -15.843 | -0.000 | -0.000 |
| -0.000 | -0.000 | -0.000 | -0.000 | -15.843 | -0.000 |
| -0.000 | -0.000 | -0.000 | -0.000 | -0.000 | -15.843 |
| 78.389 | 91.004 | 91.004 | 0.000 | 0.000 | 0.000 |
| 91.004 | 78.389 | 91.004 | 0.000 | 0.000 | 0.000 |
| 91.004 | 91.004 | 78.389 | 0.000 | 0.000 | 0.000 |
| 0.000 | 0.000 | 0.000 | -15.843 | 0.000 | -0.000 |
| 0.000 | -0.000 | 0.000 | 0.000 | -15.843 | 0.000 |
| 0.000 | -0.000 | 0.000 | 0.000 | 0.000 | -15.843 |
| 78.389 | 91.004 | 91.004 | -0.000 | -0.000 | -0.000 |
| 91.004 | 78.389 | 91.004 | -0.000 | -0.000 | 0.000 |
| 91.004 | 91.004 | 78.389 | -0.000 | -0.000 | 0.000 |
| -0.000 | -0.000 | -0.000 | -15.843 | -0.000 | 0.000 |
| -0.000 | -0.000 | -0.000 | -0.000 | -15.843 | -0.000 |
| -0.000 | -0.000 | -0.000 | -0.000 | -0.000 | -15.843 |
| 78.389 | 91.004 | 91.004 | 0.000 | 0.000 | 0.000 |
| 91.004 | 78.389 | 91.004 | 0.000 | 0.000 | 0.000 |
| 91.004 | 91.004 | 78.389 | 0.000 | 0.000 | 0.000 |
| 0.000 | 0.000 | 0.000 | -15.843 | 0.000 | 0.000 |
| 0.000 | 0.000 | 0.000 | 0.000 | -15.843 | 0.000 |
| 0.000 | 0.000 | 0.000 | 0.000 | 0.000 | -15.843 |
| 78.386 | 91.001 | 91.001 | -0.000 | -0.000 | -0.000 |
| 91.001 | 78.386 | 91.001 | -0.000 | 0.000 | -0.000 |
| 91.001 | 91.001 | 78.386 | -0.000 | -0.000 | 0.000 |
| -0.000 | -0.000 | -0.000 | -15.843 | -0.000 | -0.000 |
| -0.000 | -0.000 | -0.000 | -0.000 | -15.843 | -0.000 |
| -0.000 | -0.000 | -0.000 | -0.000 | -0.000 | -15.843 |
| 78.392 | 91.006 | 91.006 | 0.000 | 0.000 | 0.000 |
| 91.006 | 78.392 | 91.006 | 0.000 | 0.000 | 0.000 |
| 91.006 | 91.006 | 78.392 | 0.000 | 0.000 | 0.000 |
| 0.000 | 0.000 | 0.000 | -15.843 | 0.000 | -0.000 |
| 0.000 | 0.000 | 0.000 | 0.000 | -15.843 | 0.000 |
| 0.000 | 0.000 | 0.000 | 0.000 | 0.000 | -15.843 |
| 168.368 | 78.652 | 115.099 | 0.000 | -0.000 | -0.000 |
| 78.652 | 168.368 | 115.099 | 0.000 | 0.000 | -0.000 |
| 115.099 | 115.099 | 124.086 | 0.000 | -0.000 | -0.000 |
| 0.000 | 0.000 | 0.000 | 74.373 | -0.000 | -0.000 |
| 0.000 | 0.000 | 0.000 | 0.000 | 74.373 | -0.000 |
| 0.000 | 0.000 | 0.000 | 0.000 | -0.000 | 38.966 |
| 168.368 | 78.652 | 115.099 | -0.000 | 0.000 | -0.000 |
| 78.652 | 168.368 | 115.099 | -0.000 | 0.000 | -0.000 |
| 115.099 | 115.099 | 124.086 | -0.000 | -0.000 | 0.000 |
| -0.000 | -0.000 | -0.000 | 74.373 | 0.000 | 0.000 |
| -0.000 | -0.000 | -0.000 | -0.000 | 74.373 | 0.000 |
| -0.000 | -0.000 | -0.000 | -0.000 | 0.000 | 38.966 |
| 168.368 | 78.652 | 115.099 | 0.000 | -0.000 | -0.000 |
| 78.652 | 168.368 | 115.099 | 0.000 | -0.000 | -0.000 |
| 115.099 | 115.099 | 124.086 | 0.000 | 0.000 | -0.000 |
| 0.000 | -0.000 | 0.000 | 74.373 | 0.000 | -0.000 |
| -0.000 | 0.000 | 0.000 | 0.000 | 74.373 | -0.000 |
| -0.000 | 0.000 | 0.000 | 0.000 | -0.000 | 38.966 |
| 168.368 | 78.652 | 115.099 | -0.000 | -0.000 | 0.000 |
| 78.652 | 168.368 | 115.099 | -0.000 | 0.000 | 0.000 |
| 115.099 | 115.099 | 124.086 | -0.000 | 0.000 | 0.000 |
| -0.000 | 0.000 | -0.000 | 74.373 | 0.000 | -0.000 |
| 0.000 | -0.000 | -0.000 | -0.000 | 74.373 | 0.000 |
| 0.000 | -0.000 | -0.000 | -0.000 | -0.000 | 38.966 |
| 168.369 | 78.652 | 115.099 | 0.000 | -0.000 | -0.000 |
| 78.652 | 168.369 | 115.099 | 0.000 | -0.000 | -0.000 |
| 115.100 | 115.100 | 124.087 | 0.000 | -0.000 | -0.000 |
| 0.000 | -0.000 | 0.000 | 74.373 | 0.000 | -0.000 |
| -0.000 | 0.000 | 0.000 | 0.000 | 74.373 | -0.000 |
| -0.000 | 0.000 | 0.000 | 0.000 | -0.000 | 38.966 |
| 168.368 | 78.652 | 115.099 | -0.000 | 0.000 | 0.000 |
| 78.652 | 168.368 | 115.099 | -0.000 | 0.000 | 0.000 |
| 115.099 | 115.099 | 124.086 | -0.000 | -0.000 | 0.000 |
| -0.000 | 0.000 | -0.000 | 74.373 | -0.000 | 0.000 |
| 0.000 | -0.000 | -0.000 | -0.000 | 74.373 | 0.000 |
| 0.000 | -0.000 | -0.000 | -0.000 | 0.000 | 38.966 |
| 206.957 | 89.715 | 63.063 | -0.000 | -0.000 | -0.000 |
| 92.384 | 166.265 | 102.245 | -0.000 | -0.000 | -0.000 |
| 69.973 | 106.241 | 177.414 | -0.000 | -0.000 | -0.000 |
| -0.000 | 0.000 | 0.000 | 48.611 | -0.000 | -0.000 |
| -0.000 | 0.000 | 0.000 | -0.000 | 4.974 | -0.000 |
| -0.000 | 0.000 | 0.000 | -0.000 | -0.000 | 49.826 |
| 204.644 | 91.065 | 64.674 | 0.000 | 0.000 | 0.000 |
| 88.238 | 155.989 | 119.577 | 0.000 | -0.000 | 0.000 |
| 69.973 | 106.241 | 177.415 | 0.000 | 0.000 | 0.000 |
| 0.000 | -0.000 | -0.000 | 48.611 | 0.000 | -0.000 |
| 0.000 | -0.000 | -0.000 | 0.000 | 4.974 | 0.000 |
| 0.000 | -0.000 | -0.000 | 0.000 | 0.000 | 49.826 |
| 204.644 | 91.065 | 64.674 | -0.000 | -0.000 | 0.000 |
| 88.238 | 155.989 | 119.578 | 0.000 | 0.000 | 0.000 |
| 68.583 | 119.578 | 164.130 | -0.000 | 0.000 | -0.000 |
| -0.000 | 0.000 | 0.000 | 48.611 | -0.000 | 0.000 |
| 0.000 | -0.000 | -0.000 | -0.000 | 3.889 | 0.000 |
| 0.000 | 0.000 | 0.000 | -0.000 | -0.000 | 49.826 |
| 204.134 | 88.238 | 68.583 | 0.000 | -0.000 | 0.000 |
| 89.715 | 172.459 | 98.827 | 0.000 | -0.000 | -0.000 |
| 69.973 | 106.241 | 177.414 | 0.000 | 0.000 | -0.000 |
| 0.000 | -0.000 | -0.000 | 48.611 | 0.000 | 0.000 |
| -0.000 | 0.000 | 0.000 | 0.000 | 3.889 | 0.000 |
| -0.000 | -0.000 | -0.000 | 0.000 | 0.000 | 49.826 |
| 204.135 | 88.239 | 68.583 | 0.000 | 0.000 | -0.000 |
| 88.239 | 155.990 | 119.578 | -0.000 | 0.000 | 0.000 |
| 68.583 | 119.578 | 164.130 | -0.000 | 0.000 | 0.000 |
| 0.000 | -0.000 | 0.000 | 58.647 | -0.000 | 0.000 |
| 0.000 | -0.000 | -0.000 | 0.000 | 3.889 | -0.000 |
| 0.000 | -0.000 | 0.000 | -0.000 | -0.000 | 49.826 |
| 204.643 | 91.064 | 64.674 | 0.000 | 0.000 | 0.000 |
| 88.238 | 155.988 | 119.577 | 0.000 | -0.000 | 0.000 |
| 68.583 | 119.577 | 164.129 | 0.000 | -0.000 | -0.000 |
| -0.000 | 0.000 | -0.000 | 58.647 | 0.000 | 0.000 |
| -0.000 | 0.000 | 0.000 | -0.000 | 3.889 | 0.000 |
| -0.000 | 0.000 | -0.000 | 0.000 | 0.000 | 49.826 |
| 109.582 | 77.583 | 64.805 | -0.000 | 0.000 | -0.000 |
| 77.583 | 109.582 | 64.805 | 0.000 | 0.000 | -0.000 |
| 65.612 | 65.612 | 112.391 | -0.000 | 0.000 | -0.000 |
| -0.000 | -0.000 | 0.000 | -8.472 | 0.000 | -0.000 |
| -0.000 | -0.000 | 0.000 | -0.000 | -8.472 | 0.000 |
| -0.000 | -0.000 | 0.000 | -0.000 | 0.000 | 15.999 |
| 109.582 | 77.584 | 64.805 | 0.000 | -0.000 | 0.000 |
| 90.686 | 68.089 | 93.005 | 0.000 | -0.000 | 0.000 |
| 95.716 | 95.716 | 52.587 | 0.000 | 0.000 | 0.000 |
| 0.000 | 0.000 | -0.000 | -8.472 | 0.000 | 0.000 |
| 0.000 | 0.000 | -0.000 | 0.000 | -8.472 | 0.000 |
| 0.000 | 0.000 | -0.000 | -0.000 | -0.000 | 15.999 |
| 109.581 | 77.583 | 64.804 | -0.000 | 0.000 | -0.000 |
| 77.583 | 109.581 | 64.804 | 0.000 | 0.000 | -0.000 |
| 65.612 | 65.612 | 112.391 | -0.000 | 0.000 | -0.000 |
| -0.000 | 0.000 | -0.000 | 5.347 | 0.000 | -0.000 |
| -0.000 | -0.000 | 0.000 | -0.000 | -8.472 | -0.000 |
| -0.000 | -0.000 | 0.000 | -0.000 | 0.000 | -10.430 |
| 68.089 | 90.686 | 93.006 | 0.000 | 0.000 | -0.000 |
| 77.584 | 109.582 | 64.805 | -0.000 | -0.000 | 0.000 |
| 95.716 | 95.716 | 52.587 | 0.000 | -0.000 | 0.000 |
| -0.000 | -0.000 | 0.000 | 5.347 | -0.000 | 0.000 |
| 0.000 | 0.000 | -0.000 | 0.000 | -8.472 | 0.000 |
| 0.000 | 0.000 | -0.000 | 0.000 | 0.000 | -10.430 |
| 109.579 | 77.581 | 64.802 | -0.000 | 0.000 | -0.000 |
| 88.857 | 67.996 | 94.906 | -0.000 | -0.000 | 0.000 |
| 95.714 | 95.714 | 52.582 | -0.000 | 0.000 | -0.000 |
| 0.000 | 0.000 | -0.000 | 5.347 | 0.000 | -0.000 |
| -0.000 | -0.000 | -0.000 | -0.000 | -8.472 | -0.000 |
| 0.000 | 0.000 | 0.000 | -0.000 | 0.000 | 15.999 |
| 68.091 | 90.688 | 93.008 | 0.000 | -0.000 | -0.000 |
| 77.586 | 109.584 | 64.807 | 0.000 | -0.000 | 0.000 |
| 95.718 | 95.718 | 52.590 | -0.000 | 0.000 | 0.000 |
| -0.000 | -0.000 | 0.000 | 5.347 | -0.000 | -0.000 |
| 0.000 | 0.000 | 0.000 | 0.000 | -8.472 | -0.000 |
| -0.000 | -0.000 | -0.000 | 0.000 | -0.000 | 15.999 |
| 171.313 | 101.049 | 78.591 | 0.000 | 0.000 | 0.000 |
| 86.417 | 185.944 | 78.591 | -0.000 | 0.000 | -0.000 |
| 78.591 | 78.591 | 206.593 | 0.000 | -0.000 | -0.000 |
| 0.000 | -0.000 | -0.000 | 38.254 | -0.000 | -0.000 |
| -0.000 | 0.000 | 0.000 | -0.000 | 38.254 | -0.000 |
| -0.000 | 0.000 | -0.000 | -0.000 | -0.000 | 49.763 |
| 171.313 | 101.049 | 78.591 | 0.000 | -0.000 | 0.000 |
| 86.417 | 185.944 | 78.591 | -0.000 | 0.000 | 0.000 |
| 78.591 | 78.591 | 206.593 | -0.000 | -0.000 | 0.000 |
| 0.000 | 0.000 | -0.000 | 38.254 | 0.000 | 0.000 |
| 0.000 | 0.000 | -0.000 | -0.000 | 38.254 | 0.000 |
| 0.000 | -0.000 | 0.000 | 0.000 | 0.000 | 49.763 |
| 185.944 | 86.417 | 78.591 | 0.000 | -0.000 | -0.000 |
| 101.049 | 171.313 | 78.591 | 0.000 | 0.000 | -0.000 |
| 78.591 | 78.591 | 206.593 | -0.000 | 0.000 | -0.000 |
| 0.000 | -0.000 | 0.000 | 38.254 | 0.000 | -0.000 |
| -0.000 | 0.000 | 0.000 | 0.000 | 38.254 | -0.000 |
| -0.000 | 0.000 | 0.000 | 0.000 | -0.000 | 49.763 |
| 185.944 | 86.417 | 78.591 | 0.000 | 0.000 | 0.000 |
| 101.049 | 171.313 | 78.591 | -0.000 | -0.000 | 0.000 |
| 78.591 | 78.591 | 206.593 | -0.000 | 0.000 | 0.000 |
| -0.000 | 0.000 | -0.000 | 38.254 | -0.000 | 0.000 |
| 0.000 | -0.000 | -0.000 | -0.000 | 38.254 | 0.000 |
| 0.000 | -0.000 | -0.000 | 0.000 | -0.000 | 49.763 |
| 185.945 | 86.418 | 78.592 | 0.000 | 0.000 | -0.000 |
| 101.050 | 171.313 | 78.592 | 0.000 | 0.000 | -0.000 |
| 78.592 | 78.592 | 206.594 | 0.000 | 0.000 | -0.000 |
| 0.000 | -0.000 | 0.000 | 38.254 | 0.000 | -0.000 |
| -0.000 | 0.000 | 0.000 | 0.000 | 38.254 | -0.000 |
| -0.000 | 0.000 | -0.000 | 0.000 | 0.000 | 35.132 |
| 185.943 | 86.417 | 78.591 | 0.000 | -0.000 | 0.000 |
| 101.048 | 171.312 | 78.591 | -0.000 | -0.000 | 0.000 |
| 78.591 | 78.591 | 206.593 | -0.000 | -0.000 | 0.000 |
| -0.000 | 0.000 | -0.000 | 38.254 | -0.000 | 0.000 |
| 0.000 | -0.000 | -0.000 | -0.000 | 38.254 | 0.000 |
| 0.000 | -0.000 | 0.000 | -0.000 | -0.000 | 35.132 |
| 186.342 | 86.587 | 78.636 | -23.833 | -0.000 | -0.000 |
| 86.587 | 186.342 | 78.636 | 23.833 | -0.000 | -0.000 |
| 78.636 | 78.636 | 206.331 | 0.000 | -0.000 | -0.000 |
| -23.833 | 23.833 | 0.000 | 38.095 | -0.000 | -0.000 |
| 0.000 | 0.000 | 0.000 | -0.000 | 38.095 | -23.833 |
| 0.000 | 0.000 | -0.000 | -0.000 | -23.833 | 49.877 |
| 186.342 | 86.587 | 78.636 | -23.833 | 0.000 | -0.000 |
| 86.587 | 186.342 | 78.636 | 23.833 | 0.000 | 0.000 |
| 78.636 | 78.636 | 206.331 | -0.000 | 0.000 | 0.000 |
| -23.833 | 23.833 | -0.000 | 38.095 | 0.000 | 0.000 |
| -0.000 | 0.000 | 0.000 | 0.000 | 38.095 | -23.833 |
| -0.000 | -0.000 | 0.000 | 0.000 | -23.833 | 49.877 |
| 186.342 | 86.587 | 78.636 | -23.833 | -0.000 | -0.000 |
| 86.587 | 186.342 | 78.636 | 23.833 | -0.000 | -0.000 |
| 78.636 | 78.636 | 206.331 | 0.000 | -0.000 | -0.000 |
| -23.833 | 23.833 | 0.000 | 38.095 | -0.000 | -0.000 |
| -0.000 | 0.000 | 0.000 | -0.000 | 38.095 | -23.833 |
| -0.000 | 0.000 | 0.000 | -0.000 | -23.833 | 49.877 |
| 186.341 | 86.587 | 78.636 | -23.833 | 0.000 | 0.000 |
| 86.587 | 186.342 | 78.636 | 23.833 | 0.000 | 0.000 |
| 78.636 | 78.636 | 206.331 | -0.000 | 0.000 | 0.000 |
| -23.833 | 23.833 | -0.000 | 38.095 | 0.000 | 0.000 |
| 0.000 | -0.000 | -0.000 | 0.000 | 38.095 | -23.833 |
| 0.000 | -0.000 | -0.000 | 0.000 | -23.833 | 49.877 |
| 186.343 | 86.587 | 78.636 | -23.833 | -0.000 | -0.000 |
| 86.587 | 186.342 | 78.636 | 23.833 | -0.000 | -0.000 |
| 78.636 | 78.636 | 206.331 | 0.000 | -0.000 | -0.000 |
| -23.833 | 23.833 | 0.000 | 38.095 | -0.000 | -0.000 |
| -0.000 | 0.000 | 0.000 | -0.000 | 38.095 | -23.833 |
| -0.000 | 0.000 | 0.000 | -0.000 | -23.833 | 49.877 |
| 186.341 | 86.587 | 78.636 | -23.833 | 0.000 | 0.000 |
| 86.587 | 186.341 | 78.636 | 23.833 | 0.000 | 0.000 |
| 78.635 | 78.635 | 206.330 | -0.000 | 0.000 | 0.000 |
| -23.833 | 23.833 | -0.000 | 38.095 | -0.000 | 0.000 |
| 0.000 | -0.000 | -0.000 | 0.000 | 38.095 | -23.833 |
| 0.000 | -0.000 | -0.000 | 0.000 | -23.833 | 49.877 |
| 70.056 | 89.488 | 89.488 | -0.000 | -0.000 | 0.000 |
| 89.488 | 70.056 | 89.488 | -0.000 | -0.000 | 0.000 |
| 89.488 | 89.488 | 70.056 | -0.000 | -0.000 | 0.000 |
| 0.000 | 0.000 | 0.000 | -12.167 | -0.000 | -0.000 |
| -0.000 | 0.000 | 0.000 | -0.000 | -12.167 | 0.000 |
| -0.000 | 0.000 | 0.000 | -0.000 | -0.000 | -12.167 |
| 70.056 | 89.488 | 89.488 | 0.000 | 0.000 | -0.000 |
| 89.488 | 70.056 | 89.488 | -0.000 | 0.000 | -0.000 |
| 89.488 | 89.488 | 70.056 | 0.000 | 0.000 | -0.000 |
| -0.000 | -0.000 | -0.000 | -12.167 | 0.000 | -0.000 |
| -0.000 | -0.000 | -0.000 | 0.000 | -12.167 | -0.000 |
| -0.000 | -0.000 | -0.000 | 0.000 | 0.000 | -12.167 |
| 70.056 | 89.488 | 89.488 | -0.000 | -0.000 | 0.000 |
| 89.488 | 70.056 | 89.488 | -0.000 | -0.000 | -0.000 |
| 89.488 | 89.488 | 70.056 | -0.000 | -0.000 | -0.000 |
| 0.000 | -0.000 | -0.000 | -12.167 | -0.000 | -0.000 |
| -0.000 | 0.000 | -0.000 | -0.000 | -12.167 | 0.000 |
| -0.000 | -0.000 | 0.000 | -0.000 | -0.000 | -12.167 |
| 70.056 | 89.488 | 89.488 | 0.000 | 0.000 | -0.000 |
| 89.488 | 70.056 | 89.488 | 0.000 | 0.000 | -0.000 |
| 89.488 | 89.488 | 70.056 | 0.000 | 0.000 | -0.000 |
| -0.000 | 0.000 | 0.000 | -12.167 | 0.000 | -0.000 |
| 0.000 | -0.000 | 0.000 | 0.000 | -12.167 | -0.000 |
| 0.000 | 0.000 | -0.000 | 0.000 | 0.000 | -12.167 |
| 70.057 | 89.489 | 89.489 | -0.000 | -0.000 | 0.000 |
| 89.489 | 70.057 | 89.489 | -0.000 | -0.000 | 0.000 |
| 89.489 | 89.489 | 70.057 | -0.000 | 0.000 | 0.000 |
| 0.000 | -0.000 | -0.000 | -12.167 | -0.000 | 0.000 |
| -0.000 | 0.000 | -0.000 | -0.000 | -12.167 | 0.000 |
| -0.000 | -0.000 | 0.000 | -0.000 | -0.000 | -12.167 |
| 70.056 | 89.488 | 89.488 | 0.000 | 0.000 | -0.000 |
| 89.488 | 70.056 | 89.488 | 0.000 | 0.000 | -0.000 |
| 89.488 | 89.488 | 70.056 | 0.000 | 0.000 | -0.000 |
| -0.000 | 0.000 | 0.000 | -12.167 | -0.000 | 0.000 |
| 0.000 | -0.000 | 0.000 | 0.000 | -12.167 | -0.000 |
| 0.000 | 0.000 | -0.000 | 0.000 | 0.000 | -12.167 |
| 132.709 | 136.021 | 136.021 | -0.000 | 0.000 | -0.000 |
| 136.021 | 132.709 | 136.021 | -0.000 | 0.000 | -0.000 |
| 136.021 | 136.021 | 132.709 | 0.000 | 0.000 | -0.000 |
| 0.000 | 0.000 | -0.000 | 93.939 | 0.000 | 0.000 |
| 0.000 | 0.000 | 0.000 | -0.000 | 93.940 | -0.000 |
| 0.000 | 0.000 | -0.000 | -0.000 | 0.000 | 93.940 |
| 132.709 | 136.021 | 136.021 | -0.000 | 0.000 | -0.000 |
| 136.021 | 132.709 | 136.021 | -0.000 | -0.000 | -0.000 |
| 136.021 | 136.021 | 132.709 | 0.000 | -0.000 | 0.000 |
| -0.000 | -0.000 | -0.000 | 93.940 | -0.000 | 0.000 |
| -0.000 | -0.000 | 0.000 | 0.000 | 93.940 | -0.000 |
| -0.000 | -0.000 | 0.000 | 0.000 | -0.000 | 93.940 |
| 132.709 | 136.021 | 136.021 | -0.000 | -0.000 | -0.000 |
| 136.021 | 132.709 | 136.021 | -0.000 | 0.000 | -0.000 |
| 136.021 | 136.021 | 132.709 | 0.000 | 0.000 | 0.000 |
| 0.000 | 0.000 | 0.000 | 84.081 | 0.000 | -0.000 |
| 0.000 | 0.000 | 0.000 | 0.000 | 84.081 | -0.000 |
| 0.000 | 0.000 | 0.000 | -0.000 | 0.000 | 84.081 |
| 132.709 | 136.021 | 136.021 | -0.000 | -0.000 | 0.000 |
| 136.021 | 132.709 | 136.021 | 0.000 | -0.000 | 0.000 |
| 136.021 | 136.021 | 132.709 | -0.000 | -0.000 | -0.000 |
| -0.000 | -0.000 | -0.000 | 84.081 | -0.000 | 0.000 |
| -0.000 | -0.000 | -0.000 | -0.000 | 84.081 | 0.000 |
| -0.000 | -0.000 | -0.000 | 0.000 | -0.000 | 84.081 |
| 132.710 | 136.021 | 136.021 | -0.000 | 0.000 | 0.000 |
| 136.021 | 132.710 | 136.021 | 0.000 | 0.000 | 0.000 |
| 136.021 | 136.021 | 132.710 | -0.000 | 0.000 | 0.000 |
| 0.000 | 0.000 | 0.000 | 84.081 | 0.000 | 0.000 |
| 0.000 | 0.000 | 0.000 | -0.000 | 84.081 | -0.000 |
| 0.000 | 0.000 | 0.000 | -0.000 | 0.000 | 84.081 |
| 132.709 | 136.020 | 136.020 | 0.000 | -0.000 | 0.000 |
| 136.020 | 132.709 | 136.020 | 0.000 | -0.000 | -0.000 |
| 136.020 | 136.020 | 132.709 | 0.000 | -0.000 | -0.000 |
| -0.000 | -0.000 | -0.000 | 84.081 | -0.000 | -0.000 |
| -0.000 | -0.000 | -0.000 | 0.000 | 84.081 | -0.000 |
| -0.000 | -0.000 | -0.000 | 0.000 | -0.000 | 84.081 |
| 167.128 | 156.561 | 156.561 | 0.000 | -0.000 | 0.000 |
| 156.561 | 167.128 | 156.561 | 0.000 | 0.000 | -0.000 |
| 156.561 | 156.561 | 167.128 | 0.000 | -0.000 | -0.000 |
| -0.000 | -0.000 | -0.000 | 79.126 | -0.000 | -0.000 |
| -0.000 | 0.000 | -0.000 | 0.000 | 79.126 | -0.000 |
| -0.000 | -0.000 | -0.000 | 0.000 | -0.000 | 79.126 |
| 167.128 | 156.561 | 156.561 | -0.000 | 0.000 | 0.000 |
| 156.561 | 167.128 | 156.561 | -0.000 | 0.000 | 0.000 |
| 156.561 | 156.561 | 167.128 | -0.000 | 0.000 | 0.000 |
| 0.000 | -0.000 | 0.000 | 79.126 | 0.000 | 0.000 |
| 0.000 | -0.000 | 0.000 | -0.000 | 79.126 | 0.000 |
| 0.000 | -0.000 | 0.000 | -0.000 | 0.000 | 79.126 |
| 167.128 | 156.561 | 156.561 | 0.000 | 0.000 | -0.000 |
| 156.561 | 167.128 | 156.561 | 0.000 | -0.000 | -0.000 |
| 156.561 | 156.561 | 167.128 | 0.000 | -0.000 | 0.000 |
| 0.000 | 0.000 | 0.000 | 79.126 | -0.000 | -0.000 |
| -0.000 | 0.000 | 0.000 | 0.000 | 79.126 | -0.000 |
| -0.000 | 0.000 | 0.000 | 0.000 | -0.000 | 79.126 |
| 167.128 | 156.561 | 156.561 | -0.000 | 0.000 | 0.000 |
| 156.561 | 167.128 | 156.561 | -0.000 | 0.000 | 0.000 |
| 156.561 | 156.561 | 167.128 | -0.000 | -0.000 | 0.000 |
| -0.000 | 0.000 | -0.000 | 79.126 | 0.000 | 0.000 |
| 0.000 | -0.000 | -0.000 | -0.000 | 79.126 | 0.000 |
| 0.000 | -0.000 | -0.000 | -0.000 | 0.000 | 79.126 |
| 167.130 | 156.563 | 156.563 | 0.000 | 0.000 | -0.000 |
| 156.563 | 167.130 | 156.563 | 0.000 | 0.000 | -0.000 |
| 156.563 | 156.563 | 167.130 | 0.000 | 0.000 | -0.000 |
| 0.000 | 0.000 | 0.000 | 79.126 | 0.000 | -0.000 |
| 0.000 | 0.000 | 0.000 | 0.000 | 79.126 | -0.000 |
| 0.000 | 0.000 | 0.000 | -0.000 | -0.000 | 79.126 |
| 167.126 | 156.560 | 156.560 | -0.000 | 0.000 | 0.000 |
| 156.560 | 167.126 | 156.560 | -0.000 | 0.000 | 0.000 |
| 156.560 | 156.560 | 167.126 | -0.000 | 0.000 | 0.000 |
| -0.000 | -0.000 | -0.000 | 79.126 | -0.000 | 0.000 |
| -0.000 | -0.000 | -0.000 | -0.000 | 79.126 | 0.000 |
| -0.000 | -0.000 | -0.000 | -0.000 | 0.000 | 79.126 |
| 186.820 | 171.252 | 171.252 | 0.000 | -0.000 | 0.000 |
| 171.252 | 186.820 | 171.252 | 0.000 | 0.000 | 0.000 |
| 171.252 | 171.252 | 186.820 | 0.000 | 0.000 | 0.000 |
| 0.000 | 0.000 | 0.000 | 81.076 | -0.000 | 0.000 |
| 0.000 | 0.000 | 0.000 | 0.000 | 81.076 | -0.000 |
| 0.000 | 0.000 | 0.000 | 0.000 | 0.000 | 81.076 |
| 186.820 | 171.252 | 171.252 | -0.000 | -0.000 | -0.000 |
| 171.252 | 186.820 | 171.252 | -0.000 | 0.000 | -0.000 |
| 171.252 | 171.252 | 186.820 | -0.000 | -0.000 | 0.000 |
| -0.000 | -0.000 | -0.000 | 81.076 | -0.000 | 0.000 |
| -0.000 | 0.000 | -0.000 | -0.000 | 81.076 | 0.000 |
| -0.000 | 0.000 | -0.000 | -0.000 | -0.000 | 81.076 |
| 186.820 | 171.252 | 171.252 | 0.000 | 0.000 | 0.000 |
| 171.252 | 186.820 | 171.252 | 0.000 | 0.000 | 0.000 |
| 171.252 | 171.252 | 186.820 | 0.000 | 0.000 | -0.000 |
| 0.000 | 0.000 | 0.000 | 81.076 | -0.000 | -0.000 |
| 0.000 | 0.000 | 0.000 | -0.000 | 81.076 | -0.000 |
| 0.000 | 0.000 | 0.000 | 0.000 | 0.000 | 81.076 |
| 186.820 | 171.252 | 171.252 | -0.000 | -0.000 | 0.000 |
| 171.252 | 186.820 | 171.252 | -0.000 | -0.000 | -0.000 |
| 171.252 | 171.252 | 186.820 | -0.000 | -0.000 | -0.000 |
| -0.000 | -0.000 | -0.000 | 81.076 | 0.000 | -0.000 |
| -0.000 | -0.000 | -0.000 | -0.000 | 81.076 | 0.000 |
| -0.000 | -0.000 | -0.000 | -0.000 | -0.000 | 81.076 |
| 186.821 | 171.252 | 171.252 | 0.000 | 0.000 | -0.000 |
| 171.252 | 186.821 | 171.252 | 0.000 | 0.000 | -0.000 |
| 171.252 | 171.252 | 186.821 | 0.000 | 0.000 | -0.000 |
| 0.000 | 0.000 | 0.000 | 81.076 | 0.000 | -0.000 |
| 0.000 | 0.000 | 0.000 | 0.000 | 81.076 | -0.000 |
| 0.000 | 0.000 | 0.000 | 0.000 | 0.000 | 81.076 |
| 186.819 | 171.251 | 171.251 | -0.000 | 0.000 | 0.000 |
| 171.251 | 186.819 | 171.251 | -0.000 | -0.000 | 0.000 |
| 171.251 | 171.251 | 186.819 | -0.000 | -0.000 | 0.000 |
| -0.000 | -0.000 | -0.000 | 81.076 | -0.000 | -0.000 |
| -0.000 | -0.000 | -0.000 | -0.000 | 81.076 | 0.000 |
| -0.000 | -0.000 | -0.000 | -0.000 | -0.000 | 81.076 |
| 232.855 | 70.431 | 70.432 | 0.000 | 0.000 | 0.000 |
| 70.431 | 232.855 | 70.432 | -0.000 | 0.000 | 0.000 |
| 70.431 | 70.431 | 232.855 | 0.000 | 0.000 | 0.000 |
| -0.000 | -0.000 | 0.000 | -9.963 | 0.000 | 0.000 |
| 0.000 | -0.000 | 0.000 | -0.000 | -9.963 | 0.000 |
| 0.000 | 0.000 | 0.000 | 0.000 | 0.000 | -9.963 |
| 232.855 | 70.431 | 70.431 | -0.000 | 0.000 | -0.000 |
| 70.431 | 232.855 | 70.431 | 0.000 | -0.000 | -0.000 |
| 70.431 | 70.431 | 232.855 | -0.000 | -0.000 | -0.000 |
| 0.000 | -0.000 | -0.000 | -9.963 | -0.000 | -0.000 |
| 0.000 | -0.000 | -0.000 | -0.000 | -9.963 | -0.000 |
| -0.000 | -0.000 | -0.000 | -0.000 | -0.000 | -9.963 |
| 238.454 | 67.632 | 67.632 | -0.000 | -0.000 | 0.000 |
| 67.632 | 238.454 | 67.632 | -0.000 | 0.000 | 0.000 |
| 67.632 | 67.632 | 238.454 | 0.000 | 0.000 | 0.000 |
| 0.000 | 0.000 | -0.000 | -9.963 | 0.000 | 0.000 |
| 0.000 | 0.000 | -0.000 | -0.000 | -9.963 | 0.000 |
| 0.000 | -0.000 | 0.000 | -0.000 | 0.000 | -9.963 |
| 238.454 | 67.632 | 67.632 | -0.000 | -0.000 | -0.000 |
| 67.632 | 238.454 | 67.632 | 0.000 | -0.000 | -0.000 |
| 67.632 | 67.632 | 238.454 | 0.000 | -0.000 | -0.000 |
| -0.000 | -0.000 | 0.000 | -9.963 | -0.000 | -0.000 |
| -0.000 | -0.000 | 0.000 | 0.000 | -9.963 | -0.000 |
| -0.000 | 0.000 | -0.000 | -0.000 | -0.000 | -9.963 |
| 238.455 | 67.632 | 67.632 | -0.000 | 0.000 | 0.000 |
| 67.632 | 238.455 | 67.632 | 0.000 | 0.000 | 0.000 |
| 67.632 | 67.632 | 238.455 | -0.000 | 0.000 | 0.000 |
| 0.000 | 0.000 | -0.000 | -9.963 | 0.000 | 0.000 |
| 0.000 | 0.000 | -0.000 | -0.000 | -9.963 | 0.000 |
| 0.000 | -0.000 | 0.000 | 0.000 | 0.000 | -9.963 |
| 232.853 | 70.431 | 70.431 | -0.000 | -0.000 | -0.000 |
| 70.431 | 232.853 | 70.431 | -0.000 | -0.000 | -0.000 |
| 70.431 | 70.431 | 232.853 | 0.000 | -0.000 | -0.000 |
| -0.000 | -0.000 | 0.000 | -9.963 | -0.000 | -0.000 |
| -0.000 | -0.000 | 0.000 | 0.000 | -9.963 | -0.000 |
| -0.000 | 0.000 | -0.000 | 0.000 | -0.000 | -9.963 |
| 119.603 | 127.231 | 127.231 | -0.000 | -0.000 | 0.000 |
| 127.231 | 119.603 | 127.231 | -0.000 | 0.000 | 0.000 |
| 127.231 | 127.231 | 119.603 | -0.000 | 0.000 | -0.000 |
| -0.000 | -0.000 | 0.000 | 82.967 | 0.000 | -0.000 |
| -0.000 | -0.000 | 0.000 | -0.000 | 82.967 | -0.000 |
| -0.000 | -0.000 | 0.000 | -0.000 | 0.000 | 82.967 |
| 119.604 | 127.231 | 127.231 | 0.000 | 0.000 | 0.000 |
| 127.231 | 119.604 | 127.231 | 0.000 | -0.000 | 0.000 |
| 127.231 | 127.231 | 119.603 | 0.000 | -0.000 | 0.000 |
| 0.000 | 0.000 | -0.000 | 82.967 | -0.000 | -0.000 |
| 0.000 | 0.000 | -0.000 | 0.000 | 82.967 | 0.000 |
| 0.000 | 0.000 | -0.000 | 0.000 | 0.000 | 82.967 |
| 119.601 | 127.231 | 127.231 | -0.000 | 0.000 | 0.000 |
| 127.231 | 119.601 | 127.231 | -0.000 | 0.000 | 0.000 |
| 127.231 | 127.231 | 119.601 | -0.000 | -0.000 | 0.000 |
| -0.000 | -0.000 | -0.000 | 82.967 | 0.000 | 0.000 |
| -0.000 | -0.000 | -0.000 | -0.000 | 82.967 | 0.000 |
| -0.000 | -0.000 | -0.000 | -0.000 | -0.000 | 82.967 |
| 119.606 | 127.231 | 127.231 | 0.000 | 0.000 | 0.000 |
| 127.231 | 119.606 | 127.231 | 0.000 | -0.000 | 0.000 |
| 127.231 | 127.231 | 119.606 | 0.000 | 0.000 | -0.000 |
| 0.000 | 0.000 | 0.000 | 82.967 | -0.000 | 0.000 |
| 0.000 | 0.000 | 0.000 | 0.000 | 82.967 | -0.000 |
| 0.000 | 0.000 | 0.000 | 0.000 | -0.000 | 82.967 |
| 119.578 | 127.228 | 127.228 | -0.000 | -0.000 | 0.000 |
| 127.228 | 119.578 | 127.228 | -0.000 | -0.000 | -0.000 |
| 127.228 | 127.228 | 119.578 | -0.000 | 0.000 | 0.000 |
| -0.001 | -0.003 | -0.003 | 73.225 | 0.000 | 0.000 |
| -0.003 | -0.001 | -0.003 | -0.000 | 73.225 | 0.000 |
| -0.003 | -0.003 | -0.001 | -0.000 | 0.000 | 73.225 |
| 119.629 | 127.234 | 127.234 | 0.000 | 0.000 | 0.000 |
| 127.234 | 119.629 | 127.234 | 0.000 | 0.000 | 0.000 |
| 127.234 | 127.234 | 119.629 | 0.000 | 0.000 | -0.000 |
| 0.001 | 0.003 | 0.003 | 73.225 | -0.000 | -0.000 |
| 0.003 | 0.001 | 0.003 | 0.000 | 73.225 | -0.000 |
| 0.003 | 0.003 | 0.001 | 0.000 | -0.000 | 73.225 |
| 156.369 | 114.128 | 114.128 | -0.000 | -0.000 | -0.000 |
| 114.128 | 156.369 | 114.128 | -0.000 | -0.000 | -0.000 |
| 114.128 | 114.128 | 156.369 | 0.000 | -0.000 | -0.000 |
| -0.000 | -0.000 | 0.000 | 71.635 | -0.000 | -0.000 |
| 0.000 | -0.000 | 0.000 | -0.000 | 71.635 | -0.000 |
| 0.000 | 0.000 | -0.000 | -0.000 | -0.000 | 71.635 |
| 156.369 | 114.128 | 114.128 | 0.000 | 0.000 | 0.000 |
| 114.128 | 156.369 | 114.128 | 0.000 | 0.000 | 0.000 |
| 114.128 | 114.128 | 156.369 | 0.000 | -0.000 | 0.000 |
| 0.000 | 0.000 | -0.000 | 71.635 | 0.000 | 0.000 |
| 0.000 | 0.000 | -0.000 | 0.000 | 71.635 | 0.000 |
| -0.000 | -0.000 | 0.000 | 0.000 | 0.000 | 71.635 |
| 156.369 | 114.128 | 114.128 | -0.000 | -0.000 | -0.000 |
| 114.128 | 156.369 | 114.128 | -0.000 | -0.000 | -0.000 |
| 114.128 | 114.128 | 156.369 | -0.000 | -0.000 | -0.000 |
| -0.000 | 0.000 | 0.000 | 71.635 | -0.000 | -0.000 |
| 0.000 | -0.000 | 0.000 | -0.000 | 71.635 | -0.000 |
| 0.000 | 0.000 | -0.000 | -0.000 | -0.000 | 71.635 |
| 156.369 | 114.128 | 114.128 | 0.000 | 0.000 | 0.000 |
| 114.128 | 156.369 | 114.128 | 0.000 | 0.000 | 0.000 |
| 114.128 | 114.128 | 156.369 | 0.000 | 0.000 | 0.000 |
| 0.000 | -0.000 | -0.000 | 71.635 | 0.000 | 0.000 |
| -0.000 | 0.000 | -0.000 | 0.000 | 71.635 | 0.000 |
| -0.000 | -0.000 | 0.000 | 0.000 | 0.000 | 71.635 |
| 156.369 | 114.129 | 114.129 | -0.000 | -0.000 | -0.000 |
| 114.129 | 156.369 | 114.129 | -0.000 | -0.000 | -0.000 |
| 114.129 | 114.129 | 156.369 | -0.000 | -0.000 | -0.000 |
| -0.000 | 0.000 | 0.000 | 71.635 | -0.000 | -0.000 |
| 0.000 | -0.000 | 0.000 | -0.000 | 71.635 | -0.000 |
| 0.000 | 0.000 | -0.000 | -0.000 | -0.000 | 71.635 |
| 156.368 | 114.128 | 114.128 | 0.000 | 0.000 | 0.000 |
| 114.128 | 156.368 | 114.128 | 0.000 | 0.000 | 0.000 |
| 114.128 | 114.128 | 156.368 | 0.000 | 0.000 | 0.000 |
| 0.000 | -0.000 | -0.000 | 71.635 | 0.000 | 0.000 |
| -0.000 | 0.000 | -0.000 | 0.000 | 71.635 | 0.000 |
| -0.000 | -0.000 | 0.000 | 0.000 | 0.000 | 71.635 |
| 150.765 | 119.625 | 114.362 | -0.000 | 0.000 | -0.000 |
| 119.625 | 150.765 | 114.362 | -0.000 | 0.000 | -0.000 |
| 114.362 | 114.362 | 155.999 | -0.000 | 0.000 | -0.000 |
| -0.000 | 0.000 | 0.000 | 71.772 | 0.000 | 0.000 |
| -0.000 | -0.000 | 0.000 | -0.000 | 71.772 | 0.000 |
| -0.000 | 0.000 | 0.000 | -0.000 | 0.000 | 71.467 |
| 156.108 | 114.283 | 114.362 | 0.000 | -0.000 | -0.000 |
| 114.283 | 156.108 | 114.362 | 0.000 | -0.000 | -0.000 |
| 114.362 | 114.362 | 155.999 | 0.000 | -0.000 | 0.000 |
| 0.000 | -0.000 | -0.000 | 71.772 | -0.000 | 0.000 |
| 0.000 | 0.000 | -0.000 | 0.000 | 71.772 | 0.000 |
| 0.000 | -0.000 | 0.000 | -0.000 | -0.000 | 71.467 |
| 150.765 | 119.625 | 114.362 | -0.000 | -0.000 | 0.000 |
| 119.625 | 150.765 | 114.362 | -0.000 | 0.000 | -0.000 |
| 114.362 | 114.362 | 155.999 | -0.000 | 0.000 | 0.000 |
| -0.000 | 0.000 | 0.000 | 71.772 | 0.000 | -0.000 |
| 0.000 | -0.000 | 0.000 | -0.000 | 71.772 | 0.000 |
| 0.000 | 0.000 | -0.000 | -0.000 | 0.000 | 71.467 |
| 150.765 | 119.625 | 114.362 | 0.000 | 0.000 | 0.000 |
| 119.625 | 150.765 | 114.362 | 0.000 | -0.000 | 0.000 |
| 114.362 | 114.362 | 155.999 | 0.000 | -0.000 | -0.000 |
| 0.000 | -0.000 | -0.000 | 71.772 | -0.000 | 0.000 |
| -0.000 | 0.000 | -0.000 | -0.000 | 71.772 | 0.000 |
| -0.000 | -0.000 | 0.000 | 0.000 | -0.000 | 71.467 |
| 156.108 | 114.283 | 114.363 | -0.000 | 0.000 | 0.000 |
| 114.283 | 156.108 | 114.363 | -0.000 | -0.000 | 0.000 |
| 114.363 | 114.363 | 155.999 | -0.000 | 0.000 | -0.000 |
| -0.000 | 0.000 | 0.000 | 67.542 | 0.000 | -0.000 |
| 0.000 | -0.000 | 0.000 | -0.000 | 67.542 | 0.000 |
| 0.000 | 0.000 | -0.000 | -0.000 | 0.000 | 71.467 |
| 150.765 | 119.625 | 114.362 | 0.000 | -0.000 | -0.000 |
| 119.625 | 150.765 | 114.362 | 0.000 | -0.000 | 0.000 |
| 114.362 | 114.362 | 155.998 | 0.000 | -0.000 | 0.000 |
| 0.000 | -0.000 | -0.000 | 67.542 | -0.000 | -0.000 |
| -0.000 | 0.000 | -0.000 | 0.000 | 67.542 | -0.000 |
| -0.000 | -0.000 | 0.000 | 0.000 | -0.000 | 71.467 |
| 208.392 | 99.331 | 83.017 | -0.000 | -0.000 | 0.000 |
| 99.331 | 208.392 | 83.017 | -0.000 | -0.000 | 0.000 |
| 85.254 | 85.254 | 222.724 | 0.000 | -0.000 | 0.000 |
| 0.001 | 0.001 | -0.002 | 34.213 | -0.000 | 0.000 |
| 0.001 | 0.001 | -0.002 | -0.000 | 34.213 | 0.000 |
| 0.000 | -0.000 | 0.000 | -0.000 | -0.000 | 54.530 |
| 187.362 | 117.166 | 85.310 | 0.000 | 0.000 | -0.000 |
| 99.331 | 208.392 | 83.017 | 0.000 | 0.000 | -0.000 |
| 83.017 | 83.017 | 225.934 | -0.000 | 0.000 | -0.000 |
| -0.001 | -0.001 | 0.002 | 34.213 | 0.000 | -0.000 |
| -0.001 | -0.001 | 0.002 | -0.000 | 34.213 | -0.000 |
| -0.000 | 0.000 | -0.000 | 0.000 | 0.000 | 54.530 |
| 208.392 | 99.331 | 83.017 | -0.000 | -0.000 | 0.000 |
| 106.622 | 193.955 | 88.146 | 0.000 | -0.000 | 0.000 |
| 85.254 | 85.254 | 222.724 | -0.000 | -0.000 | 0.000 |
| 0.000 | -0.000 | 0.000 | 38.375 | -0.000 | 0.000 |
| -0.000 | 0.000 | 0.000 | -0.000 | 38.375 | 0.000 |
| -0.000 | 0.000 | 0.000 | -0.000 | -0.000 | 54.530 |
| 208.392 | 99.331 | 83.017 | -0.000 | 0.000 | -0.000 |
| 99.331 | 208.392 | 83.017 | -0.000 | 0.000 | -0.000 |
| 83.017 | 83.017 | 225.934 | -0.000 | 0.000 | -0.000 |
| -0.000 | 0.000 | -0.000 | 38.375 | 0.000 | -0.000 |
| 0.000 | -0.000 | -0.000 | -0.000 | 38.375 | -0.000 |
| 0.000 | -0.000 | -0.000 | -0.000 | 0.000 | 54.530 |
| 193.956 | 106.622 | 88.146 | 0.000 | -0.000 | 0.000 |
| 117.167 | 187.364 | 85.309 | 0.000 | -0.000 | 0.000 |
| 85.254 | 85.254 | 222.725 | 0.000 | -0.000 | 0.000 |
| 0.000 | -0.000 | 0.000 | 38.375 | -0.000 | 0.000 |
| -0.000 | 0.000 | 0.000 | 0.000 | 34.213 | 0.000 |
| -0.000 | 0.000 | -0.000 | 0.000 | -0.000 | 35.041 |
| 208.391 | 99.331 | 83.017 | 0.000 | 0.000 | -0.000 |
| 106.621 | 193.954 | 88.146 | -0.000 | 0.000 | -0.000 |
| 83.017 | 83.017 | 225.933 | 0.000 | 0.000 | -0.000 |
| -0.000 | 0.000 | -0.000 | 38.375 | 0.000 | -0.000 |
| 0.000 | -0.000 | -0.000 | -0.000 | 34.213 | -0.000 |
| 0.000 | -0.000 | 0.000 | -0.000 | 0.000 | 35.041 |
| 205.148 | 97.599 | 83.901 | -0.000 | 0.000 | 0.000 |
| 109.507 | 187.424 | 87.940 | -0.000 | 0.000 | 0.000 |
| 86.288 | 86.288 | 222.402 | -0.000 | -0.000 | -0.000 |
| -0.000 | -0.000 | 0.000 | 38.902 | 0.000 | 0.000 |
| -0.000 | -0.000 | 0.000 | 0.000 | 38.902 | -0.000 |
| 0.736 | 0.736 | -1.022 | -0.000 | 0.000 | 33.935 |
| 205.148 | 97.599 | 83.901 | 0.000 | -0.000 | 0.000 |
| 97.599 | 205.148 | 83.901 | 0.000 | -0.000 | 0.000 |
| 84.942 | 84.942 | 224.271 | 0.000 | -0.000 | -0.000 |
| -0.000 | 0.000 | -0.000 | 38.902 | -0.000 | 0.000 |
| 0.000 | 0.000 | -0.000 | -0.000 | 38.902 | 0.000 |
| -0.736 | -0.736 | 1.022 | 0.000 | -0.000 | 33.935 |
| 189.972 | 105.450 | 88.988 | -0.000 | 0.000 | -0.000 |
| 105.450 | 189.972 | 88.988 | -0.000 | 0.000 | -0.000 |
| 83.325 | 83.325 | 226.517 | -0.000 | 0.000 | 0.000 |
| 0.146 | 0.146 | -0.203 | 34.849 | 0.000 | -0.000 |
| 0.146 | 0.146 | -0.203 | -0.000 | 34.849 | 0.000 |
| -0.000 | 0.000 | 0.000 | -0.000 | 0.000 | 53.774 |
| 190.432 | 104.762 | 89.146 | 0.000 | -0.000 | -0.000 |
| 97.599 | 205.148 | 83.901 | 0.000 | -0.000 | 0.000 |
| 85.548 | 85.548 | 223.430 | 0.000 | -0.000 | -0.000 |
| -0.146 | -0.146 | 0.203 | 34.849 | -0.000 | 0.000 |
| -0.146 | -0.146 | 0.203 | 0.000 | 34.849 | 0.000 |
| 0.000 | -0.000 | -0.000 | 0.000 | -0.000 | 53.774 |
| 190.186 | 105.132 | 89.061 | -0.000 | 0.000 | 0.000 |
| 97.600 | 205.149 | 83.901 | -0.000 | 0.000 | 0.000 |
| 85.622 | 85.622 | 223.328 | -0.000 | 0.000 | 0.000 |
| 0.007 | 0.007 | -0.009 | 34.842 | 0.000 | 0.000 |
| -0.000 | 0.000 | 0.000 | -0.000 | 38.902 | 0.000 |
| 0.026 | 0.026 | -0.036 | -0.000 | 0.000 | 34.532 |
| 205.147 | 97.599 | 83.901 | 0.000 | -0.000 | -0.000 |
| 97.599 | 205.147 | 83.901 | 0.000 | -0.000 | 0.000 |
| 83.325 | 83.325 | 226.516 | -0.000 | -0.000 | -0.000 |
| -0.007 | -0.007 | 0.009 | 34.842 | -0.000 | 0.000 |
| 0.000 | -0.000 | -0.000 | 0.000 | 38.902 | 0.000 |
| -0.026 | -0.026 | 0.036 | 0.000 | -0.000 | 34.532 |
| 140.478 | 146.458 | 146.458 | -0.000 | -0.000 | -0.000 |
| 146.458 | 140.478 | 146.458 | -0.000 | -0.000 | -0.000 |
| 146.458 | 146.458 | 140.478 | -0.000 | -0.000 | -0.000 |
| 0.000 | 0.000 | -0.000 | 107.150 | -0.000 | -0.000 |
| -0.000 | 0.000 | -0.000 | -0.000 | 107.150 | -0.000 |
| -0.000 | 0.000 | -0.000 | -0.000 | -0.000 | 107.150 |
| 140.478 | 146.458 | 146.458 | 0.000 | 0.000 | 0.000 |
| 146.458 | 140.478 | 146.458 | 0.000 | 0.000 | 0.000 |
| 146.458 | 146.458 | 140.478 | 0.000 | -0.000 | 0.000 |
| -0.000 | 0.000 | 0.000 | 107.150 | 0.000 | 0.000 |
| 0.000 | -0.000 | 0.000 | 0.000 | 107.150 | 0.000 |
| 0.000 | -0.000 | 0.000 | 0.000 | 0.000 | 107.150 |
| 140.478 | 146.458 | 146.458 | -0.000 | -0.000 | -0.000 |
| 146.458 | 140.478 | 146.458 | -0.000 | -0.000 | -0.000 |
| 146.458 | 146.458 | 140.478 | -0.000 | -0.000 | -0.000 |
| 0.000 | -0.000 | 0.000 | 107.150 | -0.000 | -0.000 |
| -0.000 | 0.000 | 0.000 | -0.000 | 107.150 | -0.000 |
| -0.000 | 0.000 | 0.000 | -0.000 | -0.000 | 107.150 |
| 140.478 | 146.458 | 146.458 | 0.000 | 0.000 | 0.000 |
| 146.458 | 140.478 | 146.458 | 0.000 | 0.000 | 0.000 |
| 146.458 | 146.458 | 140.478 | 0.000 | 0.000 | 0.000 |
| -0.000 | -0.000 | -0.000 | 107.150 | 0.000 | 0.000 |
| 0.000 | -0.000 | -0.000 | 0.000 | 107.150 | 0.000 |
| 0.000 | -0.000 | -0.000 | 0.000 | 0.000 | 107.150 |
| 140.478 | 146.458 | 146.458 | -0.000 | -0.000 | -0.000 |
| 146.458 | 140.478 | 146.458 | -0.000 | -0.000 | -0.000 |
| 146.458 | 146.458 | 140.478 | -0.000 | -0.000 | -0.000 |
| 0.000 | 0.000 | 0.000 | 92.705 | -0.000 | -0.000 |
| 0.000 | 0.000 | 0.000 | -0.000 | 92.705 | -0.000 |
| 0.000 | 0.000 | 0.000 | -0.000 | -0.000 | 92.705 |
| 140.477 | 146.457 | 146.457 | 0.000 | 0.000 | 0.000 |
| 146.457 | 140.477 | 146.457 | 0.000 | 0.000 | 0.000 |
| 146.457 | 146.457 | 140.477 | 0.000 | 0.000 | 0.000 |
| -0.000 | -0.000 | -0.000 | 92.705 | 0.000 | 0.000 |
| -0.000 | -0.000 | -0.000 | 0.000 | 92.705 | 0.000 |
| -0.000 | -0.000 | -0.000 | 0.000 | 0.000 | 92.705 |
| 175.846 | 171.247 | 171.247 | -0.000 | -0.000 | 0.000 |
| 171.247 | 175.846 | 171.247 | -0.000 | -0.000 | 0.000 |
| 171.247 | 171.247 | 175.846 | 0.000 | 0.000 | 0.000 |
| -0.000 | -0.000 | -0.000 | 79.544 | -0.000 | 0.000 |
| -0.000 | -0.000 | 0.000 | 0.000 | 79.544 | 0.000 |
| -0.000 | 0.000 | -0.000 | 0.000 | 0.000 | 79.544 |
| 175.846 | 171.247 | 171.247 | 0.000 | -0.000 | -0.000 |
| 171.247 | 175.846 | 171.247 | 0.000 | 0.000 | -0.000 |
| 171.247 | 171.247 | 175.846 | -0.000 | -0.000 | -0.000 |
| 0.000 | 0.000 | 0.000 | 79.544 | 0.000 | -0.000 |
| 0.000 | 0.000 | -0.000 | -0.000 | 79.544 | -0.000 |
| 0.000 | 0.000 | 0.000 | -0.000 | -0.000 | 79.544 |
| 175.846 | 171.247 | 171.247 | -0.000 | -0.000 | 0.000 |
| 171.247 | 175.846 | 171.247 | -0.000 | 0.000 | 0.000 |
| 171.247 | 171.247 | 175.846 | -0.000 | -0.000 | 0.000 |
| 0.000 | 0.000 | 0.000 | 79.544 | -0.000 | 0.000 |
| 0.000 | 0.000 | 0.000 | 0.000 | 79.544 | 0.000 |
| 0.000 | 0.000 | 0.000 | 0.000 | 0.000 | 79.544 |
| 175.846 | 171.247 | 171.247 | -0.000 | -0.000 | 0.000 |
| 171.247 | 175.846 | 171.247 | -0.000 | 0.000 | 0.000 |
| 171.247 | 171.247 | 175.846 | 0.000 | 0.000 | -0.000 |
| -0.000 | -0.000 | -0.000 | 79.544 | 0.000 | -0.000 |
| -0.000 | -0.000 | -0.000 | -0.000 | 79.544 | -0.000 |
| -0.000 | -0.000 | -0.000 | -0.000 | -0.000 | 79.544 |
| 175.846 | 171.247 | 171.247 | -0.000 | -0.000 | 0.000 |
| 171.247 | 175.846 | 171.247 | -0.000 | -0.000 | 0.000 |
| 171.247 | 171.247 | 175.846 | 0.000 | 0.000 | 0.000 |
| 0.000 | 0.000 | 0.000 | 79.544 | -0.000 | 0.000 |
| 0.000 | 0.000 | 0.000 | 0.000 | 79.544 | 0.000 |
| 0.000 | 0.000 | 0.000 | -0.000 | 0.000 | 79.544 |
| 175.845 | 171.246 | 171.246 | -0.000 | -0.000 | -0.000 |
| 171.246 | 175.845 | 171.246 | -0.000 | 0.000 | -0.000 |
| 171.246 | 171.246 | 175.845 | 0.000 | -0.000 | -0.000 |
| -0.000 | -0.000 | -0.000 | 79.544 | 0.000 | -0.000 |
| -0.000 | -0.000 | -0.000 | -0.000 | 79.544 | -0.000 |
| -0.000 | -0.000 | -0.000 | 0.000 | -0.000 | 79.544 |
| 34.472 | 0.000 | 0.000 | 0.000 | 0.000 | 0.000 |
| 0.000 | 0.000 | 0.000 | 0.000 | 0.000 | 0.000 |
| 0.000 | 0.000 | 0.000 | 0.000 | 0.000 | 0.000 |
| 0.000 | 0.000 | 0.000 | 0.000 | 0.000 | 0.000 |
| -0.000 | 0.000 | 0.000 | 0.000 | 0.000 | 0.000 |
| 0.000 | 0.000 | 0.000 | 0.000 | 0.000 | 0.000 |
| 34.472 | -0.000 | -0.000 | -0.000 | -0.000 | -0.000 |
| -0.000 | -0.000 | -0.000 | -0.000 | -0.000 | -0.000 |
| -0.000 | -0.000 | -0.000 | -0.000 | -0.000 | -0.000 |
| -0.000 | -0.000 | -0.000 | -0.000 | -0.000 | -0.000 |
| 0.000 | -0.000 | -0.000 | -0.000 | -0.000 | -0.000 |
| 0.000 | -0.000 | -0.000 | -0.000 | -0.000 | -0.000 |
| 34.472 | 0.000 | 0.000 | 0.000 | 0.000 | 0.000 |
| 0.000 | 0.000 | 0.000 | 0.000 | 0.000 | 0.000 |
| 0.000 | 0.000 | 0.000 | 0.000 | 0.000 | 0.000 |
| 0.000 | 0.000 | 0.000 | 0.000 | 0.000 | 0.000 |
| -0.000 | 0.000 | 0.000 | 0.000 | 0.000 | 0.000 |
| -0.000 | 0.000 | 0.000 | 0.000 | 0.000 | 0.000 |
| 34.472 | -0.000 | -0.000 | -0.000 | -0.000 | -0.000 |
| -0.000 | -0.000 | -0.000 | -0.000 | -0.000 | -0.000 |
| -0.000 | -0.000 | -0.000 | -0.000 | -0.000 | -0.000 |
| -0.000 | -0.000 | -0.000 | -0.000 | -0.000 | -0.000 |
| 0.000 | -0.000 | -0.000 | -0.000 | -0.000 | -0.000 |
| 0.000 | -0.000 | -0.000 | -0.000 | -0.000 | -0.000 |
| 34.472 | 0.000 | 0.000 | 0.000 | 0.000 | 0.000 |
| 0.000 | 0.000 | 0.000 | 0.000 | 0.000 | 0.000 |
| 0.000 | 0.000 | 0.000 | 0.000 | 0.000 | 0.000 |
| 0.000 | 0.000 | 0.000 | 0.000 | 0.000 | 0.000 |
| -0.000 | 0.000 | 0.000 | 0.000 | 0.000 | 0.000 |
| -0.000 | 0.000 | 0.000 | 0.000 | 0.000 | 0.000 |
| 34.472 | -0.000 | -0.000 | -0.000 | -0.000 | -0.000 |
| 0.000 | -0.000 | -0.000 | -0.000 | -0.000 | -0.000 |
| 0.000 | -0.000 | -0.000 | -0.000 | -0.000 | -0.000 |
| -0.000 | -0.000 | -0.000 | -0.000 | -0.000 | -0.000 |
| -0.000 | -0.000 | -0.000 | -0.000 | -0.000 | -0.000 |
| 0.000 | -0.000 | -0.000 | -0.000 | -0.000 | -0.000 |
| 34.478 | 0.000 | 0.000 | 0.000 | 0.000 | 0.000 |
| 0.000 | 0.000 | 0.000 | 0.000 | 0.000 | 0.000 |
| 0.000 | 0.000 | 0.000 | 0.000 | 0.000 | 0.000 |
| 0.000 | 0.000 | 0.000 | 0.000 | 0.000 | 0.000 |
| 0.000 | 0.000 | 0.000 | 0.000 | 0.000 | 0.000 |
| 0.000 | 0.000 | 0.000 | 0.000 | 0.000 | 0.000 |
| 34.478 | -0.000 | -0.000 | -0.000 | -0.000 | -0.000 |
| -0.000 | -0.000 | -0.000 | -0.000 | -0.000 | -0.000 |
| -0.000 | -0.000 | -0.000 | -0.000 | -0.000 | -0.000 |
| -0.000 | -0.000 | -0.000 | -0.000 | -0.000 | -0.000 |
| -0.000 | -0.000 | -0.000 | -0.000 | -0.000 | -0.000 |
| -0.000 | -0.000 | -0.000 | -0.000 | -0.000 | -0.000 |
| 34.478 | 0.000 | 0.000 | 0.000 | 0.000 | 0.000 |
| 0.000 | 0.000 | 0.000 | 0.000 | 0.000 | 0.000 |
| 0.000 | 0.000 | 0.000 | 0.000 | 0.000 | 0.000 |
| 0.000 | 0.000 | 0.000 | 0.000 | 0.000 | 0.000 |
| 0.000 | 0.000 | 0.000 | 0.000 | 0.000 | 0.000 |
| 0.000 | 0.000 | 0.000 | 0.000 | 0.000 | 0.000 |
| 34.478 | -0.000 | -0.000 | -0.000 | -0.000 | -0.000 |
| -0.000 | -0.000 | -0.000 | -0.000 | -0.000 | -0.000 |
| -0.000 | -0.000 | -0.000 | -0.000 | -0.000 | -0.000 |
| -0.000 | -0.000 | -0.000 | -0.000 | -0.000 | -0.000 |
| -0.000 | -0.000 | -0.000 | -0.000 | -0.000 | -0.000 |
| -0.000 | -0.000 | -0.000 | -0.000 | -0.000 | -0.000 |
| 34.478 | 0.000 | 0.000 | 0.000 | 0.000 | 0.000 |
| 0.000 | 0.000 | 0.000 | 0.000 | 0.000 | 0.000 |
| 0.000 | 0.000 | 0.000 | 0.000 | 0.000 | 0.000 |
| 0.000 | 0.000 | 0.000 | 0.000 | 0.000 | 0.000 |
| 0.000 | 0.000 | 0.000 | 0.000 | 0.000 | 0.000 |
| 0.000 | 0.000 | 0.000 | 0.000 | 0.000 | 0.000 |
| 34.478 | -0.000 | -0.000 | -0.000 | -0.000 | -0.000 |
| -0.000 | -0.000 | -0.000 | -0.000 | -0.000 | -0.000 |
| -0.000 | -0.000 | -0.000 | -0.000 | -0.000 | -0.000 |
| -0.000 | -0.000 | -0.000 | -0.000 | -0.000 | -0.000 |
| 0.000 | -0.000 | -0.000 | -0.000 | -0.000 | -0.000 |
| -0.000 | -0.000 | -0.000 | -0.000 | -0.000 | -0.000 |
| 225.428 | 214.269 | 214.270 | 0.000 | -0.000 | -0.000 |
| 214.270 | 225.428 | 214.270 | 0.000 | -0.000 | 0.000 |
| 214.270 | 214.269 | 225.428 | -0.000 | -0.000 | 0.000 |
| 0.000 | -0.000 | -0.000 | 72.828 | 0.000 | 0.000 |
| 0.000 | -0.000 | -0.000 | -0.000 | 72.828 | 0.000 |
| 0.000 | -0.000 | 0.000 | -0.000 | -0.000 | 72.828 |
| 225.428 | 214.270 | 214.269 | 0.000 | -0.000 | -0.000 |
| 214.269 | 225.428 | 214.269 | -0.000 | 0.000 | -0.000 |
| 214.269 | 214.270 | 225.428 | -0.000 | -0.000 | -0.000 |
| -0.000 | 0.000 | -0.000 | 72.828 | -0.000 | 0.000 |
| -0.000 | 0.000 | 0.000 | -0.000 | 72.828 | -0.000 |
| -0.000 | 0.000 | -0.000 | 0.000 | -0.000 | 72.828 |
| 225.428 | 214.270 | 214.270 | 0.000 | 0.000 | -0.000 |
| 214.270 | 225.428 | 214.270 | 0.000 | 0.000 | 0.000 |
| 214.270 | 214.270 | 225.428 | -0.000 | 0.000 | 0.000 |
| 0.000 | -0.000 | 0.000 | 72.828 | 0.000 | 0.000 |
| -0.000 | 0.000 | 0.000 | 0.000 | 72.828 | 0.000 |
| -0.000 | 0.000 | 0.000 | -0.000 | 0.000 | 72.828 |
| 225.428 | 214.269 | 214.269 | 0.000 | -0.000 | -0.000 |
| 214.269 | 225.428 | 214.269 | 0.000 | 0.000 | -0.000 |
| 214.269 | 214.269 | 225.428 | 0.000 | 0.000 | -0.000 |
| -0.000 | 0.000 | -0.000 | 72.828 | -0.000 | 0.000 |
| 0.000 | -0.000 | -0.000 | 0.000 | 72.828 | -0.000 |
| 0.000 | -0.000 | -0.000 | 0.000 | -0.000 | 72.828 |
| 225.429 | 214.270 | 214.270 | 0.000 | 0.000 | 0.000 |
| 214.270 | 225.429 | 214.270 | 0.000 | 0.000 | 0.000 |
| 214.270 | 214.270 | 225.429 | 0.000 | -0.000 | 0.000 |
| 0.000 | -0.000 | 0.000 | 82.485 | 0.000 | 0.000 |
| -0.000 | 0.000 | 0.000 | 0.000 | 82.485 | 0.000 |
| -0.000 | 0.000 | 0.000 | 0.000 | 0.000 | 82.485 |
| 225.427 | 214.269 | 214.269 | -0.000 | -0.000 | -0.000 |
| 214.269 | 225.427 | 214.269 | -0.000 | 0.000 | -0.000 |
| 214.269 | 214.269 | 225.427 | 0.000 | -0.000 | -0.000 |
| -0.000 | 0.000 | -0.000 | 82.485 | -0.000 | -0.000 |
| 0.000 | -0.000 | -0.000 | -0.000 | 82.485 | -0.000 |
| 0.000 | -0.000 | -0.000 | -0.000 | -0.000 | 82.485 |
| 252.185 | 14.674 | 14.674 | 0.000 | -0.000 | -0.000 |
| 14.674 | 252.185 | 14.674 | 0.000 | -0.000 | -0.000 |
| 14.674 | 14.674 | 252.185 | 0.000 | -0.000 | -0.000 |
| 0.000 | -0.000 | -0.000 | -20.242 | -0.000 | -0.000 |
| 0.000 | -0.000 | -0.000 | 0.000 | -20.242 | -0.000 |
| 0.000 | -0.000 | 0.000 | 0.000 | -0.000 | -20.242 |
| 252.185 | 14.674 | 14.674 | -0.000 | -0.000 | 0.000 |
| 14.674 | 252.185 | 14.674 | -0.000 | 0.000 | 0.000 |
| 14.674 | 14.674 | 252.185 | -0.000 | -0.000 | 0.000 |
| -0.000 | 0.000 | 0.000 | -20.242 | 0.000 | 0.000 |
| -0.000 | 0.000 | 0.000 | -0.000 | -20.242 | 0.000 |
| -0.000 | 0.000 | -0.000 | -0.000 | 0.000 | -20.242 |
| 252.185 | 14.674 | 14.674 | 0.000 | -0.000 | -0.000 |
| 14.674 | 252.185 | 14.674 | 0.000 | -0.000 | -0.000 |
| 14.674 | 14.674 | 252.185 | 0.000 | -0.000 | -0.000 |
| -0.000 | 0.000 | -0.000 | -20.242 | 0.000 | -0.000 |
| 0.000 | -0.000 | -0.000 | 0.000 | -20.242 | -0.000 |
| 0.000 | -0.000 | -0.000 | 0.000 | -0.000 | -20.242 |
| 252.185 | 14.674 | 14.674 | -0.000 | 0.000 | 0.000 |
| 14.674 | 252.185 | 14.674 | -0.000 | 0.000 | 0.000 |
| 14.674 | 14.674 | 252.185 | -0.000 | 0.000 | 0.000 |
| 0.000 | -0.000 | 0.000 | -20.242 | -0.000 | 0.000 |
| -0.000 | 0.000 | 0.000 | -0.000 | -20.242 | 0.000 |
| -0.000 | 0.000 | 0.000 | -0.000 | 0.000 | -20.242 |
| 252.187 | 14.674 | 14.674 | 0.000 | -0.000 | -0.000 |
| 14.674 | 252.187 | 14.674 | 0.000 | -0.000 | -0.000 |
| 14.674 | 14.674 | 252.187 | 0.000 | -0.000 | -0.000 |
| -0.000 | 0.000 | -0.000 | -20.242 | -0.000 | -0.000 |
| 0.000 | -0.000 | -0.000 | 0.000 | -20.242 | -0.000 |
| 0.000 | -0.000 | -0.000 | 0.000 | -0.000 | -20.242 |
| 252.183 | 14.674 | 14.674 | -0.000 | 0.000 | 0.000 |
| 14.674 | 252.183 | 14.674 | -0.000 | 0.000 | -0.000 |
| 14.674 | 14.674 | 252.183 | -0.000 | 0.000 | 0.000 |
| 0.000 | -0.000 | 0.000 | -20.242 | 0.000 | 0.000 |
| -0.000 | 0.000 | 0.000 | -0.000 | -20.242 | 0.000 |
| -0.000 | 0.000 | 0.000 | -0.000 | 0.000 | -20.242 |
| 143.693 | 134.733 | 134.733 | 0.000 | -0.000 | -0.000 |
| 134.733 | 143.693 | 134.733 | 0.000 | -0.000 | -0.000 |
| 134.733 | 134.733 | 143.693 | 0.000 | -0.000 | 0.000 |
| 0.000 | -0.000 | 0.000 | 95.669 | 0.000 | 0.000 |
| 0.000 | 0.000 | 0.000 | 0.000 | 95.669 | -0.000 |
| 0.000 | 0.000 | 0.000 | -0.000 | 0.000 | 95.669 |
| 143.693 | 134.733 | 134.733 | -0.000 | 0.000 | 0.000 |
| 134.733 | 143.693 | 134.733 | 0.000 | -0.000 | 0.000 |
| 134.733 | 134.733 | 143.693 | 0.000 | -0.000 | 0.000 |
| -0.000 | -0.000 | -0.000 | 95.669 | -0.000 | 0.000 |
| -0.000 | -0.000 | -0.000 | 0.000 | 95.669 | 0.000 |
| -0.000 | -0.000 | -0.000 | 0.000 | -0.000 | 95.669 |
| 143.693 | 134.733 | 134.733 | 0.000 | 0.000 | -0.000 |
| 134.733 | 143.693 | 134.733 | 0.000 | 0.000 | -0.000 |
| 134.733 | 134.733 | 143.693 | 0.000 | 0.000 | -0.000 |
| 0.000 | 0.000 | 0.000 | 95.669 | 0.000 | -0.000 |
| 0.000 | 0.000 | 0.000 | -0.000 | 95.669 | -0.000 |
| 0.000 | 0.000 | 0.000 | -0.000 | 0.000 | 95.669 |
| 143.693 | 134.733 | 134.733 | 0.000 | -0.000 | -0.000 |
| 134.733 | 143.693 | 134.733 | 0.000 | 0.000 | -0.000 |
| 134.733 | 134.733 | 143.693 | -0.000 | -0.000 | -0.000 |
| -0.000 | -0.000 | -0.000 | 95.669 | -0.000 | -0.000 |
| -0.000 | -0.000 | -0.000 | 0.000 | 95.669 | 0.000 |
| -0.000 | -0.000 | -0.000 | -0.000 | -0.000 | 95.669 |
| 143.694 | 134.733 | 134.733 | 0.000 | 0.000 | -0.000 |
| 134.733 | 143.694 | 134.733 | 0.000 | 0.000 | -0.000 |
| 134.733 | 134.733 | 143.694 | 0.000 | 0.000 | -0.000 |
| 0.000 | 0.000 | 0.000 | 95.669 | -0.000 | -0.000 |
| 0.000 | 0.000 | 0.000 | -0.000 | 95.669 | -0.000 |
| 0.000 | 0.000 | 0.000 | -0.000 | 0.000 | 95.669 |
| 143.692 | 134.732 | 134.732 | -0.000 | 0.000 | 0.000 |
| 134.732 | 143.692 | 134.732 | 0.000 | 0.000 | 0.000 |
| 134.732 | 134.732 | 143.692 | 0.000 | -0.000 | -0.000 |
| -0.000 | -0.000 | -0.000 | 95.669 | 0.000 | 0.000 |
| -0.000 | -0.000 | -0.000 | -0.000 | 95.669 | 0.000 |
| -0.000 | -0.000 | -0.000 | 0.000 | -0.000 | 95.669 |
| 48.515 | 55.289 | 55.289 | 0.000 | 0.000 | 0.000 |
| 55.289 | 48.515 | 55.289 | 0.000 | 0.000 | 0.000 |
| 55.289 | 55.289 | 48.515 | 0.000 | 0.000 | 0.000 |
| -0.000 | -0.000 | -0.000 | 32.548 | -0.000 | -0.000 |
| -0.000 | 0.000 | -0.000 | -0.000 | 32.548 | -0.000 |
| -0.000 | -0.000 | 0.000 | -0.000 | -0.000 | 32.548 |
| 48.516 | 55.289 | 55.289 | -0.000 | -0.000 | -0.000 |
| 55.289 | 48.515 | 55.289 | -0.000 | -0.000 | -0.000 |
| 55.289 | 55.289 | 48.516 | -0.000 | -0.000 | -0.000 |
| -0.000 | 0.000 | 0.000 | 32.548 | 0.000 | 0.000 |
| 0.000 | -0.000 | 0.000 | 0.000 | 32.548 | 0.000 |
| 0.000 | -0.000 | 0.000 | 0.000 | 0.000 | 32.548 |
| 48.515 | 55.289 | 55.289 | 0.000 | 0.000 | 0.000 |
| 55.289 | 48.515 | 55.289 | 0.000 | 0.000 | 0.000 |
| 55.289 | 55.289 | 48.515 | 0.000 | 0.000 | 0.000 |
| -0.000 | -0.000 | -0.000 | -10.133 | 0.000 | 0.000 |
| -0.000 | -0.000 | -0.000 | 0.000 | -10.133 | 0.000 |
| -0.000 | -0.000 | -0.000 | 0.000 | 0.000 | -10.133 |
| 48.516 | 55.289 | 55.289 | -0.000 | -0.000 | -0.000 |
| 55.289 | 48.516 | 55.289 | -0.000 | -0.000 | -0.000 |
| 55.289 | 55.289 | 48.516 | -0.000 | -0.000 | -0.000 |
| 0.000 | 0.000 | 0.000 | -10.133 | -0.000 | -0.000 |
| 0.000 | 0.000 | 0.000 | -0.000 | -10.133 | -0.000 |
| 0.000 | 0.000 | 0.000 | -0.000 | -0.000 | -10.133 |
| 48.510 | 55.288 | 55.288 | 0.000 | 0.000 | 0.000 |
| 55.288 | 48.510 | 55.288 | 0.000 | 0.000 | 0.000 |
| 55.288 | 55.288 | 48.510 | 0.000 | 0.000 | 0.000 |
| -0.001 | -0.001 | -0.001 | -10.133 | -0.000 | 0.000 |
| -0.001 | -0.001 | -0.001 | -0.000 | -10.133 | 0.000 |
| -0.001 | -0.001 | -0.001 | 0.000 | 0.000 | -10.133 |
| 48.521 | 55.289 | 55.289 | -0.000 | -0.000 | -0.000 |
| 55.289 | 48.521 | 55.289 | -0.000 | -0.000 | -0.000 |
| 55.289 | 55.289 | 48.521 | -0.000 | -0.000 | -0.000 |
| 0.001 | 0.001 | 0.001 | -10.133 | -0.000 | -0.000 |
| 0.001 | 0.001 | 0.001 | -0.000 | -10.133 | -0.000 |
| 0.001 | 0.001 | 0.001 | -0.000 | -0.000 | -10.133 |
| 199.590 | 88.372 | 133.880 | -0.000 | 0.000 | 0.000 |
| 88.372 | 199.590 | 133.880 | -0.000 | 0.000 | 0.000 |
| 133.880 | 133.880 | 152.343 | 0.000 | 0.000 | 0.000 |
| 0.000 | -0.000 | 0.000 | 92.439 | 0.000 | 0.000 |
| -0.000 | 0.000 | 0.000 | -0.000 | 92.439 | 0.000 |
| -0.000 | -0.000 | -0.000 | -0.000 | -0.000 | 46.968 |
| 199.589 | 88.372 | 133.880 | 0.000 | 0.000 | -0.000 |
| 88.372 | 199.589 | 133.880 | 0.000 | 0.000 | -0.000 |
| 133.880 | 133.880 | 152.343 | 0.000 | 0.000 | -0.000 |
| -0.000 | 0.000 | 0.000 | 92.439 | -0.000 | -0.000 |
| 0.000 | -0.000 | -0.000 | 0.000 | 92.439 | -0.000 |
| 0.000 | -0.000 | 0.000 | 0.000 | 0.000 | 46.968 |
| 199.590 | 88.372 | 133.880 | -0.000 | -0.000 | -0.000 |
| 88.372 | 199.590 | 133.880 | 0.000 | 0.000 | 0.000 |
| 133.880 | 133.880 | 152.343 | -0.000 | 0.000 | 0.000 |
| 0.000 | -0.000 | 0.000 | 92.439 | -0.000 | 0.000 |
| -0.000 | 0.000 | 0.000 | -0.000 | 92.439 | 0.000 |
| -0.000 | 0.000 | 0.000 | -0.000 | -0.000 | 46.968 |
| 199.589 | 88.372 | 133.880 | 0.000 | -0.000 | -0.000 |
| 88.372 | 199.589 | 133.880 | 0.000 | 0.000 | -0.000 |
| 133.880 | 133.880 | 152.343 | 0.000 | -0.000 | 0.000 |
| -0.000 | 0.000 | -0.000 | 92.439 | -0.000 | -0.000 |
| 0.000 | -0.000 | -0.000 | 0.000 | 92.439 | -0.000 |
| 0.000 | -0.000 | -0.000 | -0.000 | -0.000 | 46.968 |
| 199.591 | 88.373 | 133.880 | -0.000 | 0.000 | 0.000 |
| 88.373 | 199.591 | 133.880 | -0.000 | -0.000 | 0.000 |
| 133.880 | 133.880 | 152.343 | 0.000 | -0.000 | 0.000 |
| 0.000 | -0.000 | 0.000 | 92.439 | 0.000 | 0.000 |
| -0.000 | 0.000 | 0.000 | -0.000 | 92.439 | 0.000 |
| -0.000 | 0.000 | 0.000 | -0.000 | 0.000 | 46.968 |
| 199.588 | 88.372 | 133.879 | 0.000 | 0.000 | -0.000 |
| 88.372 | 199.588 | 133.879 | 0.000 | 0.000 | -0.000 |
| 133.879 | 133.879 | 152.342 | 0.000 | -0.000 | -0.000 |
| -0.000 | 0.000 | -0.000 | 92.439 | 0.000 | -0.000 |
| 0.000 | -0.000 | -0.000 | 0.000 | 92.439 | -0.000 |
| 0.000 | -0.000 | -0.000 | 0.000 | 0.000 | 46.968 |
| 243.769 | 99.936 | 83.521 | 0.000 | -0.000 | 0.000 |
| 102.751 | 200.482 | 104.808 | 0.000 | -0.000 | -0.000 |
| 86.053 | 103.627 | 209.443 | -0.000 | 0.000 | -0.000 |
| 0.000 | 0.000 | 0.000 | 66.768 | 0.000 | -0.000 |
| 0.871 | -4.690 | 2.236 | 0.000 | 15.645 | -0.000 |
| 0.534 | -2.873 | 1.370 | 0.000 | 0.000 | 57.658 |
| 244.309 | 101.593 | 81.200 | 0.000 | -0.000 | 0.000 |
| 101.463 | 205.177 | 103.319 | 0.000 | 0.000 | 0.000 |
| 90.144 | 127.262 | 182.861 | -0.000 | -0.000 | 0.000 |
| -0.000 | -0.000 | -0.000 | 66.768 | -0.000 | 0.000 |
| -0.871 | 4.690 | -2.236 | 0.000 | 15.645 | 0.000 |
| -0.534 | 2.873 | -1.370 | -0.000 | -0.000 | 57.658 |
| 242.889 | 95.775 | 88.490 | -0.000 | 0.000 | -0.000 |
| 96.155 | 193.388 | 122.477 | -0.000 | 0.000 | -0.000 |
| 77.637 | 105.260 | 223.308 | 0.000 | 0.000 | -0.000 |
| 0.078 | -0.419 | 0.200 | 44.724 | 0.000 | -0.000 |
| 0.000 | -0.000 | 0.000 | 0.000 | 38.538 | -0.000 |
| 0.053 | -0.287 | 0.137 | 0.000 | 0.000 | 57.658 |
| 243.067 | 96.591 | 87.504 | -0.000 | -0.000 | 0.000 |
| 96.333 | 194.205 | 121.491 | -0.000 | -0.000 | 0.000 |
| 77.637 | 105.260 | 223.307 | 0.000 | -0.000 | -0.000 |
| -0.078 | 0.419 | -0.200 | 44.724 | -0.000 | -0.000 |
| -0.000 | 0.000 | -0.000 | -0.000 | 38.538 | 0.000 |
| -0.053 | 0.287 | -0.137 | -0.000 | -0.000 | 57.658 |
| 242.970 | 96.143 | 88.047 | -0.000 | 0.000 | -0.000 |
| 102.117 | 202.880 | 104.008 | -0.000 | -0.000 | -0.000 |
| 89.244 | 123.138 | 187.838 | 0.000 | 0.000 | 0.000 |
| 0.008 | -0.042 | 0.020 | 44.720 | 0.000 | -0.000 |
| -0.005 | -0.037 | 0.039 | -0.000 | 14.930 | -0.000 |
| 0.006 | -0.029 | 0.014 | -0.000 | 0.000 | 57.658 |
| 248.655 | 97.863 | 76.382 | 0.000 | -0.000 | -0.000 |
| 96.252 | 193.836 | 121.934 | -0.000 | -0.000 | 0.000 |
| 89.261 | 123.218 | 187.738 | 0.000 | -0.000 | 0.000 |
| -0.008 | 0.042 | -0.020 | 44.720 | -0.000 | -0.000 |
| 0.005 | 0.037 | -0.039 | 0.000 | 14.930 | 0.000 |
| -0.006 | 0.029 | -0.014 | 0.000 | -0.000 | 57.658 |
| 711.052 | -945.510 | 198.274 | 0.000 | -0.000 | -0.000 |
| 566.919 | -856.951 | 245.427 | 0.000 | 0.000 | -0.000 |
| 553.551 | -911.725 | 309.318 | 0.000 | -0.000 | -0.000 |
| 469.097 | -1042.975 | 112.931 | 43.582 | 0.000 | -0.000 |
| 617.849 | -642.216 | -501.679 | -0.000 | 28.776 | -0.000 |
| 0.000 | 0.000 | 0.000 | -0.000 | -0.000 | 60.122 |
| -373.950 | 744.322 | 579.521 | 0.000 | 0.000 | 0.000 |
| -370.949 | 1230.020 | 18.095 | 0.000 | -0.000 | 0.000 |
| -384.327 | 1175.256 | 81.994 | -0.000 | 0.000 | 0.000 |
| -469.097 | 1042.975 | -112.931 | 43.582 | -0.000 | 0.000 |
| -617.849 | 642.216 | 501.679 | 0.000 | 28.776 | 0.000 |
| -0.000 | -0.000 | -0.000 | 0.000 | 0.000 | 60.122 |
| 247.462 | 99.973 | 73.553 | -0.000 | -0.000 | -0.000 |
| 144.874 | 82.191 | 143.132 | 0.000 | -0.000 | -0.000 |
| 131.506 | 27.416 | 207.022 | 0.000 | -0.000 | -0.000 |
| 48.199 | -100.417 | 5.604 | 45.846 | -0.000 | -0.000 |
| 46.894 | -104.349 | 11.366 | -0.000 | 7.404 | -0.000 |
| 61.782 | -64.219 | -50.165 | -0.000 | -0.000 | 60.122 |
| 182.074 | 166.375 | 128.036 | 0.000 | 0.000 | 0.000 |
| 51.086 | 290.889 | 120.399 | -0.000 | 0.000 | 0.000 |
| 37.719 | 236.113 | 184.289 | 0.000 | 0.000 | 0.000 |
| -48.199 | 100.417 | -5.604 | 45.846 | 0.000 | 0.000 |
| -46.894 | 104.349 | -11.366 | -0.000 | 7.404 | 0.000 |
| -61.782 | 64.219 | 50.165 | 0.000 | 0.000 | 60.122 |
| 247.463 | 99.973 | 73.553 | 0.000 | -0.000 | -0.000 |
| 99.973 | 204.824 | 112.046 | -0.000 | -0.000 | 0.000 |
| 73.553 | 112.047 | 232.392 | -0.000 | -0.000 | -0.000 |
| 4.690 | -10.437 | 1.136 | 53.847 | 0.000 | -0.000 |
| 8.081 | -8.400 | -6.562 | 0.000 | 27.355 | -0.000 |
| 4.690 | -10.435 | 1.137 | 0.000 | 0.000 | 60.122 |
| 237.422 | 108.414 | 83.475 | -0.000 | -0.000 | 0.000 |
| 99.972 | 204.828 | 112.047 | -0.000 | 0.000 | 0.000 |
| 79.922 | 142.200 | 194.519 | -0.000 | -0.000 | 0.000 |
| -4.690 | 10.437 | -1.136 | 53.847 | -0.000 | 0.000 |
| -8.081 | 8.400 | 6.562 | 0.000 | 27.355 | 0.000 |
| -4.690 | 10.435 | -1.137 | -0.000 | 0.000 | 60.122 |
| 105.178 | 114.767 | 60.721 | -0.000 | 0.000 | -0.000 |
| 81.321 | 138.625 | 60.721 | 0.000 | 0.000 | 0.000 |
| 60.725 | 60.725 | 267.147 | -0.000 | 0.000 | 0.000 |
| -0.000 | 0.000 | 0.000 | -11.134 | 0.000 | -0.000 |
| -0.000 | 0.000 | 0.000 | -0.000 | -11.134 | -0.000 |
| -0.000 | 0.000 | 0.000 | -0.000 | 0.000 | -4.795 |
| 105.178 | 114.767 | 60.721 | 0.000 | -0.000 | 0.000 |
| 114.767 | 105.178 | 60.721 | 0.000 | -0.000 | -0.000 |
| 60.725 | 60.725 | 267.147 | -0.000 | -0.000 | -0.000 |
| 0.000 | -0.000 | -0.000 | -11.134 | -0.000 | -0.000 |
| 0.000 | -0.000 | -0.000 | 0.000 | -11.134 | 0.000 |
| 0.000 | 0.000 | -0.000 | 0.000 | -0.000 | -4.795 |
| 105.179 | 114.768 | 60.721 | -0.000 | 0.000 | 0.000 |
| 114.768 | 105.178 | 60.721 | -0.000 | 0.000 | 0.000 |
| 60.725 | 60.725 | 267.148 | 0.000 | 0.000 | 0.000 |
| -0.000 | -0.000 | -0.000 | -11.134 | 0.000 | 0.000 |
| -0.000 | -0.000 | -0.000 | -0.000 | -11.134 | -0.000 |
| -0.000 | -0.000 | -0.000 | -0.000 | 0.000 | -4.795 |
| 105.178 | 114.767 | 60.721 | 0.000 | -0.000 | -0.000 |
| 81.321 | 138.624 | 60.721 | -0.000 | -0.000 | -0.000 |
| 60.724 | 60.724 | 267.146 | 0.000 | 0.000 | -0.000 |
| 0.000 | 0.000 | 0.000 | -11.134 | -0.000 | 0.000 |
| 0.000 | 0.000 | 0.000 | 0.000 | -11.134 | 0.000 |
| 0.000 | 0.000 | 0.000 | 0.000 | -0.000 | -4.795 |
| 105.175 | 114.777 | 60.725 | 0.000 | 0.000 | 0.000 |
| 114.771 | 105.180 | 60.725 | -0.000 | 0.000 | 0.000 |
| 60.730 | 60.730 | 267.155 | 0.000 | 0.000 | 0.000 |
| -0.000 | -0.000 | -0.000 | -11.134 | 0.000 | -0.000 |
| -0.000 | -0.000 | -0.000 | -0.000 | -11.134 | -0.000 |
| -0.000 | -0.000 | -0.000 | -0.000 | 0.000 | -4.795 |
| 105.175 | 114.765 | 60.717 | 0.000 | -0.000 | 0.000 |
| 114.767 | 105.173 | 60.717 | 0.000 | -0.000 | 0.000 |
| 60.720 | 60.720 | 267.138 | -0.000 | -0.000 | -0.000 |
| 0.000 | 0.000 | 0.000 | -11.134 | -0.000 | -0.000 |
| 0.000 | 0.000 | 0.000 | 0.000 | -11.134 | -0.000 |
| 0.000 | 0.000 | 0.000 | 0.000 | -0.000 | -4.795 |
| 190.870 | 109.347 | 86.162 | -0.000 | -0.000 | 0.000 |
| 92.267 | 207.950 | 86.162 | -0.000 | 0.000 | -0.000 |
| 86.162 | 86.162 | 243.951 | -0.000 | -0.000 | -0.000 |
| 0.000 | 0.000 | 0.000 | 49.098 | 0.000 | -0.000 |
| -0.000 | 0.000 | 0.000 | -0.000 | 49.098 | -0.000 |
| -0.000 | 0.000 | -0.000 | -0.000 | -0.000 | 40.761 |
| 190.870 | 109.347 | 86.162 | 0.000 | 0.000 | 0.000 |
| 92.267 | 207.950 | 86.162 | 0.000 | -0.000 | 0.000 |
| 86.162 | 86.162 | 243.951 | 0.000 | -0.000 | 0.000 |
| 0.000 | -0.000 | -0.000 | 49.098 | 0.000 | 0.000 |
| 0.000 | -0.000 | -0.000 | 0.000 | 49.098 | 0.000 |
| 0.000 | -0.000 | -0.000 | 0.000 | 0.000 | 40.761 |
| 207.950 | 92.267 | 86.162 | -0.000 | 0.000 | -0.000 |
| 92.267 | 207.950 | 86.162 | -0.000 | -0.000 | -0.000 |
| 86.162 | 86.162 | 243.951 | -0.000 | 0.000 | -0.000 |
| 0.000 | -0.000 | 0.000 | 49.098 | -0.000 | -0.000 |
| -0.000 | 0.000 | 0.000 | -0.000 | 49.098 | -0.000 |
| -0.000 | 0.000 | -0.000 | -0.000 | -0.000 | 40.761 |
| 207.950 | 92.267 | 86.162 | 0.000 | 0.000 | 0.000 |
| 109.347 | 190.870 | 86.162 | 0.000 | 0.000 | 0.000 |
| 86.162 | 86.162 | 243.951 | 0.000 | 0.000 | 0.000 |
| -0.000 | 0.000 | -0.000 | 49.098 | -0.000 | -0.000 |
| 0.000 | -0.000 | -0.000 | 0.000 | 49.098 | 0.000 |
| 0.000 | -0.000 | 0.000 | 0.000 | -0.000 | 40.761 |
| 207.951 | 92.266 | 86.161 | 0.000 | 0.000 | -0.000 |
| 109.347 | 190.870 | 86.161 | -0.000 | -0.000 | -0.000 |
| 86.161 | 86.161 | 243.951 | -0.000 | -0.000 | -0.000 |
| 0.000 | -0.000 | 0.000 | 49.098 | -0.000 | -0.000 |
| -0.000 | 0.000 | 0.000 | 0.000 | 49.098 | 0.000 |
| -0.000 | 0.000 | 0.000 | -0.000 | 0.000 | 57.842 |
| 190.869 | 109.348 | 86.162 | 0.000 | -0.000 | 0.000 |
| 109.348 | 190.870 | 86.162 | -0.000 | -0.000 | 0.000 |
| 86.162 | 86.162 | 243.950 | 0.000 | -0.000 | 0.000 |
| -0.000 | 0.000 | -0.000 | 49.098 | 0.000 | 0.000 |
| 0.000 | -0.000 | -0.000 | 0.000 | 49.098 | 0.000 |
| 0.000 | -0.000 | -0.000 | 0.000 | 0.000 | 57.842 |
| 207.794 | 91.822 | 85.297 | -29.013 | -0.000 | -0.000 |
| 91.822 | 207.794 | 85.297 | 29.013 | 0.000 | -0.000 |
| 85.297 | 85.297 | 243.215 | 0.000 | 0.000 | -0.000 |
| -29.013 | 29.013 | -0.000 | 48.744 | -0.000 | -0.000 |
| 0.000 | 0.000 | -0.000 | -0.000 | 48.744 | -29.013 |
| -0.000 | 0.000 | -0.000 | -0.000 | -29.013 | 57.986 |
| 207.794 | 91.822 | 85.297 | -29.013 | -0.000 | 0.000 |
| 91.822 | 207.794 | 85.297 | 29.013 | 0.000 | 0.000 |
| 85.297 | 85.297 | 243.215 | 0.000 | 0.000 | -0.000 |
| -29.013 | 29.013 | 0.000 | 48.744 | 0.000 | -0.000 |
| 0.000 | -0.000 | 0.000 | 0.000 | 48.744 | -29.013 |
| 0.000 | -0.000 | 0.000 | 0.000 | -29.013 | 57.986 |
| 207.795 | 91.822 | 85.297 | -29.013 | 0.000 | 0.000 |
| 91.822 | 207.794 | 85.297 | 29.013 | 0.000 | -0.000 |
| 85.297 | 85.297 | 243.215 | 0.000 | 0.000 | -0.000 |
| -29.013 | 29.013 | 0.000 | 48.744 | 0.000 | -0.000 |
| -0.000 | 0.000 | 0.000 | -0.000 | 48.744 | -29.013 |
| -0.000 | 0.000 | 0.000 | -0.000 | -29.013 | 57.986 |
| 207.794 | 91.822 | 85.297 | -29.013 | -0.000 | 0.000 |
| 91.822 | 207.794 | 85.297 | 29.013 | -0.000 | -0.000 |
| 85.297 | 85.297 | 243.215 | -0.000 | -0.000 | -0.000 |
| -29.013 | 29.013 | -0.000 | 48.744 | -0.000 | -0.000 |
| 0.000 | -0.000 | -0.000 | 0.000 | 48.744 | -29.013 |
| 0.000 | -0.000 | -0.000 | 0.000 | -29.013 | 57.986 |
| 207.795 | 91.822 | 85.296 | -29.013 | 0.000 | -0.000 |
| 91.822 | 207.795 | 85.296 | 29.013 | -0.000 | 0.000 |
| 85.296 | 85.296 | 243.215 | 0.000 | 0.000 | 0.000 |
| -29.013 | 29.013 | 0.000 | 48.744 | 0.000 | 0.000 |
| -0.000 | 0.000 | 0.000 | -0.000 | 48.744 | -29.013 |
| -0.000 | 0.000 | 0.000 | -0.000 | -29.013 | 57.986 |
| 207.794 | 91.823 | 85.297 | -29.013 | -0.000 | 0.000 |
| 91.823 | 207.794 | 85.297 | 29.013 | -0.000 | 0.000 |
| 85.297 | 85.297 | 243.215 | 0.000 | 0.000 | 0.000 |
| -29.013 | 29.013 | -0.000 | 48.744 | 0.000 | 0.000 |
| 0.000 | -0.000 | -0.000 | 0.000 | 48.744 | -29.013 |
| 0.000 | -0.000 | -0.000 | 0.000 | -29.013 | 57.986 |
| 73.779 | 107.739 | 107.739 | 0.000 | -0.000 | -0.000 |
| 107.739 | 73.779 | 107.739 | -0.000 | -0.000 | 0.000 |
| 107.739 | 107.739 | 73.779 | 0.000 | -0.000 | -0.000 |
| 0.000 | 0.000 | 0.000 | 72.685 | 0.000 | 0.000 |
| 0.000 | 0.000 | -0.000 | -0.000 | 72.685 | -0.000 |
| 0.000 | 0.000 | 0.000 | 0.000 | 0.000 | 72.685 |
| 73.779 | 107.739 | 107.739 | 0.000 | 0.000 | -0.000 |
| 107.739 | 73.779 | 107.739 | 0.000 | -0.000 | -0.000 |
| 107.739 | 107.739 | 73.779 | 0.000 | 0.000 | -0.000 |
| -0.000 | -0.000 | -0.000 | 72.685 | -0.000 | 0.000 |
| -0.000 | -0.000 | -0.000 | -0.000 | 72.685 | -0.000 |
| -0.000 | -0.000 | -0.000 | -0.000 | -0.000 | 72.685 |
| 73.779 | 107.739 | 107.739 | -0.000 | 0.000 | -0.000 |
| 107.739 | 73.779 | 107.739 | -0.000 | 0.000 | -0.000 |
| 107.739 | 107.739 | 73.779 | 0.000 | -0.000 | 0.000 |
| 0.000 | -0.000 | -0.000 | -24.796 | 0.000 | -0.000 |
| -0.000 | 0.000 | -0.000 | -0.000 | -24.796 | 0.000 |
| -0.000 | -0.000 | 0.000 | -0.000 | -0.000 | -24.796 |
| 73.779 | 107.739 | 107.739 | 0.000 | -0.000 | 0.000 |
| 107.739 | 73.779 | 107.739 | 0.000 | -0.000 | -0.000 |
| 107.739 | 107.739 | 73.779 | -0.000 | 0.000 | 0.000 |
| -0.000 | 0.000 | 0.000 | -24.796 | -0.000 | -0.000 |
| 0.000 | -0.000 | 0.000 | -0.000 | -24.796 | 0.000 |
| 0.000 | 0.000 | -0.000 | 0.000 | 0.000 | -24.796 |
| 73.780 | 107.739 | 107.739 | -0.000 | -0.000 | -0.000 |
| 107.739 | 73.780 | 107.739 | -0.000 | 0.000 | -0.000 |
| 107.739 | 107.739 | 73.780 | -0.000 | -0.000 | 0.000 |
| 0.000 | -0.000 | -0.000 | -24.796 | 0.000 | -0.000 |
| -0.000 | 0.000 | -0.000 | 0.000 | -24.796 | -0.000 |
| -0.000 | -0.000 | 0.000 | -0.000 | -0.000 | -24.796 |
| 73.779 | 107.739 | 107.739 | 0.000 | -0.000 | -0.000 |
| 107.739 | 73.779 | 107.739 | 0.000 | 0.000 | 0.000 |
| 107.739 | 107.739 | 73.779 | 0.000 | -0.000 | 0.000 |
| -0.000 | 0.000 | 0.000 | -24.796 | -0.000 | 0.000 |
| 0.000 | -0.000 | 0.000 | 0.000 | -24.796 | 0.000 |
| 0.000 | 0.000 | -0.000 | 0.000 | -0.000 | -24.796 |
| 16.035 | 17.403 | 17.403 | -0.000 | 0.000 | 0.000 |
| 17.403 | 16.035 | 17.403 | 0.000 | -0.000 | 0.000 |
| 17.403 | 17.403 | 16.035 | 0.000 | 0.000 | -0.000 |
| 0.000 | -0.000 | -0.000 | 14.658 | 0.000 | -0.000 |
| 0.000 | -0.000 | -0.000 | 0.000 | 14.658 | -0.000 |
| 0.000 | -0.000 | -0.000 | 0.000 | -0.000 | 14.658 |
| 16.035 | 17.403 | 17.403 | -0.000 | -0.000 | -0.000 |
| 17.403 | 16.035 | 17.403 | -0.000 | -0.000 | -0.000 |
| 17.403 | 17.403 | 16.035 | -0.000 | -0.000 | -0.000 |
| -0.000 | 0.000 | -0.000 | 14.658 | 0.000 | 0.000 |
| -0.000 | 0.000 | 0.000 | 0.000 | 14.658 | 0.000 |
| -0.000 | 0.000 | -0.000 | 0.000 | 0.000 | 14.658 |
| 16.035 | 17.403 | 17.403 | -0.000 | 0.000 | -0.000 |
| 17.403 | 16.035 | 17.403 | 0.000 | -0.000 | -0.000 |
| 17.403 | 17.403 | 16.035 | -0.000 | -0.000 | -0.000 |
| 0.000 | -0.000 | 0.000 | 14.658 | -0.000 | -0.000 |
| -0.000 | 0.000 | 0.000 | -0.000 | 14.658 | -0.000 |
| -0.000 | 0.000 | 0.000 | -0.000 | -0.000 | 14.658 |
| 16.035 | 17.403 | 17.403 | -0.000 | -0.000 | -0.000 |
| 17.403 | 16.035 | 17.403 | -0.000 | -0.000 | -0.000 |
| 17.403 | 17.403 | 16.035 | -0.000 | -0.000 | -0.000 |
| -0.000 | 0.000 | -0.000 | 14.658 | 0.000 | 0.000 |
| 0.000 | -0.000 | -0.000 | 0.000 | 14.658 | 0.000 |
| 0.000 | -0.000 | -0.000 | -0.000 | 0.000 | 14.658 |
| 16.035 | 17.403 | 17.403 | 0.000 | 0.000 | 0.000 |
| 17.403 | 16.035 | 17.403 | 0.000 | 0.000 | 0.000 |
| 17.403 | 17.403 | 16.035 | 0.000 | 0.000 | 0.000 |
| -0.000 | -0.000 | -0.000 | -1.879 | 0.000 | 0.000 |
| -0.000 | -0.000 | -0.000 | 0.000 | -1.879 | 0.000 |
| -0.000 | -0.000 | -0.000 | 0.000 | 0.000 | -1.879 |
| 16.035 | 17.403 | 17.403 | -0.000 | -0.000 | -0.000 |
| 17.403 | 16.035 | 17.403 | -0.000 | -0.000 | -0.000 |
| 17.403 | 17.403 | 16.035 | -0.000 | -0.000 | -0.000 |
| 0.000 | 0.000 | 0.000 | -1.879 | -0.000 | -0.000 |
| 0.000 | 0.000 | 0.000 | -0.000 | -1.879 | -0.000 |
| 0.000 | 0.000 | 0.000 | -0.000 | -0.000 | -1.879 |
| 187.346 | 180.320 | 180.320 | -0.000 | 0.000 | -0.000 |
| 180.320 | 187.346 | 180.320 | 0.000 | 0.000 | -0.000 |
| 180.320 | 180.320 | 187.346 | -0.000 | -0.000 | -0.000 |
| -0.000 | 0.000 | -0.000 | 94.928 | -0.000 | -0.000 |
| -0.000 | -0.000 | -0.000 | 0.000 | 94.928 | -0.000 |
| -0.000 | 0.000 | -0.000 | 0.000 | 0.000 | 94.928 |
| 187.346 | 180.320 | 180.320 | -0.000 | 0.000 | -0.000 |
| 180.320 | 187.346 | 180.320 | -0.000 | -0.000 | 0.000 |
| 180.320 | 180.320 | 187.346 | -0.000 | -0.000 | 0.000 |
| 0.000 | -0.000 | -0.000 | 94.928 | -0.000 | 0.000 |
| 0.000 | -0.000 | 0.000 | -0.000 | 94.928 | 0.000 |
| 0.000 | -0.000 | 0.000 | -0.000 | -0.000 | 94.928 |
| 187.346 | 180.320 | 180.320 | 0.000 | 0.000 | -0.000 |
| 180.320 | 187.346 | 180.320 | 0.000 | 0.000 | -0.000 |
| 180.320 | 180.320 | 187.346 | 0.000 | 0.000 | -0.000 |
| 0.000 | 0.000 | 0.000 | 96.358 | -0.000 | -0.000 |
| 0.000 | 0.000 | 0.000 | 0.000 | 96.358 | -0.000 |
| 0.000 | 0.000 | 0.000 | -0.000 | -0.000 | 96.358 |
| 187.346 | 180.320 | 180.320 | -0.000 | -0.000 | 0.000 |
| 180.320 | 187.346 | 180.320 | -0.000 | -0.000 | 0.000 |
| 180.320 | 180.320 | 187.346 | 0.000 | 0.000 | 0.000 |
| -0.000 | -0.000 | -0.000 | 96.358 | 0.000 | -0.000 |
| -0.000 | -0.000 | -0.000 | 0.000 | 96.358 | 0.000 |
| -0.000 | -0.000 | -0.000 | 0.000 | 0.000 | 96.358 |
| 187.346 | 180.320 | 180.320 | 0.000 | 0.000 | -0.000 |
| 180.320 | 187.346 | 180.320 | 0.000 | 0.000 | -0.000 |
| 180.320 | 180.320 | 187.346 | 0.000 | -0.000 | -0.000 |
| 0.000 | 0.000 | 0.000 | 96.358 | -0.000 | -0.000 |
| 0.000 | 0.000 | 0.000 | -0.000 | 96.358 | -0.000 |
| 0.000 | 0.000 | 0.000 | 0.000 | -0.000 | 96.358 |
| 187.345 | 180.319 | 180.319 | -0.000 | 0.000 | 0.000 |
| 180.319 | 187.345 | 180.319 | -0.000 | -0.000 | 0.000 |
| 180.319 | 180.319 | 187.345 | -0.000 | -0.000 | 0.000 |
| -0.000 | -0.000 | -0.000 | 96.358 | 0.000 | -0.000 |
| -0.000 | -0.000 | -0.000 | 0.000 | 96.358 | 0.000 |
| -0.000 | -0.000 | -0.000 | 0.000 | -0.000 | 96.358 |
| 220.019 | 205.029 | 205.029 | 0.000 | 0.000 | 0.000 |
| 205.029 | 220.019 | 205.029 | 0.000 | 0.000 | -0.000 |
| 205.029 | 205.029 | 220.019 | 0.000 | 0.000 | 0.000 |
| -0.000 | -0.000 | 0.000 | 95.951 | 0.000 | 0.000 |
| -0.000 | 0.000 | 0.000 | 0.000 | 95.951 | 0.000 |
| -0.000 | -0.000 | 0.000 | 0.000 | 0.000 | 95.951 |
| 220.019 | 205.029 | 205.029 | -0.000 | -0.000 | 0.000 |
| 205.029 | 220.019 | 205.029 | -0.000 | -0.000 | -0.000 |
| 205.029 | 205.029 | 220.019 | -0.000 | -0.000 | 0.000 |
| 0.000 | 0.000 | -0.000 | 95.951 | -0.000 | -0.000 |
| 0.000 | -0.000 | -0.000 | -0.000 | 95.951 | -0.000 |
| 0.000 | 0.000 | -0.000 | -0.000 | -0.000 | 95.951 |
| 220.019 | 205.029 | 205.029 | 0.000 | 0.000 | -0.000 |
| 205.029 | 220.019 | 205.029 | 0.000 | 0.000 | 0.000 |
| 205.029 | 205.029 | 220.019 | 0.000 | 0.000 | 0.000 |
| 0.000 | 0.000 | 0.000 | 98.939 | 0.000 | 0.000 |
| 0.000 | 0.000 | 0.000 | 0.000 | 98.939 | 0.000 |
| 0.000 | 0.000 | 0.000 | 0.000 | 0.000 | 98.939 |
| 220.019 | 205.029 | 205.029 | -0.000 | -0.000 | -0.000 |
| 205.029 | 220.019 | 205.029 | -0.000 | -0.000 | -0.000 |
| 205.029 | 205.029 | 220.019 | 0.000 | 0.000 | -0.000 |
| -0.000 | -0.000 | -0.000 | 98.939 | -0.000 | -0.000 |
| -0.000 | -0.000 | -0.000 | -0.000 | 98.939 | -0.000 |
| -0.000 | -0.000 | -0.000 | -0.000 | -0.000 | 98.939 |
| 220.020 | 205.030 | 205.030 | 0.000 | 0.000 | 0.000 |
| 205.030 | 220.020 | 205.030 | 0.000 | 0.000 | 0.000 |
| 205.030 | 205.030 | 220.020 | 0.000 | 0.000 | 0.000 |
| 0.000 | 0.000 | 0.000 | 98.939 | 0.000 | 0.000 |
| 0.000 | 0.000 | 0.000 | 0.000 | 98.939 | 0.000 |
| 0.000 | 0.000 | 0.000 | 0.000 | 0.000 | 98.939 |
| 220.018 | 205.029 | 205.029 | -0.000 | -0.000 | -0.000 |
| 205.029 | 220.018 | 205.029 | -0.000 | -0.000 | -0.000 |
| 205.029 | 205.029 | 220.018 | 0.000 | -0.000 | -0.000 |
| -0.000 | -0.000 | -0.000 | 98.939 | -0.000 | -0.000 |
| -0.000 | -0.000 | -0.000 | -0.000 | 98.939 | -0.000 |
| -0.000 | -0.000 | -0.000 | -0.000 | -0.000 | 98.939 |
| 313.059 | 63.716 | 63.716 | 0.000 | 0.000 | 0.000 |
| 63.716 | 313.059 | 63.716 | 0.000 | 0.000 | 0.000 |
| 63.716 | 63.716 | 313.059 | 0.000 | 0.000 | 0.000 |
| 0.000 | 0.000 | 0.000 | 29.506 | 0.000 | 0.000 |
| 0.000 | -0.000 | -0.000 | 0.000 | 29.506 | 0.000 |
| 0.000 | -0.000 | 0.000 | -0.000 | 0.000 | 29.506 |
| 304.910 | 67.790 | 67.790 | -0.000 | -0.000 | -0.000 |
| 67.790 | 304.910 | 67.790 | -0.000 | -0.000 | -0.000 |
| 67.790 | 67.790 | 304.910 | 0.000 | 0.000 | -0.000 |
| -0.000 | -0.000 | -0.000 | 29.506 | -0.000 | -0.000 |
| -0.000 | 0.000 | -0.000 | 0.000 | 29.506 | -0.000 |
| -0.000 | -0.000 | -0.000 | -0.000 | -0.000 | 29.506 |
| 304.910 | 67.790 | 67.790 | -0.000 | 0.000 | 0.000 |
| 67.790 | 304.910 | 67.790 | 0.000 | -0.000 | 0.000 |
| 67.790 | 67.790 | 304.910 | 0.000 | 0.000 | 0.000 |
| 0.000 | 0.000 | 0.000 | 29.506 | 0.000 | 0.000 |
| 0.000 | 0.000 | 0.000 | -0.000 | 29.506 | 0.000 |
| 0.000 | 0.000 | 0.000 | 0.000 | -0.000 | 29.506 |
| 304.910 | 67.790 | 67.790 | -0.000 | -0.000 | -0.000 |
| 67.790 | 304.910 | 67.790 | 0.000 | -0.000 | -0.000 |
| 67.790 | 67.790 | 304.910 | -0.000 | 0.000 | -0.000 |
| -0.000 | -0.000 | -0.000 | 29.506 | -0.000 | -0.000 |
| -0.000 | -0.000 | -0.000 | -0.000 | 29.506 | -0.000 |
| -0.000 | -0.000 | -0.000 | -0.000 | -0.000 | 29.506 |
| 304.912 | 67.791 | 67.791 | -0.000 | 0.000 | 0.000 |
| 67.791 | 304.912 | 67.791 | 0.000 | 0.000 | 0.000 |
| 67.791 | 67.791 | 304.912 | 0.000 | 0.000 | 0.000 |
| 0.000 | 0.000 | -0.000 | -38.214 | 0.000 | 0.000 |
| 0.000 | 0.000 | -0.000 | 0.000 | -38.214 | 0.000 |
| 0.000 | -0.000 | 0.000 | -0.000 | -0.000 | -38.214 |
| 313.057 | 63.716 | 63.716 | 0.000 | -0.000 | -0.000 |
| 63.716 | 313.057 | 63.716 | -0.000 | 0.000 | -0.000 |
| 63.716 | 63.716 | 313.057 | -0.000 | 0.000 | -0.000 |
| -0.000 | -0.000 | 0.000 | -38.214 | -0.000 | -0.000 |
| -0.000 | -0.000 | 0.000 | -0.000 | -38.214 | -0.000 |
| -0.000 | 0.000 | -0.000 | 0.000 | -0.000 | -38.214 |
| 150.247 | 154.421 | 154.421 | -0.000 | -0.000 | -0.000 |
| 154.421 | 150.247 | 154.421 | -0.000 | -0.000 | -0.000 |
| 154.421 | 154.421 | 150.247 | -0.000 | -0.000 | 0.000 |
| -0.000 | -0.000 | 0.000 | 106.455 | -0.000 | 0.000 |
| -0.000 | -0.000 | 0.000 | -0.000 | 106.455 | -0.000 |
| -0.000 | -0.000 | 0.000 | -0.000 | -0.000 | 106.455 |
| 150.247 | 154.421 | 154.421 | 0.000 | 0.000 | 0.000 |
| 154.421 | 150.247 | 154.421 | 0.000 | 0.000 | 0.000 |
| 154.421 | 154.421 | 150.247 | 0.000 | 0.000 | 0.000 |
| 0.000 | 0.000 | -0.000 | 106.455 | 0.000 | 0.000 |
| 0.000 | 0.000 | -0.000 | 0.000 | 106.455 | 0.000 |
| 0.000 | 0.000 | -0.000 | 0.000 | 0.000 | 106.455 |
| 150.247 | 154.421 | 154.421 | 0.000 | -0.000 | -0.000 |
| 154.421 | 150.247 | 154.421 | -0.000 | -0.000 | -0.000 |
| 154.421 | 154.421 | 150.247 | -0.000 | 0.000 | -0.000 |
| 0.000 | 0.000 | 0.000 | 106.455 | -0.000 | -0.000 |
| 0.000 | 0.000 | 0.000 | -0.000 | 106.455 | -0.000 |
| 0.000 | 0.000 | 0.000 | 0.000 | -0.000 | 106.455 |
| 150.247 | 154.421 | 154.421 | 0.000 | 0.000 | -0.000 |
| 154.421 | 150.247 | 154.421 | 0.000 | 0.000 | -0.000 |
| 154.421 | 154.421 | 150.247 | -0.000 | 0.000 | -0.000 |
| -0.000 | -0.000 | -0.000 | 106.455 | 0.000 | 0.000 |
| -0.000 | -0.000 | -0.000 | 0.000 | 106.455 | 0.000 |
| -0.000 | -0.000 | -0.000 | -0.000 | 0.000 | 106.455 |
| 150.248 | 154.422 | 154.422 | -0.000 | -0.000 | -0.000 |
| 154.422 | 150.248 | 154.422 | -0.000 | 0.000 | -0.000 |
| 154.422 | 154.422 | 150.248 | -0.000 | -0.000 | -0.000 |
| 0.000 | 0.000 | 0.000 | 106.455 | -0.000 | -0.000 |
| 0.000 | 0.000 | 0.000 | -0.000 | 106.455 | -0.000 |
| 0.000 | 0.000 | 0.000 | 0.000 | -0.000 | 106.455 |
| 150.246 | 154.421 | 154.421 | 0.000 | 0.000 | 0.000 |
| 154.421 | 150.246 | 154.421 | 0.000 | 0.000 | 0.000 |
| 154.421 | 154.421 | 150.246 | 0.000 | 0.000 | -0.000 |
| -0.000 | -0.000 | -0.000 | 106.455 | 0.000 | 0.000 |
| -0.000 | -0.000 | -0.000 | 0.000 | 106.455 | 0.000 |
| -0.000 | -0.000 | -0.000 | -0.000 | 0.000 | 106.455 |
| 198.991 | 134.085 | 134.085 | 0.000 | 0.000 | -0.000 |
| 134.085 | 198.991 | 134.085 | 0.000 | 0.000 | -0.000 |
| 134.085 | 134.085 | 198.991 | 0.000 | 0.000 | 0.000 |
| -0.000 | 0.000 | 0.000 | 101.711 | 0.000 | 0.000 |
| 0.000 | -0.000 | 0.000 | 0.000 | 101.711 | 0.000 |
| 0.000 | 0.000 | 0.000 | 0.000 | 0.000 | 101.711 |
| 198.991 | 134.085 | 134.085 | -0.000 | -0.000 | -0.000 |
| 134.085 | 198.991 | 134.085 | -0.000 | -0.000 | -0.000 |
| 134.085 | 134.085 | 198.991 | -0.000 | -0.000 | -0.000 |
| 0.000 | -0.000 | -0.000 | 101.711 | -0.000 | -0.000 |
| -0.000 | 0.000 | -0.000 | -0.000 | 101.711 | -0.000 |
| -0.000 | -0.000 | -0.000 | -0.000 | -0.000 | 101.711 |
| 198.991 | 134.085 | 134.085 | 0.000 | 0.000 | 0.000 |
| 134.085 | 198.991 | 134.085 | 0.000 | 0.000 | 0.000 |
| 134.085 | 134.085 | 198.991 | 0.000 | 0.000 | 0.000 |
| -0.000 | 0.000 | 0.000 | 101.711 | 0.000 | 0.000 |
| 0.000 | -0.000 | 0.000 | 0.000 | 101.711 | 0.000 |
| 0.000 | 0.000 | -0.000 | 0.000 | -0.000 | 101.711 |
| 198.991 | 134.085 | 134.085 | -0.000 | -0.000 | -0.000 |
| 134.085 | 198.991 | 134.085 | -0.000 | -0.000 | -0.000 |
| 134.085 | 134.085 | 198.991 | -0.000 | -0.000 | -0.000 |
| 0.000 | -0.000 | -0.000 | 101.711 | -0.000 | 0.000 |
| -0.000 | 0.000 | -0.000 | -0.000 | 101.711 | -0.000 |
| -0.000 | -0.000 | 0.000 | -0.000 | -0.000 | 101.711 |
| 198.992 | 134.085 | 134.085 | 0.000 | 0.000 | 0.000 |
| 134.085 | 198.992 | 134.085 | 0.000 | 0.000 | 0.000 |
| 134.085 | 134.085 | 198.992 | 0.000 | 0.000 | 0.000 |
| -0.000 | 0.000 | 0.000 | 101.711 | 0.000 | 0.000 |
| 0.000 | -0.000 | 0.000 | 0.000 | 101.711 | -0.000 |
| 0.000 | 0.000 | -0.000 | 0.000 | 0.000 | 101.711 |
| 198.991 | 134.084 | 134.084 | -0.000 | -0.000 | -0.000 |
| 134.084 | 198.991 | 134.084 | -0.000 | -0.000 | -0.000 |
| 134.084 | 134.084 | 198.991 | -0.000 | -0.000 | -0.000 |
| 0.000 | -0.000 | -0.000 | 101.711 | -0.000 | 0.000 |
| -0.000 | 0.000 | -0.000 | -0.000 | 101.711 | 0.000 |
| -0.000 | -0.000 | 0.000 | -0.000 | -0.000 | 101.711 |
| 199.225 | 133.304 | 134.697 | -0.000 | 0.000 | 0.000 |
| 133.304 | 199.225 | 134.697 | -0.000 | -0.000 | -0.000 |
| 134.697 | 134.697 | 197.218 | 0.000 | 0.000 | 0.000 |
| 0.000 | 0.000 | 0.000 | 95.302 | -0.000 | -0.000 |
| 0.000 | 0.000 | 0.000 | 0.000 | 95.302 | -0.000 |
| 0.000 | 0.000 | -0.000 | -0.000 | 0.000 | 100.948 |
| 190.699 | 141.829 | 134.697 | 0.000 | 0.000 | -0.000 |
| 141.829 | 190.699 | 134.697 | 0.000 | -0.000 | -0.000 |
| 134.697 | 134.697 | 197.218 | 0.000 | -0.000 | -0.000 |
| -0.000 | -0.000 | -0.000 | 95.302 | 0.000 | 0.000 |
| -0.000 | -0.000 | -0.000 | 0.000 | 95.302 | -0.000 |
| -0.000 | -0.000 | 0.000 | -0.000 | -0.000 | 100.948 |
| 199.225 | 133.304 | 134.697 | -0.000 | -0.000 | 0.000 |
| 133.304 | 199.225 | 134.697 | -0.000 | -0.000 | 0.000 |
| 134.697 | 134.697 | 197.218 | 0.000 | 0.000 | 0.000 |
| -0.000 | 0.000 | 0.000 | 95.302 | 0.000 | -0.000 |
| 0.000 | -0.000 | 0.000 | -0.000 | 95.302 | -0.000 |
| 0.000 | 0.000 | -0.000 | 0.000 | 0.000 | 100.948 |
| 199.225 | 133.303 | 134.697 | -0.000 | -0.000 | -0.000 |
| 133.303 | 199.225 | 134.697 | -0.000 | 0.000 | -0.000 |
| 134.697 | 134.697 | 197.218 | 0.000 | 0.000 | -0.000 |
| 0.000 | -0.000 | -0.000 | 95.302 | -0.000 | -0.000 |
| -0.000 | 0.000 | -0.000 | -0.000 | 95.302 | 0.000 |
| -0.000 | -0.000 | 0.000 | -0.000 | -0.000 | 100.948 |
| 190.700 | 141.829 | 134.698 | -0.000 | 0.000 | -0.000 |
| 141.829 | 190.700 | 134.698 | 0.000 | -0.000 | 0.000 |
| 134.698 | 134.698 | 197.218 | -0.000 | 0.000 | 0.000 |
| -0.000 | 0.000 | 0.000 | 95.302 | 0.000 | 0.000 |
| 0.000 | -0.000 | 0.000 | -0.000 | 95.302 | -0.000 |
| 0.000 | 0.000 | -0.000 | -0.000 | 0.000 | 100.948 |
| 199.224 | 133.303 | 134.697 | 0.000 | -0.000 | 0.000 |
| 133.303 | 199.224 | 134.697 | -0.000 | 0.000 | 0.000 |
| 134.697 | 134.697 | 197.217 | 0.000 | -0.000 | 0.000 |
| 0.000 | -0.000 | -0.000 | 95.302 | -0.000 | 0.000 |
| -0.000 | 0.000 | -0.000 | -0.000 | 95.302 | 0.000 |
| -0.000 | -0.000 | 0.000 | 0.000 | -0.000 | 100.948 |
| 265.322 | 109.688 | 90.262 | 0.000 | 0.000 | -0.000 |
| 109.688 | 265.322 | 90.262 | 0.000 | 0.000 | -0.000 |
| 90.262 | 90.262 | 292.559 | 0.000 | 0.000 | -0.000 |
| 421.611 | 421.611 | -297.964 | 53.313 | -0.000 | -0.000 |
| -0.000 | 0.000 | 0.000 | 0.000 | 58.226 | -0.000 |
| 421.715 | 421.715 | -298.038 | 0.000 | 0.000 | 69.748 |
| -171.857 | -311.353 | 393.526 | 0.000 | 0.000 | 0.000 |
| 109.688 | 265.322 | 90.262 | -0.000 | -0.000 | 0.000 |
| -326.122 | -326.122 | 586.830 | -0.000 | 0.000 | 0.000 |
| -421.611 | -421.611 | 297.964 | 53.313 | -0.000 | 0.000 |
| 0.000 | -0.000 | -0.000 | -0.000 | 58.226 | 0.000 |
| -421.715 | -421.715 | 298.038 | -0.000 | -0.000 | 69.748 |
| 265.322 | 109.688 | 90.262 | 0.000 | -0.000 | -0.000 |
| 176.963 | 267.490 | 65.723 | 0.000 | -0.000 | -0.000 |
| 137.650 | 137.650 | 259.069 | 0.000 | 0.000 | -0.000 |
| 0.000 | -0.000 | 0.000 | 58.226 | 0.000 | 0.000 |
| -0.000 | 0.000 | 0.000 | 0.000 | 58.226 | -0.000 |
| 43.195 | 43.195 | -30.527 | 0.000 | 0.000 | 69.552 |
| 265.321 | 109.688 | 90.262 | -0.000 | -0.000 | -0.000 |
| 92.715 | 183.241 | 125.264 | -0.000 | -0.000 | 0.000 |
| 53.328 | 53.328 | 318.661 | 0.000 | -0.000 | 0.000 |
| -0.000 | 0.000 | -0.000 | 58.226 | -0.000 | 0.000 |
| 0.000 | -0.000 | -0.000 | -0.000 | 58.226 | -0.000 |
| -43.195 | -43.195 | 30.527 | -0.000 | 0.000 | 69.552 |
| 234.920 | 122.899 | 96.337 | 0.000 | -0.000 | -0.000 |
| 139.542 | 230.027 | 92.185 | 0.000 | 0.000 | -0.000 |
| 99.705 | 99.705 | 285.887 | -0.000 | 0.000 | -0.000 |
| 0.000 | -0.000 | 0.000 | 58.226 | 0.000 | -0.000 |
| -0.000 | 0.000 | 0.000 | -0.000 | 58.226 | -0.000 |
| -0.000 | 0.000 | 0.000 | 0.000 | 0.000 | 77.817 |
| 239.894 | 105.107 | 100.865 | -0.000 | 0.000 | 0.000 |
| 130.761 | 221.284 | 98.376 | -0.000 | -0.000 | 0.000 |
| 91.272 | 91.272 | 291.844 | -0.000 | -0.000 | 0.000 |
| -0.000 | 0.000 | -0.000 | 58.226 | -0.000 | 0.000 |
| 0.000 | -0.000 | -0.000 | -0.000 | 58.226 | 0.000 |
| 0.000 | -0.000 | -0.000 | -0.000 | -0.000 | 77.817 |
| 256.667 | 131.604 | 82.831 | 0.000 | 0.000 | -0.000 |
| 131.604 | 256.667 | 82.831 | 0.000 | 0.000 | -0.000 |
| 117.457 | 117.457 | 275.785 | 0.000 | 0.000 | -0.000 |
| -0.000 | 0.000 | 0.000 | 59.500 | 0.000 | -0.000 |
| -0.000 | -0.000 | 0.000 | 0.000 | 59.500 | 0.000 |
| 20.739 | 20.739 | -13.265 | 0.000 | 0.000 | 40.990 |
| 211.766 | 82.479 | 112.901 | -0.000 | 0.000 | 0.000 |
| 103.732 | 252.035 | 93.226 | -0.000 | 0.000 | 0.000 |
| 91.440 | 91.440 | 292.426 | -0.000 | 0.000 | 0.000 |
| -0.000 | 0.000 | -0.000 | 59.500 | 0.000 | 0.000 |
| 0.000 | 0.000 | -0.000 | -0.000 | 59.500 | 0.000 |
| -20.739 | -20.739 | 13.265 | -0.000 | -0.000 | 40.990 |
| 211.946 | 132.337 | 96.899 | 0.000 | 0.000 | -0.000 |
| 109.068 | 223.323 | 100.702 | 0.000 | -0.000 | -0.000 |
| 91.440 | 91.440 | 292.426 | 0.000 | 0.000 | -0.000 |
| 0.000 | -0.000 | 0.000 | 59.500 | 0.000 | 0.000 |
| 3.448 | 3.448 | -2.205 | 0.000 | 55.866 | 0.000 |
| -0.000 | 0.000 | 0.000 | 0.000 | -0.000 | 74.152 |
| 224.761 | 101.830 | 102.557 | -0.000 | -0.000 | 0.000 |
| 103.732 | 252.035 | 93.226 | -0.000 | 0.000 | 0.000 |
| 91.440 | 91.440 | 292.426 | -0.000 | -0.000 | 0.000 |
| -0.000 | 0.000 | -0.000 | 59.500 | -0.000 | 0.000 |
| -3.448 | -3.448 | 2.205 | -0.000 | 55.866 | 0.000 |
| 0.000 | -0.000 | -0.000 | -0.000 | 0.000 | 74.152 |
| 224.526 | 105.255 | 101.537 | 0.000 | -0.000 | -0.000 |
| 103.732 | 252.036 | 93.227 | 0.000 | -0.000 | 0.000 |
| 91.440 | 91.440 | 292.427 | 0.000 | -0.000 | -0.000 |
| 0.000 | -0.000 | 0.000 | 59.500 | 0.000 | 0.000 |
| 0.409 | 0.409 | -0.261 | 0.000 | 55.193 | -0.000 |
| 0.732 | 0.733 | -0.468 | 0.000 | -0.000 | 42.544 |
| 224.651 | 104.558 | 101.719 | -0.000 | 0.000 | 0.000 |
| 104.558 | 224.652 | 101.719 | -0.000 | 0.000 | 0.000 |
| 96.494 | 96.494 | 289.192 | -0.000 | 0.000 | 0.000 |
| -0.000 | 0.000 | -0.000 | 59.500 | -0.000 | 0.000 |
| -0.409 | -0.409 | 0.261 | -0.000 | 55.193 | 0.000 |
| -0.732 | -0.733 | 0.468 | -0.000 | 0.000 | 42.544 |
| 207.855 | 205.181 | 205.181 | 0.000 | 0.000 | -0.000 |
| 205.181 | 207.855 | 205.181 | -0.000 | 0.000 | -0.000 |
| 205.181 | 205.181 | 207.855 | -0.000 | 0.000 | -0.000 |
| -0.000 | -0.000 | -0.000 | 84.476 | 0.000 | -0.000 |
| -0.000 | -0.000 | -0.000 | -0.000 | 84.476 | -0.000 |
| -0.000 | -0.000 | -0.000 | -0.000 | 0.000 | 84.476 |
| 207.855 | 205.181 | 205.181 | 0.000 | -0.000 | -0.000 |
| 205.181 | 207.855 | 205.181 | 0.000 | 0.000 | 0.000 |
| 205.181 | 205.181 | 207.855 | 0.000 | -0.000 | 0.000 |
| 0.000 | 0.000 | 0.000 | 84.476 | -0.000 | 0.000 |
| 0.000 | 0.000 | 0.000 | 0.000 | 84.476 | 0.000 |
| 0.000 | 0.000 | 0.000 | 0.000 | -0.000 | 84.476 |
| 207.855 | 205.181 | 205.181 | -0.000 | 0.000 | 0.000 |
| 205.181 | 207.855 | 205.181 | 0.000 | 0.000 | -0.000 |
| 205.181 | 205.181 | 207.855 | -0.000 | 0.000 | -0.000 |
| -0.000 | -0.000 | -0.000 | 84.476 | 0.000 | -0.000 |
| -0.000 | -0.000 | -0.000 | -0.000 | 84.476 | -0.000 |
| -0.000 | -0.000 | -0.000 | -0.000 | 0.000 | 84.476 |
| 207.855 | 205.181 | 205.181 | 0.000 | -0.000 | -0.000 |
| 205.181 | 207.855 | 205.181 | 0.000 | -0.000 | -0.000 |
| 205.181 | 205.181 | 207.855 | 0.000 | -0.000 | 0.000 |
| 0.000 | 0.000 | 0.000 | 84.476 | -0.000 | 0.000 |
| 0.000 | 0.000 | 0.000 | 0.000 | 84.476 | 0.000 |
| 0.000 | 0.000 | 0.000 | 0.000 | -0.000 | 84.476 |
| 207.854 | 205.180 | 205.180 | -0.000 | 0.000 | -0.000 |
| 205.180 | 207.854 | 205.180 | -0.000 | 0.000 | -0.000 |
| 205.180 | 205.180 | 207.854 | -0.000 | 0.000 | -0.000 |
| -0.004 | -0.004 | -0.004 | 94.456 | 0.000 | -0.000 |
| -0.004 | -0.004 | -0.004 | -0.000 | 94.456 | -0.000 |
| -0.004 | -0.004 | -0.004 | -0.000 | 0.000 | 94.456 |
| 207.856 | 205.182 | 205.182 | -0.000 | -0.000 | 0.000 |
| 205.182 | 207.856 | 205.182 | 0.000 | -0.000 | 0.000 |
| 205.182 | 205.182 | 207.856 | 0.000 | -0.000 | 0.000 |
| 0.004 | 0.004 | 0.004 | 94.456 | -0.000 | 0.000 |
| 0.004 | 0.004 | 0.004 | 0.000 | 94.456 | 0.000 |
| 0.004 | 0.004 | 0.004 | 0.000 | -0.000 | 94.456 |
| 207.717 | 196.482 | 196.482 | 0.000 | -0.000 | -0.000 |
| 196.482 | 207.717 | 196.482 | 0.000 | 0.000 | -0.000 |
| 196.482 | 196.482 | 207.717 | 0.000 | 0.000 | -0.000 |
| -0.000 | -0.000 | -0.000 | 28.736 | 0.000 | -0.000 |
| -0.000 | -0.000 | -0.000 | 0.000 | 28.736 | -0.000 |
| -0.000 | -0.000 | -0.000 | 0.000 | 0.000 | 28.736 |
| 207.717 | 196.482 | 196.482 | -0.000 | -0.000 | 0.000 |
| 196.482 | 207.717 | 196.482 | -0.000 | -0.000 | 0.000 |
| 196.482 | 196.482 | 207.717 | -0.000 | -0.000 | 0.000 |
| 0.000 | 0.000 | 0.000 | 28.735 | -0.000 | 0.000 |
| 0.000 | 0.000 | 0.000 | -0.000 | 28.736 | 0.000 |
| 0.000 | 0.000 | 0.000 | -0.000 | -0.000 | 28.736 |
| 207.716 | 196.482 | 196.482 | 0.000 | 0.000 | -0.000 |
| 196.482 | 207.716 | 196.482 | 0.000 | 0.000 | -0.000 |
| 196.482 | 196.482 | 207.716 | 0.000 | 0.000 | 0.000 |
| -0.001 | -0.001 | -0.001 | 28.736 | 0.000 | -0.000 |
| -0.001 | -0.001 | -0.001 | 0.000 | 28.736 | -0.000 |
| -0.001 | -0.001 | -0.001 | 0.000 | 0.000 | 28.736 |
| 207.717 | 196.483 | 196.483 | -0.000 | -0.000 | 0.000 |
| 196.483 | 207.717 | 196.483 | -0.000 | -0.000 | 0.000 |
| 196.483 | 196.483 | 207.717 | -0.000 | 0.000 | 0.000 |
| 0.001 | 0.001 | 0.001 | 28.736 | -0.000 | 0.000 |
| 0.001 | 0.001 | 0.001 | -0.000 | 28.736 | 0.000 |
| 0.001 | 0.001 | 0.001 | -0.000 | -0.000 | 28.736 |
| 207.713 | 196.478 | 196.478 | 0.000 | 0.000 | -0.000 |
| 196.478 | 207.713 | 196.478 | 0.000 | 0.000 | -0.000 |
| 196.478 | 196.478 | 207.713 | 0.000 | 0.000 | -0.000 |
| -0.004 | -0.004 | -0.004 | 47.442 | 0.000 | -0.000 |
| -0.004 | -0.004 | -0.004 | 0.000 | 47.442 | -0.000 |
| -0.004 | -0.004 | -0.004 | 0.000 | 0.000 | 47.442 |
| 207.720 | 196.486 | 196.486 | -0.000 | -0.000 | 0.000 |
| 196.486 | 207.720 | 196.486 | -0.000 | -0.000 | 0.000 |
| 196.486 | 196.486 | 207.720 | -0.000 | -0.000 | 0.000 |
| 0.004 | 0.004 | 0.004 | 47.442 | -0.000 | -0.000 |
| 0.004 | 0.004 | 0.004 | -0.000 | 47.442 | 0.000 |
| 0.004 | 0.004 | 0.004 | -0.000 | -0.000 | 47.442 |
| 256.118 | 48.245 | 48.245 | 0.000 | 0.000 | 0.000 |
| 48.245 | 256.118 | 48.245 | 0.000 | -0.000 | 0.000 |
| 48.245 | 48.245 | 256.118 | 0.000 | 0.000 | 0.000 |
| -0.000 | -0.000 | -0.000 | -19.666 | 0.000 | 0.000 |
| -0.000 | 0.000 | 0.000 | 0.000 | -19.666 | 0.000 |
| -0.000 | 0.000 | -0.000 | 0.000 | 0.000 | -19.666 |
| 256.118 | 48.245 | 48.245 | -0.000 | -0.000 | -0.000 |
| 48.245 | 256.118 | 48.245 | -0.000 | -0.000 | -0.000 |
| 48.245 | 48.245 | 256.118 | -0.000 | -0.000 | -0.000 |
| 0.000 | -0.000 | 0.000 | -19.666 | -0.000 | 0.000 |
| 0.000 | -0.000 | 0.000 | -0.000 | -19.666 | -0.000 |
| 0.000 | -0.000 | 0.000 | -0.000 | -0.000 | -19.666 |
| 256.118 | 48.245 | 48.245 | 0.000 | 0.000 | 0.000 |
| 48.245 | 256.118 | 48.245 | 0.000 | -0.000 | 0.000 |
| 48.245 | 48.245 | 256.118 | 0.000 | 0.000 | 0.000 |
| -0.000 | 0.000 | -0.000 | -19.666 | 0.000 | 0.000 |
| -0.000 | -0.000 | -0.000 | 0.000 | -19.666 | 0.000 |
| -0.000 | -0.000 | -0.000 | 0.000 | -0.000 | -19.666 |
| 256.118 | 48.245 | 48.245 | -0.000 | -0.000 | -0.000 |
| 48.245 | 256.118 | 48.245 | -0.000 | -0.000 | -0.000 |
| 48.245 | 48.245 | 256.118 | -0.000 | 0.000 | -0.000 |
| 0.000 | -0.000 | 0.000 | -19.666 | -0.000 | -0.000 |
| -0.000 | 0.000 | 0.000 | -0.000 | -19.666 | -0.000 |
| -0.000 | 0.000 | 0.000 | -0.000 | -0.000 | -19.666 |
| 256.119 | 48.246 | 48.246 | 0.000 | -0.000 | 0.000 |
| 48.246 | 256.119 | 48.246 | 0.000 | 0.000 | 0.000 |
| 48.246 | 48.246 | 256.119 | 0.000 | -0.000 | 0.000 |
| -0.000 | 0.000 | -0.000 | -19.666 | 0.000 | 0.000 |
| 0.000 | -0.000 | -0.000 | 0.000 | -19.666 | 0.000 |
| 0.000 | -0.000 | -0.000 | 0.000 | 0.000 | -19.666 |
| 256.116 | 48.245 | 48.245 | -0.000 | -0.000 | -0.000 |
| 48.245 | 256.116 | 48.245 | -0.000 | -0.000 | -0.000 |
| 48.245 | 48.245 | 256.116 | -0.000 | -0.000 | -0.000 |
| 0.000 | -0.000 | 0.000 | -19.666 | -0.000 | -0.000 |
| -0.000 | 0.000 | 0.000 | -0.000 | -19.666 | -0.000 |
| -0.000 | 0.000 | 0.000 | -0.000 | -0.000 | -19.666 |
| 171.372 | 166.205 | 166.205 | -0.000 | 0.000 | 0.000 |
| 166.205 | 171.372 | 166.205 | -0.000 | 0.000 | -0.000 |
| 166.205 | 166.205 | 171.372 | -0.000 | 0.000 | 0.000 |
| 0.000 | 0.000 | 0.000 | 76.317 | 0.000 | -0.000 |
| -0.000 | 0.000 | -0.000 | -0.000 | 76.317 | 0.000 |
| -0.000 | 0.000 | -0.000 | -0.000 | 0.000 | 76.317 |
| 171.372 | 166.205 | 166.205 | 0.000 | -0.000 | -0.000 |
| 166.205 | 171.372 | 166.205 | 0.000 | -0.000 | -0.000 |
| 166.205 | 166.205 | 171.372 | 0.000 | -0.000 | -0.000 |
| -0.000 | -0.000 | -0.000 | 76.317 | -0.000 | -0.000 |
| 0.000 | -0.000 | 0.000 | 0.000 | 76.317 | -0.000 |
| 0.000 | -0.000 | -0.000 | 0.000 | -0.000 | 76.317 |
| 171.372 | 166.205 | 166.205 | -0.000 | 0.000 | 0.000 |
| 166.205 | 171.372 | 166.205 | -0.000 | 0.000 | 0.000 |
| 166.205 | 166.205 | 171.372 | -0.000 | 0.000 | 0.000 |
| 0.000 | 0.000 | 0.000 | 76.317 | 0.000 | 0.000 |
| 0.000 | 0.000 | 0.000 | -0.000 | 76.317 | 0.000 |
| 0.000 | 0.000 | 0.000 | -0.000 | 0.000 | 76.317 |
| 171.372 | 166.204 | 166.204 | 0.000 | -0.000 | -0.000 |
| 166.204 | 171.372 | 166.204 | 0.000 | -0.000 | -0.000 |
| 166.204 | 166.204 | 171.372 | 0.000 | -0.000 | -0.000 |
| -0.000 | -0.000 | -0.000 | 76.317 | -0.000 | -0.000 |
| -0.000 | -0.000 | -0.000 | 0.000 | 76.317 | -0.000 |
| -0.000 | -0.000 | -0.000 | 0.000 | -0.000 | 76.317 |
| 171.372 | 166.205 | 166.205 | 0.000 | 0.000 | -0.000 |
| 166.205 | 171.372 | 166.205 | -0.000 | 0.000 | 0.000 |
| 166.205 | 166.205 | 171.372 | -0.000 | 0.000 | 0.000 |
| 0.000 | 0.000 | 0.000 | 76.317 | 0.000 | 0.000 |
| 0.000 | 0.000 | 0.000 | -0.000 | 76.317 | 0.000 |
| 0.000 | 0.000 | 0.000 | -0.000 | 0.000 | 76.317 |
| 171.371 | 166.204 | 166.204 | 0.000 | -0.000 | -0.000 |
| 166.204 | 171.371 | 166.204 | 0.000 | -0.000 | -0.000 |
| 166.204 | 166.204 | 171.371 | 0.000 | -0.000 | -0.000 |
| -0.000 | -0.000 | -0.000 | 76.317 | -0.000 | -0.000 |
| -0.000 | -0.000 | -0.000 | 0.000 | 76.317 | -0.000 |
| -0.000 | -0.000 | -0.000 | 0.000 | -0.000 | 76.317 |
| 47.083 | 61.177 | 61.176 | 0.000 | 0.000 | -0.000 |
| 61.177 | 47.083 | 61.176 | -0.000 | 0.000 | -0.000 |
| 61.177 | 61.177 | 47.083 | -0.000 | 0.000 | 0.000 |
| 0.000 | 0.000 | 0.000 | 28.203 | 0.000 | 0.000 |
| 0.000 | -0.000 | 0.000 | 0.000 | 28.203 | 0.000 |
| 0.000 | 0.000 | 0.000 | 0.000 | 0.000 | 28.203 |
| 47.083 | 61.176 | 61.176 | 0.000 | -0.000 | -0.000 |
| 61.176 | 47.083 | 61.176 | 0.000 | -0.000 | -0.000 |
| 61.176 | 61.176 | 47.083 | 0.000 | -0.000 | -0.000 |
| -0.000 | -0.000 | -0.000 | 28.203 | -0.000 | -0.000 |
| -0.000 | -0.000 | -0.000 | -0.000 | 28.203 | -0.000 |
| -0.000 | -0.000 | -0.000 | -0.000 | -0.000 | 28.203 |
| 47.083 | 61.177 | 61.177 | 0.000 | 0.000 | -0.000 |
| 61.177 | 47.083 | 61.177 | -0.000 | 0.000 | -0.000 |
| 61.177 | 61.177 | 47.083 | -0.000 | -0.000 | 0.000 |
| 0.000 | 0.000 | 0.000 | 28.203 | 0.000 | 0.000 |
| 0.000 | 0.000 | 0.000 | 0.000 | 28.203 | 0.000 |
| 0.000 | 0.000 | 0.000 | 0.000 | 0.000 | 28.203 |
| 47.083 | 61.176 | 61.176 | -0.000 | -0.000 | -0.000 |
| 61.176 | 47.083 | 61.176 | 0.000 | -0.000 | 0.000 |
| 61.176 | 61.176 | 47.083 | 0.000 | 0.000 | 0.000 |
| -0.000 | -0.000 | -0.000 | 28.203 | -0.000 | -0.000 |
| -0.000 | -0.000 | -0.000 | -0.000 | 28.203 | -0.000 |
| -0.000 | -0.000 | -0.000 | -0.000 | -0.000 | 28.203 |
| 47.083 | 61.177 | 61.177 | -0.000 | 0.000 | 0.000 |
| 61.177 | 47.083 | 61.177 | -0.000 | 0.000 | 0.000 |
| 61.177 | 61.177 | 47.083 | -0.000 | -0.000 | 0.000 |
| -0.000 | -0.000 | -0.000 | -17.887 | 0.000 | -0.000 |
| -0.000 | -0.000 | -0.000 | 0.000 | -17.887 | -0.000 |
| -0.000 | -0.000 | -0.000 | 0.000 | 0.000 | -17.887 |
| 47.083 | 61.176 | 61.176 | 0.000 | 0.000 | 0.000 |
| 61.176 | 47.083 | 61.176 | 0.000 | -0.000 | -0.000 |
| 61.176 | 61.176 | 47.083 | -0.000 | -0.000 | -0.000 |
| 0.000 | 0.000 | 0.000 | -17.887 | -0.000 | -0.000 |
| 0.000 | 0.000 | 0.000 | -0.000 | -17.887 | 0.000 |
| 0.000 | 0.000 | 0.000 | 0.000 | -0.000 | -17.887 |
| 212.149 | 110.324 | 155.208 | -0.000 | 0.000 | -0.000 |
| 110.324 | 212.149 | 155.208 | -0.000 | 0.000 | -0.000 |
| 155.208 | 155.208 | 177.117 | -0.000 | 0.000 | 0.000 |
| 0.000 | 0.000 | 0.000 | 65.136 | 0.000 | 0.000 |
| 0.000 | 0.000 | 0.000 | -0.000 | 65.136 | -0.000 |
| 0.000 | 0.000 | 0.000 | -0.000 | -0.000 | 28.526 |
| 212.149 | 110.324 | 155.208 | 0.000 | -0.000 | -0.000 |
| 110.324 | 212.149 | 155.208 | -0.000 | -0.000 | -0.000 |
| 155.208 | 155.208 | 177.117 | 0.000 | 0.000 | 0.000 |
| -0.000 | -0.000 | -0.000 | 65.136 | -0.000 | 0.000 |
| -0.000 | -0.000 | -0.000 | -0.000 | 65.136 | 0.000 |
| -0.000 | -0.000 | -0.000 | 0.000 | -0.000 | 28.526 |
| 212.149 | 110.324 | 155.208 | 0.000 | -0.000 | -0.000 |
| 110.324 | 212.149 | 155.208 | -0.000 | 0.000 | -0.000 |
| 155.208 | 155.208 | 177.118 | -0.000 | 0.000 | -0.000 |
| 0.000 | 0.000 | 0.000 | 65.136 | 0.000 | -0.000 |
| 0.000 | 0.000 | 0.000 | -0.000 | 65.136 | 0.000 |
| 0.000 | 0.000 | 0.000 | -0.000 | -0.000 | 28.526 |
| 212.149 | 110.324 | 155.208 | 0.000 | -0.000 | 0.000 |
| 110.324 | 212.149 | 155.208 | -0.000 | -0.000 | 0.000 |
| 155.207 | 155.207 | 177.117 | 0.000 | 0.000 | 0.000 |
| -0.000 | -0.000 | -0.000 | 65.136 | -0.000 | -0.000 |
| -0.000 | -0.000 | -0.000 | 0.000 | 65.136 | -0.000 |
| -0.000 | -0.000 | -0.000 | 0.000 | -0.000 | 28.526 |
| 212.150 | 110.325 | 155.209 | -0.000 | -0.000 | -0.000 |
| 110.325 | 212.150 | 155.209 | -0.000 | 0.000 | -0.000 |
| 155.210 | 155.210 | 177.120 | -0.000 | 0.000 | -0.000 |
| 0.001 | 0.001 | 0.002 | 65.136 | -0.000 | 0.000 |
| 0.001 | 0.001 | 0.002 | -0.000 | 65.136 | -0.000 |
| 0.001 | 0.001 | 0.001 | -0.000 | 0.000 | 28.526 |
| 212.147 | 110.323 | 155.206 | 0.000 | -0.000 | 0.000 |
| 110.323 | 212.147 | 155.206 | 0.000 | -0.000 | 0.000 |
| 155.206 | 155.206 | 177.114 | 0.000 | -0.000 | 0.000 |
| -0.001 | -0.001 | -0.002 | 65.136 | 0.000 | 0.000 |
| -0.001 | -0.001 | -0.002 | -0.000 | 65.136 | 0.000 |
| -0.001 | -0.001 | -0.001 | -0.000 | -0.000 | 28.526 |
| 208.724 | 115.847 | 89.037 | 0.000 | 0.000 | 0.000 |
| 130.797 | 193.774 | 89.037 | 0.000 | 0.000 | -0.000 |
| 89.037 | 89.037 | 100.910 | 0.000 | 0.000 | -0.000 |
| -0.000 | -0.000 | -0.000 | 4.141 | 0.000 | -0.000 |
| -0.000 | -0.000 | -0.000 | 0.000 | 4.141 | -0.000 |
| 0.000 | -0.000 | -0.000 | 0.000 | 0.000 | 31.488 |
| 193.774 | 130.797 | 89.037 | -0.000 | -0.000 | 0.000 |
| 115.847 | 208.724 | 89.037 | -0.000 | -0.000 | 0.000 |
| 89.037 | 89.037 | 100.912 | -0.000 | -0.000 | -0.000 |
| 0.000 | 0.000 | 0.000 | 4.141 | -0.000 | -0.000 |
| 0.000 | 0.000 | 0.000 | -0.000 | 4.141 | 0.000 |
| -0.000 | 0.000 | 0.000 | -0.000 | -0.000 | 31.488 |
| 193.774 | 130.797 | 89.037 | 0.000 | 0.000 | -0.000 |
| 130.797 | 193.774 | 89.037 | 0.000 | 0.000 | -0.000 |
| 89.036 | 89.036 | 100.905 | 0.000 | 0.000 | 0.000 |
| -0.000 | -0.000 | -0.001 | 4.141 | 0.000 | 0.000 |
| -0.000 | -0.000 | -0.001 | 0.000 | 4.141 | -0.000 |
| -0.000 | -0.000 | -0.000 | 0.000 | 0.000 | 46.438 |
| 208.724 | 115.847 | 89.038 | -0.000 | -0.000 | 0.000 |
| 115.847 | 208.724 | 89.038 | -0.000 | -0.000 | -0.000 |
| 89.039 | 89.039 | 100.917 | -0.000 | -0.000 | -0.000 |
| 0.000 | 0.000 | 0.001 | 4.141 | -0.000 | -0.000 |
| 0.000 | 0.000 | 0.001 | -0.000 | 4.141 | 0.000 |
| 0.000 | 0.000 | 0.000 | -0.000 | -0.000 | 46.438 |
| 193.774 | 130.797 | 89.034 | 0.000 | 0.000 | 0.000 |
| 130.797 | 193.774 | 89.034 | 0.000 | 0.000 | 0.000 |
| 89.025 | 89.025 | 100.849 | 0.000 | 0.000 | -0.000 |
| -0.001 | -0.004 | -0.013 | 4.141 | 0.000 | -0.000 |
| -0.004 | -0.001 | -0.013 | 0.000 | 4.141 | -0.000 |
| -0.000 | -0.000 | -0.001 | 0.000 | 0.000 | 46.438 |
| 193.774 | 130.797 | 89.041 | -0.000 | -0.000 | 0.000 |
| 130.797 | 193.774 | 89.041 | -0.000 | -0.000 | -0.000 |
| 89.050 | 89.050 | 100.973 | -0.000 | -0.000 | -0.000 |
| 0.001 | 0.004 | 0.013 | 4.141 | -0.000 | 0.000 |
| 0.004 | 0.001 | 0.013 | -0.000 | 4.141 | 0.000 |
| 0.000 | 0.000 | 0.001 | -0.000 | -0.000 | 46.438 |
| 219.800 | 119.684 | 125.018 | -24.546 | 0.000 | -0.000 |
| 119.684 | 219.800 | 125.018 | 24.546 | 0.000 | -0.000 |
| 125.018 | 125.018 | 277.737 | 0.000 | 0.000 | 0.000 |
| -24.546 | 24.546 | -0.000 | 39.521 | 0.000 | 0.000 |
| 0.000 | 0.000 | -0.000 | 0.000 | 39.521 | -24.546 |
| 0.000 | 0.000 | -0.000 | 0.000 | -24.546 | 50.058 |
| 219.800 | 119.684 | 125.018 | -24.546 | -0.000 | 0.000 |
| 119.684 | 219.800 | 125.018 | 24.546 | -0.000 | -0.000 |
| 125.018 | 125.018 | 277.737 | 0.000 | -0.000 | -0.000 |
| -24.546 | 24.546 | 0.000 | 39.521 | -0.000 | 0.000 |
| 0.000 | -0.000 | 0.000 | -0.000 | 39.521 | -24.546 |
| -0.000 | -0.000 | 0.000 | -0.000 | -24.546 | 50.058 |
| 219.800 | 119.684 | 125.018 | -24.546 | 0.000 | -0.000 |
| 119.684 | 219.800 | 125.018 | 24.546 | 0.000 | -0.000 |
| 125.018 | 125.018 | 277.737 | -0.000 | 0.000 | 0.000 |
| -24.546 | 24.546 | 0.000 | 39.521 | 0.000 | -0.000 |
| -0.000 | 0.000 | 0.000 | -0.000 | 39.521 | -24.546 |
| -0.000 | 0.000 | 0.000 | -0.000 | -24.546 | 50.058 |
| 219.800 | 119.684 | 125.018 | -24.546 | -0.000 | -0.000 |
| 119.684 | 219.800 | 125.018 | 24.546 | -0.000 | -0.000 |
| 125.018 | 125.018 | 277.737 | -0.000 | -0.000 | -0.000 |
| -24.546 | 24.546 | -0.000 | 39.521 | -0.000 | -0.000 |
| 0.000 | -0.000 | -0.000 | 0.000 | 39.521 | -24.546 |
| 0.000 | -0.000 | -0.000 | 0.000 | -24.546 | 50.058 |
| 219.801 | 119.684 | 125.018 | -24.546 | 0.000 | -0.000 |
| 119.684 | 219.801 | 125.018 | 24.546 | 0.000 | 0.000 |
| 125.019 | 125.019 | 277.738 | -0.000 | 0.000 | -0.000 |
| -24.546 | 24.546 | 0.000 | 39.521 | 0.000 | -0.000 |
| -0.000 | 0.000 | 0.000 | -0.000 | 39.521 | -24.546 |
| -0.000 | 0.000 | 0.000 | -0.000 | -24.546 | 50.058 |
| 219.799 | 119.683 | 125.018 | -24.546 | -0.000 | 0.000 |
| 119.683 | 219.799 | 125.018 | 24.546 | -0.000 | -0.000 |
| 125.017 | 125.017 | 277.736 | 0.000 | -0.000 | -0.000 |
| -24.546 | 24.546 | -0.000 | 39.521 | -0.000 | 0.000 |
| 0.000 | -0.000 | -0.000 | 0.000 | 39.521 | -24.546 |
| 0.000 | -0.000 | -0.000 | 0.000 | -24.546 | 50.058 |
| 127.311 | 123.104 | 123.104 | -0.000 | -0.000 | 0.000 |
| 123.104 | 127.311 | 123.104 | -0.000 | -0.000 | 0.000 |
| 123.104 | 123.104 | 127.311 | -0.000 | -0.000 | 0.000 |
| -0.000 | -0.000 | 0.000 | 54.375 | -0.000 | 0.000 |
| -0.000 | -0.000 | -0.000 | -0.000 | 54.375 | 0.000 |
| -0.000 | -0.000 | 0.000 | -0.000 | -0.000 | 54.375 |
| 127.311 | 123.104 | 123.104 | 0.000 | 0.000 | -0.000 |
| 123.104 | 127.311 | 123.104 | 0.000 | 0.000 | -0.000 |
| 123.104 | 123.104 | 127.311 | -0.000 | -0.000 | 0.000 |
| 0.000 | 0.000 | 0.000 | 54.375 | 0.000 | -0.000 |
| -0.000 | 0.000 | -0.000 | -0.000 | 54.375 | -0.000 |
| 0.000 | -0.000 | -0.000 | 0.000 | 0.000 | 54.375 |
| 127.311 | 123.104 | 123.104 | -0.000 | -0.000 | 0.000 |
| 123.104 | 127.311 | 123.104 | -0.000 | -0.000 | 0.000 |
| 123.104 | 123.104 | 127.311 | 0.000 | -0.000 | 0.000 |
| 0.000 | -0.000 | -0.000 | 2.043 | -0.000 | 0.000 |
| -0.000 | 0.000 | -0.000 | 0.000 | 2.043 | 0.000 |
| -0.000 | -0.000 | 0.000 | -0.000 | -0.000 | 2.043 |
| 127.311 | 123.104 | 123.104 | 0.000 | 0.000 | -0.000 |
| 123.104 | 127.311 | 123.104 | -0.000 | 0.000 | -0.000 |
| 123.104 | 123.104 | 127.311 | 0.000 | 0.000 | -0.000 |
| -0.000 | 0.000 | 0.000 | 2.043 | 0.000 | 0.000 |
| 0.000 | -0.000 | 0.000 | 0.000 | 2.043 | -0.000 |
| 0.000 | 0.000 | -0.000 | 0.000 | 0.000 | 2.043 |
| 127.312 | 123.104 | 123.104 | -0.000 | -0.000 | 0.000 |
| 123.104 | 127.312 | 123.104 | -0.000 | -0.000 | 0.000 |
| 123.104 | 123.104 | 127.312 | -0.000 | -0.000 | 0.000 |
| 0.000 | -0.000 | -0.000 | 2.043 | -0.000 | 0.000 |
| -0.000 | 0.000 | -0.000 | -0.000 | 2.043 | 0.000 |
| -0.000 | -0.000 | 0.000 | -0.000 | -0.000 | 2.043 |
| 127.311 | 123.104 | 123.104 | 0.000 | 0.000 | -0.000 |
| 123.104 | 127.311 | 123.104 | 0.000 | 0.000 | 0.000 |
| 123.104 | 123.104 | 127.311 | 0.000 | 0.000 | -0.000 |
| -0.000 | 0.000 | 0.000 | 2.043 | 0.000 | 0.000 |
| 0.000 | -0.000 | 0.000 | 0.000 | 2.043 | -0.000 |
| 0.000 | 0.000 | -0.000 | 0.000 | 0.000 | 2.043 |
| 202.901 | 206.629 | 206.629 | 0.000 | -0.000 | 0.000 |
| 206.629 | 202.901 | 206.629 | 0.000 | -0.000 | 0.000 |
| 206.629 | 206.629 | 202.901 | 0.000 | -0.000 | 0.000 |
| -0.000 | -0.000 | -0.000 | 83.335 | -0.000 | 0.000 |
| -0.000 | -0.000 | -0.000 | 0.000 | 83.335 | 0.000 |
| -0.000 | -0.000 | -0.000 | -0.000 | -0.000 | 83.335 |
| 202.901 | 206.629 | 206.629 | -0.000 | 0.000 | -0.000 |
| 206.629 | 202.901 | 206.629 | -0.000 | 0.000 | 0.000 |
| 206.629 | 206.629 | 202.901 | -0.000 | -0.000 | -0.000 |
| 0.000 | 0.000 | 0.000 | 83.335 | 0.000 | 0.000 |
| 0.000 | 0.000 | 0.000 | -0.000 | 83.335 | -0.000 |
| 0.000 | 0.000 | 0.000 | 0.000 | 0.000 | 83.335 |
| 202.901 | 206.629 | 206.629 | 0.000 | -0.000 | -0.000 |
| 206.629 | 202.901 | 206.629 | 0.000 | -0.000 | 0.000 |
| 206.629 | 206.629 | 202.901 | 0.000 | -0.000 | -0.000 |
| 0.000 | -0.000 | 0.000 | 83.335 | 0.000 | 0.000 |
| -0.000 | 0.000 | 0.000 | 0.000 | 83.335 | -0.000 |
| -0.000 | 0.000 | 0.000 | 0.000 | -0.000 | 83.335 |
| 202.901 | 206.629 | 206.629 | 0.000 | 0.000 | -0.000 |
| 206.629 | 202.901 | 206.629 | -0.000 | 0.000 | -0.000 |
| 206.629 | 206.629 | 202.901 | -0.000 | 0.000 | -0.000 |
| -0.000 | 0.000 | -0.000 | 83.335 | -0.000 | 0.000 |
| 0.000 | -0.000 | -0.000 | -0.000 | 83.335 | -0.000 |
| 0.000 | -0.000 | -0.000 | -0.000 | 0.000 | 83.335 |
| 202.902 | 206.629 | 206.629 | 0.000 | -0.000 | -0.000 |
| 206.629 | 202.902 | 206.629 | -0.000 | -0.000 | 0.000 |
| 206.629 | 206.629 | 202.902 | 0.000 | 0.000 | 0.000 |
| 0.000 | 0.000 | 0.000 | 82.634 | -0.000 | 0.000 |
| 0.000 | 0.000 | 0.000 | 0.000 | 82.634 | 0.000 |
| 0.000 | 0.000 | 0.000 | 0.000 | -0.000 | 82.634 |
| 202.900 | 206.628 | 206.628 | -0.000 | 0.000 | -0.000 |
| 206.628 | 202.900 | 206.628 | -0.000 | 0.000 | -0.000 |
| 206.628 | 206.628 | 202.900 | -0.000 | -0.000 | -0.000 |
| -0.000 | -0.000 | -0.000 | 82.634 | 0.000 | -0.000 |
| -0.000 | -0.000 | -0.000 | -0.000 | 82.634 | -0.000 |
| -0.000 | -0.000 | -0.000 | -0.000 | 0.000 | 82.634 |
| 288.834 | 125.592 | 125.592 | 0.000 | -0.000 | 0.000 |
| 125.592 | 288.834 | 125.592 | 0.000 | -0.000 | 0.000 |
| 125.592 | 125.592 | 288.834 | 0.000 | -0.000 | 0.000 |
| -0.000 | 0.000 | -0.000 | 12.195 | 0.000 | 0.000 |
| 0.000 | 0.000 | -0.000 | 0.000 | 12.195 | -0.000 |
| -0.000 | 0.000 | -0.000 | 0.000 | 0.000 | 12.195 |
| 288.834 | 125.592 | 125.592 | 0.000 | 0.000 | -0.000 |
| 125.592 | 288.834 | 125.592 | -0.000 | -0.000 | -0.000 |
| 125.592 | 125.592 | 288.834 | -0.000 | -0.000 | 0.000 |
| -0.000 | -0.000 | 0.000 | 12.195 | -0.000 | 0.000 |
| -0.000 | -0.000 | 0.000 | -0.000 | 12.195 | -0.000 |
| -0.000 | 0.000 | 0.000 | -0.000 | -0.000 | 12.195 |
| 287.097 | 126.460 | 126.460 | 0.000 | 0.000 | 0.000 |
| 126.460 | 287.097 | 126.460 | 0.000 | 0.000 | 0.000 |
| 126.460 | 126.460 | 287.097 | 0.000 | -0.000 | -0.000 |
| 0.000 | 0.000 | 0.000 | 23.813 | 0.000 | 0.000 |
| 0.000 | 0.000 | 0.000 | 0.000 | 23.813 | 0.000 |
| 0.000 | 0.000 | 0.000 | 0.000 | -0.000 | 23.813 |
| 287.097 | 126.460 | 126.460 | 0.000 | -0.000 | -0.000 |
| 126.460 | 287.097 | 126.460 | -0.000 | -0.000 | -0.000 |
| 126.460 | 126.460 | 287.097 | -0.000 | -0.000 | -0.000 |
| -0.000 | -0.000 | -0.000 | 23.813 | -0.000 | 0.000 |
| -0.000 | -0.000 | -0.000 | -0.000 | 23.813 | -0.000 |
| -0.000 | -0.000 | -0.000 | -0.000 | -0.000 | 23.813 |
| 288.835 | 125.592 | 125.592 | -0.000 | -0.000 | 0.000 |
| 125.592 | 288.835 | 125.592 | -0.000 | -0.000 | 0.000 |
| 125.592 | 125.592 | 288.835 | 0.000 | 0.000 | -0.000 |
| 0.000 | 0.000 | 0.000 | 23.813 | 0.000 | -0.000 |
| 0.000 | 0.000 | 0.000 | 0.000 | 23.813 | 0.000 |
| 0.000 | 0.000 | 0.000 | 0.000 | -0.000 | 23.813 |
| 287.096 | 126.459 | 126.459 | 0.000 | -0.000 | 0.000 |
| 126.459 | 287.096 | 126.459 | -0.000 | -0.000 | -0.000 |
| 126.459 | 126.459 | 287.096 | -0.000 | 0.000 | -0.000 |
| -0.000 | -0.000 | -0.000 | 23.813 | -0.000 | -0.000 |
| -0.000 | -0.000 | -0.000 | -0.000 | 23.813 | -0.000 |
| -0.000 | -0.000 | -0.000 | -0.000 | 0.000 | 23.813 |
| 184.211 | 186.322 | 186.322 | -0.000 | -0.000 | 0.000 |
| 186.322 | 184.211 | 186.322 | -0.000 | -0.000 | 0.000 |
| 186.322 | 186.322 | 184.211 | -0.000 | -0.000 | 0.000 |
| 0.000 | 0.000 | 0.000 | 81.854 | -0.000 | 0.000 |
| 0.000 | 0.000 | 0.000 | -0.000 | 81.854 | 0.000 |
| 0.000 | 0.000 | -0.000 | -0.000 | -0.000 | 81.854 |
| 184.211 | 186.322 | 186.322 | 0.000 | 0.000 | 0.000 |
| 186.322 | 184.211 | 186.322 | 0.000 | 0.000 | 0.000 |
| 186.322 | 186.322 | 184.211 | 0.000 | 0.000 | -0.000 |
| -0.000 | -0.000 | -0.000 | 81.854 | 0.000 | 0.000 |
| -0.000 | -0.000 | -0.000 | 0.000 | 81.854 | 0.000 |
| -0.000 | -0.000 | -0.000 | 0.000 | 0.000 | 81.854 |
| 184.211 | 186.322 | 186.322 | -0.000 | -0.000 | -0.000 |
| 186.322 | 184.211 | 186.322 | -0.000 | 0.000 | 0.000 |
| 186.322 | 186.322 | 184.211 | -0.000 | -0.000 | -0.000 |
| 0.000 | 0.000 | 0.000 | 82.035 | -0.000 | -0.000 |
| 0.000 | 0.000 | 0.000 | -0.000 | 82.035 | -0.000 |
| 0.000 | 0.000 | 0.000 | -0.000 | -0.000 | 82.035 |
| 184.211 | 186.322 | 186.322 | 0.000 | 0.000 | 0.000 |
| 186.322 | 184.211 | 186.322 | 0.000 | 0.000 | 0.000 |
| 186.322 | 186.322 | 184.211 | 0.000 | 0.000 | 0.000 |
| -0.000 | -0.000 | -0.000 | 82.035 | 0.000 | 0.000 |
| -0.000 | -0.000 | -0.000 | 0.000 | 82.035 | 0.000 |
| -0.000 | -0.000 | -0.000 | 0.000 | 0.000 | 82.035 |
| 184.212 | 186.323 | 186.323 | -0.000 | -0.000 | -0.000 |
| 186.323 | 184.212 | 186.323 | -0.000 | -0.000 | -0.000 |
| 186.323 | 186.323 | 184.212 | -0.000 | -0.000 | -0.000 |
| 0.000 | 0.000 | 0.000 | 81.854 | -0.000 | 0.000 |
| 0.000 | 0.000 | 0.000 | -0.000 | 81.854 | 0.000 |
| 0.000 | 0.000 | 0.000 | -0.000 | -0.000 | 81.854 |
| 184.210 | 186.322 | 186.322 | 0.000 | 0.000 | 0.000 |
| 186.322 | 184.210 | 186.322 | 0.000 | 0.000 | 0.000 |
| 186.322 | 186.322 | 184.210 | 0.000 | 0.000 | 0.000 |
| -0.000 | -0.000 | -0.000 | 81.854 | 0.000 | 0.000 |
| -0.000 | -0.000 | -0.000 | 0.000 | 81.854 | -0.000 |
| -0.000 | -0.000 | -0.000 | 0.000 | 0.000 | 81.854 |
| 214.633 | 172.751 | 172.751 | 0.000 | -0.000 | -0.000 |
| 172.751 | 214.633 | 172.751 | -0.000 | 0.000 | -0.000 |
| 172.751 | 172.751 | 214.633 | -0.000 | -0.000 | -0.000 |
| 0.000 | 0.000 | 0.000 | 70.075 | -0.000 | -0.000 |
| 0.000 | -0.000 | 0.000 | -0.000 | 70.075 | -0.000 |
| 0.000 | 0.000 | -0.000 | -0.000 | 0.000 | 70.075 |
| 214.633 | 172.751 | 172.751 | 0.000 | -0.000 | 0.000 |
| 172.751 | 214.633 | 172.751 | 0.000 | -0.000 | 0.000 |
| 172.751 | 172.751 | 214.633 | 0.000 | -0.000 | 0.000 |
| -0.000 | -0.000 | -0.000 | 70.075 | 0.000 | -0.000 |
| -0.000 | 0.000 | -0.000 | -0.000 | 70.075 | 0.000 |
| -0.000 | -0.000 | -0.000 | 0.000 | 0.000 | 70.075 |
| 214.633 | 172.751 | 172.751 | -0.000 | 0.000 | -0.000 |
| 172.751 | 214.633 | 172.751 | -0.000 | 0.000 | -0.000 |
| 172.751 | 172.751 | 214.633 | -0.000 | 0.000 | -0.000 |
| -0.000 | 0.000 | 0.000 | 70.075 | 0.000 | -0.000 |
| 0.000 | -0.000 | 0.000 | -0.000 | 70.075 | -0.000 |
| 0.000 | 0.000 | -0.000 | -0.000 | -0.000 | 70.075 |
| 214.633 | 172.751 | 172.751 | 0.000 | -0.000 | 0.000 |
| 172.751 | 214.633 | 172.751 | 0.000 | -0.000 | 0.000 |
| 172.751 | 172.751 | 214.633 | 0.000 | -0.000 | 0.000 |
| 0.000 | -0.000 | -0.000 | 70.075 | 0.000 | 0.000 |
| -0.000 | 0.000 | -0.000 | -0.000 | 70.075 | 0.000 |
| -0.000 | -0.000 | 0.000 | 0.000 | -0.000 | 70.075 |
| 214.634 | 172.752 | 172.752 | -0.000 | 0.000 | -0.000 |
| 172.752 | 214.634 | 172.752 | -0.000 | 0.000 | -0.000 |
| 172.752 | 172.752 | 214.634 | -0.000 | 0.000 | -0.000 |
| -0.000 | 0.000 | 0.000 | 70.075 | -0.000 | -0.000 |
| 0.000 | -0.000 | 0.000 | -0.000 | 70.075 | -0.000 |
| 0.000 | 0.000 | -0.000 | -0.000 | 0.000 | 70.075 |
| 214.633 | 172.750 | 172.750 | 0.000 | -0.000 | 0.000 |
| 172.750 | 214.633 | 172.750 | -0.000 | -0.000 | 0.000 |
| 172.750 | 172.750 | 214.633 | 0.000 | -0.000 | 0.000 |
| 0.000 | -0.000 | -0.000 | 70.075 | 0.000 | 0.000 |
| -0.000 | 0.000 | -0.000 | 0.000 | 70.075 | 0.000 |
| -0.000 | -0.000 | 0.000 | 0.000 | 0.000 | 70.075 |
| 214.120 | 173.523 | 173.205 | 0.000 | 0.000 | 0.000 |
| 173.523 | 214.120 | 173.205 | -0.000 | 0.000 | -0.000 |
| 173.205 | 173.205 | 214.122 | -0.000 | -0.000 | -0.000 |
| -0.000 | 0.000 | 0.000 | 70.224 | 0.000 | -0.000 |
| -0.000 | -0.000 | 0.000 | -0.000 | 70.224 | -0.000 |
| -0.000 | 0.000 | -0.000 | -0.000 | -0.000 | 69.855 |
| 214.120 | 173.523 | 173.205 | 0.000 | -0.000 | 0.000 |
| 173.523 | 214.120 | 173.205 | -0.000 | 0.000 | 0.000 |
| 173.205 | 173.205 | 214.122 | -0.000 | 0.000 | -0.000 |
| 0.000 | -0.000 | -0.000 | 70.224 | -0.000 | -0.000 |
| 0.000 | 0.000 | -0.000 | -0.000 | 70.224 | 0.000 |
| 0.000 | -0.000 | 0.000 | 0.000 | 0.000 | 69.855 |
| 214.122 | 173.521 | 173.205 | 0.000 | 0.000 | 0.000 |
| 173.521 | 214.122 | 173.205 | 0.000 | -0.000 | -0.000 |
| 173.205 | 173.205 | 214.122 | -0.000 | -0.000 | -0.000 |
| -0.000 | 0.000 | 0.000 | 70.224 | 0.000 | -0.000 |
| 0.000 | -0.000 | 0.000 | 0.000 | 70.224 | -0.000 |
| 0.000 | 0.000 | -0.000 | -0.000 | -0.000 | 69.855 |
| 214.120 | 173.523 | 173.205 | 0.000 | 0.000 | 0.000 |
| 173.523 | 214.120 | 173.205 | 0.000 | 0.000 | 0.000 |
| 173.205 | 173.205 | 214.122 | 0.000 | 0.000 | 0.000 |
| 0.000 | -0.000 | -0.000 | 70.224 | -0.000 | -0.000 |
| -0.000 | 0.000 | -0.000 | -0.000 | 70.224 | 0.000 |
| -0.000 | -0.000 | 0.000 | 0.000 | 0.000 | 69.855 |
| 214.123 | 173.522 | 173.206 | 0.000 | -0.000 | 0.000 |
| 173.522 | 214.123 | 173.206 | 0.000 | -0.000 | -0.000 |
| 173.206 | 173.206 | 214.122 | -0.000 | 0.000 | 0.000 |
| -0.000 | 0.000 | 0.000 | 70.224 | -0.000 | -0.000 |
| 0.000 | -0.000 | 0.000 | -0.000 | 70.224 | 0.000 |
| 0.000 | 0.000 | -0.000 | 0.000 | -0.000 | 69.855 |
| 214.122 | 173.520 | 173.204 | 0.000 | 0.000 | -0.000 |
| 173.520 | 214.122 | 173.204 | 0.000 | 0.000 | -0.000 |
| 173.204 | 173.204 | 214.121 | 0.000 | 0.000 | 0.000 |
| 0.000 | -0.000 | -0.000 | 70.224 | 0.000 | -0.000 |
| -0.000 | 0.000 | -0.000 | 0.000 | 70.224 | -0.000 |
| -0.000 | -0.000 | 0.000 | -0.000 | 0.000 | 69.855 |
| 231.705 | 229.780 | 229.781 | -0.000 | 0.000 | -0.000 |
| 229.780 | 231.705 | 229.781 | -0.000 | -0.000 | -0.000 |
| 229.780 | 229.780 | 231.705 | -0.000 | 0.000 | -0.000 |
| -0.000 | -0.000 | 0.000 | 84.136 | 0.000 | 0.000 |
| -0.000 | -0.000 | 0.000 | 0.000 | 84.136 | -0.000 |
| -0.000 | -0.000 | 0.000 | 0.000 | 0.000 | 84.136 |
| 231.705 | 229.781 | 229.780 | -0.000 | -0.000 | -0.000 |
| 229.780 | 231.705 | 229.780 | 0.000 | 0.000 | 0.000 |
| 229.780 | 229.781 | 231.705 | 0.000 | 0.000 | 0.000 |
| 0.000 | 0.000 | -0.000 | 84.136 | -0.000 | 0.000 |
| 0.000 | 0.000 | -0.000 | -0.000 | 84.136 | 0.000 |
| 0.000 | 0.000 | -0.000 | 0.000 | -0.000 | 84.136 |
| 231.705 | 229.781 | 229.781 | 0.000 | 0.000 | -0.000 |
| 229.781 | 231.705 | 229.781 | 0.000 | 0.000 | 0.000 |
| 229.781 | 229.781 | 231.705 | -0.000 | -0.000 | 0.000 |
| 0.000 | -0.000 | 0.000 | 84.199 | 0.000 | -0.000 |
| -0.000 | 0.000 | 0.000 | -0.000 | 84.199 | -0.000 |
| -0.000 | 0.000 | 0.000 | 0.000 | 0.000 | 84.199 |
| 231.705 | 229.780 | 229.780 | 0.000 | -0.000 | 0.000 |
| 229.780 | 231.705 | 229.780 | -0.000 | -0.000 | -0.000 |
| 229.780 | 229.780 | 231.705 | 0.000 | 0.000 | 0.000 |
| -0.000 | 0.000 | -0.000 | 84.199 | -0.000 | 0.000 |
| 0.000 | -0.000 | -0.000 | 0.000 | 84.199 | 0.000 |
| 0.000 | -0.000 | -0.000 | -0.000 | -0.000 | 84.199 |
| 231.706 | 229.781 | 229.781 | -0.000 | 0.000 | 0.000 |
| 229.781 | 231.706 | 229.781 | -0.000 | 0.000 | -0.000 |
| 229.781 | 229.781 | 231.706 | 0.000 | -0.000 | -0.000 |
| 0.000 | 0.000 | 0.000 | 84.136 | 0.000 | -0.000 |
| 0.000 | 0.000 | 0.000 | 0.000 | 84.136 | -0.000 |
| 0.000 | 0.000 | 0.000 | 0.000 | 0.000 | 84.136 |
| 231.704 | 229.780 | 229.780 | 0.000 | -0.000 | 0.000 |
| 229.780 | 231.704 | 229.780 | 0.000 | -0.000 | 0.000 |
| 229.780 | 229.780 | 231.704 | 0.000 | -0.000 | 0.000 |
| -0.000 | -0.000 | -0.000 | 84.136 | -0.000 | -0.000 |
| -0.000 | -0.000 | -0.000 | -0.000 | 84.136 | 0.000 |
| -0.000 | -0.000 | -0.000 | -0.000 | -0.000 | 84.136 |
| 304.097 | 76.073 | 76.073 | 0.000 | -0.000 | 0.000 |
| 76.073 | 304.097 | 76.073 | 0.000 | -0.000 | 0.000 |
| 76.073 | 76.073 | 304.097 | 0.000 | -0.000 | 0.000 |
| 0.000 | -0.000 | -0.000 | -23.667 | 0.000 | 0.000 |
| 0.000 | -0.000 | -0.000 | 0.000 | -23.667 | 0.000 |
| 0.000 | -0.000 | 0.000 | 0.000 | -0.000 | -23.667 |
| 304.097 | 76.073 | 76.073 | -0.000 | 0.000 | -0.000 |
| 76.073 | 304.097 | 76.073 | -0.000 | 0.000 | -0.000 |
| 76.073 | 76.073 | 304.097 | -0.000 | 0.000 | -0.000 |
| -0.000 | 0.000 | -0.000 | -23.667 | -0.000 | -0.000 |
| -0.000 | 0.000 | -0.000 | -0.000 | -23.667 | -0.000 |
| -0.000 | 0.000 | -0.000 | -0.000 | 0.000 | -23.667 |
| 304.097 | 76.073 | 76.073 | 0.000 | -0.000 | 0.000 |
| 76.073 | 304.097 | 76.073 | 0.000 | -0.000 | 0.000 |
| 76.073 | 76.073 | 304.097 | -0.000 | -0.000 | 0.000 |
| -0.000 | 0.000 | -0.000 | -23.667 | 0.000 | 0.000 |
| 0.000 | -0.000 | -0.000 | 0.000 | -23.667 | 0.000 |
| 0.000 | -0.000 | -0.000 | 0.000 | -0.000 | -23.667 |
| 304.097 | 76.073 | 76.073 | -0.000 | 0.000 | -0.000 |
| 76.073 | 304.097 | 76.073 | -0.000 | 0.000 | -0.000 |
| 76.073 | 76.073 | 304.097 | -0.000 | -0.000 | -0.000 |
| 0.000 | -0.000 | 0.000 | -23.667 | -0.000 | -0.000 |
| -0.000 | 0.000 | 0.000 | -0.000 | -23.667 | -0.000 |
| -0.000 | 0.000 | 0.000 | -0.000 | 0.000 | -23.667 |
| 304.099 | 76.073 | 76.073 | 0.000 | -0.000 | 0.000 |
| 76.073 | 304.099 | 76.073 | 0.000 | -0.000 | 0.000 |
| 76.073 | 76.073 | 304.099 | 0.000 | -0.000 | 0.000 |
| -0.000 | 0.000 | -0.000 | -23.667 | -0.000 | 0.000 |
| 0.000 | -0.000 | -0.000 | 0.000 | -23.667 | 0.000 |
| 0.000 | -0.000 | -0.000 | 0.000 | -0.000 | -23.667 |
| 304.095 | 76.073 | 76.073 | -0.000 | 0.000 | -0.000 |
| 76.073 | 304.095 | 76.073 | -0.000 | 0.000 | -0.000 |
| 76.073 | 76.073 | 304.095 | -0.000 | 0.000 | -0.000 |
| 0.000 | -0.000 | 0.000 | -23.667 | 0.000 | -0.000 |
| -0.000 | 0.000 | 0.000 | -0.000 | -23.667 | -0.000 |
| -0.000 | 0.000 | 0.000 | -0.000 | 0.000 | -23.667 |
| 219.263 | 210.897 | 210.897 | 0.000 | -0.000 | 0.000 |
| 210.897 | 219.263 | 210.897 | 0.000 | -0.000 | 0.000 |
| 210.897 | 210.897 | 219.263 | 0.000 | -0.000 | -0.000 |
| 0.000 | 0.000 | 0.000 | 82.050 | -0.000 | 0.000 |
| 0.000 | 0.000 | 0.000 | 0.000 | 82.050 | 0.000 |
| 0.000 | 0.000 | 0.000 | 0.000 | -0.000 | 82.050 |
| 219.263 | 210.897 | 210.897 | -0.000 | -0.000 | -0.000 |
| 210.897 | 219.263 | 210.897 | 0.000 | -0.000 | -0.000 |
| 210.897 | 210.897 | 219.263 | -0.000 | 0.000 | -0.000 |
| -0.000 | -0.000 | -0.000 | 82.050 | 0.000 | 0.000 |
| -0.000 | -0.000 | -0.000 | -0.000 | 82.050 | -0.000 |
| -0.000 | -0.000 | -0.000 | -0.000 | 0.000 | 82.050 |
| 219.263 | 210.897 | 210.897 | 0.000 | -0.000 | 0.000 |
| 210.897 | 219.263 | 210.897 | 0.000 | -0.000 | 0.000 |
| 210.897 | 210.897 | 219.263 | 0.000 | 0.000 | 0.000 |
| 0.000 | 0.000 | 0.000 | 82.050 | -0.000 | 0.000 |
| 0.000 | 0.000 | 0.000 | 0.000 | 82.050 | 0.000 |
| 0.000 | 0.000 | 0.000 | -0.000 | -0.000 | 82.050 |
| 219.263 | 210.897 | 210.897 | 0.000 | 0.000 | -0.000 |
| 210.897 | 219.263 | 210.897 | -0.000 | -0.000 | -0.000 |
| 210.897 | 210.897 | 219.263 | -0.000 | 0.000 | -0.000 |
| -0.000 | -0.000 | -0.000 | 82.050 | 0.000 | 0.000 |
| -0.000 | -0.000 | -0.000 | -0.000 | 82.050 | -0.000 |
| -0.000 | -0.000 | -0.000 | 0.000 | 0.000 | 82.050 |
| 219.264 | 210.897 | 210.897 | -0.000 | -0.000 | 0.000 |
| 210.897 | 219.264 | 210.897 | 0.000 | -0.000 | 0.000 |
| 210.897 | 210.897 | 219.264 | 0.000 | -0.000 | 0.000 |
| 0.000 | 0.000 | 0.000 | 82.050 | -0.000 | 0.000 |
| 0.000 | 0.000 | 0.000 | 0.000 | 82.050 | 0.000 |
| 0.000 | 0.000 | 0.000 | 0.000 | -0.000 | 82.050 |
| 219.262 | 210.896 | 210.896 | 0.000 | 0.000 | -0.000 |
| 210.896 | 219.262 | 210.896 | -0.000 | 0.000 | -0.000 |
| 210.896 | 210.896 | 219.262 | -0.000 | 0.000 | -0.000 |
| -0.000 | -0.000 | -0.000 | 82.050 | 0.000 | -0.000 |
| -0.000 | -0.000 | -0.000 | -0.000 | 82.050 | -0.000 |
| -0.000 | -0.000 | -0.000 | -0.000 | 0.000 | 82.050 |
| 59.506 | 78.353 | 78.353 | 0.000 | 0.000 | 0.000 |
| 78.353 | 59.506 | 78.353 | 0.000 | 0.000 | 0.000 |
| 78.353 | 78.353 | 59.506 | 0.000 | 0.000 | 0.000 |
| -0.000 | -0.000 | 0.000 | -24.350 | 0.000 | 0.000 |
| 0.000 | -0.000 | 0.000 | 0.000 | -24.350 | 0.000 |
| -0.000 | -0.000 | 0.000 | 0.000 | 0.000 | -24.350 |
| 59.506 | 78.353 | 78.353 | -0.000 | -0.000 | -0.000 |
| 78.353 | 59.506 | 78.353 | -0.000 | -0.000 | -0.000 |
| 78.353 | 78.353 | 59.506 | -0.000 | -0.000 | -0.000 |
| -0.000 | 0.000 | -0.000 | -24.350 | -0.000 | -0.000 |
| -0.000 | 0.000 | -0.000 | -0.000 | -24.350 | -0.000 |
| 0.000 | 0.000 | -0.000 | -0.000 | -0.000 | -24.350 |
| 59.506 | 78.353 | 78.353 | 0.000 | 0.000 | 0.000 |
| 78.353 | 59.506 | 78.353 | 0.000 | 0.000 | 0.000 |
| 78.353 | 78.353 | 59.506 | 0.000 | 0.000 | 0.000 |
| -0.000 | -0.000 | -0.000 | -24.350 | 0.000 | 0.000 |
| -0.000 | -0.000 | -0.000 | 0.000 | -24.350 | 0.000 |
| -0.000 | -0.000 | -0.000 | 0.000 | 0.000 | -24.350 |
| 59.506 | 78.353 | 78.353 | -0.000 | -0.000 | -0.000 |
| 78.353 | 59.506 | 78.353 | -0.000 | -0.000 | -0.000 |
| 78.353 | 78.353 | 59.506 | -0.000 | -0.000 | -0.000 |
| 0.000 | 0.000 | 0.000 | -24.350 | -0.000 | -0.000 |
| 0.000 | 0.000 | 0.000 | -0.000 | -24.350 | -0.000 |
| 0.000 | 0.000 | 0.000 | -0.000 | -0.000 | -24.350 |
| 59.506 | 78.353 | 78.353 | 0.000 | 0.000 | 0.000 |
| 78.353 | 59.506 | 78.353 | 0.000 | 0.000 | 0.000 |
| 78.353 | 78.353 | 59.506 | 0.000 | 0.000 | 0.000 |
| -0.000 | -0.000 | -0.000 | -24.350 | 0.000 | 0.000 |
| -0.000 | -0.000 | -0.000 | 0.000 | -24.350 | 0.000 |
| -0.000 | -0.000 | -0.000 | 0.000 | 0.000 | -24.350 |
| 59.505 | 78.352 | 78.352 | -0.000 | -0.000 | -0.000 |
| 78.352 | 59.505 | 78.352 | -0.000 | -0.000 | -0.000 |
| 78.352 | 78.352 | 59.505 | -0.000 | -0.000 | -0.000 |
| 0.000 | 0.000 | 0.000 | -24.350 | -0.000 | -0.000 |
| 0.000 | 0.000 | 0.000 | -0.000 | -24.350 | -0.000 |
| 0.000 | 0.000 | 0.000 | -0.000 | -0.000 | -24.350 |
| 269.147 | 156.100 | 210.050 | 0.000 | -0.000 | 0.000 |
| 156.100 | 269.147 | 210.050 | 0.000 | -0.000 | -0.000 |
| 210.050 | 210.050 | 236.794 | 0.000 | -0.000 | -0.000 |
| 0.000 | 0.000 | 0.000 | 81.503 | -0.000 | 0.000 |
| 0.000 | 0.000 | 0.000 | 0.000 | 81.503 | 0.000 |
| 0.000 | 0.000 | 0.000 | 0.000 | -0.000 | 35.564 |
| 269.146 | 156.100 | 210.050 | -0.000 | 0.000 | -0.000 |
| 156.100 | 269.146 | 210.050 | -0.000 | 0.000 | 0.000 |
| 210.050 | 210.050 | 236.794 | 0.000 | 0.000 | 0.000 |
| -0.000 | -0.000 | -0.000 | 81.503 | 0.000 | 0.000 |
| -0.000 | -0.000 | -0.000 | -0.000 | 81.503 | -0.000 |
| -0.000 | -0.000 | -0.000 | -0.000 | 0.000 | 35.564 |
| 269.147 | 156.101 | 210.050 | 0.000 | -0.000 | 0.000 |
| 156.101 | 269.147 | 210.050 | 0.000 | 0.000 | -0.000 |
| 210.050 | 210.050 | 236.794 | 0.000 | -0.000 | -0.000 |
| 0.000 | 0.000 | 0.000 | 81.503 | -0.000 | -0.000 |
| 0.000 | 0.000 | 0.000 | 0.000 | 81.503 | 0.000 |
| 0.000 | 0.000 | 0.000 | 0.000 | -0.000 | 35.564 |
| 269.146 | 156.100 | 210.050 | -0.000 | 0.000 | -0.000 |
| 156.100 | 269.146 | 210.050 | -0.000 | 0.000 | -0.000 |
| 210.050 | 210.050 | 236.794 | -0.000 | 0.000 | -0.000 |
| -0.000 | -0.000 | -0.000 | 81.503 | 0.000 | -0.000 |
| -0.000 | -0.000 | -0.000 | -0.000 | 81.503 | -0.000 |
| -0.000 | -0.000 | -0.000 | -0.000 | 0.000 | 35.564 |
| 269.148 | 156.101 | 210.052 | 0.000 | -0.000 | -0.000 |
| 156.101 | 269.148 | 210.052 | 0.000 | -0.000 | -0.000 |
| 210.053 | 210.053 | 236.797 | 0.000 | 0.000 | -0.000 |
| 0.001 | 0.001 | 0.002 | 81.503 | 0.000 | 0.000 |
| 0.001 | 0.001 | 0.002 | 0.000 | 81.503 | 0.000 |
| 0.001 | 0.001 | 0.001 | 0.000 | -0.000 | 35.564 |
| 269.145 | 156.099 | 210.049 | -0.000 | 0.000 | 0.000 |
| 156.099 | 269.145 | 210.049 | -0.000 | 0.000 | 0.000 |
| 210.048 | 210.048 | 236.791 | -0.000 | 0.000 | -0.000 |
| -0.001 | -0.001 | -0.002 | 81.503 | 0.000 | 0.000 |
| -0.001 | -0.001 | -0.002 | -0.000 | 81.503 | -0.000 |
| -0.001 | -0.001 | -0.001 | -0.000 | 0.000 | 35.564 |
| 272.364 | 162.688 | 176.488 | 0.000 | 0.000 | -0.000 |
| 179.228 | 255.824 | 176.488 | -0.000 | -0.000 | -0.000 |
| 176.488 | 176.488 | 386.124 | 0.000 | 0.000 | -0.000 |
| 0.000 | 0.000 | 0.000 | 54.025 | -0.000 | -0.000 |
| 0.000 | 0.000 | 0.000 | -0.000 | 54.025 | -0.000 |
| 0.000 | 0.000 | -0.000 | 0.000 | 0.000 | 54.838 |
| 272.364 | 162.688 | 176.488 | -0.000 | 0.000 | 0.000 |
| 179.228 | 255.824 | 176.488 | 0.000 | 0.000 | 0.000 |
| 176.488 | 176.488 | 386.124 | 0.000 | 0.000 | 0.000 |
| -0.000 | -0.000 | -0.000 | 54.025 | 0.000 | 0.000 |
| -0.000 | -0.000 | -0.000 | 0.000 | 54.025 | 0.000 |
| -0.000 | -0.000 | -0.000 | -0.000 | 0.000 | 54.838 |
| 272.364 | 162.688 | 176.488 | 0.000 | 0.000 | -0.000 |
| 179.228 | 255.824 | 176.488 | -0.000 | -0.000 | -0.000 |
| 176.488 | 176.488 | 386.126 | -0.000 | -0.000 | -0.000 |
| 0.000 | 0.000 | 0.000 | 54.025 | -0.000 | 0.000 |
| 0.000 | 0.000 | 0.000 | -0.000 | 54.025 | -0.000 |
| -0.000 | 0.000 | 0.000 | 0.000 | -0.000 | 38.298 |
| 272.364 | 162.688 | 176.488 | 0.000 | -0.000 | 0.000 |
| 179.228 | 255.824 | 176.488 | 0.000 | 0.000 | -0.000 |
| 176.488 | 176.488 | 386.122 | 0.000 | 0.000 | 0.000 |
| -0.000 | -0.000 | -0.000 | 54.025 | 0.000 | 0.000 |
| -0.000 | -0.000 | -0.000 | 0.000 | 54.025 | 0.000 |
| 0.000 | -0.000 | -0.000 | 0.000 | -0.000 | 38.298 |
| 255.825 | 179.229 | 176.489 | -0.000 | -0.000 | -0.000 |
| 162.689 | 272.365 | 176.490 | 0.000 | 0.000 | -0.000 |
| 176.492 | 176.492 | 386.144 | 0.000 | 0.000 | -0.000 |
| 0.000 | 0.001 | 0.004 | 54.025 | -0.000 | -0.000 |
| 0.001 | 0.000 | 0.004 | 0.000 | 54.025 | -0.000 |
| -0.000 | 0.000 | 0.000 | -0.000 | -0.000 | 38.298 |
| 255.822 | 179.228 | 176.487 | 0.000 | -0.000 | -0.000 |
| 162.687 | 272.363 | 176.486 | 0.000 | -0.000 | 0.000 |
| 176.484 | 176.484 | 386.104 | 0.000 | 0.000 | 0.000 |
| -0.000 | -0.001 | -0.004 | 54.025 | 0.000 | 0.000 |
| -0.001 | -0.000 | -0.004 | -0.000 | 54.025 | 0.000 |
| 0.000 | -0.000 | -0.000 | 0.000 | 0.000 | 38.298 |
| 269.010 | 161.795 | 164.260 | -26.267 | 0.000 | 0.000 |
| 161.795 | 269.010 | 164.260 | 26.267 | -0.000 | -0.000 |
| 164.260 | 164.260 | 321.202 | 0.000 | 0.000 | -0.000 |
| -26.267 | 26.267 | 0.000 | 40.860 | 0.000 | 0.000 |
| -0.000 | -0.000 | 0.000 | 0.000 | 40.860 | -26.267 |
| -0.000 | 0.000 | -0.000 | 0.000 | -26.267 | 53.607 |
| 269.010 | 161.795 | 164.260 | -26.267 | -0.000 | -0.000 |
| 161.795 | 269.010 | 164.260 | 26.267 | 0.000 | -0.000 |
| 164.260 | 164.260 | 321.201 | 0.000 | 0.000 | -0.000 |
| -26.267 | 26.267 | -0.000 | 40.860 | -0.000 | -0.000 |
| 0.000 | 0.000 | -0.000 | 0.000 | 40.860 | -26.267 |
| 0.000 | 0.000 | 0.000 | -0.000 | -26.267 | 53.607 |
| 269.010 | 161.795 | 164.260 | -26.267 | -0.000 | 0.000 |
| 161.795 | 269.010 | 164.260 | 26.267 | -0.000 | 0.000 |
| 164.260 | 164.260 | 321.202 | 0.000 | 0.000 | 0.000 |
| -26.267 | 26.267 | 0.000 | 40.861 | -0.000 | 0.000 |
| -0.000 | 0.000 | 0.000 | -0.000 | 40.860 | -26.267 |
| -0.000 | 0.000 | 0.000 | -0.000 | -26.267 | 53.607 |
| 269.009 | 161.795 | 164.260 | -26.267 | 0.000 | -0.000 |
| 161.795 | 269.009 | 164.260 | 26.267 | -0.000 | -0.000 |
| 164.260 | 164.260 | 321.201 | 0.000 | 0.000 | -0.000 |
| -26.267 | 26.267 | -0.000 | 40.860 | -0.000 | -0.000 |
| 0.000 | -0.000 | -0.000 | 0.000 | 40.860 | -26.267 |
| 0.000 | -0.000 | -0.000 | 0.000 | -26.267 | 53.607 |
| 269.011 | 161.795 | 164.260 | -26.267 | -0.000 | -0.000 |
| 161.795 | 269.011 | 164.260 | 26.267 | -0.000 | 0.000 |
| 164.261 | 164.261 | 321.203 | -0.000 | 0.000 | 0.000 |
| -26.267 | 26.267 | 0.000 | 40.861 | -0.000 | -0.000 |
| -0.000 | 0.000 | 0.000 | -0.000 | 40.860 | -26.267 |
| -0.000 | 0.000 | 0.000 | -0.000 | -26.267 | 53.607 |
| 269.008 | 161.794 | 164.260 | -26.267 | 0.000 | 0.000 |
| 161.794 | 269.009 | 164.260 | 26.267 | 0.000 | -0.000 |
| 164.259 | 164.259 | 321.200 | -0.000 | 0.000 | -0.000 |
| -26.267 | 26.267 | -0.000 | 40.860 | 0.000 | -0.000 |
| 0.000 | -0.000 | -0.000 | 0.000 | 40.860 | -26.267 |
| 0.000 | -0.000 | -0.000 | 0.000 | -26.267 | 53.607 |
| 172.643 | 169.096 | 169.096 | 0.000 | -0.000 | -0.000 |
| 169.096 | 172.643 | 169.096 | -0.000 | 0.000 | 0.000 |
| 169.096 | 169.096 | 172.643 | 0.000 | 0.000 | 0.000 |
| 0.000 | -0.000 | -0.000 | 59.453 | -0.000 | 0.000 |
| 0.000 | -0.000 | -0.000 | -0.000 | 59.453 | -0.000 |
| -0.000 | -0.000 | -0.000 | -0.000 | -0.000 | 59.453 |
| 172.643 | 169.096 | 169.096 | -0.000 | 0.000 | 0.000 |
| 169.096 | 172.643 | 169.096 | -0.000 | 0.000 | 0.000 |
| 169.096 | 169.096 | 172.643 | -0.000 | -0.000 | 0.000 |
| -0.000 | 0.000 | 0.000 | 59.453 | 0.000 | -0.000 |
| 0.000 | 0.000 | 0.000 | -0.000 | 59.453 | 0.000 |
| 0.000 | 0.000 | 0.000 | 0.000 | 0.000 | 59.453 |
| 172.643 | 169.096 | 169.096 | 0.000 | 0.000 | 0.000 |
| 169.096 | 172.643 | 169.096 | 0.000 | 0.000 | 0.000 |
| 169.096 | 169.096 | 172.643 | -0.000 | 0.000 | -0.000 |
| 0.000 | -0.000 | -0.000 | 1.835 | -0.000 | 0.000 |
| -0.000 | 0.000 | -0.000 | -0.000 | 1.835 | -0.000 |
| -0.000 | -0.000 | 0.000 | -0.000 | -0.000 | 1.835 |
| 172.643 | 169.096 | 169.096 | -0.000 | -0.000 | -0.000 |
| 169.096 | 172.643 | 169.096 | -0.000 | -0.000 | 0.000 |
| 169.096 | 169.096 | 172.643 | 0.000 | 0.000 | -0.000 |
| -0.000 | 0.000 | 0.000 | 1.835 | 0.000 | -0.000 |
| 0.000 | -0.000 | 0.000 | 0.000 | 1.835 | 0.000 |
| 0.000 | 0.000 | -0.000 | 0.000 | 0.000 | 1.835 |
| 172.644 | 169.096 | 169.096 | 0.000 | -0.000 | 0.000 |
| 169.096 | 172.644 | 169.096 | -0.000 | 0.000 | -0.000 |
| 169.096 | 169.096 | 172.644 | -0.000 | 0.000 | -0.000 |
| 0.000 | -0.000 | 0.000 | 59.453 | 0.000 | 0.000 |
| -0.000 | 0.000 | 0.000 | 0.000 | 59.453 | -0.000 |
| -0.000 | 0.000 | 0.000 | -0.000 | -0.000 | 59.453 |
| 172.642 | 169.095 | 169.095 | -0.000 | -0.000 | 0.000 |
| 169.095 | 172.642 | 169.095 | -0.000 | 0.000 | 0.000 |
| 169.095 | 169.095 | 172.642 | 0.000 | 0.000 | -0.000 |
| -0.000 | 0.000 | -0.000 | 59.453 | -0.000 | 0.000 |
| 0.000 | -0.000 | -0.000 | 0.000 | 59.453 | -0.000 |
| 0.000 | -0.000 | -0.000 | 0.000 | 0.000 | 59.453 |
| 349.092 | 199.216 | 199.216 | -0.000 | 0.000 | 0.000 |
| 199.216 | 349.092 | 199.216 | -0.000 | 0.000 | -0.000 |
| 199.216 | 199.216 | 349.092 | -0.000 | -0.000 | -0.000 |
| 0.000 | 0.000 | -0.000 | 18.854 | -0.000 | -0.000 |
| 0.000 | -0.000 | -0.000 | -0.000 | 18.854 | -0.000 |
| 0.000 | -0.000 | -0.000 | -0.000 | -0.000 | 18.854 |
| 352.228 | 197.648 | 197.648 | -0.000 | -0.000 | 0.000 |
| 197.648 | 352.228 | 197.648 | 0.000 | -0.000 | 0.000 |
| 197.648 | 197.648 | 352.228 | 0.000 | 0.000 | 0.000 |
| -0.000 | -0.000 | -0.000 | 18.854 | -0.000 | -0.000 |
| -0.000 | 0.000 | -0.000 | 0.000 | 18.854 | 0.000 |
| -0.000 | -0.000 | 0.000 | 0.000 | 0.000 | 18.854 |
| 349.092 | 199.216 | 199.216 | -0.000 | -0.000 | -0.000 |
| 199.216 | 349.092 | 199.216 | -0.000 | 0.000 | 0.000 |
| 199.216 | 199.216 | 349.092 | -0.000 | -0.000 | 0.000 |
| 0.000 | 0.000 | 0.000 | 18.854 | -0.000 | 0.000 |
| 0.000 | 0.000 | 0.000 | -0.000 | 18.854 | -0.000 |
| 0.000 | 0.000 | 0.000 | -0.000 | 0.000 | 18.854 |
| 352.228 | 197.648 | 197.648 | -0.000 | 0.000 | 0.000 |
| 197.648 | 352.228 | 197.648 | 0.000 | -0.000 | -0.000 |
| 197.648 | 197.648 | 352.228 | 0.000 | 0.000 | -0.000 |
| -0.000 | -0.000 | -0.000 | 18.854 | -0.000 | 0.000 |
| -0.000 | -0.000 | -0.000 | 0.000 | 18.854 | 0.000 |
| -0.000 | -0.000 | -0.000 | 0.000 | 0.000 | 18.854 |
| 352.230 | 197.649 | 197.649 | 0.000 | -0.000 | -0.000 |
| 197.649 | 352.230 | 197.649 | -0.000 | -0.000 | -0.000 |
| 197.649 | 197.649 | 352.230 | -0.000 | 0.000 | 0.000 |
| 0.000 | 0.000 | 0.000 | 18.854 | -0.000 | -0.000 |
| 0.000 | 0.000 | 0.000 | -0.000 | 18.854 | -0.000 |
| 0.000 | 0.000 | 0.000 | -0.000 | -0.000 | 18.854 |
| 349.091 | 199.215 | 199.215 | 0.000 | -0.000 | -0.000 |
| 199.215 | 349.091 | 199.215 | 0.000 | 0.000 | -0.000 |
| 199.215 | 199.215 | 349.091 | 0.000 | -0.000 | -0.000 |
| -0.000 | -0.000 | -0.000 | 18.854 | 0.000 | -0.000 |
| -0.000 | -0.000 | -0.000 | 0.000 | 18.854 | 0.000 |
| -0.000 | -0.000 | -0.000 | 0.000 | 0.000 | 18.854 |
| 255.221 | 251.548 | 251.548 | 0.000 | 0.000 | 0.000 |
| 251.548 | 255.221 | 251.548 | 0.000 | 0.000 | 0.000 |
| 251.548 | 251.548 | 255.221 | -0.000 | 0.000 | -0.000 |
| 0.000 | -0.000 | 0.000 | 82.072 | 0.000 | 0.000 |
| 0.000 | -0.000 | -0.000 | 0.000 | 82.072 | 0.000 |
| 0.000 | -0.000 | 0.000 | 0.000 | 0.000 | 82.072 |
| 255.221 | 251.548 | 251.548 | -0.000 | -0.000 | -0.000 |
| 251.548 | 255.221 | 251.548 | -0.000 | -0.000 | 0.000 |
| 251.548 | 251.548 | 255.221 | 0.000 | -0.000 | -0.000 |
| -0.000 | -0.000 | -0.000 | 82.072 | -0.000 | 0.000 |
| 0.000 | 0.000 | -0.000 | -0.000 | 82.072 | -0.000 |
| 0.000 | 0.000 | -0.000 | -0.000 | -0.000 | 82.072 |
| 255.221 | 251.548 | 251.548 | 0.000 | 0.000 | -0.000 |
| 251.548 | 255.221 | 251.548 | 0.000 | 0.000 | -0.000 |
| 251.548 | 251.548 | 255.221 | 0.000 | 0.000 | 0.000 |
| 0.000 | 0.000 | 0.000 | 81.272 | 0.000 | 0.000 |
| 0.000 | 0.000 | 0.000 | 0.000 | 81.272 | 0.000 |
| 0.000 | 0.000 | 0.000 | -0.000 | -0.000 | 81.272 |
| 255.221 | 251.548 | 251.548 | -0.000 | -0.000 | 0.000 |
| 251.548 | 255.221 | 251.548 | -0.000 | -0.000 | -0.000 |
| 251.548 | 251.548 | 255.221 | 0.000 | -0.000 | 0.000 |
| -0.000 | -0.000 | -0.000 | 81.272 | -0.000 | 0.000 |
| -0.000 | -0.000 | -0.000 | -0.000 | 81.272 | -0.000 |
| -0.000 | -0.000 | -0.000 | 0.000 | -0.000 | 81.272 |
| 255.222 | 251.549 | 251.549 | -0.000 | 0.000 | 0.000 |
| 251.549 | 255.222 | 251.549 | 0.000 | 0.000 | -0.000 |
| 251.549 | 251.549 | 255.222 | 0.000 | 0.000 | 0.000 |
| 0.000 | 0.000 | 0.000 | 82.072 | 0.000 | 0.000 |
| 0.000 | 0.000 | 0.000 | 0.000 | 82.072 | -0.000 |
| 0.000 | 0.000 | 0.000 | 0.000 | 0.000 | 82.072 |
| 255.220 | 251.547 | 251.547 | -0.000 | -0.000 | -0.000 |
| 251.547 | 255.220 | 251.547 | -0.000 | -0.000 | 0.000 |
| 251.547 | 251.547 | 255.220 | 0.000 | 0.000 | -0.000 |
| -0.000 | -0.000 | -0.000 | 82.072 | -0.000 | -0.000 |
| -0.000 | -0.000 | -0.000 | -0.000 | 82.072 | -0.000 |
| -0.000 | -0.000 | -0.000 | -0.000 | -0.000 | 82.072 |
| 277.721 | 239.737 | 239.737 | 0.000 | 0.000 | 0.000 |
| 239.737 | 277.721 | 239.737 | 0.000 | 0.000 | 0.000 |
| 239.737 | 239.737 | 277.721 | 0.000 | 0.000 | 0.000 |
| 0.000 | 0.000 | 0.000 | 73.268 | 0.000 | 0.000 |
| 0.000 | 0.000 | 0.000 | 0.000 | 73.268 | 0.000 |
| 0.000 | 0.000 | 0.000 | -0.000 | 0.000 | 73.268 |
| 277.721 | 239.737 | 239.737 | -0.000 | 0.000 | -0.000 |
| 239.737 | 277.721 | 239.737 | 0.000 | -0.000 | -0.000 |
| 239.737 | 239.737 | 277.721 | -0.000 | -0.000 | -0.000 |
| -0.000 | -0.000 | -0.000 | 73.268 | -0.000 | -0.000 |
| -0.000 | -0.000 | -0.000 | 0.000 | 73.268 | -0.000 |
| -0.000 | -0.000 | -0.000 | -0.000 | -0.000 | 73.268 |
| 277.721 | 239.737 | 239.737 | 0.000 | -0.000 | 0.000 |
| 239.737 | 277.721 | 239.737 | -0.000 | 0.000 | 0.000 |
| 239.737 | 239.737 | 277.721 | 0.000 | 0.000 | 0.000 |
| 0.000 | 0.000 | 0.000 | 73.268 | -0.000 | 0.000 |
| 0.000 | 0.000 | 0.000 | 0.000 | 73.268 | 0.000 |
| 0.000 | 0.000 | 0.000 | 0.000 | 0.000 | 73.268 |
| 277.721 | 239.737 | 239.737 | -0.000 | -0.000 | -0.000 |
| 239.737 | 277.721 | 239.737 | 0.000 | -0.000 | -0.000 |
| 239.737 | 239.737 | 277.721 | -0.000 | -0.000 | -0.000 |
| -0.000 | -0.000 | -0.000 | 73.268 | 0.000 | -0.000 |
| -0.000 | -0.000 | -0.000 | -0.000 | 73.268 | -0.000 |
| -0.000 | -0.000 | -0.000 | -0.000 | -0.000 | 73.268 |
| 277.722 | 239.738 | 239.738 | 0.000 | -0.000 | 0.000 |
| 239.738 | 277.722 | 239.738 | 0.000 | 0.000 | 0.000 |
| 239.738 | 239.738 | 277.722 | 0.000 | 0.000 | 0.000 |
| 0.000 | 0.000 | 0.000 | 73.268 | 0.000 | -0.000 |
| 0.000 | 0.000 | 0.000 | 0.000 | 73.268 | 0.000 |
| 0.000 | 0.000 | 0.000 | -0.000 | 0.000 | 73.268 |
| 277.721 | 239.736 | 239.736 | -0.000 | -0.000 | -0.000 |
| 239.736 | 277.721 | 239.736 | -0.000 | -0.000 | -0.000 |
| 239.736 | 239.736 | 277.721 | -0.000 | -0.000 | -0.000 |
| -0.000 | -0.000 | -0.000 | 73.268 | -0.000 | -0.000 |
| -0.000 | -0.000 | -0.000 | -0.000 | 73.268 | -0.000 |
| -0.000 | -0.000 | -0.000 | -0.000 | -0.000 | 73.268 |
| 320.005 | 211.532 | 201.602 | -26.403 | -0.000 | 0.000 |
| 215.704 | 324.188 | 205.408 | 26.392 | -0.000 | 0.000 |
| 205.408 | 205.408 | 354.618 | -0.000 | -0.000 | 0.000 |
| -26.072 | 26.720 | 0.367 | 36.782 | -0.000 | -0.000 |
| -0.000 | 0.000 | -0.000 | -0.000 | 36.793 | -26.392 |
| 0.302 | 0.302 | 0.342 | 0.000 | -26.396 | 54.240 |
| 324.188 | 215.704 | 205.408 | -26.392 | 0.000 | -0.000 |
| 211.376 | 319.854 | 201.202 | 26.398 | 0.000 | 0.000 |
| 205.408 | 205.408 | 354.618 | -0.000 | 0.000 | 0.000 |
| -26.720 | 26.072 | -0.367 | 36.782 | 0.000 | 0.000 |
| 0.000 | -0.000 | 0.000 | 0.000 | 36.794 | -26.392 |
| -0.302 | -0.302 | -0.342 | 0.000 | -26.396 | 54.240 |
| 324.188 | 215.704 | 205.408 | -26.392 | -0.000 | 0.000 |
| 211.448 | 319.926 | 201.362 | 26.399 | -0.000 | -0.000 |
| 205.408 | 205.408 | 354.618 | -0.000 | -0.000 | -0.000 |
| -26.256 | 26.571 | 0.178 | 36.740 | -0.000 | -0.000 |
| 0.158 | 0.158 | 0.178 | -0.000 | 36.740 | -26.413 |
| 0.074 | 0.074 | 0.084 | -0.000 | -26.402 | 54.237 |
| 319.912 | 211.435 | 201.331 | -26.398 | 0.000 | 0.000 |
| 211.102 | 319.576 | 201.143 | 26.403 | -0.000 | -0.000 |
| 201.149 | 201.149 | 350.624 | -0.000 | 0.000 | -0.000 |
| -26.392 | 26.392 | -0.000 | 36.793 | 0.000 | -0.000 |
| -0.158 | -0.158 | -0.178 | 0.000 | 36.740 | -26.413 |
| -0.074 | -0.074 | -0.084 | 0.000 | -26.402 | 54.237 |
| 324.189 | 215.705 | 205.409 | -26.392 | -0.000 | -0.000 |
| 215.705 | 324.189 | 205.409 | 26.392 | -0.000 | -0.000 |
| 205.409 | 205.409 | 354.619 | 0.000 | -0.000 | -0.000 |
| -26.402 | 26.455 | 0.030 | 36.703 | -0.000 | 0.000 |
| -0.000 | 0.000 | 0.000 | -0.000 | 36.793 | -26.392 |
| 0.033 | 0.033 | 0.038 | -0.000 | -26.438 | 54.221 |
| 319.917 | 211.440 | 201.344 | -26.398 | 0.000 | 0.000 |
| 211.440 | 319.917 | 201.344 | 26.398 | -0.000 | 0.000 |
| 201.183 | 201.183 | 350.660 | 0.000 | 0.000 | 0.000 |
| -26.392 | 26.392 | -0.000 | 36.793 | 0.000 | 0.000 |
| 0.000 | -0.000 | -0.000 | 0.000 | 36.793 | -26.392 |
| -0.033 | -0.033 | -0.038 | 0.000 | -26.438 | 54.221 |
| 317.789 | 209.818 | 199.951 | -26.264 | 0.000 | -0.000 |
| 209.818 | 317.789 | 199.951 | 26.264 | 0.000 | -0.000 |
| 200.486 | 200.486 | 349.071 | 0.000 | 0.000 | -0.000 |
| -26.253 | 26.253 | -0.000 | 36.645 | -0.000 | 0.000 |
| -0.001 | -0.001 | -0.001 | 0.000 | 36.557 | -26.291 |
| -0.001 | -0.001 | -0.002 | 0.000 | -26.302 | 53.968 |
| 322.390 | 214.408 | 204.223 | -26.253 | 0.000 | -0.000 |
| 210.120 | 318.096 | 200.115 | 26.260 | 0.000 | 0.000 |
| 200.486 | 200.486 | 349.070 | -0.000 | -0.000 | 0.000 |
| -26.290 | 26.291 | 0.001 | 36.557 | -0.000 | -0.000 |
| 0.001 | 0.001 | 0.001 | -0.000 | 36.557 | -26.291 |
| 0.001 | 0.001 | 0.002 | 0.000 | -26.302 | 53.968 |
| 322.390 | 214.408 | 204.223 | -26.253 | -0.000 | -0.000 |
| 214.408 | 322.390 | 204.223 | 26.253 | -0.000 | 0.000 |
| 200.486 | 200.486 | 349.071 | -0.000 | 0.000 | -0.000 |
| -26.253 | 26.253 | 0.000 | 36.645 | -0.000 | -0.000 |
| -0.000 | 0.000 | 0.000 | -0.000 | 36.645 | -26.253 |
| -0.000 | -0.000 | -0.000 | -0.000 | -26.302 | 53.968 |
| 318.096 | 210.120 | 200.115 | -26.260 | -0.000 | 0.000 |
| 214.408 | 322.390 | 204.223 | 26.253 | -0.000 | 0.000 |
| 204.216 | 204.216 | 352.711 | -0.000 | 0.000 | -0.000 |
| -26.291 | 26.291 | 0.000 | 36.557 | -0.000 | 0.000 |
| 0.000 | -0.000 | -0.000 | 0.000 | 36.645 | -26.253 |
| 0.000 | 0.000 | 0.000 | 0.000 | -26.302 | 53.968 |
| 317.791 | 209.819 | 199.952 | -26.264 | -0.000 | -0.000 |
| 210.121 | 318.097 | 200.116 | 26.260 | -0.000 | -0.000 |
| 204.217 | 204.217 | 352.713 | 0.000 | -0.000 | -0.000 |
| -26.291 | 26.291 | 0.000 | 36.557 | 0.000 | -0.000 |
| -0.000 | 0.000 | 0.000 | -0.000 | 36.645 | -26.253 |
| -0.000 | 0.000 | 0.000 | -0.000 | -26.302 | 53.968 |
| 322.389 | 214.407 | 204.223 | -26.253 | 0.000 | 0.000 |
| 210.119 | 318.095 | 200.115 | 26.260 | -0.000 | 0.000 |
| 199.946 | 199.946 | 348.692 | -0.000 | -0.000 | 0.000 |
| -26.291 | 26.291 | -0.000 | 36.557 | -0.000 | -0.000 |
| 0.000 | -0.000 | -0.000 | 0.000 | 36.645 | -26.253 |
| 0.000 | -0.000 | -0.000 | 0.000 | -26.302 | 53.968 |
| 183.248 | 158.712 | 158.712 | -0.000 | -0.000 | 0.000 |
| 158.712 | 183.248 | 158.712 | -0.000 | -0.000 | 0.000 |
| 158.712 | 158.712 | 183.248 | 0.000 | -0.000 | 0.000 |
| 0.000 | 0.000 | 0.000 | 45.261 | -0.000 | 0.000 |
| 0.000 | 0.000 | 0.000 | 0.000 | 45.261 | -0.000 |
| 0.000 | 0.000 | 0.000 | -0.000 | -0.000 | 45.261 |
| 183.248 | 158.712 | 158.712 | 0.000 | 0.000 | -0.000 |
| 158.712 | 183.248 | 158.712 | -0.000 | 0.000 | -0.000 |
| 158.712 | 158.712 | 183.248 | 0.000 | 0.000 | -0.000 |
| -0.000 | -0.000 | -0.000 | 45.261 | 0.000 | -0.000 |
| -0.000 | -0.000 | -0.000 | -0.000 | 45.261 | 0.000 |
| -0.000 | -0.000 | -0.000 | -0.000 | 0.000 | 45.261 |
| 183.248 | 158.712 | 158.712 | -0.000 | -0.000 | 0.000 |
| 158.712 | 183.248 | 158.712 | -0.000 | -0.000 | 0.000 |
| 158.712 | 158.712 | 183.248 | 0.000 | -0.000 | 0.000 |
| -0.000 | 0.000 | 0.000 | 45.261 | -0.000 | -0.000 |
| 0.000 | -0.000 | 0.000 | 0.000 | 45.261 | -0.000 |
| 0.000 | 0.000 | 0.000 | 0.000 | -0.000 | 45.261 |
| 183.248 | 158.712 | 158.712 | 0.000 | 0.000 | -0.000 |
| 158.712 | 183.248 | 158.712 | 0.000 | 0.000 | -0.000 |
| 158.712 | 158.712 | 183.248 | 0.000 | 0.000 | -0.000 |
| 0.000 | -0.000 | -0.000 | 45.261 | 0.000 | -0.000 |
| -0.000 | 0.000 | -0.000 | -0.000 | 45.261 | 0.000 |
| -0.000 | -0.000 | 0.000 | -0.000 | 0.000 | 45.261 |
| 183.248 | 158.712 | 158.712 | -0.000 | -0.000 | 0.000 |
| 158.712 | 183.248 | 158.712 | 0.000 | -0.000 | 0.000 |
| 158.712 | 158.712 | 183.248 | 0.000 | -0.000 | 0.000 |
| 0.000 | 0.000 | 0.000 | 45.261 | 0.000 | 0.000 |
| 0.000 | 0.000 | 0.000 | 0.000 | 45.261 | 0.000 |
| 0.000 | 0.000 | 0.000 | -0.000 | -0.000 | 45.261 |
| 183.247 | 158.711 | 158.711 | -0.000 | 0.000 | -0.000 |
| 158.711 | 183.247 | 158.711 | -0.000 | 0.000 | -0.000 |
| 158.711 | 158.711 | 183.247 | -0.000 | 0.000 | 0.000 |
| -0.000 | -0.000 | -0.000 | 45.261 | 0.000 | -0.000 |
| -0.000 | -0.000 | -0.000 | -0.000 | 45.261 | 0.000 |
| -0.000 | -0.000 | -0.000 | -0.000 | 0.000 | 45.261 |
| 230.271 | 127.592 | 127.592 | 0.000 | 0.000 | 0.000 |
| 127.592 | 230.271 | 127.592 | -0.000 | 0.000 | 0.000 |
| 127.592 | 127.592 | 230.271 | -0.000 | -0.000 | 0.000 |
| 0.000 | 0.000 | -0.000 | 7.292 | 0.000 | 0.000 |
| 0.000 | 0.000 | -0.000 | -0.000 | 7.292 | 0.000 |
| 0.000 | 0.000 | -0.000 | -0.000 | 0.000 | 7.292 |
| 230.271 | 127.592 | 127.592 | -0.000 | 0.000 | -0.000 |
| 127.592 | 230.271 | 127.592 | 0.000 | -0.000 | -0.000 |
| 127.592 | 127.592 | 230.271 | 0.000 | 0.000 | -0.000 |
| -0.000 | -0.000 | 0.000 | 7.292 | -0.000 | -0.000 |
| -0.000 | -0.000 | 0.000 | 0.000 | 7.292 | -0.000 |
| -0.000 | -0.000 | 0.000 | 0.000 | -0.000 | 7.292 |
| 228.700 | 128.377 | 128.377 | -0.000 | 0.000 | 0.000 |
| 128.377 | 228.700 | 128.377 | 0.000 | 0.000 | 0.000 |
| 128.377 | 128.377 | 228.700 | 0.000 | 0.000 | 0.000 |
| 0.000 | 0.000 | 0.000 | 7.292 | 0.000 | 0.000 |
| 0.000 | 0.000 | 0.000 | -0.000 | 7.292 | 0.000 |
| 0.000 | 0.000 | 0.000 | -0.000 | -0.000 | 7.292 |
| 230.271 | 127.592 | 127.592 | -0.000 | -0.000 | -0.000 |
| 127.592 | 230.271 | 127.592 | -0.000 | 0.000 | -0.000 |
| 127.592 | 127.592 | 230.271 | 0.000 | 0.000 | -0.000 |
| -0.000 | -0.000 | -0.000 | 7.292 | 0.000 | -0.000 |
| -0.000 | -0.000 | -0.000 | 0.000 | 7.292 | -0.000 |
| -0.000 | -0.000 | -0.000 | 0.000 | 0.000 | 7.292 |
| 230.272 | 127.592 | 127.592 | 0.000 | 0.000 | 0.000 |
| 127.592 | 230.272 | 127.592 | -0.000 | 0.000 | 0.000 |
| 127.592 | 127.592 | 230.272 | -0.000 | 0.000 | 0.000 |
| 0.000 | 0.000 | 0.000 | 15.472 | 0.000 | 0.000 |
| 0.000 | 0.000 | 0.000 | -0.000 | 15.472 | 0.000 |
| 0.000 | 0.000 | 0.000 | -0.000 | 0.000 | 15.472 |
| 230.270 | 127.591 | 127.591 | -0.000 | -0.000 | -0.000 |
| 127.591 | 230.270 | 127.591 | -0.000 | -0.000 | -0.000 |
| 127.591 | 127.591 | 230.270 | 0.000 | -0.000 | -0.000 |
| -0.000 | -0.000 | -0.000 | 15.472 | -0.000 | 0.000 |
| -0.000 | -0.000 | -0.000 | 0.000 | 15.472 | -0.000 |
| -0.000 | -0.000 | -0.000 | 0.000 | -0.000 | 15.472 |
| 167.906 | 166.612 | 166.612 | -0.000 | 0.000 | -0.000 |
| 166.612 | 167.906 | 166.612 | -0.000 | -0.000 | 0.000 |
| 166.612 | 166.612 | 167.906 | -0.000 | 0.000 | -0.000 |
| -0.000 | -0.000 | -0.000 | 51.434 | -0.000 | -0.000 |
| -0.000 | 0.000 | -0.000 | -0.000 | 51.434 | -0.000 |
| 0.000 | 0.000 | 0.000 | -0.000 | -0.000 | 51.434 |
| 167.906 | 166.612 | 166.612 | 0.000 | -0.000 | 0.000 |
| 166.612 | 167.906 | 166.612 | 0.000 | -0.000 | 0.000 |
| 166.612 | 166.612 | 167.906 | 0.000 | 0.000 | 0.000 |
| 0.000 | 0.000 | -0.000 | 51.434 | 0.000 | 0.000 |
| 0.000 | 0.000 | 0.000 | 0.000 | 51.434 | 0.000 |
| -0.000 | 0.000 | -0.000 | -0.000 | -0.000 | 51.434 |
| 167.906 | 166.612 | 166.612 | -0.000 | 0.000 | -0.000 |
| 166.612 | 167.906 | 166.612 | 0.000 | -0.000 | -0.000 |
| 166.612 | 166.612 | 167.906 | -0.000 | -0.000 | -0.000 |
| 0.000 | 0.000 | 0.000 | 51.434 | -0.000 | -0.000 |
| 0.000 | 0.000 | 0.000 | -0.000 | 51.434 | -0.000 |
| 0.000 | 0.000 | 0.000 | -0.000 | -0.000 | 51.434 |
| 167.906 | 166.612 | 166.612 | 0.000 | 0.000 | 0.000 |
| 166.612 | 167.906 | 166.612 | 0.000 | -0.000 | 0.000 |
| 166.612 | 166.612 | 167.906 | 0.000 | -0.000 | 0.000 |
| -0.000 | -0.000 | -0.000 | 51.434 | 0.000 | -0.000 |
| -0.000 | -0.000 | -0.000 | 0.000 | 51.434 | 0.000 |
| -0.000 | -0.000 | -0.000 | 0.000 | -0.000 | 51.434 |
| 167.907 | 166.613 | 166.613 | -0.000 | -0.000 | -0.000 |
| 166.613 | 167.907 | 166.613 | -0.000 | 0.000 | -0.000 |
| 166.613 | 166.613 | 167.907 | -0.000 | -0.000 | -0.000 |
| 0.000 | 0.000 | 0.000 | 51.434 | -0.000 | -0.000 |
| 0.000 | 0.000 | 0.000 | -0.000 | 51.434 | -0.000 |
| 0.000 | 0.000 | 0.000 | -0.000 | -0.000 | 51.434 |
| 167.906 | 166.612 | 166.612 | 0.000 | -0.000 | 0.000 |
| 166.612 | 167.906 | 166.612 | -0.000 | -0.000 | 0.000 |
| 166.612 | 166.612 | 167.906 | 0.000 | 0.000 | 0.000 |
| -0.000 | -0.000 | -0.000 | 51.434 | -0.000 | 0.000 |
| -0.000 | -0.000 | -0.000 | 0.000 | 51.434 | 0.000 |
| -0.000 | -0.000 | -0.000 | 0.000 | -0.000 | 51.434 |
| 216.164 | 147.708 | 137.163 | 0.000 | 0.000 | 0.000 |
| 147.708 | 216.164 | 137.163 | 0.000 | 0.000 | 0.000 |
| 137.163 | 137.163 | 227.441 | 0.000 | 0.000 | -0.000 |
| -0.000 | -0.000 | 0.000 | 23.406 | 0.000 | -0.000 |
| -0.000 | -0.000 | 0.000 | 0.000 | 23.406 | 0.000 |
| -0.000 | -0.000 | -0.000 | 0.000 | 0.000 | 34.228 |
| 206.867 | 157.006 | 137.163 | -0.000 | -0.000 | -0.000 |
| 147.708 | 216.164 | 137.163 | -0.000 | -0.000 | -0.000 |
| 137.163 | 137.163 | 227.441 | -0.000 | -0.000 | -0.000 |
| 0.000 | 0.000 | -0.000 | 23.406 | -0.000 | -0.000 |
| 0.000 | 0.000 | -0.000 | 0.000 | 23.406 | 0.000 |
| 0.000 | -0.000 | 0.000 | -0.000 | -0.000 | 34.228 |
| 216.164 | 147.709 | 137.163 | 0.000 | 0.000 | -0.000 |
| 157.006 | 206.867 | 137.163 | 0.000 | 0.000 | 0.000 |
| 137.163 | 137.163 | 227.441 | 0.000 | 0.000 | 0.000 |
| 0.000 | -0.000 | 0.000 | 23.406 | 0.000 | 0.000 |
| -0.000 | 0.000 | 0.000 | 0.000 | 23.406 | 0.000 |
| -0.000 | 0.000 | 0.000 | 0.000 | 0.000 | 34.228 |
| 216.164 | 147.708 | 137.163 | -0.000 | 0.000 | -0.000 |
| 147.708 | 216.164 | 137.163 | -0.000 | 0.000 | -0.000 |
| 137.163 | 137.163 | 227.441 | -0.000 | -0.000 | -0.000 |
| -0.000 | 0.000 | -0.000 | 23.406 | -0.000 | -0.000 |
| 0.000 | -0.000 | -0.000 | -0.000 | 23.406 | -0.000 |
| 0.000 | -0.000 | -0.000 | -0.000 | -0.000 | 34.228 |
| 206.868 | 157.006 | 137.163 | 0.000 | 0.000 | 0.000 |
| 158.146 | 205.728 | 137.163 | -0.000 | 0.000 | 0.000 |
| 137.163 | 137.163 | 227.442 | -0.000 | 0.000 | -0.000 |
| 0.000 | -0.000 | 0.000 | 23.406 | 0.000 | -0.000 |
| -0.000 | 0.000 | 0.000 | 0.000 | 23.406 | 0.000 |
| -0.000 | 0.000 | -0.000 | 0.000 | 0.000 | 23.904 |
| 206.866 | 157.005 | 137.163 | -0.000 | 0.000 | -0.000 |
| 147.708 | 216.163 | 137.163 | -0.000 | -0.000 | 0.000 |
| 137.162 | 137.162 | 227.440 | -0.000 | -0.000 | -0.000 |
| -0.000 | 0.000 | -0.000 | 23.406 | -0.000 | -0.000 |
| 0.000 | -0.000 | -0.000 | -0.000 | 23.406 | -0.000 |
| 0.000 | -0.000 | 0.000 | 0.000 | -0.000 | 23.904 |
| 216.084 | 147.701 | 137.614 | 0.000 | 0.000 | 0.000 |
| 158.206 | 205.578 | 137.614 | 0.000 | 0.000 | 0.000 |
| 137.614 | 137.614 | 227.645 | 0.000 | -0.000 | 0.000 |
| 0.000 | -0.000 | 0.000 | 23.549 | 0.000 | 0.000 |
| 0.000 | -0.000 | 0.000 | 0.000 | 23.549 | 0.000 |
| 0.000 | -0.000 | 0.000 | -0.000 | 0.000 | 23.686 |
| 216.084 | 147.701 | 137.614 | 0.000 | 0.000 | -0.000 |
| 147.701 | 216.084 | 137.614 | -0.000 | -0.000 | -0.000 |
| 137.614 | 137.614 | 227.645 | 0.000 | -0.000 | -0.000 |
| -0.000 | 0.000 | -0.000 | 23.549 | -0.000 | -0.000 |
| -0.000 | 0.000 | -0.000 | 0.000 | 23.549 | -0.000 |
| -0.000 | 0.000 | -0.000 | 0.000 | -0.000 | 23.686 |
| 216.084 | 147.701 | 137.614 | -0.000 | -0.000 | 0.000 |
| 158.206 | 205.578 | 137.614 | -0.000 | -0.000 | 0.000 |
| 137.614 | 137.614 | 227.645 | -0.000 | 0.000 | 0.000 |
| 0.000 | -0.000 | 0.000 | 23.549 | 0.000 | 0.000 |
| -0.000 | 0.000 | 0.000 | -0.000 | 23.549 | 0.000 |
| -0.000 | 0.000 | 0.000 | 0.000 | -0.000 | 34.192 |
| 205.578 | 158.206 | 137.614 | 0.000 | 0.000 | -0.000 |
| 147.701 | 216.084 | 137.614 | 0.000 | 0.000 | -0.000 |
| 137.614 | 137.614 | 227.645 | -0.000 | 0.000 | 0.000 |
| -0.000 | 0.000 | -0.000 | 23.549 | -0.000 | -0.000 |
| 0.000 | -0.000 | -0.000 | -0.000 | 23.549 | -0.000 |
| 0.000 | -0.000 | -0.000 | -0.000 | 0.000 | 34.192 |
| 205.579 | 158.207 | 137.615 | -0.000 | -0.000 | 0.000 |
| 158.207 | 205.579 | 137.615 | -0.000 | -0.000 | 0.000 |
| 137.615 | 137.615 | 227.646 | 0.000 | 0.000 | 0.000 |
| 0.000 | -0.000 | 0.000 | 23.549 | 0.000 | 0.000 |
| -0.000 | 0.000 | 0.000 | -0.000 | 23.549 | 0.000 |
| -0.000 | 0.000 | 0.000 | 0.000 | -0.000 | 34.192 |
| 216.083 | 147.700 | 137.614 | -0.000 | 0.000 | 0.000 |
| 147.700 | 216.083 | 137.614 | -0.000 | -0.000 | -0.000 |
| 137.614 | 137.614 | 227.644 | 0.000 | 0.000 | -0.000 |
| -0.000 | 0.000 | -0.000 | 23.549 | -0.000 | -0.000 |
| 0.000 | -0.000 | -0.000 | 0.000 | 23.549 | -0.000 |
| 0.000 | -0.000 | -0.000 | 0.000 | 0.000 | 34.192 |
| 46.421 | 63.597 | 63.597 | -0.000 | -0.000 | 0.000 |
| 63.597 | 46.421 | 63.597 | -0.000 | 0.000 | 0.000 |
| 63.597 | 63.597 | 46.421 | -0.000 | -0.000 | 0.000 |
| 0.000 | -0.000 | -0.000 | -23.550 | 0.000 | 0.000 |
| 0.000 | -0.000 | -0.000 | 0.000 | -23.550 | 0.000 |
| 0.000 | -0.000 | -0.000 | 0.000 | 0.000 | -23.550 |
| 46.421 | 63.597 | 63.597 | 0.000 | -0.000 | -0.000 |
| 63.597 | 46.421 | 63.597 | -0.000 | 0.000 | -0.000 |
| 63.597 | 63.597 | 46.421 | -0.000 | -0.000 | -0.000 |
| -0.000 | 0.000 | 0.000 | -23.550 | -0.000 | -0.000 |
| -0.000 | 0.000 | 0.000 | -0.000 | -23.550 | -0.000 |
| -0.000 | 0.000 | 0.000 | -0.000 | -0.000 | -23.550 |
| 46.421 | 63.597 | 63.597 | -0.000 | 0.000 | 0.000 |
| 63.597 | 46.421 | 63.597 | -0.000 | 0.000 | 0.000 |
| 63.597 | 63.597 | 46.421 | -0.000 | 0.000 | 0.000 |
| -0.000 | -0.000 | -0.000 | -23.550 | 0.000 | 0.000 |
| -0.000 | -0.000 | -0.000 | 0.000 | -23.550 | 0.000 |
| -0.000 | -0.000 | -0.000 | 0.000 | 0.000 | -23.550 |
| 46.421 | 63.597 | 63.597 | 0.000 | 0.000 | 0.000 |
| 63.597 | 46.421 | 63.597 | 0.000 | 0.000 | -0.000 |
| 63.597 | 63.597 | 46.421 | 0.000 | -0.000 | -0.000 |
| 0.000 | 0.000 | 0.000 | -23.550 | -0.000 | -0.000 |
| 0.000 | 0.000 | 0.000 | 0.000 | -23.550 | -0.000 |
| 0.000 | 0.000 | 0.000 | -0.000 | -0.000 | -23.550 |
| 46.421 | 63.597 | 63.597 | -0.000 | -0.000 | 0.000 |
| 63.597 | 46.421 | 63.597 | -0.000 | 0.000 | 0.000 |
| 63.597 | 63.597 | 46.421 | 0.000 | 0.000 | 0.000 |
| -0.000 | -0.000 | -0.000 | -23.550 | 0.000 | 0.000 |
| -0.000 | -0.000 | -0.000 | -0.000 | -23.550 | 0.000 |
| -0.000 | -0.000 | -0.000 | 0.000 | 0.000 | -23.550 |
| 46.420 | 63.597 | 63.597 | 0.000 | 0.000 | 0.000 |
| 63.597 | 46.420 | 63.597 | 0.000 | 0.000 | -0.000 |
| 63.597 | 63.597 | 46.420 | 0.000 | -0.000 | 0.000 |
| 0.000 | 0.000 | 0.000 | -23.550 | -0.000 | -0.000 |
| 0.000 | 0.000 | 0.000 | -0.000 | -23.550 | -0.000 |
| 0.000 | 0.000 | 0.000 | -0.000 | -0.000 | -23.550 |
| 218.313 | 79.929 | 102.101 | -0.000 | -0.000 | 0.000 |
| 79.929 | 218.313 | 102.101 | -0.000 | -0.000 | -0.000 |
| 102.101 | 102.101 | 227.761 | -0.000 | -0.000 | 0.000 |
| -0.000 | 0.000 | 0.000 | -10.438 | -0.000 | 0.000 |
| 0.000 | 0.000 | 0.000 | -0.000 | -10.438 | 0.000 |
| -0.000 | -0.000 | 0.000 | -0.000 | -0.000 | -19.640 |
| 218.313 | 79.929 | 102.101 | 0.000 | 0.000 | -0.000 |
| 79.929 | 218.313 | 102.101 | 0.000 | 0.000 | -0.000 |
| 102.101 | 102.101 | 227.761 | 0.000 | 0.000 | -0.000 |
| 0.000 | -0.000 | -0.000 | -10.438 | 0.000 | 0.000 |
| -0.000 | -0.000 | -0.000 | 0.000 | -10.438 | 0.000 |
| 0.000 | 0.000 | 0.000 | 0.000 | 0.000 | -19.640 |
| 130.590 | 167.653 | 102.101 | -0.000 | 0.000 | -0.000 |
| 167.653 | 130.590 | 102.101 | -0.000 | -0.000 | 0.000 |
| 102.101 | 102.101 | 227.761 | -0.000 | -0.000 | -0.000 |
| -0.000 | 0.000 | -0.000 | -10.438 | -0.000 | -0.000 |
| 0.000 | -0.000 | -0.000 | -0.000 | -10.438 | -0.000 |
| -0.000 | -0.000 | -0.000 | -0.000 | -0.000 | -19.640 |
| 218.313 | 79.929 | 102.101 | -0.000 | 0.000 | -0.000 |
| 79.929 | 218.313 | 102.101 | -0.000 | -0.000 | 0.000 |
| 102.101 | 102.101 | 227.761 | 0.000 | 0.000 | 0.000 |
| 0.000 | -0.000 | 0.000 | -10.438 | -0.000 | -0.000 |
| -0.000 | 0.000 | 0.000 | 0.000 | -10.438 | 0.000 |
| 0.000 | 0.000 | 0.000 | 0.000 | -0.000 | -19.640 |
| -6139512.454 | -6384090.613 | -5325171.076 | 102686.158 | 19684.759 | 116444.274 |
| -6213734.782 | -6466459.417 | -5960337.818 | -72914.813 | 169519.308 | -5876.515 |
| 102.101 | 102.101 | 227.762 | -0.000 | -0.000 | 0.000 |
| -0.000 | 0.000 | -0.000 | -10.438 | 0.000 | -0.000 |
| 0.000 | -0.000 | -0.000 | -0.000 | -10.438 | -0.000 |
| -0.000 | -0.000 | -0.000 | -0.000 | 0.000 | -19.640 |
| 7273651.724 | 6565101.966 | 5937309.442 | 61191.346 | 52663.034 | -10049.215 |
| 6404756.069 | 6622358.065 | 5923216.873 | 60709.657 | -123951.502 | -19371.918 |
| 102.101 | 102.101 | 227.760 | 0.000 | -0.000 | 0.000 |
| 0.000 | -0.000 | 0.000 | -10.438 | 0.000 | -0.000 |
| -0.000 | 0.000 | 0.000 | 0.000 | -10.438 | 0.000 |
| 0.000 | 0.000 | 0.000 | 0.000 | 0.000 | -19.640 |
| 68.081 | 57.322 | 102.788 | -25.168 | 0.000 | -0.000 |
| 57.322 | 68.081 | 102.788 | 25.168 | 0.000 | -0.000 |
| 97.613 | 97.613 | 108.253 | 0.000 | 0.000 | -0.000 |
| -25.168 | 25.168 | 0.000 | 30.839 | -0.000 | -0.000 |
| 0.000 | 0.000 | 0.000 | 0.000 | 30.839 | -25.168 |
| 0.000 | 0.000 | 0.000 | 0.000 | -25.168 | 5.379 |
| 68.081 | 57.322 | 102.788 | -25.168 | -0.000 | 0.000 |
| 57.322 | 68.081 | 102.788 | 25.168 | -0.000 | 0.000 |
| 97.613 | 97.613 | 108.253 | 0.000 | 0.000 | 0.000 |
| -25.168 | 25.168 | -0.000 | 30.839 | -0.000 | 0.000 |
| -0.000 | -0.000 | -0.000 | -0.000 | 30.839 | -25.168 |
| -0.000 | -0.000 | -0.000 | -0.000 | -25.168 | 5.379 |
| 68.081 | 57.322 | 102.789 | -25.168 | 0.000 | -0.000 |
| 57.322 | 68.081 | 102.789 | 25.168 | 0.000 | -0.000 |
| 97.613 | 97.613 | 108.253 | 0.000 | -0.000 | -0.000 |
| -25.168 | 25.168 | 0.000 | 30.839 | 0.000 | -0.000 |
| 0.000 | 0.000 | 0.000 | -0.000 | 30.839 | -25.168 |
| 0.000 | 0.000 | 0.000 | -0.000 | -25.168 | 5.379 |
| 68.081 | 57.322 | 102.788 | -25.168 | -0.000 | 0.000 |
| 57.322 | 68.081 | 102.788 | 25.168 | -0.000 | 0.000 |
| 97.613 | 97.613 | 108.253 | -0.000 | -0.000 | 0.000 |
| -25.168 | 25.168 | -0.000 | 30.839 | -0.000 | 0.000 |
| -0.000 | -0.000 | -0.000 | 0.000 | 30.839 | -25.168 |
| -0.000 | -0.000 | -0.000 | 0.000 | -25.168 | 5.379 |
| 68.081 | 57.322 | 102.789 | -25.168 | 0.000 | -0.000 |
| 57.322 | 68.081 | 102.789 | 25.168 | 0.000 | -0.000 |
| 97.613 | 97.613 | 108.253 | 0.000 | 0.000 | -0.000 |
| -25.168 | 25.168 | 0.000 | 30.839 | 0.000 | -0.000 |
| 0.000 | 0.000 | 0.000 | -0.000 | 30.839 | -25.168 |
| 0.000 | 0.000 | 0.000 | -0.000 | -25.168 | 5.379 |
| 68.080 | 57.322 | 102.788 | -25.168 | -0.000 | 0.000 |
| 57.322 | 68.080 | 102.788 | 25.168 | -0.000 | 0.000 |
| 97.613 | 97.613 | 108.252 | -0.000 | -0.000 | 0.000 |
| -25.168 | 25.168 | -0.000 | 30.839 | 0.000 | 0.000 |
| -0.000 | -0.000 | -0.000 | 0.000 | 30.839 | -25.168 |
| -0.000 | -0.000 | -0.000 | 0.000 | -25.168 | 5.379 |
| 125.491 | 103.393 | 132.206 | -40.729 | 0.000 | -0.000 |
| 103.393 | 125.491 | 132.206 | 40.729 | 0.000 | 0.000 |
| 132.204 | 132.204 | 96.716 | 0.000 | -0.000 | -0.000 |
| -40.730 | 40.729 | 0.000 | 39.852 | 0.000 | -0.000 |
| -0.000 | 0.000 | 0.000 | -0.000 | 39.853 | -40.729 |
| -0.000 | 0.000 | 0.000 | -0.000 | -40.729 | 11.049 |
| 125.492 | 103.393 | 132.206 | -40.729 | 0.000 | 0.000 |
| 103.393 | 125.492 | 132.206 | 40.729 | -0.000 | -0.000 |
| 132.204 | 132.204 | 96.716 | -0.000 | -0.000 | 0.000 |
| -40.729 | 40.730 | -0.000 | 39.852 | -0.000 | 0.000 |
| -0.000 | -0.000 | -0.000 | -0.000 | 39.852 | -40.729 |
| 0.000 | -0.000 | 0.000 | 0.000 | -40.729 | 11.049 |
| 125.492 | 103.393 | 132.206 | -40.729 | -0.000 | -0.000 |
| 103.393 | 125.492 | 132.206 | 40.729 | 0.000 | -0.000 |
| 132.204 | 132.204 | 96.716 | -0.000 | 0.000 | -0.000 |
| -40.729 | 40.729 | 0.000 | 39.852 | 0.000 | 0.000 |
| 0.000 | 0.000 | 0.000 | -0.000 | 39.852 | -40.729 |
| -0.000 | -0.000 | 0.000 | -0.000 | -40.729 | 11.049 |
| 125.492 | 103.393 | 132.206 | -40.729 | 0.000 | -0.000 |
| 103.393 | 125.492 | 132.206 | 40.729 | -0.000 | 0.000 |
| 132.204 | 132.204 | 96.716 | -0.000 | -0.000 | 0.000 |
| -40.729 | 40.729 | -0.000 | 39.852 | -0.000 | -0.000 |
| -0.000 | -0.000 | -0.000 | 0.000 | 39.852 | -40.729 |
| 0.000 | 0.000 | -0.000 | 0.000 | -40.729 | 11.049 |
| 125.492 | 103.394 | 132.207 | -40.729 | 0.000 | 0.000 |
| 103.394 | 125.492 | 132.207 | 40.730 | 0.000 | 0.000 |
| 132.204 | 132.204 | 96.716 | -0.000 | 0.000 | -0.000 |
| -40.729 | 40.729 | 0.000 | 39.853 | -0.000 | 0.000 |
| 0.000 | 0.000 | 0.000 | -0.000 | 39.852 | -40.729 |
| 0.000 | -0.000 | 0.000 | -0.000 | -40.729 | 11.049 |
| 125.491 | 103.393 | 132.206 | -40.729 | -0.000 | 0.000 |
| 103.393 | 125.491 | 132.206 | 40.729 | -0.000 | -0.000 |
| 132.203 | 132.203 | 96.716 | 0.000 | -0.000 | -0.000 |
| -40.729 | 40.729 | -0.000 | 39.852 | -0.000 | -0.000 |
| -0.000 | -0.000 | -0.000 | 0.000 | 39.852 | -40.729 |
| -0.000 | 0.000 | -0.000 | 0.000 | -40.729 | 11.049 |
| 211.919 | 74.605 | 74.605 | -0.000 | -0.000 | -0.000 |
| 74.605 | 211.919 | 74.605 | -0.000 | 0.000 | -0.000 |
| 74.605 | 74.605 | 211.919 | -0.000 | 0.000 | -0.000 |
| 0.000 | 0.000 | 0.000 | -17.751 | 0.000 | -0.000 |
| 0.000 | 0.000 | 0.000 | 0.000 | -17.751 | -0.000 |
| 0.000 | 0.000 | 0.000 | 0.000 | 0.000 | -17.751 |
| 211.919 | 74.605 | 74.605 | 0.000 | -0.000 | 0.000 |
| 74.605 | 211.919 | 74.605 | 0.000 | 0.000 | 0.000 |
| 74.605 | 74.605 | 211.919 | -0.000 | -0.000 | 0.000 |
| -0.000 | -0.000 | -0.000 | -17.751 | -0.000 | 0.000 |
| -0.000 | -0.000 | -0.000 | 0.000 | -17.751 | 0.000 |
| -0.000 | -0.000 | -0.000 | -0.000 | -0.000 | -17.751 |
| 211.919 | 74.605 | 74.605 | -0.000 | 0.000 | -0.000 |
| 74.605 | 211.919 | 74.605 | 0.000 | 0.000 | -0.000 |
| 74.605 | 74.605 | 211.919 | 0.000 | 0.000 | -0.000 |
| -0.000 | 0.000 | -0.000 | -17.751 | 0.000 | -0.000 |
| 0.000 | -0.000 | -0.000 | -0.000 | -17.751 | -0.000 |
| 0.000 | -0.000 | -0.000 | -0.000 | 0.000 | -17.751 |
| 211.919 | 74.605 | 74.605 | 0.000 | 0.000 | 0.000 |
| 74.605 | 211.919 | 74.605 | 0.000 | 0.000 | 0.000 |
| 74.605 | 74.605 | 211.919 | -0.000 | -0.000 | 0.000 |
| 0.000 | -0.000 | 0.000 | -17.751 | -0.000 | 0.000 |
| -0.000 | 0.000 | 0.000 | 0.000 | -17.751 | 0.000 |
| -0.000 | 0.000 | 0.000 | 0.000 | -0.000 | -17.751 |
| 211.920 | 74.606 | 74.606 | -0.000 | -0.000 | -0.000 |
| 74.606 | 211.920 | 74.606 | -0.000 | 0.000 | -0.000 |
| 74.606 | 74.606 | 211.920 | -0.000 | -0.000 | -0.000 |
| -0.000 | 0.000 | -0.000 | -17.751 | -0.000 | -0.000 |
| 0.000 | -0.000 | -0.000 | 0.000 | -17.751 | -0.000 |
| 0.000 | -0.000 | -0.000 | -0.000 | 0.000 | -17.751 |
| 211.918 | 74.605 | 74.605 | 0.000 | -0.000 | 0.000 |
| 74.605 | 211.918 | 74.605 | -0.000 | 0.000 | 0.000 |
| 74.605 | 74.605 | 211.918 | -0.000 | -0.000 | 0.000 |
| 0.000 | -0.000 | 0.000 | -17.751 | 0.000 | 0.000 |
| -0.000 | 0.000 | 0.000 | 0.000 | -17.751 | 0.000 |
| -0.000 | 0.000 | 0.000 | 0.000 | -0.000 | -17.751 |
| 219.298 | 149.843 | 123.708 | 0.000 | 0.000 | -0.000 |
| 156.252 | 212.890 | 123.708 | 0.000 | 0.000 | -0.000 |
| 123.714 | 123.714 | 213.243 | -0.000 | 0.000 | 0.000 |
| 0.000 | 0.000 | -0.000 | 10.745 | 0.000 | -0.000 |
| 0.000 | -0.000 | -0.000 | 0.000 | 10.745 | -0.000 |
| 0.000 | 0.000 | 0.000 | 0.000 | 0.000 | 34.727 |
| 219.298 | 149.843 | 123.708 | -0.000 | -0.000 | 0.000 |
| 156.252 | 212.890 | 123.708 | -0.000 | -0.000 | 0.000 |
| 123.714 | 123.714 | 213.242 | 0.000 | -0.000 | -0.000 |
| -0.000 | -0.000 | 0.000 | 10.745 | -0.000 | -0.000 |
| -0.000 | 0.000 | 0.000 | -0.000 | 10.745 | -0.000 |
| 0.000 | -0.000 | -0.000 | -0.000 | -0.000 | 34.727 |
| 212.890 | 156.252 | 123.708 | 0.000 | 0.000 | -0.000 |
| 149.843 | 219.298 | 123.708 | 0.000 | 0.000 | -0.000 |
| 123.714 | 123.714 | 213.246 | -0.000 | 0.000 | 0.000 |
| 0.000 | 0.000 | -0.000 | 10.745 | 0.000 | -0.000 |
| 0.000 | 0.000 | -0.000 | -0.000 | 10.745 | 0.000 |
| 0.000 | 0.000 | 0.000 | 0.000 | 0.000 | 28.319 |
| 219.298 | 149.843 | 123.708 | -0.000 | -0.000 | 0.000 |
| 156.252 | 212.889 | 123.708 | -0.000 | -0.000 | 0.000 |
| 123.714 | 123.714 | 213.240 | 0.000 | 0.000 | -0.000 |
| -0.000 | -0.000 | 0.000 | 10.745 | -0.000 | -0.000 |
| -0.000 | -0.000 | 0.000 | -0.000 | 10.745 | -0.000 |
| -0.000 | -0.000 | -0.000 | -0.000 | -0.000 | 28.319 |
| 212.890 | 156.253 | 123.709 | 0.000 | 0.000 | 0.000 |
| 156.252 | 212.890 | 123.709 | 0.000 | 0.000 | -0.000 |
| 123.715 | 123.715 | 213.275 | 0.000 | 0.000 | 0.000 |
| 0.000 | 0.000 | -0.000 | 10.745 | 0.000 | -0.000 |
| 0.000 | 0.000 | -0.000 | 0.000 | 10.745 | 0.000 |
| 0.000 | 0.000 | 0.000 | 0.000 | 0.000 | 34.727 |
| 212.889 | 156.251 | 123.708 | -0.000 | -0.000 | 0.000 |
| 156.251 | 212.889 | 123.708 | -0.000 | -0.000 | 0.000 |
| 123.714 | 123.714 | 213.210 | -0.000 | -0.000 | 0.000 |
| -0.000 | -0.000 | 0.000 | 10.745 | -0.000 | -0.000 |
| -0.000 | -0.000 | 0.000 | -0.000 | 10.745 | 0.000 |
| -0.000 | -0.000 | -0.000 | -0.000 | -0.000 | 34.727 |
| 212.768 | 156.159 | 123.642 | 0.000 | 0.000 | 0.000 |
| 149.752 | 219.175 | 123.642 | 0.000 | 0.000 | 0.000 |
| 123.641 | 123.641 | 213.172 | 0.000 | 0.000 | 0.000 |
| 0.000 | 0.000 | 0.000 | 10.732 | 0.000 | 0.000 |
| 0.000 | 0.000 | 0.000 | 0.000 | 10.732 | 0.000 |
| 0.000 | 0.000 | 0.000 | 0.000 | 0.000 | 28.305 |
| 212.768 | 156.159 | 123.642 | -0.000 | -0.000 | -0.000 |
| 156.159 | 212.768 | 123.642 | -0.000 | 0.000 | -0.000 |
| 123.641 | 123.641 | 213.171 | -0.000 | -0.000 | -0.000 |
| -0.000 | -0.000 | -0.000 | 10.732 | -0.000 | -0.000 |
| -0.000 | -0.000 | -0.000 | -0.000 | 10.732 | -0.000 |
| -0.000 | -0.000 | -0.000 | -0.000 | -0.000 | 28.305 |
| 219.175 | 149.752 | 123.642 | 0.000 | 0.000 | 0.000 |
| 156.159 | 212.768 | 123.642 | 0.000 | -0.000 | 0.000 |
| 123.642 | 123.642 | 213.175 | 0.000 | 0.000 | 0.000 |
| 0.000 | 0.000 | -0.000 | 10.732 | 0.000 | 0.000 |
| 0.000 | 0.000 | -0.000 | 0.000 | 10.732 | 0.000 |
| 0.000 | 0.000 | 0.000 | 0.000 | 0.000 | 34.712 |
| 212.768 | 156.159 | 123.641 | -0.000 | -0.000 | -0.000 |
| 156.159 | 212.768 | 123.641 | -0.000 | 0.000 | -0.000 |
| 123.641 | 123.641 | 213.169 | -0.000 | -0.000 | -0.000 |
| -0.000 | -0.000 | 0.000 | 10.732 | -0.000 | -0.000 |
| -0.000 | -0.000 | 0.000 | -0.000 | 10.732 | -0.000 |
| -0.000 | -0.000 | -0.000 | -0.000 | -0.000 | 34.712 |
| 212.769 | 156.160 | 123.642 | 0.000 | 0.000 | 0.000 |
| 149.752 | 219.176 | 123.642 | 0.000 | 0.000 | 0.000 |
| 123.642 | 123.642 | 213.204 | 0.000 | 0.000 | 0.000 |
| 0.000 | 0.000 | -0.000 | 10.732 | 0.000 | 0.000 |
| 0.000 | 0.000 | -0.000 | 0.000 | 10.732 | 0.000 |
| 0.000 | 0.000 | 0.000 | 0.000 | 0.000 | 28.305 |
| 219.174 | 149.751 | 123.641 | -0.000 | -0.000 | -0.000 |
| 156.159 | 212.767 | 123.641 | -0.000 | -0.000 | -0.000 |
| 123.641 | 123.641 | 213.139 | -0.000 | -0.000 | -0.000 |
| -0.000 | -0.000 | 0.000 | 10.732 | -0.000 | -0.000 |
| -0.000 | -0.000 | 0.000 | -0.000 | 10.732 | -0.000 |
| -0.000 | -0.000 | -0.000 | -0.000 | -0.000 | 28.305 |
| 218.813 | 115.588 | 166.497 | 0.000 | -0.000 | -0.000 |
| 115.596 | 218.771 | 166.459 | -0.000 | -0.000 | -0.000 |
| 166.498 | 166.452 | 168.224 | -0.000 | 0.000 | -0.000 |
| -0.000 | -0.000 | 0.000 | 51.316 | -0.000 | -0.000 |
| 0.000 | -0.000 | -0.000 | -0.000 | 51.343 | -0.000 |
| 0.000 | -0.000 | -0.000 | -0.000 | -0.000 | 0.475 |
| 218.813 | 115.588 | 166.497 | 0.000 | -0.000 | 0.000 |
| 115.596 | 218.771 | 166.459 | 0.000 | 0.000 | 0.000 |
| 166.498 | 166.452 | 168.224 | 0.000 | 0.000 | 0.000 |
| 0.000 | -0.000 | 0.000 | 51.316 | 0.000 | 0.000 |
| -0.000 | 0.000 | 0.000 | 0.000 | 51.343 | 0.000 |
| -0.000 | -0.000 | 0.000 | 0.000 | -0.000 | 0.475 |
| 218.813 | 115.588 | 166.497 | -0.000 | 0.000 | -0.000 |
| 115.596 | 218.771 | 166.459 | -0.000 | 0.000 | -0.000 |
| 166.498 | 166.452 | 168.224 | -0.000 | -0.000 | -0.000 |
| 0.000 | 0.000 | 0.000 | 51.316 | 0.000 | -0.000 |
| 0.000 | 0.000 | 0.000 | 0.000 | 51.343 | -0.000 |
| 0.000 | 0.000 | -0.000 | 0.000 | -0.000 | 0.475 |
| 218.813 | 115.588 | 166.497 | 0.000 | 0.000 | 0.000 |
| 115.596 | 218.771 | 166.459 | 0.000 | 0.000 | 0.000 |
| 166.498 | 166.452 | 168.224 | 0.000 | -0.000 | 0.000 |
| 0.000 | -0.000 | -0.000 | 51.316 | 0.000 | 0.000 |
| -0.000 | -0.000 | -0.000 | 0.000 | 51.343 | 0.000 |
| -0.000 | -0.000 | 0.000 | 0.000 | -0.000 | 0.475 |
| 218.814 | 115.589 | 166.498 | -0.000 | -0.000 | -0.000 |
| 115.597 | 218.772 | 166.460 | -0.000 | 0.000 | -0.000 |
| 166.498 | 166.453 | 168.224 | 0.000 | 0.000 | -0.000 |
| 0.000 | 0.000 | 0.000 | 51.316 | 0.000 | -0.000 |
| 0.000 | 0.000 | 0.000 | -0.000 | 51.343 | -0.000 |
| 0.000 | 0.000 | -0.000 | -0.000 | -0.000 | 0.475 |
| 218.812 | 115.588 | 166.496 | 0.000 | -0.000 | 0.000 |
| 115.596 | 218.770 | 166.458 | 0.000 | -0.000 | 0.000 |
| 166.497 | 166.452 | 168.223 | -0.000 | 0.000 | 0.000 |
| -0.000 | -0.000 | -0.000 | 51.316 | -0.000 | -0.000 |
| -0.000 | -0.000 | -0.000 | 0.000 | 51.343 | 0.000 |
| -0.000 | -0.000 | 0.000 | 0.000 | -0.000 | 0.475 |
| 217.282 | 133.596 | 133.596 | 0.000 | -0.000 | 0.000 |
| 133.596 | 217.282 | 133.596 | 0.000 | -0.000 | 0.000 |
| 133.596 | 133.596 | 217.282 | 0.000 | -0.000 | -0.000 |
| -17.381 | -17.381 | -17.381 | 15.954 | -0.000 | -0.000 |
| -17.381 | -17.381 | -17.381 | 0.000 | 15.954 | -0.000 |
| -17.381 | -17.381 | -17.381 | 0.000 | -0.000 | 15.954 |
| 217.282 | 133.596 | 133.596 | -0.000 | -0.000 | 0.000 |
| 133.596 | 217.282 | 133.596 | -0.000 | 0.000 | 0.000 |
| 133.596 | 133.596 | 217.282 | -0.000 | 0.000 | -0.000 |
| 17.381 | 17.381 | 17.381 | 15.954 | 0.000 | 0.000 |
| 17.381 | 17.381 | 17.381 | -0.000 | 15.954 | 0.000 |
| 17.381 | 17.381 | 17.381 | -0.000 | 0.000 | 15.954 |
| 217.282 | 133.596 | 133.596 | 0.000 | -0.000 | 0.000 |
| 133.596 | 217.282 | 133.596 | 0.000 | -0.000 | -0.000 |
| 133.596 | 133.596 | 217.282 | 0.000 | -0.000 | 0.000 |
| 0.000 | 0.000 | 0.000 | 22.123 | 0.000 | 0.000 |
| 0.000 | 0.000 | 0.000 | 0.000 | 22.123 | 0.000 |
| 0.000 | 0.000 | 0.000 | 0.000 | -0.000 | 22.123 |
| 212.825 | 138.332 | 138.332 | -0.000 | 0.000 | 0.000 |
| 138.332 | 212.825 | 138.332 | -0.000 | -0.000 | 0.000 |
| 138.332 | 138.332 | 212.825 | -0.000 | 0.000 | -0.000 |
| -0.000 | -0.000 | -0.000 | 22.123 | -0.000 | -0.000 |
| -0.000 | -0.000 | -0.000 | -0.000 | 22.123 | -0.000 |
| -0.000 | -0.000 | -0.000 | -0.000 | 0.000 | 22.123 |
| 217.283 | 133.596 | 133.596 | 0.000 | 0.000 | 0.000 |
| 133.596 | 217.283 | 133.596 | 0.000 | -0.000 | 0.000 |
| 133.596 | 133.596 | 217.283 | 0.000 | -0.000 | -0.000 |
| -0.199 | -0.199 | -0.199 | 15.052 | -0.000 | -0.000 |
| -0.199 | -0.199 | -0.199 | 0.000 | 15.052 | -0.000 |
| -0.199 | -0.199 | -0.199 | 0.000 | -0.000 | 15.052 |
| 208.479 | 138.243 | 138.243 | -0.000 | 0.000 | 0.000 |
| 138.243 | 208.479 | 138.243 | -0.000 | 0.000 | 0.000 |
| 138.243 | 138.243 | 208.479 | 0.000 | 0.000 | 0.000 |
| 0.199 | 0.199 | 0.199 | 15.052 | 0.000 | 0.000 |
| 0.199 | 0.199 | 0.199 | -0.000 | 15.052 | 0.000 |
| 0.199 | 0.199 | 0.199 | -0.000 | 0.000 | 15.052 |
| 211.413 | 130.288 | 130.288 | -0.000 | -0.000 | 0.000 |
| 130.288 | 211.413 | 130.288 | -0.000 | -0.000 | 0.000 |
| 130.288 | 130.288 | 211.413 | -0.000 | -0.000 | 0.000 |
| 8.897 | 8.897 | 8.897 | 2.520 | -0.000 | -0.000 |
| 8.897 | 8.897 | 8.897 | -0.000 | 2.520 | -0.000 |
| 8.897 | 8.897 | 8.897 | -0.000 | -0.000 | 2.520 |
| 211.413 | 130.288 | 130.288 | -0.000 | 0.000 | -0.000 |
| 130.288 | 211.413 | 130.288 | 0.000 | -0.000 | -0.000 |
| 130.288 | 130.288 | 211.413 | -0.000 | 0.000 | -0.000 |
| -8.897 | -8.897 | -8.897 | 2.520 | -0.000 | 0.000 |
| -8.897 | -8.897 | -8.897 | 0.000 | 2.520 | 0.000 |
| -8.897 | -8.897 | -8.897 | 0.000 | 0.000 | 2.520 |
| 203.705 | 135.961 | 135.961 | -0.000 | 0.000 | 0.000 |
| 135.961 | 203.705 | 135.961 | -0.000 | -0.000 | 0.000 |
| 135.961 | 135.961 | 203.705 | -0.000 | -0.000 | 0.000 |
| 0.378 | 0.378 | 0.378 | 13.534 | -0.000 | 0.000 |
| 0.378 | 0.378 | 0.378 | -0.000 | 13.534 | 0.000 |
| 0.378 | 0.378 | 0.378 | -0.000 | -0.000 | 13.534 |
| 200.167 | 133.598 | 133.598 | -0.000 | 0.000 | -0.000 |
| 133.598 | 200.167 | 133.598 | -0.000 | 0.000 | -0.000 |
| 133.598 | 133.598 | 200.167 | 0.000 | 0.000 | -0.000 |
| -0.378 | -0.378 | -0.378 | 13.534 | 0.000 | -0.000 |
| -0.378 | -0.378 | -0.378 | -0.000 | 13.534 | -0.000 |
| -0.378 | -0.378 | -0.378 | 0.000 | 0.000 | 13.534 |
| 203.813 | 133.999 | 133.999 | -0.000 | -0.000 | 0.000 |
| 133.999 | 203.813 | 133.999 | 0.000 | 0.000 | 0.000 |
| 133.999 | 133.999 | 203.813 | -0.000 | -0.000 | -0.000 |
| 0.000 | 0.000 | 0.000 | 21.656 | -0.000 | 0.000 |
| 0.000 | 0.000 | 0.000 | 0.000 | 21.656 | 0.000 |
| 0.000 | 0.000 | 0.000 | 0.000 | -0.000 | 21.656 |
| 211.413 | 130.288 | 130.288 | 0.000 | 0.000 | -0.000 |
| 130.288 | 211.413 | 130.288 | 0.000 | 0.000 | -0.000 |
| 130.288 | 130.288 | 211.413 | -0.000 | 0.000 | -0.000 |
| -0.000 | -0.000 | -0.000 | 21.656 | -0.000 | -0.000 |
| -0.000 | -0.000 | -0.000 | -0.000 | 21.656 | -0.000 |
| -0.000 | -0.000 | -0.000 | -0.000 | 0.000 | 21.656 |
| 189.834 | 146.686 | 146.686 | 0.000 | -0.000 | 0.000 |
| 146.686 | 189.834 | 146.686 | 0.000 | -0.000 | 0.000 |
| 146.686 | 146.686 | 189.834 | 0.000 | -0.000 | 0.000 |
| -0.000 | -0.000 | -0.000 | 37.389 | 0.000 | -0.000 |
| -0.266 | -0.266 | -0.266 | 0.000 | 31.134 | 0.000 |
| -0.266 | -0.266 | -0.266 | 0.000 | -0.000 | 31.134 |
| 190.331 | 147.110 | 147.110 | -0.000 | 0.000 | -0.000 |
| 147.110 | 190.331 | 147.110 | -0.000 | 0.000 | -0.000 |
| 147.110 | 147.110 | 190.331 | -0.000 | 0.000 | -0.000 |
| 0.000 | 0.000 | 0.000 | 37.389 | -0.000 | 0.000 |
| 0.000 | 0.000 | 0.000 | 0.000 | 37.389 | 0.000 |
| 0.000 | 0.000 | 0.000 | -0.000 | -0.000 | 37.389 |
| 188.412 | 147.315 | 147.315 | 0.000 | -0.000 | 0.000 |
| 147.315 | 188.412 | 147.315 | 0.000 | -0.000 | 0.000 |
| 147.315 | 147.315 | 188.412 | 0.000 | -0.000 | 0.000 |
| -0.027 | -0.027 | -0.027 | 31.126 | -0.000 | 0.000 |
| -0.027 | -0.027 | -0.027 | 0.000 | 31.126 | 0.000 |
| -0.027 | -0.027 | -0.027 | 0.000 | -0.000 | 31.126 |
| 188.977 | 146.598 | 146.598 | -0.000 | 0.000 | -0.000 |
| 146.598 | 188.977 | 146.598 | -0.000 | 0.000 | -0.000 |
| 146.598 | 146.598 | 188.977 | -0.000 | 0.000 | -0.000 |
| 0.027 | 0.027 | 0.027 | 31.126 | 0.000 | -0.000 |
| 0.027 | 0.027 | 0.027 | -0.000 | 31.126 | -0.000 |
| 0.027 | 0.027 | 0.027 | -0.000 | 0.000 | 31.126 |
| 193.649 | 146.582 | 146.582 | -0.000 | 0.000 | -0.000 |
| 146.582 | 193.649 | 146.582 | -0.000 | 0.000 | -0.000 |
| 146.582 | 146.582 | 193.649 | -0.000 | 0.000 | -0.000 |
| -0.003 | -0.003 | -0.003 | 31.126 | -0.000 | 0.000 |
| -0.003 | -0.003 | -0.003 | 0.000 | 31.126 | 0.000 |
| -0.003 | -0.003 | -0.003 | 0.000 | -0.000 | 31.126 |
| 188.544 | 147.402 | 147.402 | 0.000 | 0.000 | -0.000 |
| 147.402 | 188.544 | 147.402 | 0.000 | 0.000 | -0.000 |
| 147.402 | 147.402 | 188.544 | -0.000 | 0.000 | -0.000 |
| 0.003 | 0.003 | 0.003 | 31.126 | 0.000 | -0.000 |
| 0.003 | 0.003 | 0.003 | -0.000 | 31.126 | -0.000 |
| 0.003 | 0.003 | 0.003 | -0.000 | 0.000 | 31.126 |
| 555.132 | 514.071 | 514.071 | 0.000 | 0.000 | -0.000 |
| 514.071 | 555.132 | 514.071 | 0.000 | 0.000 | -0.000 |
| 514.071 | 514.071 | 555.132 | 0.000 | -0.000 | 0.000 |
| 367.557 | 367.557 | 367.557 | 29.341 | 0.000 | 0.000 |
| 367.557 | 367.557 | 367.557 | 0.000 | 29.341 | 0.000 |
| 367.557 | 367.557 | 367.557 | 0.000 | -0.000 | 29.341 |
| -113.263 | -140.162 | -140.162 | 0.000 | 0.000 | 0.000 |
| -140.162 | -113.263 | -140.162 | 0.000 | 0.000 | 0.000 |
| -140.162 | -140.162 | -113.263 | 0.000 | 0.000 | 0.000 |
| -367.557 | -367.557 | -367.557 | 29.341 | -0.000 | -0.000 |
| -367.557 | -367.557 | -367.557 | -0.000 | 29.341 | -0.000 |
| -367.557 | -367.557 | -367.557 | -0.000 | 0.000 | 29.341 |
| 224.950 | 181.216 | 181.216 | 0.000 | -0.000 | -0.000 |
| 181.216 | 224.950 | 181.216 | 0.000 | 0.000 | -0.000 |
| 181.216 | 181.216 | 224.950 | 0.000 | 0.000 | -0.000 |
| 28.497 | 28.497 | 28.497 | 11.653 | -0.000 | -0.000 |
| 28.497 | 28.497 | 28.497 | -0.000 | 11.653 | -0.000 |
| 28.497 | 28.497 | 28.497 | 0.000 | -0.000 | 11.653 |
| 145.445 | 118.527 | 118.527 | 0.000 | 0.000 | -0.000 |
| 118.527 | 145.445 | 118.527 | -0.000 | 0.000 | 0.000 |
| 118.527 | 118.527 | 145.445 | 0.000 | -0.000 | 0.000 |
| -28.497 | -28.497 | -28.497 | 11.653 | 0.000 | -0.000 |
| -28.497 | -28.497 | -28.497 | 0.000 | 11.653 | 0.000 |
| -28.497 | -28.497 | -28.497 | 0.000 | 0.000 | 11.653 |
| 191.348 | 150.167 | 150.167 | 0.000 | -0.000 | 0.000 |
| 150.167 | 191.348 | 150.167 | 0.000 | 0.000 | -0.000 |
| 150.167 | 150.167 | 191.348 | 0.000 | 0.000 | 0.000 |
| 1.757 | 1.758 | 1.758 | 21.546 | -0.000 | -0.000 |
| 1.758 | 1.757 | 1.758 | 0.000 | 21.546 | -0.000 |
| 1.758 | 1.758 | 1.757 | -0.000 | -0.000 | 21.546 |
| 183.513 | 142.049 | 142.049 | 0.000 | -0.000 | 0.000 |
| 142.049 | 183.513 | 142.049 | -0.000 | 0.000 | 0.000 |
| 142.049 | 142.049 | 183.513 | -0.000 | -0.000 | 0.000 |
| -1.757 | -1.758 | -1.758 | 21.546 | -0.000 | 0.000 |
| -1.758 | -1.757 | -1.758 | 0.000 | 21.546 | 0.000 |
| -1.758 | -1.758 | -1.757 | -0.000 | -0.000 | 21.546 |
| 211.853 | 155.907 | 136.250 | -0.000 | -0.000 | -0.000 |
| 154.682 | 205.409 | 138.328 | -0.000 | -0.000 | -0.000 |
| 135.715 | 139.018 | 227.101 | -0.000 | -0.000 | -0.000 |
| -1.002 | 0.942 | -0.021 | 24.817 | -0.000 | -0.000 |
| 0.000 | 0.000 | 0.000 | 0.000 | 22.141 | 0.000 |
| 0.000 | 0.000 | 0.000 | 0.000 | -0.000 | 32.540 |
| 223.162 | 145.270 | 136.491 | -0.000 | -0.000 | 0.000 |
| 146.118 | 213.463 | 138.145 | -0.000 | 0.000 | 0.000 |
| 137.001 | 137.808 | 227.128 | -0.000 | 0.000 | 0.000 |
| 1.003 | -0.943 | 0.021 | 24.817 | 0.000 | 0.000 |
| -0.000 | -0.000 | -0.000 | -0.000 | 22.141 | 0.000 |
| -0.000 | -0.000 | -0.000 | -0.000 | 0.000 | 32.540 |
| 212.814 | 155.003 | 136.271 | -0.000 | -0.000 | -0.000 |
| 155.643 | 204.504 | 138.348 | -0.000 | -0.000 | -0.000 |
| 137.001 | 137.808 | 227.128 | 0.000 | -0.000 | -0.000 |
| -0.030 | 0.029 | -0.001 | 24.818 | 0.000 | -0.000 |
| -0.000 | 0.000 | 0.000 | 0.000 | 22.141 | 0.000 |
| -0.000 | 0.000 | 0.000 | 0.000 | -0.000 | 32.540 |
| 223.162 | 145.270 | 136.491 | -0.000 | 0.000 | 0.000 |
| 155.857 | 204.303 | 138.353 | 0.000 | 0.000 | 0.000 |
| 136.890 | 137.912 | 227.125 | 0.000 | 0.000 | 0.000 |
| 0.030 | -0.029 | 0.001 | 24.818 | -0.000 | 0.000 |
| 0.000 | -0.000 | -0.000 | -0.000 | 22.141 | 0.000 |
| 0.000 | -0.000 | -0.000 | -0.000 | 0.000 | 32.540 |
| 212.911 | 154.913 | 136.273 | -0.000 | -0.000 | -0.000 |
| 155.740 | 204.415 | 138.351 | -0.000 | -0.000 | -0.000 |
| 137.002 | 137.808 | 227.129 | 0.000 | -0.000 | -0.000 |
| -0.002 | 0.002 | 0.000 | 24.818 | -0.000 | -0.000 |
| -0.011 | 0.010 | -0.000 | -0.000 | 22.141 | -0.000 |
| -0.000 | 0.000 | 0.000 | 0.000 | -0.000 | 32.540 |
| 212.930 | 154.892 | 136.273 | 0.000 | 0.000 | 0.000 |
| 155.760 | 204.393 | 138.351 | 0.000 | 0.000 | 0.000 |
| 137.001 | 137.807 | 227.127 | -0.000 | 0.000 | 0.000 |
| 0.002 | -0.002 | -0.000 | 24.818 | 0.000 | 0.000 |
| 0.011 | -0.010 | 0.000 | 0.000 | 22.141 | 0.000 |
| 0.000 | -0.000 | -0.000 | -0.000 | 0.000 | 32.540 |
| 84.999 | 143.759 | 57.536 | 0.000 | -0.000 | -0.000 |
| 96.862 | 131.896 | 57.536 | 0.000 | -0.000 | -0.000 |
| 57.536 | 57.536 | 158.292 | 0.000 | -0.000 | -0.000 |
| 0.000 | -0.000 | 0.000 | -16.896 | 0.000 | -0.000 |
| 0.000 | 0.000 | 0.000 | 0.000 | -16.896 | -0.000 |
| 0.000 | -0.000 | 0.000 | 0.000 | -0.000 | 17.517 |
| 131.896 | 96.862 | 57.536 | -0.000 | 0.000 | 0.000 |
| 143.759 | 84.999 | 57.536 | -0.000 | 0.000 | 0.000 |
| 57.536 | 57.536 | 158.292 | -0.000 | -0.000 | 0.000 |
| 0.000 | -0.000 | -0.000 | -16.896 | 0.000 | 0.000 |
| 0.000 | -0.000 | -0.000 | -0.000 | -16.896 | 0.000 |
| -0.000 | 0.000 | -0.000 | -0.000 | 0.000 | 17.517 |
| 84.999 | 143.759 | 57.536 | 0.000 | 0.000 | -0.000 |
| 153.568 | 75.190 | 57.536 | -0.000 | -0.000 | -0.000 |
| 57.536 | 57.536 | 158.292 | 0.000 | -0.000 | -0.000 |
| 0.000 | 0.000 | -0.000 | -16.896 | -0.000 | -0.000 |
| 0.000 | 0.000 | -0.000 | 0.000 | -16.896 | -0.000 |
| 0.000 | -0.000 | 0.000 | 0.000 | -0.000 | 17.517 |
| 84.999 | 143.759 | 57.536 | -0.000 | 0.000 | 0.000 |
| 96.862 | 131.896 | 57.536 | -0.000 | 0.000 | 0.000 |
| 57.536 | 57.536 | 158.292 | -0.000 | 0.000 | 0.000 |
| -0.000 | -0.000 | 0.000 | -16.896 | 0.000 | 0.000 |
| -0.000 | -0.000 | 0.000 | -0.000 | -16.896 | 0.000 |
| -0.000 | 0.000 | -0.000 | -0.000 | 0.000 | 17.517 |
| -3683387.965 | -3579273.280 | -3488582.575 | -11308.388 | 4126.784 | -8833.279 |
| 96.862 | 131.897 | 57.536 | 0.000 | -0.000 | -0.000 |
| 57.536 | 57.536 | 158.293 | 0.000 | -0.000 | -0.000 |
| 0.000 | 0.000 | -0.000 | -16.896 | -0.000 | -0.000 |
| 0.000 | 0.000 | -0.000 | -0.000 | -16.896 | -0.000 |
| 0.000 | -0.000 | 0.000 | 0.000 | -0.000 | 17.517 |
| -3796519.992 | -4199799.063 | 2863935.633 | 0.155 | 0.000 | -0.009 |
| 143.758 | 84.999 | 57.536 | -0.000 | 0.000 | 0.000 |
| 57.535 | 57.535 | 158.292 | 0.000 | 0.000 | 0.000 |
| -0.000 | -0.000 | 0.000 | -16.896 | 0.000 | 0.000 |
| -0.000 | -0.000 | 0.000 | 0.000 | -16.896 | 0.000 |
| -0.000 | 0.000 | -0.000 | -0.000 | 0.000 | 17.517 |
| 216.134 | 147.703 | 137.304 | 5.188 | 0.000 | 0.000 |
| 147.703 | 216.134 | 137.304 | -5.188 | 0.000 | 0.000 |
| 137.305 | 137.305 | 227.494 | 0.000 | -0.000 | 0.000 |
| 5.229 | -5.229 | 0.000 | 23.452 | 0.000 | 0.000 |
| -0.000 | 0.000 | -0.000 | 0.000 | 23.452 | 5.188 |
| -0.000 | 0.000 | 0.000 | 0.000 | 5.188 | 34.216 |
| 206.845 | 156.986 | 137.303 | 5.229 | -0.000 | -0.000 |
| 156.986 | 206.845 | 137.303 | -5.229 | -0.000 | -0.000 |
| 137.305 | 137.305 | 227.494 | -0.000 | 0.000 | -0.000 |
| 5.188 | -5.188 | -0.000 | 23.452 | -0.000 | -0.000 |
| 0.000 | 0.000 | -0.000 | -0.000 | 23.452 | 5.188 |
| 0.000 | -0.000 | -0.000 | -0.000 | 5.188 | 34.216 |
| 206.832 | 157.005 | 137.304 | 5.229 | -0.000 | 0.000 |
| 157.005 | 206.832 | 137.304 | -5.229 | 0.000 | 0.000 |
| 137.305 | 137.305 | 227.494 | 0.000 | 0.000 | 0.000 |
| 5.229 | -5.229 | 0.000 | 23.452 | 0.000 | 0.000 |
| -0.000 | 0.000 | 0.000 | 0.000 | 23.452 | 5.188 |
| -0.000 | 0.000 | -0.000 | -0.000 | 5.229 | 24.914 |
| 216.134 | 147.703 | 137.304 | 5.188 | -0.000 | -0.000 |
| 156.986 | 206.845 | 137.303 | -5.229 | 0.000 | -0.000 |
| 137.305 | 137.305 | 227.494 | -0.000 | -0.000 | -0.000 |
| 5.229 | -5.229 | -0.000 | 23.452 | 0.000 | -0.000 |
| 0.000 | -0.000 | -0.000 | -0.000 | 23.452 | 5.188 |
| 0.000 | -0.000 | 0.000 | 0.000 | 5.229 | 24.914 |
| 216.135 | 147.703 | 137.305 | 5.188 | 0.000 | 0.000 |
| 147.703 | 216.135 | 137.305 | -5.188 | 0.000 | 0.000 |
| 137.306 | 137.306 | 227.495 | 0.000 | -0.000 | 0.000 |
| 5.230 | -5.230 | 0.000 | 23.452 | 0.000 | 0.000 |
| -0.000 | 0.000 | 0.000 | 0.000 | 23.452 | 5.229 |
| -0.000 | 0.000 | -0.000 | -0.000 | 5.229 | 24.914 |
| 216.133 | 147.702 | 137.304 | 5.188 | 0.000 | -0.000 |
| 156.986 | 206.844 | 137.303 | -5.229 | -0.000 | -0.000 |
| 137.305 | 137.305 | 227.493 | -0.000 | -0.000 | -0.000 |
| 5.229 | -5.229 | -0.000 | 23.452 | -0.000 | -0.000 |
| 0.000 | -0.000 | -0.000 | -0.000 | 23.452 | 5.229 |
| 0.000 | -0.000 | 0.000 | 0.000 | 5.229 | 24.914 |
| 206.957 | 156.870 | 137.311 | 5.229 | -0.000 | -0.000 |
| 156.870 | 206.957 | 137.311 | -5.229 | -0.000 | -0.000 |
| 137.312 | 137.312 | 227.508 | -0.000 | -0.000 | -0.000 |
| 5.188 | -5.188 | 0.000 | 23.454 | -0.000 | -0.000 |
| 0.000 | -0.000 | 0.000 | 0.000 | 23.454 | 5.188 |
| 0.000 | -0.000 | 0.000 | 0.000 | 5.188 | 34.216 |
| 216.137 | 147.706 | 137.313 | 5.188 | 0.000 | 0.000 |
| 156.999 | 206.850 | 137.314 | -5.230 | 0.000 | 0.000 |
| 137.314 | 137.314 | 227.508 | 0.000 | 0.000 | 0.000 |
| 5.196 | -5.194 | 0.000 | 23.454 | 0.000 | 0.000 |
| -0.000 | -0.000 | 0.000 | 0.000 | 23.454 | 5.188 |
| -0.000 | -0.000 | -0.000 | -0.000 | 5.188 | 34.216 |
| 216.138 | 147.706 | 137.313 | 5.188 | -0.000 | -0.000 |
| 157.009 | 206.834 | 137.313 | -5.230 | -0.000 | -0.000 |
| 137.313 | 137.313 | 227.508 | -0.000 | -0.000 | -0.000 |
| 5.188 | -5.188 | 0.000 | 23.454 | -0.000 | -0.000 |
| -0.000 | 0.000 | 0.000 | 0.000 | 23.454 | 5.188 |
| -0.000 | 0.000 | 0.000 | 0.000 | 5.188 | 34.216 |
| 206.842 | 156.997 | 137.313 | 5.230 | 0.000 | 0.000 |
| 147.706 | 216.137 | 137.313 | -5.188 | 0.000 | 0.000 |
| 137.313 | 137.313 | 227.508 | 0.000 | 0.000 | 0.000 |
| 5.188 | -5.188 | -0.000 | 23.454 | 0.000 | 0.000 |
| 0.000 | -0.000 | -0.000 | -0.000 | 23.454 | 5.188 |
| 0.000 | -0.000 | -0.000 | -0.000 | 5.188 | 34.216 |
| 216.138 | 147.706 | 137.314 | 5.188 | 0.000 | -0.000 |
| 147.706 | 216.138 | 137.314 | -5.188 | -0.000 | -0.000 |
| 137.314 | 137.314 | 227.509 | -0.000 | -0.000 | -0.000 |
| 5.229 | -5.229 | 0.000 | 23.453 | -0.000 | -0.000 |
| -0.000 | 0.000 | 0.000 | 0.000 | 23.454 | 5.188 |
| -0.000 | 0.000 | -0.000 | -0.000 | 5.230 | 24.913 |
| 216.136 | 147.705 | 137.313 | 5.188 | -0.000 | 0.000 |
| 147.705 | 216.137 | 137.313 | -5.188 | 0.000 | 0.000 |
| 137.313 | 137.313 | 227.507 | 0.000 | 0.000 | 0.000 |
| 5.229 | -5.229 | -0.000 | 23.453 | 0.000 | 0.000 |
| 0.000 | -0.000 | -0.000 | -0.000 | 23.454 | 5.188 |
| 0.000 | -0.000 | 0.000 | 0.000 | 5.230 | 24.913 |
| 144.324 | 113.237 | 113.237 | 0.000 | 0.000 | 0.000 |
| 113.237 | 144.324 | 113.237 | 0.000 | 0.000 | 0.000 |
| 113.237 | 113.237 | 144.324 | 0.000 | 0.000 | 0.000 |
| 0.000 | -0.000 | 0.000 | 9.041 | 0.000 | 0.000 |
| -0.000 | -0.000 | 0.000 | 0.000 | 9.041 | 0.000 |
| -0.000 | -0.000 | 0.000 | 0.000 | 0.000 | 9.041 |
| 144.324 | 113.237 | 113.237 | -0.000 | -0.000 | -0.000 |
| 113.237 | 144.324 | 113.237 | -0.000 | -0.000 | -0.000 |
| 113.237 | 113.237 | 144.324 | -0.000 | 0.000 | -0.000 |
| -0.000 | 0.000 | -0.000 | 9.041 | -0.000 | -0.000 |
| 0.000 | 0.000 | -0.000 | -0.000 | 9.041 | -0.000 |
| 0.000 | 0.000 | -0.000 | -0.000 | -0.000 | 9.041 |
| 144.324 | 113.237 | 113.237 | 0.000 | 0.000 | 0.000 |
| 113.237 | 144.324 | 113.237 | 0.000 | 0.000 | 0.000 |
| 113.237 | 113.237 | 144.324 | 0.000 | 0.000 | 0.000 |
| 0.000 | -0.000 | -0.000 | 9.041 | 0.000 | 0.000 |
| -0.000 | 0.000 | -0.000 | 0.000 | 9.041 | 0.000 |
| -0.000 | -0.000 | 0.000 | 0.000 | 0.000 | 9.041 |
| 144.324 | 113.237 | 113.237 | -0.000 | 0.000 | -0.000 |
| 113.237 | 144.324 | 113.237 | -0.000 | -0.000 | -0.000 |
| 113.237 | 113.237 | 144.324 | -0.000 | -0.000 | -0.000 |
| -0.000 | 0.000 | 0.000 | 9.041 | -0.000 | -0.000 |
| 0.000 | -0.000 | 0.000 | -0.000 | 9.041 | -0.000 |
| 0.000 | 0.000 | -0.000 | -0.000 | -0.000 | 9.041 |
| 144.325 | 113.237 | 113.237 | 0.000 | 0.000 | 0.000 |
| 113.237 | 144.325 | 113.237 | 0.000 | 0.000 | 0.000 |
| 113.237 | 113.237 | 144.325 | 0.000 | 0.000 | 0.000 |
| 0.000 | -0.000 | -0.000 | 9.041 | 0.000 | 0.000 |
| -0.000 | 0.000 | -0.000 | 0.000 | 9.041 | 0.000 |
| -0.000 | -0.000 | 0.000 | 0.000 | 0.000 | 9.041 |
| 144.323 | 113.237 | 113.237 | -0.000 | 0.000 | -0.000 |
| 113.237 | 144.323 | 113.237 | -0.000 | -0.000 | -0.000 |
| 113.237 | 113.237 | 144.323 | -0.000 | -0.000 | -0.000 |
| -0.000 | 0.000 | 0.000 | 9.041 | -0.000 | -0.000 |
| 0.000 | -0.000 | 0.000 | -0.000 | 9.041 | -0.000 |
| 0.000 | 0.000 | -0.000 | -0.000 | -0.000 | 9.041 |
| 186.968 | 170.644 | 170.644 | -0.000 | 0.000 | 0.000 |
| 170.644 | 186.968 | 170.644 | -0.000 | 0.000 | 0.000 |
| 170.644 | 170.644 | 186.968 | -0.000 | 0.000 | 0.000 |
| 0.000 | 0.000 | -0.000 | 62.932 | 0.000 | 0.000 |
| 0.000 | 0.000 | -0.000 | -0.000 | 62.932 | 0.000 |
| 0.000 | 0.000 | -0.000 | 0.000 | 0.000 | 62.932 |
| 186.968 | 170.644 | 170.644 | -0.000 | -0.000 | -0.000 |
| 170.644 | 186.968 | 170.644 | -0.000 | -0.000 | -0.000 |
| 170.644 | 170.644 | 186.968 | -0.000 | -0.000 | -0.000 |
| -0.000 | -0.000 | 0.000 | 62.932 | -0.000 | -0.000 |
| -0.000 | -0.000 | 0.000 | 0.000 | 62.932 | -0.000 |
| -0.000 | -0.000 | 0.000 | -0.000 | -0.000 | 62.932 |
| 186.968 | 170.644 | 170.644 | 0.000 | 0.000 | 0.000 |
| 170.644 | 186.968 | 170.644 | 0.000 | 0.000 | 0.000 |
| 170.644 | 170.644 | 186.968 | -0.000 | 0.000 | 0.000 |
| 0.000 | 0.000 | 0.000 | 62.935 | 0.000 | 0.000 |
| 0.000 | 0.000 | 0.000 | -0.000 | 62.935 | 0.000 |
| 0.000 | 0.000 | 0.000 | 0.000 | 0.000 | 62.935 |
| 186.968 | 170.644 | 170.644 | 0.000 | -0.000 | -0.000 |
| 170.644 | 186.968 | 170.644 | -0.000 | -0.000 | -0.000 |
| 170.644 | 170.644 | 186.968 | -0.000 | -0.000 | -0.000 |
| -0.000 | -0.000 | -0.000 | 62.935 | -0.000 | -0.000 |
| -0.000 | -0.000 | -0.000 | 0.000 | 62.935 | -0.000 |
| -0.000 | -0.000 | -0.000 | -0.000 | -0.000 | 62.935 |
| 186.969 | 170.645 | 170.645 | -0.000 | 0.000 | 0.000 |
| 170.645 | 186.969 | 170.645 | 0.000 | 0.000 | 0.000 |
| 170.645 | 170.645 | 186.969 | 0.000 | 0.000 | 0.000 |
| 0.000 | 0.000 | 0.000 | 62.932 | 0.000 | -0.000 |
| 0.000 | 0.000 | 0.000 | -0.000 | 62.932 | 0.000 |
| 0.000 | 0.000 | 0.000 | 0.000 | 0.000 | 62.932 |
| 186.967 | 170.644 | 170.644 | -0.000 | -0.000 | -0.000 |
| 170.644 | 186.967 | 170.644 | -0.000 | -0.000 | -0.000 |
| 170.644 | 170.644 | 186.967 | -0.000 | -0.000 | -0.000 |
| -0.000 | -0.000 | -0.000 | 62.932 | -0.000 | -0.000 |
| -0.000 | -0.000 | -0.000 | -0.000 | 62.932 | -0.000 |
| -0.000 | -0.000 | -0.000 | -0.000 | -0.000 | 62.932 |
| 44.308 | 0.000 | 0.000 | 0.000 | 0.000 | 0.000 |
| 0.000 | 0.000 | 0.000 | 0.000 | 0.000 | 0.000 |
| 0.000 | 0.000 | 0.000 | 0.000 | 0.000 | 0.000 |
| 0.000 | 0.000 | 0.000 | 0.000 | 0.000 | 0.000 |
| 0.000 | 0.000 | 0.000 | 0.000 | 0.000 | 0.000 |
| 0.000 | 0.000 | 0.000 | 0.000 | 0.000 | 0.000 |
| 44.308 | -0.000 | -0.000 | -0.000 | -0.000 | -0.000 |
| -0.000 | -0.000 | -0.000 | -0.000 | -0.000 | -0.000 |
| -0.000 | -0.000 | -0.000 | -0.000 | -0.000 | -0.000 |
| -0.000 | -0.000 | -0.000 | -0.000 | -0.000 | -0.000 |
| -0.000 | -0.000 | -0.000 | -0.000 | -0.000 | -0.000 |
| -0.000 | -0.000 | -0.000 | -0.000 | -0.000 | -0.000 |
| 44.309 | 0.000 | 0.000 | 0.000 | 0.000 | 0.000 |
| 0.000 | 0.000 | 0.000 | 0.000 | 0.000 | 0.000 |
| 0.000 | 0.000 | 0.000 | 0.000 | 0.000 | 0.000 |
| 0.000 | 0.000 | 0.000 | 0.000 | 0.000 | 0.000 |
| 0.000 | 0.000 | 0.000 | 0.000 | 0.000 | 0.000 |
| 0.000 | 0.000 | 0.000 | 0.000 | 0.000 | 0.000 |
| 44.308 | -0.000 | -0.000 | -0.000 | -0.000 | -0.000 |
| -0.000 | -0.000 | -0.000 | -0.000 | -0.000 | -0.000 |
| -0.000 | -0.000 | -0.000 | -0.000 | -0.000 | -0.000 |
| -0.000 | -0.000 | -0.000 | -0.000 | -0.000 | -0.000 |
| -0.000 | -0.000 | -0.000 | -0.000 | -0.000 | -0.000 |
| -0.000 | -0.000 | -0.000 | -0.000 | -0.000 | -0.000 |
| 44.309 | 0.000 | 0.000 | 0.000 | 0.000 | 0.000 |
| 0.000 | 0.000 | 0.000 | 0.000 | 0.000 | 0.000 |
| 0.000 | 0.000 | 0.000 | 0.000 | 0.000 | 0.000 |
| 0.000 | 0.000 | 0.000 | 0.000 | 0.000 | 0.000 |
| 0.000 | 0.000 | 0.000 | 0.000 | 0.000 | 0.000 |
| 0.000 | 0.000 | 0.000 | 0.000 | 0.000 | 0.000 |
| 44.308 | -0.000 | -0.000 | -0.000 | -0.000 | -0.000 |
| -0.000 | -0.000 | -0.000 | -0.000 | -0.000 | -0.000 |
| -0.000 | -0.000 | -0.000 | -0.000 | -0.000 | -0.000 |
| -0.000 | -0.000 | -0.000 | -0.000 | -0.000 | -0.000 |
| -0.000 | -0.000 | -0.000 | -0.000 | -0.000 | -0.000 |
| -0.000 | -0.000 | -0.000 | -0.000 | -0.000 | -0.000 |
| 46.129 | 0.000 | 0.000 | 0.000 | 0.000 | 0.000 |
| 0.000 | 0.000 | 0.000 | 0.000 | 0.000 | 0.000 |
| 0.000 | 0.000 | 0.000 | 0.000 | 0.000 | 0.000 |
| 0.000 | 0.000 | 0.000 | 0.000 | 0.000 | 0.000 |
| 0.000 | 0.000 | 0.000 | 0.000 | 0.000 | 0.000 |
| 0.000 | 0.000 | 0.000 | 0.000 | 0.000 | 0.000 |
| 46.129 | -0.000 | -0.000 | -0.000 | -0.000 | -0.000 |
| -0.000 | -0.000 | -0.000 | -0.000 | -0.000 | -0.000 |
| -0.000 | -0.000 | -0.000 | -0.000 | -0.000 | -0.000 |
| -0.000 | -0.000 | -0.000 | -0.000 | -0.000 | -0.000 |
| -0.000 | -0.000 | -0.000 | -0.000 | -0.000 | -0.000 |
| -0.000 | -0.000 | -0.000 | -0.000 | -0.000 | -0.000 |
| 46.129 | 0.000 | 0.000 | 0.000 | 0.000 | 0.000 |
| 0.000 | 0.000 | 0.000 | 0.000 | 0.000 | 0.000 |
| 0.000 | 0.000 | 0.000 | 0.000 | 0.000 | 0.000 |
| 0.000 | 0.000 | 0.000 | 0.000 | 0.000 | 0.000 |
| 0.000 | 0.000 | 0.000 | 0.000 | 0.000 | 0.000 |
| 0.000 | 0.000 | 0.000 | 0.000 | 0.000 | 0.000 |
| 46.129 | -0.000 | -0.000 | -0.000 | -0.000 | -0.000 |
| -0.000 | -0.000 | -0.000 | -0.000 | -0.000 | -0.000 |
| -0.000 | -0.000 | -0.000 | -0.000 | -0.000 | -0.000 |
| -0.000 | -0.000 | -0.000 | -0.000 | -0.000 | -0.000 |
| -0.000 | -0.000 | -0.000 | -0.000 | -0.000 | -0.000 |
| -0.000 | -0.000 | -0.000 | -0.000 | -0.000 | -0.000 |
| 46.130 | 0.000 | 0.000 | 0.000 | 0.000 | 0.000 |
| 0.000 | 0.000 | 0.000 | 0.000 | 0.000 | 0.000 |
| 0.000 | 0.000 | 0.000 | 0.000 | 0.000 | 0.000 |
| 0.000 | 0.000 | 0.000 | 0.000 | 0.000 | 0.000 |
| 0.000 | 0.000 | 0.000 | 0.000 | 0.000 | 0.000 |
| 0.000 | 0.000 | 0.000 | 0.000 | 0.000 | 0.000 |
| 46.128 | -0.000 | -0.000 | -0.000 | -0.000 | -0.000 |
| -0.000 | -0.000 | -0.000 | -0.000 | -0.000 | -0.000 |
| -0.000 | -0.000 | -0.000 | -0.000 | -0.000 | -0.000 |
| -0.000 | -0.000 | -0.000 | -0.000 | -0.000 | -0.000 |
| -0.000 | -0.000 | -0.000 | -0.000 | -0.000 | -0.000 |
| -0.000 | -0.000 | -0.000 | -0.000 | -0.000 | -0.000 |
| 175.523 | 171.425 | 171.425 | 0.000 | 0.000 | -0.000 |
| 171.425 | 175.523 | 171.425 | -0.000 | 0.000 | -0.000 |
| 171.425 | 171.425 | 175.523 | -0.000 | -0.000 | -0.000 |
| 0.000 | 0.000 | 0.000 | 63.016 | -0.000 | -0.000 |
| 0.000 | -0.000 | 0.000 | -0.000 | 63.016 | -0.000 |
| 0.000 | -0.000 | 0.000 | -0.000 | -0.000 | 63.016 |
| 175.523 | 171.425 | 171.425 | -0.000 | -0.000 | 0.000 |
| 171.425 | 175.523 | 171.425 | -0.000 | -0.000 | 0.000 |
| 171.425 | 171.425 | 175.523 | 0.000 | -0.000 | 0.000 |
| -0.000 | -0.000 | -0.000 | 63.016 | 0.000 | 0.000 |
| -0.000 | 0.000 | -0.000 | 0.000 | 63.016 | 0.000 |
| -0.000 | -0.000 | -0.000 | 0.000 | -0.000 | 63.016 |
| 175.523 | 171.425 | 171.425 | 0.000 | 0.000 | -0.000 |
| 171.425 | 175.523 | 171.425 | 0.000 | 0.000 | -0.000 |
| 171.425 | 171.425 | 175.523 | -0.000 | -0.000 | -0.000 |
| 0.000 | -0.000 | 0.000 | 63.016 | -0.000 | -0.000 |
| 0.000 | 0.000 | 0.000 | -0.000 | 63.016 | -0.000 |
| 0.000 | 0.000 | 0.000 | -0.000 | -0.000 | 63.016 |
| 175.523 | 171.425 | 171.425 | -0.000 | -0.000 | 0.000 |
| 171.425 | 175.523 | 171.425 | 0.000 | 0.000 | 0.000 |
| 171.425 | 171.425 | 175.523 | 0.000 | 0.000 | 0.000 |
| -0.000 | -0.000 | -0.000 | 63.016 | -0.000 | 0.000 |
| -0.000 | -0.000 | -0.000 | 0.000 | 63.016 | 0.000 |
| -0.000 | -0.000 | -0.000 | 0.000 | -0.000 | 63.016 |
| 175.524 | 171.426 | 171.426 | -0.000 | 0.000 | -0.000 |
| 171.426 | 175.524 | 171.426 | 0.000 | 0.000 | -0.000 |
| 171.426 | 171.426 | 175.524 | -0.000 | 0.000 | -0.000 |
| 0.000 | -0.000 | 0.000 | 63.016 | 0.000 | -0.000 |
| -0.000 | 0.000 | 0.000 | -0.000 | 63.016 | -0.000 |
| -0.000 | 0.000 | 0.000 | 0.000 | 0.000 | 63.016 |
| 175.522 | 171.425 | 171.425 | -0.000 | -0.000 | 0.000 |
| 171.425 | 175.522 | 171.425 | 0.000 | -0.000 | 0.000 |
| 171.425 | 171.425 | 175.522 | 0.000 | -0.000 | 0.000 |
| -0.000 | 0.000 | -0.000 | 63.016 | -0.000 | 0.000 |
| 0.000 | -0.000 | -0.000 | 0.000 | 63.016 | 0.000 |
| 0.000 | -0.000 | -0.000 | 0.000 | -0.000 | 63.016 |
| 27.781 | 0.000 | 0.000 | 0.000 | 0.000 | 0.000 |
| -0.000 | 0.000 | 0.000 | 0.000 | 0.000 | 0.000 |
| -0.000 | 0.000 | 0.000 | 0.000 | 0.000 | 0.000 |
| -0.000 | 0.000 | 0.000 | 0.000 | 0.000 | 0.000 |
| -0.000 | 0.000 | 0.000 | 0.000 | 0.000 | 0.000 |
| -0.000 | 0.000 | 0.000 | 0.000 | 0.000 | 0.000 |
| 27.781 | -0.000 | -0.000 | -0.000 | -0.000 | -0.000 |
| 0.000 | -0.000 | -0.000 | -0.000 | -0.000 | -0.000 |
| 0.000 | -0.000 | -0.000 | -0.000 | -0.000 | -0.000 |
| 0.000 | -0.000 | -0.000 | -0.000 | -0.000 | -0.000 |
| 0.000 | -0.000 | -0.000 | -0.000 | -0.000 | -0.000 |
| 0.000 | -0.000 | -0.000 | -0.000 | -0.000 | -0.000 |
| 27.781 | 0.000 | 0.000 | 0.000 | 0.000 | 0.000 |
| -0.000 | 0.000 | 0.000 | 0.000 | 0.000 | 0.000 |
| -0.000 | 0.000 | 0.000 | 0.000 | 0.000 | 0.000 |
| -0.000 | 0.000 | 0.000 | 0.000 | 0.000 | 0.000 |
| -0.000 | 0.000 | 0.000 | 0.000 | 0.000 | 0.000 |
| -0.000 | 0.000 | 0.000 | 0.000 | 0.000 | 0.000 |
| 27.781 | -0.000 | -0.000 | -0.000 | -0.000 | -0.000 |
| 0.000 | -0.000 | -0.000 | -0.000 | -0.000 | -0.000 |
| 0.000 | -0.000 | -0.000 | -0.000 | -0.000 | -0.000 |
| 0.000 | -0.000 | -0.000 | -0.000 | -0.000 | -0.000 |
| 0.000 | -0.000 | -0.000 | -0.000 | -0.000 | -0.000 |
| 0.000 | -0.000 | -0.000 | -0.000 | -0.000 | -0.000 |
| 27.782 | 0.000 | 0.000 | 0.000 | 0.000 | 0.000 |
| -0.000 | 0.000 | 0.000 | 0.000 | 0.000 | 0.000 |
| -0.000 | 0.000 | 0.000 | 0.000 | 0.000 | 0.000 |
| -0.000 | 0.000 | 0.000 | 0.000 | 0.000 | 0.000 |
| -0.000 | 0.000 | 0.000 | 0.000 | 0.000 | 0.000 |
| -0.000 | 0.000 | 0.000 | 0.000 | 0.000 | 0.000 |
| 27.780 | -0.000 | -0.000 | -0.000 | -0.000 | -0.000 |
| 0.000 | -0.000 | -0.000 | -0.000 | -0.000 | -0.000 |
| 0.000 | -0.000 | -0.000 | -0.000 | -0.000 | -0.000 |
| 0.000 | -0.000 | -0.000 | -0.000 | -0.000 | -0.000 |
| 0.000 | -0.000 | -0.000 | -0.000 | -0.000 | -0.000 |
| 0.000 | -0.000 | -0.000 | -0.000 | -0.000 | -0.000 |
| 27.783 | 0.000 | 0.000 | 0.000 | 0.000 | 0.000 |
| -0.000 | 0.000 | 0.000 | 0.000 | 0.000 | 0.000 |
| -0.000 | 0.000 | 0.000 | 0.000 | 0.000 | 0.000 |
| -0.000 | 0.000 | 0.000 | 0.000 | 0.000 | 0.000 |
| -0.000 | 0.000 | 0.000 | 0.000 | 0.000 | 0.000 |
| -0.000 | 0.000 | 0.000 | 0.000 | 0.000 | 0.000 |
| 27.783 | -0.000 | -0.000 | -0.000 | -0.000 | -0.000 |
| 0.000 | -0.000 | -0.000 | -0.000 | -0.000 | -0.000 |
| 0.000 | -0.000 | -0.000 | -0.000 | -0.000 | -0.000 |
| 0.000 | -0.000 | -0.000 | -0.000 | -0.000 | -0.000 |
| 0.000 | -0.000 | -0.000 | -0.000 | -0.000 | -0.000 |
| 0.000 | -0.000 | -0.000 | -0.000 | -0.000 | -0.000 |
| 27.783 | 0.000 | 0.000 | 0.000 | 0.000 | 0.000 |
| -0.000 | 0.000 | 0.000 | 0.000 | 0.000 | 0.000 |
| -0.000 | 0.000 | 0.000 | 0.000 | 0.000 | 0.000 |
| -0.000 | 0.000 | 0.000 | 0.000 | 0.000 | 0.000 |
| -0.000 | 0.000 | 0.000 | 0.000 | 0.000 | 0.000 |
| -0.000 | 0.000 | 0.000 | 0.000 | 0.000 | 0.000 |
| 27.783 | -0.000 | -0.000 | -0.000 | -0.000 | -0.000 |
| 0.000 | -0.000 | -0.000 | -0.000 | -0.000 | -0.000 |
| 0.000 | -0.000 | -0.000 | -0.000 | -0.000 | -0.000 |
| 0.000 | -0.000 | -0.000 | -0.000 | -0.000 | -0.000 |
| 0.000 | -0.000 | -0.000 | -0.000 | -0.000 | -0.000 |
| 0.000 | -0.000 | -0.000 | -0.000 | -0.000 | -0.000 |
| 27.784 | 0.000 | 0.000 | 0.000 | 0.000 | 0.000 |
| -0.000 | 0.000 | 0.000 | 0.000 | 0.000 | 0.000 |
| -0.000 | 0.000 | 0.000 | 0.000 | 0.000 | 0.000 |
| -0.000 | 0.000 | 0.000 | 0.000 | 0.000 | 0.000 |
| -0.000 | 0.000 | 0.000 | 0.000 | 0.000 | 0.000 |
| -0.000 | 0.000 | 0.000 | 0.000 | 0.000 | 0.000 |
| 27.782 | -0.000 | -0.000 | -0.000 | -0.000 | -0.000 |
| 0.000 | -0.000 | -0.000 | -0.000 | -0.000 | -0.000 |
| 0.000 | -0.000 | -0.000 | -0.000 | -0.000 | -0.000 |
| 0.000 | -0.000 | -0.000 | -0.000 | -0.000 | -0.000 |
| 0.000 | -0.000 | -0.000 | -0.000 | -0.000 | -0.000 |
| 0.000 | -0.000 | -0.000 | -0.000 | -0.000 | -0.000 |
| 194.224 | 190.761 | 190.761 | -0.000 | -0.000 | -0.000 |
| 190.761 | 194.224 | 190.762 | -0.000 | -0.000 | -0.000 |
| 190.761 | 190.761 | 194.224 | 0.000 | -0.000 | -0.000 |
| -0.000 | -0.000 | 0.000 | 62.113 | -0.000 | -0.000 |
| -0.000 | -0.000 | 0.000 | 0.000 | 62.113 | -0.000 |
| -0.000 | -0.000 | 0.000 | 0.000 | -0.000 | 62.113 |
| 194.224 | 190.761 | 190.761 | 0.000 | 0.000 | 0.000 |
| 190.761 | 194.224 | 190.761 | 0.000 | 0.000 | 0.000 |
| 190.761 | 190.761 | 194.224 | -0.000 | 0.000 | 0.000 |
| 0.000 | 0.000 | -0.000 | 62.113 | 0.000 | 0.000 |
| 0.000 | 0.000 | -0.000 | 0.000 | 62.113 | 0.000 |
| 0.000 | 0.000 | -0.000 | -0.000 | 0.000 | 62.113 |
| 194.224 | 190.762 | 190.762 | -0.000 | -0.000 | -0.000 |
| 190.762 | 194.224 | 190.762 | -0.000 | -0.000 | -0.000 |
| 190.762 | 190.762 | 194.224 | -0.000 | -0.000 | -0.000 |
| 0.000 | -0.000 | 0.000 | 62.113 | -0.000 | -0.000 |
| -0.000 | 0.000 | 0.000 | 0.000 | 62.113 | -0.000 |
| -0.000 | 0.000 | 0.000 | 0.000 | -0.000 | 62.113 |
| 194.224 | 190.761 | 190.761 | 0.000 | 0.000 | 0.000 |
| 190.761 | 194.224 | 190.761 | -0.000 | 0.000 | 0.000 |
| 190.761 | 190.761 | 194.224 | 0.000 | 0.000 | 0.000 |
| -0.000 | 0.000 | -0.000 | 62.113 | 0.000 | 0.000 |
| 0.000 | -0.000 | -0.000 | -0.000 | 62.113 | 0.000 |
| 0.000 | -0.000 | -0.000 | -0.000 | 0.000 | 62.113 |
| 194.224 | 190.762 | 190.762 | 0.000 | -0.000 | -0.000 |
| 190.762 | 194.224 | 190.762 | -0.000 | -0.000 | -0.000 |
| 190.762 | 190.762 | 194.225 | 0.000 | -0.000 | -0.000 |
| 0.000 | -0.000 | 0.000 | 58.116 | -0.000 | -0.000 |
| -0.000 | 0.000 | 0.000 | -0.000 | 58.116 | -0.000 |
| -0.000 | 0.000 | 0.000 | -0.000 | -0.000 | 58.116 |
| 194.223 | 190.761 | 190.761 | 0.000 | 0.000 | 0.000 |
| 190.761 | 194.223 | 190.761 | 0.000 | 0.000 | 0.000 |
| 190.761 | 190.761 | 194.223 | 0.000 | 0.000 | 0.000 |
| -0.000 | 0.000 | -0.000 | 58.116 | 0.000 | 0.000 |
| 0.000 | -0.000 | -0.000 | -0.000 | 58.116 | 0.000 |
| 0.000 | -0.000 | -0.000 | 0.000 | 0.000 | 58.116 |
| 169.708 | 129.234 | 129.234 | 0.000 | 0.000 | 0.000 |
| 129.234 | 169.708 | 129.234 | 0.000 | -0.000 | 0.000 |
| 129.234 | 129.234 | 169.708 | 0.000 | -0.000 | 0.000 |
| 0.000 | -0.000 | -0.000 | 12.788 | -0.000 | 0.000 |
| -0.000 | -0.000 | -0.000 | 0.000 | 12.788 | 0.000 |
| 0.000 | -0.000 | -0.000 | 0.000 | -0.000 | 12.788 |
| 169.708 | 129.234 | 129.234 | -0.000 | -0.000 | -0.000 |
| 129.234 | 169.708 | 129.234 | -0.000 | -0.000 | -0.000 |
| 129.234 | 129.234 | 169.708 | -0.000 | 0.000 | -0.000 |
| -0.000 | 0.000 | 0.000 | 12.788 | 0.000 | -0.000 |
| 0.000 | 0.000 | 0.000 | -0.000 | 12.788 | -0.000 |
| -0.000 | 0.000 | 0.000 | -0.000 | 0.000 | 12.788 |
| 169.708 | 129.234 | 129.234 | 0.000 | 0.000 | -0.000 |
| 129.234 | 169.708 | 129.234 | 0.000 | -0.000 | 0.000 |
| 129.234 | 129.234 | 169.708 | 0.000 | -0.000 | 0.000 |
| 0.000 | 0.000 | 0.000 | 37.570 | 0.000 | 0.000 |
| 0.000 | 0.000 | 0.000 | 0.000 | 37.570 | -0.000 |
| 0.000 | 0.000 | 0.000 | 0.000 | -0.000 | 37.570 |
| 169.708 | 129.234 | 129.234 | -0.000 | 0.000 | -0.000 |
| 129.234 | 169.708 | 129.234 | -0.000 | -0.000 | -0.000 |
| 129.234 | 129.234 | 169.708 | -0.000 | -0.000 | -0.000 |
| -0.000 | -0.000 | -0.000 | 37.570 | -0.000 | -0.000 |
| -0.000 | -0.000 | -0.000 | -0.000 | 37.570 | -0.000 |
| -0.000 | -0.000 | -0.000 | 0.000 | 0.000 | 37.570 |
| 169.708 | 129.234 | 129.234 | 0.000 | -0.000 | 0.000 |
| 129.234 | 169.708 | 129.234 | 0.000 | -0.000 | 0.000 |
| 129.234 | 129.234 | 169.708 | 0.000 | -0.000 | 0.000 |
| 0.000 | 0.000 | 0.000 | 37.570 | 0.000 | 0.000 |
| 0.000 | 0.000 | 0.000 | 0.000 | 37.570 | -0.000 |
| 0.000 | 0.000 | 0.000 | -0.000 | -0.000 | 37.570 |
| 169.707 | 129.233 | 129.233 | -0.000 | 0.000 | -0.000 |
| 129.233 | 169.707 | 129.233 | -0.000 | 0.000 | -0.000 |
| 129.233 | 129.233 | 169.707 | 0.000 | -0.000 | -0.000 |
| -0.000 | -0.000 | -0.000 | 37.570 | -0.000 | -0.000 |
| -0.000 | -0.000 | -0.000 | -0.000 | 37.570 | -0.000 |
| -0.000 | -0.000 | -0.000 | 0.000 | 0.000 | 37.570 |
| 189.865 | 188.285 | 188.285 | -0.000 | -0.000 | -0.000 |
| 188.285 | 189.865 | 188.285 | -0.000 | -0.000 | -0.000 |
| 188.285 | 188.285 | 189.865 | -0.000 | -0.000 | -0.000 |
| 0.000 | -0.000 | 0.000 | 66.579 | -0.000 | 0.000 |
| -0.000 | -0.000 | 0.000 | -0.000 | 66.579 | -0.000 |
| -0.000 | -0.000 | 0.000 | -0.000 | -0.000 | 66.579 |
| 189.865 | 188.285 | 188.285 | 0.000 | 0.000 | 0.000 |
| 188.285 | 189.865 | 188.285 | 0.000 | 0.000 | 0.000 |
| 188.285 | 188.285 | 189.865 | 0.000 | 0.000 | 0.000 |
| -0.000 | 0.000 | -0.000 | 66.579 | 0.000 | 0.000 |
| 0.000 | 0.000 | -0.000 | 0.000 | 66.579 | 0.000 |
| 0.000 | 0.000 | -0.000 | 0.000 | 0.000 | 66.579 |
| 189.865 | 188.285 | 188.285 | -0.000 | -0.000 | -0.000 |
| 188.285 | 189.865 | 188.285 | -0.000 | -0.000 | -0.000 |
| 188.285 | 188.285 | 189.865 | -0.000 | -0.000 | -0.000 |
| 0.000 | 0.000 | 0.000 | 66.579 | -0.000 | -0.000 |
| 0.000 | 0.000 | 0.000 | -0.000 | 66.579 | -0.000 |
| 0.000 | 0.000 | 0.000 | -0.000 | -0.000 | 66.579 |
| 189.865 | 188.285 | 188.285 | 0.000 | 0.000 | 0.000 |
| 188.285 | 189.865 | 188.285 | 0.000 | 0.000 | 0.000 |
| 188.285 | 188.285 | 189.865 | 0.000 | 0.000 | 0.000 |
| -0.000 | -0.000 | -0.000 | 66.579 | 0.000 | 0.000 |
| -0.000 | -0.000 | -0.000 | 0.000 | 66.579 | 0.000 |
| -0.000 | -0.000 | -0.000 | 0.000 | 0.000 | 66.579 |
| 189.866 | 188.285 | 188.285 | -0.000 | -0.000 | -0.000 |
| 188.285 | 189.866 | 188.285 | -0.000 | 0.000 | -0.000 |
| 188.285 | 188.285 | 189.866 | -0.000 | -0.000 | -0.000 |
| 0.000 | 0.000 | 0.000 | 59.860 | -0.000 | -0.000 |
| 0.000 | 0.000 | 0.000 | -0.000 | 59.860 | -0.000 |
| 0.000 | 0.000 | 0.000 | -0.000 | -0.000 | 59.860 |
| 189.864 | 188.284 | 188.284 | 0.000 | 0.000 | 0.000 |
| 188.284 | 189.864 | 188.284 | 0.000 | 0.000 | 0.000 |
| 188.284 | 188.284 | 189.864 | 0.000 | 0.000 | 0.000 |
| -0.000 | -0.000 | -0.000 | 59.860 | 0.000 | 0.000 |
| -0.000 | -0.000 | -0.000 | 0.000 | 59.860 | 0.000 |
| -0.000 | -0.000 | -0.000 | 0.000 | 0.000 | 59.860 |
| 207.295 | 208.723 | 208.723 | -0.000 | -0.000 | -0.000 |
| 208.723 | 207.295 | 208.723 | -0.000 | -0.000 | 0.000 |
| 208.723 | 208.723 | 207.295 | -0.000 | -0.000 | -0.000 |
| 0.000 | -0.000 | 0.000 | 66.041 | -0.000 | -0.000 |
| -0.000 | 0.000 | 0.000 | -0.000 | 66.041 | -0.000 |
| 0.000 | -0.000 | 0.000 | -0.000 | -0.000 | 66.041 |
| 207.295 | 208.723 | 208.723 | 0.000 | 0.000 | 0.000 |
| 208.723 | 207.295 | 208.723 | 0.000 | 0.000 | -0.000 |
| 208.723 | 208.723 | 207.295 | 0.000 | 0.000 | 0.000 |
| -0.000 | 0.000 | -0.000 | 66.041 | 0.000 | -0.000 |
| -0.000 | -0.000 | -0.000 | 0.000 | 66.041 | 0.000 |
| -0.000 | 0.000 | -0.000 | 0.000 | 0.000 | 66.041 |
| 207.295 | 208.723 | 208.723 | -0.000 | -0.000 | -0.000 |
| 208.723 | 207.295 | 208.723 | -0.000 | -0.000 | -0.000 |
| 208.723 | 208.723 | 207.295 | -0.000 | -0.000 | -0.000 |
| 0.000 | 0.000 | 0.000 | 66.041 | -0.000 | -0.000 |
| 0.000 | 0.000 | 0.000 | -0.000 | 66.041 | -0.000 |
| 0.000 | 0.000 | 0.000 | -0.000 | -0.000 | 66.041 |
| 207.295 | 208.723 | 208.723 | 0.000 | 0.000 | -0.000 |
| 208.723 | 207.295 | 208.723 | 0.000 | 0.000 | -0.000 |
| 208.723 | 208.723 | 207.295 | 0.000 | 0.000 | 0.000 |
| -0.000 | -0.000 | -0.000 | 66.041 | 0.000 | 0.000 |
| -0.000 | -0.000 | -0.000 | 0.000 | 66.041 | 0.000 |
| -0.000 | -0.000 | -0.000 | 0.000 | 0.000 | 66.041 |
| 207.296 | 208.723 | 208.723 | -0.000 | -0.000 | -0.000 |
| 208.723 | 207.296 | 208.723 | -0.000 | -0.000 | -0.000 |
| 208.723 | 208.723 | 207.296 | -0.000 | -0.000 | -0.000 |
| 0.000 | 0.000 | 0.000 | 66.041 | -0.000 | 0.000 |
| 0.000 | 0.000 | 0.000 | -0.000 | 66.041 | -0.000 |
| 0.000 | 0.000 | 0.000 | -0.000 | -0.000 | 66.041 |
| 207.294 | 208.722 | 208.722 | 0.000 | 0.000 | 0.000 |
| 208.722 | 207.294 | 208.722 | 0.000 | 0.000 | 0.000 |
| 208.722 | 208.722 | 207.294 | 0.000 | 0.000 | -0.000 |
| -0.000 | -0.000 | -0.000 | 66.041 | 0.000 | 0.000 |
| -0.000 | -0.000 | -0.000 | 0.000 | 66.041 | 0.000 |
| -0.000 | -0.000 | -0.000 | 0.000 | 0.000 | 66.041 |
| 122.560 | 123.078 | 123.078 | -0.000 | -0.000 | -0.000 |
| 123.078 | 122.560 | 123.078 | -0.000 | 0.000 | -0.000 |
| 123.078 | 123.078 | 122.560 | 0.000 | 0.000 | -0.000 |
| 0.000 | 0.000 | -0.000 | -0.722 | 0.000 | -0.000 |
| 0.000 | 0.000 | -0.000 | 0.000 | -0.722 | -0.000 |
| 0.000 | 0.000 | -0.000 | 0.000 | 0.000 | -0.722 |
| 122.560 | 123.078 | 123.078 | -0.000 | -0.000 | 0.000 |
| 123.078 | 122.560 | 123.078 | -0.000 | -0.000 | 0.000 |
| 123.078 | 123.078 | 122.560 | 0.000 | -0.000 | 0.000 |
| -0.000 | -0.000 | 0.000 | -0.722 | -0.000 | 0.000 |
| -0.000 | -0.000 | 0.000 | 0.000 | -0.722 | 0.000 |
| -0.000 | -0.000 | 0.000 | -0.000 | -0.000 | -0.722 |
| 122.560 | 123.078 | 123.078 | -0.000 | 0.000 | -0.000 |
| 123.078 | 122.560 | 123.078 | -0.000 | 0.000 | 0.000 |
| 123.078 | 123.078 | 122.560 | 0.000 | 0.000 | 0.000 |
| 0.000 | -0.000 | -0.000 | -0.722 | 0.000 | -0.000 |
| -0.000 | 0.000 | -0.000 | 0.000 | -0.722 | -0.000 |
| -0.000 | -0.000 | 0.000 | -0.000 | 0.000 | -0.722 |
| 122.560 | 123.078 | 123.078 | -0.000 | -0.000 | 0.000 |
| 123.078 | 122.560 | 123.078 | 0.000 | -0.000 | 0.000 |
| 123.078 | 123.078 | 122.560 | 0.000 | -0.000 | 0.000 |
| -0.000 | 0.000 | 0.000 | -0.722 | -0.000 | 0.000 |
| 0.000 | -0.000 | 0.000 | 0.000 | -0.722 | 0.000 |
| 0.000 | 0.000 | -0.000 | 0.000 | -0.000 | -0.722 |
| 122.561 | 123.078 | 123.078 | -0.000 | 0.000 | -0.000 |
| 123.078 | 122.561 | 123.078 | -0.000 | 0.000 | -0.000 |
| 123.078 | 123.078 | 122.561 | 0.000 | 0.000 | -0.000 |
| 0.000 | -0.000 | -0.000 | -0.722 | 0.000 | 0.000 |
| -0.000 | 0.000 | -0.000 | 0.000 | -0.722 | -0.000 |
| -0.000 | -0.000 | 0.000 | -0.000 | 0.000 | -0.722 |
| 122.560 | 123.077 | 123.077 | 0.000 | -0.000 | 0.000 |
| 123.077 | 122.560 | 123.077 | -0.000 | -0.000 | 0.000 |
| 123.077 | 123.077 | 122.560 | -0.000 | -0.000 | 0.000 |
| -0.000 | 0.000 | 0.000 | -0.722 | -0.000 | 0.000 |
| 0.000 | -0.000 | 0.000 | -0.000 | -0.722 | 0.000 |
| 0.000 | 0.000 | -0.000 | 0.000 | -0.000 | -0.722 |
| 205.597 | 200.183 | 200.183 | 0.000 | 0.000 | 0.000 |
| 200.183 | 205.597 | 200.183 | -0.000 | 0.000 | 0.000 |
| 200.183 | 200.183 | 205.597 | -0.000 | -0.000 | 0.000 |
| 0.000 | 0.000 | 0.000 | 64.724 | -0.000 | 0.000 |
| 0.000 | 0.000 | 0.000 | -0.000 | 64.724 | -0.000 |
| 0.000 | 0.000 | -0.000 | -0.000 | -0.000 | 64.724 |
| 205.597 | 200.183 | 200.183 | -0.000 | -0.000 | 0.000 |
| 200.183 | 205.597 | 200.183 | 0.000 | 0.000 | -0.000 |
| 200.183 | 200.183 | 205.597 | 0.000 | 0.000 | 0.000 |
| -0.000 | -0.000 | 0.000 | 64.724 | 0.000 | 0.000 |
| -0.000 | -0.000 | 0.000 | 0.000 | 64.724 | 0.000 |
| -0.000 | -0.000 | 0.000 | 0.000 | 0.000 | 64.724 |
| 205.597 | 200.183 | 200.183 | -0.000 | 0.000 | 0.000 |
| 200.183 | 205.597 | 200.183 | 0.000 | -0.000 | 0.000 |
| 200.183 | 200.183 | 205.597 | -0.000 | -0.000 | -0.000 |
| 0.000 | 0.000 | 0.000 | 64.724 | -0.000 | -0.000 |
| 0.000 | 0.000 | 0.000 | -0.000 | 64.724 | -0.000 |
| 0.000 | 0.000 | 0.000 | -0.000 | -0.000 | 64.724 |
| 205.597 | 200.183 | 200.183 | -0.000 | 0.000 | -0.000 |
| 200.183 | 205.597 | 200.183 | -0.000 | 0.000 | 0.000 |
| 200.183 | 200.183 | 205.597 | 0.000 | 0.000 | -0.000 |
| -0.000 | -0.000 | -0.000 | 64.724 | 0.000 | 0.000 |
| -0.000 | -0.000 | -0.000 | 0.000 | 64.724 | 0.000 |
| -0.000 | -0.000 | -0.000 | 0.000 | 0.000 | 64.724 |
| 205.598 | 200.184 | 200.184 | 0.000 | -0.000 | -0.000 |
| 200.184 | 205.598 | 200.184 | 0.000 | 0.000 | 0.000 |
| 200.184 | 200.184 | 205.598 | -0.000 | 0.000 | -0.000 |
| 0.000 | -0.000 | 0.000 | 64.724 | 0.000 | 0.000 |
| -0.000 | 0.000 | 0.000 | -0.000 | 64.724 | -0.000 |
| -0.000 | 0.000 | 0.000 | -0.000 | -0.000 | 64.724 |
| 205.596 | 200.182 | 200.182 | -0.000 | -0.000 | 0.000 |
| 200.182 | 205.596 | 200.182 | -0.000 | -0.000 | 0.000 |
| 200.182 | 200.182 | 205.596 | 0.000 | 0.000 | 0.000 |
| -0.000 | 0.000 | -0.000 | 64.724 | -0.000 | 0.000 |
| 0.000 | -0.000 | -0.000 | 0.000 | 64.724 | -0.000 |
| 0.000 | -0.000 | -0.000 | -0.000 | 0.000 | 64.724 |
| 145.764 | 136.993 | 136.993 | -0.000 | -0.000 | -0.000 |
| 136.993 | 145.764 | 136.993 | -0.000 | -0.000 | -0.000 |
| 136.993 | 136.993 | 145.764 | 0.000 | -0.000 | -0.000 |
| -0.000 | 0.000 | 0.000 | 33.355 | -0.000 | -0.000 |
| -0.000 | 0.000 | 0.000 | -0.000 | 33.355 | -0.000 |
| -0.000 | 0.000 | 0.000 | -0.000 | -0.000 | 33.355 |
| 145.764 | 136.993 | 136.993 | 0.000 | 0.000 | 0.000 |
| 136.993 | 145.764 | 136.993 | 0.000 | 0.000 | 0.000 |
| 136.993 | 136.993 | 145.764 | 0.000 | 0.000 | 0.000 |
| 0.000 | -0.000 | -0.000 | 33.355 | 0.000 | 0.000 |
| 0.000 | -0.000 | -0.000 | 0.000 | 33.355 | 0.000 |
| 0.000 | -0.000 | -0.000 | 0.000 | 0.000 | 33.355 |
| 145.764 | 136.993 | 136.993 | -0.000 | -0.000 | -0.000 |
| 136.993 | 145.764 | 136.993 | -0.000 | -0.000 | -0.000 |
| 136.993 | 136.993 | 145.764 | -0.000 | -0.000 | -0.000 |
| 0.000 | -0.000 | -0.000 | 2.013 | 0.000 | -0.000 |
| -0.000 | 0.000 | -0.000 | 0.000 | 2.013 | -0.000 |
| -0.000 | -0.000 | 0.000 | 0.000 | -0.000 | 2.013 |
| 145.764 | 136.993 | 136.993 | 0.000 | 0.000 | 0.000 |
| 136.993 | 145.764 | 136.993 | 0.000 | 0.000 | 0.000 |
| 136.993 | 136.993 | 145.764 | -0.000 | -0.000 | 0.000 |
| -0.000 | 0.000 | 0.000 | 2.013 | -0.000 | 0.000 |
| 0.000 | -0.000 | 0.000 | -0.000 | 2.013 | 0.000 |
| 0.000 | 0.000 | -0.000 | 0.000 | 0.000 | 2.013 |
| 145.764 | 136.993 | 136.993 | -0.000 | -0.000 | -0.000 |
| 136.993 | 145.764 | 136.993 | -0.000 | -0.000 | -0.000 |
| 136.993 | 136.993 | 145.764 | -0.000 | -0.000 | -0.000 |
| 0.000 | -0.000 | -0.000 | 2.013 | -0.000 | -0.000 |
| -0.000 | 0.000 | -0.000 | 0.000 | 2.013 | -0.000 |
| -0.000 | -0.000 | 0.000 | -0.000 | -0.000 | 2.013 |
| 145.763 | 136.992 | 136.992 | 0.000 | 0.000 | 0.000 |
| 136.992 | 145.763 | 136.992 | 0.000 | 0.000 | 0.000 |
| 136.992 | 136.992 | 145.763 | -0.000 | -0.000 | 0.000 |
| -0.000 | 0.000 | 0.000 | 2.013 | 0.000 | 0.000 |
| 0.000 | -0.000 | 0.000 | 0.000 | 2.013 | 0.000 |
| 0.000 | 0.000 | -0.000 | 0.000 | 0.000 | 2.013 |
| 81.819 | 105.386 | 110.505 | 0.000 | -0.000 | -0.000 |
| 105.386 | 81.819 | 110.505 | -0.000 | -0.000 | -0.000 |
| 107.651 | 107.651 | 181.304 | 0.000 | 0.000 | -0.000 |
| 0.000 | 0.000 | 0.000 | 6.808 | 0.000 | -0.000 |
| 0.000 | 0.000 | 0.000 | 0.000 | 6.808 | -0.000 |
| 0.000 | 0.000 | 0.000 | 0.000 | 0.000 | 43.157 |
| 81.598 | 105.272 | 107.867 | -0.000 | 0.000 | 0.000 |
| 105.272 | 81.598 | 107.867 | 0.000 | -0.000 | 0.000 |
| 107.651 | 107.651 | 181.304 | -0.000 | -0.000 | 0.000 |
| -0.000 | -0.000 | 0.000 | 6.808 | -0.000 | 0.000 |
| -0.000 | -0.000 | 0.000 | -0.000 | 6.808 | 0.000 |
| -0.000 | -0.000 | -0.000 | -0.000 | -0.000 | 43.157 |
| 81.819 | 105.386 | 110.505 | 0.000 | -0.000 | -0.000 |
| 105.386 | 81.819 | 110.505 | -0.000 | 0.000 | -0.000 |
| 107.651 | 107.651 | 181.304 | 0.000 | 0.000 | -0.000 |
| -0.000 | 0.000 | 0.000 | -28.168 | 0.000 | -0.000 |
| 0.000 | -0.000 | 0.000 | 0.000 | -28.168 | -0.000 |
| 0.000 | 0.000 | 0.000 | -0.000 | -0.000 | 43.157 |
| 81.819 | 105.386 | 110.505 | 0.000 | -0.000 | 0.000 |
| 105.386 | 81.819 | 110.505 | -0.000 | -0.000 | 0.000 |
| 107.651 | 107.651 | 181.304 | -0.000 | -0.000 | 0.000 |
| 0.000 | -0.000 | -0.000 | -28.168 | -0.000 | 0.000 |
| -0.000 | 0.000 | -0.000 | -0.000 | -28.168 | 0.000 |
| -0.000 | -0.000 | -0.000 | -0.000 | -0.000 | 43.157 |
| -1927179.426 | -1870293.535 | -5014384.317 | 32116.123 | -19253.313 | 12894.221 |
| -2237488.464 | -2223016.653 | -5352666.385 | -14973.738 | 3602.161 | -49602.804 |
| 105.786 | 105.786 | 151.913 | 0.000 | 0.000 | -0.000 |
| 0.000 | -0.000 | 0.000 | 6.808 | 0.000 | -0.000 |
| -0.000 | 0.000 | 0.000 | 0.000 | 6.808 | -0.000 |
| 0.000 | 0.000 | 0.000 | -0.000 | 0.000 | 43.157 |
| 81.819 | 105.386 | 110.505 | -0.000 | 0.000 | 0.000 |
| 105.386 | 81.819 | 110.505 | -0.000 | -0.000 | 0.000 |
| 105.785 | 105.785 | 151.912 | -0.000 | -0.000 | 0.000 |
| -0.000 | 0.000 | -0.000 | 6.808 | -0.000 | 0.000 |
| 0.000 | -0.000 | -0.000 | 0.000 | 6.808 | 0.000 |
| -0.000 | -0.000 | -0.000 | -0.000 | -0.000 | 43.157 |
| 410.004 | 521.367 | -11693.039 | -22.930 | -0.000 | -0.000 |
| 521.367 | 410.004 | -11693.039 | 22.930 | -0.000 | 0.000 |
| 2561.390 | 2561.390 | -11377.841 | -0.000 | -0.000 | 0.000 |
| -10.276 | 10.276 | -0.000 | 18.689 | 0.000 | 0.000 |
| 2436.183 | 2436.183 | -11355.873 | -0.000 | -20.493 | -18.336 |
| -0.000 | 0.000 | 0.000 | 0.000 | -10.276 | 17.134 |
| -2335.104 | -2225.321 | 11472.399 | -18.335 | 0.000 | 0.000 |
| -245.067 | -361.661 | 12099.286 | 23.385 | 0.000 | -0.000 |
| -2310.688 | -2310.688 | 11333.707 | 0.000 | 0.000 | 0.000 |
| -10.276 | 10.276 | -0.000 | 18.689 | 0.000 | -0.000 |
| -2436.183 | -2436.183 | 11355.873 | 0.000 | -20.493 | -18.336 |
| -0.000 | -0.000 | -0.000 | 0.000 | -10.276 | 17.134 |
| 346.100 | 455.471 | -1014.150 | -18.284 | -0.000 | -0.000 |
| 455.471 | 346.100 | -1014.150 | 18.284 | -0.000 | 0.000 |
| 368.955 | 368.955 | -1157.641 | -0.000 | -0.000 | 0.000 |
| -10.276 | 10.276 | 0.000 | 18.689 | -0.000 | -0.000 |
| -0.000 | 0.000 | 0.000 | -0.000 | 18.689 | -10.276 |
| 0.000 | 0.000 | 0.000 | -0.000 | -10.276 | 17.134 |
| 195.798 | 161.531 | 118.471 | -10.276 | 0.000 | 0.000 |
| 161.531 | 195.798 | 118.471 | 10.276 | 0.000 | 0.000 |
| 126.634 | 126.634 | 125.161 | -0.000 | 0.000 | -0.000 |
| -61.490 | -15.154 | 1190.754 | -13.022 | 0.000 | 0.000 |
| 0.000 | -0.000 | -0.000 | 0.000 | 18.689 | -10.276 |
| -0.000 | -0.000 | -0.000 | 0.000 | -10.276 | 17.134 |
| 134.473 | 228.424 | 18.037 | -17.386 | -0.000 | 0.000 |
| 228.424 | 134.475 | 18.039 | 17.386 | -0.000 | -0.000 |
| 85.963 | 85.963 | -25.887 | -0.000 | -0.000 | -0.000 |
| -10.276 | 10.276 | 0.000 | 18.689 | -0.000 | 0.000 |
| -10884747.421 | -11210157.815 | -2073886.369 | -18941.886 | 28642.155 | -304059.359 |
| 35.226 | 35.226 | -99.025 | -0.000 | -14.446 | -46.545 |
| 10506399.513 | 10210466.131 | 2018205.649 | 28318.686 | 2754.573 | 25145.752 |
| 161.530 | 195.798 | 118.471 | 10.276 | 0.000 | -0.000 |
| 126.634 | 126.634 | 125.160 | 0.000 | 0.000 | -0.000 |
| 10700434.131 | 11012669.503 | 2019812.922 | -2434.606 | -21983.114 | 187288.165 |
| 11100831.277 | 11437975.593 | 2168273.393 | 23595.983 | 20201.983 | -320552.941 |
| -2.707 | -2.706 | 84.102 | 0.000 | -19.381 | -35.259 |
| 233.231 | 124.153 | 124.153 | 0.000 | 0.000 | 0.000 |
| 124.153 | 233.231 | 124.153 | 0.000 | -0.000 | 0.000 |
| 124.153 | 124.153 | 233.231 | 0.000 | -0.000 | 0.000 |
| 0.000 | 0.000 | -0.000 | 16.696 | -0.000 | 0.000 |
| -0.000 | -0.000 | -0.000 | 0.000 | 16.696 | 0.000 |
| -0.000 | -0.000 | -0.000 | 0.000 | -0.000 | 16.696 |
| 233.302 | 124.118 | 124.118 | -0.000 | -0.000 | -0.000 |
| 124.118 | 233.302 | 124.118 | -0.000 | 0.000 | -0.000 |
| 124.118 | 124.118 | 233.302 | -0.000 | 0.000 | -0.000 |
| -0.000 | 0.000 | -0.000 | 16.696 | 0.000 | -0.000 |
| 0.000 | -0.000 | 0.000 | -0.000 | 16.696 | -0.000 |
| 0.000 | 0.000 | 0.000 | -0.000 | 0.000 | 16.696 |
| 233.302 | 124.118 | 124.118 | 0.000 | -0.000 | -0.000 |
| 124.118 | 233.302 | 124.118 | 0.000 | -0.000 | 0.000 |
| 124.118 | 124.118 | 233.302 | 0.000 | -0.000 | 0.000 |
| 0.000 | 0.000 | 0.000 | 16.696 | -0.000 | 0.000 |
| 0.000 | 0.000 | 0.000 | 0.000 | 16.696 | 0.000 |
| 0.000 | 0.000 | 0.000 | 0.000 | -0.000 | 16.696 |
| 233.302 | 124.118 | 124.118 | -0.000 | 0.000 | 0.000 |
| 124.118 | 233.302 | 124.118 | -0.000 | 0.000 | -0.000 |
| 124.118 | 124.118 | 233.302 | -0.000 | 0.000 | -0.000 |
| -0.000 | -0.000 | -0.000 | 16.696 | 0.000 | -0.000 |
| -0.000 | -0.000 | -0.000 | -0.000 | 16.696 | -0.000 |
| -0.000 | -0.000 | -0.000 | -0.000 | 0.000 | 16.696 |
| 233.232 | 124.153 | 124.153 | 0.000 | -0.000 | 0.000 |
| 124.153 | 233.232 | 124.153 | 0.000 | -0.000 | -0.000 |
| 124.153 | 124.153 | 233.232 | 0.000 | -0.000 | -0.000 |
| 0.000 | 0.000 | 0.000 | 16.696 | -0.000 | 0.000 |
| 0.000 | 0.000 | 0.000 | 0.000 | 16.696 | 0.000 |
| 0.000 | 0.000 | 0.000 | 0.000 | -0.000 | 16.696 |
| 233.230 | 124.153 | 124.153 | -0.000 | 0.000 | -0.000 |
| 124.153 | 233.230 | 124.153 | -0.000 | 0.000 | -0.000 |
| 124.153 | 124.153 | 233.230 | -0.000 | 0.000 | -0.000 |
| -0.000 | -0.000 | -0.000 | 16.696 | 0.000 | -0.000 |
| -0.000 | -0.000 | -0.000 | -0.000 | 16.696 | -0.000 |
| -0.000 | -0.000 | -0.000 | -0.000 | 0.000 | 16.696 |
| 165.477 | 162.504 | 162.504 | -0.000 | -0.000 | 0.000 |
| 162.504 | 165.477 | 162.504 | -0.000 | 0.000 | 0.000 |
| 162.504 | 162.504 | 165.477 | -0.000 | -0.000 | 0.000 |
| 0.000 | 0.000 | 0.000 | 48.550 | 0.000 | -0.000 |
| 0.000 | 0.000 | -0.000 | -0.000 | 48.550 | 0.000 |
| 0.000 | 0.000 | 0.000 | 0.000 | 0.000 | 48.550 |
| 165.477 | 162.504 | 162.504 | -0.000 | 0.000 | -0.000 |
| 162.504 | 165.477 | 162.504 | 0.000 | -0.000 | -0.000 |
| 162.504 | 162.504 | 165.477 | 0.000 | 0.000 | -0.000 |
| -0.000 | -0.000 | -0.000 | 48.550 | -0.000 | -0.000 |
| -0.000 | -0.000 | -0.000 | 0.000 | 48.550 | -0.000 |
| -0.000 | -0.000 | -0.000 | -0.000 | -0.000 | 48.550 |
| 165.477 | 162.504 | 162.504 | 0.000 | 0.000 | 0.000 |
| 162.504 | 165.477 | 162.504 | -0.000 | -0.000 | 0.000 |
| 162.504 | 162.504 | 165.477 | 0.000 | -0.000 | 0.000 |
| 0.000 | 0.000 | 0.000 | 48.550 | 0.000 | -0.000 |
| 0.000 | 0.000 | 0.000 | 0.000 | 48.550 | 0.000 |
| 0.000 | 0.000 | 0.000 | 0.000 | 0.000 | 48.550 |
| 165.477 | 162.504 | 162.504 | -0.000 | -0.000 | -0.000 |
| 162.504 | 165.477 | 162.504 | -0.000 | 0.000 | -0.000 |
| 162.504 | 162.504 | 165.477 | 0.000 | -0.000 | -0.000 |
| -0.000 | -0.000 | -0.000 | 48.550 | -0.000 | -0.000 |
| -0.000 | -0.000 | -0.000 | -0.000 | 48.550 | -0.000 |
| -0.000 | -0.000 | -0.000 | 0.000 | -0.000 | 48.550 |
| 165.477 | 162.505 | 162.505 | -0.000 | 0.000 | 0.000 |
| 162.505 | 165.477 | 162.505 | -0.000 | -0.000 | -0.000 |
| 162.505 | 162.505 | 165.477 | -0.000 | 0.000 | 0.000 |
| 0.000 | 0.000 | 0.000 | 54.265 | 0.000 | 0.000 |
| 0.000 | 0.000 | 0.000 | -0.000 | 54.265 | 0.000 |
| 0.000 | 0.000 | 0.000 | -0.000 | 0.000 | 54.265 |
| 165.476 | 162.504 | 162.504 | 0.000 | -0.000 | -0.000 |
| 162.504 | 165.476 | 162.504 | 0.000 | 0.000 | 0.000 |
| 162.504 | 162.504 | 165.476 | 0.000 | -0.000 | -0.000 |
| -0.000 | -0.000 | -0.000 | 54.265 | -0.000 | 0.000 |
| -0.000 | -0.000 | -0.000 | 0.000 | 54.265 | -0.000 |
| -0.000 | -0.000 | -0.000 | 0.000 | -0.000 | 54.265 |
| 182.237 | 155.526 | 155.526 | 0.000 | -0.000 | 0.000 |
| 155.526 | 182.237 | 155.526 | -0.000 | 0.000 | 0.000 |
| 155.526 | 155.526 | 182.237 | 0.000 | -0.000 | 0.000 |
| -0.000 | 0.000 | 0.000 | 47.643 | -0.000 | 0.000 |
| -0.000 | 0.000 | 0.000 | -0.000 | 47.643 | 0.000 |
| -0.000 | 0.000 | -0.000 | -0.000 | -0.000 | 47.643 |
| 182.237 | 155.526 | 155.526 | 0.000 | -0.000 | -0.000 |
| 155.526 | 182.237 | 155.526 | 0.000 | 0.000 | 0.000 |
| 155.526 | 155.526 | 182.237 | 0.000 | -0.000 | -0.000 |
| -0.000 | 0.000 | -0.000 | 47.643 | 0.000 | -0.000 |
| -0.000 | 0.000 | -0.000 | 0.000 | 47.643 | -0.000 |
| -0.000 | -0.000 | 0.000 | 0.000 | -0.000 | 47.643 |
| 182.237 | 155.526 | 155.526 | -0.000 | 0.000 | 0.000 |
| 155.526 | 182.237 | 155.526 | -0.000 | -0.000 | -0.000 |
| 155.526 | 155.526 | 182.237 | -0.000 | -0.000 | -0.000 |
| -0.000 | 0.000 | 0.000 | 47.643 | -0.000 | 0.000 |
| 0.000 | -0.000 | 0.000 | -0.000 | 47.643 | 0.000 |
| 0.000 | 0.000 | -0.000 | -0.000 | 0.000 | 47.643 |
| 182.237 | 155.526 | 155.526 | -0.000 | 0.000 | -0.000 |
| 155.526 | 182.237 | 155.526 | 0.000 | 0.000 | -0.000 |
| 155.526 | 155.526 | 182.237 | 0.000 | 0.000 | -0.000 |
| 0.000 | -0.000 | -0.000 | 47.643 | 0.000 | -0.000 |
| -0.000 | 0.000 | -0.000 | 0.000 | 47.643 | -0.000 |
| -0.000 | -0.000 | 0.000 | 0.000 | -0.000 | 47.643 |
| 182.238 | 155.526 | 155.526 | -0.000 | -0.000 | 0.000 |
| 155.526 | 182.238 | 155.526 | -0.000 | -0.000 | 0.000 |
| 155.526 | 155.526 | 182.238 | -0.000 | 0.000 | -0.000 |
| -0.000 | 0.000 | 0.000 | 47.643 | 0.000 | -0.000 |
| 0.000 | -0.000 | 0.000 | -0.000 | 47.643 | 0.000 |
| 0.000 | 0.000 | -0.000 | -0.000 | 0.000 | 47.643 |
| 182.237 | 155.525 | 155.525 | -0.000 | -0.000 | -0.000 |
| 155.525 | 182.237 | 155.525 | 0.000 | -0.000 | -0.000 |
| 155.525 | 155.525 | 182.237 | 0.000 | -0.000 | -0.000 |
| 0.000 | -0.000 | -0.000 | 47.643 | -0.000 | -0.000 |
| -0.000 | 0.000 | -0.000 | 0.000 | 47.643 | -0.000 |
| -0.000 | -0.000 | 0.000 | 0.000 | -0.000 | 47.643 |
| 202.491 | 156.775 | 134.408 | 0.000 | -0.000 | -0.000 |
| 144.322 | 216.176 | 133.198 | -0.000 | -0.000 | -0.000 |
| 133.360 | 133.360 | 227.018 | 0.000 | -0.000 | -0.000 |
| -0.000 | -0.000 | 0.000 | 25.704 | -0.000 | -0.000 |
| 0.000 | -0.000 | 0.000 | 0.000 | 25.704 | 0.000 |
| 0.000 | -0.000 | -0.000 | -0.000 | -0.000 | 35.927 |
| 216.176 | 144.322 | 133.198 | 0.000 | 0.000 | -0.000 |
| 144.322 | 216.176 | 133.198 | 0.000 | 0.000 | 0.000 |
| 133.360 | 133.360 | 227.018 | 0.000 | 0.000 | 0.000 |
| 0.000 | 0.000 | -0.000 | 25.704 | 0.000 | 0.000 |
| -0.000 | -0.000 | -0.000 | -0.000 | 25.704 | 0.000 |
| -0.000 | -0.000 | 0.000 | 0.000 | 0.000 | 35.927 |
| 208.905 | 148.054 | 136.676 | 0.000 | -0.000 | -0.000 |
| 144.322 | 216.176 | 133.198 | -0.000 | -0.000 | -0.000 |
| 134.624 | 134.624 | 224.535 | -0.000 | -0.000 | -0.000 |
| 0.000 | -0.000 | 0.000 | 25.704 | -0.000 | -0.000 |
| -0.000 | 0.000 | 0.000 | 0.000 | 25.704 | -0.000 |
| 0.000 | 0.000 | 0.000 | 0.000 | -0.000 | 35.927 |
| 216.176 | 144.322 | 133.198 | 0.000 | 0.000 | 0.000 |
| 144.322 | 216.176 | 133.198 | 0.000 | 0.000 | 0.000 |
| 134.622 | 134.622 | 224.538 | 0.000 | 0.000 | 0.000 |
| -0.000 | 0.000 | -0.000 | 25.704 | 0.000 | 0.000 |
| 0.000 | -0.000 | -0.000 | -0.000 | 25.704 | 0.000 |
| -0.000 | -0.000 | -0.000 | -0.000 | 0.000 | 35.927 |
| 216.177 | 144.323 | 133.198 | -0.000 | -0.000 | -0.000 |
| 148.049 | 208.911 | 136.677 | 0.000 | -0.000 | 0.000 |
| 133.361 | 133.361 | 227.019 | -0.000 | -0.000 | -0.000 |
| 0.000 | -0.000 | 0.000 | 25.704 | -0.000 | -0.000 |
| -0.000 | 0.000 | 0.000 | -0.000 | 25.704 | -0.000 |
| 0.000 | 0.000 | 0.000 | -0.000 | -0.000 | 35.927 |
| 216.175 | 144.322 | 133.198 | -0.000 | 0.000 | 0.000 |
| 144.322 | 216.175 | 133.198 | 0.000 | 0.000 | 0.000 |
| 133.360 | 133.360 | 227.017 | -0.000 | 0.000 | 0.000 |
| -0.000 | 0.000 | -0.000 | 25.704 | 0.000 | 0.000 |
| 0.000 | -0.000 | -0.000 | 0.000 | 25.704 | 0.000 |
| -0.000 | -0.000 | -0.000 | 0.000 | 0.000 | 35.927 |
| 208.011 | 147.696 | 137.195 | -0.000 | 0.000 | 0.000 |
| 143.935 | 215.415 | 133.681 | -0.000 | 0.000 | 0.000 |
| 133.681 | 133.681 | 227.652 | -0.000 | 0.000 | 0.000 |
| 0.005 | 0.005 | -0.009 | 20.791 | 0.000 | 0.000 |
| -0.000 | -0.000 | 0.000 | -0.000 | 25.872 | 0.000 |
| -0.000 | 0.000 | -0.000 | 0.000 | 0.000 | 35.740 |
| 215.415 | 143.935 | 133.681 | 0.000 | -0.000 | -0.000 |
| 147.680 | 208.026 | 137.197 | 0.000 | -0.000 | -0.000 |
| 133.681 | 133.681 | 227.652 | -0.000 | 0.000 | -0.000 |
| -0.005 | -0.005 | 0.009 | 20.791 | -0.000 | -0.000 |
| 0.000 | -0.000 | -0.000 | 0.000 | 25.872 | -0.000 |
| 0.000 | -0.000 | 0.000 | -0.000 | -0.000 | 35.740 |
| 215.415 | 143.935 | 133.681 | -0.000 | 0.000 | 0.000 |
| 143.935 | 215.415 | 133.681 | -0.000 | 0.000 | 0.000 |
| 134.969 | 134.969 | 225.169 | -0.000 | -0.000 | 0.000 |
| 0.000 | -0.000 | 0.000 | 25.872 | 0.000 | -0.000 |
| -0.000 | 0.000 | 0.000 | -0.000 | 25.872 | 0.000 |
| 0.000 | 0.000 | 0.000 | -0.000 | 0.000 | 35.740 |
| 215.415 | 143.935 | 133.681 | 0.000 | -0.000 | 0.000 |
| 143.935 | 215.415 | 133.681 | 0.000 | -0.000 | -0.000 |
| 134.968 | 134.968 | 225.169 | 0.000 | 0.000 | -0.000 |
| -0.000 | 0.000 | -0.000 | 25.872 | -0.000 | -0.000 |
| 0.000 | -0.000 | -0.000 | 0.000 | 25.872 | -0.000 |
| -0.000 | -0.000 | -0.000 | 0.000 | -0.000 | 35.740 |
| 215.416 | 143.935 | 133.682 | -0.000 | 0.000 | 0.000 |
| 143.935 | 215.416 | 133.682 | -0.000 | 0.000 | -0.000 |
| 134.969 | 134.969 | 225.170 | -0.000 | 0.000 | 0.000 |
| 0.000 | -0.000 | 0.000 | 20.791 | 0.000 | 0.000 |
| -0.000 | 0.000 | 0.000 | -0.000 | 25.872 | 0.000 |
| 0.000 | 0.000 | 0.000 | -0.000 | 0.000 | 35.740 |
| 201.515 | 156.535 | 134.934 | 0.000 | -0.000 | -0.000 |
| 143.934 | 215.414 | 133.681 | -0.000 | -0.000 | -0.000 |
| 134.968 | 134.968 | 225.168 | -0.000 | -0.000 | -0.000 |
| -0.000 | 0.000 | -0.000 | 20.791 | -0.000 | -0.000 |
| 0.000 | -0.000 | -0.000 | 0.000 | 25.872 | -0.000 |
| -0.000 | -0.000 | -0.000 | 0.000 | -0.000 | 35.740 |
| 182.396 | 155.008 | 155.866 | -0.000 | 0.000 | -0.000 |
| 155.008 | 182.396 | 155.866 | -0.000 | 0.000 | 0.000 |
| 155.866 | 155.866 | 180.611 | 0.000 | 0.000 | -0.000 |
| -0.000 | -0.000 | 0.000 | 48.187 | 0.000 | -0.000 |
| 0.000 | -0.000 | -0.000 | -0.000 | 48.187 | -0.000 |
| -0.000 | -0.000 | -0.000 | -0.000 | 0.000 | 47.026 |
| 176.622 | 160.782 | 155.866 | 0.000 | -0.000 | 0.000 |
| 160.782 | 176.622 | 155.866 | 0.000 | 0.000 | 0.000 |
| 155.866 | 155.866 | 180.611 | 0.000 | 0.000 | 0.000 |
| 0.000 | 0.000 | -0.000 | 48.187 | -0.000 | -0.000 |
| 0.000 | 0.000 | -0.000 | -0.000 | 48.187 | 0.000 |
| 0.000 | 0.000 | 0.000 | 0.000 | 0.000 | 47.026 |
| 182.396 | 155.008 | 155.866 | -0.000 | 0.000 | -0.000 |
| 155.008 | 182.396 | 155.866 | -0.000 | -0.000 | -0.000 |
| 155.866 | 155.866 | 180.611 | -0.000 | 0.000 | 0.000 |
| -0.000 | 0.000 | 0.000 | 48.187 | 0.000 | -0.000 |
| 0.000 | -0.000 | 0.000 | -0.000 | 48.187 | -0.000 |
| 0.000 | 0.000 | -0.000 | -0.000 | 0.000 | 47.026 |
| 176.622 | 160.782 | 155.866 | -0.000 | 0.000 | 0.000 |
| 160.782 | 176.622 | 155.866 | -0.000 | -0.000 | 0.000 |
| 155.866 | 155.866 | 180.611 | 0.000 | 0.000 | 0.000 |
| 0.000 | -0.000 | -0.000 | 48.187 | -0.000 | 0.000 |
| -0.000 | 0.000 | -0.000 | 0.000 | 48.187 | 0.000 |
| -0.000 | -0.000 | 0.000 | 0.000 | -0.000 | 47.026 |
| 182.396 | 155.008 | 155.867 | -0.000 | 0.000 | -0.000 |
| 155.008 | 182.396 | 155.867 | -0.000 | 0.000 | -0.000 |
| 155.867 | 155.867 | 180.612 | -0.000 | -0.000 | -0.000 |
| 0.000 | 0.000 | 0.000 | 45.686 | -0.000 | -0.000 |
| 0.000 | 0.000 | 0.000 | -0.000 | 45.686 | -0.000 |
| 0.000 | 0.000 | -0.000 | 0.000 | 0.000 | 47.026 |
| 182.396 | 155.007 | 155.866 | 0.000 | -0.000 | 0.000 |
| 155.007 | 182.396 | 155.866 | 0.000 | -0.000 | 0.000 |
| 155.866 | 155.866 | 180.611 | 0.000 | -0.000 | 0.000 |
| -0.000 | -0.000 | -0.000 | 45.686 | 0.000 | -0.000 |
| -0.000 | -0.000 | -0.000 | 0.000 | 45.686 | 0.000 |
| -0.000 | -0.000 | 0.000 | -0.000 | -0.000 | 47.026 |
| 250.162 | 137.912 | 137.912 | -0.000 | 0.000 | -0.000 |
| 137.912 | 250.162 | 137.912 | -0.000 | -0.000 | -0.000 |
| 137.912 | 137.912 | 250.162 | -0.000 | 0.000 | -0.000 |
| -0.000 | 0.000 | 0.000 | 18.283 | 0.000 | -0.000 |
| -0.000 | -0.000 | 0.000 | -0.000 | 18.283 | -0.000 |
| -0.000 | 0.000 | 0.000 | -0.000 | -0.000 | 18.283 |
| 250.162 | 137.912 | 137.912 | 0.000 | 0.000 | 0.000 |
| 137.912 | 250.162 | 137.912 | 0.000 | 0.000 | -0.000 |
| 137.912 | 137.912 | 250.162 | 0.000 | 0.000 | 0.000 |
| 0.000 | -0.000 | -0.000 | 18.283 | 0.000 | -0.000 |
| 0.000 | 0.000 | -0.000 | 0.000 | 18.283 | 0.000 |
| 0.000 | -0.000 | -0.000 | 0.000 | 0.000 | 18.283 |
| 250.162 | 137.912 | 137.912 | -0.000 | -0.000 | -0.000 |
| 137.912 | 250.162 | 137.912 | -0.000 | -0.000 | 0.000 |
| 137.912 | 137.912 | 250.162 | -0.000 | -0.000 | -0.000 |
| 0.000 | 0.000 | 0.000 | 18.167 | 0.000 | -0.000 |
| 0.000 | 0.000 | 0.000 | -0.000 | 18.167 | -0.000 |
| 0.000 | 0.000 | 0.000 | 0.000 | -0.000 | 18.167 |
| 250.162 | 137.912 | 137.912 | 0.000 | 0.000 | 0.000 |
| 137.912 | 250.162 | 137.912 | 0.000 | -0.000 | 0.000 |
| 137.912 | 137.912 | 250.162 | 0.000 | -0.000 | 0.000 |
| -0.000 | -0.000 | -0.000 | 18.167 | -0.000 | 0.000 |
| -0.000 | -0.000 | -0.000 | -0.000 | 18.167 | 0.000 |
| -0.000 | -0.000 | -0.000 | 0.000 | -0.000 | 18.167 |
| 250.163 | 137.913 | 137.913 | -0.000 | -0.000 | -0.000 |
| 137.913 | 250.163 | 137.913 | -0.000 | -0.000 | -0.000 |
| 137.913 | 137.913 | 250.163 | -0.000 | -0.000 | -0.000 |
| 0.000 | 0.000 | 0.000 | 18.283 | 0.000 | 0.000 |
| 0.000 | 0.000 | 0.000 | 0.000 | 18.283 | -0.000 |
| 0.000 | 0.000 | 0.000 | -0.000 | -0.000 | 18.283 |
| 250.161 | 137.912 | 137.912 | 0.000 | -0.000 | 0.000 |
| 137.912 | 250.161 | 137.912 | -0.000 | 0.000 | -0.000 |
| 137.912 | 137.912 | 250.161 | 0.000 | -0.000 | 0.000 |
| -0.000 | -0.000 | -0.000 | 18.283 | -0.000 | 0.000 |
| -0.000 | -0.000 | -0.000 | -0.000 | 18.283 | 0.000 |
| -0.000 | -0.000 | -0.000 | -0.000 | 0.000 | 18.283 |
| 179.277 | 177.520 | 177.520 | -0.000 | 0.000 | -0.000 |
| 177.520 | 179.277 | 177.520 | 0.000 | 0.000 | -0.000 |
| 177.520 | 177.520 | 179.277 | -0.000 | 0.000 | -0.000 |
| 0.000 | -0.000 | 0.000 | 50.317 | 0.000 | -0.000 |
| 0.000 | 0.000 | 0.000 | -0.000 | 50.317 | -0.000 |
| 0.000 | 0.000 | 0.000 | 0.000 | 0.000 | 50.317 |
| 179.277 | 177.520 | 177.520 | 0.000 | -0.000 | 0.000 |
| 177.520 | 179.277 | 177.520 | 0.000 | -0.000 | 0.000 |
| 177.520 | 177.520 | 179.277 | -0.000 | -0.000 | 0.000 |
| -0.000 | -0.000 | -0.000 | 50.317 | -0.000 | 0.000 |
| -0.000 | -0.000 | -0.000 | -0.000 | 50.317 | 0.000 |
| -0.000 | -0.000 | -0.000 | -0.000 | -0.000 | 50.317 |
| 179.277 | 177.520 | 177.520 | -0.000 | 0.000 | -0.000 |
| 177.520 | 179.277 | 177.520 | -0.000 | 0.000 | -0.000 |
| 177.520 | 177.520 | 179.277 | -0.000 | 0.000 | -0.000 |
| 0.000 | 0.000 | 0.000 | 50.317 | 0.000 | -0.000 |
| 0.000 | 0.000 | 0.000 | 0.000 | 50.317 | -0.000 |
| 0.000 | 0.000 | 0.000 | -0.000 | 0.000 | 50.317 |
| 179.277 | 177.519 | 177.519 | 0.000 | -0.000 | 0.000 |
| 177.519 | 179.277 | 177.519 | -0.000 | -0.000 | 0.000 |
| 177.519 | 177.519 | 179.277 | -0.000 | -0.000 | 0.000 |
| -0.000 | -0.000 | -0.000 | 50.317 | -0.000 | 0.000 |
| -0.000 | -0.000 | -0.000 | -0.000 | 50.317 | 0.000 |
| -0.000 | -0.000 | -0.000 | 0.000 | -0.000 | 50.317 |
| 179.277 | 177.520 | 177.520 | -0.000 | 0.000 | -0.000 |
| 177.520 | 179.277 | 177.520 | -0.000 | 0.000 | -0.000 |
| 177.520 | 177.520 | 179.277 | 0.000 | 0.000 | -0.000 |
| 0.000 | 0.000 | 0.000 | 50.317 | -0.000 | -0.000 |
| 0.000 | 0.000 | 0.000 | -0.000 | 50.317 | -0.000 |
| 0.000 | 0.000 | 0.000 | -0.000 | 0.000 | 50.317 |
| 179.276 | 177.519 | 177.519 | -0.000 | -0.000 | 0.000 |
| 177.519 | 179.276 | 177.519 | 0.000 | -0.000 | 0.000 |
| 177.519 | 177.519 | 179.276 | 0.000 | 0.000 | 0.000 |
| -0.000 | -0.000 | -0.000 | 50.317 | 0.000 | 0.000 |
| -0.000 | -0.000 | -0.000 | 0.000 | 50.317 | 0.000 |
| -0.000 | -0.000 | -0.000 | 0.000 | -0.000 | 50.317 |
| 196.342 | 167.645 | 167.645 | 0.000 | 0.000 | -0.000 |
| 167.645 | 196.342 | 167.645 | -0.000 | 0.000 | -0.000 |
| 167.645 | 167.645 | 196.342 | -0.000 | 0.000 | 0.000 |
| -0.000 | 0.000 | 0.000 | 49.665 | -0.000 | -0.000 |
| 0.000 | -0.000 | 0.000 | -0.000 | 49.665 | -0.000 |
| 0.000 | 0.000 | -0.000 | 0.000 | 0.000 | 49.665 |
| 196.342 | 167.645 | 167.645 | 0.000 | -0.000 | 0.000 |
| 167.645 | 196.342 | 167.645 | -0.000 | -0.000 | 0.000 |
| 167.645 | 167.645 | 196.342 | 0.000 | -0.000 | 0.000 |
| 0.000 | 0.000 | -0.000 | 49.665 | 0.000 | 0.000 |
| -0.000 | -0.000 | -0.000 | 0.000 | 49.665 | -0.000 |
| -0.000 | -0.000 | 0.000 | 0.000 | -0.000 | 49.665 |
| 196.342 | 167.646 | 167.646 | -0.000 | 0.000 | 0.000 |
| 167.646 | 196.342 | 167.646 | -0.000 | 0.000 | 0.000 |
| 167.646 | 167.646 | 196.342 | -0.000 | 0.000 | 0.000 |
| 0.000 | 0.000 | 0.000 | 49.665 | -0.000 | -0.000 |
| 0.000 | 0.000 | 0.000 | -0.000 | 49.665 | -0.000 |
| 0.000 | 0.000 | 0.000 | -0.000 | 0.000 | 49.665 |
| 196.342 | 167.645 | 167.645 | 0.000 | -0.000 | -0.000 |
| 167.645 | 196.342 | 167.645 | 0.000 | -0.000 | -0.000 |
| 167.645 | 167.645 | 196.342 | 0.000 | -0.000 | -0.000 |
| -0.000 | -0.000 | -0.000 | 49.665 | -0.000 | 0.000 |
| -0.000 | -0.000 | -0.000 | 0.000 | 49.665 | -0.000 |
| -0.000 | -0.000 | -0.000 | 0.000 | -0.000 | 49.665 |
| 196.343 | 167.646 | 167.646 | -0.000 | 0.000 | 0.000 |
| 167.646 | 196.343 | 167.646 | -0.000 | 0.000 | -0.000 |
| 167.646 | 167.646 | 196.343 | -0.000 | 0.000 | 0.000 |
| 0.000 | 0.000 | 0.000 | 49.665 | 0.000 | -0.000 |
| 0.000 | 0.000 | 0.000 | -0.000 | 49.665 | 0.000 |
| 0.000 | 0.000 | 0.000 | 0.000 | 0.000 | 49.665 |
| 196.341 | 167.645 | 167.645 | -0.000 | -0.000 | 0.000 |
| 167.645 | 196.341 | 167.645 | 0.000 | -0.000 | 0.000 |
| 167.645 | 167.645 | 196.341 | -0.000 | -0.000 | -0.000 |
| -0.000 | -0.000 | -0.000 | 49.665 | -0.000 | 0.000 |
| -0.000 | -0.000 | -0.000 | 0.000 | 49.665 | 0.000 |
| -0.000 | -0.000 | -0.000 | -0.000 | -0.000 | 49.665 |
| 215.510 | 168.802 | 148.782 | 0.000 | 0.000 | 0.000 |
| 156.342 | 231.389 | 146.930 | 0.000 | 0.000 | -0.000 |
| 147.246 | 147.246 | 244.913 | 0.000 | 0.000 | 0.000 |
| 0.627 | 0.627 | -0.679 | 21.287 | 0.000 | 0.000 |
| -0.000 | 0.000 | 0.000 | 0.000 | 28.094 | 0.000 |
| -0.094 | -0.094 | 0.102 | -0.000 | 0.000 | 23.311 |
| 231.389 | 156.342 | 146.930 | -0.000 | -0.000 | -0.000 |
| 156.342 | 231.389 | 146.930 | -0.000 | -0.000 | -0.000 |
| 147.246 | 147.246 | 244.913 | -0.000 | -0.000 | -0.000 |
| -0.627 | -0.627 | 0.679 | 21.287 | -0.000 | -0.000 |
| 0.000 | -0.000 | -0.000 | -0.000 | 28.094 | -0.000 |
| 0.094 | 0.094 | -0.102 | 0.000 | -0.000 | 23.311 |
| 223.898 | 156.979 | 150.643 | 0.000 | 0.000 | 0.000 |
| 156.979 | 223.898 | 150.643 | -0.000 | 0.000 | 0.000 |
| 149.302 | 149.302 | 242.685 | -0.000 | 0.000 | 0.000 |
| 0.000 | -0.000 | 0.000 | 28.094 | 0.000 | 0.000 |
| 0.064 | 0.064 | -0.070 | 0.000 | 21.121 | 0.000 |
| 0.000 | 0.000 | 0.000 | 0.000 | 0.000 | 37.524 |
| 223.929 | 156.924 | 150.656 | 0.000 | -0.000 | -0.000 |
| 168.652 | 215.359 | 148.945 | -0.000 | -0.000 | -0.000 |
| 147.246 | 147.246 | 244.913 | 0.000 | 0.000 | -0.000 |
| -0.000 | 0.000 | -0.000 | 28.094 | -0.000 | -0.000 |
| -0.064 | -0.064 | 0.070 | -0.000 | 21.121 | -0.000 |
| -0.000 | -0.000 | -0.000 | -0.000 | -0.000 | 37.524 |
| 215.375 | 168.668 | 148.929 | -0.000 | 0.000 | 0.000 |
| 168.704 | 215.261 | 148.971 | -0.000 | 0.000 | 0.000 |
| 147.246 | 147.246 | 244.914 | 0.000 | 0.000 | 0.000 |
| 0.006 | 0.006 | -0.007 | 21.120 | 0.000 | 0.000 |
| 0.006 | 0.006 | -0.007 | 0.000 | 21.120 | 0.000 |
| 0.000 | 0.000 | 0.000 | 0.000 | 0.000 | 37.524 |
| 231.388 | 156.341 | 146.929 | -0.000 | -0.000 | -0.000 |
| 156.948 | 223.914 | 150.650 | 0.000 | -0.000 | -0.000 |
| 147.245 | 147.245 | 244.912 | 0.000 | 0.000 | -0.000 |
| -0.006 | -0.006 | 0.007 | 21.120 | -0.000 | -0.000 |
| -0.006 | -0.006 | 0.007 | -0.000 | 21.120 | -0.000 |
| -0.000 | -0.000 | -0.000 | -0.000 | -0.000 | 37.524 |
| 213.327 | 167.836 | 149.784 | -0.000 | -0.000 | -0.000 |
| 155.349 | 229.598 | 147.775 | 0.000 | 0.000 | -0.000 |
| 149.836 | 149.836 | 243.907 | 0.000 | 0.000 | -0.000 |
| 0.021 | 0.021 | -0.022 | 21.645 | 0.000 | -0.000 |
| -0.000 | 0.000 | 0.000 | 0.000 | 28.424 | -0.000 |
| 0.027 | 0.027 | -0.028 | 0.000 | 0.000 | 23.551 |
| 229.598 | 155.349 | 147.775 | -0.000 | -0.000 | 0.000 |
| 155.349 | 229.598 | 147.775 | -0.000 | -0.000 | 0.000 |
| 147.775 | 147.775 | 246.096 | 0.000 | 0.000 | 0.000 |
| -0.021 | -0.021 | 0.022 | 21.645 | -0.000 | 0.000 |
| 0.000 | 0.000 | -0.000 | 0.000 | 28.424 | 0.000 |
| -0.027 | -0.027 | 0.028 | -0.000 | -0.000 | 23.551 |
| 213.323 | 167.832 | 149.789 | -0.000 | 0.000 | -0.000 |
| 156.003 | 221.895 | 151.519 | 0.000 | 0.000 | -0.000 |
| 149.832 | 149.832 | 243.911 | 0.000 | 0.000 | -0.000 |
| 0.002 | 0.002 | -0.002 | 21.644 | 0.000 | -0.000 |
| 0.002 | 0.002 | -0.002 | 0.000 | 21.644 | -0.000 |
| 0.000 | 0.000 | 0.000 | 0.000 | 0.000 | 37.125 |
| 221.896 | 156.001 | 151.519 | -0.000 | -0.000 | 0.000 |
| 155.348 | 229.598 | 147.775 | -0.000 | -0.000 | 0.000 |
| 147.775 | 147.775 | 246.096 | -0.000 | -0.000 | 0.000 |
| -0.002 | -0.002 | 0.002 | 21.644 | -0.000 | 0.000 |
| -0.002 | -0.002 | 0.002 | -0.000 | 21.644 | 0.000 |
| -0.000 | -0.000 | -0.000 | -0.000 | -0.000 | 37.125 |
| 213.324 | 167.832 | 149.789 | -0.000 | -0.000 | -0.000 |
| 156.003 | 221.897 | 151.519 | 0.000 | 0.000 | -0.000 |
| 147.775 | 147.775 | 246.097 | 0.000 | 0.000 | -0.000 |
| 0.000 | 0.000 | -0.000 | 21.644 | 0.000 | -0.000 |
| -0.000 | 0.000 | 0.000 | 0.000 | 28.424 | -0.000 |
| 0.000 | 0.000 | -0.000 | 0.000 | 0.000 | 23.551 |
| 213.322 | 167.831 | 149.789 | 0.000 | 0.000 | -0.000 |
| 167.871 | 213.202 | 149.831 | -0.000 | -0.000 | 0.000 |
| 147.774 | 147.774 | 246.095 | 0.000 | -0.000 | 0.000 |
| -0.000 | -0.000 | 0.000 | 21.644 | -0.000 | 0.000 |
| 0.000 | -0.000 | -0.000 | -0.000 | 28.424 | 0.000 |
| -0.000 | -0.000 | 0.000 | 0.000 | -0.000 | 23.551 |
| 246.931 | 131.273 | 131.273 | 0.000 | -0.000 | -0.000 |
| 131.273 | 246.931 | 131.273 | 0.000 | -0.000 | -0.000 |
| 131.273 | 131.273 | 246.931 | -0.000 | 0.000 | -0.000 |
| 0.000 | -0.000 | -0.000 | 11.080 | 0.000 | -0.000 |
| -0.000 | 0.000 | -0.000 | -0.000 | 11.080 | -0.000 |
| -0.000 | -0.000 | -0.000 | -0.000 | 0.000 | 11.080 |
| 246.931 | 131.273 | 131.273 | -0.000 | 0.000 | 0.000 |
| 131.273 | 246.931 | 131.273 | -0.000 | 0.000 | -0.000 |
| 131.273 | 131.273 | 246.931 | -0.000 | -0.000 | 0.000 |
| -0.000 | -0.000 | 0.000 | 11.080 | -0.000 | 0.000 |
| -0.000 | 0.000 | -0.000 | 0.000 | 11.080 | 0.000 |
| -0.000 | -0.000 | 0.000 | 0.000 | 0.000 | 11.080 |
| 245.264 | 132.106 | 132.106 | -0.000 | -0.000 | -0.000 |
| 132.106 | 245.264 | 132.106 | -0.000 | 0.000 | 0.000 |
| 132.106 | 132.106 | 245.264 | -0.000 | 0.000 | -0.000 |
| 0.000 | 0.000 | 0.000 | 11.080 | -0.000 | -0.000 |
| 0.000 | 0.000 | 0.000 | -0.000 | 11.080 | -0.000 |
| 0.000 | 0.000 | 0.000 | -0.000 | -0.000 | 11.080 |
| 245.264 | 132.106 | 132.106 | -0.000 | -0.000 | 0.000 |
| 132.106 | 245.264 | 132.106 | -0.000 | -0.000 | 0.000 |
| 132.106 | 132.106 | 245.264 | 0.000 | -0.000 | 0.000 |
| -0.000 | -0.000 | -0.000 | 11.080 | -0.000 | 0.000 |
| -0.000 | -0.000 | -0.000 | -0.000 | 11.080 | 0.000 |
| -0.000 | -0.000 | -0.000 | 0.000 | 0.000 | 11.080 |
| 246.932 | 131.273 | 131.273 | 0.000 | -0.000 | -0.000 |
| 131.273 | 246.932 | 131.273 | 0.000 | -0.000 | -0.000 |
| 131.273 | 131.273 | 246.932 | 0.000 | -0.000 | -0.000 |
| 0.000 | 0.000 | 0.000 | 18.329 | 0.000 | -0.000 |
| 0.000 | 0.000 | 0.000 | 0.000 | 18.329 | -0.000 |
| 0.000 | 0.000 | 0.000 | 0.000 | -0.000 | 18.329 |
| 245.263 | 132.105 | 132.105 | -0.000 | -0.000 | 0.000 |
| 132.105 | 245.263 | 132.105 | -0.000 | 0.000 | 0.000 |
| 132.105 | 132.105 | 245.263 | 0.000 | -0.000 | 0.000 |
| -0.000 | -0.000 | -0.000 | 18.329 | -0.000 | 0.000 |
| -0.000 | -0.000 | -0.000 | 0.000 | 18.329 | 0.000 |
| -0.000 | -0.000 | -0.000 | -0.000 | 0.000 | 18.329 |
| 120.599 | 163.215 | 163.215 | -0.000 | 0.000 | -0.000 |
| 163.215 | 120.599 | 163.215 | -0.000 | -0.000 | -0.000 |
| 163.215 | 163.215 | 120.599 | 0.000 | 0.000 | -0.000 |
| -0.000 | 0.000 | 0.000 | 47.373 | 0.000 | -0.000 |
| 0.000 | 0.000 | -0.000 | -0.000 | 47.373 | -0.000 |
| 0.000 | 0.000 | -0.000 | 0.000 | 0.000 | 47.373 |
| 120.599 | 163.215 | 163.215 | -0.000 | 0.000 | 0.000 |
| 163.215 | 120.599 | 163.215 | 0.000 | 0.000 | 0.000 |
| 163.215 | 163.215 | 120.599 | -0.000 | -0.000 | 0.000 |
| 0.000 | -0.000 | 0.000 | 47.373 | -0.000 | 0.000 |
| -0.000 | -0.000 | 0.000 | 0.000 | 47.373 | 0.000 |
| -0.000 | -0.000 | 0.000 | -0.000 | -0.000 | 47.373 |
| 120.601 | 163.215 | 163.215 | -0.000 | 0.000 | -0.000 |
| 163.215 | 120.601 | 163.215 | -0.000 | -0.000 | -0.000 |
| 163.215 | 163.215 | 120.601 | 0.000 | 0.000 | -0.000 |
| 0.000 | 0.000 | 0.000 | 46.864 | 0.000 | -0.000 |
| 0.000 | 0.000 | 0.000 | 0.000 | 46.864 | -0.000 |
| 0.000 | 0.000 | 0.000 | -0.000 | 0.000 | 46.864 |
| 120.598 | 163.215 | 163.215 | 0.000 | 0.000 | 0.000 |
| 163.215 | 120.598 | 163.215 | 0.000 | -0.000 | 0.000 |
| 163.215 | 163.215 | 120.598 | 0.000 | -0.000 | 0.000 |
| -0.000 | -0.000 | -0.000 | 46.864 | -0.000 | 0.000 |
| -0.000 | -0.000 | -0.000 | 0.000 | 46.864 | 0.000 |
| -0.000 | -0.000 | -0.000 | 0.000 | -0.000 | 46.864 |
| 120.615 | 163.217 | 163.217 | -0.000 | -0.000 | -0.000 |
| 163.217 | 120.615 | 163.217 | -0.000 | 0.000 | -0.000 |
| 163.217 | 163.217 | 120.615 | 0.000 | 0.000 | -0.000 |
| 0.000 | 0.001 | 0.001 | 47.373 | 0.000 | -0.000 |
| 0.001 | 0.000 | 0.001 | -0.000 | 47.373 | -0.000 |
| 0.001 | 0.001 | 0.000 | -0.000 | 0.000 | 47.373 |
| 120.583 | 163.213 | 163.213 | -0.000 | 0.000 | 0.000 |
| 163.213 | 120.583 | 163.213 | 0.000 | -0.000 | 0.000 |
| 163.213 | 163.213 | 120.583 | 0.000 | -0.000 | 0.000 |
| -0.000 | -0.001 | -0.001 | 47.373 | -0.000 | 0.000 |
| -0.001 | -0.000 | -0.001 | 0.000 | 47.373 | 0.000 |
| -0.001 | -0.001 | -0.000 | 0.000 | -0.000 | 47.373 |
| 193.109 | 165.149 | 165.149 | 0.000 | 0.000 | 0.000 |
| 165.149 | 193.109 | 165.149 | 0.000 | 0.000 | 0.000 |
| 165.149 | 165.149 | 193.109 | 0.000 | 0.000 | 0.000 |
| 0.000 | 0.000 | 0.000 | 51.296 | 0.000 | 0.000 |
| 0.000 | 0.000 | 0.000 | 0.000 | 51.296 | 0.000 |
| 0.000 | 0.000 | 0.000 | 0.000 | 0.000 | 51.296 |
| 193.109 | 165.149 | 165.149 | -0.000 | -0.000 | -0.000 |
| 165.149 | 193.109 | 165.149 | 0.000 | -0.000 | -0.000 |
| 165.149 | 165.149 | 193.109 | -0.000 | -0.000 | -0.000 |
| -0.000 | -0.000 | -0.000 | 51.296 | -0.000 | -0.000 |
| -0.000 | -0.000 | -0.000 | -0.000 | 51.296 | -0.000 |
| -0.000 | -0.000 | -0.000 | -0.000 | -0.000 | 51.296 |
| 193.109 | 165.149 | 165.149 | 0.000 | 0.000 | 0.000 |
| 165.149 | 193.109 | 165.149 | 0.000 | 0.000 | 0.000 |
| 165.149 | 165.149 | 193.109 | 0.000 | 0.000 | 0.000 |
| -0.000 | 0.000 | 0.000 | 51.296 | 0.000 | -0.000 |
| 0.000 | -0.000 | 0.000 | 0.000 | 51.296 | 0.000 |
| 0.000 | 0.000 | -0.000 | 0.000 | 0.000 | 51.296 |
| 193.109 | 165.149 | 165.149 | -0.000 | -0.000 | -0.000 |
| 165.149 | 193.109 | 165.149 | -0.000 | -0.000 | -0.000 |
| 165.149 | 165.149 | 193.109 | -0.000 | -0.000 | -0.000 |
| 0.000 | -0.000 | -0.000 | 51.296 | -0.000 | -0.000 |
| -0.000 | 0.000 | -0.000 | -0.000 | 51.296 | -0.000 |
| -0.000 | -0.000 | 0.000 | -0.000 | -0.000 | 51.296 |
| 193.110 | 165.149 | 165.149 | 0.000 | 0.000 | 0.000 |
| 165.149 | 193.110 | 165.149 | 0.000 | 0.000 | 0.000 |
| 165.149 | 165.149 | 193.110 | 0.000 | 0.000 | 0.000 |
| -0.000 | 0.000 | 0.000 | 51.296 | 0.000 | 0.000 |
| 0.000 | -0.000 | 0.000 | 0.000 | 51.296 | 0.000 |
| 0.000 | 0.000 | -0.000 | 0.000 | 0.000 | 51.296 |
| 193.109 | 165.148 | 165.148 | -0.000 | -0.000 | -0.000 |
| 165.148 | 193.109 | 165.148 | -0.000 | -0.000 | -0.000 |
| 165.148 | 165.148 | 193.109 | -0.000 | -0.000 | -0.000 |
| 0.000 | -0.000 | -0.000 | 51.296 | -0.000 | 0.000 |
| -0.000 | 0.000 | -0.000 | -0.000 | 51.296 | -0.000 |
| -0.000 | -0.000 | 0.000 | -0.000 | -0.000 | 51.296 |
| 404.484 | 350.559 | -155.914 | 0.000 | -0.000 | 0.000 |
| 350.559 | 404.484 | -155.914 | 0.000 | -0.000 | -0.000 |
| 326.625 | 326.625 | -53.600 | 0.000 | -0.000 | 0.000 |
| 186.065 | 186.065 | -296.474 | 26.442 | -0.000 | -0.000 |
| -0.000 | -0.000 | 0.000 | 0.000 | 26.443 | 0.000 |
| 186.065 | 186.065 | -296.474 | 0.000 | -0.000 | 26.962 |
| 32.354 | -21.571 | 437.034 | -0.000 | 0.000 | 0.000 |
| -21.571 | 32.354 | 437.034 | -0.000 | 0.000 | -0.000 |
| -45.505 | -45.505 | 539.347 | -0.000 | 0.000 | -0.000 |
| -186.065 | -186.065 | 296.474 | 26.442 | 0.000 | 0.000 |
| 0.000 | -0.000 | -0.000 | -0.000 | 26.443 | 0.000 |
| -186.065 | -186.065 | 296.474 | -0.000 | 0.000 | 26.962 |
| 237.025 | 183.101 | 110.913 | 0.000 | -0.000 | -0.000 |
| 183.101 | 237.025 | 110.912 | 0.000 | -0.000 | -0.000 |
| 159.166 | 159.166 | 213.226 | 0.000 | -0.000 | -0.000 |
| 0.000 | -0.000 | 0.000 | 26.443 | -0.000 | 0.000 |
| 18.606 | 18.606 | -29.647 | -0.000 | 26.442 | 0.000 |
| 18.608 | 18.608 | -29.649 | 0.000 | -0.000 | 36.498 |
| 199.812 | 145.888 | 170.207 | -0.000 | 0.000 | 0.000 |
| 152.675 | 230.261 | 140.541 | -0.000 | 0.000 | -0.000 |
| 121.953 | 121.953 | 272.521 | -0.000 | 0.000 | -0.000 |
| -0.000 | 0.000 | -0.000 | 26.443 | 0.000 | -0.000 |
| -18.606 | -18.606 | 29.647 | 0.000 | 26.442 | -0.000 |
| -18.608 | -18.608 | 29.649 | -0.000 | 0.000 | 36.498 |
| 229.813 | 156.846 | 137.577 | 0.000 | -0.000 | 0.000 |
| 156.846 | 229.813 | 137.577 | 0.000 | -0.000 | -0.000 |
| 140.542 | 140.542 | 242.904 | -0.000 | -0.000 | -0.000 |
| 1.861 | 1.861 | -2.965 | 26.442 | -0.000 | 0.000 |
| 1.861 | 1.861 | -2.965 | 0.000 | 26.442 | 0.000 |
| 1.872 | 1.872 | -2.983 | 0.000 | -0.000 | 36.484 |
| 226.067 | 153.100 | 143.542 | -0.000 | 0.000 | -0.000 |
| 153.100 | 226.067 | 143.542 | -0.000 | 0.000 | 0.000 |
| 138.699 | 138.699 | 245.837 | -0.000 | 0.000 | -0.000 |
| -1.861 | -1.861 | 2.965 | 26.442 | 0.000 | 0.000 |
| -1.861 | -1.861 | 2.965 | -0.000 | 26.442 | -0.000 |
| -1.872 | -1.872 | 2.983 | -0.000 | 0.000 | 36.484 |
| 219.292 | 163.259 | 140.719 | 0.000 | 0.000 | 0.000 |
| 152.606 | 230.155 | 140.552 | -0.000 | 0.000 | -0.000 |
| 140.544 | 140.544 | 242.897 | -0.000 | 0.000 | -0.000 |
| -0.000 | 0.000 | -0.000 | 26.453 | 0.000 | -0.000 |
| -0.011 | -0.011 | 0.017 | 0.000 | 26.453 | -0.000 |
| -0.053 | -0.053 | 0.084 | -0.000 | 0.000 | 27.415 |
| 230.155 | 152.606 | 140.552 | -0.000 | -0.000 | 0.000 |
| 152.606 | 230.155 | 140.552 | 0.000 | -0.000 | 0.000 |
| 140.566 | 140.566 | 242.863 | -0.000 | -0.000 | 0.000 |
| -0.000 | 0.000 | 0.000 | 26.453 | -0.000 | -0.000 |
| 0.011 | 0.011 | -0.017 | -0.000 | 26.453 | 0.000 |
| 0.053 | 0.053 | -0.084 | 0.000 | -0.000 | 27.415 |
| 218.813 | 163.823 | 140.652 | -0.000 | 0.000 | 0.000 |
| 164.429 | 218.308 | 140.571 | 0.000 | 0.000 | -0.000 |
| 140.536 | 140.536 | 242.910 | 0.000 | 0.000 | -0.000 |
| -0.002 | -0.002 | 0.003 | 26.452 | 0.000 | -0.000 |
| -0.002 | -0.002 | 0.003 | 0.000 | 26.452 | -0.000 |
| -0.001 | -0.001 | 0.002 | 0.000 | 0.000 | 26.940 |
| 230.155 | 152.606 | 140.552 | -0.000 | -0.000 | -0.000 |
| 163.916 | 218.740 | 140.636 | 0.000 | -0.000 | 0.000 |
| 140.556 | 140.556 | 242.878 | 0.000 | -0.000 | 0.000 |
| 0.002 | 0.002 | -0.003 | 26.452 | -0.000 | 0.000 |
| 0.002 | 0.002 | -0.003 | -0.000 | 26.452 | 0.000 |
| 0.001 | 0.001 | -0.002 | -0.000 | -0.000 | 26.940 |
| 230.156 | 152.606 | 140.553 | 0.000 | 0.000 | -0.000 |
| 163.867 | 218.779 | 140.645 | -0.000 | 0.000 | -0.000 |
| 140.537 | 140.537 | 242.911 | -0.000 | 0.000 | -0.000 |
| -0.000 | -0.000 | 0.001 | 26.452 | 0.000 | 0.000 |
| -0.000 | -0.000 | 0.001 | 0.000 | 26.452 | -0.000 |
| -0.000 | 0.000 | 0.000 | 0.000 | 0.000 | 38.775 |
| 230.154 | 152.606 | 140.552 | -0.000 | -0.000 | 0.000 |
| 164.430 | 218.308 | 140.569 | -0.000 | -0.000 | 0.000 |
| 140.554 | 140.554 | 242.879 | -0.000 | -0.000 | 0.000 |
| 0.000 | 0.000 | -0.001 | 26.452 | -0.000 | 0.000 |
| 0.000 | 0.000 | -0.001 | -0.000 | 26.452 | 0.000 |
| 0.000 | -0.000 | -0.000 | 0.000 | -0.000 | 38.775 |
| 193.101 | 164.977 | 165.455 | -0.000 | -0.000 | 0.000 |
| 164.977 | 193.101 | 165.455 | -0.000 | 0.000 | 0.000 |
| 165.455 | 165.455 | 192.522 | -0.000 | 0.000 | 0.000 |
| 0.000 | 0.000 | 0.000 | 51.586 | -0.000 | 0.000 |
| 0.000 | 0.000 | 0.000 | 0.000 | 51.586 | 0.000 |
| 0.000 | 0.000 | 0.000 | -0.000 | -0.000 | 50.958 |
| 193.101 | 164.977 | 165.455 | 0.000 | -0.000 | -0.000 |
| 164.977 | 193.101 | 165.455 | 0.000 | -0.000 | -0.000 |
| 165.455 | 165.455 | 192.522 | -0.000 | 0.000 | -0.000 |
| -0.000 | -0.000 | -0.000 | 51.586 | 0.000 | -0.000 |
| -0.000 | -0.000 | -0.000 | -0.000 | 51.586 | -0.000 |
| -0.000 | -0.000 | -0.000 | 0.000 | -0.000 | 50.958 |
| 193.101 | 164.977 | 165.455 | 0.000 | 0.000 | 0.000 |
| 164.977 | 193.101 | 165.455 | -0.000 | -0.000 | 0.000 |
| 165.455 | 165.455 | 192.523 | -0.000 | 0.000 | 0.000 |
| -0.000 | 0.000 | 0.000 | 51.592 | -0.000 | -0.000 |
| 0.000 | -0.000 | 0.000 | -0.000 | 51.592 | 0.000 |
| 0.000 | 0.000 | -0.000 | -0.000 | 0.000 | 50.958 |
| 193.090 | 164.988 | 165.455 | 0.000 | -0.000 | -0.000 |
| 164.988 | 193.090 | 165.455 | 0.000 | -0.000 | -0.000 |
| 165.455 | 165.455 | 192.522 | 0.000 | -0.000 | -0.000 |
| 0.000 | -0.000 | -0.000 | 51.592 | 0.000 | -0.000 |
| -0.000 | 0.000 | -0.000 | 0.000 | 51.592 | -0.000 |
| -0.000 | -0.000 | 0.000 | 0.000 | -0.000 | 50.958 |
| 193.101 | 164.977 | 165.455 | -0.000 | -0.000 | 0.000 |
| 164.977 | 193.101 | 165.455 | -0.000 | -0.000 | 0.000 |
| 165.455 | 165.455 | 192.523 | 0.000 | -0.000 | 0.000 |
| -0.000 | 0.000 | 0.000 | 51.586 | -0.000 | 0.000 |
| 0.000 | -0.000 | 0.000 | -0.000 | 51.586 | 0.000 |
| 0.000 | 0.000 | -0.000 | -0.000 | 0.000 | 50.958 |
| 193.089 | 164.988 | 165.454 | 0.000 | -0.000 | -0.000 |
| 164.988 | 193.089 | 165.454 | -0.000 | -0.000 | -0.000 |
| 165.454 | 165.454 | 192.522 | 0.000 | -0.000 | -0.000 |
| 0.000 | -0.000 | -0.000 | 51.586 | 0.000 | -0.000 |
| -0.000 | 0.000 | -0.000 | 0.000 | 51.586 | -0.000 |
| -0.000 | -0.000 | 0.000 | 0.000 | -0.000 | 50.958 |
| 266.068 | 149.038 | 149.038 | 0.000 | -0.000 | 0.000 |
| 149.038 | 266.068 | 149.038 | 0.000 | 0.000 | -0.000 |
| 149.038 | 149.038 | 266.068 | 0.000 | -0.000 | 0.000 |
| 0.000 | 0.000 | 0.000 | 13.142 | -0.000 | 0.000 |
| 0.000 | 0.000 | 0.000 | -0.000 | 13.142 | -0.000 |
| 0.000 | -0.000 | 0.000 | -0.000 | 0.000 | 13.142 |
| 266.068 | 149.038 | 149.038 | -0.000 | -0.000 | -0.000 |
| 149.038 | 266.068 | 149.038 | -0.000 | -0.000 | -0.000 |
| 149.038 | 149.038 | 266.068 | 0.000 | -0.000 | -0.000 |
| -0.000 | -0.000 | -0.000 | 13.142 | 0.000 | 0.000 |
| -0.000 | -0.000 | -0.000 | 0.000 | 13.142 | 0.000 |
| -0.000 | -0.000 | -0.000 | 0.000 | -0.000 | 13.142 |
| 266.068 | 149.038 | 149.038 | 0.000 | 0.000 | 0.000 |
| 149.038 | 266.068 | 149.038 | -0.000 | 0.000 | 0.000 |
| 149.038 | 149.038 | 266.068 | -0.000 | 0.000 | 0.000 |
| 0.000 | 0.000 | 0.000 | 13.142 | -0.000 | 0.000 |
| 0.000 | 0.000 | 0.000 | 0.000 | 13.142 | -0.000 |
| 0.000 | 0.000 | 0.000 | 0.000 | 0.000 | 13.142 |
| 266.068 | 149.038 | 149.038 | -0.000 | -0.000 | -0.000 |
| 149.038 | 266.068 | 149.038 | -0.000 | -0.000 | -0.000 |
| 149.038 | 149.038 | 266.068 | -0.000 | -0.000 | 0.000 |
| -0.000 | -0.000 | -0.000 | 13.142 | 0.000 | 0.000 |
| -0.000 | -0.000 | -0.000 | -0.000 | 13.142 | 0.000 |
| -0.000 | -0.000 | -0.000 | 0.000 | -0.000 | 13.142 |
| 266.069 | 149.038 | 149.038 | 0.000 | 0.000 | 0.000 |
| 149.038 | 266.069 | 149.038 | -0.000 | 0.000 | -0.000 |
| 149.038 | 149.038 | 266.069 | -0.000 | 0.000 | 0.000 |
| 0.000 | 0.000 | 0.000 | 18.262 | 0.000 | 0.000 |
| 0.000 | 0.000 | 0.000 | -0.000 | 18.262 | 0.000 |
| 0.000 | 0.000 | 0.000 | -0.000 | 0.000 | 18.262 |
| 266.067 | 149.037 | 149.037 | -0.000 | -0.000 | -0.000 |
| 149.037 | 266.067 | 149.037 | -0.000 | -0.000 | -0.000 |
| 149.037 | 149.037 | 266.067 | 0.000 | -0.000 | -0.000 |
| -0.000 | -0.000 | -0.000 | 18.262 | -0.000 | 0.000 |
| -0.000 | -0.000 | -0.000 | 0.000 | 18.262 | -0.000 |
| -0.000 | -0.000 | -0.000 | 0.000 | -0.000 | 18.262 |
| 142.075 | 181.670 | 181.670 | -0.000 | 0.000 | 0.000 |
| 181.670 | 142.075 | 181.670 | 0.000 | -0.000 | 0.000 |
| 181.670 | 181.670 | 142.075 | 0.000 | -0.000 | 0.000 |
| 0.000 | 0.000 | 0.000 | 47.428 | -0.000 | 0.000 |
| 0.000 | 0.000 | 0.000 | -0.000 | 47.428 | 0.000 |
| 0.000 | 0.000 | 0.000 | 0.000 | -0.000 | 47.428 |
| 142.075 | 181.670 | 181.670 | 0.000 | -0.000 | -0.000 |
| 181.670 | 142.075 | 181.670 | -0.000 | 0.000 | -0.000 |
| 181.670 | 181.670 | 142.075 | 0.000 | 0.000 | -0.000 |
| -0.000 | -0.000 | -0.000 | 47.428 | 0.000 | -0.000 |
| -0.000 | -0.000 | 0.000 | 0.000 | 47.428 | -0.000 |
| -0.000 | -0.000 | -0.000 | -0.000 | 0.000 | 47.428 |
| 142.074 | 181.670 | 181.670 | 0.000 | -0.000 | 0.000 |
| 181.670 | 142.074 | 181.670 | 0.000 | -0.000 | 0.000 |
| 181.670 | 181.670 | 142.074 | 0.000 | 0.000 | 0.000 |
| 0.000 | 0.000 | 0.000 | 47.399 | -0.000 | 0.000 |
| 0.000 | 0.000 | 0.000 | 0.000 | 47.399 | 0.000 |
| 0.000 | 0.000 | 0.000 | 0.000 | -0.000 | 47.399 |
| 142.077 | 181.670 | 181.670 | -0.000 | 0.000 | -0.000 |
| 181.670 | 142.077 | 181.670 | -0.000 | 0.000 | -0.000 |
| 181.670 | 181.670 | 142.077 | -0.000 | 0.000 | -0.000 |
| -0.000 | -0.000 | -0.000 | 47.399 | 0.000 | -0.000 |
| -0.000 | -0.000 | -0.000 | -0.000 | 47.399 | -0.000 |
| -0.000 | -0.000 | -0.000 | -0.000 | 0.000 | 47.399 |
| 142.060 | 181.672 | 181.672 | 0.000 | -0.000 | 0.000 |
| 181.672 | 142.060 | 181.672 | 0.000 | 0.000 | 0.000 |
| 181.672 | 181.672 | 142.060 | 0.000 | -0.000 | 0.000 |
| 0.003 | 0.001 | 0.001 | 47.428 | -0.000 | 0.000 |
| 0.001 | 0.003 | 0.001 | 0.000 | 47.428 | 0.000 |
| 0.001 | 0.001 | 0.003 | 0.000 | -0.000 | 47.428 |
| 142.091 | 181.668 | 181.668 | -0.000 | 0.000 | -0.000 |
| 181.668 | 142.091 | 181.668 | -0.000 | 0.000 | -0.000 |
| 181.668 | 181.668 | 142.091 | -0.000 | 0.000 | -0.000 |
| -0.003 | -0.001 | -0.001 | 47.428 | 0.000 | -0.000 |
| -0.001 | -0.003 | -0.001 | 0.000 | 47.428 | -0.000 |
| -0.001 | -0.001 | -0.003 | -0.000 | 0.000 | 47.428 |
| 211.360 | 184.354 | 184.354 | -0.000 | 0.000 | -0.000 |
| 184.354 | 211.360 | 184.354 | -0.000 | -0.000 | -0.000 |
| 184.354 | 184.354 | 211.360 | -0.000 | 0.000 | 0.000 |
| 0.000 | 0.000 | 0.000 | 52.277 | -0.000 | 0.000 |
| 0.000 | 0.000 | 0.000 | 0.000 | 52.277 | 0.000 |
| 0.000 | 0.000 | 0.000 | 0.000 | 0.000 | 52.277 |
| 211.360 | 184.354 | 184.354 | 0.000 | -0.000 | -0.000 |
| 184.354 | 211.360 | 184.354 | -0.000 | -0.000 | 0.000 |
| 184.354 | 184.354 | 211.360 | 0.000 | -0.000 | -0.000 |
| -0.000 | -0.000 | -0.000 | 52.277 | 0.000 | 0.000 |
| -0.000 | -0.000 | -0.000 | -0.000 | 52.277 | -0.000 |
| -0.000 | -0.000 | -0.000 | 0.000 | -0.000 | 52.277 |
| 211.361 | 184.354 | 184.354 | -0.000 | 0.000 | 0.000 |
| 184.354 | 211.361 | 184.354 | -0.000 | 0.000 | 0.000 |
| 184.354 | 184.354 | 211.361 | -0.000 | 0.000 | -0.000 |
| 0.000 | 0.000 | 0.000 | 52.277 | -0.000 | -0.000 |
| 0.000 | 0.000 | 0.000 | 0.000 | 52.277 | -0.000 |
| 0.000 | 0.000 | 0.000 | -0.000 | -0.000 | 52.277 |
| 211.360 | 184.354 | 184.354 | 0.000 | 0.000 | -0.000 |
| 184.354 | 211.360 | 184.354 | -0.000 | -0.000 | 0.000 |
| 184.354 | 184.354 | 211.360 | 0.000 | -0.000 | 0.000 |
| -0.000 | -0.000 | -0.000 | 52.277 | 0.000 | -0.000 |
| -0.000 | -0.000 | -0.000 | -0.000 | 52.277 | -0.000 |
| -0.000 | -0.000 | -0.000 | 0.000 | -0.000 | 52.277 |
| 211.361 | 184.355 | 184.355 | -0.000 | -0.000 | -0.000 |
| 184.355 | 211.361 | 184.355 | -0.000 | 0.000 | 0.000 |
| 184.355 | 184.355 | 211.361 | -0.000 | 0.000 | 0.000 |
| 0.000 | 0.000 | 0.000 | 52.277 | 0.000 | 0.000 |
| 0.000 | 0.000 | 0.000 | -0.000 | 52.277 | -0.000 |
| 0.000 | 0.000 | 0.000 | 0.000 | 0.000 | 52.277 |
| 211.360 | 184.353 | 184.353 | -0.000 | -0.000 | 0.000 |
| 184.353 | 211.360 | 184.353 | 0.000 | 0.000 | -0.000 |
| 184.353 | 184.353 | 211.360 | -0.000 | -0.000 | 0.000 |
| -0.000 | -0.000 | -0.000 | 52.277 | -0.000 | -0.000 |
| -0.000 | -0.000 | -0.000 | 0.000 | 52.277 | -0.000 |
| -0.000 | -0.000 | -0.000 | 0.000 | -0.000 | 52.277 |
| 211.146 | 184.540 | 184.413 | 0.000 | -0.000 | -0.000 |
| 184.540 | 211.146 | 184.413 | 0.000 | 0.000 | -0.000 |
| 184.413 | 184.413 | 211.279 | -0.000 | -0.000 | -0.000 |
| 0.000 | 0.000 | 0.000 | 52.322 | -0.000 | -0.000 |
| 0.000 | -0.000 | 0.000 | -0.000 | 52.322 | -0.000 |
| -0.000 | -0.000 | -0.000 | 0.000 | -0.000 | 52.226 |
| 211.386 | 184.300 | 184.413 | -0.000 | 0.000 | 0.000 |
| 184.300 | 211.386 | 184.413 | 0.000 | -0.000 | 0.000 |
| 184.413 | 184.413 | 211.279 | 0.000 | 0.000 | -0.000 |
| -0.000 | -0.000 | -0.000 | 52.322 | 0.000 | 0.000 |
| -0.000 | 0.000 | -0.000 | -0.000 | 52.322 | 0.000 |
| 0.000 | 0.000 | 0.000 | 0.000 | -0.000 | 52.226 |
| 211.146 | 184.540 | 184.413 | 0.000 | -0.000 | -0.000 |
| 184.540 | 211.146 | 184.413 | -0.000 | -0.000 | -0.000 |
| 184.413 | 184.413 | 211.280 | 0.000 | -0.000 | -0.000 |
| 0.000 | 0.000 | 0.000 | 52.322 | 0.000 | -0.000 |
| 0.000 | 0.000 | 0.000 | 0.000 | 52.322 | -0.000 |
| 0.000 | 0.000 | 0.000 | -0.000 | -0.000 | 52.226 |
| 211.146 | 184.540 | 184.413 | -0.000 | 0.000 | 0.000 |
| 184.540 | 211.146 | 184.413 | -0.000 | -0.000 | 0.000 |
| 184.413 | 184.413 | 211.279 | -0.000 | -0.000 | 0.000 |
| -0.000 | -0.000 | -0.000 | 52.322 | -0.000 | -0.000 |
| -0.000 | -0.000 | -0.000 | -0.000 | 52.322 | 0.000 |
| -0.000 | -0.000 | -0.000 | 0.000 | 0.000 | 52.226 |
| 211.386 | 184.301 | 184.413 | 0.000 | 0.000 | -0.000 |
| 184.301 | 211.386 | 184.413 | 0.000 | 0.000 | -0.000 |
| 184.413 | 184.413 | 211.280 | -0.000 | -0.000 | -0.000 |
| 0.000 | 0.000 | 0.000 | 52.322 | -0.000 | 0.000 |
| 0.000 | 0.000 | 0.000 | -0.000 | 52.322 | -0.000 |
| 0.000 | 0.000 | 0.000 | -0.000 | -0.000 | 52.226 |
| 211.145 | 184.540 | 184.412 | -0.000 | -0.000 | 0.000 |
| 184.540 | 211.145 | 184.412 | -0.000 | -0.000 | 0.000 |
| 184.412 | 184.412 | 211.279 | 0.000 | 0.000 | 0.000 |
| -0.000 | -0.000 | -0.000 | 52.322 | 0.000 | 0.000 |
| -0.000 | -0.000 | -0.000 | -0.000 | 52.322 | 0.000 |
| -0.000 | -0.000 | -0.000 | 0.000 | 0.000 | 52.226 |
| 249.849 | 171.379 | 159.277 | -0.000 | -0.000 | -0.000 |
| 171.379 | 249.849 | 159.277 | -0.000 | -0.000 | 0.000 |
| 158.822 | 158.822 | 263.076 | -0.000 | -0.000 | -0.000 |
| -0.000 | 0.000 | -0.000 | 26.675 | -0.000 | 0.000 |
| 0.000 | 0.000 | 0.000 | 0.000 | 26.589 | -0.000 |
| 0.000 | 0.000 | 0.000 | -0.000 | -0.000 | 27.235 |
| 235.419 | 182.867 | 158.775 | -0.000 | -0.000 | -0.000 |
| 182.867 | 235.419 | 158.775 | 0.000 | 0.000 | -0.000 |
| 159.330 | 159.330 | 263.249 | 0.000 | 0.000 | -0.000 |
| 0.000 | -0.000 | 0.000 | 26.675 | 0.000 | -0.000 |
| -0.000 | -0.000 | -0.000 | -0.000 | 26.589 | 0.000 |
| -0.000 | -0.000 | -0.000 | -0.000 | 0.000 | 27.235 |
| 249.849 | 171.379 | 159.277 | 0.000 | 0.000 | 0.000 |
| 182.867 | 235.419 | 158.775 | -0.000 | -0.000 | 0.000 |
| 158.822 | 158.822 | 263.076 | -0.000 | 0.000 | -0.000 |
| 0.000 | -0.000 | 0.000 | 26.589 | -0.000 | 0.000 |
| -0.000 | 0.000 | 0.000 | 0.000 | 26.675 | 0.000 |
| -0.000 | 0.000 | -0.000 | 0.000 | -0.000 | 26.286 |
| 249.849 | 171.379 | 159.277 | -0.000 | -0.000 | -0.000 |
| 171.379 | 249.849 | 159.277 | 0.000 | 0.000 | 0.000 |
| 158.821 | 158.821 | 263.075 | 0.000 | 0.000 | -0.000 |
| -0.000 | 0.000 | -0.000 | 26.589 | 0.000 | -0.000 |
| 0.000 | -0.000 | -0.000 | -0.000 | 26.675 | 0.000 |
| 0.000 | -0.000 | 0.000 | 0.000 | 0.000 | 26.286 |
| 242.145 | 173.197 | 158.273 | -0.000 | 0.000 | -0.000 |
| 171.380 | 249.850 | 159.277 | -0.000 | -0.000 | 0.000 |
| 158.822 | 158.822 | 263.076 | -0.000 | -0.000 | 0.000 |
| 0.000 | -0.000 | 0.000 | 26.675 | -0.000 | 0.000 |
| -0.000 | 0.000 | 0.000 | -0.000 | 26.589 | 0.000 |
| -0.000 | 0.000 | 0.000 | 0.000 | -0.000 | 39.235 |
| 242.143 | 173.196 | 158.272 | -0.000 | 0.000 | -0.000 |
| 173.196 | 242.143 | 158.272 | 0.000 | 0.000 | 0.000 |
| 158.821 | 158.821 | 263.075 | -0.000 | -0.000 | -0.000 |
| -0.000 | 0.000 | -0.000 | 26.675 | 0.000 | -0.000 |
| 0.000 | -0.000 | -0.000 | 0.000 | 26.589 | -0.000 |
| 0.000 | -0.000 | -0.000 | -0.000 | 0.000 | 39.235 |
| 241.556 | 172.807 | 158.162 | 0.000 | -0.000 | -0.000 |
| 172.807 | 241.556 | 158.162 | 0.000 | -0.000 | 0.000 |
| 159.174 | 159.174 | 263.062 | 0.000 | -0.000 | -0.000 |
| -0.000 | 0.000 | 0.000 | 26.692 | -0.000 | -0.000 |
| -0.000 | -0.000 | 0.000 | 0.000 | 26.607 | 0.000 |
| -0.000 | -0.000 | -0.000 | 0.000 | -0.000 | 27.140 |
| 241.556 | 172.807 | 158.162 | -0.000 | -0.000 | -0.000 |
| 170.988 | 249.289 | 159.174 | -0.000 | -0.000 | -0.000 |
| 158.661 | 158.661 | 262.887 | -0.000 | 0.000 | 0.000 |
| -0.000 | 0.000 | -0.000 | 26.692 | 0.000 | 0.000 |
| 0.000 | 0.000 | -0.000 | 0.000 | 26.607 | -0.000 |
| 0.000 | 0.000 | 0.000 | 0.000 | 0.000 | 27.140 |
| 249.289 | 170.988 | 159.174 | 0.000 | -0.000 | -0.000 |
| 182.444 | 234.835 | 158.661 | 0.000 | 0.000 | -0.000 |
| 158.661 | 158.661 | 262.887 | 0.000 | 0.000 | 0.000 |
| 0.000 | -0.000 | 0.000 | 26.607 | -0.000 | -0.000 |
| -0.000 | 0.000 | 0.000 | 0.000 | 26.607 | 0.000 |
| -0.000 | 0.000 | -0.000 | -0.000 | -0.000 | 27.140 |
| 241.556 | 172.807 | 158.162 | -0.000 | 0.000 | -0.000 |
| 182.474 | 234.843 | 158.668 | -0.000 | 0.000 | -0.000 |
| 159.174 | 159.174 | 263.062 | -0.000 | -0.000 | -0.000 |
| -0.000 | 0.000 | -0.000 | 26.607 | 0.000 | -0.000 |
| 0.000 | -0.000 | -0.000 | -0.000 | 26.607 | 0.000 |
| 0.000 | -0.000 | 0.000 | 0.000 | 0.000 | 27.140 |
| 249.290 | 170.989 | 159.174 | 0.000 | -0.000 | 0.000 |
| 172.808 | 241.557 | 158.163 | 0.000 | -0.000 | 0.000 |
| 159.174 | 159.174 | 263.063 | 0.000 | -0.000 | -0.000 |
| 0.000 | -0.000 | 0.000 | 26.607 | -0.000 | 0.000 |
| -0.000 | 0.000 | 0.000 | -0.000 | 26.692 | -0.000 |
| -0.000 | 0.000 | -0.000 | -0.000 | -0.000 | 27.140 |
| 234.842 | 182.474 | 158.667 | -0.000 | -0.000 | 0.000 |
| 172.806 | 241.555 | 158.162 | -0.000 | 0.000 | 0.000 |
| 159.173 | 159.173 | 263.061 | 0.000 | 0.000 | 0.000 |
| -0.000 | 0.000 | -0.000 | 26.607 | 0.000 | 0.000 |
| 0.000 | -0.000 | -0.000 | -0.000 | 26.692 | -0.000 |
| 0.000 | -0.000 | 0.000 | 0.000 | 0.000 | 27.140 |
| 191.521 | 135.538 | 133.161 | -18.125 | 0.000 | -0.000 |
| 135.538 | 191.521 | 133.161 | 18.125 | 0.000 | -0.000 |
| 133.190 | 133.190 | 222.976 | 0.000 | 0.000 | -0.000 |
| -19.116 | 16.873 | -3.404 | 26.631 | 0.000 | 0.000 |
| -1.122 | -1.122 | -3.404 | 0.000 | 26.631 | -17.994 |
| -0.000 | -0.000 | 0.000 | 0.000 | -18.125 | 27.992 |
| 191.521 | 135.538 | 133.161 | -18.125 | -0.000 | 0.000 |
| 136.722 | 192.512 | 136.508 | 17.994 | -0.000 | -0.000 |
| 133.190 | 133.190 | 222.976 | -0.000 | -0.000 | 0.000 |
| -16.873 | 19.116 | 3.404 | 26.631 | -0.000 | -0.000 |
| 1.122 | 1.122 | 3.404 | -0.000 | 26.631 | -17.994 |
| 0.000 | 0.000 | -0.000 | -0.000 | -18.125 | 27.992 |
| 191.521 | 135.538 | 133.161 | -18.125 | 0.000 | -0.000 |
| 135.485 | 191.260 | 132.734 | 17.984 | 0.000 | -0.000 |
| 133.021 | 133.021 | 222.490 | -0.000 | 0.000 | -0.000 |
| -17.248 | 17.064 | -0.328 | 25.497 | 0.000 | 0.000 |
| -0.132 | -0.132 | -0.401 | -0.000 | 26.600 | -17.971 |
| -0.000 | 0.000 | 0.000 | -0.000 | -18.125 | 27.992 |
| 191.521 | 135.538 | 133.161 | -18.125 | -0.000 | 0.000 |
| 135.538 | 191.521 | 133.161 | 18.125 | -0.000 | -0.000 |
| 133.245 | 133.245 | 223.172 | -0.000 | -0.000 | 0.000 |
| -18.125 | 18.125 | -0.000 | 26.808 | -0.000 | -0.000 |
| 0.132 | 0.132 | 0.401 | 0.000 | 26.600 | -17.971 |
| 0.000 | -0.000 | -0.000 | 0.000 | -18.125 | 27.992 |
| 191.522 | 135.538 | 133.162 | -18.125 | 0.000 | -0.000 |
| 135.655 | 191.203 | 132.956 | 17.831 | 0.000 | -0.000 |
| 133.121 | 133.121 | 222.795 | 0.000 | 0.000 | -0.000 |
| -17.447 | 17.320 | -0.193 | 25.805 | 0.000 | -0.000 |
| -0.064 | -0.064 | -0.193 | -0.000 | 25.805 | -17.383 |
| -0.000 | 0.000 | 0.000 | -0.000 | -18.125 | 27.992 |
| 191.521 | 135.538 | 133.161 | -18.125 | -0.000 | 0.000 |
| 135.875 | 190.979 | 133.055 | 17.530 | -0.000 | -0.000 |
| 133.142 | 133.142 | 222.860 | -0.000 | -0.000 | 0.000 |
| -18.125 | 18.125 | -0.000 | 26.808 | -0.000 | 0.000 |
| 0.064 | 0.064 | 0.193 | 0.000 | 25.805 | -17.383 |
| 0.000 | -0.000 | -0.000 | 0.000 | -18.125 | 27.992 |
| 111.241 | 55.392 | -109.635 | -18.029 | 0.000 | -0.000 |
| 55.392 | 111.241 | -109.635 | 18.029 | 0.000 | -0.000 |
| 133.320 | 133.320 | 223.201 | 0.000 | 0.000 | -0.000 |
| -94.890 | -59.216 | -241.066 | 26.413 | -0.000 | 0.000 |
| 0.000 | -0.000 | -0.000 | 0.000 | 26.849 | -18.159 |
| 0.000 | -0.000 | 0.000 | 0.000 | -18.159 | 28.021 |
| 191.631 | 135.589 | 133.320 | -18.159 | 0.000 | 0.000 |
| 215.913 | 271.762 | 376.166 | 18.029 | 0.000 | 0.000 |
| 133.320 | 133.320 | 223.201 | -0.000 | 0.000 | 0.000 |
| 62.232 | 98.289 | 242.901 | 26.672 | -0.000 | -0.000 |
| -0.000 | 0.000 | 0.000 | 0.000 | 26.849 | -18.159 |
| -0.000 | -0.000 | -0.000 | -0.000 | -18.159 | 28.021 |
| 191.631 | 135.589 | 133.320 | -18.159 | 0.000 | -0.000 |
| 135.589 | 191.631 | 133.320 | 18.159 | -0.000 | 0.000 |
| 133.320 | 133.320 | 223.201 | 0.000 | -0.000 | 0.000 |
| -26.055 | 10.002 | -24.291 | 26.672 | 0.000 | 0.000 |
| -0.000 | 0.000 | 0.000 | -0.000 | 26.849 | -18.159 |
| -0.000 | 0.000 | 0.000 | -0.000 | -18.159 | 28.021 |
| 191.631 | 135.589 | 133.320 | -18.159 | 0.000 | 0.000 |
| 135.589 | 191.631 | 133.320 | 18.159 | -0.000 | -0.000 |
| 141.290 | 141.290 | 247.347 | 0.000 | -0.000 | 0.000 |
| -18.159 | 18.159 | -0.000 | 26.849 | -0.000 | 0.000 |
| 0.000 | -0.000 | -0.000 | 0.000 | 26.849 | -18.159 |
| 0.000 | -0.000 | -0.000 | 0.000 | -18.159 | 28.021 |
| 191.631 | 135.589 | 133.321 | -18.159 | -0.000 | -0.000 |
| 135.589 | 191.631 | 133.321 | 18.159 | -0.000 | -0.000 |
| 132.462 | 132.462 | 220.629 | 0.000 | 0.000 | -0.000 |
| -18.150 | 16.738 | -2.376 | 25.882 | -0.000 | 0.000 |
| -0.000 | 0.000 | 0.000 | -0.000 | 26.849 | -18.159 |
| -0.804 | -0.804 | -2.434 | -0.000 | -18.028 | 27.924 |
| 192.305 | 136.457 | 135.699 | -18.028 | 0.000 | -0.000 |
| 135.588 | 191.631 | 133.320 | 18.159 | 0.000 | 0.000 |
| 134.028 | 134.028 | 225.463 | -0.000 | -0.000 | 0.000 |
| -18.159 | 18.159 | -0.000 | 26.849 | -0.000 | -0.000 |
| 0.000 | -0.000 | -0.000 | 0.000 | 26.849 | -18.159 |
| 0.804 | 0.804 | 2.434 | 0.000 | -18.028 | 27.924 |
| 177.854 | 158.494 | 162.563 | 0.000 | -0.000 | -0.000 |
| 158.494 | 177.854 | 162.563 | 0.000 | 0.000 | -0.000 |
| 162.563 | 162.563 | 174.684 | 0.000 | -0.000 | 0.000 |
| -0.000 | -0.000 | -0.000 | 61.343 | 0.000 | 0.000 |
| -0.000 | -0.000 | -0.000 | 0.000 | 61.343 | -0.000 |
| -1.209 | -1.209 | 11.064 | -0.000 | 0.000 | 58.103 |
| 177.854 | 158.494 | 162.563 | -0.000 | 0.000 | -0.000 |
| 158.494 | 177.854 | 162.563 | 0.000 | 0.000 | -0.000 |
| 162.563 | 162.563 | 174.684 | 0.000 | -0.000 | -0.000 |
| 0.000 | 0.000 | 0.000 | 61.343 | -0.000 | 0.000 |
| 0.000 | 0.000 | 0.000 | -0.000 | 61.343 | 0.000 |
| 1.209 | 1.209 | -11.064 | 0.000 | -0.000 | 58.103 |
| 177.854 | 158.494 | 162.563 | -0.000 | -0.000 | 0.000 |
| 158.494 | 177.854 | 162.563 | -0.000 | 0.000 | 0.000 |
| 162.563 | 162.563 | 174.684 | -0.000 | 0.000 | 0.000 |
| -0.121 | -0.121 | 1.111 | 61.300 | 0.000 | 0.000 |
| -0.121 | -0.121 | 1.111 | 0.000 | 61.300 | 0.000 |
| -0.000 | -0.000 | 0.000 | 0.000 | 0.000 | 58.103 |
| 177.854 | 158.494 | 162.563 | 0.000 | -0.000 | 0.000 |
| 158.494 | 177.854 | 162.563 | -0.000 | 0.000 | -0.000 |
| 162.691 | 162.691 | 173.377 | -0.000 | 0.000 | 0.000 |
| 0.121 | 0.121 | -1.111 | 61.300 | -0.000 | 0.000 |
| 0.121 | 0.121 | -1.111 | -0.000 | 61.300 | 0.000 |
| 0.000 | -0.000 | -0.000 | -0.000 | -0.000 | 58.103 |
| 177.854 | 158.494 | 162.563 | 0.000 | 0.000 | 0.000 |
| 158.494 | 177.854 | 162.563 | 0.000 | 0.000 | 0.000 |
| 162.559 | 162.559 | 174.597 | -0.000 | -0.000 | -0.000 |
| -0.010 | -0.010 | 0.103 | 61.162 | 0.000 | 0.000 |
| -0.010 | -0.010 | 0.103 | 0.000 | 61.162 | 0.000 |
| -0.012 | -0.012 | 0.111 | 0.000 | 0.000 | 58.103 |
| 177.507 | 158.147 | 162.367 | 0.000 | -0.000 | -0.000 |
| 158.147 | 177.507 | 162.367 | -0.000 | 0.000 | -0.000 |
| 162.587 | 162.587 | 174.374 | -0.000 | 0.000 | -0.000 |
| 0.010 | 0.010 | -0.103 | 61.162 | -0.000 | 0.000 |
| 0.010 | 0.010 | -0.103 | 0.000 | 61.162 | -0.000 |
| 0.012 | 0.012 | -0.111 | -0.000 | -0.000 | 58.103 |
| 176.585 | 158.723 | 161.866 | -0.000 | 0.000 | 0.000 |
| 158.723 | 176.585 | 161.866 | -0.000 | 0.000 | 0.000 |
| 161.757 | 161.757 | 175.086 | -0.000 | 0.000 | 0.000 |
| -0.112 | -0.112 | 0.040 | 60.509 | 0.000 | -0.000 |
| -0.112 | -0.112 | 0.040 | 0.000 | 60.509 | 0.000 |
| -0.000 | -0.000 | -0.000 | -0.000 | 0.000 | 58.534 |
| 176.298 | 158.436 | 161.857 | 0.000 | -0.000 | -0.000 |
| 158.436 | 176.298 | 161.857 | 0.000 | -0.000 | -0.000 |
| 161.847 | 161.847 | 175.041 | -0.000 | 0.000 | -0.000 |
| 0.112 | 0.112 | -0.040 | 60.509 | -0.000 | -0.000 |
| 0.112 | 0.112 | -0.040 | 0.000 | 60.509 | -0.000 |
| 0.000 | 0.000 | 0.000 | 0.000 | -0.000 | 58.534 |
| 176.085 | 158.223 | 161.921 | -0.000 | 0.000 | 0.000 |
| 158.223 | 176.085 | 161.921 | -0.000 | -0.000 | 0.000 |
| 161.797 | 161.797 | 175.074 | -0.000 | 0.000 | 0.000 |
| -0.011 | -0.011 | 0.004 | 60.509 | -0.000 | 0.000 |
| -0.011 | -0.011 | 0.004 | -0.000 | 60.509 | 0.000 |
| -0.000 | 0.000 | 0.000 | -0.000 | -0.000 | 58.534 |
| 176.585 | 158.723 | 161.866 | 0.000 | -0.000 | -0.000 |
| 158.723 | 176.585 | 161.866 | 0.000 | -0.000 | -0.000 |
| 161.806 | 161.806 | 175.069 | -0.000 | 0.000 | -0.000 |
| 0.011 | 0.011 | -0.004 | 60.509 | 0.000 | 0.000 |
| 0.011 | 0.011 | -0.004 | 0.000 | 60.509 | 0.000 |
| 0.000 | -0.000 | -0.000 | 0.000 | -0.000 | 58.534 |
| 176.586 | 158.724 | 161.866 | -0.000 | -0.000 | 0.000 |
| 158.724 | 176.586 | 161.866 | -0.000 | -0.000 | 0.000 |
| 161.839 | 161.839 | 175.069 | -0.000 | 0.000 | -0.000 |
| 0.000 | -0.000 | -0.000 | 60.606 | 0.000 | 0.000 |
| -0.000 | 0.000 | -0.000 | -0.000 | 60.606 | 0.000 |
| -0.000 | 0.000 | 0.000 | -0.000 | 0.000 | 58.534 |
| 176.584 | 158.723 | 161.866 | 0.000 | -0.000 | -0.000 |
| 158.723 | 176.584 | 161.866 | 0.000 | 0.000 | -0.000 |
| 161.801 | 161.801 | 175.071 | 0.000 | 0.000 | -0.000 |
| -0.000 | 0.000 | 0.000 | 60.606 | 0.000 | -0.000 |
| 0.000 | -0.000 | 0.000 | -0.000 | 60.606 | -0.000 |
| 0.000 | -0.000 | -0.000 | 0.000 | -0.000 | 58.534 |
| 248.499 | 59.401 | 59.401 | -0.000 | -0.000 | -0.000 |
| 59.401 | 248.499 | 59.401 | -0.000 | -0.000 | -0.000 |
| 59.401 | 59.401 | 248.499 | -0.000 | -0.000 | -0.000 |
| -0.000 | -0.000 | -0.000 | -18.816 | -0.000 | -0.000 |
| -0.000 | -0.000 | -0.000 | -0.000 | -18.816 | -0.000 |
| -0.000 | -0.000 | -0.000 | -0.000 | -0.000 | -18.816 |
| 248.499 | 59.401 | 59.401 | 0.000 | -0.000 | 0.000 |
| 59.401 | 248.499 | 59.401 | 0.000 | 0.000 | 0.000 |
| 59.401 | 59.401 | 248.499 | 0.000 | 0.000 | 0.000 |
| 0.000 | 0.000 | 0.000 | -18.816 | 0.000 | 0.000 |
| 0.000 | 0.000 | 0.000 | 0.000 | -18.816 | 0.000 |
| 0.000 | 0.000 | 0.000 | 0.000 | 0.000 | -18.816 |
| 248.499 | 59.401 | 59.401 | -0.000 | 0.000 | -0.000 |
| 59.401 | 248.499 | 59.401 | -0.000 | -0.000 | -0.000 |
| 59.401 | 59.401 | 248.499 | -0.000 | 0.000 | 0.000 |
| -0.000 | 0.000 | -0.000 | -18.816 | -0.000 | -0.000 |
| 0.000 | -0.000 | -0.000 | -0.000 | -18.816 | -0.000 |
| 0.000 | -0.000 | -0.000 | -0.000 | -0.000 | -18.816 |
| 248.499 | 59.401 | 59.401 | 0.000 | 0.000 | -0.000 |
| 59.401 | 248.499 | 59.401 | 0.000 | 0.000 | 0.000 |
| 59.401 | 59.401 | 248.499 | 0.000 | 0.000 | -0.000 |
| 0.000 | -0.000 | 0.000 | -18.816 | 0.000 | -0.000 |
| -0.000 | 0.000 | 0.000 | 0.000 | -18.816 | 0.000 |
| -0.000 | 0.000 | 0.000 | 0.000 | 0.000 | -18.816 |
| 248.501 | 59.401 | 59.401 | -0.000 | -0.000 | -0.000 |
| 59.401 | 248.501 | 59.401 | -0.000 | -0.000 | -0.000 |
| 59.401 | 59.401 | 248.501 | -0.000 | -0.000 | -0.000 |
| -0.000 | 0.000 | -0.000 | -18.816 | -0.000 | -0.000 |
| 0.000 | -0.000 | -0.000 | -0.000 | -18.816 | -0.000 |
| 0.000 | -0.000 | -0.000 | -0.000 | -0.000 | -18.816 |
| 248.498 | 59.401 | 59.401 | 0.000 | 0.000 | 0.000 |
| 59.401 | 248.498 | 59.401 | 0.000 | 0.000 | 0.000 |
| 59.401 | 59.401 | 248.498 | 0.000 | 0.000 | 0.000 |
| 0.000 | -0.000 | 0.000 | -18.816 | 0.000 | 0.000 |
| -0.000 | 0.000 | 0.000 | 0.000 | -18.816 | 0.000 |
| -0.000 | 0.000 | 0.000 | 0.000 | 0.000 | -18.816 |
| 171.321 | 153.945 | 153.945 | -0.000 | 0.000 | 0.000 |
| 153.945 | 171.321 | 153.945 | -0.000 | -0.000 | 0.000 |
| 153.945 | 153.945 | 171.321 | -0.000 | -0.000 | 0.000 |
| 0.000 | -0.000 | 0.000 | 58.507 | -0.000 | 0.000 |
| -0.000 | -0.000 | 0.000 | -0.000 | 58.507 | 0.000 |
| -0.000 | -0.000 | 0.000 | -0.000 | 0.000 | 58.507 |
| 171.321 | 153.945 | 153.945 | 0.000 | 0.000 | -0.000 |
| 153.945 | 171.321 | 153.945 | 0.000 | -0.000 | -0.000 |
| 153.945 | 153.945 | 171.321 | 0.000 | -0.000 | -0.000 |
| -0.000 | 0.000 | -0.000 | 58.507 | -0.000 | -0.000 |
| 0.000 | 0.000 | 0.000 | 0.000 | 58.507 | -0.000 |
| 0.000 | 0.000 | -0.000 | 0.000 | -0.000 | 58.507 |
| 171.321 | 153.945 | 153.945 | -0.000 | 0.000 | 0.000 |
| 153.945 | 171.321 | 153.945 | 0.000 | 0.000 | 0.000 |
| 153.945 | 153.945 | 171.321 | -0.000 | -0.000 | 0.000 |
| 0.000 | -0.000 | 0.000 | 58.507 | -0.000 | 0.000 |
| 0.000 | 0.000 | 0.000 | -0.000 | 58.507 | 0.000 |
| -0.000 | 0.000 | 0.000 | -0.000 | 0.000 | 58.507 |
| 171.321 | 153.945 | 153.945 | 0.000 | -0.000 | -0.000 |
| 153.945 | 171.321 | 153.945 | 0.000 | -0.000 | -0.000 |
| 153.945 | 153.945 | 171.321 | 0.000 | -0.000 | 0.000 |
| -0.000 | -0.000 | -0.000 | 58.507 | 0.000 | -0.000 |
| -0.000 | -0.000 | -0.000 | 0.000 | 58.507 | -0.000 |
| -0.000 | -0.000 | -0.000 | 0.000 | -0.000 | 58.507 |
| 171.321 | 153.946 | 153.946 | -0.000 | 0.000 | 0.000 |
| 153.946 | 171.321 | 153.946 | -0.000 | 0.000 | 0.000 |
| 153.946 | 153.946 | 171.321 | -0.000 | -0.000 | 0.000 |
| 0.000 | 0.000 | 0.000 | 58.507 | -0.000 | 0.000 |
| 0.000 | 0.000 | 0.000 | -0.000 | 58.507 | 0.000 |
| 0.000 | 0.000 | 0.000 | -0.000 | 0.000 | 58.507 |
| 171.320 | 153.945 | 153.945 | -0.000 | -0.000 | -0.000 |
| 153.945 | 171.320 | 153.945 | 0.000 | 0.000 | -0.000 |
| 153.945 | 153.945 | 171.320 | 0.000 | -0.000 | -0.000 |
| -0.000 | -0.000 | -0.000 | 58.507 | 0.000 | -0.000 |
| -0.000 | -0.000 | -0.000 | 0.000 | 58.507 | -0.000 |
| -0.000 | -0.000 | -0.000 | 0.000 | -0.000 | 58.507 |
| 45.978 | 68.719 | 68.719 | 0.000 | 0.000 | 0.000 |
| 68.719 | 45.978 | 68.719 | 0.000 | 0.000 | 0.000 |
| 68.719 | 68.719 | 45.978 | 0.000 | 0.000 | 0.000 |
| -0.000 | 0.000 | 0.000 | 26.721 | -0.000 | 0.000 |
| -0.000 | 0.000 | 0.000 | 0.000 | 26.721 | 0.000 |
| -0.000 | 0.000 | 0.000 | 0.000 | 0.000 | 26.721 |
| 45.978 | 68.719 | 68.719 | -0.000 | -0.000 | -0.000 |
| 68.719 | 45.978 | 68.719 | -0.000 | -0.000 | -0.000 |
| 68.719 | 68.719 | 45.978 | -0.000 | -0.000 | -0.000 |
| -0.000 | -0.000 | 0.000 | 26.721 | -0.000 | -0.000 |
| 0.000 | -0.000 | -0.000 | -0.000 | 26.721 | -0.000 |
| 0.000 | -0.000 | 0.000 | -0.000 | -0.000 | 26.721 |
| 45.978 | 68.719 | 68.719 | 0.000 | 0.000 | 0.000 |
| 68.719 | 45.978 | 68.719 | 0.000 | 0.000 | 0.000 |
| 68.719 | 68.719 | 45.978 | 0.000 | 0.000 | 0.000 |
| -0.000 | -0.000 | -0.000 | -29.400 | 0.000 | 0.000 |
| -0.000 | -0.000 | -0.000 | 0.000 | -29.400 | 0.000 |
| -0.000 | -0.000 | -0.000 | 0.000 | 0.000 | -29.400 |
| 45.978 | 68.719 | 68.719 | -0.000 | -0.000 | -0.000 |
| 68.719 | 45.978 | 68.719 | -0.000 | -0.000 | -0.000 |
| 68.719 | 68.719 | 45.978 | -0.000 | -0.000 | -0.000 |
| 0.000 | 0.000 | 0.000 | -29.400 | -0.000 | -0.000 |
| 0.000 | 0.000 | 0.000 | -0.000 | -29.400 | -0.000 |
| 0.000 | 0.000 | 0.000 | -0.000 | -0.000 | -29.400 |
| 45.978 | 68.719 | 68.719 | 0.000 | 0.000 | 0.000 |
| 68.719 | 45.978 | 68.719 | 0.000 | 0.000 | 0.000 |
| 68.719 | 68.719 | 45.978 | 0.000 | 0.000 | 0.000 |
| -0.000 | -0.000 | -0.000 | -29.400 | 0.000 | 0.000 |
| -0.000 | -0.000 | -0.000 | 0.000 | -29.400 | 0.000 |
| -0.000 | -0.000 | -0.000 | 0.000 | 0.000 | -29.400 |
| 45.978 | 68.719 | 68.719 | -0.000 | -0.000 | -0.000 |
| 68.719 | 45.978 | 68.719 | -0.000 | -0.000 | -0.000 |
| 68.719 | 68.719 | 45.978 | -0.000 | -0.000 | -0.000 |
| 0.000 | 0.000 | 0.000 | -29.400 | -0.000 | -0.000 |
| 0.000 | 0.000 | 0.000 | -0.000 | -29.400 | -0.000 |
| 0.000 | 0.000 | 0.000 | -0.000 | -0.000 | -29.400 |
| 205.772 | 133.232 | 126.985 | -21.478 | -0.000 | -0.000 |
| 133.232 | 205.772 | 126.985 | 21.478 | -0.000 | -0.000 |
| 126.985 | 126.985 | 224.744 | -0.000 | -0.000 | -0.000 |
| -21.478 | 21.478 | -0.000 | 31.483 | -0.000 | -0.000 |
| -0.000 | 0.000 | -0.000 | -0.000 | 31.483 | -21.478 |
| -0.000 | 0.000 | 0.000 | -0.000 | -21.478 | 36.270 |
| 205.772 | 133.232 | 126.985 | -21.478 | 0.000 | 0.000 |
| 133.232 | 205.772 | 126.985 | 21.478 | 0.000 | 0.000 |
| 126.985 | 126.985 | 224.744 | 0.000 | 0.000 | 0.000 |
| -21.478 | 21.478 | 0.000 | 31.483 | -0.000 | 0.000 |
| 0.000 | 0.000 | 0.000 | 0.000 | 31.483 | -21.478 |
| 0.000 | -0.000 | 0.000 | 0.000 | -21.478 | 36.270 |
| 205.772 | 133.232 | 126.985 | -21.478 | -0.000 | -0.000 |
| 133.232 | 205.772 | 126.985 | 21.478 | 0.000 | -0.000 |
| 126.985 | 126.985 | 224.744 | -0.000 | -0.000 | -0.000 |
| -21.478 | 21.478 | 0.000 | 31.483 | 0.000 | -0.000 |
| -0.000 | 0.000 | 0.000 | -0.000 | 31.483 | -21.478 |
| -0.000 | 0.000 | 0.000 | -0.000 | -21.478 | 36.270 |
| 205.772 | 133.232 | 126.985 | -21.478 | -0.000 | 0.000 |
| 133.232 | 205.772 | 126.985 | 21.478 | 0.000 | -0.000 |
| 126.985 | 126.985 | 224.744 | 0.000 | 0.000 | 0.000 |
| -21.478 | 21.478 | -0.000 | 31.483 | 0.000 | 0.000 |
| 0.000 | -0.000 | -0.000 | 0.000 | 31.483 | -21.478 |
| 0.000 | -0.000 | -0.000 | 0.000 | -21.478 | 36.270 |
| 205.773 | 133.232 | 126.985 | -21.478 | -0.000 | -0.000 |
| 133.232 | 205.773 | 126.985 | 21.478 | -0.000 | -0.000 |
| 126.985 | 126.985 | 224.745 | -0.000 | -0.000 | 0.000 |
| -21.478 | 21.478 | 0.000 | 31.483 | -0.000 | -0.000 |
| -0.000 | 0.000 | 0.000 | -0.000 | 31.483 | -21.478 |
| -0.000 | 0.000 | 0.000 | -0.000 | -21.478 | 36.270 |
| 205.771 | 133.231 | 126.985 | -21.478 | -0.000 | 0.000 |
| 133.231 | 205.771 | 126.985 | 21.478 | 0.000 | 0.000 |
| 126.985 | 126.985 | 224.743 | 0.000 | 0.000 | 0.000 |
| -21.478 | 21.478 | -0.000 | 31.483 | 0.000 | 0.000 |
| 0.000 | -0.000 | -0.000 | 0.000 | 31.483 | -21.478 |
| 0.000 | -0.000 | -0.000 | 0.000 | -21.478 | 36.270 |
| 169.055 | 154.124 | 153.708 | 0.004 | 4.164 | 0.000 |
| 127.046 | 454.462 | -7.238 | 25836.628 | 13.552 | 0.579 |
| 153.594 | 105.208 | 219.914 | 0.000 | -0.006 | -0.000 |
| 0.004 | -0.007 | 0.000 | 9.564 | 0.000 | 0.001 |
| -27.625 | -25.752 | 11.094 | 186.093 | 71.443 | 0.414 |
| 13.861 | -71.617 | 20.664 | 34.256 | 8.145 | 58.825 |
| 169.055 | 154.124 | 153.708 | 0.004 | 4.164 | 0.000 |
| -19.623 | 39.870 | 407.427 | -25605.941 | 8.809 | -0.179 |
| 153.594 | 105.208 | 219.914 | 0.000 | -0.006 | -0.000 |
| -13.860 | 71.630 | -20.670 | -25.243 | -2.331 | -0.134 |
| 54.392 | -198.095 | 67.973 | -23304.003 | 66.674 | -0.666 |
| -0.000 | -0.000 | -0.001 | 0.000 | 5.850 | 58.690 |
| 168.821 | 148.318 | 155.891 | 7.238 | 4.648 | 0.021 |
| 152.965 | 242.234 | 95.239 | 2283.149 | 4.503 | 0.053 |
| 155.135 | 98.157 | 221.747 | 3.433 | 0.227 | 0.014 |
| 4.272 | 18.376 | -14.140 | 2237.551 | 2.763 | 0.020 |
| 17.221 | 18.190 | -30.157 | 2561.507 | 57.906 | 0.022 |
| -6.682 | 18.918 | -5.155 | 2250.044 | 5.786 | 58.769 |
| 165.049 | 140.833 | 168.924 | -2146.561 | -0.900 | 0.002 |
| 153.969 | 221.168 | 105.167 | 0.946 | -0.001 | -0.000 |
| 153.594 | 105.208 | 219.914 | 0.000 | -0.006 | -0.000 |
| 0.004 | -0.007 | 0.000 | 9.564 | 0.000 | 0.001 |
| -4.322 | -18.490 | 14.105 | -2237.775 | 54.359 | -0.018 |
| -0.000 | -0.000 | -0.001 | 0.000 | 5.850 | 58.690 |
| 168.211 | 156.317 | 153.221 | 262.487 | 4.244 | 0.006 |
| 155.779 | 222.296 | 102.568 | 243.257 | -0.157 | 0.003 |
| 151.513 | 107.178 | 220.991 | 245.847 | -0.119 | 0.001 |
| 0.616 | -0.621 | 0.165 | 11.383 | 0.264 | 0.004 |
| -0.000 | -0.000 | -0.006 | 0.000 | 58.708 | 0.004 |
| -0.000 | 0.000 | -0.001 | 0.000 | 5.850 | 58.690 |
| 171.329 | 151.541 | 152.485 | -245.309 | 3.821 | -0.003 |
| 153.968 | 221.167 | 105.166 | 0.946 | -0.001 | -0.000 |
| 154.627 | 102.636 | 220.549 | -258.071 | -0.233 | -0.006 |
| 0.004 | -0.007 | 0.000 | 9.564 | 0.000 | 0.001 |
| -0.000 | -0.000 | -0.007 | 0.000 | 58.708 | 0.004 |
| -0.139 | 0.716 | -0.207 | -0.342 | 5.791 | 58.688 |
| 171.419 | 153.718 | 153.566 | 0.000 | -0.000 | 0.000 |
| 370.623 | 149.584 | -29.243 | 0.000 | -0.000 | -0.000 |
| 370.731 | 32.019 | 87.032 | 0.000 | -0.000 | 0.000 |
| 216.806 | -72.411 | -133.644 | 8.085 | -0.000 | 0.000 |
| -0.000 | 0.000 | 0.000 | -0.000 | 58.423 | -0.000 |
| -0.000 | 0.000 | -0.000 | 0.000 | -0.000 | 58.235 |
| -12.999 | 289.117 | 170.652 | -0.000 | 0.000 | -0.000 |
| -212.809 | 347.284 | 351.648 | -0.000 | 0.000 | 0.000 |
| 153.566 | 104.332 | 221.127 | 0.000 | 0.000 | -0.000 |
| -216.806 | 72.411 | 133.644 | 8.085 | 0.000 | 0.000 |
| 0.000 | -0.000 | -0.000 | 0.000 | 58.423 | -0.000 |
| 0.000 | -0.000 | 0.000 | 0.000 | 0.000 | 58.235 |
| 189.575 | 140.354 | 151.972 | -0.000 | 0.000 | -0.000 |
| 172.269 | 208.389 | 102.724 | -0.000 | -0.000 | 0.000 |
| 175.608 | 97.189 | 207.309 | 0.000 | -0.000 | 0.000 |
| 36.673 | -12.532 | -24.734 | 7.582 | -0.000 | -0.000 |
| -0.000 | 0.000 | 0.000 | 0.000 | 58.423 | -0.000 |
| -0.000 | 0.000 | 0.000 | 0.000 | -0.000 | 58.235 |
| 149.267 | 161.024 | 167.332 | 0.000 | 0.000 | 0.000 |
| 132.136 | 229.237 | 117.765 | -0.000 | 0.000 | -0.000 |
| 135.285 | 117.921 | 222.655 | 0.000 | 0.000 | -0.000 |
| -36.673 | 12.532 | 24.734 | 7.582 | 0.000 | -0.000 |
| 0.000 | -0.000 | -0.000 | -0.000 | 58.423 | -0.000 |
| 0.000 | -0.000 | -0.000 | -0.000 | 0.000 | 58.235 |
| 173.003 | 152.525 | 153.501 | 0.000 | -0.000 | 0.000 |
| 159.080 | 221.076 | 100.055 | -0.000 | -0.000 | -0.000 |
| 153.566 | 104.333 | 221.127 | -0.000 | -0.000 | 0.000 |
| -0.000 | 0.000 | 0.000 | 8.707 | -0.000 | -0.000 |
| 2.168 | -0.724 | -1.336 | 0.000 | 57.991 | 0.000 |
| 0.000 | 0.000 | 0.000 | 0.000 | -0.000 | 58.235 |
| 169.315 | 155.231 | 153.839 | -0.000 | 0.000 | -0.000 |
| 150.173 | 223.235 | 106.851 | -0.000 | 0.000 | -0.000 |
| 151.855 | 105.750 | 221.129 | -0.000 | 0.000 | -0.000 |
| 0.000 | -0.000 | -0.000 | 8.707 | 0.000 | -0.000 |
| -2.168 | 0.724 | 1.336 | 0.000 | 57.991 | -0.000 |
| -0.000 | -0.000 | -0.000 | -0.000 | 0.000 | 58.235 |
| 89.626 | 108.503 | 108.503 | 0.000 | 0.000 | 0.000 |
| 108.503 | 89.626 | 108.503 | 0.000 | 0.000 | 0.000 |
| 108.503 | 108.503 | 89.626 | -0.000 | -0.000 | -0.000 |
| 0.000 | -0.000 | 0.000 | -11.588 | -0.000 | 0.000 |
| -0.000 | -0.000 | 0.000 | -0.000 | -11.588 | -0.000 |
| -0.000 | 0.000 | 0.000 | -0.000 | 0.000 | -11.588 |
| 89.626 | 108.503 | 108.503 | -0.000 | -0.000 | 0.000 |
| 108.503 | 89.626 | 108.503 | -0.000 | 0.000 | 0.000 |
| 108.503 | 108.503 | 89.626 | -0.000 | -0.000 | -0.000 |
| -0.000 | 0.000 | -0.000 | -11.588 | -0.000 | 0.000 |
| 0.000 | 0.000 | -0.000 | 0.000 | -11.588 | 0.000 |
| 0.000 | 0.000 | -0.000 | -0.000 | -0.000 | -11.588 |
| 89.626 | 108.503 | 108.503 | 0.000 | 0.000 | -0.000 |
| 108.503 | 89.626 | 108.503 | 0.000 | 0.000 | 0.000 |
| 108.503 | 108.503 | 89.626 | 0.000 | 0.000 | 0.000 |
| 0.000 | -0.000 | -0.000 | -11.588 | -0.000 | -0.000 |
| -0.000 | 0.000 | -0.000 | -0.000 | -11.588 | -0.000 |
| -0.000 | -0.000 | 0.000 | 0.000 | 0.000 | -11.588 |
| 89.626 | 108.503 | 108.503 | -0.000 | 0.000 | 0.000 |
| 108.503 | 89.626 | 108.503 | -0.000 | 0.000 | -0.000 |
| 108.503 | 108.503 | 89.626 | -0.000 | -0.000 | -0.000 |
| -0.000 | 0.000 | 0.000 | -11.588 | 0.000 | -0.000 |
| 0.000 | -0.000 | 0.000 | 0.000 | -11.588 | -0.000 |
| 0.000 | 0.000 | -0.000 | -0.000 | -0.000 | -11.588 |
| 89.626 | 108.503 | 108.503 | 0.000 | -0.000 | -0.000 |
| 108.503 | 89.626 | 108.503 | 0.000 | -0.000 | 0.000 |
| 108.503 | 108.503 | 89.626 | 0.000 | -0.000 | -0.000 |
| 0.000 | -0.000 | 0.000 | 47.633 | 0.000 | 0.000 |
| -0.000 | 0.000 | 0.000 | 0.000 | 47.633 | -0.000 |
| -0.000 | 0.000 | 0.000 | 0.000 | 0.000 | 47.633 |
| 89.626 | 108.502 | 108.502 | -0.000 | -0.000 | -0.000 |
| 108.502 | 89.626 | 108.502 | -0.000 | -0.000 | 0.000 |
| 108.502 | 108.502 | 89.626 | 0.000 | -0.000 | 0.000 |
| -0.000 | 0.000 | -0.000 | 47.633 | 0.000 | 0.000 |
| 0.000 | -0.000 | -0.000 | -0.000 | 47.633 | 0.000 |
| 0.000 | -0.000 | -0.000 | -0.000 | -0.000 | 47.633 |
| 165.361 | 162.339 | 162.339 | 0.000 | -0.000 | 0.000 |
| 162.339 | 165.361 | 162.339 | -0.000 | 0.000 | 0.000 |
| 162.339 | 162.339 | 165.361 | -0.000 | 0.000 | 0.000 |
| -0.000 | 0.000 | -0.000 | 79.610 | 0.000 | 0.000 |
| -0.000 | 0.000 | -0.000 | -0.000 | 79.610 | 0.000 |
| -0.000 | 0.000 | -0.000 | 0.000 | 0.000 | 79.610 |
| 165.361 | 162.339 | 162.339 | 0.000 | 0.000 | -0.000 |
| 162.339 | 165.361 | 162.339 | 0.000 | 0.000 | -0.000 |
| 162.339 | 162.339 | 165.361 | 0.000 | 0.000 | -0.000 |
| 0.000 | -0.000 | 0.000 | 79.610 | -0.000 | -0.000 |
| 0.000 | -0.000 | 0.000 | -0.000 | 79.610 | -0.000 |
| 0.000 | 0.000 | 0.000 | -0.000 | -0.000 | 79.610 |
| 165.361 | 162.339 | 162.339 | 0.000 | -0.000 | 0.000 |
| 162.339 | 165.361 | 162.339 | -0.000 | -0.000 | 0.000 |
| 162.339 | 162.339 | 165.361 | -0.000 | -0.000 | 0.000 |
| 0.000 | 0.000 | 0.000 | 79.610 | -0.000 | 0.000 |
| 0.000 | 0.000 | 0.000 | -0.000 | 79.610 | 0.000 |
| 0.000 | 0.000 | 0.000 | 0.000 | 0.000 | 79.610 |
| 165.361 | 162.339 | 162.339 | 0.000 | 0.000 | -0.000 |
| 162.339 | 165.361 | 162.339 | -0.000 | -0.000 | -0.000 |
| 162.339 | 162.339 | 165.361 | 0.000 | 0.000 | -0.000 |
| -0.000 | -0.000 | -0.000 | 79.610 | 0.000 | -0.000 |
| -0.000 | -0.000 | -0.000 | -0.000 | 79.610 | -0.000 |
| -0.000 | -0.000 | -0.000 | -0.000 | -0.000 | 79.610 |
| 165.363 | 162.339 | 162.339 | -0.000 | 0.000 | 0.000 |
| 162.339 | 165.363 | 162.339 | -0.000 | -0.000 | 0.000 |
| 162.339 | 162.339 | 165.363 | 0.000 | 0.000 | 0.000 |
| 0.000 | 0.000 | 0.000 | 74.290 | 0.000 | -0.000 |
| 0.000 | 0.000 | 0.000 | 0.000 | 74.290 | 0.000 |
| 0.000 | 0.000 | 0.000 | 0.000 | 0.000 | 74.290 |
| 165.359 | 162.338 | 162.338 | 0.000 | 0.000 | -0.000 |
| 162.338 | 165.359 | 162.338 | 0.000 | 0.000 | -0.000 |
| 162.338 | 162.338 | 165.359 | -0.000 | -0.000 | -0.000 |
| -0.000 | -0.000 | -0.000 | 74.290 | -0.000 | -0.000 |
| -0.000 | -0.000 | -0.000 | 0.000 | 74.290 | -0.000 |
| -0.000 | -0.000 | -0.000 | -0.000 | -0.000 | 74.290 |
| 186.139 | 167.557 | 167.557 | -0.000 | -0.000 | 0.000 |
| 167.557 | 186.139 | 167.557 | 0.000 | -0.000 | 0.000 |
| 167.557 | 167.557 | 186.139 | 0.000 | -0.000 | 0.000 |
| 0.000 | 0.000 | -0.000 | 68.712 | -0.000 | 0.000 |
| 0.000 | 0.000 | -0.000 | -0.000 | 68.712 | 0.000 |
| 0.000 | 0.000 | -0.000 | -0.000 | -0.000 | 68.712 |
| 186.139 | 167.557 | 167.557 | 0.000 | 0.000 | -0.000 |
| 167.557 | 186.139 | 167.557 | 0.000 | 0.000 | -0.000 |
| 167.557 | 167.557 | 186.139 | 0.000 | 0.000 | -0.000 |
| -0.000 | -0.000 | 0.000 | 68.712 | 0.000 | -0.000 |
| -0.000 | -0.000 | 0.000 | 0.000 | 68.712 | -0.000 |
| 0.000 | -0.000 | 0.000 | 0.000 | 0.000 | 68.712 |
| 186.139 | 167.558 | 167.558 | 0.000 | -0.000 | 0.000 |
| 167.558 | 186.139 | 167.558 | -0.000 | 0.000 | 0.000 |
| 167.558 | 167.558 | 186.139 | -0.000 | -0.000 | 0.000 |
| 0.000 | 0.000 | 0.000 | 68.712 | -0.000 | 0.000 |
| 0.000 | 0.000 | 0.000 | -0.000 | 68.712 | 0.000 |
| 0.000 | 0.000 | 0.000 | -0.000 | -0.000 | 68.712 |
| 186.139 | 167.557 | 167.557 | -0.000 | 0.000 | -0.000 |
| 167.557 | 186.139 | 167.557 | 0.000 | -0.000 | -0.000 |
| 167.557 | 167.557 | 186.139 | 0.000 | 0.000 | -0.000 |
| -0.000 | -0.000 | -0.000 | 68.712 | 0.000 | -0.000 |
| -0.000 | -0.000 | -0.000 | 0.000 | 68.712 | -0.000 |
| -0.000 | -0.000 | -0.000 | 0.000 | 0.000 | 68.712 |
| 186.141 | 167.559 | 167.559 | 0.000 | -0.000 | 0.000 |
| 167.559 | 186.141 | 167.559 | -0.000 | -0.000 | 0.000 |
| 167.559 | 167.559 | 186.141 | 0.000 | 0.000 | 0.000 |
| 0.000 | 0.000 | 0.000 | 68.712 | -0.000 | 0.000 |
| 0.000 | 0.000 | 0.000 | 0.000 | 68.712 | 0.000 |
| 0.000 | 0.000 | 0.000 | 0.000 | -0.000 | 68.712 |
| 186.138 | 167.556 | 167.556 | 0.000 | 0.000 | -0.000 |
| 167.556 | 186.138 | 167.556 | 0.000 | 0.000 | -0.000 |
| 167.556 | 167.556 | 186.138 | -0.000 | 0.000 | -0.000 |
| -0.000 | -0.000 | -0.000 | 68.712 | 0.000 | -0.000 |
| -0.000 | -0.000 | -0.000 | 0.000 | 68.712 | -0.000 |
| -0.000 | -0.000 | -0.000 | -0.000 | 0.000 | 68.712 |
| 210.343 | 186.205 | 186.205 | 0.000 | 0.000 | -0.000 |
| 186.205 | 210.343 | 186.205 | 0.000 | 0.000 | 0.000 |
| 186.205 | 186.205 | 210.343 | -0.000 | 0.000 | 0.000 |
| 0.000 | 0.000 | 0.000 | 68.955 | -0.000 | 0.000 |
| 0.000 | 0.000 | 0.000 | -0.000 | 68.955 | 0.000 |
| 0.000 | 0.000 | -0.000 | -0.000 | 0.000 | 68.955 |
| 210.343 | 186.205 | 186.205 | 0.000 | -0.000 | -0.000 |
| 186.205 | 210.343 | 186.205 | 0.000 | -0.000 | -0.000 |
| 186.205 | 186.205 | 210.343 | -0.000 | -0.000 | -0.000 |
| -0.000 | -0.000 | -0.000 | 68.955 | 0.000 | 0.000 |
| -0.000 | -0.000 | 0.000 | -0.000 | 68.955 | 0.000 |
| -0.000 | -0.000 | 0.000 | 0.000 | 0.000 | 68.955 |
| 210.343 | 186.205 | 186.205 | 0.000 | -0.000 | 0.000 |
| 186.205 | 210.343 | 186.205 | 0.000 | 0.000 | -0.000 |
| 186.205 | 186.205 | 210.343 | 0.000 | 0.000 | 0.000 |
| 0.000 | -0.000 | 0.000 | 68.955 | -0.000 | -0.000 |
| -0.000 | 0.000 | 0.000 | 0.000 | 68.955 | 0.000 |
| -0.000 | 0.000 | 0.000 | -0.000 | 0.000 | 68.955 |
| 210.343 | 186.205 | 186.205 | -0.000 | -0.000 | -0.000 |
| 186.205 | 210.343 | 186.205 | -0.000 | -0.000 | -0.000 |
| 186.205 | 186.205 | 210.343 | -0.000 | -0.000 | 0.000 |
| -0.000 | -0.000 | -0.000 | 68.955 | 0.000 | -0.000 |
| 0.000 | -0.000 | -0.000 | -0.000 | 68.955 | -0.000 |
| 0.000 | -0.000 | -0.000 | 0.000 | -0.000 | 68.955 |
| 210.343 | 186.205 | 186.205 | 0.000 | -0.000 | -0.000 |
| 186.205 | 210.343 | 186.205 | 0.000 | -0.000 | 0.000 |
| 186.205 | 186.205 | 210.343 | -0.000 | -0.000 | 0.000 |
| 0.000 | 0.000 | 0.000 | 68.664 | -0.000 | 0.000 |
| -0.000 | 0.000 | 0.000 | -0.000 | 68.664 | 0.000 |
| -0.000 | 0.000 | 0.000 | -0.000 | -0.000 | 68.664 |
| 210.343 | 186.205 | 186.205 | -0.000 | -0.000 | 0.000 |
| 186.205 | 210.343 | 186.205 | -0.000 | -0.000 | 0.000 |
| 186.205 | 186.205 | 210.343 | 0.000 | -0.000 | 0.000 |
| -0.000 | -0.000 | -0.000 | 68.664 | 0.000 | -0.000 |
| 0.000 | -0.000 | -0.000 | -0.000 | 68.664 | -0.000 |
| 0.000 | -0.000 | -0.000 | 0.000 | -0.000 | 68.664 |
| 0.000 | 0.000 | 0.000 | 0.000 | 0.000 | 0.000 |
| 0.000 | 67.108 | 0.000 | 0.000 | 0.000 | 0.000 |
| 0.000 | 0.000 | 0.000 | 0.000 | 0.000 | 0.000 |
| 0.000 | 0.000 | 0.000 | 0.000 | 0.000 | 0.000 |
| 0.000 | 0.000 | 0.000 | 0.000 | 0.000 | 0.000 |
| 0.000 | 0.000 | 0.000 | 0.000 | 0.000 | -0.000 |
| -0.000 | -0.000 | -0.000 | -0.000 | -0.000 | -0.000 |
| -0.000 | 65.517 | -0.000 | -0.000 | -0.000 | 0.000 |
| -0.000 | -0.000 | -0.000 | -0.000 | -0.000 | -0.000 |
| -0.000 | -0.000 | -0.000 | -0.000 | -0.000 | -0.000 |
| -0.000 | -0.000 | -0.000 | -0.000 | -0.000 | -0.000 |
| -0.000 | -0.000 | -0.000 | -0.000 | -0.000 | 0.000 |
| 0.000 | 0.000 | 0.000 | 0.000 | 0.000 | 0.000 |
| 0.000 | 65.517 | 0.000 | 0.000 | 0.000 | -0.000 |
| 0.000 | 0.000 | 0.000 | 0.000 | 0.000 | 0.000 |
| 0.000 | 0.000 | 0.000 | 0.000 | 0.000 | 0.000 |
| 0.000 | 0.000 | 0.000 | 0.000 | 0.000 | 0.000 |
| -0.000 | -0.000 | 0.000 | 0.000 | 0.000 | -0.000 |
| -0.000 | -0.000 | -0.000 | -0.000 | -0.000 | -0.000 |
| -0.000 | 65.517 | -0.000 | -0.000 | -0.000 | -0.000 |
| -0.000 | -0.000 | -0.000 | -0.000 | -0.000 | -0.000 |
| -0.000 | -0.000 | -0.000 | -0.000 | -0.000 | -0.000 |
| -0.000 | -0.000 | -0.000 | -0.000 | -0.000 | -0.000 |
| 0.000 | 0.000 | -0.000 | -0.000 | -0.000 | 0.000 |
| 0.000 | 0.000 | 0.000 | 0.000 | 0.000 | 0.000 |
| 0.000 | 65.517 | 0.000 | 0.000 | 0.000 | 0.000 |
| 0.000 | 0.000 | 0.000 | 0.000 | 0.000 | 0.000 |
| 0.000 | 0.000 | 0.000 | 0.000 | 0.000 | 0.000 |
| 0.000 | 0.000 | 0.000 | 0.000 | 0.000 | 0.000 |
| 0.000 | -0.000 | 0.000 | 0.000 | 0.000 | 0.000 |
| -0.000 | -0.000 | -0.000 | -0.000 | -0.000 | -0.000 |
| -0.000 | 65.517 | -0.000 | -0.000 | -0.000 | -0.000 |
| -0.000 | -0.000 | -0.000 | -0.000 | -0.000 | -0.000 |
| -0.000 | -0.000 | -0.000 | -0.000 | -0.000 | -0.000 |
| -0.000 | -0.000 | -0.000 | -0.000 | -0.000 | -0.000 |
| 0.000 | 0.000 | -0.000 | -0.000 | -0.000 | 0.000 |
| 241.367 | 96.302 | 96.302 | 0.000 | -0.000 | -0.000 |
| 96.302 | 241.367 | 96.302 | 0.000 | 0.000 | -0.000 |
| 96.302 | 96.302 | 241.367 | 0.000 | -0.000 | -0.000 |
| -0.000 | 0.000 | -0.000 | 18.828 | 0.000 | -0.000 |
| 0.000 | 0.000 | -0.000 | 0.000 | 18.828 | -0.000 |
| 0.000 | 0.000 | -0.000 | 0.000 | 0.000 | 18.828 |
| 245.883 | 94.044 | 94.044 | -0.000 | 0.000 | 0.000 |
| 94.044 | 245.883 | 94.044 | -0.000 | -0.000 | 0.000 |
| 94.044 | 94.044 | 245.883 | -0.000 | 0.000 | 0.000 |
| -0.000 | -0.000 | -0.000 | 18.828 | -0.000 | 0.000 |
| -0.000 | -0.000 | 0.000 | -0.000 | 18.828 | 0.000 |
| -0.000 | -0.000 | 0.000 | -0.000 | -0.000 | 18.828 |
| 241.367 | 96.302 | 96.302 | 0.000 | 0.000 | -0.000 |
| 96.302 | 241.367 | 96.302 | 0.000 | -0.000 | -0.000 |
| 96.302 | 96.302 | 241.367 | 0.000 | -0.000 | -0.000 |
| 0.000 | 0.000 | -0.000 | -12.471 | 0.000 | -0.000 |
| 0.000 | 0.000 | -0.000 | 0.000 | -12.471 | -0.000 |
| 0.000 | -0.000 | 0.000 | 0.000 | 0.000 | -12.471 |
| 245.883 | 94.044 | 94.044 | -0.000 | -0.000 | 0.000 |
| 94.044 | 245.883 | 94.044 | -0.000 | 0.000 | 0.000 |
| 94.044 | 94.044 | 245.883 | -0.000 | 0.000 | 0.000 |
| -0.000 | -0.000 | 0.000 | -12.471 | -0.000 | 0.000 |
| -0.000 | -0.000 | 0.000 | -0.000 | -12.471 | 0.000 |
| -0.000 | 0.000 | -0.000 | -0.000 | -0.000 | -12.471 |
| 241.368 | 96.302 | 96.302 | 0.000 | 0.000 | -0.000 |
| 96.302 | 241.368 | 96.302 | 0.000 | -0.000 | -0.000 |
| 96.302 | 96.302 | 241.368 | 0.000 | -0.000 | -0.000 |
| 0.000 | 0.000 | -0.000 | -12.471 | -0.000 | -0.000 |
| 0.000 | 0.000 | -0.000 | 0.000 | -12.471 | -0.000 |
| 0.000 | -0.000 | 0.000 | 0.000 | 0.000 | -12.471 |
| 245.882 | 94.044 | 94.044 | -0.000 | -0.000 | 0.000 |
| 94.044 | 245.882 | 94.044 | -0.000 | -0.000 | 0.000 |
| 94.044 | 94.044 | 245.882 | -0.000 | -0.000 | 0.000 |
| -0.000 | -0.000 | 0.000 | -12.471 | 0.000 | 0.000 |
| -0.000 | -0.000 | 0.000 | -0.000 | -12.471 | 0.000 |
| -0.000 | 0.000 | -0.000 | -0.000 | -0.000 | -12.471 |
| 106.881 | 140.596 | 140.596 | 0.000 | 0.000 | -0.000 |
| 140.596 | 106.881 | 140.596 | 0.000 | 0.000 | -0.000 |
| 140.596 | 140.596 | 106.881 | -0.000 | -0.000 | -0.000 |
| 0.000 | 0.000 | 0.000 | 61.624 | 0.000 | -0.000 |
| 0.000 | 0.000 | 0.000 | 0.000 | 61.624 | -0.000 |
| 0.000 | 0.000 | 0.000 | 0.000 | -0.000 | 61.624 |
| 106.879 | 140.596 | 140.596 | -0.000 | 0.000 | -0.000 |
| 140.596 | 106.879 | 140.596 | -0.000 | 0.000 | -0.000 |
| 140.596 | 140.596 | 106.879 | -0.000 | 0.000 | -0.000 |
| -0.000 | -0.000 | -0.000 | 61.624 | -0.000 | -0.000 |
| -0.000 | -0.000 | -0.000 | -0.000 | 61.624 | -0.000 |
| -0.000 | -0.000 | -0.000 | -0.000 | 0.000 | 61.624 |
| 106.888 | 140.597 | 140.597 | 0.000 | -0.000 | 0.000 |
| 140.597 | 106.888 | 140.597 | 0.000 | 0.000 | 0.000 |
| 140.597 | 140.597 | 106.888 | 0.000 | -0.000 | 0.000 |
| 0.000 | 0.001 | 0.001 | 61.624 | -0.000 | 0.000 |
| 0.001 | 0.000 | 0.001 | -0.000 | 61.624 | 0.000 |
| 0.001 | 0.001 | 0.000 | -0.000 | -0.000 | 61.624 |
| 106.872 | 140.595 | 140.595 | -0.000 | -0.000 | -0.000 |
| 140.595 | 106.872 | 140.595 | -0.000 | 0.000 | -0.000 |
| 140.595 | 140.595 | 106.872 | 0.000 | 0.000 | -0.000 |
| -0.000 | -0.001 | -0.001 | 61.624 | 0.000 | -0.000 |
| -0.001 | -0.000 | -0.001 | 0.000 | 61.624 | 0.000 |
| -0.001 | -0.001 | -0.000 | 0.000 | 0.000 | 61.624 |
| 106.960 | 140.606 | 140.606 | 0.000 | 0.000 | -0.000 |
| 140.606 | 106.960 | 140.606 | 0.000 | 0.000 | 0.000 |
| 140.606 | 140.606 | 106.960 | -0.000 | -0.000 | -0.000 |
| 0.003 | 0.010 | 0.010 | 56.521 | 0.000 | -0.000 |
| 0.010 | 0.003 | 0.010 | 0.000 | 56.521 | 0.000 |
| 0.010 | 0.010 | 0.003 | -0.000 | -0.000 | 56.521 |
| 106.799 | 140.586 | 140.586 | -0.000 | -0.000 | -0.000 |
| 140.586 | 106.799 | 140.586 | -0.000 | 0.000 | 0.000 |
| 140.586 | 140.586 | 106.799 | 0.000 | 0.000 | 0.000 |
| -0.003 | -0.010 | -0.010 | 56.521 | -0.000 | -0.000 |
| -0.010 | -0.003 | -0.010 | 0.000 | 56.521 | -0.000 |
| -0.010 | -0.010 | -0.003 | 0.000 | 0.000 | 56.521 |
| 175.458 | 139.435 | 139.435 | 0.000 | -0.000 | -0.000 |
| 139.435 | 175.458 | 139.435 | -0.000 | 0.000 | 0.000 |
| 139.435 | 139.435 | 175.458 | 0.000 | -0.000 | 0.000 |
| -0.000 | 0.000 | 0.000 | 61.037 | 0.000 | 0.000 |
| 0.000 | 0.000 | 0.000 | 0.000 | 61.037 | -0.000 |
| 0.000 | 0.000 | 0.000 | 0.000 | -0.000 | 61.037 |
| 175.458 | 139.435 | 139.435 | -0.000 | 0.000 | 0.000 |
| 139.435 | 175.458 | 139.435 | 0.000 | 0.000 | -0.000 |
| 139.435 | 139.435 | 175.458 | -0.000 | 0.000 | 0.000 |
| 0.000 | -0.000 | -0.000 | 61.037 | -0.000 | -0.000 |
| -0.000 | 0.000 | -0.000 | 0.000 | 61.037 | -0.000 |
| -0.000 | -0.000 | -0.000 | -0.000 | 0.000 | 61.037 |
| 175.458 | 139.435 | 139.435 | -0.000 | 0.000 | -0.000 |
| 139.435 | 175.458 | 139.435 | 0.000 | -0.000 | -0.000 |
| 139.435 | 139.435 | 175.458 | 0.000 | 0.000 | 0.000 |
| -0.000 | 0.000 | 0.000 | 61.037 | -0.000 | -0.000 |
| 0.000 | -0.000 | 0.000 | -0.000 | 61.037 | -0.000 |
| 0.000 | 0.000 | -0.000 | -0.000 | -0.000 | 61.037 |
| 175.458 | 139.435 | 139.435 | 0.000 | 0.000 | -0.000 |
| 139.435 | 175.458 | 139.435 | -0.000 | 0.000 | -0.000 |
| 139.435 | 139.435 | 175.458 | -0.000 | 0.000 | -0.000 |
| 0.000 | -0.000 | -0.000 | 61.037 | 0.000 | -0.000 |
| -0.000 | 0.000 | -0.000 | 0.000 | 61.037 | 0.000 |
| -0.000 | -0.000 | 0.000 | 0.000 | 0.000 | 61.037 |
| 175.458 | 139.435 | 139.435 | 0.000 | -0.000 | 0.000 |
| 139.435 | 175.458 | 139.435 | -0.000 | 0.000 | -0.000 |
| 139.435 | 139.435 | 175.458 | 0.000 | 0.000 | -0.000 |
| -0.000 | 0.000 | 0.000 | 61.037 | -0.000 | 0.000 |
| 0.000 | -0.000 | 0.000 | 0.000 | 61.037 | 0.000 |
| 0.000 | 0.000 | -0.000 | -0.000 | -0.000 | 61.037 |
| 175.458 | 139.434 | 139.434 | -0.000 | 0.000 | 0.000 |
| 139.434 | 175.458 | 139.434 | -0.000 | -0.000 | -0.000 |
| 139.434 | 139.434 | 175.458 | 0.000 | -0.000 | -0.000 |
| 0.000 | -0.000 | -0.000 | 61.037 | 0.000 | 0.000 |
| -0.000 | 0.000 | -0.000 | 0.000 | 61.037 | 0.000 |
| -0.000 | -0.000 | 0.000 | 0.000 | 0.000 | 61.037 |
| 171.891 | 141.990 | 140.058 | 0.000 | -0.000 | 0.000 |
| 141.990 | 171.891 | 140.058 | -0.000 | 0.000 | 0.000 |
| 140.058 | 140.058 | 171.891 | -0.000 | -0.000 | 0.000 |
| -0.000 | 0.000 | 0.000 | 59.157 | 0.000 | -0.000 |
| 0.000 | -0.000 | 0.000 | -0.000 | 59.157 | 0.000 |
| 0.000 | 0.000 | 0.000 | -0.000 | -0.000 | 59.660 |
| 171.891 | 141.990 | 140.058 | 0.000 | -0.000 | -0.000 |
| 141.990 | 171.891 | 140.058 | 0.000 | 0.000 | -0.000 |
| 140.058 | 140.058 | 171.891 | 0.000 | -0.000 | 0.000 |
| 0.000 | -0.000 | -0.000 | 59.157 | -0.000 | -0.000 |
| -0.000 | 0.000 | -0.000 | 0.000 | 59.157 | -0.000 |
| 0.000 | -0.000 | -0.000 | 0.000 | 0.000 | 59.660 |
| 171.892 | 141.990 | 140.058 | 0.000 | -0.000 | 0.000 |
| 141.990 | 171.892 | 140.058 | -0.000 | 0.000 | 0.000 |
| 140.058 | 140.058 | 171.891 | -0.000 | -0.000 | 0.000 |
| -0.000 | 0.000 | 0.000 | 62.182 | -0.000 | 0.000 |
| 0.000 | -0.000 | 0.000 | -0.000 | 62.182 | 0.000 |
| 0.000 | 0.000 | -0.000 | -0.000 | 0.000 | 59.660 |
| 171.891 | 141.990 | 140.057 | -0.000 | -0.000 | -0.000 |
| 141.990 | 171.891 | 140.057 | 0.000 | -0.000 | 0.000 |
| 140.058 | 140.058 | 171.891 | 0.000 | 0.000 | 0.000 |
| 0.000 | -0.000 | -0.000 | 62.182 | 0.000 | 0.000 |
| -0.000 | 0.000 | -0.000 | 0.000 | 62.182 | -0.000 |
| -0.000 | -0.000 | 0.000 | 0.000 | -0.000 | 59.660 |
| 175.799 | 138.083 | 140.058 | -0.000 | 0.000 | 0.000 |
| 138.083 | 175.799 | 140.058 | -0.000 | 0.000 | 0.000 |
| 140.058 | 140.058 | 171.891 | -0.000 | 0.000 | 0.000 |
| -0.000 | 0.000 | 0.000 | 59.157 | 0.000 | 0.000 |
| 0.000 | -0.000 | 0.000 | -0.000 | 59.157 | -0.000 |
| 0.000 | 0.000 | -0.000 | -0.000 | -0.000 | 59.660 |
| 175.798 | 138.082 | 140.057 | 0.000 | 0.000 | -0.000 |
| 138.082 | 175.798 | 140.057 | -0.000 | 0.000 | -0.000 |
| 140.057 | 140.057 | 171.890 | 0.000 | -0.000 | -0.000 |
| 0.000 | -0.000 | -0.000 | 59.157 | -0.000 | 0.000 |
| -0.000 | 0.000 | -0.000 | 0.000 | 59.157 | -0.000 |
| -0.000 | -0.000 | 0.000 | 0.000 | 0.000 | 59.660 |
| 225.268 | 76.149 | 141.931 | 0.000 | 0.000 | -0.000 |
| 76.149 | 225.268 | 141.931 | -0.000 | 0.000 | -0.000 |
| 141.931 | 141.931 | 168.500 | -0.000 | 0.000 | 0.000 |
| 0.000 | -0.000 | 0.000 | 64.993 | 0.000 | -0.000 |
| 0.000 | 0.000 | -0.000 | -0.000 | 64.993 | -0.000 |
| 0.000 | -0.000 | -0.000 | -0.000 | 0.000 | -3.998 |
| 225.268 | 76.149 | 141.931 | -0.000 | -0.000 | 0.000 |
| 76.149 | 225.268 | 141.931 | -0.000 | -0.000 | 0.000 |
| 141.931 | 141.931 | 168.500 | 0.000 | -0.000 | 0.000 |
| -0.000 | -0.000 | -0.000 | 64.993 | -0.000 | 0.000 |
| -0.000 | -0.000 | 0.000 | -0.000 | 64.993 | 0.000 |
| -0.000 | -0.000 | 0.000 | 0.000 | -0.000 | -3.998 |
| 225.268 | 76.149 | 141.931 | -0.000 | 0.000 | -0.000 |
| 76.149 | 225.268 | 141.931 | -0.000 | 0.000 | -0.000 |
| 141.931 | 141.931 | 168.500 | 0.000 | 0.000 | -0.000 |
| -0.000 | 0.000 | 0.000 | 59.559 | -0.000 | -0.000 |
| 0.000 | -0.000 | 0.000 | 0.000 | 59.559 | -0.000 |
| 0.000 | -0.000 | -0.000 | -0.000 | 0.000 | -3.998 |
| 225.268 | 76.149 | 141.931 | 0.000 | 0.000 | 0.000 |
| 76.149 | 225.268 | 141.931 | 0.000 | 0.000 | 0.000 |
| 141.931 | 141.931 | 168.500 | 0.000 | -0.000 | 0.000 |
| 0.000 | -0.000 | -0.000 | 59.559 | 0.000 | 0.000 |
| -0.000 | 0.000 | -0.000 | 0.000 | 59.559 | 0.000 |
| -0.000 | 0.000 | 0.000 | 0.000 | -0.000 | -3.998 |
| 225.269 | 76.149 | 141.932 | -0.000 | 0.000 | -0.000 |
| 76.149 | 225.269 | 141.932 | -0.000 | 0.000 | -0.000 |
| 141.931 | 141.931 | 168.501 | -0.000 | -0.000 | -0.000 |
| -0.000 | 0.000 | 0.000 | 59.559 | 0.000 | -0.000 |
| 0.000 | -0.000 | 0.000 | -0.000 | 59.559 | -0.000 |
| 0.000 | -0.000 | -0.000 | -0.000 | -0.000 | -3.998 |
| 225.267 | 76.149 | 141.930 | 0.000 | -0.000 | 0.000 |
| 76.149 | 225.267 | 141.930 | -0.000 | -0.000 | 0.000 |
| 141.931 | 141.931 | 168.500 | -0.000 | -0.000 | 0.000 |
| 0.000 | -0.000 | -0.000 | 59.559 | -0.000 | 0.000 |
| -0.000 | 0.000 | -0.000 | 0.000 | 59.559 | 0.000 |
| -0.000 | 0.000 | 0.000 | 0.000 | -0.000 | -3.998 |
| 209.265 | 119.852 | 107.197 | -24.538 | 0.000 | -0.000 |
| 211.618 | 300.628 | 139.091 | 24.221 | -0.000 | 0.000 |
| 200.062 | 200.062 | 257.815 | -0.000 | -0.000 | 0.000 |
| 72.744 | 118.581 | 32.408 | 34.456 | -0.000 | -0.000 |
| 95.663 | 95.663 | 32.408 | 0.000 | 34.456 | -22.919 |
| 93.065 | 93.065 | 32.290 | -0.000 | -24.221 | 44.505 |
| 209.265 | 119.852 | 107.197 | -24.538 | -0.000 | -0.000 |
| 119.852 | 209.265 | 107.197 | 24.538 | -0.000 | 0.000 |
| 107.348 | 107.348 | 225.648 | -0.000 | -0.000 | -0.000 |
| -24.538 | 24.538 | 0.000 | 37.006 | -0.000 | 0.000 |
| -95.663 | -95.663 | -32.408 | 0.000 | 34.456 | -22.919 |
| -93.065 | -93.065 | -32.290 | 0.000 | -24.221 | 44.505 |
| 216.842 | 127.824 | 110.017 | -24.228 | -0.000 | -0.000 |
| 127.824 | 216.842 | 110.017 | 24.228 | -0.000 | 0.000 |
| 116.305 | 116.305 | 228.755 | -0.000 | -0.000 | -0.000 |
| -24.538 | 24.538 | 0.000 | 37.006 | -0.000 | -0.000 |
| -0.000 | 0.000 | 0.000 | -0.000 | 37.006 | -24.538 |
| 9.323 | 9.323 | 3.235 | -0.000 | -24.220 | 44.504 |
| 209.264 | 119.852 | 107.197 | -24.538 | 0.000 | 0.000 |
| 119.852 | 209.264 | 107.197 | 24.538 | 0.000 | 0.000 |
| 97.692 | 97.692 | 222.297 | 0.000 | -0.000 | -0.000 |
| -33.778 | 14.412 | -3.257 | 36.308 | -0.000 | 0.000 |
| 0.000 | -0.000 | -0.000 | 0.000 | 37.006 | -24.538 |
| -9.323 | -9.323 | -3.235 | 0.000 | -24.220 | 44.504 |
| 207.935 | 120.194 | 107.076 | -23.222 | 0.000 | 0.000 |
| 119.852 | 209.265 | 107.198 | 24.538 | -0.000 | -0.000 |
| 107.930 | 107.930 | 225.850 | -0.000 | -0.000 | -0.000 |
| -21.994 | 24.519 | 0.362 | 34.988 | -0.000 | -0.000 |
| -0.000 | 0.000 | 0.000 | -0.000 | 37.006 | -24.538 |
| -0.000 | 0.000 | 0.000 | -0.000 | -24.538 | 44.706 |
| 206.855 | 117.831 | 106.549 | -24.233 | -0.000 | 0.000 |
| 119.851 | 209.264 | 107.197 | 24.538 | -0.000 | 0.000 |
| 106.068 | 106.068 | 225.202 | 0.000 | 0.000 | 0.000 |
| -25.394 | 22.797 | -0.451 | 36.309 | 0.000 | 0.000 |
| 0.000 | -0.000 | -0.000 | 0.000 | 37.006 | -24.538 |
| 0.000 | -0.000 | -0.000 | 0.000 | -24.538 | 44.706 |
| 208.081 | 119.129 | 107.225 | -24.603 | 0.000 | -0.000 |
| -680.362 | -591.566 | 101.271 | 24.480 | -0.000 | -0.000 |
| -691.942 | -691.942 | 219.555 | -0.000 | 0.000 | -0.000 |
| -823.501 | -774.541 | -5.815 | 36.901 | -0.000 | -0.000 |
| -799.021 | -799.021 | -5.815 | -0.000 | 36.901 | -24.480 |
| -799.030 | -799.030 | -5.815 | -0.000 | -24.480 | 44.398 |
| 1006.476 | 917.680 | 112.902 | -24.480 | -0.000 | 0.000 |
| 119.129 | 208.081 | 107.225 | 24.603 | 0.000 | -0.000 |
| 107.225 | 107.225 | 225.420 | 0.000 | 0.000 | 0.000 |
| 774.541 | 823.501 | 5.815 | 36.901 | 0.000 | 0.000 |
| 799.021 | 799.021 | 5.815 | 0.000 | 36.901 | -24.480 |
| 799.030 | 799.030 | 5.815 | 0.000 | -24.480 | 44.398 |
| 127.553 | 38.757 | 106.505 | -24.480 | -0.000 | -0.000 |
| 21.713 | 110.140 | 100.519 | 24.190 | -0.000 | -0.000 |
| 10.382 | 10.382 | 218.956 | -0.000 | -0.000 | 0.000 |
| -120.687 | -72.307 | -6.344 | 36.444 | -0.000 | -0.000 |
| -79.902 | -79.902 | -0.582 | -0.000 | 36.901 | -24.480 |
| -79.903 | -79.903 | -0.582 | -0.000 | -24.480 | 44.398 |
| 208.081 | 119.129 | 107.225 | -24.603 | -0.000 | 0.000 |
| 119.129 | 208.081 | 107.225 | 24.603 | 0.000 | 0.000 |
| 186.981 | 186.981 | 225.952 | 0.000 | -0.000 | 0.000 |
| 55.422 | 104.383 | 0.582 | 36.901 | -0.000 | 0.000 |
| 79.902 | 79.902 | 0.582 | 0.000 | 36.901 | -24.480 |
| 79.903 | 79.903 | 0.582 | 0.000 | -24.480 | 44.398 |
| 208.082 | 119.129 | 107.225 | -24.603 | -0.000 | -0.000 |
| 109.361 | 196.174 | 106.225 | 22.919 | 0.000 | 0.000 |
| 99.088 | 99.088 | 225.313 | -0.000 | -0.000 | -0.000 |
| -32.474 | 16.487 | -0.058 | 36.901 | -0.000 | 0.000 |
| -9.631 | -9.631 | -0.628 | -0.000 | 34.483 | -22.944 |
| -0.000 | 0.000 | 0.000 | -0.000 | -24.603 | 44.476 |
| 215.451 | 126.656 | 107.145 | -24.480 | -0.000 | 0.000 |
| 126.655 | 215.451 | 107.145 | 24.480 | 0.000 | 0.000 |
| 115.069 | 115.069 | 225.428 | -0.000 | 0.000 | 0.000 |
| -24.603 | 24.603 | -0.000 | 37.095 | 0.000 | 0.000 |
| 9.631 | 9.631 | 0.628 | 0.000 | 34.483 | -22.944 |
| 0.000 | -0.000 | -0.000 | 0.000 | -24.603 | 44.476 |
| 233.277 | 146.174 | 138.451 | 25.288 | 0.000 | -0.000 |
| 146.174 | 233.277 | 138.451 | -25.288 | 0.000 | -0.000 |
| 140.573 | 140.573 | 261.377 | -0.000 | 0.000 | -0.000 |
| 25.856 | -25.856 | 0.000 | 39.853 | 0.000 | -0.000 |
| 10.662 | 10.662 | 8.194 | 0.000 | 38.913 | 25.292 |
| 0.000 | 0.000 | 0.000 | 0.000 | 25.856 | 43.892 |
| 212.070 | 124.954 | 122.143 | 25.300 | -0.000 | 0.000 |
| 124.954 | 212.070 | 122.143 | -25.300 | -0.000 | 0.000 |
| 119.404 | 119.404 | 245.045 | -0.000 | -0.000 | 0.000 |
| 25.856 | -25.856 | -0.000 | 39.853 | -0.000 | -0.000 |
| -10.662 | -10.662 | -8.194 | -0.000 | 38.913 | 25.292 |
| -0.000 | -0.000 | -0.000 | -0.000 | 25.856 | 43.892 |
| 222.854 | 136.547 | 130.978 | 24.625 | 0.000 | 0.000 |
| 137.625 | 222.601 | 131.003 | -23.514 | 0.000 | 0.000 |
| 131.250 | 131.250 | 254.984 | 0.000 | 0.000 | -0.000 |
| 25.856 | -25.856 | 0.000 | 39.853 | 0.000 | -0.000 |
| -0.000 | 0.000 | 0.000 | 0.000 | 39.853 | 25.856 |
| 1.349 | 1.349 | 1.036 | 0.000 | 25.143 | 43.464 |
| 224.273 | 136.490 | 131.071 | 25.856 | -0.000 | 0.000 |
| 136.490 | 224.273 | 131.071 | -25.856 | -0.000 | 0.000 |
| 128.957 | 128.957 | 252.257 | -0.000 | -0.000 | 0.000 |
| 25.856 | -25.856 | -0.000 | 39.853 | -0.000 | -0.000 |
| 0.000 | -0.000 | -0.000 | -0.000 | 39.853 | 25.856 |
| -1.349 | -1.349 | -1.036 | -0.000 | 25.143 | 43.464 |
| 224.274 | 136.490 | 131.072 | 25.856 | 0.000 | -0.000 |
| 135.452 | 222.483 | 130.203 | -25.228 | 0.000 | 0.000 |
| 130.286 | 130.286 | 253.207 | 0.000 | 0.000 | -0.000 |
| 25.856 | -25.856 | 0.000 | 39.853 | 0.000 | -0.000 |
| 0.428 | 0.428 | 0.329 | 0.000 | 36.078 | 23.593 |
| 0.407 | 0.407 | 0.313 | 0.000 | 23.705 | 42.602 |
| 221.659 | 135.936 | 129.471 | 24.138 | -0.000 | -0.000 |
| 135.936 | 221.659 | 129.471 | -24.138 | -0.000 | 0.000 |
| 131.249 | 131.249 | 254.983 | -0.000 | -0.000 | 0.000 |
| 25.856 | -25.856 | -0.000 | 39.853 | -0.000 | -0.000 |
| -0.428 | -0.428 | -0.329 | -0.000 | 36.078 | 23.593 |
| -0.407 | -0.407 | -0.313 | -0.000 | 23.705 | 42.602 |
| 223.237 | 135.952 | 131.443 | -25.956 | -0.000 | -0.000 |
| 135.952 | 223.237 | 131.443 | 25.956 | -0.000 | -0.000 |
| 130.386 | 130.386 | 253.270 | 0.000 | -0.000 | -0.000 |
| -25.956 | 25.956 | -0.000 | 39.991 | 0.000 | 0.000 |
| 0.000 | 0.000 | 0.000 | -0.000 | 39.991 | -25.956 |
| 0.000 | 0.000 | -0.000 | 0.000 | -25.956 | 43.643 |
| 223.237 | 135.952 | 131.443 | -25.956 | 0.000 | 0.000 |
| 135.952 | 223.237 | 131.443 | 25.956 | -0.000 | 0.000 |
| 130.250 | 130.250 | 253.273 | 0.000 | -0.000 | 0.000 |
| -23.894 | 23.435 | -0.018 | 36.170 | -0.000 | 0.000 |
| -0.000 | -0.000 | -0.000 | 0.000 | 39.991 | -25.956 |
| -0.000 | -0.000 | 0.000 | -0.000 | -25.956 | 43.643 |
| 223.237 | 135.952 | 131.443 | -25.956 | -0.000 | -0.000 |
| 135.952 | 223.237 | 131.443 | 25.956 | 0.000 | -0.000 |
| 131.443 | 131.443 | 255.147 | 0.000 | -0.000 | -0.000 |
| -25.956 | 25.956 | 0.000 | 39.991 | 0.000 | -0.000 |
| -0.000 | 0.000 | 0.000 | -0.000 | 39.991 | -25.956 |
| -0.000 | 0.000 | 0.000 | -0.000 | -25.956 | 43.643 |
| 223.237 | 135.952 | 131.443 | -25.956 | -0.000 | 0.000 |
| 135.952 | 223.237 | 131.443 | 25.956 | 0.000 | 0.000 |
| 130.309 | 130.309 | 253.269 | 0.000 | -0.000 | 0.000 |
| -23.656 | 23.609 | -0.002 | 36.115 | 0.000 | -0.000 |
| 0.000 | -0.000 | -0.000 | 0.000 | 39.991 | -25.956 |
| 0.000 | -0.000 | -0.000 | 0.000 | -25.956 | 43.643 |
| 223.238 | 135.952 | 131.443 | -25.957 | -0.000 | -0.000 |
| 135.952 | 223.238 | 131.443 | 25.957 | -0.000 | -0.000 |
| 130.317 | 130.317 | 253.270 | -0.000 | -0.000 | -0.000 |
| -23.539 | 23.540 | 0.000 | 35.947 | -0.000 | -0.000 |
| -0.000 | 0.000 | 0.000 | -0.000 | 39.991 | -25.956 |
| -0.000 | 0.000 | 0.000 | -0.000 | -25.956 | 43.643 |
| 220.678 | 135.522 | 129.931 | -24.182 | 0.000 | 0.000 |
| 135.951 | 223.236 | 131.443 | 25.956 | -0.000 | 0.000 |
| 131.443 | 131.443 | 255.146 | -0.000 | 0.000 | 0.000 |
| -25.956 | 25.956 | -0.000 | 39.991 | 0.000 | 0.000 |
| 0.000 | -0.000 | -0.000 | 0.000 | 39.991 | -25.956 |
| 0.000 | -0.000 | -0.000 | 0.000 | -25.956 | 43.643 |
| 174.709 | 178.508 | 178.508 | -0.000 | -0.000 | -0.000 |
| 178.508 | 174.709 | 178.508 | -0.000 | -0.000 | -0.000 |
| 178.508 | 178.508 | 174.709 | -0.000 | -0.000 | 0.000 |
| -0.000 | -0.000 | -0.000 | 76.955 | -0.000 | 0.000 |
| -0.000 | -0.000 | -0.000 | -0.000 | 76.955 | -0.000 |
| -0.000 | -0.000 | -0.000 | -0.000 | -0.000 | 76.955 |
| 174.709 | 178.508 | 178.508 | 0.000 | 0.000 | 0.000 |
| 178.508 | 174.709 | 178.508 | 0.000 | 0.000 | -0.000 |
| 178.508 | 178.508 | 174.709 | 0.000 | 0.000 | 0.000 |
| 0.000 | 0.000 | 0.000 | 76.955 | 0.000 | -0.000 |
| 0.000 | 0.000 | 0.000 | 0.000 | 76.955 | 0.000 |
| 0.000 | 0.000 | 0.000 | 0.000 | 0.000 | 76.955 |
| 174.709 | 178.508 | 178.508 | -0.000 | -0.000 | -0.000 |
| 178.508 | 174.709 | 178.508 | -0.000 | -0.000 | 0.000 |
| 178.508 | 178.508 | 174.709 | -0.000 | -0.000 | -0.000 |
| 0.000 | 0.000 | 0.000 | 76.955 | -0.000 | 0.000 |
| 0.000 | 0.000 | 0.000 | -0.000 | 76.955 | -0.000 |
| 0.000 | 0.000 | 0.000 | -0.000 | -0.000 | 76.955 |
| 174.709 | 178.508 | 178.508 | 0.000 | 0.000 | -0.000 |
| 178.508 | 174.709 | 178.508 | 0.000 | 0.000 | 0.000 |
| 178.508 | 178.508 | 174.709 | 0.000 | 0.000 | 0.000 |
| -0.000 | -0.000 | -0.000 | 76.955 | 0.000 | 0.000 |
| -0.000 | -0.000 | -0.000 | 0.000 | 76.955 | 0.000 |
| -0.000 | -0.000 | -0.000 | 0.000 | 0.000 | 76.955 |
| 174.710 | 178.509 | 178.509 | -0.000 | -0.000 | 0.000 |
| 178.509 | 174.710 | 178.509 | -0.000 | -0.000 | -0.000 |
| 178.509 | 178.509 | 174.710 | -0.000 | -0.000 | -0.000 |
| 0.000 | 0.000 | 0.000 | 76.955 | -0.000 | 0.000 |
| 0.000 | 0.000 | 0.000 | -0.000 | 76.955 | 0.000 |
| 0.000 | 0.000 | 0.000 | -0.000 | -0.000 | 76.955 |
| 174.708 | 178.508 | 178.508 | 0.000 | 0.000 | 0.000 |
| 178.508 | 174.708 | 178.508 | 0.000 | 0.000 | 0.000 |
| 178.508 | 178.508 | 174.708 | 0.000 | 0.000 | 0.000 |
| -0.000 | -0.000 | -0.000 | 76.955 | 0.000 | 0.000 |
| -0.000 | -0.000 | -0.000 | 0.000 | 76.955 | 0.000 |
| -0.000 | -0.000 | -0.000 | 0.000 | 0.000 | 76.955 |
| 182.908 | 179.088 | 179.088 | 0.000 | 0.000 | 0.000 |
| 179.088 | 182.908 | 179.088 | 0.000 | -0.000 | 0.000 |
| 179.088 | 179.088 | 182.908 | 0.000 | -0.000 | 0.000 |
| 0.000 | 0.000 | 0.000 | 65.871 | -0.000 | 0.000 |
| 0.000 | -0.000 | 0.000 | 0.000 | 65.871 | 0.000 |
| 0.000 | -0.000 | 0.000 | 0.000 | -0.000 | 65.871 |
| 182.908 | 179.088 | 179.088 | -0.000 | 0.000 | -0.000 |
| 179.088 | 182.908 | 179.088 | 0.000 | 0.000 | -0.000 |
| 179.088 | 179.088 | 182.908 | -0.000 | 0.000 | -0.000 |
| -0.000 | 0.000 | -0.000 | 65.871 | 0.000 | -0.000 |
| -0.000 | 0.000 | -0.000 | -0.000 | 65.871 | -0.000 |
| -0.000 | -0.000 | -0.000 | -0.000 | 0.000 | 65.871 |
| 182.908 | 179.088 | 179.088 | 0.000 | -0.000 | 0.000 |
| 179.088 | 182.908 | 179.088 | 0.000 | -0.000 | 0.000 |
| 179.088 | 179.088 | 182.908 | 0.000 | -0.000 | 0.000 |
| 0.000 | -0.000 | 0.000 | 65.871 | -0.000 | 0.000 |
| -0.000 | 0.000 | 0.000 | 0.000 | 65.871 | 0.000 |
| -0.000 | 0.000 | 0.000 | -0.000 | -0.000 | 65.871 |
| 182.908 | 179.088 | 179.088 | -0.000 | 0.000 | -0.000 |
| 179.088 | 182.908 | 179.088 | -0.000 | 0.000 | -0.000 |
| 179.088 | 179.088 | 182.908 | -0.000 | 0.000 | -0.000 |
| -0.000 | 0.000 | -0.000 | 65.871 | 0.000 | -0.000 |
| 0.000 | -0.000 | -0.000 | -0.000 | 65.871 | -0.000 |
| 0.000 | -0.000 | -0.000 | 0.000 | 0.000 | 65.871 |
| 182.908 | 179.089 | 179.089 | -0.000 | -0.000 | 0.000 |
| 179.089 | 182.908 | 179.089 | -0.000 | -0.000 | 0.000 |
| 179.089 | 179.089 | 182.908 | 0.000 | -0.000 | 0.000 |
| 0.000 | -0.000 | 0.000 | 65.871 | -0.000 | 0.000 |
| -0.000 | 0.000 | 0.000 | 0.000 | 65.871 | 0.000 |
| -0.000 | 0.000 | 0.000 | 0.000 | -0.000 | 65.871 |
| 182.907 | 179.088 | 179.088 | -0.000 | 0.000 | -0.000 |
| 179.088 | 182.907 | 179.088 | -0.000 | 0.000 | -0.000 |
| 179.088 | 179.088 | 182.907 | -0.000 | -0.000 | -0.000 |
| -0.000 | 0.000 | -0.000 | 65.871 | 0.000 | -0.000 |
| 0.000 | -0.000 | -0.000 | -0.000 | 65.871 | -0.000 |
| 0.000 | -0.000 | -0.000 | -0.000 | 0.000 | 65.871 |
| 49.668 | 0.000 | 0.000 | 0.000 | 0.000 | 0.000 |
| 0.000 | 0.000 | 0.000 | 0.000 | 0.000 | 0.000 |
| 0.000 | 0.000 | 0.000 | 0.000 | 0.000 | 0.000 |
| 0.000 | 0.000 | 0.000 | 0.000 | 0.000 | 0.000 |
| 0.000 | 0.000 | 0.000 | 0.000 | 0.000 | 0.000 |
| 0.000 | 0.000 | 0.000 | 0.000 | 0.000 | 0.000 |
| 49.668 | -0.000 | -0.000 | -0.000 | -0.000 | -0.000 |
| -0.000 | -0.000 | -0.000 | -0.000 | -0.000 | -0.000 |
| -0.000 | -0.000 | -0.000 | -0.000 | -0.000 | -0.000 |
| -0.000 | -0.000 | -0.000 | -0.000 | -0.000 | -0.000 |
| -0.000 | -0.000 | -0.000 | -0.000 | -0.000 | -0.000 |
| -0.000 | -0.000 | -0.000 | -0.000 | -0.000 | -0.000 |
| 49.668 | 0.000 | 0.000 | 0.000 | 0.000 | 0.000 |
| 0.000 | 0.000 | 0.000 | 0.000 | 0.000 | 0.000 |
| 0.000 | 0.000 | 0.000 | 0.000 | 0.000 | 0.000 |
| 0.000 | 0.000 | 0.000 | 0.000 | 0.000 | 0.000 |
| 0.000 | 0.000 | 0.000 | 0.000 | 0.000 | 0.000 |
| 0.000 | 0.000 | 0.000 | 0.000 | 0.000 | 0.000 |
| 49.668 | -0.000 | -0.000 | -0.000 | -0.000 | -0.000 |
| -0.000 | -0.000 | -0.000 | -0.000 | -0.000 | -0.000 |
| -0.000 | -0.000 | -0.000 | -0.000 | -0.000 | -0.000 |
| -0.000 | -0.000 | -0.000 | -0.000 | -0.000 | -0.000 |
| -0.000 | -0.000 | -0.000 | -0.000 | -0.000 | -0.000 |
| -0.000 | -0.000 | -0.000 | -0.000 | -0.000 | -0.000 |
| 49.670 | 0.000 | 0.000 | 0.000 | 0.000 | 0.000 |
| 0.000 | 0.000 | 0.000 | 0.000 | 0.000 | 0.000 |
| 0.000 | 0.000 | 0.000 | 0.000 | 0.000 | 0.000 |
| 0.000 | 0.000 | 0.000 | 0.000 | 0.000 | 0.000 |
| 0.000 | 0.000 | 0.000 | 0.000 | 0.000 | 0.000 |
| 0.000 | 0.000 | 0.000 | 0.000 | 0.000 | 0.000 |
| 49.666 | -0.000 | -0.000 | -0.000 | -0.000 | -0.000 |
| -0.000 | -0.000 | -0.000 | -0.000 | -0.000 | -0.000 |
| -0.000 | -0.000 | -0.000 | -0.000 | -0.000 | -0.000 |
| -0.000 | -0.000 | -0.000 | -0.000 | -0.000 | -0.000 |
| -0.000 | -0.000 | -0.000 | -0.000 | -0.000 | -0.000 |
| -0.000 | -0.000 | -0.000 | -0.000 | -0.000 | -0.000 |
| 49.611 | 0.000 | 0.000 | 0.000 | 0.000 | 0.000 |
| -0.000 | 0.000 | 0.000 | 0.000 | 0.000 | 0.000 |
| -0.000 | 0.000 | 0.000 | 0.000 | 0.000 | 0.000 |
| -0.000 | 0.000 | 0.000 | 0.000 | 0.000 | 0.000 |
| -0.000 | 0.000 | 0.000 | 0.000 | 0.000 | 0.000 |
| -0.000 | 0.000 | 0.000 | 0.000 | 0.000 | 0.000 |
| 49.611 | -0.000 | -0.000 | -0.000 | -0.000 | -0.000 |
| 0.000 | -0.000 | -0.000 | -0.000 | -0.000 | -0.000 |
| 0.000 | -0.000 | -0.000 | -0.000 | -0.000 | -0.000 |
| 0.000 | -0.000 | -0.000 | -0.000 | -0.000 | -0.000 |
| 0.000 | -0.000 | -0.000 | -0.000 | -0.000 | -0.000 |
| 0.000 | -0.000 | -0.000 | -0.000 | -0.000 | -0.000 |
| 49.612 | 0.000 | 0.000 | 0.000 | 0.000 | 0.000 |
| -0.000 | 0.000 | 0.000 | 0.000 | 0.000 | 0.000 |
| -0.000 | 0.000 | 0.000 | 0.000 | 0.000 | 0.000 |
| -0.000 | 0.000 | 0.000 | 0.000 | 0.000 | 0.000 |
| -0.000 | 0.000 | 0.000 | 0.000 | 0.000 | 0.000 |
| -0.000 | 0.000 | 0.000 | 0.000 | 0.000 | 0.000 |
| 49.611 | -0.000 | -0.000 | -0.000 | -0.000 | -0.000 |
| 0.000 | -0.000 | -0.000 | -0.000 | -0.000 | -0.000 |
| 0.000 | -0.000 | -0.000 | -0.000 | -0.000 | -0.000 |
| 0.000 | -0.000 | -0.000 | -0.000 | -0.000 | -0.000 |
| 0.000 | -0.000 | -0.000 | -0.000 | -0.000 | -0.000 |
| 0.000 | -0.000 | -0.000 | -0.000 | -0.000 | -0.000 |
| 49.614 | 0.000 | 0.000 | 0.000 | 0.000 | 0.000 |
| -0.000 | 0.000 | 0.000 | 0.000 | 0.000 | 0.000 |
| -0.000 | 0.000 | 0.000 | 0.000 | 0.000 | 0.000 |
| -0.000 | 0.000 | 0.000 | 0.000 | 0.000 | 0.000 |
| -0.000 | 0.000 | 0.000 | 0.000 | 0.000 | 0.000 |
| -0.000 | 0.000 | 0.000 | 0.000 | 0.000 | 0.000 |
| 49.609 | -0.000 | -0.000 | -0.000 | -0.000 | -0.000 |
| 0.000 | -0.000 | -0.000 | -0.000 | -0.000 | -0.000 |
| 0.000 | -0.000 | -0.000 | -0.000 | -0.000 | -0.000 |
| 0.000 | -0.000 | -0.000 | -0.000 | -0.000 | -0.000 |
| 0.000 | -0.000 | -0.000 | -0.000 | -0.000 | -0.000 |
| 0.000 | -0.000 | -0.000 | -0.000 | -0.000 | -0.000 |
| 235.236 | 226.427 | 226.427 | 0.000 | 0.000 | 0.000 |
| 226.427 | 235.236 | 226.427 | 0.000 | 0.000 | 0.000 |
| 226.427 | 226.427 | 235.236 | 0.000 | 0.000 | 0.000 |
| 0.000 | 0.000 | -0.000 | 63.615 | 0.000 | 0.000 |
| 0.000 | 0.000 | -0.000 | 0.000 | 63.615 | 0.000 |
| 0.000 | 0.000 | 0.000 | 0.000 | 0.000 | 63.615 |
| 235.236 | 226.427 | 226.427 | -0.000 | -0.000 | -0.000 |
| 226.427 | 235.236 | 226.427 | -0.000 | -0.000 | 0.000 |
| 226.427 | 226.427 | 235.236 | -0.000 | -0.000 | -0.000 |
| -0.000 | -0.000 | -0.000 | 63.614 | -0.000 | -0.000 |
| -0.000 | -0.000 | -0.000 | -0.000 | 63.614 | -0.000 |
| -0.000 | -0.000 | -0.000 | -0.000 | -0.000 | 63.614 |
| 235.236 | 226.427 | 226.427 | 0.000 | 0.000 | 0.000 |
| 226.427 | 235.236 | 226.427 | 0.000 | 0.000 | 0.000 |
| 226.427 | 226.427 | 235.236 | 0.000 | 0.000 | 0.000 |
| 0.000 | 0.000 | 0.000 | 71.000 | 0.000 | 0.000 |
| 0.000 | 0.000 | 0.000 | 0.000 | 71.000 | 0.000 |
| 0.000 | 0.000 | 0.000 | 0.000 | 0.000 | 71.000 |
| 235.236 | 226.427 | 226.427 | -0.000 | -0.000 | 0.000 |
| 226.427 | 235.236 | 226.427 | -0.000 | -0.000 | -0.000 |
| 226.427 | 226.427 | 235.236 | -0.000 | -0.000 | 0.000 |
| -0.000 | -0.000 | -0.000 | 71.000 | -0.000 | 0.000 |
| -0.000 | -0.000 | -0.000 | -0.000 | 71.000 | -0.000 |
| -0.000 | -0.000 | -0.000 | -0.000 | -0.000 | 71.000 |
| 235.236 | 226.427 | 226.427 | 0.000 | 0.000 | 0.000 |
| 226.427 | 235.236 | 226.427 | 0.000 | 0.000 | -0.000 |
| 226.427 | 226.427 | 235.236 | 0.000 | 0.000 | -0.000 |
| 0.000 | -0.000 | 0.000 | 71.000 | 0.000 | 0.000 |
| -0.000 | 0.000 | 0.000 | -0.000 | 71.000 | 0.000 |
| -0.000 | 0.000 | 0.000 | 0.000 | 0.000 | 71.000 |
| 235.235 | 226.427 | 226.427 | -0.000 | -0.000 | -0.000 |
| 226.427 | 235.235 | 226.427 | -0.000 | -0.000 | -0.000 |
| 226.427 | 226.427 | 235.235 | -0.000 | -0.000 | 0.000 |
| -0.000 | 0.000 | -0.000 | 71.000 | -0.000 | 0.000 |
| 0.000 | -0.000 | -0.000 | -0.000 | 71.000 | -0.000 |
| 0.000 | -0.000 | -0.000 | -0.000 | -0.000 | 71.000 |
| 284.755 | 79.599 | 79.599 | -0.000 | -0.000 | 0.000 |
| 79.599 | 284.755 | 79.599 | -0.000 | -0.000 | 0.000 |
| 79.599 | 79.599 | 284.755 | -0.000 | -0.000 | 0.000 |
| -0.000 | 0.000 | 0.000 | -18.907 | -0.000 | 0.000 |
| -0.000 | 0.000 | 0.000 | -0.000 | -18.907 | 0.000 |
| -0.000 | 0.000 | 0.000 | 0.000 | -0.000 | -18.907 |
| 284.755 | 79.599 | 79.599 | -0.000 | -0.000 | -0.000 |
| 79.599 | 284.755 | 79.599 | -0.000 | -0.000 | -0.000 |
| 79.599 | 79.599 | 284.755 | 0.000 | -0.000 | -0.000 |
| 0.000 | -0.000 | -0.000 | -18.907 | 0.000 | -0.000 |
| 0.000 | -0.000 | -0.000 | 0.000 | -18.907 | -0.000 |
| 0.000 | -0.000 | -0.000 | -0.000 | -0.000 | -18.907 |
| 284.755 | 79.599 | 79.599 | -0.000 | -0.000 | 0.000 |
| 79.599 | 284.755 | 79.599 | -0.000 | 0.000 | 0.000 |
| 79.599 | 79.599 | 284.755 | -0.000 | -0.000 | -0.000 |
| -0.000 | 0.000 | -0.000 | -18.907 | 0.000 | 0.000 |
| -0.000 | -0.000 | -0.000 | 0.000 | -18.907 | 0.000 |
| -0.000 | -0.000 | -0.000 | 0.000 | -0.000 | -18.907 |
| 284.755 | 79.599 | 79.599 | 0.000 | 0.000 | 0.000 |
| 79.599 | 284.755 | 79.599 | 0.000 | 0.000 | 0.000 |
| 79.599 | 79.599 | 284.755 | 0.000 | -0.000 | -0.000 |
| 0.000 | -0.000 | 0.000 | -18.907 | 0.000 | 0.000 |
| 0.000 | 0.000 | 0.000 | 0.000 | -18.907 | -0.000 |
| 0.000 | 0.000 | 0.000 | -0.000 | -0.000 | -18.907 |
| 284.757 | 79.599 | 79.599 | 0.000 | 0.000 | 0.000 |
| 79.599 | 284.757 | 79.599 | -0.000 | -0.000 | 0.000 |
| 79.599 | 79.599 | 284.757 | -0.000 | 0.000 | 0.000 |
| -0.000 | 0.000 | -0.000 | -18.907 | 0.000 | 0.000 |
| 0.000 | -0.000 | -0.000 | 0.000 | -18.907 | 0.000 |
| 0.000 | -0.000 | -0.000 | 0.000 | -0.000 | -18.907 |
| 284.753 | 79.599 | 79.599 | 0.000 | -0.000 | -0.000 |
| 79.599 | 284.753 | 79.599 | 0.000 | -0.000 | -0.000 |
| 79.599 | 79.599 | 284.753 | -0.000 | -0.000 | 0.000 |
| 0.000 | -0.000 | 0.000 | -18.907 | -0.000 | -0.000 |
| -0.000 | 0.000 | 0.000 | -0.000 | -18.907 | -0.000 |
| -0.000 | 0.000 | 0.000 | -0.000 | 0.000 | -18.907 |
| 219.222 | 206.325 | 206.325 | -0.000 | -0.000 | -0.000 |
| 206.325 | 219.222 | 206.325 | 0.000 | -0.000 | -0.000 |
| 206.325 | 206.325 | 219.222 | -0.000 | -0.000 | -0.000 |
| 0.000 | 0.000 | 0.000 | 68.096 | -0.000 | -0.000 |
| -0.000 | 0.000 | 0.000 | -0.000 | 68.096 | -0.000 |
| -0.000 | 0.000 | 0.000 | 0.000 | -0.000 | 68.096 |
| 219.222 | 206.325 | 206.325 | 0.000 | 0.000 | 0.000 |
| 206.325 | 219.222 | 206.325 | 0.000 | 0.000 | 0.000 |
| 206.325 | 206.325 | 219.222 | 0.000 | 0.000 | 0.000 |
| -0.000 | -0.000 | -0.000 | 68.096 | 0.000 | 0.000 |
| 0.000 | -0.000 | -0.000 | 0.000 | 68.096 | 0.000 |
| 0.000 | -0.000 | -0.000 | -0.000 | 0.000 | 68.096 |
| 219.222 | 206.325 | 206.325 | -0.000 | -0.000 | -0.000 |
| 206.325 | 219.222 | 206.325 | -0.000 | -0.000 | -0.000 |
| 206.325 | 206.325 | 219.222 | -0.000 | -0.000 | -0.000 |
| 0.000 | 0.000 | 0.000 | 68.096 | -0.000 | -0.000 |
| 0.000 | 0.000 | 0.000 | 0.000 | 68.096 | -0.000 |
| 0.000 | 0.000 | 0.000 | -0.000 | -0.000 | 68.096 |
| 219.222 | 206.325 | 206.325 | 0.000 | -0.000 | 0.000 |
| 206.325 | 219.222 | 206.325 | 0.000 | -0.000 | 0.000 |
| 206.325 | 206.325 | 219.222 | -0.000 | 0.000 | 0.000 |
| -0.000 | -0.000 | -0.000 | 68.096 | 0.000 | 0.000 |
| -0.000 | -0.000 | -0.000 | -0.000 | 68.096 | 0.000 |
| -0.000 | -0.000 | -0.000 | 0.000 | 0.000 | 68.096 |
| 219.225 | 206.327 | 206.327 | -0.000 | -0.000 | -0.000 |
| 206.327 | 219.225 | 206.327 | -0.000 | -0.000 | -0.000 |
| 206.327 | 206.327 | 219.225 | -0.000 | -0.000 | -0.000 |
| 0.000 | 0.000 | 0.000 | 68.096 | -0.000 | -0.000 |
| 0.000 | 0.000 | 0.000 | -0.000 | 68.096 | -0.000 |
| 0.000 | 0.000 | 0.000 | -0.000 | -0.000 | 68.096 |
| 219.219 | 206.322 | 206.322 | 0.000 | 0.000 | 0.000 |
| 206.322 | 219.219 | 206.322 | 0.000 | 0.000 | -0.000 |
| 206.322 | 206.322 | 219.219 | 0.000 | 0.000 | 0.000 |
| -0.000 | -0.000 | -0.000 | 68.096 | 0.000 | 0.000 |
| -0.000 | -0.000 | -0.000 | 0.000 | 68.096 | 0.000 |
| -0.000 | -0.000 | -0.000 | 0.000 | 0.000 | 68.096 |
| 66.715 | 86.456 | 86.456 | -0.000 | 0.000 | 0.000 |
| 86.456 | 66.715 | 86.456 | -0.000 | 0.000 | 0.000 |
| 86.456 | 86.456 | 66.715 | 0.000 | 0.000 | -0.000 |
| 0.000 | 0.000 | -0.000 | -24.617 | 0.000 | 0.000 |
| 0.000 | 0.000 | -0.000 | -0.000 | -24.617 | 0.000 |
| 0.000 | 0.000 | 0.000 | -0.000 | 0.000 | -24.617 |
| 66.715 | 86.456 | 86.456 | 0.000 | -0.000 | -0.000 |
| 86.456 | 66.715 | 86.456 | -0.000 | -0.000 | -0.000 |
| 86.456 | 86.456 | 66.715 | -0.000 | -0.000 | -0.000 |
| 0.000 | -0.000 | 0.000 | -24.617 | -0.000 | -0.000 |
| 0.000 | -0.000 | 0.000 | 0.000 | -24.617 | -0.000 |
| 0.000 | -0.000 | 0.000 | 0.000 | -0.000 | -24.617 |
| 66.715 | 86.456 | 86.456 | -0.000 | 0.000 | 0.000 |
| 86.456 | 66.715 | 86.456 | 0.000 | 0.000 | 0.000 |
| 86.456 | 86.456 | 66.715 | -0.000 | 0.000 | 0.000 |
| -0.000 | -0.000 | -0.000 | -24.617 | 0.000 | 0.000 |
| -0.000 | -0.000 | -0.000 | -0.000 | -24.617 | 0.000 |
| -0.000 | -0.000 | -0.000 | -0.000 | 0.000 | -24.617 |
| 66.715 | 86.456 | 86.456 | -0.000 | -0.000 | -0.000 |
| 86.456 | 66.715 | 86.456 | 0.000 | -0.000 | -0.000 |
| 86.456 | 86.456 | 66.715 | -0.000 | -0.000 | -0.000 |
| 0.000 | 0.000 | 0.000 | -24.617 | -0.000 | -0.000 |
| 0.000 | 0.000 | 0.000 | -0.000 | -24.617 | -0.000 |
| 0.000 | 0.000 | 0.000 | 0.000 | -0.000 | -24.617 |
| 66.715 | 86.456 | 86.456 | -0.000 | 0.000 | 0.000 |
| 86.456 | 66.715 | 86.456 | -0.000 | 0.000 | 0.000 |
| 86.456 | 86.456 | 66.715 | 0.000 | 0.000 | 0.000 |
| -0.000 | -0.000 | -0.000 | -24.617 | 0.000 | 0.000 |
| -0.000 | -0.000 | -0.000 | -0.000 | -24.617 | 0.000 |
| -0.000 | -0.000 | -0.000 | -0.000 | 0.000 | -24.617 |
| 66.716 | 86.456 | 86.456 | 0.000 | -0.000 | -0.000 |
| 86.456 | 66.716 | 86.456 | -0.000 | -0.000 | -0.000 |
| 86.456 | 86.456 | 66.716 | -0.000 | -0.000 | -0.000 |
| 0.000 | 0.000 | 0.000 | -24.617 | -0.000 | -0.000 |
| 0.000 | 0.000 | 0.000 | 0.000 | -24.617 | -0.000 |
| 0.000 | 0.000 | 0.000 | 0.000 | -0.000 | -24.617 |
| -35.803 | 112.549 | 112.549 | -0.000 | -0.000 | -0.000 |
| 112.549 | -35.803 | 112.549 | -0.000 | -0.000 | -0.000 |
| 112.549 | 112.549 | -35.803 | -0.000 | -0.000 | 0.000 |
| 0.000 | 0.000 | 0.000 | -167.052 | -0.000 | -0.000 |
| 0.000 | 0.000 | 0.000 | -0.000 | -167.052 | -0.000 |
| 0.000 | 0.000 | 0.000 | 0.000 | -0.000 | -167.052 |
| -35.804 | 112.549 | 112.549 | 0.000 | 0.000 | 0.000 |
| 112.549 | -35.804 | 112.549 | 0.000 | 0.000 | 0.000 |
| 112.549 | 112.549 | -35.804 | 0.000 | 0.000 | 0.000 |
| -0.000 | -0.000 | -0.000 | -167.052 | 0.000 | 0.000 |
| -0.000 | -0.000 | -0.000 | 0.000 | -167.052 | 0.000 |
| -0.000 | -0.000 | -0.000 | 0.000 | 0.000 | -167.052 |
| -35.800 | 112.550 | 112.550 | -0.000 | -0.000 | -0.000 |
| 112.550 | -35.800 | 112.550 | -0.000 | -0.000 | -0.000 |
| 112.550 | 112.550 | -35.800 | -0.000 | -0.000 | -0.000 |
| 0.003 | 0.002 | 0.002 | -167.052 | -0.000 | -0.000 |
| 0.002 | 0.003 | 0.002 | -0.000 | -167.052 | -0.000 |
| 0.002 | 0.002 | 0.003 | -0.000 | -0.000 | -167.052 |
| -35.807 | 112.549 | 112.549 | 0.000 | 0.000 | 0.000 |
| 112.549 | -35.807 | 112.549 | 0.000 | 0.000 | 0.000 |
| 112.549 | 112.549 | -35.807 | -0.000 | 0.000 | 0.000 |
| -0.003 | -0.002 | -0.002 | -167.052 | 0.000 | 0.000 |
| -0.002 | -0.003 | -0.002 | 0.000 | -167.052 | 0.000 |
| -0.002 | -0.002 | -0.003 | 0.000 | 0.000 | -167.052 |
| -35.765 | 112.554 | 112.554 | -0.000 | -0.000 | -0.000 |
| 112.554 | -35.765 | 112.554 | -0.000 | -0.000 | -0.000 |
| 112.554 | 112.554 | -35.765 | -0.000 | -0.000 | -0.000 |
| 0.031 | 0.018 | 0.018 | -167.052 | -0.000 | -0.000 |
| 0.018 | 0.031 | 0.018 | -0.000 | -167.052 | -0.000 |
| 0.018 | 0.018 | 0.031 | -0.000 | -0.000 | -167.052 |
| -35.841 | 112.545 | 112.545 | 0.000 | 0.000 | 0.000 |
| 112.545 | -35.841 | 112.545 | 0.000 | 0.000 | 0.000 |
| 112.545 | 112.545 | -35.841 | -0.000 | -0.000 | 0.000 |
| -0.031 | -0.018 | -0.018 | -167.052 | 0.000 | 0.000 |
| -0.018 | -0.031 | -0.018 | 0.000 | -167.052 | 0.000 |
| -0.018 | -0.018 | -0.031 | 0.000 | 0.000 | -167.052 |
| 215.414 | 201.838 | 201.838 | 0.000 | 0.000 | -0.000 |
| 201.838 | 215.414 | 201.838 | 0.000 | 0.000 | -0.000 |
| 201.838 | 201.838 | 215.414 | 0.000 | 0.000 | -0.000 |
| 0.000 | 0.000 | 0.000 | 79.677 | 0.000 | -0.000 |
| 0.000 | 0.000 | 0.000 | 0.000 | 79.677 | -0.000 |
| 0.000 | 0.000 | 0.000 | 0.000 | 0.000 | 79.677 |
| 215.414 | 201.838 | 201.838 | -0.000 | -0.000 | 0.000 |
| 201.838 | 215.414 | 201.838 | -0.000 | -0.000 | 0.000 |
| 201.838 | 201.838 | 215.414 | -0.000 | -0.000 | 0.000 |
| -0.000 | -0.000 | -0.000 | 79.677 | -0.000 | 0.000 |
| -0.000 | -0.000 | -0.000 | -0.000 | 79.677 | 0.000 |
| -0.000 | -0.000 | -0.000 | -0.000 | -0.000 | 79.677 |
| 215.414 | 201.838 | 201.838 | 0.000 | 0.000 | -0.000 |
| 201.838 | 215.414 | 201.838 | 0.000 | -0.000 | -0.000 |
| 201.838 | 201.838 | 215.414 | 0.000 | 0.000 | -0.000 |
| 0.000 | 0.000 | 0.000 | 79.677 | 0.000 | 0.000 |
| 0.000 | 0.000 | 0.000 | 0.000 | 79.677 | -0.000 |
| 0.000 | 0.000 | 0.000 | 0.000 | 0.000 | 79.677 |
| 215.414 | 201.838 | 201.838 | -0.000 | -0.000 | 0.000 |
| 201.838 | 215.414 | 201.838 | 0.000 | 0.000 | 0.000 |
| 201.838 | 201.838 | 215.414 | -0.000 | -0.000 | 0.000 |
| -0.000 | -0.000 | -0.000 | 79.677 | -0.000 | 0.000 |
| -0.000 | -0.000 | -0.000 | -0.000 | 79.677 | 0.000 |
| -0.000 | -0.000 | -0.000 | -0.000 | -0.000 | 79.677 |
| 215.415 | 201.838 | 201.838 | 0.000 | 0.000 | -0.000 |
| 201.838 | 215.415 | 201.838 | 0.000 | 0.000 | -0.000 |
| 201.838 | 201.838 | 215.415 | 0.000 | 0.000 | -0.000 |
| 0.000 | 0.000 | 0.000 | 79.677 | 0.000 | -0.000 |
| 0.000 | 0.000 | 0.000 | 0.000 | 79.677 | -0.000 |
| 0.000 | 0.000 | 0.000 | 0.000 | 0.000 | 79.677 |
| 215.414 | 201.838 | 201.838 | -0.000 | -0.000 | 0.000 |
| 201.838 | 215.414 | 201.838 | -0.000 | -0.000 | 0.000 |
| 201.838 | 201.838 | 215.414 | -0.000 | -0.000 | 0.000 |
| -0.000 | -0.000 | -0.000 | 79.677 | -0.000 | 0.000 |
| -0.000 | -0.000 | -0.000 | -0.000 | 79.677 | 0.000 |
| -0.000 | -0.000 | -0.000 | -0.000 | -0.000 | 79.677 |
| 247.450 | 225.790 | 225.790 | -0.000 | -0.000 | 0.000 |
| 225.790 | 247.450 | 225.790 | -0.000 | -0.000 | 0.000 |
| 225.790 | 225.790 | 247.450 | 0.000 | 0.000 | 0.000 |
| 0.000 | -0.000 | -0.000 | 79.386 | -0.000 | -0.000 |
| 0.000 | -0.000 | -0.000 | -0.000 | 79.386 | 0.000 |
| 0.000 | -0.000 | -0.000 | -0.000 | -0.000 | 79.386 |
| 247.450 | 225.790 | 225.790 | -0.000 | 0.000 | -0.000 |
| 225.790 | 247.450 | 225.790 | -0.000 | 0.000 | -0.000 |
| 225.790 | 225.790 | 247.450 | -0.000 | 0.000 | 0.000 |
| -0.000 | -0.000 | 0.000 | 79.386 | 0.000 | 0.000 |
| -0.000 | 0.000 | 0.000 | 0.000 | 79.386 | -0.000 |
| -0.000 | 0.000 | 0.000 | 0.000 | 0.000 | 79.386 |
| 247.450 | 225.790 | 225.790 | -0.000 | -0.000 | 0.000 |
| 225.790 | 247.450 | 225.790 | -0.000 | -0.000 | -0.000 |
| 225.790 | 225.790 | 247.450 | 0.000 | -0.000 | 0.000 |
| 0.000 | 0.000 | 0.000 | 78.137 | -0.000 | 0.000 |
| 0.000 | 0.000 | 0.000 | 0.000 | 78.137 | 0.000 |
| 0.000 | 0.000 | 0.000 | -0.000 | -0.000 | 78.137 |
| 247.450 | 225.790 | 225.790 | 0.000 | 0.000 | -0.000 |
| 225.790 | 247.450 | 225.790 | -0.000 | 0.000 | 0.000 |
| 225.790 | 225.790 | 247.450 | -0.000 | 0.000 | -0.000 |
| -0.000 | -0.000 | -0.000 | 78.137 | 0.000 | 0.000 |
| -0.000 | -0.000 | -0.000 | 0.000 | 78.137 | -0.000 |
| -0.000 | -0.000 | -0.000 | 0.000 | 0.000 | 78.137 |
| 247.451 | 225.790 | 225.790 | 0.000 | -0.000 | -0.000 |
| 225.790 | 247.451 | 225.790 | -0.000 | -0.000 | -0.000 |
| 225.790 | 225.790 | 247.451 | 0.000 | 0.000 | 0.000 |
| 0.000 | 0.000 | 0.000 | 78.137 | 0.000 | -0.000 |
| 0.000 | 0.000 | 0.000 | -0.000 | 78.137 | 0.000 |
| 0.000 | 0.000 | 0.000 | 0.000 | -0.000 | 78.137 |
| 247.449 | 225.789 | 225.789 | 0.000 | 0.000 | 0.000 |
| 225.789 | 247.449 | 225.789 | 0.000 | -0.000 | -0.000 |
| 225.789 | 225.789 | 247.449 | -0.000 | -0.000 | -0.000 |
| -0.000 | -0.000 | -0.000 | 78.137 | -0.000 | -0.000 |
| -0.000 | -0.000 | -0.000 | -0.000 | 78.137 | -0.000 |
| -0.000 | -0.000 | -0.000 | -0.000 | 0.000 | 78.137 |
| 323.098 | 114.324 | 114.324 | -0.000 | 0.000 | 0.000 |
| 114.324 | 323.098 | 114.324 | 0.000 | -0.000 | 0.000 |
| 114.324 | 114.324 | 323.098 | -0.000 | 0.000 | -0.000 |
| -0.000 | 0.000 | 0.000 | -48.113 | 0.000 | -0.000 |
| 0.000 | 0.000 | -0.000 | 0.000 | -48.113 | -0.000 |
| -0.000 | 0.000 | -0.000 | 0.000 | 0.000 | -48.113 |
| 323.098 | 114.324 | 114.324 | 0.000 | 0.000 | 0.000 |
| 114.324 | 323.098 | 114.324 | 0.000 | -0.000 | 0.000 |
| 114.324 | 114.324 | 323.098 | 0.000 | 0.000 | 0.000 |
| -0.000 | -0.000 | 0.000 | -48.113 | -0.000 | -0.000 |
| -0.000 | -0.000 | 0.000 | -0.000 | -48.113 | 0.000 |
| 0.000 | 0.000 | 0.000 | -0.000 | -0.000 | -48.113 |
| 323.098 | 114.324 | 114.324 | -0.000 | -0.000 | -0.000 |
| 114.324 | 323.098 | 114.324 | 0.000 | -0.000 | 0.000 |
| 114.324 | 114.324 | 323.098 | 0.000 | 0.000 | 0.000 |
| 0.000 | 0.000 | 0.000 | 20.896 | 0.000 | -0.000 |
| 0.000 | 0.000 | 0.000 | -0.000 | 20.896 | -0.000 |
| 0.000 | 0.000 | 0.000 | -0.000 | -0.000 | 20.896 |
| 316.401 | 117.672 | 117.672 | -0.000 | -0.000 | 0.000 |
| 117.672 | 316.401 | 117.672 | -0.000 | -0.000 | 0.000 |
| 117.672 | 117.672 | 316.401 | -0.000 | -0.000 | -0.000 |
| -0.000 | -0.000 | -0.000 | 20.896 | 0.000 | -0.000 |
| -0.000 | -0.000 | -0.000 | -0.000 | 20.896 | 0.000 |
| -0.000 | -0.000 | -0.000 | 0.000 | 0.000 | 20.896 |
| 316.403 | 117.673 | 117.673 | 0.000 | 0.000 | 0.000 |
| 117.673 | 316.403 | 117.673 | 0.000 | 0.000 | -0.000 |
| 117.673 | 117.673 | 316.403 | -0.000 | 0.000 | 0.000 |
| 0.000 | 0.000 | 0.000 | 20.896 | 0.000 | -0.000 |
| 0.000 | 0.000 | 0.000 | -0.000 | 20.896 | -0.000 |
| 0.000 | 0.000 | 0.000 | -0.000 | 0.000 | 20.896 |
| 323.096 | 114.323 | 114.323 | 0.000 | 0.000 | 0.000 |
| 114.323 | 323.096 | 114.323 | 0.000 | 0.000 | 0.000 |
| 114.323 | 114.323 | 323.096 | 0.000 | -0.000 | 0.000 |
| -0.000 | -0.000 | -0.000 | 20.896 | -0.000 | 0.000 |
| -0.000 | -0.000 | -0.000 | 0.000 | 20.896 | 0.000 |
| -0.000 | -0.000 | -0.000 | -0.000 | 0.000 | 20.896 |
| 190.373 | 190.979 | 190.979 | 0.000 | 0.000 | 0.000 |
| 190.979 | 190.373 | 190.979 | 0.000 | 0.000 | 0.000 |
| 190.979 | 190.979 | 190.373 | 0.000 | -0.000 | -0.000 |
| 0.000 | -0.000 | 0.000 | 86.448 | 0.000 | -0.000 |
| 0.000 | -0.000 | 0.000 | 0.000 | 86.448 | 0.000 |
| 0.000 | 0.000 | 0.000 | 0.000 | 0.000 | 86.448 |
| 190.373 | 190.979 | 190.979 | -0.000 | -0.000 | -0.000 |
| 190.979 | 190.373 | 190.979 | -0.000 | 0.000 | -0.000 |
| 190.979 | 190.979 | 190.373 | -0.000 | -0.000 | -0.000 |
| -0.000 | -0.000 | -0.000 | 86.448 | -0.000 | -0.000 |
| -0.000 | 0.000 | -0.000 | -0.000 | 86.448 | -0.000 |
| -0.000 | 0.000 | -0.000 | -0.000 | -0.000 | 86.448 |
| 190.373 | 190.980 | 190.980 | 0.000 | 0.000 | 0.000 |
| 190.980 | 190.373 | 190.980 | 0.000 | 0.000 | 0.000 |
| 190.980 | 190.980 | 190.373 | 0.000 | 0.000 | 0.000 |
| 0.000 | 0.000 | 0.000 | 86.448 | 0.000 | 0.000 |
| 0.000 | 0.000 | 0.000 | 0.000 | 86.448 | 0.000 |
| 0.000 | 0.000 | 0.000 | 0.000 | 0.000 | 86.448 |
| 190.373 | 190.979 | 190.979 | -0.000 | 0.000 | -0.000 |
| 190.979 | 190.373 | 190.979 | -0.000 | -0.000 | -0.000 |
| 190.979 | 190.979 | 190.373 | -0.000 | -0.000 | -0.000 |
| -0.000 | -0.000 | -0.000 | 86.448 | -0.000 | 0.000 |
| -0.000 | -0.000 | -0.000 | -0.000 | 86.448 | -0.000 |
| -0.000 | -0.000 | -0.000 | -0.000 | -0.000 | 86.448 |
| 190.374 | 190.980 | 190.980 | 0.000 | 0.000 | 0.000 |
| 190.980 | 190.374 | 190.980 | 0.000 | -0.000 | 0.000 |
| 190.980 | 190.980 | 190.374 | 0.000 | 0.000 | 0.000 |
| 0.000 | 0.000 | 0.000 | 86.448 | 0.000 | -0.000 |
| 0.000 | 0.000 | 0.000 | 0.000 | 86.448 | 0.000 |
| 0.000 | 0.000 | 0.000 | 0.000 | 0.000 | 86.448 |
| 190.372 | 190.979 | 190.979 | -0.000 | 0.000 | -0.000 |
| 190.979 | 190.372 | 190.979 | -0.000 | -0.000 | -0.000 |
| 190.979 | 190.979 | 190.372 | -0.000 | -0.000 | -0.000 |
| -0.000 | -0.000 | -0.000 | 86.448 | -0.000 | -0.000 |
| -0.000 | -0.000 | -0.000 | -0.000 | 86.448 | -0.000 |
| -0.000 | -0.000 | -0.000 | -0.000 | -0.000 | 86.448 |
| 228.608 | 176.805 | 176.805 | -0.000 | -0.000 | -0.000 |
| 176.805 | 228.608 | 176.805 | -0.000 | -0.000 | -0.000 |
| 176.805 | 176.805 | 228.608 | 0.000 | -0.000 | 0.000 |
| 0.000 | 0.000 | 0.000 | 79.401 | -0.000 | 0.000 |
| 0.000 | -0.000 | 0.000 | -0.000 | 79.401 | -0.000 |
| 0.000 | 0.000 | 0.000 | -0.000 | -0.000 | 79.401 |
| 228.608 | 176.805 | 176.805 | -0.000 | 0.000 | -0.000 |
| 176.805 | 228.608 | 176.805 | 0.000 | 0.000 | -0.000 |
| 176.805 | 176.805 | 228.608 | 0.000 | 0.000 | -0.000 |
| -0.000 | -0.000 | -0.000 | 79.401 | 0.000 | 0.000 |
| -0.000 | -0.000 | -0.000 | 0.000 | 79.401 | 0.000 |
| -0.000 | -0.000 | -0.000 | -0.000 | -0.000 | 79.401 |
| 228.608 | 176.805 | 176.805 | -0.000 | -0.000 | -0.000 |
| 176.805 | 228.608 | 176.805 | 0.000 | -0.000 | -0.000 |
| 176.805 | 176.805 | 228.608 | -0.000 | -0.000 | -0.000 |
| -0.000 | 0.000 | 0.000 | 79.401 | -0.000 | 0.000 |
| 0.000 | -0.000 | 0.000 | -0.000 | 79.401 | -0.000 |
| 0.000 | 0.000 | -0.000 | -0.000 | -0.000 | 79.401 |
| 228.608 | 176.805 | 176.805 | 0.000 | -0.000 | 0.000 |
| 176.805 | 228.608 | 176.805 | -0.000 | 0.000 | -0.000 |
| 176.805 | 176.805 | 228.608 | 0.000 | 0.000 | 0.000 |
| 0.000 | -0.000 | -0.000 | 79.401 | 0.000 | 0.000 |
| -0.000 | 0.000 | -0.000 | 0.000 | 79.401 | 0.000 |
| -0.000 | -0.000 | 0.000 | 0.000 | 0.000 | 79.401 |
| 228.609 | 176.806 | 176.806 | -0.000 | -0.000 | -0.000 |
| 176.806 | 228.609 | 176.806 | -0.000 | -0.000 | 0.000 |
| 176.806 | 176.806 | 228.609 | -0.000 | -0.000 | -0.000 |
| -0.000 | 0.000 | 0.000 | 79.401 | -0.000 | 0.000 |
| 0.000 | -0.000 | 0.000 | -0.000 | 79.401 | -0.000 |
| 0.000 | 0.000 | -0.000 | -0.000 | -0.000 | 79.401 |
| 228.607 | 176.805 | 176.805 | 0.000 | 0.000 | 0.000 |
| 176.805 | 228.607 | 176.805 | 0.000 | 0.000 | 0.000 |
| 176.805 | 176.805 | 228.607 | -0.000 | 0.000 | 0.000 |
| 0.000 | -0.000 | -0.000 | 79.401 | -0.000 | 0.000 |
| -0.000 | 0.000 | -0.000 | -0.000 | 79.401 | 0.000 |
| -0.000 | -0.000 | 0.000 | 0.000 | 0.000 | 79.401 |
| 229.848 | 174.782 | 178.500 | 0.000 | -0.000 | -0.000 |
| 174.782 | 229.848 | 178.500 | 0.000 | 0.000 | -0.000 |
| 178.500 | 178.500 | 223.866 | 0.000 | 0.000 | 0.000 |
| 0.000 | 0.000 | 0.000 | 75.715 | 0.000 | 0.000 |
| 0.000 | 0.000 | 0.000 | 0.000 | 75.715 | 0.000 |
| 0.000 | 0.000 | -0.000 | 0.000 | 0.000 | 76.991 |
| 229.848 | 174.782 | 178.500 | -0.000 | -0.000 | 0.000 |
| 174.782 | 229.848 | 178.500 | -0.000 | -0.000 | 0.000 |
| 178.500 | 178.500 | 223.866 | -0.000 | -0.000 | -0.000 |
| -0.000 | -0.000 | -0.000 | 75.715 | -0.000 | -0.000 |
| -0.000 | -0.000 | -0.000 | -0.000 | 75.715 | -0.000 |
| -0.000 | -0.000 | 0.000 | -0.000 | -0.000 | 76.991 |
| 222.834 | 181.797 | 178.500 | 0.000 | 0.000 | 0.000 |
| 181.797 | 222.834 | 178.500 | 0.000 | 0.000 | 0.000 |
| 178.500 | 178.500 | 223.866 | 0.000 | 0.000 | 0.000 |
| -0.000 | 0.000 | 0.000 | 81.610 | 0.000 | 0.000 |
| 0.000 | -0.000 | 0.000 | 0.000 | 81.610 | -0.000 |
| 0.000 | 0.000 | -0.000 | 0.000 | -0.000 | 76.991 |
| 222.834 | 181.797 | 178.500 | -0.000 | -0.000 | -0.000 |
| 181.797 | 222.834 | 178.500 | -0.000 | -0.000 | 0.000 |
| 178.500 | 178.500 | 223.866 | -0.000 | -0.000 | -0.000 |
| 0.000 | -0.000 | -0.000 | 81.610 | 0.000 | -0.000 |
| -0.000 | 0.000 | -0.000 | -0.000 | 81.610 | 0.000 |
| -0.000 | -0.000 | 0.000 | -0.000 | -0.000 | 76.991 |
| 229.849 | 174.783 | 178.500 | 0.000 | 0.000 | -0.000 |
| 174.783 | 229.849 | 178.500 | 0.000 | -0.000 | -0.000 |
| 178.500 | 178.500 | 223.867 | 0.000 | 0.000 | 0.000 |
| -0.000 | 0.000 | 0.000 | 75.715 | 0.000 | 0.000 |
| 0.000 | -0.000 | 0.000 | 0.000 | 75.715 | 0.000 |
| 0.000 | 0.000 | -0.000 | 0.000 | 0.000 | 76.991 |
| 229.848 | 174.782 | 178.499 | -0.000 | -0.000 | 0.000 |
| 174.782 | 229.848 | 178.499 | -0.000 | -0.000 | 0.000 |
| 178.499 | 178.499 | 223.865 | -0.000 | 0.000 | -0.000 |
| 0.000 | -0.000 | -0.000 | 75.715 | -0.000 | 0.000 |
| -0.000 | 0.000 | -0.000 | -0.000 | 75.715 | -0.000 |
| -0.000 | -0.000 | 0.000 | -0.000 | -0.000 | 76.991 |
| 282.044 | 158.371 | 141.511 | 0.000 | -0.000 | -0.000 |
| 158.371 | 282.044 | 141.511 | 0.000 | -0.000 | 0.000 |
| 147.293 | 147.293 | 296.941 | 0.000 | -0.000 | -0.000 |
| 0.000 | 0.000 | -0.001 | 46.188 | -0.000 | 0.000 |
| 0.000 | -0.000 | 0.000 | 0.000 | 48.257 | 0.000 |
| 0.000 | 0.000 | -0.000 | 0.000 | -0.000 | 61.837 |
| 282.044 | 158.371 | 141.511 | -0.000 | 0.000 | 0.000 |
| 158.371 | 282.044 | 141.511 | 0.000 | 0.000 | 0.000 |
| 147.292 | 147.292 | 296.941 | -0.000 | -0.000 | 0.000 |
| -0.000 | -0.000 | 0.001 | 46.188 | 0.000 | -0.000 |
| -0.000 | 0.000 | -0.000 | 0.000 | 48.257 | -0.000 |
| -0.000 | -0.000 | 0.000 | 0.000 | 0.000 | 61.837 |
| 259.874 | 162.419 | 151.201 | 0.000 | -0.000 | 0.000 |
| 162.419 | 259.874 | 151.201 | 0.000 | -0.000 | -0.000 |
| 147.292 | 147.292 | 296.941 | 0.000 | -0.000 | 0.000 |
| 0.000 | -0.000 | 0.000 | 48.257 | -0.000 | -0.000 |
| -0.000 | 0.000 | 0.000 | -0.000 | 48.257 | -0.000 |
| -0.000 | 0.000 | 0.000 | 0.000 | -0.000 | 61.837 |
| 259.874 | 162.419 | 151.201 | 0.000 | 0.000 | -0.000 |
| 182.187 | 245.276 | 148.437 | -0.000 | 0.000 | -0.000 |
| 147.292 | 147.292 | 296.941 | 0.000 | 0.000 | 0.000 |
| -0.000 | 0.000 | -0.000 | 48.257 | 0.000 | -0.000 |
| 0.000 | -0.000 | -0.000 | -0.000 | 48.257 | -0.000 |
| 0.000 | -0.000 | -0.000 | 0.000 | 0.000 | 61.837 |
| 259.876 | 162.419 | 151.202 | -0.000 | -0.000 | 0.000 |
| 158.371 | 282.045 | 141.512 | 0.000 | -0.000 | -0.000 |
| 141.514 | 141.514 | 303.122 | 0.000 | -0.000 | -0.000 |
| 0.000 | -0.000 | 0.000 | 46.188 | -0.000 | 0.000 |
| -0.000 | 0.000 | 0.000 | 0.000 | 46.188 | 0.000 |
| -0.000 | 0.000 | 0.000 | 0.000 | -0.000 | 61.837 |
| 282.042 | 158.370 | 141.511 | -0.000 | 0.000 | 0.000 |
| 158.370 | 282.043 | 141.511 | -0.000 | 0.000 | -0.000 |
| 147.292 | 147.292 | 296.940 | -0.000 | 0.000 | 0.000 |
| -0.000 | 0.000 | -0.000 | 46.188 | 0.000 | 0.000 |
| 0.000 | -0.000 | -0.000 | 0.000 | 46.188 | -0.000 |
| 0.000 | -0.000 | -0.000 | -0.000 | 0.000 | 61.837 |
| 282.033 | 158.365 | 141.517 | -0.000 | -0.000 | 0.000 |
| -3025.718 | -2917.688 | 3554.765 | 0.000 | -0.000 | 0.000 |
| 141.517 | 141.517 | 303.129 | 0.000 | -0.000 | 0.000 |
| 0.000 | -0.000 | 0.000 | 48.260 | -0.000 | 0.000 |
| -0.000 | 0.000 | 0.000 | -0.000 | 48.260 | 0.000 |
| -0.000 | 0.000 | 0.000 | 0.000 | -0.000 | 61.834 |
| 282.033 | 158.365 | 141.517 | -0.000 | 0.000 | -0.000 |
| 3346.633 | 3454.666 | -3259.485 | -0.000 | -0.000 | -0.000 |
| 3333.785 | 3333.785 | -3110.510 | 0.000 | 0.000 | -0.000 |
| 0.000 | -0.000 | -0.000 | 48.260 | 0.000 | -0.000 |
| -0.000 | -0.000 | -0.000 | 0.000 | 48.260 | -0.000 |
| 0.000 | -0.000 | -0.000 | -0.000 | 0.000 | 61.834 |
| -71.741 | -136.013 | 488.067 | 0.000 | -0.000 | 0.000 |
| -136.013 | -71.741 | 488.067 | 0.000 | -0.000 | 0.000 |
| 141.517 | 141.517 | 303.129 | -0.000 | -0.000 | 0.000 |
| -318.657 | -318.657 | 340.755 | 47.388 | -0.000 | 0.000 |
| -0.000 | 0.000 | 0.000 | 0.000 | 48.260 | -0.000 |
| -0.000 | 0.000 | 0.000 | 0.000 | -0.000 | 61.834 |
| 587.548 | 479.523 | -193.548 | 0.000 | 0.000 | -0.000 |
| 158.365 | 282.033 | 141.517 | -0.000 | 0.000 | -0.000 |
| 465.945 | 465.945 | -43.797 | -0.000 | 0.000 | -0.000 |
| 318.657 | 318.657 | -340.755 | 47.388 | 0.000 | -0.000 |
| 0.000 | -0.000 | -0.000 | -0.000 | 48.260 | -0.000 |
| 0.000 | -0.000 | -0.000 | -0.000 | 0.000 | 61.834 |
| 236.019 | 128.310 | 182.191 | 0.000 | -0.000 | 0.000 |
| 128.310 | 236.019 | 182.191 | -0.000 | -0.000 | 0.000 |
| 141.518 | 141.518 | 303.130 | -0.000 | -0.000 | 0.000 |
| -31.949 | -31.949 | 34.165 | 47.386 | -0.000 | 0.000 |
| -31.865 | -31.865 | 34.075 | 0.000 | 46.192 | 0.000 |
| -0.000 | 0.000 | 0.000 | -0.000 | -0.000 | 61.834 |
| 301.427 | 194.030 | 112.078 | -0.000 | 0.000 | -0.000 |
| 194.024 | 301.424 | 112.082 | 0.000 | 0.000 | -0.000 |
| 141.517 | 141.517 | 303.128 | -0.000 | 0.000 | -0.000 |
| 31.949 | 31.949 | -34.165 | 47.386 | 0.000 | -0.000 |
| 31.865 | 31.865 | -34.075 | -0.000 | 46.192 | -0.000 |
| 0.000 | -0.000 | -0.000 | 0.000 | 0.000 | 61.834 |
| 280.377 | 157.467 | 142.132 | -0.000 | 0.000 | -0.000 |
| 161.649 | 257.868 | 151.795 | -0.000 | 0.000 | 0.000 |
| 147.599 | 147.599 | 297.828 | -0.000 | 0.000 | -0.000 |
| -0.000 | 0.000 | 0.000 | 48.602 | 0.000 | -0.000 |
| 0.000 | 0.000 | 0.000 | -0.000 | 48.602 | -0.000 |
| 0.002 | 0.002 | -0.002 | -0.000 | 0.000 | 36.536 |
| 257.869 | 161.646 | 151.796 | 0.000 | -0.000 | -0.000 |
| 161.646 | 257.869 | 151.796 | 0.000 | 0.000 | 0.000 |
| 147.598 | 147.598 | 297.829 | 0.000 | 0.000 | 0.000 |
| -0.000 | 0.000 | -0.000 | 48.602 | -0.000 | 0.000 |
| -0.000 | 0.000 | -0.000 | 0.000 | 48.602 | -0.000 |
| -0.002 | -0.002 | 0.002 | 0.000 | -0.000 | 36.536 |
| 243.239 | 181.550 | 149.015 | -0.000 | -0.000 | -0.000 |
| 157.468 | 280.377 | 142.132 | -0.000 | 0.000 | 0.000 |
| 147.598 | 147.598 | 297.829 | -0.000 | -0.000 | -0.000 |
| 0.000 | -0.000 | 0.000 | 48.602 | -0.000 | -0.000 |
| 0.000 | 0.000 | -0.000 | -0.000 | 46.643 | 0.000 |
| -0.000 | -0.000 | 0.000 | -0.000 | 0.000 | 27.628 |
| 241.807 | 185.582 | 147.644 | 0.000 | 0.000 | 0.000 |
| 157.467 | 280.377 | 142.132 | 0.000 | -0.000 | -0.000 |
| 147.598 | 147.598 | 297.829 | 0.000 | 0.000 | 0.000 |
| -0.000 | 0.000 | -0.000 | 48.602 | 0.000 | -0.000 |
| -0.000 | -0.000 | 0.000 | 0.000 | 46.643 | 0.000 |
| 0.000 | 0.000 | -0.000 | 0.000 | 0.000 | 27.628 |
| 241.809 | 185.582 | 147.644 | -0.000 | 0.000 | -0.000 |
| 157.468 | 280.378 | 142.132 | -0.000 | 0.000 | -0.000 |
| 147.599 | 147.599 | 297.830 | -0.000 | -0.000 | -0.000 |
| 0.000 | -0.000 | 0.000 | 46.643 | 0.000 | -0.000 |
| -0.000 | 0.000 | 0.000 | -0.000 | 46.643 | -0.000 |
| -0.000 | 0.000 | 0.000 | -0.000 | 0.000 | 61.455 |
| 243.238 | 181.549 | 149.015 | 0.000 | -0.000 | 0.000 |
| 157.467 | 280.376 | 142.131 | 0.000 | -0.000 | 0.000 |
| 147.598 | 147.598 | 297.828 | 0.000 | -0.000 | 0.000 |
| -0.000 | 0.000 | -0.000 | 46.643 | 0.000 | 0.000 |
| 0.000 | -0.000 | -0.000 | 0.000 | 46.643 | -0.000 |
| 0.000 | -0.000 | -0.000 | 0.000 | -0.000 | 61.455 |
| 172.092 | 169.813 | 169.813 | -0.000 | 0.000 | 0.000 |
| 169.813 | 172.092 | 169.813 | -0.000 | 0.000 | 0.000 |
| 169.813 | 169.813 | 172.092 | 0.000 | 0.000 | 0.000 |
| -0.000 | -0.000 | -0.000 | 48.042 | 0.000 | -0.000 |
| -0.000 | -0.000 | -0.000 | 0.000 | 48.042 | 0.000 |
| -0.000 | -0.000 | -0.000 | 0.000 | 0.000 | 48.042 |
| 172.092 | 169.813 | 169.813 | -0.000 | -0.000 | -0.000 |
| 169.813 | 172.092 | 169.813 | -0.000 | -0.000 | -0.000 |
| 169.813 | 169.813 | 172.092 | -0.000 | -0.000 | -0.000 |
| 0.000 | 0.000 | 0.000 | 48.042 | -0.000 | -0.000 |
| 0.000 | 0.000 | 0.000 | -0.000 | 48.042 | -0.000 |
| 0.000 | 0.000 | 0.000 | -0.000 | -0.000 | 48.042 |
| 172.092 | 169.812 | 169.812 | 0.000 | 0.000 | 0.000 |
| 169.812 | 172.092 | 169.812 | 0.000 | 0.000 | 0.000 |
| 169.812 | 169.812 | 172.092 | 0.000 | 0.000 | 0.000 |
| -0.000 | -0.000 | -0.000 | 48.042 | -0.000 | 0.000 |
| -0.000 | -0.000 | -0.000 | 0.000 | 48.042 | 0.000 |
| -0.000 | -0.000 | -0.000 | 0.000 | 0.000 | 48.042 |
| 172.092 | 169.813 | 169.813 | 0.000 | -0.000 | 0.000 |
| 169.813 | 172.092 | 169.813 | -0.000 | 0.000 | 0.000 |
| 169.813 | 169.813 | 172.092 | 0.000 | -0.000 | 0.000 |
| 0.000 | 0.000 | 0.000 | 48.042 | 0.000 | -0.000 |
| 0.000 | 0.000 | 0.000 | -0.000 | 48.042 | -0.000 |
| 0.000 | 0.000 | 0.000 | -0.000 | -0.000 | 48.042 |
| 172.089 | 169.809 | 169.809 | -0.000 | -0.000 | 0.000 |
| 169.809 | 172.089 | 169.809 | -0.000 | 0.000 | 0.000 |
| 169.809 | 169.809 | 172.089 | 0.000 | 0.000 | -0.000 |
| -0.004 | -0.004 | -0.004 | 48.042 | 0.000 | -0.000 |
| -0.004 | -0.004 | -0.004 | 0.000 | 48.042 | 0.000 |
| -0.004 | -0.004 | -0.004 | -0.000 | 0.000 | 48.042 |
| 172.096 | 169.816 | 169.816 | 0.000 | -0.000 | -0.000 |
| 169.816 | 172.096 | 169.816 | -0.000 | -0.000 | -0.000 |
| 169.816 | 169.816 | 172.096 | 0.000 | -0.000 | 0.000 |
| 0.004 | 0.004 | 0.004 | 48.042 | -0.000 | 0.000 |
| 0.004 | 0.004 | 0.004 | -0.000 | 48.042 | -0.000 |
| 0.004 | 0.004 | 0.004 | 0.000 | -0.000 | 48.042 |
| 267.499 | 256.802 | 256.802 | -0.000 | -0.000 | 0.000 |
| 256.802 | 267.499 | 256.802 | -0.000 | -0.000 | 0.000 |
| 256.802 | 256.802 | 267.499 | -0.000 | -0.000 | 0.000 |
| 0.000 | 0.000 | 0.000 | 83.605 | -0.000 | 0.000 |
| 0.000 | 0.000 | 0.000 | -0.000 | 83.605 | 0.000 |
| 0.000 | 0.000 | 0.000 | -0.000 | -0.000 | 83.605 |
| 267.499 | 256.802 | 256.802 | 0.000 | 0.000 | -0.000 |
| 256.802 | 267.499 | 256.802 | 0.000 | 0.000 | -0.000 |
| 256.802 | 256.802 | 267.499 | -0.000 | -0.000 | -0.000 |
| -0.000 | -0.000 | 0.000 | 83.605 | 0.000 | -0.000 |
| -0.000 | -0.000 | -0.000 | 0.000 | 83.605 | -0.000 |
| -0.000 | -0.000 | -0.000 | 0.000 | 0.000 | 83.605 |
| 267.499 | 256.802 | 256.802 | -0.000 | 0.000 | 0.000 |
| 256.802 | 267.499 | 256.802 | -0.000 | -0.000 | 0.000 |
| 256.802 | 256.802 | 267.499 | -0.000 | -0.000 | 0.000 |
| 0.000 | 0.000 | 0.000 | 74.262 | -0.000 | 0.000 |
| 0.000 | 0.000 | 0.000 | -0.000 | 74.262 | 0.000 |
| 0.000 | 0.000 | 0.000 | -0.000 | -0.000 | 74.262 |
| 267.499 | 256.802 | 256.802 | 0.000 | 0.000 | -0.000 |
| 256.802 | 267.499 | 256.802 | 0.000 | 0.000 | -0.000 |
| 256.802 | 256.802 | 267.499 | 0.000 | 0.000 | -0.000 |
| -0.000 | -0.000 | -0.000 | 74.262 | 0.000 | -0.000 |
| -0.000 | -0.000 | -0.000 | 0.000 | 74.262 | -0.000 |
| -0.000 | -0.000 | -0.000 | 0.000 | 0.000 | 74.262 |
| 267.500 | 256.803 | 256.803 | -0.000 | 0.000 | 0.000 |
| 256.803 | 267.500 | 256.803 | -0.000 | -0.000 | 0.000 |
| 256.803 | 256.803 | 267.500 | -0.000 | 0.000 | 0.000 |
| 0.002 | 0.001 | 0.001 | 83.605 | 0.000 | 0.000 |
| 0.001 | 0.002 | 0.001 | -0.000 | 83.605 | 0.000 |
| 0.001 | 0.001 | 0.002 | -0.000 | -0.000 | 83.605 |
| 267.497 | 256.800 | 256.800 | 0.000 | 0.000 | -0.000 |
| 256.800 | 267.497 | 256.800 | 0.000 | 0.000 | -0.000 |
| 256.800 | 256.800 | 267.497 | 0.000 | -0.000 | -0.000 |
| -0.002 | -0.001 | -0.001 | 83.605 | -0.000 | -0.000 |
| -0.001 | -0.002 | -0.001 | 0.000 | 83.605 | -0.000 |
| -0.001 | -0.001 | -0.002 | 0.000 | 0.000 | 83.605 |
| 256.074 | 70.616 | 70.616 | 0.000 | 0.000 | 0.000 |
| 70.616 | 256.074 | 70.616 | -0.000 | 0.000 | 0.000 |
| 70.616 | 70.616 | 256.074 | 0.000 | 0.000 | 0.000 |
| 0.000 | -0.000 | -0.000 | -22.562 | -0.000 | 0.000 |
| 0.000 | -0.000 | -0.000 | -0.000 | -22.561 | 0.000 |
| -0.000 | -0.000 | -0.000 | 0.000 | 0.000 | -22.562 |
| 256.074 | 70.616 | 70.616 | 0.000 | -0.000 | 0.000 |
| 70.616 | 256.074 | 70.616 | -0.000 | -0.000 | 0.000 |
| 70.616 | 70.616 | 256.074 | -0.000 | -0.000 | 0.000 |
| -0.000 | 0.000 | 0.000 | -22.562 | 0.000 | 0.000 |
| -0.000 | 0.000 | 0.000 | 0.000 | -22.562 | -0.000 |
| -0.000 | 0.000 | 0.000 | 0.000 | -0.000 | -22.562 |
| 256.074 | 70.616 | 70.616 | -0.000 | 0.000 | 0.000 |
| 70.616 | 256.074 | 70.616 | 0.000 | 0.000 | 0.000 |
| 70.616 | 70.616 | 256.074 | -0.000 | 0.000 | 0.000 |
| -0.000 | 0.000 | -0.000 | -22.562 | -0.000 | 0.000 |
| 0.000 | -0.000 | -0.000 | -0.000 | -22.562 | 0.000 |
| 0.000 | -0.000 | -0.000 | -0.000 | 0.000 | -22.562 |
| 256.074 | 70.616 | 70.616 | -0.000 | -0.000 | -0.000 |
| 70.616 | 256.074 | 70.616 | -0.000 | -0.000 | -0.000 |
| 70.616 | 70.616 | 256.074 | -0.000 | -0.000 | -0.000 |
| 0.000 | -0.000 | 0.000 | -22.562 | -0.000 | 0.000 |
| -0.000 | 0.000 | 0.000 | 0.000 | -22.562 | -0.000 |
| -0.000 | 0.000 | 0.000 | 0.000 | -0.000 | -22.562 |
| 256.075 | 70.616 | 70.616 | 0.000 | -0.000 | -0.000 |
| 70.616 | 256.075 | 70.616 | 0.000 | 0.000 | -0.000 |
| 70.616 | 70.616 | 256.075 | 0.000 | 0.000 | 0.000 |
| -0.000 | 0.000 | -0.000 | -22.562 | 0.000 | 0.000 |
| 0.000 | -0.000 | -0.000 | 0.000 | -22.562 | -0.000 |
| 0.000 | -0.000 | -0.000 | 0.000 | 0.000 | -22.562 |
| 256.073 | 70.616 | 70.616 | 0.000 | -0.000 | 0.000 |
| 70.616 | 256.073 | 70.616 | -0.000 | -0.000 | 0.000 |
| 70.616 | 70.616 | 256.073 | -0.000 | -0.000 | 0.000 |
| 0.000 | -0.000 | 0.000 | -22.562 | -0.000 | 0.000 |
| -0.000 | 0.000 | 0.000 | -0.000 | -22.562 | -0.000 |
| -0.000 | 0.000 | 0.000 | -0.000 | -0.000 | -22.562 |
| 184.243 | 181.301 | 181.301 | 0.000 | -0.000 | 0.000 |
| 181.301 | 184.243 | 181.301 | 0.000 | -0.000 | 0.000 |
| 181.301 | 181.301 | 184.243 | -0.000 | 0.000 | 0.000 |
| 0.000 | -0.000 | 0.000 | 65.589 | -0.000 | 0.000 |
| 0.000 | 0.000 | 0.000 | -0.000 | 65.589 | 0.000 |
| 0.000 | -0.000 | 0.000 | -0.000 | -0.000 | 65.589 |
| 184.243 | 181.301 | 181.301 | 0.000 | 0.000 | -0.000 |
| 181.301 | 184.243 | 181.301 | 0.000 | 0.000 | -0.000 |
| 181.301 | 181.301 | 184.243 | -0.000 | 0.000 | -0.000 |
| -0.000 | 0.000 | -0.000 | 65.589 | -0.000 | -0.000 |
| -0.000 | -0.000 | -0.000 | 0.000 | 65.589 | -0.000 |
| -0.000 | 0.000 | -0.000 | 0.000 | 0.000 | 65.589 |
| 184.243 | 181.301 | 181.301 | -0.000 | -0.000 | 0.000 |
| 181.301 | 184.243 | 181.301 | -0.000 | -0.000 | 0.000 |
| 181.301 | 181.301 | 184.243 | -0.000 | -0.000 | 0.000 |
| 0.000 | -0.000 | 0.000 | 65.589 | 0.000 | 0.000 |
| -0.000 | 0.000 | 0.000 | 0.000 | 65.589 | 0.000 |
| -0.000 | 0.000 | 0.000 | -0.000 | -0.000 | 65.589 |
| 184.243 | 181.300 | 181.300 | -0.000 | 0.000 | -0.000 |
| 181.300 | 184.243 | 181.300 | 0.000 | -0.000 | -0.000 |
| 181.300 | 181.300 | 184.243 | -0.000 | 0.000 | -0.000 |
| -0.000 | 0.000 | -0.000 | 65.589 | -0.000 | -0.000 |
| 0.000 | -0.000 | -0.000 | 0.000 | 65.589 | -0.000 |
| 0.000 | -0.000 | -0.000 | 0.000 | 0.000 | 65.589 |
| 184.244 | 181.301 | 181.301 | -0.000 | -0.000 | 0.000 |
| 181.301 | 184.244 | 181.301 | -0.000 | -0.000 | 0.000 |
| 181.301 | 181.301 | 184.244 | -0.000 | -0.000 | 0.000 |
| 0.000 | -0.000 | 0.000 | 65.589 | -0.000 | 0.000 |
| -0.000 | 0.000 | 0.000 | -0.000 | 65.589 | 0.000 |
| -0.000 | 0.000 | 0.000 | -0.000 | -0.000 | 65.589 |
| 184.242 | 181.300 | 181.300 | 0.000 | 0.000 | -0.000 |
| 181.300 | 184.242 | 181.300 | 0.000 | 0.000 | -0.000 |
| 181.300 | 181.300 | 184.242 | -0.000 | 0.000 | -0.000 |
| -0.000 | 0.000 | -0.000 | 65.589 | 0.000 | -0.000 |
| 0.000 | -0.000 | -0.000 | 0.000 | 65.589 | -0.000 |
| 0.000 | -0.000 | -0.000 | 0.000 | 0.000 | 65.589 |
| 46.659 | 69.847 | 69.847 | 0.000 | -0.000 | -0.000 |
| 69.847 | 46.659 | 69.847 | 0.000 | -0.000 | -0.000 |
| 69.847 | 69.847 | 46.659 | 0.000 | -0.000 | -0.000 |
| -0.000 | -0.000 | 0.000 | 18.237 | -0.000 | -0.000 |
| -0.000 | -0.000 | 0.000 | 0.000 | 18.237 | -0.000 |
| -0.000 | -0.000 | 0.000 | 0.000 | -0.000 | 18.237 |
| 46.659 | 69.847 | 69.847 | -0.000 | 0.000 | 0.000 |
| 69.847 | 46.659 | 69.847 | -0.000 | -0.000 | 0.000 |
| 69.847 | 69.847 | 46.659 | -0.000 | 0.000 | 0.000 |
| 0.000 | 0.000 | -0.000 | 18.237 | 0.000 | 0.000 |
| 0.000 | 0.000 | -0.000 | -0.000 | 18.237 | 0.000 |
| 0.000 | 0.000 | -0.000 | 0.000 | -0.000 | 18.237 |
| 46.659 | 69.847 | 69.847 | 0.000 | -0.000 | -0.000 |
| 69.847 | 46.659 | 69.847 | 0.000 | 0.000 | -0.000 |
| 69.847 | 69.847 | 46.659 | 0.000 | 0.000 | -0.000 |
| -0.000 | -0.000 | -0.000 | -31.818 | -0.000 | -0.000 |
| -0.000 | -0.000 | -0.000 | 0.000 | -31.818 | -0.000 |
| -0.000 | -0.000 | -0.000 | 0.000 | 0.000 | -31.818 |
| 46.659 | 69.847 | 69.847 | -0.000 | -0.000 | 0.000 |
| 69.847 | 46.659 | 69.847 | 0.000 | 0.000 | 0.000 |
| 69.847 | 69.847 | 46.659 | -0.000 | -0.000 | 0.000 |
| 0.000 | 0.000 | 0.000 | -31.818 | -0.000 | 0.000 |
| 0.000 | 0.000 | 0.000 | -0.000 | -31.818 | 0.000 |
| 0.000 | 0.000 | 0.000 | -0.000 | -0.000 | -31.818 |
| 46.659 | 69.848 | 69.848 | 0.000 | -0.000 | -0.000 |
| 69.848 | 46.659 | 69.848 | 0.000 | 0.000 | -0.000 |
| 69.848 | 69.848 | 46.659 | 0.000 | 0.000 | -0.000 |
| -0.000 | -0.000 | -0.000 | -31.818 | 0.000 | -0.000 |
| -0.000 | -0.000 | -0.000 | 0.000 | -31.818 | -0.000 |
| -0.000 | -0.000 | -0.000 | 0.000 | -0.000 | -31.818 |
| 46.659 | 69.847 | 69.847 | -0.000 | 0.000 | 0.000 |
| 69.847 | 46.659 | 69.847 | -0.000 | 0.000 | 0.000 |
| 69.847 | 69.847 | 46.659 | -0.000 | 0.000 | 0.000 |
| 0.000 | 0.000 | 0.000 | -31.818 | 0.000 | 0.000 |
| 0.000 | 0.000 | 0.000 | -0.000 | -31.818 | 0.000 |
| 0.000 | 0.000 | 0.000 | -0.000 | 0.000 | -31.818 |
| 241.639 | 131.272 | 172.420 | 0.000 | 0.000 | -0.000 |
| 131.272 | 241.639 | 172.420 | -0.000 | 0.000 | -0.000 |
| 172.420 | 172.420 | 201.233 | 0.000 | -0.000 | 0.000 |
| 0.000 | -0.000 | -0.000 | 59.146 | 0.000 | 0.000 |
| -0.000 | 0.000 | -0.000 | 0.000 | 59.146 | -0.000 |
| -0.000 | -0.000 | -0.000 | 0.000 | -0.000 | 17.044 |
| 241.639 | 131.272 | 172.420 | -0.000 | -0.000 | -0.000 |
| 131.272 | 241.639 | 172.420 | -0.000 | 0.000 | -0.000 |
| 172.420 | 172.420 | 201.233 | -0.000 | -0.000 | 0.000 |
| -0.000 | 0.000 | 0.000 | 59.146 | -0.000 | 0.000 |
| 0.000 | -0.000 | -0.000 | -0.000 | 59.146 | 0.000 |
| 0.000 | 0.000 | 0.000 | 0.000 | -0.000 | 17.044 |
| 241.639 | 131.272 | 172.420 | 0.000 | -0.000 | -0.000 |
| 131.272 | 241.639 | 172.420 | -0.000 | 0.000 | -0.000 |
| 172.420 | 172.420 | 201.233 | 0.000 | -0.000 | 0.000 |
| 0.000 | -0.000 | 0.000 | 59.146 | 0.000 | 0.000 |
| -0.000 | 0.000 | 0.000 | 0.000 | 59.146 | -0.000 |
| -0.000 | -0.000 | 0.000 | 0.000 | 0.000 | 17.044 |
| 241.639 | 131.272 | 172.420 | 0.000 | -0.000 | 0.000 |
| 131.272 | 241.639 | 172.420 | -0.000 | -0.000 | -0.000 |
| 172.420 | 172.420 | 201.233 | -0.000 | 0.000 | 0.000 |
| -0.000 | 0.000 | -0.000 | 59.146 | -0.000 | -0.000 |
| 0.000 | -0.000 | -0.000 | -0.000 | 59.146 | -0.000 |
| 0.000 | 0.000 | -0.000 | 0.000 | 0.000 | 17.044 |
| 241.640 | 131.272 | 172.420 | -0.000 | -0.000 | -0.000 |
| 131.272 | 241.640 | 172.420 | 0.000 | -0.000 | 0.000 |
| 172.421 | 172.421 | 201.234 | 0.000 | 0.000 | -0.000 |
| 0.000 | -0.000 | 0.000 | 59.146 | 0.000 | 0.000 |
| -0.000 | 0.000 | 0.000 | 0.000 | 59.146 | 0.000 |
| -0.000 | -0.000 | 0.000 | 0.000 | 0.000 | 17.044 |
| 241.638 | 131.271 | 172.419 | -0.000 | 0.000 | 0.000 |
| 131.271 | 241.638 | 172.419 | -0.000 | -0.000 | -0.000 |
| 172.419 | 172.419 | 201.233 | -0.000 | 0.000 | 0.000 |
| -0.000 | 0.000 | -0.000 | 59.146 | -0.000 | -0.000 |
| 0.000 | -0.000 | -0.000 | -0.000 | 59.146 | -0.000 |
| 0.000 | 0.000 | -0.000 | -0.000 | -0.000 | 17.044 |
| 242.201 | 156.831 | 143.190 | -20.887 | -0.000 | 0.000 |
| 156.831 | 242.201 | 143.190 | 20.887 | -0.000 | 0.000 |
| 143.190 | 143.190 | 261.664 | -0.000 | -0.000 | 0.000 |
| -20.887 | 20.887 | -0.000 | 30.187 | -0.000 | 0.000 |
| -0.000 | 0.000 | 0.000 | -0.000 | 30.187 | -20.887 |
| -0.000 | 0.000 | 0.000 | -0.000 | -20.887 | 42.685 |
| 242.201 | 156.831 | 143.190 | -20.887 | 0.000 | -0.000 |
| 156.831 | 242.201 | 143.190 | 20.887 | 0.000 | -0.000 |
| 143.190 | 143.190 | 261.664 | 0.000 | 0.000 | 0.000 |
| -20.887 | 20.887 | -0.000 | 30.187 | 0.000 | -0.000 |
| 0.000 | -0.000 | -0.000 | 0.000 | 30.187 | -20.887 |
| 0.000 | -0.000 | 0.000 | -0.000 | -20.887 | 42.685 |
| 242.201 | 156.831 | 143.190 | -20.887 | -0.000 | 0.000 |
| 156.831 | 242.201 | 143.190 | 20.887 | -0.000 | 0.000 |
| 143.190 | 143.190 | 261.664 | -0.000 | -0.000 | 0.000 |
| -20.887 | 20.887 | 0.000 | 30.187 | -0.000 | 0.000 |
| -0.000 | 0.000 | 0.000 | -0.000 | 30.187 | -20.887 |
| -0.000 | 0.000 | 0.000 | -0.000 | -20.887 | 42.685 |
| 242.201 | 156.831 | 143.190 | -20.887 | 0.000 | -0.000 |
| 156.831 | 242.201 | 143.190 | 20.887 | 0.000 | -0.000 |
| 143.190 | 143.190 | 261.664 | 0.000 | 0.000 | -0.000 |
| -20.887 | 20.887 | -0.000 | 30.187 | 0.000 | -0.000 |
| 0.000 | -0.000 | -0.000 | 0.000 | 30.187 | -20.887 |
| 0.000 | -0.000 | -0.000 | 0.000 | -20.887 | 42.685 |
| 242.202 | 156.831 | 143.190 | -20.887 | -0.000 | 0.000 |
| 156.831 | 242.202 | 143.190 | 20.887 | -0.000 | 0.000 |
| 143.190 | 143.190 | 261.665 | -0.000 | -0.000 | -0.000 |
| -20.887 | 20.887 | 0.000 | 30.187 | -0.000 | 0.000 |
| -0.000 | 0.000 | 0.000 | -0.000 | 30.187 | -20.887 |
| -0.000 | 0.000 | 0.000 | -0.000 | -20.887 | 42.685 |
| 242.200 | 156.830 | 143.189 | -20.887 | 0.000 | -0.000 |
| 156.830 | 242.200 | 143.189 | 20.887 | 0.000 | -0.000 |
| 143.189 | 143.189 | 261.663 | 0.000 | 0.000 | -0.000 |
| -20.887 | 20.887 | -0.000 | 30.187 | 0.000 | -0.000 |
| 0.000 | -0.000 | -0.000 | 0.000 | 30.187 | -20.887 |
| 0.000 | -0.000 | -0.000 | 0.000 | -20.887 | 42.685 |
| 126.558 | 123.867 | 123.867 | -0.000 | 0.000 | 0.000 |
| 123.867 | 126.558 | 123.867 | -0.000 | -0.000 | 0.000 |
| 123.867 | 123.867 | 126.558 | 0.000 | 0.000 | -0.000 |
| 0.000 | 0.000 | 0.000 | -0.571 | 0.000 | -0.000 |
| 0.000 | 0.000 | 0.000 | -0.000 | -0.571 | -0.000 |
| 0.000 | 0.000 | 0.000 | 0.000 | -0.000 | -0.571 |
| 126.557 | 123.867 | 123.867 | 0.000 | 0.000 | 0.000 |
| 123.867 | 126.557 | 123.867 | 0.000 | -0.000 | 0.000 |
| 123.867 | 123.867 | 126.557 | 0.000 | -0.000 | 0.000 |
| -0.000 | -0.000 | -0.000 | -0.571 | -0.000 | 0.000 |
| 0.000 | -0.000 | -0.000 | 0.000 | -0.571 | 0.000 |
| -0.000 | 0.000 | -0.000 | 0.000 | 0.000 | -0.571 |
| 126.558 | 123.867 | 123.867 | -0.000 | -0.000 | -0.000 |
| 123.867 | 126.558 | 123.867 | -0.000 | -0.000 | 0.000 |
| 123.867 | 123.867 | 126.558 | -0.000 | -0.000 | -0.000 |
| 0.000 | -0.000 | 0.000 | 42.465 | -0.000 | 0.000 |
| -0.000 | 0.000 | 0.000 | -0.000 | 42.465 | -0.000 |
| -0.000 | 0.000 | 0.000 | -0.000 | -0.000 | 42.465 |
| 126.557 | 123.867 | 123.867 | 0.000 | 0.000 | 0.000 |
| 123.867 | 126.557 | 123.867 | 0.000 | -0.000 | -0.000 |
| 123.867 | 123.867 | 126.557 | -0.000 | -0.000 | 0.000 |
| -0.000 | 0.000 | -0.000 | 42.465 | 0.000 | 0.000 |
| 0.000 | -0.000 | -0.000 | 0.000 | 42.465 | 0.000 |
| 0.000 | -0.000 | -0.000 | 0.000 | 0.000 | 42.465 |
| 126.558 | 123.867 | 123.867 | -0.000 | -0.000 | -0.000 |
| 123.867 | 126.558 | 123.867 | -0.000 | -0.000 | -0.000 |
| 123.867 | 123.867 | 126.558 | 0.000 | 0.000 | -0.000 |
| 0.000 | -0.000 | -0.000 | -0.571 | -0.000 | -0.000 |
| -0.000 | 0.000 | -0.000 | -0.000 | -0.571 | -0.000 |
| -0.000 | -0.000 | 0.000 | -0.000 | -0.000 | -0.571 |
| 126.557 | 123.866 | 123.866 | 0.000 | 0.000 | -0.000 |
| 123.866 | 126.557 | 123.866 | 0.000 | 0.000 | 0.000 |
| 123.866 | 123.866 | 126.557 | 0.000 | 0.000 | 0.000 |
| -0.000 | 0.000 | 0.000 | -0.571 | 0.000 | -0.000 |
| 0.000 | -0.000 | 0.000 | 0.000 | -0.571 | 0.000 |
| 0.000 | 0.000 | -0.000 | 0.000 | 0.000 | -0.571 |
| 211.326 | 208.351 | 208.351 | -0.000 | -0.000 | 0.000 |
| 208.351 | 211.326 | 208.351 | -0.000 | -0.000 | 0.000 |
| 208.351 | 208.351 | 211.326 | 0.000 | -0.000 | -0.000 |
| -0.000 | 0.000 | 0.000 | 73.852 | 0.000 | -0.000 |
| -0.000 | 0.000 | 0.000 | 0.000 | 73.852 | -0.000 |
| -0.000 | 0.000 | 0.000 | 0.000 | -0.000 | 73.852 |
| 211.326 | 208.351 | 208.351 | 0.000 | 0.000 | 0.000 |
| 208.351 | 211.326 | 208.351 | 0.000 | 0.000 | 0.000 |
| 208.351 | 208.351 | 211.326 | 0.000 | 0.000 | 0.000 |
| 0.000 | 0.000 | -0.000 | 73.852 | -0.000 | 0.000 |
| 0.000 | -0.000 | -0.000 | -0.000 | 73.852 | 0.000 |
| 0.000 | 0.000 | -0.000 | -0.000 | -0.000 | 73.852 |
| 211.326 | 208.351 | 208.351 | -0.000 | -0.000 | -0.000 |
| 208.351 | 211.326 | 208.351 | -0.000 | -0.000 | 0.000 |
| 208.351 | 208.351 | 211.326 | -0.000 | 0.000 | -0.000 |
| 0.000 | -0.000 | 0.000 | 73.852 | 0.000 | -0.000 |
| -0.000 | 0.000 | 0.000 | 0.000 | 73.852 | -0.000 |
| -0.000 | 0.000 | 0.000 | 0.000 | 0.000 | 73.852 |
| 211.326 | 208.351 | 208.351 | 0.000 | -0.000 | -0.000 |
| 208.351 | 211.326 | 208.351 | 0.000 | 0.000 | -0.000 |
| 208.351 | 208.351 | 211.326 | -0.000 | 0.000 | -0.000 |
| -0.000 | 0.000 | -0.000 | 73.852 | -0.000 | 0.000 |
| 0.000 | -0.000 | -0.000 | -0.000 | 73.852 | 0.000 |
| 0.000 | -0.000 | -0.000 | -0.000 | -0.000 | 73.852 |
| 211.327 | 208.351 | 208.351 | -0.000 | -0.000 | 0.000 |
| 208.351 | 211.327 | 208.351 | -0.000 | -0.000 | -0.000 |
| 208.351 | 208.351 | 211.327 | -0.000 | -0.000 | -0.000 |
| 0.000 | -0.000 | 0.000 | 73.852 | -0.000 | -0.000 |
| -0.000 | 0.000 | 0.000 | 0.000 | 73.852 | -0.000 |
| -0.000 | 0.000 | 0.000 | -0.000 | -0.000 | 73.852 |
| 211.325 | 208.350 | 208.350 | 0.000 | 0.000 | -0.000 |
| 208.350 | 211.325 | 208.350 | 0.000 | 0.000 | 0.000 |
| 208.350 | 208.350 | 211.325 | -0.000 | 0.000 | -0.000 |
| -0.000 | 0.000 | -0.000 | 73.852 | -0.000 | 0.000 |
| 0.000 | -0.000 | -0.000 | -0.000 | 73.852 | 0.000 |
| 0.000 | -0.000 | -0.000 | 0.000 | 0.000 | 73.852 |
| 282.417 | 131.185 | 131.185 | 0.000 | 0.000 | 0.000 |
| 131.185 | 282.417 | 131.185 | 0.000 | 0.000 | 0.000 |
| 131.185 | 131.185 | 282.417 | 0.000 | 0.000 | 0.000 |
| 0.000 | 0.000 | 0.000 | 20.356 | 0.000 | 0.000 |
| 0.000 | 0.000 | -0.000 | 0.000 | 20.356 | 0.000 |
| -0.000 | 0.000 | 0.000 | -0.000 | -0.000 | 20.356 |
| 284.100 | 130.343 | 130.343 | 0.000 | 0.000 | -0.000 |
| 130.343 | 284.100 | 130.343 | 0.000 | -0.000 | -0.000 |
| 130.343 | 130.343 | 284.100 | -0.000 | 0.000 | 0.000 |
| -0.000 | -0.000 | -0.000 | 20.356 | -0.000 | -0.000 |
| -0.000 | -0.000 | 0.000 | -0.000 | 20.356 | 0.000 |
| 0.000 | -0.000 | -0.000 | 0.000 | 0.000 | 20.356 |
| 284.100 | 130.343 | 130.343 | -0.000 | -0.000 | 0.000 |
| 130.343 | 284.100 | 130.343 | 0.000 | -0.000 | 0.000 |
| 130.343 | 130.343 | 284.100 | 0.000 | 0.000 | 0.000 |
| 0.000 | 0.000 | 0.000 | 20.356 | -0.000 | 0.000 |
| 0.000 | 0.000 | 0.000 | 0.000 | 20.356 | 0.000 |
| 0.000 | 0.000 | 0.000 | -0.000 | -0.000 | 20.356 |
| 282.417 | 131.185 | 131.185 | -0.000 | 0.000 | -0.000 |
| 131.185 | 282.417 | 131.185 | -0.000 | -0.000 | -0.000 |
| 131.185 | 131.185 | 282.417 | -0.000 | -0.000 | -0.000 |
| -0.000 | -0.000 | -0.000 | 20.356 | -0.000 | -0.000 |
| -0.000 | -0.000 | -0.000 | -0.000 | 20.356 | -0.000 |
| -0.000 | -0.000 | -0.000 | 0.000 | 0.000 | 20.356 |
| 282.419 | 131.185 | 131.185 | 0.000 | 0.000 | 0.000 |
| 131.185 | 282.419 | 131.185 | 0.000 | 0.000 | 0.000 |
| 131.185 | 131.185 | 282.419 | 0.000 | 0.000 | -0.000 |
| 0.000 | 0.000 | 0.000 | 20.356 | 0.000 | -0.000 |
| 0.000 | 0.000 | 0.000 | 0.000 | 20.356 | 0.000 |
| 0.000 | 0.000 | 0.000 | -0.000 | -0.000 | 20.356 |
| 282.416 | 131.184 | 131.184 | -0.000 | -0.000 | -0.000 |
| 131.184 | 282.416 | 131.184 | -0.000 | -0.000 | -0.000 |
| 131.184 | 131.184 | 282.416 | -0.000 | 0.000 | -0.000 |
| -0.000 | -0.000 | -0.000 | 20.356 | -0.000 | -0.000 |
| -0.000 | -0.000 | -0.000 | -0.000 | 20.356 | -0.000 |
| -0.000 | -0.000 | -0.000 | 0.000 | 0.000 | 20.356 |
| 190.864 | 188.148 | 188.148 | 0.000 | 0.000 | -0.000 |
| 188.148 | 190.864 | 188.148 | 0.000 | 0.000 | -0.000 |
| 188.148 | 188.148 | 190.864 | -0.000 | 0.000 | -0.000 |
| 0.000 | -0.000 | -0.000 | 73.740 | 0.000 | -0.000 |
| 0.000 | -0.000 | -0.000 | -0.000 | 73.740 | -0.000 |
| 0.000 | -0.000 | -0.000 | 0.000 | 0.000 | 73.740 |
| 190.864 | 188.148 | 188.148 | -0.000 | -0.000 | 0.000 |
| 188.148 | 190.864 | 188.148 | 0.000 | -0.000 | 0.000 |
| 188.148 | 188.148 | 190.864 | 0.000 | -0.000 | 0.000 |
| -0.000 | 0.000 | 0.000 | 73.740 | -0.000 | -0.000 |
| -0.000 | 0.000 | 0.000 | 0.000 | 73.740 | 0.000 |
| -0.000 | 0.000 | 0.000 | -0.000 | -0.000 | 73.740 |
| 190.864 | 188.148 | 188.148 | 0.000 | 0.000 | -0.000 |
| 188.148 | 190.864 | 188.148 | -0.000 | 0.000 | 0.000 |
| 188.148 | 188.148 | 190.864 | -0.000 | 0.000 | -0.000 |
| 0.000 | -0.000 | 0.000 | 73.740 | -0.000 | -0.000 |
| -0.000 | 0.000 | 0.000 | -0.000 | 73.740 | -0.000 |
| -0.000 | 0.000 | 0.000 | 0.000 | 0.000 | 73.740 |
| 190.864 | 188.148 | 188.148 | 0.000 | 0.000 | 0.000 |
| 188.148 | 190.864 | 188.148 | 0.000 | 0.000 | -0.000 |
| 188.148 | 188.148 | 190.864 | 0.000 | -0.000 | 0.000 |
| -0.000 | 0.000 | -0.000 | 73.740 | 0.000 | 0.000 |
| -0.000 | -0.000 | -0.000 | 0.000 | 73.740 | 0.000 |
| 0.000 | -0.000 | -0.000 | -0.000 | -0.000 | 73.740 |
| 190.864 | 188.149 | 188.149 | 0.000 | 0.000 | -0.000 |
| 188.149 | 190.864 | 188.149 | 0.000 | 0.000 | 0.000 |
| 188.149 | 188.149 | 190.864 | -0.000 | 0.000 | -0.000 |
| 0.000 | -0.000 | 0.000 | 73.740 | 0.000 | -0.000 |
| -0.000 | 0.000 | 0.000 | 0.000 | 73.740 | -0.000 |
| -0.000 | 0.000 | 0.000 | -0.000 | 0.000 | 73.740 |
| 190.863 | 188.148 | 188.148 | 0.000 | 0.000 | 0.000 |
| 188.148 | 190.863 | 188.148 | 0.000 | 0.000 | -0.000 |
| 188.148 | 188.148 | 190.863 | 0.000 | 0.000 | 0.000 |
| -0.000 | 0.000 | -0.000 | 73.740 | -0.000 | 0.000 |
| 0.000 | -0.000 | -0.000 | -0.000 | 73.740 | 0.000 |
| 0.000 | -0.000 | -0.000 | 0.000 | -0.000 | 73.740 |
| 212.119 | 177.432 | 177.432 | -0.000 | -0.000 | -0.000 |
| 177.432 | 212.119 | 177.432 | -0.000 | 0.000 | -0.000 |
| 177.432 | 177.432 | 212.119 | -0.000 | -0.000 | -0.000 |
| 0.000 | -0.000 | 0.000 | 64.919 | -0.000 | -0.000 |
| 0.000 | -0.000 | 0.000 | 0.000 | 64.919 | 0.000 |
| 0.000 | 0.000 | 0.000 | -0.000 | -0.000 | 64.919 |
| 212.119 | 177.432 | 177.432 | -0.000 | 0.000 | 0.000 |
| 177.432 | 212.119 | 177.432 | 0.000 | -0.000 | 0.000 |
| 177.432 | 177.432 | 212.119 | -0.000 | 0.000 | -0.000 |
| -0.000 | 0.000 | -0.000 | 64.919 | 0.000 | 0.000 |
| -0.000 | 0.000 | -0.000 | 0.000 | 64.919 | 0.000 |
| -0.000 | -0.000 | -0.000 | 0.000 | 0.000 | 64.919 |
| 212.119 | 177.432 | 177.432 | -0.000 | 0.000 | -0.000 |
| 177.432 | 212.119 | 177.432 | -0.000 | -0.000 | 0.000 |
| 177.432 | 177.432 | 212.119 | 0.000 | -0.000 | -0.000 |
| -0.000 | 0.000 | 0.000 | 64.919 | 0.000 | 0.000 |
| 0.000 | -0.000 | 0.000 | -0.000 | 64.919 | -0.000 |
| 0.000 | 0.000 | -0.000 | -0.000 | -0.000 | 64.919 |
| 212.119 | 177.432 | 177.432 | 0.000 | -0.000 | 0.000 |
| 177.432 | 212.119 | 177.432 | 0.000 | 0.000 | 0.000 |
| 177.432 | 177.432 | 212.119 | 0.000 | 0.000 | -0.000 |
| 0.000 | -0.000 | -0.000 | 64.919 | 0.000 | 0.000 |
| -0.000 | 0.000 | -0.000 | -0.000 | 64.919 | 0.000 |
| -0.000 | -0.000 | 0.000 | 0.000 | 0.000 | 64.919 |
| 212.120 | 177.433 | 177.433 | 0.000 | -0.000 | -0.000 |
| 177.433 | 212.120 | 177.433 | -0.000 | 0.000 | -0.000 |
| 177.433 | 177.433 | 212.120 | -0.000 | -0.000 | -0.000 |
| -0.000 | 0.000 | 0.000 | 64.919 | -0.000 | 0.000 |
| 0.000 | -0.000 | 0.000 | 0.000 | 64.919 | -0.000 |
| 0.000 | 0.000 | -0.000 | -0.000 | -0.000 | 64.919 |
| 212.118 | 177.432 | 177.432 | 0.000 | -0.000 | 0.000 |
| 177.432 | 212.118 | 177.432 | 0.000 | 0.000 | 0.000 |
| 177.432 | 177.432 | 212.118 | 0.000 | 0.000 | 0.000 |
| 0.000 | -0.000 | -0.000 | 64.919 | 0.000 | 0.000 |
| -0.000 | 0.000 | -0.000 | 0.000 | 64.919 | -0.000 |
| -0.000 | -0.000 | 0.000 | 0.000 | 0.000 | 64.919 |
| 279.489 | 185.873 | 167.466 | 22.461 | -0.000 | 0.000 |
| 185.873 | 279.489 | 167.466 | -22.461 | -0.000 | 0.000 |
| 170.854 | 170.854 | 296.752 | 0.000 | -0.000 | 0.000 |
| 22.529 | -22.529 | -0.000 | 31.592 | -0.000 | 0.000 |
| -0.722 | -0.722 | -0.704 | 0.000 | 31.395 | 22.368 |
| -0.000 | 0.000 | -0.000 | 0.000 | 22.529 | 46.865 |
| 282.622 | 188.892 | 170.662 | 22.529 | -0.000 | -0.000 |
| 186.464 | 280.079 | 168.040 | -22.460 | 0.000 | -0.000 |
| 168.398 | 168.398 | 292.940 | 0.000 | 0.000 | -0.000 |
| 23.090 | -21.646 | 0.704 | 31.395 | 0.000 | -0.000 |
| 0.722 | 0.722 | 0.704 | -0.000 | 31.395 | 22.368 |
| 0.000 | -0.000 | 0.000 | -0.000 | 22.529 | 46.865 |
| 282.622 | 188.892 | 170.662 | 22.529 | -0.000 | 0.000 |
| 188.893 | 282.622 | 170.662 | -22.529 | -0.000 | 0.000 |
| 168.057 | 168.057 | 292.596 | 0.000 | -0.000 | 0.000 |
| 22.529 | -22.529 | 0.000 | 31.592 | -0.000 | 0.000 |
| -0.000 | 0.000 | 0.000 | 0.000 | 31.592 | 22.529 |
| -0.000 | 0.000 | 0.000 | 0.000 | 22.529 | 46.865 |
| 282.621 | 188.892 | 170.662 | 22.529 | 0.000 | -0.000 |
| 188.892 | 282.621 | 170.662 | -22.529 | 0.000 | -0.000 |
| 170.854 | 170.854 | 296.752 | -0.000 | 0.000 | -0.000 |
| 22.324 | -21.990 | 0.163 | 31.138 | 0.000 | 0.000 |
| 0.000 | -0.000 | -0.000 | -0.000 | 31.592 | 22.529 |
| 0.000 | -0.000 | -0.000 | -0.000 | 22.529 | 46.865 |
| 279.783 | 186.167 | 167.751 | 22.461 | -0.000 | 0.000 |
| 186.478 | 279.563 | 167.782 | -22.143 | 0.000 | 0.000 |
| 168.086 | 168.086 | 292.625 | -0.000 | -0.000 | 0.000 |
| 22.133 | -22.167 | -0.016 | 31.129 | -0.000 | 0.000 |
| -0.000 | 0.000 | 0.000 | 0.000 | 31.592 | 22.529 |
| -0.017 | -0.017 | -0.017 | 0.000 | 22.143 | 46.543 |
| 279.786 | 186.171 | 167.756 | 22.461 | 0.000 | -0.000 |
| 188.892 | 282.621 | 170.661 | -22.529 | 0.000 | -0.000 |
| 168.091 | 168.091 | 292.629 | -0.000 | 0.000 | -0.000 |
| 22.529 | -22.529 | -0.000 | 31.592 | 0.000 | -0.000 |
| 0.000 | -0.000 | -0.000 | -0.000 | 31.592 | 22.529 |
| 0.017 | 0.017 | 0.017 | -0.000 | 22.143 | 46.543 |
| 278.658 | 185.507 | 167.873 | -22.530 | 0.000 | -0.000 |
| 187.883 | 281.148 | 170.624 | 22.599 | -0.000 | -0.000 |
| 168.244 | 168.244 | 292.649 | 0.000 | -0.000 | -0.000 |
| -21.912 | 23.068 | 0.275 | 31.548 | 0.000 | 0.000 |
| 0.578 | 0.578 | 0.275 | -0.000 | 31.548 | -22.490 |
| 0.509 | 0.509 | 0.242 | -0.000 | -22.503 | 46.553 |
| 277.970 | 184.818 | 167.566 | -22.531 | -0.000 | 0.000 |
| 184.818 | 277.970 | 167.566 | 22.531 | 0.000 | 0.000 |
| 167.467 | 167.467 | 292.191 | 0.000 | 0.000 | 0.000 |
| -22.599 | 22.599 | -0.000 | 31.681 | 0.000 | 0.000 |
| -0.578 | -0.578 | -0.275 | 0.000 | 31.548 | -22.490 |
| -0.509 | -0.509 | -0.242 | 0.000 | -22.503 | 46.553 |
| 278.344 | 185.192 | 167.731 | -22.531 | 0.000 | -0.000 |
| 185.192 | 278.344 | 167.731 | 22.531 | 0.000 | -0.000 |
| 170.624 | 170.624 | 296.531 | -0.000 | 0.000 | -0.000 |
| -22.046 | 22.430 | 0.091 | 31.240 | 0.000 | -0.000 |
| 0.192 | 0.192 | 0.091 | -0.000 | 31.240 | -22.238 |
| -0.000 | 0.000 | 0.000 | -0.000 | -22.599 | 46.633 |
| 278.054 | 185.433 | 167.726 | -22.214 | -0.000 | 0.000 |
| 185.123 | 278.275 | 167.701 | 22.531 | -0.000 | 0.000 |
| 170.623 | 170.623 | 296.531 | 0.000 | -0.000 | 0.000 |
| -22.599 | 22.599 | -0.000 | 31.681 | -0.000 | -0.000 |
| -0.192 | -0.192 | -0.091 | 0.000 | 31.240 | -22.238 |
| 0.000 | -0.000 | -0.000 | 0.000 | -22.599 | 46.633 |
| 281.149 | 187.883 | 170.624 | -22.599 | 0.000 | -0.000 |
| 185.162 | 278.314 | 167.718 | 22.531 | 0.000 | -0.000 |
| 167.748 | 167.748 | 292.405 | -0.000 | -0.000 | -0.000 |
| -22.599 | 22.599 | 0.000 | 31.681 | 0.000 | -0.000 |
| -0.011 | -0.011 | -0.002 | -0.000 | 31.218 | -22.219 |
| 0.020 | 0.021 | 0.010 | -0.000 | -22.214 | 46.312 |
| 281.147 | 187.882 | 170.623 | -22.599 | -0.000 | 0.000 |
| 187.882 | 281.147 | 170.623 | 22.599 | -0.000 | 0.000 |
| 167.852 | 167.852 | 292.412 | -0.000 | -0.000 | 0.000 |
| -22.599 | 22.599 | -0.000 | 31.681 | 0.000 | 0.000 |
| 0.011 | 0.011 | 0.002 | 0.000 | 31.218 | -22.219 |
| -0.020 | -0.021 | -0.010 | 0.000 | -22.214 | 46.312 |
| 233.446 | 229.378 | 229.378 | -0.000 | -0.000 | -0.000 |
| 229.378 | 233.446 | 229.378 | -0.000 | -0.000 | -0.000 |
| 229.378 | 229.378 | 233.446 | -0.000 | -0.000 | -0.000 |
| 0.000 | 0.000 | -0.000 | 73.488 | -0.000 | -0.000 |
| -0.000 | 0.000 | -0.000 | -0.000 | 73.488 | -0.000 |
| -0.000 | 0.000 | -0.000 | -0.000 | -0.000 | 73.488 |
| 233.446 | 229.378 | 229.378 | 0.000 | 0.000 | 0.000 |
| 229.378 | 233.446 | 229.378 | 0.000 | 0.000 | 0.000 |
| 229.378 | 229.378 | 233.446 | 0.000 | 0.000 | 0.000 |
| -0.000 | -0.000 | -0.000 | 73.488 | 0.000 | 0.000 |
| -0.000 | 0.000 | 0.000 | 0.000 | 73.488 | 0.000 |
| 0.000 | -0.000 | 0.000 | 0.000 | 0.000 | 73.488 |
| 233.446 | 229.378 | 229.378 | -0.000 | -0.000 | -0.000 |
| 229.378 | 233.446 | 229.378 | -0.000 | -0.000 | -0.000 |
| 229.378 | 229.378 | 233.446 | -0.000 | -0.000 | -0.000 |
| 0.000 | 0.000 | 0.000 | 73.467 | -0.000 | 0.000 |
| -0.000 | 0.000 | 0.000 | -0.000 | 73.467 | -0.000 |
| -0.000 | 0.000 | 0.000 | -0.000 | -0.000 | 73.467 |
| 233.446 | 229.378 | 229.378 | 0.000 | 0.000 | 0.000 |
| 229.378 | 233.446 | 229.378 | 0.000 | 0.000 | -0.000 |
| 229.378 | 229.378 | 233.446 | 0.000 | 0.000 | 0.000 |
| -0.000 | 0.000 | -0.000 | 73.467 | 0.000 | 0.000 |
| 0.000 | -0.000 | -0.000 | 0.000 | 73.467 | 0.000 |
| 0.000 | -0.000 | -0.000 | 0.000 | 0.000 | 73.467 |
| 233.447 | 229.379 | 229.379 | -0.000 | -0.000 | -0.000 |
| 229.379 | 233.447 | 229.379 | -0.000 | -0.000 | -0.000 |
| 229.379 | 229.379 | 233.447 | -0.000 | -0.000 | -0.000 |
| 0.000 | -0.000 | 0.000 | 73.467 | -0.000 | -0.000 |
| -0.000 | 0.000 | 0.000 | -0.000 | 73.467 | -0.000 |
| -0.000 | 0.000 | 0.000 | -0.000 | -0.000 | 73.467 |
| 233.445 | 229.377 | 229.377 | 0.000 | 0.000 | 0.000 |
| 229.377 | 233.445 | 229.377 | 0.000 | 0.000 | 0.000 |
| 229.377 | 229.377 | 233.445 | 0.000 | 0.000 | 0.000 |
| -0.000 | 0.000 | -0.000 | 73.467 | 0.000 | 0.000 |
| 0.000 | -0.000 | -0.000 | 0.000 | 73.467 | 0.000 |
| 0.000 | -0.000 | -0.000 | 0.000 | 0.000 | 73.467 |
| 281.681 | 108.304 | 108.304 | -0.000 | -0.000 | -0.000 |
| 108.304 | 281.681 | 108.304 | 0.000 | 0.000 | -0.000 |
| 108.304 | 108.304 | 281.681 | -0.000 | -0.000 | -0.000 |
| 0.000 | 0.000 | 0.000 | -24.195 | -0.000 | 0.000 |
| 0.000 | 0.000 | 0.000 | 0.000 | -24.195 | -0.000 |
| 0.000 | 0.000 | -0.000 | 0.000 | 0.000 | -24.195 |
| 281.681 | 108.304 | 108.304 | 0.000 | -0.000 | 0.000 |
| 108.304 | 281.681 | 108.304 | -0.000 | -0.000 | 0.000 |
| 108.304 | 108.304 | 281.681 | 0.000 | -0.000 | 0.000 |
| -0.000 | -0.000 | -0.000 | -24.195 | 0.000 | -0.000 |
| -0.000 | -0.000 | -0.000 | -0.000 | -24.195 | 0.000 |
| -0.000 | -0.000 | 0.000 | -0.000 | -0.000 | -24.195 |
| 281.681 | 108.304 | 108.304 | 0.000 | 0.000 | -0.000 |
| 108.304 | 281.681 | 108.304 | 0.000 | 0.000 | -0.000 |
| 108.304 | 108.304 | 281.681 | 0.000 | 0.000 | -0.000 |
| -0.000 | 0.000 | -0.000 | -24.195 | -0.000 | -0.000 |
| 0.000 | -0.000 | -0.000 | 0.000 | -24.195 | -0.000 |
| 0.000 | -0.000 | -0.000 | 0.000 | 0.000 | -24.195 |
| 281.681 | 108.304 | 108.304 | -0.000 | 0.000 | 0.000 |
| 108.304 | 281.681 | 108.304 | -0.000 | 0.000 | 0.000 |
| 108.304 | 108.304 | 281.681 | -0.000 | -0.000 | 0.000 |
| 0.000 | -0.000 | 0.000 | -24.195 | 0.000 | 0.000 |
| -0.000 | 0.000 | 0.000 | -0.000 | -24.195 | 0.000 |
| -0.000 | 0.000 | 0.000 | -0.000 | -0.000 | -24.195 |
| 281.682 | 108.304 | 108.304 | 0.000 | 0.000 | 0.000 |
| 108.304 | 281.682 | 108.304 | 0.000 | 0.000 | 0.000 |
| 108.304 | 108.304 | 281.682 | -0.000 | 0.000 | -0.000 |
| -0.000 | 0.000 | -0.000 | -24.195 | 0.000 | 0.000 |
| 0.000 | -0.000 | -0.000 | -0.000 | -24.195 | -0.000 |
| 0.000 | -0.000 | -0.000 | -0.000 | 0.000 | -24.195 |
| 281.680 | 108.303 | 108.303 | -0.000 | 0.000 | 0.000 |
| 108.303 | 281.680 | 108.303 | 0.000 | 0.000 | 0.000 |
| 108.303 | 108.303 | 281.680 | -0.000 | -0.000 | 0.000 |
| 0.000 | -0.000 | 0.000 | -24.195 | -0.000 | 0.000 |
| -0.000 | 0.000 | 0.000 | 0.000 | -24.195 | 0.000 |
| -0.000 | 0.000 | 0.000 | 0.000 | 0.000 | -24.195 |
| 226.266 | 221.101 | 221.101 | 0.000 | 0.000 | -0.000 |
| 221.101 | 226.266 | 221.101 | 0.000 | -0.000 | -0.000 |
| 221.101 | 221.101 | 226.266 | 0.000 | -0.000 | -0.000 |
| -0.000 | -0.000 | -0.000 | 65.261 | 0.000 | -0.000 |
| -0.000 | -0.000 | -0.000 | 0.000 | 65.261 | -0.000 |
| -0.000 | -0.000 | -0.000 | 0.000 | 0.000 | 65.261 |
| 226.266 | 221.101 | 221.101 | -0.000 | -0.000 | 0.000 |
| 221.101 | 226.266 | 221.101 | -0.000 | -0.000 | 0.000 |
| 221.101 | 221.101 | 226.266 | 0.000 | 0.000 | 0.000 |
| 0.000 | 0.000 | 0.000 | 65.261 | -0.000 | 0.000 |
| 0.000 | 0.000 | 0.000 | -0.000 | 65.261 | 0.000 |
| 0.000 | 0.000 | 0.000 | -0.000 | -0.000 | 65.261 |
| 226.266 | 221.101 | 221.101 | 0.000 | -0.000 | -0.000 |
| 221.101 | 226.266 | 221.101 | -0.000 | -0.000 | -0.000 |
| 221.101 | 221.101 | 226.266 | -0.000 | 0.000 | -0.000 |
| 0.000 | -0.000 | 0.000 | 65.261 | 0.000 | -0.000 |
| -0.000 | 0.000 | 0.000 | 0.000 | 65.261 | -0.000 |
| -0.000 | 0.000 | 0.000 | 0.000 | 0.000 | 65.261 |
| 226.266 | 221.101 | 221.101 | -0.000 | 0.000 | 0.000 |
| 221.101 | 226.266 | 221.101 | -0.000 | 0.000 | 0.000 |
| 221.101 | 221.101 | 226.266 | -0.000 | 0.000 | 0.000 |
| -0.000 | 0.000 | -0.000 | 65.261 | -0.000 | -0.000 |
| 0.000 | -0.000 | -0.000 | -0.000 | 65.261 | 0.000 |
| 0.000 | -0.000 | -0.000 | -0.000 | -0.000 | 65.261 |
| 226.267 | 221.101 | 221.101 | 0.000 | 0.000 | -0.000 |
| 221.101 | 226.267 | 221.101 | 0.000 | 0.000 | -0.000 |
| 221.101 | 221.101 | 226.267 | 0.000 | 0.000 | -0.000 |
| 0.000 | -0.000 | 0.000 | 65.261 | 0.000 | -0.000 |
| -0.000 | 0.000 | 0.000 | 0.000 | 65.261 | -0.000 |
| -0.000 | 0.000 | 0.000 | 0.000 | 0.000 | 65.261 |
| 226.265 | 221.100 | 221.100 | -0.000 | -0.000 | 0.000 |
| 221.100 | 226.265 | 221.100 | -0.000 | 0.000 | 0.000 |
| 221.100 | 221.100 | 226.265 | -0.000 | -0.000 | -0.000 |
| -0.000 | 0.000 | -0.000 | 65.261 | -0.000 | 0.000 |
| 0.000 | -0.000 | -0.000 | -0.000 | 65.261 | 0.000 |
| 0.000 | -0.000 | -0.000 | -0.000 | -0.000 | 65.261 |
| 66.680 | 93.221 | 93.221 | -0.000 | -0.000 | 0.000 |
| 93.221 | 66.680 | 93.221 | -0.000 | -0.000 | 0.000 |
| 93.221 | 93.221 | 66.680 | -0.000 | -0.000 | 0.000 |
| -0.000 | 0.000 | -0.000 | -40.730 | 0.000 | 0.000 |
| 0.000 | 0.000 | -0.000 | 0.000 | -40.730 | 0.000 |
| -0.000 | 0.000 | -0.000 | 0.000 | -0.000 | -40.730 |
| 66.680 | 93.221 | 93.221 | 0.000 | 0.000 | -0.000 |
| 93.221 | 66.680 | 93.221 | 0.000 | 0.000 | -0.000 |
| 93.221 | 93.221 | 66.680 | 0.000 | -0.000 | -0.000 |
| 0.000 | -0.000 | 0.000 | -40.730 | 0.000 | -0.000 |
| 0.000 | -0.000 | 0.000 | 0.000 | -40.730 | -0.000 |
| -0.000 | -0.000 | 0.000 | 0.000 | 0.000 | -40.730 |
| 66.680 | 93.221 | 93.221 | -0.000 | 0.000 | 0.000 |
| 93.221 | 66.680 | 93.221 | -0.000 | 0.000 | 0.000 |
| 93.221 | 93.221 | 66.680 | -0.000 | 0.000 | 0.000 |
| 0.000 | 0.000 | 0.000 | 7.587 | 0.000 | 0.000 |
| 0.000 | 0.000 | 0.000 | 0.000 | 7.587 | 0.000 |
| 0.000 | 0.000 | 0.000 | 0.000 | -0.000 | 7.587 |
| 66.680 | 93.221 | 93.221 | -0.000 | 0.000 | -0.000 |
| 93.221 | 66.680 | 93.221 | 0.000 | 0.000 | -0.000 |
| 93.221 | 93.221 | 66.680 | 0.000 | 0.000 | -0.000 |
| -0.000 | -0.000 | -0.000 | 7.587 | -0.000 | -0.000 |
| -0.000 | -0.000 | -0.000 | -0.000 | 7.587 | -0.000 |
| -0.000 | -0.000 | -0.000 | -0.000 | -0.000 | 7.587 |
| 66.680 | 93.222 | 93.222 | -0.000 | -0.000 | 0.000 |
| 93.222 | 66.680 | 93.222 | -0.000 | 0.000 | 0.000 |
| 93.222 | 93.222 | 66.680 | 0.000 | -0.000 | 0.000 |
| -0.000 | -0.000 | -0.000 | -40.730 | -0.000 | 0.000 |
| -0.000 | -0.000 | -0.000 | -0.000 | -40.730 | 0.000 |
| -0.000 | -0.000 | -0.000 | -0.000 | 0.000 | -40.730 |
| 66.680 | 93.221 | 93.221 | 0.000 | -0.000 | -0.000 |
| 93.221 | 66.680 | 93.221 | 0.000 | 0.000 | -0.000 |
| 93.221 | 93.221 | 66.680 | 0.000 | -0.000 | -0.000 |
| 0.000 | 0.000 | 0.000 | -40.730 | -0.000 | -0.000 |
| 0.000 | 0.000 | 0.000 | -0.000 | -40.730 | -0.000 |
| 0.000 | 0.000 | 0.000 | 0.000 | 0.000 | -40.730 |
| 284.653 | 167.338 | 212.091 | 0.000 | 0.000 | 0.000 |
| 167.338 | 284.653 | 212.091 | -0.000 | -0.000 | 0.000 |
| 212.091 | 212.091 | 241.746 | 0.000 | 0.000 | 0.000 |
| 0.000 | 0.000 | 0.000 | 59.368 | 0.000 | 0.000 |
| 0.000 | 0.000 | 0.000 | 0.000 | 59.368 | 0.000 |
| 0.000 | 0.000 | 0.000 | -0.000 | -0.000 | 14.512 |
| 284.653 | 167.338 | 212.091 | 0.000 | 0.000 | -0.000 |
| 167.338 | 284.653 | 212.091 | -0.000 | 0.000 | -0.000 |
| 212.091 | 212.091 | 241.746 | -0.000 | 0.000 | -0.000 |
| -0.000 | -0.000 | -0.000 | 59.368 | -0.000 | -0.000 |
| -0.000 | -0.000 | -0.000 | -0.000 | 59.368 | -0.000 |
| -0.000 | -0.000 | -0.000 | -0.000 | -0.000 | 14.512 |
| 284.653 | 167.338 | 212.091 | 0.000 | -0.000 | 0.000 |
| 167.338 | 284.653 | 212.091 | 0.000 | 0.000 | 0.000 |
| 212.091 | 212.091 | 241.746 | 0.000 | 0.000 | 0.000 |
| 0.000 | -0.000 | 0.000 | 59.368 | 0.000 | 0.000 |
| -0.000 | 0.000 | 0.000 | 0.000 | 59.368 | 0.000 |
| -0.000 | -0.000 | 0.000 | 0.000 | -0.000 | 14.512 |
| 284.653 | 167.338 | 212.091 | 0.000 | 0.000 | -0.000 |
| 167.338 | 284.653 | 212.091 | 0.000 | 0.000 | -0.000 |
| 212.091 | 212.091 | 241.746 | -0.000 | -0.000 | -0.000 |
| -0.000 | 0.000 | -0.000 | 59.368 | 0.000 | -0.000 |
| 0.000 | -0.000 | -0.000 | 0.000 | 59.368 | -0.000 |
| 0.000 | 0.000 | -0.000 | -0.000 | -0.000 | 14.512 |
| 284.654 | 167.339 | 212.092 | -0.000 | -0.000 | 0.000 |
| 167.339 | 284.654 | 212.092 | 0.000 | 0.000 | 0.000 |
| 212.092 | 212.092 | 241.746 | -0.000 | 0.000 | 0.000 |
| 0.000 | -0.000 | 0.000 | 59.368 | 0.000 | 0.000 |
| -0.000 | 0.000 | 0.000 | 0.000 | 59.368 | 0.000 |
| -0.000 | -0.000 | 0.000 | -0.000 | -0.000 | 14.512 |
| 284.651 | 167.338 | 212.090 | 0.000 | 0.000 | -0.000 |
| 167.338 | 284.651 | 212.090 | -0.000 | 0.000 | -0.000 |
| 212.090 | 212.090 | 241.745 | -0.000 | 0.000 | -0.000 |
| -0.000 | 0.000 | -0.000 | 59.368 | -0.000 | -0.000 |
| 0.000 | -0.000 | -0.000 | -0.000 | 59.368 | -0.000 |
| 0.000 | 0.000 | -0.000 | -0.000 | 0.000 | 14.512 |
| 284.539 | 196.878 | 182.413 | -21.167 | -0.000 | 0.000 |
| 196.878 | 284.539 | 182.413 | 21.167 | -0.000 | 0.000 |
| 182.413 | 182.413 | 301.481 | 0.000 | -0.000 | 0.000 |
| -21.167 | 21.167 | 0.000 | 29.523 | -0.000 | 0.000 |
| 0.000 | 0.000 | 0.000 | -0.000 | 29.523 | -21.167 |
| 0.000 | 0.000 | 0.000 | 0.000 | -21.167 | 43.831 |
| 284.539 | 196.878 | 182.413 | -21.167 | -0.000 | -0.000 |
| 196.878 | 284.539 | 182.413 | 21.167 | 0.000 | -0.000 |
| 182.413 | 182.413 | 301.481 | -0.000 | 0.000 | -0.000 |
| -21.167 | 21.167 | -0.000 | 29.523 | 0.000 | -0.000 |
| -0.000 | -0.000 | -0.000 | -0.000 | 29.523 | -21.167 |
| -0.000 | -0.000 | -0.000 | 0.000 | -21.167 | 43.830 |
| 284.539 | 196.878 | 182.413 | -21.167 | -0.000 | 0.000 |
| 196.878 | 284.539 | 182.413 | 21.167 | -0.000 | 0.000 |
| 182.413 | 182.413 | 301.481 | -0.000 | -0.000 | 0.000 |
| -21.167 | 21.167 | 0.000 | 29.523 | -0.000 | 0.000 |
| -0.000 | 0.000 | 0.000 | -0.000 | 29.523 | -21.167 |
| -0.000 | 0.000 | 0.000 | -0.000 | -21.167 | 43.831 |
| 284.539 | 196.878 | 182.413 | -21.167 | 0.000 | -0.000 |
| 196.878 | 284.539 | 182.413 | 21.167 | -0.000 | -0.000 |
| 182.413 | 182.413 | 301.481 | -0.000 | 0.000 | -0.000 |
| -21.167 | 21.167 | -0.000 | 29.523 | -0.000 | -0.000 |
| 0.000 | -0.000 | -0.000 | 0.000 | 29.523 | -21.167 |
| 0.000 | -0.000 | -0.000 | 0.000 | -21.167 | 43.831 |
| 284.541 | 196.879 | 182.414 | -21.167 | 0.000 | 0.000 |
| 196.879 | 284.540 | 182.414 | 21.167 | -0.000 | 0.000 |
| 182.414 | 182.414 | 301.482 | -0.000 | -0.000 | 0.000 |
| -21.167 | 21.167 | 0.000 | 29.523 | -0.000 | 0.000 |
| -0.000 | 0.000 | 0.000 | -0.000 | 29.523 | -21.167 |
| -0.000 | 0.000 | 0.000 | -0.000 | -21.167 | 43.831 |
| 284.538 | 196.878 | 182.413 | -21.167 | 0.000 | -0.000 |
| 196.878 | 284.538 | 182.413 | 21.167 | 0.000 | -0.000 |
| 182.412 | 182.412 | 301.480 | -0.000 | 0.000 | -0.000 |
| -21.167 | 21.167 | -0.000 | 29.523 | 0.000 | -0.000 |
| 0.000 | -0.000 | -0.000 | 0.000 | 29.523 | -21.167 |
| 0.000 | -0.000 | -0.000 | 0.000 | -21.167 | 43.831 |
| 299.828 | 181.406 | 181.605 | 0.000 | -0.000 | 0.000 |
| 181.301 | 269.220 | 208.674 | 0.000 | 0.000 | -0.000 |
| 182.614 | 196.219 | 284.325 | 0.000 | 0.000 | 0.000 |
| 0.001 | 0.001 | 0.002 | 27.883 | 0.000 | 0.000 |
| 0.000 | 0.000 | 0.001 | 0.000 | 29.717 | 0.000 |
| 0.000 | 0.000 | 0.000 | 0.000 | -0.000 | 29.213 |
| 299.828 | 181.405 | 181.605 | 0.000 | -0.000 | -0.000 |
| 182.051 | 284.712 | 196.219 | -0.000 | -0.000 | -0.000 |
| 182.614 | 196.219 | 284.325 | -0.000 | -0.000 | -0.000 |
| -0.001 | -0.001 | -0.002 | 27.883 | -0.000 | -0.000 |
| -0.000 | -0.000 | -0.001 | -0.000 | 29.717 | -0.000 |
| -0.000 | -0.000 | -0.000 | -0.000 | -0.000 | 29.213 |
| 299.828 | 181.406 | 181.605 | 0.000 | 0.000 | 0.000 |
| 180.609 | 275.800 | 197.752 | 0.000 | 0.000 | 0.000 |
| 181.713 | 208.674 | 265.930 | 0.000 | 0.000 | -0.000 |
| 0.000 | 0.000 | 0.000 | 27.883 | 0.000 | 0.000 |
| 0.000 | 0.000 | 0.000 | 0.000 | 29.717 | 0.000 |
| 0.000 | 0.000 | 0.000 | -0.000 | 0.000 | 29.213 |
| 300.134 | 182.051 | 182.614 | -0.000 | 0.000 | 0.000 |
| 180.608 | 275.799 | 197.751 | -0.000 | -0.000 | -0.000 |
| 182.614 | 196.218 | 284.325 | -0.000 | -0.000 | -0.000 |
| -0.000 | -0.000 | -0.000 | 27.883 | -0.000 | 0.000 |
| -0.000 | -0.000 | -0.000 | 0.000 | 29.717 | -0.000 |
| -0.000 | -0.000 | -0.000 | 0.000 | -0.000 | 29.213 |
| 299.829 | 181.406 | 181.606 | 0.000 | 0.000 | 0.000 |
| 181.302 | 269.221 | 208.674 | 0.000 | 0.000 | 0.000 |
| 181.713 | 208.675 | 265.931 | 0.000 | 0.000 | 0.000 |
| -0.000 | -0.000 | 0.000 | 27.883 | 0.000 | 0.000 |
| 0.000 | 0.000 | -0.000 | 0.000 | 29.988 | 0.000 |
| 0.000 | -0.000 | 0.000 | 0.000 | 0.000 | 29.213 |
| 299.827 | 181.405 | 181.604 | -0.000 | -0.000 | -0.000 |
| 180.608 | 275.798 | 197.751 | -0.000 | -0.000 | -0.000 |
| 182.614 | 196.218 | 284.324 | -0.000 | -0.000 | 0.000 |
| 0.000 | 0.000 | -0.000 | 27.883 | -0.000 | 0.000 |
| -0.000 | -0.000 | 0.000 | -0.000 | 29.988 | -0.000 |
| -0.000 | 0.000 | -0.000 | 0.000 | -0.000 | 29.213 |
| 299.820 | 149.764 | 217.634 | -0.000 | 0.000 | 0.000 |
| 185.888 | 215.353 | 252.432 | -0.000 | 0.000 | 0.000 |
| 178.087 | 203.281 | 292.476 | -0.000 | -0.000 | -0.000 |
| 2.357 | -30.423 | 40.655 | 34.367 | 0.000 | 0.000 |
| 0.000 | -0.000 | -0.000 | 0.000 | 22.740 | -0.000 |
| 0.000 | -0.000 | 0.000 | 0.000 | 0.000 | 35.652 |
| 295.423 | 210.114 | 138.492 | -0.000 | -0.000 | -0.000 |
| 183.823 | 268.957 | 192.057 | 0.000 | -0.000 | 0.000 |
| 174.497 | 255.226 | 225.406 | 0.000 | -0.000 | 0.000 |
| -2.357 | 30.423 | -40.655 | 34.367 | -0.000 | -0.000 |
| -0.000 | 0.000 | -0.000 | -0.000 | 22.740 | -0.000 |
| -0.000 | -0.000 | -0.000 | -0.000 | -0.000 | 35.652 |
| 298.677 | 181.647 | 182.179 | 0.000 | -0.000 | -0.000 |
| 185.623 | 264.756 | 205.617 | 0.000 | 0.000 | -0.000 |
| 178.087 | 203.281 | 292.476 | 0.000 | 0.000 | 0.000 |
| 0.184 | -2.373 | 3.171 | 37.805 | 0.000 | -0.000 |
| 0.207 | -2.677 | 3.577 | -0.000 | 22.396 | -0.000 |
| 0.252 | -3.250 | 4.342 | 0.000 | 0.000 | 35.652 |
| 298.293 | 188.643 | 173.683 | 0.000 | -0.000 | -0.000 |
| 185.774 | 251.796 | 218.336 | 0.000 | -0.000 | -0.000 |
| 176.224 | 223.746 | 263.634 | -0.000 | -0.000 | 0.000 |
| -0.184 | 2.373 | -3.171 | 37.805 | -0.000 | -0.000 |
| -0.207 | 2.677 | -3.577 | 0.000 | 22.396 | -0.000 |
| -0.252 | 3.250 | -4.342 | -0.000 | -0.000 | 35.652 |
| 298.737 | 184.803 | 179.603 | 0.000 | 0.000 | -0.000 |
| 185.624 | 264.757 | 205.618 | 0.000 | 0.000 | 0.000 |
| 176.436 | 219.899 | 268.307 | -0.000 | 0.000 | 0.000 |
| 0.018 | -0.322 | 0.392 | 37.954 | 0.000 | -0.000 |
| 0.016 | -0.203 | 0.271 | -0.000 | 22.480 | -0.000 |
| 0.000 | 0.000 | 0.000 | 0.000 | 0.000 | 35.652 |
| 298.504 | 184.501 | 178.629 | 0.000 | -0.000 | 0.000 |
| 185.946 | 248.647 | 222.159 | 0.000 | -0.000 | 0.000 |
| 176.390 | 205.633 | 281.171 | 0.000 | -0.000 | 0.000 |
| -0.018 | 0.322 | -0.392 | 37.954 | -0.000 | 0.000 |
| -0.016 | 0.203 | -0.271 | -0.000 | 22.480 | 0.000 |
| -0.000 | -0.000 | -0.000 | 0.000 | -0.000 | 35.652 |
| 284.270 | 196.678 | 182.286 | -0.000 | -0.000 | 0.000 |
| 196.678 | 284.270 | 182.286 | -0.000 | -0.000 | 0.000 |
| 182.286 | 182.286 | 302.210 | -0.000 | -0.000 | -0.000 |
| 0.000 | 0.000 | -0.000 | 29.826 | -0.000 | -0.000 |
| -0.000 | 0.000 | -0.000 | -0.000 | 29.826 | 0.000 |
| -0.000 | 0.000 | -0.000 | -0.000 | -0.000 | 43.796 |
| 284.270 | 196.678 | 182.286 | 0.000 | -0.000 | -0.000 |
| 196.678 | 284.270 | 182.286 | 0.000 | 0.000 | -0.000 |
| 182.286 | 182.286 | 302.210 | 0.000 | 0.000 | -0.000 |
| 0.000 | -0.000 | 0.000 | 29.826 | -0.000 | 0.000 |
| 0.000 | -0.000 | 0.000 | 0.000 | 29.826 | 0.000 |
| 0.000 | -0.000 | 0.000 | 0.000 | 0.000 | 43.796 |
| 269.249 | 211.699 | 182.286 | 0.000 | -0.000 | 0.000 |
| 196.678 | 284.270 | 182.286 | -0.000 | 0.000 | 0.000 |
| 182.286 | 182.286 | 302.210 | -0.000 | 0.000 | -0.000 |
| 0.000 | -0.000 | 0.000 | 29.826 | -0.000 | 0.000 |
| -0.000 | 0.000 | 0.000 | 0.000 | 29.826 | 0.000 |
| -0.000 | 0.000 | 0.000 | -0.000 | -0.000 | 43.796 |
| 269.249 | 211.699 | 182.286 | 0.000 | 0.000 | 0.000 |
| 196.678 | 284.270 | 182.286 | -0.000 | 0.000 | 0.000 |
| 182.286 | 182.286 | 302.210 | 0.000 | 0.000 | 0.000 |
| -0.000 | 0.000 | -0.000 | 29.826 | 0.000 | -0.000 |
| 0.000 | -0.000 | -0.000 | 0.000 | 29.826 | -0.000 |
| 0.000 | -0.000 | -0.000 | 0.000 | 0.000 | 43.796 |
| 269.250 | 211.700 | 182.287 | -0.000 | -0.000 | -0.000 |
| 211.700 | 269.250 | 182.287 | 0.000 | 0.000 | -0.000 |
| 182.287 | 182.287 | 302.211 | -0.000 | 0.000 | -0.000 |
| 0.000 | -0.000 | 0.000 | 29.826 | -0.000 | 0.000 |
| -0.000 | 0.000 | 0.000 | -0.000 | 29.826 | -0.000 |
| -0.000 | 0.000 | -0.000 | -0.000 | -0.000 | 28.775 |
| 269.248 | 211.698 | 182.286 | 0.000 | 0.000 | -0.000 |
| 211.698 | 269.248 | 182.286 | 0.000 | -0.000 | -0.000 |
| 182.285 | 182.285 | 302.209 | -0.000 | -0.000 | 0.000 |
| -0.000 | 0.000 | -0.000 | 29.826 | -0.000 | 0.000 |
| 0.000 | -0.000 | -0.000 | 0.000 | 29.826 | 0.000 |
| 0.000 | -0.000 | 0.000 | 0.000 | -0.000 | 28.775 |
| 165.488 | 169.790 | 169.790 | -0.000 | 0.000 | 0.000 |
| 169.790 | 165.488 | 169.790 | -0.000 | 0.000 | 0.000 |
| 169.790 | 169.790 | 165.488 | -0.000 | 0.000 | 0.000 |
| -0.000 | 0.000 | -0.000 | 42.910 | 0.000 | 0.000 |
| -0.000 | 0.000 | -0.000 | -0.000 | 42.910 | 0.000 |
| -0.000 | 0.000 | -0.000 | -0.000 | 0.000 | 42.910 |
| 165.488 | 169.790 | 169.790 | 0.000 | -0.000 | -0.000 |
| 169.790 | 165.488 | 169.790 | 0.000 | -0.000 | -0.000 |
| 169.790 | 169.790 | 165.488 | 0.000 | -0.000 | -0.000 |
| 0.000 | 0.000 | 0.000 | 42.910 | -0.000 | 0.000 |
| 0.000 | -0.000 | 0.000 | 0.000 | 42.910 | -0.000 |
| 0.000 | -0.000 | 0.000 | 0.000 | -0.000 | 42.910 |
| 165.488 | 169.790 | 169.790 | 0.000 | 0.000 | 0.000 |
| 169.790 | 165.488 | 169.790 | -0.000 | 0.000 | 0.000 |
| 169.790 | 169.790 | 165.488 | -0.000 | 0.000 | 0.000 |
| 0.000 | -0.000 | -0.000 | -2.981 | 0.000 | 0.000 |
| -0.000 | 0.000 | -0.000 | -0.000 | -2.981 | 0.000 |
| -0.000 | -0.000 | 0.000 | -0.000 | 0.000 | -2.981 |
| 165.488 | 169.790 | 169.790 | -0.000 | -0.000 | -0.000 |
| 169.790 | 165.488 | 169.790 | 0.000 | -0.000 | -0.000 |
| 169.790 | 169.790 | 165.488 | -0.000 | -0.000 | -0.000 |
| -0.000 | 0.000 | 0.000 | -2.981 | -0.000 | -0.000 |
| 0.000 | -0.000 | 0.000 | 0.000 | -2.981 | -0.000 |
| 0.000 | 0.000 | -0.000 | 0.000 | -0.000 | -2.981 |
| 165.488 | 169.790 | 169.790 | -0.000 | 0.000 | 0.000 |
| 169.790 | 165.488 | 169.790 | -0.000 | 0.000 | 0.000 |
| 169.790 | 169.790 | 165.488 | -0.000 | 0.000 | 0.000 |
| 0.000 | -0.000 | 0.000 | 42.910 | -0.000 | 0.000 |
| -0.000 | 0.000 | 0.000 | -0.000 | 42.910 | 0.000 |
| -0.000 | 0.000 | 0.000 | -0.000 | 0.000 | 42.910 |
| 165.487 | 169.789 | 169.789 | -0.000 | -0.000 | -0.000 |
| 169.789 | 165.487 | 169.789 | 0.000 | -0.000 | -0.000 |
| 169.789 | 169.789 | 165.487 | -0.000 | -0.000 | -0.000 |
| -0.000 | 0.000 | -0.000 | 42.910 | 0.000 | -0.000 |
| 0.000 | -0.000 | -0.000 | 0.000 | 42.910 | -0.000 |
| 0.000 | -0.000 | -0.000 | 0.000 | -0.000 | 42.910 |
| 340.434 | 200.474 | 200.474 | 0.000 | 0.000 | 0.000 |
| 200.474 | 340.434 | 200.474 | 0.000 | -0.000 | -0.000 |
| 200.474 | 200.474 | 340.434 | 0.000 | -0.000 | -0.000 |
| 0.000 | 0.000 | -0.000 | 12.454 | -0.000 | 0.000 |
| 0.000 | 0.000 | -0.000 | 0.000 | 12.454 | 0.000 |
| 0.000 | 0.000 | -0.000 | -0.000 | -0.000 | 12.454 |
| 336.773 | 202.304 | 202.304 | -0.000 | 0.000 | -0.000 |
| 202.304 | 336.773 | 202.304 | -0.000 | 0.000 | 0.000 |
| 202.304 | 202.304 | 336.773 | 0.000 | 0.000 | 0.000 |
| -0.000 | -0.000 | 0.000 | 12.454 | 0.000 | 0.000 |
| -0.000 | -0.000 | 0.000 | 0.000 | 12.454 | -0.000 |
| -0.000 | -0.000 | 0.000 | 0.000 | 0.000 | 12.454 |
| 340.434 | 200.474 | 200.474 | 0.000 | -0.000 | -0.000 |
| 200.474 | 340.434 | 200.474 | 0.000 | -0.000 | -0.000 |
| 200.474 | 200.474 | 340.434 | -0.000 | -0.000 | -0.000 |
| 0.000 | 0.000 | 0.000 | 12.454 | -0.000 | -0.000 |
| 0.000 | 0.000 | 0.000 | -0.000 | 12.454 | 0.000 |
| 0.000 | 0.000 | 0.000 | -0.000 | -0.000 | 12.454 |
| 336.773 | 202.304 | 202.304 | -0.000 | 0.000 | 0.000 |
| 202.304 | 336.773 | 202.304 | -0.000 | 0.000 | 0.000 |
| 202.304 | 202.304 | 336.773 | -0.000 | 0.000 | -0.000 |
| -0.000 | -0.000 | -0.000 | 12.454 | 0.000 | -0.000 |
| -0.000 | -0.000 | -0.000 | -0.000 | 12.454 | -0.000 |
| -0.000 | -0.000 | -0.000 | 0.000 | 0.000 | 12.454 |
| 336.775 | 202.305 | 202.305 | -0.000 | -0.000 | -0.000 |
| 202.305 | 336.775 | 202.305 | 0.000 | -0.000 | 0.000 |
| 202.305 | 202.305 | 336.775 | -0.000 | -0.000 | 0.000 |
| 0.000 | 0.000 | 0.000 | 24.187 | -0.000 | -0.000 |
| 0.000 | 0.000 | 0.000 | 0.000 | 24.187 | -0.000 |
| 0.000 | 0.000 | 0.000 | 0.000 | -0.000 | 24.187 |
| 336.772 | 202.303 | 202.303 | 0.000 | 0.000 | -0.000 |
| 202.303 | 336.772 | 202.303 | 0.000 | 0.000 | -0.000 |
| 202.303 | 202.303 | 336.772 | -0.000 | 0.000 | -0.000 |
| -0.000 | -0.000 | -0.000 | 24.187 | -0.000 | -0.000 |
| -0.000 | -0.000 | -0.000 | -0.000 | 24.187 | 0.000 |
| -0.000 | -0.000 | -0.000 | -0.000 | 0.000 | 24.187 |
| 258.521 | 250.736 | 250.736 | -0.000 | -0.000 | -0.000 |
| 250.736 | 258.521 | 250.736 | -0.000 | -0.000 | -0.000 |
| 250.736 | 250.736 | 258.521 | 0.000 | 0.000 | 0.000 |
| -0.000 | -0.000 | 0.000 | 70.548 | 0.000 | -0.000 |
| -0.000 | -0.000 | 0.000 | 0.000 | 70.548 | -0.000 |
| -0.000 | -0.000 | 0.000 | 0.000 | 0.000 | 70.548 |
| 258.521 | 250.736 | 250.736 | -0.000 | 0.000 | -0.000 |
| 250.736 | 258.521 | 250.736 | -0.000 | 0.000 | -0.000 |
| 250.736 | 250.736 | 258.521 | -0.000 | -0.000 | -0.000 |
| 0.000 | 0.000 | 0.000 | 70.548 | 0.000 | 0.000 |
| 0.000 | 0.000 | -0.000 | -0.000 | 70.548 | 0.000 |
| 0.000 | 0.000 | -0.000 | -0.000 | -0.000 | 70.548 |
| 258.521 | 250.736 | 250.736 | 0.000 | -0.000 | 0.000 |
| 250.736 | 258.521 | 250.736 | -0.000 | -0.000 | 0.000 |
| 250.736 | 250.736 | 258.521 | 0.000 | 0.000 | -0.000 |
| 0.000 | -0.000 | 0.000 | 70.548 | -0.000 | 0.000 |
| -0.000 | 0.000 | 0.000 | 0.000 | 70.548 | -0.000 |
| -0.000 | 0.000 | 0.000 | -0.000 | 0.000 | 70.548 |
| 258.521 | 250.736 | 250.736 | -0.000 | -0.000 | 0.000 |
| 250.736 | 258.521 | 250.736 | -0.000 | -0.000 | 0.000 |
| 250.736 | 250.736 | 258.521 | 0.000 | 0.000 | 0.000 |
| -0.000 | 0.000 | -0.000 | 70.548 | 0.000 | 0.000 |
| 0.000 | -0.000 | -0.000 | -0.000 | 70.548 | 0.000 |
| 0.000 | -0.000 | -0.000 | -0.000 | 0.000 | 70.548 |
| 258.522 | 250.736 | 250.736 | 0.000 | 0.000 | -0.000 |
| 250.736 | 258.522 | 250.736 | 0.000 | -0.000 | -0.000 |
| 250.736 | 250.736 | 258.522 | 0.000 | 0.000 | 0.000 |
| 0.000 | -0.000 | 0.000 | 70.921 | 0.000 | -0.000 |
| -0.000 | 0.000 | 0.000 | 0.000 | 70.921 | -0.000 |
| -0.000 | 0.000 | 0.000 | 0.000 | 0.000 | 70.921 |
| 258.520 | 250.735 | 250.735 | 0.000 | 0.000 | 0.000 |
| 250.735 | 258.520 | 250.735 | 0.000 | 0.000 | 0.000 |
| 250.735 | 250.735 | 258.520 | 0.000 | 0.000 | -0.000 |
| -0.000 | 0.000 | -0.000 | 70.921 | -0.000 | -0.000 |
| 0.000 | -0.000 | -0.000 | -0.000 | 70.921 | 0.000 |
| 0.000 | -0.000 | -0.000 | -0.000 | -0.000 | 70.921 |
| 271.838 | 241.293 | 241.293 | 0.000 | -0.000 | -0.000 |
| 241.293 | 271.838 | 241.293 | 0.000 | -0.000 | -0.000 |
| 241.293 | 241.293 | 271.838 | -0.000 | -0.000 | -0.000 |
| 0.000 | 0.000 | 0.000 | 65.708 | -0.000 | -0.000 |
| 0.000 | 0.000 | 0.000 | -0.000 | 65.708 | -0.000 |
| 0.000 | 0.000 | 0.000 | -0.000 | -0.000 | 65.708 |
| 271.838 | 241.293 | 241.293 | 0.000 | 0.000 | 0.000 |
| 241.293 | 271.838 | 241.293 | -0.000 | 0.000 | 0.000 |
| 241.293 | 241.293 | 271.838 | 0.000 | 0.000 | 0.000 |
| -0.000 | -0.000 | -0.000 | 65.708 | 0.000 | 0.000 |
| -0.000 | -0.000 | -0.000 | 0.000 | 65.708 | 0.000 |
| -0.000 | -0.000 | -0.000 | 0.000 | 0.000 | 65.708 |
| 271.838 | 241.293 | 241.293 | 0.000 | -0.000 | -0.000 |
| 241.293 | 271.838 | 241.293 | -0.000 | -0.000 | -0.000 |
| 241.293 | 241.293 | 271.838 | -0.000 | -0.000 | -0.000 |
| 0.000 | 0.000 | 0.000 | 65.708 | -0.000 | 0.000 |
| 0.000 | 0.000 | 0.000 | -0.000 | 65.708 | -0.000 |
| 0.000 | 0.000 | 0.000 | -0.000 | -0.000 | 65.708 |
| 271.838 | 241.293 | 241.293 | 0.000 | 0.000 | 0.000 |
| 241.293 | 271.838 | 241.293 | 0.000 | 0.000 | 0.000 |
| 241.293 | 241.293 | 271.838 | 0.000 | 0.000 | 0.000 |
| -0.000 | -0.000 | -0.000 | 65.708 | 0.000 | 0.000 |
| -0.000 | -0.000 | -0.000 | 0.000 | 65.708 | 0.000 |
| -0.000 | -0.000 | -0.000 | -0.000 | 0.000 | 65.708 |
| 271.839 | 241.294 | 241.294 | -0.000 | -0.000 | 0.000 |
| 241.294 | 271.839 | 241.294 | -0.000 | -0.000 | -0.000 |
| 241.294 | 241.294 | 271.839 | -0.000 | -0.000 | -0.000 |
| 0.000 | 0.000 | 0.000 | 65.708 | -0.000 | -0.000 |
| 0.000 | 0.000 | 0.000 | -0.000 | 65.708 | -0.000 |
| 0.000 | 0.000 | 0.000 | -0.000 | -0.000 | 65.708 |
| 271.837 | 241.292 | 241.292 | 0.000 | 0.000 | 0.000 |
| 241.292 | 271.837 | 241.292 | 0.000 | 0.000 | 0.000 |
| 241.292 | 241.292 | 271.837 | 0.000 | 0.000 | 0.000 |
| -0.000 | -0.000 | -0.000 | 65.708 | 0.000 | -0.000 |
| -0.000 | -0.000 | -0.000 | 0.000 | 65.708 | 0.000 |
| -0.000 | -0.000 | -0.000 | 0.000 | 0.000 | 65.708 |
| 271.867 | 241.229 | 241.362 | -0.000 | 0.000 | 0.000 |
| 241.229 | 271.867 | 241.362 | -0.000 | 0.000 | 0.000 |
| 241.362 | 241.362 | 271.750 | -0.000 | 0.000 | 0.000 |
| 0.000 | 0.000 | 0.000 | 65.609 | 0.000 | -0.000 |
| 0.000 | 0.000 | 0.000 | 0.000 | 65.609 | 0.000 |
| 0.000 | 0.000 | 0.000 | 0.000 | 0.000 | 65.650 |
| 271.618 | 241.478 | 241.362 | -0.000 | -0.000 | -0.000 |
| 241.478 | 271.618 | 241.362 | -0.000 | -0.000 | -0.000 |
| 241.362 | 241.362 | 271.750 | 0.000 | -0.000 | -0.000 |
| -0.000 | -0.000 | -0.000 | 65.609 | -0.000 | -0.000 |
| -0.000 | -0.000 | -0.000 | -0.000 | 65.609 | -0.000 |
| -0.000 | -0.000 | -0.000 | -0.000 | -0.000 | 65.650 |
| 271.618 | 241.478 | 241.362 | 0.000 | 0.000 | 0.000 |
| 241.478 | 271.618 | 241.362 | 0.000 | 0.000 | 0.000 |
| 241.362 | 241.362 | 271.750 | 0.000 | 0.000 | 0.000 |
| 0.000 | 0.000 | 0.000 | 65.759 | 0.000 | 0.000 |
| 0.000 | 0.000 | 0.000 | 0.000 | 65.759 | 0.000 |
| 0.000 | 0.000 | 0.000 | 0.000 | 0.000 | 65.650 |
| 271.618 | 241.478 | 241.362 | -0.000 | -0.000 | -0.000 |
| 241.478 | 271.618 | 241.362 | 0.000 | -0.000 | -0.000 |
| 241.362 | 241.362 | 271.750 | -0.000 | 0.000 | -0.000 |
| -0.000 | -0.000 | -0.000 | 65.759 | -0.000 | -0.000 |
| -0.000 | -0.000 | -0.000 | -0.000 | 65.759 | -0.000 |
| -0.000 | -0.000 | -0.000 | -0.000 | -0.000 | 65.650 |
| 271.868 | 241.230 | 241.363 | 0.000 | -0.000 | 0.000 |
| 241.230 | 271.868 | 241.363 | -0.000 | -0.000 | 0.000 |
| 241.363 | 241.363 | 271.751 | 0.000 | 0.000 | 0.000 |
| 0.000 | 0.000 | 0.000 | 65.609 | 0.000 | 0.000 |
| 0.000 | 0.000 | 0.000 | 0.000 | 65.609 | 0.000 |
| 0.000 | 0.000 | 0.000 | 0.000 | 0.000 | 65.650 |
| 271.617 | 241.477 | 241.361 | -0.000 | -0.000 | -0.000 |
| 241.477 | 271.617 | 241.361 | -0.000 | -0.000 | -0.000 |
| 241.361 | 241.361 | 271.749 | -0.000 | -0.000 | -0.000 |
| -0.000 | -0.000 | -0.000 | 65.609 | -0.000 | 0.000 |
| -0.000 | -0.000 | -0.000 | -0.000 | 65.609 | -0.000 |
| -0.000 | -0.000 | -0.000 | -0.000 | -0.000 | 65.650 |
| 321.242 | 223.836 | 207.030 | 0.000 | 0.000 | -0.000 |
| 239.622 | 301.850 | 206.289 | 0.000 | -0.000 | -0.000 |
| 206.297 | 206.297 | 338.709 | 0.000 | -0.000 | -0.000 |
| 0.000 | 0.000 | 0.000 | 32.302 | 0.000 | -0.000 |
| -0.000 | -0.000 | 0.000 | 0.000 | 32.302 | -0.000 |
| 0.000 | -0.000 | 0.000 | 0.000 | 0.000 | 48.703 |
| 310.371 | 227.196 | 205.486 | -0.000 | 0.000 | 0.000 |
| 223.836 | 321.242 | 207.030 | -0.000 | -0.000 | 0.000 |
| 207.030 | 207.030 | 339.010 | -0.000 | -0.000 | -0.000 |
| -0.000 | 0.000 | -0.000 | 32.302 | -0.000 | 0.000 |
| -0.000 | 0.000 | -0.000 | -0.000 | 32.302 | 0.000 |
| 0.000 | -0.000 | -0.000 | -0.000 | -0.000 | 48.703 |
| 310.364 | 227.206 | 205.487 | 0.000 | 0.000 | -0.000 |
| 223.836 | 321.242 | 207.030 | 0.000 | 0.000 | -0.000 |
| 207.030 | 207.030 | 339.010 | 0.000 | -0.000 | -0.000 |
| 0.000 | -0.000 | 0.000 | 32.302 | -0.000 | -0.000 |
| -0.000 | 0.000 | 0.000 | 0.000 | 32.302 | -0.000 |
| -0.000 | 0.000 | 0.000 | 0.000 | 0.000 | 48.703 |
| 321.242 | 223.836 | 207.030 | -0.000 | -0.000 | 0.000 |
| 227.204 | 310.365 | 205.487 | -0.000 | -0.000 | -0.000 |
| 207.030 | 207.030 | 339.010 | -0.000 | -0.000 | 0.000 |
| -0.000 | 0.000 | -0.000 | 32.302 | 0.000 | 0.000 |
| 0.000 | -0.000 | -0.000 | -0.000 | 32.302 | 0.000 |
| 0.000 | -0.000 | -0.000 | -0.000 | -0.000 | 48.703 |
| 310.366 | 227.206 | 205.487 | 0.000 | -0.000 | 0.000 |
| 223.837 | 321.244 | 207.031 | 0.000 | 0.000 | -0.000 |
| 207.031 | 207.031 | 339.011 | 0.000 | 0.000 | -0.000 |
| 0.000 | -0.000 | 0.000 | 32.302 | -0.000 | 0.000 |
| -0.000 | 0.000 | 0.000 | 0.000 | 32.302 | 0.000 |
| 0.000 | 0.000 | 0.000 | 0.000 | -0.000 | 31.802 |
| 321.241 | 223.835 | 207.029 | -0.000 | -0.000 | 0.000 |
| 239.618 | 301.846 | 206.287 | -0.000 | 0.000 | 0.000 |
| 206.294 | 206.294 | 338.706 | -0.000 | 0.000 | 0.000 |
| -0.000 | 0.000 | -0.000 | 32.302 | 0.000 | 0.000 |
| 0.000 | -0.000 | -0.000 | -0.000 | 32.302 | 0.000 |
| -0.000 | -0.000 | -0.000 | -0.000 | 0.000 | 31.802 |
| 310.391 | 227.107 | 205.474 | -0.000 | 0.000 | -0.000 |
| 223.816 | 321.214 | 207.022 | 0.000 | 0.000 | -0.000 |
| 207.020 | 207.020 | 338.996 | 0.000 | 0.000 | 0.000 |
| -0.070 | -0.070 | -0.029 | 32.189 | 0.000 | -0.000 |
| -0.000 | -0.000 | -0.000 | -0.000 | 32.302 | -0.000 |
| -0.000 | 0.000 | -0.000 | 0.000 | 0.000 | 48.699 |
| 321.214 | 223.816 | 207.022 | 0.000 | -0.000 | -0.000 |
| 223.816 | 321.214 | 207.022 | -0.000 | -0.000 | 0.000 |
| 206.306 | 206.306 | 338.703 | 0.000 | -0.000 | 0.000 |
| 0.070 | 0.070 | 0.029 | 32.189 | -0.000 | 0.000 |
| 0.000 | 0.000 | 0.000 | -0.000 | 32.302 | -0.000 |
| 0.000 | -0.000 | 0.000 | 0.000 | -0.000 | 48.699 |
| 301.811 | 239.634 | 206.285 | -0.000 | 0.000 | -0.000 |
| 223.816 | 321.215 | 207.022 | -0.000 | 0.000 | -0.000 |
| 207.020 | 207.020 | 338.997 | 0.000 | 0.000 | 0.000 |
| -0.007 | -0.007 | -0.003 | 32.187 | 0.000 | -0.000 |
| -0.007 | -0.007 | -0.003 | 0.000 | 32.187 | 0.000 |
| -0.003 | -0.003 | -0.001 | -0.000 | 0.000 | 31.089 |
| 310.330 | 227.192 | 205.479 | -0.000 | -0.000 | -0.000 |
| 223.816 | 321.214 | 207.022 | 0.000 | -0.000 | -0.000 |
| 206.286 | 206.286 | 338.695 | -0.000 | -0.000 | 0.000 |
| 0.007 | 0.007 | 0.003 | 32.187 | -0.000 | 0.000 |
| 0.007 | 0.007 | 0.003 | 0.000 | 32.187 | 0.000 |
| 0.003 | 0.003 | 0.001 | -0.000 | -0.000 | 31.089 |
| 321.216 | 223.816 | 207.023 | 0.000 | 0.000 | -0.000 |
| 227.185 | 310.337 | 205.479 | 0.000 | 0.000 | -0.000 |
| 207.021 | 207.021 | 338.998 | -0.000 | 0.000 | -0.000 |
| -0.001 | -0.001 | -0.000 | 32.187 | 0.000 | -0.000 |
| -0.001 | -0.001 | -0.000 | -0.000 | 32.187 | -0.000 |
| -0.001 | -0.001 | -0.001 | 0.000 | 0.000 | 31.799 |
| 321.213 | 223.815 | 207.021 | 0.000 | -0.000 | -0.000 |
| 223.815 | 321.213 | 207.021 | -0.000 | -0.000 | 0.000 |
| 207.019 | 207.019 | 338.995 | -0.000 | -0.000 | 0.000 |
| 0.001 | 0.001 | 0.000 | 32.187 | -0.000 | 0.000 |
| 0.001 | 0.001 | 0.000 | 0.000 | 32.187 | -0.000 |
| 0.001 | 0.001 | 0.001 | -0.000 | -0.000 | 31.799 |
| 168.063 | 123.754 | 123.754 | 0.000 | 0.000 | -0.000 |
| 123.754 | 168.063 | 123.754 | 0.000 | 0.000 | 0.000 |
| 123.754 | 123.754 | 168.063 | -0.000 | -0.000 | -0.000 |
| -0.000 | -0.000 | 0.000 | 78.847 | -0.000 | -0.000 |
| -0.000 | -0.000 | -0.000 | -0.000 | 78.847 | -0.000 |
| -0.000 | -0.000 | -0.000 | -0.000 | -0.000 | 78.847 |
| 168.063 | 123.754 | 123.754 | -0.000 | 0.000 | 0.000 |
| 123.754 | 168.063 | 123.754 | -0.000 | -0.000 | -0.000 |
| 123.754 | 123.754 | 168.063 | 0.000 | -0.000 | -0.000 |
| 0.000 | 0.000 | -0.000 | 78.847 | 0.000 | -0.000 |
| 0.000 | 0.000 | 0.000 | 0.000 | 78.847 | 0.000 |
| 0.000 | -0.000 | 0.000 | 0.000 | 0.000 | 78.847 |
| 168.063 | 123.754 | 123.754 | -0.000 | -0.000 | -0.000 |
| 123.754 | 168.063 | 123.754 | -0.000 | 0.000 | -0.000 |
| 123.754 | 123.754 | 168.063 | -0.000 | 0.000 | -0.000 |
| -0.000 | 0.000 | 0.000 | 78.847 | -0.000 | 0.000 |
| 0.000 | -0.000 | 0.000 | -0.000 | 78.847 | -0.000 |
| 0.000 | 0.000 | -0.000 | -0.000 | -0.000 | 78.847 |
| 168.063 | 123.754 | 123.754 | 0.000 | -0.000 | -0.000 |
| 123.754 | 168.063 | 123.754 | -0.000 | -0.000 | 0.000 |
| 123.754 | 123.754 | 168.063 | 0.000 | -0.000 | 0.000 |
| 0.000 | -0.000 | -0.000 | 78.847 | 0.000 | 0.000 |
| -0.000 | 0.000 | -0.000 | 0.000 | 78.847 | 0.000 |
| -0.000 | -0.000 | 0.000 | 0.000 | 0.000 | 78.847 |
| 168.063 | 123.755 | 123.755 | 0.000 | -0.000 | -0.000 |
| 123.755 | 168.063 | 123.755 | 0.000 | 0.000 | -0.000 |
| 123.755 | 123.755 | 168.063 | 0.000 | 0.000 | -0.000 |
| -0.000 | 0.000 | 0.000 | 78.847 | -0.000 | -0.000 |
| 0.000 | -0.000 | 0.000 | -0.000 | 78.847 | -0.000 |
| 0.000 | 0.000 | -0.000 | -0.000 | -0.000 | 78.847 |
| 168.062 | 123.754 | 123.754 | 0.000 | -0.000 | 0.000 |
| 123.754 | 168.062 | 123.754 | -0.000 | 0.000 | -0.000 |
| 123.754 | 123.754 | 168.062 | 0.000 | -0.000 | 0.000 |
| 0.000 | -0.000 | -0.000 | 78.847 | 0.000 | -0.000 |
| -0.000 | 0.000 | -0.000 | 0.000 | 78.847 | 0.000 |
| -0.000 | -0.000 | 0.000 | 0.000 | -0.000 | 78.847 |
| 262.154 | 68.163 | 68.163 | -0.000 | -0.000 | 0.000 |
| 68.163 | 262.154 | 68.163 | -0.000 | -0.000 | 0.000 |
| 68.163 | 68.163 | 262.154 | -0.000 | -0.000 | 0.000 |
| -0.000 | 0.000 | -0.000 | 9.422 | -0.000 | 0.000 |
| 0.000 | 0.000 | -0.000 | -0.000 | 9.422 | 0.000 |
| -0.000 | -0.000 | -0.000 | -0.000 | -0.000 | 9.422 |
| 260.520 | 68.980 | 68.980 | 0.000 | 0.000 | -0.000 |
| 68.980 | 260.520 | 68.980 | 0.000 | 0.000 | -0.000 |
| 68.980 | 68.980 | 260.520 | -0.000 | -0.000 | -0.000 |
| 0.000 | -0.000 | 0.000 | 9.422 | 0.000 | -0.000 |
| 0.000 | 0.000 | -0.000 | 0.000 | 9.422 | -0.000 |
| -0.000 | 0.000 | -0.000 | 0.000 | 0.000 | 9.422 |
| 262.155 | 68.163 | 68.163 | -0.000 | -0.000 | 0.000 |
| 68.163 | 262.155 | 68.163 | 0.000 | -0.000 | 0.000 |
| 68.163 | 68.163 | 262.155 | 0.000 | -0.000 | 0.000 |
| 0.000 | 0.000 | -0.000 | 9.422 | 0.000 | 0.000 |
| 0.000 | 0.000 | -0.000 | -0.000 | 9.422 | 0.000 |
| 0.000 | -0.000 | 0.000 | -0.000 | -0.000 | 9.422 |
| 262.154 | 68.163 | 68.163 | 0.000 | 0.000 | -0.000 |
| 68.163 | 262.154 | 68.163 | 0.000 | -0.000 | -0.000 |
| 68.163 | 68.163 | 262.154 | -0.000 | 0.000 | -0.000 |
| -0.000 | -0.000 | 0.000 | 9.422 | -0.000 | -0.000 |
| -0.000 | -0.000 | 0.000 | 0.000 | 9.422 | -0.000 |
| -0.000 | 0.000 | -0.000 | 0.000 | 0.000 | 9.422 |
| 260.521 | 68.981 | 68.981 | -0.000 | 0.000 | 0.000 |
| 68.981 | 260.521 | 68.981 | -0.000 | -0.000 | 0.000 |
| 68.981 | 68.981 | 260.521 | 0.000 | -0.000 | 0.000 |
| 0.000 | 0.000 | -0.000 | 9.422 | -0.000 | 0.000 |
| 0.000 | 0.000 | -0.000 | -0.000 | 9.422 | 0.000 |
| 0.000 | -0.000 | 0.000 | -0.000 | -0.000 | 9.422 |
| 262.153 | 68.163 | 68.163 | 0.000 | 0.000 | -0.000 |
| 68.163 | 262.153 | 68.163 | 0.000 | 0.000 | -0.000 |
| 68.163 | 68.163 | 262.153 | -0.000 | 0.000 | -0.000 |
| -0.000 | -0.000 | 0.000 | 9.422 | 0.000 | -0.000 |
| -0.000 | -0.000 | 0.000 | 0.000 | 9.422 | -0.000 |
| -0.000 | 0.000 | -0.000 | -0.000 | 0.000 | 9.422 |
| 137.708 | 137.786 | 137.786 | 0.000 | -0.000 | 0.000 |
| 137.786 | 137.708 | 137.786 | 0.000 | 0.000 | -0.000 |
| 137.786 | 137.786 | 137.708 | 0.000 | -0.000 | -0.000 |
| 0.000 | -0.000 | 0.000 | 92.461 | 0.000 | -0.000 |
| -0.000 | -0.000 | 0.000 | 0.000 | 92.461 | 0.000 |
| -0.000 | -0.000 | 0.000 | 0.000 | 0.000 | 92.461 |
| 137.708 | 137.786 | 137.786 | -0.000 | 0.000 | -0.000 |
| 137.786 | 137.708 | 137.786 | -0.000 | -0.000 | -0.000 |
| 137.786 | 137.786 | 137.708 | -0.000 | -0.000 | 0.000 |
| -0.000 | 0.000 | -0.000 | 92.461 | -0.000 | 0.000 |
| 0.000 | 0.000 | -0.000 | -0.000 | 92.461 | 0.000 |
| 0.000 | 0.000 | -0.000 | 0.000 | 0.000 | 92.461 |
| 137.708 | 137.786 | 137.786 | 0.000 | -0.000 | -0.000 |
| 137.786 | 137.708 | 137.786 | 0.000 | 0.000 | -0.000 |
| 137.786 | 137.786 | 137.708 | 0.000 | -0.000 | 0.000 |
| 0.000 | -0.000 | 0.000 | 92.461 | 0.000 | -0.000 |
| -0.000 | 0.000 | 0.000 | 0.000 | 92.461 | -0.000 |
| -0.000 | 0.000 | 0.000 | 0.000 | -0.000 | 92.461 |
| 137.708 | 137.786 | 137.786 | -0.000 | 0.000 | -0.000 |
| 137.786 | 137.708 | 137.786 | -0.000 | 0.000 | -0.000 |
| 137.786 | 137.786 | 137.708 | -0.000 | 0.000 | -0.000 |
| -0.000 | 0.000 | -0.000 | 92.461 | 0.000 | -0.000 |
| 0.000 | -0.000 | -0.000 | -0.000 | 92.461 | 0.000 |
| 0.000 | -0.000 | -0.000 | -0.000 | -0.000 | 92.461 |
| 137.709 | 137.786 | 137.786 | 0.000 | -0.000 | -0.000 |
| 137.786 | 137.709 | 137.786 | 0.000 | 0.000 | -0.000 |
| 137.786 | 137.786 | 137.709 | 0.000 | -0.000 | 0.000 |
| 0.000 | -0.000 | 0.000 | 92.461 | -0.000 | -0.000 |
| -0.000 | 0.000 | 0.000 | -0.000 | 92.461 | 0.000 |
| -0.000 | 0.000 | 0.000 | 0.000 | -0.000 | 92.461 |
| 137.708 | 137.785 | 137.785 | -0.000 | -0.000 | -0.000 |
| 137.785 | 137.708 | 137.785 | -0.000 | 0.000 | -0.000 |
| 137.785 | 137.785 | 137.708 | -0.000 | 0.000 | 0.000 |
| -0.000 | 0.000 | -0.000 | 92.461 | -0.000 | -0.000 |
| 0.000 | -0.000 | -0.000 | -0.000 | 92.461 | -0.000 |
| 0.000 | -0.000 | -0.000 | -0.000 | 0.000 | 92.461 |
| 224.793 | 104.897 | 86.330 | -0.000 | 0.000 | 0.000 |
| 122.612 | 207.079 | 86.330 | -0.000 | 0.000 | 0.000 |
| 86.330 | 86.330 | 243.304 | 0.000 | 0.000 | 0.000 |
| -0.000 | -0.000 | 0.000 | 41.179 | 0.000 | 0.000 |
| -0.000 | 0.000 | -0.000 | 0.000 | 41.179 | 0.000 |
| -0.000 | 0.000 | 0.000 | -0.000 | 0.000 | 59.948 |
| 207.079 | 122.612 | 86.330 | 0.000 | 0.000 | -0.000 |
| 122.612 | 207.079 | 86.330 | 0.000 | -0.000 | -0.000 |
| 86.330 | 86.330 | 243.304 | 0.000 | -0.000 | -0.000 |
| 0.000 | 0.000 | -0.000 | 41.179 | -0.000 | -0.000 |
| 0.000 | 0.000 | -0.000 | 0.000 | 41.179 | -0.000 |
| 0.000 | -0.000 | -0.000 | -0.000 | -0.000 | 59.948 |
| 207.079 | 122.612 | 86.330 | -0.000 | 0.000 | 0.000 |
| 104.897 | 224.793 | 86.330 | -0.000 | 0.000 | 0.000 |
| 86.330 | 86.330 | 243.305 | -0.000 | 0.000 | 0.000 |
| 0.000 | -0.000 | 0.000 | 41.179 | -0.000 | 0.000 |
| -0.000 | 0.000 | 0.000 | -0.000 | 41.179 | 0.000 |
| -0.000 | 0.000 | 0.000 | -0.000 | 0.000 | 59.948 |
| 224.793 | 104.897 | 86.330 | -0.000 | -0.000 | -0.000 |
| 104.897 | 224.793 | 86.330 | -0.000 | 0.000 | -0.000 |
| 86.330 | 86.330 | 243.304 | -0.000 | -0.000 | -0.000 |
| -0.000 | 0.000 | -0.000 | 41.179 | 0.000 | -0.000 |
| 0.000 | -0.000 | -0.000 | 0.000 | 41.179 | -0.000 |
| 0.000 | -0.000 | -0.000 | -0.000 | -0.000 | 59.948 |
| 224.794 | 104.897 | 86.330 | -0.000 | 0.000 | 0.000 |
| 104.897 | 224.794 | 86.330 | 0.000 | 0.000 | 0.000 |
| 86.330 | 86.330 | 243.305 | 0.000 | 0.000 | 0.000 |
| 0.000 | -0.000 | 0.000 | 41.179 | 0.000 | 0.000 |
| -0.000 | 0.000 | 0.000 | -0.000 | 41.179 | 0.000 |
| -0.000 | 0.000 | 0.000 | 0.000 | 0.000 | 59.948 |
| 207.077 | 122.611 | 86.330 | -0.000 | -0.000 | -0.000 |
| 104.897 | 224.792 | 86.330 | -0.000 | -0.000 | -0.000 |
| 86.329 | 86.329 | 243.304 | -0.000 | -0.000 | -0.000 |
| -0.000 | 0.000 | -0.000 | 41.179 | -0.000 | -0.000 |
| 0.000 | -0.000 | -0.000 | -0.000 | 41.179 | -0.000 |
| 0.000 | -0.000 | -0.000 | 0.000 | -0.000 | 59.948 |
| 206.781 | 122.976 | 86.702 | 0.000 | -0.000 | -0.000 |
| 104.935 | 224.822 | 86.702 | 0.000 | 0.000 | -0.000 |
| 86.702 | 86.702 | 242.933 | -0.000 | -0.000 | 0.000 |
| 0.000 | -0.000 | 0.000 | 41.304 | 0.000 | -0.000 |
| 0.000 | -0.000 | 0.000 | 0.000 | 41.304 | 0.000 |
| 0.000 | -0.000 | -0.000 | -0.000 | -0.000 | 41.903 |
| 224.822 | 104.935 | 86.702 | 0.000 | 0.000 | 0.000 |
| 122.976 | 206.781 | 86.702 | 0.000 | 0.000 | -0.000 |
| 86.702 | 86.702 | 242.933 | 0.000 | 0.000 | 0.000 |
| -0.000 | 0.000 | -0.000 | 41.304 | 0.000 | 0.000 |
| -0.000 | 0.000 | -0.000 | -0.000 | 41.304 | -0.000 |
| -0.000 | 0.000 | 0.000 | -0.000 | 0.000 | 41.903 |
| 224.822 | 104.935 | 86.702 | 0.000 | -0.000 | 0.000 |
| 122.976 | 206.782 | 86.702 | 0.000 | -0.000 | -0.000 |
| 86.702 | 86.702 | 242.933 | 0.000 | 0.000 | 0.000 |
| 0.000 | -0.000 | 0.000 | 41.304 | -0.000 | 0.000 |
| -0.000 | 0.000 | 0.000 | -0.000 | 41.304 | 0.000 |
| -0.000 | 0.000 | -0.000 | 0.000 | -0.000 | 41.903 |
| 206.781 | 122.976 | 86.702 | 0.000 | 0.000 | 0.000 |
| 104.935 | 224.822 | 86.702 | 0.000 | 0.000 | -0.000 |
| 86.702 | 86.702 | 242.933 | -0.000 | 0.000 | 0.000 |
| -0.000 | 0.000 | -0.000 | 41.304 | 0.000 | -0.000 |
| 0.000 | -0.000 | -0.000 | -0.000 | 41.304 | -0.000 |
| 0.000 | -0.000 | 0.000 | -0.000 | 0.000 | 41.903 |
| 206.783 | 122.976 | 86.702 | -0.000 | -0.000 | -0.000 |
| 104.935 | 224.823 | 86.702 | 0.000 | 0.000 | 0.000 |
| 86.702 | 86.702 | 242.934 | -0.000 | -0.000 | -0.000 |
| 0.000 | -0.000 | 0.000 | 41.304 | 0.000 | -0.000 |
| -0.000 | 0.000 | 0.000 | -0.000 | 41.304 | 0.000 |
| -0.000 | 0.000 | -0.000 | -0.000 | -0.000 | 41.903 |
| 224.821 | 104.935 | 86.702 | -0.000 | 0.000 | -0.000 |
| 122.975 | 206.781 | 86.702 | 0.000 | -0.000 | -0.000 |
| 86.702 | 86.702 | 242.933 | -0.000 | 0.000 | -0.000 |
| -0.000 | 0.000 | -0.000 | 41.304 | -0.000 | 0.000 |
| 0.000 | -0.000 | -0.000 | 0.000 | 41.304 | -0.000 |
| 0.000 | -0.000 | 0.000 | 0.000 | -0.000 | 41.903 |
| 37.834 | 60.869 | 60.869 | -0.000 | 0.000 | 0.000 |
| 60.869 | 37.834 | 60.869 | 0.000 | -0.000 | 0.000 |
| 60.869 | 60.869 | 37.834 | 0.000 | 0.000 | 0.000 |
| -0.000 | 0.000 | -0.000 | 36.557 | -0.000 | -0.000 |
| -0.000 | -0.000 | -0.000 | -0.000 | 36.557 | -0.000 |
| -0.000 | 0.000 | 0.000 | -0.000 | -0.000 | 36.557 |
| 37.834 | 60.869 | 60.869 | -0.000 | -0.000 | -0.000 |
| 60.869 | 37.834 | 60.869 | -0.000 | -0.000 | -0.000 |
| 60.869 | 60.869 | 37.834 | -0.000 | -0.000 | -0.000 |
| -0.000 | -0.000 | 0.000 | 36.557 | 0.000 | 0.000 |
| 0.000 | 0.000 | 0.000 | 0.000 | 36.557 | 0.000 |
| 0.000 | -0.000 | -0.000 | 0.000 | 0.000 | 36.557 |
| 37.834 | 60.869 | 60.869 | -0.000 | 0.000 | 0.000 |
| 60.869 | 37.834 | 60.869 | 0.000 | 0.000 | 0.000 |
| 60.869 | 60.869 | 37.834 | 0.000 | 0.000 | 0.000 |
| 0.000 | -0.000 | 0.000 | 36.557 | -0.000 | 0.000 |
| -0.000 | 0.000 | 0.000 | -0.000 | 36.557 | -0.000 |
| -0.000 | 0.000 | 0.000 | -0.000 | -0.000 | 36.557 |
| 37.834 | 60.869 | 60.869 | 0.000 | -0.000 | -0.000 |
| 60.869 | 37.834 | 60.869 | -0.000 | -0.000 | -0.000 |
| 60.869 | 60.869 | 37.834 | -0.000 | -0.000 | -0.000 |
| -0.000 | 0.000 | -0.000 | 36.557 | 0.000 | -0.000 |
| 0.000 | -0.000 | -0.000 | 0.000 | 36.557 | -0.000 |
| 0.000 | -0.000 | -0.000 | 0.000 | 0.000 | 36.557 |
| 37.834 | 60.869 | 60.869 | 0.000 | 0.000 | 0.000 |
| 60.869 | 37.834 | 60.869 | -0.000 | 0.000 | 0.000 |
| 60.869 | 60.869 | 37.834 | 0.000 | 0.000 | 0.000 |
| 0.000 | -0.000 | 0.000 | 36.557 | -0.000 | -0.000 |
| -0.000 | 0.000 | 0.000 | -0.000 | 36.557 | -0.000 |
| -0.000 | 0.000 | 0.000 | -0.000 | -0.000 | 36.557 |
| 37.833 | 60.868 | 60.868 | -0.000 | -0.000 | -0.000 |
| 60.868 | 37.833 | 60.868 | -0.000 | -0.000 | -0.000 |
| 60.868 | 60.868 | 37.833 | -0.000 | -0.000 | -0.000 |
| -0.000 | 0.000 | -0.000 | 36.557 | 0.000 | 0.000 |
| 0.000 | -0.000 | -0.000 | 0.000 | 36.557 | 0.000 |
| 0.000 | -0.000 | -0.000 | 0.000 | 0.000 | 36.557 |
| 279.931 | 12.901 | 45.488 | 0.000 | 0.000 | 0.000 |
| 12.901 | 279.931 | 45.488 | 0.000 | 0.000 | -0.000 |
| 45.488 | 45.488 | 268.271 | 0.000 | -0.000 | 0.000 |
| -0.000 | 0.000 | -0.000 | -15.994 | 0.000 | -0.000 |
| 0.000 | 0.000 | -0.000 | -0.000 | -15.994 | 0.000 |
| -0.000 | -0.000 | -0.000 | -0.000 | 0.000 | -28.388 |
| 279.931 | 12.901 | 45.488 | -0.000 | -0.000 | 0.000 |
| 12.901 | 279.931 | 45.488 | -0.000 | -0.000 | 0.000 |
| 45.488 | 45.488 | 268.270 | -0.000 | 0.000 | -0.000 |
| 0.000 | -0.000 | 0.000 | -15.994 | -0.000 | -0.000 |
| -0.000 | -0.000 | 0.000 | 0.000 | -15.994 | 0.000 |
| 0.000 | 0.000 | 0.000 | 0.000 | -0.000 | -28.388 |
| 279.931 | 12.901 | 45.488 | 0.000 | 0.000 | 0.000 |
| 12.901 | 279.931 | 45.488 | 0.000 | 0.000 | -0.000 |
| 45.488 | 45.488 | 268.271 | -0.000 | -0.000 | 0.000 |
| -0.000 | 0.000 | -0.000 | -15.994 | -0.000 | -0.000 |
| 0.000 | -0.000 | -0.000 | 0.000 | -15.994 | 0.000 |
| 0.000 | -0.000 | -0.000 | -0.000 | -0.000 | -28.388 |
| 279.931 | 12.901 | 45.488 | -0.000 | -0.000 | -0.000 |
| 12.901 | 279.931 | 45.488 | -0.000 | -0.000 | 0.000 |
| 45.488 | 45.488 | 268.270 | -0.000 | -0.000 | 0.000 |
| 0.000 | -0.000 | 0.000 | -15.994 | -0.000 | 0.000 |
| -0.000 | 0.000 | 0.000 | -0.000 | -15.994 | -0.000 |
| -0.000 | 0.000 | 0.000 | -0.000 | -0.000 | -28.388 |
| -590.606 | 883.434 | 45.489 | 0.000 | 0.000 | 0.000 |
| 883.434 | -590.606 | 45.489 | 0.000 | 0.000 | -0.000 |
| 45.488 | 45.488 | 268.272 | 0.000 | -0.000 | -0.000 |
| -0.000 | 0.000 | -0.000 | -15.994 | 0.000 | -0.000 |
| 0.000 | -0.000 | -0.000 | 0.000 | -15.994 | 0.000 |
| 0.000 | -0.000 | -0.000 | 0.000 | -0.000 | -28.388 |
| -1366.535 | 1659.369 | 45.491 | -0.001 | 0.001 | 0.000 |
| 1659.337 | -1366.502 | 45.491 | 0.000 | -0.000 | -0.000 |
| 45.488 | 45.488 | 268.269 | 0.000 | 0.000 | 0.000 |
| 0.000 | -0.000 | 0.000 | -15.994 | 0.000 | -0.000 |
| -0.000 | 0.000 | 0.000 | 0.000 | -15.994 | -0.000 |
| -0.000 | 0.000 | 0.000 | -0.000 | -0.000 | -28.388 |
| 41.827 | 19.450 | 75.500 | -36.727 | -0.000 | 0.000 |
| 19.450 | 41.827 | 75.500 | 36.727 | -0.000 | 0.000 |
| 68.336 | 68.336 | 88.347 | 0.000 | 0.000 | 0.000 |
| -36.727 | 36.727 | 0.000 | 48.732 | -0.000 | 0.000 |
| 0.000 | 0.000 | 0.000 | -0.000 | 48.732 | -36.727 |
| 0.000 | 0.000 | 0.000 | -0.000 | -36.727 | 11.189 |
| 41.827 | 19.450 | 75.500 | -36.727 | -0.000 | 0.000 |
| 19.450 | 41.827 | 75.500 | 36.727 | -0.000 | -0.000 |
| 68.336 | 68.336 | 88.347 | -0.000 | -0.000 | -0.000 |
| -36.727 | 36.727 | 0.000 | 48.732 | 0.000 | -0.000 |
| -0.000 | -0.000 | -0.000 | 0.000 | 48.732 | -36.727 |
| -0.000 | -0.000 | -0.000 | 0.000 | -36.727 | 11.189 |
| 41.827 | 19.450 | 75.500 | -36.727 | -0.000 | 0.000 |
| 19.450 | 41.827 | 75.500 | 36.727 | -0.000 | -0.000 |
| 68.336 | 68.336 | 88.347 | -0.000 | -0.000 | 0.000 |
| -36.727 | 36.727 | 0.000 | 48.732 | -0.000 | 0.000 |
| 0.000 | 0.000 | 0.000 | -0.000 | 48.732 | -36.727 |
| 0.000 | 0.000 | 0.000 | -0.000 | -36.727 | 11.189 |
| 41.827 | 19.450 | 75.500 | -36.727 | 0.000 | -0.000 |
| 19.450 | 41.827 | 75.500 | 36.727 | 0.000 | -0.000 |
| 68.336 | 68.336 | 88.347 | 0.000 | 0.000 | -0.000 |
| -36.727 | 36.727 | -0.000 | 48.732 | 0.000 | 0.000 |
| -0.000 | -0.000 | -0.000 | 0.000 | 48.732 | -36.727 |
| -0.000 | -0.000 | -0.000 | 0.000 | -36.727 | 11.189 |
| 41.827 | 19.450 | 75.500 | -36.727 | -0.000 | 0.000 |
| 19.450 | 41.827 | 75.500 | 36.727 | -0.000 | 0.000 |
| 68.336 | 68.336 | 88.347 | -0.000 | 0.000 | 0.000 |
| -36.727 | 36.727 | 0.000 | 48.732 | -0.000 | 0.000 |
| 0.000 | 0.000 | 0.000 | -0.000 | 48.732 | -36.727 |
| 0.000 | 0.000 | 0.000 | -0.000 | -36.727 | 11.189 |
| 41.827 | 19.450 | 75.500 | -36.727 | -0.000 | -0.000 |
| 19.450 | 41.827 | 75.500 | 36.727 | -0.000 | -0.000 |
| 68.336 | 68.336 | 88.347 | 0.000 | 0.000 | -0.000 |
| -36.727 | 36.727 | -0.000 | 48.732 | -0.000 | -0.000 |
| -0.000 | -0.000 | -0.000 | 0.000 | 48.732 | -36.727 |
| -0.000 | -0.000 | -0.000 | 0.000 | -36.727 | 11.189 |
| 280.373 | 14.066 | 14.066 | -0.000 | -0.000 | 0.000 |
| 14.066 | 280.373 | 14.066 | -0.000 | 0.000 | 0.000 |
| 14.066 | 14.066 | 280.373 | -0.000 | -0.000 | 0.000 |
| -0.000 | 0.000 | -0.000 | -25.937 | -0.000 | 0.000 |
| -0.000 | 0.000 | -0.000 | -0.000 | -25.937 | 0.000 |
| 0.000 | -0.000 | -0.000 | -0.000 | 0.000 | -25.937 |
| 280.373 | 14.066 | 14.066 | -0.000 | -0.000 | 0.000 |
| 14.066 | 280.373 | 14.066 | 0.000 | -0.000 | 0.000 |
| 14.066 | 14.066 | 280.373 | -0.000 | -0.000 | -0.000 |
| 0.000 | -0.000 | 0.000 | -25.937 | -0.000 | -0.000 |
| -0.000 | -0.000 | 0.000 | 0.000 | -25.937 | -0.000 |
| 0.000 | 0.000 | 0.000 | -0.000 | -0.000 | -25.937 |
| 280.373 | 14.066 | 14.066 | -0.000 | 0.000 | 0.000 |
| 14.066 | 280.373 | 14.066 | 0.000 | 0.000 | 0.000 |
| 14.066 | 14.066 | 280.373 | -0.000 | -0.000 | 0.000 |
| -0.000 | 0.000 | -0.000 | -25.937 | -0.000 | 0.000 |
| 0.000 | -0.000 | -0.000 | -0.000 | -25.937 | 0.000 |
| 0.000 | -0.000 | -0.000 | -0.000 | 0.000 | -25.937 |
| 280.373 | 14.066 | 14.066 | 0.000 | -0.000 | 0.000 |
| 14.066 | 280.373 | 14.066 | 0.000 | 0.000 | 0.000 |
| 14.066 | 14.066 | 280.373 | 0.000 | -0.000 | -0.000 |
| 0.000 | -0.000 | 0.000 | -25.937 | 0.000 | -0.000 |
| -0.000 | 0.000 | 0.000 | -0.000 | -25.937 | -0.000 |
| -0.000 | 0.000 | 0.000 | 0.000 | -0.000 | -25.937 |
| 280.375 | 14.066 | 14.066 | 0.000 | 0.000 | 0.000 |
| 14.066 | 280.375 | 14.066 | 0.000 | 0.000 | 0.000 |
| 14.066 | 14.066 | 280.375 | 0.000 | 0.000 | 0.000 |
| -0.000 | 0.000 | -0.000 | -25.937 | 0.000 | 0.000 |
| 0.000 | -0.000 | -0.000 | 0.000 | -25.937 | 0.000 |
| 0.000 | -0.000 | -0.000 | 0.000 | 0.000 | -25.937 |
| 280.372 | 14.066 | 14.066 | 0.000 | -0.000 | -0.000 |
| 14.066 | 280.372 | 14.066 | 0.000 | 0.000 | -0.000 |
| 14.066 | 14.066 | 280.372 | 0.000 | -0.000 | -0.000 |
| 0.000 | -0.000 | 0.000 | -25.937 | -0.000 | -0.000 |
| -0.000 | 0.000 | 0.000 | -0.000 | -25.937 | -0.000 |
| -0.000 | 0.000 | 0.000 | -0.000 | -0.000 | -25.937 |
| 0.000 | -0.000 | 0.000 | 0.000 | 0.000 | 0.000 |
| 0.000 | 9.248 | 0.000 | 0.000 | 0.000 | 0.000 |
| 0.000 | -0.000 | 0.000 | 0.000 | 0.000 | 0.000 |
| 0.000 | -0.000 | 0.000 | 0.000 | 0.000 | 0.000 |
| 0.000 | -0.000 | 0.000 | 0.000 | 0.000 | 0.000 |
| -0.000 | -0.000 | 0.000 | 0.000 | 0.000 | -0.000 |
| -0.000 | 0.000 | -0.000 | -0.000 | -0.000 | -0.000 |
| -0.000 | 9.248 | -0.000 | -0.000 | -0.000 | -0.000 |
| -0.000 | 0.000 | -0.000 | -0.000 | -0.000 | -0.000 |
| -0.000 | 0.000 | -0.000 | -0.000 | -0.000 | -0.000 |
| -0.000 | 0.000 | -0.000 | -0.000 | -0.000 | -0.000 |
| -0.000 | 0.000 | -0.000 | -0.000 | -0.000 | 0.000 |
| 0.000 | -0.000 | 0.000 | 0.000 | 0.000 | 0.000 |
| 0.000 | 9.248 | 0.000 | 0.000 | 0.000 | 0.000 |
| 0.000 | -0.000 | 0.000 | 0.000 | 0.000 | 0.000 |
| 0.000 | -0.000 | 0.000 | 0.000 | 0.000 | 0.000 |
| 0.000 | -0.000 | 0.000 | 0.000 | 0.000 | 0.000 |
| 0.000 | -0.000 | 0.000 | 0.000 | 0.000 | 0.000 |
| -0.000 | 0.000 | -0.000 | -0.000 | -0.000 | -0.000 |
| -0.000 | 9.248 | -0.000 | -0.000 | -0.000 | 0.000 |
| -0.000 | 0.000 | -0.000 | -0.000 | -0.000 | -0.000 |
| -0.000 | 0.000 | -0.000 | -0.000 | -0.000 | -0.000 |
| -0.000 | 0.000 | -0.000 | -0.000 | -0.000 | -0.000 |
| 0.000 | 0.000 | -0.000 | -0.000 | -0.000 | -0.000 |
| 0.000 | -0.000 | 0.000 | 0.000 | 0.000 | -0.000 |
| 0.000 | 9.248 | 0.000 | 0.000 | 0.000 | 0.000 |
| 0.000 | -0.000 | 0.000 | 0.000 | 0.000 | 0.000 |
| 0.000 | -0.000 | 0.000 | 0.000 | 0.000 | -0.000 |
| 0.000 | -0.000 | 0.000 | 0.000 | 0.000 | 0.000 |
| -0.000 | -0.000 | 0.000 | 0.000 | 0.000 | 0.000 |
| -0.000 | 0.000 | -0.000 | -0.000 | -0.000 | -0.000 |
| -0.000 | 9.248 | -0.000 | -0.000 | -0.000 | 0.000 |
| -0.000 | 0.000 | -0.000 | -0.000 | -0.000 | -0.000 |
| -0.000 | 0.000 | -0.000 | -0.000 | -0.000 | -0.000 |
| -0.000 | 0.000 | -0.000 | -0.000 | -0.000 | 0.000 |
| 0.000 | 0.000 | -0.000 | -0.000 | -0.000 | 0.000 |
| 204.781 | 90.758 | 119.461 | 0.000 | 0.329 | 0.000 |
| 57.371 | 279.825 | 36.262 | 0.000 | -0.139 | 0.000 |
| 109.918 | 60.005 | 241.221 | 0.000 | -0.327 | -0.000 |
| 0.000 | -0.000 | -0.000 | -8.753 | 0.000 | 0.068 |
| -5.202 | 28.568 | 4.104 | 0.000 | 70.075 | 0.000 |
| -5.481 | 27.480 | 3.907 | -0.223 | -1.021 | -87.229 |
| 216.036 | 34.478 | 111.465 | -0.000 | 1.130 | -0.000 |
| 68.703 | 223.154 | 28.211 | -0.000 | 0.682 | 0.000 |
| 121.170 | 3.733 | 233.226 | 0.000 | 0.473 | -0.000 |
| -0.000 | 0.000 | -0.000 | -8.753 | 0.000 | 0.068 |
| 6.056 | -27.732 | -3.894 | -0.000 | 70.877 | -0.000 |
| 5.481 | -27.480 | -3.907 | -0.223 | 1.021 | -87.229 |
| 209.839 | 65.467 | 115.868 | 0.000 | 0.688 | 0.000 |
| 62.575 | 253.799 | 32.564 | 0.000 | 0.248 | 0.000 |
| 114.964 | 34.771 | 237.636 | 0.000 | 0.026 | 0.000 |
| -0.563 | 2.814 | 0.400 | -8.753 | -0.040 | 0.025 |
| -0.077 | 2.954 | 0.466 | 0.000 | 70.277 | 0.000 |
| -0.548 | 2.748 | 0.391 | -0.223 | -0.102 | -87.230 |
| 210.931 | 59.997 | 115.090 | -0.000 | 0.830 | -0.000 |
| 63.673 | 248.310 | 31.785 | -0.000 | 0.326 | -0.000 |
| 116.110 | 29.037 | 236.821 | -0.000 | 0.114 | -0.000 |
| 0.563 | -2.814 | -0.400 | -8.753 | 0.040 | 0.025 |
| 1.024 | -2.571 | -0.320 | -0.000 | 70.520 | -0.000 |
| 0.548 | -2.748 | -0.391 | -0.223 | 0.102 | -87.230 |
| 210.340 | 62.964 | 115.512 | 0.000 | 0.724 | 0.000 |
| 63.067 | 251.345 | 32.215 | 0.000 | 0.283 | 0.000 |
| 115.499 | 32.097 | 237.257 | 0.000 | 0.070 | 0.000 |
| 0.000 | 0.000 | -0.000 | -8.753 | 0.000 | 0.068 |
| 0.417 | 0.481 | 0.114 | 0.000 | 70.368 | 0.000 |
| -0.055 | 0.274 | 0.039 | -0.223 | -0.010 | -87.229 |
| 210.949 | 59.914 | 115.078 | 0.000 | 0.732 | -0.000 |
| 63.176 | 250.792 | 32.137 | -0.000 | 0.302 | -0.000 |
| 115.608 | 31.548 | 237.177 | 0.000 | 0.078 | -0.000 |
| -0.000 | -0.000 | 0.000 | -8.753 | -0.000 | 0.068 |
| 0.526 | -0.069 | 0.036 | -0.000 | 70.389 | -0.000 |
| 0.055 | -0.274 | -0.039 | -0.223 | 0.010 | -87.229 |
| 118.477 | 56.524 | 38.934 | 11.163 | 0.000 | -0.000 |
| 56.207 | 118.515 | 38.384 | -11.432 | 0.000 | -0.000 |
| 38.396 | 38.396 | 106.310 | -0.000 | 0.000 | -0.000 |
| 21.471 | 6.795 | 38.566 | 11.268 | 0.000 | -0.000 |
| 2.675 | 2.675 | 7.181 | -0.000 | 17.045 | 11.133 |
| 2.659 | 2.659 | 7.137 | 0.000 | 11.135 | 30.958 |
| 118.515 | 56.207 | 38.384 | 11.432 | -0.000 | 0.000 |
| 56.207 | 118.515 | 38.384 | -11.432 | -0.000 | 0.000 |
| 24.949 | 24.949 | 70.821 | -0.000 | -0.000 | 0.000 |
| 4.198 | -17.223 | -16.908 | 16.403 | -0.000 | 0.000 |
| -2.675 | -2.675 | -7.181 | -0.000 | 17.045 | 11.133 |
| -2.659 | -2.659 | -7.137 | 0.000 | 11.135 | 30.958 |
| 118.515 | 56.207 | 38.384 | 11.432 | 0.000 | -0.000 |
| 52.969 | 114.657 | 29.169 | -10.961 | 0.000 | -0.000 |
| 38.396 | 38.396 | 106.310 | -0.000 | 0.000 | -0.000 |
| 11.370 | -10.306 | 1.428 | 16.596 | 0.000 | -0.000 |
| 0.532 | 0.532 | 1.428 | 0.000 | 16.596 | 10.838 |
| -0.000 | 0.000 | -0.000 | 0.000 | 11.432 | 31.154 |
| 112.086 | 50.626 | 22.688 | 10.788 | -0.000 | 0.000 |
| 56.207 | 118.515 | 38.384 | -11.432 | -0.000 | 0.000 |
| 22.328 | 22.328 | 64.157 | -0.000 | -0.000 | 0.000 |
| 10.306 | -11.370 | -1.428 | 16.596 | -0.000 | 0.000 |
| -0.532 | -0.532 | -1.428 | -0.000 | 16.596 | 10.838 |
| 0.000 | -0.000 | 0.000 | -0.000 | 11.432 | 31.154 |
| 101.699 | 43.986 | -1.803 | 7.936 | 0.000 | -0.000 |
| 56.207 | 118.515 | 38.384 | -11.432 | 0.000 | -0.000 |
| 38.397 | 38.397 | 106.310 | -0.000 | -0.000 | -0.000 |
| 8.301 | -7.686 | 0.826 | 12.272 | 0.000 | -0.000 |
| -1.252 | -1.252 | -3.028 | -0.000 | 5.948 | 3.866 |
| -0.000 | 0.000 | 0.000 | 0.000 | 11.432 | 31.154 |
| 112.546 | 51.094 | 23.937 | 10.782 | -0.000 | 0.000 |
| 46.640 | 106.098 | 8.384 | -9.266 | -0.000 | 0.000 |
| 23.264 | 23.264 | 66.644 | 0.000 | -0.000 | 0.000 |
| 7.686 | -8.301 | -0.826 | 12.272 | -0.000 | 0.000 |
| 1.252 | 1.252 | 3.028 | 0.000 | 5.948 | 3.866 |
| 0.000 | -0.000 | -0.000 | -0.000 | 11.432 | 31.154 |
| -1004.979 | -1063.246 | -3130.938 | -8.474 | -0.000 | 0.000 |
| 84.804 | 146.594 | 52.448 | 11.153 | -0.000 | 0.000 |
| 63.512 | 63.512 | 111.051 | -0.000 | 0.000 | 0.000 |
| -11.410 | 11.410 | 0.000 | 17.466 | 0.000 | -0.000 |
| 0.000 | 0.000 | 0.000 | -0.000 | 17.466 | -11.410 |
| 0.000 | 0.000 | 0.000 | 0.000 | -11.410 | 31.065 |
| 85.206 | 23.415 | 12.959 | -11.154 | -0.000 | -0.000 |
| 1155.228 | 1213.465 | 3143.799 | 8.451 | -0.000 | -0.000 |
| 38.308 | 38.308 | 106.065 | -0.000 | -0.000 | -0.000 |
| -41.852 | -19.546 | -19.757 | 17.075 | -0.000 | 0.000 |
| -0.000 | -0.000 | -0.000 | 0.000 | 17.466 | -11.410 |
| -0.000 | -0.000 | -0.000 | 0.000 | -11.410 | 31.065 |
| 118.919 | 57.137 | 34.546 | -11.147 | 0.000 | -0.000 |
| -64.565 | -6.167 | -306.122 | 8.574 | 0.000 | 0.000 |
| -109.646 | -109.646 | -313.348 | -0.000 | 0.000 | 0.000 |
| -119.574 | -102.658 | -314.273 | 12.975 | 0.000 | 0.000 |
| -0.000 | 0.000 | 0.000 | -0.000 | 17.466 | -11.410 |
| -111.007 | -111.007 | -313.970 | -0.000 | -8.460 | 29.125 |
| 118.169 | 56.040 | 38.308 | -11.410 | -0.000 | -0.000 |
| 56.040 | 118.169 | 38.308 | 11.410 | -0.000 | -0.000 |
| 109.632 | 109.632 | 313.313 | -0.000 | -0.000 | -0.000 |
| 102.658 | 119.574 | 314.273 | 12.975 | 0.000 | -0.000 |
| 0.000 | -0.000 | -0.000 | 0.000 | 17.466 | -11.410 |
| 111.007 | 111.007 | 313.970 | 0.000 | -8.460 | 29.125 |
| 115.247 | 53.604 | 30.461 | -11.040 | 0.000 | -0.000 |
| 53.604 | 115.247 | 30.461 | 11.040 | 0.000 | -0.000 |
| 38.308 | 38.308 | 106.065 | 0.000 | -0.000 | 0.000 |
| -11.410 | 11.410 | 0.000 | 17.466 | 0.000 | 0.000 |
| 0.318 | 0.318 | 0.205 | -0.000 | 17.061 | -11.144 |
| -0.000 | 0.000 | 0.000 | -0.000 | -11.410 | 31.065 |
| 115.691 | 53.880 | 32.832 | -11.169 | 0.000 | -0.000 |
| 56.039 | 118.168 | 38.308 | 11.410 | 0.000 | 0.000 |
| 10.964 | 10.964 | 31.334 | -0.000 | -0.000 | -0.000 |
| -11.462 | 10.826 | -0.205 | 17.061 | 0.000 | -0.000 |
| -0.318 | -0.318 | -0.205 | 0.000 | 17.061 | -11.144 |
| 0.000 | -0.000 | -0.000 | 0.000 | -11.410 | 31.065 |
| 18.873 | -39.486 | -228.799 | -8.552 | 0.000 | 0.000 |
| 37.051 | 98.741 | -11.172 | 11.084 | -0.000 | 0.000 |
| 38.300 | 38.300 | 106.042 | 0.000 | 0.000 | 0.000 |
| -26.732 | -4.531 | -40.228 | 16.995 | 0.000 | 0.000 |
| -0.000 | -0.000 | 0.000 | -0.000 | 17.463 | -11.408 |
| -0.000 | 0.000 | 0.000 | -0.000 | -11.408 | 31.058 |
| 130.287 | 68.554 | 69.966 | -11.117 | 0.000 | -0.000 |
| 56.028 | 118.143 | 38.300 | 11.408 | 0.000 | -0.000 |
| 84.276 | 84.276 | 233.545 | -0.000 | 0.000 | -0.000 |
| -11.408 | 11.408 | -0.000 | 17.463 | -0.000 | 0.000 |
| 0.000 | -0.000 | -0.000 | 0.000 | 17.463 | -11.408 |
| 0.000 | -0.000 | -0.000 | -0.000 | -11.408 | 31.058 |
| 111.764 | 50.240 | 22.521 | -10.958 | 0.000 | 0.000 |
| 35.471 | 93.173 | -24.705 | 8.049 | 0.000 | 0.000 |
| 22.819 | 22.819 | 65.616 | 0.000 | -0.000 | -0.000 |
| -11.408 | 11.408 | 0.000 | 17.463 | -0.000 | 0.000 |
| -1.903 | -1.903 | -4.898 | -0.000 | 16.893 | -11.034 |
| -0.000 | 0.000 | 0.000 | -0.000 | -11.408 | 31.058 |
| 116.504 | 54.927 | 34.662 | -10.998 | 0.000 | 0.000 |
| 56.028 | 118.143 | 38.300 | 11.408 | -0.000 | -0.000 |
| 38.300 | 38.300 | 106.042 | 0.000 | 0.000 | -0.000 |
| -9.130 | 12.937 | 4.898 | 16.893 | -0.000 | -0.000 |
| 1.903 | 1.903 | 4.898 | 0.000 | 16.893 | -11.034 |
| 0.000 | -0.000 | -0.000 | 0.000 | -11.408 | 31.058 |
| 112.275 | 50.963 | 24.065 | -10.796 | 0.000 | 0.000 |
| 50.964 | 112.275 | 24.065 | 10.796 | -0.000 | -0.000 |
| 7.771 | 7.771 | 22.610 | -0.000 | -0.000 | 0.000 |
| -4.431 | 2.459 | -2.956 | 5.296 | 0.000 | 0.000 |
| -1.444 | -1.444 | -3.715 | -0.000 | 13.144 | -8.567 |
| -0.000 | 0.000 | 0.000 | -0.000 | -11.408 | 31.058 |
| 106.312 | 47.128 | 9.973 | -9.179 | -0.000 | 0.000 |
| 56.027 | 118.143 | 38.300 | 11.408 | -0.000 | -0.000 |
| 23.465 | 23.465 | 67.156 | 0.000 | 0.000 | -0.000 |
| -5.433 | 7.881 | 3.420 | 10.236 | -0.000 | -0.000 |
| 1.444 | 1.444 | 3.715 | 0.000 | 13.144 | -8.567 |
| 0.000 | -0.000 | -0.000 | 0.000 | -11.408 | 31.058 |
| 151.330 | 54.145 | 167.773 | -0.000 | 0.000 | 0.000 |
| 105.043 | 219.531 | 104.965 | -0.000 | 0.000 | 0.000 |
| 145.024 | 58.931 | 128.662 | -0.000 | 0.000 | 0.000 |
| 0.000 | 0.000 | 0.000 | 18.665 | 0.000 | 0.000 |
| 0.000 | -0.000 | 0.000 | -0.000 | 106.188 | 0.000 |
| 43.306 | -9.182 | 43.269 | -0.000 | 0.000 | 2.623 |
| 128.565 | 58.971 | 145.028 | 0.000 | -0.000 | -0.000 |
| 57.491 | 229.613 | 57.454 | 0.000 | -0.000 | -0.000 |
| 99.272 | 68.631 | 82.950 | 0.000 | -0.000 | -0.000 |
| 0.000 | -0.000 | -0.000 | 18.665 | -0.000 | -0.000 |
| -0.000 | 0.000 | -0.000 | 0.000 | 106.188 | 0.000 |
| -43.306 | 9.182 | -43.269 | 0.000 | -0.000 | 2.623 |
| 116.923 | 61.440 | 133.396 | -0.000 | 0.000 | 0.000 |
| 63.719 | 228.292 | 63.677 | -0.000 | 0.000 | 0.000 |
| 145.024 | 58.931 | 128.662 | -0.000 | -0.000 | 0.000 |
| 4.961 | -1.052 | 4.956 | 1.967 | 0.000 | 0.000 |
| 0.000 | -0.000 | 0.000 | -0.000 | 106.188 | -0.000 |
| 3.102 | -0.658 | 3.099 | -0.000 | 0.000 | -61.328 |
| 128.565 | 58.971 | 145.028 | 0.000 | -0.000 | -0.000 |
| 57.524 | 229.605 | 57.488 | 0.000 | -0.000 | -0.000 |
| 122.574 | 63.690 | 106.232 | 0.000 | -0.000 | -0.000 |
| -4.961 | 1.052 | -4.956 | 1.967 | -0.000 | -0.000 |
| -0.000 | 0.000 | -0.000 | 0.000 | 106.188 | -0.000 |
| -3.102 | 0.658 | -3.099 | 0.000 | -0.000 | -61.328 |
| 113.975 | 62.065 | 130.450 | -0.000 | 0.000 | 0.000 |
| 57.491 | 229.614 | 57.455 | -0.000 | 0.000 | 0.000 |
| 130.446 | 62.022 | 114.097 | -0.000 | 0.000 | 0.000 |
| -0.000 | 0.000 | 0.000 | 18.665 | 0.000 | 0.000 |
| 0.000 | -0.000 | 0.000 | -0.000 | 106.188 | 0.000 |
| -0.469 | 0.099 | -0.468 | -0.000 | 0.000 | -61.267 |
| 128.565 | 58.971 | 145.027 | 0.000 | -0.000 | -0.000 |
| 57.491 | 229.612 | 57.454 | 0.000 | 0.000 | -0.000 |
| 129.831 | 62.152 | 113.483 | 0.000 | -0.000 | -0.000 |
| 0.000 | -0.000 | -0.000 | 18.665 | -0.000 | 0.000 |
| -0.000 | 0.000 | -0.000 | 0.000 | 106.188 | 0.000 |
| 0.469 | -0.099 | 0.468 | 0.000 | -0.000 | -61.267 |
| 208.944 | 105.629 | 105.629 | -0.000 | 0.000 | 0.000 |
| 105.629 | 208.944 | 105.629 | -0.000 | -0.000 | 0.000 |
| 105.629 | 105.629 | 208.944 | -0.000 | -0.000 | 0.000 |
| -0.000 | 0.000 | 0.000 | 39.021 | -0.000 | 0.000 |
| -0.000 | -0.000 | 0.000 | -0.000 | 39.021 | -0.000 |
| 0.000 | -0.000 | 0.000 | -0.000 | -0.000 | 39.021 |
| 234.298 | 83.589 | 83.589 | 0.000 | -0.000 | 0.000 |
| 83.589 | 234.298 | 83.589 | -0.000 | 0.000 | 0.000 |
| 83.589 | 83.589 | 234.298 | 0.000 | 0.000 | 0.000 |
| -0.000 | 0.000 | -0.000 | 39.021 | 0.000 | 0.000 |
| 0.000 | 0.000 | -0.000 | 0.000 | 39.021 | 0.000 |
| -0.000 | -0.000 | -0.000 | 0.000 | 0.000 | 39.021 |
| 204.171 | 99.501 | 99.501 | -0.000 | -0.000 | 0.000 |
| 99.501 | 204.171 | 99.501 | -0.000 | -0.000 | 0.000 |
| 99.501 | 99.501 | 204.171 | -0.000 | -0.000 | -0.000 |
| 0.609 | 0.609 | 0.609 | 10.590 | -0.000 | 0.000 |
| 0.609 | 0.609 | 0.609 | -0.000 | 10.590 | 0.000 |
| 0.609 | 0.609 | 0.609 | -0.000 | -0.000 | 10.590 |
| 234.298 | 83.589 | 83.589 | 0.000 | 0.000 | 0.000 |
| 83.589 | 234.298 | 83.589 | 0.000 | 0.000 | 0.000 |
| 83.589 | 83.589 | 234.298 | 0.000 | 0.000 | 0.000 |
| -0.609 | -0.609 | -0.609 | 10.590 | 0.000 | -0.000 |
| -0.609 | -0.609 | -0.609 | 0.000 | 10.590 | -0.000 |
| -0.609 | -0.609 | -0.609 | 0.000 | 0.000 | 10.590 |
| 216.976 | 92.264 | 92.264 | -0.000 | -0.000 | 0.000 |
| 92.264 | 216.976 | 92.264 | -0.000 | -0.000 | -0.000 |
| 92.264 | 92.264 | 216.976 | -0.000 | -0.000 | -0.000 |
| 0.000 | 0.000 | 0.000 | 39.021 | -0.000 | -0.000 |
| 0.000 | 0.000 | 0.000 | -0.000 | 39.021 | -0.000 |
| 0.000 | 0.000 | 0.000 | -0.000 | -0.000 | 39.021 |
| 234.297 | 83.589 | 83.589 | 0.000 | 0.000 | -0.000 |
| 83.589 | 234.297 | 83.589 | 0.000 | 0.000 | 0.000 |
| 83.589 | 83.589 | 234.297 | 0.000 | 0.000 | 0.000 |
| -0.000 | -0.000 | -0.000 | 39.021 | 0.000 | 0.000 |
| -0.000 | -0.000 | -0.000 | 0.000 | 39.021 | 0.000 |
| -0.000 | -0.000 | -0.000 | 0.000 | 0.000 | 39.021 |
| 240.477 | 114.985 | 114.985 | -0.000 | -0.000 | -0.000 |
| 114.985 | 240.477 | 114.985 | -0.000 | -0.000 | -0.000 |
| 114.985 | 114.985 | 240.477 | 0.000 | 0.000 | -0.000 |
| 6.979 | 6.979 | 6.979 | 22.052 | -0.000 | -0.000 |
| 6.979 | 6.979 | 6.979 | -0.000 | 22.052 | -0.000 |
| 6.979 | 6.979 | 6.979 | -0.000 | 0.000 | 22.052 |
| 207.042 | 86.580 | 86.580 | -0.000 | 0.000 | 0.000 |
| 86.580 | 207.042 | 86.580 | 0.000 | -0.000 | 0.000 |
| 86.580 | 86.580 | 207.042 | 0.000 | 0.000 | 0.000 |
| -6.979 | -6.979 | -6.979 | 22.052 | 0.000 | 0.000 |
| -6.979 | -6.979 | -6.979 | 0.000 | 22.052 | 0.000 |
| -6.979 | -6.979 | -6.979 | 0.000 | 0.000 | 22.052 |
| 214.773 | 94.222 | 94.222 | -0.000 | -0.000 | -0.000 |
| 94.222 | 214.773 | 94.222 | -0.000 | -0.000 | -0.000 |
| 94.222 | 94.222 | 214.773 | -0.000 | 0.000 | -0.000 |
| 0.000 | 0.000 | 0.000 | 39.006 | -0.000 | -0.000 |
| 0.000 | 0.000 | 0.000 | 0.000 | 39.006 | -0.000 |
| 0.000 | 0.000 | 0.000 | 0.000 | -0.000 | 39.006 |
| 234.200 | 83.549 | 83.549 | 0.000 | 0.000 | 0.000 |
| 83.549 | 234.200 | 83.549 | 0.000 | 0.000 | 0.000 |
| 83.549 | 83.549 | 234.200 | 0.000 | 0.000 | 0.000 |
| -0.000 | -0.000 | -0.000 | 39.006 | 0.000 | 0.000 |
| -0.000 | -0.000 | -0.000 | 0.000 | 39.006 | 0.000 |
| -0.000 | -0.000 | -0.000 | 0.000 | 0.000 | 39.006 |
| 224.230 | 88.211 | 88.211 | -0.000 | -0.000 | -0.000 |
| 88.211 | 224.230 | 88.211 | 0.000 | -0.000 | -0.000 |
| 88.211 | 88.211 | 224.230 | -0.000 | 0.000 | -0.000 |
| 0.069 | 0.069 | 0.069 | 22.334 | 0.000 | -0.000 |
| 0.069 | 0.069 | 0.069 | -0.000 | 22.334 | -0.000 |
| 0.069 | 0.069 | 0.069 | -0.000 | -0.000 | 22.334 |
| 224.578 | 88.641 | 88.641 | 0.000 | -0.000 | 0.000 |
| 88.641 | 224.578 | 88.641 | 0.000 | 0.000 | 0.000 |
| 88.641 | 88.641 | 224.578 | 0.000 | 0.000 | 0.000 |
| -0.069 | -0.069 | -0.069 | 22.334 | 0.000 | 0.000 |
| -0.069 | -0.069 | -0.069 | 0.000 | 22.334 | 0.000 |
| -0.069 | -0.069 | -0.069 | 0.000 | 0.000 | 22.334 |
| 175.843 | 104.628 | 104.628 | 0.000 | -0.000 | 0.000 |
| 104.628 | 175.843 | 104.628 | 0.000 | -0.000 | 0.000 |
| 104.628 | 104.628 | 175.843 | 0.000 | -0.000 | 0.000 |
| -4.674 | -4.674 | -4.674 | 50.924 | -0.000 | 0.000 |
| -4.674 | -4.674 | -4.674 | 0.000 | 50.924 | 0.000 |
| -4.674 | -4.674 | -4.674 | 0.000 | -0.000 | 50.924 |
| 186.327 | 106.831 | 106.831 | 0.000 | 0.000 | -0.000 |
| 106.831 | 186.327 | 106.831 | 0.000 | 0.000 | 0.000 |
| 106.831 | 106.831 | 186.327 | -0.000 | 0.000 | 0.000 |
| 4.674 | 4.674 | 4.674 | 50.924 | 0.000 | -0.000 |
| 4.674 | 4.674 | 4.674 | -0.000 | 50.924 | -0.000 |
| 4.674 | 4.674 | 4.674 | -0.000 | 0.000 | 50.924 |
| 186.327 | 106.831 | 106.831 | 0.000 | -0.000 | 0.000 |
| 106.831 | 186.327 | 106.831 | -0.000 | -0.000 | 0.000 |
| 106.831 | 106.831 | 186.327 | 0.000 | -0.000 | -0.000 |
| 0.000 | 0.000 | 0.000 | 62.866 | 0.000 | -0.000 |
| 0.000 | 0.000 | 0.000 | 0.000 | 62.866 | 0.000 |
| 0.000 | 0.000 | 0.000 | 0.000 | -0.000 | 62.866 |
| 181.452 | 109.370 | 109.370 | -0.000 | 0.000 | -0.000 |
| 109.370 | 181.452 | 109.370 | -0.000 | 0.000 | -0.000 |
| 109.370 | 109.370 | 181.452 | -0.000 | 0.000 | -0.000 |
| -0.000 | -0.000 | -0.000 | 62.866 | 0.000 | 0.000 |
| -0.000 | -0.000 | -0.000 | 0.000 | 62.866 | -0.000 |
| -0.000 | -0.000 | -0.000 | -0.000 | 0.000 | 62.866 |
| 177.338 | 110.602 | 110.602 | 0.000 | -0.000 | 0.000 |
| 110.602 | 177.338 | 110.602 | 0.000 | -0.000 | 0.000 |
| 110.602 | 110.602 | 177.338 | 0.000 | -0.000 | 0.000 |
| -0.050 | -0.050 | -0.050 | 50.108 | -0.000 | 0.000 |
| -0.050 | -0.050 | -0.050 | 0.000 | 50.108 | 0.000 |
| -0.050 | -0.050 | -0.050 | 0.000 | -0.000 | 50.108 |
| 177.878 | 110.074 | 110.074 | -0.000 | 0.000 | -0.000 |
| 110.074 | 177.878 | 110.074 | -0.000 | 0.000 | -0.000 |
| 110.074 | 110.074 | 177.878 | -0.000 | 0.000 | -0.000 |
| 0.050 | 0.050 | 0.050 | 50.108 | 0.000 | -0.000 |
| 0.050 | 0.050 | 0.050 | -0.000 | 50.108 | -0.000 |
| 0.050 | 0.050 | 0.050 | -0.000 | 0.000 | 50.108 |
| 168.313 | 169.304 | 44.230 | -0.000 | 0.000 | -0.000 |
| 171.359 | 130.886 | 61.189 | 0.000 | 0.000 | -0.000 |
| 59.677 | 74.581 | 128.316 | -0.000 | -0.000 | -0.000 |
| -0.000 | 0.000 | 0.000 | 46.260 | -0.000 | -0.000 |
| -0.000 | 0.000 | 0.000 | -0.000 | 28.457 | -0.000 |
| 0.000 | 0.000 | 0.000 | -0.000 | 0.000 | 124.330 |
| 168.313 | 169.304 | 44.230 | 0.000 | 0.000 | 0.000 |
| 171.359 | 130.886 | 61.189 | 0.000 | 0.000 | 0.000 |
| 59.677 | 74.581 | 128.316 | 0.000 | -0.000 | 0.000 |
| 0.000 | -0.000 | -0.000 | 46.260 | 0.000 | 0.000 |
| -0.000 | -0.000 | -0.000 | 0.000 | 28.457 | 0.000 |
| -0.000 | -0.000 | -0.000 | 0.000 | 0.000 | 124.330 |
| 168.313 | 169.304 | 44.230 | -0.000 | -0.000 | -0.000 |
| 171.359 | 130.886 | 61.189 | -0.000 | -0.000 | -0.000 |
| 59.677 | 74.581 | 128.316 | 0.000 | -0.000 | -0.000 |
| -0.000 | 0.000 | 0.000 | 46.260 | -0.000 | -0.000 |
| 0.000 | -0.000 | 0.000 | -0.000 | 28.457 | -0.000 |
| 0.000 | 0.000 | 0.000 | -0.000 | -0.000 | 124.330 |
| 168.313 | 169.304 | 44.230 | 0.000 | -0.000 | 0.000 |
| 171.359 | 130.886 | 61.189 | 0.000 | -0.000 | 0.000 |
| 59.677 | 74.581 | 128.316 | 0.000 | -0.000 | 0.000 |
| 0.000 | -0.000 | -0.000 | 46.260 | 0.000 | 0.000 |
| -0.000 | 0.000 | -0.000 | 0.000 | 28.457 | 0.000 |
| -0.000 | -0.000 | -0.000 | 0.000 | 0.000 | 124.330 |
| 168.313 | 169.305 | 44.230 | 0.000 | -0.000 | -0.000 |
| 171.360 | 130.887 | 61.189 | -0.000 | 0.000 | -0.000 |
| 59.678 | 74.582 | 128.317 | -0.000 | -0.000 | -0.000 |
| -0.000 | 0.000 | 0.000 | 46.260 | 0.000 | -0.000 |
| 0.000 | -0.000 | 0.000 | 0.000 | 28.457 | -0.000 |
| 0.000 | 0.000 | -0.000 | -0.000 | 0.000 | 124.330 |
| 168.312 | 169.304 | 44.230 | 0.000 | 0.000 | 0.000 |
| 171.359 | 130.886 | 61.189 | 0.000 | 0.000 | 0.000 |
| 59.677 | 74.581 | 128.316 | 0.000 | -0.000 | 0.000 |
| 0.000 | -0.000 | -0.000 | 46.260 | -0.000 | 0.000 |
| -0.000 | 0.000 | -0.000 | -0.000 | 28.457 | 0.000 |
| -0.000 | -0.000 | 0.000 | 0.000 | 0.000 | 124.330 |
| 76.629 | 154.221 | 10.575 | -0.000 | -0.000 | -0.000 |
| 154.221 | 76.629 | 10.575 | -0.000 | -0.000 | -0.000 |
| 10.575 | 10.575 | 204.383 | 0.000 | 0.000 | -0.000 |
| -0.000 | 0.000 | -0.000 | -20.790 | -0.000 | -0.000 |
| -0.000 | -0.000 | 0.000 | -0.000 | -20.790 | -0.000 |
| -490405576.638 | -513301962.152 | -877453203.254 | -1292766.901 | 2341602.398 | -3134022.381 |
| 155.474 | 75.376 | 10.575 | 0.000 | 0.000 | 0.000 |
| 75.376 | 155.474 | 10.575 | 0.000 | 0.000 | 0.000 |
| 10.575 | 10.575 | 204.383 | -0.000 | 0.000 | 0.000 |
| 0.000 | 0.000 | -0.000 | -20.790 | -0.000 | 0.000 |
| 0.000 | 0.000 | -0.000 | 0.000 | -20.790 | 0.000 |
| 447639031.390 | 438639712.768 | 758947029.009 | 1602279.934 | -424349.765 | -12276560.829 |
| 155.474 | 75.376 | 10.575 | -0.000 | -0.000 | -0.000 |
| 172.384 | 58.466 | 10.575 | 0.000 | 0.000 | -0.000 |
| 10.575 | 10.575 | 204.383 | -0.000 | -0.000 | -0.000 |
| 0.000 | 0.000 | -0.000 | -20.790 | -0.000 | -0.000 |
| 0.000 | 0.000 | -0.000 | -0.000 | -20.790 | -0.000 |
| -0.000 | -0.000 | -0.000 | 0.000 | 0.000 | -56.959 |
| 76.628 | 154.222 | 10.575 | 0.000 | 0.000 | 0.000 |
| 75.376 | 155.474 | 10.575 | 0.000 | 0.000 | 0.000 |
| 10.575 | 10.575 | 204.383 | -0.000 | -0.000 | 0.000 |
| -0.000 | -0.000 | 0.000 | -20.790 | 0.000 | 0.000 |
| -0.000 | -0.000 | 0.000 | 0.000 | -20.790 | 0.000 |
| 0.000 | 0.000 | 0.000 | -0.000 | -0.000 | -56.959 |
| 155.474 | 75.377 | 10.575 | 0.000 | -0.000 | -0.000 |
| 3570343.155 | 3769876.917 | -7443592.213 | 0.163 | 0.000 | 0.003 |
| 10.575 | 10.575 | 204.384 | -0.000 | 0.000 | -0.000 |
| 0.000 | 0.000 | -0.000 | -20.790 | 0.000 | -0.000 |
| 0.000 | 0.000 | -0.000 | -0.000 | -20.790 | -0.000 |
| 0.000 | -0.000 | 0.000 | -0.000 | -0.000 | 40.049 |
| -3570106.528 | -3769664.850 | 7443637.258 | -0.163 | -0.000 | -0.002 |
| 75.376 | 155.473 | 10.575 | 0.000 | 0.000 | 0.000 |
| 10.575 | 10.575 | 204.382 | -0.000 | -0.000 | 0.000 |
| -0.000 | -0.000 | 0.000 | -20.790 | -0.000 | 0.000 |
| -0.000 | -0.000 | 0.000 | 0.000 | -20.790 | 0.000 |
| -0.000 | 0.000 | -0.000 | 0.000 | 0.000 | 40.049 |
| 224.803 | 104.910 | 86.454 | 8.933 | 0.000 | -0.000 |
| 104.910 | 224.803 | 86.454 | -8.933 | 0.000 | 0.000 |
| 86.454 | 86.454 | 243.180 | 0.000 | 0.000 | 0.000 |
| 8.933 | -8.933 | 0.000 | 41.220 | -0.000 | 0.000 |
| 0.073 | 0.073 | -0.071 | -0.000 | 41.220 | 8.938 |
| 0.073 | 0.073 | -0.071 | -0.000 | 8.963 | 44.072 |
| 224.803 | 104.910 | 86.454 | 8.933 | -0.000 | -0.000 |
| 104.910 | 224.803 | 86.454 | -8.933 | -0.000 | -0.000 |
| 86.381 | 86.381 | 243.250 | 0.000 | 0.000 | -0.000 |
| 8.933 | -8.933 | -0.000 | 41.220 | 0.000 | -0.000 |
| -0.073 | -0.073 | 0.071 | 0.000 | 41.220 | 8.938 |
| -0.073 | -0.073 | 0.071 | 0.000 | 8.963 | 44.072 |
| 214.581 | 115.184 | 86.428 | 8.953 | 0.000 | 0.000 |
| 120.791 | 208.936 | 86.447 | -8.963 | -0.000 | 0.000 |
| 86.454 | 86.454 | 243.180 | 0.000 | -0.000 | 0.000 |
| 8.946 | -8.931 | -0.007 | 41.220 | 0.000 | 0.000 |
| -0.000 | 0.000 | 0.000 | 0.000 | 41.220 | 8.933 |
| 0.007 | 0.007 | -0.007 | -0.000 | 8.963 | 44.072 |
| 214.773 | 114.886 | 86.480 | 8.952 | -0.000 | -0.000 |
| 104.910 | 224.803 | 86.454 | -8.933 | -0.000 | -0.000 |
| 86.454 | 86.454 | 243.180 | 0.000 | 0.000 | -0.000 |
| 8.931 | -8.946 | 0.007 | 41.220 | -0.000 | -0.000 |
| 0.000 | -0.000 | -0.000 | -0.000 | 41.220 | 8.933 |
| -0.007 | -0.007 | 0.007 | 0.000 | 8.963 | 44.072 |
| 224.804 | 104.910 | 86.454 | 8.933 | 0.000 | -0.000 |
| 120.785 | 208.930 | 86.453 | -8.963 | 0.000 | 0.000 |
| 86.454 | 86.454 | 243.181 | 0.000 | 0.000 | 0.000 |
| 8.939 | -8.938 | -0.001 | 41.220 | -0.000 | 0.000 |
| -0.000 | 0.000 | 0.000 | 0.000 | 41.220 | 8.933 |
| -0.000 | 0.000 | 0.000 | 0.000 | 8.933 | 59.947 |
| 208.927 | 120.783 | 86.454 | 8.963 | -0.000 | -0.000 |
| 120.782 | 208.927 | 86.454 | -8.963 | 0.000 | -0.000 |
| 86.453 | 86.453 | 243.180 | -0.000 | 0.000 | 0.000 |
| 8.933 | -8.933 | -0.000 | 41.220 | 0.000 | -0.000 |
| 0.000 | -0.000 | -0.000 | -0.000 | 41.220 | 8.933 |
| 0.000 | -0.000 | -0.000 | -0.000 | 8.933 | 59.947 |
| 133.834 | 62.590 | 62.590 | -0.000 | -0.000 | 0.000 |
| 62.590 | 133.834 | 62.590 | -0.000 | -0.000 | -0.000 |
| 62.590 | 62.590 | 133.834 | 0.000 | -0.000 | 0.000 |
| 0.000 | 0.000 | 0.000 | 35.484 | -0.000 | 0.000 |
| 0.000 | 0.000 | 0.000 | -0.000 | 35.484 | 0.000 |
| 0.000 | 0.000 | 0.000 | -0.000 | -0.000 | 35.484 |
| 159.676 | 90.282 | 90.282 | 0.000 | 0.000 | -0.000 |
| 90.282 | 159.676 | 90.282 | 0.000 | 0.000 | 0.000 |
| 90.282 | 90.282 | 159.676 | 0.000 | 0.000 | -0.000 |
| -0.000 | -0.000 | -0.000 | 35.484 | 0.000 | 0.000 |
| -0.000 | -0.000 | -0.000 | 0.000 | 35.484 | -0.000 |
| -0.000 | -0.000 | -0.000 | 0.000 | 0.000 | 35.484 |
| 143.693 | 74.225 | 74.225 | 0.000 | -0.000 | 0.000 |
| 74.225 | 143.693 | 74.225 | -0.000 | -0.000 | -0.000 |
| 74.225 | 74.225 | 143.693 | -0.000 | -0.000 | -0.000 |
| -3.500 | -3.500 | -3.500 | 5.148 | -0.000 | 0.000 |
| -3.500 | -3.500 | -3.500 | -0.000 | 5.148 | 0.000 |
| -3.500 | -3.500 | -3.500 | -0.000 | -0.000 | 5.148 |
| 145.309 | 77.252 | 77.252 | 0.000 | 0.000 | -0.000 |
| 77.252 | 145.309 | 77.252 | 0.000 | 0.000 | -0.000 |
| 77.252 | 77.252 | 145.309 | 0.000 | 0.000 | 0.000 |
| 3.500 | 3.500 | 3.500 | 5.148 | 0.000 | 0.000 |
| 3.500 | 3.500 | 3.500 | -0.000 | 5.148 | 0.000 |
| 3.500 | 3.500 | 3.500 | 0.000 | 0.000 | 5.148 |
| 162.822 | 75.639 | 75.639 | -0.000 | -0.000 | -0.000 |
| 75.639 | 162.822 | 75.639 | -0.000 | -0.000 | 0.000 |
| 75.639 | 75.639 | 162.822 | 0.000 | -0.000 | 0.000 |
| 0.003 | 0.003 | 0.003 | 35.484 | -0.000 | 0.000 |
| 0.003 | 0.003 | 0.003 | -0.000 | 35.484 | -0.000 |
| 0.003 | 0.003 | 0.003 | 0.000 | -0.000 | 35.484 |
| 162.815 | 75.633 | 75.633 | -0.000 | -0.000 | 0.000 |
| 75.633 | 162.815 | 75.633 | 0.000 | 0.000 | -0.000 |
| 75.633 | 75.633 | 162.815 | 0.000 | 0.000 | -0.000 |
| -0.003 | -0.003 | -0.003 | 35.484 | 0.000 | -0.000 |
| -0.003 | -0.003 | -0.003 | -0.000 | 35.484 | 0.000 |
| -0.003 | -0.003 | -0.003 | 0.000 | 0.000 | 35.484 |
| 142.993 | 74.219 | 74.219 | 0.000 | -0.000 | 0.000 |
| 74.219 | 142.993 | 74.219 | 0.000 | -0.000 | -0.000 |
| 74.219 | 74.219 | 142.993 | 0.000 | 0.000 | 0.000 |
| 0.000 | 0.000 | 0.000 | -13.164 | 0.000 | -0.000 |
| 0.000 | 0.000 | 0.000 | 0.000 | -13.164 | 0.000 |
| 0.000 | 0.000 | 0.000 | 0.000 | 0.000 | -13.164 |
| 141.186 | 76.162 | 76.162 | -0.000 | -0.000 | -0.000 |
| 76.162 | 141.186 | 76.162 | -0.000 | 0.000 | 0.000 |
| 76.162 | 76.162 | 141.186 | -0.000 | -0.000 | -0.000 |
| -0.000 | -0.000 | -0.000 | -13.164 | -0.000 | -0.000 |
| -0.000 | -0.000 | -0.000 | -0.000 | -13.164 | -0.000 |
| -0.000 | -0.000 | -0.000 | -0.000 | -0.000 | -13.164 |
| 142.993 | 74.219 | 74.219 | 0.000 | -0.000 | 0.000 |
| 74.219 | 142.993 | 74.219 | 0.000 | -0.000 | -0.000 |
| 74.219 | 74.219 | 142.993 | 0.000 | -0.000 | 0.000 |
| 0.000 | 0.000 | 0.000 | 34.043 | -0.000 | 0.000 |
| 0.000 | 0.000 | 0.000 | 0.000 | 34.043 | 0.000 |
| 0.000 | 0.000 | 0.000 | 0.000 | 0.000 | 34.043 |
| 142.993 | 74.219 | 74.219 | -0.000 | -0.000 | -0.000 |
| 74.219 | 142.993 | 74.219 | -0.000 | -0.000 | -0.000 |
| 74.219 | 74.219 | 142.993 | -0.000 | -0.000 | -0.000 |
| -0.000 | -0.000 | -0.000 | 34.043 | 0.000 | 0.000 |
| -0.000 | -0.000 | -0.000 | -0.000 | 34.043 | -0.000 |
| -0.000 | -0.000 | -0.000 | -0.000 | -0.000 | 34.043 |
| 161.329 | 74.236 | 74.236 | 0.000 | -0.000 | 0.000 |
| 74.236 | 161.329 | 74.236 | 0.000 | 0.000 | 0.000 |
| 74.236 | 74.236 | 161.329 | 0.000 | 0.000 | 0.000 |
| 0.003 | 0.003 | 0.003 | 34.043 | 0.000 | 0.000 |
| 0.003 | 0.003 | 0.003 | 0.000 | 34.043 | 0.000 |
| 0.003 | 0.003 | 0.003 | 0.000 | 0.000 | 34.043 |
| 142.990 | 74.216 | 74.216 | -0.000 | -0.000 | -0.000 |
| 74.216 | 142.990 | 74.216 | -0.000 | -0.000 | 0.000 |
| 74.216 | 74.216 | 142.990 | -0.000 | -0.000 | -0.000 |
| -0.003 | -0.003 | -0.003 | 34.043 | -0.000 | -0.000 |
| -0.003 | -0.003 | -0.003 | -0.000 | 34.043 | -0.000 |
| -0.003 | -0.003 | -0.003 | -0.000 | -0.000 | 34.043 |
| 112.853 | 108.282 | 108.282 | -0.000 | 0.000 | -0.000 |
| 108.282 | 112.853 | 108.282 | -0.000 | 0.000 | -0.000 |
| 108.282 | 108.282 | 112.853 | -0.000 | 0.000 | 0.000 |
| 0.000 | -0.000 | -0.000 | -0.261 | 0.000 | -0.000 |
| 0.000 | -0.000 | -0.000 | -0.000 | -0.261 | -0.000 |
| 0.000 | -0.000 | -0.000 | -0.000 | 0.000 | -0.261 |
| 112.853 | 108.282 | 108.282 | 0.000 | -0.000 | -0.000 |
| 108.282 | 112.853 | 108.282 | 0.000 | -0.000 | 0.000 |
| 108.282 | 108.282 | 112.853 | 0.000 | 0.000 | -0.000 |
| -0.000 | 0.000 | 0.000 | -0.261 | -0.000 | -0.000 |
| -0.000 | 0.000 | 0.000 | 0.000 | -0.261 | 0.000 |
| -0.000 | 0.000 | 0.000 | 0.000 | 0.000 | -0.261 |
| 112.853 | 108.282 | 108.282 | 0.000 | -0.000 | 0.000 |
| 108.282 | 112.853 | 108.282 | -0.000 | 0.000 | -0.000 |
| 108.282 | 108.282 | 112.853 | -0.000 | 0.000 | -0.000 |
| 0.000 | -0.000 | -0.000 | -0.261 | 0.000 | 0.000 |
| -0.000 | 0.000 | -0.000 | -0.000 | -0.261 | 0.000 |
| -0.000 | -0.000 | 0.000 | -0.000 | 0.000 | -0.261 |
| 112.853 | 108.282 | 108.282 | 0.000 | -0.000 | -0.000 |
| 108.282 | 112.853 | 108.282 | 0.000 | -0.000 | -0.000 |
| 108.282 | 108.282 | 112.853 | 0.000 | -0.000 | 0.000 |
| -0.000 | 0.000 | 0.000 | -0.261 | -0.000 | 0.000 |
| 0.000 | -0.000 | 0.000 | -0.000 | -0.261 | 0.000 |
| 0.000 | 0.000 | -0.000 | 0.000 | -0.000 | -0.261 |
| 112.853 | 108.282 | 108.282 | -0.000 | 0.000 | 0.000 |
| 108.282 | 112.853 | 108.282 | 0.000 | -0.000 | 0.000 |
| 108.282 | 108.282 | 112.853 | 0.000 | 0.000 | 0.000 |
| 0.000 | -0.000 | -0.000 | -0.261 | 0.000 | -0.000 |
| -0.000 | 0.000 | -0.000 | -0.000 | -0.261 | 0.000 |
| -0.000 | -0.000 | 0.000 | -0.000 | 0.000 | -0.261 |
| 112.853 | 108.281 | 108.281 | 0.000 | -0.000 | -0.000 |
| 108.281 | 112.853 | 108.281 | -0.000 | -0.000 | -0.000 |
| 108.281 | 108.281 | 112.853 | 0.000 | -0.000 | -0.000 |
| -0.000 | 0.000 | 0.000 | -0.261 | -0.000 | 0.000 |
| 0.000 | -0.000 | 0.000 | 0.000 | -0.261 | 0.000 |
| 0.000 | 0.000 | -0.000 | 0.000 | -0.000 | -0.261 |
| 143.848 | 169.250 | -255.349 | -0.000 | -0.000 | 0.000 |
| 169.250 | 143.848 | -255.349 | 0.000 | 0.000 | 0.000 |
| 156.300 | 156.300 | -189.360 | -0.000 | 0.000 | 0.000 |
| 84.357 | 84.357 | -330.144 | -30.236 | 0.000 | 0.000 |
| 84.357 | 84.357 | -330.144 | 0.000 | -30.236 | 0.000 |
| -0.000 | -0.000 | 0.000 | 0.000 | 0.000 | 69.819 |
| 62.941 | 88.296 | 61.385 | -0.000 | 0.000 | -0.000 |
| 88.296 | 62.941 | 61.385 | 0.000 | -0.000 | -0.000 |
| -12.415 | -12.415 | 470.929 | -0.000 | -0.000 | -0.000 |
| -84.357 | -84.357 | 330.144 | -30.236 | -0.000 | -0.000 |
| -84.357 | -84.357 | 330.144 | -0.000 | -30.236 | -0.000 |
| 0.000 | 0.000 | -0.000 | 0.000 | -0.000 | 69.819 |
| 67.943 | 93.346 | 41.714 | -0.000 | 0.000 | 0.000 |
| 93.346 | 67.943 | 41.714 | 0.000 | 0.000 | 0.000 |
| 58.528 | 58.528 | 193.285 | 0.000 | 0.000 | 0.000 |
| 0.000 | -0.000 | 0.000 | 21.670 | 0.000 | 0.000 |
| -0.000 | 0.000 | 0.000 | 0.000 | 21.670 | 0.000 |
| 8.486 | 8.486 | -33.212 | -0.000 | 0.000 | 66.479 |
| 62.941 | 88.296 | 61.385 | 0.000 | -0.000 | -0.000 |
| 88.296 | 62.941 | 61.385 | -0.000 | -0.000 | -0.000 |
| 58.528 | 58.528 | 193.284 | -0.000 | -0.000 | -0.000 |
| -0.000 | 0.000 | -0.000 | 21.670 | -0.000 | -0.000 |
| 0.000 | -0.000 | -0.000 | -0.000 | 21.670 | -0.000 |
| -8.486 | -8.486 | 33.212 | 0.000 | -0.000 | 66.479 |
| 59.865 | 86.014 | 71.859 | 0.000 | 0.000 | 0.000 |
| 86.014 | 59.865 | 71.859 | 0.000 | 0.000 | 0.000 |
| 72.786 | 72.786 | 137.484 | -0.000 | 0.000 | 0.000 |
| 0.844 | 0.844 | -3.302 | -30.236 | -0.000 | 0.000 |
| 0.844 | 0.844 | -3.302 | -0.000 | -30.236 | 0.000 |
| 0.840 | 0.840 | -3.300 | 0.000 | 0.000 | 66.349 |
| 2448086.491 | 1458654.734 | 5234780.876 | -49508.662 | 13231.608 | -29865.575 |
| 1255100.262 | 2244905.726 | 5322178.357 | 18476.805 | 42081.774 | 5327.916 |
| 71.099 | 71.099 | 144.085 | 0.000 | -0.000 | -0.000 |
| -0.844 | -0.844 | 3.302 | -30.236 | -0.000 | -0.000 |
| -0.844 | -0.844 | 3.302 | -0.000 | -30.236 | -0.000 |
| -0.840 | -0.840 | 3.300 | -0.000 | -0.000 | 66.349 |
| -101.644 | -79.355 | 642.820 | -9.536 | -0.000 | -0.000 |
| -79.355 | -101.644 | 642.820 | 9.536 | -0.000 | 0.000 |
| 64.849 | 64.849 | 238.188 | -0.000 | -0.000 | 0.000 |
| -0.216 | 0.216 | -0.000 | 24.641 | -0.000 | -0.000 |
| -0.000 | 0.000 | 0.000 | -0.000 | 24.641 | -0.216 |
| 0.000 | 0.000 | -0.000 | -0.000 | -0.216 | 58.318 |
| 382.255 | 404.564 | -504.294 | -9.535 | 0.000 | 0.000 |
| 408.746 | 414.438 | -317.349 | 10.050 | 0.000 | 0.000 |
| 64.849 | 64.849 | 238.188 | -0.000 | 0.000 | -0.000 |
| -0.216 | 0.216 | -0.000 | 24.641 | 0.000 | -0.000 |
| -0.000 | -0.000 | -0.000 | 0.000 | 24.641 | -0.216 |
| -0.000 | -0.000 | 0.000 | 0.000 | -0.216 | 58.318 |
| 215.490 | 98.854 | 64.542 | -0.216 | -0.000 | 0.000 |
| 146.881 | 106.982 | 138.668 | 9.880 | 0.000 | 0.000 |
| 64.849 | 64.849 | 238.188 | -0.000 | -0.000 | 0.000 |
| -38.501 | -17.168 | 40.556 | -2.440 | -0.000 | 0.000 |
| -27.835 | -27.835 | 40.556 | 0.000 | -2.440 | -10.666 |
| -27.985 | -27.985 | 40.775 | -0.000 | -10.723 | -0.947 |
| 172.416 | 185.652 | 19.581 | -11.728 | 0.000 | -0.000 |
| 98.854 | 215.489 | 64.542 | 0.216 | 0.000 | -0.000 |
| 95.807 | 95.807 | 139.147 | -0.000 | 0.000 | -0.000 |
| 14.891 | 34.468 | -64.696 | -14.268 | 0.000 | -0.000 |
| 27.835 | 27.835 | -40.556 | -0.000 | -2.440 | -10.666 |
| 27.985 | 27.985 | -40.775 | 0.000 | -10.723 | -0.947 |
| 215.490 | 98.854 | 64.542 | -0.216 | -0.000 | -0.000 |
| 98.854 | 215.490 | 64.542 | 0.216 | -0.000 | 0.000 |
| 64.849 | 64.849 | 238.188 | -0.000 | -0.000 | -0.000 |
| -0.216 | 0.216 | 0.000 | 24.641 | -0.000 | -0.000 |
| 0.000 | 0.000 | 0.000 | 0.000 | 24.641 | -0.216 |
| -3.383 | -3.383 | 4.929 | -0.000 | -12.918 | -13.331 |
| 99.221 | 218.310 | 73.358 | -8.512 | 0.000 | 0.000 |
| 160.488 | 141.915 | 59.594 | 12.201 | 0.000 | 0.000 |
| 72.027 | 72.027 | 185.949 | 0.000 | 0.000 | 0.000 |
| -11.829 | 20.261 | -6.143 | -16.377 | 0.000 | 0.000 |
| -0.000 | -0.000 | -0.000 | -0.000 | 24.641 | -0.216 |
| 3.383 | 3.383 | -4.929 | 0.000 | -12.918 | -13.331 |
| 173.568 | 174.929 | 174.929 | 0.000 | 0.000 | 0.000 |
| 174.929 | 173.568 | 174.929 | 0.000 | 0.000 | 0.000 |
| 174.929 | 174.929 | 173.568 | -0.000 | -0.000 | -0.000 |
| 0.000 | 0.000 | 0.000 | 94.249 | 0.000 | -0.000 |
| 0.000 | 0.000 | 0.000 | 0.000 | 94.249 | 0.000 |
| 0.000 | 0.000 | -0.000 | -0.000 | -0.000 | 94.249 |
| 173.568 | 174.929 | 174.929 | -0.000 | 0.000 | -0.000 |
| 174.929 | 173.568 | 174.929 | -0.000 | -0.000 | -0.000 |
| 174.929 | 174.929 | 173.568 | 0.000 | 0.000 | 0.000 |
| -0.000 | -0.000 | 0.000 | 94.249 | -0.000 | 0.000 |
| -0.000 | -0.000 | 0.000 | 0.000 | 94.249 | -0.000 |
| -0.000 | -0.000 | 0.000 | 0.000 | 0.000 | 94.249 |
| 173.568 | 174.929 | 174.929 | 0.000 | 0.000 | 0.000 |
| 174.929 | 173.568 | 174.929 | 0.000 | -0.000 | 0.000 |
| 174.929 | 174.929 | 173.568 | -0.000 | -0.000 | 0.000 |
| 0.000 | 0.000 | 0.000 | 94.249 | -0.000 | 0.000 |
| 0.000 | 0.000 | 0.000 | 0.000 | 94.249 | 0.000 |
| 0.000 | 0.000 | 0.000 | 0.000 | -0.000 | 94.249 |
| 173.568 | 174.928 | 174.928 | -0.000 | -0.000 | -0.000 |
| 174.928 | 173.568 | 174.928 | -0.000 | -0.000 | 0.000 |
| 174.928 | 174.928 | 173.568 | -0.000 | 0.000 | -0.000 |
| -0.000 | -0.000 | -0.000 | 94.249 | 0.000 | 0.000 |
| -0.000 | -0.000 | -0.000 | -0.000 | 94.249 | -0.000 |
| -0.000 | -0.000 | -0.000 | 0.000 | 0.000 | 94.249 |
| 173.569 | 174.929 | 174.929 | 0.000 | -0.000 | 0.000 |
| 174.929 | 173.569 | 174.929 | 0.000 | -0.000 | 0.000 |
| 174.929 | 174.929 | 173.569 | 0.000 | 0.000 | 0.000 |
| 0.000 | 0.000 | 0.000 | 88.546 | -0.000 | 0.000 |
| 0.000 | 0.000 | 0.000 | 0.000 | 88.546 | 0.000 |
| 0.000 | 0.000 | 0.000 | 0.000 | -0.000 | 88.546 |
| 173.568 | 174.928 | 174.928 | -0.000 | 0.000 | -0.000 |
| 174.928 | 173.568 | 174.928 | -0.000 | 0.000 | 0.000 |
| 174.928 | 174.928 | 173.568 | 0.000 | 0.000 | -0.000 |
| -0.000 | -0.000 | -0.000 | 88.546 | 0.000 | 0.000 |
| -0.000 | -0.000 | -0.000 | -0.000 | 88.546 | -0.000 |
| -0.000 | -0.000 | -0.000 | -0.000 | 0.000 | 88.546 |
| 197.482 | 199.293 | 199.293 | 0.000 | -0.000 | -0.000 |
| 199.293 | 197.482 | 199.293 | 0.000 | 0.000 | 0.000 |
| 199.293 | 199.293 | 197.482 | 0.000 | -0.000 | -0.000 |
| 0.000 | -0.000 | -0.000 | 92.707 | 0.000 | 0.000 |
| -0.000 | -0.000 | -0.000 | 0.000 | 92.707 | -0.000 |
| -0.000 | -0.000 | -0.000 | 0.000 | 0.000 | 92.707 |
| 197.482 | 199.293 | 199.293 | -0.000 | -0.000 | 0.000 |
| 199.293 | 197.482 | 199.293 | -0.000 | -0.000 | 0.000 |
| 199.293 | 199.293 | 197.482 | 0.000 | 0.000 | 0.000 |
| 0.000 | 0.000 | 0.000 | 92.707 | -0.000 | 0.000 |
| 0.000 | -0.000 | -0.000 | -0.000 | 92.707 | 0.000 |
| 0.000 | 0.000 | 0.000 | -0.000 | -0.000 | 92.707 |
| 197.482 | 199.293 | 199.293 | 0.000 | -0.000 | -0.000 |
| 199.293 | 197.482 | 199.293 | 0.000 | 0.000 | -0.000 |
| 199.293 | 199.293 | 197.482 | 0.000 | -0.000 | 0.000 |
| 0.000 | -0.000 | 0.000 | 96.765 | -0.000 | 0.000 |
| -0.000 | 0.000 | 0.000 | -0.000 | 96.765 | -0.000 |
| -0.000 | 0.000 | 0.000 | 0.000 | 0.000 | 96.765 |
| 197.482 | 199.293 | 199.293 | -0.000 | -0.000 | -0.000 |
| 199.293 | 197.482 | 199.293 | -0.000 | -0.000 | -0.000 |
| 199.293 | 199.293 | 197.482 | -0.000 | -0.000 | 0.000 |
| -0.000 | 0.000 | -0.000 | 96.765 | 0.000 | 0.000 |
| 0.000 | -0.000 | -0.000 | 0.000 | 96.765 | 0.000 |
| 0.000 | -0.000 | -0.000 | -0.000 | -0.000 | 96.765 |
| 197.482 | 199.294 | 199.294 | 0.000 | -0.000 | -0.000 |
| 199.294 | 197.482 | 199.294 | -0.000 | 0.000 | -0.000 |
| 199.294 | 199.294 | 197.482 | 0.000 | 0.000 | -0.000 |
| 0.000 | -0.000 | 0.000 | 92.707 | 0.000 | 0.000 |
| -0.000 | 0.000 | 0.000 | 0.000 | 92.707 | -0.000 |
| -0.000 | 0.000 | 0.000 | -0.000 | 0.000 | 92.707 |
| 197.481 | 199.293 | 199.293 | -0.000 | 0.000 | 0.000 |
| 199.293 | 197.481 | 199.293 | -0.000 | -0.000 | -0.000 |
| 199.293 | 199.293 | 197.481 | -0.000 | -0.000 | 0.000 |
| -0.000 | 0.000 | -0.000 | 92.707 | -0.000 | 0.000 |
| 0.000 | -0.000 | -0.000 | -0.000 | 92.707 | 0.000 |
| 0.000 | -0.000 | -0.000 | 0.000 | -0.000 | 92.707 |
| 88.746 | 109.285 | 109.285 | 0.000 | 0.000 | 0.000 |
| 109.285 | 88.746 | 109.285 | 0.000 | 0.000 | -0.000 |
| 109.285 | 109.285 | 88.746 | 0.000 | -0.000 | -0.000 |
| -0.000 | -0.000 | -0.000 | -35.800 | -0.000 | 0.000 |
| -0.000 | -0.000 | -0.000 | -0.000 | -35.800 | 0.000 |
| -0.000 | -0.000 | -0.000 | -0.000 | -0.000 | -35.800 |
| 88.746 | 109.285 | 109.285 | -0.000 | 0.000 | 0.000 |
| 109.285 | 88.746 | 109.285 | -0.000 | -0.000 | -0.000 |
| 109.285 | 109.285 | 88.746 | -0.000 | -0.000 | -0.000 |
| 0.000 | 0.000 | 0.000 | -35.800 | 0.000 | 0.000 |
| 0.000 | 0.000 | 0.000 | 0.000 | -35.800 | -0.000 |
| 0.000 | 0.000 | 0.000 | 0.000 | 0.000 | -35.800 |
| 88.746 | 109.285 | 109.285 | 0.000 | 0.000 | -0.000 |
| 109.285 | 88.746 | 109.285 | -0.000 | 0.000 | -0.000 |
| 109.285 | 109.285 | 88.746 | -0.000 | -0.000 | 0.000 |
| -0.001 | -0.001 | -0.001 | -35.800 | -0.000 | 0.000 |
| -0.001 | -0.001 | -0.001 | -0.000 | -35.800 | 0.000 |
| -0.001 | -0.001 | -0.001 | -0.000 | -0.000 | -35.800 |
| 88.746 | 109.286 | 109.286 | -0.000 | -0.000 | 0.000 |
| 109.286 | 88.746 | 109.286 | -0.000 | -0.000 | -0.000 |
| 109.286 | 109.286 | 88.746 | -0.000 | 0.000 | -0.000 |
| 0.001 | 0.001 | 0.001 | -35.800 | 0.000 | 0.000 |
| 0.001 | 0.001 | 0.001 | -0.000 | -35.800 | -0.000 |
| 0.001 | 0.001 | 0.001 | 0.000 | 0.000 | -35.800 |
| 88.742 | 109.282 | 109.282 | 0.000 | -0.000 | -0.000 |
| 109.282 | 88.742 | 109.282 | -0.000 | -0.000 | 0.000 |
| 109.282 | 109.282 | 88.742 | -0.000 | 0.000 | 0.000 |
| -0.004 | -0.004 | -0.004 | 49.562 | 0.000 | 0.000 |
| -0.004 | -0.004 | -0.004 | -0.000 | 49.562 | 0.000 |
| -0.004 | -0.004 | -0.004 | 0.000 | -0.000 | 49.562 |
| 88.750 | 109.289 | 109.289 | -0.000 | -0.000 | 0.000 |
| 109.289 | 88.750 | 109.289 | -0.000 | 0.000 | 0.000 |
| 109.289 | 109.289 | 88.750 | 0.000 | -0.000 | -0.000 |
| 0.004 | 0.004 | 0.004 | 49.562 | -0.000 | 0.000 |
| 0.004 | 0.004 | 0.004 | 0.000 | 49.562 | -0.000 |
| 0.004 | 0.004 | 0.004 | -0.000 | -0.000 | 49.562 |
| 107.156 | 166.132 | 166.132 | 0.000 | 0.000 | 0.000 |
| 166.132 | 107.156 | 166.132 | 0.000 | 0.000 | 0.000 |
| 166.132 | 166.132 | 107.156 | 0.000 | 0.000 | 0.000 |
| -0.000 | -0.000 | -0.000 | 54.060 | 0.000 | 0.000 |
| -0.000 | -0.000 | -0.000 | 0.000 | 54.060 | 0.000 |
| -0.000 | -0.000 | -0.000 | 0.000 | 0.000 | 54.060 |
| 107.157 | 166.132 | 166.132 | -0.000 | -0.000 | -0.000 |
| 166.132 | 107.157 | 166.132 | -0.000 | -0.000 | -0.000 |
| 166.132 | 166.132 | 107.157 | -0.000 | -0.000 | -0.000 |
| 0.000 | 0.000 | 0.000 | 54.060 | -0.000 | -0.000 |
| 0.000 | 0.000 | 0.000 | -0.000 | 54.060 | -0.000 |
| 0.000 | 0.000 | 0.000 | -0.000 | -0.000 | 54.060 |
| 107.153 | 166.132 | 166.132 | 0.000 | 0.000 | 0.000 |
| 166.132 | 107.153 | 166.132 | 0.000 | 0.000 | 0.000 |
| 166.132 | 166.132 | 107.153 | 0.000 | 0.000 | 0.000 |
| -0.000 | -0.000 | -0.000 | 54.060 | 0.000 | 0.000 |
| -0.000 | -0.000 | -0.000 | 0.000 | 54.060 | 0.000 |
| -0.000 | -0.000 | -0.000 | 0.000 | 0.000 | 54.060 |
| 107.161 | 166.133 | 166.133 | -0.000 | -0.000 | -0.000 |
| 166.133 | 107.161 | 166.133 | -0.000 | -0.000 | -0.000 |
| 166.133 | 166.133 | 107.161 | -0.000 | 0.000 | -0.000 |
| 0.000 | 0.000 | 0.000 | 54.060 | -0.000 | -0.000 |
| 0.000 | 0.000 | 0.000 | -0.000 | 54.060 | -0.000 |
| 0.000 | 0.000 | 0.000 | -0.000 | -0.000 | 54.060 |
| 107.119 | 166.128 | 166.128 | 0.000 | 0.000 | 0.000 |
| 166.128 | 107.119 | 166.128 | 0.000 | 0.000 | 0.000 |
| 166.128 | 166.128 | 107.119 | 0.000 | 0.000 | 0.000 |
| -0.001 | -0.005 | -0.005 | 53.868 | 0.000 | 0.000 |
| -0.005 | -0.001 | -0.005 | 0.000 | 53.868 | 0.000 |
| -0.005 | -0.005 | -0.001 | 0.000 | 0.000 | 53.868 |
| 107.195 | 166.137 | 166.137 | -0.000 | -0.000 | -0.000 |
| 166.137 | 107.195 | 166.137 | -0.000 | -0.000 | -0.000 |
| 166.137 | 166.137 | 107.195 | -0.000 | -0.000 | -0.000 |
| 0.001 | 0.005 | 0.005 | 53.868 | -0.000 | -0.000 |
| 0.005 | 0.001 | 0.005 | -0.000 | 53.868 | -0.000 |
| 0.005 | 0.005 | 0.001 | -0.000 | -0.000 | 53.868 |
| 49.360 | 0.000 | 0.000 | 0.000 | 0.000 | 0.000 |
| -0.000 | 0.000 | 0.000 | 0.000 | 0.000 | 0.000 |
| -0.000 | 0.000 | 0.000 | 0.000 | 0.000 | 0.000 |
| -0.000 | 0.000 | 0.000 | 0.000 | 0.000 | 0.000 |
| -0.000 | 0.000 | 0.000 | 0.000 | 0.000 | 0.000 |
| -0.000 | 0.000 | 0.000 | 0.000 | 0.000 | 0.000 |
| 49.360 | -0.000 | -0.000 | -0.000 | -0.000 | -0.000 |
| 0.000 | -0.000 | -0.000 | -0.000 | -0.000 | -0.000 |
| 0.000 | -0.000 | -0.000 | -0.000 | -0.000 | -0.000 |
| 0.000 | -0.000 | -0.000 | -0.000 | -0.000 | -0.000 |
| 0.000 | -0.000 | -0.000 | -0.000 | -0.000 | -0.000 |
| 0.000 | -0.000 | -0.000 | -0.000 | -0.000 | -0.000 |
| 50.790 | 0.000 | 0.000 | 0.000 | 0.000 | 0.000 |
| -0.000 | 0.000 | 0.000 | 0.000 | 0.000 | 0.000 |
| -0.000 | 0.000 | 0.000 | 0.000 | 0.000 | 0.000 |
| -0.000 | 0.000 | 0.000 | 0.000 | 0.000 | 0.000 |
| -0.000 | 0.000 | 0.000 | 0.000 | 0.000 | 0.000 |
| 0.000 | 0.000 | 0.000 | 0.000 | 0.000 | 0.000 |
| 50.790 | -0.000 | -0.000 | -0.000 | -0.000 | -0.000 |
| 0.000 | -0.000 | -0.000 | -0.000 | -0.000 | -0.000 |
| 0.000 | -0.000 | -0.000 | -0.000 | -0.000 | -0.000 |
| 0.000 | -0.000 | -0.000 | -0.000 | -0.000 | -0.000 |
| 0.000 | -0.000 | -0.000 | -0.000 | -0.000 | -0.000 |
| 0.000 | -0.000 | -0.000 | -0.000 | -0.000 | -0.000 |
| 49.360 | 0.000 | 0.000 | 0.000 | 0.000 | 0.000 |
| -0.000 | 0.000 | 0.000 | 0.000 | 0.000 | 0.000 |
| -0.000 | 0.000 | 0.000 | 0.000 | 0.000 | 0.000 |
| -0.000 | 0.000 | 0.000 | 0.000 | 0.000 | 0.000 |
| -0.000 | 0.000 | 0.000 | 0.000 | 0.000 | 0.000 |
| -0.000 | 0.000 | 0.000 | 0.000 | 0.000 | 0.000 |
| 49.359 | -0.000 | -0.000 | -0.000 | -0.000 | -0.000 |
| 0.000 | -0.000 | -0.000 | -0.000 | -0.000 | -0.000 |
| 0.000 | -0.000 | -0.000 | -0.000 | -0.000 | -0.000 |
| 0.000 | -0.000 | -0.000 | -0.000 | -0.000 | -0.000 |
| 0.000 | -0.000 | -0.000 | -0.000 | -0.000 | -0.000 |
| 0.000 | -0.000 | -0.000 | -0.000 | -0.000 | -0.000 |
| 122.260 | 137.361 | 137.361 | 0.000 | -0.000 | -0.000 |
| 137.361 | 122.260 | 137.361 | -0.000 | -0.000 | -0.000 |
| 137.361 | 137.361 | 122.260 | -0.000 | 0.000 | -0.000 |
| 0.000 | 0.000 | -0.000 | 56.706 | 0.000 | -0.000 |
| 0.000 | 0.000 | -0.000 | -0.000 | 56.706 | -0.000 |
| 0.000 | 0.000 | -0.000 | -0.000 | -0.000 | 56.706 |
| 122.260 | 137.361 | 137.361 | -0.000 | -0.000 | 0.000 |
| 137.361 | 122.260 | 137.361 | 0.000 | 0.000 | 0.000 |
| 137.361 | 137.361 | 122.260 | 0.000 | -0.000 | 0.000 |
| -0.000 | -0.000 | 0.000 | 56.706 | -0.000 | 0.000 |
| 0.000 | -0.000 | 0.000 | 0.000 | 56.706 | 0.000 |
| 0.000 | 0.000 | 0.000 | 0.000 | 0.000 | 56.706 |
| 122.260 | 137.361 | 137.361 | 0.000 | -0.000 | -0.000 |
| 137.361 | 122.260 | 137.361 | -0.000 | -0.000 | -0.000 |
| 137.361 | 137.361 | 122.260 | 0.000 | 0.000 | -0.000 |
| 0.000 | 0.000 | 0.000 | -14.456 | 0.000 | 0.000 |
| 0.000 | 0.000 | 0.000 | -0.000 | -14.456 | -0.000 |
| 0.000 | 0.000 | 0.000 | -0.000 | -0.000 | -14.456 |
| 122.260 | 137.361 | 137.361 | -0.000 | 0.000 | 0.000 |
| 137.361 | 122.260 | 137.361 | 0.000 | -0.000 | 0.000 |
| 137.361 | 137.361 | 122.260 | 0.000 | 0.000 | 0.000 |
| -0.000 | -0.000 | -0.000 | -14.456 | -0.000 | 0.000 |
| -0.000 | -0.000 | -0.000 | 0.000 | -14.456 | 0.000 |
| -0.000 | -0.000 | -0.000 | 0.000 | 0.000 | -14.456 |
| 122.260 | 137.361 | 137.361 | 0.000 | -0.000 | 0.000 |
| 137.361 | 122.260 | 137.361 | -0.000 | -0.000 | -0.000 |
| 137.361 | 137.361 | 122.260 | -0.000 | -0.000 | 0.000 |
| 0.000 | 0.000 | 0.000 | -14.456 | -0.000 | -0.000 |
| 0.000 | 0.000 | 0.000 | -0.000 | -14.456 | -0.000 |
| 0.000 | 0.000 | 0.000 | -0.000 | -0.000 | -14.456 |
| 122.259 | 137.360 | 137.360 | 0.000 | 0.000 | 0.000 |
| 137.360 | 122.259 | 137.360 | -0.000 | 0.000 | 0.000 |
| 137.360 | 137.360 | 122.259 | 0.000 | 0.000 | 0.000 |
| -0.000 | -0.000 | -0.000 | -14.456 | -0.000 | 0.000 |
| -0.000 | -0.000 | -0.000 | -0.000 | -14.456 | 0.000 |
| -0.000 | -0.000 | -0.000 | 0.000 | 0.000 | -14.456 |
| 283.851 | 73.286 | 73.286 | -0.000 | 0.000 | -0.000 |
| 73.286 | 283.851 | 73.286 | 0.000 | 0.000 | 0.000 |
| 73.286 | 73.286 | 283.851 | 0.000 | 0.000 | 0.000 |
| 0.000 | 0.000 | -0.000 | 13.994 | 0.000 | -0.000 |
| 0.000 | 0.000 | -0.000 | 0.000 | 13.994 | -0.000 |
| 0.000 | 0.000 | -0.000 | 0.000 | 0.000 | 13.994 |
| 285.583 | 72.420 | 72.420 | -0.000 | 0.000 | -0.000 |
| 72.420 | 285.583 | 72.420 | -0.000 | -0.000 | -0.000 |
| 72.420 | 72.420 | 285.583 | -0.000 | -0.000 | -0.000 |
| -0.000 | -0.000 | 0.000 | 13.994 | -0.000 | -0.000 |
| -0.000 | -0.000 | 0.000 | -0.000 | 13.994 | -0.000 |
| -0.000 | -0.000 | 0.000 | -0.000 | -0.000 | 13.994 |
| 283.851 | 73.286 | 73.286 | 0.000 | 0.000 | 0.000 |
| 73.286 | 283.851 | 73.286 | 0.000 | -0.000 | 0.000 |
| 73.286 | 73.286 | 283.851 | 0.000 | 0.000 | -0.000 |
| 0.000 | 0.000 | -0.000 | 13.994 | 0.000 | 0.000 |
| 0.000 | 0.000 | -0.000 | 0.000 | 13.994 | -0.000 |
| 0.000 | -0.000 | 0.000 | 0.000 | 0.000 | 13.994 |
| 285.583 | 72.420 | 72.420 | -0.000 | 0.000 | 0.000 |
| 72.420 | 285.583 | 72.420 | -0.000 | 0.000 | 0.000 |
| 72.420 | 72.420 | 285.583 | -0.000 | 0.000 | 0.000 |
| -0.000 | -0.000 | 0.000 | 13.994 | -0.000 | 0.000 |
| -0.000 | -0.000 | 0.000 | -0.000 | 13.994 | 0.000 |
| -0.000 | 0.000 | -0.000 | -0.000 | -0.000 | 13.994 |
| 285.584 | 72.420 | 72.420 | 0.000 | -0.000 | 0.000 |
| 72.420 | 285.584 | 72.420 | 0.000 | -0.000 | 0.000 |
| 72.420 | 72.420 | 285.584 | 0.000 | 0.000 | 0.000 |
| 0.000 | 0.000 | -0.000 | 13.994 | 0.000 | 0.000 |
| 0.000 | 0.000 | -0.000 | 0.000 | 13.994 | -0.000 |
| 0.000 | -0.000 | 0.000 | 0.000 | -0.000 | 13.994 |
| 285.581 | 72.420 | 72.420 | -0.000 | 0.000 | -0.000 |
| 72.420 | 285.581 | 72.420 | -0.000 | 0.000 | 0.000 |
| 72.420 | 72.420 | 285.581 | -0.000 | -0.000 | -0.000 |
| -0.000 | -0.000 | 0.000 | 13.994 | -0.000 | 0.000 |
| -0.000 | -0.000 | 0.000 | -0.000 | 13.994 | -0.000 |
| -0.000 | 0.000 | -0.000 | -0.000 | 0.000 | 13.994 |
| 169.912 | 171.119 | 171.119 | 0.000 | -0.000 | 0.000 |
| 171.119 | 169.912 | 171.119 | -0.000 | -0.000 | 0.000 |
| 171.119 | 171.119 | 169.912 | 0.000 | 0.000 | 0.000 |
| -0.000 | -0.000 | -0.000 | 126.392 | -0.000 | 0.000 |
| -0.000 | -0.000 | -0.000 | 0.000 | 126.392 | 0.000 |
| -0.000 | -0.000 | -0.000 | 0.000 | 0.000 | 126.392 |
| 169.912 | 171.119 | 171.119 | -0.000 | 0.000 | -0.000 |
| 171.119 | 169.912 | 171.119 | -0.000 | 0.000 | -0.000 |
| 171.119 | 171.119 | 169.912 | -0.000 | 0.000 | -0.000 |
| 0.000 | 0.000 | 0.000 | 126.392 | 0.000 | -0.000 |
| 0.000 | 0.000 | -0.000 | -0.000 | 126.392 | -0.000 |
| 0.000 | 0.000 | 0.000 | -0.000 | 0.000 | 126.392 |
| 169.912 | 171.119 | 171.119 | 0.000 | 0.000 | 0.000 |
| 171.119 | 169.912 | 171.119 | 0.000 | -0.000 | 0.000 |
| 171.119 | 171.119 | 169.912 | 0.000 | 0.000 | 0.000 |
| -0.000 | -0.000 | -0.000 | 126.486 | -0.000 | 0.000 |
| -0.000 | -0.000 | -0.000 | 0.000 | 126.486 | 0.000 |
| -0.000 | -0.000 | -0.000 | 0.000 | 0.000 | 126.486 |
| 169.912 | 171.120 | 171.120 | -0.000 | -0.000 | -0.000 |
| 171.120 | 169.912 | 171.120 | -0.000 | 0.000 | -0.000 |
| 171.120 | 171.120 | 169.912 | -0.000 | -0.000 | -0.000 |
| 0.000 | 0.000 | 0.000 | 126.486 | 0.000 | -0.000 |
| 0.000 | 0.000 | 0.000 | -0.000 | 126.486 | -0.000 |
| 0.000 | 0.000 | 0.000 | -0.000 | -0.000 | 126.486 |
| 169.910 | 171.117 | 171.117 | 0.000 | -0.000 | 0.000 |
| 171.117 | 169.910 | 171.117 | 0.000 | -0.000 | 0.000 |
| 171.117 | 171.117 | 169.910 | 0.000 | 0.000 | 0.000 |
| -0.003 | -0.003 | -0.003 | 126.392 | -0.000 | 0.000 |
| -0.003 | -0.003 | -0.003 | 0.000 | 126.392 | 0.000 |
| -0.003 | -0.003 | -0.003 | 0.000 | -0.000 | 126.392 |
| 169.914 | 171.122 | 171.122 | -0.000 | -0.000 | -0.000 |
| 171.122 | 169.914 | 171.122 | -0.000 | 0.000 | 0.000 |
| 171.122 | 171.122 | 169.914 | 0.000 | -0.000 | -0.000 |
| 0.003 | 0.003 | 0.003 | 126.392 | 0.000 | -0.000 |
| 0.003 | 0.003 | 0.003 | -0.000 | 126.392 | -0.000 |
| 0.003 | 0.003 | 0.003 | -0.000 | -0.000 | 126.392 |
| 183.337 | 132.181 | 132.181 | 0.000 | -0.000 | 0.000 |
| 132.181 | 183.337 | 132.181 | -0.000 | 0.000 | -0.000 |
| 132.181 | 132.181 | 183.337 | 0.000 | 0.000 | -0.000 |
| -0.000 | 0.000 | 0.000 | 88.268 | 0.000 | -0.000 |
| 0.000 | -0.000 | 0.000 | 0.000 | 88.268 | -0.000 |
| 0.000 | 0.000 | -0.000 | 0.000 | 0.000 | 88.268 |
| 183.336 | 132.181 | 132.181 | -0.000 | -0.000 | 0.000 |
| 132.181 | 183.336 | 132.181 | 0.000 | 0.000 | 0.000 |
| 132.181 | 132.181 | 183.336 | 0.000 | -0.000 | 0.000 |
| -0.000 | -0.000 | -0.000 | 88.268 | -0.000 | -0.000 |
| -0.000 | 0.000 | -0.000 | -0.000 | 88.268 | -0.000 |
| -0.000 | -0.000 | 0.000 | -0.000 | -0.000 | 88.268 |
| 183.337 | 132.181 | 132.181 | 0.000 | 0.000 | 0.000 |
| 132.181 | 183.337 | 132.181 | 0.000 | 0.000 | -0.000 |
| 132.181 | 132.181 | 183.337 | 0.000 | 0.000 | -0.000 |
| -0.000 | 0.000 | 0.000 | 88.268 | 0.000 | 0.000 |
| 0.000 | -0.000 | 0.000 | 0.000 | 88.268 | 0.000 |
| 0.000 | 0.000 | -0.000 | -0.000 | 0.000 | 88.268 |
| 183.336 | 132.181 | 132.181 | -0.000 | 0.000 | 0.000 |
| 132.181 | 183.336 | 132.181 | -0.000 | -0.000 | 0.000 |
| 132.181 | 132.181 | 183.336 | -0.000 | -0.000 | -0.000 |
| 0.000 | -0.000 | -0.000 | 88.268 | -0.000 | 0.000 |
| -0.000 | 0.000 | -0.000 | -0.000 | 88.268 | 0.000 |
| -0.000 | -0.000 | 0.000 | 0.000 | -0.000 | 88.268 |
| 183.337 | 132.182 | 132.182 | -0.000 | -0.000 | -0.000 |
| 132.182 | 183.337 | 132.182 | 0.000 | 0.000 | -0.000 |
| 132.182 | 132.182 | 183.337 | 0.000 | 0.000 | -0.000 |
| -0.000 | 0.000 | 0.000 | 88.268 | 0.000 | 0.000 |
| 0.000 | -0.000 | 0.000 | 0.000 | 88.268 | -0.000 |
| 0.000 | 0.000 | -0.000 | -0.000 | 0.000 | 88.268 |
| 183.336 | 132.181 | 132.181 | -0.000 | 0.000 | -0.000 |
| 132.181 | 183.336 | 132.181 | -0.000 | -0.000 | 0.000 |
| 132.181 | 132.181 | 183.336 | -0.000 | -0.000 | -0.000 |
| 0.000 | -0.000 | -0.000 | 88.268 | -0.000 | 0.000 |
| -0.000 | 0.000 | -0.000 | -0.000 | 88.268 | -0.000 |
| -0.000 | -0.000 | 0.000 | 0.000 | -0.000 | 88.268 |
| 140.850 | 142.328 | 123.370 | -0.000 | -0.000 | -0.000 |
| 142.329 | 250.136 | 38.705 | -0.000 | -0.000 | 0.000 |
| 122.230 | 38.890 | 211.342 | -0.000 | 0.000 | -0.000 |
| 0.000 | 0.000 | 0.000 | -4.020 | -0.000 | -0.000 |
| 0.087 | -0.015 | 0.137 | -0.000 | 78.186 | -0.000 |
| 0.036 | -0.006 | 0.056 | -0.000 | -0.000 | 99.873 |
| 140.850 | 142.328 | 123.370 | 0.000 | 0.000 | 0.000 |
| 142.257 | 250.148 | 38.592 | 0.000 | 0.000 | 0.000 |
| 122.158 | 38.902 | 211.229 | 0.000 | 0.000 | 0.000 |
| -0.000 | -0.000 | -0.000 | -4.020 | 0.000 | 0.000 |
| -0.087 | 0.015 | -0.137 | 0.000 | 78.186 | 0.000 |
| -0.036 | 0.006 | -0.056 | 0.000 | 0.000 | 99.873 |
| 140.053 | 142.461 | 122.122 | -0.000 | -0.000 | -0.000 |
| 142.159 | 250.163 | 38.439 | -0.000 | -0.000 | -0.000 |
| 122.199 | 38.895 | 211.293 | -0.000 | -0.000 | -0.000 |
| 0.031 | -0.005 | 0.049 | -4.111 | -0.000 | -0.000 |
| 0.009 | -0.001 | 0.015 | -0.000 | 78.181 | -0.000 |
| 0.003 | -0.001 | 0.006 | -0.000 | -0.000 | 99.873 |
| 140.850 | 142.328 | 123.369 | 0.000 | 0.000 | 0.000 |
| 142.290 | 250.143 | 38.643 | 0.000 | -0.000 | -0.000 |
| 123.447 | 38.686 | 213.248 | 0.000 | 0.000 | 0.000 |
| -0.031 | 0.005 | -0.049 | -4.111 | 0.000 | 0.000 |
| -0.009 | 0.001 | -0.015 | 0.000 | 78.181 | 0.000 |
| -0.003 | 0.001 | -0.006 | 0.000 | 0.000 | 99.873 |
| 140.052 | 142.460 | 122.121 | -0.000 | 0.000 | -0.000 |
| 142.289 | 250.131 | 38.649 | -0.000 | 0.000 | -0.000 |
| 123.459 | 38.686 | 213.273 | -0.000 | -0.000 | -0.000 |
| -0.020 | 0.003 | -0.031 | -4.231 | -0.000 | -0.000 |
| 0.005 | -0.000 | 0.011 | -0.000 | 80.383 | -0.000 |
| -0.002 | -0.005 | 0.001 | -0.000 | -0.000 | 99.873 |
| 140.048 | 142.465 | 122.110 | 0.000 | 0.000 | -0.000 |
| 142.298 | 250.152 | 38.648 | 0.000 | 0.000 | 0.000 |
| 123.437 | 38.686 | 213.228 | 0.000 | 0.000 | 0.000 |
| 0.020 | -0.003 | 0.031 | -4.231 | 0.000 | 0.000 |
| -0.005 | 0.000 | -0.011 | 0.000 | 80.383 | 0.000 |
| 0.002 | 0.005 | -0.001 | 0.000 | 0.000 | 99.873 |
| 183.218 | 132.291 | 132.305 | 0.000 | 0.000 | 0.000 |
| 132.291 | 183.218 | 132.305 | 0.000 | 0.000 | -0.000 |
| 132.305 | 132.305 | 183.645 | -0.000 | -0.000 | 0.000 |
| 0.000 | -0.000 | 0.000 | 88.359 | 0.000 | -0.000 |
| 0.000 | -0.000 | 0.000 | 0.000 | 88.359 | -0.000 |
| 0.000 | 0.000 | 0.000 | 0.000 | -0.000 | 88.203 |
| 183.220 | 132.289 | 132.305 | -0.000 | 0.000 | 0.000 |
| 132.289 | 183.220 | 132.305 | -0.000 | 0.000 | 0.000 |
| 132.305 | 132.305 | 183.645 | -0.000 | -0.000 | 0.000 |
| -0.000 | -0.000 | -0.000 | 88.359 | -0.000 | -0.000 |
| -0.000 | 0.000 | -0.000 | -0.000 | 88.359 | -0.000 |
| -0.000 | -0.000 | -0.000 | -0.000 | 0.000 | 88.203 |
| 183.220 | 132.289 | 132.305 | 0.000 | 0.000 | -0.000 |
| 132.289 | 183.220 | 132.305 | 0.000 | -0.000 | 0.000 |
| 132.305 | 132.305 | 183.645 | 0.000 | 0.000 | 0.000 |
| -0.000 | 0.000 | 0.000 | 88.360 | -0.000 | 0.000 |
| 0.000 | -0.000 | 0.000 | -0.000 | 88.360 | -0.000 |
| 0.000 | 0.000 | -0.000 | 0.000 | -0.000 | 88.203 |
| 183.220 | 132.289 | 132.305 | -0.000 | -0.000 | 0.000 |
| 132.289 | 183.220 | 132.305 | -0.000 | 0.000 | 0.000 |
| 132.305 | 132.305 | 183.645 | 0.000 | 0.000 | 0.000 |
| 0.000 | -0.000 | -0.000 | 88.360 | 0.000 | 0.000 |
| -0.000 | 0.000 | -0.000 | -0.000 | 88.360 | 0.000 |
| -0.000 | -0.000 | 0.000 | 0.000 | -0.000 | 88.203 |
| 183.221 | 132.289 | 132.306 | -0.000 | -0.000 | -0.000 |
| 132.289 | 183.221 | 132.306 | 0.000 | 0.000 | -0.000 |
| 132.306 | 132.306 | 183.646 | -0.000 | 0.000 | 0.000 |
| -0.000 | 0.000 | 0.000 | 88.359 | 0.000 | -0.000 |
| 0.000 | -0.000 | 0.000 | 0.000 | 88.359 | 0.000 |
| 0.000 | 0.000 | -0.000 | 0.000 | 0.000 | 88.203 |
| 183.220 | 132.288 | 132.305 | 0.000 | -0.000 | 0.000 |
| 132.288 | 183.220 | 132.305 | -0.000 | -0.000 | 0.000 |
| 132.305 | 132.305 | 183.645 | -0.000 | -0.000 | 0.000 |
| 0.000 | -0.000 | -0.000 | 88.359 | -0.000 | -0.000 |
| -0.000 | 0.000 | -0.000 | -0.000 | 88.359 | 0.000 |
| -0.000 | -0.000 | 0.000 | -0.000 | -0.000 | 88.203 |
| 227.817 | 128.191 | 90.510 | -0.000 | -0.000 | 0.000 |
| 128.191 | 227.817 | 90.510 | -0.000 | -0.000 | 0.000 |
| 90.771 | 90.771 | 267.012 | 0.000 | -0.000 | 0.000 |
| -0.000 | 0.000 | 0.000 | 46.517 | -0.000 | -0.000 |
| 0.148 | 0.148 | 0.068 | -0.000 | 46.494 | -0.000 |
| -0.000 | 0.000 | -0.000 | 0.000 | -0.000 | 67.329 |
| 245.903 | 111.244 | 90.771 | 0.000 | -0.000 | -0.000 |
| 122.744 | 231.990 | 90.218 | -0.000 | -0.000 | -0.000 |
| 90.534 | 90.534 | 266.903 | 0.000 | 0.000 | 0.000 |
| 0.000 | -0.000 | 0.000 | 46.517 | 0.000 | -0.000 |
| -0.148 | -0.148 | -0.068 | 0.000 | 46.494 | 0.000 |
| 0.000 | -0.000 | 0.000 | -0.000 | 0.000 | 67.329 |
| 245.903 | 111.244 | 90.771 | 0.000 | 0.000 | -0.000 |
| 111.244 | 245.903 | 90.771 | 0.000 | 0.000 | -0.000 |
| 90.771 | 90.771 | 267.012 | 0.000 | -0.000 | -0.000 |
| 0.037 | 0.037 | 0.017 | 46.458 | -0.000 | 0.000 |
| -0.000 | 0.000 | 0.000 | 0.000 | 46.517 | -0.000 |
| -0.000 | 0.000 | 0.000 | -0.000 | -0.000 | 67.329 |
| 245.902 | 111.244 | 90.771 | -0.000 | -0.000 | 0.000 |
| 130.208 | 226.409 | 90.650 | 0.000 | 0.000 | 0.000 |
| 90.771 | 90.771 | 267.012 | 0.000 | 0.000 | 0.000 |
| -0.037 | -0.037 | -0.017 | 46.458 | 0.000 | 0.000 |
| 0.000 | -0.000 | -0.000 | 0.000 | 46.517 | 0.000 |
| 0.000 | -0.000 | -0.000 | 0.000 | -0.000 | 67.329 |
| 245.904 | 111.244 | 90.772 | 0.000 | -0.000 | -0.000 |
| 125.493 | 229.726 | 90.329 | 0.000 | 0.000 | -0.000 |
| 90.658 | 90.658 | 266.961 | 0.000 | -0.000 | -0.000 |
| 0.000 | -0.000 | 0.000 | 46.517 | -0.000 | -0.000 |
| -0.000 | 0.000 | 0.000 | -0.000 | 46.517 | 0.000 |
| 0.006 | 0.006 | 0.003 | -0.000 | -0.000 | 48.745 |
| 226.418 | 130.224 | 90.656 | 0.000 | 0.000 | 0.000 |
| 130.219 | 226.419 | 90.655 | 0.000 | 0.000 | -0.000 |
| 90.655 | 90.655 | 266.958 | -0.000 | -0.000 | -0.000 |
| -0.000 | 0.000 | -0.000 | 46.517 | -0.000 | -0.000 |
| 0.000 | -0.000 | -0.000 | -0.000 | 46.517 | 0.000 |
| -0.006 | -0.006 | -0.003 | 0.000 | 0.000 | 48.745 |
| 1810.032 | 1683.288 | 810.745 | 0.000 | 0.000 | 0.000 |
| 1683.299 | 1810.043 | 810.750 | -0.000 | 0.000 | 0.000 |
| 90.749 | 90.749 | 266.942 | 0.000 | 0.000 | 0.000 |
| 0.000 | -0.000 | 0.000 | 46.512 | 0.000 | -0.000 |
| 1568.511 | 1568.511 | 720.141 | -0.000 | 46.492 | 0.000 |
| 1568.426 | 1568.426 | 720.102 | 0.000 | 0.000 | 63.372 |
| -1342.160 | -1438.329 | -629.484 | -0.000 | -0.000 | -0.000 |
| -1438.329 | -1342.160 | -629.484 | -0.000 | -0.000 | -0.000 |
| -1477.792 | -1477.792 | -453.213 | 0.000 | -0.000 | -0.000 |
| 0.000 | -0.000 | -0.000 | 46.512 | -0.000 | -0.000 |
| -1568.511 | -1568.511 | -720.141 | 0.000 | 46.492 | -0.000 |
| -1568.426 | -1568.426 | -720.102 | 0.000 | -0.000 | 63.372 |
| 398.453 | 271.710 | 162.655 | -0.000 | 0.000 | 0.000 |
| 271.710 | 398.453 | 162.655 | 0.000 | 0.000 | -0.000 |
| 247.476 | 247.476 | 338.899 | -0.000 | 0.000 | 0.000 |
| -0.000 | -0.000 | 0.000 | 46.512 | 0.000 | 0.000 |
| -0.000 | 0.000 | 0.000 | 0.000 | 46.512 | 0.000 |
| 156.843 | 156.843 | 72.010 | 0.000 | 0.000 | 48.073 |
| 84.758 | -41.985 | 18.630 | 0.000 | -0.000 | 0.000 |
| -41.985 | 84.758 | 18.630 | 0.000 | -0.000 | -0.000 |
| -66.209 | -66.209 | 194.879 | -0.000 | -0.000 | -0.000 |
| -0.000 | 0.000 | -0.000 | 46.512 | -0.000 | -0.000 |
| 0.000 | -0.000 | -0.000 | 0.000 | 46.512 | -0.000 |
| -156.843 | -156.843 | -72.010 | 0.000 | -0.000 | 48.073 |
| 241.990 | 145.848 | 97.843 | -0.000 | 0.000 | 0.000 |
| 130.610 | 257.328 | 97.867 | -0.000 | 0.000 | 0.000 |
| 106.319 | 106.319 | 274.091 | 0.000 | 0.000 | 0.000 |
| 0.000 | -0.000 | 0.000 | 46.512 | 0.000 | 0.000 |
| 15.685 | 15.685 | 7.201 | -0.000 | 46.492 | 0.000 |
| 15.734 | 15.734 | 7.224 | -0.000 | 0.000 | 63.360 |
| 225.860 | 99.141 | 83.419 | 0.000 | -0.000 | -0.000 |
| 99.141 | 225.860 | 83.419 | -0.000 | -0.000 | 0.000 |
| 74.949 | 74.949 | 259.687 | -0.000 | 0.000 | 0.000 |
| -0.000 | 0.000 | -0.000 | 46.512 | -0.000 | 0.000 |
| -15.685 | -15.685 | -7.201 | 0.000 | 46.492 | -0.000 |
| -15.734 | -15.734 | -7.224 | 0.000 | -0.000 | 63.360 |
| 270.052 | 99.056 | 99.056 | 0.000 | 0.000 | -0.000 |
| 99.056 | 270.052 | 99.056 | 0.000 | 0.000 | -0.000 |
| 99.056 | 99.056 | 270.052 | -0.000 | -0.000 | -0.000 |
| -0.000 | 0.000 | 0.000 | -8.477 | 0.000 | -0.000 |
| 0.000 | 0.000 | 0.000 | 0.000 | -8.477 | -0.000 |
| -0.000 | 0.000 | 0.000 | 0.000 | 0.000 | -8.477 |
| 270.052 | 99.056 | 99.056 | -0.000 | -0.000 | 0.000 |
| 99.056 | 270.052 | 99.056 | 0.000 | -0.000 | 0.000 |
| 99.056 | 99.056 | 270.052 | 0.000 | -0.000 | 0.000 |
| 0.000 | -0.000 | -0.000 | -8.477 | -0.000 | 0.000 |
| 0.000 | -0.000 | -0.000 | -0.000 | -8.477 | 0.000 |
| 0.000 | -0.000 | -0.000 | 0.000 | -0.000 | -8.477 |
| 274.973 | 96.596 | 96.596 | 0.000 | 0.000 | -0.000 |
| 96.596 | 274.973 | 96.596 | 0.000 | 0.000 | -0.000 |
| 96.596 | 96.596 | 274.973 | 0.000 | 0.000 | -0.000 |
| 0.000 | 0.000 | 0.000 | 23.349 | 0.000 | -0.000 |
| 0.000 | 0.000 | 0.000 | -0.000 | 23.349 | -0.000 |
| 0.000 | 0.000 | 0.000 | 0.000 | 0.000 | 23.349 |
| 274.973 | 96.596 | 96.596 | -0.000 | -0.000 | 0.000 |
| 96.596 | 274.973 | 96.596 | -0.000 | -0.000 | 0.000 |
| 96.596 | 96.596 | 274.973 | 0.000 | -0.000 | 0.000 |
| -0.000 | -0.000 | -0.000 | 23.349 | -0.000 | 0.000 |
| -0.000 | -0.000 | -0.000 | 0.000 | 23.349 | 0.000 |
| -0.000 | -0.000 | -0.000 | 0.000 | -0.000 | 23.349 |
| 270.054 | 99.057 | 99.057 | 0.000 | 0.000 | -0.000 |
| 99.057 | 270.054 | 99.057 | -0.000 | 0.000 | -0.000 |
| 99.057 | 99.057 | 270.054 | 0.000 | 0.000 | -0.000 |
| 0.000 | 0.000 | -0.000 | -8.477 | 0.000 | -0.000 |
| 0.000 | 0.000 | -0.000 | 0.000 | -8.477 | -0.000 |
| 0.000 | -0.000 | 0.000 | 0.000 | 0.000 | -8.477 |
| 270.051 | 99.056 | 99.056 | -0.000 | -0.000 | 0.000 |
| 99.056 | 270.051 | 99.056 | 0.000 | 0.000 | 0.000 |
| 99.056 | 99.056 | 270.051 | 0.000 | -0.000 | 0.000 |
| -0.000 | -0.000 | 0.000 | -8.477 | 0.000 | 0.000 |
| -0.000 | -0.000 | 0.000 | 0.000 | -8.477 | 0.000 |
| -0.000 | 0.000 | -0.000 | 0.000 | -0.000 | -8.477 |
| 162.462 | 161.759 | 161.759 | 0.000 | 0.000 | 0.000 |
| 161.759 | 162.462 | 161.759 | 0.000 | 0.000 | 0.000 |
| 161.759 | 161.759 | 162.462 | 0.000 | 0.000 | 0.000 |
| -0.000 | -0.000 | -0.000 | 79.326 | 0.000 | -0.000 |
| -0.000 | 0.000 | -0.000 | 0.000 | 79.326 | -0.000 |
| -0.000 | -0.000 | -0.000 | 0.000 | 0.000 | 79.326 |
| 162.462 | 161.759 | 161.759 | -0.000 | -0.000 | -0.000 |
| 161.759 | 162.462 | 161.759 | -0.000 | 0.000 | 0.000 |
| 161.759 | 161.759 | 162.462 | -0.000 | -0.000 | -0.000 |
| 0.000 | 0.000 | 0.000 | 79.326 | -0.000 | 0.000 |
| 0.000 | 0.000 | 0.000 | -0.000 | 79.326 | -0.000 |
| 0.000 | 0.000 | 0.000 | -0.000 | -0.000 | 79.326 |
| 162.462 | 161.759 | 161.759 | 0.000 | -0.000 | 0.000 |
| 161.759 | 162.462 | 161.759 | 0.000 | 0.000 | -0.000 |
| 161.759 | 161.759 | 162.462 | -0.000 | -0.000 | 0.000 |
| 0.000 | -0.000 | 0.000 | 85.370 | -0.000 | 0.000 |
| -0.000 | 0.000 | 0.000 | 0.000 | 85.370 | 0.000 |
| -0.000 | 0.000 | 0.000 | 0.000 | 0.000 | 85.370 |
| 162.462 | 161.759 | 161.759 | -0.000 | -0.000 | -0.000 |
| 161.759 | 162.462 | 161.759 | -0.000 | -0.000 | 0.000 |
| 161.759 | 161.759 | 162.462 | 0.000 | 0.000 | -0.000 |
| -0.000 | 0.000 | -0.000 | 85.370 | 0.000 | -0.000 |
| 0.000 | -0.000 | -0.000 | -0.000 | 85.370 | -0.000 |
| 0.000 | -0.000 | -0.000 | -0.000 | -0.000 | 85.370 |
| 162.462 | 161.759 | 161.759 | 0.000 | 0.000 | 0.000 |
| 161.759 | 162.462 | 161.759 | 0.000 | 0.000 | 0.000 |
| 161.759 | 161.759 | 162.462 | 0.000 | -0.000 | -0.000 |
| 0.000 | -0.000 | 0.000 | 79.326 | -0.000 | -0.000 |
| -0.000 | 0.000 | 0.000 | 0.000 | 79.326 | 0.000 |
| -0.000 | 0.000 | 0.000 | 0.000 | 0.000 | 79.326 |
| 162.461 | 161.759 | 161.759 | -0.000 | 0.000 | -0.000 |
| 161.759 | 162.461 | 161.759 | -0.000 | -0.000 | 0.000 |
| 161.759 | 161.759 | 162.461 | -0.000 | -0.000 | -0.000 |
| -0.000 | 0.000 | -0.000 | 79.326 | 0.000 | 0.000 |
| 0.000 | -0.000 | -0.000 | -0.000 | 79.326 | -0.000 |
| 0.000 | -0.000 | -0.000 | -0.000 | -0.000 | 79.326 |
| 190.876 | 148.767 | 148.767 | -0.000 | -0.000 | 0.000 |
| 148.767 | 190.876 | 148.767 | -0.000 | 0.000 | 0.000 |
| 148.767 | 148.767 | 190.876 | -0.000 | -0.000 | -0.000 |
| -0.000 | -0.000 | 0.000 | 72.740 | 0.000 | 0.000 |
| -0.000 | -0.000 | 0.000 | 0.000 | 72.740 | -0.000 |
| -0.000 | -0.000 | -0.000 | 0.000 | 0.000 | 72.740 |
| 190.876 | 148.767 | 148.767 | -0.000 | -0.000 | 0.000 |
| 148.767 | 190.876 | 148.767 | -0.000 | -0.000 | -0.000 |
| 148.767 | 148.767 | 190.876 | 0.000 | -0.000 | -0.000 |
| 0.000 | 0.000 | -0.000 | 72.740 | -0.000 | 0.000 |
| 0.000 | 0.000 | -0.000 | 0.000 | 72.740 | 0.000 |
| 0.000 | -0.000 | 0.000 | -0.000 | -0.000 | 72.740 |
| 190.876 | 148.767 | 148.767 | 0.000 | 0.000 | 0.000 |
| 148.767 | 190.876 | 148.767 | 0.000 | 0.000 | 0.000 |
| 148.767 | 148.767 | 190.876 | -0.000 | 0.000 | -0.000 |
| -0.000 | 0.000 | 0.000 | 72.740 | 0.000 | -0.000 |
| 0.000 | -0.000 | 0.000 | 0.000 | 72.740 | -0.000 |
| 0.000 | 0.000 | -0.000 | 0.000 | -0.000 | 72.740 |
| 190.876 | 148.767 | 148.767 | -0.000 | -0.000 | -0.000 |
| 148.767 | 190.876 | 148.767 | -0.000 | 0.000 | -0.000 |
| 148.767 | 148.767 | 190.876 | 0.000 | 0.000 | 0.000 |
| 0.000 | -0.000 | -0.000 | 72.740 | -0.000 | -0.000 |
| -0.000 | 0.000 | -0.000 | -0.000 | 72.740 | 0.000 |
| -0.000 | -0.000 | 0.000 | -0.000 | 0.000 | 72.740 |
| 190.877 | 148.767 | 148.767 | -0.000 | -0.000 | -0.000 |
| 148.767 | 190.877 | 148.767 | 0.000 | 0.000 | -0.000 |
| 148.767 | 148.767 | 190.877 | -0.000 | -0.000 | 0.000 |
| -0.000 | 0.000 | 0.000 | 72.740 | 0.000 | -0.000 |
| 0.000 | -0.000 | 0.000 | -0.000 | 72.740 | -0.000 |
| 0.000 | 0.000 | -0.000 | 0.000 | -0.000 | 72.740 |
| 190.876 | 148.766 | 148.766 | -0.000 | 0.000 | -0.000 |
| 148.766 | 190.876 | 148.766 | -0.000 | -0.000 | -0.000 |
| 148.766 | 148.766 | 190.876 | -0.000 | -0.000 | 0.000 |
| 0.000 | -0.000 | -0.000 | 72.740 | -0.000 | 0.000 |
| -0.000 | 0.000 | -0.000 | -0.000 | 72.740 | 0.000 |
| -0.000 | -0.000 | 0.000 | 0.000 | 0.000 | 72.740 |
| 191.020 | 150.680 | 151.272 | 0.000 | 0.000 | 0.000 |
| 150.680 | 191.020 | 151.272 | 0.000 | 0.000 | 0.000 |
| 150.508 | 150.508 | 193.891 | 0.000 | 0.000 | 0.000 |
| -0.000 | 0.000 | -0.000 | 72.904 | 0.000 | 0.000 |
| 0.000 | -0.000 | -0.000 | 0.000 | 72.904 | 0.000 |
| 1.143 | 1.143 | 2.384 | 0.000 | 0.000 | 72.521 |
| 187.839 | 148.328 | 145.318 | -0.000 | -0.000 | 0.000 |
| 148.328 | 187.839 | 145.318 | 0.000 | -0.000 | 0.000 |
| 145.855 | 145.855 | 194.625 | -0.000 | -0.000 | -0.000 |
| 0.000 | -0.000 | 0.000 | 72.904 | -0.000 | -0.000 |
| -0.000 | 0.000 | 0.000 | -0.000 | 72.904 | -0.000 |
| -1.143 | -1.143 | -2.384 | -0.000 | -0.000 | 72.521 |
| 189.624 | 150.112 | 149.243 | -0.000 | 0.000 | 0.000 |
| 150.112 | 189.624 | 149.243 | 0.000 | -0.000 | 0.000 |
| 149.002 | 149.002 | 190.567 | 0.000 | 0.000 | 0.000 |
| -0.000 | 0.000 | 0.000 | 72.904 | 0.000 | -0.000 |
| 0.000 | -0.000 | 0.000 | 0.000 | 72.904 | 0.000 |
| 0.220 | 0.220 | -0.315 | 0.000 | 0.000 | 72.521 |
| 189.299 | 149.788 | 148.529 | -0.000 | -0.000 | -0.000 |
| 149.788 | 189.299 | 148.529 | -0.000 | -0.000 | -0.000 |
| 148.891 | 148.891 | 190.342 | -0.000 | -0.000 | -0.000 |
| 0.000 | -0.000 | -0.000 | 72.904 | -0.000 | -0.000 |
| -0.000 | 0.000 | -0.000 | -0.000 | 72.904 | -0.000 |
| -0.220 | -0.220 | 0.315 | -0.000 | -0.000 | 72.521 |
| 189.885 | 149.552 | 148.912 | 0.000 | -0.000 | 0.000 |
| 149.552 | 189.885 | 148.912 | 0.000 | 0.000 | 0.000 |
| 148.891 | 148.891 | 190.342 | 0.000 | 0.000 | 0.000 |
| -0.000 | 0.000 | 0.000 | 72.904 | 0.000 | 0.000 |
| 0.000 | -0.000 | 0.000 | 0.000 | 72.904 | 0.000 |
| 0.022 | 0.022 | -0.032 | 0.000 | 0.000 | 72.521 |
| 190.908 | 148.507 | 148.890 | -0.000 | -0.000 | 0.000 |
| 148.507 | 190.908 | 148.890 | 0.000 | -0.000 | 0.000 |
| 148.890 | 148.890 | 190.341 | -0.000 | -0.000 | 0.000 |
| 0.000 | -0.000 | -0.000 | 72.904 | -0.000 | 0.000 |
| -0.000 | 0.000 | -0.000 | -0.000 | 72.904 | -0.000 |
| -0.022 | -0.022 | 0.032 | -0.000 | -0.000 | 72.521 |
| 189.729 | 148.760 | 147.697 | -0.000 | -0.000 | -0.000 |
| 148.760 | 189.729 | 147.697 | -0.000 | -0.000 | -0.000 |
| 148.784 | 148.784 | 190.153 | -0.000 | -0.000 | -0.000 |
| -0.740 | -0.740 | -4.867 | 71.892 | -0.000 | -0.000 |
| -0.740 | -0.740 | -4.867 | -0.000 | 71.892 | -0.000 |
| 0.000 | 0.000 | -0.000 | 0.000 | -0.000 | 72.398 |
| 190.756 | 148.294 | 148.793 | 0.000 | 0.000 | 0.000 |
| 148.294 | 190.756 | 148.793 | -0.000 | -0.000 | 0.000 |
| 148.784 | 148.784 | 190.153 | 0.000 | 0.000 | 0.000 |
| 0.740 | 0.740 | 4.867 | 71.892 | 0.000 | 0.000 |
| 0.740 | 0.740 | 4.867 | 0.000 | 71.892 | 0.000 |
| -0.000 | -0.000 | 0.000 | -0.000 | 0.000 | 72.398 |
| 190.756 | 148.294 | 148.793 | 0.000 | -0.000 | -0.000 |
| 148.294 | 190.756 | 148.793 | 0.000 | -0.000 | -0.000 |
| 148.784 | 148.784 | 190.153 | -0.000 | 0.000 | -0.000 |
| -0.154 | -0.154 | -0.630 | 70.061 | -0.000 | 0.000 |
| -0.154 | -0.154 | -0.630 | -0.000 | 70.061 | -0.000 |
| 0.000 | 0.000 | -0.000 | 0.000 | -0.000 | 72.398 |
| 190.756 | 148.294 | 148.793 | -0.000 | 0.000 | 0.000 |
| 148.294 | 190.756 | 148.793 | 0.000 | 0.000 | 0.000 |
| 148.809 | 148.809 | 190.252 | -0.000 | -0.000 | 0.000 |
| 0.154 | 0.154 | 0.630 | 70.061 | 0.000 | 0.000 |
| 0.154 | 0.154 | 0.630 | 0.000 | 70.061 | 0.000 |
| -0.000 | -0.000 | 0.000 | -0.000 | 0.000 | 72.398 |
| 190.757 | 148.295 | 148.794 | -0.000 | -0.000 | -0.000 |
| 148.295 | 190.757 | 148.794 | 0.000 | -0.000 | -0.000 |
| 148.779 | 148.779 | 190.132 | -0.000 | -0.000 | -0.000 |
| -0.009 | -0.009 | -0.037 | 71.179 | -0.000 | -0.000 |
| -0.009 | -0.009 | -0.037 | -0.000 | 71.179 | -0.000 |
| 0.000 | 0.000 | -0.000 | 0.000 | -0.000 | 72.398 |
| 190.756 | 148.294 | 148.793 | 0.000 | -0.000 | 0.000 |
| 148.294 | 190.756 | 148.793 | 0.000 | 0.000 | 0.000 |
| 148.783 | 148.783 | 190.176 | 0.000 | -0.000 | 0.000 |
| 0.009 | 0.009 | 0.037 | 71.179 | 0.000 | 0.000 |
| 0.009 | 0.009 | 0.037 | 0.000 | 71.179 | 0.000 |
| -0.000 | -0.000 | 0.000 | -0.000 | 0.000 | 72.398 |
| 201.881 | 182.838 | 187.895 | 0.000 | 0.000 | -0.000 |
| 182.838 | 201.881 | 187.895 | 0.000 | -0.000 | -0.000 |
| 187.895 | 187.895 | 202.245 | 0.000 | -0.000 | -0.000 |
| 14.194 | 14.194 | 5.750 | 82.016 | 0.000 | -0.000 |
| 14.194 | 14.194 | 5.750 | 0.000 | 82.016 | -0.000 |
| 14.194 | 14.194 | 5.750 | 0.000 | -0.000 | 78.259 |
| 186.214 | 167.172 | 181.283 | -0.000 | -0.000 | 0.000 |
| 167.172 | 186.214 | 181.283 | -0.000 | 0.000 | 0.000 |
| 187.895 | 187.895 | 202.245 | -0.000 | -0.000 | 0.000 |
| -14.194 | -14.194 | -5.750 | 82.016 | -0.000 | 0.000 |
| -14.194 | -14.194 | -5.750 | -0.000 | 82.016 | 0.000 |
| -14.194 | -14.194 | -5.750 | -0.000 | -0.000 | 78.259 |
| 200.647 | 181.605 | 186.889 | 0.000 | -0.000 | -0.000 |
| 181.605 | 200.647 | 186.889 | 0.000 | 0.000 | -0.000 |
| 188.477 | 188.477 | 202.302 | 0.000 | -0.000 | -0.000 |
| -0.000 | -0.000 | -0.000 | 82.027 | -0.000 | -0.000 |
| -0.000 | -0.000 | -0.000 | 0.000 | 82.027 | -0.000 |
| -0.000 | -0.000 | -0.000 | 0.000 | -0.000 | 78.259 |
| 201.881 | 182.838 | 187.895 | -0.000 | 0.000 | 0.000 |
| 182.838 | 201.881 | 187.895 | -0.000 | -0.000 | 0.000 |
| 187.895 | 187.895 | 202.245 | -0.000 | -0.000 | 0.000 |
| 0.000 | 0.000 | 0.000 | 82.027 | 0.000 | 0.000 |
| 0.000 | 0.000 | 0.000 | -0.000 | 82.027 | 0.000 |
| 0.000 | 0.000 | 0.000 | -0.000 | 0.000 | 78.259 |
| 199.433 | 180.391 | 186.401 | 0.000 | -0.000 | -0.000 |
| 180.391 | 199.433 | 186.401 | 0.000 | 0.000 | -0.000 |
| 187.894 | 187.894 | 202.245 | 0.000 | 0.000 | -0.000 |
| 0.147 | 0.147 | 0.060 | 82.016 | -0.000 | -0.000 |
| 0.147 | 0.147 | 0.060 | 0.000 | 82.016 | -0.000 |
| -0.000 | -0.000 | -0.000 | 0.000 | -0.000 | 78.259 |
| 199.726 | 180.684 | 186.664 | -0.000 | -0.000 | 0.000 |
| 180.684 | 199.726 | 186.664 | -0.000 | 0.000 | 0.000 |
| 187.895 | 187.895 | 202.245 | -0.000 | 0.000 | 0.000 |
| -0.147 | -0.147 | -0.060 | 82.016 | 0.000 | 0.000 |
| -0.147 | -0.147 | -0.060 | 0.000 | 82.016 | 0.000 |
| 0.000 | 0.000 | 0.000 | -0.000 | 0.000 | 78.259 |
| -26.335 | 135.549 | 155.497 | 0.000 | 0.000 | -0.000 |
| 135.549 | -26.335 | 155.497 | 0.000 | 0.000 | -0.000 |
| 155.404 | 155.404 | 201.874 | 0.000 | 0.000 | 0.000 |
| -0.592 | -0.592 | -0.555 | 50.938 | 0.000 | -0.000 |
| -0.592 | -0.592 | -0.555 | 0.000 | 50.938 | -0.000 |
| -1.106 | -1.106 | -0.940 | 0.000 | 0.000 | 34.448 |
| -24.681 | 137.201 | 156.965 | -0.000 | -0.000 | 0.000 |
| 137.201 | -24.681 | 156.965 | -0.000 | -0.000 | 0.000 |
| 157.071 | 157.071 | 203.351 | -0.000 | -0.000 | 0.000 |
| 0.592 | 0.592 | 0.555 | 50.938 | -0.000 | -0.000 |
| 0.592 | 0.592 | 0.555 | -0.000 | 50.938 | 0.000 |
| 1.106 | 1.106 | 0.940 | -0.000 | -0.000 | 34.448 |
| -25.715 | 136.173 | 156.047 | -0.000 | 0.000 | -0.000 |
| 136.173 | -25.715 | 156.047 | 0.000 | 0.000 | -0.000 |
| 155.949 | 155.949 | 202.383 | 0.000 | 0.000 | -0.000 |
| -0.153 | -0.154 | -0.138 | 50.070 | 0.000 | -0.000 |
| -0.154 | -0.153 | -0.138 | 0.000 | 50.070 | -0.000 |
| -0.060 | -0.060 | -0.056 | 0.000 | 0.000 | 34.448 |
| -25.547 | 136.331 | 156.162 | -0.000 | 0.000 | 0.000 |
| 136.331 | -25.547 | 156.162 | -0.000 | -0.000 | 0.000 |
| 156.192 | 156.192 | 202.527 | -0.000 | -0.000 | 0.000 |
| 0.153 | 0.154 | 0.138 | 50.070 | -0.000 | 0.000 |
| 0.154 | 0.153 | 0.138 | 0.000 | 50.070 | 0.000 |
| 0.060 | 0.060 | 0.056 | -0.000 | -0.000 | 34.448 |
| -25.706 | 136.228 | 156.072 | 0.000 | 0.000 | -0.000 |
| 136.228 | -25.706 | 156.072 | 0.000 | 0.000 | -0.000 |
| 156.012 | 156.012 | 202.431 | 0.000 | 0.000 | -0.000 |
| -0.001 | -0.007 | -0.001 | 52.151 | 0.000 | -0.000 |
| -0.007 | -0.001 | -0.001 | 0.000 | 52.151 | -0.000 |
| -0.007 | -0.007 | -0.001 | 0.000 | 0.000 | 34.448 |
| -25.246 | 136.585 | 156.258 | -0.000 | -0.000 | 0.000 |
| 136.585 | -25.246 | 156.258 | -0.000 | -0.000 | -0.000 |
| 156.191 | 156.191 | 202.526 | -0.000 | -0.000 | -0.000 |
| 0.001 | 0.007 | 0.001 | 52.151 | -0.000 | -0.000 |
| 0.007 | 0.001 | 0.001 | -0.000 | 52.151 | 0.000 |
| 0.007 | 0.007 | 0.001 | -0.000 | -0.000 | 34.448 |
| 300.564 | 116.601 | 116.601 | 0.000 | -0.000 | 0.000 |
| 116.601 | 300.564 | 116.601 | 0.000 | 0.000 | 0.000 |
| 116.601 | 116.601 | 300.564 | 0.000 | -0.000 | 0.000 |
| -0.000 | -0.000 | -0.000 | -5.983 | -0.000 | -0.000 |
| 0.000 | -0.000 | -0.000 | 0.000 | -5.983 | 0.000 |
| 0.000 | -0.000 | 0.000 | 0.000 | -0.000 | -5.983 |
| 296.099 | 118.834 | 118.834 | -0.000 | 0.000 | -0.000 |
| 118.834 | 296.099 | 118.834 | -0.000 | 0.000 | 0.000 |
| 118.834 | 118.834 | 296.099 | -0.000 | 0.000 | 0.000 |
| 0.000 | 0.000 | 0.000 | -5.983 | 0.000 | -0.000 |
| 0.000 | 0.000 | 0.000 | -0.000 | -5.983 | -0.000 |
| 0.000 | 0.000 | -0.000 | -0.000 | 0.000 | -5.983 |
| 296.099 | 118.834 | 118.834 | 0.000 | -0.000 | -0.000 |
| 118.834 | 296.099 | 118.834 | 0.000 | -0.000 | 0.000 |
| 118.834 | 118.834 | 296.099 | 0.000 | -0.000 | 0.000 |
| 0.000 | 0.000 | 0.000 | 23.537 | -0.000 | 0.000 |
| 0.000 | 0.000 | 0.000 | 0.000 | 23.537 | 0.000 |
| 0.000 | 0.000 | 0.000 | 0.000 | -0.000 | 23.537 |
| 300.564 | 116.601 | 116.601 | -0.000 | 0.000 | -0.000 |
| 116.601 | 300.564 | 116.601 | -0.000 | -0.000 | -0.000 |
| 116.601 | 116.601 | 300.564 | -0.000 | 0.000 | -0.000 |
| -0.000 | -0.000 | -0.000 | 23.537 | 0.000 | 0.000 |
| -0.000 | -0.000 | -0.000 | -0.000 | 23.537 | -0.000 |
| -0.000 | -0.000 | -0.000 | -0.000 | 0.000 | 23.537 |
| 300.566 | 116.602 | 116.602 | 0.000 | -0.000 | 0.000 |
| 116.602 | 300.566 | 116.602 | 0.000 | -0.000 | 0.000 |
| 116.602 | 116.602 | 300.566 | 0.000 | -0.000 | 0.000 |
| 0.000 | 0.000 | -0.000 | -5.983 | -0.000 | -0.000 |
| 0.000 | 0.000 | -0.000 | 0.000 | -5.983 | 0.000 |
| 0.000 | -0.000 | 0.000 | 0.000 | -0.000 | -5.983 |
| 300.563 | 116.601 | 116.601 | -0.000 | 0.000 | -0.000 |
| 116.601 | 300.563 | 116.601 | -0.000 | 0.000 | -0.000 |
| 116.601 | 116.601 | 300.563 | -0.000 | 0.000 | -0.000 |
| -0.000 | -0.000 | 0.000 | -5.983 | 0.000 | -0.000 |
| -0.000 | -0.000 | 0.000 | -0.000 | -5.983 | -0.000 |
| -0.000 | 0.000 | -0.000 | -0.000 | 0.000 | -5.983 |
| 186.881 | 183.946 | 183.946 | 0.000 | -0.000 | 0.000 |
| 183.946 | 186.881 | 183.946 | 0.000 | 0.000 | 0.000 |
| 183.946 | 183.946 | 186.881 | 0.000 | 0.000 | 0.000 |
| 0.000 | 0.000 | -0.000 | 82.347 | 0.000 | 0.000 |
| 0.000 | 0.000 | -0.000 | 0.000 | 82.347 | 0.000 |
| 0.000 | -0.000 | -0.000 | 0.000 | -0.000 | 82.347 |
| 186.881 | 183.946 | 183.946 | -0.000 | -0.000 | -0.000 |
| 183.946 | 186.881 | 183.946 | 0.000 | -0.000 | -0.000 |
| 183.946 | 183.946 | 186.881 | -0.000 | -0.000 | 0.000 |
| -0.000 | -0.000 | 0.000 | 82.347 | -0.000 | -0.000 |
| -0.000 | -0.000 | 0.000 | -0.000 | 82.347 | -0.000 |
| -0.000 | 0.000 | 0.000 | -0.000 | -0.000 | 82.347 |
| 186.881 | 183.946 | 183.946 | -0.000 | -0.000 | 0.000 |
| 183.946 | 186.881 | 183.946 | 0.000 | 0.000 | 0.000 |
| 183.946 | 183.946 | 186.881 | 0.000 | -0.000 | 0.000 |
| 0.000 | -0.000 | 0.000 | 82.347 | 0.000 | 0.000 |
| -0.000 | 0.000 | 0.000 | 0.000 | 82.347 | 0.000 |
| -0.000 | 0.000 | 0.000 | 0.000 | 0.000 | 82.347 |
| 186.881 | 183.946 | 183.946 | 0.000 | 0.000 | -0.000 |
| 183.946 | 186.881 | 183.946 | -0.000 | -0.000 | -0.000 |
| 183.946 | 183.946 | 186.881 | -0.000 | -0.000 | 0.000 |
| -0.000 | 0.000 | -0.000 | 82.347 | -0.000 | -0.000 |
| 0.000 | -0.000 | -0.000 | -0.000 | 82.347 | -0.000 |
| 0.000 | -0.000 | -0.000 | -0.000 | -0.000 | 82.347 |
| 186.881 | 183.946 | 183.946 | -0.000 | 0.000 | 0.000 |
| 183.946 | 186.881 | 183.946 | 0.000 | -0.000 | 0.000 |
| 183.946 | 183.946 | 186.881 | 0.000 | 0.000 | 0.000 |
| 0.000 | -0.000 | 0.000 | 82.347 | -0.000 | 0.000 |
| -0.000 | 0.000 | 0.000 | 0.000 | 82.347 | 0.000 |
| -0.000 | 0.000 | 0.000 | 0.000 | 0.000 | 82.347 |
| 186.880 | 183.945 | 183.945 | -0.000 | -0.000 | -0.000 |
| 183.945 | 186.880 | 183.945 | -0.000 | 0.000 | -0.000 |
| 183.945 | 183.945 | 186.880 | -0.000 | -0.000 | -0.000 |
| -0.000 | 0.000 | -0.000 | 82.347 | 0.000 | -0.000 |
| 0.000 | -0.000 | -0.000 | -0.000 | 82.347 | -0.000 |
| 0.000 | -0.000 | -0.000 | -0.000 | -0.000 | 82.347 |
| 214.077 | 171.771 | 171.771 | 0.000 | 0.000 | 0.000 |
| 171.771 | 214.077 | 171.771 | 0.000 | -0.000 | 0.000 |
| 171.771 | 171.771 | 214.077 | 0.000 | 0.000 | 0.000 |
| -0.000 | 0.000 | 0.000 | 74.775 | 0.000 | 0.000 |
| -0.000 | 0.000 | 0.000 | 0.000 | 74.775 | 0.000 |
| 0.000 | 0.000 | 0.000 | 0.000 | 0.000 | 74.775 |
| 214.077 | 171.771 | 171.771 | -0.000 | 0.000 | -0.000 |
| 171.771 | 214.077 | 171.771 | 0.000 | -0.000 | -0.000 |
| 171.771 | 171.771 | 214.077 | -0.000 | -0.000 | -0.000 |
| 0.000 | -0.000 | -0.000 | 74.775 | -0.000 | -0.000 |
| 0.000 | 0.000 | -0.000 | -0.000 | 74.775 | -0.000 |
| 0.000 | -0.000 | -0.000 | -0.000 | -0.000 | 74.775 |
| 214.077 | 171.771 | 171.771 | 0.000 | 0.000 | 0.000 |
| 171.771 | 214.077 | 171.771 | 0.000 | 0.000 | 0.000 |
| 171.771 | 171.771 | 214.077 | -0.000 | 0.000 | 0.000 |
| -0.000 | 0.000 | 0.000 | 74.775 | 0.000 | 0.000 |
| 0.000 | -0.000 | 0.000 | 0.000 | 74.775 | 0.000 |
| 0.000 | 0.000 | -0.000 | 0.000 | 0.000 | 74.775 |
| 214.077 | 171.771 | 171.771 | -0.000 | -0.000 | 0.000 |
| 171.771 | 214.077 | 171.771 | -0.000 | -0.000 | 0.000 |
| 171.771 | 171.771 | 214.077 | -0.000 | -0.000 | -0.000 |
| 0.000 | -0.000 | -0.000 | 74.775 | -0.000 | -0.000 |
| -0.000 | 0.000 | -0.000 | -0.000 | 74.775 | -0.000 |
| -0.000 | -0.000 | 0.000 | -0.000 | -0.000 | 74.775 |
| 214.078 | 171.772 | 171.772 | 0.000 | -0.000 | 0.000 |
| 171.772 | 214.078 | 171.772 | 0.000 | 0.000 | 0.000 |
| 171.772 | 171.772 | 214.078 | 0.000 | 0.000 | 0.000 |
| -0.000 | 0.000 | 0.000 | 74.775 | 0.000 | -0.000 |
| 0.000 | -0.000 | 0.000 | 0.000 | 74.775 | 0.000 |
| 0.000 | 0.000 | -0.000 | 0.000 | 0.000 | 74.775 |
| 214.077 | 171.771 | 171.771 | -0.000 | 0.000 | -0.000 |
| 171.771 | 214.077 | 171.771 | -0.000 | -0.000 | -0.000 |
| 171.771 | 171.771 | 214.077 | -0.000 | 0.000 | 0.000 |
| 0.000 | -0.000 | -0.000 | 74.775 | -0.000 | -0.000 |
| -0.000 | 0.000 | -0.000 | -0.000 | 74.775 | -0.000 |
| -0.000 | -0.000 | 0.000 | -0.000 | 0.000 | 74.775 |
| 227.276 | 150.277 | 163.435 | -0.000 | -0.000 | 26.470 |
| 150.277 | 227.276 | 163.435 | 0.000 | -0.000 | -26.470 |
| 170.371 | 170.371 | 199.067 | 0.000 | -0.000 | -0.000 |
| 0.000 | 0.000 | 0.000 | 73.609 | -0.000 | 0.000 |
| 0.000 | 0.000 | 0.000 | -0.000 | 73.609 | -0.000 |
| 51.349 | -1.590 | 19.055 | 0.000 | -0.000 | 53.877 |
| 175.828 | 100.118 | 130.813 | -0.000 | 0.000 | 26.515 |
| 100.118 | 175.828 | 130.813 | -0.000 | 0.000 | -26.515 |
| 119.520 | 119.520 | 166.693 | -0.000 | 0.000 | 0.000 |
| -0.000 | -0.000 | -0.000 | 73.609 | 0.000 | -0.000 |
| -0.000 | -0.000 | -0.000 | -0.000 | 73.609 | 0.000 |
| 1.590 | -51.349 | -19.055 | -0.000 | 0.000 | 53.877 |
| 204.528 | 124.661 | 143.906 | 0.000 | -0.000 | 25.744 |
| 124.661 | 204.528 | 143.906 | 0.000 | -0.000 | -25.744 |
| 143.906 | 143.906 | 186.698 | -0.000 | -0.000 | -0.000 |
| 0.000 | 0.000 | 0.000 | 73.609 | -0.000 | 0.000 |
| 0.000 | 0.000 | 0.000 | 0.000 | 73.609 | -0.000 |
| 25.744 | -25.744 | 0.000 | 0.000 | -0.000 | 54.990 |
| 199.111 | 123.243 | 143.094 | -0.000 | 0.000 | 26.515 |
| 123.243 | 199.111 | 143.094 | 0.000 | 0.000 | -26.515 |
| 143.906 | 143.906 | 186.698 | -0.000 | 0.000 | -0.000 |
| -0.000 | -0.000 | -0.000 | 73.609 | 0.000 | -0.000 |
| -0.000 | -0.000 | -0.000 | 0.000 | 73.609 | 0.000 |
| 25.744 | -25.744 | -0.000 | -0.000 | 0.000 | 54.990 |
| 202.266 | 125.838 | 144.700 | 0.000 | -0.000 | 26.614 |
| 125.838 | 202.266 | 144.700 | 0.000 | -0.000 | -26.614 |
| 143.906 | 143.906 | 186.699 | 0.000 | -0.000 | 0.000 |
| 0.000 | 0.000 | 0.000 | 73.609 | -0.000 | 0.000 |
| 0.000 | 0.000 | 0.000 | 0.000 | 73.609 | -0.000 |
| 26.632 | -26.179 | 0.174 | -0.000 | -0.000 | 53.975 |
| 204.527 | 124.661 | 143.905 | -0.000 | 0.000 | 25.744 |
| 124.661 | 204.527 | 143.905 | -0.000 | 0.000 | -25.744 |
| 143.905 | 143.905 | 186.698 | -0.000 | 0.000 | 0.000 |
| -0.000 | -0.000 | -0.000 | 73.609 | 0.000 | -0.000 |
| -0.000 | -0.000 | -0.000 | -0.000 | 73.609 | 0.000 |
| 26.179 | -26.633 | -0.174 | -0.000 | 0.000 | 53.975 |
| 234.718 | 160.506 | 246.401 | 0.000 | -0.000 | 26.087 |
| 160.506 | 234.718 | 246.401 | 0.000 | -0.000 | -26.087 |
| 144.330 | 144.330 | 185.852 | 0.000 | -0.000 | -0.000 |
| 0.000 | 0.000 | 0.000 | 74.088 | -0.000 | 0.000 |
| 0.000 | 0.000 | 0.000 | 0.000 | 74.088 | -0.000 |
| 24.668 | -24.668 | 0.000 | 0.000 | -0.000 | 54.381 |
| 203.723 | 123.808 | 144.508 | -0.000 | 0.000 | 24.668 |
| 123.808 | 203.723 | 144.508 | -0.000 | 0.000 | -24.668 |
| 110.127 | 110.127 | 83.281 | -0.000 | 0.000 | 0.000 |
| -0.000 | -0.000 | -0.000 | 74.088 | 0.000 | -0.000 |
| -0.000 | -0.000 | -0.000 | -0.000 | 74.088 | 0.000 |
| 24.668 | -24.668 | -0.000 | -0.000 | 0.000 | 54.381 |
| 203.723 | 123.808 | 144.508 | 0.000 | -0.000 | 24.668 |
| 123.808 | 203.723 | 144.508 | 0.000 | -0.000 | -24.668 |
| 144.330 | 144.330 | 185.852 | 0.000 | -0.000 | 0.000 |
| 0.000 | 0.000 | 0.000 | 74.088 | -0.000 | 0.000 |
| 0.000 | 0.000 | 0.000 | 0.000 | 74.088 | -0.000 |
| 24.668 | -24.668 | 0.000 | 0.000 | -0.000 | 54.381 |
| 200.370 | 125.626 | 132.435 | -0.000 | 0.000 | 26.073 |
| 125.626 | 200.370 | 132.435 | -0.000 | 0.000 | -26.073 |
| 141.740 | 141.740 | 173.885 | -0.000 | 0.000 | 0.000 |
| -0.000 | -0.000 | -0.000 | 74.088 | 0.000 | -0.000 |
| -0.000 | -0.000 | -0.000 | -0.000 | 74.088 | 0.000 |
| 24.668 | -24.668 | -0.000 | -0.000 | 0.000 | 54.381 |
| 203.724 | 123.808 | 144.509 | 0.000 | -0.000 | 24.668 |
| 123.808 | 203.724 | 144.509 | 0.000 | -0.000 | -24.668 |
| 145.254 | 145.254 | 185.210 | 0.000 | -0.000 | -0.000 |
| 0.221 | 0.221 | 0.633 | 70.878 | -0.000 | 0.000 |
| 0.221 | 0.221 | 0.633 | 0.000 | 70.878 | -0.000 |
| 24.668 | -24.668 | 0.000 | 0.000 | -0.000 | 54.381 |
| 203.722 | 123.807 | 144.508 | -0.000 | 0.000 | 24.668 |
| 123.807 | 203.722 | 144.508 | -0.000 | 0.000 | -24.668 |
| 144.330 | 144.330 | 185.852 | -0.000 | 0.000 | 0.000 |
| -0.221 | -0.221 | -0.633 | 70.878 | -0.000 | -0.000 |
| -0.221 | -0.221 | -0.633 | 0.000 | 70.878 | 0.000 |
| 24.668 | -24.668 | -0.000 | -0.000 | 0.000 | 54.381 |
| 320.287 | 12.364 | 12.364 | 0.000 | -0.000 | -0.000 |
| 12.364 | 320.287 | 12.364 | -0.000 | 0.000 | -0.000 |
| 12.364 | 12.364 | 320.287 | -0.000 | -0.000 | -0.000 |
| -0.000 | -0.000 | -0.000 | -29.541 | -0.000 | -0.000 |
| -0.000 | -0.000 | 0.000 | -0.000 | -29.541 | -0.000 |
| -0.000 | -0.000 | -0.000 | -0.000 | -0.000 | -29.541 |
| 320.287 | 12.364 | 12.364 | -0.000 | 0.000 | 0.000 |
| 12.364 | 320.287 | 12.364 | -0.000 | 0.000 | 0.000 |
| 12.364 | 12.364 | 320.287 | 0.000 | 0.000 | 0.000 |
| 0.000 | -0.000 | -0.000 | -29.541 | 0.000 | -0.000 |
| 0.000 | 0.000 | 0.000 | 0.000 | -29.541 | 0.000 |
| 0.000 | 0.000 | 0.000 | 0.000 | 0.000 | -29.541 |
| 320.287 | 12.364 | 12.364 | -0.000 | -0.000 | -0.000 |
| 12.364 | 320.287 | 12.364 | -0.000 | 0.000 | -0.000 |
| 12.364 | 12.364 | 320.287 | -0.000 | -0.000 | -0.000 |
| -0.000 | 0.000 | -0.000 | -29.541 | -0.000 | -0.000 |
| 0.000 | -0.000 | -0.000 | -0.000 | -29.541 | -0.000 |
| 0.000 | -0.000 | -0.000 | -0.000 | -0.000 | -29.541 |
| 320.286 | 12.364 | 12.364 | 0.000 | -0.000 | 0.000 |
| 12.364 | 320.286 | 12.364 | -0.000 | 0.000 | 0.000 |
| 12.364 | 12.364 | 320.286 | 0.000 | -0.000 | 0.000 |
| 0.000 | -0.000 | 0.000 | -29.541 | 0.000 | 0.000 |
| -0.000 | 0.000 | 0.000 | 0.000 | -29.541 | 0.000 |
| -0.000 | 0.000 | 0.000 | 0.000 | 0.000 | -29.541 |
| 320.288 | 12.364 | 12.364 | -0.000 | 0.000 | -0.000 |
| 12.364 | 320.288 | 12.364 | -0.000 | -0.000 | -0.000 |
| 12.364 | 12.364 | 320.288 | -0.000 | -0.000 | -0.000 |
| -0.000 | 0.000 | -0.000 | -29.541 | -0.000 | -0.000 |
| 0.000 | -0.000 | -0.000 | -0.000 | -29.541 | -0.000 |
| 0.000 | -0.000 | -0.000 | -0.000 | -0.000 | -29.541 |
| 320.285 | 12.364 | 12.364 | 0.000 | -0.000 | 0.000 |
| 12.364 | 320.285 | 12.364 | 0.000 | 0.000 | -0.000 |
| 12.364 | 12.364 | 320.285 | -0.000 | -0.000 | 0.000 |
| 0.000 | -0.000 | 0.000 | -29.541 | 0.000 | 0.000 |
| -0.000 | 0.000 | 0.000 | 0.000 | -29.541 | 0.000 |
| -0.000 | 0.000 | 0.000 | 0.000 | 0.000 | -29.541 |
| 152.622 | 160.054 | 160.054 | 0.000 | 0.000 | 0.000 |
| 160.054 | 152.622 | 160.054 | 0.000 | 0.000 | 0.000 |
| 160.054 | 160.054 | 152.622 | 0.000 | 0.000 | 0.000 |
| 0.000 | 0.000 | 0.000 | 118.399 | 0.000 | 0.000 |
| 0.000 | 0.000 | 0.000 | 0.000 | 118.399 | 0.000 |
| 0.000 | 0.000 | -0.000 | 0.000 | 0.000 | 118.399 |
| 152.622 | 160.054 | 160.054 | -0.000 | -0.000 | -0.000 |
| 160.054 | 152.622 | 160.054 | -0.000 | -0.000 | -0.000 |
| 160.054 | 160.054 | 152.622 | -0.000 | -0.000 | 0.000 |
| -0.000 | -0.000 | -0.000 | 118.399 | -0.000 | 0.000 |
| -0.000 | -0.000 | 0.000 | -0.000 | 118.399 | -0.000 |
| -0.000 | -0.000 | 0.000 | -0.000 | -0.000 | 118.399 |
| 152.622 | 160.054 | 160.054 | 0.000 | 0.000 | 0.000 |
| 160.054 | 152.622 | 160.054 | 0.000 | 0.000 | 0.000 |
| 160.054 | 160.054 | 152.622 | 0.000 | 0.000 | 0.000 |
| 0.000 | -0.000 | 0.000 | 118.399 | 0.000 | 0.000 |
| -0.000 | 0.000 | 0.000 | 0.000 | 118.399 | 0.000 |
| -0.000 | 0.000 | 0.000 | 0.000 | 0.000 | 118.399 |
| 152.622 | 160.054 | 160.054 | -0.000 | -0.000 | -0.000 |
| 160.054 | 152.622 | 160.054 | -0.000 | -0.000 | -0.000 |
| 160.054 | 160.054 | 152.622 | -0.000 | -0.000 | -0.000 |
| -0.000 | 0.000 | -0.000 | 118.399 | -0.000 | -0.000 |
| 0.000 | -0.000 | -0.000 | -0.000 | 118.399 | -0.000 |
| 0.000 | -0.000 | -0.000 | -0.000 | -0.000 | 118.399 |
| 152.623 | 160.055 | 160.055 | 0.000 | 0.000 | 0.000 |
| 160.055 | 152.623 | 160.055 | 0.000 | 0.000 | 0.000 |
| 160.055 | 160.055 | 152.623 | 0.000 | 0.000 | 0.000 |
| 0.000 | -0.000 | 0.000 | 118.399 | 0.000 | 0.000 |
| -0.000 | 0.000 | 0.000 | 0.000 | 118.399 | 0.000 |
| -0.000 | 0.000 | 0.000 | 0.000 | 0.000 | 118.399 |
| 152.622 | 160.054 | 160.054 | -0.000 | -0.000 | 0.000 |
| 160.054 | 152.622 | 160.054 | -0.000 | -0.000 | 0.000 |
| 160.054 | 160.054 | 152.622 | -0.000 | -0.000 | -0.000 |
| -0.000 | 0.000 | -0.000 | 118.399 | -0.000 | 0.000 |
| 0.000 | -0.000 | -0.000 | -0.000 | 118.399 | -0.000 |
| 0.000 | -0.000 | -0.000 | -0.000 | -0.000 | 118.399 |
| 46.861 | 68.181 | 68.181 | -0.000 | -0.000 | -0.000 |
| 68.181 | 46.861 | 68.181 | -0.000 | -0.000 | -0.000 |
| 68.181 | 68.181 | 46.861 | -0.000 | -0.000 | -0.000 |
| -0.000 | 0.000 | 0.000 | 41.185 | 0.000 | 0.000 |
| -0.000 | -0.000 | 0.000 | 0.000 | 41.185 | 0.000 |
| -0.000 | 0.000 | 0.000 | 0.000 | 0.000 | 41.185 |
| 46.861 | 68.181 | 68.181 | 0.000 | 0.000 | 0.000 |
| 68.181 | 46.861 | 68.181 | 0.000 | 0.000 | 0.000 |
| 68.181 | 68.181 | 46.861 | 0.000 | -0.000 | 0.000 |
| 0.000 | -0.000 | -0.000 | 41.185 | 0.000 | -0.000 |
| 0.000 | -0.000 | -0.000 | 0.000 | 41.185 | -0.000 |
| 0.000 | -0.000 | -0.000 | 0.000 | -0.000 | 41.185 |
| 46.861 | 68.181 | 68.181 | -0.000 | -0.000 | -0.000 |
| 68.181 | 46.861 | 68.181 | -0.000 | -0.000 | -0.000 |
| 68.181 | 68.181 | 46.861 | -0.000 | -0.000 | -0.000 |
| -0.000 | -0.000 | -0.000 | -27.227 | -0.000 | -0.000 |
| -0.000 | -0.000 | -0.000 | -0.000 | -27.227 | -0.000 |
| -0.000 | -0.000 | -0.000 | -0.000 | -0.000 | -27.227 |
| 46.861 | 68.181 | 68.181 | 0.000 | 0.000 | 0.000 |
| 68.181 | 46.861 | 68.181 | 0.000 | 0.000 | 0.000 |
| 68.181 | 68.181 | 46.861 | 0.000 | 0.000 | 0.000 |
| 0.000 | 0.000 | 0.000 | -27.227 | 0.000 | 0.000 |
| 0.000 | 0.000 | 0.000 | 0.000 | -27.227 | 0.000 |
| 0.000 | 0.000 | 0.000 | 0.000 | 0.000 | -27.227 |
| 46.861 | 68.181 | 68.181 | -0.000 | -0.000 | -0.000 |
| 68.181 | 46.861 | 68.181 | -0.000 | -0.000 | -0.000 |
| 68.181 | 68.181 | 46.861 | -0.000 | 0.000 | -0.000 |
| -0.000 | -0.000 | -0.000 | -27.227 | -0.000 | -0.000 |
| -0.000 | -0.000 | -0.000 | -0.000 | -27.227 | -0.000 |
| -0.000 | -0.000 | -0.000 | -0.000 | -0.000 | -27.227 |
| 46.861 | 68.180 | 68.180 | 0.000 | 0.000 | 0.000 |
| 68.180 | 46.861 | 68.180 | 0.000 | 0.000 | 0.000 |
| 68.180 | 68.180 | 46.861 | 0.000 | 0.000 | 0.000 |
| 0.000 | 0.000 | 0.000 | -27.227 | -0.000 | 0.000 |
| 0.000 | 0.000 | 0.000 | 0.000 | -27.227 | 0.000 |
| 0.000 | 0.000 | 0.000 | 0.000 | 0.000 | -27.227 |
| 275.409 | 65.839 | 138.222 | -0.000 | 0.000 | 0.000 |
| 65.839 | 275.409 | 138.222 | 0.000 | 0.000 | 0.000 |
| 138.222 | 138.222 | 204.652 | 0.000 | 0.000 | 0.000 |
| 0.000 | 0.000 | 0.000 | 97.636 | 0.000 | 0.000 |
| -0.000 | 0.000 | 0.000 | 0.000 | 97.636 | 0.000 |
| -0.000 | 0.000 | 0.000 | 0.000 | 0.000 | 26.541 |
| 275.409 | 65.839 | 138.222 | -0.000 | -0.000 | 0.000 |
| 65.839 | 275.409 | 138.222 | -0.000 | 0.000 | 0.000 |
| 138.222 | 138.222 | 204.652 | -0.000 | -0.000 | 0.000 |
| -0.000 | 0.000 | -0.000 | 97.636 | -0.000 | 0.000 |
| 0.000 | -0.000 | -0.000 | -0.000 | 97.636 | 0.000 |
| 0.000 | -0.000 | -0.000 | -0.000 | -0.000 | 26.541 |
| 275.409 | 65.839 | 138.222 | 0.000 | 0.000 | 0.000 |
| 65.839 | 275.409 | 138.222 | 0.000 | 0.000 | 0.000 |
| 138.222 | 138.222 | 204.652 | 0.000 | 0.000 | 0.000 |
| 0.000 | -0.000 | 0.000 | 97.636 | 0.000 | 0.000 |
| -0.000 | 0.000 | 0.000 | 0.000 | 97.636 | 0.000 |
| -0.000 | -0.000 | 0.000 | 0.000 | 0.000 | 26.541 |
| 275.409 | 65.839 | 138.222 | -0.000 | -0.000 | 0.000 |
| 65.839 | 275.409 | 138.222 | -0.000 | -0.000 | 0.000 |
| 138.222 | 138.222 | 204.652 | -0.000 | -0.000 | 0.000 |
| -0.000 | 0.000 | -0.000 | 97.636 | -0.000 | 0.000 |
| 0.000 | -0.000 | -0.000 | -0.000 | 97.636 | -0.000 |
| 0.000 | 0.000 | -0.000 | 0.000 | -0.000 | 26.541 |
| 275.411 | 65.839 | 138.222 | -0.000 | -0.000 | 0.000 |
| 65.839 | 275.411 | 138.222 | 0.000 | 0.000 | -0.000 |
| 138.222 | 138.222 | 204.653 | 0.000 | 0.000 | -0.000 |
| 0.000 | -0.000 | 0.000 | 97.636 | -0.000 | -0.000 |
| -0.000 | 0.000 | 0.000 | 0.000 | 97.636 | 0.000 |
| -0.000 | -0.000 | 0.000 | 0.000 | 0.000 | 26.541 |
| 275.408 | 65.839 | 138.222 | -0.000 | -0.000 | -0.000 |
| 65.839 | 275.408 | 138.222 | -0.000 | -0.000 | 0.000 |
| 138.221 | 138.221 | 204.652 | -0.000 | -0.000 | -0.000 |
| -0.000 | 0.000 | -0.000 | 97.636 | 0.000 | -0.000 |
| 0.000 | -0.000 | -0.000 | -0.000 | 97.636 | -0.000 |
| 0.000 | 0.000 | -0.000 | -0.000 | -0.000 | 26.541 |
| 272.884 | 115.971 | 91.665 | -32.849 | -0.000 | 0.000 |
| 115.971 | 272.884 | 91.665 | 32.849 | -0.000 | -0.000 |
| 91.665 | 91.665 | 297.538 | -0.000 | -0.000 | 0.000 |
| -32.849 | 32.849 | 0.000 | 52.299 | -0.000 | 0.000 |
| 0.000 | 0.000 | 0.000 | 0.000 | 52.299 | -32.849 |
| 0.000 | 0.000 | 0.000 | 0.000 | -32.849 | 78.457 |
| 272.884 | 115.971 | 91.665 | -32.849 | 0.000 | -0.000 |
| 115.971 | 272.884 | 91.665 | 32.849 | 0.000 | 0.000 |
| 91.665 | 91.665 | 297.538 | 0.000 | 0.000 | 0.000 |
| -32.849 | 32.849 | -0.000 | 52.299 | 0.000 | 0.000 |
| -0.000 | 0.000 | -0.000 | -0.000 | 52.299 | -32.849 |
| -0.000 | -0.000 | -0.000 | -0.000 | -32.849 | 78.457 |
| 272.884 | 115.971 | 91.665 | -32.849 | -0.000 | 0.000 |
| 115.971 | 272.884 | 91.665 | 32.849 | -0.000 | 0.000 |
| 91.665 | 91.665 | 297.538 | -0.000 | -0.000 | -0.000 |
| -32.849 | 32.849 | 0.000 | 52.299 | -0.000 | -0.000 |
| -0.000 | 0.000 | 0.000 | -0.000 | 52.299 | -32.849 |
| -0.000 | 0.000 | 0.000 | -0.000 | -32.849 | 78.457 |
| 272.884 | 115.970 | 91.665 | -32.849 | 0.000 | -0.000 |
| 115.970 | 272.884 | 91.665 | 32.849 | 0.000 | -0.000 |
| 91.665 | 91.665 | 297.538 | 0.000 | 0.000 | -0.000 |
| -32.849 | 32.849 | -0.000 | 52.299 | 0.000 | 0.000 |
| 0.000 | -0.000 | -0.000 | 0.000 | 52.299 | -32.849 |
| 0.000 | -0.000 | -0.000 | 0.000 | -32.849 | 78.457 |
| 272.885 | 115.971 | 91.666 | -32.849 | -0.000 | 0.000 |
| 115.971 | 272.885 | 91.666 | 32.849 | -0.000 | 0.000 |
| 91.666 | 91.666 | 297.539 | -0.000 | -0.000 | 0.000 |
| -32.849 | 32.849 | 0.000 | 52.299 | -0.000 | 0.000 |
| -0.000 | 0.000 | 0.000 | -0.000 | 52.299 | -32.849 |
| -0.000 | 0.000 | 0.000 | -0.000 | -32.849 | 78.457 |
| 272.882 | 115.970 | 91.665 | -32.849 | 0.000 | -0.000 |
| 115.970 | 272.883 | 91.665 | 32.849 | 0.000 | 0.000 |
| 91.665 | 91.665 | 297.537 | 0.000 | 0.000 | 0.000 |
| -32.849 | 32.849 | -0.000 | 52.298 | 0.000 | -0.000 |
| 0.000 | -0.000 | -0.000 | 0.000 | 52.299 | -32.849 |
| 0.000 | -0.000 | -0.000 | 0.000 | -32.849 | 78.457 |
| 175.301 | 152.910 | 151.774 | 0.000 | 0.000 | 0.000 |
| 152.910 | 291.321 | 29.505 | 0.000 | -0.000 | 0.000 |
| 151.774 | 29.505 | 292.587 | -0.000 | -0.000 | 0.000 |
| -0.000 | 0.000 | -0.000 | -9.875 | -0.000 | 0.000 |
| -0.000 | 0.000 | -0.000 | -0.000 | 111.020 | 0.000 |
| -0.000 | 0.000 | -0.000 | 0.000 | -0.000 | 114.619 |
| 175.301 | 152.910 | 151.774 | -0.000 | 0.000 | -0.000 |
| 152.910 | 291.321 | 29.505 | -0.000 | 0.000 | -0.000 |
| 151.774 | 29.505 | 292.587 | -0.000 | -0.000 | -0.000 |
| 0.000 | -0.000 | 0.000 | -9.875 | -0.000 | -0.000 |
| -0.000 | 0.000 | -0.000 | 0.000 | 111.020 | -0.000 |
| 0.000 | -0.000 | 0.000 | -0.000 | 0.000 | 114.619 |
| 175.301 | 152.910 | 151.774 | 0.000 | -0.000 | -0.000 |
| 152.910 | 291.321 | 29.505 | 0.000 | -0.000 | 0.000 |
| 151.774 | 29.505 | 292.587 | 0.000 | 0.000 | 0.000 |
| -0.000 | 0.000 | -0.000 | -9.875 | 0.000 | 0.000 |
| -0.000 | -0.000 | 0.000 | -0.000 | 111.020 | 0.000 |
| -0.000 | 0.000 | -0.000 | 0.000 | -0.000 | 114.619 |
| 175.301 | 152.910 | 151.774 | -0.000 | 0.000 | -0.000 |
| 152.910 | 291.321 | 29.505 | 0.000 | 0.000 | -0.000 |
| 151.774 | 29.505 | 292.587 | -0.000 | -0.000 | -0.000 |
| 0.000 | -0.000 | 0.000 | -9.875 | -0.000 | -0.000 |
| 0.000 | 0.000 | -0.000 | -0.000 | 111.020 | -0.000 |
| 0.000 | -0.000 | 0.000 | -0.000 | 0.000 | 114.619 |
| 175.302 | 152.910 | 151.774 | -0.000 | -0.000 | 0.000 |
| 152.910 | 291.322 | 29.505 | 0.000 | -0.000 | 0.000 |
| 151.774 | 29.505 | 292.588 | 0.000 | 0.000 | -0.000 |
| -0.000 | 0.000 | -0.000 | -9.875 | -0.000 | 0.000 |
| -0.000 | -0.000 | 0.001 | 0.000 | 111.020 | 0.000 |
| -0.000 | 0.001 | -0.000 | 0.000 | -0.000 | 114.619 |
| 175.300 | 152.909 | 151.773 | 0.000 | -0.000 | -0.000 |
| 152.909 | 291.320 | 29.505 | -0.000 | -0.000 | -0.000 |
| 151.773 | 29.505 | 292.586 | -0.000 | 0.000 | 0.000 |
| 0.000 | -0.000 | 0.000 | -9.875 | 0.000 | -0.000 |
| 0.000 | 0.000 | -0.001 | -0.000 | 111.020 | -0.000 |
| 0.000 | -0.001 | 0.000 | -0.000 | 0.000 | 114.619 |
| 15.048 | 157.926 | 141.335 | 0.000 | 0.000 | -0.000 |
| 157.926 | 266.801 | 46.490 | 0.000 | -0.000 | -0.000 |
| 141.335 | 46.490 | 265.607 | 0.000 | 0.000 | -0.000 |
| 0.000 | 0.000 | 0.000 | 6.470 | 0.000 | -0.000 |
| 0.000 | 0.000 | 0.000 | 0.000 | 100.441 | 0.000 |
| 0.000 | 0.000 | 0.000 | -0.000 | 0.000 | 119.327 |
| 15.046 | 157.925 | 141.335 | -0.000 | 0.000 | -0.000 |
| 157.925 | 266.801 | 46.490 | -0.000 | -0.000 | -0.000 |
| 141.335 | 46.490 | 265.607 | 0.000 | 0.000 | -0.000 |
| -0.000 | -0.000 | -0.000 | 6.470 | -0.000 | -0.000 |
| -0.000 | -0.000 | -0.000 | 0.000 | 100.441 | 0.000 |
| -0.000 | -0.000 | -0.000 | -0.000 | -0.000 | 119.327 |
| 15.057 | 157.927 | 141.336 | 0.000 | 0.000 | 0.000 |
| 157.926 | 266.801 | 46.490 | 0.000 | 0.000 | 0.000 |
| 141.335 | 46.490 | 265.607 | 0.000 | 0.000 | 0.000 |
| -0.000 | 0.000 | 0.000 | 6.470 | -0.000 | -0.000 |
| 0.001 | 0.000 | 0.000 | 0.000 | 100.441 | 0.000 |
| 0.001 | 0.000 | -0.000 | 0.000 | 0.000 | 119.327 |
| 15.037 | 157.924 | 141.334 | 0.000 | -0.000 | 0.000 |
| 157.925 | 266.801 | 46.490 | -0.000 | -0.000 | -0.000 |
| 141.335 | 46.490 | 265.607 | -0.000 | -0.000 | -0.000 |
| 0.000 | -0.000 | -0.000 | 6.470 | 0.000 | 0.000 |
| -0.001 | 0.000 | -0.000 | -0.000 | 100.441 | 0.000 |
| -0.001 | -0.000 | 0.000 | 0.000 | -0.000 | 119.327 |
| 15.145 | 157.937 | 141.345 | 0.000 | 0.000 | 0.000 |
| 157.928 | 266.803 | 46.490 | 0.000 | 0.000 | -0.000 |
| 141.338 | 46.490 | 265.609 | 0.000 | 0.000 | 0.000 |
| -0.000 | 0.000 | 0.000 | 6.470 | 0.000 | -0.000 |
| 0.009 | -0.000 | 0.002 | 0.000 | 100.441 | -0.000 |
| 0.011 | 0.003 | -0.000 | 0.000 | 0.000 | 119.327 |
| 14.948 | 157.914 | 141.325 | -0.000 | 0.000 | -0.000 |
| 157.923 | 266.800 | 46.490 | -0.000 | -0.000 | 0.000 |
| 141.332 | 46.490 | 265.606 | -0.000 | 0.000 | 0.000 |
| 0.000 | -0.000 | -0.000 | 6.470 | -0.000 | -0.000 |
| -0.009 | 0.000 | -0.002 | -0.000 | 100.441 | 0.000 |
| -0.011 | -0.003 | 0.000 | 0.000 | -0.000 | 119.327 |
| 294.261 | 89.921 | 96.420 | -0.000 | 0.000 | -0.000 |
| 89.730 | 275.082 | 114.442 | 0.000 | 0.000 | -0.000 |
| 95.745 | 124.019 | 256.521 | 0.000 | 0.000 | -0.000 |
| 0.000 | -0.008 | 0.007 | 51.500 | 0.000 | -0.000 |
| 0.000 | -0.000 | 0.000 | 0.000 | 56.150 | -0.000 |
| 0.000 | -0.007 | 0.006 | 0.000 | 0.000 | 49.938 |
| 294.354 | 89.730 | 96.984 | -0.000 | 0.000 | 0.000 |
| 90.487 | 255.082 | 131.630 | -0.000 | -0.000 | 0.000 |
| 96.984 | 114.442 | 268.873 | -0.000 | -0.000 | 0.000 |
| -0.000 | 0.008 | -0.007 | 51.500 | -0.000 | -0.000 |
| -0.000 | 0.000 | -0.000 | -0.000 | 56.150 | 0.000 |
| -0.000 | 0.007 | -0.006 | -0.000 | -0.000 | 49.938 |
| 294.261 | 89.922 | 96.418 | 0.000 | 0.000 | -0.000 |
| 90.726 | 254.478 | 133.166 | 0.000 | -0.000 | -0.000 |
| 95.744 | 124.025 | 256.514 | 0.000 | -0.000 | -0.000 |
| 0.000 | -0.001 | 0.001 | 51.500 | 0.000 | -0.000 |
| 0.000 | -0.001 | 0.000 | -0.000 | 55.903 | -0.000 |
| 0.000 | -0.001 | 0.001 | 0.000 | 0.000 | 49.938 |
| 294.261 | 89.923 | 96.418 | -0.000 | 0.000 | 0.000 |
| 90.487 | 255.075 | 131.635 | -0.000 | -0.000 | 0.000 |
| 95.720 | 133.165 | 250.172 | -0.000 | -0.000 | 0.000 |
| -0.000 | 0.001 | -0.001 | 51.500 | -0.000 | 0.000 |
| -0.000 | 0.001 | -0.000 | -0.000 | 55.903 | 0.000 |
| -0.000 | 0.001 | -0.001 | -0.000 | -0.000 | 49.938 |
| 294.355 | 89.730 | 96.985 | 0.000 | -0.000 | -0.000 |
| 89.730 | 275.083 | 114.443 | 0.000 | -0.000 | -0.000 |
| 95.721 | 133.165 | 250.173 | 0.000 | 0.000 | -0.000 |
| -0.000 | -0.000 | 0.000 | 51.500 | 0.000 | -0.000 |
| 0.000 | 0.000 | -0.000 | 0.000 | 55.903 | -0.000 |
| 0.000 | -0.000 | 0.000 | 0.000 | 0.000 | 49.938 |
| 294.228 | 90.725 | 95.720 | 0.000 | -0.000 | 0.000 |
| 89.730 | 275.080 | 114.442 | -0.000 | -0.000 | 0.000 |
| 95.744 | 124.025 | 256.512 | -0.000 | -0.000 | 0.000 |
| 0.000 | 0.000 | -0.000 | 51.500 | -0.000 | 0.000 |
| -0.000 | -0.000 | 0.000 | -0.000 | 55.903 | 0.000 |
| -0.000 | 0.000 | -0.000 | -0.000 | -0.000 | 49.938 |
| 293.963 | 90.841 | 95.370 | -0.000 | -0.000 | 0.000 |
| 92.011 | 244.461 | 136.051 | -0.000 | -0.000 | 0.000 |
| 94.053 | 126.858 | 259.777 | 0.000 | -0.000 | 0.000 |
| 0.005 | -0.084 | 0.080 | 54.988 | -0.000 | 0.000 |
| 0.000 | -0.000 | -0.000 | -0.000 | 53.832 | 0.000 |
| 0.000 | 0.000 | 0.000 | -0.000 | 0.000 | 52.038 |
| 294.048 | 90.662 | 95.907 | 0.000 | 0.000 | -0.000 |
| 92.002 | 244.627 | 135.894 | 0.000 | 0.000 | -0.000 |
| 95.305 | 117.115 | 272.509 | 0.000 | 0.000 | 0.000 |
| -0.005 | 0.084 | -0.080 | 54.988 | 0.000 | 0.000 |
| -0.000 | 0.000 | 0.000 | 0.000 | 53.832 | -0.000 |
| -0.000 | 0.000 | -0.000 | 0.000 | 0.000 | 52.038 |
| 293.961 | 90.860 | 95.346 | 0.000 | -0.000 | 0.000 |
| 91.201 | 264.821 | 118.256 | -0.000 | -0.000 | 0.000 |
| 93.973 | 136.600 | 252.766 | -0.000 | -0.000 | 0.000 |
| 0.000 | -0.008 | 0.008 | 54.988 | -0.000 | 0.000 |
| 0.000 | -0.000 | -0.000 | -0.000 | 53.832 | 0.000 |
| 0.000 | -0.008 | 0.007 | -0.000 | -0.000 | 52.038 |
| 293.960 | 90.865 | 95.340 | 0.000 | 0.000 | -0.000 |
| 92.006 | 244.552 | 135.964 | 0.000 | 0.000 | -0.000 |
| 94.046 | 126.934 | 259.694 | 0.000 | 0.000 | -0.000 |
| -0.000 | 0.008 | -0.008 | 54.988 | 0.000 | -0.000 |
| -0.000 | 0.000 | 0.000 | 0.000 | 53.832 | -0.000 |
| -0.000 | 0.008 | -0.007 | 0.000 | 0.000 | 52.038 |
| 293.925 | 91.729 | 94.577 | -0.000 | 0.000 | 0.000 |
| 92.267 | 243.806 | 137.750 | -0.000 | -0.000 | 0.000 |
| 94.047 | 126.927 | 259.703 | -0.000 | -0.000 | 0.000 |
| 0.000 | -0.000 | 0.000 | 76.865 | -0.000 | 0.000 |
| 0.000 | -0.000 | -0.000 | -0.000 | 53.832 | 0.000 |
| 0.000 | -0.000 | 0.000 | -0.000 | -0.000 | 52.038 |
| 293.923 | 91.729 | 94.574 | 0.000 | 0.000 | -0.000 |
| 92.267 | 243.804 | 137.748 | 0.000 | 0.000 | -0.000 |
| 93.973 | 136.608 | 252.757 | 0.000 | 0.000 | -0.000 |
| -0.000 | 0.000 | -0.000 | 76.865 | -0.000 | -0.000 |
| -0.000 | 0.000 | 0.000 | 0.000 | 53.832 | -0.000 |
| -0.000 | 0.000 | -0.000 | -0.000 | -0.000 | 52.038 |
| 129.714 | 59.282 | 14.697 | -0.000 | 0.000 | -0.000 |
| 106.632 | 82.364 | 14.697 | -0.000 | 0.000 | -0.000 |
| 14.699 | 14.699 | 254.115 | -0.000 | 0.000 | -0.000 |
| -0.000 | -0.000 | -0.000 | -17.206 | 0.000 | -0.000 |
| -0.000 | 0.000 | -0.000 | 0.000 | -17.206 | -0.000 |
| -0.000 | 0.000 | -0.000 | -0.000 | -0.000 | -12.134 |
| 82.364 | 106.632 | 14.697 | 0.000 | 0.000 | 0.000 |
| 106.632 | 82.364 | 14.697 | 0.000 | -0.000 | 0.000 |
| 14.699 | 14.699 | 254.115 | -0.000 | -0.000 | 0.000 |
| 0.000 | -0.000 | 0.000 | -17.206 | -0.000 | 0.000 |
| 0.000 | -0.000 | 0.000 | -0.000 | -17.206 | 0.000 |
| 0.000 | -0.000 | 0.000 | 0.000 | 0.000 | -12.134 |
| 129.714 | 59.282 | 14.697 | -0.000 | -0.000 | -0.000 |
| 106.632 | 82.364 | 14.697 | -0.000 | -0.000 | -0.000 |
| 14.699 | 14.699 | 254.115 | 0.000 | 0.000 | -0.000 |
| -0.000 | 0.000 | -0.000 | -17.206 | 0.000 | -0.000 |
| 0.000 | -0.000 | -0.000 | 0.000 | -17.206 | -0.000 |
| -0.000 | -0.000 | -0.000 | -0.000 | -0.000 | -12.134 |
| 129.714 | 59.282 | 14.697 | 0.000 | -0.000 | 0.000 |
| 59.282 | 129.714 | 14.697 | 0.000 | -0.000 | 0.000 |
| 14.699 | 14.699 | 254.115 | -0.000 | -0.000 | 0.000 |
| 0.000 | -0.000 | 0.000 | -17.206 | -0.000 | 0.000 |
| -0.000 | 0.000 | 0.000 | -0.000 | -17.206 | 0.000 |
| 0.000 | 0.000 | 0.000 | 0.000 | 0.000 | -12.134 |
| 129.715 | 59.283 | 14.698 | -0.000 | 0.000 | 0.000 |
| 106.634 | 82.363 | 14.698 | 0.000 | -0.000 | -0.000 |
| 14.700 | 14.700 | 254.118 | 0.000 | 0.000 | -0.000 |
| -0.000 | 0.000 | -0.000 | -17.206 | -0.000 | -0.000 |
| 0.000 | -0.000 | -0.000 | -0.000 | -17.206 | -0.000 |
| 0.000 | 0.000 | 0.000 | -0.000 | 0.000 | 35.216 |
| 3174320.350 | 3221324.114 | 3653814.828 | 126804.907 | 3051.875 | -24913.996 |
| 59.281 | 129.713 | 14.697 | 0.000 | -0.000 | 0.000 |
| 14.698 | 14.698 | 254.112 | -0.000 | -0.000 | 0.000 |
| 0.000 | -0.000 | 0.000 | -17.206 | 0.000 | 0.000 |
| -0.000 | 0.000 | 0.000 | 0.000 | -17.206 | 0.000 |
| -0.000 | -0.000 | -0.000 | 0.000 | -0.000 | 35.216 |
| 252.206 | 136.687 | 91.908 | -0.000 | 0.000 | 0.000 |
| 116.022 | 272.870 | 91.908 | -0.000 | -0.000 | 0.000 |
| 91.908 | 91.908 | 298.849 | -0.000 | -0.000 | 0.000 |
| 0.000 | -0.000 | 0.000 | 52.363 | -0.000 | 0.000 |
| -0.000 | -0.000 | 0.000 | 0.000 | 52.363 | 0.000 |
| -0.000 | 0.000 | 0.000 | -0.000 | 0.000 | 57.760 |
| 252.206 | 136.687 | 91.908 | 0.000 | 0.000 | -0.000 |
| 136.687 | 252.206 | 91.908 | -0.000 | -0.000 | -0.000 |
| 91.908 | 91.908 | 298.849 | -0.000 | 0.000 | -0.000 |
| -0.000 | 0.000 | -0.000 | 52.363 | -0.000 | -0.000 |
| 0.000 | -0.000 | -0.000 | -0.000 | 52.363 | -0.000 |
| 0.000 | -0.000 | -0.000 | -0.000 | 0.000 | 57.760 |
| 252.206 | 136.687 | 91.908 | -0.000 | -0.000 | 0.000 |
| 136.687 | 252.206 | 91.908 | 0.000 | -0.000 | 0.000 |
| 91.908 | 91.908 | 298.849 | -0.000 | -0.000 | 0.000 |
| 0.000 | -0.000 | 0.000 | 52.363 | 0.000 | 0.000 |
| -0.000 | 0.000 | 0.000 | -0.000 | 52.363 | 0.000 |
| -0.000 | 0.000 | -0.000 | 0.000 | -0.000 | 57.760 |
| 252.206 | 136.687 | 91.908 | -0.000 | -0.000 | -0.000 |
| 136.687 | 252.206 | 91.908 | -0.000 | -0.000 | -0.000 |
| 91.908 | 91.908 | 298.849 | 0.000 | -0.000 | -0.000 |
| -0.000 | 0.000 | -0.000 | 52.363 | 0.000 | -0.000 |
| 0.000 | -0.000 | -0.000 | 0.000 | 52.363 | -0.000 |
| 0.000 | -0.000 | 0.000 | -0.000 | 0.000 | 57.760 |
| 272.872 | 116.022 | 91.909 | -0.000 | -0.000 | 0.000 |
| 136.687 | 252.207 | 91.908 | -0.000 | 0.000 | 0.000 |
| 91.909 | 91.909 | 298.850 | 0.000 | -0.000 | 0.000 |
| 0.000 | -0.000 | 0.000 | 52.363 | -0.000 | 0.000 |
| -0.000 | 0.000 | 0.000 | 0.000 | 52.363 | 0.000 |
| -0.000 | 0.000 | 0.000 | -0.000 | -0.000 | 78.424 |
| 252.204 | 136.686 | 91.908 | -0.000 | 0.000 | -0.000 |
| 136.686 | 252.205 | 91.908 | -0.000 | 0.000 | -0.000 |
| 91.908 | 91.908 | 298.848 | 0.000 | 0.000 | -0.000 |
| -0.000 | 0.000 | -0.000 | 52.363 | 0.000 | -0.000 |
| 0.000 | -0.000 | -0.000 | -0.000 | 52.363 | -0.000 |
| 0.000 | -0.000 | -0.000 | 0.000 | 0.000 | 78.424 |
| 105.319 | 119.959 | 119.959 | -0.000 | -0.000 | 0.000 |
| 119.959 | 105.319 | 119.959 | -0.000 | -0.000 | 0.000 |
| 119.959 | 119.959 | 105.319 | 0.000 | -0.000 | 0.000 |
| 0.000 | 0.000 | 0.000 | 80.553 | 0.000 | 0.000 |
| 0.000 | 0.000 | 0.000 | 0.000 | 80.553 | 0.000 |
| 0.000 | 0.000 | 0.000 | 0.000 | -0.000 | 80.553 |
| 105.319 | 119.959 | 119.959 | 0.000 | 0.000 | -0.000 |
| 119.959 | 105.319 | 119.959 | 0.000 | 0.000 | -0.000 |
| 119.959 | 119.959 | 105.319 | 0.000 | 0.000 | -0.000 |
| -0.000 | -0.000 | -0.000 | 80.553 | 0.000 | -0.000 |
| -0.000 | -0.000 | -0.000 | -0.000 | 80.553 | -0.000 |
| -0.000 | -0.000 | -0.000 | -0.000 | 0.000 | 80.553 |
| 105.319 | 119.959 | 119.959 | -0.000 | -0.000 | 0.000 |
| 119.959 | 105.319 | 119.959 | -0.000 | -0.000 | 0.000 |
| 119.959 | 119.959 | 105.319 | -0.000 | -0.000 | 0.000 |
| 0.000 | -0.000 | -0.000 | -7.859 | 0.000 | 0.000 |
| -0.000 | 0.000 | -0.000 | 0.000 | -7.859 | 0.000 |
| -0.000 | -0.000 | 0.000 | 0.000 | -0.000 | -7.859 |
| 105.319 | 119.959 | 119.959 | 0.000 | 0.000 | -0.000 |
| 119.959 | 105.319 | 119.959 | 0.000 | 0.000 | -0.000 |
| 119.959 | 119.959 | 105.319 | -0.000 | -0.000 | -0.000 |
| -0.000 | 0.000 | 0.000 | -7.859 | -0.000 | -0.000 |
| 0.000 | -0.000 | 0.000 | -0.000 | -7.859 | -0.000 |
| 0.000 | 0.000 | -0.000 | 0.000 | 0.000 | -7.859 |
| 105.319 | 119.959 | 119.959 | -0.000 | -0.000 | 0.000 |
| 119.959 | 105.319 | 119.959 | -0.000 | -0.000 | 0.000 |
| 119.959 | 119.959 | 105.319 | 0.000 | -0.000 | 0.000 |
| 0.000 | -0.000 | -0.000 | -7.859 | -0.000 | 0.000 |
| -0.000 | 0.000 | -0.000 | 0.000 | -7.859 | 0.000 |
| -0.000 | -0.000 | 0.000 | 0.000 | -0.000 | -7.859 |
| 105.318 | 119.959 | 119.959 | 0.000 | 0.000 | -0.000 |
| 119.959 | 105.318 | 119.959 | 0.000 | 0.000 | -0.000 |
| 119.959 | 119.959 | 105.318 | -0.000 | 0.000 | -0.000 |
| -0.000 | 0.000 | 0.000 | -7.859 | 0.000 | -0.000 |
| 0.000 | -0.000 | 0.000 | 0.000 | -7.859 | -0.000 |
| 0.000 | 0.000 | -0.000 | -0.000 | 0.000 | -7.859 |
| 16.910 | 19.475 | 19.475 | -0.000 | -0.000 | -0.000 |
| 19.475 | 16.910 | 19.475 | -0.000 | -0.000 | -0.000 |
| 19.475 | 19.475 | 16.910 | -0.000 | -0.000 | -0.000 |
| 0.000 | -0.000 | 0.000 | 15.294 | 0.000 | -0.000 |
| 0.000 | -0.000 | 0.000 | 0.000 | 15.294 | -0.000 |
| 0.000 | -0.000 | 0.000 | 0.000 | 0.000 | 15.294 |
| 16.910 | 19.475 | 19.475 | 0.000 | 0.000 | 0.000 |
| 19.475 | 16.910 | 19.475 | 0.000 | -0.000 | 0.000 |
| 19.475 | 19.475 | 16.910 | 0.000 | 0.000 | 0.000 |
| -0.000 | 0.000 | -0.000 | 15.294 | 0.000 | 0.000 |
| -0.000 | 0.000 | -0.000 | 0.000 | 15.294 | 0.000 |
| -0.000 | 0.000 | -0.000 | 0.000 | 0.000 | 15.294 |
| 16.911 | 19.475 | 19.475 | -0.000 | -0.000 | -0.000 |
| 19.475 | 16.910 | 19.475 | -0.000 | 0.000 | -0.000 |
| 19.475 | 19.475 | 16.911 | -0.000 | -0.000 | -0.000 |
| -0.000 | -0.000 | -0.000 | -3.648 | -0.000 | 0.000 |
| -0.000 | -0.000 | -0.000 | -0.000 | -3.648 | -0.000 |
| -0.000 | -0.000 | -0.000 | -0.000 | -0.000 | -3.648 |
| 16.910 | 19.475 | 19.475 | 0.000 | 0.000 | 0.000 |
| 19.475 | 16.910 | 19.475 | 0.000 | -0.000 | 0.000 |
| 19.475 | 19.475 | 16.910 | 0.000 | 0.000 | 0.000 |
| 0.000 | 0.000 | 0.000 | -3.648 | -0.000 | -0.000 |
| 0.000 | 0.000 | 0.000 | 0.000 | -3.648 | -0.000 |
| 0.000 | 0.000 | 0.000 | 0.000 | 0.000 | -3.648 |
| 16.911 | 19.475 | 19.475 | -0.000 | -0.000 | -0.000 |
| 19.475 | 16.911 | 19.475 | -0.000 | 0.000 | -0.000 |
| 19.475 | 19.475 | 16.911 | -0.000 | -0.000 | -0.000 |
| -0.000 | -0.000 | -0.000 | -3.648 | -0.000 | -0.000 |
| -0.000 | -0.000 | -0.000 | -0.000 | -3.648 | -0.000 |
| -0.000 | -0.000 | -0.000 | -0.000 | -0.000 | -3.648 |
| 16.910 | 19.475 | 19.475 | 0.000 | 0.000 | 0.000 |
| 19.475 | 16.910 | 19.475 | 0.000 | 0.000 | 0.000 |
| 19.475 | 19.475 | 16.910 | 0.000 | 0.000 | 0.000 |
| 0.000 | 0.000 | 0.000 | -3.648 | 0.000 | 0.000 |
| 0.000 | 0.000 | 0.000 | 0.000 | -3.648 | 0.000 |
| 0.000 | 0.000 | 0.000 | -0.000 | 0.000 | -3.648 |
| 188.352 | 191.796 | 191.796 | 0.000 | 0.000 | -0.000 |
| 191.796 | 188.352 | 191.796 | 0.000 | 0.000 | -0.000 |
| 191.796 | 191.796 | 188.352 | 0.000 | 0.000 | -0.000 |
| -0.000 | -0.000 | 0.000 | 93.595 | -0.000 | -0.000 |
| -0.000 | -0.000 | 0.000 | 0.000 | 93.595 | -0.000 |
| -0.000 | -0.000 | 0.000 | 0.000 | 0.000 | 93.595 |
| 188.352 | 191.796 | 191.796 | -0.000 | -0.000 | 0.000 |
| 191.796 | 188.352 | 191.796 | -0.000 | -0.000 | 0.000 |
| 191.796 | 191.796 | 188.352 | -0.000 | -0.000 | 0.000 |
| 0.000 | 0.000 | -0.000 | 93.595 | -0.000 | -0.000 |
| 0.000 | 0.000 | -0.000 | -0.000 | 93.595 | 0.000 |
| 0.000 | 0.000 | -0.000 | -0.000 | -0.000 | 93.595 |
| 188.352 | 191.796 | 191.796 | 0.000 | 0.000 | -0.000 |
| 191.796 | 188.352 | 191.796 | 0.000 | 0.000 | -0.000 |
| 191.796 | 191.796 | 188.352 | 0.000 | 0.000 | -0.000 |
| 0.000 | -0.000 | 0.000 | 93.595 | 0.000 | -0.000 |
| 0.000 | 0.000 | 0.000 | 0.000 | 93.595 | -0.000 |
| 0.000 | 0.000 | 0.000 | 0.000 | 0.000 | 93.595 |
| 188.352 | 191.796 | 191.796 | -0.000 | -0.000 | 0.000 |
| 191.796 | 188.352 | 191.796 | -0.000 | 0.000 | 0.000 |
| 191.796 | 191.796 | 188.352 | -0.000 | -0.000 | 0.000 |
| -0.000 | 0.000 | -0.000 | 93.595 | -0.000 | 0.000 |
| -0.000 | -0.000 | -0.000 | -0.000 | 93.595 | 0.000 |
| -0.000 | -0.000 | -0.000 | -0.000 | -0.000 | 93.595 |
| 188.353 | 191.797 | 191.797 | 0.000 | 0.000 | -0.000 |
| 191.797 | 188.353 | 191.797 | 0.000 | -0.000 | -0.000 |
| 191.797 | 191.797 | 188.353 | 0.000 | 0.000 | -0.000 |
| 0.000 | 0.000 | 0.000 | 93.595 | 0.000 | -0.000 |
| 0.000 | 0.000 | 0.000 | 0.000 | 93.595 | -0.000 |
| 0.000 | 0.000 | 0.000 | 0.000 | 0.000 | 93.595 |
| 188.351 | 191.796 | 191.796 | -0.000 | 0.000 | 0.000 |
| 191.796 | 188.351 | 191.796 | -0.000 | -0.000 | 0.000 |
| 191.796 | 191.796 | 188.351 | -0.000 | -0.000 | 0.000 |
| -0.000 | -0.000 | -0.000 | 93.595 | -0.000 | 0.000 |
| -0.000 | -0.000 | -0.000 | -0.000 | 93.595 | 0.000 |
| -0.000 | -0.000 | -0.000 | -0.000 | -0.000 | 93.595 |
| 219.044 | 218.703 | 218.703 | 0.000 | 0.000 | 0.000 |
| 218.703 | 219.044 | 218.703 | 0.000 | 0.000 | 0.000 |
| 218.703 | 218.703 | 219.044 | -0.000 | -0.000 | 0.000 |
| -0.000 | -0.000 | 0.000 | 96.782 | 0.000 | 0.000 |
| -0.000 | 0.000 | 0.000 | 0.000 | 96.782 | 0.000 |
| -0.000 | 0.000 | 0.000 | -0.000 | 0.000 | 96.782 |
| 219.044 | 218.703 | 218.703 | 0.000 | -0.000 | -0.000 |
| 218.703 | 219.044 | 218.703 | 0.000 | -0.000 | -0.000 |
| 218.703 | 218.703 | 219.044 | 0.000 | -0.000 | -0.000 |
| 0.000 | 0.000 | -0.000 | 96.782 | -0.000 | -0.000 |
| 0.000 | 0.000 | -0.000 | -0.000 | 96.782 | -0.000 |
| 0.000 | -0.000 | -0.000 | 0.000 | -0.000 | 96.782 |
| 219.044 | 218.703 | 218.703 | 0.000 | 0.000 | 0.000 |
| 218.703 | 219.044 | 218.703 | 0.000 | 0.000 | 0.000 |
| 218.703 | 218.703 | 219.044 | -0.000 | 0.000 | 0.000 |
| 0.000 | -0.000 | 0.000 | 102.611 | 0.000 | 0.000 |
| -0.000 | 0.000 | 0.000 | -0.000 | 102.611 | 0.000 |
| -0.000 | 0.000 | 0.000 | -0.000 | 0.000 | 102.611 |
| 219.044 | 218.703 | 218.703 | -0.000 | -0.000 | -0.000 |
| 218.703 | 219.044 | 218.703 | 0.000 | -0.000 | -0.000 |
| 218.703 | 218.703 | 219.044 | 0.000 | 0.000 | -0.000 |
| -0.000 | 0.000 | -0.000 | 102.611 | -0.000 | -0.000 |
| 0.000 | -0.000 | -0.000 | -0.000 | 102.611 | -0.000 |
| 0.000 | -0.000 | -0.000 | 0.000 | -0.000 | 102.611 |
| 219.044 | 218.703 | 218.703 | -0.000 | 0.000 | 0.000 |
| 218.703 | 219.044 | 218.703 | -0.000 | 0.000 | 0.000 |
| 218.703 | 218.703 | 219.044 | -0.000 | 0.000 | 0.000 |
| 0.000 | -0.000 | 0.000 | 102.611 | 0.000 | 0.000 |
| -0.000 | 0.000 | 0.000 | -0.000 | 102.611 | 0.000 |
| -0.000 | 0.000 | 0.000 | -0.000 | 0.000 | 102.611 |
| 219.044 | 218.702 | 218.702 | 0.000 | -0.000 | -0.000 |
| 218.702 | 219.044 | 218.702 | -0.000 | -0.000 | -0.000 |
| 218.702 | 218.702 | 219.044 | -0.000 | -0.000 | -0.000 |
| -0.000 | 0.000 | -0.000 | 102.611 | -0.000 | -0.000 |
| 0.000 | -0.000 | -0.000 | 0.000 | 102.611 | -0.000 |
| 0.000 | -0.000 | -0.000 | 0.000 | -0.000 | 102.611 |
| 355.014 | 63.468 | 63.468 | 0.000 | 0.000 | -0.000 |
| 63.468 | 355.014 | 63.468 | -0.000 | 0.000 | -0.000 |
| 63.468 | 63.468 | 355.014 | -0.000 | 0.000 | -0.000 |
| -0.000 | 0.000 | 0.000 | -8.585 | 0.000 | -0.000 |
| -0.000 | -0.000 | 0.000 | -0.000 | -8.585 | -0.000 |
| 0.000 | 0.000 | 0.000 | 0.000 | 0.000 | -8.585 |
| 355.014 | 63.468 | 63.468 | -0.000 | -0.000 | 0.000 |
| 63.468 | 355.014 | 63.468 | -0.000 | -0.000 | 0.000 |
| 63.468 | 63.468 | 355.014 | -0.000 | -0.000 | 0.000 |
| -0.000 | -0.000 | -0.000 | -8.585 | -0.000 | 0.000 |
| -0.000 | -0.000 | -0.000 | 0.000 | -8.585 | 0.000 |
| 0.000 | 0.000 | -0.000 | 0.000 | -0.000 | -8.585 |
| 352.430 | 64.760 | 64.760 | 0.000 | 0.000 | 0.000 |
| 64.760 | 352.430 | 64.760 | 0.000 | 0.000 | -0.000 |
| 64.760 | 64.760 | 352.430 | 0.000 | 0.000 | -0.000 |
| 0.000 | 0.000 | 0.000 | -8.585 | 0.000 | -0.000 |
| 0.000 | 0.000 | 0.000 | 0.000 | -8.585 | -0.000 |
| 0.000 | -0.000 | 0.000 | 0.000 | 0.000 | -8.585 |
| 355.013 | 63.468 | 63.468 | -0.000 | -0.000 | 0.000 |
| 63.468 | 355.013 | 63.468 | -0.000 | -0.000 | 0.000 |
| 63.468 | 63.468 | 355.013 | 0.000 | -0.000 | 0.000 |
| -0.000 | -0.000 | -0.000 | -8.585 | -0.000 | 0.000 |
| -0.000 | -0.000 | -0.000 | 0.000 | -8.585 | 0.000 |
| -0.000 | -0.000 | -0.000 | -0.000 | -0.000 | -8.585 |
| 355.015 | 63.469 | 63.469 | 0.000 | 0.000 | -0.000 |
| 63.469 | 355.015 | 63.469 | 0.000 | 0.000 | -0.000 |
| 63.469 | 63.469 | 355.015 | 0.000 | 0.000 | -0.000 |
| 0.000 | 0.000 | -0.000 | -8.585 | 0.000 | -0.000 |
| 0.000 | 0.000 | -0.000 | -0.000 | -8.585 | -0.000 |
| 0.000 | -0.000 | 0.000 | 0.000 | 0.000 | -8.585 |
| 355.012 | 63.468 | 63.468 | -0.000 | -0.000 | 0.000 |
| 63.468 | 355.012 | 63.468 | -0.000 | -0.000 | 0.000 |
| 63.468 | 63.468 | 355.012 | 0.000 | -0.000 | 0.000 |
| -0.000 | -0.000 | 0.000 | -8.585 | -0.000 | 0.000 |
| -0.000 | -0.000 | 0.000 | 0.000 | -8.585 | 0.000 |
| -0.000 | 0.000 | -0.000 | 0.000 | -0.000 | -8.585 |
| 179.427 | 186.480 | 186.480 | -0.000 | 0.000 | 0.000 |
| 186.480 | 179.427 | 186.480 | 0.000 | -0.000 | -0.000 |
| 186.480 | 186.480 | 179.427 | -0.000 | 0.000 | -0.000 |
| -0.000 | -0.000 | 0.000 | 137.147 | 0.000 | -0.000 |
| -0.000 | -0.000 | 0.000 | 0.000 | 137.147 | -0.000 |
| -0.000 | -0.000 | -0.000 | 0.000 | 0.000 | 137.147 |
| 179.427 | 186.480 | 186.480 | -0.000 | -0.000 | -0.000 |
| 186.480 | 179.427 | 186.480 | -0.000 | 0.000 | -0.000 |
| 186.480 | 186.480 | 179.427 | -0.000 | -0.000 | 0.000 |
| 0.000 | 0.000 | 0.000 | 137.147 | -0.000 | 0.000 |
| 0.000 | 0.000 | 0.000 | -0.000 | 137.147 | 0.000 |
| 0.000 | 0.000 | 0.000 | -0.000 | -0.000 | 137.147 |
| 179.428 | 186.481 | 186.481 | 0.000 | 0.000 | 0.000 |
| 186.481 | 179.428 | 186.481 | 0.000 | -0.000 | -0.000 |
| 186.481 | 186.481 | 179.428 | 0.000 | 0.000 | 0.000 |
| 0.000 | -0.000 | 0.000 | 137.009 | 0.000 | 0.000 |
| 0.000 | 0.000 | 0.000 | 0.000 | 137.009 | -0.000 |
| -0.000 | 0.000 | 0.000 | 0.000 | 0.000 | 137.009 |
| 179.426 | 186.479 | 186.479 | -0.000 | -0.000 | 0.000 |
| 186.479 | 179.426 | 186.479 | -0.000 | 0.000 | 0.000 |
| 186.479 | 186.479 | 179.426 | -0.000 | 0.000 | -0.000 |
| -0.000 | 0.000 | -0.000 | 137.009 | -0.000 | 0.000 |
| 0.000 | -0.000 | -0.000 | -0.000 | 137.009 | 0.000 |
| 0.000 | -0.000 | -0.000 | -0.000 | -0.000 | 137.009 |
| 179.439 | 186.491 | 186.491 | 0.000 | -0.000 | -0.000 |
| 186.491 | 179.439 | 186.491 | 0.000 | -0.000 | -0.000 |
| 186.491 | 186.491 | 179.439 | 0.000 | -0.000 | -0.000 |
| 0.000 | 0.000 | 0.000 | 137.009 | 0.000 | 0.000 |
| 0.000 | 0.000 | 0.000 | 0.000 | 137.009 | -0.000 |
| 0.000 | 0.000 | 0.000 | 0.000 | 0.000 | 137.009 |
| 179.415 | 186.468 | 186.468 | -0.000 | -0.000 | 0.000 |
| 186.468 | 179.415 | 186.468 | -0.000 | 0.000 | 0.000 |
| 186.468 | 186.468 | 179.415 | -0.000 | -0.000 | -0.000 |
| -0.000 | -0.000 | -0.000 | 137.009 | -0.000 | 0.000 |
| -0.000 | -0.000 | -0.000 | -0.000 | 137.009 | 0.000 |
| -0.000 | -0.000 | -0.000 | -0.000 | 0.000 | 137.009 |
| 298.543 | 229.219 | 229.219 | 0.000 | -0.000 | -0.000 |
| 229.219 | 298.543 | 229.219 | 0.000 | -0.000 | 0.000 |
| 229.219 | 229.219 | 298.543 | -0.000 | 0.000 | -0.000 |
| 0.000 | 0.000 | 0.000 | 114.410 | 0.000 | -0.000 |
| 0.000 | -0.000 | 0.000 | -0.000 | 114.410 | -0.000 |
| 0.000 | 0.000 | -0.000 | 0.000 | 0.000 | 114.410 |
| 298.543 | 229.219 | 229.219 | 0.000 | -0.000 | 0.000 |
| 229.219 | 298.543 | 229.219 | 0.000 | -0.000 | -0.000 |
| 229.219 | 229.219 | 298.543 | 0.000 | -0.000 | -0.000 |
| -0.000 | -0.000 | -0.000 | 114.410 | -0.000 | -0.000 |
| -0.000 | 0.000 | -0.000 | 0.000 | 114.410 | -0.000 |
| -0.000 | -0.000 | 0.000 | -0.000 | 0.000 | 114.410 |
| 298.544 | 229.220 | 229.220 | -0.000 | -0.000 | -0.000 |
| 229.220 | 298.544 | 229.220 | 0.000 | -0.000 | -0.000 |
| 229.220 | 229.220 | 298.544 | -0.000 | 0.000 | -0.000 |
| -0.000 | 0.000 | 0.000 | 114.410 | -0.000 | 0.000 |
| 0.000 | -0.000 | 0.000 | -0.000 | 114.410 | 0.000 |
| 0.000 | 0.000 | -0.000 | -0.000 | -0.000 | 114.410 |
| 298.542 | 229.218 | 229.218 | -0.000 | 0.000 | 0.000 |
| 229.218 | 298.542 | 229.218 | 0.000 | -0.000 | -0.000 |
| 229.218 | 229.218 | 298.542 | 0.000 | 0.000 | -0.000 |
| 0.000 | -0.000 | -0.000 | 114.410 | -0.000 | 0.000 |
| -0.000 | 0.000 | -0.000 | 0.000 | 114.410 | 0.000 |
| -0.000 | -0.000 | 0.000 | 0.000 | 0.000 | 114.410 |
| 298.555 | 229.231 | 229.231 | -0.000 | 0.000 | 0.000 |
| 229.231 | 298.555 | 229.231 | 0.000 | -0.000 | 0.000 |
| 229.231 | 229.231 | 298.555 | 0.000 | -0.000 | 0.000 |
| -0.000 | 0.000 | 0.000 | 114.410 | 0.000 | 0.000 |
| 0.000 | -0.000 | 0.000 | -0.000 | 114.410 | -0.000 |
| 0.000 | 0.000 | -0.000 | 0.000 | -0.000 | 114.410 |
| 298.531 | 229.207 | 229.207 | 0.000 | 0.000 | -0.000 |
| 229.207 | 298.531 | 229.207 | 0.000 | -0.000 | -0.000 |
| 229.207 | 229.207 | 298.531 | -0.000 | -0.000 | 0.000 |
| 0.000 | -0.000 | -0.000 | 114.410 | 0.000 | -0.000 |
| -0.000 | 0.000 | -0.000 | -0.000 | 114.410 | -0.000 |
| -0.000 | -0.000 | 0.000 | -0.000 | 0.000 | 114.410 |
| 292.254 | 223.076 | 223.074 | 0.000 | 0.000 | 0.000 |
| 223.076 | 292.254 | 223.074 | 0.000 | 0.000 | 0.000 |
| 223.074 | 223.074 | 292.703 | 0.000 | 0.000 | -0.000 |
| -0.000 | 0.000 | 0.000 | 114.526 | 0.000 | 0.000 |
| 0.000 | 0.000 | 0.000 | 0.000 | 114.526 | 0.000 |
| 0.000 | 0.000 | -0.000 | 0.000 | 0.000 | 114.417 |
| 292.254 | 223.076 | 223.074 | -0.000 | -0.000 | 0.000 |
| 223.076 | 292.254 | 223.074 | 0.000 | -0.000 | 0.000 |
| 223.074 | 223.074 | 292.703 | -0.000 | -0.000 | -0.000 |
| 0.000 | -0.000 | -0.000 | 114.526 | -0.000 | -0.000 |
| -0.000 | -0.000 | -0.000 | -0.000 | 114.526 | -0.000 |
| -0.000 | -0.000 | 0.000 | -0.000 | -0.000 | 114.417 |
| 292.256 | 223.077 | 223.076 | -0.000 | 0.000 | 0.000 |
| 223.077 | 292.256 | 223.076 | -0.000 | 0.000 | 0.000 |
| 223.076 | 223.076 | 292.704 | 0.000 | 0.000 | -0.000 |
| -0.000 | 0.000 | 0.000 | 114.526 | 0.000 | 0.000 |
| 0.000 | -0.000 | 0.000 | 0.000 | 114.526 | 0.000 |
| 0.000 | 0.000 | -0.000 | 0.000 | 0.000 | 114.417 |
| 292.254 | 223.074 | 223.073 | -0.000 | -0.000 | -0.000 |
| 223.074 | 292.254 | 223.073 | -0.000 | -0.000 | -0.000 |
| 223.073 | 223.073 | 292.702 | -0.000 | -0.000 | 0.000 |
| 0.000 | -0.000 | -0.000 | 114.526 | 0.000 | 0.000 |
| -0.000 | 0.000 | -0.000 | 0.000 | 114.526 | -0.000 |
| -0.000 | -0.000 | 0.000 | -0.000 | -0.000 | 114.417 |
| 292.267 | 223.087 | 223.086 | -0.000 | 0.000 | 0.000 |
| 223.087 | 292.267 | 223.086 | 0.000 | 0.000 | 0.000 |
| 223.086 | 223.086 | 292.715 | 0.000 | 0.000 | 0.000 |
| -0.000 | 0.000 | 0.000 | 114.526 | 0.000 | 0.000 |
| 0.000 | -0.000 | 0.000 | 0.000 | 114.526 | 0.000 |
| 0.000 | 0.000 | -0.000 | 0.000 | 0.000 | 114.417 |
| 292.243 | 223.063 | 223.062 | -0.000 | -0.000 | -0.000 |
| 223.063 | 292.243 | 223.062 | 0.000 | -0.000 | -0.000 |
| 223.062 | 223.062 | 292.691 | 0.000 | -0.000 | 0.000 |
| 0.000 | -0.000 | -0.000 | 114.526 | -0.000 | -0.000 |
| -0.000 | 0.000 | -0.000 | -0.000 | 114.526 | -0.000 |
| -0.000 | -0.000 | 0.000 | -0.000 | -0.000 | 114.417 |
| 159.909 | 171.324 | 170.019 | 0.000 | -0.000 | -0.000 |
| 171.159 | 304.409 | 28.709 | 0.000 | -0.000 | -0.000 |
| 170.077 | 28.932 | 304.534 | 0.000 | -0.000 | -0.000 |
| -0.000 | 0.000 | -0.000 | -1.997 | -0.000 | -0.000 |
| -0.000 | 0.000 | 0.000 | 0.000 | 138.867 | -0.000 |
| 0.022 | -0.010 | 0.033 | 0.000 | -0.000 | 140.975 |
| 158.952 | 171.759 | 168.557 | -0.000 | 0.000 | 0.000 |
| 171.563 | 304.226 | 29.326 | -0.000 | -0.000 | 0.000 |
| 168.627 | 29.592 | 302.320 | -0.000 | 0.000 | 0.000 |
| 0.000 | -0.000 | 0.000 | -1.997 | 0.000 | 0.000 |
| 0.000 | -0.000 | -0.000 | -0.000 | 138.867 | 0.000 |
| -0.022 | 0.010 | -0.033 | -0.000 | 0.000 | 140.975 |
| 158.976 | 171.748 | 168.594 | 0.000 | -0.000 | -0.000 |
| 171.159 | 304.410 | 28.709 | 0.000 | -0.000 | -0.000 |
| 170.077 | 28.932 | 304.534 | 0.000 | -0.000 | -0.000 |
| -0.000 | 0.000 | -0.000 | -1.997 | -0.000 | -0.000 |
| 0.005 | -0.002 | 0.008 | 0.000 | 134.886 | -0.000 |
| 0.002 | -0.001 | 0.003 | 0.000 | -0.000 | 140.975 |
| 158.971 | 171.750 | 168.587 | -0.000 | 0.000 | 0.000 |
| 171.159 | 304.409 | 28.709 | -0.000 | 0.000 | 0.000 |
| 170.077 | 28.932 | 304.534 | -0.000 | 0.000 | 0.000 |
| 0.000 | -0.000 | 0.000 | -1.997 | 0.000 | 0.000 |
| -0.005 | 0.002 | -0.008 | -0.000 | 134.886 | 0.000 |
| -0.002 | 0.001 | -0.003 | -0.000 | 0.000 | 140.975 |
| 159.910 | 171.324 | 170.019 | 0.000 | 0.000 | -0.000 |
| 171.586 | 304.217 | 29.360 | 0.000 | -0.000 | -0.000 |
| 170.078 | 28.932 | 304.535 | 0.000 | -0.000 | -0.000 |
| -0.000 | 0.000 | -0.000 | -1.997 | -0.000 | -0.000 |
| 0.000 | -0.000 | 0.001 | 0.000 | 134.886 | -0.000 |
| 0.000 | 0.001 | 0.000 | 0.000 | -0.000 | 140.975 |
| 158.973 | 171.749 | 168.590 | -0.000 | 0.000 | 0.000 |
| 171.158 | 304.408 | 28.709 | -0.000 | 0.000 | 0.000 |
| 170.076 | 28.932 | 304.533 | -0.000 | 0.000 | 0.000 |
| 0.000 | -0.000 | 0.000 | -1.997 | 0.000 | 0.000 |
| -0.000 | 0.000 | -0.001 | -0.000 | 134.886 | 0.000 |
| -0.000 | -0.001 | -0.000 | -0.000 | 0.000 | 140.975 |
| 329.204 | 159.432 | 102.977 | -0.000 | -0.000 | -0.000 |
| 181.900 | 305.614 | 100.125 | -0.000 | -0.000 | -0.000 |
| 100.357 | 100.357 | 176.802 | 0.000 | 0.000 | -0.000 |
| 0.000 | 0.000 | 0.000 | 28.882 | 0.000 | -0.000 |
| -0.283 | -0.283 | -1.440 | 0.000 | 11.901 | -0.000 |
| -0.055 | -0.055 | -0.278 | 0.000 | -0.000 | 61.858 |
| 309.861 | 175.490 | 94.625 | -0.000 | 0.000 | 0.000 |
| 175.490 | 309.861 | 94.625 | 0.000 | -0.000 | 0.000 |
| 100.475 | 100.475 | 177.401 | -0.000 | 0.000 | 0.000 |
| -0.000 | -0.000 | -0.000 | 28.882 | -0.000 | 0.000 |
| 0.283 | 0.283 | 1.440 | -0.000 | 11.901 | 0.000 |
| 0.055 | 0.055 | 0.278 | -0.000 | 0.000 | 61.858 |
| 305.668 | 181.954 | 100.397 | -0.000 | -0.000 | -0.000 |
| 159.433 | 329.205 | 102.979 | -0.000 | -0.000 | -0.000 |
| 102.979 | 102.979 | 190.134 | 0.000 | -0.000 | -0.000 |
| 0.000 | 0.000 | 0.000 | 28.882 | 0.000 | -0.000 |
| -0.028 | -0.028 | -0.143 | 0.000 | 11.776 | -0.000 |
| 0.000 | 0.000 | 0.000 | -0.000 | -0.000 | 84.886 |
| 310.605 | 174.529 | 94.077 | -0.000 | -0.000 | 0.000 |
| 181.964 | 305.678 | 100.455 | -0.000 | -0.000 | 0.000 |
| 102.976 | 102.976 | 190.128 | 0.000 | 0.000 | 0.000 |
| -0.000 | -0.000 | -0.000 | 28.882 | 0.000 | 0.000 |
| 0.028 | 0.028 | 0.143 | -0.000 | 11.776 | 0.000 |
| -0.000 | -0.000 | -0.000 | -0.000 | 0.000 | 84.886 |
| 310.712 | 174.423 | 94.027 | -0.000 | -0.000 | -0.000 |
| 174.423 | 310.711 | 94.027 | 0.000 | -0.000 | -0.000 |
| 100.430 | 100.430 | 177.138 | -0.000 | -0.000 | -0.000 |
| 0.000 | 0.001 | 0.004 | 28.882 | 0.000 | -0.000 |
| 0.001 | 0.000 | 0.004 | 0.000 | 28.882 | -0.000 |
| 0.000 | 0.001 | 0.000 | -0.000 | -0.000 | 84.886 |
| 310.667 | 174.428 | 94.017 | 0.000 | 0.000 | 0.000 |
| 174.427 | 310.667 | 94.017 | -0.000 | -0.000 | 0.000 |
| 102.962 | 102.962 | 190.099 | -0.000 | -0.000 | 0.000 |
| -0.000 | -0.001 | -0.004 | 28.882 | -0.000 | 0.000 |
| -0.001 | -0.000 | -0.004 | -0.000 | 28.882 | 0.000 |
| -0.000 | -0.001 | -0.000 | 0.000 | 0.000 | 84.886 |
| 304.823 | 180.978 | 88.014 | 0.000 | -0.000 | -0.000 |
| 161.760 | 331.764 | 106.588 | 0.000 | 0.000 | 0.000 |
| 100.822 | 100.822 | 171.929 | 0.000 | 0.000 | 0.000 |
| 0.000 | 0.000 | 0.000 | 30.230 | 0.000 | -0.000 |
| 0.000 | 0.000 | 0.000 | 0.000 | 30.230 | 0.000 |
| -0.000 | 0.000 | 0.000 | 0.000 | 0.000 | 85.002 |
| 331.764 | 161.760 | 106.588 | 0.000 | 0.000 | -0.000 |
| 161.760 | 331.764 | 106.588 | -0.000 | 0.000 | 0.000 |
| 106.568 | 106.568 | 199.569 | -0.000 | -0.000 | -0.000 |
| -0.000 | -0.000 | -0.000 | 30.230 | -0.000 | 0.000 |
| -0.000 | -0.000 | -0.000 | -0.000 | 30.230 | 0.000 |
| 0.000 | -0.000 | -0.000 | -0.000 | -0.000 | 85.002 |
| 317.358 | 171.897 | 96.316 | -0.000 | 0.000 | 0.000 |
| 161.761 | 331.765 | 106.589 | 0.000 | 0.000 | 0.000 |
| 103.854 | 103.854 | 186.510 | 0.000 | 0.000 | 0.000 |
| 0.000 | 0.000 | 0.000 | 30.230 | 0.000 | 0.000 |
| -1.213 | -1.213 | -5.833 | 0.000 | 19.943 | 0.000 |
| -1.365 | -1.365 | -6.564 | 0.000 | 0.000 | 65.643 |
| 331.763 | 161.759 | 106.586 | -0.000 | -0.000 | -0.000 |
| 182.865 | 309.214 | 103.117 | -0.000 | -0.000 | -0.000 |
| 104.524 | 104.524 | 189.742 | -0.000 | -0.000 | 0.000 |
| -0.000 | -0.000 | -0.000 | 30.230 | -0.000 | -0.000 |
| 1.213 | 1.213 | 5.833 | -0.000 | 19.943 | -0.000 |
| 1.365 | 1.365 | 6.564 | -0.000 | -0.000 | 65.643 |
| 313.733 | 176.219 | 97.956 | 0.000 | -0.000 | 0.000 |
| 176.220 | 313.733 | 97.956 | 0.000 | -0.000 | 0.000 |
| 104.170 | 104.170 | 188.001 | 0.000 | 0.000 | 0.000 |
| -0.151 | -0.148 | -0.718 | 17.263 | 0.000 | -0.000 |
| -0.148 | -0.151 | -0.718 | 0.000 | 17.263 | 0.000 |
| -0.160 | -0.159 | -0.767 | 0.000 | 0.000 | 62.361 |
| 331.751 | 161.749 | 106.576 | -0.000 | -0.000 | 0.000 |
| 177.404 | 312.754 | 98.537 | -0.000 | -0.000 | -0.000 |
| 104.207 | 104.207 | 188.249 | -0.000 | -0.000 | 0.000 |
| 0.151 | 0.148 | 0.718 | 17.263 | -0.000 | -0.000 |
| 0.148 | 0.151 | 0.718 | -0.000 | 17.263 | 0.000 |
| 0.160 | 0.159 | 0.767 | -0.000 | -0.000 | 62.361 |
| 194.523 | 117.539 | 133.085 | -30.638 | -0.000 | 0.000 |
| 117.539 | 194.523 | 133.085 | 30.638 | 0.000 | 0.000 |
| 133.128 | 133.128 | 297.881 | -0.000 | -0.000 | 0.000 |
| -29.674 | 29.694 | 0.017 | 46.179 | 0.000 | 0.000 |
| 0.010 | 0.010 | 0.017 | -0.000 | 46.179 | -29.684 |
| 0.000 | 0.000 | 0.000 | -0.000 | -30.859 | 38.622 |
| 194.517 | 117.534 | 133.076 | -30.637 | -0.000 | -0.000 |
| 118.867 | 196.110 | 135.177 | 30.859 | 0.000 | -0.000 |
| 133.123 | 133.123 | 297.873 | -0.000 | 0.000 | -0.000 |
| -30.859 | 30.859 | -0.000 | 48.192 | 0.000 | -0.000 |
| -0.010 | -0.010 | -0.017 | 0.000 | 46.179 | -29.684 |
| -0.000 | -0.000 | -0.000 | 0.000 | -30.859 | 38.622 |
| 196.113 | 118.867 | 135.177 | -30.859 | -0.000 | 0.000 |
| 117.857 | 194.191 | 132.983 | 30.081 | -0.000 | 0.000 |
| 135.141 | 135.141 | 300.809 | 0.000 | -0.000 | 0.000 |
| -29.682 | 29.684 | 0.002 | 46.179 | -0.000 | 0.000 |
| -0.000 | 0.000 | 0.000 | -0.000 | 48.192 | -30.859 |
| 0.000 | 0.001 | 0.000 | -0.000 | -30.859 | 38.622 |
| 194.517 | 117.536 | 133.080 | -30.637 | 0.000 | -0.000 |
| 118.866 | 196.108 | 135.176 | 30.859 | 0.000 | -0.000 |
| 133.125 | 133.125 | 297.876 | -0.000 | -0.000 | -0.000 |
| -30.859 | 30.859 | -0.000 | 48.192 | 0.000 | -0.000 |
| 0.000 | -0.000 | -0.000 | 0.000 | 48.192 | -30.859 |
| -0.000 | -0.001 | -0.000 | 0.000 | -30.859 | 38.622 |
| 194.552 | 117.540 | 133.081 | -30.638 | -0.000 | 0.000 |
| 118.876 | 196.137 | 135.177 | 30.859 | -0.000 | 0.000 |
| 133.127 | 133.127 | 297.879 | -0.000 | -0.000 | 0.000 |
| -30.859 | 30.859 | 0.000 | 48.192 | 0.000 | 0.000 |
| -0.000 | 0.000 | 0.000 | -0.000 | 48.192 | -30.859 |
| 0.003 | 0.009 | 0.000 | -0.000 | -30.859 | 38.622 |
| 196.078 | 118.863 | 135.176 | -30.859 | 0.000 | -0.000 |
| 118.858 | 196.084 | 135.176 | 30.859 | 0.000 | -0.000 |
| 133.125 | 133.125 | 297.875 | 0.000 | 0.000 | -0.000 |
| -30.859 | 30.859 | -0.000 | 48.192 | 0.000 | -0.000 |
| 0.000 | -0.000 | -0.000 | 0.000 | 48.192 | -30.859 |
| -0.003 | -0.009 | -0.000 | 0.000 | -30.859 | 38.622 |
| 253.535 | 136.735 | 132.919 | 30.711 | -0.000 | 0.000 |
| 135.510 | 252.049 | 130.936 | -30.487 | -0.000 | 0.000 |
| 132.971 | 132.971 | 297.649 | 0.000 | -0.000 | 0.000 |
| 29.543 | -29.543 | 0.000 | 46.002 | -0.000 | 0.000 |
| 0.000 | -0.000 | -0.000 | 0.000 | 48.003 | 30.711 |
| 0.000 | 0.000 | 0.000 | -0.000 | 29.564 | 57.729 |
| 253.535 | 136.735 | 132.919 | 30.711 | -0.000 | -0.000 |
| 135.510 | 252.049 | 130.936 | -30.487 | -0.000 | -0.000 |
| 131.078 | 131.078 | 294.847 | 0.000 | 0.000 | -0.000 |
| 30.711 | -30.711 | -0.000 | 48.003 | 0.000 | -0.000 |
| -0.000 | 0.000 | -0.000 | -0.000 | 48.003 | 30.711 |
| -0.000 | -0.000 | -0.000 | 0.000 | 29.564 | 57.729 |
| 253.536 | 136.735 | 132.919 | 30.711 | -0.000 | 0.000 |
| 136.735 | 253.536 | 132.919 | -30.711 | -0.000 | 0.000 |
| 131.068 | 131.068 | 294.785 | -0.000 | 0.000 | -0.000 |
| 29.543 | -29.543 | 0.000 | 46.002 | -0.000 | 0.000 |
| -0.000 | -0.000 | -0.000 | 0.000 | 45.942 | 29.519 |
| -0.000 | 0.000 | 0.000 | 0.000 | 30.711 | 58.400 |
| 253.535 | 136.735 | 132.919 | 30.711 | -0.000 | -0.000 |
| 135.510 | 252.049 | 130.936 | -30.487 | -0.000 | -0.000 |
| 131.078 | 131.078 | 294.847 | 0.000 | 0.000 | 0.000 |
| 30.711 | -30.711 | -0.000 | 48.003 | 0.000 | -0.000 |
| 0.000 | 0.000 | 0.000 | -0.000 | 45.942 | 29.519 |
| 0.000 | -0.000 | -0.000 | -0.000 | 30.711 | 58.400 |
| 252.050 | 135.511 | 130.936 | 30.487 | -0.000 | -0.000 |
| 135.511 | 252.050 | 130.936 | -30.487 | -0.000 | 0.000 |
| 132.973 | 132.973 | 297.651 | -0.000 | -0.000 | 0.000 |
| 29.519 | -29.519 | 0.000 | 45.942 | -0.000 | 0.000 |
| -0.000 | 0.000 | 0.000 | 0.000 | 48.003 | 30.711 |
| -0.000 | 0.000 | 0.000 | 0.000 | 29.519 | 57.709 |
| 252.047 | 135.509 | 130.935 | 30.487 | 0.000 | -0.000 |
| 135.509 | 252.047 | 130.935 | -30.487 | 0.000 | -0.000 |
| 131.077 | 131.077 | 294.846 | 0.000 | 0.000 | -0.000 |
| 30.711 | -30.711 | -0.000 | 48.004 | 0.000 | -0.000 |
| 0.000 | -0.000 | -0.000 | -0.000 | 48.003 | 30.711 |
| 0.000 | -0.000 | -0.000 | -0.000 | 29.519 | 57.709 |
| 140.430 | 179.947 | 179.947 | -0.000 | -0.000 | 0.000 |
| 179.947 | 140.430 | 179.947 | -0.000 | -0.000 | -0.000 |
| 179.947 | 179.947 | 140.430 | 0.000 | 0.000 | -0.000 |
| 0.000 | 0.000 | 0.000 | 68.623 | -0.000 | 0.000 |
| 0.000 | 0.000 | 0.000 | -0.000 | 68.623 | -0.000 |
| 0.000 | 0.000 | 0.000 | -0.000 | -0.000 | 68.623 |
| 140.429 | 179.946 | 179.946 | 0.000 | 0.000 | 0.000 |
| 179.946 | 140.429 | 179.946 | 0.000 | 0.000 | 0.000 |
| 179.946 | 179.946 | 140.429 | -0.000 | -0.000 | 0.000 |
| -0.000 | -0.000 | -0.000 | 68.623 | 0.000 | 0.000 |
| -0.000 | -0.000 | -0.000 | -0.000 | 68.623 | 0.000 |
| -0.000 | -0.000 | -0.000 | 0.000 | 0.000 | 68.623 |
| 140.436 | 179.947 | 179.947 | -0.000 | -0.000 | 0.000 |
| 179.947 | 140.436 | 179.947 | -0.000 | -0.000 | 0.000 |
| 179.947 | 179.947 | 140.436 | 0.000 | 0.000 | -0.000 |
| 0.000 | 0.001 | 0.001 | 69.278 | 0.000 | -0.000 |
| 0.001 | 0.000 | 0.001 | -0.000 | 69.278 | -0.000 |
| 0.001 | 0.001 | 0.000 | 0.000 | 0.000 | 69.278 |
| 140.424 | 179.946 | 179.946 | 0.000 | 0.000 | 0.000 |
| 179.946 | 140.424 | 179.946 | 0.000 | 0.000 | 0.000 |
| 179.946 | 179.946 | 140.424 | -0.000 | 0.000 | 0.000 |
| -0.000 | -0.001 | -0.001 | 69.278 | -0.000 | -0.000 |
| -0.001 | -0.000 | -0.001 | -0.000 | 69.278 | -0.000 |
| -0.001 | -0.001 | -0.000 | -0.000 | -0.000 | 69.278 |
| 140.491 | 179.955 | 179.955 | -0.000 | 0.000 | 0.000 |
| 179.955 | 140.491 | 179.955 | -0.000 | -0.000 | 0.000 |
| 179.955 | 179.955 | 140.491 | 0.000 | -0.000 | -0.000 |
| 0.002 | 0.007 | 0.008 | 69.278 | -0.000 | -0.000 |
| 0.007 | 0.002 | 0.008 | -0.000 | 69.278 | -0.000 |
| 0.007 | 0.008 | 0.002 | 0.000 | 0.000 | 69.278 |
| 140.368 | 179.938 | 179.938 | 0.000 | -0.000 | -0.000 |
| 179.938 | 140.368 | 179.938 | 0.000 | -0.000 | -0.000 |
| 179.938 | 179.938 | 140.368 | -0.000 | -0.000 | 0.000 |
| -0.002 | -0.007 | -0.008 | 69.278 | -0.000 | -0.000 |
| -0.007 | -0.002 | -0.008 | -0.000 | 69.278 | 0.000 |
| -0.007 | -0.008 | -0.002 | -0.000 | -0.000 | 69.278 |
| 49.779 | 0.000 | 0.000 | 0.000 | 0.000 | 0.000 |
| 0.000 | 0.000 | 0.000 | 0.000 | 0.000 | 0.000 |
| 0.000 | 0.000 | 0.000 | 0.000 | 0.000 | 0.000 |
| 0.000 | 0.000 | 0.000 | 0.000 | 0.000 | 0.000 |
| 0.000 | 0.000 | 0.000 | 0.000 | 0.000 | 0.000 |
| -0.000 | 0.000 | 0.000 | 0.000 | 0.000 | 0.000 |
| 49.779 | -0.000 | -0.000 | -0.000 | -0.000 | -0.000 |
| -0.000 | -0.000 | -0.000 | -0.000 | -0.000 | -0.000 |
| -0.000 | -0.000 | -0.000 | -0.000 | -0.000 | -0.000 |
| -0.000 | -0.000 | -0.000 | -0.000 | -0.000 | -0.000 |
| 0.000 | -0.000 | -0.000 | -0.000 | -0.000 | -0.000 |
| 0.000 | -0.000 | -0.000 | -0.000 | -0.000 | -0.000 |
| 49.779 | 0.000 | 0.000 | 0.000 | 0.000 | 0.000 |
| 0.000 | 0.000 | 0.000 | 0.000 | 0.000 | 0.000 |
| 0.000 | 0.000 | 0.000 | 0.000 | 0.000 | 0.000 |
| 0.000 | 0.000 | 0.000 | 0.000 | 0.000 | 0.000 |
| -0.000 | 0.000 | 0.000 | 0.000 | 0.000 | 0.000 |
| 0.000 | 0.000 | 0.000 | 0.000 | 0.000 | 0.000 |
| 52.223 | -0.000 | -0.000 | -0.000 | -0.000 | -0.000 |
| -0.000 | -0.000 | -0.000 | -0.000 | -0.000 | -0.000 |
| -0.000 | -0.000 | -0.000 | -0.000 | -0.000 | -0.000 |
| -0.000 | -0.000 | -0.000 | -0.000 | -0.000 | -0.000 |
| 0.000 | -0.000 | -0.000 | -0.000 | -0.000 | -0.000 |
| 0.000 | -0.000 | -0.000 | -0.000 | -0.000 | -0.000 |
| 49.779 | 0.000 | 0.000 | 0.000 | 0.000 | 0.000 |
| 0.000 | 0.000 | 0.000 | 0.000 | 0.000 | 0.000 |
| 0.000 | 0.000 | 0.000 | 0.000 | 0.000 | 0.000 |
| 0.000 | 0.000 | 0.000 | 0.000 | 0.000 | 0.000 |
| -0.000 | 0.000 | 0.000 | 0.000 | 0.000 | 0.000 |
| -0.000 | 0.000 | 0.000 | 0.000 | 0.000 | 0.000 |
| 49.779 | -0.000 | -0.000 | -0.000 | -0.000 | -0.000 |
| -0.000 | -0.000 | -0.000 | -0.000 | -0.000 | -0.000 |
| -0.000 | -0.000 | -0.000 | -0.000 | -0.000 | -0.000 |
| -0.000 | -0.000 | -0.000 | -0.000 | -0.000 | -0.000 |
| -0.000 | -0.000 | -0.000 | -0.000 | -0.000 | -0.000 |
| 0.000 | -0.000 | -0.000 | -0.000 | -0.000 | -0.000 |
| 330.284 | 255.319 | 255.319 | 0.000 | 0.000 | 0.000 |
| 255.319 | 330.284 | 255.319 | 0.000 | 0.000 | 0.000 |
| 255.319 | 255.319 | 330.284 | 0.000 | 0.000 | 0.000 |
| -0.000 | -0.000 | -0.000 | 98.128 | 0.000 | 0.000 |
| -0.000 | -0.000 | -0.000 | 0.000 | 98.128 | -0.000 |
| -0.000 | -0.000 | -0.000 | 0.000 | 0.000 | 98.128 |
| 330.284 | 255.319 | 255.319 | -0.000 | -0.000 | 0.000 |
| 255.319 | 330.284 | 255.319 | -0.000 | -0.000 | -0.000 |
| 255.319 | 255.319 | 330.284 | -0.000 | -0.000 | -0.000 |
| 0.000 | 0.000 | 0.000 | 98.128 | -0.000 | 0.000 |
| 0.000 | 0.000 | 0.000 | -0.000 | 98.128 | -0.000 |
| 0.000 | 0.000 | 0.000 | -0.000 | -0.000 | 98.128 |
| 330.282 | 255.319 | 255.319 | 0.000 | 0.000 | 0.000 |
| 255.319 | 330.282 | 255.319 | 0.000 | 0.000 | 0.000 |
| 255.319 | 255.319 | 330.282 | -0.000 | -0.000 | 0.000 |
| -0.000 | -0.000 | -0.000 | 98.196 | 0.000 | 0.000 |
| -0.000 | -0.000 | -0.000 | 0.000 | 98.196 | 0.000 |
| -0.000 | -0.000 | -0.000 | 0.000 | 0.000 | 98.196 |
| 330.286 | 255.320 | 255.320 | -0.000 | -0.000 | -0.000 |
| 255.320 | 330.286 | 255.320 | -0.000 | -0.000 | 0.000 |
| 255.320 | 255.320 | 330.286 | -0.000 | 0.000 | -0.000 |
| 0.000 | 0.000 | 0.000 | 98.196 | -0.000 | 0.000 |
| 0.000 | 0.000 | 0.000 | -0.000 | 98.196 | -0.000 |
| 0.000 | 0.000 | 0.000 | -0.000 | -0.000 | 98.196 |
| 330.265 | 255.318 | 255.318 | 0.000 | 0.000 | 0.000 |
| 255.318 | 330.265 | 255.318 | 0.000 | 0.000 | 0.000 |
| 255.318 | 255.318 | 330.265 | 0.000 | 0.000 | 0.000 |
| -0.001 | -0.002 | -0.002 | 98.196 | 0.000 | -0.000 |
| -0.002 | -0.001 | -0.002 | 0.000 | 98.196 | 0.000 |
| -0.002 | -0.002 | -0.001 | 0.000 | 0.000 | 98.196 |
| 330.303 | 255.321 | 255.321 | -0.000 | -0.000 | 0.000 |
| 255.321 | 330.303 | 255.321 | -0.000 | -0.000 | 0.000 |
| 255.321 | 255.321 | 330.303 | 0.000 | -0.000 | -0.000 |
| 0.001 | 0.002 | 0.002 | 98.196 | -0.000 | -0.000 |
| 0.002 | 0.001 | 0.002 | -0.000 | 98.196 | -0.000 |
| 0.002 | 0.002 | 0.001 | -0.000 | -0.000 | 98.196 |
| 305.189 | 51.055 | 51.055 | 0.000 | 0.000 | 0.000 |
| 51.055 | 305.189 | 51.055 | 0.000 | 0.000 | 0.000 |
| 51.055 | 51.055 | 305.189 | 0.000 | 0.000 | 0.000 |
| 0.000 | -0.000 | 0.000 | -23.909 | 0.000 | 0.000 |
| 0.000 | -0.000 | 0.000 | 0.000 | -23.909 | 0.000 |
| 0.000 | -0.000 | -0.000 | 0.000 | 0.000 | -23.909 |
| 305.189 | 51.055 | 51.055 | -0.000 | -0.000 | 0.000 |
| 51.055 | 305.189 | 51.055 | -0.000 | -0.000 | 0.000 |
| 51.055 | 51.055 | 305.189 | -0.000 | -0.000 | -0.000 |
| -0.000 | -0.000 | -0.000 | -23.909 | -0.000 | -0.000 |
| -0.000 | 0.000 | -0.000 | -0.000 | -23.909 | -0.000 |
| -0.000 | 0.000 | 0.000 | -0.000 | -0.000 | -23.909 |
| 305.190 | 51.055 | 51.055 | 0.000 | 0.000 | 0.000 |
| 51.055 | 305.190 | 51.055 | 0.000 | 0.000 | 0.000 |
| 51.055 | 51.055 | 305.190 | -0.000 | 0.000 | 0.000 |
| 0.000 | 0.000 | -0.000 | -23.909 | 0.000 | 0.000 |
| 0.000 | -0.000 | -0.000 | 0.000 | -23.909 | 0.000 |
| 0.000 | -0.000 | -0.000 | 0.000 | 0.000 | -23.909 |
| 305.189 | 51.055 | 51.055 | -0.000 | -0.000 | -0.000 |
| 51.055 | 305.189 | 51.055 | -0.000 | -0.000 | -0.000 |
| 51.055 | 51.055 | 305.189 | -0.000 | -0.000 | -0.000 |
| -0.000 | -0.000 | 0.000 | -23.909 | -0.000 | -0.000 |
| -0.000 | 0.000 | 0.000 | -0.000 | -23.909 | -0.000 |
| -0.000 | 0.000 | 0.000 | -0.000 | -0.000 | -23.909 |
| 305.191 | 51.055 | 51.055 | 0.000 | 0.000 | 0.000 |
| 51.055 | 305.191 | 51.055 | 0.000 | 0.000 | -0.000 |
| 51.055 | 51.055 | 305.191 | 0.000 | 0.000 | 0.000 |
| -0.000 | 0.000 | -0.000 | -23.909 | 0.000 | 0.000 |
| 0.000 | -0.000 | -0.000 | 0.000 | -23.909 | 0.000 |
| 0.000 | -0.000 | -0.000 | 0.000 | 0.000 | -23.909 |
| 305.187 | 51.054 | 51.054 | -0.000 | -0.000 | -0.000 |
| 51.054 | 305.187 | 51.054 | -0.000 | -0.000 | -0.000 |
| 51.054 | 51.054 | 305.187 | -0.000 | -0.000 | -0.000 |
| 0.000 | -0.000 | 0.000 | -23.909 | -0.000 | -0.000 |
| -0.000 | 0.000 | 0.000 | -0.000 | -23.909 | -0.000 |
| -0.000 | 0.000 | 0.000 | -0.000 | -0.000 | -23.909 |
| 212.296 | 186.903 | 186.903 | 0.000 | -0.000 | -0.000 |
| 186.903 | 212.296 | 186.903 | 0.000 | -0.000 | 0.000 |
| 186.903 | 186.903 | 212.296 | -0.000 | -0.000 | -0.000 |
| -0.000 | -0.000 | -0.000 | 81.000 | -0.000 | -0.000 |
| -0.000 | -0.000 | -0.000 | 0.000 | 81.000 | -0.000 |
| -0.000 | -0.000 | -0.000 | 0.000 | -0.000 | 81.000 |
| 212.297 | 186.903 | 186.903 | 0.000 | 0.000 | 0.000 |
| 186.903 | 212.297 | 186.903 | -0.000 | 0.000 | 0.000 |
| 186.903 | 186.903 | 212.297 | -0.000 | 0.000 | 0.000 |
| 0.000 | 0.000 | 0.000 | 81.000 | 0.000 | 0.000 |
| 0.000 | 0.000 | 0.000 | 0.000 | 81.000 | 0.000 |
| 0.000 | 0.000 | 0.000 | -0.000 | 0.000 | 81.000 |
| 212.294 | 186.902 | 186.902 | 0.000 | -0.000 | -0.000 |
| 186.902 | 212.294 | 186.902 | 0.000 | 0.000 | -0.000 |
| 186.902 | 186.902 | 212.294 | 0.000 | -0.000 | -0.000 |
| -0.000 | -0.000 | -0.000 | 81.000 | -0.000 | -0.000 |
| -0.000 | -0.000 | -0.000 | -0.000 | 81.000 | -0.000 |
| -0.000 | -0.000 | -0.000 | 0.000 | -0.000 | 81.000 |
| 212.300 | 186.903 | 186.903 | 0.000 | -0.000 | 0.000 |
| 186.903 | 212.300 | 186.903 | -0.000 | 0.000 | 0.000 |
| 186.903 | 186.903 | 212.300 | 0.000 | -0.000 | 0.000 |
| 0.000 | 0.000 | 0.000 | 81.000 | 0.000 | -0.000 |
| 0.000 | 0.000 | 0.000 | -0.000 | 81.000 | 0.000 |
| 0.000 | 0.000 | 0.000 | -0.000 | 0.000 | 81.000 |
| 212.264 | 186.901 | 186.901 | 0.000 | -0.000 | -0.000 |
| 186.901 | 212.264 | 186.901 | 0.000 | -0.000 | -0.000 |
| 186.901 | 186.901 | 212.264 | 0.000 | -0.000 | -0.000 |
| -0.001 | -0.004 | -0.004 | 81.000 | -0.000 | 0.000 |
| -0.004 | -0.001 | -0.004 | 0.000 | 81.000 | -0.000 |
| -0.004 | -0.004 | -0.001 | 0.000 | -0.000 | 81.000 |
| 212.330 | 186.905 | 186.905 | -0.000 | 0.000 | 0.000 |
| 186.905 | 212.330 | 186.905 | -0.000 | 0.000 | 0.000 |
| 186.905 | 186.905 | 212.330 | 0.000 | 0.000 | 0.000 |
| 0.001 | 0.004 | 0.004 | 81.000 | 0.000 | 0.000 |
| 0.004 | 0.001 | 0.004 | -0.000 | 81.000 | 0.000 |
| 0.004 | 0.004 | 0.001 | -0.000 | 0.000 | 81.000 |
| 100.151 | 126.836 | 126.836 | -0.000 | 0.000 | 0.000 |
| 126.836 | 100.151 | 126.836 | 0.000 | -0.000 | 0.000 |
| 126.836 | 126.836 | 100.151 | 0.000 | 0.000 | -0.000 |
| -0.000 | -0.000 | -0.000 | -35.750 | 0.000 | -0.000 |
| 0.000 | -0.000 | -0.000 | 0.000 | -35.750 | -0.000 |
| 0.000 | -0.000 | -0.000 | 0.000 | 0.000 | -35.750 |
| 100.151 | 126.836 | 126.836 | -0.000 | -0.000 | -0.000 |
| 126.836 | 100.151 | 126.836 | -0.000 | -0.000 | -0.000 |
| 126.836 | 126.836 | 100.151 | -0.000 | -0.000 | -0.000 |
| -0.000 | 0.000 | 0.000 | -35.750 | -0.000 | -0.000 |
| 0.000 | 0.000 | 0.000 | -0.000 | -35.750 | 0.000 |
| -0.000 | 0.000 | 0.000 | -0.000 | -0.000 | -35.750 |
| 100.150 | 126.836 | 126.836 | 0.000 | 0.000 | 0.000 |
| 126.836 | 100.150 | 126.836 | 0.000 | 0.000 | 0.000 |
| 126.836 | 126.836 | 100.150 | 0.000 | 0.000 | -0.000 |
| -0.000 | -0.000 | -0.000 | -35.750 | -0.000 | -0.000 |
| -0.000 | -0.000 | -0.000 | 0.000 | -35.750 | 0.000 |
| -0.000 | -0.000 | -0.000 | 0.000 | 0.000 | -35.750 |
| 100.151 | 126.836 | 126.836 | -0.000 | -0.000 | -0.000 |
| 126.836 | 100.151 | 126.836 | -0.000 | -0.000 | -0.000 |
| 126.836 | 126.836 | 100.151 | -0.000 | -0.000 | -0.000 |
| 0.000 | 0.000 | 0.000 | -35.750 | -0.000 | 0.000 |
| 0.000 | 0.000 | 0.000 | -0.000 | -35.750 | 0.000 |
| 0.000 | 0.000 | 0.000 | -0.000 | -0.000 | -35.750 |
| 100.148 | 126.834 | 126.834 | 0.000 | 0.000 | 0.000 |
| 126.834 | 100.148 | 126.834 | 0.000 | 0.000 | 0.000 |
| 126.834 | 126.834 | 100.148 | 0.000 | 0.000 | 0.000 |
| -0.000 | -0.000 | -0.000 | -35.750 | 0.000 | -0.000 |
| -0.000 | -0.000 | -0.000 | 0.000 | -35.750 | -0.000 |
| -0.000 | -0.000 | -0.000 | 0.000 | 0.000 | -35.750 |
| 100.153 | 126.839 | 126.839 | -0.000 | 0.000 | -0.000 |
| 126.839 | 100.153 | 126.839 | -0.000 | -0.000 | -0.000 |
| 126.839 | 126.839 | 100.153 | -0.000 | -0.000 | -0.000 |
| 0.000 | 0.000 | 0.000 | -35.750 | -0.000 | 0.000 |
| 0.000 | 0.000 | 0.000 | -0.000 | -35.750 | 0.000 |
| 0.000 | 0.000 | 0.000 | -0.000 | -0.000 | -35.750 |
| 235.266 | 165.241 | 197.447 | 0.000 | -0.000 | 0.000 |
| 165.241 | 235.266 | 197.447 | -0.000 | -0.000 | 0.000 |
| 197.447 | 197.447 | 202.561 | 0.000 | 0.000 | 0.000 |
| 0.000 | -0.000 | 0.000 | 83.830 | 0.000 | 0.000 |
| -0.000 | 0.000 | 0.000 | 0.000 | 83.830 | -0.000 |
| 0.000 | 0.000 | 0.000 | 0.000 | -0.000 | 52.133 |
| 235.266 | 165.241 | 197.447 | -0.000 | 0.000 | 0.000 |
| 165.241 | 235.266 | 197.447 | 0.000 | 0.000 | -0.000 |
| 197.447 | 197.447 | 202.561 | -0.000 | -0.000 | -0.000 |
| -0.000 | -0.000 | -0.000 | 83.830 | -0.000 | -0.000 |
| -0.000 | -0.000 | -0.000 | -0.000 | 83.830 | -0.000 |
| -0.000 | -0.000 | -0.000 | -0.000 | 0.000 | 52.133 |
| 235.266 | 165.241 | 197.447 | -0.000 | -0.000 | 0.000 |
| 165.241 | 235.266 | 197.447 | -0.000 | -0.000 | 0.000 |
| 197.447 | 197.447 | 202.561 | 0.000 | -0.000 | 0.000 |
| 0.000 | -0.000 | 0.000 | 83.830 | -0.000 | 0.000 |
| -0.000 | 0.000 | 0.000 | -0.000 | 83.830 | 0.000 |
| -0.000 | 0.000 | 0.000 | -0.000 | -0.000 | 52.133 |
| 235.266 | 165.241 | 197.447 | -0.000 | 0.000 | -0.000 |
| 165.241 | 235.266 | 197.447 | -0.000 | 0.000 | -0.000 |
| 197.447 | 197.447 | 202.560 | -0.000 | -0.000 | -0.000 |
| -0.000 | 0.000 | -0.000 | 83.830 | 0.000 | -0.000 |
| 0.000 | -0.000 | -0.000 | -0.000 | 83.830 | -0.000 |
| 0.000 | -0.000 | -0.000 | 0.000 | 0.000 | 52.133 |
| 235.267 | 165.242 | 197.448 | 0.000 | 0.000 | -0.000 |
| 165.242 | 235.267 | 197.448 | 0.000 | 0.000 | 0.000 |
| 197.448 | 197.448 | 202.561 | 0.000 | 0.000 | -0.000 |
| 0.000 | -0.000 | 0.000 | 83.830 | -0.000 | 0.000 |
| -0.000 | 0.000 | 0.000 | 0.000 | 83.830 | 0.000 |
| -0.000 | 0.000 | 0.000 | 0.000 | -0.000 | 52.133 |
| 235.265 | 165.240 | 197.446 | 0.000 | -0.000 | -0.000 |
| 165.240 | 235.265 | 197.446 | 0.000 | 0.000 | -0.000 |
| 197.446 | 197.446 | 202.560 | -0.000 | 0.000 | -0.000 |
| -0.000 | 0.000 | -0.000 | 83.830 | 0.000 | -0.000 |
| 0.000 | -0.000 | -0.000 | 0.000 | 83.830 | -0.000 |
| 0.000 | -0.000 | -0.000 | -0.000 | 0.000 | 52.133 |
| 164.567 | 125.552 | 125.552 | 0.000 | -0.000 | 0.000 |
| 125.552 | 164.567 | 125.552 | 0.000 | -0.000 | -0.000 |
| 125.552 | 125.552 | 164.567 | -0.000 | -0.000 | 0.000 |
| -0.000 | -0.000 | -0.000 | 50.733 | -0.000 | -0.000 |
| -0.000 | -0.000 | -0.000 | 0.000 | 50.733 | 0.000 |
| -0.000 | -0.000 | -0.000 | -0.000 | -0.000 | 50.733 |
| 164.567 | 125.552 | 125.552 | 0.000 | -0.000 | -0.000 |
| 125.552 | 164.567 | 125.552 | -0.000 | 0.000 | -0.000 |
| 125.552 | 125.552 | 164.567 | -0.000 | -0.000 | -0.000 |
| 0.000 | 0.000 | 0.000 | 50.733 | 0.000 | -0.000 |
| 0.000 | 0.000 | 0.000 | -0.000 | 50.733 | -0.000 |
| 0.000 | 0.000 | 0.000 | -0.000 | 0.000 | 50.733 |
| 164.567 | 125.552 | 125.552 | 0.000 | -0.000 | -0.000 |
| 125.552 | 164.567 | 125.552 | 0.000 | -0.000 | 0.000 |
| 125.552 | 125.552 | 164.567 | -0.000 | 0.000 | 0.000 |
| 0.000 | -0.000 | -0.000 | 10.083 | -0.000 | -0.000 |
| -0.000 | 0.000 | -0.000 | 0.000 | 10.083 | 0.000 |
| -0.000 | -0.000 | 0.000 | 0.000 | -0.000 | 10.083 |
| 164.567 | 125.552 | 125.552 | -0.000 | 0.000 | -0.000 |
| 125.552 | 164.567 | 125.552 | -0.000 | -0.000 | 0.000 |
| 125.552 | 125.552 | 164.567 | -0.000 | -0.000 | -0.000 |
| -0.000 | 0.000 | 0.000 | 10.083 | 0.000 | -0.000 |
| 0.000 | -0.000 | 0.000 | 0.000 | 10.083 | -0.000 |
| 0.000 | 0.000 | -0.000 | -0.000 | -0.000 | 10.083 |
| 164.567 | 125.552 | 125.552 | 0.000 | 0.000 | 0.000 |
| 125.552 | 164.567 | 125.552 | 0.000 | -0.000 | 0.000 |
| 125.552 | 125.552 | 164.567 | 0.000 | 0.000 | 0.000 |
| 0.000 | -0.000 | -0.000 | 10.083 | 0.000 | -0.000 |
| -0.000 | 0.000 | -0.000 | -0.000 | 10.083 | -0.000 |
| -0.000 | -0.000 | 0.000 | 0.000 | 0.000 | 10.083 |
| 164.566 | 125.551 | 125.551 | -0.000 | -0.000 | 0.000 |
| 125.551 | 164.566 | 125.551 | -0.000 | -0.000 | 0.000 |
| 125.551 | 125.551 | 164.566 | 0.000 | 0.000 | -0.000 |
| -0.000 | 0.000 | 0.000 | 10.083 | -0.000 | -0.000 |
| 0.000 | -0.000 | 0.000 | -0.000 | 10.083 | -0.000 |
| 0.000 | 0.000 | -0.000 | -0.000 | -0.000 | 10.083 |
| 206.761 | 204.344 | 204.344 | 0.000 | -0.000 | -0.000 |
| 204.344 | 206.761 | 204.344 | 0.000 | -0.000 | -0.000 |
| 204.344 | 204.344 | 206.761 | 0.000 | 0.000 | -0.000 |
| 0.000 | 0.000 | 0.000 | 76.299 | -0.000 | -0.000 |
| -0.000 | 0.000 | 0.000 | 0.000 | 76.299 | -0.000 |
| -0.000 | 0.000 | 0.000 | 0.000 | -0.000 | 76.299 |
| 206.761 | 204.344 | 204.344 | -0.000 | -0.000 | 0.000 |
| 204.344 | 206.761 | 204.344 | -0.000 | 0.000 | 0.000 |
| 204.344 | 204.344 | 206.761 | -0.000 | 0.000 | 0.000 |
| -0.000 | -0.000 | -0.000 | 76.299 | 0.000 | -0.000 |
| 0.000 | -0.000 | -0.000 | -0.000 | 76.299 | 0.000 |
| 0.000 | -0.000 | -0.000 | -0.000 | -0.000 | 76.299 |
| 206.761 | 204.345 | 204.345 | 0.000 | -0.000 | -0.000 |
| 204.345 | 206.761 | 204.345 | 0.000 | 0.000 | -0.000 |
| 204.345 | 204.345 | 206.761 | 0.000 | -0.000 | 0.000 |
| 0.000 | -0.000 | 0.000 | 80.944 | -0.000 | -0.000 |
| -0.000 | 0.000 | 0.000 | 0.000 | 80.944 | -0.000 |
| -0.000 | 0.000 | 0.000 | 0.000 | -0.000 | 80.944 |
| 206.761 | 204.344 | 204.344 | -0.000 | 0.000 | 0.000 |
| 204.344 | 206.761 | 204.344 | -0.000 | -0.000 | -0.000 |
| 204.344 | 204.344 | 206.761 | -0.000 | 0.000 | 0.000 |
| -0.000 | 0.000 | -0.000 | 80.944 | 0.000 | -0.000 |
| 0.000 | -0.000 | -0.000 | 0.000 | 80.944 | 0.000 |
| 0.000 | -0.000 | -0.000 | -0.000 | 0.000 | 80.944 |
| 206.763 | 204.347 | 204.347 | 0.000 | 0.000 | -0.000 |
| 204.347 | 206.763 | 204.347 | -0.000 | -0.000 | -0.000 |
| 204.347 | 204.347 | 206.763 | -0.000 | -0.000 | -0.000 |
| 0.000 | -0.000 | 0.000 | 80.944 | 0.000 | -0.000 |
| -0.000 | 0.000 | 0.000 | 0.000 | 80.944 | -0.000 |
| -0.000 | 0.000 | 0.000 | 0.000 | -0.000 | 80.944 |
| 206.758 | 204.342 | 204.342 | 0.000 | -0.000 | -0.000 |
| 204.342 | 206.758 | 204.342 | -0.000 | 0.000 | 0.000 |
| 204.342 | 204.342 | 206.758 | -0.000 | -0.000 | -0.000 |
| -0.000 | 0.000 | -0.000 | 80.944 | 0.000 | 0.000 |
| 0.000 | -0.000 | -0.000 | -0.000 | 80.944 | 0.000 |
| 0.000 | -0.000 | -0.000 | -0.000 | 0.000 | 80.944 |
| 298.134 | 127.513 | 127.513 | 0.000 | -0.000 | 0.000 |
| 127.513 | 298.134 | 127.513 | 0.000 | -0.000 | -0.000 |
| 127.513 | 127.513 | 298.134 | 0.000 | -0.000 | -0.000 |
| 0.000 | -0.000 | 0.000 | 22.928 | 0.000 | -0.000 |
| 0.000 | -0.000 | 0.000 | -0.000 | 22.928 | -0.000 |
| 0.000 | -0.000 | 0.000 | 0.000 | 0.000 | 22.928 |
| 298.007 | 127.577 | 127.577 | -0.000 | 0.000 | 0.000 |
| 127.577 | 298.007 | 127.577 | 0.000 | -0.000 | 0.000 |
| 127.577 | 127.577 | 298.007 | 0.000 | 0.000 | 0.000 |
| -0.000 | 0.000 | -0.000 | 22.928 | -0.000 | 0.000 |
| 0.000 | 0.000 | -0.000 | 0.000 | 22.928 | 0.000 |
| -0.000 | -0.000 | -0.000 | 0.000 | -0.000 | 22.928 |
| 298.007 | 127.577 | 127.577 | 0.000 | 0.000 | -0.000 |
| 127.577 | 298.007 | 127.577 | -0.000 | -0.000 | -0.000 |
| 127.577 | 127.577 | 298.007 | -0.000 | -0.000 | -0.000 |
| 0.000 | 0.000 | 0.000 | 22.928 | -0.000 | -0.000 |
| 0.000 | 0.000 | 0.000 | -0.000 | 22.928 | -0.000 |
| 0.000 | 0.000 | 0.000 | -0.000 | 0.000 | 22.928 |
| 298.134 | 127.513 | 127.513 | -0.000 | 0.000 | -0.000 |
| 127.513 | 298.134 | 127.513 | -0.000 | -0.000 | 0.000 |
| 127.513 | 127.513 | 298.134 | 0.000 | -0.000 | 0.000 |
| -0.000 | -0.000 | -0.000 | 22.928 | 0.000 | 0.000 |
| -0.000 | -0.000 | -0.000 | -0.000 | 22.928 | 0.000 |
| -0.000 | -0.000 | -0.000 | -0.000 | -0.000 | 22.928 |
| 298.136 | 127.514 | 127.514 | -0.000 | -0.000 | -0.000 |
| 127.514 | 298.136 | 127.514 | -0.000 | -0.000 | -0.000 |
| 127.514 | 127.514 | 298.136 | 0.000 | -0.000 | -0.000 |
| 0.000 | 0.000 | 0.000 | 22.928 | -0.000 | -0.000 |
| 0.000 | 0.000 | 0.000 | -0.000 | 22.928 | -0.000 |
| 0.000 | 0.000 | 0.000 | 0.000 | 0.000 | 22.928 |
| 298.133 | 127.513 | 127.513 | 0.000 | 0.000 | 0.000 |
| 127.513 | 298.133 | 127.513 | -0.000 | 0.000 | 0.000 |
| 127.513 | 127.513 | 298.133 | -0.000 | -0.000 | -0.000 |
| -0.000 | -0.000 | -0.000 | 22.928 | 0.000 | 0.000 |
| -0.000 | -0.000 | -0.000 | 0.000 | 22.928 | 0.000 |
| -0.000 | -0.000 | -0.000 | -0.000 | -0.000 | 22.928 |
| 192.711 | 188.318 | 188.318 | -0.000 | -0.000 | -0.000 |
| 188.318 | 192.711 | 188.318 | -0.000 | -0.000 | -0.000 |
| 188.318 | 188.318 | 192.711 | 0.000 | 0.000 | -0.000 |
| 0.000 | 0.000 | -0.000 | 75.242 | -0.000 | 0.000 |
| 0.000 | 0.000 | -0.000 | -0.000 | 75.242 | -0.000 |
| 0.000 | 0.000 | -0.000 | -0.000 | -0.000 | 75.242 |
| 192.711 | 188.318 | 188.318 | 0.000 | 0.000 | 0.000 |
| 188.318 | 192.711 | 188.318 | 0.000 | 0.000 | 0.000 |
| 188.318 | 188.318 | 192.711 | 0.000 | -0.000 | 0.000 |
| -0.000 | -0.000 | 0.000 | 75.242 | 0.000 | 0.000 |
| -0.000 | -0.000 | 0.000 | 0.000 | 75.242 | 0.000 |
| -0.000 | -0.000 | 0.000 | 0.000 | 0.000 | 75.242 |
| 192.711 | 188.318 | 188.318 | -0.000 | -0.000 | -0.000 |
| 188.318 | 192.711 | 188.318 | -0.000 | -0.000 | -0.000 |
| 188.318 | 188.318 | 192.711 | -0.000 | 0.000 | -0.000 |
| 0.000 | 0.000 | 0.000 | 75.242 | -0.000 | -0.000 |
| 0.000 | 0.000 | 0.000 | -0.000 | 75.242 | -0.000 |
| 0.000 | 0.000 | 0.000 | -0.000 | -0.000 | 75.242 |
| 192.711 | 188.318 | 188.318 | 0.000 | 0.000 | 0.000 |
| 188.318 | 192.711 | 188.318 | 0.000 | 0.000 | 0.000 |
| 188.318 | 188.318 | 192.711 | -0.000 | -0.000 | -0.000 |
| -0.000 | 0.000 | -0.000 | 75.242 | 0.000 | -0.000 |
| -0.000 | -0.000 | -0.000 | 0.000 | 75.242 | 0.000 |
| -0.000 | -0.000 | -0.000 | 0.000 | 0.000 | 75.242 |
| 192.712 | 188.319 | 188.319 | -0.000 | -0.000 | -0.000 |
| 188.319 | 192.712 | 188.319 | -0.000 | -0.000 | 0.000 |
| 188.319 | 188.319 | 192.712 | -0.000 | -0.000 | -0.000 |
| 0.000 | -0.000 | 0.000 | 81.821 | -0.000 | 0.000 |
| -0.000 | 0.000 | 0.000 | -0.000 | 81.821 | -0.000 |
| -0.000 | 0.000 | 0.000 | -0.000 | -0.000 | 81.821 |
| 192.710 | 188.318 | 188.318 | 0.000 | 0.000 | 0.000 |
| 188.318 | 192.710 | 188.318 | 0.000 | 0.000 | 0.000 |
| 188.318 | 188.318 | 192.710 | 0.000 | 0.000 | 0.000 |
| -0.000 | 0.000 | -0.000 | 81.821 | 0.000 | 0.000 |
| 0.000 | -0.000 | -0.000 | 0.000 | 81.821 | 0.000 |
| 0.000 | -0.000 | -0.000 | 0.000 | 0.000 | 81.821 |
| 217.534 | 177.951 | 177.951 | 0.000 | 0.000 | 0.000 |
| 177.951 | 217.534 | 177.951 | 0.000 | 0.000 | -0.000 |
| 177.951 | 177.951 | 217.534 | 0.000 | 0.000 | 0.000 |
| 0.000 | 0.000 | 0.000 | 71.752 | 0.000 | 0.000 |
| 0.000 | 0.000 | 0.000 | 0.000 | 71.752 | 0.000 |
| 0.000 | 0.000 | 0.000 | 0.000 | 0.000 | 71.752 |
| 217.534 | 177.951 | 177.951 | -0.000 | -0.000 | -0.000 |
| 177.951 | 217.534 | 177.951 | -0.000 | -0.000 | -0.000 |
| 177.951 | 177.951 | 217.534 | -0.000 | -0.000 | -0.000 |
| -0.000 | -0.000 | -0.000 | 71.752 | -0.000 | -0.000 |
| -0.000 | -0.000 | -0.000 | -0.000 | 71.752 | -0.000 |
| -0.000 | -0.000 | -0.000 | -0.000 | -0.000 | 71.752 |
| 217.534 | 177.951 | 177.951 | 0.000 | 0.000 | 0.000 |
| 177.951 | 217.534 | 177.951 | 0.000 | 0.000 | -0.000 |
| 177.951 | 177.951 | 217.534 | 0.000 | 0.000 | 0.000 |
| -0.000 | 0.000 | 0.000 | 71.752 | 0.000 | 0.000 |
| 0.000 | -0.000 | 0.000 | 0.000 | 71.752 | 0.000 |
| 0.000 | 0.000 | -0.000 | 0.000 | 0.000 | 71.752 |
| 217.534 | 177.951 | 177.951 | -0.000 | -0.000 | -0.000 |
| 177.951 | 217.534 | 177.951 | -0.000 | -0.000 | -0.000 |
| 177.951 | 177.951 | 217.534 | -0.000 | -0.000 | -0.000 |
| 0.000 | -0.000 | -0.000 | 71.752 | -0.000 | -0.000 |
| -0.000 | 0.000 | -0.000 | -0.000 | 71.752 | -0.000 |
| -0.000 | -0.000 | 0.000 | -0.000 | -0.000 | 71.752 |
| 217.534 | 177.951 | 177.951 | 0.000 | 0.000 | 0.000 |
| 177.951 | 217.534 | 177.951 | 0.000 | 0.000 | 0.000 |
| 177.951 | 177.951 | 217.534 | 0.000 | 0.000 | 0.000 |
| -0.000 | 0.000 | 0.000 | 71.752 | 0.000 | 0.000 |
| 0.000 | -0.000 | 0.000 | 0.000 | 71.752 | 0.000 |
| 0.000 | 0.000 | -0.000 | 0.000 | 0.000 | 71.752 |
| 217.533 | 177.950 | 177.950 | -0.000 | -0.000 | -0.000 |
| 177.950 | 217.533 | 177.950 | -0.000 | -0.000 | -0.000 |
| 177.950 | 177.950 | 217.533 | -0.000 | -0.000 | -0.000 |
| 0.000 | -0.000 | -0.000 | 71.752 | -0.000 | -0.000 |
| -0.000 | 0.000 | -0.000 | -0.000 | 71.752 | -0.000 |
| -0.000 | -0.000 | 0.000 | -0.000 | -0.000 | 71.752 |
| 211.606 | 183.616 | 178.404 | -0.000 | -0.000 | -0.000 |
| 183.616 | 211.606 | 178.404 | -0.000 | -0.000 | 0.000 |
| 178.404 | 178.404 | 216.274 | -0.000 | -0.000 | 0.000 |
| 0.000 | 0.000 | 0.000 | 72.130 | -0.000 | 0.000 |
| 0.000 | -0.000 | 0.000 | -0.000 | 72.130 | 0.000 |
| 0.000 | -0.000 | -0.000 | -0.000 | -0.000 | 71.205 |
| 211.606 | 183.616 | 178.404 | 0.000 | 0.000 | 0.000 |
| 183.616 | 211.606 | 178.404 | 0.000 | 0.000 | 0.000 |
| 178.404 | 178.404 | 216.274 | 0.000 | 0.000 | 0.000 |
| -0.000 | 0.000 | -0.000 | 72.130 | 0.000 | 0.000 |
| -0.000 | 0.000 | -0.000 | 0.000 | 72.130 | -0.000 |
| -0.000 | 0.000 | 0.000 | 0.000 | 0.000 | 71.205 |
| 217.793 | 177.430 | 178.404 | 0.000 | -0.000 | -0.000 |
| 177.430 | 217.793 | 178.404 | -0.000 | -0.000 | -0.000 |
| 178.404 | 178.404 | 216.274 | -0.000 | -0.000 | -0.000 |
| -0.000 | 0.000 | 0.000 | 69.327 | 0.000 | -0.000 |
| 0.000 | -0.000 | 0.000 | -0.000 | 69.327 | 0.000 |
| 0.000 | 0.000 | -0.000 | -0.000 | -0.000 | 71.205 |
| 211.606 | 183.616 | 178.404 | 0.000 | 0.000 | 0.000 |
| 183.616 | 211.606 | 178.404 | -0.000 | 0.000 | 0.000 |
| 178.404 | 178.404 | 216.274 | 0.000 | 0.000 | 0.000 |
| 0.000 | -0.000 | -0.000 | 69.327 | 0.000 | -0.000 |
| -0.000 | 0.000 | -0.000 | 0.000 | 69.327 | 0.000 |
| -0.000 | -0.000 | 0.000 | 0.000 | 0.000 | 71.205 |
| 211.607 | 183.617 | 178.405 | -0.000 | -0.000 | -0.000 |
| 183.617 | 211.607 | 178.405 | -0.000 | -0.000 | 0.000 |
| 178.405 | 178.405 | 216.274 | -0.000 | -0.000 | -0.000 |
| -0.000 | 0.000 | 0.000 | 72.130 | -0.000 | 0.000 |
| 0.000 | -0.000 | 0.000 | -0.000 | 72.130 | -0.000 |
| 0.000 | 0.000 | -0.000 | -0.000 | -0.000 | 71.205 |
| 211.606 | 183.616 | 178.403 | 0.000 | 0.000 | -0.000 |
| 183.616 | 211.606 | 178.403 | 0.000 | 0.000 | 0.000 |
| 178.403 | 178.403 | 216.273 | 0.000 | 0.000 | 0.000 |
| 0.000 | -0.000 | -0.000 | 72.130 | 0.000 | 0.000 |
| -0.000 | 0.000 | -0.000 | 0.000 | 72.130 | 0.000 |
| -0.000 | -0.000 | 0.000 | 0.000 | 0.000 | 71.205 |
| 240.006 | 230.795 | 230.795 | -0.000 | -0.000 | -0.000 |
| 230.795 | 240.006 | 230.795 | -0.000 | 0.000 | -0.000 |
| 230.795 | 230.795 | 240.006 | -0.000 | 0.000 | -0.000 |
| 0.000 | 0.000 | 0.000 | 73.033 | 0.000 | -0.000 |
| -0.000 | 0.000 | 0.000 | 0.000 | 73.033 | -0.000 |
| -0.000 | 0.000 | 0.000 | 0.000 | -0.000 | 73.033 |
| 240.006 | 230.795 | 230.795 | -0.000 | 0.000 | 0.000 |
| 230.795 | 240.006 | 230.795 | 0.000 | 0.000 | -0.000 |
| 230.795 | 230.795 | 240.006 | -0.000 | 0.000 | 0.000 |
| -0.000 | -0.000 | -0.000 | 73.033 | -0.000 | 0.000 |
| -0.000 | -0.000 | -0.000 | -0.000 | 73.033 | 0.000 |
| -0.000 | -0.000 | -0.000 | -0.000 | 0.000 | 73.033 |
| 240.006 | 230.795 | 230.795 | 0.000 | -0.000 | -0.000 |
| 230.795 | 240.006 | 230.795 | 0.000 | -0.000 | 0.000 |
| 230.795 | 230.795 | 240.006 | -0.000 | -0.000 | -0.000 |
| 0.000 | -0.000 | 0.000 | 73.033 | 0.000 | -0.000 |
| -0.000 | 0.000 | 0.000 | -0.000 | 73.033 | -0.000 |
| -0.000 | 0.000 | 0.000 | 0.000 | 0.000 | 73.033 |
| 240.005 | 230.795 | 230.795 | 0.000 | 0.000 | 0.000 |
| 230.795 | 240.006 | 230.795 | 0.000 | 0.000 | 0.000 |
| 230.795 | 230.795 | 240.005 | 0.000 | 0.000 | -0.000 |
| -0.000 | -0.000 | -0.000 | 73.033 | -0.000 | -0.000 |
| 0.000 | -0.000 | -0.000 | -0.000 | 73.033 | 0.000 |
| 0.000 | -0.000 | -0.000 | -0.000 | -0.000 | 73.033 |
| 240.006 | 230.796 | 230.796 | 0.000 | 0.000 | 0.000 |
| 230.796 | 240.006 | 230.796 | 0.000 | 0.000 | -0.000 |
| 230.796 | 230.796 | 240.006 | -0.000 | -0.000 | -0.000 |
| 0.000 | -0.000 | 0.000 | 81.548 | -0.000 | 0.000 |
| -0.000 | 0.000 | 0.000 | -0.000 | 81.548 | -0.000 |
| -0.000 | 0.000 | 0.000 | -0.000 | -0.000 | 81.548 |
| 240.005 | 230.795 | 230.795 | 0.000 | -0.000 | 0.000 |
| 230.795 | 240.005 | 230.795 | -0.000 | 0.000 | -0.000 |
| 230.795 | 230.795 | 240.005 | -0.000 | 0.000 | 0.000 |
| -0.000 | 0.000 | -0.000 | 81.548 | 0.000 | 0.000 |
| 0.000 | -0.000 | -0.000 | -0.000 | 81.548 | -0.000 |
| 0.000 | -0.000 | -0.000 | 0.000 | 0.000 | 81.548 |
| 357.111 | 86.777 | 86.777 | 0.000 | 0.000 | -0.000 |
| 86.777 | 357.111 | 86.777 | 0.000 | -0.000 | -0.000 |
| 86.777 | 86.777 | 357.111 | 0.000 | -0.000 | -0.000 |
| 0.000 | 0.000 | 0.000 | -26.504 | -0.000 | -0.000 |
| 0.000 | 0.000 | 0.000 | 0.000 | -26.504 | -0.000 |
| 0.000 | 0.000 | 0.000 | 0.000 | 0.000 | -26.504 |
| 357.110 | 86.777 | 86.777 | -0.000 | -0.000 | -0.000 |
| 86.777 | 357.110 | 86.777 | -0.000 | -0.000 | -0.000 |
| 86.777 | 86.777 | 357.110 | -0.000 | -0.000 | 0.000 |
| -0.000 | -0.000 | -0.000 | -26.504 | 0.000 | -0.000 |
| -0.000 | -0.000 | -0.000 | -0.000 | -26.504 | 0.000 |
| -0.000 | -0.000 | -0.000 | 0.000 | 0.000 | -26.504 |
| 357.111 | 86.777 | 86.777 | 0.000 | -0.000 | -0.000 |
| 86.777 | 357.111 | 86.777 | 0.000 | 0.000 | -0.000 |
| 86.777 | 86.777 | 357.111 | 0.000 | -0.000 | -0.000 |
| -0.000 | 0.000 | -0.000 | -26.504 | -0.000 | -0.000 |
| 0.000 | -0.000 | -0.000 | 0.000 | -26.504 | -0.000 |
| 0.000 | -0.000 | 0.000 | 0.000 | -0.000 | -26.504 |
| 357.110 | 86.777 | 86.777 | -0.000 | -0.000 | 0.000 |
| 86.777 | 357.110 | 86.777 | -0.000 | 0.000 | 0.000 |
| 86.777 | 86.777 | 357.110 | 0.000 | -0.000 | 0.000 |
| 0.000 | -0.000 | 0.000 | -26.504 | 0.000 | 0.000 |
| -0.000 | 0.000 | 0.000 | -0.000 | -26.504 | 0.000 |
| -0.000 | 0.000 | -0.000 | -0.000 | -0.000 | -26.504 |
| 357.112 | 86.777 | 86.777 | -0.000 | -0.000 | -0.000 |
| 86.777 | 357.112 | 86.777 | 0.000 | -0.000 | -0.000 |
| 86.777 | 86.777 | 357.112 | -0.000 | -0.000 | -0.000 |
| -0.000 | 0.000 | -0.000 | -26.504 | -0.000 | 0.000 |
| 0.000 | -0.000 | -0.000 | 0.000 | -26.504 | -0.000 |
| 0.000 | -0.000 | -0.000 | 0.000 | 0.000 | -26.504 |
| 357.109 | 86.777 | 86.777 | 0.000 | 0.000 | 0.000 |
| 86.777 | 357.109 | 86.777 | 0.000 | 0.000 | 0.000 |
| 86.777 | 86.777 | 357.109 | -0.000 | 0.000 | 0.000 |
| 0.000 | -0.000 | 0.000 | -26.504 | 0.000 | 0.000 |
| -0.000 | 0.000 | 0.000 | -0.000 | -26.504 | 0.000 |
| -0.000 | 0.000 | 0.000 | -0.000 | -0.000 | -26.504 |
| 94.884 | 179.811 | 179.811 | -0.000 | 0.000 | 0.000 |
| 179.811 | 94.884 | 179.811 | -0.000 | -0.000 | 0.000 |
| 179.811 | 179.811 | 94.884 | -0.000 | 0.000 | -0.000 |
| -0.000 | -0.000 | -0.000 | 45.250 | -0.000 | 0.000 |
| -0.000 | -0.000 | -0.000 | -0.000 | 45.250 | -0.000 |
| -0.000 | -0.000 | -0.000 | -0.000 | 0.000 | 45.250 |
| 94.885 | 179.811 | 179.811 | 0.000 | -0.000 | 0.000 |
| 179.811 | 94.885 | 179.811 | 0.000 | -0.000 | 0.000 |
| 179.811 | 179.811 | 94.885 | 0.000 | -0.000 | 0.000 |
| 0.000 | 0.000 | 0.000 | 45.250 | 0.000 | 0.000 |
| 0.000 | 0.000 | 0.000 | 0.000 | 45.250 | 0.000 |
| 0.000 | 0.000 | 0.000 | 0.000 | -0.000 | 45.250 |
| 94.880 | 179.810 | 179.810 | -0.000 | 0.000 | -0.000 |
| 179.810 | 94.880 | 179.810 | -0.000 | 0.000 | -0.000 |
| 179.810 | 179.810 | 94.880 | 0.000 | 0.000 | -0.000 |
| -0.000 | -0.001 | -0.001 | 45.250 | 0.000 | -0.000 |
| -0.001 | -0.000 | -0.001 | -0.000 | 45.250 | -0.000 |
| -0.001 | -0.001 | -0.000 | -0.000 | 0.000 | 45.250 |
| 94.889 | 179.811 | 179.811 | -0.000 | -0.000 | 0.000 |
| 179.811 | 94.889 | 179.811 | 0.000 | -0.000 | 0.000 |
| 179.811 | 179.811 | 94.889 | -0.000 | -0.000 | 0.000 |
| 0.000 | 0.001 | 0.001 | 45.250 | -0.000 | 0.000 |
| 0.001 | 0.000 | 0.001 | 0.000 | 45.250 | 0.000 |
| 0.001 | 0.001 | 0.000 | -0.000 | -0.000 | 45.250 |
| 94.843 | 179.806 | 179.806 | -0.000 | 0.000 | 0.000 |
| 179.806 | 94.843 | 179.806 | -0.000 | 0.000 | -0.000 |
| 179.806 | 179.806 | 94.843 | 0.000 | 0.000 | -0.000 |
| -0.001 | -0.005 | -0.005 | 45.250 | -0.000 | -0.000 |
| -0.005 | -0.001 | -0.005 | -0.000 | 45.250 | -0.000 |
| -0.005 | -0.005 | -0.001 | -0.000 | 0.000 | 45.250 |
| 94.926 | 179.815 | 179.815 | 0.000 | 0.000 | 0.000 |
| 179.815 | 94.926 | 179.815 | 0.000 | -0.000 | 0.000 |
| 179.815 | 179.815 | 94.926 | 0.000 | -0.000 | 0.000 |
| 0.001 | 0.005 | 0.005 | 45.250 | 0.000 | 0.000 |
| 0.005 | 0.001 | 0.005 | 0.000 | 45.250 | 0.000 |
| 0.005 | 0.005 | 0.001 | 0.000 | -0.000 | 45.250 |
| 65.783 | 101.143 | 101.143 | 0.000 | 0.000 | -0.000 |
| 101.143 | 65.783 | 101.143 | 0.000 | 0.000 | -0.000 |
| 101.143 | 101.143 | 65.783 | 0.000 | 0.000 | -0.000 |
| -0.000 | -0.000 | 0.000 | -49.001 | 0.000 | -0.000 |
| -0.000 | -0.000 | 0.000 | 0.000 | -49.001 | -0.000 |
| -0.000 | -0.000 | 0.000 | 0.000 | 0.000 | -49.001 |
| 65.783 | 101.143 | 101.143 | 0.000 | -0.000 | 0.000 |
| 101.143 | 65.783 | 101.143 | -0.000 | -0.000 | -0.000 |
| 101.143 | 101.143 | 65.783 | -0.000 | -0.000 | 0.000 |
| 0.000 | 0.000 | -0.000 | -49.001 | 0.000 | -0.000 |
| 0.000 | 0.000 | -0.000 | -0.000 | -49.001 | 0.000 |
| 0.000 | 0.000 | -0.000 | -0.000 | -0.000 | -49.001 |
| 65.783 | 101.143 | 101.143 | 0.000 | 0.000 | -0.000 |
| 101.143 | 65.783 | 101.143 | 0.000 | -0.000 | -0.000 |
| 101.143 | 101.143 | 65.783 | 0.000 | 0.000 | -0.000 |
| 0.000 | -0.000 | 0.000 | 38.681 | 0.000 | 0.000 |
| -0.000 | 0.000 | 0.000 | 0.000 | 38.681 | 0.000 |
| -0.000 | 0.000 | 0.000 | 0.000 | 0.000 | 38.681 |
| 65.783 | 101.143 | 101.143 | -0.000 | -0.000 | 0.000 |
| 101.143 | 65.783 | 101.143 | -0.000 | -0.000 | -0.000 |
| 101.143 | 101.143 | 65.783 | -0.000 | -0.000 | -0.000 |
| -0.000 | 0.000 | -0.000 | 38.681 | 0.000 | -0.000 |
| 0.000 | -0.000 | -0.000 | -0.000 | 38.681 | -0.000 |
| 0.000 | -0.000 | -0.000 | -0.000 | -0.000 | 38.681 |
| 65.783 | 101.143 | 101.143 | 0.000 | 0.000 | -0.000 |
| 101.143 | 65.783 | 101.143 | 0.000 | 0.000 | -0.000 |
| 101.143 | 101.143 | 65.783 | -0.000 | -0.000 | -0.000 |
| -0.000 | -0.000 | -0.000 | -49.001 | 0.000 | -0.000 |
| -0.000 | -0.000 | -0.000 | 0.000 | -49.001 | -0.000 |
| -0.000 | -0.000 | -0.000 | 0.000 | 0.000 | -49.001 |
| 65.783 | 101.143 | 101.143 | 0.000 | -0.000 | 0.000 |
| 101.143 | 65.783 | 101.143 | -0.000 | 0.000 | -0.000 |
| 101.143 | 101.143 | 65.783 | -0.000 | -0.000 | 0.000 |
| 0.000 | 0.000 | 0.000 | -49.001 | -0.000 | 0.000 |
| 0.000 | 0.000 | 0.000 | -0.000 | -49.001 | -0.000 |
| 0.000 | 0.000 | 0.000 | -0.000 | -0.000 | -49.001 |
| 251.934 | 213.382 | 220.507 | 0.000 | -0.000 | 0.000 |
| 213.382 | 251.934 | 220.507 | 0.000 | 0.000 | 0.000 |
| 220.507 | 220.507 | 238.312 | 0.000 | 0.000 | -0.000 |
| 0.000 | 0.000 | -0.000 | 82.877 | 0.000 | 0.000 |
| 0.000 | 0.000 | 0.000 | 0.000 | 82.877 | -0.000 |
| 0.000 | 0.000 | -0.000 | 0.000 | 0.000 | 73.213 |
| 251.934 | 213.382 | 220.507 | -0.000 | -0.000 | -0.000 |
| 213.382 | 251.934 | 220.507 | -0.000 | -0.000 | 0.000 |
| 220.507 | 220.507 | 238.312 | -0.000 | -0.000 | 0.000 |
| -0.000 | -0.000 | -0.000 | 82.877 | -0.000 | 0.000 |
| -0.000 | -0.000 | -0.000 | -0.000 | 82.877 | 0.000 |
| -0.000 | -0.000 | -0.000 | -0.000 | -0.000 | 73.213 |
| 251.934 | 213.382 | 220.507 | 0.000 | -0.000 | 0.000 |
| 213.382 | 251.934 | 220.507 | 0.000 | 0.000 | -0.000 |
| 220.507 | 220.507 | 238.312 | 0.000 | 0.000 | -0.000 |
| 0.000 | -0.000 | 0.000 | 82.877 | 0.000 | -0.000 |
| -0.000 | 0.000 | 0.000 | 0.000 | 82.877 | 0.000 |
| -0.000 | 0.000 | 0.000 | 0.000 | 0.000 | 73.213 |
| 251.933 | 213.382 | 220.507 | -0.000 | -0.000 | 0.000 |
| 213.382 | 251.933 | 220.507 | -0.000 | 0.000 | 0.000 |
| 220.507 | 220.507 | 238.312 | -0.000 | -0.000 | -0.000 |
| -0.000 | 0.000 | -0.000 | 82.877 | 0.000 | 0.000 |
| 0.000 | -0.000 | -0.000 | -0.000 | 82.877 | 0.000 |
| 0.000 | -0.000 | -0.000 | 0.000 | -0.000 | 73.213 |
| 251.935 | 213.383 | 220.508 | 0.000 | 0.000 | -0.000 |
| 213.383 | 251.935 | 220.508 | 0.000 | -0.000 | -0.000 |
| 220.508 | 220.508 | 238.313 | 0.000 | -0.000 | -0.000 |
| 0.000 | -0.000 | 0.000 | 82.877 | -0.000 | 0.000 |
| -0.000 | 0.000 | 0.000 | 0.000 | 82.877 | -0.000 |
| -0.000 | 0.000 | 0.000 | 0.000 | 0.000 | 73.213 |
| 251.933 | 213.382 | 220.507 | -0.000 | -0.000 | -0.000 |
| 213.382 | 251.933 | 220.507 | -0.000 | -0.000 | -0.000 |
| 220.507 | 220.507 | 238.311 | 0.000 | -0.000 | -0.000 |
| -0.000 | 0.000 | -0.000 | 82.877 | 0.000 | 0.000 |
| 0.000 | -0.000 | -0.000 | -0.000 | 82.877 | 0.000 |
| 0.000 | -0.000 | -0.000 | -0.000 | -0.000 | 73.213 |
| 290.016 | 191.352 | 179.001 | -30.113 | 0.000 | -0.000 |
| 191.352 | 290.016 | 179.001 | 30.113 | -0.000 | -0.000 |
| 179.001 | 179.001 | 305.448 | -0.000 | -0.000 | -0.000 |
| -30.113 | 30.113 | -0.000 | 42.665 | -0.000 | -0.000 |
| -0.000 | -0.000 | -0.000 | 0.000 | 42.665 | -30.113 |
| -0.000 | -0.000 | -0.000 | 0.000 | -30.113 | 49.332 |
| 290.016 | 191.352 | 179.001 | -30.113 | -0.000 | 0.000 |
| 191.352 | 290.016 | 179.001 | 30.113 | -0.000 | 0.000 |
| 179.001 | 179.001 | 305.448 | 0.000 | -0.000 | 0.000 |
| -30.113 | 30.113 | 0.000 | 42.665 | 0.000 | 0.000 |
| 0.000 | 0.000 | 0.000 | -0.000 | 42.665 | -30.113 |
| 0.000 | 0.000 | 0.000 | 0.000 | -30.113 | 49.332 |
| 290.016 | 191.352 | 179.001 | -30.113 | -0.000 | -0.000 |
| 191.352 | 290.016 | 179.001 | 30.113 | -0.000 | -0.000 |
| 179.001 | 179.001 | 305.448 | -0.000 | -0.000 | -0.000 |
| -30.113 | 30.113 | 0.000 | 42.665 | -0.000 | -0.000 |
| -0.000 | 0.000 | 0.000 | -0.000 | 42.665 | -30.113 |
| -0.000 | 0.000 | 0.000 | -0.000 | -30.113 | 49.332 |
| 290.016 | 191.352 | 179.001 | -30.113 | 0.000 | 0.000 |
| 191.352 | 290.016 | 179.001 | 30.113 | 0.000 | 0.000 |
| 179.001 | 179.001 | 305.448 | -0.000 | 0.000 | 0.000 |
| -30.113 | 30.113 | -0.000 | 42.665 | 0.000 | 0.000 |
| 0.000 | -0.000 | -0.000 | 0.000 | 42.665 | -30.113 |
| 0.000 | -0.000 | -0.000 | 0.000 | -30.113 | 49.332 |
| 290.017 | 191.352 | 179.001 | -30.113 | -0.000 | -0.000 |
| 191.353 | 290.017 | 179.001 | 30.113 | -0.000 | -0.000 |
| 179.001 | 179.001 | 305.449 | 0.000 | 0.000 | -0.000 |
| -30.113 | 30.113 | 0.000 | 42.665 | 0.000 | -0.000 |
| -0.000 | 0.000 | 0.000 | -0.000 | 42.665 | -30.113 |
| -0.000 | 0.000 | 0.000 | -0.000 | -30.113 | 49.332 |
| 290.015 | 191.351 | 179.000 | -30.113 | 0.000 | 0.000 |
| 191.351 | 290.015 | 179.000 | 30.113 | 0.000 | 0.000 |
| 179.000 | 179.000 | 305.447 | 0.000 | 0.000 | 0.000 |
| -30.113 | 30.113 | -0.000 | 42.665 | 0.000 | 0.000 |
| 0.000 | -0.000 | -0.000 | 0.000 | 42.665 | -30.113 |
| 0.000 | -0.000 | -0.000 | 0.000 | -30.113 | 49.332 |
| 217.931 | 173.650 | 173.650 | -0.000 | 0.000 | 0.000 |
| 173.650 | 217.931 | 173.650 | -0.000 | -0.000 | -0.000 |
| 173.650 | 173.650 | 217.931 | 0.000 | -0.000 | 0.000 |
| 0.000 | -0.000 | 0.000 | 50.962 | -0.000 | 0.000 |
| 0.000 | -0.000 | 0.000 | 0.000 | 50.962 | 0.000 |
| 0.000 | 0.000 | 0.000 | 0.000 | -0.000 | 50.962 |
| 217.931 | 173.650 | 173.650 | 0.000 | 0.000 | -0.000 |
| 173.650 | 217.931 | 173.650 | 0.000 | 0.000 | 0.000 |
| 173.650 | 173.650 | 217.931 | 0.000 | 0.000 | -0.000 |
| -0.000 | -0.000 | -0.000 | 50.962 | 0.000 | -0.000 |
| -0.000 | 0.000 | -0.000 | -0.000 | 50.962 | 0.000 |
| 0.000 | -0.000 | -0.000 | 0.000 | 0.000 | 50.962 |
| 217.931 | 173.650 | 173.650 | -0.000 | 0.000 | 0.000 |
| 173.650 | 217.931 | 173.650 | -0.000 | 0.000 | 0.000 |
| 173.650 | 173.650 | 217.931 | -0.000 | -0.000 | 0.000 |
| 0.000 | -0.000 | 0.000 | 50.962 | -0.000 | 0.000 |
| -0.000 | 0.000 | 0.000 | -0.000 | 50.962 | -0.000 |
| -0.000 | 0.000 | 0.000 | -0.000 | 0.000 | 50.962 |
| 217.931 | 173.649 | 173.649 | 0.000 | 0.000 | -0.000 |
| 173.649 | 217.931 | 173.649 | 0.000 | 0.000 | 0.000 |
| 173.649 | 173.649 | 217.931 | 0.000 | 0.000 | -0.000 |
| -0.000 | 0.000 | -0.000 | 50.962 | 0.000 | -0.000 |
| 0.000 | -0.000 | -0.000 | 0.000 | 50.962 | -0.000 |
| 0.000 | -0.000 | -0.000 | 0.000 | 0.000 | 50.962 |
| 217.932 | 173.650 | 173.650 | -0.000 | -0.000 | 0.000 |
| 173.650 | 217.932 | 173.650 | -0.000 | -0.000 | 0.000 |
| 173.650 | 173.650 | 217.932 | -0.000 | -0.000 | 0.000 |
| 0.000 | -0.000 | -0.000 | 9.263 | -0.000 | 0.000 |
| -0.000 | 0.000 | -0.000 | 0.000 | 9.263 | 0.000 |
| -0.000 | -0.000 | 0.000 | -0.000 | -0.000 | 9.263 |
| 217.930 | 173.649 | 173.649 | 0.000 | 0.000 | -0.000 |
| 173.649 | 217.930 | 173.649 | 0.000 | 0.000 | 0.000 |
| 173.649 | 173.649 | 217.930 | 0.000 | 0.000 | -0.000 |
| -0.000 | 0.000 | 0.000 | 9.263 | 0.000 | -0.000 |
| 0.000 | -0.000 | 0.000 | -0.000 | 9.263 | -0.000 |
| 0.000 | 0.000 | -0.000 | 0.000 | 0.000 | 9.263 |
| 355.998 | 204.791 | 204.791 | 0.000 | -0.000 | -0.000 |
| 204.791 | 355.998 | 204.791 | 0.000 | -0.000 | -0.000 |
| 204.791 | 204.791 | 355.998 | 0.000 | -0.000 | -0.000 |
| -0.000 | -0.000 | -0.000 | 27.979 | -0.000 | -0.000 |
| -0.000 | -0.000 | -0.000 | 0.000 | 27.979 | -0.000 |
| -0.000 | -0.000 | 0.000 | 0.000 | -0.000 | 27.979 |
| 355.775 | 204.902 | 204.902 | -0.000 | 0.000 | 0.000 |
| 204.902 | 355.775 | 204.902 | -0.000 | -0.000 | 0.000 |
| 204.902 | 204.902 | 355.775 | -0.000 | 0.000 | 0.000 |
| 0.000 | 0.000 | -0.000 | 27.979 | 0.000 | 0.000 |
| 0.000 | 0.000 | -0.000 | -0.000 | 27.979 | 0.000 |
| 0.000 | 0.000 | -0.000 | -0.000 | 0.000 | 27.979 |
| 355.998 | 204.791 | 204.791 | 0.000 | -0.000 | -0.000 |
| 204.791 | 355.998 | 204.791 | 0.000 | -0.000 | -0.000 |
| 204.791 | 204.791 | 355.998 | 0.000 | -0.000 | -0.000 |
| 0.000 | 0.000 | 0.000 | 27.979 | -0.000 | -0.000 |
| 0.000 | 0.000 | 0.000 | 0.000 | 27.979 | -0.000 |
| 0.000 | 0.000 | 0.000 | 0.000 | -0.000 | 27.979 |
| 355.775 | 204.902 | 204.902 | -0.000 | 0.000 | 0.000 |
| 204.902 | 355.775 | 204.902 | -0.000 | 0.000 | 0.000 |
| 204.902 | 204.902 | 355.775 | 0.000 | 0.000 | 0.000 |
| -0.000 | -0.000 | -0.000 | 27.979 | 0.000 | 0.000 |
| -0.000 | -0.000 | -0.000 | -0.000 | 27.979 | 0.000 |
| -0.000 | -0.000 | -0.000 | -0.000 | 0.000 | 27.979 |
| 355.999 | 204.792 | 204.792 | 0.000 | -0.000 | -0.000 |
| 204.792 | 355.999 | 204.792 | 0.000 | -0.000 | -0.000 |
| 204.792 | 204.792 | 355.999 | 0.000 | -0.000 | -0.000 |
| 0.000 | 0.000 | 0.000 | 27.979 | -0.000 | -0.000 |
| 0.000 | 0.000 | 0.000 | 0.000 | 27.979 | -0.000 |
| 0.000 | 0.000 | 0.000 | -0.000 | -0.000 | 27.979 |
| 355.774 | 204.901 | 204.901 | -0.000 | 0.000 | 0.000 |
| 204.901 | 355.774 | 204.901 | -0.000 | 0.000 | 0.000 |
| 204.901 | 204.901 | 355.774 | -0.000 | 0.000 | 0.000 |
| -0.000 | -0.000 | -0.000 | 27.979 | 0.000 | 0.000 |
| -0.000 | -0.000 | -0.000 | -0.000 | 27.979 | 0.000 |
| -0.000 | -0.000 | -0.000 | -0.000 | 0.000 | 27.979 |
| 290.526 | 279.758 | 279.758 | -0.000 | 0.000 | 0.000 |
| 279.758 | 290.526 | 279.758 | 0.000 | 0.000 | 0.000 |
| 279.758 | 279.758 | 290.526 | -0.000 | -0.000 | 0.000 |
| 0.000 | 0.000 | 0.000 | 103.074 | 0.000 | 0.000 |
| 0.000 | 0.000 | 0.000 | 0.000 | 103.074 | 0.000 |
| 0.000 | 0.000 | 0.000 | 0.000 | -0.000 | 103.074 |
| 290.526 | 279.757 | 279.757 | -0.000 | -0.000 | -0.000 |
| 279.757 | 290.526 | 279.757 | -0.000 | -0.000 | -0.000 |
| 279.757 | 279.757 | 290.526 | 0.000 | -0.000 | -0.000 |
| -0.000 | -0.000 | -0.000 | 103.074 | 0.000 | 0.000 |
| -0.000 | -0.000 | -0.000 | 0.000 | 103.074 | -0.000 |
| -0.000 | -0.000 | -0.000 | -0.000 | -0.000 | 103.074 |
| 290.527 | 279.758 | 279.758 | 0.000 | 0.000 | 0.000 |
| 279.758 | 290.527 | 279.758 | 0.000 | 0.000 | 0.000 |
| 279.758 | 279.758 | 290.527 | 0.000 | 0.000 | 0.000 |
| 0.001 | 0.001 | 0.001 | 98.883 | 0.000 | 0.000 |
| 0.001 | 0.001 | 0.001 | 0.000 | 98.883 | 0.000 |
| 0.001 | 0.001 | 0.001 | 0.000 | -0.000 | 98.883 |
| 290.525 | 279.757 | 279.757 | -0.000 | 0.000 | -0.000 |
| 279.757 | 290.525 | 279.757 | -0.000 | -0.000 | -0.000 |
| 279.757 | 279.757 | 290.525 | 0.000 | 0.000 | 0.000 |
| -0.001 | -0.001 | -0.001 | 98.883 | -0.000 | 0.000 |
| -0.001 | -0.001 | -0.001 | -0.000 | 98.883 | -0.000 |
| -0.001 | -0.001 | -0.001 | -0.000 | 0.000 | 98.883 |
| 290.535 | 279.766 | 279.766 | 0.000 | -0.000 | 0.000 |
| 279.766 | 290.535 | 279.766 | 0.000 | -0.000 | 0.000 |
| 279.766 | 279.766 | 290.535 | -0.000 | -0.000 | 0.000 |
| 0.008 | 0.008 | 0.008 | 98.883 | -0.000 | -0.000 |
| 0.008 | 0.008 | 0.008 | 0.000 | 98.883 | 0.000 |
| 0.008 | 0.008 | 0.008 | 0.000 | -0.000 | 98.883 |
| 290.517 | 279.749 | 279.749 | -0.000 | 0.000 | -0.000 |
| 279.749 | 290.517 | 279.749 | -0.000 | 0.000 | -0.000 |
| 279.749 | 279.749 | 290.517 | 0.000 | 0.000 | -0.000 |
| -0.008 | -0.008 | -0.008 | 98.883 | 0.000 | -0.000 |
| -0.008 | -0.008 | -0.008 | -0.000 | 98.883 | -0.000 |
| -0.008 | -0.008 | -0.008 | -0.000 | -0.000 | 98.883 |
| 279.890 | 245.735 | 245.735 | -0.000 | 0.000 | 0.000 |
| 245.735 | 279.890 | 245.735 | -0.000 | 0.000 | -0.000 |
| 245.735 | 245.735 | 279.890 | -0.000 | 0.000 | -0.000 |
| -0.000 | -0.000 | -0.000 | 70.798 | -0.000 | 0.000 |
| -0.000 | -0.000 | -0.000 | -0.000 | 70.798 | -0.000 |
| -0.000 | -0.000 | -0.000 | -0.000 | -0.000 | 70.798 |
| 279.890 | 245.735 | 245.735 | 0.000 | 0.000 | 0.000 |
| 245.735 | 279.890 | 245.735 | 0.000 | 0.000 | 0.000 |
| 245.735 | 245.735 | 279.890 | 0.000 | 0.000 | 0.000 |
| 0.000 | 0.000 | 0.000 | 70.798 | 0.000 | 0.000 |
| 0.000 | 0.000 | 0.000 | 0.000 | 70.798 | 0.000 |
| 0.000 | 0.000 | 0.000 | 0.000 | 0.000 | 70.798 |
| 279.890 | 245.735 | 245.735 | -0.000 | -0.000 | -0.000 |
| 245.735 | 279.890 | 245.735 | -0.000 | 0.000 | -0.000 |
| 245.735 | 245.735 | 279.890 | -0.000 | 0.000 | -0.000 |
| -0.000 | 0.000 | 0.000 | 70.798 | -0.000 | -0.000 |
| 0.000 | -0.000 | 0.000 | -0.000 | 70.798 | 0.000 |
| 0.000 | 0.000 | -0.000 | -0.000 | -0.000 | 70.798 |
| 279.890 | 245.735 | 245.735 | 0.000 | 0.000 | -0.000 |
| 245.735 | 279.890 | 245.735 | 0.000 | 0.000 | -0.000 |
| 245.735 | 245.735 | 279.890 | 0.000 | 0.000 | 0.000 |
| 0.000 | -0.000 | -0.000 | 70.798 | -0.000 | -0.000 |
| -0.000 | 0.000 | -0.000 | 0.000 | 70.798 | 0.000 |
| -0.000 | -0.000 | 0.000 | 0.000 | 0.000 | 70.798 |
| 279.891 | 245.736 | 245.736 | -0.000 | 0.000 | -0.000 |
| 245.736 | 279.891 | 245.736 | -0.000 | 0.000 | -0.000 |
| 245.736 | 245.736 | 279.891 | -0.000 | 0.000 | -0.000 |
| 0.000 | 0.000 | 0.000 | 70.798 | -0.000 | 0.000 |
| 0.000 | 0.000 | 0.000 | -0.000 | 70.798 | -0.000 |
| 0.000 | 0.000 | 0.000 | -0.000 | 0.000 | 70.798 |
| 279.889 | 245.734 | 245.734 | 0.000 | -0.000 | 0.000 |
| 245.734 | 279.889 | 245.734 | 0.000 | -0.000 | 0.000 |
| 245.734 | 245.734 | 279.889 | 0.000 | 0.000 | 0.000 |
| -0.000 | -0.000 | -0.000 | 70.798 | 0.000 | 0.000 |
| -0.000 | -0.000 | -0.000 | 0.000 | 70.798 | -0.000 |
| -0.000 | -0.000 | -0.000 | 0.000 | 0.000 | 70.798 |
| 27.431 | 19.147 | 0.000 | 0.000 | 0.000 | -0.000 |
| 19.147 | 28.839 | 0.000 | 0.000 | 0.000 | 0.000 |
| -0.000 | 0.000 | 0.000 | 0.000 | 0.000 | -0.000 |
| -0.000 | 0.000 | 0.000 | 0.000 | 0.000 | -0.000 |
| -0.000 | 0.000 | 0.000 | 0.000 | 0.000 | -0.000 |
| -0.000 | 0.000 | 0.000 | 0.000 | 0.000 | 2.787 |
| 27.431 | 19.147 | -0.000 | -0.000 | -0.000 | 0.000 |
| 19.147 | 28.839 | -0.000 | -0.000 | -0.000 | 0.000 |
| 0.000 | -0.000 | -0.000 | -0.000 | -0.000 | 0.000 |
| 0.000 | -0.000 | -0.000 | -0.000 | -0.000 | 0.000 |
| 0.000 | -0.000 | -0.000 | -0.000 | -0.000 | 0.000 |
| 0.000 | -0.000 | -0.000 | -0.000 | -0.000 | 2.787 |
| 27.431 | 19.147 | 0.000 | 0.000 | 0.000 | -0.000 |
| 19.147 | 28.839 | 0.000 | 0.000 | 0.000 | -0.000 |
| 0.000 | 0.000 | 0.000 | 0.000 | 0.000 | -0.000 |
| -0.000 | 0.000 | 0.000 | 0.000 | 0.000 | -0.000 |
| -0.000 | 0.000 | 0.000 | 0.000 | 0.000 | -0.000 |
| -0.000 | 0.000 | 0.000 | 0.000 | 0.000 | 2.787 |
| 27.431 | 19.147 | -0.000 | -0.000 | -0.000 | 0.000 |
| 19.147 | 28.839 | -0.000 | -0.000 | -0.000 | 0.000 |
| 0.000 | 0.000 | -0.000 | -0.000 | -0.000 | 0.000 |
| 0.000 | -0.000 | -0.000 | -0.000 | -0.000 | 0.000 |
| 0.000 | -0.000 | -0.000 | -0.000 | -0.000 | 0.000 |
| 0.000 | -0.000 | -0.000 | -0.000 | -0.000 | 2.787 |
| 27.431 | 19.147 | 0.000 | 0.000 | 0.000 | -0.000 |
| 19.146 | 28.837 | 0.000 | 0.000 | 0.000 | -0.000 |
| 0.000 | 0.000 | 0.000 | 0.000 | 0.000 | -0.000 |
| -0.000 | -0.000 | 0.000 | 0.000 | 0.000 | -0.000 |
| -0.000 | 0.000 | 0.000 | 0.000 | 0.000 | -0.000 |
| -0.000 | 0.000 | 0.000 | 0.000 | 0.000 | 2.787 |
| 27.431 | 19.147 | -0.000 | -0.000 | -0.000 | 0.000 |
| 19.148 | 28.841 | -0.000 | -0.000 | -0.000 | 0.000 |
| 0.000 | 0.000 | -0.000 | -0.000 | -0.000 | 0.000 |
| 0.000 | -0.000 | -0.000 | -0.000 | -0.000 | 0.000 |
| 0.000 | -0.000 | -0.000 | -0.000 | -0.000 | 0.000 |
| 0.000 | -0.000 | -0.000 | -0.000 | -0.000 | 2.787 |
| 290.789 | 259.106 | 259.106 | 0.000 | 0.000 | 0.000 |
| 259.106 | 290.789 | 259.106 | 0.000 | -0.000 | 0.000 |
| 259.106 | 259.106 | 290.789 | 0.000 | -0.000 | 0.000 |
| 0.000 | 0.000 | 0.000 | 70.960 | 0.000 | -0.000 |
| 0.000 | 0.000 | 0.000 | 0.000 | 70.960 | 0.000 |
| 0.000 | 0.000 | 0.000 | 0.000 | 0.000 | 70.960 |
| 290.789 | 259.106 | 259.106 | -0.000 | -0.000 | -0.000 |
| 259.106 | 290.789 | 259.106 | -0.000 | -0.000 | -0.000 |
| 259.106 | 259.106 | 290.789 | -0.000 | -0.000 | -0.000 |
| -0.000 | -0.000 | -0.000 | 70.960 | -0.000 | -0.000 |
| -0.000 | -0.000 | -0.000 | -0.000 | 70.960 | -0.000 |
| -0.000 | -0.000 | 0.000 | -0.000 | -0.000 | 70.960 |
| 290.789 | 259.106 | 259.106 | 0.000 | 0.000 | 0.000 |
| 259.106 | 290.789 | 259.106 | 0.000 | -0.000 | 0.000 |
| 259.106 | 259.106 | 290.789 | 0.000 | 0.000 | 0.000 |
| 0.000 | 0.000 | 0.000 | 70.960 | 0.000 | -0.000 |
| 0.000 | 0.000 | 0.000 | 0.000 | 70.960 | 0.000 |
| 0.000 | 0.000 | 0.000 | 0.000 | 0.000 | 70.960 |
| 290.789 | 259.105 | 259.105 | -0.000 | -0.000 | -0.000 |
| 259.105 | 290.789 | 259.105 | -0.000 | -0.000 | 0.000 |
| 259.105 | 259.105 | 290.789 | 0.000 | 0.000 | -0.000 |
| -0.000 | -0.000 | -0.000 | 70.960 | -0.000 | -0.000 |
| -0.000 | -0.000 | -0.000 | -0.000 | 70.960 | -0.000 |
| -0.000 | -0.000 | -0.000 | -0.000 | -0.000 | 70.960 |
| 290.789 | 259.106 | 259.106 | 0.000 | 0.000 | 0.000 |
| 259.106 | 290.789 | 259.106 | 0.000 | 0.000 | 0.000 |
| 259.106 | 259.106 | 290.789 | 0.000 | -0.000 | 0.000 |
| 0.000 | 0.000 | 0.000 | 70.960 | 0.000 | -0.000 |
| 0.000 | 0.000 | 0.000 | 0.000 | 70.960 | 0.000 |
| 0.000 | 0.000 | 0.000 | 0.000 | 0.000 | 70.960 |
| 290.788 | 259.105 | 259.105 | -0.000 | -0.000 | -0.000 |
| 259.105 | 290.788 | 259.105 | -0.000 | -0.000 | -0.000 |
| 259.105 | 259.105 | 290.788 | 0.000 | -0.000 | -0.000 |
| -0.000 | -0.000 | -0.000 | 70.960 | -0.000 | -0.000 |
| -0.000 | -0.000 | -0.000 | -0.000 | 70.960 | -0.000 |
| -0.000 | -0.000 | -0.000 | -0.000 | -0.000 | 70.960 |
| 235.575 | 153.141 | 153.141 | -0.000 | 0.000 | 0.000 |
| 153.141 | 235.575 | 153.141 | -0.000 | -0.000 | 0.000 |
| 153.141 | 153.141 | 235.575 | 0.000 | 0.000 | 0.000 |
| 0.000 | 0.000 | 0.000 | 133.505 | -0.000 | -0.000 |
| 0.000 | 0.000 | 0.000 | -0.000 | 133.505 | 0.000 |
| 0.000 | 0.000 | 0.000 | -0.000 | 0.000 | 133.505 |
| 235.575 | 153.141 | 153.141 | 0.000 | -0.000 | -0.000 |
| 153.141 | 235.575 | 153.141 | -0.000 | -0.000 | -0.000 |
| 153.141 | 153.141 | 235.575 | -0.000 | 0.000 | -0.000 |
| 0.000 | -0.000 | -0.000 | 133.505 | -0.000 | -0.000 |
| -0.000 | -0.000 | -0.000 | 0.000 | 133.505 | -0.000 |
| -0.000 | -0.000 | 0.000 | 0.000 | -0.000 | 133.505 |
| 235.575 | 153.141 | 153.141 | 0.000 | 0.000 | 0.000 |
| 153.141 | 235.575 | 153.141 | 0.000 | 0.000 | 0.000 |
| 153.141 | 153.141 | 235.575 | -0.000 | 0.000 | 0.000 |
| -0.000 | 0.000 | 0.000 | 133.505 | -0.000 | -0.000 |
| 0.000 | -0.000 | 0.000 | -0.000 | 133.505 | 0.000 |
| 0.000 | 0.000 | -0.000 | -0.000 | 0.000 | 133.505 |
| 235.575 | 153.141 | 153.141 | 0.000 | -0.000 | -0.000 |
| 153.141 | 235.575 | 153.141 | 0.000 | -0.000 | -0.000 |
| 153.141 | 153.141 | 235.575 | 0.000 | -0.000 | -0.000 |
| 0.000 | -0.000 | -0.000 | 133.505 | 0.000 | -0.000 |
| -0.000 | 0.000 | -0.000 | 0.000 | 133.505 | -0.000 |
| -0.000 | -0.000 | 0.000 | 0.000 | -0.000 | 133.505 |
| 235.575 | 153.142 | 153.142 | -0.000 | -0.000 | 0.000 |
| 153.142 | 235.575 | 153.142 | 0.000 | -0.000 | 0.000 |
| 153.142 | 153.142 | 235.575 | 0.000 | 0.000 | 0.000 |
| -0.000 | 0.000 | 0.000 | 133.505 | -0.000 | 0.000 |
| 0.000 | -0.000 | 0.000 | -0.000 | 133.505 | 0.000 |
| 0.000 | 0.000 | -0.000 | 0.000 | 0.000 | 133.505 |
| 235.574 | 153.141 | 153.141 | -0.000 | -0.000 | -0.000 |
| 153.141 | 235.574 | 153.141 | 0.000 | -0.000 | -0.000 |
| 153.141 | 153.141 | 235.574 | -0.000 | -0.000 | -0.000 |
| 0.000 | -0.000 | -0.000 | 133.505 | 0.000 | -0.000 |
| -0.000 | 0.000 | -0.000 | -0.000 | 133.505 | -0.000 |
| -0.000 | -0.000 | 0.000 | 0.000 | -0.000 | 133.505 |
| 390.319 | 60.365 | 60.365 | -0.000 | -0.000 | -0.000 |
| 60.365 | 390.319 | 60.365 | 0.000 | -0.000 | -0.000 |
| 60.365 | 60.365 | 390.319 | -0.000 | -0.000 | -0.000 |
| -0.000 | -0.000 | -0.000 | 0.972 | -0.000 | -0.000 |
| -0.000 | -0.000 | -0.000 | -0.000 | 0.972 | -0.000 |
| -0.000 | -0.000 | -0.000 | -0.000 | -0.000 | 0.972 |
| 387.551 | 61.749 | 61.749 | 0.000 | 0.000 | 0.000 |
| 61.749 | 387.551 | 61.749 | 0.000 | 0.000 | 0.000 |
| 61.749 | 61.749 | 387.552 | 0.000 | 0.000 | 0.000 |
| 0.000 | 0.000 | 0.000 | 0.972 | 0.000 | 0.000 |
| 0.000 | 0.000 | 0.000 | 0.000 | 0.972 | 0.000 |
| 0.000 | 0.000 | 0.000 | 0.000 | 0.000 | 0.972 |
| 390.320 | 60.365 | 60.365 | -0.000 | -0.000 | -0.000 |
| 60.365 | 390.320 | 60.365 | -0.000 | -0.000 | -0.000 |
| 60.365 | 60.365 | 390.320 | -0.000 | -0.000 | -0.000 |
| 0.000 | 0.000 | -0.000 | 0.972 | -0.000 | -0.000 |
| 0.000 | 0.000 | -0.000 | -0.000 | 0.972 | -0.000 |
| 0.000 | -0.000 | 0.000 | -0.000 | -0.000 | 0.972 |
| 390.319 | 60.365 | 60.365 | 0.000 | 0.000 | 0.000 |
| 60.365 | 390.319 | 60.365 | 0.000 | 0.000 | 0.000 |
| 60.365 | 60.365 | 390.319 | 0.000 | 0.000 | 0.000 |
| -0.000 | -0.000 | 0.000 | 0.972 | 0.000 | 0.000 |
| -0.000 | -0.000 | 0.000 | 0.000 | 0.972 | 0.000 |
| -0.000 | 0.000 | -0.000 | 0.000 | 0.000 | 0.972 |
| 390.321 | 60.365 | 60.365 | -0.000 | -0.000 | -0.000 |
| 60.365 | 390.321 | 60.365 | -0.000 | -0.000 | 0.000 |
| 60.365 | 60.365 | 390.321 | -0.000 | -0.000 | -0.000 |
| 0.000 | 0.000 | -0.000 | 0.972 | -0.000 | -0.000 |
| 0.000 | 0.000 | -0.000 | -0.000 | 0.972 | -0.000 |
| 0.000 | -0.000 | 0.000 | -0.000 | -0.000 | 0.972 |
| 387.550 | 61.748 | 61.748 | 0.000 | 0.000 | 0.000 |
| 61.748 | 387.550 | 61.748 | 0.000 | 0.000 | 0.000 |
| 61.748 | 61.748 | 387.550 | 0.000 | 0.000 | 0.000 |
| -0.000 | -0.000 | 0.000 | 0.972 | 0.000 | 0.000 |
| -0.000 | -0.000 | 0.000 | 0.000 | 0.972 | 0.000 |
| -0.000 | 0.000 | -0.000 | 0.000 | 0.000 | 0.972 |
| 170.391 | 181.230 | 181.230 | -0.000 | 0.000 | 0.000 |
| 181.230 | 170.391 | 181.230 | -0.000 | 0.000 | 0.000 |
| 181.230 | 181.230 | 170.391 | 0.000 | 0.000 | 0.000 |
| 0.000 | 0.000 | 0.000 | 160.131 | -0.000 | 0.000 |
| 0.000 | 0.000 | -0.000 | -0.000 | 160.131 | -0.000 |
| 0.000 | 0.000 | 0.000 | -0.000 | 0.000 | 160.131 |
| 170.390 | 181.230 | 181.230 | -0.000 | -0.000 | -0.000 |
| 181.230 | 170.390 | 181.230 | -0.000 | -0.000 | -0.000 |
| 181.230 | 181.230 | 170.390 | 0.000 | 0.000 | -0.000 |
| -0.000 | -0.000 | -0.000 | 160.131 | -0.000 | -0.000 |
| -0.000 | -0.000 | 0.000 | 0.000 | 160.131 | -0.000 |
| -0.000 | -0.000 | 0.000 | -0.000 | -0.000 | 160.131 |
| 170.391 | 181.230 | 181.230 | -0.000 | -0.000 | -0.000 |
| 181.230 | 170.391 | 181.230 | 0.000 | -0.000 | 0.000 |
| 181.230 | 181.230 | 170.391 | -0.000 | 0.000 | 0.000 |
| 0.000 | 0.000 | 0.000 | 160.131 | -0.000 | -0.000 |
| 0.000 | 0.000 | 0.000 | -0.000 | 160.131 | 0.000 |
| 0.000 | 0.000 | 0.000 | -0.000 | 0.000 | 160.131 |
| 170.390 | 181.230 | 181.230 | 0.000 | -0.000 | -0.000 |
| 181.230 | 170.390 | 181.230 | 0.000 | -0.000 | -0.000 |
| 181.230 | 181.230 | 170.390 | 0.000 | -0.000 | -0.000 |
| -0.000 | -0.000 | -0.000 | 160.131 | 0.000 | -0.000 |
| -0.000 | -0.000 | -0.000 | 0.000 | 160.131 | -0.000 |
| -0.000 | -0.000 | -0.000 | -0.000 | -0.000 | 160.131 |
| 170.391 | 181.230 | 181.230 | 0.000 | 0.000 | 0.000 |
| 181.230 | 170.391 | 181.230 | 0.000 | 0.000 | 0.000 |
| 181.230 | 181.230 | 170.391 | -0.000 | 0.000 | 0.000 |
| 0.000 | 0.000 | 0.000 | 160.131 | 0.000 | 0.000 |
| 0.000 | 0.000 | 0.000 | 0.000 | 160.131 | 0.000 |
| 0.000 | 0.000 | 0.000 | 0.000 | 0.000 | 160.131 |
| 170.390 | 181.229 | 181.229 | 0.000 | 0.000 | -0.000 |
| 181.229 | 170.390 | 181.229 | 0.000 | 0.000 | -0.000 |
| 181.229 | 181.229 | 170.390 | -0.000 | -0.000 | -0.000 |
| -0.000 | -0.000 | -0.000 | 160.131 | -0.000 | -0.000 |
| -0.000 | -0.000 | -0.000 | -0.000 | 160.131 | -0.000 |
| -0.000 | -0.000 | -0.000 | -0.000 | -0.000 | 160.131 |
| 301.232 | 148.704 | 91.784 | 0.000 | -0.000 | 0.000 |
| 122.224 | 327.713 | 91.784 | 0.000 | -0.000 | 0.000 |
| 91.784 | 91.784 | 357.990 | 0.000 | -0.000 | 0.000 |
| -0.000 | -0.000 | 0.000 | 72.251 | -0.000 | 0.000 |
| -0.000 | -0.000 | 0.000 | -0.000 | 72.251 | 0.000 |
| -0.000 | 0.000 | 0.000 | 0.000 | -0.000 | 76.264 |
| 327.713 | 122.224 | 91.784 | 0.000 | -0.000 | -0.000 |
| 148.704 | 301.232 | 91.784 | -0.000 | 0.000 | -0.000 |
| 91.784 | 91.784 | 357.990 | -0.000 | 0.000 | -0.000 |
| -0.000 | 0.000 | -0.000 | 72.251 | 0.000 | -0.000 |
| -0.000 | -0.000 | -0.000 | -0.000 | 72.251 | -0.000 |
| 0.000 | -0.000 | -0.000 | -0.000 | 0.000 | 76.264 |
| 301.232 | 148.704 | 91.784 | 0.000 | 0.000 | 0.000 |
| 122.224 | 327.713 | 91.784 | 0.000 | -0.000 | 0.000 |
| 91.784 | 91.784 | 357.990 | 0.000 | -0.000 | 0.000 |
| 0.000 | -0.000 | 0.000 | 72.251 | -0.000 | 0.000 |
| -0.000 | 0.000 | 0.000 | 0.000 | 72.251 | 0.000 |
| -0.000 | 0.000 | 0.000 | 0.000 | -0.000 | 102.745 |
| 301.232 | 148.704 | 91.784 | -0.000 | -0.000 | -0.000 |
| 122.224 | 327.713 | 91.784 | -0.000 | 0.000 | -0.000 |
| 91.784 | 91.784 | 357.989 | -0.000 | -0.000 | -0.000 |
| -0.000 | 0.000 | -0.000 | 72.251 | 0.000 | -0.000 |
| 0.000 | -0.000 | -0.000 | -0.000 | 72.251 | -0.000 |
| 0.000 | -0.000 | -0.000 | -0.000 | 0.000 | 102.745 |
| 301.234 | 148.705 | 91.784 | 0.000 | -0.000 | 0.000 |
| 122.224 | 327.714 | 91.784 | 0.000 | 0.000 | 0.000 |
| 91.785 | 91.785 | 357.991 | 0.000 | -0.000 | 0.000 |
| 0.000 | -0.000 | 0.000 | 72.251 | -0.000 | 0.000 |
| -0.000 | 0.000 | 0.000 | 0.000 | 72.251 | 0.000 |
| -0.000 | 0.001 | 0.000 | 0.000 | -0.000 | 102.745 |
| 327.711 | 122.224 | 91.784 | -0.000 | 0.000 | -0.000 |
| 122.223 | 327.712 | 91.784 | -0.000 | 0.000 | -0.000 |
| 91.784 | 91.784 | 357.988 | -0.000 | 0.000 | -0.000 |
| -0.000 | 0.000 | -0.000 | 72.251 | 0.000 | -0.000 |
| 0.000 | -0.000 | -0.000 | -0.000 | 72.251 | -0.000 |
| 0.000 | -0.001 | -0.000 | -0.000 | 0.000 | 102.745 |
| 300.885 | 148.732 | 91.950 | -0.000 | -0.000 | 0.000 |
| 148.732 | 300.885 | 91.950 | 0.000 | -0.000 | 0.000 |
| 91.950 | 91.950 | 357.331 | 0.000 | 0.000 | 0.000 |
| 0.000 | 0.000 | 0.000 | 72.525 | 0.000 | 0.000 |
| 0.000 | -0.000 | 0.000 | 0.000 | 72.525 | 0.000 |
| 0.000 | 0.000 | 0.000 | -0.000 | -0.000 | 102.745 |
| 300.885 | 148.732 | 91.950 | 0.000 | 0.000 | -0.000 |
| 148.732 | 300.885 | 91.950 | -0.000 | 0.000 | -0.000 |
| 91.950 | 91.950 | 357.331 | -0.000 | 0.000 | -0.000 |
| -0.000 | 0.000 | -0.000 | 72.525 | -0.000 | -0.000 |
| -0.000 | 0.000 | -0.000 | -0.000 | 72.525 | -0.000 |
| -0.000 | 0.000 | -0.000 | 0.000 | 0.000 | 102.745 |
| 327.554 | 122.063 | 91.950 | -0.000 | -0.000 | 0.000 |
| 122.063 | 327.554 | 91.950 | 0.000 | -0.000 | 0.000 |
| 91.950 | 91.950 | 357.331 | 0.000 | -0.000 | 0.000 |
| 0.000 | -0.000 | 0.000 | 72.525 | -0.000 | 0.000 |
| -0.000 | 0.000 | 0.000 | 0.000 | 72.525 | 0.000 |
| -0.000 | 0.000 | 0.000 | 0.000 | -0.000 | 102.745 |
| 327.554 | 122.063 | 91.950 | 0.000 | -0.000 | -0.000 |
| 122.063 | 327.554 | 91.950 | 0.000 | -0.000 | -0.000 |
| 91.950 | 91.950 | 357.331 | 0.000 | 0.000 | -0.000 |
| -0.000 | 0.000 | -0.000 | 72.525 | 0.000 | -0.000 |
| 0.000 | -0.000 | -0.000 | -0.000 | 72.525 | -0.000 |
| 0.000 | -0.000 | -0.000 | -0.000 | 0.000 | 102.745 |
| 300.887 | 148.732 | 91.950 | -0.000 | 0.000 | 0.000 |
| 148.733 | 300.886 | 91.950 | 0.000 | 0.000 | 0.000 |
| 91.951 | 91.951 | 357.332 | -0.000 | -0.000 | 0.000 |
| 0.000 | -0.000 | 0.000 | 72.525 | 0.000 | 0.000 |
| -0.000 | 0.000 | 0.000 | -0.000 | 72.525 | 0.000 |
| -0.000 | 0.000 | -0.000 | 0.000 | 0.000 | 76.076 |
| 300.883 | 148.732 | 91.950 | -0.000 | -0.000 | -0.000 |
| 148.731 | 300.883 | 91.950 | 0.000 | -0.000 | -0.000 |
| 91.950 | 91.950 | 357.330 | -0.000 | -0.000 | -0.000 |
| -0.000 | 0.000 | -0.000 | 72.525 | 0.000 | -0.000 |
| 0.000 | -0.000 | -0.000 | 0.000 | 72.525 | -0.000 |
| 0.000 | -0.000 | 0.000 | -0.000 | -0.000 | 76.076 |
| 104.362 | 123.793 | 123.793 | 0.000 | -0.000 | -0.000 |
| 123.793 | 104.362 | 123.793 | -0.000 | 0.000 | -0.000 |
| 123.793 | 123.793 | 104.362 | -0.000 | -0.000 | 0.000 |
| 0.000 | 0.000 | -0.000 | -24.298 | -0.000 | 0.000 |
| 0.000 | 0.000 | -0.000 | -0.000 | -24.298 | 0.000 |
| 0.000 | 0.000 | -0.000 | -0.000 | -0.000 | -24.298 |
| 104.362 | 123.793 | 123.793 | 0.000 | 0.000 | 0.000 |
| 123.793 | 104.362 | 123.793 | 0.000 | 0.000 | 0.000 |
| 123.793 | 123.793 | 104.362 | 0.000 | 0.000 | -0.000 |
| 0.000 | -0.000 | 0.000 | -24.298 | 0.000 | 0.000 |
| -0.000 | -0.000 | 0.000 | 0.000 | -24.298 | -0.000 |
| -0.000 | -0.000 | 0.000 | 0.000 | 0.000 | -24.298 |
| 104.363 | 123.793 | 123.793 | -0.000 | -0.000 | -0.000 |
| 123.793 | 104.363 | 123.793 | -0.000 | -0.000 | -0.000 |
| 123.793 | 123.793 | 104.363 | -0.000 | -0.000 | -0.000 |
| -0.000 | -0.000 | -0.000 | -24.298 | -0.000 | -0.000 |
| -0.000 | -0.000 | -0.000 | -0.000 | -24.298 | 0.000 |
| -0.000 | -0.000 | -0.000 | -0.000 | -0.000 | -24.298 |
| 104.361 | 123.792 | 123.792 | 0.000 | 0.000 | 0.000 |
| 123.792 | 104.361 | 123.792 | 0.000 | 0.000 | -0.000 |
| 123.792 | 123.792 | 104.361 | 0.000 | 0.000 | -0.000 |
| 0.000 | 0.000 | 0.000 | -24.298 | 0.000 | -0.000 |
| 0.000 | 0.000 | 0.000 | 0.000 | -24.298 | -0.000 |
| 0.000 | 0.000 | 0.000 | 0.000 | 0.000 | -24.298 |
| 104.369 | 123.800 | 123.800 | -0.000 | -0.000 | 0.000 |
| 123.800 | 104.369 | 123.800 | -0.000 | -0.000 | -0.000 |
| 123.800 | 123.800 | 104.369 | -0.000 | -0.000 | 0.000 |
| -0.000 | -0.000 | -0.000 | -24.298 | 0.000 | 0.000 |
| -0.000 | -0.000 | -0.000 | -0.000 | -24.298 | 0.000 |
| -0.000 | -0.000 | -0.000 | -0.000 | -0.000 | -24.298 |
| 104.355 | 123.785 | 123.785 | 0.000 | 0.000 | 0.000 |
| 123.785 | 104.355 | 123.785 | 0.000 | 0.000 | -0.000 |
| 123.785 | 123.785 | 104.355 | 0.000 | 0.000 | 0.000 |
| 0.000 | 0.000 | 0.000 | -24.298 | 0.000 | -0.000 |
| 0.000 | 0.000 | 0.000 | 0.000 | -24.298 | 0.000 |
| 0.000 | 0.000 | 0.000 | 0.000 | 0.000 | -24.298 |
| 384.260 | -5.131 | 39.047 | 0.000 | 0.000 | 0.000 |
| -5.131 | 384.260 | 39.047 | -0.000 | 0.000 | 0.000 |
| 39.047 | 39.047 | 380.233 | -0.000 | 0.000 | -0.000 |
| -0.000 | -0.000 | -0.000 | -28.236 | 0.000 | 0.000 |
| 0.000 | -0.000 | -0.000 | -0.000 | -28.236 | 0.000 |
| 0.000 | -0.000 | -0.000 | -0.000 | 0.000 | -38.651 |
| 384.260 | -5.131 | 39.047 | 0.000 | -0.000 | -0.000 |
| -5.131 | 384.260 | 39.047 | -0.000 | 0.000 | -0.000 |
| 39.047 | 39.047 | 380.233 | 0.000 | -0.000 | -0.000 |
| 0.000 | 0.000 | 0.000 | -28.236 | 0.000 | -0.000 |
| -0.000 | 0.000 | -0.000 | 0.000 | -28.236 | -0.000 |
| -0.000 | 0.000 | 0.000 | 0.000 | -0.000 | -38.651 |
| -333.255 | 712.385 | 39.047 | -0.000 | 0.000 | 0.000 |
| 712.385 | -333.255 | 39.047 | -0.000 | 0.000 | 0.000 |
| 39.047 | 39.047 | 380.233 | -0.000 | 0.000 | 0.000 |
| -0.000 | 0.000 | -0.000 | -28.236 | 0.000 | 0.000 |
| 0.000 | -0.000 | -0.000 | -0.000 | -28.236 | 0.000 |
| 0.000 | -0.000 | -0.000 | 0.000 | 0.000 | -38.651 |
| 384.260 | -5.131 | 39.047 | 0.000 | -0.000 | -0.000 |
| -5.131 | 384.260 | 39.047 | 0.000 | -0.000 | -0.000 |
| 39.047 | 39.047 | 380.233 | -0.000 | -0.000 | -0.000 |
| 0.000 | -0.000 | 0.000 | -28.236 | -0.000 | -0.000 |
| -0.000 | 0.000 | 0.000 | 0.000 | -28.236 | -0.000 |
| -0.000 | 0.000 | 0.000 | 0.000 | -0.000 | -38.651 |
| -1527.536 | 1906.661 | 39.043 | -0.011 | 0.010 | 0.000 |
| 1906.661 | -1527.536 | 39.043 | 0.003 | -0.004 | 0.000 |
| 39.047 | 39.047 | 380.235 | 0.000 | 0.000 | 0.000 |
| -0.000 | 0.000 | -0.000 | -28.236 | 0.000 | -0.000 |
| 0.000 | -0.000 | -0.000 | -0.000 | -28.236 | 0.000 |
| -0.000 | 0.000 | -0.000 | -0.000 | 0.000 | -38.651 |
| -1852.941 | 2232.075 | 39.053 | -0.001 | 0.001 | -0.000 |
| 2232.178 | -1853.044 | 39.053 | 0.000 | -0.000 | -0.000 |
| 39.047 | 39.047 | 380.231 | -0.000 | -0.000 | -0.000 |
| 0.000 | -0.000 | 0.000 | -28.236 | -0.000 | -0.000 |
| -0.000 | 0.000 | 0.000 | 0.000 | -28.236 | -0.000 |
| 0.000 | -0.000 | 0.000 | 0.000 | 0.000 | -38.651 |
| 29.659 | 11.520 | 76.368 | -34.814 | 0.000 | 0.000 |
| 11.520 | 29.659 | 76.368 | 34.814 | -0.000 | 0.000 |
| 70.250 | 70.250 | 106.185 | -0.000 | 0.000 | 0.000 |
| -34.814 | 34.814 | 0.000 | 53.662 | -0.000 | 0.000 |
| 0.000 | 0.000 | 0.000 | 0.000 | 53.662 | -34.814 |
| -0.000 | 0.000 | 0.000 | 0.000 | -34.814 | 9.070 |
| 29.659 | 11.520 | 76.368 | -34.814 | 0.000 | -0.000 |
| 11.520 | 29.659 | 76.368 | 34.814 | -0.000 | -0.000 |
| 70.250 | 70.250 | 106.185 | 0.000 | -0.000 | -0.000 |
| -34.814 | 34.814 | -0.000 | 53.662 | -0.000 | -0.000 |
| 0.000 | -0.000 | -0.000 | -0.000 | 53.662 | -34.814 |
| -0.000 | -0.000 | -0.000 | -0.000 | -34.814 | 9.070 |
| 29.659 | 11.520 | 76.368 | -34.814 | -0.000 | 0.000 |
| 11.520 | 29.659 | 76.368 | 34.814 | 0.000 | 0.000 |
| 70.250 | 70.250 | 106.185 | -0.000 | -0.000 | 0.000 |
| -34.814 | 34.814 | 0.000 | 53.662 | -0.000 | 0.000 |
| 0.000 | 0.000 | 0.000 | -0.000 | 53.662 | -34.814 |
| 0.000 | 0.000 | 0.000 | -0.000 | -34.814 | 9.070 |
| 29.659 | 11.520 | 76.368 | -34.814 | 0.000 | -0.000 |
| 11.520 | 29.659 | 76.368 | 34.814 | 0.000 | -0.000 |
| 70.250 | 70.250 | 106.185 | -0.000 | -0.000 | -0.000 |
| -34.814 | 34.814 | -0.000 | 53.662 | 0.000 | -0.000 |
| -0.000 | -0.000 | -0.000 | 0.000 | 53.662 | -34.814 |
| -0.000 | -0.000 | -0.000 | 0.000 | -34.814 | 9.070 |
| 29.659 | 11.520 | 76.368 | -34.814 | 0.000 | 0.000 |
| 11.520 | 29.659 | 76.368 | 34.814 | -0.000 | 0.000 |
| 70.250 | 70.250 | 106.185 | 0.000 | -0.000 | 0.000 |
| -34.814 | 34.814 | 0.000 | 53.663 | 0.000 | 0.000 |
| 0.000 | 0.000 | 0.000 | -0.000 | 53.662 | -34.814 |
| 0.000 | 0.000 | 0.000 | -0.000 | -34.814 | 9.070 |
| 29.659 | 11.520 | 76.368 | -34.814 | -0.000 | -0.000 |
| 11.520 | 29.659 | 76.368 | 34.813 | 0.000 | -0.000 |
| 70.250 | 70.250 | 106.184 | -0.000 | -0.000 | -0.000 |
| -34.814 | 34.814 | -0.000 | 53.662 | -0.000 | -0.000 |
| -0.000 | -0.000 | -0.000 | 0.000 | 53.662 | -34.814 |
| -0.000 | -0.000 | -0.000 | 0.000 | -34.814 | 9.070 |
| 376.713 | 3.512 | 3.512 | -0.000 | -0.000 | -0.000 |
| 3.512 | 376.713 | 3.512 | -0.000 | -0.000 | -0.000 |
| 3.512 | 3.512 | 376.713 | -0.000 | -0.000 | -0.000 |
| 0.000 | 0.000 | -0.000 | -33.607 | 0.000 | -0.000 |
| 0.000 | 0.000 | -0.000 | -0.000 | -33.607 | -0.000 |
| 0.000 | 0.000 | -0.000 | 0.000 | -0.000 | -33.607 |
| 376.713 | 3.512 | 3.512 | 0.000 | 0.000 | 0.000 |
| 3.512 | 376.713 | 3.512 | 0.000 | 0.000 | 0.000 |
| 3.512 | 3.512 | 376.713 | -0.000 | 0.000 | 0.000 |
| -0.000 | -0.000 | 0.000 | -33.607 | -0.000 | 0.000 |
| -0.000 | -0.000 | 0.000 | -0.000 | -33.607 | 0.000 |
| -0.000 | -0.000 | 0.000 | -0.000 | 0.000 | -33.607 |
| 376.713 | 3.512 | 3.512 | 0.000 | -0.000 | -0.000 |
| 3.512 | 376.713 | 3.512 | -0.000 | -0.000 | -0.000 |
| 3.512 | 3.512 | 376.713 | 0.000 | 0.000 | -0.000 |
| -0.000 | 0.000 | -0.000 | -33.607 | 0.000 | -0.000 |
| 0.000 | -0.000 | -0.000 | 0.000 | -33.607 | -0.000 |
| 0.000 | -0.000 | -0.000 | 0.000 | -0.000 | -33.607 |
| 376.712 | 3.512 | 3.512 | 0.000 | 0.000 | 0.000 |
| 3.512 | 376.712 | 3.512 | 0.000 | 0.000 | 0.000 |
| 3.512 | 3.512 | 376.712 | 0.000 | 0.000 | 0.000 |
| -0.000 | -0.000 | 0.000 | -33.607 | -0.000 | 0.000 |
| -0.000 | 0.000 | 0.000 | -0.000 | -33.607 | 0.000 |
| -0.000 | 0.000 | 0.000 | -0.000 | 0.000 | -33.607 |
| 376.715 | 3.512 | 3.512 | -0.000 | -0.000 | -0.000 |
| 3.512 | 376.715 | 3.512 | -0.000 | -0.000 | -0.000 |
| 3.512 | 3.512 | 376.715 | 0.000 | 0.000 | -0.000 |
| -0.000 | 0.000 | -0.000 | -33.607 | -0.000 | -0.000 |
| 0.000 | -0.000 | -0.000 | 0.000 | -33.607 | 0.000 |
| 0.000 | -0.000 | -0.000 | -0.000 | -0.000 | -33.607 |
| 376.710 | 3.512 | 3.512 | 0.000 | 0.000 | 0.000 |
| 3.512 | 376.710 | 3.512 | 0.000 | 0.000 | 0.000 |
| 3.512 | 3.512 | 376.710 | 0.000 | -0.000 | 0.000 |
| 0.000 | -0.000 | 0.000 | -33.607 | 0.000 | 0.000 |
| -0.000 | 0.000 | 0.000 | -0.000 | -33.607 | 0.000 |
| -0.000 | 0.000 | 0.000 | 0.000 | 0.000 | -33.607 |
| 91.937 | -1.477 | 27.135 | -0.000 | -0.000 | 0.000 |
| 24.095 | 47.689 | 13.858 | 0.000 | -0.000 | 0.000 |
| 1.864 | 1.195 | 28.336 | -0.000 | -0.000 | 0.000 |
| 0.000 | 0.000 | -0.000 | 2.434 | -0.000 | -0.000 |
| 1.929 | 1.697 | 31.068 | -0.000 | -4.860 | 0.000 |
| 1.817 | 1.599 | 29.277 | -0.000 | -0.000 | 14.686 |
| 98.621 | 16.220 | -26.273 | 0.000 | 0.000 | -0.000 |
| 24.095 | 47.689 | 13.858 | -0.000 | 0.000 | 0.000 |
| -1.536 | -1.724 | -27.437 | 0.000 | 0.000 | -0.000 |
| -0.000 | -0.000 | 0.000 | 2.434 | 0.000 | -0.000 |
| -1.929 | -1.697 | -31.068 | 0.000 | -4.860 | 0.000 |
| -1.817 | -1.599 | -29.277 | 0.000 | 0.000 | 14.686 |
| 95.658 | 8.683 | -6.789 | -0.000 | -0.000 | 0.000 |
| 24.095 | 47.689 | 13.858 | 0.000 | -0.000 | 0.000 |
| 0.397 | -0.030 | 3.800 | -0.000 | -0.000 | 0.000 |
| 0.301 | 0.265 | 4.849 | -3.221 | 0.000 | 0.000 |
| 0.933 | 0.821 | 15.028 | -0.000 | -8.052 | 0.000 |
| 0.000 | 0.000 | 0.000 | -0.000 | -0.000 | 14.686 |
| 93.854 | 4.664 | -2.713 | 0.000 | 0.000 | -0.000 |
| 7.578 | 14.852 | -2.713 | 0.000 | -0.000 | -0.000 |
| 0.051 | -0.331 | -1.818 | 0.000 | 0.000 | -0.000 |
| -0.301 | -0.265 | -4.849 | -3.221 | -0.000 | -0.000 |
| -0.933 | -0.821 | -15.028 | 0.000 | -8.052 | -0.000 |
| -0.000 | -0.000 | -0.000 | 0.000 | 0.000 | 14.686 |
| 93.663 | 4.050 | 0.271 | -0.000 | -0.000 | 0.000 |
| 7.386 | 14.237 | 0.272 | -0.000 | -0.000 | 0.000 |
| 0.241 | -0.165 | 1.271 | -0.000 | -0.000 | 0.000 |
| -0.259 | -0.369 | -2.261 | -5.247 | -0.000 | 0.000 |
| 0.000 | 0.000 | -0.000 | 0.000 | -4.028 | 0.000 |
| 0.018 | 0.016 | 0.293 | -0.000 | -0.000 | 14.686 |
| 93.696 | 4.162 | -0.271 | 0.000 | 0.000 | -0.000 |
| 24.095 | 47.689 | 13.858 | 0.000 | 0.000 | -0.000 |
| -2.552 | -5.811 | -0.265 | 0.000 | 0.000 | -0.000 |
| 0.259 | 0.369 | 2.261 | -5.247 | 0.000 | 0.000 |
| -0.000 | -0.000 | 0.000 | -0.000 | -4.028 | -0.000 |
| -0.018 | -0.016 | -0.293 | -0.000 | 0.000 | 14.686 |
| 349.739 | 23.311 | 65.554 | 0.000 | -0.000 | -0.000 |
| 23.311 | 349.739 | 65.554 | 0.000 | -0.000 | -0.000 |
| 64.654 | 64.654 | 318.989 | -0.000 | -0.000 | -0.000 |
| -0.000 | -0.000 | 0.000 | -69.326 | -0.000 | -0.000 |
| -0.000 | -0.000 | 0.000 | 0.000 | -69.326 | -0.000 |
| -0.000 | -0.000 | 0.000 | 0.000 | -0.000 | -7.234 |
| 327.720 | 1.291 | 67.493 | 0.000 | 0.000 | 0.000 |
| 1.291 | 327.720 | 67.493 | 0.000 | 0.000 | 0.000 |
| 66.593 | 66.593 | 318.818 | 0.000 | 0.000 | 0.000 |
| 0.000 | 0.000 | -0.000 | -69.326 | 0.000 | 0.000 |
| 0.000 | 0.000 | -0.000 | -0.000 | -69.326 | 0.000 |
| 0.000 | 0.000 | -0.000 | 0.000 | 0.000 | -7.234 |
| 327.720 | 1.291 | 67.493 | 0.000 | -0.000 | -0.000 |
| 1.291 | 327.720 | 67.493 | 0.000 | -0.000 | -0.000 |
| 66.593 | 66.593 | 318.818 | -0.000 | 0.000 | -0.000 |
| -0.000 | -0.000 | -0.000 | -69.326 | -0.000 | -0.000 |
| -0.000 | -0.000 | -0.000 | -0.000 | -69.326 | -0.000 |
| -0.000 | -0.000 | 0.000 | 0.000 | -0.000 | -7.234 |
| 327.720 | 1.291 | 67.493 | -0.000 | 0.000 | 0.000 |
| 1.291 | 327.720 | 67.493 | -0.000 | 0.000 | 0.000 |
| 64.654 | 64.654 | 318.988 | -0.000 | 0.000 | 0.000 |
| 0.000 | 0.000 | 0.000 | -69.326 | 0.000 | 0.000 |
| 0.000 | 0.000 | 0.000 | -0.000 | -69.326 | 0.000 |
| 0.000 | 0.000 | -0.000 | -0.000 | 0.000 | -7.234 |
| 327.722 | 1.291 | 67.493 | 0.000 | -0.000 | -0.000 |
| 1.291 | 327.722 | 67.493 | -0.000 | -0.000 | -0.000 |
| 66.593 | 66.593 | 318.819 | 0.000 | -0.000 | -0.000 |
| -0.000 | -0.000 | -0.000 | -69.326 | -0.000 | -0.000 |
| -0.000 | -0.000 | -0.000 | -0.000 | -69.326 | -0.000 |
| -0.000 | -0.000 | 0.000 | -0.000 | -0.000 | -7.234 |
| 327.718 | 1.291 | 67.493 | -0.000 | 0.000 | 0.000 |
| 1.291 | 327.718 | 67.493 | -0.000 | 0.000 | 0.000 |
| 66.593 | 66.593 | 318.816 | 0.000 | 0.000 | -0.000 |
| 0.000 | 0.000 | 0.000 | -69.326 | 0.000 | 0.000 |
| 0.000 | 0.000 | 0.000 | -0.000 | -69.326 | 0.000 |
| 0.000 | 0.000 | -0.000 | 0.000 | 0.000 | -7.234 |
| 326.623 | 102.387 | 102.387 | 0.000 | 0.000 | -0.000 |
| 102.387 | 326.623 | 102.387 | -0.000 | 0.000 | -0.000 |
| 102.387 | 102.387 | 326.623 | -0.000 | -0.000 | -0.000 |
| 1.939 | 1.939 | 1.939 | 45.892 | 0.000 | -0.000 |
| 1.939 | 1.939 | 1.939 | 0.000 | 45.892 | -0.000 |
| 1.939 | 1.939 | 1.939 | -0.000 | -0.000 | 45.892 |
| 346.785 | 89.501 | 89.501 | 0.000 | 0.000 | 0.000 |
| 89.501 | 346.785 | 89.501 | -0.000 | 0.000 | 0.000 |
| 89.501 | 89.501 | 346.785 | -0.000 | 0.000 | 0.000 |
| -1.939 | -1.939 | -1.939 | 45.892 | -0.000 | 0.000 |
| -1.939 | -1.939 | -1.939 | -0.000 | 45.892 | 0.000 |
| -1.939 | -1.939 | -1.939 | -0.000 | 0.000 | 45.892 |
| 324.919 | 100.621 | 100.621 | 0.000 | 0.000 | -0.000 |
| 100.621 | 324.919 | 100.621 | 0.000 | 0.000 | -0.000 |
| 100.621 | 100.621 | 324.919 | -0.000 | -0.000 | -0.000 |
| 30.551 | 30.551 | 30.551 | 16.142 | 0.000 | -0.000 |
| 30.551 | 30.551 | 30.551 | 0.000 | 16.142 | -0.000 |
| 30.551 | 30.551 | 30.551 | 0.000 | -0.000 | 16.142 |
| 273.717 | 66.422 | 66.422 | -0.000 | 0.000 | 0.000 |
| 66.422 | 273.717 | 66.422 | 0.000 | 0.000 | 0.000 |
| 66.422 | 66.422 | 273.717 | -0.000 | 0.000 | 0.000 |
| -30.551 | -30.551 | -30.551 | 16.142 | -0.000 | 0.000 |
| -30.551 | -30.551 | -30.551 | -0.000 | 16.142 | 0.000 |
| -30.551 | -30.551 | -30.551 | -0.000 | 0.000 | 16.142 |
| 346.784 | 89.501 | 89.501 | -0.000 | 0.000 | -0.000 |
| 89.501 | 346.784 | 89.501 | 0.000 | -0.000 | -0.000 |
| 89.501 | 89.501 | 346.784 | 0.000 | 0.000 | -0.000 |
| 0.021 | 0.021 | 0.021 | 44.745 | 0.000 | -0.000 |
| 0.021 | 0.021 | 0.021 | 0.000 | 44.745 | -0.000 |
| 0.021 | 0.021 | 0.021 | 0.000 | -0.000 | 44.745 |
| 346.786 | 89.501 | 89.501 | 0.000 | -0.000 | 0.000 |
| 89.501 | 346.786 | 89.501 | -0.000 | -0.000 | 0.000 |
| 89.501 | 89.501 | 346.786 | 0.000 | -0.000 | 0.000 |
| -0.021 | -0.021 | -0.021 | 44.745 | 0.000 | 0.000 |
| -0.021 | -0.021 | -0.021 | -0.000 | 44.745 | 0.000 |
| -0.021 | -0.021 | -0.021 | -0.000 | 0.000 | 44.745 |
| 1172.881 | 991.870 | 991.870 | 0.000 | -0.000 | -0.000 |
| 991.870 | 1172.881 | 991.870 | 0.000 | -0.000 | 0.000 |
| 991.870 | 991.870 | 1172.881 | 0.000 | -0.000 | -0.000 |
| 582.877 | 582.877 | 582.877 | 42.203 | 0.000 | -0.000 |
| 582.877 | 582.877 | 582.877 | 0.000 | 42.203 | -0.000 |
| 582.877 | 582.877 | 582.877 | -0.000 | -0.000 | 42.203 |
| -1537.915 | -1764.887 | -1764.887 | -0.000 | 0.000 | -0.000 |
| -1764.887 | -1537.915 | -1764.887 | -0.000 | 0.000 | 0.000 |
| -1764.887 | -1764.887 | -1537.915 | 0.000 | 0.000 | 0.000 |
| -582.877 | -582.877 | -582.877 | 42.203 | 0.000 | 0.000 |
| -582.877 | -582.877 | -582.877 | -0.000 | 42.203 | 0.000 |
| -582.877 | -582.877 | -582.877 | -0.000 | 0.000 | 42.203 |
| 512.441 | 285.532 | 285.532 | 0.000 | -0.000 | -0.000 |
| 285.532 | 512.441 | 285.532 | 0.000 | 0.000 | -0.000 |
| 285.532 | 285.532 | 512.441 | -0.000 | -0.000 | 0.000 |
| 87.721 | 87.721 | 87.721 | 26.242 | 0.000 | 0.000 |
| 87.721 | 87.721 | 87.721 | 0.000 | 26.242 | -0.000 |
| 87.721 | 87.721 | 87.721 | -0.000 | -0.000 | 26.242 |
| 53.329 | -92.082 | -92.082 | 0.000 | 0.000 | 0.000 |
| -92.082 | 53.329 | -92.082 | 0.000 | -0.000 | 0.000 |
| -92.082 | -92.082 | 53.329 | -0.000 | 0.000 | 0.000 |
| -87.721 | -87.721 | -87.721 | 26.242 | -0.000 | -0.000 |
| -87.721 | -87.721 | -87.721 | -0.000 | 26.242 | 0.000 |
| -87.721 | -87.721 | -87.721 | 0.000 | 0.000 | 26.242 |
| 304.961 | 123.048 | 123.048 | -0.000 | 0.000 | -0.000 |
| 123.048 | 304.961 | 123.048 | 0.000 | -0.000 | 0.000 |
| 123.048 | 123.048 | 304.961 | 0.000 | -0.000 | -0.000 |
| 18.297 | 18.297 | 18.297 | 44.468 | -0.000 | -0.000 |
| 18.297 | 18.297 | 18.297 | 0.000 | 44.468 | -0.000 |
| 18.297 | 18.297 | 18.297 | 0.000 | -0.000 | 44.468 |
| 276.176 | 92.989 | 92.989 | -0.000 | 0.000 | 0.000 |
| 92.989 | 276.176 | 92.989 | 0.000 | -0.000 | 0.000 |
| 92.989 | 92.989 | 276.176 | -0.000 | 0.000 | 0.000 |
| -18.297 | -18.297 | -18.297 | 44.468 | -0.000 | 0.000 |
| -18.297 | -18.297 | -18.297 | -0.000 | 44.468 | 0.000 |
| -18.297 | -18.297 | -18.297 | -0.000 | 0.000 | 44.468 |
| 264.249 | 129.805 | 129.805 | -0.000 | 0.000 | 0.000 |
| 129.805 | 264.249 | 129.805 | -0.000 | 0.000 | 0.000 |
| 129.805 | 129.805 | 264.249 | 0.000 | -0.000 | 0.000 |
| 0.000 | 0.000 | 0.000 | 106.242 | -0.000 | 0.000 |
| 0.000 | 0.000 | 0.000 | -0.000 | 106.242 | -0.000 |
| 0.000 | 0.000 | 0.000 | 0.000 | 0.000 | 106.242 |
| 264.249 | 129.805 | 129.805 | 0.000 | -0.000 | 0.000 |
| 129.805 | 264.249 | 129.805 | 0.000 | 0.000 | -0.000 |
| 129.805 | 129.805 | 264.249 | 0.000 | -0.000 | -0.000 |
| -0.000 | -0.000 | -0.000 | 106.242 | -0.000 | -0.000 |
| -0.000 | -0.000 | -0.000 | -0.000 | 106.242 | -0.000 |
| -0.000 | -0.000 | -0.000 | 0.000 | -0.000 | 106.242 |
| 254.114 | 134.016 | 134.016 | -0.000 | -0.000 | 0.000 |
| 134.016 | 254.114 | 134.016 | -0.000 | -0.000 | 0.000 |
| 134.016 | 134.016 | 254.114 | -0.000 | -0.000 | 0.000 |
| 0.000 | 0.000 | 0.000 | 106.242 | -0.000 | 0.000 |
| 0.000 | 0.000 | 0.000 | 0.000 | 106.242 | 0.000 |
| 0.000 | 0.000 | 0.000 | 0.000 | 0.000 | 106.242 |
| 248.400 | 135.814 | 135.814 | 0.000 | 0.000 | -0.000 |
| 135.814 | 248.400 | 135.814 | 0.000 | 0.000 | -0.000 |
| 135.814 | 135.814 | 248.400 | 0.000 | 0.000 | -0.000 |
| -0.000 | -0.000 | -0.000 | 106.242 | -0.000 | 0.000 |
| -0.000 | -0.000 | -0.000 | -0.000 | 106.242 | -0.000 |
| -0.000 | -0.000 | -0.000 | -0.000 | -0.000 | 106.242 |
| 264.250 | 129.805 | 129.805 | -0.000 | 0.000 | -0.000 |
| 129.805 | 264.250 | 129.805 | -0.000 | 0.000 | 0.000 |
| 129.805 | 129.805 | 264.250 | -0.000 | 0.000 | 0.000 |
| -0.008 | -0.008 | -0.008 | 78.489 | -0.000 | 0.000 |
| -0.008 | -0.008 | -0.008 | -0.000 | 78.488 | 0.000 |
| -0.008 | -0.008 | -0.008 | -0.000 | -0.000 | 78.489 |
| 264.247 | 129.804 | 129.804 | -0.000 | -0.000 | 0.000 |
| 129.804 | 264.247 | 129.804 | 0.000 | -0.000 | 0.000 |
| 129.804 | 129.804 | 264.247 | -0.000 | -0.000 | -0.000 |
| 0.008 | 0.008 | 0.008 | 78.489 | 0.000 | -0.000 |
| 0.008 | 0.008 | 0.008 | 0.000 | 78.489 | -0.000 |
| 0.008 | 0.008 | 0.008 | 0.000 | 0.000 | 78.489 |
| -1280.347 | -1381.489 | -1381.489 | 0.000 | -0.000 | 0.000 |
| -1381.489 | -1280.347 | -1381.489 | 0.000 | 0.000 | 0.000 |
| -1381.489 | -1381.489 | -1280.347 | 0.000 | 0.000 | 0.000 |
| -2022.540 | -2022.540 | -2022.540 | 75.203 | -0.000 | 0.000 |
| -2022.540 | -2022.540 | -2022.540 | 0.000 | 75.203 | 0.000 |
| -2022.540 | -2022.540 | -2022.540 | 0.000 | 0.000 | 75.203 |
| 1761.435 | 1660.323 | 1660.323 | -0.000 | 0.000 | -0.000 |
| 1660.323 | 1761.435 | 1660.323 | -0.000 | 0.000 | -0.000 |
| 1660.323 | 1660.323 | 1761.435 | -0.000 | -0.000 | -0.000 |
| 2022.540 | 2022.540 | 2022.540 | 75.203 | 0.000 | -0.000 |
| 2022.540 | 2022.540 | 2022.540 | -0.000 | 75.203 | -0.000 |
| 2022.540 | 2022.540 | 2022.540 | -0.000 | 0.000 | 75.203 |
| 42.600 | -65.935 | -65.935 | -0.000 | 0.000 | 0.000 |
| -65.935 | 42.600 | -65.935 | 0.000 | -0.000 | -0.000 |
| -65.935 | -65.935 | 42.600 | -0.000 | 0.000 | -0.000 |
| -202.268 | -202.268 | -202.268 | 80.304 | 0.000 | 0.000 |
| -202.268 | -202.268 | -202.268 | 0.000 | 80.304 | 0.000 |
| -202.268 | -202.268 | -202.268 | 0.000 | 0.000 | 80.304 |
| 262.816 | 129.068 | 129.068 | 0.000 | -0.000 | -0.000 |
| 129.068 | 262.816 | 129.068 | -0.000 | -0.000 | 0.000 |
| 129.068 | 129.068 | 262.816 | 0.000 | 0.000 | -0.000 |
| 202.268 | 202.268 | 202.268 | 80.304 | -0.000 | -0.000 |
| 202.268 | 202.268 | 202.268 | -0.000 | 80.304 | -0.000 |
| 202.268 | 202.268 | 202.268 | -0.000 | -0.000 | 80.304 |
| 229.442 | 124.201 | 124.201 | 0.000 | 0.000 | 0.000 |
| 124.201 | 229.442 | 124.201 | 0.000 | 0.000 | 0.000 |
| 124.201 | 124.201 | 229.442 | 0.000 | -0.000 | 0.000 |
| -19.996 | -19.996 | -19.996 | 73.321 | -0.000 | -0.000 |
| -19.996 | -19.996 | -19.996 | -0.000 | 73.321 | -0.000 |
| -19.996 | -19.996 | -19.996 | 0.000 | -0.000 | 73.321 |
| 265.032 | 156.446 | 156.446 | -0.000 | 0.000 | 0.000 |
| 156.446 | 265.032 | 156.446 | 0.000 | -0.000 | -0.000 |
| 156.446 | 156.446 | 265.032 | -0.000 | 0.000 | 0.000 |
| 19.996 | 19.996 | 19.996 | 73.321 | 0.000 | 0.000 |
| 19.996 | 19.996 | 19.996 | -0.000 | 73.321 | 0.000 |
| 19.996 | 19.996 | 19.996 | 0.000 | 0.000 | 73.321 |
| 303.682 | 145.356 | 66.712 | -0.000 | 0.000 | 0.000 |
| 144.019 | 354.855 | -5.636 | 0.000 | 0.000 | 0.000 |
| 65.855 | -5.457 | 391.027 | 0.000 | 0.000 | 0.000 |
| -0.018 | -0.002 | -0.002 | -33.994 | 0.000 | 0.000 |
| -0.000 | 0.000 | -0.000 | 0.000 | 38.521 | 0.000 |
| -0.001 | -0.000 | -0.000 | 0.000 | 0.000 | 115.424 |
| 283.726 | 143.286 | 64.942 | -0.000 | -0.000 | -0.000 |
| 144.021 | 354.855 | -5.636 | 0.000 | 0.000 | -0.000 |
| 67.625 | -5.273 | 391.184 | -0.000 | 0.000 | -0.000 |
| 0.018 | 0.002 | 0.002 | -33.994 | -0.000 | -0.000 |
| 0.000 | -0.000 | 0.000 | -0.000 | 38.521 | -0.000 |
| 0.001 | 0.000 | 0.000 | -0.000 | -0.000 | 115.424 |
| 303.682 | 145.356 | 66.712 | -0.000 | 0.000 | 0.000 |
| 146.090 | 355.070 | -5.452 | 0.000 | 0.000 | 0.000 |
| 67.625 | -5.273 | 391.185 | 0.000 | 0.000 | 0.000 |
| -0.002 | -0.000 | -0.000 | -33.994 | 0.000 | 0.000 |
| -0.001 | -0.000 | -0.000 | 0.000 | -98.054 | 0.000 |
| -0.000 | 0.000 | -0.000 | 0.000 | 0.000 | 115.424 |
| 303.682 | 145.356 | 66.712 | -0.000 | -0.000 | -0.000 |
| 144.020 | 354.855 | -5.636 | 0.000 | -0.000 | -0.000 |
| 65.856 | -5.457 | 391.027 | 0.000 | -0.000 | -0.000 |
| 0.002 | 0.000 | 0.000 | -33.994 | -0.000 | -0.000 |
| 0.001 | 0.000 | 0.000 | -0.000 | -98.054 | -0.000 |
| 0.000 | -0.000 | 0.000 | -0.000 | -0.000 | 115.424 |
| 283.727 | 143.286 | 64.942 | 0.000 | 0.000 | 0.000 |
| 146.090 | 355.071 | -5.453 | 0.000 | -0.000 | 0.000 |
| 65.856 | -5.457 | 391.030 | 0.000 | 0.000 | 0.000 |
| -0.000 | 0.000 | -0.000 | -32.964 | 0.000 | 0.000 |
| -0.000 | -0.000 | 0.000 | 0.000 | 38.521 | 0.000 |
| -0.000 | 0.001 | 0.000 | 0.000 | 0.000 | 115.424 |
| 303.680 | 145.355 | 66.712 | -0.000 | -0.000 | -0.000 |
| 144.019 | 354.854 | -5.636 | 0.000 | -0.000 | -0.000 |
| 67.625 | -5.273 | 391.182 | -0.000 | -0.000 | -0.000 |
| 0.000 | -0.000 | 0.000 | -32.964 | -0.000 | -0.000 |
| 0.000 | 0.000 | -0.000 | -0.000 | 38.521 | -0.000 |
| 0.000 | -0.001 | -0.000 | -0.000 | -0.000 | 115.424 |
| 142.983 | 310.762 | 89.812 | 0.000 | 0.000 | -0.000 |
| -23.525 | 464.784 | 93.088 | 0.000 | 0.000 | -0.000 |
| -78.078 | 259.486 | 356.626 | 0.000 | 0.000 | -0.000 |
| -168.839 | 166.586 | -0.315 | 74.060 | 0.000 | -0.000 |
| -168.839 | 166.586 | -0.315 | 0.000 | 70.802 | -0.000 |
| -0.000 | 0.000 | 0.000 | -0.000 | 0.000 | 100.097 |
| 480.661 | -22.410 | 90.443 | -0.000 | -0.000 | 0.000 |
| 314.152 | 131.612 | 93.719 | -0.000 | -0.000 | 0.000 |
| 259.600 | -73.686 | 357.257 | -0.000 | -0.000 | 0.000 |
| 168.839 | -166.586 | 0.315 | 74.060 | -0.000 | 0.000 |
| 168.839 | -166.586 | 0.315 | -0.000 | 70.802 | 0.000 |
| -0.000 | -0.000 | 0.000 | 0.000 | -0.000 | 100.097 |
| 294.938 | 160.835 | 90.096 | 0.000 | 0.000 | -0.000 |
| 128.430 | 314.856 | 93.372 | 0.000 | -0.000 | -0.000 |
| 73.877 | 109.559 | 356.910 | 0.000 | 0.000 | -0.000 |
| -16.883 | 16.658 | -0.031 | 74.060 | 0.000 | -0.000 |
| -0.000 | 0.000 | 0.000 | -0.000 | 70.802 | -0.000 |
| -0.000 | 0.000 | 0.000 | 0.000 | 0.000 | 100.097 |
| 338.026 | 118.321 | 90.177 | 0.000 | -0.000 | 0.000 |
| 162.197 | 281.539 | 93.435 | -0.000 | -0.000 | 0.000 |
| 90.810 | 92.852 | 356.942 | 0.000 | -0.000 | 0.000 |
| 16.883 | -16.658 | 0.031 | 74.060 | -0.000 | 0.000 |
| 0.000 | -0.000 | -0.000 | 0.000 | 70.802 | 0.000 |
| 0.000 | -0.000 | -0.000 | 0.000 | -0.000 | 100.097 |
| 338.028 | 118.322 | 90.177 | -0.000 | 0.000 | -0.000 |
| 143.626 | 299.865 | 93.400 | 0.000 | 0.000 | -0.000 |
| 89.073 | 94.566 | 356.940 | 0.000 | 0.000 | -0.000 |
| 0.000 | -0.000 | 0.000 | 74.060 | 0.000 | -0.000 |
| -0.000 | 0.000 | 0.000 | -0.000 | 70.802 | -0.000 |
| -0.000 | 0.000 | 0.000 | -0.000 | 0.000 | 100.097 |
| 313.508 | 142.510 | 90.131 | -0.000 | 0.000 | 0.000 |
| 147.001 | 296.531 | 93.407 | -0.000 | -0.000 | 0.000 |
| 90.810 | 92.851 | 356.940 | 0.000 | -0.000 | 0.000 |
| -0.000 | 0.000 | -0.000 | 74.060 | -0.000 | 0.000 |
| 0.000 | -0.000 | -0.000 | 0.000 | 70.802 | -0.000 |
| 0.000 | -0.000 | -0.000 | -0.000 | -0.000 | 100.097 |
| 195.128 | 83.027 | -6.851 | 0.000 | 0.000 | -0.000 |
| 180.522 | 97.633 | -6.851 | 0.000 | 0.000 | -0.000 |
| -6.852 | -6.852 | 255.043 | 0.000 | 0.000 | -0.000 |
| 0.000 | 0.000 | 0.000 | -30.763 | 0.000 | -0.000 |
| 0.000 | 0.000 | 0.000 | 0.000 | -30.763 | -0.000 |
| 0.000 | 0.000 | 0.000 | 0.000 | 0.000 | 56.050 |
| 195.128 | 83.027 | -6.851 | -0.000 | -0.000 | 0.000 |
| 180.521 | 97.634 | -6.851 | -0.000 | -0.000 | -0.000 |
| -6.852 | -6.852 | 255.043 | -0.000 | -0.000 | -0.000 |
| -0.000 | -0.000 | -0.000 | -30.763 | -0.000 | -0.000 |
| -0.000 | -0.000 | -0.000 | -0.000 | -30.763 | 0.000 |
| -0.000 | -0.000 | -0.000 | -0.000 | -0.000 | 56.050 |
| 195.128 | 83.028 | -6.851 | 0.000 | 0.000 | -0.000 |
| 180.522 | 97.633 | -6.851 | 0.000 | 0.000 | -0.000 |
| -6.852 | -6.852 | 255.043 | 0.000 | 0.000 | -0.000 |
| 0.000 | 0.000 | -0.000 | -30.763 | 0.000 | -0.000 |
| 0.000 | 0.000 | -0.000 | 0.000 | -30.763 | 0.000 |
| -0.000 | -0.000 | -0.000 | 0.000 | 0.000 | -41.444 |
| 195.127 | 83.027 | -6.852 | -0.000 | -0.000 | -0.000 |
| 83.027 | 195.127 | -6.852 | -0.000 | -0.000 | 0.000 |
| -6.852 | -6.852 | 255.043 | -0.000 | -0.000 | 0.000 |
| -0.000 | -0.000 | 0.000 | -30.763 | -0.000 | 0.000 |
| -0.000 | -0.000 | 0.000 | -0.000 | -30.763 | 0.000 |
| 0.000 | 0.000 | 0.000 | -0.000 | -0.000 | -41.444 |
| -5229833.645 | -5856576.925 | -6392714.021 | 202491.070 | -260.250 | -42146.467 |
| -3925256.782 | -4387220.616 | -4928246.010 | -212.520 | 5832.658 | 17243.849 |
| -6.851 | -6.851 | 255.045 | 0.000 | 0.000 | 0.000 |
| 0.000 | 0.000 | -0.000 | -30.763 | 0.000 | -0.000 |
| 0.000 | 0.000 | -0.000 | 0.000 | -30.763 | -0.000 |
| -0.000 | -0.000 | -0.000 | 0.000 | 0.000 | -41.444 |
| 195.124 | 83.024 | -6.853 | -0.000 | -0.000 | 0.000 |
| 180.514 | 97.635 | -6.852 | -0.000 | -0.000 | 0.000 |
| -6.852 | -6.852 | 255.041 | -0.000 | -0.000 | 0.000 |
| -0.000 | -0.000 | 0.000 | -30.763 | -0.000 | 0.000 |
| -0.000 | -0.000 | 0.000 | -0.000 | -30.763 | -0.000 |
| 3541679.941 | 4919742.196 | 6315538.794 | -3614.720 | 30615.875 | -706456.503 |
| 316.709 | 133.161 | 91.801 | 14.556 | -0.000 | -0.000 |
| 122.170 | 327.660 | 91.840 | -14.525 | -0.000 | -0.000 |
| 91.848 | 91.848 | 357.754 | -0.000 | -0.000 | -0.000 |
| 14.525 | -14.525 | 0.000 | 72.342 | -0.000 | -0.000 |
| -0.000 | 0.000 | 0.000 | -0.000 | 72.342 | 14.525 |
| -0.000 | 0.000 | 0.000 | -0.000 | 14.525 | 102.745 |
| 304.051 | 145.763 | 91.856 | 14.591 | 0.000 | 0.000 |
| 145.762 | 304.051 | 91.856 | -14.591 | 0.000 | 0.000 |
| 91.832 | 91.832 | 357.787 | 0.000 | 0.000 | 0.000 |
| 14.529 | -14.546 | 0.016 | 72.342 | 0.000 | 0.000 |
| 0.000 | -0.000 | -0.000 | 0.000 | 72.342 | 14.525 |
| 0.000 | -0.000 | -0.000 | 0.000 | 14.525 | 102.745 |
| 304.403 | 145.436 | 91.832 | 14.590 | -0.000 | -0.000 |
| 122.170 | 327.660 | 91.840 | -14.525 | 0.000 | -0.000 |
| 91.840 | 91.840 | 357.771 | -0.000 | 0.000 | -0.000 |
| 14.525 | -14.525 | 0.000 | 72.342 | -0.000 | -0.000 |
| -0.000 | 0.000 | 0.000 | 0.000 | 72.342 | 14.525 |
| -0.000 | 0.000 | 0.000 | 0.000 | 14.525 | 102.745 |
| 327.660 | 122.170 | 91.840 | 14.525 | -0.000 | 0.000 |
| 145.770 | 304.059 | 91.842 | -14.591 | -0.000 | 0.000 |
| 91.840 | 91.840 | 357.770 | 0.000 | -0.000 | 0.000 |
| 14.525 | -14.525 | -0.000 | 72.342 | 0.000 | 0.000 |
| 0.000 | -0.000 | -0.000 | -0.000 | 72.342 | 14.525 |
| 0.000 | -0.000 | -0.000 | -0.000 | 14.525 | 102.745 |
| 304.062 | 145.771 | 91.840 | 14.591 | 0.000 | -0.000 |
| 122.171 | 327.662 | 91.840 | -14.525 | -0.000 | -0.000 |
| 91.840 | 91.840 | 357.772 | -0.000 | 0.000 | -0.000 |
| 14.525 | -14.525 | 0.000 | 72.342 | -0.000 | -0.000 |
| -0.000 | 0.000 | 0.000 | 0.000 | 72.342 | 14.525 |
| -0.000 | 0.001 | 0.000 | 0.000 | 14.525 | 102.745 |
| 327.658 | 122.170 | 91.840 | 14.525 | 0.000 | 0.000 |
| 145.770 | 304.058 | 91.840 | -14.591 | 0.000 | 0.000 |
| 91.839 | 91.839 | 357.769 | 0.000 | -0.000 | 0.000 |
| 14.525 | -14.525 | -0.000 | 72.342 | -0.000 | 0.000 |
| 0.000 | -0.000 | -0.000 | -0.000 | 72.342 | 14.525 |
| 0.000 | -0.001 | -0.000 | -0.000 | 14.525 | 102.745 |
| 119.950 | 158.856 | 158.856 | 0.000 | 0.000 | 0.000 |
| 158.856 | 119.950 | 158.857 | 0.000 | 0.000 | -0.000 |
| 158.856 | 158.856 | 119.950 | 0.000 | -0.000 | 0.000 |
| -0.000 | -0.000 | 0.000 | 75.055 | 0.000 | 0.000 |
| -0.000 | -0.000 | 0.000 | 0.000 | 75.055 | 0.000 |
| -0.000 | -0.000 | -0.000 | 0.000 | 0.000 | 75.055 |
| 119.950 | 158.856 | 158.856 | -0.000 | -0.000 | -0.000 |
| 158.856 | 119.950 | 158.856 | -0.000 | -0.000 | -0.000 |
| 158.856 | 158.856 | 119.950 | -0.000 | 0.000 | -0.000 |
| -0.000 | 0.000 | 0.000 | 75.055 | -0.000 | -0.000 |
| 0.000 | 0.000 | -0.000 | 0.000 | 75.055 | -0.000 |
| 0.000 | 0.000 | -0.000 | -0.000 | -0.000 | 75.055 |
| 119.950 | 158.857 | 158.857 | 0.000 | -0.000 | 0.000 |
| 158.857 | 119.950 | 158.857 | -0.000 | -0.000 | 0.000 |
| 158.857 | 158.857 | 119.950 | 0.000 | 0.000 | 0.000 |
| 0.000 | -0.000 | 0.000 | 75.055 | -0.000 | -0.000 |
| 0.000 | 0.000 | 0.000 | 0.000 | 75.055 | 0.000 |
| 0.000 | 0.000 | 0.000 | 0.000 | 0.000 | 75.055 |
| 119.949 | 158.856 | 158.856 | -0.000 | 0.000 | -0.000 |
| 158.856 | 119.949 | 158.856 | -0.000 | -0.000 | -0.000 |
| 158.856 | 158.856 | 119.949 | -0.000 | -0.000 | -0.000 |
| -0.000 | 0.000 | -0.000 | 75.055 | 0.000 | -0.000 |
| -0.000 | -0.000 | -0.000 | -0.000 | 75.055 | -0.000 |
| -0.000 | -0.000 | -0.000 | -0.000 | 0.000 | 75.055 |
| 119.952 | 158.859 | 158.859 | 0.000 | 0.000 | 0.000 |
| 158.859 | 119.952 | 158.859 | 0.000 | -0.000 | 0.000 |
| 158.859 | 158.859 | 119.952 | 0.000 | -0.000 | 0.000 |
| 0.000 | 0.000 | 0.000 | 75.055 | 0.000 | 0.000 |
| 0.000 | 0.000 | 0.000 | 0.000 | 75.055 | 0.000 |
| 0.000 | 0.000 | 0.000 | 0.000 | 0.000 | 75.055 |
| 119.948 | 158.854 | 158.854 | -0.000 | -0.000 | -0.000 |
| 158.854 | 119.948 | 158.854 | -0.000 | 0.000 | -0.000 |
| 158.854 | 158.854 | 119.948 | 0.000 | 0.000 | -0.000 |
| -0.000 | -0.000 | -0.000 | 75.055 | -0.000 | -0.000 |
| -0.000 | -0.000 | -0.000 | -0.000 | 75.055 | -0.000 |
| -0.000 | -0.000 | -0.000 | -0.000 | 0.000 | 75.055 |
| 53.675 | 120.734 | 154.607 | -0.000 | -0.000 | -0.000 |
| 120.734 | 53.675 | 154.607 | -0.000 | -0.000 | -0.000 |
| 90.275 | 90.275 | 193.550 | -0.000 | -0.000 | -0.000 |
| 0.000 | -0.000 | 0.000 | -39.495 | -0.000 | -0.000 |
| -0.000 | 0.000 | 0.000 | 0.000 | -39.495 | 0.000 |
| 0.000 | 0.000 | 0.000 | 0.000 | 0.000 | 65.542 |
| 53.674 | 120.735 | 154.609 | 0.000 | -0.000 | 0.000 |
| 120.735 | 53.674 | 154.609 | 0.000 | 0.000 | 0.000 |
| 90.275 | 90.275 | 193.550 | 0.000 | -0.000 | 0.000 |
| -0.000 | 0.000 | -0.000 | -39.495 | 0.000 | 0.000 |
| 0.000 | -0.000 | -0.000 | -0.000 | -39.495 | 0.000 |
| -0.000 | -0.000 | -0.000 | 0.000 | 0.000 | 65.542 |
| 83.205 | 97.637 | 95.275 | -0.000 | -0.000 | -0.000 |
| 97.637 | 83.205 | 95.275 | 0.000 | -0.000 | -0.000 |
| 90.275 | 90.275 | 193.549 | 0.000 | 0.000 | 0.000 |
| -0.000 | -0.000 | -0.000 | -39.495 | -0.000 | -0.000 |
| -0.000 | -0.000 | -0.000 | 0.000 | -39.495 | -0.000 |
| -0.000 | -0.000 | -0.000 | -0.000 | 0.000 | 65.542 |
| 81.146 | 98.221 | 108.879 | -0.000 | 0.000 | 0.000 |
| 98.221 | 81.146 | 108.879 | 0.000 | 0.000 | -0.000 |
| 90.275 | 90.275 | 193.550 | 0.000 | 0.000 | 0.000 |
| 0.000 | 0.000 | 0.000 | -39.495 | 0.000 | -0.000 |
| 0.000 | 0.000 | 0.000 | 0.000 | -39.495 | 0.000 |
| 0.000 | 0.000 | 0.000 | 0.000 | 0.000 | 65.542 |
| -770871.658 | -799742.021 | -10424587.357 | -21208.809 | -84970.034 | 62936.389 |
| -32328.411 | -208237.646 | -9916852.280 | -38682.868 | 13723.496 | 171186.575 |
| 90.274 | 90.274 | 193.546 | -0.000 | 0.000 | -0.000 |
| -0.000 | -0.002 | -0.001 | -39.495 | 0.000 | -0.000 |
| -0.002 | -0.000 | -0.001 | 0.000 | -39.495 | -0.000 |
| -0.000 | -0.000 | -0.000 | -0.000 | 0.000 | 65.542 |
| 83.210 | 97.637 | 95.277 | -0.000 | -0.000 | 0.000 |
| 97.637 | 83.210 | 95.277 | 0.000 | -0.000 | 0.000 |
| 90.276 | 90.276 | 193.553 | 0.000 | 0.000 | 0.000 |
| 0.000 | 0.002 | 0.001 | -39.495 | 0.000 | 0.000 |
| 0.002 | 0.000 | 0.001 | 0.000 | -39.495 | 0.000 |
| 0.000 | 0.000 | 0.000 | -0.000 | 0.000 | 65.542 |
| 202.120 | 184.808 | 143.072 | -6.640 | 0.000 | -0.000 |
| 215.832 | 165.772 | 163.004 | 7.822 | 0.000 | -0.000 |
| 155.266 | 155.266 | 200.619 | 0.000 | 0.000 | 0.000 |
| -12.714 | 12.714 | 0.000 | 11.850 | 0.000 | -0.000 |
| -0.000 | -0.000 | 0.000 | 0.000 | 11.850 | -12.714 |
| 0.000 | -0.000 | -0.000 | -0.000 | -7.071 | 6.321 |
| 256.013 | 156.159 | 129.164 | 0.977 | -0.000 | 0.000 |
| 215.832 | 165.772 | 163.004 | 7.822 | -0.000 | -0.000 |
| 132.206 | 132.206 | 252.498 | -0.000 | -0.000 | 0.000 |
| 0.977 | -0.977 | 0.000 | 38.074 | -0.000 | -0.000 |
| 0.000 | 0.000 | -0.000 | -0.000 | 11.850 | -12.714 |
| 0.000 | 0.000 | -0.000 | -0.000 | -7.071 | 6.321 |
| 202.120 | 184.809 | 143.072 | -6.640 | 0.000 | -0.000 |
| 184.809 | 202.120 | 143.072 | 6.640 | 0.000 | -0.000 |
| 132.206 | 132.206 | 252.499 | 0.000 | 0.000 | -0.000 |
| -12.714 | 12.714 | 0.000 | 11.850 | 0.000 | 0.000 |
| 0.000 | 0.000 | 0.000 | 0.000 | 38.074 | 0.977 |
| 0.000 | 0.000 | 0.000 | -0.000 | 0.977 | 49.927 |
| 256.013 | 156.159 | 129.164 | 0.977 | -0.000 | 0.000 |
| 184.808 | 202.119 | 143.072 | 6.640 | -0.000 | -0.000 |
| 155.266 | 155.266 | 200.620 | -0.000 | -0.000 | -0.000 |
| 0.977 | -0.977 | -0.000 | 38.074 | -0.000 | -0.000 |
| -0.000 | -0.000 | -0.000 | -0.000 | 38.074 | 0.977 |
| -0.000 | -0.000 | -0.000 | 0.000 | 0.977 | 49.927 |
| 256.015 | 156.159 | 129.165 | 0.977 | 0.000 | -0.000 |
| 215.832 | 165.773 | 163.004 | 7.822 | 0.000 | 0.000 |
| 155.267 | 155.267 | 200.619 | 0.000 | 0.000 | 0.000 |
| 0.977 | -0.977 | 0.000 | 38.074 | 0.000 | -0.000 |
| 0.000 | 0.000 | 0.000 | 0.000 | 38.074 | 0.977 |
| -0.000 | -0.000 | -0.000 | -0.000 | -7.715 | -35.477 |
| 202.116 | 184.809 | 143.072 | -6.640 | -0.000 | 0.000 |
| 184.808 | 202.119 | 143.072 | 6.640 | -0.000 | 0.000 |
| 155.265 | 155.265 | 200.620 | -0.000 | -0.000 | -0.000 |
| 0.977 | -0.977 | -0.000 | 38.074 | -0.000 | -0.000 |
| -0.000 | -0.000 | -0.000 | -0.000 | 38.074 | 0.977 |
| 0.000 | 0.000 | 0.000 | 0.000 | -7.715 | -35.477 |
| 262.420 | 237.970 | 237.970 | -0.000 | 0.000 | 0.000 |
| 237.970 | 262.420 | 237.970 | -0.000 | -0.000 | 0.000 |
| 237.970 | 237.970 | 262.420 | -0.000 | -0.000 | 0.000 |
| 0.000 | -0.000 | -0.000 | 91.875 | -0.000 | 0.000 |
| -0.000 | 0.000 | -0.000 | -0.000 | 91.875 | 0.000 |
| -0.000 | 0.000 | -0.000 | -0.000 | -0.000 | 91.875 |
| 262.420 | 237.970 | 237.970 | 0.000 | 0.000 | -0.000 |
| 237.970 | 262.420 | 237.970 | 0.000 | 0.000 | -0.000 |
| 237.970 | 237.970 | 262.420 | 0.000 | 0.000 | -0.000 |
| -0.000 | -0.000 | 0.000 | 91.875 | 0.000 | -0.000 |
| 0.000 | -0.000 | 0.000 | 0.000 | 91.875 | -0.000 |
| 0.000 | 0.000 | 0.000 | 0.000 | 0.000 | 91.875 |
| 262.421 | 237.970 | 237.970 | -0.000 | -0.000 | 0.000 |
| 237.970 | 262.421 | 237.970 | -0.000 | -0.000 | 0.000 |
| 237.970 | 237.970 | 262.421 | -0.000 | -0.000 | 0.000 |
| 0.000 | 0.000 | 0.000 | 91.139 | -0.000 | 0.000 |
| 0.000 | 0.000 | 0.000 | -0.000 | 91.139 | 0.000 |
| 0.000 | 0.000 | 0.000 | -0.000 | -0.000 | 91.139 |
| 262.420 | 237.970 | 237.970 | 0.000 | -0.000 | -0.000 |
| 237.970 | 262.420 | 237.970 | 0.000 | 0.000 | -0.000 |
| 237.970 | 237.970 | 262.420 | 0.000 | 0.000 | -0.000 |
| -0.000 | -0.000 | -0.000 | 91.139 | 0.000 | -0.000 |
| -0.000 | -0.000 | -0.000 | 0.000 | 91.139 | -0.000 |
| -0.000 | -0.000 | -0.000 | -0.000 | 0.000 | 91.139 |
| 262.421 | 237.971 | 237.971 | -0.000 | -0.000 | 0.000 |
| 237.971 | 262.421 | 237.971 | -0.000 | -0.000 | 0.000 |
| 237.971 | 237.971 | 262.421 | -0.000 | -0.000 | 0.000 |
| 0.000 | 0.000 | 0.000 | 91.139 | -0.000 | 0.000 |
| 0.000 | 0.000 | 0.000 | -0.000 | 91.139 | 0.000 |
| 0.000 | 0.000 | 0.000 | -0.000 | -0.000 | 91.139 |
| 262.420 | 237.969 | 237.969 | 0.000 | 0.000 | -0.000 |
| 237.969 | 262.420 | 237.969 | 0.000 | 0.000 | -0.000 |
| 237.969 | 237.969 | 262.420 | 0.000 | 0.000 | -0.000 |
| -0.000 | -0.000 | -0.000 | 91.139 | 0.000 | -0.000 |
| -0.000 | -0.000 | -0.000 | 0.000 | 91.139 | -0.000 |
| -0.000 | -0.000 | -0.000 | -0.000 | 0.000 | 91.139 |
| 149.373 | 180.890 | 180.890 | 0.000 | -0.000 | -0.000 |
| 180.890 | 149.373 | 180.890 | -0.000 | 0.000 | -0.000 |
| 180.890 | 180.890 | 149.373 | -0.000 | -0.000 | -0.000 |
| 0.000 | 0.000 | 0.000 | 72.396 | 0.000 | -0.000 |
| 0.000 | 0.000 | -0.000 | -0.000 | 72.396 | -0.000 |
| 0.000 | 0.000 | 0.000 | -0.000 | 0.000 | 72.396 |
| 149.373 | 180.890 | 180.889 | -0.000 | 0.000 | 0.000 |
| 180.890 | 149.373 | 180.890 | -0.000 | 0.000 | 0.000 |
| 180.890 | 180.890 | 149.373 | 0.000 | -0.000 | 0.000 |
| -0.000 | -0.000 | -0.000 | 72.396 | 0.000 | -0.000 |
| -0.000 | -0.000 | -0.000 | 0.000 | 72.396 | 0.000 |
| -0.000 | -0.000 | -0.000 | 0.000 | -0.000 | 72.396 |
| 149.373 | 180.890 | 180.890 | 0.000 | -0.000 | 0.000 |
| 180.890 | 149.373 | 180.890 | -0.000 | -0.000 | -0.000 |
| 180.890 | 180.890 | 149.373 | -0.000 | -0.000 | -0.000 |
| 0.000 | 0.000 | 0.000 | 72.396 | -0.000 | -0.000 |
| 0.000 | 0.000 | 0.000 | 0.000 | 72.396 | -0.000 |
| 0.000 | 0.000 | 0.000 | 0.000 | -0.000 | 72.396 |
| 149.373 | 180.889 | 180.889 | 0.000 | -0.000 | 0.000 |
| 180.889 | 149.373 | 180.889 | -0.000 | 0.000 | 0.000 |
| 180.889 | 180.889 | 149.373 | 0.000 | 0.000 | 0.000 |
| -0.000 | -0.000 | -0.000 | 72.396 | 0.000 | 0.000 |
| -0.000 | -0.000 | -0.000 | 0.000 | 72.396 | 0.000 |
| -0.000 | -0.000 | -0.000 | -0.000 | 0.000 | 72.396 |
| 149.373 | 180.890 | 180.890 | 0.000 | -0.000 | -0.000 |
| 180.890 | 149.373 | 180.890 | -0.000 | 0.000 | 0.000 |
| 180.890 | 180.890 | 149.373 | 0.000 | 0.000 | 0.000 |
| 0.000 | -0.000 | -0.000 | -20.684 | -0.000 | 0.000 |
| -0.000 | 0.000 | -0.000 | -0.000 | -20.684 | 0.000 |
| -0.000 | -0.000 | 0.000 | 0.000 | -0.000 | -20.684 |
| 149.373 | 180.889 | 180.889 | -0.000 | 0.000 | 0.000 |
| 180.889 | 149.373 | 180.889 | 0.000 | -0.000 | -0.000 |
| 180.889 | 180.889 | 149.373 | 0.000 | 0.000 | -0.000 |
| -0.000 | 0.000 | 0.000 | -20.684 | 0.000 | -0.000 |
| 0.000 | -0.000 | 0.000 | 0.000 | -20.684 | 0.000 |
| 0.000 | 0.000 | -0.000 | -0.000 | 0.000 | -20.684 |
| 361.672 | 116.443 | 116.443 | -0.000 | -0.000 | 0.000 |
| 116.443 | 361.672 | 116.443 | -0.000 | -0.000 | -0.000 |
| 116.443 | 116.443 | 361.672 | 0.000 | -0.000 | -0.000 |
| 0.000 | 0.000 | -0.000 | 25.977 | -0.000 | -0.000 |
| 0.000 | 0.000 | -0.000 | 0.000 | 25.977 | -0.000 |
| 0.000 | 0.000 | 0.000 | 0.000 | 0.000 | 25.977 |
| 355.044 | 119.757 | 119.757 | -0.000 | 0.000 | -0.000 |
| 119.757 | 355.044 | 119.757 | 0.000 | 0.000 | -0.000 |
| 119.757 | 119.757 | 355.044 | -0.000 | 0.000 | 0.000 |
| -0.000 | -0.000 | 0.000 | 25.977 | 0.000 | 0.000 |
| -0.000 | -0.000 | 0.000 | -0.000 | 25.977 | 0.000 |
| -0.000 | -0.000 | -0.000 | 0.000 | -0.000 | 25.977 |
| 355.044 | 119.757 | 119.757 | -0.000 | -0.000 | 0.000 |
| 119.757 | 355.044 | 119.757 | -0.000 | -0.000 | 0.000 |
| 119.757 | 119.757 | 355.044 | -0.000 | -0.000 | 0.000 |
| 0.000 | 0.000 | 0.000 | 25.977 | -0.000 | -0.000 |
| 0.000 | 0.000 | 0.000 | -0.000 | 25.977 | 0.000 |
| 0.000 | 0.000 | 0.000 | -0.000 | -0.000 | 25.977 |
| 361.672 | 116.443 | 116.443 | -0.000 | 0.000 | 0.000 |
| 116.443 | 361.672 | 116.443 | 0.000 | -0.000 | 0.000 |
| 116.443 | 116.443 | 361.672 | -0.000 | -0.000 | -0.000 |
| -0.000 | -0.000 | -0.000 | 25.977 | 0.000 | -0.000 |
| -0.000 | -0.000 | -0.000 | 0.000 | 25.977 | -0.000 |
| -0.000 | -0.000 | -0.000 | -0.000 | 0.000 | 25.977 |
| 361.674 | 116.444 | 116.444 | 0.000 | -0.000 | 0.000 |
| 116.444 | 361.674 | 116.444 | 0.000 | -0.000 | -0.000 |
| 116.444 | 116.444 | 361.674 | 0.000 | -0.000 | 0.000 |
| 0.000 | 0.000 | 0.000 | 25.977 | -0.000 | 0.000 |
| 0.000 | 0.000 | 0.000 | 0.000 | 25.977 | -0.000 |
| 0.000 | 0.000 | 0.000 | 0.000 | -0.000 | 25.977 |
| 361.670 | 116.443 | 116.443 | -0.000 | 0.000 | -0.000 |
| 116.443 | 361.670 | 116.443 | -0.000 | 0.000 | -0.000 |
| 116.443 | 116.443 | 361.670 | -0.000 | 0.000 | -0.000 |
| -0.000 | -0.000 | -0.000 | 25.977 | 0.000 | -0.000 |
| -0.000 | -0.000 | -0.000 | -0.000 | 25.977 | -0.000 |
| -0.000 | -0.000 | -0.000 | -0.000 | 0.000 | 25.977 |
| 248.139 | 215.774 | 215.774 | -0.000 | -0.000 | 0.000 |
| 215.774 | 248.139 | 215.774 | -0.000 | -0.000 | -0.000 |
| 215.774 | 215.774 | 248.139 | 0.000 | -0.000 | -0.000 |
| 0.000 | 0.000 | 0.000 | 115.396 | -0.000 | -0.000 |
| 0.000 | 0.000 | 0.000 | -0.000 | 115.396 | -0.000 |
| 0.000 | 0.000 | 0.000 | 0.000 | -0.000 | 115.396 |
| 248.138 | 215.774 | 215.774 | 0.000 | 0.000 | 0.000 |
| 215.774 | 248.138 | 215.774 | 0.000 | 0.000 | 0.000 |
| 215.774 | 215.774 | 248.138 | 0.000 | 0.000 | -0.000 |
| -0.000 | -0.000 | -0.000 | 115.396 | 0.000 | 0.000 |
| -0.000 | -0.000 | -0.000 | 0.000 | 115.396 | 0.000 |
| -0.000 | -0.000 | -0.000 | 0.000 | 0.000 | 115.396 |
| 248.140 | 215.774 | 215.774 | 0.000 | -0.000 | -0.000 |
| 215.774 | 248.140 | 215.774 | -0.000 | -0.000 | -0.000 |
| 215.774 | 215.774 | 248.140 | 0.000 | 0.000 | -0.000 |
| 0.000 | 0.000 | 0.000 | 123.826 | -0.000 | 0.000 |
| 0.000 | 0.000 | 0.000 | -0.000 | 123.826 | -0.000 |
| 0.000 | 0.000 | 0.000 | -0.000 | -0.000 | 123.826 |
| 248.137 | 215.774 | 215.774 | 0.000 | 0.000 | 0.000 |
| 215.774 | 248.137 | 215.774 | 0.000 | 0.000 | -0.000 |
| 215.774 | 215.774 | 248.137 | -0.000 | 0.000 | 0.000 |
| -0.000 | -0.000 | -0.000 | 123.826 | 0.000 | 0.000 |
| -0.000 | -0.000 | -0.000 | 0.000 | 123.826 | 0.000 |
| -0.000 | -0.000 | -0.000 | 0.000 | 0.000 | 123.826 |
| 248.152 | 215.776 | 215.776 | -0.000 | -0.000 | -0.000 |
| 215.776 | 248.152 | 215.776 | -0.000 | -0.000 | -0.000 |
| 215.776 | 215.776 | 248.152 | 0.000 | -0.000 | -0.000 |
| 0.001 | 0.002 | 0.002 | 115.396 | -0.000 | -0.000 |
| 0.002 | 0.001 | 0.002 | -0.000 | 115.396 | -0.000 |
| 0.002 | 0.002 | 0.001 | -0.000 | -0.000 | 115.396 |
| 248.125 | 215.772 | 215.772 | 0.000 | 0.000 | 0.000 |
| 215.772 | 248.125 | 215.772 | 0.000 | 0.000 | 0.000 |
| 215.772 | 215.772 | 248.125 | 0.000 | 0.000 | -0.000 |
| -0.001 | -0.002 | -0.002 | 115.396 | 0.000 | -0.000 |
| -0.002 | -0.001 | -0.002 | 0.000 | 115.396 | 0.000 |
| -0.002 | -0.002 | -0.001 | 0.000 | 0.000 | 115.396 |
| 249.282 | 188.875 | 188.875 | 0.000 | 0.000 | 0.000 |
| 188.875 | 249.282 | 188.875 | 0.000 | -0.000 | -0.000 |
| 188.875 | 188.875 | 249.282 | 0.000 | -0.000 | 0.000 |
| -0.000 | 0.000 | 0.000 | 95.200 | -0.000 | -0.000 |
| 0.000 | 0.000 | 0.000 | 0.000 | 95.200 | -0.000 |
| 0.000 | 0.000 | 0.000 | 0.000 | 0.000 | 95.200 |
| 249.282 | 188.875 | 188.875 | -0.000 | -0.000 | 0.000 |
| 188.875 | 249.282 | 188.875 | -0.000 | 0.000 | 0.000 |
| 188.875 | 188.875 | 249.282 | 0.000 | -0.000 | -0.000 |
| 0.000 | -0.000 | -0.000 | 95.200 | 0.000 | -0.000 |
| -0.000 | -0.000 | -0.000 | -0.000 | 95.200 | 0.000 |
| -0.000 | -0.000 | -0.000 | -0.000 | 0.000 | 95.200 |
| 249.282 | 188.875 | 188.875 | -0.000 | 0.000 | 0.000 |
| 188.875 | 249.282 | 188.875 | 0.000 | 0.000 | 0.000 |
| 188.875 | 188.875 | 249.282 | 0.000 | -0.000 | -0.000 |
| -0.000 | 0.000 | 0.000 | 95.200 | -0.000 | -0.000 |
| 0.000 | -0.000 | 0.000 | 0.000 | 95.200 | 0.000 |
| 0.000 | 0.000 | -0.000 | 0.000 | -0.000 | 95.200 |
| 249.282 | 188.875 | 188.875 | -0.000 | -0.000 | -0.000 |
| 188.875 | 249.282 | 188.875 | 0.000 | -0.000 | -0.000 |
| 188.875 | 188.875 | 249.282 | -0.000 | 0.000 | -0.000 |
| 0.000 | -0.000 | -0.000 | 95.200 | 0.000 | -0.000 |
| -0.000 | 0.000 | -0.000 | -0.000 | 95.200 | 0.000 |
| -0.000 | -0.000 | 0.000 | -0.000 | -0.000 | 95.200 |
| 249.283 | 188.876 | 188.876 | 0.000 | -0.000 | -0.000 |
| 188.876 | 249.283 | 188.876 | 0.000 | -0.000 | 0.000 |
| 188.876 | 188.876 | 249.283 | -0.000 | -0.000 | 0.000 |
| -0.000 | 0.000 | 0.000 | 95.200 | -0.000 | 0.000 |
| 0.000 | -0.000 | 0.000 | 0.000 | 95.200 | -0.000 |
| 0.000 | 0.000 | -0.000 | 0.000 | 0.000 | 95.200 |
| 249.281 | 188.875 | 188.875 | 0.000 | -0.000 | 0.000 |
| 188.875 | 249.281 | 188.875 | -0.000 | -0.000 | -0.000 |
| 188.875 | 188.875 | 249.281 | -0.000 | 0.000 | -0.000 |
| 0.000 | -0.000 | -0.000 | 95.200 | -0.000 | 0.000 |
| -0.000 | 0.000 | -0.000 | -0.000 | 95.200 | 0.000 |
| -0.000 | -0.000 | 0.000 | -0.000 | -0.000 | 95.200 |
| 249.845 | 188.055 | 189.809 | -0.000 | 0.000 | 0.000 |
| 188.055 | 249.845 | 189.809 | -0.000 | -0.000 | 0.000 |
| 189.809 | 189.809 | 247.046 | -0.000 | 0.000 | 0.000 |
| -0.000 | 0.000 | 0.000 | 96.087 | 0.000 | 0.000 |
| -0.000 | -0.000 | 0.000 | -0.000 | 96.087 | 0.000 |
| -0.000 | 0.000 | 0.000 | -0.000 | 0.000 | 94.130 |
| 243.955 | 193.945 | 189.808 | -0.000 | -0.000 | -0.000 |
| 193.945 | 243.955 | 189.808 | 0.000 | -0.000 | -0.000 |
| 189.809 | 189.808 | 247.046 | 0.000 | -0.000 | -0.000 |
| 0.000 | -0.000 | -0.000 | 96.087 | -0.000 | 0.000 |
| 0.000 | 0.000 | -0.000 | 0.000 | 96.087 | -0.000 |
| 0.000 | -0.000 | -0.000 | 0.000 | -0.000 | 94.130 |
| 249.845 | 188.055 | 189.809 | -0.000 | 0.000 | 0.000 |
| 188.055 | 249.845 | 189.809 | -0.000 | 0.000 | 0.000 |
| 189.809 | 189.809 | 247.047 | -0.000 | 0.000 | 0.000 |
| -0.000 | 0.000 | 0.000 | 91.487 | 0.000 | 0.000 |
| 0.000 | -0.000 | 0.000 | -0.000 | 91.487 | 0.000 |
| 0.000 | 0.000 | -0.000 | -0.000 | 0.000 | 94.130 |
| 249.845 | 188.055 | 189.808 | 0.000 | -0.000 | -0.000 |
| 188.055 | 249.845 | 189.808 | 0.000 | -0.000 | -0.000 |
| 189.808 | 189.808 | 247.046 | 0.000 | -0.000 | -0.000 |
| 0.000 | -0.000 | -0.000 | 91.487 | -0.000 | -0.000 |
| -0.000 | 0.000 | -0.000 | 0.000 | 91.487 | -0.000 |
| -0.000 | -0.000 | 0.000 | 0.000 | -0.000 | 94.130 |
| 249.846 | 188.056 | 189.809 | -0.000 | -0.000 | 0.000 |
| 188.056 | 249.846 | 189.809 | -0.000 | 0.000 | 0.000 |
| 189.809 | 189.809 | 247.047 | -0.000 | 0.000 | 0.000 |
| -0.000 | 0.000 | 0.000 | 91.487 | 0.000 | 0.000 |
| 0.000 | -0.000 | 0.000 | -0.000 | 91.487 | 0.000 |
| 0.000 | 0.000 | -0.000 | -0.000 | 0.000 | 94.130 |
| 249.845 | 188.055 | 189.808 | 0.000 | -0.000 | -0.000 |
| 188.055 | 249.845 | 189.808 | 0.000 | -0.000 | -0.000 |
| 189.808 | 189.808 | 247.046 | 0.000 | -0.000 | -0.000 |
| 0.000 | -0.000 | -0.000 | 91.487 | -0.000 | 0.000 |
| -0.000 | 0.000 | -0.000 | 0.000 | 91.487 | -0.000 |
| -0.000 | -0.000 | 0.000 | 0.000 | -0.000 | 94.130 |
| -2726.983 | -2816.852 | 4333.065 | -0.000 | 0.000 | -0.000 |
| -2838.318 | -2705.293 | 4332.909 | 0.000 | -0.000 | 0.000 |
| 145.768 | 145.768 | 337.509 | -0.000 | -0.000 | -0.000 |
| -3009.223 | -3009.223 | 4183.253 | 54.105 | 0.000 | -0.000 |
| 0.000 | 0.000 | 0.000 | -0.000 | 55.093 | 0.000 |
| -0.000 | -0.000 | -0.000 | 0.000 | 0.000 | 73.564 |
| 313.778 | 166.649 | 145.768 | 0.000 | 0.000 | -0.000 |
| 166.649 | 313.778 | 145.768 | -0.000 | -0.000 | 0.000 |
| 145.768 | 145.768 | 337.509 | -0.000 | -0.000 | 0.000 |
| 3009.223 | 3009.223 | -4183.253 | 54.105 | 0.000 | 0.000 |
| 0.000 | -0.000 | -0.000 | -0.000 | 55.093 | -0.000 |
| 0.000 | 0.000 | 0.000 | -0.000 | -0.000 | 73.564 |
| 2.845 | -130.177 | 568.205 | -0.000 | 0.000 | -0.000 |
| -108.584 | -18.712 | 568.180 | -0.000 | 0.000 | -0.000 |
| 145.769 | 145.769 | 337.509 | -0.000 | 0.000 | 0.000 |
| -300.922 | -300.922 | 418.325 | 52.682 | 0.000 | -0.000 |
| -300.857 | -300.857 | 418.234 | -0.000 | 54.105 | 0.000 |
| -300.972 | -300.972 | 418.394 | -0.000 | 0.000 | 66.511 |
| 604.788 | 471.766 | -268.583 | 0.000 | 0.000 | -0.000 |
| 166.649 | 313.778 | 145.768 | -0.000 | -0.000 | 0.000 |
| 145.768 | 145.768 | 337.508 | 0.000 | -0.000 | -0.000 |
| 300.922 | 300.922 | -418.325 | 52.682 | -0.000 | -0.000 |
| 300.857 | 300.857 | -418.234 | 0.000 | 54.105 | -0.000 |
| 300.972 | 300.972 | -418.394 | -0.000 | 0.000 | 66.511 |
| 273.181 | 140.348 | 192.269 | -0.000 | 0.000 | -0.000 |
| 140.355 | 273.191 | 192.257 | -0.000 | 0.000 | -0.000 |
| 145.769 | 145.769 | 337.510 | -0.000 | -0.000 | -0.000 |
| 0.000 | -0.000 | 0.000 | 55.093 | 0.000 | -0.000 |
| -0.000 | 0.000 | 0.000 | -0.000 | 55.093 | -0.000 |
| -30.577 | -30.577 | 42.507 | -0.000 | -0.000 | 66.398 |
| 310.907 | 223.853 | 108.001 | 0.000 | -0.000 | 0.000 |
| 201.570 | 334.311 | 107.223 | 0.000 | 0.000 | -0.000 |
| 145.768 | 145.768 | 337.507 | -0.000 | -0.000 | 0.000 |
| -0.000 | 0.000 | -0.000 | 55.093 | -0.000 | 0.000 |
| 0.000 | -0.000 | -0.000 | 0.000 | 55.093 | 0.000 |
| 30.577 | 30.577 | -42.507 | 0.000 | 0.000 | 66.398 |
| 313.748 | 166.634 | 145.783 | -0.000 | -0.000 | 0.000 |
| 175.197 | 293.212 | 154.104 | -0.000 | 0.000 | 0.000 |
| 145.777 | 145.777 | 337.528 | -0.000 | 0.000 | 0.000 |
| -0.000 | -0.000 | 0.000 | 55.100 | 0.000 | 0.000 |
| -0.000 | -0.000 | 0.000 | -0.000 | 55.100 | 0.000 |
| 0.011 | 0.011 | -0.016 | 0.000 | -0.000 | 43.959 |
| 313.748 | 166.634 | 145.783 | 0.000 | -0.000 | -0.000 |
| 192.102 | 281.577 | 150.442 | 0.000 | 0.000 | -0.000 |
| 145.777 | 145.777 | 337.528 | 0.000 | -0.000 | -0.000 |
| -0.000 | 0.000 | -0.000 | 55.100 | 0.000 | -0.000 |
| 0.000 | 0.000 | -0.000 | 0.000 | 55.100 | -0.000 |
| -0.011 | -0.011 | 0.016 | 0.000 | -0.000 | 43.959 |
| 293.225 | 175.175 | 154.110 | -0.000 | 0.000 | 0.000 |
| 175.175 | 293.225 | 154.110 | -0.000 | 0.000 | 0.000 |
| 149.821 | 149.821 | 331.908 | -0.000 | -0.000 | -0.000 |
| 0.000 | -0.000 | 0.000 | 55.100 | -0.000 | 0.000 |
| -0.000 | 0.000 | 0.000 | -0.000 | 55.100 | -0.000 |
| 0.002 | 0.002 | -0.003 | -0.000 | 0.000 | 47.752 |
| 293.228 | 175.170 | 154.112 | -0.000 | -0.000 | -0.000 |
| 175.170 | 293.228 | 154.112 | 0.000 | -0.000 | -0.000 |
| 145.777 | 145.777 | 337.528 | 0.000 | 0.000 | 0.000 |
| -0.000 | 0.000 | -0.000 | 55.100 | -0.000 | -0.000 |
| 0.000 | -0.000 | -0.000 | 0.000 | 55.100 | -0.000 |
| -0.002 | -0.002 | 0.003 | 0.000 | -0.000 | 47.752 |
| 280.934 | 193.913 | 149.631 | -0.000 | 0.000 | -0.000 |
| 166.634 | 313.749 | 145.784 | -0.000 | -0.000 | 0.000 |
| 149.821 | 149.821 | 331.910 | -0.000 | -0.000 | 0.000 |
| 0.000 | 0.000 | 0.000 | 52.691 | -0.000 | -0.000 |
| -0.000 | 0.000 | 0.000 | -0.000 | 55.100 | -0.000 |
| 0.000 | 0.000 | -0.000 | -0.000 | 0.000 | 43.959 |
| 281.581 | 192.108 | 150.433 | 0.000 | -0.000 | 0.000 |
| 166.633 | 313.747 | 145.783 | 0.000 | 0.000 | -0.000 |
| 149.820 | 149.820 | 331.907 | 0.000 | 0.000 | 0.000 |
| -0.000 | -0.000 | -0.000 | 52.691 | 0.000 | 0.000 |
| 0.000 | -0.000 | -0.000 | 0.000 | 55.100 | -0.000 |
| -0.000 | -0.000 | 0.000 | 0.000 | -0.000 | 43.959 |
| 341.156 | 132.258 | 132.258 | -0.000 | -0.000 | -0.000 |
| 132.258 | 341.156 | 132.258 | -0.000 | -0.000 | -0.000 |
| 132.258 | 132.258 | 341.156 | -0.000 | -0.000 | 0.000 |
| 0.000 | 0.000 | 0.000 | 10.969 | -0.000 | 0.000 |
| 0.000 | 0.000 | 0.000 | -0.000 | 10.969 | 0.000 |
| 0.000 | 0.000 | 0.000 | 0.000 | -0.000 | 10.969 |
| 341.156 | 132.258 | 132.258 | 0.000 | 0.000 | 0.000 |
| 132.258 | 341.156 | 132.258 | 0.000 | 0.000 | 0.000 |
| 132.258 | 132.258 | 341.156 | 0.000 | 0.000 | 0.000 |
| -0.000 | -0.000 | -0.000 | 10.969 | 0.000 | 0.000 |
| -0.000 | -0.000 | -0.000 | 0.000 | 10.969 | -0.000 |
| -0.000 | -0.000 | -0.000 | 0.000 | 0.000 | 10.969 |
| 347.868 | 128.903 | 128.903 | -0.000 | -0.000 | 0.000 |
| 128.903 | 347.868 | 128.903 | -0.000 | -0.000 | 0.000 |
| 128.903 | 128.903 | 347.868 | -0.000 | -0.000 | -0.000 |
| 0.000 | 0.000 | 0.000 | 10.969 | -0.000 | -0.000 |
| 0.000 | 0.000 | 0.000 | -0.000 | 10.969 | 0.000 |
| 0.000 | 0.000 | 0.000 | -0.000 | -0.000 | 10.969 |
| 347.863 | 128.902 | 128.902 | 0.000 | 0.000 | -0.000 |
| 128.902 | 347.863 | 128.902 | 0.000 | -0.000 | 0.000 |
| 128.902 | 128.902 | 347.863 | 0.000 | 0.000 | -0.000 |
| -0.000 | -0.000 | -0.000 | 10.969 | 0.000 | -0.000 |
| -0.000 | -0.000 | -0.000 | 0.000 | 10.969 | -0.000 |
| -0.000 | -0.000 | -0.000 | 0.000 | 0.000 | 10.969 |
| 347.892 | 128.908 | 128.908 | -0.000 | -0.000 | 0.000 |
| 128.908 | 347.892 | 128.908 | -0.000 | -0.000 | 0.000 |
| 128.908 | 128.908 | 347.892 | -0.000 | -0.000 | -0.000 |
| 0.001 | 0.005 | 0.005 | 10.969 | -0.000 | 0.000 |
| 0.005 | 0.001 | 0.005 | -0.000 | 10.969 | 0.000 |
| 0.005 | 0.005 | 0.001 | -0.000 | -0.000 | 10.969 |
| 347.840 | 128.898 | 128.898 | 0.000 | 0.000 | -0.000 |
| 128.898 | 347.840 | 128.898 | 0.000 | 0.000 | -0.000 |
| 128.898 | 128.898 | 347.840 | 0.000 | 0.000 | -0.000 |
| -0.001 | -0.005 | -0.005 | 10.969 | 0.000 | 0.000 |
| -0.005 | -0.001 | -0.005 | 0.000 | 10.969 | -0.000 |
| -0.005 | -0.005 | -0.001 | 0.000 | 0.000 | 10.969 |
| 70.335 | 198.117 | 198.117 | -0.000 | -0.000 | 0.000 |
| 198.117 | 70.335 | 198.117 | -0.000 | -0.000 | 0.000 |
| 198.117 | 198.117 | 70.335 | -0.000 | 0.000 | 0.000 |
| -0.000 | -0.000 | -0.000 | 78.048 | -0.000 | 0.000 |
| -0.000 | -0.000 | -0.000 | -0.000 | 78.048 | 0.000 |
| -0.000 | -0.000 | -0.000 | 0.000 | -0.000 | 78.048 |
| 70.336 | 198.118 | 198.118 | 0.000 | 0.000 | -0.000 |
| 198.118 | 70.336 | 198.118 | 0.000 | 0.000 | -0.000 |
| 198.118 | 198.118 | 70.336 | 0.000 | 0.000 | -0.000 |
| 0.000 | 0.000 | 0.000 | 78.048 | 0.000 | -0.000 |
| 0.000 | 0.000 | 0.000 | 0.000 | 78.048 | -0.000 |
| 0.000 | 0.000 | 0.000 | 0.000 | 0.000 | 78.048 |
| 70.329 | 198.117 | 198.117 | 0.000 | 0.000 | 0.000 |
| 198.117 | 70.329 | 198.117 | 0.000 | -0.000 | 0.000 |
| 198.117 | 198.117 | 70.329 | -0.000 | -0.000 | 0.000 |
| -0.000 | -0.001 | -0.001 | 78.048 | -0.000 | 0.000 |
| -0.001 | -0.000 | -0.001 | 0.000 | 78.048 | 0.000 |
| -0.001 | -0.001 | -0.000 | 0.000 | -0.000 | 78.048 |
| 70.342 | 198.118 | 198.118 | -0.000 | 0.000 | -0.000 |
| 198.118 | 70.342 | 198.118 | -0.000 | 0.000 | -0.000 |
| 198.118 | 198.118 | 70.342 | -0.000 | 0.000 | -0.000 |
| 0.000 | 0.001 | 0.001 | 78.048 | 0.000 | -0.000 |
| 0.001 | 0.000 | 0.001 | -0.000 | 78.048 | -0.000 |
| 0.001 | 0.001 | 0.000 | -0.000 | 0.000 | 78.048 |
| 70.268 | 198.110 | 198.110 | -0.000 | -0.000 | 0.000 |
| 198.110 | 70.268 | 198.110 | -0.000 | -0.000 | 0.000 |
| 198.110 | 198.110 | 70.268 | 0.000 | -0.000 | 0.000 |
| -0.002 | -0.008 | -0.008 | 72.712 | -0.000 | 0.000 |
| -0.008 | -0.002 | -0.008 | -0.000 | 72.712 | 0.000 |
| -0.008 | -0.008 | -0.002 | -0.000 | -0.000 | 72.712 |
| 70.402 | 198.125 | 198.125 | 0.000 | 0.000 | -0.000 |
| 198.125 | 70.402 | 198.125 | 0.000 | 0.000 | -0.000 |
| 198.125 | 198.125 | 70.402 | -0.000 | -0.000 | 0.000 |
| 0.002 | 0.008 | 0.008 | 72.712 | 0.000 | -0.000 |
| 0.008 | 0.002 | 0.008 | 0.000 | 72.712 | -0.000 |
| 0.008 | 0.008 | 0.002 | 0.000 | 0.000 | 72.712 |
| 319.050 | 257.836 | 257.836 | 0.000 | -0.000 | 0.000 |
| 257.836 | 319.050 | 257.836 | 0.000 | 0.000 | 0.000 |
| 257.836 | 257.836 | 319.050 | 0.000 | -0.000 | 0.000 |
| 0.000 | 0.000 | 0.000 | 97.111 | 0.000 | -0.000 |
| 0.000 | -0.000 | 0.000 | 0.000 | 97.111 | -0.000 |
| 0.000 | 0.000 | -0.000 | 0.000 | 0.000 | 97.111 |
| 319.050 | 257.836 | 257.836 | -0.000 | -0.000 | 0.000 |
| 257.836 | 319.050 | 257.836 | -0.000 | 0.000 | 0.000 |
| 257.836 | 257.836 | 319.050 | -0.000 | 0.000 | -0.000 |
| -0.000 | -0.000 | -0.000 | 97.111 | -0.000 | -0.000 |
| -0.000 | -0.000 | -0.000 | -0.000 | 97.111 | -0.000 |
| -0.000 | -0.000 | 0.000 | -0.000 | -0.000 | 97.111 |
| 319.051 | 257.837 | 257.837 | 0.000 | 0.000 | 0.000 |
| 257.837 | 319.051 | 257.837 | -0.000 | 0.000 | 0.000 |
| 257.837 | 257.837 | 319.051 | 0.000 | 0.000 | -0.000 |
| -0.000 | 0.000 | 0.000 | 97.111 | 0.000 | 0.000 |
| 0.000 | -0.000 | 0.000 | 0.000 | 97.111 | 0.000 |
| 0.000 | 0.000 | -0.000 | 0.000 | 0.000 | 97.111 |
| 319.050 | 257.836 | 257.836 | -0.000 | -0.000 | 0.000 |
| 257.836 | 319.050 | 257.836 | -0.000 | -0.000 | -0.000 |
| 257.836 | 257.836 | 319.050 | 0.000 | -0.000 | 0.000 |
| 0.000 | -0.000 | -0.000 | 97.111 | -0.000 | 0.000 |
| -0.000 | 0.000 | -0.000 | -0.000 | 97.111 | 0.000 |
| -0.000 | -0.000 | 0.000 | -0.000 | 0.000 | 97.111 |
| 319.055 | 257.841 | 257.841 | 0.000 | 0.000 | 0.000 |
| 257.841 | 319.055 | 257.841 | 0.000 | -0.000 | 0.000 |
| 257.841 | 257.841 | 319.055 | 0.000 | 0.000 | -0.000 |
| -0.000 | 0.000 | 0.000 | 97.111 | -0.000 | -0.000 |
| 0.000 | -0.000 | 0.000 | -0.000 | 97.111 | -0.000 |
| 0.000 | 0.000 | -0.000 | 0.000 | 0.000 | 97.111 |
| 319.045 | 257.831 | 257.831 | -0.000 | -0.000 | -0.000 |
| 257.831 | 319.045 | 257.831 | -0.000 | -0.000 | -0.000 |
| 257.831 | 257.831 | 319.045 | -0.000 | -0.000 | -0.000 |
| 0.000 | -0.000 | -0.000 | 97.111 | 0.000 | 0.000 |
| -0.000 | 0.000 | -0.000 | -0.000 | 97.111 | -0.000 |
| -0.000 | -0.000 | 0.000 | -0.000 | -0.000 | 97.111 |
| 311.215 | 257.025 | 253.965 | 0.000 | -0.000 | 0.000 |
| 257.025 | 311.215 | 253.965 | 0.000 | -0.000 | 0.000 |
| 253.965 | 253.965 | 307.671 | 0.000 | -0.000 | -0.000 |
| -0.000 | 0.000 | 0.000 | 95.074 | -0.000 | 0.000 |
| 0.000 | 0.000 | 0.000 | 0.000 | 95.074 | -0.000 |
| 0.000 | 0.000 | 0.000 | 0.000 | -0.000 | 95.293 |
| 311.215 | 257.025 | 253.965 | -0.000 | 0.000 | 0.000 |
| 257.025 | 311.215 | 253.965 | -0.000 | 0.000 | 0.000 |
| 253.965 | 253.965 | 307.671 | -0.000 | 0.000 | 0.000 |
| 0.000 | -0.000 | -0.000 | 95.074 | 0.000 | -0.000 |
| -0.000 | -0.000 | -0.000 | -0.000 | 95.074 | 0.000 |
| -0.000 | -0.000 | -0.000 | -0.000 | 0.000 | 95.293 |
| 316.165 | 252.076 | 253.965 | 0.000 | -0.000 | 0.000 |
| 252.076 | 316.165 | 253.965 | 0.000 | -0.000 | 0.000 |
| 253.965 | 253.965 | 307.671 | 0.000 | -0.000 | 0.000 |
| -0.000 | 0.000 | 0.000 | 98.860 | -0.000 | -0.000 |
| 0.000 | -0.000 | 0.000 | 0.000 | 98.860 | 0.000 |
| 0.000 | 0.000 | -0.000 | 0.000 | -0.000 | 95.293 |
| 311.214 | 257.024 | 253.964 | -0.000 | -0.000 | -0.000 |
| 257.024 | 311.214 | 253.964 | -0.000 | 0.000 | -0.000 |
| 253.964 | 253.964 | 307.670 | -0.000 | 0.000 | 0.000 |
| 0.000 | -0.000 | -0.000 | 98.860 | 0.000 | 0.000 |
| -0.000 | 0.000 | -0.000 | -0.000 | 98.860 | -0.000 |
| -0.000 | -0.000 | 0.000 | -0.000 | 0.000 | 95.293 |
| 316.170 | 252.081 | 253.970 | 0.000 | -0.000 | 0.000 |
| 252.081 | 316.170 | 253.970 | 0.000 | -0.000 | 0.000 |
| 253.970 | 253.970 | 307.676 | 0.000 | -0.000 | 0.000 |
| -0.000 | 0.000 | 0.000 | 98.860 | -0.000 | 0.000 |
| 0.000 | -0.000 | 0.000 | 0.000 | 98.860 | 0.000 |
| 0.000 | 0.000 | -0.000 | 0.000 | -0.000 | 95.293 |
| 316.159 | 252.070 | 253.960 | -0.000 | 0.000 | -0.000 |
| 252.070 | 316.159 | 253.960 | -0.000 | 0.000 | -0.000 |
| 253.960 | 253.960 | 307.666 | -0.000 | 0.000 | -0.000 |
| 0.000 | -0.000 | -0.000 | 98.860 | 0.000 | 0.000 |
| -0.000 | 0.000 | -0.000 | -0.000 | 98.860 | -0.000 |
| -0.000 | -0.000 | 0.000 | -0.000 | 0.000 | 95.293 |
| 349.569 | 71.956 | 71.956 | -0.000 | -0.000 | -0.000 |
| 71.956 | 349.569 | 71.956 | -0.000 | -0.000 | 0.000 |
| 71.956 | 71.956 | 349.569 | -0.000 | -0.000 | 0.000 |
| -0.000 | 0.000 | 0.000 | -24.283 | -0.000 | -0.000 |
| -0.000 | -0.000 | -0.000 | -0.000 | -24.283 | 0.000 |
| 0.000 | -0.000 | 0.000 | -0.000 | -0.000 | -24.283 |
| 349.569 | 71.956 | 71.956 | 0.000 | 0.000 | -0.000 |
| 71.956 | 349.569 | 71.956 | 0.000 | 0.000 | 0.000 |
| 71.956 | 71.956 | 349.569 | 0.000 | 0.000 | -0.000 |
| 0.000 | -0.000 | -0.000 | -24.283 | 0.000 | -0.000 |
| -0.000 | 0.000 | -0.000 | 0.000 | -24.283 | -0.000 |
| -0.000 | 0.000 | -0.000 | 0.000 | 0.000 | -24.283 |
| 349.569 | 71.956 | 71.956 | -0.000 | -0.000 | 0.000 |
| 71.956 | 349.569 | 71.956 | -0.000 | -0.000 | 0.000 |
| 71.956 | 71.956 | 349.569 | -0.000 | -0.000 | 0.000 |
| -0.000 | 0.000 | -0.000 | -24.283 | -0.000 | 0.000 |
| 0.000 | -0.000 | -0.000 | -0.000 | -24.283 | 0.000 |
| 0.000 | -0.000 | -0.000 | -0.000 | -0.000 | -24.283 |
| 349.569 | 71.956 | 71.956 | 0.000 | 0.000 | -0.000 |
| 71.956 | 349.569 | 71.956 | 0.000 | 0.000 | -0.000 |
| 71.956 | 71.956 | 349.569 | 0.000 | 0.000 | -0.000 |
| 0.000 | -0.000 | 0.000 | -24.283 | 0.000 | -0.000 |
| -0.000 | 0.000 | 0.000 | 0.000 | -24.283 | -0.000 |
| -0.000 | 0.000 | 0.000 | 0.000 | 0.000 | -24.283 |
| 349.571 | 71.956 | 71.956 | -0.000 | -0.000 | -0.000 |
| 71.956 | 349.571 | 71.956 | -0.000 | -0.000 | -0.000 |
| 71.956 | 71.956 | 349.571 | -0.000 | -0.000 | 0.000 |
| -0.000 | 0.000 | -0.000 | -24.283 | -0.000 | 0.000 |
| 0.000 | -0.000 | -0.000 | -0.000 | -24.283 | 0.000 |
| 0.000 | -0.000 | -0.000 | -0.000 | -0.000 | -24.283 |
| 349.567 | 71.957 | 71.957 | 0.000 | 0.000 | 0.000 |
| 71.957 | 349.567 | 71.957 | 0.000 | 0.000 | 0.000 |
| 71.957 | 71.957 | 349.567 | 0.000 | 0.000 | -0.000 |
| 0.000 | -0.000 | 0.000 | -24.283 | 0.000 | 0.000 |
| -0.000 | 0.000 | 0.000 | 0.000 | -24.283 | -0.000 |
| -0.000 | 0.000 | 0.000 | 0.000 | 0.000 | -24.283 |
| 227.961 | 212.912 | 212.912 | -0.000 | -0.000 | -0.000 |
| 212.912 | 227.961 | 212.912 | -0.000 | -0.000 | -0.000 |
| 212.912 | 212.912 | 227.961 | -0.000 | -0.000 | -0.000 |
| 0.000 | -0.000 | 0.000 | 92.457 | 0.000 | 0.000 |
| -0.000 | -0.000 | 0.000 | -0.000 | 92.457 | -0.000 |
| -0.000 | 0.000 | -0.000 | -0.000 | 0.000 | 92.457 |
| 227.961 | 212.912 | 212.912 | -0.000 | 0.000 | 0.000 |
| 212.912 | 227.961 | 212.912 | 0.000 | 0.000 | 0.000 |
| 212.912 | 212.912 | 227.961 | 0.000 | 0.000 | 0.000 |
| -0.000 | -0.000 | -0.000 | 92.457 | -0.000 | 0.000 |
| 0.000 | 0.000 | -0.000 | 0.000 | 92.457 | 0.000 |
| 0.000 | -0.000 | -0.000 | 0.000 | 0.000 | 92.457 |
| 227.961 | 212.912 | 212.912 | -0.000 | 0.000 | -0.000 |
| 212.912 | 227.961 | 212.912 | -0.000 | -0.000 | -0.000 |
| 212.912 | 212.912 | 227.961 | -0.000 | -0.000 | -0.000 |
| 0.000 | 0.000 | 0.000 | 92.457 | 0.000 | -0.000 |
| 0.000 | 0.000 | 0.000 | -0.000 | 92.457 | -0.000 |
| 0.000 | 0.000 | 0.000 | -0.000 | -0.000 | 92.457 |
| 227.961 | 212.912 | 212.912 | 0.000 | -0.000 | 0.000 |
| 212.912 | 227.961 | 212.912 | -0.000 | 0.000 | 0.000 |
| 212.912 | 212.912 | 227.961 | -0.000 | -0.000 | 0.000 |
| -0.000 | -0.000 | -0.000 | 92.457 | -0.000 | -0.000 |
| -0.000 | -0.000 | -0.000 | -0.000 | 92.457 | 0.000 |
| -0.000 | -0.000 | -0.000 | 0.000 | -0.000 | 92.457 |
| 227.962 | 212.912 | 212.912 | -0.000 | -0.000 | -0.000 |
| 212.912 | 227.962 | 212.912 | -0.000 | -0.000 | -0.000 |
| 212.912 | 212.912 | 227.962 | -0.000 | -0.000 | -0.000 |
| 0.000 | 0.000 | 0.000 | 92.457 | 0.000 | -0.000 |
| 0.000 | 0.000 | 0.000 | 0.000 | 92.457 | -0.000 |
| 0.000 | 0.000 | 0.000 | -0.000 | -0.000 | 92.457 |
| 227.960 | 212.911 | 212.911 | -0.000 | -0.000 | 0.000 |
| 212.911 | 227.960 | 212.911 | -0.000 | -0.000 | -0.000 |
| 212.911 | 212.911 | 227.960 | -0.000 | -0.000 | 0.000 |
| -0.000 | -0.000 | -0.000 | 92.457 | -0.000 | 0.000 |
| -0.000 | -0.000 | -0.000 | 0.000 | 92.457 | 0.000 |
| -0.000 | -0.000 | -0.000 | 0.000 | 0.000 | 92.457 |
| 70.383 | 93.489 | 93.489 | 0.000 | 0.000 | -0.000 |
| 93.489 | 70.383 | 93.489 | 0.000 | 0.000 | -0.000 |
| 93.489 | 93.489 | 70.383 | 0.000 | 0.000 | 0.000 |
| -0.000 | -0.000 | 0.000 | 41.763 | 0.000 | -0.000 |
| -0.000 | -0.000 | 0.000 | -0.000 | 41.763 | -0.000 |
| -0.000 | -0.000 | 0.000 | -0.000 | -0.000 | 41.763 |
| 70.383 | 93.489 | 93.489 | 0.000 | -0.000 | -0.000 |
| 93.489 | 70.383 | 93.489 | -0.000 | -0.000 | -0.000 |
| 93.489 | 93.489 | 70.383 | -0.000 | -0.000 | 0.000 |
| -0.000 | 0.000 | -0.000 | 41.763 | 0.000 | 0.000 |
| 0.000 | 0.000 | -0.000 | 0.000 | 41.763 | 0.000 |
| 0.000 | 0.000 | -0.000 | 0.000 | 0.000 | 41.763 |
| 70.383 | 93.489 | 93.489 | 0.000 | 0.000 | 0.000 |
| 93.489 | 70.383 | 93.489 | 0.000 | 0.000 | 0.000 |
| 93.489 | 93.489 | 70.383 | 0.000 | 0.000 | -0.000 |
| 0.000 | 0.000 | 0.000 | 41.763 | -0.000 | -0.000 |
| 0.000 | 0.000 | 0.000 | -0.000 | 41.763 | -0.000 |
| 0.000 | 0.000 | 0.000 | -0.000 | -0.000 | 41.763 |
| 70.383 | 93.489 | 93.489 | 0.000 | -0.000 | 0.000 |
| 93.489 | 70.383 | 93.489 | -0.000 | 0.000 | 0.000 |
| 93.489 | 93.489 | 70.383 | -0.000 | -0.000 | 0.000 |
| -0.000 | -0.000 | -0.000 | 41.763 | 0.000 | 0.000 |
| -0.000 | -0.000 | -0.000 | 0.000 | 41.763 | 0.000 |
| -0.000 | -0.000 | -0.000 | 0.000 | 0.000 | 41.763 |
| 70.384 | 93.489 | 93.489 | 0.000 | 0.000 | 0.000 |
| 93.489 | 70.384 | 93.489 | 0.000 | 0.000 | -0.000 |
| 93.489 | 93.489 | 70.384 | 0.000 | 0.000 | 0.000 |
| -0.000 | -0.000 | -0.000 | -30.136 | -0.000 | -0.000 |
| -0.000 | -0.000 | -0.000 | -0.000 | -30.136 | -0.000 |
| -0.000 | -0.000 | -0.000 | 0.000 | -0.000 | -30.136 |
| 70.383 | 93.489 | 93.489 | -0.000 | 0.000 | 0.000 |
| 93.489 | 70.383 | 93.489 | -0.000 | -0.000 | 0.000 |
| 93.489 | 93.489 | 70.383 | -0.000 | -0.000 | 0.000 |
| 0.000 | 0.000 | 0.000 | -30.136 | 0.000 | 0.000 |
| 0.000 | 0.000 | 0.000 | 0.000 | -30.136 | 0.000 |
| 0.000 | 0.000 | 0.000 | 0.000 | 0.000 | -30.136 |
| 261.533 | 169.894 | 217.764 | -0.000 | 0.000 | -0.000 |
| 169.894 | 261.533 | 217.764 | 0.000 | 0.000 | -0.000 |
| 217.764 | 217.764 | 235.640 | -0.000 | 0.000 | -0.000 |
| 0.000 | 0.000 | 0.000 | 94.658 | -0.000 | -0.000 |
| 0.000 | 0.000 | 0.000 | 0.000 | 94.658 | -0.000 |
| 0.000 | 0.000 | 0.000 | 0.000 | 0.000 | 53.388 |
| 261.533 | 169.894 | 217.764 | -0.000 | 0.000 | 0.000 |
| 169.894 | 261.533 | 217.764 | 0.000 | -0.000 | 0.000 |
| 217.764 | 217.764 | 235.640 | -0.000 | 0.000 | 0.000 |
| -0.000 | -0.000 | -0.000 | 94.658 | 0.000 | -0.000 |
| -0.000 | -0.000 | -0.000 | -0.000 | 94.658 | 0.000 |
| -0.000 | -0.000 | -0.000 | -0.000 | -0.000 | 53.388 |
| 261.533 | 169.894 | 217.764 | -0.000 | -0.000 | -0.000 |
| 169.894 | 261.533 | 217.764 | -0.000 | 0.000 | -0.000 |
| 217.764 | 217.764 | 235.640 | -0.000 | -0.000 | -0.000 |
| 0.000 | 0.000 | 0.000 | 94.658 | -0.000 | -0.000 |
| 0.000 | 0.000 | 0.000 | -0.000 | 94.658 | -0.000 |
| 0.000 | 0.000 | 0.000 | 0.000 | 0.000 | 53.388 |
| 261.533 | 169.894 | 217.764 | -0.000 | 0.000 | 0.000 |
| 169.894 | 261.533 | 217.764 | 0.000 | -0.000 | 0.000 |
| 217.764 | 217.764 | 235.640 | 0.000 | -0.000 | 0.000 |
| -0.000 | -0.000 | -0.000 | 94.658 | 0.000 | -0.000 |
| -0.000 | -0.000 | -0.000 | 0.000 | 94.658 | 0.000 |
| -0.000 | -0.000 | -0.000 | 0.000 | -0.000 | 53.388 |
| 261.534 | 169.894 | 217.764 | 0.000 | 0.000 | -0.000 |
| 169.894 | 261.534 | 217.764 | -0.000 | 0.000 | -0.000 |
| 217.764 | 217.764 | 235.641 | -0.000 | -0.000 | -0.000 |
| 0.000 | 0.000 | 0.000 | 94.658 | 0.000 | -0.000 |
| 0.000 | 0.000 | 0.000 | 0.000 | 94.658 | -0.000 |
| 0.000 | 0.000 | 0.000 | 0.000 | 0.000 | 53.388 |
| 261.532 | 169.894 | 217.763 | -0.000 | 0.000 | 0.000 |
| 169.894 | 261.532 | 217.763 | 0.000 | -0.000 | 0.000 |
| 217.763 | 217.763 | 235.640 | 0.000 | 0.000 | 0.000 |
| -0.000 | -0.000 | -0.000 | 94.658 | -0.000 | 0.000 |
| -0.000 | -0.000 | -0.000 | 0.000 | 94.658 | 0.000 |
| -0.000 | -0.000 | -0.000 | -0.000 | -0.000 | 53.388 |
| 7.417 | -328.792 | 833.923 | -0.000 | 0.000 | -0.000 |
| 13.013 | 262.447 | 484.410 | 0.000 | -0.000 | -0.000 |
| 152.607 | 192.809 | 318.521 | 0.000 | 0.000 | -0.000 |
| -158.552 | 2.851 | 274.635 | 65.759 | -0.000 | -0.000 |
| 0.000 | 0.000 | -0.000 | -0.000 | 29.959 | 0.000 |
| -158.436 | 2.848 | 274.434 | -0.000 | -0.000 | 62.675 |
| 327.797 | 179.832 | 152.607 | 0.000 | 0.000 | 0.000 |
| 179.832 | 270.217 | 192.809 | -0.000 | -0.000 | -0.000 |
| 152.607 | 192.809 | 318.520 | 0.000 | 0.000 | 0.000 |
| 158.552 | -2.851 | -274.635 | 65.759 | 0.000 | -0.000 |
| -0.000 | -0.000 | 0.000 | 0.000 | 29.959 | 0.000 |
| 158.436 | -2.848 | -274.434 | 0.000 | 0.000 | 62.675 |
| 308.972 | 181.768 | 184.823 | 0.000 | -0.000 | -0.000 |
| 149.505 | 248.915 | 250.708 | -0.000 | -0.000 | -0.000 |
| 143.650 | 192.423 | 334.170 | -0.000 | -0.000 | -0.000 |
| -16.947 | 0.305 | 29.354 | 65.240 | -0.000 | -0.000 |
| 0.000 | -0.000 | -0.000 | -0.000 | 29.959 | 0.000 |
| 0.000 | 0.000 | 0.000 | -0.000 | 0.000 | 62.675 |
| 340.990 | 181.608 | 129.261 | 0.000 | 0.000 | -0.000 |
| 179.832 | 270.216 | 192.809 | -0.000 | -0.000 | -0.000 |
| 175.372 | 191.895 | 279.213 | 0.000 | 0.000 | -0.000 |
| 31.345 | 49.997 | -66.715 | 55.389 | 0.000 | -0.000 |
| -0.000 | 0.000 | 0.000 | 0.000 | 29.959 | 0.000 |
| -0.000 | -0.000 | -0.000 | 0.000 | 0.000 | 62.675 |
| 317.787 | 166.306 | 173.316 | 0.000 | -0.000 | -0.000 |
| 168.172 | 237.317 | 221.142 | -0.000 | 0.000 | 0.000 |
| 152.608 | 192.810 | 318.522 | -0.000 | -0.000 | 0.000 |
| -3.135 | -5.001 | 6.673 | 55.411 | 0.000 | 0.000 |
| -2.935 | -4.628 | 6.234 | 0.000 | 11.753 | 0.000 |
| -1.584 | 0.029 | 2.744 | -0.000 | -0.000 | 62.675 |
| 327.796 | 179.832 | 152.607 | -0.000 | 0.000 | 0.000 |
| 174.441 | 247.317 | 207.796 | -0.000 | -0.000 | -0.000 |
| 169.777 | 219.469 | 282.152 | 0.000 | -0.000 | -0.000 |
| 3.135 | 5.001 | -6.673 | 55.411 | -0.000 | -0.000 |
| 2.935 | 4.628 | -6.234 | -0.000 | 11.753 | -0.000 |
| 1.584 | -0.029 | -2.744 | -0.000 | 0.000 | 62.675 |
| 322.475 | 180.133 | 160.056 | -0.000 | -0.000 | -0.000 |
| 181.849 | 255.253 | 194.257 | 0.000 | -0.000 | 0.000 |
| 157.255 | 192.112 | 310.970 | 0.000 | 0.000 | -0.000 |
| -0.519 | -3.985 | 1.915 | 56.516 | 0.000 | 0.000 |
| -0.829 | -6.368 | 3.060 | -0.000 | 11.108 | -0.000 |
| -0.629 | -4.829 | 2.321 | 0.000 | 0.000 | 62.834 |
| 324.515 | 182.125 | 156.020 | 0.000 | 0.000 | 0.000 |
| 181.794 | 261.701 | 192.704 | 0.000 | 0.000 | 0.000 |
| 168.356 | 222.198 | 284.098 | -0.000 | 0.000 | 0.000 |
| 0.519 | 3.985 | -1.915 | 56.516 | -0.000 | 0.000 |
| 0.829 | 6.368 | -3.060 | 0.000 | 11.108 | 0.000 |
| 0.629 | 4.829 | -2.321 | -0.000 | -0.000 | 62.834 |
| 327.115 | 179.980 | 152.075 | 0.000 | -0.000 | -0.000 |
| 179.883 | 269.378 | 194.048 | -0.000 | 0.000 | -0.000 |
| 158.484 | 193.157 | 308.580 | -0.000 | -0.000 | -0.000 |
| -0.051 | -0.395 | 0.190 | 56.659 | -0.000 | 0.000 |
| -0.201 | -0.545 | 0.487 | 0.000 | 10.507 | -0.000 |
| -0.063 | -0.483 | 0.232 | -0.000 | 0.000 | 62.834 |
| 327.115 | 179.980 | 152.075 | 0.000 | -0.000 | 0.000 |
| 171.599 | 242.238 | 215.297 | 0.000 | -0.000 | 0.000 |
| 151.825 | 193.895 | 319.900 | -0.000 | 0.000 | 0.000 |
| 0.051 | 0.395 | -0.190 | 56.659 | 0.000 | 0.000 |
| 0.201 | 0.545 | -0.487 | -0.000 | 10.507 | 0.000 |
| 0.063 | 0.483 | -0.232 | -0.000 | -0.000 | 62.834 |
| 323.841 | 181.309 | 157.396 | 0.000 | -0.000 | -0.000 |
| 171.322 | 241.530 | 215.958 | -0.000 | 0.000 | -0.000 |
| 151.825 | 193.896 | 319.901 | 0.000 | -0.000 | -0.000 |
| 0.000 | 0.000 | 0.000 | 74.038 | -0.000 | -0.000 |
| -0.020 | -0.055 | 0.049 | -0.000 | 10.509 | -0.000 |
| -0.006 | -0.048 | 0.023 | -0.000 | -0.000 | 62.834 |
| 327.114 | 179.979 | 152.074 | 0.000 | -0.000 | 0.000 |
| 179.882 | 269.376 | 194.047 | -0.000 | -0.000 | 0.000 |
| 165.859 | 215.809 | 290.044 | 0.000 | 0.000 | 0.000 |
| -0.000 | -0.000 | -0.000 | 74.038 | 0.000 | 0.000 |
| 0.020 | 0.055 | -0.049 | 0.000 | 10.509 | 0.000 |
| 0.006 | 0.048 | -0.023 | -0.000 | -0.000 | 62.834 |
| -3.034 | 3.724 | 18.408 | 3.398 | -0.000 | 0.000 |
| 3474.334 | 3457.456 | 4724.344 | -7.954 | -0.000 | 0.000 |
| 3509.088 | 3509.088 | 4753.719 | -0.000 | -0.000 | 0.000 |
| 3032.024 | 3023.730 | 5536.661 | -26.537 | 0.000 | 0.000 |
| 0.000 | 0.000 | 0.000 | 0.000 | -2.734 | 3.398 |
| 0.000 | 0.000 | 0.000 | 0.000 | 3.398 | -3.379 |
| -3054.130 | -3034.373 | -5502.563 | 4.148 | 0.000 | -0.000 |
| 3.724 | -3.035 | 18.409 | -3.398 | 0.000 | -0.000 |
| -3445.584 | -3445.584 | -4634.322 | 0.000 | 0.000 | -0.000 |
| 3.398 | -3.398 | -0.000 | -2.734 | -0.000 | -0.000 |
| -0.000 | -0.000 | -0.000 | -0.000 | -2.734 | 3.398 |
| -0.000 | -0.000 | -0.000 | 0.000 | 3.398 | -3.379 |
| 277.295 | 296.990 | 588.880 | 4.145 | -0.000 | 0.000 |
| 345.120 | 327.154 | 499.678 | -14.164 | -0.000 | 0.000 |
| 344.572 | 344.572 | 599.639 | -0.000 | -0.000 | 0.000 |
| 366.010 | 336.272 | 463.737 | -113.338 | -0.000 | 0.000 |
| 303.009 | 303.007 | 554.067 | 0.000 | -26.554 | 4.148 |
| 347.747 | 347.747 | 469.249 | -0.000 | 6.584 | -8.316 |
| -368.781 | -350.814 | -439.066 | 14.169 | -0.000 | -0.000 |
| -351.325 | -367.961 | -439.092 | -6.584 | 0.000 | -0.000 |
| -261.007 | -261.007 | -506.156 | -0.000 | 0.000 | -0.000 |
| -344.479 | -357.997 | -463.779 | -43.790 | 0.000 | -0.000 |
| -303.009 | -303.007 | -554.067 | -0.000 | -26.554 | 4.148 |
| -347.747 | -347.747 | -469.249 | 0.000 | 6.584 | -8.316 |
| 5.366 | 24.272 | 88.139 | 4.099 | -0.000 | 0.000 |
| 31.580 | 15.035 | 76.843 | -6.678 | -0.000 | 0.000 |
| 66.893 | 66.893 | 107.290 | -0.000 | 0.000 | 0.000 |
| 36.692 | 28.301 | 59.400 | -28.270 | -0.000 | 0.000 |
| 32.468 | 31.219 | 51.664 | -0.058 | -514.832 | 60.271 |
| 30.064 | 30.066 | 54.969 | -0.000 | 4.142 | -9.828 |
| -55.458 | -35.494 | -18.411 | 4.160 | 0.000 | -0.000 |
| -38.993 | -54.828 | -16.240 | -7.185 | 0.000 | -0.000 |
| 10.151 | 10.151 | -1.901 | -0.000 | 0.000 | -0.000 |
| -32.808 | -51.891 | -40.974 | -63.416 | 0.000 | -0.000 |
| -32.468 | -31.219 | -51.664 | 0.058 | -514.832 | 60.271 |
| -30.064 | -30.066 | -54.969 | 0.000 | 4.142 | -9.828 |
| 268.804 | 153.688 | 162.328 | 0.000 | 0.000 | -0.000 |
| 173.511 | 248.981 | 162.328 | 0.000 | 0.000 | 0.000 |
| 162.328 | 162.328 | 340.064 | -0.000 | 0.000 | -0.000 |
| -0.000 | 0.000 | 0.000 | 50.013 | 0.000 | 0.000 |
| -0.000 | 0.000 | 0.000 | 0.000 | 50.013 | -0.000 |
| -0.000 | 0.000 | 0.000 | 0.000 | 0.000 | 57.558 |
| 248.981 | 173.511 | 162.328 | -0.000 | -0.000 | 0.000 |
| 173.511 | 248.981 | 162.328 | -0.000 | -0.000 | -0.000 |
| 162.328 | 162.328 | 340.064 | -0.000 | -0.000 | 0.000 |
| 0.000 | 0.000 | -0.000 | 50.013 | -0.000 | -0.000 |
| 0.000 | 0.000 | -0.000 | -0.000 | 50.013 | -0.000 |
| 0.000 | -0.000 | -0.000 | -0.000 | -0.000 | 57.558 |
| 248.982 | 173.511 | 162.329 | 0.000 | 0.000 | -0.000 |
| 153.688 | 268.804 | 162.329 | 0.000 | 0.000 | -0.000 |
| 162.329 | 162.329 | 340.064 | 0.000 | 0.000 | -0.000 |
| 0.000 | -0.000 | 0.000 | 50.013 | 0.000 | 0.000 |
| -0.000 | 0.000 | 0.000 | 0.000 | 50.013 | 0.000 |
| -0.000 | 0.000 | 0.000 | 0.000 | 0.000 | 57.558 |
| 268.804 | 153.688 | 162.328 | -0.000 | -0.000 | -0.000 |
| 173.511 | 248.981 | 162.328 | -0.000 | -0.000 | 0.000 |
| 162.328 | 162.328 | 340.064 | -0.000 | -0.000 | 0.000 |
| -0.000 | 0.000 | -0.000 | 50.013 | -0.000 | 0.000 |
| 0.000 | -0.000 | -0.000 | 0.000 | 50.013 | -0.000 |
| 0.000 | -0.000 | -0.000 | -0.000 | -0.000 | 57.558 |
| 248.983 | 173.512 | 162.330 | 0.000 | 0.000 | -0.000 |
| 173.512 | 248.983 | 162.330 | 0.000 | 0.000 | -0.000 |
| 162.330 | 162.330 | 340.067 | 0.000 | 0.000 | -0.000 |
| 0.000 | -0.000 | 0.000 | 50.013 | 0.000 | -0.000 |
| -0.000 | 0.000 | 0.000 | 0.000 | 50.013 | -0.000 |
| -0.000 | 0.000 | -0.000 | 0.000 | 0.000 | 37.735 |
| 248.980 | 173.510 | 162.327 | -0.000 | -0.000 | 0.000 |
| 173.509 | 248.980 | 162.327 | -0.000 | -0.000 | 0.000 |
| 162.327 | 162.327 | 340.062 | -0.000 | -0.000 | 0.000 |
| -0.000 | 0.000 | -0.000 | 50.013 | -0.000 | -0.000 |
| 0.000 | -0.000 | -0.000 | -0.000 | 50.013 | 0.000 |
| 0.000 | -0.000 | 0.000 | -0.000 | -0.000 | 37.735 |
| 269.782 | 154.450 | 162.843 | -31.415 | 0.000 | -0.000 |
| 154.450 | 269.782 | 162.843 | 31.415 | 0.000 | -0.000 |
| 162.843 | 162.843 | 339.750 | 0.000 | 0.000 | -0.000 |
| -31.415 | 31.415 | -0.000 | 49.764 | -0.000 | -0.000 |
| -0.000 | 0.000 | 0.000 | -0.000 | 49.764 | -31.415 |
| -0.000 | 0.000 | 0.000 | -0.000 | -31.415 | 57.666 |
| 269.782 | 154.450 | 162.843 | -31.415 | -0.000 | 0.000 |
| 154.450 | 269.782 | 162.843 | 31.415 | 0.000 | 0.000 |
| 162.843 | 162.843 | 339.750 | 0.000 | -0.000 | -0.000 |
| -31.415 | 31.415 | -0.000 | 49.764 | -0.000 | 0.000 |
| 0.000 | -0.000 | -0.000 | 0.000 | 49.764 | -31.415 |
| 0.000 | -0.000 | -0.000 | 0.000 | -31.415 | 57.666 |
| 269.782 | 154.450 | 162.843 | -31.415 | 0.000 | 0.000 |
| 154.450 | 269.782 | 162.843 | 31.415 | -0.000 | 0.000 |
| 162.843 | 162.843 | 339.750 | -0.000 | 0.000 | -0.000 |
| -31.415 | 31.415 | 0.000 | 49.764 | -0.000 | 0.000 |
| -0.000 | 0.000 | 0.000 | -0.000 | 49.764 | -31.415 |
| -0.000 | 0.000 | 0.000 | -0.000 | -31.415 | 57.666 |
| 269.782 | 154.450 | 162.843 | -31.415 | -0.000 | 0.000 |
| 154.450 | 269.782 | 162.843 | 31.415 | -0.000 | 0.000 |
| 162.843 | 162.843 | 339.750 | 0.000 | -0.000 | 0.000 |
| -31.415 | 31.415 | -0.000 | 49.764 | 0.000 | 0.000 |
| 0.000 | -0.000 | -0.000 | 0.000 | 49.764 | -31.415 |
| 0.000 | -0.000 | -0.000 | 0.000 | -31.415 | 57.666 |
| 269.784 | 154.451 | 162.844 | -31.415 | 0.000 | -0.000 |
| 154.451 | 269.784 | 162.844 | 31.415 | -0.000 | -0.000 |
| 162.845 | 162.845 | 339.753 | -0.000 | -0.000 | -0.000 |
| -31.415 | 31.415 | 0.000 | 49.764 | -0.000 | 0.000 |
| -0.000 | 0.000 | 0.000 | -0.000 | 49.764 | -31.415 |
| -0.000 | 0.000 | 0.000 | -0.000 | -31.415 | 57.666 |
| 269.780 | 154.449 | 162.842 | -31.415 | 0.000 | 0.000 |
| 154.449 | 269.780 | 162.842 | 31.415 | -0.000 | 0.000 |
| 162.841 | 162.841 | 339.748 | 0.000 | -0.000 | 0.000 |
| -31.415 | 31.415 | -0.000 | 49.763 | 0.000 | 0.000 |
| 0.000 | -0.000 | -0.000 | 0.000 | 49.764 | -31.415 |
| 0.000 | -0.000 | -0.000 | 0.000 | -31.415 | 57.666 |
| 196.941 | 147.205 | 147.205 | -0.000 | 0.000 | 0.000 |
| 147.205 | 196.941 | 147.205 | 0.000 | -0.000 | 0.000 |
| 147.205 | 147.205 | 196.941 | -0.000 | 0.000 | 0.000 |
| 0.000 | -0.000 | -0.000 | 14.583 | -0.000 | 0.000 |
| -0.000 | 0.000 | -0.000 | -0.000 | 14.583 | 0.000 |
| -0.000 | -0.000 | 0.000 | -0.000 | -0.000 | 14.583 |
| 196.941 | 147.205 | 147.205 | -0.000 | 0.000 | -0.000 |
| 147.205 | 196.941 | 147.205 | -0.000 | -0.000 | -0.000 |
| 147.205 | 147.205 | 196.941 | 0.000 | 0.000 | -0.000 |
| -0.000 | 0.000 | 0.000 | 14.583 | 0.000 | -0.000 |
| 0.000 | -0.000 | 0.000 | 0.000 | 14.583 | -0.000 |
| 0.000 | -0.000 | -0.000 | -0.000 | 0.000 | 14.583 |
| 196.941 | 147.206 | 147.206 | 0.000 | -0.000 | 0.000 |
| 147.206 | 196.941 | 147.206 | 0.000 | 0.000 | 0.000 |
| 147.206 | 147.206 | 196.941 | -0.000 | -0.000 | 0.000 |
| 0.000 | -0.000 | -0.000 | 14.583 | -0.000 | 0.000 |
| -0.000 | 0.000 | -0.000 | 0.000 | 14.583 | 0.000 |
| -0.000 | -0.000 | 0.000 | -0.000 | -0.000 | 14.583 |
| 196.941 | 147.205 | 147.205 | -0.000 | 0.000 | -0.000 |
| 147.205 | 196.941 | 147.205 | -0.000 | -0.000 | -0.000 |
| 147.205 | 147.205 | 196.941 | 0.000 | 0.000 | -0.000 |
| -0.000 | 0.000 | 0.000 | 14.583 | 0.000 | -0.000 |
| 0.000 | -0.000 | 0.000 | 0.000 | 14.583 | -0.000 |
| 0.000 | 0.000 | -0.000 | 0.000 | 0.000 | 14.583 |
| 196.942 | 147.206 | 147.206 | 0.000 | -0.000 | 0.000 |
| 147.206 | 196.942 | 147.206 | -0.000 | -0.000 | 0.000 |
| 147.206 | 147.206 | 196.942 | -0.000 | 0.000 | 0.000 |
| 0.000 | -0.000 | -0.000 | 14.583 | -0.000 | 0.000 |
| -0.000 | 0.000 | -0.000 | -0.000 | 14.583 | 0.000 |
| -0.000 | -0.000 | 0.000 | -0.000 | -0.000 | 14.583 |
| 196.940 | 147.205 | 147.205 | -0.000 | -0.000 | -0.000 |
| 147.205 | 196.940 | 147.205 | 0.000 | -0.000 | -0.000 |
| 147.205 | 147.205 | 196.940 | 0.000 | -0.000 | -0.000 |
| -0.000 | 0.000 | 0.000 | 14.583 | 0.000 | -0.000 |
| 0.000 | -0.000 | 0.000 | 0.000 | 14.583 | -0.000 |
| 0.000 | 0.000 | -0.000 | 0.000 | 0.000 | 14.583 |
| 230.238 | 234.456 | 234.456 | 0.000 | 0.000 | 0.000 |
| 234.456 | 230.238 | 234.456 | 0.000 | 0.000 | -0.000 |
| 234.456 | 234.456 | 230.238 | 0.000 | -0.000 | 0.000 |
| 0.000 | 0.000 | 0.000 | 86.356 | -0.000 | -0.000 |
| 0.000 | 0.000 | 0.000 | 0.000 | 86.356 | 0.000 |
| 0.000 | 0.000 | 0.000 | 0.000 | 0.000 | 86.356 |
| 230.238 | 234.456 | 234.456 | -0.000 | -0.000 | 0.000 |
| 234.456 | 230.238 | 234.456 | -0.000 | -0.000 | -0.000 |
| 234.456 | 234.456 | 230.238 | -0.000 | 0.000 | -0.000 |
| -0.000 | -0.000 | -0.000 | 86.356 | 0.000 | -0.000 |
| -0.000 | -0.000 | -0.000 | -0.000 | 86.356 | -0.000 |
| -0.000 | -0.000 | -0.000 | -0.000 | 0.000 | 86.356 |
| 230.238 | 234.456 | 234.456 | 0.000 | 0.000 | 0.000 |
| 234.456 | 230.238 | 234.456 | 0.000 | 0.000 | 0.000 |
| 234.456 | 234.456 | 230.238 | 0.000 | -0.000 | 0.000 |
| 0.000 | 0.000 | 0.000 | 80.970 | -0.000 | -0.000 |
| 0.000 | 0.000 | 0.000 | 0.000 | 80.970 | 0.000 |
| 0.000 | 0.000 | 0.000 | 0.000 | 0.000 | 80.970 |
| 230.238 | 234.456 | 234.456 | -0.000 | -0.000 | 0.000 |
| 234.456 | 230.238 | 234.456 | -0.000 | -0.000 | 0.000 |
| 234.456 | 234.456 | 230.238 | -0.000 | -0.000 | -0.000 |
| -0.000 | -0.000 | -0.000 | 80.970 | 0.000 | -0.000 |
| -0.000 | -0.000 | -0.000 | -0.000 | 80.970 | -0.000 |
| -0.000 | -0.000 | -0.000 | -0.000 | -0.000 | 80.970 |
| 230.236 | 234.453 | 234.453 | 0.000 | 0.000 | -0.000 |
| 234.453 | 230.236 | 234.453 | 0.000 | 0.000 | 0.000 |
| 234.453 | 234.453 | 230.236 | 0.000 | -0.000 | -0.000 |
| 0.000 | 0.000 | 0.000 | 86.356 | 0.000 | 0.000 |
| 0.000 | 0.000 | 0.000 | 0.000 | 86.356 | 0.000 |
| 0.000 | 0.000 | 0.000 | 0.000 | 0.000 | 86.356 |
| 230.240 | 234.458 | 234.458 | -0.000 | -0.000 | 0.000 |
| 234.458 | 230.240 | 234.458 | -0.000 | -0.000 | 0.000 |
| 234.458 | 234.458 | 230.240 | -0.000 | 0.000 | -0.000 |
| -0.000 | -0.000 | -0.000 | 86.356 | -0.000 | -0.000 |
| -0.000 | -0.000 | -0.000 | -0.000 | 86.356 | -0.000 |
| -0.000 | -0.000 | -0.000 | -0.000 | -0.000 | 86.356 |
| 323.867 | 144.595 | 144.595 | -0.000 | -0.000 | -0.000 |
| 144.595 | 323.867 | 144.595 | 0.000 | 0.000 | -0.000 |
| 144.595 | 144.595 | 323.867 | -0.000 | -0.000 | -0.000 |
| 0.000 | -0.000 | -0.000 | 24.858 | -0.000 | -0.000 |
| 0.000 | 0.000 | -0.000 | -0.000 | 24.858 | -0.000 |
| 0.000 | -0.000 | -0.000 | -0.000 | -0.000 | 24.858 |
| 323.866 | 144.595 | 144.595 | 0.000 | 0.000 | 0.000 |
| 144.595 | 323.866 | 144.595 | 0.000 | -0.000 | 0.000 |
| 144.595 | 144.595 | 323.866 | 0.000 | 0.000 | -0.000 |
| -0.000 | -0.000 | 0.000 | 24.858 | 0.000 | 0.000 |
| -0.000 | -0.000 | -0.000 | 0.000 | 24.858 | 0.000 |
| -0.000 | -0.000 | 0.000 | 0.000 | 0.000 | 24.858 |
| 323.867 | 144.595 | 144.595 | -0.000 | -0.000 | -0.000 |
| 144.595 | 323.867 | 144.595 | -0.000 | -0.000 | -0.000 |
| 144.595 | 144.595 | 323.867 | -0.000 | -0.000 | -0.000 |
| 0.000 | 0.000 | 0.000 | 24.858 | -0.000 | -0.000 |
| 0.000 | 0.000 | 0.000 | -0.000 | 24.858 | -0.000 |
| 0.000 | 0.000 | 0.000 | 0.000 | -0.000 | 24.858 |
| 323.866 | 144.595 | 144.595 | 0.000 | 0.000 | 0.000 |
| 144.595 | 323.866 | 144.595 | 0.000 | 0.000 | 0.000 |
| 144.595 | 144.595 | 323.866 | 0.000 | 0.000 | 0.000 |
| -0.000 | -0.000 | -0.000 | 24.858 | 0.000 | 0.000 |
| -0.000 | -0.000 | -0.000 | 0.000 | 24.858 | 0.000 |
| -0.000 | -0.000 | -0.000 | -0.000 | 0.000 | 24.858 |
| 323.870 | 144.596 | 144.596 | -0.000 | -0.000 | -0.000 |
| 144.596 | 323.870 | 144.596 | -0.000 | -0.000 | -0.000 |
| 144.596 | 144.596 | 323.870 | -0.000 | -0.000 | -0.000 |
| 0.000 | 0.000 | 0.000 | 24.874 | -0.000 | 0.000 |
| 0.000 | 0.000 | 0.000 | 0.000 | 24.874 | 0.000 |
| 0.000 | 0.000 | 0.000 | 0.000 | -0.000 | 24.874 |
| 323.863 | 144.595 | 144.595 | 0.000 | 0.000 | 0.000 |
| 144.595 | 323.863 | 144.595 | 0.000 | 0.000 | 0.000 |
| 144.595 | 144.595 | 323.863 | 0.000 | 0.000 | 0.000 |
| -0.000 | -0.000 | -0.000 | 24.874 | 0.000 | 0.000 |
| -0.000 | -0.000 | -0.000 | 0.000 | 24.874 | 0.000 |
| -0.000 | -0.000 | -0.000 | -0.000 | 0.000 | 24.874 |
| 210.237 | 208.993 | 208.993 | -0.000 | -0.000 | -0.000 |
| 208.993 | 210.237 | 208.993 | -0.000 | -0.000 | -0.000 |
| 208.993 | 208.993 | 210.237 | 0.000 | 0.000 | -0.000 |
| 0.000 | 0.000 | -0.000 | 86.935 | 0.000 | 0.000 |
| -0.000 | 0.000 | -0.000 | 0.000 | 86.935 | -0.000 |
| -0.000 | 0.000 | -0.000 | 0.000 | 0.000 | 86.935 |
| 210.237 | 208.993 | 208.993 | 0.000 | 0.000 | 0.000 |
| 208.993 | 210.237 | 208.993 | 0.000 | 0.000 | 0.000 |
| 208.993 | 208.993 | 210.237 | -0.000 | -0.000 | 0.000 |
| 0.000 | -0.000 | 0.000 | 86.935 | -0.000 | 0.000 |
| 0.000 | -0.000 | 0.000 | -0.000 | 86.935 | 0.000 |
| 0.000 | -0.000 | 0.000 | -0.000 | -0.000 | 86.935 |
| 210.237 | 208.993 | 208.993 | -0.000 | 0.000 | -0.000 |
| 208.993 | 210.237 | 208.993 | -0.000 | -0.000 | -0.000 |
| 208.993 | 208.993 | 210.237 | -0.000 | -0.000 | -0.000 |
| 0.000 | 0.000 | 0.000 | 78.995 | 0.000 | -0.000 |
| 0.000 | 0.000 | 0.000 | -0.000 | 78.995 | -0.000 |
| 0.000 | 0.000 | 0.000 | -0.000 | 0.000 | 78.995 |
| 210.237 | 208.993 | 208.993 | 0.000 | -0.000 | 0.000 |
| 208.993 | 210.237 | 208.993 | 0.000 | -0.000 | 0.000 |
| 208.993 | 208.993 | 210.237 | -0.000 | -0.000 | 0.000 |
| -0.000 | -0.000 | -0.000 | 78.995 | -0.000 | 0.000 |
| -0.000 | -0.000 | -0.000 | 0.000 | 78.995 | 0.000 |
| -0.000 | -0.000 | -0.000 | 0.000 | -0.000 | 78.995 |
| 210.238 | 208.994 | 208.994 | -0.000 | 0.000 | -0.000 |
| 208.994 | 210.238 | 208.994 | -0.000 | 0.000 | -0.000 |
| 208.994 | 208.994 | 210.238 | -0.000 | -0.000 | -0.000 |
| 0.000 | 0.000 | 0.000 | 86.935 | 0.000 | -0.000 |
| 0.000 | 0.000 | 0.000 | -0.000 | 86.935 | -0.000 |
| 0.000 | 0.000 | 0.000 | 0.000 | 0.000 | 86.935 |
| 210.236 | 208.993 | 208.993 | 0.000 | -0.000 | 0.000 |
| 208.993 | 210.236 | 208.993 | 0.000 | 0.000 | 0.000 |
| 208.993 | 208.993 | 210.236 | 0.000 | -0.000 | 0.000 |
| -0.000 | -0.000 | -0.000 | 86.935 | -0.000 | 0.000 |
| -0.000 | -0.000 | -0.000 | -0.000 | 86.935 | 0.000 |
| -0.000 | -0.000 | -0.000 | -0.000 | -0.000 | 86.935 |
| 239.469 | 195.958 | 195.958 | -0.000 | -0.000 | 0.000 |
| 195.958 | 239.469 | 195.958 | -0.000 | -0.000 | 0.000 |
| 195.958 | 195.958 | 239.469 | 0.000 | 0.000 | -0.000 |
| -0.000 | -0.000 | -0.000 | 75.206 | 0.000 | 0.000 |
| 0.000 | -0.000 | -0.000 | -0.000 | 75.206 | 0.000 |
| -0.000 | -0.000 | -0.000 | -0.000 | -0.000 | 75.206 |
| 239.469 | 195.958 | 195.958 | 0.000 | 0.000 | -0.000 |
| 195.958 | 239.469 | 195.958 | 0.000 | 0.000 | -0.000 |
| 195.958 | 195.958 | 239.469 | 0.000 | -0.000 | -0.000 |
| 0.000 | 0.000 | 0.000 | 75.206 | 0.000 | 0.000 |
| 0.000 | 0.000 | 0.000 | 0.000 | 75.206 | -0.000 |
| 0.000 | -0.000 | 0.000 | 0.000 | 0.000 | 75.206 |
| 239.469 | 195.958 | 195.958 | -0.000 | -0.000 | 0.000 |
| 195.958 | 239.469 | 195.958 | -0.000 | -0.000 | 0.000 |
| 195.958 | 195.958 | 239.469 | -0.000 | 0.000 | 0.000 |
| -0.000 | 0.000 | 0.000 | 75.206 | -0.000 | 0.000 |
| 0.000 | -0.000 | 0.000 | -0.000 | 75.206 | 0.000 |
| 0.000 | 0.000 | -0.000 | -0.000 | -0.000 | 75.206 |
| 239.469 | 195.958 | 195.958 | 0.000 | -0.000 | 0.000 |
| 195.958 | 239.469 | 195.958 | 0.000 | 0.000 | -0.000 |
| 195.958 | 195.958 | 239.469 | 0.000 | 0.000 | -0.000 |
| 0.000 | -0.000 | -0.000 | 75.206 | 0.000 | 0.000 |
| -0.000 | 0.000 | -0.000 | 0.000 | 75.206 | 0.000 |
| -0.000 | -0.000 | 0.000 | 0.000 | 0.000 | 75.206 |
| 239.469 | 195.959 | 195.959 | -0.000 | -0.000 | 0.000 |
| 195.959 | 239.469 | 195.959 | -0.000 | -0.000 | 0.000 |
| 195.959 | 195.959 | 239.469 | -0.000 | -0.000 | -0.000 |
| -0.000 | 0.000 | 0.000 | 75.206 | -0.000 | 0.000 |
| 0.000 | -0.000 | 0.000 | -0.000 | 75.206 | 0.000 |
| 0.000 | 0.000 | -0.000 | -0.000 | -0.000 | 75.206 |
| 239.468 | 195.957 | 195.957 | 0.000 | 0.000 | 0.000 |
| 195.957 | 239.468 | 195.957 | 0.000 | 0.000 | -0.000 |
| 195.957 | 195.957 | 239.468 | 0.000 | -0.000 | 0.000 |
| 0.000 | -0.000 | -0.000 | 75.206 | 0.000 | 0.000 |
| -0.000 | 0.000 | -0.000 | 0.000 | 75.206 | 0.000 |
| -0.000 | -0.000 | 0.000 | 0.000 | 0.000 | 75.206 |
| 269.081 | 195.253 | 166.112 | 0.000 | -0.000 | 0.000 |
| 195.253 | 269.081 | 166.112 | -0.000 | -0.000 | 0.000 |
| 164.970 | 164.970 | 310.533 | -0.000 | -0.000 | 0.000 |
| -2.450 | -2.450 | 2.374 | 35.802 | -0.000 | -0.000 |
| -2.450 | -2.450 | 2.374 | 0.000 | 35.802 | 0.000 |
| -3.509 | -3.509 | 3.401 | -0.000 | -0.000 | 42.933 |
| 292.386 | 178.354 | 163.008 | 0.000 | 0.000 | -0.000 |
| 178.354 | 292.386 | 163.008 | -0.000 | -0.000 | 0.000 |
| 166.508 | 166.508 | 309.042 | 0.000 | -0.000 | -0.000 |
| 2.450 | 2.450 | -2.374 | 35.802 | 0.000 | -0.000 |
| 2.450 | 2.450 | -2.374 | 0.000 | 35.802 | 0.000 |
| 3.509 | 3.509 | -3.401 | 0.000 | -0.000 | 42.933 |
| 282.058 | 179.377 | 167.518 | 0.000 | -0.000 | -0.000 |
| 195.951 | 269.778 | 165.436 | 0.000 | -0.000 | 0.000 |
| 163.361 | 163.361 | 312.093 | -0.000 | 0.000 | 0.000 |
| 0.000 | -0.000 | 0.000 | 41.201 | -0.000 | 0.000 |
| -0.000 | 0.000 | 0.000 | -0.000 | 41.201 | 0.000 |
| -0.000 | 0.000 | 0.000 | -0.000 | -0.000 | 57.016 |
| 292.386 | 178.354 | 163.008 | 0.000 | 0.000 | -0.000 |
| 196.121 | 269.865 | 165.311 | 0.000 | 0.000 | -0.000 |
| 165.816 | 165.816 | 309.713 | -0.000 | -0.000 | -0.000 |
| -0.000 | 0.000 | -0.000 | 41.201 | 0.000 | -0.000 |
| 0.000 | -0.000 | -0.000 | -0.000 | 41.201 | -0.000 |
| 0.000 | -0.000 | -0.000 | -0.000 | -0.000 | 57.016 |
| 269.849 | 196.021 | 165.369 | 0.000 | -0.000 | -0.000 |
| 178.355 | 292.387 | 163.008 | -0.000 | -0.000 | 0.000 |
| 163.362 | 163.362 | 312.094 | -0.000 | -0.000 | -0.000 |
| 0.000 | -0.000 | 0.000 | 41.201 | -0.000 | 0.000 |
| -0.008 | -0.008 | 0.008 | -0.000 | 33.368 | -0.000 |
| 0.012 | 0.013 | -0.012 | -0.000 | -0.000 | 36.872 |
| 281.940 | 179.563 | 167.483 | -0.000 | 0.000 | -0.000 |
| 178.353 | 292.385 | 163.007 | 0.000 | 0.000 | 0.000 |
| 165.746 | 165.746 | 309.779 | -0.000 | -0.000 | -0.000 |
| -0.000 | 0.000 | -0.000 | 41.201 | 0.000 | -0.000 |
| 0.008 | 0.008 | -0.008 | 0.000 | 33.368 | 0.000 |
| -0.012 | -0.013 | 0.012 | -0.000 | -0.000 | 36.872 |
| 230.396 | 205.516 | 196.411 | 0.000 | 0.000 | 0.000 |
| 205.516 | 230.396 | 196.411 | 0.000 | 0.000 | 0.000 |
| 196.411 | 196.411 | 237.977 | 0.000 | 0.000 | 0.000 |
| 0.000 | 0.000 | 0.000 | 75.505 | 0.000 | 0.000 |
| 0.000 | 0.000 | 0.000 | 0.000 | 75.505 | 0.000 |
| 0.000 | 0.000 | 0.000 | 0.000 | 0.000 | 74.775 |
| 239.785 | 196.127 | 196.411 | -0.000 | -0.000 | -0.000 |
| 196.127 | 239.785 | 196.411 | -0.000 | -0.000 | 0.000 |
| 196.411 | 196.411 | 237.977 | -0.000 | -0.000 | -0.000 |
| -0.000 | -0.000 | -0.000 | 75.505 | -0.000 | -0.000 |
| -0.000 | -0.000 | -0.000 | -0.000 | 75.505 | -0.000 |
| -0.000 | -0.000 | -0.000 | 0.000 | -0.000 | 74.775 |
| 230.396 | 205.516 | 196.411 | 0.000 | 0.000 | 0.000 |
| 205.516 | 230.396 | 196.411 | 0.000 | 0.000 | 0.000 |
| 196.411 | 196.411 | 237.977 | 0.000 | 0.000 | 0.000 |
| -0.000 | 0.000 | 0.000 | 71.446 | 0.000 | 0.000 |
| 0.000 | -0.000 | 0.000 | 0.000 | 71.446 | 0.000 |
| 0.000 | 0.000 | -0.000 | 0.000 | 0.000 | 74.775 |
| 239.785 | 196.127 | 196.411 | -0.000 | -0.000 | -0.000 |
| 196.127 | 239.785 | 196.411 | -0.000 | -0.000 | -0.000 |
| 196.411 | 196.411 | 237.977 | -0.000 | -0.000 | -0.000 |
| 0.000 | -0.000 | -0.000 | 71.446 | -0.000 | -0.000 |
| -0.000 | 0.000 | -0.000 | -0.000 | 71.446 | -0.000 |
| -0.000 | -0.000 | 0.000 | -0.000 | -0.000 | 74.775 |
| 239.786 | 196.128 | 196.411 | 0.000 | 0.000 | 0.000 |
| 196.128 | 239.786 | 196.411 | 0.000 | 0.000 | 0.000 |
| 196.411 | 196.411 | 237.978 | 0.000 | 0.000 | 0.000 |
| -0.000 | 0.000 | 0.000 | 71.446 | 0.000 | 0.000 |
| 0.000 | -0.000 | 0.000 | 0.000 | 71.446 | 0.000 |
| 0.000 | 0.000 | -0.000 | 0.000 | 0.000 | 74.775 |
| 239.784 | 196.127 | 196.410 | -0.000 | -0.000 | -0.000 |
| 196.127 | 239.784 | 196.410 | -0.000 | -0.000 | -0.000 |
| 196.410 | 196.410 | 237.976 | -0.000 | -0.000 | -0.000 |
| 0.000 | -0.000 | -0.000 | 71.446 | -0.000 | -0.000 |
| -0.000 | 0.000 | -0.000 | -0.000 | 71.446 | -0.000 |
| -0.000 | -0.000 | 0.000 | -0.000 | -0.000 | 74.775 |
| 270.942 | 196.878 | 164.446 | 0.000 | 0.000 | -0.000 |
| 196.878 | 270.942 | 164.446 | 0.000 | -0.000 | -0.000 |
| 163.237 | 163.237 | 311.837 | -0.000 | -0.000 | -0.000 |
| 0.000 | -0.000 | 0.000 | 41.125 | -0.000 | -0.000 |
| 2.390 | 2.390 | -2.324 | 0.000 | 35.561 | 0.000 |
| 0.000 | -0.000 | 0.000 | 0.000 | -0.000 | 57.079 |
| 282.920 | 178.351 | 167.629 | 0.000 | 0.000 | -0.000 |
| 178.351 | 282.920 | 167.629 | 0.000 | 0.000 | -0.000 |
| 163.237 | 163.237 | 311.837 | -0.000 | -0.000 | 0.000 |
| -0.000 | 0.000 | -0.000 | 41.125 | 0.000 | 0.000 |
| -2.390 | -2.390 | 2.324 | -0.000 | 35.561 | -0.000 |
| -0.000 | 0.000 | 0.000 | 0.000 | 0.000 | 57.079 |
| 282.176 | 179.859 | 167.258 | 0.000 | -0.000 | 0.000 |
| 178.509 | 292.666 | 162.815 | 0.000 | -0.000 | -0.000 |
| 163.237 | 163.237 | 311.838 | 0.000 | -0.000 | -0.000 |
| 0.336 | 0.336 | -0.327 | 33.299 | 0.000 | -0.000 |
| 0.336 | 0.336 | -0.327 | 0.000 | 33.299 | -0.000 |
| -0.000 | 0.000 | 0.000 | -0.000 | -0.000 | 57.079 |
| 292.666 | 178.508 | 162.815 | -0.000 | 0.000 | 0.000 |
| 178.508 | 292.666 | 162.815 | 0.000 | 0.000 | 0.000 |
| 163.237 | 163.237 | 311.837 | 0.000 | -0.000 | 0.000 |
| -0.336 | -0.336 | 0.327 | 33.299 | -0.000 | 0.000 |
| -0.336 | -0.336 | 0.327 | 0.000 | 33.299 | -0.000 |
| 0.000 | -0.000 | -0.000 | 0.000 | 0.000 | 57.079 |
| 292.667 | 178.509 | 162.816 | 0.000 | -0.000 | 0.000 |
| 179.707 | 282.277 | 167.284 | 0.000 | -0.000 | 0.000 |
| 165.619 | 165.619 | 309.523 | 0.000 | -0.000 | -0.000 |
| 0.000 | -0.000 | 0.000 | 41.125 | 0.000 | -0.000 |
| 0.034 | 0.034 | -0.033 | 0.000 | 33.263 | -0.000 |
| 0.046 | 0.046 | -0.045 | 0.000 | 0.000 | 37.623 |
| 270.127 | 196.147 | 165.196 | -0.000 | -0.000 | 0.000 |
| 178.508 | 292.665 | 162.815 | -0.000 | 0.000 | 0.000 |
| 165.603 | 165.603 | 309.535 | -0.000 | 0.000 | -0.000 |
| -0.000 | 0.000 | -0.000 | 41.125 | 0.000 | 0.000 |
| -0.034 | -0.034 | 0.033 | -0.000 | 33.263 | 0.000 |
| -0.046 | -0.046 | 0.045 | -0.000 | 0.000 | 37.623 |
| 267.988 | 195.442 | 166.047 | 0.000 | -0.000 | 0.000 |
| 195.442 | 267.988 | 166.047 | 0.000 | -0.000 | 0.000 |
| 166.413 | 166.413 | 310.660 | 0.000 | -0.000 | 0.000 |
| 0.000 | 0.000 | 0.000 | 41.567 | -0.000 | 0.000 |
| 0.768 | 0.768 | -0.732 | 0.000 | 34.066 | 0.000 |
| -0.031 | -0.031 | 0.030 | 0.000 | -0.000 | 36.254 |
| 290.674 | 177.383 | 163.840 | -0.000 | 0.000 | -0.000 |
| 177.383 | 290.674 | 163.840 | 0.000 | 0.000 | -0.000 |
| 163.840 | 163.840 | 313.114 | -0.000 | 0.000 | -0.000 |
| -0.000 | -0.000 | -0.000 | 41.567 | 0.000 | -0.000 |
| -0.768 | -0.768 | 0.732 | -0.000 | 34.066 | -0.000 |
| 0.031 | 0.031 | -0.030 | -0.000 | 0.000 | 36.254 |
| 267.761 | 195.300 | 166.223 | 0.000 | -0.000 | 0.000 |
| 177.383 | 290.675 | 163.840 | 0.000 | -0.000 | 0.000 |
| 166.256 | 166.256 | 310.809 | 0.000 | -0.000 | 0.000 |
| 0.000 | -0.000 | 0.000 | 41.567 | -0.000 | 0.000 |
| -0.000 | 0.000 | 0.000 | 0.000 | 41.567 | 0.000 |
| 0.108 | 0.108 | -0.103 | 0.000 | -0.000 | 36.862 |
| 279.993 | 178.586 | 168.360 | -0.000 | -0.000 | -0.000 |
| 177.383 | 290.674 | 163.840 | -0.000 | 0.000 | -0.000 |
| 163.840 | 163.840 | 313.113 | -0.000 | -0.000 | -0.000 |
| -0.000 | 0.000 | -0.000 | 41.567 | 0.000 | -0.000 |
| 0.000 | -0.000 | -0.000 | -0.000 | 41.567 | -0.000 |
| -0.108 | -0.108 | 0.103 | -0.000 | 0.000 | 36.862 |
| 279.967 | 178.630 | 168.353 | 0.000 | -0.000 | 0.000 |
| 177.384 | 290.676 | 163.841 | 0.000 | 0.000 | 0.000 |
| 166.241 | 166.241 | 310.825 | 0.000 | -0.000 | 0.000 |
| 0.008 | 0.008 | -0.007 | 33.880 | -0.000 | 0.000 |
| -0.000 | 0.000 | 0.000 | 0.000 | 41.567 | 0.000 |
| -0.000 | 0.000 | 0.000 | 0.000 | -0.000 | 56.646 |
| 267.809 | 195.264 | 166.216 | -0.000 | 0.000 | -0.000 |
| 178.620 | 279.969 | 168.354 | -0.000 | 0.000 | -0.000 |
| 166.237 | 166.237 | 310.826 | -0.000 | -0.000 | -0.000 |
| -0.008 | -0.008 | 0.007 | 33.880 | 0.000 | -0.000 |
| 0.000 | -0.000 | -0.000 | -0.000 | 41.567 | -0.000 |
| 0.000 | -0.000 | -0.000 | -0.000 | 0.000 | 56.646 |
| 265.554 | 255.529 | 255.529 | 0.000 | 0.000 | 0.000 |
| 255.529 | 265.554 | 255.529 | 0.000 | -0.000 | 0.000 |
| 255.529 | 255.529 | 265.554 | 0.000 | 0.000 | 0.000 |
| -0.000 | -0.000 | -0.000 | 73.668 | -0.000 | -0.000 |
| -0.000 | -0.000 | -0.000 | 0.000 | 73.668 | 0.000 |
| -0.000 | -0.000 | -0.000 | 0.000 | -0.000 | 73.668 |
| 265.554 | 255.529 | 255.529 | -0.000 | -0.000 | 0.000 |
| 255.529 | 265.554 | 255.529 | -0.000 | 0.000 | 0.000 |
| 255.529 | 255.529 | 265.554 | -0.000 | 0.000 | -0.000 |
| 0.000 | 0.000 | -0.000 | 73.668 | 0.000 | -0.000 |
| 0.000 | 0.000 | 0.000 | -0.000 | 73.668 | -0.000 |
| 0.000 | 0.000 | 0.000 | -0.000 | -0.000 | 73.668 |
| 265.554 | 255.529 | 255.529 | 0.000 | -0.000 | 0.000 |
| 255.529 | 265.554 | 255.529 | 0.000 | 0.000 | 0.000 |
| 255.529 | 255.529 | 265.554 | 0.000 | 0.000 | 0.000 |
| 0.000 | 0.000 | 0.000 | 73.668 | 0.000 | 0.000 |
| 0.000 | 0.000 | 0.000 | 0.000 | 73.668 | 0.000 |
| 0.000 | 0.000 | 0.000 | 0.000 | -0.000 | 73.668 |
| 265.554 | 255.529 | 255.529 | -0.000 | 0.000 | 0.000 |
| 255.529 | 265.554 | 255.529 | -0.000 | -0.000 | -0.000 |
| 255.529 | 255.529 | 265.554 | 0.000 | -0.000 | -0.000 |
| -0.000 | -0.000 | -0.000 | 73.668 | -0.000 | -0.000 |
| -0.000 | -0.000 | -0.000 | -0.000 | 73.668 | -0.000 |
| -0.000 | -0.000 | -0.000 | -0.000 | 0.000 | 73.668 |
| 265.555 | 255.530 | 255.530 | 0.000 | -0.000 | 0.000 |
| 255.530 | 265.555 | 255.530 | 0.000 | -0.000 | 0.000 |
| 255.530 | 255.530 | 265.555 | 0.000 | -0.000 | 0.000 |
| 0.000 | 0.000 | 0.000 | 84.947 | 0.000 | 0.000 |
| 0.000 | 0.000 | 0.000 | 0.000 | 84.947 | 0.000 |
| 0.000 | 0.000 | 0.000 | 0.000 | -0.000 | 84.947 |
| 265.553 | 255.529 | 255.529 | -0.000 | -0.000 | 0.000 |
| 255.529 | 265.553 | 255.529 | -0.000 | 0.000 | -0.000 |
| 255.529 | 255.529 | 265.553 | -0.000 | 0.000 | -0.000 |
| -0.000 | -0.000 | -0.000 | 84.947 | 0.000 | -0.000 |
| -0.000 | -0.000 | -0.000 | -0.000 | 84.947 | -0.000 |
| -0.000 | -0.000 | -0.000 | -0.000 | 0.000 | 84.947 |
| 411.712 | 118.940 | 118.940 | -0.000 | -0.000 | -0.000 |
| 118.940 | 411.712 | 118.940 | -0.000 | -0.000 | -0.000 |
| 118.940 | 118.940 | 411.712 | 0.000 | -0.000 | -0.000 |
| -0.000 | -0.000 | -0.000 | -25.884 | -0.000 | 0.000 |
| -0.000 | -0.000 | -0.000 | -0.000 | -25.884 | -0.000 |
| -0.000 | -0.000 | -0.000 | -0.000 | -0.000 | -25.884 |
| 411.712 | 118.940 | 118.940 | 0.000 | 0.000 | 0.000 |
| 118.940 | 411.711 | 118.940 | 0.000 | 0.000 | 0.000 |
| 118.940 | 118.940 | 411.711 | 0.000 | 0.000 | 0.000 |
| 0.000 | 0.000 | 0.000 | -25.884 | -0.000 | 0.000 |
| 0.000 | 0.000 | 0.000 | 0.000 | -25.884 | 0.000 |
| 0.000 | 0.000 | 0.000 | 0.000 | 0.000 | -25.884 |
| 411.712 | 118.940 | 118.940 | -0.000 | -0.000 | -0.000 |
| 118.940 | 411.712 | 118.940 | -0.000 | -0.000 | -0.000 |
| 118.940 | 118.940 | 411.712 | -0.000 | -0.000 | -0.000 |
| -0.000 | 0.000 | -0.000 | -25.884 | 0.000 | -0.000 |
| 0.000 | -0.000 | -0.000 | -0.000 | -25.884 | -0.000 |
| 0.000 | -0.000 | -0.000 | -0.000 | -0.000 | -25.884 |
| 411.711 | 118.940 | 118.940 | 0.000 | 0.000 | -0.000 |
| 118.940 | 411.711 | 118.940 | 0.000 | -0.000 | -0.000 |
| 118.940 | 118.940 | 411.711 | -0.000 | 0.000 | 0.000 |
| 0.000 | -0.000 | 0.000 | -25.884 | -0.000 | 0.000 |
| -0.000 | 0.000 | 0.000 | 0.000 | -25.884 | 0.000 |
| -0.000 | 0.000 | 0.000 | 0.000 | 0.000 | -25.884 |
| 411.714 | 118.941 | 118.941 | -0.000 | -0.000 | -0.000 |
| 118.941 | 411.714 | 118.941 | -0.000 | -0.000 | -0.000 |
| 118.941 | 118.941 | 411.714 | -0.000 | -0.000 | -0.000 |
| -0.000 | 0.000 | -0.000 | -25.884 | -0.000 | -0.000 |
| 0.000 | -0.000 | -0.000 | -0.000 | -25.884 | -0.000 |
| 0.000 | -0.000 | -0.000 | -0.000 | -0.000 | -25.884 |
| 411.709 | 118.940 | 118.940 | 0.000 | 0.000 | 0.000 |
| 118.940 | 411.709 | 118.940 | 0.000 | 0.000 | 0.000 |
| 118.940 | 118.940 | 411.709 | 0.000 | 0.000 | 0.000 |
| 0.000 | -0.000 | 0.000 | -25.884 | 0.000 | 0.000 |
| -0.000 | 0.000 | 0.000 | 0.000 | -25.884 | 0.000 |
| -0.000 | 0.000 | 0.000 | 0.000 | 0.000 | -25.884 |
| 296.684 | 265.189 | 265.189 | -0.000 | 0.000 | -0.000 |
| 265.189 | 296.684 | 265.189 | 0.000 | 0.000 | -0.000 |
| 265.189 | 265.189 | 296.684 | -0.000 | 0.000 | 0.000 |
| 0.000 | 0.000 | 0.000 | 90.878 | 0.000 | 0.000 |
| 0.000 | 0.000 | 0.000 | 0.000 | 90.878 | 0.000 |
| 0.000 | 0.000 | 0.000 | -0.000 | 0.000 | 90.878 |
| 296.684 | 265.189 | 265.189 | -0.000 | -0.000 | -0.000 |
| 265.189 | 296.684 | 265.189 | -0.000 | 0.000 | -0.000 |
| 265.189 | 265.189 | 296.684 | 0.000 | 0.000 | -0.000 |
| -0.000 | -0.000 | -0.000 | 90.878 | -0.000 | -0.000 |
| -0.000 | -0.000 | -0.000 | -0.000 | 90.878 | -0.000 |
| -0.000 | -0.000 | -0.000 | 0.000 | -0.000 | 90.878 |
| 296.684 | 265.189 | 265.189 | 0.000 | 0.000 | 0.000 |
| 265.189 | 296.684 | 265.189 | 0.000 | 0.000 | 0.000 |
| 265.189 | 265.189 | 296.684 | -0.000 | 0.000 | 0.000 |
| 0.000 | 0.000 | 0.000 | 90.878 | 0.000 | 0.000 |
| 0.000 | 0.000 | 0.000 | 0.000 | 90.878 | 0.000 |
| 0.000 | 0.000 | 0.000 | -0.000 | 0.000 | 90.878 |
| 296.684 | 265.189 | 265.189 | -0.000 | -0.000 | -0.000 |
| 265.189 | 296.684 | 265.189 | -0.000 | -0.000 | -0.000 |
| 265.189 | 265.189 | 296.684 | -0.000 | -0.000 | -0.000 |
| -0.000 | -0.000 | -0.000 | 90.878 | -0.000 | -0.000 |
| -0.000 | -0.000 | -0.000 | 0.000 | 90.878 | -0.000 |
| -0.000 | -0.000 | -0.000 | -0.000 | -0.000 | 90.878 |
| 296.685 | 265.190 | 265.190 | -0.000 | 0.000 | -0.000 |
| 265.190 | 296.685 | 265.190 | -0.000 | -0.000 | -0.000 |
| 265.190 | 265.190 | 296.685 | -0.000 | 0.000 | 0.000 |
| 0.000 | 0.000 | 0.000 | 90.878 | 0.000 | 0.000 |
| 0.000 | 0.000 | 0.000 | 0.000 | 90.878 | 0.000 |
| 0.000 | 0.000 | 0.000 | -0.000 | 0.000 | 90.878 |
| 296.683 | 265.188 | 265.188 | 0.000 | -0.000 | -0.000 |
| 265.188 | 296.683 | 265.188 | 0.000 | -0.000 | -0.000 |
| 265.188 | 265.188 | 296.683 | -0.000 | -0.000 | 0.000 |
| -0.000 | -0.000 | -0.000 | 90.878 | -0.000 | -0.000 |
| -0.000 | -0.000 | -0.000 | 0.000 | 90.878 | -0.000 |
| -0.000 | -0.000 | -0.000 | 0.000 | -0.000 | 90.878 |
| 94.738 | 124.553 | 124.553 | -0.000 | -0.000 | 0.000 |
| 124.553 | 94.738 | 124.553 | -0.000 | -0.000 | 0.000 |
| 124.553 | 124.553 | 94.738 | -0.000 | -0.000 | 0.000 |
| 0.000 | 0.000 | -0.000 | -39.892 | 0.000 | 0.000 |
| -0.000 | 0.000 | -0.000 | -0.000 | -39.892 | 0.000 |
| 0.000 | 0.000 | -0.000 | -0.000 | -0.000 | -39.892 |
| 94.738 | 124.553 | 124.553 | 0.000 | 0.000 | -0.000 |
| 124.553 | 94.738 | 124.553 | 0.000 | 0.000 | -0.000 |
| 124.553 | 124.553 | 94.738 | 0.000 | 0.000 | -0.000 |
| -0.000 | -0.000 | 0.000 | -39.892 | 0.000 | -0.000 |
| -0.000 | -0.000 | -0.000 | 0.000 | -39.892 | -0.000 |
| -0.000 | -0.000 | 0.000 | 0.000 | 0.000 | -39.893 |
| 94.738 | 124.553 | 124.553 | -0.000 | -0.000 | 0.000 |
| 124.553 | 94.738 | 124.553 | -0.000 | -0.000 | 0.000 |
| 124.553 | 124.553 | 94.738 | -0.000 | -0.000 | 0.000 |
| -0.000 | -0.000 | -0.000 | -39.892 | -0.000 | 0.000 |
| -0.000 | -0.000 | -0.000 | -0.000 | -39.892 | 0.000 |
| -0.000 | -0.000 | -0.000 | -0.000 | -0.000 | -39.892 |
| 94.738 | 124.553 | 124.553 | 0.000 | 0.000 | -0.000 |
| 124.553 | 94.738 | 124.553 | 0.000 | 0.000 | -0.000 |
| 124.553 | 124.553 | 94.738 | 0.000 | 0.000 | -0.000 |
| 0.000 | 0.000 | 0.000 | -39.892 | 0.000 | -0.000 |
| 0.000 | 0.000 | 0.000 | 0.000 | -39.892 | -0.000 |
| 0.000 | 0.000 | 0.000 | 0.000 | 0.000 | -39.892 |
| 94.738 | 124.553 | 124.553 | -0.000 | -0.000 | 0.000 |
| 124.553 | 94.738 | 124.553 | -0.000 | -0.000 | 0.000 |
| 124.553 | 124.553 | 94.738 | -0.000 | -0.000 | 0.000 |
| -0.000 | -0.000 | -0.000 | -39.892 | -0.000 | 0.000 |
| -0.000 | -0.000 | -0.000 | -0.000 | -39.892 | 0.000 |
| -0.000 | -0.000 | -0.000 | -0.000 | -0.000 | -39.892 |
| 94.738 | 124.553 | 124.553 | 0.000 | 0.000 | -0.000 |
| 124.553 | 94.738 | 124.553 | 0.000 | 0.000 | -0.000 |
| 124.553 | 124.553 | 94.738 | 0.000 | 0.000 | -0.000 |
| 0.000 | 0.000 | 0.000 | -39.892 | 0.000 | -0.000 |
| 0.000 | 0.000 | 0.000 | 0.000 | -39.892 | -0.000 |
| 0.000 | 0.000 | 0.000 | 0.000 | 0.000 | -39.892 |
| 317.487 | 209.540 | 221.380 | -34.636 | -0.000 | -0.000 |
| 209.540 | 317.487 | 221.380 | 34.636 | -0.000 | -0.000 |
| 221.380 | 221.380 | 384.380 | -0.000 | 0.000 | -0.000 |
| -34.636 | 34.636 | 0.000 | 51.893 | -0.000 | 0.000 |
| 0.000 | -0.000 | 0.000 | -0.000 | 51.893 | -34.636 |
| 0.000 | -0.000 | 0.000 | -0.000 | -34.636 | 53.973 |
| 317.487 | 209.540 | 221.380 | -34.636 | 0.000 | 0.000 |
| 209.540 | 317.487 | 221.380 | 34.636 | 0.000 | 0.000 |
| 221.380 | 221.380 | 384.380 | -0.000 | 0.000 | 0.000 |
| -34.636 | 34.636 | -0.000 | 51.893 | -0.000 | -0.000 |
| -0.000 | 0.000 | -0.000 | 0.000 | 51.893 | -34.636 |
| 0.000 | 0.000 | 0.000 | -0.000 | -34.636 | 53.973 |
| 317.487 | 209.540 | 221.380 | -34.636 | -0.000 | -0.000 |
| 209.541 | 317.487 | 221.380 | 34.636 | -0.000 | -0.000 |
| 221.380 | 221.380 | 384.381 | 0.000 | -0.000 | -0.000 |
| -34.636 | 34.636 | 0.000 | 51.893 | -0.000 | -0.000 |
| 0.000 | 0.000 | 0.000 | -0.000 | 51.893 | -34.636 |
| -0.000 | 0.000 | 0.000 | -0.000 | -34.636 | 53.973 |
| 317.487 | 209.540 | 221.380 | -34.636 | 0.000 | -0.000 |
| 209.540 | 317.487 | 221.380 | 34.636 | 0.000 | 0.000 |
| 221.380 | 221.380 | 384.380 | -0.000 | 0.000 | -0.000 |
| -34.636 | 34.636 | -0.000 | 51.893 | 0.000 | 0.000 |
| -0.000 | -0.000 | -0.000 | 0.000 | 51.893 | -34.636 |
| 0.000 | -0.000 | -0.000 | 0.000 | -34.636 | 53.973 |
| 317.489 | 209.541 | 221.380 | -34.636 | -0.000 | 0.000 |
| 209.541 | 317.489 | 221.380 | 34.636 | -0.000 | 0.000 |
| 221.381 | 221.381 | 384.382 | -0.000 | -0.000 | 0.000 |
| -34.636 | 34.636 | 0.000 | 51.893 | 0.000 | 0.000 |
| -0.000 | 0.000 | 0.000 | -0.000 | 51.893 | -34.636 |
| -0.000 | 0.000 | 0.000 | -0.000 | -34.636 | 53.973 |
| 317.486 | 209.540 | 221.379 | -34.636 | 0.000 | 0.000 |
| 209.540 | 317.486 | 221.379 | 34.636 | 0.000 | -0.000 |
| 221.379 | 221.379 | 384.379 | -0.000 | 0.000 | 0.000 |
| -34.636 | 34.636 | -0.000 | 51.893 | 0.000 | -0.000 |
| 0.000 | -0.000 | -0.000 | 0.000 | 51.893 | -34.636 |
| 0.000 | -0.000 | -0.000 | 0.000 | -34.636 | 53.973 |
| 262.086 | 202.092 | 202.092 | -0.000 | -0.000 | 0.000 |
| 202.092 | 262.086 | 202.092 | -0.000 | -0.000 | 0.000 |
| 202.092 | 202.092 | 262.086 | -0.000 | -0.000 | -0.000 |
| 0.000 | -0.000 | 0.000 | 54.082 | -0.000 | -0.000 |
| 0.000 | -0.000 | 0.000 | -0.000 | 54.082 | -0.000 |
| 0.000 | -0.000 | 0.000 | 0.000 | -0.000 | 54.082 |
| 262.086 | 202.092 | 202.092 | 0.000 | 0.000 | -0.000 |
| 202.092 | 262.086 | 202.092 | 0.000 | 0.000 | -0.000 |
| 202.092 | 202.092 | 262.086 | 0.000 | 0.000 | -0.000 |
| -0.000 | 0.000 | -0.000 | 54.082 | 0.000 | 0.000 |
| -0.000 | 0.000 | -0.000 | -0.000 | 54.082 | 0.000 |
| -0.000 | 0.000 | -0.000 | -0.000 | 0.000 | 54.082 |
| 262.086 | 202.092 | 202.092 | 0.000 | -0.000 | -0.000 |
| 202.092 | 262.086 | 202.092 | -0.000 | -0.000 | -0.000 |
| 202.092 | 202.092 | 262.086 | -0.000 | -0.000 | -0.000 |
| 0.000 | 0.000 | 0.000 | 54.082 | -0.000 | 0.000 |
| 0.000 | 0.000 | 0.000 | -0.000 | 54.082 | -0.000 |
| 0.000 | 0.000 | 0.000 | -0.000 | -0.000 | 54.082 |
| 262.086 | 202.092 | 202.092 | 0.000 | 0.000 | -0.000 |
| 202.092 | 262.086 | 202.092 | -0.000 | 0.000 | 0.000 |
| 202.092 | 202.092 | 262.086 | 0.000 | 0.000 | -0.000 |
| -0.000 | -0.000 | -0.000 | 54.082 | 0.000 | 0.000 |
| -0.000 | -0.000 | -0.000 | 0.000 | 54.082 | 0.000 |
| -0.000 | -0.000 | -0.000 | 0.000 | 0.000 | 54.082 |
| 262.087 | 202.092 | 202.092 | -0.000 | -0.000 | -0.000 |
| 202.092 | 262.087 | 202.092 | -0.000 | -0.000 | 0.000 |
| 202.092 | 202.092 | 262.087 | -0.000 | -0.000 | 0.000 |
| 0.000 | -0.000 | -0.000 | 14.702 | -0.000 | 0.000 |
| -0.000 | 0.000 | -0.000 | 0.000 | 14.702 | 0.000 |
| -0.000 | -0.000 | 0.000 | -0.000 | -0.000 | 14.702 |
| 262.085 | 202.091 | 202.091 | 0.000 | 0.000 | 0.000 |
| 202.091 | 262.085 | 202.091 | 0.000 | 0.000 | -0.000 |
| 202.091 | 202.091 | 262.085 | 0.000 | 0.000 | 0.000 |
| -0.000 | 0.000 | 0.000 | 14.702 | 0.000 | -0.000 |
| 0.000 | -0.000 | 0.000 | 0.000 | 14.702 | -0.000 |
| 0.000 | 0.000 | -0.000 | 0.000 | 0.000 | 14.702 |
| 384.275 | 228.859 | 228.859 | -0.000 | -0.000 | -0.000 |
| 228.859 | 384.275 | 228.859 | -0.000 | -0.000 | -0.000 |
| 228.859 | 228.859 | 384.275 | -0.000 | -0.000 | -0.000 |
| 0.000 | 0.000 | 0.000 | 30.041 | -0.000 | -0.000 |
| 0.000 | 0.000 | 0.000 | -0.000 | 30.041 | -0.000 |
| 0.000 | 0.000 | 0.000 | -0.000 | -0.000 | 30.041 |
| 384.275 | 228.859 | 228.859 | 0.000 | 0.000 | 0.000 |
| 228.859 | 384.275 | 228.859 | 0.000 | 0.000 | 0.000 |
| 228.859 | 228.859 | 384.275 | 0.000 | 0.000 | 0.000 |
| -0.000 | -0.000 | -0.000 | 30.041 | 0.000 | 0.000 |
| -0.000 | -0.000 | -0.000 | 0.000 | 30.041 | 0.000 |
| -0.000 | -0.000 | -0.000 | 0.000 | 0.000 | 30.041 |
| 384.275 | 228.859 | 228.859 | -0.000 | -0.000 | -0.000 |
| 228.859 | 384.275 | 228.859 | -0.000 | -0.000 | -0.000 |
| 228.859 | 228.859 | 384.275 | -0.000 | -0.000 | -0.000 |
| 0.000 | 0.000 | 0.000 | 29.848 | -0.000 | -0.000 |
| 0.000 | 0.000 | 0.000 | -0.000 | 29.848 | -0.000 |
| 0.000 | 0.000 | 0.000 | -0.000 | -0.000 | 29.848 |
| 384.257 | 228.868 | 228.868 | 0.000 | 0.000 | 0.000 |
| 228.868 | 384.257 | 228.868 | 0.000 | 0.000 | 0.000 |
| 228.868 | 228.868 | 384.257 | 0.000 | 0.000 | 0.000 |
| -0.000 | -0.000 | -0.000 | 29.848 | 0.000 | 0.000 |
| -0.000 | -0.000 | -0.000 | 0.000 | 29.848 | 0.000 |
| -0.000 | -0.000 | -0.000 | 0.000 | 0.000 | 29.848 |
| 384.277 | 228.860 | 228.860 | -0.000 | -0.000 | -0.000 |
| 228.860 | 384.277 | 228.860 | -0.000 | -0.000 | -0.000 |
| 228.860 | 228.860 | 384.277 | -0.000 | -0.000 | -0.000 |
| 0.000 | 0.000 | 0.000 | 29.848 | -0.000 | -0.000 |
| 0.000 | 0.000 | 0.000 | -0.000 | 29.848 | -0.000 |
| 0.000 | 0.000 | 0.000 | -0.000 | -0.000 | 29.848 |
| 384.255 | 228.868 | 228.868 | 0.000 | 0.000 | 0.000 |
| 228.868 | 384.255 | 228.868 | 0.000 | -0.000 | -0.000 |
| 228.868 | 228.868 | 384.255 | 0.000 | 0.000 | 0.000 |
| -0.000 | -0.000 | -0.000 | 29.848 | 0.000 | 0.000 |
| -0.000 | -0.000 | -0.000 | 0.000 | 29.848 | 0.000 |
| -0.000 | -0.000 | -0.000 | 0.000 | 0.000 | 29.848 |
| 287.966 | 279.390 | 279.390 | -0.000 | 0.000 | -0.000 |
| 279.390 | 287.966 | 279.390 | -0.000 | 0.000 | -0.000 |
| 279.390 | 279.390 | 287.966 | -0.000 | 0.000 | -0.000 |
| 0.000 | 0.000 | 0.000 | 73.773 | 0.000 | -0.000 |
| 0.000 | 0.000 | 0.000 | -0.000 | 73.773 | -0.000 |
| 0.000 | 0.000 | 0.000 | -0.000 | 0.000 | 73.773 |
| 287.966 | 279.390 | 279.390 | 0.000 | 0.000 | 0.000 |
| 279.390 | 287.966 | 279.390 | 0.000 | -0.000 | 0.000 |
| 279.390 | 279.390 | 287.966 | -0.000 | -0.000 | 0.000 |
| -0.000 | -0.000 | -0.000 | 73.773 | -0.000 | 0.000 |
| -0.000 | -0.000 | -0.000 | 0.000 | 73.773 | 0.000 |
| -0.000 | -0.000 | -0.000 | 0.000 | -0.000 | 73.773 |
| 287.966 | 279.390 | 279.390 | -0.000 | 0.000 | -0.000 |
| 279.390 | 287.966 | 279.390 | -0.000 | 0.000 | -0.000 |
| 279.390 | 279.390 | 287.966 | 0.000 | 0.000 | -0.000 |
| 0.000 | 0.000 | 0.000 | 73.773 | 0.000 | -0.000 |
| 0.000 | 0.000 | 0.000 | -0.000 | 73.773 | -0.000 |
| 0.000 | 0.000 | 0.000 | -0.000 | 0.000 | 73.773 |
| 287.966 | 279.390 | 279.390 | 0.000 | -0.000 | 0.000 |
| 279.390 | 287.966 | 279.390 | 0.000 | -0.000 | 0.000 |
| 279.390 | 279.390 | 287.966 | 0.000 | -0.000 | 0.000 |
| -0.000 | -0.000 | -0.000 | 73.773 | -0.000 | 0.000 |
| -0.000 | -0.000 | -0.000 | 0.000 | 73.773 | 0.000 |
| -0.000 | -0.000 | -0.000 | 0.000 | -0.000 | 73.773 |
| 287.967 | 279.391 | 279.391 | -0.000 | 0.000 | -0.000 |
| 279.391 | 287.967 | 279.391 | -0.000 | -0.000 | -0.000 |
| 279.391 | 279.391 | 287.967 | -0.000 | 0.000 | -0.000 |
| 0.000 | 0.000 | 0.000 | 80.439 | 0.000 | -0.000 |
| 0.000 | 0.000 | 0.000 | -0.000 | 80.439 | -0.000 |
| 0.000 | 0.000 | 0.000 | -0.000 | 0.000 | 80.439 |
| 287.965 | 279.389 | 279.389 | 0.000 | -0.000 | 0.000 |
| 279.389 | 287.965 | 279.389 | 0.000 | 0.000 | 0.000 |
| 279.389 | 279.389 | 287.965 | 0.000 | -0.000 | 0.000 |
| -0.000 | -0.000 | -0.000 | 80.439 | -0.000 | 0.000 |
| -0.000 | -0.000 | -0.000 | 0.000 | 80.439 | 0.000 |
| -0.000 | -0.000 | -0.000 | 0.000 | -0.000 | 80.439 |
| 305.883 | 269.397 | 269.397 | 0.000 | -0.000 | 0.000 |
| 269.397 | 305.883 | 269.397 | 0.000 | 0.000 | 0.000 |
| 269.397 | 269.397 | 305.883 | 0.000 | -0.000 | -0.000 |
| -0.000 | -0.000 | -0.000 | 73.358 | 0.000 | -0.000 |
| -0.000 | -0.000 | -0.000 | 0.000 | 73.358 | -0.000 |
| -0.000 | -0.000 | -0.000 | 0.000 | 0.000 | 73.358 |
| 305.883 | 269.397 | 269.397 | -0.000 | -0.000 | -0.000 |
| 269.397 | 305.883 | 269.397 | 0.000 | 0.000 | 0.000 |
| 269.397 | 269.397 | 305.883 | -0.000 | -0.000 | -0.000 |
| 0.000 | 0.000 | 0.000 | 73.358 | -0.000 | -0.000 |
| 0.000 | 0.000 | 0.000 | -0.000 | 73.358 | -0.000 |
| 0.000 | 0.000 | 0.000 | -0.000 | 0.000 | 73.358 |
| 305.883 | 269.397 | 269.397 | 0.000 | 0.000 | 0.000 |
| 269.397 | 305.883 | 269.397 | 0.000 | -0.000 | 0.000 |
| 269.397 | 269.397 | 305.883 | 0.000 | 0.000 | 0.000 |
| 0.000 | 0.000 | 0.000 | 73.358 | 0.000 | 0.000 |
| 0.000 | 0.000 | 0.000 | 0.000 | 73.358 | 0.000 |
| 0.000 | 0.000 | 0.000 | 0.000 | 0.000 | 73.358 |
| 305.883 | 269.397 | 269.397 | -0.000 | -0.000 | -0.000 |
| 269.397 | 305.883 | 269.397 | -0.000 | -0.000 | 0.000 |
| 269.397 | 269.397 | 305.883 | 0.000 | 0.000 | -0.000 |
| -0.000 | -0.000 | -0.000 | 73.358 | -0.000 | 0.000 |
| -0.000 | -0.000 | -0.000 | -0.000 | 73.358 | -0.000 |
| -0.000 | -0.000 | -0.000 | 0.000 | -0.000 | 73.358 |
| 305.884 | 269.398 | 269.398 | 0.000 | 0.000 | 0.000 |
| 269.398 | 305.884 | 269.398 | 0.000 | -0.000 | 0.000 |
| 269.398 | 269.398 | 305.884 | 0.000 | 0.000 | 0.000 |
| 0.000 | 0.000 | 0.000 | 73.358 | 0.000 | 0.000 |
| 0.000 | 0.000 | 0.000 | 0.000 | 73.358 | 0.000 |
| 0.000 | 0.000 | 0.000 | -0.000 | 0.000 | 73.358 |
| 305.882 | 269.396 | 269.396 | -0.000 | -0.000 | -0.000 |
| 269.396 | 305.882 | 269.396 | -0.000 | 0.000 | -0.000 |
| 269.396 | 269.396 | 305.882 | -0.000 | -0.000 | -0.000 |
| -0.000 | -0.000 | -0.000 | 73.358 | -0.000 | 0.000 |
| -0.000 | -0.000 | -0.000 | -0.000 | 73.358 | -0.000 |
| -0.000 | -0.000 | -0.000 | -0.000 | -0.000 | 73.358 |
| 221.059 | 183.015 | 183.015 | -0.000 | 0.000 | 0.000 |
| 183.015 | 221.059 | 183.015 | -0.000 | 0.000 | -0.000 |
| 183.015 | 183.015 | 221.059 | -0.000 | 0.000 | 0.000 |
| 0.000 | 0.000 | 0.000 | 72.561 | -0.000 | -0.000 |
| 0.000 | -0.000 | 0.000 | 0.000 | 72.561 | 0.000 |
| 0.000 | 0.000 | 0.000 | 0.000 | 0.000 | 72.561 |
| 221.059 | 183.015 | 183.015 | 0.000 | 0.000 | 0.000 |
| 183.015 | 221.059 | 183.015 | 0.000 | -0.000 | 0.000 |
| 183.015 | 183.015 | 221.059 | 0.000 | -0.000 | 0.000 |
| -0.000 | -0.000 | -0.000 | 72.561 | 0.000 | 0.000 |
| -0.000 | -0.000 | -0.000 | 0.000 | 72.561 | 0.000 |
| -0.000 | -0.000 | -0.000 | -0.000 | -0.000 | 72.561 |
| 221.059 | 183.015 | 183.015 | -0.000 | -0.000 | 0.000 |
| 183.015 | 221.059 | 183.015 | 0.000 | -0.000 | -0.000 |
| 183.015 | 183.015 | 221.059 | -0.000 | -0.000 | 0.000 |
| -0.000 | 0.000 | 0.000 | 72.561 | -0.000 | -0.000 |
| 0.000 | -0.000 | 0.000 | -0.000 | 72.561 | -0.000 |
| 0.000 | 0.000 | -0.000 | -0.000 | 0.000 | 72.561 |
| 221.059 | 183.015 | 183.015 | -0.000 | -0.000 | 0.000 |
| 183.015 | 221.059 | 183.015 | 0.000 | -0.000 | 0.000 |
| 183.015 | 183.015 | 221.059 | 0.000 | -0.000 | -0.000 |
| 0.000 | -0.000 | -0.000 | 72.561 | 0.000 | 0.000 |
| -0.000 | 0.000 | -0.000 | 0.000 | 72.561 | -0.000 |
| -0.000 | -0.000 | 0.000 | 0.000 | -0.000 | 72.561 |
| 221.060 | 183.016 | 183.016 | -0.000 | 0.000 | -0.000 |
| 183.016 | 221.060 | 183.016 | -0.000 | 0.000 | 0.000 |
| 183.016 | 183.016 | 221.060 | -0.000 | 0.000 | -0.000 |
| -0.000 | 0.000 | 0.000 | 72.561 | 0.000 | -0.000 |
| 0.000 | -0.000 | 0.000 | -0.000 | 72.561 | 0.000 |
| 0.000 | 0.000 | -0.000 | -0.000 | 0.000 | 72.561 |
| 221.059 | 183.014 | 183.014 | 0.000 | -0.000 | 0.000 |
| 183.014 | 221.059 | 183.014 | 0.000 | -0.000 | 0.000 |
| 183.014 | 183.014 | 221.059 | 0.000 | 0.000 | 0.000 |
| 0.000 | -0.000 | -0.000 | 72.561 | -0.000 | 0.000 |
| -0.000 | 0.000 | -0.000 | 0.000 | 72.561 | 0.000 |
| -0.000 | -0.000 | 0.000 | 0.000 | -0.000 | 72.561 |
| 301.849 | 131.460 | 131.460 | 0.000 | 0.000 | 0.000 |
| 131.460 | 301.849 | 131.460 | 0.000 | -0.000 | -0.000 |
| 131.460 | 131.460 | 301.849 | 0.000 | 0.000 | 0.000 |
| -0.000 | 0.000 | 0.000 | 23.473 | 0.000 | -0.000 |
| -0.000 | -0.000 | 0.000 | 0.000 | 23.473 | 0.000 |
| -0.000 | -0.000 | 0.000 | 0.000 | 0.000 | 23.473 |
| 299.921 | 132.424 | 132.424 | -0.000 | -0.000 | -0.000 |
| 132.424 | 299.921 | 132.424 | -0.000 | -0.000 | 0.000 |
| 132.424 | 132.424 | 299.921 | -0.000 | -0.000 | 0.000 |
| 0.000 | -0.000 | -0.000 | 23.473 | -0.000 | 0.000 |
| 0.000 | 0.000 | -0.000 | -0.000 | 23.473 | 0.000 |
| 0.000 | 0.000 | -0.000 | -0.000 | -0.000 | 23.473 |
| 299.921 | 132.424 | 132.424 | 0.000 | 0.000 | -0.000 |
| 132.424 | 299.921 | 132.424 | 0.000 | 0.000 | 0.000 |
| 132.424 | 132.424 | 299.921 | 0.000 | 0.000 | -0.000 |
| 0.000 | 0.000 | 0.000 | 23.473 | 0.000 | 0.000 |
| 0.000 | 0.000 | 0.000 | 0.000 | 23.473 | -0.000 |
| 0.000 | 0.000 | 0.000 | 0.000 | 0.000 | 23.473 |
| 299.921 | 132.424 | 132.424 | -0.000 | -0.000 | -0.000 |
| 132.424 | 299.921 | 132.424 | -0.000 | 0.000 | -0.000 |
| 132.424 | 132.424 | 299.921 | -0.000 | -0.000 | -0.000 |
| -0.000 | -0.000 | -0.000 | 23.473 | -0.000 | 0.000 |
| -0.000 | -0.000 | -0.000 | -0.000 | 23.473 | -0.000 |
| -0.000 | -0.000 | -0.000 | -0.000 | -0.000 | 23.473 |
| 299.922 | 132.424 | 132.424 | 0.000 | 0.000 | -0.000 |
| 132.424 | 299.922 | 132.424 | 0.000 | 0.000 | 0.000 |
| 132.424 | 132.424 | 299.922 | 0.000 | -0.000 | 0.000 |
| 0.000 | 0.000 | 0.000 | 11.694 | 0.000 | 0.000 |
| 0.000 | 0.000 | 0.000 | 0.000 | 11.694 | -0.000 |
| 0.000 | 0.000 | 0.000 | 0.000 | 0.000 | 11.694 |
| 299.919 | 132.423 | 132.423 | -0.000 | -0.000 | -0.000 |
| 132.423 | 299.919 | 132.423 | -0.000 | -0.000 | -0.000 |
| 132.423 | 132.423 | 299.919 | -0.000 | -0.000 | -0.000 |
| -0.000 | -0.000 | -0.000 | 11.694 | -0.000 | 0.000 |
| -0.000 | -0.000 | -0.000 | -0.000 | 11.694 | 0.000 |
| -0.000 | -0.000 | -0.000 | 0.000 | -0.000 | 11.694 |
| 196.941 | 194.497 | 194.497 | 0.000 | -0.000 | -0.000 |
| 194.497 | 196.941 | 194.497 | 0.000 | -0.000 | -0.000 |
| 194.497 | 194.497 | 196.941 | 0.000 | -0.000 | -0.000 |
| 0.000 | 0.000 | 0.000 | 82.681 | -0.000 | -0.000 |
| 0.000 | 0.000 | 0.000 | 0.000 | 82.681 | -0.000 |
| 0.000 | 0.000 | 0.000 | 0.000 | -0.000 | 82.681 |
| 196.941 | 194.497 | 194.497 | -0.000 | -0.000 | 0.000 |
| 194.497 | 196.941 | 194.497 | -0.000 | -0.000 | 0.000 |
| 194.497 | 194.497 | 196.941 | -0.000 | -0.000 | 0.000 |
| -0.000 | -0.000 | -0.000 | 82.681 | 0.000 | 0.000 |
| -0.000 | -0.000 | -0.000 | -0.000 | 82.681 | 0.000 |
| -0.000 | -0.000 | -0.000 | -0.000 | -0.000 | 82.681 |
| 196.941 | 194.497 | 194.497 | 0.000 | -0.000 | -0.000 |
| 194.497 | 196.941 | 194.497 | 0.000 | 0.000 | -0.000 |
| 194.497 | 194.497 | 196.941 | 0.000 | -0.000 | -0.000 |
| 0.000 | -0.000 | 0.000 | 82.681 | -0.000 | -0.000 |
| -0.000 | 0.000 | 0.000 | 0.000 | 82.681 | -0.000 |
| -0.000 | 0.000 | 0.000 | 0.000 | 0.000 | 82.681 |
| 196.941 | 194.497 | 194.497 | -0.000 | 0.000 | 0.000 |
| 194.497 | 196.941 | 194.497 | -0.000 | 0.000 | 0.000 |
| 194.497 | 194.497 | 196.941 | -0.000 | 0.000 | 0.000 |
| -0.000 | 0.000 | -0.000 | 82.681 | 0.000 | 0.000 |
| 0.000 | -0.000 | -0.000 | -0.000 | 82.681 | 0.000 |
| 0.000 | -0.000 | -0.000 | -0.000 | -0.000 | 82.681 |
| 196.942 | 194.497 | 194.497 | 0.000 | 0.000 | -0.000 |
| 194.497 | 196.942 | 194.497 | 0.000 | 0.000 | -0.000 |
| 194.497 | 194.497 | 196.942 | 0.000 | 0.000 | -0.000 |
| 0.000 | -0.000 | 0.000 | 82.681 | -0.000 | -0.000 |
| -0.000 | 0.000 | 0.000 | 0.000 | 82.681 | -0.000 |
| -0.000 | 0.000 | 0.000 | 0.000 | 0.000 | 82.681 |
| 196.940 | 194.496 | 194.496 | -0.000 | 0.000 | 0.000 |
| 194.496 | 196.940 | 194.496 | -0.000 | 0.000 | 0.000 |
| 194.496 | 194.496 | 196.940 | 0.000 | 0.000 | 0.000 |
| -0.000 | 0.000 | -0.000 | 82.681 | 0.000 | 0.000 |
| 0.000 | -0.000 | -0.000 | -0.000 | 82.681 | 0.000 |
| 0.000 | -0.000 | -0.000 | -0.000 | -0.000 | 82.681 |
| 274.627 | 165.321 | 147.999 | 0.000 | -0.000 | -0.000 |
| 165.321 | 274.627 | 147.999 | -0.000 | -0.000 | -0.000 |
| 147.999 | 147.999 | 292.444 | 0.000 | -0.000 | -0.000 |
| 0.000 | 0.000 | 0.000 | 36.921 | -0.000 | -0.000 |
| 0.000 | 0.000 | 0.000 | 0.000 | 36.921 | -0.000 |
| 0.000 | 0.000 | -0.000 | -0.000 | -0.000 | 37.205 |
| 274.627 | 165.321 | 147.999 | -0.000 | 0.000 | 0.000 |
| 182.769 | 257.178 | 147.999 | 0.000 | 0.000 | 0.000 |
| 147.999 | 147.999 | 292.444 | 0.000 | 0.000 | 0.000 |
| -0.000 | -0.000 | 0.000 | 36.921 | 0.000 | 0.000 |
| -0.000 | -0.000 | 0.000 | 0.000 | 36.921 | 0.000 |
| -0.000 | -0.000 | 0.000 | 0.000 | 0.000 | 37.205 |
| 274.627 | 165.321 | 147.999 | 0.000 | -0.000 | -0.000 |
| 165.321 | 274.627 | 147.999 | 0.000 | -0.000 | 0.000 |
| 147.999 | 147.999 | 292.444 | -0.000 | -0.000 | -0.000 |
| 0.000 | -0.000 | 0.000 | 36.921 | -0.000 | 0.000 |
| -0.000 | 0.000 | 0.000 | 0.000 | 36.921 | -0.000 |
| -0.000 | 0.000 | -0.000 | 0.000 | -0.000 | 37.205 |
| 257.178 | 182.769 | 147.999 | 0.000 | 0.000 | 0.000 |
| 182.769 | 257.178 | 147.999 | 0.000 | 0.000 | 0.000 |
| 147.999 | 147.999 | 292.443 | -0.000 | 0.000 | -0.000 |
| -0.000 | 0.000 | -0.000 | 36.921 | 0.000 | 0.000 |
| 0.000 | -0.000 | -0.000 | -0.000 | 36.921 | 0.000 |
| 0.000 | -0.000 | 0.000 | 0.000 | 0.000 | 37.205 |
| 257.180 | 182.769 | 148.000 | -0.000 | -0.000 | -0.000 |
| 182.770 | 257.179 | 148.000 | -0.000 | -0.000 | -0.000 |
| 148.000 | 148.000 | 292.445 | -0.000 | -0.000 | -0.000 |
| 0.000 | -0.000 | 0.000 | 36.921 | -0.000 | -0.000 |
| -0.000 | 0.000 | 0.000 | -0.000 | 36.921 | -0.000 |
| -0.000 | 0.000 | 0.000 | 0.000 | -0.000 | 54.653 |
| 274.625 | 165.320 | 147.999 | -0.000 | 0.000 | 0.000 |
| 165.320 | 274.626 | 147.999 | -0.000 | 0.000 | -0.000 |
| 147.999 | 147.999 | 292.442 | -0.000 | 0.000 | -0.000 |
| -0.000 | 0.000 | -0.000 | 36.921 | 0.000 | -0.000 |
| 0.000 | -0.000 | -0.000 | -0.000 | 36.921 | 0.000 |
| 0.000 | -0.000 | -0.000 | -0.000 | 0.000 | 54.653 |
| 274.650 | 165.471 | 148.684 | -0.000 | -0.000 | 0.000 |
| 165.471 | 274.650 | 148.684 | -0.000 | -0.000 | 0.000 |
| 148.684 | 148.684 | 292.446 | 0.000 | 0.000 | 0.000 |
| -0.000 | 0.000 | 0.000 | 36.974 | -0.000 | 0.000 |
| -0.000 | 0.000 | 0.000 | -0.000 | 36.974 | 0.000 |
| -0.000 | 0.000 | 0.000 | -0.000 | -0.000 | 36.967 |
| 274.650 | 165.471 | 148.684 | 0.000 | 0.000 | -0.000 |
| 165.471 | 274.650 | 148.684 | 0.000 | 0.000 | -0.000 |
| 148.684 | 148.684 | 292.446 | 0.000 | -0.000 | -0.000 |
| -0.000 | -0.000 | -0.000 | 36.974 | -0.000 | -0.000 |
| 0.000 | -0.000 | -0.000 | 0.000 | 36.974 | -0.000 |
| 0.000 | -0.000 | -0.000 | 0.000 | 0.000 | 36.966 |
| 257.027 | 183.094 | 148.684 | -0.000 | 0.000 | 0.000 |
| 183.094 | 257.027 | 148.684 | -0.000 | 0.000 | 0.000 |
| 148.684 | 148.684 | 292.446 | -0.000 | -0.000 | 0.000 |
| 0.000 | -0.000 | 0.000 | 36.974 | -0.000 | 0.000 |
| -0.000 | 0.000 | 0.000 | -0.000 | 36.974 | 0.000 |
| -0.000 | 0.000 | -0.000 | -0.000 | -0.000 | 36.966 |
| 274.650 | 165.471 | 148.684 | 0.000 | 0.000 | -0.000 |
| 183.094 | 257.027 | 148.684 | 0.000 | 0.000 | -0.000 |
| 148.684 | 148.684 | 292.446 | -0.000 | -0.000 | 0.000 |
| -0.000 | 0.000 | -0.000 | 36.974 | 0.000 | -0.000 |
| 0.000 | -0.000 | -0.000 | 0.000 | 36.974 | -0.000 |
| 0.000 | -0.000 | 0.000 | 0.000 | 0.000 | 36.966 |
| 257.028 | 183.094 | 148.685 | -0.000 | -0.000 | 0.000 |
| 183.095 | 257.028 | 148.685 | -0.000 | -0.000 | 0.000 |
| 148.685 | 148.685 | 292.447 | -0.000 | 0.000 | 0.000 |
| 0.000 | -0.000 | 0.000 | 36.974 | 0.000 | 0.000 |
| -0.000 | 0.000 | 0.000 | -0.000 | 36.974 | 0.000 |
| -0.000 | 0.000 | -0.000 | -0.000 | -0.000 | 36.966 |
| 257.026 | 183.093 | 148.684 | 0.000 | 0.000 | -0.000 |
| 183.093 | 257.026 | 148.684 | 0.000 | 0.000 | -0.000 |
| 148.684 | 148.684 | 292.445 | 0.000 | 0.000 | -0.000 |
| -0.000 | 0.000 | -0.000 | 36.974 | 0.000 | -0.000 |
| 0.000 | -0.000 | -0.000 | -0.000 | 36.974 | -0.000 |
| 0.000 | -0.000 | 0.000 | 0.000 | 0.000 | 36.966 |
| 45.637 | 73.361 | 73.361 | 0.000 | 0.000 | 0.000 |
| 73.361 | 45.637 | 73.361 | 0.000 | 0.000 | 0.000 |
| 73.361 | 73.361 | 45.637 | 0.000 | 0.000 | 0.000 |
| 0.000 | -0.000 | 0.000 | 27.609 | -0.000 | -0.000 |
| 0.000 | -0.000 | 0.000 | -0.000 | 27.609 | -0.000 |
| 0.000 | -0.000 | 0.000 | -0.000 | -0.000 | 27.609 |
| 45.637 | 73.361 | 73.361 | -0.000 | -0.000 | -0.000 |
| 73.361 | 45.637 | 73.361 | -0.000 | -0.000 | -0.000 |
| 73.361 | 73.361 | 45.637 | -0.000 | -0.000 | 0.000 |
| -0.000 | 0.000 | -0.000 | 27.609 | 0.000 | 0.000 |
| -0.000 | 0.000 | -0.000 | 0.000 | 27.609 | 0.000 |
| -0.000 | 0.000 | -0.000 | 0.000 | 0.000 | 27.609 |
| 45.637 | 73.361 | 73.361 | 0.000 | 0.000 | 0.000 |
| 73.361 | 45.637 | 73.361 | 0.000 | 0.000 | 0.000 |
| 73.361 | 73.361 | 45.637 | 0.000 | 0.000 | 0.000 |
| -0.000 | -0.000 | -0.000 | -37.958 | -0.000 | -0.000 |
| -0.000 | -0.000 | -0.000 | 0.000 | -37.958 | -0.000 |
| -0.000 | -0.000 | -0.000 | 0.000 | 0.000 | -37.958 |
| 45.637 | 73.361 | 73.361 | -0.000 | -0.000 | -0.000 |
| 73.361 | 45.637 | 73.361 | -0.000 | -0.000 | -0.000 |
| 73.361 | 73.361 | 45.637 | -0.000 | -0.000 | -0.000 |
| 0.000 | 0.000 | 0.000 | -37.958 | -0.000 | 0.000 |
| 0.000 | 0.000 | 0.000 | -0.000 | -37.958 | 0.000 |
| 0.000 | 0.000 | 0.000 | -0.000 | -0.000 | -37.958 |
| 45.637 | 73.362 | 73.362 | 0.000 | 0.000 | 0.000 |
| 73.362 | 45.637 | 73.362 | 0.000 | 0.000 | 0.000 |
| 73.362 | 73.362 | 45.637 | 0.000 | 0.000 | 0.000 |
| -0.000 | -0.000 | -0.000 | -37.958 | -0.000 | 0.000 |
| -0.000 | -0.000 | -0.000 | 0.000 | -37.958 | -0.000 |
| -0.000 | -0.000 | -0.000 | 0.000 | 0.000 | -37.958 |
| 45.637 | 73.361 | 73.361 | -0.000 | -0.000 | 0.000 |
| 73.361 | 45.637 | 73.361 | -0.000 | -0.000 | 0.000 |
| 73.361 | 73.361 | 45.637 | -0.000 | -0.000 | -0.000 |
| 0.000 | 0.000 | 0.000 | -37.958 | -0.000 | 0.000 |
| 0.000 | 0.000 | 0.000 | -0.000 | -37.958 | 0.000 |
| 0.000 | 0.000 | 0.000 | -0.000 | -0.000 | -37.958 |
| 75.430 | 297.464 | 99.894 | -0.000 | -0.000 | -0.000 |
| 297.464 | 75.430 | 99.894 | -0.000 | -0.000 | -0.000 |
| 99.894 | 99.894 | 302.474 | -0.000 | -0.000 | -0.000 |
| -0.000 | 0.000 | 0.000 | -14.557 | -0.000 | -0.000 |
| 0.000 | 0.000 | 0.000 | -0.000 | -14.557 | -0.000 |
| -0.000 | 0.000 | 0.000 | -0.000 | -0.000 | -29.423 |
| 75.430 | 297.464 | 99.894 | 0.000 | 0.000 | 0.000 |
| 297.464 | 75.430 | 99.894 | 0.000 | 0.000 | 0.000 |
| 99.894 | 99.894 | 302.474 | 0.000 | -0.000 | 0.000 |
| 0.000 | -0.000 | -0.000 | -14.557 | -0.000 | 0.000 |
| -0.000 | -0.000 | -0.000 | 0.000 | -14.557 | 0.000 |
| -0.000 | -0.000 | -0.000 | 0.000 | 0.000 | -29.423 |
| 75.430 | 297.464 | 99.895 | -0.000 | -0.000 | -0.000 |
| 297.464 | 75.430 | 99.895 | -0.000 | -0.000 | -0.000 |
| 99.894 | 99.894 | 302.474 | -0.000 | -0.000 | 0.000 |
| -0.000 | 0.000 | -0.000 | -14.557 | -0.000 | -0.000 |
| 0.000 | -0.000 | -0.000 | -0.000 | -14.557 | -0.000 |
| 0.000 | -0.000 | -0.000 | -0.000 | -0.000 | -29.423 |
| 306.239 | 66.655 | 99.894 | 0.000 | 0.000 | 0.000 |
| 66.655 | 306.239 | 99.894 | 0.000 | -0.000 | 0.000 |
| 99.894 | 99.894 | 302.474 | 0.000 | 0.000 | 0.000 |
| 0.000 | -0.000 | 0.000 | -14.557 | 0.000 | 0.000 |
| -0.000 | 0.000 | 0.000 | 0.000 | -14.557 | 0.000 |
| -0.000 | 0.000 | 0.000 | 0.000 | 0.000 | -29.423 |
| -4334.674 | 4707.559 | 99.881 | -0.001 | 0.001 | -0.000 |
| 4707.561 | -4334.676 | 99.881 | 0.001 | -0.001 | -0.000 |
| 99.895 | 99.895 | 302.475 | 0.000 | -0.000 | -0.000 |
| -0.000 | 0.000 | -0.000 | -14.557 | -0.000 | -0.000 |
| 0.000 | -0.000 | -0.000 | -0.000 | -14.557 | -0.000 |
| -0.000 | -0.000 | -0.000 | -0.000 | -0.000 | -29.423 |
| -4334.921 | 4707.825 | 99.908 | 0.002 | -0.000 | 0.000 |
| 4707.800 | -4334.896 | 99.908 | 0.001 | 0.002 | 0.000 |
| 99.894 | 99.894 | 302.472 | 0.000 | 0.000 | 0.000 |
| 0.000 | -0.000 | 0.000 | -14.557 | 0.000 | -0.000 |
| -0.000 | 0.000 | 0.000 | 0.000 | -14.557 | 0.000 |
| 0.000 | 0.000 | 0.000 | 0.000 | -0.000 | -29.423 |
| 69.506 | 46.499 | 110.967 | -40.503 | 0.000 | 0.000 |
| 46.499 | 69.506 | 110.967 | 40.503 | 0.000 | 0.000 |
| 102.835 | 102.835 | 118.581 | -0.000 | 0.000 | 0.000 |
| -40.503 | 40.503 | 0.000 | 50.264 | 0.000 | 0.000 |
| 0.000 | 0.000 | 0.000 | -0.000 | 50.264 | -40.503 |
| 0.000 | 0.000 | 0.000 | -0.000 | -40.503 | 11.504 |
| 69.506 | 46.498 | 110.967 | -40.503 | -0.000 | -0.000 |
| 46.499 | 69.506 | 110.967 | 40.503 | -0.000 | -0.000 |
| 102.835 | 102.835 | 118.581 | 0.000 | -0.000 | -0.000 |
| -40.503 | 40.503 | -0.000 | 50.264 | -0.000 | -0.000 |
| -0.000 | -0.000 | -0.000 | 0.000 | 50.264 | -40.503 |
| -0.000 | -0.000 | -0.000 | 0.000 | -40.503 | 11.504 |
| 69.506 | 46.498 | 110.967 | -40.503 | 0.000 | 0.000 |
| 46.498 | 69.506 | 110.967 | 40.503 | 0.000 | 0.000 |
| 102.835 | 102.835 | 118.581 | -0.000 | -0.000 | 0.000 |
| -40.503 | 40.503 | 0.000 | 50.264 | 0.000 | 0.000 |
| 0.000 | 0.000 | 0.000 | -0.000 | 50.264 | -40.503 |
| 0.000 | 0.000 | 0.000 | -0.000 | -40.503 | 11.504 |
| 69.506 | 46.498 | 110.967 | -40.503 | -0.000 | -0.000 |
| 46.498 | 69.506 | 110.967 | 40.503 | -0.000 | -0.000 |
| 102.835 | 102.835 | 118.581 | 0.000 | -0.000 | -0.000 |
| -40.503 | 40.503 | -0.000 | 50.264 | -0.000 | -0.000 |
| -0.000 | -0.000 | -0.000 | 0.000 | 50.264 | -40.503 |
| -0.000 | -0.000 | -0.000 | 0.000 | -40.503 | 11.504 |
| 69.507 | 46.499 | 110.968 | -40.503 | -0.000 | 0.000 |
| 46.499 | 69.507 | 110.968 | 40.503 | 0.000 | 0.000 |
| 102.835 | 102.835 | 118.581 | -0.000 | -0.000 | 0.000 |
| -40.503 | 40.503 | 0.000 | 50.264 | 0.000 | 0.000 |
| 0.000 | 0.000 | 0.000 | -0.000 | 50.264 | -40.503 |
| 0.000 | 0.000 | 0.000 | -0.000 | -40.503 | 11.504 |
| 69.506 | 46.498 | 110.967 | -40.503 | -0.000 | -0.000 |
| 46.498 | 69.506 | 110.967 | 40.503 | -0.000 | -0.000 |
| 102.835 | 102.835 | 118.580 | 0.000 | -0.000 | -0.000 |
| -40.503 | 40.503 | -0.000 | 50.264 | -0.000 | -0.000 |
| -0.000 | -0.000 | -0.000 | 0.000 | 50.264 | -40.503 |
| -0.000 | -0.000 | -0.000 | 0.000 | -40.503 | 11.504 |
| 302.237 | 61.496 | 61.496 | 0.000 | 0.000 | 0.000 |
| 61.496 | 302.237 | 61.496 | 0.000 | -0.000 | 0.000 |
| 61.496 | 61.496 | 302.237 | -0.000 | -0.000 | 0.000 |
| 0.000 | -0.000 | -0.000 | -27.166 | 0.000 | 0.000 |
| -0.000 | -0.000 | -0.000 | -0.000 | -27.166 | 0.000 |
| -0.000 | -0.000 | -0.000 | 0.000 | 0.000 | -27.166 |
| 302.237 | 61.496 | 61.496 | -0.000 | -0.000 | -0.000 |
| 61.496 | 302.237 | 61.496 | -0.000 | 0.000 | -0.000 |
| 61.496 | 61.496 | 302.237 | 0.000 | -0.000 | -0.000 |
| -0.000 | 0.000 | 0.000 | -27.166 | -0.000 | 0.000 |
| 0.000 | 0.000 | 0.000 | 0.000 | -27.166 | -0.000 |
| -0.000 | 0.000 | 0.000 | 0.000 | -0.000 | -27.166 |
| 302.238 | 61.496 | 61.496 | 0.000 | -0.000 | 0.000 |
| 61.496 | 302.238 | 61.496 | -0.000 | -0.000 | 0.000 |
| 61.496 | 61.496 | 302.238 | 0.000 | -0.000 | 0.000 |
| -0.000 | 0.000 | -0.000 | -27.166 | 0.000 | 0.000 |
| 0.000 | -0.000 | -0.000 | 0.000 | -27.166 | 0.000 |
| 0.000 | -0.000 | -0.000 | 0.000 | -0.000 | -27.166 |
| 302.237 | 61.496 | 61.496 | -0.000 | 0.000 | -0.000 |
| 61.496 | 302.237 | 61.496 | -0.000 | -0.000 | -0.000 |
| 61.496 | 61.496 | 302.237 | -0.000 | -0.000 | -0.000 |
| 0.000 | -0.000 | 0.000 | -27.166 | -0.000 | -0.000 |
| -0.000 | 0.000 | 0.000 | -0.000 | -27.166 | -0.000 |
| -0.000 | 0.000 | 0.000 | -0.000 | 0.000 | -27.166 |
| 302.239 | 61.496 | 61.496 | 0.000 | -0.000 | 0.000 |
| 61.496 | 302.239 | 61.496 | 0.000 | 0.000 | 0.000 |
| 61.496 | 61.496 | 302.239 | 0.000 | 0.000 | 0.000 |
| -0.000 | 0.000 | -0.000 | -27.166 | 0.000 | 0.000 |
| 0.000 | -0.000 | -0.000 | 0.000 | -27.166 | 0.000 |
| 0.000 | -0.000 | -0.000 | 0.000 | 0.000 | -27.166 |
| 302.236 | 61.496 | 61.496 | -0.000 | -0.000 | -0.000 |
| 61.496 | 302.236 | 61.496 | -0.000 | -0.000 | -0.000 |
| 61.496 | 61.496 | 302.236 | -0.000 | -0.000 | -0.000 |
| 0.000 | -0.000 | 0.000 | -27.166 | -0.000 | -0.000 |
| -0.000 | 0.000 | 0.000 | -0.000 | -27.166 | -0.000 |
| -0.000 | 0.000 | 0.000 | 0.000 | 0.000 | -27.166 |
| 151.757 | 106.937 | 173.620 | -0.000 | -0.000 | 0.000 |
| 105.503 | 266.243 | 105.488 | -0.000 | -0.000 | 0.000 |
| 194.411 | 109.674 | 172.637 | 0.000 | -0.000 | 0.000 |
| 0.000 | 0.000 | -0.000 | 15.973 | -0.000 | 0.000 |
| -0.041 | -0.005 | -0.041 | -0.000 | 101.017 | 0.000 |
| -0.122 | -0.016 | -0.122 | 0.000 | -0.000 | -26.670 |
| 172.561 | 109.694 | 194.414 | 0.000 | 0.000 | -0.000 |
| 105.576 | 266.253 | 105.561 | 0.000 | 0.000 | -0.000 |
| 194.411 | 109.674 | 172.637 | 0.000 | 0.000 | -0.000 |
| -0.000 | -0.000 | -0.000 | 15.973 | 0.000 | -0.000 |
| 0.041 | 0.005 | 0.041 | 0.000 | 101.017 | -0.000 |
| 0.122 | 0.016 | 0.122 | -0.000 | 0.000 | -26.670 |
| 172.561 | 109.695 | 194.414 | -0.000 | -0.000 | -0.000 |
| 106.289 | 266.347 | 106.273 | -0.000 | -0.000 | 0.000 |
| 174.242 | 107.001 | 152.477 | 0.000 | -0.000 | 0.000 |
| -0.000 | 0.000 | 0.000 | 15.973 | -0.000 | -0.000 |
| -0.004 | -0.001 | -0.004 | -0.000 | 101.017 | 0.000 |
| -0.023 | -0.003 | -0.023 | 0.000 | -0.000 | -64.381 |
| 152.390 | 107.021 | 174.252 | 0.000 | 0.000 | 0.000 |
| 106.295 | 266.348 | 106.279 | 0.000 | 0.000 | 0.000 |
| 194.411 | 109.674 | 172.637 | -0.000 | 0.000 | -0.000 |
| 0.000 | -0.000 | -0.000 | 15.973 | 0.000 | -0.000 |
| 0.004 | 0.001 | 0.004 | 0.000 | 101.017 | 0.000 |
| 0.023 | 0.003 | 0.023 | -0.000 | 0.000 | -64.381 |
| 172.562 | 109.695 | 194.415 | -0.000 | -0.000 | -0.000 |
| 106.339 | 266.355 | 106.324 | -0.000 | -0.000 | -0.000 |
| 194.411 | 109.675 | 172.637 | 0.000 | -0.000 | 0.000 |
| -0.003 | -0.001 | -0.003 | -64.626 | -0.000 | -0.000 |
| 0.000 | 0.000 | 0.000 | -0.000 | 101.017 | 0.000 |
| 0.000 | -0.000 | 0.000 | 0.000 | -0.000 | -65.290 |
| 152.393 | 107.021 | 174.255 | 0.000 | 0.000 | 0.000 |
| 106.338 | 266.353 | 106.323 | 0.000 | 0.000 | -0.000 |
| 194.410 | 109.674 | 172.636 | 0.000 | 0.000 | -0.000 |
| 0.003 | 0.001 | 0.003 | -64.626 | 0.000 | 0.000 |
| -0.000 | -0.000 | -0.000 | -0.000 | 101.017 | -0.000 |
| -0.000 | 0.000 | -0.000 | -0.000 | 0.000 | -65.290 |
| 279.237 | 143.134 | 143.134 | 0.000 | -0.000 | -0.000 |
| 143.134 | 279.237 | 143.134 | 0.000 | 0.000 | -0.000 |
| 143.134 | 143.134 | 279.237 | 0.000 | -0.000 | -0.000 |
| 0.000 | 0.000 | -0.000 | 35.561 | -0.000 | -0.000 |
| -0.000 | 0.000 | -0.000 | 0.000 | 35.561 | -0.000 |
| 0.000 | 0.000 | -0.000 | -0.000 | 0.000 | 35.561 |
| 279.237 | 143.134 | 143.134 | 0.000 | 0.000 | 0.000 |
| 143.134 | 279.237 | 143.134 | 0.000 | 0.000 | 0.000 |
| 143.134 | 143.134 | 279.237 | -0.000 | -0.000 | 0.000 |
| -0.000 | -0.000 | -0.000 | 35.561 | -0.000 | 0.000 |
| 0.000 | -0.000 | 0.000 | -0.000 | 35.561 | 0.000 |
| 0.000 | -0.000 | -0.000 | 0.000 | 0.000 | 35.561 |
| 275.217 | 185.207 | 185.207 | -0.000 | -0.000 | 0.000 |
| 185.207 | 275.217 | 185.207 | 0.000 | -0.000 | 0.000 |
| 185.207 | 185.207 | 275.217 | 0.000 | -0.000 | -0.000 |
| 0.000 | 0.000 | 0.000 | 35.561 | -0.000 | -0.000 |
| 0.000 | 0.000 | 0.000 | -0.000 | 35.561 | -0.000 |
| 0.000 | 0.000 | 0.000 | 0.000 | -0.000 | 35.561 |
| 279.237 | 143.134 | 143.134 | -0.000 | 0.000 | 0.000 |
| 143.134 | 279.237 | 143.134 | 0.000 | -0.000 | 0.000 |
| 143.134 | 143.134 | 279.237 | 0.000 | -0.000 | 0.000 |
| -0.000 | -0.000 | -0.000 | 35.561 | 0.000 | 0.000 |
| -0.000 | -0.000 | -0.000 | -0.000 | 35.561 | 0.000 |
| -0.000 | -0.000 | -0.000 | -0.000 | 0.000 | 35.561 |
| 279.238 | 143.135 | 143.135 | -0.000 | 0.000 | -0.000 |
| 143.135 | 279.238 | 143.135 | -0.000 | -0.000 | -0.000 |
| 143.135 | 143.135 | 279.238 | -0.000 | 0.000 | -0.000 |
| 0.000 | 0.000 | 0.000 | 35.561 | -0.000 | -0.000 |
| 0.000 | 0.000 | 0.000 | 0.000 | 35.561 | -0.000 |
| 0.000 | 0.000 | 0.000 | 0.000 | 0.000 | 35.561 |
| 251.985 | 150.122 | 150.122 | 0.000 | -0.000 | 0.000 |
| 150.122 | 251.985 | 150.122 | 0.000 | 0.000 | 0.000 |
| 150.122 | 150.122 | 251.985 | -0.000 | 0.000 | 0.000 |
| -0.000 | -0.000 | -0.000 | 35.561 | 0.000 | 0.000 |
| -0.000 | -0.000 | -0.000 | -0.000 | 35.561 | 0.000 |
| -0.000 | -0.000 | -0.000 | -0.000 | 0.000 | 35.561 |
| 338.461 | 218.765 | 218.765 | -0.000 | 0.000 | -0.000 |
| 218.765 | 338.461 | 218.765 | -0.000 | 0.000 | -0.000 |
| 218.765 | 218.765 | 338.461 | -0.000 | 0.000 | -0.000 |
| 69.006 | 69.006 | 69.006 | 22.127 | 0.000 | -0.000 |
| 69.006 | 69.006 | 69.006 | -0.000 | 22.127 | -0.000 |
| 69.006 | 69.006 | 69.006 | -0.000 | 0.000 | 22.127 |
| 215.739 | 103.224 | 103.224 | 0.000 | -0.000 | -0.000 |
| 103.224 | 215.739 | 103.224 | 0.000 | 0.000 | 0.000 |
| 103.224 | 103.224 | 215.739 | 0.000 | -0.000 | 0.000 |
| -69.006 | -69.006 | -69.006 | 22.127 | 0.000 | 0.000 |
| -69.006 | -69.006 | -69.006 | 0.000 | 22.127 | -0.000 |
| -69.006 | -69.006 | -69.006 | 0.000 | -0.000 | 22.127 |
| 267.523 | 155.007 | 155.007 | -0.000 | 0.000 | -0.000 |
| 155.007 | 267.523 | 155.007 | -0.000 | 0.000 | -0.000 |
| 155.007 | 155.007 | 267.523 | -0.000 | 0.000 | -0.000 |
| 4.707 | 4.707 | 4.707 | 21.615 | 0.000 | -0.000 |
| 4.707 | 4.707 | 4.707 | -0.000 | 21.615 | -0.000 |
| 4.707 | 4.707 | 4.707 | -0.000 | 0.000 | 21.615 |
| 258.107 | 145.592 | 145.592 | 0.000 | -0.000 | 0.000 |
| 145.592 | 258.107 | 145.592 | -0.000 | -0.000 | 0.000 |
| 145.592 | 145.592 | 258.107 | 0.000 | 0.000 | 0.000 |
| -4.707 | -4.707 | -4.707 | 21.615 | 0.000 | 0.000 |
| -4.707 | -4.707 | -4.707 | 0.000 | 21.615 | 0.000 |
| -4.707 | -4.707 | -4.707 | 0.000 | -0.000 | 21.615 |
| 263.299 | 150.763 | 150.763 | -0.000 | -0.000 | -0.000 |
| 150.763 | 263.299 | 150.763 | -0.000 | -0.000 | -0.000 |
| 150.763 | 150.763 | 263.299 | -0.000 | -0.000 | -0.000 |
| 0.691 | 0.691 | 0.691 | 22.118 | 0.000 | -0.000 |
| 0.691 | 0.691 | 0.691 | -0.000 | 22.118 | -0.000 |
| 0.691 | 0.691 | 0.691 | -0.000 | 0.000 | 22.118 |
| 263.488 | 148.877 | 148.877 | 0.000 | -0.000 | 0.000 |
| 148.877 | 263.488 | 148.877 | 0.000 | -0.000 | 0.000 |
| 148.877 | 148.877 | 263.488 | 0.000 | -0.000 | 0.000 |
| -0.691 | -0.691 | -0.691 | 22.118 | -0.000 | 0.000 |
| -0.691 | -0.691 | -0.691 | 0.000 | 22.118 | -0.000 |
| -0.691 | -0.691 | -0.691 | 0.000 | 0.000 | 22.118 |
| 230.784 | 164.201 | 164.201 | -0.000 | 0.000 | 0.000 |
| 164.201 | 230.784 | 164.201 | -0.000 | 0.000 | 0.000 |
| 164.201 | 164.201 | 230.784 | -0.000 | 0.000 | 0.000 |
| -0.000 | -0.000 | -0.000 | 45.253 | 0.000 | 0.000 |
| -0.000 | -0.000 | -0.000 | 0.000 | 45.253 | 0.000 |
| -0.000 | -0.000 | -0.000 | -0.000 | 0.000 | 45.253 |
| 230.784 | 164.201 | 164.201 | 0.000 | -0.000 | -0.000 |
| 164.201 | 230.784 | 164.201 | 0.000 | -0.000 | -0.000 |
| 164.201 | 164.201 | 230.784 | 0.000 | -0.000 | -0.000 |
| 0.000 | 0.000 | 0.000 | 45.253 | -0.000 | -0.000 |
| 0.000 | 0.000 | 0.000 | -0.000 | 45.253 | -0.000 |
| 0.000 | 0.000 | 0.000 | 0.000 | -0.000 | 45.253 |
| 235.803 | 162.802 | 162.802 | -0.000 | 0.000 | -0.000 |
| 162.802 | 235.803 | 162.802 | -0.000 | 0.000 | 0.000 |
| 162.802 | 162.802 | 235.803 | -0.000 | 0.000 | 0.000 |
| -0.000 | -0.000 | -0.000 | 46.638 | 0.000 | 0.000 |
| -0.000 | -0.000 | -0.000 | -0.000 | 46.638 | 0.000 |
| -0.000 | -0.000 | -0.000 | -0.000 | 0.000 | 46.638 |
| 230.784 | 164.201 | 164.201 | 0.000 | -0.000 | -0.000 |
| 164.201 | 230.784 | 164.201 | 0.000 | -0.000 | -0.000 |
| 164.201 | 164.201 | 230.784 | 0.000 | -0.000 | -0.000 |
| 0.000 | 0.000 | 0.000 | 46.638 | -0.000 | -0.000 |
| 0.000 | 0.000 | 0.000 | 0.000 | 45.253 | -0.000 |
| 0.000 | 0.000 | 0.000 | 0.000 | -0.000 | 46.638 |
| 235.804 | 162.802 | 162.802 | -0.000 | 0.000 | -0.000 |
| 162.802 | 235.804 | 162.802 | -0.000 | 0.000 | -0.000 |
| 162.802 | 162.802 | 235.804 | -0.000 | 0.000 | 0.000 |
| 0.000 | 0.000 | 0.000 | 46.638 | 0.000 | 0.000 |
| 0.000 | 0.000 | 0.000 | -0.000 | 46.638 | 0.000 |
| 0.000 | 0.000 | 0.000 | -0.000 | 0.000 | 46.638 |
| 230.783 | 164.200 | 164.200 | 0.000 | -0.000 | -0.000 |
| 164.200 | 230.783 | 164.200 | 0.000 | -0.000 | -0.000 |
| 164.200 | 164.200 | 230.783 | 0.000 | -0.000 | -0.000 |
| -0.000 | -0.000 | -0.000 | 46.638 | -0.000 | -0.000 |
| -0.000 | -0.000 | -0.000 | 0.000 | 46.638 | -0.000 |
| -0.000 | -0.000 | -0.000 | 0.000 | -0.000 | 46.638 |
| 234.557 | 161.845 | 161.845 | -0.000 | 0.000 | 0.000 |
| 161.845 | 234.557 | 161.845 | 0.000 | -0.000 | -0.000 |
| 161.845 | 161.845 | 234.557 | -0.000 | -0.000 | -0.000 |
| 188.626 | 188.626 | 188.626 | 44.468 | 0.000 | -0.000 |
| 188.626 | 188.626 | 188.626 | 0.000 | 44.468 | -0.000 |
| 188.626 | 188.626 | 188.626 | 0.000 | 0.000 | 44.468 |
| 234.557 | 161.845 | 161.845 | 0.000 | 0.000 | -0.000 |
| 161.845 | 234.557 | 161.845 | 0.000 | -0.000 | 0.000 |
| 161.845 | 161.845 | 234.557 | -0.000 | 0.000 | -0.000 |
| -188.626 | -188.626 | -188.626 | 44.468 | -0.000 | 0.000 |
| -188.626 | -188.626 | -188.626 | -0.000 | 44.468 | 0.000 |
| -188.626 | -188.626 | -188.626 | -0.000 | -0.000 | 44.468 |
| 246.325 | 182.952 | 182.952 | 0.000 | 0.000 | -0.000 |
| 182.952 | 246.325 | 182.952 | 0.000 | 0.000 | -0.000 |
| 182.952 | 182.952 | 246.325 | 0.000 | 0.000 | -0.000 |
| 0.000 | 0.000 | 0.000 | 57.139 | -0.000 | 0.000 |
| 0.000 | 0.000 | 0.000 | -0.000 | 57.139 | 0.000 |
| 0.000 | 0.000 | 0.000 | -0.000 | -0.000 | 57.139 |
| 234.557 | 161.845 | 161.845 | 0.000 | 0.000 | -0.000 |
| 161.845 | 234.557 | 161.845 | -0.000 | -0.000 | -0.000 |
| 161.845 | 161.845 | 234.557 | 0.000 | -0.000 | 0.000 |
| -0.000 | -0.000 | -0.000 | 57.139 | -0.000 | -0.000 |
| -0.000 | -0.000 | -0.000 | -0.000 | 57.139 | 0.000 |
| -0.000 | -0.000 | -0.000 | -0.000 | -0.000 | 57.139 |
| 234.558 | 161.846 | 161.846 | -0.000 | 0.000 | 0.000 |
| 161.846 | 234.558 | 161.846 | -0.000 | 0.000 | 0.000 |
| 161.846 | 161.846 | 234.558 | -0.000 | 0.000 | 0.000 |
| 2.159 | 2.159 | 2.159 | 44.025 | 0.000 | -0.000 |
| 2.159 | 2.159 | 2.159 | 0.000 | 44.025 | -0.000 |
| 2.159 | 2.159 | 2.159 | 0.000 | 0.000 | 44.025 |
| 227.355 | 161.936 | 161.936 | -0.000 | -0.000 | 0.000 |
| 161.936 | 227.355 | 161.936 | -0.000 | -0.000 | 0.000 |
| 161.936 | 161.936 | 227.355 | -0.000 | -0.000 | 0.000 |
| -2.159 | -2.159 | -2.159 | 44.025 | -0.000 | 0.000 |
| -2.159 | -2.159 | -2.159 | -0.000 | 44.025 | 0.000 |
| -2.159 | -2.159 | -2.159 | -0.000 | -0.000 | 44.025 |
| 261.880 | 73.763 | 164.484 | -0.000 | 0.000 | 0.000 |
| 73.727 | 305.034 | 114.226 | -0.000 | 0.000 | 0.000 |
| 165.208 | 114.986 | 234.203 | 0.000 | 0.000 | 0.000 |
| -1.489 | -1.269 | -6.814 | -78.722 | 0.000 | 0.000 |
| -0.000 | -0.000 | 0.000 | 0.000 | 65.666 | 0.000 |
| -0.164 | -0.140 | -0.750 | -0.000 | 0.000 | -26.600 |
| 262.198 | 74.033 | 165.937 | 0.000 | -0.000 | -0.000 |
| 74.044 | 305.305 | 115.679 | 0.000 | -0.000 | -0.000 |
| 168.958 | 118.184 | 251.372 | -0.000 | -0.000 | -0.000 |
| 1.489 | 1.269 | 6.814 | -78.722 | -0.000 | -0.000 |
| 0.000 | 0.000 | -0.000 | -0.000 | 65.666 | -0.000 |
| 0.164 | 0.140 | 0.750 | 0.000 | -0.000 | -26.600 |
| 262.822 | 74.567 | 168.802 | -0.000 | 0.000 | 0.000 |
| 74.554 | 305.740 | 118.015 | -0.000 | 0.000 | 0.000 |
| 165.350 | 115.108 | 234.857 | 0.000 | 0.000 | 0.000 |
| -0.153 | -0.130 | -0.700 | -81.286 | 0.000 | 0.000 |
| -0.000 | -0.000 | -0.000 | -0.000 | 65.666 | 0.000 |
| -0.000 | -0.000 | -0.000 | -0.000 | 0.000 | -26.599 |
| 262.825 | 74.567 | 168.802 | -0.000 | -0.000 | -0.000 |
| 73.901 | 305.183 | 115.025 | 0.000 | -0.000 | -0.000 |
| 168.958 | 118.184 | 251.372 | -0.000 | -0.000 | -0.000 |
| 0.153 | 0.130 | 0.700 | -81.286 | -0.000 | -0.000 |
| 0.000 | 0.000 | 0.000 | 0.000 | 65.666 | -0.000 |
| 0.000 | 0.000 | 0.000 | -0.000 | -0.000 | -26.599 |
| 262.811 | 74.564 | 168.802 | 0.000 | 0.000 | 0.000 |
| 73.883 | 305.169 | 114.946 | -0.000 | 0.000 | 0.000 |
| 165.365 | 115.120 | 234.924 | -0.000 | 0.000 | 0.000 |
| -0.016 | -0.013 | -0.070 | -81.312 | 0.000 | 0.000 |
| -0.001 | -0.000 | -0.000 | 0.000 | 65.666 | 0.000 |
| 3573278.490 | -9356502.502 | -4825799.497 | -0.000 | -0.000 | -4924117.639 |
| 262.053 | 73.902 | 165.217 | 0.000 | -0.000 | -0.000 |
| 73.887 | 305.170 | 114.959 | -0.000 | -0.000 | -0.000 |
| 165.367 | 115.122 | 234.936 | 0.000 | -0.000 | -0.000 |
| 0.016 | 0.013 | 0.070 | -81.312 | -0.000 | -0.000 |
| 0.001 | 0.000 | 0.000 | -0.000 | 65.666 | -0.000 |
| -3573278.490 | 9356502.502 | 4825799.497 | 0.000 | -0.000 | -4924117.639 |
| 259.053 | 180.901 | 148.157 | 8.435 | -0.000 | -0.000 |
| 165.349 | 274.610 | 148.156 | -8.422 | -0.000 | -0.000 |
| 148.168 | 148.168 | 292.337 | -0.000 | -0.000 | -0.000 |
| 8.435 | -8.435 | -0.000 | 36.921 | -0.000 | -0.000 |
| -0.000 | 0.000 | -0.000 | -0.000 | 36.921 | 8.435 |
| -0.000 | 0.000 | -0.000 | -0.000 | 8.435 | 39.062 |
| 274.609 | 165.349 | 148.156 | 8.422 | 0.000 | 0.000 |
| 180.901 | 259.053 | 148.157 | -8.435 | 0.000 | 0.000 |
| 148.168 | 148.168 | 292.337 | 0.000 | 0.000 | 0.000 |
| 8.422 | -8.422 | 0.000 | 36.921 | 0.000 | 0.000 |
| 0.000 | -0.000 | 0.000 | 0.000 | 36.921 | 8.435 |
| 0.000 | -0.000 | 0.000 | 0.000 | 8.435 | 39.062 |
| 259.053 | 180.901 | 148.157 | 8.435 | 0.000 | -0.000 |
| 180.901 | 259.053 | 148.157 | -8.435 | -0.000 | -0.000 |
| 148.168 | 148.168 | 292.337 | -0.000 | -0.000 | -0.000 |
| 8.435 | -8.435 | 0.000 | 36.921 | -0.000 | -0.000 |
| -0.000 | 0.000 | 0.000 | 0.000 | 36.921 | 8.422 |
| -0.000 | 0.000 | -0.000 | -0.000 | 8.435 | 39.062 |
| 274.609 | 165.349 | 148.156 | 8.422 | 0.000 | 0.000 |
| 180.901 | 259.052 | 148.157 | -8.435 | 0.000 | 0.000 |
| 148.168 | 148.168 | 292.337 | 0.000 | 0.000 | 0.000 |
| 8.435 | -8.435 | -0.000 | 36.921 | 0.000 | 0.000 |
| 0.000 | -0.000 | -0.000 | -0.000 | 36.921 | 8.422 |
| 0.000 | -0.000 | 0.000 | 0.000 | 8.435 | 39.062 |
| 274.611 | 165.350 | 148.157 | 8.422 | -0.000 | -0.000 |
| 180.918 | 259.042 | 148.157 | -8.435 | -0.000 | -0.000 |
| 148.168 | 148.168 | 292.338 | -0.000 | -0.000 | -0.000 |
| 8.422 | -8.422 | 0.000 | 36.921 | -0.000 | -0.000 |
| -0.000 | 0.000 | 0.000 | 0.000 | 36.921 | 8.422 |
| -0.000 | 0.000 | 0.000 | 0.000 | 8.422 | 54.630 |
| 259.051 | 180.900 | 148.157 | 8.435 | 0.000 | 0.000 |
| 180.916 | 259.040 | 148.156 | -8.435 | 0.000 | 0.000 |
| 148.167 | 148.167 | 292.336 | 0.000 | 0.000 | 0.000 |
| 8.435 | -8.435 | -0.000 | 36.921 | 0.000 | 0.000 |
| 0.000 | -0.000 | -0.000 | -0.000 | 36.921 | 8.422 |
| 0.000 | -0.000 | -0.000 | -0.000 | 8.422 | 54.630 |
| 157.550 | 147.007 | 147.008 | 0.000 | -0.000 | 0.000 |
| 147.007 | 157.550 | 147.008 | 0.000 | -0.000 | 0.000 |
| 147.007 | 147.007 | 157.550 | 0.000 | 0.000 | 0.000 |
| 0.000 | 0.000 | 0.000 | 44.090 | 0.000 | -0.000 |
| -0.000 | -0.000 | 0.000 | 0.000 | 44.090 | 0.000 |
| -0.000 | 0.000 | 0.000 | 0.000 | 0.000 | 44.090 |
| 157.550 | 147.007 | 147.007 | -0.000 | -0.000 | -0.000 |
| 147.007 | 157.550 | 147.007 | -0.000 | -0.000 | -0.000 |
| 147.007 | 147.007 | 157.550 | -0.000 | -0.000 | -0.000 |
| -0.000 | 0.000 | -0.000 | 44.089 | -0.000 | -0.000 |
| -0.000 | 0.000 | -0.000 | -0.000 | 44.090 | -0.000 |
| -0.000 | -0.000 | -0.000 | -0.000 | -0.000 | 44.090 |
| 157.550 | 147.008 | 147.008 | 0.000 | 0.000 | 0.000 |
| 147.008 | 157.550 | 147.008 | 0.000 | 0.000 | 0.000 |
| 147.008 | 147.008 | 157.550 | 0.000 | 0.000 | 0.000 |
| 0.000 | -0.000 | -0.000 | -0.389 | -0.000 | 0.000 |
| -0.000 | 0.000 | -0.000 | 0.000 | -0.389 | 0.000 |
| -0.000 | -0.000 | 0.000 | 0.000 | 0.000 | -0.389 |
| 157.550 | 147.007 | 147.007 | -0.000 | -0.000 | -0.000 |
| 147.007 | 157.550 | 147.007 | -0.000 | -0.000 | -0.000 |
| 147.007 | 147.007 | 157.550 | -0.000 | -0.000 | -0.000 |
| -0.000 | 0.000 | 0.000 | -0.389 | 0.000 | -0.000 |
| 0.000 | -0.000 | 0.000 | -0.000 | -0.389 | -0.000 |
| 0.000 | 0.000 | -0.000 | -0.000 | -0.000 | -0.389 |
| 157.551 | 147.008 | 147.008 | 0.000 | 0.000 | 0.000 |
| 147.008 | 157.551 | 147.008 | 0.000 | 0.000 | 0.000 |
| 147.008 | 147.008 | 157.551 | 0.000 | -0.000 | 0.000 |
| 0.000 | -0.000 | 0.000 | 44.090 | -0.000 | -0.000 |
| -0.000 | 0.000 | 0.000 | 0.000 | 44.090 | -0.000 |
| -0.000 | 0.000 | 0.000 | 0.000 | 0.000 | 44.090 |
| 157.550 | 147.007 | 147.007 | -0.000 | 0.000 | -0.000 |
| 147.007 | 157.550 | 147.007 | -0.000 | -0.000 | -0.000 |
| 147.007 | 147.007 | 157.550 | -0.000 | -0.000 | -0.000 |
| -0.000 | 0.000 | -0.000 | 44.090 | 0.000 | -0.000 |
| 0.000 | -0.000 | -0.000 | -0.000 | 44.090 | -0.000 |
| 0.000 | -0.000 | -0.000 | -0.000 | -0.000 | 44.090 |
| 322.238 | 150.505 | 150.505 | -0.000 | -0.000 | -0.000 |
| 150.505 | 322.238 | 150.505 | -0.000 | 0.000 | -0.000 |
| 150.505 | 150.505 | 322.238 | 0.000 | 0.000 | -0.000 |
| 0.000 | 0.000 | -0.000 | 22.883 | -0.000 | -0.000 |
| 0.000 | 0.000 | -0.000 | 0.000 | 22.883 | 0.000 |
| 0.000 | 0.000 | 0.000 | -0.000 | -0.000 | 22.883 |
| 320.846 | 151.201 | 151.201 | 0.000 | -0.000 | 0.000 |
| 151.201 | 320.846 | 151.201 | 0.000 | 0.000 | -0.000 |
| 151.201 | 151.201 | 320.846 | 0.000 | -0.000 | 0.000 |
| -0.000 | -0.000 | 0.000 | 22.883 | -0.000 | -0.000 |
| -0.000 | -0.000 | 0.000 | 0.000 | 22.883 | 0.000 |
| -0.000 | -0.000 | -0.000 | -0.000 | -0.000 | 22.883 |
| 322.238 | 150.505 | 150.505 | -0.000 | 0.000 | 0.000 |
| 150.505 | 322.238 | 150.505 | -0.000 | 0.000 | -0.000 |
| 150.505 | 150.505 | 322.238 | 0.000 | -0.000 | -0.000 |
| 0.000 | 0.000 | -0.000 | 13.739 | 0.000 | 0.000 |
| 0.000 | 0.000 | -0.000 | -0.000 | 13.739 | 0.000 |
| 0.000 | 0.000 | 0.000 | -0.000 | -0.000 | 13.739 |
| 320.846 | 151.201 | 151.201 | 0.000 | -0.000 | -0.000 |
| 151.201 | 320.846 | 151.201 | 0.000 | 0.000 | -0.000 |
| 151.201 | 151.201 | 320.846 | -0.000 | -0.000 | 0.000 |
| -0.000 | -0.000 | 0.000 | 13.739 | 0.000 | -0.000 |
| -0.000 | -0.000 | 0.000 | 0.000 | 13.739 | -0.000 |
| -0.000 | -0.000 | -0.000 | 0.000 | -0.000 | 13.739 |
| 320.847 | 151.202 | 151.202 | -0.000 | -0.000 | -0.000 |
| 151.202 | 320.847 | 151.202 | -0.000 | -0.000 | -0.000 |
| 151.202 | 151.202 | 320.847 | -0.000 | 0.000 | -0.000 |
| 0.000 | 0.000 | 0.000 | 13.739 | 0.000 | 0.000 |
| 0.000 | 0.000 | 0.000 | -0.000 | 13.739 | 0.000 |
| 0.000 | 0.000 | 0.000 | -0.000 | -0.000 | 13.739 |
| 320.844 | 151.201 | 151.201 | 0.000 | -0.000 | -0.000 |
| 151.201 | 320.844 | 151.201 | 0.000 | -0.000 | 0.000 |
| 151.201 | 151.201 | 320.844 | 0.000 | 0.000 | -0.000 |
| -0.000 | -0.000 | -0.000 | 13.739 | -0.000 | 0.000 |
| -0.000 | -0.000 | -0.000 | 0.000 | 13.739 | -0.000 |
| -0.000 | -0.000 | -0.000 | 0.000 | 0.000 | 13.739 |
| 218.861 | 214.712 | 214.712 | 0.000 | 0.000 | -0.000 |
| 214.712 | 218.861 | 214.712 | 0.000 | 0.000 | -0.000 |
| 214.712 | 214.712 | 218.861 | 0.000 | -0.000 | 0.000 |
| 0.000 | 0.000 | 0.000 | 81.933 | 0.000 | 0.000 |
| 0.000 | 0.000 | 0.000 | 0.000 | 81.933 | 0.000 |
| 0.000 | 0.000 | 0.000 | 0.000 | 0.000 | 81.933 |
| 218.861 | 214.712 | 214.712 | -0.000 | -0.000 | -0.000 |
| 214.712 | 218.861 | 214.712 | -0.000 | -0.000 | 0.000 |
| 214.712 | 214.712 | 218.861 | 0.000 | -0.000 | -0.000 |
| -0.000 | -0.000 | 0.000 | 81.933 | -0.000 | -0.000 |
| -0.000 | -0.000 | -0.000 | -0.000 | 81.933 | -0.000 |
| -0.000 | -0.000 | -0.000 | -0.000 | -0.000 | 81.933 |
| 218.861 | 214.712 | 214.712 | 0.000 | 0.000 | 0.000 |
| 214.712 | 218.861 | 214.712 | 0.000 | 0.000 | 0.000 |
| 214.712 | 214.712 | 218.861 | 0.000 | 0.000 | 0.000 |
| 0.000 | 0.000 | 0.000 | 81.933 | 0.000 | -0.000 |
| -0.000 | 0.000 | 0.000 | 0.000 | 81.933 | 0.000 |
| -0.000 | 0.000 | 0.000 | 0.000 | 0.000 | 81.933 |
| 218.861 | 214.712 | 214.712 | -0.000 | -0.000 | -0.000 |
| 214.712 | 218.861 | 214.712 | -0.000 | -0.000 | -0.000 |
| 214.712 | 214.712 | 218.861 | -0.000 | 0.000 | -0.000 |
| -0.000 | -0.000 | -0.000 | 81.933 | -0.000 | -0.000 |
| 0.000 | -0.000 | -0.000 | -0.000 | 81.933 | -0.000 |
| 0.000 | -0.000 | -0.000 | -0.000 | -0.000 | 81.933 |
| 218.862 | 214.712 | 214.712 | 0.000 | 0.000 | 0.000 |
| 214.712 | 218.862 | 214.712 | 0.000 | 0.000 | -0.000 |
| 214.712 | 214.712 | 218.862 | 0.000 | 0.000 | 0.000 |
| 0.000 | -0.000 | 0.000 | 81.933 | 0.000 | -0.000 |
| -0.000 | 0.000 | 0.000 | 0.000 | 81.933 | 0.000 |
| -0.000 | 0.000 | 0.000 | 0.000 | 0.000 | 81.933 |
| 218.860 | 214.711 | 214.711 | -0.000 | -0.000 | -0.000 |
| 214.711 | 218.860 | 214.711 | -0.000 | -0.000 | -0.000 |
| 214.711 | 214.711 | 218.860 | -0.000 | -0.000 | 0.000 |
| -0.000 | 0.000 | -0.000 | 81.933 | -0.000 | -0.000 |
| 0.000 | -0.000 | -0.000 | -0.000 | 81.933 | -0.000 |
| 0.000 | -0.000 | -0.000 | -0.000 | -0.000 | 81.933 |
| 240.530 | 203.851 | 203.851 | -0.000 | -0.000 | -0.000 |
| 203.851 | 240.530 | 203.851 | -0.000 | -0.000 | -0.000 |
| 203.851 | 203.851 | 240.530 | -0.000 | 0.000 | -0.000 |
| -0.000 | -0.000 | -0.000 | 73.346 | 0.000 | -0.000 |
| -0.000 | -0.000 | -0.000 | -0.000 | 73.346 | -0.000 |
| -0.000 | -0.000 | -0.000 | -0.000 | -0.000 | 73.346 |
| 240.530 | 203.851 | 203.851 | 0.000 | 0.000 | 0.000 |
| 203.851 | 240.530 | 203.851 | 0.000 | -0.000 | 0.000 |
| 203.851 | 203.851 | 240.530 | 0.000 | 0.000 | 0.000 |
| 0.000 | 0.000 | 0.000 | 73.346 | -0.000 | 0.000 |
| 0.000 | 0.000 | 0.000 | 0.000 | 73.346 | 0.000 |
| 0.000 | 0.000 | 0.000 | 0.000 | 0.000 | 73.346 |
| 240.530 | 203.851 | 203.851 | -0.000 | -0.000 | -0.000 |
| 203.851 | 240.530 | 203.851 | -0.000 | 0.000 | -0.000 |
| 203.851 | 203.851 | 240.530 | -0.000 | 0.000 | -0.000 |
| -0.000 | 0.000 | 0.000 | 73.346 | 0.000 | -0.000 |
| 0.000 | -0.000 | 0.000 | -0.000 | 73.346 | -0.000 |
| 0.000 | 0.000 | -0.000 | -0.000 | 0.000 | 73.346 |
| 240.529 | 203.851 | 203.851 | 0.000 | -0.000 | 0.000 |
| 203.851 | 240.529 | 203.851 | 0.000 | 0.000 | 0.000 |
| 203.851 | 203.851 | 240.529 | 0.000 | -0.000 | 0.000 |
| 0.000 | -0.000 | -0.000 | 73.346 | -0.000 | 0.000 |
| -0.000 | 0.000 | -0.000 | 0.000 | 73.346 | 0.000 |
| -0.000 | -0.000 | 0.000 | 0.000 | -0.000 | 73.346 |
| 240.530 | 203.852 | 203.852 | -0.000 | -0.000 | -0.000 |
| 203.852 | 240.530 | 203.852 | -0.000 | -0.000 | -0.000 |
| 203.852 | 203.852 | 240.530 | -0.000 | 0.000 | -0.000 |
| -0.000 | 0.000 | 0.000 | 73.346 | 0.000 | -0.000 |
| 0.000 | -0.000 | 0.000 | -0.000 | 73.346 | -0.000 |
| 0.000 | 0.000 | -0.000 | -0.000 | -0.000 | 73.346 |
| 240.529 | 203.851 | 203.851 | 0.000 | -0.000 | 0.000 |
| 203.851 | 240.529 | 203.851 | 0.000 | -0.000 | 0.000 |
| 203.851 | 203.851 | 240.529 | 0.000 | 0.000 | 0.000 |
| 0.000 | -0.000 | -0.000 | 73.346 | -0.000 | 0.000 |
| -0.000 | 0.000 | -0.000 | 0.000 | 73.346 | 0.000 |
| -0.000 | -0.000 | 0.000 | 0.000 | -0.000 | 73.346 |
| 334.941 | 100.446 | 100.446 | -0.000 | 0.000 | 0.000 |
| 100.446 | 334.941 | 100.446 | -0.000 | 0.000 | 0.000 |
| 100.446 | 100.446 | 334.941 | -0.000 | 0.000 | -0.000 |
| 0.000 | 0.000 | 0.000 | -30.713 | -0.000 | 0.000 |
| 0.000 | 0.000 | 0.000 | -0.000 | -30.713 | 0.000 |
| 0.000 | 0.000 | 0.000 | -0.000 | 0.000 | -30.713 |
| 334.941 | 100.445 | 100.445 | 0.000 | -0.000 | 0.000 |
| 100.445 | 334.941 | 100.445 | 0.000 | -0.000 | 0.000 |
| 100.445 | 100.445 | 334.941 | 0.000 | -0.000 | -0.000 |
| -0.000 | -0.000 | -0.000 | -30.713 | 0.000 | 0.000 |
| -0.000 | -0.000 | -0.000 | 0.000 | -30.713 | -0.000 |
| -0.000 | -0.000 | -0.000 | 0.000 | 0.000 | -30.713 |
| 334.942 | 100.446 | 100.446 | -0.000 | 0.000 | 0.000 |
| 100.446 | 334.942 | 100.446 | -0.000 | 0.000 | 0.000 |
| 100.446 | 100.446 | 334.942 | -0.000 | 0.000 | 0.000 |
| -0.000 | 0.000 | -0.000 | -30.713 | -0.000 | -0.000 |
| 0.000 | -0.000 | -0.000 | -0.000 | -30.713 | 0.000 |
| 0.000 | -0.000 | -0.000 | -0.000 | 0.000 | -30.713 |
| 334.941 | 100.445 | 100.445 | 0.000 | -0.000 | -0.000 |
| 100.445 | 334.941 | 100.445 | 0.000 | -0.000 | -0.000 |
| 100.445 | 100.445 | 334.941 | -0.000 | -0.000 | 0.000 |
| 0.000 | -0.000 | 0.000 | -30.713 | 0.000 | 0.000 |
| -0.000 | 0.000 | 0.000 | 0.000 | -30.713 | -0.000 |
| -0.000 | 0.000 | 0.000 | 0.000 | -0.000 | -30.713 |
| 334.943 | 100.446 | 100.446 | -0.000 | 0.000 | 0.000 |
| 100.446 | 334.943 | 100.446 | -0.000 | 0.000 | 0.000 |
| 100.446 | 100.446 | 334.943 | -0.000 | 0.000 | 0.000 |
| -0.000 | 0.000 | -0.000 | -30.713 | -0.000 | -0.000 |
| 0.000 | -0.000 | -0.000 | -0.000 | -30.713 | 0.000 |
| 0.000 | -0.000 | -0.000 | -0.000 | 0.000 | -30.713 |
| 334.940 | 100.445 | 100.445 | 0.000 | -0.000 | -0.000 |
| 100.445 | 334.940 | 100.445 | 0.000 | -0.000 | -0.000 |
| 100.445 | 100.445 | 334.940 | 0.000 | -0.000 | -0.000 |
| 0.000 | -0.000 | 0.000 | -30.713 | 0.000 | 0.000 |
| -0.000 | 0.000 | 0.000 | 0.000 | -30.713 | -0.000 |
| -0.000 | 0.000 | 0.000 | 0.000 | -0.000 | -30.713 |
| 242.352 | 239.659 | 239.659 | 0.000 | -0.000 | -0.000 |
| 239.659 | 242.352 | 239.659 | 0.000 | -0.000 | -0.000 |
| 239.659 | 239.659 | 242.352 | -0.000 | -0.000 | -0.000 |
| 0.000 | 0.000 | 0.000 | 82.741 | 0.000 | -0.000 |
| 0.000 | 0.000 | 0.000 | 0.000 | 82.741 | 0.000 |
| 0.000 | 0.000 | 0.000 | 0.000 | -0.000 | 82.741 |
| 242.352 | 239.659 | 239.659 | -0.000 | 0.000 | -0.000 |
| 239.659 | 242.352 | 239.659 | -0.000 | -0.000 | -0.000 |
| 239.659 | 239.659 | 242.352 | 0.000 | -0.000 | -0.000 |
| -0.000 | 0.000 | -0.000 | 82.741 | 0.000 | -0.000 |
| 0.000 | -0.000 | -0.000 | -0.000 | 82.741 | -0.000 |
| -0.000 | -0.000 | -0.000 | -0.000 | 0.000 | 82.741 |
| 242.352 | 239.659 | 239.659 | 0.000 | 0.000 | 0.000 |
| 239.659 | 242.352 | 239.659 | 0.000 | 0.000 | -0.000 |
| 239.659 | 239.659 | 242.352 | -0.000 | -0.000 | -0.000 |
| 0.000 | -0.000 | 0.000 | 82.741 | 0.000 | 0.000 |
| -0.000 | 0.000 | 0.000 | 0.000 | 82.741 | 0.000 |
| -0.000 | 0.000 | 0.000 | -0.000 | -0.000 | 82.741 |
| 242.352 | 239.659 | 239.659 | -0.000 | -0.000 | 0.000 |
| 239.659 | 242.352 | 239.659 | -0.000 | -0.000 | 0.000 |
| 239.659 | 239.659 | 242.352 | -0.000 | 0.000 | -0.000 |
| -0.000 | 0.000 | -0.000 | 82.741 | -0.000 | 0.000 |
| 0.000 | -0.000 | -0.000 | -0.000 | 82.741 | -0.000 |
| 0.000 | -0.000 | -0.000 | -0.000 | 0.000 | 82.741 |
| 242.353 | 239.659 | 239.659 | -0.000 | -0.000 | 0.000 |
| 239.659 | 242.353 | 239.659 | 0.000 | -0.000 | 0.000 |
| 239.659 | 239.659 | 242.353 | 0.000 | -0.000 | -0.000 |
| 0.000 | -0.000 | 0.000 | 82.741 | -0.000 | -0.000 |
| -0.000 | 0.000 | 0.000 | 0.000 | 82.741 | -0.000 |
| -0.000 | 0.000 | 0.000 | 0.000 | -0.000 | 82.741 |
| 242.352 | 239.658 | 239.658 | -0.000 | -0.000 | -0.000 |
| 239.658 | 242.352 | 239.658 | -0.000 | -0.000 | -0.000 |
| 239.658 | 239.658 | 242.352 | -0.000 | 0.000 | -0.000 |
| -0.000 | 0.000 | -0.000 | 82.741 | 0.000 | 0.000 |
| 0.000 | -0.000 | -0.000 | -0.000 | 82.741 | 0.000 |
| 0.000 | -0.000 | -0.000 | -0.000 | 0.000 | 82.741 |
| 322.734 | 169.662 | 222.351 | 0.000 | -0.000 | 0.000 |
| 169.662 | 322.734 | 222.351 | -0.000 | 0.000 | 0.000 |
| 222.351 | 222.351 | 264.262 | -0.000 | 0.000 | -0.000 |
| 0.000 | 0.000 | 0.000 | 71.396 | -0.000 | -0.000 |
| 0.000 | 0.000 | 0.000 | -0.000 | 71.396 | -0.000 |
| 0.000 | 0.000 | 0.000 | -0.000 | 0.000 | 13.545 |
| 322.734 | 169.662 | 222.351 | 0.000 | -0.000 | 0.000 |
| 169.662 | 322.734 | 222.351 | 0.000 | -0.000 | -0.000 |
| 222.351 | 222.351 | 264.262 | -0.000 | -0.000 | -0.000 |
| -0.000 | -0.000 | -0.000 | 71.396 | 0.000 | 0.000 |
| -0.000 | -0.000 | -0.000 | 0.000 | 71.396 | -0.000 |
| -0.000 | -0.000 | -0.000 | 0.000 | -0.000 | 13.545 |
| 322.734 | 169.662 | 222.351 | -0.000 | -0.000 | 0.000 |
| 169.662 | 322.734 | 222.351 | -0.000 | 0.000 | -0.000 |
| 222.351 | 222.351 | 264.262 | 0.000 | -0.000 | -0.000 |
| 0.000 | -0.000 | 0.000 | 71.396 | 0.000 | -0.000 |
| -0.000 | 0.000 | 0.000 | -0.000 | 71.396 | 0.000 |
| -0.000 | -0.000 | 0.000 | -0.000 | 0.000 | 13.545 |
| 322.733 | 169.662 | 222.351 | 0.000 | -0.000 | 0.000 |
| 169.662 | 322.733 | 222.351 | -0.000 | -0.000 | 0.000 |
| 222.351 | 222.351 | 264.262 | -0.000 | 0.000 | -0.000 |
| -0.000 | 0.000 | -0.000 | 71.396 | -0.000 | 0.000 |
| 0.000 | -0.000 | -0.000 | 0.000 | 71.396 | 0.000 |
| 0.000 | 0.000 | -0.000 | 0.000 | -0.000 | 13.545 |
| 322.735 | 169.663 | 222.352 | 0.000 | 0.000 | 0.000 |
| 169.663 | 322.735 | 222.352 | -0.000 | 0.000 | -0.000 |
| 222.352 | 222.352 | 264.263 | -0.000 | 0.000 | -0.000 |
| 0.000 | -0.000 | 0.000 | 71.396 | -0.000 | -0.000 |
| -0.000 | 0.000 | 0.000 | 0.000 | 71.396 | 0.000 |
| -0.000 | -0.000 | 0.000 | -0.000 | 0.000 | 13.545 |
| 322.732 | 169.662 | 222.350 | 0.000 | -0.000 | 0.000 |
| 169.662 | 322.732 | 222.350 | 0.000 | -0.000 | -0.000 |
| 222.350 | 222.350 | 264.262 | 0.000 | -0.000 | 0.000 |
| -0.000 | 0.000 | -0.000 | 71.396 | 0.000 | 0.000 |
| 0.000 | -0.000 | -0.000 | -0.000 | 71.396 | 0.000 |
| 0.000 | 0.000 | -0.000 | -0.000 | -0.000 | 13.545 |
| 320.544 | 212.267 | 186.230 | -25.718 | 0.000 | -0.000 |
| 212.267 | 320.544 | 186.230 | 25.718 | -0.000 | 0.000 |
| 186.230 | 186.230 | 332.684 | 0.000 | 0.000 | -0.000 |
| -25.718 | 25.718 | -0.000 | 35.702 | -0.000 | 0.000 |
| -0.000 | 0.000 | -0.000 | 0.000 | 35.702 | -25.718 |
| -0.000 | 0.000 | -0.000 | 0.000 | -25.718 | 54.139 |
| 320.544 | 212.267 | 186.230 | -25.718 | 0.000 | -0.000 |
| 212.267 | 320.544 | 186.230 | 25.718 | 0.000 | -0.000 |
| 186.230 | 186.230 | 332.684 | 0.000 | -0.000 | 0.000 |
| -25.718 | 25.718 | 0.000 | 35.702 | -0.000 | -0.000 |
| 0.000 | -0.000 | -0.000 | -0.000 | 35.702 | -25.718 |
| 0.000 | -0.000 | 0.000 | -0.000 | -25.718 | 54.139 |
| 320.544 | 212.267 | 186.231 | -25.718 | -0.000 | -0.000 |
| 212.267 | 320.544 | 186.231 | 25.718 | 0.000 | 0.000 |
| 186.231 | 186.231 | 332.684 | 0.000 | -0.000 | -0.000 |
| -25.718 | 25.718 | 0.000 | 35.702 | 0.000 | 0.000 |
| -0.000 | 0.000 | 0.000 | -0.000 | 35.702 | -25.718 |
| -0.000 | 0.000 | 0.000 | -0.000 | -25.718 | 54.139 |
| 320.544 | 212.267 | 186.230 | -25.718 | -0.000 | 0.000 |
| 212.267 | 320.544 | 186.230 | 25.718 | -0.000 | -0.000 |
| 186.230 | 186.230 | 332.684 | -0.000 | 0.000 | -0.000 |
| -25.718 | 25.718 | -0.000 | 35.702 | 0.000 | -0.000 |
| 0.000 | -0.000 | -0.000 | 0.000 | 35.702 | -25.718 |
| 0.000 | -0.000 | -0.000 | 0.000 | -25.718 | 54.139 |
| 320.546 | 212.267 | 186.231 | -25.718 | -0.000 | -0.000 |
| 212.268 | 320.545 | 186.231 | 25.718 | -0.000 | 0.000 |
| 186.231 | 186.231 | 332.685 | -0.000 | -0.000 | 0.000 |
| -25.718 | 25.718 | 0.000 | 35.702 | -0.000 | 0.000 |
| -0.000 | 0.000 | 0.000 | -0.000 | 35.702 | -25.718 |
| -0.000 | 0.000 | 0.000 | -0.000 | -25.718 | 54.139 |
| 320.543 | 212.266 | 186.230 | -25.718 | 0.000 | -0.000 |
| 212.266 | 320.543 | 186.230 | 25.718 | 0.000 | -0.000 |
| 186.230 | 186.230 | 332.683 | -0.000 | 0.000 | -0.000 |
| -25.718 | 25.718 | -0.000 | 35.702 | 0.000 | -0.000 |
| 0.000 | -0.000 | -0.000 | 0.000 | 35.702 | -25.718 |
| 0.000 | -0.000 | -0.000 | 0.000 | -25.718 | 54.139 |
| 168.534 | 176.979 | 176.979 | 0.000 | -0.000 | -0.000 |
| 176.979 | 168.534 | 176.979 | 0.000 | -0.000 | -0.000 |
| 176.979 | 176.979 | 168.534 | 0.000 | -0.000 | -0.000 |
| 0.000 | 0.000 | -0.000 | -6.966 | -0.000 | -0.000 |
| 0.000 | 0.000 | -0.000 | -0.000 | -6.966 | -0.000 |
| 0.000 | -0.000 | -0.000 | 0.000 | -0.000 | -6.966 |
| 168.534 | 176.979 | 176.979 | -0.000 | 0.000 | 0.000 |
| 176.979 | 168.534 | 176.979 | 0.000 | 0.000 | 0.000 |
| 176.979 | 176.979 | 168.534 | 0.000 | 0.000 | 0.000 |
| -0.000 | 0.000 | 0.000 | -6.966 | 0.000 | 0.000 |
| -0.000 | -0.000 | 0.000 | 0.000 | -6.966 | 0.000 |
| -0.000 | 0.000 | 0.000 | -0.000 | 0.000 | -6.966 |
| 168.534 | 176.979 | 176.979 | -0.000 | -0.000 | -0.000 |
| 176.979 | 168.534 | 176.979 | 0.000 | -0.000 | -0.000 |
| 176.979 | 176.979 | 168.534 | 0.000 | -0.000 | -0.000 |
| 0.000 | -0.000 | -0.000 | -6.966 | -0.000 | -0.000 |
| -0.000 | 0.000 | -0.000 | -0.000 | -6.966 | -0.000 |
| -0.000 | -0.000 | 0.000 | 0.000 | -0.000 | -6.966 |
| 168.534 | 176.979 | 176.979 | 0.000 | 0.000 | 0.000 |
| 176.979 | 168.534 | 176.979 | 0.000 | 0.000 | 0.000 |
| 176.979 | 176.979 | 168.534 | 0.000 | 0.000 | -0.000 |
| -0.000 | 0.000 | 0.000 | -6.966 | 0.000 | 0.000 |
| 0.000 | -0.000 | 0.000 | 0.000 | -6.966 | 0.000 |
| 0.000 | 0.000 | -0.000 | -0.000 | 0.000 | -6.966 |
| 168.535 | 176.980 | 176.980 | -0.000 | -0.000 | -0.000 |
| 176.980 | 168.535 | 176.980 | -0.000 | -0.000 | -0.000 |
| 176.980 | 176.980 | 168.535 | -0.000 | -0.000 | -0.000 |
| 0.000 | -0.000 | -0.000 | -6.966 | -0.000 | -0.000 |
| -0.000 | 0.000 | -0.000 | -0.000 | -6.966 | -0.000 |
| -0.000 | -0.000 | 0.000 | 0.000 | -0.000 | -6.966 |
| 168.533 | 176.978 | 176.978 | -0.000 | 0.000 | 0.000 |
| 176.978 | 168.533 | 176.978 | 0.000 | 0.000 | 0.000 |
| 176.978 | 176.978 | 168.533 | 0.000 | 0.000 | 0.000 |
| -0.000 | 0.000 | 0.000 | -6.966 | 0.000 | 0.000 |
| 0.000 | -0.000 | 0.000 | 0.000 | -6.966 | 0.000 |
| 0.000 | 0.000 | -0.000 | 0.000 | 0.000 | -6.966 |
| 365.005 | 210.699 | 210.699 | 0.000 | -0.000 | -0.000 |
| 210.699 | 365.005 | 210.699 | 0.000 | -0.000 | -0.000 |
| 210.699 | 210.699 | 365.005 | -0.000 | -0.000 | -0.000 |
| 0.000 | 0.000 | -0.000 | 16.832 | 0.000 | -0.000 |
| 0.000 | 0.000 | -0.000 | -0.000 | 16.832 | -0.000 |
| 0.000 | 0.000 | -0.000 | -0.000 | -0.000 | 16.832 |
| 365.005 | 210.699 | 210.699 | -0.000 | 0.000 | 0.000 |
| 210.699 | 365.005 | 210.699 | -0.000 | 0.000 | 0.000 |
| 210.699 | 210.699 | 365.005 | 0.000 | 0.000 | 0.000 |
| -0.000 | -0.000 | 0.000 | 16.832 | -0.000 | 0.000 |
| -0.000 | -0.000 | -0.000 | -0.000 | 16.832 | 0.000 |
| -0.000 | -0.000 | 0.000 | 0.000 | 0.000 | 16.832 |
| 360.734 | 212.834 | 212.834 | 0.000 | -0.000 | -0.000 |
| 212.834 | 360.734 | 212.834 | 0.000 | 0.000 | -0.000 |
| 212.834 | 212.834 | 360.734 | 0.000 | -0.000 | 0.000 |
| 0.000 | 0.000 | 0.000 | 16.832 | -0.000 | -0.000 |
| 0.000 | 0.000 | 0.000 | 0.000 | 16.832 | -0.000 |
| 0.000 | 0.000 | 0.000 | -0.000 | -0.000 | 16.832 |
| 360.733 | 212.834 | 212.834 | 0.000 | -0.000 | 0.000 |
| 212.834 | 360.733 | 212.834 | -0.000 | 0.000 | 0.000 |
| 212.834 | 212.834 | 360.733 | 0.000 | 0.000 | 0.000 |
| -0.000 | -0.000 | -0.000 | 16.832 | 0.000 | 0.000 |
| -0.000 | -0.000 | -0.000 | 0.000 | 16.832 | 0.000 |
| -0.000 | -0.000 | -0.000 | -0.000 | 0.000 | 16.832 |
| 365.007 | 210.700 | 210.700 | -0.000 | -0.000 | -0.000 |
| 210.700 | 365.007 | 210.700 | 0.000 | -0.000 | -0.000 |
| 210.700 | 210.700 | 365.007 | -0.000 | -0.000 | -0.000 |
| 0.000 | 0.000 | 0.000 | 16.832 | -0.000 | -0.000 |
| 0.000 | 0.000 | 0.000 | 0.000 | 16.832 | -0.000 |
| 0.000 | 0.000 | 0.000 | 0.000 | -0.000 | 16.832 |
| 360.731 | 212.832 | 212.832 | -0.000 | 0.000 | 0.000 |
| 212.832 | 360.731 | 212.832 | -0.000 | 0.000 | 0.000 |
| 212.832 | 212.832 | 360.731 | 0.000 | 0.000 | 0.000 |
| -0.000 | -0.000 | -0.000 | 16.832 | 0.000 | 0.000 |
| -0.000 | -0.000 | -0.000 | -0.000 | 16.832 | 0.000 |
| -0.000 | -0.000 | -0.000 | -0.000 | 0.000 | 16.832 |
| 276.190 | 268.018 | 268.018 | 0.000 | -0.000 | 0.000 |
| 268.018 | 276.190 | 268.018 | 0.000 | -0.000 | 0.000 |
| 268.018 | 268.018 | 276.190 | 0.000 | 0.000 | 0.000 |
| -0.000 | -0.000 | -0.000 | 78.222 | 0.000 | 0.000 |
| -0.000 | -0.000 | -0.000 | 0.000 | 78.222 | 0.000 |
| -0.000 | -0.000 | -0.000 | -0.000 | 0.000 | 78.222 |
| 276.190 | 268.018 | 268.018 | -0.000 | 0.000 | -0.000 |
| 268.018 | 276.189 | 268.018 | -0.000 | -0.000 | -0.000 |
| 268.018 | 268.018 | 276.190 | -0.000 | 0.000 | -0.000 |
| 0.000 | 0.000 | 0.000 | 78.222 | -0.000 | -0.000 |
| 0.000 | 0.000 | 0.000 | -0.000 | 78.222 | -0.000 |
| 0.000 | -0.000 | 0.000 | 0.000 | -0.000 | 78.222 |
| 276.190 | 268.018 | 268.018 | 0.000 | 0.000 | 0.000 |
| 268.018 | 276.190 | 268.018 | 0.000 | 0.000 | 0.000 |
| 268.018 | 268.018 | 276.190 | 0.000 | -0.000 | 0.000 |
| 0.000 | -0.000 | 0.000 | 78.856 | 0.000 | 0.000 |
| -0.000 | 0.000 | 0.000 | 0.000 | 78.856 | 0.000 |
| -0.000 | 0.000 | 0.000 | 0.000 | 0.000 | 78.856 |
| 276.189 | 268.018 | 268.018 | -0.000 | -0.000 | -0.000 |
| 268.018 | 276.189 | 268.018 | -0.000 | -0.000 | -0.000 |
| 268.018 | 268.018 | 276.189 | -0.000 | -0.000 | -0.000 |
| -0.000 | 0.000 | -0.000 | 78.856 | -0.000 | -0.000 |
| 0.000 | -0.000 | -0.000 | -0.000 | 78.856 | -0.000 |
| 0.000 | -0.000 | -0.000 | -0.000 | -0.000 | 78.856 |
| 276.191 | 268.019 | 268.019 | 0.000 | 0.000 | 0.000 |
| 268.019 | 276.191 | 268.019 | 0.000 | -0.000 | 0.000 |
| 268.019 | 268.019 | 276.191 | 0.000 | 0.000 | 0.000 |
| 0.000 | -0.000 | 0.000 | 78.222 | 0.000 | 0.000 |
| -0.000 | 0.000 | 0.000 | 0.000 | 78.222 | 0.000 |
| -0.000 | 0.000 | 0.000 | 0.000 | 0.000 | 78.222 |
| 276.188 | 268.017 | 268.017 | -0.000 | -0.000 | -0.000 |
| 268.017 | 276.188 | 268.017 | -0.000 | -0.000 | -0.000 |
| 268.017 | 268.017 | 276.188 | -0.000 | 0.000 | -0.000 |
| -0.000 | 0.000 | -0.000 | 78.222 | -0.000 | -0.000 |
| 0.000 | -0.000 | -0.000 | -0.000 | 78.222 | -0.000 |
| 0.000 | -0.000 | -0.000 | -0.000 | 0.000 | 78.222 |
| 286.491 | 253.020 | 253.020 | -0.000 | -0.000 | -0.000 |
| 253.020 | 286.491 | 253.020 | 0.000 | 0.000 | -0.000 |
| 253.020 | 253.020 | 286.491 | -0.000 | 0.000 | -0.000 |
| -0.000 | -0.000 | -0.000 | 72.791 | -0.000 | -0.000 |
| -0.000 | -0.000 | -0.000 | -0.000 | 72.791 | -0.000 |
| -0.000 | -0.000 | -0.000 | 0.000 | -0.000 | 72.791 |
| 286.491 | 253.020 | 253.020 | -0.000 | -0.000 | 0.000 |
| 253.020 | 286.491 | 253.020 | -0.000 | -0.000 | 0.000 |
| 253.020 | 253.020 | 286.491 | -0.000 | -0.000 | 0.000 |
| 0.000 | 0.000 | 0.000 | 72.791 | 0.000 | 0.000 |
| 0.000 | 0.000 | 0.000 | 0.000 | 72.791 | 0.000 |
| 0.000 | 0.000 | 0.000 | -0.000 | -0.000 | 72.791 |
| 286.491 | 253.021 | 253.021 | 0.000 | 0.000 | -0.000 |
| 253.021 | 286.491 | 253.021 | 0.000 | -0.000 | -0.000 |
| 253.021 | 253.021 | 286.491 | 0.000 | 0.000 | -0.000 |
| 0.000 | 0.000 | 0.000 | 72.791 | 0.000 | -0.000 |
| 0.000 | -0.000 | 0.000 | -0.000 | 72.791 | -0.000 |
| 0.000 | 0.000 | -0.000 | 0.000 | 0.000 | 72.791 |
| 286.491 | 253.020 | 253.020 | -0.000 | -0.000 | 0.000 |
| 253.020 | 286.491 | 253.020 | -0.000 | -0.000 | 0.000 |
| 253.020 | 253.020 | 286.491 | -0.000 | -0.000 | 0.000 |
| -0.000 | -0.000 | -0.000 | 72.791 | -0.000 | -0.000 |
| -0.000 | 0.000 | -0.000 | 0.000 | 72.791 | 0.000 |
| -0.000 | -0.000 | 0.000 | -0.000 | -0.000 | 72.791 |
| 286.493 | 253.022 | 253.022 | 0.000 | -0.000 | -0.000 |
| 253.022 | 286.493 | 253.022 | 0.000 | -0.000 | -0.000 |
| 253.022 | 253.022 | 286.493 | 0.000 | 0.000 | -0.000 |
| 0.000 | 0.000 | 0.000 | 72.791 | 0.000 | 0.000 |
| 0.000 | 0.000 | 0.000 | 0.000 | 72.791 | -0.000 |
| 0.000 | 0.000 | 0.000 | -0.000 | -0.000 | 72.791 |
| 286.489 | 253.018 | 253.018 | -0.000 | -0.000 | 0.000 |
| 253.018 | 286.489 | 253.018 | -0.000 | -0.000 | 0.000 |
| 253.018 | 253.018 | 286.489 | 0.000 | -0.000 | 0.000 |
| -0.000 | -0.000 | -0.000 | 72.791 | -0.000 | 0.000 |
| -0.000 | -0.000 | -0.000 | 0.000 | 72.791 | 0.000 |
| -0.000 | -0.000 | -0.000 | 0.000 | 0.000 | 72.791 |
| 287.494 | 255.098 | 254.226 | 0.000 | 0.000 | -0.000 |
| 255.098 | 287.494 | 254.226 | 0.000 | 0.000 | -0.000 |
| 254.226 | 254.226 | 288.377 | 0.000 | 0.000 | -0.000 |
| -0.000 | 0.000 | 0.000 | 72.430 | -0.000 | 0.000 |
| -0.000 | -0.000 | 0.000 | -0.000 | 72.430 | -0.000 |
| -0.000 | 0.000 | -0.000 | -0.000 | 0.000 | 73.055 |
| 287.494 | 255.098 | 254.226 | 0.000 | -0.000 | -0.000 |
| 255.098 | 287.494 | 254.226 | 0.000 | -0.000 | -0.000 |
| 254.226 | 254.226 | 288.377 | 0.000 | -0.000 | 0.000 |
| 0.000 | -0.000 | -0.000 | 72.430 | 0.000 | 0.000 |
| 0.000 | 0.000 | -0.000 | -0.000 | 72.430 | 0.000 |
| 0.000 | -0.000 | -0.000 | 0.000 | -0.000 | 73.055 |
| 287.189 | 255.403 | 254.226 | -0.000 | -0.000 | -0.000 |
| 255.403 | 287.189 | 254.226 | 0.000 | 0.000 | 0.000 |
| 254.226 | 254.226 | 288.377 | -0.000 | 0.000 | 0.000 |
| 0.000 | 0.000 | 0.000 | 72.613 | -0.000 | -0.000 |
| 0.000 | 0.000 | 0.000 | -0.000 | 72.613 | -0.000 |
| 0.000 | 0.000 | 0.000 | 0.000 | 0.000 | 73.055 |
| 287.494 | 255.098 | 254.225 | -0.000 | -0.000 | 0.000 |
| 255.098 | 287.494 | 254.225 | -0.000 | -0.000 | 0.000 |
| 254.225 | 254.225 | 288.376 | 0.000 | -0.000 | 0.000 |
| -0.000 | -0.000 | -0.000 | 72.613 | -0.000 | -0.000 |
| -0.000 | -0.000 | -0.000 | 0.000 | 72.613 | 0.000 |
| -0.000 | -0.000 | -0.000 | -0.000 | -0.000 | 73.055 |
| 287.191 | 255.405 | 254.227 | 0.000 | 0.000 | 0.000 |
| 255.405 | 287.191 | 254.227 | -0.000 | 0.000 | 0.000 |
| 254.227 | 254.227 | 288.378 | 0.000 | 0.000 | -0.000 |
| 0.000 | 0.000 | 0.000 | 72.430 | 0.000 | 0.000 |
| 0.000 | 0.000 | 0.000 | -0.000 | 72.430 | 0.000 |
| 0.000 | 0.000 | 0.000 | -0.000 | 0.000 | 73.055 |
| 287.492 | 255.096 | 254.224 | 0.000 | -0.000 | 0.000 |
| 255.096 | 287.492 | 254.224 | -0.000 | -0.000 | -0.000 |
| 254.224 | 254.224 | 288.375 | 0.000 | -0.000 | -0.000 |
| -0.000 | -0.000 | -0.000 | 72.430 | -0.000 | 0.000 |
| -0.000 | -0.000 | -0.000 | 0.000 | 72.430 | 0.000 |
| -0.000 | -0.000 | -0.000 | 0.000 | -0.000 | 73.055 |
| 304.085 | 272.589 | 272.589 | -0.000 | -0.000 | -0.000 |
| 272.589 | 304.085 | 272.589 | -0.000 | -0.000 | -0.000 |
| 272.589 | 272.589 | 304.085 | -0.000 | -0.000 | -0.000 |
| -0.000 | -0.000 | -0.000 | 71.909 | -0.000 | -0.000 |
| -0.000 | -0.000 | -0.000 | -0.000 | 71.909 | -0.000 |
| -0.000 | -0.000 | -0.000 | -0.000 | -0.000 | 71.909 |
| 304.085 | 272.589 | 272.589 | 0.000 | 0.000 | 0.000 |
| 272.589 | 304.085 | 272.589 | 0.000 | 0.000 | 0.000 |
| 272.589 | 272.589 | 304.085 | 0.000 | 0.000 | 0.000 |
| 0.000 | 0.000 | 0.000 | 71.909 | 0.000 | 0.000 |
| 0.000 | 0.000 | 0.000 | 0.000 | 71.909 | 0.000 |
| 0.000 | 0.000 | 0.000 | 0.000 | 0.000 | 71.909 |
| 304.085 | 272.589 | 272.589 | -0.000 | -0.000 | -0.000 |
| 272.589 | 304.085 | 272.589 | -0.000 | -0.000 | -0.000 |
| 272.589 | 272.589 | 304.085 | -0.000 | -0.000 | -0.000 |
| 0.000 | 0.000 | 0.000 | 71.909 | -0.000 | 0.000 |
| 0.000 | 0.000 | 0.000 | -0.000 | 71.909 | -0.000 |
| 0.000 | 0.000 | 0.000 | -0.000 | -0.000 | 71.909 |
| 304.085 | 272.589 | 272.589 | 0.000 | 0.000 | 0.000 |
| 272.589 | 304.085 | 272.589 | 0.000 | 0.000 | 0.000 |
| 272.589 | 272.589 | 304.085 | 0.000 | 0.000 | 0.000 |
| -0.000 | -0.000 | -0.000 | 71.909 | 0.000 | 0.000 |
| -0.000 | -0.000 | -0.000 | 0.000 | 71.909 | 0.000 |
| -0.000 | -0.000 | -0.000 | 0.000 | 0.000 | 71.909 |
| 304.086 | 272.590 | 272.590 | -0.000 | -0.000 | -0.000 |
| 272.590 | 304.086 | 272.590 | -0.000 | -0.000 | -0.000 |
| 272.590 | 272.590 | 304.086 | -0.000 | 0.000 | -0.000 |
| 0.000 | 0.000 | 0.000 | 71.909 | -0.000 | -0.000 |
| 0.000 | 0.000 | 0.000 | -0.000 | 71.909 | -0.000 |
| 0.000 | 0.000 | 0.000 | -0.000 | -0.000 | 71.909 |
| 304.084 | 272.588 | 272.588 | 0.000 | 0.000 | 0.000 |
| 272.588 | 304.084 | 272.588 | -0.000 | 0.000 | 0.000 |
| 272.588 | 272.588 | 304.084 | -0.000 | -0.000 | 0.000 |
| -0.000 | -0.000 | -0.000 | 71.909 | 0.000 | 0.000 |
| -0.000 | -0.000 | -0.000 | 0.000 | 71.909 | 0.000 |
| -0.000 | -0.000 | -0.000 | 0.000 | 0.000 | 71.909 |
| 380.236 | 227.861 | 227.861 | 0.000 | -0.000 | -0.000 |
| 227.861 | 380.236 | 227.861 | 0.000 | -0.000 | -0.000 |
| 227.861 | 227.861 | 380.236 | -0.000 | -0.000 | -0.000 |
| 0.000 | 0.000 | -0.000 | 18.223 | -0.000 | -0.000 |
| 0.000 | 0.000 | -0.000 | 0.000 | 18.223 | -0.000 |
| 0.000 | 0.000 | 0.000 | -0.000 | -0.000 | 18.223 |
| 380.235 | 227.861 | 227.861 | 0.000 | 0.000 | 0.000 |
| 227.861 | 380.235 | 227.861 | -0.000 | 0.000 | 0.000 |
| 227.861 | 227.861 | 380.236 | 0.000 | 0.000 | 0.000 |
| -0.000 | -0.000 | 0.000 | 18.223 | 0.000 | 0.000 |
| -0.000 | -0.000 | 0.000 | 0.000 | 18.223 | 0.000 |
| -0.000 | -0.000 | 0.000 | 0.000 | 0.000 | 18.223 |
| 380.236 | 227.861 | 227.861 | 0.000 | -0.000 | -0.000 |
| 227.861 | 380.236 | 227.861 | 0.000 | -0.000 | -0.000 |
| 227.861 | 227.861 | 380.236 | 0.000 | -0.000 | -0.000 |
| 0.000 | 0.000 | 0.000 | 18.223 | -0.000 | -0.000 |
| 0.000 | 0.000 | 0.000 | -0.000 | 18.223 | -0.000 |
| 0.000 | 0.000 | 0.000 | 0.000 | -0.000 | 18.223 |
| 377.544 | 229.206 | 229.206 | -0.000 | 0.000 | 0.000 |
| 229.206 | 377.544 | 229.206 | -0.000 | 0.000 | 0.000 |
| 229.206 | 229.206 | 377.544 | 0.000 | 0.000 | 0.000 |
| -0.000 | -0.000 | -0.000 | 18.223 | 0.000 | 0.000 |
| -0.000 | -0.000 | -0.000 | -0.000 | 18.223 | 0.000 |
| -0.000 | -0.000 | -0.000 | 0.000 | 0.000 | 18.223 |
| 377.546 | 229.207 | 229.207 | 0.000 | -0.000 | -0.000 |
| 229.207 | 377.546 | 229.207 | -0.000 | -0.000 | -0.000 |
| 229.207 | 229.207 | 377.546 | 0.000 | -0.000 | -0.000 |
| 0.000 | 0.000 | 0.000 | 18.223 | -0.000 | -0.000 |
| 0.000 | 0.000 | 0.000 | 0.000 | 18.223 | -0.000 |
| 0.000 | 0.000 | 0.000 | -0.000 | -0.000 | 18.223 |
| 377.543 | 229.206 | 229.206 | -0.000 | 0.000 | 0.000 |
| 229.206 | 377.543 | 229.206 | -0.000 | 0.000 | 0.000 |
| 229.206 | 229.206 | 377.543 | -0.000 | 0.000 | 0.000 |
| -0.000 | -0.000 | -0.000 | 18.223 | 0.000 | 0.000 |
| -0.000 | -0.000 | -0.000 | -0.000 | 18.223 | 0.000 |
| -0.000 | -0.000 | -0.000 | 0.000 | 0.000 | 18.223 |
| 292.451 | 282.060 | 282.060 | 0.000 | 0.000 | 0.000 |
| 282.060 | 292.451 | 282.060 | 0.000 | -0.000 | 0.000 |
| 282.060 | 282.060 | 292.451 | 0.000 | 0.000 | 0.000 |
| 0.000 | 0.000 | -0.000 | 76.556 | 0.000 | 0.000 |
| -0.000 | 0.000 | -0.000 | 0.000 | 76.556 | 0.000 |
| -0.000 | 0.000 | -0.000 | 0.000 | 0.000 | 76.556 |
| 292.451 | 282.060 | 282.060 | -0.000 | -0.000 | -0.000 |
| 282.060 | 292.451 | 282.060 | -0.000 | -0.000 | -0.000 |
| 282.060 | 282.060 | 292.451 | -0.000 | 0.000 | -0.000 |
| 0.000 | 0.000 | 0.000 | 76.556 | -0.000 | -0.000 |
| 0.000 | -0.000 | 0.000 | -0.000 | 76.556 | -0.000 |
| 0.000 | 0.000 | 0.000 | 0.000 | -0.000 | 76.556 |
| 292.451 | 282.060 | 282.060 | 0.000 | 0.000 | 0.000 |
| 282.060 | 292.451 | 282.060 | 0.000 | 0.000 | 0.000 |
| 282.060 | 282.060 | 292.451 | 0.000 | -0.000 | 0.000 |
| 0.000 | -0.000 | 0.000 | 76.556 | 0.000 | 0.000 |
| -0.000 | 0.000 | 0.000 | 0.000 | 76.556 | 0.000 |
| -0.000 | 0.000 | 0.000 | 0.000 | 0.000 | 76.556 |
| 292.451 | 282.060 | 282.060 | -0.000 | -0.000 | -0.000 |
| 282.060 | 292.451 | 282.060 | -0.000 | -0.000 | -0.000 |
| 282.060 | 282.060 | 292.451 | -0.000 | -0.000 | -0.000 |
| -0.000 | 0.000 | -0.000 | 76.556 | -0.000 | -0.000 |
| 0.000 | -0.000 | -0.000 | -0.000 | 76.556 | -0.000 |
| 0.000 | -0.000 | -0.000 | -0.000 | -0.000 | 76.556 |
| 292.452 | 282.061 | 282.061 | 0.000 | -0.000 | 0.000 |
| 282.061 | 292.452 | 282.061 | 0.000 | 0.000 | 0.000 |
| 282.061 | 282.061 | 292.452 | 0.000 | 0.000 | 0.000 |
| 0.000 | -0.000 | 0.000 | 76.556 | -0.000 | 0.000 |
| -0.000 | 0.000 | 0.000 | 0.000 | 76.556 | 0.000 |
| -0.000 | 0.000 | 0.000 | 0.000 | 0.000 | 76.556 |
| 292.450 | 282.059 | 282.059 | -0.000 | -0.000 | -0.000 |
| 282.059 | 292.450 | 282.059 | -0.000 | 0.000 | -0.000 |
| 282.059 | 282.059 | 292.450 | -0.000 | -0.000 | -0.000 |
| -0.000 | 0.000 | -0.000 | 76.556 | -0.000 | -0.000 |
| 0.000 | -0.000 | -0.000 | -0.000 | 76.556 | -0.000 |
| 0.000 | -0.000 | -0.000 | -0.000 | 0.000 | 76.556 |
| 339.910 | 273.728 | 234.207 | 0.000 | 0.000 | -0.000 |
| 273.728 | 339.910 | 234.207 | 0.000 | 0.000 | -0.000 |
| 234.207 | 234.207 | 379.441 | -0.000 | -0.000 | -0.000 |
| -0.000 | -0.000 | -0.000 | 34.652 | 0.000 | -0.000 |
| -0.000 | -0.000 | -0.000 | 0.000 | 34.652 | -0.000 |
| -0.000 | 0.000 | -0.000 | 0.000 | 0.000 | 53.165 |
| 339.910 | 273.728 | 234.207 | 0.000 | -0.000 | 0.000 |
| 273.728 | 339.910 | 234.207 | 0.000 | -0.000 | 0.000 |
| 234.207 | 234.207 | 379.441 | 0.000 | -0.000 | 0.000 |
| -0.000 | 0.000 | 0.000 | 34.652 | -0.000 | 0.000 |
| 0.000 | 0.000 | 0.000 | 0.000 | 34.652 | 0.000 |
| 0.000 | 0.000 | 0.000 | 0.000 | -0.000 | 53.165 |
| 359.984 | 253.654 | 234.207 | 0.000 | -0.000 | -0.000 |
| 273.728 | 339.911 | 234.207 | 0.000 | 0.000 | -0.000 |
| 234.207 | 234.207 | 379.441 | 0.000 | 0.000 | -0.000 |
| 0.000 | -0.000 | 0.000 | 34.652 | -0.000 | -0.000 |
| -0.000 | 0.000 | 0.000 | -0.000 | 34.652 | -0.000 |
| -0.000 | 0.000 | 0.000 | -0.000 | -0.000 | 53.165 |
| 339.910 | 273.728 | 234.207 | 0.000 | -0.000 | 0.000 |
| 253.654 | 359.984 | 234.207 | -0.000 | -0.000 | 0.000 |
| 234.207 | 234.207 | 379.441 | 0.000 | -0.000 | 0.000 |
| -0.000 | 0.000 | -0.000 | 34.652 | 0.000 | 0.000 |
| 0.000 | -0.000 | -0.000 | -0.000 | 34.652 | 0.000 |
| 0.000 | -0.000 | -0.000 | -0.000 | 0.000 | 53.165 |
| 339.912 | 273.728 | 234.207 | -0.000 | -0.000 | -0.000 |
| 253.655 | 359.986 | 234.207 | 0.000 | 0.000 | -0.000 |
| 234.208 | 234.208 | 379.443 | 0.000 | -0.000 | -0.000 |
| 0.000 | -0.000 | 0.000 | 34.652 | 0.000 | -0.000 |
| -0.000 | 0.000 | 0.000 | -0.000 | 34.652 | -0.000 |
| -0.000 | 0.000 | -0.000 | 0.000 | 0.000 | 33.091 |
| 359.983 | 253.653 | 234.206 | 0.000 | 0.000 | 0.000 |
| 253.653 | 359.983 | 234.206 | -0.000 | -0.000 | 0.000 |
| 234.206 | 234.206 | 379.440 | -0.000 | 0.000 | 0.000 |
| -0.000 | 0.000 | -0.000 | 34.652 | -0.000 | 0.000 |
| 0.000 | -0.000 | -0.000 | 0.000 | 34.652 | 0.000 |
| 0.000 | -0.000 | 0.000 | -0.000 | -0.000 | 33.091 |
| 339.907 | 273.270 | 233.271 | 0.000 | 0.000 | -0.000 |
| 273.270 | 339.907 | 233.271 | -0.000 | 0.000 | -0.000 |
| 233.271 | 233.271 | 379.876 | 0.000 | 0.000 | -0.000 |
| 0.000 | -0.000 | 0.000 | 34.818 | 0.000 | -0.000 |
| 0.000 | 0.000 | 0.000 | 0.000 | 34.818 | -0.000 |
| 0.000 | 0.000 | 0.000 | -0.000 | 0.000 | 33.318 |
| 339.907 | 273.270 | 233.271 | -0.000 | -0.000 | -0.000 |
| 273.270 | 339.907 | 233.271 | 0.000 | -0.000 | 0.000 |
| 233.271 | 233.271 | 379.876 | 0.000 | 0.000 | 0.000 |
| -0.000 | 0.000 | -0.000 | 34.818 | -0.000 | 0.000 |
| -0.000 | -0.000 | -0.000 | -0.000 | 34.818 | 0.000 |
| -0.000 | 0.000 | -0.000 | 0.000 | -0.000 | 33.318 |
| 339.907 | 273.270 | 233.271 | -0.000 | 0.000 | -0.000 |
| 273.270 | 339.907 | 233.271 | -0.000 | 0.000 | -0.000 |
| 233.271 | 233.271 | 379.876 | -0.000 | 0.000 | -0.000 |
| 0.000 | -0.000 | 0.000 | 34.818 | 0.000 | -0.000 |
| -0.000 | 0.000 | 0.000 | -0.000 | 34.818 | -0.000 |
| -0.000 | 0.000 | -0.000 | 0.000 | 0.000 | 33.318 |
| 339.907 | 273.270 | 233.271 | 0.000 | -0.000 | 0.000 |
| 273.270 | 339.907 | 233.271 | 0.000 | -0.000 | 0.000 |
| 233.271 | 233.271 | 379.876 | -0.000 | -0.000 | 0.000 |
| -0.000 | 0.000 | -0.000 | 34.818 | -0.000 | 0.000 |
| 0.000 | -0.000 | -0.000 | 0.000 | 34.818 | 0.000 |
| 0.000 | -0.000 | 0.000 | 0.000 | -0.000 | 33.318 |
| 339.908 | 273.271 | 233.272 | -0.000 | 0.000 | -0.000 |
| 253.448 | 359.732 | 233.272 | -0.000 | 0.000 | -0.000 |
| 233.272 | 233.272 | 379.878 | 0.000 | 0.000 | -0.000 |
| 0.000 | -0.000 | 0.000 | 34.818 | 0.000 | -0.000 |
| -0.000 | 0.000 | 0.000 | -0.000 | 34.818 | -0.000 |
| -0.000 | 0.000 | -0.000 | -0.000 | 0.000 | 33.318 |
| 339.905 | 273.270 | 233.271 | 0.000 | -0.000 | 0.000 |
| 273.269 | 339.906 | 233.271 | 0.000 | 0.000 | 0.000 |
| 233.271 | 233.271 | 379.875 | -0.000 | -0.000 | 0.000 |
| -0.000 | 0.000 | -0.000 | 34.818 | 0.000 | 0.000 |
| 0.000 | -0.000 | -0.000 | -0.000 | 34.818 | 0.000 |
| 0.000 | -0.000 | 0.000 | 0.000 | -0.000 | 33.318 |
| 101.920 | 138.337 | 138.337 | 0.000 | 0.000 | -0.000 |
| 138.337 | 101.920 | 138.337 | 0.000 | 0.000 | -0.000 |
| 138.337 | 138.337 | 101.920 | 0.000 | 0.000 | -0.000 |
| 0.000 | -0.000 | -0.000 | -75.773 | -0.000 | -0.000 |
| -0.000 | -0.000 | -0.000 | 0.000 | -75.773 | -0.000 |
| 0.000 | 0.000 | -0.000 | 0.000 | -0.000 | -75.773 |
| 101.920 | 138.337 | 138.337 | -0.000 | 0.000 | 0.000 |
| 138.337 | 101.920 | 138.337 | -0.000 | 0.000 | 0.000 |
| 138.337 | 138.337 | 101.920 | 0.000 | 0.000 | 0.000 |
| 0.000 | -0.000 | 0.000 | -75.773 | 0.000 | 0.000 |
| 0.000 | 0.000 | 0.000 | -0.000 | -75.773 | 0.000 |
| 0.000 | 0.000 | 0.000 | 0.000 | 0.000 | -75.773 |
| 101.920 | 138.337 | 138.337 | 0.000 | 0.000 | 0.000 |
| 138.337 | 101.920 | 138.337 | -0.000 | -0.000 | -0.000 |
| 138.337 | 138.337 | 101.920 | 0.000 | 0.000 | -0.000 |
| -0.000 | -0.000 | -0.000 | -75.773 | -0.000 | -0.000 |
| -0.000 | -0.000 | -0.000 | 0.000 | -75.773 | -0.000 |
| -0.000 | -0.000 | -0.000 | 0.000 | -0.000 | -75.773 |
| 101.920 | 138.337 | 138.337 | -0.000 | 0.000 | 0.000 |
| 138.337 | 101.920 | 138.337 | -0.000 | 0.000 | 0.000 |
| 138.337 | 138.337 | 101.920 | -0.000 | -0.000 | 0.000 |
| 0.000 | 0.000 | 0.000 | -75.773 | -0.000 | -0.000 |
| 0.000 | 0.000 | 0.000 | -0.000 | -75.773 | 0.000 |
| 0.000 | 0.000 | 0.000 | 0.000 | 0.000 | -75.773 |
| 101.920 | 138.338 | 138.338 | 0.000 | 0.000 | -0.000 |
| 138.338 | 101.920 | 138.338 | 0.000 | -0.000 | -0.000 |
| 138.338 | 138.338 | 101.920 | 0.000 | -0.000 | -0.000 |
| -0.000 | -0.000 | -0.000 | -75.773 | -0.000 | -0.000 |
| -0.000 | -0.000 | -0.000 | 0.000 | -75.773 | -0.000 |
| -0.000 | -0.000 | -0.000 | 0.000 | -0.000 | -75.773 |
| 101.920 | 138.337 | 138.337 | -0.000 | 0.000 | 0.000 |
| 138.337 | 101.920 | 138.337 | -0.000 | -0.000 | 0.000 |
| 138.337 | 138.337 | 101.920 | -0.000 | 0.000 | 0.000 |
| 0.000 | 0.000 | 0.000 | -75.773 | 0.000 | 0.000 |
| 0.000 | 0.000 | 0.000 | 0.000 | -75.773 | 0.000 |
| 0.000 | 0.000 | 0.000 | -0.000 | 0.000 | -75.773 |
| 140.919 | 121.924 | 193.754 | -42.350 | -0.000 | -0.000 |
| 121.924 | 140.920 | 193.754 | 42.350 | -0.000 | -0.000 |
| 184.600 | 184.600 | 190.615 | 0.000 | -0.000 | -0.000 |
| -42.350 | 42.350 | -0.000 | 42.986 | -0.000 | -0.000 |
| 0.000 | 0.000 | -0.000 | -0.000 | 42.986 | -42.350 |
| 0.000 | 0.000 | 0.000 | -0.000 | -42.350 | 9.498 |
| 140.919 | 121.924 | 193.754 | -42.350 | -0.000 | 0.000 |
| 121.924 | 140.919 | 193.754 | 42.350 | 0.000 | 0.000 |
| 184.600 | 184.600 | 190.615 | 0.000 | -0.000 | 0.000 |
| -42.350 | 42.350 | 0.000 | 42.986 | 0.000 | 0.000 |
| 0.000 | -0.000 | 0.000 | 0.000 | 42.986 | -42.350 |
| -0.000 | -0.000 | -0.000 | 0.000 | -42.350 | 9.498 |
| 140.919 | 121.924 | 193.754 | -42.350 | -0.000 | -0.000 |
| 121.924 | 140.919 | 193.754 | 42.350 | -0.000 | -0.000 |
| 184.600 | 184.600 | 190.615 | 0.000 | -0.000 | 0.000 |
| -42.350 | 42.350 | 0.000 | 42.986 | 0.000 | -0.000 |
| 0.000 | 0.000 | 0.000 | -0.000 | 42.986 | -42.350 |
| 0.000 | 0.000 | 0.000 | -0.000 | -42.350 | 9.498 |
| 140.919 | 121.924 | 193.753 | -42.350 | 0.000 | 0.000 |
| 121.924 | 140.919 | 193.753 | 42.350 | -0.000 | 0.000 |
| 184.600 | 184.600 | 190.615 | -0.000 | -0.000 | 0.000 |
| -42.350 | 42.350 | -0.000 | 42.986 | -0.000 | 0.000 |
| -0.000 | -0.000 | -0.000 | 0.000 | 42.986 | -42.350 |
| -0.000 | -0.000 | -0.000 | 0.000 | -42.350 | 9.498 |
| 140.920 | 121.925 | 193.754 | -42.350 | -0.000 | -0.000 |
| 121.925 | 140.920 | 193.754 | 42.350 | -0.000 | -0.000 |
| 184.600 | 184.600 | 190.616 | 0.000 | 0.000 | -0.000 |
| -42.350 | 42.350 | 0.000 | 42.987 | -0.000 | -0.000 |
| 0.000 | 0.000 | 0.000 | -0.000 | 42.986 | -42.350 |
| 0.000 | 0.000 | 0.000 | -0.000 | -42.350 | 9.498 |
| 140.919 | 121.924 | 193.753 | -42.350 | 0.000 | 0.000 |
| 121.924 | 140.919 | 193.753 | 42.350 | 0.000 | 0.000 |
| 184.599 | 184.599 | 190.615 | -0.000 | 0.000 | 0.000 |
| -42.350 | 42.350 | -0.000 | 42.986 | 0.000 | 0.000 |
| -0.000 | -0.000 | -0.000 | 0.000 | 42.986 | -42.350 |
| -0.000 | -0.000 | -0.000 | 0.000 | -42.350 | 9.498 |
| 355.209 | 156.452 | 156.452 | 0.000 | 0.000 | -0.000 |
| 156.452 | 355.209 | 156.452 | 0.000 | 0.000 | -0.000 |
| 156.452 | 156.452 | 355.209 | 0.000 | 0.000 | -0.000 |
| -0.000 | 0.000 | 0.000 | -30.303 | 0.000 | -0.000 |
| -0.000 | 0.000 | 0.000 | 0.000 | -30.303 | -0.000 |
| -0.000 | -0.000 | 0.000 | 0.000 | 0.000 | -30.303 |
| 355.209 | 156.452 | 156.452 | -0.000 | -0.000 | 0.000 |
| 156.452 | 355.209 | 156.452 | -0.000 | -0.000 | 0.000 |
| 156.452 | 156.452 | 355.209 | -0.000 | -0.000 | 0.000 |
| 0.000 | -0.000 | -0.000 | -30.303 | -0.000 | 0.000 |
| -0.000 | -0.000 | -0.000 | -0.000 | -30.303 | 0.000 |
| 0.000 | -0.000 | -0.000 | -0.000 | -0.000 | -30.303 |
| 355.209 | 156.452 | 156.452 | 0.000 | 0.000 | -0.000 |
| 156.452 | 355.209 | 156.452 | 0.000 | 0.000 | -0.000 |
| 156.452 | 156.452 | 355.209 | 0.000 | 0.000 | -0.000 |
| -0.000 | 0.000 | -0.000 | -30.303 | 0.000 | -0.000 |
| 0.000 | -0.000 | -0.000 | 0.000 | -30.303 | -0.000 |
| 0.000 | -0.000 | -0.000 | 0.000 | 0.000 | -30.303 |
| 355.209 | 156.452 | 156.452 | -0.000 | -0.000 | 0.000 |
| 156.452 | 355.209 | 156.452 | -0.000 | -0.000 | 0.000 |
| 156.452 | 156.452 | 355.209 | -0.000 | -0.000 | 0.000 |
| 0.000 | -0.000 | 0.000 | -30.303 | -0.000 | 0.000 |
| -0.000 | 0.000 | 0.000 | -0.000 | -30.303 | 0.000 |
| -0.000 | 0.000 | 0.000 | -0.000 | -0.000 | -30.303 |
| 355.211 | 156.453 | 156.453 | 0.000 | 0.000 | -0.000 |
| 156.453 | 355.211 | 156.453 | 0.000 | 0.000 | -0.000 |
| 156.453 | 156.453 | 355.211 | 0.000 | 0.000 | -0.000 |
| -0.000 | 0.000 | -0.000 | -30.303 | 0.000 | -0.000 |
| 0.000 | -0.000 | -0.000 | 0.000 | -30.303 | -0.000 |
| 0.000 | -0.000 | -0.000 | 0.000 | 0.000 | -30.303 |
| 355.207 | 156.451 | 156.451 | -0.000 | -0.000 | 0.000 |
| 156.451 | 355.207 | 156.451 | -0.000 | -0.000 | 0.000 |
| 156.451 | 156.451 | 355.207 | -0.000 | -0.000 | 0.000 |
| 0.000 | -0.000 | 0.000 | -30.303 | -0.000 | 0.000 |
| -0.000 | 0.000 | 0.000 | -0.000 | -30.303 | 0.000 |
| -0.000 | 0.000 | 0.000 | -0.000 | -0.000 | -30.303 |
| 356.568 | 246.608 | 246.608 | -0.000 | -0.000 | -0.000 |
| 246.608 | 356.568 | 246.608 | 0.000 | -0.000 | -0.000 |
| 246.608 | 246.608 | 356.568 | -0.000 | -0.000 | -0.000 |
| -0.000 | -0.000 | 0.000 | 33.967 | -0.000 | -0.000 |
| 0.000 | 0.000 | 0.000 | -0.000 | 33.967 | -0.000 |
| 0.000 | 0.000 | 0.000 | 0.000 | -0.000 | 33.967 |
| 338.699 | 228.822 | 228.822 | 0.000 | -0.000 | 0.000 |
| 228.822 | 338.699 | 228.822 | 0.000 | -0.000 | 0.000 |
| 228.822 | 228.822 | 338.699 | -0.000 | 0.000 | 0.000 |
| -0.000 | 0.000 | -0.000 | 33.967 | -0.000 | 0.000 |
| -0.000 | -0.000 | -0.000 | 0.000 | 33.967 | 0.000 |
| -0.000 | -0.000 | -0.000 | -0.000 | 0.000 | 33.967 |
| 348.767 | 238.494 | 238.494 | 0.000 | -0.000 | -0.000 |
| 238.494 | 348.767 | 238.494 | 0.000 | -0.000 | -0.000 |
| 238.494 | 238.494 | 348.767 | 0.000 | -0.000 | -0.000 |
| 0.891 | 0.891 | 0.891 | 24.616 | -0.000 | -0.000 |
| 0.891 | 0.891 | 0.891 | -0.000 | 24.616 | -0.000 |
| 0.891 | 0.891 | 0.891 | 0.000 | -0.000 | 24.616 |
| 346.521 | 236.940 | 236.940 | 0.000 | 0.000 | 0.000 |
| 236.940 | 346.521 | 236.940 | 0.000 | 0.000 | 0.000 |
| 236.940 | 236.940 | 346.521 | -0.000 | 0.000 | 0.000 |
| -0.891 | -0.891 | -0.891 | 24.616 | -0.000 | 0.000 |
| -0.891 | -0.891 | -0.891 | 0.000 | 24.616 | 0.000 |
| -0.891 | -0.891 | -0.891 | 0.000 | 0.000 | 24.616 |
| 355.993 | 233.697 | 233.697 | -0.000 | 0.000 | -0.000 |
| 233.697 | 355.993 | 233.697 | 0.000 | -0.000 | -0.000 |
| 233.697 | 233.697 | 355.993 | 0.000 | 0.000 | -0.000 |
| 0.000 | 0.000 | 0.000 | 33.967 | -0.000 | -0.000 |
| 0.000 | 0.000 | 0.000 | -0.000 | 33.967 | -0.000 |
| 0.000 | 0.000 | 0.000 | -0.000 | -0.000 | 33.967 |
| 355.970 | 233.695 | 233.695 | 0.000 | 0.000 | 0.000 |
| 233.695 | 355.970 | 233.695 | 0.000 | 0.000 | 0.000 |
| 233.695 | 233.695 | 355.970 | 0.000 | 0.000 | 0.000 |
| -0.000 | -0.000 | -0.000 | 33.967 | 0.000 | 0.000 |
| -0.000 | -0.000 | -0.000 | 0.000 | 33.967 | 0.000 |
| -0.000 | -0.000 | -0.000 | -0.000 | 0.000 | 33.967 |
| 354.803 | 228.431 | 228.431 | 0.000 | -0.000 | -0.000 |
| 228.431 | 354.803 | 228.431 | -0.000 | 0.000 | -0.000 |
| 228.431 | 228.431 | 354.803 | -0.000 | 0.000 | -0.000 |
| -30.858 | -30.858 | -30.858 | 19.769 | 0.000 | -0.000 |
| -30.858 | -30.858 | -30.858 | -0.000 | 19.768 | -0.000 |
| -30.858 | -30.858 | -30.858 | -0.000 | 0.000 | 19.768 |
| 274.430 | 173.133 | 173.133 | 0.000 | -0.000 | 0.000 |
| 173.133 | 274.430 | 173.133 | 0.000 | -0.000 | 0.000 |
| 173.133 | 173.133 | 274.430 | -0.000 | -0.000 | 0.000 |
| 30.858 | 30.858 | 30.858 | 19.768 | -0.000 | 0.000 |
| 30.858 | 30.858 | 30.858 | 0.000 | 19.768 | 0.000 |
| 30.858 | 30.858 | 30.858 | 0.000 | -0.000 | 19.768 |
| 347.496 | 236.364 | 236.364 | 0.000 | 0.000 | -0.000 |
| 236.364 | 347.496 | 236.364 | -0.000 | 0.000 | -0.000 |
| 236.364 | 236.364 | 347.496 | -0.000 | 0.000 | -0.000 |
| 6.360 | 6.360 | 6.360 | 15.976 | 0.000 | -0.000 |
| 6.360 | 6.360 | 6.360 | -0.000 | 15.976 | -0.000 |
| 6.360 | 6.360 | 6.360 | -0.000 | 0.000 | 15.976 |
| 346.560 | 236.980 | 236.980 | 0.000 | -0.000 | 0.000 |
| 236.980 | 346.560 | 236.980 | -0.000 | -0.000 | 0.000 |
| 236.980 | 236.980 | 346.560 | 0.000 | 0.000 | 0.000 |
| -6.360 | -6.360 | -6.360 | 15.976 | -0.000 | -0.000 |
| -6.360 | -6.360 | -6.360 | 0.000 | 15.976 | -0.000 |
| -6.360 | -6.360 | -6.360 | 0.000 | -0.000 | 15.976 |
| 342.756 | 235.038 | 235.038 | -0.000 | 0.000 | -0.000 |
| 235.038 | 342.756 | 235.038 | -0.000 | 0.000 | -0.000 |
| 235.038 | 235.038 | 342.756 | -0.000 | 0.000 | -0.000 |
| 0.455 | 0.455 | 0.455 | 21.106 | 0.000 | -0.000 |
| 0.455 | 0.455 | 0.455 | -0.000 | 21.106 | -0.000 |
| 0.455 | 0.455 | 0.455 | 0.000 | 0.000 | 21.106 |
| 337.629 | 236.001 | 236.001 | 0.000 | -0.000 | 0.000 |
| 236.001 | 337.629 | 236.001 | 0.000 | -0.000 | 0.000 |
| 236.001 | 236.001 | 337.629 | 0.000 | -0.000 | 0.000 |
| -0.455 | -0.455 | -0.455 | 21.106 | -0.000 | 0.000 |
| -0.455 | -0.455 | -0.455 | 0.000 | 21.106 | 0.000 |
| -0.455 | -0.455 | -0.455 | 0.000 | -0.000 | 21.106 |
| 320.149 | 249.366 | 249.366 | -0.000 | -0.000 | -0.000 |
| 249.366 | 320.149 | 249.366 | 0.000 | -0.000 | -0.000 |
| 249.366 | 249.366 | 320.149 | 0.000 | -0.000 | -0.000 |
| 0.000 | 0.000 | 0.000 | 55.538 | -0.000 | -0.000 |
| -0.000 | -0.000 | 0.000 | -0.000 | 55.538 | -0.000 |
| -0.000 | 0.000 | 0.000 | -0.000 | -0.000 | 55.538 |
| 315.351 | 249.534 | 249.534 | 0.000 | 0.000 | 0.000 |
| 249.534 | 315.351 | 249.534 | 0.000 | 0.000 | 0.000 |
| 249.534 | 249.534 | 315.351 | 0.000 | 0.000 | 0.000 |
| 0.000 | 0.000 | -0.000 | 55.538 | 0.000 | -0.000 |
| 0.000 | -0.000 | 0.000 | -0.000 | 55.538 | -0.000 |
| 0.000 | 0.000 | -0.000 | 0.000 | 0.000 | 55.538 |
| 320.149 | 249.366 | 249.366 | -0.000 | -0.000 | 0.000 |
| 249.366 | 320.149 | 249.366 | 0.000 | -0.000 | -0.000 |
| 249.366 | 249.366 | 320.149 | 0.000 | -0.000 | -0.000 |
| -0.000 | -0.000 | -0.000 | 47.299 | -0.000 | -0.000 |
| -0.000 | -0.000 | -0.000 | -0.000 | 47.299 | -0.000 |
| -0.000 | -0.000 | -0.000 | -0.000 | -0.000 | 47.299 |
| 320.149 | 249.366 | 249.366 | 0.000 | 0.000 | 0.000 |
| 249.366 | 320.149 | 249.366 | -0.000 | 0.000 | -0.000 |
| 249.366 | 249.366 | 320.149 | -0.000 | 0.000 | 0.000 |
| 0.000 | 0.000 | 0.000 | 47.299 | 0.000 | 0.000 |
| 0.000 | 0.000 | 0.000 | 0.000 | 47.299 | 0.000 |
| 0.000 | 0.000 | 0.000 | 0.000 | 0.000 | 47.299 |
| 315.349 | 249.533 | 249.533 | -0.000 | -0.000 | -0.000 |
| 249.533 | 315.349 | 249.533 | -0.000 | -0.000 | -0.000 |
| 249.533 | 249.533 | 315.349 | -0.000 | -0.000 | -0.000 |
| 0.000 | 0.000 | 0.000 | 55.538 | -0.000 | -0.000 |
| 0.000 | 0.000 | 0.000 | 0.000 | 55.538 | -0.000 |
| 0.000 | 0.000 | 0.000 | 0.000 | -0.000 | 55.538 |
| 320.148 | 249.365 | 249.365 | -0.000 | 0.000 | 0.000 |
| 249.365 | 320.148 | 249.365 | -0.000 | -0.000 | -0.000 |
| 249.365 | 249.365 | 320.148 | -0.000 | 0.000 | 0.000 |
| -0.000 | -0.000 | -0.000 | 55.538 | 0.000 | 0.000 |
| -0.000 | -0.000 | -0.000 | -0.000 | 55.538 | 0.000 |
| -0.000 | -0.000 | -0.000 | 0.000 | 0.000 | 55.538 |
| 317.073 | 246.781 | 246.781 | 0.000 | -0.000 | 0.000 |
| 246.781 | 317.073 | 246.781 | -0.000 | 0.000 | -0.000 |
| 246.781 | 246.781 | 317.073 | -0.000 | 0.000 | 0.000 |
| -0.221 | -0.221 | -0.221 | 46.596 | -0.000 | -0.000 |
| -0.221 | -0.221 | -0.221 | 0.000 | 46.596 | 0.000 |
| -0.221 | -0.221 | -0.221 | 0.000 | 0.000 | 46.596 |
| 312.452 | 247.076 | 247.076 | 0.000 | -0.000 | -0.000 |
| 247.076 | 312.452 | 247.076 | -0.000 | 0.000 | -0.000 |
| 247.076 | 247.076 | 312.452 | -0.000 | 0.000 | -0.000 |
| 0.221 | 0.221 | 0.221 | 46.596 | 0.000 | 0.000 |
| 0.221 | 0.221 | 0.221 | -0.000 | 46.596 | -0.000 |
| 0.221 | 0.221 | 0.221 | -0.000 | 0.000 | 46.596 |
| 309.951 | 246.991 | 246.991 | -0.000 | -0.000 | -0.000 |
| 246.991 | 309.951 | 246.991 | -0.000 | -0.000 | 0.000 |
| 246.991 | 246.991 | 309.951 | 0.000 | 0.000 | -0.000 |
| 0.000 | 0.000 | 0.000 | 55.110 | 0.000 | -0.000 |
| 0.000 | 0.000 | 0.000 | -0.000 | 55.110 | 0.000 |
| 0.000 | 0.000 | 0.000 | 0.000 | 0.000 | 55.110 |
| 317.073 | 246.781 | 246.781 | -0.000 | -0.000 | -0.000 |
| 246.781 | 317.073 | 246.781 | -0.000 | -0.000 | -0.000 |
| 246.781 | 246.781 | 317.073 | -0.000 | -0.000 | 0.000 |
| -0.000 | -0.000 | -0.000 | 55.110 | 0.000 | 0.000 |
| -0.000 | -0.000 | -0.000 | 0.000 | 55.110 | -0.000 |
| -0.000 | -0.000 | -0.000 | -0.000 | -0.000 | 55.110 |
| 310.047 | 247.052 | 247.052 | 0.000 | -0.000 | -0.000 |
| 247.052 | 310.047 | 247.052 | 0.000 | -0.000 | 0.000 |
| 247.052 | 247.052 | 310.047 | 0.000 | 0.000 | 0.000 |
| -0.002 | -0.002 | -0.002 | 46.920 | 0.000 | -0.000 |
| -0.002 | -0.002 | -0.002 | -0.000 | 46.920 | 0.000 |
| -0.002 | -0.002 | -0.002 | 0.000 | -0.000 | 46.920 |
| 312.267 | 246.909 | 246.909 | -0.000 | -0.000 | 0.000 |
| 246.909 | 312.267 | 246.909 | -0.000 | -0.000 | 0.000 |
| 246.909 | 246.909 | 312.267 | 0.000 | -0.000 | 0.000 |
| 0.002 | 0.002 | 0.002 | 46.920 | 0.000 | 0.000 |
| 0.002 | 0.002 | 0.002 | 0.000 | 46.920 | 0.000 |
| 0.002 | 0.002 | 0.002 | -0.000 | 0.000 | 46.920 |
| 361.774 | 169.575 | 247.336 | 0.000 | -0.000 | -0.000 |
| 169.550 | 372.786 | 197.677 | -0.000 | -0.000 | 0.000 |
| 255.665 | 207.661 | 341.437 | -0.000 | -0.000 | 0.000 |
| -0.000 | 0.000 | -0.000 | 12.235 | -0.000 | -0.000 |
| 0.000 | -0.000 | -0.000 | -0.000 | 61.818 | -0.000 |
| -0.000 | -0.000 | -0.000 | -0.000 | -0.000 | -22.060 |
| 365.298 | 173.771 | 255.870 | 0.000 | 0.000 | -0.000 |
| 169.541 | 372.774 | 197.653 | 0.000 | -0.000 | 0.000 |
| 255.665 | 207.661 | 341.437 | -0.000 | 0.000 | 0.000 |
| 0.000 | -0.000 | -0.000 | 12.235 | 0.000 | -0.000 |
| -0.000 | 0.000 | 0.000 | -0.000 | 61.818 | 0.000 |
| 0.000 | 0.000 | 0.000 | -0.000 | 0.000 | -22.060 |
| 361.770 | 169.570 | 247.326 | -0.000 | -0.000 | 0.000 |
| 173.748 | 377.785 | 207.843 | -0.000 | -0.000 | 0.000 |
| 255.666 | 207.661 | 341.437 | -0.000 | -0.000 | 0.000 |
| -0.000 | 0.000 | -0.000 | 12.235 | -0.000 | 0.000 |
| 0.000 | 0.000 | 0.000 | -0.000 | 61.818 | 0.000 |
| 0.006 | 0.007 | 0.015 | -0.000 | -0.000 | -28.689 |
| 365.297 | 173.771 | 255.870 | 0.000 | 0.000 | -0.000 |
| 169.545 | 372.779 | 197.664 | -0.000 | 0.000 | -0.000 |
| 247.119 | 197.483 | 320.738 | 0.000 | 0.000 | -0.000 |
| 0.000 | -0.000 | 0.000 | 12.235 | 0.000 | 0.000 |
| -0.000 | -0.000 | -0.000 | -0.000 | 61.818 | 0.000 |
| -0.006 | -0.007 | -0.015 | 0.000 | 0.000 | -28.689 |
| 361.770 | 169.570 | 247.325 | -0.000 | 0.000 | -0.000 |
| 169.546 | 372.782 | 197.666 | 0.000 | -0.000 | -0.000 |
| 247.120 | 197.484 | 320.741 | -0.000 | -0.000 | 0.000 |
| -0.000 | 0.000 | -0.000 | 12.235 | -0.000 | 0.000 |
| 0.000 | 0.000 | 0.000 | -0.000 | 61.818 | 0.000 |
| 3282778.439 | -9466584.033 | -5822958.791 | 0.000 | -0.000 | -5312350.935 |
| 365.296 | 173.771 | 255.869 | -0.000 | 0.000 | 0.000 |
| 169.545 | 372.778 | 197.664 | 0.000 | 0.000 | -0.000 |
| 255.665 | 207.660 | 341.436 | 0.000 | 0.000 | -0.000 |
| 0.000 | -0.000 | 0.000 | 12.235 | 0.000 | 0.000 |
| -0.000 | -0.000 | -0.000 | 0.000 | 61.818 | 0.000 |
| -3282778.439 | 9466584.033 | 5822958.791 | 0.000 | 0.000 | -5312350.935 |
| 376.316 | 247.918 | 230.027 | -0.000 | -0.000 | 0.000 |
| 266.019 | 339.020 | 237.149 | 0.000 | -0.000 | 0.000 |
| 231.355 | 235.904 | 374.774 | -0.000 | -0.000 | 0.000 |
| -0.369 | 0.337 | -0.011 | 39.579 | -0.000 | 0.000 |
| -0.830 | 0.758 | -0.025 | 0.000 | 28.576 | 0.000 |
| -1.056 | 0.965 | -0.032 | 0.000 | -0.000 | 25.669 |
| 358.701 | 264.007 | 229.489 | -0.000 | 0.000 | -0.000 |
| 250.002 | 353.649 | 236.660 | 0.000 | 0.000 | -0.000 |
| 231.621 | 235.660 | 374.781 | -0.000 | 0.000 | -0.000 |
| 0.368 | -0.337 | 0.011 | 39.579 | 0.000 | -0.000 |
| 0.830 | -0.758 | 0.025 | -0.000 | 28.576 | -0.000 |
| 1.056 | -0.965 | 0.032 | -0.000 | 0.000 | 25.669 |
| 357.789 | 264.841 | 229.462 | 0.000 | -0.000 | 0.000 |
| 250.002 | 353.649 | 236.660 | 0.000 | -0.000 | 0.000 |
| 230.711 | 236.494 | 374.761 | 0.000 | -0.000 | 0.000 |
| -0.016 | 0.014 | -0.000 | 39.583 | 0.000 | 0.000 |
| 0.001 | 0.000 | 0.002 | -0.000 | 28.576 | 0.000 |
| -0.106 | 0.097 | -0.003 | 0.000 | -0.000 | 25.656 |
| 376.316 | 247.918 | 230.026 | -0.000 | 0.000 | -0.000 |
| 266.932 | 338.186 | 237.176 | -0.000 | 0.000 | -0.000 |
| 230.872 | 236.342 | 374.752 | -0.000 | 0.000 | -0.000 |
| 0.016 | -0.014 | 0.000 | 39.583 | -0.000 | -0.000 |
| -0.001 | -0.000 | -0.002 | -0.000 | 28.576 | -0.000 |
| 0.106 | -0.097 | 0.003 | -0.000 | 0.000 | 25.656 |
| 357.868 | 264.773 | 229.473 | 0.000 | -0.000 | 0.000 |
| 266.841 | 338.270 | 237.174 | 0.000 | -0.000 | 0.000 |
| 231.380 | 235.905 | 374.843 | -0.000 | -0.000 | 0.000 |
| -0.002 | 0.001 | 0.000 | 39.583 | -0.000 | 0.000 |
| 0.009 | 0.000 | 0.025 | -0.000 | 28.576 | 0.000 |
| -0.011 | 0.010 | -0.000 | 0.000 | -0.000 | 25.656 |
| 376.312 | 247.917 | 230.017 | 0.000 | -0.000 | -0.000 |
| 266.856 | 338.253 | 237.174 | -0.000 | 0.000 | -0.000 |
| 230.774 | 236.410 | 374.687 | -0.000 | 0.000 | -0.000 |
| 0.002 | -0.001 | -0.000 | 39.583 | 0.000 | -0.000 |
| -0.009 | -0.000 | -0.025 | -0.000 | 28.576 | -0.000 |
| 0.011 | -0.010 | 0.000 | -0.000 | 0.000 | 25.656 |
| 219.654 | 185.815 | 141.340 | -0.000 | 0.000 | -0.000 |
| 185.815 | 219.654 | 141.340 | -0.000 | 0.000 | -0.000 |
| 141.340 | 141.340 | 287.242 | -0.000 | 0.000 | -0.000 |
| 0.000 | 0.000 | -0.000 | -20.283 | 0.000 | -0.000 |
| 0.000 | 0.000 | -0.000 | 0.000 | -20.283 | -0.000 |
| 0.000 | 0.000 | -0.000 | -0.000 | 0.000 | 16.920 |
| 219.654 | 185.815 | 141.340 | -0.000 | -0.000 | 0.000 |
| 185.815 | 219.654 | 141.340 | -0.000 | 0.000 | 0.000 |
| 141.340 | 141.340 | 287.242 | -0.000 | -0.000 | 0.000 |
| -0.000 | -0.000 | 0.000 | -20.283 | -0.000 | 0.000 |
| -0.000 | -0.000 | 0.000 | 0.000 | -20.283 | 0.000 |
| -0.000 | -0.000 | 0.000 | -0.000 | -0.000 | 16.920 |
| 219.655 | 185.815 | 141.340 | 0.000 | 0.000 | -0.000 |
| 259.130 | 146.339 | 141.340 | -0.000 | 0.000 | -0.000 |
| 141.340 | 141.340 | 287.242 | 0.000 | -0.000 | -0.000 |
| 0.000 | 0.000 | -0.000 | -20.283 | 0.000 | -0.000 |
| 0.000 | 0.000 | -0.000 | -0.000 | -20.283 | -0.000 |
| 0.000 | 0.000 | 0.000 | 0.000 | 0.000 | 16.920 |
| 219.654 | 185.815 | 141.340 | -0.000 | -0.000 | 0.000 |
| 185.815 | 219.654 | 141.340 | -0.000 | -0.000 | 0.000 |
| 141.340 | 141.340 | 287.242 | 0.000 | -0.000 | 0.000 |
| -0.000 | -0.000 | 0.000 | -20.283 | -0.000 | 0.000 |
| -0.000 | -0.000 | 0.000 | 0.000 | -20.283 | 0.000 |
| -0.000 | -0.000 | -0.000 | -0.000 | -0.000 | 16.920 |
| 219.655 | 185.815 | 141.341 | -0.000 | 0.000 | -0.000 |
| 185.815 | 219.655 | 141.341 | 0.000 | -0.000 | -0.000 |
| 141.341 | 141.341 | 287.244 | -0.000 | -0.000 | -0.000 |
| -0.000 | 0.000 | -0.000 | -20.283 | 0.000 | -0.000 |
| 0.000 | -0.000 | -0.000 | -0.000 | -20.283 | -0.000 |
| -0.000 | -0.000 | -0.000 | -0.000 | 0.000 | -56.395 |
| -5444393.749 | -2888928.807 | 3905487.355 | 0.005 | -0.000 | -0.109 |
| 5689995.084 | -6865218.466 | 12756519.463 | -0.000 | 0.000 | -0.000 |
| 141.340 | 141.340 | 287.241 | -0.000 | -0.000 | 0.000 |
| 0.000 | -0.000 | 0.000 | -20.283 | -0.000 | 0.000 |
| -0.000 | 0.000 | 0.000 | 0.000 | -20.283 | -0.000 |
| 0.000 | 0.000 | 0.000 | 0.000 | -0.000 | -56.395 |
Phonon band structures and crystal properties estimated from quasi-harmonic approximation (QHA) calculations are displayed for select crystals. The calculations were performed using phonopy and LAMMPS. For the phonon calculations, 3x3 supercells of the potential-specific relaxed crystals were used. The QHA calculations were based on 11 strain states ranging from -0.05 to 0.05.
The calculation method used is available as the iprPy phonon calculation method.
Notes and Disclaimers:
Version Information:





























































































































































































































































































































































































































































































































































































































































































































































































































































































































































































































































































































Static free surface formation energies are displayed for select crystals. The values displayed here are obtained by taking a perfect periodic bulk crystal, slicing along a crystallographic plane, and using force minimization to statically relax the surfaces. The free surface formation energy is computed by comparing the energy of the defect system to the bulk system and dividing by the total surface area created by the cut.
The calculation method used is available as the iprPy surface_energy_static calculation method.
Notes and Disclaimers:
Version Information:
| Surface | γfs (mJ/m2) |
|---|---|
| (111) | 618.45 |
| (332) | 686.81 |
| (322) | 693.97 |
| (100) | 703.27 |
| (221) | 716.94 |
| (211) | 731.27 |
| (331) | 741.44 |
| (311) | 758.90 |
| (110) | 765.25 |
| (321) | 770.77 |
| (310) | 792.22 |
| (320) | 800.28 |
| (210) | 807.88 |
| Surface | γfs (mJ/m2) |
|---|---|
| (0001) | 618.02 |
| (1012) 2 | 669.65 |
| (2021) 1 | 677.76 |
| (1011) 1 | 686.73 |
| (2021) 2 | 734.77 |
| (1120) | 763.60 |
| (2131) 1 | 766.07 |
| (1010) | 772.82 |
| (2132) 2 | 775.86 |
| (2132) 1 | 776.52 |
| (2241) | 778.03 |
| (1012) 1 | 779.75 |
| (1121) | 787.89 |
| (1011) 2 | 790.15 |
| (2130) | 794.37 |
| (2112) | 794.83 |
| (2131) 2 | 811.25 |
| Surface | γfs (mJ/m2) |
|---|---|
| (111) | 796.49 |
| (332) | 876.38 |
| (322) | 886.70 |
| (221) | 914.17 |
| (100) | 926.45 |
| (211) | 934.24 |
| (331) | 946.48 |
| (311) | 976.40 |
| (321) | 983.06 |
| (110) | 989.67 |
| (310) | 1021.15 |
| (320) | 1030.54 |
| (210) | 1040.84 |
| Surface | γfs (mJ/m2) |
|---|---|
| (210) | 799.16 |
| (211) 2 | 808.40 |
| (332) 2 | 832.90 |
| (321) 2 | 835.80 |
| (100) | 838.09 |
| (311) | 838.22 |
| (221) | 844.92 |
| (320) | 845.99 |
| (321) 1 | 846.74 |
| (111) | 848.39 |
| (322) | 856.90 |
| (331) | 859.94 |
| (310) | 866.86 |
| (332) 1 | 873.83 |
| (211) 1 | 878.62 |
| (110) | 915.08 |
| Surface | γfs (mJ/m2) |
|---|---|
| (320) | 458.33 |
| (321) | 571.22 |
| (211) | 603.73 |
| (110) | 817.33 |
| (331) | 911.83 |
| (210) | 934.22 |
| (221) | 946.25 |
| (332) | 949.38 |
| (322) | 963.51 |
| (310) | 967.23 |
| (311) | 991.21 |
| (111) | 1001.62 |
| (100) | 1017.51 |
| Surface | γfs (mJ/m2) |
|---|---|
| (0001) | 795.28 |
| (2021) 1 | 863.55 |
| (1012) 2 | 870.90 |
| (1011) 1 | 878.78 |
| (2021) 2 | 942.31 |
| (2131) 1 | 973.93 |
| (1120) | 977.88 |
| (2132) 1 | 987.35 |
| (2132) 2 | 989.49 |
| (1012) 1 | 994.99 |
| (2241) | 995.43 |
| (1010) | 997.29 |
| (1121) | 1007.30 |
| (2130) | 1013.81 |
| (2112) | 1016.04 |
| (1011) 2 | 1021.84 |
| (2131) 2 | 1037.14 |
| Surface | γfs (mJ/m2) |
|---|---|
| (0001) | 794.12 |
| (1010) 1 | 837.48 |
| (1011) 2 | 868.70 |
| (2021) 1 | 874.15 |
| (2130) 1 | 946.50 |
| (1012) 2 | 957.94 |
| (1012) 1 | 963.84 |
| (1120) | 972.57 |
| (2112) | 974.12 |
| (2132) 2 | 980.64 |
| (2131) 1 | 983.71 |
| (2132) 1 | 985.86 |
| (2131) 2 | 986.65 |
| (2241) | 1004.59 |
| (1121) | 1015.76 |
| (2021) 2 | 1032.75 |
| (2130) 2 | 1076.93 |
| (1011) 1 | 1146.06 |
| (1010) 2 | 1169.23 |
| Surface | γfs (mJ/m2) |
|---|---|
| (111) | 1214.63 |
| (100) | 1320.74 |
| (332) | 1332.40 |
| (322) | 1344.74 |
| (221) | 1382.60 |
| (211) | 1405.17 |
| (331) | 1421.98 |
| (311) | 1442.92 |
| (110) | 1448.17 |
| (321) | 1470.58 |
| (310) | 1488.26 |
| (320) | 1507.17 |
| (210) | 1516.49 |
| Surface | γfs (mJ/m2) |
|---|---|
| (322) | 1022.23 |
| (211) 2 | 1122.34 |
| (211) 1 | 1167.67 |
| (332) 2 | 1171.64 |
| (210) | 1184.76 |
| (221) | 1187.37 |
| (321) 2 | 1189.71 |
| (331) | 1194.36 |
| (332) 1 | 1197.92 |
| (321) 1 | 1198.74 |
| (111) | 1204.37 |
| (311) | 1205.82 |
| (310) | 1214.36 |
| (320) | 1218.25 |
| (100) | 1255.36 |
| (110) | 1293.07 |
| Surface | γfs (mJ/m2) |
|---|---|
| (321) | 743.05 |
| (211) | 751.39 |
| (110) | 1228.41 |
| (332) | 1239.31 |
| (320) | 1309.61 |
| (310) | 1340.33 |
| (210) | 1340.67 |
| (331) | 1384.17 |
| (100) | 1390.84 |
| (221) | 1436.00 |
| (311) | 1437.05 |
| (322) | 1457.82 |
| (111) | 1495.50 |
| Surface | γfs (mJ/m2) |
|---|---|
| (0001) | 1209.56 |
| (1012) 2 | 1280.65 |
| (2021) 1 | 1318.65 |
| (1011) 1 | 1326.38 |
| (2021) 2 | 1406.76 |
| (1120) | 1443.91 |
| (2131) 1 | 1459.25 |
| (1010) | 1466.51 |
| (2132) 2 | 1471.00 |
| (2241) | 1471.77 |
| (2132) 1 | 1479.67 |
| (1012) 1 | 1486.26 |
| (1011) 2 | 1489.49 |
| (1121) | 1491.03 |
| (2130) | 1502.59 |
| (2112) | 1505.34 |
| (2131) 2 | 1527.98 |
| Surface | γfs (mJ/m2) |
|---|---|
| (111) | 1492.34 |
| (100) | 1625.41 |
| (332) | 1636.29 |
| (322) | 1652.94 |
| (221) | 1697.82 |
| (211) | 1727.34 |
| (331) | 1745.80 |
| (311) | 1773.11 |
| (110) | 1778.15 |
| (321) | 1807.79 |
| (310) | 1832.87 |
| (320) | 1854.14 |
| (210) | 1866.28 |
| Surface | γfs (mJ/m2) |
|---|---|
| (332) 2 | -2789.42 |
| (332) 1 | -2748.02 |
| (211) 1 | -781.20 |
| (211) 2 | -618.37 |
| (221) | -357.52 |
| (321) 2 | -354.46 |
| (321) 1 | -251.57 |
| (310) | 501.95 |
| (322) | 574.42 |
| (110) | 706.94 |
| (320) | 807.32 |
| (331) | 1020.84 |
| (210) | 1055.09 |
| (311) | 1076.57 |
| (111) | 1318.14 |
| (100) | 1446.06 |
| Surface | γfs (mJ/m2) |
|---|---|
| (0001) | 1488.35 |
| (1012) 2 | 1576.04 |
| (2021) 1 | 1621.56 |
| (1011) 1 | 1631.28 |
| (2021) 2 | 1729.93 |
| (1120) | 1773.74 |
| (2131) 1 | 1793.42 |
| (1010) | 1802.65 |
| (2241) | 1808.57 |
| (2132) 2 | 1808.68 |
| (2132) 1 | 1819.30 |
| (1012) 1 | 1827.14 |
| (1121) | 1832.71 |
| (1011) 2 | 1834.72 |
| (2130) | 1847.47 |
| (2112) | 1850.45 |
| (2131) 2 | 1880.00 |
| Surface | γfs (mJ/m2) |
|---|---|
| (0001) | 1484.43 |
| (1011) 2 | 1575.44 |
| (1010) 1 | 1585.32 |
| (2021) 1 | 1627.34 |
| (1012) 1 | 1733.04 |
| (2130) 1 | 1757.02 |
| (1120) | 1770.36 |
| (2112) | 1771.35 |
| (1012) 2 | 1776.17 |
| (2132) 2 | 1801.03 |
| (2132) 1 | 1804.31 |
| (2131) 2 | 1807.56 |
| (2131) 1 | 1830.05 |
| (2241) | 1830.85 |
| (2021) 2 | 1840.36 |
| (1121) | 1849.78 |
| (2130) 2 | 1935.59 |
| (1010) 2 | 2024.86 |
| (1011) 1 | 2085.56 |
| Surface | γfs (mJ/m2) |
|---|---|
| (111) | 1300.52 |
| (332) | 1432.57 |
| (322) | 1444.44 |
| (100) | 1451.95 |
| (221) | 1490.18 |
| (211) | 1514.29 |
| (331) | 1536.52 |
| (311) | 1564.91 |
| (110) | 1577.85 |
| (321) | 1589.09 |
| (310) | 1621.61 |
| (320) | 1640.80 |
| (210) | 1652.79 |
| Surface | γfs (mJ/m2) |
|---|---|
| (211) 2 | 1280.24 |
| (210) | 1307.39 |
| (322) | 1325.80 |
| (332) 2 | 1328.11 |
| (321) 2 | 1340.21 |
| (311) | 1352.07 |
| (321) 1 | 1354.23 |
| (221) | 1354.31 |
| (111) | 1355.32 |
| (332) 1 | 1362.19 |
| (100) | 1364.37 |
| (320) | 1367.81 |
| (331) | 1379.64 |
| (310) | 1388.16 |
| (211) 1 | 1426.43 |
| (110) | 1452.62 |
| Surface | γfs (mJ/m2) |
|---|---|
| (321) | 953.19 |
| (211) | 1020.75 |
| (110) | 1324.16 |
| (320) | 1437.88 |
| (210) | 1483.83 |
| (331) | 1488.27 |
| (310) | 1518.90 |
| (332) | 1532.71 |
| (221) | 1544.77 |
| (100) | 1561.86 |
| (322) | 1571.47 |
| (311) | 1578.38 |
| (111) | 1616.56 |
| Surface | γfs (mJ/m2) |
|---|---|
| (0001) | 1296.32 |
| (1012) 2 | 1391.20 |
| (2021) 1 | 1411.84 |
| (1011) 1 | 1426.66 |
| (2021) 2 | 1518.80 |
| (1120) | 1571.41 |
| (2131) 1 | 1578.21 |
| (1010) | 1591.39 |
| (2132) 2 | 1594.64 |
| (2132) 1 | 1598.22 |
| (2241) | 1599.73 |
| (1012) 1 | 1607.16 |
| (1121) | 1618.81 |
| (1011) 2 | 1621.80 |
| (2130) | 1629.52 |
| (2112) | 1632.09 |
| (2131) 2 | 1659.74 |
| Surface | γfs (mJ/m2) |
|---|---|
| (0001) | 1292.20 |
| (1010) 1 | 1376.64 |
| (1011) 2 | 1389.53 |
| (2021) 1 | 1420.28 |
| (1012) 1 | 1532.98 |
| (2130) 1 | 1542.20 |
| (1012) 2 | 1555.64 |
| (2112) | 1559.95 |
| (1120) | 1565.95 |
| (2132) 2 | 1581.02 |
| (2132) 1 | 1585.41 |
| (2131) 2 | 1591.74 |
| (2131) 1 | 1599.94 |
| (2241) | 1615.69 |
| (1121) | 1629.79 |
| (2021) 2 | 1630.78 |
| (2130) 2 | 1710.08 |
| (1010) 2 | 1811.47 |
| (1011) 1 | 1836.87 |
| Surface | γfs (mJ/m2) |
|---|---|
| (111) | 1497.87 |
| (332) | 1638.80 |
| (322) | 1654.69 |
| (221) | 1703.76 |
| (100) | 1710.15 |
| (211) | 1734.20 |
| (331) | 1757.50 |
| (311) | 1800.45 |
| (321) | 1814.56 |
| (110) | 1823.29 |
| (310) | 1871.69 |
| (320) | 1890.39 |
| (210) | 1903.63 |
| Surface | γfs (mJ/m2) |
|---|---|
| (210) | 1539.49 |
| (211) 2 | 1563.47 |
| (100) | 1572.28 |
| (332) 2 | 1608.52 |
| (321) 2 | 1609.11 |
| (311) | 1611.26 |
| (221) | 1625.47 |
| (111) | 1631.97 |
| (321) 1 | 1632.16 |
| (320) | 1642.23 |
| (322) | 1644.44 |
| (331) | 1651.58 |
| (310) | 1665.72 |
| (332) 1 | 1673.60 |
| (211) 1 | 1683.64 |
| (110) | 1730.74 |
| Surface | γfs (mJ/m2) |
|---|---|
| (321) | 1526.13 |
| (110) | 1526.18 |
| (211) | 1531.77 |
| (320) | 1676.00 |
| (331) | 1694.54 |
| (210) | 1743.81 |
| (221) | 1754.51 |
| (322) | 1789.69 |
| (332) | 1794.68 |
| (310) | 1798.85 |
| (311) | 1822.07 |
| (111) | 1840.18 |
| (100) | 1848.23 |
| Surface | γfs (mJ/m2) |
|---|---|
| (0001) | 1491.91 |
| (2021) 1 | 1615.62 |
| (1012) 2 | 1620.87 |
| (1011) 1 | 1637.63 |
| (2021) 2 | 1744.03 |
| (2131) 1 | 1801.61 |
| (1120) | 1806.19 |
| (2132) 1 | 1822.94 |
| (2132) 2 | 1823.28 |
| (1010) | 1833.40 |
| (1012) 1 | 1833.53 |
| (2241) | 1835.95 |
| (1121) | 1855.25 |
| (2130) | 1862.73 |
| (2112) | 1866.60 |
| (1011) 2 | 1877.20 |
| (2131) 2 | 1898.85 |
| Surface | γfs (mJ/m2) |
|---|---|
| (1010) 1 | 1570.25 |
| (1011) 2 | 1617.56 |
| (2021) 1 | 1632.19 |
| (2130) 1 | 1758.62 |
| (1012) 1 | 1772.68 |
| (1012) 2 | 1773.83 |
| (2112) | 1796.15 |
| (1120) | 1797.46 |
| (2132) 2 | 1806.35 |
| (2132) 1 | 1815.20 |
| (2131) 1 | 1818.06 |
| (2131) 2 | 1818.16 |
| (2241) | 1850.57 |
| (1121) | 1863.46 |
| (2021) 2 | 1889.92 |
| (2130) 2 | 1952.23 |
| (1011) 1 | 2088.65 |
| (1010) 2 | 2109.33 |
Stacking fault energy plots and maps are displayed for select crystals. The values are computed by
The calculation method used is available as the iprPy stacking_fault_map_2D calculation method.
Notes and Disclaimers:
Version Information:
| E_usf a/2 [0 -1 1] | 527.87 |
| τ_ideal a/2 [0 -1 1] | 6.55 |




| E_isf | 1.49 |
| E_usf a/2 [0 -1 1] | 118.65 |
| τ_ideal a/2 [0 -1 1] | 2.25 |




| E_usf a/2 [0 -1 1] | 552.60 |
| τ_ideal a/2 [0 -1 1] | 6.48 |




| E_isf | 4.91 |
| E_usf a/2 [0 -1 1] | 96.88 |
| τ_ideal a/2 [0 -1 1] | 1.82 |




| E_usf a/2 [-1 1 -1] | 232.27 |
| τ_ideal a/2 [-1 1 -1] | 3.16 |




| E_usf a/2 [-1 -1 1] | 270.57 |
| τ_ideal a/2 [-1 -1 1] | 3.30 |




| E_usf a/2 [-1 -1 1] | 266.30 |
| τ_ideal a/2 [-1 -1 1] | 3.28 |




| E_isf | -4.84 |
| E_usf a/3 [-2 1 1 0] | 92.29 |
| τ_ideal a/3 [-2 1 1 0] | 1.81 |




| E_usf a/3 [-1 2 -1 0] | 294.13 |
| τ_ideal a/3 [-1 2 -1 0] | 3.33 |




| E_usf a/3 [-1 2 -1 0] | 692.08 |
| τ_ideal a/3 [-1 2 -1 0] | 8.06 |




| E_usf a/3 [-1 2 -1 0] | 408.12 |
| E_usf a/3 [-2 1 1 3] | 1570.51 |
| τ_ideal a/3 [-1 2 -1 0] | 4.54 |
| τ_ideal a/3 [-2 1 1 3] | 23.26 |





| E_usf a/3 [-1 2 -1 0] | 409.13 |
| E_usf a/3 [-2 1 1 3] | 579.61 |
| τ_ideal a/3 [-1 2 -1 0] | 4.75 |
| τ_ideal a/3 [-2 1 1 3] | 6.34 |





| E_usf a/3 [-2 1 1 3] | 819.51 |
| τ_ideal a/3 [-2 1 1 3] | 7.68 |




| E_usf a/2 [0 -1 1] | 779.85 |
| τ_ideal a/2 [0 -1 1] | 10.42 |




| E_isf | 18.39 |
| E_usf a/2 [0 -1 1] | 146.73 |
| τ_ideal a/2 [0 -1 1] | 3.07 |




| E_usf a/2 [-1 1 -1] | 317.91 |
| τ_ideal a/2 [-1 1 -1] | 4.98 |




| E_usf a/2 [-1 -1 1] | 378.41 |
| τ_ideal a/2 [-1 -1 1] | 5.40 |




| E_usf a/2 [-1 -1 1] | 370.87 |
| τ_ideal a/2 [-1 -1 1] | 5.28 |




| E_usf a/2 [0 -1 1] | 1126.94 |
| τ_ideal a/2 [0 -1 1] | 15.81 |




| E_isf | 15.21 |
| E_usf a/2 [0 -1 1] | 236.26 |
| τ_ideal a/2 [0 -1 1] | 5.16 |




| E_isf | -15.10 |
| E_usf a/3 [-2 1 1 0] | 221.25 |
| τ_ideal a/3 [-2 1 1 0] | 5.12 |




| E_usf a/3 [-1 2 -1 0] | 616.16 |
| τ_ideal a/3 [-1 2 -1 0] | 8.38 |




| E_usf a/3 [-1 2 -1 0] | 1488.53 |
| τ_ideal a/3 [-1 2 -1 0] | 20.63 |




| E_usf a/3 [-1 2 -1 0] | 954.87 |
| E_usf a/3 [-2 1 1 3] | 3192.77 |
| τ_ideal a/3 [-1 2 -1 0] | 12.64 |
| τ_ideal a/3 [-2 1 1 3] | 66.73 |





| E_usf a/3 [-1 2 -1 0] | 904.27 |
| E_usf a/3 [-2 1 1 3] | 1201.25 |
| τ_ideal a/3 [-1 2 -1 0] | 12.36 |
| τ_ideal a/3 [-2 1 1 3] | 15.81 |





| E_usf a/3 [-2 1 1 3] | 1914.55 |
| τ_ideal a/3 [-2 1 1 3] | 20.51 |




| E_usf a/2 [0 -1 1] | 832.76 |
| τ_ideal a/2 [0 -1 1] | 10.23 |




| E_isf | 15.47 |
| E_usf a/2 [0 -1 1] | 144.58 |
| τ_ideal a/2 [0 -1 1] | 2.83 |




| E_usf a/2 [-1 1 -1] | 341.07 |
| τ_ideal a/2 [-1 1 -1] | 4.89 |




| E_usf a/2 [-1 -1 1] | 400.91 |
| τ_ideal a/2 [-1 -1 1] | 5.20 |




| E_usf a/2 [-1 -1 1] | 393.71 |
| τ_ideal a/2 [-1 -1 1] | 5.13 |




| E_isf | -15.30 |
| E_usf a/3 [-2 1 1 0] | 129.58 |
| τ_ideal a/3 [-2 1 1 0] | 2.81 |




| E_usf a/3 [-1 2 -1 0] | 417.51 |
| τ_ideal a/3 [-1 2 -1 0] | 5.03 |




| E_usf a/3 [-1 2 -1 0] | 1050.02 |
| τ_ideal a/3 [-1 2 -1 0] | 12.80 |




| E_usf a/3 [-1 2 -1 0] | 604.32 |
| E_usf a/3 [-2 1 1 3] | 2649.22 |
| τ_ideal a/3 [-1 2 -1 0] | 7.07 |
| τ_ideal a/3 [-2 1 1 3] | 40.27 |





| E_usf a/3 [-1 2 -1 0] | 615.70 |
| E_usf a/3 [-2 1 1 3] | 863.10 |
| τ_ideal a/3 [-1 2 -1 0] | 7.47 |
| τ_ideal a/3 [-2 1 1 3] | 9.85 |





| E_usf a/3 [-2 1 1 3] | 1277.60 |
| τ_ideal a/3 [-2 1 1 3] | 12.33 |




| E_usf a/2 [0 -1 1] | 935.32 |
| τ_ideal a/2 [0 -1 1] | 11.12 |




| E_isf | 15.10 |
| E_usf a/2 [0 -1 1] | 143.07 |
| τ_ideal a/2 [0 -1 1] | 2.79 |




| E_usf a/2 [-1 1 -1] | 385.60 |
| τ_ideal a/2 [-1 1 -1] | 5.29 |




| E_usf a/2 [-1 -1 1] | 448.66 |
| τ_ideal a/2 [-1 -1 1] | 5.57 |




| E_usf a/2 [-1 -1 1] | 441.08 |
| τ_ideal a/2 [-1 -1 1] | 5.54 |




Static point defect formation energies, Ef, and elastic dipole tensors, pij, are displayed for select crystals. Relaxed defect configurations are obtained by taking a 12x12x12 supercell of a perfect periodic bulk crystal, inserting the point defect, and using force minimization to statically relax the atomic positions while keeping the system dimensions constant. Ef is computed by comparing the energy of the defect system to the same number of atoms in a perfect bulk crystal. pij is estimated as the difference in the system's global pressure with and without the defect multiplied by the system's volume.
Simple structural comparisons of the unrelaxed and relaxed defect configurations are used to help determine if the defect structure has relaxed to a different configuration. Relaxed structures that are identified as no longer consistent with the ideal defect definition are excluded from the table below. The only exception to this is if the lowest energy interstitial configuration does not coincide with a known ideal defect, its energies and pressure tensor are included under the listing "relaxed interstitial". The full list of calculation results including the transformed structures and the structural comparison values is included in the csv file available from the "Download raw data" link.
The calculation method used is available as the iprPy point_defect_static calculation method.
Notes and Disclaimers:
| Point Defect | Ef (eV) | p11 (eV) | p22 (eV) | p33 (eV) | p12 (eV) | p13 (eV) | p23 (eV) |
|---|---|---|---|---|---|---|---|
| vacancy | 0.968 | -1.967 | -1.967 | -1.967 | 0.000 | 0.000 | -0.000 |
| 1nn divacancy | 1.805 | -3.971 | -3.717 | -3.717 | 0.000 | -0.000 | 0.039 |
| 2nn divacancy | 1.935 | -4.125 | -4.125 | -4.067 | -0.000 | 0.000 | -0.000 |
| 100 dumbbell | 3.261 | 22.740 | 22.740 | 21.946 | 0.000 | 0.000 | 0.000 |
| 110 dumbbell | 3.500 | 26.078 | 21.652 | 21.652 | -0.000 | -0.000 | 11.275 |
| crowdion interstitial | 3.500 | 21.672 | 21.672 | 26.088 | 11.277 | -0.000 | -0.000 |
| tetrahedral interstitial | 3.808 | 23.448 | 23.448 | 23.448 | -0.000 | -0.000 | -0.000 |
| Point Defect | Ef (eV) | p11 (eV) | p22 (eV) | p33 (eV) | p12 (eV) | p13 (eV) | p23 (eV) |
|---|---|---|---|---|---|---|---|
| vacancy | 1.043 | -7.127 | -7.127 | -7.127 | -0.000 | -0.000 | 0.000 |
| 1nn divacancy | 1.990 | -13.899 | -13.660 | -13.660 | -0.000 | -0.000 | 0.125 |
| 2nn divacancy | 2.105 | -14.843 | -14.843 | -14.446 | -0.000 | -0.000 | -0.000 |
| 100 dumbbell | 2.492 | 25.879 | 25.879 | 25.689 | -0.000 | -0.000 | -0.000 |
| 110 dumbbell | 2.599 | 27.816 | 24.793 | 24.793 | 0.000 | 0.000 | 7.054 |
| crowdion interstitial | 2.600 | 24.863 | 24.863 | 27.868 | 7.073 | -0.000 | 0.000 |
| octahedral interstitial | 2.634 | 26.321 | 26.321 | 26.321 | -0.000 | -0.000 | -0.000 |
| 111 dumbbell | 2.684 | 25.591 | 25.591 | 25.591 | 2.546 | 2.546 | 2.546 |
| tetrahedral interstitial | 2.724 | 25.655 | 25.655 | 25.655 | 0.000 | 0.000 | 0.000 |
| Point Defect | Ef (eV) | p11 (eV) | p22 (eV) | p33 (eV) | p12 (eV) | p13 (eV) | p23 (eV) |
|---|---|---|---|---|---|---|---|
| vacancy | 0.795 | -10.044 | -10.044 | -10.044 | -0.000 | -0.000 | -0.000 |
| 2nn divacancy | 1.397 | -19.778 | -19.778 | -16.069 | 0.000 | -0.000 | -0.000 |
| 1nn divacancy | 1.637 | -17.825 | -17.825 | -17.825 | 0.934 | 0.934 | 0.934 |
| crowdion interstitial | 1.813 | 26.128 | 26.128 | 26.128 | 4.265 | 4.265 | 4.265 |
| 111 dumbbell | 1.813 | 26.201 | 26.201 | 26.201 | 4.256 | 4.256 | 4.256 |
| Point Defect | Ef (eV) | p11 (eV) | p22 (eV) | p33 (eV) | p12 (eV) | p13 (eV) | p23 (eV) |
|---|---|---|---|---|---|---|---|
| vacancy | 1.040 | -7.091 | -7.091 | -7.052 | 0.000 | -0.000 | 0.000 |
| relaxed interstitial | 2.541 | 29.092 | 28.789 | 22.363 | 0.000 | -0.000 | 0.000 |
| 0001 dumbbell | 2.637 | 24.947 | 24.947 | 30.234 | -0.000 | 0.000 | -0.000 |
| Point Defect | Ef (eV) | p11 (eV) | p22 (eV) | p33 (eV) | p12 (eV) | p13 (eV) | p23 (eV) |
|---|---|---|---|---|---|---|---|
| vacancy | 1.328 | -2.585 | -2.585 | -2.585 | -0.000 | -0.000 | -0.000 |
| 1nn divacancy | 2.490 | -6.008 | -4.901 | -4.901 | -0.000 | -0.000 | -0.021 |
| 2nn divacancy | 2.635 | -5.391 | -5.391 | -5.379 | -0.000 | -0.000 | -0.000 |
| 100 dumbbell | 2.940 | 18.006 | 18.006 | 17.563 | -0.000 | -0.000 | 0.000 |
| octahedral interstitial | 3.125 | 18.206 | 18.206 | 18.206 | -0.000 | -0.000 | -0.000 |
| 110 dumbbell | 3.134 | 20.535 | 16.864 | 16.864 | 0.000 | 0.000 | 9.447 |
| Point Defect | Ef (eV) | p11 (eV) | p22 (eV) | p33 (eV) | p12 (eV) | p13 (eV) | p23 (eV) |
|---|---|---|---|---|---|---|---|
| relaxed interstitial | -32.329 | 80.726 | 80.657 | 116.221 | -304.542 | 268.462 | -268.444 |
| vacancy | 0.942 | -6.255 | -6.255 | -6.255 | 0.000 | 0.000 | 0.000 |
| crowdion interstitial | 1.911 | 15.632 | 15.632 | 15.632 | 6.228 | 6.228 | 6.228 |
| 111 dumbbell | 1.913 | 15.560 | 15.560 | 15.560 | 6.208 | 6.208 | 6.208 |
| 1nn divacancy | 2.003 | -9.663 | -9.663 | -9.663 | 1.312 | 1.312 | 1.312 |
| Point Defect | Ef (eV) | p11 (eV) | p22 (eV) | p33 (eV) | p12 (eV) | p13 (eV) | p23 (eV) |
|---|---|---|---|---|---|---|---|
| vacancy | 1.707 | -1.327 | -1.327 | -1.327 | 0.000 | 0.000 | 0.000 |
| 1nn divacancy | 3.172 | -3.558 | -2.506 | -2.506 | 0.000 | 0.000 | -0.009 |
| 2nn divacancy | 3.381 | -2.878 | -2.878 | -3.031 | 0.000 | 0.000 | 0.000 |
| 100 dumbbell | 4.720 | 26.611 | 26.611 | 25.625 | 0.000 | -0.000 | -0.000 |
| 110 dumbbell | 5.079 | 31.224 | 24.974 | 24.974 | -0.000 | -0.000 | 16.289 |
| Point Defect | Ef (eV) | p11 (eV) | p22 (eV) | p33 (eV) | p12 (eV) | p13 (eV) | p23 (eV) |
|---|---|---|---|---|---|---|---|
| vacancy | 1.703 | -1.312 | -1.312 | -1.348 | -0.000 | -0.000 | 0.000 |
| 0001 dumbbell | 5.229 | 26.319 | 26.319 | 34.268 | -0.000 | 0.000 | -0.000 |
| Point Defect | Ef (eV) | p11 (eV) | p22 (eV) | p33 (eV) | p12 (eV) | p13 (eV) | p23 (eV) |
|---|---|---|---|---|---|---|---|
| vacancy | 1.580 | -6.550 | -6.550 | -6.550 | -0.000 | -0.000 | -0.000 |
| 1nn divacancy | 2.989 | -13.603 | -12.582 | -12.582 | -0.000 | -0.000 | 0.071 |
| 2nn divacancy | 3.157 | -13.576 | -13.576 | -13.275 | -0.000 | 0.000 | -0.000 |
| 100 dumbbell | 3.387 | 27.879 | 27.879 | 27.584 | -0.000 | -0.000 | -0.000 |
| 110 dumbbell | 3.562 | 30.606 | 26.492 | 26.492 | -0.000 | -0.000 | 9.968 |
| crowdion interstitial | 3.566 | 26.620 | 26.620 | 30.746 | 9.998 | -0.000 | -0.000 |
| octahedral interstitial | 3.591 | 28.251 | 28.251 | 28.251 | -0.000 | -0.000 | -0.000 |
| 111 dumbbell | 3.687 | 27.854 | 27.854 | 27.854 | 3.613 | 3.613 | 3.613 |
| tetrahedral interstitial | 3.738 | 27.939 | 27.939 | 27.939 | 0.000 | 0.000 | 0.000 |
| Point Defect | Ef (eV) | p11 (eV) | p22 (eV) | p33 (eV) | p12 (eV) | p13 (eV) | p23 (eV) |
|---|---|---|---|---|---|---|---|
| vacancy | 1.189 | -10.372 | -10.372 | -10.372 | 0.000 | -0.000 | -0.000 |
| 2nn divacancy | 2.057 | -19.712 | -19.712 | -18.239 | -0.000 | -0.000 | -0.000 |
| crowdion interstitial | 2.407 | 27.287 | 27.287 | 27.287 | 5.845 | 5.845 | 5.845 |
| 111 dumbbell | 2.408 | 27.417 | 27.417 | 27.417 | 5.831 | 5.831 | 5.831 |
| 1nn divacancy | 2.478 | -17.572 | -17.572 | -17.572 | 1.402 | 1.402 | 1.402 |
| Point Defect | Ef (eV) | p11 (eV) | p22 (eV) | p33 (eV) | p12 (eV) | p13 (eV) | p23 (eV) |
|---|---|---|---|---|---|---|---|
| vacancy | 1.572 | -6.550 | -6.550 | -6.636 | 0.000 | -0.000 | -0.000 |
| 0001 dumbbell | 3.596 | 27.232 | 27.232 | 35.607 | 0.000 | -0.000 | -0.000 |
| Point Defect | Ef (eV) | p11 (eV) | p22 (eV) | p33 (eV) | p12 (eV) | p13 (eV) | p23 (eV) |
|---|---|---|---|---|---|---|---|
| vacancy | 1.767 | -11.824 | -11.824 | -11.824 | -0.000 | 0.000 | 0.000 |
| 1nn divacancy | 3.362 | -24.108 | -23.155 | -23.155 | -0.000 | -0.000 | 0.196 |
| 100 dumbbell | 3.386 | 37.080 | 37.080 | 37.269 | 0.000 | 0.000 | 0.000 |
| 110 dumbbell | 3.483 | 39.522 | 35.560 | 35.560 | -0.000 | 0.000 | 8.596 |
| crowdion interstitial | 3.483 | 35.719 | 35.719 | 39.642 | 8.640 | 0.000 | 0.000 |
| 111 dumbbell | 3.521 | 36.668 | 36.668 | 36.668 | 3.353 | 3.353 | 3.353 |
| 2nn divacancy | 3.541 | -24.687 | -24.687 | -24.017 | -0.000 | -0.000 | 0.000 |
| tetrahedral interstitial | 3.560 | 36.698 | 36.698 | 36.698 | 0.000 | 0.000 | 0.000 |
| octahedral interstitial | 3.599 | 37.487 | 37.487 | 37.487 | -0.000 | 0.000 | -0.000 |
| Point Defect | Ef (eV) | p11 (eV) | p22 (eV) | p33 (eV) | p12 (eV) | p13 (eV) | p23 (eV) |
|---|---|---|---|---|---|---|---|
| vacancy | 1.411 | -15.801 | -15.801 | -15.801 | -0.000 | -0.000 | -0.000 |
| 2nn divacancy | 2.607 | -31.674 | -31.674 | -36.567 | 0.000 | -0.000 | -0.000 |
| 111 dumbbell | 2.663 | 37.117 | 37.117 | 37.117 | 4.435 | 4.435 | 4.435 |
| crowdion interstitial | 2.663 | 37.085 | 37.085 | 37.085 | 4.305 | 4.305 | 4.305 |
| 1nn divacancy | 2.883 | -28.151 | -28.151 | -28.151 | 1.187 | 1.187 | 1.187 |
| 110 dumbbell | 2.903 | 37.262 | 37.586 | 37.586 | -0.000 | -0.000 | 4.080 |
| Point Defect | Ef (eV) | p11 (eV) | p22 (eV) | p33 (eV) | p12 (eV) | p13 (eV) | p23 (eV) |
|---|---|---|---|---|---|---|---|
| vacancy | 1.772 | -12.299 | -12.299 | -14.280 | 0.000 | -0.000 | 0.000 |
| 0001 dumbbell | 3.387 | 33.309 | 33.309 | 34.768 | 0.000 | -0.000 | 0.000 |
Plots of the atomic structure of dislocation cores are shown here. The dislocations were constructed using dislocation monopole configurations in which a straight dislocation is created in the center of the system using anisotropic elasticity and the elastic constants computed above. A cylindrical region centered around the dislocation is allowed to relax while the remaining atoms are held fixed. The relaxation consists of 1 million NVT steps at 10 K followed by an energy/force minimization. The final plots show the atomic configuration near the center of the monopole system, and display differential displacement arrows and Nye tensor color maps that are both taken with respect to the Burgers vector direction.
These plots show a wide range of final structures, some corresponding to expected dislocation structures and others not. While the characterizations are dislocation-type dependent, some general classification guidelines are listed here.
The calculation method used is available as the iprPy dislocation_monopole calculation method.
Links are provided above the images allowing for users to download the final defect configuration and a corresponding defect-free configuration if they wish to further analyze the structures or use them for subsequent simulations.
Notes and Disclaimers:
Version Information:
Plots of lattice and elastic constants are shown as a function of temperature. The 0K points were taken from the Crystal Structure Predictions and the Elastic Constants Predictions sections above for the unique crystal structures relaxed with the "dynamic" method. Starting from the 0 K relaxed crystal unit cells, supercell systems are created by replicating all three dimensions by the same multiplier to achieve at least 4000 atoms. The systems are then relaxed at 50 K and zero pressure using 1 million NPT steps. Lattice constants are estimated by averaging the measured box dimensions. Temperatures are iteratively increased by 50 K, with each subsequent relaxation calculation starting from the final atomic configuration at the previous temperature and relaxing for another 1 million steps.
The elastic constants are calculated using the deformation–fluctuation hybrid method. Starting from the final atomic configurations of the dynamic relaxations, the system is allowed to evolve at constant volume with a Langevin thermostat. The Born matrix is computed during this run by evaluating how the atomic forces would vary due to applied linear strain fields. The elastic constants can then be estimated using the averaged Born matrix values and the averaged stresses on the system.
The calculation methods used are available as the iprPy relax_dynamic and elastic_constants_dynamic calculation methods.
Clicking on the image of a plot will open an interactive version of it in a new tab. The underlying data for the plots can be downloaded by clicking on the links above each plot.
Notes and Disclaimers:
Version Information:
Plots of radial distribution functions at different temperatures and the temperature-dependent diffusion and viscosity are shown here for elemental liquids. Melt phases are constructed by starting with a 10x10x10 fcc super cell and relaxing with 50,000 NPT steps at zero pressure and a high melting temperature (3000 K for most potentials and elements). Following the melt, liquid structures are relaxed by running NPT for 10,000 steps over which the temperature is dropped by 50 K, then 50,000 NPT at the target temperature to estimate the equilibrium volume, followed by 20,000 NVT steps at the averaged equilibrium volume and target temperature. Structures from the NVT run are sampled to compute the radial distribution function of the liquid at the corresponding temperature.
The final relaxed configurations at each temperature explored are used as the initial configurations for the diffusion and viscosity calculations. For diffusion, the system is integrated for 100 runs of 2,000 NVT steps during which both the mean squared displacement (MSD) and the velocity auto correlation function (VACF) are computed. From these simulations, three estimates of diffusion are computed: one from the MSD of the full 200,000 step run, one in which the MSD is reset for each short run and then averaged, and one from the VACF computed for each short run and averaged. For viscosity, the Green-Kubo method is used which is evaluated during a 1 million step NVT run.
The calculation methods used are available as the iprPy relax_liquid_redo, diffusion_liquid, and viscosity_green_kubo calculation methods.
Clicking on the image of a plot will open an interactive version of it in a new tab. The underlying data for the plots can be downloaded by clicking on the links above each plot.
Notes and Disclaimers:
Version Information:
Estimated melting temperatures are tabulated below. The melting temperature is computed here using a two-phase solid-liquid atomic configuration. The two-phase configuration is created by starting with a crystalline system in which the c box vector is roughly twice the length of the other two box vectors. Based on some input temperature Tinit, an NPH plus a Berensen thermostat simulation is performed for 10,000 steps in which half the system is subjected to a temperature of 1.25*Tinit and the other half to a temperature of 0.5*Tinit. This is then followed by 10,000 steps during which the temperature of the two regions are both scaled to Tinit. The system is then ran for 200,000 NPH steps to equilibrate the system. For the second half of the final NPH run, the average temperature of the system is calculated and the polyhedral template matching algorithm is used to estimate the number of solid and liquid atoms for a number of configuration snapshots. If the averaged fraction of solid atoms is found to be between 0.25-0.75, then the averaged temperature provides an estimate of the melting temperature.
This calculation is iteratively performed where the Tinit value is adjusted up or down if the fraction of solid atoms is outside the range 0.25-0.75. Iterations are repeated until 10 calculations are performed that produce solid fractions in the target range, or 30 total calculations are performed.
The calculation method used is available as the iprPy melting_temperature calculation method.
Notes and Disclaimers:
Version Information:
| prototype | Tmelt | stderr |
|---|---|---|
| A1--Cu--fcc | 1144.1 | 0.88 |
| prototype | Tmelt | stderr |
|---|---|---|
| A1--Cu--fcc | 1114.52 | 0.89 |
| A3--Mg--hcp | 1121.58 | 1.8 |
| prototype | Tmelt | stderr |
|---|---|---|
| A1--Cu--fcc | 1313.53 | 0.78 |
| prototype | Tmelt | stderr |
|---|---|---|
| A1--Cu--fcc | 1766.12 | 0.67 |
| A3--Mg--hcp | 1776.43 | 1.4 |
| prototype | Tmelt | stderr |
|---|---|---|
| A1--Cu--fcc | 1563.29 | 1.85 |
| A3--Mg--hcp | 1571.1 | 2.21 |
| prototype | Tmelt | stderr |
|---|---|---|
| A1--Cu--fcc | 1601.12 | 1.6 |
| A2--W--bcc | 1654.02 | 10.11 |
| A3--Mg--hcp | 1601.75 | 2.08 |
Plots of internal energy, Gibbs free energy, entropy, heat capacity and volume are shown here as a function of temperature for various crystal structures and liquid phases. The included crystal structures correspond to those in the Solid Structures vs. Temperature section, and the liquid phases to those in the Liquid Properties section. Internal energy and volume are taken from the associated structure relaxations mentioned in those previous sections. Constant pressure heat capacity is estimated using 3-point numerical derivatives of enthalpy versus temperature. Note that since all simulations done here are at 0 pressure, internal energy and enthalpy are equivalent.
The Gibbs energies of the phases are estimated using thermodynamic integration between the interatomic potential in question and a simpler model with known Gibbs free energy values. For solids, the reference model is an Einstein solid, while for liquids it is the Uhlenbeck-Ford potential. Besides a short run at the start of the solid calculations to estimate Einstein model spring constants, the two calculations proceed similarly. Starting with the final relaxation configurations, the systems are stabilized for 25,000 steps. Then, over the next 50,000 steps the potential is swapped out for the reference potential. The system is then stabilized for another 25,000 steps with the reference model before a reverse swap of 50,000 steps is performed. The simulation ends with one final 25,000 step stabilization period. From the simulation, the irreversible work of transformation is estimated and used to compute the absolute Gibbs free energy of the target phase and potential relative to the reference potential. Entropy is estimated as the difference in enthalpy and Gibbs free energy and divided by temperature.
The calculation methods used are available as the iprPy relax_dynamic, relax_liquid_redo, free_energy, and free_energy_liquid calculation methods.
Clicking on the image of a plot will open an interactive version of it in a new tab. The underlying data for the plots can be downloaded by clicking on the links above each plot.
Notes and Disclaimers:
Version Information:






