Plots of the potential energy vs interatomic spacing, r, are shown below for all diatom sets associated with the interatomic potential. This calculation provides insights into the functional form of the potential's two-body interactions. A system consisting of only two atoms is created, and the potential energy is evaluated for the atoms separated by 0.02 Å <= r <= 6.0> Å in intervals of 0.02 Å. Two plots are shown: one for the "standard" interaction distance range, and one for small values of r. The small r plot is useful for determining whether the potential is suitable for radiation studies.
The calculation method used is available as the iprPy diatom_scan calculation method.
Clicking on the image of a plot will open an interactive version of it in a new tab. The underlying data for the plots can be downloaded by clicking on the links above each plot.
Notes and Disclaimers:
Version Information:
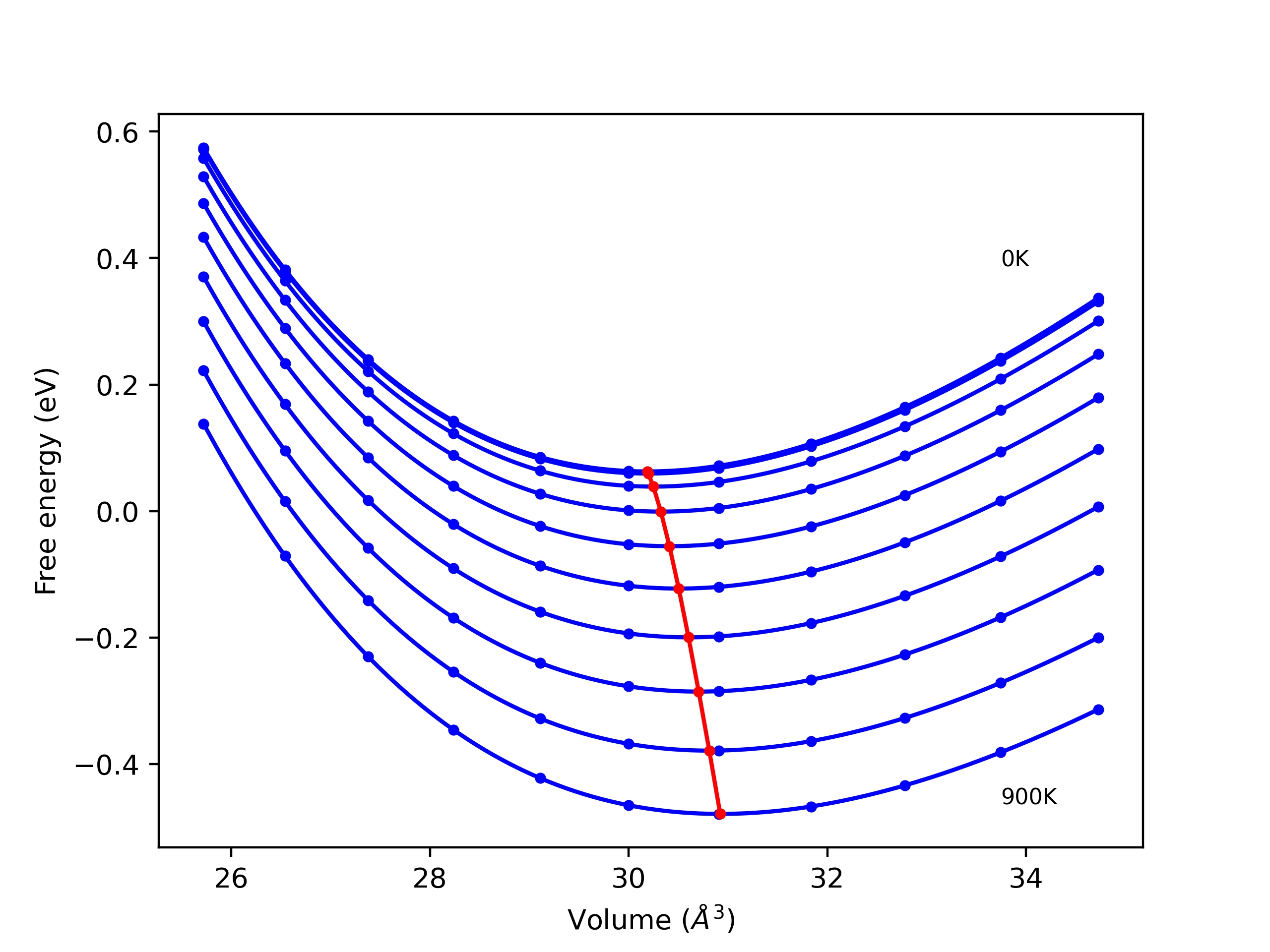
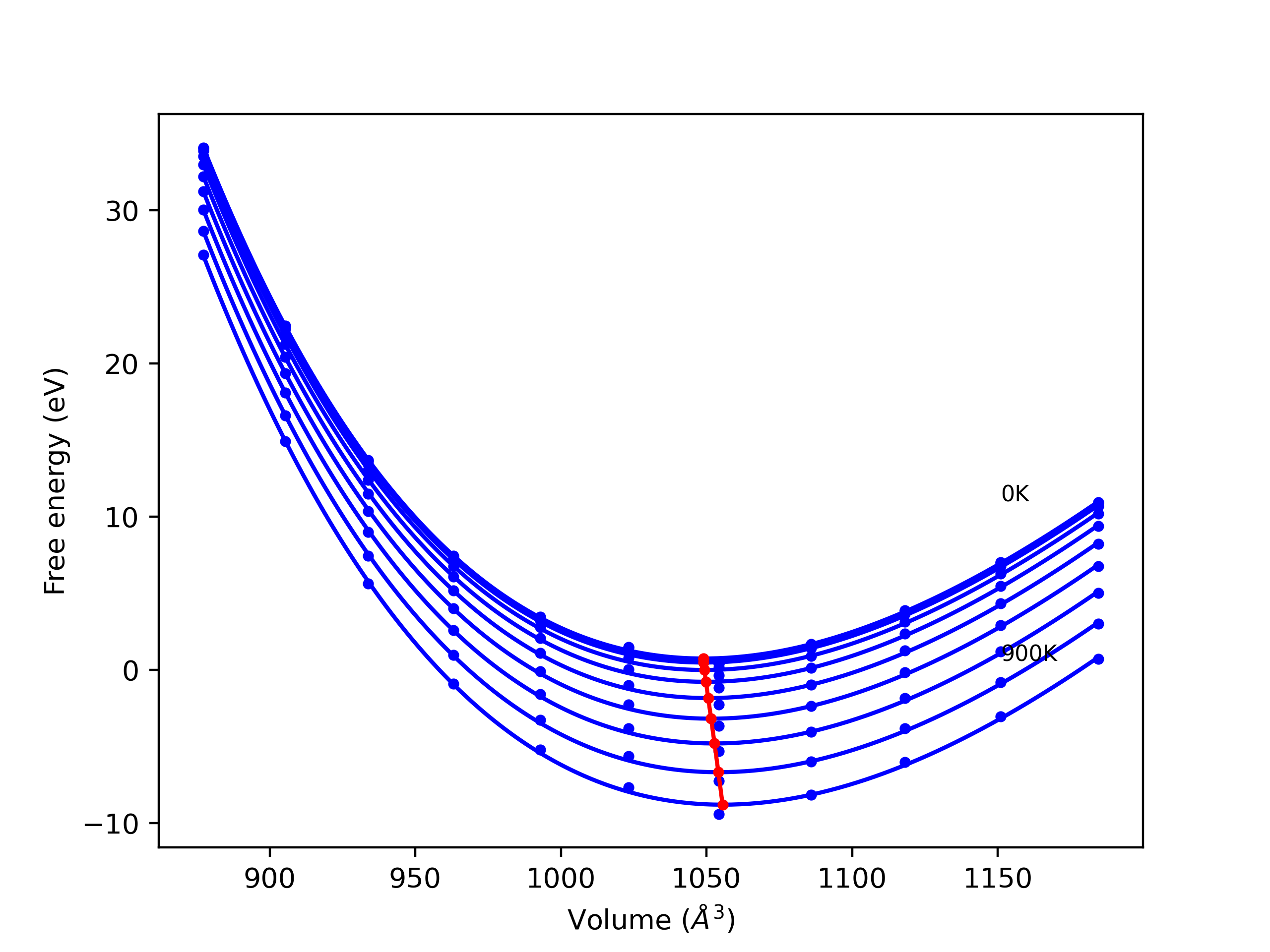
Plots of potential energy vs interatomic spacing, r, are shown below for a number of crystal structures. The structures are generated based on the ideal atomic positions and b/a and c/a lattice parameter ratios for a given crystal prototype. The size of the system is then uniformly scaled, and the energy calculated without relaxing the system. To obtain these plots, values of r are evaluated every 0.02 Å up to 6 Å.
The calculation method used is available as the iprPy E_vs_r_scan calculation method.
Clicking on the image of a plot will open an interactive version of it in a new tab. The underlying data for the plots can be downloaded by clicking on the links above each plot.
Notes and Disclaimers:
Version Information:
Computed lattice constants and cohesive/potential energies are displayed for a variety of crystal structures. The values displayed here are obtained using the following process.
The calculation methods used are implemented into iprPy as the following calculation styles
Notes and Disclaimers:
Version Information:
Download raw data (including filtered results)
Reference structure matches:
A1--Cu--fcc = mp-134, oqmd-8100, oqmd-1214503
A15--beta-W = oqmd-1214948, oqmd-1280406
A2--W--bcc = mp-998860, oqmd-1215126
A3'--alpha-La--double-hcp = mp-1183144, oqmd-1215394
A3--Mg--hcp = oqmd-1215215, oqmd-1215304
A4--C--dc = oqmd-1215483
A5--beta-Sn = oqmd-1215572
A6--In--bct = oqmd-1215661
| prototype | method | Ecoh (eV/atom) | Epot (eV/atom) | a0 (Å) | b0 (Å) | c0 (Å) | α (degrees) | β (degrees) | γ (degrees) |
|---|---|---|---|---|---|---|---|---|---|
| A1--Cu--fcc | dynamic | -3.3698 | -3.3698 | 4.0416 | 4.0416 | 4.0416 | 90.0 | 90.0 | 90.0 |
| A3'--alpha-La--double-hcp | dynamic | -3.3596 | -3.3596 | 2.8468 | 2.8468 | 9.4209 | 90.0 | 90.0 | 120.0 |
| oqmd-1216017 | dynamic | -3.3564 | -3.3564 | 2.8436 | 2.8436 | 21.2554 | 90.0 | 90.0 | 120.0 |
| oqmd-1216017 | static | -3.3564 | -3.3564 | 2.8436 | 2.8436 | 21.2552 | 90.0 | 90.0 | 120.0 |
| A3--Mg--hcp | dynamic | -3.3502 | -3.3502 | 2.8375 | 2.8375 | 4.7486 | 90.0 | 90.0 | 120.0 |
| A3--Mg--hcp | box | -3.3502 | -3.3502 | 2.8374 | 2.8374 | 4.7486 | 90.0 | 90.0 | 120.0 |
| oqmd-1214770 | dynamic | -3.3047 | -3.3047 | 9.9309 | 9.9309 | 9.9309 | 90.0 | 90.0 | 90.0 |
| A15--beta-W | dynamic | -3.2934 | -3.2934 | 5.1274 | 5.1274 | 5.1274 | 90.0 | 90.0 | 90.0 |
| oqmd-1214859 | box | -3.2929 | -3.2929 | 6.9826 | 6.9826 | 6.9826 | 90.0 | 90.0 | 90.0 |
| oqmd-1214770 | box | -3.29 | -3.29 | 9.9552 | 9.9552 | 9.9552 | 90.0 | 90.0 | 90.0 |
| A2--W--bcc | dynamic | -3.2666 | -3.2666 | 3.2287 | 3.2287 | 3.2287 | 90.0 | 90.0 | 90.0 |
| oqmd-1214681 | dynamic | -3.2478 | -3.2478 | 4.2967 | 7.4148 | 4.8881 | 90.0 | 90.0 | 90.0 |
| mp-1244953 | dynamic | -3.2467 | -3.2467 | 12.0269 | 12.0666 | 12.222 | 86.7 | 86.9 | 80.3 |
| mp-1245129 | dynamic | -3.245 | -3.245 | 11.5902 | 12.1576 | 12.4911 | 92.9 | 90.4 | 94.4 |
| mp-1244953 | static | -3.2445 | -3.2445 | 12.0494 | 12.1033 | 12.1384 | 87.6 | 81.3 | 87.2 |
| mp-1245129 | static | -3.2416 | -3.2416 | 11.5139 | 12.281 | 12.4242 | 93.3 | 91.4 | 95.5 |
| mp-1245152 | dynamic | -3.2388 | -3.2388 | 11.8794 | 11.9321 | 12.4023 | 92.0 | 96.1 | 91.8 |
| mp-1245152 | static | -3.2388 | -3.2388 | 11.8795 | 11.9322 | 12.4021 | 92.0 | 96.1 | 91.8 |
| mp-1245307 | static | -3.2383 | -3.2383 | 12.03 | 12.0781 | 12.092 | 87.8 | 89.6 | 87.9 |
| mp-1245307 | dynamic | -3.2382 | -3.2382 | 12.0356 | 12.0537 | 12.1278 | 87.7 | 89.1 | 87.9 |
| mp-1245067 | dynamic | -3.235 | -3.235 | 11.8277 | 12.1654 | 12.4563 | 93.8 | 91.5 | 98.4 |
| mp-1245067 | static | -3.2297 | -3.2297 | 11.7805 | 12.2998 | 12.3995 | 94.8 | 98.3 | 92.7 |
| mp-1245129 | box | -3.2184 | -3.2184 | 11.7283 | 12.1176 | 12.4328 | 93.4 | 92.6 | 96.4 |
| mp-1244953 | box | -3.2157 | -3.2157 | 12.0449 | 12.0814 | 12.2985 | 86.4 | 80.8 | 87.5 |
| mp-1245307 | box | -3.2108 | -3.2108 | 11.9756 | 12.1506 | 12.1594 | 90.6 | 94.1 | 92.4 |
| mp-1245152 | box | -3.2105 | -3.2105 | 11.9486 | 12.1535 | 12.2244 | 92.4 | 91.7 | 96.3 |
| mp-1245067 | box | -3.1967 | -3.1967 | 11.9351 | 12.2115 | 12.3183 | 92.3 | 93.3 | 97.5 |
| oqmd-1215037 | dynamic | -3.1962 | -3.1962 | 2.8516 | 4.7897 | 10.4276 | 90.0 | 90.0 | 90.0 |
| oqmd-1215037 | box | -3.1853 | -3.1853 | 2.841 | 4.8176 | 10.5642 | 90.0 | 90.0 | 90.0 |
| A5--beta-Sn | static | -3.1102 | -3.1102 | 5.3425 | 5.3425 | 2.5998 | 90.0 | 90.0 | 90.0 |
| A4--C--dc | dynamic | -3.0879 | -3.0879 | 5.6896 | 5.6896 | 5.6896 | 90.0 | 90.0 | 90.0 |
| oqmd-1214681 | box | -2.9776 | -2.9776 | 4.8566 | 11.1228 | 2.9052 | 90.0 | 90.0 | 90.0 |
| Ah--alpha-Po--sc | dynamic | -2.96 | -2.96 | 2.7866 | 2.7866 | 2.7866 | 90.0 | 90.0 | 90.0 |
| mp-1239196 | box | -2.9301 | -2.9301 | 4.0403 | 4.0403 | 11.169 | 90.0 | 90.0 | 90.0 |
| A7--alpha-As | box | -2.8048 | -2.8048 | 3.6453 | 3.6453 | 10.558 | 90.0 | 90.0 | 120.0 |
Download raw data (including filtered results)
Reference structure matches:
| prototype | method | Ecoh (eV/atom) | Epot (eV/atom) | a0 (Å) | b0 (Å) | c0 (Å) | α (degrees) | β (degrees) | γ (degrees) |
|---|---|---|---|---|---|---|---|---|---|
| mp-1217111 | dynamic | -3.3091 | -3.3091 | 4.468 | 4.468 | 12.2744 | 90.0 | 90.0 | 90.0 |
| mp-1217111 | box | -3.3048 | -3.3048 | 4.4503 | 4.4503 | 12.4018 | 90.0 | 90.0 | 90.0 |
Download raw data (including filtered results)
Reference structure matches:
| prototype | method | Ecoh (eV/atom) | Epot (eV/atom) | a0 (Å) | b0 (Å) | c0 (Å) | α (degrees) | β (degrees) | γ (degrees) |
|---|---|---|---|---|---|---|---|---|---|
| C1--CaF2--fluorite | dynamic | -5.0216 | -5.0216 | 5.5629 | 5.5629 | 5.5629 | 90.0 | 90.0 | 90.0 |
Download raw data (including filtered results)
Reference structure matches:
| prototype | method | Ecoh (eV/atom) | Epot (eV/atom) | a0 (Å) | b0 (Å) | c0 (Å) | α (degrees) | β (degrees) | γ (degrees) |
|---|---|---|---|---|---|---|---|---|---|
| L2_1--AlCu2Mn--heusler | static | -3.7318 | -3.7318 | 6.1343 | 6.1343 | 6.1343 | 90.0 | 90.0 | 90.0 |
Download raw data (including filtered results)
Reference structure matches:
| prototype | method | Ecoh (eV/atom) | Epot (eV/atom) | a0 (Å) | b0 (Å) | c0 (Å) | α (degrees) | β (degrees) | γ (degrees) |
|---|---|---|---|---|---|---|---|---|---|
| mp-567705 | dynamic | -3.3154 | -3.3154 | 4.0259 | 4.0259 | 22.7088 | 90.0 | 90.0 | 90.0 |
| mp-567705 | box | -3.3069 | -3.3069 | 4.0216 | 4.0216 | 22.6691 | 90.0 | 90.0 | 90.0 |
| oqmd-18487 | box | -3.3064 | -3.3064 | 4.025 | 4.025 | 22.604 | 90.0 | 90.0 | 90.0 |
| oqmd-18195 | box | -3.3059 | -3.3059 | 4.0195 | 11.3474 | 4.019 | 90.0 | 90.0 | 90.0 |
| mp-11809 | box | -3.3059 | -3.3059 | 4.0169 | 11.3767 | 4.0157 | 90.0 | 90.0 | 90.0 |
| C1--CaF2--fluorite | static | -2.7912 | -2.7912 | 6.0261 | 6.0261 | 6.0261 | 90.0 | 90.0 | 90.0 |
| oqmd-1231523 | dynamic | -2.1777 | -2.1777 | 5.6919 | 5.6919 | 3.9991 | 90.0 | 90.0 | 90.0 |
| oqmd-1231523 | box | -2.0911 | -2.0911 | 5.3026 | 5.3026 | 4.4809 | 90.0 | 90.0 | 90.0 |
Download raw data (including filtered results)
Reference structure matches:
| prototype | method | Ecoh (eV/atom) | Epot (eV/atom) | a0 (Å) | b0 (Å) | c0 (Å) | α (degrees) | β (degrees) | γ (degrees) |
|---|---|---|---|---|---|---|---|---|---|
| oqmd-425601 | dynamic | -3.7486 | -3.7486 | 4.7329 | 4.7329 | 26.1842 | 90.0 | 90.0 | 120.0 |
| oqmd-425601 | box | -3.7449 | -3.7449 | 4.7352 | 4.7352 | 26.2389 | 90.0 | 90.0 | 120.0 |
Download raw data (including filtered results)
Reference structure matches:
| prototype | method | Ecoh (eV/atom) | Epot (eV/atom) | a0 (Å) | b0 (Å) | c0 (Å) | α (degrees) | β (degrees) | γ (degrees) |
|---|---|---|---|---|---|---|---|---|---|
| A15--Cr3Si | static | -4.0709 | -4.0709 | 4.8796 | 4.8796 | 4.8796 | 90.0 | 90.0 | 90.0 |
| L1_2--AuCu3 | dynamic | -4.0403 | -4.0403 | 3.9027 | 3.9027 | 3.9027 | 90.0 | 90.0 | 90.0 |
| D0_3--BiF3 | static | -3.9697 | -3.9697 | 6.1432 | 6.1432 | 6.1432 | 90.0 | 90.0 | 90.0 |
Download raw data (including filtered results)
Reference structure matches:
D0_3--BiF3 = oqmd-312158
L1_2--AuCu3 = mp-998981, oqmd-21316
| prototype | method | Ecoh (eV/atom) | Epot (eV/atom) | a0 (Å) | b0 (Å) | c0 (Å) | α (degrees) | β (degrees) | γ (degrees) |
|---|---|---|---|---|---|---|---|---|---|
| mp-1217027 | dynamic | -3.3099 | -3.3099 | 2.8084 | 4.6311 | 4.8356 | 90.0 | 90.0 | 90.0 |
| mp-1217027 | box | -3.3086 | -3.3086 | 2.8075 | 4.632 | 4.8334 | 90.0 | 90.0 | 90.0 |
| oqmd-18722 | dynamic | -3.2048 | -3.2048 | 3.9902 | 3.9902 | 7.8661 | 90.0 | 90.0 | 90.0 |
| oqmd-323620 | dynamic | -3.1878 | -3.1878 | 5.5929 | 5.5929 | 4.6376 | 90.0 | 90.0 | 120.0 |
| oqmd-323620 | box | -3.1852 | -3.1852 | 5.597 | 5.597 | 4.6335 | 90.0 | 90.0 | 120.0 |
| L1_2--AuCu3 | dynamic | -3.1721 | -3.1721 | 3.9765 | 3.9765 | 3.9765 | 90.0 | 90.0 | 90.0 |
| D0_3--BiF3 | static | -3.1495 | -3.1495 | 6.267 | 6.267 | 6.267 | 90.0 | 90.0 | 90.0 |
| A15--Cr3Si | dynamic | -3.1194 | -3.1194 | 4.9882 | 4.9882 | 4.9882 | 90.0 | 90.0 | 90.0 |
Download raw data (including filtered results)
Reference structure matches:
| prototype | method | Ecoh (eV/atom) | Epot (eV/atom) | a0 (Å) | b0 (Å) | c0 (Å) | α (degrees) | β (degrees) | γ (degrees) |
|---|---|---|---|---|---|---|---|---|---|
| mp-1208324 | dynamic | -3.2502 | -3.2502 | 5.9838 | 5.9838 | 18.1048 | 90.0 | 90.0 | 90.0 |
| mp-1208324 | box | -3.246 | -3.246 | 5.9779 | 5.9779 | 18.1532 | 90.0 | 90.0 | 90.0 |
Download raw data (including filtered results)
Reference structure matches:
| prototype | method | Ecoh (eV/atom) | Epot (eV/atom) | a0 (Å) | b0 (Å) | c0 (Å) | α (degrees) | β (degrees) | γ (degrees) |
|---|---|---|---|---|---|---|---|---|---|
| oqmd-753871 | dynamic | -3.9021 | -3.9021 | 7.3756 | 7.3756 | 4.6061 | 90.0 | 90.0 | 120.0 |
| oqmd-753871 | box | -3.8887 | -3.8887 | 7.3929 | 7.3929 | 4.6185 | 90.0 | 90.0 | 120.0 |
| oqmd-753883 | dynamic | -3.783 | -3.783 | 7.3676 | 7.3676 | 4.5319 | 90.0 | 90.0 | 120.0 |
| oqmd-753883 | box | -3.7604 | -3.7604 | 7.3953 | 7.3953 | 4.5046 | 90.0 | 90.0 | 120.0 |
Download raw data (including filtered results)
Reference structure matches:
| prototype | method | Ecoh (eV/atom) | Epot (eV/atom) | a0 (Å) | b0 (Å) | c0 (Å) | α (degrees) | β (degrees) | γ (degrees) |
|---|---|---|---|---|---|---|---|---|---|
| mp-1217081 | dynamic | -3.4205 | -3.4205 | 4.4346 | 4.4346 | 6.1715 | 90.0 | 90.0 | 90.0 |
| mp-1217092 | box | -3.3906 | -3.3906 | 3.0371 | 4.4683 | 9.1355 | 90.0 | 90.0 | 90.0 |
| mp-1217092 | dynamic | -3.3552 | -3.3552 | 3.9141 | 3.975 | 7.9356 | 90.0 | 90.0 | 90.0 |
| mp-1217081 | box | -3.3522 | -3.3522 | 4.0133 | 4.0133 | 7.5411 | 90.0 | 90.0 | 90.0 |
Download raw data (including filtered results)
Reference structure matches:
| prototype | method | Ecoh (eV/atom) | Epot (eV/atom) | a0 (Å) | b0 (Å) | c0 (Å) | α (degrees) | β (degrees) | γ (degrees) |
|---|---|---|---|---|---|---|---|---|---|
| B3--ZnS--cubic-zinc-blende | dynamic | -6.1632 | -6.1632 | 4.5605 | 4.5605 | 4.5605 | 90.0 | 90.0 | 90.0 |
| B4--ZnS--wurtzite | dynamic | -6.1614 | -6.1614 | 3.2325 | 3.2325 | 5.2427 | 90.0 | 90.0 | 120.0 |
| B4--ZnS--wurtzite | box | -6.1611 | -6.1611 | 3.2299 | 3.2299 | 5.2515 | 90.0 | 90.0 | 120.0 |
| B1--NaCl--rock-salt | dynamic | -5.5584 | -5.5584 | 4.4717 | 4.4717 | 4.4717 | 90.0 | 90.0 | 90.0 |
| B2--CsCl | dynamic | -5.2173 | -5.2173 | 2.8107 | 2.8107 | 2.8107 | 90.0 | 90.0 | 90.0 |
Download raw data (including filtered results)
Reference structure matches:
| prototype | method | Ecoh (eV/atom) | Epot (eV/atom) | a0 (Å) | b0 (Å) | c0 (Å) | α (degrees) | β (degrees) | γ (degrees) |
|---|---|---|---|---|---|---|---|---|---|
| C1--CaF2--fluorite | dynamic | -5.9888 | -5.9888 | 4.7756 | 4.7756 | 4.7756 | 90.0 | 90.0 | 90.0 |
Download raw data (including filtered results)
Reference structure matches:
| prototype | method | Ecoh (eV/atom) | Epot (eV/atom) | a0 (Å) | b0 (Å) | c0 (Å) | α (degrees) | β (degrees) | γ (degrees) |
|---|---|---|---|---|---|---|---|---|---|
| L2_1--AlCu2Mn--heusler | static | -4.2907 | -4.2907 | 5.8714 | 5.8714 | 5.8714 | 90.0 | 90.0 | 90.0 |
Download raw data (including filtered results)
Reference structure matches:
| prototype | method | Ecoh (eV/atom) | Epot (eV/atom) | a0 (Å) | b0 (Å) | c0 (Å) | α (degrees) | β (degrees) | γ (degrees) |
|---|---|---|---|---|---|---|---|---|---|
| D0_3--BiF3 | dynamic | -5.5803 | -5.5803 | 4.9636 | 4.9636 | 4.9636 | 90.0 | 90.0 | 90.0 |
| A15--Cr3Si | box | -5.2646 | -5.2646 | 4.2758 | 4.2758 | 4.2758 | 90.0 | 90.0 | 90.0 |
| L1_2--AuCu3 | static | -4.6654 | -4.6654 | 3.1468 | 3.1468 | 3.1468 | 90.0 | 90.0 | 90.0 |
Download raw data (including filtered results)
Reference structure matches:
| prototype | method | Ecoh (eV/atom) | Epot (eV/atom) | a0 (Å) | b0 (Å) | c0 (Å) | α (degrees) | β (degrees) | γ (degrees) |
|---|---|---|---|---|---|---|---|---|---|
| L2_1--AlCu2Mn--heusler | dynamic | -4.4974 | -4.4974 | 5.9558 | 5.9558 | 5.9558 | 90.0 | 90.0 | 90.0 |
Download raw data (including filtered results)
Reference structure matches:
B1--NaCl--rock-salt = oqmd-1105682
B2--CsCl = mp-1061123, oqmd-306497
B3--ZnS--cubic-zinc-blende = oqmd-1218357
L1_0--AuCu = mp-1953, oqmd-18721
| prototype | method | Ecoh (eV/atom) | Epot (eV/atom) | a0 (Å) | b0 (Å) | c0 (Å) | α (degrees) | β (degrees) | γ (degrees) |
|---|---|---|---|---|---|---|---|---|---|
| oqmd-753882 | dynamic | -3.8288 | -3.8288 | 2.8454 | 4.6011 | 9.6735 | 90.0 | 90.0 | 90.0 |
| oqmd-753882 | box | -3.7884 | -3.7884 | 2.858 | 4.6555 | 9.6699 | 90.0 | 90.0 | 90.0 |
| oqmd-753897 | dynamic | -3.7601 | -3.7601 | 5.6454 | 4.6057 | 7.2966 | 90.0 | 101.2 | 90.0 |
| oqmd-753889 | dynamic | -3.7504 | -3.7504 | 4.4677 | 10.8025 | 4.9573 | 90.0 | 90.0 | 90.0 |
| oqmd-753880 | dynamic | -3.7502 | -3.7502 | 5.5395 | 5.5395 | 4.5665 | 90.0 | 90.0 | 120.0 |
| oqmd-753876 | dynamic | -3.7495 | -3.7495 | 5.5913 | 4.5826 | 7.385 | 90.0 | 101.0 | 90.0 |
| oqmd-753880 | box | -3.7446 | -3.7446 | 5.5397 | 5.5397 | 4.5676 | 90.0 | 90.0 | 120.0 |
| mp-1217008 | dynamic | -3.7394 | -3.7394 | 2.8023 | 2.8023 | 4.4685 | 90.0 | 90.0 | 120.0 |
| oqmd-327581 | dynamic | -3.7388 | -3.7388 | 2.8037 | 2.8037 | 13.3951 | 90.0 | 90.0 | 120.0 |
| oqmd-753898 | dynamic | -3.7352 | -3.7352 | 4.5711 | 5.5088 | 4.8439 | 90.0 | 90.0 | 90.0 |
| oqmd-753868 | dynamic | -3.7345 | -3.7345 | 5.5888 | 14.5397 | 4.5978 | 90.0 | 90.0 | 90.0 |
| oqmd-753888 | dynamic | -3.7206 | -3.7206 | 5.4625 | 4.8778 | 4.5911 | 90.0 | 90.0 | 90.0 |
| oqmd-753876 | box | -3.7197 | -3.7197 | 5.6097 | 4.6171 | 7.3466 | 90.0 | 101.2 | 90.0 |
| oqmd-753870 | dynamic | -3.7096 | -3.7096 | 5.5746 | 4.5472 | 7.3503 | 90.0 | 101.0 | 90.0 |
| oqmd-753889 | box | -3.6997 | -3.6997 | 4.4938 | 10.7672 | 4.9739 | 90.0 | 90.0 | 90.0 |
| oqmd-753873 | dynamic | -3.6847 | -3.6847 | 4.5553 | 5.6101 | 9.6 | 90.0 | 90.0 | 90.0 |
| oqmd-753897 | box | -3.6821 | -3.6821 | 5.6359 | 4.6978 | 7.3072 | 90.0 | 101.2 | 90.0 |
| oqmd-753894 | dynamic | -3.6759 | -3.6759 | 4.5366 | 8.2651 | 4.8469 | 90.0 | 90.0 | 90.0 |
| oqmd-753878 | dynamic | -3.6744 | -3.6744 | 4.5638 | 13.8188 | 4.8386 | 90.0 | 90.0 | 90.0 |
| oqmd-753875 | dynamic | -3.6728 | -3.6728 | 4.5644 | 13.8701 | 4.8238 | 90.0 | 90.0 | 90.0 |
| oqmd-753870 | box | -3.6705 | -3.6705 | 5.7572 | 4.5343 | 7.1796 | 90.0 | 101.3 | 90.0 |
| B2--CsCl | dynamic | -3.6625 | -3.6625 | 3.1072 | 3.1072 | 3.1072 | 90.0 | 90.0 | 90.0 |
| oqmd-753872 | static | -3.6575 | -3.6575 | 4.4318 | 8.187 | 4.9813 | 90.0 | 90.0 | 90.0 |
| oqmd-753872 | dynamic | -3.6536 | -3.6536 | 4.5533 | 8.2762 | 4.8306 | 90.0 | 90.0 | 90.0 |
| oqmd-753888 | box | -3.6533 | -3.6533 | 5.4695 | 4.8561 | 4.6614 | 90.0 | 90.0 | 90.0 |
| oqmd-753874 | dynamic | -3.6471 | -3.6471 | 4.5515 | 11.0487 | 4.8405 | 90.0 | 90.0 | 90.0 |
| oqmd-753875 | box | -3.6465 | -3.6465 | 4.5676 | 13.8872 | 4.8382 | 90.0 | 90.0 | 90.0 |
| oqmd-753873 | box | -3.644 | -3.644 | 4.5577 | 5.5741 | 9.7582 | 90.0 | 90.0 | 90.0 |
| B4--ZnS--wurtzite | dynamic | -3.6385 | -3.6385 | 2.7467 | 2.7467 | 9.9077 | 90.0 | 90.0 | 120.0 |
| oqmd-753894 | box | -3.6349 | -3.6349 | 4.4568 | 8.3769 | 4.8513 | 90.0 | 90.0 | 90.0 |
| oqmd-753878 | box | -3.632 | -3.632 | 4.5621 | 13.9457 | 4.8287 | 90.0 | 90.0 | 90.0 |
| oqmd-753874 | box | -3.6311 | -3.6311 | 4.5639 | 11.0003 | 4.8488 | 90.0 | 90.0 | 90.0 |
| oqmd-753872 | box | -3.6248 | -3.6248 | 4.5398 | 8.2591 | 4.8648 | 90.0 | 90.0 | 90.0 |
| oqmd-753868 | box | -3.6054 | -3.6054 | 5.604 | 14.3707 | 4.7408 | 90.0 | 90.0 | 90.0 |
| oqmd-753898 | box | -3.5948 | -3.5948 | 4.5697 | 5.9402 | 4.5702 | 90.0 | 90.0 | 90.0 |
| oqmd-753881 | box | -3.5544 | -3.5544 | 4.8744 | 4.5081 | 5.4412 | 90.0 | 90.0 | 90.0 |
| oqmd-1217571 | box | -3.5269 | -3.5269 | 4.5582 | 2.8202 | 4.7215 | 90.0 | 90.0 | 90.0 |
| B1--NaCl--rock-salt | static | -2.765 | -2.765 | 5.0376 | 5.0376 | 5.0376 | 90.0 | 90.0 | 90.0 |
| B4--ZnS--wurtzite | box | -1.6934 | -1.6934 | 4.102 | 4.102 | 6.7044 | 90.0 | 90.0 | 120.0 |
| B3--ZnS--cubic-zinc-blende | static | -1.6934 | -1.6934 | 5.8028 | 5.8028 | 5.8028 | 90.0 | 90.0 | 90.0 |
Download raw data (including filtered results)
Reference structure matches:
| prototype | method | Ecoh (eV/atom) | Epot (eV/atom) | a0 (Å) | b0 (Å) | c0 (Å) | α (degrees) | β (degrees) | γ (degrees) |
|---|---|---|---|---|---|---|---|---|---|
| oqmd-753892 | dynamic | -4.066 | -4.066 | 4.8238 | 4.8238 | 4.4973 | 90.0 | 90.0 | 120.0 |
| oqmd-753893 | dynamic | -4.0643 | -4.0643 | 7.3975 | 4.5763 | 11.2018 | 90.0 | 100.9 | 90.0 |
| oqmd-753869 | dynamic | -4.063 | -4.063 | 4.5417 | 8.3714 | 4.765 | 90.0 | 90.0 | 90.0 |
| oqmd-753893 | box | -4.0377 | -4.0377 | 7.375 | 4.5783 | 11.2143 | 90.0 | 100.8 | 90.0 |
| oqmd-753892 | box | -4.0176 | -4.0176 | 4.8545 | 4.8545 | 4.4504 | 90.0 | 90.0 | 120.0 |
| oqmd-753869 | box | -4.015 | -4.015 | 4.5101 | 8.3829 | 4.8039 | 90.0 | 90.0 | 90.0 |
| oqmd-753885 | box | -3.9792 | -3.9792 | 2.8481 | 4.6251 | 14.3432 | 90.0 | 90.0 | 90.0 |
| oqmd-753879 | dynamic | -3.9776 | -3.9776 | 8.8553 | 4.5546 | 4.5507 | 90.0 | 90.0 | 90.0 |
| C1--CaF2--fluorite | dynamic | -3.6091 | -3.6091 | 5.9175 | 5.9175 | 5.9175 | 90.0 | 90.0 | 90.0 |
| mp-1008753 | static | -3.0029 | -3.0029 | 5.9277 | 5.9277 | 5.9277 | 90.0 | 90.0 | 90.0 |
Download raw data (including filtered results)
Reference structure matches:
D0_3--BiF3 = mp-999027, oqmd-313078
L1_2--AuCu3 = oqmd-347186
| prototype | method | Ecoh (eV/atom) | Epot (eV/atom) | a0 (Å) | b0 (Å) | c0 (Å) | α (degrees) | β (degrees) | γ (degrees) |
|---|---|---|---|---|---|---|---|---|---|
| mp-1217072 | dynamic | -4.2863 | -4.2863 | 2.8624 | 2.8624 | 9.1726 | 90.0 | 90.0 | 120.0 |
| mp-1217072 | box | -4.2602 | -4.2602 | 2.8701 | 2.8701 | 9.1237 | 90.0 | 90.0 | 120.0 |
| A15--Cr3Si | dynamic | -4.2015 | -4.2015 | 4.9375 | 4.9375 | 4.9375 | 90.0 | 90.0 | 90.0 |
| oqmd-753899 | dynamic | -4.1431 | -4.1431 | 4.498 | 5.5537 | 4.8115 | 90.0 | 90.0 | 90.0 |
| mp-1823 | dynamic | -4.1429 | -4.1429 | 5.5668 | 5.5668 | 4.5155 | 90.0 | 90.0 | 120.0 |
| mp-1823 | box | -4.1425 | -4.1425 | 5.5639 | 5.5639 | 4.5186 | 90.0 | 90.0 | 120.0 |
| oqmd-753887 | box | -4.1415 | -4.1415 | 5.5619 | 5.5619 | 4.521 | 90.0 | 90.0 | 120.0 |
| oqmd-10598 | box | -4.1415 | -4.1415 | 5.5619 | 5.5619 | 4.521 | 90.0 | 90.0 | 120.0 |
| oqmd-753899 | box | -4.1346 | -4.1346 | 4.5064 | 5.5353 | 4.8334 | 90.0 | 90.0 | 90.0 |
| L1_2--AuCu3 | dynamic | -4.1114 | -4.1114 | 3.9345 | 3.9345 | 3.9345 | 90.0 | 90.0 | 90.0 |
| oqmd-302536 | dynamic | -4.0969 | -4.0969 | 3.9334 | 3.9334 | 7.8354 | 90.0 | 90.0 | 90.0 |
| D0_3--BiF3 | static | -3.9359 | -3.9359 | 6.2479 | 6.2479 | 6.2479 | 90.0 | 90.0 | 90.0 |
Download raw data (including filtered results)
Reference structure matches:
| prototype | method | Ecoh (eV/atom) | Epot (eV/atom) | a0 (Å) | b0 (Å) | c0 (Å) | α (degrees) | β (degrees) | γ (degrees) |
|---|---|---|---|---|---|---|---|---|---|
| oqmd-753884 | dynamic | -4.402 | -4.402 | 4.8738 | 4.8738 | 4.5589 | 90.0 | 90.0 | 120.0 |
| oqmd-753884 | box | -4.4017 | -4.4017 | 4.8755 | 4.8755 | 4.5566 | 90.0 | 90.0 | 120.0 |
Download raw data (including filtered results)
Reference structure matches:
A1--Cu--fcc = oqmd-1214512
A15--beta-W = oqmd-1214957
A2--W--bcc = oqmd-1215135
A3'--alpha-La--double-hcp = oqmd-1215403
A3--Mg--hcp = oqmd-1215313
A4--C--dc = mp-66, oqmd-675640
A5--beta-Sn = oqmd-1215581
A6--In--bct = mp-1181996, oqmd-1215670
A7--alpha-As = oqmd-594528
Ah--alpha-Po--sc = mp-998866, oqmd-636457, oqmd-1214601
| prototype | method | Ecoh (eV/atom) | Epot (eV/atom) | a0 (Å) | b0 (Å) | c0 (Å) | α (degrees) | β (degrees) | γ (degrees) |
|---|---|---|---|---|---|---|---|---|---|
| mp-937760 | dynamic | -7.374 | -7.374 | 2.5552 | 4.4257 | 7.1733 | 90.0 | 90.0 | 90.0 |
| mp-569304 | dynamic | -7.374 | -7.374 | 2.5552 | 2.5552 | 33.1909 | 90.0 | 90.0 | 120.0 |
| mp-169 | dynamic | -7.374 | -7.374 | 4.4257 | 2.5552 | 3.8596 | 90.0 | 111.8 | 90.0 |
| mp-632329 | static | -7.374 | -7.374 | 4.4257 | 2.5552 | 3.7377 | 90.0 | 94.2 | 90.0 |
| mp-632329 | dynamic | -7.374 | -7.374 | 4.4257 | 2.5552 | 3.9065 | 90.0 | 94.0 | 90.0 |
| mp-169 | static | -7.374 | -7.374 | 4.4257 | 2.5552 | 3.7634 | 90.0 | 111.5 | 90.0 |
| mp-997182 | dynamic | -7.374 | -7.374 | 2.5552 | 2.5552 | 12.0459 | 90.0 | 90.0 | 120.0 |
| oqmd-589493 | dynamic | -7.374 | -7.374 | 2.5552 | 2.5552 | 28.9572 | 90.0 | 90.0 | 120.0 |
| A7--alpha-As | dynamic | -7.374 | -7.374 | 2.5552 | 2.5552 | 10.2131 | 90.0 | 90.0 | 120.0 |
| mp-48 | dynamic | -7.374 | -7.374 | 2.5552 | 2.5552 | 7.8031 | 90.0 | 90.0 | 120.0 |
| oqmd-589491 | dynamic | -7.374 | -7.374 | 2.5552 | 2.5552 | 33.3584 | 90.0 | 90.0 | 120.0 |
| oqmd-1215937 | dynamic | -7.374 | -7.374 | 2.5552 | 2.5552 | 7.3725 | 90.0 | 90.0 | 120.0 |
| oqmd-589492 | dynamic | -7.374 | -7.374 | 2.5552 | 2.5552 | 53.4961 | 90.0 | 90.0 | 120.0 |
| oqmd-683820 | static | -7.374 | -7.374 | 2.5552 | 4.4257 | 6.7701 | 90.0 | 90.0 | 90.0 |
| oqmd-590101 | dynamic | -7.374 | -7.374 | 2.5552 | 2.5552 | 6.7965 | 90.0 | 90.0 | 120.0 |
| mp-568806 | static | -7.374 | -7.374 | 2.5552 | 2.5552 | 3.6519 | 90.0 | 90.0 | 120.0 |
| mp-1040425 | dynamic | -7.374 | -7.374 | 2.5552 | 2.5552 | 19.9986 | 90.0 | 90.0 | 120.0 |
| mp-568363 | dynamic | -7.374 | -7.374 | 2.5552 | 4.4257 | 8.1499 | 90.0 | 90.0 | 90.0 |
| mp-1040425 | static | -7.374 | -7.374 | 2.5552 | 2.5552 | 19.9983 | 90.0 | 90.0 | 120.0 |
| mp-606949 | static | -7.374 | -7.374 | 2.5552 | 2.5552 | 29.491 | 90.0 | 90.0 | 120.0 |
| mp-990448 | static | -7.374 | -7.374 | 2.5552 | 2.5552 | 8.5238 | 90.0 | 90.0 | 120.0 |
| A7--alpha-As | static | -7.374 | -7.374 | 2.5552 | 2.5552 | 6.4502 | 90.0 | 90.0 | 120.0 |
| oqmd-610551 | static | -7.374 | -7.374 | 2.5552 | 2.5552 | 3.5011 | 90.0 | 90.0 | 120.0 |
| oqmd-683819 | static | -7.374 | -7.374 | 2.5552 | 4.4257 | 6.6509 | 90.0 | 90.0 | 90.0 |
| mp-569416 | static | -7.374 | -7.374 | 2.5552 | 2.5552 | 54.6877 | 90.0 | 90.0 | 120.0 |
| mp-990424 | dynamic | -7.374 | -7.374 | 2.5552 | 2.5552 | 24.14 | 90.0 | 90.0 | 120.0 |
| mp-990424 | static | -7.374 | -7.374 | 2.5552 | 2.5552 | 24.132 | 90.0 | 90.0 | 120.0 |
| oqmd-1214690 | dynamic | -7.374 | -7.374 | 2.5552 | 4.4257 | 6.6768 | 90.0 | 90.0 | 90.0 |
| oqmd-1214690 | static | -7.374 | -7.374 | 2.5552 | 4.4257 | 6.6767 | 90.0 | 90.0 | 90.0 |
| A7--alpha-As | dynamic | -7.374 | -7.374 | 2.5552 | 2.5552 | 7.9269 | 90.0 | 90.0 | 120.0 |
| oqmd-590101 | static | -7.374 | -7.374 | 2.5552 | 2.5552 | 6.796 | 90.0 | 90.0 | 120.0 |
| mp-569416 | dynamic | -7.374 | -7.374 | 2.5552 | 2.5552 | 54.7152 | 90.0 | 90.0 | 120.0 |
| mp-1018088 | dynamic | -7.374 | -7.374 | 4.1726 | 4.1726 | 4.1726 | 90.0 | 90.0 | 90.0 |
| mp-568806 | dynamic | -7.374 | -7.374 | 2.5552 | 2.5552 | 3.6597 | 90.0 | 90.0 | 120.0 |
| mp-568286 | dynamic | -7.374 | -7.374 | 2.5552 | 4.4257 | 7.0361 | 90.0 | 90.0 | 90.0 |
| mp-606949 | dynamic | -7.374 | -7.374 | 2.5552 | 2.5552 | 29.4919 | 90.0 | 90.0 | 120.0 |
| oqmd-589493 | static | -7.374 | -7.374 | 2.5552 | 2.5552 | 28.9535 | 90.0 | 90.0 | 120.0 |
| mp-568286 | static | -7.374 | -7.374 | 2.5552 | 4.4257 | 7.0355 | 90.0 | 90.0 | 90.0 |
| mp-611448 | dynamic | -7.3732 | -7.3732 | 2.5213 | 2.5213 | 12.352 | 90.0 | 90.0 | 120.0 |
| oqmd-599490 | dynamic | -7.3732 | -7.3732 | 2.5213 | 2.5213 | 8.2347 | 90.0 | 90.0 | 120.0 |
| mp-569567 | dynamic | -7.3732 | -7.3732 | 2.5213 | 2.5213 | 43.2321 | 90.0 | 90.0 | 120.0 |
| oqmd-599492 | dynamic | -7.3732 | -7.3732 | 2.5213 | 2.5213 | 16.4694 | 90.0 | 90.0 | 120.0 |
| A4--C--dc | dynamic | -7.3732 | -7.3732 | 3.5657 | 3.5657 | 3.5657 | 90.0 | 90.0 | 90.0 |
| mp-47 | dynamic | -7.3732 | -7.3732 | 2.5213 | 2.5213 | 4.1173 | 90.0 | 90.0 | 120.0 |
| mp-569517 | dynamic | -7.3732 | -7.3732 | 2.5213 | 2.5213 | 30.88 | 90.0 | 90.0 | 120.0 |
| oqmd-599489 | box | -7.3731 | -7.3731 | 2.521 | 2.521 | 4.1186 | 90.0 | 90.0 | 120.0 |
| mp-47 | box | -7.3731 | -7.3731 | 2.5209 | 2.5209 | 4.1189 | 90.0 | 90.0 | 120.0 |
| oqmd-599492 | box | -7.3725 | -7.3725 | 2.5212 | 2.5212 | 16.473 | 90.0 | 90.0 | 120.0 |
| mp-616440 | box | -7.3723 | -7.3723 | 2.5213 | 2.5213 | 16.4725 | 90.0 | 90.0 | 120.0 |
| oqmd-599491 | box | -7.3723 | -7.3723 | 2.5212 | 2.5212 | 12.355 | 90.0 | 90.0 | 120.0 |
| mp-569567 | box | -7.3722 | -7.3722 | 2.5213 | 2.5213 | 43.2403 | 90.0 | 90.0 | 120.0 |
| mp-611448 | box | -7.3721 | -7.3721 | 2.5213 | 2.5213 | 12.3548 | 90.0 | 90.0 | 120.0 |
| oqmd-599493 | box | -7.3721 | -7.3721 | 2.5213 | 2.5213 | 30.8866 | 90.0 | 90.0 | 120.0 |
| mp-569517 | box | -7.372 | -7.372 | 2.5212 | 2.5212 | 30.8882 | 90.0 | 90.0 | 120.0 |
| mp-611426 | box | -7.372 | -7.372 | 2.5212 | 2.5212 | 8.2375 | 90.0 | 90.0 | 120.0 |
| oqmd-599490 | box | -7.3718 | -7.3718 | 2.5213 | 2.5213 | 8.2369 | 90.0 | 90.0 | 120.0 |
| mp-1008374 | dynamic | -7.2974 | -7.2974 | 2.5166 | 7.9591 | 2.5595 | 90.0 | 90.0 | 90.0 |
| mp-1096869 | static | -7.2912 | -7.2912 | 26.5533 | 15.3348 | 2.1501 | 90.0 | 93.3 | 90.0 |
| mp-1008374 | box | -7.2086 | -7.2086 | 2.4957 | 8.0838 | 2.5551 | 90.0 | 90.0 | 90.0 |
| mp-1078845 | dynamic | -7.1049 | -7.1049 | 4.2071 | 8.8067 | 2.541 | 90.0 | 90.0 | 90.0 |
| mp-1078845 | box | -7.0937 | -7.0937 | 4.2247 | 8.8129 | 2.5351 | 90.0 | 90.0 | 90.0 |
| mp-1188817 | dynamic | -7.0923 | -7.0923 | 5.2703 | 5.2703 | 5.2703 | 90.0 | 90.0 | 90.0 |
| oqmd-637443 | box | -7.092 | -7.092 | 5.2697 | 5.2697 | 5.2697 | 90.0 | 90.0 | 90.0 |
| mp-1188817 | box | -7.0912 | -7.0912 | 5.2688 | 5.2688 | 5.2688 | 90.0 | 90.0 | 90.0 |
| mp-568410 | static | -7.05 | -7.05 | 4.8975 | 5.2856 | 4.4734 | 90.0 | 90.0 | 90.0 |
| oqmd-610557 | box | -7.0127 | -7.0127 | 4.8769 | 5.3068 | 4.5181 | 90.0 | 90.0 | 90.0 |
| oqmd-610556 | box | -7.0119 | -7.0119 | 4.8742 | 5.3151 | 4.5182 | 90.0 | 90.0 | 90.0 |
| mp-568410 | box | -7.0093 | -7.0093 | 4.872 | 5.3205 | 4.5197 | 90.0 | 90.0 | 90.0 |
| mp-683919 | dynamic | -6.9743 | -6.9743 | 10.252 | 17.5767 | 18.2474 | 90.0 | 90.0 | 90.0 |
| oqmd-689315 | static | -6.9743 | -6.9743 | 10.5056 | 17.6623 | 18.2475 | 90.0 | 90.0 | 90.0 |
| mp-683919 | static | -6.9743 | -6.9743 | 10.5317 | 17.6831 | 18.2472 | 90.0 | 90.0 | 90.0 |
| mp-683919 | box | -6.9554 | -6.9554 | 10.522 | 18.0501 | 18.618 | 90.0 | 90.0 | 90.0 |
| oqmd-689315 | box | -6.9272 | -6.9272 | 10.4666 | 18.0792 | 18.6433 | 90.0 | 90.0 | 90.0 |
| oqmd-637353 | dynamic | -6.9272 | -6.9272 | 4.3887 | 4.3887 | 2.5425 | 90.0 | 90.0 | 90.0 |
| mp-630227 | dynamic | -6.9212 | -6.9212 | 9.1682 | 9.2176 | 15.7115 | 90.0 | 90.0 | 90.0 |
| mp-630227 | static | -6.9212 | -6.9212 | 9.1682 | 9.2176 | 16.2419 | 90.0 | 90.0 | 90.0 |
| oqmd-595714 | static | -6.9212 | -6.9212 | 9.1682 | 9.2176 | 15.1582 | 90.0 | 90.0 | 90.0 |
| oqmd-684627 | static | -6.9211 | -6.9211 | 9.1931 | 9.1931 | 15.8137 | 90.0 | 90.0 | 90.0 |
| mp-1190171 | dynamic | -6.9196 | -6.9196 | 9.0939 | 2.5588 | 4.1705 | 90.0 | 90.0 | 90.0 |
| mp-680372 | dynamic | -6.9194 | -6.9194 | 9.223 | 9.223 | 25.4137 | 90.0 | 90.0 | 120.0 |
| mp-680372 | static | -6.9194 | -6.9194 | 9.223 | 9.223 | 26.5354 | 90.0 | 90.0 | 120.0 |
| oqmd-614417 | static | -6.9194 | -6.9194 | 9.223 | 9.223 | 25.3052 | 90.0 | 90.0 | 120.0 |
| mp-1147718 | dynamic | -6.9188 | -6.9188 | 10.3358 | 14.8465 | 9.205 | 90.0 | 90.0 | 90.0 |
| mp-1147718 | static | -6.9188 | -6.9188 | 10.603 | 15.2468 | 9.2051 | 90.0 | 90.0 | 90.0 |
| mp-667273 | dynamic | -6.917 | -6.917 | 14.4831 | 14.4831 | 14.4831 | 90.0 | 90.0 | 90.0 |
| mp-1196583 | dynamic | -6.917 | -6.917 | 14.4868 | 14.4868 | 14.4868 | 90.0 | 90.0 | 90.0 |
| oqmd-603085 | static | -6.917 | -6.917 | 14.4223 | 14.4223 | 14.4223 | 90.0 | 90.0 | 90.0 |
| oqmd-677227 | static | -6.917 | -6.917 | 14.6217 | 14.6217 | 14.6217 | 90.0 | 90.0 | 90.0 |
| mp-1196583 | static | -6.917 | -6.917 | 14.8518 | 14.8518 | 14.8518 | 90.0 | 90.0 | 90.0 |
| mp-667273 | static | -6.917 | -6.917 | 14.9155 | 14.9155 | 14.9155 | 90.0 | 90.0 | 90.0 |
| mp-1080826 | dynamic | -6.9168 | -6.9168 | 9.1938 | 2.5591 | 4.1702 | 90.0 | 97.9 | 90.0 |
| mp-1008395 | box | -6.9127 | -6.9127 | 4.3977 | 4.3977 | 2.536 | 90.0 | 90.0 | 90.0 |
| mp-1196583 | box | -6.9105 | -6.9105 | 14.8547 | 14.8547 | 14.8547 | 90.0 | 90.0 | 90.0 |
| oqmd-603085 | box | -6.9105 | -6.9105 | 14.4249 | 14.4249 | 14.4249 | 90.0 | 90.0 | 90.0 |
| mp-667273 | box | -6.9091 | -6.9091 | 14.9192 | 14.9192 | 14.9192 | 90.0 | 90.0 | 90.0 |
| mp-1080826 | box | -6.905 | -6.905 | 9.196 | 2.5528 | 4.1737 | 90.0 | 97.0 | 90.0 |
| oqmd-637352 | box | -6.905 | -6.905 | 9.1956 | 2.553 | 4.1729 | 90.0 | 97.0 | 90.0 |
| mp-568028 | dynamic | -6.9035 | -6.9035 | 8.179 | 14.088 | 9.518 | 90.0 | 90.0 | 90.0 |
| mp-568028 | static | -6.9035 | -6.9035 | 8.1792 | 14.0877 | 9.518 | 90.0 | 90.0 | 90.0 |
| mp-1190171 | box | -6.9035 | -6.9035 | 9.1055 | 2.5529 | 4.1734 | 90.0 | 90.0 | 90.0 |
| oqmd-637130 | box | -6.9033 | -6.9033 | 9.1047 | 2.5531 | 4.1728 | 90.0 | 90.0 | 90.0 |
| oqmd-677227 | box | -6.8968 | -6.8968 | 14.6344 | 14.6344 | 14.6344 | 90.0 | 90.0 | 90.0 |
| mp-1147718 | box | -6.8941 | -6.8941 | 10.5892 | 15.2127 | 9.5104 | 90.0 | 90.0 | 90.0 |
| oqmd-595714 | box | -6.8901 | -6.8901 | 9.3721 | 9.4499 | 15.0535 | 90.0 | 90.0 | 90.0 |
| mp-630227 | box | -6.8883 | -6.8883 | 9.3635 | 9.4386 | 16.1649 | 90.0 | 90.0 | 90.0 |
| mp-579909 | static | -6.8724 | -6.8724 | 4.8573 | 5.2796 | 7.1026 | 90.0 | 90.0 | 90.0 |
| oqmd-610552 | static | -6.8724 | -6.8724 | 4.8573 | 5.2796 | 6.6687 | 90.0 | 90.0 | 90.0 |
| mp-624889 | static | -6.8724 | -6.8724 | 4.8573 | 5.2796 | 5.8484 | 90.0 | 90.0 | 90.0 |
| mp-624889 | dynamic | -6.8724 | -6.8724 | 4.8573 | 5.2796 | 5.486 | 90.0 | 90.0 | 90.0 |
| oqmd-614417 | box | -6.8689 | -6.8689 | 9.454 | 9.454 | 25.0137 | 90.0 | 90.0 | 120.0 |
| mp-680372 | box | -6.8634 | -6.8634 | 9.467 | 9.467 | 26.2203 | 90.0 | 90.0 | 120.0 |
| mp-624889 | box | -6.8538 | -6.8538 | 4.8843 | 5.2963 | 5.8256 | 90.0 | 90.0 | 90.0 |
| oqmd-684627 | box | -6.8499 | -6.8499 | 9.4231 | 9.4231 | 15.7916 | 90.0 | 90.0 | 90.0 |
| mp-1205283 | static | -6.7951 | -6.7951 | 10.6341 | 13.2349 | 8.9405 | 90.0 | 90.0 | 90.0 |
| mp-1205283 | dynamic | -6.7557 | -6.7557 | 9.8395 | 14.2762 | 9.7155 | 90.0 | 90.0 | 90.0 |
| oqmd-610552 | box | -6.7468 | -6.7468 | 4.797 | 5.641 | 6.5673 | 90.0 | 90.0 | 90.0 |
| mp-579909 | box | -6.7408 | -6.7408 | 4.7898 | 5.6536 | 6.9983 | 90.0 | 90.0 | 90.0 |
| mp-568028 | box | -6.7299 | -6.7299 | 8.6544 | 14.5674 | 9.8756 | 90.0 | 90.0 | 90.0 |
| mp-1245190 | dynamic | -6.6522 | -6.6522 | 9.6978 | 10.3266 | 10.8538 | 90.3 | 93.4 | 90.9 |
| mp-1244964 | dynamic | -6.606 | -6.606 | 9.7214 | 10.0709 | 10.6897 | 92.5 | 91.2 | 91.2 |
| mp-24 | dynamic | -6.6009 | -6.6009 | 4.4285 | 4.4285 | 4.4285 | 90.0 | 90.0 | 90.0 |
| mp-24 | box | -6.5805 | -6.5805 | 4.4545 | 4.4545 | 4.4545 | 90.0 | 90.0 | 90.0 |
| mp-1244913 | dynamic | -6.5376 | -6.5376 | 9.4915 | 10.0657 | 10.7814 | 91.9 | 95.7 | 90.9 |
| mp-1245190 | static | -6.4183 | -6.4183 | 10.1858 | 10.549 | 10.6012 | 90.5 | 93.7 | 90.4 |
| oqmd-684315 | static | -6.3786 | -6.3786 | 10.4355 | 15.9967 | 8.9735 | 90.0 | 90.0 | 90.0 |
| mp-1205283 | box | -6.3093 | -6.3093 | 10.397 | 13.6279 | 9.4179 | 90.0 | 90.0 | 90.0 |
| mp-1244964 | static | -6.2147 | -6.2147 | 10.2004 | 10.2376 | 11.1685 | 83.1 | 89.2 | 89.2 |
| mp-1244913 | static | -5.9988 | -5.9988 | 10.4561 | 10.6397 | 10.8518 | 90.2 | 93.8 | 97.0 |
| mp-1095633 | dynamic | -5.9168 | -5.9168 | 7.5627 | 7.5627 | 4.9903 | 90.0 | 90.0 | 90.0 |
| mp-1197903 | dynamic | -5.8384 | -5.8384 | 7.7016 | 9.3699 | 22.6635 | 100.2 | 95.3 | 105.5 |
| mp-1196857 | dynamic | -5.8336 | -5.8336 | 9.227 | 18.9768 | 5.9927 | 90.0 | 90.0 | 90.0 |
| mp-1182684 | dynamic | -5.7911 | -5.7911 | 9.4163 | 11.1877 | 14.3019 | 90.0 | 90.0 | 90.0 |
| mp-1182684 | static | -5.7838 | -5.7838 | 12.599 | 12.7853 | 18.8986 | 90.0 | 90.0 | 90.0 |
| mp-570002 | dynamic | -5.7478 | -5.7478 | 5.0353 | 5.0353 | 5.0353 | 90.0 | 90.0 | 90.0 |
| oqmd-585286 | box | -5.735 | -5.735 | 5.0384 | 5.0384 | 5.0384 | 90.0 | 90.0 | 90.0 |
| mp-570002 | box | -5.7349 | -5.7349 | 5.0384 | 5.0384 | 5.0384 | 90.0 | 90.0 | 90.0 |
| mp-1245190 | box | -5.6957 | -5.6957 | 10.7818 | 11.2704 | 11.377 | 89.3 | 90.0 | 87.9 |
| oqmd-684315 | box | -5.5849 | -5.5849 | 10.8261 | 15.7608 | 9.3418 | 90.0 | 90.0 | 90.0 |
| mp-1197903 | static | -5.5297 | -5.5297 | 7.8472 | 11.0817 | 22.9291 | 96.1 | 96.1 | 108.1 |
| mp-1244964 | box | -5.4866 | -5.4866 | 10.8765 | 11.0772 | 11.7676 | 90.3 | 94.9 | 92.8 |
| mp-1244913 | box | -5.1576 | -5.1576 | 11.3978 | 11.4977 | 11.8953 | 90.3 | 96.1 | 92.5 |
| mp-1182684 | box | -4.8073 | -4.8073 | 12.1466 | 13.3438 | 15.9037 | 90.0 | 90.0 | 90.0 |
| mp-1095534 | box | -4.7272 | -4.7272 | 10.7629 | 10.7629 | 2.4937 | 90.0 | 90.0 | 90.0 |
| A7--alpha-As | box | -4.4148 | -4.4148 | 2.8624 | 2.8624 | 6.2728 | 90.0 | 90.0 | 120.0 |
| mp-1205417 | box | -4.2021 | -4.2021 | 13.391 | 13.391 | 7.7822 | 90.0 | 90.0 | 90.0 |
| A5--beta-Sn | dynamic | -4.0808 | -4.0808 | 3.4249 | 3.4249 | 1.8066 | 90.0 | 90.0 | 90.0 |
| Ah--alpha-Po--sc | dynamic | -4.0773 | -4.0773 | 1.7825 | 1.7825 | 1.7825 | 90.0 | 90.0 | 90.0 |
| A3'--alpha-La--double-hcp | dynamic | -4.0726 | -4.0726 | 2.4887 | 2.4887 | 4.2894 | 90.0 | 90.0 | 120.0 |
| A6--In--bct | static | -3.9997 | -3.9997 | 1.6902 | 1.6902 | 6.3803 | 90.0 | 90.0 | 90.0 |
| A6--In--bct | static | -3.9997 | -3.9997 | 1.6902 | 1.6902 | 3.5744 | 90.0 | 90.0 | 90.0 |
| oqmd-1216026 | static | -3.9997 | -3.9997 | 2.3903 | 2.3903 | 9.1654 | 90.0 | 93.2 | 90.0 |
| A6--In--bct | static | -3.9997 | -3.9997 | 1.6902 | 1.6902 | 6.5525 | 90.0 | 90.0 | 90.0 |
| mp-1097832 | static | -3.9997 | -3.9997 | 2.3903 | 2.3903 | 9.8799 | 90.0 | 90.0 | 90.0 |
| mp-1056957 | static | -3.9997 | -3.9997 | 2.3903 | 2.3903 | 6.5533 | 90.0 | 90.0 | 90.0 |
| mp-1192619 | box | -3.9408 | -3.9408 | 10.1563 | 10.1563 | 10.1563 | 90.0 | 90.0 | 90.0 |
| oqmd-1214779 | box | -3.9005 | -3.9005 | 9.7405 | 9.7405 | 9.7405 | 90.0 | 90.0 | 90.0 |
| A2--W--bcc | dynamic | -3.4099 | -3.4099 | 2.16 | 2.16 | 2.16 | 90.0 | 90.0 | 90.0 |
| A15--beta-W | dynamic | -3.1912 | -3.1912 | 3.4674 | 3.4674 | 3.4674 | 90.0 | 90.0 | 90.0 |
| A1--Cu--fcc | box | -2.8904 | -2.8904 | 2.739 | 2.739 | 2.739 | 90.0 | 90.0 | 90.0 |
| A3'--alpha-La--double-hcp | box | -2.8903 | -2.8903 | 1.9367 | 1.9367 | 6.3261 | 90.0 | 90.0 | 120.0 |
| A3--Mg--hcp | box | -2.8903 | -2.8903 | 1.9366 | 1.9366 | 3.1633 | 90.0 | 90.0 | 120.0 |
| A3--Mg--hcp | dynamic | -2.8738 | -2.8738 | 1.857 | 1.857 | 4.3092 | 90.0 | 90.0 | 120.0 |
| oqmd-1214868 | static | -2.8021 | -2.8021 | 7.5622 | 7.5622 | 7.5622 | 90.0 | 90.0 | 90.0 |
| A1--Cu--fcc | dynamic | 0.0 | 0.0 | 3.0645 | 3.0645 | 3.0645 | 90.0 | 90.0 | 90.0 |
Download raw data (including filtered results)
Reference structure matches:
| prototype | method | Ecoh (eV/atom) | Epot (eV/atom) | a0 (Å) | b0 (Å) | c0 (Å) | α (degrees) | β (degrees) | γ (degrees) |
|---|---|---|---|---|---|---|---|---|---|
| mp-1217054 | dynamic | -6.0191 | -6.0191 | 3.0212 | 4.7846 | 4.1899 | 90.0 | 90.0 | 90.0 |
| mp-1217054 | box | -5.9437 | -5.9437 | 3.0933 | 4.3976 | 4.9471 | 90.0 | 90.0 | 90.0 |
| C1--CaF2--fluorite | dynamic | -5.7115 | -5.7115 | 4.7374 | 4.7374 | 4.7374 | 90.0 | 90.0 | 90.0 |
Download raw data (including filtered results)
Reference structure matches:
| prototype | method | Ecoh (eV/atom) | Epot (eV/atom) | a0 (Å) | b0 (Å) | c0 (Å) | α (degrees) | β (degrees) | γ (degrees) |
|---|---|---|---|---|---|---|---|---|---|
| mp-1094034 | dynamic | -6.9367 | -6.9367 | 2.9848 | 2.9848 | 15.7153 | 90.0 | 90.0 | 120.0 |
| mp-1094034 | box | -6.9008 | -6.9008 | 2.9932 | 2.9932 | 15.611 | 90.0 | 90.0 | 120.0 |
Download raw data (including filtered results)
Reference structure matches:
| prototype | method | Ecoh (eV/atom) | Epot (eV/atom) | a0 (Å) | b0 (Å) | c0 (Å) | α (degrees) | β (degrees) | γ (degrees) |
|---|---|---|---|---|---|---|---|---|---|
| L1_2--AuCu3 | static | -4.2876 | -4.2876 | 3.2474 | 3.2474 | 3.2474 | 90.0 | 90.0 | 90.0 |
| D0_3--BiF3 | dynamic | -4.2417 | -4.2417 | 4.9644 | 4.9644 | 4.9644 | 90.0 | 90.0 | 90.0 |
| A15--Cr3Si | box | -4.2196 | -4.2196 | 4.2819 | 4.2819 | 4.2819 | 90.0 | 90.0 | 90.0 |
| mp-1208199 | box | -4.1612 | -4.1612 | 2.9855 | 9.7518 | 4.2269 | 90.0 | 90.0 | 90.0 |
Download raw data (including filtered results)
Reference structure matches:
| prototype | method | Ecoh (eV/atom) | Epot (eV/atom) | a0 (Å) | b0 (Å) | c0 (Å) | α (degrees) | β (degrees) | γ (degrees) |
|---|---|---|---|---|---|---|---|---|---|
| mp-1217090 | dynamic | -7.0162 | -7.0162 | 2.9916 | 2.9916 | 59.5487 | 90.0 | 90.0 | 120.0 |
| mp-27919 | dynamic | -7.0121 | -7.0121 | 5.9928 | 5.9928 | 14.8712 | 90.0 | 90.0 | 120.0 |
| mp-27919 | box | -7.0029 | -7.0029 | 6.0053 | 6.0053 | 15.0013 | 90.0 | 90.0 | 120.0 |
| mp-1217090 | box | -6.9825 | -6.9825 | 2.9982 | 2.9982 | 59.8847 | 90.0 | 90.0 | 120.0 |
Download raw data (including filtered results)
Reference structure matches:
B1--NaCl--rock-salt = mp-631
| prototype | method | Ecoh (eV/atom) | Epot (eV/atom) | a0 (Å) | b0 (Å) | c0 (Å) | α (degrees) | β (degrees) | γ (degrees) |
|---|---|---|---|---|---|---|---|---|---|
| B1--NaCl--rock-salt | dynamic | -7.099 | -7.099 | 4.3301 | 4.3301 | 4.3301 | 90.0 | 90.0 | 90.0 |
| B4--ZnS--wurtzite | dynamic | -6.3834 | -6.3834 | 3.2031 | 3.2031 | 5.193 | 90.0 | 90.0 | 120.0 |
| B4--ZnS--wurtzite | box | -6.3833 | -6.3833 | 3.1959 | 3.1959 | 5.2168 | 90.0 | 90.0 | 120.0 |
| B3--ZnS--cubic-zinc-blende | dynamic | -6.3592 | -6.3592 | 4.5235 | 4.5235 | 4.5235 | 90.0 | 90.0 | 90.0 |
| B2--CsCl | dynamic | -5.9953 | -5.9953 | 2.7737 | 2.7737 | 2.7737 | 90.0 | 90.0 | 90.0 |
Download raw data (including filtered results)
Reference structure matches:
| prototype | method | Ecoh (eV/atom) | Epot (eV/atom) | a0 (Å) | b0 (Å) | c0 (Å) | α (degrees) | β (degrees) | γ (degrees) |
|---|---|---|---|---|---|---|---|---|---|
| mp-1217106 | dynamic | -6.9939 | -6.9939 | 2.957 | 2.957 | 14.9046 | 90.0 | 90.0 | 120.0 |
| mp-1217106 | box | -6.9925 | -6.9925 | 2.9565 | 2.9565 | 15.0145 | 90.0 | 90.0 | 120.0 |
| mp-10721 | dynamic | -6.9897 | -6.9897 | 8.4299 | 8.4299 | 8.4299 | 90.0 | 90.0 | 90.0 |
| mp-10721 | box | -6.9714 | -6.9714 | 8.4936 | 8.4936 | 8.4936 | 90.0 | 90.0 | 90.0 |
| C1--CaF2--fluorite | static | -5.9536 | -5.9536 | 5.1617 | 5.1617 | 5.1617 | 90.0 | 90.0 | 90.0 |
Download raw data (including filtered results)
Reference structure matches:
L1_2--AuCu3 = mp-1187454
| prototype | method | Ecoh (eV/atom) | Epot (eV/atom) | a0 (Å) | b0 (Å) | c0 (Å) | α (degrees) | β (degrees) | γ (degrees) |
|---|---|---|---|---|---|---|---|---|---|
| D0_3--BiF3 | dynamic | -4.8298 | -4.8298 | 5.9355 | 5.9355 | 5.9355 | 90.0 | 90.0 | 90.0 |
| A15--Cr3Si | static | -4.6518 | -4.6518 | 4.6963 | 4.6963 | 4.6963 | 90.0 | 90.0 | 90.0 |
| L1_2--AuCu3 | static | -4.5602 | -4.5602 | 3.7146 | 3.7146 | 3.7146 | 90.0 | 90.0 | 90.0 |
Download raw data (including filtered results)
Reference structure matches:
A1--Cu--fcc = mp-6985, oqmd-676147
A15--beta-W = oqmd-1215024
A2--W--bcc = mp-73, oqmd-8390
A3'--alpha-La--double-hcp = oqmd-1215470
A3--Mg--hcp = mp-46, oqmd-8079, oqmd-755820, oqmd-755821, oqmd-755822, oqmd-755823, oqmd-755827, oqmd-755834, oqmd-755836, oqmd-755845
A4--C--dc = oqmd-1215559
A5--beta-Sn = oqmd-1215648
A6--In--bct = oqmd-1215737
| prototype | method | Ecoh (eV/atom) | Epot (eV/atom) | a0 (Å) | b0 (Å) | c0 (Å) | α (degrees) | β (degrees) | γ (degrees) |
|---|---|---|---|---|---|---|---|---|---|
| A3--Mg--hcp | dynamic | -4.87 | -4.87 | 2.92 | 2.92 | 4.6824 | 90.0 | 90.0 | 120.0 |
| A3--Mg--hcp | box | -4.87 | -4.87 | 2.9199 | 2.9199 | 4.6824 | 90.0 | 90.0 | 120.0 |
| oqmd-1215291 | box | -4.8683 | -4.8683 | 2.9152 | 5.0647 | 4.684 | 90.0 | 90.0 | 90.0 |
| oqmd-1214846 | dynamic | -4.8344 | -4.8344 | 10.0256 | 10.0256 | 10.0256 | 90.0 | 90.0 | 90.0 |
| oqmd-1216096 | dynamic | -4.8332 | -4.8332 | 2.9183 | 2.9183 | 21.1793 | 90.0 | 90.0 | 120.0 |
| oqmd-1216096 | static | -4.8331 | -4.8331 | 2.9182 | 2.9182 | 21.1793 | 90.0 | 90.0 | 120.0 |
| A15--beta-W | dynamic | -4.8311 | -4.8311 | 5.1972 | 5.1972 | 5.1972 | 90.0 | 90.0 | 90.0 |
| A3'--alpha-La--double-hcp | dynamic | -4.8148 | -4.8148 | 2.9174 | 2.9174 | 9.4372 | 90.0 | 90.0 | 120.0 |
| oqmd-1214846 | box | -4.8145 | -4.8145 | 10.0243 | 10.0243 | 10.0243 | 90.0 | 90.0 | 90.0 |
| mp-1245170 | dynamic | -4.79 | -4.79 | 11.6934 | 12.1158 | 12.3156 | 92.5 | 91.6 | 90.7 |
| mp-1245006 | dynamic | -4.7876 | -4.7876 | 11.6476 | 12.06 | 12.411 | 85.9 | 89.1 | 88.9 |
| A2--W--bcc | static | -4.7859 | -4.7859 | 3.2761 | 3.2761 | 3.2761 | 90.0 | 90.0 | 90.0 |
| mp-1245164 | dynamic | -4.785 | -4.785 | 11.8543 | 12.1588 | 12.3951 | 82.1 | 82.1 | 81.6 |
| mp-1245320 | dynamic | -4.7807 | -4.7807 | 11.6579 | 11.981 | 12.5037 | 85.7 | 89.9 | 88.5 |
| mp-1245320 | static | -4.7722 | -4.7722 | 11.5961 | 12.0417 | 12.5222 | 86.1 | 89.3 | 89.0 |
| mp-1245164 | static | -4.7711 | -4.7711 | 11.9931 | 12.1048 | 12.3303 | 83.0 | 80.4 | 82.6 |
| mp-1244924 | dynamic | -4.7707 | -4.7707 | 11.6953 | 11.9247 | 12.5674 | 86.6 | 89.3 | 86.8 |
| mp-1245006 | static | -4.7702 | -4.7702 | 11.8316 | 11.9577 | 12.3436 | 85.5 | 89.1 | 88.4 |
| mp-72 | static | -4.7695 | -4.7695 | 4.593 | 4.593 | 2.8617 | 90.0 | 90.0 | 120.0 |
| oqmd-1214935 | box | -4.7668 | -4.7668 | 7.0566 | 7.0566 | 7.0566 | 90.0 | 90.0 | 90.0 |
| A1--Cu--fcc | dynamic | -4.7607 | -4.7607 | 4.1208 | 4.1208 | 4.1208 | 90.0 | 90.0 | 90.0 |
| oqmd-1215915 | box | -4.7607 | -4.7607 | 2.9139 | 2.9139 | 7.1375 | 90.0 | 90.0 | 120.0 |
| mp-1244924 | static | -4.742 | -4.742 | 11.6163 | 11.9675 | 12.5709 | 91.8 | 90.1 | 92.4 |
| mp-1245170 | static | -4.7345 | -4.7345 | 11.6798 | 12.0319 | 12.4509 | 93.0 | 91.2 | 91.6 |
| mp-1245164 | box | -4.7118 | -4.7118 | 12.0054 | 12.0272 | 12.3174 | 80.2 | 83.0 | 82.8 |
| mp-1245006 | box | -4.6962 | -4.6962 | 11.7548 | 11.9968 | 12.2567 | 92.8 | 91.2 | 91.9 |
| mp-1245320 | box | -4.6917 | -4.6917 | 11.8098 | 11.8825 | 12.3106 | 90.2 | 91.8 | 90.7 |
| mp-1244924 | box | -4.6633 | -4.6633 | 11.4751 | 12.1764 | 12.4418 | 91.9 | 91.3 | 92.8 |
| mp-1245170 | box | -4.6532 | -4.6532 | 11.8548 | 11.8629 | 12.3711 | 93.3 | 91.0 | 91.4 |
| oqmd-1215113 | box | -4.5591 | -4.5591 | 2.9831 | 4.7127 | 10.1433 | 90.0 | 90.0 | 90.0 |
| A5--beta-Sn | static | -4.3679 | -4.3679 | 5.1578 | 5.1578 | 2.7083 | 90.0 | 90.0 | 90.0 |
| Ah--alpha-Po--sc | static | -3.8941 | -3.8941 | 2.5301 | 2.5301 | 2.5301 | 90.0 | 90.0 | 90.0 |
| oqmd-1216004 | box | -3.8917 | -3.8917 | 4.3615 | 4.3615 | 4.4856 | 90.0 | 90.0 | 120.0 |
| A7--alpha-As | box | -3.6011 | -3.6011 | 3.55 | 3.55 | 9.1376 | 90.0 | 90.0 | 120.0 |
| A4--C--dc | static | -2.7412 | -2.7412 | 6.0786 | 6.0786 | 6.0786 | 90.0 | 90.0 | 90.0 |
Static elastic constants are displayed for the unique structures identified in Crystal Structure Predictions above. The values displayed here are obtained by measuring the change in virial stresses due to applying small strains to the relaxed crystals. The initial structure and the strained states are all relaxed using force minimization.
The calculation method used is available as the iprPy elastic_constants_static calculation method.
Notes and Disclaimers:
Version Information:
| 110.781 | 66.119 | 66.119 | 0.000 | 0.000 | 0.000 |
| 66.119 | 110.781 | 66.119 | 0.000 | 0.000 | 0.000 |
| 66.119 | 66.119 | 110.781 | 0.000 | 0.000 | 0.000 |
| -0.000 | 0.000 | 0.000 | 35.402 | 0.000 | 0.000 |
| 0.000 | 0.000 | 0.000 | 0.000 | 35.402 | -0.000 |
| 0.000 | 0.000 | 0.000 | 0.000 | -0.000 | 35.402 |
| 110.781 | 66.119 | 66.119 | -0.000 | -0.000 | -0.000 |
| 66.119 | 110.781 | 66.119 | -0.000 | -0.000 | -0.000 |
| 66.119 | 66.119 | 110.781 | 0.000 | 0.000 | -0.000 |
| 0.000 | -0.000 | -0.000 | 35.402 | 0.000 | -0.000 |
| -0.000 | 0.000 | -0.000 | -0.000 | 35.402 | 0.000 |
| -0.000 | -0.000 | -0.000 | -0.000 | 0.000 | 35.402 |
| 110.781 | 66.119 | 66.119 | 0.000 | -0.000 | -0.000 |
| 66.119 | 110.781 | 66.119 | 0.000 | 0.000 | -0.000 |
| 66.119 | 66.119 | 110.781 | 0.000 | -0.000 | 0.000 |
| -0.000 | 0.000 | 0.000 | 35.402 | 0.000 | -0.000 |
| 0.000 | -0.000 | 0.000 | 0.000 | 35.402 | 0.000 |
| 0.000 | 0.000 | -0.000 | 0.000 | -0.000 | 35.402 |
| 110.781 | 66.119 | 66.119 | -0.000 | 0.000 | 0.000 |
| 66.119 | 110.781 | 66.119 | -0.000 | 0.000 | 0.000 |
| 66.119 | 66.119 | 110.781 | -0.000 | 0.000 | -0.000 |
| 0.000 | -0.000 | -0.000 | 35.402 | -0.000 | -0.000 |
| -0.000 | -0.000 | -0.000 | -0.000 | 35.402 | 0.000 |
| -0.000 | -0.000 | 0.000 | -0.000 | 0.000 | 35.402 |
| 110.782 | 66.119 | 66.119 | 0.000 | -0.000 | -0.000 |
| 66.119 | 110.782 | 66.119 | 0.000 | -0.000 | -0.000 |
| 66.119 | 66.119 | 110.782 | 0.000 | -0.000 | 0.000 |
| -0.000 | 0.000 | 0.000 | 35.402 | 0.000 | 0.000 |
| 0.000 | -0.000 | 0.000 | 0.000 | 35.402 | -0.000 |
| 0.000 | 0.000 | -0.000 | 0.000 | -0.000 | 35.402 |
| 110.781 | 66.118 | 66.118 | -0.000 | 0.000 | -0.000 |
| 66.118 | 110.781 | 66.118 | -0.000 | -0.000 | -0.000 |
| 66.118 | 66.118 | 110.781 | -0.000 | 0.000 | -0.000 |
| 0.000 | -0.000 | -0.000 | 35.402 | -0.000 | -0.000 |
| -0.000 | 0.000 | -0.000 | -0.000 | 35.402 | 0.000 |
| -0.000 | -0.000 | 0.000 | -0.000 | 0.000 | 35.402 |
| 144.814 | 46.484 | 46.484 | 0.000 | -0.000 | 0.000 |
| 46.484 | 144.814 | 46.484 | 0.000 | -0.000 | 0.000 |
| 46.484 | 46.484 | 144.814 | 0.000 | -0.000 | 0.000 |
| -0.000 | 0.000 | -0.000 | 22.038 | -0.000 | 0.000 |
| -0.000 | 0.000 | -0.000 | -0.000 | 22.038 | 0.000 |
| -0.000 | 0.000 | -0.000 | -0.000 | -0.000 | 22.038 |
| 144.814 | 46.484 | 46.484 | 0.000 | 0.000 | -0.000 |
| 46.484 | 144.814 | 46.484 | -0.000 | 0.000 | -0.000 |
| 46.484 | 46.484 | 144.814 | -0.000 | 0.000 | 0.000 |
| 0.000 | -0.000 | 0.000 | 22.038 | 0.000 | -0.000 |
| -0.000 | 0.000 | -0.000 | -0.000 | 22.038 | -0.000 |
| -0.000 | -0.000 | 0.000 | -0.000 | 0.000 | 22.038 |
| 144.814 | 46.484 | 46.484 | 0.000 | -0.000 | 0.000 |
| 46.484 | 144.814 | 46.484 | 0.000 | -0.000 | 0.000 |
| 46.484 | 46.484 | 144.814 | 0.000 | -0.000 | 0.000 |
| 0.000 | 0.000 | 0.000 | 18.729 | 0.000 | -0.000 |
| 0.000 | 0.000 | 0.000 | -0.000 | 18.729 | 0.000 |
| 0.000 | 0.000 | 0.000 | 0.000 | -0.000 | 18.729 |
| 144.814 | 46.484 | 46.484 | -0.000 | 0.000 | -0.000 |
| 46.484 | 144.814 | 46.484 | 0.000 | 0.000 | 0.000 |
| 46.484 | 46.484 | 144.814 | -0.000 | 0.000 | -0.000 |
| -0.000 | -0.000 | -0.000 | 18.729 | 0.000 | -0.000 |
| -0.000 | -0.000 | -0.000 | -0.000 | 18.729 | -0.000 |
| -0.000 | -0.000 | -0.000 | 0.000 | 0.000 | 18.729 |
| 144.815 | 46.485 | 46.485 | -0.000 | 0.000 | 0.000 |
| 46.485 | 144.815 | 46.485 | 0.000 | -0.000 | 0.000 |
| 46.485 | 46.485 | 144.815 | 0.000 | -0.000 | 0.000 |
| 0.000 | 0.000 | 0.000 | 18.729 | -0.000 | 0.000 |
| 0.000 | 0.000 | 0.000 | 0.000 | 18.729 | 0.000 |
| 0.000 | 0.000 | 0.000 | 0.000 | -0.000 | 18.729 |
| 145.743 | 46.020 | 46.020 | -0.000 | 0.000 | -0.000 |
| 46.020 | 145.743 | 46.020 | 0.000 | 0.000 | -0.000 |
| 46.020 | 46.020 | 145.743 | -0.000 | -0.000 | -0.000 |
| -0.000 | -0.000 | -0.000 | 18.729 | 0.000 | 0.000 |
| -0.000 | -0.000 | -0.000 | -0.000 | 18.729 | -0.000 |
| -0.000 | -0.000 | -0.000 | -0.000 | 0.000 | 18.729 |
| 87.389 | 75.942 | 75.942 | -0.000 | -0.000 | -0.000 |
| 75.942 | 87.389 | 75.942 | 0.000 | 0.000 | -0.000 |
| 75.942 | 75.942 | 87.389 | 0.000 | 0.000 | 0.000 |
| 0.000 | 0.000 | 0.000 | 43.120 | -0.000 | 0.000 |
| 0.000 | 0.000 | 0.000 | 0.000 | 43.120 | -0.000 |
| 0.000 | 0.000 | 0.000 | 0.000 | -0.000 | 43.120 |
| 87.389 | 75.942 | 75.942 | -0.000 | 0.000 | 0.000 |
| 75.942 | 87.389 | 75.942 | 0.000 | 0.000 | 0.000 |
| 75.942 | 75.942 | 87.388 | -0.000 | -0.000 | 0.000 |
| -0.000 | -0.000 | -0.000 | 43.120 | 0.000 | 0.000 |
| -0.000 | -0.000 | -0.000 | 0.000 | 43.120 | 0.000 |
| 0.000 | -0.000 | -0.000 | -0.000 | 0.000 | 43.120 |
| 87.389 | 75.942 | 75.942 | -0.000 | -0.000 | -0.000 |
| 75.942 | 87.389 | 75.942 | -0.000 | 0.000 | 0.000 |
| 75.942 | 75.942 | 87.389 | 0.000 | 0.000 | 0.000 |
| 0.000 | -0.000 | 0.000 | 43.120 | 0.000 | 0.000 |
| -0.000 | 0.000 | 0.000 | -0.000 | 43.120 | -0.000 |
| -0.000 | 0.000 | 0.000 | -0.000 | -0.000 | 43.120 |
| 87.389 | 75.942 | 75.942 | -0.000 | 0.000 | 0.000 |
| 75.942 | 87.389 | 75.942 | -0.000 | 0.000 | 0.000 |
| 75.942 | 75.942 | 87.388 | 0.000 | 0.000 | 0.000 |
| -0.000 | -0.000 | -0.000 | 43.120 | 0.000 | 0.000 |
| 0.000 | -0.000 | -0.000 | -0.000 | 43.120 | 0.000 |
| 0.000 | -0.000 | -0.000 | -0.000 | 0.000 | 43.120 |
| 87.389 | 75.942 | 75.942 | -0.000 | -0.000 | -0.000 |
| 75.942 | 87.389 | 75.942 | 0.000 | -0.000 | -0.000 |
| 75.942 | 75.942 | 87.389 | 0.000 | 0.000 | -0.000 |
| 0.000 | -0.000 | 0.000 | 43.120 | -0.000 | 0.000 |
| -0.000 | 0.000 | 0.000 | -0.000 | 43.120 | -0.000 |
| -0.000 | 0.000 | 0.000 | -0.000 | -0.000 | 43.120 |
| 87.388 | 75.942 | 75.942 | -0.000 | -0.000 | 0.000 |
| 75.942 | 87.388 | 75.942 | -0.000 | -0.000 | -0.000 |
| 75.942 | 75.942 | 87.388 | -0.000 | -0.000 | 0.000 |
| -0.000 | 0.000 | -0.000 | 43.120 | -0.000 | 0.000 |
| 0.000 | -0.000 | -0.000 | -0.000 | 43.120 | 0.000 |
| 0.000 | -0.000 | -0.000 | 0.000 | 0.000 | 43.120 |
| 125.216 | 63.494 | 54.425 | 0.000 | 0.000 | 0.000 |
| 65.524 | 123.186 | 54.425 | -0.000 | 0.000 | 0.000 |
| 54.425 | 54.425 | 131.257 | -0.000 | 0.000 | -0.000 |
| -0.000 | -0.000 | -0.000 | 24.933 | -0.000 | -0.000 |
| 0.000 | -0.000 | -0.000 | -0.000 | 24.933 | -0.000 |
| 0.000 | 0.000 | 0.000 | 0.000 | 0.000 | 30.861 |
| 123.186 | 65.524 | 54.425 | 0.000 | 0.000 | -0.000 |
| 63.494 | 125.216 | 54.425 | 0.000 | -0.000 | -0.000 |
| 54.425 | 54.425 | 131.257 | -0.000 | -0.000 | 0.000 |
| 0.000 | 0.000 | 0.000 | 24.933 | 0.000 | 0.000 |
| 0.000 | 0.000 | -0.000 | 0.000 | 24.933 | -0.000 |
| 0.000 | -0.000 | -0.000 | -0.000 | -0.000 | 30.861 |
| 123.186 | 65.524 | 54.425 | -0.000 | -0.000 | 0.000 |
| 63.494 | 125.216 | 54.425 | -0.000 | 0.000 | 0.000 |
| 54.425 | 54.425 | 131.257 | -0.000 | -0.000 | -0.000 |
| 0.000 | -0.000 | 0.000 | 24.933 | -0.000 | -0.000 |
| -0.000 | -0.000 | 0.000 | -0.000 | 24.933 | -0.000 |
| 0.000 | 0.000 | 0.000 | -0.000 | 0.000 | 28.831 |
| 125.216 | 63.494 | 54.425 | 0.000 | -0.000 | -0.000 |
| 65.524 | 123.186 | 54.425 | 0.000 | -0.000 | 0.000 |
| 54.425 | 54.425 | 131.257 | 0.000 | -0.000 | 0.000 |
| 0.000 | 0.000 | -0.000 | 24.933 | -0.000 | 0.000 |
| 0.000 | 0.000 | -0.000 | 0.000 | 24.933 | -0.000 |
| 0.000 | -0.000 | -0.000 | 0.000 | -0.000 | 28.831 |
| 123.186 | 65.524 | 54.425 | -0.000 | 0.000 | 0.000 |
| 65.524 | 123.186 | 54.425 | -0.000 | 0.000 | 0.000 |
| 54.425 | 54.425 | 131.258 | -0.000 | 0.000 | -0.000 |
| -0.000 | -0.000 | 0.000 | 24.933 | 0.000 | 0.000 |
| -0.000 | -0.000 | 0.000 | -0.000 | 24.933 | 0.000 |
| -0.000 | 0.000 | -0.000 | -0.000 | 0.000 | 28.757 |
| 123.185 | 65.524 | 54.425 | 0.000 | -0.000 | -0.000 |
| 63.493 | 125.216 | 54.425 | -0.000 | -0.000 | -0.000 |
| 54.425 | 54.425 | 131.257 | 0.000 | -0.000 | 0.000 |
| 0.000 | 0.000 | -0.000 | 24.933 | -0.000 | -0.000 |
| 0.000 | 0.000 | -0.000 | -0.000 | 24.933 | -0.000 |
| 0.000 | -0.000 | 0.000 | 0.000 | -0.000 | 28.757 |
| 123.509 | 68.000 | 51.718 | 0.000 | -0.000 | -0.000 |
| 68.000 | 123.509 | 51.718 | 0.000 | -0.000 | 0.000 |
| 51.721 | 51.721 | 134.036 | 0.000 | 0.000 | -0.000 |
| 0.000 | -0.000 | 0.000 | 23.465 | -0.000 | -0.000 |
| 0.000 | -0.000 | -0.000 | 0.000 | 23.465 | -0.000 |
| -0.000 | 0.000 | 0.000 | 0.000 | 0.000 | 30.726 |
| 123.509 | 68.000 | 51.718 | -0.000 | 0.000 | -0.000 |
| 68.000 | 123.509 | 51.718 | -0.000 | 0.000 | 0.000 |
| 51.721 | 51.721 | 134.036 | -0.000 | -0.000 | 0.000 |
| 0.000 | -0.000 | -0.000 | 23.465 | 0.000 | 0.000 |
| -0.000 | 0.000 | -0.000 | -0.000 | 23.465 | 0.000 |
| -0.000 | -0.000 | -0.000 | -0.000 | -0.000 | 30.726 |
| 123.509 | 68.000 | 51.718 | 0.000 | -0.000 | -0.000 |
| 65.028 | 126.481 | 51.718 | -0.000 | 0.000 | 0.000 |
| 51.721 | 51.721 | 134.036 | -0.000 | -0.000 | -0.000 |
| 0.000 | -0.000 | 0.000 | 23.465 | -0.000 | -0.000 |
| -0.000 | -0.000 | 0.000 | -0.000 | 23.465 | -0.000 |
| -0.000 | 0.000 | 0.000 | 0.000 | 0.000 | 30.726 |
| 123.509 | 68.000 | 51.718 | 0.000 | 0.000 | -0.000 |
| 65.028 | 126.481 | 51.718 | 0.000 | -0.000 | 0.000 |
| 51.721 | 51.721 | 134.036 | -0.000 | -0.000 | 0.000 |
| -0.000 | 0.000 | -0.000 | 23.465 | 0.000 | 0.000 |
| 0.000 | 0.000 | -0.000 | 0.000 | 23.465 | 0.000 |
| 0.000 | -0.000 | -0.000 | -0.000 | -0.000 | 30.726 |
| 126.482 | 65.029 | 51.718 | 0.000 | 0.000 | 0.000 |
| 68.001 | 123.509 | 51.718 | 0.000 | -0.000 | -0.000 |
| 51.721 | 51.721 | 134.037 | -0.000 | 0.000 | 0.000 |
| 0.000 | -0.000 | 0.000 | 23.465 | -0.000 | -0.000 |
| -0.000 | 0.000 | 0.000 | -0.000 | 23.465 | -0.000 |
| -0.000 | 0.000 | -0.000 | 0.000 | -0.000 | 27.754 |
| 123.508 | 68.000 | 51.718 | -0.000 | 0.000 | 0.000 |
| 65.028 | 126.481 | 51.718 | 0.000 | -0.000 | -0.000 |
| 51.721 | 51.721 | 134.036 | 0.000 | -0.000 | 0.000 |
| -0.000 | 0.000 | -0.000 | 23.465 | 0.000 | 0.000 |
| 0.000 | -0.000 | -0.000 | 0.000 | 23.465 | 0.000 |
| 0.000 | -0.000 | 0.000 | -0.000 | 0.000 | 27.754 |
| 123.472 | 67.976 | 51.707 | -0.000 | -0.000 | 0.000 |
| 65.005 | 126.443 | 51.707 | 0.000 | 0.000 | 0.000 |
| 51.707 | 51.707 | 134.009 | 0.000 | 0.000 | 0.000 |
| 0.000 | 0.000 | 0.000 | 23.464 | -0.000 | -0.000 |
| 0.000 | 0.000 | 0.000 | -0.000 | 23.464 | -0.000 |
| 0.000 | 0.000 | 0.000 | -0.000 | -0.000 | 27.748 |
| 123.472 | 67.976 | 51.707 | 0.000 | 0.000 | -0.000 |
| 67.976 | 123.472 | 51.707 | 0.000 | 0.000 | -0.000 |
| 51.707 | 51.707 | 134.009 | 0.000 | 0.000 | -0.000 |
| -0.000 | -0.000 | -0.000 | 23.464 | 0.000 | 0.000 |
| -0.000 | -0.000 | -0.000 | 0.000 | 23.464 | 0.000 |
| 0.000 | -0.000 | -0.000 | 0.000 | 0.000 | 27.748 |
| 123.472 | 67.976 | 51.707 | -0.000 | -0.000 | 0.000 |
| 65.005 | 126.443 | 51.707 | -0.000 | 0.000 | 0.000 |
| 51.707 | 51.707 | 134.009 | 0.000 | 0.000 | 0.000 |
| 0.000 | 0.000 | 0.000 | 23.464 | -0.000 | 0.000 |
| -0.000 | 0.000 | 0.000 | -0.000 | 23.464 | 0.000 |
| -0.000 | 0.000 | 0.000 | -0.000 | -0.000 | 27.748 |
| 126.443 | 65.005 | 51.707 | -0.000 | -0.000 | -0.000 |
| 65.005 | 126.443 | 51.707 | -0.000 | -0.000 | -0.000 |
| 51.707 | 51.707 | 134.009 | -0.000 | 0.000 | -0.000 |
| -0.000 | -0.000 | -0.000 | 23.464 | -0.000 | 0.000 |
| 0.000 | -0.000 | -0.000 | 0.000 | 23.464 | -0.000 |
| 0.000 | -0.000 | -0.000 | 0.000 | 0.000 | 27.748 |
| 123.472 | 67.977 | 51.707 | -0.000 | -0.000 | 0.000 |
| 65.005 | 126.443 | 51.708 | -0.000 | 0.000 | 0.000 |
| 51.708 | 51.708 | 134.010 | -0.000 | -0.000 | 0.000 |
| -0.000 | -0.000 | 0.000 | 23.464 | 0.000 | 0.000 |
| -0.000 | 0.000 | 0.000 | 0.000 | 23.464 | 0.000 |
| -0.000 | 0.000 | -0.000 | -0.000 | -0.000 | 27.748 |
| 126.443 | 65.005 | 51.707 | 0.000 | -0.000 | -0.000 |
| 65.005 | 126.443 | 51.707 | -0.000 | -0.000 | -0.000 |
| 51.707 | 51.707 | 134.009 | -0.000 | 0.000 | 0.000 |
| 0.000 | 0.000 | -0.000 | 23.464 | 0.000 | -0.000 |
| 0.000 | -0.000 | -0.000 | 0.000 | 23.464 | -0.000 |
| 0.000 | -0.000 | 0.000 | 0.000 | 0.000 | 27.748 |
| 454.359 | 215.867 | 215.867 | -0.000 | 0.000 | 0.000 |
| 215.867 | 454.359 | 215.867 | 0.000 | 0.000 | -0.000 |
| 215.867 | 215.867 | 454.359 | 0.000 | 0.000 | 0.000 |
| -0.000 | -0.000 | 0.000 | 217.146 | 0.000 | -0.000 |
| -0.000 | 0.000 | 0.000 | 0.000 | 217.146 | 0.000 |
| -0.000 | -0.000 | 0.000 | -0.000 | 0.000 | 217.146 |
| 454.359 | 215.867 | 215.867 | -0.000 | -0.000 | -0.000 |
| 215.867 | 454.359 | 215.867 | -0.000 | -0.000 | 0.000 |
| 215.867 | 215.867 | 454.359 | -0.000 | 0.000 | 0.000 |
| 0.000 | 0.000 | -0.000 | 217.146 | -0.000 | -0.000 |
| 0.000 | -0.000 | -0.000 | -0.000 | 217.146 | 0.000 |
| 0.000 | 0.000 | -0.000 | -0.000 | -0.000 | 217.146 |
| 454.359 | 215.867 | 215.867 | 0.000 | 0.000 | 0.000 |
| 215.867 | 454.359 | 215.867 | 0.000 | -0.000 | 0.000 |
| 215.867 | 215.867 | 454.359 | 0.000 | 0.000 | 0.000 |
| 0.000 | -0.000 | -0.000 | 225.423 | 0.000 | 0.000 |
| -0.000 | 0.000 | -0.000 | 0.000 | 225.423 | -0.000 |
| -0.000 | -0.000 | 0.000 | -0.000 | -0.000 | 225.423 |
| 454.359 | 215.867 | 215.867 | -0.000 | -0.000 | -0.000 |
| 215.867 | 454.359 | 215.867 | -0.000 | -0.000 | -0.000 |
| 215.867 | 215.867 | 454.359 | 0.000 | -0.000 | -0.000 |
| -0.000 | 0.000 | 0.000 | 225.423 | -0.000 | 0.000 |
| 0.000 | -0.000 | 0.000 | -0.000 | 225.423 | -0.000 |
| 0.000 | 0.000 | -0.000 | -0.000 | -0.000 | 225.423 |
| 454.359 | 215.868 | 215.868 | 0.000 | -0.000 | -0.000 |
| 215.868 | 454.359 | 215.868 | 0.000 | -0.000 | 0.000 |
| 215.868 | 215.868 | 454.359 | 0.000 | -0.000 | 0.000 |
| 0.000 | -0.001 | -0.000 | 217.146 | -0.000 | -0.000 |
| -0.001 | 0.000 | -0.000 | -0.000 | 217.146 | -0.000 |
| -0.001 | -0.000 | 0.000 | 0.000 | -0.000 | 217.146 |
| 454.360 | 215.867 | 215.867 | -0.000 | -0.000 | -0.000 |
| 215.867 | 454.360 | 215.867 | -0.000 | -0.000 | 0.000 |
| 215.867 | 215.867 | 454.360 | 0.000 | 0.000 | -0.000 |
| -0.000 | 0.001 | 0.000 | 217.146 | 0.000 | 0.000 |
| 0.001 | -0.000 | 0.000 | 0.000 | 217.146 | 0.000 |
| 0.001 | 0.000 | -0.000 | 0.000 | -0.000 | 217.146 |
| 311.966 | 219.529 | 77.046 | -0.000 | -0.000 | 0.000 |
| 219.529 | 311.966 | 77.046 | -0.000 | 0.000 | -0.000 |
| 77.046 | 77.046 | 176.356 | -0.000 | -0.000 | 0.000 |
| 0.000 | 0.000 | -0.000 | 40.149 | -0.000 | 0.000 |
| -0.000 | -0.000 | -0.000 | -0.000 | 40.149 | -0.000 |
| -0.000 | -0.000 | -0.000 | -0.000 | -0.000 | 193.904 |
| 311.966 | 219.529 | 77.046 | 0.000 | 0.000 | -0.000 |
| 219.529 | 311.966 | 77.046 | 0.000 | 0.000 | 0.000 |
| 77.046 | 77.046 | 176.356 | 0.000 | 0.000 | 0.000 |
| -0.000 | -0.000 | 0.000 | 40.150 | 0.000 | 0.000 |
| 0.000 | 0.000 | 0.000 | 0.000 | 40.149 | 0.000 |
| 0.000 | 0.000 | 0.000 | 0.000 | 0.000 | 193.904 |
| 311.966 | 219.529 | 77.046 | -0.000 | 0.000 | 0.000 |
| 219.529 | 311.966 | 77.046 | -0.000 | -0.000 | 0.000 |
| 77.046 | 77.046 | 176.356 | -0.000 | -0.000 | 0.000 |
| -0.000 | -0.000 | -0.000 | 40.149 | -0.000 | -0.000 |
| -0.000 | -0.000 | -0.000 | -0.000 | 40.149 | -0.000 |
| -0.000 | -0.000 | -0.000 | -0.000 | -0.000 | 193.904 |
| 285.459 | 246.035 | 77.046 | 0.000 | 0.000 | -0.000 |
| 246.035 | 285.459 | 77.046 | 0.000 | 0.000 | -0.000 |
| 77.046 | 77.046 | 176.356 | 0.000 | 0.000 | -0.000 |
| 0.000 | 0.000 | 0.000 | 40.149 | 0.000 | 0.000 |
| 0.000 | 0.000 | 0.000 | 0.000 | 40.149 | 0.000 |
| 0.000 | 0.000 | 0.000 | 0.000 | 0.000 | 193.904 |
| 261.054 | 270.440 | 77.047 | -0.000 | -0.000 | -0.000 |
| 282.921 | 248.573 | 77.047 | 0.000 | 0.000 | 0.000 |
| 77.046 | 77.046 | 176.356 | -0.000 | -0.000 | 0.000 |
| -0.000 | -0.000 | -0.000 | 40.149 | -0.000 | -0.000 |
| -0.000 | -0.000 | -0.000 | -0.000 | 40.149 | -0.000 |
| -0.001 | -0.001 | 0.000 | -0.000 | -0.000 | 193.904 |
| 285.459 | 246.035 | 77.046 | 0.000 | 0.000 | 0.000 |
| 246.035 | 285.459 | 77.046 | 0.000 | 0.000 | 0.000 |
| 77.046 | 77.046 | 176.355 | -0.000 | -0.000 | 0.000 |
| 0.000 | 0.000 | 0.000 | 40.149 | 0.000 | 0.000 |
| 0.000 | 0.000 | 0.000 | 0.000 | 40.149 | 0.000 |
| 0.001 | 0.001 | -0.000 | 0.000 | 0.000 | 193.904 |
| 200.923 | 75.976 | 75.976 | -0.000 | -0.000 | -0.000 |
| 75.976 | 200.923 | 75.976 | 0.000 | -0.000 | -0.000 |
| 75.976 | 75.976 | 200.923 | -0.000 | -0.000 | -0.000 |
| -0.000 | 0.000 | -0.000 | 50.365 | -0.000 | -0.000 |
| -0.000 | 0.000 | 0.000 | -0.000 | 50.365 | -0.000 |
| -0.000 | 0.000 | 0.000 | -0.000 | -0.000 | 50.365 |
| 200.923 | 75.976 | 75.976 | 0.000 | 0.000 | 0.000 |
| 75.976 | 200.923 | 75.976 | -0.000 | 0.000 | 0.000 |
| 75.976 | 75.976 | 200.923 | -0.000 | 0.000 | 0.000 |
| 0.000 | -0.000 | -0.000 | 50.365 | 0.000 | 0.000 |
| 0.000 | -0.000 | 0.000 | 0.000 | 50.365 | 0.000 |
| 0.000 | -0.000 | -0.000 | 0.000 | 0.000 | 50.365 |
| 200.923 | 75.975 | 75.975 | -0.000 | -0.000 | -0.000 |
| 75.975 | 200.923 | 75.975 | 0.000 | -0.000 | -0.000 |
| 75.975 | 75.975 | 200.923 | 0.000 | -0.000 | -0.000 |
| -0.000 | -0.000 | -0.000 | 50.365 | -0.000 | -0.000 |
| -0.000 | -0.000 | -0.000 | -0.000 | 50.365 | 0.000 |
| -0.000 | -0.000 | -0.000 | -0.000 | -0.000 | 50.365 |
| 200.924 | 75.976 | 75.976 | -0.000 | 0.000 | 0.000 |
| 75.976 | 200.923 | 75.976 | -0.000 | 0.000 | -0.000 |
| 75.976 | 75.976 | 200.924 | -0.000 | 0.000 | -0.000 |
| 0.000 | 0.000 | 0.000 | 50.365 | 0.000 | 0.000 |
| 0.000 | 0.000 | 0.000 | 0.000 | 50.365 | -0.000 |
| 0.000 | 0.000 | 0.000 | 0.000 | 0.000 | 50.365 |
| 200.923 | 75.975 | 75.975 | -0.000 | -0.000 | 0.000 |
| 75.975 | 200.923 | 75.975 | -0.000 | -0.000 | 0.000 |
| 75.975 | 75.975 | 200.923 | -0.000 | -0.000 | 0.000 |
| -0.000 | -0.001 | -0.001 | 50.365 | -0.000 | -0.000 |
| -0.001 | -0.000 | -0.001 | 0.000 | 50.365 | -0.000 |
| -0.001 | -0.001 | -0.000 | 0.000 | -0.000 | 50.365 |
| 200.924 | 75.976 | 75.976 | -0.000 | 0.000 | 0.000 |
| 75.976 | 200.924 | 75.976 | -0.000 | 0.000 | 0.000 |
| 75.976 | 75.976 | 200.924 | -0.000 | 0.000 | -0.000 |
| 0.000 | 0.001 | 0.001 | 50.365 | 0.000 | 0.000 |
| 0.001 | 0.000 | 0.001 | -0.000 | 50.365 | 0.000 |
| 0.001 | 0.001 | 0.000 | -0.000 | 0.000 | 50.365 |
| 327.412 | 28.849 | 28.933 | 0.000 | 0.000 | -0.000 |
| 28.849 | 327.412 | 28.933 | 0.000 | 0.000 | 0.000 |
| 31.407 | 31.407 | 69.057 | 0.000 | 0.000 | -0.000 |
| 0.000 | -0.000 | 0.000 | 4.535 | 0.000 | -0.000 |
| -0.000 | 0.000 | -0.000 | 0.000 | 4.535 | -0.000 |
| 0.000 | 0.000 | 0.000 | 0.000 | 0.000 | 11.081 |
| 327.412 | 28.849 | 28.933 | -0.000 | -0.000 | 0.000 |
| 28.849 | 327.412 | 28.933 | -0.000 | -0.000 | 0.000 |
| 31.407 | 31.407 | 69.057 | -0.000 | -0.000 | 0.000 |
| -0.000 | 0.000 | -0.000 | 4.535 | -0.000 | 0.000 |
| 0.000 | -0.000 | 0.000 | -0.000 | 4.535 | 0.000 |
| -0.000 | -0.000 | -0.000 | -0.000 | -0.000 | 11.081 |
| 327.412 | 28.849 | 28.933 | 0.000 | 0.000 | -0.000 |
| 23.187 | 329.500 | 28.567 | 0.000 | 0.000 | 0.000 |
| 32.913 | 32.913 | 69.366 | 0.000 | 0.000 | 0.000 |
| -0.000 | -0.000 | -0.000 | 4.535 | -0.000 | -0.000 |
| -0.000 | 0.000 | -0.000 | 0.000 | 4.535 | -0.000 |
| 0.000 | -0.000 | 0.000 | 0.000 | 0.000 | 11.081 |
| 327.412 | 28.849 | 28.933 | -0.000 | -0.000 | 0.000 |
| 28.849 | 327.412 | 28.933 | -0.000 | -0.000 | -0.000 |
| 31.407 | 31.407 | 69.057 | 0.000 | -0.000 | 0.000 |
| 0.000 | 0.000 | 0.000 | 4.535 | -0.000 | 0.000 |
| 0.000 | -0.000 | 0.000 | -0.000 | 4.535 | 0.000 |
| -0.000 | 0.000 | -0.000 | -0.000 | -0.000 | 11.081 |
| 327.412 | 28.849 | 28.933 | 0.000 | 0.000 | -0.000 |
| 28.849 | 327.412 | 28.933 | -0.000 | 0.000 | -0.000 |
| 32.913 | 32.913 | 69.366 | 0.000 | 0.000 | -0.000 |
| 0.000 | 0.000 | -0.000 | -3.267 | 0.000 | -0.000 |
| 0.000 | 0.000 | -0.000 | 0.000 | -3.267 | -0.000 |
| 0.000 | -0.000 | -0.000 | 0.000 | 0.000 | 11.081 |
| 343.851 | 27.129 | 30.438 | -0.000 | -0.000 | 0.000 |
| 27.129 | 343.851 | 30.438 | -0.000 | -0.000 | 0.000 |
| 31.407 | 31.407 | 69.057 | -0.000 | -0.000 | 0.000 |
| -0.000 | -0.000 | 0.000 | -3.267 | -0.000 | 0.000 |
| -0.000 | -0.000 | 0.000 | -0.000 | -3.267 | 0.000 |
| -0.000 | 0.000 | 0.000 | -0.000 | -0.000 | 11.081 |
| 68.693 | 287.605 | 25.514 | -153.042 | -64.727 | -50.284 |
| 68.476 | 158.340 | 74.274 | -4.285 | 1.012 | -0.567 |
| 70.899 | 74.025 | 160.163 | -3.519 | 1.016 | -0.404 |
| -144.912 | 222.684 | 18.084 | -110.897 | -107.910 | 66.268 |
| -58.279 | 220.584 | -42.964 | -153.167 | -29.482 | -44.302 |
| -2.556 | -0.575 | -0.476 | 0.898 | -4.004 | 39.846 |
| 140.641 | 68.468 | 70.910 | -0.653 | -3.956 | -9.221 |
| 115.272 | 89.344 | 155.075 | 56.969 | 37.722 | 10.972 |
| 125.584 | -146.591 | 177.359 | 150.787 | 62.101 | 42.138 |
| 47.823 | -55.014 | 79.133 | 97.735 | 36.889 | 12.341 |
| -1.779 | 1.000 | 1.016 | -0.165 | 41.919 | -1.054 |
| 54.735 | -219.759 | 42.462 | 155.032 | 58.155 | 73.628 |
| 140.641 | 68.468 | 70.910 | -0.653 | -3.956 | -9.221 |
| 68.476 | 158.340 | 74.274 | -4.285 | 1.012 | -0.567 |
| 63.989 | 78.039 | 134.445 | -8.744 | -2.924 | -1.645 |
| -0.515 | -1.124 | -3.519 | 44.908 | -0.165 | 0.887 |
| -7.446 | 22.387 | -3.601 | -15.490 | 25.654 | -5.273 |
| -6.794 | 5.813 | -8.888 | -4.354 | -7.121 | 32.898 |
| 140.641 | 68.468 | 70.910 | -0.653 | -3.956 | -9.221 |
| 68.476 | 158.340 | 74.273 | -4.285 | 1.012 | -0.567 |
| 74.719 | 51.664 | 137.911 | 13.062 | 6.936 | 3.098 |
| 14.506 | -21.723 | -4.477 | 50.075 | 10.639 | -4.713 |
| -1.779 | 1.000 | 1.016 | -0.165 | 41.919 | -1.054 |
| 2.773 | -5.207 | 7.532 | 7.545 | 0.331 | 35.099 |
| 124.953 | 69.820 | 70.124 | -1.893 | -4.382 | -6.929 |
| 66.336 | 138.818 | 74.931 | -3.416 | -0.346 | 1.760 |
| 68.463 | 73.242 | 143.350 | -3.480 | 0.432 | -0.668 |
| -0.231 | 2.298 | -2.775 | 34.219 | -0.721 | 1.358 |
| -2.519 | 2.958 | 1.173 | -1.797 | 32.076 | -1.024 |
| -2.390 | 2.460 | -1.532 | 0.400 | -3.830 | 31.253 |
| 127.854 | 65.441 | 69.848 | 1.291 | -2.966 | -6.831 |
| 68.018 | 136.256 | 74.460 | -0.860 | 1.082 | 0.832 |
| 69.842 | 71.878 | 137.910 | -1.123 | 1.354 | -0.750 |
| 0.426 | -0.584 | -2.150 | 39.234 | 0.003 | 1.652 |
| -1.779 | 1.000 | 1.016 | -0.165 | 41.919 | -1.054 |
| -1.537 | -0.279 | 0.162 | 2.185 | -3.030 | 34.247 |
| 507.263 | -107.369 | 150.814 | 186.130 | -227.593 | -130.928 |
| 255.486 | 46.943 | 87.860 | 57.726 | -120.752 | -41.902 |
| 1862.072 | -474.345 | 806.888 | 499.615 | -845.594 | -796.752 |
| 188.319 | -80.013 | 22.658 | 92.714 | -120.663 | -41.575 |
| -1.947 | -1.006 | -3.202 | -1.282 | 38.003 | -1.592 |
| 192.865 | -80.277 | 24.256 | 60.138 | -122.802 | -9.315 |
| -63.441 | 144.048 | 39.110 | -63.226 | 114.234 | 42.473 |
| -659.355 | 467.962 | -212.854 | -183.430 | 312.530 | 315.549 |
| -657.666 | 418.322 | -167.193 | -181.555 | 311.221 | 317.282 |
| -192.976 | 78.317 | -26.273 | -29.258 | 118.489 | 40.053 |
| -393.417 | 169.679 | -89.026 | -190.342 | 250.813 | 132.318 |
| -718.373 | 352.929 | -275.493 | -178.970 | 309.620 | 341.774 |
| 182.289 | 30.021 | 92.713 | 14.285 | -32.427 | -26.207 |
| 103.114 | 95.692 | 71.753 | 15.381 | -24.369 | -13.208 |
| 102.793 | 46.975 | 119.418 | 16.579 | -23.865 | -12.226 |
| 68.305 | -37.024 | 25.054 | 42.706 | -32.462 | -30.973 |
| -1.947 | -1.006 | -3.202 | -1.282 | 38.004 | -1.592 |
| 42.915 | -17.098 | 9.445 | 18.419 | -25.968 | 12.554 |
| 141.015 | 65.249 | 65.148 | -1.997 | -8.244 | 1.452 |
| 65.136 | 139.457 | 64.715 | -3.429 | -1.088 | -2.048 |
| 44.847 | 71.925 | 119.534 | -7.908 | 10.132 | 4.113 |
| -1.957 | -0.729 | -2.264 | 37.774 | -1.282 | -0.645 |
| -68.904 | 33.643 | -30.120 | -19.131 | 56.951 | 28.829 |
| -16.851 | 6.800 | -2.657 | -6.942 | 8.730 | 35.613 |
| 123.517 | 62.302 | 66.485 | -1.491 | -5.684 | 1.303 |
| 66.730 | 125.126 | 63.619 | -2.647 | -2.367 | -1.480 |
| 67.370 | 62.788 | 117.244 | -0.557 | -3.823 | -0.383 |
| 14.908 | -6.076 | 3.422 | 32.305 | -10.221 | -8.245 |
| 4.603 | -3.335 | -1.291 | 0.487 | 25.103 | -3.028 |
| 2.188 | -2.028 | -0.254 | -0.727 | -3.746 | 36.510 |
| 95.242 | 72.803 | 59.441 | -6.857 | 6.877 | 12.403 |
| 62.896 | 126.931 | 63.147 | -3.878 | 0.042 | -0.673 |
| 65.341 | 65.282 | 134.764 | -2.264 | -3.202 | -0.090 |
| -17.266 | 3.887 | -8.199 | 20.702 | 5.548 | 7.859 |
| -2.294 | -0.306 | -2.743 | -2.664 | 30.130 | -0.692 |
| 0.248 | -0.319 | -0.463 | -1.470 | -2.006 | 32.054 |
| 91.074 | 16.424 | -88.871 | -69.579 | -22.782 | 25.474 |
| 28.067 | 77.405 | -85.869 | -70.461 | -24.993 | 18.723 |
| 67.563 | 71.121 | 150.267 | 0.625 | 2.049 | 0.639 |
| -34.662 | -120.876 | -46.253 | -110.251 | -126.333 | 45.931 |
| 2.058 | 1.647 | 2.049 | 0.059 | 39.849 | 0.887 |
| -33.874 | -118.991 | -44.763 | -138.609 | -123.092 | 72.581 |
| 158.553 | 280.924 | 53.084 | 170.241 | 189.889 | -32.705 |
| 69.466 | 141.115 | 71.159 | 0.453 | 1.650 | -0.179 |
| 67.563 | 71.121 | 150.267 | 0.625 | 2.049 | 0.639 |
| 42.283 | 51.127 | 153.732 | 106.165 | 25.856 | -17.532 |
| 41.819 | 53.117 | 155.434 | 71.286 | 59.734 | -17.279 |
| 43.319 | 52.654 | 155.249 | 72.255 | 29.037 | 14.522 |
| 115.999 | 57.714 | 61.837 | -12.028 | -10.203 | 10.763 |
| 65.901 | 108.122 | 62.603 | -13.291 | -11.431 | 5.436 |
| 62.539 | 55.603 | 117.904 | -14.369 | -11.215 | 5.022 |
| -1.895 | -13.010 | -5.290 | 15.084 | -12.524 | 5.099 |
| -2.921 | -10.725 | -3.435 | -13.884 | 16.734 | 6.163 |
| 2.799 | -0.174 | 0.765 | 1.572 | 3.350 | 40.609 |
| 135.723 | 74.035 | 80.989 | 8.915 | 5.605 | 5.186 |
| 69.466 | 141.115 | 71.159 | 0.453 | 1.650 | -0.179 |
| 69.797 | 79.327 | 126.370 | 13.234 | 13.887 | -3.991 |
| 5.659 | 3.995 | 14.779 | 41.981 | 2.629 | -0.942 |
| 5.208 | 6.000 | 16.493 | 7.081 | 36.588 | -0.695 |
| 2.799 | -0.174 | 0.765 | 1.572 | 3.350 | 40.609 |
| 130.762 | 68.198 | 63.765 | 0.984 | 2.705 | 7.201 |
| 69.249 | 121.627 | 67.335 | -0.603 | 0.171 | 1.163 |
| 65.979 | 67.001 | 126.795 | -1.651 | 0.259 | 0.963 |
| 1.180 | -1.727 | -2.267 | 33.784 | -0.212 | 1.058 |
| -0.143 | -0.767 | 1.295 | -1.090 | 28.884 | 1.827 |
| 2.197 | -0.250 | -0.759 | 0.156 | 2.957 | 32.999 |
| 124.022 | 71.749 | 68.002 | 2.844 | 3.962 | 6.329 |
| 69.183 | 129.768 | 70.135 | 1.710 | 1.064 | 0.109 |
| 67.563 | 71.121 | 150.267 | 0.625 | 2.049 | 0.639 |
| 2.014 | -0.682 | 0.933 | 35.481 | 0.317 | 0.699 |
| 1.222 | 2.294 | 1.650 | 1.187 | 31.973 | 1.137 |
| 3.103 | 2.444 | 0.744 | 2.507 | 5.412 | 28.225 |
| 108.785 | 20.933 | -13.627 | -13.397 | -21.319 | -5.282 |
| 96.099 | 14.343 | 13.343 | -8.544 | -26.752 | -18.037 |
| 92.775 | -34.490 | 66.051 | -11.076 | -29.528 | -15.385 |
| -9.204 | -48.709 | -81.207 | 15.664 | -24.870 | -6.218 |
| -30.124 | -36.216 | -59.973 | 0.160 | -12.190 | -13.141 |
| -10.934 | -49.094 | -77.043 | -11.948 | -22.844 | 20.926 |
| 160.820 | 105.746 | 123.403 | 0.878 | 48.673 | 17.691 |
| 69.286 | 138.709 | 70.123 | -1.520 | 2.565 | -1.659 |
| 95.425 | 105.654 | 194.110 | -2.291 | 43.867 | 14.769 |
| -26.290 | 102.613 | 52.726 | 37.347 | 29.149 | 18.894 |
| 34.264 | 38.719 | 59.675 | 0.190 | 75.942 | 14.523 |
| -0.271 | -1.651 | 0.634 | 2.403 | 2.238 | 41.090 |
| 142.483 | 69.543 | 65.452 | 0.592 | 5.327 | 5.066 |
| 64.829 | 123.703 | 61.904 | -0.214 | -2.980 | -2.881 |
| 60.034 | 64.464 | 128.475 | -2.301 | -4.602 | -0.446 |
| -0.079 | -5.746 | -10.767 | 28.489 | -1.893 | 1.315 |
| 4.110 | -9.199 | -6.792 | 0.108 | 23.062 | 0.704 |
| -1.804 | -6.125 | -6.601 | 0.922 | 0.125 | 28.478 |
| 131.659 | 72.008 | 69.537 | 0.869 | 8.998 | 5.227 |
| 71.262 | 131.110 | 73.858 | -0.201 | 5.832 | -0.112 |
| 66.437 | 71.917 | 140.190 | -2.307 | 4.189 | 2.319 |
| 0.592 | -2.988 | -1.605 | 42.837 | -0.118 | 2.207 |
| 2.850 | 5.825 | 6.976 | 1.987 | 29.931 | 2.166 |
| -0.271 | -1.651 | 0.634 | 2.403 | 2.238 | 41.090 |
| 122.887 | 68.359 | 64.012 | 0.716 | 4.162 | 3.347 |
| 67.706 | 126.978 | 67.249 | -0.204 | 0.962 | -1.640 |
| 64.228 | 68.731 | 128.234 | -2.795 | -0.803 | 1.055 |
| 0.754 | -1.731 | -3.454 | 31.463 | 0.325 | 2.095 |
| 1.725 | 0.870 | -0.798 | 0.166 | 31.567 | 0.529 |
| -0.271 | -1.651 | 0.634 | 2.403 | 2.238 | 41.090 |
| 142.483 | 69.543 | 65.451 | 0.592 | 5.327 | 5.066 |
| 69.285 | 138.709 | 70.123 | -1.520 | 2.565 | -1.659 |
| 64.372 | 69.450 | 129.455 | -2.576 | -0.329 | 1.204 |
| 0.936 | -0.858 | -2.046 | 32.361 | 0.675 | 2.201 |
| 2.465 | 2.369 | 0.305 | -0.118 | 37.902 | 0.389 |
| -0.271 | -1.651 | 0.634 | 2.403 | 2.238 | 41.090 |
| 166.999 | 144.888 | 139.207 | 148.245 | 31.039 | -26.385 |
| 70.685 | 148.952 | 69.365 | 1.862 | -0.015 | 0.201 |
| 31.968 | 253.952 | 334.262 | 463.901 | 96.012 | -32.253 |
| 34.625 | 77.290 | 70.888 | 179.495 | 31.340 | -27.485 |
| 34.104 | 79.329 | 72.623 | 148.830 | 62.193 | -29.204 |
| -38.085 | 184.865 | 220.378 | 464.971 | 94.687 | -3.957 |
| 98.081 | -11.568 | -2.302 | -147.347 | -29.576 | 29.531 |
| 32.085 | 55.571 | -2.687 | -146.475 | -29.123 | 27.765 |
| 69.454 | 69.351 | 141.226 | 0.208 | 2.603 | 1.250 |
| 36.516 | -187.322 | -221.645 | -439.193 | -93.541 | 32.395 |
| -34.847 | -77.136 | -68.890 | -146.765 | 1.572 | 26.711 |
| -2.589 | 0.193 | 1.428 | 0.111 | 2.330 | 41.459 |
| 135.852 | 74.432 | 75.502 | 15.193 | 3.750 | -1.219 |
| 62.302 | 154.059 | 101.476 | 60.351 | 12.046 | 5.413 |
| 71.697 | 75.846 | 133.845 | 14.901 | 4.900 | -2.409 |
| 3.604 | 6.877 | 7.203 | 46.576 | 4.069 | -2.328 |
| 0.019 | -0.125 | 2.603 | 1.594 | 38.783 | -0.333 |
| -4.691 | 17.396 | 21.479 | 46.340 | 9.936 | 24.922 |
| 124.549 | 45.898 | 47.104 | -46.715 | -8.853 | 5.166 |
| 70.413 | 94.612 | 34.584 | -62.290 | -12.316 | -8.280 |
| 64.790 | 60.195 | 119.483 | -14.630 | -1.166 | 3.164 |
| 0.751 | -0.803 | 0.208 | 38.820 | 1.594 | 0.001 |
| 1.926 | -29.823 | -31.668 | -60.533 | 14.986 | -8.197 |
| -5.587 | -8.001 | -6.613 | -14.316 | -2.108 | 37.461 |
| 147.635 | 70.650 | 69.686 | 0.810 | 1.436 | 1.879 |
| 65.968 | 129.957 | 69.908 | 4.078 | 1.677 | -0.856 |
| 68.900 | 70.557 | 121.969 | 3.526 | 2.710 | 0.003 |
| 0.577 | -0.132 | 0.859 | 34.122 | 1.412 | 0.128 |
| 0.019 | -0.125 | 2.603 | 1.594 | 38.783 | -0.333 |
| -1.644 | 0.774 | 1.807 | 4.110 | 1.739 | 30.583 |
| 127.256 | 64.384 | 67.474 | -3.627 | -0.000 | 2.182 |
| 66.847 | 124.246 | 65.214 | -5.817 | -1.052 | -1.721 |
| 68.769 | 63.541 | 114.948 | -8.277 | 0.926 | -3.361 |
| -0.221 | -5.227 | -4.528 | 22.604 | -0.450 | -0.624 |
| -0.073 | -0.339 | 0.228 | -2.940 | 27.906 | -0.808 |
| -2.589 | 0.193 | 1.428 | 0.111 | 2.330 | 41.459 |
| 105.389 | 56.749 | 86.041 | 25.599 | 10.403 | 21.789 |
| 63.752 | 148.235 | 68.732 | 2.201 | -0.048 | -0.501 |
| 61.580 | 68.920 | 139.888 | 0.876 | -2.072 | 0.775 |
| -19.953 | -7.457 | 24.696 | 61.837 | 12.023 | 22.576 |
| -1.567 | -0.062 | -2.072 | 0.625 | 33.873 | -0.306 |
| -24.143 | -8.423 | 24.645 | 26.260 | 12.592 | 54.427 |
| 135.182 | 65.306 | 62.883 | -0.775 | 0.143 | -0.978 |
| 133.466 | 162.041 | 138.227 | -119.962 | 86.766 | -30.794 |
| 133.100 | 109.494 | 190.380 | -120.923 | 83.419 | -30.148 |
| -0.539 | 0.078 | 0.876 | 39.744 | 0.625 | -0.257 |
| -1.567 | -0.062 | -2.072 | 0.625 | 33.873 | -0.306 |
| 101.304 | 55.697 | 128.508 | -159.240 | 134.837 | -20.850 |
| 105.750 | 60.572 | 56.781 | 11.654 | -10.755 | 2.058 |
| 61.541 | 134.102 | 70.892 | 5.425 | 2.077 | 2.189 |
| 61.581 | 68.920 | 139.888 | 0.876 | -2.072 | 0.775 |
| -2.489 | 0.087 | 3.501 | 38.144 | 1.786 | 2.118 |
| -14.077 | -4.483 | -14.848 | 17.026 | 7.679 | 4.896 |
| -6.677 | -0.871 | 3.455 | 2.531 | 2.353 | 33.954 |
| 126.784 | 65.982 | 60.130 | -3.415 | -2.109 | -3.225 |
| 73.396 | 124.819 | 81.658 | -12.780 | 13.938 | -4.245 |
| 69.436 | 72.836 | 127.795 | -10.353 | 6.617 | -2.177 |
| 9.407 | 6.850 | 15.043 | 12.533 | 14.368 | -4.169 |
| -0.421 | 1.726 | -4.180 | -1.942 | 27.040 | -2.860 |
| 2.804 | 4.407 | 7.703 | -12.092 | 9.632 | 23.019 |
| 135.183 | 65.307 | 62.883 | -0.775 | 0.143 | -0.978 |
| 62.466 | 125.773 | 68.089 | 3.498 | 0.651 | 0.345 |
| 61.581 | 68.920 | 139.888 | 0.876 | -2.072 | 0.775 |
| -0.764 | 0.852 | 1.414 | 35.707 | 0.775 | 0.099 |
| -2.696 | 0.970 | -1.546 | 0.971 | 27.289 | -0.409 |
| -5.222 | -0.489 | 0.582 | -0.243 | 1.908 | 36.255 |
| 124.077 | 65.222 | 62.182 | -1.076 | -1.206 | -1.206 |
| 63.751 | 148.235 | 68.732 | 2.200 | -0.048 | -0.501 |
| 61.292 | 68.773 | 130.459 | 0.909 | -1.964 | 1.049 |
| -0.347 | 1.157 | 0.946 | 34.515 | 0.533 | -0.376 |
| -1.567 | -0.062 | -2.072 | 0.625 | 33.873 | -0.306 |
| -4.487 | 0.093 | 0.873 | -0.390 | 1.041 | 31.114 |
| 126.149 | 110.501 | -37.847 | -10.847 | 8.999 | -10.391 |
| 69.809 | 159.203 | 70.002 | -6.138 | -0.787 | 0.332 |
| 67.124 | 110.502 | 8.643 | -10.690 | 4.591 | -10.274 |
| -5.582 | 36.054 | -109.755 | 19.373 | 6.548 | -11.985 |
| -30.207 | 9.049 | -81.325 | -20.203 | 52.922 | -21.209 |
| 0.152 | 0.321 | 0.058 | -0.501 | 0.154 | 40.829 |
| 171.980 | 58.353 | 150.450 | 20.123 | -12.308 | 21.250 |
| 99.093 | 133.437 | 149.040 | 15.148 | -17.569 | 20.813 |
| 72.544 | 70.070 | 144.667 | -1.764 | -1.676 | 0.124 |
| -1.281 | -7.705 | -1.764 | 40.357 | -0.011 | -0.501 |
| 0.813 | -0.787 | -1.676 | -0.011 | 43.011 | -1.516 |
| 0.152 | 0.321 | 0.058 | -0.501 | 0.154 | 40.829 |
| 131.044 | 72.612 | 60.783 | -1.946 | 3.697 | 0.032 |
| 65.681 | 144.899 | 61.494 | -7.273 | 0.489 | -1.284 |
| 72.544 | 70.070 | 144.667 | -1.764 | -1.676 | 0.124 |
| -3.326 | -5.597 | -9.336 | 32.137 | 1.802 | -2.326 |
| -2.895 | -0.107 | -9.761 | -1.885 | 38.024 | -3.145 |
| -0.157 | 5.316 | -9.555 | -1.439 | 1.450 | 28.536 |
| 157.479 | 69.784 | 72.366 | -1.298 | 5.437 | 1.216 |
| 69.809 | 159.203 | 70.002 | -6.138 | -0.787 | 0.332 |
| 72.544 | 70.070 | 144.667 | -1.764 | -1.676 | 0.124 |
| -0.571 | -9.983 | 10.307 | 29.831 | 0.023 | 0.694 |
| 0.813 | -0.787 | -1.676 | -0.011 | 43.011 | -1.516 |
| 3.263 | -0.362 | 8.755 | 1.734 | -1.351 | 36.407 |
| 142.215 | 68.734 | 69.961 | -0.565 | 4.390 | 0.921 |
| 68.925 | 137.188 | 67.827 | -4.976 | -2.105 | 1.023 |
| 71.123 | 67.919 | 118.647 | -0.575 | -1.288 | 0.815 |
| -0.642 | -6.498 | -2.301 | 33.947 | 0.352 | -0.551 |
| 0.813 | -0.787 | -1.676 | -0.011 | 43.011 | -1.516 |
| 0.235 | 1.312 | 0.088 | -0.531 | 0.715 | 32.104 |
| 157.479 | 69.784 | 72.366 | -1.298 | 5.437 | 1.216 |
| 68.924 | 142.921 | 70.118 | -5.007 | -1.316 | 0.922 |
| 71.067 | 69.278 | 129.961 | -1.315 | -1.779 | 0.898 |
| -0.974 | -6.320 | -0.018 | 30.562 | 0.467 | -0.364 |
| 0.511 | -1.278 | -0.751 | 0.431 | 35.804 | -0.849 |
| 0.489 | 0.580 | 1.512 | -0.119 | 0.154 | 34.328 |
| 145.103 | 69.312 | 63.462 | 0.188 | 1.154 | 4.827 |
| -148.083 | -126.702 | 102.750 | -7.136 | 23.272 | -15.055 |
| -61.745 | -164.333 | 335.553 | -126.971 | 99.493 | 75.013 |
| -62.969 | -435.661 | 1071.901 | -365.585 | 474.416 | 30.270 |
| 0.024 | -0.111 | -0.744 | -0.125 | 36.300 | -0.005 |
| -214.413 | -263.687 | 34.537 | -9.336 | 23.789 | 20.358 |
| 256.779 | 362.164 | -494.800 | 173.468 | -204.939 | -7.863 |
| 68.629 | 154.118 | 68.783 | 3.238 | -0.177 | -1.626 |
| 63.958 | 70.193 | 134.369 | -2.916 | -0.744 | -0.498 |
| 0.122 | 1.123 | -2.916 | 41.567 | -0.125 | -0.352 |
| 126.389 | 235.424 | -234.633 | 128.923 | -77.078 | -76.193 |
| 138.222 | 294.509 | -557.731 | 171.984 | -204.704 | 15.047 |
| 145.103 | 69.312 | 63.462 | 0.188 | 1.154 | 4.827 |
| 45.261 | 109.870 | 70.956 | 1.153 | 3.127 | -2.966 |
| 41.997 | 43.064 | 122.264 | -3.091 | 1.119 | -1.982 |
| -21.243 | -26.311 | 1.406 | 33.432 | 3.023 | -1.497 |
| 0.024 | -0.111 | -0.744 | -0.125 | 36.300 | -0.005 |
| -12.825 | -24.894 | 22.000 | -12.524 | 11.615 | 34.879 |
| 151.071 | 93.736 | 58.924 | 1.541 | -1.228 | 5.346 |
| 79.745 | 168.211 | -12.741 | 34.201 | -30.377 | -2.567 |
| 84.930 | 95.501 | 114.675 | -1.231 | -3.364 | 0.699 |
| 13.861 | 24.170 | -23.051 | 40.735 | -8.545 | -7.287 |
| 0.024 | -0.111 | -0.744 | -0.125 | 36.300 | -0.005 |
| 14.288 | 29.021 | -55.383 | 16.624 | -19.360 | 25.196 |
| 129.807 | 64.918 | 63.015 | 0.450 | 1.277 | 3.992 |
| 66.659 | 127.815 | 69.322 | 1.437 | 2.035 | -0.940 |
| 63.958 | 70.193 | 134.370 | -2.916 | -0.744 | -0.498 |
| -0.072 | -1.158 | 1.627 | 28.498 | 2.248 | 0.806 |
| 0.024 | -0.111 | -0.744 | -0.125 | 36.300 | -0.005 |
| 0.250 | -1.615 | -0.606 | -0.418 | 1.640 | 40.175 |
| 145.102 | 69.312 | 63.462 | 0.188 | 1.154 | 4.827 |
| 68.265 | 137.748 | 67.145 | 2.120 | 0.745 | -1.526 |
| 64.453 | 74.958 | 89.642 | 5.005 | -9.630 | 0.470 |
| 2.155 | 2.821 | -2.604 | 31.556 | 0.437 | -0.474 |
| 1.738 | 4.959 | -8.963 | 3.104 | 22.547 | -0.110 |
| 1.750 | 1.995 | -4.577 | 0.968 | -0.480 | 27.717 |
| -9.727 | 3.147 | -105.561 | -89.087 | 69.391 | 12.566 |
| -75.137 | 66.703 | -106.534 | -84.993 | 69.252 | 8.962 |
| -565.765 | -83.224 | -71.332 | -282.724 | 71.568 | -66.041 |
| 0.086 | 3.101 | 2.713 | 39.960 | -1.222 | 0.770 |
| -142.686 | -61.944 | -169.431 | -89.136 | 102.143 | 9.251 |
| -140.566 | -63.977 | -171.016 | -88.026 | 67.878 | 44.896 |
| 784.512 | 311.835 | 334.286 | 271.017 | -89.616 | 87.565 |
| 66.552 | 139.672 | 66.971 | 4.125 | 0.513 | -2.292 |
| 738.425 | 311.508 | 388.931 | 275.487 | -88.815 | 85.619 |
| 300.038 | 91.490 | 103.031 | 198.157 | -31.845 | 9.409 |
| 448.671 | 128.635 | 211.804 | 225.500 | 18.761 | 72.980 |
| 300.947 | 88.769 | 101.196 | 169.746 | -33.596 | 39.277 |
| 116.940 | 59.453 | 48.148 | -9.136 | 7.771 | 3.256 |
| 51.642 | 123.016 | 47.189 | -5.035 | 7.628 | -0.347 |
| 21.516 | 51.669 | 95.608 | -18.943 | 2.198 | -7.384 |
| 0.086 | 3.101 | 2.713 | 39.960 | -1.222 | 0.770 |
| -15.901 | -5.626 | -15.705 | -9.169 | 40.479 | -0.063 |
| -43.361 | -13.334 | -21.117 | -22.033 | -1.112 | 21.112 |
| 192.929 | 95.933 | 92.182 | 35.165 | -7.952 | 8.493 |
| 79.846 | 135.528 | 81.384 | 12.754 | -6.081 | -2.416 |
| 66.287 | 67.098 | 141.951 | 2.713 | 1.483 | -1.001 |
| 44.002 | 14.907 | 24.152 | 49.226 | -0.325 | 7.689 |
| 12.295 | 6.899 | 18.492 | 8.605 | 26.845 | -2.123 |
| 0.341 | -2.297 | -1.199 | 0.856 | 0.295 | 39.086 |
| 111.870 | 66.365 | 64.043 | -2.552 | 0.800 | 2.328 |
| 66.552 | 139.673 | 66.971 | 4.125 | 0.513 | -2.292 |
| 64.075 | 63.874 | 127.823 | 1.931 | 2.174 | 0.116 |
| -3.115 | 1.481 | 1.469 | 27.934 | 0.573 | 0.338 |
| -3.225 | 0.005 | -0.414 | -1.096 | 33.692 | -1.090 |
| -2.275 | -1.357 | -0.412 | -1.059 | -1.019 | 30.622 |
| 143.632 | 66.530 | 66.222 | 0.261 | 0.723 | 2.466 |
| 71.397 | 122.251 | 67.123 | 5.103 | 0.369 | -0.452 |
| 66.903 | 64.728 | 129.200 | 3.825 | 0.730 | 0.079 |
| 3.171 | 3.432 | 4.955 | 30.355 | 0.143 | 0.906 |
| 4.784 | 2.367 | 3.268 | 3.213 | 26.603 | -1.707 |
| 3.370 | 0.269 | 1.389 | 2.117 | -1.564 | 31.012 |
| 149.910 | 68.004 | 68.233 | -1.242 | 0.548 | -1.463 |
| 68.017 | 146.851 | 68.134 | 0.587 | -1.389 | 0.429 |
| 68.359 | 68.127 | 144.497 | 0.833 | -4.722 | 0.602 |
| -151.566 | -280.767 | -9.468 | -44.351 | 30.720 | 120.028 |
| -146.431 | -283.213 | -15.212 | -69.947 | 59.237 | 116.791 |
| -3.578 | 0.429 | 0.564 | -1.320 | -1.100 | 38.908 |
| 149.910 | 68.004 | 68.233 | -1.242 | 0.548 | -1.463 |
| 219.253 | 401.791 | 75.859 | 71.758 | -31.663 | -118.401 |
| 55.790 | -13.580 | 68.675 | 91.628 | 16.325 | -40.709 |
| 211.435 | 259.800 | -94.125 | 151.800 | -38.568 | -146.860 |
| 38.840 | 226.899 | -46.339 | 68.028 | 22.867 | -100.654 |
| 146.941 | 283.026 | 10.122 | 70.864 | -32.805 | -94.291 |
| 135.471 | 75.945 | 73.132 | -10.193 | -0.376 | 2.781 |
| 68.018 | 146.851 | 68.134 | 0.587 | -1.389 | 0.429 |
| 68.359 | 68.127 | 144.497 | 0.833 | -4.722 | 0.602 |
| -5.426 | -22.770 | 4.863 | 18.982 | 1.140 | 10.181 |
| 1.728 | 7.652 | 2.507 | -8.107 | 31.784 | 1.986 |
| -3.578 | 0.429 | 0.564 | -1.320 | -1.100 | 38.908 |
| 149.910 | 68.004 | 68.233 | -1.242 | 0.548 | -1.463 |
| 66.923 | 122.839 | 59.007 | 9.336 | 1.743 | -3.269 |
| 65.834 | 57.217 | 125.260 | 10.457 | -1.758 | -3.600 |
| 2.030 | 22.419 | -3.622 | 32.491 | -0.081 | -9.378 |
| -0.697 | -1.395 | -4.722 | 0.831 | 39.434 | -1.417 |
| -3.578 | 0.429 | 0.564 | -1.320 | -1.100 | 38.908 |
| 121.110 | 65.996 | 68.732 | -3.058 | 3.017 | 0.380 |
| 66.306 | 120.015 | 67.306 | -0.248 | -0.195 | 2.484 |
| 67.059 | 65.825 | 132.182 | 0.599 | -3.957 | 0.906 |
| -3.486 | -1.391 | 1.307 | 25.892 | 0.657 | 1.536 |
| -0.697 | -1.395 | -4.722 | 0.831 | 39.434 | -1.417 |
| -3.578 | 0.429 | 0.564 | -1.320 | -1.100 | 38.908 |
| 125.226 | 71.481 | 68.348 | -1.372 | 2.705 | -2.038 |
| 70.536 | 125.245 | 65.790 | 2.161 | -1.216 | -0.290 |
| 67.554 | 66.784 | 125.281 | 1.338 | -3.968 | -1.002 |
| 0.162 | 3.824 | 0.868 | 28.227 | 0.115 | -0.888 |
| 0.536 | -0.960 | -4.369 | 1.804 | 33.852 | -2.563 |
| -3.578 | 0.429 | 0.564 | -1.320 | -1.100 | 38.908 |
| 186.650 | 92.918 | 181.484 | 0.000 | 0.000 | 0.000 |
| 90.705 | 372.056 | 173.816 | 0.000 | 0.000 | 0.000 |
| 227.484 | 188.648 | 403.822 | 0.000 | 0.000 | 0.000 |
| 0.000 | -0.000 | 0.000 | 180.316 | 0.000 | 0.000 |
| 0.000 | -0.000 | 0.000 | 0.000 | 190.019 | -0.000 |
| 0.000 | -0.000 | 0.000 | 0.000 | 0.000 | 69.866 |
| 186.650 | 92.918 | 181.484 | -0.000 | -0.000 | -0.000 |
| 90.705 | 372.056 | 173.816 | -0.000 | -0.000 | 0.000 |
| 180.205 | 175.172 | 295.146 | -0.000 | -0.000 | -0.000 |
| -0.000 | 0.000 | -0.000 | 180.316 | -0.000 | 0.000 |
| 0.000 | 0.000 | -0.000 | -0.000 | 190.018 | -0.000 |
| -0.000 | 0.000 | 0.000 | -0.000 | -0.000 | 110.560 |
| 186.624 | 94.419 | 180.956 | 0.000 | 0.000 | -0.000 |
| 109.780 | 470.941 | 188.648 | 0.000 | 0.000 | 0.000 |
| 180.956 | 182.923 | 294.533 | 0.000 | 0.000 | -0.000 |
| 0.000 | -0.000 | 0.000 | 125.049 | -0.000 | 0.000 |
| -0.000 | -0.000 | 0.000 | 0.000 | 190.019 | 0.000 |
| 0.000 | -0.000 | 0.000 | 0.000 | 0.000 | 69.866 |
| 186.650 | 92.918 | 181.484 | 0.000 | -0.000 | -0.000 |
| 94.419 | 371.281 | 182.923 | 0.000 | -0.000 | -0.000 |
| 180.205 | 175.172 | 295.146 | -0.000 | -0.000 | 0.000 |
| -0.000 | 0.000 | -0.000 | 125.049 | -0.000 | -0.000 |
| 0.000 | 0.000 | -0.000 | -0.000 | 190.018 | -0.000 |
| -0.000 | 0.000 | -0.000 | -0.000 | -0.000 | 69.866 |
| 186.651 | 92.918 | 181.485 | 0.000 | 0.000 | -0.000 |
| 94.420 | 371.281 | 182.923 | 0.000 | 0.000 | 0.000 |
| 180.957 | 182.923 | 294.534 | 0.000 | 0.000 | 0.000 |
| 0.000 | -0.000 | 0.000 | 124.629 | 0.000 | 0.000 |
| -0.000 | -0.000 | 0.000 | 0.000 | 190.019 | 0.000 |
| 0.000 | 0.000 | 0.000 | 0.000 | 0.000 | 69.866 |
| 208.113 | 109.779 | 227.483 | -0.000 | -0.000 | 0.000 |
| 94.419 | 371.281 | 182.922 | -0.000 | -0.000 | 0.000 |
| 180.955 | 182.922 | 294.532 | -0.000 | -0.000 | -0.000 |
| -0.000 | 0.000 | -0.000 | 124.629 | -0.000 | 0.000 |
| 0.000 | 0.000 | -0.000 | -0.000 | 190.019 | -0.000 |
| -0.000 | -0.000 | -0.000 | -0.000 | -0.000 | 69.866 |
| 89.781 | 0.992 | 46.748 | -0.000 | 0.000 | -0.000 |
| 4.281 | 35.318 | 8.686 | -0.000 | 0.000 | 0.000 |
| 46.733 | 5.382 | 66.112 | -0.000 | 0.000 | -0.000 |
| 0.101 | 0.663 | 0.569 | 15.277 | 0.000 | 0.000 |
| 0.035 | 0.232 | 0.199 | -0.000 | 27.400 | -0.000 |
| -0.099 | -0.649 | -0.557 | -0.000 | 0.000 | -44.513 |
| 90.179 | 3.606 | 48.989 | 0.000 | -0.000 | 0.000 |
| 4.208 | 34.839 | 8.276 | 0.000 | -0.000 | 0.000 |
| 46.660 | 4.903 | 65.702 | -0.000 | -0.000 | 0.000 |
| -0.101 | -0.663 | -0.569 | 15.277 | -0.000 | 0.000 |
| -0.035 | -0.232 | -0.199 | 0.000 | 27.400 | 0.000 |
| 0.099 | 0.649 | 0.557 | 0.000 | -0.000 | -44.513 |
| 89.748 | 0.773 | 46.561 | -0.000 | 0.000 | 0.000 |
| 4.248 | 35.102 | 8.501 | -0.000 | 0.000 | -0.000 |
| 46.700 | 5.166 | 65.927 | -0.000 | 0.000 | -0.000 |
| 0.010 | 0.068 | 0.059 | 15.201 | 0.000 | -0.000 |
| 0.004 | 0.023 | 0.020 | -0.000 | 27.400 | -0.000 |
| -0.010 | -0.066 | -0.057 | -0.000 | 0.000 | -44.175 |
| 90.179 | 3.606 | 48.989 | 0.000 | -0.000 | -0.000 |
| 4.241 | 35.054 | 8.460 | 0.000 | -0.000 | 0.000 |
| 46.693 | 5.118 | 65.886 | 0.000 | -0.000 | 0.000 |
| -0.010 | -0.068 | -0.059 | 15.201 | -0.000 | 0.000 |
| -0.004 | -0.023 | -0.020 | 0.000 | 27.400 | 0.000 |
| 0.010 | 0.066 | 0.057 | 0.000 | -0.000 | -44.175 |
| 89.745 | 0.752 | 46.542 | -0.000 | 0.000 | -0.000 |
| 4.245 | 35.081 | 8.483 | -0.000 | 0.000 | -0.000 |
| 46.697 | 5.144 | 65.909 | -0.000 | 0.000 | -0.000 |
| 0.001 | 0.007 | 0.006 | 15.200 | 0.000 | -0.000 |
| 0.000 | 0.002 | 0.002 | -0.000 | 27.400 | -0.000 |
| 205596.629 | -4155711.782 | -536891.162 | -0.000 | 0.000 | 1952990.592 |
| 89.743 | 0.747 | 46.538 | 0.000 | -0.000 | 0.000 |
| 4.244 | 35.075 | 8.479 | 0.000 | -0.000 | -0.000 |
| 46.696 | 5.140 | 65.904 | 0.000 | -0.000 | 0.000 |
| -0.001 | -0.007 | -0.006 | 15.200 | -0.000 | 0.000 |
| -0.000 | -0.002 | -0.002 | 0.000 | 27.400 | 0.000 |
| -205596.629 | 4155711.782 | 536891.162 | 0.000 | -0.000 | 1952990.592 |
| 469.437 | 400.896 | 400.896 | 0.000 | 0.000 | -0.000 |
| 400.896 | 469.437 | 400.896 | 0.000 | 0.000 | -0.000 |
| 400.896 | 400.896 | 469.437 | -0.000 | 0.000 | -0.000 |
| 340.466 | 340.466 | 340.466 | 25.673 | 0.000 | -0.000 |
| 340.466 | 340.466 | 340.466 | 0.000 | 25.673 | -0.000 |
| 340.466 | 340.466 | 340.466 | 0.000 | 0.000 | 25.673 |
| 137.955 | 57.684 | 57.684 | -0.000 | -0.000 | 0.000 |
| 57.684 | 137.956 | 57.684 | -0.000 | -0.000 | 0.000 |
| 57.684 | 57.684 | 137.955 | -0.000 | -0.000 | 0.000 |
| -340.466 | -340.466 | -340.466 | 25.673 | -0.000 | 0.000 |
| -340.466 | -340.466 | -340.466 | 0.000 | 25.673 | 0.000 |
| -340.466 | -340.466 | -340.466 | -0.000 | -0.000 | 25.673 |
| 137.956 | 57.684 | 57.684 | 0.000 | 0.000 | -0.000 |
| 57.684 | 137.956 | 57.684 | 0.000 | -0.000 | -0.000 |
| 57.684 | 57.684 | 137.956 | 0.000 | 0.000 | -0.000 |
| 34.037 | 34.037 | 34.037 | 25.675 | 0.000 | -0.000 |
| 34.037 | 34.037 | 34.037 | 0.000 | 25.675 | -0.000 |
| 34.037 | 34.037 | 34.037 | 0.000 | 0.000 | 25.675 |
| 106.052 | 39.742 | 39.742 | -0.000 | -0.000 | 0.000 |
| 39.742 | 106.052 | 39.742 | -0.000 | -0.000 | 0.000 |
| 39.742 | 39.742 | 106.052 | -0.000 | -0.000 | 0.000 |
| -34.037 | -34.037 | -34.037 | 25.675 | -0.000 | 0.000 |
| -34.037 | -34.037 | -34.037 | -0.000 | 25.675 | 0.000 |
| -34.037 | -34.037 | -34.037 | -0.000 | -0.000 | 25.675 |
| 131.499 | 64.129 | 64.129 | 0.000 | 0.000 | -0.000 |
| 64.129 | 131.499 | 64.129 | -0.000 | 0.000 | -0.000 |
| 64.129 | 64.129 | 131.499 | 0.000 | 0.000 | 0.000 |
| 3.329 | 3.329 | 3.329 | 25.798 | 0.000 | -0.000 |
| 3.329 | 3.329 | 3.329 | 0.000 | 25.798 | -0.000 |
| 3.329 | 3.329 | 3.329 | -0.000 | 0.000 | 25.798 |
| 125.778 | 56.767 | 56.767 | -0.000 | -0.000 | -0.000 |
| 56.767 | 125.778 | 56.767 | -0.000 | -0.000 | 0.000 |
| 56.767 | 56.767 | 125.778 | -0.000 | -0.000 | 0.000 |
| -3.329 | -3.329 | -3.329 | 25.798 | -0.000 | 0.000 |
| -3.329 | -3.329 | -3.329 | 0.000 | 25.798 | 0.000 |
| -3.329 | -3.329 | -3.329 | -0.000 | -0.000 | 25.798 |
| 134.358 | 55.605 | 55.605 | -0.000 | -0.000 | -0.000 |
| 55.605 | 134.358 | 55.605 | -0.000 | -0.000 | 0.000 |
| 55.605 | 55.605 | 134.358 | -0.000 | -0.000 | 0.000 |
| 0.000 | -0.000 | -0.000 | 30.843 | -0.000 | -0.000 |
| -0.000 | 0.000 | -0.000 | -0.000 | 30.843 | 0.000 |
| 0.000 | 0.000 | 0.000 | 0.000 | 0.000 | 30.843 |
| 416.870 | 356.239 | 356.239 | -0.000 | 0.000 | 0.000 |
| 356.239 | 416.870 | 356.239 | -0.000 | -0.000 | 0.000 |
| 356.239 | 356.239 | 416.870 | -0.000 | 0.000 | -0.000 |
| 0.000 | 0.000 | -0.000 | 30.843 | 0.000 | 0.000 |
| -0.000 | -0.000 | -0.000 | -0.000 | 30.843 | -0.000 |
| -0.000 | -0.000 | -0.000 | 0.000 | -0.000 | 30.843 |
| 91.136 | 30.300 | 30.300 | 0.000 | -0.000 | 0.000 |
| 30.300 | 91.136 | 30.300 | 0.000 | 0.000 | -0.000 |
| 30.300 | 30.300 | 91.136 | 0.000 | 0.000 | 0.000 |
| -20.601 | -20.601 | -20.601 | 25.386 | -0.000 | -0.000 |
| -20.601 | -20.601 | -20.601 | 0.000 | 25.386 | -0.000 |
| -20.601 | -20.601 | -20.601 | 0.000 | 0.000 | 25.386 |
| 150.085 | 89.614 | 89.614 | 0.000 | 0.000 | -0.000 |
| 89.614 | 150.085 | 89.614 | 0.000 | 0.000 | 0.000 |
| 89.614 | 89.614 | 150.085 | 0.000 | 0.000 | -0.000 |
| 20.601 | 20.601 | 20.601 | 25.386 | 0.000 | -0.000 |
| 20.601 | 20.601 | 20.601 | -0.000 | 25.386 | 0.000 |
| 20.601 | 20.601 | 20.601 | 0.000 | 0.000 | 25.386 |
| 134.358 | 55.605 | 55.605 | 0.000 | 0.000 | -0.000 |
| 55.605 | 134.358 | 55.605 | 0.000 | 0.000 | 0.000 |
| 55.605 | 55.605 | 134.358 | 0.000 | -0.000 | -0.000 |
| -2.030 | -2.030 | -2.030 | 25.466 | -0.000 | 0.000 |
| -2.030 | -2.030 | -2.030 | 0.000 | 25.466 | -0.000 |
| -2.030 | -2.030 | -2.030 | -0.000 | -0.000 | 25.466 |
| 127.300 | 60.009 | 60.009 | 0.000 | 0.000 | 0.000 |
| 60.009 | 127.300 | 60.009 | -0.000 | 0.000 | 0.000 |
| 60.009 | 60.009 | 127.300 | -0.000 | 0.000 | -0.000 |
| 2.030 | 2.030 | 2.030 | 25.466 | -0.000 | 0.000 |
| 2.030 | 2.030 | 2.030 | -0.000 | 25.466 | -0.000 |
| 2.030 | 2.030 | 2.030 | -0.000 | -0.000 | 25.466 |
| 95.568 | 68.220 | 68.220 | -0.000 | 0.000 | 0.000 |
| 68.220 | 95.568 | 68.220 | 0.000 | 0.000 | -0.000 |
| 68.220 | 68.221 | 95.568 | 0.000 | 0.000 | 0.000 |
| 0.000 | -0.000 | -0.000 | 32.556 | 0.000 | -0.000 |
| 0.000 | 0.000 | 0.000 | -0.000 | 32.556 | -0.000 |
| 0.000 | 0.000 | 0.000 | -0.000 | -0.000 | 32.556 |
| 95.568 | 68.221 | 68.221 | 0.000 | -0.000 | -0.000 |
| 68.221 | 95.568 | 68.221 | -0.000 | -0.000 | 0.000 |
| 68.221 | 68.221 | 95.568 | 0.000 | -0.000 | -0.000 |
| -0.000 | -0.000 | -0.000 | 32.556 | -0.000 | 0.000 |
| -0.000 | -0.000 | 0.000 | -0.000 | 32.556 | 0.000 |
| 0.000 | 0.000 | 0.000 | -0.000 | 0.000 | 32.556 |
| 100.980 | 67.023 | 67.023 | -0.000 | 0.000 | 0.000 |
| 67.023 | 100.980 | 67.023 | -0.000 | 0.000 | 0.000 |
| 67.023 | 67.023 | 100.980 | 0.000 | -0.000 | -0.000 |
| -0.000 | -0.000 | -0.000 | 21.892 | 0.000 | -0.000 |
| -0.000 | -0.000 | -0.000 | -0.000 | 21.892 | -0.000 |
| -0.000 | -0.000 | -0.000 | 0.000 | 0.000 | 21.892 |
| 93.573 | 68.896 | 68.896 | -0.000 | -0.000 | 0.000 |
| 68.896 | 93.573 | 68.896 | -0.000 | -0.000 | -0.000 |
| 68.896 | 68.896 | 93.573 | -0.000 | -0.000 | -0.000 |
| 0.000 | 0.000 | 0.000 | 21.892 | -0.000 | -0.000 |
| 0.000 | 0.000 | 0.000 | -0.000 | 21.892 | 0.000 |
| 0.000 | 0.000 | 0.000 | -0.000 | -0.000 | 21.892 |
| 95.568 | 68.221 | 68.221 | 0.000 | 0.000 | -0.000 |
| 68.221 | 95.568 | 68.221 | 0.000 | 0.000 | 0.000 |
| 68.221 | 68.221 | 95.568 | -0.000 | 0.000 | 0.000 |
| 0.000 | 0.000 | 0.000 | 32.556 | -0.000 | -0.000 |
| 0.000 | 0.000 | 0.000 | 0.000 | 32.556 | 0.000 |
| 0.000 | 0.000 | 0.000 | -0.000 | 0.000 | 32.556 |
| 100.980 | 67.022 | 67.022 | 0.000 | -0.000 | -0.000 |
| 67.022 | 100.980 | 67.022 | -0.000 | -0.000 | -0.000 |
| 67.022 | 67.022 | 100.980 | 0.000 | -0.000 | -0.000 |
| -0.000 | -0.000 | -0.000 | 32.556 | 0.000 | 0.000 |
| -0.000 | -0.000 | -0.000 | 0.000 | 32.556 | -0.000 |
| -0.000 | -0.000 | -0.000 | 0.000 | -0.000 | 32.556 |
| 162.056 | 79.982 | 113.403 | 0.000 | 0.000 | -0.000 |
| 69.685 | 150.726 | 63.245 | 0.000 | 0.000 | -0.000 |
| 95.215 | 64.555 | 202.033 | 0.000 | 0.000 | -0.000 |
| -0.186 | -0.256 | -0.477 | 2.319 | 0.000 | -0.000 |
| -0.135 | -0.186 | -0.346 | 0.000 | 60.424 | -0.000 |
| -0.048 | -0.066 | -0.124 | 0.000 | 0.000 | 46.201 |
| 154.389 | 69.450 | 93.785 | 0.000 | -0.000 | 0.000 |
| 80.331 | 165.352 | 90.489 | -0.000 | -0.000 | 0.000 |
| 95.312 | 64.688 | 202.281 | -0.000 | -0.000 | 0.000 |
| 0.186 | 0.256 | 0.477 | 2.319 | -0.000 | -0.000 |
| 0.135 | 0.186 | 0.346 | -0.000 | 60.424 | 0.000 |
| 0.048 | 0.066 | 0.124 | -0.000 | -0.000 | 46.201 |
| 154.336 | 69.376 | 93.649 | -0.000 | 0.000 | -0.000 |
| 69.728 | 150.786 | 63.357 | 0.000 | 0.000 | -0.000 |
| 115.005 | 91.741 | 252.673 | -0.000 | 0.000 | -0.000 |
| -0.019 | -0.026 | -0.048 | 2.316 | 0.000 | 0.000 |
| -0.014 | -0.019 | -0.035 | 0.000 | 60.422 | -0.000 |
| -0.005 | -0.007 | -0.012 | 0.000 | 0.000 | 46.201 |
| 162.056 | 79.982 | 113.403 | -0.000 | -0.000 | 0.000 |
| 69.738 | 150.800 | 63.381 | -0.000 | -0.000 | 0.000 |
| 95.268 | 64.628 | 202.169 | -0.000 | -0.000 | 0.000 |
| 0.019 | 0.026 | 0.048 | 2.316 | -0.000 | 0.000 |
| 0.014 | 0.019 | 0.035 | 0.000 | 60.422 | 0.000 |
| 0.005 | 0.007 | 0.012 | -0.000 | -0.000 | 46.201 |
| 154.341 | 69.382 | 93.660 | 0.000 | 0.000 | -0.000 |
| 69.733 | 150.793 | 63.368 | -0.000 | 0.000 | -0.000 |
| 95.264 | 64.621 | 202.157 | 0.000 | 0.000 | -0.000 |
| -0.002 | -0.002 | -0.004 | 2.316 | 0.000 | -0.000 |
| -0.001 | -0.002 | -0.003 | 0.000 | 60.422 | -0.000 |
| -0.001 | -0.001 | -0.001 | 0.000 | 0.000 | 46.201 |
| 154.341 | 69.383 | 93.662 | -0.000 | -0.000 | 0.000 |
| 69.733 | 150.793 | 63.370 | -0.000 | -0.000 | 0.000 |
| 95.263 | 64.621 | 202.157 | -0.000 | -0.000 | 0.000 |
| 0.002 | 0.002 | 0.004 | 2.316 | -0.000 | 0.000 |
| 0.001 | 0.002 | 0.003 | -0.000 | 60.422 | 0.000 |
| 0.001 | 0.001 | 0.001 | -0.000 | -0.000 | 46.201 |
| 123.531 | 65.951 | 53.549 | 1.762 | 0.000 | -0.000 |
| 63.999 | 125.619 | 53.509 | -1.956 | -0.000 | 0.000 |
| 53.517 | 53.517 | 132.176 | -0.000 | 0.000 | 0.000 |
| 1.956 | -1.956 | 0.000 | 24.431 | -0.000 | 0.000 |
| 0.000 | -0.000 | -0.000 | 0.000 | 24.431 | 1.956 |
| 0.000 | -0.000 | -0.000 | 0.000 | 1.956 | 30.810 |
| 125.619 | 63.999 | 53.510 | 1.956 | 0.000 | -0.000 |
| 63.999 | 125.619 | 53.510 | -1.956 | 0.000 | -0.000 |
| 53.508 | 53.508 | 132.181 | 0.000 | 0.000 | -0.000 |
| 1.956 | -1.956 | 0.000 | 24.431 | 0.000 | -0.000 |
| -0.000 | 0.000 | 0.000 | 0.000 | 24.432 | 1.956 |
| -0.000 | 0.000 | 0.000 | 0.000 | 1.956 | 30.810 |
| 123.531 | 65.951 | 53.551 | 1.762 | 0.000 | -0.000 |
| 63.999 | 125.619 | 53.509 | -1.956 | -0.000 | 0.000 |
| 53.508 | 53.508 | 132.182 | -0.000 | -0.000 | 0.000 |
| 1.956 | -1.956 | 0.000 | 24.431 | -0.000 | 0.000 |
| 0.000 | -0.000 | 0.000 | 0.000 | 24.431 | 1.956 |
| 0.000 | 0.000 | -0.000 | -0.000 | 1.956 | 30.810 |
| 125.619 | 63.999 | 53.509 | 1.956 | 0.000 | -0.000 |
| 66.257 | 123.329 | 53.519 | -1.737 | -0.000 | -0.000 |
| 53.517 | 53.517 | 132.176 | 0.000 | -0.000 | -0.000 |
| 1.956 | -1.956 | -0.000 | 24.431 | 0.000 | -0.000 |
| -0.000 | 0.000 | 0.000 | -0.000 | 24.431 | 1.956 |
| 0.000 | -0.000 | 0.000 | -0.000 | 1.956 | 30.810 |
| 125.620 | 64.000 | 53.509 | 1.956 | -0.000 | 0.000 |
| 65.951 | 123.531 | 53.551 | -1.762 | 0.000 | 0.000 |
| 53.518 | 53.518 | 132.177 | 0.000 | -0.000 | 0.000 |
| 1.956 | -1.956 | 0.000 | 24.431 | -0.000 | 0.000 |
| -0.000 | -0.000 | 0.000 | 0.000 | 24.431 | 1.956 |
| -0.000 | 0.000 | -0.000 | -0.000 | 1.737 | 28.536 |
| 123.530 | 65.951 | 53.551 | 1.762 | -0.000 | -0.000 |
| 65.951 | 123.530 | 53.551 | -1.762 | -0.000 | -0.000 |
| 53.517 | 53.517 | 132.176 | -0.000 | 0.000 | -0.000 |
| 1.956 | -1.956 | -0.000 | 24.431 | 0.000 | -0.000 |
| 0.000 | 0.000 | -0.000 | -0.000 | 24.431 | 1.956 |
| 0.000 | -0.000 | 0.000 | 0.000 | 1.737 | 28.536 |
| 490.092 | 90.100 | 145.278 | 0.000 | 0.000 | -0.000 |
| 90.100 | 490.092 | 145.278 | 0.000 | 0.000 | -0.000 |
| 70.749 | 70.749 | 278.588 | 0.000 | 0.000 | 0.000 |
| -44.323 | -44.323 | 129.539 | 68.173 | -0.000 | 0.000 |
| -44.323 | -44.323 | 129.539 | 0.000 | 68.173 | 0.000 |
| -44.216 | -44.216 | 129.700 | -0.000 | -0.000 | 42.174 |
| 490.092 | 90.100 | 145.278 | 0.000 | 0.000 | -0.000 |
| 90.100 | 490.092 | 145.278 | 0.000 | 0.000 | 0.000 |
| 145.278 | 145.278 | 277.487 | -0.000 | -0.000 | -0.000 |
| 44.323 | 44.323 | -129.539 | 68.173 | -0.000 | 0.000 |
| 44.323 | 44.323 | -129.539 | -0.000 | 68.173 | -0.000 |
| 44.216 | 44.216 | -129.700 | 0.000 | 0.000 | 42.174 |
| 473.884 | 74.508 | 134.030 | 0.000 | -0.000 | 0.000 |
| 74.508 | 473.884 | 134.030 | 0.000 | 0.000 | 0.000 |
| 145.278 | 145.278 | 277.487 | 0.000 | 0.000 | 0.000 |
| -3.386 | -3.386 | 10.939 | 56.445 | 0.000 | 0.000 |
| -3.386 | -3.386 | 10.939 | 0.000 | 56.445 | 0.000 |
| -4.422 | -4.422 | 12.970 | -0.000 | -0.000 | 42.174 |
| 490.092 | 90.100 | 145.278 | 0.000 | 0.000 | -0.000 |
| 90.100 | 490.092 | 145.278 | 0.000 | 0.000 | -0.000 |
| 135.242 | 135.242 | 213.441 | -0.000 | -0.000 | -0.000 |
| 3.386 | 3.386 | -10.939 | 56.445 | -0.000 | -0.000 |
| 3.386 | 3.386 | -10.939 | 0.000 | 56.445 | -0.000 |
| 4.422 | 4.422 | -12.970 | -0.000 | 0.000 | 42.174 |
| 476.559 | 77.734 | 132.231 | 0.000 | 0.000 | 0.000 |
| 77.734 | 476.559 | 132.231 | 0.000 | 0.000 | -0.000 |
| 129.500 | 129.500 | 230.014 | -0.000 | -0.000 | 0.000 |
| -0.169 | -0.169 | 1.831 | 58.693 | 0.000 | 0.000 |
| -0.169 | -0.169 | 1.831 | -0.000 | 58.693 | 0.000 |
| 0.000 | -0.000 | -0.000 | -0.000 | -0.000 | 42.174 |
| 479.835 | 80.463 | 128.086 | 0.000 | 0.000 | 0.000 |
| 80.463 | 479.835 | 128.086 | 0.000 | 0.000 | -0.000 |
| 131.704 | 131.704 | 226.314 | -0.000 | -0.000 | -0.000 |
| 0.169 | 0.169 | -1.831 | 58.693 | -0.000 | 0.000 |
| 0.209 | 0.210 | -1.369 | -0.000 | 56.498 | -0.000 |
| -0.000 | 0.000 | 0.000 | 0.000 | 0.000 | 42.174 |
| 226.022 | 50.158 | 130.016 | 0.000 | 0.000 | -0.000 |
| 50.158 | 226.022 | 130.016 | -0.000 | 0.000 | -0.000 |
| 129.437 | 129.437 | 148.204 | -0.000 | -0.000 | -0.000 |
| 0.362 | 0.362 | 0.845 | 82.841 | 0.000 | 0.000 |
| 0.362 | 0.362 | 0.845 | -0.000 | 82.841 | -0.000 |
| 0.000 | -0.000 | -0.000 | -0.000 | -0.000 | 2.765 |
| 226.022 | 50.158 | 130.016 | 0.000 | 0.000 | 0.000 |
| 50.158 | 226.022 | 130.016 | -0.000 | 0.000 | 0.000 |
| 130.293 | 130.293 | 150.728 | -0.000 | 0.000 | 0.000 |
| -0.362 | -0.362 | -0.845 | 82.841 | -0.000 | 0.000 |
| -0.362 | -0.362 | -0.845 | 0.000 | 82.841 | 0.000 |
| -0.000 | 0.000 | 0.000 | -0.000 | 0.000 | 2.765 |
| 223.050 | 51.042 | 128.617 | 0.000 | -0.000 | -0.000 |
| 51.042 | 223.050 | 128.617 | 0.000 | 0.000 | -0.000 |
| 130.293 | 130.293 | 150.728 | -0.000 | -0.000 | -0.000 |
| -0.000 | 0.000 | 0.000 | 86.949 | -0.000 | -0.000 |
| 0.000 | -0.000 | 0.000 | 0.000 | 86.949 | -0.000 |
| 0.000 | -0.000 | -0.000 | -0.000 | -0.000 | 2.765 |
| 226.022 | 50.158 | 130.016 | 0.000 | -0.000 | 0.000 |
| 50.158 | 226.022 | 130.016 | 0.000 | 0.000 | 0.000 |
| 128.995 | 128.995 | 147.105 | -0.000 | -0.000 | 0.000 |
| 0.000 | -0.000 | -0.000 | 86.949 | -0.000 | 0.000 |
| -0.000 | 0.000 | -0.000 | -0.000 | 86.949 | 0.000 |
| -0.000 | 0.000 | 0.000 | 0.000 | 0.000 | 2.765 |
| 226.023 | 50.158 | 130.016 | 0.000 | 0.000 | -0.000 |
| 50.158 | 226.023 | 130.016 | 0.000 | -0.000 | -0.000 |
| 128.494 | 128.494 | 146.600 | -0.000 | -0.000 | -0.000 |
| -0.000 | 0.000 | 0.000 | 86.949 | 0.000 | -0.000 |
| 0.000 | -0.000 | 0.000 | -0.000 | 86.949 | -0.000 |
| 0.000 | -0.000 | -0.000 | -0.000 | 0.000 | 2.765 |
| 222.643 | 50.960 | 128.328 | 0.000 | 0.000 | 0.000 |
| 50.960 | 222.643 | 128.328 | 0.000 | 0.000 | 0.000 |
| 129.042 | 129.042 | 147.225 | -0.000 | 0.000 | 0.000 |
| 0.000 | -0.000 | -0.000 | 86.949 | -0.000 | 0.000 |
| -0.000 | 0.000 | -0.000 | -0.000 | 86.949 | 0.000 |
| -0.000 | 0.000 | 0.000 | 0.000 | -0.000 | 2.765 |
| 309.732 | 98.541 | 98.541 | 0.000 | -0.000 | -0.000 |
| 98.541 | 309.732 | 98.541 | -0.000 | 0.000 | -0.000 |
| 98.541 | 98.541 | 309.732 | -0.000 | -0.000 | -0.000 |
| -0.000 | -0.000 | -0.000 | 55.795 | 0.000 | -0.000 |
| -0.000 | -0.000 | -0.000 | 0.000 | 55.795 | -0.000 |
| -0.000 | -0.000 | -0.000 | 0.000 | 0.000 | 55.795 |
| 309.732 | 98.541 | 98.541 | -0.000 | -0.000 | 0.000 |
| 98.541 | 309.732 | 98.541 | -0.000 | -0.000 | 0.000 |
| 98.541 | 98.541 | 309.732 | 0.000 | 0.000 | 0.000 |
| 0.000 | 0.000 | 0.000 | 55.795 | 0.000 | 0.000 |
| 0.000 | 0.000 | 0.000 | -0.000 | 55.795 | 0.000 |
| 0.000 | 0.000 | 0.000 | 0.000 | 0.000 | 55.795 |
| 309.732 | 98.541 | 98.541 | -0.000 | 0.000 | -0.000 |
| 98.541 | 309.732 | 98.541 | -0.000 | -0.000 | -0.000 |
| 98.541 | 98.541 | 309.732 | -0.000 | 0.000 | -0.000 |
| -0.000 | -0.000 | -0.000 | 55.795 | 0.000 | -0.000 |
| -0.000 | -0.000 | -0.000 | -0.000 | 55.795 | -0.000 |
| -0.000 | -0.000 | -0.000 | -0.000 | -0.000 | 55.795 |
| 309.732 | 98.541 | 98.541 | 0.000 | -0.000 | 0.000 |
| 98.541 | 309.732 | 98.541 | 0.000 | 0.000 | 0.000 |
| 98.541 | 98.541 | 309.732 | 0.000 | -0.000 | 0.000 |
| 0.000 | 0.000 | 0.000 | 55.795 | -0.000 | 0.000 |
| 0.000 | 0.000 | 0.000 | -0.000 | 55.795 | 0.000 |
| 0.000 | 0.000 | 0.000 | 0.000 | 0.000 | 55.795 |
| 309.732 | 98.541 | 98.541 | -0.000 | 0.000 | -0.000 |
| 98.541 | 309.732 | 98.541 | -0.000 | -0.000 | -0.000 |
| 98.541 | 98.541 | 309.732 | -0.000 | -0.000 | 0.000 |
| -0.000 | -0.000 | -0.000 | 55.795 | 0.000 | -0.000 |
| -0.000 | -0.000 | -0.000 | -0.000 | 55.795 | -0.000 |
| -0.000 | -0.000 | -0.000 | -0.000 | -0.000 | 55.795 |
| 309.731 | 98.541 | 98.541 | 0.000 | -0.000 | 0.000 |
| 98.541 | 309.731 | 98.541 | -0.000 | 0.000 | 0.000 |
| 98.541 | 98.541 | 309.731 | 0.000 | -0.000 | 0.000 |
| 0.000 | 0.000 | 0.000 | 55.795 | 0.000 | 0.000 |
| 0.000 | 0.000 | 0.000 | 0.000 | 55.795 | 0.000 |
| 0.000 | 0.000 | 0.000 | 0.000 | -0.000 | 55.795 |
| 165.631 | 112.974 | 112.974 | -0.000 | -0.000 | 0.000 |
| 112.974 | 165.631 | 112.974 | -0.000 | -0.000 | 0.000 |
| 112.974 | 112.974 | 165.631 | 0.000 | 0.000 | -0.000 |
| -0.000 | 0.000 | 0.000 | -14.280 | -0.000 | 0.000 |
| -0.000 | 0.000 | 0.000 | -0.000 | -14.280 | -0.000 |
| -0.000 | -0.000 | 0.000 | -0.000 | -0.000 | -14.280 |
| 165.631 | 112.974 | 112.974 | 0.000 | 0.000 | 0.000 |
| 112.974 | 165.631 | 112.974 | 0.000 | -0.000 | 0.000 |
| 112.974 | 112.974 | 165.631 | 0.000 | 0.000 | -0.000 |
| 0.000 | 0.000 | -0.000 | -14.280 | -0.000 | -0.000 |
| 0.000 | -0.000 | -0.000 | 0.000 | -14.280 | -0.000 |
| 0.000 | 0.000 | -0.000 | -0.000 | 0.000 | -14.280 |
| 165.631 | 112.974 | 112.974 | -0.000 | -0.000 | -0.000 |
| 112.974 | 165.631 | 112.974 | -0.000 | -0.000 | -0.000 |
| 112.974 | 112.974 | 165.631 | -0.000 | -0.000 | -0.000 |
| 0.000 | 0.000 | 0.000 | 72.002 | 0.000 | -0.000 |
| 0.000 | 0.000 | 0.000 | -0.000 | 72.002 | 0.000 |
| 0.000 | 0.000 | 0.000 | -0.000 | -0.000 | 72.002 |
| 165.631 | 112.974 | 112.974 | 0.000 | 0.000 | 0.000 |
| 112.974 | 165.631 | 112.974 | 0.000 | 0.000 | 0.000 |
| 112.974 | 112.974 | 165.631 | 0.000 | 0.000 | 0.000 |
| -0.000 | -0.000 | -0.000 | 72.002 | 0.000 | -0.000 |
| -0.000 | -0.000 | -0.000 | 0.000 | 72.002 | -0.000 |
| -0.000 | -0.000 | -0.000 | 0.000 | 0.000 | 72.002 |
| 165.631 | 112.975 | 112.975 | -0.000 | -0.000 | -0.000 |
| 112.975 | 165.631 | 112.975 | -0.000 | -0.000 | -0.000 |
| 112.975 | 112.975 | 165.631 | 0.000 | -0.000 | 0.000 |
| 0.000 | -0.000 | -0.000 | -14.280 | 0.000 | -0.000 |
| -0.000 | 0.000 | -0.000 | -0.000 | -14.280 | -0.000 |
| -0.000 | -0.000 | 0.000 | -0.000 | -0.000 | -14.280 |
| 165.630 | 112.974 | 112.974 | 0.000 | 0.000 | 0.000 |
| 112.974 | 165.630 | 112.974 | -0.000 | 0.000 | 0.000 |
| 112.974 | 112.974 | 165.630 | 0.000 | 0.000 | -0.000 |
| -0.000 | 0.000 | 0.000 | -14.280 | 0.000 | 0.000 |
| 0.000 | -0.000 | 0.000 | 0.000 | -14.280 | 0.000 |
| 0.000 | 0.000 | -0.000 | 0.000 | 0.000 | -14.280 |
| 112.343 | 110.967 | 110.967 | -0.000 | -0.000 | -0.000 |
| 110.967 | 112.343 | 110.967 | -0.000 | 0.000 | -0.000 |
| 110.967 | 110.967 | 112.343 | -0.000 | -0.000 | -0.000 |
| 0.000 | -0.000 | -0.000 | 81.948 | 0.000 | 0.000 |
| 0.000 | -0.000 | 0.000 | 0.000 | 81.948 | 0.000 |
| 0.000 | -0.000 | -0.000 | 0.000 | 0.000 | -3.101 |
| 112.343 | 110.967 | 110.967 | 0.000 | 0.000 | -0.000 |
| 110.967 | 112.343 | 110.967 | 0.000 | -0.000 | 0.000 |
| 110.967 | 110.967 | 112.343 | 0.000 | 0.000 | 0.000 |
| -0.000 | 0.000 | 0.000 | 81.948 | -0.000 | -0.000 |
| -0.000 | 0.000 | -0.000 | -0.000 | 81.948 | -0.000 |
| 0.000 | 0.000 | -0.000 | -0.000 | -0.000 | -3.101 |
| 112.343 | 110.967 | 110.967 | -0.000 | -0.000 | -0.000 |
| 110.967 | 112.343 | 110.967 | -0.000 | 0.000 | -0.000 |
| 110.967 | 110.967 | 112.343 | -0.000 | -0.000 | 0.000 |
| 0.000 | -0.000 | -0.000 | -3.101 | 0.000 | -0.000 |
| -0.000 | -0.000 | -0.000 | 0.000 | -3.101 | 0.000 |
| -0.000 | -0.000 | -0.000 | 0.000 | 0.000 | -3.101 |
| 112.343 | 110.967 | 110.967 | 0.000 | 0.000 | -0.000 |
| 110.967 | 112.343 | 110.967 | 0.000 | -0.000 | -0.000 |
| 110.967 | 110.967 | 112.343 | 0.000 | 0.000 | 0.000 |
| -0.000 | 0.000 | 0.000 | -3.101 | 0.000 | 0.000 |
| 0.000 | 0.000 | 0.000 | 0.000 | -3.101 | 0.000 |
| 0.000 | 0.000 | 0.000 | 0.000 | 0.000 | -3.101 |
| 112.343 | 110.968 | 110.968 | -0.000 | -0.000 | 0.000 |
| 110.968 | 112.343 | 110.968 | 0.000 | -0.000 | -0.000 |
| 110.968 | 110.968 | 112.343 | -0.000 | 0.000 | 0.000 |
| -0.000 | -0.000 | -0.000 | -3.101 | 0.000 | -0.000 |
| -0.000 | -0.000 | -0.000 | -0.000 | -3.101 | 0.000 |
| -0.000 | -0.000 | -0.000 | 0.000 | 0.000 | -3.101 |
| 112.343 | 110.967 | 110.967 | 0.000 | 0.000 | -0.000 |
| 110.967 | 112.343 | 110.967 | 0.000 | -0.000 | 0.000 |
| 110.967 | 110.967 | 112.343 | 0.000 | -0.000 | 0.000 |
| 0.000 | 0.000 | 0.000 | -3.101 | -0.000 | 0.000 |
| 0.000 | 0.000 | 0.000 | -0.000 | -3.101 | 0.000 |
| 0.000 | 0.000 | 0.000 | 0.000 | -0.000 | -3.101 |
| 2261.941 | 403.542 | 2170.792 | -0.000 | 0.000 | 0.000 |
| 1921.747 | 464.441 | 2241.944 | 0.000 | 0.000 | 0.000 |
| 1851.882 | 405.316 | 2511.380 | 0.000 | 0.000 | -0.000 |
| 1773.935 | 256.672 | 2091.861 | 81.041 | 0.000 | -0.000 |
| 1773.934 | 256.682 | 2091.858 | 0.000 | 41.383 | -0.000 |
| 1773.935 | 256.662 | 2091.860 | -0.000 | 0.000 | 75.709 |
| -1307.440 | -610.013 | -2030.070 | 0.000 | -0.000 | 0.000 |
| -1643.594 | -547.336 | -1954.174 | 0.000 | 0.000 | 0.000 |
| -1695.985 | -108.048 | -1672.337 | 0.000 | -0.000 | 0.000 |
| -1795.036 | -752.998 | -2108.581 | 82.336 | -0.000 | 0.000 |
| -1773.934 | -256.682 | -2091.858 | 0.000 | 41.383 | 0.000 |
| -1773.935 | -256.662 | -2091.860 | -0.000 | -0.000 | 75.710 |
| 667.087 | 218.249 | 289.355 | 0.000 | 0.000 | 0.000 |
| 325.207 | 233.427 | 359.272 | -0.000 | -0.000 | 0.000 |
| 255.342 | 174.302 | 628.707 | -0.000 | -0.000 | -0.000 |
| 179.592 | 75.337 | 210.962 | 82.334 | 0.000 | -0.000 |
| 179.503 | 75.299 | 210.857 | -0.000 | 41.383 | -0.000 |
| 177.470 | 25.497 | 209.279 | 0.000 | 0.000 | 75.702 |
| 309.972 | 120.925 | -131.007 | 0.000 | -0.000 | 0.000 |
| -29.580 | 182.091 | -59.101 | -0.000 | -0.000 | 0.000 |
| -99.444 | 122.966 | 210.335 | -0.000 | 0.000 | 0.000 |
| -179.592 | -75.337 | -210.962 | 82.334 | -0.000 | 0.000 |
| -179.503 | -75.299 | -210.857 | 0.000 | 41.383 | 0.000 |
| -177.470 | -25.497 | -209.279 | 0.000 | -0.000 | 75.702 |
| 505.272 | 149.729 | 99.286 | -0.000 | 0.000 | -0.000 |
| 165.553 | 210.325 | 171.004 | -0.000 | 0.000 | -0.000 |
| 95.688 | 151.201 | 440.439 | -0.000 | 0.000 | 0.000 |
| 18.738 | 7.861 | 22.011 | 82.125 | 0.000 | 0.000 |
| 17.739 | 2.567 | 20.919 | 0.000 | 41.383 | -0.000 |
| 17.741 | 2.568 | 20.920 | -0.000 | 0.000 | 75.032 |
| 469.626 | 144.026 | 57.261 | -0.000 | 0.000 | -0.000 |
| 130.072 | 205.188 | 129.163 | 0.000 | -0.000 | -0.000 |
| 60.207 | 137.020 | 398.750 | -0.000 | -0.000 | -0.000 |
| -18.738 | -7.861 | -22.011 | 82.125 | -0.000 | 0.000 |
| -17.739 | -2.567 | -20.919 | -0.000 | 41.383 | 0.000 |
| -17.741 | -2.568 | -20.920 | -0.000 | -0.000 | 75.032 |
| 491.423 | 139.476 | 73.098 | -0.000 | -0.000 | 0.000 |
| 143.857 | 199.776 | 146.261 | -0.000 | -0.000 | 0.000 |
| 72.785 | 140.635 | 427.262 | 0.000 | 0.000 | 0.000 |
| 0.478 | -1.023 | 0.611 | 83.701 | -0.000 | 0.000 |
| 0.390 | -0.835 | 0.499 | 0.000 | 39.578 | 0.000 |
| 0.405 | -0.866 | 0.517 | -0.000 | 0.000 | 76.688 |
| 490.598 | 140.361 | 72.075 | 0.000 | -0.000 | 0.000 |
| 154.135 | 270.887 | 156.063 | 0.000 | 0.000 | -0.000 |
| 71.929 | 141.554 | 426.200 | -0.000 | -0.000 | -0.000 |
| -0.478 | 1.023 | -0.611 | 83.701 | 0.000 | 0.000 |
| -0.390 | 0.835 | -0.499 | -0.000 | 39.578 | -0.000 |
| -0.404 | 0.866 | -0.517 | 0.000 | -0.000 | 76.688 |
| 501.639 | 154.135 | 84.851 | -0.000 | 0.000 | -0.000 |
| 154.135 | 270.887 | 156.063 | -0.000 | 0.000 | -0.000 |
| 72.404 | 141.042 | 426.789 | 0.000 | 0.000 | 0.000 |
| -0.000 | 0.000 | 0.000 | 90.124 | -0.000 | -0.000 |
| 0.000 | 0.000 | 0.000 | -0.000 | 39.578 | 0.000 |
| 0.036 | -0.097 | 0.047 | -0.000 | -0.000 | 76.205 |
| 501.638 | 154.135 | 84.851 | -0.000 | -0.000 | 0.000 |
| 143.445 | 200.743 | 145.732 | 0.000 | -0.000 | 0.000 |
| 72.129 | 145.868 | 426.286 | -0.000 | 0.000 | 0.000 |
| 0.000 | -0.000 | -0.000 | 90.124 | 0.000 | -0.000 |
| -0.000 | -0.000 | -0.000 | 0.000 | 39.578 | -0.000 |
| -0.036 | 0.097 | -0.047 | 0.000 | 0.000 | 76.205 |
| 490.772 | 143.474 | 72.171 | -0.000 | -0.000 | 0.000 |
| 143.487 | 200.646 | 145.785 | -0.000 | 0.000 | -0.000 |
| 72.170 | 145.772 | 426.339 | -0.000 | 0.000 | -0.000 |
| 0.005 | -0.010 | 0.006 | 83.690 | 0.000 | 0.000 |
| 0.000 | -0.000 | 0.000 | -0.000 | 39.578 | 0.000 |
| 0.004 | -0.009 | 0.005 | -0.000 | -0.000 | 76.205 |
| 491.011 | 139.918 | 72.588 | 0.000 | 0.000 | 0.000 |
| 139.592 | 202.611 | 141.033 | -0.000 | -0.000 | -0.000 |
| 72.163 | 145.789 | 426.329 | 0.000 | -0.000 | -0.000 |
| -0.005 | 0.010 | -0.006 | 83.690 | 0.000 | -0.000 |
| -0.000 | 0.000 | -0.000 | 0.000 | 39.578 | -0.000 |
| -0.004 | 0.009 | -0.005 | 0.000 | 0.000 | 76.205 |
| 471.449 | 89.464 | 153.032 | -0.000 | -0.000 | 0.000 |
| 89.464 | 471.449 | 153.032 | -0.000 | -0.000 | -0.000 |
| 396.054 | 396.054 | -109.591 | -0.000 | -0.000 | -0.000 |
| -0.000 | 0.000 | -0.000 | 83.400 | -0.000 | 0.000 |
| 0.000 | -0.000 | -0.000 | -0.000 | 83.400 | -0.000 |
| 0.000 | -0.000 | -0.000 | -0.000 | -0.000 | 41.139 |
| 221.185 | -158.429 | 517.949 | 0.000 | 0.000 | 0.000 |
| -158.429 | 221.185 | 517.949 | -0.000 | 0.000 | 0.000 |
| -93.362 | -93.362 | 613.888 | 0.000 | 0.000 | 0.000 |
| 0.000 | -0.000 | 0.000 | 83.400 | 0.000 | 0.000 |
| 0.000 | 0.000 | -0.000 | 0.000 | 83.400 | 0.000 |
| 0.000 | 0.000 | 0.000 | 0.000 | 0.000 | 41.139 |
| 475.581 | 95.783 | 104.628 | -0.000 | -0.000 | -0.000 |
| 95.783 | 475.581 | 104.628 | -0.000 | -0.000 | -0.000 |
| 161.074 | 161.074 | 202.801 | -0.000 | -0.000 | -0.000 |
| 22.640 | 22.640 | -37.094 | 74.106 | -0.000 | -0.000 |
| 22.640 | 22.640 | -37.094 | -0.000 | 74.106 | -0.000 |
| 25.193 | 25.193 | -35.372 | -0.000 | -0.000 | 41.139 |
| 430.733 | 50.011 | 179.968 | 0.000 | 0.000 | 0.000 |
| 50.011 | 430.732 | 179.968 | 0.000 | 0.000 | -0.000 |
| 118.690 | 118.690 | 279.677 | 0.000 | 0.000 | 0.000 |
| -22.640 | -22.640 | 37.094 | 74.106 | 0.000 | 0.000 |
| -22.640 | -22.640 | 37.094 | 0.000 | 74.106 | 0.000 |
| -25.193 | -25.193 | 35.372 | 0.000 | 0.000 | 41.139 |
| 457.969 | 77.936 | 137.951 | 0.000 | -0.000 | 0.000 |
| 77.936 | 457.969 | 137.951 | -0.000 | -0.000 | 0.000 |
| 146.179 | 146.179 | 239.399 | -0.000 | -0.000 | -0.000 |
| -0.000 | 0.000 | 0.000 | 83.400 | -0.000 | -0.000 |
| 0.000 | -0.000 | 0.000 | -0.000 | 83.400 | 0.000 |
| 2.519 | 2.519 | -3.537 | -0.000 | -0.000 | 41.139 |
| 452.473 | 72.051 | 146.477 | 0.000 | 0.000 | 0.000 |
| 72.051 | 452.473 | 146.477 | 0.000 | 0.000 | 0.000 |
| 139.343 | 139.343 | 247.936 | 0.000 | 0.000 | 0.000 |
| 0.000 | -0.000 | -0.000 | 83.400 | 0.000 | -0.000 |
| -0.000 | 0.000 | -0.000 | 0.000 | 83.400 | -0.000 |
| -2.519 | -2.519 | 3.537 | 0.000 | 0.000 | 41.139 |
| 478.806 | 90.986 | 158.689 | 0.000 | -0.000 | 0.000 |
| 90.986 | 478.807 | 158.689 | -0.000 | -0.000 | 0.000 |
| 158.190 | 158.190 | 286.858 | -0.000 | -0.000 | 0.000 |
| -22.251 | -22.251 | 199.194 | 76.707 | 0.000 | -0.000 |
| -22.251 | -22.251 | 199.194 | -0.000 | 76.707 | 0.000 |
| 0.000 | 0.000 | -0.000 | 0.000 | -0.000 | 40.968 |
| 499.941 | 113.995 | -44.649 | -0.000 | -0.000 | -0.000 |
| 113.995 | 499.941 | -44.649 | 0.000 | 0.000 | 0.000 |
| 158.190 | 158.190 | 286.858 | 0.000 | -0.000 | -0.000 |
| 22.251 | 22.251 | -199.194 | 76.707 | -0.000 | -0.000 |
| 22.251 | 22.251 | -199.194 | 0.000 | 76.707 | -0.000 |
| -0.000 | -0.000 | 0.000 | -0.000 | -0.000 | 40.968 |
| 459.254 | 73.532 | 162.292 | -0.000 | 0.000 | -0.000 |
| 73.532 | 459.254 | 162.292 | 0.000 | 0.000 | 0.000 |
| 142.372 | 142.372 | 246.643 | -0.000 | -0.000 | -0.000 |
| -2.068 | -2.068 | 18.514 | 77.330 | -0.000 | 0.000 |
| -2.068 | -2.068 | 18.514 | -0.000 | 77.330 | -0.000 |
| 0.000 | 0.000 | -0.000 | -0.000 | 0.000 | 40.968 |
| 478.806 | 90.986 | 158.689 | 0.000 | 0.000 | -0.000 |
| 90.986 | 478.806 | 158.689 | 0.000 | 0.000 | -0.000 |
| 145.478 | 145.478 | 208.474 | 0.000 | 0.000 | -0.000 |
| 2.068 | 2.068 | -18.514 | 77.330 | 0.000 | -0.000 |
| 2.068 | 2.068 | -18.514 | 0.000 | 77.330 | -0.000 |
| -0.000 | -0.000 | 0.000 | -0.000 | -0.000 | 40.968 |
| 463.658 | 77.651 | 146.210 | -0.000 | -0.000 | 0.000 |
| 77.651 | 463.658 | 146.210 | -0.000 | -0.000 | -0.000 |
| 143.795 | 143.795 | 230.253 | 0.000 | 0.000 | 0.000 |
| -0.414 | -0.413 | 2.096 | 77.069 | -0.000 | 0.000 |
| -0.413 | -0.414 | 2.096 | 0.000 | 77.069 | -0.000 |
| 0.000 | 0.000 | -0.000 | 0.000 | -0.000 | 40.968 |
| 478.806 | 90.985 | 158.689 | -0.000 | -0.000 | -0.000 |
| 90.985 | 478.806 | 158.689 | 0.000 | 0.000 | -0.000 |
| 148.735 | 148.735 | 223.130 | 0.000 | 0.000 | 0.000 |
| 0.414 | 0.413 | -2.096 | 77.069 | 0.000 | -0.000 |
| 0.413 | 0.414 | -2.096 | 0.000 | 77.069 | 0.000 |
| -0.000 | -0.000 | 0.000 | -0.000 | -0.000 | 40.968 |
| 98.009 | 138.818 | 125.168 | -0.000 | 0.000 | -0.000 |
| 138.818 | 98.009 | 125.168 | -0.000 | -0.000 | -0.000 |
| 128.891 | 128.891 | 231.481 | 0.000 | 0.000 | -0.000 |
| 0.000 | 0.000 | -0.000 | -6.150 | -0.000 | -0.000 |
| 0.000 | 0.000 | -0.000 | -0.000 | -6.150 | -0.000 |
| 0.000 | 0.000 | -0.000 | 0.000 | 0.000 | 54.771 |
| 98.008 | 138.818 | 125.168 | -0.000 | -0.000 | 0.000 |
| 138.818 | 98.008 | 125.168 | -0.000 | -0.000 | 0.000 |
| 128.891 | 128.891 | 231.481 | -0.000 | -0.000 | 0.000 |
| -0.000 | -0.000 | 0.000 | -6.150 | 0.000 | 0.000 |
| -0.000 | -0.000 | 0.000 | 0.000 | -6.150 | 0.000 |
| -0.000 | -0.000 | -0.000 | 0.000 | -0.000 | 54.772 |
| -51337298.087 | -213910876.106 | -10094894.147 | -0.000 | -0.002 | -0.000 |
| -213910876.116 | -51337298.047 | -10094894.339 | -0.004 | 0.000 | -0.000 |
| 128.891 | 128.891 | 231.482 | 0.000 | 0.000 | -0.000 |
| 0.000 | 0.000 | 0.000 | -6.150 | -0.000 | -0.000 |
| 0.000 | 0.000 | 0.000 | -0.000 | -6.150 | -0.000 |
| -0.000 | 0.000 | 0.000 | -0.000 | 0.000 | 54.771 |
| 213911024.152 | 51337414.003 | 10095051.601 | 0.003 | -0.000 | 0.000 |
| 51337414.033 | 213911024.145 | 10095051.455 | 0.000 | -0.003 | 0.000 |
| 128.891 | 128.891 | 231.481 | 0.000 | 0.000 | 0.000 |
| -0.000 | -0.000 | -0.000 | -6.150 | -0.000 | 0.000 |
| -0.000 | -0.000 | -0.000 | 0.000 | -6.150 | 0.000 |
| 0.000 | -0.000 | -0.000 | -0.000 | -0.000 | 54.771 |
| -5133639.441 | -21391088.251 | -1009421.019 | 0.000 | 0.000 | -0.000 |
| -21391088.251 | -5133639.441 | -1009421.020 | 0.000 | 0.000 | -0.000 |
| 128.891 | 128.891 | 231.482 | 0.000 | 0.000 | -0.000 |
| 0.000 | 0.000 | 0.001 | -6.150 | -0.000 | -0.000 |
| 0.000 | 0.000 | 0.001 | -0.000 | -6.150 | -0.000 |
| -0.000 | 0.000 | 0.000 | 0.000 | 0.000 | 54.771 |
| 21391236.288 | 5133755.392 | 1009578.307 | -0.000 | -0.000 | 0.000 |
| 5133755.391 | 21391236.288 | 1009578.312 | -0.000 | -0.000 | 0.000 |
| 128.891 | 128.891 | 231.481 | -0.000 | 0.000 | 0.000 |
| -0.000 | -0.000 | -0.001 | -6.150 | 0.000 | 0.000 |
| -0.000 | -0.000 | -0.001 | 0.000 | -6.150 | 0.000 |
| 0.000 | -0.000 | -0.000 | -0.000 | -0.000 | 54.771 |
| 958.384 | 434.244 | 631.122 | -0.000 | -0.000 | 0.000 |
| 623.121 | 498.608 | 707.024 | -0.000 | -0.000 | 0.000 |
| 93.971 | 157.086 | 436.802 | -0.000 | -0.000 | -0.000 |
| 471.088 | 290.496 | 551.940 | 82.184 | -0.000 | 0.000 |
| 471.052 | 290.474 | 551.898 | -0.000 | 41.590 | 0.000 |
| -0.000 | -0.000 | 0.000 | 0.000 | 0.000 | 83.671 |
| 14.504 | -19.629 | -476.657 | 0.000 | 0.000 | 0.000 |
| 155.829 | 267.124 | 158.690 | 0.000 | 0.000 | 0.000 |
| -392.191 | -145.174 | -132.764 | 0.000 | -0.000 | -0.000 |
| -471.088 | -290.496 | -551.940 | 82.184 | 0.000 | 0.000 |
| -471.052 | -290.474 | -551.898 | 0.000 | 41.590 | -0.000 |
| 0.000 | 0.000 | -0.000 | 0.000 | 0.000 | 83.671 |
| 534.369 | 163.753 | 134.467 | -0.000 | -0.000 | -0.000 |
| 195.684 | 225.367 | 206.369 | -0.000 | -0.000 | 0.000 |
| 93.972 | 157.086 | 436.802 | -0.000 | -0.000 | -0.000 |
| 47.462 | 29.268 | 55.608 | 82.148 | -0.000 | -0.000 |
| 0.000 | -0.000 | 0.000 | -0.000 | 41.590 | -0.000 |
| 0.000 | 0.000 | -0.000 | 0.000 | -0.000 | 83.671 |
| 440.226 | 114.741 | 24.033 | -0.000 | -0.000 | 0.000 |
| 103.354 | 184.313 | 97.957 | 0.000 | 0.000 | 0.000 |
| 31.399 | 132.545 | 363.282 | 0.000 | 0.000 | -0.000 |
| -47.462 | -29.268 | -55.608 | 82.148 | 0.000 | 0.000 |
| -0.000 | 0.000 | -0.000 | 0.000 | 41.590 | 0.000 |
| -0.000 | -0.000 | 0.000 | -0.000 | 0.000 | 83.671 |
| 492.028 | 146.781 | 84.724 | -0.000 | -0.000 | -0.000 |
| 153.153 | 210.358 | 156.372 | 0.000 | -0.000 | -0.000 |
| 83.563 | 148.270 | 424.643 | -0.000 | -0.000 | -0.000 |
| 4.709 | 1.237 | 5.542 | 80.360 | 0.000 | 0.000 |
| 4.726 | 1.667 | 5.555 | 0.000 | 41.590 | -0.000 |
| 4.469 | 0.323 | 5.272 | -0.000 | -0.000 | 74.941 |
| 482.617 | 140.919 | 73.699 | -0.000 | -0.000 | -0.000 |
| 143.701 | 207.032 | 145.262 | 0.000 | 0.000 | -0.000 |
| 74.138 | 142.423 | 413.601 | 0.000 | 0.000 | -0.000 |
| -4.709 | -1.237 | -5.542 | 80.360 | 0.000 | 0.000 |
| -4.726 | -1.667 | -5.555 | -0.000 | 41.590 | 0.000 |
| -4.469 | -0.323 | -5.272 | 0.000 | 0.000 | 74.941 |
| 478.812 | 91.866 | 158.736 | 0.000 | -0.000 | 0.000 |
| 91.866 | 478.812 | 158.736 | -0.000 | -0.000 | 0.000 |
| 158.379 | 158.379 | 287.622 | -0.000 | -0.000 | -0.000 |
| -0.000 | -0.000 | 0.000 | 85.458 | -0.000 | 0.000 |
| 0.000 | -0.000 | -0.000 | 0.000 | 85.458 | -0.000 |
| -61.173 | -61.173 | 141.496 | 0.000 | -0.000 | 41.148 |
| 531.249 | 145.728 | 19.138 | -0.000 | 0.000 | -0.000 |
| 145.728 | 531.249 | 19.138 | 0.000 | 0.000 | -0.000 |
| 158.379 | 158.379 | 287.622 | 0.000 | 0.000 | -0.000 |
| 0.000 | 0.000 | 0.000 | 85.458 | 0.000 | -0.000 |
| 0.000 | 0.000 | 0.000 | -0.000 | 85.458 | -0.000 |
| 61.173 | 61.173 | -141.496 | -0.000 | -0.000 | 41.148 |
| 456.868 | 71.394 | 160.880 | 0.000 | -0.000 | -0.000 |
| 71.394 | 456.868 | 160.880 | -0.000 | -0.000 | 0.000 |
| 158.379 | 158.379 | 287.622 | 0.000 | 0.000 | 0.000 |
| -5.613 | -5.613 | 12.984 | 77.053 | -0.000 | -0.000 |
| -5.613 | -5.613 | 12.984 | 0.000 | 77.053 | 0.000 |
| -6.117 | -6.117 | 14.150 | 0.000 | 0.000 | 41.148 |
| 478.812 | 91.866 | 158.736 | -0.000 | 0.000 | 0.000 |
| 91.866 | 478.812 | 158.736 | 0.000 | -0.000 | -0.000 |
| 158.379 | 158.379 | 287.622 | -0.000 | 0.000 | 0.000 |
| 5.613 | 5.613 | -12.984 | 77.053 | -0.000 | -0.000 |
| 5.613 | 5.613 | -12.984 | -0.000 | 77.053 | -0.000 |
| 6.117 | 6.117 | -14.150 | 0.000 | 0.000 | 41.148 |
| 463.126 | 78.035 | 146.000 | -0.000 | -0.000 | 0.000 |
| 78.035 | 463.126 | 146.000 | 0.000 | -0.000 | -0.000 |
| 158.379 | 158.379 | 287.622 | 0.000 | 0.000 | -0.000 |
| -0.000 | 0.000 | 0.000 | 85.458 | -0.000 | -0.000 |
| 0.000 | -0.000 | 0.000 | 0.000 | 85.458 | -0.000 |
| -0.612 | -0.612 | 1.415 | -0.000 | -0.000 | 41.148 |
| 464.197 | 78.703 | 146.739 | -0.000 | 0.000 | 0.000 |
| 78.703 | 464.197 | 146.739 | -0.000 | -0.000 | -0.000 |
| 144.980 | 144.980 | 229.447 | -0.000 | 0.000 | -0.000 |
| 0.000 | -0.000 | -0.000 | 85.458 | 0.000 | -0.000 |
| -0.000 | 0.000 | -0.000 | -0.000 | 85.458 | 0.000 |
| 0.612 | 0.612 | -1.415 | 0.000 | 0.000 | 41.148 |
| 301.791 | 198.588 | 467.713 | -3.503 | -0.000 | 0.000 |
| 196.447 | 301.794 | 447.099 | 3.528 | -0.000 | 0.000 |
| 75.392 | 75.392 | 245.517 | -0.000 | -0.000 | 0.000 |
| 110.147 | 117.191 | 373.053 | 58.969 | -0.000 | 0.000 |
| -0.000 | 0.000 | -0.000 | -0.000 | 66.056 | -0.101 |
| -0.001 | 0.000 | -0.000 | -0.000 | -0.101 | 57.423 |
| 74.481 | -30.897 | -298.978 | -3.516 | 0.000 | -0.000 |
| 78.466 | 193.312 | 75.392 | 0.101 | 0.000 | -0.000 |
| 75.391 | 75.392 | 245.517 | 0.000 | 0.000 | -0.000 |
| -0.100 | 0.101 | 0.000 | 66.056 | 0.000 | -0.000 |
| 0.000 | -0.000 | 0.000 | 0.000 | 66.056 | -0.101 |
| 0.001 | -0.000 | 0.000 | 0.000 | -0.101 | 57.423 |
| 193.312 | 78.466 | 75.391 | -0.101 | -0.000 | 0.000 |
| 94.252 | 199.431 | 111.427 | 3.588 | -0.000 | 0.000 |
| 75.392 | 75.392 | 245.517 | -0.000 | -0.000 | 0.000 |
| -0.101 | 0.101 | -0.000 | 66.056 | -0.000 | 0.000 |
| -0.000 | 0.000 | -0.000 | -0.000 | 66.056 | -0.101 |
| 0.000 | 0.000 | -0.000 | -0.000 | -0.101 | 57.423 |
| 175.388 | 72.358 | 34.218 | -4.376 | 0.000 | -0.000 |
| 78.466 | 193.312 | 75.392 | 0.101 | 0.000 | -0.000 |
| 62.505 | 62.505 | 203.419 | 0.000 | 0.000 | -0.000 |
| -15.858 | -7.104 | -39.416 | 56.616 | 0.000 | -0.000 |
| 0.000 | -0.000 | 0.000 | 0.000 | 66.056 | -0.101 |
| -0.000 | -0.000 | 0.000 | 0.000 | -0.101 | 57.423 |
| 188.537 | 84.406 | 77.402 | -3.966 | -0.000 | 0.000 |
| 78.466 | 193.313 | 75.392 | 0.101 | -0.000 | 0.000 |
| 75.392 | 75.392 | 245.518 | -0.000 | -0.000 | 0.000 |
| -0.101 | 0.101 | 0.000 | 66.056 | -0.000 | 0.000 |
| 1.329 | 1.329 | 4.362 | -0.000 | 57.769 | -4.101 |
| 1.213 | 1.213 | 3.981 | -0.000 | -3.752 | 52.362 |
| 185.450 | 83.005 | 69.694 | -4.590 | 0.000 | -0.000 |
| 81.399 | 186.921 | 69.806 | 3.464 | 0.000 | -0.000 |
| 72.719 | 72.719 | 236.922 | 0.000 | 0.000 | -0.000 |
| -0.101 | 0.101 | -0.000 | 66.056 | 0.000 | -0.000 |
| -1.329 | -1.329 | -4.362 | 0.000 | 57.769 | -4.101 |
| -1.213 | -1.213 | -3.981 | 0.000 | -3.752 | 52.362 |
| 191.614 | 77.418 | 73.034 | -0.111 | -0.000 | 0.000 |
| 77.418 | 191.614 | 73.034 | 0.111 | -0.000 | 0.000 |
| 71.645 | 71.645 | 235.538 | -0.000 | 0.000 | 0.000 |
| -0.111 | 0.111 | 0.000 | 65.045 | -0.000 | 0.000 |
| -0.066 | -0.066 | -0.109 | -0.000 | 56.620 | -4.202 |
| -0.060 | -0.060 | -0.098 | -0.000 | -3.788 | 52.026 |
| 185.942 | 81.824 | 71.016 | -3.764 | 0.000 | -0.000 |
| 77.418 | 191.614 | 73.034 | 0.111 | 0.000 | -0.000 |
| 71.686 | 71.686 | 235.754 | 0.000 | 0.000 | -0.000 |
| -0.111 | 0.111 | 0.000 | 65.045 | 0.000 | -0.000 |
| 0.066 | 0.066 | 0.109 | 0.000 | 56.620 | -4.202 |
| 0.060 | 0.060 | 0.098 | 0.000 | -3.788 | 52.025 |
| 186.164 | 81.541 | 71.015 | -3.581 | -0.000 | 0.000 |
| 77.418 | 191.614 | 73.034 | 0.111 | -0.000 | 0.000 |
| 73.317 | 73.317 | 240.860 | -0.000 | -0.000 | 0.000 |
| -0.111 | 0.111 | 0.000 | 65.045 | -0.000 | 0.000 |
| -0.000 | 0.000 | 0.000 | -0.000 | 65.045 | -0.111 |
| 0.017 | 0.017 | 0.061 | -0.000 | -4.812 | 50.666 |
| 186.121 | 81.594 | 71.014 | -3.616 | 0.000 | -0.000 |
| 77.418 | 191.614 | 73.034 | 0.111 | 0.000 | -0.000 |
| 73.317 | 73.317 | 240.860 | 0.000 | 0.000 | -0.000 |
| -4.324 | 4.258 | -0.105 | 54.633 | 0.000 | -0.000 |
| -0.000 | 0.000 | -0.000 | 0.000 | 65.045 | -0.111 |
| -0.017 | -0.017 | -0.061 | 0.000 | -4.812 | 50.666 |
| 184.818 | 83.339 | 71.571 | -4.750 | -0.000 | 0.000 |
| 81.565 | 186.146 | 71.015 | 3.596 | -0.000 | 0.000 |
| 73.317 | 73.317 | 240.861 | -0.000 | -0.000 | 0.000 |
| -0.111 | 0.111 | 0.000 | 65.045 | -0.000 | 0.000 |
| -0.002 | -0.002 | -0.004 | -0.000 | 53.237 | -3.584 |
| -0.001 | -0.001 | -0.001 | -0.000 | -3.813 | 51.991 |
| 191.613 | 77.418 | 73.034 | -0.111 | 0.000 | -0.000 |
| 81.570 | 186.140 | 71.014 | 3.600 | 0.000 | -0.000 |
| 71.602 | 71.602 | 235.324 | 0.000 | -0.000 | -0.000 |
| -4.229 | 4.230 | 0.001 | 56.565 | 0.000 | -0.000 |
| 0.001 | 0.001 | 0.001 | 0.000 | 56.565 | -4.229 |
| 0.001 | 0.001 | 0.001 | 0.000 | -3.813 | 51.991 |
| 138.420 | 68.138 | 68.138 | -0.000 | -0.000 | 0.000 |
| 68.138 | 138.420 | 68.138 | 0.000 | -0.000 | -0.000 |
| 68.138 | 68.138 | 138.420 | -0.000 | -0.000 | 0.000 |
| 0.000 | -0.000 | -0.000 | -17.375 | -0.000 | 0.000 |
| -0.000 | -0.000 | 0.000 | -0.000 | -17.375 | 0.000 |
| -0.000 | -0.000 | 0.000 | -0.000 | -0.000 | -17.375 |
| 138.420 | 68.138 | 68.138 | 0.000 | 0.000 | 0.000 |
| 68.138 | 138.420 | 68.138 | 0.000 | 0.000 | 0.000 |
| 68.138 | 68.138 | 138.420 | 0.000 | 0.000 | 0.000 |
| 0.000 | 0.000 | -0.000 | -17.375 | 0.000 | -0.000 |
| 0.000 | 0.000 | -0.000 | -0.000 | -17.375 | -0.000 |
| 0.000 | 0.000 | -0.000 | -0.000 | 0.000 | -17.375 |
| 138.420 | 68.138 | 68.138 | -0.000 | -0.000 | -0.000 |
| 68.138 | 138.420 | 68.138 | -0.000 | 0.000 | -0.000 |
| 68.138 | 68.138 | 138.420 | -0.000 | -0.000 | -0.000 |
| 0.000 | 0.000 | -0.000 | -17.375 | -0.000 | 0.000 |
| 0.000 | 0.000 | -0.000 | 0.000 | -17.375 | 0.000 |
| 0.000 | -0.000 | 0.000 | 0.000 | 0.000 | -17.375 |
| 138.420 | 68.138 | 68.138 | -0.000 | 0.000 | 0.000 |
| 68.138 | 138.420 | 68.138 | 0.000 | 0.000 | -0.000 |
| 68.138 | 68.138 | 138.420 | -0.000 | 0.000 | -0.000 |
| -0.000 | -0.000 | 0.000 | -17.375 | 0.000 | -0.000 |
| -0.000 | -0.000 | 0.000 | 0.000 | -17.375 | -0.000 |
| -0.000 | 0.000 | -0.000 | 0.000 | 0.000 | -17.375 |
| 140.520 | 67.088 | 67.088 | -0.000 | -0.000 | 0.000 |
| 67.088 | 140.520 | 67.088 | 0.000 | -0.000 | 0.000 |
| 67.088 | 67.088 | 140.520 | -0.000 | -0.000 | -0.000 |
| 0.000 | 0.000 | -0.000 | -17.375 | -0.000 | 0.000 |
| 0.000 | 0.000 | -0.000 | 0.000 | -17.375 | 0.000 |
| 0.000 | -0.000 | 0.000 | -0.000 | -0.000 | -17.375 |
| 138.420 | 68.137 | 68.137 | 0.000 | 0.000 | 0.000 |
| 68.137 | 138.420 | 68.137 | 0.000 | 0.000 | 0.000 |
| 68.137 | 68.137 | 138.420 | 0.000 | -0.000 | 0.000 |
| -0.000 | -0.000 | 0.000 | -17.375 | 0.000 | -0.000 |
| -0.000 | -0.000 | 0.000 | -0.000 | -17.375 | -0.000 |
| -0.000 | 0.000 | -0.000 | -0.000 | -0.000 | -17.375 |
| 11.892 | 74.188 | 74.188 | -0.000 | 0.000 | 0.000 |
| 74.188 | 11.892 | 74.188 | -0.000 | 0.000 | 0.000 |
| 74.188 | 74.188 | 11.892 | -0.000 | 0.000 | 0.000 |
| 0.000 | 0.000 | 0.000 | 21.370 | 0.000 | 0.000 |
| 0.000 | 0.000 | 0.000 | -0.000 | 21.370 | 0.000 |
| 0.000 | 0.000 | 0.000 | 0.000 | 0.000 | 21.370 |
| 11.892 | 74.188 | 74.188 | -0.000 | -0.000 | -0.000 |
| 74.188 | 11.892 | 74.188 | 0.000 | -0.000 | -0.000 |
| 74.188 | 74.188 | 11.892 | -0.000 | -0.000 | -0.000 |
| -0.000 | -0.000 | -0.000 | 21.370 | -0.000 | 0.000 |
| -0.000 | -0.000 | -0.000 | -0.000 | 21.370 | -0.000 |
| -0.000 | -0.000 | -0.000 | 0.000 | -0.000 | 21.370 |
| 11.891 | 74.188 | 74.188 | 0.000 | 0.000 | 0.000 |
| 74.188 | 11.891 | 74.188 | 0.000 | 0.000 | 0.000 |
| 74.188 | 74.188 | 11.891 | 0.000 | 0.000 | 0.000 |
| 0.000 | -0.000 | 0.000 | 21.370 | -0.000 | 0.000 |
| 0.000 | 0.000 | 0.000 | -0.000 | 21.370 | 0.000 |
| 0.000 | 0.000 | 0.000 | 0.000 | 0.000 | 21.370 |
| 11.892 | 74.188 | 74.188 | -0.000 | -0.000 | -0.000 |
| 74.188 | 11.892 | 74.188 | 0.000 | -0.000 | -0.000 |
| 74.188 | 74.188 | 11.892 | 0.000 | -0.000 | -0.000 |
| -0.000 | -0.000 | -0.000 | 21.370 | -0.000 | -0.000 |
| 0.000 | -0.000 | -0.000 | 0.000 | 21.370 | -0.000 |
| 0.000 | -0.000 | -0.000 | 0.000 | -0.000 | 21.370 |
| 11.890 | 74.189 | 74.189 | -0.000 | 0.000 | 0.000 |
| 74.189 | 11.890 | 74.189 | -0.000 | 0.000 | 0.000 |
| 74.189 | 74.189 | 11.890 | -0.000 | 0.000 | 0.000 |
| 0.000 | -0.000 | 0.000 | -7.727 | 0.000 | 0.000 |
| -0.000 | 0.000 | 0.000 | 0.000 | -7.727 | 0.000 |
| -0.000 | 0.000 | 0.000 | -0.000 | 0.000 | -7.727 |
| 11.893 | 74.188 | 74.188 | 0.000 | -0.000 | -0.000 |
| 74.188 | 11.893 | 74.188 | 0.000 | -0.000 | -0.000 |
| 74.188 | 74.188 | 11.893 | -0.000 | -0.000 | -0.000 |
| -0.000 | 0.000 | -0.000 | -7.727 | -0.000 | -0.000 |
| 0.000 | -0.000 | -0.000 | 0.000 | -7.727 | -0.000 |
| 0.000 | -0.000 | -0.000 | -0.000 | -0.000 | -7.727 |
| 490.657 | 234.931 | 234.931 | -0.000 | -0.000 | 0.000 |
| 234.931 | 490.657 | 234.931 | -0.000 | -0.000 | 0.000 |
| 234.931 | 234.931 | 490.657 | -0.000 | -0.000 | 0.000 |
| 0.000 | -0.000 | 0.000 | 155.711 | -0.000 | 0.000 |
| 0.000 | -0.000 | 0.000 | -0.000 | 155.711 | 0.000 |
| 0.000 | -0.000 | -0.000 | -0.000 | -0.000 | 155.711 |
| 490.657 | 234.931 | 234.931 | 0.000 | 0.000 | -0.000 |
| 234.931 | 490.657 | 234.931 | 0.000 | 0.000 | -0.000 |
| 234.931 | 234.931 | 490.657 | 0.000 | 0.000 | -0.000 |
| -0.000 | 0.000 | -0.000 | 155.711 | 0.000 | -0.000 |
| -0.000 | 0.000 | -0.000 | 0.000 | 155.711 | -0.000 |
| -0.000 | 0.000 | 0.000 | 0.000 | 0.000 | 155.711 |
| 490.657 | 234.931 | 234.931 | -0.000 | -0.000 | 0.000 |
| 234.931 | 490.657 | 234.931 | -0.000 | -0.000 | 0.000 |
| 234.931 | 234.931 | 490.657 | -0.000 | -0.000 | 0.000 |
| -0.000 | 0.000 | 0.000 | 155.711 | -0.000 | 0.000 |
| 0.000 | -0.000 | 0.000 | -0.000 | 155.711 | 0.000 |
| 0.000 | 0.000 | -0.000 | -0.000 | -0.000 | 155.711 |
| 490.657 | 234.931 | 234.931 | 0.000 | 0.000 | -0.000 |
| 234.931 | 490.657 | 234.931 | 0.000 | 0.000 | -0.000 |
| 234.931 | 234.931 | 490.657 | 0.000 | 0.000 | -0.000 |
| 0.000 | -0.000 | -0.000 | 155.711 | 0.000 | -0.000 |
| -0.000 | 0.000 | -0.000 | 0.000 | 155.711 | -0.000 |
| -0.000 | -0.000 | 0.000 | 0.000 | 0.000 | 155.711 |
| 490.657 | 234.931 | 234.931 | -0.000 | -0.000 | 0.000 |
| 234.931 | 490.657 | 234.931 | -0.000 | -0.000 | 0.000 |
| 234.931 | 234.931 | 490.657 | -0.000 | -0.000 | 0.000 |
| -0.000 | 0.000 | 0.000 | 155.711 | -0.000 | 0.000 |
| 0.000 | -0.000 | 0.000 | -0.000 | 155.711 | 0.000 |
| 0.000 | 0.000 | -0.000 | -0.000 | -0.000 | 155.711 |
| 490.658 | 234.930 | 234.930 | 0.000 | 0.000 | -0.000 |
| 234.930 | 490.658 | 234.930 | -0.000 | 0.000 | -0.000 |
| 234.930 | 234.930 | 490.658 | 0.000 | 0.000 | -0.000 |
| 0.000 | -0.000 | -0.000 | 155.711 | 0.000 | -0.000 |
| -0.000 | 0.000 | -0.000 | 0.000 | 155.711 | -0.000 |
| -0.000 | -0.000 | 0.000 | 0.000 | 0.000 | 155.711 |
| 230.908 | 70.905 | 70.905 | -0.000 | -0.000 | 0.000 |
| 70.905 | 230.908 | 70.905 | -0.000 | -0.000 | 0.000 |
| 70.905 | 70.905 | 230.909 | 0.000 | 0.000 | 0.000 |
| -0.000 | 0.000 | 0.000 | 29.261 | 0.000 | 0.000 |
| -0.000 | -0.000 | 0.000 | 0.000 | 29.261 | 0.000 |
| -0.000 | -0.000 | 0.000 | -0.000 | -0.000 | 29.261 |
| 226.480 | 73.119 | 73.119 | 0.000 | -0.000 | -0.000 |
| 73.119 | 226.480 | 73.119 | 0.000 | 0.000 | -0.000 |
| 73.119 | 73.119 | 226.480 | 0.000 | 0.000 | 0.000 |
| 0.000 | 0.000 | -0.000 | 29.261 | 0.000 | -0.000 |
| 0.000 | 0.000 | -0.000 | -0.000 | 29.261 | -0.000 |
| 0.000 | 0.000 | -0.000 | 0.000 | 0.000 | 29.261 |
| 226.480 | 73.119 | 73.119 | -0.000 | 0.000 | 0.000 |
| 73.119 | 226.480 | 73.119 | 0.000 | 0.000 | 0.000 |
| 73.119 | 73.119 | 226.480 | 0.000 | 0.000 | 0.000 |
| -0.000 | 0.000 | 0.000 | 8.436 | 0.000 | 0.000 |
| -0.000 | -0.000 | -0.000 | -0.000 | 8.436 | 0.000 |
| 0.000 | -0.000 | 0.000 | -0.000 | 0.000 | 8.436 |
| 226.480 | 73.119 | 73.119 | -0.000 | -0.000 | -0.000 |
| 73.119 | 226.480 | 73.119 | 0.000 | 0.000 | 0.000 |
| 73.119 | 73.119 | 226.480 | 0.000 | 0.000 | 0.000 |
| 0.000 | 0.000 | 0.000 | 8.436 | -0.000 | 0.000 |
| 0.000 | 0.000 | -0.000 | -0.000 | 8.436 | 0.000 |
| 0.000 | 0.000 | -0.000 | 0.000 | -0.000 | 8.436 |
| 226.481 | 73.119 | 73.119 | -0.000 | -0.000 | 0.000 |
| 73.119 | 226.481 | 73.119 | -0.000 | 0.000 | -0.000 |
| 73.119 | 73.119 | 226.481 | -0.000 | -0.000 | 0.000 |
| 0.000 | 0.000 | -0.000 | 8.436 | 0.000 | 0.000 |
| 0.000 | 0.000 | -0.000 | 0.000 | 8.436 | 0.000 |
| 0.000 | -0.000 | 0.000 | -0.000 | 0.000 | 8.436 |
| 226.479 | 73.119 | 73.119 | 0.000 | -0.000 | -0.000 |
| 73.119 | 226.479 | 73.119 | 0.000 | 0.000 | -0.000 |
| 73.119 | 73.119 | 226.479 | 0.000 | -0.000 | -0.000 |
| -0.000 | -0.000 | 0.000 | 8.436 | -0.000 | -0.000 |
| -0.000 | -0.000 | 0.000 | -0.000 | 8.436 | -0.000 |
| -0.000 | 0.000 | -0.000 | -0.000 | -0.000 | 8.436 |
| 124.671 | 125.080 | 125.080 | -0.000 | -0.000 | -0.000 |
| 125.080 | 124.671 | 125.080 | -0.000 | -0.000 | -0.000 |
| 125.080 | 125.080 | 124.670 | -0.000 | -0.000 | -0.000 |
| -0.000 | -0.000 | -0.000 | 76.641 | -0.000 | 0.000 |
| -0.000 | -0.000 | -0.000 | 0.000 | 76.641 | -0.000 |
| -0.000 | -0.000 | -0.000 | 0.000 | -0.000 | 76.641 |
| 124.671 | 125.080 | 125.080 | 0.000 | 0.000 | 0.000 |
| 125.080 | 124.671 | 125.080 | 0.000 | 0.000 | 0.000 |
| 125.080 | 125.080 | 124.671 | 0.000 | 0.000 | 0.000 |
| 0.000 | 0.000 | 0.000 | 76.641 | 0.000 | 0.000 |
| 0.000 | 0.000 | 0.000 | 0.000 | 76.641 | 0.000 |
| 0.000 | 0.000 | 0.000 | -0.000 | 0.000 | 76.641 |
| 124.671 | 125.080 | 125.080 | -0.000 | -0.000 | -0.000 |
| 125.080 | 124.671 | 125.080 | -0.000 | -0.000 | -0.000 |
| 125.080 | 125.080 | 124.671 | -0.000 | -0.000 | -0.000 |
| 0.000 | -0.000 | -0.000 | 66.826 | -0.000 | -0.000 |
| -0.000 | 0.000 | 0.000 | -0.000 | 66.826 | -0.000 |
| -0.000 | 0.000 | 0.000 | -0.000 | -0.000 | 66.826 |
| 124.671 | 125.080 | 125.080 | 0.000 | 0.000 | 0.000 |
| 125.080 | 124.671 | 125.080 | 0.000 | 0.000 | 0.000 |
| 125.080 | 125.080 | 124.671 | 0.000 | 0.000 | 0.000 |
| -0.000 | 0.000 | -0.000 | 66.826 | 0.000 | -0.000 |
| 0.000 | -0.000 | -0.000 | -0.000 | 66.826 | 0.000 |
| 0.000 | -0.000 | -0.000 | -0.000 | 0.000 | 66.826 |
| 124.671 | 125.081 | 125.081 | 0.000 | -0.000 | -0.000 |
| 125.081 | 124.671 | 125.081 | 0.000 | -0.000 | -0.000 |
| 125.081 | 125.081 | 124.671 | -0.000 | -0.000 | -0.000 |
| 0.000 | 0.000 | 0.000 | 76.641 | -0.000 | 0.000 |
| 0.000 | 0.000 | 0.000 | 0.000 | 76.641 | -0.000 |
| 0.000 | 0.000 | 0.000 | -0.000 | -0.000 | 76.641 |
| 124.670 | 125.080 | 125.080 | 0.000 | 0.000 | 0.000 |
| 125.080 | 124.670 | 125.080 | 0.000 | 0.000 | -0.000 |
| 125.080 | 125.080 | 124.670 | 0.000 | 0.000 | 0.000 |
| -0.000 | -0.000 | -0.000 | 76.641 | 0.000 | 0.000 |
| -0.000 | -0.000 | -0.000 | 0.000 | 76.641 | 0.000 |
| -0.000 | -0.000 | -0.000 | 0.000 | 0.000 | 76.641 |
| 408.568 | 106.735 | 106.735 | -0.000 | -0.000 | -0.000 |
| 106.735 | 408.568 | 106.735 | -0.000 | 0.000 | -0.000 |
| 106.735 | 106.735 | 408.568 | -0.000 | 0.000 | -0.000 |
| 0.000 | -0.000 | -0.000 | 44.191 | -0.000 | 0.000 |
| -0.000 | -0.000 | 0.000 | 0.000 | 44.191 | -0.000 |
| -0.000 | 0.000 | -0.000 | -0.000 | 0.000 | 44.191 |
| 408.568 | 106.735 | 106.735 | 0.000 | -0.000 | 0.000 |
| 106.735 | 408.568 | 106.735 | 0.000 | 0.000 | 0.000 |
| 106.735 | 106.735 | 408.568 | 0.000 | 0.000 | 0.000 |
| -0.000 | 0.000 | 0.000 | 44.191 | 0.000 | 0.000 |
| -0.000 | 0.000 | -0.000 | 0.000 | 44.191 | 0.000 |
| -0.000 | -0.000 | 0.000 | 0.000 | -0.000 | 44.191 |
| 408.567 | 106.735 | 106.735 | -0.000 | -0.000 | -0.000 |
| 106.735 | 408.567 | 106.735 | -0.000 | -0.000 | -0.000 |
| 106.735 | 106.735 | 408.567 | -0.000 | 0.000 | -0.000 |
| -0.000 | 0.000 | 0.000 | 44.191 | -0.000 | 0.000 |
| 0.000 | -0.000 | 0.000 | -0.000 | 44.191 | -0.000 |
| 0.000 | 0.000 | -0.000 | -0.000 | -0.000 | 44.191 |
| 408.568 | 106.735 | 106.735 | 0.000 | 0.000 | 0.000 |
| 106.735 | 408.568 | 106.735 | 0.000 | 0.000 | 0.000 |
| 106.735 | 106.735 | 408.568 | 0.000 | 0.000 | 0.000 |
| 0.000 | -0.000 | -0.000 | 44.191 | -0.000 | 0.000 |
| -0.000 | 0.000 | -0.000 | -0.000 | 44.191 | 0.000 |
| -0.000 | -0.000 | 0.000 | 0.000 | -0.000 | 44.191 |
| 408.567 | 106.735 | 106.735 | -0.000 | -0.000 | -0.000 |
| 106.735 | 408.567 | 106.735 | -0.000 | -0.000 | -0.000 |
| 106.735 | 106.735 | 408.567 | -0.000 | 0.000 | -0.000 |
| -0.000 | 0.000 | 0.000 | 44.191 | 0.000 | -0.000 |
| 0.000 | -0.000 | 0.000 | -0.000 | 44.191 | -0.000 |
| 0.000 | 0.000 | -0.000 | -0.000 | -0.000 | 44.191 |
| 408.568 | 106.734 | 106.734 | -0.000 | -0.000 | 0.000 |
| 106.734 | 408.568 | 106.734 | 0.000 | -0.000 | -0.000 |
| 106.734 | 106.734 | 408.568 | 0.000 | 0.000 | 0.000 |
| 0.000 | -0.000 | -0.000 | 44.191 | -0.000 | -0.000 |
| -0.000 | 0.000 | -0.000 | -0.000 | 44.191 | 0.000 |
| -0.000 | -0.000 | 0.000 | 0.000 | 0.000 | 44.191 |
| 254.570 | 130.926 | 122.936 | -0.000 | -0.000 | -0.000 |
| 132.531 | 245.236 | 129.525 | -0.000 | -0.000 | -0.000 |
| 126.806 | 131.050 | 242.937 | -0.000 | -0.000 | -0.000 |
| 2.001 | 0.322 | -1.028 | 79.516 | -0.000 | -0.000 |
| 1.726 | 0.278 | -0.887 | -0.000 | 58.040 | -0.000 |
| 1.969 | 0.317 | -1.012 | -0.000 | -0.000 | 91.171 |
| 251.458 | 130.532 | 124.505 | 0.000 | 0.000 | 0.000 |
| 126.833 | 243.328 | 131.278 | 0.000 | 0.000 | 0.000 |
| 124.026 | 130.536 | 244.255 | 0.000 | 0.000 | 0.000 |
| -2.001 | -0.322 | 1.028 | 79.516 | 0.000 | 0.000 |
| -1.726 | -0.278 | 0.887 | 0.000 | 58.040 | 0.000 |
| -1.969 | -0.317 | 1.012 | 0.000 | 0.000 | 91.171 |
| 251.048 | 128.843 | 124.578 | -0.000 | -0.000 | -0.000 |
| 129.019 | 244.014 | 130.985 | -0.000 | -0.000 | -0.000 |
| 124.501 | 130.827 | 243.166 | -0.000 | -0.000 | -0.000 |
| 0.174 | 0.055 | -0.089 | 79.257 | -0.000 | -0.000 |
| 0.459 | 0.072 | -0.183 | -0.000 | 57.530 | -0.000 |
| 0.197 | 0.032 | -0.101 | -0.000 | -0.000 | 91.171 |
| 250.666 | 128.698 | 124.746 | 0.000 | 0.000 | 0.000 |
| 128.451 | 243.881 | 131.123 | 0.000 | 0.000 | 0.000 |
| 124.206 | 130.745 | 243.337 | 0.000 | 0.000 | 0.000 |
| -0.174 | -0.055 | 0.089 | 79.257 | 0.000 | 0.000 |
| -0.459 | -0.072 | 0.183 | 0.000 | 57.530 | 0.000 |
| -0.197 | -0.032 | 0.101 | 0.000 | 0.000 | 91.171 |
| 250.877 | 128.778 | 124.654 | -0.000 | -0.000 | -0.000 |
| 128.847 | 243.950 | 131.060 | -0.000 | -0.000 | -0.000 |
| 124.667 | 131.004 | 243.225 | -0.000 | -0.000 | -0.000 |
| 0.018 | 0.007 | -0.008 | 79.256 | -0.000 | -0.000 |
| 0.051 | 0.007 | -0.020 | -0.000 | 57.520 | -0.000 |
| 0.020 | 0.003 | -0.010 | -0.000 | -0.000 | 91.171 |
| 250.837 | 128.763 | 124.670 | 0.000 | 0.000 | 0.000 |
| 128.808 | 243.934 | 131.076 | 0.000 | 0.000 | 0.000 |
| 124.628 | 130.989 | 243.241 | 0.000 | 0.000 | 0.000 |
| -0.018 | -0.007 | 0.008 | 79.256 | 0.000 | 0.000 |
| -0.051 | -0.007 | 0.020 | 0.000 | 57.520 | 0.000 |
| -0.020 | -0.003 | 0.010 | 0.000 | 0.000 | 91.171 |
| 252.516 | 130.566 | 123.191 | -0.000 | -0.000 | -0.000 |
| 130.092 | 243.841 | 129.607 | -0.000 | -0.000 | 0.000 |
| 124.881 | 130.635 | 242.865 | 0.000 | -0.000 | 0.000 |
| 0.000 | 0.000 | -0.000 | 79.692 | -0.000 | 0.000 |
| 0.000 | -0.000 | -0.000 | 0.000 | 57.878 | -0.000 |
| 0.000 | 0.000 | 0.000 | 0.000 | -0.000 | 91.219 |
| 252.516 | 130.566 | 123.191 | 0.000 | 0.000 | 0.000 |
| 130.092 | 243.842 | 129.607 | -0.000 | 0.000 | -0.000 |
| 124.881 | 130.635 | 242.865 | 0.000 | 0.000 | -0.000 |
| -0.000 | 0.000 | 0.000 | 79.692 | 0.000 | 0.000 |
| -0.000 | -0.000 | 0.000 | -0.000 | 57.878 | -0.000 |
| -0.000 | -0.000 | -0.000 | -0.000 | 0.000 | 91.219 |
| 250.347 | 128.623 | 124.145 | 0.000 | -0.000 | 0.000 |
| 128.444 | 243.620 | 130.744 | -0.000 | 0.000 | 0.000 |
| 123.855 | 130.613 | 242.452 | 0.000 | -0.000 | -0.000 |
| -0.000 | -0.000 | -0.000 | 79.442 | -0.000 | -0.000 |
| -0.000 | -0.000 | 0.000 | 0.000 | 57.313 | 0.000 |
| -0.000 | 0.000 | -0.000 | 0.000 | -0.000 | 91.219 |
| 250.347 | 128.623 | 124.145 | -0.000 | 0.000 | -0.000 |
| 128.444 | 243.620 | 130.744 | 0.000 | -0.000 | 0.000 |
| 123.854 | 130.613 | 242.452 | 0.000 | 0.000 | -0.000 |
| 0.000 | 0.000 | 0.000 | 79.442 | 0.000 | -0.000 |
| 0.000 | 0.000 | -0.000 | 0.000 | 57.313 | -0.000 |
| 0.000 | -0.000 | 0.000 | -0.000 | 0.000 | 91.219 |
| 250.348 | 128.623 | 124.145 | -0.000 | -0.000 | 0.000 |
| 128.623 | 243.605 | 130.821 | 0.000 | -0.000 | 0.000 |
| 123.855 | 130.613 | 242.453 | -0.000 | -0.000 | 0.000 |
| -0.000 | -0.000 | -0.000 | 79.441 | -0.000 | 0.000 |
| -0.000 | -0.000 | 0.000 | 0.000 | 57.313 | 0.000 |
| -0.000 | 0.000 | -0.000 | -0.000 | -0.000 | 91.219 |
| 250.346 | 128.622 | 124.144 | 0.000 | 0.000 | -0.000 |
| 128.622 | 243.603 | 130.820 | 0.000 | 0.000 | -0.000 |
| 124.144 | 130.820 | 242.432 | 0.000 | 0.000 | -0.000 |
| 0.000 | 0.000 | 0.000 | 79.441 | 0.000 | -0.000 |
| 0.000 | 0.000 | -0.000 | -0.000 | 57.313 | -0.000 |
| 0.000 | -0.000 | 0.000 | -0.000 | 0.000 | 91.219 |
| 202.319 | 47.686 | 124.808 | -0.000 | -0.000 | -0.000 |
| 47.686 | 202.319 | 124.808 | -0.000 | -0.000 | -0.000 |
| 124.808 | 124.808 | 125.251 | -0.000 | -0.000 | -0.000 |
| -0.000 | -0.000 | 0.000 | 66.442 | -0.000 | -0.000 |
| -0.000 | -0.000 | 0.000 | -0.000 | 66.442 | -0.000 |
| -0.000 | -0.000 | 0.000 | -0.000 | -0.000 | -0.592 |
| 202.319 | 47.686 | 124.808 | 0.000 | 0.000 | 0.000 |
| 47.686 | 202.319 | 124.808 | -0.000 | 0.000 | 0.000 |
| 124.808 | 124.808 | 125.251 | 0.000 | 0.000 | 0.000 |
| 0.000 | 0.000 | -0.000 | 66.442 | 0.000 | 0.000 |
| 0.000 | 0.000 | -0.000 | 0.000 | 66.442 | 0.000 |
| 0.000 | 0.000 | -0.000 | 0.000 | 0.000 | -0.592 |
| 192.585 | 57.420 | 124.808 | -0.000 | -0.000 | -0.000 |
| 57.420 | 192.585 | 124.808 | -0.000 | -0.000 | -0.000 |
| 124.808 | 124.808 | 125.251 | -0.000 | -0.000 | -0.000 |
| -0.000 | 0.000 | 0.000 | 76.291 | -0.000 | -0.000 |
| 0.000 | -0.000 | 0.000 | -0.000 | 76.291 | -0.000 |
| 0.000 | -0.000 | -0.000 | -0.000 | -0.000 | -0.592 |
| 202.319 | 47.686 | 124.808 | 0.000 | 0.000 | 0.000 |
| 47.686 | 202.319 | 124.808 | 0.000 | -0.000 | 0.000 |
| 124.808 | 124.808 | 125.251 | 0.000 | 0.000 | 0.000 |
| 0.000 | -0.000 | -0.000 | 76.291 | 0.000 | 0.000 |
| -0.000 | 0.000 | -0.000 | 0.000 | 76.291 | 0.000 |
| -0.000 | 0.000 | 0.000 | 0.000 | 0.000 | -0.592 |
| 202.320 | 47.686 | 124.809 | -0.000 | -0.000 | -0.000 |
| 47.686 | 202.320 | 124.809 | 0.000 | -0.000 | -0.000 |
| 124.809 | 124.809 | 125.251 | -0.000 | -0.000 | -0.000 |
| -0.000 | 0.000 | 0.000 | 66.442 | -0.000 | 0.000 |
| 0.000 | -0.000 | 0.000 | -0.000 | 66.442 | -0.000 |
| 0.000 | -0.000 | -0.000 | -0.000 | -0.000 | -0.592 |
| 192.585 | 57.419 | 124.808 | 0.000 | 0.000 | 0.000 |
| 57.419 | 192.585 | 124.808 | -0.000 | 0.000 | 0.000 |
| 124.808 | 124.808 | 125.250 | 0.000 | 0.000 | 0.000 |
| 0.000 | -0.000 | -0.000 | 66.442 | 0.000 | -0.000 |
| -0.000 | 0.000 | -0.000 | 0.000 | 66.442 | 0.000 |
| -0.000 | 0.000 | 0.000 | 0.000 | 0.000 | -0.592 |
| 444.240 | 100.837 | 110.606 | 0.000 | -0.000 | -0.000 |
| 100.837 | 444.240 | 110.606 | 0.000 | 0.000 | 0.000 |
| 110.606 | 110.606 | 281.758 | 0.000 | -0.000 | 0.000 |
| 0.000 | -0.000 | 0.000 | 49.645 | -0.000 | 0.000 |
| 0.000 | 0.000 | -0.000 | -0.000 | 49.645 | 0.000 |
| 0.000 | -0.000 | -0.000 | -0.000 | -0.000 | 42.677 |
| 444.240 | 100.837 | 110.606 | 0.000 | 0.000 | -0.000 |
| 100.837 | 444.240 | 110.606 | -0.000 | 0.000 | -0.000 |
| 110.606 | 110.606 | 281.758 | -0.000 | -0.000 | 0.000 |
| -0.000 | 0.000 | -0.000 | 49.645 | -0.000 | -0.000 |
| -0.000 | -0.000 | 0.000 | 0.000 | 49.645 | -0.000 |
| -0.000 | 0.000 | 0.000 | 0.000 | 0.000 | 42.677 |
| 445.151 | 99.926 | 110.606 | -0.000 | 0.000 | 0.000 |
| 99.926 | 445.151 | 110.606 | 0.000 | -0.000 | 0.000 |
| 110.606 | 110.606 | 281.758 | -0.000 | -0.000 | 0.000 |
| -0.000 | 0.000 | 0.000 | 48.064 | -0.000 | 0.000 |
| 0.000 | -0.000 | 0.000 | -0.000 | 48.064 | 0.000 |
| 0.000 | -0.000 | -0.000 | 0.000 | -0.000 | 42.677 |
| 445.151 | 99.926 | 110.605 | 0.000 | 0.000 | -0.000 |
| 99.926 | 445.151 | 110.605 | 0.000 | -0.000 | -0.000 |
| 110.605 | 110.605 | 281.758 | -0.000 | -0.000 | -0.000 |
| 0.000 | -0.000 | -0.000 | 48.064 | 0.000 | -0.000 |
| -0.000 | 0.000 | -0.000 | -0.000 | 48.064 | -0.000 |
| -0.000 | 0.000 | 0.000 | -0.000 | 0.000 | 42.677 |
| 444.239 | 100.838 | 110.606 | 0.000 | 0.000 | 0.000 |
| 100.838 | 444.239 | 110.606 | 0.000 | 0.000 | 0.000 |
| 110.606 | 110.606 | 281.757 | 0.000 | 0.000 | 0.000 |
| -0.000 | 0.000 | 0.000 | 48.064 | 0.000 | 0.000 |
| 0.000 | -0.000 | 0.000 | 0.000 | 48.064 | 0.000 |
| 0.000 | 0.000 | -0.000 | 0.000 | -0.000 | 42.677 |
| 444.241 | 100.836 | 110.605 | -0.000 | -0.000 | -0.000 |
| 100.836 | 444.241 | 110.605 | 0.000 | 0.000 | -0.000 |
| 110.605 | 110.605 | 281.759 | 0.000 | 0.000 | -0.000 |
| 0.000 | -0.000 | -0.000 | 48.064 | 0.000 | -0.000 |
| -0.000 | 0.000 | -0.000 | 0.000 | 48.064 | -0.000 |
| -0.000 | -0.000 | 0.000 | -0.000 | 0.000 | 42.677 |
| 302.763 | 142.738 | 167.218 | 0.000 | -0.000 | -0.000 |
| 160.864 | 282.701 | 167.224 | -0.000 | -0.000 | 0.000 |
| 167.222 | 167.222 | 273.763 | 0.000 | -0.000 | -0.000 |
| -0.000 | -0.000 | 0.000 | 111.808 | -0.000 | 0.000 |
| 0.000 | 0.000 | -0.000 | -0.000 | 111.808 | 0.000 |
| 0.000 | 0.000 | -0.000 | 0.000 | -0.000 | 60.301 |
| 302.762 | 142.738 | 167.218 | -0.000 | 0.000 | 0.000 |
| 160.863 | 282.701 | 167.224 | -0.000 | -0.000 | 0.000 |
| 167.221 | 167.222 | 273.763 | 0.000 | 0.000 | -0.000 |
| 0.000 | 0.000 | 0.000 | 111.808 | 0.000 | -0.000 |
| -0.000 | -0.000 | -0.000 | -0.000 | 111.808 | -0.000 |
| -0.000 | 0.000 | 0.000 | -0.000 | -0.000 | 60.301 |
| 282.701 | 160.863 | 167.224 | 0.000 | -0.000 | 0.000 |
| 142.738 | 302.762 | 167.218 | -0.000 | -0.000 | 0.000 |
| 167.222 | 167.222 | 273.763 | 0.000 | 0.000 | 0.000 |
| 0.000 | -0.000 | -0.000 | 111.721 | 0.000 | 0.000 |
| -0.000 | -0.000 | -0.000 | 0.000 | 111.720 | 0.000 |
| 0.000 | -0.000 | -0.000 | 0.000 | -0.000 | 80.012 |
| 302.762 | 142.738 | 167.218 | 0.000 | 0.000 | -0.000 |
| 162.542 | 281.849 | 167.222 | 0.000 | -0.000 | -0.000 |
| 167.218 | 167.218 | 273.763 | -0.000 | 0.000 | -0.000 |
| -0.000 | 0.000 | -0.000 | 111.721 | 0.000 | -0.000 |
| 0.000 | 0.000 | -0.000 | 0.000 | 111.720 | -0.000 |
| -0.000 | -0.000 | 0.000 | -0.000 | 0.000 | 80.012 |
| 282.702 | 160.864 | 167.225 | -0.000 | 0.000 | 0.000 |
| 142.739 | 302.763 | 167.219 | 0.000 | -0.000 | -0.000 |
| 167.222 | 167.222 | 273.764 | 0.000 | 0.000 | 0.000 |
| -0.000 | -0.000 | 0.000 | 111.721 | 0.000 | -0.000 |
| -0.000 | -0.000 | 0.000 | 0.000 | 111.721 | -0.000 |
| -0.000 | 0.000 | -0.000 | -0.000 | -0.000 | 80.012 |
| 281.848 | 162.541 | 167.221 | -0.000 | -0.000 | -0.000 |
| 162.541 | 281.848 | 167.221 | -0.000 | -0.000 | -0.000 |
| 167.218 | 167.218 | 273.762 | 0.000 | 0.000 | -0.000 |
| 0.000 | 0.000 | -0.000 | 111.721 | 0.000 | -0.000 |
| 0.000 | 0.000 | -0.000 | -0.000 | 111.721 | 0.000 |
| 0.000 | -0.000 | 0.000 | 0.000 | 0.000 | 80.012 |
| 301.610 | 141.916 | 167.145 | -0.000 | -0.000 | 0.000 |
| 141.916 | 301.610 | 167.145 | -0.000 | -0.000 | -0.000 |
| 166.966 | 166.965 | 273.513 | -0.000 | -0.000 | 0.000 |
| 0.000 | 0.000 | -0.000 | 111.998 | -0.000 | -0.000 |
| -0.033 | -0.033 | 0.001 | -0.000 | 111.919 | 0.000 |
| -0.034 | -0.034 | 0.001 | -0.000 | -0.000 | 60.094 |
| 281.493 | 160.149 | 167.167 | 0.000 | 0.000 | -0.000 |
| 161.745 | 280.701 | 167.158 | 0.000 | 0.000 | 0.000 |
| 167.006 | 167.007 | 273.512 | -0.000 | 0.000 | -0.000 |
| -0.000 | -0.000 | -0.000 | 111.998 | 0.000 | 0.000 |
| 0.033 | 0.033 | -0.001 | 0.000 | 111.919 | -0.000 |
| 0.034 | 0.034 | -0.001 | 0.000 | 0.000 | 60.094 |
| 281.500 | 160.072 | 167.168 | -0.000 | -0.000 | 0.000 |
| 141.916 | 301.610 | 167.146 | -0.000 | -0.000 | 0.000 |
| 166.984 | 166.984 | 273.513 | -0.000 | -0.000 | 0.000 |
| -0.003 | -0.003 | 0.000 | 111.918 | 0.000 | -0.000 |
| -0.003 | -0.003 | 0.000 | 0.000 | 111.918 | 0.000 |
| -0.003 | -0.003 | 0.000 | -0.000 | -0.000 | 60.093 |
| 281.499 | 160.086 | 167.168 | 0.000 | 0.000 | -0.000 |
| 141.916 | 301.610 | 167.145 | 0.000 | 0.000 | -0.000 |
| 166.972 | 166.972 | 273.513 | 0.000 | -0.000 | -0.000 |
| 0.003 | 0.003 | -0.000 | 111.918 | 0.000 | -0.000 |
| 0.003 | 0.003 | -0.000 | 0.000 | 111.918 | -0.000 |
| 0.003 | 0.003 | -0.000 | 0.000 | 0.000 | 60.093 |
| 301.611 | 141.916 | 167.146 | -0.000 | -0.000 | 0.000 |
| 161.727 | 280.680 | 167.159 | -0.000 | -0.000 | 0.000 |
| 166.986 | 166.986 | 273.513 | -0.000 | -0.000 | 0.000 |
| -0.000 | -0.000 | 0.000 | 111.998 | -0.000 | -0.000 |
| -0.001 | -0.000 | 0.000 | 0.000 | 111.918 | 0.000 |
| -0.000 | 0.000 | -0.000 | -0.000 | -0.000 | 79.847 |
| 280.678 | 161.726 | 167.158 | 0.000 | 0.000 | -0.000 |
| 141.915 | 301.609 | 167.145 | 0.000 | 0.000 | 0.000 |
| 166.972 | 166.972 | 273.512 | 0.000 | 0.000 | 0.000 |
| 0.000 | 0.000 | -0.000 | 111.998 | 0.000 | -0.000 |
| 0.001 | 0.000 | -0.000 | -0.000 | 111.918 | -0.000 |
| 0.000 | -0.000 | 0.000 | 0.000 | 0.000 | 79.847 |
| 183.012 | 155.347 | 167.584 | 0.000 | -0.000 | 0.000 |
| 155.347 | 183.012 | 167.584 | -0.000 | -0.000 | 0.000 |
| 149.884 | 149.884 | 227.825 | -0.000 | 0.000 | 0.000 |
| 0.000 | 0.000 | 0.000 | 83.713 | -0.000 | -0.000 |
| 0.000 | 0.000 | 0.000 | 0.000 | 83.713 | 0.000 |
| 0.000 | -0.000 | -0.000 | 0.000 | -0.000 | 76.976 |
| 89.428 | 59.232 | 35.111 | 0.000 | 0.000 | -0.000 |
| 59.232 | 89.429 | 35.111 | 0.000 | -0.000 | -0.000 |
| 52.308 | 52.309 | 76.541 | -0.000 | 0.000 | -0.000 |
| 0.000 | -0.000 | -0.000 | 83.713 | 0.000 | -0.000 |
| -0.000 | -0.000 | 0.000 | 0.000 | 83.713 | -0.000 |
| -0.000 | 0.000 | -0.000 | 0.000 | 0.000 | 76.975 |
| 144.753 | 107.920 | 106.254 | -0.000 | 0.000 | 0.000 |
| 107.920 | 144.753 | 106.254 | -0.000 | 0.000 | 0.000 |
| 109.452 | 109.452 | 165.089 | 0.000 | 0.000 | 0.000 |
| 3.555 | 3.555 | 4.947 | 72.771 | 0.000 | 0.000 |
| 3.555 | 3.555 | 4.947 | -0.000 | 72.771 | 0.000 |
| -0.000 | 0.000 | 0.000 | -0.000 | 0.000 | 76.976 |
| 136.991 | 100.872 | 96.081 | 0.000 | 0.000 | -0.000 |
| 100.872 | 136.991 | 96.081 | 0.000 | -0.000 | -0.000 |
| 109.451 | 109.451 | 165.089 | 0.000 | 0.000 | -0.000 |
| -3.555 | -3.555 | -4.947 | 72.771 | -0.000 | -0.000 |
| -3.555 | -3.555 | -4.947 | 0.000 | 72.771 | -0.000 |
| -0.000 | 0.000 | -0.000 | -0.000 | 0.000 | 76.975 |
| 142.295 | 104.675 | 102.139 | -0.000 | -0.000 | 0.000 |
| 104.675 | 142.295 | 102.139 | -0.000 | -0.000 | 0.000 |
| 102.071 | 102.071 | 151.429 | -0.000 | -0.000 | 0.000 |
| 0.000 | -0.000 | 0.000 | 83.713 | 0.000 | 0.000 |
| -0.000 | 0.000 | 0.000 | -0.000 | 83.713 | 0.000 |
| 0.500 | 0.500 | 0.850 | -0.000 | 0.000 | 44.160 |
| 141.480 | 104.013 | 101.140 | 0.000 | 0.000 | -0.000 |
| 104.013 | 141.480 | 101.140 | -0.000 | -0.000 | -0.000 |
| 109.451 | 109.451 | 165.088 | 0.000 | 0.000 | -0.000 |
| -0.000 | 0.000 | -0.000 | 83.713 | 0.000 | -0.000 |
| 0.000 | -0.000 | -0.000 | 0.000 | 83.713 | -0.000 |
| -0.500 | -0.500 | -0.850 | 0.000 | 0.000 | 44.160 |
| 160.431 | 102.908 | 109.688 | 0.000 | 0.000 | 0.000 |
| 102.907 | 160.432 | 109.688 | 0.000 | 0.000 | 0.000 |
| 109.687 | 109.688 | 167.586 | -0.000 | 0.000 | 0.000 |
| -290.210 | -290.210 | -243.843 | 75.705 | 0.000 | 0.000 |
| -290.210 | -290.210 | -243.843 | -0.000 | 75.705 | 0.000 |
| -290.311 | -290.311 | -243.928 | 0.000 | 0.000 | 65.943 |
| 436.873 | 394.545 | 348.084 | -0.000 | -0.000 | -0.000 |
| 394.545 | 436.873 | 348.084 | 0.000 | 0.000 | -0.000 |
| 394.090 | 394.090 | 398.473 | -0.000 | 0.000 | -0.000 |
| 290.210 | 290.209 | 243.843 | 75.705 | -0.000 | -0.000 |
| 290.210 | 290.210 | 243.843 | -0.000 | 75.705 | -0.000 |
| 290.311 | 290.311 | 243.928 | -0.000 | -0.000 | 65.942 |
| 160.432 | 102.908 | 109.688 | 0.000 | 0.000 | 0.000 |
| 102.908 | 160.432 | 109.688 | -0.000 | 0.000 | 0.000 |
| 74.045 | 74.046 | 130.063 | 0.000 | 0.000 | 0.000 |
| -29.339 | -29.339 | -24.652 | 75.620 | 0.000 | 0.000 |
| -29.339 | -29.339 | -24.652 | -0.000 | 75.620 | 0.000 |
| -30.326 | -30.326 | -25.481 | 0.000 | 0.000 | 65.427 |
| 176.175 | 134.421 | 129.269 | -0.000 | -0.000 | -0.000 |
| 134.421 | 176.175 | 129.269 | -0.000 | -0.000 | -0.000 |
| 132.796 | 132.796 | 179.053 | -0.000 | 0.000 | -0.000 |
| 29.339 | 29.339 | 24.652 | 75.620 | 0.000 | -0.000 |
| 29.339 | 29.339 | 24.652 | 0.000 | 75.620 | -0.000 |
| 30.326 | 30.326 | 25.481 | -0.000 | -0.000 | 65.427 |
| 132.923 | 108.840 | 98.854 | 0.000 | 0.000 | 0.000 |
| 108.840 | 132.923 | 98.854 | 0.000 | 0.000 | 0.000 |
| 109.689 | 109.689 | 167.586 | 0.000 | 0.000 | 0.000 |
| -3.563 | -3.563 | -2.994 | 73.937 | 0.000 | 0.000 |
| -3.563 | -3.563 | -2.994 | 0.000 | 73.937 | 0.000 |
| -6.175 | -6.175 | -5.188 | 0.000 | 0.000 | 52.925 |
| 142.829 | 109.719 | 104.733 | 0.000 | -0.000 | -0.000 |
| 109.719 | 142.829 | 104.733 | -0.000 | -0.000 | -0.000 |
| 107.276 | 107.276 | 158.113 | 0.000 | -0.000 | -0.000 |
| 3.563 | 3.563 | 2.994 | 73.937 | -0.000 | -0.000 |
| 3.563 | 3.563 | 2.994 | -0.000 | 73.937 | -0.000 |
| 6.175 | 6.175 | 5.188 | -0.000 | 0.000 | 52.925 |
| 260.396 | 88.014 | 128.093 | -0.000 | -0.000 | -0.000 |
| 105.122 | 279.506 | 99.067 | 0.000 | 0.000 | -0.000 |
| 99.067 | 99.067 | 268.358 | -0.000 | -0.000 | -0.000 |
| 7.265 | 7.265 | 47.170 | 72.700 | -0.001 | -0.000 |
| -0.000 | 0.000 | 0.000 | 0.000 | 73.866 | -0.000 |
| 0.000 | 0.000 | 0.000 | 0.000 | 0.000 | 87.192 |
| 290.666 | 118.310 | 63.611 | 0.000 | 0.000 | 0.000 |
| 105.123 | 279.506 | 99.067 | -0.000 | 0.000 | -0.000 |
| 99.067 | 99.067 | 268.358 | -0.000 | 0.000 | 0.000 |
| -7.265 | -7.265 | -47.170 | 72.700 | -0.000 | 0.000 |
| 0.000 | -0.000 | 0.000 | -0.000 | 73.867 | 0.000 |
| 0.000 | -0.000 | -0.000 | -0.000 | -0.000 | 87.192 |
| 279.506 | 105.123 | 99.067 | -0.000 | 0.000 | -0.000 |
| 102.153 | 273.896 | 98.195 | -0.000 | -0.000 | -0.000 |
| 94.723 | 94.723 | 267.773 | 0.000 | -0.000 | -0.000 |
| 0.725 | 0.724 | 4.704 | 72.704 | -0.000 | -0.000 |
| -0.000 | -0.000 | 0.000 | -0.000 | 73.867 | -0.000 |
| 0.719 | 0.719 | 4.667 | -0.000 | -0.000 | 85.944 |
| 273.806 | 101.533 | 90.476 | 0.000 | 0.000 | 0.000 |
| 101.533 | 273.806 | 90.476 | 0.000 | 0.000 | 0.000 |
| 97.348 | 97.349 | 260.809 | 0.000 | 0.000 | 0.000 |
| -0.725 | -0.724 | -4.704 | 72.704 | -0.000 | 0.000 |
| 0.000 | 0.000 | 0.000 | -0.000 | 73.867 | 0.000 |
| -0.000 | -0.000 | -0.000 | -0.000 | -0.000 | 87.192 |
| 279.507 | 105.123 | 99.067 | -0.000 | 0.000 | -0.000 |
| 102.822 | 275.543 | 95.719 | -0.000 | -0.000 | -0.000 |
| 95.838 | 95.838 | 264.378 | 0.000 | -0.000 | -0.000 |
| 0.000 | -0.000 | 0.000 | 73.867 | -0.000 | -0.000 |
| -0.000 | 0.000 | 0.000 | -0.000 | 73.867 | 0.000 |
| 0.057 | 0.057 | 0.367 | -0.000 | -0.000 | 86.210 |
| 275.831 | 102.953 | 95.474 | 0.000 | 0.000 | 0.000 |
| 102.953 | 275.831 | 95.474 | 0.000 | 0.000 | 0.000 |
| 96.049 | 96.049 | 263.772 | 0.000 | -0.000 | -0.000 |
| -0.000 | 0.000 | -0.000 | 73.867 | -0.000 | 0.000 |
| 0.000 | -0.000 | -0.000 | -0.000 | 73.867 | 0.000 |
| -0.057 | -0.057 | -0.367 | 0.000 | 0.000 | 86.210 |
| 237.823 | 89.600 | 73.834 | -0.000 | 0.000 | 0.000 |
| -868.058 | -733.527 | -460.188 | -0.000 | -0.000 | 0.000 |
| 73.860 | 73.860 | 239.924 | -0.000 | -0.000 | 0.000 |
| 0.000 | 0.000 | 0.000 | 51.177 | -0.001 | -0.000 |
| 0.000 | -0.000 | 0.000 | 0.000 | 51.178 | 0.000 |
| -0.000 | 0.000 | -0.000 | -0.000 | 0.000 | 74.112 |
| 1187.198 | 1052.671 | 601.879 | 0.000 | -0.000 | -0.000 |
| 89.600 | 237.823 | 73.834 | -0.000 | -0.000 | -0.000 |
| 1031.311 | 1031.311 | 768.191 | 0.000 | -0.000 | 0.000 |
| 0.000 | -0.000 | 0.000 | 51.177 | -0.001 | -0.000 |
| -0.000 | -0.000 | 0.000 | 0.000 | 51.177 | -0.000 |
| 847.521 | 847.522 | 408.784 | -0.000 | 0.000 | 69.007 |
| 130.718 | -3.809 | 17.678 | 0.000 | 0.000 | 0.000 |
| -3.810 | 130.718 | 17.678 | -0.000 | -0.000 | 0.000 |
| -14.446 | -14.446 | 196.001 | 0.000 | 0.000 | 0.000 |
| 0.000 | -0.000 | 0.000 | 51.177 | 0.000 | 0.000 |
| 0.000 | -0.000 | 0.000 | 0.000 | 51.177 | 0.000 |
| 0.000 | 0.000 | -0.000 | 0.000 | -0.000 | 74.111 |
| 313.182 | 175.117 | 111.795 | 0.000 | -0.000 | -0.000 |
| 175.118 | 313.183 | 111.795 | -0.000 | -0.000 | -0.000 |
| 73.860 | 73.860 | 239.924 | 0.000 | 0.000 | -0.000 |
| 0.000 | 0.000 | -0.000 | 51.177 | 0.000 | -0.000 |
| 0.000 | -0.000 | -0.000 | 0.000 | 51.177 | -0.000 |
| 96.120 | 96.120 | 53.169 | -0.000 | -0.000 | 67.255 |
| 219.091 | 81.805 | 66.536 | -0.000 | 0.000 | 0.000 |
| 85.755 | 214.660 | 65.840 | 0.000 | 0.000 | 0.000 |
| 73.860 | 73.860 | 239.925 | -0.000 | -0.000 | 0.000 |
| -0.000 | -0.000 | 0.000 | 51.177 | -0.000 | -0.000 |
| -0.000 | -0.000 | 0.000 | -0.000 | 51.177 | -0.000 |
| -9.013 | -9.013 | -4.347 | 0.000 | 0.000 | 68.683 |
| 237.267 | 99.645 | 75.250 | 0.000 | -0.000 | -0.000 |
| 89.600 | 237.822 | 73.834 | -0.000 | 0.000 | -0.000 |
| 78.965 | 78.965 | 241.216 | -0.000 | -0.000 | 0.000 |
| 0.000 | 0.000 | -0.000 | 51.177 | -0.000 | -0.000 |
| 0.000 | 0.000 | -0.000 | -0.000 | 51.177 | -0.000 |
| -0.000 | -0.000 | -0.000 | -0.000 | -0.000 | 74.112 |
| 282.171 | 118.642 | 104.554 | -0.000 | 0.000 | 0.000 |
| -89.875 | 29.844 | -13.512 | 0.000 | 0.001 | 0.000 |
| -115.161 | -115.161 | 150.529 | 0.001 | 0.001 | 0.001 |
| -222.206 | -222.206 | -113.883 | 51.652 | 0.000 | -0.000 |
| -214.716 | -214.716 | -112.163 | 0.000 | 48.942 | 0.000 |
| 0.000 | 0.001 | 0.000 | -0.000 | 0.000 | 81.765 |
| 282.171 | 118.641 | 104.554 | 0.000 | -0.000 | -0.000 |
| 359.250 | 450.631 | 192.021 | 0.000 | -0.000 | -0.000 |
| 322.085 | 322.084 | 372.867 | -0.001 | -0.001 | 0.001 |
| 222.206 | 222.206 | 113.883 | 51.652 | -0.000 | 0.000 |
| 214.716 | 214.715 | 112.164 | -0.000 | 48.941 | -0.000 |
| 0.000 | -0.001 | -0.000 | 0.000 | -0.001 | 81.765 |
| 229.843 | 109.457 | 88.818 | 0.000 | 0.000 | 0.000 |
| 109.457 | 229.843 | 88.818 | 0.000 | 0.000 | -0.000 |
| 104.554 | 104.554 | 279.073 | -0.000 | 0.000 | 0.000 |
| -21.604 | -21.604 | -8.554 | 37.899 | 0.000 | 0.000 |
| -23.167 | -23.167 | -11.873 | 0.000 | 50.965 | -0.000 |
| 0.000 | 0.000 | 0.000 | -0.000 | 0.000 | 81.765 |
| 282.171 | 118.641 | 104.554 | 0.000 | -0.000 | 0.000 |
| 118.641 | 282.171 | 104.554 | 0.000 | -0.000 | 0.000 |
| 121.161 | 121.161 | 270.855 | -0.000 | -0.000 | 0.000 |
| 21.604 | 21.604 | 8.554 | 37.899 | -0.000 | -0.000 |
| 23.167 | 23.167 | 11.873 | 0.000 | 50.965 | 0.000 |
| -0.000 | -0.000 | -0.000 | 0.000 | -0.000 | 81.765 |
| 235.843 | 137.681 | 94.491 | 0.000 | 0.000 | -0.000 |
| 118.642 | 282.172 | 104.554 | -0.000 | 0.000 | -0.000 |
| 98.846 | 98.846 | 261.459 | 0.000 | 0.000 | 0.000 |
| -2.821 | -2.822 | -1.446 | 47.298 | 0.000 | -0.000 |
| -2.822 | -2.821 | -1.446 | 0.000 | 47.298 | 0.000 |
| -2.388 | -2.388 | -1.224 | 0.000 | 0.000 | 58.132 |
| 253.180 | 133.763 | 101.028 | -0.000 | -0.000 | 0.000 |
| 133.763 | 253.181 | 101.028 | -0.000 | -0.000 | 0.000 |
| 104.553 | 104.553 | 279.071 | 0.000 | -0.000 | -0.000 |
| 2.821 | 2.822 | 1.446 | 47.298 | -0.000 | 0.000 |
| 2.822 | 2.821 | 1.446 | 0.000 | 47.298 | -0.000 |
| 3.605 | 3.605 | 1.891 | -0.000 | -0.000 | 41.913 |
| 274.773 | 114.887 | 107.023 | 0.000 | 0.000 | 0.000 |
| 114.887 | 274.773 | 107.023 | 0.000 | 0.000 | 0.000 |
| 105.391 | 105.391 | 281.772 | 0.000 | 0.000 | 0.000 |
| -95.450 | -95.450 | -449.070 | 19.780 | 0.000 | 0.000 |
| -87.103 | -87.103 | -490.661 | 0.000 | 36.873 | 0.000 |
| -0.000 | -0.000 | 0.000 | 0.000 | 0.000 | 79.943 |
| 275.764 | 251.760 | 540.806 | -0.000 | -0.000 | 0.000 |
| 251.760 | 275.764 | 540.806 | -0.000 | -0.000 | -0.000 |
| 183.732 | 183.732 | 660.541 | -0.000 | 0.000 | -0.000 |
| 95.450 | 95.450 | 449.070 | 19.780 | -0.000 | -0.000 |
| 87.103 | 87.103 | 490.661 | -0.000 | 36.873 | 0.000 |
| -0.000 | -0.000 | -0.000 | -0.000 | -0.000 | 79.943 |
| 209.994 | 134.745 | 69.539 | 0.000 | -0.000 | 0.000 |
| 114.887 | 274.773 | 107.023 | 0.000 | 0.000 | 0.000 |
| 105.391 | 105.391 | 281.772 | 0.000 | 0.000 | 0.000 |
| -0.000 | -0.000 | 0.000 | 68.872 | 0.000 | 0.000 |
| -0.000 | -0.000 | 0.000 | 0.000 | 68.872 | 0.000 |
| 0.000 | 0.000 | -0.000 | 0.000 | 0.000 | 79.943 |
| 274.773 | 114.887 | 107.023 | -0.000 | -0.000 | -0.000 |
| 114.887 | 274.773 | 107.023 | -0.000 | -0.000 | -0.000 |
| 105.391 | 105.391 | 281.772 | -0.000 | -0.000 | -0.000 |
| 0.000 | 0.000 | -0.000 | 68.872 | -0.000 | -0.000 |
| 0.000 | 0.000 | -0.000 | -0.000 | 68.872 | -0.000 |
| 6.725 | 6.725 | 31.641 | -0.000 | -0.000 | 32.071 |
| 240.530 | 129.413 | 99.929 | 0.000 | 0.000 | 0.000 |
| 129.414 | 240.529 | 99.929 | 0.000 | -0.000 | 0.000 |
| 100.157 | 100.157 | 260.511 | 0.000 | 0.000 | 0.000 |
| -0.000 | -0.000 | 0.000 | 68.872 | 0.000 | -0.000 |
| -0.403 | -0.403 | -1.894 | 0.000 | 48.161 | -0.000 |
| -0.836 | -0.837 | -4.696 | 0.000 | 0.000 | 33.564 |
| 274.772 | 114.887 | 107.022 | -0.000 | -0.000 | -0.000 |
| 143.415 | 223.981 | 100.649 | -0.000 | -0.000 | -0.000 |
| 101.738 | 101.738 | 267.247 | -0.000 | -0.000 | 0.000 |
| 0.000 | 0.000 | -0.000 | 68.872 | -0.000 | 0.000 |
| 0.403 | 0.403 | 1.894 | 0.000 | 48.161 | 0.000 |
| 0.915 | 0.915 | 5.195 | -0.000 | -0.000 | 30.869 |
| 725.341 | 343.128 | 17.611 | -0.000 | -0.000 | -0.000 |
| 343.128 | 725.341 | 17.611 | -0.000 | -0.000 | -0.000 |
| 404.393 | 404.393 | -60.360 | -0.000 | -0.000 | -0.000 |
| -0.000 | -0.000 | 0.000 | 84.453 | -0.000 | -0.000 |
| -0.000 | 0.000 | 0.000 | 0.000 | 84.453 | -0.000 |
| 244.092 | 244.092 | -142.377 | -0.000 | -0.000 | 51.702 |
| 237.148 | -145.065 | 302.371 | 0.000 | 0.000 | 0.000 |
| -145.065 | 237.148 | 302.371 | -0.000 | 0.000 | 0.000 |
| -83.792 | -83.792 | 224.395 | 0.000 | 0.000 | 0.000 |
| 0.000 | -0.000 | -0.000 | 84.453 | 0.000 | 0.000 |
| -0.000 | -0.000 | -0.000 | -0.000 | 84.453 | 0.000 |
| -244.092 | -244.092 | 142.377 | -0.000 | 0.000 | 51.702 |
| 485.764 | 102.147 | 157.765 | -0.000 | -0.000 | -0.000 |
| 102.147 | 485.764 | 157.765 | 0.000 | -0.000 | -0.000 |
| 184.710 | 184.710 | 67.780 | 0.000 | -0.000 | -0.000 |
| 24.409 | 24.409 | -14.238 | 72.252 | -0.000 | -0.000 |
| 24.409 | 24.409 | -14.238 | -0.000 | 72.252 | -0.000 |
| 24.409 | 24.409 | -14.238 | -0.000 | -0.000 | 51.702 |
| 456.406 | 75.051 | 174.229 | -0.000 | 0.000 | 0.000 |
| 75.051 | 456.406 | 174.229 | 0.000 | 0.000 | 0.000 |
| 135.891 | 135.891 | 96.255 | 0.000 | 0.000 | -0.000 |
| -24.409 | -24.409 | 14.238 | 72.252 | 0.000 | -0.000 |
| -24.409 | -24.409 | 14.238 | 0.000 | 72.252 | 0.000 |
| -24.409 | -24.409 | 14.238 | 0.000 | 0.000 | 51.702 |
| 483.257 | 101.902 | 158.568 | -0.000 | -0.000 | -0.000 |
| 101.902 | 483.257 | 158.568 | 0.000 | -0.000 | -0.000 |
| 162.742 | 162.742 | 80.594 | 0.000 | -0.000 | -0.000 |
| -0.000 | 0.000 | 0.000 | 84.453 | -0.000 | -0.000 |
| 0.000 | -0.000 | 0.000 | 0.000 | 84.453 | -0.000 |
| 2.441 | 2.441 | -1.424 | -0.000 | -0.000 | 51.702 |
| 478.374 | 97.019 | 161.414 | -0.000 | 0.000 | 0.000 |
| 97.019 | 478.374 | 161.414 | 0.000 | 0.000 | 0.000 |
| 157.859 | 157.859 | 83.442 | 0.000 | 0.000 | -0.000 |
| 0.000 | -0.000 | -0.000 | 84.453 | 0.000 | 0.000 |
| -0.000 | 0.000 | -0.000 | -0.000 | 84.453 | 0.000 |
| -2.441 | -2.441 | 1.424 | 0.000 | 0.000 | 51.702 |
| 253.688 | 55.413 | 143.877 | 0.000 | 0.000 | -0.000 |
| 55.413 | 253.688 | 143.877 | 0.000 | -0.000 | -0.000 |
| 144.851 | 144.851 | 167.140 | 0.000 | 0.000 | 0.000 |
| 0.000 | 0.000 | 0.000 | 100.236 | -0.000 | 0.000 |
| 0.000 | 0.000 | 0.000 | 0.000 | 100.235 | 0.000 |
| 0.000 | -0.000 | 0.000 | 0.000 | 0.000 | 6.243 |
| 258.089 | 54.305 | 144.850 | -0.000 | 0.000 | -0.000 |
| 54.305 | 258.089 | 144.851 | -0.000 | -0.000 | -0.000 |
| 144.851 | 144.851 | 167.140 | -0.000 | 0.000 | -0.000 |
| -0.000 | 0.000 | -0.000 | 100.235 | -0.000 | -0.000 |
| -0.000 | -0.000 | -0.000 | -0.000 | 100.236 | -0.000 |
| -0.000 | 0.000 | -0.000 | -0.000 | -0.000 | 6.243 |
| 253.688 | 55.413 | 143.877 | 0.000 | -0.000 | -0.000 |
| 55.413 | 253.688 | 143.877 | 0.000 | 0.000 | -0.000 |
| 143.904 | 143.904 | 166.581 | 0.000 | 0.000 | 0.000 |
| -0.000 | 0.000 | 0.000 | 93.386 | -0.000 | 0.000 |
| 0.000 | -0.000 | 0.000 | 0.000 | 93.386 | 0.000 |
| 0.000 | -0.000 | 0.000 | 0.000 | 0.000 | 6.243 |
| 258.089 | 54.305 | 144.850 | -0.000 | 0.000 | -0.000 |
| 54.305 | 258.089 | 144.850 | -0.000 | -0.000 | -0.000 |
| 143.904 | 143.904 | 166.581 | -0.000 | 0.000 | -0.000 |
| 0.000 | -0.000 | -0.000 | 93.386 | -0.000 | -0.000 |
| -0.000 | 0.000 | -0.000 | -0.000 | 93.386 | -0.000 |
| -0.000 | 0.000 | -0.000 | -0.000 | -0.000 | 6.243 |
| 253.687 | 55.506 | 143.905 | 0.000 | -0.000 | 0.000 |
| 55.506 | 253.687 | 143.905 | 0.000 | -0.000 | 0.000 |
| 144.851 | 144.851 | 167.141 | 0.000 | -0.000 | 0.000 |
| -0.000 | 0.000 | 0.000 | 93.386 | -0.000 | 0.000 |
| 0.000 | -0.000 | 0.000 | 0.000 | 93.386 | 0.000 |
| 0.000 | -0.000 | -0.000 | 0.000 | -0.000 | 6.243 |
| 253.685 | 55.506 | 143.903 | -0.000 | -0.000 | 0.000 |
| 55.506 | 253.685 | 143.903 | -0.000 | 0.000 | 0.000 |
| 143.904 | 143.904 | 166.580 | -0.000 | 0.000 | -0.000 |
| 0.000 | -0.000 | -0.000 | 93.386 | 0.000 | 0.000 |
| -0.000 | 0.000 | -0.000 | -0.000 | 93.386 | -0.000 |
| -0.000 | 0.000 | 0.000 | -0.000 | 0.000 | 6.243 |
| 300.539 | 120.650 | 125.837 | -0.000 | -0.000 | 0.000 |
| 120.931 | 432.317 | 115.057 | 0.000 | 0.000 | 0.000 |
| 125.262 | 115.387 | 392.646 | -0.000 | -0.000 | 0.000 |
| 0.090 | -0.038 | -0.057 | 58.443 | -0.000 | 0.000 |
| -0.000 | -0.000 | -0.000 | -0.000 | 65.715 | -0.000 |
| 0.080 | -0.034 | -0.051 | -0.000 | -0.000 | 61.815 |
| 300.379 | 120.718 | 125.940 | 0.000 | 0.000 | -0.000 |
| 120.768 | 432.387 | 115.164 | 0.000 | 0.000 | -0.000 |
| 125.145 | 115.436 | 392.731 | 0.000 | 0.000 | -0.000 |
| -0.090 | 0.038 | 0.057 | 58.443 | 0.000 | -0.000 |
| 0.000 | 0.000 | 0.000 | 0.000 | 65.715 | 0.000 |
| -0.080 | 0.034 | 0.051 | 0.000 | 0.000 | 61.815 |
| 300.467 | 120.681 | 125.884 | -0.000 | -0.000 | -0.000 |
| 120.852 | 432.332 | 115.240 | -0.000 | -0.000 | 0.000 |
| 123.875 | 115.834 | 394.559 | 0.000 | -0.000 | -0.000 |
| 0.010 | -0.005 | -0.001 | 57.762 | -0.000 | 0.000 |
| 0.008 | -0.004 | 0.000 | -0.000 | 63.821 | -0.000 |
| 0.008 | -0.003 | -0.005 | -0.000 | -0.000 | 61.815 |
| 300.451 | 120.687 | 125.894 | 0.000 | 0.000 | -0.000 |
| 120.835 | 432.340 | 115.248 | 0.000 | 0.000 | -0.000 |
| 123.875 | 115.834 | 394.559 | 0.000 | 0.000 | 0.000 |
| -0.010 | 0.005 | 0.001 | 57.762 | 0.000 | -0.000 |
| -0.008 | 0.004 | -0.000 | 0.000 | 63.821 | -0.000 |
| -0.008 | 0.003 | 0.005 | 0.000 | 0.000 | 61.815 |
| 300.246 | 120.844 | 125.540 | -0.000 | -0.000 | -0.000 |
| 120.851 | 432.351 | 115.111 | 0.000 | -0.000 | 0.000 |
| 125.204 | 115.412 | 392.688 | -0.000 | -0.000 | 0.000 |
| 0.001 | -0.000 | -0.000 | 57.762 | -0.000 | 0.000 |
| 0.001 | -0.000 | 0.000 | -0.000 | 63.821 | 0.000 |
| 0.001 | -0.000 | -0.001 | -0.000 | 0.000 | 61.815 |
| 300.246 | 120.844 | 125.539 | 0.000 | 0.000 | -0.000 |
| 119.409 | 432.996 | 115.833 | 0.000 | 0.000 | -0.000 |
| 125.202 | 115.411 | 392.690 | 0.000 | 0.000 | 0.000 |
| -0.001 | 0.000 | 0.000 | 57.762 | 0.000 | 0.000 |
| -0.001 | 0.000 | -0.000 | 0.000 | 63.821 | 0.000 |
| -0.001 | 0.000 | 0.001 | -0.000 | 0.000 | 61.815 |
| 284.011 | 74.634 | 203.550 | 0.000 | 0.000 | -0.000 |
| 109.192 | 459.636 | 141.348 | 0.000 | 0.000 | -0.000 |
| 204.287 | 168.115 | 226.210 | 0.000 | 0.000 | 0.000 |
| 0.086 | 0.039 | -0.073 | 70.780 | 0.000 | 0.000 |
| 0.059 | 0.027 | -0.050 | 0.000 | 69.645 | 0.000 |
| 0.202 | 0.092 | -0.172 | 0.000 | 0.000 | 53.983 |
| 283.599 | 74.442 | 203.881 | -0.000 | -0.000 | 0.000 |
| 74.457 | 443.000 | 167.944 | -0.000 | -0.000 | 0.000 |
| 203.876 | 167.923 | 226.541 | -0.000 | -0.000 | -0.000 |
| -0.086 | -0.039 | 0.073 | 70.780 | -0.000 | 0.000 |
| -0.059 | -0.027 | 0.050 | -0.000 | 69.645 | -0.000 |
| -0.202 | -0.092 | 0.172 | -0.000 | -0.000 | 53.983 |
| 291.235 | 79.845 | 204.347 | 0.000 | 0.000 | 0.000 |
| 74.684 | 443.106 | 167.762 | 0.000 | 0.000 | 0.000 |
| 167.277 | 149.217 | 250.310 | 0.000 | 0.000 | 0.000 |
| 0.019 | 0.009 | -0.015 | 70.123 | 0.000 | 0.000 |
| 0.017 | 0.008 | -0.014 | 0.000 | 69.060 | 0.000 |
| 0.020 | 0.009 | -0.017 | 0.000 | 0.000 | 53.983 |
| 283.785 | 74.529 | 203.731 | -0.000 | -0.000 | -0.000 |
| 109.192 | 459.636 | 141.348 | -0.000 | -0.000 | 0.000 |
| 204.062 | 168.010 | 226.391 | -0.000 | -0.000 | 0.000 |
| -0.019 | -0.009 | 0.015 | 70.123 | -0.000 | -0.000 |
| -0.017 | -0.008 | 0.014 | -0.000 | 69.060 | 0.000 |
| -0.020 | -0.009 | 0.017 | -0.000 | -0.000 | 53.983 |
| 283.798 | 74.536 | 203.725 | 0.000 | 0.000 | -0.000 |
| 74.664 | 443.096 | 167.779 | 0.000 | 0.000 | -0.000 |
| 204.074 | 168.016 | 226.385 | 0.000 | 0.000 | 0.000 |
| 0.002 | 0.001 | -0.001 | 70.123 | 0.000 | 0.000 |
| 0.002 | 0.001 | -0.001 | 0.000 | 69.060 | 0.000 |
| 0.002 | 0.001 | -0.002 | 0.000 | 0.000 | 53.983 |
| 283.812 | 74.540 | 203.706 | -0.000 | -0.000 | -0.000 |
| 74.662 | 443.097 | 167.777 | -0.000 | -0.000 | -0.000 |
| 204.089 | 168.022 | 226.366 | -0.000 | -0.000 | -0.000 |
| -0.002 | -0.001 | 0.001 | 70.123 | -0.000 | 0.000 |
| -0.002 | -0.001 | 0.001 | -0.000 | 69.060 | -0.000 |
| -0.002 | -0.001 | 0.002 | -0.000 | -0.000 | 53.983 |
| 229.411 | 60.409 | 60.409 | -0.000 | -0.000 | 0.000 |
| 60.409 | 229.411 | 60.409 | -0.000 | -0.000 | -0.000 |
| 60.409 | 60.409 | 229.411 | -0.000 | -0.000 | 0.000 |
| 0.000 | -0.000 | 0.000 | 87.773 | -0.000 | -0.000 |
| 0.000 | -0.000 | 0.000 | -0.000 | 87.773 | 0.000 |
| 0.000 | -0.000 | 0.000 | -0.000 | -0.000 | 87.773 |
| 229.410 | 60.409 | 60.409 | 0.000 | 0.000 | 0.000 |
| 60.409 | 229.411 | 60.409 | 0.000 | 0.000 | 0.000 |
| 60.409 | 60.409 | 229.411 | 0.000 | 0.000 | -0.000 |
| -0.000 | 0.000 | -0.000 | 87.773 | -0.000 | 0.000 |
| -0.000 | 0.000 | -0.000 | 0.000 | 87.773 | 0.000 |
| -0.000 | 0.000 | -0.000 | 0.000 | 0.000 | 87.773 |
| 229.411 | 60.409 | 60.409 | -0.000 | -0.000 | 0.000 |
| 60.409 | 229.411 | 60.409 | -0.000 | -0.000 | -0.000 |
| 60.409 | 60.409 | 229.411 | -0.000 | -0.000 | 0.000 |
| 0.000 | -0.000 | 0.000 | 87.773 | -0.000 | 0.000 |
| -0.000 | -0.000 | 0.000 | -0.000 | 87.773 | 0.000 |
| -0.000 | 0.000 | 0.000 | -0.000 | -0.000 | 87.773 |
| 229.410 | 60.409 | 60.409 | 0.000 | 0.000 | 0.000 |
| 60.409 | 229.410 | 60.409 | 0.000 | 0.000 | 0.000 |
| 60.409 | 60.409 | 229.410 | 0.000 | 0.000 | -0.000 |
| -0.000 | 0.000 | -0.000 | 87.773 | 0.000 | 0.000 |
| 0.000 | 0.000 | -0.000 | 0.000 | 87.773 | -0.000 |
| 0.000 | -0.000 | -0.000 | 0.000 | 0.000 | 87.773 |
| 229.411 | 60.409 | 60.409 | -0.000 | -0.000 | 0.000 |
| 60.409 | 229.411 | 60.409 | -0.000 | -0.000 | -0.000 |
| 60.409 | 60.409 | 229.411 | -0.000 | -0.000 | -0.000 |
| -0.000 | -0.000 | 0.000 | 87.773 | -0.000 | -0.000 |
| -0.000 | -0.000 | 0.000 | -0.000 | 87.773 | -0.000 |
| -0.000 | 0.000 | -0.000 | -0.000 | -0.000 | 87.773 |
| 229.410 | 60.409 | 60.409 | 0.000 | 0.000 | -0.000 |
| 60.409 | 229.410 | 60.409 | 0.000 | 0.000 | 0.000 |
| 60.409 | 60.409 | 229.410 | -0.000 | 0.000 | -0.000 |
| 0.000 | 0.000 | -0.000 | 87.773 | 0.000 | 0.000 |
| 0.000 | 0.000 | -0.000 | 0.000 | 87.773 | 0.000 |
| 0.000 | -0.000 | 0.000 | 0.000 | 0.000 | 87.773 |
| 347.979 | 100.048 | 100.047 | -0.000 | -0.000 | 0.000 |
| 100.048 | 347.979 | 100.047 | 0.000 | 0.000 | 0.000 |
| 100.048 | 100.047 | 347.979 | 0.000 | 0.000 | 0.000 |
| 0.000 | -0.000 | -0.000 | 58.184 | 0.000 | -0.000 |
| -0.000 | 0.000 | -0.000 | 0.000 | 58.184 | 0.000 |
| -0.000 | 0.000 | -0.000 | 0.000 | -0.000 | 58.184 |
| 347.979 | 100.047 | 100.048 | -0.000 | 0.000 | 0.000 |
| 100.048 | 347.979 | 100.048 | -0.000 | -0.000 | 0.000 |
| 100.048 | 100.048 | 347.979 | -0.000 | -0.000 | -0.000 |
| -0.000 | 0.000 | 0.000 | 58.184 | -0.000 | 0.000 |
| 0.000 | -0.000 | 0.000 | -0.000 | 58.184 | -0.000 |
| -0.000 | -0.000 | 0.000 | 0.000 | -0.000 | 58.184 |
| 347.979 | 100.048 | 100.048 | 0.000 | -0.000 | -0.000 |
| 100.048 | 347.979 | 100.048 | 0.000 | 0.000 | -0.000 |
| 100.048 | 100.048 | 347.979 | 0.000 | -0.000 | 0.000 |
| 0.000 | -0.000 | -0.000 | 58.184 | 0.000 | 0.000 |
| 0.000 | 0.000 | -0.000 | 0.000 | 58.184 | -0.000 |
| -0.000 | 0.000 | 0.000 | -0.000 | -0.000 | 58.184 |
| 347.979 | 100.047 | 100.047 | -0.000 | -0.000 | -0.000 |
| 100.047 | 347.979 | 100.047 | -0.000 | -0.000 | -0.000 |
| 100.047 | 100.047 | 347.979 | -0.000 | -0.000 | -0.000 |
| -0.000 | -0.000 | 0.000 | 58.184 | -0.000 | 0.000 |
| 0.000 | -0.000 | 0.000 | -0.000 | 58.184 | -0.000 |
| 0.000 | 0.000 | 0.000 | 0.000 | -0.000 | 58.184 |
| 347.980 | 100.048 | 100.048 | 0.000 | 0.000 | -0.000 |
| 100.048 | 347.980 | 100.048 | 0.000 | 0.000 | 0.000 |
| 100.048 | 100.048 | 347.980 | 0.000 | 0.000 | 0.000 |
| 0.000 | 0.000 | 0.000 | 58.184 | 0.000 | 0.000 |
| 0.000 | 0.000 | 0.000 | 0.000 | 58.184 | -0.000 |
| 0.000 | 0.000 | 0.000 | 0.000 | -0.000 | 58.184 |
| 347.978 | 100.047 | 100.047 | -0.000 | -0.000 | 0.000 |
| 100.047 | 347.978 | 100.047 | -0.000 | -0.000 | -0.000 |
| 100.047 | 100.047 | 347.978 | -0.000 | -0.000 | -0.000 |
| -0.000 | -0.000 | -0.000 | 58.184 | -0.000 | 0.000 |
| -0.000 | -0.000 | -0.000 | -0.000 | 58.184 | -0.000 |
| -0.000 | -0.000 | -0.000 | -0.000 | -0.000 | 58.184 |
| 217.931 | 39.224 | 39.224 | -0.000 | -0.000 | 0.000 |
| 39.224 | 217.931 | 39.224 | 0.000 | -0.000 | 0.000 |
| 39.224 | 39.224 | 217.931 | 0.000 | 0.000 | 0.000 |
| -0.000 | 0.000 | -0.000 | 72.323 | -0.000 | -0.000 |
| -0.000 | 0.000 | -0.000 | -0.000 | 72.323 | 0.000 |
| -0.000 | -0.000 | -0.000 | -0.000 | 0.000 | 72.323 |
| 217.931 | 39.224 | 39.224 | 0.000 | 0.000 | -0.000 |
| 39.224 | 217.931 | 39.224 | 0.000 | 0.000 | -0.000 |
| 39.224 | 39.224 | 217.931 | 0.000 | -0.000 | 0.000 |
| 0.000 | -0.000 | 0.000 | 72.323 | 0.000 | -0.000 |
| 0.000 | 0.000 | 0.000 | 0.000 | 72.323 | 0.000 |
| 0.000 | -0.000 | 0.000 | -0.000 | 0.000 | 72.323 |
| 217.931 | 39.224 | 39.224 | -0.000 | -0.000 | -0.000 |
| 39.224 | 217.931 | 39.224 | 0.000 | -0.000 | -0.000 |
| 39.224 | 39.224 | 217.931 | 0.000 | -0.000 | 0.000 |
| -0.000 | 0.000 | -0.000 | 72.323 | -0.000 | -0.000 |
| 0.000 | 0.000 | -0.000 | -0.000 | 72.323 | 0.000 |
| 0.000 | 0.000 | -0.000 | 0.000 | 0.000 | 72.323 |
| 217.931 | 39.224 | 39.224 | 0.000 | 0.000 | -0.000 |
| 39.224 | 217.931 | 39.224 | 0.000 | 0.000 | -0.000 |
| 39.224 | 39.224 | 217.931 | 0.000 | 0.000 | -0.000 |
| 0.000 | -0.000 | 0.000 | 72.323 | 0.000 | 0.000 |
| 0.000 | 0.000 | 0.000 | 0.000 | 72.323 | 0.000 |
| -0.000 | -0.000 | 0.000 | 0.000 | 0.000 | 72.323 |
| 217.932 | 39.224 | 39.224 | 0.000 | -0.000 | 0.000 |
| 39.224 | 217.932 | 39.224 | -0.000 | -0.000 | -0.000 |
| 39.224 | 39.224 | 217.932 | -0.000 | -0.000 | 0.000 |
| -0.000 | 0.000 | 0.000 | 72.323 | -0.000 | 0.000 |
| 0.000 | -0.000 | 0.000 | -0.000 | 72.323 | -0.000 |
| 0.000 | 0.000 | -0.000 | 0.000 | -0.000 | 72.323 |
| 217.931 | 39.224 | 39.224 | 0.000 | -0.000 | -0.000 |
| 39.224 | 217.931 | 39.224 | -0.000 | 0.000 | -0.000 |
| 39.224 | 39.224 | 217.931 | 0.000 | 0.000 | 0.000 |
| 0.000 | -0.000 | -0.000 | 72.323 | 0.000 | -0.000 |
| -0.000 | 0.000 | -0.000 | 0.000 | 72.323 | -0.000 |
| -0.000 | -0.000 | 0.000 | 0.000 | -0.000 | 72.323 |
| 272.305 | 50.011 | 50.011 | -0.000 | -0.000 | 0.000 |
| 50.011 | 272.306 | 50.011 | -0.000 | -0.000 | 0.000 |
| 50.011 | 50.011 | 272.305 | -0.000 | -0.000 | -0.000 |
| -0.000 | 0.000 | -0.000 | 78.539 | -0.000 | 0.000 |
| 0.000 | -0.000 | -0.000 | -0.000 | 78.539 | -0.000 |
| 0.000 | -0.000 | -0.000 | -0.000 | -0.000 | 78.539 |
| 272.305 | 50.010 | 50.011 | -0.000 | 0.000 | -0.000 |
| 50.011 | 272.305 | 50.011 | 0.000 | 0.000 | -0.000 |
| 50.011 | 50.010 | 272.305 | 0.000 | 0.000 | 0.000 |
| 0.000 | 0.000 | 0.000 | 78.539 | 0.000 | 0.000 |
| 0.000 | 0.000 | 0.000 | 0.000 | 78.539 | -0.000 |
| 0.000 | -0.000 | 0.000 | 0.000 | 0.000 | 78.539 |
| 272.305 | 50.011 | 50.011 | -0.000 | -0.000 | 0.000 |
| 50.011 | 272.305 | 50.011 | -0.000 | -0.000 | -0.000 |
| 50.011 | 50.011 | 272.305 | -0.000 | -0.000 | -0.000 |
| -0.000 | 0.000 | 0.000 | 78.539 | -0.000 | 0.000 |
| 0.000 | 0.000 | 0.000 | -0.000 | 78.539 | 0.000 |
| 0.000 | 0.000 | -0.000 | -0.000 | 0.000 | 78.539 |
| 272.305 | 50.011 | 50.011 | 0.000 | 0.000 | 0.000 |
| 50.011 | 272.305 | 50.011 | 0.000 | 0.000 | 0.000 |
| 50.011 | 50.011 | 272.305 | 0.000 | 0.000 | 0.000 |
| 0.000 | -0.000 | -0.000 | 78.539 | 0.000 | -0.000 |
| -0.000 | -0.000 | -0.000 | 0.000 | 78.539 | 0.000 |
| -0.000 | -0.000 | 0.000 | 0.000 | 0.000 | 78.539 |
| 272.306 | 50.011 | 50.011 | -0.000 | 0.000 | 0.000 |
| 50.011 | 272.306 | 50.011 | -0.000 | 0.000 | -0.000 |
| 50.011 | 50.011 | 272.306 | -0.000 | -0.000 | 0.000 |
| -0.000 | 0.000 | 0.000 | 78.539 | -0.000 | 0.000 |
| 0.000 | -0.000 | 0.000 | -0.000 | 78.539 | 0.000 |
| 0.000 | 0.000 | -0.000 | -0.000 | -0.000 | 78.539 |
| 272.305 | 50.011 | 50.011 | 0.000 | 0.000 | -0.000 |
| 50.011 | 272.305 | 50.011 | 0.000 | 0.000 | 0.000 |
| 50.011 | 50.011 | 272.305 | 0.000 | 0.000 | 0.000 |
| 0.000 | -0.000 | -0.000 | 78.539 | 0.000 | -0.000 |
| -0.000 | 0.000 | -0.000 | 0.000 | 78.539 | 0.000 |
| -0.000 | -0.000 | 0.000 | 0.000 | 0.000 | 78.539 |
| 284.935 | 41.670 | 41.670 | -0.000 | -0.000 | -0.000 |
| 41.670 | 284.935 | 41.670 | -0.000 | -0.000 | 0.000 |
| 41.670 | 41.670 | 284.935 | 0.000 | 0.000 | -0.000 |
| 0.000 | -0.000 | 0.000 | 151.162 | 0.000 | -0.000 |
| -0.000 | -0.000 | 0.000 | 0.000 | 151.162 | 0.000 |
| -0.000 | -0.000 | 0.000 | 0.000 | 0.000 | 151.162 |
| 284.935 | 41.670 | 41.670 | -0.000 | -0.000 | 0.000 |
| 41.670 | 284.935 | 41.670 | 0.000 | -0.000 | 0.000 |
| 41.670 | 41.670 | 284.935 | 0.000 | -0.000 | 0.000 |
| -0.000 | 0.000 | -0.000 | 151.162 | -0.000 | -0.000 |
| 0.000 | 0.000 | -0.000 | -0.000 | 151.162 | -0.000 |
| 0.000 | 0.000 | 0.000 | -0.000 | -0.000 | 151.162 |
| 284.935 | 41.670 | 41.670 | 0.000 | 0.000 | 0.000 |
| 41.670 | 284.935 | 41.670 | 0.000 | 0.000 | 0.000 |
| 41.670 | 41.670 | 284.935 | 0.000 | -0.000 | -0.000 |
| 0.000 | -0.000 | 0.000 | 151.162 | -0.000 | 0.000 |
| -0.000 | 0.000 | 0.000 | 0.000 | 151.162 | 0.000 |
| -0.000 | 0.000 | 0.000 | 0.000 | 0.000 | 151.162 |
| 284.935 | 41.670 | 41.670 | 0.000 | 0.000 | 0.000 |
| 41.670 | 284.935 | 41.670 | 0.000 | 0.000 | 0.000 |
| 41.670 | 41.670 | 284.935 | 0.000 | 0.000 | 0.000 |
| -0.000 | 0.000 | -0.000 | 151.162 | -0.000 | -0.000 |
| 0.000 | -0.000 | -0.000 | -0.000 | 151.162 | -0.000 |
| 0.000 | -0.000 | -0.000 | -0.000 | -0.000 | 151.162 |
| 284.936 | 41.670 | 41.670 | -0.000 | -0.000 | -0.000 |
| 41.670 | 284.936 | 41.670 | -0.000 | -0.000 | 0.000 |
| 41.670 | 41.670 | 284.936 | -0.000 | 0.000 | -0.000 |
| -0.000 | 0.001 | -0.000 | -306.711 | -0.000 | 0.000 |
| 0.001 | -0.000 | -0.000 | -0.000 | -306.711 | 0.000 |
| 0.001 | -0.000 | -0.000 | -0.000 | -0.000 | -306.711 |
| 284.934 | 41.670 | 41.670 | 0.000 | -0.000 | 0.000 |
| 41.670 | 284.934 | 41.670 | -0.000 | -0.000 | 0.000 |
| 41.670 | 41.670 | 284.934 | 0.000 | 0.000 | 0.000 |
| 0.000 | -0.001 | 0.000 | -306.711 | 0.000 | 0.000 |
| -0.001 | 0.000 | 0.000 | 0.000 | -306.711 | 0.000 |
| -0.001 | 0.000 | 0.000 | -0.000 | 0.000 | -306.711 |
| 4515.829 | 155.271 | 155.271 | -0.000 | -0.000 | -0.000 |
| 155.271 | 4515.829 | 155.271 | 0.000 | 0.000 | -0.000 |
| 155.271 | 155.271 | 4515.829 | -0.000 | 0.000 | 0.000 |
| -0.000 | 0.000 | -0.000 | 53.888 | 0.000 | -0.000 |
| -0.000 | -0.000 | -0.000 | -0.000 | 53.888 | 0.000 |
| -0.000 | -0.000 | 0.000 | 0.000 | 0.000 | 53.888 |
| 4515.830 | 155.271 | 155.271 | 0.000 | -0.000 | -0.000 |
| 155.271 | 4515.830 | 155.271 | 0.000 | 0.000 | 0.000 |
| 155.271 | 155.271 | 4515.830 | -0.000 | 0.000 | 0.000 |
| 0.000 | -0.000 | 0.000 | 53.888 | 0.000 | -0.000 |
| 0.000 | -0.000 | 0.000 | -0.000 | 53.888 | -0.000 |
| 0.000 | 0.000 | -0.000 | -0.000 | -0.000 | 53.888 |
| 4515.825 | 155.271 | 155.271 | 0.000 | -0.000 | -0.000 |
| 155.271 | 4515.825 | 155.271 | -0.000 | 0.000 | -0.000 |
| 155.271 | 155.271 | 4515.825 | 0.000 | -0.000 | -0.000 |
| -0.000 | -0.000 | -0.000 | 53.888 | -0.000 | -0.000 |
| -0.000 | -0.000 | -0.000 | 0.000 | 53.888 | 0.000 |
| -0.000 | -0.000 | -0.000 | -0.000 | 0.000 | 53.888 |
| 4515.835 | 155.270 | 155.270 | -0.000 | 0.000 | -0.000 |
| 155.270 | 4515.835 | 155.270 | 0.000 | 0.000 | -0.000 |
| 155.270 | 155.270 | 4515.835 | -0.000 | 0.000 | -0.000 |
| 0.000 | 0.000 | 0.000 | 53.888 | -0.000 | -0.000 |
| 0.000 | 0.000 | 0.000 | -0.000 | 53.888 | -0.000 |
| 0.000 | 0.000 | 0.000 | 0.000 | 0.000 | 53.888 |
| 4515.778 | 155.275 | 155.275 | -0.000 | -0.000 | 0.000 |
| 155.275 | 4515.778 | 155.275 | -0.000 | 0.000 | -0.000 |
| 155.275 | 155.275 | 4515.778 | 0.000 | -0.000 | -0.000 |
| -0.000 | -0.000 | -0.002 | 53.888 | 0.000 | 0.000 |
| -0.000 | -0.000 | -0.002 | 0.000 | 53.888 | 0.000 |
| -0.000 | -0.002 | -0.000 | 0.000 | 0.000 | 53.888 |
| 4515.881 | 155.266 | 155.266 | 0.000 | -0.000 | 0.000 |
| 155.266 | 4515.881 | 155.266 | 0.000 | 0.000 | 0.000 |
| 155.266 | 155.266 | 4515.881 | -0.000 | 0.000 | 0.000 |
| 0.000 | 0.000 | 0.002 | 53.888 | -0.000 | 0.000 |
| 0.000 | 0.000 | 0.002 | -0.000 | 53.888 | -0.000 |
| 0.000 | 0.002 | 0.000 | -0.000 | -0.000 | 53.888 |
| 8227.813 | 8074.221 | 8074.221 | -0.000 | -0.000 | -0.000 |
| 8074.221 | 8227.813 | 8074.221 | -0.000 | -0.000 | -0.000 |
| 8074.221 | 8074.221 | 8227.813 | -0.000 | -0.000 | -0.000 |
| -0.000 | -0.000 | -0.000 | 274.278 | -0.000 | -0.000 |
| -0.000 | -0.000 | -0.000 | 0.000 | 274.278 | -0.000 |
| -0.000 | -0.000 | -0.000 | 0.000 | -0.000 | 274.278 |
| 8227.813 | 8074.220 | 8074.220 | 0.000 | 0.000 | 0.000 |
| 8074.220 | 8227.813 | 8074.220 | 0.000 | 0.000 | 0.000 |
| 8074.220 | 8074.220 | 8227.813 | 0.000 | 0.000 | 0.000 |
| 0.000 | 0.000 | 0.000 | 274.278 | 0.000 | 0.000 |
| 0.000 | 0.000 | 0.000 | 0.000 | 274.278 | 0.000 |
| 0.000 | 0.000 | 0.000 | 0.000 | 0.000 | 274.278 |
| 8227.813 | 8074.222 | 8074.222 | -0.000 | -0.000 | -0.000 |
| 8074.222 | 8227.813 | 8074.222 | -0.000 | -0.000 | -0.000 |
| 8074.222 | 8074.222 | 8227.813 | -0.000 | -0.000 | -0.000 |
| -0.001 | -0.001 | -0.001 | 274.275 | -0.000 | 0.000 |
| -0.001 | -0.001 | -0.001 | -0.000 | 274.275 | -0.000 |
| -0.001 | -0.001 | -0.001 | -0.000 | -0.000 | 274.275 |
| 8227.814 | 8074.219 | 8074.219 | 0.000 | 0.000 | 0.000 |
| 8074.219 | 8227.814 | 8074.219 | 0.000 | 0.000 | 0.000 |
| 8074.219 | 8074.219 | 8227.814 | 0.000 | 0.000 | 0.000 |
| 0.001 | 0.001 | 0.001 | 274.275 | 0.000 | 0.000 |
| 0.001 | 0.001 | 0.001 | 0.000 | 274.275 | 0.000 |
| 0.001 | 0.001 | 0.001 | 0.000 | 0.000 | 274.275 |
| 8227.811 | 8074.234 | 8074.234 | -0.000 | -0.000 | -0.000 |
| 8074.234 | 8227.811 | 8074.234 | -0.000 | -0.000 | -0.000 |
| 8074.234 | 8074.234 | 8227.811 | -0.000 | -0.000 | -0.000 |
| -0.007 | -0.008 | -0.008 | 274.037 | -0.000 | -0.000 |
| -0.008 | -0.007 | -0.008 | -0.000 | 274.037 | -0.000 |
| -0.008 | -0.008 | -0.007 | 0.000 | -0.000 | 274.037 |
| 8227.815 | 8074.207 | 8074.207 | 0.000 | 0.000 | 0.000 |
| 8074.207 | 8227.815 | 8074.207 | 0.000 | 0.000 | 0.000 |
| 8074.207 | 8074.207 | 8227.815 | -0.000 | -0.000 | 0.000 |
| 0.007 | 0.008 | 0.008 | 274.037 | 0.000 | 0.000 |
| 0.008 | 0.007 | 0.008 | -0.000 | 274.037 | -0.000 |
| 0.008 | 0.008 | 0.007 | 0.000 | 0.000 | 274.037 |
| 282.630 | 43.458 | 43.458 | 0.000 | -0.000 | 0.000 |
| 43.458 | 282.630 | 43.458 | 0.000 | -0.000 | 0.000 |
| 43.458 | 43.458 | 282.630 | -0.000 | -0.000 | 0.000 |
| -0.000 | -0.000 | 0.000 | 62.381 | -0.000 | 0.000 |
| -0.000 | -0.000 | 0.000 | -0.000 | 62.381 | 0.000 |
| 0.000 | -0.000 | 0.000 | -0.000 | -0.000 | 62.381 |
| 282.630 | 43.458 | 43.458 | 0.000 | 0.000 | 0.000 |
| 43.458 | 282.630 | 43.458 | 0.000 | -0.000 | -0.000 |
| 43.458 | 43.458 | 282.630 | 0.000 | 0.000 | 0.000 |
| 0.000 | 0.000 | -0.000 | 62.381 | 0.000 | -0.000 |
| 0.000 | 0.000 | -0.000 | 0.000 | 62.381 | 0.000 |
| 0.000 | 0.000 | -0.000 | 0.000 | 0.000 | 62.381 |
| 282.631 | 43.458 | 43.458 | 0.000 | -0.000 | 0.000 |
| 43.458 | 282.631 | 43.458 | 0.000 | 0.000 | 0.000 |
| 43.458 | 43.458 | 282.631 | -0.000 | -0.000 | 0.000 |
| -0.000 | 0.000 | 0.000 | 62.381 | 0.000 | 0.000 |
| 0.000 | -0.000 | 0.000 | -0.000 | 62.381 | 0.000 |
| 0.000 | 0.000 | 0.000 | 0.000 | -0.000 | 62.381 |
| 282.630 | 43.458 | 43.458 | 0.000 | 0.000 | -0.000 |
| 43.458 | 282.630 | 43.458 | 0.000 | -0.000 | 0.000 |
| 43.458 | 43.458 | 282.630 | 0.000 | 0.000 | -0.000 |
| 0.000 | -0.000 | -0.000 | 62.381 | -0.000 | 0.000 |
| -0.000 | 0.000 | -0.000 | 0.000 | 62.381 | -0.000 |
| -0.000 | -0.000 | -0.000 | -0.000 | 0.000 | 62.381 |
| 282.631 | 43.458 | 43.458 | -0.000 | -0.000 | 0.000 |
| 43.458 | 282.631 | 43.458 | -0.000 | -0.000 | -0.000 |
| 43.458 | 43.458 | 282.631 | 0.000 | -0.000 | -0.000 |
| -0.000 | 0.000 | 0.000 | 62.381 | -0.000 | 0.000 |
| 0.000 | -0.000 | 0.000 | 0.000 | 62.381 | 0.000 |
| 0.000 | 0.000 | -0.000 | -0.000 | -0.000 | 62.381 |
| 282.630 | 43.458 | 43.458 | 0.000 | 0.000 | -0.000 |
| 43.458 | 282.630 | 43.458 | -0.000 | 0.000 | -0.000 |
| 43.458 | 43.458 | 282.630 | 0.000 | 0.000 | -0.000 |
| 0.000 | -0.000 | -0.000 | 62.381 | 0.000 | 0.000 |
| -0.000 | 0.000 | -0.000 | 0.000 | 62.381 | -0.000 |
| -0.000 | -0.000 | 0.000 | 0.000 | 0.000 | 62.381 |
| 1242.259 | 446.987 | 446.987 | -0.000 | -0.000 | -0.000 |
| 446.987 | 1242.259 | 446.987 | -0.000 | -0.000 | 0.000 |
| 446.987 | 446.987 | 1242.259 | -0.000 | -0.000 | -0.000 |
| 0.000 | 0.000 | -0.000 | 419.208 | -0.000 | 0.000 |
| 0.000 | 0.000 | -0.000 | -0.000 | 419.208 | 0.000 |
| 0.000 | -0.000 | 0.000 | 0.000 | 0.000 | 419.208 |
| 1242.259 | 446.987 | 446.987 | 0.000 | 0.000 | 0.000 |
| 446.987 | 1242.259 | 446.987 | 0.000 | 0.000 | 0.000 |
| 446.987 | 446.987 | 1242.260 | -0.000 | 0.000 | 0.000 |
| 0.000 | 0.000 | 0.000 | 419.208 | 0.000 | 0.000 |
| -0.000 | -0.000 | 0.000 | 0.000 | 419.208 | 0.000 |
| -0.000 | -0.000 | 0.000 | -0.000 | -0.000 | 419.208 |
| 1242.260 | 446.987 | 446.987 | -0.000 | -0.000 | -0.000 |
| 446.987 | 1242.260 | 446.987 | -0.000 | -0.000 | -0.000 |
| 446.987 | 446.987 | 1242.260 | -0.000 | -0.000 | -0.000 |
| 0.000 | 0.000 | 0.000 | 419.208 | 0.000 | -0.000 |
| 0.000 | 0.000 | 0.000 | 0.000 | 419.208 | -0.000 |
| 0.000 | 0.000 | 0.000 | 0.000 | -0.000 | 419.208 |
| 1242.259 | 446.987 | 446.987 | 0.000 | 0.000 | 0.000 |
| 446.987 | 1242.259 | 446.987 | 0.000 | 0.000 | 0.000 |
| 446.987 | 446.987 | 1242.259 | 0.000 | 0.000 | 0.000 |
| -0.000 | -0.000 | -0.000 | 419.208 | 0.000 | 0.000 |
| -0.000 | -0.000 | -0.000 | 0.000 | 419.208 | 0.000 |
| -0.000 | -0.000 | -0.000 | 0.000 | -0.000 | 419.208 |
| 1242.262 | 446.986 | 446.986 | -0.000 | -0.000 | -0.000 |
| 446.986 | 1242.262 | 446.986 | -0.000 | -0.000 | 0.000 |
| 446.986 | 446.986 | 1242.262 | 0.000 | 0.000 | -0.000 |
| 0.001 | 0.000 | 0.001 | 419.208 | -0.000 | -0.000 |
| 0.000 | 0.001 | 0.001 | -0.000 | 419.208 | 0.000 |
| 0.000 | 0.001 | 0.001 | 0.000 | -0.000 | 419.208 |
| 1242.256 | 446.988 | 446.988 | 0.000 | 0.000 | 0.000 |
| 446.988 | 1242.256 | 446.988 | 0.000 | 0.000 | -0.000 |
| 446.988 | 446.988 | 1242.256 | -0.000 | -0.000 | 0.000 |
| -0.001 | -0.000 | -0.001 | 419.208 | -0.000 | -0.000 |
| -0.000 | -0.001 | -0.001 | 0.000 | 419.208 | 0.000 |
| -0.000 | -0.001 | -0.001 | -0.000 | 0.000 | 419.208 |
| 621.980 | 195.466 | 195.465 | -0.000 | 0.000 | 0.000 |
| 195.466 | 621.980 | 195.465 | 0.000 | 0.000 | 0.000 |
| 195.466 | 195.466 | 621.980 | 0.000 | 0.000 | 0.000 |
| 0.000 | 0.000 | 0.000 | -142.223 | -0.000 | -0.000 |
| 0.000 | 0.000 | 0.000 | -0.000 | -142.223 | -0.000 |
| 0.000 | 0.000 | 0.000 | -0.000 | 0.000 | -142.223 |
| 621.980 | 195.466 | 195.466 | -0.000 | 0.000 | 0.000 |
| 195.465 | 621.980 | 195.466 | 0.000 | -0.000 | -0.000 |
| 195.465 | 195.466 | 621.980 | -0.000 | -0.000 | -0.000 |
| -0.000 | -0.000 | 0.000 | -142.223 | -0.000 | -0.000 |
| -0.000 | -0.000 | -0.000 | -0.000 | -142.223 | 0.000 |
| -0.000 | -0.000 | 0.000 | -0.000 | -0.000 | -142.223 |
| 621.981 | 195.466 | 195.466 | 0.000 | 0.000 | 0.000 |
| 195.466 | 621.981 | 195.466 | 0.000 | 0.000 | -0.000 |
| 195.466 | 195.466 | 621.981 | 0.000 | -0.000 | 0.000 |
| 0.000 | 0.000 | 0.000 | -142.223 | 0.000 | -0.000 |
| 0.000 | 0.000 | 0.000 | 0.000 | -142.223 | -0.000 |
| 0.000 | 0.000 | 0.000 | -0.000 | 0.000 | -142.223 |
| 621.980 | 195.465 | 195.465 | -0.000 | -0.000 | -0.000 |
| 195.465 | 621.980 | 195.465 | 0.000 | -0.000 | -0.000 |
| 195.465 | 195.465 | 621.980 | 0.000 | 0.000 | -0.000 |
| -0.000 | -0.000 | -0.000 | -142.223 | 0.000 | 0.000 |
| -0.000 | -0.000 | -0.000 | -0.000 | -142.223 | 0.000 |
| -0.000 | -0.000 | -0.000 | -0.000 | 0.000 | -142.223 |
| 621.985 | 195.466 | 195.466 | 0.000 | 0.000 | -0.000 |
| 195.466 | 621.985 | 195.466 | 0.000 | 0.000 | -0.000 |
| 195.466 | 195.466 | 621.985 | 0.000 | 0.000 | -0.000 |
| 0.000 | 0.001 | 0.000 | -142.223 | 0.000 | -0.000 |
| 0.001 | 0.000 | 0.000 | 0.000 | -142.223 | -0.000 |
| 0.001 | 0.000 | 0.000 | 0.000 | -0.000 | -142.223 |
| 621.976 | 195.465 | 195.465 | -0.000 | -0.000 | -0.000 |
| 195.465 | 621.976 | 195.465 | -0.000 | -0.000 | -0.000 |
| 195.465 | 195.465 | 621.976 | -0.000 | -0.000 | 0.000 |
| -0.000 | -0.001 | -0.000 | -142.223 | -0.000 | 0.000 |
| -0.001 | -0.000 | -0.000 | -0.000 | -142.223 | 0.000 |
| -0.001 | -0.000 | -0.000 | -0.000 | -0.000 | -142.223 |
| 199.522 | 169.895 | 169.895 | 0.000 | -0.000 | 0.000 |
| 169.894 | 199.522 | 169.895 | 0.000 | 0.000 | -0.000 |
| 169.894 | 169.895 | 199.522 | -0.000 | -0.000 | 0.000 |
| 0.000 | -0.000 | 0.000 | 123.977 | -0.000 | 0.000 |
| 0.000 | -0.000 | 0.000 | -0.000 | 123.977 | 0.000 |
| -0.000 | -0.000 | 0.000 | -0.000 | -0.000 | 123.977 |
| 199.522 | 169.895 | 169.894 | 0.000 | 0.000 | 0.000 |
| 169.895 | 199.522 | 169.894 | 0.000 | 0.000 | -0.000 |
| 169.895 | 169.895 | 199.522 | 0.000 | 0.000 | 0.000 |
| -0.000 | 0.000 | -0.000 | 123.977 | 0.000 | 0.000 |
| -0.000 | 0.000 | -0.000 | 0.000 | 123.977 | -0.000 |
| -0.000 | 0.000 | -0.000 | -0.000 | 0.000 | 123.977 |
| 199.522 | 169.895 | 169.895 | -0.000 | -0.000 | 0.000 |
| 169.895 | 199.522 | 169.895 | 0.000 | -0.000 | 0.000 |
| 169.895 | 169.895 | 199.522 | -0.000 | -0.000 | 0.000 |
| 0.000 | 0.000 | 0.000 | 123.977 | -0.000 | 0.000 |
| -0.000 | 0.000 | 0.000 | -0.000 | 123.977 | 0.000 |
| -0.000 | 0.000 | 0.000 | -0.000 | -0.000 | 123.977 |
| 199.522 | 169.894 | 169.894 | 0.000 | 0.000 | -0.000 |
| 169.894 | 199.522 | 169.894 | 0.000 | 0.000 | -0.000 |
| 169.894 | 169.894 | 199.522 | 0.000 | 0.000 | 0.000 |
| -0.000 | -0.000 | -0.000 | 123.977 | 0.000 | -0.000 |
| -0.000 | -0.000 | -0.000 | 0.000 | 123.977 | -0.000 |
| -0.000 | -0.000 | -0.000 | 0.000 | -0.000 | 123.977 |
| 199.523 | 169.895 | 169.895 | -0.000 | -0.000 | 0.000 |
| 169.895 | 199.523 | 169.895 | -0.000 | -0.000 | 0.000 |
| 169.895 | 169.895 | 199.523 | -0.000 | -0.000 | 0.000 |
| 0.000 | 0.000 | 0.000 | 123.977 | -0.000 | -0.000 |
| 0.000 | 0.000 | 0.000 | -0.000 | 123.977 | 0.000 |
| 0.000 | 0.000 | 0.000 | -0.000 | -0.000 | 123.977 |
| 199.522 | 169.894 | 169.894 | 0.000 | 0.000 | -0.000 |
| 169.894 | 199.522 | 169.894 | 0.000 | 0.000 | -0.000 |
| 169.894 | 169.894 | 199.522 | 0.000 | 0.000 | -0.000 |
| -0.000 | -0.000 | -0.000 | 123.977 | 0.000 | -0.000 |
| -0.000 | -0.000 | -0.000 | 0.000 | 123.977 | -0.000 |
| -0.000 | -0.000 | -0.000 | 0.000 | -0.000 | 123.977 |
| 60.619 | 58.513 | 58.513 | -0.000 | 0.000 | -0.000 |
| 58.513 | 60.619 | 58.513 | -0.000 | -0.000 | -0.000 |
| 58.513 | 58.513 | 60.619 | 0.000 | 0.000 | -0.000 |
| 0.000 | -0.000 | -0.000 | -2.267 | 0.000 | -0.000 |
| 0.000 | -0.000 | -0.000 | 0.000 | -2.267 | -0.000 |
| -0.000 | -0.000 | -0.000 | 0.000 | 0.000 | -2.267 |
| 60.619 | 58.513 | 58.513 | 0.000 | 0.000 | 0.000 |
| 58.513 | 60.619 | 58.513 | 0.000 | 0.000 | -0.000 |
| 58.513 | 58.513 | 60.619 | -0.000 | -0.000 | 0.000 |
| 0.000 | 0.000 | 0.000 | -2.267 | -0.000 | 0.000 |
| 0.000 | 0.000 | 0.000 | 0.000 | -2.267 | -0.000 |
| 0.000 | -0.000 | 0.000 | 0.000 | 0.000 | -2.267 |
| 60.619 | 58.513 | 58.513 | 0.000 | -0.000 | -0.000 |
| 58.513 | 60.619 | 58.513 | -0.000 | -0.000 | 0.000 |
| 58.513 | 58.513 | 60.619 | -0.000 | -0.000 | -0.000 |
| -0.000 | -0.000 | -0.000 | -2.267 | -0.000 | 0.000 |
| -0.000 | -0.000 | -0.000 | 0.000 | -2.267 | -0.000 |
| -0.000 | -0.000 | -0.000 | -0.000 | -0.000 | -2.267 |
| 60.619 | 58.513 | 58.513 | -0.000 | 0.000 | 0.000 |
| 58.513 | 60.619 | 58.513 | 0.000 | 0.000 | 0.000 |
| 58.513 | 58.513 | 60.619 | -0.000 | 0.000 | 0.000 |
| 0.000 | 0.000 | 0.000 | -2.267 | -0.000 | 0.000 |
| 0.000 | 0.000 | 0.000 | -0.000 | -2.267 | 0.000 |
| 0.000 | 0.000 | 0.000 | -0.000 | 0.000 | -2.267 |
| 60.619 | 58.513 | 58.513 | -0.000 | -0.000 | -0.000 |
| 58.513 | 60.619 | 58.513 | -0.000 | 0.000 | -0.000 |
| 58.513 | 58.513 | 60.619 | -0.000 | -0.000 | -0.000 |
| -0.000 | -0.000 | -0.000 | -2.267 | -0.000 | 0.000 |
| -0.000 | -0.000 | -0.000 | -0.000 | -2.267 | -0.000 |
| -0.000 | -0.000 | -0.000 | -0.000 | 0.000 | -2.267 |
| 60.619 | 58.512 | 58.512 | -0.000 | 0.000 | 0.000 |
| 58.512 | 60.619 | 58.512 | -0.000 | -0.000 | -0.000 |
| 58.512 | 58.512 | 60.619 | -0.000 | 0.000 | 0.000 |
| 0.000 | 0.000 | 0.000 | -2.267 | 0.000 | 0.000 |
| 0.000 | 0.000 | 0.000 | 0.000 | -2.267 | -0.000 |
| 0.000 | 0.000 | 0.000 | -0.000 | -0.000 | -2.267 |
| 217.984 | 98.092 | 91.594 | -0.000 | -0.000 | -0.000 |
| 103.520 | 212.556 | 91.594 | -0.000 | -0.000 | -0.000 |
| 91.594 | 91.593 | 287.119 | -0.000 | -0.000 | -0.000 |
| 0.000 | -0.000 | -0.000 | 72.995 | -0.000 | -0.000 |
| -0.000 | -0.000 | -0.000 | -0.000 | 72.995 | -0.000 |
| 0.000 | 0.000 | -0.000 | 0.000 | -0.000 | 54.518 |
| 212.556 | 103.520 | 91.594 | 0.000 | 0.000 | 0.000 |
| 98.092 | 217.984 | 91.594 | 0.000 | 0.000 | -0.000 |
| 91.594 | 91.594 | 287.119 | -0.000 | 0.000 | -0.000 |
| -0.000 | 0.000 | -0.000 | 72.995 | -0.000 | 0.000 |
| 0.000 | 0.000 | 0.000 | 0.000 | 72.995 | 0.000 |
| -0.000 | -0.000 | 0.000 | 0.000 | 0.000 | 54.518 |
| 212.556 | 103.520 | 91.594 | 0.000 | -0.000 | -0.000 |
| 103.520 | 212.556 | 91.594 | 0.000 | -0.000 | -0.000 |
| 91.594 | 91.594 | 287.119 | -0.000 | -0.000 | 0.000 |
| 0.000 | -0.000 | 0.000 | 72.995 | -0.000 | -0.000 |
| -0.000 | 0.000 | 0.000 | -0.000 | 72.995 | -0.000 |
| -0.000 | 0.000 | -0.000 | -0.000 | -0.000 | 54.518 |
| 217.984 | 98.092 | 91.594 | 0.000 | 0.000 | 0.000 |
| 98.092 | 217.984 | 91.594 | 0.000 | 0.000 | -0.000 |
| 91.594 | 91.594 | 287.119 | 0.000 | 0.000 | -0.000 |
| -0.000 | 0.000 | -0.000 | 72.995 | 0.000 | 0.000 |
| 0.000 | -0.000 | -0.000 | 0.000 | 72.995 | 0.000 |
| 0.000 | -0.000 | 0.000 | -0.000 | 0.000 | 54.518 |
| 212.557 | 103.520 | 91.594 | 0.000 | -0.000 | -0.000 |
| 98.093 | 217.984 | 91.594 | -0.000 | -0.000 | -0.000 |
| 91.594 | 91.594 | 287.121 | -0.000 | -0.000 | -0.000 |
| 0.000 | -0.000 | 0.000 | 72.995 | -0.000 | -0.000 |
| -0.000 | 0.000 | 0.000 | -0.000 | 72.995 | -0.000 |
| -0.000 | 0.000 | -0.000 | -0.000 | -0.000 | 54.518 |
| 217.983 | 98.092 | 91.593 | 0.000 | 0.000 | 0.000 |
| 103.519 | 212.556 | 91.593 | -0.000 | 0.000 | 0.000 |
| 91.593 | 91.593 | 287.118 | 0.000 | 0.000 | 0.000 |
| -0.000 | 0.000 | -0.000 | 72.995 | -0.000 | 0.000 |
| 0.000 | -0.000 | -0.000 | 0.000 | 72.995 | 0.000 |
| 0.000 | -0.000 | 0.000 | 0.000 | 0.000 | 54.518 |
| 478.137 | 160.166 | 163.302 | 0.000 | 0.000 | -0.000 |
| 155.844 | 239.100 | 104.846 | 0.000 | 0.000 | -0.000 |
| 173.255 | 119.121 | 425.502 | 0.000 | 0.000 | 0.000 |
| -0.000 | 0.000 | 0.000 | 86.806 | 0.000 | -0.000 |
| 0.000 | 0.000 | 0.000 | 0.000 | 139.719 | -0.000 |
| 0.000 | 0.000 | 0.000 | 0.000 | -0.000 | 109.987 |
| 478.137 | 160.166 | 163.302 | -0.000 | -0.000 | 0.000 |
| 155.844 | 239.100 | 104.846 | -0.000 | -0.000 | -0.000 |
| 173.255 | 119.121 | 425.502 | -0.000 | -0.000 | 0.000 |
| 0.000 | -0.000 | -0.000 | 86.806 | 0.000 | 0.000 |
| -0.000 | -0.000 | -0.000 | -0.000 | 139.719 | 0.000 |
| 0.000 | -0.000 | -0.000 | -0.000 | -0.000 | 109.987 |
| 478.137 | 160.166 | 163.302 | 0.000 | 0.000 | 0.000 |
| 155.844 | 239.100 | 104.846 | 0.000 | 0.000 | 0.000 |
| 173.255 | 119.121 | 425.503 | 0.000 | -0.000 | -0.000 |
| -0.000 | -0.000 | 0.000 | 86.806 | -0.000 | -0.000 |
| 0.000 | -0.000 | 0.000 | 0.000 | 139.719 | -0.000 |
| 0.000 | 0.000 | 0.000 | 0.000 | 0.000 | 109.987 |
| 478.137 | 160.166 | 163.302 | -0.000 | -0.000 | -0.000 |
| 155.844 | 239.100 | 104.846 | -0.000 | -0.000 | -0.000 |
| 173.255 | 119.121 | 425.502 | 0.000 | -0.000 | -0.000 |
| 0.000 | -0.000 | -0.000 | 86.806 | 0.000 | -0.000 |
| -0.000 | 0.000 | -0.000 | -0.000 | 139.719 | -0.000 |
| -0.000 | -0.000 | -0.000 | -0.000 | -0.000 | 109.987 |
| 478.138 | 160.167 | 163.302 | 0.000 | -0.000 | 0.000 |
| 155.845 | 239.101 | 104.846 | 0.000 | 0.000 | 0.000 |
| 173.255 | 119.121 | 425.504 | 0.000 | 0.000 | -0.000 |
| -0.000 | -0.000 | 0.000 | 86.806 | -0.000 | 0.000 |
| 0.000 | -0.000 | 0.000 | 0.000 | 139.719 | 0.000 |
| 0.000 | 0.000 | -0.000 | 0.000 | 0.000 | 109.987 |
| 478.135 | 160.165 | 163.301 | -0.000 | 0.000 | -0.000 |
| 155.844 | 239.099 | 104.846 | -0.000 | -0.000 | -0.000 |
| 173.255 | 119.120 | 425.501 | 0.000 | -0.000 | -0.000 |
| 0.000 | 0.000 | -0.000 | 86.806 | -0.000 | -0.000 |
| -0.000 | 0.000 | -0.000 | -0.000 | 139.719 | -0.000 |
| -0.000 | -0.000 | 0.000 | -0.000 | -0.000 | 109.987 |
| 216.842 | 97.635 | 93.563 | -18.966 | -0.000 | -0.000 |
| 97.635 | 216.842 | 93.563 | 18.966 | -0.000 | -0.000 |
| 93.563 | 93.563 | 283.538 | 0.000 | 0.000 | -0.000 |
| -18.966 | 18.966 | 0.000 | 72.586 | -0.000 | -0.000 |
| 0.000 | -0.000 | -0.000 | -0.000 | 72.586 | -18.966 |
| 0.000 | 0.000 | -0.000 | -0.000 | -18.966 | 59.603 |
| 216.842 | 97.635 | 93.563 | -18.966 | 0.000 | 0.000 |
| 97.635 | 216.842 | 93.563 | 18.966 | 0.000 | -0.000 |
| 93.563 | 93.563 | 283.538 | -0.000 | -0.000 | 0.000 |
| -18.966 | 18.966 | -0.000 | 72.586 | 0.000 | 0.000 |
| -0.000 | -0.000 | 0.000 | 0.000 | 72.586 | -18.966 |
| -0.000 | -0.000 | 0.000 | 0.000 | -18.965 | 59.603 |
| 216.842 | 97.635 | 93.563 | -18.966 | -0.000 | -0.000 |
| 97.635 | 216.842 | 93.563 | 18.966 | -0.000 | -0.000 |
| 93.563 | 93.563 | 283.538 | 0.000 | 0.000 | -0.000 |
| -18.966 | 18.966 | 0.000 | 72.586 | -0.000 | -0.000 |
| 0.000 | 0.000 | 0.000 | -0.000 | 72.586 | -18.966 |
| -0.000 | 0.000 | -0.000 | -0.000 | -18.966 | 59.603 |
| 216.842 | 97.635 | 93.563 | -18.966 | 0.000 | 0.000 |
| 97.635 | 216.842 | 93.563 | 18.966 | 0.000 | 0.000 |
| 93.563 | 93.563 | 283.538 | 0.000 | -0.000 | 0.000 |
| -18.966 | 18.966 | -0.000 | 72.586 | 0.000 | -0.000 |
| -0.000 | -0.000 | -0.000 | 0.000 | 72.586 | -18.966 |
| 0.000 | -0.000 | 0.000 | 0.000 | -18.966 | 59.603 |
| 216.842 | 97.635 | 93.563 | -18.966 | -0.000 | -0.000 |
| 97.635 | 216.842 | 93.563 | 18.966 | -0.000 | -0.000 |
| 93.563 | 93.563 | 283.539 | 0.000 | -0.000 | -0.000 |
| -18.966 | 18.966 | 0.000 | 72.586 | -0.000 | 0.000 |
| 0.000 | 0.000 | 0.000 | -0.000 | 72.586 | -18.966 |
| -0.000 | 0.000 | 0.000 | -0.000 | -18.966 | 59.603 |
| 216.841 | 97.635 | 93.563 | -18.966 | 0.000 | -0.000 |
| 97.634 | 216.841 | 93.563 | 18.966 | 0.000 | -0.000 |
| 93.562 | 93.562 | 283.537 | 0.000 | -0.000 | -0.000 |
| -18.966 | 18.966 | -0.000 | 72.585 | 0.000 | 0.000 |
| -0.000 | -0.000 | -0.000 | 0.000 | 72.586 | -18.966 |
| 0.000 | -0.000 | -0.000 | 0.000 | -18.966 | 59.603 |
| 135.065 | 45.698 | -5.727 | 0.000 | 0.000 | 0.000 |
| -61.406 | 114.894 | -71.485 | 0.000 | 0.000 | -0.000 |
| 114.347 | 96.352 | 266.181 | 0.000 | 0.000 | -0.000 |
| 0.000 | -0.000 | 0.000 | 61.679 | 0.000 | 0.000 |
| 0.000 | -0.000 | 0.000 | 0.000 | 85.958 | -0.000 |
| 0.000 | -0.000 | 0.000 | 0.000 | 0.000 | 90.106 |
| 384.313 | 191.609 | 216.180 | -0.000 | -0.000 | 0.000 |
| 125.282 | 261.669 | 96.352 | -0.000 | -0.000 | 0.000 |
| 114.347 | 96.352 | 266.181 | -0.000 | -0.000 | 0.000 |
| -0.000 | 0.000 | -0.000 | 61.679 | -0.000 | 0.000 |
| -0.000 | 0.000 | -0.000 | -0.000 | 85.958 | 0.000 |
| -0.000 | 0.000 | -0.000 | -0.000 | -0.000 | 90.106 |
| 243.646 | 111.257 | 89.931 | -0.000 | 0.000 | -0.000 |
| 125.282 | 261.669 | 96.352 | 0.000 | 0.000 | -0.000 |
| 92.919 | 83.517 | 245.870 | 0.000 | 0.000 | -0.000 |
| -11.839 | -6.933 | -10.545 | 49.864 | 0.000 | -0.000 |
| -0.000 | -0.000 | 0.000 | 0.000 | 85.958 | -0.000 |
| -0.000 | 0.000 | 0.000 | 0.000 | 0.000 | 90.106 |
| 279.406 | 134.773 | 121.500 | 0.000 | -0.000 | 0.000 |
| 125.282 | 261.668 | 96.351 | -0.000 | -0.000 | 0.000 |
| 118.458 | 98.524 | 268.839 | -0.000 | -0.000 | 0.000 |
| 11.839 | 6.933 | 10.545 | 49.864 | -0.000 | 0.000 |
| 0.000 | 0.000 | -0.000 | -0.000 | 85.958 | 0.000 |
| 0.000 | -0.000 | -0.000 | -0.000 | -0.000 | 90.106 |
| 259.846 | 121.376 | 104.279 | 0.000 | 0.000 | -0.000 |
| 120.557 | 232.853 | 88.653 | 0.000 | 0.000 | -0.000 |
| 104.308 | 89.215 | 256.563 | 0.000 | 0.000 | -0.000 |
| -1.692 | -1.097 | -1.482 | 50.518 | 0.000 | -0.000 |
| -1.397 | -0.818 | -1.244 | 0.000 | 85.638 | -0.000 |
| -1.655 | -1.060 | -1.452 | 0.000 | 0.000 | 77.207 |
| 263.151 | 123.465 | 107.228 | -0.000 | -0.000 | 0.000 |
| 123.715 | 236.806 | 91.675 | -0.000 | -0.000 | 0.000 |
| 107.801 | 91.569 | 259.597 | -0.000 | -0.000 | -0.000 |
| 0.000 | 0.000 | -0.000 | 61.679 | -0.000 | 0.000 |
| 1.397 | 0.818 | 1.244 | -0.000 | 85.638 | -0.000 |
| 1.655 | 1.060 | 1.452 | -0.000 | -0.000 | 77.207 |
| 14.644 | -217.265 | 134.265 | -0.000 | -0.000 | -0.000 |
| -693.066 | -331.194 | -29.323 | -0.000 | -0.000 | -0.000 |
| -362.681 | -150.275 | 190.849 | 0.000 | 0.000 | -0.000 |
| -443.035 | -222.385 | -24.711 | 37.811 | 0.000 | -0.000 |
| -75.867 | -186.374 | 130.628 | 0.000 | 77.550 | -0.000 |
| -73.766 | -174.557 | 130.899 | -0.000 | 0.000 | 77.791 |
| 471.228 | 453.898 | 27.197 | -0.000 | -0.000 | -0.000 |
| 345.465 | 568.349 | 15.947 | 0.000 | -0.000 | -0.000 |
| 523.339 | 294.492 | 240.220 | 0.000 | 0.000 | 0.000 |
| 443.035 | 222.385 | 24.711 | 37.812 | -0.000 | 0.000 |
| 75.867 | 186.374 | -130.628 | 0.000 | 77.550 | -0.000 |
| 73.306 | 176.115 | -131.067 | 0.000 | 0.000 | 77.860 |
| 192.192 | 96.451 | 74.350 | -0.000 | -0.000 | 0.000 |
| 72.761 | 196.648 | 64.126 | -0.000 | -0.000 | -0.000 |
| 82.891 | 56.822 | 236.598 | -0.000 | -0.000 | -0.000 |
| -81.343 | -57.492 | -10.398 | 49.188 | 0.000 | 0.000 |
| -44.299 | -22.248 | -2.465 | -0.000 | 75.983 | -0.000 |
| -22.780 | -33.588 | 5.376 | 0.000 | 0.000 | 75.397 |
| 330.686 | 178.665 | 95.605 | 0.000 | 0.000 | 0.000 |
| 139.879 | 266.124 | 64.019 | 0.000 | -0.000 | 0.000 |
| 124.362 | 94.379 | 217.729 | 0.000 | 0.000 | 0.000 |
| 81.343 | 57.492 | 10.398 | 49.188 | -0.000 | 0.000 |
| 44.299 | 22.248 | 2.465 | -0.000 | 75.983 | 0.000 |
| 22.780 | 33.588 | -5.376 | -0.000 | 0.000 | 75.397 |
| 244.922 | 117.385 | 84.104 | -0.000 | 0.000 | 0.000 |
| 116.616 | 236.302 | 72.092 | -0.000 | 0.000 | -0.000 |
| 79.117 | 70.639 | 218.213 | 0.000 | -0.000 | -0.000 |
| -2.658 | -3.206 | 0.204 | 41.783 | -0.000 | -0.000 |
| -0.734 | -1.797 | 1.306 | -0.000 | 77.647 | -0.000 |
| -3.245 | -2.779 | 0.768 | 0.000 | -0.000 | 71.266 |
| 245.646 | 121.795 | 80.644 | 0.000 | -0.000 | 0.000 |
| 118.843 | 237.388 | 69.284 | 0.000 | 0.000 | -0.000 |
| 88.706 | 74.121 | 219.896 | 0.000 | 0.000 | 0.000 |
| 2.658 | 3.206 | -0.204 | 41.783 | -0.000 | -0.000 |
| 0.734 | 1.797 | -1.306 | -0.000 | 77.647 | 0.000 |
| 3.245 | 2.779 | -0.768 | 0.000 | 0.000 | 71.266 |
| 265.510 | 68.972 | 135.268 | 0.000 | -98.571 | -0.000 |
| 129.329 | 236.413 | 134.115 | -0.000 | -109.416 | -0.000 |
| 154.240 | 98.582 | 367.117 | -0.000 | -323.905 | -0.000 |
| -0.000 | -0.000 | 0.000 | 84.342 | -0.000 | -0.241 |
| 0.097 | -0.198 | 0.468 | 0.000 | 75.188 | -0.000 |
| -0.000 | -0.000 | 0.000 | -0.241 | -0.000 | 53.656 |
| 136.289 | 89.787 | 0.558 | -0.000 | 300.226 | 0.000 |
| 5.591 | 258.944 | 4.390 | 0.000 | 294.113 | 0.000 |
| 103.674 | 103.356 | 308.724 | -0.000 | 0.468 | 0.000 |
| 0.000 | 0.000 | -0.000 | 84.342 | 0.000 | -0.241 |
| 0.097 | -0.198 | 0.468 | 0.000 | 75.188 | 0.000 |
| 0.000 | 0.000 | -0.000 | -0.241 | -0.000 | 53.656 |
| 227.754 | 85.903 | 103.765 | -0.000 | 14.745 | -0.000 |
| 88.826 | 252.599 | 102.628 | 0.000 | -9.001 | -0.000 |
| 103.519 | 98.046 | 305.236 | -0.000 | -9.048 | -0.000 |
| 0.000 | 0.000 | -0.000 | 84.342 | -0.000 | -0.241 |
| 0.097 | -0.198 | 0.468 | 0.000 | 75.188 | -0.000 |
| -0.000 | 0.000 | -0.000 | -0.241 | -0.000 | 53.656 |
| 227.754 | 85.903 | 103.765 | 0.000 | 14.745 | 0.000 |
| 81.158 | 254.193 | 96.041 | 0.000 | 9.662 | 0.000 |
| 91.816 | 102.785 | 293.730 | -0.000 | 30.847 | 0.000 |
| -0.000 | -0.000 | 0.000 | 84.342 | 0.000 | -0.241 |
| -5.958 | 0.254 | -6.809 | -0.000 | 81.277 | 0.000 |
| 0.000 | -0.000 | 0.000 | -0.241 | 0.000 | 53.656 |
| 220.073 | 84.808 | 98.498 | 0.000 | 10.092 | -0.000 |
| 85.759 | 256.019 | 101.177 | -0.000 | -0.876 | -0.000 |
| 98.144 | 100.770 | 300.838 | -0.000 | -1.368 | 0.000 |
| 0.355 | -0.126 | 0.283 | 79.573 | -0.877 | -0.302 |
| 0.553 | -0.269 | 1.180 | -0.000 | 50.751 | -0.000 |
| -0.000 | 0.000 | -0.000 | -0.241 | 0.000 | 53.656 |
| 219.490 | 84.942 | 97.907 | -0.000 | 14.146 | 0.000 |
| 84.390 | 256.022 | 100.313 | 0.000 | 1.424 | 0.000 |
| 98.953 | 99.343 | 301.397 | 0.000 | 1.632 | 0.000 |
| -0.355 | 0.126 | -0.283 | 79.573 | 0.877 | -0.302 |
| -0.229 | -0.024 | -0.200 | 0.000 | 56.704 | 0.000 |
| 0.000 | -0.000 | 0.000 | -0.241 | -0.000 | 53.656 |
| 189.834 | 88.249 | 125.982 | -0.000 | 16.657 | -0.000 |
| 68.244 | 280.017 | 110.102 | -0.000 | -21.888 | -0.000 |
| 97.403 | 120.784 | 290.044 | -0.000 | -23.680 | -0.000 |
| 0.000 | -0.000 | 0.000 | 59.124 | 0.000 | 0.233 |
| -10.513 | 15.750 | 4.706 | -0.000 | 56.922 | -0.000 |
| -11.267 | 15.752 | 6.985 | -0.260 | -15.297 | 51.068 |
| 198.501 | 61.906 | 109.722 | 0.000 | 33.058 | 0.000 |
| 112.212 | 209.473 | 67.118 | 0.000 | 21.852 | 0.000 |
| 118.920 | 90.996 | 281.748 | 0.000 | -2.618 | 0.000 |
| -0.000 | 0.000 | 0.000 | 59.124 | -0.000 | 0.233 |
| 20.300 | -31.990 | -20.410 | 0.000 | 87.044 | 0.000 |
| 11.267 | -15.752 | -6.985 | -0.260 | 15.297 | 51.068 |
| 177.371 | 95.478 | 127.162 | -0.000 | 12.930 | -0.000 |
| 88.792 | 244.987 | 87.637 | -0.000 | -1.263 | -0.000 |
| 118.547 | 85.807 | 269.269 | -0.000 | -3.942 | -0.000 |
| 0.000 | 0.000 | -0.000 | 59.124 | -0.000 | 0.233 |
| -0.273 | 1.595 | -1.463 | -0.000 | 66.811 | -0.000 |
| -1.166 | 1.631 | 0.723 | -0.266 | -1.583 | 51.004 |
| 180.853 | 91.318 | 126.010 | 0.000 | 15.308 | 0.000 |
| 93.657 | 237.493 | 82.851 | 0.000 | 2.554 | 0.000 |
| 122.383 | 79.157 | 263.635 | 0.000 | -0.199 | 0.000 |
| -0.000 | -0.000 | 0.000 | 59.124 | 0.000 | 0.233 |
| 2.995 | -2.912 | -3.419 | 0.000 | 69.690 | 0.000 |
| 1.166 | -1.631 | -0.723 | -0.266 | 1.583 | 51.004 |
| 178.175 | 94.684 | 127.760 | -0.000 | 12.934 | -0.000 |
| 90.890 | 241.241 | 85.522 | -0.000 | 1.311 | -0.000 |
| 119.063 | 83.977 | 268.992 | -0.000 | -2.615 | -0.000 |
| -0.210 | 0.347 | 0.206 | 48.785 | -0.216 | 1.055 |
| -0.010 | 2.691 | 0.344 | -0.000 | 57.795 | -0.000 |
| -0.214 | 0.356 | 0.216 | 0.755 | -0.218 | 50.450 |
| 178.462 | 94.668 | 127.542 | 0.000 | 12.521 | 0.000 |
| 91.267 | 240.432 | 84.883 | 0.000 | 2.465 | 0.000 |
| 120.438 | 82.504 | 266.352 | 0.000 | -2.091 | 0.000 |
| 0.210 | -0.347 | -0.206 | 48.785 | 0.216 | 1.055 |
| 0.397 | -0.006 | -2.619 | 0.000 | 84.368 | 0.000 |
| 0.214 | -0.356 | -0.216 | 0.755 | 0.218 | 50.450 |
| 284.932 | 108.768 | 121.245 | 0.000 | 0.000 | -0.000 |
| 64.952 | 298.282 | 71.893 | 0.000 | 0.000 | -0.000 |
| 122.890 | 105.239 | 290.945 | 0.000 | 0.000 | 0.000 |
| -50.962 | 16.138 | -34.103 | 68.708 | 0.000 | -0.000 |
| 0.000 | -0.000 | -0.000 | 0.000 | 88.250 | -0.000 |
| -22.572 | 47.961 | -28.684 | 0.000 | -0.000 | 68.211 |
| 347.032 | 119.695 | 98.380 | -0.000 | -0.000 | -0.000 |
| 108.882 | 294.230 | 103.708 | -0.000 | -0.000 | 0.000 |
| 181.219 | 104.961 | 300.470 | -0.000 | 0.000 | 0.000 |
| 50.962 | -16.138 | 34.103 | 68.708 | -0.000 | 0.000 |
| 0.000 | 0.000 | 0.000 | -0.000 | 88.250 | 0.000 |
| 22.572 | -47.960 | 28.684 | -0.000 | 0.000 | 68.211 |
| 260.744 | 105.268 | 104.765 | 0.000 | -0.000 | -0.000 |
| 96.956 | 278.078 | 104.998 | 0.000 | 0.000 | -0.000 |
| 97.259 | 105.159 | 268.032 | 0.000 | 0.000 | 0.000 |
| -0.000 | -0.000 | 0.000 | 76.951 | 0.000 | -0.000 |
| -2.610 | 3.860 | -2.832 | 0.000 | 68.718 | -0.000 |
| -6.748 | -0.076 | -2.796 | 0.000 | -0.000 | 63.711 |
| 265.221 | 97.865 | 109.273 | -0.000 | 0.000 | 0.000 |
| 108.882 | 294.230 | 103.707 | -0.000 | -0.000 | -0.000 |
| 113.295 | 107.393 | 270.637 | -0.000 | -0.000 | 0.000 |
| 0.000 | 0.000 | -0.000 | 76.951 | -0.000 | 0.000 |
| 2.610 | -3.860 | 2.832 | -0.000 | 68.718 | 0.000 |
| 6.748 | 0.076 | 2.796 | -0.000 | 0.000 | 63.711 |
| 262.882 | 101.170 | 107.151 | 0.000 | 0.000 | -0.000 |
| 100.522 | 275.069 | 103.599 | 0.000 | 0.000 | -0.000 |
| 109.499 | 105.982 | 274.763 | 0.000 | 0.000 | -0.000 |
| -0.282 | 0.365 | -0.266 | 68.386 | 0.000 | 0.000 |
| -0.806 | -0.137 | 0.003 | 0.000 | 72.133 | -0.000 |
| -0.803 | -0.137 | 0.003 | 0.000 | 0.000 | 68.554 |
| 266.807 | 105.909 | 106.803 | -0.000 | -0.000 | -0.000 |
| 101.124 | 274.067 | 103.747 | -0.000 | -0.000 | -0.000 |
| 109.410 | 105.190 | 274.151 | -0.000 | -0.000 | -0.000 |
| 0.282 | -0.365 | 0.266 | 68.386 | -0.000 | 0.000 |
| 0.806 | 0.137 | -0.003 | -0.000 | 72.133 | 0.000 |
| 0.392 | -0.213 | 0.317 | -0.000 | -0.000 | 68.235 |
| 284.263 | 108.123 | 122.364 | -0.000 | 0.000 | -0.000 |
| -23.587 | -27.970 | 57.203 | -0.000 | 0.000 | -0.000 |
| -20.550 | -223.657 | 283.689 | -0.000 | 0.000 | 0.000 |
| -134.389 | -333.115 | -2.783 | 73.672 | 0.000 | 0.000 |
| -124.427 | -292.911 | -54.273 | -0.000 | 58.716 | -0.000 |
| -124.484 | -293.046 | -54.298 | -0.000 | 0.000 | 59.476 |
| 372.140 | 413.946 | 106.316 | -0.000 | -0.000 | -0.000 |
| 205.008 | 591.330 | 101.714 | -0.000 | -0.000 | -0.000 |
| 217.035 | 412.499 | 313.691 | 0.000 | -0.000 | -0.000 |
| 134.389 | 333.115 | 2.783 | 73.672 | -0.000 | 0.000 |
| 124.427 | 292.911 | 54.273 | 0.000 | 58.715 | -0.000 |
| 124.484 | 293.046 | 54.298 | 0.000 | -0.000 | 59.476 |
| 249.426 | 67.103 | 108.768 | -0.000 | -0.000 | 0.000 |
| 88.754 | 241.379 | 107.003 | 0.000 | 0.000 | 0.000 |
| 97.012 | 77.437 | 280.967 | -0.000 | 0.000 | -0.000 |
| 0.000 | -0.000 | 0.000 | 79.519 | 0.000 | -0.000 |
| -10.646 | -25.061 | -4.644 | -0.000 | 62.559 | 0.000 |
| -14.702 | -33.580 | -1.163 | -0.000 | -0.000 | 68.092 |
| 263.605 | 122.258 | 104.747 | -0.000 | -0.000 | -0.000 |
| 110.728 | 303.627 | 108.535 | 0.000 | 0.000 | -0.000 |
| 108.176 | 131.776 | 274.305 | 0.000 | -0.000 | 0.000 |
| -0.000 | 0.000 | -0.000 | 79.519 | -0.000 | -0.000 |
| 10.646 | 25.061 | 4.644 | 0.000 | 62.559 | -0.000 |
| 14.702 | 33.580 | 1.163 | 0.000 | 0.000 | 68.092 |
| 262.514 | 98.943 | 108.870 | -0.000 | 0.000 | 0.000 |
| 98.848 | 269.381 | 109.017 | -0.000 | -0.000 | -0.000 |
| 108.677 | 106.895 | 283.349 | 0.000 | 0.000 | -0.000 |
| -1.092 | -2.886 | -0.105 | 71.190 | 0.000 | -0.000 |
| -0.744 | -1.751 | -0.324 | -0.000 | 69.417 | 0.000 |
| -0.809 | -2.272 | -0.078 | -0.000 | -0.000 | 67.366 |
| 265.406 | 104.501 | 109.563 | 0.000 | 0.000 | -0.000 |
| 105.308 | 280.769 | 110.727 | 0.000 | -0.000 | -0.000 |
| 110.165 | 111.136 | 283.518 | 0.000 | -0.000 | -0.000 |
| 1.373 | 3.302 | 0.089 | 71.249 | -0.000 | -0.000 |
| 0.744 | 1.751 | 0.324 | -0.000 | 69.417 | -0.000 |
| 0.809 | 2.272 | 0.078 | 0.000 | 0.000 | 67.366 |
| 279.045 | 83.648 | 311.029 | -0.000 | 0.000 | 0.000 |
| 144.402 | 239.436 | 345.435 | -0.000 | 0.000 | 0.000 |
| 126.569 | 118.007 | 500.423 | 0.000 | 0.000 | -0.000 |
| 12.960 | -48.180 | 219.876 | 83.595 | 0.000 | 0.000 |
| 34.056 | -9.817 | 273.039 | -0.000 | 53.850 | -0.000 |
| -44.235 | -66.385 | 111.168 | -0.000 | 0.000 | 114.939 |
| 287.322 | 150.280 | 99.458 | 0.000 | -0.000 | -0.000 |
| 150.281 | 310.166 | 139.565 | 0.000 | -0.000 | -0.000 |
| 58.467 | 137.636 | -45.605 | 0.000 | -0.000 | 0.000 |
| -12.960 | 48.180 | -219.876 | 83.595 | -0.000 | 0.000 |
| -34.056 | 9.817 | -273.039 | 0.000 | 53.850 | -0.000 |
| 44.235 | 66.385 | -111.168 | 0.000 | -0.000 | 114.939 |
| 287.322 | 150.281 | 99.458 | -0.000 | 0.000 | 0.000 |
| 150.281 | 310.166 | 139.565 | -0.000 | 0.000 | 0.000 |
| 93.737 | 128.094 | 248.242 | -0.000 | -0.000 | 0.000 |
| -0.000 | -0.000 | 0.000 | 104.395 | 0.000 | 0.000 |
| 3.539 | -0.889 | 27.489 | -0.000 | 53.836 | 0.000 |
| 0.000 | -0.000 | 0.000 | -0.000 | 0.000 | 116.826 |
| 274.621 | 142.882 | 83.699 | 0.000 | -0.000 | -0.000 |
| 150.280 | 310.166 | 139.565 | 0.000 | 0.000 | -0.000 |
| 91.086 | 132.292 | 204.012 | 0.000 | -0.000 | 0.000 |
| 0.000 | 0.000 | -0.000 | 104.395 | -0.000 | 0.000 |
| -3.539 | 0.889 | -27.489 | 0.000 | 53.836 | 0.000 |
| -0.000 | 0.000 | -0.000 | 0.000 | 0.000 | 116.826 |
| 268.994 | 133.548 | 95.196 | -0.000 | 0.000 | 0.000 |
| 134.145 | 289.393 | 130.983 | -0.000 | 0.000 | -0.000 |
| 99.459 | 139.566 | 253.124 | -0.000 | 0.000 | 0.000 |
| 0.282 | -0.126 | 2.615 | 86.184 | 0.000 | 0.000 |
| 0.471 | 0.022 | 2.925 | -0.000 | 53.747 | 0.000 |
| -0.529 | -0.794 | 1.330 | -0.000 | -0.000 | 114.568 |
| 268.235 | 133.782 | 91.442 | 0.000 | -0.000 | 0.000 |
| 133.899 | 290.392 | 129.371 | 0.000 | 0.000 | -0.000 |
| 97.301 | 132.220 | 231.128 | 0.000 | -0.000 | -0.000 |
| -0.385 | 0.044 | -2.721 | 86.177 | -0.000 | -0.000 |
| -0.471 | -0.022 | -2.925 | 0.000 | 53.747 | -0.000 |
| 0.529 | 0.794 | -1.330 | 0.000 | -0.000 | 114.568 |
| 485.795 | 291.462 | 477.133 | 0.000 | 0.000 | 0.000 |
| 143.442 | 307.624 | 125.104 | -0.000 | 0.000 | -0.000 |
| 316.352 | 279.105 | 597.592 | -0.000 | -0.000 | 0.000 |
| -0.000 | 0.000 | 0.000 | 96.109 | -0.000 | 0.000 |
| -0.000 | 0.000 | 0.000 | 0.000 | 71.512 | -0.000 |
| -0.000 | 0.000 | 0.000 | -0.000 | 0.000 | 111.024 |
| -3.369 | -78.453 | -355.430 | 0.000 | -0.000 | -0.000 |
| 22.871 | 260.871 | -84.714 | -0.000 | -0.000 | 0.000 |
| -172.574 | -90.620 | -235.307 | -0.000 | -0.000 | 0.000 |
| 0.000 | 0.000 | -0.000 | 96.109 | -0.000 | 0.000 |
| -0.000 | -0.000 | -0.000 | -0.000 | 71.512 | -0.000 |
| 0.000 | -0.000 | 0.000 | 0.000 | -0.000 | 111.024 |
| 277.053 | 144.023 | 94.207 | 0.000 | 0.000 | 0.000 |
| 145.164 | 299.793 | 139.894 | -0.000 | 0.000 | 0.000 |
| 96.262 | 127.741 | 234.785 | -0.000 | 0.000 | -0.000 |
| 11.115 | 3.493 | 20.477 | 82.615 | 0.000 | -0.000 |
| 0.000 | -0.000 | 0.000 | 0.000 | 71.512 | 0.000 |
| -0.000 | -0.000 | 0.000 | -0.000 | -0.000 | 111.024 |
| 277.053 | 144.023 | 94.206 | 0.000 | 0.000 | -0.000 |
| 121.282 | 291.043 | 97.625 | -0.000 | -0.000 | -0.000 |
| 82.802 | 118.720 | 198.505 | -0.000 | -0.000 | -0.000 |
| -11.115 | -3.493 | -20.477 | 82.615 | -0.000 | 0.000 |
| -0.000 | 0.000 | -0.000 | -0.000 | 71.512 | -0.000 |
| 0.000 | 0.000 | -0.000 | 0.000 | -0.000 | 111.024 |
| 262.818 | 131.381 | 93.261 | -0.000 | 0.000 | 0.000 |
| 131.005 | 290.342 | 119.535 | 0.000 | 0.000 | 0.000 |
| 96.019 | 122.084 | 220.963 | -0.000 | 0.000 | 0.000 |
| 1.216 | 0.382 | 2.241 | 81.345 | 0.000 | 0.000 |
| 1.373 | 0.431 | 2.529 | -0.000 | 59.621 | 0.000 |
| 2.491 | 1.936 | 4.225 | -0.000 | 0.000 | 108.718 |
| 260.003 | 130.744 | 89.590 | -0.000 | -0.000 | 0.000 |
| 125.856 | 285.952 | 111.520 | 0.000 | 0.000 | 0.000 |
| 92.791 | 120.298 | 213.166 | 0.000 | -0.000 | -0.000 |
| -1.216 | -0.382 | -2.241 | 81.345 | -0.000 | 0.000 |
| -1.373 | -0.431 | -2.529 | 0.000 | 59.621 | 0.000 |
| -2.491 | -1.936 | -4.225 | 0.000 | -0.000 | 108.718 |
| 263.217 | 83.319 | 101.936 | 0.000 | 0.000 | 0.000 |
| 87.959 | 271.340 | 102.902 | 0.000 | -0.000 | 0.000 |
| 103.338 | 98.758 | 271.633 | -0.000 | -0.000 | 0.000 |
| -0.000 | 0.000 | -0.000 | 69.462 | -0.000 | 0.000 |
| -0.000 | 0.000 | -0.000 | 0.000 | 79.302 | 0.000 |
| 0.525 | 1.208 | 0.743 | -0.000 | -0.000 | 50.914 |
| 263.226 | 82.382 | 101.895 | -0.000 | -0.000 | -0.000 |
| 79.642 | 247.205 | 94.383 | -0.000 | 0.000 | -0.000 |
| 103.854 | 98.077 | 272.413 | 0.000 | 0.000 | -0.000 |
| 0.000 | -0.000 | 0.000 | 69.462 | 0.000 | -0.000 |
| -0.000 | -0.000 | -0.000 | -0.000 | 79.302 | -0.000 |
| -0.525 | -1.208 | -0.743 | 0.000 | 0.000 | 50.914 |
| 263.243 | 82.896 | 101.946 | 0.000 | -0.000 | 0.000 |
| 87.959 | 271.340 | 102.902 | 0.000 | -0.000 | 0.000 |
| 103.614 | 98.450 | 272.049 | 0.000 | 0.000 | 0.000 |
| 0.052 | 0.120 | 0.074 | 57.755 | 0.000 | 0.000 |
| 0.012 | 0.078 | -0.022 | 0.000 | 68.623 | 0.000 |
| 0.055 | 0.126 | 0.078 | 0.000 | -0.000 | 50.632 |
| 273.514 | 87.959 | 115.409 | 0.000 | 0.000 | -0.000 |
| 80.367 | 246.083 | 96.666 | 0.000 | 0.000 | -0.000 |
| 101.436 | 97.070 | 269.914 | -0.000 | -0.000 | -0.000 |
| -0.052 | -0.120 | -0.074 | 57.755 | -0.000 | -0.000 |
| -0.012 | -0.078 | 0.022 | -0.000 | 68.623 | -0.000 |
| -0.055 | -0.126 | -0.078 | -0.000 | 0.000 | 50.632 |
| 262.476 | 81.577 | 101.796 | -0.000 | -0.000 | 0.000 |
| 80.404 | 246.241 | 96.666 | -0.000 | -0.000 | 0.000 |
| 103.638 | 98.420 | 272.085 | 0.000 | -0.000 | 0.000 |
| 0.005 | 0.012 | 0.008 | 57.753 | -0.000 | 0.000 |
| 0.000 | 0.000 | -0.000 | -0.000 | 79.302 | 0.000 |
| -0.001 | 0.008 | -0.011 | 0.000 | -0.000 | 50.503 |
| 273.513 | 87.958 | 115.408 | 0.000 | 0.000 | -0.000 |
| 80.397 | 246.210 | 96.665 | -0.000 | 0.000 | -0.000 |
| 115.409 | 102.901 | 289.334 | -0.000 | -0.000 | -0.000 |
| -0.005 | -0.012 | -0.008 | 57.753 | 0.000 | -0.000 |
| -0.000 | -0.000 | 0.000 | 0.000 | 79.302 | -0.000 |
| 0.001 | -0.008 | 0.011 | -0.000 | 0.000 | 50.503 |
| 257.564 | 62.955 | 101.232 | -0.000 | 0.000 | -0.000 |
| 86.356 | 280.545 | 101.661 | 0.000 | 0.000 | -0.000 |
| 96.480 | 83.496 | 267.604 | -0.000 | 0.000 | -0.000 |
| 0.000 | 0.000 | -0.000 | 68.834 | 0.000 | -0.000 |
| -1.914 | -16.496 | 1.397 | 0.000 | 67.644 | -0.000 |
| -1.593 | -15.621 | 1.399 | -0.000 | 0.000 | 48.604 |
| 258.646 | 91.515 | 97.076 | -0.000 | -0.000 | 0.000 |
| 82.107 | 269.050 | 98.251 | -0.000 | -0.000 | -0.000 |
| 113.764 | 102.675 | 289.236 | -0.000 | -0.000 | 0.000 |
| -0.000 | -0.000 | -0.000 | 68.834 | -0.000 | 0.000 |
| 1.914 | 16.496 | -1.397 | -0.000 | 67.643 | 0.000 |
| 1.592 | 15.621 | -1.399 | -0.000 | -0.000 | 48.604 |
| 271.162 | 87.597 | 113.990 | 0.000 | 0.000 | -0.000 |
| 78.687 | 252.570 | 97.778 | -0.000 | 0.000 | -0.000 |
| 101.725 | 97.504 | 271.479 | 0.000 | 0.000 | -0.000 |
| 0.000 | 0.000 | 0.000 | 68.834 | 0.000 | -0.000 |
| -0.184 | -1.466 | 0.081 | 0.000 | 67.509 | -0.000 |
| -0.121 | -1.517 | 0.209 | -0.000 | 0.000 | 48.728 |
| 271.162 | 87.597 | 113.990 | -0.000 | -0.000 | 0.000 |
| 78.741 | 258.373 | 94.207 | -0.000 | -0.000 | 0.000 |
| 113.764 | 102.675 | 289.236 | -0.000 | -0.000 | 0.000 |
| -0.000 | 0.000 | -0.000 | 68.834 | -0.000 | 0.000 |
| 0.184 | 1.466 | -0.081 | -0.000 | 67.509 | 0.000 |
| 0.121 | 1.517 | -0.209 | 0.000 | -0.000 | 48.728 |
| 260.762 | 82.263 | 100.293 | 0.000 | 0.000 | -0.000 |
| 78.243 | 256.813 | 93.626 | -0.000 | 0.000 | -0.000 |
| 99.569 | 96.847 | 269.270 | 0.000 | 0.000 | -0.000 |
| -0.000 | -0.000 | 0.000 | 68.834 | 0.000 | -0.000 |
| 0.000 | 0.000 | -0.000 | 0.000 | 78.838 | -0.000 |
| 0.000 | -0.000 | -0.000 | 0.000 | 0.000 | 55.174 |
| 271.161 | 87.596 | 113.989 | -0.000 | -0.000 | 0.000 |
| 78.334 | 257.096 | 93.731 | -0.000 | -0.000 | -0.000 |
| 101.756 | 98.166 | 271.461 | 0.000 | -0.000 | 0.000 |
| 0.000 | 0.000 | -0.000 | 68.834 | -0.000 | 0.000 |
| -0.000 | -0.000 | 0.000 | -0.000 | 78.838 | 0.000 |
| -0.000 | 0.000 | 0.000 | -0.000 | -0.000 | 55.174 |
| 203.060 | 170.843 | 74.957 | 0.000 | 0.000 | -0.000 |
| 40.286 | 354.329 | 71.607 | 0.000 | -0.000 | 0.000 |
| 49.414 | 176.082 | 249.231 | 0.000 | 0.000 | 0.000 |
| -68.351 | 62.242 | -42.142 | 78.211 | -0.000 | -0.000 |
| -37.978 | 24.000 | 1.586 | 0.000 | 81.107 | 0.000 |
| -37.934 | 43.875 | -8.977 | 0.000 | 0.000 | 81.820 |
| 304.178 | 83.884 | 112.972 | -0.000 | -0.000 | 0.000 |
| 176.929 | 230.016 | 155.791 | -0.000 | 0.000 | -0.000 |
| 124.164 | 109.704 | 301.244 | -0.000 | 0.000 | 0.000 |
| 68.351 | -62.242 | 42.142 | 78.211 | -0.000 | 0.000 |
| 37.978 | -24.000 | -1.586 | -0.000 | 81.107 | -0.000 |
| 37.934 | -43.875 | 8.977 | -0.000 | -0.000 | 81.820 |
| 281.287 | 109.689 | 123.737 | 0.000 | 0.000 | 0.000 |
| 102.158 | 297.986 | 109.755 | 0.000 | 0.000 | -0.000 |
| 111.268 | 119.848 | 287.692 | 0.000 | -0.000 | 0.000 |
| 0.000 | -0.000 | 0.000 | 82.310 | -0.000 | 0.000 |
| -4.113 | 2.802 | -0.308 | 0.000 | 81.396 | -0.000 |
| -6.872 | 6.257 | -4.237 | 0.000 | 0.000 | 83.106 |
| 270.748 | 105.449 | 115.017 | -0.000 | 0.000 | -0.000 |
| 113.755 | 291.361 | 112.651 | -0.000 | -0.000 | -0.000 |
| 124.164 | 109.704 | 301.244 | -0.000 | -0.000 | -0.000 |
| -0.000 | 0.000 | -0.000 | 82.310 | -0.000 | -0.000 |
| 4.113 | -2.802 | 0.308 | -0.000 | 81.396 | -0.000 |
| 6.872 | -6.257 | 4.237 | -0.000 | -0.000 | 83.106 |
| 269.680 | 109.542 | 115.997 | 0.000 | -0.000 | 0.000 |
| 108.782 | 294.760 | 112.318 | -0.000 | -0.000 | 0.000 |
| 115.611 | 112.969 | 290.058 | 0.000 | 0.000 | 0.000 |
| -0.770 | 0.702 | -0.475 | 77.690 | -0.000 | 0.000 |
| 0.000 | 0.000 | -0.000 | 0.000 | 88.244 | 0.000 |
| -0.764 | 0.696 | -0.471 | 0.000 | -0.000 | 82.787 |
| 281.286 | 109.688 | 123.736 | -0.000 | 0.000 | -0.000 |
| 109.367 | 293.741 | 112.449 | -0.000 | -0.000 | 0.000 |
| 118.397 | 113.374 | 292.152 | -0.000 | -0.000 | -0.000 |
| 0.770 | -0.702 | 0.475 | 77.690 | 0.000 | -0.000 |
| -0.000 | -0.000 | 0.000 | -0.000 | 88.244 | -0.000 |
| 0.764 | -0.696 | 0.471 | -0.000 | 0.000 | 82.787 |
| 258.945 | 96.146 | 114.245 | 0.000 | -1.040 | 0.000 |
| 115.349 | 268.095 | 92.163 | -0.000 | -0.751 | 0.000 |
| 102.851 | 60.758 | 191.927 | -0.000 | -4.649 | -0.000 |
| -18.578 | -24.408 | -24.194 | 51.294 | 0.557 | -0.355 |
| -10.987 | -17.521 | -23.776 | -0.000 | 78.439 | -0.000 |
| -17.430 | -25.145 | -33.569 | -0.256 | -8.747 | 89.712 |
| 277.893 | 115.203 | 126.034 | 0.000 | 18.247 | -0.000 |
| 115.823 | 274.971 | 116.863 | -0.000 | 16.557 | 0.000 |
| 137.121 | 108.649 | 254.088 | 0.000 | 4.722 | 0.000 |
| 18.578 | 24.409 | 24.194 | 51.294 | -0.557 | -0.355 |
| 14.372 | 14.728 | 11.784 | 0.000 | 108.504 | 0.000 |
| 17.430 | 25.145 | 33.569 | -0.256 | 8.747 | 89.712 |
| 277.893 | 115.203 | 126.034 | -0.000 | 18.247 | -0.000 |
| 101.894 | 253.287 | 83.007 | -0.000 | 4.496 | -0.000 |
| 118.445 | 85.303 | 235.790 | 0.000 | 1.098 | 0.000 |
| -1.351 | -1.505 | -0.991 | 55.944 | -2.431 | -0.341 |
| -0.358 | -0.751 | 0.766 | 0.000 | 95.806 | 0.000 |
| -1.692 | -2.355 | -2.806 | -0.319 | -0.130 | 89.769 |
| 269.724 | 108.709 | 122.721 | -0.000 | 22.398 | -0.000 |
| 115.349 | 268.095 | 92.163 | 0.000 | -0.751 | 0.000 |
| 125.885 | 92.163 | 257.154 | 0.000 | 0.766 | -0.000 |
| 1.351 | 1.505 | 0.991 | 55.944 | 2.431 | -0.341 |
| 6.553 | 7.027 | 4.959 | -0.000 | 80.877 | 0.000 |
| 1.692 | 2.355 | 2.806 | -0.319 | 0.130 | 89.769 |
| 265.863 | 104.365 | 121.493 | -0.000 | 21.249 | -0.000 |
| 115.350 | 268.096 | 92.164 | -0.000 | -0.751 | -0.000 |
| 120.902 | 86.038 | 230.500 | -0.000 | 3.603 | -0.000 |
| -0.184 | -0.240 | -0.227 | 50.296 | 0.032 | -0.333 |
| 4.799 | 4.343 | 2.564 | -0.000 | 81.135 | -0.000 |
| -0.125 | -0.171 | -0.205 | -0.329 | -0.102 | 89.759 |
| 266.144 | 104.844 | 120.843 | 0.000 | 20.833 | 0.000 |
| 103.866 | 256.046 | 85.730 | -0.000 | 4.595 | -0.000 |
| 121.094 | 86.380 | 230.953 | 0.000 | 3.751 | 0.000 |
| 0.184 | 0.240 | 0.227 | 50.296 | -0.032 | -0.333 |
| 5.898 | 5.498 | 4.135 | 0.000 | 81.664 | 0.000 |
| 0.125 | 0.171 | 0.205 | -0.329 | 0.102 | 89.759 |
| 92.299 | -100.725 | 22.494 | 0.000 | -216.754 | -0.000 |
| -69.064 | 46.629 | -17.419 | 0.000 | -233.278 | -0.000 |
| 94.695 | -10.258 | 307.337 | 0.000 | -272.314 | -0.000 |
| -0.000 | 0.000 | -0.000 | 61.834 | 0.000 | -0.493 |
| -0.503 | -0.648 | 1.283 | 0.000 | 97.084 | -0.000 |
| -26.355 | -92.534 | 64.022 | -0.340 | -274.430 | 87.942 |
| 288.505 | 193.621 | 59.541 | -0.000 | 293.450 | 0.000 |
| 303.067 | 481.522 | 243.168 | 0.000 | 250.149 | 0.000 |
| 325.728 | 316.645 | 392.564 | -0.000 | 249.224 | 0.000 |
| 0.000 | 0.000 | -0.000 | 61.834 | -0.000 | -0.493 |
| 29.274 | 94.835 | -60.286 | -0.000 | 362.875 | 0.000 |
| 26.356 | 92.534 | -64.022 | -0.340 | 274.430 | 87.942 |
| 271.138 | 108.975 | 127.371 | 0.000 | 18.764 | 0.000 |
| 109.911 | 258.338 | 88.492 | 0.000 | -0.584 | -0.000 |
| 125.883 | 86.449 | 258.308 | 0.000 | 1.283 | 0.000 |
| -2.646 | -9.289 | 6.427 | 52.474 | -27.548 | -0.404 |
| -15.627 | -18.950 | -12.293 | 0.000 | 57.633 | -0.000 |
| -0.000 | 0.000 | 0.000 | -0.429 | 0.000 | 88.112 |
| 265.089 | 110.620 | 117.276 | 0.000 | 46.505 | 0.000 |
| 109.911 | 258.338 | 88.492 | 0.000 | -0.584 | 0.000 |
| 139.938 | 103.680 | 249.657 | -0.000 | 27.901 | 0.000 |
| 2.646 | 9.289 | -6.427 | 52.474 | 27.548 | -0.404 |
| 22.655 | 25.435 | 15.018 | -0.000 | 105.675 | 0.000 |
| 0.000 | -0.000 | -0.000 | -0.429 | -0.000 | 88.112 |
| 256.610 | 95.260 | 121.823 | 0.000 | 19.539 | -0.000 |
| 95.830 | 243.241 | 82.326 | -0.000 | 2.697 | -0.000 |
| 117.643 | 77.759 | 231.180 | 0.000 | 1.161 | -0.000 |
| -2.184 | -2.565 | -1.899 | 46.904 | -2.620 | -0.452 |
| 3.920 | 3.213 | 3.662 | 0.000 | 80.420 | -0.000 |
| -1.613 | -1.930 | -0.968 | -0.355 | -2.350 | 87.870 |
| 262.763 | 102.569 | 122.801 | -0.000 | 22.744 | 0.000 |
| 99.922 | 248.117 | 83.852 | -0.000 | 6.820 | 0.000 |
| 121.073 | 83.596 | 240.666 | -0.000 | 7.314 | 0.000 |
| 2.184 | 2.565 | 1.899 | 46.904 | 2.620 | -0.452 |
| 7.170 | 7.228 | 5.391 | -0.000 | 85.222 | 0.000 |
| 1.613 | 1.930 | 0.968 | -0.355 | 2.350 | 87.870 |
| 274.681 | 101.361 | 120.820 | 0.000 | 0.000 | 0.000 |
| 99.030 | 258.903 | 108.521 | -0.000 | 0.000 | -0.000 |
| 104.679 | 107.554 | 284.092 | -0.000 | 0.000 | 0.000 |
| 0.872 | 1.023 | -0.684 | 60.701 | 0.000 | 0.000 |
| 0.000 | -0.000 | 0.000 | 0.000 | 94.629 | 0.000 |
| -0.000 | 0.000 | 0.000 | -0.000 | 0.000 | 73.958 |
| 274.681 | 101.361 | 120.820 | -0.000 | -0.000 | -0.000 |
| 96.515 | 256.925 | 108.995 | -0.000 | -0.000 | 0.000 |
| 104.507 | 107.129 | 286.224 | 0.000 | -0.000 | -0.000 |
| -0.872 | -1.023 | 0.684 | 60.701 | -0.000 | 0.000 |
| 0.000 | -0.000 | -0.000 | -0.000 | 94.629 | -0.000 |
| 0.000 | -0.000 | -0.000 | 0.000 | 0.000 | 73.958 |
| 257.446 | 96.044 | 105.116 | -0.000 | -0.000 | 0.000 |
| 102.951 | 269.010 | 111.232 | 0.000 | -0.000 | 0.000 |
| 120.625 | 109.446 | 309.668 | -0.000 | -0.000 | -0.000 |
| -0.000 | -0.000 | 0.000 | 75.896 | 0.000 | 0.000 |
| -0.000 | 0.000 | -0.000 | -0.000 | 94.629 | -0.000 |
| 0.155 | 0.003 | -0.063 | -0.000 | 0.000 | 57.762 |
| 274.681 | 101.361 | 120.820 | 0.000 | -0.000 | 0.000 |
| 94.905 | 255.934 | 108.655 | -0.000 | 0.000 | -0.000 |
| 103.992 | 107.183 | 284.866 | 0.000 | -0.000 | -0.000 |
| -0.000 | 0.000 | -0.000 | 75.896 | 0.000 | 0.000 |
| -0.000 | -0.000 | 0.000 | 0.000 | 94.629 | 0.000 |
| -0.155 | -0.003 | 0.063 | 0.000 | -0.000 | 57.762 |
| 257.391 | 96.071 | 105.172 | -0.000 | 0.000 | 0.000 |
| 97.987 | 258.166 | 108.759 | -0.000 | -0.000 | -0.000 |
| 104.417 | 107.572 | 284.743 | -0.000 | 0.000 | 0.000 |
| 0.009 | 0.011 | -0.007 | 60.475 | 0.000 | 0.000 |
| 0.008 | -0.003 | -0.006 | -0.000 | 78.957 | 0.000 |
| 0.000 | -0.000 | -0.000 | 0.000 | -0.000 | 73.958 |
| 257.377 | 96.077 | 105.184 | 0.000 | -0.000 | -0.000 |
| 95.814 | 255.777 | 109.367 | 0.000 | 0.000 | 0.000 |
| 105.253 | 106.870 | 285.781 | -0.000 | 0.000 | -0.000 |
| -0.009 | -0.011 | 0.007 | 60.475 | -0.000 | -0.000 |
| -0.008 | 0.003 | 0.006 | 0.000 | 78.957 | -0.000 |
| -0.000 | 0.000 | 0.000 | -0.000 | 0.000 | 73.958 |
| 234.055 | 93.964 | 70.325 | 0.000 | -0.000 | 0.000 |
| 98.867 | 243.254 | 80.798 | 0.000 | -0.000 | 0.000 |
| 80.798 | 80.798 | 259.610 | -0.000 | -0.000 | -0.000 |
| 0.000 | -0.000 | -0.000 | 58.466 | -0.001 | 0.000 |
| 0.000 | -0.000 | -0.000 | 0.000 | 58.466 | 0.000 |
| 0.000 | 0.000 | 0.000 | 0.000 | -0.000 | 72.194 |
| 243.254 | 98.867 | 80.798 | -0.000 | 0.000 | -0.000 |
| 106.980 | 247.055 | 89.756 | 0.000 | 0.000 | -0.000 |
| 80.798 | 80.798 | 259.610 | 0.000 | 0.000 | 0.000 |
| -0.000 | 0.000 | 0.000 | 58.466 | 0.000 | -0.000 |
| -0.000 | 0.000 | 0.000 | -0.000 | 58.466 | -0.000 |
| -0.000 | 0.000 | -0.000 | -0.000 | 0.000 | 72.194 |
| 243.255 | 98.867 | 80.798 | 0.000 | -0.000 | 0.000 |
| 100.125 | 239.366 | 78.736 | 0.000 | -0.000 | -0.000 |
| 80.798 | 80.798 | 259.610 | -0.000 | -0.000 | -0.000 |
| 0.000 | -0.000 | 0.000 | 58.466 | -0.000 | 0.000 |
| 0.000 | -0.000 | 0.000 | 0.000 | 58.466 | 0.000 |
| 0.000 | 0.000 | 0.000 | 0.000 | -0.000 | 72.194 |
| 240.294 | 102.113 | 81.061 | -0.000 | 0.000 | 0.000 |
| 98.867 | 243.255 | 80.798 | -0.000 | -0.000 | -0.000 |
| 80.798 | 80.798 | 259.610 | -0.000 | 0.000 | -0.000 |
| -0.000 | 0.000 | -0.000 | 58.466 | 0.000 | -0.000 |
| -0.000 | 0.000 | -0.000 | 0.000 | 58.466 | -0.000 |
| -0.000 | -0.000 | -0.000 | -0.000 | -0.000 | 72.194 |
| 243.256 | 98.868 | 80.798 | 0.000 | -0.000 | 0.000 |
| 98.868 | 243.256 | 80.798 | 0.000 | 0.000 | 0.000 |
| 80.798 | 80.798 | 259.611 | -0.000 | -0.000 | 0.000 |
| 0.000 | -0.000 | 0.000 | 58.466 | -0.000 | 0.000 |
| -0.000 | 0.000 | 0.000 | -0.000 | 58.466 | 0.000 |
| -0.090 | -0.090 | -0.110 | 0.000 | -0.000 | 69.867 |
| 239.743 | 101.283 | 79.884 | 0.000 | 0.000 | -0.000 |
| 98.867 | 243.254 | 80.798 | -0.000 | 0.000 | -0.000 |
| 80.798 | 80.798 | 259.609 | 0.000 | 0.000 | 0.000 |
| -0.000 | 0.000 | -0.000 | 58.466 | 0.000 | -0.000 |
| 0.000 | -0.000 | -0.000 | -0.000 | 58.466 | -0.000 |
| 0.090 | 0.090 | 0.110 | -0.000 | 0.000 | 69.867 |
| 244.433 | 104.669 | 87.465 | 0.000 | -0.000 | 0.001 |
| 104.668 | 244.433 | 87.465 | 0.000 | -0.000 | -0.000 |
| 80.584 | 80.584 | 259.114 | 0.000 | -0.000 | 0.000 |
| 0.000 | 0.001 | -0.000 | 58.380 | -0.000 | 0.000 |
| -0.000 | 0.000 | -0.000 | 0.000 | 58.379 | 0.000 |
| 4.126 | 4.126 | 7.615 | 0.000 | -0.000 | 70.155 |
| 236.252 | 95.914 | 72.253 | -0.000 | 0.000 | -0.000 |
| 98.721 | 242.994 | 80.551 | -0.000 | 0.000 | -0.000 |
| 75.754 | 75.754 | 250.083 | -0.000 | 0.000 | -0.000 |
| -0.000 | -0.001 | 0.000 | 58.380 | -0.000 | -0.000 |
| -0.000 | -0.000 | 0.000 | -0.000 | 58.380 | -0.000 |
| -4.126 | -4.126 | -7.615 | -0.000 | 0.000 | 70.154 |
| 240.716 | 100.456 | 80.573 | 0.000 | -0.000 | 0.000 |
| 101.727 | 239.811 | 80.519 | 0.000 | -0.000 | 0.000 |
| 80.584 | 80.584 | 259.115 | 0.000 | -0.000 | 0.000 |
| 0.430 | 0.430 | 0.794 | 56.508 | 0.000 | 0.000 |
| 0.430 | 0.430 | 0.794 | 0.000 | 56.508 | 0.000 |
| -0.000 | 0.000 | -0.000 | 0.000 | -0.000 | 72.137 |
| 239.910 | 99.612 | 79.045 | -0.000 | 0.000 | -0.000 |
| 99.612 | 239.909 | 79.045 | -0.000 | 0.000 | -0.000 |
| 79.444 | 79.444 | 256.894 | -0.000 | 0.000 | 0.000 |
| -0.430 | -0.430 | -0.794 | 56.508 | 0.000 | -0.000 |
| -0.430 | -0.430 | -0.794 | -0.000 | 56.508 | -0.000 |
| 0.000 | -0.000 | -0.000 | -0.000 | 0.000 | 72.137 |
| 240.350 | 100.075 | 79.882 | 0.000 | -0.000 | 0.000 |
| 101.243 | 239.352 | 79.799 | 0.000 | -0.000 | 0.000 |
| 79.898 | 79.898 | 257.732 | 0.000 | -0.000 | 0.000 |
| 0.000 | -0.000 | 0.000 | 58.380 | 0.000 | 0.000 |
| -0.000 | 0.000 | 0.000 | 0.000 | 58.380 | 0.000 |
| 0.056 | 0.056 | 0.103 | 0.000 | -0.000 | 69.039 |
| 240.268 | 99.990 | 79.729 | -0.000 | 0.000 | -0.000 |
| 100.931 | 239.443 | 79.434 | -0.000 | 0.000 | -0.000 |
| 79.814 | 79.814 | 257.577 | -0.000 | 0.000 | -0.000 |
| -0.000 | 0.000 | -0.000 | 58.380 | 0.000 | -0.000 |
| 0.000 | -0.000 | -0.000 | -0.000 | 58.380 | -0.000 |
| -0.056 | -0.056 | -0.103 | -0.000 | 0.000 | 69.039 |
| 363.028 | 3.576 | 111.957 | 0.000 | 0.000 | 0.000 |
| 107.169 | 203.236 | 142.990 | 0.000 | -0.001 | 0.000 |
| 249.132 | -24.224 | 271.452 | 0.000 | 0.000 | -0.000 |
| -10.806 | -58.287 | 34.227 | 55.958 | -0.000 | 0.000 |
| -29.757 | -46.682 | 56.396 | 0.000 | -16.481 | -0.000 |
| -26.534 | -47.035 | 61.896 | 0.000 | 0.001 | -50.088 |
| 246.571 | 196.200 | 132.032 | -0.000 | 0.000 | -0.000 |
| 14.481 | 378.852 | 131.277 | -0.000 | -0.000 | 0.000 |
| 35.589 | 211.041 | 341.183 | -0.000 | -0.000 | -0.000 |
| 10.806 | 58.287 | -34.227 | 55.958 | 0.000 | 0.000 |
| 29.757 | 46.682 | -56.396 | -0.000 | -16.480 | -0.000 |
| 26.534 | 47.035 | -61.896 | -0.000 | -0.001 | -50.088 |
| 265.739 | 110.477 | 145.377 | 0.000 | 0.000 | 0.000 |
| 111.171 | 285.509 | 117.568 | 0.000 | -0.000 | 0.000 |
| 163.643 | 55.776 | 272.525 | -0.000 | -0.000 | 0.000 |
| -0.100 | -6.274 | 2.823 | 56.131 | -0.000 | -0.000 |
| 0.000 | -0.000 | -0.000 | 0.000 | 81.529 | 0.000 |
| -1.895 | -5.520 | 3.947 | 0.000 | -0.000 | -42.450 |
| 266.103 | 111.783 | 137.742 | -0.000 | 0.000 | 0.000 |
| 111.256 | 268.996 | 95.267 | -0.000 | -0.000 | -0.000 |
| 170.212 | 61.428 | 256.359 | -0.000 | 0.000 | -0.000 |
| 0.100 | 6.274 | -2.823 | 56.131 | 0.000 | -0.000 |
| -0.000 | 0.000 | 0.000 | -0.000 | 81.529 | -0.000 |
| 1.895 | 5.520 | -3.947 | -0.000 | 0.000 | -42.450 |
| 234.356 | 140.348 | 171.909 | 0.000 | -0.000 | 0.000 |
| 139.692 | 231.213 | 62.972 | 0.000 | -0.000 | 0.000 |
| 164.878 | 58.932 | 265.815 | 0.000 | 0.000 | 0.000 |
| -0.328 | -0.283 | 0.808 | 56.955 | 0.000 | 0.000 |
| -0.310 | -0.303 | 0.786 | -0.000 | -276.886 | 0.000 |
| -0.293 | -0.287 | 0.789 | 0.000 | 0.000 | -44.578 |
| 235.025 | 139.981 | 169.364 | -0.000 | -0.000 | 0.000 |
| 140.347 | 231.776 | 61.355 | 0.000 | 0.000 | -0.000 |
| 167.255 | 58.885 | 263.632 | -0.000 | 0.000 | -0.000 |
| 0.328 | 0.283 | -0.808 | 56.955 | -0.000 | -0.000 |
| 0.310 | 0.303 | -0.786 | -0.000 | -276.886 | -0.000 |
| 0.293 | 0.287 | -0.789 | -0.000 | -0.000 | -44.578 |
| 266.608 | 127.813 | 114.804 | 0.000 | -0.000 | -0.000 |
| 135.815 | 255.675 | 88.179 | 0.000 | -0.000 | -0.000 |
| 129.628 | 87.423 | 232.348 | -0.000 | -0.000 | -0.000 |
| 5.948 | 2.601 | 6.432 | 58.820 | -0.000 | 0.000 |
| 7.328 | 3.535 | 8.294 | 0.000 | 74.773 | 0.000 |
| 6.734 | 2.945 | 7.282 | 0.000 | -0.000 | 110.903 |
| 288.739 | 141.682 | 129.628 | 0.000 | 0.000 | -0.000 |
| 115.569 | 245.555 | 65.029 | 0.000 | 0.000 | 0.000 |
| 93.872 | 68.479 | 185.069 | -0.000 | 0.000 | 0.000 |
| -5.948 | -2.601 | -6.432 | 58.820 | 0.000 | 0.000 |
| -7.328 | -3.535 | -8.294 | -0.000 | 74.773 | -0.000 |
| -6.734 | -2.945 | -7.282 | -0.000 | 0.000 | 110.903 |
| 263.948 | 127.900 | 110.974 | 0.000 | -0.000 | 0.000 |
| 127.231 | 251.858 | 79.069 | -0.000 | 0.000 | -0.000 |
| 104.121 | 73.754 | 194.813 | -0.000 | 0.000 | -0.000 |
| -0.000 | 0.000 | 0.000 | 63.624 | -0.000 | 0.000 |
| 0.725 | 0.350 | 0.821 | -0.000 | 75.010 | -0.000 |
| -0.000 | 0.000 | 0.000 | -0.000 | -0.000 | 110.903 |
| 288.739 | 141.682 | 129.628 | -0.000 | -0.000 | -0.000 |
| 122.889 | 249.243 | 72.551 | -0.000 | 0.000 | -0.000 |
| 109.333 | 78.494 | 204.328 | -0.000 | -0.000 | -0.000 |
| 0.000 | -0.000 | -0.000 | 63.624 | 0.000 | 0.000 |
| -0.725 | -0.350 | -0.821 | 0.000 | 75.010 | -0.000 |
| 0.000 | -0.000 | -0.000 | 0.000 | 0.000 | 110.903 |
| 263.511 | 127.748 | 110.393 | -0.000 | -0.000 | 0.000 |
| 123.816 | 249.765 | 74.429 | 0.000 | -0.000 | 0.000 |
| 103.652 | 73.583 | 193.901 | -0.000 | -0.000 | 0.000 |
| -0.000 | 0.000 | -0.000 | 63.624 | 0.000 | 0.000 |
| 0.082 | 0.040 | 0.103 | 0.000 | 74.957 | -0.000 |
| 0.067 | 0.030 | 0.073 | 0.000 | -0.000 | 110.903 |
| 258.121 | 123.653 | 103.471 | 0.000 | 0.000 | 0.000 |
| 123.657 | 249.684 | 74.242 | 0.000 | 0.000 | -0.000 |
| 109.875 | 78.730 | 204.843 | -0.000 | 0.000 | 0.000 |
| 0.000 | -0.000 | 0.000 | 63.624 | -0.000 | 0.000 |
| -0.082 | -0.040 | -0.103 | -0.000 | 74.957 | 0.000 |
| -0.067 | -0.030 | -0.073 | -0.000 | 0.000 | 110.903 |
| 183.415 | 67.064 | 91.164 | 0.000 | -0.000 | 0.000 |
| 55.008 | 192.366 | 82.824 | 0.000 | -0.000 | -0.000 |
| 90.087 | 56.865 | 211.974 | -0.000 | -0.000 | 0.000 |
| 0.000 | 0.000 | 0.000 | 39.008 | -0.000 | -0.000 |
| -0.000 | 0.000 | -0.000 | 0.000 | 64.870 | 0.000 |
| -0.000 | 0.000 | 0.000 | 0.000 | -0.000 | 45.870 |
| 208.588 | 78.560 | 67.180 | -0.000 | 0.000 | -0.000 |
| 67.983 | 200.305 | 58.860 | -0.000 | 0.000 | -0.000 |
| 90.087 | 56.865 | 211.974 | 0.000 | 0.000 | -0.000 |
| -0.000 | -0.000 | -0.000 | 39.008 | 0.000 | 0.000 |
| -0.000 | -0.000 | 0.000 | -0.000 | 64.871 | -0.000 |
| 0.000 | -0.000 | -0.000 | -0.000 | 0.000 | 45.870 |
| 183.415 | 67.064 | 91.164 | 0.000 | -0.000 | 0.000 |
| 67.983 | 200.305 | 58.860 | 0.000 | -0.000 | -0.000 |
| 85.225 | 57.645 | 194.958 | 0.000 | -0.000 | -0.000 |
| -2.458 | -1.296 | 4.334 | 30.272 | -0.000 | -0.000 |
| -0.000 | 0.000 | 0.000 | 0.000 | 64.870 | 0.000 |
| -0.000 | 0.000 | 0.000 | 0.000 | -0.000 | 45.870 |
| 183.415 | 67.064 | 91.164 | -0.000 | 0.000 | -0.000 |
| 70.330 | 201.138 | 57.292 | -0.000 | 0.000 | -0.000 |
| 86.793 | 58.613 | 191.751 | -0.000 | 0.000 | -0.000 |
| 2.458 | 1.296 | -4.334 | 30.272 | 0.000 | 0.000 |
| -0.000 | -0.000 | -0.000 | -0.000 | 64.870 | -0.000 |
| 0.000 | -0.000 | -0.000 | -0.000 | 0.000 | 45.870 |
| 181.219 | 66.718 | 88.361 | -0.000 | -0.000 | -0.000 |
| 67.446 | 199.740 | 60.113 | 0.000 | -0.000 | -0.000 |
| 87.488 | 58.113 | 186.041 | 0.000 | -0.000 | -0.000 |
| -0.000 | 0.000 | -0.000 | 39.008 | -0.000 | -0.000 |
| -0.122 | -0.068 | 0.202 | -0.000 | 57.903 | -0.000 |
| -0.247 | -0.134 | 0.369 | -0.000 | -0.000 | 45.870 |
| 182.130 | 67.237 | 87.972 | 0.000 | 0.000 | -0.000 |
| 67.940 | 199.997 | 59.682 | 0.000 | 0.000 | 0.000 |
| 87.716 | 58.173 | 185.255 | -0.000 | 0.000 | 0.000 |
| 0.000 | -0.000 | 0.000 | 39.008 | 0.000 | 0.000 |
| 0.122 | 0.068 | -0.202 | 0.000 | 57.903 | 0.000 |
| 0.247 | 0.134 | -0.369 | -0.000 | 0.000 | 45.870 |
| 275.109 | 84.754 | 59.379 | 0.000 | -0.000 | -0.000 |
| 85.423 | 295.587 | 88.346 | 0.000 | -0.000 | -0.000 |
| 67.770 | 118.807 | 253.872 | 0.000 | -0.000 | -0.000 |
| -0.365 | -1.717 | -1.098 | 70.508 | -0.000 | -0.000 |
| -0.963 | -4.533 | -2.898 | -0.000 | 39.003 | -0.000 |
| -0.555 | -2.278 | -1.426 | 0.000 | -0.000 | 44.954 |
| 276.837 | 93.645 | 65.380 | 0.000 | 0.000 | 0.000 |
| 92.894 | 335.211 | 115.667 | 0.000 | 0.000 | 0.000 |
| 63.165 | 94.083 | 236.146 | 0.000 | 0.000 | 0.000 |
| 0.365 | 1.717 | 1.098 | 70.508 | -0.000 | 0.000 |
| 0.963 | 4.533 | 2.898 | -0.000 | 39.003 | 0.000 |
| 0.555 | 2.278 | 1.426 | 0.000 | 0.000 | 44.954 |
| 276.837 | 93.645 | 65.380 | -0.000 | -0.000 | -0.000 |
| 85.787 | 297.108 | 89.210 | 0.000 | -0.000 | -0.000 |
| 63.594 | 94.212 | 237.042 | 0.000 | 0.000 | -0.000 |
| -0.039 | -0.170 | -0.107 | 69.802 | 0.000 | -0.000 |
| -0.042 | -0.133 | -0.079 | 0.000 | 37.857 | -0.000 |
| -0.032 | -0.124 | -0.077 | 0.000 | 0.000 | 44.757 |
| 275.390 | 86.795 | 60.547 | -0.000 | 0.000 | 0.000 |
| 85.874 | 297.492 | 89.524 | 0.000 | 0.000 | 0.000 |
| 62.808 | 92.572 | 235.166 | -0.000 | -0.000 | 0.000 |
| 0.039 | 0.170 | 0.107 | 69.802 | 0.000 | 0.000 |
| 0.042 | 0.133 | 0.079 | 0.000 | 37.857 | 0.000 |
| 0.032 | 0.124 | 0.077 | -0.000 | -0.000 | 44.757 |
| 275.345 | 86.575 | 60.384 | 0.000 | -0.000 | 0.000 |
| 85.830 | 297.304 | 89.408 | 0.000 | -0.000 | -0.000 |
| 62.747 | 92.332 | 235.071 | 0.000 | -0.000 | -0.000 |
| 0.000 | -0.000 | 0.000 | 92.498 | 0.000 | -0.000 |
| -0.004 | -0.013 | -0.008 | 0.000 | 37.856 | -0.000 |
| -0.004 | -0.015 | -0.010 | 0.000 | -0.000 | 44.750 |
| 275.350 | 86.609 | 60.405 | -0.000 | -0.000 | 0.000 |
| 85.837 | 297.335 | 89.428 | 0.000 | -0.000 | 0.000 |
| 63.631 | 94.387 | 237.153 | -0.000 | -0.000 | 0.000 |
| 0.004 | 0.017 | 0.011 | 69.802 | -0.000 | 0.000 |
| 0.004 | 0.013 | 0.008 | 0.000 | 37.856 | 0.000 |
| 0.004 | 0.015 | 0.010 | -0.000 | 0.000 | 44.750 |
| 293.150 | 89.830 | 103.554 | -0.000 | -0.000 | 0.000 |
| 90.595 | 291.832 | 102.466 | -0.000 | -0.000 | 0.000 |
| 106.857 | 106.268 | 222.646 | -0.000 | 0.000 | 0.000 |
| 0.192 | 0.136 | 0.187 | 63.751 | 0.000 | 0.000 |
| 0.370 | 0.925 | 1.109 | -0.000 | 72.753 | -0.000 |
| 0.166 | -0.177 | -0.171 | -0.000 | -0.000 | 49.165 |
| 296.214 | 97.885 | 109.058 | 0.000 | -0.000 | -0.000 |
| 97.885 | 332.505 | 112.893 | 0.000 | 0.000 | -0.000 |
| 104.421 | 97.835 | 237.902 | 0.000 | -0.000 | -0.000 |
| -0.192 | -0.136 | -0.187 | 63.751 | -0.000 | -0.000 |
| -0.370 | -0.925 | -1.109 | 0.000 | 72.753 | 0.000 |
| -0.166 | 0.177 | 0.171 | 0.000 | 0.000 | 49.165 |
| 293.039 | 89.558 | 103.174 | -0.000 | 0.000 | 0.000 |
| 90.279 | 291.564 | 101.524 | -0.000 | 0.000 | 0.000 |
| 109.058 | 112.893 | 266.587 | -0.000 | 0.000 | 0.000 |
| 0.000 | -0.000 | 0.000 | 74.242 | 0.000 | 0.000 |
| 0.000 | 0.000 | 0.000 | -0.000 | 76.022 | 0.000 |
| 0.042 | 0.105 | 0.126 | -0.000 | 0.000 | 49.724 |
| 293.014 | 89.496 | 103.089 | 0.000 | -0.000 | -0.000 |
| 97.885 | 332.504 | 112.893 | 0.000 | 0.000 | -0.000 |
| 109.058 | 112.893 | 266.587 | 0.000 | -0.000 | -0.000 |
| -0.000 | 0.000 | -0.000 | 74.243 | -0.000 | -0.000 |
| -0.000 | -0.000 | 0.000 | 0.000 | 76.022 | -0.000 |
| -0.042 | -0.105 | -0.126 | 0.000 | -0.000 | 49.724 |
| 291.879 | 89.863 | 106.335 | -0.000 | 0.000 | 0.000 |
| 91.761 | 295.827 | 98.700 | -0.000 | 0.000 | 0.000 |
| 106.537 | 105.984 | 223.058 | -0.000 | 0.000 | 0.000 |
| 0.001 | 0.003 | 0.004 | 65.809 | 0.000 | 0.000 |
| 0.000 | 0.000 | 0.000 | -0.000 | 76.022 | 0.000 |
| 0.000 | 0.000 | 0.000 | -0.000 | 0.000 | 58.575 |
| 296.213 | 97.885 | 109.057 | 0.000 | 0.000 | -0.000 |
| 90.171 | 291.503 | 102.551 | 0.000 | -0.000 | -0.000 |
| 107.782 | 99.664 | 218.646 | 0.000 | -0.000 | -0.000 |
| -0.001 | -0.003 | -0.004 | 65.809 | -0.000 | -0.000 |
| -0.000 | -0.000 | -0.000 | 0.000 | 76.022 | -0.000 |
| -0.000 | -0.000 | -0.000 | 0.000 | -0.000 | 58.575 |
| 304.249 | 52.114 | -75.209 | 0.000 | -0.000 | 0.000 |
| 92.041 | 335.620 | 109.002 | 0.000 | -0.000 | -0.000 |
| 122.260 | 67.073 | 51.865 | 0.000 | -0.000 | 0.000 |
| 22.602 | -34.601 | -175.281 | 63.120 | -0.000 | -0.000 |
| -0.000 | 0.000 | 0.000 | 0.000 | 72.657 | -0.000 |
| 23.016 | -71.625 | -181.468 | 0.000 | -0.000 | 46.382 |
| 285.092 | 93.885 | 103.320 | -0.000 | 0.000 | 0.000 |
| 92.041 | 335.620 | 109.002 | -0.000 | 0.000 | 0.000 |
| 102.585 | 110.111 | 260.696 | 0.000 | 0.000 | -0.000 |
| -23.018 | 71.479 | 181.412 | 62.585 | 0.000 | 0.000 |
| -0.000 | -0.000 | -0.000 | -0.000 | 72.657 | -0.000 |
| -23.016 | 71.625 | 181.468 | -0.000 | 0.000 | 46.382 |
| 283.965 | 83.212 | 82.578 | 0.000 | -0.000 | -0.000 |
| 86.340 | 289.402 | 79.176 | 0.000 | -0.000 | -0.000 |
| 96.902 | 88.854 | 207.988 | -0.000 | -0.000 | 0.000 |
| 0.000 | 0.000 | 0.000 | 72.607 | -0.000 | 0.000 |
| 0.000 | 0.000 | 0.000 | 0.000 | 72.657 | -0.000 |
| 2.439 | -3.393 | -17.354 | 0.000 | -0.000 | 47.720 |
| 283.017 | 90.662 | 127.540 | 0.000 | 0.000 | 0.000 |
| 92.041 | 335.620 | 109.002 | 0.000 | 0.000 | 0.000 |
| 95.872 | 89.233 | 241.426 | -0.000 | 0.000 | -0.000 |
| -0.000 | 0.000 | -0.000 | 72.607 | -0.000 | 0.000 |
| -0.000 | -0.000 | -0.000 | -0.000 | 72.657 | 0.000 |
| -2.439 | 3.393 | 17.354 | 0.000 | 0.000 | 47.720 |
| 285.093 | 93.886 | 103.321 | 0.000 | -0.000 | -0.000 |
| 85.009 | 294.357 | 96.578 | 0.000 | -0.000 | 0.000 |
| 104.143 | 101.199 | 206.108 | 0.000 | -0.000 | -0.000 |
| -0.090 | -0.454 | -2.015 | 64.336 | -0.000 | -0.000 |
| 0.000 | 0.000 | 0.000 | 0.000 | 72.657 | -0.000 |
| 0.457 | -0.227 | -1.379 | 0.000 | -0.000 | 45.425 |
| 281.879 | 84.674 | 99.492 | 0.000 | 0.000 | 0.000 |
| 84.562 | 295.455 | 99.663 | 0.000 | 0.000 | 0.000 |
| 101.092 | 98.821 | 214.880 | -0.000 | 0.000 | -0.000 |
| 0.090 | 0.454 | 2.015 | 64.336 | 0.000 | -0.000 |
| -0.000 | -0.000 | -0.000 | -0.000 | 72.657 | 0.000 |
| -0.457 | 0.227 | 1.379 | 0.000 | 0.000 | 45.425 |
| 280.904 | 102.651 | 108.354 | 0.000 | 0.000 | -0.000 |
| 104.244 | 257.448 | 103.227 | -0.000 | -0.000 | -0.000 |
| 115.395 | 108.387 | 272.638 | -0.000 | 0.000 | -0.000 |
| -1.466 | -0.039 | -5.451 | 59.216 | -0.000 | -0.000 |
| -2.609 | -0.450 | -5.533 | 0.000 | 86.865 | -0.000 |
| -1.077 | -0.441 | -5.617 | -0.000 | -0.000 | 69.947 |
| 286.226 | 103.446 | 116.545 | 0.000 | 0.000 | 0.000 |
| 113.192 | 260.059 | 114.513 | -0.000 | -0.000 | -0.000 |
| 119.823 | 107.567 | 284.514 | 0.000 | -0.000 | 0.000 |
| 1.466 | 0.039 | 5.451 | 59.216 | 0.000 | 0.000 |
| 2.609 | 0.450 | 5.533 | -0.000 | 86.865 | 0.000 |
| 1.077 | 0.441 | 5.617 | 0.000 | 0.000 | 69.947 |
| 284.526 | 105.013 | 112.979 | 0.000 | 0.000 | -0.000 |
| 116.228 | 270.502 | 114.294 | 0.000 | 0.000 | -0.000 |
| 116.374 | 108.397 | 279.319 | 0.000 | -0.000 | -0.000 |
| -0.000 | 0.000 | 0.000 | 75.293 | 0.000 | -0.000 |
| 0.000 | 0.000 | -0.000 | 0.000 | 101.961 | -0.000 |
| -0.336 | 0.114 | -0.513 | 0.000 | -0.000 | 73.759 |
| 283.256 | 102.957 | 113.814 | -0.000 | 0.000 | 0.000 |
| 116.228 | 270.502 | 114.294 | 0.000 | -0.000 | 0.000 |
| 132.629 | 112.180 | 302.004 | -0.000 | 0.000 | 0.000 |
| 0.000 | 0.000 | -0.000 | 75.293 | -0.000 | 0.000 |
| -0.000 | -0.000 | 0.000 | -0.000 | 101.961 | 0.000 |
| 0.336 | -0.114 | 0.513 | -0.000 | 0.000 | 73.759 |
| 284.692 | 104.906 | 113.282 | -0.000 | -0.000 | -0.000 |
| 106.578 | 255.100 | 109.096 | -0.000 | -0.000 | -0.000 |
| 116.899 | 108.318 | 278.484 | -0.000 | -0.000 | -0.000 |
| -0.000 | -0.000 | 0.000 | 75.293 | 0.000 | -0.000 |
| -0.029 | 0.010 | -0.044 | 0.000 | 89.616 | -0.000 |
| -0.016 | -0.007 | -0.059 | -0.000 | 0.000 | 69.499 |
| 284.726 | 104.881 | 113.348 | 0.000 | -0.000 | 0.000 |
| 109.833 | 259.349 | 110.161 | -0.000 | -0.000 | 0.000 |
| 116.729 | 108.310 | 279.853 | 0.000 | 0.000 | 0.000 |
| 0.013 | -0.001 | 0.053 | 59.170 | -0.000 | 0.000 |
| 0.029 | -0.010 | 0.044 | -0.000 | 89.616 | 0.000 |
| 0.016 | 0.007 | 0.059 | 0.000 | -0.000 | 69.499 |
| 225.268 | 77.775 | 101.355 | 0.000 | 30.093 | -0.000 |
| 119.130 | 240.638 | 73.582 | -0.000 | 1.133 | -0.000 |
| 90.721 | 42.032 | 224.274 | -0.000 | 20.272 | -0.000 |
| -0.000 | 0.000 | -0.000 | 55.385 | -0.000 | 0.103 |
| -27.713 | -26.688 | -19.022 | -0.000 | 101.607 | 0.000 |
| 0.000 | -0.000 | 0.000 | 0.237 | -0.000 | 91.930 |
| 266.635 | 116.628 | 120.313 | 0.000 | 18.649 | 0.000 |
| 134.461 | 256.297 | 85.243 | 0.000 | -13.366 | -0.000 |
| 143.742 | 93.264 | 250.537 | 0.000 | -12.757 | 0.000 |
| 0.000 | -0.000 | 0.000 | 55.385 | 0.000 | 0.103 |
| -0.852 | 1.000 | 0.369 | 0.000 | 96.932 | 0.000 |
| -0.000 | -0.000 | 0.000 | 0.237 | -0.000 | 91.930 |
| 249.871 | 104.043 | 118.940 | -0.000 | 17.809 | -0.000 |
| 103.970 | 227.922 | 70.674 | -0.000 | 2.722 | 0.000 |
| 114.505 | 63.215 | 229.679 | -0.000 | 3.191 | -0.000 |
| -0.000 | 0.000 | -0.000 | 55.385 | -0.000 | 0.103 |
| -2.220 | -0.151 | 0.004 | 0.000 | 88.939 | -0.000 |
| -2.636 | -2.731 | -1.946 | -0.182 | 1.342 | 88.528 |
| 253.634 | 107.044 | 120.281 | -0.000 | 15.173 | -0.000 |
| 119.130 | 240.638 | 73.582 | 0.000 | 1.133 | -0.000 |
| 119.768 | 68.532 | 232.860 | 0.000 | -0.640 | -0.000 |
| 0.000 | -0.000 | 0.000 | 55.385 | 0.000 | 0.103 |
| -0.852 | 1.000 | 0.369 | 0.000 | 96.932 | 0.000 |
| 2.636 | 2.731 | 1.946 | -0.182 | -1.342 | 88.528 |
| 250.173 | 103.047 | 117.514 | -0.000 | 16.834 | -0.000 |
| 105.255 | 227.888 | 69.647 | -0.000 | 1.294 | -0.000 |
| 116.627 | 65.315 | 230.539 | 0.000 | 0.921 | 0.000 |
| -0.287 | -0.299 | -0.221 | 47.223 | 0.138 | -0.397 |
| -0.939 | 1.015 | 0.446 | 0.000 | 88.218 | -0.000 |
| -0.000 | 0.000 | 0.000 | 0.237 | -0.000 | 91.930 |
| 253.256 | 106.847 | 119.646 | 0.000 | 16.747 | 0.000 |
| 107.975 | 231.417 | 71.728 | 0.000 | 1.186 | 0.000 |
| 117.179 | 65.860 | 230.950 | 0.000 | 0.610 | 0.000 |
| 0.287 | 0.299 | 0.221 | 47.223 | -0.138 | -0.397 |
| -0.852 | 1.000 | 0.369 | 0.000 | 96.932 | -0.000 |
| 0.000 | -0.000 | -0.000 | 0.237 | 0.000 | 91.930 |
| 279.049 | 135.226 | 129.149 | -0.000 | 19.200 | 0.000 |
| 147.058 | 252.427 | 22.360 | 0.000 | -3.181 | 0.000 |
| 152.924 | 79.818 | 184.746 | -0.000 | -4.013 | 0.000 |
| 0.000 | 0.000 | 0.000 | 62.093 | -0.000 | 0.191 |
| -0.715 | 0.918 | -0.739 | 0.000 | 100.935 | -0.000 |
| 25.629 | -1.276 | -57.047 | -0.319 | -3.916 | 93.115 |
| 236.455 | 121.312 | 178.677 | 0.000 | 21.380 | 0.000 |
| 135.045 | 268.007 | 84.785 | 0.000 | 0.918 | 0.000 |
| 88.860 | 67.205 | 280.384 | -0.000 | 4.499 | 0.000 |
| 0.000 | -0.000 | -0.000 | 62.093 | 0.000 | 0.191 |
| -42.803 | -15.408 | 33.862 | -0.000 | 95.525 | 0.000 |
| -25.629 | 1.276 | 57.047 | -0.319 | 3.916 | 93.115 |
| 267.755 | 126.248 | 125.660 | 0.000 | 16.894 | -0.000 |
| 125.015 | 254.347 | 73.864 | 0.000 | 0.155 | -0.000 |
| 129.073 | 79.218 | 233.695 | -0.000 | -0.736 | -0.000 |
| 3.775 | 0.817 | -5.299 | 55.185 | -0.503 | -0.206 |
| 2.611 | 2.261 | -3.410 | 0.000 | 91.907 | -0.000 |
| 4.878 | 1.899 | -4.002 | 0.031 | -0.633 | 94.314 |
| 279.049 | 135.226 | 129.149 | -0.000 | 19.200 | 0.000 |
| 119.736 | 254.537 | 85.072 | 0.000 | 1.036 | -0.000 |
| 129.295 | 84.785 | 255.943 | -0.000 | -0.739 | 0.000 |
| -3.775 | -0.817 | 5.299 | 55.185 | 0.503 | -0.206 |
| -3.512 | 0.851 | 5.334 | -0.000 | 92.878 | 0.000 |
| -4.878 | -1.899 | 4.002 | 0.031 | 0.633 | 94.314 |
| 265.786 | 125.883 | 128.394 | -0.000 | 17.480 | -0.000 |
| 122.642 | 254.457 | 78.932 | 0.000 | 0.689 | 0.000 |
| 128.931 | 81.366 | 240.663 | 0.000 | -0.705 | -0.000 |
| 0.280 | -0.002 | -0.591 | 54.436 | -0.041 | -0.336 |
| -0.599 | 0.838 | -1.022 | 0.000 | 92.527 | 0.000 |
| 0.252 | 0.013 | -0.494 | -0.248 | -0.034 | 93.488 |
| 263.073 | 122.471 | 127.155 | -0.000 | 17.301 | 0.000 |
| 121.910 | 254.882 | 80.986 | 0.000 | 0.781 | -0.000 |
| 126.382 | 79.445 | 239.930 | 0.000 | -0.326 | -0.000 |
| -0.280 | 0.002 | 0.591 | 54.436 | 0.041 | -0.336 |
| -1.202 | 0.747 | 0.075 | 0.000 | 92.576 | -0.000 |
| -0.252 | -0.013 | 0.494 | -0.248 | 0.034 | 93.488 |
| 235.944 | 80.122 | 77.278 | 0.000 | 0.000 | -0.000 |
| 249.625 | -18.522 | 355.361 | 0.000 | 0.000 | -0.000 |
| 139.291 | 40.599 | 349.051 | -0.000 | 0.000 | -0.000 |
| 132.254 | -135.861 | 176.859 | 77.731 | 0.000 | -0.000 |
| 29.131 | -39.253 | 35.329 | 0.000 | -4.947 | -0.000 |
| 0.000 | -0.000 | -0.000 | -0.000 | 0.000 | 63.359 |
| 235.944 | 80.122 | 77.278 | 0.000 | -0.000 | 0.000 |
| 85.020 | 152.579 | 140.591 | 0.000 | -0.000 | 0.000 |
| 69.950 | 128.366 | 253.943 | -0.000 | -0.000 | 0.000 |
| -132.254 | 135.860 | -176.859 | 77.731 | -0.000 | 0.000 |
| -29.131 | 39.253 | -35.329 | 0.000 | -4.947 | 0.000 |
| 0.000 | 0.000 | -0.000 | 0.000 | -0.000 | 63.359 |
| 235.944 | 80.122 | 77.278 | 0.000 | 0.000 | -0.000 |
| 127.083 | 105.983 | 192.795 | -0.000 | 0.000 | -0.000 |
| 69.950 | 128.366 | 253.943 | 0.000 | 0.000 | -0.000 |
| 13.501 | -13.709 | 18.053 | 81.106 | 0.000 | -0.000 |
| 2.884 | -3.886 | 3.498 | -0.000 | -4.706 | -0.000 |
| 8.295 | -8.735 | 11.263 | -0.000 | 0.000 | 56.873 |
| 188.843 | 122.440 | 17.018 | 0.000 | -0.000 | -0.000 |
| 98.875 | 134.762 | 154.271 | 0.000 | -0.000 | 0.000 |
| 32.764 | 151.477 | 203.185 | 0.000 | -0.000 | 0.000 |
| -12.021 | 12.446 | -15.959 | 80.669 | -0.000 | 0.000 |
| -2.884 | 3.886 | -3.498 | 0.000 | -4.706 | 0.000 |
| -8.295 | 8.735 | -11.263 | 0.000 | -0.000 | 56.873 |
| 203.817 | 106.942 | 36.883 | -0.000 | 0.000 | -0.000 |
| 114.866 | 118.401 | 176.465 | -0.000 | -0.000 | -0.000 |
| 29.124 | 161.101 | 198.824 | 0.000 | 0.000 | -0.000 |
| 1.006 | -1.037 | 1.346 | 81.125 | -0.000 | -0.000 |
| 0.706 | -0.734 | 0.963 | -0.000 | -14.315 | -0.000 |
| 1.360 | -1.380 | 1.816 | -0.000 | 0.000 | 58.089 |
| 235.943 | 80.122 | 77.278 | 0.000 | -0.000 | 0.000 |
| 85.020 | 152.578 | 140.591 | 0.000 | -0.000 | 0.000 |
| 26.441 | 163.828 | 195.195 | 0.000 | -0.000 | 0.000 |
| -1.006 | 1.037 | -1.346 | 81.125 | -0.000 | -0.000 |
| -0.706 | 0.734 | -0.963 | 0.000 | -14.315 | 0.000 |
| -1.360 | 1.380 | -1.816 | 0.000 | -0.000 | 58.089 |
| 178.172 | 120.477 | 120.477 | 0.000 | -0.000 | 0.000 |
| 120.477 | 178.172 | 120.477 | -0.000 | -0.000 | 0.000 |
| 120.477 | 120.477 | 178.172 | 0.000 | 0.000 | 0.000 |
| -0.000 | 0.000 | -0.000 | 26.820 | -0.000 | 0.000 |
| 0.000 | 0.001 | -0.000 | -0.000 | 26.820 | 0.000 |
| 0.000 | 0.000 | -0.000 | -0.000 | 0.000 | 26.820 |
| 178.172 | 120.477 | 120.477 | 0.000 | 0.000 | -0.000 |
| 120.477 | 178.172 | 120.477 | 0.000 | 0.000 | -0.000 |
| 120.477 | 120.477 | 178.172 | 0.000 | 0.000 | -0.000 |
| 0.000 | -0.000 | 0.000 | 26.820 | -0.000 | -0.000 |
| -0.000 | -0.001 | 0.000 | 0.000 | 26.820 | -0.000 |
| 0.000 | -0.000 | 0.000 | 0.000 | 0.000 | 26.820 |
| 178.172 | 120.477 | 120.477 | -0.000 | -0.000 | 0.000 |
| 120.477 | 178.172 | 120.477 | -0.000 | -0.000 | 0.000 |
| 120.477 | 120.477 | 178.172 | -0.000 | 0.000 | 0.000 |
| 0.000 | 0.000 | -0.000 | 26.820 | 0.000 | 0.000 |
| -0.000 | 0.000 | -0.000 | -0.000 | 26.820 | 0.000 |
| -0.000 | 0.000 | 0.000 | 0.000 | 0.000 | 26.820 |
| 178.172 | 120.477 | 120.477 | 0.000 | 0.000 | -0.000 |
| 120.477 | 178.172 | 120.477 | -0.000 | 0.000 | -0.000 |
| 120.477 | 120.477 | 178.172 | 0.000 | -0.000 | -0.000 |
| -0.000 | -0.000 | 0.000 | 26.820 | -0.000 | -0.000 |
| 0.000 | -0.000 | 0.000 | 0.000 | 26.820 | -0.000 |
| 0.000 | -0.000 | -0.000 | 0.000 | 0.000 | 26.820 |
| 178.173 | 120.477 | 120.477 | -0.000 | 0.000 | 0.000 |
| 120.477 | 178.173 | 120.477 | -0.000 | -0.000 | 0.000 |
| 120.477 | 120.477 | 178.173 | 0.000 | 0.000 | 0.000 |
| 0.000 | -0.000 | -0.000 | 26.820 | -0.000 | 0.000 |
| -0.000 | 0.000 | -0.000 | -0.000 | 26.820 | 0.000 |
| -0.000 | -0.000 | 0.000 | 0.000 | 0.000 | 26.820 |
| 178.172 | 120.477 | 120.477 | 0.000 | 0.000 | -0.000 |
| 120.477 | 178.172 | 120.477 | -0.000 | 0.000 | -0.000 |
| 120.477 | 120.477 | 178.172 | 0.000 | -0.000 | -0.000 |
| -0.000 | 0.000 | 0.000 | 26.820 | -0.000 | -0.000 |
| 0.000 | -0.000 | 0.000 | 0.000 | 26.820 | -0.000 |
| 0.000 | 0.000 | -0.000 | 0.000 | 0.000 | 26.820 |
| 99.042 | 104.746 | 104.746 | -0.000 | -0.000 | -0.000 |
| 104.746 | 99.042 | 104.746 | -0.000 | -0.000 | -0.000 |
| 104.746 | 104.746 | 99.042 | -0.000 | -0.000 | -0.000 |
| -0.000 | 0.000 | -0.000 | 107.616 | -0.000 | -0.000 |
| 0.000 | 0.000 | -0.000 | 0.000 | 107.616 | -0.000 |
| 0.000 | 0.000 | 0.000 | -0.000 | -0.000 | 107.616 |
| 99.043 | 104.746 | 104.746 | 0.000 | 0.000 | 0.000 |
| 104.746 | 99.043 | 104.746 | -0.000 | 0.000 | 0.000 |
| 104.746 | 104.746 | 99.042 | 0.000 | 0.000 | 0.000 |
| -0.000 | 0.000 | 0.000 | 107.616 | 0.000 | 0.000 |
| 0.000 | -0.000 | 0.000 | -0.000 | 107.616 | 0.000 |
| 0.000 | -0.000 | 0.000 | -0.000 | 0.000 | 107.616 |
| 99.043 | 104.746 | 104.746 | 0.000 | -0.000 | 0.000 |
| 104.746 | 99.043 | 104.746 | -0.000 | -0.000 | -0.000 |
| 104.746 | 104.746 | 99.043 | -0.000 | -0.000 | -0.000 |
| 0.000 | -0.000 | -0.000 | -2.863 | -0.000 | -0.000 |
| -0.000 | 0.000 | -0.000 | -0.000 | -2.863 | -0.000 |
| -0.000 | 0.000 | 0.000 | 0.000 | -0.000 | -2.863 |
| 99.042 | 104.746 | 104.746 | 0.000 | 0.000 | 0.000 |
| 104.746 | 99.042 | 104.746 | -0.000 | 0.000 | 0.000 |
| 104.746 | 104.746 | 99.042 | 0.000 | 0.000 | 0.000 |
| -0.000 | 0.000 | 0.000 | -2.863 | 0.000 | 0.000 |
| 0.000 | -0.000 | 0.000 | 0.000 | -2.863 | -0.000 |
| 0.000 | -0.000 | -0.000 | 0.000 | -0.000 | -2.863 |
| 99.043 | 104.746 | 104.746 | -0.000 | -0.000 | -0.000 |
| 104.746 | 99.043 | 104.746 | -0.000 | -0.000 | 0.000 |
| 104.746 | 104.746 | 99.043 | -0.000 | -0.000 | -0.000 |
| 0.000 | -0.000 | -0.000 | -2.863 | -0.000 | -0.000 |
| -0.000 | 0.000 | -0.000 | -0.000 | -2.863 | -0.000 |
| -0.000 | -0.000 | 0.000 | 0.000 | -0.000 | -2.863 |
| 99.042 | 104.746 | 104.746 | 0.000 | -0.000 | 0.000 |
| 104.746 | 99.042 | 104.746 | 0.000 | -0.000 | 0.000 |
| 104.746 | 104.746 | 99.042 | 0.000 | 0.000 | 0.000 |
| -0.000 | 0.000 | 0.000 | -2.863 | 0.000 | 0.000 |
| 0.000 | -0.000 | 0.000 | 0.000 | -2.863 | 0.000 |
| 0.000 | 0.000 | -0.000 | 0.000 | 0.000 | -2.863 |
| 91.233 | 287.439 | -145.819 | -0.000 | -0.000 | 0.000 |
| 94.696 | 249.737 | 93.891 | -0.000 | 0.000 | 0.000 |
| -115.457 | 303.109 | 15.277 | -0.000 | -0.000 | 0.000 |
| -178.216 | 193.614 | -212.214 | 79.901 | -0.000 | 0.000 |
| -178.744 | 198.872 | -219.353 | -0.000 | 53.593 | 0.000 |
| -178.519 | 198.384 | -218.863 | -0.000 | -0.000 | 62.995 |
| 438.052 | -81.317 | 265.534 | 0.000 | 0.000 | -0.000 |
| 279.522 | 48.029 | 313.203 | 0.000 | 0.000 | -0.000 |
| 69.392 | 95.062 | 247.825 | -0.000 | 0.000 | -0.000 |
| 178.216 | -193.614 | 212.214 | 79.901 | 0.000 | -0.000 |
| 178.744 | -198.872 | 219.353 | -0.000 | 53.593 | -0.000 |
| 178.519 | -198.384 | 218.863 | 0.000 | 0.000 | 62.995 |
| 273.711 | 92.965 | 66.490 | -0.000 | 0.000 | 0.000 |
| 94.696 | 249.737 | 93.891 | 0.000 | -0.000 | -0.000 |
| 69.392 | 95.062 | 247.825 | -0.000 | -0.000 | 0.000 |
| -18.228 | 20.463 | -22.547 | 80.016 | -0.000 | 0.000 |
| -17.807 | 19.799 | -21.863 | -0.000 | 52.912 | 0.000 |
| 0.000 | 0.000 | 0.000 | -0.000 | -0.000 | 65.707 |
| 284.011 | 81.627 | 82.421 | 0.000 | -0.000 | -0.000 |
| 120.990 | 216.776 | 125.160 | 0.000 | -0.000 | 0.000 |
| 80.837 | 85.801 | 254.703 | 0.000 | 0.000 | -0.000 |
| 18.228 | -20.463 | 22.547 | 80.016 | 0.000 | 0.000 |
| 17.807 | -19.799 | 21.863 | 0.000 | 52.912 | -0.000 |
| -0.000 | -0.000 | -0.000 | 0.000 | 0.000 | 65.707 |
| 264.684 | 103.192 | 58.315 | 0.000 | -0.000 | 0.000 |
| 94.696 | 249.738 | 93.891 | -0.000 | -0.000 | 0.000 |
| 61.441 | 106.914 | 231.052 | -0.000 | -0.000 | 0.000 |
| -1.559 | 1.657 | -1.849 | 80.245 | -0.000 | 0.000 |
| -0.923 | 0.982 | -1.095 | -0.000 | 54.545 | 0.000 |
| -1.456 | 1.615 | -1.784 | 0.000 | -0.000 | 62.515 |
| 268.433 | 98.974 | 62.865 | 0.000 | 0.000 | -0.000 |
| 104.762 | 236.281 | 105.607 | -0.000 | 0.000 | -0.000 |
| 64.911 | 103.043 | 235.303 | -0.000 | 0.000 | -0.000 |
| 1.559 | -1.657 | 1.849 | 80.245 | 0.000 | 0.000 |
| 0.923 | -0.982 | 1.095 | 0.000 | 54.545 | -0.000 |
| 1.456 | -1.615 | 1.784 | -0.000 | -0.000 | 62.515 |
| 262.991 | 99.514 | 59.858 | 0.000 | 0.000 | 0.000 |
| 97.081 | 244.635 | 109.220 | 0.000 | 0.000 | 0.000 |
| 65.325 | 103.231 | 261.144 | 0.000 | 0.000 | 0.000 |
| 0.000 | 0.000 | 0.000 | 87.430 | 0.000 | 0.000 |
| -0.094 | 0.097 | -0.177 | 0.000 | 47.475 | 0.000 |
| -0.090 | 0.093 | -0.170 | 0.000 | -0.000 | 60.021 |
| 270.462 | 91.752 | 65.325 | -0.000 | -0.000 | -0.000 |
| 91.752 | 253.163 | 103.231 | -0.000 | -0.000 | -0.000 |
| 60.711 | 110.993 | 250.286 | -0.000 | 0.000 | -0.000 |
| -0.000 | -0.000 | -0.000 | 87.430 | -0.000 | -0.000 |
| 0.094 | -0.097 | 0.177 | -0.000 | 47.475 | -0.000 |
| 0.090 | -0.093 | 0.170 | -0.000 | 0.000 | 60.021 |
| 263.556 | 98.927 | 60.406 | -0.000 | -0.000 | 0.000 |
| 91.752 | 253.163 | 103.231 | 0.000 | 0.000 | 0.000 |
| 65.325 | 103.231 | 261.144 | -0.000 | 0.000 | 0.000 |
| -0.015 | 0.016 | -0.029 | 85.275 | -0.000 | 0.000 |
| -0.009 | 0.010 | -0.018 | 0.000 | 47.440 | 0.000 |
| -0.009 | 0.009 | -0.017 | -0.000 | 0.000 | 59.992 |
| 270.462 | 91.752 | 65.325 | -0.000 | -0.000 | -0.000 |
| 100.333 | 241.767 | 113.221 | -0.000 | 0.000 | -0.000 |
| 60.186 | 111.796 | 249.109 | -0.000 | -0.000 | -0.000 |
| 0.015 | -0.016 | 0.029 | 85.275 | -0.000 | -0.000 |
| 0.009 | -0.010 | 0.018 | -0.000 | 47.440 | -0.000 |
| 0.009 | -0.009 | 0.017 | -0.000 | 0.000 | 59.992 |
| 263.621 | 98.862 | 60.466 | 0.000 | -0.000 | 0.000 |
| 100.297 | 241.814 | 113.154 | -0.000 | -0.000 | 0.000 |
| 60.123 | 111.891 | 248.970 | 0.000 | 0.000 | 0.000 |
| -0.002 | 0.002 | -0.003 | 85.274 | 0.000 | -0.000 |
| -0.003 | 0.003 | -0.005 | 0.000 | 46.330 | 0.000 |
| -0.002 | 0.003 | -0.005 | 0.000 | -0.000 | 59.715 |
| 262.751 | 100.043 | 58.934 | -0.000 | -0.000 | -0.000 |
| 100.303 | 241.804 | 113.166 | 0.000 | -0.000 | -0.000 |
| 58.072 | 113.243 | 246.746 | -0.000 | -0.000 | -0.000 |
| 0.002 | -0.002 | 0.003 | 85.274 | -0.000 | -0.000 |
| 0.003 | -0.003 | 0.005 | -0.000 | 46.330 | -0.000 |
| 0.002 | -0.003 | 0.005 | -0.000 | 0.000 | 59.715 |
| 158.846 | 133.475 | 132.738 | -0.000 | -0.000 | -0.000 |
| 132.732 | 345.736 | 82.314 | -0.000 | -0.000 | 0.000 |
| 131.047 | 76.122 | 328.178 | 0.000 | -0.000 | -0.000 |
| -0.001 | -0.041 | -0.045 | 47.871 | -0.000 | -0.000 |
| 0.000 | -0.026 | -0.027 | -0.000 | 109.937 | -0.000 |
| 0.001 | -0.040 | -0.042 | -0.000 | -0.000 | 110.179 |
| 158.849 | 133.518 | 132.783 | 0.000 | 0.000 | -0.000 |
| 126.780 | 311.728 | 41.927 | 0.000 | -0.000 | 0.000 |
| 137.215 | 116.788 | 369.382 | -0.000 | -0.000 | 0.000 |
| 0.001 | 0.041 | 0.045 | 47.871 | -0.000 | 0.000 |
| -0.000 | 0.026 | 0.026 | 0.000 | 109.937 | 0.000 |
| -0.001 | 0.041 | 0.042 | -0.000 | 0.000 | 110.179 |
| 158.848 | 133.494 | 132.758 | -0.000 | -0.000 | -0.000 |
| 132.734 | 345.769 | 82.349 | -0.000 | -0.000 | -0.000 |
| 125.399 | 41.765 | 286.794 | -0.000 | 0.000 | -0.000 |
| -0.000 | -0.004 | -0.004 | 47.871 | -0.000 | -0.000 |
| 0.000 | -0.003 | -0.003 | -0.000 | 109.937 | 0.000 |
| 0.000 | -0.004 | -0.004 | -0.000 | -0.000 | 110.179 |
| 178.078 | 137.893 | 137.215 | 0.000 | -0.000 | -0.000 |
| 132.734 | 345.777 | 82.356 | -0.000 | 0.000 | 0.000 |
| 125.400 | 41.778 | 286.809 | 0.000 | 0.000 | -0.000 |
| 0.000 | 0.004 | 0.004 | 47.871 | 0.000 | 0.000 |
| -0.000 | 0.003 | 0.003 | -0.000 | 109.937 | -0.000 |
| -0.000 | 0.004 | 0.004 | 0.000 | -0.000 | 110.179 |
| 158.849 | 133.497 | 132.761 | -0.000 | -0.000 | -0.000 |
| 126.777 | 311.664 | 41.853 | 0.000 | 0.000 | -0.000 |
| 125.399 | 41.770 | 286.801 | 0.000 | 0.000 | -0.000 |
| -0.000 | -0.000 | -0.000 | 51.782 | -0.000 | -0.000 |
| -0.000 | -0.000 | 0.000 | -0.000 | 109.953 | -0.000 |
| -0.000 | 0.000 | -0.000 | 0.000 | -0.000 | 110.179 |
| 158.409 | 128.715 | 127.284 | -0.000 | 0.000 | 0.000 |
| 126.776 | 311.662 | 41.854 | -0.000 | 0.000 | 0.000 |
| 125.398 | 41.767 | 286.797 | 0.000 | 0.000 | 0.000 |
| 0.000 | 0.000 | 0.000 | 51.782 | -0.000 | 0.000 |
| 0.000 | 0.000 | -0.000 | -0.000 | 109.953 | 0.000 |
| 0.000 | -0.000 | 0.000 | -0.000 | 0.000 | 110.179 |
| 223.277 | 104.403 | 126.924 | -0.000 | -0.000 | -0.000 |
| 102.229 | 243.067 | 72.758 | -0.000 | 0.000 | 0.000 |
| 83.241 | 35.186 | 226.693 | -0.000 | -0.000 | 0.000 |
| 0.000 | -0.000 | 0.000 | 22.206 | -0.000 | 0.000 |
| -1.138 | -17.420 | 17.163 | -0.000 | 69.674 | 0.000 |
| 0.000 | -0.000 | 0.000 | -0.000 | -0.000 | 76.230 |
| 223.277 | 104.403 | 126.924 | 0.000 | 0.000 | -0.000 |
| 111.730 | 272.545 | 55.176 | 0.000 | 0.000 | -0.000 |
| 105.934 | 70.033 | 236.093 | 0.000 | 0.000 | -0.000 |
| -0.000 | -0.000 | -0.000 | 22.206 | 0.000 | -0.000 |
| 1.138 | 17.420 | -17.163 | 0.000 | 69.674 | -0.000 |
| 0.000 | 0.000 | -0.000 | 0.000 | 0.000 | 76.230 |
| 200.638 | 93.059 | 101.603 | -0.000 | -0.000 | 0.000 |
| 107.434 | 264.186 | 56.298 | -0.000 | -0.000 | 0.000 |
| 108.850 | 52.513 | 259.041 | -0.000 | 0.000 | -0.000 |
| -0.000 | 0.000 | 0.000 | 22.206 | -0.000 | 0.000 |
| -0.050 | -1.790 | 1.886 | -0.000 | 75.400 | 0.000 |
| -0.000 | 0.000 | 0.000 | -0.000 | -0.000 | 76.230 |
| 203.856 | 102.446 | 95.163 | 0.000 | 0.000 | -0.000 |
| 100.130 | 263.041 | 46.310 | 0.000 | 0.000 | 0.000 |
| 133.073 | 53.998 | 300.772 | 0.000 | 0.000 | 0.000 |
| 0.000 | -0.000 | -0.000 | 22.206 | 0.000 | 0.000 |
| 0.050 | 1.790 | -1.886 | 0.000 | 75.400 | 0.000 |
| 0.000 | -0.000 | 0.000 | 0.000 | 0.000 | 76.230 |
| 200.492 | 94.466 | 99.837 | -0.000 | 0.000 | -0.000 |
| 111.731 | 272.547 | 55.177 | -0.000 | 0.000 | 0.000 |
| 108.656 | 53.139 | 258.232 | -0.000 | 0.000 | 0.000 |
| 72611.835 | 2516068.541 | 979804.513 | -2512525.586 | 0.000 | 0.000 |
| 0.136 | -0.067 | 0.359 | -0.000 | 75.438 | 0.000 |
| -0.000 | 0.000 | -0.000 | -0.000 | -0.000 | 76.230 |
| 203.361 | 100.399 | 97.717 | 0.000 | 0.000 | -0.000 |
| 105.695 | 265.168 | 52.777 | 0.000 | 0.000 | -0.000 |
| 106.994 | 54.049 | 255.249 | 0.000 | -0.000 | 0.000 |
| -72611.835 | -2516068.541 | -979804.513 | -2512525.586 | -0.000 | 0.000 |
| -0.136 | 0.067 | -0.359 | 0.000 | 75.438 | -0.000 |
| 0.000 | -0.000 | 0.000 | 0.000 | 0.000 | 76.230 |
| 234.457 | 104.912 | 91.474 | 0.000 | -0.000 | -0.000 |
| 100.258 | 242.004 | 90.185 | -0.000 | 0.000 | -0.000 |
| 88.007 | 88.008 | 300.811 | 0.000 | 0.000 | -0.000 |
| -0.001 | -0.000 | 0.000 | 77.657 | -0.000 | -0.000 |
| -0.001 | -0.000 | -0.000 | -0.000 | 76.983 | -0.000 |
| -0.001 | -0.000 | -0.000 | -0.000 | 0.000 | 70.873 |
| 242.004 | 100.258 | 90.185 | 0.000 | -0.000 | 0.000 |
| 104.913 | 234.458 | 91.474 | -0.000 | 0.000 | -0.000 |
| 86.877 | 86.877 | 301.819 | -0.000 | -0.000 | 0.000 |
| 0.001 | 0.000 | 0.000 | 77.657 | -0.000 | -0.000 |
| 0.001 | 0.000 | 0.000 | 0.000 | 76.983 | 0.000 |
| 0.001 | -0.000 | 0.000 | 0.000 | 0.000 | 70.873 |
| 242.004 | 100.258 | 90.185 | -0.000 | 0.000 | -0.000 |
| 104.912 | 234.458 | 91.474 | 0.000 | -0.000 | -0.000 |
| 86.877 | 86.877 | 301.819 | 0.000 | 0.000 | -0.000 |
| -0.000 | -0.000 | 0.000 | 76.983 | 0.000 | 0.000 |
| -0.000 | -0.000 | 0.000 | -0.000 | 77.657 | -0.000 |
| -0.000 | -0.000 | 0.000 | -0.000 | 0.000 | 64.564 |
| 242.004 | 100.258 | 90.185 | 0.000 | 0.000 | 0.000 |
| 100.258 | 242.004 | 90.185 | 0.000 | -0.000 | -0.000 |
| 86.877 | 86.877 | 301.819 | 0.000 | 0.000 | 0.000 |
| 0.000 | 0.000 | -0.000 | 76.983 | -0.000 | 0.000 |
| 0.000 | 0.000 | -0.000 | 0.000 | 77.657 | 0.000 |
| 0.000 | -0.000 | 0.000 | 0.000 | -0.000 | 64.564 |
| 242.005 | 100.259 | 90.185 | -0.000 | -0.000 | -0.000 |
| 104.912 | 234.459 | 91.474 | -0.000 | 0.000 | -0.000 |
| 88.008 | 88.008 | 300.812 | -0.000 | 0.000 | -0.000 |
| 0.000 | -0.000 | 0.000 | 76.983 | 0.000 | -0.000 |
| -0.000 | 0.000 | 0.000 | -0.000 | 77.657 | -0.000 |
| 0.000 | 0.000 | -0.000 | -0.000 | -0.000 | 64.564 |
| 233.584 | 105.802 | 91.466 | -0.000 | -0.000 | 0.000 |
| 105.802 | 233.583 | 91.466 | -0.000 | 0.000 | 0.000 |
| 88.007 | 88.007 | 300.810 | 0.000 | 0.000 | 0.000 |
| -0.000 | 0.000 | -0.000 | 76.983 | -0.000 | 0.000 |
| 0.000 | -0.000 | -0.000 | -0.000 | 77.657 | 0.000 |
| -0.000 | -0.000 | 0.000 | -0.000 | -0.000 | 64.564 |
| 204.280 | 97.482 | 16.354 | -0.000 | -51.495 | 0.000 |
| -32.497 | 308.458 | -13.587 | -0.000 | -153.545 | 0.000 |
| -9.961 | 136.742 | 131.817 | -0.000 | -150.651 | 0.000 |
| -41.373 | 20.302 | -81.102 | 55.524 | -64.115 | 0.149 |
| -110.956 | 57.273 | -90.476 | -0.000 | -84.173 | 0.000 |
| -72.444 | 38.625 | -66.677 | 0.091 | -164.780 | 53.415 |
| 287.043 | 56.878 | 178.560 | -0.000 | 76.740 | -0.000 |
| 78.890 | 252.422 | 79.728 | 0.000 | 0.051 | -0.000 |
| 96.158 | 79.826 | 242.299 | -0.000 | 2.073 | -0.000 |
| 41.373 | -20.303 | 81.102 | 55.524 | 64.115 | 0.149 |
| 40.128 | -20.250 | 82.945 | -0.000 | 137.481 | -0.000 |
| 72.444 | -38.625 | 66.677 | 0.091 | 164.780 | 53.415 |
| 241.396 | 79.203 | 89.331 | 0.000 | 6.172 | 0.000 |
| 78.890 | 252.422 | 79.728 | 0.000 | 0.051 | 0.000 |
| 93.710 | 81.876 | 225.500 | -0.000 | -4.025 | 0.000 |
| 0.000 | 0.000 | 0.000 | 57.036 | 0.000 | 0.309 |
| -5.379 | 2.078 | -6.283 | -0.000 | 66.708 | 0.000 |
| -4.140 | 2.031 | -8.115 | 0.024 | -6.415 | 55.095 |
| 253.425 | 78.377 | 95.908 | -0.000 | 13.304 | -0.000 |
| 78.890 | 252.421 | 79.728 | 0.000 | 0.051 | -0.000 |
| 96.158 | 79.826 | 242.298 | 0.000 | 2.073 | -0.000 |
| -0.000 | -0.000 | -0.000 | 57.036 | -0.000 | 0.309 |
| 9.741 | -5.469 | 12.091 | 0.000 | 84.908 | -0.000 |
| 4.140 | -2.031 | 8.115 | 0.024 | 6.415 | 55.095 |
| 241.445 | 76.807 | 98.681 | 0.000 | 10.546 | 0.000 |
| 77.271 | 251.986 | 78.995 | -0.000 | -0.814 | 0.000 |
| 97.441 | 80.142 | 231.445 | 0.000 | 1.494 | 0.000 |
| -0.607 | 0.323 | -0.572 | 54.214 | -1.372 | 0.227 |
| -1.514 | 0.170 | 1.205 | -0.000 | 71.726 | 0.000 |
| -0.424 | 0.208 | -0.832 | 0.020 | -0.658 | 55.041 |
| 245.364 | 76.813 | 98.593 | 0.000 | 13.326 | -0.000 |
| 78.090 | 251.546 | 80.673 | -0.000 | 0.505 | -0.000 |
| 98.873 | 79.674 | 230.918 | 0.000 | 3.074 | -0.000 |
| 0.607 | -0.323 | 0.572 | 54.214 | 1.372 | 0.227 |
| -0.621 | -0.258 | 3.038 | -0.000 | 74.018 | -0.000 |
| 0.424 | -0.208 | 0.832 | 0.020 | 0.658 | 55.041 |
| 249.423 | 78.383 | 95.064 | 0.000 | 15.167 | -0.000 |
| 46.082 | 247.301 | 135.699 | 0.000 | -1.914 | -0.000 |
| 50.857 | 68.144 | 367.211 | -0.000 | -34.248 | 0.000 |
| -0.000 | 0.000 | -0.000 | 56.910 | -0.000 | 0.164 |
| -30.835 | -4.069 | 58.211 | 0.000 | 69.891 | -0.000 |
| -40.393 | -12.567 | 133.380 | 0.082 | -30.928 | 54.323 |
| 278.390 | 89.210 | -35.186 | -0.000 | 44.694 | 0.000 |
| 78.354 | 251.956 | 79.741 | -0.000 | 0.153 | 0.000 |
| 94.793 | 79.741 | 243.145 | -0.000 | 1.406 | 0.000 |
| 40.395 | 12.567 | -133.377 | 54.322 | 30.926 | 0.082 |
| 30.766 | 3.703 | -53.204 | -0.000 | 73.620 | 0.000 |
| 40.393 | 12.568 | -133.380 | 0.082 | 30.928 | 54.323 |
| 237.048 | 76.567 | 102.796 | 0.000 | 14.066 | -0.000 |
| 78.354 | 251.956 | 79.741 | 0.000 | 0.153 | 0.000 |
| 94.793 | 79.741 | 243.145 | 0.000 | 1.406 | -0.000 |
| -0.000 | 0.000 | 0.000 | 56.910 | -0.000 | 0.164 |
| -3.735 | -1.028 | 16.174 | 0.000 | 66.175 | -0.000 |
| -4.138 | -1.132 | 14.108 | 0.130 | -3.677 | 54.392 |
| 243.580 | 77.402 | 91.691 | -0.000 | 14.462 | 0.000 |
| 81.549 | 252.219 | 65.733 | 0.000 | 3.678 | 0.000 |
| 94.793 | 79.741 | 243.144 | -0.000 | 1.406 | 0.000 |
| 0.000 | -0.000 | 0.000 | 56.910 | 0.000 | 0.164 |
| 3.119 | 0.249 | -3.275 | -0.000 | 72.599 | -0.000 |
| 4.138 | 1.132 | -14.108 | 0.130 | 3.677 | 54.392 |
| 240.300 | 76.989 | 97.598 | 0.000 | 14.272 | -0.000 |
| 76.543 | 251.089 | 80.408 | 0.000 | -0.171 | -0.000 |
| 97.459 | 79.437 | 230.751 | 0.000 | 1.532 | 0.000 |
| -0.341 | -0.043 | 0.618 | 54.892 | -0.020 | -0.039 |
| 0.094 | -0.199 | 2.343 | 0.000 | 71.142 | -0.000 |
| -0.380 | -0.117 | 1.402 | 0.140 | -0.384 | 54.325 |
| 238.751 | 77.216 | 97.071 | -0.000 | 14.152 | 0.000 |
| 77.476 | 251.352 | 79.319 | -0.000 | -0.067 | -0.000 |
| 97.360 | 79.844 | 230.116 | -0.000 | 1.746 | 0.000 |
| 0.393 | 0.133 | -1.383 | 54.364 | 0.341 | 0.107 |
| 0.455 | 0.151 | 0.491 | -0.000 | 70.635 | 0.000 |
| 0.380 | 0.117 | -1.402 | 0.140 | 0.384 | 54.325 |
| 316.266 | 73.798 | 73.798 | -0.000 | -0.000 | -0.000 |
| 73.798 | 316.265 | 73.798 | -0.000 | -0.000 | -0.000 |
| 73.798 | 73.798 | 316.265 | -0.000 | -0.000 | -0.000 |
| 0.000 | -0.000 | -0.000 | 52.985 | 0.000 | 0.000 |
| 0.000 | 0.000 | -0.000 | 0.000 | 52.985 | 0.000 |
| -0.000 | 0.000 | -0.000 | -0.000 | 0.000 | 52.985 |
| 316.045 | 73.909 | 73.909 | 0.000 | 0.000 | 0.000 |
| 73.909 | 316.045 | 73.909 | 0.000 | 0.000 | 0.000 |
| 73.909 | 73.909 | 316.045 | 0.000 | 0.000 | 0.000 |
| -0.000 | -0.000 | 0.000 | 52.985 | -0.000 | -0.000 |
| 0.000 | -0.000 | 0.000 | -0.000 | 52.985 | -0.000 |
| -0.000 | -0.000 | 0.000 | -0.000 | -0.000 | 52.985 |
| 316.045 | 73.909 | 73.909 | -0.000 | -0.000 | -0.000 |
| 73.909 | 316.045 | 73.909 | -0.000 | -0.000 | -0.000 |
| 73.909 | 73.909 | 316.045 | -0.000 | -0.000 | -0.000 |
| 0.000 | 0.000 | 0.000 | 52.985 | 0.000 | 0.000 |
| -0.000 | 0.000 | 0.000 | 0.000 | 52.985 | 0.000 |
| 0.000 | 0.000 | -0.000 | 0.000 | 0.000 | 52.985 |
| 316.266 | 73.798 | 73.798 | 0.000 | 0.000 | 0.000 |
| 73.798 | 316.266 | 73.798 | 0.000 | 0.000 | 0.000 |
| 73.798 | 73.798 | 316.266 | 0.000 | 0.000 | 0.000 |
| -0.000 | -0.000 | -0.000 | 52.985 | -0.000 | -0.000 |
| -0.000 | -0.000 | 0.000 | -0.000 | 52.985 | -0.000 |
| -0.000 | -0.000 | 0.000 | -0.000 | -0.000 | 52.985 |
| 316.046 | 73.909 | 73.909 | -0.000 | -0.000 | -0.000 |
| 73.909 | 316.046 | 73.909 | -0.000 | -0.000 | -0.000 |
| 73.909 | 73.909 | 316.046 | -0.000 | -0.000 | -0.000 |
| 0.000 | 0.000 | 0.000 | 52.985 | 0.000 | 0.000 |
| 0.000 | 0.000 | 0.000 | -0.000 | 52.985 | 0.000 |
| 0.000 | 0.000 | 0.000 | 0.000 | 0.000 | 52.985 |
| 316.264 | 73.798 | 73.798 | 0.000 | 0.000 | 0.000 |
| 73.798 | 316.264 | 73.798 | 0.000 | 0.000 | 0.000 |
| 73.798 | 73.798 | 316.264 | 0.000 | 0.000 | 0.000 |
| -0.000 | -0.000 | -0.000 | 52.985 | -0.000 | -0.000 |
| -0.000 | -0.000 | -0.000 | -0.000 | 52.985 | -0.000 |
| -0.000 | -0.000 | -0.000 | -0.000 | -0.000 | 52.985 |
| 156.721 | 136.930 | 136.930 | 0.000 | -0.000 | -0.000 |
| 136.931 | 156.721 | 136.930 | 0.000 | 0.000 | -0.000 |
| 136.931 | 136.930 | 156.721 | -0.000 | -0.000 | -0.000 |
| 0.000 | -0.000 | 0.000 | 126.464 | 0.000 | 0.000 |
| 0.000 | -0.000 | -0.000 | 0.000 | 126.464 | -0.000 |
| 0.000 | -0.000 | 0.000 | 0.000 | 0.000 | 126.464 |
| 156.721 | 136.931 | 136.931 | -0.000 | 0.000 | 0.000 |
| 136.930 | 156.721 | 136.931 | 0.000 | 0.000 | -0.000 |
| 136.930 | 136.931 | 156.721 | -0.000 | -0.000 | 0.000 |
| -0.000 | 0.000 | 0.000 | 126.464 | -0.000 | -0.000 |
| -0.000 | 0.000 | -0.000 | -0.000 | 126.464 | -0.000 |
| -0.000 | 0.000 | -0.000 | -0.000 | -0.000 | 126.464 |
| 156.721 | 136.930 | 136.930 | 0.000 | 0.000 | 0.000 |
| 136.930 | 156.721 | 136.930 | -0.000 | 0.000 | -0.000 |
| 136.930 | 136.930 | 156.721 | -0.000 | -0.000 | -0.000 |
| 0.000 | -0.000 | 0.000 | 126.464 | 0.000 | 0.000 |
| 0.000 | 0.000 | 0.000 | 0.000 | 126.464 | 0.000 |
| 0.000 | 0.000 | 0.000 | 0.000 | 0.000 | 126.464 |
| 156.721 | 136.930 | 136.930 | -0.000 | -0.000 | 0.000 |
| 136.930 | 156.721 | 136.930 | -0.000 | -0.000 | 0.000 |
| 136.930 | 136.930 | 156.721 | -0.000 | -0.000 | 0.000 |
| -0.000 | 0.000 | -0.000 | 126.464 | -0.000 | 0.000 |
| -0.000 | -0.000 | -0.000 | -0.000 | 126.464 | -0.000 |
| -0.000 | -0.000 | -0.000 | -0.000 | -0.000 | 126.464 |
| 156.722 | 136.931 | 136.931 | -0.000 | -0.000 | -0.000 |
| 136.931 | 156.722 | 136.931 | -0.000 | -0.000 | 0.000 |
| 136.931 | 136.931 | 156.722 | 0.000 | 0.000 | -0.000 |
| 0.000 | -0.000 | 0.000 | 126.464 | 0.000 | -0.000 |
| -0.000 | 0.000 | 0.000 | 0.000 | 126.464 | 0.000 |
| -0.000 | 0.000 | 0.000 | 0.000 | 0.000 | 126.464 |
| 156.721 | 136.930 | 136.930 | 0.000 | 0.000 | 0.000 |
| 136.930 | 156.721 | 136.930 | -0.000 | -0.000 | 0.000 |
| 136.930 | 136.930 | 156.721 | -0.000 | -0.000 | 0.000 |
| -0.000 | 0.000 | -0.000 | 126.464 | -0.000 | -0.000 |
| 0.000 | -0.000 | -0.000 | -0.000 | 126.464 | 0.000 |
| 0.000 | -0.000 | -0.000 | -0.000 | -0.000 | 126.464 |
| 294.370 | 123.971 | 123.971 | 0.000 | -0.000 | 0.000 |
| 123.971 | 294.370 | 123.971 | 0.000 | 0.000 | 0.000 |
| 123.971 | 123.971 | 294.370 | 0.000 | 0.000 | 0.000 |
| -0.000 | 0.000 | -0.000 | 93.202 | -0.000 | -0.000 |
| 0.000 | -0.000 | 0.000 | -0.000 | 93.202 | 0.000 |
| 0.000 | 0.000 | 0.000 | 0.000 | -0.000 | 93.202 |
| 294.370 | 123.971 | 123.971 | -0.000 | 0.000 | 0.000 |
| 123.971 | 294.370 | 123.971 | 0.000 | 0.000 | -0.000 |
| 123.971 | 123.971 | 294.370 | -0.000 | -0.000 | -0.000 |
| 0.000 | -0.000 | -0.000 | 93.202 | 0.000 | -0.000 |
| 0.000 | 0.000 | -0.000 | -0.000 | 93.202 | -0.000 |
| -0.000 | 0.000 | -0.000 | -0.000 | -0.000 | 93.202 |
| 294.370 | 123.971 | 123.971 | 0.000 | -0.000 | 0.000 |
| 123.971 | 294.370 | 123.971 | -0.000 | -0.000 | 0.000 |
| 123.971 | 123.971 | 294.370 | -0.000 | -0.000 | 0.000 |
| -0.000 | 0.000 | 0.000 | 93.202 | 0.000 | 0.000 |
| 0.000 | -0.000 | 0.000 | 0.000 | 93.202 | 0.000 |
| 0.000 | 0.000 | -0.000 | 0.000 | -0.000 | 93.202 |
| 294.370 | 123.971 | 123.971 | -0.000 | -0.000 | -0.000 |
| 123.971 | 294.370 | 123.971 | -0.000 | -0.000 | -0.000 |
| 123.971 | 123.971 | 294.370 | 0.000 | 0.000 | -0.000 |
| 0.000 | -0.000 | -0.000 | 93.202 | -0.000 | -0.000 |
| -0.000 | 0.000 | -0.000 | -0.000 | 93.202 | -0.000 |
| -0.000 | -0.000 | 0.000 | -0.000 | 0.000 | 93.202 |
| 294.370 | 123.972 | 123.972 | -0.000 | -0.000 | 0.000 |
| 123.972 | 294.370 | 123.972 | 0.000 | -0.000 | 0.000 |
| 123.972 | 123.972 | 294.370 | 0.000 | -0.000 | 0.000 |
| -0.000 | 0.000 | 0.000 | 93.202 | -0.000 | 0.000 |
| 0.000 | -0.000 | 0.000 | -0.000 | 93.202 | 0.000 |
| 0.000 | 0.000 | -0.000 | -0.000 | -0.000 | 93.202 |
| 294.369 | 123.970 | 123.970 | 0.000 | 0.000 | -0.000 |
| 123.970 | 294.369 | 123.970 | -0.000 | 0.000 | -0.000 |
| 123.970 | 123.970 | 294.369 | -0.000 | -0.000 | -0.000 |
| 0.000 | -0.000 | -0.000 | 93.202 | 0.000 | -0.000 |
| -0.000 | 0.000 | -0.000 | -0.000 | 93.202 | -0.000 |
| -0.000 | -0.000 | 0.000 | 0.000 | 0.000 | 93.202 |
| 191.733 | 93.023 | 82.426 | -0.000 | -0.000 | -0.000 |
| 93.023 | 191.733 | 82.426 | -0.000 | -0.000 | -0.000 |
| 83.249 | 83.250 | 225.340 | -0.000 | -0.000 | 0.000 |
| -0.000 | -0.000 | -0.000 | 53.430 | -0.000 | 0.001 |
| -0.000 | 0.000 | -0.000 | -0.000 | 57.248 | 0.000 |
| 0.000 | 0.000 | -0.000 | -0.000 | -0.000 | 53.112 |
| 191.733 | 93.023 | 82.427 | 0.000 | 0.000 | 0.000 |
| 89.633 | 195.855 | 84.581 | 0.000 | 0.000 | -0.000 |
| 84.581 | 84.581 | 233.180 | 0.000 | 0.000 | 0.000 |
| 0.000 | 0.000 | 0.000 | 53.430 | 0.000 | -0.001 |
| 0.000 | -0.000 | 0.000 | 0.000 | 57.248 | -0.000 |
| -0.000 | -0.000 | 0.000 | 0.000 | 0.000 | 53.111 |
| 191.733 | 93.023 | 82.427 | -0.000 | -0.000 | -0.000 |
| 93.023 | 191.733 | 82.427 | -0.000 | -0.000 | 0.000 |
| 84.581 | 84.581 | 233.180 | -0.000 | -0.000 | 0.000 |
| -0.000 | -0.000 | -0.000 | 57.248 | -0.000 | -0.000 |
| -0.000 | 0.000 | -0.000 | -0.000 | 53.430 | 0.000 |
| -0.000 | 0.000 | -0.000 | -0.000 | -0.000 | 53.111 |
| 195.855 | 89.632 | 84.581 | 0.000 | 0.000 | -0.000 |
| 93.410 | 191.629 | 83.260 | 0.000 | 0.000 | -0.000 |
| 83.249 | 83.249 | 225.340 | 0.000 | 0.000 | 0.000 |
| 0.000 | 0.000 | 0.000 | 57.248 | 0.000 | 0.000 |
| 0.000 | -0.000 | 0.000 | 0.000 | 53.430 | -0.000 |
| 0.000 | -0.000 | 0.000 | 0.000 | 0.000 | 53.111 |
| 195.856 | 89.633 | 84.581 | -0.000 | -0.000 | 0.000 |
| 89.633 | 195.856 | 84.581 | -0.000 | -0.000 | -0.000 |
| 83.250 | 83.250 | 225.341 | -0.000 | -0.000 | -0.000 |
| 0.000 | -0.000 | 0.000 | 53.430 | -0.000 | 0.000 |
| -0.000 | 0.000 | 0.000 | -0.000 | 57.248 | 0.000 |
| -0.000 | 0.000 | -0.000 | -0.000 | -0.000 | 49.107 |
| 195.854 | 89.632 | 84.581 | 0.000 | 0.000 | -0.000 |
| 89.632 | 195.855 | 84.581 | 0.000 | 0.000 | -0.000 |
| 84.580 | 84.580 | 233.179 | 0.000 | 0.000 | 0.000 |
| -0.000 | 0.000 | -0.000 | 53.430 | 0.000 | -0.000 |
| 0.000 | -0.000 | -0.000 | 0.000 | 57.248 | 0.000 |
| 0.000 | -0.000 | 0.000 | 0.000 | 0.000 | 49.107 |
| 189.222 | 92.811 | 87.070 | 0.000 | -0.000 | -0.000 |
| 92.811 | 189.222 | 87.070 | 0.000 | 0.000 | -0.000 |
| 86.230 | 86.230 | 236.052 | -0.000 | -0.000 | 0.000 |
| 0.599 | 0.599 | 3.317 | 55.818 | 0.000 | 0.000 |
| 0.599 | 0.599 | 3.317 | 0.000 | 55.818 | 0.000 |
| 0.374 | 0.374 | 2.072 | -0.000 | 0.000 | 48.426 |
| 193.673 | 88.444 | 87.302 | 0.000 | 0.000 | -0.000 |
| 88.444 | 193.673 | 87.302 | 0.000 | 0.000 | -0.000 |
| 86.230 | 86.230 | 236.052 | 0.000 | 0.000 | -0.001 |
| -0.599 | -0.599 | -3.317 | 55.818 | 0.000 | -0.000 |
| -0.599 | -0.599 | -3.317 | -0.000 | 55.818 | -0.000 |
| -0.374 | -0.374 | -2.072 | -0.000 | -0.000 | 48.425 |
| 189.110 | 92.254 | 85.218 | 0.000 | 0.000 | 0.000 |
| 88.444 | 193.673 | 87.302 | -0.000 | -0.000 | 0.000 |
| 84.843 | 84.843 | 228.374 | 0.000 | 0.000 | 0.000 |
| 0.023 | 0.023 | 0.127 | 54.499 | 0.000 | 0.000 |
| 0.090 | 0.091 | 0.501 | -0.000 | 54.523 | 0.000 |
| 0.000 | 0.000 | 0.000 | -0.000 | -0.000 | 52.614 |
| 193.673 | 88.444 | 87.302 | 0.000 | 0.000 | -0.000 |
| 88.444 | 193.673 | 87.302 | 0.000 | 0.000 | 0.000 |
| 84.797 | 84.797 | 228.119 | -0.000 | -0.000 | 0.000 |
| -0.023 | -0.023 | -0.127 | 54.499 | 0.000 | -0.000 |
| -0.090 | -0.091 | -0.501 | 0.000 | 54.523 | -0.000 |
| -0.000 | -0.000 | 0.000 | 0.000 | 0.000 | 52.614 |
| 189.117 | 92.188 | 85.051 | 0.000 | 0.000 | -0.000 |
| 88.444 | 193.673 | 87.302 | -0.000 | -0.000 | 0.000 |
| 84.822 | 84.822 | 228.260 | -0.000 | 0.000 | 0.000 |
| 0.009 | 0.009 | 0.051 | 54.499 | -0.000 | 0.000 |
| -0.000 | 0.000 | 0.000 | -0.000 | 58.355 | 0.000 |
| -0.002 | -0.002 | -0.013 | -0.000 | -0.000 | 48.197 |
| 193.672 | 88.444 | 87.301 | -0.000 | 0.000 | 0.000 |
| 92.172 | 189.117 | 85.014 | -0.000 | -0.000 | -0.000 |
| 84.817 | 84.817 | 228.233 | 0.000 | -0.000 | 0.000 |
| -0.009 | -0.009 | -0.051 | 54.499 | -0.000 | -0.000 |
| 0.000 | -0.000 | -0.000 | 0.000 | 58.355 | -0.000 |
| 0.002 | 0.002 | 0.013 | -0.000 | 0.000 | 48.197 |
| 302.410 | 122.879 | 119.492 | -0.000 | -0.000 | -0.000 |
| 121.399 | 311.409 | 117.286 | -0.000 | -0.000 | 0.000 |
| 117.637 | 117.637 | 317.670 | -0.000 | -0.000 | 0.000 |
| -0.000 | -0.000 | 0.000 | 89.365 | -0.000 | -0.000 |
| 0.356 | 0.356 | -0.209 | 0.000 | 87.732 | -0.000 |
| 0.000 | -0.000 | 0.000 | -0.000 | -0.000 | 95.005 |
| 302.420 | 122.593 | 119.573 | 0.000 | 0.000 | -0.000 |
| 121.399 | 311.410 | 117.286 | 0.000 | 0.000 | 0.000 |
| 117.637 | 117.637 | 317.670 | 0.000 | 0.000 | 0.000 |
| 0.000 | 0.000 | 0.000 | 89.366 | 0.000 | 0.000 |
| -0.356 | -0.356 | 0.209 | 0.000 | 87.732 | 0.000 |
| -0.000 | 0.000 | -0.000 | 0.000 | 0.000 | 95.005 |
| 311.410 | 121.399 | 117.286 | -0.000 | -0.000 | -0.000 |
| 122.748 | 302.416 | 119.528 | -0.000 | -0.000 | -0.000 |
| 119.124 | 119.124 | 316.798 | 0.000 | 0.000 | -0.000 |
| -0.000 | -0.000 | 0.000 | 89.366 | -0.000 | -0.000 |
| -0.000 | -0.000 | 0.000 | -0.000 | 89.365 | 0.000 |
| 0.020 | 0.020 | -0.012 | -0.000 | -0.000 | 86.612 |
| 298.792 | 129.256 | 118.683 | 0.000 | 0.000 | 0.000 |
| 122.719 | 302.417 | 119.536 | 0.000 | 0.000 | 0.000 |
| 117.637 | 117.637 | 317.670 | 0.000 | 0.000 | -0.000 |
| -0.000 | 0.000 | -0.000 | 89.366 | 0.000 | 0.000 |
| 0.000 | 0.000 | -0.000 | 0.000 | 89.366 | -0.000 |
| -0.020 | -0.020 | 0.012 | 0.000 | 0.000 | 86.612 |
| 302.418 | 122.735 | 119.532 | -0.000 | -0.000 | 0.000 |
| 129.266 | 298.802 | 118.677 | -0.000 | -0.000 | -0.000 |
| 119.117 | 119.117 | 316.804 | -0.000 | -0.000 | -0.000 |
| 0.000 | -0.000 | 0.000 | 89.366 | -0.000 | -0.000 |
| -0.000 | 0.000 | 0.000 | -0.000 | 89.365 | -0.000 |
| 0.002 | 0.002 | -0.001 | -0.000 | -0.000 | 86.612 |
| 302.415 | 122.732 | 119.532 | 0.000 | 0.000 | 0.000 |
| 121.398 | 311.408 | 117.286 | 0.000 | 0.000 | 0.000 |
| 117.636 | 117.636 | 317.669 | 0.000 | 0.000 | 0.000 |
| -0.000 | 0.000 | -0.000 | 89.366 | -0.000 | 0.000 |
| 0.000 | -0.000 | -0.000 | 0.000 | 89.366 | 0.000 |
| -0.002 | -0.002 | 0.001 | 0.000 | 0.000 | 86.612 |
| 302.587 | 123.886 | 119.181 | 0.000 | -0.000 | -0.000 |
| 121.532 | 311.657 | 117.205 | -0.000 | -0.000 | 0.000 |
| 117.613 | 117.615 | 317.580 | -0.000 | 0.000 | 0.000 |
| 0.000 | 0.001 | 0.000 | 89.315 | -0.000 | 0.000 |
| 0.000 | 0.001 | -0.000 | 0.000 | 89.315 | 0.000 |
| 1.224 | 1.224 | -0.720 | -0.000 | -0.000 | 87.045 |
| 302.648 | 122.040 | 119.706 | 0.000 | 0.000 | -0.000 |
| 121.532 | 311.656 | 117.205 | 0.000 | 0.000 | -0.000 |
| 117.613 | 117.613 | 317.580 | 0.000 | 0.000 | -0.000 |
| -0.000 | -0.000 | -0.000 | 89.315 | -0.000 | -0.001 |
| -0.000 | -0.001 | 0.000 | 0.000 | 89.315 | -0.000 |
| -1.224 | -1.224 | 0.720 | 0.000 | 0.000 | 87.045 |
| 302.675 | 122.963 | 119.427 | -0.000 | -0.000 | 0.000 |
| 121.532 | 311.656 | 117.205 | -0.000 | -0.000 | -0.000 |
| 119.145 | 119.145 | 316.679 | 0.000 | 0.000 | 0.000 |
| 0.230 | 0.230 | -0.135 | 87.647 | -0.000 | 0.000 |
| 0.230 | 0.230 | -0.135 | -0.000 | 87.647 | 0.000 |
| 0.000 | 0.000 | -0.000 | 0.000 | 0.000 | 95.062 |
| 299.018 | 129.330 | 118.629 | 0.000 | 0.000 | -0.000 |
| 121.532 | 311.656 | 117.205 | 0.000 | -0.000 | -0.000 |
| 119.042 | 119.041 | 316.740 | 0.000 | 0.000 | -0.000 |
| -0.230 | -0.230 | 0.135 | 87.647 | 0.000 | -0.000 |
| -0.230 | -0.230 | 0.135 | -0.000 | 87.647 | -0.000 |
| 0.000 | -0.000 | 0.000 | -0.000 | 0.000 | 95.062 |
| 299.079 | 129.390 | 118.594 | -0.000 | -0.000 | 0.000 |
| 122.880 | 302.679 | 119.451 | 0.000 | -0.000 | 0.000 |
| 119.099 | 119.099 | 316.707 | -0.000 | -0.000 | 0.000 |
| 0.000 | -0.000 | 0.000 | 89.315 | 0.000 | 0.000 |
| -0.000 | 0.000 | 0.000 | -0.000 | 89.315 | 0.000 |
| 0.003 | 0.003 | -0.002 | -0.000 | 0.000 | 84.920 |
| 299.065 | 129.378 | 118.600 | 0.000 | 0.000 | -0.000 |
| 122.861 | 302.677 | 119.455 | -0.000 | 0.000 | -0.000 |
| 117.613 | 117.613 | 317.579 | -0.000 | 0.000 | -0.000 |
| -0.000 | 0.000 | -0.000 | 89.315 | 0.000 | -0.000 |
| 0.000 | -0.000 | -0.000 | -0.000 | 89.315 | -0.000 |
| -0.003 | -0.003 | 0.002 | 0.000 | 0.000 | 84.920 |
| 300.612 | 121.768 | 119.895 | 0.000 | 0.000 | -0.000 |
| 120.451 | 309.697 | 117.657 | 0.000 | 0.000 | -0.000 |
| 117.657 | 117.657 | 317.985 | 0.000 | -0.000 | -0.000 |
| -0.000 | 0.000 | 0.000 | 88.040 | -0.000 | -0.000 |
| -0.000 | 0.000 | -0.000 | 0.000 | 88.040 | -0.000 |
| 0.000 | 0.000 | 0.000 | 0.000 | 0.000 | 94.623 |
| 300.612 | 121.767 | 119.895 | -0.000 | -0.000 | 0.000 |
| 120.451 | 309.696 | 117.657 | -0.000 | -0.000 | 0.000 |
| 119.129 | 119.129 | 317.137 | -0.000 | -0.000 | 0.000 |
| 0.000 | -0.000 | 0.000 | 88.040 | 0.000 | 0.000 |
| 0.000 | -0.000 | 0.000 | 0.000 | 88.040 | 0.000 |
| 0.000 | -0.000 | -0.000 | -0.000 | -0.000 | 94.623 |
| 300.612 | 121.767 | 119.895 | 0.000 | -0.000 | -0.000 |
| 120.451 | 309.697 | 117.657 | 0.000 | 0.000 | 0.000 |
| 117.657 | 117.657 | 317.985 | 0.000 | -0.000 | -0.000 |
| -0.000 | 0.000 | 0.000 | 88.040 | -0.000 | -0.000 |
| -0.000 | 0.000 | 0.000 | 0.000 | 88.040 | -0.000 |
| -0.000 | 0.000 | -0.000 | -0.000 | -0.000 | 84.341 |
| 309.696 | 120.451 | 117.657 | -0.000 | -0.000 | -0.000 |
| 121.767 | 300.612 | 119.895 | -0.000 | 0.000 | 0.000 |
| 117.657 | 117.657 | 317.985 | -0.000 | 0.000 | 0.000 |
| 0.000 | 0.000 | -0.000 | 88.040 | 0.000 | 0.000 |
| 0.000 | -0.000 | -0.000 | 0.000 | 88.040 | 0.000 |
| -0.000 | -0.000 | 0.000 | 0.000 | 0.000 | 84.341 |
| 296.936 | 128.403 | 119.043 | 0.000 | -0.000 | 0.000 |
| 121.768 | 300.613 | 119.895 | 0.000 | -0.000 | -0.000 |
| 117.658 | 117.658 | 317.986 | 0.000 | 0.000 | -0.000 |
| -0.000 | -0.000 | 0.000 | 88.040 | -0.000 | -0.000 |
| -0.000 | -0.000 | 0.000 | -0.000 | 88.040 | 0.000 |
| -0.000 | 0.000 | 0.000 | 0.000 | 0.000 | 94.623 |
| 309.695 | 120.451 | 117.657 | -0.000 | -0.000 | 0.000 |
| 128.402 | 296.934 | 119.043 | -0.000 | 0.000 | 0.000 |
| 119.129 | 119.129 | 317.136 | -0.000 | -0.000 | -0.000 |
| 0.000 | 0.000 | -0.000 | 88.040 | 0.000 | 0.000 |
| 0.000 | 0.000 | -0.000 | -0.000 | 88.040 | 0.000 |
| 0.000 | -0.000 | -0.000 | -0.000 | -0.000 | 94.623 |
| 296.671 | 130.598 | 116.820 | 0.000 | 0.000 | 0.000 |
| 130.598 | 296.671 | 116.820 | 0.000 | -0.000 | -0.000 |
| 116.820 | 116.820 | 218.901 | -0.000 | -0.000 | 0.000 |
| 0.000 | -0.000 | -0.000 | 91.821 | -0.000 | 0.000 |
| 0.000 | -0.000 | 0.000 | 0.000 | 91.821 | 0.000 |
| 0.000 | -0.000 | 0.000 | 0.000 | -0.000 | 93.145 |
| 296.671 | 130.598 | 116.820 | -0.000 | -0.000 | 0.000 |
| 130.598 | 296.671 | 116.820 | -0.000 | 0.000 | -0.000 |
| 116.820 | 116.820 | 218.901 | -0.000 | -0.000 | -0.000 |
| -0.000 | 0.000 | 0.000 | 91.821 | 0.000 | 0.000 |
| -0.000 | 0.000 | -0.000 | -0.000 | 91.821 | -0.000 |
| -0.000 | 0.000 | -0.000 | -0.000 | -0.000 | 93.145 |
| 299.659 | 127.611 | 116.820 | -0.000 | -0.000 | 0.000 |
| 127.611 | 299.659 | 116.820 | 0.000 | 0.000 | 0.000 |
| 116.820 | 116.820 | 218.901 | 0.000 | -0.000 | 0.000 |
| -0.000 | 0.000 | 0.000 | 91.821 | 0.000 | 0.000 |
| 0.000 | -0.000 | 0.000 | 0.000 | 91.821 | 0.000 |
| 0.000 | 0.000 | -0.000 | 0.000 | -0.000 | 93.145 |
| 296.671 | 130.598 | 116.820 | -0.000 | -0.000 | 0.000 |
| 130.598 | 296.671 | 116.820 | -0.000 | -0.000 | -0.000 |
| 116.820 | 116.820 | 218.901 | -0.000 | -0.000 | 0.000 |
| 0.000 | -0.000 | -0.000 | 91.821 | -0.000 | -0.000 |
| -0.000 | 0.000 | -0.000 | -0.000 | 91.821 | -0.000 |
| -0.000 | -0.000 | 0.000 | -0.000 | 0.000 | 93.145 |
| 299.659 | 127.611 | 116.821 | 0.000 | -0.000 | 0.000 |
| 130.599 | 296.672 | 116.821 | 0.000 | -0.000 | 0.000 |
| 116.821 | 116.821 | 218.901 | 0.000 | 0.000 | 0.000 |
| -0.000 | 0.000 | 0.000 | 93.351 | -0.000 | -0.000 |
| 0.000 | -0.000 | 0.000 | 0.000 | 93.351 | 0.000 |
| 0.000 | 0.000 | -0.000 | 0.000 | 0.000 | 93.145 |
| 296.671 | 130.598 | 116.819 | -0.000 | 0.000 | -0.000 |
| 130.598 | 296.671 | 116.819 | -0.000 | 0.000 | -0.000 |
| 116.820 | 116.820 | 218.900 | -0.000 | -0.000 | -0.000 |
| 0.000 | -0.000 | -0.000 | 93.351 | 0.000 | -0.000 |
| -0.000 | 0.000 | -0.000 | -0.000 | 93.351 | -0.000 |
| -0.000 | -0.000 | 0.000 | -0.000 | -0.000 | 93.145 |
| 311.638 | 121.523 | 117.214 | -0.000 | -0.000 | -0.000 |
| 121.523 | 311.639 | 117.214 | -0.000 | -0.000 | -0.000 |
| 119.648 | 119.648 | 316.397 | 0.000 | -0.000 | -0.000 |
| 0.000 | 0.000 | 0.000 | 89.320 | -0.000 | -0.000 |
| 1.337 | 1.337 | -0.786 | 0.000 | 88.407 | -0.000 |
| 0.000 | 0.000 | 0.000 | -0.000 | -0.000 | 95.057 |
| 311.639 | 121.523 | 117.214 | 0.000 | 0.000 | 0.001 |
| 121.984 | 302.624 | 119.730 | 0.000 | -0.000 | 0.000 |
| 117.618 | 117.618 | 317.592 | -0.000 | 0.000 | 0.000 |
| -0.000 | -0.000 | -0.000 | 89.320 | -0.000 | 0.000 |
| -1.337 | -1.337 | 0.786 | -0.000 | 88.406 | 0.000 |
| 0.000 | -0.000 | 0.000 | 0.000 | 0.000 | 95.058 |
| 302.656 | 122.959 | 119.434 | 0.000 | 0.000 | -0.000 |
| 121.523 | 311.639 | 117.214 | 0.000 | -0.000 | -0.000 |
| 119.152 | 119.152 | 316.689 | -0.000 | -0.000 | -0.000 |
| 0.244 | 0.244 | -0.143 | 87.655 | 0.000 | 0.000 |
| -0.000 | 0.000 | 0.000 | -0.000 | 89.320 | -0.000 |
| -0.000 | 0.000 | -0.000 | -0.000 | -0.000 | 95.058 |
| 311.638 | 121.523 | 117.214 | 0.000 | 0.000 | -0.000 |
| 121.523 | 311.638 | 117.214 | 0.000 | 0.000 | -0.000 |
| 119.042 | 119.042 | 316.753 | -0.000 | -0.000 | 0.000 |
| -0.244 | -0.244 | 0.143 | 87.655 | -0.000 | 0.000 |
| 0.000 | -0.000 | -0.000 | 0.000 | 89.320 | 0.000 |
| 0.000 | -0.000 | -0.000 | 0.000 | 0.000 | 95.058 |
| 311.640 | 121.524 | 117.214 | -0.000 | -0.000 | -0.000 |
| 129.382 | 299.060 | 118.603 | 0.000 | 0.000 | -0.000 |
| 117.618 | 117.618 | 317.593 | -0.000 | -0.000 | -0.000 |
| 0.025 | 0.025 | -0.014 | 87.637 | -0.000 | -0.000 |
| 0.025 | 0.025 | -0.014 | 0.000 | 87.637 | 0.000 |
| 0.014 | 0.014 | -0.008 | -0.000 | 0.000 | 86.681 |
| 302.658 | 122.851 | 119.464 | 0.000 | -0.000 | 0.000 |
| 129.370 | 299.046 | 118.609 | -0.000 | -0.000 | -0.000 |
| 119.091 | 119.091 | 316.723 | -0.000 | -0.000 | 0.000 |
| -0.025 | -0.025 | 0.014 | 87.637 | -0.000 | 0.000 |
| -0.025 | -0.025 | 0.014 | 0.000 | 87.637 | -0.000 |
| -0.014 | -0.014 | 0.008 | 0.000 | -0.000 | 86.681 |
| 303.055 | 110.702 | 95.955 | 0.000 | -0.000 | 0.000 |
| 101.848 | 301.992 | 107.686 | -0.000 | 0.000 | 0.000 |
| 97.005 | 113.223 | 255.674 | 0.000 | 0.000 | 0.000 |
| 0.933 | 0.383 | -3.364 | 82.807 | 0.000 | 0.000 |
| -0.000 | 0.000 | -0.000 | 0.000 | 79.291 | 0.000 |
| -0.000 | 0.000 | -0.000 | 0.000 | 0.000 | 85.159 |
| 303.055 | 110.702 | 95.955 | -0.000 | -0.000 | 0.000 |
| 100.196 | 301.812 | 114.693 | -0.000 | -0.000 | 0.000 |
| 96.293 | 113.050 | 269.253 | 0.000 | -0.000 | -0.000 |
| -0.933 | -0.383 | 3.364 | 82.807 | 0.000 | -0.000 |
| 0.000 | -0.000 | 0.000 | 0.000 | 79.291 | -0.000 |
| 0.000 | -0.000 | 0.000 | -0.000 | 0.000 | 85.159 |
| 303.055 | 110.702 | 95.955 | 0.000 | 0.000 | 0.000 |
| 109.765 | 311.964 | 111.776 | 0.000 | 0.000 | 0.000 |
| 97.139 | 111.730 | 261.166 | -0.000 | -0.000 | 0.000 |
| 0.121 | -0.055 | -0.484 | 82.597 | 0.000 | -0.000 |
| 0.315 | 0.004 | -0.898 | 0.000 | 69.001 | 0.000 |
| 0.113 | 0.024 | -0.364 | 0.000 | 0.000 | 84.587 |
| 303.054 | 110.702 | 95.955 | -0.000 | -0.000 | 0.000 |
| 100.870 | 301.932 | 111.954 | -0.000 | 0.000 | -0.000 |
| 95.825 | 112.811 | 259.348 | 0.000 | 0.000 | -0.000 |
| -0.121 | 0.055 | 0.484 | 82.597 | 0.000 | -0.000 |
| -0.315 | -0.004 | 0.898 | -0.000 | 69.001 | -0.000 |
| -0.113 | -0.024 | 0.364 | -0.000 | -0.000 | 84.587 |
| 291.980 | 101.929 | 95.725 | -0.000 | -0.000 | -0.000 |
| 101.062 | 301.940 | 111.825 | 0.000 | 0.000 | 0.000 |
| 95.940 | 112.858 | 258.940 | 0.000 | 0.000 | -0.000 |
| 0.000 | -0.000 | 0.000 | 92.096 | -0.000 | -0.000 |
| 0.000 | -0.000 | 0.000 | 0.000 | 79.291 | 0.000 |
| 0.020 | 0.000 | -0.058 | 0.000 | 0.000 | 84.587 |
| 303.053 | 110.701 | 95.954 | -0.000 | -0.000 | -0.000 |
| 103.159 | 303.046 | 110.106 | -0.000 | -0.000 | -0.000 |
| 96.987 | 111.679 | 261.394 | -0.000 | -0.000 | -0.000 |
| -0.000 | 0.000 | -0.000 | 92.096 | 0.000 | 0.000 |
| -0.000 | 0.000 | -0.000 | 0.000 | 79.291 | -0.000 |
| -0.020 | -0.000 | 0.058 | -0.000 | -0.000 | 84.587 |
| 232.446 | 91.142 | 76.441 | -0.000 | 0.000 | 0.000 |
| 94.140 | 227.737 | 77.464 | 0.000 | -0.000 | -0.000 |
| 77.357 | 77.357 | 256.699 | -0.000 | -0.000 | 0.000 |
| 0.000 | 0.000 | -0.000 | 60.894 | 0.000 | 0.000 |
| 0.000 | 0.000 | 0.000 | -0.000 | 60.895 | 0.000 |
| 0.000 | 0.000 | 0.000 | -0.000 | -0.000 | 70.652 |
| 227.283 | 94.763 | 77.363 | 0.000 | 0.000 | 0.000 |
| 94.139 | 227.737 | 77.464 | 0.000 | 0.000 | 0.000 |
| 76.440 | 76.440 | 257.796 | 0.000 | 0.000 | 0.000 |
| -0.000 | -0.000 | -0.000 | 60.894 | 0.000 | -0.000 |
| -0.000 | -0.000 | -0.000 | -0.000 | 60.895 | -0.000 |
| -0.000 | -0.000 | -0.000 | 0.000 | -0.000 | 70.652 |
| 227.279 | 94.781 | 77.355 | -0.000 | 0.000 | -0.000 |
| 94.763 | 227.284 | 77.363 | -0.000 | -0.000 | 0.000 |
| 77.357 | 77.357 | 256.699 | -0.000 | -0.000 | 0.000 |
| 0.000 | -0.000 | 0.000 | 62.015 | 0.000 | 0.000 |
| 0.000 | -0.000 | 0.000 | 0.000 | 62.015 | -0.000 |
| 0.000 | 0.000 | 0.000 | -0.000 | 0.000 | 70.652 |
| 227.278 | 94.781 | 77.355 | -0.000 | -0.000 | -0.000 |
| 91.142 | 232.446 | 76.440 | 0.000 | -0.000 | 0.000 |
| 76.440 | 76.440 | 257.797 | 0.000 | 0.000 | 0.000 |
| -0.000 | 0.000 | -0.000 | 62.015 | 0.000 | -0.000 |
| -0.000 | 0.000 | -0.000 | 0.000 | 62.015 | 0.000 |
| -0.000 | -0.000 | -0.000 | 0.000 | -0.000 | 70.652 |
| 232.447 | 91.142 | 76.441 | -0.000 | -0.000 | -0.000 |
| 94.763 | 227.284 | 77.363 | -0.000 | 0.000 | 0.000 |
| 76.441 | 76.441 | 257.798 | -0.000 | 0.000 | 0.000 |
| 0.000 | -0.000 | 0.000 | 60.895 | 0.000 | 0.000 |
| -0.000 | 0.000 | 0.000 | -0.000 | 60.895 | 0.000 |
| 0.000 | 0.000 | -0.000 | -0.000 | -0.000 | 66.255 |
| 227.283 | 94.762 | 77.363 | 0.000 | -0.000 | 0.000 |
| 94.140 | 227.736 | 77.464 | 0.000 | 0.000 | -0.000 |
| 77.357 | 77.357 | 256.698 | 0.000 | 0.000 | 0.000 |
| -0.000 | 0.000 | -0.000 | 60.895 | -0.000 | -0.000 |
| 0.000 | -0.000 | -0.000 | 0.000 | 60.895 | -0.000 |
| -0.000 | -0.000 | 0.000 | 0.000 | 0.000 | 66.255 |
| 231.847 | 90.822 | 76.675 | 0.000 | -0.000 | 0.000 |
| 94.476 | 226.637 | 77.598 | 0.000 | 0.000 | 0.000 |
| 76.524 | 76.525 | 257.989 | 0.000 | -0.000 | -0.000 |
| -0.000 | 0.000 | -0.000 | 62.119 | -0.000 | -0.000 |
| -0.000 | -0.000 | 0.000 | -0.000 | 62.118 | -0.000 |
| -0.000 | 0.000 | -0.000 | 0.000 | -0.000 | 70.513 |
| 231.847 | 90.822 | 76.675 | 0.000 | 0.000 | 0.000 |
| 90.822 | 231.847 | 76.675 | -0.000 | 0.000 | -0.000 |
| 76.525 | 76.525 | 257.989 | 0.000 | 0.000 | -0.000 |
| 0.000 | 0.000 | 0.000 | 62.119 | 0.000 | 0.000 |
| 0.000 | 0.000 | 0.000 | -0.000 | 62.119 | -0.000 |
| 0.000 | -0.000 | 0.000 | -0.000 | 0.000 | 70.513 |
| 231.847 | 90.822 | 76.675 | -0.000 | -0.000 | -0.000 |
| 94.476 | 226.637 | 77.598 | 0.000 | -0.000 | -0.000 |
| 77.442 | 77.442 | 256.902 | 0.000 | -0.000 | 0.000 |
| -0.000 | 0.000 | 0.000 | 61.013 | -0.000 | 0.000 |
| -0.000 | -0.000 | 0.000 | -0.000 | 62.119 | 0.000 |
| -0.000 | 0.000 | -0.000 | -0.000 | 0.000 | 66.519 |
| 231.847 | 90.822 | 76.675 | 0.000 | 0.000 | -0.000 |
| 93.847 | 227.094 | 77.700 | -0.000 | -0.000 | -0.000 |
| 76.525 | 76.525 | 257.989 | -0.000 | -0.000 | -0.000 |
| 0.000 | -0.000 | -0.000 | 61.013 | -0.000 | -0.000 |
| 0.000 | 0.000 | -0.000 | -0.000 | 62.119 | -0.000 |
| 0.000 | 0.000 | 0.000 | -0.000 | 0.000 | 66.519 |
| 227.095 | 93.848 | 77.700 | -0.000 | -0.000 | 0.000 |
| 94.477 | 226.638 | 77.598 | 0.000 | -0.000 | 0.000 |
| 77.442 | 77.442 | 256.903 | 0.000 | -0.000 | -0.000 |
| -0.000 | -0.000 | 0.000 | 62.119 | -0.000 | -0.000 |
| -0.000 | 0.000 | 0.000 | 0.000 | 62.119 | 0.000 |
| 0.000 | 0.000 | 0.000 | 0.000 | -0.000 | 70.513 |
| 231.847 | 90.821 | 76.675 | -0.000 | 0.000 | 0.000 |
| 93.847 | 227.093 | 77.700 | -0.000 | -0.000 | 0.000 |
| 76.524 | 76.524 | 257.988 | 0.000 | 0.000 | 0.000 |
| 0.000 | 0.000 | -0.000 | 62.119 | 0.000 | 0.000 |
| 0.000 | -0.000 | -0.000 | 0.000 | 62.119 | -0.000 |
| -0.000 | -0.000 | -0.000 | -0.000 | 0.000 | 70.513 |
| 1680.049 | 2020.719 | 2020.719 | -0.000 | -0.000 | 0.000 |
| 2020.719 | 1680.049 | 2020.719 | 0.000 | 0.000 | 0.000 |
| 2020.719 | 2020.719 | 1680.049 | -0.000 | -0.000 | 0.000 |
| -0.000 | 0.000 | -0.000 | 111.866 | -0.000 | 0.000 |
| 0.000 | -0.000 | -0.000 | 0.000 | 111.866 | 0.000 |
| 0.000 | 0.000 | -0.000 | -0.000 | -0.000 | 111.866 |
| 1680.049 | 2020.719 | 2020.719 | 0.000 | 0.000 | -0.000 |
| 2020.719 | 1680.049 | 2020.719 | 0.000 | 0.000 | -0.000 |
| 2020.719 | 2020.719 | 1680.049 | 0.000 | 0.000 | -0.000 |
| 0.000 | -0.000 | 0.000 | 111.866 | 0.000 | -0.000 |
| -0.000 | 0.000 | 0.000 | 0.000 | 111.866 | -0.000 |
| -0.000 | -0.000 | 0.000 | 0.000 | 0.000 | 111.866 |
| 1680.049 | 2020.718 | 2020.718 | 0.000 | 0.000 | -0.000 |
| 2020.718 | 1680.049 | 2020.718 | -0.000 | -0.000 | 0.000 |
| 2020.718 | 2020.718 | 1680.049 | -0.000 | -0.000 | -0.000 |
| -0.000 | 0.000 | 0.000 | 111.866 | -0.000 | 0.000 |
| 0.000 | -0.000 | 0.000 | -0.000 | 111.866 | 0.000 |
| 0.000 | 0.000 | -0.000 | -0.000 | -0.000 | 111.866 |
| 1680.048 | 2020.719 | 2020.719 | -0.000 | 0.000 | -0.000 |
| 2020.719 | 1680.048 | 2020.719 | -0.000 | -0.000 | -0.000 |
| 2020.719 | 2020.719 | 1680.048 | -0.000 | -0.000 | -0.000 |
| 0.000 | -0.000 | -0.000 | 111.866 | 0.000 | -0.000 |
| -0.000 | 0.000 | -0.000 | 0.000 | 111.866 | -0.000 |
| -0.000 | -0.000 | 0.000 | -0.000 | 0.000 | 111.866 |
| 1680.051 | 2020.717 | 2020.717 | 0.000 | -0.000 | 0.000 |
| 2020.717 | 1680.051 | 2020.717 | 0.000 | 0.000 | 0.000 |
| 2020.717 | 2020.717 | 1680.051 | 0.000 | -0.000 | -0.000 |
| -0.002 | 0.004 | 0.004 | 111.866 | -0.000 | -0.000 |
| 0.004 | -0.002 | 0.004 | -0.000 | 111.866 | 0.000 |
| 0.004 | 0.004 | -0.002 | 0.000 | -0.000 | 111.866 |
| 1680.046 | 2020.720 | 2020.720 | -0.000 | -0.000 | 0.000 |
| 2020.720 | 1680.046 | 2020.720 | -0.000 | -0.000 | 0.000 |
| 2020.720 | 2020.720 | 1680.046 | -0.000 | 0.000 | -0.000 |
| 0.002 | -0.004 | -0.004 | 111.866 | 0.000 | -0.000 |
| -0.004 | 0.002 | -0.004 | -0.000 | 111.866 | -0.000 |
| -0.004 | -0.004 | 0.002 | -0.000 | 0.000 | 111.866 |
| 4195.334 | 3023.336 | 3023.336 | 0.000 | 0.000 | 0.000 |
| 3023.336 | 4195.334 | 3023.336 | 0.000 | 0.000 | 0.000 |
| 3023.336 | 3023.336 | 4195.334 | 0.000 | 0.000 | 0.000 |
| -0.000 | 0.000 | 0.000 | 998.184 | 0.000 | 0.000 |
| -0.000 | -0.000 | 0.000 | -0.000 | 998.184 | -0.000 |
| 0.000 | 0.000 | -0.000 | 0.000 | -0.000 | 998.184 |
| 4195.332 | 3023.337 | 3023.337 | -0.000 | -0.000 | -0.000 |
| 3023.337 | 4195.332 | 3023.337 | -0.000 | -0.000 | -0.000 |
| 3023.337 | 3023.337 | 4195.332 | -0.000 | 0.000 | -0.000 |
| -0.000 | -0.000 | -0.000 | 998.184 | -0.000 | -0.000 |
| -0.000 | 0.000 | -0.000 | -0.000 | 998.184 | -0.000 |
| -0.000 | -0.000 | -0.000 | -0.000 | -0.000 | 998.184 |
| 4195.343 | 3023.332 | 3023.332 | 0.000 | 0.000 | 0.000 |
| 3023.332 | 4195.343 | 3023.332 | 0.000 | -0.000 | 0.000 |
| 3023.332 | 3023.332 | 4195.343 | 0.000 | 0.000 | 0.000 |
| -0.000 | 0.000 | 0.000 | 998.184 | 0.000 | 0.000 |
| 0.000 | -0.000 | 0.000 | 0.000 | 998.184 | 0.000 |
| 0.000 | 0.000 | -0.000 | 0.000 | 0.000 | 998.184 |
| 4195.323 | 3023.341 | 3023.341 | -0.000 | -0.000 | -0.000 |
| 3023.341 | 4195.323 | 3023.341 | -0.000 | -0.000 | -0.000 |
| 3023.341 | 3023.341 | 4195.323 | -0.000 | 0.000 | -0.000 |
| 0.000 | -0.000 | -0.000 | 998.184 | -0.000 | 0.000 |
| -0.000 | 0.000 | -0.000 | -0.000 | 998.184 | -0.000 |
| -0.000 | -0.000 | 0.000 | -0.000 | -0.000 | 998.184 |
| 4195.432 | 3023.293 | 3023.293 | 0.000 | 0.000 | 0.000 |
| 3023.293 | 4195.432 | 3023.293 | 0.000 | 0.000 | 0.000 |
| 3023.293 | 3023.293 | 4195.432 | 0.000 | 0.000 | 0.000 |
| -0.003 | 0.002 | 0.003 | 998.184 | 0.000 | -0.000 |
| 0.002 | -0.003 | 0.003 | 0.000 | 998.184 | 0.000 |
| 0.002 | 0.003 | -0.003 | 0.000 | 0.000 | 998.184 |
| 4195.235 | 3023.379 | 3023.379 | -0.000 | -0.000 | -0.000 |
| 3023.379 | 4195.235 | 3023.379 | -0.000 | 0.000 | -0.000 |
| 3023.379 | 3023.379 | 4195.235 | -0.000 | -0.000 | -0.000 |
| 0.003 | -0.002 | -0.003 | 998.184 | -0.000 | -0.000 |
| -0.002 | 0.003 | -0.003 | 0.000 | 998.184 | -0.000 |
| -0.002 | -0.003 | 0.003 | -0.000 | -0.000 | 998.184 |
| 1075.618 | 871.080 | 871.080 | 0.000 | 0.000 | 0.000 |
| 871.080 | 1075.618 | 871.080 | -0.000 | 0.000 | -0.000 |
| 871.080 | 871.080 | 1075.618 | -0.000 | 0.000 | 0.000 |
| 0.000 | -0.000 | 0.000 | 601.991 | -0.000 | -0.000 |
| 0.000 | 0.000 | 0.000 | -0.000 | 601.991 | 0.000 |
| 0.000 | 0.000 | 0.000 | -0.000 | 0.000 | 601.991 |
| 1075.618 | 871.080 | 871.080 | 0.000 | -0.000 | 0.000 |
| 871.080 | 1075.618 | 871.080 | 0.000 | 0.000 | -0.000 |
| 871.080 | 871.080 | 1075.617 | 0.000 | -0.000 | 0.000 |
| -0.000 | -0.000 | -0.000 | 601.991 | 0.000 | -0.000 |
| 0.000 | -0.000 | -0.000 | 0.000 | 601.991 | -0.000 |
| 0.000 | -0.000 | -0.000 | 0.000 | -0.000 | 601.991 |
| 1075.617 | 871.080 | 871.080 | -0.000 | 0.000 | 0.000 |
| 871.080 | 1075.617 | 871.080 | -0.000 | 0.000 | -0.000 |
| 871.080 | 871.080 | 1075.617 | -0.000 | 0.000 | 0.000 |
| 0.000 | 0.000 | 0.000 | 601.991 | 0.000 | 0.000 |
| 0.000 | 0.000 | 0.000 | -0.000 | 601.991 | -0.000 |
| 0.000 | 0.000 | 0.000 | -0.000 | 0.000 | 601.991 |
| 1075.618 | 871.080 | 871.080 | 0.000 | -0.000 | -0.000 |
| 871.080 | 1075.618 | 871.080 | 0.000 | 0.000 | 0.000 |
| 871.080 | 871.080 | 1075.618 | 0.000 | -0.000 | 0.000 |
| -0.000 | -0.000 | -0.000 | 601.991 | -0.000 | 0.000 |
| -0.000 | -0.000 | -0.000 | 0.000 | 601.991 | -0.000 |
| -0.000 | -0.000 | -0.000 | 0.000 | -0.000 | 601.991 |
| 1075.613 | 871.077 | 871.077 | -0.000 | 0.000 | -0.000 |
| 871.077 | 1075.613 | 871.077 | -0.000 | 0.000 | -0.000 |
| 871.077 | 871.077 | 1075.613 | -0.000 | -0.000 | 0.000 |
| 0.001 | 0.000 | 0.001 | 601.991 | 0.000 | 0.000 |
| 0.000 | 0.001 | 0.001 | -0.000 | 601.991 | 0.000 |
| 0.000 | 0.001 | 0.001 | -0.000 | 0.000 | 601.991 |
| 1075.622 | 871.083 | 871.083 | 0.000 | -0.000 | -0.000 |
| 871.083 | 1075.622 | 871.083 | 0.000 | -0.000 | 0.000 |
| 871.083 | 871.083 | 1075.622 | 0.000 | 0.000 | -0.000 |
| -0.001 | -0.000 | -0.001 | 601.991 | -0.000 | -0.000 |
| -0.000 | -0.001 | -0.001 | 0.000 | 601.991 | -0.000 |
| -0.000 | -0.001 | -0.001 | 0.000 | -0.000 | 601.991 |
| 1951.272 | 1939.307 | 1831.981 | -0.000 | 0.000 | 0.000 |
| 1939.307 | 1951.272 | 1831.981 | -0.000 | 0.000 | 0.000 |
| 1831.982 | 1831.982 | 2055.493 | -0.000 | 0.000 | 0.000 |
| 0.000 | 0.000 | -0.000 | -105.072 | 0.000 | 0.000 |
| 0.000 | -0.000 | -0.000 | -0.000 | -105.071 | 0.000 |
| -0.000 | 0.000 | -0.000 | -0.000 | 0.000 | 5.982 |
| 1951.271 | 1939.307 | 1831.982 | 0.000 | -0.000 | -0.000 |
| 2254.219 | 1636.359 | 1831.981 | 0.000 | -0.000 | -0.000 |
| 1831.982 | 1831.981 | 2055.493 | 0.000 | -0.000 | -0.000 |
| -0.000 | -0.000 | -0.000 | -105.072 | -0.000 | -0.000 |
| -0.000 | 0.000 | 0.000 | 0.000 | -105.072 | -0.000 |
| -0.000 | -0.000 | 0.000 | 0.000 | -0.000 | 5.982 |
| 1158909287.159 | 1093437235.383 | 1107283173.313 | -11810042.084 | -7891984.335 | -26952237.963 |
| 1939.307 | 1951.272 | 1831.981 | -0.000 | 0.000 | 0.000 |
| 1831.981 | 1831.982 | 2055.493 | -0.000 | 0.000 | 0.000 |
| 0.000 | 0.000 | 0.000 | -105.072 | 0.000 | 0.000 |
| 0.000 | 0.000 | 0.000 | -0.000 | -105.072 | 0.000 |
| 1008658054.826 | 939763095.311 | 1103078230.128 | 3103943.314 | -858748.509 | 34473348.761 |
| -1037991415.393 | -1245791842.563 | -1238341593.451 | 141291.776 | 1415810.892 | 58498978.026 |
| -1146770893.367 | -1103646783.072 | -1080165593.489 | 6461001.634 | -525975.751 | 14254548.382 |
| 1831.982 | 1831.982 | 2055.493 | 0.000 | -0.000 | -0.000 |
| -0.000 | -0.000 | -0.000 | -105.072 | -0.000 | -0.000 |
| -0.000 | -0.000 | -0.000 | 0.000 | -105.072 | -0.000 |
| -1231994886.869 | -1200571168.901 | -1260042153.497 | -11690136.451 | 3857898.394 | 121303094.428 |
| 118149077.382 | 112960843.294 | 109613483.227 | -541476.371 | 1322849.055 | -3106584.386 |
| 102614989.129 | 124318828.080 | 122049798.205 | 365927.061 | -375607.710 | -3017164.421 |
| 1831.980 | 1831.980 | 2055.496 | -0.000 | 0.000 | 0.000 |
| 0.006 | -0.005 | 0.005 | -105.072 | 0.000 | 0.000 |
| -0.005 | 0.006 | 0.005 | -0.000 | -105.072 | 0.000 |
| 102941048.828 | 93738103.347 | 106253995.980 | -350649.117 | 237637.343 | -777398.833 |
| -104101744.533 | -123006386.901 | -123321405.077 | 331623.028 | 749623.138 | 3985770.292 |
| -114357998.873 | -111528456.603 | -108522151.598 | 407590.513 | -1174031.481 | 2540989.399 |
| 1831.983 | 1831.983 | 2055.490 | 0.000 | -0.000 | -0.000 |
| -0.006 | 0.005 | -0.005 | -105.072 | -0.000 | -0.000 |
| 0.005 | -0.006 | -0.005 | 0.000 | -105.072 | -0.000 |
| -119208142.416 | -113529170.760 | -126148205.499 | 1310201.611 | -915507.001 | 13818183.656 |
| 514.976 | 177.239 | 249.922 | -0.000 | 0.000 | 0.000 |
| 128.300 | 563.916 | 249.922 | -0.000 | -0.000 | 0.000 |
| 249.922 | 249.922 | 7061.658 | 0.000 | -0.000 | 0.000 |
| 0.000 | -0.000 | -0.000 | 306.353 | -0.000 | 0.000 |
| 0.000 | 0.000 | -0.000 | -0.000 | 306.353 | 0.000 |
| 0.000 | -0.000 | -0.000 | -0.000 | 0.000 | 168.869 |
| 514.976 | 177.239 | 249.922 | 0.000 | 0.000 | -0.000 |
| 177.239 | 514.976 | 249.922 | 0.000 | -0.000 | -0.000 |
| 249.922 | 249.922 | 7061.658 | 0.000 | -0.000 | -0.000 |
| 0.000 | 0.000 | -0.000 | 306.353 | -0.000 | -0.000 |
| 0.000 | -0.000 | 0.000 | 0.000 | 306.353 | -0.000 |
| 0.000 | -0.000 | 0.000 | 0.000 | -0.000 | 168.869 |
| 563.916 | 128.300 | 249.922 | -0.000 | 0.000 | 0.000 |
| 128.300 | 563.916 | 249.922 | -0.000 | 0.000 | 0.000 |
| 249.923 | 249.923 | 7061.657 | -0.000 | 0.000 | 0.000 |
| 0.000 | 0.000 | -0.000 | 306.353 | -0.000 | 0.000 |
| 0.000 | 0.000 | -0.000 | -0.000 | 306.353 | 0.000 |
| 0.000 | 0.000 | 0.000 | -0.000 | 0.000 | 217.808 |
| 514.976 | 177.239 | 249.922 | 0.000 | -0.000 | -0.000 |
| 177.239 | 514.976 | 249.922 | 0.000 | 0.000 | 0.000 |
| 249.922 | 249.922 | 7061.659 | -0.000 | 0.000 | -0.000 |
| -0.000 | -0.000 | 0.000 | 306.353 | -0.000 | -0.000 |
| -0.000 | -0.000 | 0.000 | 0.000 | 306.353 | -0.000 |
| -0.000 | -0.000 | -0.000 | 0.000 | -0.000 | 217.808 |
| 514.977 | 177.239 | 249.923 | -0.000 | -0.000 | 0.000 |
| 177.236 | 514.981 | 249.923 | -0.000 | -0.000 | 0.000 |
| 249.929 | 249.929 | 7061.649 | -0.000 | 0.000 | 0.000 |
| 0.000 | 0.000 | -0.003 | 306.353 | 0.000 | 0.000 |
| 0.000 | 0.000 | -0.003 | -0.000 | 306.353 | 0.000 |
| 0.000 | 0.000 | 0.000 | -0.000 | 0.000 | 217.808 |
| 514.976 | 177.238 | 249.921 | 0.000 | -0.000 | -0.000 |
| 128.299 | 563.914 | 249.921 | 0.000 | -0.000 | -0.000 |
| 249.915 | 249.915 | 7061.667 | 0.000 | -0.000 | -0.000 |
| -0.000 | -0.000 | 0.003 | 306.353 | -0.000 | -0.000 |
| -0.000 | -0.000 | 0.003 | 0.000 | 306.353 | -0.000 |
| -0.000 | -0.000 | -0.000 | 0.000 | 0.000 | 217.808 |
| 1737.649 | 741.539 | 0.000 | 0.000 | 0.000 | 0.000 |
| 741.539 | 1737.649 | 0.000 | 0.000 | 0.000 | 0.000 |
| 0.000 | 0.000 | 0.000 | 0.000 | 0.000 | 0.000 |
| -0.000 | 0.000 | 0.000 | 0.000 | 0.000 | 0.000 |
| -0.000 | 0.000 | 0.000 | 0.000 | 0.000 | 0.000 |
| -0.000 | 0.000 | 0.000 | 0.000 | 0.000 | 498.056 |
| 1737.649 | 741.539 | -0.000 | -0.000 | -0.000 | -0.000 |
| 741.539 | 1737.649 | -0.000 | -0.000 | -0.000 | -0.000 |
| -0.000 | -0.000 | -0.000 | -0.000 | -0.000 | -0.000 |
| 0.000 | -0.000 | -0.000 | -0.000 | -0.000 | -0.000 |
| 0.000 | -0.000 | -0.000 | -0.000 | -0.000 | -0.000 |
| 0.000 | -0.000 | -0.000 | -0.000 | -0.000 | 498.055 |
| 1737.650 | 741.538 | 0.000 | 0.000 | 0.000 | 0.000 |
| 741.538 | 1737.649 | 0.000 | 0.000 | 0.000 | 0.000 |
| 0.000 | 0.000 | 0.000 | 0.000 | 0.000 | 0.000 |
| -0.000 | -0.000 | 0.000 | 0.000 | 0.000 | 0.000 |
| -0.000 | 0.000 | 0.000 | 0.000 | 0.000 | 0.000 |
| -0.000 | 0.000 | 0.000 | 0.000 | 0.000 | 498.055 |
| 1737.649 | 741.540 | -0.000 | -0.000 | -0.000 | -0.000 |
| 741.539 | 1737.650 | -0.000 | -0.000 | -0.000 | 0.000 |
| -0.000 | -0.000 | -0.000 | -0.000 | -0.000 | -0.000 |
| -0.000 | -0.000 | -0.000 | -0.000 | -0.000 | -0.000 |
| 0.000 | -0.000 | -0.000 | -0.000 | -0.000 | -0.000 |
| 0.000 | -0.000 | -0.000 | -0.000 | -0.000 | 498.055 |
| 1737.653 | 741.528 | 0.000 | 0.000 | 0.000 | 0.000 |
| 741.533 | 1737.647 | 0.000 | 0.000 | 0.000 | 0.000 |
| 0.000 | 0.000 | 0.000 | 0.000 | 0.000 | 0.000 |
| -0.000 | 0.000 | 0.000 | 0.000 | 0.000 | 0.000 |
| -0.000 | 0.000 | 0.000 | 0.000 | 0.000 | 0.000 |
| -0.001 | 0.005 | 0.000 | 0.000 | 0.000 | 498.055 |
| 1737.646 | 741.550 | -0.000 | -0.000 | -0.000 | -0.000 |
| 741.544 | 1737.652 | -0.000 | -0.000 | -0.000 | -0.000 |
| -0.000 | -0.000 | -0.000 | -0.000 | -0.000 | -0.000 |
| 0.000 | -0.000 | -0.000 | -0.000 | -0.000 | -0.000 |
| 0.000 | -0.000 | -0.000 | -0.000 | -0.000 | -0.000 |
| 0.001 | -0.005 | -0.000 | -0.000 | -0.000 | 498.055 |
| 14033346122.253 | 7794835464.117 | 3333988869.891 | 8310557.198 | -70943233.981 | -224522779.304 |
| 1951.980 | 1940.265 | 1831.380 | -0.000 | -0.000 | 0.000 |
| 1831.380 | 1831.380 | 2054.671 | -0.000 | -0.000 | 0.000 |
| 0.000 | -0.000 | -0.000 | -133.875 | -0.000 | 0.000 |
| 0.000 | -0.000 | 0.000 | -0.000 | -133.875 | 0.000 |
| 10248723891.281 | 9931357664.932 | 5675340458.817 | -87424302.646 | 116083888.243 | -354076978.213 |
| -11292899499.633 | -10369467914.890 | -5898495545.393 | 1950732.384 | 102370714.916 | -96204829.464 |
| -14740598737.762 | -8118000475.426 | -3544613738.335 | 36275434.893 | -1292103.040 | -54897942.034 |
| 1831.380 | 1831.380 | 2054.671 | 0.000 | 0.000 | 0.000 |
| -0.000 | -0.000 | -0.000 | -133.875 | 0.000 | -0.000 |
| -0.000 | 0.000 | -0.000 | 0.000 | -133.874 | -0.000 |
| -10483481674.237 | -10317430778.781 | -5410669658.713 | 72116676.862 | 23946225.637 | -149333600.411 |
| 1940.266 | 1951.980 | 1831.379 | -0.000 | -0.000 | 0.000 |
| 1951.980 | 1940.265 | 1831.379 | -0.000 | -0.000 | 0.000 |
| 1831.380 | 1831.380 | 2054.671 | -0.000 | -0.000 | -0.000 |
| 0.000 | 0.000 | 0.000 | -133.875 | -0.000 | 0.000 |
| 0.000 | 0.000 | 0.000 | -0.000 | -133.875 | 0.000 |
| 1056069195.171 | 1031429200.118 | 621346869.494 | 5064805.725 | 2780110.317 | -18522951.310 |
| -1109354082.912 | -1024071748.671 | -593769868.919 | 652471.002 | 2118344.797 | 7457867.016 |
| 1951.980 | 1940.264 | 1831.380 | 0.000 | 0.000 | -0.000 |
| 1831.380 | 1831.380 | 2054.670 | 0.000 | 0.000 | -0.000 |
| -0.000 | -0.000 | -0.000 | -133.875 | 0.000 | -0.000 |
| -0.000 | -0.000 | -0.000 | 0.000 | -133.875 | -0.000 |
| -1021595975.786 | -956211958.895 | -593257786.124 | 352117.652 | 734144.720 | -12483188.867 |
| 152036237.703 | 79912383.912 | 20028908.061 | -171107.787 | -603759.455 | -1596395.724 |
| 111629874.603 | 102670792.580 | 62015935.198 | -1679824.378 | 829047.118 | 3118056.153 |
| 1831.378 | 1831.378 | 2054.673 | -0.000 | -0.000 | 0.000 |
| 0.000 | 0.001 | 0.005 | -133.875 | -0.000 | 0.000 |
| 0.001 | 0.000 | 0.005 | -0.000 | -133.875 | 0.000 |
| 102595359.353 | 99373521.719 | 57505301.992 | -425075.309 | 260617.769 | -8434643.757 |
| -110527474.719 | -101732026.118 | -58795628.384 | -1213395.337 | -459506.619 | 300864.658 |
| -147923603.139 | -83902995.377 | -18342026.591 | 117128.872 | -250171.426 | 2174374.736 |
| 1831.381 | 1831.381 | 2054.668 | 0.000 | 0.000 | -0.000 |
| -0.000 | -0.001 | -0.005 | -133.875 | 0.000 | -0.000 |
| -0.001 | -0.000 | -0.005 | 0.000 | -133.875 | -0.000 |
| -99255952.233 | -98817214.685 | -54100471.714 | -96469.650 | 312315.362 | -3339858.879 |
| 1088.318 | 125.012 | 125.012 | 0.000 | 0.000 | 0.000 |
| 125.012 | 1088.318 | 125.012 | 0.000 | 0.000 | -0.000 |
| 125.012 | 125.012 | 1088.318 | -0.000 | -0.000 | 0.000 |
| 0.000 | -0.000 | -0.000 | 641.274 | -0.000 | -0.000 |
| -0.000 | -0.000 | 0.000 | -0.000 | 641.274 | 0.000 |
| -0.000 | 0.000 | -0.000 | 0.000 | -0.000 | 641.274 |
| 1088.318 | 125.012 | 125.012 | -0.000 | -0.000 | -0.000 |
| 125.012 | 1088.318 | 125.012 | -0.000 | -0.000 | -0.000 |
| 125.012 | 125.012 | 1088.318 | -0.000 | -0.000 | -0.000 |
| -0.000 | 0.000 | -0.000 | 641.274 | -0.000 | 0.000 |
| 0.000 | -0.000 | -0.000 | -0.000 | 641.275 | -0.000 |
| 0.000 | -0.000 | -0.000 | -0.000 | 0.000 | 641.274 |
| 1088.318 | 125.012 | 125.012 | 0.000 | -0.000 | -0.000 |
| 125.012 | 1088.318 | 125.012 | -0.000 | 0.000 | -0.000 |
| 125.012 | 125.012 | 1088.319 | -0.000 | -0.000 | 0.000 |
| 0.000 | -0.000 | 0.000 | 673.506 | -0.000 | -0.000 |
| -0.000 | 0.000 | 0.000 | -0.000 | 673.506 | -0.000 |
| -0.000 | 0.000 | 0.000 | 0.000 | -0.000 | 673.506 |
| 1088.318 | 125.012 | 125.012 | 0.000 | 0.000 | 0.000 |
| 125.012 | 1088.318 | 125.012 | -0.000 | 0.000 | 0.000 |
| 125.012 | 125.012 | 1088.318 | 0.000 | 0.000 | 0.000 |
| -0.000 | 0.000 | -0.000 | 673.506 | -0.000 | 0.000 |
| 0.000 | -0.000 | -0.000 | -0.000 | 673.506 | 0.000 |
| 0.000 | -0.000 | -0.000 | 0.000 | 0.000 | 673.506 |
| 1088.320 | 125.013 | 125.013 | 0.000 | -0.000 | -0.000 |
| 125.013 | 1088.320 | 125.013 | -0.000 | -0.000 | 0.000 |
| 125.013 | 125.013 | 1088.320 | -0.000 | 0.000 | -0.000 |
| 0.000 | -0.000 | 0.001 | 641.274 | 0.000 | -0.000 |
| -0.000 | 0.000 | 0.001 | -0.000 | 641.274 | -0.000 |
| -0.000 | 0.001 | 0.000 | 0.000 | -0.000 | 641.274 |
| 1088.317 | 125.011 | 125.011 | 0.000 | 0.000 | 0.000 |
| 125.011 | 1088.317 | 125.011 | -0.000 | 0.000 | 0.000 |
| 125.011 | 125.011 | 1088.317 | -0.000 | 0.000 | 0.000 |
| -0.000 | 0.000 | -0.001 | 641.274 | 0.000 | 0.000 |
| 0.000 | -0.000 | -0.001 | -0.000 | 641.274 | 0.000 |
| 0.000 | -0.001 | -0.000 | 0.000 | 0.000 | 641.274 |
| 805.468 | 131.391 | 85.307 | 0.000 | 0.000 | -0.000 |
| 131.392 | 805.468 | 85.307 | 0.000 | 0.000 | -0.000 |
| 85.307 | 85.307 | 950.579 | 0.000 | 0.000 | 0.000 |
| 0.000 | -0.000 | 0.000 | 150.070 | 0.000 | 0.000 |
| 0.000 | -0.000 | 0.000 | 0.000 | 150.070 | 0.000 |
| 0.000 | -0.000 | 0.000 | 0.000 | 0.000 | 137.225 |
| 805.468 | 131.392 | 85.307 | -0.000 | -0.000 | 0.000 |
| 131.391 | 805.468 | 85.307 | -0.000 | -0.000 | 0.000 |
| 85.307 | 85.307 | 950.578 | -0.000 | -0.000 | -0.000 |
| -0.000 | 0.000 | -0.000 | 150.069 | -0.000 | 0.000 |
| -0.000 | 0.000 | -0.000 | -0.000 | 150.069 | -0.000 |
| -0.000 | 0.000 | -0.000 | -0.000 | -0.000 | 137.225 |
| 805.468 | 131.392 | 85.307 | 0.000 | 0.000 | -0.000 |
| 131.392 | 805.468 | 85.307 | 0.000 | 0.000 | -0.000 |
| 85.307 | 85.307 | 950.579 | 0.000 | 0.000 | 0.000 |
| 0.000 | -0.000 | -0.000 | 150.069 | 0.000 | 0.000 |
| 0.000 | -0.000 | -0.000 | 0.000 | 150.069 | 0.000 |
| 0.000 | -0.000 | 0.000 | 0.000 | 0.000 | 137.226 |
| 805.468 | 131.392 | 85.307 | -0.000 | -0.000 | 0.000 |
| 131.391 | 805.468 | 85.307 | -0.000 | -0.000 | -0.000 |
| 85.307 | 85.307 | 950.578 | -0.000 | -0.000 | -0.000 |
| -0.000 | 0.000 | 0.000 | 150.069 | -0.000 | -0.000 |
| -0.000 | 0.000 | 0.000 | -0.000 | 150.069 | -0.000 |
| -0.000 | 0.000 | -0.000 | -0.000 | -0.000 | 137.226 |
| 805.470 | 131.393 | 85.307 | 0.000 | 0.000 | -0.000 |
| 131.393 | 805.470 | 85.307 | 0.000 | 0.000 | 0.000 |
| 85.307 | 85.307 | 950.584 | 0.000 | 0.000 | 0.000 |
| 0.000 | -0.000 | -0.000 | 150.069 | 0.000 | -0.000 |
| -0.000 | 0.000 | -0.000 | 0.000 | 150.069 | 0.000 |
| -0.000 | -0.000 | -0.000 | 0.000 | 0.000 | 137.226 |
| 805.466 | 131.391 | 85.307 | -0.000 | 0.000 | 0.000 |
| 131.391 | 805.466 | 85.307 | 0.000 | -0.000 | 0.000 |
| 85.307 | 85.307 | 950.573 | -0.000 | -0.000 | -0.000 |
| -0.000 | 0.000 | 0.000 | 150.069 | -0.000 | -0.000 |
| 0.000 | -0.000 | 0.000 | -0.000 | 150.069 | -0.000 |
| 0.000 | 0.000 | 0.000 | -0.000 | -0.000 | 137.226 |
| 811.476 | -0.000 | 0.000 | 0.000 | 0.000 | -0.000 |
| -0.000 | 811.476 | 0.000 | 0.000 | 0.000 | 0.000 |
| -0.000 | -0.000 | 0.000 | 0.000 | 0.000 | 0.000 |
| -0.000 | -0.000 | 0.000 | 0.000 | 0.000 | 0.000 |
| -0.000 | -0.000 | 0.000 | 0.000 | 0.000 | 0.000 |
| -0.000 | -0.000 | 0.000 | 0.000 | 0.000 | 181.837 |
| 1448.473 | -0.000 | 0.000 | 0.000 | 0.000 | -0.000 |
| -0.000 | 1448.473 | 0.000 | 0.000 | 0.000 | 0.000 |
| -0.000 | -0.000 | 0.000 | 0.000 | 0.000 | 0.000 |
| -0.000 | -0.000 | 0.000 | 0.000 | 0.000 | 0.000 |
| -0.000 | -0.000 | 0.000 | 0.000 | 0.000 | 0.000 |
| -0.000 | -0.000 | 0.000 | 0.000 | 0.000 | 324.576 |
| 811.476 | 0.000 | -0.000 | -0.000 | -0.000 | -0.000 |
| 0.000 | 811.476 | -0.000 | -0.000 | -0.000 | -0.000 |
| 0.000 | 0.000 | -0.000 | -0.000 | -0.000 | -0.000 |
| 0.000 | 0.000 | -0.000 | -0.000 | -0.000 | -0.000 |
| 0.000 | 0.000 | -0.000 | -0.000 | -0.000 | -0.000 |
| 0.000 | 0.000 | -0.000 | -0.000 | -0.000 | 181.837 |
| 1448.474 | 0.000 | -0.000 | -0.000 | -0.000 | -0.000 |
| 0.000 | 1448.474 | -0.000 | -0.000 | -0.000 | -0.000 |
| 0.000 | 0.000 | -0.000 | -0.000 | -0.000 | -0.000 |
| 0.000 | 0.000 | -0.000 | -0.000 | -0.000 | -0.000 |
| 0.000 | 0.000 | -0.000 | -0.000 | -0.000 | -0.000 |
| 0.000 | 0.000 | -0.000 | -0.000 | -0.000 | 324.576 |
| 811.477 | -0.000 | 0.000 | 0.000 | 0.000 | 0.000 |
| 0.000 | 811.477 | 0.000 | 0.000 | 0.000 | 0.000 |
| -0.000 | -0.000 | 0.000 | 0.000 | 0.000 | 0.000 |
| -0.000 | -0.000 | 0.000 | 0.000 | 0.000 | 0.000 |
| -0.000 | -0.000 | 0.000 | 0.000 | 0.000 | 0.000 |
| -0.000 | -0.000 | 0.000 | 0.000 | 0.000 | 181.837 |
| 1448.474 | -0.000 | 0.000 | 0.000 | 0.000 | 0.000 |
| 0.000 | 1448.474 | 0.000 | 0.000 | 0.000 | 0.000 |
| -0.000 | -0.000 | 0.000 | 0.000 | 0.000 | 0.000 |
| 0.000 | -0.000 | 0.000 | 0.000 | 0.000 | 0.000 |
| -0.000 | -0.000 | 0.000 | 0.000 | 0.000 | 0.000 |
| -0.000 | -0.000 | 0.000 | 0.000 | 0.000 | 324.576 |
| 811.476 | 0.000 | -0.000 | -0.000 | -0.000 | 0.000 |
| 0.000 | 811.476 | -0.000 | -0.000 | -0.000 | 0.000 |
| 0.000 | 0.000 | -0.000 | -0.000 | -0.000 | -0.000 |
| 0.000 | 0.000 | -0.000 | -0.000 | -0.000 | -0.000 |
| 0.000 | 0.000 | -0.000 | -0.000 | -0.000 | -0.000 |
| 0.000 | 0.000 | -0.000 | -0.000 | -0.000 | 181.837 |
| 1448.473 | 0.000 | -0.000 | -0.000 | -0.000 | 0.000 |
| 0.000 | 1448.473 | -0.000 | -0.000 | -0.000 | 0.000 |
| 0.000 | 0.000 | -0.000 | -0.000 | -0.000 | -0.000 |
| 0.000 | -0.000 | -0.000 | -0.000 | -0.000 | -0.000 |
| -0.000 | 0.000 | -0.000 | -0.000 | -0.000 | -0.000 |
| 0.000 | 0.000 | -0.000 | -0.000 | -0.000 | 324.576 |
| 811.481 | -0.000 | 0.000 | 0.000 | 0.000 | 0.000 |
| 0.000 | 811.481 | 0.000 | 0.000 | 0.000 | 0.000 |
| -0.000 | -0.000 | 0.000 | 0.000 | 0.000 | 0.000 |
| -0.000 | -0.000 | 0.000 | 0.000 | 0.000 | 0.000 |
| -0.000 | -0.000 | 0.000 | 0.000 | 0.000 | 0.000 |
| -0.000 | -0.000 | 0.000 | 0.000 | 0.000 | 181.837 |
| 1448.481 | -0.000 | 0.000 | 0.000 | 0.000 | 0.000 |
| 0.000 | 1448.481 | 0.000 | 0.000 | 0.000 | 0.000 |
| 1717.081 | 1717.081 | 7679.671 | 0.000 | 0.000 | 0.000 |
| -0.000 | -0.000 | 0.000 | 0.000 | 0.000 | 0.000 |
| -0.000 | -0.000 | 0.000 | 0.000 | 0.000 | 0.000 |
| -0.000 | -0.000 | 0.000 | 0.000 | 0.000 | 324.576 |
| 811.472 | 0.000 | -0.000 | -0.000 | -0.000 | -0.000 |
| 0.000 | 811.472 | -0.000 | -0.000 | -0.000 | -0.000 |
| 0.000 | 0.000 | -0.000 | -0.000 | -0.000 | -0.000 |
| 0.000 | 0.000 | -0.000 | -0.000 | -0.000 | -0.000 |
| 0.000 | 0.000 | -0.000 | -0.000 | -0.000 | -0.000 |
| 0.000 | 0.000 | -0.000 | -0.000 | -0.000 | 181.837 |
| 1448.466 | 0.000 | -0.000 | -0.000 | -0.000 | -0.000 |
| 0.000 | 1448.466 | -0.000 | -0.000 | -0.000 | -0.000 |
| 0.000 | 0.000 | -0.000 | -0.000 | -0.000 | -0.000 |
| 0.000 | 0.000 | -0.000 | -0.000 | -0.000 | -0.000 |
| 0.000 | 0.000 | -0.000 | -0.000 | -0.000 | -0.000 |
| 0.000 | 0.000 | -0.000 | -0.000 | -0.000 | 324.576 |
| 829.297 | -0.000 | 0.000 | 0.000 | 0.000 | -0.000 |
| -0.000 | 829.297 | 0.000 | 0.000 | 0.000 | 0.000 |
| -0.000 | -0.000 | 0.000 | 0.000 | 0.000 | 0.000 |
| -0.000 | -0.000 | 0.000 | 0.000 | 0.000 | 0.000 |
| -0.000 | -0.000 | 0.000 | 0.000 | 0.000 | 0.000 |
| -0.000 | -0.000 | 0.000 | 0.000 | 0.000 | 185.830 |
| 829.297 | 0.000 | -0.000 | -0.000 | -0.000 | -0.000 |
| 0.000 | 829.297 | -0.000 | -0.000 | -0.000 | -0.000 |
| 0.000 | 0.000 | -0.000 | -0.000 | -0.000 | -0.000 |
| 0.000 | 0.000 | -0.000 | -0.000 | -0.000 | -0.000 |
| 0.000 | 0.000 | -0.000 | -0.000 | -0.000 | -0.000 |
| 0.000 | 0.000 | -0.000 | -0.000 | -0.000 | 185.830 |
| 829.297 | -0.000 | 0.000 | 0.000 | 0.000 | 0.000 |
| 0.000 | 829.297 | 0.000 | 0.000 | 0.000 | 0.000 |
| -0.000 | -0.000 | 0.000 | 0.000 | 0.000 | 0.000 |
| -0.000 | -0.000 | 0.000 | 0.000 | 0.000 | 0.000 |
| -0.000 | -0.000 | 0.000 | 0.000 | 0.000 | 0.000 |
| -0.000 | -0.000 | 0.000 | 0.000 | 0.000 | 185.830 |
| 829.296 | 0.000 | -0.000 | -0.000 | -0.000 | 0.000 |
| 0.000 | 829.296 | -0.000 | -0.000 | -0.000 | 0.000 |
| 0.000 | 0.000 | -0.000 | -0.000 | -0.000 | -0.000 |
| -0.000 | 0.000 | -0.000 | -0.000 | -0.000 | -0.000 |
| -0.000 | 0.000 | -0.000 | -0.000 | -0.000 | -0.000 |
| 0.000 | 0.000 | -0.000 | -0.000 | -0.000 | 185.830 |
| 829.301 | -0.000 | 0.000 | 0.000 | 0.000 | 0.000 |
| 0.000 | 829.301 | 0.000 | 0.000 | 0.000 | 0.000 |
| -0.000 | -0.000 | 0.000 | 0.000 | 0.000 | 0.000 |
| -0.000 | -0.000 | 0.000 | 0.000 | 0.000 | -0.000 |
| -0.000 | -0.000 | 0.000 | 0.000 | 0.000 | 0.000 |
| -0.000 | -0.000 | 0.000 | 0.000 | 0.000 | 185.830 |
| 829.292 | 0.000 | -0.000 | -0.000 | -0.000 | -0.000 |
| 0.000 | 829.292 | -0.000 | -0.000 | -0.000 | -0.000 |
| 0.000 | 0.000 | -0.000 | -0.000 | -0.000 | -0.000 |
| 0.000 | 0.000 | -0.000 | -0.000 | -0.000 | -0.000 |
| 0.000 | 0.000 | -0.000 | -0.000 | -0.000 | -0.000 |
| 0.000 | 0.000 | -0.000 | -0.000 | -0.000 | 185.830 |
| 921.986 | -8.134 | -0.000 | -0.000 | -0.000 | -0.000 |
| -8.134 | 921.985 | 0.000 | 0.000 | 0.000 | -0.000 |
| 0.000 | -0.000 | 0.000 | 0.000 | 0.000 | -0.001 |
| 0.000 | -0.000 | 0.000 | 0.000 | 0.000 | -0.001 |
| 0.000 | -0.000 | 0.000 | 0.000 | 0.000 | -0.001 |
| 0.000 | -0.000 | 0.000 | 0.000 | -0.000 | 465.059 |
| 921.526 | -7.675 | -0.000 | 0.000 | -0.000 | 0.000 |
| -7.675 | 921.526 | -0.000 | -0.000 | -0.000 | -0.001 |
| -0.000 | 0.000 | 0.000 | -0.000 | -0.000 | 0.001 |
| 0.000 | 0.000 | -0.000 | -0.000 | -0.000 | 0.001 |
| -0.000 | 0.000 | -0.000 | -0.000 | -0.000 | 0.001 |
| -0.000 | 0.000 | -0.000 | -0.000 | -0.000 | 465.061 |
| 921.986 | -8.134 | -0.000 | -0.000 | 0.000 | -0.000 |
| -7.675 | 921.526 | 0.000 | -0.000 | -0.000 | 0.000 |
| 0.000 | -0.000 | -0.000 | 0.000 | 0.000 | -0.000 |
| -0.000 | -0.000 | 0.000 | 0.000 | 0.000 | -0.000 |
| 0.000 | -0.000 | -0.000 | 0.000 | 0.000 | -0.000 |
| 0.000 | 0.000 | -0.000 | -0.000 | -0.000 | 465.060 |
| 921.985 | -8.134 | 0.000 | -0.000 | -0.000 | 0.000 |
| -7.675 | 921.526 | -0.000 | 0.000 | -0.000 | -0.000 |
| -0.000 | 0.000 | -0.000 | -0.000 | -0.000 | 0.000 |
| -0.000 | 0.000 | 0.000 | -0.000 | -0.000 | 0.000 |
| -0.000 | 0.000 | -0.000 | -0.000 | -0.000 | 0.000 |
| -0.000 | -0.000 | 0.000 | 0.000 | -0.000 | 465.060 |
| 921.529 | -7.675 | 0.000 | -0.000 | 0.000 | -0.000 |
| -7.675 | 921.529 | -0.000 | 0.000 | 0.000 | 0.000 |
| 0.000 | -0.000 | -0.000 | 0.000 | 0.000 | -0.000 |
| 0.000 | -0.000 | 0.000 | 0.000 | 0.000 | -0.000 |
| 0.000 | -0.000 | 0.000 | 0.000 | 0.000 | -0.000 |
| 0.000 | 0.001 | -0.000 | 0.000 | -0.000 | 464.601 |
| 921.523 | -7.675 | 0.000 | 0.000 | -0.000 | 0.000 |
| -7.675 | 921.523 | -0.000 | 0.000 | 0.000 | 0.000 |
| -0.000 | 0.000 | -0.000 | -0.000 | -0.000 | 0.000 |
| 0.000 | 0.000 | -0.000 | -0.000 | -0.000 | 0.000 |
| -0.000 | 0.000 | -0.000 | -0.000 | 0.000 | 0.000 |
| -0.000 | -0.001 | 0.000 | -0.000 | -0.000 | 464.601 |
| 1088.805 | -9.606 | 0.000 | 0.000 | -0.000 | -0.001 |
| -9.606 | 1088.806 | 0.000 | -0.000 | -0.000 | 0.000 |
| 0.000 | 0.001 | 0.000 | -0.000 | -0.000 | -0.000 |
| 0.000 | 0.001 | 0.000 | 0.000 | -0.000 | -0.000 |
| 0.000 | 0.001 | 0.000 | -0.000 | -0.000 | -0.000 |
| -0.000 | 0.001 | -0.000 | -0.000 | 0.000 | 549.205 |
| 1088.262 | -9.064 | 0.000 | -0.000 | 0.000 | 0.001 |
| -9.064 | 1088.263 | -0.000 | -0.000 | 0.000 | 0.001 |
| -0.000 | -0.001 | -0.000 | 0.000 | 0.000 | 0.000 |
| 0.000 | -0.001 | -0.000 | 0.000 | 0.000 | 0.000 |
| 0.000 | -0.001 | -0.000 | 0.000 | -0.000 | 0.000 |
| -0.000 | -0.001 | -0.000 | 0.000 | 0.000 | 549.206 |
| 1088.263 | -9.064 | -0.000 | 0.000 | -0.000 | -0.000 |
| -9.606 | 1088.805 | -0.000 | -0.000 | 0.000 | -0.000 |
| 0.000 | 0.000 | 0.000 | -0.000 | 0.000 | -0.000 |
| 0.000 | 0.000 | -0.000 | -0.000 | 0.000 | -0.000 |
| 0.000 | 0.000 | 0.000 | -0.000 | -0.000 | 0.000 |
| 0.000 | 0.000 | -0.000 | 0.000 | 0.000 | 549.206 |
| 1088.805 | -9.606 | -0.000 | 0.000 | 0.000 | -0.000 |
| -9.064 | 1088.262 | 0.000 | -0.000 | -0.000 | 0.000 |
| -0.000 | -0.000 | -0.000 | 0.000 | 0.000 | 0.000 |
| -0.000 | -0.000 | -0.000 | 0.000 | 0.000 | 0.000 |
| -0.000 | -0.000 | -0.000 | 0.000 | 0.000 | 0.000 |
| -0.000 | -0.000 | 0.000 | -0.000 | 0.000 | 549.206 |
| 1088.266 | -9.063 | -0.000 | 0.000 | 0.000 | -0.000 |
| -9.063 | 1088.266 | 0.000 | -0.000 | -0.000 | 0.000 |
| 0.000 | 0.000 | 0.000 | -0.000 | -0.000 | -0.000 |
| 0.000 | 0.000 | -0.000 | -0.000 | 0.000 | -0.000 |
| 0.000 | 0.000 | 0.000 | -0.000 | 0.000 | 0.000 |
| 0.000 | 0.001 | 0.000 | -0.000 | 0.000 | 548.663 |
| 1088.259 | -9.064 | -0.000 | -0.000 | 0.000 | 0.000 |
| -9.064 | 1088.259 | -0.000 | -0.000 | -0.000 | 0.000 |
| -0.000 | -0.000 | -0.000 | 0.000 | 0.000 | 0.000 |
| -0.000 | -0.000 | -0.000 | 0.000 | -0.000 | 0.000 |
| 0.000 | -0.000 | -0.000 | 0.000 | -0.000 | -0.000 |
| -0.000 | -0.001 | -0.000 | 0.000 | -0.000 | 548.663 |
| 592.984 | -223.031 | -68.954 | 2.542 | -0.000 | -0.000 |
| -277.997 | 648.395 | 47.393 | -9.670 | -0.000 | -0.000 |
| -109.606 | -109.605 | 586.183 | -0.000 | -0.000 | -0.000 |
| 2.475 | -2.418 | 14.779 | -15.379 | -0.000 | -0.000 |
| -0.001 | 0.000 | 0.001 | -0.000 | -14.446 | 9.670 |
| -0.001 | 0.000 | 0.001 | -0.000 | 9.670 | 463.195 |
| 592.390 | -222.167 | 1.669 | 2.447 | 0.000 | 0.000 |
| -227.938 | 597.181 | -254.544 | -3.129 | 0.000 | 0.000 |
| -109.665 | -109.666 | 554.813 | 0.000 | 0.000 | 0.000 |
| 9.671 | -9.671 | -0.001 | -14.446 | 0.000 | 0.000 |
| 0.001 | -0.000 | -0.001 | 0.000 | -14.446 | 9.670 |
| 0.001 | -0.000 | -0.001 | 0.000 | 9.670 | 463.196 |
| 594.424 | -224.813 | -158.495 | 2.750 | -0.000 | -0.000 |
| -224.814 | 594.424 | -158.493 | -2.750 | -0.000 | -0.000 |
| -109.615 | -109.615 | 581.011 | -0.000 | -0.000 | -0.000 |
| 2.450 | -2.444 | 1.478 | -15.379 | -0.000 | -0.000 |
| -0.000 | 0.000 | -0.001 | -0.000 | -14.446 | 9.670 |
| -0.000 | 0.000 | 0.000 | -0.000 | 9.670 | 463.195 |
| 592.409 | -222.134 | 15.371 | 2.446 | 0.000 | 0.000 |
| -225.320 | 594.859 | -177.154 | -2.810 | 0.000 | 0.000 |
| -109.269 | -109.269 | 761.780 | 0.000 | 0.000 | 0.000 |
| 2.444 | -2.450 | -1.478 | -15.379 | 0.000 | 0.000 |
| 0.000 | -0.000 | 0.001 | 0.000 | -14.446 | 9.670 |
| 0.000 | -0.000 | -0.000 | 0.000 | 9.670 | 463.195 |
| 594.619 | -225.038 | -166.950 | 2.776 | -0.000 | -0.000 |
| -222.139 | 592.423 | 16.610 | -2.447 | -0.000 | -0.000 |
| -109.635 | -109.635 | 570.652 | -0.000 | -0.000 | -0.000 |
| 2.447 | -2.447 | 0.148 | -15.379 | -0.000 | -0.000 |
| 0.000 | -0.000 | -0.008 | -0.000 | -14.446 | 9.670 |
| 0.003 | 0.003 | 1.078 | -0.000 | 2.447 | 407.278 |
| 592.413 | -222.138 | 16.287 | 2.447 | 0.000 | 0.000 |
| -222.136 | 592.412 | 16.355 | -2.447 | 0.000 | 0.000 |
| -109.636 | -109.636 | 570.349 | 0.000 | 0.000 | 0.000 |
| 2.447 | -2.448 | -0.148 | -15.379 | 0.000 | 0.000 |
| -0.000 | 0.000 | 0.008 | 0.000 | -14.446 | 9.670 |
| -0.003 | -0.003 | -1.078 | 0.000 | 2.447 | 407.278 |
| 986.992 | -0.000 | -0.000 | -0.000 | 0.000 | -0.000 |
| -0.000 | 986.992 | -0.000 | 0.000 | -0.000 | -0.000 |
| -0.000 | -0.000 | 986.992 | -0.000 | -0.000 | -0.000 |
| -0.000 | -0.000 | -0.000 | 131.176 | -0.000 | -0.000 |
| 0.000 | -0.000 | -0.000 | -0.000 | 131.176 | -0.000 |
| 0.000 | -0.000 | -0.000 | -0.000 | 0.000 | 131.176 |
| 986.992 | 0.000 | -0.000 | -0.000 | -0.000 | 0.000 |
| 0.000 | 986.992 | 0.000 | -0.000 | 0.000 | 0.000 |
| 0.000 | 0.000 | 986.992 | 0.000 | 0.000 | 0.000 |
| 0.000 | 0.000 | 0.000 | 131.176 | 0.000 | 0.000 |
| 0.000 | 0.000 | 0.000 | 0.000 | 131.176 | 0.000 |
| 0.000 | 0.000 | 0.000 | -0.000 | -0.000 | 131.176 |
| 986.992 | -0.000 | 0.000 | -0.000 | -0.000 | -0.000 |
| -0.000 | 986.992 | -0.000 | -0.000 | -0.000 | -0.000 |
| -0.000 | -0.000 | 986.992 | -0.000 | -0.000 | -0.000 |
| -0.000 | -0.000 | -0.000 | 131.176 | 0.000 | -0.000 |
| -0.000 | -0.000 | -0.000 | -0.000 | 131.176 | -0.000 |
| -0.000 | -0.000 | -0.000 | 0.000 | 0.000 | 131.176 |
| 986.991 | 0.000 | -0.000 | -0.000 | -0.000 | 0.000 |
| 0.000 | 986.991 | -0.000 | -0.000 | -0.000 | 0.000 |
| 0.000 | 0.000 | 986.991 | 0.000 | 0.000 | 0.000 |
| 0.000 | 0.000 | 0.000 | 131.176 | -0.000 | 0.000 |
| 0.000 | 0.000 | 0.000 | 0.000 | 131.176 | 0.000 |
| -0.000 | 0.000 | -0.000 | -0.000 | -0.000 | 131.176 |
| 986.997 | -0.000 | 0.000 | 0.000 | 0.000 | -0.000 |
| -0.000 | 986.997 | 0.000 | 0.000 | 0.000 | -0.000 |
| -0.000 | -0.000 | 986.997 | -0.000 | -0.000 | -0.000 |
| -0.000 | -0.000 | -0.000 | 131.176 | -0.000 | -0.000 |
| -0.000 | -0.000 | -0.000 | -0.000 | 131.176 | -0.000 |
| -0.000 | -0.000 | -0.000 | 0.000 | 0.000 | 131.176 |
| 986.986 | 0.000 | -0.000 | -0.000 | 0.000 | 0.000 |
| 0.000 | 986.986 | -0.000 | 0.000 | -0.000 | 0.000 |
| 0.000 | 0.000 | 986.986 | 0.000 | 0.000 | 0.000 |
| 0.000 | 0.000 | 0.000 | 131.176 | -0.000 | 0.000 |
| 0.000 | 0.000 | 0.000 | 0.000 | 131.176 | 0.000 |
| 0.000 | 0.000 | 0.000 | -0.000 | 0.000 | 131.176 |
| 528.724 | 48.764 | -35.349 | 0.000 | -0.000 | -0.000 |
| 69.036 | 1195.701 | 50.022 | 0.000 | -0.000 | -0.000 |
| -33.797 | 31.302 | 1376.950 | 0.001 | 0.000 | -0.000 |
| 2.202 | -2.591 | -0.273 | 657.378 | 0.000 | -0.000 |
| -0.000 | 0.000 | -0.000 | 0.000 | 218.844 | -0.000 |
| 5.727 | -6.737 | -0.709 | 0.000 | 0.000 | 188.072 |
| 504.840 | 74.517 | -30.338 | -0.000 | -0.000 | 0.000 |
| 84.535 | 1177.031 | 48.486 | -0.000 | -0.000 | 0.000 |
| -33.797 | 31.302 | 1376.951 | -0.000 | -0.000 | 0.000 |
| -2.202 | 2.591 | 0.273 | 657.378 | -0.000 | 0.000 |
| 0.000 | -0.000 | 0.000 | -0.000 | 218.844 | 0.000 |
| -5.727 | 6.738 | 0.709 | -0.000 | -0.000 | 188.072 |
| 528.724 | 48.764 | -35.349 | -0.000 | -0.000 | -0.000 |
| 69.036 | 1195.702 | 50.022 | 0.000 | -0.000 | -0.000 |
| -28.631 | 29.544 | 1372.527 | 0.000 | 0.000 | -0.000 |
| 0.614 | -0.767 | -0.037 | 657.392 | 0.000 | -0.000 |
| -0.000 | 0.000 | -0.000 | -0.000 | 218.844 | -0.000 |
| 0.000 | 0.000 | -0.000 | 0.000 | -0.000 | 295.045 |
| 528.723 | 48.763 | -35.349 | -0.000 | 0.000 | 0.000 |
| 69.036 | 1195.701 | 50.022 | -0.000 | 0.000 | 0.000 |
| -33.797 | 31.301 | 1376.950 | 0.000 | -0.000 | 0.000 |
| -0.614 | 0.767 | 0.037 | 657.392 | -0.000 | 0.000 |
| 0.000 | -0.000 | 0.000 | 0.000 | 218.844 | 0.000 |
| -0.000 | -0.000 | 0.000 | -0.000 | 0.000 | 295.045 |
| 509.710 | 68.486 | -30.676 | -0.000 | -0.000 | -0.000 |
| 89.567 | 1171.115 | 47.864 | 0.000 | 0.000 | -0.000 |
| -29.063 | 30.080 | 1372.560 | 0.000 | 0.000 | -0.000 |
| 0.062 | -0.077 | -0.003 | 657.387 | 0.000 | -0.000 |
| 0.050 | -0.058 | -0.007 | 0.000 | 218.844 | -0.000 |
| 0.074 | -0.116 | 0.014 | 0.000 | 0.000 | 65.086 |
| 509.589 | 68.623 | -30.660 | -0.000 | -0.000 | 0.000 |
| 89.467 | 1171.225 | 47.874 | -0.000 | -0.000 | 0.000 |
| -29.159 | 30.198 | 1372.558 | -0.000 | -0.000 | 0.000 |
| -0.062 | 0.077 | 0.003 | 657.387 | -0.000 | 0.000 |
| -0.050 | 0.058 | 0.007 | -0.000 | 218.844 | 0.000 |
| -0.074 | 0.116 | -0.014 | -0.000 | -0.000 | 65.086 |
| 576.899 | 54.230 | -70.821 | -0.001 | -0.000 | -0.000 |
| 72.491 | 1252.482 | 66.019 | -0.000 | -0.000 | -0.000 |
| 33.197 | 1.942 | 1359.407 | -0.000 | 0.000 | -0.000 |
| 53.565 | -29.297 | -35.337 | 676.838 | 0.000 | -0.000 |
| -0.000 | -0.000 | -0.000 | -0.000 | 228.916 | -0.000 |
| 77.340 | -76.103 | -28.050 | -0.000 | -0.000 | 64.628 |
| 537.232 | 72.491 | -42.319 | 0.001 | -0.000 | 0.000 |
| 34.702 | 1260.967 | 99.228 | 0.000 | 0.000 | 0.000 |
| -109.095 | 135.239 | 1415.582 | 0.001 | -0.000 | 0.000 |
| -53.565 | 29.297 | 35.337 | 676.839 | 0.000 | 0.000 |
| 0.000 | 0.000 | 0.000 | 0.000 | 228.916 | 0.000 |
| -77.340 | 76.103 | 28.050 | 0.000 | -0.000 | 64.628 |
| 526.596 | 83.853 | -39.070 | -0.000 | -0.000 | -0.000 |
| 72.491 | 1252.482 | 66.019 | -0.000 | -0.000 | -0.000 |
| -42.319 | 66.019 | 1393.750 | -0.000 | 0.000 | -0.000 |
| 7.394 | -6.809 | -2.999 | 677.964 | 0.000 | -0.000 |
| 5.406 | -2.957 | -3.566 | -0.000 | 228.916 | -0.000 |
| 0.000 | -0.000 | 0.000 | -0.000 | 0.000 | 284.021 |
| 537.232 | 72.491 | -42.319 | 0.000 | -0.000 | 0.000 |
| 86.500 | 1223.303 | 71.399 | 0.000 | 0.000 | 0.000 |
| -42.045 | 71.656 | 1389.635 | 0.000 | -0.000 | 0.000 |
| -7.394 | 6.809 | 2.999 | 677.964 | 0.000 | 0.000 |
| -5.406 | 2.957 | 3.566 | 0.000 | 228.916 | 0.000 |
| -0.000 | 0.000 | -0.000 | 0.000 | -0.000 | 284.021 |
| 519.790 | 92.949 | -38.230 | -0.000 | -0.000 | -0.000 |
| 94.310 | 1216.005 | 68.307 | -0.000 | -0.000 | 0.000 |
| -37.237 | 67.925 | 1387.218 | -0.000 | -0.000 | -0.000 |
| 0.869 | -0.944 | -0.253 | 677.828 | 0.000 | -0.000 |
| 0.711 | -0.666 | -0.281 | -0.000 | 228.916 | -0.000 |
| 0.711 | -0.668 | -0.281 | -0.000 | -0.000 | 34.734 |
| 518.365 | 94.280 | -37.669 | 0.000 | 0.000 | 0.000 |
| 92.902 | 1217.304 | 68.870 | 0.000 | 0.000 | -0.000 |
| -38.151 | 68.479 | 1387.773 | 0.000 | 0.000 | 0.000 |
| -0.869 | 0.944 | 0.253 | 677.828 | 0.000 | 0.000 |
| -0.711 | 0.666 | 0.281 | 0.000 | 228.916 | 0.000 |
| -0.711 | 0.668 | 0.281 | 0.000 | 0.000 | 34.734 |
| 901.869 | 136.566 | 37.510 | 0.001 | 0.000 | -0.000 |
| 136.566 | 901.869 | 37.510 | 0.000 | 0.000 | 0.000 |
| 32.417 | 32.417 | 1314.653 | 0.001 | 0.000 | 0.000 |
| 0.000 | -0.000 | 0.000 | 475.507 | 0.000 | -0.000 |
| -0.000 | 0.000 | 0.000 | 0.000 | 475.507 | 0.000 |
| 0.000 | -0.000 | 0.000 | 0.000 | 0.000 | 138.222 |
| 986.466 | 57.055 | 30.456 | -0.000 | -0.000 | 0.000 |
| 57.055 | 986.466 | 30.456 | -0.000 | -0.000 | -0.000 |
| 25.363 | 25.363 | 1334.222 | 0.000 | -0.000 | 0.000 |
| 0.000 | 0.000 | -0.000 | 475.506 | -0.000 | 0.000 |
| -0.000 | 0.000 | -0.000 | -0.001 | 475.506 | -0.000 |
| -0.000 | 0.000 | -0.000 | -0.000 | -0.000 | 138.222 |
| 903.359 | 131.366 | 42.657 | 0.000 | 0.000 | -0.000 |
| 131.366 | 903.359 | 42.657 | 0.000 | 0.000 | -0.000 |
| 25.363 | 25.363 | 1334.223 | 0.000 | 0.000 | 0.000 |
| 0.000 | -0.000 | 0.000 | 475.507 | 0.000 | -0.000 |
| -0.000 | 0.000 | 0.000 | 0.000 | 475.507 | 0.000 |
| -0.000 | -0.000 | 0.000 | 0.000 | 0.000 | 261.875 |
| 986.465 | 57.055 | 30.456 | -0.000 | -0.000 | -0.000 |
| 57.055 | 986.465 | 30.456 | -0.000 | -0.000 | -0.000 |
| 25.363 | 25.363 | 1334.222 | -0.000 | -0.000 | -0.000 |
| -0.000 | 0.000 | -0.000 | 475.507 | -0.000 | -0.000 |
| 0.000 | -0.000 | -0.000 | -0.000 | 475.507 | -0.000 |
| 0.000 | 0.000 | -0.000 | -0.000 | -0.000 | 261.875 |
| 901.869 | 136.569 | 37.511 | 0.000 | 0.000 | 0.000 |
| 136.569 | 901.869 | 37.511 | 0.000 | 0.000 | 0.000 |
| 32.418 | 32.418 | 1314.656 | 0.000 | 0.000 | 0.000 |
| 0.000 | -0.000 | 0.001 | 499.514 | 0.000 | -0.000 |
| -0.000 | 0.000 | 0.001 | 0.000 | 499.514 | 0.000 |
| -0.000 | -0.000 | 0.000 | 0.000 | 0.000 | 138.222 |
| 901.870 | 136.563 | 37.509 | -0.000 | -0.000 | -0.000 |
| 136.563 | 901.870 | 37.509 | -0.000 | -0.000 | -0.000 |
| 32.417 | 32.417 | 1314.649 | -0.000 | -0.000 | -0.000 |
| -0.000 | 0.000 | -0.001 | 499.514 | -0.000 | -0.000 |
| 0.000 | -0.000 | -0.001 | -0.000 | 499.514 | -0.000 |
| 0.000 | 0.000 | -0.000 | -0.000 | -0.000 | 138.222 |
| 512.891 | 124.829 | 124.829 | 0.000 | 0.000 | 0.000 |
| 124.829 | 512.891 | 124.829 | -0.000 | 0.000 | -0.000 |
| 124.829 | 124.829 | 512.891 | -0.000 | 0.000 | -0.000 |
| -0.000 | -0.000 | 0.000 | 322.254 | 0.000 | -0.000 |
| 0.000 | -0.000 | 0.000 | 0.000 | 322.254 | -0.000 |
| 0.000 | -0.000 | -0.000 | -0.000 | 0.000 | 322.254 |
| 512.891 | 124.829 | 124.829 | -0.000 | -0.000 | 0.000 |
| 124.829 | 512.891 | 124.829 | -0.000 | -0.000 | 0.000 |
| 124.829 | 124.829 | 512.891 | -0.000 | 0.000 | 0.000 |
| -0.000 | 0.000 | -0.000 | 322.253 | -0.000 | 0.000 |
| 0.000 | 0.000 | -0.000 | -0.000 | 322.254 | 0.000 |
| -0.000 | 0.000 | 0.000 | -0.000 | 0.000 | 322.254 |
| 451.594 | 155.477 | 155.477 | 0.000 | 0.000 | 0.000 |
| 155.477 | 451.594 | 155.477 | -0.000 | -0.000 | -0.000 |
| 155.477 | 155.477 | 451.594 | 0.000 | 0.000 | 0.000 |
| 0.000 | 0.000 | 0.000 | 322.254 | 0.000 | -0.000 |
| 0.000 | 0.000 | 0.000 | -0.000 | 322.254 | -0.000 |
| 0.000 | 0.000 | 0.000 | -0.000 | 0.000 | 322.254 |
| 512.891 | 124.829 | 124.829 | 0.000 | -0.000 | -0.000 |
| 124.829 | 512.891 | 124.829 | -0.000 | -0.000 | 0.000 |
| 124.829 | 124.829 | 512.891 | 0.000 | -0.000 | 0.000 |
| -0.000 | -0.000 | -0.000 | 322.254 | -0.000 | 0.000 |
| 0.000 | -0.000 | -0.000 | -0.000 | 322.254 | -0.000 |
| -0.000 | -0.000 | -0.000 | -0.000 | -0.000 | 322.254 |
| 451.598 | 155.476 | 155.476 | 0.000 | 0.000 | 0.000 |
| 155.476 | 451.598 | 155.476 | 0.000 | 0.000 | 0.000 |
| 155.476 | 155.476 | 451.598 | 0.000 | 0.000 | 0.000 |
| 0.000 | 0.000 | 0.000 | 322.254 | 0.000 | -0.000 |
| 0.000 | 0.000 | 0.000 | -0.000 | 322.254 | -0.000 |
| 0.000 | 0.000 | 0.000 | -0.000 | -0.000 | 322.254 |
| 451.817 | 155.365 | 155.365 | -0.000 | -0.000 | 0.000 |
| 155.365 | 451.817 | 155.365 | -0.000 | -0.000 | -0.000 |
| 155.365 | 155.365 | 451.817 | -0.000 | -0.000 | 0.000 |
| -0.000 | -0.000 | -0.000 | 322.254 | 0.000 | 0.000 |
| -0.000 | -0.000 | -0.000 | -0.000 | 322.254 | -0.000 |
| -0.000 | -0.000 | -0.000 | -0.000 | -0.000 | 322.254 |
| 185.351 | -1.635 | 0.000 | 0.000 | 0.000 | -0.000 |
| -1.635 | 185.351 | 0.000 | 0.000 | 0.000 | -0.000 |
| -0.000 | -0.000 | 0.000 | 0.000 | 0.000 | -0.000 |
| -0.000 | -0.000 | 0.000 | 0.000 | 0.000 | -0.000 |
| -0.000 | -0.000 | 0.000 | 0.000 | 0.000 | -0.000 |
| 0.000 | -0.000 | 0.000 | 0.000 | 0.000 | 93.493 |
| 185.259 | -1.543 | -0.000 | -0.000 | -0.000 | 0.000 |
| -1.543 | 185.259 | -0.000 | -0.000 | -0.000 | 0.000 |
| 0.000 | 0.000 | -0.000 | -0.000 | -0.000 | 0.000 |
| 0.000 | 0.000 | -0.000 | -0.000 | -0.000 | 0.000 |
| 0.000 | 0.000 | -0.000 | -0.000 | -0.000 | 0.000 |
| -0.000 | 0.000 | -0.000 | -0.000 | -0.000 | 93.493 |
| 185.259 | -1.543 | 0.000 | 0.000 | 0.000 | -0.000 |
| -1.635 | 185.351 | 0.000 | 0.000 | 0.000 | -0.000 |
| -0.000 | -0.000 | 0.000 | 0.000 | 0.000 | -0.000 |
| 0.000 | -0.000 | 0.000 | 0.000 | 0.000 | -0.000 |
| -0.000 | -0.000 | 0.000 | 0.000 | 0.000 | -0.000 |
| 0.000 | 0.000 | 0.000 | 0.000 | 0.000 | 93.493 |
| 185.259 | -1.543 | -0.000 | -0.000 | -0.000 | 0.000 |
| -1.635 | 185.351 | -0.000 | -0.000 | -0.000 | 0.000 |
| 0.000 | 0.000 | -0.000 | -0.000 | -0.000 | 0.000 |
| -0.000 | 0.000 | -0.000 | -0.000 | -0.000 | 0.000 |
| 0.000 | 0.000 | -0.000 | -0.000 | -0.000 | 0.000 |
| -0.000 | -0.000 | -0.000 | -0.000 | -0.000 | 93.493 |
| 185.259 | -1.543 | 0.000 | 0.000 | 0.000 | -0.000 |
| -1.543 | 185.259 | 0.000 | 0.000 | 0.000 | -0.000 |
| -0.000 | -0.000 | 0.000 | 0.000 | 0.000 | -0.000 |
| -0.000 | -0.000 | 0.000 | 0.000 | 0.000 | -0.000 |
| -0.000 | -0.000 | 0.000 | 0.000 | 0.000 | -0.000 |
| 0.000 | 0.000 | 0.000 | 0.000 | 0.000 | 93.401 |
| 185.258 | -1.543 | -0.000 | -0.000 | -0.000 | -0.000 |
| -1.543 | 185.258 | -0.000 | -0.000 | -0.000 | 0.000 |
| 0.000 | 0.000 | -0.000 | -0.000 | -0.000 | 0.000 |
| 0.000 | 0.000 | -0.000 | -0.000 | -0.000 | 0.000 |
| 0.000 | 0.000 | -0.000 | -0.000 | -0.000 | 0.000 |
| -0.000 | -0.000 | -0.000 | -0.000 | -0.000 | 93.401 |
| 585.857 | 223.247 | 0.000 | 0.000 | 0.000 | -0.000 |
| 223.247 | 585.857 | 0.000 | 0.000 | 0.000 | 0.000 |
| -0.000 | -0.000 | 0.000 | 0.000 | 0.000 | 0.000 |
| -0.000 | -0.000 | 0.000 | 0.000 | 0.000 | 0.000 |
| -0.000 | -0.000 | 0.000 | 0.000 | 0.000 | 0.000 |
| -0.000 | -0.000 | 0.000 | 0.000 | 0.000 | 404.552 |
| 585.857 | 223.247 | -0.000 | -0.000 | -0.000 | -0.000 |
| 223.247 | 585.857 | -0.000 | -0.000 | -0.000 | -0.000 |
| 0.000 | 0.000 | -0.000 | -0.000 | -0.000 | -0.000 |
| 0.000 | 0.000 | -0.000 | -0.000 | -0.000 | -0.000 |
| 0.000 | 0.000 | -0.000 | -0.000 | -0.000 | -0.000 |
| 0.000 | 0.000 | -0.000 | -0.000 | -0.000 | 404.552 |
| 585.858 | 223.247 | 0.000 | 0.000 | 0.000 | -0.000 |
| 223.247 | 585.858 | 0.000 | 0.000 | 0.000 | 0.000 |
| -0.000 | -0.000 | 0.000 | 0.000 | 0.000 | 0.000 |
| -0.000 | -0.000 | 0.000 | 0.000 | 0.000 | 0.000 |
| -0.000 | -0.000 | 0.000 | 0.000 | 0.000 | 0.000 |
| 0.000 | 0.000 | 0.000 | 0.000 | 0.000 | 404.552 |
| 585.857 | 223.247 | -0.000 | -0.000 | -0.000 | -0.000 |
| 223.247 | 585.857 | -0.000 | -0.000 | -0.000 | -0.000 |
| 0.000 | 0.000 | -0.000 | -0.000 | -0.000 | -0.000 |
| 0.000 | 0.000 | -0.000 | -0.000 | -0.000 | -0.000 |
| 0.000 | 0.000 | -0.000 | -0.000 | -0.000 | -0.000 |
| -0.000 | -0.000 | -0.000 | -0.000 | -0.000 | 404.552 |
| 585.859 | 223.248 | 0.000 | 0.000 | 0.000 | 0.000 |
| 223.248 | 585.859 | 0.000 | 0.000 | 0.000 | 0.000 |
| -0.000 | -0.000 | 0.000 | 0.000 | 0.000 | 0.000 |
| -0.000 | -0.000 | 0.000 | 0.000 | 0.000 | -0.000 |
| -0.000 | -0.000 | 0.000 | 0.000 | 0.000 | 0.000 |
| 0.000 | 0.001 | 0.000 | 0.000 | 0.000 | 404.552 |
| 585.856 | 223.245 | -0.000 | -0.000 | -0.000 | 0.000 |
| 223.245 | 585.856 | -0.000 | -0.000 | -0.000 | -0.000 |
| 0.000 | 0.000 | -0.000 | -0.000 | -0.000 | -0.000 |
| 0.000 | 0.000 | -0.000 | -0.000 | -0.000 | -0.000 |
| 0.000 | 0.000 | -0.000 | -0.000 | -0.000 | -0.000 |
| -0.000 | -0.001 | -0.000 | -0.000 | -0.000 | 404.552 |
| 1185.216 | -23.526 | 36.322 | -0.000 | 0.000 | -0.000 |
| 194.771 | 940.316 | 97.028 | -0.000 | 0.000 | -0.000 |
| 126.084 | -36.390 | 1309.223 | -0.001 | -0.000 | -0.000 |
| 0.000 | -0.000 | -0.000 | 555.891 | 0.000 | -0.000 |
| 0.000 | -0.000 | -0.000 | -0.001 | 517.272 | -0.000 |
| 0.000 | 0.000 | 0.000 | -0.001 | -0.000 | 377.151 |
| 966.364 | 186.141 | -9.808 | 0.000 | 0.000 | 0.000 |
| 29.154 | 1113.825 | 57.466 | 0.002 | 0.000 | 0.000 |
| -83.340 | 186.851 | 1240.847 | 0.001 | 0.000 | 0.000 |
| -0.000 | 0.000 | -0.000 | 555.893 | -0.000 | 0.000 |
| -0.000 | 0.000 | 0.000 | 0.001 | 517.272 | 0.000 |
| -0.000 | 0.000 | -0.000 | 0.001 | -0.000 | 377.151 |
| 1153.934 | 29.154 | 6.955 | -0.000 | -0.000 | -0.000 |
| 29.154 | 1113.825 | 57.466 | -0.000 | -0.000 | -0.000 |
| 29.702 | 59.364 | 1282.069 | -0.000 | 0.000 | -0.000 |
| 0.000 | -0.000 | 0.000 | 555.892 | 0.000 | -0.000 |
| 8.905 | -9.081 | 2.033 | -0.000 | 502.748 | -0.000 |
| 12.206 | -12.447 | 2.787 | -0.000 | 0.000 | 308.482 |
| 1153.934 | 29.154 | 6.955 | -0.000 | -0.000 | 0.000 |
| 29.154 | 1113.825 | 57.466 | 0.000 | 0.000 | 0.000 |
| 7.818 | 81.166 | 1278.259 | 0.000 | -0.000 | 0.000 |
| -0.000 | 0.000 | -0.000 | 555.892 | 0.000 | 0.000 |
| -8.905 | 9.081 | -2.033 | 0.000 | 502.748 | 0.000 |
| -12.206 | 12.447 | -2.787 | 0.000 | 0.000 | 308.482 |
| 1153.939 | 29.155 | 6.955 | -0.000 | 0.000 | -0.000 |
| 80.126 | 1057.598 | 70.712 | -0.000 | 0.000 | -0.000 |
| 6.956 | 57.467 | 1308.541 | 0.000 | 0.000 | -0.000 |
| 0.812 | -0.737 | 0.152 | 520.234 | 0.000 | -0.000 |
| 0.993 | -0.953 | 0.202 | -0.000 | 502.873 | -0.000 |
| -0.000 | 0.000 | 0.000 | -0.000 | 0.000 | 377.151 |
| 1067.033 | 83.716 | 19.163 | 0.000 | -0.000 | 0.000 |
| 78.322 | 1059.409 | 70.307 | 0.000 | -0.000 | 0.000 |
| 17.974 | 71.260 | 1280.239 | 0.000 | 0.000 | 0.000 |
| -0.812 | 0.737 | -0.152 | 520.234 | -0.000 | 0.000 |
| -0.993 | 0.953 | -0.202 | 0.000 | 502.873 | 0.000 |
| 0.000 | -0.000 | -0.000 | 0.000 | -0.000 | 377.151 |
| 1128.559 | 27.083 | 10.119 | 0.000 | 0.000 | -0.000 |
| 23.682 | 1104.483 | 61.885 | 0.001 | 0.000 | -0.000 |
| 2.803 | 57.970 | 1313.246 | 0.002 | 0.000 | -0.000 |
| 206.611 | 46.333 | -177.763 | 501.051 | -0.000 | 0.000 |
| 225.588 | 20.736 | -117.215 | 0.000 | 496.943 | 0.000 |
| -0.000 | -0.000 | -0.000 | 0.001 | -0.000 | 376.282 |
| 838.155 | 36.438 | 207.354 | -0.001 | 0.000 | 0.000 |
| 23.683 | 1104.484 | 61.885 | -0.001 | 0.000 | 0.000 |
| -205.250 | 24.021 | 1460.221 | -0.002 | -0.000 | -0.000 |
| -206.611 | -46.332 | 177.763 | 501.050 | -0.000 | -0.000 |
| -225.588 | -20.736 | 117.215 | -0.000 | 496.943 | 0.000 |
| 0.000 | -0.000 | -0.000 | -0.001 | 0.000 | 376.282 |
| 1076.822 | 74.467 | 12.957 | 0.000 | -0.000 | -0.000 |
| 95.310 | 1049.070 | 60.324 | 0.000 | 0.000 | -0.000 |
| 30.925 | 71.840 | 1269.985 | 0.000 | -0.000 | -0.000 |
| 21.487 | 1.515 | -9.979 | 514.091 | -0.000 | 0.000 |
| -0.000 | 0.000 | 0.000 | 0.000 | 512.426 | 0.000 |
| 20.378 | 4.570 | -17.533 | 0.000 | 0.000 | 307.328 |
| 1035.645 | 71.378 | 44.043 | -0.000 | -0.000 | -0.000 |
| 23.683 | 1104.483 | 61.885 | -0.000 | -0.000 | 0.000 |
| 2.803 | 57.970 | 1313.245 | -0.000 | -0.000 | -0.000 |
| -21.487 | -1.515 | 9.979 | 514.091 | -0.000 | -0.000 |
| 0.000 | -0.000 | -0.000 | -0.000 | 512.426 | 0.000 |
| -20.378 | -4.570 | 17.533 | -0.000 | -0.000 | 307.328 |
| 1054.488 | 79.828 | 16.707 | 0.000 | 0.000 | -0.000 |
| 72.077 | 1051.523 | 73.876 | 0.000 | 0.000 | 0.000 |
| 17.054 | 68.037 | 1283.670 | 0.000 | 0.000 | -0.000 |
| 1.494 | 0.335 | -1.285 | 515.099 | 0.000 | 0.000 |
| 2.818 | 0.083 | -1.008 | 0.000 | 497.667 | -0.000 |
| 0.276 | 0.534 | 0.121 | 0.000 | 0.000 | 225.905 |
| 1049.079 | 80.279 | 18.904 | -0.000 | 0.000 | 0.000 |
| 67.948 | 1051.545 | 76.626 | -0.000 | -0.000 | 0.000 |
| 10.956 | 70.878 | 1285.724 | -0.000 | -0.000 | 0.000 |
| -1.494 | -0.335 | 1.285 | 515.099 | 0.000 | 0.000 |
| -2.818 | -0.083 | 1.008 | -0.000 | 497.667 | -0.000 |
| -0.276 | -0.534 | -0.121 | -0.000 | 0.000 | 225.905 |
| 883.185 | 704.809 | -465.395 | -0.000 | -1837.464 | -0.000 |
| -41.736 | 1756.522 | -464.538 | 0.000 | -1883.302 | -0.000 |
| 97.621 | 1090.098 | 357.125 | 0.000 | -2396.971 | -0.000 |
| -18.784 | 998.412 | -652.546 | 495.432 | -2432.274 | -18.602 |
| 6.640 | 957.479 | -615.592 | 0.000 | -2098.074 | -0.000 |
| -18.785 | 998.450 | -652.571 | -23.967 | -2432.367 | 374.729 |
| 1013.935 | -620.331 | 662.176 | -0.000 | 1889.406 | 0.000 |
| 130.876 | 429.423 | 627.652 | -0.000 | 1790.062 | -0.000 |
| 155.375 | -573.784 | 1594.306 | -0.000 | 1934.193 | 0.000 |
| 18.784 | -998.412 | 652.546 | 495.432 | 2432.274 | -18.602 |
| 43.918 | -1038.911 | 689.405 | -0.000 | 2765.821 | 0.000 |
| 18.785 | -998.450 | 652.571 | -23.967 | 2432.367 | 374.729 |
| 935.512 | 138.229 | 52.142 | 0.000 | -190.075 | 0.000 |
| 35.941 | 1159.479 | 26.810 | 0.000 | -229.965 | -0.000 |
| 105.565 | 155.802 | 957.600 | 0.000 | -144.978 | -0.000 |
| -8.626 | 66.184 | -54.495 | 501.166 | -183.250 | -22.446 |
| 24.559 | 56.952 | -27.673 | 0.000 | 94.333 | -0.000 |
| -1.868 | 99.270 | -64.881 | -24.211 | -241.835 | 375.001 |
| 935.174 | -26.052 | 174.549 | -0.000 | 244.548 | 0.000 |
| 53.042 | 1027.120 | 135.972 | -0.000 | 136.009 | 0.000 |
| 122.207 | 23.018 | 1067.900 | -0.000 | 221.816 | -0.000 |
| 8.626 | -66.184 | 54.495 | 501.166 | 183.250 | -22.446 |
| 25.402 | -135.805 | 100.165 | -0.000 | 567.919 | 0.000 |
| 1.868 | -99.270 | 64.881 | -24.211 | 241.835 | 375.001 |
| 927.142 | 49.572 | 107.052 | 0.000 | 36.400 | -0.000 |
| 42.896 | 1104.081 | 74.384 | 0.000 | -69.498 | 0.000 |
| 112.382 | 98.746 | 1012.411 | 0.000 | 12.665 | -0.000 |
| -0.784 | 6.435 | -5.216 | 502.980 | -17.656 | -24.283 |
| 22.963 | -36.125 | 35.745 | 0.000 | 312.803 | -0.000 |
| -0.818 | 6.193 | -5.115 | -30.144 | -17.179 | 380.637 |
| 927.391 | 36.180 | 119.845 | 0.000 | 74.977 | 0.000 |
| 44.546 | 1090.564 | 88.165 | 0.000 | -30.384 | -0.000 |
| 111.970 | 81.694 | 1021.078 | -0.000 | 59.339 | -0.000 |
| 0.784 | -6.435 | 5.216 | 502.980 | 17.656 | -24.283 |
| 24.943 | -49.956 | 45.962 | -0.000 | 350.324 | 0.000 |
| 0.818 | -6.193 | 5.115 | -30.144 | 17.179 | 380.637 |
| 492.977 | 77.806 | -15.829 | 0.000 | -0.000 | -0.000 |
| 77.806 | 492.977 | -15.829 | 0.000 | -0.000 | -0.000 |
| -14.742 | -14.742 | 180.057 | -0.000 | -0.000 | -0.000 |
| 0.000 | 0.000 | -0.000 | 78.124 | -0.000 | -0.000 |
| 0.000 | 0.000 | -0.000 | 0.000 | 78.124 | -0.000 |
| 47.887 | 47.887 | -39.350 | 0.000 | 0.000 | 35.294 |
| 334.610 | -71.779 | 55.835 | -0.000 | 0.000 | -0.000 |
| -71.779 | 334.610 | 55.835 | -0.000 | -0.000 | -0.000 |
| -14.742 | -14.742 | 180.057 | 0.000 | 0.000 | 0.000 |
| -0.000 | -0.000 | 0.000 | 78.124 | 0.000 | 0.000 |
| -0.000 | -0.000 | 0.000 | 0.000 | 78.124 | 0.000 |
| -47.887 | -47.887 | 39.350 | -0.000 | 0.000 | 35.294 |
| 402.030 | -14.020 | 5.543 | 0.000 | -0.000 | -0.000 |
| -14.020 | 402.030 | 5.543 | 0.000 | -0.000 | -0.000 |
| -14.742 | -14.742 | 180.057 | 0.000 | -0.000 | -0.000 |
| 0.000 | 0.000 | 0.000 | 78.124 | 0.000 | -0.000 |
| 0.000 | 0.000 | 0.000 | 0.000 | 78.124 | -0.000 |
| -245012842.118 | -245450527.821 | -7637310.872 | 27867.346 | -415842.347 | -20116248.547 |
| 391.139 | -19.841 | 11.811 | -0.000 | 0.000 | -0.000 |
| -19.841 | 391.139 | 11.811 | -0.000 | 0.000 | 0.000 |
| -14.742 | -14.742 | 180.057 | -0.000 | 0.000 | 0.000 |
| -0.000 | -0.000 | -0.000 | 78.124 | 0.000 | 0.000 |
| -0.000 | -0.000 | -0.000 | 0.000 | 78.124 | 0.000 |
| 244412822.251 | 245031650.538 | 7660255.103 | 108345.688 | -78439.764 | -21286625.101 |
| 385.851 | -29.264 | 8.100 | -0.000 | 0.000 | -0.000 |
| -29.264 | 385.851 | 8.100 | -0.000 | 0.000 | -0.000 |
| -12.479 | -12.479 | 172.570 | 0.000 | 0.000 | -0.000 |
| -25663762.982 | -25869396.054 | -1386435.737 | -195884.977 | -20856.934 | 68057.627 |
| -25856045.792 | -25749770.796 | -1333981.098 | -42906.513 | -150980.890 | -2135.177 |
| -24632714.668 | -24653064.284 | -877690.608 | 40178.443 | -10184.901 | -1795711.299 |
| 387.236 | -27.118 | 9.952 | 0.000 | -0.000 | 0.000 |
| -27.118 | 387.236 | 9.952 | 0.000 | -0.000 | 0.000 |
| -13.160 | -13.160 | 172.974 | -0.000 | -0.000 | 0.000 |
| 25697516.340 | 25855594.031 | 1375088.089 | -174343.343 | 14878.650 | -33901.712 |
| 25861908.607 | 25698717.579 | 1319740.616 | -12578.638 | -156164.194 | -32260.981 |
| 24561547.534 | 24587945.956 | 809442.413 | 45116.831 | -12338.227 | -1951959.235 |
| 379.450 | 144.593 | 0.000 | 0.000 | 0.000 | -0.000 |
| 144.593 | 379.450 | 0.000 | 0.000 | 0.000 | -0.000 |
| -0.000 | 0.000 | 0.000 | 0.000 | 0.000 | -0.000 |
| -0.000 | 0.000 | 0.000 | 0.000 | 0.000 | -0.000 |
| -0.000 | 0.000 | 0.000 | 0.000 | 0.000 | 0.000 |
| 0.000 | 0.000 | 0.000 | 0.000 | 0.000 | 262.022 |
| 379.450 | 144.593 | -0.000 | -0.000 | -0.000 | -0.000 |
| 144.593 | 379.450 | -0.000 | -0.000 | -0.000 | 0.000 |
| 0.000 | -0.000 | -0.000 | -0.000 | -0.000 | 0.000 |
| 0.000 | -0.000 | -0.000 | -0.000 | -0.000 | 0.000 |
| 0.000 | -0.000 | -0.000 | -0.000 | -0.000 | -0.000 |
| 0.000 | -0.000 | -0.000 | -0.000 | -0.000 | 262.022 |
| 379.450 | 144.593 | 0.000 | 0.000 | 0.000 | -0.000 |
| 144.593 | 379.450 | 0.000 | 0.000 | 0.000 | -0.000 |
| -0.000 | 0.000 | 0.000 | 0.000 | 0.000 | -0.000 |
| -0.000 | 0.000 | 0.000 | 0.000 | 0.000 | 0.000 |
| -0.000 | -0.000 | 0.000 | 0.000 | 0.000 | 0.000 |
| 0.000 | 0.000 | 0.000 | 0.000 | 0.000 | 262.022 |
| 379.450 | 144.593 | -0.000 | -0.000 | -0.000 | -0.000 |
| 144.593 | 379.450 | -0.000 | -0.000 | -0.000 | -0.000 |
| 0.000 | -0.000 | -0.000 | -0.000 | -0.000 | 0.000 |
| 0.000 | -0.000 | -0.000 | -0.000 | -0.000 | 0.000 |
| 0.000 | -0.000 | -0.000 | -0.000 | -0.000 | -0.000 |
| -0.000 | -0.000 | -0.000 | -0.000 | -0.000 | 262.022 |
| 379.451 | 144.594 | 0.000 | 0.000 | 0.000 | 0.000 |
| 144.594 | 379.451 | 0.000 | 0.000 | 0.000 | 0.000 |
| -0.000 | 0.000 | 0.000 | 0.000 | 0.000 | -0.000 |
| -0.000 | 0.000 | 0.000 | 0.000 | 0.000 | -0.000 |
| -0.000 | 0.000 | 0.000 | 0.000 | 0.000 | 0.000 |
| 0.000 | 0.001 | 0.000 | 0.000 | 0.000 | 262.022 |
| 379.449 | 144.592 | -0.000 | -0.000 | -0.000 | 0.000 |
| 144.592 | 379.449 | -0.000 | -0.000 | -0.000 | -0.000 |
| 0.000 | -0.000 | -0.000 | -0.000 | -0.000 | 0.000 |
| 0.000 | -0.000 | -0.000 | -0.000 | -0.000 | 0.000 |
| 0.000 | 0.000 | -0.000 | -0.000 | -0.000 | -0.000 |
| -0.000 | -0.001 | -0.000 | -0.000 | -0.000 | 262.022 |
| -1614.966 | -1234.250 | -703.602 | -0.000 | 0.000 | 0.000 |
| -1725.019 | -1140.084 | -707.908 | -0.000 | -0.000 | 0.000 |
| -1102.101 | -658.170 | -180.562 | -0.000 | -0.000 | 0.000 |
| -2638.890 | -3224.640 | -847.516 | 55.402 | 0.000 | 0.000 |
| -2340.974 | -2242.651 | -986.322 | -0.000 | 61.915 | 0.000 |
| -741.442 | -506.762 | 171.696 | 0.000 | -0.000 | 138.138 |
| 1394.312 | 775.117 | 526.418 | 0.000 | 0.000 | 0.000 |
| 803.784 | 847.153 | -126.381 | 0.000 | 0.000 | -0.000 |
| 2368.820 | 2271.352 | 1146.698 | 0.000 | 0.000 | -0.000 |
| 2638.890 | 3224.640 | 847.516 | 55.402 | 0.000 | -0.000 |
| 2340.974 | 2242.652 | 986.322 | -0.000 | 61.915 | -0.000 |
| 741.442 | 506.762 | -171.696 | 0.000 | 0.000 | 138.138 |
| -24.724 | -70.073 | -39.952 | -0.000 | -0.000 | 0.000 |
| -13.568 | 288.020 | 62.941 | -0.000 | -0.000 | 0.000 |
| -205.211 | -194.874 | 67.481 | 0.000 | -0.000 | 0.000 |
| -74.610 | -50.995 | 17.277 | 170.737 | 0.000 | 0.000 |
| 0.000 | 0.000 | 0.000 | -0.000 | 197.830 | 0.000 |
| -74.648 | -51.021 | 17.286 | -0.000 | -0.000 | 137.922 |
| 345.980 | 192.379 | 110.747 | 0.000 | 0.000 | -0.000 |
| 136.704 | 390.354 | 28.179 | 0.000 | 0.000 | -0.000 |
| 223.290 | 175.178 | 301.679 | 0.000 | 0.000 | -0.000 |
| 74.610 | 50.995 | -17.277 | 170.737 | 0.000 | -0.000 |
| 0.000 | -0.000 | -0.000 | 0.000 | 197.830 | -0.000 |
| 74.648 | 51.021 | -17.286 | 0.000 | 0.000 | 137.922 |
| 148.128 | 66.922 | 36.562 | 0.000 | -0.000 | 0.000 |
| 37.427 | 58.158 | 21.233 | -0.000 | -0.000 | 0.000 |
| 35.041 | 41.111 | 218.498 | -0.000 | -0.000 | 0.000 |
| -10.278 | -7.025 | 2.380 | 160.265 | -0.000 | 0.000 |
| -19.225 | -14.336 | -8.259 | -0.000 | 81.152 | 0.000 |
| -22.387 | -22.881 | -8.982 | -0.000 | -0.000 | 36.134 |
| 85.385 | 46.945 | 15.755 | -0.000 | 0.000 | -0.000 |
| 79.842 | 148.317 | 41.230 | 0.000 | 0.000 | -0.000 |
| 15.990 | 29.810 | 150.772 | -0.000 | 0.000 | -0.000 |
| 10.278 | 7.025 | -2.380 | 160.265 | 0.000 | -0.000 |
| 19.225 | 14.336 | 8.259 | -0.000 | 81.152 | -0.000 |
| 22.387 | 22.881 | 8.982 | 0.000 | -0.000 | 36.134 |
| 683.637 | 0.000 | 0.000 | 0.000 | 0.000 | 0.000 |
| 0.000 | 0.000 | 0.000 | 0.000 | 0.000 | 0.000 |
| 0.000 | 0.000 | 0.000 | 0.000 | 0.000 | 0.000 |
| -0.000 | 0.000 | 0.000 | 0.000 | 0.000 | 0.000 |
| -0.000 | 0.000 | 0.000 | 0.000 | 0.000 | 0.000 |
| 0.000 | 0.000 | 0.000 | 0.000 | 0.000 | 0.000 |
| 683.637 | -0.000 | -0.000 | -0.000 | -0.000 | -0.000 |
| 0.000 | -0.000 | -0.000 | -0.000 | -0.000 | -0.000 |
| 0.000 | -0.000 | -0.000 | -0.000 | -0.000 | -0.000 |
| 0.000 | -0.000 | -0.000 | -0.000 | -0.000 | -0.000 |
| -0.000 | -0.000 | -0.000 | -0.000 | -0.000 | -0.000 |
| 0.000 | -0.000 | -0.000 | -0.000 | -0.000 | -0.000 |
| 683.637 | 0.000 | 0.000 | 0.000 | 0.000 | 0.000 |
| 0.000 | 0.000 | 0.000 | 0.000 | 0.000 | 0.000 |
| 0.000 | 0.000 | 0.000 | 0.000 | 0.000 | 0.000 |
| -0.000 | 0.000 | 0.000 | 0.000 | 0.000 | 0.000 |
| -0.000 | 0.000 | 0.000 | 0.000 | 0.000 | 0.000 |
| 0.000 | 0.000 | 0.000 | 0.000 | 0.000 | 0.000 |
| 683.636 | -0.000 | -0.000 | -0.000 | -0.000 | -0.000 |
| -0.000 | -0.000 | -0.000 | -0.000 | -0.000 | -0.000 |
| 0.000 | -0.000 | -0.000 | -0.000 | -0.000 | -0.000 |
| 0.000 | -0.000 | -0.000 | -0.000 | -0.000 | -0.000 |
| -0.000 | -0.000 | -0.000 | -0.000 | -0.000 | -0.000 |
| 0.000 | -0.000 | -0.000 | -0.000 | -0.000 | -0.000 |
| 683.640 | 0.000 | 0.000 | 0.000 | 0.000 | 0.000 |
| 0.000 | 0.000 | 0.000 | 0.000 | 0.000 | 0.000 |
| -0.000 | 0.000 | 0.000 | 0.000 | 0.000 | 0.000 |
| -0.000 | 0.000 | 0.000 | 0.000 | 0.000 | 0.000 |
| 0.000 | 0.000 | 0.000 | 0.000 | 0.000 | 0.000 |
| 0.000 | 0.000 | 0.000 | 0.000 | 0.000 | 0.000 |
| 683.633 | -0.000 | -0.000 | -0.000 | -0.000 | -0.000 |
| 0.000 | -0.000 | -0.000 | -0.000 | -0.000 | -0.000 |
| -0.000 | -0.000 | -0.000 | -0.000 | -0.000 | -0.000 |
| 0.000 | -0.000 | -0.000 | -0.000 | -0.000 | -0.000 |
| -0.000 | -0.000 | -0.000 | -0.000 | -0.000 | -0.000 |
| -0.000 | -0.000 | -0.000 | -0.000 | -0.000 | -0.000 |
| 683.637 | 0.000 | 0.000 | 0.000 | 0.000 | 0.000 |
| -0.000 | 0.000 | 0.000 | 0.000 | 0.000 | 0.000 |
| -0.000 | 0.000 | 0.000 | 0.000 | 0.000 | 0.000 |
| -0.000 | 0.000 | 0.000 | 0.000 | 0.000 | 0.000 |
| -0.000 | 0.000 | 0.000 | 0.000 | 0.000 | 0.000 |
| -0.000 | 0.000 | 0.000 | 0.000 | 0.000 | 0.000 |
| 683.637 | -0.000 | -0.000 | -0.000 | -0.000 | -0.000 |
| 0.000 | -0.000 | -0.000 | -0.000 | -0.000 | -0.000 |
| 0.000 | -0.000 | -0.000 | -0.000 | -0.000 | -0.000 |
| 0.000 | -0.000 | -0.000 | -0.000 | -0.000 | -0.000 |
| -0.000 | -0.000 | -0.000 | -0.000 | -0.000 | -0.000 |
| 0.000 | -0.000 | -0.000 | -0.000 | -0.000 | -0.000 |
| 683.637 | 0.000 | 0.000 | 0.000 | 0.000 | 0.000 |
| -0.000 | 0.000 | 0.000 | 0.000 | 0.000 | 0.000 |
| -0.000 | 0.000 | 0.000 | 0.000 | 0.000 | 0.000 |
| -0.000 | 0.000 | 0.000 | 0.000 | 0.000 | 0.000 |
| 0.000 | 0.000 | 0.000 | 0.000 | 0.000 | 0.000 |
| -0.000 | 0.000 | 0.000 | 0.000 | 0.000 | 0.000 |
| 683.636 | -0.000 | -0.000 | -0.000 | -0.000 | -0.000 |
| 0.000 | -0.000 | -0.000 | -0.000 | -0.000 | -0.000 |
| 0.000 | -0.000 | -0.000 | -0.000 | -0.000 | -0.000 |
| 0.000 | -0.000 | -0.000 | -0.000 | -0.000 | -0.000 |
| 0.000 | -0.000 | -0.000 | -0.000 | -0.000 | -0.000 |
| 0.000 | -0.000 | -0.000 | -0.000 | -0.000 | -0.000 |
| 683.640 | 0.000 | 0.000 | 0.000 | 0.000 | 0.000 |
| -0.000 | 0.000 | 0.000 | 0.000 | 0.000 | 0.000 |
| -0.000 | 0.000 | 0.000 | 0.000 | 0.000 | 0.000 |
| -0.000 | 0.000 | 0.000 | 0.000 | 0.000 | 0.000 |
| -0.000 | 0.000 | 0.000 | 0.000 | 0.000 | 0.000 |
| -0.000 | 0.000 | 0.000 | 0.000 | 0.000 | 0.000 |
| 683.633 | -0.000 | -0.000 | -0.000 | -0.000 | -0.000 |
| 0.000 | -0.000 | -0.000 | -0.000 | -0.000 | -0.000 |
| 0.000 | -0.000 | -0.000 | -0.000 | -0.000 | -0.000 |
| 0.000 | -0.000 | -0.000 | -0.000 | -0.000 | -0.000 |
| 0.000 | -0.000 | -0.000 | -0.000 | -0.000 | -0.000 |
| 0.000 | -0.000 | -0.000 | -0.000 | -0.000 | -0.000 |
| -106.663 | 50.652 | -183.161 | -0.000 | 51.026 | -0.000 |
| -261.748 | -174.023 | -327.345 | -0.000 | 17.308 | 0.000 |
| 25.033 | 31.825 | 270.682 | 0.000 | -0.599 | 0.000 |
| -0.000 | -0.000 | 0.000 | 103.426 | 0.000 | -0.268 |
| -221.522 | -29.161 | -301.612 | -0.000 | -0.760 | 0.000 |
| 9.946 | -157.140 | -594.682 | 0.427 | 6.595 | 18.259 |
| 100.755 | -25.211 | 215.074 | 0.000 | -52.247 | -0.000 |
| 177.421 | -119.211 | 271.942 | 0.000 | -18.029 | -0.000 |
| 25.033 | 31.825 | 270.682 | 0.000 | -0.600 | -0.000 |
| -0.000 | 0.000 | -0.000 | 103.426 | -0.000 | -0.269 |
| 102.502 | -37.277 | 195.941 | 0.000 | -39.678 | -0.000 |
| -9.922 | 157.044 | 595.024 | 0.427 | -6.678 | 18.231 |
| -41.652 | -25.336 | -12.649 | -0.000 | 0.605 | 0.000 |
| -32.301 | -30.647 | -28.427 | -0.000 | 0.714 | 0.000 |
| -9.834 | -12.054 | 87.959 | -0.000 | 1.262 | 0.000 |
| -9.986 | 19.606 | 18.479 | 31.533 | -8.148 | -0.189 |
| -19.247 | -3.214 | -25.684 | -0.000 | -7.934 | -0.000 |
| -9.130 | 3.313 | -17.469 | -0.057 | 4.528 | 7.702 |
| 0.987 | -42.991 | 42.590 | 0.000 | -6.909 | -0.000 |
| 24.685 | 71.916 | 49.245 | 0.000 | -4.124 | -0.000 |
| 22.552 | -16.416 | 136.868 | 0.000 | -0.753 | -0.000 |
| 2.471 | -5.308 | 78.588 | -57.971 | 2.306 | 0.150 |
| -0.316 | -0.071 | -0.599 | 0.000 | 44.853 | 0.000 |
| 9.130 | -3.313 | 17.469 | -0.057 | -4.528 | 7.702 |
| 0.357 | -1.810 | 6.999 | -0.000 | 0.356 | 0.000 |
| -2.726 | 4.445 | 3.281 | -0.000 | 0.237 | 0.000 |
| 0.093 | -0.216 | 4.336 | -0.000 | 0.190 | 0.000 |
| -0.797 | 0.073 | -3.549 | -0.108 | 0.241 | 0.001 |
| -1.136 | -0.043 | -3.425 | -0.000 | 4.489 | 0.000 |
| -0.000 | 0.000 | 0.000 | -0.269 | 0.000 | 45.566 |
| 0.843 | -1.739 | 10.938 | 0.000 | -0.174 | 0.000 |
| 1.898 | -2.220 | 1.348 | 0.000 | -0.168 | -0.000 |
| 4.029 | -16.793 | 21.673 | 0.000 | -0.191 | -0.000 |
| 0.797 | -0.073 | 3.549 | -0.108 | -0.241 | 0.001 |
| 0.951 | -0.033 | 2.463 | 0.000 | 4.239 | 0.000 |
| 0.961 | -0.079 | 2.443 | -0.080 | -0.417 | 1.320 |
| 441.768 | -45.873 | 23.206 | -80.578 | -83.586 | -85.588 |
| 57.704 | -52.614 | 247.518 | -247.835 | 18.715 | 116.788 |
| 61.558 | -49.663 | 296.329 | -261.580 | 20.677 | 116.950 |
| 282.398 | -55.225 | -15.352 | -70.210 | -85.877 | -67.135 |
| -601.324 | -116.464 | 114.523 | -207.181 | -17.901 | 172.542 |
| 42.451 | -48.189 | 250.471 | -251.432 | 22.082 | 129.157 |
| -356.984 | 151.297 | 30.357 | 341.612 | 501.417 | 195.866 |
| -64.398 | 38.628 | -257.454 | 256.631 | -17.128 | -121.481 |
| 264.265 | 86.716 | -461.543 | 280.584 | -97.099 | -199.910 |
| -285.717 | 68.938 | -6.539 | 84.211 | 70.210 | 68.386 |
| -68.243 | 46.551 | -249.885 | 249.842 | -10.960 | -115.699 |
| -316.092 | 53.885 | 1.698 | 77.452 | 85.011 | 98.545 |
| -115.243 | 5.746 | 45.667 | -42.176 | 26.087 | 15.047 |
| 3.445 | -41.601 | -14.279 | -32.228 | -44.685 | -1.664 |
| -30.586 | 5.141 | 69.763 | -25.026 | -0.190 | 16.811 |
| -1.794 | -10.566 | 24.541 | -23.192 | -50.088 | -7.774 |
| -1.195 | -3.446 | 27.371 | -27.380 | 10.063 | 15.054 |
| -13.181 | -7.247 | 22.714 | -23.915 | 6.057 | 22.377 |
| -9.057 | -29.877 | -31.126 | 32.174 | -13.573 | -26.104 |
| 18.344 | -56.032 | -78.013 | -14.839 | 19.142 | -8.180 |
| -34.609 | -6.146 | -124.548 | 25.408 | 41.794 | 21.214 |
| 27.209 | 5.566 | -49.199 | 26.512 | -3.642 | -19.832 |
| -13.114 | 5.478 | -22.221 | 22.033 | 6.920 | -8.350 |
| -24.460 | 1.232 | -27.189 | 25.454 | 2.405 | 0.353 |
| -0.860 | -1.790 | -2.075 | -1.905 | 1.963 | 1.121 |
| 2.784 | 0.077 | 7.972 | -1.998 | 0.117 | -1.468 |
| 0.050 | -2.316 | -4.407 | -2.798 | -0.973 | 0.592 |
| -2.983 | -0.736 | -2.418 | -1.579 | -0.396 | 1.768 |
| -3.502 | -1.630 | -0.880 | -0.912 | -3.457 | 0.859 |
| 4.230 | 4.501 | 3.406 | -3.089 | -4.131 | -4.809 |
| 52.084 | 3.631 | -0.561 | 1.699 | -1.603 | -12.434 |
| 8.675 | 5.127 | 2.939 | 2.259 | -0.338 | -1.676 |
| -1.145 | -0.312 | -3.752 | 1.105 | 2.179 | 0.127 |
| 2.462 | -1.278 | -0.193 | -0.698 | 3.844 | -0.987 |
| -7.735 | 1.148 | -0.316 | -2.708 | 21.390 | 1.614 |
| 3.584 | 6.805 | 0.389 | 1.659 | -0.027 | -5.455 |
| 815.456 | 78.958 | 78.958 | 0.000 | 0.000 | 0.000 |
| 78.958 | 815.456 | 78.958 | 0.000 | -0.000 | 0.000 |
| 78.958 | 78.958 | 815.456 | 0.000 | 0.000 | -0.000 |
| -0.027 | -0.027 | -0.027 | 344.427 | 0.000 | 0.000 |
| -0.027 | -0.027 | -0.027 | 0.000 | 344.427 | 0.000 |
| -0.027 | -0.026 | -0.027 | 0.000 | 0.000 | 344.427 |
| 815.456 | 78.958 | 78.958 | -0.000 | -0.000 | -0.000 |
| 78.958 | 815.456 | 78.958 | -0.000 | -0.000 | -0.000 |
| 78.958 | 78.958 | 815.456 | -0.000 | -0.000 | -0.000 |
| 0.027 | 0.027 | 0.027 | 344.427 | -0.000 | -0.000 |
| 0.027 | 0.027 | 0.027 | -0.000 | 344.427 | -0.000 |
| 0.027 | 0.027 | 0.027 | -0.000 | -0.000 | 344.427 |
| 760.453 | 105.268 | 105.268 | 0.000 | 0.000 | 0.000 |
| 105.268 | 760.453 | 105.268 | 0.000 | 0.000 | -0.000 |
| 105.268 | 105.268 | 760.453 | 0.000 | 0.000 | 0.000 |
| 0.000 | -0.000 | 0.000 | 372.178 | 0.000 | 0.000 |
| -0.000 | 0.000 | 0.000 | 0.000 | 372.178 | 0.000 |
| -0.003 | -0.003 | -0.003 | 0.000 | 0.000 | 344.445 |
| 815.456 | 78.958 | 78.958 | -0.000 | -0.000 | -0.000 |
| 78.958 | 815.456 | 78.958 | -0.000 | -0.000 | -0.000 |
| 78.958 | 78.958 | 815.456 | -0.000 | -0.000 | -0.000 |
| -0.000 | -0.000 | -0.000 | 372.178 | -0.000 | -0.000 |
| 0.000 | -0.000 | -0.000 | -0.000 | 372.178 | -0.000 |
| 0.000 | -0.000 | -0.000 | -0.000 | -0.000 | 372.178 |
| 753.221 | 106.873 | 106.873 | 0.000 | 0.000 | 0.000 |
| 106.873 | 753.221 | 106.873 | 0.000 | 0.000 | 0.000 |
| 106.873 | 106.873 | 753.221 | 0.000 | 0.000 | 0.000 |
| -0.000 | -0.000 | -0.000 | 344.446 | 0.000 | 0.000 |
| -0.000 | -0.000 | -0.000 | 0.000 | 344.446 | 0.000 |
| -0.000 | -0.000 | -0.000 | 0.000 | 0.000 | 344.446 |
| 753.222 | 106.878 | 106.878 | -0.000 | -0.000 | -0.000 |
| 106.878 | 753.222 | 106.878 | -0.000 | -0.000 | 0.000 |
| 106.878 | 106.878 | 753.222 | -0.000 | -0.000 | -0.000 |
| 0.000 | 0.000 | 0.000 | 344.446 | -0.000 | 0.000 |
| 0.000 | 0.000 | 0.000 | -0.000 | 344.446 | -0.000 |
| 0.000 | 0.000 | 0.000 | -0.000 | -0.000 | 344.446 |
| 759.453 | 104.793 | 104.793 | 0.000 | 0.000 | -0.000 |
| 104.793 | 759.453 | 104.793 | 0.000 | 0.000 | -0.000 |
| 78.588 | 78.588 | 814.245 | 0.000 | 0.000 | -0.000 |
| -0.001 | -0.000 | -0.001 | 344.208 | -0.000 | 0.000 |
| -0.001 | -0.000 | -0.001 | 0.000 | 344.208 | -0.000 |
| -0.000 | -0.000 | -0.001 | -0.000 | 0.000 | 344.208 |
| 759.456 | 104.793 | 104.793 | -0.000 | 0.000 | 0.000 |
| 104.793 | 759.457 | 104.793 | 0.000 | -0.000 | 0.000 |
| 104.793 | 104.793 | 759.457 | -0.000 | -0.000 | 0.000 |
| 0.001 | 0.000 | 0.001 | 344.208 | -0.000 | -0.000 |
| 0.001 | 0.000 | 0.001 | -0.000 | 344.208 | 0.000 |
| 0.000 | 0.000 | 0.001 | -0.000 | -0.000 | 344.208 |
| 759.455 | 104.793 | 104.793 | 0.000 | 0.000 | 0.000 |
| 104.793 | 759.455 | 104.793 | 0.000 | 0.000 | -0.000 |
| 104.793 | 104.793 | 759.455 | 0.000 | -0.000 | 0.000 |
| -0.000 | -0.000 | -0.000 | 310.074 | 0.000 | -0.000 |
| -0.000 | -0.000 | -0.000 | 0.000 | 310.074 | -0.000 |
| -0.000 | -0.000 | -0.000 | 0.000 | 0.000 | 310.073 |
| 753.627 | 106.437 | 106.437 | 0.000 | -0.000 | -0.000 |
| 106.437 | 753.627 | 106.437 | -0.000 | -0.000 | 0.000 |
| 106.437 | 106.437 | 753.627 | -0.000 | -0.000 | 0.000 |
| 0.000 | 0.000 | 0.000 | 310.074 | -0.000 | 0.000 |
| 0.000 | 0.000 | 0.000 | -0.000 | 310.074 | 0.000 |
| 0.000 | 0.000 | 0.000 | -0.000 | -0.000 | 310.074 |
| 753.628 | 106.438 | 106.438 | -0.000 | 0.000 | -0.000 |
| 106.438 | 753.628 | 106.438 | 0.000 | -0.000 | -0.000 |
| 106.438 | 106.438 | 753.628 | -0.000 | 0.000 | -0.000 |
| 0.000 | -0.000 | 0.000 | 323.700 | 0.000 | -0.000 |
| -0.000 | 0.000 | 0.000 | -0.000 | 323.700 | -0.000 |
| -0.000 | 0.000 | 0.000 | 0.000 | -0.000 | 323.700 |
| 752.231 | 106.389 | 106.389 | -0.000 | 0.000 | 0.000 |
| 106.389 | 752.231 | 106.389 | 0.000 | -0.000 | 0.000 |
| 106.389 | 106.389 | 752.231 | 0.000 | 0.000 | 0.000 |
| -0.000 | 0.000 | -0.000 | 323.700 | 0.000 | 0.000 |
| 0.000 | -0.000 | -0.000 | 0.000 | 323.700 | 0.000 |
| 0.000 | -0.000 | -0.000 | 0.000 | 0.000 | 323.700 |
| -145.878 | 83.471 | 968.525 | -0.000 | 0.000 | 0.000 |
| -1055.850 | 1147.535 | 931.653 | 0.000 | 0.000 | -0.000 |
| -956.009 | 151.739 | 1832.027 | -0.000 | 0.000 | 0.000 |
| -1086.537 | 51.239 | 835.563 | 503.746 | 0.000 | -0.000 |
| -1086.020 | 51.215 | 835.165 | -0.000 | 324.482 | 0.000 |
| 0.000 | -0.000 | 0.000 | -0.000 | 0.000 | 406.582 |
| 2027.974 | -19.103 | -703.155 | 0.000 | -0.000 | -0.000 |
| 1117.320 | 1044.855 | -739.420 | 0.000 | -0.000 | -0.000 |
| 1217.155 | 49.235 | 160.883 | 0.000 | -0.000 | -0.000 |
| 1086.537 | -51.239 | -835.563 | 503.746 | -0.000 | -0.000 |
| 1086.020 | -51.215 | -835.165 | 0.000 | 324.481 | -0.000 |
| 0.000 | -0.000 | -0.000 | 0.000 | -0.000 | 406.582 |
| 830.748 | 37.830 | 217.167 | -0.000 | 0.000 | 0.000 |
| -118.433 | 1116.225 | 195.972 | -0.000 | 0.000 | -0.000 |
| 23.235 | 84.433 | 1142.237 | -0.000 | -0.000 | 0.000 |
| 0.000 | 0.000 | 0.000 | 554.991 | 0.000 | 0.000 |
| -103.109 | 4.862 | 79.293 | 0.000 | 329.343 | 0.000 |
| -107.882 | 5.087 | 82.963 | -0.000 | 0.000 | 373.887 |
| 1003.504 | 70.090 | -17.673 | 0.000 | -0.000 | -0.000 |
| -1.422 | 1154.037 | 84.576 | 0.000 | -0.000 | -0.000 |
| 238.038 | 95.209 | 914.339 | 0.000 | -0.000 | -0.000 |
| -0.000 | -0.000 | -0.000 | 554.991 | -0.000 | -0.000 |
| 145.924 | -16.139 | -103.677 | 0.000 | 368.779 | -0.000 |
| 107.882 | -5.088 | -82.963 | 0.000 | -0.000 | 373.887 |
| 911.758 | 33.989 | 141.352 | -0.000 | 0.000 | -0.000 |
| 15.549 | 1103.944 | 103.268 | -0.000 | -0.000 | 0.000 |
| 118.443 | 99.230 | 1010.374 | -0.000 | 0.000 | 0.000 |
| -9.435 | 0.445 | 7.256 | 510.492 | 0.000 | 0.000 |
| -8.494 | 0.401 | 6.532 | 0.000 | 345.428 | 0.000 |
| -9.962 | 0.470 | 7.661 | -0.000 | 0.000 | 376.392 |
| 932.791 | 31.758 | 126.634 | 0.000 | -0.000 | -0.000 |
| 35.486 | 1101.740 | 88.745 | 0.000 | -0.000 | -0.000 |
| 147.736 | 103.777 | 974.303 | 0.000 | -0.000 | 0.000 |
| 9.435 | -0.445 | -7.256 | 510.492 | -0.000 | 0.000 |
| 12.516 | -0.096 | -10.486 | 0.000 | 344.056 | -0.000 |
| 9.962 | -0.470 | -7.661 | 0.000 | -0.000 | 376.392 |
| 38.904 | 69.095 | 26.296 | 0.000 | 28.211 | -0.000 |
| 70.857 | 178.379 | 20.989 | 0.000 | -9.042 | -0.000 |
| 44.767 | 243.174 | -581.397 | 0.000 | -206.218 | -0.000 |
| 44.047 | 201.473 | -319.147 | 54.879 | -137.122 | 8.997 |
| 45.566 | 140.658 | -188.928 | 0.000 | -53.730 | -0.000 |
| 31.676 | 145.385 | -233.264 | 10.065 | -99.517 | 52.525 |
| -30.650 | -181.208 | 329.216 | -0.000 | 150.819 | 0.000 |
| -48.004 | -252.898 | 613.251 | -0.000 | 211.500 | 0.000 |
| -17.894 | -126.222 | 541.945 | -0.000 | 143.966 | 0.000 |
| -44.047 | -201.473 | 319.147 | 54.879 | 137.121 | 8.997 |
| -19.952 | -198.310 | 959.644 | -0.000 | 257.880 | 0.000 |
| -31.676 | -145.385 | 233.264 | 10.065 | 99.517 | 52.525 |
| 30.845 | 62.930 | -3.933 | 0.000 | 11.025 | -0.000 |
| 0.161 | 11.853 | -78.028 | 0.000 | -20.088 | -0.000 |
| 17.731 | 38.197 | 266.578 | 0.000 | 29.799 | 0.000 |
| 1.640 | 20.161 | -105.946 | -2.380 | -28.034 | -0.548 |
| 16.724 | -9.042 | 54.888 | 0.000 | 58.959 | -0.000 |
| 3.747 | 17.198 | -27.594 | 9.960 | -11.772 | 48.483 |
| -1.171 | -23.052 | 65.953 | -0.000 | 28.624 | 0.000 |
| -1.587 | -17.281 | 50.295 | -0.000 | 19.686 | 0.000 |
| -1.796 | -30.956 | 200.984 | -0.000 | 48.594 | 0.000 |
| -1.459 | -18.843 | 100.917 | -3.987 | 26.576 | 1.196 |
| 4.664 | -20.725 | 63.985 | -0.000 | 41.140 | 0.000 |
| -3.747 | -17.198 | 27.594 | 9.960 | 11.772 | 48.483 |
| -0.222 | -0.486 | -1.113 | 0.000 | -0.153 | -0.000 |
| 1.480 | 3.701 | -7.733 | 0.000 | -0.942 | -0.000 |
| 0.001 | 0.845 | -4.122 | 0.000 | -1.323 | -0.000 |
| 0.183 | 2.090 | -10.664 | 0.087 | -2.842 | -0.045 |
| 0.873 | 4.037 | 4.583 | 0.000 | -1.722 | -0.000 |
| 0.215 | 1.913 | -8.455 | 3.204 | -2.352 | 0.370 |
| 0.134 | -4.853 | 17.490 | -0.000 | 7.367 | 0.000 |
| 0.587 | -1.069 | 9.313 | -0.000 | 3.604 | 0.000 |
| -2.344 | -4.199 | 13.316 | -0.000 | -0.237 | 0.000 |
| -0.119 | -1.758 | 9.888 | 0.446 | 2.570 | 1.279 |
| 2.697 | 0.704 | 28.285 | -0.000 | 8.985 | 0.000 |
| -0.215 | -1.913 | 8.455 | 3.204 | 2.352 | 0.370 |
| 213.173 | 103.212 | 103.212 | -0.000 | -0.001 | -0.000 |
| 103.213 | 213.173 | 103.212 | 0.000 | -0.001 | 0.000 |
| 103.212 | 103.212 | 213.172 | 0.000 | -0.001 | -0.000 |
| 30.303 | 30.303 | 30.303 | 93.425 | -0.001 | 0.000 |
| 30.303 | 30.303 | 30.303 | 0.001 | 93.424 | 0.000 |
| 30.303 | 30.303 | 30.303 | -0.000 | -0.001 | 93.425 |
| 325.402 | 65.884 | 65.884 | -0.000 | 0.001 | -0.000 |
| 65.884 | 325.403 | 65.884 | -0.000 | 0.001 | -0.000 |
| 65.885 | 65.884 | 325.403 | 0.000 | 0.001 | -0.000 |
| -30.303 | -30.303 | -30.303 | 93.425 | 0.001 | -0.000 |
| -30.303 | -30.303 | -30.303 | 0.000 | 93.426 | 0.000 |
| -30.303 | -30.303 | -30.303 | -0.000 | 0.001 | 93.425 |
| 309.478 | 51.484 | 51.484 | 0.000 | -0.000 | 0.000 |
| 51.484 | 309.478 | 51.484 | -0.000 | -0.000 | 0.000 |
| 51.484 | 51.484 | 309.478 | 0.000 | -0.000 | -0.000 |
| 3.054 | 3.054 | 3.054 | 92.762 | -0.000 | -0.000 |
| 3.054 | 3.054 | 3.054 | -0.000 | 92.762 | -0.000 |
| 3.054 | 3.054 | 3.054 | 0.000 | -0.000 | 92.762 |
| 227.186 | 45.188 | 45.188 | -0.000 | 0.000 | 0.000 |
| 45.188 | 227.186 | 45.188 | 0.000 | 0.000 | -0.000 |
| 45.188 | 45.188 | 227.186 | -0.000 | 0.000 | -0.000 |
| -3.054 | -3.054 | -3.054 | 92.762 | 0.000 | -0.000 |
| -3.054 | -3.054 | -3.054 | -0.000 | 92.762 | -0.000 |
| -3.054 | -3.054 | -3.054 | 0.000 | 0.000 | 92.762 |
| 59.254 | 2.436 | 2.436 | 0.000 | -0.000 | -0.000 |
| 2.436 | 59.254 | 2.436 | -0.000 | -0.000 | -0.000 |
| 2.436 | 2.436 | 59.254 | -0.000 | -0.000 | 0.000 |
| 0.319 | 0.319 | 0.319 | 71.818 | -0.000 | 0.000 |
| 0.319 | 0.319 | 0.319 | -0.000 | 71.818 | -0.000 |
| 0.319 | 0.319 | 0.319 | 0.000 | -0.000 | 71.818 |
| 147.825 | 50.209 | 50.209 | -0.000 | 0.000 | 0.000 |
| 50.209 | 147.825 | 50.209 | -0.000 | 0.000 | -0.000 |
| 50.209 | 50.209 | 147.825 | -0.000 | 0.000 | -0.000 |
| -0.319 | -0.319 | -0.319 | 71.818 | 0.000 | -0.000 |
| -0.319 | -0.319 | -0.319 | -0.000 | 71.818 | 0.000 |
| -0.319 | -0.319 | -0.319 | -0.000 | 0.000 | 71.818 |
| 2248.519 | 2268.971 | 2268.971 | 0.000 | 0.000 | 0.000 |
| 2268.971 | 2248.519 | 2268.971 | 0.000 | 0.001 | 0.000 |
| 1245.849 | 1245.849 | 1370.670 | 0.000 | 0.000 | 0.000 |
| 0.000 | -0.000 | -0.000 | 173.935 | -0.000 | 0.000 |
| 0.000 | -0.000 | -0.000 | 0.000 | 173.935 | 0.000 |
| 0.000 | -0.000 | -0.000 | 0.000 | 0.000 | 173.935 |
| -2222.404 | -2200.942 | -2200.942 | -0.000 | -0.001 | -0.000 |
| -2200.942 | -2222.404 | -2200.942 | -0.000 | -0.001 | -0.000 |
| -2200.942 | -2200.942 | -2222.403 | -0.000 | -0.001 | -0.000 |
| -0.000 | 0.000 | 0.000 | 173.934 | -0.000 | -0.000 |
| -0.000 | -0.000 | -0.000 | -0.000 | 173.934 | -0.000 |
| -0.000 | -0.000 | 0.000 | -0.001 | -0.000 | 173.935 |
| 356.763 | 84.002 | 84.002 | 0.000 | -0.000 | 0.000 |
| 84.002 | 356.763 | 84.002 | 0.000 | -0.000 | 0.000 |
| 254.459 | 254.459 | 244.138 | 0.000 | 0.000 | 0.000 |
| 32.818 | 32.818 | 32.818 | 135.851 | 0.000 | 0.000 |
| 32.818 | 32.818 | 32.818 | 0.000 | 135.851 | 0.000 |
| 32.818 | 32.818 | 32.818 | 0.000 | 0.000 | 135.851 |
| -206.969 | -186.275 | -186.275 | -0.000 | -0.000 | -0.000 |
| -186.275 | -206.969 | -186.275 | -0.000 | -0.000 | -0.000 |
| -414.992 | -414.992 | -425.275 | -0.000 | -0.000 | -0.000 |
| -32.818 | -32.818 | -32.818 | 135.851 | 0.000 | -0.000 |
| -32.818 | -32.818 | -32.818 | -0.000 | 135.851 | -0.000 |
| -32.818 | -32.818 | -32.818 | -0.000 | -0.000 | 135.851 |
| 109.704 | 55.406 | 55.406 | 0.000 | -0.000 | 0.000 |
| 55.406 | 109.704 | 55.406 | 0.000 | 0.000 | 0.000 |
| 55.406 | 55.406 | 109.704 | 0.000 | 0.000 | 0.000 |
| 26.652 | 26.652 | 26.652 | 24.107 | 0.000 | 0.000 |
| 26.652 | 26.652 | 26.652 | 0.000 | 24.107 | 0.000 |
| 26.652 | 26.652 | 26.652 | 0.000 | 0.000 | 24.107 |
| -13.267 | -74.427 | -74.427 | -0.000 | -0.000 | -0.000 |
| -74.427 | -13.267 | -74.427 | -0.000 | -0.000 | -0.000 |
| -74.427 | -74.427 | -13.267 | -0.000 | -0.000 | -0.000 |
| -26.652 | -26.652 | -26.652 | 24.107 | -0.000 | -0.000 |
| -26.652 | -26.652 | -26.652 | -0.000 | 24.107 | -0.000 |
| -26.652 | -26.652 | -26.652 | -0.000 | -0.000 | 24.107 |
| 82.887 | 48.175 | 50.708 | 0.000 | 0.000 | 0.000 |
| 306.264 | 276.773 | 10.696 | -0.000 | -0.000 | -0.000 |
| 98.412 | 145.211 | 129.175 | 0.000 | -0.000 | -0.000 |
| 0.000 | 0.000 | -0.000 | 120.609 | 0.000 | -0.000 |
| 69.174 | 130.686 | 37.364 | 0.000 | 36.641 | -0.000 |
| 305.915 | 193.645 | 48.874 | 0.000 | -0.000 | -8.928 |
| -733.728 | -1733.771 | 238.948 | -0.000 | 0.000 | 0.000 |
| -314.322 | -128.275 | -91.269 | -0.000 | -0.000 | 0.000 |
| 50.708 | 31.623 | 193.830 | 0.000 | 0.000 | -0.000 |
| -0.000 | -0.000 | -0.000 | 120.610 | -0.000 | 0.000 |
| -69.174 | -130.686 | -37.364 | -0.000 | 36.641 | 0.000 |
| -0.000 | -0.000 | 0.000 | 0.000 | 0.000 | 86.462 |
| -15.111 | 40.800 | -60.671 | 0.000 | -0.000 | -0.000 |
| 4.401 | 6.402 | -41.366 | 0.000 | -0.000 | -0.000 |
| 15.606 | -2.456 | -14.059 | -0.000 | -0.000 | -0.000 |
| 6.682 | 12.624 | 3.609 | 58.481 | -0.000 | -0.000 |
| 24.047 | 17.094 | 4.409 | 0.000 | -2.013 | -0.000 |
| 8.029 | 15.170 | 4.337 | 0.000 | -0.000 | 44.992 |
| 82.887 | 48.175 | 50.708 | 0.000 | -0.000 | -0.000 |
| -30.428 | -75.546 | -10.659 | 0.000 | 0.000 | 0.000 |
| -24.467 | -27.913 | -3.065 | -0.000 | 0.000 | -0.000 |
| -6.682 | -12.624 | -3.609 | 58.481 | 0.000 | 0.000 |
| -24.047 | -17.094 | -4.409 | 0.000 | -2.013 | 0.000 |
| -8.029 | -15.170 | -4.337 | 0.000 | 0.000 | 44.992 |
| 2.549 | 6.698 | -1.001 | -0.000 | -0.000 | -0.000 |
| -0.283 | 8.141 | -0.491 | 0.000 | -0.000 | -0.000 |
| -0.653 | 3.800 | 0.030 | -0.000 | -0.000 | -0.000 |
| 1.615 | 6.290 | -0.485 | -0.559 | -0.000 | -0.000 |
| 1.278 | 3.553 | -0.409 | 0.000 | 1.020 | -0.000 |
| 2.438 | 1.718 | 0.442 | 0.000 | 0.000 | 7.595 |
| -1.753 | -13.089 | 1.391 | -0.000 | 0.000 | 0.000 |
| -6.159 | 15.633 | -22.615 | -0.000 | 0.000 | 0.000 |
| -4.271 | -8.421 | 1.941 | -0.000 | 0.000 | 0.000 |
| -1.615 | -6.290 | 0.485 | -0.559 | 0.000 | 0.000 |
| -1.278 | -3.553 | 0.409 | 0.000 | 1.020 | 0.000 |
| -2.438 | -1.718 | -0.442 | 0.000 | 0.000 | 7.595 |
| 247.262 | -40.306 | 30.988 | -21.149 | 17.487 | 44.442 |
| 294.690 | 185.061 | 202.847 | -160.209 | -9.154 | 55.788 |
| 184.908 | -6.958 | 196.301 | 14.100 | 72.507 | 32.150 |
| 117.462 | -58.628 | 7.696 | 7.999 | 5.354 | 49.789 |
| 731.855 | 366.658 | 138.186 | -175.850 | -197.969 | -77.510 |
| 104.142 | -69.650 | -5.913 | -22.645 | 25.184 | 72.903 |
| 14.168 | 83.670 | 46.855 | 20.721 | -3.953 | -56.779 |
| -312.481 | -202.740 | 156.509 | 106.333 | 170.362 | 11.022 |
| -80.414 | 92.909 | 180.429 | 36.670 | -3.074 | -50.412 |
| 4.496 | 9.290 | 15.564 | 70.767 | -5.858 | 3.513 |
| -207.343 | -132.285 | -245.281 | -80.657 | -58.062 | 31.564 |
| -193.138 | 8.880 | -104.485 | -5.380 | -60.510 | -40.812 |
| 51.120 | -1.304 | 17.487 | -4.556 | 11.742 | -9.070 |
| 35.935 | 20.470 | 28.815 | -3.430 | 6.389 | -4.984 |
| 51.478 | 27.811 | 19.380 | -2.026 | 8.148 | -8.125 |
| 13.384 | -7.771 | 23.133 | 5.750 | 0.725 | 0.089 |
| 17.825 | 0.128 | 15.901 | -5.455 | 28.718 | 6.055 |
| 4.467 | -4.120 | 10.614 | -3.669 | 13.973 | 0.152 |
| -64.163 | -7.683 | -7.325 | -6.483 | -6.206 | -5.735 |
| -29.634 | -9.291 | -6.565 | -10.833 | -12.342 | -1.316 |
| -44.238 | -40.107 | -53.536 | 4.094 | -6.201 | -4.764 |
| -10.503 | 9.210 | 16.379 | 31.255 | -6.412 | -5.634 |
| -15.474 | -11.464 | -15.470 | -10.933 | 8.370 | 6.127 |
| -28.288 | -10.636 | -23.988 | -8.858 | 0.849 | 6.115 |
| 6.696 | 5.931 | 6.541 | -2.075 | 2.315 | -3.070 |
| 5.506 | 7.017 | 5.804 | -0.899 | -2.332 | -1.722 |
| 5.766 | 7.248 | 21.064 | -1.204 | -2.534 | -1.831 |
| 0.703 | -3.198 | 9.954 | 9.067 | -5.095 | -2.423 |
| 5.025 | 0.486 | 8.312 | -4.545 | 23.054 | 4.427 |
| 1.778 | -0.395 | -0.151 | -1.262 | -0.811 | 0.624 |
| -2.709 | 1.234 | 0.380 | -0.907 | -1.365 | -1.931 |
| 2.555 | 10.021 | 8.274 | -4.008 | -3.167 | -3.394 |
| -3.544 | -1.828 | 11.497 | -0.722 | -2.179 | -1.487 |
| -3.703 | -4.595 | 5.498 | 7.700 | -5.650 | -1.912 |
| -0.899 | -0.573 | 5.318 | -6.086 | 14.898 | 2.701 |
| -4.480 | -4.611 | -4.583 | -0.981 | -0.957 | 2.058 |
| -513.817 | -890.645 | -591.874 | 0.133 | -0.171 | -0.156 |
| -445.994 | -604.364 | -703.796 | 0.088 | -0.160 | 0.198 |
| -715.617 | -714.113 | -149.869 | 0.134 | -0.326 | 3.129 |
| -141.519 | -283.230 | -534.792 | 95.889 | -0.123 | 1.345 |
| -718.382 | -894.976 | -490.525 | 0.145 | 66.656 | 1.740 |
| -33.706 | -104.491 | -278.187 | 0.019 | -0.039 | 92.962 |
| 786.148 | 859.822 | 508.696 | -0.145 | 0.242 | -1.731 |
| 47.802 | 442.714 | 26.921 | 0.000 | -0.000 | 0.000 |
| 225.234 | 308.971 | 709.826 | -0.026 | 0.124 | -1.228 |
| 753.735 | 886.361 | 386.814 | 65.981 | 0.276 | -1.044 |
| 0.000 | -0.000 | 0.000 | 0.000 | 212.332 | 0.000 |
| 33.638 | 104.334 | 278.168 | -0.019 | 0.039 | 90.736 |
| 32.562 | -105.521 | -38.370 | 0.012 | -0.017 | 0.016 |
| -72.411 | 105.020 | -53.084 | 0.012 | -0.015 | 0.003 |
| 43.220 | -4.571 | 198.865 | 0.005 | -0.014 | 0.133 |
| -13.412 | -26.948 | -52.081 | 99.998 | -0.012 | 0.142 |
| -3.602 | -10.965 | -27.770 | 0.002 | 137.213 | 0.102 |
| 0.702 | -0.637 | -21.640 | 0.001 | 0.000 | 127.646 |
| 125.747 | 58.201 | 106.336 | -0.026 | 0.043 | -0.627 |
| 61.735 | 360.075 | 59.482 | -0.001 | -0.000 | -0.219 |
| 88.656 | 83.226 | 266.985 | -0.010 | 0.015 | 0.006 |
| 39.710 | 69.633 | 65.743 | 51.323 | 0.014 | -0.025 |
| -0.000 | -0.000 | -0.000 | 0.000 | 212.332 | 0.000 |
| 58.962 | 80.640 | 56.930 | -0.013 | 0.016 | 24.296 |
| 77.853 | -33.468 | 22.329 | 0.001 | -0.002 | 0.016 |
| -17.547 | 189.751 | 13.528 | 0.001 | -0.004 | 0.026 |
| 23.729 | 22.963 | 211.789 | 0.002 | -0.005 | 0.056 |
| -4.184 | -5.439 | -4.902 | 83.732 | -0.001 | 0.006 |
| -7.019 | -8.600 | -4.471 | 0.001 | 61.946 | 0.006 |
| -4.885 | -5.859 | -4.769 | 0.001 | -0.001 | 46.591 |
| 72.050 | 2.012 | 29.686 | -0.002 | 0.004 | -0.045 |
| -1.955 | 210.045 | 9.595 | -0.001 | 0.002 | -0.010 |
| 25.679 | 29.293 | 239.965 | -0.001 | 0.004 | -0.026 |
| 5.983 | 5.887 | 7.034 | 71.725 | 0.005 | -0.057 |
| 6.925 | 6.985 | 4.203 | -0.001 | 58.341 | -0.023 |
| 6.425 | 6.551 | 4.997 | -0.001 | 0.004 | 38.839 |
| -341796.350 | -63357.964 | -145903.497 | 35404.653 | 3019.832 | -28198.575 |
| -332260.779 | -58021.687 | -110751.773 | 43606.315 | -20064.694 | -25519.308 |
| -341500.836 | -63510.327 | -144452.791 | 34980.623 | 3898.526 | -28321.213 |
| -332640.670 | -58873.163 | -115715.783 | 45531.241 | -20225.107 | -25061.665 |
| -332279.318 | -58904.419 | -111526.640 | 47144.305 | -18896.726 | -26203.195 |
| -356056.085 | -65076.065 | -212120.229 | 21509.080 | -113868.709 | -25413.140 |
| 337073.646 | 57865.755 | 169066.958 | -14050.668 | 86409.704 | 21218.414 |
| 507528.823 | 58707.258 | 329066.081 | -33173.987 | 185784.694 | 44492.164 |
| 331985.518 | 61055.784 | 194007.426 | -30228.692 | 88261.271 | 20869.439 |
| 345424.451 | 60281.192 | 194764.868 | -12623.533 | 88497.939 | 23250.799 |
| 376968.186 | 77438.703 | 256699.343 | -17904.995 | 116813.981 | 48453.600 |
| 400524.045 | 82873.537 | 306129.962 | 5724.856 | 155398.451 | 69591.552 |
| -32812.989 | -6398.847 | -14258.999 | 3132.228 | -6332.856 | -1515.781 |
| -37876.318 | -7080.073 | -24837.750 | 1541.142 | -11056.490 | -4598.250 |
| -57741.352 | -11017.104 | -40584.985 | 2139.917 | -25512.074 | -980.386 |
| -51354.861 | -6458.033 | -31988.889 | 6990.526 | -20324.336 | -5804.119 |
| -33389.381 | -6712.936 | -12968.978 | 2008.290 | -2487.341 | -3099.047 |
| -33346.792 | -5877.663 | -11676.923 | 4630.172 | -1859.564 | -2491.933 |
| 59630.222 | 15609.275 | 52401.621 | 757.341 | 14547.517 | 2756.709 |
| 56609.211 | 14315.499 | 44816.513 | -4254.527 | 26773.036 | 1565.894 |
| 41909.814 | 5665.687 | 30897.748 | -190.210 | 16926.349 | 6354.384 |
| 54060.690 | 12670.379 | 42030.990 | -2959.108 | 26036.253 | 2169.342 |
| 34005.031 | 6237.216 | 13918.829 | -3501.294 | -229.968 | 2893.157 |
| 52276.641 | 10908.066 | 41635.489 | -4554.038 | 24746.092 | 2203.103 |
| -5419.187 | -1100.153 | -4217.617 | 523.834 | -2538.233 | -162.489 |
| -5181.890 | -672.127 | -3208.166 | 625.558 | -2132.473 | -611.200 |
| -5475.772 | -1142.240 | -4312.060 | 523.976 | -2604.868 | -105.117 |
| -5068.755 | -489.323 | -3239.332 | 444.958 | -1912.618 | -436.867 |
| -4072.895 | -698.020 | -2967.441 | -24.644 | -1615.515 | -711.964 |
| -4271.258 | -555.084 | -3309.229 | 29.329 | -1776.513 | -542.455 |
| 3990.997 | 810.490 | 2663.073 | -23.012 | 1382.106 | 713.756 |
| 3400.246 | 666.860 | 1951.531 | -110.166 | 831.917 | 125.894 |
| 3568.203 | 678.358 | 2285.014 | -320.658 | 1139.105 | 266.475 |
| 5842.729 | 907.156 | 4494.835 | -507.853 | 2580.145 | 147.432 |
| 5750.493 | 911.273 | 4440.508 | -508.614 | 2533.395 | 73.893 |
| 3363.324 | 664.247 | 1329.780 | -270.409 | 229.914 | 287.620 |
| 1261.091 | 347.950 | -171.431 | -352.669 | 64.223 | 1144.019 |
| -744.052 | 351.146 | -565.386 | -380.008 | 956.960 | 1468.383 |
| 1622.637 | 290.512 | 564.703 | -305.322 | -372.749 | 1995.274 |
| -1216.377 | -118.825 | -586.081 | -140.864 | 977.715 | 1127.910 |
| -1218.677 | -103.523 | -585.544 | -271.017 | 1120.414 | 1153.304 |
| 1.868 | -21.893 | -1.224 | -23.982 | 15.819 | 239.080 |
| 611.543 | 104.959 | 110.774 | -3.733 | -87.043 | 36.644 |
| -702.190 | 209.808 | -169.079 | 142.026 | 198.096 | -1386.040 |
| 113.723 | 59.482 | 533.890 | -5.357 | -36.992 | 0.668 |
| 828.480 | 9.434 | 609.349 | 501.816 | -947.540 | -1482.085 |
| -678.193 | -42.454 | -218.922 | 133.589 | 244.511 | -1275.822 |
| 811.768 | -18.323 | 632.779 | 387.538 | -938.551 | -1370.579 |
| 159.670 | 139.882 | 53.136 | -106.860 | -9.989 | 234.339 |
| 108.275 | 491.825 | 59.209 | 10.869 | -9.244 | -22.645 |
| 118.772 | 104.071 | 358.721 | -78.822 | -23.910 | 199.719 |
| -0.128 | -0.105 | -5.357 | 215.264 | -9.162 | -23.514 |
| 48.897 | 27.935 | -42.530 | -40.141 | 215.122 | 117.616 |
| 49.912 | -1.453 | -31.236 | -49.244 | 35.839 | 313.819 |
| 382.025 | 61.228 | 107.906 | 28.980 | -33.702 | -84.643 |
| 81.408 | 164.351 | 38.468 | 65.878 | -12.713 | -252.632 |
| -38.404 | 47.404 | 282.101 | 2.398 | 19.422 | -170.345 |
| 101.735 | 118.115 | -449.183 | 62.373 | -166.484 | -778.248 |
| -21.142 | 9.238 | -7.283 | 12.473 | 126.262 | -85.486 |
| 111.199 | -15.325 | 59.487 | 27.501 | -86.425 | 24.730 |
| 231.325 | 74.322 | 78.326 | -4.909 | -25.585 | 27.703 |
| 104.804 | 247.088 | 65.449 | -7.206 | -2.230 | -8.567 |
| 132.303 | 69.297 | 390.222 | -19.348 | -36.495 | 23.610 |
| 12.714 | -2.950 | -14.153 | 75.867 | -2.415 | 18.605 |
| -38.890 | 9.342 | -32.645 | -7.268 | 129.055 | 18.066 |
| -6.207 | -24.402 | -0.906 | -9.194 | 14.832 | 174.813 |
| 361.809 | 79.596 | 88.154 | -3.830 | -16.504 | 9.769 |
| 66.656 | 226.116 | 60.263 | 6.722 | 4.091 | -55.546 |
| 99.110 | 65.433 | 417.120 | -15.815 | -19.636 | -3.417 |
| -1.303 | -9.593 | -15.803 | 78.376 | -1.083 | -18.437 |
| -30.844 | 1.712 | -15.680 | -4.401 | 203.131 | 3.525 |
| 4.839 | -30.635 | -4.974 | 3.709 | 2.948 | 92.191 |
| -102150.537 | 233250.758 | 42447.853 | -89912.893 | -108925.865 | -95407.283 |
| -102217.253 | 233344.918 | 42445.878 | -89912.421 | -108928.171 | -95401.829 |
| -102226.073 | 233238.198 | 42527.745 | -89913.121 | -108939.778 | -95416.744 |
| -102241.724 | 233226.043 | 42437.520 | -89865.613 | -108923.119 | -95431.350 |
| -102241.963 | 233232.176 | 42430.695 | -89903.290 | -108872.764 | -95430.619 |
| -102222.531 | 233256.792 | 42448.796 | -89913.246 | -108933.535 | -95363.100 |
| 102313.530 | -233224.368 | -42444.108 | 89896.444 | 108923.132 | 95434.797 |
| 102246.814 | -233130.209 | -42446.082 | 89896.916 | 108920.826 | 95440.251 |
| 102237.994 | -233236.926 | -42364.217 | 89896.215 | 108909.219 | 95425.335 |
| 102222.342 | -233249.082 | -42454.441 | 89943.723 | 108925.878 | 95410.729 |
| 102222.104 | -233242.948 | -42461.266 | 89906.046 | 108976.233 | 95411.461 |
| 102241.536 | -233218.334 | -42443.165 | 89896.090 | 108915.462 | 95478.980 |
| -10141.712 | 23336.957 | 4246.467 | -8998.692 | -10893.817 | -9528.353 |
| -10208.432 | 23431.119 | 4244.490 | -8998.220 | -10896.122 | -9522.904 |
| -10217.243 | 23324.392 | 4326.362 | -8998.920 | -10907.730 | -9537.809 |
| -10232.862 | 23312.280 | 4236.142 | -8951.427 | -10891.083 | -9552.379 |
| -10233.134 | 23318.370 | 4229.312 | -8989.089 | -10840.715 | -9551.684 |
| -10213.707 | 23342.992 | 4247.409 | -8999.045 | -10901.487 | -9484.171 |
| 10303.650 | -23311.910 | -4242.879 | 8982.719 | 10891.467 | 9554.708 |
| 10236.468 | -23218.351 | -4244.921 | 8983.402 | 10889.332 | 9559.651 |
| 10229.164 | -23323.121 | -4162.834 | 8982.014 | 10877.170 | 9546.399 |
| 10213.513 | -23335.278 | -4253.058 | 9029.522 | 10893.829 | 9531.794 |
| 10213.274 | -23329.143 | -4259.883 | 8991.845 | 10944.185 | 9532.526 |
| 10231.504 | -23306.072 | -4241.958 | 8982.434 | 10883.852 | 9598.724 |
| -940.903 | 2345.600 | 426.291 | -907.266 | -1090.606 | -940.540 |
| -1007.668 | 2439.773 | 424.291 | -906.790 | -1092.907 | -935.138 |
| -1016.361 | 2333.013 | 506.223 | -907.500 | -1104.525 | -949.916 |
| -1030.966 | 2322.212 | 416.149 | -860.469 | -1088.250 | -963.374 |
| -1031.472 | 2327.996 | 409.287 | -898.023 | -1037.796 | -962.935 |
| -1012.912 | 2351.638 | 427.226 | -907.619 | -1098.275 | -896.372 |
| 1101.019 | -2322.873 | -422.974 | 892.114 | 1088.918 | 964.895 |
| 1033.455 | -2229.872 | -425.057 | 892.986 | 1086.934 | 969.418 |
| 1028.090 | -2331.986 | -342.725 | 890.680 | 1074.035 | 958.296 |
| 1012.646 | -2343.901 | -432.912 | 938.100 | 1090.623 | 943.917 |
| 1012.401 | -2337.766 | -439.740 | 900.424 | 1140.979 | 944.643 |
| 1028.751 | -2317.212 | -422.067 | 891.889 | 1081.352 | 1008.777 |
| -514.209 | -25.100 | 2069.144 | 1643.465 | -366.542 | 1027.797 |
| 130.545 | 509.142 | 94.000 | 4.534 | 16.721 | -35.593 |
| -2837.577 | -1810.978 | -8.535 | 1942.100 | -495.474 | 2646.526 |
| -693.081 | -17.418 | 2049.357 | 1795.321 | -352.652 | 933.229 |
| -3251.143 | -1120.289 | 816.388 | 1204.310 | -354.852 | 1828.735 |
| -72.452 | -35.516 | -4.495 | 32.326 | -21.033 | 259.794 |
| 1067.873 | 101.668 | -1953.644 | -1608.636 | 365.286 | -887.292 |
| 1670.905 | 901.215 | -550.597 | -940.427 | 474.466 | -1225.501 |
| 2616.269 | -73.228 | -612.490 | -1530.341 | -26.495 | -1076.145 |
| 4753.984 | 2246.811 | -1487.261 | -6271.148 | 3462.250 | -2735.165 |
| 750.394 | 23.715 | -2031.846 | -1625.210 | 532.917 | -923.193 |
| 765.079 | 70.595 | -2026.368 | -1621.915 | 367.659 | -777.362 |
| 283.052 | 13.411 | 81.705 | 198.909 | -5.292 | 120.727 |
| -59.867 | 346.725 | 280.143 | 194.004 | -60.637 | 162.477 |
| -116.145 | 25.232 | 353.430 | 85.483 | -36.385 | 106.687 |
| -349.739 | -45.242 | 109.471 | 248.743 | -41.071 | 196.927 |
| -66.322 | -22.628 | 209.543 | 174.774 | 134.239 | 111.867 |
| -194.020 | 35.529 | 74.276 | 155.915 | 10.349 | 167.535 |
| 783.146 | 209.465 | -76.492 | -173.358 | 86.080 | -214.745 |
| 449.742 | 217.363 | -8.167 | -193.730 | 20.388 | -196.617 |
| 389.904 | 185.993 | 399.593 | -103.149 | 63.758 | -180.406 |
| 90.821 | 19.078 | -176.324 | 18.236 | 40.522 | -81.671 |
| 90.946 | -11.695 | -203.520 | -158.245 | 207.714 | -82.073 |
| 269.687 | 161.515 | -14.153 | -181.855 | 58.414 | -167.746 |
| 297.120 | 74.046 | 49.656 | 24.310 | 8.397 | 24.030 |
| 10.845 | 163.222 | 67.769 | 23.268 | -7.853 | 27.951 |
| -1.376 | 51.099 | 172.153 | 28.692 | -22.474 | 18.067 |
| -25.427 | 5.649 | 39.999 | 225.679 | 3.278 | 32.342 |
| -26.690 | -5.647 | 14.422 | 5.221 | 90.266 | 12.193 |
| -7.663 | -3.205 | 6.724 | 30.975 | 2.018 | 92.518 |
| 198.190 | 35.635 | 28.986 | -13.197 | 2.783 | 10.741 |
| 56.472 | 106.467 | 31.718 | -56.844 | 19.584 | -14.011 |
| 63.147 | 75.414 | 179.407 | -27.703 | 18.916 | -9.943 |
| 67.554 | 28.278 | -0.087 | 57.943 | 2.146 | -27.291 |
| 26.755 | 1.476 | 2.803 | -21.671 | 97.653 | -10.445 |
| 73.469 | 18.484 | 1.130 | -18.864 | 11.382 | 43.487 |
| -230180.002 | 51868.487 | -187378.183 | -122668.940 | 279415.884 | -104558.091 |
| -225510.628 | 50563.643 | -184763.618 | -119526.848 | 274104.627 | -102949.810 |
| -225823.544 | 50526.514 | -184846.050 | -119674.036 | 274436.851 | -103077.003 |
| -233564.620 | 52322.949 | -189485.555 | -124045.330 | 283001.947 | -105876.326 |
| -231442.417 | 52015.315 | -188122.685 | -123153.745 | 280692.337 | -105013.110 |
| -224587.811 | 50322.696 | -184162.960 | -119112.505 | 273058.415 | -102512.871 |
| 228671.107 | -50895.254 | 186752.300 | 120850.936 | -277440.638 | 104176.291 |
| 235408.891 | -52465.510 | 190693.660 | 124846.529 | -285030.712 | 106623.152 |
| 225227.744 | -50391.951 | 184719.601 | 119365.131 | -273783.938 | 102835.668 |
| 224748.735 | -51029.757 | 183730.443 | 120246.224 | -273185.917 | 102286.583 |
| 226458.280 | -50609.030 | 185374.933 | 119949.301 | -275100.685 | 103330.482 |
| 223968.273 | -50215.774 | 183762.405 | 118810.757 | -272376.369 | 102384.934 |
| -23121.011 | 5223.932 | -18893.199 | -12355.424 | 28214.599 | -10554.316 |
| -22772.384 | 5243.266 | -18567.375 | -12150.523 | 27662.492 | -10355.180 |
| -23004.127 | 5134.851 | -18641.703 | -12172.650 | 27908.072 | -10478.778 |
| -23565.775 | 5180.724 | -19151.462 | -12339.645 | 28543.334 | -10719.341 |
| -24472.604 | 5386.546 | -19675.295 | -12884.231 | 29581.041 | -11036.929 |
| -22790.379 | 5087.786 | -18630.567 | -12069.726 | 27671.201 | -10330.240 |
| 22979.143 | -5071.301 | 18668.892 | 12071.949 | -27710.588 | 10412.330 |
| 22742.836 | -4967.846 | 18612.607 | 12022.483 | -27612.337 | 10373.511 |
| 23684.466 | -5187.312 | 19348.192 | 12423.848 | -28675.232 | 10755.822 |
| 22331.649 | -5023.997 | 18320.951 | 11907.595 | -27158.734 | 10193.856 |
| 22360.500 | -5023.701 | 18333.452 | 11877.468 | -27146.433 | 10213.400 |
| 22372.105 | -5091.174 | 18301.577 | 11977.891 | -27208.577 | 10244.508 |
| -2086.571 | 518.178 | -1826.089 | -1190.139 | 2729.179 | -1017.592 |
| -2486.345 | 640.921 | -1988.151 | -1305.270 | 3007.437 | -1123.007 |
| -3611.269 | 662.975 | -2456.348 | -1721.694 | 4149.743 | -1530.104 |
| -2163.557 | 497.017 | -1784.782 | -1126.976 | 2642.612 | -994.748 |
| -2171.609 | 504.671 | -1795.343 | -1176.332 | 2696.182 | -989.444 |
| -2218.162 | 504.855 | -1819.917 | -1190.426 | 2694.644 | -952.431 |
| 2310.361 | -490.899 | 1780.669 | 1175.345 | -2624.372 | 986.304 |
| 2210.919 | -407.422 | 1815.145 | 1186.079 | -2679.322 | 1003.608 |
| 3626.305 | -638.611 | 2714.403 | 1710.479 | -4177.393 | 1528.411 |
| 2172.813 | -503.911 | 1781.138 | 1213.098 | -2643.306 | 983.951 |
| 2160.563 | -497.357 | 1766.428 | 1164.467 | -2584.865 | 986.650 |
| 2446.577 | -540.409 | 1962.797 | 1288.277 | -2956.652 | 1161.052 |
| -930.120 | 157.777 | 700.324 | 2405.856 | 780.671 | 1327.060 |
| 2761.757 | 435.604 | -1286.757 | 575.001 | -1818.862 | 2680.738 |
| -1113.905 | 198.671 | 637.271 | 2351.688 | 761.110 | 1346.219 |
| -191.523 | 1174.635 | 867.952 | 2943.242 | 1408.221 | 1752.896 |
| -1087.751 | 1649.381 | -183.373 | 1348.787 | -447.650 | 1859.742 |
| 2630.445 | -153.308 | -1405.127 | 2743.295 | 302.405 | 2604.307 |
| 1583.291 | -1632.400 | 214.681 | -1376.831 | 656.056 | -1947.273 |
| 1147.307 | -1062.134 | 277.060 | -1367.262 | 658.765 | -1916.277 |
| -1035.444 | -1873.667 | -2693.572 | -1309.378 | 12.583 | -2987.712 |
| 895.363 | -1000.802 | -810.925 | -565.496 | 1278.306 | -2318.125 |
| 1332.612 | -74.185 | -627.491 | -2381.954 | -574.690 | -1361.857 |
| 1599.601 | -286.412 | -201.985 | -1292.159 | 660.992 | -1594.140 |
| 115.065 | 78.602 | -150.047 | 294.476 | 136.565 | 64.848 |
| -105.954 | 690.512 | -4.261 | 190.685 | 12.431 | 84.482 |
| -4.480 | -16.428 | 131.635 | 6.307 | -27.142 | 247.702 |
| -45.892 | 11.815 | -2.767 | 361.438 | 102.661 | -29.805 |
| -157.039 | 119.684 | -49.437 | 220.483 | 225.296 | 125.723 |
| -147.058 | 63.061 | 2.381 | 87.421 | -128.154 | 287.452 |
| 821.136 | 191.615 | 243.103 | -46.600 | 58.313 | 87.779 |
| 118.441 | 400.814 | 52.225 | -81.455 | 121.066 | -257.071 |
| 34.629 | -50.570 | 364.109 | -269.223 | -109.202 | -119.190 |
| -45.892 | 11.815 | -2.767 | 361.438 | 102.661 | -29.805 |
| 61.108 | -26.110 | 63.390 | 102.661 | 398.640 | -75.361 |
| 127.128 | 4.985 | -60.585 | -139.831 | 6.311 | -39.495 |
| 313.539 | 50.518 | 59.367 | 29.228 | 27.294 | 10.767 |
| 79.655 | 351.918 | 105.662 | -31.022 | 3.368 | 1.946 |
| 51.875 | 73.978 | 184.958 | -9.614 | -6.557 | 14.839 |
| 0.735 | -5.881 | -46.160 | 116.087 | -3.518 | 19.752 |
| 0.864 | 20.848 | 41.676 | 14.873 | 146.520 | -2.778 |
| 13.637 | 12.447 | 29.437 | -9.482 | -37.673 | 142.259 |
| 259.690 | 30.589 | 66.778 | -27.044 | 13.479 | -22.519 |
| 51.327 | 254.439 | 47.690 | -29.327 | 40.353 | -52.392 |
| 65.318 | 45.168 | 226.395 | -43.075 | 2.094 | -5.451 |
| 2.107 | -56.818 | -24.385 | 81.711 | 20.813 | -19.602 |
| -1.780 | 11.135 | -5.015 | -12.967 | 89.667 | -24.125 |
| -13.054 | -41.732 | -1.589 | -9.236 | -4.581 | 79.732 |
| 1229.291 | -104.282 | 302.081 | 21.382 | -790.275 | 145.471 |
| 489.027 | 215.056 | -18.625 | -6.048 | -979.139 | 163.622 |
| 1145.460 | -141.051 | 1189.518 | -1.543 | -1216.935 | 230.056 |
| 215.867 | 123.371 | -59.809 | 191.049 | -457.082 | -39.361 |
| 29.075 | 100.531 | -273.657 | 149.417 | -322.488 | -49.874 |
| -43.377 | -58.640 | -220.829 | 16.495 | -247.526 | 73.799 |
| -1362.243 | 349.103 | -258.599 | 95.275 | 514.306 | -135.117 |
| -532.474 | -19.954 | -472.380 | -181.239 | 682.054 | -115.332 |
| -565.130 | 118.578 | 273.389 | -122.094 | 954.038 | -113.052 |
| 442.951 | 221.937 | 317.578 | -668.985 | -271.051 | 376.141 |
| -511.100 | -37.125 | -241.594 | -71.074 | 940.838 | -128.929 |
| -114.176 | -126.642 | 57.230 | -199.079 | 249.999 | 80.663 |
| -9.612 | 29.334 | -144.838 | -29.343 | -17.809 | 0.165 |
| 25.500 | 57.127 | 20.518 | 21.004 | -52.693 | -20.847 |
| 85.878 | 48.621 | 256.786 | 40.163 | -37.903 | 7.946 |
| 27.121 | -58.252 | -2.453 | 35.981 | -108.175 | -0.854 |
| 81.615 | -12.229 | 48.642 | 24.832 | -33.783 | 17.100 |
| 57.751 | 1.885 | 8.445 | 12.996 | -87.395 | 56.276 |
| -469.218 | 110.178 | -75.067 | 10.561 | 172.418 | 4.373 |
| -77.995 | -1079.388 | -405.034 | -700.532 | 84.019 | 44.029 |
| -134.857 | 6.029 | -164.208 | -48.546 | -77.468 | -31.946 |
| -60.268 | 130.367 | 208.749 | -122.284 | 91.194 | 39.159 |
| -79.063 | 21.143 | -88.563 | -0.088 | -89.881 | 23.502 |
| -47.020 | -7.153 | -120.450 | 14.440 | 61.764 | 217.747 |
| 316.439 | 30.769 | 68.376 | 4.767 | 35.739 | -13.867 |
| 7.105 | 76.449 | 18.926 | -3.371 | -8.425 | -7.510 |
| 0.845 | 25.770 | 104.761 | 6.313 | 0.198 | -1.619 |
| -1.238 | -6.753 | -5.623 | 48.447 | -15.084 | 5.114 |
| 25.232 | 1.368 | 18.628 | -1.765 | 54.863 | 9.198 |
| -9.786 | -9.561 | -6.620 | 1.085 | -3.999 | 43.899 |
| 106.096 | 4.593 | -12.090 | -1.383 | 17.143 | -13.529 |
| -5.182 | 75.625 | 12.276 | -0.784 | 6.811 | -6.062 |
| -13.171 | 25.211 | 106.271 | -5.273 | 8.323 | -2.024 |
| -4.586 | -0.833 | -4.347 | 54.108 | 4.010 | 3.538 |
| 10.922 | 2.863 | 5.778 | -5.522 | 67.079 | 4.851 |
| -23.181 | -10.070 | -7.374 | 0.905 | 15.203 | 47.547 |
| 3995.027 | 3139.105 | 3139.106 | 0.000 | 0.000 | -0.000 |
| 3139.105 | 3995.027 | 3139.106 | 0.000 | 0.000 | -0.000 |
| 3139.105 | 3139.105 | 3995.027 | 0.000 | 0.000 | -0.000 |
| 3027.967 | 3027.966 | 3027.967 | 376.106 | 0.000 | -0.000 |
| 3027.966 | 3027.966 | 3027.966 | 0.000 | 376.106 | -0.000 |
| 3027.966 | 3027.967 | 3027.966 | 0.000 | 0.000 | 376.106 |
| -2040.032 | -2928.170 | -2928.170 | -0.000 | -0.000 | 0.000 |
| -2928.169 | -2040.032 | -2928.170 | -0.000 | -0.000 | 0.000 |
| -2928.170 | -2928.170 | -2040.032 | 0.000 | -0.000 | 0.000 |
| -3027.966 | -3027.966 | -3027.967 | 376.106 | -0.000 | 0.000 |
| -3027.966 | -3027.966 | -3027.966 | -0.000 | 376.106 | 0.000 |
| -3027.966 | -3027.966 | -3027.966 | -0.000 | -0.000 | 376.106 |
| 1046.406 | 120.850 | 120.850 | 0.000 | 0.000 | -0.000 |
| 120.850 | 1046.406 | 120.850 | 0.000 | 0.000 | -0.000 |
| 120.850 | 120.850 | 1046.406 | 0.000 | 0.000 | -0.000 |
| 304.281 | 304.281 | 304.281 | 395.851 | 0.000 | -0.000 |
| 304.281 | 304.281 | 304.281 | 0.000 | 395.851 | -0.000 |
| 304.281 | 304.281 | 304.281 | 0.000 | -0.000 | 395.851 |
| 663.931 | -191.993 | -191.993 | 0.000 | -0.000 | 0.000 |
| -191.993 | 663.931 | -191.993 | 0.000 | -0.000 | 0.000 |
| -191.993 | -191.993 | 663.931 | -0.000 | -0.000 | 0.000 |
| -304.281 | -304.281 | -304.281 | 395.851 | 0.000 | 0.000 |
| -304.281 | -304.281 | -304.281 | -0.000 | 395.851 | 0.000 |
| -304.281 | -304.281 | -304.281 | -0.000 | -0.000 | 395.851 |
| 997.023 | 141.101 | 141.101 | 0.000 | -0.000 | -0.000 |
| 141.101 | 997.023 | 141.101 | 0.000 | 0.000 | -0.000 |
| 141.101 | 141.101 | 997.023 | 0.000 | 0.000 | -0.000 |
| 27.904 | 27.904 | 27.904 | 387.354 | 0.000 | 0.000 |
| 35.033 | 35.033 | 35.034 | 0.000 | 384.650 | 0.000 |
| 27.904 | 27.904 | 27.904 | -0.000 | 0.000 | 387.354 |
| 936.463 | 80.540 | 80.539 | -0.000 | -0.000 | 0.000 |
| 80.540 | 936.462 | 80.541 | -0.000 | 0.000 | -0.000 |
| 80.541 | 80.540 | 936.462 | 0.000 | -0.000 | 0.000 |
| -27.904 | -27.904 | -27.904 | 387.354 | -0.000 | 0.000 |
| -35.033 | -35.033 | -35.034 | -0.000 | 384.650 | -0.000 |
| -27.904 | -27.904 | -27.904 | -0.000 | 0.000 | 387.354 |
| 939.718 | 75.342 | 75.342 | -0.000 | -0.000 | -0.000 |
| 75.342 | 939.718 | 75.342 | 0.000 | -0.000 | 0.000 |
| 75.342 | 75.342 | 939.718 | 0.000 | 0.000 | -0.000 |
| 0.000 | 0.000 | 0.000 | 378.910 | 0.001 | -0.000 |
| 0.000 | 0.000 | 0.000 | 0.000 | 378.910 | 0.000 |
| 0.000 | 0.000 | 0.000 | 0.000 | -0.000 | 378.910 |
| 939.717 | 75.341 | 75.341 | 0.000 | 0.000 | 0.000 |
| 75.341 | 939.717 | 75.341 | -0.000 | 0.000 | 0.000 |
| 75.341 | 75.341 | 939.717 | 0.000 | 0.000 | 0.000 |
| -0.000 | -0.000 | -0.000 | 378.910 | 0.000 | 0.000 |
| -0.000 | -0.000 | -0.000 | 0.001 | 378.910 | 0.000 |
| -0.000 | -0.000 | 0.000 | -0.001 | 0.000 | 378.910 |
| 939.717 | 75.341 | 75.341 | -0.000 | -0.000 | 0.000 |
| 75.341 | 939.717 | 75.341 | -0.000 | -0.000 | 0.000 |
| 75.341 | 75.341 | 939.717 | -0.000 | 0.000 | 0.000 |
| 0.000 | 0.000 | 0.000 | 503.857 | -0.000 | 0.000 |
| 0.000 | 0.000 | 0.000 | -0.000 | 503.857 | -0.000 |
| 0.000 | 0.000 | 0.000 | -0.000 | -0.000 | 503.857 |
| 1005.613 | 103.070 | 103.070 | 0.000 | -0.000 | 0.000 |
| 103.070 | 1005.613 | 103.070 | -0.000 | 0.000 | -0.000 |
| 103.070 | 103.070 | 1005.613 | 0.000 | -0.000 | -0.000 |
| -0.000 | -0.000 | -0.000 | 503.857 | 0.000 | 0.000 |
| -0.000 | -0.000 | -0.000 | -0.000 | 503.857 | -0.000 |
| -0.000 | -0.000 | -0.000 | -0.000 | 0.000 | 503.857 |
| 932.824 | 90.018 | 90.018 | -0.000 | 0.000 | -0.000 |
| 90.018 | 932.824 | 90.018 | -0.000 | -0.000 | -0.000 |
| 90.018 | 90.018 | 932.824 | -0.000 | -0.000 | -0.000 |
| 0.000 | -0.000 | 0.000 | 366.443 | 0.000 | 0.000 |
| -0.000 | 0.000 | 0.000 | -0.000 | 378.910 | 0.000 |
| -0.000 | 0.000 | 0.000 | -0.000 | 0.000 | 366.443 |
| 1005.611 | 103.069 | 103.070 | 0.000 | -0.000 | -0.000 |
| 103.070 | 1005.611 | 103.069 | 0.000 | 0.000 | -0.000 |
| 103.069 | 103.070 | 1005.611 | -0.000 | -0.000 | -0.000 |
| -0.000 | 0.000 | -0.000 | 366.443 | 0.000 | -0.000 |
| 0.000 | -0.000 | -0.000 | -0.000 | 378.910 | 0.000 |
| 0.000 | -0.000 | -0.000 | -0.000 | -0.000 | 366.443 |
| 1280.792 | 61.619 | -3.322 | -0.001 | 0.000 | -0.000 |
| 77.953 | 1239.349 | 21.610 | 0.000 | 0.000 | -0.000 |
| 18.660 | 18.660 | 1299.749 | -0.000 | 0.000 | -0.000 |
| 0.047 | 0.047 | -0.093 | 535.290 | -0.000 | -0.000 |
| 0.000 | 0.000 | 0.001 | 0.000 | 546.060 | -0.000 |
| 0.000 | -0.000 | 0.001 | -0.000 | -0.000 | 609.586 |
| 1239.277 | 77.827 | 21.803 | -0.001 | 0.000 | -0.000 |
| 77.828 | 1239.277 | 21.803 | 0.000 | -0.000 | 0.000 |
| 18.566 | 18.565 | 1299.936 | -0.000 | -0.001 | 0.000 |
| -0.047 | -0.047 | 0.093 | 535.291 | 0.001 | 0.000 |
| -0.000 | -0.000 | -0.001 | 0.000 | 546.060 | 0.000 |
| 0.000 | -0.000 | -0.001 | 0.000 | -0.000 | 609.586 |
| 1239.317 | 77.897 | 21.696 | -0.000 | -0.000 | -0.000 |
| 61.619 | 1280.792 | -3.322 | 0.000 | -0.000 | -0.000 |
| 18.617 | 18.617 | 1299.833 | 0.000 | -0.000 | -0.000 |
| 0.005 | 0.005 | -0.009 | 535.291 | 0.000 | -0.000 |
| -0.000 | 0.000 | 0.000 | 0.000 | 546.060 | -0.000 |
| 0.000 | 0.000 | 0.000 | 0.000 | -0.000 | 609.586 |
| 1239.309 | 77.884 | 21.715 | -0.000 | -0.000 | 0.000 |
| 61.619 | 1280.791 | -3.322 | -0.000 | 0.000 | 0.000 |
| 18.608 | 18.608 | 1299.852 | 0.000 | 0.000 | 0.000 |
| -0.005 | -0.005 | 0.009 | 535.291 | 0.000 | 0.000 |
| 0.000 | -0.000 | -0.000 | -0.000 | 546.060 | 0.000 |
| -0.000 | -0.000 | -0.000 | -0.000 | 0.000 | 609.586 |
| 1238.807 | 82.149 | 17.985 | 0.000 | 0.000 | -0.000 |
| 77.861 | 1239.395 | 21.657 | -0.000 | 0.000 | -0.000 |
| 18.614 | 18.614 | 1299.844 | -0.000 | 0.000 | -0.000 |
| 0.000 | -0.000 | 0.000 | 546.060 | 0.000 | -0.000 |
| -0.000 | 0.000 | 0.000 | 0.000 | 546.060 | -0.000 |
| 0.000 | 0.001 | 0.000 | 0.000 | -0.000 | 609.586 |
| 1239.262 | 77.907 | 21.734 | 0.000 | 0.000 | 0.000 |
| 82.155 | 1238.798 | 17.978 | 0.000 | 0.000 | 0.000 |
| 18.611 | 18.611 | 1299.841 | 0.000 | -0.000 | 0.000 |
| -0.000 | 0.000 | -0.000 | 546.060 | 0.000 | 0.000 |
| 0.000 | -0.000 | -0.000 | 0.000 | 546.060 | 0.000 |
| -0.000 | -0.001 | -0.000 | -0.000 | -0.000 | 609.586 |
| 950.063 | -8.382 | 0.000 | 0.000 | 0.000 | -0.001 |
| -8.382 | 950.063 | 0.000 | 0.000 | 0.000 | -0.000 |
| -0.000 | -0.000 | 0.000 | 0.000 | 0.000 | -0.000 |
| -0.000 | -0.000 | 0.000 | 0.000 | 0.000 | -0.000 |
| -0.000 | -0.000 | 0.000 | 0.000 | 0.000 | -0.000 |
| 0.000 | -0.000 | 0.000 | 0.000 | 0.000 | 479.222 |
| 949.590 | -7.909 | -0.000 | -0.000 | -0.000 | 0.001 |
| -7.909 | 949.590 | -0.000 | -0.000 | -0.000 | 0.000 |
| 0.000 | 0.000 | -0.000 | -0.000 | -0.000 | 0.000 |
| 0.000 | 0.000 | -0.000 | -0.000 | -0.000 | 0.000 |
| 0.000 | 0.000 | -0.000 | -0.000 | -0.000 | 0.000 |
| -0.000 | 0.000 | -0.000 | -0.000 | -0.000 | 479.223 |
| 949.590 | -7.909 | 0.000 | 0.000 | 0.000 | -0.000 |
| -8.382 | 950.063 | 0.000 | 0.000 | 0.000 | -0.000 |
| -0.000 | -0.000 | 0.000 | 0.000 | 0.000 | -0.000 |
| -0.000 | -0.000 | 0.000 | 0.000 | 0.000 | -0.000 |
| 0.000 | -0.000 | 0.000 | 0.000 | 0.000 | -0.000 |
| 0.000 | 0.000 | 0.000 | 0.000 | 0.000 | 479.223 |
| 950.063 | -8.382 | -0.000 | -0.000 | -0.000 | 0.000 |
| -8.382 | 950.063 | -0.000 | -0.000 | -0.000 | 0.000 |
| 0.000 | 0.000 | -0.000 | -0.000 | -0.000 | 0.000 |
| 0.000 | 0.000 | -0.000 | -0.000 | -0.000 | 0.000 |
| -0.000 | 0.000 | -0.000 | -0.000 | -0.000 | 0.000 |
| -0.000 | -0.000 | -0.000 | -0.000 | -0.000 | 479.223 |
| 949.593 | -7.908 | 0.000 | 0.000 | 0.000 | -0.000 |
| -7.908 | 949.593 | 0.000 | 0.000 | 0.000 | -0.000 |
| -0.000 | -0.000 | 0.000 | 0.000 | 0.000 | -0.000 |
| -0.000 | -0.000 | 0.000 | 0.000 | 0.000 | -0.000 |
| -0.000 | -0.000 | 0.000 | 0.000 | 0.000 | -0.000 |
| 0.000 | 0.001 | 0.000 | 0.000 | 0.000 | 478.749 |
| 949.586 | -7.909 | -0.000 | -0.000 | -0.000 | 0.000 |
| -7.909 | 949.586 | -0.000 | -0.000 | -0.000 | 0.000 |
| 0.000 | 0.000 | -0.000 | -0.000 | -0.000 | 0.000 |
| 0.000 | 0.000 | -0.000 | -0.000 | -0.000 | 0.000 |
| 0.000 | 0.000 | -0.000 | -0.000 | -0.000 | 0.000 |
| -0.000 | -0.001 | -0.000 | -0.000 | -0.000 | 478.749 |
| -3367.146 | 1220.811 | -1322.566 | -0.079 | 1.279 | 0.000 |
| -9974.573 | 1746.351 | -1544.519 | 0.075 | -1.218 | -0.000 |
| -5055.496 | 889.689 | -1531.988 | 0.056 | -0.894 | -0.000 |
| -5001.695 | 820.356 | -2065.581 | 219.324 | -0.961 | -0.000 |
| -9169.120 | 1334.862 | -1543.664 | 0.077 | 38.775 | -0.000 |
| -8732.237 | 1093.427 | -2190.127 | -0.074 | 1.200 | -181.200 |
| 13797.231 | -954.166 | 2259.582 | -0.024 | 0.387 | -0.000 |
| 6267.173 | 1787.245 | 3812.150 | -0.026 | 0.413 | -0.002 |
| 344.571 | 42.976 | 718.981 | 0.000 | 0.000 | 0.000 |
| 5001.695 | -820.357 | 2065.580 | 219.205 | 0.961 | 0.000 |
| 1241.959 | -3291.557 | 1285.618 | -0.020 | 369.275 | -0.000 |
| 2284.684 | -3098.839 | 1341.938 | -0.028 | 0.450 | 996.950 |
| -107.870 | 287.793 | -9.120 | 0.006 | -0.091 | -0.000 |
| -1087.274 | 644.105 | -103.321 | 0.005 | -0.079 | -0.000 |
| -241.384 | 326.681 | 529.310 | 0.005 | -0.084 | 0.000 |
| -0.000 | -0.000 | 0.000 | 294.197 | -0.000 | -0.000 |
| -733.475 | 106.781 | -123.484 | 0.006 | 135.272 | -0.000 |
| -686.712 | 220.077 | -157.175 | 0.006 | -0.099 | 254.712 |
| 1159.862 | 5.786 | 228.834 | -0.002 | 0.031 | -0.000 |
| 1068.764 | 478.620 | 218.425 | -0.005 | 0.085 | -0.000 |
| 255.974 | -173.233 | 749.841 | 0.004 | -0.071 | 0.000 |
| -0.000 | 0.000 | -0.000 | 294.197 | -0.000 | 0.000 |
| 734.600 | -106.945 | 123.673 | -0.006 | 134.886 | 0.000 |
| 686.129 | -219.543 | 156.921 | -0.006 | 0.099 | 254.131 |
| 483.748 | 156.485 | 117.688 | 0.000 | -0.007 | 0.000 |
| 78.481 | 499.388 | 49.486 | -0.001 | 0.023 | -0.000 |
| 60.947 | -15.877 | 369.925 | -0.000 | 0.005 | 0.000 |
| -34.297 | 3.621 | -20.383 | 203.769 | -0.017 | -0.000 |
| -221.985 | 4.335 | -35.199 | 0.000 | 233.662 | -0.000 |
| -58.459 | -15.678 | -36.049 | 0.001 | -0.011 | 108.493 |
| 325.721 | 133.994 | 150.816 | -0.000 | 0.008 | 0.000 |
| -34.094 | 629.995 | 32.685 | -0.000 | 0.006 | 0.000 |
| 50.384 | 38.366 | 404.003 | -0.000 | 0.008 | 0.000 |
| 14.237 | -4.224 | 29.522 | 156.775 | 0.005 | 0.000 |
| 221.985 | -4.335 | 35.199 | -0.000 | 233.674 | 0.000 |
| 57.955 | 2.257 | 29.588 | -0.000 | 0.006 | 149.911 |
| -317.852 | 16.856 | 42.913 | 0.045 | -0.017 | -0.036 |
| 178.350 | 442.389 | -121.670 | 0.188 | -0.073 | 0.009 |
| 48.463 | 17.920 | 544.028 | 0.000 | -0.000 | -0.000 |
| -0.000 | -0.000 | 0.000 | 251.636 | -0.000 | 0.000 |
| -0.000 | -0.000 | 0.000 | -0.000 | 214.484 | 0.000 |
| -455.527 | -1700.240 | 71.477 | 0.110 | -0.045 | 78.176 |
| 306.801 | 158.232 | 306.031 | 0.005 | -0.002 | 0.025 |
| -232.148 | 401.007 | 155.314 | -0.172 | 0.067 | -0.064 |
| 48.463 | 17.921 | 544.028 | -0.000 | 0.000 | 0.000 |
| 0.000 | 0.000 | -0.000 | 251.636 | -0.000 | -0.000 |
| 0.000 | -0.000 | -0.000 | -0.000 | 214.484 | -0.000 |
| 134.257 | 92.664 | 238.635 | 0.010 | -0.003 | 49.990 |
| 323.886 | 59.946 | 55.681 | 0.002 | -0.001 | -0.002 |
| 56.561 | 404.995 | 1.111 | 0.024 | -0.009 | -0.001 |
| 48.463 | 17.921 | 544.028 | -0.000 | 0.000 | -0.000 |
| 0.000 | -0.000 | 0.000 | 251.636 | -0.000 | 0.000 |
| -0.000 | -0.000 | 0.000 | -0.000 | 214.484 | -0.000 |
| -0.000 | -0.000 | 0.000 | 0.000 | -0.000 | 223.579 |
| 296.429 | 60.248 | 82.791 | -0.019 | 0.007 | 0.002 |
| 90.895 | 527.453 | 10.580 | 0.000 | -0.000 | -0.000 |
| 48.463 | 17.921 | 544.028 | 0.000 | 0.000 | -0.000 |
| -0.000 | -0.000 | -0.000 | 251.636 | 0.000 | -0.000 |
| 0.000 | -0.000 | -0.000 | 0.000 | 214.484 | 0.000 |
| 0.000 | -0.000 | -0.000 | 0.000 | -0.000 | 223.579 |
| 213.398 | 67.798 | 58.569 | -0.001 | 0.000 | -0.000 |
| 15.646 | 187.908 | -27.763 | 0.001 | -0.000 | -0.000 |
| 13.319 | -14.798 | 323.800 | 0.002 | -0.001 | 0.000 |
| -1.968 | -3.667 | -1.751 | 124.569 | -0.000 | -0.000 |
| -6.036 | -11.739 | -5.927 | 0.000 | 59.030 | -0.000 |
| -1.181 | -0.860 | -1.997 | -0.000 | 0.000 | 72.714 |
| 242.359 | 71.388 | 62.970 | 0.000 | -0.000 | 0.000 |
| 12.874 | 249.289 | -11.835 | 0.000 | -0.000 | 0.000 |
| 35.475 | -0.041 | 316.274 | -0.001 | 0.000 | 0.000 |
| 0.891 | 3.850 | 1.736 | 123.150 | 0.000 | 0.000 |
| 2.406 | 8.813 | 2.869 | -0.001 | 61.110 | 0.000 |
| 1.181 | 0.860 | 1.997 | 0.000 | -0.000 | 72.715 |
| 922.944 | -7.687 | 0.000 | 0.000 | 0.000 | -0.000 |
| -7.687 | 922.945 | 0.000 | 0.000 | 0.000 | -0.000 |
| 0.000 | 0.000 | 0.000 | 0.000 | 0.000 | -0.000 |
| 0.000 | 0.000 | 0.000 | 0.000 | 0.000 | -0.000 |
| 0.000 | 0.000 | 0.000 | 0.000 | 0.000 | -0.000 |
| 0.000 | 0.000 | 0.000 | 0.000 | 0.000 | 465.316 |
| 922.944 | -7.687 | -0.000 | -0.000 | -0.000 | 0.000 |
| -8.147 | 923.405 | -0.000 | -0.000 | -0.000 | 0.000 |
| -0.000 | -0.000 | -0.000 | -0.000 | -0.000 | 0.000 |
| -0.000 | -0.000 | -0.000 | -0.000 | -0.000 | 0.000 |
| -0.000 | -0.000 | -0.000 | -0.000 | -0.000 | 0.000 |
| -0.000 | -0.000 | -0.000 | -0.000 | -0.000 | 465.316 |
| 923.405 | -8.147 | 0.000 | 0.000 | 0.000 | -0.000 |
| -7.687 | 922.945 | 0.000 | 0.000 | 0.000 | -0.000 |
| 0.000 | 0.000 | 0.000 | 0.000 | 0.000 | -0.000 |
| 0.000 | 0.000 | 0.000 | 0.000 | 0.000 | 0.000 |
| 0.000 | 0.000 | 0.000 | 0.000 | 0.000 | -0.000 |
| 0.000 | 0.000 | 0.000 | 0.000 | 0.000 | 465.316 |
| 923.404 | -8.147 | -0.000 | -0.000 | -0.000 | 0.000 |
| -7.687 | 922.944 | -0.000 | -0.000 | -0.000 | 0.000 |
| -0.000 | -0.000 | -0.000 | -0.000 | -0.000 | 0.000 |
| -0.000 | -0.000 | -0.000 | -0.000 | -0.000 | 0.000 |
| -0.000 | -0.000 | -0.000 | -0.000 | -0.000 | 0.000 |
| -0.000 | -0.000 | -0.000 | -0.000 | -0.000 | 465.316 |
| 922.948 | -7.687 | 0.000 | 0.000 | 0.000 | -0.000 |
| -7.687 | 922.948 | 0.000 | 0.000 | 0.000 | -0.000 |
| 0.000 | 0.000 | 0.000 | 0.000 | 0.000 | -0.000 |
| 0.000 | 0.000 | 0.000 | 0.000 | 0.000 | -0.000 |
| 0.000 | 0.000 | 0.000 | 0.000 | 0.000 | -0.000 |
| 0.000 | 0.001 | 0.000 | 0.000 | 0.000 | 465.316 |
| 922.941 | -7.687 | -0.000 | -0.000 | -0.000 | 0.000 |
| -7.687 | 922.941 | -0.000 | -0.000 | -0.000 | 0.000 |
| -0.000 | -0.000 | -0.000 | -0.000 | -0.000 | 0.000 |
| -0.000 | -0.000 | -0.000 | -0.000 | -0.000 | 0.000 |
| -0.000 | -0.000 | -0.000 | -0.000 | -0.000 | 0.000 |
| -0.000 | -0.001 | -0.000 | -0.000 | -0.000 | 465.316 |
| 909.630 | -8.026 | 0.000 | 0.000 | 0.000 | -0.000 |
| -7.576 | 909.180 | 0.000 | 0.000 | 0.000 | 0.000 |
| 0.000 | -0.000 | 0.000 | 0.000 | 0.000 | -0.000 |
| 0.000 | 0.000 | 0.000 | 0.000 | 0.000 | 0.000 |
| -0.000 | 0.000 | 0.000 | 0.000 | 0.000 | -0.000 |
| -0.004 | 0.003 | 0.000 | 0.000 | 0.000 | 458.374 |
| 909.180 | -7.575 | -0.000 | -0.000 | -0.000 | 0.000 |
| -7.568 | 909.173 | -0.000 | -0.000 | -0.000 | 0.000 |
| 0.000 | -0.000 | -0.000 | -0.000 | -0.000 | -0.000 |
| 0.000 | 0.000 | -0.000 | -0.000 | -0.000 | 0.000 |
| 0.000 | 0.000 | -0.000 | -0.000 | -0.000 | 0.000 |
| 0.004 | -0.003 | -0.000 | -0.000 | -0.000 | 458.374 |
| 909.630 | -8.025 | 0.000 | 0.000 | 0.000 | 0.000 |
| -7.573 | 909.177 | 0.000 | 0.000 | 0.000 | 0.000 |
| 0.000 | -0.000 | 0.000 | 0.000 | 0.000 | -0.000 |
| -0.000 | -0.000 | 0.000 | 0.000 | 0.000 | -0.000 |
| -0.000 | -0.000 | 0.000 | 0.000 | 0.000 | -0.000 |
| 0.000 | 0.000 | 0.000 | 0.000 | 0.000 | 458.828 |
| 909.630 | -8.025 | -0.000 | -0.000 | -0.000 | -0.000 |
| -7.572 | 909.176 | -0.000 | -0.000 | -0.000 | -0.000 |
| 0.000 | -0.000 | -0.000 | -0.000 | -0.000 | -0.000 |
| 0.000 | -0.000 | -0.000 | -0.000 | -0.000 | -0.000 |
| 0.000 | 0.000 | -0.000 | -0.000 | -0.000 | 0.000 |
| -0.000 | -0.000 | -0.000 | -0.000 | -0.000 | 458.828 |
| 909.180 | -7.572 | 0.000 | 0.000 | 0.000 | 0.000 |
| -7.572 | 909.180 | 0.000 | 0.000 | 0.000 | 0.000 |
| 0.000 | -0.000 | 0.000 | 0.000 | 0.000 | -0.000 |
| -0.000 | -0.000 | 0.000 | 0.000 | 0.000 | -0.000 |
| -0.000 | -0.000 | 0.000 | 0.000 | 0.000 | -0.000 |
| 0.000 | 0.001 | 0.000 | 0.000 | 0.000 | 458.374 |
| 909.627 | -8.026 | -0.000 | -0.000 | -0.000 | 0.000 |
| -7.572 | 909.174 | -0.000 | -0.000 | -0.000 | -0.000 |
| 0.000 | -0.000 | -0.000 | -0.000 | -0.000 | -0.000 |
| -0.000 | 0.000 | -0.000 | -0.000 | -0.000 | -0.000 |
| 0.000 | 0.000 | -0.000 | -0.000 | -0.000 | 0.000 |
| -0.000 | -0.001 | -0.000 | -0.000 | -0.000 | 458.374 |
| 1037.796 | 60.125 | -109.474 | 0.000 | 0.000 | -0.000 |
| 103.212 | 399.176 | 11.111 | -0.000 | 0.000 | -0.000 |
| 115.318 | -61.743 | 899.212 | 0.000 | 0.000 | 0.000 |
| 0.000 | 0.000 | 0.000 | 175.268 | 0.000 | 0.000 |
| 81.482 | -114.292 | -113.309 | 0.000 | 489.930 | 0.000 |
| 0.000 | 0.000 | 0.000 | 0.000 | 0.000 | 275.063 |
| 1032.165 | 96.649 | 17.429 | -0.000 | -0.000 | 0.000 |
| 97.999 | 409.486 | 155.381 | -0.000 | -0.000 | 0.000 |
| -61.284 | 161.815 | 1136.313 | -0.000 | -0.000 | 0.000 |
| -0.000 | -0.000 | -0.000 | 175.268 | -0.000 | -0.000 |
| -81.482 | 114.292 | 113.309 | -0.000 | 489.930 | -0.000 |
| -0.000 | -0.000 | -0.000 | -0.000 | -0.000 | 275.063 |
| 978.841 | 136.268 | 12.813 | 0.000 | 0.000 | 0.000 |
| 187.720 | 288.394 | 24.511 | 0.000 | 0.000 | 0.000 |
| 28.213 | 34.580 | 1011.111 | 0.000 | 0.000 | -0.000 |
| 10.878 | -15.259 | -15.127 | 108.053 | 0.000 | 0.000 |
| 11.498 | -16.379 | -16.172 | 0.000 | 483.101 | 0.000 |
| 0.000 | 0.000 | 0.000 | 0.000 | 0.000 | 275.063 |
| 961.690 | 156.324 | 27.704 | -0.000 | -0.000 | -0.000 |
| 103.212 | 399.176 | 11.110 | -0.000 | -0.000 | -0.000 |
| 30.244 | 42.247 | 1042.934 | -0.000 | -0.000 | -0.000 |
| -10.878 | 15.259 | 15.127 | 108.053 | -0.000 | -0.000 |
| -11.498 | 16.379 | 16.172 | -0.000 | 483.101 | -0.000 |
| -0.000 | -0.000 | -0.000 | -0.000 | -0.000 | 275.063 |
| 959.502 | 171.907 | 4.982 | 0.000 | 0.000 | 0.000 |
| 175.945 | 299.972 | 38.643 | -0.000 | 0.000 | -0.000 |
| 21.115 | 44.643 | 1021.815 | 0.000 | 0.000 | -0.000 |
| 0.000 | -0.000 | -0.000 | 175.268 | 0.000 | 0.000 |
| 0.600 | -0.842 | -0.834 | 0.000 | 498.064 | 0.000 |
| 0.498 | -0.698 | -0.692 | 0.000 | 0.000 | 244.618 |
| 957.857 | 174.177 | 6.647 | -0.000 | -0.000 | -0.000 |
| 179.070 | 300.858 | 37.969 | -0.000 | -0.000 | -0.000 |
| 19.592 | 46.922 | 1023.995 | -0.000 | -0.000 | 0.000 |
| -0.000 | 0.000 | 0.000 | 175.268 | -0.000 | -0.000 |
| -0.600 | 0.842 | 0.834 | -0.000 | 498.064 | -0.000 |
| -0.498 | 0.698 | 0.692 | -0.000 | -0.000 | 244.618 |
| 967.800 | -8.538 | 0.000 | 0.000 | 0.000 | -0.000 |
| -8.539 | 967.800 | 0.000 | 0.000 | 0.000 | -0.000 |
| -0.000 | -0.000 | 0.000 | 0.000 | 0.000 | 0.000 |
| -0.000 | -0.000 | 0.000 | 0.000 | 0.000 | -0.000 |
| -0.000 | -0.000 | 0.000 | 0.000 | 0.000 | 0.000 |
| -0.000 | -0.000 | 0.000 | 0.000 | 0.000 | 488.169 |
| 967.318 | -8.056 | -0.000 | -0.000 | -0.000 | -0.000 |
| -8.056 | 967.318 | -0.000 | -0.000 | -0.000 | -0.000 |
| 0.000 | 0.000 | -0.000 | -0.000 | -0.000 | -0.000 |
| 0.000 | 0.000 | -0.000 | -0.000 | -0.000 | 0.000 |
| 0.000 | 0.000 | -0.000 | -0.000 | -0.000 | -0.000 |
| 0.000 | -0.000 | -0.000 | -0.000 | -0.000 | 488.170 |
| 967.318 | -8.056 | 0.000 | 0.000 | 0.000 | 0.000 |
| -8.539 | 967.800 | 0.000 | 0.000 | 0.000 | -0.000 |
| -0.000 | -0.000 | 0.000 | 0.000 | 0.000 | 0.000 |
| -0.000 | -0.000 | 0.000 | 0.000 | 0.000 | 0.000 |
| -0.000 | -0.000 | 0.000 | 0.000 | 0.000 | 0.000 |
| 0.000 | 0.000 | 0.000 | 0.000 | 0.000 | 488.169 |
| 967.318 | -8.056 | -0.000 | -0.000 | -0.000 | -0.000 |
| -8.539 | 967.800 | -0.000 | -0.000 | -0.000 | -0.000 |
| 0.000 | 0.000 | -0.000 | -0.000 | -0.000 | -0.000 |
| 0.000 | 0.000 | -0.000 | -0.000 | -0.000 | -0.000 |
| 0.000 | 0.000 | -0.000 | -0.000 | -0.000 | -0.000 |
| -0.000 | -0.000 | -0.000 | -0.000 | -0.000 | 488.169 |
| 967.321 | -8.056 | 0.000 | 0.000 | 0.000 | -0.000 |
| -8.056 | 967.321 | 0.000 | 0.000 | 0.000 | -0.000 |
| -0.000 | -0.000 | 0.000 | 0.000 | 0.000 | 0.000 |
| -0.000 | -0.000 | 0.000 | 0.000 | 0.000 | 0.000 |
| -0.000 | -0.000 | 0.000 | 0.000 | 0.000 | 0.000 |
| 0.000 | 0.001 | 0.000 | 0.000 | 0.000 | 487.687 |
| 967.315 | -8.057 | -0.000 | -0.000 | -0.000 | -0.000 |
| -8.057 | 967.315 | -0.000 | -0.000 | -0.000 | -0.000 |
| 0.000 | 0.000 | -0.000 | -0.000 | -0.000 | -0.000 |
| 0.000 | 0.000 | -0.000 | -0.000 | -0.000 | 0.000 |
| 0.000 | 0.000 | -0.000 | -0.000 | -0.000 | -0.000 |
| -0.000 | -0.001 | -0.000 | -0.000 | -0.000 | 487.687 |
| 624.996 | -5.205 | 0.000 | 0.000 | 0.000 | -0.000 |
| -5.205 | 624.996 | 0.000 | 0.000 | 0.000 | -0.000 |
| -0.000 | -0.000 | 0.000 | 0.000 | 0.000 | 0.000 |
| 0.000 | -0.000 | 0.000 | 0.000 | 0.000 | -0.000 |
| -0.000 | 0.000 | 0.000 | 0.000 | 0.000 | -0.000 |
| 0.000 | 0.000 | 0.000 | 0.000 | 0.000 | 315.101 |
| 625.307 | -5.517 | -0.000 | -0.000 | -0.000 | -0.000 |
| -5.517 | 625.307 | -0.000 | -0.000 | -0.000 | 0.000 |
| -0.000 | -0.000 | -0.000 | -0.000 | -0.000 | 0.000 |
| 0.000 | 0.000 | -0.000 | -0.000 | -0.000 | 0.000 |
| 0.000 | 0.000 | -0.000 | -0.000 | -0.000 | 0.000 |
| -0.000 | -0.000 | -0.000 | -0.000 | -0.000 | 315.101 |
| 624.996 | -5.205 | 0.000 | 0.000 | 0.000 | -0.000 |
| -5.517 | 625.308 | 0.000 | 0.000 | 0.000 | -0.000 |
| -0.000 | -0.000 | 0.000 | 0.000 | 0.000 | 0.000 |
| -0.000 | -0.000 | 0.000 | 0.000 | 0.000 | -0.000 |
| -0.000 | 0.000 | 0.000 | 0.000 | 0.000 | -0.000 |
| 0.000 | -0.000 | 0.000 | 0.000 | 0.000 | 315.412 |
| 625.307 | -5.517 | -0.000 | -0.000 | -0.000 | 0.000 |
| -5.205 | 624.996 | -0.000 | -0.000 | -0.000 | 0.000 |
| -0.000 | -0.000 | -0.000 | -0.000 | -0.000 | 0.000 |
| 0.000 | 0.000 | -0.000 | -0.000 | -0.000 | 0.000 |
| 0.000 | -0.000 | -0.000 | -0.000 | -0.000 | 0.000 |
| -0.000 | 0.000 | -0.000 | -0.000 | -0.000 | 315.412 |
| 624.998 | -5.205 | 0.000 | 0.000 | 0.000 | -0.000 |
| -5.517 | 625.310 | 0.000 | 0.000 | 0.000 | -0.000 |
| -0.000 | -0.000 | 0.000 | 0.000 | 0.000 | 0.000 |
| -0.000 | -0.000 | 0.000 | 0.000 | 0.000 | -0.000 |
| 0.000 | -0.000 | 0.000 | 0.000 | 0.000 | -0.000 |
| 0.000 | 0.000 | 0.000 | 0.000 | 0.000 | 315.412 |
| 624.994 | -5.206 | -0.000 | -0.000 | -0.000 | -0.000 |
| -5.206 | 624.994 | -0.000 | -0.000 | -0.000 | 0.000 |
| -0.000 | -0.000 | -0.000 | -0.000 | -0.000 | 0.000 |
| 0.000 | 0.000 | -0.000 | -0.000 | -0.000 | 0.000 |
| 0.000 | -0.000 | -0.000 | -0.000 | -0.000 | 0.000 |
| -0.000 | -0.000 | -0.000 | -0.000 | -0.000 | 315.412 |
| 774.437 | -5.798 | 0.000 | -0.000 | -0.000 | -0.001 |
| -5.797 | 774.436 | 0.000 | 0.000 | -0.000 | 0.000 |
| 0.000 | 0.000 | 0.000 | 0.000 | 0.000 | -0.000 |
| 0.000 | -0.001 | -0.000 | 0.000 | 0.000 | -0.000 |
| -0.000 | -0.000 | -0.000 | 0.000 | 0.000 | -0.001 |
| -0.000 | -0.000 | -0.000 | 0.000 | 0.000 | 391.162 |
| 774.437 | -5.796 | -0.000 | -0.000 | 0.000 | 0.001 |
| -6.455 | 775.096 | -0.000 | -0.000 | 0.000 | -0.000 |
| 0.000 | 0.000 | -0.000 | -0.000 | -0.000 | -0.000 |
| -0.000 | 0.001 | -0.000 | -0.000 | 0.000 | -0.000 |
| 0.000 | 0.000 | -0.000 | -0.000 | 0.000 | 0.000 |
| 0.000 | 0.000 | -0.000 | -0.000 | 0.000 | 391.162 |
| 775.088 | -6.448 | 0.000 | -0.000 | -0.000 | -0.000 |
| -6.455 | 775.095 | 0.000 | 0.000 | -0.000 | -0.000 |
| 0.000 | 0.000 | 0.000 | 0.000 | -0.000 | -0.000 |
| 0.000 | -0.000 | 0.000 | 0.000 | -0.000 | 0.000 |
| -0.000 | -0.000 | 0.000 | 0.000 | 0.000 | -0.000 |
| 0.000 | 0.000 | 0.000 | 0.000 | 0.000 | 391.162 |
| 775.095 | -6.455 | -0.000 | -0.000 | 0.000 | -0.000 |
| -6.455 | 775.095 | -0.000 | -0.000 | 0.000 | -0.000 |
| 0.000 | 0.000 | 0.000 | -0.000 | 0.000 | -0.000 |
| 0.000 | 0.000 | 0.000 | 0.000 | 0.000 | -0.000 |
| 0.000 | 0.000 | 0.000 | -0.000 | 0.000 | 0.000 |
| -0.000 | -0.000 | -0.000 | -0.000 | 0.000 | 391.161 |
| 775.484 | -6.842 | 0.000 | 0.000 | 0.000 | -0.000 |
| -6.455 | 775.098 | 0.000 | 0.000 | -0.000 | -0.000 |
| 0.000 | 0.000 | -0.000 | 0.000 | 0.000 | -0.000 |
| 0.000 | -0.000 | 0.000 | 0.000 | 0.000 | 0.000 |
| -0.000 | -0.000 | 0.000 | 0.000 | 0.000 | -0.000 |
| 0.000 | 0.000 | 0.000 | 0.000 | 0.000 | 391.162 |
| 775.092 | -6.456 | -0.000 | 0.000 | -0.000 | -0.000 |
| -6.842 | 775.479 | 0.000 | -0.000 | 0.000 | -0.000 |
| 0.000 | 0.000 | -0.000 | -0.000 | -0.000 | -0.000 |
| 0.000 | 0.000 | -0.000 | 0.000 | -0.000 | -0.000 |
| 0.000 | 0.000 | -0.000 | -0.000 | 0.000 | 0.000 |
| -0.000 | -0.000 | -0.000 | -0.000 | 0.000 | 391.162 |
| 1239.061 | 72.150 | 26.406 | 15.397 | -0.000 | 0.000 |
| 69.674 | 1222.337 | 45.556 | -13.653 | 0.000 | 0.000 |
| -2.940 | -2.939 | 1342.709 | -0.000 | -0.000 | 0.000 |
| 18.076 | -18.079 | -0.000 | 545.624 | 0.000 | 0.000 |
| 0.000 | -0.000 | -0.000 | -0.000 | 545.624 | 18.078 |
| 0.000 | -0.000 | -0.000 | -0.000 | 18.078 | 609.353 |
| 1235.484 | 90.298 | 11.876 | 13.152 | -0.000 | -0.000 |
| 61.085 | 1279.788 | -3.173 | -18.078 | 0.000 | -0.000 |
| -2.937 | -2.938 | 1342.709 | -0.000 | -0.000 | -0.000 |
| 18.081 | -18.078 | 0.000 | 545.624 | 0.000 | -0.000 |
| -0.000 | 0.000 | 0.000 | 0.000 | 545.624 | 18.078 |
| 0.000 | 0.000 | 0.000 | 0.000 | 18.078 | 609.353 |
| 1279.789 | 61.083 | -3.173 | 18.078 | -0.000 | 0.000 |
| 61.083 | 1279.788 | -3.173 | -18.078 | -0.000 | 0.000 |
| 17.807 | 17.807 | 1301.328 | -0.000 | 0.000 | 0.000 |
| 18.078 | -18.078 | 0.000 | 545.624 | -0.000 | 0.000 |
| -0.604 | -0.604 | 1.206 | 0.000 | 534.933 | 15.052 |
| -0.450 | -0.450 | 0.897 | 0.000 | 15.830 | 583.012 |
| 1279.788 | 61.083 | -3.173 | 18.078 | 0.000 | -0.000 |
| 61.083 | 1279.788 | -3.173 | -18.078 | 0.000 | -0.000 |
| 19.238 | 19.238 | 1298.473 | 0.000 | 0.000 | -0.000 |
| 18.079 | -18.078 | -0.000 | 545.624 | 0.000 | -0.000 |
| 0.604 | 0.604 | -1.206 | -0.000 | 534.933 | 15.052 |
| 0.450 | 0.450 | -0.897 | -0.000 | 15.830 | 583.012 |
| 1242.300 | 80.240 | 15.114 | 15.500 | -0.000 | 0.000 |
| 80.240 | 1242.299 | 15.114 | -15.500 | 0.000 | 0.000 |
| 18.379 | 18.379 | 1300.192 | 0.000 | -0.000 | 0.000 |
| 14.979 | -15.100 | 0.121 | 534.888 | 0.000 | 0.000 |
| -0.000 | 0.000 | 0.000 | 0.000 | 545.624 | 18.078 |
| 0.000 | 0.001 | 0.000 | 0.000 | 18.078 | 609.353 |
| 1244.208 | 73.914 | 19.511 | 14.835 | 0.000 | -0.000 |
| 73.914 | 1244.210 | 19.510 | -14.835 | 0.000 | 0.000 |
| 18.499 | 18.499 | 1299.943 | -0.000 | 0.000 | 0.000 |
| 18.078 | -18.078 | -0.000 | 545.624 | -0.000 | -0.000 |
| 0.000 | -0.000 | -0.000 | -0.000 | 545.624 | 18.078 |
| -0.000 | -0.001 | -0.000 | -0.000 | 18.078 | 609.353 |
| 1280.171 | 61.061 | -2.891 | 18.088 | -0.000 | 0.001 |
| 237.578 | 1411.310 | -310.545 | -15.045 | -0.000 | 0.001 |
| -2.889 | -2.889 | 1344.121 | 0.000 | -0.000 | 0.000 |
| 18.088 | -18.089 | -0.001 | 545.604 | -0.000 | 0.001 |
| 164.425 | 164.424 | -328.849 | 0.000 | 534.858 | 15.050 |
| 0.000 | 0.000 | 0.000 | -0.000 | 18.088 | 609.554 |
| 1280.171 | 61.061 | -2.889 | 18.088 | 0.000 | -0.000 |
| 61.061 | 1280.172 | -2.889 | -18.088 | 0.000 | -0.001 |
| -145.831 | -145.831 | 1630.006 | -0.000 | 0.000 | -0.001 |
| -149.376 | -179.473 | 328.851 | 534.858 | -0.000 | -0.000 |
| -164.425 | -164.425 | 328.849 | -0.000 | 534.858 | 15.048 |
| -0.000 | -0.000 | -0.000 | 0.000 | 18.088 | 609.554 |
| 1256.468 | 93.039 | -11.163 | 15.881 | -0.000 | -0.000 |
| 61.061 | 1280.171 | -2.889 | -18.088 | -0.000 | 0.000 |
| 35.029 | 35.029 | 1268.286 | -0.000 | -0.000 | 0.000 |
| 31.490 | 1.393 | -32.883 | 534.859 | -0.000 | 0.000 |
| 0.000 | 0.000 | 0.000 | 0.000 | 545.604 | 18.088 |
| 0.000 | 0.000 | -0.000 | -0.000 | 18.088 | 609.555 |
| 1229.151 | 56.434 | 52.758 | 14.978 | -0.000 | 0.000 |
| 63.575 | 1225.161 | 49.607 | -15.154 | 0.000 | 0.000 |
| -2.889 | -2.889 | 1344.122 | 0.000 | 0.000 | -0.000 |
| 18.088 | -18.088 | 0.000 | 545.604 | 0.000 | 0.000 |
| -0.000 | -0.000 | -0.000 | -0.000 | 545.604 | 18.088 |
| -0.000 | -0.000 | 0.000 | -0.000 | 18.088 | 609.555 |
| 1240.224 | 81.548 | 16.576 | 14.838 | -0.000 | 0.000 |
| 75.632 | 1246.052 | 16.663 | -14.824 | 0.000 | 0.000 |
| 20.206 | 20.206 | 1297.936 | -0.000 | -0.000 | 0.000 |
| 16.694 | -13.406 | -3.288 | 534.860 | -0.000 | 0.000 |
| -0.000 | 0.000 | 0.000 | 0.000 | 545.604 | 18.088 |
| 0.000 | 0.001 | 0.000 | 0.000 | 18.088 | 609.555 |
| 1240.905 | 78.650 | 18.784 | 15.430 | 0.000 | -0.000 |
| 71.968 | 1242.958 | 23.413 | -14.862 | 0.000 | -0.000 |
| -2.890 | -2.890 | 1344.117 | -0.000 | -0.000 | -0.000 |
| 18.088 | -18.088 | -0.000 | 545.604 | -0.000 | 0.000 |
| 0.000 | -0.000 | -0.000 | -0.000 | 545.604 | 18.088 |
| -0.000 | -0.001 | -0.000 | -0.000 | 18.088 | 609.555 |
| 1113.053 | -61.369 | 286.658 | 10.748 | -0.000 | 0.000 |
| -56.708 | 1108.887 | 286.164 | -10.752 | -0.000 | 0.000 |
| -115.322 | -115.322 | 1568.988 | 0.000 | -0.000 | 0.000 |
| -123.171 | -144.670 | 267.841 | 534.860 | -0.000 | 0.000 |
| -133.920 | -133.920 | 267.841 | 0.000 | 534.860 | 10.750 |
| 0.000 | 0.000 | -0.000 | 0.000 | 12.920 | 609.555 |
| 1375.841 | 212.035 | -249.533 | 10.747 | 0.000 | -0.000 |
| 206.717 | 1381.127 | -249.501 | -10.747 | 0.000 | -0.000 |
| 152.518 | 152.518 | 1033.306 | -0.000 | -0.000 | -0.000 |
| 144.670 | 123.171 | -267.841 | 534.860 | 0.000 | -0.000 |
| 133.920 | 133.920 | -267.841 | -0.000 | 534.860 | 10.749 |
| -0.000 | -0.000 | -0.000 | 0.000 | 12.920 | 609.555 |
| 1225.299 | 68.134 | 44.910 | 10.771 | 0.000 | 0.000 |
| 61.061 | 1280.172 | -2.889 | -12.920 | 0.000 | 0.000 |
| -2.889 | -2.889 | 1344.123 | 0.000 | -0.000 | 0.000 |
| -2.642 | -24.141 | 26.784 | 534.860 | -0.000 | 0.000 |
| -0.000 | 0.000 | 0.000 | 0.000 | 545.604 | 12.920 |
| 0.000 | 0.000 | 0.000 | 0.000 | 12.920 | 609.555 |
| 1259.117 | 87.781 | -8.556 | 10.598 | 0.000 | -0.000 |
| 87.781 | 1259.117 | -8.556 | -10.598 | -0.000 | -0.000 |
| -2.889 | -2.889 | 1344.121 | -0.000 | 0.000 | 0.000 |
| 24.141 | 2.643 | -26.784 | 534.860 | -0.000 | -0.000 |
| 0.000 | -0.000 | -0.000 | -0.000 | 545.604 | 12.920 |
| -0.000 | -0.000 | -0.000 | -0.000 | 12.920 | 609.555 |
| 1244.264 | 71.752 | 22.331 | 10.655 | -0.000 | -0.000 |
| 71.753 | 1244.264 | 22.331 | -10.655 | -0.000 | 0.000 |
| -2.889 | -2.889 | 1344.127 | -0.000 | -0.000 | 0.000 |
| 9.411 | -12.089 | 2.679 | 534.860 | -0.000 | 0.000 |
| -0.000 | 0.000 | 0.000 | 0.000 | 545.604 | 12.920 |
| 0.000 | 0.001 | 0.000 | 0.000 | 12.920 | 609.555 |
| 1246.788 | 74.654 | 16.897 | 10.637 | -0.000 | -0.000 |
| 61.061 | 1280.167 | -2.890 | -12.920 | 0.000 | -0.000 |
| 19.936 | 19.936 | 1298.466 | 0.000 | 0.000 | -0.000 |
| 12.088 | -9.410 | -2.679 | 534.860 | 0.000 | -0.000 |
| 0.000 | -0.000 | -0.000 | -0.000 | 545.604 | 12.920 |
| -0.000 | -0.001 | -0.000 | -0.000 | 12.920 | 609.555 |
| 634.567 | -509.853 | 1214.604 | 9.292 | -0.000 | 0.000 |
| -47.332 | 1137.810 | 247.176 | -12.158 | 0.000 | 0.000 |
| -242.617 | -242.616 | 1823.783 | -0.000 | -0.000 | 0.000 |
| 12.904 | -12.904 | -0.000 | 545.361 | -0.000 | 0.000 |
| -0.000 | 0.000 | -0.000 | 0.000 | 545.361 | 12.904 |
| -0.000 | 0.000 | 0.000 | -0.000 | 12.904 | 609.355 |
| 2154.551 | 1020.382 | -1840.562 | 7.124 | 0.000 | 0.000 |
| 670.184 | 1814.562 | -1149.273 | -9.290 | 0.000 | 0.000 |
| 126.052 | 126.052 | 1085.450 | 0.000 | 0.000 | 0.000 |
| 12.905 | -12.905 | 0.000 | 545.361 | 0.000 | 0.000 |
| 0.000 | -0.000 | -0.002 | 0.000 | 545.361 | 12.905 |
| 0.001 | -0.000 | -0.000 | 0.000 | 12.905 | 609.355 |
| 1245.956 | 61.357 | 30.068 | 12.127 | -0.000 | -0.000 |
| 61.357 | 1245.956 | 30.068 | -12.127 | 0.000 | 0.000 |
| -7.536 | -7.536 | 1352.965 | 0.000 | 0.000 | -0.000 |
| 12.905 | -12.905 | 0.000 | 545.361 | -0.000 | -0.000 |
| -0.000 | 0.000 | 0.000 | 0.000 | 545.361 | 12.905 |
| -12.145 | -12.145 | 24.320 | 0.000 | 12.157 | 592.557 |
| 1283.409 | 139.170 | -85.376 | 9.283 | 0.000 | -0.000 |
| 60.761 | 1279.470 | -2.896 | -12.905 | -0.000 | 0.000 |
| 18.130 | 18.130 | 1301.567 | -0.000 | 0.000 | 0.000 |
| 12.905 | -12.905 | -0.000 | 545.361 | 0.000 | 0.000 |
| 0.000 | -0.000 | -0.000 | -0.000 | 545.361 | 12.905 |
| 12.145 | 12.145 | -24.320 | -0.000 | 12.157 | 592.557 |
| 1226.381 | 72.376 | 38.652 | 9.758 | -0.000 | -0.000 |
| 72.377 | 1226.379 | 38.654 | -9.758 | 0.000 | -0.000 |
| 8.179 | 8.179 | 1321.495 | -0.000 | 0.000 | 0.000 |
| 3.873 | -15.076 | 11.221 | 528.372 | 0.000 | -0.000 |
| -5.602 | -5.601 | 11.222 | 0.000 | 528.371 | 9.474 |
| 0.000 | 0.001 | 0.000 | 0.000 | 12.905 | 609.355 |
| 1234.731 | 83.632 | 19.006 | 9.617 | 0.000 | 0.000 |
| 83.631 | 1234.731 | 19.006 | -9.617 | -0.000 | 0.000 |
| -3.046 | -3.046 | 1343.974 | -0.000 | -0.000 | 0.000 |
| 12.904 | -12.904 | -0.000 | 545.361 | 0.000 | 0.000 |
| 5.602 | 5.601 | -11.222 | -0.000 | 528.371 | 9.474 |
| -0.000 | -0.001 | -0.000 | -0.000 | 12.905 | 609.355 |
| 643.421 | 72.652 | 72.651 | -0.000 | -0.000 | -0.000 |
| 72.651 | 643.422 | 72.651 | -0.000 | 0.000 | -0.000 |
| 72.651 | 72.652 | 643.422 | 0.000 | -0.000 | -0.000 |
| 0.021 | 0.021 | 0.021 | 106.487 | 0.000 | -0.000 |
| 0.021 | 0.021 | 0.021 | 0.000 | 106.487 | -0.000 |
| 0.021 | 0.021 | 0.021 | 0.000 | 0.000 | 106.487 |
| 500.560 | 143.871 | 143.871 | 0.000 | -0.000 | 0.000 |
| 143.871 | 500.560 | 143.871 | -0.000 | -0.000 | 0.000 |
| 143.871 | 143.871 | 500.560 | -0.000 | -0.000 | -0.000 |
| -0.021 | -0.021 | -0.021 | 106.487 | -0.000 | 0.000 |
| -0.021 | -0.021 | -0.021 | -0.000 | 106.487 | 0.000 |
| -0.021 | -0.021 | -0.021 | -0.000 | 0.000 | 106.487 |
| 500.528 | 143.936 | 143.936 | -0.000 | -0.000 | -0.000 |
| 143.936 | 500.528 | 143.936 | -0.000 | -0.000 | 0.000 |
| 143.936 | 143.936 | 500.528 | 0.000 | 0.000 | -0.000 |
| 0.000 | 0.000 | -0.000 | 162.087 | 0.000 | -0.000 |
| -0.000 | -0.000 | 0.000 | -0.000 | 162.087 | -0.000 |
| -0.000 | 0.000 | 0.000 | 0.000 | 0.000 | 162.087 |
| 500.520 | 143.931 | 143.931 | 0.000 | -0.000 | 0.000 |
| 143.931 | 500.520 | 143.931 | -0.000 | 0.000 | 0.000 |
| 143.931 | 143.931 | 500.520 | -0.000 | -0.000 | 0.000 |
| -0.000 | 0.000 | 0.000 | 162.087 | 0.000 | -0.000 |
| 0.000 | 0.000 | -0.000 | 0.000 | 162.087 | 0.000 |
| 0.000 | -0.000 | -0.000 | -0.000 | -0.000 | 162.087 |
| 500.488 | 144.039 | 144.039 | -0.000 | 0.000 | 0.000 |
| 144.039 | 500.488 | 144.039 | -0.000 | 0.000 | -0.000 |
| 144.039 | 144.039 | 500.488 | 0.000 | -0.000 | -0.000 |
| 0.000 | -0.000 | -0.000 | 92.220 | 0.000 | -0.000 |
| -0.000 | 0.000 | -0.000 | 0.000 | 92.220 | -0.000 |
| -0.000 | 0.000 | 0.000 | -0.000 | -0.000 | 92.220 |
| 500.339 | 144.110 | 144.110 | 0.000 | -0.000 | 0.000 |
| 144.110 | 500.339 | 144.110 | -0.000 | -0.000 | 0.000 |
| 144.110 | 144.110 | 500.339 | 0.000 | -0.000 | 0.000 |
| -0.000 | 0.000 | 0.000 | 92.220 | -0.000 | 0.000 |
| 0.000 | -0.000 | 0.000 | 0.000 | 92.220 | 0.000 |
| 0.000 | -0.000 | -0.000 | 0.000 | -0.000 | 92.220 |
| 498.031 | 141.943 | 141.943 | -0.000 | 0.000 | -0.000 |
| 141.943 | 498.031 | 141.943 | -0.000 | 0.000 | -0.000 |
| 141.943 | 141.943 | 498.031 | -0.000 | 0.000 | -0.000 |
| 0.000 | -0.000 | -0.000 | 161.675 | 0.000 | -0.000 |
| 0.000 | -0.000 | -0.000 | -0.000 | 161.676 | -0.000 |
| 0.000 | -0.000 | -0.000 | -0.000 | 0.000 | 161.676 |
| 498.031 | 141.943 | 141.943 | 0.000 | -0.000 | 0.000 |
| 141.943 | 498.031 | 141.943 | 0.000 | -0.000 | 0.000 |
| 141.943 | 141.943 | 498.031 | 0.000 | -0.000 | 0.000 |
| -0.000 | 0.000 | 0.000 | 161.676 | -0.000 | 0.000 |
| -0.000 | 0.000 | 0.000 | 0.000 | 161.676 | 0.000 |
| -0.000 | 0.000 | 0.000 | 0.000 | -0.000 | 161.676 |
| 498.031 | 141.944 | 141.944 | -0.000 | 0.000 | -0.000 |
| 141.944 | 498.031 | 141.944 | -0.000 | 0.000 | -0.000 |
| 141.944 | 141.944 | 498.031 | -0.000 | 0.000 | -0.000 |
| 0.000 | -0.000 | -0.000 | 161.676 | 0.000 | -0.000 |
| 0.000 | 0.000 | -0.000 | -0.000 | 161.676 | -0.000 |
| 0.000 | -0.000 | -0.000 | -0.000 | 0.000 | 161.676 |
| 498.032 | 141.943 | 141.943 | 0.000 | -0.000 | 0.000 |
| 141.943 | 498.032 | 141.943 | 0.000 | -0.000 | 0.000 |
| 141.943 | 141.943 | 498.032 | 0.000 | -0.000 | 0.000 |
| -0.000 | 0.000 | 0.000 | 161.676 | -0.000 | 0.000 |
| -0.000 | -0.000 | 0.000 | 0.000 | 161.676 | 0.000 |
| -0.000 | 0.000 | -0.000 | 0.000 | -0.000 | 161.676 |
| 497.996 | 142.052 | 142.052 | -0.000 | 0.000 | -0.000 |
| 142.052 | 497.996 | 142.052 | -0.000 | 0.000 | -0.000 |
| 142.052 | 142.052 | 497.996 | -0.000 | 0.000 | -0.000 |
| -0.000 | -0.000 | -0.000 | 106.547 | 0.000 | -0.000 |
| -0.000 | -0.000 | -0.000 | -0.000 | 106.547 | -0.000 |
| -0.000 | -0.000 | -0.000 | -0.000 | 0.000 | 106.547 |
| 497.972 | 142.062 | 142.062 | 0.000 | -0.000 | 0.000 |
| 142.062 | 497.972 | 142.062 | 0.000 | -0.000 | 0.000 |
| 141.940 | 141.940 | 498.035 | 0.000 | -0.000 | 0.000 |
| 0.000 | 0.000 | 0.000 | 106.547 | -0.000 | 0.000 |
| 0.000 | 0.000 | 0.000 | 0.000 | 106.547 | 0.000 |
| 0.000 | 0.000 | 0.000 | 0.000 | -0.000 | 106.547 |
| 920.965 | -89.828 | 627.920 | 0.000 | -0.000 | 0.000 |
| 57.449 | 314.424 | 13.183 | -0.000 | 0.000 | -0.000 |
| 296.351 | -89.002 | 588.493 | -0.000 | -0.000 | -0.000 |
| 355.127 | -140.027 | 464.633 | 56.261 | 0.000 | -0.000 |
| 329.212 | -138.760 | 1087.487 | -0.000 | 103.345 | -0.000 |
| 323.155 | -136.325 | 1076.112 | -0.000 | -0.000 | 220.402 |
| 225.419 | 99.820 | -1148.000 | 0.000 | 0.000 | -0.000 |
| -280.564 | 382.703 | -462.102 | 0.000 | -0.000 | 0.000 |
| -311.989 | 127.710 | -1096.527 | 0.000 | 0.000 | 0.000 |
| -355.127 | 140.027 | -464.633 | 56.261 | 0.000 | -0.000 |
| -329.212 | 138.760 | -1087.487 | 0.000 | 103.345 | 0.000 |
| -323.155 | 136.325 | -1076.112 | 0.000 | 0.000 | 220.402 |
| 591.283 | 38.774 | 47.669 | -0.000 | 0.000 | -0.000 |
| 113.192 | 244.837 | 61.914 | -0.000 | -0.000 | -0.000 |
| 49.374 | -3.787 | 421.908 | -0.000 | -0.000 | -0.000 |
| 0.000 | 0.000 | -0.000 | 91.037 | -0.000 | -0.000 |
| 40.134 | -15.825 | 52.510 | -0.000 | 144.821 | -0.000 |
| 0.000 | 0.000 | 0.000 | 0.000 | 0.000 | 230.180 |
| 507.926 | 67.333 | -114.798 | 0.000 | -0.000 | 0.000 |
| 57.449 | 314.424 | 13.183 | -0.000 | -0.000 | 0.000 |
| -48.865 | 10.547 | -98.701 | 0.000 | 0.000 | 0.000 |
| -43.515 | 17.158 | -56.933 | 48.425 | -0.000 | 0.000 |
| -40.134 | 15.825 | -52.510 | 0.000 | 144.821 | -0.000 |
| -0.000 | -0.000 | -0.000 | -0.000 | 0.000 | 230.180 |
| 548.703 | 56.123 | 51.706 | 0.000 | 0.000 | -0.000 |
| 88.455 | 254.471 | 29.487 | -0.000 | -0.000 | -0.000 |
| 4.844 | -17.332 | 11.482 | -0.000 | -0.000 | -0.000 |
| 7.037 | -3.033 | 25.817 | 1.224 | 0.000 | -0.000 |
| 3.072 | -0.416 | 10.975 | -0.000 | -0.017 | -0.000 |
| 1.696 | -0.669 | 2.219 | -0.000 | -0.000 | 220.615 |
| 537.905 | 71.892 | 13.262 | 0.000 | -0.000 | 0.000 |
| 83.459 | 255.441 | 22.443 | 0.000 | 0.000 | 0.000 |
| -1.435 | -16.608 | -11.476 | 0.000 | -0.000 | 0.000 |
| -7.037 | 3.033 | -25.817 | 1.224 | 0.000 | 0.000 |
| -3.072 | 0.416 | -10.975 | 0.000 | -0.017 | -0.000 |
| -1.696 | 0.669 | -2.219 | 0.000 | -0.000 | 220.615 |
| 629.806 | 96.065 | 4.156 | 0.000 | -0.000 | 0.000 |
| 103.341 | 269.762 | 37.464 | 0.000 | 0.000 | 0.000 |
| 44.283 | 19.348 | 456.711 | 0.000 | 0.000 | 0.000 |
| 0.000 | 0.000 | -0.000 | 96.135 | 0.000 | -0.000 |
| 6.038 | 3.733 | -1.843 | 0.000 | 170.397 | 0.000 |
| 1.983 | 3.272 | 0.705 | 0.000 | 0.000 | 221.854 |
| 671.579 | 52.801 | 44.283 | 0.000 | -0.000 | -0.000 |
| 96.611 | 261.287 | 40.505 | -0.000 | 0.000 | -0.000 |
| -15.800 | 18.737 | 1.529 | -0.000 | 0.000 | -0.000 |
| -0.000 | -0.000 | 0.000 | 96.134 | -0.000 | -0.000 |
| -6.038 | -3.733 | 1.843 | -0.000 | 170.397 | -0.000 |
| -1.983 | -3.272 | -0.705 | -0.000 | 0.000 | 221.854 |
| 627.441 | 92.868 | 0.416 | -0.000 | 0.000 | 0.000 |
| 100.516 | 265.619 | 38.874 | 0.000 | -0.000 | 0.000 |
| -14.314 | 28.910 | 8.312 | 0.000 | -0.000 | 0.000 |
| 1.063 | -1.742 | 2.772 | 9.494 | -0.000 | 0.000 |
| 0.383 | 1.019 | 0.384 | -0.000 | 8.940 | 0.000 |
| 0.000 | 0.000 | 0.000 | 0.000 | 0.000 | 231.327 |
| 628.036 | 98.787 | 19.224 | 0.000 | -0.000 | -0.000 |
| 99.849 | 264.750 | 39.182 | -0.000 | 0.000 | -0.000 |
| 44.283 | 19.347 | 456.710 | -0.000 | 0.000 | -0.000 |
| -1.063 | 1.742 | -2.772 | 9.494 | 0.000 | -0.000 |
| -0.383 | -1.019 | -0.384 | 0.000 | 8.940 | -0.000 |
| -0.000 | -0.000 | -0.000 | 0.000 | -0.000 | 231.327 |
| 628.349 | 98.996 | 19.504 | -0.000 | -0.000 | 0.000 |
| 92.533 | 260.989 | 0.050 | -0.000 | -0.000 | 0.000 |
| 0.024 | 0.037 | 0.006 | -0.000 | 0.000 | 0.000 |
| -0.029 | 0.042 | 0.048 | 36.612 | 0.000 | 0.000 |
| 0.068 | -0.051 | 0.058 | -0.000 | -0.000 | 0.000 |
| 0.030 | 0.019 | -0.009 | -0.000 | 0.000 | 222.108 |
| 628.288 | 98.960 | 19.450 | -0.000 | 0.000 | -0.000 |
| 92.492 | 260.881 | -0.043 | -0.000 | 0.000 | -0.000 |
| -14.493 | 27.970 | 7.694 | 0.000 | 0.000 | -0.000 |
| 0.029 | -0.042 | -0.048 | 36.612 | 0.000 | -0.000 |
| -0.068 | 0.051 | -0.058 | 0.000 | -0.000 | -0.000 |
| -0.030 | -0.019 | 0.009 | 0.000 | -0.000 | 222.108 |
| 695.031 | -5.789 | 0.000 | 0.000 | 0.000 | 0.000 |
| -5.789 | 695.031 | 0.000 | 0.000 | 0.000 | 0.000 |
| 0.000 | 0.000 | 0.000 | 0.000 | -0.000 | -0.000 |
| -0.000 | 0.000 | -0.000 | -0.000 | 0.000 | 0.000 |
| -0.000 | -0.000 | -0.000 | 0.000 | -0.000 | 0.000 |
| -0.000 | 0.000 | -0.000 | 0.000 | -0.000 | 350.756 |
| 695.031 | -5.789 | -0.000 | -0.000 | -0.000 | -0.000 |
| -5.789 | 695.031 | -0.000 | -0.000 | -0.000 | -0.000 |
| 0.000 | 0.000 | -0.000 | -0.000 | -0.000 | -0.000 |
| 0.000 | -0.000 | 0.000 | 0.000 | 0.000 | -0.000 |
| 0.000 | -0.000 | 0.000 | 0.000 | 0.000 | -0.000 |
| 0.000 | -0.000 | 0.000 | 0.000 | -0.000 | 350.756 |
| 695.377 | -6.135 | 0.000 | -0.000 | 0.000 | 0.000 |
| -6.135 | 695.377 | 0.000 | 0.000 | 0.000 | 0.000 |
| 0.000 | 0.000 | 0.000 | -0.000 | -0.000 | -0.000 |
| -0.000 | 0.000 | -0.000 | 0.000 | 0.000 | 0.000 |
| -0.000 | -0.000 | -0.000 | 0.000 | -0.000 | 0.000 |
| 0.000 | 0.000 | -0.000 | 0.000 | -0.000 | 350.756 |
| 695.377 | -6.135 | 0.000 | -0.000 | -0.000 | -0.000 |
| -6.135 | 695.377 | -0.000 | 0.000 | -0.000 | -0.000 |
| 0.000 | 0.000 | -0.000 | -0.000 | -0.000 | -0.000 |
| 0.000 | -0.000 | 0.000 | -0.000 | -0.000 | -0.000 |
| 0.000 | -0.000 | 0.000 | 0.000 | -0.000 | -0.000 |
| -0.000 | -0.000 | 0.000 | -0.000 | -0.000 | 350.756 |
| 695.033 | -5.788 | 0.000 | 0.000 | 0.000 | 0.000 |
| -5.788 | 695.033 | 0.000 | 0.000 | 0.000 | 0.000 |
| 0.000 | 0.000 | 0.000 | 0.000 | 0.000 | -0.000 |
| -0.000 | 0.000 | -0.000 | 0.000 | 0.000 | 0.000 |
| -0.000 | 0.000 | -0.000 | -0.000 | 0.000 | 0.000 |
| 0.000 | 0.000 | 0.000 | -0.000 | -0.000 | 350.756 |
| 695.028 | -5.789 | -0.000 | -0.000 | -0.000 | -0.000 |
| -6.135 | 695.375 | -0.000 | 0.000 | -0.000 | -0.000 |
| 0.000 | 0.000 | -0.000 | -0.000 | -0.000 | -0.000 |
| 0.000 | -0.000 | 0.000 | 0.000 | -0.000 | -0.000 |
| 0.000 | -0.000 | 0.000 | -0.000 | 0.000 | -0.000 |
| -0.000 | -0.000 | -0.000 | 0.000 | -0.000 | 350.756 |
| 1279.930 | 61.232 | -3.306 | -0.000 | 0.000 | -0.001 |
| 61.232 | 1279.931 | -3.306 | -0.000 | -0.000 | 0.000 |
| 18.378 | 18.378 | 1299.767 | 0.000 | 0.000 | -0.000 |
| -0.000 | -0.000 | -0.000 | 545.747 | -0.000 | -0.000 |
| -0.000 | -0.001 | 0.000 | 0.000 | 545.747 | -0.000 |
| -0.000 | -0.001 | -0.000 | 0.000 | -0.000 | 609.349 |
| 1240.904 | 84.199 | 12.682 | 0.000 | -0.000 | -0.000 |
| 84.199 | 1240.904 | 12.681 | 0.000 | -0.000 | 0.000 |
| 18.486 | 18.486 | 1299.555 | -0.000 | -0.000 | -0.000 |
| 0.000 | 0.000 | 0.001 | 545.747 | 0.000 | 0.000 |
| 0.000 | 0.001 | 0.000 | -0.000 | 545.746 | 0.001 |
| 0.000 | 0.001 | 0.000 | -0.000 | -0.000 | 609.350 |
| 1240.836 | 84.135 | 12.812 | -0.000 | 0.000 | -0.000 |
| 84.135 | 1240.836 | 12.812 | -0.000 | 0.000 | 0.000 |
| -2.890 | -2.890 | 1342.103 | -0.000 | 0.000 | -0.000 |
| -0.005 | -0.005 | 0.011 | 535.009 | 0.000 | 0.000 |
| -0.000 | 0.000 | -0.000 | 0.000 | 545.747 | 0.000 |
| 0.000 | 0.000 | -0.000 | -0.000 | -0.000 | 609.349 |
| 1243.370 | 74.580 | 19.799 | -0.000 | 0.000 | 0.000 |
| 74.579 | 1243.371 | 19.799 | -0.000 | -0.000 | -0.000 |
| 18.437 | 18.437 | 1299.650 | 0.000 | -0.000 | 0.000 |
| 0.005 | 0.005 | -0.011 | 535.009 | -0.000 | -0.000 |
| 0.000 | -0.000 | 0.000 | -0.000 | 545.747 | -0.000 |
| -0.000 | -0.000 | 0.000 | 0.000 | -0.000 | 609.349 |
| 1243.391 | 74.565 | 19.797 | -0.000 | 0.000 | -0.000 |
| 74.573 | 1243.369 | 19.811 | 0.000 | -0.000 | -0.000 |
| 18.432 | 18.432 | 1299.666 | -0.000 | 0.000 | 0.000 |
| -0.000 | -0.001 | 0.001 | 535.009 | -0.000 | -0.000 |
| -0.001 | -0.000 | 0.001 | -0.000 | 535.009 | -0.000 |
| 0.000 | 0.001 | 0.000 | -0.000 | -0.000 | 609.349 |
| 1279.927 | 61.231 | -3.305 | -0.000 | 0.000 | 0.000 |
| 74.572 | 1243.366 | 19.807 | -0.000 | 0.000 | 0.000 |
| 18.431 | 18.431 | 1299.657 | -0.000 | -0.000 | 0.000 |
| 0.000 | 0.001 | -0.001 | 535.009 | -0.000 | 0.000 |
| 0.001 | 0.000 | -0.001 | 0.000 | 535.009 | 0.000 |
| -0.000 | -0.001 | -0.000 | 0.000 | -0.000 | 609.349 |
| 1279.922 | 61.125 | -3.150 | -0.000 | -0.000 | -0.000 |
| 61.125 | 1279.922 | -3.149 | -0.001 | -0.000 | 0.000 |
| -2.912 | -2.912 | 1342.848 | 0.000 | 0.000 | 0.000 |
| 0.000 | 0.000 | -0.001 | 545.658 | 0.000 | 0.000 |
| -29.197 | -29.197 | 58.236 | 0.000 | 534.762 | -0.000 |
| -29.647 | -29.647 | 59.132 | -0.000 | 0.000 | 586.229 |
| 1275.244 | 103.922 | -41.165 | 0.000 | -0.000 | -0.000 |
| 103.922 | 1275.244 | -41.165 | -0.000 | -0.000 | -0.000 |
| 47.536 | 47.536 | 1242.222 | 0.000 | -0.000 | 0.000 |
| -0.000 | -0.000 | 0.001 | 545.658 | 0.000 | -0.000 |
| 29.197 | 29.197 | -58.236 | -0.000 | 534.762 | 0.000 |
| 29.647 | 29.647 | -59.132 | 0.000 | -0.001 | 586.229 |
| 1279.922 | 61.125 | -3.148 | 0.000 | 0.000 | 0.000 |
| 70.430 | 1242.163 | 25.230 | 0.000 | 0.000 | 0.000 |
| 15.602 | 15.602 | 1305.919 | 0.000 | 0.000 | -0.000 |
| -2.880 | -2.880 | 5.745 | 534.909 | 0.000 | 0.000 |
| -0.000 | 0.000 | -0.000 | 0.000 | 545.658 | -0.000 |
| 0.000 | 0.000 | 0.000 | 0.000 | 0.000 | 609.399 |
| 1279.922 | 61.125 | -3.148 | 0.000 | -0.000 | 0.000 |
| 76.746 | 1247.577 | 13.531 | -0.000 | -0.000 | -0.000 |
| 21.348 | 21.348 | 1294.457 | 0.000 | 0.000 | -0.000 |
| 2.880 | 2.880 | -5.745 | 534.909 | -0.000 | 0.000 |
| 0.000 | -0.000 | 0.000 | -0.000 | 545.658 | 0.000 |
| -0.000 | -0.000 | -0.000 | 0.000 | -0.000 | 609.399 |
| 1237.638 | 78.842 | 21.357 | 0.000 | 0.000 | 0.000 |
| 73.235 | 1244.601 | 20.004 | 0.000 | 0.000 | -0.000 |
| 18.184 | 18.184 | 1300.774 | -0.000 | 0.000 | -0.000 |
| 0.000 | -0.000 | 0.000 | 545.658 | 0.000 | 0.000 |
| -0.000 | 0.000 | 0.000 | 0.000 | 545.658 | 0.000 |
| 0.000 | 0.001 | 0.000 | -0.000 | 0.000 | 609.399 |
| 1245.134 | 73.865 | 18.836 | 0.000 | -0.000 | 0.000 |
| 61.124 | 1279.918 | -3.149 | 0.000 | -0.000 | 0.000 |
| 18.762 | 18.762 | 1299.611 | 0.000 | -0.000 | 0.000 |
| -0.000 | 0.000 | -0.000 | 545.658 | -0.000 | 0.000 |
| 0.000 | -0.000 | -0.000 | -0.000 | 545.658 | -0.000 |
| -0.000 | -0.001 | -0.000 | 0.000 | -0.000 | 609.399 |
| 1279.915 | 61.025 | -3.000 | 0.000 | 0.001 | -0.000 |
| 54.355 | 1219.181 | 64.350 | 0.000 | 0.000 | -0.000 |
| 4.316 | 4.316 | 1329.062 | 0.000 | 0.000 | 0.000 |
| -0.000 | -0.000 | 0.001 | 545.575 | -0.000 | -0.000 |
| -19.535 | -19.535 | 39.041 | 0.000 | 532.182 | 0.000 |
| -0.000 | -0.000 | 0.001 | 0.000 | 0.000 | 609.445 |
| 1258.300 | 94.966 | -15.318 | 0.000 | -0.000 | 0.000 |
| 94.966 | 1258.300 | -15.319 | -0.000 | -0.000 | 0.000 |
| 42.784 | 42.784 | 1252.182 | -0.000 | -0.000 | -0.000 |
| -0.000 | 0.000 | -0.002 | 545.575 | -0.000 | 0.000 |
| 19.535 | 19.535 | -39.041 | -0.000 | 532.181 | -0.000 |
| 0.000 | 0.000 | -0.001 | -0.000 | -0.000 | 609.445 |
| 1241.990 | 71.926 | 24.001 | 0.000 | 0.000 | -0.000 |
| 61.025 | 1279.916 | -3.002 | -0.000 | 0.000 | -0.000 |
| 18.327 | 18.327 | 1301.060 | 0.000 | 0.000 | 0.000 |
| -1.369 | -1.369 | 2.736 | 536.195 | 0.000 | -0.000 |
| -0.000 | 0.000 | 0.000 | 0.000 | 545.575 | 0.000 |
| 0.000 | 0.000 | 0.000 | 0.000 | 0.000 | 609.445 |
| 1244.975 | 75.557 | 17.390 | 0.000 | -0.000 | 0.000 |
| 75.557 | 1244.975 | 17.390 | -0.000 | 0.000 | 0.000 |
| -2.932 | -2.932 | 1343.544 | -0.000 | -0.000 | -0.000 |
| 1.369 | 1.369 | -2.736 | 536.195 | -0.000 | 0.000 |
| 0.000 | -0.000 | -0.000 | -0.000 | 545.575 | 0.000 |
| -0.000 | -0.000 | -0.000 | -0.000 | -0.000 | 609.445 |
| 1244.420 | 76.291 | 17.216 | -0.000 | 0.000 | -0.000 |
| 76.287 | 1244.431 | 17.209 | -0.000 | 0.000 | 0.000 |
| 18.374 | 18.374 | 1300.971 | 0.000 | 0.000 | 0.000 |
| -0.157 | -0.157 | 0.314 | 534.806 | 0.000 | -0.000 |
| -0.000 | 0.000 | 0.000 | 0.000 | 545.575 | -0.000 |
| 0.000 | 0.001 | 0.000 | 0.000 | 0.000 | 609.445 |
| 1279.912 | 61.024 | -3.002 | 0.000 | -0.000 | -0.000 |
| 61.024 | 1279.911 | -3.002 | -0.000 | -0.000 | -0.000 |
| 18.655 | 18.655 | 1300.400 | -0.000 | -0.000 | 0.000 |
| 0.157 | 0.157 | -0.314 | 534.806 | -0.000 | 0.000 |
| 0.000 | -0.000 | -0.000 | 0.000 | 545.575 | 0.000 |
| -0.000 | -0.001 | -0.000 | -0.000 | -0.000 | 609.445 |
| 693.326 | 261.578 | 102.573 | -0.000 | 0.000 | -0.000 |
| 63.879 | 465.957 | 23.407 | 0.000 | 0.000 | -0.000 |
| -25.646 | 184.212 | 303.471 | 0.000 | 0.000 | -0.000 |
| -0.000 | -0.000 | -0.000 | 116.304 | 0.000 | -0.000 |
| -72.524 | 194.834 | 79.455 | 0.000 | 200.767 | -0.000 |
| -0.000 | -0.000 | -0.000 | -0.000 | 0.000 | 279.862 |
| 817.453 | -108.080 | -243.989 | -0.000 | -0.000 | 0.000 |
| 129.381 | 125.178 | -186.275 | 0.000 | -0.000 | 0.000 |
| 156.904 | -263.836 | 12.627 | 0.000 | -0.000 | 0.000 |
| 0.000 | 0.000 | 0.000 | 116.304 | -0.000 | 0.000 |
| 72.524 | -194.834 | -79.455 | 0.000 | 200.767 | 0.000 |
| 0.000 | 0.000 | 0.000 | -0.000 | -0.000 | 279.862 |
| 812.484 | 63.879 | 53.574 | 0.000 | 0.000 | -0.000 |
| 115.079 | 337.209 | 53.296 | 0.000 | 0.000 | -0.000 |
| -22.773 | 52.964 | 46.586 | 0.000 | 0.000 | -0.000 |
| 1.362 | 18.098 | 54.915 | 4.499 | 0.000 | -0.000 |
| -8.873 | 39.859 | 33.803 | -0.000 | 29.085 | -0.000 |
| -0.000 | 0.000 | 0.000 | 0.000 | 0.000 | 279.862 |
| 767.489 | 93.140 | 41.840 | 0.000 | -0.000 | 0.000 |
| 127.561 | 303.828 | 41.088 | 0.000 | -0.000 | 0.000 |
| -10.510 | 10.274 | -27.822 | -0.000 | -0.000 | 0.000 |
| -1.362 | -18.098 | -54.915 | 4.499 | -0.000 | 0.000 |
| 8.873 | -39.859 | -33.803 | -0.000 | 29.085 | 0.000 |
| 0.000 | -0.000 | -0.000 | 0.000 | -0.000 | 279.862 |
| 763.096 | 104.991 | 46.684 | 0.000 | 0.000 | -0.000 |
| 120.473 | 322.761 | 47.780 | 0.000 | 0.000 | -0.000 |
| -0.264 | 1.847 | 3.005 | -0.000 | 0.000 | -0.000 |
| -0.173 | 2.204 | 4.503 | 0.011 | 0.000 | -0.000 |
| -0.847 | 1.658 | 1.919 | -0.000 | -0.004 | -0.000 |
| -0.250 | 1.976 | 2.234 | 0.000 | 0.000 | 253.007 |
| 764.055 | 102.705 | 45.829 | -0.000 | -0.000 | 0.000 |
| 112.029 | 316.221 | 31.959 | -0.000 | -0.000 | 0.000 |
| 0.264 | -1.847 | -3.004 | -0.000 | -0.000 | 0.000 |
| 0.173 | -2.204 | -4.503 | 0.011 | -0.000 | 0.000 |
| 0.847 | -1.658 | -1.919 | -0.000 | -0.004 | 0.000 |
| 0.250 | -1.976 | -2.234 | 0.000 | -0.000 | 253.007 |
| 842.076 | 106.764 | 52.944 | -0.000 | 0.000 | 0.000 |
| 135.752 | 343.069 | 54.747 | -0.000 | 0.000 | 0.000 |
| 2.530 | -9.502 | 1.074 | -0.000 | 0.000 | 0.000 |
| -0.000 | -0.000 | 0.000 | 127.808 | 0.000 | 0.000 |
| -0.000 | -0.000 | 0.000 | -0.000 | 352.095 | 0.000 |
| 3.576 | -11.164 | 1.904 | -0.000 | 0.000 | 278.147 |
| 831.283 | 132.495 | -1.074 | 0.000 | -0.000 | -0.000 |
| 130.603 | 362.097 | 49.021 | 0.000 | -0.000 | -0.000 |
| -2.530 | 9.502 | -1.074 | 0.000 | -0.000 | -0.000 |
| 0.000 | 0.000 | -0.000 | 127.808 | -0.000 | -0.000 |
| 0.000 | 0.000 | -0.000 | 0.000 | 352.095 | -0.000 |
| -3.576 | 11.164 | -1.904 | 0.000 | -0.000 | 278.146 |
| 839.439 | 113.337 | 51.052 | -0.000 | 0.000 | 0.000 |
| 123.245 | 345.956 | 0.107 | -0.000 | 0.000 | 0.000 |
| 0.253 | -0.950 | 0.104 | -0.000 | 0.000 | 0.000 |
| 0.389 | -1.014 | 0.011 | 49.678 | 0.000 | 0.000 |
| 0.706 | -2.368 | 0.535 | -0.000 | 25.589 | 0.000 |
| 0.000 | 0.000 | 0.000 | -0.000 | 0.000 | 307.542 |
| 838.830 | 114.842 | 50.620 | 0.000 | 0.000 | -0.000 |
| 70.197 | 512.043 | 25.722 | 0.000 | -0.000 | -0.000 |
| -19.772 | 38.636 | 10.413 | 0.000 | -0.000 | -0.000 |
| -0.389 | 1.014 | -0.011 | 49.678 | -0.000 | -0.000 |
| -0.706 | 2.368 | -0.535 | 0.000 | 25.589 | -0.000 |
| -0.000 | -0.000 | -0.000 | 0.000 | -0.000 | 307.542 |
| 833.840 | 122.894 | 0.018 | -0.000 | 0.000 | 0.000 |
| 122.969 | 349.366 | 37.086 | -0.000 | 0.000 | 0.000 |
| -0.017 | -0.010 | -0.002 | -0.000 | 0.000 | 0.000 |
| 0.039 | -0.102 | 0.001 | 49.678 | -0.000 | 0.000 |
| -0.400 | 1.230 | -0.452 | -0.000 | 0.015 | 0.000 |
| 0.042 | -0.156 | 0.048 | -0.000 | 0.000 | 283.675 |
| 833.789 | 123.084 | -0.010 | 0.000 | -0.000 | -0.000 |
| 122.901 | 349.612 | 37.050 | 0.000 | -0.000 | -0.000 |
| 0.029 | 0.017 | 0.048 | 0.000 | -0.000 | -0.000 |
| -0.039 | 0.102 | -0.001 | 49.678 | -0.000 | -0.000 |
| 0.400 | -1.230 | 0.452 | -0.000 | 0.015 | -0.000 |
| -0.042 | 0.156 | -0.048 | 0.000 | -0.000 | 283.675 |
| 791.166 | 57.603 | 50.302 | -0.000 | -0.000 | -0.000 |
| 171.644 | 1092.940 | -573.283 | 0.000 | 0.000 | -0.000 |
| 116.759 | 835.857 | -265.258 | -0.000 | 0.000 | -0.000 |
| -0.000 | -0.000 | 0.000 | 113.870 | 0.000 | -0.000 |
| 76.263 | 776.305 | -637.444 | -0.000 | 237.127 | 0.000 |
| 76.065 | 774.285 | -635.785 | 0.000 | 0.000 | 265.275 |
| 664.830 | -646.141 | 656.944 | 0.000 | -0.000 | 0.000 |
| 200.630 | -649.424 | 803.709 | 0.000 | 0.000 | 0.000 |
| 107.559 | -909.130 | 1049.404 | 0.000 | -0.000 | 0.000 |
| 0.000 | -0.000 | 0.000 | 113.870 | -0.000 | 0.000 |
| -76.263 | -776.305 | 637.444 | 0.000 | 237.127 | -0.000 |
| -76.065 | -774.285 | 635.785 | 0.000 | -0.000 | 265.275 |
| 733.617 | 206.173 | -35.394 | -0.000 | -0.000 | -0.000 |
| 99.026 | 422.911 | -13.858 | 0.000 | -0.000 | -0.000 |
| 46.876 | 161.360 | 231.593 | -0.000 | -0.000 | -0.000 |
| 8.207 | 83.536 | -68.594 | 77.487 | -0.000 | -0.000 |
| 9.085 | 92.480 | -75.938 | -0.000 | 222.676 | 0.000 |
| 7.993 | 81.365 | -66.811 | -0.000 | -0.000 | 264.759 |
| 742.468 | 32.106 | 94.480 | 0.000 | 0.000 | -0.000 |
| 97.415 | 232.332 | 119.347 | -0.000 | -0.000 | 0.000 |
| 10.168 | -119.990 | 319.919 | -0.000 | -0.000 | -0.000 |
| -8.207 | -83.536 | 68.594 | 77.487 | -0.000 | -0.000 |
| -9.085 | -92.480 | 75.938 | 0.000 | 222.676 | -0.000 |
| -7.993 | -81.365 | 66.811 | 0.000 | -0.000 | 264.759 |
| 744.057 | 103.225 | 38.800 | -0.000 | 0.000 | -0.000 |
| 97.967 | 320.830 | -10.730 | -0.000 | 0.000 | 0.000 |
| -25.296 | 49.490 | 5.177 | -0.000 | -0.000 | 0.000 |
| 4.587 | 6.681 | -15.095 | 39.760 | -0.000 | -0.000 |
| -0.991 | 9.283 | -9.003 | 0.000 | 0.148 | 0.000 |
| 1.501 | 15.283 | -12.549 | -0.000 | 0.000 | 255.394 |
| 743.484 | 99.950 | 29.541 | 0.000 | 0.000 | 0.000 |
| 100.246 | 302.750 | 10.713 | -0.000 | 0.000 | 0.000 |
| -17.310 | 17.624 | 16.058 | 0.000 | -0.000 | -0.000 |
| -4.587 | -6.681 | 15.095 | 39.760 | -0.000 | 0.000 |
| 0.991 | -9.283 | 9.003 | 0.000 | 0.148 | 0.000 |
| -1.501 | -15.283 | 12.549 | 0.000 | 0.000 | 255.394 |
| 456.920 | 42.206 | 57.152 | -0.000 | 0.000 | -0.000 |
| -647.796 | -1197.307 | -222.725 | -0.000 | -0.000 | 0.000 |
| 51.671 | 51.599 | 395.631 | -0.000 | -0.000 | 0.000 |
| -675.564 | -1389.584 | -285.983 | 63.074 | -0.000 | 0.000 |
| -0.000 | -0.000 | -0.000 | 0.000 | 194.389 | 0.000 |
| -287.268 | -468.161 | 29.858 | -0.000 | -0.000 | 176.735 |
| 456.920 | 42.206 | 57.152 | 0.000 | -0.000 | -0.000 |
| 317.904 | 811.213 | 39.795 | 0.000 | 0.000 | 0.000 |
| 51.671 | 51.599 | 395.632 | 0.000 | -0.000 | -0.000 |
| 675.564 | 1389.584 | 285.983 | 63.074 | -0.000 | -0.000 |
| 0.000 | 0.000 | 0.000 | 0.000 | 194.389 | -0.000 |
| 287.268 | 468.161 | -29.857 | -0.000 | -0.000 | 176.735 |
| 306.913 | -8.249 | 81.445 | 0.000 | -0.000 | -0.000 |
| -94.999 | -31.732 | -4.623 | -0.000 | -0.000 | -0.000 |
| 31.876 | -5.008 | 243.956 | -0.000 | -0.000 | 0.000 |
| 0.000 | 0.000 | 0.000 | 189.157 | 0.000 | 0.000 |
| -0.000 | 0.000 | 0.000 | 0.000 | 194.389 | 0.000 |
| -0.000 | 0.000 | -0.000 | -0.000 | -0.000 | 222.838 |
| 456.919 | 42.206 | 57.152 | 0.000 | -0.000 | 0.000 |
| 68.904 | 422.404 | 63.544 | 0.000 | -0.000 | 0.000 |
| 91.574 | 103.326 | 307.490 | -0.000 | 0.000 | -0.000 |
| -0.000 | 0.000 | -0.000 | 189.157 | 0.000 | 0.000 |
| 0.000 | -0.000 | -0.000 | -0.000 | 194.389 | -0.000 |
| 0.000 | -0.000 | -0.000 | 0.000 | -0.000 | 222.838 |
| 173.484 | 12.153 | 53.136 | -0.000 | -0.000 | 0.000 |
| 34.066 | 210.448 | 71.223 | -0.000 | 0.000 | 0.000 |
| 66.793 | 58.104 | 127.542 | -0.000 | -0.000 | -0.000 |
| -6.056 | -12.017 | -2.019 | 76.665 | -0.000 | -0.000 |
| -5.879 | -11.894 | -2.244 | -0.000 | 94.422 | -0.000 |
| -10.142 | -15.917 | -5.796 | -0.000 | -0.000 | 108.676 |
| 234.730 | 58.196 | 80.036 | 0.000 | 0.000 | 0.000 |
| 49.087 | 246.817 | 77.386 | 0.000 | 0.000 | -0.000 |
| 80.098 | 86.221 | 161.469 | 0.000 | -0.000 | 0.000 |
| 6.056 | 12.017 | 2.019 | 76.665 | -0.000 | 0.000 |
| 5.879 | 11.894 | 2.244 | 0.000 | 94.422 | -0.000 |
| 10.142 | 15.917 | 5.796 | 0.000 | 0.000 | 108.676 |
| 1174.735 | -9.784 | 0.000 | 0.000 | 0.000 | -0.000 |
| -9.784 | 1174.735 | 0.000 | 0.000 | 0.000 | 0.000 |
| 0.000 | -0.000 | 0.000 | 0.000 | 0.000 | 0.000 |
| 0.000 | -0.000 | 0.000 | 0.000 | 0.000 | 0.000 |
| 0.000 | -0.000 | 0.000 | 0.000 | 0.000 | 0.000 |
| 0.000 | 0.000 | 0.000 | 0.000 | 0.000 | 592.259 |
| 1174.735 | -9.784 | -0.000 | -0.000 | -0.000 | -0.000 |
| -9.784 | 1174.735 | -0.000 | -0.000 | -0.000 | -0.000 |
| -0.000 | 0.000 | -0.000 | -0.000 | -0.000 | -0.000 |
| -0.000 | 0.000 | -0.000 | -0.000 | -0.000 | 0.000 |
| -0.000 | 0.000 | -0.000 | -0.000 | -0.000 | -0.000 |
| -0.000 | -0.000 | -0.000 | -0.000 | -0.000 | 592.259 |
| 1174.735 | -9.784 | 0.000 | 0.000 | 0.000 | 0.000 |
| -9.784 | 1174.735 | 0.000 | 0.000 | 0.000 | 0.000 |
| 0.000 | -0.000 | 0.000 | 0.000 | 0.000 | 0.000 |
| 0.000 | -0.000 | 0.000 | 0.000 | 0.000 | 0.000 |
| 0.000 | -0.000 | 0.000 | 0.000 | 0.000 | 0.000 |
| 0.000 | 0.000 | 0.000 | 0.000 | 0.000 | 592.259 |
| 1174.734 | -9.784 | -0.000 | -0.000 | -0.000 | 0.000 |
| -9.784 | 1174.734 | -0.000 | -0.000 | -0.000 | -0.000 |
| 0.000 | 0.000 | -0.000 | -0.000 | -0.000 | -0.000 |
| -0.000 | 0.000 | -0.000 | -0.000 | -0.000 | -0.000 |
| -0.000 | 0.000 | -0.000 | -0.000 | -0.000 | -0.000 |
| -0.000 | -0.000 | -0.000 | -0.000 | -0.000 | 592.259 |
| 1174.739 | -9.783 | 0.000 | 0.000 | 0.000 | 0.000 |
| -9.784 | 1174.739 | 0.000 | 0.000 | 0.000 | 0.000 |
| 0.000 | -0.000 | 0.000 | 0.000 | 0.000 | 0.000 |
| 0.000 | -0.000 | 0.000 | 0.000 | 0.000 | 0.000 |
| -0.000 | -0.000 | 0.000 | 0.000 | 0.000 | 0.000 |
| 0.000 | 0.001 | 0.000 | 0.000 | 0.000 | 592.259 |
| 1174.731 | -9.784 | -0.000 | -0.000 | -0.000 | -0.000 |
| -9.784 | 1174.731 | -0.000 | -0.000 | -0.000 | -0.000 |
| -0.000 | 0.000 | -0.000 | -0.000 | -0.000 | -0.000 |
| -0.000 | 0.000 | -0.000 | -0.000 | -0.000 | -0.000 |
| -0.000 | 0.000 | -0.000 | -0.000 | -0.000 | -0.000 |
| -0.000 | -0.001 | -0.000 | -0.000 | -0.000 | 592.259 |
| 362.625 | 93.483 | 93.483 | -0.000 | 0.000 | -0.000 |
| 93.483 | 362.625 | 93.483 | -0.000 | -0.000 | -0.000 |
| 93.483 | 93.483 | 362.624 | -0.000 | -0.000 | -0.000 |
| 37.322 | 37.322 | 37.322 | 134.571 | -0.000 | 0.000 |
| 37.322 | 37.322 | 37.322 | -0.000 | 134.571 | -0.000 |
| 37.322 | 37.322 | 37.322 | -0.000 | -0.000 | 134.571 |
| 416.648 | 48.499 | 48.499 | 0.000 | -0.000 | 0.000 |
| 48.499 | 416.648 | 48.499 | 0.000 | 0.000 | 0.000 |
| 48.499 | 48.499 | 416.648 | 0.000 | -0.000 | -0.000 |
| -37.322 | -37.322 | -37.322 | 134.571 | -0.000 | 0.000 |
| -37.322 | -37.322 | -37.322 | 0.000 | 134.571 | 0.000 |
| -37.322 | -37.322 | -37.322 | -0.000 | -0.000 | 134.571 |
| 416.648 | 48.499 | 48.499 | 0.000 | -0.000 | -0.000 |
| 48.499 | 416.648 | 48.499 | -0.000 | -0.000 | -0.000 |
| 48.499 | 48.499 | 416.648 | -0.000 | -0.000 | -0.000 |
| 0.000 | -0.000 | 0.000 | 184.075 | -0.000 | 0.000 |
| -0.000 | 0.000 | 0.000 | -0.000 | 184.075 | -0.000 |
| -0.000 | 0.000 | 0.000 | -0.000 | 0.000 | 184.075 |
| 320.409 | 52.477 | 52.477 | 0.000 | 0.000 | 0.000 |
| 52.477 | 320.409 | 52.477 | 0.000 | 0.000 | 0.000 |
| 52.477 | 52.477 | 320.409 | 0.000 | 0.000 | -0.000 |
| -0.000 | -0.000 | -0.000 | 184.075 | 0.000 | -0.000 |
| 0.000 | -0.000 | -0.000 | 0.000 | 184.075 | 0.000 |
| -0.000 | -0.000 | -0.000 | 0.000 | -0.000 | 184.075 |
| 90.525 | 36.463 | 36.463 | -0.000 | 0.000 | 0.000 |
| 36.463 | 90.525 | 36.463 | -0.000 | -0.000 | 0.000 |
| 36.463 | 36.463 | 90.525 | -0.000 | -0.000 | -0.000 |
| 0.479 | 0.479 | 0.479 | 120.529 | -0.000 | -0.000 |
| 0.479 | 0.479 | 0.479 | -0.000 | 120.529 | -0.000 |
| 0.479 | 0.479 | 0.479 | 0.000 | -0.000 | 120.529 |
| 53.789 | 0.232 | 0.232 | 0.000 | 0.000 | 0.000 |
| 0.232 | 53.789 | 0.232 | 0.000 | -0.000 | 0.000 |
| 0.232 | 0.232 | 53.789 | 0.000 | 0.000 | 0.000 |
| -0.479 | -0.479 | -0.479 | 120.529 | 0.000 | 0.000 |
| -0.479 | -0.479 | -0.479 | -0.000 | 120.529 | 0.000 |
| -0.479 | -0.479 | -0.479 | 0.000 | -0.000 | 120.529 |
| 1067.267 | 790.581 | 790.581 | -0.000 | -0.000 | -0.000 |
| 790.581 | 1067.266 | 790.581 | -0.000 | -0.000 | -0.000 |
| 790.581 | 790.581 | 1067.266 | 0.000 | 0.000 | -0.000 |
| 4704.774 | 4704.774 | 4704.774 | -17.697 | -0.000 | -0.000 |
| 4704.774 | 4704.774 | 4704.774 | 0.000 | -17.697 | -0.000 |
| 740.910 | 740.909 | 740.910 | -0.000 | -0.000 | 137.980 |
| 416.294 | 48.458 | 48.458 | 0.000 | 0.000 | 0.000 |
| 48.457 | 416.294 | 48.458 | 0.000 | -0.000 | 0.000 |
| 48.457 | 48.458 | 416.294 | 0.000 | 0.000 | 0.000 |
| -4704.774 | -4704.774 | -4704.774 | -17.697 | 0.000 | 0.000 |
| -4704.774 | -4704.774 | -4704.774 | 0.000 | -17.697 | 0.000 |
| -740.910 | -740.909 | -740.910 | 0.000 | 0.000 | 137.980 |
| 416.294 | 48.458 | 48.458 | -0.000 | 0.000 | -0.000 |
| 125.112 | 406.217 | 125.112 | -0.000 | -0.000 | -0.000 |
| 125.112 | 125.112 | 406.217 | -0.000 | 0.000 | -0.000 |
| 74.833 | 74.833 | 74.833 | 137.521 | 0.000 | -0.000 |
| 74.833 | 74.833 | 74.833 | -0.000 | 137.521 | -0.000 |
| 74.833 | 74.833 | 74.833 | -0.000 | 0.000 | 137.521 |
| 416.294 | 48.458 | 48.458 | 0.000 | 0.000 | 0.000 |
| 48.458 | 416.294 | 48.458 | 0.000 | -0.000 | 0.000 |
| 48.458 | 48.458 | 416.294 | 0.000 | -0.000 | 0.000 |
| -74.833 | -74.833 | -74.833 | 137.521 | -0.000 | 0.000 |
| -74.833 | -74.833 | -74.833 | 0.000 | 137.521 | 0.000 |
| -74.833 | -74.833 | -74.833 | 0.000 | -0.000 | 137.521 |
| 184.456 | 82.801 | 82.801 | -0.000 | -0.000 | -0.000 |
| 82.801 | 184.456 | 82.801 | -0.000 | -0.000 | -0.000 |
| 82.801 | 82.801 | 184.456 | -0.000 | 0.000 | -0.000 |
| 28.269 | 28.269 | 28.269 | 55.120 | -0.000 | -0.000 |
| 28.269 | 28.269 | 28.269 | -0.000 | 55.120 | -0.000 |
| 28.269 | 28.269 | 28.269 | -0.000 | 0.000 | 55.120 |
| -26.664 | -103.816 | -103.816 | 0.000 | 0.000 | 0.000 |
| -103.816 | -26.664 | -103.816 | 0.000 | -0.000 | 0.000 |
| -103.473 | -103.473 | -30.386 | 0.000 | -0.000 | 0.000 |
| -28.269 | -28.269 | -28.269 | 55.120 | 0.000 | 0.000 |
| -28.269 | -28.269 | -28.269 | 0.000 | 55.120 | -0.000 |
| -28.269 | -28.269 | -28.269 | 0.000 | -0.000 | 55.120 |
| 1436.032 | 1405.579 | 27721.235 | -23.343 | -0.000 | -0.000 |
| -470.184 | -110.563 | 2072.230 | 7.645 | -0.000 | 0.000 |
| -424.929 | -424.932 | 2254.086 | 0.000 | -0.000 | -0.000 |
| -3.242 | 3.242 | -0.000 | 204.569 | -0.000 | 0.000 |
| -508.123 | -508.126 | 1983.852 | 0.000 | 153.057 | -7.643 |
| 366.007 | 366.001 | 23616.974 | 0.000 | -27.518 | -3.206 |
| 905.797 | 546.090 | -1895.607 | -7.641 | 0.000 | 0.000 |
| -348.563 | -355.146 | -23541.115 | 27.524 | 0.000 | 0.000 |
| -1376.672 | -1376.674 | -27841.149 | 0.000 | 0.000 | -0.000 |
| -1442.488 | -1395.787 | -27683.713 | -9.843 | 0.000 | -0.000 |
| 508.124 | 508.126 | -1983.852 | -0.000 | 153.057 | -7.643 |
| -366.007 | -366.001 | -23616.974 | -0.000 | -27.518 | -3.206 |
| 60.833 | -156.351 | 1333.022 | -13.864 | -0.000 | 0.000 |
| 129.329 | 163.386 | 2794.585 | 23.170 | -0.000 | 0.000 |
| 31.547 | 31.547 | 472.700 | 0.000 | -0.000 | -0.000 |
| -195.555 | -167.635 | 1240.685 | 79.852 | -0.000 | -0.000 |
| 36.532 | 36.531 | 2355.526 | 0.000 | -22.592 | -27.453 |
| -181.569 | -181.569 | 1240.450 | -0.000 | -13.958 | 107.432 |
| -125.176 | -155.057 | -2720.068 | -23.380 | 0.000 | -0.000 |
| 31.984 | 499.669 | 66.566 | 3.242 | 0.000 | -0.000 |
| 280.146 | 280.146 | -1174.053 | 0.000 | 0.000 | 0.000 |
| -247.304 | -217.953 | -2974.283 | 40.718 | 0.000 | 0.000 |
| -36.532 | -36.531 | -2355.526 | -0.000 | -22.592 | -27.453 |
| 181.569 | 181.569 | -1240.450 | 0.000 | -13.958 | 107.432 |
| 258.553 | 9.550 | 200.698 | -12.512 | 0.000 | 0.000 |
| 33.206 | 379.738 | 112.321 | 8.178 | -0.000 | -0.000 |
| 60.215 | 60.215 | 382.825 | -0.000 | -0.000 | 0.000 |
| -13.062 | 2.537 | 20.546 | 151.221 | -0.000 | -0.000 |
| -16.538 | -16.538 | 111.289 | 0.000 | 89.087 | -13.163 |
| -0.073 | -0.073 | 194.046 | -0.000 | -22.615 | 41.804 |
| 121.231 | 18.983 | -97.468 | -21.574 | 0.000 | -0.000 |
| 31.984 | 499.668 | 66.566 | 3.242 | 0.000 | 0.000 |
| 60.215 | 60.215 | 382.823 | 0.000 | 0.000 | 0.000 |
| 3.375 | 29.701 | -111.289 | 89.087 | 0.000 | -0.000 |
| 16.538 | 16.538 | -111.289 | -0.000 | 89.087 | -13.163 |
| 0.073 | 0.073 | -194.046 | 0.000 | -22.615 | 41.804 |
| -417.596 | 601.661 | 249.949 | 0.000 | -0.000 | -0.000 |
| -1537.437 | 2431.619 | -875.607 | -0.000 | -0.000 | -0.000 |
| -702.723 | 576.172 | 654.091 | 0.000 | -0.000 | -0.000 |
| -750.453 | 533.374 | 203.318 | 169.009 | -0.000 | -0.000 |
| -750.430 | 533.357 | 203.312 | 0.000 | 171.957 | -0.000 |
| -2829.414 | 3217.021 | -1853.055 | 0.000 | -0.000 | 47.448 |
| 1859.683 | -2095.828 | 967.181 | 0.000 | -0.000 | -0.000 |
| 819.924 | -184.280 | -163.911 | 0.000 | 0.000 | 0.000 |
| 3859.757 | -4425.277 | 3873.346 | -0.000 | 0.000 | 0.000 |
| 750.453 | -533.374 | -203.318 | 169.008 | 0.000 | 0.000 |
| 750.430 | -533.357 | -203.312 | -0.000 | 171.957 | 0.000 |
| 2829.414 | -3217.021 | 1853.055 | -0.000 | 0.000 | 47.448 |
| 82.908 | 293.639 | -45.985 | -0.000 | 0.000 | -0.000 |
| -6.074 | 403.717 | 59.750 | 0.000 | -0.000 | -0.000 |
| -242.812 | 373.649 | 84.774 | 0.000 | -0.000 | 0.000 |
| 0.000 | 0.000 | 0.000 | 196.213 | 0.000 | -0.000 |
| -161.539 | 217.670 | -92.383 | 0.000 | 136.025 | 0.000 |
| -75.167 | 53.424 | 20.365 | 0.000 | -0.000 | 138.952 |
| 431.302 | -255.502 | 233.734 | -0.000 | 0.000 | 0.000 |
| 236.351 | 38.734 | 137.728 | -0.000 | 0.000 | 0.000 |
| 122.590 | -10.550 | 431.228 | -0.000 | 0.000 | 0.000 |
| 75.180 | -53.433 | -20.368 | 168.959 | 0.000 | 0.000 |
| 161.539 | -217.670 | 92.383 | -0.000 | 136.025 | 0.000 |
| 75.167 | -53.424 | -20.365 | -0.000 | 0.000 | 138.952 |
| -0.402 | 48.012 | -40.152 | -0.000 | -0.000 | -0.000 |
| 60.480 | 347.309 | 42.938 | 0.000 | -0.000 | -0.000 |
| 11.760 | 82.929 | 183.517 | 0.000 | -0.000 | -0.000 |
| 0.000 | -0.000 | 0.000 | 196.213 | 0.000 | -0.000 |
| -0.000 | 0.000 | 0.000 | 0.000 | 197.531 | -0.000 |
| -38.054 | 49.273 | -62.659 | 0.000 | -0.000 | 27.123 |
| 65.104 | -36.861 | 56.478 | -0.000 | 0.000 | 0.000 |
| 98.489 | 98.276 | 59.605 | -0.000 | 0.000 | 0.000 |
| 81.490 | 4.607 | 276.912 | 0.000 | 0.000 | -0.000 |
| -0.000 | 0.000 | -0.000 | 196.213 | 0.000 | 0.000 |
| 0.000 | -0.000 | -0.000 | -0.000 | 197.531 | 0.000 |
| 38.054 | -49.273 | 62.659 | -0.000 | -0.000 | 27.123 |
| 928.533 | -7.734 | 0.000 | 0.000 | 0.000 | 0.000 |
| -7.733 | 928.533 | 0.000 | 0.000 | 0.000 | 0.000 |
| 0.000 | -0.000 | 0.000 | 0.000 | 0.000 | 0.000 |
| 0.000 | -0.000 | 0.000 | 0.000 | 0.000 | 0.000 |
| 0.000 | -0.000 | 0.000 | 0.000 | 0.000 | 0.000 |
| -0.000 | -0.000 | 0.000 | 0.000 | 0.000 | 468.133 |
| 928.533 | -7.733 | -0.000 | -0.000 | -0.000 | 0.000 |
| -8.196 | 928.996 | -0.000 | -0.000 | -0.000 | -0.000 |
| -0.000 | 0.000 | -0.000 | -0.000 | -0.000 | -0.000 |
| -0.000 | 0.000 | -0.000 | -0.000 | -0.000 | -0.000 |
| -0.000 | 0.000 | -0.000 | -0.000 | -0.000 | -0.000 |
| 0.000 | 0.000 | -0.000 | -0.000 | -0.000 | 468.133 |
| 928.996 | -8.196 | 0.000 | 0.000 | 0.000 | 0.000 |
| -7.733 | 928.533 | 0.000 | 0.000 | 0.000 | 0.000 |
| 0.000 | -0.000 | 0.000 | 0.000 | 0.000 | 0.000 |
| 0.000 | -0.000 | 0.000 | 0.000 | 0.000 | 0.000 |
| 0.000 | -0.000 | 0.000 | 0.000 | 0.000 | 0.000 |
| 0.000 | 0.000 | 0.000 | 0.000 | 0.000 | 468.133 |
| 928.532 | -7.733 | -0.000 | -0.000 | -0.000 | -0.000 |
| -7.733 | 928.532 | -0.000 | -0.000 | -0.000 | -0.000 |
| -0.000 | 0.000 | -0.000 | -0.000 | -0.000 | -0.000 |
| -0.000 | 0.000 | -0.000 | -0.000 | -0.000 | -0.000 |
| -0.000 | 0.000 | -0.000 | -0.000 | -0.000 | -0.000 |
| -0.000 | -0.000 | -0.000 | -0.000 | -0.000 | 468.133 |
| 928.536 | -7.733 | 0.000 | 0.000 | 0.000 | 0.000 |
| -7.733 | 928.536 | 0.000 | 0.000 | 0.000 | 0.000 |
| 0.000 | -0.000 | 0.000 | 0.000 | 0.000 | 0.000 |
| 0.000 | -0.000 | 0.000 | 0.000 | 0.000 | 0.000 |
| 0.000 | -0.000 | 0.000 | 0.000 | 0.000 | 0.000 |
| 0.000 | 0.001 | 0.000 | 0.000 | 0.000 | 468.133 |
| 928.992 | -8.197 | -0.000 | -0.000 | -0.000 | -0.000 |
| -7.734 | 928.530 | -0.000 | -0.000 | -0.000 | -0.000 |
| -0.000 | 0.000 | -0.000 | -0.000 | -0.000 | -0.000 |
| -0.000 | 0.000 | -0.000 | -0.000 | -0.000 | -0.000 |
| -0.000 | 0.000 | -0.000 | -0.000 | -0.000 | -0.000 |
| -0.000 | -0.001 | -0.000 | -0.000 | -0.000 | 468.133 |
| 370.706 | -3.271 | 0.000 | 0.000 | 0.000 | -0.000 |
| -3.271 | 370.706 | 0.000 | 0.000 | 0.000 | -0.000 |
| -0.000 | -0.000 | 0.000 | 0.000 | 0.000 | 0.000 |
| -0.000 | -0.000 | 0.000 | 0.000 | 0.000 | -0.000 |
| -0.000 | -0.000 | 0.000 | 0.000 | 0.000 | 0.000 |
| -0.000 | -0.000 | 0.000 | 0.000 | 0.000 | 186.988 |
| 370.521 | -3.086 | -0.000 | -0.000 | -0.000 | -0.000 |
| -3.086 | 370.521 | -0.000 | -0.000 | -0.000 | -0.000 |
| 0.000 | 0.000 | -0.000 | -0.000 | -0.000 | -0.000 |
| 0.000 | 0.000 | -0.000 | -0.000 | -0.000 | 0.000 |
| 0.000 | 0.000 | -0.000 | -0.000 | -0.000 | -0.000 |
| 0.000 | -0.000 | -0.000 | -0.000 | -0.000 | 186.988 |
| 370.521 | -3.086 | 0.000 | 0.000 | 0.000 | 0.000 |
| -3.271 | 370.706 | 0.000 | 0.000 | 0.000 | -0.000 |
| -0.000 | -0.000 | 0.000 | 0.000 | 0.000 | 0.000 |
| -0.000 | -0.000 | 0.000 | 0.000 | 0.000 | 0.000 |
| -0.000 | -0.000 | 0.000 | 0.000 | 0.000 | 0.000 |
| 0.000 | 0.000 | 0.000 | 0.000 | 0.000 | 186.988 |
| 370.521 | -3.086 | -0.000 | -0.000 | -0.000 | -0.000 |
| -3.271 | 370.705 | -0.000 | -0.000 | -0.000 | -0.000 |
| 0.000 | 0.000 | -0.000 | -0.000 | -0.000 | -0.000 |
| 0.000 | 0.000 | -0.000 | -0.000 | -0.000 | 0.000 |
| 0.000 | 0.000 | -0.000 | -0.000 | -0.000 | -0.000 |
| -0.000 | -0.000 | -0.000 | -0.000 | -0.000 | 186.988 |
| 370.522 | -3.086 | 0.000 | 0.000 | 0.000 | -0.000 |
| -3.086 | 370.522 | 0.000 | 0.000 | 0.000 | -0.000 |
| -0.000 | -0.000 | 0.000 | 0.000 | 0.000 | 0.000 |
| -0.000 | -0.000 | 0.000 | 0.000 | 0.000 | 0.000 |
| -0.000 | -0.000 | 0.000 | 0.000 | 0.000 | 0.000 |
| 0.000 | 0.000 | 0.000 | 0.000 | 0.000 | 186.803 |
| 370.520 | -3.086 | -0.000 | -0.000 | -0.000 | -0.000 |
| -3.086 | 370.520 | -0.000 | -0.000 | -0.000 | -0.000 |
| 0.000 | 0.000 | -0.000 | -0.000 | -0.000 | -0.000 |
| 0.000 | 0.000 | -0.000 | -0.000 | -0.000 | -0.000 |
| 0.000 | 0.000 | -0.000 | -0.000 | -0.000 | -0.000 |
| -0.000 | -0.000 | -0.000 | -0.000 | -0.000 | 186.803 |
| 494.308 | -4.361 | 0.000 | 0.000 | 0.000 | -0.000 |
| -4.361 | 494.308 | 0.000 | 0.000 | 0.000 | -0.000 |
| 0.000 | -0.000 | 0.000 | 0.000 | 0.000 | -0.000 |
| 0.000 | 0.000 | 0.000 | 0.000 | 0.000 | -0.000 |
| 0.000 | -0.000 | 0.000 | 0.000 | 0.000 | -0.000 |
| 0.000 | 0.000 | 0.000 | 0.000 | 0.000 | 249.334 |
| 494.061 | -4.115 | -0.000 | -0.000 | -0.000 | 0.000 |
| -4.115 | 494.061 | -0.000 | -0.000 | -0.000 | 0.000 |
| -0.000 | 0.000 | -0.000 | -0.000 | -0.000 | 0.000 |
| -0.000 | -0.000 | -0.000 | -0.000 | -0.000 | 0.000 |
| -0.000 | 0.000 | -0.000 | -0.000 | -0.000 | 0.000 |
| -0.000 | -0.000 | -0.000 | -0.000 | -0.000 | 249.335 |
| 494.062 | -4.115 | 0.000 | 0.000 | 0.000 | -0.000 |
| -4.361 | 494.308 | 0.000 | 0.000 | 0.000 | -0.000 |
| 0.000 | -0.000 | 0.000 | 0.000 | 0.000 | -0.000 |
| 0.000 | -0.000 | 0.000 | 0.000 | 0.000 | -0.000 |
| 0.000 | -0.000 | 0.000 | 0.000 | 0.000 | -0.000 |
| 0.000 | 0.000 | 0.000 | 0.000 | 0.000 | 249.334 |
| 494.308 | -4.361 | -0.000 | -0.000 | -0.000 | 0.000 |
| -4.361 | 494.308 | -0.000 | -0.000 | -0.000 | 0.000 |
| -0.000 | 0.000 | -0.000 | -0.000 | -0.000 | 0.000 |
| -0.000 | 0.000 | -0.000 | -0.000 | -0.000 | 0.000 |
| -0.000 | 0.000 | -0.000 | -0.000 | -0.000 | 0.000 |
| -0.000 | -0.000 | -0.000 | -0.000 | -0.000 | 249.334 |
| 494.063 | -4.115 | 0.000 | 0.000 | 0.000 | -0.000 |
| -4.115 | 494.063 | 0.000 | 0.000 | 0.000 | -0.000 |
| 0.000 | -0.000 | 0.000 | 0.000 | 0.000 | -0.000 |
| 0.000 | 0.000 | 0.000 | 0.000 | 0.000 | -0.000 |
| 0.000 | -0.000 | 0.000 | 0.000 | 0.000 | -0.000 |
| 0.000 | 0.000 | 0.000 | 0.000 | 0.000 | 249.088 |
| 494.060 | -4.115 | -0.000 | -0.000 | -0.000 | 0.000 |
| -4.115 | 494.060 | -0.000 | -0.000 | -0.000 | 0.000 |
| -0.000 | 0.000 | -0.000 | -0.000 | -0.000 | 0.000 |
| -0.000 | -0.000 | -0.000 | -0.000 | -0.000 | 0.000 |
| -0.000 | 0.000 | -0.000 | -0.000 | -0.000 | 0.000 |
| -0.000 | -0.000 | -0.000 | -0.000 | -0.000 | 249.088 |
| 1109.784 | -9.243 | 0.000 | 0.000 | 0.000 | 0.000 |
| -9.243 | 1109.784 | 0.000 | 0.000 | 0.000 | 0.000 |
| -0.000 | 0.000 | 0.000 | 0.000 | 0.000 | 0.000 |
| -0.000 | -0.000 | 0.000 | 0.000 | 0.000 | 0.000 |
| 0.000 | 0.000 | 0.000 | 0.000 | 0.000 | 0.000 |
| -0.000 | -0.000 | 0.000 | 0.000 | 0.000 | 559.514 |
| 1109.785 | -9.243 | -0.000 | -0.000 | -0.000 | -0.000 |
| -9.796 | 1110.337 | -0.000 | -0.000 | -0.000 | 0.000 |
| 0.000 | -0.000 | -0.000 | -0.000 | -0.000 | -0.000 |
| -0.000 | 0.000 | -0.000 | -0.000 | -0.000 | -0.000 |
| 0.000 | -0.000 | -0.000 | -0.000 | -0.000 | -0.000 |
| 0.000 | 0.000 | -0.000 | -0.000 | -0.000 | 559.514 |
| 1110.338 | -9.796 | 0.000 | 0.000 | 0.000 | -0.000 |
| -9.243 | 1109.785 | 0.000 | 0.000 | 0.000 | -0.000 |
| -0.000 | 0.000 | 0.000 | 0.000 | 0.000 | 0.000 |
| 0.000 | -0.000 | 0.000 | 0.000 | 0.000 | 0.000 |
| -0.000 | 0.000 | 0.000 | 0.000 | 0.000 | 0.000 |
| 0.000 | 0.000 | 0.000 | 0.000 | 0.000 | 560.067 |
| 1109.784 | -9.243 | -0.000 | -0.000 | -0.000 | 0.000 |
| -9.243 | 1109.784 | -0.000 | -0.000 | -0.000 | -0.000 |
| 0.000 | -0.000 | -0.000 | -0.000 | -0.000 | -0.000 |
| -0.000 | 0.000 | -0.000 | -0.000 | -0.000 | -0.000 |
| -0.000 | -0.000 | -0.000 | -0.000 | -0.000 | -0.000 |
| -0.000 | -0.000 | -0.000 | -0.000 | -0.000 | 560.067 |
| 1109.788 | -9.243 | 0.000 | 0.000 | 0.000 | -0.000 |
| -9.796 | 1110.341 | 0.000 | 0.000 | 0.000 | 0.000 |
| -0.000 | 0.000 | 0.000 | 0.000 | 0.000 | 0.000 |
| 0.000 | -0.000 | 0.000 | 0.000 | 0.000 | -0.000 |
| -0.000 | 0.000 | 0.000 | 0.000 | 0.000 | 0.000 |
| 0.000 | 0.001 | 0.000 | 0.000 | 0.000 | 559.514 |
| 1110.334 | -9.797 | -0.000 | -0.000 | -0.000 | 0.000 |
| -9.243 | 1109.780 | -0.000 | -0.000 | -0.000 | -0.000 |
| 0.000 | -0.000 | -0.000 | -0.000 | -0.000 | -0.000 |
| 0.000 | -0.000 | -0.000 | -0.000 | -0.000 | -0.000 |
| -0.000 | -0.000 | -0.000 | -0.000 | -0.000 | -0.000 |
| -0.000 | -0.001 | -0.000 | -0.000 | -0.000 | 559.514 |
| 141.824 | 65.252 | 65.252 | 0.000 | 0.000 | -0.000 |
| 65.252 | 141.824 | 65.252 | 0.000 | 0.000 | 0.000 |
| 65.252 | 65.252 | 141.824 | -0.000 | 0.000 | -0.000 |
| 14.661 | 14.662 | 14.661 | 27.476 | -0.021 | -0.021 |
| 14.661 | 14.662 | 14.661 | -0.021 | 27.477 | -0.021 |
| 14.661 | 14.662 | 14.662 | -0.021 | -0.021 | 27.476 |
| 39.268 | 41.125 | 41.125 | 0.021 | 0.021 | 0.021 |
| 41.126 | 39.267 | 41.125 | 0.021 | 0.021 | 0.021 |
| 41.126 | 41.125 | 39.268 | 0.021 | 0.021 | 0.021 |
| -14.645 | -14.646 | -14.646 | 27.573 | 0.021 | 0.021 |
| -14.645 | -14.646 | -14.646 | 0.021 | 27.572 | 0.021 |
| -14.645 | -14.646 | -14.645 | 0.021 | 0.021 | 27.573 |
| 80.348 | 59.467 | 59.467 | -0.001 | -0.001 | -0.001 |
| 20.061 | 43.803 | 20.061 | -0.006 | -0.006 | -0.006 |
| 20.061 | 20.061 | 43.803 | -0.006 | -0.006 | -0.006 |
| 6.539 | 6.539 | 6.539 | 0.996 | -0.014 | -0.014 |
| 3.449 | 3.449 | 3.449 | -0.006 | 16.723 | -0.006 |
| 6.539 | 6.539 | 6.539 | -0.014 | -0.014 | 0.995 |
| 74.585 | 56.947 | 56.947 | 0.002 | 0.002 | 0.002 |
| 65.251 | 141.824 | 65.251 | 0.000 | -0.000 | 0.000 |
| 56.947 | 56.947 | 74.585 | 0.002 | 0.002 | 0.002 |
| -1.244 | -1.244 | -1.244 | 35.042 | 0.002 | 0.002 |
| -1.244 | -1.244 | -1.244 | 0.002 | 35.042 | 0.002 |
| -1.244 | -1.244 | -1.244 | 0.002 | 0.002 | 35.042 |
| 410.919 | -301.967 | -202.490 | -7.820 | 118.237 | 64.529 |
| -36.321 | -20.040 | 1.834 | -2.892 | -0.961 | 14.390 |
| -1205.350 | -1345.786 | 1840.919 | 107.661 | 140.393 | 265.833 |
| 0.341 | 0.341 | 0.341 | 17.176 | -0.001 | -0.001 |
| -1494.897 | 512.172 | -1149.283 | 504.799 | -567.618 | 5.360 |
| 0.341 | 0.341 | 0.341 | -0.001 | -0.001 | 17.176 |
| 3243.582 | -1917.857 | -1684.815 | 134.145 | 359.745 | 109.705 |
| -527.335 | 1149.346 | -703.714 | 8.402 | -26.916 | -124.870 |
| -1225.526 | -1672.015 | 2507.476 | 37.873 | -204.963 | 81.815 |
| -0.341 | -0.341 | -0.341 | 17.180 | 0.001 | 0.001 |
| -0.341 | -0.341 | -0.341 | 0.001 | 17.180 | 0.001 |
| 1437.290 | 1311.646 | -1024.607 | 180.176 | 103.767 | -901.107 |
| 1005.544 | -8.871 | 0.000 | 0.000 | 0.000 | -0.000 |
| -8.871 | 1005.544 | 0.000 | 0.000 | 0.000 | 0.000 |
| -0.000 | 0.000 | 0.000 | 0.000 | 0.000 | 0.000 |
| -0.000 | 0.000 | 0.000 | 0.000 | 0.000 | 0.000 |
| -0.000 | 0.000 | 0.000 | 0.000 | 0.000 | 0.000 |
| -0.000 | 0.000 | 0.000 | 0.000 | 0.000 | 507.208 |
| 1005.043 | -8.371 | -0.000 | -0.000 | -0.000 | -0.000 |
| -8.371 | 1005.043 | -0.000 | -0.000 | -0.000 | -0.000 |
| 0.000 | -0.000 | -0.000 | -0.000 | -0.000 | -0.000 |
| -0.000 | -0.000 | -0.000 | -0.000 | -0.000 | -0.000 |
| 0.000 | -0.000 | -0.000 | -0.000 | -0.000 | -0.000 |
| 0.000 | -0.000 | -0.000 | -0.000 | -0.000 | 507.208 |
| 1005.043 | -8.371 | 0.000 | 0.000 | 0.000 | 0.000 |
| -8.872 | 1005.544 | 0.000 | 0.000 | 0.000 | 0.000 |
| -0.000 | 0.000 | 0.000 | 0.000 | 0.000 | 0.000 |
| -0.000 | 0.000 | 0.000 | 0.000 | 0.000 | 0.000 |
| -0.000 | 0.000 | 0.000 | 0.000 | 0.000 | 0.000 |
| 0.000 | 0.000 | 0.000 | 0.000 | 0.000 | 507.208 |
| 1005.544 | -8.872 | -0.000 | -0.000 | -0.000 | -0.000 |
| -8.872 | 1005.544 | -0.000 | -0.000 | -0.000 | -0.000 |
| 0.000 | -0.000 | -0.000 | -0.000 | -0.000 | -0.000 |
| 0.000 | 0.000 | -0.000 | -0.000 | -0.000 | -0.000 |
| 0.000 | -0.000 | -0.000 | -0.000 | -0.000 | -0.000 |
| -0.000 | -0.000 | -0.000 | -0.000 | -0.000 | 507.208 |
| 1005.046 | -8.370 | 0.000 | 0.000 | 0.000 | -0.000 |
| -8.370 | 1005.046 | 0.000 | 0.000 | 0.000 | 0.000 |
| -0.000 | 0.000 | 0.000 | 0.000 | 0.000 | 0.000 |
| -0.000 | 0.000 | 0.000 | 0.000 | 0.000 | 0.000 |
| -0.000 | 0.000 | 0.000 | 0.000 | 0.000 | 0.000 |
| 0.000 | 0.001 | 0.000 | 0.000 | 0.000 | 506.707 |
| 1005.039 | -8.371 | -0.000 | -0.000 | -0.000 | -0.000 |
| -8.371 | 1005.039 | -0.000 | -0.000 | -0.000 | -0.000 |
| 0.000 | -0.000 | -0.000 | -0.000 | -0.000 | -0.000 |
| 0.000 | -0.000 | -0.000 | -0.000 | -0.000 | -0.000 |
| 0.000 | -0.000 | -0.000 | -0.000 | -0.000 | -0.000 |
| -0.000 | -0.001 | -0.000 | -0.000 | -0.000 | 506.707 |
| 614.480 | 234.153 | 0.000 | 0.000 | 0.000 | -0.000 |
| 234.153 | 614.480 | 0.000 | 0.000 | 0.000 | 0.000 |
| -0.000 | -0.000 | 0.000 | 0.000 | 0.000 | 0.000 |
| -0.000 | -0.000 | 0.000 | 0.000 | 0.000 | 0.000 |
| -0.000 | -0.000 | 0.000 | 0.000 | 0.000 | -0.000 |
| -0.000 | -0.000 | 0.000 | 0.000 | 0.000 | 424.317 |
| 614.480 | 234.154 | -0.000 | -0.000 | -0.000 | -0.000 |
| 234.154 | 614.480 | -0.000 | -0.000 | -0.000 | 0.000 |
| 0.000 | 0.000 | -0.000 | -0.000 | -0.000 | -0.000 |
| 0.000 | 0.000 | -0.000 | -0.000 | -0.000 | 0.000 |
| 0.000 | 0.000 | -0.000 | -0.000 | -0.000 | -0.000 |
| 0.000 | 0.000 | -0.000 | -0.000 | -0.000 | 424.317 |
| 614.480 | 234.154 | 0.000 | 0.000 | 0.000 | 0.000 |
| 234.154 | 614.480 | 0.000 | 0.000 | 0.000 | 0.000 |
| -0.000 | -0.000 | 0.000 | 0.000 | 0.000 | 0.000 |
| -0.000 | -0.000 | 0.000 | 0.000 | 0.000 | 0.000 |
| -0.000 | -0.000 | 0.000 | 0.000 | 0.000 | -0.000 |
| 0.000 | 0.000 | 0.000 | 0.000 | 0.000 | 424.317 |
| 614.480 | 234.153 | -0.000 | -0.000 | -0.000 | -0.000 |
| 234.153 | 614.480 | -0.000 | -0.000 | -0.000 | -0.000 |
| 0.000 | 0.000 | -0.000 | -0.000 | -0.000 | -0.000 |
| 0.000 | 0.000 | -0.000 | -0.000 | -0.000 | -0.000 |
| 0.000 | 0.000 | -0.000 | -0.000 | -0.000 | -0.000 |
| -0.000 | -0.000 | -0.000 | -0.000 | -0.000 | 424.317 |
| 614.481 | 234.155 | 0.000 | 0.000 | 0.000 | -0.000 |
| 234.155 | 614.481 | 0.000 | 0.000 | 0.000 | -0.000 |
| -0.000 | -0.000 | 0.000 | 0.000 | 0.000 | 0.000 |
| -0.000 | -0.000 | 0.000 | 0.000 | 0.000 | 0.000 |
| 0.000 | -0.000 | 0.000 | 0.000 | 0.000 | 0.000 |
| 0.000 | 0.001 | 0.000 | 0.000 | 0.000 | 424.317 |
| 614.478 | 234.152 | -0.000 | -0.000 | -0.000 | 0.000 |
| 234.152 | 614.478 | -0.000 | -0.000 | -0.000 | 0.000 |
| 0.000 | 0.000 | -0.000 | -0.000 | -0.000 | -0.000 |
| -0.000 | 0.000 | -0.000 | -0.000 | -0.000 | -0.000 |
| 0.000 | 0.000 | -0.000 | -0.000 | -0.000 | -0.000 |
| -0.000 | -0.001 | -0.000 | -0.000 | -0.000 | 424.317 |
| 639.373 | 71.639 | 71.639 | 0.000 | 0.000 | 0.000 |
| 71.639 | 639.373 | 71.639 | 0.000 | 0.000 | 0.000 |
| 71.639 | 71.639 | 639.373 | -0.000 | -0.000 | 0.000 |
| 0.000 | 0.000 | 0.000 | 161.700 | -0.000 | 0.000 |
| 0.000 | 0.000 | 0.000 | -0.000 | 161.700 | -0.000 |
| 0.000 | 0.000 | 0.000 | -0.000 | -0.000 | 161.700 |
| 496.481 | 140.547 | 140.547 | 0.000 | 0.000 | 0.000 |
| 140.547 | 496.481 | 140.547 | 0.000 | 0.000 | -0.000 |
| 140.547 | 140.547 | 496.481 | 0.000 | 0.000 | 0.000 |
| -0.000 | -0.000 | -0.000 | 161.700 | 0.000 | 0.000 |
| -0.000 | -0.000 | -0.000 | 0.000 | 161.700 | 0.000 |
| -0.000 | -0.000 | -0.000 | -0.000 | -0.000 | 161.700 |
| 639.373 | 71.639 | 71.639 | 0.000 | 0.000 | -0.000 |
| 71.639 | 639.373 | 71.639 | 0.000 | 0.000 | -0.000 |
| 71.639 | 71.639 | 639.373 | -0.000 | -0.000 | -0.000 |
| 0.000 | 0.000 | -0.000 | 161.700 | 0.000 | 0.000 |
| 0.000 | 0.000 | -0.000 | 0.000 | 161.700 | -0.000 |
| 0.000 | 0.000 | -0.000 | -0.000 | -0.000 | 161.700 |
| 639.373 | 71.639 | 71.639 | 0.000 | 0.000 | 0.000 |
| 71.639 | 639.373 | 71.639 | 0.000 | 0.000 | 0.000 |
| 71.639 | 71.639 | 639.373 | 0.000 | 0.000 | -0.000 |
| -0.000 | 0.000 | 0.000 | 161.700 | 0.000 | -0.000 |
| -0.000 | -0.000 | 0.000 | 0.000 | 161.700 | -0.000 |
| -0.000 | -0.000 | 0.000 | 0.000 | -0.000 | 161.700 |
| 498.129 | 142.202 | 142.202 | -0.000 | -0.000 | -0.000 |
| 142.202 | 498.129 | 142.202 | -0.000 | -0.000 | 0.000 |
| 142.202 | 142.202 | 498.129 | -0.000 | 0.000 | -0.000 |
| 0.016 | 0.016 | 0.016 | 92.437 | 0.000 | 0.000 |
| 0.016 | 0.016 | 0.016 | 0.000 | 92.437 | 0.000 |
| 0.016 | 0.016 | 0.016 | -0.000 | -0.000 | 92.437 |
| 498.103 | 142.164 | 142.164 | -0.000 | -0.000 | -0.000 |
| 142.164 | 498.103 | 142.164 | -0.000 | -0.000 | -0.000 |
| 142.164 | 142.164 | 498.103 | 0.000 | -0.000 | -0.000 |
| -0.016 | -0.016 | -0.016 | 92.437 | 0.000 | -0.000 |
| -0.016 | -0.016 | -0.016 | -0.000 | 92.437 | -0.000 |
| -0.016 | -0.016 | -0.016 | -0.000 | 0.000 | 92.437 |
| 666.373 | -5.550 | 0.000 | 0.000 | 0.000 | -0.000 |
| -5.550 | 666.373 | 0.000 | 0.000 | 0.000 | -0.001 |
| 0.000 | -0.000 | 0.000 | 0.000 | 0.000 | -0.001 |
| 0.000 | -0.000 | 0.000 | 0.000 | 0.000 | -0.001 |
| -0.000 | -0.000 | 0.000 | 0.000 | 0.000 | -0.001 |
| 0.000 | -0.000 | 0.000 | 0.000 | 0.000 | 335.961 |
| 666.705 | -5.882 | -0.000 | -0.000 | -0.000 | 0.001 |
| -5.882 | 666.705 | -0.000 | -0.000 | -0.000 | 0.001 |
| -0.000 | 0.000 | -0.000 | -0.000 | -0.000 | 0.001 |
| -0.000 | 0.000 | -0.000 | -0.000 | -0.000 | 0.001 |
| 0.000 | 0.000 | -0.000 | -0.000 | -0.000 | 0.001 |
| -0.000 | 0.000 | -0.000 | -0.000 | -0.000 | 335.962 |
| 666.373 | -5.550 | 0.000 | 0.000 | 0.000 | -0.000 |
| -5.882 | 666.705 | 0.000 | 0.000 | 0.000 | -0.000 |
| 0.000 | -0.000 | 0.000 | 0.000 | 0.000 | -0.000 |
| -0.000 | -0.000 | 0.000 | 0.000 | 0.000 | -0.000 |
| -0.000 | -0.000 | 0.000 | 0.000 | 0.000 | -0.000 |
| 0.000 | -0.000 | 0.000 | 0.000 | 0.000 | 336.293 |
| 666.705 | -5.882 | -0.000 | -0.000 | -0.000 | 0.000 |
| -5.550 | 666.373 | -0.000 | -0.000 | -0.000 | -0.000 |
| -0.000 | 0.000 | -0.000 | -0.000 | -0.000 | 0.000 |
| -0.000 | 0.000 | -0.000 | -0.000 | -0.000 | 0.000 |
| 0.000 | 0.000 | -0.000 | -0.000 | -0.000 | 0.000 |
| -0.000 | 0.000 | -0.000 | -0.000 | -0.000 | 336.294 |
| 666.375 | -5.550 | 0.000 | 0.000 | 0.000 | -0.000 |
| -5.882 | 666.707 | 0.000 | 0.000 | 0.000 | 0.000 |
| 0.000 | -0.000 | 0.000 | 0.000 | 0.000 | -0.000 |
| 0.000 | -0.000 | 0.000 | 0.000 | 0.000 | -0.000 |
| -0.000 | -0.000 | 0.000 | 0.000 | 0.000 | -0.000 |
| 0.000 | 0.000 | 0.000 | 0.000 | 0.000 | 336.294 |
| 666.371 | -5.550 | -0.000 | -0.000 | -0.000 | 0.000 |
| -5.550 | 666.371 | -0.000 | -0.000 | -0.000 | 0.000 |
| -0.000 | 0.000 | -0.000 | -0.000 | -0.000 | 0.000 |
| -0.000 | 0.000 | -0.000 | -0.000 | -0.000 | 0.000 |
| 0.000 | 0.000 | -0.000 | -0.000 | -0.000 | 0.000 |
| -0.000 | -0.000 | -0.000 | -0.000 | -0.000 | 336.294 |
| 831.471 | -7.334 | 0.000 | 0.000 | 0.000 | 0.002 |
| -6.921 | 831.056 | 0.000 | 0.000 | 0.000 | 0.001 |
| -0.000 | 0.000 | 0.000 | 0.000 | 0.000 | 0.001 |
| 0.000 | 0.000 | 0.000 | 0.000 | 0.000 | 0.001 |
| -0.000 | 0.000 | 0.000 | 0.000 | 0.000 | 0.000 |
| -0.000 | -0.000 | 0.000 | 0.000 | 0.000 | 419.404 |
| 831.056 | -6.922 | -0.000 | -0.000 | -0.000 | -0.001 |
| -7.336 | 831.469 | -0.000 | -0.000 | -0.000 | -0.002 |
| 0.000 | -0.000 | -0.000 | -0.000 | -0.000 | -0.001 |
| -0.000 | -0.000 | -0.000 | -0.000 | -0.000 | -0.001 |
| 0.000 | -0.000 | -0.000 | -0.000 | -0.000 | -0.000 |
| 0.000 | 0.000 | -0.000 | -0.000 | -0.000 | 419.404 |
| 831.471 | -7.336 | 0.000 | 0.000 | 0.000 | 0.000 |
| -6.921 | 831.057 | 0.000 | 0.000 | 0.000 | 0.000 |
| -0.000 | 0.000 | 0.000 | 0.000 | 0.000 | 0.000 |
| 0.000 | 0.000 | 0.000 | 0.000 | 0.000 | 0.000 |
| -0.000 | 0.000 | 0.000 | 0.000 | 0.000 | 0.000 |
| 0.000 | 0.000 | 0.000 | 0.000 | 0.000 | 419.403 |
| 831.056 | -6.922 | -0.000 | -0.000 | -0.000 | -0.000 |
| -7.336 | 831.470 | -0.000 | -0.000 | -0.000 | -0.000 |
| 0.000 | -0.000 | -0.000 | -0.000 | -0.000 | -0.000 |
| 0.000 | -0.000 | -0.000 | -0.000 | -0.000 | -0.000 |
| 0.000 | -0.000 | -0.000 | -0.000 | -0.000 | -0.000 |
| -0.000 | -0.000 | -0.000 | -0.000 | -0.000 | 419.403 |
| 831.474 | -7.336 | 0.000 | 0.000 | 0.000 | 0.000 |
| -7.336 | 831.474 | 0.000 | 0.000 | 0.000 | 0.000 |
| 0.000 | 0.000 | 0.000 | 0.000 | 0.000 | 0.000 |
| 0.000 | 0.000 | 0.000 | 0.000 | 0.000 | 0.000 |
| -0.000 | 0.000 | 0.000 | 0.000 | 0.000 | 0.000 |
| 0.000 | 0.001 | 0.000 | 0.000 | 0.000 | 418.989 |
| 831.053 | -6.922 | -0.000 | -0.000 | -0.000 | -0.000 |
| -6.922 | 831.053 | -0.000 | -0.000 | -0.000 | -0.000 |
| 0.000 | -0.000 | -0.000 | -0.000 | -0.000 | -0.000 |
| -0.000 | -0.000 | -0.000 | -0.000 | -0.000 | -0.000 |
| 0.000 | -0.000 | -0.000 | -0.000 | -0.000 | -0.000 |
| -0.000 | -0.001 | -0.000 | -0.000 | -0.000 | 418.989 |
| 767.754 | -6.394 | -0.000 | 0.000 | -0.000 | 0.000 |
| -6.394 | 767.754 | 0.000 | 0.000 | -0.000 | -0.000 |
| -0.000 | -0.000 | -0.000 | 0.000 | -0.000 | -0.000 |
| -0.000 | -0.000 | 0.000 | 0.000 | -0.000 | 0.000 |
| -0.000 | -0.000 | -0.000 | 0.000 | -0.000 | -0.000 |
| -0.000 | 0.000 | -0.000 | 0.000 | -0.000 | 387.074 |
| 768.136 | -6.777 | 0.000 | -0.000 | -0.000 | -0.000 |
| -6.778 | 768.136 | 0.000 | 0.000 | 0.000 | -0.000 |
| 0.000 | 0.000 | -0.000 | -0.000 | 0.000 | 0.000 |
| 0.000 | 0.000 | -0.000 | -0.000 | 0.000 | 0.000 |
| 0.000 | 0.000 | -0.000 | -0.000 | 0.000 | -0.000 |
| 0.000 | -0.000 | 0.000 | -0.000 | 0.000 | 387.074 |
| 767.754 | -6.394 | -0.000 | 0.000 | -0.000 | 0.000 |
| -6.777 | 768.137 | -0.000 | 0.000 | 0.000 | 0.000 |
| -0.000 | -0.000 | -0.000 | 0.000 | -0.000 | 0.000 |
| -0.000 | -0.000 | 0.000 | 0.000 | -0.000 | 0.000 |
| -0.000 | -0.000 | 0.000 | 0.000 | -0.000 | -0.000 |
| 0.000 | 0.000 | -0.000 | 0.000 | -0.000 | 387.074 |
| 767.753 | -6.394 | -0.000 | -0.000 | 0.000 | 0.000 |
| -6.394 | 767.753 | -0.000 | -0.000 | 0.000 | -0.000 |
| 0.000 | 0.000 | 0.000 | -0.000 | 0.000 | 0.000 |
| 0.000 | 0.000 | -0.000 | -0.000 | 0.000 | -0.000 |
| 0.000 | 0.000 | 0.000 | -0.000 | -0.000 | 0.000 |
| -0.000 | -0.000 | 0.000 | -0.000 | 0.000 | 387.074 |
| 767.756 | -6.394 | 0.000 | 0.000 | -0.000 | 0.000 |
| -6.777 | 768.139 | -0.000 | 0.000 | -0.000 | 0.000 |
| -0.000 | -0.000 | 0.000 | 0.000 | -0.000 | 0.000 |
| -0.000 | -0.000 | 0.000 | 0.000 | -0.000 | 0.000 |
| -0.000 | -0.000 | 0.000 | 0.000 | -0.000 | -0.000 |
| 0.000 | 0.001 | -0.000 | -0.000 | -0.000 | 387.457 |
| 767.751 | -6.395 | 0.000 | -0.000 | 0.000 | -0.000 |
| -6.395 | 767.751 | -0.000 | -0.000 | 0.000 | -0.000 |
| 0.000 | 0.000 | 0.000 | -0.000 | 0.000 | -0.000 |
| 0.000 | 0.000 | -0.000 | -0.000 | 0.000 | -0.000 |
| 0.000 | 0.000 | -0.000 | -0.000 | 0.000 | -0.000 |
| -0.000 | -0.001 | -0.000 | 0.000 | -0.000 | 387.457 |
| 768.040 | -6.776 | 0.000 | 0.000 | 0.000 | 0.000 |
| -6.395 | 767.656 | 0.000 | 0.000 | 0.000 | -0.000 |
| -0.001 | 0.000 | 0.000 | 0.000 | 0.000 | -0.000 |
| 0.000 | 0.000 | 0.000 | 0.000 | 0.000 | 0.000 |
| 0.000 | 0.000 | 0.000 | 0.000 | 0.000 | -0.000 |
| 0.000 | 0.000 | 0.000 | 0.000 | 0.000 | 387.408 |
| 767.658 | -6.394 | -0.000 | -0.000 | -0.000 | -0.000 |
| -6.392 | 767.657 | -0.000 | -0.000 | -0.000 | 0.000 |
| 0.001 | -0.000 | -0.000 | -0.000 | -0.000 | 0.000 |
| 0.000 | -0.000 | -0.000 | -0.000 | -0.000 | 0.000 |
| -0.000 | -0.000 | -0.000 | -0.000 | -0.000 | -0.000 |
| 0.001 | -0.000 | -0.000 | -0.000 | -0.000 | 387.407 |
| 768.039 | -6.776 | 0.000 | 0.000 | 0.000 | -0.000 |
| -6.394 | 767.657 | 0.000 | 0.000 | 0.000 | 0.000 |
| -0.000 | 0.000 | 0.000 | 0.000 | 0.000 | -0.000 |
| -0.000 | 0.000 | 0.000 | 0.000 | 0.000 | -0.000 |
| 0.000 | 0.000 | 0.000 | 0.000 | 0.000 | 0.000 |
| 0.000 | 0.000 | 0.000 | 0.000 | 0.000 | 387.025 |
| 767.656 | -6.394 | -0.000 | -0.000 | -0.000 | 0.000 |
| -6.776 | 768.039 | -0.000 | -0.000 | -0.000 | 0.000 |
| 0.000 | -0.000 | -0.000 | -0.000 | -0.000 | 0.000 |
| 0.000 | -0.000 | -0.000 | -0.000 | -0.000 | 0.000 |
| -0.000 | -0.000 | -0.000 | -0.000 | -0.000 | -0.000 |
| -0.000 | -0.000 | -0.000 | -0.000 | -0.000 | 387.025 |
| 767.659 | -6.393 | 0.000 | 0.000 | 0.000 | -0.000 |
| -6.393 | 767.659 | 0.000 | 0.000 | 0.000 | 0.000 |
| -0.000 | 0.000 | 0.000 | 0.000 | 0.000 | -0.000 |
| 0.000 | -0.000 | 0.000 | 0.000 | 0.000 | -0.000 |
| 0.000 | 0.000 | 0.000 | 0.000 | 0.000 | 0.000 |
| 0.000 | 0.000 | 0.000 | 0.000 | 0.000 | 387.408 |
| 767.654 | -6.394 | -0.000 | -0.000 | -0.000 | 0.000 |
| -6.776 | 768.036 | -0.000 | -0.000 | -0.000 | 0.000 |
| 0.000 | -0.000 | -0.000 | -0.000 | -0.000 | 0.000 |
| 0.000 | -0.000 | -0.000 | -0.000 | -0.000 | 0.000 |
| -0.000 | -0.000 | -0.000 | -0.000 | -0.000 | -0.000 |
| -0.000 | -0.001 | -0.000 | -0.000 | -0.000 | 387.408 |
| 1090.771 | -9.623 | 0.000 | 0.000 | 0.000 | -0.000 |
| -9.623 | 1090.771 | 0.000 | 0.000 | 0.000 | -0.000 |
| -0.000 | 0.000 | 0.000 | 0.000 | 0.000 | 0.000 |
| 0.000 | 0.000 | 0.000 | 0.000 | 0.000 | 0.000 |
| -0.000 | 0.000 | 0.000 | 0.000 | 0.000 | 0.000 |
| 0.000 | -0.000 | 0.000 | 0.000 | 0.000 | 550.197 |
| 1090.227 | -9.080 | -0.000 | -0.000 | -0.000 | 0.000 |
| -9.080 | 1090.227 | -0.000 | -0.000 | -0.000 | 0.000 |
| 0.000 | -0.000 | -0.000 | -0.000 | -0.000 | -0.000 |
| 0.000 | -0.000 | -0.000 | -0.000 | -0.000 | 0.000 |
| 0.000 | -0.000 | -0.000 | -0.000 | -0.000 | -0.000 |
| -0.000 | 0.000 | -0.000 | -0.000 | -0.000 | 550.197 |
| 1090.227 | -9.080 | 0.000 | 0.000 | 0.000 | -0.000 |
| -9.623 | 1090.771 | 0.000 | 0.000 | 0.000 | -0.000 |
| -0.000 | 0.000 | 0.000 | 0.000 | 0.000 | 0.000 |
| 0.000 | -0.000 | 0.000 | 0.000 | 0.000 | -0.000 |
| -0.000 | 0.000 | 0.000 | 0.000 | 0.000 | 0.000 |
| 0.000 | 0.000 | 0.000 | 0.000 | 0.000 | 549.654 |
| 1090.770 | -9.624 | -0.000 | -0.000 | -0.000 | -0.000 |
| -9.624 | 1090.770 | -0.000 | -0.000 | -0.000 | 0.000 |
| 0.000 | -0.000 | -0.000 | -0.000 | -0.000 | -0.000 |
| 0.000 | -0.000 | -0.000 | -0.000 | -0.000 | 0.000 |
| 0.000 | -0.000 | -0.000 | -0.000 | -0.000 | -0.000 |
| -0.000 | -0.000 | -0.000 | -0.000 | -0.000 | 549.654 |
| 1090.231 | -9.080 | 0.000 | 0.000 | 0.000 | -0.000 |
| -9.080 | 1090.231 | 0.000 | 0.000 | 0.000 | 0.000 |
| -0.000 | 0.000 | 0.000 | 0.000 | 0.000 | 0.000 |
| -0.000 | 0.000 | 0.000 | 0.000 | 0.000 | -0.000 |
| -0.000 | 0.000 | 0.000 | 0.000 | 0.000 | 0.000 |
| 0.000 | 0.001 | 0.000 | 0.000 | 0.000 | 549.654 |
| 1090.223 | -9.080 | -0.000 | -0.000 | -0.000 | -0.000 |
| -9.080 | 1090.223 | -0.000 | -0.000 | -0.000 | -0.000 |
| 0.000 | -0.000 | -0.000 | -0.000 | -0.000 | -0.000 |
| -0.000 | -0.000 | -0.000 | -0.000 | -0.000 | -0.000 |
| 0.000 | -0.000 | -0.000 | -0.000 | -0.000 | -0.000 |
| -0.000 | -0.001 | -0.000 | -0.000 | -0.000 | 549.654 |
| 6799.661 | 2485.256 | 2337.525 | -0.000 | -0.000 | -0.000 |
| 1468.072 | 724.846 | 807.646 | -0.000 | 0.000 | 0.000 |
| 1496.246 | 384.402 | 1083.096 | -0.000 | -0.000 | 0.000 |
| 1419.668 | 318.591 | 740.884 | 156.964 | 0.000 | 0.000 |
| 0.000 | -0.000 | 0.000 | -0.000 | 207.256 | -0.000 |
| -0.000 | 0.000 | 0.000 | 0.000 | -0.000 | 236.523 |
| -6469.980 | -2426.881 | -2225.099 | -0.000 | -0.000 | 0.000 |
| -3484.070 | -730.886 | -524.767 | -0.000 | -0.000 | -0.000 |
| -1344.591 | -253.159 | -398.881 | -0.000 | 0.000 | -0.000 |
| -1419.668 | -318.591 | -740.885 | 156.964 | 0.000 | 0.000 |
| -0.000 | 0.000 | -0.000 | -0.000 | 207.256 | 0.000 |
| -0.000 | -0.000 | -0.000 | -0.000 | 0.000 | 236.523 |
| 661.663 | 143.499 | 134.734 | 0.000 | 0.000 | -0.000 |
| 386.318 | 438.200 | 131.495 | 0.000 | -0.000 | -0.000 |
| 405.192 | 167.183 | 333.434 | -0.000 | -0.000 | -0.000 |
| 0.000 | 0.000 | 0.000 | 202.003 | 0.000 | -0.000 |
| 143.132 | 32.121 | 74.697 | -0.000 | 166.791 | -0.000 |
| 0.000 | 0.000 | 0.000 | 0.000 | -0.000 | 236.523 |
| -75.662 | -70.579 | 16.665 | -0.000 | -0.000 | 0.000 |
| 47.279 | 484.088 | 59.836 | -0.000 | 0.000 | 0.000 |
| -882.438 | -347.118 | -445.776 | 0.000 | -0.000 | 0.000 |
| -0.000 | 0.000 | -0.000 | 202.003 | 0.000 | 0.000 |
| -143.132 | -32.121 | -74.697 | -0.000 | 166.791 | 0.000 |
| -0.000 | -0.000 | -0.000 | 0.000 | -0.000 | 236.523 |
| 265.594 | 54.678 | 84.460 | 0.000 | -0.000 | 0.000 |
| 97.152 | 297.130 | 82.531 | 0.000 | 0.000 | 0.000 |
| 121.448 | 75.327 | 167.524 | -0.000 | -0.000 | 0.000 |
| 20.253 | 4.545 | 10.569 | 137.751 | -0.000 | -0.000 |
| 0.000 | 0.000 | 0.000 | 0.000 | 207.256 | -0.000 |
| 69.381 | 29.550 | 40.239 | -0.000 | -0.000 | 98.517 |
| 98.997 | -21.998 | -46.217 | -0.000 | -0.000 | -0.000 |
| 32.470 | 327.168 | 64.574 | -0.000 | 0.000 | 0.000 |
| -19.514 | 23.314 | 14.718 | -0.000 | -0.000 | 0.000 |
| -20.253 | -4.545 | -10.569 | 137.751 | 0.000 | 0.000 |
| -0.000 | -0.000 | -0.000 | -0.000 | 207.256 | 0.000 |
| -69.381 | -29.550 | -40.239 | -0.000 | -0.000 | 98.517 |
| 1280.765 | 61.583 | -3.286 | -0.000 | -0.000 | -0.000 |
| 82.089 | 1238.775 | 18.055 | 0.000 | -0.000 | -0.000 |
| 18.607 | 18.607 | 1299.979 | -0.000 | 0.000 | 0.000 |
| -0.000 | -0.000 | -0.000 | 546.031 | -0.000 | 0.000 |
| -0.010 | -0.010 | 0.019 | -0.000 | 535.262 | 0.000 |
| -0.012 | -0.012 | 0.024 | -0.000 | -0.000 | 578.343 |
| 1280.765 | 61.583 | -3.286 | 0.000 | -0.000 | 0.000 |
| 61.583 | 1280.765 | -3.285 | -0.000 | 0.000 | -0.000 |
| 18.626 | 18.627 | 1299.941 | -0.000 | -0.000 | -0.000 |
| 0.000 | 0.000 | 0.000 | 546.031 | 0.000 | -0.000 |
| 0.010 | 0.010 | -0.019 | 0.000 | 535.262 | -0.000 |
| 0.012 | 0.012 | -0.024 | 0.000 | 0.000 | 578.343 |
| 1280.765 | 61.583 | -3.286 | -0.000 | -0.000 | 0.000 |
| 61.583 | 1280.765 | -3.286 | -0.000 | -0.000 | 0.000 |
| -2.705 | -2.705 | 1342.322 | -0.000 | 0.000 | 0.000 |
| -0.001 | -0.001 | 0.002 | 535.262 | 0.000 | 0.000 |
| -0.001 | -0.001 | 0.002 | 0.000 | 535.262 | 0.000 |
| -0.001 | -0.001 | 0.002 | -0.000 | -0.000 | 578.343 |
| 1238.786 | 82.100 | 18.034 | -0.000 | 0.000 | -0.000 |
| 61.583 | 1280.764 | -3.286 | 0.000 | -0.000 | -0.000 |
| 18.618 | 18.618 | 1299.958 | -0.000 | 0.000 | -0.000 |
| 0.001 | 0.001 | -0.002 | 535.262 | -0.000 | -0.000 |
| 0.001 | 0.001 | -0.002 | -0.000 | 535.262 | -0.000 |
| 0.001 | 0.001 | -0.002 | 0.000 | 0.000 | 578.343 |
| 1239.297 | 77.842 | 21.762 | 0.000 | 0.000 | 0.000 |
| 77.842 | 1239.296 | 21.762 | -0.000 | -0.000 | 0.000 |
| 18.618 | 18.618 | 1299.963 | -0.000 | -0.000 | 0.000 |
| 0.000 | -0.000 | 0.000 | 546.031 | -0.000 | -0.000 |
| -0.000 | 0.000 | 0.000 | -0.000 | 546.031 | 0.000 |
| -0.000 | 0.000 | 0.001 | -0.000 | 0.000 | 578.343 |
| 1239.292 | 77.840 | 21.760 | 0.000 | 0.000 | 0.000 |
| 61.583 | 1280.760 | -3.286 | 0.000 | 0.000 | 0.000 |
| -2.705 | -2.705 | 1342.316 | 0.000 | 0.000 | -0.000 |
| -0.000 | 0.000 | -0.000 | 546.031 | 0.000 | -0.000 |
| 0.000 | -0.000 | -0.000 | 0.000 | 546.031 | -0.000 |
| 0.000 | -0.000 | -0.001 | 0.000 | 0.000 | 578.343 |
| 1280.171 | 61.062 | -2.890 | 0.000 | 0.001 | -0.000 |
| 77.137 | 1238.845 | 22.360 | 0.000 | 0.000 | -0.000 |
| -2.889 | -2.889 | 1344.122 | 0.000 | 0.000 | -0.000 |
| -0.000 | 0.000 | -0.000 | 545.604 | 0.000 | -0.000 |
| 0.000 | 0.000 | -0.000 | 0.000 | 545.604 | -0.000 |
| -0.000 | -0.000 | -0.000 | 0.000 | 0.000 | 609.554 |
| 1238.331 | 81.414 | 18.598 | -0.000 | -0.000 | 0.001 |
| 61.061 | 1280.171 | -2.890 | -0.000 | -0.000 | 0.000 |
| 18.598 | 18.598 | 1301.147 | -0.000 | -0.001 | 0.000 |
| 0.000 | -0.000 | 0.001 | 545.604 | -0.000 | 0.000 |
| 0.000 | -0.000 | 0.000 | -0.000 | 545.604 | 0.000 |
| -0.000 | -0.000 | 0.000 | -0.000 | 0.000 | 609.555 |
| 1238.331 | 81.414 | 18.598 | 0.000 | 0.000 | -0.000 |
| 77.137 | 1238.845 | 22.361 | 0.000 | 0.000 | -0.000 |
| 18.598 | 18.598 | 1301.147 | 0.000 | 0.000 | -0.000 |
| 0.000 | 0.000 | 0.000 | 545.604 | -0.000 | -0.000 |
| -0.000 | 0.000 | 0.000 | 0.000 | 534.860 | -0.000 |
| -0.000 | 0.000 | 0.000 | 0.000 | 0.000 | 578.458 |
| 1238.840 | 77.139 | 22.364 | -0.000 | -0.000 | 0.000 |
| 77.137 | 1238.845 | 22.361 | -0.000 | -0.000 | 0.000 |
| 18.598 | 18.598 | 1301.147 | -0.000 | -0.000 | 0.000 |
| -0.000 | -0.000 | -0.000 | 545.604 | 0.000 | 0.000 |
| 0.000 | -0.000 | -0.000 | -0.000 | 534.860 | 0.000 |
| 0.000 | -0.000 | -0.000 | -0.000 | 0.000 | 578.458 |
| 1238.847 | 77.138 | 22.362 | 0.000 | -0.000 | -0.000 |
| 81.416 | 1238.332 | 18.599 | 0.000 | -0.000 | 0.000 |
| 18.599 | 18.599 | 1301.151 | 0.000 | 0.000 | -0.000 |
| 0.000 | -0.000 | 0.000 | 545.604 | -0.000 | -0.000 |
| -0.000 | 0.000 | 0.000 | 0.000 | 545.604 | -0.000 |
| -0.000 | 0.000 | 0.000 | 0.000 | 0.000 | 578.458 |
| 1280.167 | 61.061 | -2.890 | -0.000 | -0.000 | 0.000 |
| 81.413 | 1238.329 | 18.597 | -0.000 | -0.000 | 0.000 |
| -2.890 | -2.890 | 1344.117 | -0.000 | -0.000 | -0.000 |
| -0.000 | 0.000 | -0.000 | 545.604 | -0.000 | 0.000 |
| 0.000 | -0.000 | -0.000 | -0.000 | 545.604 | 0.000 |
| 0.000 | -0.000 | -0.000 | -0.000 | -0.000 | 578.458 |
| 1358.440 | 203.043 | -222.873 | 0.000 | -0.000 | -0.000 |
| 290.766 | 1430.124 | -381.580 | -0.000 | -0.000 | -0.001 |
| 222.754 | 222.754 | 892.688 | 0.000 | -0.000 | 0.000 |
| 0.000 | 0.000 | 0.000 | 545.696 | -0.000 | -0.000 |
| 202.541 | 202.541 | -403.300 | 0.000 | 527.713 | -0.000 |
| 0.000 | 0.000 | -0.000 | -0.000 | -0.000 | 609.305 |
| 1279.780 | 61.169 | -3.310 | -0.000 | 0.000 | 0.000 |
| 61.170 | 1279.780 | -3.310 | 0.000 | 0.000 | -0.000 |
| -180.072 | -180.072 | 1694.797 | 0.000 | 0.000 | 0.000 |
| -0.000 | -0.000 | 0.001 | 545.696 | -0.000 | 0.001 |
| -202.541 | -202.541 | 403.299 | -0.000 | 527.713 | -0.000 |
| -0.000 | -0.000 | 0.000 | 0.000 | 0.000 | 609.305 |
| 1249.563 | 94.167 | -6.077 | -0.000 | -0.000 | -0.000 |
| 100.838 | 1244.633 | -7.811 | -0.000 | -0.000 | -0.000 |
| 36.637 | 36.637 | 1263.285 | -0.000 | 0.000 | 0.000 |
| 12.103 | 12.103 | -24.099 | 534.970 | 0.000 | -0.000 |
| -0.000 | 0.000 | 0.000 | 0.000 | 545.696 | 0.000 |
| 0.000 | 0.000 | 0.000 | 0.000 | -0.000 | 609.305 |
| 1220.871 | 61.421 | 55.090 | -0.000 | 0.000 | 0.000 |
| 61.421 | 1220.871 | 55.090 | 0.000 | 0.000 | 0.000 |
| -2.923 | -2.923 | 1342.056 | -0.000 | 0.000 | 0.000 |
| -12.103 | -12.103 | 24.099 | 534.970 | 0.000 | 0.000 |
| -0.000 | -0.000 | -0.000 | 0.000 | 545.696 | -0.000 |
| -0.000 | -0.000 | -0.000 | -0.000 | -0.000 | 609.305 |
| 1240.270 | 80.177 | 17.107 | -0.000 | -0.000 | -0.000 |
| 75.997 | 1244.099 | 17.457 | 0.000 | -0.000 | -0.000 |
| 19.708 | 19.708 | 1296.999 | 0.000 | 0.000 | -0.000 |
| 1.234 | 1.233 | -2.456 | 534.742 | -0.000 | -0.000 |
| 1.234 | 1.234 | -2.457 | -0.000 | 534.741 | -0.000 |
| 1.376 | 1.376 | -2.739 | 0.000 | -0.000 | 583.149 |
| 1239.989 | 81.033 | 16.527 | -0.000 | 0.000 | 0.000 |
| 73.183 | 1241.927 | 22.413 | -0.000 | 0.000 | 0.000 |
| -2.923 | -2.923 | 1342.052 | -0.000 | -0.000 | 0.000 |
| -1.234 | -1.233 | 2.456 | 534.742 | 0.000 | 0.000 |
| -1.234 | -1.234 | 2.457 | 0.000 | 534.741 | 0.000 |
| -1.376 | -1.376 | 2.739 | -0.000 | 0.000 | 583.149 |
| 1280.171 | 61.061 | -2.889 | 0.000 | 0.000 | 0.002 |
| 61.062 | 1280.171 | -2.889 | 0.000 | 0.000 | 0.002 |
| 18.598 | 18.597 | 1301.150 | 0.000 | 0.000 | 0.002 |
| 0.001 | 0.000 | 0.001 | 545.604 | 0.000 | 0.002 |
| -0.001 | -0.001 | 0.003 | 0.000 | 534.860 | 0.002 |
| -0.001 | -0.001 | 0.003 | 0.000 | 0.000 | 583.635 |
| 1280.169 | 61.060 | -2.890 | -0.000 | -0.000 | -0.002 |
| 81.903 | 1237.844 | 18.595 | -0.000 | -0.000 | -0.002 |
| -2.891 | -2.889 | 1344.121 | -0.000 | -0.000 | -0.002 |
| -0.001 | -0.000 | -0.001 | 545.604 | -0.000 | -0.002 |
| 0.001 | 0.001 | -0.003 | -0.000 | 534.860 | -0.002 |
| 0.002 | 0.001 | -0.003 | -0.000 | -0.000 | 583.632 |
| 1241.114 | 83.858 | 13.372 | 0.000 | 0.000 | 0.000 |
| 83.858 | 1241.114 | 13.372 | 0.000 | 0.000 | 0.000 |
| 18.598 | 18.598 | 1301.148 | 0.000 | 0.000 | 0.000 |
| 0.000 | 0.000 | 0.000 | 545.604 | 0.000 | 0.000 |
| -0.000 | -0.000 | 0.000 | 0.000 | 534.860 | 0.000 |
| 0.000 | 0.000 | 0.000 | 0.000 | 0.000 | 609.555 |
| 1237.843 | 81.902 | 18.598 | -0.000 | -0.000 | -0.000 |
| 81.902 | 1237.842 | 18.598 | -0.000 | -0.000 | -0.000 |
| 18.601 | 18.601 | 1301.140 | -0.000 | -0.000 | -0.000 |
| -0.000 | -0.000 | -0.000 | 545.604 | -0.000 | -0.000 |
| 0.000 | 0.000 | -0.000 | -0.000 | 534.860 | -0.000 |
| -0.000 | -0.000 | -0.000 | -0.000 | -0.000 | 609.555 |
| 1243.632 | 74.304 | 20.412 | 0.000 | 0.000 | 0.000 |
| 74.307 | 1243.625 | 20.415 | 0.000 | 0.000 | 0.000 |
| 18.597 | 18.597 | 1301.154 | 0.000 | 0.000 | 0.000 |
| 0.000 | -0.000 | 0.000 | 545.604 | 0.000 | 0.000 |
| -0.000 | 0.000 | 0.000 | 0.000 | 545.604 | 0.000 |
| -0.000 | 0.000 | 0.000 | 0.000 | 0.000 | 583.634 |
| 1280.167 | 61.061 | -2.890 | -0.000 | -0.000 | -0.000 |
| 81.902 | 1237.839 | 18.598 | -0.000 | -0.000 | -0.000 |
| 18.597 | 18.597 | 1301.144 | -0.000 | -0.000 | -0.000 |
| -0.000 | 0.000 | -0.000 | 545.604 | -0.000 | -0.000 |
| 0.000 | -0.000 | -0.000 | -0.000 | 545.604 | -0.000 |
| 0.000 | -0.000 | -0.000 | -0.000 | -0.000 | 583.633 |
| 1280.033 | 61.238 | -3.244 | 0.000 | -0.000 | 0.000 |
| 61.236 | 1280.033 | -3.244 | -0.000 | -0.000 | 0.000 |
| 1328.568 | 1328.569 | -1309.264 | 0.000 | -0.000 | 0.000 |
| -0.001 | 0.000 | 0.000 | 545.750 | -0.000 | 0.001 |
| 0.000 | 0.000 | -0.000 | -0.000 | 545.750 | 0.001 |
| -0.000 | 0.000 | 0.000 | -0.000 | -0.000 | 609.399 |
| 221.032 | -947.185 | 2055.473 | 0.000 | 0.000 | -0.001 |
| -796.244 | 372.772 | 1754.066 | 0.000 | 0.000 | -0.000 |
| -1004.484 | -1004.484 | 3337.186 | 0.000 | 0.000 | -0.000 |
| 0.001 | -0.000 | -0.000 | 545.750 | 0.000 | -0.001 |
| 0.000 | -0.000 | -0.000 | 0.000 | 545.750 | -0.001 |
| -0.000 | -0.000 | -0.000 | 0.000 | 0.000 | 609.397 |
| 1280.033 | 61.237 | -3.245 | -0.000 | -0.000 | 0.000 |
| 178.198 | 1346.403 | -185.804 | 0.000 | -0.000 | 0.000 |
| 120.764 | 120.764 | 1096.169 | -0.000 | -0.000 | 0.000 |
| 87.209 | 87.209 | -173.683 | 536.615 | -0.000 | 0.000 |
| -0.000 | 0.000 | 0.000 | -0.000 | 545.750 | 0.000 |
| 87.120 | 87.121 | -173.507 | 0.000 | -0.000 | 584.543 |
| 1109.791 | -52.413 | 279.450 | 0.000 | 0.000 | -0.000 |
| -52.411 | 1109.793 | 279.447 | -0.000 | 0.000 | -0.000 |
| -83.835 | -83.835 | 1503.642 | -0.000 | 0.000 | -0.000 |
| -87.209 | -87.209 | 173.683 | 536.615 | 0.000 | -0.000 |
| 0.000 | -0.000 | -0.000 | 0.000 | 545.750 | -0.000 |
| -87.120 | -87.121 | 173.507 | 0.000 | 0.000 | 584.543 |
| 1251.449 | 88.614 | -2.038 | -0.000 | -0.000 | 0.000 |
| 88.602 | 1251.461 | -2.039 | -0.000 | -0.000 | 0.000 |
| 28.700 | 28.700 | 1279.524 | -0.000 | -0.000 | 0.000 |
| 10.229 | 10.228 | -20.370 | 535.008 | -0.000 | 0.000 |
| -0.000 | 0.000 | 0.000 | -0.000 | 545.750 | 0.000 |
| 12.181 | 12.182 | -24.260 | 0.000 | -0.000 | 582.571 |
| 1233.547 | 65.070 | 39.224 | -0.000 | 0.000 | -0.000 |
| 61.237 | 1280.029 | -3.245 | 0.000 | 0.000 | -0.000 |
| 8.241 | 8.241 | 1320.262 | 0.000 | 0.000 | -0.000 |
| -10.229 | -10.228 | 20.370 | 535.008 | 0.000 | -0.000 |
| 0.000 | -0.000 | -0.000 | 0.000 | 545.750 | -0.000 |
| -12.181 | -12.182 | 24.260 | 0.000 | 0.000 | 582.571 |
| 1280.171 | 61.062 | -2.889 | -0.000 | -0.000 | 0.001 |
| 61.062 | 1280.171 | -2.889 | -0.000 | 0.000 | 0.001 |
| 90.206 | 90.207 | 1157.931 | 0.000 | 0.000 | 0.000 |
| 0.000 | 0.001 | 0.000 | 545.604 | 0.000 | 0.001 |
| -0.000 | -0.000 | 0.001 | 0.000 | 545.604 | 0.000 |
| -0.000 | 0.000 | 0.000 | 0.000 | -0.000 | 609.556 |
| 1168.467 | 7.547 | 162.328 | 0.000 | 0.000 | -0.001 |
| 61.061 | 1280.171 | -2.890 | 0.000 | -0.000 | -0.001 |
| -2.890 | -2.890 | 1344.122 | 0.000 | 0.000 | -0.001 |
| -0.000 | -0.001 | -0.000 | 545.604 | 0.000 | -0.001 |
| 0.000 | -0.000 | -0.000 | -0.000 | 545.604 | -0.000 |
| 0.000 | 0.000 | -0.000 | -0.000 | -0.000 | 609.554 |
| 1280.172 | 61.062 | -2.889 | -0.000 | -0.000 | 0.000 |
| 61.062 | 1280.172 | -2.889 | -0.000 | 0.000 | 0.000 |
| 25.753 | 25.753 | 1286.837 | -0.000 | -0.000 | -0.000 |
| 0.000 | 0.000 | 0.000 | 545.604 | 0.000 | 0.000 |
| 7.161 | 7.161 | -14.322 | -0.000 | 534.860 | 0.000 |
| 7.653 | 7.653 | -15.305 | 0.000 | -0.000 | 585.545 |
| 1280.171 | 61.061 | -2.890 | -0.000 | 0.000 | -0.000 |
| 61.061 | 1280.171 | -2.890 | 0.000 | -0.000 | -0.000 |
| 11.437 | 11.437 | 1315.468 | 0.000 | 0.000 | 0.000 |
| -0.000 | -0.000 | -0.000 | 545.604 | -0.000 | -0.000 |
| -7.161 | -7.161 | 14.322 | -0.000 | 534.860 | -0.000 |
| -7.653 | -7.653 | 15.305 | -0.000 | 0.000 | 585.545 |
| 1245.792 | 74.224 | 18.332 | 0.000 | -0.000 | 0.000 |
| 74.224 | 1245.791 | 18.332 | -0.000 | -0.000 | 0.000 |
| 19.315 | 19.315 | 1299.717 | -0.000 | 0.000 | 0.000 |
| 0.716 | 0.716 | -1.432 | 534.860 | 0.000 | 0.000 |
| 0.716 | 0.716 | -1.432 | 0.000 | 534.860 | 0.000 |
| 0.544 | 0.545 | -1.089 | -0.000 | -0.000 | 583.520 |
| 1244.424 | 72.657 | 21.258 | 0.000 | 0.000 | -0.000 |
| 77.736 | 1242.905 | 17.698 | -0.000 | -0.000 | -0.000 |
| 17.881 | 17.881 | 1302.576 | 0.000 | -0.000 | -0.000 |
| -0.716 | -0.716 | 1.432 | 534.860 | -0.000 | -0.000 |
| -0.716 | -0.716 | 1.432 | -0.000 | 534.860 | -0.000 |
| -0.544 | -0.545 | 1.089 | 0.000 | -0.000 | 583.520 |
| 1804.867 | 711.006 | -1172.862 | -0.000 | 0.000 | -0.001 |
| 711.004 | 1804.867 | -1172.863 | -0.000 | -0.000 | -0.001 |
| -2.853 | -2.853 | 1342.574 | 0.000 | -0.000 | -0.001 |
| 599.364 | 599.365 | -1193.823 | 516.494 | 0.000 | -0.001 |
| 221.031 | 221.032 | -440.248 | -0.000 | 534.943 | -0.002 |
| -0.000 | 0.000 | -0.000 | -0.000 | 0.000 | 609.439 |
| 1053.951 | -113.170 | 395.779 | -0.000 | -0.000 | 0.001 |
| -489.635 | 611.483 | 1211.360 | 0.000 | -0.000 | 0.001 |
| -2.853 | -2.854 | 1342.571 | 0.000 | -0.000 | 0.001 |
| -599.364 | -599.365 | 1193.821 | 516.495 | -0.000 | 0.001 |
| -221.030 | -221.032 | 440.247 | 0.000 | 534.943 | 0.001 |
| -0.002 | -0.000 | -0.000 | 0.000 | -0.000 | 609.442 |
| 1280.147 | 61.266 | -3.213 | 0.000 | 0.000 | -0.000 |
| 61.266 | 1280.147 | -3.213 | -0.000 | -0.000 | -0.000 |
| 38.848 | 38.849 | 1259.511 | 0.000 | 0.000 | -0.000 |
| 19.421 | 19.421 | -38.682 | 536.328 | 0.000 | -0.000 |
| 56.038 | 56.038 | -111.617 | -0.000 | 518.399 | -0.000 |
| 53.231 | 53.231 | -106.025 | 0.000 | 0.000 | 555.537 |
| 1223.272 | 58.141 | 56.540 | -0.000 | 0.000 | 0.000 |
| 40.821 | 1172.428 | 124.425 | 0.000 | -0.000 | 0.000 |
| -5.715 | -5.715 | 1348.272 | -0.000 | -0.000 | 0.000 |
| -19.421 | -19.421 | 38.682 | 536.328 | -0.000 | 0.000 |
| -56.038 | -56.038 | 111.617 | 0.000 | 518.399 | 0.000 |
| -53.230 | -53.231 | 106.025 | -0.000 | -0.000 | 555.537 |
| 1246.826 | 79.553 | 11.762 | 0.000 | -0.000 | -0.000 |
| 79.533 | 1246.872 | 11.737 | 0.000 | 0.000 | -0.000 |
| 20.675 | 20.675 | 1295.714 | -0.000 | 0.000 | -0.000 |
| 2.502 | 2.501 | -4.983 | 533.553 | -0.000 | -0.000 |
| -0.000 | 0.000 | 0.000 | 0.000 | 545.773 | -0.000 |
| 2.493 | 2.493 | -4.965 | 0.000 | -0.000 | 584.196 |
| 1241.956 | 75.818 | 20.324 | -0.000 | 0.000 | 0.000 |
| 75.819 | 1241.955 | 20.324 | 0.000 | -0.000 | 0.000 |
| 16.295 | 16.295 | 1304.428 | 0.000 | -0.000 | 0.000 |
| -2.502 | -2.501 | 4.983 | 533.553 | -0.000 | 0.000 |
| 0.000 | -0.000 | -0.000 | -0.000 | 545.773 | 0.000 |
| -2.493 | -2.493 | 4.965 | -0.000 | 0.000 | 584.196 |
| 1239.650 | 82.714 | 15.979 | -0.000 | -0.000 | -0.001 |
| 61.062 | 1280.172 | -2.890 | -0.000 | -0.000 | -0.001 |
| -2.889 | -2.889 | 1344.121 | -0.000 | -0.000 | -0.001 |
| -0.000 | 0.000 | -0.001 | 534.860 | -0.000 | -0.001 |
| -0.000 | -0.000 | -0.001 | -0.000 | 545.604 | -0.001 |
| 0.000 | 0.000 | -0.001 | -0.000 | -0.000 | 585.936 |
| 1280.171 | 61.061 | -2.889 | 0.000 | 0.000 | 0.001 |
| 73.016 | 1245.837 | 19.490 | 0.000 | 0.000 | 0.001 |
| -2.890 | -2.889 | 1344.123 | 0.000 | 0.000 | 0.001 |
| 0.000 | -0.000 | 0.001 | 534.860 | 0.000 | 0.001 |
| 0.000 | 0.000 | 0.001 | 0.000 | 545.604 | 0.001 |
| 0.000 | 0.000 | 0.001 | 0.000 | 0.000 | 585.939 |
| 1245.838 | 73.016 | 19.490 | -0.000 | -0.000 | -0.000 |
| 61.061 | 1280.172 | -2.890 | -0.000 | -0.000 | -0.000 |
| -2.889 | -2.890 | 1344.123 | -0.000 | -0.000 | -0.000 |
| 0.000 | 0.000 | -0.000 | 545.604 | -0.000 | -0.000 |
| -0.000 | 0.000 | -0.000 | -0.000 | 534.860 | -0.000 |
| 0.000 | 0.000 | -0.000 | -0.000 | -0.000 | 609.555 |
| 1245.838 | 73.015 | 19.490 | 0.000 | 0.000 | 0.000 |
| 76.454 | 1244.810 | 17.079 | 0.000 | 0.000 | 0.000 |
| 18.598 | 18.598 | 1301.147 | 0.000 | 0.000 | 0.000 |
| -0.000 | 0.000 | 0.000 | 545.604 | 0.000 | 0.000 |
| 0.000 | -0.000 | 0.000 | 0.000 | 534.860 | 0.000 |
| -0.000 | -0.000 | 0.000 | 0.000 | 0.000 | 609.555 |
| 1280.175 | 61.062 | -2.889 | -0.000 | -0.000 | -0.000 |
| 61.062 | 1280.175 | -2.889 | -0.000 | -0.000 | -0.000 |
| 18.567 | 18.567 | 1301.213 | -0.000 | -0.000 | -0.000 |
| 0.000 | -0.000 | 0.000 | 534.860 | -0.000 | -0.000 |
| -0.000 | 0.000 | 0.000 | -0.000 | 545.604 | -0.000 |
| -0.000 | 0.000 | 0.000 | -0.000 | -0.000 | 585.938 |
| 1244.797 | 76.457 | 17.085 | 0.000 | 0.000 | 0.000 |
| 73.014 | 1245.836 | 19.489 | 0.000 | 0.000 | 0.000 |
| -2.890 | -2.890 | 1344.117 | 0.000 | 0.000 | 0.000 |
| -0.000 | 0.000 | -0.000 | 534.860 | 0.000 | 0.000 |
| 0.000 | -0.000 | -0.000 | 0.000 | 545.604 | 0.000 |
| 0.000 | -0.000 | -0.000 | 0.000 | 0.000 | 585.938 |
| 1279.867 | 61.148 | -3.218 | 18.081 | 0.000 | 0.001 |
| 60.998 | 1234.172 | 42.465 | -15.908 | 0.000 | 0.001 |
| -2.693 | -2.693 | 1342.053 | -0.000 | 0.000 | -0.000 |
| 18.081 | -18.082 | 0.001 | 545.678 | 0.000 | 0.000 |
| -50.310 | -50.310 | 100.273 | -0.000 | 520.263 | 10.885 |
| -50.229 | -50.230 | 100.108 | 0.000 | 10.897 | 555.738 |
| 1250.974 | 140.204 | -53.209 | 10.849 | -0.000 | -0.000 |
| 88.776 | 1265.442 | -16.376 | -16.185 | -0.000 | -0.000 |
| 95.559 | 95.559 | 1146.232 | -0.000 | -0.000 | 0.000 |
| 61.195 | 39.425 | -100.275 | 520.262 | -0.000 | -0.000 |
| 50.310 | 50.311 | -100.273 | 0.000 | 520.262 | 10.885 |
| 50.230 | 50.230 | -100.108 | -0.000 | 10.896 | 555.739 |
| 1221.922 | 77.220 | 38.509 | 13.123 | 0.000 | 0.000 |
| 75.965 | 1241.758 | 19.992 | -15.329 | 0.000 | 0.000 |
| 28.069 | 28.069 | 1280.745 | 0.000 | 0.000 | -0.000 |
| 18.081 | -18.081 | 0.000 | 545.678 | 0.000 | 0.000 |
| -4.221 | -4.221 | 8.413 | -0.000 | 524.354 | 12.044 |
| -3.884 | -3.884 | 7.740 | 0.000 | 12.527 | 567.902 |
| 1279.867 | 61.148 | -3.220 | 18.081 | -0.000 | 0.000 |
| 75.082 | 1244.440 | 18.198 | -14.267 | -0.000 | -0.000 |
| 20.144 | 20.144 | 1296.537 | -0.000 | -0.000 | 0.000 |
| 18.081 | -18.081 | -0.000 | 545.678 | -0.000 | -0.000 |
| 4.221 | 4.221 | -8.413 | 0.000 | 524.354 | 12.044 |
| 3.884 | 3.884 | -7.740 | -0.000 | 12.527 | 567.902 |
| 1243.653 | 73.827 | 20.239 | 14.806 | 0.000 | -0.000 |
| 73.827 | 1243.652 | 20.239 | -14.806 | 0.000 | 0.000 |
| 18.386 | 18.386 | 1300.046 | 0.000 | 0.000 | -0.000 |
| 14.719 | -15.158 | 0.438 | 534.577 | 0.000 | 0.000 |
| -0.220 | -0.219 | 0.438 | 0.000 | 534.577 | 14.938 |
| -0.158 | -0.158 | 0.316 | 0.000 | 15.825 | 582.960 |
| 1243.070 | 79.526 | 15.131 | 15.422 | -0.000 | 0.000 |
| 79.526 | 1243.071 | 15.131 | -15.422 | -0.000 | -0.000 |
| 18.847 | 18.847 | 1299.119 | 0.000 | -0.000 | -0.000 |
| 15.158 | -14.718 | -0.438 | 534.577 | -0.000 | -0.000 |
| 0.220 | 0.219 | -0.438 | -0.000 | 534.577 | 14.938 |
| 0.158 | 0.158 | -0.316 | -0.000 | 15.825 | 582.960 |
| 614.336 | 471.768 | 471.768 | 0.000 | -0.000 | -0.000 |
| 471.768 | 614.336 | 471.768 | 0.000 | 0.000 | 0.000 |
| 471.768 | 471.768 | 614.336 | 0.000 | 0.000 | -0.000 |
| 485.951 | 485.952 | 485.951 | 58.423 | -0.000 | -0.000 |
| 485.975 | 485.976 | 485.975 | -0.000 | 58.420 | 0.000 |
| 485.987 | 485.987 | 485.987 | -0.000 | -0.000 | 58.417 |
| -322.137 | -438.340 | -438.340 | -0.000 | -0.000 | 0.000 |
| -438.340 | -322.137 | -438.340 | -0.000 | -0.000 | 0.000 |
| -438.340 | -438.340 | -322.137 | -0.000 | 0.000 | 0.000 |
| -485.951 | -485.952 | -485.951 | 58.423 | -0.000 | 0.000 |
| -485.975 | -485.976 | -485.975 | -0.000 | 58.420 | -0.000 |
| -485.987 | -485.987 | -485.987 | -0.000 | -0.000 | 58.417 |
| 238.045 | 95.733 | 95.733 | 0.000 | 0.000 | -0.000 |
| 95.733 | 238.045 | 95.733 | 0.000 | -0.000 | -0.000 |
| 95.733 | 95.733 | 238.045 | 0.000 | -0.000 | 0.000 |
| 10.484 | 10.484 | 10.484 | 158.635 | 0.000 | -0.000 |
| 10.484 | 10.484 | 10.484 | 0.000 | 158.635 | 0.000 |
| 10.484 | 10.484 | 10.484 | 0.000 | 0.000 | 158.635 |
| 103.957 | -2.305 | -2.305 | -0.000 | -0.000 | 0.000 |
| -2.305 | 103.957 | -2.305 | -0.000 | -0.000 | 0.000 |
| -2.305 | -2.305 | 103.957 | -0.000 | -0.000 | 0.000 |
| -10.484 | -10.484 | -10.484 | 158.635 | -0.000 | -0.000 |
| -10.484 | -10.484 | -10.484 | -0.000 | 158.635 | -0.000 |
| -10.484 | -10.484 | -10.484 | -0.000 | -0.000 | 158.635 |
| 115.862 | 49.802 | 49.802 | 0.000 | -0.000 | 0.000 |
| 49.802 | 115.862 | 49.802 | 0.000 | 0.000 | 0.000 |
| 49.802 | 49.802 | 115.862 | 0.000 | -0.000 | 0.000 |
| 4.235 | 4.235 | 4.235 | 69.363 | 0.000 | -0.000 |
| 4.235 | 4.235 | 4.235 | 0.000 | 69.363 | 0.000 |
| 4.235 | 4.235 | 4.235 | 0.000 | 0.000 | 69.363 |
| 95.143 | 37.325 | 37.325 | -0.000 | 0.000 | -0.000 |
| 37.325 | 95.143 | 37.325 | -0.000 | -0.000 | 0.000 |
| 37.325 | 37.325 | 95.143 | -0.000 | -0.000 | -0.000 |
| -4.235 | -4.235 | -4.235 | 69.363 | -0.000 | -0.000 |
| -4.235 | -4.235 | -4.235 | -0.000 | 69.363 | 0.000 |
| -4.235 | -4.235 | -4.235 | 0.000 | 0.000 | 69.363 |
| 1058.197 | -8.813 | 0.000 | 0.000 | 0.000 | 0.000 |
| -8.813 | 1058.197 | 0.000 | 0.000 | 0.000 | 0.000 |
| 0.000 | 0.000 | 0.000 | 0.000 | 0.000 | -0.000 |
| -0.000 | 0.000 | 0.000 | 0.000 | 0.000 | -0.000 |
| -0.000 | 0.000 | 0.000 | 0.000 | 0.000 | 0.000 |
| -0.000 | 0.000 | 0.000 | 0.000 | 0.000 | 533.505 |
| 1058.197 | -8.813 | -0.000 | -0.000 | -0.000 | -0.000 |
| -9.341 | 1058.725 | -0.000 | -0.000 | -0.000 | -0.000 |
| 0.000 | 0.000 | -0.000 | -0.000 | -0.000 | -0.000 |
| 0.000 | -0.000 | -0.000 | -0.000 | -0.000 | 0.000 |
| 0.000 | -0.000 | -0.000 | -0.000 | -0.000 | -0.000 |
| 0.000 | -0.000 | -0.000 | -0.000 | -0.000 | 533.505 |
| 1058.198 | -8.813 | 0.000 | 0.000 | 0.000 | 0.000 |
| -9.341 | 1058.725 | 0.000 | 0.000 | 0.000 | 0.000 |
| 0.000 | 0.000 | 0.000 | 0.000 | 0.000 | -0.000 |
| -0.000 | 0.000 | 0.000 | 0.000 | 0.000 | -0.000 |
| -0.000 | 0.000 | 0.000 | 0.000 | 0.000 | 0.000 |
| 0.000 | 0.000 | 0.000 | 0.000 | 0.000 | 533.505 |
| 1058.724 | -9.341 | -0.000 | -0.000 | -0.000 | -0.000 |
| -8.813 | 1058.197 | -0.000 | -0.000 | -0.000 | 0.000 |
| 0.000 | 0.000 | -0.000 | -0.000 | -0.000 | -0.000 |
| 0.000 | -0.000 | -0.000 | -0.000 | -0.000 | -0.000 |
| 0.000 | -0.000 | -0.000 | -0.000 | -0.000 | -0.000 |
| -0.000 | -0.000 | -0.000 | -0.000 | -0.000 | 533.505 |
| 1058.201 | -8.813 | 0.000 | 0.000 | 0.000 | 0.000 |
| -8.813 | 1058.201 | 0.000 | 0.000 | 0.000 | 0.000 |
| 0.000 | 0.000 | 0.000 | 0.000 | 0.000 | -0.000 |
| -0.000 | 0.000 | 0.000 | 0.000 | 0.000 | -0.000 |
| -0.000 | -0.000 | 0.000 | 0.000 | 0.000 | 0.000 |
| 0.000 | 0.001 | 0.000 | 0.000 | 0.000 | 533.505 |
| 1058.193 | -8.814 | -0.000 | -0.000 | -0.000 | -0.000 |
| -8.814 | 1058.194 | -0.000 | -0.000 | -0.000 | -0.000 |
| 0.000 | 0.000 | -0.000 | -0.000 | -0.000 | -0.000 |
| 0.000 | -0.000 | -0.000 | -0.000 | -0.000 | -0.000 |
| 0.000 | -0.000 | -0.000 | -0.000 | -0.000 | -0.000 |
| -0.000 | -0.001 | -0.000 | -0.000 | -0.000 | 533.505 |
| 576.258 | 67.791 | -1.137 | 0.000 | 0.000 | 0.000 |
| 92.296 | 271.055 | 27.398 | -0.000 | 0.000 | 0.000 |
| 52.109 | -3.137 | 448.848 | 0.000 | 0.000 | -0.000 |
| 0.000 | 0.000 | 0.000 | 96.855 | 0.000 | 0.000 |
| -0.000 | 0.000 | 0.000 | 0.000 | 249.745 | 0.000 |
| -0.000 | 0.000 | 0.000 | 0.000 | 0.000 | 244.413 |
| 630.423 | 41.499 | 50.415 | -0.000 | -0.000 | 0.000 |
| 60.579 | 336.469 | 14.248 | -0.000 | -0.000 | -0.000 |
| 54.677 | 21.331 | 134.936 | 0.000 | -0.000 | -0.000 |
| 0.000 | -0.000 | -0.000 | 96.855 | -0.000 | 0.000 |
| 0.000 | -0.000 | -0.000 | 0.000 | 249.745 | -0.000 |
| 0.000 | -0.000 | -0.000 | -0.000 | -0.000 | 244.413 |
| 583.101 | 61.321 | 51.929 | 0.000 | 0.000 | -0.000 |
| 60.579 | 336.469 | 14.248 | 0.000 | 0.000 | 0.000 |
| 56.357 | 20.167 | 136.237 | 0.000 | 0.000 | 0.000 |
| 0.170 | -0.097 | -0.120 | 42.523 | 0.000 | 0.000 |
| 0.137 | -0.078 | -0.097 | -0.000 | 150.455 | 0.000 |
| 0.056 | -0.052 | -0.055 | 0.000 | 0.000 | 234.158 |
| 582.998 | 61.382 | 52.012 | 0.000 | -0.000 | -0.000 |
| 60.579 | 336.468 | 14.248 | -0.000 | -0.000 | -0.000 |
| 1.644 | -17.327 | 0.114 | -0.000 | -0.000 | -0.000 |
| -0.170 | 0.097 | 0.120 | 42.523 | -0.000 | 0.000 |
| -0.137 | 0.078 | 0.097 | -0.000 | 150.455 | -0.000 |
| -0.056 | 0.052 | 0.055 | 0.000 | -0.000 | 234.158 |
| 575.759 | 68.372 | -0.012 | 0.000 | 0.000 | 0.000 |
| 87.463 | 269.805 | -0.011 | 0.000 | 0.000 | -0.000 |
| 1.699 | -17.392 | -0.014 | 0.000 | 0.000 | 0.000 |
| 0.017 | -0.010 | -0.012 | 42.522 | 0.000 | 0.000 |
| 0.013 | -0.015 | -0.016 | 0.000 | 13.808 | 0.000 |
| 0.000 | 0.000 | 0.000 | 0.000 | 0.000 | 244.413 |
| 575.750 | 68.381 | 0.012 | -0.000 | -0.000 | -0.000 |
| 88.652 | 269.596 | 0.035 | 0.000 | -0.000 | 0.000 |
| 1.688 | -17.379 | 0.014 | 0.000 | -0.000 | -0.000 |
| -0.017 | 0.010 | 0.012 | 42.522 | -0.000 | 0.000 |
| -0.013 | 0.015 | 0.016 | -0.000 | 13.808 | -0.000 |
| -0.000 | -0.000 | -0.000 | 0.000 | -0.000 | 244.413 |
| 671.956 | 112.167 | 29.776 | 0.000 | 0.000 | -0.000 |
| 56.021 | 408.639 | 20.527 | 0.000 | 0.000 | -0.000 |
| -11.822 | 51.711 | 35.731 | 0.000 | 0.000 | -0.000 |
| -0.000 | 0.000 | 0.000 | 101.998 | 0.000 | -0.000 |
| 11.272 | 12.635 | -0.046 | 0.000 | 184.325 | -0.000 |
| 3.135 | 12.275 | 8.044 | 0.000 | 0.000 | 235.065 |
| 712.539 | 56.021 | 46.984 | -0.000 | -0.000 | 0.000 |
| 92.201 | 264.783 | -19.858 | -0.000 | -0.000 | 0.000 |
| -16.409 | 2.814 | -16.734 | -0.000 | -0.000 | 0.000 |
| 0.000 | -0.000 | -0.000 | 101.998 | -0.000 | 0.000 |
| -11.271 | -12.635 | 0.046 | -0.000 | 184.325 | 0.000 |
| -3.135 | -12.275 | -8.044 | -0.000 | -0.000 | 235.065 |
| 667.245 | 105.623 | 21.905 | 0.000 | 0.000 | -0.000 |
| 106.897 | 282.691 | 41.331 | 0.000 | 0.000 | -0.000 |
| 0.567 | 1.214 | 1.997 | 0.000 | 0.000 | -0.000 |
| -0.569 | 1.299 | 1.784 | 38.861 | 0.000 | -0.000 |
| -0.000 | 0.000 | 0.000 | 0.000 | 280.992 | -0.000 |
| 0.365 | 1.071 | 0.607 | 0.000 | 0.000 | 235.432 |
| 669.351 | 90.258 | 40.605 | 0.000 | -0.000 | 0.000 |
| 105.665 | 280.069 | 41.478 | -0.000 | -0.000 | 0.000 |
| -15.637 | 27.401 | 5.541 | -0.000 | -0.000 | 0.000 |
| 0.569 | -1.299 | -1.784 | 38.861 | -0.000 | 0.000 |
| 0.000 | -0.000 | -0.000 | 0.000 | 280.992 | 0.000 |
| -0.365 | -1.071 | -0.607 | -0.000 | -0.000 | 235.432 |
| 666.702 | 105.076 | 20.792 | 0.000 | 0.000 | -0.000 |
| 98.205 | 276.990 | 0.198 | 0.000 | 0.000 | -0.000 |
| 0.056 | 0.124 | 0.172 | 0.000 | 0.000 | -0.000 |
| -0.063 | 0.129 | 0.183 | 38.845 | 0.000 | -0.000 |
| 0.184 | -0.113 | 0.227 | 0.000 | 0.000 | -0.000 |
| 0.058 | 0.065 | -0.000 | 0.000 | 0.000 | 235.654 |
| 712.537 | 56.021 | 46.984 | -0.000 | -0.000 | 0.000 |
| 98.104 | 276.708 | -0.201 | 0.000 | -0.000 | 0.000 |
| -0.023 | -0.189 | -0.190 | -0.000 | -0.000 | 0.000 |
| 0.063 | -0.129 | -0.183 | 38.845 | -0.000 | 0.000 |
| -0.184 | 0.113 | -0.227 | -0.000 | 0.000 | 0.000 |
| -0.058 | -0.065 | 0.000 | -0.000 | -0.000 | 235.654 |
| 1001.909 | 124.059 | 16.070 | 0.000 | 0.000 | -0.000 |
| 101.444 | 403.455 | 11.669 | -0.000 | 0.000 | -0.000 |
| 58.271 | 6.221 | 1042.359 | -0.000 | 0.000 | -0.000 |
| -0.000 | -0.000 | -0.001 | 174.757 | 0.000 | -0.000 |
| 37.419 | -50.014 | 9.631 | -0.000 | 480.278 | -0.000 |
| -0.000 | -0.000 | 0.001 | 0.000 | -0.000 | 273.611 |
| 932.118 | 202.176 | 8.257 | -0.000 | 0.000 | 0.000 |
| 101.444 | 403.455 | 11.668 | 0.000 | 0.000 | 0.000 |
| 31.164 | 21.085 | 1076.515 | 0.001 | -0.000 | 0.000 |
| 0.000 | 0.000 | 0.001 | 174.758 | 0.000 | 0.000 |
| -37.419 | 50.014 | -9.631 | -0.000 | 480.278 | 0.000 |
| 0.000 | 0.000 | -0.001 | -0.000 | 0.000 | 273.611 |
| 1037.240 | 96.635 | 16.938 | -0.000 | 0.000 | -0.000 |
| 178.775 | 295.211 | 42.472 | 0.000 | -0.000 | -0.000 |
| 35.323 | 36.907 | 1038.292 | -0.000 | 0.000 | -0.000 |
| 5.103 | -7.395 | 1.947 | 104.787 | 0.000 | -0.000 |
| -0.000 | 0.000 | 0.000 | 0.000 | 523.260 | -0.000 |
| 2.255 | -3.268 | 0.860 | 0.000 | 0.000 | 243.523 |
| 973.043 | 151.465 | 18.094 | -0.000 | 0.000 | 0.000 |
| 101.444 | 403.455 | 11.670 | 0.000 | -0.000 | 0.000 |
| 14.898 | 53.264 | 1026.704 | 0.000 | -0.000 | 0.000 |
| -5.103 | 7.395 | -1.947 | 104.787 | -0.000 | 0.000 |
| 0.000 | -0.000 | -0.000 | -0.000 | 523.260 | 0.000 |
| -2.255 | 3.268 | -0.860 | 0.000 | 0.000 | 243.523 |
| 965.098 | 174.016 | 4.944 | 0.000 | 0.000 | 0.000 |
| 179.768 | 298.756 | 37.566 | 0.000 | 0.000 | -0.000 |
| 18.978 | 47.719 | 1027.810 | 0.000 | 0.000 | -0.000 |
| 0.512 | -0.742 | 0.195 | 104.611 | 0.000 | -0.000 |
| 0.372 | -0.505 | 0.116 | 0.000 | 479.936 | -0.000 |
| 0.000 | 0.000 | 0.000 | -0.000 | 0.000 | 273.611 |
| 964.355 | 175.071 | 5.296 | -0.000 | -0.000 | 0.000 |
| 179.025 | 299.764 | 37.352 | 0.000 | 0.000 | 0.000 |
| 19.267 | 47.366 | 1027.599 | -0.000 | 0.000 | 0.000 |
| -0.512 | 0.742 | -0.195 | 104.611 | 0.000 | -0.000 |
| -0.272 | 0.395 | -0.105 | -0.000 | 500.467 | 0.000 |
| -0.000 | -0.000 | -0.000 | -0.000 | -0.000 | 273.611 |
| 1050.579 | 96.143 | 30.355 | -0.000 | -0.000 | 0.000 |
| 96.143 | 412.873 | 24.683 | -0.000 | 0.000 | -0.000 |
| 36.475 | 45.481 | 1101.279 | 0.000 | -0.000 | -0.000 |
| -0.000 | -0.000 | -0.000 | 166.255 | 0.000 | 0.000 |
| -0.000 | 0.000 | -0.000 | 0.000 | 527.979 | 0.000 |
| -0.870 | 1.095 | -0.521 | 0.000 | -0.000 | 246.286 |
| 1050.580 | 96.143 | 30.355 | -0.000 | 0.000 | 0.000 |
| 96.143 | 412.873 | 24.683 | 0.000 | -0.000 | 0.000 |
| 21.867 | 55.194 | 1092.772 | 0.000 | -0.000 | 0.000 |
| 0.000 | -0.000 | 0.000 | 166.255 | 0.000 | -0.000 |
| 0.000 | 0.000 | 0.000 | -0.000 | 527.979 | -0.000 |
| 0.869 | -1.095 | 0.521 | 0.000 | -0.000 | 246.286 |
| 993.253 | 142.886 | 38.423 | 0.000 | 0.000 | -0.000 |
| 174.365 | 301.790 | 57.375 | -0.000 | -0.000 | -0.000 |
| 20.425 | 57.064 | 1091.863 | -0.000 | 0.000 | -0.000 |
| -0.000 | -0.000 | -0.000 | 166.255 | 0.000 | -0.000 |
| -0.000 | 0.000 | 0.000 | -0.000 | 527.979 | -0.000 |
| 0.000 | 0.000 | 0.000 | -0.000 | 0.000 | 274.832 |
| 979.796 | 174.254 | 20.731 | -0.000 | 0.000 | 0.000 |
| 169.609 | 302.585 | 61.807 | -0.000 | -0.000 | 0.000 |
| 37.195 | 44.226 | 1102.281 | 0.000 | -0.000 | 0.000 |
| 0.000 | 0.000 | 0.000 | 166.254 | -0.000 | 0.000 |
| -0.000 | -0.000 | -0.000 | 0.000 | 527.979 | -0.000 |
| -0.000 | -0.000 | -0.000 | 0.000 | 0.000 | 274.832 |
| 979.660 | 174.378 | 20.084 | -0.000 | -0.000 | -0.000 |
| 174.418 | 301.578 | 56.773 | -0.000 | 0.000 | -0.000 |
| 20.629 | 56.802 | 1091.917 | 0.000 | 0.000 | -0.000 |
| 0.000 | -0.000 | -0.000 | 166.255 | 0.000 | -0.000 |
| 0.000 | 0.000 | 0.001 | -0.000 | 527.979 | 0.000 |
| -0.009 | 0.011 | -0.005 | 0.000 | 0.000 | 246.293 |
| 979.686 | 174.331 | 20.106 | 0.000 | -0.000 | 0.000 |
| 174.754 | 301.233 | 57.593 | -0.000 | 0.000 | -0.000 |
| 20.659 | 56.766 | 1091.924 | 0.000 | -0.000 | 0.000 |
| -0.000 | 0.000 | 0.000 | 166.255 | -0.000 | 0.000 |
| -0.000 | -0.000 | -0.001 | -0.000 | 527.979 | 0.000 |
| 0.009 | -0.011 | 0.005 | 0.000 | -0.000 | 246.293 |
| 979.384 | 147.598 | 18.324 | 0.000 | 0.000 | -0.000 |
| 100.812 | 405.028 | 11.876 | 0.000 | 0.000 | -0.000 |
| 30.651 | 21.583 | 1078.400 | -0.000 | 0.000 | 0.000 |
| -0.000 | 0.000 | -0.000 | 174.562 | 0.000 | 0.000 |
| 0.854 | 0.009 | -0.403 | 0.000 | 501.374 | 0.000 |
| 0.328 | -0.110 | 0.149 | 0.000 | 0.000 | 240.324 |
| 1039.111 | 96.641 | 16.774 | -0.000 | -0.000 | 0.000 |
| 173.936 | 300.411 | 42.041 | 0.000 | -0.000 | -0.000 |
| 17.474 | 49.195 | 1029.527 | 0.000 | -0.000 | 0.000 |
| 0.000 | -0.000 | 0.000 | 174.562 | -0.000 | -0.000 |
| -0.854 | -0.009 | 0.403 | -0.000 | 501.374 | 0.000 |
| -0.328 | 0.110 | -0.149 | -0.000 | -0.000 | 240.324 |
| 966.962 | 175.155 | 5.152 | -0.000 | 0.000 | -0.000 |
| 100.812 | 405.028 | 11.876 | -0.000 | 0.000 | 0.000 |
| 30.651 | 21.583 | 1078.400 | -0.000 | 0.000 | -0.000 |
| 0.000 | -0.000 | -0.000 | 174.562 | -0.000 | 0.000 |
| 0.000 | 0.000 | 0.000 | 0.000 | 524.164 | -0.000 |
| 0.000 | 0.000 | 0.000 | 0.000 | 0.000 | 273.075 |
| 979.547 | 146.770 | 18.675 | -0.000 | -0.000 | 0.000 |
| 175.272 | 299.898 | 41.734 | -0.000 | -0.000 | -0.000 |
| 30.651 | 21.583 | 1078.399 | -0.000 | -0.000 | -0.000 |
| -0.000 | 0.000 | 0.000 | 174.562 | 0.000 | -0.000 |
| -0.000 | -0.000 | -0.000 | -0.000 | 524.164 | 0.000 |
| -0.000 | -0.000 | -0.000 | -0.000 | -0.000 | 273.075 |
| 966.913 | 175.171 | 5.149 | 0.000 | -0.000 | 0.000 |
| 179.221 | 299.321 | 38.754 | 0.000 | 0.000 | 0.000 |
| 19.033 | 47.705 | 1029.530 | 0.000 | -0.000 | -0.000 |
| 0.016 | -0.000 | -0.008 | 104.463 | 0.000 | 0.000 |
| 0.008 | 0.000 | -0.003 | 0.000 | 501.348 | -0.000 |
| 0.000 | 0.000 | 0.000 | 0.000 | 0.000 | 273.075 |
| 967.013 | 175.015 | 4.578 | -0.000 | -0.000 | 0.000 |
| 179.650 | 298.704 | 38.928 | 0.000 | -0.000 | -0.000 |
| 19.022 | 47.710 | 1029.514 | -0.000 | -0.000 | -0.000 |
| -0.016 | 0.000 | 0.008 | 104.463 | -0.000 | 0.000 |
| -0.008 | -0.000 | 0.003 | 0.000 | 501.348 | -0.000 |
| -0.000 | -0.000 | -0.000 | -0.000 | -0.000 | 273.075 |
| 517.494 | 34.186 | 68.757 | -3.352 | 0.000 | -0.000 |
| 378.339 | 622.144 | 3367.792 | 13.639 | 0.000 | -0.000 |
| 447.537 | 447.538 | 3442.872 | -0.000 | 0.000 | -0.000 |
| -250.705 | -235.113 | 1107.937 | 159.887 | 0.000 | -0.000 |
| -242.908 | -242.909 | 1107.937 | -0.000 | 159.887 | -7.797 |
| 355.836 | 355.837 | 3279.040 | -0.000 | -13.657 | 121.712 |
| -90.764 | -333.812 | -3190.611 | -13.674 | -0.000 | 0.000 |
| 34.186 | 517.494 | 68.756 | 3.352 | -0.000 | 0.000 |
| 62.570 | 62.571 | 397.852 | 0.000 | -0.000 | 0.000 |
| -3.352 | 3.352 | -0.000 | 212.089 | -0.000 | 0.000 |
| 242.908 | 242.909 | -1107.937 | 0.000 | 159.887 | -7.796 |
| -355.836 | -355.837 | -3279.040 | 0.000 | -13.657 | 121.713 |
| 305.612 | 58.036 | 415.539 | -13.467 | -0.000 | -0.000 |
| 16.623 | 390.286 | 200.266 | 7.773 | 0.000 | -0.000 |
| 125.828 | 125.828 | 493.735 | -0.000 | 0.000 | -0.000 |
| -3.352 | 3.352 | 0.000 | 212.089 | 0.000 | -0.000 |
| -24.318 | -24.318 | 110.917 | -0.000 | 159.829 | -7.801 |
| 0.000 | 0.000 | 0.000 | -0.000 | -3.352 | 241.654 |
| 437.343 | 65.447 | -21.597 | -7.844 | -0.000 | -0.000 |
| 65.446 | 437.343 | -21.597 | 7.844 | -0.000 | 0.000 |
| -101.402 | -101.402 | -1324.263 | 0.000 | -0.000 | 0.000 |
| 16.518 | 32.121 | -110.925 | 159.825 | -0.000 | 0.000 |
| 24.318 | 24.318 | -110.917 | 0.000 | 159.829 | -7.801 |
| -0.000 | -0.000 | -0.000 | 0.000 | -3.352 | 241.654 |
| 308.982 | 31.660 | 121.735 | -12.074 | 0.000 | -0.000 |
| 30.037 | 217.618 | 152.264 | 17.921 | 0.000 | -0.000 |
| 84.913 | 84.913 | 191.453 | -0.000 | 0.000 | -0.000 |
| -10.488 | 14.205 | 27.658 | 108.505 | -0.000 | -0.000 |
| 0.000 | 0.000 | 0.000 | -0.000 | 212.089 | -3.352 |
| 1.494 | 1.494 | 26.856 | -0.000 | -12.168 | 137.718 |
| 392.514 | 45.385 | 81.515 | -8.843 | -0.000 | 0.000 |
| -4.906 | 177.200 | -47.035 | 17.046 | -0.000 | 0.000 |
| 90.108 | 90.108 | 262.207 | 0.000 | -0.000 | 0.000 |
| -3.352 | 3.352 | -0.000 | 212.089 | -0.000 | 0.000 |
| -0.000 | -0.000 | -0.000 | 0.000 | 212.089 | -3.352 |
| -6.294 | -6.294 | -69.029 | 0.000 | -18.705 | 85.522 |
| 923.847 | 30.282 | 134.432 | -0.000 | -0.000 | 0.000 |
| 28.803 | 1093.563 | 92.212 | 0.000 | 0.001 | -0.000 |
| 136.325 | 97.938 | 987.049 | -0.000 | -0.000 | -0.000 |
| -0.047 | -0.182 | 0.005 | 507.975 | -0.000 | -0.000 |
| -0.000 | -0.000 | -0.000 | -0.000 | 420.351 | 0.000 |
| -0.000 | 0.000 | 0.000 | 0.000 | 0.000 | 408.329 |
| 1007.274 | -1.260 | 107.015 | -0.000 | 0.000 | 0.000 |
| 25.072 | 1096.868 | 94.499 | 0.000 | 0.000 | -0.000 |
| 138.711 | 91.293 | 996.071 | -0.000 | 0.000 | 0.000 |
| 0.047 | 0.182 | -0.005 | 507.975 | 0.000 | 0.000 |
| 0.000 | 0.000 | -0.000 | 0.000 | 420.350 | 0.000 |
| 0.000 | 0.000 | -0.000 | -0.000 | 0.000 | 408.330 |
| 935.971 | 32.105 | 137.872 | -0.000 | -0.000 | -0.000 |
| -1.260 | 1145.945 | 82.778 | 0.000 | 0.000 | -0.000 |
| 107.015 | 82.778 | 1051.877 | -0.000 | 0.000 | 0.000 |
| -0.005 | -0.018 | 0.001 | 507.980 | 0.000 | 0.000 |
| -0.003 | -0.020 | 0.002 | -0.000 | 343.920 | -0.000 |
| 0.010 | -0.031 | 0.012 | -0.000 | 0.000 | 378.977 |
| 925.015 | 27.852 | 137.370 | -0.000 | -0.000 | 0.000 |
| 28.930 | 1093.745 | 92.163 | 0.000 | 0.000 | 0.000 |
| 107.015 | 82.778 | 1051.876 | 0.000 | -0.000 | 0.000 |
| 0.005 | 0.018 | -0.001 | 507.980 | -0.000 | 0.000 |
| 0.003 | 0.020 | -0.002 | 0.000 | 343.920 | -0.000 |
| -0.010 | 0.031 | -0.012 | -0.000 | -0.000 | 378.977 |
| 924.155 | 30.352 | 134.514 | -0.000 | -0.000 | 0.000 |
| 28.917 | 1093.729 | 92.169 | 0.000 | -0.000 | -0.000 |
| 138.764 | 90.996 | 995.999 | -0.000 | 0.000 | -0.000 |
| -0.000 | -0.002 | 0.000 | 507.980 | 0.000 | -0.000 |
| -0.002 | -0.002 | 0.000 | -0.000 | 343.647 | -0.000 |
| -0.000 | 0.000 | 0.000 | -0.000 | -0.000 | 408.330 |
| 1007.270 | -1.260 | 107.014 | -0.000 | -0.000 | 0.000 |
| 25.082 | 1096.725 | 94.573 | -0.000 | -0.000 | 0.000 |
| 131.719 | 94.761 | 1000.484 | 0.000 | -0.000 | 0.000 |
| 0.000 | 0.002 | -0.000 | 507.980 | 0.000 | 0.000 |
| 0.002 | 0.002 | -0.000 | -0.000 | 343.647 | 0.000 |
| 0.000 | -0.000 | -0.000 | 0.000 | 0.000 | 408.330 |
| 1187.473 | -312.547 | 1228.615 | 0.000 | 0.001 | -0.000 |
| 323.408 | 530.971 | 793.179 | -0.000 | 0.000 | -0.000 |
| 104.155 | 87.497 | 1052.148 | 0.000 | 0.000 | -0.000 |
| 0.000 | -0.000 | 0.000 | 554.832 | 0.001 | -0.000 |
| 0.000 | -0.000 | 0.000 | -0.000 | 420.371 | -0.000 |
| 448.243 | -663.967 | 1250.006 | -0.000 | 0.000 | 420.987 |
| 381.887 | 460.578 | -851.125 | 0.000 | 0.000 | 0.000 |
| -1.643 | 1153.805 | 84.676 | -0.000 | 0.000 | 0.000 |
| -359.316 | 764.910 | -202.087 | 0.000 | 0.000 | 0.000 |
| -0.000 | 0.000 | -0.000 | 554.832 | -0.001 | 0.000 |
| -0.000 | 0.000 | -0.000 | 0.000 | 420.371 | 0.000 |
| -448.243 | 663.967 | -1250.006 | 0.000 | -0.000 | 420.987 |
| 906.375 | 28.826 | 193.594 | 0.000 | 0.000 | -0.000 |
| 75.461 | 1043.094 | 222.240 | 0.000 | 0.000 | -0.000 |
| 161.491 | 84.014 | 995.971 | 0.000 | 0.000 | -0.000 |
| 47.384 | -68.822 | 130.964 | 519.852 | -0.000 | -0.000 |
| 0.000 | 0.000 | 0.000 | 0.000 | 420.371 | -0.000 |
| 39.542 | -60.660 | 124.691 | -0.000 | 0.000 | 374.440 |
| 869.374 | 92.440 | -3.932 | -0.000 | -0.000 | 0.000 |
| -1.643 | 1153.804 | 84.676 | -0.000 | 0.000 | 0.000 |
| 132.047 | 129.057 | 935.662 | 0.000 | 0.000 | 0.000 |
| -47.384 | 68.822 | -130.964 | 519.852 | 0.000 | 0.000 |
| -9.191 | 17.619 | -26.161 | -0.000 | 308.673 | 0.000 |
| -39.542 | 60.660 | -124.691 | 0.000 | -0.000 | 374.440 |
| 924.585 | 29.383 | 137.633 | 0.000 | 0.000 | -0.000 |
| 36.831 | 1091.094 | 114.218 | 0.000 | 0.000 | -0.000 |
| 128.418 | 97.625 | 1004.465 | -0.000 | 0.000 | -0.000 |
| 0.000 | 0.000 | 0.001 | 554.832 | 0.000 | -0.000 |
| 1.103 | -1.586 | 2.991 | -0.000 | 343.712 | -0.000 |
| 3.492 | -5.105 | 9.635 | -0.000 | -0.000 | 375.350 |
| 917.008 | 40.907 | 115.643 | 0.000 | 0.000 | 0.000 |
| 24.344 | 1104.072 | 94.224 | 0.000 | 0.000 | 0.000 |
| 127.349 | 109.222 | 971.991 | -0.000 | -0.000 | 0.000 |
| -0.000 | -0.000 | -0.001 | 554.832 | -0.000 | 0.000 |
| -1.103 | 1.586 | -2.991 | 0.000 | 343.712 | 0.000 |
| -3.492 | 5.105 | -9.635 | 0.000 | -0.000 | 375.350 |
| 74.387 | -141.073 | 648.661 | -0.000 | 1811.377 | -0.000 |
| -376.810 | 215.174 | 1238.026 | -0.000 | 2190.565 | -0.001 |
| -947.466 | 3.810 | 1552.234 | -0.000 | 1714.100 | -0.000 |
| -422.011 | -875.079 | 1158.944 | 487.876 | 2237.625 | -21.038 |
| -1042.350 | -118.549 | 566.021 | -0.000 | 2001.865 | -0.001 |
| -422.056 | -875.173 | 1159.069 | -21.033 | 2237.866 | 372.977 |
| 1989.579 | 117.713 | -401.831 | -0.000 | -1603.531 | 0.000 |
| 889.705 | 1264.840 | -433.733 | 0.000 | -1779.902 | 0.001 |
| 962.370 | 266.815 | 499.140 | 0.000 | -1701.119 | 0.001 |
| 422.011 | 875.079 | -1158.944 | 487.876 | -2237.625 | -21.038 |
| 857.546 | 145.159 | -474.647 | 0.000 | -1420.089 | 0.000 |
| 422.056 | 875.174 | -1159.069 | -21.033 | -2237.866 | 372.978 |
| 987.250 | 8.711 | 104.769 | -0.000 | 96.230 | -0.000 |
| -36.650 | 1067.813 | 135.577 | -0.000 | 135.186 | -0.000 |
| 35.164 | 69.885 | 1068.771 | -0.000 | 212.723 | -0.000 |
| 0.000 | 0.000 | 0.000 | 535.535 | -0.000 | -66.332 |
| -68.785 | -52.017 | 93.842 | -0.000 | 494.965 | -0.000 |
| -83.940 | -17.242 | 50.822 | -26.001 | 172.440 | 377.507 |
| 970.387 | 116.962 | 20.550 | 0.000 | -147.413 | 0.000 |
| 131.643 | 1101.951 | 33.419 | 0.000 | -210.052 | 0.000 |
| 160.118 | 168.201 | 914.071 | 0.000 | -167.601 | 0.000 |
| -0.000 | -0.000 | -0.000 | 535.535 | 0.000 | -66.332 |
| 39.407 | -75.495 | 60.411 | -0.000 | 408.784 | 0.000 |
| 83.940 | 17.242 | -50.822 | -26.001 | -172.440 | 377.507 |
| 914.561 | 36.705 | 128.836 | 0.000 | 85.576 | -0.000 |
| 33.620 | 1091.276 | 89.029 | 0.000 | -22.496 | -0.000 |
| 106.919 | 82.774 | 1032.902 | 0.000 | 58.890 | -0.000 |
| -10.898 | -0.766 | 5.287 | 501.004 | 16.718 | -32.516 |
| 11.831 | -39.459 | 47.192 | -0.000 | 344.734 | -0.000 |
| -0.000 | 0.000 | 0.000 | -66.332 | -0.000 | 424.507 |
| 936.605 | 36.617 | 119.876 | 0.000 | 54.305 | 0.000 |
| 53.330 | 1094.228 | 78.654 | 0.000 | -55.832 | 0.000 |
| 125.409 | 86.338 | 1020.741 | 0.000 | 26.438 | 0.000 |
| 10.898 | 0.766 | -5.287 | 501.004 | -16.718 | -32.516 |
| 32.642 | -37.554 | 36.449 | 0.000 | 311.453 | 0.000 |
| 0.000 | -0.000 | -0.000 | -66.332 | 0.000 | 424.507 |
| 981.555 | -422.062 | 488.475 | -0.000 | 765.916 | 0.000 |
| 80.357 | 675.490 | 459.772 | -0.000 | 524.580 | 0.000 |
| 150.098 | -366.318 | 1391.742 | -0.000 | 743.154 | -0.000 |
| 37.228 | -454.402 | 371.952 | 502.150 | 705.757 | -25.044 |
| 38.349 | -451.066 | 435.197 | -0.000 | 885.959 | 0.000 |
| 37.235 | -454.485 | 372.019 | -30.372 | 705.886 | 381.953 |
| 907.418 | 487.669 | -256.538 | 0.000 | -647.149 | 0.000 |
| 19.537 | 1152.831 | 63.716 | 0.000 | -84.350 | 0.000 |
| 91.604 | 69.920 | 1071.903 | -0.000 | 54.077 | 0.000 |
| -37.228 | 454.402 | -371.952 | 502.150 | -705.757 | -25.045 |
| -8.756 | 403.593 | -327.663 | 0.000 | -362.007 | 0.000 |
| -37.235 | 454.485 | -372.020 | -30.372 | -705.885 | 381.953 |
| 928.781 | 1.680 | 153.523 | -0.000 | 110.892 | 0.000 |
| 38.368 | 1059.267 | 118.672 | -0.000 | 22.508 | -0.000 |
| 117.582 | 44.072 | 1054.005 | -0.000 | 106.316 | -0.000 |
| 3.662 | -44.699 | 36.589 | 502.783 | 69.425 | -25.632 |
| 27.050 | -84.291 | 79.651 | 0.000 | 387.511 | 0.000 |
| 1.248 | -40.679 | 39.257 | -30.779 | 55.475 | 381.701 |
| 939.621 | 81.924 | 76.510 | 0.000 | -16.669 | 0.000 |
| 35.314 | 1142.575 | 43.172 | -0.000 | -119.876 | -0.000 |
| 108.243 | 134.257 | 983.376 | 0.000 | -34.745 | 0.000 |
| -3.662 | 44.699 | -36.589 | 502.783 | -69.425 | -25.632 |
| 38.037 | -79.016 | 54.077 | 0.000 | 409.554 | 0.000 |
| -1.248 | 40.679 | -39.257 | -30.779 | -55.475 | 381.701 |
| 926.420 | 38.939 | 117.638 | -0.000 | 61.597 | -0.000 |
| 35.520 | 1096.809 | 87.505 | 0.000 | -36.578 | 0.000 |
| 112.391 | 85.956 | 1022.606 | -0.000 | 40.372 | -0.000 |
| 0.341 | -3.989 | 3.518 | 503.616 | 5.638 | -25.398 |
| 24.755 | -47.214 | 44.318 | -0.000 | 337.598 | -0.000 |
| 0.100 | -4.035 | 3.949 | -30.742 | 5.432 | 381.597 |
| 936.056 | 44.406 | 113.130 | -0.000 | 43.486 | 0.000 |
| 19.537 | 1152.828 | 63.715 | -0.000 | -84.350 | -0.000 |
| 111.428 | 94.548 | 1015.987 | 0.000 | 26.894 | 0.000 |
| -0.341 | 3.989 | -3.518 | 503.616 | -5.638 | -25.398 |
| 25.076 | -39.137 | 36.192 | 0.000 | 326.801 | -0.000 |
| -0.100 | 4.035 | -3.949 | -30.742 | -5.432 | 381.597 |
| 998.240 | 59.220 | 26.648 | 0.000 | 0.000 | -0.000 |
| 59.220 | 998.240 | 26.648 | 0.000 | 0.000 | -0.000 |
| 26.648 | 26.648 | 1325.521 | 0.000 | 0.000 | 0.000 |
| -0.000 | -0.000 | -0.000 | 479.750 | 0.000 | -0.000 |
| -0.000 | -0.000 | -0.000 | 0.001 | 479.750 | 0.000 |
| -0.000 | -0.000 | -0.000 | 0.000 | -0.000 | 136.325 |
| 998.241 | 59.220 | 26.649 | -0.000 | -0.000 | -0.000 |
| 59.220 | 998.241 | 26.649 | -0.000 | 0.000 | -0.000 |
| 34.386 | 34.386 | 1306.255 | -0.001 | -0.000 | -0.000 |
| 0.000 | 0.000 | 0.000 | 479.750 | -0.000 | -0.000 |
| 0.000 | 0.000 | 0.000 | -0.001 | 479.750 | -0.000 |
| 0.000 | 0.000 | 0.000 | -0.001 | -0.000 | 136.325 |
| 910.504 | 136.272 | 39.950 | 0.000 | 0.000 | -0.000 |
| 136.272 | 910.504 | 39.950 | 0.000 | -0.000 | -0.000 |
| 26.648 | 26.648 | 1325.521 | 0.000 | -0.000 | 0.000 |
| 0.000 | -0.000 | -0.000 | 479.750 | 0.000 | 0.000 |
| -0.000 | 0.000 | -0.000 | 0.000 | 479.750 | 0.000 |
| -0.000 | -0.000 | -0.000 | 0.000 | 0.000 | 136.325 |
| 908.709 | 142.536 | 34.386 | -0.000 | 0.000 | -0.000 |
| 142.536 | 908.709 | 34.386 | -0.000 | 0.000 | -0.000 |
| 26.648 | 26.648 | 1325.521 | -0.000 | 0.000 | -0.000 |
| -0.000 | 0.000 | 0.000 | 479.750 | -0.000 | 0.000 |
| 0.000 | -0.000 | 0.000 | -0.000 | 479.750 | -0.000 |
| 0.000 | 0.000 | 0.000 | -0.000 | 0.000 | 136.325 |
| 910.624 | 136.169 | 39.933 | 0.000 | -0.000 | 0.000 |
| 136.169 | 910.624 | 39.933 | 0.000 | -0.000 | 0.000 |
| 34.386 | 34.386 | 1306.259 | 0.000 | 0.000 | 0.000 |
| 0.000 | -0.000 | 0.000 | 479.750 | 0.000 | 0.000 |
| -0.000 | 0.000 | 0.000 | 0.000 | 479.750 | 0.000 |
| -0.000 | -0.000 | -0.000 | -0.000 | -0.000 | 136.325 |
| 908.710 | 142.533 | 34.385 | -0.000 | -0.000 | -0.000 |
| 142.533 | 908.710 | 34.385 | -0.000 | -0.000 | -0.000 |
| 34.391 | 34.391 | 1306.237 | 0.000 | -0.000 | -0.000 |
| -0.000 | 0.000 | -0.000 | 479.750 | -0.000 | -0.000 |
| 0.000 | -0.000 | -0.000 | -0.000 | 479.750 | -0.000 |
| 0.000 | 0.000 | 0.000 | 0.000 | 0.000 | 136.325 |
| 759.443 | 105.075 | 105.075 | 0.000 | -0.000 | -0.000 |
| 105.075 | 759.443 | 105.075 | 0.000 | -0.000 | -0.000 |
| 105.075 | 105.075 | 759.443 | 0.000 | -0.000 | -0.000 |
| -1.497 | -1.497 | -1.497 | 324.338 | 0.000 | -0.000 |
| -1.497 | -1.497 | -1.497 | 0.000 | 324.338 | -0.000 |
| -1.497 | -1.497 | -1.497 | 0.000 | -0.000 | 324.338 |
| 760.622 | 105.206 | 105.207 | -0.000 | 0.000 | 0.000 |
| 105.207 | 760.622 | 105.207 | -0.000 | -0.000 | 0.000 |
| 105.207 | 105.206 | 760.622 | -0.000 | -0.000 | 0.000 |
| 1.497 | 1.497 | 1.497 | 324.338 | 0.000 | 0.000 |
| 1.497 | 1.497 | 1.497 | -0.000 | 324.338 | 0.000 |
| 1.497 | 1.497 | 1.497 | -0.000 | -0.000 | 324.338 |
| 760.058 | 105.096 | 105.096 | 0.000 | -0.000 | -0.000 |
| 105.096 | 760.058 | 105.096 | 0.000 | -0.000 | -0.000 |
| 105.096 | 105.096 | 760.058 | 0.000 | -0.000 | -0.000 |
| -0.152 | -0.152 | -0.152 | 323.836 | -0.000 | -0.000 |
| -0.152 | -0.152 | -0.152 | 0.000 | 323.836 | -0.000 |
| -0.152 | -0.152 | -0.152 | 0.000 | 0.000 | 323.836 |
| 760.173 | 105.110 | 105.110 | -0.000 | -0.000 | 0.000 |
| 105.110 | 760.173 | 105.110 | -0.000 | -0.000 | 0.000 |
| 106.796 | 106.795 | 754.374 | -0.000 | -0.000 | 0.000 |
| 0.152 | 0.152 | 0.152 | 323.836 | -0.000 | 0.000 |
| 0.152 | 0.152 | 0.152 | -0.000 | 323.836 | 0.000 |
| 0.152 | 0.152 | 0.152 | -0.000 | 0.000 | 323.836 |
| 754.267 | 106.750 | 106.750 | 0.000 | -0.000 | -0.000 |
| 106.750 | 754.267 | 106.750 | 0.000 | -0.000 | -0.000 |
| 106.750 | 106.750 | 754.267 | 0.000 | -0.000 | -0.000 |
| -0.015 | -0.015 | -0.015 | 323.830 | -0.000 | -0.000 |
| -0.015 | -0.015 | -0.015 | 0.000 | 323.830 | -0.000 |
| -0.015 | -0.015 | -0.015 | 0.000 | 0.000 | 323.830 |
| 754.285 | 106.757 | 106.757 | -0.000 | 0.000 | 0.000 |
| 106.757 | 754.285 | 106.757 | -0.000 | -0.000 | 0.000 |
| 106.757 | 106.757 | 754.285 | -0.000 | 0.000 | 0.000 |
| 0.015 | 0.015 | 0.015 | 323.830 | -0.000 | 0.000 |
| 0.015 | 0.015 | 0.015 | -0.000 | 323.830 | 0.000 |
| 0.015 | 0.015 | 0.015 | -0.000 | 0.000 | 323.830 |
| 412.811 | 48.052 | 48.052 | 0.000 | 0.000 | -0.000 |
| 48.052 | 412.811 | 48.052 | 0.000 | 0.000 | -0.000 |
| 48.052 | 48.052 | 412.811 | 0.000 | 0.000 | -0.000 |
| -0.000 | 0.000 | -0.000 | 182.379 | 0.000 | -0.000 |
| -0.000 | -0.000 | -0.000 | 0.000 | 182.379 | -0.000 |
| -0.000 | 0.000 | -0.000 | 0.000 | -0.000 | 182.379 |
| 332.033 | 58.351 | 58.351 | -0.000 | -0.000 | 0.000 |
| 58.351 | 332.033 | 58.351 | -0.000 | -0.000 | 0.000 |
| 58.351 | 58.351 | 332.033 | -0.000 | -0.000 | 0.000 |
| 0.000 | -0.000 | 0.000 | 182.379 | -0.000 | -0.000 |
| 0.000 | -0.000 | -0.000 | -0.000 | 182.379 | 0.000 |
| 0.000 | -0.000 | 0.000 | -0.000 | -0.000 | 182.379 |
| 305.241 | 56.626 | 56.626 | 0.000 | 0.000 | -0.000 |
| 56.626 | 305.241 | 56.626 | 0.000 | 0.000 | -0.000 |
| 56.626 | 56.626 | 305.241 | 0.000 | 0.000 | -0.000 |
| 0.000 | 0.000 | 0.000 | 182.379 | 0.000 | -0.000 |
| -0.000 | 0.000 | 0.000 | 0.000 | 182.379 | -0.000 |
| -0.000 | 0.000 | 0.000 | 0.000 | 0.000 | 182.379 |
| 164.838 | 53.828 | 53.828 | -0.000 | -0.000 | 0.000 |
| 53.828 | 164.838 | 53.828 | -0.000 | -0.000 | 0.000 |
| 53.828 | 53.828 | 164.838 | -0.000 | -0.000 | 0.000 |
| -0.000 | -0.000 | -0.000 | 182.379 | -0.000 | 0.000 |
| 0.000 | -0.000 | -0.000 | -0.000 | 182.379 | 0.000 |
| 0.000 | -0.000 | -0.000 | -0.000 | -0.000 | 182.379 |
| 21.877 | -47.094 | -47.094 | 0.000 | 0.000 | -0.000 |
| -47.094 | 21.877 | -47.094 | 0.000 | 0.000 | -0.000 |
| -47.094 | -47.094 | 21.877 | 0.000 | 0.000 | -0.000 |
| -0.172 | -0.172 | -0.172 | 62.063 | 0.000 | -0.000 |
| -0.172 | -0.172 | -0.172 | 0.000 | 62.063 | 0.000 |
| -0.293 | -0.293 | -0.293 | 0.000 | 0.000 | 50.464 |
| 226.325 | 63.772 | 63.772 | -0.000 | -0.000 | 0.000 |
| 63.772 | 226.325 | 63.772 | -0.000 | -0.000 | -0.000 |
| 63.772 | 63.772 | 226.325 | 0.000 | 0.000 | 0.000 |
| 0.172 | 0.172 | 0.172 | 62.063 | -0.000 | -0.000 |
| 0.172 | 0.172 | 0.172 | 0.000 | 62.063 | 0.000 |
| 0.293 | 0.293 | 0.293 | -0.000 | -0.000 | 50.464 |
| 411.745 | 47.928 | 47.928 | 0.000 | 0.000 | -0.000 |
| 47.928 | 411.745 | 47.928 | 0.000 | 0.000 | -0.000 |
| 47.928 | 47.928 | 411.745 | 0.000 | 0.000 | -0.000 |
| 257.110 | 257.110 | 257.110 | 47.742 | 0.000 | -0.000 |
| 257.146 | 257.146 | 257.146 | 0.000 | 47.723 | -0.000 |
| 257.110 | 257.110 | 257.110 | 0.000 | 0.000 | 47.741 |
| 183.870 | -23.178 | -23.178 | -0.000 | 0.000 | 0.000 |
| -23.178 | 183.870 | -23.178 | -0.000 | 0.000 | 0.000 |
| -23.178 | -23.178 | 183.869 | -0.000 | 0.000 | 0.000 |
| -257.110 | -257.110 | -257.110 | 47.741 | -0.000 | -0.000 |
| -257.146 | -257.146 | -257.146 | -0.000 | 47.723 | 0.000 |
| -257.110 | -257.110 | -257.110 | -0.000 | -0.000 | 47.741 |
| 275.208 | 68.417 | 68.417 | 0.000 | 0.000 | -0.000 |
| 68.417 | 275.208 | 68.418 | 0.000 | 0.000 | -0.000 |
| 68.418 | 68.417 | 275.208 | 0.000 | 0.000 | -0.000 |
| 20.710 | 20.710 | 20.710 | 56.955 | -0.000 | -0.000 |
| 20.710 | 20.710 | 20.710 | 0.000 | 56.955 | -0.000 |
| 20.710 | 20.710 | 20.710 | 0.000 | 0.000 | 56.955 |
| 411.745 | 47.928 | 47.928 | -0.000 | -0.000 | 0.000 |
| 47.928 | 411.745 | 47.928 | -0.000 | 0.000 | 0.000 |
| 47.928 | 47.928 | 411.745 | -0.000 | 0.000 | 0.000 |
| -20.710 | -20.710 | -20.710 | 56.955 | 0.000 | 0.000 |
| -20.710 | -20.710 | -20.710 | -0.000 | 56.955 | 0.000 |
| -20.710 | -20.710 | -20.710 | -0.000 | -0.000 | 56.955 |
| 134.745 | 56.977 | 56.977 | 0.000 | 0.000 | -0.000 |
| 56.977 | 134.745 | 56.977 | 0.000 | 0.000 | -0.000 |
| 56.977 | 56.977 | 134.745 | 0.000 | 0.000 | -0.000 |
| 2.833 | 2.833 | 2.833 | 50.715 | -0.000 | -0.000 |
| 0.000 | 0.000 | 0.000 | 0.000 | 181.908 | -0.000 |
| 2.833 | 2.833 | 2.833 | 0.000 | 0.000 | 50.715 |
| 34.226 | -38.283 | -38.283 | -0.000 | -0.000 | 0.000 |
| -38.283 | 34.226 | -38.283 | -0.000 | -0.000 | 0.000 |
| -38.283 | -38.283 | 34.226 | -0.000 | -0.000 | 0.000 |
| -2.833 | -2.833 | -2.833 | 50.715 | -0.000 | 0.000 |
| -0.000 | -0.000 | -0.000 | -0.000 | 181.908 | -0.000 |
| -2.833 | -2.833 | -2.833 | -0.000 | 0.000 | 50.715 |
| 1114.100 | -9.279 | 0.000 | 0.000 | 0.000 | 0.000 |
| -9.279 | 1114.100 | 0.000 | 0.000 | 0.000 | 0.000 |
| -0.000 | 0.000 | 0.000 | 0.000 | 0.000 | 0.000 |
| -0.000 | -0.000 | 0.000 | 0.000 | 0.000 | 0.000 |
| -0.000 | 0.000 | 0.000 | 0.000 | 0.000 | 0.000 |
| 0.000 | 0.000 | 0.000 | 0.000 | 0.000 | 561.690 |
| 1114.100 | -9.279 | -0.000 | -0.000 | -0.000 | -0.000 |
| -9.279 | 1114.100 | -0.000 | -0.000 | -0.000 | -0.000 |
| 0.000 | -0.000 | -0.000 | -0.000 | -0.000 | -0.000 |
| 0.000 | 0.000 | -0.000 | -0.000 | -0.000 | -0.000 |
| 0.000 | -0.000 | -0.000 | -0.000 | -0.000 | -0.000 |
| -0.000 | -0.000 | -0.000 | -0.000 | -0.000 | 561.689 |
| 1114.100 | -9.279 | 0.000 | 0.000 | 0.000 | -0.000 |
| -9.279 | 1114.100 | 0.000 | 0.000 | 0.000 | 0.000 |
| -0.000 | 0.000 | 0.000 | 0.000 | 0.000 | 0.000 |
| -0.000 | -0.000 | 0.000 | 0.000 | 0.000 | 0.000 |
| -0.000 | 0.000 | 0.000 | 0.000 | 0.000 | 0.000 |
| 0.000 | 0.000 | 0.000 | 0.000 | 0.000 | 561.690 |
| 1114.655 | -9.834 | -0.000 | -0.000 | -0.000 | -0.000 |
| -9.834 | 1114.655 | -0.000 | -0.000 | -0.000 | -0.000 |
| 0.000 | -0.000 | -0.000 | -0.000 | -0.000 | -0.000 |
| 0.000 | 0.000 | -0.000 | -0.000 | -0.000 | -0.000 |
| 0.000 | -0.000 | -0.000 | -0.000 | -0.000 | -0.000 |
| -0.000 | -0.000 | -0.000 | -0.000 | -0.000 | 561.689 |
| 1114.104 | -9.279 | 0.000 | 0.000 | 0.000 | 0.000 |
| -9.279 | 1114.104 | 0.000 | 0.000 | 0.000 | 0.000 |
| -0.000 | 0.000 | 0.000 | 0.000 | 0.000 | 0.000 |
| -0.000 | -0.000 | 0.000 | 0.000 | 0.000 | 0.000 |
| -0.000 | 0.000 | 0.000 | 0.000 | 0.000 | 0.000 |
| 0.000 | 0.001 | 0.000 | 0.000 | 0.000 | 562.245 |
| 1114.652 | -9.835 | -0.000 | -0.000 | -0.000 | -0.000 |
| -9.279 | 1114.096 | -0.000 | -0.000 | -0.000 | -0.000 |
| 0.000 | -0.000 | -0.000 | -0.000 | -0.000 | -0.000 |
| 0.000 | 0.000 | -0.000 | -0.000 | -0.000 | -0.000 |
| 0.000 | -0.000 | -0.000 | -0.000 | -0.000 | -0.000 |
| -0.000 | -0.001 | -0.000 | -0.000 | -0.000 | 562.245 |
| 1094.472 | -9.115 | 0.000 | 0.000 | 0.000 | -0.000 |
| -9.661 | 1095.018 | 0.000 | 0.000 | 0.000 | -0.000 |
| -0.000 | -0.000 | 0.000 | 0.000 | 0.000 | 0.000 |
| -0.001 | 0.001 | 0.000 | 0.000 | 0.000 | -0.000 |
| -0.000 | 0.000 | 0.000 | 0.000 | 0.000 | -0.000 |
| -0.001 | 0.001 | 0.000 | 0.000 | 0.000 | 551.794 |
| 1095.018 | -9.661 | -0.000 | -0.000 | -0.000 | 0.000 |
| -9.115 | 1094.472 | -0.000 | -0.000 | -0.000 | 0.000 |
| -0.000 | -0.000 | -0.000 | -0.000 | -0.000 | 0.000 |
| -0.000 | 0.000 | -0.000 | -0.000 | -0.000 | 0.000 |
| -0.000 | 0.000 | -0.000 | -0.000 | -0.000 | 0.000 |
| 0.001 | -0.001 | -0.000 | -0.000 | -0.000 | 551.794 |
| 1094.473 | -9.115 | 0.000 | 0.000 | 0.000 | -0.000 |
| -9.661 | 1095.019 | 0.000 | 0.000 | 0.000 | -0.000 |
| -0.000 | -0.000 | 0.000 | 0.000 | 0.000 | 0.000 |
| 0.000 | 0.000 | 0.000 | 0.000 | 0.000 | -0.000 |
| -0.000 | 0.000 | 0.000 | 0.000 | 0.000 | -0.000 |
| -0.000 | 0.000 | 0.000 | 0.000 | 0.000 | 551.794 |
| 1094.473 | -9.116 | -0.000 | -0.000 | -0.000 | 0.000 |
| -9.115 | 1094.473 | -0.000 | -0.000 | -0.000 | 0.000 |
| -0.000 | -0.000 | -0.000 | -0.000 | -0.000 | 0.000 |
| 0.000 | -0.000 | -0.000 | -0.000 | -0.000 | 0.000 |
| 0.000 | 0.000 | -0.000 | -0.000 | -0.000 | 0.000 |
| 0.000 | -0.000 | -0.000 | -0.000 | -0.000 | 551.794 |
| 1094.477 | -9.115 | 0.000 | 0.000 | 0.000 | -0.000 |
| -9.115 | 1094.477 | 0.000 | 0.000 | 0.000 | -0.000 |
| -0.000 | -0.000 | 0.000 | 0.000 | 0.000 | 0.000 |
| -0.000 | -0.000 | 0.000 | 0.000 | 0.000 | -0.000 |
| 0.000 | -0.000 | 0.000 | 0.000 | 0.000 | -0.000 |
| 0.000 | 0.001 | 0.000 | 0.000 | 0.000 | 552.340 |
| 1094.469 | -9.116 | -0.000 | -0.000 | -0.000 | 0.000 |
| -9.116 | 1094.469 | -0.000 | -0.000 | -0.000 | 0.000 |
| -0.000 | -0.000 | -0.000 | -0.000 | -0.000 | 0.000 |
| 0.000 | -0.000 | -0.000 | -0.000 | -0.000 | 0.000 |
| 0.000 | 0.000 | -0.000 | -0.000 | -0.000 | 0.000 |
| -0.000 | -0.001 | -0.000 | -0.000 | -0.000 | 552.340 |
| -29093.554 | -625458.713 | 3020.558 | -0.049 | 0.195 | 0.003 |
| 29789.764 | -218558.438 | 64653.007 | -0.024 | -0.009 | -0.001 |
| -28204.832 | -587395.916 | 3183.624 | 0.358 | 0.270 | 0.004 |
| -29419.205 | -652313.114 | 1414.873 | -85.162 | -0.527 | -0.114 |
| -28589.674 | -637470.193 | -419.062 | -0.499 | -21.366 | 0.008 |
| -25641.762 | -623912.342 | 2811.673 | -0.054 | 0.227 | 56.755 |
| 29644.953 | 713539.107 | 679.613 | 0.994 | 0.320 | -1.606 |
| 10450.041 | 397214.315 | -17395.421 | 0.031 | 0.020 | -0.002 |
| 27598.053 | 675624.042 | -1182.812 | -0.249 | -2.249 | -3.133 |
| 24042.539 | 627808.525 | -4478.025 | 44.378 | -1.463 | -0.019 |
| 25584.005 | 624410.163 | -2904.801 | 0.053 | 28.973 | -0.004 |
| 25583.643 | 623953.149 | -2901.701 | 0.053 | -0.225 | 57.821 |
| -2740.943 | -63135.909 | 150.905 | -0.002 | 0.010 | 0.000 |
| -2878.494 | -66282.326 | -42.334 | 0.011 | 0.277 | 0.076 |
| -2261.921 | -52359.825 | 985.191 | -0.004 | 0.008 | 0.000 |
| -3044.459 | -68617.105 | -86.453 | -116.857 | -0.029 | 0.029 |
| -2968.686 | -71306.711 | -64.903 | 0.175 | -0.633 | -0.034 |
| -2984.534 | -71344.995 | -51.547 | 0.016 | 0.009 | 57.800 |
| 2638.948 | 66167.186 | -371.681 | 0.017 | -0.076 | -0.000 |
| 2942.337 | 71163.540 | 55.394 | -0.258 | 0.115 | -0.321 |
| -2995.674 | 21463.959 | -6316.207 | 0.002 | 0.000 | 0.000 |
| 2884.433 | 70159.416 | -21.039 | 46.938 | 0.007 | 0.008 |
| 2954.854 | 71197.493 | 39.098 | -0.067 | -8.966 | 0.217 |
| 2628.742 | 65724.822 | -169.734 | -0.004 | -0.020 | -35.310 |
| -265.791 | -6518.695 | 56.258 | -0.001 | 0.006 | 0.000 |
| 95.155 | -2992.084 | 401.841 | -0.000 | -0.003 | -0.000 |
| -265.460 | -6441.504 | 122.862 | -0.096 | 0.025 | 0.006 |
| -288.751 | -6466.965 | 17.851 | -21.317 | 0.001 | -0.001 |
| -285.769 | -6908.431 | 3.209 | -0.001 | -4.099 | -0.002 |
| -299.039 | -7144.222 | -6.273 | 0.003 | -0.005 | 21.638 |
| 247.111 | 6458.276 | -58.342 | 0.000 | -0.002 | -0.000 |
| 296.672 | 7149.325 | 2.251 | 0.002 | 0.000 | -0.029 |
| 265.939 | 5817.934 | 56.190 | 0.000 | -0.002 | -0.000 |
| 293.799 | 7113.544 | 1.796 | 1.475 | 0.018 | -0.033 |
| 258.674 | 6295.316 | -20.171 | 0.000 | -0.270 | -0.000 |
| 298.065 | 7183.298 | 7.629 | -0.003 | -0.011 | 4.751 |
| 30.950 | -339.403 | 1219.820 | 0.000 | -0.000 | -0.000 |
| -339.403 | 30.950 | 1219.820 | -0.000 | 0.000 | -0.000 |
| 52.697 | 52.697 | 400.902 | -0.000 | -0.000 | -0.000 |
| -324.885 | -324.885 | 2228.006 | 65.647 | -0.000 | -0.000 |
| -324.885 | -324.885 | 2228.006 | -0.000 | 65.647 | -0.000 |
| -322.696 | -322.696 | 1232.769 | 0.000 | -0.000 | 175.880 |
| 803.860 | 433.412 | -1088.984 | 0.000 | 0.000 | 0.000 |
| 433.412 | 803.860 | -1088.984 | -0.000 | 0.000 | -0.000 |
| 388.526 | 388.526 | -2093.866 | 0.000 | 0.000 | 0.000 |
| 324.885 | 324.885 | -2228.006 | 65.648 | 0.000 | 0.000 |
| 324.885 | 324.885 | -2228.006 | 0.000 | 65.648 | 0.000 |
| 322.696 | 322.696 | -1232.768 | -0.000 | 0.000 | 175.880 |
| 378.747 | 8.581 | 180.293 | 0.000 | -0.000 | 0.000 |
| 43.988 | 460.993 | 57.465 | -0.000 | -0.000 | -0.000 |
| 52.698 | 52.698 | 400.902 | -0.000 | -0.000 | -0.000 |
| -38.840 | -38.840 | 116.034 | 170.547 | -0.000 | -0.000 |
| -32.391 | -32.391 | 295.543 | -0.000 | 50.414 | -0.000 |
| -38.816 | -38.816 | 115.962 | -0.000 | -0.000 | 202.520 |
| 456.386 | 86.546 | -52.507 | 0.000 | 0.000 | -0.000 |
| 86.546 | 456.386 | -52.507 | 0.000 | 0.000 | 0.000 |
| 79.400 | 79.400 | -188.453 | 0.000 | 0.000 | -0.000 |
| 38.840 | 38.840 | -116.034 | 170.547 | 0.000 | 0.000 |
| 32.391 | 32.391 | -295.543 | 0.000 | 50.414 | 0.000 |
| 38.816 | 38.816 | -115.962 | 0.000 | 0.000 | 202.520 |
| 194.999 | 36.634 | 90.905 | -0.000 | -0.000 | -0.000 |
| 36.634 | 194.999 | 90.905 | -0.000 | -0.000 | -0.000 |
| 57.034 | 57.034 | 137.097 | 0.000 | -0.000 | -0.000 |
| -3.536 | -3.536 | 36.795 | 50.682 | -0.000 | 0.000 |
| -3.536 | -3.536 | 36.795 | -0.000 | 50.682 | -0.000 |
| -3.132 | -3.132 | 14.656 | 0.000 | -0.000 | 146.909 |
| 187.781 | 28.739 | 23.206 | 0.000 | 0.000 | 0.000 |
| 28.739 | 187.781 | 23.206 | 0.000 | 0.000 | -0.000 |
| -32.083 | -32.083 | -18.931 | 0.000 | 0.000 | 0.000 |
| 3.536 | 3.536 | -36.795 | 50.682 | 0.000 | -0.000 |
| 3.536 | 3.536 | -36.795 | 0.000 | 50.682 | 0.000 |
| 3.132 | 3.132 | -14.656 | -0.000 | 0.000 | 146.909 |
| 593.107 | 284.086 | 284.090 | -0.000 | -0.000 | -0.002 |
| 284.090 | 593.104 | 284.090 | -0.000 | -0.000 | -0.001 |
| 284.090 | 284.086 | 593.107 | -0.000 | -0.000 | -0.002 |
| -0.000 | -0.003 | 0.000 | 144.813 | -0.000 | -0.001 |
| -0.000 | -0.003 | 0.000 | -0.000 | 144.813 | -0.001 |
| 0.000 | -0.002 | 0.000 | -0.000 | -0.000 | 415.177 |
| 593.107 | 284.094 | 284.090 | 0.000 | -0.000 | 0.002 |
| 284.090 | 593.111 | 284.090 | 0.000 | 0.000 | 0.002 |
| 284.090 | 284.094 | 593.107 | 0.000 | 0.000 | 0.002 |
| 0.000 | 0.004 | -0.000 | 415.176 | 0.000 | 0.001 |
| 0.000 | 0.003 | -0.000 | 0.000 | 144.813 | 0.002 |
| -0.000 | 0.003 | -0.000 | 0.000 | -0.000 | 415.177 |
| 593.107 | 284.090 | 284.090 | -0.000 | -0.000 | -0.000 |
| 284.090 | 593.107 | 284.090 | -0.000 | -0.000 | -0.000 |
| 284.090 | 284.090 | 593.107 | -0.000 | 0.000 | -0.000 |
| -0.000 | -0.000 | 0.000 | 144.813 | -0.000 | -0.000 |
| 0.000 | -0.000 | 0.000 | -0.000 | 144.813 | -0.000 |
| 0.000 | -0.000 | -0.000 | -0.000 | -0.000 | 144.813 |
| 593.107 | 284.091 | 284.090 | 0.000 | 0.000 | 0.000 |
| 284.090 | 593.107 | 284.090 | 0.000 | 0.000 | 0.000 |
| 284.090 | 284.091 | 593.107 | 0.000 | -0.000 | 0.000 |
| 0.000 | 0.000 | -0.000 | 144.813 | 0.000 | 0.000 |
| -0.000 | 0.000 | -0.000 | 0.000 | 144.813 | 0.000 |
| -0.000 | 0.000 | 0.000 | 0.000 | 0.000 | 144.813 |
| 593.108 | 284.091 | 284.091 | -0.000 | -0.000 | -0.000 |
| 284.091 | 593.108 | 284.091 | -0.000 | -0.000 | -0.000 |
| 284.091 | 284.091 | 593.108 | -0.000 | -0.000 | -0.000 |
| -0.000 | 0.000 | 0.000 | 144.813 | 0.000 | -0.000 |
| 0.000 | -0.001 | 0.000 | -0.000 | 144.813 | -0.000 |
| 0.000 | 0.000 | -0.000 | -0.000 | -0.000 | 144.813 |
| 593.107 | 284.090 | 284.090 | 0.000 | -0.000 | 0.000 |
| 284.090 | 593.107 | 284.090 | 0.000 | 0.000 | 0.000 |
| 284.090 | 284.090 | 593.107 | 0.000 | -0.000 | 0.000 |
| 0.000 | -0.000 | -0.000 | 144.813 | 0.000 | 0.000 |
| -0.000 | 0.001 | -0.000 | 0.000 | 144.813 | 0.000 |
| -0.000 | -0.000 | 0.000 | 0.000 | 0.000 | 144.813 |
| 347.810 | -0.244 | 176.916 | 0.000 | -0.000 | -0.000 |
| 156.550 | 239.398 | 424.925 | 0.000 | -0.000 | -0.000 |
| 101.775 | 94.410 | 508.685 | 0.000 | 0.000 | -0.000 |
| 36.001 | -123.985 | 137.700 | 123.476 | -0.000 | -0.000 |
| 36.001 | -123.985 | 137.700 | 0.000 | 192.077 | 0.000 |
| 36.001 | -123.985 | 137.700 | 0.000 | 0.000 | 111.436 |
| 275.808 | 247.726 | -98.483 | -0.000 | 0.000 | 0.000 |
| 71.938 | 530.287 | 100.674 | -0.000 | -0.000 | 0.000 |
| 8.648 | 419.835 | 158.192 | -0.000 | 0.000 | 0.000 |
| -36.001 | 123.985 | -137.700 | 123.475 | 0.000 | -0.000 |
| -36.001 | 123.985 | -137.700 | -0.000 | 192.077 | 0.000 |
| -36.001 | 123.985 | -137.700 | -0.000 | -0.000 | 111.436 |
| 321.424 | 95.181 | 81.524 | 0.000 | -0.000 | -0.000 |
| 90.643 | 450.036 | 152.995 | 0.000 | -0.000 | 0.000 |
| 48.256 | 283.428 | 309.688 | 0.000 | 0.000 | -0.000 |
| 3.602 | -12.405 | 13.774 | 123.464 | -0.000 | -0.000 |
| 3.600 | -12.398 | 13.770 | 0.000 | 192.077 | 0.000 |
| 3.600 | -12.398 | 13.770 | 0.000 | -0.000 | 111.436 |
| 308.209 | 136.141 | 25.446 | -0.000 | -0.000 | -0.000 |
| 116.945 | 375.804 | 273.453 | -0.000 | 0.000 | 0.000 |
| 43.707 | 291.303 | 282.833 | -0.000 | -0.000 | -0.000 |
| -3.602 | 12.405 | -13.774 | 123.464 | 0.000 | -0.000 |
| -3.600 | 12.398 | -13.770 | -0.000 | 192.077 | 0.000 |
| -3.600 | 12.398 | -13.770 | -0.000 | 0.000 | 111.436 |
| 312.171 | 122.495 | 40.595 | 0.000 | 0.000 | -0.000 |
| 120.914 | 362.130 | 288.620 | 0.000 | -0.000 | -0.000 |
| 45.005 | 294.624 | 297.254 | 0.000 | 0.000 | -0.000 |
| 0.356 | -1.221 | 1.376 | 123.472 | -0.000 | -0.000 |
| 0.360 | -1.240 | 1.377 | 0.000 | 192.077 | -0.000 |
| 0.360 | -1.240 | 1.377 | 0.000 | -0.000 | 111.436 |
| 311.448 | 124.981 | 37.840 | -0.000 | -0.000 | 0.000 |
| 120.190 | 364.621 | 285.854 | -0.000 | 0.000 | -0.000 |
| 44.293 | 297.076 | 294.529 | -0.000 | 0.000 | 0.000 |
| -0.356 | 1.221 | -1.376 | 123.472 | 0.000 | -0.000 |
| -0.360 | 1.240 | -1.377 | -0.000 | 192.077 | 0.000 |
| -0.360 | 1.240 | -1.377 | -0.000 | 0.000 | 111.436 |
| 341.214 | 55.796 | -22.606 | 0.000 | -0.000 | -0.000 |
| 83.681 | 372.325 | 81.135 | 0.000 | -0.000 | -0.000 |
| 22.808 | 22.808 | 154.514 | 0.000 | 0.000 | -0.000 |
| -0.868 | -0.868 | -15.676 | 105.522 | -0.000 | -0.000 |
| -0.868 | -0.868 | -15.676 | 0.000 | 105.522 | -0.000 |
| -0.000 | 0.000 | -0.000 | -0.000 | -0.000 | 144.322 |
| 374.177 | 88.598 | 101.840 | -0.000 | 0.000 | 0.000 |
| 83.681 | 372.325 | 81.135 | -0.000 | 0.000 | 0.000 |
| 81.135 | 81.135 | 352.592 | -0.000 | -0.000 | 0.000 |
| 0.868 | 0.868 | 15.677 | 105.522 | 0.000 | 0.000 |
| 0.868 | 0.868 | 15.676 | -0.000 | 105.522 | 0.000 |
| 0.000 | -0.000 | 0.000 | 0.000 | 0.000 | 144.322 |
| 372.325 | 83.681 | 81.135 | 0.000 | -0.000 | -0.000 |
| 73.389 | 360.154 | 48.021 | 0.000 | 0.000 | -0.000 |
| 81.135 | 81.135 | 352.593 | -0.000 | -0.000 | -0.000 |
| 0.000 | -0.000 | 0.000 | 143.742 | -0.000 | -0.000 |
| -0.000 | 0.000 | 0.000 | -0.000 | 143.742 | -0.000 |
| -0.000 | 0.000 | -0.000 | -0.000 | -0.000 | 144.322 |
| 372.325 | 83.681 | 81.135 | 0.000 | 0.000 | 0.000 |
| 76.864 | 364.244 | 60.743 | -0.000 | 0.000 | 0.000 |
| 81.135 | 81.135 | 352.593 | 0.000 | 0.000 | 0.000 |
| -0.000 | 0.000 | -0.000 | 143.742 | 0.000 | 0.000 |
| 0.000 | 0.000 | -0.000 | 0.000 | 143.742 | 0.000 |
| 0.000 | -0.000 | -0.000 | 0.000 | 0.000 | 144.322 |
| 356.597 | 71.295 | 36.298 | 0.000 | -0.000 | -0.000 |
| 71.295 | 356.597 | 36.298 | 0.000 | -0.000 | -0.000 |
| 81.136 | 81.136 | 352.594 | 0.000 | 0.000 | -0.000 |
| -0.013 | -0.013 | -0.235 | 86.385 | -0.000 | -0.000 |
| -0.000 | 0.000 | 0.000 | 0.000 | 143.742 | 0.000 |
| -0.526 | -0.526 | -1.735 | 0.000 | 0.000 | 141.550 |
| 372.324 | 83.681 | 81.135 | -0.000 | 0.000 | -0.000 |
| 83.680 | 372.324 | 81.135 | -0.000 | 0.000 | -0.000 |
| 49.728 | 49.728 | 260.007 | 0.000 | -0.000 | 0.000 |
| 0.013 | 0.013 | 0.235 | 86.385 | 0.000 | 0.000 |
| 0.000 | -0.000 | -0.000 | -0.000 | 143.742 | -0.000 |
| 0.526 | 0.526 | 1.735 | -0.000 | 0.000 | 141.550 |
| 342.017 | 55.538 | -17.847 | -0.000 | -0.000 | -0.000 |
| 42.226 | 328.929 | -52.835 | 0.000 | 0.000 | -0.000 |
| 82.185 | 82.185 | 360.840 | 0.000 | 0.000 | -0.000 |
| -0.000 | 0.000 | -0.001 | 143.820 | -0.000 | -0.000 |
| -0.000 | -0.000 | 0.001 | -0.000 | 143.820 | -0.000 |
| -0.000 | -0.000 | 0.000 | -0.000 | -0.000 | 144.762 |
| 385.204 | 98.524 | 143.200 | -0.000 | -0.000 | 0.000 |
| 78.675 | 366.900 | 85.271 | -0.000 | 0.000 | 0.000 |
| 82.185 | 82.185 | 360.841 | -0.000 | -0.000 | -0.000 |
| 0.000 | 0.000 | 0.000 | 143.821 | 0.000 | -0.000 |
| 0.000 | 0.000 | -0.000 | 0.000 | 143.820 | 0.000 |
| 0.000 | 0.000 | 0.000 | 0.000 | -0.000 | 144.763 |
| 353.992 | 67.348 | 34.436 | 0.000 | -0.000 | -0.000 |
| 82.255 | 371.780 | 84.626 | -0.000 | 0.000 | 0.000 |
| 82.185 | 82.185 | 360.841 | -0.000 | 0.000 | -0.000 |
| -0.939 | -0.939 | -5.328 | 85.781 | 0.000 | 0.000 |
| -0.000 | 0.000 | 0.000 | -0.000 | 143.820 | -0.000 |
| -0.000 | 0.000 | 0.000 | -0.000 | -0.000 | 144.763 |
| 359.132 | 72.690 | 52.834 | -0.000 | -0.000 | 0.000 |
| 82.255 | 371.780 | 84.626 | 0.000 | -0.000 | 0.000 |
| 82.185 | 82.185 | 360.841 | 0.000 | 0.000 | 0.000 |
| 0.939 | 0.939 | 5.328 | 85.781 | -0.000 | 0.000 |
| 0.000 | -0.000 | -0.000 | 0.000 | 143.820 | 0.000 |
| 0.000 | -0.000 | -0.000 | -0.000 | 0.000 | 144.763 |
| 371.781 | 82.255 | 84.626 | 0.000 | -0.000 | -0.000 |
| 73.513 | 361.529 | 59.353 | -0.000 | -0.000 | -0.000 |
| 42.385 | 42.385 | 239.628 | 0.000 | -0.000 | 0.000 |
| -0.452 | -0.452 | -1.595 | 13.623 | 0.000 | -0.000 |
| -0.000 | 0.000 | 0.000 | -0.000 | 143.820 | -0.000 |
| -0.835 | -0.835 | -2.615 | -0.000 | -0.000 | 142.112 |
| 362.161 | 74.065 | 61.191 | -0.000 | -0.000 | -0.000 |
| 70.302 | 356.879 | 44.684 | 0.000 | 0.000 | 0.000 |
| 42.942 | 42.942 | 241.569 | 0.000 | 0.000 | 0.000 |
| 0.452 | 0.452 | 1.595 | 13.623 | -0.000 | 0.000 |
| 0.000 | -0.000 | -0.000 | 0.000 | 143.820 | 0.000 |
| 0.835 | 0.835 | 2.615 | 0.000 | 0.000 | 142.112 |
| 8794.515 | 221.243 | 221.242 | 0.000 | 0.000 | 0.000 |
| 221.242 | 8794.516 | 221.242 | 0.000 | 0.000 | 0.000 |
| 221.242 | 221.242 | 8794.515 | -0.000 | 0.000 | 0.000 |
| 0.000 | 0.000 | -0.000 | -185.701 | 0.000 | 0.000 |
| -0.000 | -0.000 | 0.001 | 0.000 | -185.701 | 0.000 |
| 0.000 | -0.000 | 0.001 | 0.000 | 0.000 | -185.701 |
| 8794.517 | 221.242 | 221.242 | -0.000 | -0.000 | -0.000 |
| 221.242 | 8794.517 | 221.242 | 0.000 | 0.000 | -0.000 |
| 221.242 | 221.242 | 8794.517 | -0.000 | -0.000 | -0.000 |
| -0.001 | -0.000 | 0.001 | -185.701 | -0.000 | -0.000 |
| -0.000 | 0.001 | -0.001 | -0.000 | -185.701 | -0.000 |
| -0.000 | 0.001 | -0.001 | -0.000 | -0.000 | -185.702 |
| 8794.505 | 221.244 | 221.244 | 0.000 | 0.000 | 0.000 |
| 221.244 | 8794.505 | 221.244 | 0.000 | 0.000 | 0.000 |
| 221.244 | 221.244 | 8794.505 | 0.000 | 0.000 | 0.000 |
| 0.000 | -0.001 | -0.001 | -185.701 | 0.000 | 0.000 |
| -0.001 | -0.000 | -0.001 | 0.000 | -185.701 | 0.000 |
| -0.001 | -0.001 | 0.000 | 0.000 | 0.000 | -185.701 |
| 8806.764 | 215.121 | 215.121 | -0.000 | -0.000 | -0.000 |
| 215.121 | 8806.764 | 215.121 | 0.000 | 0.000 | -0.000 |
| 215.121 | 215.121 | 8806.764 | -0.000 | -0.000 | -0.000 |
| -0.000 | 0.001 | 0.001 | -185.701 | -0.000 | -0.000 |
| 0.001 | 0.000 | 0.001 | -0.000 | -185.701 | -0.000 |
| 0.001 | 0.001 | -0.000 | -0.000 | -0.000 | -185.701 |
| 8794.406 | 221.263 | 221.263 | 0.000 | 0.000 | 0.000 |
| 221.263 | 8794.406 | 221.263 | -0.000 | 0.000 | 0.000 |
| 221.263 | 221.263 | 8794.406 | 0.000 | 0.000 | 0.000 |
| -0.001 | -0.009 | -0.012 | -185.701 | 0.000 | 0.000 |
| -0.009 | -0.001 | -0.012 | 0.000 | -185.701 | 0.000 |
| -0.009 | -0.012 | -0.001 | 0.000 | 0.000 | -185.701 |
| 8794.627 | 221.221 | 221.221 | -0.000 | -0.000 | -0.000 |
| 221.221 | 8794.627 | 221.221 | -0.000 | -0.000 | -0.000 |
| 221.221 | 221.221 | 8794.627 | -0.000 | -0.000 | -0.000 |
| 0.001 | 0.009 | 0.012 | -185.701 | -0.000 | -0.000 |
| 0.009 | 0.001 | 0.012 | -0.000 | -185.701 | -0.000 |
| 0.009 | 0.012 | 0.001 | -0.000 | -0.000 | -185.701 |
| 26980.008 | 26368.871 | 26368.871 | -0.000 | -0.000 | -0.000 |
| 26368.871 | 26980.008 | 26368.871 | -0.000 | -0.000 | 0.000 |
| 26368.871 | 26368.871 | 26980.008 | -0.000 | -0.000 | -0.000 |
| -0.000 | -0.000 | -0.000 | 1454.678 | -0.000 | -0.000 |
| -0.000 | -0.000 | -0.000 | -0.000 | 1454.678 | -0.000 |
| -0.000 | -0.000 | -0.000 | -0.000 | -0.000 | 1454.678 |
| 26980.008 | 26368.869 | 26368.869 | -0.000 | -0.000 | -0.000 |
| 26368.869 | 26980.008 | 26368.869 | -0.000 | -0.000 | 0.000 |
| 26368.869 | 26368.869 | 26980.008 | 0.000 | 0.000 | -0.000 |
| 0.000 | 0.000 | 0.000 | 1454.678 | 0.000 | 0.000 |
| 0.000 | 0.000 | 0.000 | 0.000 | 1454.678 | 0.000 |
| 0.000 | 0.000 | 0.000 | 0.000 | 0.000 | 1454.678 |
| 26980.010 | 26368.877 | 26368.877 | 0.000 | 0.000 | 0.000 |
| 26368.877 | 26980.010 | 26368.877 | 0.000 | 0.000 | 0.000 |
| 26368.877 | 26368.877 | 26980.010 | 0.000 | 0.000 | 0.000 |
| -0.002 | -0.003 | -0.002 | 1454.591 | -0.000 | -0.000 |
| -0.003 | -0.002 | -0.002 | -0.000 | 1454.591 | 0.000 |
| -0.003 | -0.002 | -0.002 | 0.000 | 0.000 | 1454.591 |
| 26980.006 | 26368.863 | 26368.863 | 0.000 | 0.000 | 0.000 |
| 26368.863 | 26980.006 | 26368.863 | 0.000 | 0.000 | 0.000 |
| 26368.863 | 26368.863 | 26980.006 | -0.000 | 0.000 | -0.000 |
| 0.002 | 0.003 | 0.002 | 1454.591 | 0.000 | -0.000 |
| 0.003 | 0.002 | 0.002 | -0.000 | 1454.591 | 0.000 |
| 0.003 | 0.002 | 0.002 | 0.000 | 0.000 | 1454.591 |
| 26980.030 | 26368.943 | 26368.943 | -0.000 | -0.000 | -0.000 |
| 26368.943 | 26980.030 | 26368.943 | -0.000 | -0.000 | 0.000 |
| 26368.943 | 26368.943 | 26980.030 | 0.000 | 0.000 | -0.000 |
| -0.025 | -0.026 | -0.024 | 1454.660 | -0.000 | 0.000 |
| -0.026 | -0.025 | -0.024 | -0.000 | 1454.660 | -0.000 |
| -0.026 | -0.024 | -0.025 | -0.000 | -0.000 | 1454.660 |
| 26979.987 | 26368.798 | 26368.798 | 0.000 | 0.000 | 0.000 |
| 26368.798 | 26979.987 | 26368.798 | 0.000 | 0.000 | 0.000 |
| 26368.798 | 26368.798 | 26979.987 | 0.000 | 0.000 | 0.000 |
| 0.025 | 0.026 | 0.024 | 1454.660 | -0.000 | 0.000 |
| 0.026 | 0.025 | 0.024 | -0.000 | 1454.660 | 0.000 |
| 0.026 | 0.024 | 0.025 | 0.000 | -0.000 | 1454.660 |
| 457.386 | 6.690 | 6.690 | 0.000 | 0.000 | 0.000 |
| 6.690 | 457.386 | 6.690 | 0.000 | -0.000 | 0.000 |
| 6.690 | 6.690 | 457.386 | 0.000 | 0.000 | 0.000 |
| -0.000 | 0.000 | -0.000 | 219.822 | -0.000 | -0.000 |
| -0.000 | 0.000 | -0.000 | 0.000 | 219.822 | 0.000 |
| -0.000 | 0.000 | -0.000 | 0.000 | -0.000 | 219.822 |
| 457.386 | 6.690 | 6.690 | 0.000 | 0.000 | 0.000 |
| 6.690 | 457.386 | 6.690 | -0.000 | 0.000 | -0.000 |
| 6.690 | 6.690 | 457.386 | -0.000 | 0.000 | 0.000 |
| 0.000 | -0.000 | -0.000 | 219.822 | 0.000 | -0.000 |
| 0.000 | -0.000 | -0.000 | -0.000 | 219.822 | -0.000 |
| 0.000 | -0.000 | -0.000 | -0.000 | 0.000 | 219.822 |
| 457.387 | 6.690 | 6.690 | 0.000 | 0.000 | 0.000 |
| 6.690 | 457.387 | 6.690 | 0.000 | -0.000 | -0.000 |
| 6.690 | 6.690 | 457.387 | 0.000 | 0.000 | 0.000 |
| 0.000 | -0.000 | 0.000 | 219.822 | -0.000 | -0.000 |
| -0.000 | 0.000 | 0.000 | -0.000 | 219.822 | 0.000 |
| -0.000 | 0.000 | 0.000 | -0.000 | -0.000 | 219.822 |
| 457.386 | 6.690 | 6.690 | -0.000 | 0.000 | 0.000 |
| 6.690 | 457.386 | 6.690 | 0.000 | 0.000 | -0.000 |
| 6.690 | 6.690 | 457.386 | -0.000 | 0.000 | -0.000 |
| -0.000 | 0.000 | -0.000 | 219.822 | 0.000 | -0.000 |
| 0.000 | -0.000 | -0.000 | 0.000 | 219.822 | -0.000 |
| 0.000 | -0.000 | -0.000 | 0.000 | 0.000 | 219.822 |
| 457.388 | 6.690 | 6.690 | 0.000 | 0.000 | 0.000 |
| 6.690 | 457.388 | 6.690 | 0.000 | -0.000 | 0.000 |
| 6.690 | 6.690 | 457.388 | -0.000 | 0.000 | 0.000 |
| 0.000 | -0.000 | 0.000 | 219.822 | -0.000 | 0.000 |
| -0.000 | 0.000 | 0.000 | 0.000 | 219.822 | 0.000 |
| -0.000 | 0.000 | 0.000 | 0.000 | -0.000 | 219.822 |
| 457.385 | 6.690 | 6.690 | -0.000 | -0.000 | -0.000 |
| 6.690 | 457.385 | 6.690 | -0.000 | 0.000 | -0.000 |
| 6.690 | 6.690 | 457.385 | -0.000 | -0.000 | -0.000 |
| -0.000 | 0.000 | -0.000 | 219.822 | 0.000 | -0.000 |
| 0.000 | -0.000 | -0.000 | -0.000 | 219.822 | -0.000 |
| 0.000 | -0.000 | -0.000 | -0.000 | -0.000 | 219.822 |
| 521.852 | 53.482 | -3.391 | -0.000 | -0.000 | -0.000 |
| 53.482 | 1245.931 | -1.326 | -0.000 | -0.000 | -0.000 |
| -3.391 | -1.326 | 141.669 | -0.000 | -0.000 | 0.000 |
| 0.000 | -0.000 | -0.000 | 38.759 | 0.000 | 0.000 |
| 0.000 | -0.000 | -0.000 | -0.000 | 5.934 | -0.000 |
| 0.000 | -0.000 | -0.000 | -0.000 | 0.000 | 138.224 |
| 521.852 | 53.482 | -3.391 | 0.000 | -0.000 | 0.000 |
| 53.482 | 1245.931 | -1.326 | 0.000 | 0.000 | -0.000 |
| -3.391 | -1.326 | 141.669 | 0.000 | 0.000 | 0.000 |
| -0.000 | 0.000 | 0.000 | 38.759 | 0.000 | -0.000 |
| -0.000 | 0.000 | 0.000 | 0.000 | 5.934 | 0.000 |
| -0.000 | 0.000 | 0.000 | 0.000 | -0.000 | 138.224 |
| 521.852 | 53.482 | -3.391 | -0.000 | -0.000 | -0.000 |
| 53.482 | 1245.930 | -1.326 | -0.000 | -0.000 | -0.000 |
| -3.391 | -1.326 | 141.669 | -0.000 | -0.000 | -0.000 |
| 0.000 | -0.000 | 0.000 | 38.759 | -0.000 | -0.000 |
| 0.000 | -0.000 | -0.000 | -0.000 | 5.934 | -0.000 |
| -0.000 | -0.000 | -0.000 | -0.000 | 0.000 | 138.224 |
| 521.852 | 53.482 | -3.391 | 0.000 | 0.000 | 0.000 |
| 53.482 | 1245.931 | -1.326 | 0.000 | -0.000 | 0.000 |
| -3.391 | -1.326 | 141.669 | 0.000 | 0.000 | -0.000 |
| -0.000 | 0.000 | -0.000 | 38.759 | 0.000 | -0.000 |
| -0.000 | 0.000 | 0.000 | 0.000 | 5.934 | 0.000 |
| 0.000 | 0.000 | 0.000 | 0.000 | -0.000 | 138.224 |
| 521.854 | 53.482 | -3.391 | -0.000 | -0.000 | -0.000 |
| 53.482 | 1245.926 | -1.326 | -0.000 | -0.000 | -0.000 |
| -3.391 | -1.326 | 141.670 | -0.000 | 0.000 | 0.000 |
| -0.000 | -0.000 | 0.000 | 38.759 | -0.000 | 0.000 |
| -0.000 | -0.000 | -0.000 | -0.000 | 5.934 | -0.000 |
| -0.000 | -0.000 | -0.000 | -0.000 | -0.000 | 138.224 |
| 521.850 | 53.482 | -3.391 | 0.000 | 0.000 | 0.000 |
| 53.482 | 1245.935 | -1.326 | 0.000 | 0.000 | -0.000 |
| -3.391 | -1.326 | 141.669 | -0.000 | -0.000 | 0.000 |
| 0.000 | 0.000 | -0.000 | 38.759 | 0.000 | 0.000 |
| 0.000 | 0.000 | 0.000 | 0.000 | 5.934 | 0.000 |
| 0.000 | 0.000 | 0.000 | 0.000 | -0.000 | 138.224 |
| 377.404 | 89.608 | 97.573 | 14.339 | 0.000 | -0.000 |
| 89.608 | 377.404 | 97.574 | -14.338 | 0.000 | -0.000 |
| 97.581 | 97.581 | 360.508 | 0.000 | 0.000 | 0.000 |
| -3.061 | -9.669 | -34.090 | 96.094 | 0.000 | -0.000 |
| 0.000 | 0.000 | 0.001 | 0.000 | 150.503 | 14.338 |
| 0.000 | 0.000 | 0.002 | 0.000 | 14.339 | 143.898 |
| 377.404 | 89.608 | 97.579 | 14.338 | 0.000 | -0.000 |
| 89.608 | 377.404 | 97.580 | -14.339 | -0.000 | 0.000 |
| 84.095 | 84.095 | 312.038 | -0.000 | -0.000 | 0.000 |
| 9.115 | 15.782 | 64.310 | 61.647 | -0.000 | 0.000 |
| -0.000 | -0.000 | -0.001 | -0.000 | 150.502 | 14.338 |
| -0.000 | -0.000 | -0.002 | -0.000 | 14.338 | 143.898 |
| 367.472 | 86.561 | 69.353 | -2.901 | 0.000 | 0.000 |
| 84.956 | 370.247 | 74.541 | -8.415 | 0.000 | -0.000 |
| 73.284 | 73.284 | 255.282 | 0.000 | -0.000 | 0.000 |
| 14.338 | -14.338 | 0.000 | 150.503 | 0.000 | -0.000 |
| -0.000 | 0.000 | 0.000 | 0.000 | 150.503 | 14.338 |
| -0.000 | 0.000 | 0.000 | 0.000 | 14.338 | 143.898 |
| 377.404 | 89.608 | 97.577 | 14.338 | -0.000 | 0.000 |
| 86.206 | 371.854 | 80.966 | -9.260 | -0.000 | -0.000 |
| 97.581 | 97.581 | 360.508 | -0.000 | 0.000 | 0.000 |
| 2.437 | -0.979 | 3.902 | 88.224 | -0.000 | -0.000 |
| -0.000 | -0.000 | -0.000 | -0.000 | 150.503 | 14.338 |
| 0.000 | -0.000 | -0.000 | -0.000 | 14.338 | 143.898 |
| 371.106 | 85.613 | 77.906 | 8.891 | 0.000 | -0.000 |
| 89.608 | 377.405 | 97.578 | -14.339 | 0.000 | 0.000 |
| 75.766 | 75.766 | 268.972 | 0.000 | 0.000 | 0.000 |
| 1.598 | -1.744 | -0.391 | 88.040 | 0.000 | 0.000 |
| -0.073 | -0.073 | -0.391 | -0.000 | 88.040 | 1.671 |
| -0.055 | -0.054 | -0.292 | 0.000 | 4.875 | 141.897 |
| 369.992 | 86.185 | 76.115 | 4.214 | -0.000 | -0.000 |
| 85.738 | 371.266 | 78.551 | -8.978 | -0.000 | -0.000 |
| 78.708 | 78.708 | 287.372 | -0.000 | -0.000 | 0.000 |
| 1.744 | -1.598 | 0.391 | 88.040 | -0.000 | -0.000 |
| 0.073 | 0.073 | 0.391 | 0.000 | 88.040 | 1.671 |
| 0.055 | 0.054 | 0.292 | -0.000 | 4.875 | 141.897 |
| 2684.358 | 2413.495 | 10354.737 | -17.813 | 0.000 | 0.000 |
| 1937.331 | 2205.952 | 9282.414 | 24.130 | -0.000 | 0.000 |
| 92.513 | 92.513 | 349.951 | -0.000 | -0.000 | 0.000 |
| 1153.997 | 1147.123 | 4527.284 | 91.923 | -0.000 | -0.000 |
| -0.000 | 0.000 | 0.003 | -0.000 | 147.458 | 14.171 |
| -0.000 | 0.000 | 0.002 | -0.000 | 14.171 | 141.522 |
| 368.472 | 85.428 | 92.177 | 14.171 | 0.000 | -0.000 |
| -2247.629 | -1976.645 | -10230.575 | 17.501 | 0.000 | -0.000 |
| -1795.890 | -1795.890 | -9034.575 | 0.000 | 0.000 | -0.000 |
| -1147.123 | -1153.997 | -4527.286 | 91.924 | 0.000 | 0.000 |
| 0.000 | -0.000 | -0.003 | 0.000 | 147.459 | 14.171 |
| 0.000 | 0.000 | -0.003 | 0.000 | 14.171 | 141.522 |
| 368.472 | 85.428 | 92.177 | 14.171 | -0.000 | 0.000 |
| 269.324 | 537.818 | 977.316 | 24.451 | 0.000 | -0.000 |
| 174.039 | 174.039 | 671.919 | 0.000 | -0.000 | -0.000 |
| 213.281 | 247.928 | 1018.473 | -19.382 | 0.000 | 0.000 |
| 115.149 | 115.149 | 453.097 | -0.000 | 91.878 | 3.428 |
| 232.989 | 232.989 | 1028.982 | 0.000 | -17.647 | 135.464 |
| 368.472 | 85.428 | 92.176 | 14.171 | 0.000 | -0.000 |
| -149.493 | 122.024 | -963.592 | 16.120 | -0.000 | -0.000 |
| -167.044 | -167.044 | -778.157 | 0.000 | 0.000 | -0.000 |
| -111.721 | -118.577 | -453.097 | 91.878 | -0.000 | 0.000 |
| -115.149 | -115.149 | -453.097 | 0.000 | 91.878 | 3.428 |
| -232.989 | -232.989 | -1028.982 | 0.000 | -17.647 | 135.464 |
| 368.473 | 85.429 | 92.177 | 14.171 | -0.000 | -0.000 |
| 85.429 | 368.473 | 92.177 | -14.171 | -0.000 | 0.000 |
| 74.767 | 74.767 | 280.756 | -0.000 | 0.000 | 0.000 |
| 14.171 | -14.171 | 0.000 | 147.459 | -0.000 | -0.000 |
| 14.417 | 14.417 | 63.860 | -0.000 | 42.217 | -5.687 |
| -0.000 | 0.000 | 0.000 | 0.000 | 14.171 | 141.522 |
| 368.471 | 85.428 | 92.176 | 14.171 | -0.000 | -0.000 |
| 70.919 | 350.825 | 29.603 | -6.410 | -0.000 | -0.000 |
| 54.094 | 54.094 | 186.459 | 0.000 | 0.000 | -0.000 |
| 14.171 | -14.171 | -0.000 | 147.459 | -0.000 | 0.000 |
| -14.417 | -14.417 | -63.860 | 0.000 | 42.217 | -5.687 |
| 0.000 | -0.000 | -0.000 | -0.000 | 14.171 | 141.522 |
| 357.912 | 82.813 | 84.541 | -10.312 | 0.000 | -0.000 |
| 83.901 | 354.591 | 78.412 | 4.993 | 0.000 | 0.000 |
| 99.148 | 99.148 | 356.926 | 0.000 | 0.000 | -0.000 |
| -7.379 | -1.666 | 1.603 | 97.292 | 0.000 | -0.000 |
| 0.000 | 0.000 | 0.000 | -0.000 | 149.855 | -15.335 |
| -2.038 | -2.038 | 0.134 | -0.000 | -1.318 | 133.740 |
| 373.369 | 89.748 | 99.149 | -15.335 | -0.000 | -0.000 |
| 89.748 | 373.370 | 99.149 | 15.335 | -0.000 | -0.000 |
| 82.555 | 82.555 | 300.061 | -0.000 | -0.000 | 0.000 |
| 1.666 | 7.379 | -1.603 | 97.292 | -0.000 | 0.000 |
| -0.000 | -0.000 | -0.000 | -0.000 | 149.855 | -15.335 |
| 2.038 | 2.038 | -0.134 | -0.000 | -1.319 | 133.741 |
| 373.370 | 89.749 | 99.149 | -15.335 | 0.000 | 0.000 |
| 85.881 | 356.822 | 78.624 | 5.067 | 0.000 | 0.000 |
| 82.682 | 82.682 | 301.910 | 0.000 | 0.000 | 0.000 |
| -15.335 | 15.335 | 0.000 | 149.855 | 0.000 | 0.000 |
| -0.478 | -0.478 | 0.170 | 0.000 | 94.265 | -2.138 |
| -0.263 | -0.263 | 0.093 | 0.000 | -8.090 | 135.665 |
| 357.247 | 86.330 | 78.579 | -4.983 | -0.000 | -0.000 |
| 84.651 | 359.464 | 83.318 | 10.143 | 0.000 | 0.000 |
| 81.780 | 81.780 | 302.288 | -0.000 | -0.000 | 0.000 |
| -15.335 | 15.335 | -0.000 | 149.855 | -0.000 | -0.000 |
| 0.478 | 0.478 | -0.170 | -0.000 | 94.265 | -2.138 |
| 0.263 | 0.263 | -0.093 | -0.000 | -8.090 | 135.665 |
| 359.341 | 84.475 | 83.485 | -10.174 | -0.000 | -0.000 |
| 88.419 | 355.831 | 82.660 | -1.095 | 0.000 | 0.000 |
| 99.149 | 99.149 | 356.926 | 0.000 | 0.000 | -0.000 |
| -15.335 | 15.335 | 0.000 | 149.855 | 0.000 | -0.000 |
| -0.000 | 0.000 | 0.000 | -0.000 | 149.855 | -15.335 |
| -0.000 | 0.000 | 0.000 | -0.000 | -15.335 | 141.811 |
| 357.059 | 86.127 | 78.604 | -5.027 | -0.000 | -0.000 |
| 86.126 | 357.058 | 78.603 | 5.027 | -0.000 | -0.000 |
| 84.573 | 84.573 | 305.152 | -0.000 | 0.000 | -0.000 |
| -2.082 | 2.178 | -0.017 | 94.232 | -0.000 | 0.000 |
| 0.000 | -0.000 | -0.000 | 0.000 | 149.855 | -15.335 |
| 0.000 | -0.000 | -0.000 | 0.000 | -15.335 | 141.811 |
| 1956.329 | 1687.643 | 3596.853 | -10.456 | -0.000 | 0.000 |
| 1687.643 | 1956.329 | 3596.853 | 10.456 | -0.000 | 0.000 |
| 91.305 | 91.305 | 341.896 | -0.000 | -0.000 | 0.000 |
| -15.274 | 15.274 | 0.000 | 145.525 | 0.000 | 0.000 |
| 1494.627 | 1494.627 | 4052.662 | 0.000 | 91.648 | -0.372 |
| -0.000 | 0.000 | 0.000 | 0.000 | -15.274 | 138.527 |
| -1149.852 | -1412.025 | -3979.779 | -0.374 | -0.000 | 0.000 |
| -1503.156 | -1236.591 | -3987.355 | 7.305 | -0.001 | 0.000 |
| -1536.661 | -1536.662 | -3245.681 | -0.000 | 0.000 | 0.000 |
| -1617.539 | -1596.619 | -3519.944 | 124.348 | -0.000 | 0.000 |
| -1494.627 | -1494.627 | -4052.662 | -0.000 | 91.648 | -0.372 |
| 0.000 | -0.000 | 0.000 | -0.000 | -15.274 | 138.527 |
| 505.767 | 239.344 | 481.098 | -7.119 | 0.000 | 0.000 |
| 241.484 | 510.096 | 429.332 | 10.414 | -0.000 | -0.000 |
| 230.408 | 230.408 | 625.633 | -0.000 | 0.000 | 0.000 |
| 150.909 | 171.791 | 353.400 | 124.264 | -0.000 | 0.000 |
| 161.350 | 161.350 | 353.400 | -0.000 | 124.264 | -10.441 |
| 158.454 | 158.454 | 406.505 | 0.000 | -7.278 | 133.272 |
| 188.604 | -80.153 | -275.070 | -10.497 | -0.000 | -0.000 |
| 84.598 | 361.652 | 89.862 | 15.274 | -0.000 | -0.000 |
| 91.305 | 91.305 | 341.896 | 0.000 | 0.000 | -0.000 |
| -15.274 | 15.274 | -0.000 | 145.525 | 0.000 | 0.000 |
| -161.350 | -161.350 | -353.400 | -0.000 | 124.264 | -10.441 |
| -158.454 | -158.454 | -406.505 | 0.000 | -7.279 | 133.272 |
| 364.743 | 98.502 | 114.995 | -9.048 | 0.000 | 0.000 |
| 97.771 | 360.639 | 116.107 | 1.396 | 0.000 | -0.000 |
| 91.486 | 91.486 | 329.336 | -0.000 | -0.000 | 0.000 |
| 14.901 | 19.974 | 51.942 | 97.886 | 0.000 | 0.000 |
| 14.854 | 14.854 | 40.639 | 0.000 | 86.950 | 0.825 |
| 16.150 | 16.150 | 43.064 | -0.000 | -6.232 | 132.860 |
| 331.260 | 64.620 | 31.066 | -7.425 | -0.000 | 0.000 |
| 67.890 | 329.598 | 32.142 | -0.315 | -0.000 | -0.000 |
| 57.608 | 57.608 | 245.001 | -0.000 | -0.000 | 0.000 |
| -15.274 | 15.274 | -0.000 | 145.525 | 0.000 | 0.000 |
| -14.854 | -14.854 | -40.639 | -0.000 | 86.950 | 0.825 |
| -16.150 | -16.150 | -43.064 | 0.000 | -6.232 | 132.860 |
| 514.590 | 70.856 | 70.855 | 0.000 | 0.000 | 0.000 |
| 70.856 | 514.590 | 70.855 | 0.000 | 0.000 | 0.000 |
| 70.856 | 70.856 | 514.590 | -0.000 | 0.000 | 0.000 |
| 0.001 | 0.000 | 0.000 | 170.597 | 0.000 | 0.000 |
| 0.000 | 0.001 | 0.000 | 0.000 | 170.597 | 0.000 |
| 0.000 | 0.001 | 0.000 | 0.000 | 0.000 | 170.598 |
| 514.591 | 70.856 | 70.856 | 0.000 | -0.000 | -0.000 |
| 70.855 | 514.591 | 70.856 | -0.000 | 0.000 | -0.000 |
| 70.855 | 70.856 | 514.591 | 0.000 | 0.000 | 0.000 |
| -0.001 | -0.000 | 0.000 | 170.597 | -0.000 | -0.000 |
| -0.000 | -0.001 | 0.000 | -0.000 | 170.597 | -0.000 |
| -0.000 | -0.000 | -0.000 | -0.000 | -0.000 | 170.597 |
| 514.591 | 70.856 | 70.855 | 0.000 | 0.000 | 0.000 |
| 70.856 | 514.591 | 70.855 | 0.000 | 0.000 | 0.000 |
| 70.856 | 70.856 | 514.591 | 0.000 | 0.000 | 0.000 |
| 0.000 | 0.000 | -0.000 | 170.597 | 0.000 | 0.000 |
| 0.000 | 0.000 | -0.000 | 0.000 | 170.597 | 0.000 |
| 0.000 | 0.000 | 0.000 | 0.000 | 0.000 | 170.597 |
| 514.591 | 70.855 | 70.855 | -0.000 | -0.000 | -0.000 |
| 70.855 | 514.591 | 70.855 | -0.000 | -0.000 | -0.000 |
| 70.855 | 70.855 | 514.591 | -0.000 | -0.000 | -0.000 |
| -0.000 | -0.000 | 0.000 | 170.597 | -0.000 | -0.000 |
| -0.000 | -0.000 | 0.000 | -0.000 | 170.597 | -0.000 |
| -0.000 | -0.000 | -0.000 | -0.000 | -0.000 | 170.597 |
| 514.592 | 70.856 | 70.856 | 0.000 | 0.000 | 0.000 |
| 70.856 | 514.592 | 70.856 | 0.000 | 0.000 | 0.000 |
| 70.856 | 70.856 | 514.592 | 0.000 | 0.000 | 0.000 |
| -0.000 | 0.000 | 0.000 | 170.597 | 0.000 | 0.000 |
| 0.000 | -0.000 | 0.000 | 0.000 | 170.597 | 0.000 |
| 0.000 | 0.000 | -0.000 | 0.000 | 0.000 | 170.597 |
| 514.589 | 70.855 | 70.855 | -0.000 | -0.000 | -0.000 |
| 70.855 | 514.589 | 70.855 | -0.000 | -0.000 | -0.000 |
| 70.855 | 70.855 | 514.589 | -0.000 | -0.000 | -0.000 |
| 0.000 | -0.000 | -0.000 | 170.597 | -0.000 | -0.000 |
| -0.000 | 0.000 | -0.000 | -0.000 | 170.597 | -0.000 |
| -0.000 | -0.000 | 0.000 | -0.000 | -0.000 | 170.597 |
| 537.143 | 14.205 | 14.205 | 0.000 | 0.000 | 0.000 |
| 14.205 | 537.143 | 14.205 | -0.000 | 0.000 | 0.000 |
| 14.205 | 14.205 | 537.143 | 0.000 | 0.000 | 0.000 |
| -0.000 | 0.000 | -0.000 | 202.805 | 0.000 | 0.000 |
| 0.000 | -0.000 | 0.000 | -0.000 | 202.805 | 0.000 |
| -0.000 | -0.000 | -0.000 | -0.000 | 0.000 | 202.805 |
| 537.143 | 14.205 | 14.205 | 0.000 | -0.000 | -0.000 |
| 14.205 | 537.143 | 14.205 | 0.000 | -0.000 | -0.000 |
| 14.205 | 14.205 | 537.143 | 0.000 | -0.000 | 0.000 |
| 0.000 | 0.000 | 0.000 | 202.805 | -0.000 | -0.000 |
| 0.000 | 0.000 | 0.000 | 0.000 | 202.805 | -0.000 |
| 0.000 | 0.000 | 0.000 | -0.000 | -0.000 | 202.805 |
| 537.143 | 14.205 | 14.205 | -0.000 | 0.000 | 0.000 |
| 14.205 | 537.143 | 14.205 | 0.000 | 0.000 | 0.000 |
| 14.205 | 14.205 | 537.143 | -0.000 | 0.000 | 0.000 |
| 0.000 | 0.000 | 0.000 | 202.805 | 0.000 | 0.000 |
| 0.000 | 0.000 | 0.000 | -0.000 | 202.805 | 0.000 |
| -0.000 | 0.000 | -0.000 | -0.000 | 0.000 | 202.805 |
| 537.143 | 14.205 | 14.205 | 0.000 | -0.000 | -0.000 |
| 14.205 | 537.143 | 14.205 | -0.000 | -0.000 | -0.000 |
| 14.205 | 14.205 | 537.143 | 0.000 | -0.000 | -0.000 |
| -0.000 | -0.000 | -0.000 | 202.805 | -0.000 | -0.000 |
| -0.000 | -0.000 | -0.000 | 0.000 | 202.805 | -0.000 |
| 0.000 | -0.000 | -0.000 | 0.000 | -0.000 | 202.805 |
| 537.144 | 14.206 | 14.206 | -0.000 | 0.000 | 0.000 |
| 14.206 | 537.144 | 14.206 | -0.000 | 0.000 | 0.000 |
| 14.206 | 14.206 | 537.144 | -0.000 | 0.000 | 0.000 |
| 0.000 | 0.000 | 0.000 | 202.805 | 0.000 | 0.000 |
| 0.000 | 0.000 | 0.000 | -0.000 | 202.805 | 0.000 |
| 0.000 | 0.000 | 0.000 | -0.000 | 0.000 | 202.805 |
| 537.141 | 14.205 | 14.205 | 0.000 | -0.000 | -0.000 |
| 14.205 | 537.141 | 14.205 | 0.000 | -0.000 | -0.000 |
| 14.205 | 14.205 | 537.141 | -0.000 | -0.000 | -0.000 |
| -0.000 | -0.000 | -0.000 | 202.805 | -0.000 | -0.000 |
| -0.000 | -0.000 | -0.000 | 0.000 | 202.805 | -0.000 |
| -0.000 | -0.000 | -0.000 | 0.000 | -0.000 | 202.805 |
| 232.736 | 111.168 | 111.168 | -0.000 | -0.000 | -0.000 |
| 111.168 | 232.736 | 111.168 | -0.000 | -0.000 | -0.000 |
| 111.168 | 111.168 | 232.736 | -0.000 | -0.000 | -0.000 |
| -0.000 | -0.000 | -0.000 | 37.546 | -0.000 | -0.000 |
| 0.000 | -0.000 | -0.000 | -0.000 | 37.546 | -0.000 |
| 0.000 | -0.000 | -0.000 | -0.000 | -0.000 | 37.546 |
| 232.736 | 111.168 | 111.168 | 0.000 | 0.000 | 0.000 |
| 111.168 | 232.736 | 111.168 | 0.000 | 0.000 | 0.000 |
| 111.168 | 111.168 | 232.736 | 0.000 | 0.000 | 0.000 |
| -0.000 | 0.000 | 0.000 | 37.546 | 0.000 | 0.000 |
| -0.000 | -0.000 | 0.000 | 0.000 | 37.546 | -0.000 |
| -0.000 | -0.000 | 0.000 | 0.000 | 0.000 | 37.546 |
| 232.736 | 111.168 | 111.168 | 0.000 | -0.000 | -0.000 |
| 111.168 | 232.736 | 111.168 | -0.000 | -0.000 | -0.000 |
| 111.168 | 111.168 | 232.736 | 0.000 | 0.000 | -0.000 |
| -0.000 | -0.000 | -0.000 | 187.847 | -0.000 | -0.000 |
| 0.000 | -0.000 | -0.000 | 0.000 | 187.847 | -0.000 |
| 0.000 | 0.000 | -0.000 | -0.000 | -0.000 | 187.847 |
| 232.736 | 111.168 | 111.168 | 0.000 | 0.000 | 0.000 |
| 111.168 | 232.736 | 111.168 | 0.000 | 0.000 | 0.000 |
| 111.168 | 111.168 | 232.736 | 0.000 | 0.000 | 0.000 |
| -0.000 | 0.000 | -0.000 | 187.847 | 0.000 | 0.000 |
| -0.000 | -0.000 | 0.000 | -0.000 | 187.847 | -0.000 |
| -0.000 | -0.000 | 0.000 | 0.000 | 0.000 | 187.847 |
| 232.737 | 111.168 | 111.168 | 0.000 | -0.000 | -0.000 |
| 111.168 | 232.737 | 111.168 | -0.000 | -0.000 | 0.000 |
| 111.168 | 111.168 | 232.737 | -0.000 | -0.000 | -0.000 |
| -0.000 | 0.000 | 0.000 | 37.546 | -0.000 | -0.000 |
| 0.000 | -0.000 | 0.000 | -0.000 | 37.546 | -0.000 |
| 0.000 | 0.000 | -0.000 | -0.000 | -0.000 | 37.546 |
| 232.736 | 111.167 | 111.167 | -0.000 | 0.000 | 0.000 |
| 111.167 | 232.736 | 111.167 | -0.000 | 0.000 | 0.000 |
| 111.167 | 111.167 | 232.736 | -0.000 | 0.000 | 0.000 |
| 0.000 | -0.000 | -0.000 | 37.546 | 0.000 | 0.000 |
| -0.000 | 0.000 | -0.000 | 0.000 | 37.546 | 0.000 |
| -0.000 | -0.000 | 0.000 | 0.000 | 0.000 | 37.546 |
| 562.042 | 105.205 | 105.205 | -0.000 | 0.000 | -0.000 |
| 105.205 | 562.043 | 105.205 | 0.000 | 0.000 | -0.001 |
| 105.205 | 105.205 | 562.042 | 0.000 | -0.000 | 0.000 |
| -0.000 | -0.001 | 0.000 | -39.987 | 0.000 | -0.000 |
| -0.000 | -0.001 | -0.000 | -0.000 | -39.987 | -0.000 |
| -0.000 | 0.000 | -0.000 | -0.000 | -0.000 | -39.988 |
| 562.042 | 105.206 | 105.205 | 0.000 | -0.000 | 0.001 |
| 105.205 | 562.043 | 105.205 | -0.000 | -0.000 | 0.001 |
| 105.205 | 105.206 | 562.042 | -0.000 | -0.000 | 0.000 |
| 0.000 | 0.001 | 0.000 | -39.987 | -0.000 | 0.000 |
| 0.000 | 0.001 | 0.000 | 0.000 | -39.987 | 0.001 |
| 0.000 | -0.000 | -0.000 | -0.000 | -0.000 | -39.987 |
| 562.043 | 105.205 | 105.205 | 0.000 | 0.000 | 0.000 |
| 105.205 | 562.043 | 105.205 | 0.000 | 0.000 | -0.000 |
| 105.205 | 105.205 | 562.043 | 0.000 | 0.000 | -0.000 |
| 0.000 | 0.000 | 0.000 | -39.987 | 0.000 | -0.000 |
| 0.000 | -0.000 | 0.000 | -0.000 | -39.987 | -0.000 |
| 0.000 | -0.000 | 0.000 | 0.000 | 0.000 | -39.987 |
| 562.042 | 105.205 | 105.205 | 0.000 | -0.000 | 0.000 |
| 105.205 | 562.042 | 105.205 | 0.000 | -0.000 | 0.000 |
| 105.205 | 105.205 | 562.042 | 0.000 | -0.000 | 0.000 |
| -0.000 | 0.000 | -0.000 | -39.987 | -0.000 | 0.000 |
| -0.000 | 0.000 | -0.000 | 0.000 | -39.987 | 0.000 |
| -0.000 | 0.000 | -0.000 | 0.000 | 0.000 | -39.987 |
| 562.046 | 105.206 | 105.206 | -0.000 | -0.000 | -0.000 |
| 105.206 | 562.046 | 105.206 | 0.000 | -0.000 | -0.000 |
| 105.206 | 105.206 | 562.046 | 0.000 | 0.000 | -0.000 |
| 0.000 | 0.001 | 0.000 | 15.935 | 0.000 | 0.000 |
| 0.001 | 0.000 | 0.000 | -0.000 | 15.935 | -0.000 |
| 0.001 | 0.000 | 0.000 | -0.000 | 0.000 | 15.935 |
| 562.038 | 105.204 | 105.204 | -0.000 | -0.000 | -0.000 |
| 105.204 | 562.038 | 105.204 | 0.000 | -0.000 | 0.000 |
| 105.204 | 105.204 | 562.038 | 0.000 | -0.000 | 0.000 |
| -0.000 | -0.001 | -0.000 | 15.935 | -0.000 | 0.000 |
| -0.001 | -0.000 | -0.000 | 0.000 | 15.935 | 0.000 |
| -0.001 | -0.000 | -0.000 | 0.000 | -0.000 | 15.935 |
| 235.563 | 115.124 | 115.124 | 0.000 | -0.000 | -0.000 |
| 115.125 | 235.562 | 115.124 | 0.000 | 0.000 | -0.000 |
| 115.125 | 115.124 | 235.563 | 0.000 | 0.000 | -0.000 |
| -0.000 | -0.000 | -0.000 | 121.000 | 0.000 | -0.000 |
| -0.000 | -0.000 | -0.000 | 0.000 | 121.000 | -0.000 |
| -0.000 | -0.000 | 0.000 | 0.000 | 0.000 | 120.999 |
| 235.562 | 115.123 | 115.123 | -0.000 | -0.000 | 0.000 |
| 115.123 | 235.562 | 115.123 | -0.000 | -0.000 | 0.000 |
| 115.123 | 115.124 | 235.562 | -0.000 | -0.000 | 0.000 |
| -0.000 | 0.000 | 0.000 | 120.999 | -0.000 | 0.000 |
| 0.000 | 0.000 | 0.000 | -0.000 | 120.999 | 0.000 |
| 0.000 | 0.000 | 0.001 | -0.000 | -0.000 | 121.000 |
| 262.632 | 78.790 | 78.790 | 0.000 | 0.000 | -0.000 |
| 78.790 | 262.632 | 78.790 | 0.000 | 0.000 | -0.000 |
| 78.790 | 78.790 | 262.632 | -0.000 | -0.000 | -0.000 |
| -0.000 | -0.000 | -0.000 | 121.000 | 0.000 | -0.000 |
| -0.000 | -0.000 | -0.000 | 0.000 | 121.000 | -0.000 |
| -0.000 | -0.000 | -0.000 | -0.000 | 0.000 | 121.000 |
| 363.956 | 85.041 | 85.041 | -0.000 | -0.000 | 0.000 |
| 85.041 | 363.956 | 85.041 | 0.000 | -0.000 | 0.000 |
| 85.041 | 85.041 | 363.956 | -0.000 | -0.000 | 0.000 |
| 0.000 | 0.000 | 0.000 | 121.000 | -0.000 | 0.000 |
| -0.000 | 0.000 | 0.000 | -0.000 | 121.000 | 0.000 |
| 0.000 | 0.000 | 0.000 | -0.000 | -0.000 | 121.000 |
| 262.631 | 78.790 | 78.790 | 0.000 | 0.000 | -0.000 |
| 78.790 | 262.631 | 78.790 | 0.000 | 0.000 | -0.000 |
| 78.790 | 78.790 | 262.631 | 0.000 | 0.000 | -0.000 |
| -0.000 | 0.000 | 0.000 | 107.245 | 0.000 | -0.000 |
| 0.000 | -0.000 | 0.000 | 0.000 | 107.245 | -0.000 |
| 0.000 | 0.000 | -0.000 | 0.000 | 0.000 | 107.245 |
| 363.955 | 85.041 | 85.041 | -0.000 | -0.000 | 0.000 |
| 85.041 | 363.955 | 85.041 | -0.000 | -0.000 | 0.000 |
| 85.041 | 85.041 | 363.955 | -0.000 | -0.000 | 0.000 |
| 0.000 | -0.000 | -0.000 | 107.245 | -0.000 | 0.000 |
| -0.000 | 0.000 | -0.000 | -0.000 | 107.245 | 0.000 |
| -0.000 | -0.000 | 0.000 | 0.000 | -0.000 | 107.245 |
| 243.267 | 66.797 | 66.797 | -0.000 | 0.000 | 0.000 |
| 66.797 | 243.266 | 66.797 | -0.000 | 0.000 | 0.000 |
| 66.797 | 66.797 | 243.267 | -0.000 | 0.000 | 0.001 |
| 0.000 | 0.000 | 0.001 | 101.407 | 0.000 | 0.000 |
| 0.000 | 0.000 | 0.001 | 0.000 | 101.408 | 0.000 |
| 0.000 | 0.000 | 0.001 | 0.000 | 0.000 | 101.408 |
| 342.117 | 74.794 | 74.794 | 0.000 | -0.000 | -0.000 |
| 74.794 | 342.117 | 74.794 | 0.000 | -0.000 | 0.000 |
| 74.794 | 74.794 | 342.118 | 0.000 | 0.000 | -0.001 |
| -0.000 | -0.000 | -0.000 | 101.407 | -0.001 | -0.000 |
| -0.000 | -0.000 | -0.000 | -0.000 | 101.407 | -0.000 |
| -0.000 | -0.000 | -0.001 | 0.000 | -0.000 | 101.407 |
| 342.117 | 74.794 | 74.794 | 0.000 | 0.000 | 0.000 |
| 74.794 | 342.117 | 74.794 | -0.000 | 0.000 | -0.000 |
| 74.794 | 74.794 | 342.117 | -0.000 | -0.000 | 0.000 |
| 0.000 | 0.000 | 0.000 | 101.407 | 0.000 | 0.000 |
| 0.000 | -0.000 | 0.000 | 0.000 | 101.407 | 0.000 |
| 0.000 | 0.000 | -0.000 | -0.000 | 0.000 | 101.407 |
| 243.266 | 66.796 | 66.796 | 0.000 | 0.000 | -0.000 |
| 66.796 | 243.266 | 66.796 | 0.000 | -0.000 | -0.000 |
| 66.796 | 66.796 | 243.266 | 0.000 | 0.000 | -0.000 |
| -0.000 | -0.000 | -0.000 | 101.407 | -0.000 | -0.000 |
| -0.000 | 0.000 | -0.000 | 0.000 | 101.407 | -0.000 |
| -0.000 | -0.000 | -0.000 | 0.000 | -0.000 | 101.407 |
| 217.907 | 101.688 | 101.688 | -0.000 | 0.000 | 0.000 |
| 101.688 | 217.907 | 101.688 | 0.000 | 0.000 | -0.000 |
| 101.688 | 101.688 | 217.907 | -0.000 | -0.000 | 0.000 |
| -0.000 | 0.000 | 0.000 | 115.767 | 0.000 | 0.000 |
| 0.000 | -0.000 | 0.000 | 0.000 | 115.767 | 0.000 |
| 0.000 | 0.000 | -0.000 | 0.000 | 0.000 | 115.767 |
| 243.268 | 66.796 | 66.796 | 0.000 | -0.000 | -0.000 |
| 66.796 | 243.268 | 66.796 | 0.000 | -0.000 | -0.000 |
| 66.796 | 66.796 | 243.268 | 0.000 | 0.000 | -0.000 |
| 0.000 | -0.000 | -0.000 | 115.767 | -0.000 | -0.000 |
| -0.000 | 0.000 | -0.000 | -0.000 | 115.767 | -0.000 |
| -0.000 | -0.000 | 0.000 | -0.000 | -0.000 | 115.767 |
| 347.575 | 90.653 | 91.884 | 10.266 | 0.001 | -0.000 |
| 87.418 | 337.086 | 64.880 | 8.334 | 0.001 | -0.000 |
| 65.591 | 65.591 | 219.130 | 0.000 | 0.001 | -0.000 |
| -8.333 | 8.333 | 0.001 | 33.109 | 0.001 | -0.000 |
| -0.000 | -0.000 | -0.000 | -0.000 | 128.492 | 10.265 |
| 0.000 | -0.000 | -0.000 | -0.000 | 10.265 | 128.461 |
| 338.428 | 84.500 | 61.773 | 2.588 | -0.001 | 0.000 |
| 90.654 | 347.575 | 91.884 | -10.265 | -0.001 | 0.000 |
| 92.597 | 92.597 | 325.409 | -0.000 | -0.001 | 0.000 |
| 10.265 | -10.265 | 0.000 | 128.492 | -0.000 | 0.000 |
| 0.000 | 0.000 | 0.000 | 0.000 | 128.492 | 10.265 |
| 0.000 | 0.000 | 0.000 | -0.000 | 10.265 | 128.461 |
| 338.428 | 84.500 | 61.776 | 2.589 | 0.000 | -0.000 |
| 90.653 | 347.575 | 91.884 | -10.265 | 0.000 | -0.000 |
| 65.591 | 65.591 | 219.129 | 0.000 | 0.000 | -0.000 |
| -8.333 | 8.333 | 0.000 | 33.108 | 0.000 | -0.000 |
| -0.000 | -0.000 | 0.000 | 0.000 | 128.492 | 10.265 |
| -0.000 | 0.000 | 0.000 | 0.000 | -8.333 | 124.834 |
| 347.575 | 90.653 | 91.884 | 10.265 | -0.000 | 0.000 |
| 90.653 | 347.575 | 91.884 | -10.265 | -0.000 | 0.000 |
| 65.591 | 65.591 | 219.129 | -0.000 | -0.000 | 0.000 |
| -8.333 | 8.333 | -0.000 | 33.108 | -0.000 | 0.000 |
| 0.000 | 0.000 | -0.000 | -0.000 | 128.492 | 10.265 |
| 0.000 | -0.000 | -0.000 | -0.000 | -8.334 | 124.834 |
| 338.429 | 84.500 | 61.777 | 2.589 | 0.000 | -0.000 |
| 87.418 | 337.087 | 64.879 | 8.334 | 0.000 | -0.000 |
| 65.591 | 65.591 | 219.130 | 0.000 | 0.000 | -0.000 |
| 10.265 | -10.265 | 0.000 | 128.492 | 0.000 | -0.000 |
| -0.000 | -0.000 | -0.000 | -0.000 | 33.108 | -8.333 |
| -0.000 | 0.000 | 0.000 | 0.000 | 10.265 | 128.461 |
| 337.085 | 87.417 | 64.877 | -8.334 | -0.000 | 0.000 |
| 84.499 | 338.427 | 61.775 | -2.588 | -0.000 | 0.000 |
| 92.596 | 92.596 | 325.409 | -0.000 | -0.000 | 0.000 |
| -8.333 | 8.334 | 0.000 | 33.108 | -0.000 | 0.000 |
| 0.000 | 0.000 | 0.000 | 0.000 | 33.108 | -8.333 |
| 0.000 | -0.000 | -0.000 | -0.000 | 10.265 | 128.461 |
| 339.242 | 88.539 | 68.394 | -8.905 | 0.000 | -0.000 |
| 85.522 | 340.634 | 65.217 | -2.195 | 0.000 | -0.000 |
| 94.700 | 94.700 | 330.027 | 0.001 | 0.001 | -0.000 |
| 9.977 | -9.976 | 0.000 | 129.642 | 0.000 | -0.000 |
| -0.000 | 0.000 | 0.000 | 0.000 | 129.642 | 9.976 |
| -0.000 | -0.000 | -0.000 | 0.000 | 9.976 | 129.102 |
| 340.601 | 85.486 | 65.084 | 2.203 | -0.000 | -0.000 |
| 88.501 | 339.204 | 68.246 | 8.905 | 0.000 | -0.000 |
| 68.301 | 68.301 | 226.870 | -0.001 | -0.000 | 0.000 |
| -8.957 | 8.854 | -0.202 | 34.577 | -0.000 | 0.000 |
| -0.000 | -0.000 | -0.000 | -0.000 | 129.642 | 9.976 |
| 0.000 | 0.000 | -0.000 | -0.000 | 9.976 | 129.102 |
| 340.619 | 85.505 | 65.157 | 2.199 | -0.000 | 0.000 |
| 91.521 | 349.724 | 94.700 | -9.976 | 0.000 | 0.000 |
| 94.700 | 94.700 | 330.026 | 0.000 | 0.000 | -0.000 |
| -8.900 | 8.910 | 0.020 | 34.578 | 0.000 | 0.000 |
| 0.005 | 0.005 | 0.020 | 0.000 | 34.578 | -8.905 |
| -0.000 | 0.000 | 0.000 | 0.000 | 9.976 | 129.102 |
| 349.724 | 91.521 | 94.700 | 9.976 | 0.000 | 0.000 |
| 88.518 | 339.221 | 68.312 | 8.905 | -0.000 | 0.000 |
| 68.318 | 68.318 | 226.937 | -0.000 | -0.000 | -0.000 |
| -8.910 | 8.900 | -0.020 | 34.578 | -0.000 | 0.000 |
| -0.005 | -0.005 | -0.020 | -0.000 | 34.578 | -8.905 |
| 0.000 | -0.000 | 0.000 | -0.000 | 9.976 | 129.102 |
| 339.224 | 88.521 | 68.320 | -8.905 | 0.000 | -0.000 |
| 88.521 | 339.224 | 68.320 | 8.905 | 0.000 | -0.000 |
| 68.320 | 68.320 | 226.946 | -0.000 | -0.000 | 0.000 |
| -8.905 | 8.905 | 0.002 | 34.578 | 0.000 | 0.000 |
| -0.000 | 0.000 | 0.000 | 0.000 | 129.642 | 9.976 |
| 0.000 | 0.001 | 0.002 | -0.000 | -8.905 | 125.351 |
| 340.616 | 85.503 | 65.149 | 2.199 | -0.000 | -0.000 |
| 85.503 | 340.616 | 65.150 | -2.199 | -0.000 | -0.000 |
| 68.318 | 68.318 | 226.940 | -0.000 | -0.000 | -0.000 |
| -8.906 | 8.905 | -0.002 | 34.577 | -0.000 | 0.000 |
| 0.000 | -0.000 | -0.000 | -0.000 | 129.642 | 9.976 |
| -0.000 | -0.001 | -0.002 | 0.000 | -8.905 | 125.351 |
| 844.376 | 471.359 | 471.359 | 0.000 | 0.000 | -0.000 |
| 471.359 | 844.376 | 471.359 | -0.000 | -0.000 | 0.000 |
| 471.359 | 471.359 | 844.376 | 0.000 | -0.000 | 0.000 |
| -0.000 | 0.000 | 0.000 | 7.194 | 0.000 | -0.000 |
| -0.000 | 0.000 | 0.000 | 0.000 | 7.194 | -0.000 |
| -0.000 | 0.000 | 0.000 | 0.000 | 0.000 | 7.194 |
| 844.380 | 471.357 | 471.357 | 0.000 | -0.000 | 0.000 |
| 471.357 | 844.380 | 471.357 | -0.000 | 0.000 | 0.000 |
| 471.357 | 471.357 | 844.380 | -0.000 | 0.000 | 0.000 |
| 0.000 | -0.000 | -0.000 | 7.194 | -0.000 | -0.000 |
| 0.000 | -0.000 | -0.000 | -0.000 | 7.194 | -0.000 |
| 0.000 | -0.000 | -0.000 | -0.000 | 0.000 | 7.194 |
| 844.376 | 471.359 | 471.359 | 0.000 | -0.000 | 0.000 |
| 471.359 | 844.376 | 471.359 | 0.000 | 0.000 | -0.000 |
| 471.359 | 471.359 | 844.376 | 0.000 | -0.000 | -0.000 |
| -0.000 | 0.000 | 0.000 | 7.194 | 0.000 | 0.000 |
| 0.000 | -0.000 | 0.000 | 0.000 | 7.194 | 0.000 |
| 0.000 | 0.000 | -0.000 | 0.000 | 0.000 | 7.194 |
| 844.380 | 471.357 | 471.357 | -0.000 | -0.000 | -0.000 |
| 471.357 | 844.380 | 471.357 | -0.000 | 0.000 | 0.000 |
| 471.357 | 471.357 | 844.380 | 0.000 | 0.000 | 0.000 |
| 0.000 | -0.000 | -0.000 | 7.194 | 0.000 | 0.000 |
| -0.000 | 0.000 | -0.000 | -0.000 | 7.194 | 0.000 |
| -0.000 | -0.000 | 0.000 | -0.000 | -0.000 | 7.194 |
| 844.378 | 471.358 | 471.358 | -0.000 | -0.000 | -0.000 |
| 471.358 | 844.378 | 471.358 | 0.000 | -0.000 | 0.000 |
| 471.358 | 471.358 | 844.378 | -0.000 | 0.000 | -0.000 |
| -0.001 | 0.003 | 0.003 | 7.194 | -0.000 | 0.000 |
| 0.003 | -0.001 | 0.003 | 0.000 | 7.194 | 0.000 |
| 0.003 | 0.003 | -0.001 | 0.000 | 0.000 | 7.194 |
| 844.373 | 471.360 | 471.360 | -0.000 | 0.000 | 0.000 |
| 471.360 | 844.373 | 471.360 | 0.000 | -0.000 | 0.000 |
| 471.360 | 471.360 | 844.373 | -0.000 | -0.000 | 0.000 |
| 0.001 | -0.003 | -0.003 | 7.194 | -0.000 | 0.000 |
| -0.003 | 0.001 | -0.003 | 0.000 | 7.194 | 0.000 |
| -0.003 | -0.003 | 0.001 | -0.000 | -0.000 | 7.194 |
| 665.054 | 490.176 | 490.175 | -0.000 | -0.000 | 0.000 |
| 490.175 | 665.054 | 490.175 | -0.000 | -0.000 | 0.000 |
| 490.175 | 490.176 | 665.054 | -0.000 | -0.000 | 0.000 |
| 0.000 | 0.000 | 0.001 | 371.486 | 0.001 | 0.000 |
| 0.000 | -0.001 | 0.001 | 0.000 | 371.486 | 0.001 |
| 0.000 | -0.001 | 0.001 | 0.000 | 0.000 | 371.486 |
| 665.054 | 490.176 | 490.176 | 0.000 | -0.000 | -0.001 |
| 490.175 | 665.056 | 490.176 | -0.000 | 0.000 | -0.000 |
| 490.176 | 490.176 | 665.054 | 0.000 | 0.000 | -0.000 |
| -0.000 | 0.001 | -0.001 | 371.486 | -0.001 | 0.000 |
| -0.000 | 0.001 | -0.001 | -0.000 | 371.485 | -0.000 |
| -0.000 | 0.001 | -0.000 | -0.001 | -0.000 | 371.486 |
| 665.054 | 490.176 | 490.176 | -0.000 | -0.000 | 0.000 |
| 490.176 | 665.054 | 490.176 | -0.000 | -0.000 | 0.000 |
| 490.176 | 490.176 | 665.054 | -0.000 | -0.000 | 0.000 |
| 0.000 | -0.000 | 0.000 | 371.486 | 0.000 | -0.000 |
| 0.000 | -0.000 | 0.000 | 0.000 | 371.486 | 0.000 |
| 0.000 | -0.000 | 0.000 | 0.000 | 0.000 | 371.486 |
| 665.054 | 490.176 | 490.176 | 0.000 | 0.000 | -0.000 |
| 490.176 | 665.054 | 490.176 | 0.000 | 0.000 | -0.000 |
| 490.176 | 490.176 | 665.054 | 0.000 | 0.000 | -0.000 |
| -0.000 | 0.000 | -0.000 | 371.486 | -0.000 | 0.000 |
| 0.000 | -0.000 | -0.000 | -0.000 | 371.486 | -0.000 |
| 0.000 | -0.000 | -0.000 | -0.000 | -0.000 | 371.486 |
| 665.054 | 490.176 | 490.176 | -0.000 | -0.000 | 0.000 |
| 490.176 | 665.054 | 490.176 | -0.000 | -0.000 | 0.000 |
| 490.176 | 490.176 | 665.054 | -0.000 | -0.000 | -0.000 |
| 0.001 | -0.000 | 0.001 | 371.486 | 0.000 | 0.000 |
| -0.000 | 0.001 | 0.001 | 0.000 | 371.486 | 0.000 |
| -0.000 | 0.001 | 0.001 | 0.000 | 0.000 | 371.486 |
| 665.054 | 490.175 | 490.175 | 0.000 | 0.000 | -0.000 |
| 490.175 | 665.054 | 490.175 | 0.000 | 0.000 | -0.000 |
| 490.175 | 490.175 | 665.054 | 0.000 | -0.000 | 0.000 |
| -0.001 | 0.000 | -0.001 | 371.486 | -0.000 | -0.000 |
| 0.000 | -0.001 | -0.001 | -0.000 | 371.486 | -0.000 |
| 0.000 | -0.001 | -0.001 | -0.000 | -0.000 | 371.486 |
| 475.692 | 633.485 | 633.486 | -0.000 | -0.000 | 0.000 |
| 633.486 | 475.692 | 633.486 | -0.000 | 0.000 | 0.000 |
| 633.486 | 633.486 | 475.692 | -0.000 | 0.000 | -0.000 |
| -0.000 | -0.000 | 0.000 | 196.376 | 0.000 | -0.000 |
| -0.000 | -0.000 | 0.000 | -0.000 | 196.376 | 0.000 |
| -0.000 | -0.000 | 0.000 | 0.000 | 0.000 | 196.376 |
| 475.692 | 633.486 | 633.486 | -0.000 | -0.000 | -0.000 |
| 633.486 | 475.692 | 633.486 | 0.000 | -0.000 | -0.000 |
| 633.486 | 633.486 | 475.692 | 0.000 | 0.000 | 0.000 |
| 0.000 | 0.000 | -0.000 | 196.376 | -0.000 | -0.000 |
| 0.000 | 0.000 | -0.000 | -0.000 | 196.376 | -0.000 |
| -0.000 | 0.000 | -0.000 | 0.000 | -0.000 | 196.376 |
| 475.692 | 633.486 | 633.486 | -0.000 | -0.000 | 0.000 |
| 633.486 | 475.692 | 633.486 | -0.000 | -0.000 | 0.000 |
| 633.486 | 633.486 | 475.692 | -0.000 | 0.000 | -0.000 |
| -0.000 | 0.000 | 0.000 | 196.376 | 0.000 | -0.000 |
| 0.000 | -0.000 | 0.000 | -0.000 | 196.376 | 0.000 |
| 0.000 | 0.000 | -0.000 | -0.000 | 0.000 | 196.376 |
| 475.692 | 633.486 | 633.486 | -0.000 | -0.000 | -0.000 |
| 633.486 | 475.692 | 633.486 | 0.000 | -0.000 | -0.000 |
| 633.486 | 633.486 | 475.692 | 0.000 | 0.000 | -0.000 |
| 0.000 | -0.000 | -0.000 | 196.376 | -0.000 | -0.000 |
| -0.000 | 0.000 | -0.000 | 0.000 | 196.376 | -0.000 |
| -0.000 | -0.000 | 0.000 | -0.000 | -0.000 | 196.376 |
| 475.692 | 633.486 | 633.486 | -0.000 | 0.000 | -0.000 |
| 633.486 | 475.692 | 633.486 | -0.000 | 0.000 | 0.000 |
| 633.486 | 633.486 | 475.692 | -0.000 | -0.000 | 0.000 |
| -0.001 | 0.000 | 0.001 | 196.376 | 0.000 | -0.000 |
| 0.000 | -0.001 | 0.001 | -0.000 | 196.376 | 0.000 |
| 0.000 | 0.001 | -0.001 | -0.000 | -0.000 | 196.376 |
| 475.692 | 633.486 | 633.486 | 0.000 | -0.000 | -0.000 |
| 633.486 | 475.692 | 633.486 | 0.000 | -0.000 | -0.000 |
| 633.486 | 633.486 | 475.692 | -0.000 | -0.000 | -0.000 |
| 0.001 | -0.000 | -0.001 | 196.376 | 0.000 | 0.000 |
| -0.000 | 0.001 | -0.001 | 0.000 | 196.376 | -0.000 |
| -0.000 | -0.001 | 0.001 | 0.000 | -0.000 | 196.376 |
| 142.428 | 92.514 | 92.514 | 0.000 | 0.000 | 0.000 |
| 92.514 | 142.428 | 92.514 | 0.000 | 0.000 | 0.000 |
| 92.514 | 92.514 | 142.428 | -0.000 | -0.000 | -0.000 |
| -0.000 | -0.000 | 0.000 | 52.282 | -0.000 | -0.000 |
| -0.000 | -0.000 | 0.000 | 0.000 | 52.282 | -0.000 |
| -0.000 | -0.000 | 0.000 | 0.000 | 0.000 | 52.282 |
| 142.428 | 92.514 | 92.514 | -0.000 | -0.000 | 0.000 |
| 92.514 | 142.428 | 92.514 | -0.000 | -0.000 | -0.000 |
| 92.514 | 92.514 | 142.428 | 0.000 | -0.000 | 0.000 |
| 0.000 | 0.000 | -0.000 | 52.282 | 0.000 | -0.000 |
| 0.000 | 0.000 | -0.000 | -0.000 | 52.282 | 0.000 |
| 0.000 | 0.000 | -0.000 | -0.000 | -0.000 | 52.282 |
| 142.428 | 92.514 | 92.514 | 0.000 | -0.000 | 0.000 |
| 92.514 | 142.428 | 92.514 | 0.000 | 0.000 | 0.000 |
| 92.514 | 92.514 | 142.428 | 0.000 | -0.000 | -0.000 |
| -0.000 | -0.000 | 0.000 | 52.282 | -0.000 | -0.000 |
| 0.000 | -0.000 | 0.000 | 0.000 | 52.282 | -0.000 |
| 0.000 | 0.000 | -0.000 | -0.000 | -0.000 | 52.282 |
| 142.428 | 92.514 | 92.514 | -0.000 | 0.000 | 0.000 |
| 92.514 | 142.428 | 92.514 | 0.000 | -0.000 | 0.000 |
| 92.514 | 92.514 | 142.428 | 0.000 | 0.000 | 0.000 |
| 0.000 | 0.000 | -0.000 | 52.282 | 0.000 | -0.000 |
| -0.000 | 0.000 | -0.000 | -0.000 | 52.282 | 0.000 |
| -0.000 | -0.000 | 0.000 | 0.000 | -0.000 | 52.282 |
| 142.428 | 92.514 | 92.514 | 0.000 | 0.000 | -0.000 |
| 92.514 | 142.428 | 92.514 | 0.000 | 0.000 | -0.000 |
| 92.514 | 92.514 | 142.428 | 0.000 | 0.000 | -0.000 |
| -0.000 | 0.000 | 0.000 | 52.282 | -0.000 | -0.000 |
| 0.000 | -0.000 | 0.000 | -0.000 | 52.282 | -0.000 |
| 0.000 | 0.000 | -0.000 | 0.000 | -0.000 | 52.282 |
| 142.428 | 92.513 | 92.513 | -0.000 | 0.000 | -0.000 |
| 92.513 | 142.428 | 92.513 | -0.000 | -0.000 | -0.000 |
| 92.513 | 92.513 | 142.428 | -0.000 | -0.000 | 0.000 |
| 0.000 | -0.000 | -0.000 | 52.282 | 0.000 | 0.000 |
| -0.000 | 0.000 | -0.000 | 0.000 | 52.282 | 0.000 |
| -0.000 | -0.000 | 0.000 | -0.000 | 0.000 | 52.282 |
| 200.346 | 67.415 | 67.415 | -0.000 | -0.000 | -0.000 |
| 67.415 | 200.346 | 67.415 | -0.000 | 0.000 | -0.000 |
| 67.415 | 67.415 | 200.346 | -0.000 | 0.000 | -0.000 |
| -0.000 | -0.000 | 0.000 | 12.108 | 0.000 | 0.000 |
| -0.000 | -0.000 | 0.000 | -0.000 | 12.108 | -0.000 |
| 0.000 | -0.000 | 0.000 | -0.000 | -0.000 | 12.108 |
| 201.580 | 66.798 | 66.798 | 0.000 | 0.000 | 0.000 |
| 66.798 | 201.580 | 66.798 | 0.000 | 0.000 | -0.000 |
| 66.798 | 66.798 | 201.580 | -0.000 | 0.000 | 0.000 |
| -0.000 | 0.000 | -0.000 | 12.108 | 0.000 | 0.000 |
| -0.000 | 0.000 | -0.000 | 0.000 | 12.108 | 0.000 |
| -0.000 | 0.000 | -0.000 | 0.000 | -0.000 | 12.108 |
| 200.346 | 67.415 | 67.415 | 0.000 | 0.000 | -0.000 |
| 67.415 | 200.346 | 67.415 | -0.000 | -0.000 | -0.000 |
| 67.415 | 67.415 | 200.346 | -0.000 | 0.000 | 0.000 |
| 0.000 | 0.000 | 0.000 | 12.108 | -0.000 | -0.000 |
| 0.000 | -0.000 | 0.000 | 0.000 | 12.108 | 0.000 |
| 0.000 | -0.000 | 0.000 | -0.000 | 0.000 | 12.108 |
| 200.346 | 67.415 | 67.415 | -0.000 | 0.000 | 0.000 |
| 67.415 | 200.346 | 67.415 | -0.000 | -0.000 | -0.000 |
| 67.415 | 67.415 | 200.346 | 0.000 | -0.000 | -0.000 |
| -0.000 | -0.000 | -0.000 | 12.108 | -0.000 | -0.000 |
| -0.000 | -0.000 | -0.000 | 0.000 | 12.108 | -0.000 |
| -0.000 | 0.000 | -0.000 | 0.000 | -0.000 | 12.108 |
| 200.347 | 67.415 | 67.415 | -0.000 | -0.000 | -0.000 |
| 67.415 | 200.347 | 67.415 | -0.000 | -0.000 | 0.000 |
| 67.415 | 67.415 | 200.347 | -0.000 | 0.000 | -0.000 |
| 0.000 | 0.000 | -0.000 | 12.108 | 0.000 | -0.000 |
| 0.000 | 0.000 | -0.000 | 0.000 | 12.108 | 0.000 |
| 0.000 | -0.000 | 0.000 | -0.000 | 0.000 | 12.108 |
| 200.345 | 67.415 | 67.415 | 0.000 | 0.000 | -0.000 |
| 67.415 | 200.345 | 67.415 | 0.000 | -0.000 | 0.000 |
| 67.415 | 67.415 | 200.345 | -0.000 | -0.000 | 0.000 |
| -0.000 | -0.000 | 0.000 | 12.108 | -0.000 | 0.000 |
| -0.000 | -0.000 | 0.000 | -0.000 | 12.108 | -0.000 |
| -0.000 | 0.000 | -0.000 | -0.000 | 0.000 | 12.108 |
| 122.313 | 107.039 | 107.039 | -0.000 | -0.000 | 0.000 |
| 107.040 | 122.313 | 107.039 | -0.000 | -0.000 | -0.000 |
| 107.040 | 107.039 | 122.313 | -0.000 | -0.000 | -0.000 |
| -0.000 | 0.000 | -0.000 | 62.943 | -0.000 | -0.000 |
| -0.000 | 0.000 | -0.000 | -0.000 | 62.943 | -0.000 |
| -0.000 | -0.000 | -0.000 | -0.000 | -0.000 | 62.943 |
| 122.313 | 107.039 | 107.039 | 0.000 | 0.000 | 0.000 |
| 107.039 | 122.313 | 107.039 | -0.000 | 0.000 | -0.000 |
| 107.039 | 107.039 | 122.313 | 0.000 | 0.000 | 0.000 |
| -0.000 | -0.000 | -0.000 | 62.943 | 0.000 | -0.000 |
| -0.000 | -0.000 | -0.000 | 0.000 | 62.943 | 0.000 |
| -0.000 | -0.000 | -0.000 | 0.000 | 0.000 | 62.943 |
| 122.313 | 107.039 | 107.039 | -0.000 | -0.000 | -0.000 |
| 107.039 | 122.313 | 107.039 | -0.000 | -0.000 | -0.000 |
| 107.039 | 107.039 | 122.313 | -0.000 | -0.000 | -0.000 |
| 0.000 | -0.000 | 0.000 | 62.943 | -0.000 | 0.000 |
| -0.000 | 0.000 | 0.000 | -0.000 | 62.943 | -0.000 |
| -0.000 | 0.000 | 0.000 | -0.000 | -0.000 | 62.943 |
| 122.313 | 107.039 | 107.039 | 0.000 | 0.000 | 0.000 |
| 107.039 | 122.313 | 107.039 | 0.000 | 0.000 | 0.000 |
| 107.039 | 107.039 | 122.313 | 0.000 | 0.000 | 0.000 |
| -0.000 | 0.000 | -0.000 | 62.943 | 0.000 | -0.000 |
| 0.000 | -0.000 | -0.000 | -0.000 | 62.943 | -0.000 |
| 0.000 | -0.000 | -0.000 | 0.000 | 0.000 | 62.943 |
| 122.313 | 107.040 | 107.040 | -0.000 | -0.000 | -0.000 |
| 107.040 | 122.313 | 107.040 | -0.000 | -0.000 | 0.000 |
| 107.040 | 107.040 | 122.313 | -0.000 | -0.000 | -0.000 |
| 0.000 | -0.000 | 0.000 | 62.943 | -0.000 | -0.000 |
| -0.000 | 0.000 | 0.000 | -0.000 | 62.943 | -0.000 |
| -0.000 | 0.000 | 0.000 | -0.000 | -0.000 | 62.943 |
| 122.313 | 107.039 | 107.039 | 0.000 | 0.000 | 0.000 |
| 107.039 | 122.313 | 107.039 | 0.000 | 0.000 | -0.000 |
| 107.039 | 107.039 | 122.313 | 0.000 | 0.000 | 0.000 |
| -0.000 | 0.000 | -0.000 | 62.943 | 0.000 | -0.000 |
| 0.000 | -0.000 | -0.000 | 0.000 | 62.943 | 0.000 |
| 0.000 | -0.000 | -0.000 | 0.000 | 0.000 | 62.943 |
| 173.555 | 83.086 | 74.090 | 0.000 | 0.000 | 0.000 |
| 84.997 | 171.644 | 74.089 | 0.000 | 0.000 | 0.000 |
| 74.089 | 74.089 | 185.787 | 0.000 | -0.000 | 0.000 |
| 0.000 | 0.000 | 0.000 | 36.715 | -0.000 | 0.000 |
| 0.000 | 0.000 | 0.000 | 0.000 | 36.715 | 0.000 |
| 0.000 | 0.000 | 0.000 | 0.000 | 0.000 | 45.234 |
| 171.644 | 84.997 | 74.089 | -0.000 | -0.000 | -0.000 |
| 84.997 | 171.644 | 74.089 | -0.000 | -0.000 | -0.000 |
| 74.089 | 74.089 | 185.787 | -0.000 | -0.000 | -0.000 |
| -0.000 | -0.000 | 0.000 | 36.715 | 0.000 | -0.000 |
| -0.000 | -0.000 | 0.000 | -0.000 | 36.715 | -0.000 |
| 0.000 | -0.000 | -0.000 | -0.000 | -0.000 | 45.234 |
| 173.555 | 83.086 | 74.089 | 0.000 | 0.000 | 0.000 |
| 83.086 | 173.555 | 74.089 | 0.000 | 0.000 | 0.000 |
| 74.089 | 74.089 | 185.787 | 0.000 | 0.000 | 0.000 |
| 0.000 | -0.000 | 0.000 | 36.715 | -0.000 | 0.000 |
| -0.000 | 0.000 | 0.000 | 0.000 | 36.715 | 0.000 |
| -0.000 | 0.000 | 0.000 | 0.000 | 0.000 | 45.234 |
| 173.555 | 83.086 | 74.089 | -0.000 | -0.000 | -0.000 |
| 83.086 | 173.555 | 74.089 | -0.000 | -0.000 | -0.000 |
| 74.089 | 74.089 | 185.787 | -0.000 | 0.000 | -0.000 |
| -0.000 | -0.000 | -0.000 | 36.715 | -0.000 | -0.000 |
| 0.000 | -0.000 | -0.000 | -0.000 | 36.715 | -0.000 |
| 0.000 | -0.000 | -0.000 | -0.000 | -0.000 | 45.234 |
| 173.556 | 83.086 | 74.090 | 0.000 | 0.000 | 0.000 |
| 84.997 | 171.645 | 74.090 | 0.000 | 0.000 | 0.000 |
| 74.090 | 74.090 | 185.788 | 0.000 | 0.000 | 0.000 |
| -0.000 | -0.000 | 0.000 | 36.715 | -0.000 | 0.000 |
| -0.000 | -0.000 | 0.000 | 0.000 | 36.715 | 0.000 |
| -0.000 | 0.000 | -0.000 | 0.000 | 0.000 | 43.324 |
| 171.644 | 84.996 | 74.089 | -0.000 | -0.000 | -0.000 |
| 83.086 | 173.554 | 74.089 | -0.000 | -0.000 | -0.000 |
| 74.089 | 74.089 | 185.787 | -0.000 | 0.000 | -0.000 |
| 0.000 | 0.000 | -0.000 | 36.715 | -0.000 | -0.000 |
| 0.000 | 0.000 | -0.000 | -0.000 | 36.715 | -0.000 |
| 0.000 | -0.000 | 0.000 | -0.000 | -0.000 | 43.324 |
| 177.792 | 82.749 | 73.642 | -0.000 | -0.000 | -0.000 |
| 83.419 | 177.122 | 73.642 | 0.000 | -0.000 | -0.000 |
| 73.644 | 73.644 | 193.074 | 0.000 | -0.000 | -0.000 |
| -0.000 | -0.000 | -0.000 | 39.396 | 0.000 | -0.000 |
| -0.000 | -0.000 | -0.000 | 0.000 | 39.396 | -0.000 |
| 0.000 | 0.000 | -0.000 | 0.000 | -0.000 | 46.852 |
| 177.122 | 83.419 | 73.642 | 0.000 | 0.000 | 0.000 |
| 83.419 | 177.122 | 73.642 | -0.000 | 0.000 | 0.000 |
| 73.644 | 73.644 | 193.074 | -0.000 | 0.000 | 0.000 |
| 0.000 | -0.000 | 0.000 | 39.396 | 0.000 | 0.000 |
| 0.000 | 0.000 | 0.000 | -0.000 | 39.396 | 0.000 |
| -0.000 | -0.000 | 0.000 | 0.000 | 0.000 | 46.852 |
| 177.122 | 83.419 | 73.642 | -0.000 | -0.000 | -0.000 |
| 83.419 | 177.122 | 73.642 | -0.000 | -0.000 | -0.000 |
| 73.644 | 73.644 | 193.074 | -0.000 | 0.000 | -0.000 |
| -0.000 | -0.000 | 0.000 | 39.396 | -0.000 | -0.000 |
| -0.000 | 0.000 | 0.000 | 0.000 | 39.396 | -0.000 |
| -0.000 | 0.000 | -0.000 | 0.000 | -0.000 | 46.852 |
| 177.122 | 83.419 | 73.642 | 0.000 | 0.000 | 0.000 |
| 83.419 | 177.122 | 73.642 | 0.000 | 0.000 | 0.000 |
| 73.644 | 73.644 | 193.074 | 0.000 | 0.000 | 0.000 |
| 0.000 | 0.000 | -0.000 | 39.396 | -0.000 | 0.000 |
| 0.000 | -0.000 | -0.000 | 0.000 | 39.396 | -0.000 |
| 0.000 | -0.000 | 0.000 | 0.000 | 0.000 | 46.852 |
| 177.123 | 83.419 | 73.642 | -0.000 | -0.000 | -0.000 |
| 82.749 | 177.793 | 73.642 | 0.000 | -0.000 | -0.000 |
| 73.644 | 73.644 | 193.075 | 0.000 | -0.000 | -0.000 |
| -0.000 | -0.000 | 0.000 | 39.396 | -0.000 | -0.000 |
| -0.000 | -0.000 | 0.000 | 0.000 | 39.396 | -0.000 |
| -0.000 | 0.000 | 0.000 | 0.000 | -0.000 | 47.522 |
| 177.121 | 83.419 | 73.642 | -0.000 | 0.000 | 0.000 |
| 83.418 | 177.122 | 73.642 | 0.000 | 0.000 | 0.000 |
| 73.643 | 73.643 | 193.073 | -0.000 | 0.000 | 0.000 |
| 0.000 | 0.000 | -0.000 | 39.396 | 0.000 | 0.000 |
| 0.000 | 0.000 | -0.000 | 0.000 | 39.396 | 0.000 |
| 0.000 | -0.000 | -0.000 | -0.000 | 0.000 | 47.522 |
| 177.104 | 83.408 | 73.637 | 0.000 | -0.000 | 0.000 |
| 82.738 | 177.774 | 73.637 | 0.000 | 0.000 | 0.000 |
| 73.637 | 73.637 | 193.061 | -0.000 | -0.000 | 0.000 |
| 0.000 | -0.000 | 0.000 | 39.396 | -0.000 | 0.000 |
| -0.000 | -0.000 | 0.000 | -0.000 | 39.396 | 0.000 |
| 0.000 | 0.000 | 0.000 | -0.000 | -0.000 | 46.848 |
| 177.774 | 82.738 | 73.636 | -0.000 | -0.000 | -0.000 |
| 83.408 | 177.104 | 73.636 | 0.000 | 0.000 | -0.000 |
| 73.636 | 73.637 | 193.061 | 0.000 | 0.000 | -0.000 |
| -0.000 | 0.000 | 0.000 | 39.396 | 0.000 | -0.000 |
| 0.000 | 0.000 | -0.000 | 0.000 | 39.396 | -0.000 |
| -0.000 | 0.000 | -0.000 | 0.000 | 0.000 | 46.848 |
| 177.104 | 83.408 | 73.637 | 0.000 | -0.000 | 0.000 |
| 83.408 | 177.104 | 73.637 | -0.000 | -0.000 | 0.000 |
| 73.637 | 73.637 | 193.061 | -0.000 | -0.000 | 0.000 |
| 0.000 | -0.000 | 0.000 | 39.396 | -0.000 | 0.000 |
| -0.000 | -0.000 | 0.000 | -0.000 | 39.396 | 0.000 |
| -0.000 | 0.000 | 0.000 | 0.000 | -0.000 | 46.848 |
| 177.104 | 83.408 | 73.637 | 0.000 | 0.000 | -0.000 |
| 82.738 | 177.774 | 73.637 | -0.000 | -0.000 | -0.000 |
| 73.636 | 73.637 | 193.061 | 0.000 | 0.000 | -0.000 |
| -0.000 | 0.000 | -0.000 | 39.396 | 0.000 | -0.000 |
| 0.000 | 0.000 | -0.000 | 0.000 | 39.396 | -0.000 |
| 0.000 | -0.000 | -0.000 | 0.000 | 0.000 | 46.848 |
| 177.105 | 83.408 | 73.637 | -0.000 | -0.000 | 0.000 |
| 83.408 | 177.105 | 73.637 | 0.000 | -0.000 | 0.000 |
| 73.637 | 73.637 | 193.061 | -0.000 | -0.000 | 0.000 |
| -0.000 | -0.000 | 0.000 | 39.396 | 0.000 | 0.000 |
| -0.000 | -0.000 | 0.000 | -0.000 | 39.396 | 0.000 |
| -0.000 | 0.000 | 0.000 | 0.000 | 0.000 | 47.518 |
| 177.773 | 82.737 | 73.636 | -0.000 | -0.000 | -0.000 |
| 83.407 | 177.104 | 73.636 | -0.000 | 0.000 | -0.000 |
| 73.636 | 73.636 | 193.060 | 0.000 | 0.000 | 0.000 |
| 0.000 | 0.000 | -0.000 | 39.396 | -0.000 | -0.000 |
| 0.000 | 0.000 | -0.000 | -0.000 | 39.396 | -0.000 |
| 0.000 | -0.000 | -0.000 | -0.000 | -0.000 | 47.518 |
| 28.697 | 33.585 | 33.585 | -0.000 | -0.000 | -0.000 |
| 33.585 | 28.697 | 33.585 | -0.000 | -0.000 | -0.000 |
| 33.585 | 33.585 | 28.697 | -0.000 | -0.000 | -0.000 |
| -0.000 | -0.000 | -0.000 | -3.658 | -0.000 | -0.000 |
| -0.000 | -0.000 | -0.000 | -0.000 | -3.658 | -0.000 |
| -0.000 | -0.000 | -0.000 | -0.000 | -0.000 | -3.658 |
| 28.697 | 33.585 | 33.585 | -0.000 | 0.000 | 0.000 |
| 33.585 | 28.697 | 33.585 | 0.000 | 0.000 | 0.000 |
| 33.585 | 33.585 | 28.697 | 0.000 | 0.000 | 0.000 |
| -0.000 | -0.000 | 0.000 | -3.658 | 0.000 | 0.000 |
| -0.000 | 0.000 | 0.000 | 0.000 | -3.658 | 0.000 |
| -0.000 | 0.000 | 0.000 | 0.000 | 0.000 | -3.658 |
| 28.697 | 33.585 | 33.585 | -0.000 | -0.000 | -0.000 |
| 33.585 | 28.697 | 33.585 | -0.000 | -0.000 | -0.000 |
| 33.585 | 33.585 | 28.697 | -0.000 | -0.000 | -0.000 |
| -0.000 | -0.000 | -0.000 | -3.658 | -0.000 | -0.000 |
| -0.000 | -0.000 | -0.000 | -0.000 | -3.658 | -0.000 |
| -0.000 | -0.000 | -0.000 | -0.000 | -0.000 | -3.658 |
| 28.697 | 33.585 | 33.585 | -0.000 | 0.000 | 0.000 |
| 33.585 | 28.697 | 33.585 | -0.000 | 0.000 | -0.000 |
| 33.585 | 33.585 | 28.697 | -0.000 | 0.000 | 0.000 |
| 0.000 | 0.000 | 0.000 | -3.658 | 0.000 | 0.000 |
| 0.000 | 0.000 | 0.000 | -0.000 | -3.658 | 0.000 |
| 0.000 | 0.000 | 0.000 | -0.000 | 0.000 | -3.658 |
| 28.697 | 33.585 | 33.585 | 0.000 | -0.000 | -0.000 |
| 33.585 | 28.697 | 33.585 | -0.000 | -0.000 | -0.000 |
| 33.585 | 33.585 | 28.697 | 0.000 | -0.000 | -0.000 |
| -0.000 | -0.000 | -0.000 | -3.658 | -0.000 | -0.000 |
| -0.000 | -0.000 | -0.000 | -0.000 | -3.658 | -0.000 |
| -0.000 | -0.000 | -0.000 | -0.000 | -0.000 | -3.658 |
| 28.697 | 33.585 | 33.585 | -0.000 | 0.000 | 0.000 |
| 33.585 | 28.697 | 33.585 | 0.000 | 0.000 | 0.000 |
| 33.585 | 33.585 | 28.697 | 0.000 | 0.000 | 0.000 |
| 0.000 | 0.000 | 0.000 | -3.658 | 0.000 | 0.000 |
| 0.000 | 0.000 | 0.000 | 0.000 | -3.658 | 0.000 |
| 0.000 | 0.000 | 0.000 | 0.000 | 0.000 | -3.658 |
| 316.241 | 47.778 | 126.846 | 0.000 | -0.000 | 0.000 |
| 47.778 | 316.241 | 126.846 | 0.000 | -0.000 | 0.000 |
| 126.846 | 126.846 | 341.259 | 0.000 | -0.000 | -0.000 |
| -0.000 | -0.000 | -0.000 | 85.565 | -0.000 | -0.000 |
| 0.000 | 0.000 | 0.000 | -0.000 | 85.565 | -0.000 |
| -0.000 | 0.000 | 0.000 | -0.000 | -0.000 | -3.138 |
| 316.241 | 47.778 | 126.846 | -0.000 | 0.000 | -0.000 |
| 47.778 | 316.241 | 126.846 | -0.000 | 0.000 | -0.000 |
| 126.846 | 126.846 | 341.259 | -0.000 | 0.000 | 0.000 |
| 0.000 | -0.000 | 0.000 | 85.565 | 0.000 | -0.000 |
| 0.000 | -0.000 | -0.000 | 0.000 | 85.565 | 0.000 |
| 0.000 | -0.000 | -0.000 | 0.000 | 0.000 | -3.138 |
| 316.241 | 47.778 | 126.846 | 0.000 | -0.000 | -0.000 |
| 47.778 | 316.241 | 126.846 | 0.000 | 0.000 | 0.000 |
| 126.846 | 126.846 | 341.259 | -0.000 | -0.000 | -0.000 |
| -0.000 | 0.000 | -0.000 | 85.565 | -0.000 | 0.000 |
| 0.000 | -0.000 | -0.000 | -0.000 | 85.565 | 0.000 |
| -0.000 | -0.000 | -0.000 | -0.000 | -0.000 | -3.138 |
| 316.241 | 47.778 | 126.846 | 0.000 | 0.000 | -0.000 |
| 47.778 | 316.241 | 126.846 | -0.000 | -0.000 | 0.000 |
| 126.846 | 126.846 | 341.259 | -0.000 | 0.000 | 0.000 |
| 0.000 | -0.000 | 0.000 | 85.565 | 0.000 | 0.000 |
| -0.000 | 0.000 | 0.000 | 0.000 | 85.565 | -0.000 |
| 0.000 | 0.000 | 0.000 | 0.000 | 0.000 | -3.138 |
| 316.242 | 47.778 | 126.846 | 0.000 | -0.000 | 0.000 |
| 47.778 | 316.242 | 126.846 | 0.000 | 0.000 | 0.000 |
| 126.846 | 126.846 | 341.259 | 0.000 | 0.000 | 0.000 |
| -0.000 | 0.000 | -0.000 | 85.565 | -0.000 | -0.000 |
| 0.000 | -0.000 | -0.000 | 0.000 | 85.565 | 0.000 |
| -0.000 | -0.000 | -0.000 | 0.000 | -0.000 | -3.138 |
| 316.240 | 47.778 | 126.846 | 0.000 | 0.000 | -0.000 |
| 47.778 | 316.240 | 126.846 | 0.000 | -0.000 | 0.000 |
| 126.846 | 126.846 | 341.258 | -0.000 | -0.000 | -0.000 |
| 0.000 | -0.000 | 0.000 | 85.565 | 0.000 | 0.000 |
| -0.000 | 0.000 | 0.000 | -0.000 | 85.565 | 0.000 |
| 0.000 | 0.000 | 0.000 | -0.000 | 0.000 | -3.138 |
| 177.682 | 238.678 | 272.662 | -87.679 | -0.000 | -0.000 |
| 238.678 | 177.682 | 272.662 | 87.679 | -0.000 | -0.000 |
| 261.088 | 261.088 | -21.728 | 0.000 | -0.000 | 0.000 |
| -87.679 | 87.679 | -0.000 | 14.353 | -0.000 | 0.000 |
| -0.000 | 0.000 | -0.000 | 0.000 | 14.353 | -87.679 |
| 0.000 | 0.000 | -0.000 | 0.000 | -87.679 | -30.498 |
| 177.682 | 238.678 | 272.662 | -87.679 | 0.000 | 0.000 |
| 238.678 | 177.682 | 272.662 | 87.679 | 0.000 | 0.000 |
| 261.088 | 261.088 | -21.728 | -0.000 | 0.000 | -0.000 |
| -87.679 | 87.679 | 0.000 | 14.353 | 0.000 | 0.000 |
| 0.000 | -0.000 | 0.000 | -0.000 | 14.353 | -87.679 |
| -0.000 | -0.000 | 0.000 | 0.000 | -87.679 | -30.498 |
| 177.682 | 238.678 | 272.662 | -87.679 | -0.000 | 0.000 |
| 238.678 | 177.682 | 272.662 | 87.679 | -0.000 | 0.000 |
| 261.088 | 261.088 | -21.728 | 0.000 | -0.000 | 0.000 |
| -87.679 | 87.679 | 0.000 | 14.353 | -0.000 | 0.000 |
| 0.000 | 0.000 | 0.000 | -0.000 | 14.353 | -87.679 |
| 0.000 | 0.000 | 0.000 | -0.000 | -87.679 | -30.498 |
| 177.682 | 238.678 | 272.662 | -87.679 | 0.000 | 0.000 |
| 238.678 | 177.682 | 272.662 | 87.679 | 0.000 | -0.000 |
| 261.088 | 261.088 | -21.729 | -0.000 | 0.000 | -0.000 |
| -87.679 | 87.679 | -0.000 | 14.353 | 0.000 | -0.000 |
| -0.000 | -0.000 | -0.000 | 0.000 | 14.353 | -87.679 |
| -0.000 | -0.000 | -0.000 | 0.000 | -87.679 | -30.498 |
| 177.685 | 238.679 | 272.663 | -87.679 | -0.000 | 0.000 |
| 238.679 | 177.685 | 272.663 | 87.679 | -0.000 | 0.000 |
| 261.090 | 261.090 | -21.726 | 0.000 | -0.000 | -0.000 |
| -87.679 | 87.679 | 0.000 | 14.353 | -0.000 | 0.000 |
| 0.000 | 0.000 | 0.000 | -0.000 | 14.353 | -87.679 |
| 0.000 | 0.001 | 0.000 | -0.000 | -87.679 | -30.498 |
| 177.679 | 238.677 | 272.661 | -87.679 | 0.000 | 0.000 |
| 238.677 | 177.679 | 272.661 | 87.679 | 0.000 | -0.000 |
| 261.087 | 261.087 | -21.730 | -0.000 | 0.000 | -0.000 |
| -87.679 | 87.679 | -0.000 | 14.353 | 0.000 | -0.000 |
| -0.000 | -0.000 | -0.000 | 0.000 | 14.353 | -87.679 |
| -0.000 | -0.001 | -0.000 | 0.000 | -87.679 | -30.498 |
| 398.809 | 199.436 | 199.436 | 0.000 | 0.000 | -0.000 |
| 199.436 | 398.809 | 199.436 | 0.000 | 0.000 | 0.000 |
| 199.436 | 199.436 | 398.809 | 0.000 | 0.000 | 0.000 |
| 0.000 | 0.000 | 0.000 | -100.430 | 0.000 | 0.000 |
| 0.000 | 0.000 | 0.000 | 0.000 | -100.430 | 0.000 |
| 0.000 | 0.000 | 0.000 | 0.000 | 0.000 | -100.430 |
| 398.809 | 199.436 | 199.436 | -0.000 | -0.000 | -0.000 |
| 199.436 | 398.809 | 199.436 | -0.000 | -0.000 | -0.000 |
| 199.436 | 199.436 | 398.809 | -0.000 | 0.000 | -0.000 |
| -0.000 | -0.000 | -0.000 | -100.430 | -0.000 | -0.000 |
| -0.000 | -0.000 | 0.000 | -0.000 | -100.430 | -0.000 |
| -0.000 | 0.000 | -0.000 | -0.000 | -0.000 | -100.430 |
| 398.809 | 199.436 | 199.436 | 0.000 | 0.000 | 0.000 |
| 199.436 | 398.809 | 199.436 | 0.000 | 0.000 | 0.000 |
| 199.436 | 199.436 | 398.809 | 0.000 | -0.000 | 0.000 |
| 0.000 | 0.000 | 0.000 | -100.430 | 0.000 | 0.000 |
| 0.000 | 0.000 | 0.000 | 0.000 | -100.430 | 0.000 |
| 0.000 | 0.000 | 0.000 | 0.000 | 0.000 | -100.430 |
| 398.808 | 199.436 | 199.436 | -0.000 | 0.000 | -0.000 |
| 199.436 | 398.808 | 199.436 | -0.000 | -0.000 | 0.000 |
| 199.436 | 199.436 | 398.808 | -0.000 | 0.000 | -0.000 |
| -0.000 | -0.000 | -0.000 | -100.430 | -0.000 | -0.000 |
| -0.000 | -0.000 | -0.000 | -0.000 | -100.430 | -0.000 |
| -0.000 | -0.000 | -0.000 | -0.000 | -0.000 | -100.430 |
| 398.812 | 199.437 | 199.437 | 0.000 | 0.000 | 0.000 |
| 199.437 | 398.812 | 199.437 | 0.000 | 0.000 | 0.000 |
| 199.437 | 199.437 | 398.812 | -0.000 | 0.000 | 0.000 |
| 0.000 | 0.001 | 0.000 | -100.430 | 0.000 | -0.000 |
| 0.001 | 0.000 | 0.000 | 0.000 | -100.430 | 0.000 |
| 0.001 | 0.000 | 0.000 | 0.000 | 0.000 | -100.430 |
| 398.806 | 199.435 | 199.435 | -0.000 | -0.000 | -0.000 |
| 199.435 | 398.806 | 199.435 | -0.000 | -0.000 | -0.000 |
| 199.435 | 199.435 | 398.806 | 0.000 | -0.000 | -0.000 |
| -0.000 | -0.001 | -0.000 | -100.430 | -0.000 | 0.000 |
| -0.001 | -0.000 | -0.000 | -0.000 | -100.430 | -0.000 |
| -0.001 | -0.000 | -0.000 | -0.000 | -0.000 | -100.430 |
| 182.477 | 182.829 | 162.858 | -12.833 | 35.077 | 39.404 |
| 102.565 | 207.219 | 95.829 | 1.805 | -0.114 | 0.353 |
| 102.428 | 96.681 | 205.661 | -0.836 | 0.854 | 0.083 |
| -9.402 | 83.005 | 62.532 | 35.724 | 36.906 | 32.804 |
| 92.820 | 76.519 | 459.365 | 146.976 | 117.848 | 70.960 |
| 61.114 | 90.770 | 262.506 | 85.840 | 43.738 | 45.689 |
| 106.217 | 9.099 | -172.399 | -92.434 | -47.437 | 2.433 |
| 3.407 | 90.511 | -368.153 | -146.635 | -84.205 | -73.890 |
| 105.685 | 11.070 | 126.094 | 7.720 | -36.281 | -34.021 |
| -62.731 | -88.989 | -268.755 | -51.668 | -47.024 | -5.327 |
| -5.276 | -0.501 | 0.854 | -0.357 | 56.162 | -2.027 |
| -91.200 | -77.329 | -462.226 | -149.117 | -85.624 | -34.925 |
| 202.005 | 102.706 | 101.673 | -2.522 | -3.212 | 5.223 |
| 99.984 | 202.571 | 98.799 | 0.974 | 3.296 | 3.499 |
| 109.570 | 100.079 | 222.789 | 12.997 | 4.692 | 3.152 |
| -3.705 | 9.154 | 4.680 | 44.238 | 3.564 | 2.443 |
| 2.956 | 7.565 | 27.967 | 7.852 | 42.113 | -3.285 |
| 1.711 | 0.371 | -0.245 | -0.643 | -0.131 | 54.819 |
| 189.319 | 92.494 | 92.071 | -2.459 | -5.687 | 2.277 |
| 102.565 | 207.219 | 95.829 | 1.805 | -0.114 | 0.353 |
| 87.559 | 80.429 | 133.232 | -12.576 | -3.127 | -2.320 |
| -2.450 | -7.286 | -8.216 | 46.050 | -3.857 | -4.316 |
| -5.276 | -0.501 | 0.854 | -0.357 | 56.162 | -2.027 |
| 1.711 | 0.371 | -0.245 | -0.643 | -0.131 | 54.819 |
| 186.264 | 101.407 | 98.772 | -3.678 | -1.288 | 6.161 |
| 100.088 | 192.284 | 92.290 | 1.836 | -0.056 | 0.456 |
| 97.075 | 93.312 | 173.080 | -2.725 | 1.240 | -1.543 |
| -2.188 | 0.678 | -0.836 | 50.851 | -0.357 | -1.031 |
| -5.276 | -0.501 | 0.854 | -0.357 | 56.162 | -2.027 |
| 1.711 | 0.371 | -0.245 | -0.643 | -0.131 | 54.819 |
| 172.921 | 99.482 | 92.864 | -5.878 | -2.021 | 6.513 |
| 102.564 | 207.218 | 95.829 | 1.805 | -0.114 | 0.353 |
| 98.561 | 91.185 | 185.313 | -1.854 | 0.318 | -0.775 |
| -6.215 | 0.294 | -8.050 | 35.609 | -1.988 | -1.912 |
| -3.584 | -1.815 | 0.068 | 0.019 | 48.957 | -3.019 |
| 1.711 | 0.371 | -0.245 | -0.643 | -0.131 | 54.819 |
| 210.276 | 103.985 | 100.787 | -0.814 | -5.866 | -4.676 |
| 103.992 | 217.639 | 98.189 | -0.373 | -2.532 | -0.035 |
| 100.751 | 98.360 | 219.771 | 2.806 | -2.926 | 0.196 |
| -207.710 | 105.584 | 58.465 | 84.185 | 110.093 | -22.366 |
| -394.180 | 295.628 | -49.347 | 116.879 | 226.906 | -85.118 |
| -393.798 | 296.934 | -37.389 | 112.423 | 189.141 | -44.959 |
| 210.276 | 103.985 | 100.787 | -0.814 | -5.866 | -4.676 |
| 103.992 | 217.639 | 98.189 | -0.373 | -2.532 | -0.035 |
| 100.751 | 98.360 | 219.770 | 2.806 | -2.926 | 0.196 |
| -0.863 | 2.731 | 2.806 | 50.910 | 0.740 | -1.083 |
| 89.029 | -56.696 | -45.761 | -0.249 | 5.127 | -6.963 |
| -1.192 | 0.051 | 0.374 | -1.128 | -3.716 | 56.073 |
| 181.878 | 106.104 | 98.916 | 0.574 | -1.811 | -3.776 |
| 58.848 | 206.951 | 89.550 | 10.317 | 17.127 | -8.993 |
| 85.310 | 99.615 | 200.949 | 3.788 | -0.628 | 1.345 |
| -20.253 | 11.238 | 8.885 | 39.319 | 12.612 | -3.792 |
| -14.584 | 3.283 | -0.620 | 1.650 | 50.046 | 0.145 |
| -49.804 | 33.439 | 0.302 | 11.203 | 26.710 | 23.105 |
| 200.855 | 95.204 | 90.735 | 0.220 | -9.985 | -5.071 |
| 110.016 | 192.272 | 89.827 | -1.343 | -6.329 | -0.488 |
| 100.751 | 98.360 | 219.770 | 2.806 | -2.926 | 0.196 |
| -0.863 | 2.731 | 2.806 | 50.910 | 0.740 | -1.083 |
| 36.202 | -31.422 | -5.265 | -9.226 | 17.006 | 9.012 |
| 8.057 | -5.238 | -3.111 | -1.731 | -7.373 | 48.349 |
| 210.277 | 103.986 | 100.788 | -0.814 | -5.866 | -4.676 |
| 99.475 | 197.519 | 94.195 | -1.183 | -1.808 | 0.233 |
| 93.431 | 94.487 | 195.990 | 3.678 | -4.391 | 0.793 |
| -2.350 | 3.616 | 3.527 | 35.770 | 3.721 | -2.709 |
| -6.150 | -1.594 | -4.330 | 1.509 | 46.245 | -0.435 |
| -5.700 | 2.150 | 2.284 | -1.245 | -0.227 | 40.816 |
| 181.186 | 97.180 | 92.037 | -0.096 | -6.008 | -4.409 |
| 99.528 | 184.202 | 91.825 | -1.549 | -3.206 | 0.269 |
| 94.597 | 92.233 | 184.707 | 2.848 | -7.387 | 1.160 |
| 1.383 | 0.776 | 3.221 | 41.939 | 1.087 | -1.557 |
| -4.206 | -2.711 | -5.247 | 1.501 | 45.117 | -0.570 |
| -0.382 | -0.351 | 0.575 | -1.584 | -3.709 | 48.795 |
| 212.225 | 105.026 | 101.859 | -1.129 | 2.438 | -0.854 |
| -41.014 | 279.028 | 30.750 | 3.561 | -73.536 | -36.840 |
| -43.712 | 181.950 | 128.044 | 3.428 | -73.108 | -32.238 |
| -136.472 | -205.303 | 64.487 | 243.141 | -169.003 | -410.425 |
| -141.219 | 82.402 | -68.724 | 2.827 | -27.057 | -32.849 |
| -151.813 | -168.830 | 70.535 | 119.903 | -199.682 | -235.574 |
| 337.068 | 19.172 | 167.627 | -1.360 | 75.855 | 29.883 |
| 244.638 | 113.706 | 168.179 | 0.969 | 72.945 | 27.301 |
| 101.866 | 102.370 | 215.412 | 1.775 | -1.221 | 1.252 |
| 150.658 | 11.451 | -87.859 | -47.475 | 184.124 | 122.776 |
| 150.991 | 13.365 | -88.574 | -84.516 | 222.668 | 122.517 |
| 134.049 | 194.396 | -65.343 | -204.953 | 173.813 | 450.626 |
| 212.225 | 105.026 | 101.859 | -1.129 | 2.438 | -0.854 |
| 104.996 | 215.918 | 102.495 | 3.590 | -0.665 | -2.864 |
| 84.868 | 107.580 | 190.162 | 2.255 | -7.213 | -3.356 |
| -12.534 | -23.096 | 5.859 | 58.629 | -14.885 | -41.070 |
| 1.415 | -0.840 | -1.221 | 2.497 | 52.793 | -1.228 |
| -17.075 | 3.590 | -7.144 | -0.278 | -4.899 | 45.450 |
| 212.225 | 105.026 | 101.859 | -1.129 | 2.438 | -0.854 |
| 104.996 | 215.918 | 102.495 | 3.590 | -0.665 | -2.864 |
| 101.866 | 102.370 | 215.412 | 1.775 | -1.221 | 1.252 |
| 14.303 | -9.287 | 9.056 | 45.725 | 8.898 | 2.715 |
| 1.415 | -0.840 | -1.221 | 2.497 | 52.793 | -1.228 |
| 10.589 | 8.901 | -7.664 | -12.164 | 22.268 | 67.807 |
| 182.658 | 100.552 | 98.663 | 1.695 | 0.350 | -5.696 |
| 100.906 | 170.363 | 97.018 | 2.278 | -1.360 | -13.301 |
| 96.565 | 95.163 | 186.438 | 1.370 | -1.916 | -3.041 |
| -0.644 | -1.917 | 1.959 | 40.825 | -0.316 | -1.513 |
| 1.416 | -0.840 | -1.220 | 2.497 | 52.793 | -1.228 |
| -5.480 | -6.956 | 0.083 | 0.564 | 0.344 | 40.002 |
| 194.573 | 100.869 | 99.410 | -0.013 | 3.335 | -1.952 |
| 104.995 | 215.917 | 102.495 | 3.590 | -0.665 | -2.864 |
| 99.311 | 97.056 | 186.994 | 0.348 | 1.515 | 0.593 |
| 2.190 | -1.788 | 0.062 | 38.124 | 2.997 | 0.755 |
| 3.081 | -1.139 | 0.697 | 1.516 | 46.945 | -0.450 |
| -1.275 | -5.551 | 0.459 | -0.423 | 3.202 | 49.016 |
| 180.748 | 307.830 | 146.748 | -64.999 | 4.267 | 20.057 |
| 106.402 | 218.063 | 103.430 | 0.806 | -2.584 | -0.225 |
| 108.775 | 301.507 | 227.221 | -62.043 | 0.298 | 25.223 |
| -2.159 | -0.869 | -0.659 | 52.121 | 0.320 | -2.572 |
| 15.107 | 202.866 | 49.944 | -60.561 | 33.236 | 25.622 |
| 69.285 | 46.105 | 80.776 | -18.391 | 21.655 | 63.760 |
| 113.843 | 56.579 | 18.616 | 13.568 | -15.170 | -17.406 |
| 28.506 | 155.553 | 19.261 | 16.873 | -23.689 | -14.021 |
| 100.522 | 101.619 | 209.861 | -0.659 | 2.112 | 0.333 |
| -67.514 | -333.019 | -14.663 | 159.259 | 19.014 | 14.671 |
| -59.969 | -337.094 | -15.005 | 124.589 | 48.946 | 16.978 |
| -80.869 | -45.835 | -81.020 | 13.784 | -19.339 | 35.430 |
| 170.351 | 136.055 | 102.435 | -15.297 | 4.661 | -9.425 |
| 111.181 | 206.504 | 108.351 | -0.828 | -1.122 | 1.557 |
| 96.751 | 150.946 | 165.871 | -12.459 | -18.239 | -7.097 |
| 5.618 | 4.019 | 7.457 | 44.238 | 2.766 | -1.138 |
| 11.774 | 30.364 | 2.932 | -9.711 | 30.729 | -1.928 |
| -7.350 | 21.384 | 3.385 | -8.494 | 0.994 | 44.826 |
| 207.736 | 105.083 | 101.045 | -2.701 | 4.742 | -1.336 |
| 106.402 | 218.063 | 103.430 | 0.806 | -2.584 | -0.225 |
| 91.418 | 94.055 | 186.475 | 0.892 | 0.173 | -1.089 |
| -2.979 | -20.235 | -4.231 | 46.287 | 2.162 | -5.130 |
| 3.194 | -2.827 | 2.112 | 0.320 | 50.811 | -1.214 |
| -4.101 | -0.238 | -0.102 | -2.328 | 1.338 | 56.144 |
| 167.498 | 105.063 | 101.071 | -4.022 | 6.014 | -7.114 |
| 103.289 | 194.326 | 98.350 | 0.675 | -3.353 | 0.692 |
| 99.384 | 98.551 | 192.448 | -0.892 | 2.452 | 0.470 |
| -2.159 | -0.869 | -0.659 | 52.121 | 0.320 | -2.572 |
| 5.260 | 0.521 | 0.460 | 0.415 | 28.734 | 0.383 |
| -8.302 | 3.340 | -2.123 | -3.289 | 1.375 | 41.021 |
| 175.204 | 99.747 | 98.879 | -1.903 | 5.967 | -5.751 |
| 103.226 | 188.744 | 97.128 | 1.873 | -3.305 | 0.334 |
| 97.949 | 97.943 | 192.754 | -0.530 | 1.986 | 0.159 |
| -2.159 | -0.869 | -0.659 | 52.121 | 0.320 | -2.572 |
| 3.194 | -2.827 | 2.112 | 0.320 | 50.811 | -1.214 |
| -6.853 | -0.336 | -1.036 | -2.119 | 0.904 | 48.605 |
| 164.121 | 150.115 | 58.391 | -3.487 | 17.599 | -17.154 |
| 102.550 | 210.435 | 99.992 | -8.763 | -2.404 | 1.356 |
| 73.628 | 150.448 | 160.295 | -1.349 | 23.013 | -7.280 |
| -0.414 | -2.723 | 0.518 | 53.438 | 0.997 | -1.570 |
| -23.066 | 52.941 | -39.545 | -1.794 | 70.699 | -8.022 |
| -25.407 | 279.866 | -34.204 | -52.787 | 189.158 | -29.975 |
| 186.680 | -182.058 | 132.656 | 50.049 | -194.427 | 52.783 |
| 102.550 | 210.435 | 99.992 | -8.763 | -2.404 | 1.356 |
| 101.888 | 100.050 | 215.820 | 0.518 | -1.932 | 1.527 |
| -0.414 | -2.723 | 0.518 | 53.438 | 0.997 | -1.570 |
| -0.162 | -2.291 | -1.932 | 0.997 | 54.333 | -0.279 |
| -2.504 | 1.437 | 1.746 | -1.683 | -6.421 | 54.427 |
| 186.018 | 100.946 | 93.464 | -0.722 | -3.860 | -9.363 |
| 91.928 | 197.576 | 88.199 | -11.765 | 16.290 | -2.903 |
| 99.789 | 108.966 | 182.872 | -0.147 | 8.893 | -2.329 |
| -2.796 | 3.011 | -2.198 | 46.795 | 3.685 | -1.981 |
| -26.361 | 76.737 | 13.081 | -28.862 | 77.420 | -47.810 |
| -4.283 | 6.918 | -2.452 | -1.554 | -2.182 | 44.721 |
| 213.825 | 102.653 | 101.939 | -0.329 | -7.723 | -10.247 |
| 102.550 | 210.435 | 99.992 | -8.763 | -2.404 | 1.356 |
| 101.888 | 100.050 | 215.820 | 0.518 | -1.932 | 1.527 |
| -0.414 | -2.723 | 0.518 | 53.438 | 0.997 | -1.570 |
| 2.937 | -7.378 | 3.211 | 1.589 | 44.383 | 1.573 |
| -2.504 | 1.437 | 1.746 | -1.683 | -6.421 | 54.427 |
| 177.720 | 95.652 | 96.463 | -1.004 | -4.767 | -8.543 |
| 94.685 | 184.422 | 93.810 | -7.604 | -1.532 | 1.556 |
| 97.107 | 95.462 | 191.484 | 2.066 | 0.474 | 1.809 |
| -1.328 | -0.260 | 2.582 | 37.196 | 4.357 | -1.406 |
| -0.162 | -2.291 | -1.932 | 0.997 | 54.333 | -0.279 |
| -2.057 | 1.984 | 0.989 | -1.203 | -4.005 | 43.990 |
| 174.228 | 92.163 | 96.484 | -0.669 | -5.952 | -8.373 |
| 93.440 | 179.242 | 93.777 | -6.997 | -2.980 | 2.440 |
| 97.475 | 95.174 | 199.551 | 1.742 | -0.998 | 1.501 |
| -0.414 | -2.723 | 0.518 | 53.438 | 0.997 | -1.570 |
| -0.162 | -2.291 | -1.932 | 0.997 | 54.333 | -0.279 |
| -2.504 | 1.437 | 1.746 | -1.683 | -6.421 | 54.427 |
| 842.265 | -119.211 | 207.020 | 227.421 | -362.214 | -294.309 |
| 695.543 | 31.664 | 297.439 | 232.064 | -342.235 | -159.100 |
| 106.158 | 99.843 | 209.944 | -2.562 | -3.331 | -0.412 |
| 667.353 | -221.214 | 101.935 | 256.501 | -357.379 | -295.749 |
| 590.725 | -142.742 | 201.765 | 232.807 | -303.055 | -158.401 |
| 672.085 | -227.014 | 107.510 | 225.565 | -365.480 | -255.728 |
| -77.292 | -12.916 | -50.895 | -57.044 | -13.129 | 3.277 |
| -168.990 | 90.397 | -55.735 | -62.843 | -4.596 | 2.175 |
| -542.165 | 371.318 | 30.494 | -281.340 | 370.628 | 331.031 |
| -670.018 | 227.121 | -117.138 | -199.632 | 356.596 | 291.478 |
| -275.926 | -116.005 | -155.923 | -57.161 | 46.555 | 2.417 |
| -267.844 | -117.308 | -153.808 | -56.165 | -13.366 | 54.254 |
| 222.159 | 113.736 | 118.007 | 4.463 | -9.386 | -1.646 |
| 130.506 | 216.809 | 113.143 | -1.315 | -0.859 | -2.744 |
| 106.158 | 99.843 | 209.944 | -2.562 | -3.331 | -0.412 |
| -1.913 | -1.139 | -2.562 | 50.008 | -1.170 | -0.415 |
| -4.279 | -1.015 | -3.331 | -1.170 | 56.081 | -1.840 |
| 4.969 | -2.729 | -0.355 | -0.704 | -10.723 | 55.890 |
| 167.816 | 90.717 | 87.305 | -6.731 | -10.076 | -0.754 |
| 43.101 | 214.432 | 82.372 | -29.940 | 32.599 | 30.470 |
| 31.168 | 116.135 | 149.426 | -30.368 | 35.683 | 27.579 |
| -59.512 | 16.023 | -27.304 | 4.527 | 32.256 | 14.192 |
| -30.877 | -12.381 | -17.738 | -6.846 | 49.643 | -1.612 |
| 4.969 | -2.729 | -0.355 | -0.704 | -10.723 | 55.890 |
| 211.850 | 105.009 | 105.808 | -1.758 | -10.883 | -1.595 |
| 106.632 | 191.465 | 98.118 | -4.265 | -2.928 | -2.140 |
| 104.827 | 92.687 | 167.807 | -4.921 | -3.344 | -3.929 |
| 3.120 | 0.197 | -3.600 | 37.204 | -3.078 | -0.379 |
| 5.702 | -5.676 | 0.922 | 1.637 | 35.933 | -4.883 |
| 7.275 | -0.948 | 1.347 | 0.338 | -9.914 | 49.566 |
| 172.694 | 103.756 | 96.185 | -2.216 | -4.446 | 1.050 |
| 105.858 | 226.162 | 100.456 | -9.220 | -1.304 | -2.824 |
| 93.881 | 95.830 | 166.845 | -7.701 | 1.199 | 0.585 |
| -1.913 | -1.139 | -2.562 | 50.008 | -1.170 | -0.415 |
| -6.513 | -2.079 | -3.999 | -1.843 | 49.943 | -2.012 |
| 1.606 | -3.326 | -1.840 | -0.812 | -9.966 | 49.514 |
| 206.902 | 99.495 | 100.529 | 1.316 | -1.139 | 1.681 |
| 139.813 | 208.852 | 226.624 | 32.760 | 16.238 | -20.630 |
| 116.557 | 115.189 | 215.472 | 22.754 | 1.631 | -4.003 |
| 1.357 | 4.964 | 1.779 | 55.157 | -1.382 | -0.079 |
| 45.038 | 35.746 | 131.062 | 28.750 | 59.359 | -17.870 |
| 30.644 | -14.324 | 208.426 | -3.019 | 10.961 | -47.014 |
| 206.902 | 99.495 | 100.529 | 1.316 | -1.139 | 1.681 |
| 75.285 | 170.597 | 62.650 | -18.973 | -1.204 | 2.028 |
| 78.510 | 76.899 | 148.422 | -26.088 | -1.858 | 2.548 |
| -48.993 | -33.642 | -135.591 | 11.838 | -16.341 | 17.153 |
| -53.044 | -33.929 | -133.515 | -30.770 | 28.702 | 18.977 |
| 0.837 | -1.651 | -1.279 | -0.141 | 4.591 | 54.405 |
| 206.902 | 99.495 | 100.529 | 1.316 | -1.139 | 1.681 |
| 99.573 | 209.202 | 99.538 | 7.418 | 0.015 | -1.658 |
| 99.440 | 97.599 | 181.056 | -0.434 | 0.199 | -1.708 |
| 3.049 | 5.225 | 1.803 | 50.047 | -0.991 | -1.298 |
| -1.593 | 2.487 | 3.212 | 1.250 | 49.840 | 0.936 |
| 3.390 | 0.755 | 2.622 | 1.442 | 3.629 | 47.551 |
| 206.902 | 99.495 | 100.529 | 1.316 | -1.139 | 1.681 |
| 86.573 | 172.807 | 81.924 | 0.412 | -0.621 | -0.375 |
| 95.511 | 93.992 | 177.757 | -4.244 | -0.291 | -0.378 |
| -4.764 | -2.140 | -16.216 | 39.060 | -2.531 | 0.589 |
| -5.409 | -1.332 | -3.478 | -3.630 | 49.377 | 1.576 |
| 0.838 | -1.651 | -1.279 | -0.141 | 4.591 | 54.405 |
| 183.602 | 92.518 | 96.992 | 0.418 | -2.384 | 2.282 |
| 94.488 | 189.936 | 96.413 | 5.676 | 0.557 | -1.278 |
| 97.961 | 96.494 | 183.399 | -1.140 | -0.084 | -0.803 |
| 1.357 | 4.964 | 1.779 | 55.157 | -1.382 | -0.079 |
| -3.291 | 0.780 | 0.228 | -0.928 | 49.671 | 1.226 |
| 1.661 | -0.983 | -0.415 | -0.768 | 3.478 | 47.889 |
| 189.972 | 94.182 | 97.363 | 0.851 | -2.019 | 2.260 |
| 94.110 | 189.561 | 95.746 | 5.189 | 0.522 | -1.212 |
| 95.572 | 95.105 | 174.326 | -2.453 | -1.154 | -0.088 |
| -0.136 | 1.685 | -3.378 | 44.308 | -1.228 | -0.829 |
| -4.169 | 0.798 | -3.188 | -1.405 | 44.871 | 1.240 |
| 1.284 | -2.160 | -1.265 | -1.335 | 2.826 | 45.330 |
| 226.590 | 104.496 | 104.328 | -1.934 | 0.273 | -1.215 |
| 622.368 | -117.587 | -526.938 | -876.442 | 650.073 | -124.678 |
| 104.461 | 104.416 | 213.796 | -2.933 | -0.978 | -2.004 |
| -2.252 | -1.750 | -2.933 | 54.720 | -1.390 | 1.434 |
| -1.153 | 1.405 | -0.977 | -1.390 | 55.818 | -2.045 |
| -1.597 | -1.529 | -1.563 | 1.553 | 1.203 | 53.553 |
| -356.777 | 365.673 | 710.140 | 872.742 | -655.456 | 132.692 |
| -185.621 | 435.340 | 488.848 | 572.721 | -424.964 | 138.674 |
| 104.461 | 104.416 | 213.796 | -2.933 | -0.978 | -2.004 |
| -127.372 | 148.782 | 135.975 | 200.974 | -151.016 | -9.010 |
| -24.751 | 164.753 | 7.816 | 3.962 | -24.182 | -26.020 |
| -1.597 | -1.529 | -1.563 | 1.553 | 1.203 | 53.553 |
| 204.821 | 69.391 | 56.571 | -59.059 | 37.658 | -12.888 |
| 99.928 | 173.885 | 95.719 | 1.920 | 8.780 | 2.192 |
| 100.561 | 82.414 | 189.922 | -3.662 | 6.212 | 0.959 |
| -2.252 | -1.750 | -2.933 | 54.720 | -1.390 | 1.434 |
| 1.074 | -14.857 | -2.068 | -1.096 | 55.838 | -0.260 |
| 11.945 | -12.410 | -14.465 | -15.442 | 14.503 | 42.697 |
| 204.257 | 116.435 | 98.991 | -1.283 | -7.353 | -3.573 |
| 95.106 | 206.177 | 97.381 | 2.849 | -5.790 | -2.463 |
| 104.461 | 104.416 | 213.796 | -2.933 | -0.978 | -2.004 |
| -4.391 | 15.074 | -2.303 | 47.779 | -7.802 | -1.028 |
| -3.626 | 17.826 | -0.271 | -0.171 | 41.229 | -4.951 |
| -1.597 | -1.529 | -1.563 | 1.553 | 1.203 | 53.553 |
| 195.845 | 96.495 | 94.878 | -5.508 | 0.809 | -1.188 |
| 96.899 | 171.340 | 93.125 | -1.784 | 2.648 | 3.168 |
| 99.675 | 93.269 | 159.086 | -12.351 | 1.719 | -1.744 |
| -2.252 | -1.750 | -2.933 | 54.720 | -1.390 | 1.434 |
| 0.284 | -2.626 | -7.151 | -6.967 | 40.749 | -4.285 |
| 1.468 | 2.621 | -3.171 | -4.450 | 1.814 | 37.403 |
| 204.887 | 101.356 | 97.714 | -1.684 | -0.809 | -1.459 |
| 91.945 | 171.964 | 96.811 | 6.738 | -4.508 | 5.885 |
| 95.175 | 99.148 | 181.542 | -2.271 | -3.221 | -1.095 |
| -2.252 | -1.750 | -2.934 | 54.720 | -1.390 | 1.434 |
| -5.662 | 1.834 | -0.217 | 3.294 | 32.654 | -2.635 |
| -1.653 | 1.565 | -0.902 | 1.481 | -0.515 | 46.641 |
| 178.659 | 76.089 | 99.551 | 67.432 | 26.014 | -20.930 |
| 80.393 | 117.275 | 140.596 | 92.914 | 19.496 | 7.011 |
| 87.074 | 34.215 | 223.066 | 85.475 | 18.862 | 3.382 |
| 0.211 | -24.312 | 145.359 | 179.605 | 41.171 | 4.210 |
| -1.303 | 1.457 | 1.904 | 0.743 | 54.891 | -1.742 |
| -16.360 | -16.630 | -1.744 | 70.143 | 28.906 | 21.087 |
| 214.405 | 118.462 | 103.902 | -71.045 | -27.767 | 26.226 |
| 105.830 | 239.201 | 48.998 | -82.251 | -15.280 | 0.032 |
| 112.517 | 156.228 | 131.271 | -89.700 | -15.919 | -3.594 |
| 16.076 | 22.907 | 1.167 | -21.501 | -26.791 | 24.548 |
| 16.776 | 22.935 | 3.895 | -69.100 | 21.282 | 22.064 |
| 19.405 | 25.744 | 2.610 | -68.329 | -24.875 | 68.223 |
| 178.527 | 98.304 | 133.066 | 21.736 | 7.594 | 2.803 |
| 95.145 | 193.794 | 98.577 | 12.269 | 4.507 | 2.067 |
| 103.871 | 103.182 | 215.734 | -0.308 | 1.904 | 0.350 |
| -1.606 | 1.732 | -0.308 | 54.280 | 0.743 | 1.110 |
| -1.303 | 1.457 | 1.904 | 0.743 | 54.891 | -1.742 |
| 1.182 | 5.228 | 0.489 | 1.165 | 2.297 | 51.423 |
| 211.705 | 101.003 | 103.890 | -1.576 | -1.042 | 2.493 |
| 100.755 | 213.028 | 103.159 | 5.726 | 1.512 | 5.203 |
| 103.487 | 100.999 | 197.990 | -8.133 | -1.044 | 2.723 |
| -1.606 | 1.732 | -0.308 | 54.280 | 0.743 | 1.110 |
| 0.689 | 3.874 | 1.938 | -6.817 | 45.498 | 0.855 |
| 3.325 | 6.673 | 0.651 | -6.051 | -0.690 | 46.898 |
| 193.827 | 96.403 | 101.346 | -0.986 | -0.516 | 2.381 |
| 94.853 | 185.890 | 97.359 | 6.249 | 2.081 | 4.006 |
| 101.086 | 97.880 | 194.884 | -0.317 | 2.006 | 0.015 |
| -2.060 | 1.478 | -1.224 | 46.740 | 0.226 | 0.669 |
| -1.303 | 1.457 | 1.904 | 0.743 | 54.891 | -1.742 |
| 1.334 | 4.215 | 0.399 | 1.754 | 2.325 | 43.612 |
| 193.604 | 96.746 | 101.305 | -2.635 | -1.146 | 2.946 |
| 96.726 | 194.222 | 98.321 | 4.403 | 1.504 | 4.642 |
| 100.655 | 97.176 | 183.353 | -2.247 | 1.495 | -0.182 |
| -1.606 | 1.978 | -1.053 | 46.227 | -0.296 | 1.246 |
| 2.285 | 1.939 | -1.370 | -5.071 | 34.112 | 0.563 |
| 1.182 | 5.228 | 0.489 | 1.165 | 2.297 | 51.423 |
| 201.557 | 146.716 | 36.171 | -29.209 | 104.900 | 67.028 |
| 105.109 | 243.212 | 42.253 | -32.837 | 102.496 | 69.202 |
| 102.095 | 105.764 | 208.633 | -3.429 | -4.001 | 1.128 |
| 155.718 | -147.728 | -364.272 | -395.117 | 91.785 | 157.765 |
| 3.883 | 44.696 | -66.538 | -32.618 | 151.399 | 68.442 |
| 148.216 | -144.671 | -356.477 | -431.023 | 96.544 | 193.509 |
| 212.342 | 104.068 | 101.524 | 2.334 | 0.026 | 2.426 |
| 98.601 | 151.733 | 168.066 | 32.942 | -105.841 | -62.951 |
| 102.095 | 105.764 | 208.633 | -3.429 | -4.001 | 1.128 |
| -1279.572 | 2372.395 | 670.432 | 3389.646 | -191.531 | -2889.202 |
| -2.630 | -46.800 | 59.273 | 33.161 | -56.934 | -63.711 |
| -149.845 | 152.224 | 362.340 | 432.582 | -89.931 | -120.102 |
| 198.660 | 105.554 | 92.787 | 0.385 | 11.156 | 7.569 |
| 160.614 | 85.567 | 64.100 | -163.565 | 5.675 | 107.134 |
| 185.386 | 1.095 | 104.912 | -204.678 | 15.990 | 130.502 |
| 96.706 | -111.645 | -60.389 | -171.123 | 13.071 | 135.756 |
| 63.688 | -81.954 | -46.483 | -164.349 | 40.384 | 105.967 |
| 82.184 | -104.995 | -52.987 | -193.263 | 19.169 | 158.330 |
| 197.907 | 96.374 | 105.361 | 6.978 | -9.690 | -5.668 |
| 101.544 | 192.964 | 111.463 | 3.344 | -12.104 | -3.488 |
| 37.596 | 191.449 | 204.169 | 155.974 | -7.086 | -101.247 |
| -28.198 | 50.961 | 26.575 | 127.573 | -12.244 | -50.456 |
| -33.419 | 50.208 | 32.517 | 93.541 | 23.754 | -49.328 |
| -37.493 | 56.414 | 34.628 | 99.217 | -5.766 | -22.731 |
| 185.631 | 95.027 | 93.672 | -0.832 | 3.096 | 3.570 |
| 107.555 | 146.059 | 107.731 | -27.480 | -2.338 | 24.373 |
| 112.672 | 100.025 | 153.453 | -35.203 | 1.629 | 20.114 |
| 18.625 | -11.077 | -11.967 | 8.472 | -0.522 | 16.585 |
| 11.112 | -12.577 | -4.295 | -20.604 | 34.697 | 16.480 |
| 2.590 | 3.513 | 1.559 | -1.510 | 2.258 | 54.247 |
| 168.390 | 108.235 | 108.463 | 37.718 | 0.984 | -25.394 |
| 104.934 | 211.838 | 106.141 | -0.245 | -1.955 | 3.514 |
| 99.433 | 104.283 | 192.103 | -3.335 | -4.693 | 0.517 |
| 4.551 | 1.977 | -1.213 | 43.964 | -1.858 | -0.859 |
| -7.444 | 9.674 | 6.404 | 20.246 | 32.781 | -11.562 |
| 1.094 | 2.573 | 2.314 | -0.878 | 1.457 | 47.021 |
| 175.213 | 98.200 | 60.930 | 0.000 | 0.000 | -0.000 |
| 98.200 | 175.213 | 60.930 | 0.000 | 0.000 | -0.000 |
| 60.930 | 60.930 | 184.195 | 0.000 | -0.000 | 0.000 |
| -0.000 | 0.000 | -0.000 | 26.862 | 0.000 | -0.000 |
| 0.000 | 0.000 | 0.000 | -0.000 | 26.862 | 0.000 |
| 0.000 | -0.000 | 0.000 | -0.000 | 0.000 | 48.267 |
| 184.974 | 88.439 | 60.930 | 0.000 | -0.000 | -0.000 |
| 98.200 | 175.213 | 60.930 | 0.000 | -0.000 | 0.000 |
| 60.930 | 60.930 | 184.195 | -0.000 | -0.000 | -0.000 |
| 0.000 | -0.000 | -0.000 | 26.862 | -0.000 | 0.000 |
| 0.000 | 0.000 | -0.000 | -0.000 | 26.862 | 0.000 |
| -0.000 | -0.000 | 0.000 | 0.000 | -0.000 | 48.268 |
| 184.974 | 88.439 | 60.930 | 0.000 | -0.000 | 0.000 |
| 98.200 | 175.213 | 60.930 | -0.000 | 0.000 | 0.000 |
| 60.930 | 60.930 | 184.195 | 0.000 | 0.000 | -0.000 |
| 0.000 | 0.000 | -0.000 | 26.862 | 0.000 | -0.000 |
| 0.000 | -0.000 | -0.000 | 0.000 | 26.862 | 0.000 |
| 0.000 | -0.000 | -0.000 | -0.000 | 0.000 | 48.268 |
| 175.213 | 98.200 | 60.930 | -0.000 | -0.000 | -0.000 |
| 88.439 | 184.974 | 60.930 | -0.000 | -0.000 | 0.000 |
| 60.930 | 60.930 | 184.195 | -0.000 | 0.000 | -0.000 |
| -0.000 | -0.000 | 0.000 | 26.862 | -0.000 | 0.000 |
| -0.000 | 0.000 | 0.000 | -0.000 | 26.862 | 0.000 |
| -0.000 | 0.000 | 0.000 | 0.000 | -0.000 | 48.268 |
| 175.213 | 98.200 | 60.930 | 0.000 | 0.000 | -0.000 |
| 88.439 | 184.975 | 60.930 | -0.000 | 0.000 | 0.000 |
| 60.930 | 60.930 | 184.196 | -0.000 | -0.000 | -0.000 |
| 0.000 | 0.000 | -0.000 | 26.862 | -0.000 | -0.000 |
| 0.000 | 0.000 | -0.000 | 0.000 | 26.862 | -0.000 |
| 0.000 | -0.000 | 0.000 | 0.000 | 0.000 | 38.507 |
| 175.212 | 98.200 | 60.930 | -0.000 | 0.000 | 0.000 |
| 98.200 | 175.212 | 60.930 | 0.000 | -0.000 | -0.000 |
| 60.930 | 60.930 | 184.194 | -0.000 | -0.000 | 0.000 |
| -0.000 | -0.000 | 0.000 | 26.862 | 0.000 | 0.000 |
| -0.000 | -0.000 | 0.000 | -0.000 | 26.862 | -0.000 |
| -0.000 | 0.000 | -0.000 | -0.000 | -0.000 | 38.507 |
| 204.283 | 86.276 | 86.276 | -0.000 | 0.000 | -0.000 |
| 86.276 | 204.284 | 86.276 | 0.000 | 0.000 | -0.000 |
| 86.276 | 86.276 | 204.284 | -0.000 | -0.000 | -0.000 |
| 0.000 | 0.000 | 0.000 | 39.740 | 0.000 | -0.000 |
| 0.000 | 0.000 | 0.000 | -0.000 | 39.740 | -0.000 |
| 0.000 | 0.000 | -0.000 | 0.000 | 0.000 | 39.740 |
| 194.437 | 96.674 | 96.674 | -0.000 | -0.000 | 0.000 |
| 96.674 | 194.437 | 96.674 | 0.000 | -0.000 | 0.000 |
| 96.674 | 96.674 | 194.437 | 0.000 | -0.000 | 0.000 |
| 0.000 | -0.000 | -0.000 | 39.740 | -0.000 | 0.000 |
| -0.000 | -0.000 | -0.000 | -0.000 | 39.740 | 0.000 |
| -0.000 | -0.000 | -0.000 | -0.000 | -0.000 | 39.740 |
| 204.284 | 86.276 | 86.276 | 0.000 | 0.000 | -0.000 |
| 86.276 | 204.284 | 86.276 | 0.000 | 0.000 | -0.000 |
| 86.276 | 86.276 | 204.284 | -0.000 | 0.000 | -0.000 |
| 0.000 | 0.000 | 0.000 | 39.740 | 0.000 | -0.000 |
| 0.000 | 0.000 | 0.000 | 0.000 | 39.740 | -0.000 |
| 0.000 | 0.000 | -0.000 | 0.000 | 0.000 | 39.740 |
| 188.948 | 89.435 | 89.435 | -0.000 | -0.000 | 0.000 |
| 89.435 | 188.948 | 89.435 | 0.000 | -0.000 | 0.000 |
| 89.435 | 89.435 | 188.948 | -0.000 | -0.000 | 0.000 |
| 0.000 | -0.000 | -0.000 | 39.740 | 0.000 | 0.000 |
| -0.000 | -0.000 | -0.000 | 0.000 | 39.740 | -0.000 |
| -0.000 | -0.000 | -0.000 | 0.000 | 0.000 | 39.740 |
| 189.350 | 88.486 | 88.486 | 0.000 | 0.000 | -0.000 |
| 88.486 | 189.350 | 88.486 | 0.000 | 0.000 | -0.000 |
| 88.486 | 88.486 | 189.350 | -0.000 | 0.000 | -0.000 |
| -0.056 | -0.056 | -0.056 | 31.748 | 0.000 | -0.000 |
| -0.056 | -0.056 | -0.056 | 0.000 | 31.748 | -0.000 |
| -0.056 | -0.056 | -0.056 | 0.000 | 0.000 | 31.748 |
| 189.731 | 88.576 | 88.576 | 0.000 | -0.000 | 0.000 |
| 88.576 | 189.731 | 88.576 | 0.000 | -0.000 | 0.000 |
| 88.576 | 88.576 | 189.731 | -0.000 | -0.000 | 0.000 |
| 0.056 | 0.056 | 0.056 | 31.748 | -0.000 | -0.000 |
| 0.056 | 0.056 | 0.056 | 0.000 | 31.748 | 0.000 |
| 0.056 | 0.056 | 0.056 | 0.000 | -0.000 | 31.748 |
| -190.422 | -273.906 | -273.906 | -0.000 | -0.000 | -0.000 |
| -273.906 | -190.422 | -273.906 | 0.000 | -0.000 | -0.000 |
| -273.906 | -273.906 | -190.422 | -0.000 | -0.000 | 0.000 |
| 722.195 | 722.195 | 722.195 | 33.377 | -0.000 | -0.000 |
| 722.195 | 722.195 | 722.195 | -0.000 | 33.377 | -0.000 |
| 722.195 | 722.195 | 722.195 | -0.000 | 0.000 | 33.377 |
| -633.336 | -732.017 | -732.017 | 0.000 | -0.000 | 0.000 |
| -732.017 | -633.336 | -732.017 | 0.000 | 0.000 | 0.000 |
| -732.017 | -732.017 | -633.336 | 0.000 | 0.000 | 0.000 |
| -722.195 | -722.195 | -722.195 | 33.377 | 0.000 | 0.000 |
| -722.195 | -722.195 | -722.195 | 0.000 | 33.377 | -0.000 |
| -722.195 | -722.195 | -722.195 | 0.000 | 0.000 | 33.377 |
| 257.147 | 157.336 | 157.336 | -0.000 | 0.000 | -0.000 |
| 157.336 | 257.147 | 157.336 | -0.000 | 0.000 | -0.000 |
| 168.715 | 168.715 | 267.537 | -0.000 | 0.000 | 0.000 |
| 71.909 | 71.909 | 71.909 | 33.332 | 0.000 | -0.000 |
| 71.909 | 71.909 | 71.909 | -0.000 | 33.332 | -0.000 |
| 71.909 | 71.909 | 71.909 | 0.000 | 0.000 | 33.332 |
| 113.400 | 13.053 | 13.053 | 0.000 | -0.000 | 0.000 |
| 13.053 | 113.400 | 13.053 | 0.000 | 0.000 | 0.000 |
| 13.053 | 13.053 | 113.400 | 0.000 | -0.000 | 0.000 |
| -71.909 | -71.909 | -71.909 | 33.332 | 0.000 | 0.000 |
| -71.909 | -71.909 | -71.909 | 0.000 | 33.332 | -0.000 |
| -71.909 | -71.909 | -71.909 | 0.000 | 0.000 | 33.332 |
| 193.860 | 94.858 | 94.858 | 0.000 | 0.000 | -0.000 |
| 94.858 | 193.860 | 94.858 | -0.000 | 0.000 | -0.000 |
| 94.858 | 94.858 | 193.860 | -0.000 | -0.000 | 0.000 |
| 5.607 | 5.607 | 5.607 | 31.087 | 0.000 | -0.000 |
| 5.607 | 5.607 | 5.607 | 0.000 | 31.087 | -0.000 |
| 5.607 | 5.607 | 5.607 | 0.000 | 0.000 | 31.087 |
| 176.550 | 78.689 | 78.689 | 0.000 | -0.000 | -0.000 |
| 78.689 | 176.550 | 78.689 | -0.000 | -0.000 | 0.000 |
| 78.689 | 78.689 | 176.550 | 0.000 | 0.000 | 0.000 |
| -5.607 | -5.607 | -5.607 | 31.087 | 0.000 | -0.000 |
| -5.607 | -5.607 | -5.607 | 0.000 | 31.087 | 0.000 |
| -5.607 | -5.607 | -5.607 | 0.000 | 0.000 | 31.087 |
| 129.938 | 95.542 | 95.542 | 0.000 | -0.000 | -0.000 |
| 95.542 | 129.938 | 95.542 | -0.000 | 0.000 | 0.000 |
| 95.542 | 95.542 | 129.938 | 0.000 | 0.000 | -0.000 |
| -0.163 | -0.163 | -0.163 | 25.621 | -0.000 | -0.000 |
| -0.163 | -0.163 | -0.163 | -0.000 | 25.621 | 0.000 |
| -0.163 | -0.163 | -0.163 | -0.000 | -0.000 | 25.621 |
| 129.938 | 95.542 | 95.542 | -0.000 | -0.000 | 0.000 |
| 95.542 | 129.938 | 95.542 | -0.000 | 0.000 | 0.000 |
| 95.542 | 95.542 | 129.938 | 0.000 | -0.000 | -0.000 |
| 0.163 | 0.163 | 0.163 | 25.621 | 0.000 | -0.000 |
| 0.163 | 0.163 | 0.163 | 0.000 | 25.621 | -0.000 |
| 0.163 | 0.163 | 0.163 | 0.000 | -0.000 | 25.621 |
| 121.827 | 98.235 | 98.235 | -0.000 | -0.000 | -0.000 |
| 98.235 | 121.827 | 98.235 | 0.000 | 0.000 | 0.000 |
| 98.235 | 98.235 | 121.827 | 0.000 | -0.000 | 0.000 |
| 9427091.148 | 8464356.987 | 8427920.585 | -1859317.428 | 703143.000 | 362953.864 |
| -0.016 | -0.016 | -0.016 | -0.000 | 25.681 | 0.000 |
| -0.016 | -0.016 | -0.016 | -0.000 | 0.000 | 25.681 |
| 129.937 | 95.542 | 95.542 | 0.000 | 0.000 | -0.000 |
| 95.542 | 129.937 | 95.542 | -0.000 | 0.000 | -0.000 |
| 95.542 | 95.542 | 129.937 | 0.000 | 0.000 | -0.000 |
| -9431813.352 | -8456147.047 | -8453346.434 | -1935923.225 | -477913.569 | -323711.589 |
| 0.016 | 0.016 | 0.016 | 0.000 | 25.681 | -0.000 |
| 0.016 | 0.016 | 0.016 | 0.000 | 0.000 | 25.681 |
| 118.662 | 99.698 | 99.698 | 0.000 | 0.000 | -0.000 |
| 99.698 | 118.662 | 99.698 | 0.000 | -0.000 | -0.000 |
| 99.698 | 99.698 | 118.662 | -0.000 | -0.000 | 0.000 |
| 941558.292 | 847530.241 | 845571.639 | -184615.177 | 74258.175 | 32506.270 |
| 850943.707 | 906587.016 | 848396.841 | -15473.655 | -194731.369 | -19063.223 |
| 838687.654 | 855230.470 | 936405.898 | 37271.235 | -94476.052 | -202511.782 |
| 129.937 | 95.542 | 95.542 | -0.000 | 0.000 | -0.000 |
| 95.542 | 129.937 | 95.542 | -0.000 | -0.000 | 0.000 |
| 95.542 | 95.542 | 129.937 | 0.000 | -0.000 | 0.000 |
| -944788.091 | -845801.740 | -847077.313 | -187615.271 | -54103.043 | -32211.013 |
| -841735.812 | -910805.328 | -869074.579 | 60837.000 | -210538.490 | 47709.231 |
| -841678.365 | -851641.189 | -937258.157 | 11029.658 | 98141.223 | -174201.715 |
| 152.959 | 102.350 | 64.803 | -0.000 | 0.000 | 0.000 |
| 82.999 | 226.179 | 58.270 | 0.000 | 0.000 | 0.000 |
| 40.630 | 58.065 | 207.139 | 0.000 | 0.000 | 0.000 |
| -0.000 | -0.000 | -0.000 | -5.892 | -0.000 | 0.000 |
| -0.000 | -0.000 | 0.000 | 0.000 | 22.753 | 0.000 |
| -0.000 | 0.000 | -0.000 | -0.000 | -0.000 | 61.253 |
| 152.960 | 102.350 | 64.803 | 0.000 | 0.000 | -0.000 |
| 101.999 | 256.281 | 95.687 | 0.000 | 0.000 | -0.000 |
| 40.630 | 58.065 | 207.139 | 0.000 | 0.000 | -0.000 |
| 0.000 | 0.000 | 0.000 | -5.892 | 0.000 | -0.000 |
| 0.000 | 0.000 | -0.000 | -0.000 | 22.753 | -0.000 |
| 0.000 | -0.000 | 0.000 | 0.000 | 0.000 | 61.253 |
| 152.960 | 102.350 | 64.803 | -0.000 | -0.000 | 0.000 |
| 101.999 | 256.281 | 95.688 | -0.000 | 0.000 | 0.000 |
| 40.630 | 58.065 | 207.139 | -0.000 | -0.000 | 0.000 |
| -0.000 | -0.000 | -0.000 | -5.892 | 0.000 | 0.000 |
| -0.000 | -0.000 | -0.000 | -0.000 | 22.753 | 0.000 |
| -0.000 | 0.000 | 0.000 | -0.000 | 0.000 | 61.253 |
| 140.967 | 83.350 | 41.186 | 0.000 | 0.000 | -0.000 |
| 82.999 | 226.179 | 58.270 | 0.000 | -0.000 | -0.000 |
| 40.630 | 58.065 | 207.139 | 0.000 | 0.000 | -0.000 |
| 0.000 | 0.000 | 0.000 | -5.892 | -0.000 | -0.000 |
| 0.000 | 0.000 | 0.000 | 0.000 | 22.753 | -0.000 |
| 0.000 | -0.000 | -0.000 | 0.000 | -0.000 | 61.253 |
| 140.968 | 83.351 | 41.186 | -0.000 | 0.000 | 0.000 |
| 82.999 | 226.179 | 58.270 | -0.000 | 0.000 | 0.000 |
| 40.630 | 58.065 | 207.140 | -0.000 | -0.000 | 0.000 |
| -0.000 | -0.000 | -0.001 | -5.892 | 0.000 | 0.000 |
| -0.000 | -0.000 | -0.000 | -0.000 | 22.753 | 0.000 |
| -0.000 | 0.000 | -0.000 | 0.000 | 0.000 | 61.253 |
| 140.967 | 83.350 | 41.186 | 0.000 | 0.000 | -0.000 |
| 82.999 | 226.179 | 58.270 | 0.000 | -0.000 | -0.000 |
| 40.630 | 58.065 | 207.138 | 0.000 | 0.000 | -0.000 |
| 0.000 | 0.000 | 0.001 | -5.892 | -0.000 | -0.000 |
| 0.000 | 0.000 | 0.000 | 0.000 | 22.753 | -0.000 |
| 0.000 | -0.000 | 0.000 | -0.000 | -0.000 | 61.253 |
| 179.044 | 82.158 | 73.477 | 0.000 | -0.000 | 0.000 |
| 84.680 | 175.255 | 73.595 | -0.000 | -0.000 | -0.000 |
| 75.210 | 71.869 | 192.931 | -0.000 | -0.000 | -0.000 |
| 0.000 | -0.000 | -0.000 | 39.349 | -0.000 | -0.000 |
| 0.000 | -0.000 | 0.000 | -0.000 | 39.338 | 0.000 |
| 1.566 | -1.561 | 0.075 | -0.000 | 0.000 | 46.563 |
| 176.809 | 84.386 | 73.370 | -0.000 | -0.000 | 0.000 |
| 81.546 | 178.379 | 73.446 | 0.000 | 0.000 | -0.000 |
| 72.077 | 74.993 | 192.782 | 0.000 | 0.000 | 0.000 |
| -1.566 | 1.561 | -0.075 | 39.348 | 0.000 | -0.000 |
| 0.000 | -0.000 | -0.000 | -0.000 | 39.338 | -0.000 |
| -1.566 | 1.561 | -0.075 | 0.000 | 0.000 | 46.563 |
| 178.532 | 82.668 | 73.452 | -0.000 | 0.000 | -0.000 |
| 83.270 | 176.661 | 73.528 | -0.000 | -0.000 | 0.000 |
| 73.800 | 73.275 | 192.864 | -0.000 | 0.000 | 0.000 |
| 0.148 | -0.147 | 0.007 | 39.348 | -0.000 | 0.000 |
| 0.157 | -0.156 | 0.007 | 0.000 | 39.338 | -0.000 |
| 0.156 | -0.155 | 0.007 | -0.000 | -0.000 | 46.565 |
| 178.219 | 82.981 | 73.437 | -0.000 | -0.000 | 0.000 |
| 82.956 | 176.973 | 73.513 | 0.000 | 0.000 | 0.000 |
| 73.487 | 73.587 | 192.849 | 0.000 | 0.000 | -0.000 |
| -0.148 | 0.147 | -0.007 | 39.348 | -0.000 | 0.000 |
| -0.157 | 0.156 | -0.007 | -0.000 | 39.338 | 0.000 |
| -0.156 | 0.155 | -0.007 | 0.000 | 0.000 | 46.565 |
| 178.392 | 82.809 | 73.446 | -0.000 | 0.000 | 0.000 |
| 83.129 | 176.802 | 73.522 | -0.000 | 0.000 | -0.000 |
| 73.659 | 73.416 | 192.857 | -0.000 | 0.000 | -0.000 |
| 0.007 | -0.007 | 0.000 | 39.348 | -0.000 | -0.000 |
| 0.016 | -0.016 | 0.001 | -0.000 | 39.338 | -0.000 |
| 0.016 | -0.015 | 0.001 | -0.000 | -0.000 | 46.566 |
| 178.359 | 82.840 | 73.444 | -0.000 | -0.000 | -0.000 |
| 83.097 | 176.832 | 73.520 | -0.000 | 0.000 | 0.000 |
| 73.675 | 73.399 | 192.857 | 0.000 | 0.000 | 0.000 |
| -0.007 | 0.007 | -0.000 | 39.348 | -0.000 | 0.000 |
| -0.016 | 0.016 | -0.001 | 0.000 | 39.338 | 0.000 |
| -0.016 | 0.015 | -0.001 | 0.000 | 0.000 | 46.566 |
| 169.755 | 83.406 | 74.295 | -12.881 | 0.000 | -0.000 |
| 83.406 | 169.755 | 74.295 | 12.881 | 0.000 | 0.000 |
| 74.296 | 74.296 | 178.860 | -0.000 | 0.000 | 0.000 |
| -12.881 | 12.881 | 0.000 | 34.065 | 0.000 | 0.000 |
| -0.000 | 0.000 | 0.000 | -0.000 | 34.065 | -12.881 |
| -0.000 | 0.000 | 0.000 | 0.000 | -12.881 | 43.174 |
| 169.755 | 83.406 | 74.295 | -12.881 | -0.000 | -0.000 |
| 83.406 | 169.755 | 74.295 | 12.881 | -0.000 | -0.000 |
| 74.296 | 74.296 | 178.860 | 0.000 | -0.000 | 0.000 |
| -12.881 | 12.881 | -0.000 | 34.065 | -0.000 | -0.000 |
| 0.000 | -0.000 | -0.000 | 0.000 | 34.065 | -12.881 |
| 0.000 | -0.000 | -0.000 | 0.000 | -12.881 | 43.174 |
| 169.755 | 83.406 | 74.295 | -12.881 | 0.000 | 0.000 |
| 83.406 | 169.755 | 74.295 | 12.881 | 0.000 | 0.000 |
| 74.296 | 74.296 | 178.860 | 0.000 | 0.000 | 0.000 |
| -12.881 | 12.881 | 0.000 | 34.065 | 0.000 | 0.000 |
| -0.000 | 0.000 | 0.000 | -0.000 | 34.065 | -12.881 |
| -0.000 | 0.000 | 0.000 | -0.000 | -12.881 | 43.174 |
| 169.755 | 83.406 | 74.295 | -12.881 | -0.000 | 0.000 |
| 83.406 | 169.755 | 74.295 | 12.881 | -0.000 | -0.000 |
| 74.296 | 74.296 | 178.860 | -0.000 | -0.000 | 0.000 |
| -12.881 | 12.881 | -0.000 | 34.065 | -0.000 | -0.000 |
| 0.000 | -0.000 | -0.000 | 0.000 | 34.065 | -12.881 |
| 0.000 | -0.000 | -0.000 | 0.000 | -12.881 | 43.174 |
| 169.756 | 83.406 | 74.296 | -12.881 | 0.000 | 0.000 |
| 83.407 | 169.755 | 74.296 | 12.881 | 0.000 | 0.000 |
| 74.296 | 74.296 | 178.860 | -0.000 | 0.000 | 0.000 |
| -12.881 | 12.881 | 0.000 | 34.065 | 0.000 | 0.000 |
| -0.000 | -0.000 | 0.000 | -0.000 | 34.065 | -12.881 |
| -0.000 | 0.000 | -0.000 | -0.000 | -12.881 | 43.174 |
| 169.754 | 83.406 | 74.295 | -12.881 | -0.000 | -0.000 |
| 83.406 | 169.754 | 74.295 | 12.881 | -0.000 | -0.000 |
| 74.296 | 74.296 | 178.859 | 0.000 | -0.000 | 0.000 |
| -12.881 | 12.881 | -0.000 | 34.065 | -0.000 | 0.000 |
| 0.000 | 0.000 | -0.000 | 0.000 | 34.065 | -12.881 |
| 0.000 | -0.000 | 0.000 | 0.000 | -12.881 | 43.174 |
| -2.398 | 498.360 | 181.935 | -0.000 | 0.000 | 0.000 |
| 166.173 | 329.789 | 181.935 | -0.000 | 0.000 | 0.000 |
| 181.936 | 181.935 | 536.394 | -0.000 | -0.000 | 0.000 |
| 0.000 | 0.000 | -0.000 | 76.972 | 0.000 | 0.000 |
| 0.000 | 0.000 | -0.000 | -0.000 | 76.972 | 0.000 |
| -0.000 | 0.000 | -0.000 | -0.000 | -0.000 | 81.808 |
| 329.789 | 166.173 | 181.935 | 0.000 | 0.000 | -0.000 |
| 166.173 | 329.789 | 181.935 | 0.000 | -0.000 | -0.000 |
| 181.934 | 181.935 | 536.394 | 0.000 | 0.000 | -0.000 |
| -0.001 | -0.000 | 0.000 | 76.972 | 0.000 | -0.000 |
| -0.000 | -0.000 | 0.000 | 0.000 | 76.972 | -0.000 |
| 0.000 | -0.000 | 0.000 | 0.000 | -0.000 | 81.808 |
| 329.789 | 166.173 | 181.935 | -0.000 | 0.000 | 0.000 |
| 498.361 | -2.397 | 181.935 | -0.000 | 0.000 | 0.000 |
| 181.935 | 181.935 | 536.394 | -0.000 | -0.000 | 0.000 |
| 0.000 | 0.000 | 0.000 | 76.972 | -0.000 | 0.000 |
| 0.000 | -0.000 | 0.000 | 0.000 | 76.972 | 0.000 |
| 0.000 | -0.000 | 0.000 | -0.000 | -0.000 | 18.211 |
| 329.788 | 166.173 | 181.935 | 0.000 | -0.000 | -0.000 |
| 229.770 | 266.192 | 181.935 | 0.000 | 0.000 | -0.000 |
| 181.935 | 181.935 | 536.394 | 0.000 | 0.000 | -0.000 |
| -0.000 | -0.000 | -0.000 | 76.972 | 0.000 | -0.000 |
| -0.000 | 0.000 | -0.000 | 0.000 | 76.972 | -0.000 |
| -0.000 | 0.000 | -0.000 | 0.000 | 0.000 | 18.211 |
| -4580494.861 | -5112341.763 | -5891565.306 | -16263.970 | 22258.859 | 8069.797 |
| -6600766.443 | -6389859.064 | -4768252.696 | -1963.994 | -95305.932 | 508261.193 |
| 181.935 | 181.935 | 536.395 | -0.000 | -0.000 | 0.000 |
| -0.001 | 0.002 | 0.000 | 76.972 | 0.000 | -0.000 |
| 0.000 | 0.000 | 0.000 | -0.000 | 76.972 | 0.000 |
| -4493880.808 | -4278913.413 | -6078262.563 | 76745.508 | -72143.870 | 294436.519 |
| 6596809.866 | 6355360.331 | 4797147.889 | -25958.165 | -7319.542 | -581089.494 |
| 4662050.250 | 5004439.405 | 5949586.129 | -13393.356 | -75416.849 | -1541.024 |
| 181.935 | 181.935 | 536.394 | 0.000 | 0.000 | -0.000 |
| 0.001 | -0.002 | -0.000 | 76.972 | -0.000 | 0.000 |
| -0.000 | -0.000 | -0.000 | 0.000 | 76.972 | -0.000 |
| 4424611.890 | 4225242.547 | 6108103.370 | -11729.839 | -77991.048 | 168592.283 |
Phonon band structures and crystal properties estimated from quasi-harmonic approximation (QHA) calculations are displayed for select crystals. The calculations were performed using phonopy and LAMMPS. For the phonon calculations, 3x3 supercells of the potential-specific relaxed crystals were used. The QHA calculations were based on 11 strain states ranging from -0.05 to 0.05.
The calculation method used is available as the iprPy phonon calculation method.
Notes and Disclaimers:
Version Information:



































































































































































































































































































































































Static free surface formation energies are displayed for select crystals. The values displayed here are obtained by taking a perfect periodic bulk crystal, slicing along a crystallographic plane, and using force minimization to statically relax the surfaces. The free surface formation energy is computed by comparing the energy of the defect system to the bulk system and dividing by the total surface area created by the cut.
The calculation method used is available as the iprPy surface_energy_static calculation method.
Notes and Disclaimers:
Version Information:
| Surface | γfs (mJ/m2) |
|---|---|
| (111) | 797.19 |
| (332) | 875.88 |
| (322) | 891.08 |
| (221) | 911.00 |
| (100) | 924.87 |
| (211) | 937.96 |
| (331) | 940.39 |
| (110) | 973.60 |
| (311) | 974.06 |
| (321) | 975.65 |
| (310) | 1007.53 |
| (320) | 1010.32 |
| (210) | 1019.71 |
| Surface | γfs (mJ/m2) |
|---|---|
| (211) 2 | 761.40 |
| (210) | 761.78 |
| (321) 2 | 775.24 |
| (100) | 782.62 |
| (332) 2 | 783.63 |
| (111) | 786.85 |
| (311) | 789.41 |
| (221) | 790.65 |
| (322) | 800.23 |
| (320) | 800.69 |
| (321) 1 | 803.41 |
| (331) | 807.93 |
| (332) 1 | 810.30 |
| (211) 1 | 819.90 |
| (110) | 882.44 |
| Surface | γfs (mJ/m2) |
|---|---|
| (321) | -1560.63 |
| (110) | 742.98 |
| (331) | 799.70 |
| (211) | 805.01 |
| (320) | 805.69 |
| (221) | 817.16 |
| (111) | 824.76 |
| (332) | 827.23 |
| (322) | 827.55 |
| (210) | 833.49 |
| (311) | 853.60 |
| (310) | 860.47 |
| (100) | 873.51 |
| Surface | γfs (mJ/m2) |
|---|---|
| (0001) | 745.76 |
| (1010) 1 | 830.44 |
| (1011) 2 | 861.81 |
| (2021) 1 | 867.78 |
| (2130) 1 | 913.27 |
| (1120) | 925.94 |
| (1012) 2 | 934.23 |
| (1012) 1 | 934.44 |
| (2112) | 959.88 |
| (2131) 2 | 969.42 |
| (2241) | 977.14 |
| (2131) 1 | 978.78 |
| (2132) 1 | 979.55 |
| (2132) 2 | 981.16 |
| (1121) | 1011.41 |
| (2021) 2 | 1017.59 |
| (2130) 2 | 1022.04 |
| (1010) 2 | 1138.36 |
| (1011) 1 | 1156.34 |
| Surface | γfs (mJ/m2) |
|---|---|
| (111) 2 | 794.71 |
| (331) 1 | 804.22 |
| (221) | 813.40 |
| (332) | 813.68 |
| (322) | 909.33 |
| (331) 2 | 946.38 |
| (110) | 971.93 |
| (211) | 981.38 |
| (311) 2 | 1014.40 |
| (311) 1 | 1033.93 |
| (210) | 1084.40 |
| (100) | 1110.76 |
| (321) | 1113.89 |
| (111) 1 | 1139.15 |
| (320) | 1155.74 |
| (310) | 1331.93 |
| Surface | γfs (mJ/m2) |
|---|---|
| (332) | -12680.36 |
| (322) | -10981.43 |
| (311) | -8905.16 |
| (321) | -8171.05 |
| (331) | -7364.10 |
| (320) | -6852.84 |
| (210) | -3807.48 |
| (310) | -3562.36 |
| (221) | -2717.93 |
| (110) | -286.38 |
| (211) | 470.01 |
| (111) | 528.86 |
| (100) | 628.96 |
| Surface | γfs (mJ/m2) |
|---|---|
| (322) | -354502.92 |
| (311) | -271571.38 |
| (210) | -187647.48 |
| (211) | -179944.97 |
| (111) | -127549.28 |
| (320) | -64787.80 |
| (100) | -60535.20 |
| (310) | -6895.98 |
| (110) | 1002.83 |
| Surface | γfs (mJ/m2) |
|---|---|
| (111) 2 | 2061.08 |
| (331) 2 | 2721.07 |
| (110) | 2959.42 |
| (321) | 3633.01 |
| (211) | 3881.76 |
| (320) | 3883.22 |
| (311) 2 | 4328.21 |
| (210) | 4397.64 |
| (332) | 4401.62 |
| (311) 1 | 4679.47 |
| (310) | 4951.65 |
| (322) | 5441.14 |
| (100) | 5589.64 |
| (221) | 5699.00 |
| (111) 1 | 12913.13 |
| Surface | γfs (mJ/m2) |
|---|---|
| (211) 2 | -139938.51 |
| (211) 1 | -42470.13 |
| (201) | -28591.58 |
| (001) | -11308.69 |
| (101) 2 | -6425.13 |
| (101) 1 | -103.82 |
| (100) | 947.77 |
| (110) | 1713.91 |
| Surface | γfs (mJ/m2) |
|---|---|
| (311) | -217151.08 |
| (111) | -114748.45 |
| (321) | -44350.69 |
| (221) | -18688.66 |
| (211) | -4549.79 |
| (210) | 352.22 |
| (310) | 368.39 |
| (320) | 512.98 |
| (100) | 523.40 |
| (110) | 677.36 |
| Surface | γfs (mJ/m2) |
|---|---|
| (311) | -801.59 |
| (310) | 489.43 |
| (111) | 1129.76 |
| (322) | 1237.84 |
| (332) | 1271.52 |
| (221) | 1346.99 |
| (211) | 1413.52 |
| (331) | 1422.07 |
| (321) | 1459.65 |
| (100) | 1467.23 |
| (110) | 1540.55 |
| (210) | 1574.09 |
| (320) | 1643.71 |
| Surface | γfs (mJ/m2) |
|---|---|
| (210) | 1307.01 |
| (211) 2 | 1314.62 |
| (100) | 1353.18 |
| (332) 2 | 1359.10 |
| (311) | 1363.67 |
| (321) 2 | 1383.82 |
| (221) | 1388.11 |
| (111) | 1392.84 |
| (321) 1 | 1395.27 |
| (322) | 1414.21 |
| (320) | 1419.07 |
| (331) | 1423.66 |
| (310) | 1439.96 |
| (332) 1 | 1462.55 |
| (211) 1 | 1467.97 |
| (110) | 1538.84 |
| Surface | γfs (mJ/m2) |
|---|---|
| (1010) 1 | 1267.93 |
| (0001) | 1363.91 |
| (2021) 1 | 1375.77 |
| (1011) 2 | 1394.74 |
| (2130) 1 | 1524.02 |
| (2131) 1 | 1587.21 |
| (2112) | 1603.86 |
| (1120) | 1610.96 |
| (1012) 2 | 1611.54 |
| (2132) 2 | 1612.43 |
| (2131) 2 | 1630.78 |
| (2132) 1 | 1633.90 |
| (2241) | 1660.43 |
| (1121) | 1677.62 |
| (1012) 1 | 1688.08 |
| (2021) 2 | 1744.57 |
| (2130) 2 | 1771.52 |
| (1011) 1 | 1911.57 |
| (1010) 2 | 2050.44 |
Static point defect formation energies, Ef, and elastic dipole tensors, pij, are displayed for select crystals. Relaxed defect configurations are obtained by taking a 12x12x12 supercell of a perfect periodic bulk crystal, inserting the point defect, and using force minimization to statically relax the atomic positions while keeping the system dimensions constant. Ef is computed by comparing the energy of the defect system to the same number of atoms in a perfect bulk crystal. pij is estimated as the difference in the system's global pressure with and without the defect multiplied by the system's volume.
Simple structural comparisons of the unrelaxed and relaxed defect configurations are used to help determine if the defect structure has relaxed to a different configuration. Relaxed structures that are identified as no longer consistent with the ideal defect definition are excluded from the table below. The only exception to this is if the lowest energy interstitial configuration does not coincide with a known ideal defect, its energies and pressure tensor are included under the listing "relaxed interstitial". The full list of calculation results including the transformed structures and the structural comparison values is included in the csv file available from the "Download raw data" link.
The calculation method used is available as the iprPy point_defect_static calculation method.
Notes and Disclaimers:
| Point Defect | Ef (eV) | p11 (eV) | p22 (eV) | p33 (eV) | p12 (eV) | p13 (eV) | p23 (eV) |
|---|---|---|---|---|---|---|---|
| vacancy | 0.688 | -1.562 | -1.562 | -1.562 | -0.000 | -0.000 | 0.000 |
| 2nn divacancy | 1.348 | -3.278 | -3.278 | -3.283 | -0.000 | -0.000 | 0.000 |
| 1nn divacancy | 1.459 | -2.696 | -3.034 | -3.034 | -0.000 | -0.000 | 0.311 |
| 100 dumbbell | 2.956 | 39.968 | 39.968 | 42.018 | -0.000 | 0.000 | 0.000 |
| crowdion interstitial | 3.591 | 42.142 | 42.142 | 52.564 | 8.279 | -0.000 | 0.000 |
| tetrahedral interstitial | 4.264 | 50.650 | 50.650 | 50.650 | -0.000 | -0.000 | -0.000 |
| Point Defect | Ef (eV) | p11 (eV) | p22 (eV) | p33 (eV) | p12 (eV) | p13 (eV) | p23 (eV) |
|---|---|---|---|---|---|---|---|
| vacancy | 0.335 | -5.122 | -5.122 | -5.122 | -0.000 | -0.000 | 0.000 |
| 2nn divacancy | 0.735 | -10.422 | -10.422 | -11.272 | 0.000 | -0.000 | 0.000 |
| 1nn divacancy | 0.827 | -9.216 | -9.216 | -9.216 | 0.231 | 0.231 | 0.231 |
| crowdion interstitial | 1.772 | 17.370 | 17.370 | 17.370 | 3.989 | 3.989 | 3.989 |
| 111 dumbbell | 1.783 | 18.296 | 18.296 | 18.296 | 4.040 | 4.040 | 4.040 |
| 100 dumbbell | 2.353 | 11.367 | 11.367 | 22.397 | -0.000 | -0.000 | 0.000 |
| tetrahedral interstitial | 2.595 | 21.231 | 13.474 | 21.231 | 0.000 | -0.000 | 0.000 |
| Point Defect | Ef (eV) | p11 (eV) | p22 (eV) | p33 (eV) | p12 (eV) | p13 (eV) | p23 (eV) |
|---|---|---|---|---|---|---|---|
| vacancy | 0.665 | -2.409 | -2.409 | -2.202 | 0.000 | 0.000 | 0.000 |
| 0001 dumbbell | 3.728 | 20.808 | 20.808 | 33.536 | 0.000 | 0.000 | 0.000 |
| Point Defect | Ef (eV) | p11 (eV) | p22 (eV) | p33 (eV) | p12 (eV) | p13 (eV) | p23 (eV) |
|---|---|---|---|---|---|---|---|
| tetragonal interstitial | 0.082 | 6.402 | 6.402 | 6.402 | -0.000 | -0.000 | -0.000 |
| vacancy | 2.779 | -1.325 | -1.325 | -1.325 | 0.000 | 0.000 | -0.000 |
| 100 dumbbell | 3.198 | 17.434 | 17.434 | 20.345 | -0.000 | -0.000 | -0.000 |
| 1nn divacancy | 4.169 | -1.972 | -1.972 | -1.972 | -0.130 | -0.130 | -0.130 |
| Point Defect | Ef (eV) | p11 (eV) | p22 (eV) | p33 (eV) | p12 (eV) | p13 (eV) | p23 (eV) |
|---|---|---|---|---|---|---|---|
| relaxed interstitial | -6841.235 | 16203.009 | 17542.026 | 15964.705 | 35.246 | 767.050 | 136.498 |
| vacancy | -0.427 | 4.754 | 4.754 | 4.754 | 0.000 | 0.000 | -0.000 |
| 2nn divacancy | -0.016 | 9.861 | 9.861 | 6.031 | 0.000 | 0.000 | 0.000 |
| Point Defect | Ef (eV) | p11 (eV) | p22 (eV) | p33 (eV) | p12 (eV) | p13 (eV) | p23 (eV) |
|---|---|---|---|---|---|---|---|
| vacancy | 2.591 | 4.433 | 4.433 | 4.433 | -0.000 | -0.000 | -0.000 |
| 1nn divacancy | 3.898 | 6.472 | 6.472 | 6.472 | -0.525 | -0.525 | -0.525 |
| 100 dumbbell | 9.602 | 17.258 | 17.258 | 57.785 | -0.000 | -0.000 | -0.000 |
| bond centered interstitial | 14.939 | 43.704 | 43.704 | 43.704 | 21.659 | 21.659 | 21.659 |
| hexagonal interstitial | 22.447 | 35.615 | 35.615 | 35.615 | -0.728 | -0.728 | -0.728 |
| tetragonal interstitial | 23.852 | 81.596 | 81.596 | 81.596 | -0.000 | -0.000 | -0.000 |
| Point Defect | Ef (eV) | p11 (eV) | p22 (eV) | p33 (eV) | p12 (eV) | p13 (eV) | p23 (eV) |
|---|---|---|---|---|---|---|---|
| relaxed interstitial | 0.462 | 12.481 | 6.059 | 16.843 | 1.335 | -0.606 | 0.780 |
| tetrahedral interstitial | 0.924 | 10.305 | 10.305 | 10.305 | -0.000 | -0.000 | 0.000 |
| 111 dumbbell | 1.030 | 10.490 | 10.490 | 10.490 | 2.683 | 2.683 | 2.683 |
| 100 dumbbell | 1.093 | 4.972 | 4.972 | 18.858 | 0.000 | 0.000 | 0.000 |
| vacancy | 1.513 | -4.664 | -4.664 | -4.664 | 0.000 | 0.000 | 0.000 |
| octahedral interstitial | 1.555 | 15.883 | 15.883 | 15.883 | 0.000 | -0.000 | 0.000 |
| 1nn divacancy | 2.929 | -7.863 | -8.476 | -8.476 | 0.000 | 0.000 | 0.270 |
| 2nn divacancy | 3.179 | -9.780 | -9.780 | -8.983 | 0.000 | 0.000 | 0.000 |
| Point Defect | Ef (eV) | p11 (eV) | p22 (eV) | p33 (eV) | p12 (eV) | p13 (eV) | p23 (eV) |
|---|---|---|---|---|---|---|---|
| vacancy | 1.620 | -4.722 | -4.722 | -4.546 | -0.000 | -0.000 | 0.000 |
| relaxed interstitial | 2.529 | 13.828 | 13.200 | 19.745 | -0.000 | 0.000 | 1.399 |
| 0001 dumbbell | 2.834 | 14.331 | 14.331 | 18.192 | -0.000 | 0.000 | -0.000 |
Plots of the atomic structure of dislocation cores are shown here. The dislocations were constructed using dislocation monopole configurations in which a straight dislocation is created in the center of the system using anisotropic elasticity and the elastic constants computed above. A cylindrical region centered around the dislocation is allowed to relax while the remaining atoms are held fixed. The relaxation consists of 1 million NVT steps at 10 K followed by an energy/force minimization. The final plots show the atomic configuration near the center of the monopole system, and display differential displacement arrows and Nye tensor color maps that are both taken with respect to the Burgers vector direction.
These plots show a wide range of final structures, some corresponding to expected dislocation structures and others not. While the characterizations are dislocation-type dependent, some general classification guidelines are listed here.
The calculation method used is available as the iprPy dislocation_monopole calculation method.
Links are provided above the images allowing for users to download the final defect configuration and a corresponding defect-free configuration if they wish to further analyze the structures or use them for subsequent simulations.
Notes and Disclaimers:
Version Information:
Plots of lattice and elastic constants are shown as a function of temperature. The 0K points were taken from the Crystal Structure Predictions and the Elastic Constants Predictions sections above for the unique crystal structures relaxed with the "dynamic" method. Starting from the 0 K relaxed crystal unit cells, supercell systems are created by replicating all three dimensions by the same multiplier to achieve at least 4000 atoms. The systems are then relaxed at 50 K and zero pressure using 1 million NPT steps. Lattice constants are estimated by averaging the measured box dimensions. Temperatures are iteratively increased by 50 K, with each subsequent relaxation calculation starting from the final atomic configuration at the previous temperature and relaxing for another 1 million steps.
The elastic constants are calculated using the deformation–fluctuation hybrid method. Starting from the final atomic configurations of the dynamic relaxations, the system is allowed to evolve at constant volume with a Langevin thermostat. The Born matrix is computed during this run by evaluating how the atomic forces would vary due to applied linear strain fields. The elastic constants can then be estimated using the averaged Born matrix values and the averaged stresses on the system.
The calculation methods used are available as the iprPy relax_dynamic and elastic_constants_dynamic calculation methods.
Clicking on the image of a plot will open an interactive version of it in a new tab. The underlying data for the plots can be downloaded by clicking on the links above each plot.
Notes and Disclaimers:
Version Information:
Plots of radial distribution functions at different temperatures and the temperature-dependent diffusion and viscosity are shown here for elemental liquids. Melt phases are constructed by starting with a 10x10x10 fcc super cell and relaxing with 50,000 NPT steps at zero pressure and a high melting temperature (3000 K for most potentials and elements). Following the melt, liquid structures are relaxed by running NPT for 10,000 steps over which the temperature is dropped by 50 K, then 50,000 NPT at the target temperature to estimate the equilibrium volume, followed by 20,000 NVT steps at the averaged equilibrium volume and target temperature. Structures from the NVT run are sampled to compute the radial distribution function of the liquid at the corresponding temperature.
The final relaxed configurations at each temperature explored are used as the initial configurations for the diffusion and viscosity calculations. For diffusion, the system is integrated for 100 runs of 2,000 NVT steps during which both the mean squared displacement (MSD) and the velocity auto correlation function (VACF) are computed. From these simulations, three estimates of diffusion are computed: one from the MSD of the full 200,000 step run, one in which the MSD is reset for each short run and then averaged, and one from the VACF computed for each short run and averaged. For viscosity, the Green-Kubo method is used which is evaluated during a 1 million step NVT run.
The calculation methods used are available as the iprPy relax_liquid_redo, diffusion_liquid, and viscosity_green_kubo calculation methods.
Clicking on the image of a plot will open an interactive version of it in a new tab. The underlying data for the plots can be downloaded by clicking on the links above each plot.
Notes and Disclaimers:
Version Information:
Plots of internal energy, Gibbs free energy, entropy, heat capacity and volume are shown here as a function of temperature for various crystal structures and liquid phases. The included crystal structures correspond to those in the Solid Structures vs. Temperature section, and the liquid phases to those in the Liquid Properties section. Internal energy and volume are taken from the associated structure relaxations mentioned in those previous sections. Constant pressure heat capacity is estimated using 3-point numerical derivatives of enthalpy versus temperature. Note that since all simulations done here are at 0 pressure, internal energy and enthalpy are equivalent.
The Gibbs energies of the phases are estimated using thermodynamic integration between the interatomic potential in question and a simpler model with known Gibbs free energy values. For solids, the reference model is an Einstein solid, while for liquids it is the Uhlenbeck-Ford potential. Besides a short run at the start of the solid calculations to estimate Einstein model spring constants, the two calculations proceed similarly. Starting with the final relaxation configurations, the systems are stabilized for 25,000 steps. Then, over the next 50,000 steps the potential is swapped out for the reference potential. The system is then stabilized for another 25,000 steps with the reference model before a reverse swap of 50,000 steps is performed. The simulation ends with one final 25,000 step stabilization period. From the simulation, the irreversible work of transformation is estimated and used to compute the absolute Gibbs free energy of the target phase and potential relative to the reference potential. Entropy is estimated as the difference in enthalpy and Gibbs free energy and divided by temperature.
The calculation methods used are available as the iprPy relax_dynamic, relax_liquid_redo, free_energy, and free_energy_liquid calculation methods.
Clicking on the image of a plot will open an interactive version of it in a new tab. The underlying data for the plots can be downloaded by clicking on the links above each plot.
Notes and Disclaimers:
Version Information:






