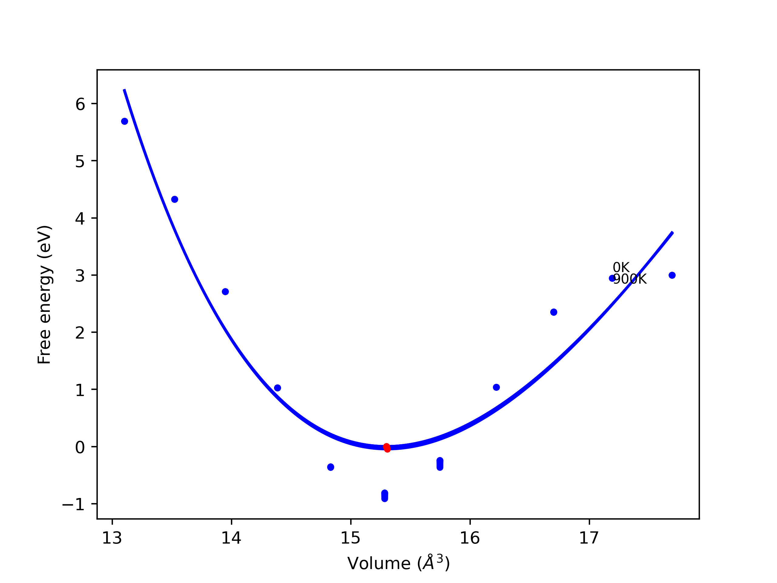
Plots of the potential energy vs interatomic spacing, r, are shown below for all diatom sets associated with the interatomic potential. This calculation provides insights into the functional form of the potential's two-body interactions. A system consisting of only two atoms is created, and the potential energy is evaluated for the atoms separated by 0.02 Å <= r <= 6.0> Å in intervals of 0.02 Å. Two plots are shown: one for the "standard" interaction distance range, and one for small values of r. The small r plot is useful for determining whether the potential is suitable for radiation studies.
The calculation method used is available as the iprPy diatom_scan calculation method.
Clicking on the image of a plot will open an interactive version of it in a new tab. The underlying data for the plots can be downloaded by clicking on the links above each plot.
Notes and Disclaimers:
Version Information:
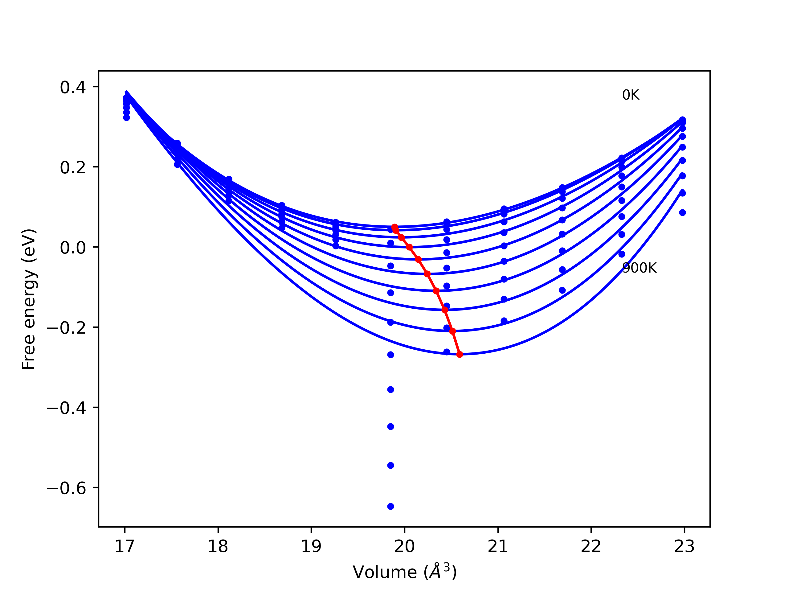
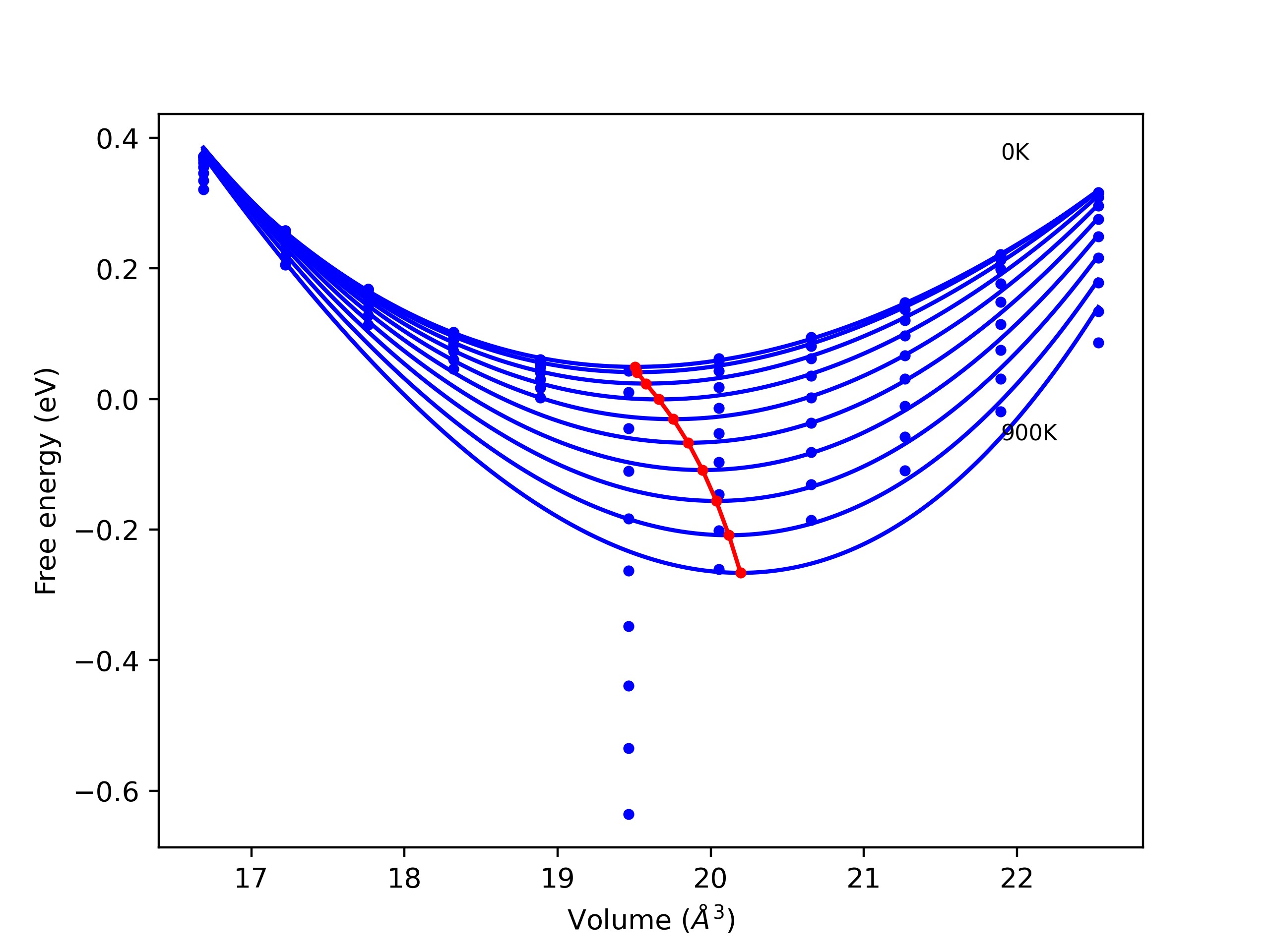
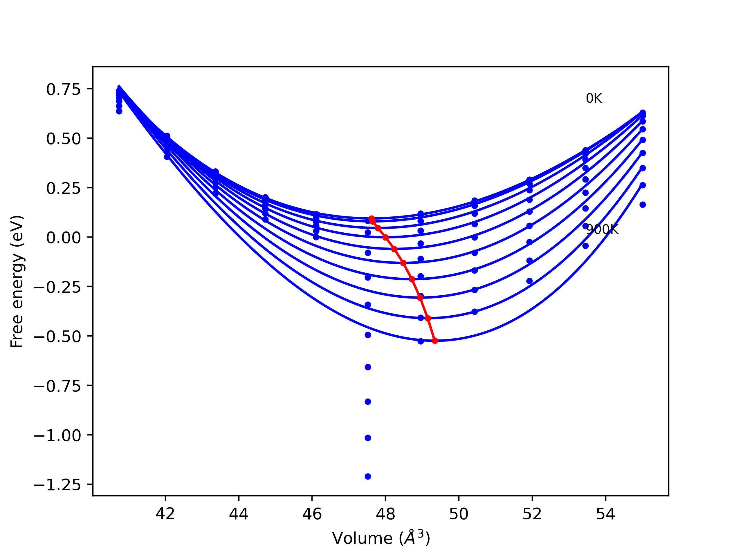
Plots of potential energy vs interatomic spacing, r, are shown below for a number of crystal structures. The structures are generated based on the ideal atomic positions and b/a and c/a lattice parameter ratios for a given crystal prototype. The size of the system is then uniformly scaled, and the energy calculated without relaxing the system. To obtain these plots, values of r are evaluated every 0.02 Å up to 6 Å.
The calculation method used is available as the iprPy E_vs_r_scan calculation method.
Clicking on the image of a plot will open an interactive version of it in a new tab. The underlying data for the plots can be downloaded by clicking on the links above each plot.
Notes and Disclaimers:
Version Information:
Computed lattice constants and cohesive/potential energies are displayed for a variety of crystal structures. The values displayed here are obtained using the following process.
The calculation methods used are implemented into iprPy as the following calculation styles
Notes and Disclaimers:
Version Information:
Download raw data (including filtered results)
Reference structure matches:
A1--Cu--fcc = oqmd-1214512
A15--beta-W = oqmd-1214957
A2--W--bcc = oqmd-1215135
A3'--alpha-La--double-hcp = oqmd-1215403
A3--Mg--hcp = oqmd-1215313
A4--C--dc = mp-66, oqmd-675640
A5--beta-Sn = oqmd-1215581
A6--In--bct = mp-1181996, oqmd-1215670
A7--alpha-As = oqmd-594528
Ah--alpha-Po--sc = mp-998866, oqmd-636457, oqmd-1214601
| prototype | method | Ecoh (eV/atom) | Epot (eV/atom) | a0 (Å) | b0 (Å) | c0 (Å) | α (degrees) | β (degrees) | γ (degrees) | 
|---|---|---|---|---|---|---|---|---|---|
| oqmd-589493 | dynamic | -7.3757 | -7.3757 | 2.5946 | 2.5946 | 28.956 | 90.0 | 90.0 | 120.0 | 
| mp-606949 | dynamic | -7.3757 | -7.3757 | 2.5946 | 2.5946 | 29.4919 | 90.0 | 90.0 | 120.0 | 
| mp-569416 | dynamic | -7.3757 | -7.3757 | 2.5946 | 2.5946 | 54.7152 | 90.0 | 90.0 | 120.0 | 
| mp-568363 | dynamic | -7.3757 | -7.3757 | 2.5946 | 4.494 | 8.1499 | 90.0 | 90.0 | 90.0 | 
| mp-990424 | dynamic | -7.3757 | -7.3757 | 2.5946 | 2.5946 | 24.1339 | 90.0 | 90.0 | 120.0 | 
| mp-1018088 | dynamic | -7.3757 | -7.3757 | 4.237 | 4.237 | 4.237 | 90.0 | 90.0 | 90.0 | 
| mp-937760 | dynamic | -7.3757 | -7.3757 | 2.5946 | 4.494 | 7.1733 | 90.0 | 90.0 | 90.0 | 
| A7--alpha-As | dynamic | -7.3757 | -7.3757 | 2.5946 | 2.5946 | 7.646 | 90.0 | 90.0 | 120.0 | 
| mp-632329 | dynamic | -7.3757 | -7.3757 | 4.494 | 2.5946 | 3.5552 | 90.0 | 94.4 | 90.0 | 
| mp-169 | static | -7.3757 | -7.3757 | 4.494 | 2.5946 | 3.7633 | 90.0 | 111.5 | 90.0 | 
| mp-997182 | static | -7.3757 | -7.3757 | 2.5946 | 2.5946 | 12.0458 | 90.0 | 90.0 | 120.0 | 
| mp-48 | static | -7.3757 | -7.3757 | 2.5946 | 2.5946 | 7.8031 | 90.0 | 90.0 | 120.0 | 
| mp-632329 | static | -7.3757 | -7.3757 | 4.494 | 2.5946 | 3.7377 | 90.0 | 94.2 | 90.0 | 
| mp-997182 | dynamic | -7.3757 | -7.3757 | 2.5946 | 2.5946 | 12.0463 | 90.0 | 90.0 | 120.0 | 
| oqmd-589491 | dynamic | -7.3757 | -7.3757 | 2.5946 | 2.5946 | 33.358 | 90.0 | 90.0 | 120.0 | 
| mp-48 | dynamic | -7.3757 | -7.3757 | 2.5946 | 2.5946 | 7.8033 | 90.0 | 90.0 | 120.0 | 
| mp-169 | dynamic | -7.3757 | -7.3757 | 4.494 | 2.5946 | 3.6344 | 90.0 | 113.6 | 90.0 | 
| oqmd-1215937 | dynamic | -7.3757 | -7.3757 | 2.5946 | 2.5946 | 7.3725 | 90.0 | 90.0 | 120.0 | 
| mp-1040425 | static | -7.3757 | -7.3757 | 2.5946 | 2.5946 | 19.9983 | 90.0 | 90.0 | 120.0 | 
| mp-1040425 | dynamic | -7.3757 | -7.3757 | 2.5946 | 2.5946 | 19.9992 | 90.0 | 90.0 | 120.0 | 
| mp-990448 | static | -7.3757 | -7.3757 | 2.5946 | 2.5946 | 8.5238 | 90.0 | 90.0 | 120.0 | 
| A7--alpha-As | dynamic | -7.3757 | -7.3757 | 2.5946 | 2.5946 | 10.213 | 90.0 | 90.0 | 120.0 | 
| oqmd-1214690 | dynamic | -7.3757 | -7.3757 | 2.5946 | 4.494 | 6.6767 | 90.0 | 90.0 | 90.0 | 
| oqmd-590101 | dynamic | -7.3757 | -7.3757 | 2.5946 | 2.5946 | 6.7965 | 90.0 | 90.0 | 120.0 | 
| mp-569304 | dynamic | -7.3757 | -7.3757 | 2.5946 | 2.5946 | 33.1909 | 90.0 | 90.0 | 120.0 | 
| oqmd-683820 | dynamic | -7.3757 | -7.3757 | 2.5946 | 4.494 | 6.8162 | 90.0 | 90.0 | 90.0 | 
| mp-568806 | dynamic | -7.3757 | -7.3757 | 2.5946 | 2.5946 | 3.6597 | 90.0 | 90.0 | 120.0 | 
| oqmd-589492 | dynamic | -7.3757 | -7.3757 | 2.5946 | 2.5946 | 53.4949 | 90.0 | 90.0 | 120.0 | 
| oqmd-683819 | dynamic | -7.3757 | -7.3757 | 2.5946 | 4.494 | 6.666 | 90.0 | 90.0 | 90.0 | 
| mp-568286 | dynamic | -7.3757 | -7.3757 | 2.5946 | 4.494 | 7.0361 | 90.0 | 90.0 | 90.0 | 
| oqmd-610551 | static | -7.3757 | -7.3757 | 2.5946 | 2.5946 | 3.5052 | 90.0 | 90.0 | 120.0 | 
| A7--alpha-As | static | -7.3757 | -7.3757 | 2.5944 | 2.5944 | 6.5314 | 90.0 | 90.0 | 120.0 | 
| oqmd-599490 | dynamic | -7.3743 | -7.3743 | 2.5182 | 2.5182 | 8.2245 | 90.0 | 90.0 | 120.0 | 
| mp-569567 | dynamic | -7.3743 | -7.3743 | 2.5182 | 2.5182 | 43.1784 | 90.0 | 90.0 | 120.0 | 
| oqmd-599489 | dynamic | -7.3743 | -7.3743 | 2.5182 | 2.5182 | 4.1122 | 90.0 | 90.0 | 120.0 | 
| A4--C--dc | dynamic | -7.3743 | -7.3743 | 3.5613 | 3.5613 | 3.5613 | 90.0 | 90.0 | 90.0 | 
| oqmd-599491 | dynamic | -7.3743 | -7.3743 | 2.5182 | 2.5182 | 12.3367 | 90.0 | 90.0 | 120.0 | 
| oqmd-599492 | dynamic | -7.3743 | -7.3743 | 2.5182 | 2.5182 | 16.4489 | 90.0 | 90.0 | 120.0 | 
| oqmd-599493 | dynamic | -7.3743 | -7.3743 | 2.5182 | 2.5182 | 30.8417 | 90.0 | 90.0 | 120.0 | 
| oqmd-599494 | dynamic | -7.3743 | -7.3743 | 2.5182 | 2.5182 | 43.1779 | 90.0 | 90.0 | 120.0 | 
| oqmd-599489 | box | -7.3742 | -7.3742 | 2.5175 | 2.5175 | 4.1144 | 90.0 | 90.0 | 120.0 | 
| mp-47 | box | -7.3742 | -7.3742 | 2.5174 | 2.5174 | 4.1149 | 90.0 | 90.0 | 120.0 | 
| oqmd-599492 | box | -7.3736 | -7.3736 | 2.518 | 2.518 | 16.4523 | 90.0 | 90.0 | 120.0 | 
| mp-616440 | box | -7.3735 | -7.3735 | 2.5181 | 2.5181 | 16.4505 | 90.0 | 90.0 | 120.0 | 
| oqmd-599491 | box | -7.3734 | -7.3734 | 2.518 | 2.518 | 12.3387 | 90.0 | 90.0 | 120.0 | 
| mp-569567 | box | -7.3733 | -7.3733 | 2.5181 | 2.5181 | 43.1809 | 90.0 | 90.0 | 120.0 | 
| mp-611448 | box | -7.3733 | -7.3733 | 2.5181 | 2.5181 | 12.338 | 90.0 | 90.0 | 120.0 | 
| oqmd-599493 | box | -7.3733 | -7.3733 | 2.5181 | 2.5181 | 30.8436 | 90.0 | 90.0 | 120.0 | 
| mp-569517 | box | -7.3732 | -7.3732 | 2.518 | 2.518 | 30.846 | 90.0 | 90.0 | 120.0 | 
| oqmd-599494 | static | -7.3731 | -7.3731 | 2.5144 | 2.5144 | 43.3598 | 90.0 | 90.0 | 120.0 | 
| mp-611426 | box | -7.3731 | -7.3731 | 2.5179 | 2.5179 | 8.2265 | 90.0 | 90.0 | 120.0 | 
| oqmd-599490 | box | -7.373 | -7.373 | 2.5181 | 2.5181 | 8.2251 | 90.0 | 90.0 | 120.0 | 
| mp-1096869 | dynamic | -7.3242 | -7.3242 | 26.4502 | 14.1079 | 7.7188 | 90.0 | 90.1 | 90.0 | 
| mp-1096869 | static | -7.2938 | -7.2938 | 26.5944 | 15.3514 | 36.838 | 90.0 | 90.4 | 90.0 | 
| mp-1008374 | box | -7.2101 | -7.2101 | 2.4649 | 8.0911 | 2.5958 | 90.0 | 90.0 | 90.0 | 
| mp-1078845 | dynamic | -7.199 | -7.199 | 4.1692 | 8.905 | 2.552 | 90.0 | 90.0 | 90.0 | 
| mp-1078845 | box | -7.1904 | -7.1904 | 4.2044 | 8.8598 | 2.5524 | 90.0 | 90.0 | 90.0 | 
| oqmd-637443 | dynamic | -7.183 | -7.183 | 5.3131 | 5.3131 | 5.3131 | 90.0 | 90.0 | 90.0 | 
| mp-1188817 | box | -7.1763 | -7.1763 | 5.3066 | 5.3066 | 5.3066 | 90.0 | 90.0 | 90.0 | 
| oqmd-637443 | box | -7.1757 | -7.1757 | 5.307 | 5.307 | 5.307 | 90.0 | 90.0 | 90.0 | 
| oqmd-610557 | static | -7.1639 | -7.1639 | 4.9611 | 5.1378 | 4.5877 | 90.0 | 90.0 | 90.0 | 
| oqmd-677227 | dynamic | -7.1613 | -7.1613 | 14.0625 | 14.0625 | 14.0625 | 90.0 | 90.0 | 90.0 | 
| mp-1196583 | dynamic | -7.1613 | -7.1613 | 14.5587 | 14.5587 | 14.5587 | 90.0 | 90.0 | 90.0 | 
| oqmd-677227 | static | -7.1613 | -7.1613 | 14.8633 | 14.8633 | 14.8633 | 90.0 | 90.0 | 90.0 | 
| mp-1196583 | static | -7.1613 | -7.1613 | 15.0971 | 15.0971 | 15.0971 | 90.0 | 90.0 | 90.0 | 
| mp-667273 | dynamic | -7.1605 | -7.1605 | 14.5523 | 14.5523 | 14.5523 | 90.0 | 90.0 | 90.0 | 
| oqmd-603085 | dynamic | -7.1605 | -7.1605 | 13.8593 | 13.8593 | 13.8593 | 90.0 | 90.0 | 90.0 | 
| oqmd-603085 | static | -7.1603 | -7.1603 | 14.6687 | 14.6687 | 14.6687 | 90.0 | 90.0 | 90.0 | 
| mp-667273 | static | -7.1593 | -7.1593 | 15.1775 | 15.1775 | 15.1775 | 90.0 | 90.0 | 90.0 | 
| mp-1196583 | box | -7.1551 | -7.1551 | 15.103 | 15.103 | 15.103 | 90.0 | 90.0 | 90.0 | 
| oqmd-603085 | box | -7.155 | -7.155 | 14.6665 | 14.6665 | 14.6665 | 90.0 | 90.0 | 90.0 | 
| mp-667273 | box | -7.154 | -7.154 | 15.1665 | 15.1665 | 15.1665 | 90.0 | 90.0 | 90.0 | 
| mp-1147718 | static | -7.1509 | -7.1509 | 10.7795 | 15.5439 | 9.1716 | 90.0 | 90.0 | 90.0 | 
| mp-683919 | box | -7.148 | -7.148 | 10.6947 | 18.2855 | 18.9154 | 90.0 | 90.0 | 90.0 | 
| oqmd-677227 | box | -7.1435 | -7.1435 | 14.8655 | 14.8655 | 14.8655 | 90.0 | 90.0 | 90.0 | 
| oqmd-610557 | box | -7.1421 | -7.1421 | 4.9309 | 5.1891 | 4.5985 | 90.0 | 90.0 | 90.0 | 
| oqmd-610556 | box | -7.141 | -7.141 | 4.9281 | 5.1991 | 4.5978 | 90.0 | 90.0 | 90.0 | 
| mp-568410 | box | -7.1392 | -7.1392 | 4.9257 | 5.2056 | 4.5981 | 90.0 | 90.0 | 90.0 | 
| mp-630227 | static | -7.1391 | -7.1391 | 9.1655 | 9.1758 | 16.608 | 90.0 | 90.0 | 90.0 | 
| oqmd-595714 | static | -7.1391 | -7.1391 | 9.1654 | 9.1757 | 15.4997 | 90.0 | 90.0 | 90.0 | 
| oqmd-684627 | static | -7.1391 | -7.1391 | 9.1708 | 9.1708 | 16.1715 | 90.0 | 90.0 | 90.0 | 
| mp-680372 | static | -7.1279 | -7.1279 | 9.1983 | 9.1983 | 27.3618 | 90.0 | 90.0 | 120.0 | 
| oqmd-614417 | static | -7.1266 | -7.1266 | 9.2563 | 9.2563 | 25.9737 | 90.0 | 90.0 | 120.0 | 
| oqmd-689315 | box | -7.1186 | -7.1186 | 10.6474 | 18.2818 | 18.8939 | 90.0 | 90.0 | 90.0 | 
| mp-624889 | static | -7.1175 | -7.1175 | 4.6947 | 5.6476 | 6.1262 | 90.0 | 90.0 | 90.0 | 
| mp-624889 | dynamic | -7.1175 | -7.1175 | 4.6947 | 5.6476 | 5.4635 | 90.0 | 90.0 | 90.0 | 
| oqmd-610552 | static | -7.1175 | -7.1175 | 4.6947 | 5.6477 | 6.9855 | 90.0 | 90.0 | 90.0 | 
| mp-579909 | static | -7.1175 | -7.1175 | 4.6947 | 5.6477 | 7.4399 | 90.0 | 90.0 | 90.0 | 
| mp-568028 | dynamic | -7.1172 | -7.1172 | 8.2338 | 14.2193 | 9.5964 | 90.0 | 90.0 | 90.0 | 
| mp-1147718 | box | -7.1148 | -7.1148 | 10.7466 | 15.4411 | 9.6324 | 90.0 | 90.0 | 90.0 | 
| oqmd-595714 | box | -7.0917 | -7.0917 | 9.5146 | 9.545 | 15.2476 | 90.0 | 90.0 | 90.0 | 
| mp-630227 | box | -7.0908 | -7.0908 | 9.4983 | 9.5378 | 16.3727 | 90.0 | 90.0 | 90.0 | 
| oqmd-637353 | dynamic | -7.0751 | -7.0751 | 4.3724 | 4.3724 | 2.5918 | 90.0 | 90.0 | 90.0 | 
| oqmd-637353 | box | -7.0727 | -7.0727 | 4.3862 | 4.3862 | 2.5827 | 90.0 | 90.0 | 90.0 | 
| mp-1008395 | box | -7.0724 | -7.0724 | 4.3872 | 4.3872 | 2.5821 | 90.0 | 90.0 | 90.0 | 
| oqmd-637130 | dynamic | -7.0696 | -7.0696 | 9.078 | 2.5517 | 4.2296 | 90.0 | 90.0 | 90.0 | 
| mp-1080826 | dynamic | -7.0631 | -7.0631 | 9.1794 | 2.5505 | 4.2209 | 90.0 | 96.7 | 90.0 | 
| mp-1080826 | static | -7.0631 | -7.0631 | 9.1794 | 2.5505 | 4.2209 | 90.0 | 96.7 | 90.0 | 
| oqmd-614417 | box | -7.0605 | -7.0605 | 9.5512 | 9.5512 | 25.3485 | 90.0 | 90.0 | 120.0 | 
| oqmd-684627 | box | -7.0596 | -7.0596 | 9.5248 | 9.5248 | 15.9962 | 90.0 | 90.0 | 90.0 | 
| mp-680372 | box | -7.0555 | -7.0555 | 9.5643 | 9.5643 | 26.5387 | 90.0 | 90.0 | 120.0 | 
| oqmd-637130 | box | -7.0521 | -7.0521 | 9.1082 | 2.5385 | 4.2473 | 90.0 | 90.0 | 90.0 | 
| mp-1190171 | box | -7.0518 | -7.0518 | 9.1085 | 2.5383 | 4.2479 | 90.0 | 90.0 | 90.0 | 
| oqmd-637352 | box | -7.0457 | -7.0457 | 9.1761 | 2.5418 | 4.2368 | 90.0 | 96.1 | 90.0 | 
| mp-1080826 | box | -7.045 | -7.045 | 9.1742 | 2.5417 | 4.2379 | 90.0 | 96.1 | 90.0 | 
| mp-624889 | box | -7.0409 | -7.0409 | 5.0016 | 5.4134 | 5.9484 | 90.0 | 90.0 | 90.0 | 
| mp-579909 | box | -7.0271 | -7.0271 | 4.7884 | 5.8686 | 7.2035 | 90.0 | 90.0 | 90.0 | 
| oqmd-610552 | box | -7.0257 | -7.0257 | 4.8041 | 5.8564 | 6.7513 | 90.0 | 90.0 | 90.0 | 
| mp-568028 | box | -6.942 | -6.942 | 8.6805 | 14.7271 | 9.9965 | 90.0 | 90.0 | 90.0 | 
| mp-1205283 | static | -6.9342 | -6.9342 | 8.9705 | 13.6672 | 9.3853 | 90.0 | 90.0 | 90.0 | 
| mp-24 | dynamic | -6.8719 | -6.8719 | 4.4347 | 4.4347 | 4.4347 | 90.0 | 90.0 | 90.0 | 
| mp-24 | box | -6.8455 | -6.8455 | 4.4311 | 4.4311 | 4.4311 | 90.0 | 90.0 | 90.0 | 
| oqmd-684315 | static | -6.8164 | -6.8164 | 9.1693 | 16.4913 | 9.9652 | 90.0 | 90.0 | 90.0 | 
| mp-1245190 | dynamic | -6.7958 | -6.7958 | 9.3974 | 10.3257 | 10.7716 | 92.4 | 91.2 | 90.6 | 
| mp-1244964 | dynamic | -6.7016 | -6.7016 | 9.5163 | 10.5322 | 10.6433 | 88.8 | 89.2 | 86.5 | 
| mp-1245190 | static | -6.6299 | -6.6299 | 9.8377 | 10.5767 | 10.9542 | 89.5 | 87.7 | 87.5 | 
| mp-1244913 | dynamic | -6.5935 | -6.5935 | 9.9095 | 10.0024 | 10.2802 | 90.0 | 93.6 | 91.5 | 
| mp-1244964 | static | -6.5485 | -6.5485 | 10.0905 | 10.1915 | 11.053 | 90.9 | 97.5 | 90.8 | 
| mp-1244913 | static | -6.4162 | -6.4162 | 10.1397 | 10.3461 | 10.8536 | 87.9 | 86.1 | 82.4 | 
| mp-1205283 | box | -6.4013 | -6.4013 | 10.8032 | 13.7354 | 9.4668 | 90.0 | 90.0 | 90.0 | 
| mp-570002 | static | -6.3629 | -6.3629 | 5.1356 | 5.1356 | 5.1356 | 90.0 | 90.0 | 90.0 | 
| mp-570002 | box | -6.3215 | -6.3215 | 5.0963 | 5.0963 | 5.0963 | 90.0 | 90.0 | 90.0 | 
| oqmd-684315 | box | -6.2388 | -6.2388 | 10.7298 | 15.9877 | 9.557 | 90.0 | 90.0 | 90.0 | 
| oqmd-1215224 | box | -6.2197 | -6.2197 | 1.6895 | 2.6087 | 3.736 | 90.0 | 101.9 | 90.0 | 
| oqmd-1215224 | static | -6.2197 | -6.2197 | 1.6895 | 2.6087 | 3.7353 | 90.0 | 101.9 | 90.0 | 
| oqmd-599494 | box | -6.1943 | -6.1943 | 2.4857 | 2.4857 | 57.2838 | 90.0 | 90.0 | 120.0 | 
| mp-1196857 | static | -6.1451 | -6.1451 | 13.3023 | 17.6588 | 5.4083 | 90.0 | 90.0 | 90.0 | 
| mp-1182684 | dynamic | -5.9054 | -5.9054 | 9.6814 | 10.952 | 15.5538 | 90.0 | 90.0 | 90.0 | 
| mp-1056957 | static | -5.865 | -5.865 | 2.3697 | 2.3697 | 6.5533 | 90.0 | 90.0 | 90.0 | 
| A6--In--bct | static | -5.865 | -5.865 | 1.6756 | 1.6756 | 6.5525 | 90.0 | 90.0 | 90.0 | 
| oqmd-1216026 | static | -5.865 | -5.865 | 2.3697 | 2.3697 | 9.1654 | 90.0 | 93.2 | 90.0 | 
| A6--In--bct | static | -5.865 | -5.865 | 1.6756 | 1.6756 | 6.3803 | 90.0 | 90.0 | 90.0 | 
| mp-1197903 | static | -5.8497 | -5.8497 | 8.3141 | 12.1069 | 20.4257 | 93.0 | 99.2 | 108.7 | 
| mp-1245190 | box | -5.6641 | -5.6641 | 11.2493 | 11.5444 | 11.5865 | 93.8 | 90.4 | 91.3 | 
| mp-1182684 | static | -5.6072 | -5.6072 | 11.8966 | 12.4262 | 26.7797 | 90.0 | 90.0 | 90.0 | 
| mp-1244964 | box | -5.4311 | -5.4311 | 11.2065 | 11.8278 | 12.1899 | 90.2 | 93.6 | 96.6 | 
| oqmd-1214868 | static | -5.4192 | -5.4192 | 7.2552 | 7.2552 | 7.2552 | 90.0 | 90.0 | 90.0 | 
| mp-1192619 | static | -5.2349 | -5.2349 | 9.3571 | 9.3571 | 9.3571 | 90.0 | 90.0 | 90.0 | 
| mp-1095534 | static | -4.9634 | -4.9634 | 11.1523 | 11.1523 | 2.5112 | 90.0 | 90.0 | 90.0 | 
| mp-1205417 | static | -4.4738 | -4.4738 | 14.1655 | 14.1655 | 7.9455 | 90.0 | 90.0 | 90.0 | 
| mp-1192619 | box | -4.2146 | -4.2146 | 10.8581 | 10.8581 | 10.8581 | 90.0 | 90.0 | 90.0 | 
| oqmd-1214779 | box | -4.1183 | -4.1183 | 10.4284 | 10.4284 | 10.4284 | 90.0 | 90.0 | 90.0 | 
| mp-1205417 | box | -3.9093 | -3.9093 | 14.4093 | 14.4093 | 8.4046 | 90.0 | 90.0 | 90.0 | 
| Ah--alpha-Po--sc | dynamic | -3.7979 | -3.7979 | 1.7331 | 1.7331 | 1.7331 | 90.0 | 90.0 | 90.0 | 
| oqmd-1215848 | static | -3.7716 | -3.7716 | 3.4043 | 3.4043 | 1.7368 | 90.0 | 90.0 | 120.0 | 
| A3'--alpha-La--double-hcp | dynamic | -3.6992 | -3.6992 | 2.3676 | 2.3676 | 4.3583 | 90.0 | 90.0 | 120.0 | 
| A15--beta-W | static | -2.9564 | -2.9564 | 3.6417 | 3.6417 | 3.6417 | 90.0 | 90.0 | 90.0 | 
| A2--W--bcc | box | -2.2468 | -2.2468 | 2.308 | 2.308 | 2.308 | 90.0 | 90.0 | 90.0 | 
| A3--Mg--hcp | box | -1.5108 | -1.5108 | 2.0544 | 2.0544 | 3.3548 | 90.0 | 90.0 | 120.0 | 
| A3'--alpha-La--double-hcp | box | -1.5108 | -1.5108 | 2.0544 | 2.0544 | 6.7096 | 90.0 | 90.0 | 120.0 | 
| A1--Cu--fcc | static | -1.5108 | -1.5108 | 2.9053 | 2.9053 | 2.9053 | 90.0 | 90.0 | 90.0 | 
Download raw data (including filtered results)
Reference structure matches:
| prototype | method | Ecoh (eV/atom) | Epot (eV/atom) | a0 (Å) | b0 (Å) | c0 (Å) | α (degrees) | β (degrees) | γ (degrees) | 
|---|---|---|---|---|---|---|---|---|---|
| mp-1019097 | box | -6.1982 | -6.1982 | 3.1378 | 3.1378 | 7.2279 | 90.0 | 90.0 | 90.0 | 
| mp-1102811 | dynamic | -5.7855 | -5.7855 | 4.6362 | 4.6362 | 4.6362 | 90.0 | 90.0 | 90.0 | 
| mp-1102811 | box | -5.5174 | -5.5174 | 4.702 | 4.702 | 4.702 | 90.0 | 90.0 | 90.0 | 
| C1--CaF2--fluorite | static | -4.4595 | -4.4595 | 5.0881 | 5.0881 | 5.0881 | 90.0 | 90.0 | 90.0 | 
Download raw data (including filtered results)
Reference structure matches:
| prototype | method | Ecoh (eV/atom) | Epot (eV/atom) | a0 (Å) | b0 (Å) | c0 (Å) | α (degrees) | β (degrees) | γ (degrees) | 
|---|---|---|---|---|---|---|---|---|---|
| A15--Cr3Si | static | -3.6494 | -3.6494 | 4.0947 | 4.0947 | 4.0947 | 90.0 | 90.0 | 90.0 | 
| L1_2--AuCu3 | box | -3.5627 | -3.5627 | 3.2299 | 3.2299 | 3.2299 | 90.0 | 90.0 | 90.0 | 
| D0_3--BiF3 | static | -3.3447 | -3.3447 | 5.0881 | 5.0881 | 5.0881 | 90.0 | 90.0 | 90.0 | 
Download raw data (including filtered results)
Reference structure matches:
| prototype | method | Ecoh (eV/atom) | Epot (eV/atom) | a0 (Å) | b0 (Å) | c0 (Å) | α (degrees) | β (degrees) | γ (degrees) | 
|---|---|---|---|---|---|---|---|---|---|
| mp-1219306 | dynamic | -5.2269 | -5.2269 | 8.7656 | 8.7656 | 7.9227 | 90.0 | 90.0 | 120.0 | 
| mp-1219306 | static | -5.2266 | -5.2266 | 8.7428 | 8.7428 | 7.9947 | 90.0 | 90.0 | 120.0 | 
| mp-1219306 | box | -5.1237 | -5.1237 | 8.803 | 8.803 | 9.0062 | 90.0 | 90.0 | 120.0 | 
Download raw data (including filtered results)
Reference structure matches:
| prototype | method | Ecoh (eV/atom) | Epot (eV/atom) | a0 (Å) | b0 (Å) | c0 (Å) | α (degrees) | β (degrees) | γ (degrees) | 
|---|---|---|---|---|---|---|---|---|---|
| mp-1179504 | dynamic | -5.1871 | -5.1871 | 5.3662 | 11.5594 | 11.8654 | 71.6 | 85.5 | 86.4 | 
| mp-1179504 | static | -5.1828 | -5.1828 | 5.2346 | 11.952 | 12.1056 | 71.2 | 87.9 | 86.2 | 
| mp-1202928 | dynamic | -5.1759 | -5.1759 | 5.0413 | 11.8956 | 12.1629 | 116.1 | 99.5 | 90.7 | 
| mp-1202928 | static | -5.1726 | -5.1726 | 5.0042 | 11.869 | 12.2861 | 64.8 | 79.0 | 89.4 | 
Download raw data (including filtered results)
Reference structure matches:
B1--NaCl--rock-salt = mp-1002206
B3--ZnS--cubic-zinc-blende = mp-8062
| prototype | method | Ecoh (eV/atom) | Epot (eV/atom) | a0 (Å) | b0 (Å) | c0 (Å) | α (degrees) | β (degrees) | γ (degrees) | 
|---|---|---|---|---|---|---|---|---|---|
| mp-1199063 | dynamic | -6.3376 | -6.3376 | 3.0847 | 3.0847 | 211.5648 | 90.0 | 90.0 | 120.0 | 
| mp-1200168 | dynamic | -6.3376 | -6.3376 | 3.0847 | 3.0847 | 219.1207 | 90.0 | 90.0 | 120.0 | 
| mp-1200848 | dynamic | -6.3376 | -6.3376 | 3.0847 | 3.0847 | 188.8972 | 90.0 | 90.0 | 120.0 | 
| mp-571298 | dynamic | -6.3376 | -6.3376 | 3.0847 | 3.0847 | 98.2265 | 90.0 | 90.0 | 120.0 | 
| mp-1204356 | dynamic | -6.3376 | -6.3376 | 3.0847 | 3.0847 | 143.5618 | 90.0 | 90.0 | 120.0 | 
| mp-571286 | dynamic | -6.3376 | -6.3376 | 3.0847 | 3.0847 | 90.6706 | 90.0 | 90.0 | 120.0 | 
| mp-1200692 | dynamic | -6.3376 | -6.3376 | 3.0847 | 3.0847 | 128.4501 | 90.0 | 90.0 | 120.0 | 
| mp-624397 | dynamic | -6.3376 | -6.3376 | 3.0847 | 3.0847 | 83.1148 | 90.0 | 90.0 | 120.0 | 
| mp-570690 | dynamic | -6.3376 | -6.3376 | 3.0847 | 3.0847 | 68.003 | 90.0 | 90.0 | 120.0 | 
| mp-570641 | dynamic | -6.3376 | -6.3376 | 3.0847 | 3.0847 | 60.4471 | 90.0 | 90.0 | 120.0 | 
| mp-582034 | dynamic | -6.3376 | -6.3376 | 3.0847 | 3.0847 | 52.8912 | 90.0 | 90.0 | 120.0 | 
| mp-570791 | dynamic | -6.3376 | -6.3376 | 3.0847 | 3.0847 | 47.8539 | 90.0 | 90.0 | 120.0 | 
| mp-568735 | dynamic | -6.3376 | -6.3376 | 3.0847 | 3.0847 | 45.3353 | 90.0 | 90.0 | 120.0 | 
| mp-567551 | dynamic | -6.3376 | -6.3376 | 3.0847 | 3.0847 | 40.2981 | 90.0 | 90.0 | 120.0 | 
| mp-11714 | dynamic | -6.3376 | -6.3376 | 3.0847 | 3.0847 | 10.0745 | 90.0 | 90.0 | 120.0 | 
| mp-568619 | dynamic | -6.3376 | -6.3376 | 3.0847 | 3.0847 | 12.5931 | 90.0 | 90.0 | 120.0 | 
| mp-7140 | dynamic | -6.3376 | -6.3376 | 3.0847 | 3.0847 | 5.0373 | 90.0 | 90.0 | 120.0 | 
| mp-11713 | dynamic | -6.3376 | -6.3376 | 3.0847 | 3.0847 | 37.7794 | 90.0 | 90.0 | 120.0 | 
| B3--ZnS--cubic-zinc-blende | dynamic | -6.3376 | -6.3376 | 4.3624 | 4.3624 | 4.3624 | 90.0 | 90.0 | 90.0 | 
| mp-568696 | dynamic | -6.3376 | -6.3376 | 3.0847 | 3.0847 | 35.2608 | 90.0 | 90.0 | 120.0 | 
| mp-7631 | dynamic | -6.3376 | -6.3376 | 3.0847 | 3.0847 | 15.1118 | 90.0 | 90.0 | 120.0 | 
| mp-567505 | dynamic | -6.3376 | -6.3376 | 3.0847 | 3.0847 | 20.149 | 90.0 | 90.0 | 120.0 | 
| mp-568656 | dynamic | -6.3376 | -6.3376 | 3.0847 | 3.0847 | 25.1863 | 90.0 | 90.0 | 120.0 | 
| mp-568619 | box | -6.3375 | -6.3375 | 3.0858 | 3.0858 | 12.5838 | 90.0 | 90.0 | 120.0 | 
| mp-567505 | box | -6.3375 | -6.3375 | 3.0854 | 3.0854 | 20.1403 | 90.0 | 90.0 | 120.0 | 
| mp-582034 | box | -6.3375 | -6.3375 | 3.0854 | 3.0854 | 52.8653 | 90.0 | 90.0 | 120.0 | 
| mp-9947 | box | -6.3375 | -6.3375 | 3.0855 | 3.0855 | 52.8638 | 90.0 | 90.0 | 120.0 | 
| mp-568696 | box | -6.3375 | -6.3375 | 3.0855 | 3.0855 | 35.2427 | 90.0 | 90.0 | 120.0 | 
| mp-1204356 | box | -6.3375 | -6.3375 | 3.0855 | 3.0855 | 143.4826 | 90.0 | 90.0 | 120.0 | 
| mp-7631 | box | -6.3375 | -6.3375 | 3.0856 | 3.0856 | 15.1029 | 90.0 | 90.0 | 120.0 | 
| mp-571286 | box | -6.3375 | -6.3375 | 3.0856 | 3.0856 | 90.6186 | 90.0 | 90.0 | 120.0 | 
| mp-1200692 | box | -6.3375 | -6.3375 | 3.0856 | 3.0856 | 128.3714 | 90.0 | 90.0 | 120.0 | 
| mp-570985 | box | -6.3375 | -6.3375 | 3.0857 | 3.0857 | 67.9599 | 90.0 | 90.0 | 120.0 | 
| mp-567551 | box | -6.3375 | -6.3375 | 3.0856 | 3.0856 | 40.273 | 90.0 | 90.0 | 120.0 | 
| mp-7140 | box | -6.3375 | -6.3375 | 3.0869 | 3.0869 | 5.0302 | 90.0 | 90.0 | 120.0 | 
| mp-568656 | box | -6.3375 | -6.3375 | 3.0857 | 3.0857 | 25.169 | 90.0 | 90.0 | 120.0 | 
| mp-11713 | box | -6.3375 | -6.3375 | 3.0858 | 3.0858 | 37.7525 | 90.0 | 90.0 | 120.0 | 
| mp-571298 | box | -6.3375 | -6.3375 | 3.0857 | 3.0857 | 98.1591 | 90.0 | 90.0 | 120.0 | 
| mp-570791 | box | -6.3375 | -6.3375 | 3.0858 | 3.0858 | 47.8197 | 90.0 | 90.0 | 120.0 | 
| mp-568735 | box | -6.3375 | -6.3375 | 3.0859 | 3.0859 | 45.3008 | 90.0 | 90.0 | 120.0 | 
| mp-11714 | box | -6.3375 | -6.3375 | 3.086 | 3.086 | 10.066 | 90.0 | 90.0 | 120.0 | 
| mp-1197730 | box | -6.3375 | -6.3375 | 3.0859 | 3.0859 | 128.3475 | 90.0 | 90.0 | 120.0 | 
| mp-570804 | box | -6.3374 | -6.3374 | 3.0869 | 3.0869 | 98.0869 | 90.0 | 90.0 | 120.0 | 
| mp-570641 | box | -6.3374 | -6.3374 | 3.0872 | 3.0872 | 60.3511 | 90.0 | 90.0 | 120.0 | 
| mp-1200168 | box | -6.3374 | -6.3374 | 3.0875 | 3.0875 | 218.729 | 90.0 | 90.0 | 120.0 | 
| mp-624397 | box | -6.3373 | -6.3373 | 3.0876 | 3.0876 | 82.9583 | 90.0 | 90.0 | 120.0 | 
| mp-570690 | box | -6.3373 | -6.3373 | 3.0878 | 3.0878 | 67.8676 | 90.0 | 90.0 | 120.0 | 
| mp-1199063 | box | -6.3372 | -6.3372 | 3.0876 | 3.0876 | 211.1744 | 90.0 | 90.0 | 120.0 | 
| mp-1200848 | box | -6.3371 | -6.3371 | 3.0877 | 3.0877 | 188.535 | 90.0 | 90.0 | 120.0 | 
| B1--NaCl--rock-salt | static | -5.099 | -5.099 | 4.4265 | 4.4265 | 4.4265 | 90.0 | 90.0 | 90.0 | 
| L1_0--AuCu | static | -3.8494 | -3.8494 | 2.5209 | 2.5209 | 3.056 | 90.0 | 90.0 | 90.0 | 
| B2--CsCl | box | -3.5829 | -3.5829 | 2.7295 | 2.7295 | 2.7295 | 90.0 | 90.0 | 90.0 | 
Download raw data (including filtered results)
Reference structure matches:
| prototype | method | Ecoh (eV/atom) | Epot (eV/atom) | a0 (Å) | b0 (Å) | c0 (Å) | α (degrees) | β (degrees) | γ (degrees) | 
|---|---|---|---|---|---|---|---|---|---|
| C1--CaF2--fluorite | static | -3.8487 | -3.8487 | 5.4237 | 5.4237 | 5.4237 | 90.0 | 90.0 | 90.0 | 
Download raw data (including filtered results)
Reference structure matches:
| prototype | method | Ecoh (eV/atom) | Epot (eV/atom) | a0 (Å) | b0 (Å) | c0 (Å) | α (degrees) | β (degrees) | γ (degrees) | 
|---|---|---|---|---|---|---|---|---|---|
| A15--Cr3Si | dynamic | -2.9569 | -2.9569 | 4.586 | 4.586 | 4.586 | 90.0 | 90.0 | 90.0 | 
| D0_3--BiF3 | static | -2.8447 | -2.8447 | 5.6782 | 5.6782 | 5.6782 | 90.0 | 90.0 | 90.0 | 
| L1_2--AuCu3 | box | -2.7682 | -2.7682 | 3.882 | 3.882 | 3.882 | 90.0 | 90.0 | 90.0 | 
| A15--Cr3Si | static | -1.7208 | -1.7208 | 5.1054 | 5.1054 | 5.1054 | 90.0 | 90.0 | 90.0 | 
Download raw data (including filtered results)
Reference structure matches:
A1--Cu--fcc = mp-27, oqmd-9287, oqmd-1214570
A15--beta-W = oqmd-1215015, oqmd-1236371, oqmd-1280410
A2--W--bcc = mp-1014212, oqmd-1215193
A3'--alpha-La--double-hcp = oqmd-1215461
A3--Mg--hcp = mp-10649, oqmd-9288, oqmd-1215371
A4--C--dc = mp-149, oqmd-5714, oqmd-12378, oqmd-1215550
A5--beta-Sn = mp-92, oqmd-18979, oqmd-1215639
A6--In--bct = mp-1056579, oqmd-691768, oqmd-1215728
A7--alpha-As = oqmd-1215817
Ah--alpha-Po--sc = oqmd-1215906
| prototype | method | Ecoh (eV/atom) | Epot (eV/atom) | a0 (Å) | b0 (Å) | c0 (Å) | α (degrees) | β (degrees) | γ (degrees) | 
|---|---|---|---|---|---|---|---|---|---|
| A4--C--dc | dynamic | -4.6472 | -4.6472 | 5.4255 | 5.4255 | 5.4255 | 90.0 | 90.0 | 90.0 | 
| oqmd-5764 | dynamic | -4.6472 | -4.6472 | 3.8364 | 3.8364 | 6.2648 | 90.0 | 90.0 | 120.0 | 
| oqmd-5764 | box | -4.6471 | -4.6471 | 3.8327 | 3.8327 | 6.2767 | 90.0 | 90.0 | 120.0 | 
| oqmd-22507 | box | -4.6471 | -4.6471 | 3.8389 | 6.6314 | 6.2734 | 90.0 | 90.0 | 90.0 | 
| mp-165 | box | -4.6471 | -4.6471 | 3.8324 | 3.8324 | 6.2777 | 90.0 | 90.0 | 120.0 | 
| oqmd-717362 | dynamic | -4.6138 | -4.6138 | 14.6481 | 14.6481 | 14.6481 | 90.0 | 90.0 | 90.0 | 
| oqmd-717362 | box | -4.6124 | -4.6124 | 14.6451 | 14.6451 | 14.6451 | 90.0 | 90.0 | 90.0 | 
| mp-1203790 | dynamic | -4.6116 | -4.6116 | 10.3378 | 10.3378 | 16.9809 | 90.0 | 90.0 | 120.0 | 
| mp-1203790 | box | -4.6098 | -4.6098 | 10.3392 | 10.3392 | 16.9644 | 90.0 | 90.0 | 120.0 | 
| oqmd-717360 | dynamic | -4.6068 | -4.6068 | 10.1676 | 10.1676 | 10.1676 | 90.0 | 90.0 | 90.0 | 
| oqmd-717360 | box | -4.6061 | -4.6061 | 10.1685 | 10.1685 | 10.1685 | 90.0 | 90.0 | 90.0 | 
| mp-971662 | box | -4.6059 | -4.6059 | 10.1685 | 10.1685 | 10.1685 | 90.0 | 90.0 | 90.0 | 
| mp-1196961 | dynamic | -4.5945 | -4.5945 | 10.1816 | 10.1816 | 10.2134 | 90.0 | 90.0 | 120.0 | 
| mp-1196961 | box | -4.5915 | -4.5915 | 10.1394 | 10.1394 | 10.2945 | 90.0 | 90.0 | 120.0 | 
| mp-1204627 | dynamic | -4.5727 | -4.5727 | 16.6101 | 12.8652 | 10.0349 | 90.0 | 90.0 | 90.0 | 
| mp-1204627 | static | -4.5727 | -4.5727 | 16.6088 | 12.866 | 10.0352 | 90.0 | 90.0 | 90.0 | 
| mp-1204627 | box | -4.5675 | -4.5675 | 16.7836 | 12.8238 | 9.9736 | 90.0 | 90.0 | 90.0 | 
| oqmd-22408 | dynamic | -4.5435 | -4.5435 | 13.8764 | 3.8724 | 6.4157 | 90.0 | 96.3 | 90.0 | 
| mp-999200 | dynamic | -4.543 | -4.543 | 6.6413 | 6.6413 | 3.9356 | 90.0 | 90.0 | 90.0 | 
| mp-1199894 | dynamic | -4.5423 | -4.5423 | 25.5763 | 14.9488 | 10.0607 | 90.0 | 93.2 | 90.0 | 
| mp-1199894 | static | -4.5423 | -4.5423 | 25.5749 | 14.9499 | 10.0606 | 90.0 | 93.2 | 90.0 | 
| A6--In--bct | dynamic | -4.5401 | -4.5401 | 2.4768 | 2.4768 | 4.4763 | 90.0 | 90.0 | 90.0 | 
| mp-1200830 | dynamic | -4.5394 | -4.5394 | 12.4867 | 12.4867 | 12.4867 | 90.0 | 90.0 | 90.0 | 
| mp-1200830 | static | -4.5393 | -4.5393 | 12.4918 | 12.4918 | 12.4918 | 90.0 | 90.0 | 90.0 | 
| mp-999200 | box | -4.5389 | -4.5389 | 6.7107 | 6.7107 | 3.8804 | 90.0 | 90.0 | 90.0 | 
| oqmd-22407 | box | -4.5383 | -4.5383 | 6.7156 | 6.7156 | 3.8768 | 90.0 | 90.0 | 90.0 | 
| mp-1079297 | box | -4.5372 | -4.5372 | 13.878 | 3.8453 | 6.4641 | 90.0 | 96.2 | 90.0 | 
| oqmd-22408 | box | -4.5368 | -4.5368 | 13.886 | 3.8457 | 6.4627 | 90.0 | 96.2 | 90.0 | 
| mp-1201492 | dynamic | -4.5287 | -4.5287 | 17.6526 | 17.6526 | 17.6526 | 90.0 | 90.0 | 90.0 | 
| mp-1200830 | box | -4.5278 | -4.5278 | 12.5329 | 12.5329 | 12.5329 | 90.0 | 90.0 | 90.0 | 
| mp-1199894 | box | -4.5263 | -4.5263 | 25.5571 | 15.2304 | 9.9547 | 90.0 | 94.2 | 90.0 | 
| mp-1202745 | dynamic | -4.525 | -4.525 | 10.0836 | 10.0836 | 15.8356 | 90.0 | 90.0 | 120.0 | 
| mp-1202745 | static | -4.525 | -4.525 | 10.0834 | 10.0834 | 15.8361 | 90.0 | 90.0 | 120.0 | 
| mp-1202745 | box | -4.5221 | -4.5221 | 10.0205 | 10.0205 | 16.0577 | 90.0 | 90.0 | 120.0 | 
| mp-1204046 | dynamic | -4.5157 | -4.5157 | 10.0216 | 10.0216 | 24.7374 | 90.0 | 90.0 | 90.0 | 
| mp-1204046 | static | -4.5157 | -4.5157 | 10.0217 | 10.0217 | 24.7382 | 90.0 | 90.0 | 90.0 | 
| mp-1201492 | box | -4.5156 | -4.5156 | 17.6804 | 17.6804 | 17.6804 | 90.0 | 90.0 | 90.0 | 
| oqmd-1215104 | dynamic | -4.5154 | -4.5154 | 4.4249 | 9.6447 | 2.8335 | 90.0 | 90.0 | 90.0 | 
| mp-1095269 | dynamic | -4.5139 | -4.5139 | 3.8559 | 11.0404 | 12.6508 | 90.0 | 90.0 | 90.0 | 
| oqmd-7479 | dynamic | -4.5139 | -4.5139 | 4.385 | 4.8777 | 2.8324 | 90.0 | 90.0 | 90.0 | 
| mp-971661 | dynamic | -4.5119 | -4.5119 | 10.1823 | 10.1823 | 10.1823 | 90.0 | 90.0 | 90.0 | 
| mp-1095269 | box | -4.5104 | -4.5104 | 3.8367 | 11.0577 | 12.7036 | 90.0 | 90.0 | 90.0 | 
| mp-971661 | box | -4.5011 | -4.5011 | 10.1839 | 10.1839 | 10.1839 | 90.0 | 90.0 | 90.0 | 
| mp-109 | dynamic | -4.4849 | -4.4849 | 4.8287 | 5.5011 | 8.962 | 90.0 | 90.0 | 90.0 | 
| oqmd-3484 | dynamic | -4.4795 | -4.4795 | 6.6977 | 6.6977 | 6.6977 | 90.0 | 90.0 | 90.0 | 
| mp-168 | box | -4.4795 | -4.4795 | 6.6978 | 6.6978 | 6.6978 | 90.0 | 90.0 | 90.0 | 
| oqmd-3484 | box | -4.4795 | -4.4795 | 6.698 | 6.698 | 6.698 | 90.0 | 90.0 | 90.0 | 
| mp-1204046 | box | -4.4703 | -4.4703 | 10.1817 | 10.1817 | 24.4045 | 90.0 | 90.0 | 90.0 | 
| mp-571520 | dynamic | -4.4602 | -4.4602 | 9.8506 | 9.8506 | 5.2474 | 90.0 | 90.0 | 120.0 | 
| oqmd-18985 | static | -4.4602 | -4.4602 | 9.8507 | 9.8507 | 5.2475 | 90.0 | 90.0 | 120.0 | 
| mp-1079649 | static | -4.4505 | -4.4505 | 8.6256 | 5.4825 | 4.9597 | 90.0 | 90.0 | 90.0 | 
| oqmd-1214748 | dynamic | -4.4473 | -4.4473 | 4.8649 | 7.3688 | 3.6657 | 90.0 | 90.0 | 90.0 | 
| oqmd-717361 | dynamic | -4.4457 | -4.4457 | 7.6468 | 7.6468 | 7.6468 | 90.0 | 90.0 | 90.0 | 
| oqmd-1214748 | box | -4.4399 | -4.4399 | 4.6998 | 7.5024 | 3.8044 | 90.0 | 90.0 | 90.0 | 
| mp-1244990 | dynamic | -4.4366 | -4.4366 | 11.9355 | 12.2608 | 12.7751 | 102.2 | 102.0 | 97.8 | 
| A7--alpha-As | dynamic | -4.4338 | -4.4338 | 3.8133 | 3.8133 | 7.6462 | 90.0 | 90.0 | 120.0 | 
| A7--alpha-As | static | -4.4338 | -4.4338 | 3.8133 | 3.8133 | 7.6461 | 90.0 | 90.0 | 120.0 | 
| oqmd-18985 | box | -4.433 | -4.433 | 9.6478 | 9.6478 | 5.6068 | 90.0 | 90.0 | 120.0 | 
| mp-571520 | box | -4.4329 | -4.4329 | 9.6578 | 9.6578 | 5.6263 | 90.0 | 90.0 | 120.0 | 
| mp-1244933 | dynamic | -4.4282 | -4.4282 | 12.3461 | 12.4139 | 12.5989 | 78.9 | 74.4 | 76.5 | 
| mp-1244990 | static | -4.4281 | -4.4281 | 12.0059 | 12.2209 | 12.7912 | 102.1 | 102.8 | 97.1 | 
| mp-1245041 | dynamic | -4.4237 | -4.4237 | 12.8171 | 12.8588 | 13.0868 | 73.1 | 71.9 | 76.1 | 
| mp-1244971 | dynamic | -4.4231 | -4.4231 | 11.6675 | 12.8914 | 13.5284 | 98.3 | 97.4 | 99.6 | 
| mp-676011 | static | -4.4218 | -4.4218 | 4.642 | 5.5458 | 6.9281 | 88.9 | 72.7 | 66.8 | 
| mp-1244971 | static | -4.4204 | -4.4204 | 11.6936 | 12.8739 | 13.5267 | 98.5 | 97.2 | 99.6 | 
| mp-1245242 | dynamic | -4.4187 | -4.4187 | 12.4322 | 12.62 | 12.8717 | 78.8 | 81.0 | 82.6 | 
| A7--alpha-As | box | -4.4186 | -4.4186 | 3.7184 | 3.7184 | 8.3588 | 90.0 | 90.0 | 120.0 | 
| A5--beta-Sn | static | -4.4185 | -4.4185 | 4.6934 | 4.6934 | 2.8135 | 90.0 | 90.0 | 90.0 | 
| mp-676011 | dynamic | -4.4171 | -4.4171 | 4.6494 | 5.5559 | 7.245 | 77.7 | 75.0 | 67.1 | 
| mp-1245242 | static | -4.4155 | -4.4155 | 12.3579 | 12.681 | 12.8317 | 79.0 | 81.5 | 82.8 | 
| mp-1245041 | static | -4.4151 | -4.4151 | 12.7489 | 12.8822 | 13.1141 | 73.2 | 72.4 | 76.1 | 
| mp-1244933 | static | -4.4122 | -4.4122 | 12.3643 | 12.437 | 12.535 | 79.4 | 76.6 | 74.3 | 
| mp-1120447 | dynamic | -4.4069 | -4.4069 | 5.017 | 5.2492 | 6.8125 | 71.5 | 70.7 | 68.6 | 
| mp-1120447 | static | -4.4026 | -4.4026 | 5.0551 | 5.2573 | 6.8874 | 70.9 | 70.7 | 71.6 | 
| oqmd-10215 | dynamic | -4.3964 | -4.3964 | 14.8372 | 14.8372 | 14.8372 | 90.0 | 90.0 | 90.0 | 
| mp-1072544 | static | -4.3904 | -4.3904 | 6.8531 | 6.8531 | 6.8531 | 90.0 | 90.0 | 90.0 | 
| mp-1245242 | box | -4.3622 | -4.3622 | 12.5282 | 12.5936 | 12.7489 | 79.8 | 81.7 | 82.3 | 
| mp-1244971 | box | -4.3603 | -4.3603 | 11.7616 | 12.8383 | 13.4796 | 98.0 | 97.4 | 99.7 | 
| oqmd-717361 | box | -4.3591 | -4.3591 | 7.7395 | 7.7395 | 7.7395 | 90.0 | 90.0 | 90.0 | 
| mp-1120447 | box | -4.3541 | -4.3541 | 5.0336 | 5.6721 | 6.7322 | 71.7 | 70.5 | 84.2 | 
| mp-1245041 | box | -4.3471 | -4.3471 | 12.8682 | 12.9061 | 13.0247 | 73.5 | 72.3 | 75.9 | 
| mp-644693 | dynamic | -4.3431 | -4.3431 | 3.9623 | 5.8068 | 8.7239 | 72.7 | 87.8 | 71.7 | 
| mp-1244933 | box | -4.3411 | -4.3411 | 12.3442 | 12.4624 | 12.5618 | 78.7 | 73.5 | 77.3 | 
| mp-1244990 | box | -4.3231 | -4.3231 | 12.2088 | 12.3565 | 12.5975 | 101.1 | 103.9 | 98.0 | 
| mp-644693 | static | -4.3214 | -4.3214 | 4.0027 | 5.5586 | 9.1123 | 79.3 | 83.5 | 73.2 | 
| mp-109 | box | -4.3135 | -4.3135 | 4.8576 | 5.9418 | 8.8375 | 90.0 | 90.0 | 90.0 | 
| mp-676011 | box | -4.3011 | -4.3011 | 4.7638 | 5.599 | 7.124 | 92.9 | 107.7 | 113.2 | 
| oqmd-1214837 | dynamic | -4.29 | -4.29 | 9.9426 | 9.9426 | 9.9426 | 90.0 | 90.0 | 90.0 | 
| oqmd-1214837 | static | -4.2881 | -4.2881 | 9.9744 | 9.9744 | 9.9744 | 90.0 | 90.0 | 90.0 | 
| mp-1120747 | static | -4.2795 | -4.2795 | 5.0148 | 5.0148 | 4.8534 | 90.0 | 90.0 | 120.0 | 
| mp-644693 | box | -4.2516 | -4.2516 | 4.0259 | 5.638 | 9.177 | 105.8 | 90.7 | 110.3 | 
| Ah--alpha-Po--sc | dynamic | -4.1031 | -4.1031 | 2.4935 | 2.4935 | 2.4935 | 90.0 | 90.0 | 90.0 | 
| oqmd-10215 | box | -4.087 | -4.087 | 14.6146 | 14.6146 | 14.6146 | 90.0 | 90.0 | 90.0 | 
| oqmd-1214926 | dynamic | -4.0727 | -4.0727 | 6.7517 | 6.7517 | 6.7517 | 90.0 | 90.0 | 90.0 | 
| mp-16220 | box | -4.0617 | -4.0617 | 14.5756 | 14.5756 | 14.5756 | 90.0 | 90.0 | 90.0 | 
| oqmd-1214926 | box | -4.0459 | -4.0459 | 6.7608 | 6.7608 | 6.7608 | 90.0 | 90.0 | 90.0 | 
| oqmd-1215995 | dynamic | -4.0293 | -4.0293 | 4.02 | 4.02 | 7.4613 | 90.0 | 90.0 | 120.0 | 
| oqmd-7479 | box | -4.0136 | -4.0136 | 4.7163 | 4.8675 | 2.6239 | 90.0 | 90.0 | 90.0 | 
| A5--beta-Sn | box | -4.0131 | -4.0131 | 4.8001 | 4.8001 | 2.6242 | 90.0 | 90.0 | 90.0 | 
| A3--Mg--hcp | dynamic | -3.9198 | -3.9198 | 2.7855 | 2.7855 | 4.5488 | 90.0 | 90.0 | 120.0 | 
| oqmd-1216087 | dynamic | -3.9198 | -3.9198 | 2.7855 | 2.7855 | 20.4694 | 90.0 | 90.0 | 120.0 | 
| A3'--alpha-La--double-hcp | dynamic | -3.9198 | -3.9198 | 2.7855 | 2.7855 | 9.0975 | 90.0 | 90.0 | 120.0 | 
| A1--Cu--fcc | dynamic | -3.9198 | -3.9198 | 3.9393 | 3.9393 | 3.9393 | 90.0 | 90.0 | 90.0 | 
| A6--In--bct | box | -3.9175 | -3.9175 | 2.7542 | 2.7542 | 4.0231 | 90.0 | 90.0 | 90.0 | 
| A15--beta-W | static | -3.8576 | -3.8576 | 4.964 | 4.964 | 4.964 | 90.0 | 90.0 | 90.0 | 
| A2--W--bcc | static | -3.6912 | -3.6912 | 3.1696 | 3.1696 | 3.1696 | 90.0 | 90.0 | 90.0 | 
| A6--In--bct | box | -3.6912 | -3.6912 | 3.2852 | 3.2852 | 2.9249 | 90.0 | 90.0 | 90.0 | 
| mp-1001113 | box | -3.2782 | -3.2782 | 2.89 | 9.3445 | 4.2681 | 90.0 | 90.0 | 90.0 | 
| A1--Cu--fcc | dynamic | 0.0 | 0.0 | 5.2515 | 5.2515 | 5.2515 | 90.0 | 90.0 | 90.0 | 
| A3--Mg--hcp | dynamic | 0.0 | 0.0 | 3.4484 | 3.4484 | 6.8245 | 90.0 | 90.0 | 120.0 | 
| A2--W--bcc | dynamic | 0.0 | 0.0 | 3.5299 | 3.5299 | 3.5299 | 90.0 | 90.0 | 90.0 | 
| mp-1094057 | dynamic | 0.0 | 0.0 | 3.8145 | 3.8145 | 25.6608 | 90.0 | 90.0 | 120.0 | 
| A6--In--bct | dynamic | 0.0 | 0.0 | 3.7188 | 3.7188 | 3.1063 | 90.0 | 90.0 | 90.0 | 
Static elastic constants are displayed for the unique structures identified in Crystal Structure Predictions above. The values displayed here are obtained by measuring the change in virial stresses due to applying small strains to the relaxed crystals. The initial structure and the strained states are all relaxed using force minimization.
The calculation method used is available as the iprPy elastic_constants_static calculation method.
Notes and Disclaimers:
Version Information:
| 6228050387.876 | 6174902674.910 | 6292546350.561 | -16831437.641 | -16425117.621 | -52411344.038 | 
| 6121699167.880 | 6073845409.701 | 6218332287.865 | -100398247.683 | 22006332.785 | 53193785.438 | 
| 6506302690.422 | 6353146662.831 | 6358756078.688 | 81637683.523 | -913747.808 | -5253350.268 | 
| 6262567339.516 | 6127655002.389 | 6327016067.437 | 139377736.839 | -69626628.816 | -53493139.405 | 
| 6425692895.054 | 6322044159.562 | 6332333285.425 | -9923706.969 | 11573824.422 | -11706603.728 | 
| 6266514878.110 | 6306088187.010 | 6441664854.189 | -33841963.986 | 44328103.504 | 1436634.261 | 
| 8208.548 | 11543.406 | 11543.406 | 0.000 | -0.000 | -0.000 | 
| 11543.406 | 8208.548 | 11543.406 | 0.000 | -0.000 | -0.000 | 
| 11543.406 | 11543.406 | 8208.548 | 0.000 | -0.000 | -0.000 | 
| -6429270229.541 | -6416555586.474 | -6499938664.886 | 1905559.093 | -80883258.672 | -21326607.640 | 
| -6386052806.766 | -6214752621.505 | -6274827432.596 | 5614683.691 | 106653205.128 | -150657745.536 | 
| -6241098823.271 | -6307741792.714 | -6297911368.486 | -33860464.729 | 115819820.382 | 42297767.987 | 
| 628986160.227 | 627224369.868 | 634960779.302 | 12052442.480 | -3533245.225 | 235973.393 | 
| 627805954.608 | 621082214.399 | 621140035.240 | -6249967.166 | 5823621.512 | -1456386.756 | 
| 625546579.204 | 646615847.625 | 629482949.550 | -8549308.793 | -7367593.266 | 1795409.368 | 
| 640970039.323 | 645894646.180 | 640374138.905 | 1020935.773 | -2412174.304 | 7447859.161 | 
| 627932529.061 | 646112777.896 | 632672508.677 | -321573.486 | -375023.209 | 5749940.483 | 
| 623318153.184 | 638780855.505 | 628397299.302 | -6122800.189 | -5006779.068 | 7757319.312 | 
| -640600053.974 | -655873037.257 | -642276705.142 | -2185360.478 | 3921946.716 | -64971.390 | 
| -645689656.156 | -642546542.893 | -626003290.280 | -4536441.784 | -4747592.561 | 200236.651 | 
| -622110998.699 | -641073904.101 | -647563420.016 | -3646294.967 | -1130475.942 | -14071742.219 | 
| -646656671.000 | -644663262.361 | -647398130.610 | -297394.262 | -6137449.254 | 1093632.905 | 
| -652484518.523 | -653884982.665 | -676915246.240 | -2421952.828 | -1235317.803 | 2544940.825 | 
| -612506016.622 | -628851337.246 | -615190476.963 | 498288.340 | -5986855.439 | -109872.026 | 
| 8208.559 | 11543.398 | 11543.398 | -0.000 | 0.000 | -0.000 | 
| 11543.398 | 8208.559 | 11543.398 | -0.000 | 0.000 | -0.000 | 
| 11543.398 | 11543.398 | 8208.559 | -0.000 | 0.000 | -0.000 | 
| 63892175.910 | 63243159.536 | 64452429.127 | 1341013.750 | -941922.549 | 255510.329 | 
| 64217044.403 | 64288448.336 | 63368248.520 | -847204.137 | -237494.307 | -1008379.523 | 
| 64818759.314 | 65063685.295 | 64624814.521 | -378986.642 | 120939.332 | 111016.549 | 
| 8208.538 | 11543.413 | 11543.413 | -0.000 | -0.000 | 0.000 | 
| 11543.413 | 8208.538 | 11543.413 | 0.000 | -0.000 | 0.000 | 
| -62717043.151 | -65234520.313 | -64340297.463 | 474463.617 | 602289.120 | 1902541.542 | 
| -66232029.065 | -66529373.487 | -66363417.421 | -285480.958 | 95349.895 | -640091.751 | 
| -63039248.971 | -64160159.932 | -62885836.472 | -730231.190 | -810263.551 | 598487.619 | 
| -63401442.558 | -63331601.590 | -62980022.748 | 240469.649 | 165944.040 | 920565.406 | 
| 5831322803.966 | 8325687983.688 | 8180467205.259 | -45838043.023 | -15951870.088 | 93439785.567 | 
| 8212589442.254 | 5765317049.839 | 8231062536.119 | 83921496.677 | -95185940.308 | -18247939.988 | 
| 8361431183.434 | 8242159784.292 | 5787112573.895 | 5826879.638 | 32360963.216 | 5598713.665 | 
| 5458811885.387 | 5742370734.396 | 5567362002.327 | -302185142.481 | 59893230.189 | 50485954.419 | 
| 5851959939.478 | 5626836487.775 | 5928026270.143 | 68200859.475 | -297391584.880 | 83097436.995 | 
| 5782556829.287 | 5709718580.078 | 5352923494.367 | 96926565.146 | 18365877.994 | -239249247.229 | 
| -6461338482.034 | -5827881147.793 | -5834677577.033 | -107666309.579 | -99163093.494 | 73565949.451 | 
| -5763190819.550 | -6239688717.357 | -5862602980.060 | -6966188.253 | -7641474.100 | 19980178.054 | 
| -5911765222.441 | -5842327098.934 | -6435218041.814 | 12607787.097 | -17033523.740 | -75287386.286 | 
| -5614531412.544 | -6021360822.984 | -6026138292.067 | -431667955.073 | 38478035.060 | -52348035.162 | 
| -5911823107.584 | -5414714819.015 | -5948842174.426 | -108556104.207 | -462068681.347 | 29990734.681 | 
| -6010030666.994 | -6095761228.611 | -5549725397.192 | -68728865.172 | -206927692.183 | -463990137.114 | 
| 585826618.568 | 800323804.538 | 820684783.062 | -503571.741 | -12371551.392 | 3471118.184 | 
| 798271735.144 | 574491353.479 | 794963169.597 | -10926709.405 | -5348381.387 | -1372373.704 | 
| 777773580.347 | 792850621.000 | 564479514.464 | 547699.953 | 2011204.918 | -2877983.314 | 
| 540158248.287 | 610582637.206 | 588958476.981 | -38741055.600 | 7572962.665 | -2572552.501 | 
| 598868520.856 | 560461598.828 | 599858993.284 | 9818249.187 | -41409594.106 | 7119857.930 | 
| 620532919.104 | 593149865.171 | 544610204.332 | 10885502.682 | 975525.085 | -29059981.067 | 
| -687330506.101 | -613670167.494 | -620378435.585 | -3780469.537 | 13235711.006 | -4117162.776 | 
| -622369187.790 | -704216975.816 | -616265332.995 | -2416419.761 | -5242111.835 | 4546133.191 | 
| -622589377.037 | -611192121.273 | -690464877.845 | 4600642.678 | -6451043.010 | -8824848.497 | 
| -552298630.822 | -595637131.591 | -597091043.724 | -41731818.809 | -8021163.498 | -20983081.586 | 
| -574804875.562 | -551985033.007 | -596988142.246 | -14057463.599 | -38594735.245 | -27759.956 | 
| -583245524.022 | -566138040.418 | -547905317.243 | -6770187.930 | -16654386.445 | -36241440.655 | 
| 56184989.036 | 78367176.124 | 75485932.748 | -155987.554 | 573110.316 | -458918.125 | 
| 77075409.931 | 57072906.153 | 77312758.095 | 848931.020 | 182009.020 | 372933.273 | 
| 76421620.627 | 77279103.601 | 56285703.706 | 549211.459 | 360247.472 | -597250.530 | 
| 56339161.640 | 58832979.654 | 57459032.108 | -3792145.614 | 744752.536 | 796500.444 | 
| 55953843.171 | 55489258.996 | 58721102.374 | -309141.547 | -3353921.833 | 1164730.998 | 
| 62052784.587 | 58671552.331 | 56483686.404 | 1525116.977 | -224073.759 | -2819692.350 | 
| -70831960.620 | -65967940.231 | -64670909.608 | -66360.198 | 68822.655 | -424144.161 | 
| -63497795.413 | -71684491.982 | -65164458.497 | 130751.883 | -412879.503 | -1245328.799 | 
| -66332099.444 | -63596625.206 | -70906928.522 | -422298.884 | -601030.201 | -694466.272 | 
| -54867175.867 | -59093822.684 | -59103242.299 | -3659856.282 | -490011.090 | -858041.701 | 
| -57885549.035 | -55046885.457 | -58198344.326 | -563117.382 | -4093169.616 | -741353.858 | 
| -58759491.549 | -57306749.849 | -55200373.458 | -1059553.758 | -1161847.012 | -3819389.224 | 
| 3671.589 | 3671.684 | 3671.684 | -0.000 | -0.000 | -0.000 | 
| 3671.684 | 3671.589 | 3671.684 | -0.000 | -0.000 | -0.000 | 
| 3671.684 | 3671.684 | 3671.589 | -0.000 | -0.000 | -0.000 | 
| -0.000 | 0.000 | -0.000 | -2367.752 | 0.000 | -0.000 | 
| 0.000 | -0.000 | -0.000 | -0.000 | -2367.752 | 0.000 | 
| 0.000 | -0.000 | -0.000 | -0.000 | -0.000 | -2367.752 | 
| 3671.589 | 3671.684 | 3671.684 | 0.000 | 0.000 | -0.000 | 
| 3671.684 | 3671.589 | 3671.684 | 0.000 | 0.000 | -0.000 | 
| 3671.684 | 3671.684 | 3671.589 | 0.000 | 0.000 | 0.000 | 
| 0.000 | -0.000 | 0.000 | -2367.752 | 0.000 | -0.000 | 
| -0.000 | 0.000 | 0.000 | 0.000 | -2367.752 | -0.000 | 
| -0.000 | 0.000 | 0.000 | 0.000 | 0.000 | -2367.752 | 
| 3671.587 | 3671.682 | 3671.682 | -0.000 | -0.000 | -0.000 | 
| 3671.682 | 3671.587 | 3671.682 | -0.000 | -0.000 | -0.000 | 
| 3671.682 | 3671.682 | 3671.587 | -0.000 | -0.000 | -0.000 | 
| 0.000 | 0.001 | 0.000 | -2367.752 | 0.000 | -0.000 | 
| 0.001 | 0.000 | 0.000 | -0.000 | -2367.752 | -0.000 | 
| 0.001 | 0.000 | 0.000 | -0.000 | -0.000 | -2367.752 | 
| 3671.591 | 3671.685 | 3671.685 | 0.000 | 0.000 | 0.000 | 
| 3671.685 | 3671.591 | 3671.685 | 0.000 | 0.000 | -0.000 | 
| 3671.685 | 3671.685 | 3671.591 | 0.000 | 0.000 | -0.000 | 
| -0.000 | -0.001 | -0.000 | -2367.752 | 0.000 | 0.000 | 
| -0.001 | -0.000 | -0.000 | -0.000 | -2367.752 | -0.000 | 
| -0.001 | -0.000 | -0.000 | -0.000 | -0.000 | -2367.752 | 
| 3671.567 | 3671.669 | 3671.669 | 0.000 | 0.000 | 0.000 | 
| 3671.669 | 3671.567 | 3671.669 | 0.000 | 0.000 | 0.000 | 
| 3671.669 | 3671.669 | 3671.567 | 0.000 | 0.000 | 0.000 | 
| 0.002 | 0.007 | 0.002 | -2367.752 | -0.000 | 0.000 | 
| 0.007 | 0.002 | 0.002 | -0.000 | -2367.752 | 0.000 | 
| 0.007 | 0.002 | 0.002 | -0.000 | -0.000 | -2367.752 | 
| 3671.612 | 3671.699 | 3671.699 | 0.000 | -0.000 | -0.000 | 
| 3671.699 | 3671.612 | 3671.699 | 0.000 | 0.000 | -0.000 | 
| 3671.699 | 3671.699 | 3671.612 | -0.000 | -0.000 | -0.000 | 
| -0.002 | -0.007 | -0.002 | -2367.752 | -0.000 | -0.000 | 
| -0.007 | -0.002 | -0.002 | -0.000 | -2367.752 | -0.000 | 
| -0.007 | -0.002 | -0.002 | 0.000 | 0.000 | -2367.752 | 
| 5691146301.469 | 6613811096.862 | 5598585349.833 | -34082738.056 | -26753540.464 | -130318584.620 | 
| 4240561112.900 | 3746510279.056 | -78801157.583 | 4116369.604 | 13669945.181 | -34831357.003 | 
| 12651.212 | 12651.208 | 5992.599 | 0.000 | 0.000 | 0.003 | 
| 0.000 | 0.000 | 0.000 | -2221.446 | 0.000 | 0.000 | 
| 0.000 | 0.000 | 0.000 | 0.000 | -2221.446 | -0.000 | 
| 0.000 | 0.000 | 0.000 | 0.000 | 0.000 | -2775.403 | 
| 6546.680 | 12097.486 | 12651.210 | -0.000 | -0.000 | 0.000 | 
| -5796667399.137 | -6434681529.571 | -5682296696.781 | -41310053.407 | 28790200.655 | 75782797.270 | 
| 12651.208 | 12651.212 | 5992.598 | -0.000 | -0.000 | -0.003 | 
| -0.000 | -0.000 | -0.000 | -2221.446 | -0.000 | 0.000 | 
| -0.000 | -0.000 | -0.000 | 0.000 | -2221.446 | -0.000 | 
| -0.000 | -0.000 | -0.000 | -0.000 | -0.000 | -2775.403 | 
| 592542525.329 | 672135471.552 | 573535300.653 | 1283151.605 | 1106812.228 | -3441270.191 | 
| 391791512.827 | 331053893.715 | -131006607.754 | -3025137.991 | -1579994.600 | -3771228.020 | 
| 12651.210 | 12651.209 | 5992.604 | 0.000 | 0.000 | 0.000 | 
| 0.000 | 0.001 | 0.001 | -2221.446 | 0.000 | -0.000 | 
| 0.001 | 0.000 | 0.001 | 0.000 | -2221.446 | -0.000 | 
| 401751586.304 | 435859462.897 | 89184977.653 | 2078332.164 | 3236250.253 | 17702644.750 | 
| -400637816.128 | -341965989.423 | 102954316.266 | -1679869.498 | 991582.082 | 6074631.735 | 
| -576917228.840 | -671993440.528 | -568921824.985 | -6461453.278 | -949649.334 | 1058964.039 | 
| 12651.211 | 12651.211 | 5992.593 | -0.000 | -0.000 | -0.000 | 
| -0.000 | -0.001 | -0.001 | -2221.446 | 0.000 | 0.000 | 
| -0.001 | -0.000 | -0.001 | -0.000 | -2221.446 | -0.000 | 
| -371326882.501 | -366152028.003 | -89120641.453 | -546659.365 | -622263.227 | 21042636.445 | 
| 56729196.438 | 66407270.799 | 54848482.276 | -14472.180 | 570810.150 | -1827317.587 | 
| 36291351.939 | 32237191.325 | -17596917.066 | 83578.334 | 5012.364 | -7200.295 | 
| 12651.203 | 12651.203 | 5992.650 | 0.000 | 0.000 | 0.000 | 
| -0.024 | 0.039 | 0.011 | -2221.446 | 0.000 | 0.000 | 
| 0.010 | 0.005 | 0.011 | 0.000 | -2221.446 | -0.000 | 
| 35601460.031 | 34719139.461 | -5451854.241 | -129279.823 | 395023.399 | 1228572.721 | 
| -36214187.258 | -31150070.219 | 20722360.130 | -226653.037 | 26997.348 | -131124.848 | 
| -56613769.295 | -64211788.062 | -55861730.038 | -715835.276 | 59881.599 | 1150595.218 | 
| 12651.217 | 12651.217 | 5992.547 | -0.000 | -0.000 | -0.000 | 
| 0.024 | -0.039 | -0.011 | -2221.446 | -0.000 | -0.000 | 
| -0.010 | -0.005 | -0.011 | -0.000 | -2221.446 | 0.000 | 
| -34290213.042 | -30031665.695 | 5491295.743 | -271463.299 | 79452.921 | 1612510.122 | 
| 5491275664.830 | 5998865798.294 | 5361199415.356 | -62206426.130 | -24425473.506 | -12696185.717 | 
| 2437137168.243 | 2385658395.184 | -8309391980.476 | 83369081.876 | -32212595.927 | 63037122.297 | 
| 6425673762.203 | 7016248066.250 | 7035562630.023 | 278075643.589 | 50399526.010 | 32975697.059 | 
| 6452721413.832 | 7112010113.809 | 6980116040.190 | 225370937.540 | -70456975.869 | -6858134.678 | 
| 0.000 | 0.000 | 0.000 | 0.000 | -2221.556 | -0.000 | 
| 2445677635.509 | 2071999981.308 | -8644662940.358 | -20440656.560 | 88313854.304 | -64389629.816 | 
| -2478879988.130 | -2376911401.814 | 8226489290.974 | -69757562.682 | 39587261.815 | -74260489.615 | 
| -5473298739.746 | -5972382753.928 | -5228732563.544 | 99599846.991 | 3104348.105 | -353946.935 | 
| -6213552652.448 | -6973821671.418 | -6888279034.864 | -280933883.811 | 42479515.728 | -27357103.890 | 
| -6297855478.318 | -6916281989.437 | -7034178197.977 | -262289279.453 | 10148721.972 | -38718050.595 | 
| -0.000 | -0.000 | -0.000 | -0.000 | -2221.556 | -0.000 | 
| -2398057069.516 | -1574312169.585 | 9152986432.027 | 15992361.438 | 124597400.430 | -68637233.613 | 
| 532395147.846 | 588974487.109 | 542866247.597 | -15128452.928 | -9355151.330 | -7090453.760 | 
| 148956965.679 | 180239144.528 | -934359272.535 | 2728032.046 | 1908704.153 | -6166670.338 | 
| 12651.198 | 12651.198 | 5992.287 | -0.000 | -0.000 | 0.000 | 
| 625638090.675 | 701122684.229 | 688226115.230 | 27963357.100 | 71035.860 | 1959847.074 | 
| 625499280.740 | 705527712.686 | 690996379.226 | 33768074.239 | 389477.454 | -1658990.551 | 
| 222396817.748 | 140007102.657 | -1006492349.651 | 1561674.933 | 4826109.834 | -1587608.512 | 
| -154990756.928 | -178390412.674 | 930228623.587 | -3886181.143 | 5064258.998 | 7841955.729 | 
| -545234089.866 | -590269691.219 | -552901046.802 | 4649767.094 | 5057566.996 | 7644707.417 | 
| 12651.199 | 12651.199 | 5992.277 | 0.000 | 0.000 | -0.000 | 
| -636280876.576 | -698616083.345 | -692523291.051 | -26257815.179 | 4809853.082 | -1815186.727 | 
| -620175291.188 | -693922883.946 | -682876636.761 | -25865707.365 | 802052.090 | -1403756.014 | 
| -219647502.351 | -133005262.351 | 985762599.065 | -6781596.389 | 5488293.339 | -5881185.577 | 
| 54892947.812 | 58003408.287 | 54955589.752 | -1575710.079 | 894011.987 | -266568.020 | 
| 12407316.509 | 14761920.016 | -91199467.584 | -317607.345 | -347235.118 | -205122.965 | 
| 12651.191 | 12651.191 | 5992.333 | -0.000 | -0.000 | 0.000 | 
| 0.005 | 0.010 | 0.011 | -2221.556 | 0.000 | 0.000 | 
| 0.010 | 0.005 | 0.011 | 0.000 | -2221.556 | 0.000 | 
| 23314646.510 | 11855175.199 | -97690085.578 | 162642.119 | 440113.476 | 755371.966 | 
| -12627592.757 | -14762905.514 | 90830591.444 | 349406.326 | 277388.350 | 46031.343 | 
| -53390551.720 | -57554408.146 | -55298247.835 | 980662.542 | 387533.726 | -101223.271 | 
| 12651.206 | 12651.206 | 5992.230 | 0.000 | 0.000 | -0.000 | 
| -0.005 | -0.010 | -0.011 | -2221.556 | -0.000 | -0.000 | 
| -0.010 | -0.005 | -0.011 | -0.000 | -2221.556 | -0.000 | 
| -18693978.366 | -10952112.944 | 100962380.913 | -47675.745 | 226083.656 | 177395.013 | 
| 1098.842 | 110.581 | 110.581 | -0.000 | -0.000 | -0.000 | 
| 110.581 | 1098.842 | 110.581 | -0.000 | -0.000 | -0.000 | 
| 110.581 | 110.581 | 1098.842 | -0.000 | -0.000 | -0.000 | 
| -0.000 | 0.000 | 0.000 | 494.565 | 0.000 | 0.000 | 
| 0.000 | -0.000 | 0.000 | 0.000 | 494.565 | 0.000 | 
| 0.000 | 0.000 | -0.000 | 0.000 | 0.000 | 494.565 | 
| 1098.842 | 110.581 | 110.581 | 0.000 | -0.000 | -0.000 | 
| 110.581 | 1098.842 | 110.581 | -0.000 | 0.000 | -0.000 | 
| 110.581 | 110.581 | 1098.842 | -0.000 | -0.000 | 0.000 | 
| 0.000 | -0.000 | -0.000 | 494.565 | -0.000 | -0.000 | 
| -0.000 | 0.000 | -0.000 | -0.000 | 494.565 | -0.000 | 
| -0.000 | -0.000 | 0.000 | -0.000 | -0.000 | 494.565 | 
| 1098.842 | 110.581 | 110.581 | 0.000 | -0.000 | -0.000 | 
| 110.581 | 1098.842 | 110.581 | -0.000 | 0.000 | -0.000 | 
| 110.581 | 110.581 | 1098.842 | -0.000 | -0.000 | 0.000 | 
| -0.000 | 0.000 | 0.000 | 494.565 | 0.000 | 0.000 | 
| 0.000 | -0.000 | 0.000 | 0.000 | 494.565 | 0.000 | 
| 0.000 | 0.000 | -0.000 | 0.000 | 0.000 | 494.565 | 
| 1098.841 | 110.581 | 110.581 | 0.000 | 0.000 | 0.000 | 
| 110.581 | 1098.841 | 110.581 | 0.000 | 0.000 | 0.000 | 
| 110.581 | 110.581 | 1098.841 | 0.000 | 0.000 | 0.000 | 
| 0.000 | -0.000 | -0.000 | 494.565 | -0.000 | -0.000 | 
| -0.000 | 0.000 | -0.000 | -0.000 | 494.565 | -0.000 | 
| -0.000 | -0.000 | 0.000 | -0.000 | -0.000 | 494.565 | 
| 1098.844 | 110.581 | 110.581 | -0.000 | -0.000 | -0.000 | 
| 110.581 | 1098.844 | 110.581 | -0.000 | -0.000 | -0.000 | 
| 110.581 | 110.581 | 1098.844 | -0.000 | -0.000 | -0.000 | 
| -0.000 | 0.000 | 0.001 | 494.565 | 0.000 | 0.000 | 
| 0.000 | -0.000 | 0.001 | 0.000 | 494.565 | 0.000 | 
| 0.000 | 0.001 | -0.000 | 0.000 | 0.000 | 494.565 | 
| 1098.839 | 110.580 | 110.580 | -0.000 | -0.000 | -0.000 | 
| 110.580 | 1098.839 | 110.580 | -0.000 | -0.000 | -0.000 | 
| 110.580 | 110.580 | 1098.839 | -0.000 | -0.000 | -0.000 | 
| 0.000 | -0.000 | -0.001 | 494.565 | -0.000 | -0.000 | 
| -0.000 | 0.000 | -0.001 | -0.000 | 494.565 | -0.000 | 
| -0.000 | -0.001 | 0.000 | -0.000 | -0.000 | 494.565 | 
| 1828.199 | 329.465 | 0.000 | 0.000 | 0.000 | -0.000 | 
| 329.465 | 1828.199 | 0.000 | 0.000 | 0.000 | 0.000 | 
| -0.000 | -0.000 | 0.000 | 0.000 | 0.000 | 0.000 | 
| -0.000 | -0.000 | 0.000 | 0.000 | 0.000 | 0.000 | 
| -0.000 | -0.000 | 0.000 | 0.000 | 0.000 | 0.000 | 
| -0.000 | -0.000 | 0.000 | 0.000 | 0.000 | 6.099 | 
| 1828.199 | 329.465 | -0.000 | -0.000 | -0.000 | -0.000 | 
| 329.465 | 1828.199 | -0.000 | -0.000 | -0.000 | 0.000 | 
| 0.000 | 0.000 | -0.000 | -0.000 | -0.000 | -0.000 | 
| 0.000 | 0.000 | -0.000 | -0.000 | -0.000 | 0.000 | 
| 0.000 | 0.000 | -0.000 | -0.000 | -0.000 | -0.000 | 
| 0.000 | 0.000 | -0.000 | -0.000 | -0.000 | 6.099 | 
| 1828.198 | 329.465 | 0.000 | 0.000 | 0.000 | 0.000 | 
| 329.465 | 1828.198 | 0.000 | 0.000 | 0.000 | -0.000 | 
| -0.000 | -0.000 | 0.000 | 0.000 | 0.000 | 0.000 | 
| -0.000 | -0.000 | 0.000 | 0.000 | 0.000 | -0.000 | 
| -0.000 | -0.000 | 0.000 | 0.000 | 0.000 | 0.000 | 
| -0.000 | -0.000 | 0.000 | 0.000 | 0.000 | 6.099 | 
| 1828.199 | 329.465 | -0.000 | -0.000 | -0.000 | -0.000 | 
| 329.465 | 1828.199 | -0.000 | -0.000 | -0.000 | 0.000 | 
| 0.000 | 0.000 | -0.000 | -0.000 | -0.000 | -0.000 | 
| 0.000 | 0.000 | -0.000 | -0.000 | -0.000 | 0.000 | 
| 0.000 | 0.000 | -0.000 | -0.000 | -0.000 | -0.000 | 
| 0.000 | 0.000 | -0.000 | -0.000 | -0.000 | 6.099 | 
| 1828.198 | 329.466 | 0.000 | 0.000 | 0.000 | 0.000 | 
| 329.466 | 1828.198 | 0.000 | 0.000 | 0.000 | 0.000 | 
| -0.000 | -0.000 | 0.000 | 0.000 | 0.000 | 0.000 | 
| -0.000 | -0.000 | 0.000 | 0.000 | 0.000 | -0.000 | 
| -0.000 | -0.000 | 0.000 | 0.000 | 0.000 | 0.000 | 
| -0.000 | -0.001 | 0.000 | 0.000 | 0.000 | 6.099 | 
| 1828.200 | 329.465 | -0.000 | -0.000 | -0.000 | -0.000 | 
| 329.465 | 1828.200 | -0.000 | -0.000 | -0.000 | 0.000 | 
| 0.000 | 0.000 | -0.000 | -0.000 | -0.000 | -0.000 | 
| 0.000 | 0.000 | -0.000 | -0.000 | -0.000 | -0.000 | 
| 0.000 | 0.000 | -0.000 | -0.000 | -0.000 | -0.000 | 
| 0.000 | 0.001 | -0.000 | -0.000 | -0.000 | 6.099 | 
| 1788.914 | 322.386 | 0.000 | 0.000 | 0.000 | -0.000 | 
| 322.386 | 1788.914 | 0.000 | 0.000 | 0.000 | -0.000 | 
| -0.000 | -0.000 | 0.000 | 0.000 | 0.000 | -0.000 | 
| -0.000 | -0.000 | 0.000 | 0.000 | 0.000 | -0.000 | 
| -0.000 | -0.000 | 0.000 | 0.000 | 0.000 | -0.000 | 
| -0.000 | -0.000 | 0.000 | 0.000 | 0.000 | 5.968 | 
| 1788.914 | 322.386 | -0.000 | -0.000 | -0.000 | 0.000 | 
| 322.386 | 1788.914 | -0.000 | -0.000 | -0.000 | 0.000 | 
| 0.000 | 0.000 | -0.000 | -0.000 | -0.000 | 0.000 | 
| 0.000 | 0.000 | -0.000 | -0.000 | -0.000 | 0.000 | 
| 0.000 | 0.000 | -0.000 | -0.000 | -0.000 | 0.000 | 
| 0.000 | 0.000 | -0.000 | -0.000 | -0.000 | 5.968 | 
| 1788.913 | 322.386 | 0.000 | 0.000 | 0.000 | -0.000 | 
| 322.386 | 1788.913 | 0.000 | 0.000 | 0.000 | -0.000 | 
| -0.000 | -0.000 | 0.000 | 0.000 | 0.000 | -0.000 | 
| -0.000 | -0.000 | 0.000 | 0.000 | 0.000 | -0.000 | 
| -0.000 | -0.000 | 0.000 | 0.000 | 0.000 | -0.000 | 
| -0.000 | -0.000 | 0.000 | 0.000 | 0.000 | 5.968 | 
| 1788.914 | 322.386 | -0.000 | -0.000 | -0.000 | 0.000 | 
| 322.386 | 1788.914 | -0.000 | -0.000 | -0.000 | 0.000 | 
| 0.000 | 0.000 | -0.000 | -0.000 | -0.000 | 0.000 | 
| 0.000 | 0.000 | -0.000 | -0.000 | -0.000 | 0.000 | 
| 0.000 | 0.000 | -0.000 | -0.000 | -0.000 | 0.000 | 
| 0.000 | 0.000 | -0.000 | -0.000 | -0.000 | 5.968 | 
| 1788.912 | 322.386 | 0.000 | 0.000 | 0.000 | 0.000 | 
| 322.386 | 1788.912 | 0.000 | 0.000 | 0.000 | -0.000 | 
| -0.000 | -0.000 | 0.000 | 0.000 | 0.000 | -0.000 | 
| -0.000 | -0.000 | 0.000 | 0.000 | 0.000 | -0.000 | 
| -0.000 | -0.000 | 0.000 | 0.000 | 0.000 | 0.000 | 
| -0.000 | -0.001 | 0.000 | 0.000 | 0.000 | 5.968 | 
| 1788.915 | 322.385 | -0.000 | -0.000 | -0.000 | 0.000 | 
| 322.385 | 1788.915 | -0.000 | -0.000 | -0.000 | 0.000 | 
| 0.000 | 0.000 | -0.000 | -0.000 | -0.000 | 0.000 | 
| 0.000 | 0.000 | -0.000 | -0.000 | -0.000 | 0.000 | 
| 0.000 | 0.000 | -0.000 | -0.000 | -0.000 | 0.000 | 
| 0.000 | 0.001 | -0.000 | -0.000 | -0.000 | 5.968 | 
| 961.002 | -60.717 | 0.000 | -0.000 | -0.000 | 0.000 | 
| -70.161 | 970.446 | 0.000 | 0.000 | 0.000 | 0.000 | 
| 0.000 | -0.000 | 0.000 | -0.000 | -0.000 | 0.000 | 
| 0.000 | -0.000 | 0.000 | -0.000 | -0.000 | 0.000 | 
| 0.000 | -0.000 | 0.000 | -0.000 | -0.000 | 0.000 | 
| -0.000 | 0.000 | 0.000 | -0.000 | -0.000 | 510.859 | 
| 970.446 | -70.161 | 0.000 | -0.000 | -0.000 | 0.000 | 
| -60.717 | 961.002 | -0.000 | 0.000 | 0.000 | -0.000 | 
| -0.000 | 0.000 | -0.000 | 0.000 | 0.000 | -0.000 | 
| -0.000 | 0.000 | -0.000 | 0.000 | 0.000 | -0.000 | 
| -0.000 | 0.000 | -0.000 | 0.000 | 0.000 | -0.000 | 
| 0.000 | -0.000 | -0.000 | 0.000 | 0.000 | 510.859 | 
| 961.002 | -60.717 | 0.000 | -0.000 | -0.000 | 0.000 | 
| -70.161 | 970.446 | 0.000 | 0.000 | 0.000 | -0.000 | 
| 0.000 | -0.000 | 0.000 | -0.000 | -0.000 | 0.000 | 
| 0.000 | -0.000 | 0.000 | -0.000 | -0.000 | 0.000 | 
| 0.000 | -0.000 | 0.000 | -0.000 | 0.000 | -0.000 | 
| -0.000 | 0.000 | 0.000 | 0.000 | -0.000 | 520.304 | 
| 970.446 | -70.161 | 0.000 | -0.000 | -0.000 | -0.000 | 
| -60.717 | 961.002 | 0.000 | 0.000 | 0.000 | -0.000 | 
| -0.000 | 0.000 | -0.000 | 0.000 | 0.000 | -0.000 | 
| -0.000 | 0.000 | -0.000 | 0.000 | 0.000 | -0.000 | 
| -0.000 | 0.000 | -0.000 | 0.000 | 0.000 | -0.000 | 
| 0.000 | -0.000 | -0.000 | -0.000 | -0.000 | 520.304 | 
| 970.449 | -70.163 | 0.000 | -0.000 | -0.000 | 0.000 | 
| -60.717 | 961.003 | 0.000 | -0.000 | -0.000 | 0.000 | 
| 0.000 | -0.000 | 0.000 | -0.000 | -0.000 | 0.000 | 
| 0.000 | -0.000 | 0.000 | -0.000 | -0.000 | 0.000 | 
| 0.000 | -0.000 | 0.000 | -0.000 | 0.000 | -0.000 | 
| -0.001 | 0.001 | 0.000 | 0.000 | 0.000 | 510.859 | 
| 960.999 | -60.716 | 0.000 | 0.000 | 0.000 | -0.000 | 
| -70.161 | 970.444 | 0.000 | 0.000 | -0.000 | 0.000 | 
| -0.000 | 0.000 | -0.000 | 0.000 | 0.000 | -0.000 | 
| -0.000 | 0.000 | -0.000 | 0.000 | 0.000 | -0.000 | 
| -0.000 | 0.000 | -0.000 | 0.000 | 0.000 | -0.000 | 
| 0.001 | -0.001 | -0.000 | -0.000 | 0.000 | 510.859 | 
| 2445.440 | 0.000 | 0.000 | 0.000 | 0.000 | 0.000 | 
| 0.000 | 2445.440 | 0.000 | 0.000 | 0.000 | 0.000 | 
| 0.000 | 0.000 | 2445.440 | 0.000 | 0.000 | 0.000 | 
| 0.000 | 0.000 | -0.000 | 101.182 | 0.000 | 0.000 | 
| 0.000 | 0.000 | -0.000 | 0.000 | 101.182 | 0.000 | 
| 0.000 | -0.000 | 0.000 | 0.000 | 0.000 | 101.182 | 
| 2445.440 | -0.000 | -0.000 | -0.000 | -0.000 | -0.000 | 
| -0.000 | 2445.440 | -0.000 | -0.000 | -0.000 | 0.000 | 
| -0.000 | -0.000 | 2445.440 | 0.000 | 0.000 | -0.000 | 
| -0.000 | -0.000 | 0.000 | 101.182 | -0.000 | -0.000 | 
| -0.000 | -0.000 | 0.000 | -0.000 | 101.182 | -0.000 | 
| -0.000 | 0.000 | -0.000 | -0.000 | -0.000 | 101.182 | 
| 2445.440 | 0.000 | 0.000 | 0.000 | 0.000 | 0.000 | 
| 0.000 | 2445.440 | 0.000 | 0.000 | 0.000 | 0.000 | 
| 0.000 | 0.000 | 2445.440 | 0.000 | 0.000 | 0.000 | 
| 0.000 | 0.000 | -0.000 | 101.182 | 0.000 | 0.000 | 
| 0.000 | 0.000 | -0.000 | 0.000 | 101.182 | 0.000 | 
| 0.000 | -0.000 | 0.000 | 0.000 | 0.000 | 101.182 | 
| 2445.440 | -0.000 | -0.000 | -0.000 | -0.000 | -0.000 | 
| -0.000 | 2445.440 | -0.000 | -0.000 | -0.000 | -0.000 | 
| -0.000 | -0.000 | 2445.440 | -0.000 | -0.000 | -0.000 | 
| -0.000 | -0.000 | 0.000 | 101.182 | -0.000 | -0.000 | 
| -0.000 | -0.000 | 0.000 | -0.000 | 101.182 | -0.000 | 
| -0.000 | 0.000 | -0.000 | -0.000 | -0.000 | 101.182 | 
| 2445.440 | 0.000 | 0.000 | 0.000 | 0.000 | 0.000 | 
| 0.000 | 2445.440 | 0.000 | 0.000 | 0.000 | 0.000 | 
| 0.000 | 0.000 | 2445.440 | 0.000 | 0.000 | 0.000 | 
| 0.000 | 0.000 | -0.001 | 101.182 | 0.000 | 0.000 | 
| 0.000 | 0.000 | -0.001 | 0.000 | 101.182 | 0.000 | 
| 0.000 | -0.001 | 0.000 | 0.000 | 0.000 | 101.182 | 
| 2445.439 | 0.000 | 0.000 | -0.000 | -0.000 | -0.000 | 
| 0.000 | 2445.439 | 0.000 | -0.000 | -0.000 | -0.000 | 
| 0.000 | 0.000 | 2445.439 | -0.000 | -0.000 | -0.000 | 
| -0.000 | -0.000 | 0.001 | 101.182 | -0.000 | -0.000 | 
| -0.000 | -0.000 | 0.001 | -0.000 | 101.182 | -0.000 | 
| -0.000 | 0.001 | -0.000 | -0.000 | -0.000 | 101.182 | 
| 489.356 | 43.693 | 41.854 | 0.000 | 0.000 | 0.000 | 
| 64.960 | 1036.062 | 128.962 | 0.000 | 0.000 | -0.000 | 
| 46.268 | 126.354 | 1160.880 | 0.000 | 0.000 | -0.000 | 
| 2.037 | -0.534 | -1.439 | 558.931 | 0.000 | -0.000 | 
| 1.584 | -0.113 | -1.378 | 0.000 | 227.764 | -0.000 | 
| 4.112 | -1.030 | -2.945 | -0.000 | 0.000 | -33.795 | 
| 482.344 | 50.942 | 42.173 | -0.000 | -0.000 | 0.000 | 
| 64.960 | 1036.062 | 128.962 | 0.000 | -0.000 | -0.000 | 
| 39.948 | 129.590 | 1163.992 | 0.000 | 0.000 | -0.000 | 
| -2.037 | 0.534 | 1.439 | 558.931 | -0.000 | 0.000 | 
| -1.584 | 0.113 | 1.378 | -0.000 | 227.764 | 0.000 | 
| -4.112 | 1.030 | 2.945 | -0.000 | -0.000 | -33.795 | 
| 513.476 | 49.267 | 14.630 | -0.000 | 0.000 | -0.000 | 
| 59.983 | 1024.539 | 143.464 | 0.000 | 0.000 | 0.000 | 
| 44.863 | 126.752 | 1161.847 | 0.000 | 0.000 | -0.000 | 
| 0.206 | -0.054 | -0.145 | 558.896 | -0.000 | -0.000 | 
| 0.158 | -0.011 | -0.138 | -0.000 | 227.764 | 0.000 | 
| 0.206 | -0.569 | 0.295 | 0.000 | 0.000 | -34.159 | 
| 487.708 | 43.698 | 43.384 | -0.000 | -0.000 | -0.000 | 
| 66.036 | 1023.187 | 138.988 | -0.000 | -0.000 | 0.000 | 
| 44.550 | 126.841 | 1162.062 | 0.000 | 0.000 | -0.000 | 
| -0.206 | 0.054 | 0.145 | 558.896 | 0.000 | 0.000 | 
| -0.158 | 0.011 | 0.138 | 0.000 | 227.764 | -0.000 | 
| -0.206 | 0.569 | -0.295 | -0.000 | -0.000 | -34.159 | 
| 483.921 | 50.495 | 41.088 | 0.000 | 0.000 | -0.000 | 
| 66.208 | 1023.141 | 138.869 | 0.000 | -0.000 | 0.000 | 
| 44.722 | 126.792 | 1161.946 | 0.000 | 0.000 | 0.000 | 
| 0.021 | -0.005 | -0.015 | 558.896 | -0.000 | -0.000 | 
| 0.016 | -0.001 | -0.014 | -0.000 | 227.764 | -0.000 | 
| 0.020 | -0.059 | 0.029 | 0.000 | -0.000 | -34.182 | 
| 487.828 | 43.694 | 43.275 | 0.000 | 0.000 | 0.000 | 
| 66.173 | 1023.145 | 138.895 | 0.000 | 0.000 | -0.000 | 
| 44.690 | 126.801 | 1161.964 | -0.000 | -0.000 | 0.000 | 
| -0.021 | 0.005 | 0.015 | 558.896 | -0.000 | 0.000 | 
| -0.016 | 0.001 | 0.014 | 0.000 | 227.764 | 0.000 | 
| -0.020 | 0.059 | -0.029 | -0.000 | -0.000 | -34.182 | 
| 704.661 | 259.373 | 221.320 | 0.000 | 0.000 | -0.000 | 
| 259.373 | 704.661 | 221.320 | 0.000 | 0.000 | -0.000 | 
| 139.235 | 139.235 | 1012.187 | 0.000 | 0.000 | -0.000 | 
| -0.000 | -0.000 | 0.000 | 307.202 | 0.000 | -0.000 | 
| -0.000 | -0.000 | 0.000 | 0.000 | 307.202 | -0.000 | 
| -0.001 | -0.001 | 0.000 | 0.000 | 0.000 | 52.289 | 
| 957.435 | 184.868 | 143.814 | -0.000 | -0.000 | -0.000 | 
| 184.868 | 957.435 | 143.814 | -0.000 | -0.000 | -0.000 | 
| 194.123 | 194.123 | 964.460 | 0.000 | 0.000 | 0.000 | 
| 0.000 | 0.000 | -0.000 | 307.202 | -0.000 | 0.000 | 
| 0.000 | 0.000 | -0.000 | -0.000 | 307.202 | 0.000 | 
| 0.001 | 0.001 | -0.000 | -0.000 | -0.000 | 52.289 | 
| 683.310 | 332.748 | 198.702 | 0.000 | 0.000 | -0.000 | 
| 332.748 | 683.310 | 198.702 | 0.000 | 0.000 | -0.000 | 
| 194.123 | 194.123 | 964.460 | 0.000 | 0.000 | -0.000 | 
| -0.000 | 0.000 | -0.000 | 307.202 | 0.000 | -0.000 | 
| 0.000 | -0.000 | -0.000 | 0.000 | 307.202 | -0.000 | 
| -0.000 | -0.000 | 0.000 | 0.000 | 0.000 | 52.289 | 
| 704.631 | 259.383 | 221.329 | -0.000 | -0.000 | 0.000 | 
| 259.383 | 704.631 | 221.329 | -0.000 | -0.000 | 0.000 | 
| 139.235 | 139.235 | 1012.187 | -0.000 | -0.000 | 0.000 | 
| 0.000 | -0.000 | 0.000 | 307.202 | -0.000 | 0.000 | 
| -0.000 | 0.000 | 0.000 | -0.000 | 307.202 | 0.000 | 
| 0.000 | 0.000 | -0.000 | -0.000 | -0.000 | 52.289 | 
| 683.306 | 332.750 | 198.704 | 0.000 | 0.000 | -0.000 | 
| 332.750 | 683.306 | 198.704 | 0.000 | -0.000 | -0.000 | 
| 194.116 | 194.116 | 964.468 | 0.000 | 0.000 | 0.000 | 
| 0.000 | 0.000 | -0.000 | 332.722 | 0.000 | -0.000 | 
| 0.000 | 0.000 | -0.000 | 0.000 | 332.722 | -0.000 | 
| -0.000 | -0.000 | -0.000 | 0.000 | 0.000 | 52.289 | 
| 683.319 | 332.739 | 198.702 | -0.000 | -0.000 | 0.000 | 
| 332.739 | 683.319 | 198.702 | -0.000 | -0.000 | 0.000 | 
| 139.236 | 139.236 | 1012.185 | -0.000 | 0.000 | 0.000 | 
| -0.000 | -0.000 | 0.000 | 332.722 | -0.000 | 0.000 | 
| -0.000 | -0.000 | 0.000 | -0.000 | 332.722 | 0.000 | 
| 0.000 | 0.000 | 0.000 | -0.000 | -0.000 | 52.289 | 
| 421.296 | 102.577 | 102.577 | -0.000 | -0.000 | -0.000 | 
| 102.577 | 421.296 | 102.577 | -0.000 | -0.000 | -0.000 | 
| 102.577 | 102.577 | 421.296 | -0.000 | -0.000 | -0.000 | 
| 0.000 | -0.000 | 0.000 | 292.247 | -0.000 | -0.000 | 
| -0.000 | 0.000 | 0.000 | -0.000 | 292.247 | -0.000 | 
| -0.000 | 0.000 | 0.000 | -0.000 | -0.000 | 292.247 | 
| 421.296 | 102.577 | 102.577 | 0.000 | 0.000 | 0.000 | 
| 102.577 | 421.296 | 102.577 | 0.000 | 0.000 | 0.000 | 
| 102.577 | 102.577 | 421.296 | 0.000 | 0.000 | 0.000 | 
| -0.000 | 0.000 | -0.000 | 292.247 | 0.000 | 0.000 | 
| 0.000 | -0.000 | -0.000 | 0.000 | 292.247 | 0.000 | 
| 0.000 | -0.000 | -0.000 | 0.000 | 0.000 | 292.247 | 
| 450.181 | 88.135 | 88.135 | 0.000 | -0.000 | -0.000 | 
| 88.135 | 450.181 | 88.135 | -0.000 | 0.000 | -0.000 | 
| 88.135 | 88.135 | 450.181 | -0.000 | -0.000 | 0.000 | 
| 0.000 | -0.000 | 0.000 | 293.568 | 0.000 | -0.000 | 
| -0.000 | 0.000 | 0.000 | 0.000 | 293.568 | -0.000 | 
| -0.000 | 0.000 | 0.000 | 0.000 | -0.000 | 293.568 | 
| 450.181 | 88.135 | 88.135 | -0.000 | -0.000 | -0.000 | 
| 88.135 | 450.181 | 88.135 | 0.000 | -0.000 | -0.000 | 
| 88.135 | 88.135 | 450.181 | 0.000 | 0.000 | -0.000 | 
| -0.000 | 0.000 | -0.000 | 293.568 | -0.000 | 0.000 | 
| 0.000 | -0.000 | -0.000 | -0.000 | 293.568 | -0.000 | 
| 0.000 | -0.000 | -0.000 | -0.000 | 0.000 | 293.568 | 
| 421.297 | 102.577 | 102.577 | -0.000 | -0.000 | -0.000 | 
| 102.577 | 421.297 | 102.577 | -0.000 | -0.000 | -0.000 | 
| 102.577 | 102.577 | 421.297 | -0.000 | -0.000 | -0.000 | 
| 0.000 | -0.000 | 0.000 | 292.247 | -0.000 | -0.000 | 
| -0.000 | 0.000 | 0.000 | -0.000 | 292.247 | -0.000 | 
| -0.000 | 0.000 | 0.000 | -0.000 | -0.000 | 292.247 | 
| 421.295 | 102.577 | 102.577 | 0.000 | 0.000 | 0.000 | 
| 102.577 | 421.295 | 102.577 | 0.000 | 0.000 | 0.000 | 
| 102.577 | 102.577 | 421.295 | 0.000 | 0.000 | 0.000 | 
| -0.000 | 0.000 | -0.000 | 292.247 | 0.000 | 0.000 | 
| 0.000 | -0.000 | -0.000 | 0.000 | 292.247 | 0.000 | 
| 0.000 | -0.000 | -0.000 | 0.000 | 0.000 | 292.247 | 
| 1058.514 | 1046.613 | 0.000 | 0.000 | 0.000 | -0.000 | 
| 1046.613 | 1058.514 | 0.000 | 0.000 | 0.000 | -0.000 | 
| -0.000 | -0.000 | 0.000 | 0.000 | 0.000 | -0.000 | 
| -0.000 | -0.000 | 0.000 | 0.000 | 0.000 | -0.000 | 
| -0.000 | -0.000 | 0.000 | 0.000 | 0.000 | -0.000 | 
| -0.000 | -0.000 | 0.000 | 0.000 | 0.000 | 731.120 | 
| 1058.514 | 1046.613 | -0.000 | -0.000 | -0.000 | -0.000 | 
| 1046.613 | 1058.514 | -0.000 | -0.000 | -0.000 | 0.000 | 
| 0.000 | 0.000 | -0.000 | -0.000 | -0.000 | 0.000 | 
| 0.000 | 0.000 | -0.000 | -0.000 | -0.000 | 0.000 | 
| 0.000 | 0.000 | -0.000 | -0.000 | -0.000 | 0.000 | 
| 0.000 | 0.000 | -0.000 | -0.000 | -0.000 | 731.120 | 
| 1058.514 | 1046.613 | 0.000 | 0.000 | 0.000 | 0.000 | 
| 1046.613 | 1058.514 | 0.000 | 0.000 | 0.000 | 0.000 | 
| -0.000 | -0.000 | 0.000 | 0.000 | 0.000 | -0.000 | 
| -0.000 | -0.000 | 0.000 | 0.000 | 0.000 | -0.000 | 
| -0.000 | -0.000 | 0.000 | 0.000 | 0.000 | -0.000 | 
| -0.000 | -0.000 | 0.000 | 0.000 | 0.000 | 731.120 | 
| 1058.514 | 1046.613 | -0.000 | -0.000 | -0.000 | 0.000 | 
| 1046.613 | 1058.514 | -0.000 | -0.000 | -0.000 | -0.000 | 
| 0.000 | 0.000 | -0.000 | -0.000 | -0.000 | 0.000 | 
| 0.000 | 0.000 | -0.000 | -0.000 | -0.000 | 0.000 | 
| 0.000 | 0.000 | -0.000 | -0.000 | -0.000 | 0.000 | 
| 0.000 | 0.000 | -0.000 | -0.000 | -0.000 | 731.120 | 
| 1058.513 | 1046.614 | 0.000 | 0.000 | 0.000 | 0.000 | 
| 1046.614 | 1058.513 | 0.000 | 0.000 | 0.000 | 0.000 | 
| -0.000 | -0.000 | 0.000 | 0.000 | 0.000 | -0.000 | 
| -0.000 | -0.000 | 0.000 | 0.000 | 0.000 | -0.000 | 
| -0.000 | -0.000 | 0.000 | 0.000 | 0.000 | -0.000 | 
| -0.002 | -0.000 | 0.000 | 0.000 | 0.000 | 731.120 | 
| 1058.515 | 1046.612 | -0.000 | -0.000 | -0.000 | -0.000 | 
| 1046.612 | 1058.515 | -0.000 | -0.000 | -0.000 | -0.000 | 
| 0.000 | 0.000 | -0.000 | -0.000 | -0.000 | 0.000 | 
| 0.000 | 0.000 | -0.000 | -0.000 | -0.000 | 0.000 | 
| 0.000 | 0.000 | -0.000 | -0.000 | -0.000 | 0.000 | 
| 0.002 | 0.000 | -0.000 | -0.000 | -0.000 | 731.120 | 
| 1067.810 | 134.283 | 70.989 | -0.000 | 0.000 | -0.000 | 
| 134.283 | 1065.146 | 166.739 | -0.000 | 0.000 | -0.000 | 
| 70.989 | 166.739 | 1062.022 | -0.000 | 0.000 | 0.000 | 
| 0.000 | 0.000 | 0.000 | 384.391 | 0.000 | 0.000 | 
| -0.807 | -0.722 | 0.850 | -0.000 | 435.299 | 0.000 | 
| 0.000 | 0.000 | -0.000 | -0.000 | 0.000 | 315.178 | 
| 1067.810 | 134.283 | 70.989 | 0.000 | -0.000 | -0.000 | 
| 134.283 | 1065.146 | 166.739 | 0.000 | -0.000 | 0.000 | 
| 70.989 | 166.739 | 1062.022 | 0.000 | -0.000 | 0.000 | 
| 0.000 | -0.000 | 0.000 | 384.391 | -0.000 | 0.000 | 
| 0.807 | 0.722 | -0.850 | 0.000 | 435.299 | 0.000 | 
| -0.000 | -0.000 | 0.000 | 0.000 | -0.000 | 315.178 | 
| 1067.810 | 134.283 | 70.989 | 0.000 | 0.000 | -0.000 | 
| 218.384 | 925.881 | 206.646 | -0.000 | 0.000 | -0.000 | 
| 98.909 | 214.221 | 1010.599 | -0.000 | 0.000 | 0.000 | 
| -0.109 | -0.097 | 0.115 | 288.031 | 0.000 | -0.000 | 
| -0.081 | -0.072 | 0.085 | -0.000 | 435.298 | 0.000 | 
| 0.070 | -0.060 | -0.014 | -0.000 | 0.000 | 108.351 | 
| 892.772 | 215.586 | 101.346 | 0.000 | -0.000 | -0.000 | 
| 197.542 | 929.503 | 210.862 | 0.000 | -0.000 | 0.000 | 
| 70.989 | 166.739 | 1062.022 | -0.000 | -0.000 | -0.000 | 
| 0.109 | 0.097 | -0.115 | 288.031 | -0.000 | -0.000 | 
| 0.081 | 0.072 | -0.085 | 0.000 | 435.298 | 0.000 | 
| -0.070 | 0.060 | 0.014 | 0.000 | -0.000 | 108.351 | 
| 912.245 | 190.721 | 118.618 | -0.000 | 0.000 | -0.000 | 
| 218.460 | 925.947 | 206.579 | -0.000 | 0.000 | -0.000 | 
| 113.576 | 202.080 | 1013.941 | -0.000 | 0.000 | -0.000 | 
| 0.000 | -0.000 | -0.000 | 384.391 | 0.000 | -0.000 | 
| 0.000 | 0.000 | 0.000 | -0.000 | 445.748 | -0.000 | 
| -0.015 | -0.014 | 0.016 | -0.000 | 0.000 | 229.522 | 
| 892.740 | 215.297 | 101.736 | 0.000 | -0.000 | 0.000 | 
| 215.656 | 925.458 | 210.337 | 0.000 | -0.000 | -0.000 | 
| 101.422 | 210.474 | 1010.290 | 0.000 | -0.000 | 0.000 | 
| -0.000 | 0.000 | 0.000 | 384.391 | -0.000 | -0.000 | 
| -0.000 | -0.000 | -0.000 | 0.000 | 445.748 | 0.000 | 
| 0.015 | 0.014 | -0.016 | 0.000 | -0.000 | 229.522 | 
| 925.945 | 575.079 | -102.737 | 0.000 | -0.000 | -0.000 | 
| 128.707 | 1061.738 | 165.403 | -0.000 | 0.000 | -0.000 | 
| 65.112 | 167.894 | 1059.960 | -0.000 | -0.000 | 0.000 | 
| 0.000 | -0.000 | 0.000 | 385.527 | -0.000 | -0.000 | 
| 79.076 | 332.767 | -219.681 | -0.000 | 419.424 | -0.000 | 
| 0.000 | -0.000 | 0.000 | -0.000 | 0.000 | 302.362 | 
| 873.006 | -159.484 | 304.365 | 0.000 | 0.000 | 0.000 | 
| 128.707 | 1061.738 | 165.403 | 0.000 | -0.000 | 0.000 | 
| 27.356 | -133.964 | 1235.398 | 0.000 | 0.000 | 0.000 | 
| -0.000 | 0.000 | -0.000 | 385.527 | 0.000 | 0.000 | 
| -79.076 | -332.767 | 219.681 | 0.000 | 419.424 | 0.000 | 
| -0.000 | 0.000 | -0.000 | 0.000 | -0.000 | 302.362 | 
| 1061.426 | 137.778 | 71.693 | 0.000 | 0.000 | -0.000 | 
| 216.130 | 954.768 | 193.954 | -0.000 | -0.000 | -0.000 | 
| 65.112 | 167.894 | 1059.960 | -0.000 | -0.000 | -0.000 | 
| 0.000 | -0.000 | -0.000 | 385.527 | 0.000 | -0.000 | 
| 0.000 | 0.000 | 0.000 | -0.000 | 431.096 | -0.000 | 
| -27.826 | 46.502 | -6.812 | -0.000 | -0.000 | 121.144 | 
| 876.880 | 185.787 | 118.160 | 0.000 | -0.000 | 0.000 | 
| 181.969 | 891.895 | 237.066 | 0.000 | 0.000 | 0.000 | 
| 87.735 | 179.347 | 1030.176 | 0.000 | 0.000 | 0.000 | 
| -0.000 | 0.000 | -0.000 | 385.527 | 0.000 | 0.000 | 
| -0.000 | -0.000 | -0.000 | 0.000 | 431.096 | 0.000 | 
| 27.826 | -46.502 | 6.812 | 0.000 | -0.000 | 121.144 | 
| 881.239 | 225.021 | 95.933 | -0.000 | -0.000 | -0.000 | 
| 128.707 | 1061.738 | 165.403 | -0.000 | 0.000 | -0.000 | 
| 105.221 | 209.808 | 1011.139 | -0.000 | -0.000 | -0.000 | 
| 0.000 | -0.000 | -0.000 | 385.527 | 0.000 | -0.000 | 
| 0.000 | 0.000 | 0.000 | -0.000 | 431.096 | -0.000 | 
| 0.000 | -0.000 | 0.000 | -0.000 | 0.000 | 302.362 | 
| 1061.425 | 137.778 | 71.693 | 0.000 | -0.000 | -0.000 | 
| 128.707 | 1061.737 | 165.403 | 0.000 | -0.000 | 0.000 | 
| 88.231 | 216.420 | 1011.715 | 0.000 | 0.000 | 0.000 | 
| -0.000 | 0.000 | 0.000 | 385.527 | 0.000 | 0.000 | 
| -0.000 | -0.000 | -0.000 | 0.000 | 431.096 | 0.000 | 
| -0.000 | 0.000 | -0.000 | -0.000 | -0.000 | 302.362 | 
| 979.040 | 98.107 | 232.617 | -0.000 | 30.172 | 0.000 | 
| 1887.570 | 1567.793 | -1613.417 | 0.000 | -2510.804 | -0.000 | 
| 1979.778 | 810.242 | -927.260 | 0.000 | -2497.999 | -0.000 | 
| 1273.087 | 598.036 | -2188.438 | 261.264 | -2591.085 | 10.526 | 
| 1276.543 | 579.586 | -2149.194 | -0.000 | -2475.661 | 0.000 | 
| 883.268 | 939.571 | -1632.965 | 16.504 | -2108.266 | 160.771 | 
| 979.040 | 98.107 | 232.617 | 0.000 | 30.172 | -0.000 | 
| 102.454 | 1025.740 | 156.313 | 0.000 | -66.788 | -0.000 | 
| -980.639 | -434.218 | 3045.493 | 0.000 | 2637.783 | -0.000 | 
| -1273.087 | -598.036 | 2188.438 | 261.264 | 2591.085 | 10.526 | 
| -880.723 | -947.982 | 1664.438 | -0.000 | 2224.681 | -0.000 | 
| -883.268 | -939.571 | 1632.965 | 16.504 | 2108.266 | 160.771 | 
| 911.588 | 254.024 | 99.782 | 0.000 | -262.536 | -0.000 | 
| 253.597 | 1048.743 | 2.355 | 0.000 | -221.940 | -0.000 | 
| 447.203 | 238.777 | 677.310 | 0.000 | -223.097 | 0.000 | 
| 130.251 | 60.514 | -219.241 | 257.588 | -261.278 | 11.973 | 
| -0.424 | -65.437 | 88.143 | -0.000 | 311.239 | 0.000 | 
| -0.000 | -0.000 | 0.000 | -54.220 | -0.000 | 230.910 | 
| 979.040 | 98.107 | 232.617 | 0.000 | 30.172 | -0.000 | 
| 16.029 | 873.349 | 343.081 | -0.000 | 261.666 | -0.000 | 
| 109.372 | 112.606 | 1030.792 | -0.000 | 278.883 | -0.000 | 
| -130.251 | -60.514 | 219.241 | 257.588 | 261.278 | 11.973 | 
| -126.062 | -72.045 | 254.085 | -0.000 | 361.082 | 0.000 | 
| 0.000 | 0.000 | -0.000 | -54.220 | 0.000 | 230.910 | 
| 788.800 | 167.765 | 271.672 | -0.000 | -15.247 | 0.000 | 
| 171.618 | 962.066 | 146.703 | 0.000 | -28.020 | 0.000 | 
| 288.132 | 183.185 | 840.454 | 0.000 | 9.866 | 0.000 | 
| 9.157 | 10.311 | -16.800 | 248.937 | -22.290 | 12.225 | 
| 18.405 | -6.377 | 17.245 | -0.000 | 94.680 | 0.000 | 
| 14.029 | 5.921 | -19.469 | 15.453 | -24.746 | 166.300 | 
| 782.826 | 163.110 | 282.777 | -0.000 | 21.673 | -0.000 | 
| 151.458 | 949.845 | 180.473 | -0.000 | 17.324 | -0.000 | 
| 258.561 | 169.214 | 875.660 | -0.000 | 54.922 | -0.000 | 
| -9.157 | -10.311 | 16.800 | 248.937 | 22.290 | 12.225 | 
| -9.716 | -12.946 | 52.906 | 0.000 | 135.804 | -0.000 | 
| -14.029 | -5.921 | 19.469 | 15.453 | 24.746 | 166.300 | 
| 730.892 | 195.798 | 245.107 | 0.000 | -28.446 | 0.000 | 
| 105.188 | 1015.102 | 162.428 | 0.000 | -69.284 | -0.000 | 
| 237.449 | 209.057 | 819.733 | 0.000 | -34.650 | -0.000 | 
| -0.000 | 0.000 | 0.000 | 395.816 | 0.000 | -54.338 | 
| -2.254 | -69.284 | 80.141 | 0.000 | 307.511 | 0.000 | 
| -0.000 | -0.000 | 0.000 | -54.338 | 0.000 | 232.538 | 
| 802.959 | 156.065 | 302.769 | 0.000 | 40.477 | -0.000 | 
| 105.188 | 1015.102 | 162.428 | 0.000 | -69.284 | 0.000 | 
| 224.912 | 162.428 | 921.349 | 0.000 | 80.141 | 0.000 | 
| 0.000 | -0.000 | -0.000 | 395.816 | -0.000 | -54.338 | 
| 28.928 | -8.592 | 46.137 | 0.000 | 126.554 | 0.000 | 
| 0.000 | -0.000 | -0.000 | -54.338 | -0.000 | 232.538 | 
| 776.494 | 167.632 | 276.331 | -0.000 | 8.699 | -0.000 | 
| 159.710 | 946.521 | 172.978 | 0.000 | -8.951 | -0.000 | 
| 265.870 | 180.080 | 863.297 | -0.000 | 19.357 | -0.000 | 
| -0.000 | -0.000 | 0.000 | 395.816 | 0.000 | -54.338 | 
| -2.254 | -69.284 | 80.141 | -0.000 | 307.511 | -0.000 | 
| -8.089 | 4.328 | -3.643 | 10.415 | -4.319 | 165.239 | 
| 790.913 | 157.123 | 286.763 | 0.000 | 16.376 | 0.000 | 
| 166.438 | 941.548 | 177.717 | -0.000 | -1.853 | 0.000 | 
| 284.017 | 171.247 | 867.355 | 0.000 | 29.237 | -0.000 | 
| 0.000 | 0.000 | -0.000 | 395.816 | -0.000 | -54.338 | 
| -5.173 | 0.773 | 28.589 | -0.000 | 124.914 | -0.000 | 
| 8.089 | -4.328 | 3.643 | 10.415 | 4.319 | 165.239 | 
| 798.937 | 167.151 | 267.802 | 0.000 | 7.110 | 0.000 | 
| 162.288 | 944.824 | 174.998 | 0.000 | -6.251 | -0.000 | 
| 268.559 | 177.929 | 866.221 | -0.000 | 23.091 | -0.000 | 
| -0.296 | 0.193 | -0.233 | 258.793 | -0.309 | 8.364 | 
| -2.069 | -4.929 | 22.764 | 0.000 | 113.319 | 0.000 | 
| -0.323 | 0.211 | -0.255 | 14.227 | -0.339 | 174.322 | 
| 799.710 | 166.686 | 268.254 | -0.000 | 7.775 | 0.000 | 
| 159.897 | 940.918 | 174.988 | -0.000 | -1.112 | 0.000 | 
| 269.202 | 177.473 | 866.796 | -0.000 | 23.845 | 0.000 | 
| 0.296 | -0.193 | 0.233 | 258.793 | 0.309 | 8.364 | 
| -8.090 | 2.724 | 26.258 | 0.000 | 121.745 | -0.000 | 
| 0.323 | -0.211 | 0.255 | 14.227 | 0.339 | 174.322 | 
| -11773891.639 | -5167028.952 | -7234505.354 | -37874.773 | -616310.085 | 1873213.133 | 
| -11774021.764 | -5166896.341 | -7234504.617 | -37875.761 | -616308.480 | 1873212.695 | 
| -12087949.091 | -6218502.649 | -6809770.114 | 415657.434 | -347053.982 | 1812809.081 | 
| -11774057.394 | -5167066.301 | -7234563.921 | -37825.838 | -616309.976 | 1873212.262 | 
| -11774060.002 | -5167065.309 | -7234564.244 | -37876.656 | -616260.139 | 1873212.020 | 
| -11774057.645 | -5167065.348 | -7234564.255 | -37875.522 | -616309.134 | 1873243.675 | 
| 11774223.806 | 5167101.580 | 7234620.922 | 37876.036 | 616307.245 | -1873212.245 | 
| 11774078.112 | 5167214.222 | 7234615.603 | 37869.081 | 616308.988 | -1873208.273 | 
| 11774104.533 | 5167112.958 | 7234824.464 | 37874.605 | 616307.624 | -1873213.630 | 
| 11774053.574 | 5167065.273 | 7234562.019 | 37923.954 | 616308.157 | -1873210.698 | 
| 11774060.491 | 5167065.705 | 7234562.389 | 37873.704 | 616356.701 | -1873213.241 | 
| 11774058.324 | 5167065.307 | 7234562.084 | 37875.327 | 616307.898 | -1873181.632 | 
| -1177239.795 | -516670.309 | -723398.586 | -3786.870 | -61632.292 | 187321.673 | 
| -1177369.640 | -516537.517 | -723397.774 | -3787.869 | -61630.638 | 187321.288 | 
| -1177359.105 | -516658.944 | -723194.987 | -3788.335 | -61631.900 | 187320.287 | 
| -1177405.363 | -516707.359 | -723457.103 | -3738.099 | -61632.158 | 187320.900 | 
| -1177407.753 | -516706.579 | -723457.357 | -3788.830 | -61582.365 | 187320.674 | 
| -1177405.203 | -516706.372 | -723457.332 | -3787.458 | -61631.518 | 187352.217 | 
| 1208965.332 | 621891.063 | 681060.967 | -41565.246 | 34703.880 | -181280.531 | 
| 1177441.927 | 516875.555 | 723514.861 | 3787.215 | 61631.086 | -187321.238 | 
| 1177452.253 | 516754.080 | 723717.572 | 3786.617 | 61629.768 | -187322.205 | 
| 1177404.910 | 516706.626 | 723455.720 | 3837.794 | 61629.858 | -187321.430 | 
| 1177403.827 | 516706.503 | 723455.293 | 3786.252 | 61679.363 | -187321.851 | 
| 1177406.057 | 516706.569 | 723455.278 | 3787.450 | 61630.267 | -187290.219 | 
| -117574.607 | -51634.419 | -72287.895 | -378.086 | -6164.504 | 18732.539 | 
| -117704.423 | -51501.637 | -72287.079 | -379.087 | -6162.858 | 18732.150 | 
| -117693.887 | -51623.041 | -72084.290 | -379.548 | -6164.121 | 18731.154 | 
| -117740.167 | -51671.493 | -72346.423 | -329.314 | -6164.372 | 18731.765 | 
| -117742.534 | -51670.693 | -72346.667 | -380.041 | -6114.591 | 18731.535 | 
| -117740.297 | -51670.632 | -72346.677 | -378.847 | -6163.677 | 18763.167 | 
| 117906.556 | 51706.890 | 72403.372 | 379.421 | 6161.667 | -18731.713 | 
| 117776.723 | 51839.672 | 72404.183 | 378.427 | 6163.316 | -18732.105 | 
| 117787.266 | 51718.241 | 72606.959 | 377.962 | 6162.052 | -18733.106 | 
| 117740.991 | 51669.814 | 72344.840 | 428.195 | 6161.801 | -18732.488 | 
| 117738.625 | 51670.617 | 72344.598 | 377.468 | 6211.581 | -18732.717 | 
| 117740.859 | 51670.675 | 72344.586 | 378.660 | 6162.496 | -18701.086 | 
| 685.582 | 677.874 | 0.000 | 0.000 | 0.000 | -0.000 | 
| 677.874 | 685.582 | 0.000 | 0.000 | 0.000 | -0.000 | 
| -0.000 | -0.000 | 0.000 | 0.000 | 0.000 | -0.000 | 
| -0.000 | -0.000 | 0.000 | 0.000 | 0.000 | -0.000 | 
| -0.000 | -0.000 | 0.000 | 0.000 | 0.000 | -0.000 | 
| -0.000 | -0.000 | 0.000 | 0.000 | 0.000 | 473.535 | 
| 685.582 | 677.874 | -0.000 | -0.000 | -0.000 | 0.000 | 
| 677.874 | 685.582 | -0.000 | -0.000 | -0.000 | -0.000 | 
| 0.000 | 0.000 | -0.000 | -0.000 | -0.000 | 0.000 | 
| 0.000 | 0.000 | -0.000 | -0.000 | -0.000 | 0.000 | 
| 0.000 | 0.000 | -0.000 | -0.000 | -0.000 | 0.000 | 
| 0.000 | 0.000 | -0.000 | -0.000 | -0.000 | 473.535 | 
| 685.582 | 677.874 | 0.000 | 0.000 | 0.000 | -0.000 | 
| 677.874 | 685.582 | 0.000 | 0.000 | 0.000 | -0.000 | 
| -0.000 | -0.000 | 0.000 | 0.000 | 0.000 | -0.000 | 
| -0.000 | -0.000 | 0.000 | 0.000 | 0.000 | -0.000 | 
| -0.000 | -0.000 | 0.000 | 0.000 | 0.000 | -0.000 | 
| -0.000 | -0.000 | 0.000 | 0.000 | 0.000 | 473.535 | 
| 685.582 | 677.874 | -0.000 | -0.000 | -0.000 | 0.000 | 
| 677.874 | 685.582 | -0.000 | -0.000 | -0.000 | 0.000 | 
| 0.000 | 0.000 | -0.000 | -0.000 | -0.000 | 0.000 | 
| 0.000 | 0.000 | -0.000 | -0.000 | -0.000 | 0.000 | 
| 0.000 | 0.000 | -0.000 | -0.000 | -0.000 | 0.000 | 
| 0.000 | 0.000 | -0.000 | -0.000 | -0.000 | 473.535 | 
| 685.582 | 677.875 | 0.000 | 0.000 | 0.000 | -0.000 | 
| 677.875 | 685.582 | 0.000 | 0.000 | 0.000 | 0.000 | 
| -0.000 | -0.000 | 0.000 | 0.000 | 0.000 | -0.000 | 
| -0.000 | -0.000 | 0.000 | 0.000 | 0.000 | -0.000 | 
| -0.000 | -0.000 | 0.000 | 0.000 | 0.000 | -0.000 | 
| -0.001 | -0.000 | 0.000 | 0.000 | 0.000 | 473.535 | 
| 685.583 | 677.873 | -0.000 | -0.000 | -0.000 | -0.000 | 
| 677.873 | 685.583 | -0.000 | -0.000 | -0.000 | 0.000 | 
| 0.000 | 0.000 | -0.000 | -0.000 | -0.000 | 0.000 | 
| 0.000 | 0.000 | -0.000 | -0.000 | -0.000 | 0.000 | 
| 0.000 | 0.000 | -0.000 | -0.000 | -0.000 | 0.000 | 
| 0.001 | 0.000 | -0.000 | -0.000 | -0.000 | 473.535 | 
| -17340.364 | 1305.308 | 7173.195 | 0.000 | -0.000 | 0.000 | 
| -17523.066 | 1773.857 | 6179.644 | 0.000 | -0.000 | -0.000 | 
| -16243.488 | 5872.022 | 3295.532 | 0.000 | -0.000 | 0.000 | 
| -16298.342 | 5829.213 | 3309.904 | -54.990 | -0.000 | 0.000 | 
| -2321.172 | 1598.338 | 210.639 | -0.000 | 129.038 | 0.000 | 
| -16298.354 | 5829.216 | 3309.907 | 0.000 | -0.000 | -55.354 | 
| 16221.840 | -5773.865 | -3276.946 | -0.000 | 0.000 | -0.000 | 
| 17244.365 | -1403.735 | -7285.029 | -0.000 | 0.000 | 0.000 | 
| 16354.177 | -5786.970 | -3325.109 | -0.000 | 0.000 | -0.000 | 
| 16298.342 | -5829.213 | -3309.904 | -54.990 | -0.000 | -0.000 | 
| 2321.172 | -1598.338 | -210.639 | -0.000 | 129.038 | 0.000 | 
| 16298.354 | -5829.216 | -3309.907 | -0.000 | 0.000 | -55.354 | 
| -1801.119 | 102.989 | 574.457 | 0.000 | -0.000 | -0.000 | 
| -153.789 | 440.107 | 79.301 | -0.000 | -0.000 | 0.000 | 
| -1568.623 | 623.907 | 319.716 | 0.000 | -0.000 | -0.000 | 
| -1787.293 | 321.289 | 426.394 | -28.401 | -0.000 | 0.000 | 
| -1625.826 | 581.645 | 330.123 | 0.000 | -54.153 | 0.000 | 
| -1731.825 | 138.181 | 723.097 | -0.000 | 0.000 | 36.671 | 
| 514.230 | -80.472 | 34.545 | -0.000 | 0.000 | -0.000 | 
| 1656.610 | -660.026 | -282.152 | -0.000 | 0.000 | -0.000 | 
| 1774.787 | -350.413 | -446.527 | -0.000 | 0.000 | 0.000 | 
| 1787.293 | -321.289 | -426.394 | -28.401 | 0.000 | -0.000 | 
| 1625.826 | -581.645 | -330.123 | 0.000 | -54.153 | -0.000 | 
| 1731.825 | -138.181 | -723.097 | -0.000 | 0.000 | 36.671 | 
| -193.532 | -27.213 | 22.005 | 0.000 | -0.000 | -0.000 | 
| 67.743 | 331.644 | 53.378 | -0.000 | -0.000 | 0.000 | 
| -208.112 | -20.899 | 129.482 | -0.000 | -0.000 | 0.000 | 
| -177.152 | 17.674 | 69.893 | 22.587 | -0.000 | 0.000 | 
| -173.199 | 17.798 | 62.177 | -0.000 | 14.182 | 0.000 | 
| -178.702 | 17.331 | 70.801 | 0.000 | -0.000 | 25.413 | 
| 153.186 | -71.527 | -104.734 | -0.000 | 0.000 | 0.000 | 
| 118.294 | -69.454 | -63.176 | -0.000 | 0.000 | 0.000 | 
| 169.978 | -55.208 | 20.941 | -0.000 | 0.000 | 0.000 | 
| 177.152 | -17.674 | -69.893 | 22.587 | 0.000 | -0.000 | 
| 173.199 | -17.798 | -62.177 | 0.000 | 14.182 | -0.000 | 
| 178.702 | -17.331 | -70.801 | -0.000 | 0.000 | 25.413 | 
| 634.865 | 157.472 | 157.469 | 0.000 | 0.000 | 0.000 | 
| 157.469 | 634.867 | 157.470 | 0.000 | -0.000 | -0.000 | 
| 157.469 | 157.472 | 634.865 | -0.000 | 0.000 | 0.000 | 
| -0.000 | 0.005 | 0.001 | 256.631 | 0.000 | 0.000 | 
| -0.000 | 0.005 | 0.001 | -0.000 | 256.631 | 0.000 | 
| -0.000 | 0.005 | 0.001 | 0.000 | 0.000 | 256.631 | 
| 709.557 | 126.234 | 126.234 | 0.000 | 0.000 | -0.000 | 
| 126.234 | 709.557 | 126.234 | -0.000 | 0.000 | -0.000 | 
| 126.234 | 126.234 | 709.557 | -0.000 | 0.000 | -0.000 | 
| 0.000 | -0.005 | -0.001 | 256.631 | -0.000 | 0.000 | 
| 0.000 | -0.005 | -0.001 | -0.000 | 256.631 | 0.000 | 
| 0.000 | -0.005 | -0.001 | -0.000 | -0.000 | 256.631 | 
| 634.864 | 157.469 | 157.469 | -0.000 | 0.000 | 0.000 | 
| 157.469 | 634.864 | 157.469 | -0.000 | -0.000 | -0.000 | 
| 157.469 | 157.469 | 634.864 | 0.000 | -0.000 | 0.000 | 
| -0.000 | -0.000 | 0.000 | 288.320 | -0.000 | -0.000 | 
| -0.000 | -0.000 | 0.000 | -0.000 | 288.320 | -0.000 | 
| -0.000 | 0.000 | -0.000 | 0.000 | -0.000 | 288.320 | 
| 709.557 | 126.234 | 126.234 | 0.000 | 0.000 | -0.000 | 
| 126.234 | 709.557 | 126.234 | 0.000 | 0.000 | -0.000 | 
| 126.234 | 126.234 | 709.557 | 0.000 | 0.000 | 0.000 | 
| 0.000 | 0.000 | -0.000 | 288.320 | -0.000 | -0.000 | 
| 0.000 | 0.000 | -0.000 | -0.000 | 288.320 | 0.000 | 
| 0.000 | -0.000 | 0.000 | 0.000 | 0.000 | 288.320 | 
| 709.558 | 126.234 | 126.234 | -0.000 | -0.000 | 0.000 | 
| 126.234 | 709.558 | 126.234 | 0.000 | 0.000 | 0.000 | 
| 126.234 | 126.234 | 709.558 | 0.000 | -0.000 | 0.000 | 
| 0.000 | -0.000 | 0.000 | 222.481 | -0.000 | -0.000 | 
| -0.000 | 0.000 | 0.000 | 0.000 | 222.481 | 0.000 | 
| -0.000 | 0.000 | 0.000 | -0.000 | -0.000 | 222.481 | 
| 634.863 | 157.469 | 157.469 | -0.000 | -0.000 | -0.000 | 
| 157.469 | 634.863 | 157.469 | 0.000 | 0.000 | 0.000 | 
| 157.469 | 157.469 | 634.863 | -0.000 | -0.000 | -0.000 | 
| -0.000 | 0.000 | -0.000 | 222.481 | -0.000 | 0.000 | 
| 0.000 | -0.000 | -0.000 | -0.000 | 222.481 | 0.000 | 
| 0.000 | -0.000 | -0.000 | 0.000 | -0.000 | 222.481 | 
| -317.628 | 228.509 | 1683.884 | 0.000 | -0.000 | -0.000 | 
| -675.114 | 890.177 | 1506.671 | 0.000 | 0.000 | -0.000 | 
| -3346.087 | 1324.312 | 2224.820 | 0.000 | 0.000 | -0.000 | 
| 0.000 | -0.000 | -0.000 | 404.543 | 0.000 | 0.000 | 
| 0.000 | 0.000 | 0.000 | -0.000 | 337.490 | 0.000 | 
| -907.335 | -3.668 | 1342.410 | 0.000 | 0.000 | 151.002 | 
| 1511.238 | 229.246 | -1001.051 | -0.000 | 0.000 | 0.000 | 
| 79.216 | 1032.843 | 175.883 | -0.000 | 0.000 | -0.000 | 
| 243.989 | 183.032 | 878.158 | 0.000 | 0.000 | -0.000 | 
| -0.000 | 0.000 | 0.000 | 404.543 | -0.000 | 0.000 | 
| -0.000 | 0.000 | 0.000 | 0.000 | 337.490 | -0.000 | 
| 907.335 | 3.668 | -1342.410 | -0.000 | -0.000 | 151.002 | 
| 503.501 | 236.177 | 455.365 | 0.000 | 0.000 | -0.000 | 
| 123.823 | 913.507 | 293.719 | 0.000 | 0.000 | -0.000 | 
| 219.083 | 188.137 | 947.866 | 0.000 | 0.000 | -0.000 | 
| -0.000 | -0.000 | 0.000 | 404.543 | -0.000 | 0.000 | 
| -0.000 | 0.000 | -0.000 | -0.000 | 337.490 | 0.000 | 
| 0.000 | -0.000 | 0.000 | -0.000 | -0.000 | 224.300 | 
| 778.374 | 190.876 | 194.359 | -0.000 | -0.000 | 0.000 | 
| 79.216 | 1032.843 | 175.883 | 0.000 | 0.000 | -0.000 | 
| 685.486 | 65.382 | 677.286 | -0.000 | -0.000 | 0.000 | 
| 0.000 | 0.000 | -0.000 | 404.543 | 0.000 | -0.000 | 
| 0.000 | -0.000 | 0.000 | 0.000 | 337.490 | -0.000 | 
| -0.000 | 0.000 | -0.000 | 0.000 | -0.000 | 224.300 | 
| 717.379 | 173.022 | 306.004 | 0.000 | -0.000 | -0.000 | 
| 79.216 | 1032.845 | 175.883 | 0.000 | -0.000 | 0.000 | 
| 262.509 | 190.548 | 846.604 | 0.000 | -0.000 | 0.000 | 
| -18.383 | 5.038 | 9.482 | 240.408 | 0.000 | -0.000 | 
| -25.826 | 8.104 | 9.769 | 0.000 | 137.155 | -0.000 | 
| -40.521 | 10.301 | 15.950 | -0.000 | 0.000 | 170.212 | 
| 791.417 | 151.200 | 276.962 | -0.000 | -0.000 | 0.000 | 
| 79.216 | 1032.841 | 175.884 | 0.000 | 0.000 | -0.000 | 
| 324.948 | 171.898 | 820.146 | -0.000 | -0.000 | 0.000 | 
| 18.383 | -5.038 | -9.482 | 240.408 | -0.000 | 0.000 | 
| 25.826 | -8.104 | -9.769 | -0.000 | 137.155 | 0.000 | 
| 40.521 | -10.301 | -15.950 | 0.000 | -0.000 | 170.212 | 
| 540.498 | 236.125 | 236.125 | -0.000 | -0.000 | 0.000 | 
| 236.125 | 540.498 | 236.125 | 0.000 | -0.000 | -0.000 | 
| 236.125 | 236.125 | 540.498 | -0.000 | -0.000 | 0.000 | 
| -0.000 | 0.000 | 0.000 | 193.835 | -0.000 | 0.000 | 
| 0.000 | -0.000 | 0.000 | -0.000 | 193.835 | 0.000 | 
| 0.000 | 0.000 | -0.000 | -0.000 | -0.000 | 193.835 | 
| 540.498 | 236.125 | 236.125 | -0.000 | 0.000 | 0.000 | 
| 236.125 | 540.498 | 236.125 | -0.000 | -0.000 | -0.000 | 
| 236.125 | 236.125 | 540.498 | 0.000 | -0.000 | -0.000 | 
| 0.000 | -0.000 | -0.000 | 193.835 | -0.000 | -0.000 | 
| -0.000 | 0.000 | -0.000 | -0.000 | 193.835 | 0.000 | 
| -0.000 | -0.000 | 0.000 | -0.000 | -0.000 | 193.835 | 
| 540.499 | 236.125 | 236.125 | -0.000 | 0.000 | -0.000 | 
| 236.125 | 540.499 | 236.125 | 0.000 | -0.000 | 0.000 | 
| 108.570 | 108.570 | 245.152 | -0.017 | -0.017 | -0.018 | 
| -11.361 | -11.361 | -11.361 | 21.645 | -0.003 | -0.004 | 
| -11.361 | -11.361 | -11.361 | -0.003 | 21.645 | -0.004 | 
| -11.362 | -11.362 | -11.361 | -0.003 | -0.003 | 21.645 | 
| 540.498 | 236.125 | 236.125 | 0.000 | 0.000 | 0.000 | 
| 236.125 | 540.498 | 236.125 | 0.000 | 0.000 | -0.000 | 
| 236.125 | 236.125 | 540.498 | 0.000 | -0.000 | 0.000 | 
| 11.359 | 11.359 | 11.359 | 21.676 | 0.003 | 0.003 | 
| 11.359 | 11.359 | 11.359 | 0.003 | 21.676 | 0.003 | 
| 11.359 | 11.359 | 11.359 | 0.003 | 0.003 | 21.676 | 
| 34.085 | -13.012 | -13.012 | -0.001 | -0.001 | -0.001 | 
| -13.012 | 34.085 | -13.012 | -0.001 | -0.001 | -0.001 | 
| -13.012 | -13.012 | 34.085 | -0.001 | -0.001 | -0.001 | 
| -1.134 | -1.134 | -1.135 | 22.114 | -0.000 | -0.000 | 
| -1.134 | -1.134 | -1.135 | -0.000 | 22.113 | -0.000 | 
| -1.134 | -1.135 | -1.134 | -0.000 | -0.000 | 22.113 | 
| 0.853 | -5.519 | -5.519 | -0.000 | -0.000 | -0.000 | 
| -5.519 | 0.853 | -5.519 | -0.000 | -0.000 | -0.000 | 
| -5.519 | -5.519 | 0.853 | -0.000 | -0.000 | -0.000 | 
| 1.134 | 1.134 | 1.135 | 22.115 | 0.000 | 0.000 | 
| 1.134 | 1.134 | 1.135 | 0.000 | 22.115 | 0.000 | 
| 1.134 | 1.135 | 1.134 | 0.000 | 0.000 | 22.115 | 
| 102.161 | 58.321 | 58.321 | -0.000 | 0.000 | -0.000 | 
| 58.321 | 102.161 | 58.321 | -0.000 | 0.000 | -0.000 | 
| 58.321 | 58.321 | 102.161 | -0.000 | 0.000 | -0.000 | 
| -0.000 | 0.000 | 0.000 | 165.299 | 0.000 | 0.000 | 
| 0.000 | 0.000 | 0.000 | 0.000 | 165.299 | 0.000 | 
| 0.000 | 0.000 | -0.000 | -0.000 | -0.000 | 165.299 | 
| 199.361 | 66.192 | 66.192 | 0.000 | -0.000 | 0.000 | 
| 66.192 | 199.361 | 66.192 | 0.000 | -0.000 | 0.000 | 
| 66.192 | 66.192 | 199.361 | 0.000 | -0.000 | 0.000 | 
| 0.000 | -0.000 | -0.000 | 165.299 | -0.000 | -0.000 | 
| -0.000 | -0.000 | -0.000 | -0.000 | 165.299 | -0.000 | 
| -0.000 | -0.000 | 0.000 | 0.000 | -0.000 | 165.299 | 
| 391.059 | 57.835 | 57.835 | -0.000 | 0.000 | 0.000 | 
| 57.835 | 391.059 | 57.835 | 0.000 | -0.000 | -0.000 | 
| 57.835 | 57.835 | 391.059 | -0.000 | -0.000 | 0.000 | 
| -0.000 | -0.001 | -0.001 | 46.288 | 0.000 | -0.000 | 
| -0.001 | -0.000 | -0.001 | -0.000 | 46.288 | -0.000 | 
| -0.001 | -0.001 | -0.000 | -0.000 | 0.000 | 46.288 | 
| 199.348 | 66.190 | 66.190 | 0.000 | -0.000 | 0.000 | 
| 66.190 | 199.348 | 66.190 | 0.000 | -0.000 | 0.000 | 
| 66.190 | 66.190 | 199.348 | 0.000 | -0.000 | 0.000 | 
| 0.000 | 0.001 | 0.001 | 46.288 | -0.000 | 0.000 | 
| 0.001 | 0.000 | 0.001 | 0.000 | 46.288 | 0.000 | 
| 0.001 | 0.001 | 0.000 | 0.000 | -0.000 | 46.288 | 
| 79.473 | 42.973 | 42.973 | -0.000 | 0.000 | -0.000 | 
| 42.973 | 79.473 | 42.973 | -0.000 | 0.000 | -0.000 | 
| 42.973 | 42.973 | 79.473 | -0.000 | 0.000 | -0.000 | 
| -0.000 | -0.000 | 0.000 | 165.299 | 0.000 | 0.000 | 
| -0.000 | 0.000 | -0.000 | -0.000 | 83.809 | -0.000 | 
| -0.000 | 0.000 | -0.000 | 0.000 | -0.000 | 165.299 | 
| 79.490 | 42.974 | 42.974 | 0.000 | -0.000 | 0.000 | 
| 42.974 | 79.490 | 42.974 | 0.000 | -0.000 | 0.000 | 
| 42.974 | 42.974 | 79.490 | 0.000 | -0.000 | 0.000 | 
| 0.000 | 0.000 | -0.000 | 165.299 | -0.000 | -0.000 | 
| 0.000 | -0.000 | 0.000 | 0.000 | 83.809 | 0.000 | 
| 0.000 | -0.000 | 0.000 | 0.000 | -0.000 | 165.299 | 
| -1350.577 | -1351.930 | -1351.934 | -0.000 | -0.000 | -0.000 | 
| 49.277 | 333.189 | 49.277 | -0.000 | 0.000 | -0.000 | 
| 49.277 | 49.277 | 333.189 | 0.000 | -0.000 | -0.000 | 
| -0.000 | 0.000 | -0.000 | 140.838 | 0.000 | 0.000 | 
| -0.000 | 0.000 | -0.000 | -0.000 | 140.838 | -0.000 | 
| 0.000 | 0.000 | 0.000 | -0.000 | 0.000 | 140.838 | 
| 333.189 | 49.277 | 49.277 | 0.000 | 0.000 | -0.000 | 
| 49.277 | 333.189 | 49.277 | 0.000 | -0.000 | 0.000 | 
| 49.277 | 49.277 | 333.189 | 0.000 | -0.000 | 0.000 | 
| -0.000 | -0.000 | -0.000 | 140.838 | -0.000 | -0.000 | 
| 0.000 | -0.000 | 0.000 | -0.000 | 140.838 | -0.000 | 
| 0.000 | -0.000 | 0.000 | -0.000 | -0.000 | 140.838 | 
| 109.802 | 15.872 | 15.873 | 0.000 | 0.000 | 0.001 | 
| 15.872 | 109.801 | 15.873 | 0.000 | 0.000 | 0.001 | 
| 15.872 | 15.872 | 109.802 | 0.000 | 0.000 | 0.001 | 
| -191.624 | -191.623 | -191.625 | 3.061 | -0.001 | -0.002 | 
| -191.624 | -191.623 | -191.625 | -0.001 | 3.061 | -0.002 | 
| -191.624 | -191.623 | -191.625 | -0.001 | -0.001 | 3.060 | 
| 187.695 | 171.844 | 171.844 | -0.000 | -0.000 | -0.000 | 
| 171.844 | 187.695 | 171.844 | -0.000 | -0.000 | -0.000 | 
| 171.844 | 171.844 | 187.695 | -0.000 | -0.000 | -0.000 | 
| 33.466 | 33.466 | 33.466 | 47.970 | -0.000 | -0.001 | 
| 191.624 | 191.623 | 191.625 | 0.001 | 3.064 | 0.002 | 
| 191.659 | 191.658 | 191.660 | 0.001 | 0.001 | 3.336 | 
| 114.555 | 45.560 | 45.560 | 0.000 | 0.000 | 0.000 | 
| -69.256 | -35.558 | -69.256 | 0.000 | -0.000 | -0.000 | 
| -69.249 | -69.249 | -35.630 | 0.000 | -0.000 | -0.000 | 
| -4.341 | -4.341 | -4.341 | 23.543 | -0.000 | -0.000 | 
| -4.341 | -4.341 | -4.341 | -0.000 | 23.543 | -0.000 | 
| -4.341 | -4.341 | -4.341 | -0.000 | -0.000 | 23.543 | 
| 333.189 | 49.277 | 49.277 | 0.000 | 0.000 | -0.000 | 
| 49.277 | 333.189 | 49.277 | -0.000 | 0.000 | 0.000 | 
| 49.277 | 49.277 | 333.189 | 0.000 | -0.000 | -0.000 | 
| 4.341 | 4.341 | 4.341 | 23.543 | 0.000 | 0.000 | 
| 4.341 | 4.341 | 4.341 | 0.000 | 23.543 | 0.000 | 
| 4.341 | 4.341 | 4.341 | 0.000 | 0.000 | 23.543 | 
| 397.879 | -1212.904 | 460.088 | -6.033 | 1.398 | 39.463 | 
| 860.554 | 273.683 | -291.756 | -17.761 | 22.824 | 112.389 | 
| -65.958 | 479.436 | -4470.631 | -0.782 | 0.986 | -30.014 | 
| 1496.832 | 1101.954 | 1033.106 | -171.808 | 28.569 | 120.336 | 
| -68.586 | -1388.311 | 874.566 | -7.239 | 97.600 | 38.965 | 
| -734.651 | -2576.623 | 249.035 | 8.949 | -10.296 | 52.997 | 
| 320.056 | 54.642 | 192.017 | 0.000 | -0.000 | 0.000 | 
| -995.097 | 1079.704 | -1251.845 | 2.619 | 4.186 | -52.316 | 
| 197.346 | -92.707 | 2455.416 | 0.000 | -0.000 | 0.000 | 
| -226.020 | 847.841 | -675.414 | 367.143 | -7.537 | -66.582 | 
| 2828.396 | 7324.047 | -612.242 | -4.561 | 1085.653 | -21.050 | 
| 168.370 | 1382.960 | -571.553 | 1.827 | -2.781 | 91.250 | 
| -118.479 | -51.110 | -244.882 | -0.004 | 0.866 | 11.575 | 
| 60.986 | 177.871 | -167.943 | -1.349 | 1.705 | 2.215 | 
| 197.347 | -92.707 | 2455.439 | 0.000 | -0.000 | 0.000 | 
| -214.464 | -572.431 | 49.250 | 7.079 | 1.127 | 2.770 | 
| 17.502 | -101.304 | 87.376 | 1.030 | -19.519 | 5.187 | 
| 31.289 | 23.161 | 26.211 | -0.464 | 0.852 | 3.444 | 
| 64.017 | 31.354 | 204.208 | 1.365 | -1.725 | -2.385 | 
| 65.238 | 432.597 | 72.924 | 0.023 | -0.029 | 0.897 | 
| 123.556 | 61.652 | 566.605 | 0.020 | -0.025 | 0.755 | 
| 121.332 | 314.306 | -7.183 | -200.300 | -1.299 | -2.495 | 
| 75.383 | 157.380 | 19.384 | -0.661 | 71.434 | 0.339 | 
| -22.169 | 59.506 | -83.648 | 0.331 | -0.468 | 233.982 | 
| 309.182 | 64.829 | 64.268 | -0.003 | 0.004 | -0.134 | 
| 25.202 | 174.178 | -38.044 | -0.040 | 0.075 | 0.322 | 
| 106.235 | 70.843 | 393.333 | -0.053 | 0.067 | -0.007 | 
| 4.380 | -0.166 | 9.414 | 120.585 | 0.018 | 0.213 | 
| 5.009 | 0.603 | 8.215 | -0.047 | 45.410 | 0.332 | 
| -25.430 | -65.955 | 2.254 | -0.039 | -0.038 | -32.050 | 
| 226.838 | 52.671 | 158.745 | 0.051 | -0.065 | -0.050 | 
| -36.979 | 193.555 | -33.107 | 0.102 | -0.144 | -0.514 | 
| 112.861 | 93.884 | 294.779 | -0.005 | -0.016 | -0.068 | 
| -3.214 | -2.293 | -3.069 | 72.495 | -0.043 | -0.207 | 
| 0.894 | 12.156 | -1.657 | 0.011 | -22.767 | -0.733 | 
| -6.444 | 2.616 | -10.293 | 0.071 | -0.105 | 40.954 | 
| 463.692 | 353.320 | 11.813 | 0.000 | 0.000 | -0.000 | 
| 353.320 | 463.692 | 11.813 | -0.000 | 0.000 | 0.000 | 
| 11.813 | 11.813 | 1492.761 | -0.000 | 0.000 | 0.000 | 
| -359.448 | -359.448 | -1370.244 | -38.910 | 0.000 | 0.000 | 
| -359.448 | -359.448 | -1370.245 | 0.000 | -38.910 | 0.000 | 
| 0.000 | 0.000 | 0.000 | 0.000 | 0.000 | 263.453 | 
| 35.199 | -34.363 | 1754.964 | -0.000 | -0.000 | -0.000 | 
| -34.363 | 35.199 | 1754.964 | 0.000 | 0.000 | 0.000 | 
| 151.110 | 151.110 | 1174.770 | 0.000 | 0.000 | -0.000 | 
| 359.447 | 359.448 | 1370.244 | -38.910 | -0.000 | -0.000 | 
| 359.448 | 359.448 | 1370.245 | -0.000 | -38.910 | -0.000 | 
| -0.000 | -0.000 | -0.000 | -0.000 | 0.000 | 263.453 | 
| 463.694 | 353.321 | 11.813 | -0.000 | -0.000 | 0.000 | 
| 353.321 | 463.694 | 11.813 | -0.000 | -0.000 | -0.000 | 
| -58.812 | -58.812 | 19.496 | -0.000 | 0.000 | 0.000 | 
| -0.000 | -0.000 | -0.000 | 68.449 | 0.000 | 0.000 | 
| -0.000 | -0.000 | -0.000 | 0.000 | 68.449 | 0.000 | 
| 37.485 | 37.485 | -118.847 | -0.000 | 0.000 | 49.030 | 
| -56.471 | -153.998 | 111.616 | 0.000 | -0.000 | 0.000 | 
| -153.998 | -56.471 | 111.616 | 0.000 | 0.000 | 0.000 | 
| -17.955 | -17.955 | 406.386 | -0.000 | -0.000 | -0.000 | 
| 0.000 | 0.000 | 0.000 | 68.449 | -0.000 | 0.000 | 
| 0.000 | 0.000 | 0.000 | 0.000 | 68.449 | -0.000 | 
| -37.485 | -37.485 | 118.847 | 0.000 | -0.000 | 49.030 | 
| 8.319 | -16.636 | 3.151 | 0.000 | 0.000 | -0.000 | 
| -16.636 | 8.319 | 3.151 | 0.000 | 0.000 | -0.000 | 
| 37.854 | 37.854 | 96.251 | -0.000 | -0.000 | 0.000 | 
| 11.116 | 11.116 | 36.496 | 15.627 | 0.000 | 0.000 | 
| 11.116 | 11.116 | 36.496 | 0.000 | 15.627 | 0.000 | 
| 1.454 | 1.454 | -12.608 | 0.000 | -0.000 | 1.704 | 
| 28.509 | 3.473 | 28.368 | 0.000 | -0.000 | -0.000 | 
| 3.473 | 28.509 | 28.368 | 0.000 | 0.000 | -0.000 | 
| 34.487 | 34.487 | 311.482 | -0.000 | -0.000 | -0.000 | 
| -11.116 | -11.116 | -36.496 | 15.627 | 0.000 | -0.000 | 
| -11.116 | -11.116 | -36.496 | -0.000 | 15.627 | -0.000 | 
| -1.454 | -1.454 | 12.608 | 0.000 | -0.000 | 1.704 | 
| -237.677 | -293.408 | -30.246 | 0.000 | 0.000 | 0.000 | 
| -293.408 | -237.677 | -30.246 | 0.000 | -0.000 | 0.000 | 
| -170.124 | -170.124 | -429.263 | -0.000 | -0.000 | 0.000 | 
| -347.672 | -347.672 | -69.147 | 19.488 | -0.000 | 0.000 | 
| -347.672 | -347.672 | -69.147 | 0.000 | 19.488 | -0.000 | 
| -348.025 | -348.025 | -69.217 | 0.000 | -0.000 | 13.562 | 
| 441.580 | 412.869 | 108.236 | -0.000 | 0.000 | 0.000 | 
| 412.869 | 441.580 | 108.236 | -0.000 | 0.000 | 0.000 | 
| 371.828 | 371.828 | 153.934 | -0.000 | 0.000 | -0.000 | 
| 347.672 | 347.672 | 69.147 | 19.488 | 0.000 | -0.000 | 
| 347.672 | 347.672 | 69.147 | -0.000 | 19.488 | 0.000 | 
| 348.025 | 348.025 | 69.217 | -0.000 | 0.000 | 13.562 | 
| 38.763 | 31.656 | 32.422 | 0.000 | 0.000 | 0.000 | 
| 31.656 | 38.763 | 32.422 | 0.000 | -0.000 | 0.000 | 
| 2.154 | 2.154 | 82.762 | 0.000 | -0.000 | -0.000 | 
| -57.919 | -57.919 | -32.453 | 19.590 | -0.000 | 0.000 | 
| -57.919 | -57.919 | -32.453 | 0.000 | 19.590 | -0.000 | 
| -0.000 | -0.000 | 0.000 | -0.000 | -0.000 | 26.616 | 
| 123.246 | 63.264 | 41.003 | -0.000 | 0.000 | -0.000 | 
| 63.264 | 123.246 | 41.003 | -0.000 | 0.000 | -0.000 | 
| 65.173 | 65.173 | 108.292 | -0.000 | 0.000 | -0.000 | 
| 57.919 | 57.919 | 32.453 | 19.590 | 0.000 | 0.000 | 
| 57.919 | 57.919 | 32.453 | -0.000 | 19.590 | -0.000 | 
| 0.000 | 0.000 | -0.000 | -0.000 | 0.000 | 26.616 | 
| 56.737 | 39.325 | 51.225 | 0.000 | -0.000 | -0.000 | 
| 39.325 | 56.737 | 51.225 | 0.000 | -0.000 | -0.000 | 
| 39.607 | 39.607 | 68.816 | 0.000 | -0.000 | 0.000 | 
| -2.421 | -2.421 | -1.393 | 18.652 | -0.000 | 0.000 | 
| -2.421 | -2.421 | -1.393 | 0.000 | 18.652 | -0.000 | 
| -3.209 | -3.209 | -0.638 | 0.000 | -0.000 | 14.581 | 
| 71.717 | 33.253 | 55.253 | -0.000 | 0.000 | -0.000 | 
| 33.253 | 71.717 | 55.253 | -0.000 | 0.000 | 0.000 | 
| 55.857 | 55.857 | 72.112 | -0.000 | 0.000 | -0.000 | 
| 2.421 | 2.421 | 1.393 | 18.652 | 0.000 | -0.000 | 
| 2.421 | 2.421 | 1.393 | 0.000 | 18.652 | -0.000 | 
| 3.209 | 3.209 | 0.638 | -0.000 | 0.000 | 14.581 | 
| 908.908 | 758.526 | 311.536 | -1044.079 | 451.696 | -351.911 | 
| 362.771 | 718.026 | 207.757 | -959.085 | 388.854 | -233.652 | 
| 44.486 | 1693.715 | 715.797 | -1107.004 | 735.652 | -754.377 | 
| 221.266 | 269.425 | 181.256 | -740.846 | 408.336 | -282.749 | 
| 103.277 | 544.697 | 149.851 | -1041.249 | 758.764 | -315.138 | 
| -175.028 | 2152.575 | 734.875 | -38.023 | 535.578 | -561.072 | 
| 27.495 | -437.132 | -308.231 | -279.067 | -1969.676 | 594.481 | 
| 317.181 | 1923.959 | 636.770 | 348.801 | 69.963 | -28.504 | 
| -188.603 | 111.710 | -333.843 | 71.580 | -2170.683 | 976.395 | 
| -150.383 | -1107.068 | -420.804 | 1149.058 | -536.703 | 425.808 | 
| 125.597 | -2689.700 | -867.982 | 37.869 | -494.472 | 837.146 | 
| 54.730 | -2422.106 | -845.494 | 143.262 | -624.253 | 984.259 | 
| 742.415 | 235.696 | 109.460 | -27.530 | -21.832 | -17.179 | 
| 96.657 | 760.349 | 168.978 | -24.795 | 134.998 | -70.138 | 
| 185.994 | 165.957 | 616.038 | -21.854 | -18.442 | -27.029 | 
| -12.415 | -88.059 | -65.055 | 45.576 | 184.099 | -50.624 | 
| 41.884 | -62.910 | 4.484 | -139.574 | 375.800 | -64.085 | 
| 30.127 | -31.611 | -0.411 | -97.169 | 203.249 | 66.882 | 
| 676.446 | -16.368 | 76.721 | 23.131 | -45.291 | 37.179 | 
| 48.491 | 265.257 | 94.108 | 36.277 | -174.445 | 80.367 | 
| -12.260 | 188.518 | 252.497 | 40.910 | -202.705 | 137.503 | 
| 45.823 | -318.930 | -126.544 | 81.349 | -2.666 | 28.638 | 
| 25.289 | 79.280 | 9.095 | -145.291 | 474.957 | 27.432 | 
| -25.687 | -4.896 | 0.460 | 90.745 | 16.251 | 328.831 | 
| 461.427 | 89.303 | 104.964 | -24.543 | 37.831 | -19.186 | 
| 185.116 | 402.628 | 99.984 | -10.568 | -19.796 | -7.968 | 
| 84.835 | 91.468 | 380.923 | -19.450 | 20.378 | -6.159 | 
| -5.049 | 16.855 | -20.637 | 119.754 | 0.293 | -17.363 | 
| 20.300 | 73.603 | 52.967 | 16.002 | 219.622 | -4.983 | 
| -3.147 | -27.293 | 3.756 | -42.113 | 34.916 | 163.409 | 
| 472.320 | 129.407 | 107.055 | 33.450 | 3.587 | 0.714 | 
| 198.129 | 580.990 | 164.405 | 52.899 | -17.688 | -6.195 | 
| 89.157 | 122.391 | 297.420 | 12.459 | -27.507 | -2.255 | 
| 2.353 | 65.036 | 13.976 | 170.995 | -18.606 | -3.765 | 
| 18.107 | 51.835 | 53.806 | 38.839 | 178.504 | 0.282 | 
| -19.150 | -2.022 | 14.060 | 1.357 | 6.202 | 145.597 | 
| 207.034 | 149.867 | 255.213 | -97.984 | -16.204 | -21.149 | 
| 60.733 | 295.481 | 269.015 | -91.611 | -29.010 | -25.669 | 
| 64.253 | 162.550 | 404.957 | -102.277 | -19.385 | -28.739 | 
| -3.827 | -7.668 | -1.794 | 130.100 | -4.851 | -10.709 | 
| 11.349 | 101.128 | 202.587 | -95.337 | 59.840 | -33.388 | 
| -118.174 | 93.619 | 163.009 | -93.807 | -86.955 | 65.538 | 
| 316.673 | 61.620 | 63.572 | -3.450 | 15.642 | -4.304 | 
| 27.626 | 101.761 | -136.392 | 110.957 | -7.756 | 21.975 | 
| 27.243 | -49.256 | -9.374 | 92.618 | 7.093 | 29.869 | 
| -4.591 | 159.960 | -195.601 | 28.890 | 104.296 | -60.649 | 
| 89.883 | -95.198 | -173.067 | 84.930 | 127.289 | -26.143 | 
| 103.027 | 162.584 | -159.356 | 94.513 | -33.459 | -30.425 | 
| 94.774 | 28.927 | 40.666 | 6.666 | -14.869 | 11.669 | 
| 7.350 | 113.300 | 49.926 | -12.945 | -6.088 | 14.445 | 
| 4.478 | 35.883 | 145.656 | -1.335 | -11.338 | 7.448 | 
| -6.905 | -32.736 | 21.233 | 61.343 | 1.336 | -0.224 | 
| -16.238 | 1.422 | 26.232 | -0.321 | 32.922 | -3.825 | 
| -17.939 | 15.824 | 11.668 | -17.038 | -13.035 | 46.082 | 
| 166.070 | 52.622 | 18.379 | 9.876 | -0.464 | 6.258 | 
| 10.363 | 83.268 | -8.454 | -8.191 | 13.310 | -2.450 | 
| 39.300 | 26.546 | 114.304 | -4.919 | 1.367 | 2.702 | 
| -2.994 | -26.856 | -28.093 | 85.026 | 4.919 | -2.135 | 
| 16.061 | -14.592 | -17.225 | 10.229 | 59.179 | -3.191 | 
| -5.911 | -5.224 | -21.402 | 1.332 | 0.760 | 69.307 | 
| 81.747 | 4.114 | 15.461 | 0.233 | -1.502 | 9.099 | 
| -0.988 | 82.106 | 20.671 | -8.489 | -4.991 | 8.462 | 
| 2.128 | 15.579 | 106.693 | -4.936 | -5.381 | 6.129 | 
| -0.755 | -16.978 | -1.106 | 54.806 | -0.036 | -5.379 | 
| -9.346 | -2.109 | 0.557 | -0.520 | 29.394 | -2.168 | 
| -3.695 | 5.240 | 4.715 | -4.342 | -3.077 | 41.555 | 
| 86.431 | 2.609 | 8.141 | 0.027 | 1.365 | 7.782 | 
| 2.969 | 89.279 | 18.087 | -9.982 | -0.580 | 5.250 | 
| 7.645 | 11.519 | 98.292 | -3.263 | -2.325 | 3.323 | 
| 3.638 | -11.808 | -5.261 | 43.014 | 2.737 | -3.414 | 
| -0.156 | -4.515 | -8.468 | 0.605 | 38.395 | -2.162 | 
| -0.983 | 5.165 | 0.860 | -6.761 | -2.592 | 42.549 | 
| 512.497 | 160.845 | 159.007 | -29.996 | -88.340 | 92.675 | 
| 152.173 | 557.936 | 325.817 | 95.790 | -67.070 | 70.367 | 
| 152.964 | 311.944 | 815.068 | 204.455 | -87.818 | 40.150 | 
| 398712.634 | -220241.642 | -59974.529 | -5725.954 | 48065.365 | -264677.640 | 
| -92.905 | -71.098 | -87.851 | 29.905 | 225.920 | -63.354 | 
| 86.104 | 68.536 | 36.504 | -39.641 | -48.288 | 232.487 | 
| -605943.307 | 298879.706 | 84626.311 | -13309.822 | -71510.002 | 373722.009 | 
| -698777.915 | 324724.929 | 101238.588 | -41843.639 | -56465.856 | 384545.407 | 
| 152.964 | 311.970 | 815.120 | 204.486 | -87.815 | 40.158 | 
| -702571.275 | 332978.494 | 108322.109 | -44932.690 | -69693.988 | 398221.707 | 
| -139542.624 | 109816.356 | 17192.150 | 3910.022 | -11452.638 | 109089.942 | 
| -686755.757 | 323508.782 | 100167.912 | -57657.454 | -65599.029 | 374059.205 | 
| 67216.096 | -32110.746 | -9853.985 | 3646.821 | 7104.364 | -38863.851 | 
| 66495.213 | -31799.904 | -10157.263 | 4110.913 | 6002.209 | -37998.717 | 
| 152.940 | 311.758 | 814.680 | 204.250 | -87.796 | 40.103 | 
| -30.559 | 70.765 | 204.375 | 337.039 | 29.919 | -43.652 | 
| -92.898 | -71.111 | -87.881 | 29.880 | 225.910 | -63.356 | 
| 86.099 | 68.511 | 36.460 | -39.662 | -48.287 | 232.474 | 
| 512.491 | 160.872 | 159.063 | -29.960 | -88.332 | 92.682 | 
| 152.169 | 557.972 | 325.894 | 95.839 | -67.059 | 70.379 | 
| -66847.981 | 31430.275 | 10121.655 | -2701.769 | -7785.937 | 39326.132 | 
| -30.559 | 70.851 | 204.545 | 337.139 | 29.932 | -43.621 | 
| -44104.761 | 23570.830 | 6250.717 | -134.267 | -5253.329 | 28897.929 | 
| 86.100 | 68.560 | 36.556 | -39.607 | -48.282 | 232.492 | 
| 7193.198 | -2870.150 | -781.815 | 540.866 | 838.272 | -3804.165 | 
| 151.408 | 556.024 | 322.630 | 94.553 | -66.282 | 69.684 | 
| 150.527 | 303.898 | 797.370 | 196.430 | -84.090 | 39.009 | 
| -30.236 | 69.722 | 201.427 | 334.886 | 29.869 | -43.187 | 
| -92.455 | -70.841 | -87.567 | 29.638 | 225.387 | -63.071 | 
| 85.678 | 67.998 | 35.948 | -39.581 | -47.997 | 231.872 | 
| -3752.491 | 2202.342 | 461.223 | 92.645 | -501.751 | 2772.736 | 
| 151.444 | 556.913 | 324.417 | 95.564 | -66.215 | 69.990 | 
| 43.963 | 193.926 | 419.865 | 100.438 | -63.347 | -15.762 | 
| -6662.166 | 3199.859 | 985.355 | -339.396 | -697.801 | 3875.314 | 
| -92.515 | -70.440 | -86.735 | 30.183 | 225.512 | -62.961 | 
| 85.691 | 68.487 | 36.905 | -39.032 | -47.943 | 232.053 | 
| 882.266 | 319.972 | 319.972 | 0.000 | 0.000 | 0.000 | 
| 319.972 | 882.266 | 319.972 | 0.000 | 0.000 | 0.000 | 
| 319.972 | 319.972 | 882.266 | 0.000 | 0.000 | 0.000 | 
| -0.013 | -0.013 | -0.013 | 93.101 | 0.000 | -0.000 | 
| -0.013 | -0.013 | -0.013 | 0.000 | 93.101 | -0.000 | 
| -0.013 | -0.013 | -0.013 | 0.000 | 0.000 | 93.101 | 
| 882.266 | 319.972 | 319.972 | -0.000 | -0.000 | -0.000 | 
| 319.972 | 882.266 | 319.972 | -0.000 | -0.000 | -0.000 | 
| 319.972 | 319.972 | 882.266 | -0.000 | -0.000 | -0.000 | 
| 0.013 | 0.013 | 0.013 | 93.101 | -0.000 | 0.000 | 
| 0.013 | 0.013 | 0.013 | -0.000 | 93.101 | 0.000 | 
| 0.013 | 0.013 | 0.013 | -0.000 | -0.000 | 93.101 | 
| 567.438 | 476.953 | 476.953 | 0.000 | 0.000 | -0.000 | 
| 476.953 | 567.438 | 476.953 | -0.000 | 0.000 | -0.000 | 
| 476.953 | 476.953 | 567.438 | 0.000 | 0.000 | -0.000 | 
| -0.001 | -0.001 | -0.001 | 93.101 | 0.000 | -0.000 | 
| -0.001 | -0.001 | -0.001 | 0.000 | 93.101 | -0.000 | 
| -0.001 | -0.001 | -0.001 | 0.000 | 0.000 | 93.101 | 
| 567.435 | 476.883 | 476.883 | -0.000 | -0.000 | 0.000 | 
| 476.883 | 567.435 | 476.883 | 0.000 | 0.000 | 0.000 | 
| 476.883 | 476.883 | 567.435 | -0.000 | -0.000 | -0.000 | 
| 0.001 | 0.001 | 0.001 | 93.101 | -0.000 | 0.000 | 
| 0.001 | 0.001 | 0.001 | -0.000 | 93.101 | -0.000 | 
| 0.001 | 0.001 | 0.001 | 0.000 | -0.000 | 93.101 | 
| 567.429 | 476.886 | 476.882 | -0.000 | 0.000 | -0.000 | 
| 476.882 | 567.429 | 476.886 | -0.000 | 0.000 | -0.000 | 
| 476.886 | 476.882 | 567.429 | 0.000 | 0.000 | -0.000 | 
| -0.000 | -0.000 | -0.000 | 291.455 | 0.000 | -0.000 | 
| -0.001 | -0.000 | -0.001 | 0.000 | 90.660 | -0.000 | 
| -0.000 | -0.000 | -0.000 | -0.000 | 0.000 | 291.455 | 
| 567.437 | 476.878 | 476.881 | -0.000 | -0.000 | 0.000 | 
| 476.881 | 567.437 | 476.878 | -0.000 | -0.000 | 0.000 | 
| 476.878 | 476.881 | 567.437 | -0.000 | -0.000 | 0.000 | 
| 0.000 | 0.000 | 0.000 | 291.455 | 0.000 | 0.000 | 
| 0.001 | 0.000 | 0.001 | -0.000 | 90.660 | -0.000 | 
| 0.000 | 0.000 | 0.000 | 0.000 | 0.000 | 291.455 | 
| 567.465 | 475.018 | 475.018 | 0.000 | 0.000 | -0.000 | 
| 475.018 | 567.464 | 475.018 | 0.000 | 0.000 | -0.000 | 
| 475.018 | 475.018 | 567.464 | 0.000 | 0.000 | -0.000 | 
| 0.000 | -0.000 | -0.000 | 91.357 | -0.000 | -0.000 | 
| 0.000 | -0.000 | -0.000 | 0.000 | 91.357 | 0.000 | 
| 0.000 | -0.000 | -0.000 | 0.000 | 0.000 | 91.357 | 
| 881.175 | 318.574 | 318.574 | 0.000 | -0.000 | -0.000 | 
| 318.574 | 881.175 | 318.574 | -0.000 | -0.000 | -0.000 | 
| 318.574 | 318.574 | 881.175 | 0.000 | -0.000 | -0.000 | 
| -0.000 | 0.000 | 0.000 | 91.357 | -0.000 | 0.000 | 
| -0.000 | 0.000 | 0.000 | 0.000 | 91.357 | 0.000 | 
| -0.000 | 0.000 | 0.000 | -0.000 | -0.000 | 91.357 | 
| 881.175 | 318.575 | 318.574 | -0.000 | 0.000 | 0.000 | 
| 318.574 | 881.175 | 318.575 | 0.000 | 0.000 | 0.000 | 
| 318.575 | 318.574 | 881.175 | -0.000 | 0.000 | 0.000 | 
| 0.000 | -0.000 | -0.000 | 90.429 | -0.000 | 0.000 | 
| 0.000 | 0.000 | -0.000 | -0.000 | 90.429 | -0.000 | 
| -0.000 | 0.000 | 0.000 | 0.000 | -0.000 | 90.429 | 
| 567.458 | 474.949 | 474.949 | -0.000 | -0.000 | 0.000 | 
| 474.949 | 567.458 | 474.949 | -0.000 | -0.000 | 0.000 | 
| 474.949 | 474.949 | 567.458 | -0.000 | -0.000 | 0.000 | 
| -0.000 | 0.000 | 0.000 | 90.429 | 0.000 | -0.000 | 
| -0.000 | -0.000 | 0.000 | -0.000 | 90.429 | -0.000 | 
| 0.000 | -0.000 | -0.000 | 0.000 | -0.000 | 90.429 | 
| 567.461 | 475.022 | 475.019 | 0.000 | 0.000 | 0.000 | 
| 475.019 | 567.461 | 475.022 | 0.000 | 0.000 | -0.000 | 
| 475.022 | 475.019 | 567.461 | 0.000 | 0.000 | -0.000 | 
| 0.000 | -0.001 | -0.000 | 91.357 | 0.000 | -0.000 | 
| -0.000 | 0.000 | -0.001 | 0.000 | 93.772 | -0.000 | 
| -0.001 | -0.000 | 0.000 | 0.000 | 0.000 | 91.357 | 
| 567.468 | 475.015 | 475.017 | -0.000 | -0.000 | 0.000 | 
| 475.017 | 567.468 | 475.015 | -0.000 | -0.000 | 0.000 | 
| 475.015 | 475.017 | 567.468 | -0.000 | 0.000 | 0.000 | 
| -0.000 | 0.001 | 0.000 | 91.357 | -0.000 | 0.000 | 
| 0.000 | -0.000 | 0.001 | -0.000 | 93.772 | 0.000 | 
| 0.001 | 0.000 | -0.000 | -0.000 | -0.000 | 91.357 | 
| 144.338 | -870.235 | 2061.425 | 0.000 | -0.000 | -0.000 | 
| -862.673 | 136.985 | 2061.214 | -0.000 | -0.000 | -0.000 | 
| -858.364 | -858.364 | 3051.310 | -0.000 | -0.000 | -0.000 | 
| 0.000 | -0.000 | -0.000 | 512.561 | 0.000 | 0.000 | 
| 0.000 | 0.000 | -0.000 | 0.000 | 512.561 | 0.000 | 
| 0.000 | 0.000 | -0.000 | -0.000 | -0.000 | 531.606 | 
| 1155.294 | 92.081 | 72.642 | 0.000 | -0.000 | 0.000 | 
| 92.081 | 1155.294 | 72.642 | 0.000 | -0.000 | -0.000 | 
| 73.499 | 73.499 | 1172.936 | 0.000 | -0.000 | -0.000 | 
| 0.000 | -0.000 | 0.000 | 512.561 | 0.000 | -0.000 | 
| -0.000 | -0.000 | 0.000 | 0.000 | 512.561 | -0.000 | 
| 0.000 | -0.000 | 0.000 | 0.000 | -0.000 | 531.606 | 
| 1014.945 | 0.738 | 306.156 | -0.000 | 0.000 | -0.000 | 
| 92.081 | 1155.294 | 72.642 | -0.000 | 0.000 | 0.000 | 
| 13.200 | 13.200 | 1294.482 | 0.000 | 0.000 | -0.000 | 
| 0.000 | -0.000 | 0.000 | 512.561 | 0.000 | 0.000 | 
| -0.000 | 0.000 | 0.000 | -0.000 | 512.561 | -0.000 | 
| -0.000 | 0.000 | -0.000 | -0.000 | 0.000 | 531.606 | 
| 1155.294 | 92.081 | 72.642 | 0.000 | 0.000 | 0.000 | 
| 92.081 | 1155.294 | 72.642 | 0.000 | -0.000 | -0.000 | 
| 73.499 | 73.499 | 1172.935 | 0.000 | -0.000 | -0.000 | 
| -0.000 | 0.000 | -0.000 | 512.561 | 0.000 | -0.000 | 
| 0.000 | -0.000 | -0.000 | 0.000 | 512.561 | -0.000 | 
| 0.000 | -0.000 | 0.000 | 0.000 | -0.000 | 531.606 | 
| 1098.310 | 88.260 | 133.927 | -0.000 | -0.000 | -0.000 | 
| 92.082 | 1155.296 | 72.642 | -0.000 | 0.000 | 0.000 | 
| 100.357 | 100.357 | 1118.799 | -0.000 | 0.000 | -0.000 | 
| 0.000 | -0.000 | 0.001 | 512.561 | -0.000 | 0.000 | 
| -9.689 | -9.689 | 19.532 | -0.000 | 494.044 | 0.000 | 
| -12.009 | -12.008 | 24.207 | 0.000 | 0.000 | 501.451 | 
| 1114.233 | 111.975 | 93.973 | 0.000 | -0.000 | 0.000 | 
| 111.974 | 1114.234 | 93.974 | -0.000 | -0.000 | 0.000 | 
| 119.838 | 119.838 | 1079.527 | 0.000 | 0.000 | 0.000 | 
| -0.000 | 0.000 | -0.001 | 512.561 | -0.000 | -0.000 | 
| 9.689 | 9.689 | -19.532 | -0.000 | 494.044 | 0.000 | 
| 12.009 | 12.008 | -24.207 | -0.000 | -0.000 | 501.451 | 
| 332.822 | 126.093 | 136.701 | -0.000 | 0.000 | 0.000 | 
| 131.781 | 562.246 | 76.006 | 0.000 | 0.000 | -0.000 | 
| 184.087 | 104.943 | 445.412 | 0.000 | -0.000 | 0.000 | 
| -0.000 | 0.000 | -0.000 | 251.816 | 0.000 | -0.000 | 
| 0.000 | 0.000 | 0.000 | 0.000 | 266.172 | -0.000 | 
| -0.035 | -0.002 | -0.001 | 0.000 | 0.000 | 169.687 | 
| 423.360 | 105.659 | 134.169 | -0.000 | 0.000 | -0.000 | 
| 38.806 | 434.060 | 91.612 | -0.000 | -0.000 | -0.000 | 
| 79.516 | 91.213 | 499.132 | -0.000 | -0.000 | -0.000 | 
| 0.000 | -0.000 | -0.000 | 251.816 | 0.000 | 0.000 | 
| -0.000 | -0.000 | -0.000 | -0.000 | 266.172 | 0.000 | 
| 0.035 | 0.002 | 0.001 | 0.000 | 0.000 | 169.687 | 
| 431.330 | 106.127 | 134.567 | 0.000 | -0.000 | 0.000 | 
| 38.734 | 434.057 | 91.610 | -0.000 | 0.000 | 0.000 | 
| 184.783 | 105.032 | 445.059 | 0.000 | -0.000 | 0.000 | 
| 0.012 | 0.001 | 0.001 | 144.329 | -0.000 | -0.000 | 
| 0.001 | 0.000 | 0.000 | 0.000 | 266.172 | -0.000 | 
| -0.004 | -0.000 | -0.000 | 0.000 | 0.000 | 169.687 | 
| 334.275 | 126.178 | 136.770 | 0.000 | -0.000 | -0.000 | 
| 179.430 | 364.234 | 104.148 | -0.000 | 0.000 | -0.000 | 
| 156.322 | 76.006 | 591.185 | -0.000 | 0.000 | 0.000 | 
| -0.012 | -0.001 | -0.001 | 144.329 | 0.000 | -0.000 | 
| -0.001 | -0.000 | -0.000 | -0.000 | 266.172 | 0.000 | 
| 0.004 | 0.000 | 0.000 | 0.000 | -0.000 | 169.687 | 
| 243.054 | 131.892 | 121.089 | 0.000 | 0.000 | -0.000 | 
| 163.589 | 274.197 | 88.416 | 0.000 | -0.000 | -0.000 | 
| 185.815 | 104.600 | 447.481 | -0.000 | -0.000 | 0.000 | 
| -0.000 | -0.000 | 0.000 | 187.742 | 0.000 | 0.000 | 
| -0.067 | -0.005 | -0.004 | -0.000 | 101.327 | -0.000 | 
| 0.004 | 0.002 | 0.000 | 0.000 | -0.000 | 216.332 | 
| 243.230 | 136.382 | 123.250 | -0.000 | 0.000 | 0.000 | 
| 89.093 | 214.366 | 19.579 | -0.000 | -0.000 | -0.000 | 
| 184.312 | 104.951 | 445.394 | -0.000 | 0.000 | -0.000 | 
| 0.000 | 0.000 | -0.000 | 187.742 | -0.000 | -0.000 | 
| 0.067 | 0.005 | 0.004 | -0.000 | 101.327 | 0.000 | 
| -0.004 | -0.002 | -0.000 | -0.000 | 0.000 | 216.332 | 
| -566.097 | 227.489 | 551.403 | -0.034 | 0.010 | 0.001 | 
| 90.049 | 489.445 | 68.455 | -0.000 | 0.000 | -0.000 | 
| -450.764 | 276.607 | 821.319 | -0.008 | 0.002 | 0.000 | 
| -553.661 | 187.377 | 455.269 | 140.943 | 0.002 | 0.000 | 
| 0.000 | -0.000 | 0.000 | -0.000 | 175.395 | 0.000 | 
| -1281.548 | 794.233 | 153.357 | -0.018 | 0.005 | 22.000 | 
| 407.198 | 94.360 | 88.934 | 0.000 | -0.000 | 0.000 | 
| 1380.320 | -595.067 | -95.329 | 0.017 | -0.005 | -0.001 | 
| 2423.744 | -1672.536 | -280.999 | 0.033 | -0.009 | -0.000 | 
| -0.000 | 0.000 | -0.000 | 225.984 | -0.000 | 0.000 | 
| -0.000 | -0.000 | -0.000 | 0.000 | 175.395 | 0.000 | 
| 1281.548 | -794.233 | -153.357 | 0.018 | -0.005 | 21.998 | 
| 32.273 | 180.001 | 96.048 | -0.002 | 0.000 | 0.000 | 
| -24.330 | 278.327 | 75.437 | -0.002 | 0.001 | 0.000 | 
| 90.287 | 74.119 | 510.335 | -0.000 | 0.000 | -0.000 | 
| -54.848 | 19.009 | 45.734 | 139.404 | 0.000 | 0.000 | 
| -125.686 | 74.455 | 19.092 | -0.002 | 47.032 | 0.000 | 
| 0.000 | 0.000 | 0.000 | -0.000 | 0.000 | 159.928 | 
| 407.197 | 94.360 | 88.934 | 0.000 | -0.000 | 0.000 | 
| 174.276 | 267.708 | 34.543 | 0.001 | -0.000 | -0.000 | 
| 194.377 | 74.949 | 396.752 | 0.003 | -0.001 | -0.000 | 
| 54.846 | -19.009 | -45.733 | 139.405 | -0.000 | -0.000 | 
| 125.686 | -74.455 | -19.092 | 0.002 | 47.031 | -0.000 | 
| -0.000 | -0.000 | -0.000 | 0.000 | -0.000 | 159.928 | 
| 160.582 | 114.305 | 75.670 | -0.000 | 0.000 | 0.000 | 
| 79.502 | 215.726 | 38.704 | -0.000 | 0.000 | 0.000 | 
| 48.350 | 66.444 | 281.989 | -0.000 | 0.000 | -0.000 | 
| -12.740 | 8.458 | 4.171 | 99.385 | 0.000 | -0.000 | 
| -10.938 | 7.577 | 3.481 | -0.000 | 50.841 | -0.000 | 
| -10.263 | 1.411 | 5.517 | -0.000 | 0.000 | 101.092 | 
| 237.660 | 112.250 | 100.157 | 0.000 | -0.000 | -0.000 | 
| 95.367 | 201.477 | 26.949 | -0.000 | 0.000 | -0.000 | 
| 73.239 | 32.109 | 259.214 | 0.000 | -0.000 | -0.000 | 
| 12.740 | -8.458 | -4.171 | 99.385 | -0.000 | 0.000 | 
| 10.938 | -7.577 | -3.481 | 0.000 | 50.841 | 0.000 | 
| 10.263 | -1.411 | -5.517 | 0.000 | -0.000 | 101.092 | 
| 823.016 | -59.503 | 0.000 | 0.000 | 0.000 | 0.000 | 
| -51.493 | 815.007 | 0.000 | 0.000 | 0.000 | -0.000 | 
| -0.000 | 0.000 | 0.000 | 0.000 | 0.000 | -0.000 | 
| -0.000 | 0.000 | 0.000 | 0.000 | 0.000 | -0.000 | 
| -0.000 | 0.000 | 0.000 | 0.000 | 0.000 | -0.000 | 
| -0.000 | 0.000 | 0.000 | 0.000 | 0.000 | 433.250 | 
| 815.007 | -51.493 | -0.000 | -0.000 | -0.000 | -0.000 | 
| -59.503 | 823.016 | -0.000 | -0.000 | -0.000 | 0.000 | 
| 0.000 | -0.000 | -0.000 | -0.000 | -0.000 | 0.000 | 
| 0.000 | -0.000 | -0.000 | -0.000 | -0.000 | 0.000 | 
| 0.000 | -0.000 | -0.000 | -0.000 | -0.000 | -0.000 | 
| 0.000 | -0.000 | -0.000 | -0.000 | -0.000 | 433.250 | 
| 815.007 | -51.493 | 0.000 | 0.000 | 0.000 | -0.000 | 
| -51.493 | 815.007 | 0.000 | 0.000 | 0.000 | -0.000 | 
| -0.000 | 0.000 | 0.000 | 0.000 | 0.000 | -0.000 | 
| -0.000 | 0.000 | 0.000 | 0.000 | 0.000 | -0.000 | 
| -0.000 | 0.000 | 0.000 | 0.000 | 0.000 | -0.000 | 
| 0.000 | 0.000 | 0.000 | 0.000 | 0.000 | 433.250 | 
| 815.007 | -51.493 | -0.000 | -0.000 | -0.000 | 0.000 | 
| -51.493 | 815.007 | -0.000 | -0.000 | -0.000 | 0.000 | 
| 0.000 | -0.000 | -0.000 | -0.000 | -0.000 | 0.000 | 
| 0.000 | -0.000 | -0.000 | -0.000 | -0.000 | 0.000 | 
| 0.000 | -0.000 | -0.000 | -0.000 | -0.000 | 0.000 | 
| -0.000 | -0.000 | -0.000 | -0.000 | -0.000 | 433.250 | 
| 815.008 | -51.493 | 0.000 | 0.000 | 0.000 | -0.000 | 
| -51.494 | 815.009 | 0.000 | 0.000 | 0.000 | 0.000 | 
| -0.000 | 0.000 | 0.000 | 0.000 | 0.000 | -0.000 | 
| -0.000 | 0.000 | 0.000 | 0.000 | 0.000 | -0.000 | 
| -0.000 | 0.000 | 0.000 | 0.000 | 0.000 | 0.000 | 
| 0.000 | -0.000 | 0.000 | 0.000 | 0.000 | 433.250 | 
| 815.006 | -51.493 | -0.000 | -0.000 | -0.000 | 0.000 | 
| -59.502 | 823.014 | -0.000 | -0.000 | -0.000 | 0.000 | 
| 0.000 | -0.000 | -0.000 | -0.000 | -0.000 | 0.000 | 
| 0.000 | -0.000 | -0.000 | -0.000 | -0.000 | 0.000 | 
| 0.000 | -0.000 | -0.000 | -0.000 | -0.000 | -0.000 | 
| -0.000 | 0.000 | -0.000 | -0.000 | -0.000 | 433.250 | 
| 802.849 | -50.725 | 0.000 | 0.000 | 0.000 | 0.000 | 
| -58.615 | 810.739 | 0.000 | 0.000 | 0.000 | -0.000 | 
| -0.000 | 0.000 | 0.000 | 0.000 | 0.000 | -0.000 | 
| -0.000 | 0.000 | 0.000 | 0.000 | 0.000 | -0.000 | 
| -0.000 | 0.000 | 0.000 | 0.000 | 0.000 | -0.000 | 
| -0.000 | 0.000 | 0.000 | 0.000 | 0.000 | 426.787 | 
| 810.739 | -58.615 | -0.000 | -0.000 | -0.000 | 0.000 | 
| -50.725 | 802.849 | -0.000 | -0.000 | -0.000 | -0.000 | 
| 0.000 | -0.000 | -0.000 | -0.000 | -0.000 | 0.000 | 
| 0.000 | -0.000 | -0.000 | -0.000 | -0.000 | 0.000 | 
| 0.000 | -0.000 | -0.000 | -0.000 | -0.000 | 0.000 | 
| 0.000 | -0.000 | -0.000 | -0.000 | -0.000 | 426.787 | 
| 802.849 | -50.725 | 0.000 | 0.000 | 0.000 | 0.000 | 
| -50.725 | 802.849 | 0.000 | 0.000 | 0.000 | 0.000 | 
| -0.000 | 0.000 | 0.000 | 0.000 | 0.000 | -0.000 | 
| -0.000 | 0.000 | 0.000 | 0.000 | 0.000 | -0.000 | 
| -0.000 | 0.000 | 0.000 | 0.000 | 0.000 | -0.000 | 
| -0.000 | 0.000 | 0.000 | 0.000 | 0.000 | 426.787 | 
| 802.849 | -50.725 | -0.000 | -0.000 | -0.000 | -0.000 | 
| -50.725 | 802.849 | -0.000 | -0.000 | -0.000 | 0.000 | 
| 0.000 | -0.000 | -0.000 | -0.000 | -0.000 | 0.000 | 
| 0.000 | -0.000 | -0.000 | -0.000 | -0.000 | 0.000 | 
| 0.000 | -0.000 | -0.000 | -0.000 | -0.000 | 0.000 | 
| 0.000 | -0.000 | -0.000 | -0.000 | -0.000 | 426.787 | 
| 802.851 | -50.726 | 0.000 | 0.000 | 0.000 | 0.000 | 
| -50.725 | 802.850 | 0.000 | 0.000 | 0.000 | 0.000 | 
| -0.000 | 0.000 | 0.000 | 0.000 | 0.000 | -0.000 | 
| -0.000 | 0.000 | 0.000 | 0.000 | 0.000 | -0.000 | 
| -0.000 | 0.000 | 0.000 | 0.000 | 0.000 | -0.000 | 
| -0.000 | 0.001 | 0.000 | 0.000 | 0.000 | 426.787 | 
| 810.737 | -58.614 | -0.000 | -0.000 | -0.000 | 0.000 | 
| -50.725 | 802.848 | -0.000 | -0.000 | -0.000 | 0.000 | 
| 0.000 | -0.000 | -0.000 | -0.000 | -0.000 | 0.000 | 
| 0.000 | -0.000 | -0.000 | -0.000 | -0.000 | -0.000 | 
| 0.000 | -0.000 | -0.000 | -0.000 | -0.000 | 0.000 | 
| 0.000 | -0.001 | -0.000 | -0.000 | -0.000 | 426.787 | 
| 810.739 | -58.615 | 0.000 | 0.000 | 0.000 | -0.000 | 
| -50.725 | 802.849 | 0.000 | 0.000 | 0.000 | -0.000 | 
| -0.000 | 0.000 | 0.000 | 0.000 | 0.000 | 0.000 | 
| -0.000 | 0.000 | 0.000 | 0.000 | 0.000 | -0.000 | 
| -0.000 | 0.000 | 0.000 | 0.000 | 0.000 | 0.000 | 
| -0.000 | 0.000 | 0.000 | 0.000 | 0.000 | 426.787 | 
| 802.849 | -50.725 | -0.000 | -0.000 | -0.000 | 0.000 | 
| -58.615 | 810.739 | -0.000 | -0.000 | -0.000 | 0.000 | 
| 0.000 | -0.000 | -0.000 | -0.000 | -0.000 | -0.000 | 
| 0.000 | -0.000 | -0.000 | -0.000 | -0.000 | -0.000 | 
| 0.000 | -0.000 | -0.000 | -0.000 | -0.000 | -0.000 | 
| 0.000 | -0.000 | -0.000 | -0.000 | -0.000 | 426.787 | 
| 802.849 | -50.725 | 0.000 | 0.000 | 0.000 | 0.000 | 
| -50.725 | 802.849 | 0.000 | 0.000 | 0.000 | 0.000 | 
| -0.000 | 0.000 | 0.000 | 0.000 | 0.000 | 0.000 | 
| -0.000 | 0.000 | 0.000 | 0.000 | 0.000 | -0.000 | 
| -0.000 | 0.000 | 0.000 | 0.000 | 0.000 | 0.000 | 
| 0.000 | 0.000 | 0.000 | 0.000 | 0.000 | 426.787 | 
| 802.849 | -50.725 | -0.000 | -0.000 | -0.000 | 0.000 | 
| -50.725 | 802.849 | -0.000 | -0.000 | -0.000 | 0.000 | 
| 0.000 | -0.000 | -0.000 | -0.000 | -0.000 | -0.000 | 
| 0.000 | -0.000 | -0.000 | -0.000 | -0.000 | 0.000 | 
| 0.000 | -0.000 | -0.000 | -0.000 | -0.000 | 0.000 | 
| -0.000 | -0.000 | -0.000 | -0.000 | -0.000 | 426.787 | 
| 802.850 | -50.725 | 0.000 | 0.000 | 0.000 | -0.000 | 
| -50.726 | 802.851 | 0.000 | 0.000 | 0.000 | -0.000 | 
| -0.000 | 0.000 | 0.000 | 0.000 | 0.000 | 0.000 | 
| -0.000 | 0.000 | 0.000 | 0.000 | 0.000 | -0.000 | 
| -0.000 | 0.000 | 0.000 | 0.000 | 0.000 | 0.000 | 
| 0.000 | -0.000 | 0.000 | 0.000 | 0.000 | 426.787 | 
| 802.848 | -50.725 | -0.000 | -0.000 | -0.000 | 0.000 | 
| -58.614 | 810.737 | -0.000 | -0.000 | -0.000 | 0.000 | 
| 0.000 | -0.000 | -0.000 | -0.000 | -0.000 | -0.000 | 
| 0.000 | -0.000 | -0.000 | -0.000 | -0.000 | 0.000 | 
| 0.000 | -0.000 | -0.000 | -0.000 | -0.000 | -0.000 | 
| -0.000 | 0.000 | -0.000 | -0.000 | -0.000 | 426.787 | 
| 892.318 | 205.566 | -36.024 | 0.000 | 0.000 | -0.000 | 
| 212.267 | 277.723 | -31.640 | 0.000 | 0.000 | -0.000 | 
| 143.352 | 151.185 | 880.799 | -0.000 | -0.000 | -0.000 | 
| 0.000 | -0.000 | 0.000 | 124.157 | -0.000 | -0.000 | 
| 0.000 | 0.000 | 0.000 | -0.000 | 395.887 | 0.000 | 
| 0.000 | 0.000 | -0.000 | -0.000 | 0.000 | 234.785 | 
| 889.134 | 84.244 | 89.800 | -0.000 | 0.000 | 0.000 | 
| 124.975 | 189.438 | 232.094 | -0.000 | -0.000 | 0.000 | 
| 56.382 | 79.632 | 1136.532 | 0.000 | -0.000 | 0.000 | 
| -0.000 | 0.000 | -0.000 | 124.157 | 0.000 | -0.000 | 
| -0.000 | -0.000 | 0.000 | -0.000 | 395.887 | -0.000 | 
| -0.000 | -0.000 | 0.000 | 0.000 | 0.000 | 234.785 | 
| 854.710 | 165.861 | 80.435 | 0.000 | 0.000 | -0.000 | 
| 91.168 | 427.724 | 78.592 | -0.000 | 0.000 | 0.000 | 
| 105.733 | 107.443 | 999.920 | 0.000 | 0.000 | -0.000 | 
| 0.000 | -0.000 | -0.000 | 124.157 | -0.000 | 0.000 | 
| 17.098 | 2.346 | -42.001 | -0.000 | 243.500 | -0.000 | 
| -0.000 | 0.000 | -0.000 | -0.000 | -0.000 | 234.785 | 
| 889.134 | 84.244 | 89.800 | -0.000 | -0.000 | -0.000 | 
| 157.072 | 237.142 | 120.913 | 0.000 | -0.000 | -0.000 | 
| 96.677 | 78.545 | 1042.937 | -0.000 | -0.000 | -0.000 | 
| -0.000 | 0.000 | 0.000 | 124.157 | 0.000 | -0.000 | 
| -17.098 | -2.346 | 42.001 | -0.000 | 243.500 | 0.000 | 
| 0.000 | -0.000 | 0.000 | -0.000 | -0.000 | 234.785 | 
| 854.047 | 147.847 | 101.567 | 0.000 | -0.000 | -0.000 | 
| 167.377 | 235.299 | 99.971 | 0.000 | -0.000 | -0.000 | 
| 105.531 | 86.935 | 1015.342 | 0.000 | -0.000 | 0.000 | 
| 0.000 | -0.000 | -0.000 | 124.157 | -0.000 | 0.000 | 
| 1.928 | -5.414 | -0.222 | -0.000 | 33.165 | 0.000 | 
| -0.000 | 0.000 | -0.000 | -0.000 | 0.000 | 234.785 | 
| 889.132 | 84.244 | 89.800 | 0.000 | -0.000 | 0.000 | 
| 167.070 | 234.419 | 101.994 | 0.000 | -0.000 | 0.000 | 
| 101.138 | 102.095 | 1014.474 | -0.000 | 0.000 | 0.000 | 
| -0.000 | 0.000 | 0.000 | 124.157 | 0.000 | -0.000 | 
| -1.928 | 5.414 | 0.222 | -0.000 | 33.165 | -0.000 | 
| 0.000 | -0.000 | 0.000 | 0.000 | 0.000 | 234.785 | 
| 1904.382 | -2038.786 | 28.081 | 0.000 | -0.000 | 0.000 | 
| 1211.951 | -1947.765 | 17.894 | -0.000 | -0.000 | 0.000 | 
| 96.764 | 82.701 | 1057.581 | -0.000 | -0.000 | 0.000 | 
| 1107.337 | -2560.779 | 173.274 | 68.272 | 0.000 | 0.000 | 
| 1108.911 | -2565.765 | 174.906 | -0.000 | 276.376 | 0.000 | 
| 1106.572 | -2558.494 | 172.626 | -0.000 | -0.000 | 225.576 | 
| 894.171 | 81.917 | 96.764 | 0.000 | 0.000 | -0.000 | 
| -955.869 | 2789.433 | -50.410 | 0.000 | 0.000 | -0.000 | 
| -1005.488 | 2667.343 | 856.705 | 0.000 | 0.000 | -0.000 | 
| -1107.337 | 2560.779 | -173.274 | 68.272 | 0.000 | -0.000 | 
| -1108.911 | 2565.765 | -174.906 | 0.000 | 276.376 | -0.000 | 
| -1106.571 | 2558.494 | -172.626 | 0.000 | 0.000 | 225.576 | 
| 963.665 | -94.395 | 117.478 | 0.000 | -0.000 | 0.000 | 
| 81.917 | 433.478 | 82.701 | 0.000 | -0.000 | 0.000 | 
| 96.764 | 82.701 | 1057.581 | -0.000 | -0.000 | 0.000 | 
| 0.000 | -0.000 | -0.000 | 122.680 | -0.000 | 0.000 | 
| 121.456 | -253.106 | -9.570 | -0.000 | 305.757 | 0.000 | 
| 110.288 | -255.186 | 17.400 | -0.000 | -0.000 | 225.611 | 
| 742.015 | 418.018 | 82.896 | 0.000 | 0.000 | -0.000 | 
| 81.917 | 433.478 | 82.701 | 0.000 | 0.000 | -0.000 | 
| 96.764 | 82.701 | 1057.581 | -0.000 | 0.000 | -0.000 | 
| -0.000 | 0.000 | 0.000 | 122.680 | 0.000 | -0.000 | 
| -121.456 | 253.106 | 9.570 | 0.000 | 305.757 | -0.000 | 
| -110.288 | 255.186 | -17.400 | 0.000 | 0.000 | 225.611 | 
| 868.850 | 121.420 | 108.103 | -0.000 | -0.000 | 0.000 | 
| 171.331 | 208.614 | 112.199 | -0.000 | -0.000 | 0.000 | 
| 96.764 | 82.701 | 1057.581 | -0.000 | -0.000 | 0.000 | 
| 23.593 | -49.166 | -1.859 | 39.494 | 0.000 | 0.000 | 
| 11.373 | -24.891 | 0.806 | -0.000 | 33.505 | 0.000 | 
| 11.161 | -25.540 | 1.602 | 0.000 | 0.000 | 226.468 | 
| 841.118 | 186.536 | 99.631 | -0.000 | 0.000 | 0.000 | 
| 149.814 | 259.691 | 108.129 | 0.000 | 0.000 | -0.000 | 
| 89.273 | 136.461 | 1027.235 | 0.000 | 0.000 | -0.000 | 
| -23.593 | 49.166 | 1.859 | 39.494 | 0.000 | -0.000 | 
| -11.373 | 24.891 | -0.806 | -0.000 | 33.505 | -0.000 | 
| -11.161 | 25.540 | -1.602 | 0.000 | 0.000 | 226.468 | 
| 553.327 | -34.145 | 0.000 | -0.002 | 0.016 | -3.288 | 
| -22.000 | 541.182 | 0.000 | -0.059 | 0.016 | -3.287 | 
| 7.123 | -5.028 | 0.000 | -0.030 | 0.016 | -3.288 | 
| 7.151 | -5.057 | 0.000 | -0.030 | 0.016 | -3.288 | 
| 7.122 | -5.028 | 0.000 | -0.030 | 0.016 | -3.259 | 
| 7.121 | -5.027 | 0.000 | -0.030 | 0.045 | 284.376 | 
| 539.087 | -24.093 | -0.000 | 0.059 | -0.016 | 3.287 | 
| -36.239 | 551.233 | -0.000 | 0.002 | -0.016 | 3.288 | 
| -7.122 | 5.028 | -0.000 | 0.030 | -0.016 | 3.288 | 
| -7.094 | 4.999 | -0.000 | 0.030 | -0.016 | 3.288 | 
| -7.122 | 5.028 | -0.000 | 0.030 | -0.017 | 3.316 | 
| -7.122 | 5.028 | -0.000 | 0.030 | 0.012 | 290.949 | 
| 843.553 | 248.693 | 0.116 | -0.004 | 0.001 | -0.044 | 
| 257.313 | 834.614 | 0.116 | -0.004 | 0.001 | -0.284 | 
| 0.713 | -0.503 | 0.000 | -0.003 | 0.002 | -0.329 | 
| 0.741 | -0.532 | 0.000 | -0.003 | 0.002 | -0.329 | 
| 0.712 | -0.503 | 0.000 | -0.003 | 0.001 | -0.300 | 
| 0.702 | -0.495 | 0.000 | -0.003 | 0.030 | 287.502 | 
| 558.052 | -42.029 | -0.000 | -0.033 | 0.000 | -0.033 | 
| -29.957 | 546.839 | 0.000 | -0.025 | -0.002 | 0.325 | 
| -0.712 | 0.503 | -0.000 | 0.003 | -0.002 | 0.329 | 
| -0.684 | 0.474 | -0.000 | 0.003 | -0.002 | 0.329 | 
| -0.712 | 0.503 | -0.000 | 0.003 | -0.002 | 0.357 | 
| -0.703 | 0.496 | -0.000 | 0.003 | 0.026 | 288.133 | 
| 550.486 | -33.384 | 0.000 | 0.007 | 0.000 | -0.020 | 
| -35.922 | 553.105 | 0.000 | 0.005 | 0.000 | -0.013 | 
| 0.072 | -0.050 | 0.000 | -0.000 | 0.000 | -0.033 | 
| 0.100 | -0.079 | 0.000 | -0.000 | 0.000 | -0.033 | 
| 0.071 | -0.050 | 0.000 | -0.000 | 0.000 | -0.004 | 
| 0.044 | -0.031 | 0.000 | -0.000 | 0.008 | 291.887 | 
| 557.385 | -40.298 | 0.000 | -0.027 | -0.000 | 0.000 | 
| -33.382 | 550.456 | 0.000 | -0.007 | -0.000 | 0.020 | 
| -0.071 | 0.051 | -0.000 | 0.000 | -0.000 | 0.033 | 
| -0.042 | 0.022 | -0.000 | 0.000 | -0.000 | 0.033 | 
| -0.071 | 0.050 | -0.000 | 0.000 | -0.000 | 0.062 | 
| -0.044 | 0.031 | -0.000 | 0.000 | 0.007 | 291.915 | 
| 1154.537 | 92.023 | 73.468 | 5.248 | -0.000 | 0.000 | 
| 92.023 | 1154.537 | 73.468 | -5.248 | 0.000 | 0.000 | 
| 73.467 | 73.467 | 1173.093 | -0.000 | 0.000 | 0.000 | 
| 5.248 | -5.248 | -0.000 | 512.702 | 0.000 | 0.000 | 
| 0.000 | 0.000 | -0.000 | 0.000 | 512.702 | 5.248 | 
| 0.000 | 0.000 | -0.000 | -0.000 | 5.248 | 531.257 | 
| 1154.537 | 92.022 | 73.468 | 5.248 | 0.000 | 0.000 | 
| 92.022 | 1154.537 | 73.468 | -5.248 | -0.000 | -0.000 | 
| 73.467 | 73.467 | 1173.093 | 0.000 | -0.000 | -0.000 | 
| 5.248 | -5.248 | 0.000 | 512.702 | -0.000 | -0.000 | 
| -0.000 | -0.000 | 0.000 | -0.000 | 512.702 | 5.248 | 
| -0.000 | -0.000 | 0.000 | 0.000 | 5.248 | 531.257 | 
| 1097.133 | 79.728 | 143.158 | 3.811 | 0.000 | 0.000 | 
| 0.534 | 993.463 | 326.020 | -0.040 | 0.000 | 0.000 | 
| 56.697 | 56.697 | 1206.625 | -0.000 | -0.000 | 0.000 | 
| 5.248 | -5.248 | 0.000 | 512.702 | 0.000 | 0.000 | 
| -0.000 | 0.000 | 0.000 | 0.000 | 512.702 | 5.248 | 
| -0.000 | 0.000 | -0.000 | 0.000 | 5.248 | 531.257 | 
| 1242.079 | 276.307 | -198.353 | -2.665 | -0.000 | -0.000 | 
| 276.307 | 1242.079 | -198.353 | 2.665 | -0.000 | -0.000 | 
| 73.467 | 73.467 | 1173.093 | 0.000 | -0.000 | -0.000 | 
| 5.248 | -5.248 | -0.000 | 512.702 | -0.000 | -0.000 | 
| 0.000 | -0.000 | -0.000 | -0.000 | 512.702 | 5.248 | 
| 0.000 | -0.000 | 0.000 | -0.000 | 5.248 | 531.257 | 
| 1154.539 | 92.022 | 73.468 | 5.248 | -0.000 | 0.000 | 
| 89.367 | 1083.177 | 147.484 | 1.353 | 0.000 | 0.000 | 
| 90.545 | 90.545 | 1138.939 | -0.000 | -0.000 | 0.000 | 
| -18.566 | -13.555 | 32.121 | 485.287 | 0.000 | 0.000 | 
| -0.000 | 0.000 | 0.001 | 0.000 | 512.702 | 5.248 | 
| -15.979 | -15.977 | 31.956 | -0.000 | -2.466 | 484.099 | 
| 1154.535 | 92.023 | 73.468 | 5.248 | -0.000 | -0.000 | 
| 118.677 | 1105.739 | 95.610 | 2.312 | -0.000 | -0.000 | 
| 139.168 | 139.168 | 1041.692 | 0.000 | -0.000 | -0.000 | 
| 5.248 | -5.248 | -0.001 | 512.702 | -0.000 | -0.000 | 
| 0.000 | -0.000 | -0.001 | -0.000 | 512.702 | 5.248 | 
| 15.979 | 15.977 | -31.956 | 0.000 | -2.466 | 484.099 | 
| 1101.336 | 108.540 | 110.126 | 0.064 | 0.000 | 0.000 | 
| 108.540 | 1101.336 | 110.126 | -0.064 | 0.000 | 0.000 | 
| 110.291 | 110.291 | 1099.421 | 0.000 | -0.000 | 0.000 | 
| 0.041 | -0.041 | -0.000 | 494.275 | -0.000 | 0.000 | 
| 0.000 | 0.000 | -0.000 | 0.000 | 494.275 | 0.041 | 
| 0.000 | 0.000 | -0.000 | -0.000 | 0.133 | 496.479 | 
| 1101.336 | 108.540 | 110.126 | 0.064 | -0.000 | 0.000 | 
| 108.540 | 1101.336 | 110.126 | -0.064 | -0.000 | -0.000 | 
| 110.291 | 110.291 | 1099.421 | -0.000 | 0.000 | -0.000 | 
| 0.041 | -0.041 | 0.000 | 494.275 | 0.000 | -0.000 | 
| -0.000 | -0.000 | 0.000 | -0.000 | 494.275 | 0.041 | 
| -0.000 | -0.000 | 0.000 | 0.000 | 0.133 | 496.479 | 
| 1101.309 | 108.403 | 110.291 | 0.041 | 0.000 | -0.000 | 
| 108.403 | 1101.310 | 110.290 | -0.041 | -0.000 | 0.000 | 
| 110.291 | 110.291 | 1099.421 | 0.000 | -0.000 | 0.000 | 
| 0.041 | -0.041 | 0.000 | 494.275 | -0.000 | 0.000 | 
| -0.000 | 0.000 | 0.000 | 0.000 | 494.275 | 0.041 | 
| -0.000 | 0.000 | -0.000 | 0.000 | 0.041 | 496.453 | 
| 1101.307 | 108.403 | 110.292 | 0.041 | 0.000 | 0.000 | 
| 108.403 | 1101.307 | 110.293 | -0.041 | 0.000 | -0.000 | 
| 110.291 | 110.291 | 1099.421 | -0.000 | -0.000 | -0.000 | 
| 0.041 | -0.041 | -0.000 | 494.275 | 0.000 | -0.000 | 
| 0.000 | -0.000 | -0.000 | -0.000 | 494.275 | 0.041 | 
| 0.000 | -0.000 | 0.000 | -0.000 | 0.041 | 496.453 | 
| 1101.317 | 108.402 | 110.286 | 0.042 | -0.000 | -0.000 | 
| 108.403 | 1101.310 | 110.292 | -0.041 | -0.000 | 0.000 | 
| 73.463 | 73.463 | 1173.078 | -0.000 | -0.000 | -0.000 | 
| 0.041 | -0.041 | 0.001 | 494.275 | -0.000 | 0.000 | 
| -0.000 | 0.000 | 0.001 | 0.000 | 494.275 | 0.041 | 
| -0.000 | 0.001 | -0.000 | -0.000 | 0.041 | 496.453 | 
| 1101.300 | 108.403 | 110.297 | 0.040 | 0.000 | 0.000 | 
| 108.403 | 1101.306 | 110.291 | -0.041 | -0.000 | -0.000 | 
| 110.290 | 110.290 | 1099.421 | -0.000 | -0.000 | -0.000 | 
| 0.041 | -0.041 | -0.001 | 494.275 | -0.000 | -0.000 | 
| 0.000 | -0.000 | -0.001 | -0.000 | 494.275 | 0.041 | 
| 0.000 | -0.001 | 0.000 | 0.000 | 0.041 | 496.453 | 
| 1100.743 | 109.143 | 110.117 | 0.047 | 0.000 | 0.000 | 
| 109.143 | 1100.743 | 110.117 | -0.047 | 0.000 | 0.000 | 
| 110.293 | 110.293 | 1099.418 | -0.000 | 0.000 | -0.000 | 
| 0.031 | -0.028 | -0.003 | 494.275 | 0.000 | -0.000 | 
| 0.001 | 0.001 | -0.003 | 0.000 | 494.275 | 0.029 | 
| 0.001 | 0.001 | -0.003 | 0.000 | 0.069 | 495.885 | 
| 1100.740 | 109.140 | 110.122 | 0.047 | -0.000 | 0.000 | 
| 109.140 | 1100.740 | 110.122 | -0.047 | 0.000 | -0.000 | 
| 110.290 | 110.290 | 1099.424 | -0.000 | 0.000 | 0.000 | 
| 0.028 | -0.031 | 0.003 | 494.275 | 0.000 | 0.000 | 
| -0.001 | -0.001 | 0.003 | -0.000 | 494.275 | 0.029 | 
| -0.001 | -0.001 | 0.003 | -0.000 | 0.069 | 495.885 | 
| 1100.729 | 108.983 | 110.291 | 0.029 | -0.000 | -0.000 | 
| 108.983 | 1100.729 | 110.291 | -0.029 | -0.000 | 0.000 | 
| 110.291 | 110.291 | 1099.421 | -0.000 | 0.000 | -0.000 | 
| 0.029 | -0.029 | -0.000 | 494.275 | -0.000 | -0.000 | 
| 0.000 | 0.000 | -0.000 | 0.000 | 494.275 | 0.029 | 
| 0.000 | 0.000 | -0.000 | 0.000 | 0.030 | 495.873 | 
| 1100.728 | 108.983 | 110.291 | 0.029 | -0.000 | 0.000 | 
| 108.983 | 1100.729 | 110.291 | -0.029 | -0.000 | -0.000 | 
| 110.291 | 110.291 | 1099.421 | -0.000 | -0.000 | 0.000 | 
| 0.029 | -0.029 | 0.000 | 494.275 | -0.000 | 0.000 | 
| -0.000 | -0.000 | 0.000 | -0.000 | 494.275 | 0.029 | 
| -0.000 | -0.000 | 0.000 | -0.000 | 0.030 | 495.873 | 
| 1100.734 | 108.984 | 110.287 | 0.030 | -0.000 | -0.000 | 
| 108.984 | 1100.730 | 110.291 | -0.029 | -0.000 | 0.000 | 
| 73.463 | 73.463 | 1173.079 | 0.000 | -0.000 | 0.000 | 
| 0.029 | -0.030 | 0.001 | 494.275 | 0.000 | -0.000 | 
| -0.000 | 0.000 | 0.001 | 0.000 | 512.690 | 3.749 | 
| -0.000 | 0.001 | -0.000 | -0.000 | 0.029 | 495.872 | 
| 1154.516 | 92.022 | 73.463 | 3.750 | 0.000 | -0.000 | 
| 108.983 | 1100.726 | 110.291 | -0.029 | -0.000 | 0.000 | 
| 110.290 | 110.290 | 1099.421 | 0.000 | -0.000 | 0.000 | 
| 0.029 | -0.029 | -0.001 | 494.275 | 0.000 | 0.000 | 
| 0.000 | -0.000 | -0.001 | -0.000 | 512.690 | 3.749 | 
| 0.000 | -0.001 | 0.000 | 0.000 | 0.029 | 495.872 | 
| 1154.085 | 91.991 | 73.923 | 3.770 | 0.000 | 0.000 | 
| 91.991 | 1154.085 | 73.923 | -3.770 | -0.000 | 0.000 | 
| 73.444 | 73.444 | 1173.158 | 0.000 | -0.000 | 0.000 | 
| 3.770 | -3.770 | -0.000 | 512.760 | -0.000 | 0.000 | 
| 0.000 | 0.000 | -0.000 | 0.000 | 512.760 | 3.770 | 
| 0.000 | 0.000 | -0.000 | 0.000 | 3.770 | 531.047 | 
| 1154.085 | 91.991 | 73.923 | 3.770 | 0.000 | -0.000 | 
| 91.991 | 1154.085 | 73.924 | -3.770 | 0.000 | -0.000 | 
| 73.444 | 73.444 | 1173.158 | -0.000 | 0.000 | -0.000 | 
| 3.770 | -3.770 | 0.000 | 512.760 | 0.000 | -0.000 | 
| -0.000 | -0.000 | 0.000 | -0.000 | 512.760 | 3.770 | 
| -0.000 | -0.000 | 0.000 | -0.000 | 3.770 | 531.047 | 
| 1154.085 | 91.991 | 73.923 | 3.770 | 0.000 | 0.000 | 
| 91.991 | 1154.085 | 73.923 | -3.770 | -0.000 | 0.000 | 
| -19.632 | -19.632 | 1358.505 | 0.000 | 0.000 | -0.000 | 
| -208.778 | -188.280 | 395.326 | 443.461 | 0.000 | -0.000 | 
| -0.000 | 0.000 | 0.000 | 0.000 | 512.760 | 3.770 | 
| -0.000 | 0.000 | -0.000 | 0.000 | 3.770 | 531.047 | 
| 1159.311 | 473.520 | -311.155 | -17.241 | -0.000 | 0.000 | 
| 473.519 | 1159.312 | -311.155 | 17.241 | -0.000 | 0.000 | 
| 73.444 | 73.444 | 1173.158 | -0.000 | 0.000 | -0.000 | 
| 3.770 | -3.770 | -0.000 | 512.760 | 0.000 | -0.000 | 
| 0.000 | -0.000 | -0.000 | -0.000 | 512.760 | 3.770 | 
| 0.000 | -0.000 | 0.000 | -0.000 | 3.770 | 531.047 | 
| 1154.088 | 91.991 | 73.923 | 3.770 | -0.000 | 0.000 | 
| 123.505 | 1106.105 | 90.320 | -2.509 | -0.000 | -0.000 | 
| 110.343 | 110.343 | 1099.681 | -0.000 | 0.000 | 0.000 | 
| 3.770 | -3.770 | 0.001 | 512.760 | -0.000 | 0.000 | 
| -0.636 | -0.635 | 1.266 | 0.000 | 510.655 | 3.345 | 
| -0.000 | 0.001 | -0.000 | 0.000 | 3.770 | 531.047 | 
| 1154.083 | 91.992 | 73.924 | 3.770 | 0.000 | -0.000 | 
| 139.323 | 1043.685 | 136.716 | 5.037 | -0.000 | 0.000 | 
| 106.343 | 106.343 | 1107.644 | -0.000 | 0.000 | 0.000 | 
| 3.769 | -3.769 | -0.001 | 512.760 | 0.000 | -0.000 | 
| 0.636 | 0.635 | -1.266 | -0.000 | 510.655 | 3.345 | 
| 0.000 | -0.001 | 0.000 | -0.000 | 3.770 | 531.047 | 
| 275.804 | 404.008 | 404.008 | 0.000 | -0.000 | -0.000 | 
| 404.008 | 275.804 | 404.008 | 0.000 | 0.000 | 0.000 | 
| 404.008 | 404.008 | 275.804 | 0.000 | -0.000 | -0.000 | 
| 0.000 | 0.000 | 0.000 | 41.317 | -0.000 | -0.000 | 
| 0.000 | 0.000 | 0.000 | 0.000 | 41.317 | -0.000 | 
| 0.000 | 0.000 | 0.000 | 0.000 | -0.000 | 41.317 | 
| 752.293 | 230.326 | 230.326 | -0.000 | 0.000 | 0.000 | 
| 230.326 | 752.293 | 230.326 | -0.000 | 0.000 | -0.000 | 
| 230.326 | 230.326 | 752.293 | -0.000 | 0.000 | 0.000 | 
| -0.000 | -0.000 | -0.000 | 41.317 | 0.000 | 0.000 | 
| -0.000 | -0.000 | -0.000 | -0.000 | 41.317 | 0.000 | 
| -0.000 | -0.000 | -0.000 | -0.000 | 0.000 | 41.317 | 
| 752.293 | 230.326 | 230.326 | 0.000 | -0.000 | -0.000 | 
| 230.326 | 752.293 | 230.326 | 0.000 | -0.000 | -0.000 | 
| 230.326 | 230.326 | 752.293 | 0.000 | -0.000 | -0.000 | 
| -0.000 | -0.000 | -0.000 | 41.317 | -0.000 | -0.000 | 
| -0.000 | -0.000 | -0.000 | 0.000 | 41.317 | -0.000 | 
| -0.000 | -0.000 | -0.000 | 0.000 | -0.000 | 41.317 | 
| 275.804 | 404.008 | 404.008 | -0.000 | -0.000 | -0.000 | 
| 404.008 | 275.804 | 404.008 | -0.000 | -0.000 | 0.000 | 
| 404.008 | 404.008 | 275.804 | -0.000 | -0.000 | 0.000 | 
| 0.000 | 0.000 | 0.000 | 41.317 | 0.000 | 0.000 | 
| 0.000 | 0.000 | 0.000 | -0.000 | 41.317 | 0.000 | 
| 0.000 | 0.000 | 0.000 | 0.000 | 0.000 | 41.317 | 
| 275.806 | 404.008 | 404.008 | 0.000 | -0.000 | 0.000 | 
| 404.008 | 275.806 | 404.008 | 0.000 | -0.000 | 0.000 | 
| 404.008 | 404.008 | 275.806 | 0.000 | 0.000 | -0.000 | 
| -0.000 | -0.000 | -0.000 | -21.674 | -0.000 | -0.000 | 
| -0.000 | -0.000 | -0.000 | 0.000 | -21.674 | 0.000 | 
| -0.000 | -0.000 | -0.000 | 0.000 | 0.000 | -21.674 | 
| 305.277 | 343.910 | 343.910 | -0.000 | -0.000 | -0.000 | 
| 343.910 | 305.277 | 343.910 | -0.000 | 0.000 | -0.000 | 
| 343.910 | 343.910 | 305.277 | -0.000 | -0.000 | 0.000 | 
| 0.000 | 0.000 | 0.000 | -21.674 | 0.000 | -0.000 | 
| 0.000 | 0.000 | 0.000 | -0.000 | -21.674 | 0.000 | 
| 0.000 | 0.000 | 0.000 | -0.000 | 0.000 | -21.674 | 
| 424.731 | 68.017 | 97.304 | -0.000 | -0.000 | 0.000 | 
| 631.248 | 307.442 | 2111.031 | 0.000 | -0.000 | 0.000 | 
| 88.551 | -231.994 | 1469.652 | -0.000 | -0.000 | 0.000 | 
| -0.000 | 0.000 | -0.000 | 89.271 | 0.000 | 0.000 | 
| -0.000 | 0.000 | -0.000 | 0.000 | 195.188 | 0.000 | 
| 14.561 | -285.953 | 1349.594 | -0.000 | -0.000 | 154.586 | 
| 424.731 | 68.016 | 97.304 | 0.000 | 0.000 | -0.000 | 
| 130.425 | 424.857 | -1417.213 | -0.000 | 0.000 | 0.000 | 
| 84.915 | 11.696 | 362.161 | -0.000 | 0.000 | -0.000 | 
| 0.000 | -0.000 | 0.000 | 89.271 | -0.000 | -0.000 | 
| 0.000 | -0.000 | 0.000 | 0.000 | 195.188 | -0.000 | 
| -14.561 | 285.953 | -1349.594 | -0.000 | 0.000 | 154.586 | 
| 328.103 | 84.425 | 143.858 | -0.000 | -0.000 | 0.000 | 
| 110.333 | 197.161 | 125.045 | 0.000 | -0.000 | 0.000 | 
| 36.418 | 8.543 | 213.221 | 0.000 | -0.000 | 0.000 | 
| 1.549 | -30.413 | 143.539 | 49.422 | -0.000 | 0.000 | 
| -0.000 | 0.000 | 0.000 | 0.000 | 195.188 | 0.000 | 
| -0.000 | 0.000 | 0.000 | -0.000 | -0.000 | 184.761 | 
| 254.828 | 118.062 | -197.430 | -0.000 | -0.000 | -0.000 | 
| 119.890 | 203.182 | -48.940 | -0.000 | -0.000 | 0.000 | 
| 84.915 | 11.696 | 362.161 | 0.000 | 0.000 | -0.000 | 
| -1.549 | 30.413 | -143.539 | 49.422 | 0.000 | -0.000 | 
| 0.000 | -0.000 | -0.000 | 0.000 | 195.188 | -0.000 | 
| 0.000 | -0.000 | -0.000 | -0.000 | 0.000 | 184.761 | 
| 304.428 | 86.769 | 21.156 | 0.000 | -0.000 | 0.000 | 
| 90.291 | 213.263 | 21.104 | 0.000 | -0.000 | 0.000 | 
| -21.809 | 18.691 | 29.717 | 0.000 | -0.000 | 0.000 | 
| 5.738 | -1.889 | 22.259 | 24.413 | -0.000 | 0.000 | 
| 7.799 | 13.384 | 15.736 | 0.000 | 4.090 | 0.000 | 
| 0.061 | -1.202 | 5.673 | 0.000 | 0.000 | 172.076 | 
| 293.163 | 84.940 | -21.110 | -0.000 | 0.000 | -0.000 | 
| 79.938 | 213.744 | 15.195 | -0.000 | 0.000 | -0.000 | 
| -17.866 | -12.288 | -21.130 | -0.000 | 0.000 | -0.000 | 
| -5.738 | 1.889 | -22.259 | 24.413 | 0.000 | -0.000 | 
| -7.799 | -13.384 | -15.736 | 0.000 | 4.090 | -0.000 | 
| -0.061 | 1.202 | -5.673 | 0.000 | 0.000 | 172.076 | 
| 1154.745 | 92.038 | 73.253 | -0.000 | -0.000 | 0.000 | 
| 92.038 | 1154.745 | 73.253 | -0.000 | 0.000 | 0.000 | 
| 73.477 | 73.477 | 1173.059 | -0.000 | 0.000 | 0.000 | 
| 0.000 | -0.000 | 0.000 | 512.672 | 0.000 | 0.000 | 
| -234.252 | -234.252 | 469.462 | -0.000 | 493.889 | 0.000 | 
| -0.000 | 0.000 | 0.000 | -0.000 | 0.000 | 531.354 | 
| 1154.745 | 92.038 | 73.253 | 0.000 | -0.000 | -0.000 | 
| 92.038 | 1154.745 | 73.253 | 0.000 | -0.000 | -0.000 | 
| 73.477 | 73.477 | 1173.059 | 0.000 | -0.000 | -0.000 | 
| -0.000 | 0.000 | -0.000 | 512.672 | -0.000 | -0.000 | 
| 234.252 | 234.252 | -469.462 | 0.000 | 493.889 | -0.000 | 
| 0.000 | -0.000 | -0.000 | 0.000 | -0.000 | 531.354 | 
| 1080.558 | 80.952 | 158.700 | 0.000 | -0.000 | 0.000 | 
| 92.038 | 1154.745 | 73.253 | -0.000 | 0.000 | 0.000 | 
| 73.477 | 73.477 | 1173.059 | -0.000 | 0.000 | 0.000 | 
| -23.261 | -23.261 | 46.618 | 494.020 | -0.000 | -0.000 | 
| -0.000 | 0.000 | 0.000 | -0.000 | 512.672 | 0.000 | 
| -0.000 | 0.000 | -0.000 | -0.000 | 0.000 | 531.354 | 
| 1154.745 | 92.038 | 73.253 | 0.000 | -0.000 | -0.000 | 
| 130.427 | 1124.123 | 65.469 | 0.000 | 0.000 | -0.000 | 
| 133.222 | 133.222 | 1053.326 | 0.000 | 0.000 | -0.000 | 
| 23.261 | 23.261 | -46.618 | 494.020 | 0.000 | 0.000 | 
| 0.000 | -0.000 | -0.000 | 0.000 | 512.672 | 0.000 | 
| 0.000 | -0.000 | 0.000 | 0.000 | -0.000 | 531.354 | 
| 1154.747 | 92.037 | 73.253 | -0.000 | 0.000 | -0.000 | 
| 92.038 | 1154.747 | 73.253 | -0.000 | 0.000 | 0.000 | 
| 73.477 | 73.477 | 1173.060 | -0.000 | 0.000 | 0.000 | 
| -2.300 | -2.301 | 4.611 | 494.226 | 0.000 | -0.000 | 
| -0.000 | 0.000 | 0.001 | -0.000 | 512.672 | 0.000 | 
| -0.000 | 0.001 | -0.000 | -0.000 | 0.000 | 531.354 | 
| 1154.743 | 92.038 | 73.253 | 0.000 | -0.000 | -0.000 | 
| 92.038 | 1154.743 | 73.253 | 0.000 | -0.000 | -0.000 | 
| 73.477 | 73.477 | 1173.058 | 0.000 | -0.000 | -0.000 | 
| 2.300 | 2.301 | -4.611 | 494.226 | 0.000 | 0.000 | 
| 0.000 | -0.000 | -0.001 | 0.000 | 512.672 | -0.000 | 
| 0.000 | -0.001 | 0.000 | 0.000 | -0.000 | 531.354 | 
| -728.495 | -1689.524 | 3740.551 | 0.000 | -0.000 | 0.000 | 
| -1689.524 | -728.495 | 3740.551 | 0.000 | 0.000 | 0.000 | 
| 73.469 | 73.469 | 1173.077 | -0.000 | 0.000 | -0.000 | 
| -1820.470 | -1820.470 | 3643.435 | 483.792 | 0.000 | 0.000 | 
| -1820.470 | -1820.470 | 3643.435 | 0.000 | 483.792 | 0.000 | 
| -1820.410 | -1820.410 | 3643.314 | 0.000 | 0.000 | 480.045 | 
| 2911.436 | 1952.317 | -3546.210 | -0.000 | 0.000 | -0.000 | 
| 1952.317 | 2911.436 | -3546.210 | -0.000 | -0.000 | -0.000 | 
| 1917.971 | 1917.971 | -2518.455 | -0.000 | -0.000 | -0.000 | 
| 1820.470 | 1820.470 | -3643.435 | 483.792 | -0.000 | -0.000 | 
| 1820.470 | 1820.470 | -3643.435 | -0.000 | 483.792 | -0.000 | 
| 1820.410 | 1820.410 | -3643.314 | -0.000 | -0.000 | 480.045 | 
| 1154.601 | 92.027 | 73.394 | -0.000 | 0.000 | -0.000 | 
| -54.077 | 914.704 | 459.660 | 0.000 | 0.000 | 0.000 | 
| 73.469 | 73.469 | 1173.077 | -0.000 | 0.000 | -0.000 | 
| 0.000 | -0.000 | 0.000 | 512.688 | 0.000 | -0.000 | 
| -116.058 | -116.058 | 232.274 | -0.000 | 494.266 | -0.000 | 
| -0.000 | 0.000 | -0.000 | -0.000 | 0.000 | 531.287 | 
| 1154.600 | 92.027 | 73.394 | 0.000 | -0.000 | 0.000 | 
| 92.027 | 1154.601 | 73.394 | 0.000 | -0.000 | 0.000 | 
| 226.328 | 226.328 | 867.148 | 0.000 | -0.000 | -0.000 | 
| -0.000 | 0.000 | -0.000 | 512.688 | -0.000 | 0.000 | 
| 116.058 | 116.058 | -232.274 | 0.000 | 494.266 | 0.000 | 
| 0.000 | -0.000 | 0.000 | 0.000 | -0.000 | 531.287 | 
| 1154.603 | 92.027 | 73.394 | -0.000 | 0.000 | -0.000 | 
| 92.027 | 1154.602 | 73.394 | -0.000 | 0.000 | -0.000 | 
| 98.665 | 98.665 | 1122.652 | -0.000 | 0.000 | -0.000 | 
| -13.777 | -13.777 | 27.574 | 490.820 | 0.000 | 0.000 | 
| -11.606 | -11.606 | 23.229 | 0.000 | 494.265 | -0.000 | 
| -13.752 | -13.751 | 27.522 | 0.000 | -0.000 | 492.578 | 
| 1106.839 | 123.365 | 89.827 | 0.000 | -0.000 | -0.000 | 
| 123.364 | 1106.840 | 89.827 | -0.000 | -0.000 | -0.000 | 
| 121.877 | 121.877 | 1076.193 | 0.000 | 0.000 | 0.000 | 
| 13.777 | 13.777 | -27.574 | 490.820 | -0.000 | -0.000 | 
| 11.606 | 11.606 | -23.229 | -0.000 | 494.265 | 0.000 | 
| 13.752 | 13.751 | -27.522 | -0.000 | -0.000 | 492.578 | 
| 1154.463 | 92.018 | 73.525 | -0.000 | -0.000 | -0.000 | 
| -2282.516 | -1290.354 | 4890.076 | -0.000 | 0.000 | -0.000 | 
| 73.461 | 73.461 | 1173.090 | -0.000 | -0.000 | -0.000 | 
| 0.000 | -0.000 | 0.000 | 512.701 | -0.000 | -0.000 | 
| -2048.822 | -2048.822 | 4095.264 | -0.000 | 496.921 | -0.000 | 
| -2391.255 | -2391.255 | 4779.732 | -0.000 | 0.000 | 496.081 | 
| 3492.155 | 2499.994 | -4669.388 | 0.000 | -0.000 | 0.000 | 
| 92.018 | 1154.463 | 73.525 | 0.000 | 0.000 | 0.000 | 
| 73.461 | 73.461 | 1173.090 | 0.000 | 0.000 | 0.000 | 
| 0.000 | -0.000 | -0.000 | 512.701 | 0.000 | 0.000 | 
| 2048.822 | 2048.822 | -4095.264 | 0.000 | 496.921 | -0.000 | 
| 2391.255 | 2391.255 | -4779.732 | 0.000 | -0.000 | 496.081 | 
| 1154.463 | 92.018 | 73.525 | -0.000 | -0.000 | -0.000 | 
| 92.018 | 1154.463 | 73.525 | -0.000 | -0.000 | -0.000 | 
| -157.927 | -157.927 | 1635.597 | -0.000 | 0.000 | -0.000 | 
| 0.000 | -0.000 | 0.000 | 512.701 | -0.000 | -0.000 | 
| -205.053 | -205.053 | 409.868 | 0.000 | 496.908 | -0.000 | 
| -0.000 | 0.000 | -0.000 | -0.000 | -0.000 | 531.223 | 
| 1154.463 | 92.018 | 73.525 | 0.000 | 0.000 | 0.000 | 
| 92.018 | 1154.463 | 73.525 | 0.000 | 0.000 | 0.000 | 
| 73.461 | 73.461 | 1173.090 | 0.000 | 0.000 | 0.000 | 
| -0.000 | 0.000 | -0.000 | 512.701 | 0.000 | 0.000 | 
| 205.053 | 205.053 | -409.868 | 0.000 | 496.908 | 0.000 | 
| 0.000 | -0.000 | 0.000 | 0.000 | -0.000 | 531.223 | 
| 1154.466 | 92.017 | 73.524 | -0.000 | -0.000 | -0.000 | 
| 92.018 | 1154.465 | 73.524 | -0.000 | -0.000 | -0.000 | 
| 73.461 | 73.461 | 1173.091 | -0.000 | -0.000 | -0.000 | 
| -25.820 | -25.821 | 51.612 | 492.808 | 0.000 | -0.000 | 
| -23.905 | -23.904 | 47.782 | -0.000 | 494.284 | -0.000 | 
| -20.502 | -20.501 | 40.980 | -0.000 | 0.000 | 494.166 | 
| 1122.138 | 136.826 | 61.046 | 0.000 | -0.000 | 0.000 | 
| 92.017 | 1154.461 | 73.525 | 0.000 | 0.000 | 0.000 | 
| 135.618 | 135.618 | 1048.846 | 0.000 | -0.000 | 0.000 | 
| 25.820 | 25.821 | -51.612 | 492.808 | -0.000 | 0.000 | 
| 23.905 | 23.904 | -47.782 | 0.000 | 494.284 | 0.000 | 
| 20.502 | 20.501 | -40.980 | -0.000 | -0.000 | 494.166 | 
| 544.706 | 107.689 | 132.637 | -0.000 | -0.000 | 0.000 | 
| 438.527 | -323.675 | -297.896 | 0.000 | 0.000 | 0.000 | 
| 525.111 | -295.169 | 168.760 | 0.000 | 0.000 | 0.000 | 
| 386.736 | -321.938 | -117.633 | 29.309 | -0.000 | 0.000 | 
| 260.002 | -463.081 | -316.075 | 0.000 | 15.711 | 0.000 | 
| 0.000 | 0.000 | 0.000 | 0.000 | -0.000 | 143.261 | 
| 544.706 | 107.689 | 132.636 | -0.000 | 0.000 | -0.000 | 
| 92.728 | 380.833 | 20.559 | -0.000 | 0.000 | -0.000 | 
| 114.606 | 17.489 | 442.887 | -0.000 | 0.000 | -0.000 | 
| -386.736 | 321.938 | 117.633 | 29.309 | 0.000 | -0.000 | 
| -260.002 | 463.081 | 316.075 | -0.000 | 15.711 | -0.000 | 
| -0.000 | -0.000 | -0.000 | -0.000 | -0.000 | 143.261 | 
| 390.393 | 153.338 | 126.688 | 0.000 | -0.000 | 0.000 | 
| 252.687 | 109.438 | 35.942 | 0.000 | 0.000 | 0.000 | 
| -2.906 | -20.069 | -31.656 | 0.000 | 0.000 | 0.000 | 
| 0.000 | -0.000 | -0.000 | 62.158 | 0.000 | 0.000 | 
| 54.941 | -91.464 | -24.981 | 0.000 | 21.329 | 0.000 | 
| 0.000 | -0.000 | 0.000 | 0.000 | -0.000 | 143.261 | 
| 544.706 | 107.689 | 132.637 | -0.000 | 0.000 | -0.000 | 
| 92.728 | 380.833 | 20.559 | -0.000 | 0.000 | -0.000 | 
| 114.605 | 17.489 | 442.887 | -0.000 | 0.000 | -0.000 | 
| -0.000 | 0.000 | 0.000 | 62.158 | 0.000 | -0.000 | 
| -54.941 | 91.464 | 24.981 | -0.000 | 21.329 | -0.000 | 
| -0.000 | 0.000 | -0.000 | -0.000 | 0.000 | 143.261 | 
| 366.238 | 176.814 | 136.185 | 0.000 | 0.000 | 0.000 | 
| 180.153 | 135.737 | 39.320 | 0.000 | -0.000 | 0.000 | 
| -36.325 | 45.685 | 7.859 | 0.000 | -0.000 | 0.000 | 
| 0.000 | -0.000 | -0.000 | 62.158 | -0.000 | 0.000 | 
| 6.225 | -9.980 | -2.762 | 0.000 | 0.856 | 0.000 | 
| -6.359 | -2.498 | 0.526 | 0.000 | 0.000 | 46.591 | 
| 328.722 | 230.188 | 46.165 | -0.000 | 0.000 | -0.000 | 
| 171.139 | 144.706 | 38.468 | -0.000 | 0.000 | -0.000 | 
| -43.667 | 58.655 | 18.202 | 0.000 | -0.000 | -0.000 | 
| -0.000 | 0.000 | 0.000 | 62.158 | 0.000 | -0.000 | 
| -6.225 | 9.980 | 2.762 | -0.000 | 0.856 | -0.000 | 
| 6.359 | 2.498 | -0.526 | -0.000 | 0.000 | 46.591 | 
| 43.024 | 142.745 | 1004.136 | 0.000 | -0.000 | -0.000 | 
| -99.231 | 285.834 | 1015.203 | -0.000 | -0.000 | 0.000 | 
| 69.806 | 77.160 | 343.838 | -0.000 | -0.000 | -0.000 | 
| 0.000 | 0.000 | 0.000 | 152.391 | -0.000 | -0.000 | 
| -318.437 | 830.667 | 2230.974 | 0.000 | -44.906 | -0.000 | 
| -318.654 | 831.891 | 2233.120 | -0.000 | -0.000 | -11.123 | 
| 411.236 | 64.290 | 75.285 | -0.000 | 0.000 | 0.000 | 
| 251.116 | 150.254 | -842.333 | -0.000 | 0.000 | -0.000 | 
| 429.182 | 193.260 | -64.557 | -0.000 | 0.000 | 0.000 | 
| -0.000 | -0.000 | -0.000 | 152.391 | 0.000 | 0.000 | 
| 318.437 | -830.667 | -2230.974 | -0.000 | -44.906 | 0.000 | 
| 318.443 | -830.665 | -2230.924 | -0.000 | 0.000 | -10.969 | 
| 306.147 | 63.855 | 114.254 | 0.000 | -0.000 | -0.000 | 
| -31.148 | 224.373 | 259.301 | -0.000 | -0.000 | 0.000 | 
| 69.806 | 77.160 | 343.838 | 0.000 | -0.000 | -0.000 | 
| -35.986 | -10.404 | 35.925 | 110.905 | -0.000 | -0.000 | 
| -67.858 | 173.829 | 251.876 | 0.000 | -48.153 | -0.000 | 
| -35.919 | -10.385 | 35.858 | -0.000 | -0.000 | 136.728 | 
| 96.354 | -31.470 | -169.667 | 0.000 | 0.000 | 0.000 | 
| 64.012 | 400.114 | 82.360 | -0.000 | 0.000 | -0.000 | 
| 80.047 | -11.301 | -167.539 | -0.000 | 0.000 | 0.000 | 
| 35.986 | 10.404 | -35.925 | 110.905 | 0.000 | 0.000 | 
| 67.858 | -173.829 | -251.876 | 0.000 | -48.153 | 0.000 | 
| 35.919 | 10.385 | -35.858 | -0.000 | 0.000 | 136.728 | 
| 306.892 | 76.652 | 85.808 | -0.000 | -0.000 | -0.000 | 
| 72.904 | 301.471 | 106.263 | -0.000 | -0.000 | -0.000 | 
| 70.524 | 99.515 | 252.992 | 0.000 | -0.000 | -0.000 | 
| -0.000 | -0.000 | 0.000 | 152.391 | -0.000 | -0.000 | 
| -0.000 | -0.000 | -0.000 | 0.000 | 145.558 | -0.000 | 
| -1.797 | 0.807 | 10.362 | 0.000 | -0.000 | 66.204 | 
| 411.235 | 64.290 | 75.285 | -0.000 | 0.000 | 0.000 | 
| 64.012 | 400.114 | 82.360 | -0.000 | 0.000 | 0.000 | 
| 69.806 | 77.160 | 343.838 | 0.000 | 0.000 | 0.000 | 
| 0.000 | 0.000 | -0.000 | 152.391 | 0.000 | -0.000 | 
| 0.000 | 0.000 | 0.000 | 0.000 | 145.558 | 0.000 | 
| 1.797 | -0.807 | -10.362 | -0.000 | 0.000 | 66.204 | 
| 1037.372 | -65.542 | -0.000 | -0.000 | 0.000 | 0.000 | 
| -65.542 | 1037.372 | -0.000 | 0.000 | 0.000 | 0.000 | 
| 0.000 | -0.000 | 0.000 | 0.000 | -0.000 | -0.000 | 
| 0.000 | -0.000 | 0.000 | -0.000 | -0.000 | -0.000 | 
| 0.000 | -0.000 | 0.000 | 0.000 | -0.000 | 0.000 | 
| 0.000 | 0.000 | 0.000 | -0.000 | 0.000 | 551.457 | 
| 1037.372 | -65.542 | 0.000 | 0.000 | -0.000 | 0.000 | 
| -65.542 | 1037.372 | -0.000 | 0.000 | -0.000 | -0.000 | 
| -0.000 | 0.000 | -0.000 | -0.000 | 0.000 | -0.000 | 
| -0.000 | 0.000 | -0.000 | -0.000 | 0.000 | 0.000 | 
| -0.000 | 0.000 | -0.000 | -0.000 | 0.000 | -0.000 | 
| -0.000 | -0.000 | -0.000 | -0.000 | -0.000 | 551.457 | 
| 1037.372 | -65.542 | 0.000 | -0.000 | 0.000 | -0.000 | 
| -65.542 | 1037.372 | 0.000 | 0.000 | 0.000 | 0.000 | 
| 0.000 | -0.000 | 0.000 | 0.000 | -0.000 | 0.000 | 
| 0.000 | -0.000 | 0.000 | 0.000 | -0.000 | -0.000 | 
| 0.000 | -0.000 | 0.000 | 0.000 | -0.000 | 0.000 | 
| 0.000 | -0.000 | 0.000 | 0.000 | -0.000 | 551.457 | 
| 1037.372 | -65.542 | 0.000 | -0.000 | -0.000 | -0.000 | 
| -65.542 | 1037.372 | 0.000 | -0.000 | -0.000 | -0.000 | 
| -0.000 | 0.000 | -0.000 | -0.000 | 0.000 | -0.000 | 
| -0.000 | 0.000 | -0.000 | -0.000 | 0.000 | -0.000 | 
| -0.000 | 0.000 | -0.000 | -0.000 | 0.000 | 0.000 | 
| -0.000 | 0.000 | 0.000 | 0.000 | 0.000 | 551.457 | 
| 1037.373 | -65.542 | 0.000 | -0.000 | 0.000 | -0.000 | 
| -65.543 | 1037.375 | 0.000 | 0.000 | 0.000 | 0.000 | 
| 0.000 | -0.000 | 0.000 | 0.000 | -0.000 | -0.000 | 
| 0.000 | -0.000 | 0.000 | 0.000 | -0.000 | -0.000 | 
| 0.000 | -0.000 | 0.000 | -0.000 | -0.000 | -0.000 | 
| 0.000 | -0.000 | 0.000 | -0.000 | -0.000 | 551.457 | 
| 1037.371 | -65.543 | 0.000 | 0.000 | -0.000 | 0.000 | 
| -65.541 | 1037.370 | 0.000 | -0.000 | -0.000 | -0.000 | 
| -0.000 | 0.000 | -0.000 | -0.000 | 0.000 | -0.000 | 
| -0.000 | 0.000 | -0.000 | -0.000 | 0.000 | -0.000 | 
| -0.000 | 0.000 | -0.000 | -0.000 | 0.000 | -0.000 | 
| -0.000 | 0.000 | -0.000 | -0.000 | 0.000 | 551.457 | 
| 409.192 | 63.856 | 63.856 | 0.000 | 0.000 | -0.000 | 
| 63.856 | 409.192 | 63.856 | 0.000 | -0.000 | 0.000 | 
| 63.856 | 63.856 | 409.192 | -0.000 | -0.000 | -0.000 | 
| -0.000 | -0.000 | 0.000 | 174.825 | 0.000 | -0.000 | 
| 0.000 | -0.000 | 0.000 | 0.000 | 174.825 | 0.000 | 
| 0.000 | -0.000 | -0.000 | 0.000 | -0.000 | 174.825 | 
| 117.980 | 60.163 | 60.163 | -0.000 | -0.000 | -0.000 | 
| 60.163 | 117.980 | 60.163 | 0.000 | -0.000 | 0.000 | 
| 60.163 | 60.163 | 117.980 | -0.000 | -0.000 | -0.000 | 
| 0.000 | 0.000 | -0.000 | 174.825 | -0.000 | 0.000 | 
| -0.000 | 0.000 | -0.000 | -0.000 | 174.825 | 0.000 | 
| -0.000 | 0.000 | 0.000 | -0.000 | -0.000 | 174.825 | 
| 117.984 | 60.162 | 60.162 | 0.000 | 0.000 | -0.000 | 
| 60.162 | 117.985 | 60.162 | 0.000 | -0.000 | 0.000 | 
| 60.162 | 60.162 | 117.984 | 0.000 | 0.000 | 0.000 | 
| -0.000 | -0.000 | -0.000 | 82.218 | 0.000 | -0.000 | 
| -0.000 | -0.000 | -0.000 | 0.000 | 82.218 | -0.000 | 
| -0.000 | -0.000 | -0.000 | 0.000 | 0.000 | 82.218 | 
| 216.987 | 69.735 | 69.735 | -0.000 | -0.000 | 0.000 | 
| 69.735 | 216.987 | 69.735 | -0.000 | -0.000 | 0.000 | 
| 69.735 | 69.735 | 216.987 | -0.000 | 0.000 | -0.000 | 
| 0.000 | 0.000 | 0.000 | 82.218 | -0.000 | -0.000 | 
| 0.000 | 0.000 | 0.000 | -0.000 | 82.218 | 0.000 | 
| 0.000 | 0.000 | 0.000 | -0.000 | -0.000 | 82.218 | 
| 117.986 | 60.162 | 60.162 | 0.000 | 0.000 | -0.000 | 
| 60.162 | 117.986 | 60.162 | 0.000 | 0.000 | 0.000 | 
| 60.162 | 60.162 | 117.986 | 0.000 | 0.000 | -0.000 | 
| -0.000 | -0.000 | 0.000 | 174.825 | -0.000 | 0.000 | 
| -0.000 | -0.000 | 0.000 | 0.000 | 174.825 | 0.000 | 
| -0.000 | 0.000 | -0.000 | 0.000 | -0.000 | 174.825 | 
| 409.191 | 63.856 | 63.856 | -0.000 | 0.000 | 0.000 | 
| 63.856 | 409.191 | 63.856 | -0.000 | -0.000 | 0.000 | 
| 63.856 | 63.856 | 409.191 | -0.000 | -0.000 | 0.000 | 
| 0.000 | 0.000 | -0.000 | 174.825 | -0.000 | 0.000 | 
| 0.000 | 0.000 | -0.000 | -0.000 | 174.825 | 0.000 | 
| 0.000 | -0.000 | 0.000 | -0.000 | 0.000 | 174.825 | 
| -4680.774 | -4815.460 | -4815.460 | 0.000 | 0.000 | 0.000 | 
| -4815.460 | -4680.774 | -4815.460 | 0.000 | 0.000 | 0.000 | 
| -4815.460 | -4815.460 | -4680.774 | 0.000 | -0.000 | 0.000 | 
| -14818.613 | -14818.613 | -14818.613 | -55.927 | -0.000 | -0.000 | 
| -14818.613 | -14818.613 | -14818.613 | 0.000 | -55.927 | -0.000 | 
| -14818.613 | -14818.613 | -14818.613 | -0.000 | 0.000 | -55.927 | 
| 1719.898 | 1484.202 | 1484.202 | -0.000 | -0.000 | 0.000 | 
| 1484.202 | 1719.898 | 1484.202 | -0.000 | 0.000 | -0.000 | 
| 1484.202 | 1484.202 | 1719.898 | -0.000 | 0.000 | 0.000 | 
| 14818.613 | 14818.613 | 14818.613 | -55.927 | 0.000 | 0.000 | 
| 14818.613 | 14818.613 | 14818.613 | -0.000 | -55.927 | 0.000 | 
| 14818.613 | 14818.613 | 14818.613 | -0.000 | -0.000 | -55.927 | 
| 348.205 | 54.339 | 54.339 | 0.000 | -0.000 | 0.000 | 
| 54.339 | 348.205 | 54.339 | 0.000 | -0.000 | -0.000 | 
| 54.339 | 54.339 | 348.205 | 0.000 | -0.000 | -0.000 | 
| -485.480 | -485.480 | -485.480 | 62.673 | -0.000 | 0.000 | 
| -485.480 | -485.480 | -485.480 | -0.000 | 62.673 | 0.000 | 
| -485.480 | -485.480 | -485.480 | 0.000 | 0.000 | 62.673 | 
| 432.929 | 196.124 | 196.124 | -0.000 | 0.000 | 0.000 | 
| 196.124 | 432.929 | 196.124 | -0.000 | 0.000 | 0.000 | 
| 196.124 | 196.124 | 432.929 | -0.000 | -0.000 | -0.000 | 
| 485.480 | 485.480 | 485.480 | 62.673 | -0.000 | -0.000 | 
| 485.480 | 485.480 | 485.480 | -0.000 | 62.673 | -0.000 | 
| 485.480 | 485.480 | 485.480 | -0.000 | -0.000 | 62.673 | 
| -105.052 | -89.961 | -89.961 | 0.000 | 0.000 | -0.000 | 
| -89.961 | -105.052 | -89.961 | 0.000 | 0.000 | -0.000 | 
| -89.961 | -89.961 | -105.052 | 0.000 | 0.000 | 0.000 | 
| -16.397 | -16.397 | -16.397 | 112.717 | 0.000 | 0.000 | 
| -16.397 | -16.397 | -16.397 | 0.000 | 112.717 | 0.000 | 
| -16.397 | -16.397 | -16.397 | 0.000 | 0.000 | 112.717 | 
| 348.204 | 54.339 | 54.339 | -0.000 | -0.000 | 0.000 | 
| 54.339 | 348.204 | 54.339 | -0.000 | 0.000 | -0.000 | 
| 54.339 | 54.339 | 348.204 | 0.000 | 0.000 | 0.000 | 
| 16.397 | 16.397 | 16.397 | 112.717 | -0.000 | -0.000 | 
| 16.397 | 16.397 | 16.397 | -0.000 | 112.717 | 0.000 | 
| 16.397 | 16.397 | 16.397 | 0.000 | -0.000 | 112.717 | 
| 2297.521 | 2096.456 | -7570.154 | -17.106 | -0.000 | -0.000 | 
| 2858.186 | 3161.961 | -4522.933 | 14.276 | 0.000 | -0.000 | 
| 84.159 | 84.159 | 319.905 | 0.000 | 0.000 | -0.000 | 
| -8.311 | 8.311 | 0.000 | 154.709 | 0.000 | -0.000 | 
| 0.000 | -0.000 | 0.000 | 0.000 | 154.709 | -8.311 | 
| 2026.443 | 2026.443 | -7652.569 | 0.000 | -17.077 | 100.962 | 
| 930.219 | 855.044 | 10613.665 | -15.283 | 0.000 | 0.000 | 
| -2704.001 | -2400.016 | 4729.519 | 14.259 | -0.000 | 0.000 | 
| -2675.327 | -2675.327 | 4887.165 | -0.000 | 0.000 | -0.000 | 
| -2043.528 | -2009.375 | 7652.516 | 73.224 | -0.000 | -0.000 | 
| -0.000 | 0.000 | -0.000 | -0.000 | 154.709 | -8.311 | 
| -2026.443 | -2026.443 | 7652.569 | -0.000 | -17.077 | 100.962 | 
| 658.703 | 356.120 | -360.538 | -14.371 | 0.000 | -0.000 | 
| 73.903 | 452.432 | 90.066 | 8.311 | -0.000 | 0.000 | 
| 84.159 | 84.159 | 319.905 | 0.000 | 0.000 | -0.000 | 
| -8.311 | 8.311 | 0.000 | 154.709 | 0.000 | 0.000 | 
| 202.690 | 202.690 | -765.283 | 0.000 | 73.224 | -17.077 | 
| -0.000 | -0.000 | 0.000 | 0.000 | -8.311 | 189.265 | 
| 452.432 | 73.903 | 90.066 | -8.311 | -0.000 | 0.000 | 
| -132.269 | 77.179 | 850.855 | 16.824 | -0.000 | 0.000 | 
| -172.895 | -172.895 | 724.559 | -0.000 | -0.000 | 0.000 | 
| -292.653 | -264.106 | 463.075 | 118.261 | -0.000 | -0.000 | 
| -202.690 | -202.690 | 765.283 | -0.000 | 73.224 | -17.077 | 
| 0.000 | 0.000 | -0.000 | -0.000 | -8.311 | 189.265 | 
| 201.513 | 86.938 | 9.373 | -19.747 | 0.000 | 0.000 | 
| 73.903 | 452.433 | 90.066 | 8.311 | 0.000 | 0.000 | 
| 137.873 | 137.873 | 204.490 | 0.000 | 0.000 | 0.000 | 
| 3.532 | 37.785 | -76.846 | 73.138 | 0.000 | -0.000 | 
| 20.658 | 20.658 | -76.846 | -0.000 | 73.138 | -17.126 | 
| 30.644 | 30.644 | -50.975 | 0.000 | -14.874 | 148.138 | 
| 202.197 | 68.262 | 180.840 | -14.958 | -0.000 | 0.000 | 
| 43.867 | 343.796 | 159.543 | 14.583 | -0.000 | -0.000 | 
| 84.159 | 84.159 | 319.905 | -0.000 | -0.000 | 0.000 | 
| -37.781 | -3.529 | 76.841 | 73.142 | -0.000 | 0.000 | 
| -20.658 | -20.658 | 76.846 | 0.000 | 73.138 | -17.126 | 
| -30.644 | -30.644 | 50.975 | -0.000 | -14.874 | 148.138 | 
| 27903.561 | -24390.424 | -17993.215 | 0.000 | 0.005 | -0.001 | 
| 15771.010 | -31607.119 | -25130.436 | 0.000 | 0.002 | -0.000 | 
| 3047.947 | -9933.469 | -3335.277 | -0.000 | -0.000 | -0.000 | 
| -0.000 | 0.000 | 0.000 | 171.624 | 0.000 | -0.000 | 
| 16530.650 | -12087.006 | -15136.749 | -0.000 | -10.649 | -0.000 | 
| 22266.151 | -32550.037 | -1977.390 | 0.000 | 0.014 | -117.822 | 
| -17794.137 | 31242.847 | 1343.969 | -0.000 | -0.019 | 0.003 | 
| 65.334 | 431.031 | 54.329 | 0.000 | 0.000 | -0.000 | 
| -20951.785 | 23085.069 | 14605.843 | -0.000 | -0.005 | 0.001 | 
| -0.000 | 0.000 | -0.000 | 171.624 | -0.000 | -0.000 | 
| -16530.650 | 12087.006 | 15136.749 | -0.000 | -10.649 | 0.000 | 
| -22266.151 | 32550.037 | 1977.390 | -0.000 | -0.014 | -117.819 | 
| 734.629 | -114.889 | -359.842 | -0.000 | 0.000 | 0.000 | 
| 353.050 | -657.271 | -315.476 | 0.000 | 0.000 | 0.000 | 
| 605.511 | -288.883 | -127.584 | -0.000 | 0.000 | 0.000 | 
| 301.313 | -1003.429 | -376.012 | 143.647 | 0.000 | 0.000 | 
| 1822.104 | -2237.412 | -1071.080 | 0.000 | -55.091 | -0.000 | 
| 2616.424 | -2260.843 | -1564.141 | 0.000 | 0.001 | -46.189 | 
| -1289.959 | 1239.430 | 1327.164 | -0.000 | -0.000 | 0.000 | 
| -448.730 | 604.002 | 504.079 | -0.000 | -0.000 | -0.000 | 
| -460.724 | 424.752 | 819.904 | 0.000 | -0.000 | 0.000 | 
| -301.313 | 1003.429 | 376.012 | 143.647 | 0.000 | 0.000 | 
| -1822.103 | 2237.410 | 1071.081 | -0.000 | -55.096 | 0.000 | 
| -2616.424 | 2260.843 | 1564.141 | -0.000 | -0.001 | -46.189 | 
| 318.911 | -24.871 | 15.089 | -0.000 | 0.000 | 0.000 | 
| 196.161 | -69.981 | -94.156 | 0.000 | 0.000 | -0.000 | 
| 127.314 | 23.162 | 276.191 | 0.000 | 0.000 | -0.000 | 
| 185.961 | -135.465 | -125.855 | 7.688 | 0.000 | -0.000 | 
| 116.903 | -44.230 | -114.552 | -0.000 | 41.914 | -0.000 | 
| 191.237 | -209.422 | -24544.282 | 0.040 | 0.008 | -0.033 | 
| -47.526 | 158.558 | 175.919 | -0.000 | -0.000 | 0.000 | 
| -203.495 | 235.621 | 289.313 | -0.000 | -0.000 | 0.000 | 
| -151.473 | 173.618 | 227.884 | -0.000 | -0.000 | 0.000 | 
| -185.961 | 135.465 | 125.855 | 7.688 | -0.000 | 0.000 | 
| -116.903 | 44.230 | 114.552 | 0.000 | 41.914 | 0.000 | 
| -249.091 | 724.496 | 25189.513 | -2.488 | 1.445 | 150.233 | 
| 819.940 | -51.805 | 0.000 | 0.000 | 0.000 | -0.000 | 
| -59.863 | 827.998 | 0.000 | 0.000 | 0.000 | 0.000 | 
| -0.000 | 0.000 | 0.000 | 0.000 | 0.000 | 0.000 | 
| -0.000 | 0.000 | 0.000 | 0.000 | 0.000 | 0.000 | 
| -0.000 | 0.000 | 0.000 | 0.000 | 0.000 | 0.000 | 
| -0.000 | 0.000 | 0.000 | 0.000 | 0.000 | 435.872 | 
| 827.998 | -59.863 | -0.000 | -0.000 | -0.000 | 0.000 | 
| -51.805 | 819.940 | -0.000 | -0.000 | -0.000 | -0.000 | 
| 0.000 | -0.000 | -0.000 | -0.000 | -0.000 | -0.000 | 
| 0.000 | -0.000 | -0.000 | -0.000 | -0.000 | -0.000 | 
| 0.000 | -0.000 | -0.000 | -0.000 | -0.000 | 0.000 | 
| 0.000 | -0.000 | -0.000 | -0.000 | -0.000 | 435.872 | 
| 819.940 | -51.805 | 0.000 | 0.000 | 0.000 | -0.000 | 
| -51.805 | 819.940 | 0.000 | 0.000 | 0.000 | 0.000 | 
| -0.000 | 0.000 | 0.000 | 0.000 | 0.000 | 0.000 | 
| -0.000 | 0.000 | 0.000 | 0.000 | 0.000 | 0.000 | 
| -0.000 | 0.000 | 0.000 | 0.000 | 0.000 | 0.000 | 
| -0.000 | 0.000 | 0.000 | 0.000 | 0.000 | 435.872 | 
| 819.940 | -51.805 | -0.000 | -0.000 | -0.000 | 0.000 | 
| -51.805 | 819.940 | -0.000 | -0.000 | -0.000 | 0.000 | 
| 0.000 | -0.000 | -0.000 | -0.000 | -0.000 | -0.000 | 
| 0.000 | -0.000 | -0.000 | -0.000 | -0.000 | -0.000 | 
| 0.000 | -0.000 | -0.000 | -0.000 | -0.000 | -0.000 | 
| 0.000 | -0.000 | -0.000 | -0.000 | -0.000 | 435.872 | 
| 819.942 | -51.806 | 0.000 | 0.000 | 0.000 | -0.000 | 
| -51.805 | 819.941 | 0.000 | 0.000 | 0.000 | 0.000 | 
| -0.000 | 0.000 | 0.000 | 0.000 | 0.000 | 0.000 | 
| -0.000 | 0.000 | 0.000 | 0.000 | 0.000 | 0.000 | 
| -0.000 | 0.000 | 0.000 | 0.000 | 0.000 | 0.000 | 
| -0.000 | 0.001 | 0.000 | 0.000 | 0.000 | 435.872 | 
| 827.995 | -59.862 | -0.000 | -0.000 | -0.000 | 0.000 | 
| -51.805 | 819.939 | -0.000 | -0.000 | -0.000 | -0.000 | 
| 0.000 | -0.000 | -0.000 | -0.000 | -0.000 | -0.000 | 
| 0.000 | -0.000 | -0.000 | -0.000 | -0.000 | -0.000 | 
| 0.000 | -0.000 | -0.000 | -0.000 | -0.000 | -0.000 | 
| 0.000 | -0.001 | -0.000 | -0.000 | -0.000 | 435.872 | 
| 979.994 | -61.917 | 0.000 | 0.000 | 0.000 | -0.000 | 
| -71.548 | 989.625 | 0.000 | 0.000 | 0.000 | 0.000 | 
| 0.000 | -0.000 | 0.000 | 0.000 | 0.000 | 0.000 | 
| 0.000 | -0.000 | 0.000 | 0.000 | 0.000 | 0.000 | 
| 0.000 | -0.000 | 0.000 | 0.000 | 0.000 | 0.000 | 
| 0.000 | -0.000 | 0.000 | 0.000 | 0.000 | 520.955 | 
| 989.625 | -71.548 | -0.000 | -0.000 | -0.000 | -0.000 | 
| -61.917 | 979.994 | -0.000 | -0.000 | -0.000 | 0.000 | 
| -0.000 | 0.000 | -0.000 | -0.000 | -0.000 | -0.000 | 
| -0.000 | 0.000 | -0.000 | -0.000 | -0.000 | -0.000 | 
| -0.000 | 0.000 | -0.000 | -0.000 | -0.000 | -0.000 | 
| -0.000 | 0.000 | -0.000 | -0.000 | -0.000 | 520.955 | 
| 979.994 | -61.917 | 0.000 | 0.000 | 0.000 | 0.000 | 
| -61.917 | 979.994 | 0.000 | 0.000 | 0.000 | 0.000 | 
| 0.000 | -0.000 | 0.000 | 0.000 | 0.000 | 0.000 | 
| 0.000 | -0.000 | 0.000 | 0.000 | 0.000 | 0.000 | 
| 0.000 | -0.000 | 0.000 | 0.000 | 0.000 | 0.000 | 
| -0.000 | 0.000 | 0.000 | 0.000 | 0.000 | 520.955 | 
| 979.993 | -61.917 | -0.000 | -0.000 | -0.000 | -0.000 | 
| -61.917 | 979.994 | -0.000 | -0.000 | -0.000 | 0.000 | 
| -0.000 | 0.000 | -0.000 | -0.000 | -0.000 | -0.000 | 
| -0.000 | 0.000 | -0.000 | -0.000 | -0.000 | -0.000 | 
| -0.000 | 0.000 | -0.000 | -0.000 | -0.000 | -0.000 | 
| 0.000 | -0.000 | -0.000 | -0.000 | -0.000 | 520.955 | 
| 979.996 | -61.918 | 0.000 | 0.000 | 0.000 | 0.000 | 
| -61.917 | 979.995 | 0.000 | 0.000 | 0.000 | -0.000 | 
| 0.000 | -0.000 | 0.000 | 0.000 | 0.000 | 0.000 | 
| 0.000 | -0.000 | 0.000 | 0.000 | 0.000 | 0.000 | 
| 0.000 | -0.000 | 0.000 | 0.000 | 0.000 | 0.000 | 
| -0.001 | 0.001 | 0.000 | 0.000 | 0.000 | 520.955 | 
| 989.622 | -71.547 | -0.000 | -0.000 | -0.000 | -0.000 | 
| -61.917 | 979.992 | -0.000 | -0.000 | -0.000 | -0.000 | 
| -0.000 | 0.000 | -0.000 | -0.000 | -0.000 | -0.000 | 
| -0.000 | 0.000 | -0.000 | -0.000 | -0.000 | -0.000 | 
| -0.000 | 0.000 | -0.000 | -0.000 | -0.000 | -0.000 | 
| 0.001 | -0.001 | -0.000 | -0.000 | -0.000 | 520.955 | 
| 294.064 | 134.944 | 134.944 | 0.002 | 0.000 | 0.001 | 
| 134.953 | 294.067 | 134.947 | 0.002 | 0.000 | 0.001 | 
| 134.953 | 134.947 | 294.067 | 0.002 | 0.000 | 0.001 | 
| -0.000 | 0.000 | 0.000 | 218.801 | -0.000 | -0.000 | 
| 0.000 | 0.000 | 0.000 | -0.000 | 218.801 | -0.000 | 
| 0.000 | 0.000 | -0.000 | -0.000 | -0.000 | 218.801 | 
| 610.116 | 266.539 | 266.539 | 0.000 | 0.000 | 0.000 | 
| 266.539 | 610.116 | 266.539 | 0.000 | 0.000 | 0.000 | 
| 266.539 | 266.539 | 610.116 | 0.000 | 0.000 | 0.000 | 
| 0.000 | -0.000 | -0.000 | 218.801 | 0.000 | 0.000 | 
| -0.000 | -0.000 | -0.000 | 0.000 | 218.801 | 0.000 | 
| -0.000 | -0.000 | 0.000 | 0.000 | 0.000 | 218.801 | 
| 147.824 | -13.828 | -13.828 | 0.000 | 0.000 | 0.000 | 
| -13.827 | 147.824 | -13.828 | 0.000 | 0.000 | 0.000 | 
| -13.827 | -13.828 | 147.824 | 0.000 | 0.000 | 0.000 | 
| -0.000 | 0.000 | 0.000 | 218.801 | -0.000 | -0.000 | 
| 0.000 | -0.000 | 0.000 | -0.000 | 218.801 | -0.000 | 
| 0.000 | 0.000 | -0.000 | -0.000 | 0.000 | 218.801 | 
| 610.115 | 266.538 | 266.538 | 0.000 | 0.000 | 0.000 | 
| 266.538 | 610.115 | 266.538 | 0.000 | 0.000 | 0.000 | 
| 266.538 | 266.538 | 610.115 | 0.000 | 0.000 | 0.000 | 
| 0.000 | -0.000 | -0.000 | 218.801 | 0.000 | 0.000 | 
| -0.000 | 0.000 | -0.000 | 0.000 | 218.801 | 0.000 | 
| -0.000 | -0.000 | 0.000 | 0.000 | 0.000 | 218.801 | 
| 6.223 | -18.264 | -18.264 | 0.000 | 0.000 | 0.000 | 
| -18.264 | 6.223 | -18.264 | 0.000 | 0.000 | 0.000 | 
| -18.264 | -18.264 | 6.223 | 0.000 | 0.000 | 0.000 | 
| 0.076 | 0.075 | 0.075 | 17.188 | 0.000 | 0.000 | 
| 0.075 | 0.076 | 0.075 | 0.000 | 17.188 | 0.000 | 
| 0.075 | 0.075 | 0.076 | 0.000 | 0.000 | 17.188 | 
| 38.112 | -15.778 | -15.778 | -0.000 | -0.000 | -0.000 | 
| -15.778 | 38.112 | -15.778 | -0.000 | -0.000 | -0.000 | 
| -15.778 | -15.778 | 38.112 | -0.000 | -0.000 | -0.000 | 
| -0.076 | -0.075 | -0.075 | 17.188 | -0.000 | -0.000 | 
| -0.075 | -0.076 | -0.075 | -0.000 | 17.188 | -0.000 | 
| -0.075 | -0.075 | -0.076 | -0.000 | -0.000 | 17.188 | 
| 1998.892 | 143.992 | -0.003 | -0.000 | 0.567 | 0.000 | 
| 143.994 | 595.336 | -0.000 | -0.000 | -0.000 | -0.000 | 
| -0.000 | -0.000 | -0.000 | -0.000 | -0.000 | -0.000 | 
| -0.000 | -0.000 | -0.000 | -0.000 | -0.000 | 0.000 | 
| -0.000 | -0.001 | -0.001 | -0.010 | 0.974 | -0.000 | 
| -0.000 | -0.000 | -0.000 | -0.000 | -0.000 | 5.419 | 
| 1998.893 | 143.992 | -0.003 | 0.000 | 0.567 | -0.000 | 
| 143.994 | 595.337 | 0.000 | 0.000 | 0.000 | -0.000 | 
| 0.000 | 0.000 | 0.000 | 0.000 | 0.000 | 0.000 | 
| 0.000 | 0.000 | 0.000 | 0.000 | 0.000 | -0.000 | 
| 0.000 | 0.001 | 0.001 | 0.010 | 0.974 | -0.000 | 
| 0.000 | 0.000 | 0.000 | 0.000 | 0.000 | 5.419 | 
| 1998.892 | 143.992 | -0.003 | -0.000 | 0.567 | -0.000 | 
| 143.993 | 595.336 | -0.001 | -0.000 | -0.000 | -0.000 | 
| -0.001 | -0.002 | -0.003 | -0.000 | -0.000 | -0.000 | 
| -0.000 | -0.000 | -0.000 | -0.000 | -0.000 | 0.000 | 
| -0.000 | -0.000 | -0.000 | -0.000 | 2.709 | 0.000 | 
| -0.000 | -0.000 | 0.000 | -0.000 | -0.000 | 5.419 | 
| 1998.893 | 143.992 | -0.002 | 0.000 | 0.567 | 0.000 | 
| 143.995 | 595.337 | 0.001 | 0.000 | 0.000 | 0.000 | 
| 0.001 | 0.002 | 0.003 | 0.000 | 0.000 | 0.000 | 
| 0.000 | 0.000 | 0.000 | 0.000 | 0.000 | -0.000 | 
| 0.000 | 0.000 | 0.000 | 0.000 | 2.709 | -0.000 | 
| 0.000 | 0.000 | -0.000 | 0.000 | 0.000 | 5.419 | 
| 1998.890 | 143.990 | -0.006 | 0.000 | 0.204 | 0.000 | 
| 143.988 | 595.328 | -0.015 | -0.000 | -0.000 | 0.000 | 
| -0.012 | -0.020 | -0.028 | -0.000 | -0.000 | 0.000 | 
| -0.000 | -0.000 | -0.000 | -0.000 | -0.000 | -0.000 | 
| -0.000 | -0.000 | -0.000 | -0.000 | 2.709 | 0.000 | 
| -0.000 | -0.000 | -0.000 | -0.000 | -0.000 | 5.419 | 
| 1998.895 | 143.994 | 0.000 | -0.000 | 0.000 | 0.000 | 
| 144.000 | 595.345 | 0.015 | 0.000 | 0.000 | 0.000 | 
| 0.012 | 0.020 | 0.028 | 0.000 | 0.000 | -0.000 | 
| 0.000 | 0.000 | 0.000 | 0.000 | 0.000 | -0.000 | 
| 0.000 | 0.000 | 0.000 | 0.000 | 2.709 | -0.000 | 
| 0.000 | 0.000 | 0.000 | 0.000 | 0.000 | 5.419 | 
| 0.000 | 0.000 | -0.000 | -0.000 | -0.000 | 0.000 | 
| 0.000 | 0.000 | -0.000 | -0.000 | 0.000 | 0.000 | 
| 0.000 | 0.000 | 2335.113 | 0.000 | -0.000 | 0.000 | 
| 0.000 | 0.000 | -0.000 | -0.000 | -0.000 | -0.000 | 
| 0.000 | 0.000 | -0.000 | 0.000 | -0.000 | 0.000 | 
| 0.000 | 0.000 | -0.000 | -0.000 | -0.000 | 0.000 | 
| -0.000 | -0.000 | 0.000 | 0.000 | 0.000 | -0.000 | 
| -0.000 | -0.000 | 0.000 | 0.000 | -0.000 | -0.000 | 
| -0.000 | -0.000 | 2335.113 | 0.000 | -0.000 | -0.000 | 
| -0.000 | -0.000 | 0.000 | -0.000 | 0.000 | 0.000 | 
| -0.000 | -0.000 | 0.000 | 0.000 | -0.000 | -0.000 | 
| -0.000 | -0.000 | 0.000 | 0.000 | 0.000 | -0.000 | 
| 0.000 | 0.000 | -0.000 | -0.000 | -0.000 | 0.000 | 
| 0.000 | 0.000 | -0.000 | 0.000 | 0.000 | 0.000 | 
| 0.000 | 0.000 | 2335.113 | -0.000 | -0.000 | 0.000 | 
| 0.000 | -0.000 | -0.000 | 0.000 | 0.000 | 0.000 | 
| -0.000 | 0.000 | -0.000 | -0.000 | 0.000 | 0.000 | 
| 0.000 | 0.000 | -0.000 | -0.000 | -0.000 | 0.000 | 
| -0.000 | -0.000 | 0.000 | 0.000 | 0.000 | -0.000 | 
| -0.000 | -0.000 | 0.000 | 0.000 | -0.000 | -0.000 | 
| -0.000 | -0.000 | 2335.113 | -0.000 | -0.000 | -0.000 | 
| -0.000 | 0.000 | 0.000 | 0.000 | -0.000 | -0.000 | 
| 0.000 | -0.000 | 0.000 | 0.000 | 0.000 | -0.000 | 
| -0.000 | -0.000 | 0.000 | 0.000 | 0.000 | -0.000 | 
| 0.000 | 0.000 | -0.000 | -0.000 | -0.000 | 0.000 | 
| 0.000 | 0.000 | -0.000 | -0.000 | 0.000 | 0.000 | 
| 0.000 | 0.000 | 2335.112 | -0.000 | -0.000 | 0.000 | 
| 0.000 | -0.000 | -0.001 | 0.000 | 0.000 | 0.000 | 
| -0.000 | 0.000 | -0.001 | 0.000 | 0.000 | 0.000 | 
| 0.000 | 0.000 | -0.000 | -0.000 | -0.000 | 0.000 | 
| -0.000 | -0.000 | 0.000 | 0.000 | 0.000 | -0.000 | 
| -0.000 | -0.000 | 0.000 | 0.000 | -0.000 | -0.000 | 
| -0.000 | -0.000 | 2335.114 | -0.000 | -0.000 | -0.000 | 
| -0.000 | 0.000 | 0.001 | 0.000 | -0.000 | -0.000 | 
| 0.000 | -0.000 | 0.001 | 0.000 | 0.000 | -0.000 | 
| -0.000 | -0.000 | 0.000 | 0.000 | 0.000 | -0.000 | 
| 962.727 | -60.826 | 0.000 | 0.000 | 0.000 | 0.000 | 
| -70.287 | 972.188 | 0.000 | 0.000 | 0.000 | 0.000 | 
| -0.000 | 0.000 | 0.000 | 0.000 | 0.000 | 0.000 | 
| -0.000 | 0.000 | 0.000 | 0.000 | 0.000 | 0.000 | 
| -0.000 | 0.000 | 0.000 | 0.000 | 0.000 | 0.000 | 
| -0.000 | 0.000 | 0.000 | 0.000 | 0.000 | 511.777 | 
| 972.188 | -70.287 | -0.000 | -0.000 | -0.000 | -0.000 | 
| -60.826 | 962.727 | -0.000 | -0.000 | -0.000 | -0.000 | 
| 0.000 | -0.000 | -0.000 | -0.000 | -0.000 | -0.000 | 
| 0.000 | -0.000 | -0.000 | -0.000 | -0.000 | -0.000 | 
| 0.000 | -0.000 | -0.000 | -0.000 | -0.000 | -0.000 | 
| 0.000 | -0.000 | -0.000 | -0.000 | -0.000 | 511.777 | 
| 962.727 | -60.826 | 0.000 | 0.000 | 0.000 | 0.000 | 
| -70.287 | 972.189 | 0.000 | 0.000 | 0.000 | 0.000 | 
| -0.000 | 0.000 | 0.000 | 0.000 | 0.000 | 0.000 | 
| -0.000 | 0.000 | 0.000 | 0.000 | 0.000 | 0.000 | 
| -0.000 | 0.000 | 0.000 | 0.000 | 0.000 | 0.000 | 
| -0.000 | 0.000 | 0.000 | 0.000 | 0.000 | 521.238 | 
| 972.188 | -70.287 | -0.000 | -0.000 | -0.000 | 0.000 | 
| -60.826 | 962.727 | -0.000 | -0.000 | -0.000 | -0.000 | 
| 0.000 | -0.000 | -0.000 | -0.000 | -0.000 | -0.000 | 
| 0.000 | -0.000 | -0.000 | -0.000 | -0.000 | -0.000 | 
| 0.000 | -0.000 | -0.000 | -0.000 | -0.000 | -0.000 | 
| 0.000 | -0.000 | -0.000 | -0.000 | -0.000 | 521.238 | 
| 972.191 | -70.289 | 0.000 | 0.000 | 0.000 | 0.000 | 
| -60.826 | 962.728 | 0.000 | 0.000 | 0.000 | 0.000 | 
| -0.000 | 0.000 | 0.000 | 0.000 | 0.000 | 0.000 | 
| -0.000 | 0.000 | 0.000 | 0.000 | 0.000 | 0.000 | 
| -0.000 | 0.000 | 0.000 | 0.000 | 0.000 | 0.000 | 
| -0.001 | 0.001 | 0.000 | 0.000 | 0.000 | 511.777 | 
| 962.725 | -60.825 | -0.000 | -0.000 | -0.000 | -0.000 | 
| -60.826 | 962.726 | -0.000 | -0.000 | -0.000 | -0.000 | 
| 0.000 | -0.000 | -0.000 | -0.000 | -0.000 | -0.000 | 
| 0.000 | -0.000 | -0.000 | -0.000 | -0.000 | -0.000 | 
| 0.000 | -0.000 | -0.000 | -0.000 | -0.000 | -0.000 | 
| 0.001 | -0.001 | -0.000 | -0.000 | -0.000 | 511.777 | 
| 422.569 | 67.907 | 85.605 | -0.000 | -0.000 | -0.000 | 
| 68.614 | 433.658 | 79.522 | -0.000 | -0.000 | -0.000 | 
| -377.134 | -802.761 | 1274.955 | -0.000 | -0.000 | -0.000 | 
| -474.975 | -885.812 | 973.186 | 110.360 | -0.000 | -0.000 | 
| -6319.090 | -6012.407 | 6540.309 | -0.000 | -4.167 | -0.000 | 
| -474.974 | -885.810 | 973.184 | -0.000 | -0.000 | 144.111 | 
| 3038.361 | 4296.322 | -4053.791 | -0.000 | 0.000 | 0.000 | 
| 2935.771 | 4429.839 | -4096.478 | 0.000 | 0.000 | 0.000 | 
| 573.003 | 968.973 | -672.105 | 0.000 | 0.000 | 0.000 | 
| 474.975 | 885.812 | -973.186 | 110.360 | 0.000 | -0.000 | 
| 6319.090 | 6012.407 | -6540.309 | -0.000 | -4.167 | 0.000 | 
| 474.974 | 885.810 | -973.184 | 0.000 | 0.000 | 144.111 | 
| -115.273 | -361.802 | 546.790 | -0.000 | -0.000 | -0.000 | 
| -559.076 | -449.586 | 700.545 | 0.000 | -0.000 | -0.000 | 
| -185.086 | -346.351 | 588.822 | 0.000 | -0.000 | -0.000 | 
| -47.716 | -88.989 | 97.767 | 110.161 | -0.000 | -0.000 | 
| -284.249 | -421.853 | 416.411 | 0.000 | 25.933 | -0.000 | 
| -285.484 | -423.691 | 418.228 | 0.000 | -0.000 | 67.034 | 
| 395.703 | 163.489 | 6.028 | 0.000 | 0.000 | 0.000 | 
| 366.220 | 618.943 | -331.971 | -0.000 | 0.000 | 0.000 | 
| 685.814 | 636.289 | -535.755 | -0.000 | 0.000 | 0.000 | 
| 47.716 | 88.989 | -97.767 | 110.161 | 0.000 | 0.000 | 
| 284.249 | 421.853 | -416.411 | 0.000 | 25.933 | 0.000 | 
| 285.484 | 423.691 | -418.228 | 0.000 | 0.000 | 67.034 | 
| 295.060 | 70.856 | 124.395 | -0.000 | -0.000 | -0.000 | 
| 50.621 | 152.212 | 122.064 | 0.000 | -0.000 | -0.000 | 
| 62.653 | 20.625 | 185.833 | 0.000 | -0.000 | -0.000 | 
| -25.776 | -38.126 | 37.563 | 37.125 | -0.000 | -0.000 | 
| -6.137 | -11.445 | 12.574 | -0.000 | 103.541 | -0.000 | 
| -28.721 | -42.500 | 41.884 | 0.000 | -0.000 | 67.515 | 
| 343.439 | 89.823 | 91.116 | 0.000 | 0.000 | 0.000 | 
| 110.845 | 254.096 | 40.090 | 0.000 | 0.000 | 0.000 | 
| 28.339 | -11.449 | -86.623 | -0.000 | 0.000 | -0.000 | 
| 25.776 | 38.126 | -37.563 | 37.125 | 0.000 | 0.000 | 
| 6.137 | 11.445 | -12.574 | 0.000 | 103.541 | 0.000 | 
| 28.721 | 42.500 | -41.884 | 0.000 | 0.000 | 67.515 | 
| 1105.313 | 105.701 | 109.279 | -0.000 | -0.000 | 0.000 | 
| 99.199 | 1106.179 | 114.956 | -0.000 | -0.000 | 0.000 | 
| 110.056 | 110.056 | 1099.310 | -0.000 | 0.000 | 0.000 | 
| 0.000 | 0.000 | -0.000 | 512.578 | 0.000 | 0.000 | 
| -0.000 | 0.000 | -0.000 | 0.000 | 512.578 | 0.000 | 
| -0.006 | -0.006 | 0.013 | -0.000 | 0.000 | 499.806 | 
| 1155.246 | 92.077 | 72.707 | -0.000 | -0.000 | -0.000 | 
| 105.710 | 1105.323 | 109.259 | 0.000 | -0.000 | -0.000 | 
| 110.066 | 110.066 | 1099.290 | 0.000 | 0.000 | -0.000 | 
| 0.000 | -0.000 | 0.000 | 512.578 | -0.000 | -0.000 | 
| 0.000 | -0.000 | 0.000 | -0.000 | 512.578 | 0.000 | 
| 0.006 | 0.006 | -0.013 | 0.000 | -0.000 | 499.806 | 
| 1155.246 | 92.077 | 72.707 | -0.000 | 0.000 | -0.000 | 
| 99.204 | 1106.182 | 114.947 | -0.000 | -0.000 | 0.000 | 
| 110.060 | 110.060 | 1099.301 | -0.000 | 0.000 | 0.000 | 
| 0.000 | -0.000 | 0.000 | 512.578 | 0.000 | 0.000 | 
| -0.001 | -0.000 | 0.001 | -0.000 | 494.067 | -0.000 | 
| -0.001 | -0.001 | 0.001 | -0.000 | 0.000 | 499.806 | 
| 1105.319 | 105.706 | 109.268 | 0.000 | -0.000 | -0.000 | 
| 105.706 | 1105.319 | 109.268 | 0.000 | 0.000 | -0.000 | 
| 110.061 | 110.061 | 1099.299 | 0.000 | -0.000 | -0.000 | 
| -0.000 | 0.000 | -0.000 | 512.578 | -0.000 | -0.000 | 
| 0.001 | 0.000 | -0.001 | 0.000 | 494.067 | -0.000 | 
| 0.001 | 0.001 | -0.001 | 0.000 | -0.000 | 499.806 | 
| 1106.185 | 99.204 | 114.947 | -0.000 | -0.000 | 0.000 | 
| 99.196 | 1106.246 | 114.893 | -0.000 | -0.000 | 0.000 | 
| 110.062 | 110.062 | 1099.299 | -0.000 | 0.000 | 0.000 | 
| 0.000 | -0.000 | 0.001 | 512.578 | 0.000 | 0.000 | 
| -0.000 | 0.000 | 0.001 | -0.000 | 494.067 | 0.000 | 
| -0.000 | 0.001 | 0.000 | -0.000 | 0.000 | 499.806 | 
| 1155.243 | 92.078 | 72.707 | -0.000 | -0.000 | 0.000 | 
| 92.077 | 1155.244 | 72.707 | 0.000 | -0.000 | -0.000 | 
| 73.498 | 73.498 | 1172.954 | 0.000 | -0.000 | -0.000 | 
| -0.000 | 0.000 | -0.001 | 512.578 | -0.000 | -0.000 | 
| 0.000 | -0.000 | -0.001 | 0.000 | 494.067 | 0.000 | 
| 0.000 | -0.001 | -0.000 | 0.000 | -0.000 | 499.806 | 
| 1154.653 | 92.031 | 73.355 | -0.000 | 0.000 | 0.000 | 
| 7.228 | 1007.459 | 305.602 | 0.000 | -0.000 | -0.000 | 
| 73.474 | 73.474 | 1173.080 | -0.000 | 0.000 | 0.000 | 
| -95.359 | -95.359 | 190.923 | 494.260 | -0.000 | 0.000 | 
| -95.359 | -95.359 | 190.923 | 0.000 | 494.260 | -0.000 | 
| -95.361 | -95.361 | 190.928 | 0.000 | -0.000 | 497.083 | 
| 1202.966 | 204.038 | -87.138 | -0.000 | 0.000 | 0.000 | 
| 204.038 | 1202.966 | -87.138 | -0.000 | 0.000 | 0.000 | 
| 207.199 | 207.199 | 905.341 | -0.000 | 0.000 | -0.000 | 
| 95.359 | 95.359 | -190.923 | 494.260 | 0.000 | -0.000 | 
| 95.359 | 95.359 | -190.923 | -0.000 | 494.260 | -0.000 | 
| 95.361 | 95.361 | -190.928 | -0.000 | 0.000 | 497.083 | 
| 1154.653 | 92.031 | 73.355 | -0.000 | 0.000 | 0.000 | 
| 98.345 | 1092.509 | 129.246 | 0.000 | 0.000 | 0.000 | 
| 100.801 | 100.801 | 1118.367 | 0.000 | -0.000 | -0.000 | 
| 0.000 | -0.000 | 0.000 | 512.690 | 0.000 | 0.000 | 
| -0.000 | 0.000 | 0.000 | 0.000 | 512.690 | 0.000 | 
| -10.531 | -10.531 | 21.085 | 0.000 | -0.000 | 497.533 | 
| 1154.653 | 92.031 | 73.355 | 0.000 | -0.000 | -0.000 | 
| 118.235 | 1111.752 | 90.070 | -0.000 | 0.000 | -0.000 | 
| 73.474 | 73.474 | 1173.080 | -0.000 | -0.000 | -0.000 | 
| -0.000 | 0.000 | -0.000 | 512.690 | -0.000 | -0.000 | 
| 0.000 | -0.000 | -0.000 | 0.000 | 512.690 | 0.000 | 
| 10.531 | 10.531 | -21.085 | -0.000 | -0.000 | 497.533 | 
| 1101.326 | 104.061 | 114.699 | 0.000 | -0.000 | 0.000 | 
| 104.062 | 1101.325 | 114.699 | 0.000 | -0.000 | -0.000 | 
| 73.474 | 73.474 | 1173.081 | -0.000 | 0.000 | 0.000 | 
| 0.000 | -0.000 | 0.001 | 512.690 | 0.000 | 0.000 | 
| -0.000 | 0.000 | 0.001 | -0.000 | 512.690 | 0.000 | 
| -1.068 | -1.066 | 2.137 | 0.000 | 0.000 | 497.080 | 
| 1154.651 | 92.031 | 73.356 | 0.000 | 0.000 | -0.000 | 
| 92.031 | 1154.651 | 73.356 | -0.000 | -0.000 | -0.000 | 
| 111.212 | 111.212 | 1097.520 | -0.000 | 0.000 | -0.000 | 
| -0.000 | 0.000 | -0.001 | 512.690 | -0.000 | -0.000 | 
| 0.000 | -0.000 | -0.001 | -0.000 | 512.690 | 0.000 | 
| 1.068 | 1.066 | -2.137 | -0.000 | 0.000 | 497.080 | 
| 2208.754 | 1274.525 | -2168.298 | -0.000 | 0.000 | 0.000 | 
| 92.039 | 1154.760 | 73.230 | 0.000 | 0.000 | 0.000 | 
| 73.477 | 73.477 | 1173.051 | -0.000 | 0.000 | 0.000 | 
| -0.000 | 0.000 | 0.000 | 512.664 | 0.000 | 0.000 | 
| -0.000 | 0.000 | 0.000 | -0.000 | 512.664 | 0.000 | 
| -0.000 | 0.000 | -0.000 | -0.000 | 0.000 | 531.361 | 
| -65.683 | -1003.409 | 2394.347 | 0.000 | -0.000 | 0.000 | 
| -1003.409 | -65.683 | 2394.347 | 0.000 | -0.000 | -0.000 | 
| 73.477 | 73.477 | 1173.051 | 0.000 | 0.000 | -0.000 | 
| -0.000 | -0.000 | -0.000 | 512.664 | -0.000 | -0.000 | 
| 0.000 | -0.000 | -0.000 | 0.000 | 512.664 | 0.000 | 
| 0.000 | -0.000 | 0.000 | 0.000 | 0.000 | 531.361 | 
| 1171.185 | 247.911 | -99.456 | -0.000 | 0.000 | 0.000 | 
| 92.039 | 1154.760 | 73.229 | -0.000 | 0.000 | -0.000 | 
| 220.180 | 220.180 | 878.982 | -0.000 | 0.000 | -0.000 | 
| 58.694 | 58.694 | -117.654 | 494.224 | -0.000 | -0.000 | 
| 111.512 | 111.512 | -223.527 | -0.000 | 477.630 | -0.000 | 
| -0.000 | 0.000 | -0.000 | -0.000 | -0.000 | 531.361 | 
| 1051.776 | 63.664 | 204.885 | -0.000 | -0.000 | -0.000 | 
| 17.805 | 971.180 | 331.626 | 0.000 | -0.000 | 0.000 | 
| 17.555 | 17.555 | 1285.148 | 0.000 | -0.000 | -0.000 | 
| -58.694 | -58.694 | 117.654 | 494.224 | 0.000 | 0.000 | 
| -111.512 | -111.512 | 223.527 | 0.000 | 477.630 | -0.000 | 
| 0.000 | -0.000 | 0.000 | 0.000 | 0.000 | 531.361 | 
| 1103.007 | 115.213 | 101.876 | -0.000 | 0.000 | 0.000 | 
| 92.039 | 1154.762 | 73.229 | 0.000 | 0.000 | 0.000 | 
| 117.720 | 117.720 | 1084.367 | -0.000 | 0.000 | 0.000 | 
| 0.000 | -0.000 | 0.001 | 512.664 | 0.000 | 0.000 | 
| 6.878 | 6.878 | -13.786 | -0.000 | 491.056 | 0.000 | 
| -0.000 | 0.001 | -0.000 | 0.000 | -0.000 | 531.361 | 
| 1094.381 | 108.011 | 117.735 | 0.000 | -0.000 | 0.000 | 
| 102.274 | 1095.559 | 122.304 | 0.000 | -0.000 | 0.000 | 
| 106.554 | 106.554 | 1106.746 | -0.000 | -0.000 | -0.000 | 
| -0.000 | 0.000 | -0.001 | 512.664 | -0.000 | -0.000 | 
| -6.878 | -6.878 | 13.786 | 0.000 | 491.056 | -0.000 | 
| 0.000 | -0.001 | 0.000 | -0.000 | -0.000 | 531.361 | 
| 1154.801 | 92.042 | 73.170 | -0.000 | 0.000 | 0.000 | 
| 92.042 | 1154.801 | 73.170 | -0.000 | 0.000 | -0.000 | 
| -4262.147 | -4262.147 | 9868.254 | -0.000 | 0.000 | 0.000 | 
| -0.000 | 0.000 | 0.000 | 512.648 | 0.000 | -0.000 | 
| -0.000 | 0.000 | 0.000 | -0.000 | 512.648 | -0.000 | 
| -0.000 | 0.000 | 0.000 | -0.000 | 0.000 | 531.379 | 
| 1154.801 | 92.042 | 73.170 | 0.000 | -0.000 | 0.000 | 
| 92.042 | 1154.801 | 73.170 | 0.000 | -0.000 | 0.000 | 
| 6879.171 | 6879.171 | -12476.138 | -0.000 | -0.000 | -0.000 | 
| -0.000 | 0.000 | -0.000 | 512.648 | -0.000 | 0.000 | 
| 0.000 | -0.000 | -0.000 | 0.000 | 512.648 | -0.000 | 
| 0.000 | -0.000 | -0.000 | 0.000 | -0.000 | 531.379 | 
| 662.046 | -331.412 | 991.915 | -0.000 | 0.000 | 0.000 | 
| -870.102 | 82.797 | 2112.980 | 0.000 | 0.000 | 0.000 | 
| 73.477 | 73.477 | 1173.032 | -0.000 | 0.000 | -0.000 | 
| -605.852 | -605.852 | 1215.064 | 494.190 | 0.000 | 0.000 | 
| -0.000 | 0.000 | 0.000 | -0.000 | 512.648 | 0.000 | 
| -0.000 | 0.000 | -0.000 | -0.000 | 0.000 | 531.379 | 
| 1538.211 | 543.292 | -763.797 | -0.000 | -0.000 | -0.000 | 
| 1129.737 | 2079.883 | -1895.066 | -0.000 | -0.000 | -0.000 | 
| 552.098 | 552.098 | 213.139 | -0.000 | -0.000 | 0.000 | 
| 605.852 | 605.852 | -1215.064 | 494.190 | -0.000 | -0.000 | 
| 0.000 | -0.000 | -0.000 | 0.000 | 512.648 | 0.000 | 
| 0.000 | -0.000 | 0.000 | 0.000 | -0.000 | 531.379 | 
| 1053.593 | 64.976 | 201.803 | -0.000 | 0.000 | -0.000 | 
| 26.399 | 991.217 | 303.039 | 0.000 | 0.000 | 0.000 | 
| 66.012 | 66.012 | 1188.003 | 0.000 | -0.000 | 0.000 | 
| -44.786 | -44.787 | 89.821 | 498.986 | 0.000 | -0.000 | 
| -98.173 | -98.172 | 196.892 | 0.000 | 482.757 | -0.000 | 
| -44.183 | -44.181 | 88.609 | -0.000 | -0.000 | 496.888 | 
| 1170.228 | 228.939 | -79.578 | -0.000 | -0.000 | -0.000 | 
| 179.632 | 1169.481 | -29.384 | -0.000 | -0.000 | 0.000 | 
| 158.002 | 158.002 | 1003.509 | 0.000 | -0.000 | -0.000 | 
| 44.786 | 44.787 | -89.821 | 498.986 | -0.000 | 0.000 | 
| 98.173 | 98.172 | -196.892 | -0.000 | 482.757 | -0.000 | 
| 44.183 | 44.181 | -88.609 | 0.000 | -0.000 | 496.888 | 
| 1154.629 | 92.029 | 73.374 | 5.242 | 0.000 | 0.000 | 
| 92.029 | 1154.629 | 73.374 | -5.242 | 0.000 | 0.000 | 
| 73.472 | 73.472 | 1173.079 | -0.000 | 0.000 | 0.000 | 
| 5.242 | -5.242 | -0.000 | 512.689 | 0.000 | 0.000 | 
| 0.000 | 0.000 | -0.000 | 0.000 | 512.689 | 5.242 | 
| 0.000 | 0.000 | -0.000 | -0.000 | 5.242 | 531.300 | 
| 1154.629 | 92.029 | 73.374 | 5.242 | -0.000 | -0.000 | 
| 92.029 | 1154.629 | 73.374 | -5.242 | -0.000 | -0.000 | 
| 73.472 | 73.472 | 1173.079 | 0.000 | -0.000 | -0.000 | 
| 5.242 | -5.242 | 0.000 | 512.689 | -0.000 | -0.000 | 
| -0.000 | -0.000 | 0.000 | -0.000 | 512.689 | 5.242 | 
| -0.000 | -0.000 | 0.000 | 0.000 | 5.242 | 531.300 | 
| 1154.629 | 92.029 | 73.374 | 5.242 | 0.000 | 0.000 | 
| 118.189 | 1056.177 | 145.730 | 4.954 | 0.000 | -0.000 | 
| 140.234 | 140.234 | 1039.434 | -0.000 | 0.000 | -0.000 | 
| -6.087 | 5.708 | 0.379 | 473.292 | 0.000 | -0.000 | 
| -0.061 | -0.061 | 0.123 | 0.000 | 499.904 | 1.627 | 
| -0.000 | 0.000 | -0.000 | 0.000 | 5.242 | 531.300 | 
| 1108.494 | 111.349 | 100.212 | 1.422 | 0.000 | 0.000 | 
| 92.029 | 1154.628 | 73.374 | -5.242 | -0.000 | -0.000 | 
| 73.472 | 73.472 | 1173.078 | 0.000 | -0.000 | -0.000 | 
| -0.375 | 0.569 | -0.195 | 492.480 | -0.000 | 0.000 | 
| 0.061 | 0.061 | -0.123 | -0.000 | 499.904 | 1.627 | 
| 0.000 | -0.000 | 0.000 | -0.000 | 5.242 | 531.300 | 
| 1154.631 | 92.029 | 73.373 | 5.242 | 0.000 | 0.000 | 
| 92.029 | 1154.630 | 73.373 | -5.242 | 0.000 | 0.000 | 
| 111.044 | 111.044 | 1097.868 | -0.000 | 0.000 | -0.000 | 
| -0.402 | 0.382 | 0.020 | 492.762 | 0.000 | -0.000 | 
| -0.000 | 0.000 | 0.001 | 0.000 | 512.689 | 5.242 | 
| -0.000 | 0.001 | -0.000 | 0.000 | 5.242 | 531.300 | 
| 1154.626 | 92.030 | 73.374 | 5.242 | -0.000 | -0.000 | 
| 111.540 | 1101.061 | 107.458 | -0.413 | 0.000 | 0.000 | 
| 111.059 | 111.059 | 1097.834 | -0.000 | -0.000 | 0.000 | 
| 0.041 | -0.023 | -0.019 | 494.264 | -0.000 | 0.000 | 
| 0.000 | -0.000 | -0.001 | -0.000 | 512.689 | 5.242 | 
| 0.000 | -0.001 | 0.000 | -0.000 | 5.242 | 531.300 | 
| 1402.764 | -157.018 | 9.743 | -5.125 | 0.000 | 0.000 | 
| -157.018 | 1402.764 | 9.743 | 5.125 | 0.000 | 0.000 | 
| 54.841 | 54.841 | 2.168 | 0.000 | 0.000 | 0.000 | 
| -0.023 | 0.016 | -0.001 | -0.026 | 0.003 | 0.017 | 
| -0.023 | 0.016 | -0.001 | -0.021 | -0.003 | 0.018 | 
| 0.000 | -0.000 | 0.000 | -0.000 | -5.125 | 779.891 | 
| 1402.764 | -157.018 | 9.743 | -5.125 | -0.000 | -0.000 | 
| -162.592 | 1320.878 | 0.013 | 0.021 | -0.003 | -0.017 | 
| 45.183 | 45.137 | 0.014 | 0.024 | -0.003 | -0.020 | 
| 0.024 | -0.017 | 0.001 | 0.016 | -0.003 | -0.017 | 
| 0.023 | -0.016 | 0.001 | 0.021 | -0.008 | -0.016 | 
| -0.000 | 0.000 | -0.000 | 0.000 | -5.125 | 779.891 | 
| 1402.764 | -157.018 | 9.743 | -5.125 | 0.000 | 0.000 | 
| -119.271 | 1359.004 | 9.074 | -0.355 | 0.000 | 0.002 | 
| 54.841 | 54.841 | 2.168 | 0.000 | 0.000 | 0.000 | 
| -0.002 | 0.002 | -0.000 | -0.002 | 0.000 | 0.002 | 
| -0.002 | 0.002 | -0.000 | -0.002 | 0.000 | 0.002 | 
| -0.002 | 0.002 | -0.000 | -0.002 | 0.000 | 741.758 | 
| 1402.763 | -157.018 | 9.743 | -5.125 | -0.000 | 0.000 | 
| -119.268 | 1359.003 | 9.075 | -0.350 | -0.000 | -0.002 | 
| 45.106 | 45.101 | 0.001 | 0.002 | -0.000 | -0.002 | 
| 0.002 | -0.002 | 0.000 | 0.002 | -0.000 | -0.002 | 
| 0.002 | -0.002 | 0.000 | 0.002 | -0.000 | -0.002 | 
| 0.002 | -0.002 | 0.000 | 0.002 | -0.000 | 741.754 | 
| 1358.845 | -119.132 | 9.072 | 0.372 | 0.000 | 0.000 | 
| -119.267 | 1359.002 | 9.075 | -0.353 | 0.000 | 0.000 | 
| 54.841 | 54.841 | 2.168 | 0.000 | 0.000 | 0.000 | 
| -0.000 | 0.000 | -0.000 | -0.000 | 0.000 | 0.000 | 
| -0.000 | 0.000 | -0.000 | -0.000 | 0.000 | 0.000 | 
| -0.000 | 0.001 | 0.000 | -0.000 | -5.125 | 779.891 | 
| 1358.999 | -119.268 | 9.075 | 0.352 | -0.000 | -0.000 | 
| -118.877 | 1358.546 | 9.068 | -0.409 | -0.000 | -0.000 | 
| 54.841 | 54.841 | 2.168 | -0.000 | -0.000 | -0.000 | 
| 0.000 | -0.000 | 0.000 | 0.000 | -0.000 | -0.000 | 
| 0.000 | -0.000 | 0.000 | 0.000 | -0.000 | -0.000 | 
| 0.000 | -0.001 | -0.000 | 0.000 | -5.125 | 779.891 | 
| 1157.895 | 92.462 | 67.698 | 3.589 | 0.000 | -0.000 | 
| 29.928 | 419.203 | 912.585 | 34.866 | 0.000 | -0.000 | 
| 73.369 | 73.369 | 1170.751 | -0.000 | -0.000 | -0.000 | 
| -268.122 | -198.131 | 491.661 | 316.764 | 0.000 | -0.000 | 
| 0.000 | 0.000 | -0.000 | 0.000 | 510.621 | 3.589 | 
| -232.998 | -232.998 | 491.390 | -0.000 | -34.974 | 193.683 | 
| 1232.731 | -41.645 | 130.222 | 20.941 | 0.000 | 0.000 | 
| 323.767 | 1025.749 | -36.841 | 25.382 | -0.000 | -0.000 | 
| 658.562 | 658.562 | -63.411 | -0.000 | -0.000 | 0.000 | 
| 3.589 | -3.589 | 0.000 | 510.621 | 0.000 | 0.000 | 
| -0.000 | -0.000 | 0.000 | -0.000 | 510.621 | 3.589 | 
| 232.998 | 232.998 | -491.390 | 0.000 | -34.974 | 193.683 | 
| 1232.651 | 105.039 | -24.396 | 11.970 | 0.000 | 0.000 | 
| 212.047 | 725.824 | 397.212 | 27.785 | 0.000 | 0.000 | 
| 73.369 | 73.369 | 1170.752 | 0.000 | -0.000 | -0.000 | 
| 23.091 | -8.094 | -15.815 | 570.924 | -0.000 | -0.000 | 
| -0.000 | 0.000 | 0.000 | 0.000 | 510.621 | 3.589 | 
| -20.489 | -20.489 | 43.211 | -0.000 | -30.322 | 234.586 | 
| 1157.894 | 92.462 | 67.698 | 3.589 | 0.000 | 0.000 | 
| 92.462 | 1157.895 | 67.698 | -3.589 | 0.000 | -0.000 | 
| 73.369 | 73.369 | 1170.751 | 0.000 | 0.000 | 0.000 | 
| 3.589 | -3.589 | -0.000 | 510.621 | 0.000 | 0.000 | 
| 0.000 | -0.000 | -0.000 | -0.000 | 510.621 | 3.589 | 
| 20.489 | 20.489 | -43.211 | 0.000 | -30.322 | 234.586 | 
| 1157.897 | 92.462 | 67.698 | 3.589 | -0.000 | -0.000 | 
| 133.970 | 1103.841 | 80.930 | -1.877 | 0.000 | 0.000 | 
| 106.785 | 106.785 | 1100.281 | -0.000 | 0.000 | 0.000 | 
| 3.590 | -3.590 | 0.001 | 510.621 | -0.000 | -0.000 | 
| -0.000 | 0.000 | 0.001 | 0.000 | 510.621 | 3.589 | 
| -0.000 | 0.001 | -0.000 | 0.000 | 3.589 | 532.716 | 
| 1087.617 | 116.462 | 116.495 | -1.772 | 0.000 | 0.000 | 
| 92.462 | 1157.893 | 67.698 | -3.589 | 0.000 | 0.000 | 
| 107.257 | 107.257 | 1099.281 | 0.000 | -0.000 | -0.000 | 
| -3.106 | 3.967 | -0.909 | 474.821 | 0.000 | 0.000 | 
| 0.000 | -0.000 | -0.001 | -0.000 | 510.621 | 3.589 | 
| 0.000 | -0.001 | 0.000 | -0.000 | 3.589 | 532.716 | 
| 359.370 | 56.081 | 56.081 | -0.000 | 0.000 | -0.000 | 
| 56.081 | 359.370 | 56.081 | -0.000 | 0.000 | -0.000 | 
| 56.081 | 56.081 | 359.370 | -0.000 | 0.000 | -0.000 | 
| 596.338 | 596.338 | 596.338 | 130.690 | 0.000 | -0.000 | 
| 596.338 | 596.338 | 596.338 | 0.000 | 130.690 | -0.000 | 
| 596.338 | 596.338 | 596.338 | 0.000 | 0.000 | 130.690 | 
| -1364.629 | -1554.363 | -1554.363 | -0.000 | -0.000 | 0.000 | 
| -1554.363 | -1364.629 | -1554.363 | -0.000 | -0.000 | 0.000 | 
| -1554.363 | -1554.363 | -1364.629 | -0.000 | -0.000 | 0.000 | 
| -596.338 | -596.338 | -596.338 | 130.690 | -0.000 | 0.000 | 
| -596.338 | -596.338 | -596.338 | -0.000 | 130.690 | 0.000 | 
| -596.338 | -596.338 | -596.338 | -0.000 | -0.000 | 130.690 | 
| 403.989 | 207.292 | 207.292 | 0.000 | 0.000 | -0.000 | 
| 207.292 | 403.989 | 207.292 | 0.000 | 0.000 | -0.000 | 
| 207.292 | 207.292 | 403.989 | 0.000 | 0.000 | -0.000 | 
| -0.000 | -0.000 | 0.000 | 153.539 | 0.000 | 0.000 | 
| -0.000 | -0.000 | 0.000 | -0.000 | 153.539 | -0.000 | 
| -0.000 | 0.000 | -0.000 | -0.000 | 0.000 | 153.539 | 
| 61.860 | -118.484 | -118.484 | -0.000 | -0.000 | 0.000 | 
| -118.484 | 61.860 | -118.484 | -0.000 | -0.000 | 0.000 | 
| -118.484 | -118.484 | 61.860 | -0.000 | -0.000 | 0.000 | 
| 0.000 | 0.000 | -0.000 | 153.539 | -0.000 | 0.000 | 
| 0.000 | 0.000 | -0.000 | 0.000 | 153.539 | 0.000 | 
| 0.000 | -0.000 | 0.000 | 0.000 | 0.000 | 153.539 | 
| 359.371 | 56.081 | 56.081 | -0.000 | -0.000 | -0.000 | 
| 56.081 | 359.371 | 56.081 | -0.000 | 0.000 | -0.000 | 
| 56.081 | 56.081 | 359.371 | -0.000 | 0.000 | -0.000 | 
| -0.000 | -0.000 | 0.000 | 153.539 | 0.000 | -0.000 | 
| -0.000 | -0.000 | 0.000 | -0.000 | 153.539 | -0.000 | 
| -0.000 | 0.000 | -0.000 | -0.000 | 0.000 | 153.539 | 
| 103.964 | 22.791 | 22.791 | -0.000 | -0.000 | 0.000 | 
| 22.791 | 103.964 | 22.791 | -0.000 | -0.000 | 0.000 | 
| 22.791 | 22.791 | 103.964 | -0.000 | -0.000 | 0.000 | 
| 0.000 | 0.000 | -0.000 | 153.539 | -0.000 | -0.000 | 
| 0.000 | 0.000 | -0.000 | 0.000 | 153.539 | 0.000 | 
| 0.000 | -0.000 | 0.000 | 0.000 | 0.000 | 153.539 | 
| 344.489 | 100.076 | 98.764 | -0.000 | 0.000 | 0.000 | 
| 71.207 | 353.071 | 24.247 | 0.000 | 0.000 | 0.000 | 
| 89.824 | 12.687 | 384.869 | -0.000 | -0.000 | -0.000 | 
| 4.950 | -11.389 | 1.737 | 46.735 | 0.000 | 0.000 | 
| 3.554 | -15.181 | 0.864 | -0.000 | 11.775 | -0.000 | 
| 1.680 | -5.827 | 0.482 | -0.000 | -0.000 | 181.220 | 
| 341.190 | 107.550 | 97.624 | 0.000 | -0.000 | 0.000 | 
| 113.213 | 236.845 | 46.482 | 0.000 | -0.000 | 0.000 | 
| 89.824 | 12.688 | 384.869 | 0.000 | -0.000 | 0.000 | 
| -4.950 | 11.389 | -1.737 | 46.735 | -0.000 | 0.000 | 
| -3.554 | 15.181 | -0.864 | 0.000 | 11.775 | 0.000 | 
| -1.680 | 5.827 | -0.482 | 0.000 | 0.000 | 181.220 | 
| 451.138 | 72.820 | 102.996 | 0.000 | -0.000 | -0.000 | 
| 115.739 | 231.043 | 47.365 | -0.000 | 0.000 | -0.000 | 
| 76.613 | 57.518 | 116.578 | -0.000 | -0.000 | 0.000 | 
| 0.501 | -1.153 | 0.176 | 46.149 | 0.000 | 0.000 | 
| 0.490 | -1.127 | 0.172 | 0.000 | 116.716 | -0.000 | 
| 0.168 | -0.584 | 0.048 | -0.000 | 0.000 | 181.204 | 
| 342.754 | 104.163 | 98.141 | 0.000 | 0.000 | 0.000 | 
| 91.525 | 224.694 | 0.134 | 0.000 | -0.000 | 0.000 | 
| -30.173 | 22.507 | 10.699 | -0.000 | -0.000 | 0.000 | 
| -0.501 | 1.153 | -0.176 | 46.149 | 0.000 | 0.000 | 
| -0.490 | 1.127 | -0.172 | 0.000 | 116.716 | -0.000 | 
| -0.168 | 0.584 | -0.048 | 0.000 | -0.000 | 181.204 | 
| 342.911 | 103.760 | 98.202 | -0.000 | 0.000 | -0.000 | 
| 93.223 | 227.240 | 32.242 | 0.000 | -0.000 | 0.000 | 
| -13.148 | -11.614 | 0.005 | 0.000 | 0.000 | 0.000 | 
| 0.000 | -0.000 | -0.000 | 94.228 | 0.000 | 0.000 | 
| 0.036 | -0.153 | 0.008 | -0.000 | 10.605 | -0.000 | 
| 0.017 | -0.039 | 0.006 | -0.000 | -0.000 | 181.876 | 
| 342.862 | 103.838 | 98.191 | 0.000 | -0.000 | 0.000 | 
| 93.199 | 227.365 | 32.238 | 0.000 | 0.000 | 0.000 | 
| -13.196 | -11.506 | -0.005 | 0.000 | -0.000 | 0.000 | 
| -0.000 | 0.000 | 0.000 | 94.228 | 0.000 | 0.000 | 
| -0.036 | 0.153 | -0.008 | 0.000 | 10.605 | 0.000 | 
| -0.017 | 0.039 | -0.006 | 0.000 | -0.000 | 181.876 | 
| 2494.397 | -4230.554 | 573.785 | 0.000 | -0.000 | -0.000 | 
| 89.339 | 429.467 | 78.654 | 0.000 | -0.000 | -0.000 | 
| 1723.018 | -4272.276 | 1507.531 | 0.000 | -0.000 | -0.000 | 
| 1615.422 | -3904.462 | 34.382 | 88.231 | -0.000 | -0.000 | 
| 1605.804 | -4359.941 | 496.629 | -0.000 | 129.531 | -0.000 | 
| 1615.050 | -3903.563 | 34.374 | 0.000 | -0.000 | 224.916 | 
| 894.395 | 83.862 | 89.023 | -0.000 | 0.000 | 0.000 | 
| 89.339 | 429.467 | 78.654 | -0.000 | 0.000 | 0.000 | 
| 95.411 | 79.565 | 1048.649 | -0.000 | 0.000 | 0.000 | 
| -1615.422 | 3904.462 | -34.382 | 88.231 | 0.000 | 0.000 | 
| -1605.804 | 4359.941 | -496.629 | -0.000 | 129.531 | 0.000 | 
| -1615.050 | 3903.563 | -34.374 | 0.000 | 0.000 | 224.916 | 
| 1019.470 | -280.025 | 141.826 | 0.000 | -0.000 | -0.000 | 
| 89.339 | 429.467 | 78.654 | 0.000 | -0.000 | -0.000 | 
| 95.411 | 79.565 | 1048.650 | 0.000 | -0.000 | -0.000 | 
| 164.900 | -398.563 | 3.510 | 87.472 | -0.000 | -0.000 | 
| 172.595 | -473.910 | 62.607 | 0.000 | 260.122 | -0.000 | 
| 161.225 | -389.679 | 3.431 | 0.000 | -0.000 | 224.934 | 
| 699.671 | 530.662 | 98.960 | -0.000 | 0.000 | 0.000 | 
| 1.839 | 676.479 | 53.441 | -0.000 | 0.000 | 0.000 | 
| 95.411 | 79.565 | 1048.649 | -0.000 | 0.000 | 0.000 | 
| -164.900 | 398.563 | -3.510 | 87.472 | 0.000 | 0.000 | 
| -172.595 | 473.910 | -62.607 | 0.000 | 260.122 | -0.000 | 
| -161.225 | 389.679 | -3.431 | -0.000 | 0.000 | 224.934 | 
| 869.627 | 119.815 | 98.294 | 0.000 | -0.000 | -0.000 | 
| 182.658 | 191.633 | 106.806 | 0.000 | -0.000 | -0.000 | 
| 110.887 | 67.348 | 1025.150 | 0.000 | -0.000 | -0.000 | 
| 30.160 | -72.898 | 0.641 | 56.585 | -0.000 | -0.000 | 
| 17.766 | -45.028 | 3.885 | 0.000 | 30.913 | -0.000 | 
| 14.949 | -36.132 | 0.318 | 0.000 | -0.000 | 225.707 | 
| 838.187 | 205.945 | 88.245 | -0.000 | 0.000 | 0.000 | 
| 150.376 | 278.659 | 96.202 | -0.000 | 0.000 | 0.000 | 
| 93.571 | 119.710 | 1014.836 | -0.000 | 0.000 | 0.000 | 
| -30.160 | 72.898 | -0.641 | 56.585 | 0.000 | 0.000 | 
| -17.766 | 45.028 | -3.885 | -0.000 | 30.913 | 0.000 | 
| -14.949 | 36.132 | -0.318 | -0.000 | 0.000 | 225.707 | 
| 1246.997 | -916.715 | 201.627 | 0.000 | -0.000 | 0.000 | 
| 88.705 | 430.084 | 78.657 | 0.000 | 0.000 | 0.000 | 
| 459.438 | -736.817 | 973.621 | 0.000 | 0.000 | 0.000 | 
| 391.354 | -1078.203 | 108.098 | 9.889 | -0.000 | 0.000 | 
| 375.944 | -1061.990 | 114.565 | -0.000 | 70.260 | 0.000 | 
| 377.263 | -886.734 | -41.304 | 0.000 | -0.000 | 226.300 | 
| 487.550 | 1024.765 | 141.616 | 0.000 | 0.000 | -0.000 | 
| 88.705 | 430.084 | 78.657 | 0.000 | 0.000 | -0.000 | 
| 94.986 | 79.925 | 1050.710 | -0.000 | 0.000 | -0.000 | 
| -391.354 | 1078.203 | -108.098 | 9.889 | 0.000 | -0.000 | 
| -375.944 | 1061.990 | -114.565 | 0.000 | 70.260 | -0.000 | 
| -377.263 | 886.734 | 41.304 | -0.000 | 0.000 | 226.300 | 
| 899.680 | 48.399 | 99.663 | 0.000 | 0.000 | 0.000 | 
| 205.896 | 127.496 | 112.588 | 0.000 | -0.000 | 0.000 | 
| 126.144 | 33.365 | 1022.425 | 0.000 | -0.000 | 0.000 | 
| 0.000 | -0.000 | -0.000 | 124.911 | -0.000 | 0.000 | 
| -0.000 | 0.000 | 0.000 | -0.000 | 398.835 | 0.000 | 
| 39.505 | -107.819 | 10.702 | 0.000 | 0.000 | 225.609 | 
| 826.000 | 229.812 | 104.334 | -0.000 | 0.000 | -0.000 | 
| 127.713 | 341.087 | 91.879 | 0.000 | -0.000 | -0.000 | 
| 94.986 | 79.925 | 1050.710 | -0.000 | 0.000 | -0.000 | 
| -0.000 | 0.000 | 0.000 | 124.911 | 0.000 | -0.000 | 
| 0.000 | -0.000 | -0.000 | -0.000 | 398.835 | -0.000 | 
| -39.505 | 107.819 | -10.702 | -0.000 | 0.000 | 225.609 | 
| 863.906 | 139.430 | 100.716 | 0.000 | 0.000 | 0.000 | 
| 171.498 | 227.666 | 95.891 | 0.000 | -0.000 | 0.000 | 
| 94.987 | 79.926 | 1050.710 | 0.000 | -0.000 | 0.000 | 
| 9.890 | -23.246 | -1.083 | 37.453 | 0.000 | 0.000 | 
| 3.250 | -8.948 | 0.651 | -0.000 | 31.706 | 0.000 | 
| 3.915 | -10.781 | 1.079 | -0.000 | 0.000 | 226.282 | 
| 857.777 | 154.655 | 101.046 | -0.000 | -0.000 | -0.000 | 
| 162.242 | 246.094 | 101.394 | -0.000 | 0.000 | -0.000 | 
| 95.763 | 113.773 | 1020.932 | -0.000 | 0.000 | -0.000 | 
| -9.890 | 23.246 | 1.083 | 37.453 | -0.000 | -0.000 | 
| -3.250 | 8.948 | -0.651 | 0.000 | 31.706 | -0.000 | 
| -3.915 | 10.781 | -1.079 | 0.000 | 0.000 | 226.282 | 
| 3602.227 | 3274.415 | -785.037 | -13.587 | 0.000 | 0.000 | 
| 3274.394 | 3602.249 | -785.037 | 13.572 | 0.000 | 0.000 | 
| 3304.202 | 3304.223 | -610.246 | -0.008 | 0.000 | 0.000 | 
| 3186.723 | 3213.909 | -894.611 | 129.571 | 0.000 | 0.000 | 
| 3200.305 | 3200.327 | -894.611 | -0.008 | 129.579 | -13.582 | 
| 3204.047 | 3204.069 | -895.657 | -0.008 | -13.588 | 163.863 | 
| -2799.462 | -3127.228 | 1004.485 | -13.579 | -0.000 | -0.000 | 
| 76.463 | 466.740 | 92.509 | 8.566 | 0.000 | -0.000 | 
| 86.644 | 86.644 | 331.711 | -0.000 | 0.000 | -0.000 | 
| -10793.881 | -10749.933 | -6573.155 | 43.865 | -0.000 | -0.000 | 
| -3200.305 | -3200.327 | 894.611 | 0.008 | 129.579 | -13.582 | 
| -3204.047 | -3204.069 | 895.657 | 0.008 | -13.588 | 163.862 | 
| 466.740 | 76.463 | 92.509 | -8.566 | 0.000 | 0.000 | 
| 76.463 | 466.740 | 92.509 | 8.566 | 0.000 | 0.000 | 
| 420.315 | 420.317 | 196.293 | -0.001 | 0.000 | 0.000 | 
| 306.653 | 333.825 | -89.519 | 129.559 | 0.000 | 0.000 | 
| -0.000 | -0.000 | 0.000 | -0.000 | 159.953 | -8.566 | 
| 320.253 | 320.255 | -89.523 | -0.001 | -13.586 | 163.878 | 
| -890.899 | -1024.536 | -547.946 | -22.221 | -0.000 | -0.000 | 
| 76.463 | 466.740 | 92.509 | 8.566 | 0.000 | -0.000 | 
| -220.312 | -220.315 | 374.514 | 0.001 | -0.000 | -0.000 | 
| -1098.374 | -1054.440 | -656.665 | 43.951 | -0.000 | -0.000 | 
| 0.000 | 0.000 | -0.000 | 0.000 | 159.953 | -8.566 | 
| -320.253 | -320.255 | 89.523 | 0.001 | -13.586 | 163.877 | 
| 350.775 | 160.839 | 169.987 | -19.455 | 0.000 | 0.000 | 
| 76.463 | 466.741 | 92.509 | 8.566 | 0.000 | 0.000 | 
| 86.644 | 86.644 | 331.712 | 0.000 | -0.000 | 0.000 | 
| 19.332 | 46.835 | -9.248 | 128.554 | 0.000 | 0.000 | 
| -0.000 | -0.000 | 0.000 | -0.000 | 159.953 | -8.566 | 
| 33.271 | 33.271 | -9.301 | -0.000 | -13.781 | 162.661 | 
| 68.922 | -44.546 | 54.946 | -23.184 | -0.000 | -0.000 | 
| 76.463 | 466.740 | 92.509 | 8.566 | -0.000 | -0.000 | 
| 86.644 | 86.644 | 331.711 | -0.000 | 0.000 | 0.000 | 
| -8.566 | 8.566 | -0.000 | 159.953 | -0.000 | -0.000 | 
| 0.000 | 0.000 | -0.000 | 0.000 | 159.953 | -8.566 | 
| -33.271 | -33.271 | 9.301 | 0.000 | -13.781 | 162.661 | 
| 791.311 | 157.375 | 275.740 | 0.000 | 0.000 | -0.000 | 
| 158.102 | 955.086 | 176.587 | 0.000 | 0.000 | -0.000 | 
| 290.845 | 184.657 | 829.360 | 0.000 | -0.000 | -0.000 | 
| -0.000 | 0.000 | 0.000 | 404.515 | -0.000 | 0.000 | 
| 0.000 | 0.000 | 0.000 | 0.000 | 337.313 | -0.000 | 
| 1.756 | -1.753 | -2.551 | 0.000 | 0.000 | 175.753 | 
| 776.178 | 165.182 | 282.159 | -0.000 | -0.000 | 0.000 | 
| 148.770 | 964.289 | 180.344 | -0.000 | -0.000 | 0.000 | 
| 243.938 | 182.989 | 878.047 | -0.000 | 0.000 | 0.000 | 
| 0.000 | -0.000 | -0.000 | 404.515 | 0.000 | 0.000 | 
| -0.000 | -0.000 | -0.000 | -0.000 | 337.313 | 0.000 | 
| -1.756 | 1.753 | 2.551 | -0.000 | -0.000 | 175.753 | 
| 789.339 | 158.897 | 277.652 | 0.000 | 0.000 | -0.000 | 
| 149.259 | 963.785 | 178.214 | 0.000 | 0.000 | -0.000 | 
| 283.753 | 185.859 | 837.305 | 0.000 | 0.000 | -0.000 | 
| 0.131 | -0.131 | -0.190 | 251.056 | 0.000 | -0.000 | 
| -0.000 | 0.000 | -0.000 | 0.000 | 337.313 | -0.000 | 
| -0.000 | -0.000 | 0.000 | 0.000 | -0.000 | 224.221 | 
| 787.838 | 159.669 | 278.283 | -0.000 | -0.000 | 0.000 | 
| 146.168 | 960.956 | 176.414 | -0.000 | -0.000 | -0.000 | 
| 243.938 | 182.989 | 878.047 | -0.000 | -0.000 | 0.000 | 
| -0.131 | 0.131 | 0.190 | 251.056 | -0.000 | 0.000 | 
| 0.000 | -0.000 | 0.000 | -0.000 | 337.313 | 0.000 | 
| -0.000 | 0.000 | -0.000 | -0.000 | 0.000 | 224.221 | 
| 754.362 | 162.372 | 288.123 | 0.000 | -0.000 | 0.000 | 
| 148.618 | 964.417 | 178.364 | 0.000 | 0.000 | -0.000 | 
| 283.440 | 185.986 | 837.687 | 0.000 | 0.000 | -0.000 | 
| 0.046 | -0.032 | -0.028 | 246.192 | -0.000 | -0.000 | 
| -0.000 | 0.000 | -0.000 | 0.000 | 337.313 | -0.000 | 
| 0.016 | -0.016 | -0.023 | 0.000 | 0.000 | 180.660 | 
| 752.125 | 162.319 | 292.342 | -0.000 | 0.000 | 0.000 | 
| 148.700 | 964.333 | 178.406 | -0.000 | -0.000 | 0.000 | 
| 283.378 | 186.015 | 837.760 | -0.000 | -0.000 | 0.000 | 
| -0.046 | 0.032 | 0.028 | 246.192 | 0.000 | 0.000 | 
| 0.000 | -0.000 | 0.000 | -0.000 | 337.313 | 0.000 | 
| -0.016 | 0.016 | 0.023 | -0.000 | -0.000 | 180.660 | 
| 978.905 | 98.002 | 232.821 | 0.000 | 30.173 | 0.000 | 
| 102.014 | 1025.799 | 156.398 | 0.000 | -66.782 | 0.000 | 
| 226.679 | 162.730 | 914.736 | 0.000 | 88.126 | 0.000 | 
| 0.000 | 0.000 | 0.000 | 395.756 | -0.000 | -52.874 | 
| -0.563 | -65.471 | 88.126 | 0.000 | 310.796 | 0.000 | 
| -0.000 | 0.000 | 0.000 | -54.184 | -0.000 | 230.710 | 
| 978.905 | 98.002 | 232.821 | 0.000 | 30.173 | 0.000 | 
| 282.049 | -234.496 | 1514.581 | 0.000 | 1201.675 | -0.000 | 
| 226.679 | 162.730 | 914.736 | 0.000 | 88.126 | -0.000 | 
| -0.000 | -0.000 | -0.000 | 395.756 | 0.000 | -52.874 | 
| -0.563 | -65.471 | 88.126 | -0.000 | 310.796 | -0.000 | 
| 0.000 | -0.000 | -0.000 | -54.184 | -0.000 | 230.710 | 
| 815.704 | 279.093 | 105.174 | 0.000 | -208.496 | 0.000 | 
| 295.960 | 1001.566 | -9.111 | -0.000 | -170.141 | 0.000 | 
| 303.824 | 285.130 | 707.885 | -0.000 | -112.124 | 0.000 | 
| 97.860 | 77.008 | -173.113 | 187.598 | -190.320 | 37.991 | 
| 80.918 | 94.952 | -142.200 | -0.000 | -109.458 | 0.000 | 
| 101.307 | 79.719 | -179.209 | 39.880 | -197.022 | 152.741 | 
| 763.524 | 65.485 | 475.262 | -0.000 | 164.974 | -0.000 | 
| 181.098 | 834.256 | 300.968 | 0.000 | 111.408 | -0.000 | 
| 182.618 | 94.689 | 1030.552 | -0.000 | 221.438 | -0.000 | 
| -97.860 | -77.008 | 173.113 | 187.598 | 190.320 | 37.991 | 
| 9.901 | -126.366 | 166.530 | -0.000 | 242.328 | -0.000 | 
| -101.307 | -79.719 | 179.209 | 39.880 | 197.022 | 152.741 | 
| 780.919 | 178.374 | 265.731 | 0.000 | -1.751 | 0.000 | 
| 163.298 | 963.712 | 149.381 | -0.000 | -19.912 | -0.000 | 
| 296.271 | 173.152 | 843.305 | -0.000 | 28.116 | 0.000 | 
| 0.176 | 10.955 | -13.938 | 248.467 | -12.619 | 17.690 | 
| -2.377 | 9.165 | 23.261 | 0.000 | 107.557 | 0.000 | 
| 6.460 | 7.146 | -16.896 | 15.928 | -15.774 | 165.787 | 
| 779.669 | 153.534 | 300.450 | 0.000 | 23.921 | 0.000 | 
| 151.493 | 942.863 | 184.402 | -0.000 | 17.338 | -0.000 | 
| 286.742 | 163.504 | 869.151 | 0.000 | 46.956 | -0.000 | 
| -0.176 | -10.955 | 13.938 | 248.467 | 12.619 | 17.690 | 
| -17.252 | -1.755 | 48.872 | 0.000 | 134.350 | -0.000 | 
| -6.460 | -7.146 | 16.896 | 15.928 | 15.774 | 165.787 | 
| 706.058 | 254.807 | 232.603 | 0.000 | -0.000 | 0.000 | 
| 254.807 | 706.058 | 232.603 | -0.000 | 0.000 | 0.000 | 
| 208.074 | 208.074 | 941.426 | -0.000 | -0.000 | 0.000 | 
| -0.000 | -0.000 | 0.000 | 319.021 | -0.000 | 0.000 | 
| -0.000 | -0.000 | 0.000 | -0.000 | 319.021 | 0.000 | 
| -0.001 | -0.001 | 0.000 | -0.000 | -0.000 | 50.263 | 
| 958.893 | 183.872 | 147.096 | 0.000 | 0.000 | 0.000 | 
| 183.872 | 958.893 | 147.096 | 0.000 | 0.000 | 0.000 | 
| 208.074 | 208.074 | 941.426 | 0.000 | 0.000 | -0.000 | 
| 0.000 | 0.000 | -0.000 | 319.021 | 0.000 | 0.000 | 
| 0.000 | 0.000 | -0.000 | 0.000 | 319.021 | 0.000 | 
| 0.001 | 0.001 | -0.000 | 0.000 | 0.000 | 50.263 | 
| 706.058 | 254.807 | 232.603 | -0.000 | -0.000 | 0.000 | 
| 254.807 | 706.058 | 232.603 | -0.000 | -0.000 | 0.000 | 
| 147.096 | 147.096 | 998.756 | -0.000 | -0.000 | 0.000 | 
| -0.000 | 0.000 | -0.000 | 319.021 | -0.000 | 0.000 | 
| 0.000 | -0.000 | -0.000 | -0.000 | 319.021 | 0.000 | 
| -0.000 | -0.000 | 0.000 | -0.000 | -0.000 | 50.263 | 
| 684.883 | 328.163 | 208.074 | -0.000 | -0.000 | 0.000 | 
| 328.163 | 684.883 | 208.074 | -0.000 | -0.000 | 0.000 | 
| 208.074 | 208.074 | 941.426 | 0.000 | 0.000 | -0.000 | 
| 0.000 | -0.000 | 0.000 | 319.021 | -0.000 | -0.000 | 
| -0.000 | 0.000 | 0.000 | 0.000 | 319.021 | -0.000 | 
| 0.000 | 0.000 | -0.000 | 0.000 | 0.000 | 50.263 | 
| 684.875 | 328.165 | 208.077 | -0.000 | -0.000 | -0.000 | 
| 328.165 | 684.875 | 208.077 | -0.000 | -0.000 | -0.000 | 
| 208.071 | 208.071 | 941.431 | -0.000 | -0.000 | 0.000 | 
| 0.000 | 0.000 | -0.000 | 341.916 | -0.000 | 0.000 | 
| 0.000 | 0.000 | -0.000 | -0.000 | 341.916 | 0.000 | 
| -0.000 | -0.000 | -0.000 | -0.000 | -0.000 | 50.263 | 
| 706.064 | 254.805 | 232.600 | -0.000 | 0.000 | 0.000 | 
| 254.805 | 706.064 | 232.600 | 0.000 | -0.000 | 0.000 | 
| 208.083 | 208.083 | 941.415 | 0.000 | 0.000 | -0.000 | 
| -0.000 | -0.000 | 0.000 | 341.916 | 0.000 | -0.000 | 
| -0.000 | -0.000 | 0.000 | 0.000 | 341.916 | -0.000 | 
| 0.000 | 0.000 | 0.000 | 0.000 | 0.000 | 50.263 | 
| 327.158 | -210.721 | 589.991 | -0.000 | -0.000 | 0.000 | 
| -210.721 | 327.158 | 589.991 | -0.000 | -0.000 | 0.000 | 
| -249.221 | -249.221 | 1350.051 | 0.000 | -0.000 | 0.000 | 
| 0.000 | 0.000 | 0.000 | 332.759 | -0.000 | 0.000 | 
| 0.000 | -0.000 | 0.000 | -0.000 | 332.759 | 0.000 | 
| -443.397 | -443.397 | 385.679 | -0.000 | -0.000 | 52.281 | 
| 1227.696 | 692.026 | -194.281 | -0.000 | 0.000 | 0.000 | 
| 692.026 | 1227.696 | -194.281 | -0.000 | 0.000 | 0.000 | 
| 139.266 | 139.267 | 1012.135 | 0.000 | -0.000 | -0.000 | 
| -0.000 | -0.000 | -0.000 | 332.759 | 0.000 | -0.000 | 
| -0.000 | 0.000 | -0.000 | 0.000 | 332.759 | -0.000 | 
| 443.397 | 443.397 | -385.679 | -0.000 | -0.000 | 52.281 | 
| 638.980 | 288.393 | 237.305 | -0.000 | 0.000 | 0.000 | 
| 288.393 | 638.980 | 237.305 | -0.000 | -0.000 | 0.000 | 
| 139.266 | 139.266 | 1012.135 | -0.000 | -0.000 | 0.000 | 
| -47.463 | -47.463 | 41.284 | 309.866 | -0.000 | -0.000 | 
| -47.463 | -47.463 | 41.284 | -0.000 | 309.866 | 0.000 | 
| -65.074 | -65.074 | 56.603 | -0.000 | -0.000 | 82.454 | 
| 727.660 | 377.072 | 160.169 | 0.000 | 0.000 | -0.000 | 
| 377.072 | 727.660 | 160.169 | 0.000 | 0.000 | -0.000 | 
| 139.267 | 139.267 | 1012.134 | 0.000 | 0.000 | -0.000 | 
| 47.463 | 47.463 | -41.284 | 309.866 | 0.000 | -0.000 | 
| 47.463 | 47.463 | -41.284 | -0.000 | 309.866 | -0.000 | 
| 65.074 | 65.074 | -56.603 | 0.000 | -0.000 | 82.454 | 
| 678.870 | 328.334 | 202.586 | -0.000 | 0.000 | -0.000 | 
| 328.334 | 678.870 | 202.586 | -0.000 | -0.000 | 0.000 | 
| 189.742 | 189.742 | 968.232 | 0.000 | 0.000 | 0.000 | 
| 0.000 | 0.000 | -0.000 | 332.759 | -0.000 | 0.000 | 
| 0.000 | 0.000 | -0.000 | -0.000 | 332.759 | 0.000 | 
| -4.434 | -4.434 | 3.857 | -0.000 | -0.000 | 52.281 | 
| 705.729 | 267.323 | 217.438 | -0.000 | 0.000 | -0.000 | 
| 267.323 | 705.729 | 217.438 | 0.000 | 0.000 | 0.000 | 
| 198.619 | 198.619 | 960.506 | -0.000 | 0.000 | -0.000 | 
| -0.000 | -0.000 | 0.000 | 332.759 | 0.000 | -0.000 | 
| -0.000 | -0.000 | 0.000 | 0.000 | 332.759 | -0.000 | 
| 4.434 | 4.434 | -3.857 | 0.000 | 0.000 | 52.281 | 
| 2272.817 | 1818.356 | 1818.356 | 0.000 | 0.000 | 0.000 | 
| 1818.353 | 2272.821 | 1818.356 | -0.000 | -0.000 | 0.000 | 
| 1818.353 | 1818.356 | 2272.821 | 0.000 | -0.000 | -0.000 | 
| 1620.367 | 1620.364 | 1620.364 | 230.289 | -0.000 | 0.000 | 
| 1620.367 | 1620.364 | 1620.364 | 0.000 | 230.289 | 0.000 | 
| 1620.367 | 1620.364 | 1620.364 | -0.000 | -0.000 | 230.289 | 
| -912.057 | -1501.546 | -1501.545 | -0.000 | -0.000 | -0.000 | 
| -1501.548 | -912.054 | -1501.546 | 0.000 | -0.000 | 0.000 | 
| -1501.548 | -1501.546 | -912.054 | -0.000 | 0.000 | -0.000 | 
| -1620.367 | -1620.364 | -1620.364 | 230.289 | -0.000 | 0.000 | 
| -1620.367 | -1620.364 | -1620.364 | -0.000 | 230.289 | 0.000 | 
| -1620.367 | -1620.364 | -1620.364 | -0.000 | 0.000 | 230.289 | 
| 781.663 | 325.822 | 325.822 | 0.000 | 0.000 | 0.000 | 
| 325.822 | 781.663 | 325.822 | -0.000 | 0.000 | -0.000 | 
| 325.822 | 325.822 | 781.663 | 0.000 | -0.000 | -0.000 | 
| 162.244 | 162.244 | 162.244 | 230.377 | -0.000 | 0.000 | 
| 162.244 | 162.244 | 162.244 | 0.000 | 230.377 | -0.000 | 
| 162.244 | 162.244 | 162.244 | 0.000 | -0.000 | 230.377 | 
| 454.423 | -0.635 | -0.635 | -0.000 | 0.000 | -0.000 | 
| -0.634 | 454.423 | -0.635 | -0.000 | 0.000 | 0.000 | 
| -0.634 | -0.635 | 454.423 | -0.000 | -0.000 | 0.000 | 
| -162.244 | -162.244 | -162.244 | 230.377 | -0.000 | -0.000 | 
| -162.244 | -162.244 | -162.244 | -0.000 | 230.377 | -0.000 | 
| -162.244 | -162.244 | -162.244 | 0.000 | 0.000 | 230.377 | 
| 640.787 | 177.295 | 177.295 | 0.000 | -0.000 | -0.000 | 
| 177.295 | 640.787 | 177.295 | 0.000 | -0.000 | -0.000 | 
| 177.295 | 177.295 | 640.787 | -0.000 | 0.000 | -0.000 | 
| 18.028 | 18.028 | 18.029 | 263.817 | -0.000 | 0.000 | 
| 18.028 | 18.028 | 18.029 | -0.000 | 263.817 | 0.000 | 
| 18.028 | 18.029 | 18.028 | 0.000 | 0.000 | 263.817 | 
| 613.027 | 145.474 | 145.474 | 0.000 | 0.000 | 0.000 | 
| 145.474 | 613.027 | 145.474 | 0.000 | -0.000 | 0.000 | 
| 145.474 | 145.474 | 613.027 | -0.000 | -0.000 | -0.000 | 
| -18.028 | -18.028 | -18.029 | 263.817 | -0.000 | 0.000 | 
| -18.028 | -18.028 | -18.029 | 0.000 | 263.817 | -0.000 | 
| -18.028 | -18.029 | -18.028 | -0.000 | 0.000 | 263.817 | 
| 412.756 | 61.044 | 61.044 | 0.000 | 0.000 | 0.000 | 
| 61.044 | 412.756 | 61.044 | 0.000 | 0.000 | -0.000 | 
| 61.044 | 61.044 | 412.756 | 0.000 | 0.000 | 0.000 | 
| 0.000 | -0.000 | 0.000 | 174.471 | 0.000 | 0.000 | 
| 0.000 | -0.000 | 0.000 | 0.000 | 174.471 | -0.000 | 
| 0.000 | -0.000 | 0.000 | 0.000 | 0.000 | 174.471 | 
| 107.843 | 61.565 | 61.565 | 0.000 | -0.000 | 0.000 | 
| 61.565 | 107.843 | 61.565 | 0.000 | -0.000 | 0.000 | 
| 61.565 | 61.565 | 107.843 | 0.000 | -0.000 | 0.000 | 
| -0.000 | 0.000 | -0.000 | 174.471 | -0.000 | -0.000 | 
| -0.000 | 0.000 | -0.000 | -0.000 | 174.471 | -0.000 | 
| -0.000 | -0.000 | -0.000 | -0.000 | -0.000 | 174.471 | 
| 412.756 | 61.044 | 61.044 | -0.000 | -0.000 | 0.000 | 
| 61.044 | 412.756 | 61.044 | 0.000 | 0.000 | 0.000 | 
| 61.044 | 61.044 | 412.756 | 0.000 | 0.000 | 0.000 | 
| -0.000 | -0.000 | -0.000 | 48.857 | 0.000 | 0.000 | 
| -0.000 | -0.000 | -0.000 | -0.000 | 48.857 | 0.000 | 
| -0.000 | -0.000 | -0.000 | -0.000 | 0.000 | 48.857 | 
| 210.403 | 69.863 | 69.863 | 0.000 | -0.000 | -0.000 | 
| 69.863 | 210.403 | 69.863 | 0.000 | -0.000 | -0.000 | 
| 69.863 | 69.863 | 210.403 | 0.000 | -0.000 | -0.000 | 
| 0.000 | 0.000 | 0.000 | 48.857 | -0.000 | 0.000 | 
| 0.000 | 0.000 | 0.000 | 0.000 | 48.857 | 0.000 | 
| 0.000 | 0.000 | 0.000 | 0.000 | -0.000 | 48.857 | 
| 412.757 | 61.044 | 61.044 | -0.000 | 0.000 | 0.000 | 
| 61.044 | 412.757 | 61.044 | 0.000 | 0.000 | 0.000 | 
| 61.044 | 61.044 | 412.757 | -0.000 | 0.000 | 0.000 | 
| 0.000 | -0.000 | 0.000 | 88.460 | 0.000 | 0.000 | 
| -0.000 | 0.000 | -0.000 | -0.000 | 88.460 | 0.000 | 
| -0.000 | 0.000 | 0.000 | 0.000 | 0.000 | 88.460 | 
| 412.756 | 61.044 | 61.044 | -0.000 | -0.000 | -0.000 | 
| 61.044 | 412.756 | 61.044 | -0.000 | -0.000 | -0.000 | 
| 61.044 | 61.044 | 412.756 | -0.000 | -0.000 | -0.000 | 
| -0.000 | 0.000 | -0.000 | 88.460 | -0.000 | -0.000 | 
| 0.000 | -0.000 | 0.000 | 0.000 | 88.460 | -0.000 | 
| 0.000 | -0.000 | -0.000 | -0.000 | -0.000 | 88.460 | 
| 349.415 | 51.676 | 51.676 | 0.000 | 0.000 | 0.000 | 
| 51.676 | 349.415 | 51.676 | -0.000 | 0.000 | 0.000 | 
| 51.676 | 51.676 | 349.415 | -0.000 | -0.000 | 0.000 | 
| -0.000 | 0.000 | -0.000 | 147.696 | 0.000 | 0.000 | 
| -0.000 | 0.000 | -0.000 | -0.000 | 147.696 | -0.000 | 
| -0.000 | -0.000 | 0.000 | 0.000 | 0.000 | 147.696 | 
| 176.284 | 142.559 | 142.558 | -0.001 | 0.000 | -0.000 | 
| 142.559 | 176.284 | 142.559 | -0.001 | 0.000 | -0.000 | 
| 142.559 | 142.559 | 176.284 | -0.001 | 0.000 | -0.000 | 
| 0.000 | -0.000 | -0.000 | 147.696 | -0.000 | -0.000 | 
| 0.000 | -0.000 | -0.000 | -0.000 | 147.696 | -0.000 | 
| 0.000 | -0.000 | 0.000 | -0.000 | -0.000 | 147.696 | 
| 75.893 | 76.508 | 76.508 | 0.000 | -0.000 | 0.000 | 
| 76.508 | 75.893 | 76.508 | 0.000 | -0.000 | 0.000 | 
| 76.508 | 76.508 | 75.893 | 0.000 | -0.000 | 0.000 | 
| -17.306 | -17.306 | -17.306 | 17.473 | -0.000 | 0.000 | 
| -0.000 | -0.000 | 0.000 | -0.000 | 147.696 | 0.000 | 
| 31.398 | 31.398 | 31.398 | 0.000 | -0.000 | -8.385 | 
| 118.826 | 48.357 | 48.357 | -0.000 | 0.000 | -0.000 | 
| -14.328 | -32.500 | -14.328 | -0.000 | 0.000 | -0.000 | 
| 48.357 | 48.357 | 118.826 | -0.000 | 0.000 | -0.000 | 
| 17.306 | 17.306 | 17.306 | 17.473 | 0.000 | -0.000 | 
| 0.000 | 0.000 | -0.000 | -0.000 | 147.696 | -0.000 | 
| -31.400 | -31.400 | -31.400 | -0.000 | 0.000 | -8.400 | 
| 3.030 | -34.386 | -34.386 | 0.000 | -0.000 | 0.000 | 
| -34.386 | 3.030 | -34.386 | 0.000 | -0.000 | 0.000 | 
| -34.386 | -34.386 | 3.030 | 0.000 | -0.000 | 0.000 | 
| 2.908 | 2.908 | 2.908 | 1.454 | -0.000 | 0.000 | 
| 2.908 | 2.908 | 2.908 | 0.000 | 1.454 | 0.000 | 
| 2.908 | 2.908 | 2.908 | 0.000 | -0.000 | 1.454 | 
| -11.192 | -13.696 | -13.696 | -0.000 | 0.000 | -0.000 | 
| -13.696 | -11.192 | -13.696 | -0.000 | 0.000 | -0.000 | 
| -13.696 | -13.696 | -11.192 | -0.000 | 0.000 | -0.000 | 
| -2.908 | -2.908 | -2.908 | 1.454 | 0.000 | -0.000 | 
| -2.908 | -2.908 | -2.908 | -0.000 | 1.454 | -0.000 | 
| -2.908 | -2.908 | -2.908 | -0.000 | 0.000 | 1.454 | 
| 12096.847 | -83260.749 | 7157655.630 | -52.117 | -5.489 | 94.102 | 
| 13754.968 | -84452.717 | 7117483.473 | -102.375 | 96.284 | -62.354 | 
| 11431.261 | -83414.839 | 7143983.917 | -487.892 | -136.260 | 186.505 | 
| 8907.972 | -62020.835 | 114968.146 | 6.123 | -0.861 | -130.904 | 
| -12201.606 | -42441.626 | 66063.873 | 1.472 | 38.215 | 165.767 | 
| 11880.221 | -83171.207 | 7149865.347 | 7.035 | 19.693 | 58.891 | 
| -12088.863 | 83349.995 | -7153125.799 | -31.351 | -163.923 | -57.812 | 
| -8234.359 | 82631.677 | -7109848.088 | -1979.360 | -77.184 | -333.571 | 
| -11898.921 | 82663.508 | -7162540.241 | 312.101 | 2.508 | 92.912 | 
| -12038.765 | 83216.023 | -7133303.454 | -24.087 | -19.829 | -79.828 | 
| -11931.109 | 83245.271 | -7148439.096 | -39.492 | -119.527 | -11.173 | 
| -17623.859 | 82105.511 | -7144783.902 | -1657.468 | 1058.977 | 486.568 | 
| 1200.937 | -8316.271 | 714229.266 | 3.443 | -0.524 | 5.820 | 
| 1235.691 | -8364.589 | 717709.506 | 23.252 | 37.667 | 11.823 | 
| 790.304 | -8096.418 | 712410.586 | -260.243 | 191.454 | 69.264 | 
| 1241.538 | -8300.416 | 712556.921 | 34.636 | -15.894 | -16.822 | 
| 1203.094 | -8267.863 | 716481.182 | -6.410 | -8.500 | 8.314 | 
| 1263.626 | -8389.275 | 715837.489 | -2.226 | 13.321 | -8.501 | 
| -1225.817 | 8345.765 | -714207.555 | -3.106 | 2.015 | -13.071 | 
| -1245.063 | 8285.392 | -715609.940 | 11.623 | -6.875 | 3.019 | 
| -1197.537 | 8324.945 | -717689.337 | 2.174 | -3.821 | -5.997 | 
| -1169.793 | 8238.463 | -714139.253 | 54.087 | -13.694 | -13.241 | 
| -1236.310 | 8342.092 | -713753.214 | -1.461 | -12.989 | 2.433 | 
| 23058.825 | 6590.827 | -17590.730 | 33.944 | 1.391 | 297.894 | 
| -739.143 | -294.047 | 447.549 | 0.038 | -0.016 | 5.108 | 
| 139.574 | -820.865 | 71556.844 | 8.656 | -7.130 | -3.678 | 
| 119.854 | -832.360 | 71485.169 | -0.096 | 0.115 | 0.684 | 
| 120.388 | -831.913 | 71686.090 | 4.751 | 0.332 | 0.577 | 
| 115.869 | -827.957 | 71445.602 | 1.784 | 4.515 | 1.105 | 
| 113.545 | -830.218 | 71277.927 | -3.930 | 0.064 | 2.337 | 
| -116.729 | 832.225 | -71780.777 | 0.232 | -0.081 | -0.462 | 
| -119.448 | 832.729 | -71354.899 | -0.622 | -0.226 | -0.709 | 
| -116.826 | 833.800 | -71415.106 | 0.559 | -0.440 | -0.724 | 
| -115.132 | 826.446 | -71455.025 | 5.709 | 0.384 | -2.056 | 
| -120.488 | 832.140 | -71514.547 | 0.016 | 4.412 | -0.711 | 
| 462.964 | 1098.498 | -89854.888 | -4.115 | -638.410 | 2.225 | 
| 408.962 | 64.620 | 78.882 | 0.000 | -0.000 | -0.000 | 
| 64.620 | 408.962 | 78.882 | 0.000 | -0.000 | -0.000 | 
| 74.018 | 74.018 | 348.215 | 0.000 | -0.000 | -0.000 | 
| 11549.949 | 11549.949 | 3253.728 | -86.724 | -0.000 | -0.000 | 
| 11549.949 | 11549.949 | 3253.728 | -0.000 | -86.724 | -0.000 | 
| 11548.302 | 11548.302 | 3253.208 | -0.000 | -0.000 | -68.466 | 
| 408.962 | 64.620 | 78.882 | -0.000 | 0.000 | 0.000 | 
| 64.620 | 408.962 | 78.882 | -0.000 | 0.000 | 0.000 | 
| -1304.070 | -1304.070 | 142.761 | 0.000 | 0.000 | 0.000 | 
| -11549.949 | -11549.949 | -3253.728 | -86.724 | 0.000 | 0.000 | 
| -11549.949 | -11549.949 | -3253.728 | 0.000 | -86.724 | 0.000 | 
| -11548.302 | -11548.302 | -3253.208 | 0.000 | 0.000 | -68.466 | 
| 485.268 | 210.683 | 102.192 | -0.000 | -0.000 | 0.000 | 
| 210.683 | 485.268 | 102.192 | -0.000 | -0.000 | -0.000 | 
| 220.750 | 220.750 | 316.345 | -0.000 | -0.000 | 0.000 | 
| 138.801 | 138.801 | 15.815 | 114.531 | 0.000 | -0.000 | 
| 138.801 | 138.801 | 15.815 | -0.000 | 114.531 | -0.000 | 
| 1106.981 | 1106.981 | 352.251 | 0.000 | -0.000 | 70.934 | 
| 408.962 | 64.620 | 78.882 | -0.000 | 0.000 | 0.000 | 
| 64.620 | 408.962 | 78.882 | -0.000 | 0.000 | 0.000 | 
| 74.018 | 74.018 | 348.215 | -0.000 | 0.000 | 0.000 | 
| -138.801 | -138.801 | -15.815 | 114.531 | 0.000 | 0.000 | 
| -138.801 | -138.801 | -15.815 | 0.000 | 114.531 | 0.000 | 
| -1106.981 | -1106.981 | -352.251 | 0.000 | 0.000 | 70.934 | 
| 354.171 | 90.361 | 89.512 | -0.000 | -0.000 | -0.000 | 
| 90.361 | 354.171 | 89.512 | -0.000 | -0.000 | -0.000 | 
| 74.018 | 74.018 | 348.215 | 0.000 | -0.000 | -0.000 | 
| 56.607 | 56.607 | 14.154 | -2.186 | -0.000 | -0.000 | 
| 56.607 | 56.607 | 14.154 | -0.000 | -2.186 | 0.000 | 
| 84.614 | 84.614 | 24.324 | -0.000 | -0.000 | 7.076 | 
| -4.084 | -52.944 | 6.599 | 0.000 | 0.000 | 0.000 | 
| -52.944 | -4.084 | 6.599 | 0.000 | -0.000 | 0.000 | 
| -6.990 | -6.990 | 22.827 | 0.000 | 0.000 | 0.000 | 
| -56.607 | -56.607 | -14.154 | -2.186 | 0.000 | 0.000 | 
| -56.607 | -56.607 | -14.154 | 0.000 | -2.186 | 0.000 | 
| -84.614 | -84.614 | -24.324 | 0.000 | 0.000 | 7.076 | 
| 324.513 | 65.665 | 50.013 | -0.000 | 0.000 | 0.000 | 
| -8143.991 | -7488.764 | -5440.185 | 0.003 | 0.000 | -0.002 | 
| 1571.161 | -8313.026 | -3194.762 | 0.000 | 0.000 | -0.000 | 
| 1510.150 | -8356.153 | -3540.805 | 117.739 | 0.000 | -0.000 | 
| -15071.389 | -14560.371 | 1988.543 | 0.001 | -14.472 | -0.001 | 
| -4550.252 | -1983.095 | -6632.048 | 0.004 | -0.000 | -86.661 | 
| -1137.761 | 7085.595 | 3266.730 | -0.000 | -0.000 | 0.000 | 
| -8982.164 | -10601.800 | 3011.740 | -0.007 | 0.000 | 0.005 | 
| 52.529 | 57.001 | 434.032 | 0.000 | -0.000 | -0.000 | 
| -1510.150 | 8356.153 | 3540.805 | 117.739 | -0.000 | 0.000 | 
| 15071.389 | 14560.371 | -1988.543 | -0.001 | -14.472 | 0.001 | 
| -2096.695 | 10823.802 | 4835.093 | -0.000 | -0.000 | 42.892 | 
| 412.891 | -968.640 | -202.669 | 0.000 | 0.000 | -0.000 | 
| 307.061 | -526.139 | -606.556 | 0.000 | -0.000 | -0.000 | 
| 212.235 | -792.270 | -8.900 | 0.000 | 0.000 | -0.000 | 
| 252.963 | -606.017 | -626.144 | 17.226 | -0.000 | -0.000 | 
| 106.780 | -1041.325 | -255.246 | 0.000 | 154.830 | -0.000 | 
| -160.873 | 68.307 | -550.210 | 0.000 | -0.000 | -35.163 | 
| -318.487 | 495.747 | 840.529 | -0.000 | -0.000 | 0.000 | 
| -38.092 | 1426.755 | 307.498 | -0.000 | -0.000 | -0.000 | 
| -47.121 | 1041.191 | 660.366 | -0.000 | -0.000 | -0.000 | 
| -252.963 | 606.017 | 626.144 | 17.226 | 0.000 | 0.000 | 
| -106.780 | 1041.325 | 255.246 | -0.000 | 154.830 | 0.000 | 
| 160.873 | -68.307 | 550.210 | -0.000 | 0.000 | -35.163 | 
| 324.513 | 65.665 | 50.013 | -0.000 | 0.000 | -0.000 | 
| 84.157 | 237.016 | 14.557 | 0.000 | 0.000 | 0.000 | 
| 56.085 | 9.332 | 63.432 | 0.000 | 0.000 | -0.000 | 
| 15.862 | -50.113 | -68.978 | -20.102 | 0.000 | -0.000 | 
| 16.041 | -50.749 | -68.994 | 0.000 | -29.024 | -0.000 | 
| 11.579 | -112.917 | -27.678 | 0.000 | 0.000 | 115.519 | 
| 324.512 | 65.665 | 50.012 | 0.000 | 0.000 | -0.000 | 
| 16.782 | 97.959 | -57.129 | -0.000 | -0.000 | 0.000 | 
| -52.930 | -1.083 | -128.060 | -0.000 | -0.000 | 0.000 | 
| -15.862 | 50.113 | 68.978 | -20.102 | -0.000 | 0.000 | 
| -16.041 | 50.749 | 68.994 | -0.000 | -29.024 | 0.000 | 
| -11.579 | 112.917 | 27.678 | -0.000 | -0.000 | 115.519 | 
| 446.008 | 443.615 | 443.615 | 0.000 | -0.000 | -0.000 | 
| 443.615 | 446.008 | 443.615 | -0.000 | -0.000 | -0.000 | 
| 443.615 | 443.615 | 446.008 | -0.000 | -0.000 | 0.000 | 
| -1494256739.026 | -1461594821.991 | -1475964885.667 | -735827213.830 | -5654133.641 | -5526064.191 | 
| -1539247913.392 | -1550351779.076 | -1558517723.720 | 14665935.757 | -778343976.991 | -16201015.638 | 
| -1489091923.383 | -1507163276.391 | -1503728566.267 | -7548140.587 | 6722787.975 | -775036483.240 | 
| 446.008 | 443.615 | 443.615 | -0.000 | -0.000 | 0.000 | 
| 443.615 | 446.008 | 443.615 | -0.000 | -0.000 | -0.000 | 
| 443.615 | 443.615 | 446.008 | -0.000 | -0.000 | 0.000 | 
| 1619415001.417 | 1571910400.599 | 1608335890.437 | -796743111.466 | -3426810.958 | -4864725.566 | 
| 1594256499.551 | 1631188919.217 | 1622072016.761 | 3570980.252 | -806416995.602 | -13587900.016 | 
| 1561087173.648 | 1600156329.078 | 1616594355.134 | -2623151.847 | -8299553.811 | -789838541.736 | 
| 446.008 | 443.615 | 443.615 | -0.000 | -0.000 | -0.000 | 
| 443.615 | 446.008 | 443.615 | -0.000 | -0.000 | -0.000 | 
| 443.615 | 443.615 | 446.008 | 0.000 | -0.000 | -0.000 | 
| -153982127.307 | -151403316.391 | -151131499.746 | -73577561.046 | -1731900.984 | -154270.773 | 
| -150923070.806 | -152789957.937 | -151313547.168 | -1331852.888 | -74070174.432 | -1309657.307 | 
| -151359967.765 | -151527426.454 | -154127417.980 | 737337.727 | -668943.351 | -74200852.197 | 
| 446.009 | 443.616 | 443.616 | -0.000 | 0.000 | 0.000 | 
| 443.616 | 446.009 | 443.616 | -0.000 | -0.000 | 0.000 | 
| 443.616 | 443.616 | 446.009 | 0.000 | 0.000 | -0.000 | 
| 164318036.264 | 163291765.901 | 165799269.608 | -82184820.475 | 938756.160 | -777846.176 | 
| 163902577.602 | 165422432.612 | 167252517.559 | 934255.665 | -83497908.888 | -436891.409 | 
| 160113735.799 | 162336886.998 | 162385055.721 | -164394.264 | -1293851.199 | -80222899.311 | 
| 446.003 | 443.611 | 443.611 | -0.000 | -0.000 | -0.000 | 
| 443.611 | 446.003 | 443.611 | -0.000 | 0.000 | -0.000 | 
| 443.611 | 443.611 | 446.003 | 0.000 | -0.000 | -0.000 | 
| -15166174.297 | -14932712.286 | -14921190.378 | -7727190.498 | -85364.616 | 108138.952 | 
| -15411438.322 | -15478040.241 | -15318120.525 | -46783.378 | -7916576.007 | 15033.709 | 
| -15090460.025 | -15058724.703 | -15301270.209 | -70772.406 | 128730.134 | -7712110.890 | 
| 446.013 | 443.619 | 443.619 | 0.000 | -0.000 | 0.000 | 
| 443.619 | 446.013 | 443.619 | 0.000 | 0.000 | 0.000 | 
| 443.619 | 443.619 | 446.013 | -0.000 | -0.000 | 0.000 | 
| 17204426.293 | 17604188.634 | 17403982.076 | -8801743.545 | 119639.936 | 11818.582 | 
| 17405950.066 | 17115546.276 | 17305252.385 | 32778.736 | -8669214.998 | -10635.237 | 
| 17434620.382 | 17280236.503 | 17195209.117 | -102714.456 | 22617.582 | -8792397.592 | 
| 349.013 | 23.242 | 106.572 | 0.000 | -0.000 | 0.000 | 
| 23.242 | 349.013 | 106.572 | 0.000 | -0.000 | 0.000 | 
| 112.708 | 112.708 | 381.469 | 0.000 | -0.000 | 0.000 | 
| -0.715 | -0.714 | 3.173 | -49.604 | -0.000 | -0.000 | 
| -0.715 | -0.714 | 3.173 | -0.000 | -49.604 | -0.000 | 
| -0.714 | -0.714 | 3.173 | 0.000 | -0.000 | 37.366 | 
| 349.935 | 25.550 | 99.399 | -0.000 | 0.000 | -0.000 | 
| 25.550 | 349.935 | 99.399 | -0.000 | 0.000 | -0.000 | 
| 90.994 | 90.994 | 477.920 | -0.000 | 0.000 | -0.000 | 
| 0.715 | 0.714 | -3.173 | -49.604 | 0.000 | 0.000 | 
| 0.715 | 0.714 | -3.173 | 0.000 | -49.604 | 0.000 | 
| 0.714 | 0.714 | -3.173 | -0.000 | 0.000 | 37.366 | 
| 330.989 | 43.288 | 102.080 | 0.000 | -0.000 | -0.000 | 
| 43.288 | 330.989 | 102.080 | 0.000 | -0.000 | -0.000 | 
| 113.350 | 113.350 | 378.613 | 0.000 | -0.000 | -0.000 | 
| -0.072 | -0.071 | 0.317 | -49.604 | -0.000 | -0.000 | 
| -0.071 | -0.072 | 0.317 | -0.000 | -49.604 | -0.000 | 
| -0.071 | -0.071 | 0.317 | 0.000 | -0.000 | 37.366 | 
| 330.894 | 45.530 | 97.312 | -0.000 | 0.000 | 0.000 | 
| 45.530 | 330.894 | 97.312 | -0.000 | 0.000 | -0.000 | 
| 113.493 | 113.493 | 377.979 | -0.000 | 0.000 | -0.000 | 
| 0.072 | 0.071 | -0.317 | -49.604 | 0.000 | 0.000 | 
| 0.071 | 0.072 | -0.317 | 0.000 | -49.604 | 0.000 | 
| 0.071 | 0.071 | -0.317 | -0.000 | 0.000 | 37.366 | 
| 331.036 | 43.382 | 101.768 | 0.000 | -0.000 | -0.000 | 
| 43.382 | 331.036 | 101.768 | 0.000 | -0.000 | -0.000 | 
| 113.415 | 113.415 | 378.329 | 0.000 | -0.000 | 0.000 | 
| -0.012 | -0.006 | 0.030 | -49.604 | 0.000 | -0.000 | 
| -0.006 | -0.012 | 0.030 | 0.000 | -49.604 | -0.000 | 
| -0.007 | -0.007 | 0.032 | 0.000 | -0.000 | 37.366 | 
| 330.830 | 45.466 | 97.597 | -0.000 | 0.000 | 0.000 | 
| 45.466 | 330.830 | 97.597 | -0.000 | 0.000 | 0.000 | 
| 113.429 | 113.429 | 378.264 | -0.000 | 0.000 | 0.000 | 
| 0.012 | 0.006 | -0.030 | -49.604 | -0.000 | 0.000 | 
| 0.006 | 0.012 | -0.030 | -0.000 | -49.604 | 0.000 | 
| 0.007 | 0.007 | -0.032 | -0.000 | 0.000 | 37.366 | 
| 773.939 | 176.346 | 176.346 | -0.000 | 0.000 | -0.000 | 
| 176.346 | 773.939 | 176.346 | -0.000 | 0.000 | -0.000 | 
| 176.346 | 176.346 | 773.939 | -0.000 | 0.000 | -0.000 | 
| -0.000 | 0.000 | 0.000 | 100.297 | 0.000 | -0.000 | 
| 0.000 | 0.000 | -0.000 | -0.000 | 100.297 | -0.000 | 
| -0.000 | 0.000 | -0.000 | -0.000 | 0.000 | 100.297 | 
| 929.376 | 99.844 | 99.844 | 0.000 | -0.000 | 0.000 | 
| 99.844 | 929.376 | 99.844 | -0.000 | 0.000 | 0.000 | 
| 99.844 | 99.844 | 929.376 | 0.000 | 0.000 | 0.000 | 
| -0.000 | -0.000 | -0.000 | 100.297 | -0.000 | 0.000 | 
| -0.000 | -0.000 | 0.000 | 0.000 | 100.297 | 0.000 | 
| 0.000 | -0.000 | -0.000 | 0.000 | -0.000 | 100.297 | 
| 929.377 | 99.844 | 99.844 | -0.000 | 0.000 | -0.000 | 
| 99.844 | 929.377 | 99.844 | 0.000 | -0.000 | -0.000 | 
| 99.844 | 99.844 | 929.377 | -0.000 | -0.000 | -0.000 | 
| 0.000 | 0.000 | -0.000 | 95.342 | 0.000 | -0.000 | 
| 0.000 | 0.000 | -0.000 | -0.000 | 95.342 | -0.000 | 
| 0.000 | 0.000 | 0.000 | -0.000 | 0.000 | 95.342 | 
| 774.309 | 175.346 | 175.346 | 0.000 | -0.000 | 0.000 | 
| 175.346 | 774.309 | 175.346 | 0.000 | -0.000 | 0.000 | 
| 175.346 | 175.346 | 774.309 | 0.000 | -0.000 | 0.000 | 
| -0.000 | -0.000 | 0.000 | 95.342 | -0.000 | 0.000 | 
| -0.000 | -0.000 | 0.000 | 0.000 | 95.342 | 0.000 | 
| -0.000 | -0.000 | -0.000 | 0.000 | -0.000 | 95.342 | 
| 774.300 | 175.355 | 175.355 | -0.000 | 0.000 | -0.000 | 
| 175.355 | 774.300 | 175.355 | -0.000 | 0.000 | 0.000 | 
| 175.355 | 175.355 | 774.300 | -0.000 | 0.000 | -0.000 | 
| 0.000 | 0.000 | -0.000 | 95.342 | 0.000 | 0.000 | 
| 0.000 | 0.000 | 0.000 | -0.000 | 100.297 | -0.000 | 
| 0.000 | -0.000 | 0.000 | -0.000 | 0.000 | 95.342 | 
| 774.316 | 175.339 | 175.338 | 0.000 | -0.000 | 0.000 | 
| 175.338 | 774.316 | 175.339 | 0.000 | -0.000 | 0.000 | 
| 175.339 | 175.338 | 774.316 | 0.000 | -0.000 | 0.000 | 
| -0.000 | -0.000 | 0.000 | 95.342 | -0.000 | 0.000 | 
| -0.000 | -0.000 | -0.000 | 0.000 | 100.297 | 0.000 | 
| -0.000 | 0.000 | -0.000 | 0.000 | -0.000 | 95.342 | 
| 590.009 | 58.281 | 58.281 | -0.000 | 0.000 | -0.000 | 
| 58.281 | 590.009 | 58.281 | -0.000 | 0.000 | 0.000 | 
| 58.281 | 58.281 | 590.009 | -0.000 | -0.000 | 0.000 | 
| 0.000 | 0.000 | 0.000 | 149.720 | 0.000 | 0.000 | 
| 0.000 | 0.000 | 0.000 | -0.000 | 149.720 | 0.000 | 
| 0.000 | 0.000 | 0.000 | -0.000 | 0.000 | 149.720 | 
| 533.673 | 73.732 | 73.732 | 0.000 | 0.000 | -0.000 | 
| 73.732 | 533.673 | 73.732 | 0.000 | -0.000 | -0.000 | 
| 73.732 | 73.732 | 533.673 | 0.000 | 0.000 | 0.000 | 
| -0.000 | -0.000 | -0.000 | 149.720 | -0.000 | -0.000 | 
| -0.000 | -0.000 | -0.000 | 0.000 | 149.720 | 0.000 | 
| -0.000 | -0.000 | -0.000 | -0.000 | 0.000 | 149.720 | 
| 533.674 | 73.733 | 73.733 | 0.000 | -0.000 | 0.000 | 
| 73.733 | 533.674 | 73.733 | -0.000 | -0.000 | 0.000 | 
| 73.733 | 73.733 | 533.674 | -0.000 | 0.000 | -0.000 | 
| 0.000 | 0.000 | 0.000 | 82.457 | -0.000 | 0.000 | 
| 0.000 | 0.000 | 0.000 | 0.000 | 82.457 | 0.000 | 
| 0.000 | 0.000 | 0.000 | -0.000 | 0.000 | 82.457 | 
| 590.008 | 58.281 | 58.281 | -0.000 | -0.000 | 0.000 | 
| 58.281 | 590.008 | 58.281 | -0.000 | 0.000 | -0.000 | 
| 58.281 | 58.281 | 590.008 | -0.000 | -0.000 | -0.000 | 
| -0.000 | -0.000 | -0.000 | 82.457 | -0.000 | 0.000 | 
| -0.000 | -0.000 | -0.000 | -0.000 | 82.457 | -0.000 | 
| -0.000 | -0.000 | -0.000 | -0.000 | -0.000 | 82.457 | 
| 533.678 | 73.734 | 73.734 | 0.000 | -0.000 | 0.000 | 
| 73.734 | 533.678 | 73.734 | -0.000 | 0.000 | -0.000 | 
| 73.734 | 73.734 | 533.678 | 0.000 | 0.000 | -0.000 | 
| 0.000 | 0.000 | 0.000 | 82.457 | 0.000 | 0.000 | 
| 0.000 | 0.000 | 0.000 | -0.000 | 88.274 | -0.000 | 
| 0.000 | 0.000 | 0.000 | -0.000 | 0.000 | 82.457 | 
| 533.652 | 73.733 | 73.732 | 0.000 | -0.000 | -0.000 | 
| 73.732 | 533.652 | 73.733 | 0.000 | 0.000 | -0.000 | 
| 73.733 | 73.732 | 533.652 | -0.000 | -0.000 | -0.000 | 
| -0.000 | -0.000 | -0.000 | 82.457 | -0.000 | 0.000 | 
| -0.000 | -0.000 | -0.000 | -0.000 | 88.274 | -0.000 | 
| -0.000 | -0.000 | -0.000 | 0.000 | -0.000 | 82.457 | 
| 1792583316.223 | 1314481897.728 | 1130216799.524 | 19232557.323 | 55248068.333 | -16034344.202 | 
| 1087127399.568 | 1789068405.223 | 1309598530.889 | -10815082.778 | -519517.685 | 62789801.687 | 
| 1345525561.909 | 1116217134.784 | 1818970837.356 | 32513176.141 | -11928623.254 | 25288707.498 | 
| 1022487477.438 | 1228324826.024 | 1149559951.974 | -278519599.518 | -12737598.304 | -44503871.568 | 
| 1182652449.872 | 1071013778.015 | 1210632642.123 | -37361571.194 | -286901113.867 | -35220001.283 | 
| 1250905542.025 | 1200841716.231 | 1095032836.267 | -61908517.274 | -26338375.091 | -302115529.793 | 
| -1340348682.322 | -1130636928.911 | -1634818206.523 | -675999.417 | 48488062.336 | -10262312.211 | 
| -1656653609.118 | -1353142239.007 | -1159972562.321 | -22263796.745 | -4647910.272 | 39330437.350 | 
| -1123552782.113 | -1633046470.440 | -1318599289.189 | 54219776.619 | -13594556.694 | -24962083.363 | 
| -1240902483.258 | -1234360901.540 | -1085641235.822 | -223898381.504 | 48324682.124 | -27672442.698 | 
| -1099581641.472 | -1303162635.939 | -1342299758.506 | -17779396.622 | -269958741.919 | 71027210.737 | 
| -1289933677.803 | -1083504007.394 | -1248363799.797 | 43358960.110 | -41984076.848 | -254651909.085 | 
| 179351836.541 | 136898371.059 | 121707254.315 | -5522.791 | -2303154.913 | -4020296.867 | 
| 114409514.702 | 172936564.133 | 132684665.499 | -1539075.076 | -403978.823 | -635648.087 | 
| 133014319.758 | 118383731.671 | 172882424.765 | -298931.803 | -2399661.559 | 648009.929 | 
| 145694941.793 | 118792945.603 | 202558080.233 | -8214366.010 | 1122557.908 | -1452335.035 | 
| 197976396.939 | 144116839.356 | 110732491.582 | -684004.729 | -7965387.535 | -2273093.468 | 
| 121350945.437 | 203901371.058 | 145082125.675 | 1020983.722 | -391167.024 | -9865165.175 | 
| -138747804.983 | -120268818.306 | -179014159.106 | 2686552.790 | 457015.426 | -1930486.505 | 
| -174492706.389 | -135251266.329 | -112153007.585 | -60373.127 | 3674033.784 | 308521.018 | 
| -115495569.447 | -174956958.180 | -134611247.070 | 376302.490 | -2326461.330 | 2933854.894 | 
| -151040415.302 | -117243765.472 | -196888272.971 | -12451473.426 | 54107.755 | 523676.199 | 
| -202380623.952 | -149790446.242 | -113457861.736 | -532504.509 | -11832223.608 | 550087.550 | 
| -113463155.643 | -203209978.334 | -148742101.624 | -465061.307 | -1130032.974 | -11767753.316 | 
| 16519934.517 | 13105267.243 | 11161948.794 | -187954.826 | -140422.850 | -228437.014 | 
| 10619960.809 | 17001264.969 | 13056676.414 | -12955.094 | -132027.781 | -75515.007 | 
| 13636883.675 | 11878121.514 | 17269596.903 | -251641.100 | -200027.810 | -138545.867 | 
| 15344666.444 | 11755056.519 | 20276232.068 | -1410503.437 | -80534.306 | -50914.560 | 
| 19910385.886 | 15640694.666 | 12072720.006 | -102868.096 | -1248077.384 | -35758.710 | 
| 12042086.789 | 19738825.840 | 15679184.471 | 118664.180 | 5547.493 | -1218402.297 | 
| -14891610.309 | -12418872.358 | -18444237.359 | 226781.081 | 175383.137 | 104379.889 | 
| -18159658.240 | -14265565.942 | -12165917.825 | -60212.421 | 13581.898 | 140666.521 | 
| -11918880.324 | -18311078.726 | -14153819.984 | 108012.489 | -85180.158 | 203521.803 | 
| -15059401.128 | -11024480.001 | -19908349.583 | -1375553.876 | -153998.796 | -172306.757 | 
| -21712882.997 | -16686991.216 | -12443835.140 | -18970.089 | -1343545.586 | 83942.654 | 
| -12007596.525 | -20855764.020 | -16275491.368 | -16828.540 | -78134.173 | -1370034.633 | 
| 446.008 | 443.615 | 443.615 | -0.000 | -0.000 | -0.000 | 
| 443.615 | 446.008 | 443.615 | -0.000 | -0.000 | -0.000 | 
| 443.615 | 443.615 | 446.008 | -0.000 | -0.000 | -0.000 | 
| 1753507168.268 | 1942957102.771 | 1959262698.932 | 248917675.048 | -17894696.612 | 16304516.469 | 
| 1933414116.022 | 1740557468.157 | 1929862470.880 | -6746396.125 | 225153532.591 | 1181451.005 | 
| 1933980108.248 | 1943118001.616 | 1767825038.425 | -11933265.592 | 15537457.979 | 242139823.430 | 
| 446.008 | 443.616 | 443.615 | 0.000 | 0.000 | 0.000 | 
| 443.616 | 446.008 | 443.615 | 0.000 | 0.000 | 0.000 | 
| 443.616 | 443.616 | 446.008 | 0.000 | 0.000 | 0.000 | 
| -1854397181.483 | -1996819984.976 | -1949033611.579 | 220065248.077 | -3928768.702 | -6136822.953 | 
| -1922424486.476 | -1828145185.530 | -1950435209.143 | -270078.041 | 207118995.947 | -18897366.126 | 
| -1957400134.913 | -1962193143.239 | -1826110361.018 | -6985565.808 | -14859489.872 | 221922223.509 | 
| 446.008 | 443.615 | 443.615 | 0.000 | -0.000 | -0.000 | 
| 443.615 | 446.008 | 443.615 | -0.000 | 0.000 | 0.000 | 
| 443.615 | 443.615 | 446.008 | -0.000 | -0.000 | 0.000 | 
| 191404220.613 | 191278997.429 | 188119022.713 | 18965370.494 | 271146.338 | 1836810.389 | 
| 189458421.863 | 186071925.868 | 188400986.064 | -1179505.492 | 17265791.519 | -473084.710 | 
| 186682160.545 | 185949105.963 | 185604819.005 | -594113.864 | 621604.010 | 16944625.121 | 
| 446.009 | 443.616 | 443.616 | 0.000 | 0.000 | 0.000 | 
| 443.616 | 446.009 | 443.616 | 0.000 | 0.000 | 0.000 | 
| 443.616 | 443.616 | 446.009 | 0.000 | 0.000 | -0.000 | 
| -182725574.218 | -193007847.841 | -192537608.415 | 18746432.057 | 266384.677 | -1310223.985 | 
| -190818732.327 | -187836341.511 | -190108039.173 | -966625.061 | 17602963.299 | -1279788.952 | 
| -189571753.828 | -195340852.793 | -184646676.526 | 409241.549 | 805132.119 | 19475930.991 | 
| 446.003 | 443.611 | 443.611 | -0.000 | -0.000 | -0.000 | 
| 443.611 | 446.003 | 443.611 | -0.000 | -0.000 | -0.000 | 
| 443.611 | 443.611 | 446.003 | -0.000 | -0.000 | -0.000 | 
| 22783921.827 | 17714893.580 | 17617227.817 | 783666.535 | 40667.135 | 9918.928 | 
| 17778596.744 | 22566994.595 | 17555388.030 | -39450.812 | 917729.035 | 32410.758 | 
| 17759244.923 | 17703307.012 | 22012261.274 | -26748.512 | 243354.817 | 773166.268 | 
| 446.013 | 443.619 | 443.619 | 0.000 | 0.000 | -0.000 | 
| 443.619 | 446.013 | 443.619 | 0.000 | 0.000 | 0.000 | 
| 443.619 | 443.619 | 446.013 | 0.000 | 0.000 | 0.000 | 
| -23615067.108 | -17868617.428 | -17826954.366 | 618291.720 | -102086.601 | -48354.244 | 
| -18297235.139 | -24423779.916 | -17865085.563 | -269293.168 | 401309.446 | 7825.044 | 
| -17309496.821 | -17700418.725 | -23364985.588 | 32374.330 | -100344.474 | 311149.185 | 
| 2652.880 | 2291.623 | 2291.623 | 0.000 | 0.000 | 0.000 | 
| 2291.623 | 2652.880 | 2291.623 | 0.000 | 0.000 | 0.000 | 
| 2291.623 | 2291.623 | 2652.880 | 0.000 | 0.000 | 0.000 | 
| 0.000 | -0.000 | -0.000 | -277.742 | 0.000 | -0.000 | 
| -0.000 | -0.000 | -0.000 | 0.000 | -277.742 | -0.000 | 
| -0.000 | -0.000 | -0.000 | 0.000 | -0.000 | -277.742 | 
| 2652.880 | 2291.623 | 2291.623 | -0.000 | -0.000 | -0.000 | 
| 2291.623 | 2652.880 | 2291.623 | -0.000 | -0.000 | -0.000 | 
| 2291.623 | 2291.623 | 2652.881 | -0.000 | -0.000 | -0.000 | 
| 0.000 | 0.000 | 0.000 | -277.743 | -0.000 | -0.000 | 
| 0.000 | 0.000 | 0.000 | -0.000 | -277.743 | -0.000 | 
| 0.000 | 0.000 | 0.000 | -0.000 | 0.000 | -277.743 | 
| 2652.878 | 2291.621 | 2291.621 | 0.000 | 0.000 | 0.000 | 
| 2291.621 | 2652.878 | 2291.621 | 0.000 | 0.000 | 0.000 | 
| 2291.621 | 2291.621 | 2652.877 | 0.000 | 0.000 | -0.000 | 
| -0.000 | -0.000 | -0.000 | -277.742 | -0.000 | 0.000 | 
| -0.000 | -0.000 | -0.000 | -0.000 | -277.742 | 0.000 | 
| -0.000 | -0.000 | -0.000 | 0.000 | 0.000 | -277.742 | 
| 2652.883 | 2291.625 | 2291.625 | -0.000 | -0.000 | -0.000 | 
| 2291.625 | 2652.883 | 2291.625 | -0.000 | -0.000 | -0.000 | 
| 2291.625 | 2291.625 | 2652.883 | -0.000 | -0.000 | -0.000 | 
| 0.000 | 0.000 | 0.000 | -277.742 | -0.000 | 0.000 | 
| 0.000 | 0.000 | 0.000 | -0.000 | -277.742 | -0.000 | 
| 0.000 | 0.000 | 0.000 | -0.000 | -0.000 | -277.742 | 
| 2652.853 | 2291.606 | 2291.606 | 0.000 | 0.000 | 0.000 | 
| 2291.606 | 2652.853 | 2291.606 | 0.000 | 0.000 | -0.000 | 
| 2291.606 | 2291.606 | 2652.853 | 0.000 | 0.000 | -0.000 | 
| -0.002 | -0.004 | -0.005 | -277.742 | 0.000 | 0.000 | 
| -0.004 | -0.002 | -0.005 | 0.000 | -277.742 | 0.000 | 
| -0.004 | -0.005 | -0.002 | 0.000 | 0.000 | -277.742 | 
| 2652.907 | 2291.640 | 2291.640 | -0.000 | -0.000 | -0.000 | 
| 2291.640 | 2652.907 | 2291.640 | -0.000 | -0.000 | 0.000 | 
| 2291.640 | 2291.640 | 2652.907 | -0.000 | -0.000 | -0.000 | 
| 0.002 | 0.004 | 0.005 | -277.742 | -0.000 | -0.000 | 
| 0.004 | 0.002 | 0.005 | -0.000 | -277.742 | -0.000 | 
| 0.004 | 0.005 | 0.002 | -0.000 | -0.000 | -277.742 | 
| 101.602 | 1207.885 | 1207.885 | -0.000 | -0.000 | -0.000 | 
| 1207.885 | 101.602 | 1207.885 | -0.000 | -0.000 | -0.000 | 
| 1207.885 | 1207.885 | 101.602 | -0.000 | -0.000 | -0.000 | 
| -315121633.999 | -284198615.496 | -293419501.503 | 9107790.394 | -3515446.106 | 9155444.264 | 
| -292842778.637 | -308958211.141 | -286568209.577 | -3528243.591 | 586740.489 | 5884310.321 | 
| -305269487.951 | -297307289.490 | -313477104.712 | -411624.396 | 5078836.855 | -4935050.203 | 
| 359685171.101 | 312321823.605 | 355902676.368 | -14280727.678 | -11760893.999 | -18560444.480 | 
| 362861470.088 | 344377983.686 | 327977802.458 | -9672413.880 | 12530525.001 | -2070563.663 | 
| 1207.886 | 1207.886 | 101.602 | 0.000 | 0.000 | 0.000 | 
| 304197457.922 | 284110964.682 | 296910087.943 | -13951846.310 | -11507131.238 | 2315305.571 | 
| 339275018.262 | 310676120.724 | 290098249.680 | -10445205.726 | 8414284.602 | 2888256.503 | 
| 311343726.816 | 348444512.557 | 323922741.946 | -5591972.915 | -5181927.098 | 1613448.898 | 
| 101.600 | 1207.885 | 1207.885 | -0.000 | -0.000 | -0.000 | 
| 1207.885 | 101.600 | 1207.885 | -0.000 | -0.000 | -0.000 | 
| 1207.885 | 1207.885 | 101.600 | -0.000 | -0.000 | -0.000 | 
| -32802486.219 | -32217240.671 | -31194250.906 | 73480.818 | -404897.495 | 993913.749 | 
| -33701064.130 | -32817409.338 | -33243348.379 | -18764.955 | -379270.989 | 226855.072 | 
| -32543455.115 | -30294077.491 | -31061723.025 | -1105125.388 | 716945.699 | -46413.536 | 
| 38171351.008 | 35234886.444 | 31906992.208 | -425407.086 | -14925.990 | -839493.189 | 
| 36039739.622 | 36884261.806 | 27874435.273 | -725546.114 | -339631.803 | -406029.103 | 
| 36031014.187 | 34410240.613 | 28868472.100 | -622730.225 | -225087.574 | -215532.896 | 
| 33806852.081 | 32038782.485 | 32390560.887 | -525999.734 | 634038.693 | -465792.671 | 
| 33293373.168 | 31672566.824 | 27919774.058 | -144627.142 | 385950.399 | 603325.266 | 
| 30612342.808 | 33574404.134 | 28743975.997 | -931747.745 | -616723.624 | 405882.272 | 
| 101.589 | 1207.880 | 1207.880 | -0.000 | -0.000 | -0.000 | 
| 1207.880 | 101.589 | 1207.880 | -0.000 | -0.000 | -0.000 | 
| 1207.880 | 1207.880 | 101.589 | -0.000 | -0.000 | -0.000 | 
| -3045799.019 | -2897175.391 | -3249378.582 | -37162.148 | 24951.207 | 68536.636 | 
| -3133219.931 | -3435046.314 | -3279155.167 | 11999.564 | 159680.641 | 59131.654 | 
| -3525782.399 | -3240553.290 | -3125194.766 | 3763.045 | 76106.849 | -14062.505 | 
| 3287469.016 | 3003498.231 | 3451887.530 | -141245.940 | -114191.671 | -83147.090 | 
| 3519290.350 | 3205577.197 | 3320807.392 | 2992.560 | 62294.661 | -11405.601 | 
| 3252868.090 | 3549864.860 | 3176297.168 | 25389.818 | -13416.151 | -91212.949 | 
| 3443027.223 | 3288593.283 | 3246015.286 | 49922.062 | 50954.918 | -54117.911 | 
| 3531842.375 | 3332480.573 | 3232951.440 | -4243.847 | 53.477 | -69925.511 | 
| 3206064.895 | 3435617.101 | 3014514.849 | -93098.440 | -67545.929 | -13391.516 | 
| 6446.364 | 9789.860 | 9789.860 | -0.000 | -0.000 | -0.000 | 
| 9789.860 | 6446.364 | 9789.860 | -0.000 | -0.000 | -0.000 | 
| 9789.860 | 9789.860 | 6446.364 | -0.000 | 0.000 | -0.000 | 
| 0.000 | 0.000 | 0.000 | -273.788 | -0.000 | -0.000 | 
| 0.000 | 0.000 | 0.000 | -0.000 | -273.788 | -0.000 | 
| -0.000 | 0.000 | -0.000 | -0.000 | -0.000 | -273.788 | 
| 6446.367 | 9789.861 | 9789.861 | 0.000 | 0.000 | 0.000 | 
| 9789.861 | 6446.367 | 9789.861 | 0.000 | 0.000 | 0.000 | 
| 9789.861 | 9789.861 | 6446.367 | 0.000 | -0.000 | 0.000 | 
| -0.000 | -0.000 | 0.000 | -273.787 | 0.000 | 0.000 | 
| -0.000 | -0.000 | 0.000 | 0.000 | -273.787 | 0.000 | 
| -0.000 | -0.000 | -0.000 | -0.000 | 0.000 | -273.787 | 
| 6446.354 | 9789.859 | 9789.859 | -0.000 | -0.000 | -0.000 | 
| 9789.859 | 6446.354 | 9789.859 | -0.000 | -0.000 | -0.000 | 
| 9789.859 | 9789.859 | 6446.354 | -0.000 | -0.000 | -0.000 | 
| 0.000 | 0.000 | 0.001 | -273.787 | -0.000 | -0.000 | 
| 0.000 | 0.000 | 0.001 | 0.000 | -273.787 | -0.000 | 
| 0.000 | 0.001 | 0.000 | -0.000 | -0.000 | -273.787 | 
| 6446.377 | 9789.862 | 9789.862 | 0.000 | 0.000 | 0.000 | 
| 9789.862 | 6446.377 | 9789.862 | -0.000 | 0.000 | 0.000 | 
| 9789.862 | 9789.862 | 6446.377 | 0.000 | 0.000 | 0.000 | 
| -0.000 | -0.000 | -0.001 | -273.787 | 0.000 | 0.000 | 
| -0.000 | -0.000 | -0.001 | 0.000 | -273.787 | 0.000 | 
| -0.000 | -0.001 | -0.000 | 0.000 | 0.000 | -273.787 | 
| 6446.252 | 9789.845 | 9789.845 | -0.000 | -0.000 | -0.000 | 
| 9789.845 | 6446.252 | 9789.845 | -0.000 | -0.000 | -0.000 | 
| 9789.845 | 9789.845 | 6446.252 | -0.000 | -0.000 | 0.000 | 
| 0.003 | 0.004 | 0.005 | -273.787 | 0.000 | -0.000 | 
| 0.004 | 0.003 | 0.005 | 0.000 | -273.787 | 0.000 | 
| 0.004 | 0.005 | 0.003 | 0.000 | 0.000 | -273.787 | 
| 6446.479 | 9789.877 | 9789.877 | 0.000 | 0.000 | 0.000 | 
| 9789.877 | 6446.479 | 9789.877 | 0.000 | 0.000 | -0.000 | 
| 9789.877 | 9789.877 | 6446.479 | 0.000 | 0.000 | 0.000 | 
| -0.003 | -0.004 | -0.005 | -273.787 | 0.000 | 0.000 | 
| -0.004 | -0.003 | -0.005 | -0.000 | -273.787 | 0.000 | 
| -0.004 | -0.005 | -0.003 | 0.000 | 0.000 | -273.787 | 
| 396.888 | 140.368 | 140.368 | -0.000 | -0.000 | -0.000 | 
| 140.368 | 396.888 | 140.368 | -0.000 | -0.000 | -0.000 | 
| 140.368 | 140.368 | 396.888 | -0.000 | -0.000 | -0.000 | 
| -0.000 | 0.000 | 0.000 | 170.474 | -0.000 | -0.000 | 
| 0.000 | -0.000 | 0.000 | -0.000 | 170.474 | -0.000 | 
| 0.000 | 0.000 | -0.000 | -0.000 | -0.000 | 170.474 | 
| 396.888 | 140.368 | 140.368 | 0.000 | 0.000 | 0.000 | 
| 140.368 | 396.888 | 140.368 | 0.000 | 0.000 | 0.000 | 
| 140.368 | 140.368 | 396.888 | 0.000 | 0.000 | 0.000 | 
| 0.000 | -0.000 | -0.000 | 170.474 | 0.000 | 0.000 | 
| -0.000 | 0.000 | -0.000 | 0.000 | 170.474 | 0.000 | 
| -0.000 | -0.000 | 0.000 | 0.000 | 0.000 | 170.474 | 
| 396.888 | 140.368 | 140.368 | -0.000 | -0.000 | -0.000 | 
| 140.368 | 396.888 | 140.368 | -0.000 | -0.000 | -0.000 | 
| 140.368 | 140.368 | 396.888 | -0.000 | -0.000 | -0.000 | 
| -0.000 | -0.000 | 0.000 | 170.474 | -0.000 | -0.000 | 
| -0.000 | -0.000 | 0.000 | -0.000 | 170.474 | -0.000 | 
| -0.000 | 0.000 | -0.000 | -0.000 | -0.000 | 170.474 | 
| 396.888 | 140.368 | 140.368 | 0.000 | 0.000 | 0.000 | 
| 140.368 | 396.888 | 140.368 | 0.000 | 0.000 | 0.000 | 
| 140.368 | 140.368 | 396.888 | 0.000 | 0.000 | 0.000 | 
| 0.000 | 0.000 | -0.000 | 170.474 | 0.000 | 0.000 | 
| 0.000 | 0.000 | -0.000 | 0.000 | 170.474 | 0.000 | 
| 0.000 | -0.000 | 0.000 | 0.000 | 0.000 | 170.474 | 
| 396.888 | 140.368 | 140.368 | -0.000 | -0.000 | -0.000 | 
| 140.368 | 396.888 | 140.368 | -0.000 | -0.000 | -0.000 | 
| 140.368 | 140.368 | 396.888 | -0.000 | -0.000 | -0.000 | 
| -0.000 | -0.000 | 0.000 | 170.474 | -0.000 | -0.000 | 
| -0.000 | -0.000 | 0.000 | -0.000 | 170.474 | -0.000 | 
| -0.000 | 0.000 | -0.000 | -0.000 | -0.000 | 170.474 | 
| 396.887 | 140.368 | 140.368 | 0.000 | 0.000 | 0.000 | 
| 140.368 | 396.887 | 140.368 | 0.000 | 0.000 | 0.000 | 
| 140.368 | 140.368 | 396.887 | 0.000 | 0.000 | 0.000 | 
| 0.000 | 0.000 | -0.000 | 170.474 | 0.000 | 0.000 | 
| 0.000 | 0.000 | -0.000 | 0.000 | 170.474 | 0.000 | 
| 0.000 | -0.000 | 0.000 | 0.000 | 0.000 | 170.474 | 
| 5149.301 | 4377.284 | 6019.527 | -0.000 | -0.000 | 0.000 | 
| 4377.284 | 5149.301 | 6019.527 | -0.000 | -0.000 | 0.000 | 
| 6019.527 | 6019.527 | 8242.836 | 0.000 | 0.000 | 0.000 | 
| -0.000 | -0.000 | -0.000 | -124.756 | 0.000 | 0.000 | 
| -0.000 | -0.000 | -0.000 | 0.000 | -124.756 | 0.000 | 
| -0.000 | -0.000 | 0.000 | -0.000 | -0.000 | -88.974 | 
| 5149.301 | 4377.284 | 6019.527 | 0.000 | 0.000 | -0.000 | 
| 4377.284 | 5149.301 | 6019.527 | 0.000 | 0.000 | -0.000 | 
| 6019.527 | 6019.527 | 8242.835 | -0.000 | -0.000 | -0.000 | 
| 0.000 | 0.000 | 0.000 | -124.756 | -0.000 | -0.000 | 
| 0.000 | 0.000 | 0.000 | -0.000 | -124.756 | -0.000 | 
| 0.000 | 0.000 | 0.000 | 0.000 | 0.000 | -88.974 | 
| 5149.300 | 4377.284 | 6019.527 | -0.000 | -0.000 | 0.000 | 
| 4377.284 | 5149.300 | 6019.527 | -0.000 | -0.000 | -0.000 | 
| 6019.527 | 6019.527 | 8242.835 | 0.000 | 0.000 | 0.000 | 
| -0.000 | -0.000 | -0.001 | -124.756 | -0.000 | -0.000 | 
| -0.000 | -0.000 | -0.001 | 0.000 | -124.756 | 0.000 | 
| -0.000 | -0.000 | -0.000 | -0.000 | 0.000 | -88.974 | 
| 5149.302 | 4377.284 | 6019.526 | -0.000 | 0.000 | -0.000 | 
| 4377.284 | 5149.302 | 6019.526 | -0.000 | 0.000 | 0.000 | 
| 6019.526 | 6019.526 | 8242.836 | -0.000 | 0.000 | -0.000 | 
| 0.000 | 0.000 | 0.001 | -124.756 | 0.000 | -0.000 | 
| 0.000 | 0.000 | 0.001 | 0.000 | -124.756 | -0.000 | 
| 0.000 | 0.000 | 0.000 | 0.000 | 0.000 | -88.974 | 
| 5149.289 | 4377.286 | 6019.530 | -0.000 | -0.000 | -0.000 | 
| 4377.286 | 5149.289 | 6019.530 | -0.000 | -0.000 | 0.000 | 
| 6019.533 | 6019.533 | 8242.827 | 0.000 | 0.000 | 0.000 | 
| -0.004 | -0.003 | -0.005 | -124.756 | -0.000 | 0.000 | 
| -0.003 | -0.004 | -0.005 | -0.000 | -124.756 | 0.000 | 
| -0.002 | -0.003 | -0.004 | 0.000 | -0.000 | -88.974 | 
| 5149.313 | 4377.281 | 6019.524 | 0.000 | 0.000 | -0.000 | 
| 4377.281 | 5149.313 | 6019.524 | 0.000 | 0.000 | 0.000 | 
| 6019.520 | 6019.520 | 8242.844 | -0.000 | -0.000 | 0.000 | 
| 0.004 | 0.003 | 0.005 | -124.756 | -0.000 | -0.000 | 
| 0.003 | 0.004 | 0.005 | -0.000 | -124.756 | 0.000 | 
| 0.002 | 0.003 | 0.004 | 0.000 | 0.000 | -88.974 | 
| 436.727 | 128.732 | 112.166 | 3.988 | -0.000 | -0.000 | 
| 128.732 | 436.727 | 112.166 | -3.988 | -0.000 | -0.000 | 
| 112.225 | 112.225 | 453.173 | -0.000 | 0.000 | 0.000 | 
| 3.980 | -3.980 | -0.000 | 142.331 | 0.000 | 0.000 | 
| 0.000 | 0.000 | -0.000 | 0.000 | 142.331 | 3.980 | 
| -0.000 | -0.000 | 0.000 | 0.000 | 4.090 | 154.026 | 
| 436.727 | 128.732 | 112.166 | 3.988 | -0.000 | 0.000 | 
| 128.732 | 436.727 | 112.166 | -3.988 | -0.000 | 0.000 | 
| 112.225 | 112.225 | 453.173 | 0.000 | 0.000 | -0.000 | 
| 3.980 | -3.980 | 0.000 | 142.331 | 0.000 | -0.000 | 
| -0.000 | -0.000 | 0.000 | -0.000 | 142.331 | 3.980 | 
| 0.000 | 0.000 | -0.000 | -0.000 | 4.090 | 154.026 | 
| 436.627 | 128.775 | 112.223 | 3.980 | -0.000 | -0.000 | 
| 128.775 | 436.627 | 112.223 | -3.980 | -0.000 | 0.000 | 
| 56.290 | 56.290 | 565.045 | -0.000 | -0.000 | -0.000 | 
| 3.980 | -3.980 | 0.000 | 142.331 | -0.000 | 0.000 | 
| -0.000 | 0.000 | 0.000 | 0.000 | 142.331 | 3.980 | 
| -0.000 | 0.000 | -0.000 | -0.000 | 3.980 | 153.926 | 
| 523.005 | 98.329 | 56.289 | 11.890 | 0.000 | -0.000 | 
| 98.329 | 523.005 | 56.289 | -11.890 | 0.000 | 0.000 | 
| 112.225 | 112.225 | 453.173 | 0.000 | 0.000 | -0.000 | 
| 3.980 | -3.980 | -0.000 | 142.331 | 0.000 | -0.000 | 
| 0.000 | -0.000 | -0.000 | -0.000 | 142.331 | 3.980 | 
| 0.000 | -0.000 | -0.000 | 0.000 | 3.980 | 153.926 | 
| 436.634 | 128.777 | 112.214 | 3.981 | 0.000 | 0.000 | 
| 128.775 | 436.627 | 112.224 | -3.980 | 0.000 | -0.000 | 
| 56.290 | 56.290 | 565.045 | -0.000 | -0.000 | -0.000 | 
| 3.980 | -3.980 | 0.000 | 142.331 | -0.000 | 0.000 | 
| -0.000 | 0.000 | 0.000 | 0.000 | 142.331 | 3.980 | 
| -0.000 | 0.000 | 0.000 | -0.000 | 3.980 | 153.926 | 
| 523.005 | 98.329 | 56.289 | 11.890 | 0.000 | 0.000 | 
| 98.329 | 523.005 | 56.289 | -11.890 | 0.000 | 0.000 | 
| 112.224 | 112.224 | 453.174 | 0.000 | 0.000 | -0.000 | 
| 3.980 | -3.980 | -0.000 | 142.331 | 0.000 | -0.000 | 
| 0.000 | -0.000 | -0.000 | -0.000 | 142.331 | 3.980 | 
| 0.000 | -0.000 | -0.000 | 0.000 | 3.980 | 153.926 | 
| 522.847 | 98.414 | 56.640 | 11.916 | -0.000 | -0.000 | 
| 98.414 | 522.847 | 56.640 | -11.916 | -0.000 | -0.000 | 
| 56.208 | 56.208 | 564.661 | -0.000 | -0.000 | -0.000 | 
| -526.569 | -499.263 | 1017.043 | 79.965 | 0.000 | -0.000 | 
| -512.916 | -512.916 | 1017.043 | -0.000 | 79.965 | -13.653 | 
| -0.000 | -0.000 | 0.000 | -0.000 | 11.916 | 212.217 | 
| 522.847 | 98.414 | 56.640 | 11.916 | -0.000 | 0.000 | 
| 98.414 | 522.847 | 56.640 | -11.916 | 0.000 | 0.000 | 
| 56.208 | 56.208 | 564.661 | 0.000 | 0.000 | 0.000 | 
| 11.916 | -11.916 | -0.000 | 170.312 | 0.000 | 0.000 | 
| 512.916 | 512.916 | -1017.043 | 0.000 | 79.965 | -13.653 | 
| 0.000 | 0.000 | -0.000 | 0.000 | 11.916 | 212.217 | 
| 522.847 | 98.414 | 56.640 | 11.916 | -0.000 | -0.000 | 
| 118.386 | 307.805 | 250.040 | 5.537 | 0.000 | -0.000 | 
| 161.681 | 161.681 | 355.522 | -0.000 | 0.000 | -0.000 | 
| 11.916 | -11.916 | 0.000 | 170.312 | -0.000 | -0.000 | 
| -0.000 | 0.000 | 0.000 | 0.000 | 170.312 | 11.916 | 
| -0.000 | 0.000 | -0.000 | 0.000 | 11.916 | 212.217 | 
| 348.716 | 206.473 | 122.146 | -9.041 | -0.000 | 0.000 | 
| 98.414 | 522.847 | 56.640 | -11.916 | 0.000 | 0.000 | 
| 56.208 | 56.208 | 564.661 | 0.000 | 0.000 | 0.000 | 
| 20.412 | 13.760 | -33.880 | 139.960 | -0.000 | 0.000 | 
| 0.000 | -0.000 | -0.000 | -0.000 | 170.312 | 11.916 | 
| 0.000 | -0.000 | 0.000 | -0.000 | 11.916 | 212.217 | 
| 433.707 | 123.418 | 120.227 | 3.439 | 0.000 | -0.000 | 
| 126.304 | 435.592 | 115.497 | -4.099 | -0.000 | -0.000 | 
| 56.208 | 56.208 | 564.660 | -0.000 | -0.000 | -0.000 | 
| 11.916 | -11.916 | 0.000 | 170.312 | -0.000 | -0.000 | 
| -0.000 | 0.000 | 0.000 | 0.000 | 170.312 | 11.916 | 
| -1.769 | -1.769 | 3.508 | 0.000 | 3.096 | 152.833 | 
| 522.847 | 98.414 | 56.640 | 11.916 | 0.000 | 0.000 | 
| 98.414 | 522.847 | 56.640 | -11.916 | 0.000 | 0.000 | 
| 115.396 | 115.396 | 447.298 | 0.000 | -0.000 | 0.000 | 
| 4.991 | -1.516 | -3.446 | 139.704 | -0.000 | -0.000 | 
| 0.000 | -0.000 | -0.000 | -0.000 | 170.312 | 11.916 | 
| 1.769 | 1.769 | -3.508 | -0.000 | 3.096 | 152.833 | 
| 522.841 | 98.417 | 56.652 | -0.000 | -0.000 | 0.000 | 
| 98.417 | 522.841 | 56.652 | -0.000 | 0.000 | 0.000 | 
| 112.281 | 112.281 | 453.488 | 0.000 | 0.000 | 0.000 | 
| -0.000 | 0.000 | -0.000 | 170.312 | 0.000 | 0.000 | 
| 0.000 | 0.000 | -0.000 | -0.000 | 170.312 | 0.000 | 
| 0.000 | 0.000 | -0.000 | -0.000 | 0.000 | 212.212 | 
| 522.841 | 98.417 | 56.652 | 0.000 | -0.000 | 0.000 | 
| 128.950 | 437.668 | 110.809 | -0.000 | 0.000 | 0.000 | 
| 112.618 | 112.618 | 452.821 | -0.000 | -0.000 | -0.000 | 
| 0.000 | -0.000 | 0.000 | 170.312 | -0.000 | -0.000 | 
| -0.000 | -0.000 | 0.000 | 0.000 | 170.312 | -0.000 | 
| -0.000 | -0.000 | 0.000 | 0.000 | 0.000 | 212.212 | 
| 437.478 | 128.754 | 111.191 | 0.000 | -0.000 | -0.000 | 
| 98.417 | 522.841 | 56.652 | -0.000 | 0.000 | 0.000 | 
| 112.431 | 112.431 | 453.191 | 0.000 | 0.000 | 0.000 | 
| -0.017 | -0.017 | 0.033 | 142.399 | 0.000 | 0.000 | 
| -0.000 | 0.000 | 0.000 | -0.000 | 170.312 | 0.000 | 
| -0.000 | 0.000 | -0.000 | -0.000 | -0.000 | 212.212 | 
| 437.513 | 128.788 | 111.122 | -0.000 | 0.000 | -0.000 | 
| 123.898 | 437.814 | 115.671 | -0.000 | -0.000 | 0.000 | 
| 56.205 | 56.205 | 564.647 | 0.000 | -0.000 | -0.000 | 
| 0.017 | 0.017 | -0.033 | 142.399 | -0.000 | 0.000 | 
| 0.000 | -0.000 | -0.000 | 0.000 | 170.312 | -0.000 | 
| 0.000 | -0.000 | 0.000 | 0.000 | -0.000 | 212.212 | 
| 522.842 | 98.417 | 56.652 | -0.000 | -0.000 | -0.000 | 
| 98.417 | 522.842 | 56.652 | 0.000 | 0.000 | 0.000 | 
| 112.418 | 112.418 | 453.217 | 0.000 | 0.000 | 0.000 | 
| 0.000 | -0.000 | 0.000 | 170.312 | 0.000 | 0.000 | 
| -0.002 | -0.002 | 0.004 | 0.000 | 142.399 | 0.000 | 
| -0.000 | 0.000 | -0.000 | -0.000 | 0.000 | 212.212 | 
| 522.841 | 98.417 | 56.652 | 0.000 | 0.000 | 0.000 | 
| 123.882 | 437.799 | 115.701 | -0.000 | -0.000 | 0.000 | 
| 56.205 | 56.205 | 564.647 | 0.000 | -0.000 | -0.000 | 
| -0.000 | 0.000 | -0.000 | 170.312 | -0.000 | -0.000 | 
| 0.002 | 0.002 | -0.004 | 0.000 | 142.399 | 0.000 | 
| 0.000 | -0.000 | 0.000 | 0.000 | 0.000 | 212.212 | 
| 436.633 | 128.796 | 112.196 | 1.172 | 0.000 | -0.000 | 
| 128.796 | 436.633 | 112.196 | -1.172 | 0.000 | 0.000 | 
| 112.225 | 112.225 | 453.173 | 0.000 | -0.000 | -0.000 | 
| 1.171 | -1.171 | 0.000 | 142.331 | -0.000 | 0.000 | 
| -0.000 | -0.000 | 0.000 | 0.000 | 142.331 | 1.171 | 
| -0.000 | -0.000 | 0.001 | 0.000 | 1.206 | 153.933 | 
| 436.633 | 128.796 | 112.195 | 1.172 | 0.000 | -0.000 | 
| 128.796 | 436.633 | 112.195 | -1.172 | -0.000 | -0.000 | 
| 112.225 | 112.225 | 453.173 | -0.000 | 0.000 | -0.000 | 
| 1.171 | -1.171 | -0.000 | 142.331 | -0.000 | -0.000 | 
| 0.000 | 0.000 | -0.000 | -0.000 | 142.331 | 1.171 | 
| 0.000 | 0.000 | -0.001 | -0.000 | 1.206 | 153.933 | 
| 436.568 | 128.858 | 112.198 | 1.172 | 0.000 | 0.000 | 
| 128.858 | 436.569 | 112.197 | -1.172 | 0.000 | -0.000 | 
| 112.225 | 112.225 | 453.173 | 0.000 | -0.000 | 0.000 | 
| 1.171 | -1.171 | 0.000 | 142.331 | -0.000 | 0.000 | 
| -0.000 | 0.000 | 0.000 | 0.000 | 142.331 | 1.171 | 
| 0.000 | 0.000 | -0.000 | -0.000 | 1.171 | 153.858 | 
| 436.549 | 128.826 | 112.249 | 1.170 | 0.000 | -0.000 | 
| 128.826 | 436.549 | 112.250 | -1.170 | 0.000 | -0.000 | 
| 112.225 | 112.225 | 453.173 | -0.000 | 0.000 | -0.000 | 
| 1.171 | -1.171 | -0.000 | 142.331 | -0.000 | -0.000 | 
| 0.000 | -0.000 | -0.000 | -0.000 | 142.331 | 1.171 | 
| -0.000 | -0.000 | 0.000 | 0.000 | 1.171 | 153.858 | 
| 436.736 | 127.982 | 112.907 | 1.142 | 0.000 | -0.000 | 
| 128.841 | 436.560 | 112.224 | -1.171 | 0.000 | -0.000 | 
| 112.226 | 112.226 | 453.172 | 0.000 | -0.000 | -0.000 | 
| 1.171 | -1.171 | 0.000 | 142.331 | -0.000 | 0.000 | 
| -0.000 | 0.000 | 0.000 | 0.000 | 142.331 | 1.171 | 
| -0.000 | 0.000 | -0.000 | 0.000 | 3.497 | 212.338 | 
| 436.556 | 128.843 | 112.225 | 1.171 | 0.000 | -0.000 | 
| 128.842 | 436.556 | 112.225 | -1.171 | 0.000 | 0.000 | 
| 112.224 | 112.224 | 453.174 | -0.000 | -0.000 | -0.000 | 
| 1.171 | -1.171 | -0.000 | 142.331 | -0.000 | -0.000 | 
| 0.000 | -0.000 | -0.000 | -0.000 | 142.331 | 1.171 | 
| 0.000 | -0.000 | 0.000 | -0.000 | 3.497 | 212.338 | 
| 522.838 | 98.419 | 56.661 | 3.505 | -0.000 | 0.000 | 
| 98.419 | 522.838 | 56.661 | -3.505 | -0.000 | 0.000 | 
| 56.203 | 56.203 | 564.638 | -0.000 | -0.000 | 0.000 | 
| 3.505 | -3.505 | 0.000 | 170.312 | -0.000 | 0.000 | 
| -0.000 | -0.000 | 0.000 | 0.000 | 170.312 | 3.505 | 
| -0.000 | -0.000 | 0.000 | 0.000 | 3.505 | 212.209 | 
| 522.838 | 98.419 | 56.661 | 3.505 | -0.000 | -0.000 | 
| 98.419 | 522.838 | 56.661 | -3.505 | 0.000 | -0.000 | 
| 56.203 | 56.203 | 564.638 | 0.000 | 0.000 | -0.000 | 
| 3.505 | -3.505 | -0.000 | 170.312 | 0.000 | -0.000 | 
| 0.000 | 0.000 | -0.000 | -0.000 | 170.312 | 3.505 | 
| 0.000 | 0.000 | -0.000 | -0.000 | 3.505 | 212.209 | 
| 732.016 | 523.070 | -571.426 | -1.244 | -0.000 | -0.000 | 
| 523.070 | 732.016 | -571.426 | 1.244 | -0.000 | 0.000 | 
| 508.907 | 508.907 | -332.567 | 0.000 | -0.000 | 0.000 | 
| 3.505 | -3.505 | 0.000 | 170.312 | -0.000 | 0.000 | 
| -0.000 | 0.000 | 0.000 | 0.000 | 170.312 | 3.505 | 
| -0.000 | 0.000 | -0.000 | 0.000 | 3.505 | 212.209 | 
| 522.838 | 98.419 | 56.661 | 3.505 | 0.000 | -0.000 | 
| -10.104 | 312.821 | 372.315 | -1.773 | 0.000 | 0.000 | 
| 56.203 | 56.203 | 564.638 | 0.000 | 0.000 | -0.000 | 
| 3.505 | -3.505 | -0.000 | 170.312 | 0.000 | -0.000 | 
| 0.000 | -0.000 | -0.000 | -0.000 | 170.312 | 3.505 | 
| 0.000 | -0.000 | 0.000 | -0.000 | 3.505 | 212.209 | 
| 522.838 | 98.419 | 56.661 | 3.505 | -0.000 | 0.000 | 
| 98.419 | 522.838 | 56.661 | -3.505 | -0.000 | 0.000 | 
| 56.203 | 56.203 | 564.638 | -0.000 | -0.000 | 0.000 | 
| 30.870 | 31.800 | -62.101 | 122.618 | -0.000 | 0.000 | 
| -0.000 | 0.000 | 0.000 | 0.000 | 170.312 | 3.505 | 
| -0.000 | 0.000 | -0.000 | 0.000 | 3.505 | 212.209 | 
| 422.825 | 97.320 | 156.855 | 0.972 | -0.000 | -0.000 | 
| 106.865 | 384.194 | 185.678 | -0.264 | 0.000 | -0.000 | 
| 118.154 | 118.154 | 441.857 | -0.000 | 0.000 | 0.000 | 
| -31.800 | -30.870 | 62.101 | 122.618 | 0.000 | -0.000 | 
| 0.000 | -0.000 | -0.000 | -0.000 | 170.312 | 3.505 | 
| 0.000 | -0.000 | 0.000 | -0.000 | 3.505 | 212.209 | 
| 523.001 | 98.331 | 56.297 | 2.050 | -0.000 | 0.000 | 
| 98.331 | 523.001 | 56.297 | -2.050 | -0.000 | 0.000 | 
| 56.288 | 56.288 | 565.035 | 0.000 | -0.000 | 0.000 | 
| 2.050 | -2.050 | -0.000 | 170.299 | -0.000 | 0.000 | 
| 0.000 | 0.000 | -0.000 | 0.000 | 170.299 | 2.050 | 
| 0.000 | 0.000 | -0.000 | 0.000 | 2.050 | 212.335 | 
| 523.001 | 98.331 | 56.298 | 2.050 | 0.000 | -0.000 | 
| 98.331 | 523.001 | 56.298 | -2.050 | 0.000 | -0.000 | 
| 325.567 | 325.567 | 26.577 | 0.000 | -0.000 | -0.000 | 
| 2.050 | -2.050 | 0.000 | 170.299 | 0.000 | -0.000 | 
| -0.000 | -0.000 | 0.000 | -0.000 | 170.299 | 2.050 | 
| -0.000 | -0.000 | 0.000 | -0.000 | 2.050 | 212.335 | 
| 415.146 | 107.567 | 154.899 | 0.686 | 0.000 | 0.000 | 
| 98.331 | 523.001 | 56.298 | -2.050 | -0.000 | 0.000 | 
| 56.288 | 56.288 | 565.036 | 0.000 | -0.000 | 0.000 | 
| -20.647 | -22.019 | 42.659 | 142.332 | -0.000 | 0.000 | 
| -21.333 | -21.333 | 42.659 | 0.000 | 142.332 | 0.686 | 
| -23.375 | -23.375 | 46.742 | 0.000 | 0.556 | 155.959 | 
| 523.001 | 98.331 | 56.298 | 2.050 | 0.000 | 0.000 | 
| 150.235 | 457.813 | 69.579 | -0.686 | -0.000 | -0.000 | 
| 56.288 | 56.288 | 565.036 | -0.000 | 0.000 | -0.000 | 
| 22.019 | 20.647 | -42.659 | 142.332 | -0.000 | -0.000 | 
| 21.333 | 21.333 | -42.659 | -0.000 | 142.332 | 0.686 | 
| 23.375 | 23.375 | -46.742 | -0.000 | 0.556 | 155.959 | 
| 436.213 | 125.704 | 115.703 | 0.705 | 0.000 | 0.000 | 
| 98.331 | 523.001 | 56.298 | -2.050 | -0.000 | 0.000 | 
| 110.097 | 110.097 | 457.438 | -0.000 | 0.000 | 0.000 | 
| 2.050 | -2.050 | 0.000 | 170.299 | -0.000 | 0.000 | 
| -0.000 | 0.000 | 0.000 | 0.000 | 170.299 | 2.050 | 
| -2.248 | -2.247 | 4.494 | 0.000 | 0.613 | 155.895 | 
| 523.001 | 98.331 | 56.298 | 2.050 | 0.000 | -0.000 | 
| 127.074 | 440.685 | 109.861 | -0.636 | -0.000 | -0.000 | 
| 56.288 | 56.288 | 565.036 | -0.000 | 0.000 | -0.000 | 
| 2.050 | -2.050 | -0.000 | 170.299 | 0.000 | -0.000 | 
| 0.000 | -0.000 | -0.000 | -0.000 | 170.299 | 2.050 | 
| 2.248 | 2.247 | -4.494 | -0.000 | 0.613 | 155.895 | 
| -362.750 | -786.596 | 1795.639 | 2.717 | -0.000 | -0.000 | 
| -786.596 | -362.750 | 1795.639 | -2.717 | -0.000 | -0.000 | 
| 56.117 | 56.117 | 564.229 | -0.000 | 0.000 | -0.000 | 
| -883.734 | -889.153 | 1740.917 | 183.629 | -0.000 | -0.000 | 
| -886.444 | -886.444 | 1740.917 | -0.000 | 183.629 | 2.710 | 
| -886.426 | -886.426 | 1740.883 | 0.000 | 2.709 | 211.648 | 
| 522.669 | 98.518 | 57.033 | 2.059 | -0.000 | 0.000 | 
| 986.410 | 1409.154 | -1685.345 | -2.702 | 0.000 | 0.000 | 
| -4234.115 | -4234.115 | 8990.202 | -0.000 | -0.000 | -0.000 | 
| 889.153 | 883.734 | -1740.917 | 183.629 | 0.000 | 0.000 | 
| 886.444 | 886.444 | -1740.917 | 0.000 | 183.629 | 2.710 | 
| 886.426 | 886.426 | -1740.883 | 0.000 | 2.709 | 211.648 | 
| 522.669 | 98.518 | 57.033 | 2.059 | 0.000 | -0.000 | 
| 596.717 | 786.902 | -691.671 | 0.911 | 0.000 | -0.000 | 
| 607.216 | 607.216 | -518.122 | 0.000 | 0.000 | 0.000 | 
| -85.127 | -90.536 | 172.496 | 183.517 | -0.000 | -0.000 | 
| 440.158 | 440.158 | -864.467 | 0.000 | 109.977 | -0.887 | 
| 439.946 | 439.946 | -864.049 | -0.000 | -0.885 | 96.124 | 
| 518.980 | 172.661 | -12.146 | 2.419 | 0.000 | 0.000 | 
| 98.518 | 522.669 | 57.033 | -2.059 | -0.000 | 0.000 | 
| -362.443 | -362.443 | 1386.275 | -0.000 | -0.000 | -0.000 | 
| 2.059 | -2.059 | -0.000 | 170.317 | -0.000 | 0.000 | 
| -440.158 | -440.158 | 864.467 | -0.000 | 109.977 | -0.887 | 
| -439.946 | -439.946 | 864.049 | 0.000 | -0.885 | 96.124 | 
| 398.326 | 189.289 | 90.002 | -0.672 | 0.000 | -0.000 | 
| 112.667 | 511.665 | 53.945 | -2.369 | -0.000 | -0.000 | 
| 56.117 | 56.117 | 564.229 | -0.000 | 0.000 | -0.000 | 
| -0.143 | -4.693 | 4.748 | 174.713 | -0.000 | -0.000 | 
| -2.418 | -2.417 | 4.748 | -0.000 | 174.713 | 2.275 | 
| -0.000 | 0.000 | -0.000 | 0.000 | 2.059 | 212.075 | 
| 428.930 | 133.309 | 114.919 | 1.351 | -0.000 | 0.000 | 
| 106.611 | 340.527 | 227.947 | 0.356 | -0.000 | 0.000 | 
| 125.138 | 125.138 | 428.674 | -0.000 | -0.000 | -0.000 | 
| 4.692 | 0.144 | -4.748 | 174.713 | 0.000 | 0.000 | 
| 2.418 | 2.417 | -4.748 | 0.000 | 174.713 | 2.275 | 
| 0.000 | -0.000 | 0.000 | -0.000 | 2.059 | 212.075 | 
| 522.902 | 98.384 | 56.519 | 3.502 | -0.000 | 0.000 | 
| 98.384 | 522.902 | 56.519 | -3.502 | -0.000 | 0.000 | 
| 839.800 | 839.800 | -993.385 | 0.000 | 0.000 | 0.000 | 
| 738.010 | 734.788 | -1464.379 | 147.582 | 0.000 | -0.000 | 
| 0.000 | 0.000 | -0.000 | -0.000 | 170.308 | 3.502 | 
| -0.000 | 0.000 | -0.000 | -0.000 | 3.502 | 212.259 | 
| 522.902 | 98.384 | 56.519 | 3.502 | -0.000 | -0.000 | 
| 98.384 | 522.902 | 56.519 | -3.502 | 0.000 | -0.000 | 
| 56.236 | 56.236 | 564.793 | 0.000 | 0.000 | 0.000 | 
| 3.502 | -3.502 | 0.000 | 170.308 | 0.000 | 0.000 | 
| -0.000 | -0.000 | 0.000 | 0.000 | 170.308 | 3.502 | 
| 0.000 | -0.000 | 0.000 | 0.000 | 3.502 | 212.259 | 
| 456.917 | 221.711 | -0.486 | 2.477 | 0.000 | -0.000 | 
| 199.219 | 636.459 | -156.656 | 0.776 | 0.000 | 0.000 | 
| 126.971 | 126.971 | 424.132 | 0.000 | 0.000 | 0.000 | 
| 44.976 | 40.046 | -84.529 | 157.840 | 0.000 | 0.000 | 
| 73.681 | 73.681 | -146.519 | -0.000 | 147.568 | 1.610 | 
| 73.629 | 73.629 | -146.416 | 0.000 | 1.612 | 147.535 | 
| 522.902 | 98.384 | 56.519 | 3.502 | 0.000 | 0.000 | 
| 98.384 | 522.902 | 56.519 | -3.502 | 0.000 | -0.000 | 
| 56.236 | 56.236 | 564.793 | 0.000 | 0.000 | -0.000 | 
| -157.481 | -155.965 | 311.673 | 119.131 | -0.000 | 0.000 | 
| -73.681 | -73.681 | 146.519 | 0.000 | 147.568 | 1.610 | 
| -73.629 | -73.629 | 146.416 | -0.000 | 1.612 | 147.535 | 
| 424.666 | 181.033 | 72.019 | 2.645 | 0.000 | 0.000 | 
| 98.384 | 522.902 | 56.519 | -3.502 | -0.000 | 0.000 | 
| 56.236 | 56.236 | 564.793 | -0.000 | -0.000 | 0.000 | 
| 3.502 | -3.502 | 0.000 | 170.308 | -0.000 | 0.000 | 
| 7.692 | 7.693 | -15.296 | -0.000 | 146.499 | 1.521 | 
| 3.376 | 3.376 | -6.713 | -0.000 | 2.695 | 122.865 | 
| 412.126 | 174.650 | 90.832 | 2.499 | -0.000 | 0.000 | 
| 129.472 | 427.895 | 120.077 | -1.536 | -0.000 | 0.000 | 
| 128.932 | 128.932 | 420.214 | -0.000 | -0.000 | -0.000 | 
| 3.502 | -3.502 | -0.000 | 170.308 | 0.000 | -0.000 | 
| -7.692 | -7.693 | 15.296 | 0.000 | 146.499 | 1.521 | 
| -3.376 | -3.376 | 6.713 | 0.000 | 2.695 | 122.865 | 
| 436.608 | 128.786 | 112.226 | 0.796 | -0.000 | 0.000 | 
| 98.330 | 523.002 | 56.297 | -2.378 | 0.000 | -0.000 | 
| 112.229 | 112.229 | 453.174 | -0.000 | 0.000 | 0.000 | 
| 0.796 | -0.796 | 0.000 | 142.333 | 0.000 | 0.000 | 
| -0.000 | -0.000 | 0.000 | -0.000 | 142.333 | 0.796 | 
| -0.000 | -0.000 | 0.000 | -0.000 | 2.378 | 212.336 | 
| 436.608 | 128.786 | 112.226 | 0.796 | 0.000 | 0.000 | 
| 98.331 | 523.002 | 56.296 | -2.378 | -0.000 | 0.000 | 
| 112.229 | 112.229 | 453.173 | 0.000 | -0.000 | -0.000 | 
| 0.796 | -0.796 | -0.000 | 142.333 | 0.000 | -0.000 | 
| 0.000 | 0.000 | -0.000 | 0.000 | 142.333 | 0.796 | 
| 0.000 | 0.000 | -0.000 | 0.000 | 2.378 | 212.336 | 
| 436.715 | 128.736 | 112.169 | 0.798 | 0.000 | 0.000 | 
| 128.159 | 438.264 | 111.198 | -0.826 | 0.000 | -0.000 | 
| 112.229 | 112.229 | 453.173 | -0.000 | 0.000 | 0.000 | 
| 2.378 | -2.378 | 0.000 | 170.299 | 0.000 | -0.000 | 
| -0.000 | -0.000 | 0.000 | 0.000 | 170.299 | 2.378 | 
| -0.000 | 0.000 | 0.000 | 0.000 | 2.378 | 212.336 | 
| 523.002 | 98.331 | 56.296 | 2.378 | -0.000 | 0.000 | 
| 98.331 | 523.002 | 56.296 | -2.378 | -0.000 | 0.000 | 
| 56.289 | 56.289 | 565.037 | 0.000 | -0.000 | 0.000 | 
| 2.378 | -2.378 | -0.000 | 170.299 | -0.000 | 0.000 | 
| 0.000 | 0.000 | -0.000 | -0.000 | 170.299 | 2.378 | 
| 0.000 | -0.000 | -0.000 | -0.000 | 2.378 | 212.336 | 
| 438.538 | 124.575 | 114.508 | 0.732 | 0.000 | 0.000 | 
| 128.736 | 436.715 | 112.170 | -0.798 | -0.000 | -0.000 | 
| 112.230 | 112.230 | 453.172 | -0.000 | 0.000 | 0.000 | 
| 0.796 | -0.796 | 0.000 | 142.333 | -0.000 | 0.000 | 
| -0.000 | 0.000 | 0.000 | 0.000 | 142.333 | 0.796 | 
| -0.000 | 0.000 | 0.000 | 0.000 | 0.900 | 155.538 | 
| 523.002 | 98.331 | 56.296 | 2.378 | 0.000 | 0.000 | 
| 128.159 | 438.264 | 111.197 | -0.826 | -0.000 | 0.000 | 
| 56.289 | 56.289 | 565.037 | 0.000 | -0.000 | 0.000 | 
| 0.796 | -0.796 | -0.000 | 142.333 | -0.000 | -0.000 | 
| 0.000 | -0.000 | -0.000 | -0.000 | 142.333 | 0.796 | 
| 0.000 | -0.000 | -0.000 | -0.000 | 0.900 | 155.538 | 
| 436.509 | 128.880 | 112.235 | 1.048 | 0.000 | 0.000 | 
| 128.880 | 436.509 | 112.235 | -1.048 | 0.000 | -0.000 | 
| 112.213 | 112.213 | 453.197 | -0.000 | 0.000 | -0.000 | 
| 1.035 | -1.059 | 0.024 | 142.331 | 0.000 | -0.000 | 
| -0.012 | -0.012 | 0.024 | 0.000 | 142.331 | 1.047 | 
| -0.012 | -0.012 | 0.024 | 0.000 | 1.072 | 153.822 | 
| 436.533 | 128.904 | 112.187 | 1.048 | 0.000 | 0.000 | 
| 128.904 | 436.533 | 112.187 | -1.048 | -0.000 | 0.000 | 
| 112.237 | 112.237 | 453.149 | 0.000 | -0.000 | 0.000 | 
| 1.059 | -1.035 | -0.024 | 142.331 | 0.000 | 0.000 | 
| 0.012 | 0.012 | -0.024 | 0.000 | 142.331 | 1.047 | 
| 0.012 | 0.012 | -0.024 | -0.000 | 1.072 | 153.822 | 
| 436.489 | 128.925 | 112.211 | 1.048 | 0.000 | 0.000 | 
| 128.927 | 436.492 | 112.205 | -1.048 | 0.000 | 0.000 | 
| 112.224 | 112.224 | 453.175 | -0.000 | 0.000 | -0.000 | 
| 1.046 | -1.049 | 0.002 | 142.331 | -0.000 | -0.000 | 
| -0.001 | -0.001 | 0.002 | 0.000 | 142.331 | 1.047 | 
| -0.001 | -0.001 | 0.002 | -0.000 | 1.047 | 153.781 | 
| 436.472 | 128.911 | 112.240 | 1.047 | 0.000 | -0.000 | 
| 128.908 | 436.468 | 112.247 | -1.046 | -0.000 | -0.000 | 
| 112.227 | 112.227 | 453.171 | 0.000 | -0.000 | 0.000 | 
| 1.049 | -1.046 | -0.002 | 142.331 | -0.000 | 0.000 | 
| 0.001 | 0.001 | -0.002 | -0.000 | 142.331 | 1.047 | 
| 0.001 | 0.001 | -0.002 | 0.000 | 1.047 | 153.781 | 
| 436.482 | 128.917 | 112.226 | 1.047 | -0.000 | -0.000 | 
| 128.917 | 436.482 | 112.226 | -1.047 | 0.000 | 0.000 | 
| 112.226 | 112.226 | 453.172 | -0.000 | 0.000 | -0.000 | 
| 3.129 | -3.129 | 0.000 | 170.299 | 0.000 | 0.000 | 
| -0.000 | -0.000 | 0.001 | 0.000 | 142.331 | 1.047 | 
| -0.000 | 0.000 | 0.000 | -0.000 | 1.047 | 153.781 | 
| 436.478 | 128.920 | 112.225 | 1.047 | -0.000 | 0.000 | 
| 128.919 | 436.479 | 112.225 | -1.047 | -0.000 | -0.000 | 
| 112.225 | 112.225 | 453.174 | 0.000 | -0.000 | 0.000 | 
| 3.129 | -3.129 | -0.000 | 170.299 | 0.000 | -0.000 | 
| 0.000 | 0.000 | -0.001 | -0.000 | 142.331 | 1.047 | 
| 0.000 | -0.000 | -0.000 | 0.000 | 1.047 | 153.781 | 
| 436.443 | 128.959 | 112.223 | -0.000 | -0.000 | 0.000 | 
| 128.959 | 436.443 | 112.223 | 0.000 | 0.000 | 0.000 | 
| 112.225 | 112.225 | 453.173 | -0.000 | -0.000 | 0.000 | 
| 0.000 | -0.000 | 0.000 | 142.331 | -0.000 | 0.000 | 
| 0.000 | -0.000 | 0.000 | 0.000 | 142.331 | 0.000 | 
| -0.004 | -0.004 | 0.007 | 0.000 | 0.000 | 153.742 | 
| 436.443 | 128.959 | 112.223 | 0.000 | -0.000 | 0.000 | 
| 128.959 | 436.443 | 112.223 | 0.000 | 0.000 | -0.000 | 
| 112.225 | 112.225 | 453.173 | -0.000 | 0.000 | -0.000 | 
| 0.000 | 0.000 | -0.000 | 142.331 | 0.000 | -0.000 | 
| -0.000 | 0.000 | -0.000 | -0.000 | 142.331 | -0.000 | 
| 0.004 | 0.004 | -0.007 | -0.000 | 0.000 | 153.742 | 
| 523.005 | 98.329 | 56.289 | -0.000 | -0.000 | -0.000 | 
| 128.960 | 436.443 | 112.222 | -0.000 | 0.000 | 0.000 | 
| 56.291 | 56.291 | 565.045 | -0.000 | 0.000 | -0.000 | 
| 0.000 | -0.000 | 0.000 | 142.331 | -0.000 | 0.000 | 
| -0.000 | 0.000 | 0.000 | -0.000 | 142.331 | 0.000 | 
| -0.000 | 0.000 | -0.000 | -0.000 | 0.000 | 212.338 | 
| 436.443 | 128.959 | 112.223 | 0.000 | -0.000 | 0.000 | 
| 128.958 | 436.443 | 112.223 | 0.000 | 0.000 | -0.000 | 
| 56.291 | 56.291 | 565.045 | 0.000 | -0.000 | 0.000 | 
| -0.000 | 0.000 | -0.000 | 142.331 | 0.000 | -0.000 | 
| 0.000 | -0.000 | -0.000 | 0.000 | 142.331 | 0.000 | 
| 0.000 | -0.000 | 0.000 | 0.000 | 0.000 | 212.338 | 
| 436.443 | 128.964 | 112.218 | -0.000 | 0.000 | -0.000 | 
| 125.233 | 438.788 | 113.605 | -0.000 | -0.000 | 0.000 | 
| 56.291 | 56.291 | 565.045 | -0.000 | 0.000 | -0.000 | 
| 0.000 | -0.000 | 0.000 | 142.331 | -0.000 | 0.000 | 
| -0.000 | 0.000 | 0.000 | -0.000 | 170.299 | -0.000 | 
| -0.000 | 0.000 | 0.000 | -0.000 | -0.000 | 155.882 | 
| 436.443 | 128.954 | 112.227 | -0.000 | 0.000 | -0.000 | 
| 128.959 | 436.443 | 112.222 | -0.000 | -0.000 | -0.000 | 
| 56.291 | 56.291 | 565.045 | 0.000 | -0.000 | 0.000 | 
| -0.000 | 0.000 | -0.000 | 142.331 | 0.000 | -0.000 | 
| 0.000 | -0.000 | -0.000 | 0.000 | 170.299 | 0.000 | 
| 0.000 | -0.000 | -0.000 | 0.000 | 0.000 | 155.882 | 
| 522.924 | 98.372 | 56.470 | -0.000 | 0.000 | 0.000 | 
| 98.372 | 522.924 | 56.470 | -0.000 | 0.000 | 0.000 | 
| 56.248 | 56.248 | 564.847 | -0.000 | 0.000 | 0.000 | 
| -0.000 | 0.000 | 0.000 | 170.306 | 0.000 | 0.000 | 
| -0.000 | 0.000 | 0.000 | -0.000 | 170.306 | 0.000 | 
| -0.000 | 0.000 | 0.000 | -0.000 | 0.000 | 212.276 | 
| 522.924 | 98.372 | 56.470 | 0.000 | 0.000 | -0.000 | 
| 98.372 | 522.924 | 56.470 | 0.000 | -0.000 | -0.000 | 
| 56.248 | 56.248 | 564.847 | 0.000 | -0.000 | -0.000 | 
| -0.000 | 0.000 | -0.000 | 170.306 | -0.000 | -0.000 | 
| 0.000 | -0.000 | -0.000 | 0.000 | 170.306 | -0.000 | 
| 0.000 | -0.000 | -0.000 | 0.000 | -0.000 | 212.276 | 
| 522.924 | 98.372 | 56.470 | -0.000 | 0.000 | 0.000 | 
| 98.372 | 522.924 | 56.470 | -0.000 | 0.000 | 0.000 | 
| 56.248 | 56.248 | 564.847 | -0.000 | 0.000 | 0.000 | 
| 0.000 | -0.000 | 0.000 | 170.306 | 0.000 | 0.000 | 
| -0.350 | -0.350 | 0.697 | 0.000 | 169.175 | -0.000 | 
| -0.503 | -0.503 | 1.002 | 0.000 | 0.000 | 194.167 | 
| 364.172 | 168.779 | 144.425 | -0.000 | 0.000 | -0.000 | 
| 168.778 | 364.172 | 144.425 | 0.000 | -0.000 | -0.000 | 
| 56.248 | 56.248 | 564.847 | 0.000 | -0.000 | -0.000 | 
| -0.000 | 0.000 | -0.000 | 170.306 | -0.000 | -0.000 | 
| 0.350 | 0.350 | -0.697 | -0.000 | 169.175 | -0.000 | 
| 0.503 | 0.503 | -1.002 | 0.000 | 0.000 | 194.167 | 
| 437.452 | 124.545 | 115.507 | 0.000 | 0.000 | 0.000 | 
| 98.372 | 522.924 | 56.470 | -0.000 | 0.000 | 0.000 | 
| 56.248 | 56.248 | 564.847 | -0.000 | 0.000 | 0.000 | 
| 0.000 | -0.000 | 0.000 | 170.306 | 0.000 | 0.000 | 
| -0.939 | -0.939 | 1.871 | 0.000 | 134.055 | 0.000 | 
| -0.000 | 0.000 | -0.000 | -0.000 | 0.000 | 212.276 | 
| 522.923 | 98.372 | 56.470 | 0.000 | -0.000 | -0.000 | 
| 129.143 | 429.189 | 119.154 | -0.000 | -0.000 | -0.000 | 
| 110.958 | 110.958 | 455.910 | -0.000 | -0.000 | -0.000 | 
| -0.000 | 0.000 | -0.000 | 170.306 | -0.000 | -0.000 | 
| 0.939 | 0.939 | -1.871 | -0.000 | 134.055 | 0.000 | 
| 0.000 | -0.000 | 0.000 | 0.000 | -0.000 | 212.276 | 
| 436.706 | 128.770 | 112.150 | -0.000 | -0.000 | 0.000 | 
| 128.770 | 436.706 | 112.150 | -0.000 | -0.000 | 0.000 | 
| 112.224 | 112.224 | 453.173 | -0.000 | -0.000 | 0.000 | 
| -0.000 | 0.000 | 0.000 | 142.331 | -0.000 | 0.000 | 
| -0.000 | 0.000 | 0.000 | -0.000 | 142.331 | 0.000 | 
| 0.000 | 0.000 | -0.000 | -0.000 | -0.000 | 154.003 | 
| 436.706 | 128.770 | 112.150 | 0.000 | 0.000 | -0.000 | 
| 128.770 | 436.706 | 112.150 | -0.000 | -0.000 | -0.000 | 
| 112.224 | 112.224 | 453.173 | 0.000 | 0.000 | -0.000 | 
| 0.000 | -0.000 | -0.000 | 142.331 | 0.000 | -0.000 | 
| 0.000 | -0.000 | -0.000 | 0.000 | 142.331 | -0.000 | 
| -0.000 | -0.000 | 0.000 | -0.000 | 0.000 | 154.003 | 
| 523.006 | 98.329 | 56.288 | -0.000 | -0.000 | 0.000 | 
| 98.329 | 523.006 | 56.288 | -0.000 | 0.000 | 0.000 | 
| 56.291 | 56.291 | 565.046 | -0.000 | -0.000 | 0.000 | 
| 0.000 | -0.000 | 0.000 | 170.299 | -0.000 | 0.000 | 
| -0.000 | 0.000 | 0.000 | -0.000 | 170.299 | 0.000 | 
| -0.000 | 0.000 | -0.000 | -0.000 | -0.000 | 212.338 | 
| 523.006 | 98.329 | 56.288 | 0.000 | 0.000 | -0.000 | 
| 98.329 | 523.006 | 56.288 | 0.000 | -0.000 | -0.000 | 
| 112.224 | 112.224 | 453.173 | 0.000 | 0.000 | -0.000 | 
| -0.000 | 0.000 | -0.000 | 170.299 | -0.000 | -0.000 | 
| 0.000 | -0.000 | -0.000 | 0.000 | 170.299 | 0.000 | 
| 0.000 | -0.000 | 0.000 | 0.000 | 0.000 | 212.338 | 
| 523.006 | 98.329 | 56.288 | -0.000 | -0.000 | -0.000 | 
| 124.690 | 438.592 | 114.344 | -0.000 | -0.000 | 0.000 | 
| 56.291 | 56.291 | 565.046 | -0.000 | 0.000 | 0.000 | 
| 0.000 | -0.000 | 0.000 | 170.299 | -0.000 | 0.000 | 
| -0.000 | 0.000 | 0.000 | -0.000 | 142.331 | -0.000 | 
| -0.000 | 0.000 | -0.000 | -0.000 | 0.000 | 212.338 | 
| 438.327 | 128.007 | 111.290 | 0.000 | 0.000 | -0.000 | 
| 128.770 | 436.706 | 112.149 | -0.000 | 0.000 | -0.000 | 
| 56.291 | 56.291 | 565.046 | 0.000 | -0.000 | -0.000 | 
| -0.000 | 0.000 | -0.000 | 170.299 | 0.000 | -0.000 | 
| 0.000 | -0.000 | -0.000 | 0.000 | 142.331 | -0.000 | 
| 0.000 | -0.000 | 0.000 | 0.000 | 0.000 | 212.338 | 
| 522.905 | 98.382 | 56.512 | 0.000 | 0.000 | 0.000 | 
| 98.382 | 522.905 | 56.512 | -0.000 | 0.000 | 0.000 | 
| 56.238 | 56.238 | 564.800 | 0.000 | 0.000 | 0.000 | 
| -1906.884 | -1906.884 | 3792.942 | 131.640 | -0.000 | 0.000 | 
| -1906.884 | -1906.884 | 3792.942 | 0.000 | 131.640 | 0.000 | 
| -1260.908 | -1260.908 | 2508.044 | 0.000 | 0.000 | 154.875 | 
| 522.905 | 98.382 | 56.513 | 0.000 | -0.000 | 0.000 | 
| 98.382 | 522.905 | 56.513 | 0.000 | -0.000 | -0.000 | 
| 56.238 | 56.238 | 564.801 | -0.000 | -0.000 | -0.000 | 
| 1906.884 | 1906.884 | -3792.942 | 131.640 | 0.000 | -0.000 | 
| 1906.884 | 1906.884 | -3792.942 | -0.000 | 131.640 | -0.000 | 
| 1260.908 | 1260.908 | -2508.044 | -0.000 | 0.000 | 154.875 | 
| 231.587 | -51.164 | 494.969 | -0.000 | -0.000 | 0.000 | 
| 98.382 | 522.905 | 56.512 | -0.000 | 0.000 | 0.000 | 
| 56.238 | 56.238 | 564.800 | 0.000 | 0.000 | 0.000 | 
| -189.973 | -189.973 | 377.871 | 131.785 | 0.000 | 0.000 | 
| -189.973 | -189.973 | 377.871 | 0.000 | 131.785 | 0.000 | 
| -189.604 | -189.603 | 377.136 | 0.000 | -0.000 | 138.816 | 
| 522.905 | 98.382 | 56.512 | -0.000 | -0.000 | -0.000 | 
| 330.931 | 603.135 | -254.558 | -0.000 | 0.000 | -0.000 | 
| 306.263 | 306.263 | 67.479 | -0.000 | -0.000 | -0.000 | 
| 189.973 | 189.973 | -377.871 | 131.785 | 0.000 | -0.000 | 
| 189.973 | 189.973 | -377.871 | 0.000 | 131.785 | -0.000 | 
| 189.604 | 189.603 | -377.136 | 0.000 | -0.000 | 138.816 | 
| 423.637 | 117.331 | 136.393 | -0.000 | 0.000 | -0.000 | 
| 98.382 | 522.905 | 56.512 | 0.000 | 0.000 | 0.000 | 
| 102.825 | 102.825 | 472.135 | 0.000 | 0.000 | 0.000 | 
| 0.000 | -0.000 | 0.000 | 170.308 | 0.000 | 0.000 | 
| -15.996 | -15.996 | 31.818 | 0.000 | 137.871 | -0.000 | 
| -15.868 | -15.868 | 31.563 | -0.000 | 0.000 | 150.794 | 
| 522.904 | 98.382 | 56.513 | -0.000 | -0.000 | 0.000 | 
| 143.204 | 444.936 | 89.478 | 0.000 | -0.000 | -0.000 | 
| 125.738 | 125.738 | 426.557 | 0.000 | 0.000 | 0.000 | 
| -0.000 | 0.000 | -0.000 | 170.308 | -0.000 | -0.000 | 
| 15.996 | 15.996 | -31.818 | -0.000 | 137.871 | -0.000 | 
| 15.868 | 15.868 | -31.563 | 0.000 | 0.000 | 150.794 | 
| 522.947 | 98.360 | 56.419 | 35.699 | 0.000 | 0.000 | 
| 98.360 | 522.947 | 56.419 | -35.699 | 0.000 | 0.000 | 
| 56.260 | 56.260 | 564.903 | 0.000 | 0.000 | 0.000 | 
| 35.699 | -35.699 | 0.000 | 170.304 | 0.000 | 0.000 | 
| -0.000 | -0.000 | 0.000 | 0.000 | 170.304 | 35.699 | 
| -0.000 | -0.000 | 0.000 | 0.000 | 35.699 | 212.294 | 
| 522.947 | 98.360 | 56.419 | 35.699 | -0.000 | -0.000 | 
| 98.360 | 522.947 | 56.419 | -35.699 | -0.000 | -0.000 | 
| 56.260 | 56.260 | 564.902 | -0.000 | -0.000 | -0.000 | 
| 35.699 | -35.699 | -0.000 | 170.304 | -0.000 | -0.000 | 
| 0.000 | 0.000 | -0.000 | -0.000 | 170.304 | 35.699 | 
| 0.000 | 0.000 | -0.000 | -0.000 | 35.699 | 212.294 | 
| 218.438 | -71.737 | 529.516 | 5.730 | -0.000 | -0.000 | 
| -71.737 | 218.438 | 529.516 | -5.730 | -0.000 | -0.000 | 
| -126.064 | -126.064 | 928.391 | -0.000 | -0.000 | -0.000 | 
| 35.699 | -35.699 | 0.000 | 170.304 | 0.000 | 0.000 | 
| -0.000 | -0.000 | 0.000 | 0.000 | 170.304 | 35.699 | 
| -0.000 | 0.000 | 0.000 | 0.000 | 35.699 | 212.294 | 
| 575.418 | 286.956 | -183.883 | 14.092 | -0.000 | 0.000 | 
| 98.360 | 522.947 | 56.419 | -35.699 | -0.000 | -0.000 | 
| 317.137 | 317.137 | 44.806 | -0.000 | 0.000 | -0.000 | 
| 165.391 | 138.966 | -303.389 | 143.810 | -0.000 | 0.000 | 
| 0.000 | 0.000 | -0.000 | -0.000 | 170.304 | 35.699 | 
| 0.000 | -0.000 | -0.000 | -0.000 | 35.699 | 212.294 | 
| 522.947 | 98.359 | 56.419 | 35.699 | 0.000 | 0.000 | 
| 108.007 | 420.156 | 149.267 | -10.629 | -0.000 | -0.000 | 
| 56.260 | 56.260 | 564.902 | 0.000 | 0.000 | 0.000 | 
| 35.699 | -35.699 | 0.000 | 170.304 | 0.000 | 0.000 | 
| -17.514 | -17.514 | 34.917 | 0.000 | 139.659 | 9.690 | 
| -0.000 | 0.000 | -0.000 | 0.000 | 35.699 | 212.294 | 
| 449.758 | 144.388 | 83.492 | 9.118 | 0.000 | 0.000 | 
| 144.387 | 449.759 | 83.492 | -9.118 | 0.000 | -0.000 | 
| 129.710 | 129.710 | 418.467 | -0.000 | 0.000 | 0.000 | 
| 28.129 | 3.544 | -31.572 | 142.726 | 0.000 | 0.000 | 
| 17.514 | 17.514 | -34.917 | -0.000 | 139.659 | 9.690 | 
| 0.000 | -0.000 | 0.000 | -0.000 | 35.699 | 212.294 | 
| 522.897 | 98.386 | 56.530 | 0.000 | -0.000 | 0.000 | 
| 1876.992 | 2185.405 | -3364.350 | 0.000 | -0.000 | 0.000 | 
| 56.234 | 56.234 | 564.781 | 0.000 | -0.000 | 0.000 | 
| -0.000 | -0.000 | 0.000 | 170.308 | -0.000 | 0.000 | 
| -0.000 | -0.000 | 0.000 | 0.000 | 170.308 | 0.000 | 
| -0.000 | -0.000 | 0.000 | 0.000 | 0.000 | 212.255 | 
| 522.897 | 98.386 | 56.530 | 0.000 | 0.000 | 0.000 | 
| -1623.854 | -1315.833 | 3596.562 | 0.000 | 0.000 | -0.000 | 
| 56.234 | 56.234 | 564.781 | -0.000 | 0.000 | -0.000 | 
| 0.000 | 0.000 | -0.000 | 170.308 | 0.000 | -0.000 | 
| 0.000 | 0.000 | -0.000 | -0.000 | 170.308 | 0.000 | 
| 0.000 | 0.000 | -0.000 | -0.000 | 0.000 | 212.255 | 
| 522.897 | 98.386 | 56.530 | 0.000 | 0.000 | -0.000 | 
| 300.221 | 610.851 | -231.554 | 0.000 | -0.000 | 0.000 | 
| 451.335 | 451.335 | -220.774 | -0.000 | -0.000 | 0.000 | 
| 338.116 | 338.116 | -672.257 | 120.355 | -0.000 | -0.000 | 
| 338.116 | 338.116 | -672.257 | 0.000 | 120.355 | 0.000 | 
| -0.000 | 0.000 | 0.000 | 0.000 | 0.000 | 212.255 | 
| 522.897 | 98.386 | 56.530 | 0.000 | 0.000 | 0.000 | 
| -178.504 | 66.468 | 785.537 | 0.000 | 0.000 | -0.000 | 
| 56.234 | 56.234 | 564.781 | -0.000 | 0.000 | -0.000 | 
| 0.000 | 0.000 | -0.000 | 170.308 | 0.000 | -0.000 | 
| -338.116 | -338.116 | 672.257 | -0.000 | 120.355 | 0.000 | 
| 0.000 | -0.000 | -0.000 | -0.000 | 0.000 | 212.255 | 
| 456.482 | 144.586 | 76.627 | 0.000 | -0.000 | 0.000 | 
| 146.424 | 458.381 | 72.912 | 0.000 | -0.000 | -0.000 | 
| 56.234 | 56.234 | 564.781 | 0.000 | -0.000 | 0.000 | 
| 26.515 | 26.515 | -52.718 | 131.135 | -0.000 | 0.000 | 
| 18.960 | 18.960 | -37.696 | 0.000 | 142.258 | 0.000 | 
| 25.136 | 25.136 | -49.977 | 0.000 | -0.000 | 141.536 | 
| 522.897 | 98.387 | 56.530 | 0.000 | -0.000 | -0.000 | 
| 105.570 | 404.566 | 167.023 | 0.000 | 0.000 | 0.000 | 
| 92.660 | 92.660 | 492.356 | -0.000 | 0.000 | -0.000 | 
| -18.489 | -18.489 | 36.760 | 143.102 | 0.000 | -0.000 | 
| -18.960 | -18.960 | 37.696 | 0.000 | 142.258 | 0.000 | 
| -25.136 | -25.136 | 49.977 | -0.000 | -0.000 | 141.536 | 
| 436.549 | 128.879 | 112.196 | -0.000 | 0.000 | 0.000 | 
| 128.879 | 436.549 | 112.196 | -0.000 | 0.000 | 0.000 | 
| 112.225 | 112.225 | 453.173 | -0.000 | 0.000 | 0.000 | 
| 0.000 | 0.000 | -0.000 | 142.331 | 0.000 | 0.000 | 
| 0.000 | 0.000 | -0.000 | -0.000 | 142.331 | 0.000 | 
| -0.000 | -0.000 | 0.000 | -0.000 | 0.000 | 153.848 | 
| 436.549 | 128.879 | 112.196 | -0.000 | -0.000 | -0.000 | 
| 128.879 | 436.549 | 112.196 | -0.000 | -0.000 | -0.000 | 
| 112.225 | 112.225 | 453.173 | 0.000 | -0.000 | -0.000 | 
| -0.000 | -0.000 | 0.000 | 142.331 | -0.000 | -0.000 | 
| -0.000 | -0.000 | 0.000 | 0.000 | 142.331 | -0.000 | 
| 0.000 | 0.000 | -0.000 | 0.000 | -0.000 | 153.848 | 
| 436.460 | 128.941 | 112.224 | -0.000 | -0.000 | 0.000 | 
| 128.940 | 436.459 | 112.225 | -0.000 | 0.000 | 0.000 | 
| 56.291 | 56.291 | 565.045 | -0.000 | -0.000 | -0.000 | 
| 0.000 | -0.000 | 0.000 | 170.299 | -0.000 | -0.000 | 
| -0.000 | 0.000 | 0.000 | -0.000 | 142.331 | 0.000 | 
| -0.002 | -0.002 | 0.004 | 0.000 | -0.000 | 153.759 | 
| 436.461 | 128.942 | 112.221 | 0.000 | -0.000 | 0.000 | 
| 128.943 | 436.461 | 112.221 | 0.000 | 0.000 | -0.000 | 
| 56.291 | 56.291 | 565.045 | 0.000 | 0.000 | 0.000 | 
| -0.000 | 0.000 | -0.000 | 170.299 | 0.000 | 0.000 | 
| 0.000 | -0.000 | -0.000 | 0.000 | 142.331 | 0.000 | 
| 0.002 | 0.002 | -0.005 | -0.000 | -0.000 | 153.759 | 
| 438.513 | 127.488 | 111.625 | -0.000 | 0.000 | 0.000 | 
| 98.329 | 523.005 | 56.289 | -0.000 | -0.000 | -0.000 | 
| 112.225 | 112.225 | 453.172 | -0.000 | 0.000 | 0.000 | 
| 0.000 | -0.000 | 0.000 | 170.299 | -0.000 | -0.000 | 
| -0.000 | 0.000 | 0.000 | -0.000 | 142.331 | 0.000 | 
| -0.000 | 0.000 | -0.000 | -0.000 | 0.000 | 212.338 | 
| 523.005 | 98.329 | 56.289 | -0.000 | 0.000 | 0.000 | 
| 98.329 | 523.005 | 56.289 | 0.000 | 0.000 | 0.000 | 
| 112.224 | 112.224 | 453.174 | 0.000 | -0.000 | -0.000 | 
| -0.000 | 0.000 | -0.000 | 170.299 | 0.000 | 0.000 | 
| 0.000 | -0.000 | -0.000 | 0.000 | 142.331 | -0.000 | 
| 0.000 | -0.000 | 0.000 | 0.000 | -0.000 | 212.338 | 
| 869.704 | 635.977 | -823.323 | 0.000 | -0.000 | -0.000 | 
| 98.379 | 522.910 | 56.500 | 0.000 | 0.000 | -0.000 | 
| 616.814 | 616.814 | -550.543 | 0.000 | -0.000 | -0.000 | 
| 483.716 | 483.716 | -962.435 | 121.754 | -0.000 | -0.000 | 
| 483.716 | 483.716 | -962.435 | 0.000 | 121.754 | 0.000 | 
| 483.391 | 483.391 | -961.789 | 0.000 | 0.000 | 118.531 | 
| 522.910 | 98.379 | 56.500 | -0.000 | -0.000 | -0.000 | 
| 98.379 | 522.910 | 56.500 | 0.000 | -0.000 | 0.000 | 
| 56.240 | 56.240 | 564.814 | 0.000 | -0.000 | 0.000 | 
| -483.716 | -483.716 | 962.435 | 121.754 | 0.000 | 0.000 | 
| -483.716 | -483.716 | 962.435 | -0.000 | 121.754 | -0.000 | 
| -483.391 | -483.391 | 961.789 | 0.000 | 0.000 | 118.531 | 
| 522.910 | 98.379 | 56.500 | -0.000 | 0.000 | 0.000 | 
| 143.241 | 477.583 | 56.964 | -0.000 | 0.000 | -0.000 | 
| 140.223 | 140.223 | 397.717 | 0.000 | -0.000 | -0.000 | 
| 0.000 | -0.000 | 0.000 | 170.307 | 0.000 | 0.000 | 
| 21.583 | 21.583 | -42.944 | -0.000 | 148.759 | 0.000 | 
| -0.000 | 0.000 | -0.000 | -0.000 | -0.000 | 212.265 | 
| 372.067 | 95.592 | 209.337 | 0.000 | 0.000 | 0.000 | 
| 103.508 | 418.889 | 154.882 | -0.000 | 0.000 | -0.000 | 
| 56.240 | 56.240 | 564.814 | 0.000 | -0.000 | 0.000 | 
| -44.784 | -44.784 | 89.106 | 125.355 | 0.000 | 0.000 | 
| -21.583 | -21.583 | 42.944 | -0.000 | 148.759 | 0.000 | 
| 0.000 | -0.000 | 0.000 | 0.000 | -0.000 | 212.265 | 
| 522.911 | 98.379 | 56.500 | -0.000 | 0.000 | -0.000 | 
| 131.463 | 440.926 | 105.150 | -0.000 | -0.000 | -0.000 | 
| 115.599 | 115.599 | 446.710 | -0.000 | -0.000 | -0.000 | 
| 0.000 | -0.000 | 0.000 | 170.307 | 0.000 | 0.000 | 
| -0.000 | 0.000 | 0.000 | -0.000 | 170.307 | -0.000 | 
| 2.952 | 2.953 | -5.874 | 0.000 | 0.000 | 155.017 | 
| 522.910 | 98.379 | 56.501 | -0.000 | -0.000 | -0.000 | 
| 98.379 | 522.910 | 56.501 | 0.000 | -0.000 | -0.000 | 
| 109.471 | 109.471 | 458.902 | 0.000 | 0.000 | 0.000 | 
| -2.875 | -2.875 | 5.720 | 141.451 | -0.000 | -0.000 | 
| 0.000 | -0.000 | -0.000 | 0.000 | 170.307 | -0.000 | 
| -2.952 | -2.953 | 5.874 | -0.000 | 0.000 | 155.017 | 
| 436.686 | 128.778 | 112.161 | -0.000 | 0.000 | 0.000 | 
| 128.778 | 436.686 | 112.161 | 0.000 | 0.000 | 0.000 | 
| 112.224 | 112.224 | 453.173 | 0.000 | -0.000 | 0.000 | 
| 0.000 | 0.000 | -0.000 | 142.331 | -0.000 | 0.000 | 
| 0.000 | 0.000 | -0.000 | -0.000 | 142.331 | 0.000 | 
| 0.000 | 0.000 | -0.000 | 0.000 | 0.000 | 153.983 | 
| 436.686 | 128.778 | 112.161 | 0.000 | 0.000 | -0.000 | 
| 128.778 | 436.686 | 112.161 | 0.000 | -0.000 | -0.000 | 
| 112.224 | 112.224 | 453.173 | -0.000 | 0.000 | -0.000 | 
| -0.000 | -0.000 | 0.000 | 142.331 | 0.000 | -0.000 | 
| -0.000 | -0.000 | 0.000 | 0.000 | 142.331 | -0.000 | 
| -0.000 | -0.000 | 0.000 | -0.000 | 0.000 | 153.983 | 
| 523.006 | 98.329 | 56.288 | 0.000 | 0.000 | 0.000 | 
| 98.329 | 523.006 | 56.288 | 0.000 | 0.000 | 0.000 | 
| 112.224 | 112.224 | 453.173 | 0.000 | -0.000 | 0.000 | 
| 0.000 | -0.000 | 0.000 | 142.331 | -0.000 | 0.000 | 
| -0.000 | 0.000 | 0.000 | 0.000 | 142.331 | 0.000 | 
| 0.000 | 0.000 | -0.000 | 0.000 | -0.000 | 153.841 | 
| 523.006 | 98.329 | 56.288 | -0.000 | 0.000 | -0.000 | 
| 98.329 | 523.006 | 56.288 | -0.000 | 0.000 | -0.000 | 
| 56.291 | 56.291 | 565.046 | -0.000 | 0.000 | -0.000 | 
| -0.000 | 0.000 | -0.000 | 142.331 | 0.000 | -0.000 | 
| 0.000 | -0.000 | -0.000 | 0.000 | 142.331 | -0.000 | 
| 0.000 | -0.000 | 0.000 | 0.000 | -0.000 | 153.841 | 
| 438.472 | 124.386 | 114.769 | -0.000 | 0.000 | 0.000 | 
| 128.492 | 438.184 | 110.951 | -0.000 | 0.000 | 0.000 | 
| 112.225 | 112.225 | 453.172 | -0.000 | -0.000 | 0.000 | 
| 0.000 | -0.000 | 0.000 | 142.331 | -0.000 | 0.000 | 
| -0.000 | 0.000 | 0.000 | 0.000 | 142.331 | 0.000 | 
| -0.000 | 0.000 | -0.000 | 0.000 | -0.000 | 154.059 | 
| 523.005 | 98.329 | 56.288 | -0.000 | -0.000 | -0.000 | 
| 98.329 | 523.005 | 56.288 | -0.000 | -0.000 | -0.000 | 
| 56.291 | 56.291 | 565.046 | -0.000 | 0.000 | -0.000 | 
| -0.000 | 0.000 | -0.000 | 142.331 | 0.000 | -0.000 | 
| 0.000 | -0.000 | -0.000 | 0.000 | 142.331 | -0.000 | 
| 0.000 | -0.000 | 0.000 | 0.000 | -0.000 | 154.059 | 
| 522.880 | 98.396 | 56.566 | -0.000 | 0.000 | -0.000 | 
| 98.396 | 522.880 | 56.566 | 0.000 | -0.000 | 0.000 | 
| 113.998 | 113.998 | 449.979 | 0.000 | -0.000 | 0.000 | 
| -0.700 | -0.700 | 1.391 | 138.562 | -0.000 | -0.000 | 
| -0.700 | -0.700 | 1.391 | -0.000 | 138.562 | -0.000 | 
| -0.000 | -0.000 | 0.000 | -0.000 | -0.000 | 212.242 | 
| 438.124 | 125.607 | 113.722 | -0.000 | -0.000 | -0.000 | 
| 98.396 | 522.880 | 56.566 | 0.000 | 0.000 | -0.000 | 
| 56.225 | 56.225 | 564.741 | 0.000 | 0.000 | -0.000 | 
| 0.700 | 0.700 | -1.391 | 138.562 | 0.000 | 0.000 | 
| 0.700 | 0.700 | -1.391 | 0.000 | 138.562 | -0.000 | 
| 0.000 | 0.000 | -0.000 | 0.000 | 0.000 | 212.242 | 
| 522.880 | 98.396 | 56.566 | -0.000 | -0.000 | 0.000 | 
| 128.674 | 437.637 | 111.158 | -0.000 | -0.000 | 0.000 | 
| 56.225 | 56.225 | 564.741 | -0.000 | -0.000 | 0.000 | 
| -0.062 | -0.062 | 0.123 | 142.338 | -0.000 | 0.000 | 
| -0.000 | 0.000 | 0.000 | -0.000 | 170.309 | -0.000 | 
| -0.066 | -0.066 | 0.131 | 0.000 | -0.000 | 155.548 | 
| 522.880 | 98.396 | 56.566 | -0.000 | -0.000 | -0.000 | 
| 124.264 | 438.054 | 115.125 | -0.000 | 0.000 | 0.000 | 
| 112.461 | 112.461 | 453.032 | 0.000 | -0.000 | -0.000 | 
| 0.062 | 0.062 | -0.123 | 142.338 | 0.000 | -0.000 | 
| 0.000 | -0.000 | -0.000 | 0.000 | 170.309 | -0.000 | 
| 0.066 | 0.066 | -0.131 | 0.000 | 0.000 | 155.548 | 
| 437.747 | 128.273 | 111.449 | 0.000 | -0.000 | -0.000 | 
| 124.169 | 438.064 | 115.211 | -0.000 | -0.000 | -0.000 | 
| 56.225 | 56.225 | 564.741 | -0.000 | -0.000 | 0.000 | 
| -0.006 | -0.006 | 0.013 | 142.384 | -0.000 | 0.000 | 
| -0.006 | -0.006 | 0.013 | 0.000 | 142.384 | -0.000 | 
| -0.007 | -0.006 | 0.013 | -0.000 | 0.000 | 155.592 | 
| 437.759 | 128.285 | 111.423 | 0.000 | 0.000 | 0.000 | 
| 98.395 | 522.880 | 56.566 | 0.000 | 0.000 | -0.000 | 
| 112.392 | 112.392 | 453.168 | -0.000 | -0.000 | -0.000 | 
| 0.006 | 0.006 | -0.013 | 142.384 | 0.000 | -0.000 | 
| 0.006 | 0.006 | -0.013 | -0.000 | 142.384 | -0.000 | 
| 0.007 | 0.006 | -0.013 | 0.000 | 0.000 | 155.592 | 
| 3072.732 | 2751.119 | -5062.436 | -6.966 | 0.000 | -0.000 | 
| 2751.119 | 3072.732 | -5062.436 | 6.966 | -0.000 | 0.000 | 
| 2751.982 | 2751.982 | -4741.081 | 0.000 | -0.000 | -0.000 | 
| -14.924 | 14.924 | 0.000 | 170.317 | -0.000 | 0.000 | 
| -0.000 | -0.000 | 0.000 | -0.000 | 170.317 | -14.924 | 
| -0.000 | -0.000 | 0.000 | -0.000 | -14.924 | 212.106 | 
| 522.707 | 98.495 | 56.949 | -14.924 | 0.000 | -0.000 | 
| 98.495 | 522.707 | 56.949 | 14.924 | -0.000 | -0.000 | 
| 56.136 | 56.136 | 564.321 | -0.000 | 0.000 | -0.000 | 
| -14.924 | 14.924 | -0.000 | 170.317 | 0.000 | -0.000 | 
| 0.000 | 0.000 | -0.000 | 0.000 | 170.317 | -14.924 | 
| 0.000 | 0.000 | -0.000 | 0.000 | -14.924 | 212.106 | 
| 522.707 | 98.495 | 56.949 | -14.924 | 0.000 | 0.000 | 
| 98.495 | 522.707 | 56.949 | 14.924 | 0.000 | 0.000 | 
| 56.136 | 56.136 | 564.321 | 0.000 | 0.000 | 0.000 | 
| 782.613 | 764.688 | -1522.534 | 102.830 | -0.000 | -0.000 | 
| -0.000 | 0.000 | 0.000 | -0.000 | 170.317 | -14.924 | 
| -0.000 | 0.000 | 0.000 | -0.000 | -14.924 | 212.106 | 
| -419.604 | -589.938 | 1661.592 | 8.182 | 0.000 | 0.000 | 
| -144.174 | 174.660 | 638.212 | 6.699 | 0.000 | -0.000 | 
| -262.955 | -262.955 | 1192.289 | -0.000 | -0.000 | -0.000 | 
| -764.812 | -782.745 | 1522.787 | 102.818 | 0.000 | 0.000 | 
| 0.000 | -0.000 | -0.000 | 0.000 | 170.317 | -14.924 | 
| 0.000 | -0.000 | -0.000 | 0.000 | -14.924 | 212.106 | 
| 408.000 | 228.322 | 42.073 | 7.332 | -0.000 | -0.000 | 
| 98.495 | 522.708 | 56.949 | 14.924 | -0.000 | 0.000 | 
| 146.680 | 146.680 | 386.134 | -0.000 | -0.000 | 0.000 | 
| -14.924 | 14.923 | 0.000 | 170.317 | -0.000 | 0.000 | 
| 68.665 | 68.665 | -135.130 | -0.000 | 110.419 | 6.276 | 
| 63.728 | 63.728 | -125.415 | 0.000 | 4.752 | 104.012 | 
| 522.707 | 98.495 | 56.949 | -14.924 | -0.000 | -0.000 | 
| 88.043 | 334.048 | 252.872 | -1.295 | 0.000 | 0.000 | 
| 73.950 | 73.950 | 529.264 | 0.000 | 0.000 | 0.000 | 
| -62.388 | -74.941 | 135.130 | 110.419 | 0.000 | -0.000 | 
| -68.665 | -68.665 | 135.130 | 0.000 | 110.419 | 6.276 | 
| -63.728 | -63.728 | 125.415 | -0.000 | 4.752 | 104.012 | 
| 436.682 | 128.764 | 112.178 | 2.215 | -0.000 | -0.000 | 
| 128.764 | 436.682 | 112.178 | -2.215 | 0.000 | 0.000 | 
| 112.226 | 112.226 | 453.173 | -0.000 | 0.000 | 0.000 | 
| 2.211 | -2.211 | 0.000 | 142.331 | -0.000 | 0.000 | 
| -0.000 | -0.000 | 0.000 | -0.000 | 142.331 | 2.211 | 
| 0.000 | 0.000 | -0.000 | -0.000 | 2.279 | 153.983 | 
| 436.682 | 128.764 | 112.178 | 2.215 | -0.000 | 0.000 | 
| 128.764 | 436.682 | 112.178 | -2.215 | -0.000 | -0.000 | 
| 112.226 | 112.226 | 453.173 | 0.000 | 0.000 | -0.000 | 
| 2.211 | -2.211 | -0.000 | 142.331 | -0.000 | -0.000 | 
| 0.000 | 0.000 | -0.000 | 0.000 | 142.331 | 2.211 | 
| -0.000 | -0.000 | 0.000 | 0.000 | 2.279 | 153.983 | 
| 436.569 | 128.832 | 112.223 | 2.211 | -0.000 | 0.000 | 
| 128.832 | 436.569 | 112.222 | -2.211 | 0.000 | 0.000 | 
| 112.226 | 112.226 | 453.173 | -0.000 | 0.000 | 0.000 | 
| 2.211 | -2.211 | 0.000 | 142.331 | -0.000 | 0.000 | 
| -0.000 | 0.000 | 0.000 | 0.000 | 142.331 | 2.211 | 
| -0.000 | 0.000 | 0.000 | 0.000 | 2.211 | 153.870 | 
| 523.004 | 98.329 | 56.291 | 6.606 | 0.000 | -0.000 | 
| 128.825 | 436.567 | 112.231 | -2.211 | -0.000 | 0.000 | 
| 112.226 | 112.226 | 453.173 | 0.000 | -0.000 | -0.000 | 
| 2.211 | -2.211 | -0.000 | 142.331 | -0.000 | -0.000 | 
| 0.000 | -0.000 | -0.000 | -0.000 | 142.331 | 2.211 | 
| 0.000 | -0.000 | -0.000 | 0.000 | 2.211 | 153.870 | 
| 523.005 | 98.329 | 56.291 | 6.606 | -0.000 | -0.000 | 
| 98.329 | 523.004 | 56.291 | -6.606 | 0.000 | 0.000 | 
| 112.227 | 112.227 | 453.172 | -0.000 | -0.000 | 0.000 | 
| 2.211 | -2.211 | 0.000 | 142.331 | 0.000 | 0.000 | 
| -0.000 | 0.000 | 0.000 | 0.000 | 142.331 | 2.211 | 
| -0.000 | 0.000 | 0.000 | -0.000 | 2.211 | 153.870 | 
| 438.466 | 124.384 | 114.773 | 2.011 | 0.000 | 0.000 | 
| 124.383 | 438.467 | 114.773 | -2.011 | -0.000 | -0.000 | 
| 112.225 | 112.225 | 453.174 | 0.000 | -0.000 | -0.000 | 
| 2.211 | -2.211 | -0.000 | 142.331 | 0.000 | -0.000 | 
| 0.000 | -0.000 | -0.000 | -0.000 | 142.331 | 2.211 | 
| 0.000 | -0.000 | -0.000 | 0.000 | 2.211 | 153.870 | 
| -6977.737 | -7222.356 | 14581.854 | -0.793 | 0.000 | 0.000 | 
| -7222.356 | -6977.737 | 14581.854 | 0.793 | 0.000 | 0.000 | 
| -7243.568 | -7243.568 | 14871.379 | 0.000 | 0.000 | 0.000 | 
| -7374.088 | -7372.479 | 14451.533 | 123.006 | 0.000 | 0.000 | 
| -3338.343 | -3338.343 | 6543.127 | 0.000 | 149.403 | 3.349 | 
| -7373.262 | -7373.262 | 14451.490 | -0.000 | -0.804 | 122.170 | 
| 7768.367 | 7524.305 | -14320.850 | -0.816 | -0.000 | -0.000 | 
| 5090.478 | 5423.265 | -9637.550 | -1.484 | -0.000 | -0.000 | 
| 7502.534 | 7502.534 | -14030.775 | 0.000 | -0.000 | -0.000 | 
| 4056.904 | 4051.529 | -7946.231 | 145.198 | -0.000 | -0.000 | 
| 3338.343 | 3338.343 | -6543.127 | -0.000 | 149.403 | 3.349 | 
| 7373.262 | 7373.262 | -14451.490 | 0.000 | -0.804 | 122.170 | 
| 522.631 | 98.542 | 57.117 | 6.640 | -0.000 | 0.000 | 
| 98.542 | 522.631 | 57.117 | -6.640 | -0.000 | -0.000 | 
| -605.037 | -605.037 | 1859.951 | -0.000 | 0.000 | 0.000 | 
| -737.762 | -736.161 | 1444.435 | 123.029 | 0.000 | 0.000 | 
| -405.554 | -405.554 | 794.883 | -0.000 | 145.189 | 2.686 | 
| -497.738 | -497.738 | 975.561 | 0.000 | 1.486 | 166.402 | 
| 522.631 | 98.542 | 57.117 | 6.640 | 0.000 | 0.000 | 
| 98.542 | 522.631 | 57.117 | -6.640 | 0.000 | 0.000 | 
| 448.018 | 448.018 | -204.023 | -0.000 | 0.000 | -0.000 | 
| 736.161 | 737.762 | -1444.435 | 123.029 | -0.000 | -0.000 | 
| 405.554 | 405.554 | -794.883 | 0.000 | 145.189 | 2.686 | 
| 497.738 | 497.738 | -975.561 | -0.000 | 1.486 | 166.402 | 
| 401.140 | 93.140 | 181.472 | 2.863 | 0.000 | 0.000 | 
| 93.141 | 401.139 | 181.472 | -2.863 | 0.000 | 0.000 | 
| 56.097 | 56.097 | 564.137 | -0.000 | -0.000 | -0.000 | 
| -70.899 | -69.958 | 138.039 | 125.126 | 0.000 | 0.000 | 
| -0.000 | 0.000 | 0.000 | 0.000 | 170.317 | 6.640 | 
| -0.000 | 0.000 | -0.000 | 0.000 | 6.640 | 212.044 | 
| 456.043 | 216.069 | 7.196 | -0.985 | -0.000 | -0.000 | 
| 216.069 | 456.043 | 7.196 | 0.985 | -0.000 | -0.000 | 
| 56.097 | 56.097 | 564.137 | 0.000 | 0.000 | 0.000 | 
| 6.640 | -6.640 | -0.000 | 170.317 | 0.000 | 0.000 | 
| 0.000 | -0.000 | -0.000 | -0.000 | 170.317 | 6.640 | 
| 0.000 | -0.000 | 0.000 | -0.000 | 6.640 | 212.044 | 
| 436.716 | 128.744 | 112.165 | -3.149 | 0.000 | -0.000 | 
| 128.744 | 436.716 | 112.165 | 3.149 | 0.000 | -0.000 | 
| 112.225 | 112.225 | 453.173 | 0.000 | 0.000 | -0.000 | 
| -3.142 | 3.142 | 0.000 | 142.331 | 0.000 | -0.000 | 
| -0.000 | -0.000 | 0.000 | -0.000 | 142.331 | -3.142 | 
| 0.000 | 0.000 | -0.000 | 0.000 | -3.236 | 154.015 | 
| 436.716 | 128.744 | 112.165 | -3.149 | 0.000 | 0.000 | 
| 128.744 | 436.716 | 112.165 | 3.149 | -0.000 | 0.000 | 
| 112.225 | 112.225 | 453.173 | -0.000 | 0.000 | -0.000 | 
| -3.142 | 3.142 | -0.000 | 142.331 | -0.000 | 0.000 | 
| 0.000 | 0.000 | -0.000 | 0.000 | 142.331 | -3.142 | 
| -0.000 | -0.000 | 0.000 | -0.000 | -3.236 | 154.015 | 
| 523.005 | 98.329 | 56.289 | -9.387 | 0.000 | 0.000 | 
| 98.329 | 523.005 | 56.289 | 9.387 | -0.000 | -0.000 | 
| 56.290 | 56.290 | 565.045 | -0.000 | -0.000 | -0.000 | 
| -3.142 | 3.142 | 0.000 | 142.331 | 0.000 | -0.000 | 
| -0.000 | 0.000 | 0.000 | -0.000 | 142.331 | -3.142 | 
| -0.000 | 0.000 | 0.000 | -0.000 | -3.139 | 153.897 | 
| 523.005 | 98.329 | 56.289 | -9.387 | 0.000 | -0.000 | 
| 98.329 | 523.005 | 56.289 | 9.387 | 0.000 | 0.000 | 
| 56.290 | 56.290 | 565.045 | 0.000 | 0.000 | 0.000 | 
| -3.142 | 3.142 | -0.000 | 142.331 | -0.000 | 0.000 | 
| 0.000 | -0.000 | -0.000 | 0.000 | 142.331 | -3.142 | 
| 0.000 | -0.000 | -0.000 | -0.000 | -3.139 | 153.897 | 
| 436.595 | 128.807 | 112.224 | -3.142 | 0.000 | 0.000 | 
| 128.807 | 436.594 | 112.224 | 3.142 | -0.000 | -0.000 | 
| 56.290 | 56.290 | 565.045 | -0.000 | -0.000 | -0.000 | 
| -3.142 | 3.142 | 0.000 | 142.331 | -0.000 | 0.000 | 
| -0.000 | 0.000 | 0.000 | -0.000 | 142.331 | -3.142 | 
| 0.000 | 0.000 | -0.000 | -0.000 | -2.099 | 154.118 | 
| 523.005 | 98.329 | 56.289 | -9.387 | 0.000 | 0.000 | 
| 98.329 | 523.005 | 56.289 | 9.387 | 0.000 | 0.000 | 
| 112.224 | 112.224 | 453.174 | -0.000 | -0.000 | -0.000 | 
| -3.142 | 3.142 | -0.000 | 142.331 | -0.000 | 0.000 | 
| 0.000 | -0.000 | -0.000 | 0.000 | 142.331 | -3.142 | 
| -0.000 | -0.000 | 0.000 | 0.000 | -2.099 | 154.118 | 
| -1106.484 | -1403.820 | 3163.004 | 3.317 | -0.000 | -0.000 | 
| -1456.275 | -1139.768 | 3248.053 | -3.092 | -0.000 | -0.000 | 
| 56.213 | 56.213 | 564.684 | 0.000 | -0.000 | -0.000 | 
| -1478.153 | -1485.185 | 2939.507 | 143.947 | -0.000 | -0.000 | 
| -1481.669 | -1481.669 | 2939.507 | 0.000 | 143.947 | 3.516 | 
| -0.000 | -0.000 | 0.000 | 0.000 | 9.406 | 212.224 | 
| 522.857 | 98.409 | 56.618 | 9.406 | 0.000 | -0.000 | 
| 2216.062 | 2498.920 | -4004.178 | -1.082 | 0.000 | 0.000 | 
| 2198.750 | 2198.750 | -3685.932 | -0.000 | 0.000 | 0.000 | 
| 1540.700 | 1534.061 | -3050.035 | 143.069 | 0.000 | 0.000 | 
| 1481.669 | 1481.669 | -2939.507 | -0.000 | 143.947 | 3.516 | 
| 0.000 | 0.000 | -0.000 | -0.000 | 9.406 | 212.224 | 
| 215.700 | -71.554 | 529.901 | 1.340 | -0.000 | -0.000 | 
| 98.409 | 522.857 | 56.618 | -9.406 | -0.000 | -0.000 | 
| -83.989 | -83.989 | 842.833 | 0.000 | -0.000 | -0.000 | 
| -206.300 | -208.546 | 411.510 | 133.238 | -0.000 | -0.000 | 
| -0.000 | 0.000 | 0.000 | 0.000 | 170.311 | 9.406 | 
| -148.121 | -148.121 | 293.859 | 0.000 | 3.517 | 154.838 | 
| 522.857 | 98.409 | 56.618 | 9.406 | -0.000 | -0.000 | 
| 98.409 | 522.857 | 56.618 | -9.406 | 0.000 | -0.000 | 
| 56.213 | 56.213 | 564.684 | -0.000 | 0.000 | -0.000 | 
| 9.406 | -9.406 | -0.000 | 170.311 | 0.000 | -0.000 | 
| 0.000 | -0.000 | -0.000 | -0.000 | 170.311 | 9.406 | 
| 148.121 | 148.121 | -293.859 | -0.000 | 3.517 | 154.838 | 
| 416.746 | 108.419 | 151.947 | 2.579 | -0.000 | -0.000 | 
| 98.409 | 522.857 | 56.618 | -9.406 | -0.000 | -0.000 | 
| 101.724 | 101.724 | 474.393 | 0.000 | -0.000 | -0.000 | 
| 9.406 | -9.406 | 0.000 | 170.311 | -0.000 | -0.000 | 
| -15.354 | -15.354 | 30.461 | 0.000 | 142.983 | 3.300 | 
| -0.000 | 0.000 | -0.000 | 0.000 | 9.406 | 212.224 | 
| 454.191 | 143.386 | 80.115 | 3.598 | 0.000 | 0.000 | 
| 98.409 | 522.857 | 56.618 | -9.406 | 0.000 | -0.000 | 
| 56.213 | 56.213 | 564.685 | -0.000 | 0.000 | -0.000 | 
| 9.406 | -9.406 | -0.000 | 170.311 | 0.000 | -0.000 | 
| 15.354 | 15.354 | -30.461 | -0.000 | 142.983 | 3.300 | 
| 0.000 | -0.000 | 0.000 | -0.000 | 9.406 | 212.224 | 
| 522.739 | 98.477 | 56.880 | 4.590 | 0.000 | -0.000 | 
| 98.477 | 522.739 | 56.880 | -4.590 | 0.000 | 0.000 | 
| 56.152 | 56.152 | 564.397 | -0.000 | 0.000 | 0.000 | 
| 4.590 | -4.590 | 0.000 | 170.316 | 0.000 | -0.000 | 
| -0.000 | 0.000 | 0.000 | 0.000 | 170.316 | 4.590 | 
| -0.000 | 0.000 | -0.000 | -0.000 | 4.590 | 212.131 | 
| 522.739 | 98.477 | 56.880 | 4.590 | 0.000 | -0.000 | 
| 98.477 | 522.739 | 56.880 | -4.590 | -0.000 | 0.000 | 
| 56.152 | 56.152 | 564.398 | 0.000 | -0.000 | -0.000 | 
| 4.590 | -4.590 | -0.000 | 170.316 | -0.000 | -0.000 | 
| 0.000 | -0.000 | -0.000 | -0.000 | 170.316 | 4.590 | 
| 0.000 | -0.000 | -0.000 | 0.000 | 4.590 | 212.131 | 
| 522.739 | 98.477 | 56.880 | 4.590 | 0.000 | -0.000 | 
| 324.946 | 634.064 | -276.068 | -1.529 | -0.000 | -0.000 | 
| 314.569 | 314.569 | 54.980 | 0.000 | -0.000 | 0.000 | 
| 261.249 | 260.140 | -513.907 | 133.260 | -0.000 | -0.000 | 
| -0.000 | 0.000 | 0.000 | 0.000 | 170.316 | 4.590 | 
| -0.000 | 0.000 | -0.000 | 0.000 | 4.590 | 212.131 | 
| 522.739 | 98.477 | 56.880 | 4.590 | -0.000 | -0.000 | 
| 98.477 | 522.739 | 56.880 | -4.590 | -0.000 | 0.000 | 
| 56.152 | 56.152 | 564.398 | 0.000 | -0.000 | 0.000 | 
| -200.416 | -203.339 | 397.961 | 141.588 | 0.000 | 0.000 | 
| 0.000 | -0.000 | -0.000 | -0.000 | 170.316 | 4.590 | 
| 0.000 | -0.000 | 0.000 | -0.000 | 4.590 | 212.131 | 
| 522.739 | 98.476 | 56.880 | 4.590 | 0.000 | 0.000 | 
| 153.516 | 445.830 | 78.436 | -0.868 | -0.000 | -0.000 | 
| 138.683 | 138.683 | 401.705 | 0.000 | -0.000 | 0.000 | 
| 4.590 | -4.590 | 0.000 | 170.316 | 0.000 | -0.000 | 
| -0.000 | 0.000 | 0.000 | 0.000 | 170.316 | 4.590 | 
| -0.000 | 0.000 | -0.000 | 0.000 | 4.590 | 212.131 | 
| 522.738 | 98.477 | 56.880 | 4.590 | -0.000 | 0.000 | 
| 98.476 | 522.739 | 56.880 | -4.590 | -0.000 | -0.000 | 
| 100.835 | 100.835 | 476.313 | -0.000 | 0.000 | 0.000 | 
| -15.780 | -19.558 | 34.831 | 145.514 | 0.000 | 0.000 | 
| 0.000 | -0.000 | -0.000 | -0.000 | 170.316 | 4.590 | 
| 0.000 | -0.000 | 0.000 | -0.000 | 4.590 | 212.131 | 
| 522.888 | 98.392 | 56.551 | -6.616 | 0.000 | 0.000 | 
| -599.853 | -161.308 | 1430.164 | 12.693 | 0.000 | 0.000 | 
| 56.229 | 56.229 | 564.758 | 0.000 | 0.000 | 0.000 | 
| -6.616 | 6.616 | 0.000 | 170.309 | 0.000 | -0.000 | 
| -0.000 | -0.000 | 0.000 | 0.000 | 170.309 | -6.616 | 
| -0.000 | -0.000 | 0.000 | 0.000 | -6.616 | 212.248 | 
| 522.888 | 98.392 | 56.551 | -6.616 | 0.000 | -0.000 | 
| 98.392 | 522.888 | 56.551 | 6.616 | -0.000 | -0.000 | 
| 56.229 | 56.229 | 564.758 | -0.000 | -0.000 | -0.000 | 
| -6.616 | 6.616 | -0.000 | 170.309 | -0.000 | -0.000 | 
| 0.000 | 0.000 | -0.000 | -0.000 | 170.309 | -6.616 | 
| 0.000 | 0.000 | -0.000 | -0.000 | -6.616 | 212.248 | 
| 498.546 | 45.270 | 133.520 | -13.352 | 0.000 | 0.000 | 
| 45.270 | 498.546 | 133.520 | 13.352 | 0.000 | 0.000 | 
| 56.229 | 56.229 | 564.758 | 0.000 | 0.000 | 0.000 | 
| 293.130 | 261.330 | -550.910 | 27.077 | -0.000 | 0.000 | 
| 179.972 | 179.972 | -357.643 | -0.000 | 68.035 | 9.459 | 
| -67.084 | -67.084 | 133.312 | 0.000 | -12.217 | 213.917 | 
| 522.887 | 98.392 | 56.551 | -6.616 | 0.000 | -0.000 | 
| 98.392 | 522.888 | 56.551 | 6.616 | -0.000 | -0.000 | 
| 51.491 | 51.491 | 574.171 | 0.000 | -0.000 | -0.000 | 
| -143.219 | -154.672 | 295.985 | 91.794 | 0.000 | 0.000 | 
| -179.972 | -179.972 | 357.643 | 0.000 | 68.035 | 9.459 | 
| 67.084 | 67.084 | -133.312 | -0.000 | -12.217 | 213.917 | 
| 394.384 | 149.962 | 132.994 | 0.788 | -0.000 | 0.000 | 
| 160.277 | 454.398 | 63.113 | 6.116 | -0.000 | 0.000 | 
| 56.229 | 56.229 | 564.758 | 0.000 | 0.000 | 0.000 | 
| 5.754 | 7.690 | -13.357 | 134.374 | 0.000 | -0.000 | 
| -0.000 | 0.000 | 0.000 | -0.000 | 170.309 | -6.616 | 
| -0.000 | 0.000 | -0.000 | -0.000 | -6.616 | 212.248 | 
| 388.794 | 128.858 | 159.514 | 0.150 | 0.000 | -0.000 | 
| 98.392 | 522.887 | 56.551 | 6.616 | -0.000 | -0.000 | 
| 111.939 | 111.939 | 454.050 | -0.000 | 0.000 | -0.000 | 
| -7.688 | -5.756 | 13.357 | 134.374 | -0.000 | 0.000 | 
| 0.000 | -0.000 | -0.000 | 0.000 | 170.309 | -6.616 | 
| 0.000 | -0.000 | 0.000 | 0.000 | -6.616 | 212.248 | 
| 436.538 | 128.876 | 112.210 | 0.000 | -0.000 | -0.000 | 
| 128.876 | 436.538 | 112.210 | -0.000 | -0.000 | -0.000 | 
| 112.225 | 112.225 | 453.173 | 0.000 | -0.000 | 0.000 | 
| 0.000 | 0.000 | -0.000 | 142.331 | 0.000 | 0.000 | 
| 0.000 | 0.000 | -0.000 | 0.000 | 142.331 | -0.000 | 
| 0.000 | 0.000 | -0.000 | 0.000 | 0.000 | 153.838 | 
| 436.538 | 128.876 | 112.210 | 0.000 | 0.000 | 0.000 | 
| 128.876 | 436.538 | 112.210 | 0.000 | -0.000 | 0.000 | 
| 112.225 | 112.225 | 453.173 | -0.000 | -0.000 | -0.000 | 
| -0.000 | -0.000 | 0.000 | 142.331 | -0.000 | -0.000 | 
| -0.000 | -0.000 | 0.000 | -0.000 | 142.331 | -0.000 | 
| -0.000 | -0.000 | 0.000 | -0.000 | 0.000 | 153.838 | 
| 436.488 | 128.923 | 112.214 | 0.000 | 0.000 | -0.000 | 
| 128.923 | 436.488 | 112.213 | 0.000 | 0.000 | 0.000 | 
| 112.225 | 112.225 | 453.173 | 0.000 | 0.000 | 0.000 | 
| 0.000 | 0.000 | 0.000 | 142.331 | 0.000 | -0.000 | 
| 0.000 | 0.000 | 0.000 | 0.000 | 142.331 | -0.000 | 
| -0.000 | -0.000 | 0.000 | 0.000 | -0.000 | 153.782 | 
| 436.476 | 128.913 | 112.235 | -0.000 | 0.000 | -0.000 | 
| 128.912 | 436.476 | 112.236 | 0.000 | -0.000 | -0.000 | 
| 112.225 | 112.225 | 453.173 | -0.000 | -0.000 | -0.000 | 
| -0.000 | -0.000 | -0.000 | 142.331 | -0.000 | 0.000 | 
| -0.000 | -0.000 | -0.000 | -0.000 | 142.331 | -0.000 | 
| 0.000 | -0.000 | -0.000 | -0.000 | -0.000 | 153.782 | 
| 523.005 | 98.329 | 56.290 | 0.000 | -0.000 | -0.000 | 
| 124.627 | 437.241 | 115.758 | -0.000 | -0.000 | 0.000 | 
| 112.226 | 112.226 | 453.172 | 0.000 | 0.000 | 0.000 | 
| 0.000 | -0.000 | 0.000 | 142.331 | 0.000 | -0.000 | 
| -0.000 | 0.000 | 0.000 | 0.000 | 142.331 | -0.000 | 
| -0.000 | 0.000 | -0.000 | 0.000 | 0.000 | 212.338 | 
| 436.479 | 128.919 | 112.225 | -0.000 | -0.000 | 0.000 | 
| 128.919 | 436.479 | 112.225 | -0.000 | 0.000 | -0.000 | 
| 112.224 | 112.224 | 453.174 | -0.000 | -0.000 | 0.000 | 
| -0.000 | 0.000 | -0.000 | 142.331 | -0.000 | 0.000 | 
| 0.000 | -0.000 | -0.000 | -0.000 | 142.331 | 0.000 | 
| 0.000 | -0.000 | 0.000 | -0.000 | -0.000 | 212.338 | 
| 3206.616 | 3165.956 | -5658.305 | -0.000 | -0.000 | -0.000 | 
| 98.391 | 522.889 | 56.548 | -0.000 | -0.000 | -0.000 | 
| 56.229 | 56.229 | 564.761 | 0.000 | -0.000 | -0.000 | 
| 0.000 | 0.000 | -0.000 | 170.309 | -0.000 | -0.000 | 
| 0.000 | 0.000 | -0.000 | 0.000 | 170.309 | 0.000 | 
| 2962.732 | 2962.732 | -5887.923 | -0.000 | -0.000 | 21.223 | 
| 522.889 | 98.391 | 56.549 | 0.000 | 0.000 | 0.000 | 
| 98.391 | 522.889 | 56.549 | -0.000 | 0.000 | 0.000 | 
| 56.229 | 56.229 | 564.761 | -0.000 | 0.000 | 0.000 | 
| -2962.919 | -2962.918 | 5888.292 | 70.847 | 0.000 | 0.000 | 
| -0.000 | -0.000 | 0.000 | -0.000 | 170.309 | 0.000 | 
| -2962.732 | -2962.732 | 5887.923 | 0.000 | -0.000 | 21.223 | 
| 599.464 | 381.181 | -300.541 | 0.001 | -0.000 | -0.000 | 
| 495.302 | 527.789 | -342.717 | 0.000 | -0.000 | -0.000 | 
| 499.206 | 499.206 | -315.578 | -0.000 | 0.000 | -0.000 | 
| -64.244 | -64.244 | 127.674 | 192.688 | -0.000 | -0.000 | 
| -64.244 | -64.244 | 127.674 | 0.000 | 192.688 | -0.000 | 
| 242.019 | 242.019 | -480.971 | 0.000 | 0.001 | 122.301 | 
| 571.638 | 180.685 | -73.665 | -0.000 | 0.000 | 0.000 | 
| -94.320 | -27.714 | 795.152 | 0.000 | 0.000 | 0.000 | 
| -46.977 | -46.977 | 769.865 | 0.000 | 0.000 | 0.000 | 
| -293.985 | -293.985 | 584.244 | 71.622 | 0.000 | 0.000 | 
| 64.244 | 64.244 | -127.674 | -0.000 | 192.688 | -0.000 | 
| -242.019 | -242.019 | 480.971 | -0.000 | 0.001 | 122.301 | 
| 435.860 | 117.644 | 123.896 | 0.000 | -0.000 | -0.000 | 
| 156.581 | 450.504 | 70.654 | 0.000 | 0.000 | 0.000 | 
| 145.278 | 145.278 | 387.793 | -0.000 | -0.000 | -0.000 | 
| 2.974 | 2.972 | -5.908 | 161.066 | -0.000 | -0.000 | 
| -0.000 | 0.000 | 0.000 | 0.000 | 170.309 | 0.000 | 
| 16.330 | 16.331 | -32.454 | 0.000 | 0.000 | 151.548 | 
| 427.647 | 91.570 | 157.964 | 0.000 | -0.000 | 0.000 | 
| 98.391 | 522.888 | 56.549 | -0.000 | 0.000 | 0.000 | 
| 56.229 | 56.229 | 564.761 | -0.000 | 0.000 | 0.000 | 
| -11.851 | -11.853 | 23.553 | 129.678 | -0.000 | 0.000 | 
| 0.000 | -0.000 | -0.000 | -0.000 | 170.309 | 0.000 | 
| -16.330 | -16.331 | 32.454 | -0.000 | 0.000 | 151.548 | 
| 436.638 | 128.794 | 112.192 | -1.533 | 0.000 | -0.000 | 
| 128.794 | 436.638 | 112.192 | 1.533 | -0.000 | 0.000 | 
| 112.225 | 112.225 | 453.173 | -0.000 | 0.000 | -0.000 | 
| -1.531 | 1.531 | 0.000 | 142.331 | 0.000 | 0.000 | 
| -0.000 | -0.000 | 0.000 | -0.000 | 142.331 | -1.531 | 
| -0.000 | -0.000 | 0.000 | -0.000 | -1.567 | 153.938 | 
| 436.638 | 128.794 | 112.192 | -1.533 | -0.000 | 0.000 | 
| 128.794 | 436.638 | 112.192 | 1.533 | -0.000 | 0.000 | 
| 112.225 | 112.225 | 453.173 | 0.000 | -0.000 | 0.000 | 
| -1.531 | 1.531 | -0.000 | 142.331 | -0.000 | -0.000 | 
| 0.000 | 0.000 | -0.000 | 0.000 | 142.331 | -1.531 | 
| 0.000 | 0.000 | -0.000 | 0.000 | -1.567 | 153.938 | 
| 436.537 | 128.862 | 112.225 | -1.531 | 0.000 | -0.000 | 
| 128.862 | 436.537 | 112.226 | 1.531 | -0.000 | -0.000 | 
| 112.225 | 112.225 | 453.173 | -0.000 | 0.000 | 0.000 | 
| -1.531 | 1.531 | 0.000 | 142.331 | 0.000 | 0.000 | 
| -0.000 | -0.000 | 0.000 | -0.000 | 142.331 | -1.531 | 
| -0.000 | 0.000 | 0.000 | -0.000 | -1.533 | 153.838 | 
| 523.005 | 98.329 | 56.290 | -4.573 | 0.000 | 0.000 | 
| 98.329 | 523.005 | 56.290 | 4.573 | 0.000 | 0.000 | 
| 112.225 | 112.225 | 453.173 | -0.000 | -0.000 | -0.000 | 
| -1.531 | 1.531 | -0.000 | 142.331 | -0.000 | -0.000 | 
| 0.000 | 0.000 | -0.000 | 0.000 | 142.331 | -1.531 | 
| -0.000 | -0.000 | 0.000 | 0.000 | -1.533 | 153.838 | 
| 523.005 | 98.329 | 56.290 | -4.573 | 0.000 | -0.000 | 
| 128.864 | 436.535 | 112.226 | 1.531 | 0.000 | -0.000 | 
| 112.226 | 112.226 | 453.172 | 0.000 | 0.000 | -0.000 | 
| -1.531 | 1.531 | 0.000 | 142.331 | 0.000 | 0.000 | 
| -0.000 | 0.000 | 0.000 | -0.000 | 142.331 | -1.531 | 
| 0.000 | 0.000 | -0.000 | 0.000 | -1.531 | 153.836 | 
| 436.535 | 128.863 | 112.226 | -1.531 | -0.000 | 0.000 | 
| 128.863 | 436.535 | 112.226 | 1.531 | 0.000 | 0.000 | 
| 112.224 | 112.224 | 453.174 | 0.000 | -0.000 | -0.000 | 
| -1.531 | 1.531 | -0.000 | 142.331 | -0.000 | -0.000 | 
| 0.000 | -0.000 | -0.000 | 0.000 | 142.331 | -1.531 | 
| -0.000 | -0.000 | 0.000 | -0.000 | -1.531 | 153.836 | 
| 3334.607 | 3130.214 | -5745.090 | -1.714 | 0.000 | -0.000 | 
| 44.618 | 422.489 | 209.649 | -4.791 | -0.000 | 0.000 | 
| 3.152 | 3.152 | 670.106 | -0.000 | -0.000 | 0.000 | 
| -64.665 | -74.207 | 137.882 | 172.056 | -0.000 | 0.000 | 
| -69.436 | -69.436 | 137.882 | -0.000 | 172.056 | 4.771 | 
| -0.000 | -0.000 | 0.001 | 0.000 | 4.581 | 212.237 | 
| -2041.906 | -2400.515 | 5083.997 | -0.858 | 0.000 | -0.000 | 
| -2410.730 | -2104.533 | 5156.316 | 0.811 | 0.000 | 0.000 | 
| 56.221 | 56.221 | 564.724 | -0.000 | 0.000 | 0.000 | 
| 74.207 | 64.665 | -137.882 | 172.056 | -0.000 | -0.000 | 
| 69.436 | 69.436 | -137.882 | 0.000 | 172.056 | 4.771 | 
| 0.000 | 0.000 | -0.001 | -0.000 | 4.581 | 212.237 | 
| 671.354 | 370.474 | -360.959 | -1.019 | -0.000 | -0.000 | 
| 370.474 | 671.354 | -360.959 | 1.019 | -0.000 | -0.000 | 
| 56.221 | 56.221 | 564.724 | 0.000 | -0.000 | 0.000 | 
| 4.581 | -4.581 | 0.000 | 170.310 | -0.000 | -0.000 | 
| -0.000 | -0.000 | 0.000 | 0.000 | 170.310 | 4.581 | 
| -6.063 | -6.063 | 12.039 | 0.000 | 4.753 | 188.345 | 
| 65.930 | -143.009 | 749.930 | -1.584 | -0.000 | 0.000 | 
| -143.009 | 65.930 | 749.930 | 1.584 | -0.000 | 0.000 | 
| 70.436 | 70.436 | 536.498 | -0.000 | 0.000 | -0.000 | 
| 4.581 | -4.581 | -0.000 | 170.310 | 0.000 | 0.000 | 
| 0.000 | 0.000 | -0.000 | -0.000 | 170.310 | 4.581 | 
| 6.063 | 6.063 | -12.039 | -0.000 | 4.753 | 188.345 | 
| 479.562 | 133.823 | 64.414 | 3.757 | -0.000 | -0.000 | 
| 162.290 | 451.901 | 63.614 | -3.932 | 0.000 | 0.000 | 
| 110.649 | 110.649 | 456.649 | -0.000 | 0.000 | -0.000 | 
| 8.568 | 1.441 | -9.937 | 160.958 | -0.000 | 0.000 | 
| 5.004 | 5.005 | -9.937 | -0.000 | 160.958 | 3.563 | 
| 23.994 | 23.995 | -47.645 | -0.000 | -0.555 | 155.358 | 
| 445.771 | 126.703 | 105.031 | 2.879 | 0.000 | 0.000 | 
| 98.399 | 522.873 | 56.582 | -4.581 | 0.000 | 0.000 | 
| 77.638 | 77.638 | 522.197 | 0.000 | 0.000 | -0.000 | 
| -27.195 | -25.274 | 52.093 | 119.391 | 0.000 | 0.000 | 
| -5.004 | -5.005 | 9.937 | 0.000 | 160.958 | 3.563 | 
| -23.994 | -23.995 | 47.645 | 0.000 | -0.555 | 155.358 | 
| 335.303 | 188.284 | 153.687 | -6.011 | 0.000 | 0.000 | 
| 188.284 | 335.303 | 153.687 | 6.011 | -0.000 | 0.000 | 
| 192.387 | 192.387 | 293.964 | 0.000 | 0.000 | 0.000 | 
| 8.504 | -8.504 | -0.000 | 170.308 | 0.000 | 0.000 | 
| 0.000 | 0.000 | -0.000 | 0.000 | 170.308 | 8.504 | 
| 24.339 | 24.339 | -48.417 | -0.000 | -6.472 | 69.099 | 
| 522.907 | 98.381 | 56.508 | 8.504 | -0.000 | -0.000 | 
| 137.037 | 310.486 | 229.345 | 4.629 | -0.000 | -0.000 | 
| 56.239 | 56.239 | 564.806 | 0.000 | -0.000 | -0.000 | 
| 8.504 | -8.504 | 0.000 | 170.308 | -0.000 | -0.000 | 
| -0.000 | -0.000 | 0.000 | -0.000 | 170.308 | 8.504 | 
| -24.339 | -24.339 | 48.417 | 0.000 | -6.472 | 69.099 | 
| 522.907 | 98.381 | 56.508 | 8.504 | 0.000 | -0.000 | 
| 98.381 | 522.907 | 56.508 | -8.504 | 0.000 | 0.000 | 
| 56.239 | 56.239 | 564.806 | 0.000 | 0.000 | 0.000 | 
| 3.915 | -2.118 | -1.787 | 143.155 | -0.000 | 0.000 | 
| 0.914 | 0.914 | -1.817 | 0.000 | 142.343 | 2.852 | 
| 0.766 | 0.766 | -1.524 | 0.000 | 3.828 | 155.737 | 
| 522.907 | 98.381 | 56.508 | 8.504 | 0.000 | -0.000 | 
| 98.381 | 522.907 | 56.508 | -8.504 | -0.000 | -0.000 | 
| 56.239 | 56.239 | 564.806 | -0.000 | -0.000 | -0.000 | 
| 8.504 | -8.504 | -0.000 | 170.308 | -0.000 | -0.000 | 
| -0.914 | -0.914 | 1.817 | -0.000 | 142.343 | 2.852 | 
| -0.766 | -0.766 | 1.524 | -0.000 | 3.828 | 155.737 | 
| 438.234 | 127.637 | 111.630 | 2.946 | 0.000 | 0.000 | 
| 98.381 | 522.907 | 56.508 | -8.504 | 0.000 | 0.000 | 
| 112.453 | 112.453 | 452.978 | 0.000 | -0.000 | 0.000 | 
| 8.504 | -8.504 | 0.000 | 170.308 | 0.000 | 0.000 | 
| -0.000 | 0.000 | 0.000 | 0.000 | 170.308 | 8.504 | 
| -0.000 | 0.000 | -0.000 | 0.000 | 8.504 | 212.263 | 
| 522.907 | 98.381 | 56.508 | 8.504 | -0.000 | 0.000 | 
| 98.381 | 522.907 | 56.508 | -8.504 | -0.000 | -0.000 | 
| 112.281 | 112.281 | 453.319 | -0.000 | -0.000 | -0.000 | 
| 8.504 | -8.504 | -0.000 | 170.308 | -0.000 | -0.000 | 
| 0.000 | -0.000 | -0.000 | -0.000 | 170.308 | 8.504 | 
| 0.000 | -0.000 | 0.000 | -0.000 | 8.504 | 212.263 | 
| 436.567 | 128.842 | 112.215 | 1.810 | 0.000 | 0.000 | 
| 128.842 | 436.567 | 112.215 | -1.810 | -0.000 | -0.000 | 
| 112.226 | 112.226 | 453.173 | 0.000 | -0.000 | 0.000 | 
| 1.809 | -1.809 | -0.000 | 142.331 | 0.000 | 0.000 | 
| 0.000 | 0.000 | -0.000 | 0.000 | 142.331 | 1.809 | 
| 0.000 | 0.000 | -0.000 | -0.000 | 1.829 | 153.869 | 
| 436.567 | 128.842 | 112.215 | 1.810 | 0.000 | -0.000 | 
| 128.842 | 436.567 | 112.215 | -1.810 | 0.000 | 0.000 | 
| 112.226 | 112.226 | 453.173 | 0.000 | 0.000 | -0.000 | 
| 1.809 | -1.809 | 0.000 | 142.331 | 0.000 | -0.000 | 
| -0.000 | -0.000 | 0.000 | -0.000 | 142.331 | 1.809 | 
| -0.000 | -0.000 | 0.000 | 0.000 | 1.829 | 153.869 | 
| 436.516 | 128.876 | 112.231 | 1.809 | -0.000 | 0.000 | 
| 128.876 | 436.516 | 112.232 | -1.809 | -0.000 | 0.000 | 
| 112.226 | 112.226 | 453.173 | -0.000 | 0.000 | 0.000 | 
| 1.809 | -1.809 | 0.000 | 142.331 | -0.000 | 0.000 | 
| -0.000 | 0.000 | 0.000 | 0.000 | 142.331 | 1.809 | 
| -0.000 | 0.000 | -0.000 | 0.000 | 1.809 | 153.819 | 
| 436.519 | 128.881 | 112.224 | 1.810 | 0.000 | -0.000 | 
| 128.881 | 436.520 | 112.222 | -1.810 | -0.000 | -0.000 | 
| 56.290 | 56.290 | 565.043 | 0.000 | -0.000 | -0.000 | 
| 1.809 | -1.809 | -0.000 | 142.331 | -0.000 | -0.000 | 
| 0.000 | -0.000 | -0.000 | -0.000 | 142.331 | 1.809 | 
| 0.000 | -0.000 | 0.000 | -0.000 | 1.809 | 153.819 | 
| 523.005 | 98.329 | 56.291 | 5.405 | 0.000 | 0.000 | 
| 98.329 | 523.004 | 56.291 | -5.405 | 0.000 | 0.000 | 
| 112.227 | 112.227 | 453.172 | 0.000 | -0.000 | 0.000 | 
| 5.405 | -5.405 | 0.000 | 170.299 | 0.000 | 0.000 | 
| -0.000 | 0.000 | 0.000 | 0.000 | 142.331 | 1.809 | 
| -0.000 | 0.000 | 0.000 | 0.000 | 1.973 | 155.628 | 
| 437.138 | 125.234 | 115.250 | 1.615 | -0.000 | 0.000 | 
| 128.878 | 436.517 | 112.228 | -1.809 | 0.000 | 0.000 | 
| 112.225 | 112.225 | 453.174 | 0.000 | 0.000 | -0.000 | 
| 5.405 | -5.405 | -0.000 | 170.299 | -0.000 | -0.000 | 
| 0.000 | -0.000 | -0.000 | -0.000 | 142.331 | 1.809 | 
| 0.000 | -0.000 | -0.000 | -0.000 | 1.973 | 155.628 | 
| 522.651 | 98.529 | 57.072 | 5.431 | -0.000 | -0.000 | 
| -1346.369 | -1038.255 | 3005.936 | -2.175 | -0.000 | -0.000 | 
| -1590.203 | -1590.203 | 3794.434 | 0.000 | 0.000 | 0.000 | 
| -1472.418 | -1476.777 | 2893.326 | 145.056 | -0.000 | -0.000 | 
| -1474.597 | -1474.597 | 2893.326 | 0.000 | 145.056 | 2.179 | 
| 0.000 | 0.000 | -0.000 | 0.000 | 5.431 | 212.061 | 
| 1911.051 | 1602.714 | -2780.716 | 2.183 | 0.000 | 0.000 | 
| 98.529 | 522.651 | 57.072 | -5.431 | 0.000 | 0.000 | 
| 2747.960 | 2747.960 | -4717.534 | -0.000 | 0.000 | -0.000 | 
| 1476.777 | 1472.418 | -2893.326 | 145.056 | 0.000 | -0.000 | 
| 1474.597 | 1474.597 | -2893.326 | -0.000 | 145.056 | 2.179 | 
| -0.000 | -0.000 | 0.000 | -0.000 | 5.431 | 212.061 | 
| 141.508 | -114.346 | 639.838 | -0.214 | -0.000 | 0.000 | 
| 98.529 | 522.651 | 57.072 | -5.431 | -0.000 | -0.000 | 
| -124.418 | -124.418 | 918.397 | 0.000 | -0.000 | 0.000 | 
| 5.431 | -5.431 | 0.000 | 170.317 | -0.000 | -0.000 | 
| -147.637 | -147.637 | 289.681 | 0.000 | 145.024 | 2.175 | 
| -147.400 | -147.400 | 289.215 | 0.000 | 2.181 | 154.131 | 
| 522.651 | 98.529 | 57.072 | 5.431 | -0.000 | 0.000 | 
| 98.529 | 522.651 | 57.072 | -5.431 | 0.000 | 0.000 | 
| 259.840 | 259.840 | 164.440 | -0.000 | 0.000 | 0.000 | 
| 260.579 | 261.421 | -512.112 | 124.857 | 0.000 | -0.000 | 
| 147.637 | 147.637 | -289.681 | -0.000 | 145.024 | 2.175 | 
| 147.400 | 147.400 | -289.215 | -0.000 | 2.181 | 154.131 | 
| 522.652 | 98.529 | 57.072 | 5.431 | -0.000 | 0.000 | 
| 108.796 | 407.155 | 160.310 | -1.212 | -0.000 | -0.000 | 
| 56.108 | 56.108 | 564.186 | 0.000 | -0.000 | 0.000 | 
| 5.431 | -5.431 | 0.000 | 170.317 | -0.000 | -0.000 | 
| -15.560 | -15.560 | 30.530 | 0.000 | 143.627 | 1.995 | 
| -20.745 | -20.745 | 40.705 | -0.000 | 0.780 | 142.742 | 
| 522.651 | 98.530 | 57.072 | 5.431 | -0.000 | -0.000 | 
| 151.802 | 436.065 | 89.754 | -0.739 | 0.000 | -0.000 | 
| 128.074 | 128.074 | 422.979 | -0.000 | 0.000 | -0.000 | 
| 17.555 | 13.565 | -30.530 | 143.627 | -0.000 | -0.000 | 
| 15.560 | 15.560 | -30.530 | -0.000 | 143.627 | 1.995 | 
| 20.745 | 20.745 | -40.705 | 0.000 | 0.780 | 142.742 | 
| 435.804 | 128.116 | 113.345 | 0.000 | 0.000 | -0.000 | 
| 98.480 | 522.733 | 56.894 | 0.000 | -0.000 | -0.000 | 
| 112.600 | 112.600 | 453.139 | -0.000 | -0.000 | -0.000 | 
| -0.000 | 0.000 | 0.000 | 142.439 | 0.000 | -0.000 | 
| -0.000 | 0.000 | 0.000 | -0.000 | 170.316 | -0.000 | 
| -0.000 | -0.000 | 0.000 | -0.000 | 0.000 | 153.844 | 
| 436.361 | 121.408 | 119.406 | -0.000 | -0.000 | 0.000 | 
| 98.480 | 522.733 | 56.894 | 0.000 | 0.000 | 0.000 | 
| 56.149 | 56.149 | 564.382 | 0.000 | -0.000 | 0.000 | 
| 0.000 | 0.000 | -0.000 | 142.439 | 0.000 | 0.000 | 
| 0.000 | -0.000 | -0.000 | 0.000 | 170.316 | -0.000 | 
| 0.000 | 0.000 | -0.000 | -0.000 | -0.000 | 153.844 | 
| 435.804 | 128.116 | 113.345 | 0.000 | 0.000 | -0.000 | 
| 128.116 | 435.804 | 113.345 | 0.000 | 0.000 | -0.000 | 
| 56.149 | 56.149 | 564.382 | -0.000 | -0.000 | -0.000 | 
| 0.000 | -0.000 | 0.000 | 170.316 | -0.000 | -0.000 | 
| -0.000 | 0.000 | 0.000 | -0.000 | 170.316 | -0.000 | 
| -0.000 | 0.000 | -0.000 | 0.000 | -0.000 | 153.844 | 
| 436.361 | 121.408 | 119.406 | -0.000 | -0.000 | 0.000 | 
| 128.116 | 435.805 | 113.345 | 0.000 | -0.000 | 0.000 | 
| 56.149 | 56.149 | 564.382 | 0.000 | 0.000 | 0.000 | 
| -0.000 | 0.000 | -0.000 | 170.316 | 0.000 | 0.000 | 
| 0.000 | -0.000 | -0.000 | 0.000 | 170.316 | 0.000 | 
| 0.000 | -0.000 | 0.000 | -0.000 | -0.000 | 153.844 | 
| 436.360 | 121.408 | 119.407 | -0.000 | -0.000 | -0.000 | 
| 121.406 | 436.370 | 119.401 | 0.000 | 0.000 | -0.000 | 
| 56.149 | 56.149 | 564.382 | -0.000 | -0.000 | -0.000 | 
| 0.000 | -0.000 | 0.000 | 142.439 | 0.000 | -0.000 | 
| -0.000 | 0.000 | 0.000 | -0.000 | 170.316 | 0.000 | 
| -0.000 | 0.000 | -0.000 | 0.000 | 0.000 | 153.844 | 
| 522.732 | 98.481 | 56.894 | 0.000 | 0.000 | 0.000 | 
| 121.416 | 436.329 | 119.429 | 0.000 | -0.000 | 0.000 | 
| 112.600 | 112.600 | 453.138 | 0.000 | -0.000 | 0.000 | 
| -0.000 | 0.000 | -0.000 | 142.439 | -0.000 | 0.000 | 
| 0.000 | -0.000 | -0.000 | 0.000 | 170.316 | 0.000 | 
| 0.000 | -0.000 | 0.000 | -0.000 | -0.000 | 153.844 | 
| 522.893 | 98.388 | 56.538 | -0.000 | 0.000 | -0.000 | 
| 98.388 | 522.894 | 56.538 | -0.000 | 0.000 | -0.000 | 
| 56.232 | 56.232 | 564.773 | -0.000 | 0.000 | -0.000 | 
| 1760.892 | 1760.892 | -3500.400 | 113.476 | 0.000 | -0.000 | 
| 1760.892 | 1760.892 | -3500.400 | 0.000 | 113.476 | -0.000 | 
| 866.380 | 866.380 | -1722.239 | -0.000 | -0.000 | 148.305 | 
| -1363.408 | -1574.264 | 3593.882 | -0.000 | -0.000 | 0.000 | 
| 98.388 | 522.893 | 56.538 | 0.000 | -0.000 | 0.000 | 
| -1666.034 | -1666.034 | 3988.391 | -0.000 | -0.000 | 0.000 | 
| -1760.892 | -1760.892 | 3500.400 | 113.476 | -0.000 | 0.000 | 
| -1760.892 | -1760.892 | 3500.400 | -0.000 | 113.476 | -0.000 | 
| -866.380 | -866.380 | 1722.239 | 0.000 | -0.000 | 148.305 | 
| 533.942 | 362.099 | -216.553 | 0.000 | 0.000 | -0.000 | 
| 98.388 | 522.894 | 56.538 | -0.000 | 0.000 | -0.000 | 
| 56.232 | 56.232 | 564.773 | -0.000 | 0.000 | -0.000 | 
| 86.694 | 86.694 | -172.336 | 142.490 | 0.000 | 0.000 | 
| -0.000 | 0.000 | 0.000 | -0.000 | 170.309 | -0.000 | 
| 166.622 | 166.622 | -331.221 | 0.000 | 0.000 | 108.967 | 
| 246.293 | -1.976 | 431.213 | -0.000 | -0.000 | 0.000 | 
| -1.976 | 246.293 | 431.213 | -0.000 | -0.000 | 0.000 | 
| 56.232 | 56.232 | 564.773 | 0.000 | -0.000 | 0.000 | 
| -86.694 | -86.694 | 172.336 | 142.490 | 0.000 | -0.000 | 
| 0.000 | -0.000 | -0.000 | 0.000 | 170.309 | -0.000 | 
| -166.622 | -166.622 | 331.221 | -0.000 | 0.000 | 108.967 | 
| 522.894 | 98.388 | 56.538 | -0.000 | 0.000 | -0.000 | 
| 136.019 | 442.107 | 99.432 | 0.000 | -0.000 | -0.000 | 
| 122.854 | 122.854 | 432.339 | 0.000 | -0.000 | -0.000 | 
| 0.000 | -0.000 | 0.000 | 170.309 | 0.000 | -0.000 | 
| 9.788 | 9.788 | -19.457 | 0.000 | 138.718 | 0.000 | 
| -0.000 | 0.000 | -0.000 | -0.000 | -0.000 | 212.253 | 
| 427.969 | 123.806 | 125.622 | 0.000 | -0.000 | -0.000 | 
| 116.324 | 426.188 | 134.828 | 0.000 | 0.000 | 0.000 | 
| 106.161 | 106.161 | 465.521 | -0.000 | 0.000 | 0.000 | 
| -0.000 | 0.000 | -0.000 | 170.309 | -0.000 | 0.000 | 
| -9.788 | -9.788 | 19.457 | -0.000 | 138.718 | 0.000 | 
| 0.000 | -0.000 | 0.000 | 0.000 | -0.000 | 212.253 | 
| 436.550 | 128.863 | 112.212 | 2.844 | 0.000 | -0.000 | 
| 128.863 | 436.550 | 112.212 | -2.844 | -0.000 | -0.000 | 
| 112.225 | 112.225 | 453.173 | 0.000 | 0.000 | -0.000 | 
| 2.843 | -2.843 | -0.000 | 142.331 | 0.000 | -0.000 | 
| 0.000 | 0.000 | -0.000 | 0.000 | 142.331 | 2.843 | 
| 0.000 | 0.000 | -0.000 | 0.000 | 2.871 | 153.849 | 
| 436.550 | 128.863 | 112.212 | 2.844 | -0.000 | 0.000 | 
| 128.863 | 436.550 | 112.212 | -2.844 | 0.000 | 0.000 | 
| 56.291 | 56.291 | 565.045 | 0.000 | -0.000 | 0.000 | 
| 8.493 | -8.493 | -0.000 | 170.299 | -0.000 | 0.000 | 
| -0.000 | -0.000 | 0.000 | -0.000 | 142.331 | 2.843 | 
| -0.000 | -0.000 | 0.000 | -0.000 | 2.871 | 153.849 | 
| 523.005 | 98.329 | 56.289 | 8.493 | -0.000 | -0.000 | 
| 128.885 | 436.518 | 112.221 | -2.843 | -0.000 | -0.000 | 
| 56.291 | 56.291 | 565.045 | -0.000 | 0.000 | -0.000 | 
| 2.843 | -2.843 | 0.000 | 142.331 | 0.000 | -0.000 | 
| -0.000 | 0.000 | 0.000 | 0.000 | 142.331 | 2.843 | 
| -0.000 | 0.000 | -0.000 | -0.000 | 2.843 | 153.816 | 
| 436.516 | 128.884 | 112.224 | 2.843 | -0.000 | 0.000 | 
| 98.329 | 523.005 | 56.289 | -8.493 | -0.000 | 0.000 | 
| 112.225 | 112.225 | 453.173 | -0.000 | -0.000 | 0.000 | 
| 2.843 | -2.843 | -0.000 | 142.331 | -0.000 | 0.000 | 
| 0.000 | -0.000 | -0.000 | -0.000 | 142.331 | 2.843 | 
| 0.000 | -0.000 | 0.000 | 0.000 | 2.843 | 153.816 | 
| 436.518 | 128.884 | 112.223 | 2.843 | -0.000 | -0.000 | 
| 98.329 | 523.005 | 56.289 | -8.493 | 0.000 | -0.000 | 
| 56.291 | 56.291 | 565.045 | -0.000 | 0.000 | -0.000 | 
| 2.843 | -2.843 | 0.000 | 142.331 | 0.000 | -0.000 | 
| -0.000 | 0.000 | 0.000 | 0.000 | 170.299 | 8.493 | 
| -0.000 | 0.000 | -0.000 | 0.000 | 8.493 | 212.338 | 
| 523.005 | 98.329 | 56.289 | 8.493 | -0.000 | -0.000 | 
| 98.329 | 523.005 | 56.289 | -8.493 | -0.000 | 0.000 | 
| 112.224 | 112.224 | 453.174 | -0.000 | -0.000 | 0.000 | 
| 8.493 | -8.493 | -0.000 | 170.299 | -0.000 | 0.000 | 
| 0.000 | -0.000 | -0.000 | -0.000 | 170.299 | 8.493 | 
| 0.000 | -0.000 | 0.000 | -0.000 | 8.493 | 212.338 | 
| -1348.023 | -1596.963 | 3599.375 | -0.674 | 0.000 | -0.000 | 
| 98.393 | 522.884 | 56.558 | -8.507 | 0.000 | 0.000 | 
| -1625.846 | -1625.846 | 3906.777 | 0.000 | 0.000 | -0.000 | 
| -1204.614 | -1208.821 | 2397.568 | 138.629 | 0.000 | -0.000 | 
| -1749.855 | -1749.855 | 3476.700 | 0.000 | 124.555 | -0.741 | 
| -0.000 | -0.000 | 0.000 | -0.000 | 8.507 | 212.245 | 
| 2149.644 | 1903.246 | -3352.492 | -0.807 | -0.000 | 0.000 | 
| 1903.246 | 2149.644 | -3352.492 | 0.807 | -0.000 | 0.000 | 
| 56.227 | 56.227 | 564.750 | 0.000 | -0.000 | -0.000 | 
| 1749.114 | 1750.596 | -3476.700 | 124.555 | -0.000 | 0.000 | 
| 1749.855 | 1749.855 | -3476.700 | -0.000 | 124.555 | -0.741 | 
| 0.000 | 0.000 | -0.000 | 0.000 | 8.507 | 212.245 | 
| 355.119 | 36.270 | 284.936 | 3.730 | 0.000 | 0.000 | 
| 98.393 | 522.884 | 56.558 | -8.507 | 0.000 | 0.000 | 
| 56.227 | 56.227 | 564.750 | -0.000 | 0.000 | 0.000 | 
| -174.045 | -172.732 | 344.498 | 124.973 | 0.000 | -0.000 | 
| -173.389 | -173.389 | 344.498 | 0.000 | 124.973 | -0.656 | 
| -172.274 | -172.274 | 342.283 | -0.000 | -0.598 | 125.202 | 
| 522.884 | 98.394 | 56.558 | 8.507 | -0.000 | -0.000 | 
| 98.393 | 522.884 | 56.558 | -8.507 | -0.000 | -0.000 | 
| 290.219 | 290.219 | 99.842 | 0.000 | -0.000 | 0.000 | 
| 105.590 | 99.295 | -203.538 | 143.793 | -0.000 | -0.000 | 
| 173.389 | 173.389 | -344.498 | -0.000 | 124.973 | -0.656 | 
| 172.274 | 172.274 | -342.283 | 0.000 | -0.598 | 125.202 | 
| 522.885 | 98.393 | 56.558 | 8.507 | -0.000 | 0.000 | 
| 114.750 | 422.030 | 140.501 | -2.377 | 0.000 | -0.000 | 
| 105.838 | 105.838 | 466.180 | 0.000 | 0.000 | -0.000 | 
| 8.507 | -8.507 | 0.000 | 170.309 | 0.000 | 0.000 | 
| -12.673 | -12.673 | 25.179 | 0.000 | 137.173 | 1.809 | 
| -12.305 | -12.305 | 24.448 | -0.000 | 2.004 | 150.073 | 
| 450.118 | 138.616 | 88.887 | 3.298 | 0.000 | 0.000 | 
| 98.393 | 522.884 | 56.558 | -8.507 | -0.000 | -0.000 | 
| 56.227 | 56.227 | 564.751 | 0.000 | -0.000 | -0.000 | 
| 8.507 | -8.507 | -0.000 | 170.309 | -0.000 | -0.000 | 
| 12.673 | 12.673 | -25.179 | -0.000 | 137.173 | 1.809 | 
| 12.305 | 12.305 | -24.448 | 0.000 | 2.004 | 150.073 | 
| -207349155.202 | -196810743.297 | -196523739.044 | -2153074.755 | 4827434.877 | 2832380.656 | 
| -219980688.025 | -215718969.698 | -191392148.544 | 5166555.570 | 8947893.236 | -9767357.069 | 
| -200557976.095 | -219105729.284 | -203587154.855 | 4911059.411 | 13322487.227 | 6784776.731 | 
| 0.000 | -0.000 | 0.000 | -116.485 | 0.000 | -0.000 | 
| -0.000 | -0.000 | 0.000 | 0.000 | -116.484 | 0.000 | 
| -0.000 | -0.000 | 0.000 | 0.000 | -0.000 | -116.485 | 
| 2218.505 | 5100.913 | 5100.913 | -0.000 | 0.000 | -0.000 | 
| 5100.913 | 2218.505 | 5100.913 | -0.000 | 0.000 | 0.000 | 
| 5100.913 | 5100.913 | 2218.505 | 0.000 | -0.000 | -0.000 | 
| -0.000 | 0.000 | -0.000 | -116.485 | 0.000 | -0.000 | 
| 0.000 | 0.000 | -0.000 | -0.000 | -116.485 | -0.000 | 
| 0.000 | 0.000 | -0.000 | 0.000 | 0.000 | -116.485 | 
| -22518658.248 | -22790256.248 | -22608019.059 | 276059.648 | 663319.755 | 76594.611 | 
| -22464204.540 | -25249484.677 | -22429008.635 | 476044.186 | -252239.445 | 522228.548 | 
| 5100.911 | 5100.911 | 2218.497 | 0.000 | 0.000 | 0.000 | 
| -64032166.872 | -67989870.973 | -72410464.622 | -30489700.026 | 619081.082 | 321200.543 | 
| -71131417.600 | -63175848.222 | -72140966.010 | 541031.690 | -30687713.873 | 1043533.840 | 
| -71351196.712 | -70375270.239 | -66159511.508 | 212660.192 | -579708.664 | -31900263.133 | 
| 21121126.924 | 22264589.389 | 19292058.228 | -1555571.541 | -756295.240 | -748765.943 | 
| 22686412.383 | 22183669.116 | 25786036.640 | -308259.145 | -46203.352 | -743683.171 | 
| 20687858.336 | 19687966.968 | 20045801.672 | -390078.309 | 245475.252 | -272137.757 | 
| 59892354.672 | 68284352.645 | 70034174.821 | -31432699.919 | -136349.340 | -144500.119 | 
| 68115195.234 | 55770958.547 | 70203442.451 | -520490.939 | -31339928.432 | 299379.413 | 
| 72728722.429 | 71782650.843 | 60443017.416 | 250164.974 | -132481.081 | -33674877.799 | 
| -2167396.767 | -2028495.043 | -2233520.675 | 152152.978 | 37895.482 | 30431.041 | 
| -1933643.668 | -1942895.570 | -2242411.420 | 89270.347 | 57569.737 | 31709.777 | 
| -2105422.945 | -2339474.357 | -2027763.226 | -40788.077 | 80148.318 | 59916.278 | 
| -4482009.272 | -7543088.083 | -6995159.565 | -3518273.556 | -225292.557 | 306885.656 | 
| -7114780.767 | -4392505.035 | -6809040.051 | -273282.999 | -3447958.916 | 287347.647 | 
| -7182260.733 | -7350856.537 | -4468904.470 | -109849.867 | -9226.605 | -3256861.795 | 
| 2201903.601 | 2305523.870 | 2000005.666 | -17371.052 | -39049.348 | 50730.686 | 
| 2324674.964 | 2114976.499 | 2216177.305 | -2068.088 | -977.629 | -46863.966 | 
| 2160915.578 | 2046404.162 | 1865850.027 | -101526.465 | -72140.572 | -5310.718 | 
| 4246721.386 | 6933955.625 | 7154839.915 | -3502462.560 | -168379.076 | -316208.162 | 
| 7461744.971 | 4659818.446 | 7424861.817 | -93341.314 | -3552569.983 | -243039.741 | 
| 6866987.970 | 7027542.894 | 4037794.954 | 48601.241 | -3249.356 | -3489990.222 | 
| 5744.110 | 5357.846 | 5357.846 | 0.000 | 0.000 | -0.000 | 
| 5357.846 | 5744.110 | 5357.846 | 0.000 | 0.000 | -0.000 | 
| 5357.846 | 5357.846 | 5744.110 | 0.000 | 0.000 | 0.000 | 
| -0.000 | -0.000 | 0.000 | 422.427 | 0.000 | -0.000 | 
| -0.000 | -0.000 | 0.000 | 0.000 | 422.427 | 0.000 | 
| -0.000 | -0.000 | -0.000 | 0.000 | 0.000 | 422.427 | 
| 5744.106 | 5357.848 | 5357.848 | -0.000 | -0.000 | 0.000 | 
| 5357.848 | 5744.106 | 5357.848 | -0.000 | -0.000 | -0.000 | 
| 5357.848 | 5357.848 | 5744.106 | -0.000 | -0.000 | 0.000 | 
| 0.000 | 0.000 | -0.000 | 422.427 | -0.000 | 0.000 | 
| 0.000 | 0.000 | -0.000 | -0.000 | 422.427 | 0.000 | 
| 0.000 | 0.000 | 0.000 | -0.000 | -0.000 | 422.427 | 
| 5744.124 | 5357.837 | 5357.837 | 0.000 | 0.000 | 0.000 | 
| 5357.837 | 5744.124 | 5357.837 | 0.000 | 0.000 | 0.000 | 
| 5357.837 | 5357.837 | 5744.124 | 0.000 | 0.000 | 0.000 | 
| -0.001 | -0.000 | -0.000 | 422.427 | 0.000 | 0.000 | 
| -0.000 | -0.001 | -0.000 | 0.000 | 422.427 | 0.000 | 
| -0.000 | -0.000 | -0.001 | 0.000 | 0.000 | 422.427 | 
| 5744.092 | 5357.857 | 5357.857 | -0.000 | -0.000 | 0.000 | 
| 5357.857 | 5744.092 | 5357.857 | -0.000 | -0.000 | -0.000 | 
| 5357.857 | 5357.857 | 5744.092 | -0.000 | -0.000 | -0.000 | 
| 0.001 | 0.000 | 0.000 | 422.427 | -0.000 | 0.000 | 
| 0.000 | 0.001 | 0.000 | -0.000 | 422.427 | -0.000 | 
| 0.000 | 0.000 | 0.001 | -0.000 | -0.000 | 422.427 | 
| 5744.082 | 5357.837 | 5357.837 | 0.000 | 0.000 | 0.000 | 
| 5357.837 | 5744.082 | 5357.837 | 0.000 | 0.000 | -0.000 | 
| 5357.837 | 5357.837 | 5744.082 | 0.000 | 0.000 | 0.000 | 
| -0.012 | -0.004 | -0.003 | 422.427 | 0.000 | -0.000 | 
| -0.004 | -0.012 | -0.003 | 0.000 | 422.427 | 0.000 | 
| -0.004 | -0.003 | -0.012 | 0.000 | 0.000 | 422.427 | 
| 5744.134 | 5357.857 | 5357.857 | -0.000 | -0.000 | -0.000 | 
| 5357.857 | 5744.134 | 5357.857 | 0.000 | 0.000 | -0.000 | 
| 5357.857 | 5357.857 | 5744.134 | -0.000 | -0.000 | -0.000 | 
| 0.012 | 0.004 | 0.003 | 422.427 | -0.000 | 0.000 | 
| 0.004 | 0.012 | 0.003 | -0.000 | 422.427 | -0.000 | 
| 0.004 | 0.003 | 0.012 | -0.000 | -0.000 | 422.427 | 
| 994.666 | 0.000 | 0.000 | 0.000 | 0.000 | 0.000 | 
| 0.000 | 994.666 | 0.000 | 0.000 | 0.000 | 0.000 | 
| 0.000 | 0.000 | 994.666 | 0.000 | 0.000 | 0.000 | 
| 0.000 | 0.000 | -0.000 | 0.000 | 0.000 | 0.000 | 
| 0.000 | 0.000 | -0.000 | 0.000 | 0.000 | 0.000 | 
| 0.000 | -0.000 | 0.000 | 0.000 | 0.000 | 0.000 | 
| 994.666 | -0.000 | -0.000 | -0.000 | -0.000 | -0.000 | 
| -0.000 | 994.666 | -0.000 | -0.000 | -0.000 | -0.000 | 
| -0.000 | -0.000 | 994.666 | -0.000 | -0.000 | -0.000 | 
| -0.000 | -0.000 | 0.000 | 0.000 | 0.000 | -0.000 | 
| -0.000 | -0.000 | 0.000 | 0.000 | 0.000 | -0.000 | 
| -0.000 | 0.000 | -0.000 | -0.000 | -0.000 | 0.000 | 
| 994.666 | 0.000 | 0.000 | 0.000 | 0.000 | 0.000 | 
| 0.000 | 994.666 | 0.000 | 0.000 | 0.000 | -0.000 | 
| 0.000 | 0.000 | 994.666 | -0.000 | -0.000 | 0.000 | 
| 0.000 | 0.000 | -0.000 | 0.000 | 0.000 | 0.000 | 
| 0.000 | 0.000 | -0.000 | 0.000 | 0.000 | 0.000 | 
| 0.000 | -0.000 | 0.000 | 0.000 | 0.000 | 0.000 | 
| 994.666 | -0.000 | -0.000 | -0.000 | -0.000 | -0.000 | 
| -0.000 | 994.666 | -0.000 | -0.000 | -0.000 | -0.000 | 
| -0.000 | -0.000 | 994.666 | -0.000 | -0.000 | -0.000 | 
| -0.000 | -0.000 | 0.000 | -0.000 | -0.000 | -0.000 | 
| -0.000 | -0.000 | 0.000 | -0.000 | -0.000 | -0.000 | 
| -0.000 | 0.000 | -0.000 | -0.000 | -0.000 | -0.000 | 
| 994.664 | 0.000 | 0.000 | 0.000 | 0.000 | 0.000 | 
| 0.000 | 994.664 | 0.000 | 0.000 | 0.000 | -0.000 | 
| 0.000 | 0.000 | 994.664 | -0.000 | -0.000 | 0.000 | 
| 0.000 | 0.000 | -0.000 | 0.000 | 0.000 | 0.000 | 
| 0.000 | 0.000 | -0.000 | 0.000 | 0.000 | 0.000 | 
| 0.000 | -0.000 | 0.000 | 0.000 | 0.000 | 0.000 | 
| 994.668 | -0.000 | -0.000 | -0.000 | -0.000 | -0.000 | 
| -0.000 | 994.668 | -0.000 | -0.000 | -0.000 | -0.000 | 
| -0.000 | -0.000 | 994.668 | -0.000 | -0.000 | -0.000 | 
| -0.000 | -0.000 | 0.000 | 0.000 | -0.000 | -0.000 | 
| -0.000 | -0.000 | 0.000 | -0.000 | 0.000 | -0.000 | 
| -0.000 | 0.000 | -0.000 | -0.000 | -0.000 | 0.000 | 
| 5821.393 | 1142.719 | 1142.719 | -0.000 | 0.000 | 0.000 | 
| 1142.719 | 5821.393 | 1142.719 | 0.000 | -0.000 | 0.000 | 
| 1142.719 | 1142.719 | 5821.393 | 0.000 | 0.000 | 0.000 | 
| -0.000 | 0.000 | 0.000 | -2209.295 | 0.000 | 0.000 | 
| 0.000 | -0.000 | 0.000 | 0.000 | -2209.295 | 0.000 | 
| 0.000 | 0.000 | -0.000 | 0.000 | 0.000 | -2209.295 | 
| 5821.392 | 1142.718 | 1142.718 | -0.000 | -0.000 | -0.000 | 
| 1142.718 | 5821.392 | 1142.718 | -0.000 | -0.000 | 0.000 | 
| 1142.718 | 1142.718 | 5821.392 | 0.000 | 0.000 | -0.000 | 
| 0.000 | -0.000 | -0.000 | -2209.295 | -0.000 | -0.000 | 
| -0.000 | 0.000 | -0.000 | -0.000 | -2209.295 | -0.000 | 
| -0.000 | -0.000 | 0.000 | -0.000 | -0.000 | -2209.295 | 
| 5821.398 | 1142.722 | 1142.722 | 0.000 | 0.000 | 0.000 | 
| 1142.722 | 5821.398 | 1142.722 | 0.000 | 0.000 | 0.000 | 
| 1142.722 | 1142.722 | 5821.398 | -0.000 | 0.000 | 0.000 | 
| -0.001 | 0.001 | 0.000 | -2209.295 | 0.000 | 0.000 | 
| 0.001 | -0.001 | 0.000 | 0.000 | -2209.295 | 0.000 | 
| 0.001 | 0.000 | -0.001 | 0.000 | 0.000 | -2209.295 | 
| 5821.388 | 1142.715 | 1142.715 | -0.000 | -0.000 | -0.000 | 
| 1142.715 | 5821.388 | 1142.715 | -0.000 | -0.000 | -0.000 | 
| 1142.715 | 1142.715 | 5821.388 | -0.000 | -0.000 | -0.000 | 
| 0.001 | -0.001 | -0.000 | -2209.295 | -0.000 | -0.000 | 
| -0.001 | 0.001 | -0.000 | -0.000 | -2209.295 | -0.000 | 
| -0.001 | -0.001 | 0.001 | -0.000 | -0.000 | -2209.295 | 
| 5821.441 | 1142.753 | 1142.753 | 0.000 | 0.000 | 0.000 | 
| 1142.753 | 5821.441 | 1142.753 | 0.000 | 0.000 | 0.000 | 
| 1142.753 | 1142.753 | 5821.441 | 0.000 | 0.000 | 0.000 | 
| -0.006 | 0.012 | 0.005 | -2209.314 | 0.000 | 0.000 | 
| 0.012 | -0.006 | 0.005 | 0.000 | -2209.314 | 0.000 | 
| 0.012 | 0.005 | -0.006 | 0.000 | 0.000 | -2209.314 | 
| 5821.345 | 1142.684 | 1142.684 | -0.000 | -0.000 | -0.000 | 
| 1142.684 | 5821.345 | 1142.684 | -0.000 | -0.000 | -0.000 | 
| 1142.684 | 1142.684 | 5821.345 | -0.000 | -0.000 | -0.000 | 
| 0.006 | -0.012 | -0.005 | -2209.314 | -0.000 | -0.000 | 
| -0.012 | 0.006 | -0.005 | -0.000 | -2209.314 | -0.000 | 
| -0.012 | -0.005 | 0.006 | -0.000 | -0.000 | -2209.314 | 
| 3438.082 | 3084.614 | 3084.614 | -0.000 | -0.000 | -0.000 | 
| 3084.614 | 3438.082 | 3084.614 | -0.000 | -0.000 | -0.000 | 
| 3084.614 | 3084.614 | 3438.082 | -0.000 | -0.000 | -0.000 | 
| -0.000 | -0.000 | -0.000 | -322.600 | -0.000 | -0.000 | 
| -0.000 | -0.000 | -0.000 | -0.000 | -322.600 | -0.000 | 
| -0.000 | -0.000 | -0.000 | -0.000 | -0.000 | -322.600 | 
| 3438.083 | 3084.615 | 3084.615 | 0.000 | 0.000 | 0.000 | 
| 3084.615 | 3438.083 | 3084.615 | 0.000 | 0.000 | 0.000 | 
| 3084.615 | 3084.615 | 3438.083 | -0.000 | -0.000 | 0.000 | 
| 0.000 | 0.000 | 0.000 | -322.600 | 0.000 | 0.000 | 
| 0.000 | 0.000 | 0.000 | 0.000 | -322.600 | 0.000 | 
| 0.000 | 0.000 | 0.000 | 0.000 | 0.000 | -322.600 | 
| 3438.077 | 3084.612 | 3084.612 | 0.000 | -0.000 | -0.000 | 
| 3084.612 | 3438.077 | 3084.612 | -0.000 | -0.000 | -0.000 | 
| 3084.612 | 3084.612 | 3438.077 | -0.000 | -0.000 | -0.000 | 
| -0.001 | -0.001 | -0.001 | -322.600 | -0.000 | -0.000 | 
| -0.001 | -0.001 | -0.001 | -0.000 | -322.600 | -0.000 | 
| -0.001 | -0.001 | -0.001 | -0.000 | -0.000 | -322.600 | 
| 3438.087 | 3084.617 | 3084.617 | 0.000 | 0.000 | 0.000 | 
| 3084.617 | 3438.087 | 3084.617 | 0.000 | 0.000 | -0.000 | 
| 3084.617 | 3084.617 | 3438.087 | -0.000 | 0.000 | 0.000 | 
| 0.001 | 0.001 | 0.001 | -322.600 | 0.000 | 0.000 | 
| 0.001 | 0.001 | 0.001 | 0.000 | -322.600 | 0.000 | 
| 0.001 | 0.001 | 0.001 | 0.000 | 0.000 | -322.600 | 
| 3438.034 | 3084.591 | 3084.591 | -0.000 | -0.000 | -0.000 | 
| 3084.591 | 3438.034 | 3084.591 | -0.000 | -0.000 | -0.000 | 
| 3084.591 | 3084.591 | 3438.034 | -0.000 | -0.000 | -0.000 | 
| -0.006 | -0.012 | -0.012 | -322.600 | 0.000 | -0.000 | 
| -0.012 | -0.006 | -0.012 | 0.000 | -322.600 | -0.000 | 
| -0.012 | -0.012 | -0.006 | -0.000 | -0.000 | -322.600 | 
| 3438.130 | 3084.637 | 3084.637 | -0.000 | -0.000 | 0.000 | 
| 3084.637 | 3438.130 | 3084.637 | -0.000 | -0.000 | 0.000 | 
| 3084.637 | 3084.637 | 3438.130 | 0.000 | 0.000 | -0.000 | 
| 0.006 | 0.012 | 0.012 | -322.600 | 0.000 | -0.000 | 
| 0.012 | 0.006 | 0.012 | -0.000 | -322.600 | 0.000 | 
| 0.012 | 0.012 | 0.006 | -0.000 | 0.000 | -322.600 | 
| 14196.885 | 13992.058 | 13992.058 | -0.000 | -0.000 | 0.000 | 
| 13992.058 | 14196.885 | 13992.058 | -0.000 | -0.000 | -0.000 | 
| 13992.058 | 13992.058 | 14196.885 | 0.000 | 0.000 | -0.000 | 
| -0.000 | -0.000 | -0.000 | 206.566 | -0.000 | 0.000 | 
| -0.000 | -0.000 | -0.000 | -0.000 | 206.566 | 0.000 | 
| -0.000 | -0.000 | -0.000 | 0.000 | 0.000 | 206.566 | 
| 14196.886 | 13992.058 | 13992.058 | -0.000 | -0.000 | 0.000 | 
| 13992.058 | 14196.886 | 13992.058 | -0.000 | -0.000 | 0.000 | 
| 13992.058 | 13992.058 | 14196.886 | -0.000 | -0.000 | -0.000 | 
| 0.000 | 0.000 | 0.000 | 206.566 | -0.000 | 0.000 | 
| 0.000 | 0.000 | 0.000 | -0.000 | 206.566 | 0.000 | 
| 0.000 | 0.000 | 0.000 | 0.000 | 0.000 | 206.566 | 
| 14196.880 | 13992.058 | 13992.058 | -0.000 | -0.000 | 0.000 | 
| 13992.058 | 14196.880 | 13992.058 | -0.000 | -0.000 | 0.000 | 
| 13992.058 | 13992.058 | 14196.880 | 0.000 | 0.000 | -0.000 | 
| -0.001 | -0.003 | -0.003 | 206.566 | 0.000 | -0.000 | 
| -0.003 | -0.001 | -0.003 | 0.000 | 206.566 | -0.000 | 
| -0.003 | -0.003 | -0.001 | -0.000 | -0.000 | 206.566 | 
| 14196.891 | 13992.058 | 13992.058 | 0.000 | 0.000 | 0.000 | 
| 13992.058 | 14196.891 | 13992.058 | 0.000 | 0.000 | 0.000 | 
| 13992.058 | 13992.058 | 14196.891 | 0.000 | 0.000 | -0.000 | 
| 0.001 | 0.003 | 0.003 | 206.566 | 0.000 | 0.000 | 
| 0.003 | 0.001 | 0.003 | 0.000 | 206.566 | 0.000 | 
| 0.003 | 0.003 | 0.001 | 0.000 | 0.000 | 206.566 | 
| 14196.831 | 13992.056 | 13992.056 | -0.000 | -0.000 | 0.000 | 
| 13992.056 | 14196.831 | 13992.056 | -0.000 | -0.000 | -0.000 | 
| 13992.056 | 13992.056 | 14196.831 | 0.000 | 0.000 | -0.000 | 
| -0.009 | -0.029 | -0.029 | 206.566 | 0.000 | -0.000 | 
| -0.029 | -0.009 | -0.029 | 0.000 | 206.566 | -0.000 | 
| -0.029 | -0.029 | -0.009 | -0.000 | -0.000 | 206.566 | 
| 14196.940 | 13992.061 | 13992.061 | -0.000 | -0.000 | 0.000 | 
| 13992.061 | 14196.940 | 13992.061 | -0.000 | -0.000 | -0.000 | 
| 13992.061 | 13992.061 | 14196.940 | -0.000 | -0.000 | 0.000 | 
| 0.009 | 0.029 | 0.029 | 206.566 | -0.000 | 0.000 | 
| 0.029 | 0.009 | 0.029 | -0.000 | 206.566 | 0.000 | 
| 0.029 | 0.029 | 0.009 | 0.000 | 0.000 | 206.566 | 
| 4857.784 | 4478.069 | 4478.069 | 0.000 | 0.000 | 0.000 | 
| 4478.069 | 4857.784 | 4478.069 | 0.000 | 0.000 | -0.000 | 
| 4478.069 | 4478.069 | 4857.784 | -0.000 | -0.000 | 0.000 | 
| -0.000 | -0.000 | -0.000 | -1.504 | 0.000 | -0.000 | 
| -0.000 | -0.000 | -0.000 | 0.000 | -1.504 | 0.000 | 
| -0.000 | -0.000 | -0.000 | 0.000 | 0.000 | -1.504 | 
| 4857.785 | 4478.069 | 4478.069 | 0.000 | 0.000 | 0.000 | 
| 4478.069 | 4857.785 | 4478.069 | -0.000 | -0.000 | -0.000 | 
| 4478.069 | 4478.069 | 4857.785 | -0.000 | -0.000 | 0.000 | 
| 0.000 | 0.000 | 0.000 | -1.504 | -0.000 | 0.000 | 
| 0.000 | 0.000 | 0.000 | -0.000 | -1.504 | -0.000 | 
| 0.000 | 0.000 | 0.000 | -0.000 | -0.000 | -1.504 | 
| 4856.232 | 4478.840 | 4478.840 | 0.000 | 0.000 | 0.000 | 
| 4478.840 | 4856.232 | 4478.840 | 0.000 | 0.000 | -0.000 | 
| 4478.840 | 4478.840 | 4856.232 | -0.000 | 0.000 | -0.000 | 
| -0.001 | -0.001 | -0.001 | -1.504 | 0.000 | -0.000 | 
| -0.001 | -0.001 | -0.001 | 0.000 | -1.504 | -0.000 | 
| -0.001 | -0.001 | -0.001 | 0.000 | 0.000 | -1.504 | 
| 4856.246 | 4478.843 | 4478.843 | 0.000 | 0.000 | 0.000 | 
| 4478.843 | 4856.246 | 4478.843 | 0.000 | 0.000 | -0.000 | 
| 4478.843 | 4478.843 | 4856.246 | -0.000 | -0.000 | 0.000 | 
| 0.001 | 0.001 | 0.001 | -1.504 | -0.000 | -0.000 | 
| 0.001 | 0.001 | 0.001 | -0.000 | -1.504 | -0.000 | 
| 0.001 | 0.001 | 0.001 | -0.000 | -0.000 | -1.504 | 
| 4856.173 | 4478.826 | 4478.826 | -0.000 | -0.000 | -0.000 | 
| 4478.826 | 4856.173 | 4478.826 | -0.000 | -0.000 | -0.000 | 
| 4478.826 | 4478.826 | 4856.173 | 0.000 | 0.000 | -0.000 | 
| -0.004 | -0.009 | -0.010 | -1.442 | 0.000 | -0.000 | 
| -0.009 | -0.004 | -0.010 | 0.000 | -1.442 | 0.000 | 
| -0.009 | -0.010 | -0.004 | 0.000 | 0.000 | -1.442 | 
| 4856.305 | 4478.858 | 4478.858 | -0.000 | -0.000 | -0.000 | 
| 4478.858 | 4856.305 | 4478.858 | -0.000 | -0.000 | -0.000 | 
| 4478.858 | 4478.858 | 4856.305 | -0.000 | -0.000 | -0.000 | 
| 0.004 | 0.009 | 0.010 | -1.442 | -0.000 | 0.000 | 
| 0.009 | 0.004 | 0.010 | -0.000 | -1.442 | -0.000 | 
| 0.009 | 0.010 | 0.004 | -0.000 | -0.000 | -1.442 | 
| 3918.538 | 3918.510 | 3918.510 | 0.000 | 0.000 | 0.000 | 
| 3918.510 | 3918.538 | 3918.510 | 0.000 | 0.000 | 0.000 | 
| 3918.510 | 3918.510 | 3918.538 | 0.000 | 0.000 | 0.000 | 
| -0.000 | -0.000 | -0.000 | -531.955 | 0.000 | 0.000 | 
| -0.000 | -0.000 | -0.000 | 0.000 | -531.955 | 0.000 | 
| -0.000 | -0.000 | -0.000 | 0.000 | 0.000 | -531.955 | 
| 3918.539 | 3918.510 | 3918.510 | -0.000 | -0.000 | -0.000 | 
| 3918.510 | 3918.539 | 3918.510 | -0.000 | -0.000 | -0.000 | 
| 3918.510 | 3918.510 | 3918.539 | -0.000 | -0.000 | -0.000 | 
| 0.000 | 0.000 | 0.000 | -531.955 | -0.000 | -0.000 | 
| 0.000 | 0.000 | 0.000 | -0.000 | -531.955 | -0.000 | 
| 0.000 | 0.000 | 0.000 | -0.000 | -0.000 | -531.955 | 
| 3918.535 | 3918.507 | 3918.507 | 0.000 | 0.000 | 0.000 | 
| 3918.507 | 3918.535 | 3918.507 | 0.000 | 0.000 | 0.000 | 
| 3918.507 | 3918.507 | 3918.535 | 0.000 | 0.000 | 0.000 | 
| -0.002 | -0.001 | -0.002 | -531.955 | 0.000 | 0.000 | 
| -0.001 | -0.002 | -0.002 | 0.000 | -531.955 | 0.000 | 
| -0.001 | -0.002 | -0.002 | 0.000 | 0.000 | -531.955 | 
| 3918.542 | 3918.513 | 3918.513 | -0.000 | -0.000 | -0.000 | 
| 3918.513 | 3918.542 | 3918.513 | -0.000 | -0.000 | -0.000 | 
| 3918.513 | 3918.513 | 3918.542 | -0.000 | -0.000 | -0.000 | 
| 0.002 | 0.001 | 0.002 | -531.955 | -0.000 | -0.000 | 
| 0.001 | 0.002 | 0.002 | -0.000 | -531.955 | -0.000 | 
| 0.001 | 0.002 | 0.002 | 0.000 | -0.000 | -531.955 | 
| 3918.504 | 3918.483 | 3918.483 | 0.000 | 0.000 | 0.000 | 
| 3918.483 | 3918.504 | 3918.483 | 0.000 | 0.000 | 0.000 | 
| 3918.483 | 3918.483 | 3918.504 | 0.000 | 0.000 | 0.000 | 
| -0.016 | -0.015 | -0.016 | -531.955 | 0.000 | 0.000 | 
| -0.015 | -0.016 | -0.016 | 0.000 | -531.955 | 0.000 | 
| -0.015 | -0.016 | -0.016 | 0.000 | 0.000 | -531.955 | 
| 3918.573 | 3918.537 | 3918.537 | -0.000 | -0.000 | -0.000 | 
| 3918.537 | 3918.573 | 3918.537 | -0.000 | -0.000 | -0.000 | 
| 3918.537 | 3918.537 | 3918.573 | 0.000 | 0.000 | -0.000 | 
| 0.016 | 0.015 | 0.016 | -531.955 | 0.000 | -0.000 | 
| 0.015 | 0.016 | 0.016 | 0.000 | -531.955 | -0.000 | 
| 0.015 | 0.016 | 0.016 | 0.000 | -0.000 | -531.955 | 
| 14283.538 | 13974.973 | 13922.614 | 0.000 | 0.000 | 0.000 | 
| 13957.457 | 14301.053 | 13922.614 | 0.000 | 0.000 | 0.000 | 
| 13922.614 | 13922.614 | 14335.637 | -0.000 | -0.000 | 0.000 | 
| -0.000 | -0.000 | -0.000 | 137.073 | 0.000 | -0.000 | 
| -0.000 | -0.000 | -0.000 | -0.000 | 137.073 | -0.000 | 
| -0.000 | -0.000 | 0.000 | 0.000 | 0.000 | 154.283 | 
| 14301.055 | 13957.457 | 13922.613 | -0.000 | -0.000 | -0.000 | 
| 13974.973 | 14283.539 | 13922.613 | -0.000 | -0.000 | -0.000 | 
| 13922.613 | 13922.613 | 14335.639 | -0.000 | -0.000 | -0.000 | 
| 0.000 | 0.000 | 0.000 | 137.073 | -0.000 | -0.000 | 
| 0.000 | 0.000 | 0.000 | -0.000 | 137.073 | -0.000 | 
| 0.000 | 0.000 | -0.000 | -0.000 | -0.000 | 154.283 | 
| 14283.528 | 13974.974 | 13922.615 | 0.000 | 0.000 | 0.000 | 
| 13974.972 | 14283.530 | 13922.615 | 0.000 | 0.000 | 0.000 | 
| 13922.613 | 13922.613 | 14335.629 | 0.000 | 0.000 | 0.000 | 
| -0.001 | -0.001 | -0.003 | 137.073 | 0.000 | 0.000 | 
| -0.002 | -0.001 | -0.003 | 0.000 | 137.073 | 0.000 | 
| -0.002 | -0.003 | -0.001 | 0.000 | 0.000 | 154.283 | 
| 14301.064 | 13957.456 | 13922.612 | -0.000 | -0.000 | -0.000 | 
| 13974.973 | 14283.547 | 13922.612 | -0.000 | -0.000 | -0.000 | 
| 13922.613 | 13922.613 | 14335.647 | -0.000 | -0.000 | -0.000 | 
| 0.001 | 0.002 | 0.003 | 137.073 | -0.000 | 0.000 | 
| 0.001 | 0.001 | 0.003 | -0.000 | 137.073 | -0.000 | 
| 0.002 | 0.003 | 0.001 | -0.000 | -0.000 | 154.283 | 
| 14300.952 | 13957.466 | 13922.624 | 0.000 | 0.000 | 0.000 | 
| 13974.966 | 14283.452 | 13922.626 | 0.000 | 0.000 | 0.000 | 
| 13922.613 | 13922.613 | 14335.549 | 0.000 | 0.000 | 0.000 | 
| -0.011 | -0.015 | -0.026 | 137.073 | 0.000 | -0.000 | 
| -0.013 | -0.013 | -0.026 | 0.000 | 137.073 | 0.000 | 
| -0.017 | -0.031 | -0.011 | 0.000 | 0.000 | 171.798 | 
| 14301.156 | 13957.449 | 13922.603 | -0.000 | -0.000 | -0.000 | 
| 13957.463 | 14301.142 | 13922.603 | -0.000 | -0.000 | -0.000 | 
| 13922.614 | 13922.614 | 14335.728 | -0.000 | -0.000 | -0.000 | 
| 0.011 | 0.015 | 0.026 | 137.073 | -0.000 | -0.000 | 
| 0.013 | 0.013 | 0.026 | -0.000 | 137.073 | -0.000 | 
| 0.017 | 0.031 | 0.011 | -0.000 | -0.000 | 171.798 | 
| 14283.617 | 13975.026 | 13922.604 | -0.000 | -0.000 | -0.000 | 
| 13975.026 | 14283.617 | 13922.604 | -0.000 | -0.000 | -0.000 | 
| 13922.604 | 13922.604 | 14335.520 | -0.000 | -0.000 | -0.000 | 
| -0.000 | -0.000 | -0.000 | 137.015 | -0.000 | 0.000 | 
| -0.000 | -0.000 | -0.000 | -0.000 | 137.015 | -0.000 | 
| -0.000 | -0.000 | -0.000 | -0.000 | -0.000 | 171.748 | 
| 14301.071 | 13957.574 | 13922.604 | 0.000 | 0.000 | 0.000 | 
| 13975.026 | 14283.619 | 13922.604 | 0.000 | 0.000 | 0.000 | 
| 13922.604 | 13922.604 | 14335.522 | 0.000 | 0.000 | 0.000 | 
| 0.000 | 0.000 | 0.000 | 137.015 | 0.000 | 0.000 | 
| 0.000 | 0.000 | 0.000 | 0.000 | 137.015 | 0.000 | 
| 0.000 | 0.000 | 0.000 | 0.000 | 0.000 | 171.748 | 
| 14301.060 | 13957.575 | 13922.605 | -0.000 | -0.000 | -0.000 | 
| 13957.573 | 14301.061 | 13922.605 | -0.000 | -0.000 | -0.000 | 
| 13922.604 | 13922.604 | 14335.512 | -0.000 | -0.000 | -0.000 | 
| -0.001 | -0.001 | -0.003 | 137.015 | -0.000 | 0.000 | 
| -0.001 | -0.001 | -0.003 | -0.000 | 137.015 | 0.000 | 
| -0.002 | -0.003 | -0.001 | -0.000 | -0.000 | 171.748 | 
| 14283.629 | 13975.025 | 13922.603 | 0.000 | 0.000 | 0.000 | 
| 13957.574 | 14301.079 | 13922.603 | 0.000 | 0.000 | 0.000 | 
| 13922.604 | 13922.604 | 14335.530 | -0.000 | 0.000 | 0.000 | 
| 0.001 | 0.002 | 0.003 | 137.015 | 0.000 | 0.000 | 
| 0.001 | 0.001 | 0.003 | 0.000 | 137.015 | -0.000 | 
| 0.002 | 0.003 | 0.001 | 0.000 | 0.000 | 171.748 | 
| 14283.513 | 13975.037 | 13922.616 | -0.000 | -0.000 | 0.000 | 
| 13975.018 | 14283.533 | 13922.616 | -0.000 | -0.000 | -0.000 | 
| 13922.603 | 13922.603 | 14335.431 | -0.000 | -0.000 | -0.000 | 
| -0.011 | -0.015 | -0.026 | 137.015 | -0.000 | -0.000 | 
| -0.013 | -0.013 | -0.026 | -0.000 | 137.015 | -0.000 | 
| -0.017 | -0.032 | -0.010 | -0.000 | -0.000 | 154.296 | 
| 14283.723 | 13975.014 | 13922.592 | 0.000 | 0.000 | 0.000 | 
| 13975.021 | 14283.716 | 13922.592 | 0.000 | 0.000 | 0.000 | 
| 13922.604 | 13922.604 | 14335.611 | 0.000 | 0.000 | 0.000 | 
| 0.011 | 0.015 | 0.026 | 137.015 | 0.000 | 0.000 | 
| 0.013 | 0.013 | 0.026 | 0.000 | 137.015 | 0.000 | 
| 0.017 | 0.032 | 0.010 | 0.000 | 0.000 | 154.296 | 
| 155.025 | 74.991 | 74.991 | -0.000 | -0.000 | -0.000 | 
| 74.991 | 155.025 | 74.991 | -0.000 | -0.000 | -0.000 | 
| 74.991 | 74.991 | 155.025 | -0.000 | -0.000 | -0.000 | 
| -0.000 | -0.000 | -0.000 | 59.290 | -0.000 | -0.000 | 
| -0.000 | -0.000 | -0.000 | -0.000 | 59.290 | -0.000 | 
| -0.000 | -0.000 | -0.000 | -0.000 | -0.000 | 59.290 | 
| 155.025 | 74.991 | 74.991 | 0.000 | 0.000 | 0.000 | 
| 74.991 | 155.025 | 74.991 | 0.000 | 0.000 | 0.000 | 
| 74.991 | 74.991 | 155.025 | 0.000 | 0.000 | 0.000 | 
| 0.000 | 0.000 | 0.000 | 59.290 | 0.000 | 0.000 | 
| 0.000 | 0.000 | 0.000 | 0.000 | 59.290 | 0.000 | 
| 0.000 | 0.000 | 0.000 | 0.000 | 0.000 | 59.290 | 
| 155.025 | 74.991 | 74.991 | -0.000 | -0.000 | -0.000 | 
| 74.991 | 155.025 | 74.991 | -0.000 | -0.000 | -0.000 | 
| 74.991 | 74.991 | 155.025 | -0.000 | -0.000 | -0.000 | 
| -0.000 | 0.000 | 0.000 | 59.290 | -0.000 | -0.000 | 
| 0.000 | -0.000 | 0.000 | -0.000 | 59.290 | -0.000 | 
| 0.000 | 0.000 | -0.000 | -0.000 | -0.000 | 59.290 | 
| 155.025 | 74.991 | 74.991 | 0.000 | 0.000 | 0.000 | 
| 74.991 | 155.025 | 74.991 | 0.000 | 0.000 | 0.000 | 
| 74.991 | 74.991 | 155.025 | 0.000 | 0.000 | 0.000 | 
| 0.000 | -0.000 | -0.000 | 59.290 | 0.000 | 0.000 | 
| -0.000 | 0.000 | -0.000 | 0.000 | 59.290 | 0.000 | 
| -0.000 | -0.000 | 0.000 | 0.000 | 0.000 | 59.290 | 
| 155.025 | 74.991 | 74.991 | -0.000 | -0.000 | -0.000 | 
| 74.991 | 155.025 | 74.991 | -0.000 | -0.000 | -0.000 | 
| 74.991 | 74.991 | 155.025 | -0.000 | -0.000 | -0.000 | 
| -0.000 | 0.000 | 0.000 | 59.290 | -0.000 | -0.000 | 
| 0.000 | -0.000 | 0.000 | -0.000 | 59.290 | -0.000 | 
| 0.000 | 0.000 | -0.000 | -0.000 | -0.000 | 59.290 | 
| 155.025 | 74.991 | 74.991 | 0.000 | 0.000 | 0.000 | 
| 74.991 | 155.025 | 74.991 | 0.000 | 0.000 | 0.000 | 
| 74.991 | 74.991 | 155.025 | 0.000 | 0.000 | 0.000 | 
| 0.000 | -0.000 | -0.000 | 59.290 | 0.000 | 0.000 | 
| -0.000 | 0.000 | -0.000 | 0.000 | 59.290 | 0.000 | 
| -0.000 | -0.000 | 0.000 | 0.000 | 0.000 | 59.290 | 
| 435.169 | 455.886 | 178.268 | 0.000 | -0.000 | -0.000 | 
| 455.885 | 435.169 | 178.268 | 0.000 | -0.000 | -0.000 | 
| 178.268 | 178.268 | -1954.381 | 0.000 | -0.000 | -0.000 | 
| -0.000 | 0.000 | 0.000 | 3.234 | -0.000 | -0.000 | 
| -0.000 | 0.000 | 0.000 | 0.000 | 3.234 | -0.000 | 
| -884043240.758 | -766452342.381 | 437848208.719 | 1687165.764 | -3137849.968 | 531684.156 | 
| 435.169 | 455.885 | 178.268 | -0.000 | 0.000 | -0.000 | 
| 455.886 | 435.169 | 178.268 | -0.000 | 0.000 | -0.000 | 
| 884771189.431 | 769199761.514 | -434348310.878 | -1888192.175 | 3207192.147 | -481943.435 | 
| 0.000 | -0.000 | -0.000 | 3.234 | 0.000 | 0.000 | 
| 0.000 | -0.000 | -0.000 | -0.000 | 3.234 | -0.000 | 
| 884465626.082 | 764937959.802 | -440238582.271 | -1751920.844 | 2920602.908 | -550625.041 | 
| 435.172 | 455.882 | 178.268 | 0.000 | -0.000 | -0.000 | 
| 455.882 | 435.172 | 178.268 | 0.000 | -0.000 | -0.000 | 
| 178.268 | 178.268 | -1954.377 | -0.000 | -0.000 | -0.000 | 
| -0.000 | 0.000 | 0.000 | 3.234 | -0.000 | -0.000 | 
| -0.000 | -0.000 | 0.000 | 0.000 | 3.234 | 0.000 | 
| -88700395.453 | -78513627.754 | 39469334.712 | -209079.758 | 82795.908 | 193688.782 | 
| 435.173 | 455.882 | 178.268 | -0.000 | 0.000 | 0.000 | 
| 455.882 | 435.173 | 178.268 | -0.000 | 0.000 | 0.000 | 
| 178.268 | 178.268 | -1954.385 | -0.000 | 0.000 | 0.000 | 
| 0.000 | -0.000 | -0.000 | 3.234 | 0.000 | 0.000 | 
| 0.000 | 0.000 | -0.000 | -0.000 | 3.234 | 0.000 | 
| 88557084.452 | 76903272.176 | -42787929.191 | -46018.426 | 214851.225 | -100839.200 | 
| 435.167 | 455.884 | 178.268 | 0.000 | -0.000 | -0.000 | 
| 455.884 | 435.167 | 178.268 | 0.000 | -0.000 | -0.000 | 
| -8865966.323 | -7700295.655 | 4200396.397 | 25295.717 | -28605.311 | 12434.108 | 
| -0.000 | -0.000 | 0.001 | 3.234 | -0.000 | -0.000 | 
| -0.000 | -0.000 | 0.001 | 0.000 | 3.234 | -0.000 | 
| -8829073.876 | -7719791.374 | 4306033.881 | 15015.407 | -27037.772 | 6204.232 | 
| 435.178 | 455.881 | 178.268 | -0.000 | 0.000 | 0.000 | 
| 455.881 | 435.178 | 178.268 | -0.000 | 0.000 | 0.000 | 
| 8826591.354 | 7752551.084 | -4258960.941 | -11667.620 | 23343.415 | -8399.570 | 
| 0.000 | 0.000 | -0.001 | 3.234 | 0.000 | 0.000 | 
| 0.000 | 0.000 | -0.001 | -0.000 | 3.234 | 0.000 | 
| 8835699.427 | 7606606.413 | -4490160.211 | -19786.871 | 24876.629 | -4683.315 | 
| 11540.023 | 12534.715 | 14107.754 | -0.000 | -0.000 | -0.000 | 
| 12534.715 | 11540.023 | 14107.754 | -0.000 | -0.000 | -0.000 | 
| 14107.755 | 14107.755 | 16190.106 | 0.000 | 0.000 | 0.000 | 
| -0.000 | -0.000 | -0.000 | 648.481 | -0.000 | -0.000 | 
| -0.000 | -0.000 | -0.000 | -0.000 | 648.481 | -0.000 | 
| -0.000 | -0.000 | -0.000 | -0.000 | -0.000 | 303.575 | 
| 11540.026 | 12534.715 | 14107.754 | 0.000 | 0.000 | -0.000 | 
| 12534.715 | 11540.026 | 14107.754 | 0.000 | 0.000 | -0.000 | 
| 14107.754 | 14107.754 | 16190.106 | 0.000 | 0.000 | 0.000 | 
| 0.000 | 0.000 | 0.000 | 648.481 | 0.000 | -0.000 | 
| 0.000 | 0.000 | 0.000 | 0.000 | 648.481 | 0.000 | 
| 0.000 | 0.000 | 0.000 | 0.000 | 0.000 | 303.575 | 
| 11540.011 | 12534.715 | 14107.754 | -0.000 | -0.000 | -0.000 | 
| 12534.715 | 11540.011 | 14107.754 | -0.000 | -0.000 | -0.000 | 
| 14107.758 | 14107.758 | 16190.107 | -0.000 | -0.000 | 0.000 | 
| -0.001 | -0.001 | -0.002 | 648.481 | -0.000 | -0.000 | 
| -0.001 | -0.001 | -0.002 | -0.000 | 648.481 | 0.000 | 
| -0.001 | -0.001 | -0.001 | -0.000 | -0.000 | 303.575 | 
| 11540.038 | 12534.715 | 14107.754 | 0.000 | 0.000 | -0.000 | 
| 12534.715 | 11540.038 | 14107.754 | 0.000 | 0.000 | -0.000 | 
| 14107.751 | 14107.751 | 16190.106 | 0.000 | 0.000 | 0.000 | 
| 0.001 | 0.001 | 0.002 | 648.481 | 0.000 | -0.000 | 
| 0.001 | 0.001 | 0.002 | 0.000 | 648.481 | 0.000 | 
| 0.001 | 0.001 | 0.001 | 0.000 | 0.000 | 303.575 | 
| 11539.893 | 12534.713 | 14107.754 | 0.000 | 0.000 | 0.000 | 
| 12534.713 | 11539.893 | 14107.754 | 0.000 | 0.000 | 0.000 | 
| 14107.791 | 14107.791 | 16190.109 | -0.000 | 0.000 | 0.000 | 
| -0.010 | -0.011 | -0.022 | 648.481 | -0.000 | -0.000 | 
| -0.011 | -0.010 | -0.022 | -0.000 | 648.481 | 0.000 | 
| -0.008 | -0.007 | -0.014 | -0.000 | -0.000 | 303.575 | 
| 11540.156 | 12534.717 | 14107.754 | -0.000 | -0.000 | 0.000 | 
| 12534.717 | 11540.156 | 14107.754 | -0.000 | -0.000 | -0.000 | 
| 14107.717 | 14107.717 | 16190.104 | 0.000 | 0.000 | -0.000 | 
| 0.010 | 0.011 | 0.022 | 648.481 | 0.000 | 0.000 | 
| 0.011 | 0.010 | 0.022 | 0.000 | 648.481 | -0.000 | 
| 0.008 | 0.007 | 0.014 | 0.000 | 0.000 | 303.575 | 
| 1686.609 | 1390.134 | 2058.710 | -143.286 | -0.000 | 0.000 | 
| 489.833 | 785.708 | 695.992 | 143.455 | -0.000 | 0.000 | 
| 549.139 | 549.139 | 671.876 | 0.000 | 0.000 | -0.000 | 
| 146.549 | 433.460 | 438.812 | 208.999 | 0.000 | 0.000 | 
| 290.004 | 290.004 | 438.812 | 0.000 | 208.999 | -143.455 | 
| 289.668 | 289.668 | 438.303 | 0.000 | -144.491 | 146.099 | 
| 204.794 | -87.404 | -180.220 | -144.491 | -0.000 | -0.000 | 
| 1390.134 | 1686.609 | 2058.711 | 143.286 | 0.000 | 0.000 | 
| -29.711 | -29.711 | -203.995 | 0.000 | 0.000 | -0.000 | 
| -143.286 | 143.286 | 0.000 | 209.094 | 0.000 | -0.000 | 
| -290.004 | -290.004 | -438.812 | -0.000 | 208.999 | -143.455 | 
| -289.668 | -289.668 | -438.303 | -0.000 | -144.491 | 146.099 | 
| 1686.608 | 1390.134 | 2058.710 | -143.286 | -0.000 | -0.000 | 
| 1390.134 | 1686.608 | 2058.710 | 143.286 | -0.000 | 0.000 | 
| 152.141 | 152.141 | 71.169 | -0.000 | -0.000 | -0.000 | 
| -143.287 | 143.286 | -0.001 | 209.094 | -0.000 | 0.000 | 
| -0.001 | -0.000 | -0.001 | 0.000 | 209.094 | -143.286 | 
| -0.000 | -0.000 | -0.000 | 0.000 | -143.286 | 148.237 | 
| 532.091 | 236.184 | 312.214 | -143.446 | -0.000 | -0.000 | 
| 236.184 | 532.091 | 312.214 | 143.446 | -0.000 | -0.000 | 
| 231.112 | 231.112 | 190.662 | -0.000 | -0.000 | -0.000 | 
| -143.286 | 143.287 | 0.001 | 209.094 | 0.000 | 0.000 | 
| 0.001 | 0.000 | 0.001 | -0.000 | 209.094 | -143.286 | 
| 0.000 | 0.000 | 0.000 | -0.000 | -143.286 | 148.237 | 
| 502.988 | 207.110 | 268.202 | -143.456 | -0.000 | 0.000 | 
| 205.222 | 497.418 | 262.559 | 144.490 | -0.000 | 0.000 | 
| 262.975 | 262.975 | 238.875 | -0.000 | -0.000 | 0.000 | 
| -143.290 | 143.280 | -0.007 | 209.092 | -0.000 | -0.000 | 
| -0.007 | -0.003 | -0.007 | 0.002 | 209.094 | -143.286 | 
| 2.785 | 2.787 | 4.216 | 0.001 | -144.492 | 146.097 | 
| 491.624 | 199.429 | 253.791 | -144.490 | 0.000 | -0.000 | 
| 195.257 | 487.456 | 247.481 | 144.493 | 0.000 | -0.000 | 
| 257.220 | 257.220 | 230.167 | -0.000 | -0.000 | 0.000 | 
| -143.283 | 143.293 | 0.007 | 209.096 | -0.000 | -0.000 | 
| 0.007 | 0.003 | 0.007 | -0.002 | 209.094 | -143.286 | 
| -2.785 | -2.787 | -4.216 | -0.001 | -144.492 | 146.097 | 
| 1062.031 | -0.000 | -0.000 | 0.000 | 0.000 | 0.000 | 
| -0.000 | 1062.031 | -0.000 | 0.000 | 0.000 | -0.000 | 
| -0.000 | -0.000 | 1062.031 | 0.000 | 0.000 | -0.000 | 
| 0.000 | 0.000 | -0.000 | 9.594 | 0.000 | 0.000 | 
| 0.000 | 0.000 | -0.000 | 0.000 | 9.594 | 0.000 | 
| 0.000 | -0.000 | 0.000 | 0.000 | 0.000 | 9.594 | 
| 1062.031 | -0.000 | -0.000 | -0.000 | -0.000 | -0.000 | 
| -0.000 | 1062.031 | -0.000 | -0.000 | -0.000 | 0.000 | 
| -0.000 | -0.000 | 1062.031 | -0.000 | -0.000 | -0.000 | 
| 0.000 | -0.000 | 0.000 | 9.594 | -0.000 | 0.000 | 
| -0.000 | 0.000 | 0.000 | -0.000 | 9.594 | -0.000 | 
| -0.000 | 0.000 | 0.000 | -0.000 | -0.000 | 9.594 | 
| 1062.031 | 0.000 | 0.000 | 0.000 | 0.000 | 0.000 | 
| 0.000 | 1062.031 | 0.000 | 0.000 | 0.000 | -0.000 | 
| 0.000 | 0.000 | 1062.031 | 0.000 | 0.000 | -0.000 | 
| 0.000 | 0.000 | -0.000 | 9.594 | -0.000 | 0.000 | 
| 0.000 | 0.000 | -0.000 | -0.000 | 9.594 | 0.000 | 
| 0.000 | -0.000 | 0.000 | 0.000 | 0.000 | 9.594 | 
| 1062.031 | -0.000 | -0.000 | -0.000 | -0.000 | -0.000 | 
| -0.000 | 1062.031 | -0.000 | -0.000 | -0.000 | -0.000 | 
| -0.000 | -0.000 | 1062.031 | -0.000 | -0.000 | -0.000 | 
| 0.000 | -0.000 | 0.000 | 9.594 | -0.000 | 0.000 | 
| -0.000 | 0.000 | 0.000 | -0.000 | 9.594 | -0.000 | 
| -0.000 | 0.000 | 0.000 | -0.000 | -0.000 | 9.594 | 
| 1062.028 | 0.000 | 0.000 | 0.000 | 0.000 | 0.000 | 
| 0.000 | 1062.028 | 0.000 | 0.000 | 0.000 | 0.000 | 
| 0.000 | 0.000 | 1062.028 | 0.000 | 0.000 | -0.000 | 
| -0.000 | 0.000 | -0.000 | 9.594 | -0.000 | 0.000 | 
| 0.000 | -0.000 | -0.000 | -0.000 | 9.594 | 0.000 | 
| 0.000 | -0.000 | -0.000 | 0.000 | 0.000 | 9.594 | 
| 1062.034 | -0.000 | -0.000 | -0.000 | -0.000 | -0.000 | 
| -0.000 | 1062.034 | -0.000 | -0.000 | -0.000 | 0.000 | 
| -0.000 | -0.000 | 1062.034 | -0.000 | -0.000 | -0.000 | 
| 0.000 | -0.000 | 0.000 | 9.594 | -0.000 | 0.000 | 
| -0.000 | 0.000 | 0.000 | -0.000 | 9.594 | -0.000 | 
| -0.000 | 0.000 | 0.000 | -0.000 | -0.000 | 9.594 | 
| 131.031 | 124.589 | 124.589 | -0.000 | -0.000 | -0.000 | 
| 124.589 | 131.031 | 124.589 | -0.000 | -0.000 | 0.000 | 
| 124.589 | 124.589 | 131.031 | -0.000 | 0.000 | -0.000 | 
| -0.000 | -0.000 | 0.000 | 55.240 | 0.000 | 0.000 | 
| -0.000 | -0.000 | -0.000 | -0.000 | 55.240 | 0.000 | 
| -0.000 | -0.000 | -0.000 | -0.000 | 0.000 | 55.240 | 
| 131.031 | 124.589 | 124.589 | 0.000 | -0.000 | 0.000 | 
| 124.589 | 131.031 | 124.589 | 0.000 | 0.000 | -0.000 | 
| 124.589 | 124.589 | 131.031 | -0.000 | -0.000 | 0.000 | 
| 0.000 | 0.000 | 0.000 | 55.240 | -0.000 | -0.000 | 
| 0.000 | 0.000 | 0.000 | 0.000 | 55.240 | -0.000 | 
| 0.000 | 0.000 | 0.000 | 0.000 | -0.000 | 55.240 | 
| 176.317 | 101.945 | 101.945 | -0.000 | 0.000 | 0.000 | 
| 101.945 | 176.317 | 101.945 | -0.000 | 0.000 | -0.000 | 
| 101.945 | 101.945 | 176.317 | 0.000 | 0.000 | 0.000 | 
| -0.000 | -0.000 | 0.000 | 4.217 | 0.000 | 0.000 | 
| -0.000 | -0.000 | 0.000 | 0.000 | 4.217 | -0.000 | 
| -0.000 | 0.000 | -0.000 | -0.000 | 0.000 | 4.217 | 
| 176.317 | 101.945 | 101.945 | 0.000 | 0.000 | 0.000 | 
| 101.945 | 176.317 | 101.945 | -0.000 | -0.000 | -0.000 | 
| 101.945 | 101.945 | 176.317 | -0.000 | -0.000 | 0.000 | 
| 0.000 | 0.000 | -0.000 | 4.217 | -0.000 | -0.000 | 
| 0.000 | 0.000 | -0.000 | 0.000 | 4.217 | -0.000 | 
| 0.000 | -0.000 | 0.000 | 0.000 | -0.000 | 4.217 | 
| 131.030 | 124.589 | 124.589 | -0.000 | 0.000 | 0.000 | 
| 124.589 | 131.030 | 124.589 | -0.000 | 0.000 | 0.000 | 
| 124.589 | 124.589 | 131.030 | 0.000 | 0.000 | -0.000 | 
| -0.000 | -0.000 | 0.000 | 4.217 | 0.000 | 0.000 | 
| -0.000 | -0.000 | 0.000 | 0.000 | 4.217 | -0.000 | 
| -0.000 | 0.000 | -0.000 | -0.000 | 0.000 | 4.217 | 
| 131.033 | 124.588 | 124.588 | 0.000 | 0.000 | -0.000 | 
| 124.588 | 131.033 | 124.588 | 0.000 | 0.000 | -0.000 | 
| 124.588 | 124.588 | 131.033 | -0.000 | -0.000 | 0.000 | 
| 0.000 | 0.000 | -0.000 | 4.217 | -0.000 | -0.000 | 
| 0.000 | 0.000 | -0.000 | -0.000 | 4.217 | 0.000 | 
| 0.000 | -0.000 | 0.000 | 0.000 | -0.000 | 4.217 | 
| 349.737 | -141.119 | 191.419 | 0.000 | 44.143 | -0.000 | 
| 34.304 | 220.714 | 68.205 | 0.000 | -26.115 | -0.000 | 
| 261.719 | -132.800 | 250.997 | 0.000 | 66.935 | -0.000 | 
| 191.855 | -207.104 | 89.327 | 24.810 | 35.663 | -0.086 | 
| 8.891 | -26.032 | 36.097 | -0.000 | 74.919 | -0.000 | 
| 193.186 | -208.540 | 89.946 | -0.009 | 35.910 | 21.767 | 
| -33.857 | 278.642 | 7.695 | 0.000 | -27.897 | 0.000 | 
| -118.209 | 380.185 | -2.005 | 0.000 | -38.113 | 0.000 | 
| 84.697 | 69.273 | 213.059 | 0.000 | 36.097 | 0.000 | 
| -191.855 | 207.104 | -89.327 | 24.810 | -35.663 | -0.086 | 
| -171.869 | 196.433 | -68.938 | -0.000 | -5.359 | 0.000 | 
| -193.186 | 208.540 | -89.946 | -0.009 | -35.910 | 21.767 | 
| 163.833 | 59.357 | 105.047 | 0.000 | 9.613 | 0.000 | 
| 93.350 | 147.052 | 97.674 | 0.000 | 5.533 | -0.000 | 
| 116.406 | 68.752 | 173.500 | -0.000 | 15.501 | 0.000 | 
| -0.000 | -0.000 | -0.000 | 83.848 | 0.000 | -23.071 | 
| 23.426 | -22.793 | 19.228 | -0.000 | 25.731 | -0.000 | 
| 20.325 | -21.941 | 9.463 | 1.197 | 3.778 | 20.860 | 
| 128.677 | 99.433 | 93.174 | 0.000 | -2.731 | 0.000 | 
| 60.174 | 187.753 | 79.655 | -0.000 | -6.006 | -0.000 | 
| 74.497 | 113.215 | 160.937 | -0.000 | 4.965 | 0.000 | 
| 0.000 | 0.000 | 0.000 | 83.848 | -0.000 | -23.071 | 
| 8.891 | -26.032 | 36.097 | 0.000 | 74.919 | 0.000 | 
| -20.325 | 21.941 | -9.463 | 1.197 | -3.778 | 20.860 | 
| 146.353 | 74.418 | 101.689 | 0.000 | 4.638 | -0.000 | 
| 78.950 | 167.562 | 89.760 | 0.000 | -2.117 | -0.000 | 
| 97.443 | 90.345 | 168.887 | 0.000 | 7.544 | -0.000 | 
| 1.707 | -2.064 | 0.895 | 29.528 | 0.452 | 0.256 | 
| 6.258 | -3.800 | 10.660 | -0.000 | 21.278 | -0.000 | 
| 1.721 | -1.935 | 0.711 | 1.592 | 0.240 | 18.801 | 
| 142.482 | 81.083 | 97.905 | -0.000 | 2.685 | 0.000 | 
| 75.285 | 171.502 | 88.056 | 0.000 | -2.753 | 0.000 | 
| 93.062 | 94.656 | 167.449 | -0.000 | 7.101 | 0.000 | 
| -1.707 | 2.064 | -0.895 | 29.528 | -0.452 | 0.256 | 
| -1.437 | 1.966 | 6.936 | 0.000 | 19.476 | 0.000 | 
| -1.721 | 1.935 | -0.711 | 1.592 | -0.240 | 18.801 | 
| -9317575.629 | 23421600.703 | 15026002.780 | -1871450.447 | 31540.579 | 15927.701 | 
| -7869737.697 | 16056642.547 | 10519555.490 | -250624.814 | -18335.664 | 23302.450 | 
| -7699999.842 | 16115825.441 | 10728089.245 | -131012.581 | -16067.444 | 24363.204 | 
| -8254900.682 | 20041519.916 | 13410724.609 | 330109.549 | -18610.173 | 16226.131 | 
| -8301201.247 | 19905354.693 | 13196011.646 | -1421572.961 | 40077.689 | -9045.871 | 
| -8352080.877 | 19482104.589 | 12714611.296 | -139654.222 | -17777.713 | 14614.406 | 
| 8383196.523 | -20871279.561 | -13693375.784 | -86910.628 | -26677.909 | -14534.593 | 
| 8775063.096 | -19476719.878 | -12170899.833 | 537068.833 | 6755.777 | -6041.232 | 
| 7263383.784 | -14073915.125 | -9587443.051 | 69558.272 | -4013.374 | -5349.908 | 
| 9515326.602 | -22671952.471 | -14463263.516 | 1668387.545 | 15744.683 | -3763.933 | 
| 9633011.923 | -22360167.928 | -14605718.652 | 1612728.071 | -10742.241 | 6725.495 | 
| 8385096.237 | -19723167.923 | -12735326.476 | 417161.166 | 15887.431 | -19796.628 | 
| -746484.363 | 1963308.673 | 1356448.402 | -50731.023 | -1820.429 | 1665.486 | 
| -931918.752 | 2224154.812 | 1438859.581 | -165905.897 | -1816.036 | 981.019 | 
| -734379.359 | 1415824.574 | 939050.579 | 29532.419 | 2524.683 | 980.006 | 
| -746561.717 | 1591836.607 | 1072801.143 | -76044.034 | -548.428 | 1248.853 | 
| -917032.560 | 2112089.155 | 1321793.902 | -127928.689 | -760.129 | 357.315 | 
| -936978.466 | 2400174.136 | 1566509.950 | 2163.647 | -4526.243 | 3396.416 | 
| 942707.777 | -2123972.344 | -1377293.056 | 207343.508 | -849.477 | 782.029 | 
| 1048685.653 | -2362002.301 | -1449329.293 | 158905.413 | 1354.798 | -789.920 | 
| 790502.129 | -1895906.660 | -1277413.311 | 32007.544 | -1729.338 | -1171.774 | 
| 768470.427 | -1616447.123 | -1086402.619 | -12031.969 | 2000.585 | -1894.008 | 
| 763477.374 | -1961721.445 | -1335139.543 | 42531.106 | 1446.708 | -1608.534 | 
| 756585.417 | -1589829.481 | -1064768.015 | 53848.764 | -170.467 | -1794.973 | 
| -118193.325 | 304205.694 | 180338.648 | 19462.824 | 115.745 | 100.986 | 
| -84543.773 | 229132.246 | 155420.423 | -29859.673 | 343.948 | 41.469 | 
| -75273.017 | 162759.234 | 111264.749 | -7614.836 | 199.724 | 110.690 | 
| -77755.939 | 164835.027 | 109878.355 | 2787.805 | -177.131 | 203.366 | 
| -101835.667 | 258585.542 | 164108.213 | -19460.512 | -344.487 | 104.861 | 
| -75644.321 | 202376.677 | 130704.775 | 1615.456 | 250.463 | 177.111 | 
| 74148.125 | -156719.674 | -105865.147 | -14340.216 | 178.652 | -170.958 | 
| 77661.418 | -160598.670 | -106441.565 | 2755.250 | 216.858 | -189.383 | 
| 90803.541 | -212108.747 | -141163.818 | 17928.573 | 112.601 | 63.077 | 
| 77616.678 | -161029.612 | -108175.897 | 1791.519 | 222.458 | -197.973 | 
| 78469.875 | -160450.553 | -106747.856 | 1799.217 | 257.870 | -209.462 | 
| 96241.584 | -217303.490 | -139202.618 | 18071.405 | -34.065 | 12.748 | 
| 206.916 | 50.600 | 48.890 | 0.000 | 0.000 | 0.000 | 
| 270.492 | 246.252 | -65.256 | -0.000 | -0.000 | 0.000 | 
| -288.744 | 308.938 | 305.957 | 0.000 | 0.000 | 0.000 | 
| 0.000 | -0.000 | -0.000 | 54.751 | 0.000 | 0.000 | 
| 0.000 | -0.000 | -0.000 | 0.000 | 70.663 | -0.000 | 
| -205.674 | 933.609 | -407.154 | -0.000 | 0.000 | -47.367 | 
| 206.916 | 50.600 | 48.890 | -0.000 | -0.000 | -0.000 | 
| 51.150 | 309.928 | 81.603 | -0.000 | -0.000 | -0.000 | 
| -157.402 | -88.938 | 395.721 | 0.000 | -0.000 | 0.000 | 
| -0.000 | 0.000 | 0.000 | 54.751 | -0.000 | -0.000 | 
| -0.000 | 0.000 | 0.000 | -0.000 | 70.663 | -0.000 | 
| 205.674 | -933.609 | 407.154 | 0.000 | -0.000 | -47.367 | 
| 206.916 | 50.600 | 48.890 | 0.000 | 0.000 | -0.000 | 
| 113.437 | 196.435 | 90.116 | -0.000 | 0.000 | -0.000 | 
| 49.477 | 81.640 | 199.480 | 0.000 | 0.000 | 0.000 | 
| -54.777 | 43.129 | 40.864 | 23.078 | 0.000 | -0.000 | 
| 11.654 | 30.541 | -30.408 | -0.000 | 27.575 | 0.000 | 
| -12.241 | 55.567 | -24.233 | 0.000 | 0.000 | -7.884 | 
| 206.916 | 50.600 | 48.890 | -0.000 | -0.000 | -0.000 | 
| 51.150 | 309.928 | 81.603 | -0.000 | -0.000 | -0.000 | 
| 89.277 | 60.513 | 104.508 | 0.000 | -0.000 | 0.000 | 
| 54.777 | -43.129 | -40.864 | 23.078 | -0.000 | 0.000 | 
| -11.654 | -30.541 | 30.408 | 0.000 | 27.575 | -0.000 | 
| 12.241 | -55.567 | 24.233 | 0.000 | 0.000 | -7.884 | 
| 154.514 | 100.444 | 64.515 | 0.000 | 0.000 | 0.000 | 
| 96.007 | 211.184 | 99.271 | 0.000 | 0.000 | -0.000 | 
| 62.009 | 107.334 | 118.301 | -0.000 | 0.000 | 0.000 | 
| -0.762 | 3.458 | -1.508 | 17.018 | 0.000 | -0.000 | 
| -0.000 | -0.000 | -0.000 | 0.000 | 70.663 | 0.000 | 
| -0.710 | 3.224 | -1.406 | 0.000 | 0.000 | 16.488 | 
| 155.257 | 94.562 | 67.580 | -0.000 | -0.000 | -0.000 | 
| 97.579 | 204.459 | 102.105 | -0.000 | -0.000 | 0.000 | 
| 68.468 | 99.038 | 124.234 | -0.000 | 0.000 | -0.000 | 
| 0.762 | -3.458 | 1.508 | 17.018 | -0.000 | -0.000 | 
| 0.000 | 0.000 | 0.000 | -0.000 | 70.663 | 0.000 | 
| 0.710 | -3.224 | 1.406 | -0.000 | -0.000 | 16.488 | 
| 206.127 | 51.088 | 49.752 | -0.000 | 0.000 | 0.000 | 
| 51.088 | 308.362 | 81.774 | -0.000 | 0.000 | -0.000 | 
| 67.676 | 101.509 | 121.604 | -0.000 | 0.000 | -0.000 | 
| -0.000 | -0.000 | -0.000 | 54.138 | 0.000 | -0.000 | 
| -0.000 | 0.000 | -0.000 | -0.000 | 70.581 | 0.000 | 
| -0.000 | -0.000 | -0.000 | -0.000 | 0.000 | 49.785 | 
| 153.664 | 98.183 | 66.377 | 0.000 | -0.000 | 0.000 | 
| 96.274 | 209.822 | 101.430 | 0.000 | -0.000 | -0.000 | 
| 67.080 | 104.264 | 123.366 | 0.000 | -0.000 | -0.000 | 
| 0.000 | 0.000 | 0.000 | 54.138 | -0.000 | -0.000 | 
| 0.000 | 0.000 | 0.000 | 0.000 | 70.581 | -0.000 | 
| 0.000 | 0.000 | 0.000 | 0.000 | -0.000 | 49.785 | 
| 206.127 | 51.088 | 49.752 | -0.000 | 0.000 | -0.000 | 
| 93.388 | 207.312 | 105.467 | -0.000 | 0.000 | -0.000 | 
| 49.752 | 81.774 | 198.392 | 0.000 | 0.000 | 0.000 | 
| -0.000 | -0.000 | -0.000 | 54.138 | 0.000 | 0.000 | 
| -0.000 | -0.000 | -0.000 | -0.000 | 70.581 | -0.000 | 
| -0.000 | -0.000 | -0.000 | -0.000 | 0.000 | 49.785 | 
| 153.561 | 97.237 | 65.991 | 0.000 | -0.000 | 0.000 | 
| 93.409 | 207.191 | 102.965 | 0.000 | -0.000 | 0.000 | 
| 49.752 | 81.774 | 198.392 | -0.000 | 0.000 | -0.000 | 
| 0.000 | 0.000 | 0.000 | 54.138 | -0.000 | 0.000 | 
| 0.000 | 0.000 | 0.000 | -0.000 | 70.581 | -0.000 | 
| 0.000 | 0.000 | 0.000 | -0.000 | -0.000 | 49.785 | 
| 206.127 | 51.088 | 49.751 | 0.000 | -0.000 | -0.000 | 
| 96.498 | 208.450 | 100.907 | -0.000 | 0.000 | 0.000 | 
| 67.378 | 102.876 | 122.487 | -0.000 | 0.000 | -0.000 | 
| 0.002 | -0.014 | -0.006 | 16.951 | 0.000 | -0.000 | 
| -0.000 | -0.000 | -0.000 | 0.000 | 70.581 | -0.000 | 
| -0.008 | -0.014 | -0.015 | 0.000 | 0.000 | 16.742 | 
| 153.550 | 97.142 | 65.952 | 0.000 | -0.000 | 0.000 | 
| 93.396 | 207.464 | 105.555 | 0.000 | -0.000 | 0.000 | 
| 62.072 | 104.813 | 119.482 | 0.000 | -0.000 | -0.000 | 
| -0.002 | 0.014 | 0.006 | 16.951 | -0.000 | 0.000 | 
| 0.000 | 0.000 | 0.000 | 0.000 | 70.581 | -0.000 | 
| 0.008 | 0.014 | 0.015 | 0.000 | -0.000 | 16.742 | 
| 908.970 | 192.158 | 266.577 | 31.572 | -129.247 | -40.489 | 
| 211.151 | -38.142 | -186.230 | 124.598 | 8.715 | -81.692 | 
| 172.524 | -29.607 | -94.442 | 142.259 | -64.731 | -108.163 | 
| 38.807 | -181.433 | -323.738 | 147.528 | 0.263 | -79.530 | 
| 371.786 | -103.744 | 15.651 | 47.692 | 48.282 | -167.939 | 
| 325.043 | -73.568 | 110.032 | 74.042 | -24.718 | -267.804 | 
| 236.574 | 317.773 | 471.539 | -153.491 | 19.012 | 83.411 | 
| 94.735 | 331.636 | 495.327 | -140.897 | -40.701 | 66.558 | 
| -253.728 | 164.859 | 130.334 | -169.431 | -68.349 | 244.816 | 
| -94.360 | 167.439 | 339.016 | -122.251 | -49.655 | 69.267 | 
| 17.744 | 150.643 | 242.051 | -159.330 | 80.560 | 105.867 | 
| -71.952 | 173.355 | 325.160 | -133.480 | -26.071 | 77.761 | 
| 333.845 | 198.805 | 202.777 | 11.710 | 66.272 | 12.606 | 
| 150.214 | 117.513 | 110.408 | 2.681 | -13.980 | -15.460 | 
| 111.563 | 127.905 | 203.340 | 21.169 | -86.841 | -41.024 | 
| -21.134 | -24.364 | -25.488 | 26.003 | -22.215 | -12.552 | 
| 210.169 | -36.358 | -82.468 | -0.391 | 74.262 | 10.346 | 
| 1.991 | -19.643 | -39.104 | 15.618 | 1.612 | -4.690 | 
| 423.973 | 134.904 | 221.234 | 20.517 | 23.126 | 11.943 | 
| 139.273 | 155.025 | 179.182 | -23.620 | -19.026 | -0.538 | 
| 99.079 | 163.640 | 270.365 | -5.631 | -91.971 | -26.380 | 
| -34.381 | 10.516 | 40.783 | -0.990 | -27.227 | 2.209 | 
| 77.069 | -6.265 | -56.322 | -38.177 | 103.147 | 39.179 | 
| -11.142 | 15.257 | 27.180 | -11.340 | -3.433 | 10.087 | 
| 302.750 | 143.223 | 136.786 | -17.200 | 44.504 | 8.206 | 
| 145.712 | 134.878 | 141.634 | -8.938 | -16.158 | -8.692 | 
| 105.700 | 143.754 | 233.176 | 8.980 | -89.166 | -34.473 | 
| 5.604 | 4.463 | 22.705 | 20.042 | -30.466 | -10.210 | 
| 88.321 | -22.339 | -89.990 | -23.160 | 105.684 | 30.234 | 
| -3.999 | -4.029 | -9.298 | 3.549 | -0.633 | 1.955 | 
| 301.406 | 146.729 | 143.416 | -19.901 | 44.001 | 9.686 | 
| 144.425 | 138.347 | 148.267 | -11.635 | -16.683 | -7.206 | 
| 104.394 | 147.249 | 239.803 | 6.291 | -89.671 | -32.991 | 
| -25.390 | 7.810 | 15.942 | 13.192 | -21.456 | -4.920 | 
| 83.273 | -22.013 | -86.085 | -26.046 | 105.309 | 32.498 | 
| -5.195 | -0.464 | -2.582 | 0.883 | -1.159 | 3.437 | 
| 72.869 | 174.127 | 147.996 | -0.000 | 0.000 | -0.000 | 
| -47.008 | 294.812 | 201.703 | -0.000 | 0.000 | 0.000 | 
| 51.688 | 51.946 | 194.967 | -0.000 | -0.000 | -0.000 | 
| -0.000 | -0.000 | 0.000 | 71.516 | -0.000 | -0.000 | 
| -0.000 | -0.000 | 0.000 | 0.000 | 73.638 | -0.000 | 
| -0.000 | -0.000 | 0.000 | -0.000 | -0.000 | 73.633 | 
| 277.904 | -152.186 | -70.523 | 0.000 | -0.000 | -0.000 | 
| 249.364 | -109.392 | -54.493 | 0.000 | 0.000 | 0.000 | 
| 250.444 | -134.965 | -31.360 | 0.000 | 0.000 | -0.000 | 
| 0.000 | 0.000 | -0.000 | 71.516 | 0.000 | 0.000 | 
| 0.000 | 0.000 | -0.000 | 0.000 | 73.638 | 0.000 | 
| 0.000 | 0.000 | -0.000 | 0.000 | -0.000 | 73.633 | 
| 175.222 | 52.568 | 52.521 | -0.000 | 0.000 | -0.000 | 
| 65.092 | 159.986 | 85.700 | -0.000 | -0.000 | -0.000 | 
| 63.304 | 112.042 | 138.878 | -0.000 | -0.000 | 0.000 | 
| -0.000 | -0.000 | -0.000 | 71.516 | -0.000 | -0.000 | 
| -15.053 | 20.451 | 13.341 | -0.000 | 19.124 | 0.000 | 
| -15.055 | 20.454 | 13.343 | -0.000 | -0.000 | 19.118 | 
| 139.998 | 52.325 | 64.391 | 0.000 | 0.000 | -0.000 | 
| 89.137 | 115.166 | 74.319 | 0.000 | -0.000 | -0.000 | 
| 51.688 | 51.946 | 194.967 | 0.000 | 0.000 | 0.000 | 
| 0.000 | 0.000 | 0.000 | 71.516 | -0.000 | -0.000 | 
| 15.053 | -20.451 | -13.341 | 0.000 | 19.124 | -0.000 | 
| 15.055 | -20.454 | -13.343 | 0.000 | 0.000 | 19.118 | 
| 131.376 | 71.769 | 71.435 | -0.000 | -0.000 | 0.000 | 
| 68.066 | 151.671 | 77.855 | -0.000 | -0.000 | 0.000 | 
| 68.458 | 81.095 | 148.065 | -0.000 | -0.000 | 0.000 | 
| -0.992 | 1.348 | 0.879 | 36.534 | -0.000 | 0.000 | 
| -1.013 | 1.376 | 0.898 | -0.000 | 36.954 | 0.000 | 
| -1.013 | 1.377 | 0.898 | -0.000 | -0.000 | 36.939 | 
| 133.740 | 69.493 | 69.923 | 0.000 | -0.000 | 0.000 | 
| 69.855 | 149.456 | 75.854 | 0.000 | -0.000 | 0.000 | 
| 69.859 | 75.473 | 149.764 | 0.000 | 0.000 | 0.000 | 
| 0.992 | -1.348 | -0.879 | 36.534 | 0.000 | 0.000 | 
| 1.013 | -1.376 | -0.898 | 0.000 | 36.954 | -0.000 | 
| 1.013 | -1.377 | -0.898 | 0.000 | 0.000 | 36.939 | 
| 190.594 | 63.469 | 69.693 | -0.000 | 10.435 | -0.000 | 
| 64.015 | 184.346 | 71.256 | -0.000 | 0.356 | -0.000 | 
| 69.130 | 70.077 | 196.146 | -0.000 | -0.847 | -0.000 | 
| -0.000 | -0.000 | 0.000 | 67.097 | -0.000 | 1.474 | 
| -183.672 | 573.544 | 37.469 | 0.000 | -486.100 | 0.000 | 
| -333.568 | 1131.369 | -422.107 | 1.531 | -253.992 | 36.400 | 
| 313.893 | -488.791 | 65.075 | -0.000 | 497.443 | -0.000 | 
| 64.015 | 184.346 | 71.256 | 0.000 | 0.356 | 0.000 | 
| 69.130 | 70.077 | 196.146 | 0.000 | -0.847 | 0.000 | 
| 0.000 | 0.000 | -0.000 | 67.097 | 0.000 | 1.474 | 
| 4.895 | 0.136 | -0.847 | 0.000 | 71.953 | 0.000 | 
| 333.568 | -1131.369 | 422.107 | 1.531 | 253.992 | 36.400 | 
| 190.594 | 63.469 | 69.693 | -0.000 | 10.435 | -0.000 | 
| 38.082 | 245.991 | 40.499 | -0.000 | -42.779 | -0.000 | 
| 80.407 | 154.074 | 141.941 | 0.000 | -46.586 | 0.000 | 
| -0.000 | -0.000 | -0.000 | 67.097 | -0.000 | 1.474 | 
| 4.895 | 0.136 | -0.847 | -0.000 | 71.953 | 0.000 | 
| -0.000 | -0.000 | -0.000 | 1.694 | -0.000 | 58.879 | 
| 145.563 | 33.673 | 96.623 | -0.000 | 51.054 | -0.000 | 
| 140.584 | -47.508 | 155.235 | 0.000 | -19.647 | -0.000 | 
| 115.667 | 39.066 | 137.675 | -0.000 | 50.547 | -0.000 | 
| 0.000 | 0.000 | 0.000 | 67.097 | 0.000 | 1.474 | 
| 4.895 | 0.136 | -0.847 | 0.000 | 71.953 | -0.000 | 
| 0.000 | 0.000 | 0.000 | 1.694 | -0.000 | 58.879 | 
| 131.387 | 96.605 | 87.500 | -0.000 | -0.430 | 0.000 | 
| 84.312 | 132.685 | 91.112 | 0.000 | -3.235 | 0.000 | 
| 92.462 | 96.393 | 142.575 | -0.000 | -1.568 | 0.000 | 
| -1.447 | 4.503 | 0.270 | 23.330 | -3.848 | 1.340 | 
| 4.895 | 0.136 | -0.848 | 0.000 | 71.953 | -0.000 | 
| -1.431 | 4.454 | 0.267 | 1.561 | -3.807 | 22.385 | 
| 190.594 | 63.469 | 69.693 | 0.000 | 10.435 | 0.000 | 
| 93.796 | 115.203 | 91.603 | 0.000 | 4.996 | -0.000 | 
| 69.130 | 70.077 | 196.147 | 0.000 | -0.847 | 0.000 | 
| 1.447 | -4.503 | -0.270 | 23.330 | 3.848 | 1.340 | 
| 3.032 | -3.887 | 1.805 | -0.000 | 25.494 | -0.000 | 
| 1.431 | -4.454 | -0.267 | 1.561 | 3.807 | 22.385 | 
| 176.878 | 54.950 | 75.097 | 0.000 | 2.125 | -0.000 | 
| 109.853 | 307.975 | 74.905 | -0.000 | 7.001 | -0.000 | 
| 72.479 | 74.905 | 201.326 | -0.000 | 1.476 | -0.000 | 
| 0.000 | -0.000 | -0.000 | 68.129 | 0.000 | 5.823 | 
| -8.833 | -34.046 | 0.456 | 0.000 | 49.428 | 0.000 | 
| 0.000 | -0.000 | -0.000 | 5.823 | 0.000 | 97.651 | 
| 210.162 | 110.248 | 72.562 | 0.000 | 11.929 | 0.000 | 
| 66.166 | 176.754 | 73.668 | 0.000 | -11.101 | -0.000 | 
| 72.479 | 74.905 | 201.326 | 0.000 | 1.476 | 0.000 | 
| -0.000 | 0.000 | 0.000 | 68.129 | -0.000 | 5.823 | 
| -8.833 | -34.045 | 0.456 | -0.000 | 49.429 | -0.000 | 
| -0.000 | 0.000 | 0.000 | 5.823 | -0.000 | 97.651 | 
| 176.941 | 55.055 | 75.092 | -0.000 | 2.144 | 0.000 | 
| 66.163 | 176.743 | 73.668 | -0.000 | -11.103 | 0.000 | 
| 83.717 | 68.205 | 157.922 | 0.000 | -0.961 | 0.000 | 
| -0.000 | -0.000 | 0.000 | 27.702 | -0.000 | 10.477 | 
| 3.126 | -1.536 | 1.901 | 0.000 | 26.295 | 0.000 | 
| -0.000 | -0.000 | 0.000 | 6.664 | -0.000 | 53.376 | 
| 176.879 | 54.951 | 75.097 | 0.000 | 2.125 | -0.000 | 
| 66.169 | 176.762 | 73.669 | 0.000 | -11.100 | -0.000 | 
| 72.479 | 74.905 | 201.326 | 0.000 | 1.476 | 0.000 | 
| 0.000 | 0.000 | -0.000 | 27.702 | 0.000 | 10.477 | 
| 7.808 | 7.001 | 1.476 | 0.000 | 73.036 | 0.000 | 
| 0.000 | 0.000 | -0.000 | 6.664 | 0.000 | 53.376 | 
| 144.815 | 90.880 | 93.100 | 0.000 | 4.630 | 0.000 | 
| 66.133 | 176.653 | 73.667 | -0.000 | -11.115 | 0.000 | 
| 92.611 | 88.053 | 154.661 | 0.000 | 2.036 | 0.000 | 
| -0.000 | -0.000 | -0.000 | 25.772 | -0.000 | 2.553 | 
| 3.897 | -0.565 | 2.039 | 0.000 | 23.811 | -0.000 | 
| -0.000 | 0.000 | -0.000 | 5.823 | 0.000 | 97.651 | 
| 176.725 | 54.695 | 75.108 | 0.000 | 2.080 | -0.000 | 
| 85.145 | 125.552 | 86.985 | -0.000 | -3.746 | -0.000 | 
| 92.612 | 88.057 | 154.662 | -0.000 | 2.036 | -0.000 | 
| 0.000 | 0.000 | 0.000 | 25.772 | 0.000 | 2.553 | 
| -8.832 | -34.043 | 0.456 | 0.000 | 49.430 | -0.000 | 
| 0.000 | -0.000 | 0.000 | 5.823 | -0.000 | 97.651 | 
| 118.919 | 113.616 | 113.616 | -0.000 | 0.000 | -0.000 | 
| 113.616 | 118.919 | 113.616 | -0.000 | 0.000 | -0.000 | 
| 113.616 | 113.616 | 118.919 | -0.000 | 0.000 | -0.000 | 
| 22.597 | 22.597 | 22.597 | 7.155 | 0.000 | -0.000 | 
| 22.597 | 22.597 | 22.597 | -0.000 | 7.155 | -0.000 | 
| 22.597 | 22.597 | 22.597 | -0.000 | 0.000 | 7.155 | 
| 177.982 | -50.152 | -50.152 | 0.000 | -0.000 | 0.000 | 
| -50.152 | 177.982 | -50.152 | 0.000 | -0.000 | 0.000 | 
| -50.152 | -50.152 | 177.982 | 0.000 | -0.000 | 0.000 | 
| -22.597 | -22.597 | -22.597 | 7.155 | -0.000 | 0.000 | 
| -22.597 | -22.597 | -22.597 | 0.000 | 7.155 | 0.000 | 
| -22.597 | -22.597 | -22.597 | 0.000 | -0.000 | 7.155 | 
| 188.776 | 67.722 | 67.722 | -0.000 | -0.000 | 0.000 | 
| 67.722 | 188.776 | 67.722 | -0.000 | -0.000 | 0.000 | 
| 67.722 | 67.722 | 188.776 | -0.000 | -0.000 | 0.000 | 
| -0.000 | -0.000 | -0.000 | 67.682 | -0.000 | 0.000 | 
| -0.000 | -0.000 | -0.000 | -0.000 | 67.682 | 0.000 | 
| -0.000 | -0.000 | -0.000 | 0.000 | -0.000 | 67.682 | 
| 129.144 | 79.207 | 79.207 | 0.000 | -0.000 | 0.000 | 
| 79.207 | 129.144 | 79.207 | 0.000 | -0.000 | 0.000 | 
| 79.207 | 79.207 | 129.144 | 0.000 | -0.000 | 0.000 | 
| 0.000 | 0.000 | 0.000 | 67.682 | -0.000 | -0.000 | 
| 0.000 | 0.000 | 0.000 | -0.000 | 67.682 | -0.000 | 
| 0.000 | 0.000 | 0.000 | 0.000 | 0.000 | 67.682 | 
| 141.510 | 80.623 | 80.623 | -0.000 | 0.000 | -0.000 | 
| 80.623 | 141.510 | 80.623 | -0.000 | 0.000 | -0.000 | 
| 80.623 | 80.623 | 141.510 | -0.000 | 0.000 | -0.000 | 
| 0.144 | 0.144 | 0.144 | 29.017 | 0.000 | -0.000 | 
| 0.144 | 0.144 | 0.144 | -0.000 | 29.017 | -0.000 | 
| 0.144 | 0.144 | 0.144 | -0.000 | 0.000 | 29.017 | 
| 140.849 | 80.519 | 80.519 | 0.000 | -0.000 | 0.000 | 
| 80.519 | 140.849 | 80.519 | 0.000 | -0.000 | 0.000 | 
| 80.519 | 80.519 | 140.849 | 0.000 | -0.000 | 0.000 | 
| -0.144 | -0.144 | -0.144 | 29.017 | -0.000 | 0.000 | 
| -0.144 | -0.144 | -0.144 | 0.000 | 29.017 | 0.000 | 
| -0.144 | -0.144 | -0.144 | 0.000 | -0.000 | 29.017 | 
| -413.400 | -448.065 | -448.065 | -0.000 | 0.000 | -0.000 | 
| -448.065 | -413.400 | -448.065 | -0.000 | 0.000 | 0.000 | 
| -448.065 | -448.065 | -413.400 | -0.000 | 0.000 | 0.000 | 
| 0.000 | 0.000 | 0.000 | 68.305 | 0.000 | -0.000 | 
| 0.000 | 0.000 | 0.000 | 0.000 | 68.305 | -0.000 | 
| 0.000 | 0.000 | 0.000 | 0.000 | -0.000 | 68.305 | 
| 191.040 | 67.602 | 67.602 | -0.000 | 0.000 | 0.000 | 
| 67.602 | 191.040 | 67.602 | -0.000 | 0.000 | 0.000 | 
| 67.602 | 67.602 | 191.040 | -0.000 | 0.000 | 0.000 | 
| -0.000 | -0.000 | -0.000 | 68.305 | 0.000 | 0.000 | 
| -0.000 | -0.000 | -0.000 | -0.000 | 68.305 | 0.000 | 
| -0.000 | -0.000 | -0.000 | -0.000 | -0.000 | 68.305 | 
| 60.081 | 25.531 | 25.531 | -0.000 | -0.000 | 0.000 | 
| 25.531 | 60.081 | 25.531 | -0.000 | -0.000 | 0.000 | 
| 25.531 | 25.531 | 60.081 | -0.000 | 0.000 | -0.000 | 
| -0.000 | -0.000 | -0.000 | 68.305 | -0.000 | 0.000 | 
| -0.000 | -0.000 | -0.000 | 0.000 | 68.305 | -0.000 | 
| -0.000 | -0.000 | -0.000 | 0.000 | 0.000 | 68.305 | 
| 191.040 | 67.602 | 67.602 | -0.000 | -0.000 | 0.000 | 
| 67.602 | 191.040 | 67.602 | -0.000 | -0.000 | 0.000 | 
| 67.602 | 67.602 | 191.040 | -0.000 | 0.000 | -0.000 | 
| 0.000 | 0.000 | 0.000 | 68.305 | -0.000 | 0.000 | 
| 0.000 | 0.000 | 0.000 | -0.000 | 68.305 | -0.000 | 
| 0.000 | 0.000 | 0.000 | -0.000 | -0.000 | 68.305 | 
| 118.797 | 72.076 | 72.076 | 0.000 | 0.000 | -0.000 | 
| 72.076 | 118.797 | 72.076 | 0.000 | -0.000 | 0.000 | 
| 72.076 | 72.076 | 118.797 | 0.000 | -0.000 | -0.000 | 
| -3.602 | -3.602 | -3.602 | 24.316 | -0.000 | 0.000 | 
| -3.602 | -3.602 | -3.602 | -0.000 | 24.316 | -0.000 | 
| -3.602 | -3.602 | -3.602 | -0.000 | 0.000 | 24.316 | 
| 141.593 | 88.630 | 88.630 | 0.000 | -0.000 | -0.000 | 
| 88.630 | 141.593 | 88.630 | 0.000 | -0.000 | -0.000 | 
| 88.630 | 88.630 | 141.593 | 0.000 | -0.000 | -0.000 | 
| 3.602 | 3.602 | 3.602 | 24.316 | 0.000 | -0.000 | 
| 3.602 | 3.602 | 3.602 | 0.000 | 24.316 | 0.000 | 
| 3.602 | 3.602 | 3.602 | -0.000 | 0.000 | 24.316 | 
| 173.471 | 137.037 | 137.037 | -0.000 | -0.000 | 0.000 | 
| 137.037 | 173.471 | 137.037 | -0.000 | -0.000 | 0.000 | 
| 137.037 | 137.037 | 173.471 | -0.000 | 0.000 | 0.000 | 
| -0.000 | 0.000 | -0.000 | 59.325 | 0.000 | -0.000 | 
| -0.000 | -0.000 | -0.000 | 0.000 | 59.325 | -0.000 | 
| -0.000 | -0.000 | 0.000 | 0.000 | 0.000 | 59.325 | 
| 201.874 | 61.918 | 61.918 | -0.000 | -0.000 | 0.000 | 
| 61.918 | 201.874 | 61.918 | -0.000 | -0.000 | 0.000 | 
| 61.918 | 61.918 | 201.874 | 0.000 | -0.000 | 0.000 | 
| -0.000 | 0.000 | 0.000 | 59.325 | -0.000 | -0.000 | 
| 0.000 | 0.000 | 0.000 | -0.000 | 59.325 | -0.000 | 
| -0.000 | 0.000 | 0.000 | -0.000 | -0.000 | 59.325 | 
| 201.874 | 61.918 | 61.918 | 0.000 | 0.000 | -0.000 | 
| 61.918 | 201.874 | 61.918 | 0.000 | 0.000 | -0.000 | 
| 61.918 | 61.918 | 201.874 | -0.000 | -0.000 | -0.000 | 
| 3.842 | 3.842 | 3.842 | 23.619 | -0.000 | 0.000 | 
| 3.842 | 3.842 | 3.842 | -0.000 | 23.619 | 0.000 | 
| 3.842 | 3.842 | 3.842 | -0.000 | 0.000 | 23.619 | 
| 201.874 | 61.918 | 61.918 | -0.000 | 0.000 | 0.000 | 
| 61.918 | 201.874 | 61.918 | 0.000 | -0.000 | 0.000 | 
| 61.918 | 61.918 | 201.874 | 0.000 | -0.000 | 0.000 | 
| -3.842 | -3.842 | -3.842 | 23.619 | 0.000 | 0.000 | 
| -3.842 | -3.842 | -3.842 | 0.000 | 23.619 | 0.000 | 
| -3.842 | -3.842 | -3.842 | 0.000 | -0.000 | 23.619 | 
| 139.795 | 91.141 | 91.141 | -0.000 | -0.000 | 0.000 | 
| 91.141 | 139.795 | 91.141 | -0.000 | 0.000 | -0.000 | 
| 91.141 | 91.141 | 139.795 | -0.000 | 0.000 | 0.000 | 
| 0.378 | 0.378 | 0.378 | 24.177 | 0.000 | 0.000 | 
| 0.378 | 0.378 | 0.378 | -0.000 | 24.177 | 0.000 | 
| 0.378 | 0.378 | 0.378 | -0.000 | 0.000 | 24.177 | 
| 139.041 | 90.399 | 90.399 | 0.000 | -0.000 | -0.000 | 
| 90.399 | 139.041 | 90.399 | 0.000 | 0.000 | -0.000 | 
| 90.399 | 90.399 | 139.041 | 0.000 | -0.000 | -0.000 | 
| -0.378 | -0.378 | -0.378 | 24.177 | -0.000 | -0.000 | 
| -0.378 | -0.378 | -0.378 | 0.000 | 24.177 | -0.000 | 
| -0.378 | -0.378 | -0.378 | 0.000 | -0.000 | 24.177 | 
| -40.705 | -101.664 | -101.496 | -0.198 | 0.122 | 0.296 | 
| -101.551 | -40.794 | -101.495 | -0.199 | 0.123 | 0.297 | 
| -66.188 | -64.696 | -86.268 | 2.566 | -1.581 | -3.830 | 
| -187.455 | -187.575 | -187.394 | 27.258 | 0.131 | 0.318 | 
| -187.479 | -187.598 | -187.419 | -0.211 | 27.577 | 0.315 | 
| -187.492 | -187.611 | -187.432 | -0.210 | 0.130 | 27.748 | 
| 334.969 | 273.280 | 273.094 | 0.219 | -0.135 | -0.327 | 
| 273.173 | 335.086 | 273.110 | 0.218 | -0.135 | -0.326 | 
| 273.148 | 273.272 | 334.910 | 0.219 | -0.135 | -0.327 | 
| 187.485 | 187.604 | 187.425 | 27.652 | -0.130 | -0.314 | 
| 187.461 | 187.581 | 187.400 | 0.212 | 27.334 | -0.317 | 
| 187.448 | 187.568 | 187.387 | 0.213 | -0.132 | 27.159 | 
| 88.408 | 91.580 | 91.378 | 0.230 | -0.142 | -0.344 | 
| 71.228 | 119.070 | 71.223 | 0.015 | -0.009 | -0.023 | 
| 91.440 | 91.574 | 88.363 | 0.230 | -0.142 | -0.344 | 
| -16.875 | -16.735 | -16.947 | 2.094 | -0.149 | -0.361 | 
| -16.853 | -16.712 | -16.924 | 0.242 | 1.779 | -0.361 | 
| -0.000 | -0.000 | -0.000 | -0.000 | 0.000 | 59.779 | 
| 119.352 | 124.326 | 124.531 | -0.234 | 0.144 | 0.349 | 
| 124.435 | 119.253 | 124.504 | -0.234 | 0.144 | 0.349 | 
| 124.476 | 124.340 | 119.403 | -0.234 | 0.144 | 0.349 | 
| 0.000 | 0.000 | 0.000 | 59.779 | -0.000 | -0.000 | 
| 16.870 | 16.729 | 16.941 | -0.242 | 2.019 | 0.361 | 
| 18.943 | 18.945 | 18.941 | 0.005 | -0.003 | 25.317 | 
| 136.601 | 91.072 | 91.058 | 0.015 | -0.009 | -0.023 | 
| 91.065 | 136.604 | 91.061 | 0.015 | -0.009 | -0.023 | 
| 91.061 | 91.070 | 136.599 | 0.015 | -0.009 | -0.023 | 
| -1.599 | -1.594 | -1.601 | 21.380 | -0.005 | -0.012 | 
| -1.084 | -1.075 | -1.089 | 0.016 | 22.543 | -0.023 | 
| -1.084 | -1.075 | -1.089 | 0.016 | -0.010 | 22.539 | 
| 136.976 | 94.052 | 94.060 | -0.010 | 0.006 | 0.015 | 
| 94.058 | 136.968 | 94.061 | -0.010 | 0.006 | 0.015 | 
| 94.057 | 94.051 | 136.980 | -0.010 | 0.006 | 0.015 | 
| 1.084 | 1.075 | 1.089 | 22.541 | 0.010 | 0.023 | 
| 1.599 | 1.594 | 1.601 | -0.008 | 21.374 | 0.012 | 
| 1.599 | 1.594 | 1.601 | -0.008 | 0.005 | 21.387 | 
| 281.811 | 252.460 | 455.849 | -2.548 | -0.000 | 0.000 | 
| 71.816 | 203.952 | 63.416 | -4.463 | -0.000 | -0.000 | 
| 64.464 | 64.464 | 171.705 | -0.000 | -0.000 | 0.000 | 
| 179.692 | 170.509 | 585.045 | 24.931 | -0.000 | -0.000 | 
| 175.101 | 175.101 | 585.045 | -0.000 | 24.931 | 4.591 | 
| 146.321 | 146.321 | 367.128 | 0.000 | -2.548 | 14.657 | 
| -10.727 | -40.058 | -278.012 | -2.548 | 0.000 | -0.000 | 
| -75.624 | -21.755 | -504.649 | -4.591 | 0.000 | 0.000 | 
| 64.464 | 64.464 | 171.705 | 0.000 | 0.000 | 0.000 | 
| -170.509 | -179.692 | -585.045 | 24.931 | 0.000 | -0.000 | 
| -175.101 | -175.101 | -585.045 | 0.000 | 24.931 | 4.591 | 
| -146.321 | -146.321 | -367.128 | 0.000 | -2.548 | 14.657 | 
| 170.845 | 117.068 | 139.083 | 4.592 | -0.000 | -0.000 | 
| 120.749 | 150.279 | 125.534 | 2.542 | -0.000 | 0.000 | 
| 99.208 | 99.208 | 187.891 | 0.000 | -0.000 | 0.000 | 
| -20.964 | -6.674 | 34.751 | 27.430 | -0.000 | 0.000 | 
| 14.615 | 14.615 | 36.664 | 0.000 | 15.339 | -2.544 | 
| -19.871 | -19.871 | 13.063 | -0.000 | 5.706 | 18.895 | 
| 135.935 | 81.978 | 22.014 | 4.591 | -0.000 | -0.000 | 
| 91.596 | 120.903 | 52.245 | 2.541 | -0.000 | -0.000 | 
| 64.018 | 64.018 | 71.251 | 0.000 | -0.000 | -0.000 | 
| -12.915 | -22.097 | -58.491 | 24.940 | 0.000 | -0.000 | 
| -14.615 | -14.615 | -36.664 | -0.000 | 15.339 | -2.544 | 
| 19.871 | 19.871 | -13.063 | 0.000 | 5.706 | 18.895 | 
| 154.627 | 101.552 | 86.565 | 4.593 | -0.000 | 0.000 | 
| 101.534 | 154.656 | 86.551 | -4.593 | -0.000 | 0.000 | 
| 84.320 | 84.320 | 133.131 | 0.000 | -0.000 | 0.000 | 
| 6.308 | -2.870 | 5.742 | 25.675 | -0.000 | 0.000 | 
| -0.000 | -0.000 | -0.000 | -0.000 | 65.223 | 4.463 | 
| 1.742 | 1.742 | 5.820 | 0.000 | 4.591 | 27.144 | 
| 151.915 | 97.605 | 74.567 | 4.591 | 0.000 | -0.000 | 
| 97.605 | 151.915 | 74.567 | -4.591 | 0.000 | -0.000 | 
| 79.426 | 79.426 | 124.557 | 0.000 | 0.000 | -0.000 | 
| 2.870 | -6.308 | -5.742 | 25.675 | 0.000 | -0.000 | 
| 0.000 | 0.000 | 0.000 | 0.000 | 65.223 | 4.463 | 
| -1.742 | -1.742 | -5.820 | -0.000 | 4.591 | 27.144 | 
| 206.111 | 72.023 | 63.787 | 4.782 | -0.000 | -0.000 | 
| 72.023 | 206.111 | 63.787 | -4.782 | -0.000 | 0.000 | 
| 63.787 | 63.787 | 170.617 | -0.000 | -0.000 | 0.000 | 
| 4.782 | -4.782 | -0.000 | 65.360 | -0.000 | 0.000 | 
| 171.960 | 171.960 | -390.457 | 0.000 | 22.217 | 4.618 | 
| 172.041 | 172.041 | -390.642 | 0.000 | 4.618 | 24.510 | 
| -23.129 | -71.524 | 475.865 | 4.616 | 0.000 | -0.000 | 
| 72.023 | 206.111 | 63.787 | -4.782 | 0.000 | 0.000 | 
| 63.787 | 63.787 | 170.617 | 0.000 | -0.000 | 0.000 | 
| -167.342 | -176.578 | 390.457 | 22.217 | 0.000 | -0.000 | 
| -171.960 | -171.960 | 390.457 | -0.000 | 22.217 | 4.618 | 
| -172.041 | -172.041 | 390.642 | -0.000 | 4.618 | 24.509 | 
| 206.110 | 72.023 | 63.787 | 4.782 | -0.000 | -0.000 | 
| 72.023 | 206.110 | 63.787 | -4.782 | -0.000 | 0.000 | 
| 103.602 | 103.602 | 86.971 | 0.000 | -0.000 | 0.000 | 
| 4.782 | -4.782 | -0.000 | 65.360 | 0.000 | 0.000 | 
| 15.908 | 15.908 | -36.121 | 0.000 | 25.449 | 4.630 | 
| 16.231 | 16.231 | -36.855 | 0.000 | 4.627 | 26.915 | 
| 134.050 | 84.242 | 120.757 | 4.619 | 0.000 | -0.000 | 
| 72.023 | 206.111 | 63.787 | -4.782 | 0.000 | -0.000 | 
| 63.787 | 63.787 | 170.617 | 0.000 | 0.000 | -0.000 | 
| 4.782 | -4.782 | 0.000 | 65.360 | 0.000 | -0.000 | 
| -15.908 | -15.908 | 36.121 | -0.000 | 25.449 | 4.630 | 
| -16.231 | -16.231 | 36.855 | -0.000 | 4.627 | 26.915 | 
| 156.482 | 100.852 | 77.190 | 4.630 | 0.000 | 0.000 | 
| 100.507 | 152.759 | 80.468 | 1.625 | -0.000 | 0.000 | 
| 63.787 | 63.787 | 170.616 | 0.000 | -0.000 | 0.000 | 
| 6.134 | -3.144 | -3.395 | 27.847 | -0.000 | 0.000 | 
| 1.495 | 1.495 | -3.395 | 0.000 | 27.847 | 4.639 | 
| 1.547 | 1.547 | -3.513 | 0.000 | 4.634 | 28.788 | 
| 146.762 | 95.851 | 89.396 | -0.676 | 0.000 | -0.000 | 
| 96.484 | 148.893 | 88.815 | 1.805 | 0.000 | -0.000 | 
| 80.483 | 80.483 | 132.916 | -0.000 | 0.000 | -0.000 | 
| 3.144 | -6.134 | 3.395 | 27.848 | 0.000 | -0.000 | 
| -1.495 | -1.495 | 3.395 | -0.000 | 27.847 | 4.639 | 
| -1.547 | -1.547 | 3.513 | -0.000 | 4.634 | 28.788 | 
| 184.708 | 46.356 | 49.035 | 0.000 | 0.000 | 0.000 | 
| 46.356 | 184.708 | 49.035 | 0.000 | 0.000 | 0.000 | 
| 80.018 | 80.018 | 147.447 | 0.000 | -0.000 | 0.000 | 
| 10.632 | 10.632 | -4.859 | 18.106 | -0.000 | 0.000 | 
| 11.144 | 11.144 | -1.892 | 0.000 | 34.272 | -0.000 | 
| -0.000 | 0.000 | -0.000 | 0.000 | 0.000 | 69.176 | 
| 184.708 | 46.356 | 49.035 | -0.000 | 0.000 | -0.000 | 
| 46.356 | 184.708 | 49.035 | 0.000 | -0.000 | -0.000 | 
| 49.035 | 49.035 | 188.285 | 0.000 | 0.000 | -0.000 | 
| -10.632 | -10.632 | 4.859 | 18.106 | -0.000 | -0.000 | 
| -11.144 | -11.144 | 1.892 | -0.000 | 34.272 | -0.000 | 
| -0.000 | -0.000 | 0.000 | -0.000 | -0.000 | 69.176 | 
| 143.011 | 67.976 | 69.317 | 0.000 | -0.000 | 0.000 | 
| 67.976 | 143.011 | 69.317 | 0.000 | -0.000 | -0.000 | 
| 49.035 | 49.035 | 188.285 | -0.000 | 0.000 | 0.000 | 
| 1.023 | 1.023 | 0.050 | 36.272 | -0.000 | 0.000 | 
| -0.000 | -0.000 | -0.000 | 0.000 | 71.157 | -0.000 | 
| 0.668 | 0.668 | -0.305 | 0.000 | -0.000 | 37.245 | 
| 184.708 | 46.356 | 49.035 | 0.000 | -0.000 | -0.000 | 
| 46.356 | 184.708 | 49.035 | 0.000 | -0.000 | -0.000 | 
| 69.079 | 69.079 | 145.802 | -0.000 | 0.000 | -0.000 | 
| -1.023 | -1.023 | -0.050 | 36.272 | -0.000 | 0.000 | 
| 0.000 | 0.000 | 0.000 | -0.000 | 71.157 | 0.000 | 
| -0.668 | -0.668 | 0.305 | -0.000 | -0.000 | 37.245 | 
| 184.708 | 46.356 | 49.035 | 0.000 | 0.000 | -0.000 | 
| 67.281 | 142.615 | 69.493 | 0.000 | -0.000 | -0.000 | 
| 69.518 | 69.518 | 146.072 | 0.000 | -0.000 | 0.000 | 
| 0.066 | 0.066 | -0.030 | 38.106 | 0.000 | 0.000 | 
| 0.066 | 0.066 | -0.030 | 0.000 | 38.106 | 0.000 | 
| -0.000 | -0.000 | -0.000 | -0.000 | -0.000 | 69.176 | 
| 142.444 | 67.168 | 69.572 | -0.000 | 0.000 | 0.000 | 
| 67.168 | 142.444 | 69.572 | -0.000 | 0.000 | -0.000 | 
| 69.407 | 69.407 | 146.090 | -0.000 | 0.000 | -0.000 | 
| -0.066 | -0.066 | 0.030 | 38.106 | 0.000 | -0.000 | 
| -0.066 | -0.066 | 0.030 | -0.000 | 38.106 | -0.000 | 
| 0.000 | 0.000 | 0.000 | 0.000 | 0.000 | 69.176 | 
| -90.995 | -153.536 | 479.663 | 0.000 | -0.000 | 0.000 | 
| 46.301 | 184.611 | 49.052 | -0.000 | 0.000 | 0.000 | 
| 49.004 | 49.004 | 188.162 | 0.000 | 0.000 | 0.000 | 
| -224.847 | -224.847 | 405.940 | 31.588 | -0.000 | 0.000 | 
| -224.847 | -224.847 | 405.940 | 0.000 | 31.588 | 0.000 | 
| -224.847 | -224.847 | 405.940 | 0.000 | -0.000 | 31.272 | 
| 358.696 | 296.147 | -332.206 | -0.000 | 0.000 | -0.000 | 
| 46.301 | 184.611 | 49.052 | -0.000 | -0.000 | -0.000 | 
| 49.004 | 49.004 | 188.162 | -0.000 | -0.000 | -0.000 | 
| 224.847 | 224.847 | -405.940 | 31.588 | 0.000 | -0.000 | 
| 224.847 | 224.847 | -405.940 | -0.000 | 31.588 | -0.000 | 
| 224.847 | 224.847 | -405.940 | -0.000 | 0.000 | 31.272 | 
| 111.810 | 48.819 | 113.915 | 0.000 | -0.000 | 0.000 | 
| 46.301 | 184.611 | 49.052 | 0.000 | 0.000 | 0.000 | 
| 49.004 | 49.004 | 188.162 | 0.000 | 0.000 | 0.000 | 
| -0.000 | -0.000 | -0.000 | 71.077 | 0.000 | 0.000 | 
| -0.000 | -0.000 | -0.000 | 0.000 | 71.077 | 0.000 | 
| -0.000 | -0.000 | -0.000 | -0.000 | 0.000 | 69.155 | 
| 184.611 | 46.301 | 49.052 | -0.000 | -0.000 | -0.000 | 
| 46.301 | 184.611 | 49.052 | -0.000 | -0.000 | -0.000 | 
| 49.004 | 49.004 | 188.162 | -0.000 | -0.000 | -0.000 | 
| 0.000 | 0.000 | 0.000 | 71.077 | -0.000 | -0.000 | 
| 0.000 | 0.000 | 0.000 | -0.000 | 71.077 | -0.000 | 
| 0.000 | 0.000 | 0.000 | 0.000 | -0.000 | 69.155 | 
| 184.611 | 46.301 | 49.052 | 0.000 | 0.000 | 0.000 | 
| 46.301 | 184.611 | 49.052 | 0.000 | 0.000 | 0.000 | 
| 49.004 | 49.004 | 188.162 | 0.000 | 0.000 | 0.000 | 
| -0.000 | -0.000 | -0.000 | 71.077 | 0.000 | 0.000 | 
| -0.000 | -0.000 | -0.000 | 0.000 | 71.077 | 0.000 | 
| -1.962 | -1.962 | 3.542 | 0.000 | -0.000 | 36.098 | 
| 143.202 | 69.581 | 66.636 | -0.000 | 0.000 | -0.000 | 
| 69.579 | 143.205 | 66.634 | -0.000 | 0.000 | -0.000 | 
| 49.004 | 49.004 | 188.162 | -0.000 | -0.000 | -0.000 | 
| 0.000 | 0.000 | 0.000 | 71.077 | -0.000 | -0.000 | 
| 0.000 | 0.000 | 0.000 | 0.000 | 71.077 | -0.000 | 
| 1.962 | 1.962 | -3.542 | -0.000 | 0.000 | 36.098 | 
| 174.894 | 110.111 | 86.607 | 0.000 | -0.000 | -0.000 | 
| 110.111 | 174.894 | 86.607 | -0.000 | -0.000 | 0.000 | 
| 86.900 | 86.900 | 205.725 | -0.000 | 0.000 | -0.000 | 
| -0.004 | -0.004 | -0.002 | 50.169 | 0.000 | 0.000 | 
| -0.004 | -0.004 | -0.002 | 0.000 | 50.169 | 0.000 | 
| -0.003 | -0.003 | -0.001 | 0.000 | 0.000 | 47.160 | 
| 228.217 | 86.398 | 68.055 | -0.000 | -0.000 | -0.000 | 
| 86.398 | 228.217 | 68.055 | -0.000 | -0.000 | -0.000 | 
| 61.152 | 61.152 | 179.157 | -0.000 | -0.000 | 0.000 | 
| 0.004 | 0.004 | 0.002 | 50.169 | -0.000 | -0.000 | 
| 0.004 | 0.004 | 0.002 | -0.000 | 50.169 | -0.000 | 
| 0.003 | 0.003 | 0.001 | -0.000 | -0.000 | 47.160 | 
| 311.537 | 97.203 | 86.900 | 0.000 | 0.000 | 0.000 | 
| 97.203 | 311.537 | 86.900 | -0.000 | -0.000 | 0.000 | 
| 61.150 | 61.150 | 179.157 | 0.000 | 0.000 | 0.000 | 
| -0.000 | -0.000 | -0.000 | 75.686 | 0.000 | 0.000 | 
| -0.000 | -0.000 | -0.000 | -0.000 | 75.686 | -0.000 | 
| -0.000 | -0.000 | 0.000 | -0.000 | 0.000 | 22.749 | 
| 311.537 | 97.203 | 86.900 | 0.000 | -0.000 | 0.000 | 
| 97.203 | 311.537 | 86.900 | 0.000 | 0.000 | 0.000 | 
| 61.150 | 61.150 | 179.157 | 0.000 | -0.000 | -0.000 | 
| 0.000 | 0.000 | 0.000 | 75.686 | -0.000 | 0.000 | 
| 0.000 | 0.000 | 0.000 | 0.000 | 75.686 | 0.000 | 
| 0.000 | 0.000 | -0.000 | 0.000 | -0.000 | 22.749 | 
| 228.212 | 86.395 | 68.053 | 0.000 | 0.000 | 0.000 | 
| 86.395 | 228.212 | 68.053 | 0.000 | 0.000 | 0.000 | 
| 86.900 | 86.900 | 205.725 | -0.000 | -0.000 | 0.000 | 
| -0.000 | -0.000 | -0.000 | 50.169 | 0.000 | 0.000 | 
| -0.000 | -0.000 | -0.000 | 0.000 | 50.169 | 0.000 | 
| -0.000 | -0.000 | -0.000 | 0.000 | 0.000 | 47.169 | 
| 175.716 | 110.212 | 86.790 | -0.000 | 0.000 | -0.000 | 
| 110.212 | 175.716 | 86.790 | 0.000 | 0.000 | -0.000 | 
| 83.068 | 83.068 | 142.416 | 0.000 | 0.000 | -0.000 | 
| 0.000 | 0.000 | 0.000 | 50.169 | -0.000 | 0.000 | 
| 0.000 | 0.000 | 0.000 | -0.000 | 50.169 | -0.000 | 
| 0.000 | 0.000 | 0.000 | -0.000 | -0.000 | 47.169 | 
| 1150.992 | 1091.626 | 2710.472 | 0.000 | 0.000 | 0.000 | 
| 1091.626 | 1150.992 | 2710.472 | -0.000 | 0.000 | 0.000 | 
| 71.206 | 71.206 | 200.836 | 0.000 | 0.000 | 0.000 | 
| 1012.446 | 1012.446 | 2642.968 | 28.482 | -0.000 | 0.000 | 
| 1012.446 | 1012.446 | 2642.968 | 0.000 | 28.482 | 0.000 | 
| 27.087 | 27.087 | 1302.103 | 0.000 | 0.000 | 1.564 | 
| 91.865 | 76.274 | -1199.385 | 0.000 | -0.000 | -0.000 | 
| 76.274 | 91.865 | -1199.385 | -0.000 | -0.000 | -0.000 | 
| 71.206 | 71.206 | 200.836 | -0.000 | 0.000 | -0.000 | 
| -1012.446 | -1012.446 | -2642.968 | 28.482 | 0.000 | -0.000 | 
| -1012.446 | -1012.446 | -2642.968 | -0.000 | 28.482 | -0.000 | 
| -27.087 | -27.087 | -1302.103 | -0.000 | -0.000 | 1.564 | 
| 180.285 | 228.247 | 227.527 | 0.000 | 0.000 | 0.000 | 
| 228.247 | 180.285 | 227.527 | -0.000 | 0.000 | 0.000 | 
| 71.206 | 71.206 | 200.836 | 0.000 | 0.000 | 0.000 | 
| -0.000 | -0.000 | -0.000 | 67.170 | -0.000 | 0.000 | 
| -0.000 | -0.000 | -0.000 | 0.000 | 67.170 | 0.000 | 
| 261.618 | 261.618 | 257.649 | 0.000 | 0.000 | 11.757 | 
| 210.519 | 73.573 | 71.873 | -0.000 | -0.000 | -0.000 | 
| 73.573 | 210.519 | 71.873 | -0.000 | 0.000 | -0.000 | 
| 2.936 | 2.936 | -25.774 | -0.000 | 0.000 | -0.000 | 
| 0.000 | 0.000 | 0.000 | 67.170 | 0.000 | 0.000 | 
| 0.000 | 0.000 | 0.000 | -0.000 | 67.170 | -0.000 | 
| -261.618 | -261.618 | -257.649 | -0.000 | -0.000 | 11.757 | 
| 148.516 | 94.085 | 105.241 | 0.000 | -0.000 | 0.000 | 
| 94.085 | 148.516 | 105.241 | 0.000 | 0.000 | 0.000 | 
| 97.497 | 97.497 | 150.714 | 0.000 | 0.000 | 0.000 | 
| 0.198 | 0.198 | 9.540 | 19.267 | 0.000 | 0.000 | 
| 0.198 | 0.198 | 9.540 | 0.000 | 19.267 | 0.000 | 
| 6.614 | 6.614 | 7.144 | 0.000 | 0.000 | 11.281 | 
| 140.025 | 96.338 | 89.494 | -0.000 | -0.000 | -0.000 | 
| 96.338 | 140.025 | 89.494 | 0.000 | 0.000 | -0.000 | 
| 63.714 | 63.714 | 113.156 | 0.000 | -0.000 | -0.000 | 
| -0.198 | -0.198 | -9.540 | 19.267 | 0.000 | 0.000 | 
| -0.198 | -0.198 | -9.540 | 0.000 | 19.267 | -0.000 | 
| -6.614 | -6.614 | -7.144 | -0.000 | -0.000 | 11.281 | 
| 183.614 | 57.515 | 61.318 | -0.000 | -0.000 | 0.000 | 
| 57.515 | 192.565 | 53.054 | 0.000 | 0.000 | 0.000 | 
| 61.318 | 53.054 | 190.832 | 0.000 | 0.000 | -0.000 | 
| -2.463 | -18.809 | 17.010 | 29.850 | 0.000 | 0.000 | 
| -0.000 | -0.000 | -0.000 | -0.000 | 68.937 | 0.000 | 
| 3.201 | -20.001 | 21.740 | 0.000 | -0.000 | 25.534 | 
| 183.614 | 57.515 | 61.318 | -0.000 | -0.000 | -0.000 | 
| 57.515 | 192.565 | 53.054 | 0.000 | -0.000 | -0.000 | 
| 84.331 | 96.636 | 126.098 | 0.000 | 0.000 | -0.000 | 
| 2.464 | 18.809 | -17.010 | 29.850 | 0.000 | -0.000 | 
| 0.000 | 0.000 | 0.000 | 0.000 | 68.937 | 0.000 | 
| -3.201 | 20.001 | -21.740 | -0.000 | 0.000 | 25.534 | 
| 131.752 | 80.019 | 81.252 | 0.000 | 0.000 | 0.000 | 
| 81.777 | 142.195 | 78.955 | 0.000 | -0.000 | 0.000 | 
| 61.318 | 53.054 | 190.832 | -0.000 | 0.000 | 0.000 | 
| -0.000 | -0.000 | -0.000 | 72.014 | 0.000 | 0.000 | 
| 0.231 | -1.650 | 1.772 | 0.000 | 30.405 | 0.000 | 
| -0.000 | -0.000 | -0.000 | -0.000 | -0.000 | 64.370 | 
| 183.614 | 57.515 | 61.318 | -0.000 | -0.000 | -0.000 | 
| 81.355 | 145.525 | 75.326 | -0.000 | -0.000 | 0.000 | 
| 80.459 | 78.843 | 143.021 | -0.000 | 0.000 | -0.000 | 
| 0.000 | 0.000 | 0.000 | 72.014 | -0.000 | -0.000 | 
| -0.231 | 1.650 | -1.772 | -0.000 | 30.405 | -0.000 | 
| 0.000 | 0.000 | 0.000 | -0.000 | -0.000 | 64.370 | 
| 131.698 | 81.704 | 79.931 | 0.000 | 0.000 | 0.000 | 
| 82.752 | 145.093 | 75.838 | 0.000 | 0.000 | 0.000 | 
| 61.318 | 53.054 | 190.832 | -0.000 | 0.000 | 0.000 | 
| -0.000 | -0.000 | -0.000 | 72.014 | -0.000 | 0.000 | 
| 0.022 | -0.165 | 0.177 | 0.000 | 30.505 | 0.000 | 
| -0.000 | -0.000 | -0.000 | -0.000 | 0.000 | 64.370 | 
| 131.673 | 82.086 | 79.640 | -0.000 | -0.000 | -0.000 | 
| 57.515 | 192.565 | 53.054 | -0.000 | -0.000 | -0.000 | 
| 80.505 | 77.036 | 144.961 | -0.000 | 0.000 | -0.000 | 
| 0.000 | 0.000 | 0.000 | 72.014 | -0.000 | -0.000 | 
| -0.022 | 0.165 | -0.177 | -0.000 | 30.505 | -0.000 | 
| 0.000 | 0.000 | 0.000 | 0.000 | -0.000 | 64.370 | 
| 619.801 | -122.796 | 472.959 | 0.000 | -0.000 | -0.000 | 
| 581.495 | -71.030 | 467.006 | 0.000 | 0.000 | -0.000 | 
| 578.896 | -128.964 | 528.382 | 0.000 | 0.000 | -0.000 | 
| -0.000 | -0.000 | 0.000 | 70.606 | -0.000 | -0.000 | 
| -0.000 | 0.000 | -0.000 | 0.000 | 68.494 | -0.000 | 
| -0.000 | 0.000 | -0.000 | 0.000 | -0.000 | 64.521 | 
| 211.369 | 218.985 | -505.305 | -0.000 | 0.000 | 0.000 | 
| 174.549 | 266.640 | -506.360 | -0.000 | 0.000 | 0.000 | 
| 174.207 | 215.200 | -452.504 | -0.000 | 0.000 | 0.000 | 
| 0.000 | -0.000 | 0.000 | 70.606 | 0.000 | -0.000 | 
| 0.000 | -0.000 | 0.000 | -0.000 | 68.494 | 0.000 | 
| 0.000 | -0.000 | 0.000 | 0.000 | 0.000 | 64.521 | 
| 185.930 | 58.002 | 61.956 | 0.000 | -0.000 | -0.000 | 
| 134.596 | 116.939 | 117.738 | 0.000 | -0.000 | -0.000 | 
| 61.181 | 52.781 | 190.197 | 0.000 | -0.000 | -0.000 | 
| -9.010 | -13.281 | 58.850 | 26.163 | -0.000 | -0.000 | 
| -0.000 | -0.000 | -0.000 | 0.000 | 68.494 | -0.000 | 
| -9.097 | -13.259 | 58.839 | 0.000 | -0.000 | 25.306 | 
| 76.659 | 105.172 | 45.608 | -0.000 | 0.000 | 0.000 | 
| 35.986 | 157.798 | 40.736 | -0.000 | 0.000 | 0.000 | 
| 61.181 | 52.781 | 190.197 | -0.000 | 0.000 | 0.000 | 
| 9.010 | 13.281 | -58.850 | 26.163 | 0.000 | 0.000 | 
| 0.000 | 0.000 | 0.000 | -0.000 | 68.494 | 0.000 | 
| 9.097 | 13.259 | -58.839 | -0.000 | 0.000 | 25.306 | 
| 129.156 | 83.134 | 86.707 | 0.000 | -0.000 | -0.000 | 
| 80.314 | 137.469 | 85.940 | 0.000 | -0.000 | -0.000 | 
| 82.471 | 74.231 | 150.437 | 0.000 | -0.000 | -0.000 | 
| 2.775 | -1.929 | 4.880 | 30.490 | 0.000 | 0.000 | 
| 4.812 | -2.020 | 3.760 | 0.000 | 30.480 | 0.000 | 
| -1.240 | -1.155 | 5.503 | 0.000 | 0.000 | 28.436 | 
| 185.930 | 58.002 | 61.956 | -0.000 | -0.000 | 0.000 | 
| 82.435 | 141.810 | 73.804 | -0.000 | 0.000 | 0.000 | 
| 82.288 | 79.892 | 137.609 | -0.000 | 0.000 | 0.000 | 
| -2.775 | 1.929 | -4.880 | 30.490 | 0.000 | 0.000 | 
| -4.812 | 2.020 | -3.760 | -0.000 | 30.480 | 0.000 | 
| 1.240 | 1.155 | -5.503 | -0.000 | 0.000 | 28.436 | 
| 714.332 | 365.609 | 329.628 | 48.155 | -93.817 | -96.418 | 
| -275.518 | 340.598 | 380.009 | 1071.504 | 519.381 | 1032.066 | 
| 327.878 | 301.965 | 784.821 | 23.833 | -3.986 | -3.088 | 
| -597.985 | -562.831 | 475.078 | 1007.586 | 688.352 | 303.678 | 
| 708.154 | 983.472 | 2153.384 | 900.149 | -178.543 | 214.103 | 
| 707.912 | 1013.547 | 2170.546 | 904.662 | -301.792 | 348.498 | 
| 714.332 | 365.609 | 329.628 | 48.155 | -93.817 | -96.418 | 
| 238.224 | -985.913 | -794.724 | -1057.390 | -609.861 | -915.291 | 
| -602.027 | -886.137 | -1724.412 | -904.363 | 323.344 | -201.255 | 
| -722.936 | -1038.322 | -2174.781 | -802.052 | 309.776 | -206.898 | 
| -743.854 | -1025.514 | -2165.553 | -911.819 | 421.883 | -181.102 | 
| 595.178 | 570.087 | -456.711 | -997.108 | -684.325 | -273.409 | 
| 152.480 | 72.304 | 126.450 | 83.652 | 46.881 | 5.946 | 
| 74.283 | 138.368 | 121.417 | 81.021 | 59.687 | 15.776 | 
| 155.221 | 184.183 | 586.045 | 93.553 | -4.334 | 17.065 | 
| -62.920 | -46.491 | 57.038 | 99.445 | 76.594 | 34.673 | 
| 65.703 | -32.891 | 50.935 | 120.722 | 96.549 | 94.253 | 
| -57.481 | 107.783 | 46.254 | 74.185 | 72.430 | 94.954 | 
| 94.798 | 99.445 | 89.371 | -117.833 | -58.448 | -62.947 | 
| 110.614 | 348.215 | -75.625 | -131.055 | 17.267 | -18.945 | 
| 248.276 | 286.898 | 360.068 | -91.596 | -36.310 | -84.863 | 
| -64.476 | -128.863 | -218.931 | 20.424 | 36.623 | -28.707 | 
| -32.486 | -40.091 | -3.986 | -4.366 | 198.996 | 32.842 | 
| 53.522 | 44.318 | -57.067 | -94.576 | -69.558 | -0.668 | 
| 273.101 | 205.320 | 198.702 | 18.122 | -28.731 | -18.745 | 
| 200.683 | 281.226 | 169.926 | -11.593 | -12.771 | 5.458 | 
| 195.356 | 162.979 | 271.908 | 20.081 | 12.075 | -11.683 | 
| 7.281 | -17.951 | 10.044 | 102.168 | 6.210 | -3.594 | 
| -14.094 | -11.933 | 13.972 | 16.579 | 37.603 | 15.044 | 
| 8.334 | 0.962 | 8.089 | 3.238 | 3.879 | 73.590 | 
| 220.752 | 165.219 | 174.060 | -10.443 | -10.791 | -11.522 | 
| 202.863 | 247.876 | 153.541 | -27.500 | -7.707 | -7.520 | 
| 185.590 | 157.876 | 221.892 | -4.068 | -0.768 | -6.728 | 
| 0.889 | -15.024 | 1.365 | 8.680 | -9.799 | -5.680 | 
| -17.560 | -12.678 | -2.274 | -8.430 | 64.506 | 4.356 | 
| 2.703 | -9.152 | -8.462 | -12.165 | -10.898 | 13.845 | 
| -463.822 | 328.744 | -1123.632 | -611.389 | 131.101 | -587.101 | 
| -1428.173 | 371.327 | -1510.208 | -627.674 | 117.736 | -401.616 | 
| 367.793 | 316.779 | 849.060 | -4.100 | -31.320 | -3.000 | 
| -1259.424 | 45.500 | -389.724 | 178.347 | -281.018 | -725.067 | 
| -1682.709 | 152.918 | -1689.945 | -598.196 | 115.065 | -420.592 | 
| -299.725 | 625.299 | 207.175 | -299.856 | -1154.431 | -1389.204 | 
| 1129.615 | -487.937 | -264.279 | 342.987 | 229.410 | 649.876 | 
| 1020.936 | -246.679 | -217.843 | 292.531 | 252.945 | 705.430 | 
| 936.351 | -520.125 | 27.146 | 317.247 | 269.700 | 688.259 | 
| 977.071 | -578.301 | -253.727 | 423.372 | 238.109 | 697.315 | 
| 1005.668 | -523.163 | -193.105 | 350.841 | 314.712 | 722.104 | 
| 1656.005 | -156.015 | 1657.958 | 593.511 | -137.747 | 411.238 | 
| 111.835 | 120.670 | 13.977 | -23.901 | -26.089 | -114.814 | 
| 368.700 | 736.887 | 317.364 | -78.179 | -48.009 | 13.668 | 
| 63.215 | 111.152 | 159.841 | -33.048 | -52.640 | -144.803 | 
| -182.706 | 13.487 | -156.664 | -69.943 | 14.844 | -54.244 | 
| -45.155 | -48.504 | -31.320 | -3.484 | 213.222 | 26.044 | 
| -117.885 | 53.535 | 10.095 | -43.847 | -24.643 | 51.918 | 
| 577.778 | 160.792 | 204.732 | 49.712 | -34.767 | 114.524 | 
| 364.548 | 161.220 | 294.281 | 27.037 | -23.229 | 66.792 | 
| 479.254 | 168.954 | 429.970 | 67.924 | -7.093 | 129.726 | 
| 102.978 | -88.076 | -41.670 | 117.282 | 30.728 | 61.953 | 
| 336.579 | 56.077 | 168.301 | 53.933 | 54.598 | 164.019 | 
| 76.207 | -54.102 | -36.230 | 23.272 | 21.040 | 195.684 | 
| 187.936 | 171.106 | 146.365 | -10.955 | -6.379 | -0.771 | 
| 173.414 | 323.345 | 161.545 | -15.091 | -23.709 | -22.265 | 
| 129.552 | 138.183 | 159.513 | -10.405 | -3.307 | -7.186 | 
| -22.060 | -33.732 | -9.516 | 26.941 | 1.821 | -15.853 | 
| -32.512 | -16.288 | 3.490 | 4.139 | 36.936 | -2.047 | 
| -3.652 | 16.536 | -15.747 | -9.598 | -4.686 | 44.020 | 
| 263.998 | 203.764 | 197.134 | 7.988 | -26.133 | -3.303 | 
| 192.140 | 193.790 | 166.003 | -7.968 | 0.686 | 20.520 | 
| 180.470 | 141.260 | 217.888 | 2.491 | -2.843 | 1.016 | 
| 27.515 | -15.240 | 21.266 | 26.015 | 1.475 | 0.264 | 
| -2.748 | -25.005 | 0.362 | 2.765 | 47.047 | 21.235 | 
| 10.766 | -12.052 | -5.191 | -12.137 | 5.140 | 41.486 | 
| 14.239 | -833.818 | 446.247 | -135.577 | -312.681 | 341.456 | 
| 178.738 | 465.894 | 176.651 | 43.565 | 3.706 | 21.393 | 
| 387.984 | -245.564 | 1143.827 | -157.117 | 294.421 | 485.273 | 
| -8.537 | 22.670 | 12.129 | 119.940 | 4.555 | 5.551 | 
| -307.350 | -233.796 | 726.581 | 120.417 | -651.808 | 446.858 | 
| -298.868 | -944.512 | 337.261 | -134.001 | -312.745 | 415.572 | 
| -491.381 | 311.516 | -975.802 | -508.753 | -102.943 | -803.201 | 
| 475.360 | 472.755 | -557.879 | -105.461 | 706.488 | -448.231 | 
| 391.904 | 1043.556 | -108.888 | 137.390 | 321.975 | -344.847 | 
| 536.885 | 410.602 | -1035.322 | -418.143 | -357.230 | -915.389 | 
| 289.664 | 957.622 | -348.434 | 147.662 | 403.500 | -337.114 | 
| 302.634 | 234.220 | -729.207 | -104.775 | 716.338 | -412.862 | 
| 112.712 | 18.779 | 132.484 | 20.315 | -4.759 | 47.543 | 
| 90.383 | 219.640 | 140.205 | 9.387 | -11.280 | 28.119 | 
| 157.829 | 43.516 | 293.608 | 22.598 | 15.235 | 77.979 | 
| -26.326 | -84.744 | 31.773 | 60.739 | -23.302 | 36.911 | 
| -85.286 | -134.954 | -16.657 | 30.607 | 5.170 | 46.097 | 
| -35.945 | -22.061 | 83.358 | 27.505 | -67.961 | 93.845 | 
| 288.797 | 180.102 | 85.659 | -7.203 | 85.984 | -48.865 | 
| 134.534 | 371.885 | 60.812 | 32.351 | 54.843 | -42.040 | 
| 187.638 | 174.539 | 361.191 | 12.129 | -33.123 | 7.993 | 
| 73.086 | 47.421 | -87.055 | -46.892 | -21.889 | -87.425 | 
| 30.239 | 109.518 | -39.357 | 22.079 | 110.516 | -32.388 | 
| 18.232 | 91.436 | -41.106 | 19.337 | 46.902 | 43.166 | 
| 209.064 | 130.749 | 142.060 | 8.799 | -11.072 | 15.461 | 
| 128.801 | 218.226 | 139.629 | 13.516 | 2.260 | 7.183 | 
| 132.798 | 131.477 | 169.739 | 7.150 | -10.219 | 7.165 | 
| 7.540 | 5.986 | 12.528 | 20.997 | 2.164 | 6.998 | 
| 0.245 | 3.091 | 9.477 | 0.736 | 21.251 | 5.653 | 
| -4.123 | -10.344 | 5.594 | 8.874 | 2.699 | 39.909 | 
| 163.327 | 133.976 | 101.131 | 0.676 | 1.478 | -2.976 | 
| 151.132 | 198.825 | 138.132 | 10.630 | 9.626 | -7.753 | 
| 105.506 | 117.542 | 117.538 | -0.488 | -2.819 | -4.920 | 
| 13.395 | 14.691 | -1.245 | 14.796 | 6.500 | -1.042 | 
| 2.784 | 9.716 | -10.006 | -3.560 | 16.878 | -7.770 | 
| -2.001 | 7.243 | 4.313 | 15.756 | 8.423 | 43.215 | 
| -1733.817 | 363.894 | -693.108 | -1028.294 | 1105.628 | -1784.654 | 
| -41.209 | 198.073 | -54.202 | -864.462 | 228.200 | -1534.271 | 
| -47.568 | 115.503 | 4.487 | -877.088 | 227.484 | -1520.139 | 
| -629.140 | -1025.174 | -678.714 | -1006.065 | 688.469 | -939.025 | 
| -1092.274 | -647.109 | -624.329 | -555.798 | 927.173 | -1725.642 | 
| -972.299 | -1732.073 | -1442.397 | -1086.555 | 639.531 | -1452.629 | 
| 1261.395 | 1844.059 | 1541.684 | 1091.461 | -606.053 | 1525.627 | 
| 246.866 | 191.842 | 271.677 | 881.777 | -225.339 | 1494.678 | 
| 2174.877 | 2304.689 | 1861.995 | 1744.831 | -769.746 | 1853.435 | 
| 630.742 | 1042.709 | 685.192 | 1070.402 | -677.348 | 943.032 | 
| 124.102 | -35.362 | 136.395 | 853.640 | -170.487 | 1487.543 | 
| 2.061 | 23.578 | 1.763 | 5.725 | 13.179 | 121.065 | 
| 201.214 | 111.135 | 86.782 | -79.276 | 25.933 | -156.150 | 
| 36.486 | 147.354 | -14.557 | -70.726 | 72.105 | -130.450 | 
| 31.015 | -44.002 | 118.154 | -95.843 | 48.829 | -136.488 | 
| -199.688 | -51.737 | -103.024 | -117.300 | 170.716 | -209.550 | 
| -204.397 | 45.245 | -140.888 | -80.651 | 47.488 | -145.097 | 
| -397.044 | -99.597 | -156.795 | -54.633 | 26.993 | -157.524 | 
| 390.516 | 293.343 | 251.454 | 116.543 | -48.192 | 162.219 | 
| 119.230 | 198.345 | 124.991 | 90.979 | -22.762 | 123.197 | 
| 226.961 | 206.138 | 121.696 | 65.046 | -78.116 | 157.280 | 
| 187.791 | -51.817 | 141.378 | 65.057 | -56.880 | 140.534 | 
| 98.126 | 183.925 | 133.242 | 108.374 | 19.141 | 145.812 | 
| 137.593 | 154.948 | 91.300 | 132.638 | -33.349 | 157.634 | 
| 108.993 | 77.860 | 69.391 | -11.443 | 4.636 | -11.391 | 
| 117.197 | 248.374 | 123.323 | 14.494 | 2.972 | -15.577 | 
| 70.513 | 98.654 | 105.504 | -2.533 | 2.101 | -15.820 | 
| -13.806 | 10.051 | -1.760 | -1.361 | 5.994 | -20.256 | 
| -27.796 | 4.065 | -19.275 | -8.093 | 22.332 | -18.197 | 
| -20.752 | 3.009 | -8.766 | -11.059 | 8.200 | 2.995 | 
| 216.638 | 152.409 | 141.834 | 14.886 | -12.820 | 20.446 | 
| 158.588 | 169.369 | 134.399 | 21.439 | -6.725 | 13.391 | 
| 145.577 | 150.194 | 152.525 | 19.061 | -1.643 | 15.483 | 
| 9.889 | 20.816 | 12.237 | 49.057 | -0.692 | 22.725 | 
| 9.415 | 13.222 | 15.682 | 8.469 | 8.107 | 14.659 | 
| 15.600 | -1.265 | 11.662 | 10.213 | -6.515 | 25.789 | 
| 563.019 | -220.293 | 1318.181 | -334.798 | 106.536 | -1161.915 | 
| 1666.876 | 2218.896 | 1986.377 | -626.557 | -67.501 | -1108.376 | 
| 3289.265 | 1579.195 | 2337.731 | -431.086 | -720.112 | -770.517 | 
| 739.073 | -178.259 | 1380.477 | -324.366 | 187.834 | -1181.716 | 
| 702.111 | -122.257 | 1330.301 | -324.637 | 119.558 | -1182.158 | 
| 4001.145 | 533.554 | 1910.546 | -1203.538 | -277.345 | 204.334 | 
| -2474.548 | -240.682 | -1310.037 | 570.238 | 677.551 | 245.856 | 
| -2292.820 | -624.399 | -315.036 | 302.137 | 453.861 | 671.858 | 
| -2610.961 | -1141.068 | -1233.241 | 1028.353 | 506.226 | -283.506 | 
| -1442.254 | -1716.884 | -1773.449 | 777.456 | 74.425 | 1036.679 | 
| -1464.513 | -1722.658 | -1789.355 | 649.123 | 188.644 | 1058.527 | 
| -2754.920 | -1184.015 | -1697.497 | 329.661 | 751.621 | 701.647 | 
| 491.068 | 184.513 | 257.422 | -87.488 | -53.666 | -23.716 | 
| 272.842 | 563.857 | 290.451 | -25.442 | 3.566 | -124.675 | 
| 118.744 | 7.019 | 237.636 | -9.116 | -10.718 | -98.588 | 
| 168.832 | 182.923 | 201.666 | 70.157 | -5.295 | -115.971 | 
| 167.603 | 58.106 | 135.801 | -97.174 | -88.472 | 6.095 | 
| 34.075 | -10.671 | 107.190 | -35.674 | 6.471 | -52.986 | 
| -64.436 | 16.153 | -74.994 | 24.373 | -57.314 | 94.387 | 
| 59.059 | 394.714 | 79.546 | 33.222 | 34.794 | 12.919 | 
| -194.128 | 122.334 | 58.654 | 71.622 | 44.141 | 26.315 | 
| -126.948 | -169.253 | -157.770 | 190.970 | 10.358 | 96.743 | 
| -226.988 | -71.785 | -21.587 | 27.905 | 74.582 | 77.144 | 
| -238.295 | -102.755 | -199.999 | 105.320 | 12.618 | 24.251 | 
| 257.820 | 184.022 | 191.788 | -1.650 | -3.429 | 14.464 | 
| 213.097 | 270.312 | 187.417 | -8.215 | -8.855 | -12.522 | 
| 213.579 | 181.728 | 238.193 | -5.427 | -9.248 | 11.884 | 
| 37.501 | 2.790 | 15.981 | 11.314 | 4.061 | -5.063 | 
| 26.826 | 15.141 | 14.640 | -12.247 | 18.341 | 1.038 | 
| 8.451 | -25.036 | 16.830 | -4.503 | -1.170 | 72.835 | 
| 269.472 | 184.670 | 169.657 | 1.414 | 12.413 | 6.467 | 
| 184.231 | 285.900 | 167.246 | 9.178 | 3.021 | -20.868 | 
| 159.371 | 161.590 | 258.694 | 13.308 | 6.307 | 7.828 | 
| -15.653 | -13.121 | 1.078 | 60.325 | 4.455 | 7.894 | 
| -7.908 | 1.461 | 4.296 | 3.822 | 41.825 | 3.173 | 
| -25.841 | -14.275 | -9.258 | 7.684 | 8.602 | 56.938 | 
| 1019.147 | 434.391 | 452.591 | 38.748 | 58.341 | 39.317 | 
| 710.171 | 856.384 | 410.139 | -244.679 | -268.258 | 1225.485 | 
| 683.002 | 541.227 | 591.267 | -278.845 | -293.453 | 1243.261 | 
| -1262.523 | 716.416 | -1146.664 | -538.918 | 272.691 | 1241.606 | 
| 595.698 | 1382.050 | 888.520 | -295.062 | -75.417 | 1077.351 | 
| -12.409 | -44.341 | 26.329 | -12.917 | 88.836 | 276.773 | 
| 1019.147 | 434.391 | 452.591 | 38.748 | 58.341 | 39.317 | 
| 458.171 | 860.121 | 354.406 | 117.455 | -29.353 | -40.362 | 
| -546.792 | -336.647 | -15.159 | 313.981 | 240.037 | -1245.067 | 
| -600.083 | -416.113 | -286.203 | 406.994 | 267.124 | -1264.758 | 
| -592.022 | -1360.283 | -858.386 | 297.073 | 152.947 | -1095.293 | 
| -12.409 | -44.341 | 26.329 | -12.917 | 88.836 | 276.773 | 
| 1019.147 | 434.391 | 452.591 | 38.748 | 58.341 | 39.317 | 
| 168.542 | 430.647 | 143.150 | -42.770 | 11.849 | 101.732 | 
| 174.671 | 175.124 | 389.186 | -7.836 | -44.799 | 113.104 | 
| 49.526 | 125.358 | 92.305 | 25.024 | -11.789 | 94.779 | 
| 109.753 | 68.437 | 3.831 | -44.008 | -17.795 | 103.045 | 
| 48.764 | 38.894 | 25.937 | -46.487 | 0.985 | 232.807 | 
| 289.961 | 34.002 | 118.554 | 16.378 | 26.552 | -113.997 | 
| 136.342 | 226.696 | 73.175 | 43.639 | 13.255 | -118.394 | 
| 51.007 | 87.798 | 313.935 | 44.150 | 0.582 | -107.266 | 
| -46.765 | -21.559 | -14.324 | 137.991 | 26.128 | -142.331 | 
| -64.527 | -46.459 | -57.095 | 28.664 | 118.399 | -113.110 | 
| 52.370 | 60.271 | 114.982 | 26.765 | 29.950 | -108.954 | 
| 220.254 | 178.535 | 165.880 | 0.971 | 4.072 | -8.965 | 
| 199.297 | 380.683 | 171.906 | 22.103 | -4.160 | -10.240 | 
| 206.997 | 181.815 | 223.062 | 4.851 | -9.318 | 6.969 | 
| 6.291 | 21.067 | 0.227 | 11.120 | -11.040 | 7.363 | 
| -9.893 | 5.275 | -1.201 | -8.002 | 43.144 | 7.419 | 
| -21.163 | -9.385 | -0.505 | -16.872 | 17.009 | 127.583 | 
| 307.278 | 193.563 | 194.118 | 5.508 | -2.076 | -29.016 | 
| 192.344 | 274.501 | 180.214 | 16.961 | -0.240 | -28.718 | 
| 183.792 | 168.492 | 287.419 | 19.709 | -4.380 | -19.095 | 
| -1.767 | 14.459 | 28.943 | 30.052 | 1.864 | -17.027 | 
| -14.016 | -14.984 | -1.773 | 8.436 | 65.157 | -12.221 | 
| -20.279 | -17.736 | -1.790 | -2.064 | 7.307 | 52.846 | 
| -970.399 | 492.732 | -743.565 | 1298.292 | 476.417 | 623.895 | 
| -980.426 | 456.887 | -761.862 | 1297.526 | 469.321 | 663.090 | 
| -781.478 | 839.122 | -32.502 | 680.724 | -177.665 | 846.100 | 
| -908.336 | 714.113 | -335.151 | 730.179 | -180.012 | 839.290 | 
| -897.529 | 717.822 | -319.024 | 692.553 | -143.494 | 842.943 | 
| 4.155 | 18.042 | 22.851 | -6.913 | -31.467 | 164.206 | 
| 1236.573 | -562.484 | -302.408 | -859.200 | -644.260 | -1037.043 | 
| 1316.846 | -206.588 | 1034.013 | -1327.057 | -490.242 | -627.757 | 
| 1315.222 | -184.142 | 1060.618 | -1326.060 | -482.842 | -645.596 | 
| 1027.451 | -150.626 | -48.990 | -1004.885 | -343.491 | -521.309 | 
| 1023.448 | -161.923 | -47.425 | -1068.494 | -274.142 | -525.067 | 
| 4.155 | 18.042 | 22.851 | -6.913 | -31.467 | 164.206 | 
| 140.105 | 193.389 | 99.110 | 66.024 | -21.602 | 61.608 | 
| 40.364 | 345.025 | 117.542 | 99.062 | 37.008 | 37.659 | 
| 30.093 | 194.025 | 243.350 | 61.614 | -15.315 | 88.246 | 
| -120.353 | 32.505 | -71.667 | 123.598 | 63.370 | 67.130 | 
| -172.820 | -33.121 | -81.220 | 105.257 | 24.626 | 71.240 | 
| -107.657 | 3.064 | 0.470 | 112.178 | 18.836 | 143.279 | 
| 402.093 | 113.868 | 93.449 | -99.126 | -44.958 | -84.697 | 
| 232.753 | 294.957 | 103.779 | -109.823 | -30.161 | -70.571 | 
| 195.402 | 109.180 | 280.407 | -108.845 | -70.922 | -99.307 | 
| 108.256 | -1.782 | -13.381 | -37.872 | -33.347 | -44.158 | 
| 104.879 | -11.813 | -11.164 | -103.620 | 36.929 | -47.526 | 
| 91.267 | -19.927 | 80.338 | -139.245 | -52.485 | -60.117 | 
| 172.101 | 157.660 | 127.493 | 8.552 | 2.237 | -0.643 | 
| 158.751 | 207.906 | 139.237 | 2.923 | -1.315 | 5.528 | 
| 122.714 | 147.549 | 172.956 | 4.238 | 0.375 | 9.325 | 
| -11.897 | 9.869 | -11.407 | 49.846 | 9.684 | 9.918 | 
| -4.062 | 11.156 | -2.269 | 9.672 | 20.727 | 13.819 | 
| -5.640 | 8.777 | 5.143 | 9.969 | 3.853 | 34.946 | 
| 177.215 | 138.439 | 126.524 | -9.382 | -9.911 | -13.162 | 
| 165.931 | 186.159 | 144.085 | -13.168 | -2.929 | -8.337 | 
| 152.221 | 140.840 | 193.970 | -18.773 | -9.849 | -7.612 | 
| 15.820 | -0.458 | 3.266 | 3.707 | -0.823 | -4.725 | 
| 8.636 | -10.282 | -9.558 | -4.914 | 13.730 | -10.755 | 
| 19.314 | 14.546 | 10.367 | -12.005 | -7.846 | 9.030 | 
| 499.632 | 210.649 | 183.456 | -14.509 | -61.612 | -17.170 | 
| -426.996 | 330.658 | -397.364 | 123.755 | 818.500 | 81.228 | 
| -1213.631 | -30.816 | 144.001 | 656.912 | -23.230 | 312.329 | 
| -562.399 | 20.644 | -510.999 | 207.016 | 817.982 | 90.505 | 
| -559.728 | 30.745 | -525.818 | 141.672 | 890.235 | 94.057 | 
| 754.134 | 1307.576 | 530.024 | 2.515 | -244.335 | 879.846 | 
| 888.334 | 115.401 | 626.275 | -133.947 | -829.400 | -127.610 | 
| 711.959 | 288.267 | 628.261 | -156.360 | -814.668 | -92.267 | 
| 174.181 | 136.944 | 385.964 | -20.427 | -48.011 | 16.318 | 
| -14.042 | -12.310 | -20.427 | 94.738 | 10.801 | -9.446 | 
| 1532.154 | 694.726 | -403.596 | -532.176 | 15.424 | 230.090 | 
| 557.109 | -26.631 | 514.495 | -137.879 | -834.985 | -0.560 | 
| 287.150 | 149.068 | 71.011 | 17.578 | 64.153 | -28.428 | 
| -146.935 | 0.571 | 38.146 | 46.706 | 41.072 | -3.165 | 
| -75.152 | 25.157 | 147.040 | 55.690 | 17.143 | 10.442 | 
| -14.042 | -12.310 | -20.427 | 94.738 | 10.801 | -9.446 | 
| 103.561 | 136.814 | 63.710 | -1.250 | -15.924 | 91.790 | 
| 53.676 | 121.922 | 41.182 | 13.131 | -18.700 | 77.376 | 
| 210.629 | 141.134 | 169.275 | -55.220 | -17.192 | -11.059 | 
| 23.686 | 63.006 | 64.145 | 6.743 | 33.958 | -84.854 | 
| 211.140 | 135.968 | 150.706 | -53.546 | -8.935 | -28.157 | 
| 54.330 | -2.321 | 3.847 | -66.152 | 10.112 | -34.704 | 
| 62.179 | 5.429 | 34.610 | -11.549 | -4.889 | -3.974 | 
| 22.881 | 11.791 | 27.524 | -11.926 | -35.797 | 140.800 | 
| 164.501 | 144.291 | 140.024 | 4.933 | -0.632 | 2.423 | 
| 146.633 | 207.320 | 142.186 | 4.749 | -3.580 | 1.558 | 
| 138.644 | 140.577 | 196.736 | 1.627 | -8.903 | 6.162 | 
| -6.332 | 1.590 | -2.721 | 21.327 | 5.271 | 0.673 | 
| -17.236 | -5.211 | -1.230 | 5.260 | 14.623 | -1.524 | 
| -4.174 | 3.111 | 0.549 | 1.496 | -1.838 | 27.466 | 
| 227.889 | 144.076 | 139.089 | -2.465 | -10.814 | -7.468 | 
| 147.873 | 158.177 | 115.335 | -9.964 | 0.005 | -5.736 | 
| 121.451 | 117.170 | 235.060 | 1.200 | -17.063 | -2.793 | 
| 1.419 | 2.450 | -3.200 | 14.362 | 2.266 | -6.017 | 
| -1.941 | -5.601 | -8.707 | -0.828 | 18.254 | -4.972 | 
| 7.779 | -7.627 | 12.166 | -2.338 | -18.387 | 44.337 | 
| 510.454 | 225.451 | 213.957 | -11.687 | -40.908 | 1.923 | 
| -641.716 | 668.556 | -202.520 | -1592.653 | -438.340 | 1547.069 | 
| 319.800 | -145.157 | -824.127 | -971.738 | -803.390 | 1331.951 | 
| -939.434 | 792.749 | 742.100 | -515.643 | -349.851 | 1155.823 | 
| -762.402 | 2080.022 | 459.211 | -1098.592 | -650.503 | 1525.990 | 
| -2399.902 | 114.841 | -547.220 | -1088.933 | -736.129 | 1129.898 | 
| 1111.728 | -1737.839 | 542.665 | 420.835 | -429.184 | -1112.982 | 
| 478.555 | 721.486 | 1616.349 | 1098.661 | 879.080 | -849.931 | 
| 99.144 | -228.265 | 411.999 | 1182.140 | 707.183 | -609.870 | 
| 2390.940 | -123.395 | 541.781 | 1111.528 | 740.178 | -1109.948 | 
| 1850.050 | 404.477 | 1881.374 | 693.092 | 16.208 | -755.371 | 
| 1813.341 | 367.926 | 1884.302 | 703.303 | -36.056 | -708.313 | 
| 81.140 | 2.531 | -89.823 | -39.285 | 9.242 | 36.712 | 
| -94.823 | 201.275 | -69.056 | -47.072 | 7.506 | 45.401 | 
| -37.604 | 263.626 | 204.280 | -110.131 | -109.549 | 145.401 | 
| -155.200 | -14.576 | -188.015 | -26.079 | 8.164 | 85.584 | 
| -22.757 | -5.552 | -13.807 | 10.048 | 140.250 | -8.273 | 
| -202.238 | -64.055 | -180.479 | -56.644 | -6.752 | 128.726 | 
| 353.618 | 26.144 | 225.704 | 99.397 | 16.917 | -114.262 | 
| 173.034 | 164.834 | 224.905 | 88.819 | 6.647 | -107.794 | 
| 293.022 | 48.896 | 390.433 | 120.735 | 75.954 | -147.451 | 
| 207.411 | 63.699 | 183.113 | 110.243 | 2.682 | -64.101 | 
| 121.590 | -148.406 | 48.721 | 31.401 | -88.128 | -106.135 | 
| 65.555 | -200.803 | -66.884 | 106.441 | 66.191 | -95.452 | 
| 117.730 | 124.151 | 80.479 | -3.032 | -2.584 | 7.282 | 
| 102.381 | 241.195 | 129.818 | -12.244 | -13.460 | 17.012 | 
| 136.093 | 167.862 | 186.648 | -5.376 | -3.458 | 13.641 | 
| -5.739 | 15.418 | 3.877 | 7.759 | 3.515 | 10.394 | 
| -12.136 | 10.071 | -9.920 | -7.187 | 6.328 | 5.793 | 
| -24.289 | 8.371 | -0.474 | -8.187 | -3.687 | 34.467 | 
| 154.666 | 119.401 | 120.344 | 9.855 | 4.129 | -10.447 | 
| 104.454 | 140.600 | 117.798 | 1.918 | -1.064 | -14.218 | 
| 130.799 | 135.055 | 186.267 | 8.291 | -1.182 | -6.540 | 
| 23.407 | -3.035 | 11.548 | 29.185 | 4.240 | -9.663 | 
| 18.176 | -13.542 | -12.285 | 9.851 | 23.495 | -8.120 | 
| 12.255 | -15.687 | 3.968 | 11.491 | 2.084 | 1.073 | 
| -653.514 | -137.975 | -78.831 | 446.786 | 426.377 | -326.642 | 
| 207.820 | 1338.381 | 731.230 | -72.203 | 244.070 | -286.945 | 
| -789.869 | -63.811 | 81.919 | 444.328 | 437.475 | -318.486 | 
| -644.122 | 269.861 | 291.887 | -326.615 | 525.981 | 177.700 | 
| 132.095 | 1171.901 | 596.084 | -134.906 | 280.905 | -215.234 | 
| 12.331 | 23.530 | 15.186 | -6.743 | -21.154 | 122.811 | 
| 526.025 | 238.794 | 213.933 | -4.461 | -76.197 | -14.157 | 
| 829.002 | 211.295 | 163.330 | -454.066 | -366.745 | 330.384 | 
| 879.999 | 175.830 | 294.735 | -440.364 | -355.940 | 334.262 | 
| -117.112 | -1168.574 | -620.695 | 133.259 | -252.656 | 238.126 | 
| -58.295 | -23.862 | -32.618 | 10.412 | 142.677 | 2.011 | 
| 641.827 | -270.116 | -281.592 | 343.743 | -527.324 | -151.180 | 
| 159.270 | 212.461 | 213.704 | -32.305 | 38.902 | 10.638 | 
| 87.887 | 268.063 | 169.828 | 1.334 | 21.049 | -53.304 | 
| 210.673 | 176.590 | 466.085 | -19.244 | -32.618 | 9.831 | 
| 11.795 | 116.525 | 36.522 | 12.828 | 29.424 | -19.387 | 
| -24.918 | 69.751 | 14.144 | -16.687 | 64.647 | -7.453 | 
| 12.331 | 23.530 | 15.186 | -6.743 | -21.154 | 122.811 | 
| 526.025 | 238.794 | 213.933 | -4.461 | -76.197 | -14.157 | 
| 202.232 | 212.043 | 133.262 | -13.556 | -64.640 | -1.642 | 
| 207.840 | 97.388 | -9.200 | 3.760 | -50.050 | 54.468 | 
| -4.017 | -1.344 | -19.244 | 103.820 | 10.412 | -5.215 | 
| 86.438 | -93.419 | -105.197 | -27.415 | -9.200 | 71.219 | 
| 12.331 | 23.530 | 15.186 | -6.743 | -21.154 | 122.811 | 
| 201.241 | 134.949 | 153.130 | -3.832 | 2.150 | -6.069 | 
| 125.932 | 210.508 | 144.438 | -5.462 | 5.934 | -4.765 | 
| 142.164 | 140.938 | 212.158 | -7.657 | -0.692 | 3.061 | 
| 2.536 | 4.566 | 4.681 | 26.785 | 3.440 | -3.316 | 
| -2.588 | 7.294 | -1.141 | 3.239 | 26.384 | -0.244 | 
| -17.532 | -4.651 | 13.175 | -2.151 | 1.756 | 48.033 | 
| 211.672 | 126.173 | 143.752 | -0.682 | -5.202 | -3.781 | 
| 122.783 | 160.081 | 128.324 | -5.676 | 2.989 | -4.559 | 
| 107.139 | 102.479 | 139.012 | -3.471 | -7.370 | 3.116 | 
| 17.958 | 6.923 | -0.786 | 62.419 | -0.746 | 4.536 | 
| -3.747 | -8.209 | -6.499 | -1.540 | 13.757 | 2.638 | 
| 2.122 | -8.988 | 0.418 | -0.154 | -6.294 | 28.632 | 
| 163.873 | 122.328 | 122.328 | 0.000 | -0.000 | -0.000 | 
| 122.328 | 163.873 | 122.328 | -0.000 | -0.000 | -0.000 | 
| 122.328 | 122.328 | 163.873 | -0.000 | -0.000 | -0.000 | 
| 0.000 | 0.000 | 0.000 | 85.295 | -0.000 | -0.000 | 
| 0.000 | 0.000 | 0.000 | -0.000 | 85.295 | -0.000 | 
| 0.000 | 0.000 | 0.000 | -0.000 | -0.000 | 85.295 | 
| 135.602 | 110.775 | 110.775 | -0.000 | -0.000 | 0.000 | 
| 110.775 | 135.602 | 110.775 | -0.000 | -0.000 | 0.000 | 
| 110.775 | 110.775 | 135.602 | 0.000 | 0.000 | 0.000 | 
| -0.000 | -0.000 | -0.000 | 85.295 | 0.000 | 0.000 | 
| -0.000 | -0.000 | -0.000 | 0.000 | 85.295 | 0.000 | 
| -0.000 | -0.000 | -0.000 | 0.000 | 0.000 | 85.295 | 
| 163.873 | 122.328 | 122.328 | -0.000 | -0.000 | -0.000 | 
| 122.328 | 163.873 | 122.328 | 0.000 | -0.000 | -0.000 | 
| 122.328 | 122.328 | 163.873 | -0.000 | -0.000 | -0.000 | 
| 1.462 | 1.462 | 1.462 | -1.592 | 0.000 | -0.000 | 
| 1.462 | 1.462 | 1.462 | 0.000 | -1.592 | -0.000 | 
| 1.462 | 1.462 | 1.462 | -0.000 | -0.000 | -1.592 | 
| 149.973 | 124.496 | 124.496 | 0.000 | 0.000 | 0.000 | 
| 124.496 | 149.973 | 124.496 | -0.000 | 0.000 | 0.000 | 
| 124.496 | 124.496 | 149.973 | 0.000 | 0.000 | 0.000 | 
| -1.462 | -1.462 | -1.462 | -1.592 | 0.000 | 0.000 | 
| -1.462 | -1.462 | -1.462 | 0.000 | -1.592 | 0.000 | 
| -1.462 | -1.462 | -1.462 | -0.000 | -0.000 | -1.592 | 
| 148.265 | 124.392 | 124.392 | 0.000 | 0.000 | -0.000 | 
| 124.392 | 148.265 | 124.392 | 0.000 | -0.000 | -0.000 | 
| 124.392 | 124.392 | 148.265 | -0.000 | -0.000 | -0.000 | 
| -0.000 | -0.000 | -0.000 | 85.295 | -0.000 | -0.000 | 
| -0.000 | -0.000 | -0.000 | 0.000 | 85.295 | -0.000 | 
| -0.000 | -0.000 | -0.000 | -0.000 | -0.000 | 85.295 | 
| 151.401 | 126.570 | 126.570 | 0.000 | 0.000 | 0.000 | 
| 126.570 | 151.401 | 126.570 | -0.000 | 0.000 | 0.000 | 
| 126.570 | 126.570 | 151.401 | 0.000 | 0.000 | 0.000 | 
| 0.000 | 0.000 | 0.000 | 85.295 | 0.000 | 0.000 | 
| 0.000 | 0.000 | 0.000 | 0.000 | 85.295 | 0.000 | 
| 0.000 | 0.000 | 0.000 | -0.000 | -0.000 | 85.295 | 
| 225.546 | 51.306 | 27.713 | -0.000 | 0.000 | 0.000 | 
| 70.582 | 175.878 | 58.779 | -0.000 | -0.000 | 0.000 | 
| 64.747 | 64.747 | 174.827 | -0.000 | -0.000 | -0.000 | 
| 2.836 | 2.836 | -5.798 | 46.372 | -0.000 | 0.000 | 
| 0.000 | -0.000 | 0.000 | -0.000 | 63.476 | 0.000 | 
| 3.228 | 3.228 | -6.600 | -0.000 | -0.000 | 51.358 | 
| 170.310 | 67.755 | 67.361 | -0.000 | 0.000 | 0.000 | 
| 67.755 | 170.310 | 67.361 | 0.000 | 0.000 | -0.000 | 
| 28.041 | 28.041 | 249.867 | 0.000 | -0.000 | 0.000 | 
| -2.836 | -2.836 | 5.798 | 46.372 | 0.000 | 0.000 | 
| -0.000 | 0.000 | -0.000 | 0.000 | 63.476 | 0.000 | 
| -3.228 | -3.228 | 6.600 | 0.000 | 0.000 | 51.358 | 
| 173.409 | 70.854 | 61.025 | -0.000 | 0.000 | -0.000 | 
| 67.616 | 173.605 | 64.134 | -0.000 | -0.000 | 0.000 | 
| 62.211 | 62.211 | 180.011 | 0.000 | -0.000 | 0.000 | 
| 0.284 | 0.284 | -0.580 | 46.369 | -0.000 | 0.000 | 
| -0.000 | -0.000 | 0.000 | -0.000 | 63.476 | -0.000 | 
| -0.000 | 0.000 | -0.000 | -0.000 | 0.000 | 87.120 | 
| 225.546 | 51.306 | 27.713 | 0.000 | -0.000 | -0.000 | 
| 51.306 | 225.546 | 27.713 | 0.000 | -0.000 | 0.000 | 
| 28.041 | 28.041 | 249.867 | 0.000 | -0.000 | 0.000 | 
| -0.284 | -0.284 | 0.580 | 46.369 | 0.000 | 0.000 | 
| 0.000 | 0.000 | -0.000 | 0.000 | 63.476 | -0.000 | 
| 0.000 | -0.000 | 0.000 | 0.000 | -0.000 | 87.120 | 
| 225.546 | 51.306 | 27.712 | -0.000 | 0.000 | 0.000 | 
| 70.600 | 173.156 | 61.543 | -0.000 | -0.000 | 0.000 | 
| 61.957 | 61.957 | 180.530 | -0.000 | -0.000 | -0.000 | 
| 0.028 | 0.028 | -0.058 | 46.369 | -0.000 | 0.000 | 
| -0.000 | 0.000 | 0.000 | -0.000 | 63.476 | -0.000 | 
| 0.032 | 0.032 | -0.066 | -0.000 | -0.000 | 51.278 | 
| 173.329 | 67.258 | 64.782 | 0.000 | 0.000 | 0.000 | 
| 51.306 | 225.546 | 27.713 | 0.000 | -0.000 | 0.000 | 
| 61.901 | 61.901 | 180.644 | 0.000 | 0.000 | -0.000 | 
| -0.028 | -0.028 | 0.058 | 46.369 | 0.000 | -0.000 | 
| 0.000 | -0.000 | -0.000 | 0.000 | 63.476 | -0.000 | 
| -0.032 | -0.032 | 0.066 | 0.000 | 0.000 | 51.278 | 
| 148.669 | 141.041 | 141.041 | -0.000 | 0.000 | -0.000 | 
| 141.041 | 148.669 | 141.041 | -0.000 | 0.000 | 0.000 | 
| 141.041 | 141.041 | 148.669 | -0.000 | 0.000 | -0.000 | 
| -0.000 | -0.000 | 0.000 | 81.929 | 0.000 | 0.000 | 
| -0.000 | -0.000 | 0.000 | 0.000 | 81.929 | 0.000 | 
| -0.000 | -0.000 | 0.000 | 0.000 | 0.000 | 81.929 | 
| 234.641 | 105.835 | 105.835 | -0.000 | -0.000 | -0.000 | 
| 105.835 | 234.641 | 105.835 | -0.000 | -0.000 | -0.000 | 
| 105.835 | 105.835 | 234.641 | -0.000 | 0.000 | -0.000 | 
| 0.000 | 0.000 | -0.000 | 81.929 | -0.000 | -0.000 | 
| 0.000 | 0.000 | -0.000 | -0.000 | 81.929 | -0.000 | 
| 0.000 | 0.000 | -0.000 | -0.000 | -0.000 | 81.929 | 
| 234.640 | 105.835 | 105.835 | 0.000 | 0.000 | 0.000 | 
| 105.835 | 234.640 | 105.835 | 0.000 | 0.000 | 0.000 | 
| 105.835 | 105.835 | 234.640 | 0.000 | -0.000 | 0.000 | 
| -0.000 | -0.000 | -0.000 | 81.929 | 0.000 | 0.000 | 
| -0.000 | -0.000 | -0.000 | 0.000 | 81.929 | 0.000 | 
| -0.000 | -0.000 | -0.000 | 0.000 | 0.000 | 81.929 | 
| 166.201 | 139.881 | 139.881 | 0.000 | -0.000 | -0.000 | 
| 139.881 | 166.201 | 139.881 | 0.000 | 0.000 | 0.000 | 
| 139.881 | 139.881 | 166.201 | 0.000 | -0.000 | -0.000 | 
| 0.000 | 0.000 | 0.000 | 81.929 | -0.000 | -0.000 | 
| 0.000 | 0.000 | 0.000 | -0.000 | 81.929 | -0.000 | 
| 0.000 | 0.000 | 0.000 | -0.000 | -0.000 | 81.929 | 
| 165.534 | 139.571 | 139.571 | 0.000 | 0.000 | 0.000 | 
| 139.571 | 165.534 | 139.571 | -0.000 | 0.000 | -0.000 | 
| 139.571 | 139.571 | 165.534 | 0.000 | -0.000 | -0.000 | 
| -0.053 | -0.051 | -0.053 | 16.281 | 0.000 | -0.000 | 
| -0.053 | -0.053 | -0.050 | -0.000 | 16.281 | 0.000 | 
| -0.051 | -0.053 | -0.053 | -0.000 | -0.000 | 16.281 | 
| 165.510 | 139.175 | 139.175 | 0.000 | -0.000 | 0.000 | 
| 139.175 | 165.510 | 139.175 | 0.000 | -0.000 | -0.000 | 
| 139.175 | 139.175 | 165.510 | 0.000 | -0.000 | 0.000 | 
| 0.053 | 0.051 | 0.053 | 16.281 | -0.000 | 0.000 | 
| 0.053 | 0.053 | 0.050 | 0.000 | 16.281 | -0.000 | 
| 0.051 | 0.053 | 0.053 | -0.000 | 0.000 | 16.281 | 
| -596.165 | -769.256 | -1738.978 | -55.144 | 9.070 | 0.000 | 
| 589.282 | 259.556 | -909.506 | 31.101 | 77.371 | 0.000 | 
| 100.033 | 100.033 | 257.154 | 0.000 | -0.000 | 0.000 | 
| 246.628 | 290.793 | -876.322 | -78.715 | -0.000 | 60.116 | 
| -824.725 | -846.297 | -1820.939 | 0.000 | 45.164 | -54.820 | 
| 0.000 | -0.000 | 0.000 | -29.050 | 24.520 | 86.514 | 
| -179.911 | -0.836 | 857.322 | -14.434 | -45.482 | -0.000 | 
| -0.836 | -179.911 | 857.322 | 14.434 | 45.482 | 0.000 | 
| -179.543 | -179.543 | 864.218 | 0.000 | 0.000 | -0.000 | 
| 24.520 | -24.520 | -0.000 | 68.067 | 0.000 | -29.050 | 
| 29.050 | -29.050 | -0.000 | -0.000 | 68.067 | 24.520 | 
| 842.012 | 842.012 | 1694.689 | -1.472 | 10.035 | 2.533 | 
| 160.856 | 193.268 | 70.811 | 1.791 | -14.437 | 0.000 | 
| 193.268 | 160.856 | 70.811 | -1.791 | 14.437 | 0.000 | 
| 100.033 | 100.033 | 257.154 | 0.000 | 0.000 | 0.000 | 
| 15.144 | 10.391 | -41.638 | -1.676 | -0.000 | 13.317 | 
| -58.750 | -39.662 | -150.062 | -0.000 | 9.428 | -43.330 | 
| -0.000 | -0.000 | -0.000 | -29.050 | 24.520 | 86.514 | 
| 292.103 | 119.074 | 97.760 | 24.520 | 29.050 | 0.000 | 
| 119.074 | 292.103 | 97.760 | -24.520 | -29.050 | 0.000 | 
| 102.352 | 102.352 | 141.072 | -0.000 | 0.000 | -0.000 | 
| 24.520 | -24.520 | 0.000 | 68.067 | -0.000 | -29.050 | 
| -26.085 | 0.550 | 41.638 | -0.000 | -1.676 | 2.377 | 
| 0.000 | 0.000 | 0.000 | -29.050 | 24.520 | 86.514 | 
| 179.490 | 152.258 | 101.304 | -3.639 | -4.830 | -0.000 | 
| 128.068 | 155.759 | 59.552 | -4.298 | 0.519 | -0.000 | 
| 67.043 | 67.043 | 56.647 | 0.000 | 0.000 | -0.000 | 
| 24.520 | -24.520 | -0.000 | 68.067 | 0.000 | -29.050 | 
| -1.037 | 2.906 | -3.049 | 0.000 | 17.001 | 8.307 | 
| 0.906 | 0.906 | -2.955 | 1.018 | 8.805 | 15.491 | 
| 188.680 | 161.518 | 112.005 | 8.382 | -1.827 | -0.000 | 
| 161.518 | 188.681 | 112.005 | -8.382 | 1.826 | -0.000 | 
| 111.536 | 111.536 | 119.844 | 0.000 | 0.000 | -0.000 | 
| 1.807 | -2.241 | 4.505 | 16.179 | -0.000 | 2.834 | 
| -3.052 | 2.618 | 4.505 | 0.000 | 16.178 | 2.024 | 
| -0.906 | -0.906 | 2.955 | 1.018 | 8.805 | 15.492 | 
| 29.557 | -16.103 | 15.046 | -5.697 | -5.184 | 12.967 | 
| -9.482 | 13.022 | 43.978 | -2.069 | -5.098 | 5.477 | 
| 13.677 | 37.930 | 59.583 | 3.601 | -5.273 | 4.919 | 
| 18.727 | 29.343 | 22.625 | 6.048 | 1.865 | 8.324 | 
| 0.894 | -5.619 | 6.403 | 0.168 | 7.578 | 6.264 | 
| 29.614 | 31.206 | 24.633 | 5.644 | 3.407 | 21.759 | 
| 32.359 | -3.829 | 13.985 | -6.139 | -9.144 | 8.491 | 
| -6.916 | 25.629 | 41.116 | -2.364 | -9.839 | 0.755 | 
| 16.758 | 50.013 | 59.014 | 3.208 | -9.213 | 0.760 | 
| 20.795 | 39.928 | 20.232 | 5.061 | -2.379 | 3.558 | 
| 3.770 | 1.773 | 6.105 | -0.465 | 3.250 | 3.364 | 
| 32.076 | 42.874 | 22.886 | 5.204 | -1.132 | 17.366 | 
| 32.661 | -6.509 | 17.441 | -5.694 | -4.357 | 11.493 | 
| -3059374.071 | -4637771.094 | -5699568.690 | -258694.325 | -275425.900 | -1752980.482 | 
| 19.933 | 50.537 | 62.894 | 4.973 | -6.754 | 4.574 | 
| -5.752 | -1.948 | 3.838 | -1.196 | -1.940 | -2.139 | 
| -7.677 | -7.706 | -7.323 | -1.963 | 4.068 | -0.354 | 
| 9.171 | 4.768 | 3.517 | -1.745 | -0.292 | 14.354 | 
| 2937319.954 | 4613153.040 | 5631037.873 | 247000.504 | 242987.504 | 1685455.197 | 
| 2933080.564 | 4569357.282 | 5564332.640 | 272059.481 | 259660.813 | 1624102.361 | 
| 20.286 | 51.793 | 62.934 | 4.927 | -7.123 | 4.173 | 
| -5.500 | -0.714 | 3.677 | -1.244 | -2.338 | -2.604 | 
| -7.284 | -6.408 | -7.293 | -1.982 | 3.687 | -0.730 | 
| 9.481 | 6.016 | 3.425 | -1.775 | -0.700 | 13.936 | 
| 33.593 | -5.589 | 17.387 | -6.062 | -5.799 | 11.390 | 
| -301384.090 | -462541.457 | -558818.363 | -28086.867 | -27428.106 | -166259.381 | 
| -305583.193 | -462835.206 | -558504.631 | -28153.235 | -27231.869 | -165336.450 | 
| -5.446 | -0.928 | 4.249 | -1.288 | -1.817 | -2.231 | 
| -290344.522 | -454145.325 | -555964.473 | -27045.504 | -26141.896 | -164550.410 | 
| 8.758 | 4.443 | 3.488 | -1.977 | -0.245 | 14.168 | 
| 33.621 | -5.440 | 17.357 | -6.062 | -5.841 | 11.339 | 
| 294276.550 | 456320.008 | 555940.109 | 27512.254 | 27474.077 | 165252.532 | 
| 299493.775 | 447180.364 | 563348.456 | 22668.320 | 28116.481 | 173875.654 | 
| -5.409 | -0.849 | 4.237 | -1.314 | -1.848 | -2.230 | 
| 298897.549 | 459237.756 | 565688.698 | 25417.726 | 26902.205 | 175795.367 | 
| 8.785 | 4.664 | 3.444 | -1.972 | -0.294 | 14.081 | 
| 926.265 | 232.774 | 203.078 | -11.286 | -56.199 | 123.984 | 
| 224.577 | 144.654 | 116.249 | 22.310 | 8.486 | -30.562 | 
| 168.466 | 134.059 | 301.828 | -3.961 | -107.799 | -48.735 | 
| 56.380 | 32.341 | -8.295 | 36.269 | 32.293 | 11.986 | 
| -27.001 | 16.905 | -98.498 | 27.280 | 122.531 | -0.452 | 
| -49.156 | -29.548 | -38.402 | 5.605 | 17.310 | 19.404 | 
| 373.371 | 174.795 | 134.215 | 37.498 | 30.612 | -28.137 | 
| 222.619 | 307.147 | 164.131 | 17.525 | -25.911 | -4.195 | 
| 673.409 | 319.609 | 736.491 | -17.924 | -236.154 | 248.221 | 
| 35.405 | 18.746 | 4.977 | 14.424 | 11.759 | -4.423 | 
| 1.691 | 8.841 | -68.821 | 15.679 | 87.711 | -8.797 | 
| -35.157 | -37.321 | -37.715 | 3.646 | 12.486 | 20.067 | 
| 387.110 | 206.311 | 154.577 | 27.110 | 26.849 | -38.995 | 
| 185.219 | 184.449 | 113.910 | 21.685 | 27.043 | -47.499 | 
| 186.958 | 155.947 | 328.404 | -17.107 | -104.754 | -35.746 | 
| -72.641 | -24.919 | -17.924 | 154.930 | 81.412 | -35.732 | 
| -3.977 | 7.628 | -72.061 | 16.916 | 92.003 | -8.738 | 
| 16.526 | -16.844 | -65.674 | 7.806 | 7.057 | 58.345 | 
| 373.467 | 177.328 | 135.962 | 38.922 | 33.066 | -27.391 | 
| 192.641 | 136.642 | 108.182 | 24.346 | 12.552 | -31.414 | 
| 172.477 | 108.185 | 202.057 | 4.755 | -72.274 | -16.206 | 
| 20.925 | 14.071 | -9.686 | 19.522 | 20.477 | -4.660 | 
| -11.794 | -5.653 | -99.864 | 12.793 | 109.096 | -9.017 | 
| -33.759 | -28.674 | -30.401 | -0.353 | 8.815 | 17.901 | 
| 373.321 | 177.449 | 135.685 | 39.153 | 33.684 | -27.308 | 
| 192.859 | 136.823 | 108.156 | 24.487 | 12.865 | -31.087 | 
| 172.259 | 108.231 | 201.852 | 4.967 | -71.899 | -16.005 | 
| 18.462 | 14.483 | -9.534 | 21.079 | 28.079 | -6.239 | 
| -3.803 | 7.619 | -71.930 | 16.822 | 91.608 | -8.768 | 
| -33.853 | -28.560 | -30.611 | -0.205 | 9.286 | 17.986 | 
| 373.369 | 177.432 | 135.743 | 39.108 | 33.583 | -27.317 | 
| 192.938 | 136.816 | 108.216 | 24.445 | 12.759 | -31.076 | 
| 172.298 | 108.210 | 201.925 | 4.923 | -72.005 | -16.017 | 
| 33.496 | 20.738 | 4.975 | 16.028 | 16.775 | -5.377 | 
| -3.720 | 7.605 | -71.874 | 16.771 | 91.500 | -8.762 | 
| -33.818 | -28.580 | -30.558 | -0.243 | 9.190 | 17.978 | 
| 864.677 | 4.834 | 189.409 | -0.000 | 0.000 | 0.000 | 
| 4.657 | 907.551 | 167.342 | 0.000 | 0.000 | -0.000 | 
| 168.755 | 186.343 | -1954.546 | 0.000 | 0.000 | 0.000 | 
| -0.001 | 0.001 | -0.000 | 3.483 | 0.000 | -0.000 | 
| -0.001 | 0.001 | -0.000 | -0.000 | 2.999 | 0.000 | 
| 0.000 | -0.000 | -0.000 | 0.000 | -0.000 | 8.935 | 
| 377.295 | 453.057 | 169.229 | 0.000 | -0.000 | -0.000 | 
| 452.892 | 495.330 | 185.901 | -0.000 | -0.000 | 0.000 | 
| 168.764 | 186.335 | -1954.546 | -0.000 | -0.000 | -0.000 | 
| 0.001 | -0.001 | 0.000 | 3.483 | -0.000 | -0.000 | 
| 0.001 | -0.001 | 0.000 | -0.000 | 2.999 | 0.000 | 
| -0.000 | 0.000 | 0.000 | 0.000 | 0.000 | 8.935 | 
| 377.304 | 453.048 | 169.229 | 0.000 | 0.000 | 0.000 | 
| 452.871 | 495.350 | 185.900 | 0.000 | 0.000 | 0.000 | 
| 169.137 | 185.992 | -1954.527 | 0.000 | 0.000 | 0.000 | 
| -0.000 | 0.000 | 0.000 | 3.484 | 0.000 | 0.000 | 
| -0.000 | 0.000 | 0.000 | 0.000 | 3.001 | -0.000 | 
| 0.000 | -0.000 | -0.000 | -0.000 | -0.000 | 8.935 | 
| 377.306 | 453.047 | 169.230 | -0.000 | -0.000 | 0.000 | 
| 452.871 | 495.350 | 185.900 | 0.000 | -0.000 | -0.000 | 
| 169.138 | 185.991 | -1954.534 | -0.000 | -0.000 | -0.000 | 
| 0.000 | -0.000 | -0.000 | 3.484 | -0.000 | -0.000 | 
| 0.000 | -0.000 | -0.000 | -0.000 | 3.001 | 0.000 | 
| -0.000 | 0.000 | 0.000 | 0.000 | -0.000 | 8.935 | 
| 377.302 | 453.047 | 169.229 | 0.000 | 0.000 | -0.000 | 
| 452.874 | 495.343 | 185.899 | 0.000 | 0.000 | 0.000 | 
| 189.319 | 167.429 | -1953.660 | -0.000 | 0.000 | 0.000 | 
| -0.000 | -0.000 | 0.001 | 3.484 | 0.000 | 0.000 | 
| -0.000 | -0.000 | 0.001 | 0.000 | 3.001 | -0.000 | 
| -12630060.827 | -9008441.415 | 4474607.913 | -46371.039 | -19208.451 | 5931.008 | 
| 377.309 | 453.048 | 169.230 | 0.000 | -0.000 | -0.000 | 
| 452.867 | 495.357 | 185.900 | -0.000 | -0.000 | -0.000 | 
| 169.143 | 185.990 | -1954.566 | -0.000 | -0.000 | 0.000 | 
| 0.000 | 0.000 | -0.001 | 3.484 | -0.000 | 0.000 | 
| 0.000 | 0.000 | -0.001 | -0.000 | 3.001 | 0.000 | 
| 12579142.225 | 8824102.131 | -4799115.097 | 47074.418 | 40641.270 | -4697.929 | 
| 178.433 | 87.216 | 87.216 | 0.000 | 0.000 | -0.000 | 
| 87.216 | 178.433 | 87.216 | 0.000 | -0.000 | -0.000 | 
| 87.216 | 87.216 | 178.433 | 0.000 | 0.000 | -0.000 | 
| 0.093 | 0.093 | 0.093 | 22.707 | 0.000 | 0.000 | 
| 0.093 | 0.093 | 0.093 | 0.000 | 22.707 | 0.000 | 
| 0.093 | 0.093 | 0.093 | 0.000 | 0.000 | 22.707 | 
| 178.433 | 87.216 | 87.216 | -0.000 | -0.000 | -0.000 | 
| 87.216 | 178.433 | 87.216 | 0.000 | -0.000 | -0.000 | 
| 87.216 | 87.216 | 178.433 | -0.000 | -0.000 | -0.000 | 
| -0.093 | -0.093 | -0.093 | 22.707 | -0.000 | -0.000 | 
| -0.093 | -0.093 | -0.093 | -0.000 | 22.707 | 0.000 | 
| -0.093 | -0.093 | -0.093 | -0.000 | 0.000 | 22.707 | 
| 135.843 | 101.542 | 101.542 | 0.000 | 0.000 | 0.000 | 
| 101.542 | 135.843 | 101.542 | 0.000 | 0.000 | 0.000 | 
| 101.542 | 101.542 | 135.843 | 0.000 | 0.000 | 0.000 | 
| -0.038 | -0.038 | -0.038 | 21.738 | 0.000 | 0.000 | 
| -0.038 | -0.038 | -0.038 | 0.000 | 21.738 | 0.000 | 
| -0.038 | -0.038 | -0.038 | 0.000 | 0.000 | 21.738 | 
| 135.968 | 101.475 | 101.475 | -0.000 | 0.000 | -0.000 | 
| 101.475 | 135.968 | 101.475 | -0.000 | -0.000 | -0.000 | 
| 101.475 | 101.475 | 135.968 | -0.000 | -0.000 | -0.000 | 
| 0.038 | 0.038 | 0.038 | 21.738 | 0.000 | -0.000 | 
| 0.038 | 0.038 | 0.038 | -0.000 | 21.738 | -0.000 | 
| 0.038 | 0.038 | 0.038 | -0.000 | -0.000 | 21.738 | 
| 135.908 | 101.509 | 101.509 | 0.000 | 0.000 | 0.000 | 
| 101.509 | 135.908 | 101.509 | 0.000 | 0.000 | 0.000 | 
| 101.509 | 101.509 | 135.908 | 0.000 | 0.000 | 0.000 | 
| 0.001 | 0.001 | 0.001 | 23.245 | 0.000 | 0.000 | 
| 0.001 | 0.001 | 0.001 | 0.000 | 23.245 | 0.000 | 
| 0.001 | 0.001 | 0.001 | 0.000 | 0.000 | 23.245 | 
| 132.914 | 99.182 | 99.182 | -0.000 | -0.000 | -0.000 | 
| 99.182 | 132.914 | 99.182 | -0.000 | 0.000 | -0.000 | 
| 99.182 | 99.182 | 132.914 | -0.000 | 0.000 | -0.000 | 
| -0.001 | -0.001 | -0.001 | 23.245 | 0.000 | -0.000 | 
| -0.001 | -0.001 | -0.001 | -0.000 | 23.245 | -0.000 | 
| -0.001 | -0.001 | -0.001 | -0.000 | -0.000 | 23.245 | 
| 145.058 | 111.408 | 111.408 | 0.000 | -0.000 | 0.000 | 
| 111.408 | 145.058 | 111.408 | 0.000 | -0.000 | 0.000 | 
| 111.408 | 111.408 | 145.058 | 0.000 | -0.000 | -0.000 | 
| -0.000 | -0.000 | 0.000 | 75.037 | -0.000 | -0.000 | 
| -0.000 | -0.000 | 0.000 | -0.000 | 75.037 | -0.000 | 
| -0.000 | -0.000 | 0.000 | 0.000 | -0.000 | 75.037 | 
| 178.739 | 87.215 | 87.215 | -0.000 | 0.000 | 0.000 | 
| 87.215 | 178.739 | 87.215 | -0.000 | 0.000 | 0.000 | 
| 87.215 | 87.215 | 178.739 | -0.000 | 0.000 | -0.000 | 
| 0.000 | 0.000 | -0.000 | 75.037 | -0.000 | 0.000 | 
| 0.000 | 0.000 | -0.000 | -0.000 | 75.037 | 0.000 | 
| 0.000 | 0.000 | -0.000 | 0.000 | 0.000 | 75.037 | 
| 178.739 | 87.215 | 87.215 | 0.000 | -0.000 | -0.000 | 
| 87.215 | 178.739 | 87.215 | 0.000 | -0.000 | 0.000 | 
| 87.215 | 87.215 | 178.739 | 0.000 | -0.000 | -0.000 | 
| -0.000 | -0.000 | -0.000 | 75.037 | -0.000 | 0.000 | 
| -0.000 | -0.000 | -0.000 | 0.000 | 75.037 | -0.000 | 
| -0.000 | -0.000 | -0.000 | -0.000 | -0.000 | 75.037 | 
| 132.348 | 97.988 | 97.988 | -0.000 | 0.000 | 0.000 | 
| 97.988 | 132.348 | 97.988 | -0.000 | 0.000 | -0.000 | 
| 97.988 | 97.988 | 132.348 | 0.000 | 0.000 | 0.000 | 
| 0.000 | 0.000 | 0.000 | 75.037 | 0.000 | 0.000 | 
| 0.000 | 0.000 | 0.000 | -0.000 | 75.037 | 0.000 | 
| 0.000 | 0.000 | 0.000 | 0.000 | 0.000 | 75.037 | 
| 136.203 | 101.680 | 101.680 | -0.000 | 0.000 | -0.000 | 
| 101.680 | 136.203 | 101.680 | -0.000 | -0.000 | 0.000 | 
| 101.680 | 101.680 | 136.203 | 0.000 | -0.000 | -0.000 | 
| -0.000 | -0.000 | -0.000 | 75.037 | -0.000 | -0.000 | 
| -0.000 | -0.000 | -0.000 | -0.000 | 75.037 | 0.000 | 
| -0.000 | -0.000 | -0.000 | 0.000 | -0.000 | 75.037 | 
| 135.967 | 101.507 | 101.507 | -0.000 | 0.000 | -0.000 | 
| 101.507 | 135.967 | 101.507 | 0.000 | 0.000 | -0.000 | 
| 101.507 | 101.507 | 135.967 | -0.000 | 0.000 | -0.000 | 
| 0.000 | 0.000 | 0.000 | 75.037 | 0.000 | 0.000 | 
| 0.000 | 0.000 | 0.000 | -0.000 | 75.037 | 0.000 | 
| 0.000 | 0.000 | 0.000 | -0.000 | 0.000 | 75.037 | 
| 190.391 | 49.374 | 49.374 | 0.000 | -0.000 | -0.000 | 
| 49.374 | 190.391 | 49.374 | 0.000 | -0.000 | -0.000 | 
| 49.374 | 49.374 | 190.391 | -0.000 | -0.000 | -0.000 | 
| 0.000 | -0.000 | -0.000 | 72.403 | 0.000 | 0.000 | 
| 0.000 | -0.000 | -0.000 | 0.000 | 72.403 | -0.000 | 
| 0.000 | -0.000 | -0.000 | 0.000 | 0.000 | 72.403 | 
| 213.549 | 132.362 | 132.362 | -0.000 | -0.000 | 0.000 | 
| 132.362 | 213.549 | 132.362 | -0.000 | -0.000 | 0.000 | 
| 132.362 | 132.362 | 213.549 | -0.000 | -0.000 | 0.000 | 
| -0.000 | 0.000 | 0.000 | 72.403 | 0.000 | 0.000 | 
| -0.000 | 0.000 | 0.000 | -0.000 | 72.403 | 0.000 | 
| -0.000 | 0.000 | 0.000 | -0.000 | 0.000 | 72.403 | 
| 145.264 | 62.027 | 62.027 | 0.000 | -0.000 | 0.000 | 
| 62.027 | 145.264 | 62.027 | -0.000 | -0.000 | -0.000 | 
| 62.027 | 62.027 | 145.264 | -0.000 | 0.000 | 0.000 | 
| -0.000 | -0.000 | -0.000 | 72.403 | -0.000 | -0.000 | 
| -0.000 | -0.000 | -0.000 | 0.000 | 72.403 | -0.000 | 
| -0.000 | -0.000 | -0.000 | 0.000 | -0.000 | 72.403 | 
| 190.391 | 49.374 | 49.374 | -0.000 | 0.000 | 0.000 | 
| 49.374 | 190.391 | 49.374 | -0.000 | 0.000 | 0.000 | 
| 49.374 | 49.374 | 190.391 | -0.000 | 0.000 | 0.000 | 
| 0.000 | 0.000 | 0.000 | 72.403 | 0.000 | 0.000 | 
| 0.000 | 0.000 | 0.000 | -0.000 | 72.403 | 0.000 | 
| 0.000 | 0.000 | 0.000 | -0.000 | 0.000 | 72.403 | 
| 149.968 | 68.517 | 68.517 | -0.000 | -0.000 | -0.000 | 
| 68.517 | 149.968 | 68.517 | -0.000 | -0.000 | -0.000 | 
| 68.517 | 68.517 | 149.968 | 0.000 | 0.000 | 0.000 | 
| -0.505 | -0.505 | -0.505 | 36.478 | -0.000 | 0.000 | 
| -0.505 | -0.505 | -0.505 | 0.000 | 36.478 | 0.000 | 
| -0.505 | -0.505 | -0.505 | -0.000 | -0.000 | 36.478 | 
| 151.366 | 69.356 | 69.356 | 0.000 | 0.000 | -0.000 | 
| 69.356 | 151.366 | 69.356 | 0.000 | -0.000 | -0.000 | 
| 69.356 | 69.356 | 151.366 | 0.000 | -0.000 | -0.000 | 
| 0.505 | 0.505 | 0.505 | 36.478 | 0.000 | 0.000 | 
| 0.505 | 0.505 | 0.505 | -0.000 | 36.478 | -0.000 | 
| 0.505 | 0.505 | 0.505 | -0.000 | -0.000 | 36.478 | 
| 261.320 | 61.881 | 46.525 | 0.000 | 0.000 | 0.000 | 
| 61.881 | 261.320 | 46.525 | 0.000 | 0.000 | 0.000 | 
| 87.586 | 87.586 | 182.137 | 0.000 | 0.000 | 0.000 | 
| 0.000 | 0.000 | -0.000 | 31.618 | -0.000 | -0.000 | 
| 0.000 | 0.000 | -0.000 | -0.000 | 31.618 | -0.000 | 
| 0.000 | 0.000 | -0.000 | 0.000 | 0.000 | 6.510 | 
| 261.320 | 61.881 | 46.525 | -0.000 | -0.000 | -0.000 | 
| 61.881 | 261.320 | 46.525 | -0.000 | -0.000 | -0.000 | 
| 87.586 | 87.586 | 182.137 | -0.000 | -0.000 | -0.000 | 
| -0.000 | -0.000 | 0.000 | 31.618 | -0.000 | -0.000 | 
| -0.000 | -0.000 | 0.000 | -0.000 | 31.618 | -0.000 | 
| -0.000 | -0.000 | 0.000 | -0.000 | 0.000 | 6.510 | 
| 145.139 | 53.135 | 99.531 | 0.000 | 0.000 | 0.000 | 
| 53.135 | 145.139 | 99.531 | 0.000 | 0.000 | 0.000 | 
| 46.525 | 46.525 | 216.982 | 0.000 | 0.000 | 0.000 | 
| -0.000 | 0.000 | -0.000 | 31.618 | 0.000 | -0.000 | 
| 0.000 | -0.000 | -0.000 | 0.000 | 31.618 | -0.000 | 
| 0.000 | 0.000 | -0.000 | 0.000 | 0.000 | 6.510 | 
| 131.754 | 94.672 | 87.587 | -0.000 | -0.000 | 0.000 | 
| 94.672 | 131.754 | 87.587 | -0.000 | -0.000 | 0.000 | 
| 46.525 | 46.525 | 216.982 | -0.000 | -0.000 | -0.000 | 
| 0.000 | -0.000 | 0.000 | 31.618 | 0.000 | -0.000 | 
| -0.000 | 0.000 | 0.000 | -0.000 | 31.618 | -0.000 | 
| -0.000 | -0.000 | 0.000 | -0.000 | -0.000 | 6.510 | 
| 131.761 | 94.666 | 87.586 | 0.000 | -0.000 | -0.000 | 
| 94.666 | 131.761 | 87.586 | -0.000 | 0.000 | -0.000 | 
| 87.587 | 87.587 | 182.137 | 0.000 | 0.000 | 0.000 | 
| -0.000 | 0.000 | -0.000 | 31.618 | 0.000 | 0.000 | 
| 0.000 | -0.000 | -0.000 | 0.000 | 31.618 | 0.000 | 
| -0.000 | -0.000 | -0.000 | 0.000 | 0.000 | 20.618 | 
| 131.749 | 94.671 | 87.589 | -0.000 | -0.000 | 0.000 | 
| 94.671 | 131.749 | 87.589 | -0.000 | -0.000 | 0.000 | 
| 87.586 | 87.586 | 182.138 | -0.000 | 0.000 | -0.000 | 
| 0.000 | -0.000 | 0.000 | 31.618 | -0.000 | 0.000 | 
| -0.000 | 0.000 | 0.000 | -0.000 | 31.618 | 0.000 | 
| 0.000 | 0.000 | 0.000 | -0.000 | -0.000 | 20.618 | 
| 140.795 | 51.896 | 94.980 | 0.000 | 0.000 | 0.000 | 
| 51.896 | 140.795 | 94.980 | 0.000 | 0.000 | 0.000 | 
| 82.256 | 82.256 | 192.054 | 0.000 | 0.000 | -0.000 | 
| -0.360 | -0.360 | 0.256 | 27.293 | -0.000 | -0.000 | 
| -0.360 | -0.360 | 0.256 | 0.000 | 27.293 | -0.000 | 
| -0.704 | -0.704 | 0.501 | 0.000 | 0.000 | 7.591 | 
| 129.264 | 92.911 | 84.482 | 0.000 | -0.000 | -0.000 | 
| 92.911 | 129.264 | 84.482 | -0.000 | 0.000 | -0.000 | 
| 44.634 | 44.634 | 218.844 | -0.000 | -0.000 | 0.000 | 
| 0.360 | 0.360 | -0.256 | 27.293 | -0.000 | 0.000 | 
| 0.360 | 0.360 | -0.256 | -0.000 | 27.293 | 0.000 | 
| 0.704 | 0.704 | -0.501 | -0.000 | -0.000 | 7.591 | 
| 128.974 | 92.620 | 84.689 | 0.000 | 0.000 | 0.000 | 
| 92.620 | 128.974 | 84.689 | 0.000 | 0.000 | 0.000 | 
| 82.494 | 82.494 | 191.885 | 0.000 | 0.000 | -0.000 | 
| -0.036 | -0.036 | 0.026 | 27.292 | 0.000 | -0.000 | 
| -0.036 | -0.036 | 0.026 | 0.000 | 27.292 | -0.000 | 
| -0.070 | -0.070 | 0.050 | -0.000 | 0.000 | 7.585 | 
| 266.475 | 61.582 | 46.784 | -0.000 | -0.000 | 0.000 | 
| 61.582 | 266.475 | 46.784 | -0.000 | -0.000 | 0.000 | 
| 82.547 | 82.547 | 191.847 | -0.000 | -0.000 | 0.000 | 
| 0.036 | 0.036 | -0.026 | 27.292 | -0.000 | 0.000 | 
| 0.036 | 0.036 | -0.026 | -0.000 | 27.292 | 0.000 | 
| 0.070 | 0.070 | -0.050 | -0.000 | -0.000 | 7.585 | 
| 129.004 | 92.645 | 84.669 | 0.000 | 0.000 | 0.000 | 
| 92.645 | 129.004 | 84.669 | 0.000 | 0.000 | 0.000 | 
| 82.518 | 82.518 | 191.868 | 0.000 | 0.000 | 0.000 | 
| -0.004 | -0.004 | 0.003 | 27.292 | 0.000 | -0.000 | 
| -0.004 | -0.004 | 0.003 | 0.000 | 27.292 | -0.000 | 
| -0.007 | -0.007 | 0.005 | -0.000 | 0.000 | 7.585 | 
| 128.996 | 92.648 | 84.671 | -0.000 | -0.000 | 0.000 | 
| 92.648 | 128.996 | 84.671 | -0.000 | -0.000 | 0.000 | 
| 82.543 | 82.543 | 191.850 | -0.000 | -0.000 | 0.000 | 
| 0.004 | 0.004 | -0.003 | 27.292 | -0.000 | -0.000 | 
| 0.004 | 0.004 | -0.003 | 0.000 | 27.292 | 0.000 | 
| 0.007 | 0.007 | -0.005 | 0.000 | -0.000 | 7.585 | 
| 164.393 | 122.378 | 122.378 | -0.000 | -0.000 | -0.000 | 
| 122.378 | 164.393 | 122.378 | 0.000 | -0.000 | -0.000 | 
| 122.378 | 122.378 | 164.393 | 0.000 | -0.000 | -0.000 | 
| 0.000 | 0.000 | 0.000 | 85.817 | -0.000 | -0.000 | 
| 0.000 | 0.000 | 0.000 | -0.000 | 85.817 | -0.000 | 
| 0.000 | 0.000 | 0.000 | 0.000 | -0.000 | 85.817 | 
| 164.393 | 122.378 | 122.378 | -0.000 | -0.000 | 0.000 | 
| 122.378 | 164.393 | 122.378 | -0.000 | 0.000 | 0.000 | 
| 122.378 | 122.378 | 164.393 | -0.000 | 0.000 | -0.000 | 
| 0.000 | -0.000 | -0.000 | 85.817 | 0.000 | 0.000 | 
| 0.000 | 0.000 | -0.000 | -0.000 | 85.817 | 0.000 | 
| -0.000 | -0.000 | -0.000 | 0.000 | 0.000 | 85.817 | 
| 159.135 | 136.454 | 136.454 | 0.000 | -0.000 | 0.000 | 
| 136.454 | 159.135 | 136.454 | 0.000 | -0.000 | 0.000 | 
| 136.454 | 136.454 | 159.135 | 0.000 | -0.000 | 0.000 | 
| 8.775 | 8.775 | 8.775 | -8.643 | -0.000 | 0.000 | 
| 8.775 | 8.775 | 8.775 | 0.000 | -8.643 | 0.000 | 
| 8.775 | 8.775 | 8.775 | 0.000 | 0.000 | -8.643 | 
| 164.393 | 122.378 | 122.378 | -0.000 | 0.000 | 0.000 | 
| 122.378 | 164.393 | 122.378 | -0.000 | 0.000 | 0.000 | 
| 122.378 | 122.378 | 164.393 | 0.000 | 0.000 | 0.000 | 
| -8.775 | -8.775 | -8.775 | -8.643 | 0.000 | -0.000 | 
| -8.775 | -8.775 | -8.775 | -0.000 | -8.643 | -0.000 | 
| -8.775 | -8.775 | -8.775 | 0.000 | -0.000 | -8.643 | 
| 164.393 | 122.378 | 122.378 | 0.000 | -0.000 | -0.000 | 
| 122.378 | 164.393 | 122.378 | 0.000 | -0.000 | -0.000 | 
| 122.378 | 122.378 | 164.393 | -0.000 | -0.000 | -0.000 | 
| 0.643 | 0.643 | 0.644 | 16.545 | -0.000 | -0.000 | 
| 0.643 | 0.643 | 0.644 | 0.000 | 16.545 | 0.000 | 
| 0.643 | 0.644 | 0.643 | -0.000 | -0.000 | 16.545 | 
| 151.030 | 125.244 | 125.244 | -0.000 | 0.000 | -0.000 | 
| 125.244 | 151.030 | 125.244 | -0.000 | 0.000 | -0.000 | 
| 125.244 | 125.244 | 151.030 | -0.000 | 0.000 | -0.000 | 
| -0.643 | -0.643 | -0.644 | 16.545 | 0.000 | -0.000 | 
| -0.643 | -0.643 | -0.644 | -0.000 | 16.545 | -0.000 | 
| -0.643 | -0.644 | -0.643 | -0.000 | -0.000 | 16.545 | 
| 159.771 | 128.167 | 128.167 | 0.000 | 0.000 | -0.000 | 
| 128.167 | 159.771 | 128.167 | 0.000 | 0.000 | -0.000 | 
| 128.167 | 128.167 | 159.771 | 0.000 | 0.000 | -0.000 | 
| -0.000 | 0.000 | -0.000 | 23.212 | 0.000 | -0.000 | 
| -0.000 | -0.000 | -0.000 | 0.000 | 23.212 | -0.000 | 
| -0.000 | -0.000 | -0.000 | 0.000 | 0.000 | 23.212 | 
| 157.472 | 127.538 | 127.538 | -0.000 | 0.000 | 0.000 | 
| 127.538 | 157.472 | 127.538 | -0.000 | -0.000 | 0.000 | 
| 127.538 | 127.538 | 157.472 | -0.000 | 0.000 | 0.000 | 
| 0.000 | -0.000 | 0.000 | 23.212 | -0.000 | -0.000 | 
| 0.000 | 0.000 | 0.000 | -0.000 | 23.212 | 0.000 | 
| 0.000 | 0.000 | 0.000 | -0.000 | -0.000 | 23.212 | 
| 159.771 | 128.167 | 128.167 | 0.000 | 0.000 | -0.000 | 
| 128.167 | 159.771 | 128.167 | 0.000 | 0.000 | -0.000 | 
| 128.167 | 128.167 | 159.771 | 0.000 | 0.000 | 0.000 | 
| -0.000 | -0.000 | -0.000 | 23.212 | 0.000 | -0.000 | 
| -0.000 | -0.000 | -0.000 | 0.000 | 23.212 | -0.000 | 
| -0.000 | -0.000 | -0.000 | 0.000 | 0.000 | 23.212 | 
| 159.771 | 128.167 | 128.167 | -0.000 | -0.000 | 0.000 | 
| 128.167 | 159.771 | 128.167 | -0.000 | 0.000 | 0.000 | 
| 128.167 | 128.167 | 159.771 | -0.000 | -0.000 | 0.000 | 
| 0.000 | 0.000 | 0.000 | 23.212 | -0.000 | 0.000 | 
| 0.000 | 0.000 | 0.000 | -0.000 | 23.212 | 0.000 | 
| 0.000 | 0.000 | 0.000 | -0.000 | 0.000 | 23.212 | 
| 159.771 | 128.167 | 128.167 | 0.000 | 0.000 | -0.000 | 
| 128.167 | 159.771 | 128.167 | 0.000 | -0.000 | -0.000 | 
| 128.167 | 128.167 | 159.771 | 0.000 | 0.000 | -0.000 | 
| -0.000 | -0.000 | -0.000 | 23.212 | 0.000 | 0.000 | 
| -0.000 | -0.000 | -0.000 | 0.000 | 23.212 | -0.000 | 
| -0.000 | -0.000 | -0.000 | 0.000 | 0.000 | 23.212 | 
| 175.967 | 123.415 | 123.415 | -0.000 | -0.000 | -0.000 | 
| 123.415 | 175.967 | 123.415 | -0.000 | -0.000 | -0.000 | 
| 123.415 | 123.415 | 175.967 | -0.000 | -0.000 | -0.000 | 
| 0.000 | 0.000 | 0.000 | 23.212 | -0.000 | 0.000 | 
| 0.000 | 0.000 | 0.000 | -0.000 | 23.212 | 0.000 | 
| 0.000 | 0.000 | 0.000 | -0.000 | -0.000 | 23.212 | 
| 491.312 | 229.753 | 153.002 | -0.000 | -0.000 | 0.000 | 
| 44.526 | 459.683 | 313.796 | -0.000 | -0.000 | 0.000 | 
| 142.386 | 314.417 | 333.846 | 0.000 | 0.000 | 0.000 | 
| 0.024 | -0.016 | 0.021 | 29.025 | -0.000 | 0.000 | 
| 0.015 | -0.010 | 0.013 | 0.000 | 8.801 | 0.000 | 
| 0.000 | -0.000 | -0.000 | 0.000 | 0.000 | 11.931 | 
| 819.621 | 42.534 | 139.772 | -0.000 | -0.000 | -0.000 | 
| 44.526 | 459.683 | 313.796 | -0.000 | -0.000 | -0.000 | 
| 150.809 | 315.910 | 277.394 | -0.000 | -0.000 | -0.000 | 
| -0.024 | 0.016 | -0.021 | 29.025 | -0.000 | 0.000 | 
| -0.015 | 0.010 | -0.013 | 0.000 | 8.801 | 0.000 | 
| -0.000 | 0.000 | 0.000 | -0.000 | -0.000 | 11.931 | 
| 338.477 | 304.776 | 267.270 | -0.000 | 0.000 | 0.000 | 
| 44.526 | 459.683 | 313.796 | 0.000 | 0.000 | -0.000 | 
| 142.386 | 314.417 | 333.846 | 0.000 | 0.000 | 0.000 | 
| -0.000 | -0.000 | -0.000 | 289.412 | 0.000 | 0.000 | 
| 0.002 | -0.001 | 0.001 | -0.000 | 8.801 | 0.000 | 
| 0.060 | -0.040 | 0.052 | -0.000 | -0.000 | 11.506 | 
| 819.621 | 42.534 | 139.772 | 0.000 | 0.000 | -0.000 | 
| 44.526 | 459.683 | 313.796 | -0.000 | 0.000 | -0.000 | 
| 269.881 | 250.784 | 247.865 | 0.000 | 0.000 | -0.000 | 
| 0.000 | 0.000 | 0.000 | 289.412 | 0.000 | -0.000 | 
| -0.002 | 0.001 | -0.001 | 0.000 | 8.801 | -0.000 | 
| -0.060 | 0.040 | -0.052 | 0.000 | 0.000 | 11.506 | 
| 338.465 | 304.782 | 267.269 | -0.000 | -0.000 | 0.000 | 
| 306.805 | 316.071 | 250.162 | 0.000 | 0.000 | 0.000 | 
| 269.883 | 250.782 | 247.865 | -0.000 | -0.000 | 0.000 | 
| -0.000 | -0.000 | -0.000 | 19.823 | 0.000 | 0.000 | 
| 0.000 | -0.000 | -0.000 | 0.000 | 8.801 | 0.000 | 
| 0.004 | -0.003 | 0.005 | -0.000 | -0.000 | 11.506 | 
| 338.490 | 304.772 | 267.268 | 0.000 | 0.000 | -0.000 | 
| 306.772 | 316.092 | 250.162 | -0.000 | -0.000 | -0.000 | 
| 269.881 | 250.784 | 247.867 | -0.000 | 0.000 | -0.000 | 
| 0.000 | 0.000 | 0.000 | 19.823 | -0.000 | -0.000 | 
| -0.000 | 0.000 | 0.000 | 0.000 | 8.801 | -0.000 | 
| -0.004 | 0.003 | -0.005 | 0.000 | -0.000 | 11.506 | 
| 733.822 | 304.414 | 271.058 | 0.000 | 0.000 | 0.000 | 
| 219.038 | 264.874 | 237.854 | 0.000 | 0.000 | -0.000 | 
| 271.058 | 132.453 | 152.032 | 0.000 | -0.000 | 0.000 | 
| -0.000 | -0.000 | -0.000 | 326.410 | 0.000 | -0.000 | 
| 0.000 | -0.000 | -0.000 | 0.000 | 11.671 | -0.000 | 
| 0.002 | -0.002 | -0.002 | 0.000 | -0.000 | 12.798 | 
| 733.822 | 304.414 | 271.058 | -0.000 | -0.000 | -0.000 | 
| 219.037 | 264.875 | 237.854 | -0.000 | -0.000 | 0.000 | 
| 179.718 | 216.209 | 193.276 | -0.000 | -0.000 | -0.000 | 
| -0.000 | 0.000 | 0.000 | 326.410 | -0.000 | 0.000 | 
| -0.000 | 0.000 | 0.000 | -0.000 | 11.671 | -0.000 | 
| -0.002 | 0.002 | 0.002 | -0.000 | 0.000 | 12.798 | 
| 1027.933 | 26.778 | 69.143 | 0.000 | 0.000 | 0.000 | 
| 304.413 | 178.905 | 132.453 | 0.000 | 0.000 | -0.000 | 
| 179.719 | 216.209 | 193.276 | 0.000 | 0.000 | 0.000 | 
| -0.000 | -0.000 | -0.000 | 22.672 | 0.000 | -0.000 | 
| 0.000 | -0.000 | -0.000 | 0.000 | 11.671 | -0.000 | 
| 0.000 | -0.000 | -0.000 | 0.000 | -0.000 | 12.798 | 
| 1027.933 | 26.778 | 69.143 | -0.000 | -0.000 | 0.000 | 
| 26.778 | 441.461 | 327.169 | -0.000 | -0.000 | -0.000 | 
| 271.058 | 132.453 | 152.033 | -0.000 | 0.000 | 0.000 | 
| 0.000 | 0.000 | 0.000 | 22.672 | -0.000 | -0.000 | 
| -0.000 | 0.000 | 0.000 | -0.000 | 11.671 | -0.000 | 
| -0.000 | 0.000 | 0.000 | -0.000 | 0.000 | 12.798 | 
| 733.806 | 304.425 | 271.064 | 0.000 | -0.000 | 0.000 | 
| 304.406 | 178.910 | 132.456 | 0.000 | -0.000 | 0.000 | 
| 271.055 | 132.455 | 152.034 | 0.000 | -0.000 | -0.000 | 
| -0.001 | -0.000 | -0.000 | 22.672 | -0.000 | -0.000 | 
| 0.000 | -0.000 | -0.000 | 0.000 | 11.671 | 0.000 | 
| 0.000 | -0.000 | -0.000 | 0.000 | -0.000 | 12.999 | 
| 733.838 | 304.403 | 271.051 | -0.000 | 0.000 | -0.000 | 
| 304.422 | 178.898 | 132.449 | -0.000 | 0.000 | 0.000 | 
| 271.061 | 132.451 | 152.031 | -0.000 | 0.000 | 0.000 | 
| 0.001 | 0.000 | 0.000 | 22.672 | -0.000 | -0.000 | 
| -0.000 | 0.000 | 0.000 | -0.000 | 11.671 | -0.000 | 
| -0.000 | 0.000 | 0.000 | -0.000 | 0.000 | 12.999 | 
| 604.088 | 37.916 | 37.916 | -0.000 | -0.000 | -0.000 | 
| 37.916 | 604.088 | 37.916 | -0.000 | -0.000 | -0.000 | 
| 37.916 | 37.916 | 604.088 | -0.000 | -0.000 | -0.000 | 
| -0.000 | -0.000 | -0.000 | 9.715 | -0.000 | -0.000 | 
| -0.000 | -0.000 | -0.000 | -0.000 | 9.715 | -0.000 | 
| -0.000 | -0.000 | -0.000 | -0.000 | -0.000 | 9.715 | 
| 796.113 | 35.680 | 35.680 | -0.000 | 0.000 | -0.000 | 
| 35.680 | 796.113 | 35.680 | 0.000 | -0.000 | 0.000 | 
| 35.680 | 35.680 | 796.113 | -0.000 | 0.000 | -0.000 | 
| 0.000 | 0.000 | 0.000 | 9.715 | 0.000 | 0.000 | 
| 0.000 | 0.000 | 0.000 | 0.000 | 9.715 | 0.000 | 
| 0.000 | 0.000 | 0.000 | 0.000 | 0.000 | 9.715 | 
| 604.090 | 37.917 | 37.917 | -0.000 | -0.000 | -0.000 | 
| 37.917 | 604.090 | 37.917 | -0.000 | -0.000 | -0.000 | 
| 37.917 | 37.917 | 604.090 | -0.000 | -0.000 | -0.000 | 
| -0.000 | -0.000 | -0.000 | 9.908 | -0.000 | -0.000 | 
| -0.000 | -0.000 | -0.000 | -0.000 | 9.908 | -0.000 | 
| -0.000 | -0.000 | -0.000 | -0.000 | -0.000 | 9.908 | 
| 796.113 | 35.680 | 35.680 | 0.000 | 0.000 | 0.000 | 
| 35.680 | 796.113 | 35.680 | 0.000 | 0.000 | -0.000 | 
| 35.680 | 35.680 | 796.113 | 0.000 | 0.000 | 0.000 | 
| 0.000 | 0.000 | 0.000 | 9.908 | 0.000 | 0.000 | 
| 0.000 | 0.000 | 0.000 | 0.000 | 9.908 | 0.000 | 
| 0.000 | 0.000 | 0.000 | 0.000 | 0.000 | 9.908 | 
| 515.425 | -45.478 | -45.478 | -0.000 | -0.000 | -0.000 | 
| -45.478 | 515.425 | -45.478 | -0.000 | -0.000 | -0.000 | 
| -45.478 | -45.478 | 515.425 | -0.000 | -0.000 | -0.000 | 
| -0.000 | -0.000 | -0.000 | 20.697 | 0.000 | -0.000 | 
| -0.000 | -0.000 | -0.000 | -0.000 | 20.697 | -0.000 | 
| -0.000 | -0.000 | -0.000 | 0.000 | -0.000 | 20.697 | 
| 604.084 | 37.917 | 37.917 | 0.000 | 0.000 | 0.000 | 
| 37.917 | 604.084 | 37.917 | 0.000 | 0.000 | 0.000 | 
| 37.917 | 37.917 | 604.084 | 0.000 | 0.000 | 0.000 | 
| 0.000 | 0.000 | 0.000 | 20.697 | 0.000 | -0.000 | 
| 0.000 | 0.000 | 0.000 | 0.000 | 20.697 | -0.000 | 
| 0.000 | 0.000 | 0.000 | 0.000 | 0.000 | 20.697 | 
| 1445.669 | 1206.444 | 1206.433 | 0.009 | -0.005 | -0.009 | 
| 1093.876 | 1693.646 | 1093.869 | 0.017 | -0.010 | -0.017 | 
| 1206.436 | 1206.442 | 1445.670 | 0.009 | -0.005 | -0.008 | 
| -0.000 | 0.000 | 0.000 | 525.942 | 0.000 | -0.000 | 
| 0.000 | 0.000 | 0.000 | -0.000 | 525.942 | -0.000 | 
| 0.000 | 0.000 | 0.000 | 0.000 | 0.000 | 525.942 | 
| 1595.542 | 1139.060 | 1138.997 | 0.076 | -0.042 | -0.075 | 
| 1138.735 | 1596.201 | 1138.703 | 0.076 | -0.042 | -0.074 | 
| 1094.033 | 1094.026 | 1693.622 | -0.017 | 0.010 | 0.017 | 
| -0.000 | -0.000 | -0.000 | 525.942 | 0.000 | -0.000 | 
| -0.000 | -0.000 | -0.000 | 0.000 | 525.942 | -0.000 | 
| -0.000 | -0.000 | 0.000 | 0.000 | 0.000 | 525.942 | 
| 1595.559 | 1139.250 | 1139.256 | -0.008 | 0.004 | 0.007 | 
| 1139.283 | 1595.492 | 1139.286 | -0.008 | 0.004 | 0.007 | 
| 1139.222 | 1139.219 | 1595.628 | -0.008 | 0.004 | 0.007 | 
| -0.002 | -0.002 | -0.003 | 188.572 | -0.000 | -0.000 | 
| -0.003 | -0.002 | -0.003 | 0.000 | 188.571 | -0.000 | 
| -0.003 | -0.002 | -0.003 | 0.000 | -0.000 | 188.570 | 
| 1693.713 | 1093.924 | 1093.925 | -0.002 | 0.001 | 0.002 | 
| 1093.924 | 1693.714 | 1093.925 | -0.002 | 0.001 | 0.002 | 
| 1093.925 | 1093.925 | 1693.713 | -0.002 | 0.001 | 0.002 | 
| 0.002 | 0.002 | 0.003 | 188.570 | 0.000 | 0.000 | 
| -0.014 | -0.015 | -0.014 | -0.001 | 151.628 | 0.001 | 
| 0.003 | 0.002 | 0.003 | -0.000 | 0.000 | 188.572 | 
| 1446.948 | 1205.246 | 1205.246 | 0.000 | -0.000 | -0.000 | 
| 1205.246 | 1446.948 | 1205.246 | 0.000 | -0.000 | -0.000 | 
| 1205.246 | 1205.246 | 1446.949 | 0.000 | -0.000 | -0.000 | 
| 0.003 | -0.002 | -0.002 | 210.812 | -0.000 | -0.000 | 
| -0.002 | 0.003 | -0.002 | 0.000 | 210.812 | -0.000 | 
| -0.002 | -0.002 | 0.003 | 0.000 | -0.000 | 210.812 | 
| 1396.403 | 1216.330 | 1216.330 | -0.000 | 0.000 | 0.000 | 
| 1216.330 | 1396.403 | 1216.330 | -0.000 | 0.000 | 0.000 | 
| 1216.330 | 1216.330 | 1396.402 | -0.000 | 0.000 | 0.000 | 
| -0.003 | 0.002 | 0.002 | 210.812 | 0.000 | 0.000 | 
| 0.002 | -0.003 | 0.002 | -0.000 | 210.812 | 0.000 | 
| 0.002 | 0.002 | -0.003 | -0.000 | 0.000 | 210.812 | 
| 217.573 | 193.867 | 96.535 | 7.988 | -2.722 | 0.000 | 
| 118.963 | 292.129 | 97.906 | -24.595 | -29.269 | 0.000 | 
| 100.201 | 100.201 | 256.061 | -0.000 | 0.000 | 0.000 | 
| 47.716 | 89.821 | 15.447 | 16.351 | 0.000 | 3.754 | 
| 95.303 | 86.803 | 68.230 | -0.000 | 16.883 | 12.978 | 
| 32.191 | 32.191 | -13.020 | 5.200 | 6.701 | 6.063 | 
| 142.083 | 135.889 | 123.373 | 6.042 | -6.470 | -0.000 | 
| 135.889 | 142.083 | 123.373 | -6.042 | 6.470 | -0.000 | 
| 75.145 | 75.145 | 104.430 | 0.000 | 0.000 | -0.000 | 
| -28.608 | -39.783 | 13.830 | 8.823 | 0.000 | 7.346 | 
| 29.269 | -29.269 | 0.000 | -0.000 | 68.177 | 24.595 | 
| -0.000 | -0.000 | -0.000 | -29.269 | 24.595 | 86.583 | 
| 188.967 | 160.430 | 106.557 | 1.463 | -3.561 | -0.000 | 
| 165.834 | 193.101 | 107.184 | -8.384 | 1.959 | 0.000 | 
| 100.201 | 100.201 | 256.061 | -0.000 | 0.000 | 0.000 | 
| 11.187 | -5.305 | -1.190 | 17.125 | -0.000 | 2.224 | 
| 0.717 | 5.166 | -1.190 | 0.000 | 17.126 | 8.246 | 
| 2.840 | 2.840 | -1.148 | 1.136 | 8.811 | 15.557 | 
| 292.129 | 118.963 | 97.906 | 24.595 | 29.269 | 0.000 | 
| 118.963 | 292.129 | 97.906 | -24.595 | -29.269 | 0.000 | 
| 67.622 | 67.622 | 63.240 | -0.000 | -0.000 | 0.000 | 
| -0.801 | -6.543 | 0.718 | 16.415 | -0.000 | 2.849 | 
| 29.269 | -29.269 | 0.000 | 0.000 | 68.177 | 24.595 | 
| -2.840 | -2.840 | 1.148 | 1.136 | 8.811 | 15.557 | 
| 184.222 | 155.744 | 106.930 | -0.003 | -3.961 | -0.000 | 
| 155.744 | 184.221 | 106.930 | 0.003 | 3.961 | -0.000 | 
| 112.356 | 112.356 | 114.571 | -0.000 | -0.000 | 0.000 | 
| 8.578 | -7.991 | -0.119 | 17.245 | -0.000 | 2.151 | 
| -1.857 | 2.444 | -0.119 | 0.000 | 17.246 | 8.284 | 
| 0.283 | 0.283 | -0.115 | 1.084 | 8.838 | 15.679 | 
| 170.201 | 143.225 | 87.104 | 7.325 | 1.958 | -0.000 | 
| 163.099 | 188.785 | 108.596 | -8.208 | 2.298 | -0.000 | 
| 111.720 | 111.720 | 114.546 | 0.000 | 0.000 | -0.000 | 
| 4.441 | -5.652 | -0.239 | 16.053 | -0.000 | 0.452 | 
| -2.444 | 1.858 | 0.119 | -0.000 | 17.245 | 8.284 | 
| -0.283 | -0.283 | 0.115 | 1.083 | 8.838 | 15.681 | 
| 390.844 | 378.626 | -116.812 | 4.782 | -4.022 | 0.000 | 
| 378.626 | 390.844 | -116.812 | -4.782 | 4.022 | 0.000 | 
| 164.188 | 164.188 | 113.038 | 0.000 | -0.000 | 0.000 | 
| 209.064 | 200.443 | -167.069 | 16.177 | -0.000 | 4.925 | 
| 32.860 | -32.860 | -0.000 | -0.000 | 73.901 | 24.020 | 
| -0.000 | -0.000 | -0.000 | -32.860 | 24.020 | 97.726 | 
| -5.275 | -20.814 | 312.987 | 4.112 | -4.208 | -0.000 | 
| -20.403 | -7.294 | 208.921 | -4.875 | 3.842 | -0.000 | 
| 46.946 | 46.946 | 289.906 | -0.000 | 0.000 | -0.000 | 
| -200.443 | -209.064 | 167.069 | 16.177 | 0.000 | 4.925 | 
| 32.860 | -32.860 | 0.000 | 0.000 | 73.901 | 24.020 | 
| 0.000 | -0.000 | 0.000 | -32.860 | 24.020 | 97.726 | 
| 316.181 | 120.729 | 123.481 | 24.020 | 32.860 | -0.000 | 
| 120.729 | 316.181 | 123.481 | -24.020 | -32.860 | -0.000 | 
| 113.852 | 113.852 | 392.735 | 0.000 | -0.000 | 0.000 | 
| 24.760 | 14.797 | -16.138 | 18.142 | -0.000 | 3.639 | 
| 16.140 | 23.417 | -16.138 | 0.000 | 18.142 | 4.981 | 
| 17.133 | 17.133 | -13.980 | -1.243 | 7.527 | 19.185 | 
| 316.181 | 120.729 | 123.481 | 24.020 | 32.860 | 0.000 | 
| 137.546 | 184.350 | 140.561 | -0.295 | 3.758 | -0.000 | 
| 123.479 | 123.479 | 630.074 | 0.000 | 0.000 | 0.000 | 
| -14.797 | -24.760 | 16.138 | 18.142 | 0.000 | 3.639 | 
| -23.417 | -16.140 | 16.138 | -0.000 | 18.142 | 4.981 | 
| -17.133 | -17.133 | 13.980 | -1.243 | 7.528 | 19.186 | 
| 211.296 | 177.226 | 123.294 | 6.217 | -0.345 | 0.000 | 
| 163.275 | 228.874 | 67.603 | -10.386 | -6.723 | 0.000 | 
| 110.354 | 110.354 | 386.434 | 0.000 | -0.000 | 0.000 | 
| 24.020 | -24.020 | -0.000 | 73.901 | 0.000 | -32.860 | 
| 32.859 | -32.860 | -0.000 | -0.000 | 73.901 | 24.020 | 
| 1.662 | 1.662 | -1.356 | -2.194 | 8.024 | 21.549 | 
| 206.731 | 174.102 | 127.258 | 6.049 | -0.648 | -0.000 | 
| 174.101 | 206.731 | 127.258 | -6.049 | 0.648 | -0.000 | 
| 128.516 | 128.516 | 377.177 | -0.000 | 0.000 | -0.000 | 
| 24.020 | -24.019 | 0.000 | 73.901 | -0.000 | -32.860 | 
| 32.860 | -32.859 | 0.000 | 0.000 | 73.901 | 24.020 | 
| -1.993 | -1.993 | 2.438 | 2.332 | 3.032 | 20.081 | 
| 140.852 | 51.910 | 95.010 | -0.000 | -0.000 | -0.000 | 
| 51.910 | 140.852 | 95.010 | -0.000 | -0.000 | -0.000 | 
| 82.282 | 82.282 | 191.958 | -0.000 | -0.000 | -0.000 | 
| -0.370 | -0.370 | 0.264 | 27.341 | -0.000 | -0.000 | 
| -0.370 | -0.370 | 0.264 | -0.000 | 27.341 | -0.000 | 
| -0.722 | -0.722 | 0.515 | -0.000 | -0.000 | 7.579 | 
| 141.170 | 52.570 | 94.661 | -0.000 | 0.000 | 0.000 | 
| 52.570 | 141.170 | 94.661 | 0.000 | 0.000 | 0.000 | 
| 82.824 | 82.824 | 191.571 | 0.000 | 0.000 | 0.000 | 
| 0.370 | 0.370 | -0.264 | 27.341 | 0.000 | 0.000 | 
| 0.370 | 0.370 | -0.264 | 0.000 | 27.341 | 0.000 | 
| 0.722 | 0.722 | -0.515 | 0.000 | 0.000 | 7.579 | 
| 140.996 | 52.207 | 94.852 | -0.000 | -0.000 | -0.000 | 
| 52.207 | 140.996 | 94.852 | -0.000 | -0.000 | -0.000 | 
| 44.647 | 44.647 | 218.804 | -0.000 | -0.000 | -0.000 | 
| -0.037 | -0.037 | 0.026 | 27.340 | -0.000 | -0.000 | 
| -0.037 | -0.037 | 0.026 | -0.000 | 27.340 | -0.000 | 
| -0.072 | -0.072 | 0.052 | -0.000 | -0.000 | 7.573 | 
| 129.070 | 92.710 | 84.660 | 0.000 | 0.000 | 0.000 | 
| 92.710 | 129.070 | 84.660 | 0.000 | 0.000 | -0.000 | 
| 82.580 | 82.580 | 191.745 | 0.000 | 0.000 | 0.000 | 
| 0.037 | 0.037 | -0.026 | 27.340 | 0.000 | 0.000 | 
| 0.037 | 0.037 | -0.026 | 0.000 | 27.340 | -0.000 | 
| 0.072 | 0.072 | -0.052 | 0.000 | 0.000 | 7.573 | 
| 129.050 | 92.673 | 84.680 | -0.000 | -0.000 | -0.000 | 
| 92.673 | 129.050 | 84.680 | -0.000 | -0.000 | -0.000 | 
| 82.551 | 82.551 | 191.766 | -0.000 | -0.000 | -0.000 | 
| -0.004 | -0.004 | 0.003 | 27.340 | -0.000 | -0.000 | 
| -0.004 | -0.004 | 0.003 | -0.000 | 27.340 | -0.000 | 
| -0.007 | -0.007 | 0.005 | -0.000 | -0.000 | 7.573 | 
| 129.040 | 92.685 | 84.680 | 0.000 | 0.000 | 0.000 | 
| 92.685 | 129.040 | 84.680 | 0.000 | 0.000 | -0.000 | 
| 82.555 | 82.555 | 191.763 | 0.000 | 0.000 | -0.000 | 
| 0.004 | 0.004 | -0.003 | 27.340 | 0.000 | 0.000 | 
| 0.004 | 0.004 | -0.003 | 0.000 | 27.340 | 0.000 | 
| 0.007 | 0.007 | -0.005 | 0.000 | 0.000 | 7.573 | 
| 146.850 | 77.151 | 102.222 | -0.000 | 2.423 | 0.000 | 
| 77.393 | 166.576 | 89.314 | -0.000 | -2.772 | -0.000 | 
| 83.940 | 69.244 | 211.481 | -0.000 | 34.741 | 0.000 | 
| -0.000 | 0.000 | -0.000 | 83.069 | -0.000 | -23.077 | 
| 1.213 | -0.831 | 7.101 | -0.000 | 18.656 | 0.000 | 
| -0.000 | 0.000 | -0.000 | -0.135 | -0.000 | 20.394 | 
| 150.988 | 78.008 | 94.787 | 0.000 | 5.897 | -0.000 | 
| 35.111 | 219.505 | 69.244 | 0.000 | -26.731 | 0.000 | 
| 99.011 | 89.705 | 166.284 | 0.000 | 7.649 | 0.000 | 
| 0.000 | -0.000 | 0.000 | 83.069 | 0.000 | -23.077 | 
| -0.304 | -0.104 | 7.081 | 0.000 | 18.845 | -0.000 | 
| 0.000 | -0.000 | 0.000 | -0.135 | 0.000 | 20.394 | 
| 146.850 | 77.151 | 102.222 | -0.000 | 2.423 | -0.000 | 
| 35.111 | 219.505 | 69.244 | 0.000 | -26.731 | 0.000 | 
| 95.049 | 92.658 | 167.993 | -0.000 | 6.659 | -0.000 | 
| -0.000 | 0.000 | -0.000 | 30.201 | -0.000 | -2.318 | 
| 1.213 | -0.831 | 7.101 | -0.000 | 18.656 | 0.000 | 
| -0.000 | 0.000 | -0.000 | 2.030 | -0.000 | 20.989 | 
| 144.719 | 78.263 | 99.870 | 0.000 | 2.361 | 0.000 | 
| 35.111 | 219.506 | 69.244 | 0.000 | -26.731 | -0.000 | 
| 95.049 | 92.658 | 167.993 | 0.000 | 6.659 | -0.000 | 
| 0.000 | -0.000 | 0.000 | 30.201 | 0.000 | -2.318 | 
| 7.963 | -26.731 | 34.741 | 0.000 | 73.403 | -0.000 | 
| 0.000 | -0.000 | 0.000 | 2.030 | 0.000 | 20.989 | 
| 144.722 | 78.262 | 99.868 | -0.000 | 2.362 | 0.000 | 
| 76.918 | 164.891 | 89.286 | 0.000 | -1.880 | -0.000 | 
| 99.011 | 89.705 | 166.284 | 0.000 | 7.649 | -0.000 | 
| -0.000 | 0.000 | 0.000 | 30.201 | -0.000 | -2.318 | 
| -0.305 | -0.104 | 7.081 | 0.000 | 18.845 | -0.000 | 
| -0.000 | -0.000 | -0.000 | 2.030 | -0.000 | 20.989 | 
| 144.980 | 75.329 | 101.448 | 0.000 | 4.088 | 0.000 | 
| 77.392 | 166.577 | 89.314 | 0.000 | -2.772 | 0.000 | 
| 99.011 | 89.705 | 166.284 | -0.000 | 7.649 | 0.000 | 
| 0.000 | -0.000 | -0.000 | 30.201 | 0.000 | -2.318 | 
| 1.213 | -0.831 | 7.101 | 0.000 | 18.656 | 0.000 | 
| 0.000 | 0.000 | 0.000 | 2.030 | 0.000 | 20.989 | 
| 119.016 | 34.972 | 98.077 | 0.000 | 183.211 | -0.000 | 
| 50.838 | 115.495 | 94.697 | 0.000 | 191.991 | -0.000 | 
| 64.183 | 45.172 | 172.252 | 0.000 | 195.026 | -0.000 | 
| -30.442 | -46.325 | 3.179 | 20.533 | 184.968 | 1.587 | 
| -13.114 | -72.829 | 1.551 | 0.000 | 181.308 | -0.000 | 
| -30.734 | -46.769 | 3.209 | 1.733 | 186.743 | 20.388 | 
| 245.538 | 32.133 | 88.235 | -0.000 | 16.953 | 0.000 | 
| 34.218 | 220.753 | 68.133 | -0.000 | -26.057 | 0.000 | 
| 84.701 | 69.277 | 213.006 | -0.000 | 36.241 | 0.000 | 
| 30.442 | 46.325 | -3.179 | 20.533 | -184.968 | 1.587 | 
| 8.980 | -25.966 | 36.241 | -0.000 | 74.996 | -0.000 | 
| 30.734 | 46.769 | -3.209 | 1.733 | -186.743 | 20.388 | 
| 151.663 | 72.096 | 94.885 | 0.000 | 23.566 | -0.000 | 
| 77.304 | 161.262 | 90.743 | 0.000 | 17.759 | -0.000 | 
| 97.562 | 82.169 | 165.493 | 0.000 | 25.433 | -0.000 | 
| -0.000 | -0.000 | -0.000 | 83.885 | 0.000 | -23.052 | 
| 1.160 | -5.180 | 8.983 | 0.000 | 36.747 | -0.000 | 
| -3.095 | -4.709 | 0.323 | 1.905 | 18.803 | 20.260 | 
| 141.470 | 83.524 | 101.740 | -0.000 | -11.984 | 0.000 | 
| 77.419 | 176.512 | 87.463 | 0.000 | -19.780 | -0.000 | 
| 100.487 | 96.041 | 165.880 | -0.000 | -8.356 | 0.000 | 
| 0.000 | 0.000 | 0.000 | 83.885 | -0.000 | -23.052 | 
| -1.952 | 8.256 | 7.259 | -0.000 | 1.785 | 0.000 | 
| 3.095 | 4.709 | -0.323 | 1.905 | -18.803 | 20.260 | 
| 144.744 | 75.864 | 100.749 | 0.000 | 5.915 | -0.000 | 
| 76.787 | 167.680 | 88.541 | -0.000 | 2.015 | -0.000 | 
| 102.278 | 87.457 | 166.808 | 0.000 | 10.326 | -0.000 | 
| -0.258 | -0.393 | 0.027 | 30.112 | 1.570 | -2.138 | 
| 4.066 | -2.050 | 9.789 | 0.000 | 22.480 | -0.000 | 
| 0.070 | -0.702 | 0.026 | -0.140 | 1.759 | 19.520 | 
| 146.693 | 78.832 | 101.414 | -0.000 | 0.810 | 0.000 | 
| 76.797 | 168.861 | 88.585 | -0.000 | -1.380 | 0.000 | 
| 101.740 | 89.026 | 166.863 | -0.000 | 6.986 | 0.000 | 
| 0.258 | 0.393 | -0.027 | 30.112 | -1.570 | -2.138 | 
| 0.179 | 0.770 | 7.883 | -0.000 | 18.157 | 0.000 | 
| -0.070 | 0.702 | -0.026 | -0.140 | -1.759 | 19.520 | 
| 172.327 | 67.594 | 64.738 | -0.000 | 0.000 | -0.000 | 
| 51.430 | 225.546 | 27.690 | 0.000 | -0.000 | -0.000 | 
| 61.981 | 62.042 | 180.573 | -0.000 | 0.000 | -0.000 | 
| 0.047 | -0.002 | -0.045 | 46.349 | 0.000 | -0.000 | 
| 0.000 | -0.000 | 0.000 | 0.000 | 63.525 | -0.000 | 
| 0.054 | -0.002 | -0.052 | -0.000 | 0.000 | 51.357 | 
| 225.143 | 51.704 | 27.867 | -0.000 | 0.000 | 0.000 | 
| 67.370 | 173.633 | 64.903 | 0.000 | -0.000 | -0.000 | 
| 61.888 | 62.047 | 180.662 | -0.000 | -0.000 | 0.000 | 
| -0.047 | 0.002 | 0.045 | 46.349 | 0.000 | 0.000 | 
| -0.000 | 0.000 | -0.000 | -0.000 | 63.525 | -0.000 | 
| -0.054 | 0.002 | 0.052 | 0.000 | -0.000 | 51.357 | 
| 225.143 | 51.704 | 27.867 | 0.000 | 0.000 | -0.000 | 
| 67.428 | 173.623 | 64.854 | 0.000 | 0.000 | -0.000 | 
| 61.939 | 62.044 | 180.613 | 0.000 | 0.000 | -0.000 | 
| 0.005 | -0.000 | -0.005 | 46.349 | 0.000 | -0.000 | 
| 0.005 | -0.000 | -0.005 | -0.000 | 46.426 | -0.000 | 
| 0.005 | -0.000 | -0.005 | -0.000 | 0.000 | 51.357 | 
| 225.143 | 51.704 | 27.867 | -0.000 | -0.000 | 0.000 | 
| 67.418 | 173.625 | 64.863 | 0.000 | -0.000 | 0.000 | 
| 61.930 | 62.045 | 180.622 | 0.000 | -0.000 | 0.000 | 
| -0.005 | 0.000 | 0.005 | 46.349 | -0.000 | 0.000 | 
| -0.005 | 0.000 | 0.005 | 0.000 | 46.426 | 0.000 | 
| -0.005 | 0.000 | 0.005 | -0.000 | -0.000 | 51.357 | 
| 172.278 | 67.596 | 64.785 | -0.000 | 0.000 | -0.000 | 
| 51.430 | 225.546 | 27.690 | 0.000 | 0.000 | -0.000 | 
| 61.935 | 62.044 | 180.618 | 0.000 | 0.000 | -0.000 | 
| 0.001 | -0.000 | -0.000 | 46.348 | 0.000 | -0.000 | 
| -0.000 | 0.000 | 0.000 | 0.000 | 63.525 | 0.000 | 
| 0.001 | 0.000 | -0.001 | -0.000 | 0.000 | 51.357 | 
| 172.048 | 70.895 | 61.632 | 0.000 | -0.000 | 0.000 | 
| 70.620 | 173.411 | 61.858 | 0.000 | 0.000 | 0.000 | 
| 61.738 | 62.239 | 180.616 | 0.000 | -0.000 | 0.000 | 
| -0.001 | 0.000 | 0.000 | 46.348 | -0.000 | 0.000 | 
| 0.000 | -0.000 | -0.000 | -0.000 | 63.525 | 0.000 | 
| -0.001 | -0.000 | 0.001 | 0.000 | -0.000 | 51.357 | 
| 234.617 | 105.835 | 105.835 | -0.000 | 0.000 | -0.000 | 
| 105.835 | 234.617 | 105.835 | -0.000 | 0.000 | -0.000 | 
| 105.835 | 105.835 | 234.617 | -0.000 | 0.000 | 0.000 | 
| -0.000 | -0.000 | 0.000 | 81.911 | 0.000 | -0.000 | 
| -0.000 | 0.000 | 0.000 | 0.000 | 81.911 | -0.000 | 
| -0.000 | 0.000 | 0.000 | -0.000 | 0.000 | 81.911 | 
| 165.589 | 139.591 | 139.591 | 0.000 | -0.000 | 0.000 | 
| 139.591 | 165.589 | 139.591 | 0.000 | -0.000 | 0.000 | 
| 139.591 | 139.591 | 165.589 | -0.000 | -0.000 | -0.000 | 
| 0.000 | 0.000 | -0.000 | 81.911 | -0.000 | -0.000 | 
| 0.000 | -0.000 | -0.000 | 0.000 | 81.911 | 0.000 | 
| 0.000 | -0.000 | -0.000 | 0.000 | 0.000 | 81.911 | 
| 234.617 | 105.835 | 105.835 | -0.000 | -0.000 | -0.000 | 
| 105.835 | 234.617 | 105.835 | -0.000 | 0.000 | -0.000 | 
| 105.835 | 105.835 | 234.617 | 0.000 | 0.000 | -0.000 | 
| -0.000 | -0.000 | 0.000 | 17.385 | 0.000 | -0.000 | 
| 0.000 | -0.000 | -0.000 | -0.000 | 17.385 | 0.000 | 
| -0.000 | 0.000 | -0.000 | -0.000 | 0.000 | 17.385 | 
| 234.617 | 105.835 | 105.835 | 0.000 | 0.000 | 0.000 | 
| 105.835 | 234.617 | 105.835 | 0.000 | -0.000 | 0.000 | 
| 105.835 | 105.835 | 234.617 | 0.000 | -0.000 | -0.000 | 
| 0.000 | 0.000 | -0.000 | 17.385 | -0.000 | -0.000 | 
| -0.000 | 0.000 | 0.000 | 0.000 | 17.385 | -0.000 | 
| 0.000 | -0.000 | 0.000 | 0.000 | -0.000 | 17.385 | 
| 165.590 | 139.590 | 139.591 | -0.000 | 0.000 | -0.000 | 
| 139.591 | 165.590 | 139.590 | -0.000 | 0.000 | 0.000 | 
| 139.590 | 139.591 | 165.590 | -0.000 | 0.000 | 0.000 | 
| -0.001 | -0.001 | 0.002 | 16.274 | -0.000 | 0.000 | 
| -0.000 | 0.000 | -0.000 | -0.000 | 16.436 | 0.000 | 
| -0.001 | 0.002 | -0.001 | -0.000 | 0.000 | 16.274 | 
| 165.588 | 139.592 | 139.592 | 0.000 | -0.000 | -0.000 | 
| 139.592 | 165.588 | 139.592 | 0.000 | -0.000 | 0.000 | 
| 139.592 | 139.592 | 165.588 | 0.000 | -0.000 | 0.000 | 
| 0.001 | 0.001 | -0.002 | 16.274 | -0.000 | 0.000 | 
| 0.000 | -0.000 | 0.000 | 0.000 | 16.436 | -0.000 | 
| 0.001 | -0.002 | 0.001 | -0.000 | 0.000 | 16.274 | 
| 234.670 | 105.835 | 105.835 | -0.000 | -0.000 | 0.000 | 
| 105.835 | 234.670 | 105.835 | -0.000 | -0.000 | 0.000 | 
| 105.835 | 105.836 | 234.670 | -0.000 | -0.000 | 0.000 | 
| -46.277 | -46.277 | -46.277 | -9.428 | 0.000 | 0.000 | 
| -46.277 | -46.277 | -46.277 | -0.000 | -9.428 | 0.000 | 
| -46.277 | -46.277 | -46.277 | -0.000 | 0.000 | -9.428 | 
| 212.469 | 186.113 | 186.113 | 0.000 | -0.000 | -0.000 | 
| 186.113 | 212.469 | 186.113 | 0.000 | -0.000 | 0.000 | 
| 186.113 | 186.113 | 212.469 | 0.000 | -0.000 | -0.000 | 
| 46.277 | 46.277 | 46.277 | -9.428 | -0.000 | -0.000 | 
| 46.277 | 46.277 | 46.277 | 0.000 | -9.428 | 0.000 | 
| 46.277 | 46.277 | 46.277 | -0.000 | -0.000 | -9.428 | 
| 234.670 | 105.835 | 105.835 | -0.000 | -0.000 | 0.000 | 
| 105.835 | 234.670 | 105.835 | -0.000 | -0.000 | -0.000 | 
| 105.835 | 105.835 | 234.670 | -0.000 | -0.000 | -0.000 | 
| -4.728 | -4.728 | -4.728 | 16.604 | 0.000 | -0.000 | 
| -4.728 | -4.728 | -4.728 | -0.000 | 16.604 | 0.000 | 
| -4.728 | -4.728 | -4.728 | -0.000 | 0.000 | 16.604 | 
| 164.908 | 144.152 | 144.152 | 0.000 | -0.000 | -0.000 | 
| 144.152 | 164.908 | 144.152 | 0.000 | -0.000 | -0.000 | 
| 144.152 | 144.152 | 164.908 | 0.000 | 0.000 | -0.000 | 
| 4.728 | 4.728 | 4.728 | 16.604 | -0.000 | 0.000 | 
| 4.728 | 4.728 | 4.728 | -0.000 | 16.604 | 0.000 | 
| 4.728 | 4.728 | 4.728 | 0.000 | -0.000 | 16.604 | 
| 165.070 | 139.468 | 139.469 | -0.000 | 0.000 | 0.000 | 
| 139.469 | 165.070 | 139.468 | -0.000 | 0.000 | 0.000 | 
| 139.468 | 139.469 | 165.070 | -0.000 | -0.000 | 0.000 | 
| -0.469 | -0.470 | -0.472 | 16.293 | 0.000 | 0.000 | 
| -0.471 | -0.469 | -0.470 | -0.000 | 16.293 | 0.000 | 
| -0.470 | -0.472 | -0.469 | -0.000 | 0.000 | 16.293 | 
| 166.064 | 139.783 | 139.783 | 0.000 | -0.000 | -0.000 | 
| 139.783 | 166.064 | 139.783 | 0.000 | -0.000 | -0.000 | 
| 139.783 | 139.783 | 166.064 | 0.000 | -0.000 | -0.000 | 
| 0.469 | 0.470 | 0.472 | 16.293 | 0.000 | 0.000 | 
| 0.471 | 0.469 | 0.470 | -0.000 | 16.293 | -0.000 | 
| 0.470 | 0.472 | 0.469 | 0.000 | -0.000 | 16.293 | 
| 225.544 | 51.300 | 27.704 | -0.000 | -0.000 | -0.000 | 
| 51.300 | 225.544 | 27.704 | 0.000 | -0.000 | -0.000 | 
| 64.928 | 64.928 | 174.430 | 0.000 | -0.000 | 0.000 | 
| 0.000 | 0.000 | -0.000 | 63.474 | -0.000 | -0.000 | 
| -0.000 | 0.000 | -0.000 | -0.000 | 63.474 | -0.000 | 
| -0.000 | 0.000 | -0.000 | 0.000 | -0.000 | 87.122 | 
| 170.700 | 63.869 | 70.949 | -0.000 | 0.000 | -0.000 | 
| 63.869 | 170.700 | 70.949 | -0.000 | 0.000 | -0.000 | 
| 58.914 | 58.914 | 186.735 | -0.000 | 0.000 | -0.000 | 
| 0.000 | -0.000 | 0.000 | 63.474 | 0.000 | 0.000 | 
| 0.000 | -0.000 | 0.000 | 0.000 | 63.474 | -0.000 | 
| 0.000 | -0.000 | 0.000 | -0.000 | 0.000 | 87.122 | 
| 173.641 | 67.642 | 64.081 | 0.000 | 0.000 | -0.000 | 
| 51.300 | 225.544 | 27.704 | -0.000 | -0.000 | -0.000 | 
| 28.044 | 28.044 | 249.891 | 0.000 | -0.000 | -0.000 | 
| 0.303 | 0.303 | -0.620 | 46.367 | -0.000 | -0.000 | 
| -0.000 | 0.000 | 0.000 | -0.000 | 63.474 | -0.000 | 
| 0.345 | 0.345 | -0.707 | -0.000 | 0.000 | 51.283 | 
| 173.106 | 66.948 | 65.339 | 0.000 | 0.000 | -0.000 | 
| 66.948 | 173.106 | 65.340 | 0.000 | 0.000 | -0.000 | 
| 61.620 | 61.620 | 181.197 | -0.000 | 0.000 | -0.000 | 
| -0.303 | -0.303 | 0.620 | 46.367 | -0.000 | 0.000 | 
| 0.000 | -0.000 | -0.000 | 0.000 | 63.474 | -0.000 | 
| -0.345 | -0.345 | 0.707 | 0.000 | 0.000 | 51.283 | 
| 173.400 | 67.329 | 64.649 | -0.000 | -0.000 | 0.000 | 
| 51.300 | 225.544 | 27.704 | 0.000 | -0.000 | -0.000 | 
| 61.951 | 61.951 | 180.521 | 0.000 | -0.000 | 0.000 | 
| 0.000 | -0.000 | 0.000 | 63.474 | -0.000 | -0.000 | 
| 0.030 | 0.030 | -0.062 | 0.000 | 46.367 | -0.000 | 
| 0.035 | 0.035 | -0.071 | 0.000 | -0.000 | 51.282 | 
| 173.116 | 70.551 | 61.642 | 0.000 | 0.000 | 0.000 | 
| 51.300 | 225.544 | 27.704 | 0.000 | 0.000 | 0.000 | 
| 28.044 | 28.044 | 249.892 | -0.000 | 0.000 | 0.000 | 
| -0.000 | 0.000 | -0.000 | 63.474 | 0.000 | 0.000 | 
| -0.030 | -0.030 | 0.062 | 0.000 | 46.367 | -0.000 | 
| -0.035 | -0.035 | 0.071 | 0.000 | -0.000 | 51.282 | 
| 464.512 | 392.241 | 392.241 | 0.000 | -0.000 | -0.000 | 
| 392.241 | 464.512 | 392.241 | -0.000 | -0.000 | -0.000 | 
| 392.241 | 392.241 | 464.512 | 0.000 | 0.000 | 0.000 | 
| 320.091 | 320.091 | 320.091 | 30.187 | 0.000 | 0.000 | 
| 320.091 | 320.091 | 320.091 | -0.000 | 30.187 | 0.000 | 
| 320.091 | 320.091 | 320.091 | -0.000 | 0.000 | 30.187 | 
| -177.863 | -254.701 | -254.701 | -0.000 | -0.000 | -0.000 | 
| -254.701 | -177.863 | -254.701 | 0.000 | -0.000 | -0.000 | 
| -254.701 | -254.701 | -177.863 | -0.000 | 0.000 | 0.000 | 
| -320.091 | -320.091 | -320.091 | 30.187 | -0.000 | -0.000 | 
| -320.091 | -320.091 | -320.091 | -0.000 | 30.187 | -0.000 | 
| -320.091 | -320.091 | -320.091 | 0.000 | -0.000 | 30.187 | 
| 190.356 | 49.359 | 49.359 | 0.000 | 0.000 | 0.000 | 
| 49.359 | 190.356 | 49.359 | 0.000 | 0.000 | 0.000 | 
| 49.359 | 49.359 | 190.356 | -0.000 | -0.000 | 0.000 | 
| 31.965 | 31.965 | 31.965 | 30.245 | 0.000 | 0.000 | 
| 31.965 | 31.965 | 31.965 | 0.000 | 30.245 | 0.000 | 
| 31.965 | 31.965 | 31.965 | 0.000 | 0.000 | 30.245 | 
| 112.421 | 40.034 | 40.034 | -0.000 | -0.000 | -0.000 | 
| 40.034 | 112.421 | 40.034 | -0.000 | -0.000 | -0.000 | 
| 40.034 | 40.034 | 112.421 | 0.000 | -0.000 | -0.000 | 
| -31.965 | -31.965 | -31.965 | 30.245 | -0.000 | -0.000 | 
| -31.965 | -31.965 | -31.965 | -0.000 | 30.245 | 0.000 | 
| -31.965 | -31.965 | -31.965 | -0.000 | -0.000 | 30.245 | 
| 151.144 | 73.046 | 73.046 | -0.000 | 0.000 | 0.000 | 
| 73.046 | 151.144 | 73.046 | 0.000 | 0.000 | -0.000 | 
| 73.046 | 73.046 | 151.144 | -0.000 | 0.000 | -0.000 | 
| -0.000 | -0.000 | -0.000 | 72.381 | 0.000 | 0.000 | 
| -0.000 | -0.000 | -0.000 | -0.000 | 72.381 | 0.000 | 
| -0.000 | -0.000 | -0.000 | 0.000 | 0.000 | 72.381 | 
| 147.793 | 65.314 | 65.314 | 0.000 | 0.000 | -0.000 | 
| 65.314 | 147.793 | 65.314 | 0.000 | 0.000 | 0.000 | 
| 65.314 | 65.314 | 147.793 | -0.000 | -0.000 | -0.000 | 
| 0.000 | 0.000 | 0.000 | 72.381 | -0.000 | -0.000 | 
| 0.000 | 0.000 | 0.000 | -0.000 | 72.381 | -0.000 | 
| 0.000 | 0.000 | 0.000 | -0.000 | -0.000 | 72.381 | 
| 117.392 | 48.036 | 48.036 | -0.000 | -0.000 | -0.000 | 
| 48.036 | 117.392 | 48.036 | -0.000 | -0.000 | 0.000 | 
| 48.036 | 48.036 | 117.392 | 0.000 | -0.000 | 0.000 | 
| -24.978 | -24.978 | -24.978 | 28.414 | 0.000 | -0.000 | 
| -24.978 | -24.978 | -24.978 | 0.000 | 28.414 | 0.000 | 
| -24.978 | -24.978 | -24.978 | 0.000 | 0.000 | 28.414 | 
| 167.379 | 97.974 | 97.974 | -0.000 | 0.000 | -0.000 | 
| 97.974 | 167.379 | 97.974 | -0.000 | 0.000 | 0.000 | 
| 97.974 | 97.974 | 167.379 | 0.000 | 0.000 | 0.000 | 
| 24.978 | 24.978 | 24.978 | 28.414 | -0.000 | 0.000 | 
| 24.978 | 24.978 | 24.978 | -0.000 | 28.414 | -0.000 | 
| 24.978 | 24.978 | 24.978 | -0.000 | 0.000 | 28.414 | 
| 148.647 | 65.906 | 65.906 | 0.000 | 0.000 | 0.000 | 
| 65.906 | 148.647 | 65.906 | -0.000 | 0.000 | 0.000 | 
| 65.906 | 65.906 | 148.647 | 0.000 | 0.000 | 0.000 | 
| -2.212 | -2.212 | -2.212 | 33.441 | 0.000 | -0.000 | 
| -2.212 | -2.212 | -2.212 | 0.000 | 33.441 | 0.000 | 
| -2.212 | -2.212 | -2.212 | 0.000 | -0.000 | 33.441 | 
| 150.244 | 72.437 | 72.437 | -0.000 | -0.000 | -0.000 | 
| 72.437 | 150.244 | 72.437 | -0.000 | -0.000 | 0.000 | 
| 72.437 | 72.437 | 150.244 | -0.000 | 0.000 | -0.000 | 
| 2.212 | 2.212 | 2.212 | 33.441 | 0.000 | -0.000 | 
| 2.212 | 2.212 | 2.212 | -0.000 | 33.441 | -0.000 | 
| 2.212 | 2.212 | 2.212 | -0.000 | 0.000 | 33.441 | 
| 149.686 | 68.880 | 68.880 | 0.000 | -0.000 | 0.000 | 
| 68.880 | 149.686 | 68.880 | 0.000 | 0.000 | 0.000 | 
| 68.880 | 68.880 | 149.686 | -0.000 | -0.000 | 0.000 | 
| -0.000 | -0.000 | -0.000 | 72.402 | -0.000 | -0.000 | 
| -0.000 | -0.000 | -0.000 | 0.000 | 72.402 | 0.000 | 
| -0.000 | -0.000 | -0.000 | 0.000 | 0.000 | 72.402 | 
| 151.210 | 68.977 | 68.977 | -0.000 | 0.000 | 0.000 | 
| 68.977 | 151.210 | 68.977 | -0.000 | 0.000 | -0.000 | 
| 68.977 | 68.977 | 151.210 | -0.000 | -0.000 | -0.000 | 
| 0.000 | 0.000 | 0.000 | 72.402 | 0.000 | -0.000 | 
| 0.000 | 0.000 | 0.000 | -0.000 | 72.402 | -0.000 | 
| 0.000 | 0.000 | 0.000 | -0.000 | 0.000 | 72.402 | 
| 258.765 | 99.526 | 99.526 | -0.000 | -0.000 | 0.000 | 
| 99.526 | 258.765 | 99.526 | -0.000 | -0.000 | 0.000 | 
| 99.526 | 99.526 | 258.765 | 0.000 | 0.000 | -0.000 | 
| 834.148 | 834.148 | 834.148 | -159.591 | 0.000 | -0.000 | 
| 834.148 | 834.148 | 834.148 | 0.000 | -159.591 | -0.000 | 
| 834.148 | 834.148 | 834.148 | 0.000 | 0.000 | -159.591 | 
| -1433.632 | -352.164 | -352.164 | 0.001 | -0.000 | -0.000 | 
| -352.163 | -1433.632 | -352.164 | 0.001 | -0.000 | -0.001 | 
| -352.163 | -352.164 | -1433.632 | 0.001 | -0.000 | -0.001 | 
| -834.148 | -834.148 | -834.148 | -159.591 | -0.000 | 0.000 | 
| -834.148 | -834.148 | -834.148 | -0.000 | -159.591 | 0.000 | 
| -834.148 | -834.148 | -834.148 | -0.000 | -0.000 | -159.591 | 
| 35.618 | 214.759 | 214.759 | 0.000 | 0.000 | 0.000 | 
| 214.759 | 35.618 | 214.759 | 0.000 | 0.000 | 0.000 | 
| 214.759 | 214.759 | 35.618 | 0.000 | 0.000 | 0.000 | 
| -6.302 | -6.302 | -6.302 | -32.348 | 0.000 | 0.000 | 
| -6.302 | -6.302 | -6.302 | -0.000 | -32.348 | 0.000 | 
| -6.302 | -6.302 | -6.302 | -0.000 | 0.000 | -32.348 | 
| 49.346 | -1.300 | -1.300 | -0.000 | 0.000 | 0.000 | 
| -1.300 | 49.346 | -1.300 | -0.000 | -0.000 | 0.000 | 
| -1.300 | -1.300 | 49.346 | -0.000 | 0.000 | 0.000 | 
| 6.302 | 6.302 | 6.302 | -32.348 | -0.000 | -0.000 | 
| 6.302 | 6.302 | 6.302 | 0.000 | -32.348 | -0.000 | 
| 6.302 | 6.302 | 6.302 | 0.000 | -0.000 | -32.348 | 
| 144.585 | 92.010 | 92.010 | -0.000 | 0.000 | 0.000 | 
| 92.010 | 144.585 | 92.010 | -0.000 | 0.000 | 0.000 | 
| 92.010 | 92.010 | 144.585 | -0.000 | 0.000 | 0.000 | 
| 0.614 | 0.614 | 0.614 | 28.333 | 0.000 | 0.000 | 
| 0.614 | 0.614 | 0.614 | -0.000 | 28.333 | 0.000 | 
| 0.614 | 0.614 | 0.614 | -0.000 | 0.000 | 28.333 | 
| 124.606 | 73.529 | 73.529 | 0.000 | 0.000 | -0.000 | 
| 73.529 | 124.606 | 73.529 | 0.000 | -0.000 | -0.000 | 
| 73.529 | 73.529 | 124.606 | 0.000 | -0.000 | -0.000 | 
| -0.614 | -0.614 | -0.614 | 28.333 | -0.000 | -0.000 | 
| -0.614 | -0.614 | -0.614 | 0.000 | 28.333 | -0.000 | 
| -0.614 | -0.614 | -0.614 | 0.000 | -0.000 | 28.333 | 
| 189.248 | 45.876 | 45.876 | -0.000 | 0.000 | 0.000 | 
| 45.876 | 189.248 | 45.876 | -0.000 | 0.000 | 0.000 | 
| 45.876 | 45.876 | 189.248 | -0.000 | 0.000 | 0.000 | 
| 0.000 | -0.000 | 0.000 | 68.608 | 0.000 | 0.000 | 
| -0.000 | -0.000 | -0.000 | -0.000 | 68.608 | 0.000 | 
| -0.000 | -0.000 | -0.000 | -0.000 | 0.000 | 68.608 | 
| 189.248 | 45.876 | 45.876 | 0.000 | -0.000 | -0.000 | 
| 45.876 | 189.248 | 45.876 | 0.000 | -0.000 | -0.000 | 
| 45.876 | 45.876 | 189.248 | 0.000 | -0.000 | -0.000 | 
| -0.000 | 0.000 | -0.000 | 68.608 | -0.000 | -0.000 | 
| -0.000 | 0.000 | 0.000 | 0.000 | 68.608 | -0.000 | 
| -0.000 | 0.000 | 0.000 | 0.000 | -0.000 | 68.608 | 
| 189.248 | 45.876 | 45.876 | -0.000 | 0.000 | 0.000 | 
| 45.876 | 189.248 | 45.876 | -0.000 | 0.000 | 0.000 | 
| 45.876 | 45.876 | 189.248 | -0.000 | 0.000 | 0.000 | 
| -0.000 | -0.000 | -0.000 | 68.608 | 0.000 | 0.000 | 
| -0.000 | -0.000 | -0.000 | 0.000 | 68.608 | 0.000 | 
| -0.000 | -0.000 | -0.000 | 0.000 | 0.000 | 68.608 | 
| 143.342 | 66.549 | 66.549 | -0.000 | -0.000 | 0.000 | 
| 66.549 | 143.342 | 66.549 | -0.000 | 0.000 | 0.000 | 
| 66.549 | 66.549 | 143.342 | -0.000 | -0.000 | 0.000 | 
| 0.000 | 0.000 | 0.000 | 68.608 | -0.000 | -0.000 | 
| 0.000 | 0.000 | 0.000 | 0.000 | 68.608 | -0.000 | 
| 0.000 | 0.000 | 0.000 | 0.000 | -0.000 | 68.608 | 
| 145.145 | 67.603 | 67.603 | 0.000 | 0.000 | -0.000 | 
| 67.603 | 145.145 | 67.603 | 0.000 | -0.000 | 0.000 | 
| 67.603 | 67.603 | 145.145 | 0.000 | 0.000 | -0.000 | 
| 0.115 | 0.115 | 0.115 | 37.620 | 0.000 | -0.000 | 
| 0.115 | 0.115 | 0.115 | 0.000 | 37.620 | -0.000 | 
| 0.115 | 0.115 | 0.115 | 0.000 | 0.000 | 37.620 | 
| 189.248 | 45.876 | 45.876 | -0.000 | -0.000 | -0.000 | 
| 45.876 | 189.248 | 45.876 | 0.000 | -0.000 | -0.000 | 
| 45.876 | 45.876 | 189.248 | 0.000 | -0.000 | -0.000 | 
| -0.115 | -0.115 | -0.115 | 37.620 | -0.000 | 0.000 | 
| -0.115 | -0.115 | -0.115 | -0.000 | 37.620 | -0.000 | 
| -0.115 | -0.115 | -0.115 | -0.000 | 0.000 | 37.620 | 
| 123.521 | 110.092 | 110.092 | -0.000 | 0.000 | 0.000 | 
| 110.092 | 123.521 | 110.092 | -0.000 | 0.000 | 0.000 | 
| 110.092 | 110.092 | 123.521 | -0.000 | 0.000 | 0.000 | 
| 21.511 | 21.511 | 21.511 | 6.525 | 0.000 | 0.000 | 
| 21.511 | 21.511 | 21.511 | -0.000 | 6.525 | 0.000 | 
| 21.511 | 21.511 | 21.511 | -0.000 | 0.000 | 6.525 | 
| 189.341 | 45.900 | 45.900 | -0.000 | -0.000 | -0.000 | 
| 45.900 | 189.341 | 45.900 | -0.000 | 0.000 | -0.000 | 
| 45.900 | 45.900 | 189.341 | -0.000 | -0.000 | -0.000 | 
| -21.511 | -21.511 | -21.511 | 6.525 | -0.000 | -0.000 | 
| -21.511 | -21.511 | -21.511 | 0.000 | 6.525 | -0.000 | 
| -21.511 | -21.511 | -21.511 | 0.000 | -0.000 | 6.525 | 
| 189.341 | 45.900 | 45.900 | 0.000 | 0.000 | 0.000 | 
| 45.900 | 189.341 | 45.900 | 0.000 | 0.000 | 0.000 | 
| 45.900 | 45.900 | 189.341 | 0.000 | 0.000 | 0.000 | 
| 1.771 | 1.771 | 1.771 | 38.079 | 0.000 | 0.000 | 
| 1.771 | 1.771 | 1.771 | -0.000 | 38.079 | 0.000 | 
| 1.771 | 1.771 | 1.771 | -0.000 | 0.000 | 38.079 | 
| 189.341 | 45.900 | 45.900 | -0.000 | -0.000 | -0.000 | 
| 45.900 | 189.341 | 45.900 | -0.000 | -0.000 | -0.000 | 
| 45.900 | 45.900 | 189.341 | -0.000 | -0.000 | -0.000 | 
| -1.771 | -1.771 | -1.771 | 38.079 | -0.000 | -0.000 | 
| -1.771 | -1.771 | -1.771 | 0.000 | 38.079 | -0.000 | 
| -1.771 | -1.771 | -1.771 | -0.000 | -0.000 | 38.079 | 
| 189.341 | 45.900 | 45.900 | 0.000 | 0.000 | 0.000 | 
| 45.900 | 189.341 | 45.900 | 0.000 | 0.000 | 0.000 | 
| 45.900 | 45.900 | 189.341 | 0.000 | 0.000 | 0.000 | 
| 0.301 | 0.301 | 0.301 | 36.120 | 0.000 | 0.000 | 
| 0.301 | 0.301 | 0.301 | -0.000 | 36.120 | 0.000 | 
| 0.301 | 0.301 | 0.301 | 0.000 | 0.000 | 36.120 | 
| 142.508 | 68.333 | 68.333 | 0.000 | -0.000 | -0.000 | 
| 68.333 | 142.508 | 68.333 | 0.000 | -0.000 | -0.000 | 
| 68.333 | 68.333 | 142.508 | 0.000 | -0.000 | -0.000 | 
| -0.301 | -0.301 | -0.301 | 36.120 | 0.000 | -0.000 | 
| -0.301 | -0.301 | -0.301 | 0.000 | 36.120 | -0.000 | 
| -0.301 | -0.301 | -0.301 | 0.000 | -0.000 | 36.120 | 
| 223.873 | 430.656 | 138.640 | -0.000 | -0.000 | 0.000 | 
| 401.182 | 671.732 | 195.013 | -0.000 | -0.000 | 0.000 | 
| 123.912 | 209.907 | -1958.454 | -0.000 | -0.000 | 0.000 | 
| -4.327 | 3.168 | -0.604 | 4.121 | -0.000 | 0.000 | 
| -4.395 | 3.218 | -0.613 | -0.000 | 2.365 | 0.000 | 
| -17.151 | 12.558 | -2.392 | -0.000 | -0.000 | 8.766 | 
| 257.206 | 406.250 | 143.289 | 0.000 | 0.000 | 0.000 | 
| 434.514 | 647.326 | 199.662 | 0.000 | 0.000 | -0.000 | 
| 157.201 | 185.533 | -1953.812 | 0.000 | 0.000 | -0.000 | 
| 4.327 | -3.168 | 0.604 | 4.121 | 0.000 | -0.000 | 
| 4.395 | -3.218 | 0.613 | 0.000 | 2.365 | -0.000 | 
| 17.151 | -12.558 | 2.392 | 0.000 | 0.000 | 8.766 | 
| 238.887 | 419.663 | 140.734 | -0.000 | -0.000 | -0.000 | 
| 416.163 | 660.762 | 197.103 | -0.000 | -0.000 | 0.000 | 
| 138.993 | 198.865 | -1956.347 | -0.000 | -0.000 | 0.000 | 
| -0.431 | 0.315 | -0.060 | 4.216 | -0.000 | 0.000 | 
| -0.439 | 0.321 | -0.061 | -0.000 | 2.460 | 0.000 | 
| -1.715 | 1.256 | -0.239 | -0.000 | -0.000 | 8.766 | 
| 242.219 | 417.223 | 141.199 | 0.000 | 0.000 | 0.000 | 
| 419.495 | 658.323 | 197.567 | 0.000 | 0.000 | 0.000 | 
| 142.327 | 196.424 | -1955.889 | 0.000 | 0.000 | -0.000 | 
| 0.431 | -0.315 | 0.060 | 4.216 | 0.000 | 0.000 | 
| 0.439 | -0.321 | 0.061 | 0.000 | 2.460 | -0.000 | 
| 1.715 | -1.256 | 0.239 | 0.000 | 0.000 | 8.766 | 
| 240.391 | 418.558 | 140.944 | -0.000 | -0.000 | -0.000 | 
| 417.669 | 659.656 | 197.312 | -0.000 | -0.000 | 0.000 | 
| 140.493 | 197.764 | -1956.106 | -0.000 | -0.000 | 0.000 | 
| -0.043 | 0.032 | -0.005 | 4.216 | -0.000 | -0.000 | 
| -0.044 | 0.032 | -0.005 | -0.000 | 2.461 | 0.000 | 
| -0.172 | 0.125 | -0.024 | -0.000 | 0.000 | 8.766 | 
| 240.715 | 418.328 | 140.989 | 0.000 | 0.000 | 0.000 | 
| 417.988 | 659.429 | 197.357 | 0.000 | 0.000 | -0.000 | 
| 140.829 | 197.524 | -1956.131 | 0.000 | 0.000 | -0.000 | 
| 0.043 | -0.032 | 0.005 | 4.216 | 0.000 | -0.000 | 
| 0.044 | -0.032 | 0.005 | 0.000 | 2.461 | 0.000 | 
| 0.172 | -0.125 | 0.024 | 0.000 | 0.000 | 8.766 | 
Phonon band structures and crystal properties estimated from quasi-harmonic approximation (QHA) calculations are displayed for select crystals. The calculations were performed using phonopy and LAMMPS. For the phonon calculations, 3x3 supercells of the potential-specific relaxed crystals were used. The QHA calculations were based on 11 strain states ranging from -0.05 to 0.05.
The calculation method used is available as the iprPy phonon calculation method.
Notes and Disclaimers:
Version Information:





















































































Static free surface formation energies are displayed for select crystals. The values displayed here are obtained by taking a perfect periodic bulk crystal, slicing along a crystallographic plane, and using force minimization to statically relax the surfaces. The free surface formation energy is computed by comparing the energy of the defect system to the bulk system and dividing by the total surface area created by the cut.
The calculation method used is available as the iprPy surface_energy_static calculation method.
Notes and Disclaimers:
Version Information:
| Surface | γfs (mJ/m2) | 
|---|---|
| (331) | -12377.85 | 
| (210) | -8797.06 | 
| (310) | -8758.93 | 
| (320) | -8666.14 | 
| (311) | -8585.55 | 
| (321) | -8564.55 | 
| (211) | -8266.55 | 
| (110) | -8178.68 | 
| (221) | -7900.47 | 
| (100) | -7866.49 | 
| (322) | -7764.08 | 
| (332) | -7565.18 | 
| (111) | -6794.41 | 
| Surface | γfs (mJ/m2) | 
|---|---|
| (111) 2 | 978.36 | 
| (331) 2 | 1175.44 | 
| (110) | 1223.28 | 
| (321) | 1398.23 | 
| (211) | 1432.77 | 
| (320) | 1448.98 | 
| (210) | 1581.31 | 
| (332) | 1618.74 | 
| (311) 1 | 1627.94 | 
| (310) | 1684.07 | 
| (311) 2 | 1737.97 | 
| (322) | 1866.88 | 
| (221) | 1970.39 | 
| (100) | 2058.41 | 
| (331) 1 | 2330.37 | 
| (111) 1 | 3874.88 | 
| Surface | γfs (mJ/m2) | 
|---|---|
| (100) | -819.64 | 
| (310) | -592.13 | 
| (210) | -467.36 | 
| (320) | -350.63 | 
| (110) | -153.98 | 
| (311) | -54.82 | 
| (321) | 123.57 | 
| (331) | 242.29 | 
| (211) | 273.26 | 
| (221) | 433.18 | 
| (322) | 527.19 | 
| (332) | 597.35 | 
| (111) | 874.59 | 
Static point defect formation energies, Ef, and elastic dipole tensors, pij, are displayed for select crystals. Relaxed defect configurations are obtained by taking a 12x12x12 supercell of a perfect periodic bulk crystal, inserting the point defect, and using force minimization to statically relax the atomic positions while keeping the system dimensions constant. Ef is computed by comparing the energy of the defect system to the same number of atoms in a perfect bulk crystal. pij is estimated as the difference in the system's global pressure with and without the defect multiplied by the system's volume.
Simple structural comparisons of the unrelaxed and relaxed defect configurations are used to help determine if the defect structure has relaxed to a different configuration. Relaxed structures that are identified as no longer consistent with the ideal defect definition are excluded from the table below. The only exception to this is if the lowest energy interstitial configuration does not coincide with a known ideal defect, its energies and pressure tensor are included under the listing "relaxed interstitial". The full list of calculation results including the transformed structures and the structural comparison values is included in the csv file available from the "Download raw data" link.
The calculation method used is available as the iprPy point_defect_static calculation method.
Notes and Disclaimers:
| Point Defect | Ef (eV) | p11 (eV) | p22 (eV) | p33 (eV) | p12 (eV) | p13 (eV) | p23 (eV) | 
|---|---|---|---|---|---|---|---|
| tetragonal interstitial | 1.611 | 17.351 | 17.351 | 17.351 | 0.000 | 0.000 | 0.000 | 
| vacancy | 2.981 | 6.049 | 6.049 | 6.049 | 0.000 | 0.000 | 0.000 | 
| 1nn divacancy | 4.478 | 9.257 | 9.257 | 9.257 | 0.463 | 0.463 | 0.463 | 
| 100 dumbbell | 8.238 | -0.279 | -0.279 | 8.581 | 0.000 | -0.000 | -0.000 | 
Plots of the atomic structure of dislocation cores are shown here. The dislocations were constructed using dislocation monopole configurations in which a straight dislocation is created in the center of the system using anisotropic elasticity and the elastic constants computed above. A cylindrical region centered around the dislocation is allowed to relax while the remaining atoms are held fixed. The relaxation consists of 1 million NVT steps at 10 K followed by an energy/force minimization. The final plots show the atomic configuration near the center of the monopole system, and display differential displacement arrows and Nye tensor color maps that are both taken with respect to the Burgers vector direction.
These plots show a wide range of final structures, some corresponding to expected dislocation structures and others not. While the characterizations are dislocation-type dependent, some general classification guidelines are listed here.
The calculation method used is available as the iprPy dislocation_monopole calculation method.
Links are provided above the images allowing for users to download the final defect configuration and a corresponding defect-free configuration if they wish to further analyze the structures or use them for subsequent simulations.
Notes and Disclaimers:
Version Information:
Plots of lattice and elastic constants are shown as a function of temperature. The 0K points were taken from the Crystal Structure Predictions and the Elastic Constants Predictions sections above for the unique crystal structures relaxed with the "dynamic" method. Starting from the 0 K relaxed crystal unit cells, supercell systems are created by replicating all three dimensions by the same multiplier to achieve at least 4000 atoms. The systems are then relaxed at 50 K and zero pressure using 1 million NPT steps. Lattice constants are estimated by averaging the measured box dimensions. Temperatures are iteratively increased by 50 K, with each subsequent relaxation calculation starting from the final atomic configuration at the previous temperature and relaxing for another 1 million steps.
The elastic constants are calculated using the deformation–fluctuation hybrid method. Starting from the final atomic configurations of the dynamic relaxations, the system is allowed to evolve at constant volume with a Langevin thermostat. The Born matrix is computed during this run by evaluating how the atomic forces would vary due to applied linear strain fields. The elastic constants can then be estimated using the averaged Born matrix values and the averaged stresses on the system.
The calculation methods used are available as the iprPy relax_dynamic and elastic_constants_dynamic calculation methods.
Clicking on the image of a plot will open an interactive version of it in a new tab. The underlying data for the plots can be downloaded by clicking on the links above each plot.
Notes and Disclaimers:
Version Information:
Plots of internal energy, Gibbs free energy, entropy, heat capacity and volume are shown here as a function of temperature for various crystal structures and liquid phases. The included crystal structures correspond to those in the Solid Structures vs. Temperature section, and the liquid phases to those in the Liquid Properties section. Internal energy and volume are taken from the associated structure relaxations mentioned in those previous sections. Constant pressure heat capacity is estimated using 3-point numerical derivatives of enthalpy versus temperature. Note that since all simulations done here are at 0 pressure, internal energy and enthalpy are equivalent.
The Gibbs energies of the phases are estimated using thermodynamic integration between the interatomic potential in question and a simpler model with known Gibbs free energy values. For solids, the reference model is an Einstein solid, while for liquids it is the Uhlenbeck-Ford potential. Besides a short run at the start of the solid calculations to estimate Einstein model spring constants, the two calculations proceed similarly. Starting with the final relaxation configurations, the systems are stabilized for 25,000 steps. Then, over the next 50,000 steps the potential is swapped out for the reference potential. The system is then stabilized for another 25,000 steps with the reference model before a reverse swap of 50,000 steps is performed. The simulation ends with one final 25,000 step stabilization period. From the simulation, the irreversible work of transformation is estimated and used to compute the absolute Gibbs free energy of the target phase and potential relative to the reference potential. Entropy is estimated as the difference in enthalpy and Gibbs free energy and divided by temperature.
The calculation methods used are available as the iprPy relax_dynamic, relax_liquid_redo, free_energy, and free_energy_liquid calculation methods.
Clicking on the image of a plot will open an interactive version of it in a new tab. The underlying data for the plots can be downloaded by clicking on the links above each plot.
Notes and Disclaimers:
Version Information:
            
            




