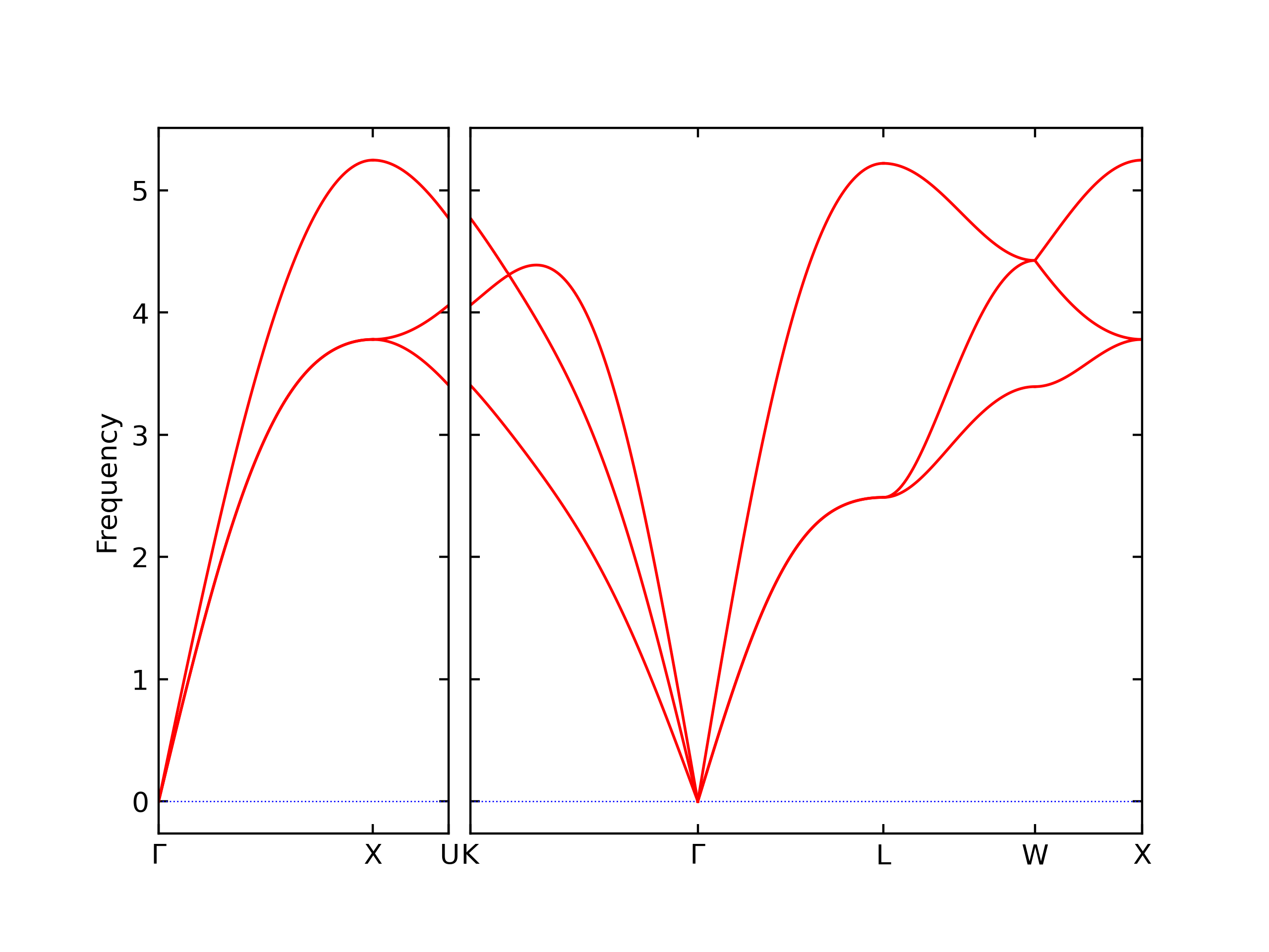
Plots of the potential energy vs interatomic spacing, r, are shown below for all diatom sets associated with the interatomic potential. This calculation provides insights into the functional form of the potential's two-body interactions. A system consisting of only two atoms is created, and the potential energy is evaluated for the atoms separated by 0.02 Å <= r <= 6.0> Å in intervals of 0.02 Å. Two plots are shown: one for the "standard" interaction distance range, and one for small values of r. The small r plot is useful for determining whether the potential is suitable for radiation studies.
The calculation method used is available as the iprPy diatom_scan calculation method.
Clicking on the image of a plot will open an interactive version of it in a new tab. The underlying data for the plots can be downloaded by clicking on the links above each plot.
Notes and Disclaimers:
Version Information:
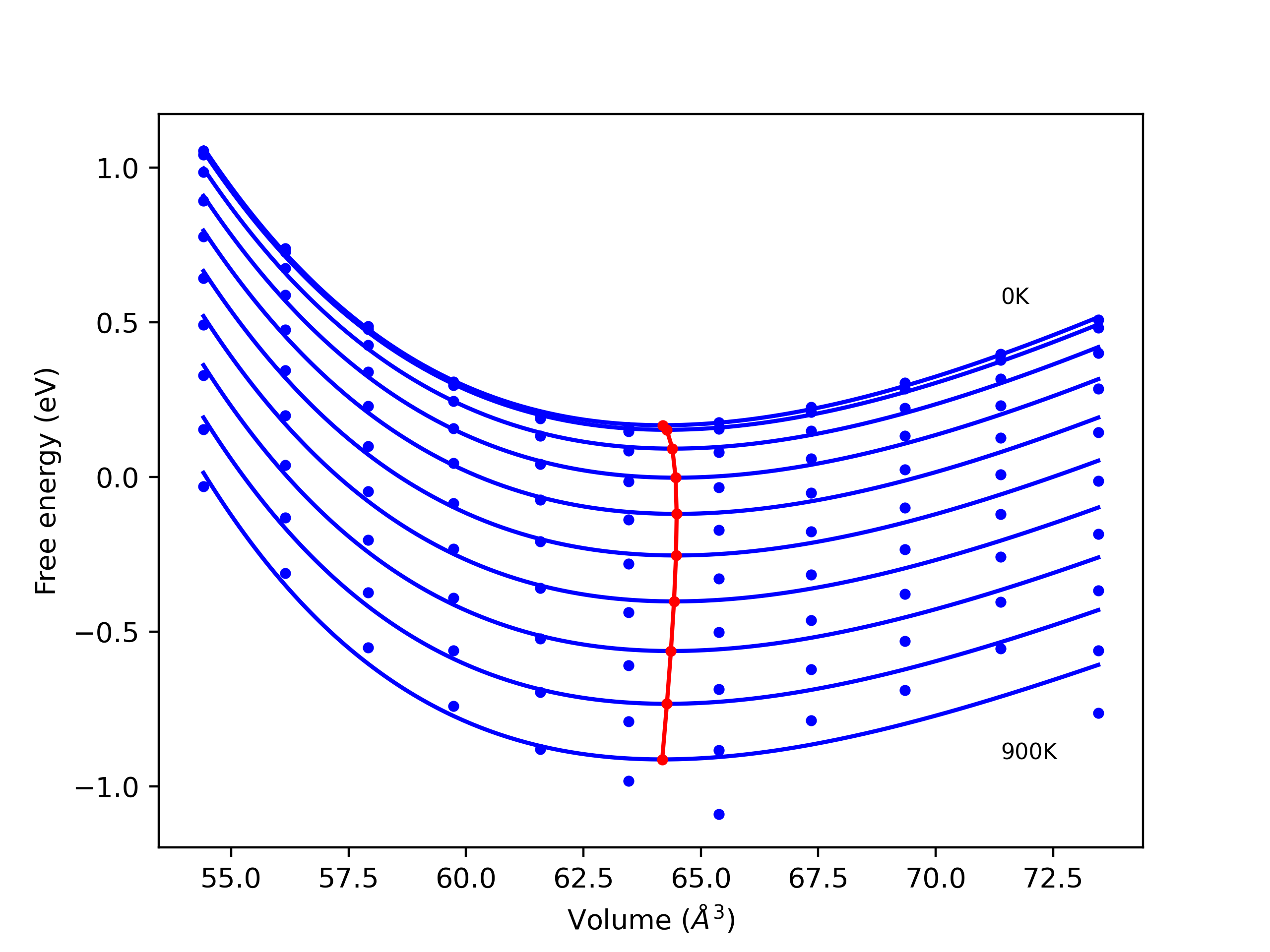
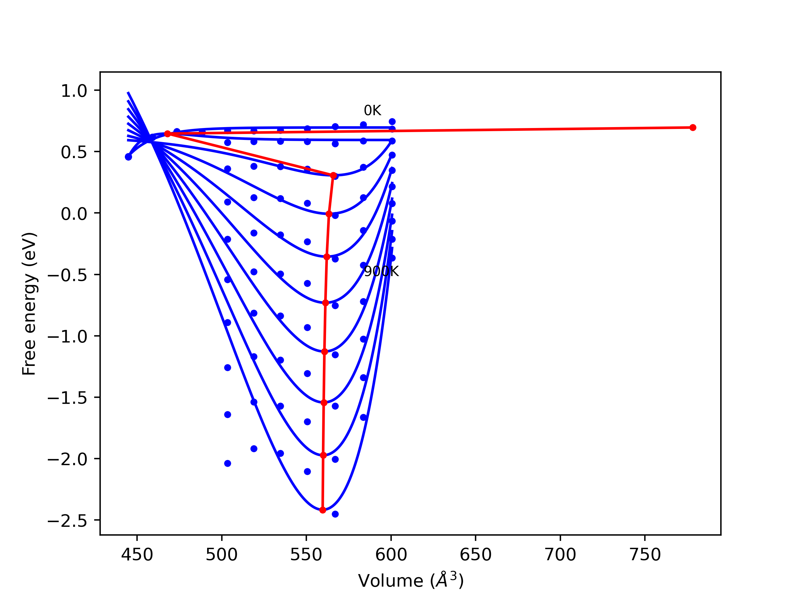
Plots of potential energy vs interatomic spacing, r, are shown below for a number of crystal structures. The structures are generated based on the ideal atomic positions and b/a and c/a lattice parameter ratios for a given crystal prototype. The size of the system is then uniformly scaled, and the energy calculated without relaxing the system. To obtain these plots, values of r are evaluated every 0.02 Å up to 6 Å.
The calculation method used is available as the iprPy E_vs_r_scan calculation method.
Clicking on the image of a plot will open an interactive version of it in a new tab. The underlying data for the plots can be downloaded by clicking on the links above each plot.
Notes and Disclaimers:
Version Information:
Computed lattice constants and cohesive/potential energies are displayed for a variety of crystal structures. The values displayed here are obtained using the following process.
The calculation methods used are implemented into iprPy as the following calculation styles
Notes and Disclaimers:
Version Information:
Download raw data (including filtered results)
Reference structure matches:
A1--Cu--fcc = mp-30, oqmd-592441, oqmd-593869, oqmd-594301, oqmd-594302, oqmd-594517, oqmd-594518, oqmd-594519, oqmd-594520, oqmd-598513, oqmd-635950, oqmd-1214520
A15--beta-W = oqmd-1214965
A2--W--bcc = oqmd-637373, oqmd-1215143
A3'--alpha-La--double-hcp = mp-989695, oqmd-1215411
A3--Mg--hcp = mp-989782, oqmd-1215321
A4--C--dc = oqmd-1215500
A5--beta-Sn = oqmd-1215589
A6--In--bct = mp-998890, mp-1010136, oqmd-1215678
| prototype | method | Ecoh (eV/atom) | Epot (eV/atom) | a0 (Å) | b0 (Å) | c0 (Å) | α (degrees) | β (degrees) | γ (degrees) |
|---|---|---|---|---|---|---|---|---|---|
| A1--Cu--fcc | dynamic | -3.2831 | -3.2831 | 3.6391 | 3.6391 | 3.6391 | 90.0 | 90.0 | 90.0 |
| A3'--alpha-La--double-hcp | dynamic | -3.2797 | -3.2797 | 2.571 | 2.571 | 8.4144 | 90.0 | 90.0 | 120.0 |
| oqmd-1216034 | dynamic | -3.2786 | -3.2786 | 2.5703 | 2.5703 | 18.9384 | 90.0 | 90.0 | 120.0 |
| A3--Mg--hcp | dynamic | -3.2764 | -3.2764 | 2.5689 | 2.5689 | 4.2112 | 90.0 | 90.0 | 120.0 |
| oqmd-1215232 | box | -3.276 | -3.276 | 2.5567 | 4.4729 | 4.2105 | 90.0 | 90.0 | 90.0 |
| A2--W--bcc | dynamic | -3.2427 | -3.2427 | 2.8947 | 2.8947 | 2.8947 | 90.0 | 90.0 | 90.0 |
| oqmd-1214876 | dynamic | -3.2385 | -3.2385 | 6.2698 | 6.2698 | 6.2698 | 90.0 | 90.0 | 90.0 |
| oqmd-1214876 | box | -3.2375 | -3.2375 | 6.2668 | 6.2668 | 6.2668 | 90.0 | 90.0 | 90.0 |
| A15--beta-W | dynamic | -3.2341 | -3.2341 | 4.6311 | 4.6311 | 4.6311 | 90.0 | 90.0 | 90.0 |
| oqmd-1214787 | dynamic | -3.2203 | -3.2203 | 8.9459 | 8.9459 | 8.9459 | 90.0 | 90.0 | 90.0 |
| oqmd-1214787 | box | -3.2124 | -3.2124 | 8.964 | 8.964 | 8.964 | 90.0 | 90.0 | 90.0 |
| mp-1120774 | dynamic | -3.1773 | -3.1773 | 2.5493 | 2.5493 | 24.8982 | 90.0 | 90.0 | 120.0 |
| mp-1120774 | static | -3.1773 | -3.1773 | 2.5493 | 2.5493 | 24.919 | 90.0 | 90.0 | 120.0 |
| mp-1120774 | box | -3.1761 | -3.1761 | 2.5491 | 2.5491 | 24.8563 | 90.0 | 90.0 | 120.0 |
| mp-1059259 | box | -3.0884 | -3.0884 | 2.4881 | 8.1846 | 2.5026 | 90.0 | 90.0 | 90.0 |
| oqmd-1215054 | box | -3.0508 | -3.0508 | 4.2283 | 8.9331 | 2.6441 | 90.0 | 90.0 | 90.0 |
| oqmd-1277912 | static | -3.0162 | -3.0162 | 11.5122 | 11.5122 | 11.5122 | 90.0 | 90.0 | 90.0 |
| oqmd-1277912 | box | -3.0153 | -3.0153 | 11.506 | 11.506 | 11.506 | 90.0 | 90.0 | 90.0 |
| oqmd-1214698 | box | -3.0019 | -3.0019 | 3.5379 | 8.4605 | 3.5378 | 90.0 | 90.0 | 90.0 |
| A5--beta-Sn | static | -2.8115 | -2.8115 | 4.4605 | 4.4605 | 2.4466 | 90.0 | 90.0 | 90.0 |
| Ah--alpha-Po--sc | static | -2.6622 | -2.6622 | 2.4071 | 2.4071 | 2.4071 | 90.0 | 90.0 | 90.0 |
| A7--alpha-As | box | -2.4945 | -2.4945 | 3.1828 | 3.1828 | 8.9948 | 90.0 | 90.0 | 120.0 |
| A4--C--dc | static | -2.1389 | -2.1389 | 5.5201 | 5.5201 | 5.5201 | 90.0 | 90.0 | 90.0 |
| mp-1056079 | static | -1.574 | -1.574 | 11.5703 | 2.2629 | 22.2237 | 90.0 | 101.9 | 90.0 |
Download raw data (including filtered results)
Reference structure matches:
| prototype | method | Ecoh (eV/atom) | Epot (eV/atom) | a0 (Å) | b0 (Å) | c0 (Å) | α (degrees) | β (degrees) | γ (degrees) |
|---|---|---|---|---|---|---|---|---|---|
| mp-1188077 | dynamic | -4.6899 | -4.6899 | 13.1716 | 9.3032 | 9.3011 | 90.0 | 90.0 | 90.0 |
| mp-1188077 | static | -4.6899 | -4.6899 | 13.1711 | 9.3033 | 9.3012 | 90.0 | 90.0 | 90.0 |
| oqmd-20874 | box | -4.6778 | -4.6778 | 9.3318 | 9.3055 | 13.0925 | 90.0 | 90.0 | 90.0 |
| mp-1188077 | box | -4.6773 | -4.6773 | 13.0804 | 9.3121 | 9.332 | 90.0 | 90.0 | 90.0 |
Download raw data (including filtered results)
Reference structure matches:
| prototype | method | Ecoh (eV/atom) | Epot (eV/atom) | a0 (Å) | b0 (Å) | c0 (Å) | α (degrees) | β (degrees) | γ (degrees) |
|---|---|---|---|---|---|---|---|---|---|
| mp-1072655 | dynamic | -4.3228 | -4.3228 | 9.8932 | 4.4718 | 4.3202 | 90.0 | 90.0 | 90.0 |
| mp-1072655 | static | -4.3228 | -4.3228 | 9.8933 | 4.4717 | 4.3202 | 90.0 | 90.0 | 90.0 |
| mp-1072655 | box | -4.3027 | -4.3027 | 8.7234 | 4.5825 | 4.7873 | 90.0 | 90.0 | 90.0 |
| C1--CaF2--fluorite | dynamic | -3.8242 | -3.8242 | 6.1646 | 6.1646 | 6.1646 | 90.0 | 90.0 | 90.0 |
| C1--CaF2--fluorite | dynamic | -0.0409 | -0.0409 | 13.0176 | 13.0176 | 13.0176 | 90.0 | 90.0 | 90.0 |
Download raw data (including filtered results)
Reference structure matches:
| prototype | method | Ecoh (eV/atom) | Epot (eV/atom) | a0 (Å) | b0 (Å) | c0 (Å) | α (degrees) | β (degrees) | γ (degrees) |
|---|---|---|---|---|---|---|---|---|---|
| oqmd-1006995 | dynamic | -5.5869 | -5.5869 | 4.7999 | 4.7999 | 20.9747 | 90.0 | 90.0 | 120.0 |
| oqmd-1006995 | box | -5.5634 | -5.5634 | 4.8128 | 4.8128 | 20.9822 | 90.0 | 90.0 | 120.0 |
Download raw data (including filtered results)
Reference structure matches:
D0_3--BiF3 = oqmd-313842
| prototype | method | Ecoh (eV/atom) | Epot (eV/atom) | a0 (Å) | b0 (Å) | c0 (Å) | α (degrees) | β (degrees) | γ (degrees) |
|---|---|---|---|---|---|---|---|---|---|
| D0_3--BiF3 | dynamic | -4.1923 | -4.1923 | 6.1598 | 6.1598 | 6.1598 | 90.0 | 90.0 | 90.0 |
| A15--Cr3Si | dynamic | -4.0644 | -4.0644 | 4.9561 | 4.9561 | 4.9561 | 90.0 | 90.0 | 90.0 |
| mp-1188040 | static | -4.0578 | -4.0578 | 5.7312 | 5.7312 | 4.382 | 90.0 | 90.0 | 120.0 |
| mp-1188040 | box | -4.0478 | -4.0478 | 5.7719 | 5.7719 | 4.3389 | 90.0 | 90.0 | 120.0 |
| oqmd-303300 | box | -3.9947 | -3.9947 | 3.877 | 3.877 | 7.9743 | 90.0 | 90.0 | 90.0 |
| L1_2--AuCu3 | static | -3.9697 | -3.9697 | 3.9352 | 3.9352 | 3.9352 | 90.0 | 90.0 | 90.0 |
| D0_3--BiF3 | static | -0.0487 | -0.0487 | 13.2164 | 13.2164 | 13.2164 | 90.0 | 90.0 | 90.0 |
Download raw data (including filtered results)
Reference structure matches:
| prototype | method | Ecoh (eV/atom) | Epot (eV/atom) | a0 (Å) | b0 (Å) | c0 (Å) | α (degrees) | β (degrees) | γ (degrees) |
|---|---|---|---|---|---|---|---|---|---|
| oqmd-756635 | static | -5.0737 | -5.0737 | 8.2205 | 8.2205 | 4.5093 | 90.0 | 90.0 | 120.0 |
| oqmd-756635 | box | -5.0411 | -5.0411 | 8.2963 | 8.2963 | 4.497 | 90.0 | 90.0 | 120.0 |
| oqmd-756623 | dynamic | -4.9768 | -4.9768 | 8.2623 | 8.2623 | 4.5392 | 90.0 | 90.0 | 120.0 |
| oqmd-756623 | box | -4.9685 | -4.9685 | 8.287 | 8.287 | 4.5184 | 90.0 | 90.0 | 120.0 |
Download raw data (including filtered results)
Reference structure matches:
| prototype | method | Ecoh (eV/atom) | Epot (eV/atom) | a0 (Å) | b0 (Å) | c0 (Å) | α (degrees) | β (degrees) | γ (degrees) |
|---|---|---|---|---|---|---|---|---|---|
| mp-1216441 | static | -4.0382 | -4.0382 | 11.5806 | 11.5806 | 7.8808 | 90.0 | 90.0 | 120.0 |
| mp-1216441 | box | -4.0158 | -4.0158 | 11.3598 | 11.3598 | 8.4059 | 90.0 | 90.0 | 120.0 |
Download raw data (including filtered results)
Reference structure matches:
| prototype | method | Ecoh (eV/atom) | Epot (eV/atom) | a0 (Å) | b0 (Å) | c0 (Å) | α (degrees) | β (degrees) | γ (degrees) |
|---|---|---|---|---|---|---|---|---|---|
| oqmd-17177 | dynamic | -3.8664 | -3.8664 | 6.9352 | 6.9352 | 6.9352 | 90.0 | 90.0 | 90.0 |
| mp-30603 | box | -3.8663 | -3.8663 | 6.9348 | 6.9348 | 6.9348 | 90.0 | 90.0 | 90.0 |
Download raw data (including filtered results)
Reference structure matches:
B2--CsCl = mp-2210, oqmd-116222
| prototype | method | Ecoh (eV/atom) | Epot (eV/atom) | a0 (Å) | b0 (Å) | c0 (Å) | α (degrees) | β (degrees) | γ (degrees) |
|---|---|---|---|---|---|---|---|---|---|
| L1_0--AuCu | dynamic | -5.0566 | -5.0566 | 3.4101 | 3.4101 | 3.01 | 90.0 | 90.0 | 90.0 |
| L1_0--AuCu | dynamic | -5.0383 | -5.0383 | 3.143 | 3.143 | 3.4372 | 90.0 | 90.0 | 90.0 |
| B2--CsCl | static | -5.0153 | -5.0153 | 3.2369 | 3.2369 | 3.2369 | 90.0 | 90.0 | 90.0 |
| oqmd-109113 | box | -4.9363 | -4.9363 | 3.4145 | 4.2874 | 5.2827 | 90.0 | 108.4 | 90.0 |
| oqmd-109114 | box | -4.9323 | -4.9323 | 6.7405 | 8.5692 | 5.3797 | 90.0 | 107.9 | 90.0 |
| oqmd-756649 | dynamic | -4.9299 | -4.9299 | 6.1571 | 4.731 | 7.4607 | 90.0 | 102.7 | 90.0 |
| oqmd-21273 | box | -4.9256 | -4.9256 | 6.6262 | 8.6564 | 5.3134 | 90.0 | 104.8 | 90.0 |
| mp-1080022 | box | -4.9253 | -4.9253 | 6.6268 | 8.6429 | 5.3204 | 90.0 | 105.5 | 90.0 |
| oqmd-756649 | static | -4.9168 | -4.9168 | 6.451 | 4.5546 | 7.422 | 90.0 | 103.0 | 90.0 |
| oqmd-756627 | static | -4.9066 | -4.9066 | 4.4197 | 17.8555 | 4.532 | 90.0 | 90.0 | 90.0 |
| oqmd-756633 | dynamic | -4.9009 | -4.9009 | 5.5305 | 4.4429 | 5.8797 | 90.0 | 90.0 | 90.0 |
| L1_0--AuCu | box | -4.8952 | -4.8952 | 3.0153 | 3.0153 | 4.0135 | 90.0 | 90.0 | 90.0 |
| oqmd-756627 | box | -4.8924 | -4.8924 | 4.4352 | 17.3097 | 4.5701 | 90.0 | 90.0 | 90.0 |
| oqmd-756620 | static | -4.8908 | -4.8908 | 7.3727 | 12.8576 | 4.5362 | 90.0 | 90.0 | 90.0 |
| oqmd-756633 | box | -4.8755 | -4.8755 | 6.0541 | 4.3487 | 5.6082 | 90.0 | 90.0 | 90.0 |
| oqmd-756625 | static | -4.8714 | -4.8714 | 4.5819 | 6.1423 | 9.9501 | 90.0 | 90.0 | 90.0 |
| oqmd-756634 | dynamic | -4.8602 | -4.8602 | 3.4686 | 4.4002 | 8.9679 | 90.0 | 90.0 | 90.0 |
| oqmd-756620 | box | -4.8569 | -4.8569 | 7.3304 | 13.1387 | 4.5023 | 90.0 | 90.0 | 90.0 |
| oqmd-756641 | static | -4.8501 | -4.8501 | 4.4641 | 12.2654 | 5.1256 | 90.0 | 90.0 | 90.0 |
| oqmd-756640 | dynamic | -4.8483 | -4.8483 | 7.2221 | 4.5466 | 4.3355 | 90.0 | 90.0 | 90.0 |
| oqmd-756628 | dynamic | -4.8372 | -4.8372 | 6.5375 | 4.319 | 7.7809 | 90.0 | 93.8 | 90.0 |
| oqmd-756625 | box | -4.8324 | -4.8324 | 4.7596 | 5.9786 | 10.0132 | 90.0 | 90.0 | 90.0 |
| oqmd-756640 | box | -4.8191 | -4.8191 | 7.0161 | 4.4377 | 4.4374 | 90.0 | 90.0 | 90.0 |
| oqmd-756628 | static | -4.7937 | -4.7937 | 6.0702 | 4.56 | 7.743 | 90.0 | 90.5 | 90.0 |
| oqmd-756628 | box | -4.7765 | -4.7765 | 5.9853 | 4.6238 | 7.7505 | 90.0 | 91.0 | 90.0 |
| oqmd-756650 | box | -4.762 | -4.762 | 4.328 | 7.4315 | 4.3763 | 90.0 | 90.0 | 90.0 |
| oqmd-756649 | box | -4.7546 | -4.7546 | 6.2639 | 4.7221 | 7.4979 | 90.0 | 101.6 | 90.0 |
| oqmd-756629 | box | -4.6603 | -4.6603 | 3.956 | 4.9607 | 3.9892 | 90.0 | 90.0 | 90.0 |
| oqmd-756632 | static | -4.585 | -4.585 | 5.9687 | 5.9687 | 4.7371 | 90.0 | 90.0 | 120.0 |
| oqmd-756632 | box | -4.5733 | -4.5733 | 6.0916 | 6.0916 | 4.6415 | 90.0 | 90.0 | 120.0 |
| B1--NaCl--rock-salt | static | -4.4794 | -4.4794 | 5.2296 | 5.2296 | 5.2296 | 90.0 | 90.0 | 90.0 |
| oqmd-756624 | box | -3.8493 | -3.8493 | 3.4247 | 9.3695 | 10.3015 | 90.0 | 90.0 | 90.0 |
| B3--ZnS--cubic-zinc-blende | dynamic | -3.694 | -3.694 | 6.0148 | 6.0148 | 6.0148 | 90.0 | 90.0 | 90.0 |
| L1_0--AuCu | dynamic | -0.0787 | -0.0787 | 5.7124 | 5.7124 | 7.8567 | 90.0 | 90.0 | 90.0 |
| L1_0--AuCu | box | -0.0786 | -0.0786 | 5.8796 | 5.8796 | 7.607 | 90.0 | 90.0 | 90.0 |
| B1--NaCl--rock-salt | dynamic | -0.0461 | -0.0461 | 11.2734 | 11.2734 | 11.2734 | 90.0 | 90.0 | 90.0 |
| B3--ZnS--cubic-zinc-blende | dynamic | -0.0307 | -0.0307 | 13.0217 | 13.0217 | 13.0217 | 90.0 | 90.0 | 90.0 |
Download raw data (including filtered results)
Reference structure matches:
| prototype | method | Ecoh (eV/atom) | Epot (eV/atom) | a0 (Å) | b0 (Å) | c0 (Å) | α (degrees) | β (degrees) | γ (degrees) |
|---|---|---|---|---|---|---|---|---|---|
| oqmd-19518 | dynamic | -5.4487 | -5.4487 | 3.3955 | 3.3955 | 10.4967 | 90.0 | 90.0 | 90.0 |
| oqmd-756637 | static | -5.4429 | -5.4429 | 3.3774 | 14.5492 | 4.8053 | 90.0 | 90.0 | 90.0 |
| oqmd-756637 | dynamic | -5.4429 | -5.4429 | 3.3775 | 14.548 | 4.8055 | 90.0 | 90.0 | 90.0 |
| oqmd-19517 | static | -5.4249 | -5.4249 | 12.3892 | 12.3892 | 12.3892 | 90.0 | 90.0 | 90.0 |
| mp-583800 | static | -5.4249 | -5.4249 | 12.389 | 12.389 | 12.389 | 90.0 | 90.0 | 90.0 |
| mp-583800 | box | -5.4248 | -5.4248 | 12.3849 | 12.3849 | 12.3849 | 90.0 | 90.0 | 90.0 |
| oqmd-19517 | box | -5.4248 | -5.4248 | 12.3837 | 12.3837 | 12.3837 | 90.0 | 90.0 | 90.0 |
| oqmd-756637 | box | -5.4228 | -5.4228 | 3.3427 | 14.919 | 4.7377 | 90.0 | 90.0 | 90.0 |
| mp-1077372 | dynamic | -5.4122 | -5.4122 | 10.8733 | 3.3996 | 7.7348 | 90.0 | 122.6 | 90.0 |
| mp-1077372 | static | -5.4122 | -5.4122 | 10.8732 | 3.3997 | 7.7347 | 90.0 | 122.6 | 90.0 |
| oqmd-756645 | dynamic | -5.3706 | -5.3706 | 8.1159 | 4.4372 | 13.2291 | 90.0 | 91.2 | 90.0 |
| oqmd-756644 | box | -5.2861 | -5.2861 | 4.611 | 9.5862 | 5.532 | 90.0 | 90.0 | 90.0 |
| oqmd-756645 | static | -5.281 | -5.281 | 7.9575 | 4.3177 | 14.2686 | 90.0 | 90.7 | 90.0 |
| oqmd-756621 | dynamic | -5.278 | -5.278 | 4.7949 | 9.3085 | 5.3339 | 90.0 | 90.0 | 90.0 |
| oqmd-756621 | static | -5.278 | -5.278 | 4.7947 | 9.3065 | 5.3352 | 90.0 | 90.0 | 90.0 |
| oqmd-756621 | box | -5.2596 | -5.2596 | 4.6639 | 9.2151 | 5.5198 | 90.0 | 90.0 | 90.0 |
| oqmd-756645 | box | -5.2512 | -5.2512 | 7.9016 | 4.5328 | 13.2818 | 90.0 | 90.3 | 90.0 |
| C1--CaF2--fluorite | dynamic | -5.1844 | -5.1844 | 6.3317 | 6.3317 | 6.3317 | 90.0 | 90.0 | 90.0 |
| mp-1077372 | box | -4.0603 | -4.0603 | 14.4388 | 3.2095 | 10.0168 | 90.0 | 124.9 | 90.0 |
Download raw data (including filtered results)
Reference structure matches:
D0_3--BiF3 = oqmd-310963
L1_2--AuCu3 = mp-580287
| prototype | method | Ecoh (eV/atom) | Epot (eV/atom) | a0 (Å) | b0 (Å) | c0 (Å) | α (degrees) | β (degrees) | γ (degrees) |
|---|---|---|---|---|---|---|---|---|---|
| oqmd-756651 | dynamic | -5.662 | -5.662 | 4.7884 | 6.1067 | 5.5382 | 90.0 | 90.0 | 90.0 |
| L1_2--AuCu3 | dynamic | -5.6562 | -5.6562 | 4.3244 | 4.3244 | 4.3244 | 90.0 | 90.0 | 90.0 |
| D0_3--BiF3 | dynamic | -5.6195 | -5.6195 | 6.7896 | 6.7896 | 6.7896 | 90.0 | 90.0 | 90.0 |
| oqmd-756651 | box | -5.6133 | -5.6133 | 4.8531 | 6.0358 | 5.4856 | 90.0 | 90.0 | 90.0 |
| oqmd-300421 | dynamic | -5.6123 | -5.6123 | 4.3072 | 4.3072 | 8.7658 | 90.0 | 90.0 | 90.0 |
| oqmd-29835 | box | -5.5778 | -5.5778 | 4.6799 | 4.6799 | 3.7619 | 90.0 | 90.0 | 90.0 |
| A15--Cr3Si | static | -5.482 | -5.482 | 5.5542 | 5.5542 | 5.5542 | 90.0 | 90.0 | 90.0 |
| A15--Cr3Si | static | -5.4704 | -5.4704 | 5.2888 | 5.2888 | 5.2888 | 90.0 | 90.0 | 90.0 |
| L1_2--AuCu3 | dynamic | -0.0948 | -0.0948 | 8.0355 | 8.0355 | 8.0355 | 90.0 | 90.0 | 90.0 |
| D0_3--BiF3 | dynamic | -0.0893 | -0.0893 | 13.1592 | 13.1592 | 13.1592 | 90.0 | 90.0 | 90.0 |
Download raw data (including filtered results)
Reference structure matches:
| prototype | method | Ecoh (eV/atom) | Epot (eV/atom) | a0 (Å) | b0 (Å) | c0 (Å) | α (degrees) | β (degrees) | γ (degrees) |
|---|---|---|---|---|---|---|---|---|---|
| oqmd-756636 | dynamic | -5.8657 | -5.8657 | 5.5785 | 5.5785 | 4.8222 | 90.0 | 90.0 | 120.0 |
| oqmd-756636 | box | -5.862 | -5.862 | 5.5587 | 5.5587 | 4.8397 | 90.0 | 90.0 | 120.0 |
Download raw data (including filtered results)
Reference structure matches:
A1--Cu--fcc = mp-8635, oqmd-7509
A15--beta-W = oqmd-1215034
A2--W--bcc = mp-41, oqmd-9320
A3'--alpha-La--double-hcp = oqmd-1215480
A3--Mg--hcp = mp-131, oqmd-67408, oqmd-758445, oqmd-758446, oqmd-758447, oqmd-758451, oqmd-758458, oqmd-758460, oqmd-758469
A4--C--dc = oqmd-1215569
A5--beta-Sn = oqmd-1215658
A6--In--bct = oqmd-1215747
| prototype | method | Ecoh (eV/atom) | Epot (eV/atom) | a0 (Å) | b0 (Å) | c0 (Å) | α (degrees) | β (degrees) | γ (degrees) |
|---|---|---|---|---|---|---|---|---|---|
| A3--Mg--hcp | dynamic | -6.4693 | -6.4693 | 3.2203 | 3.2203 | 5.2152 | 90.0 | 90.0 | 120.0 |
| A3--Mg--hcp | box | -6.4693 | -6.4693 | 3.2202 | 3.2202 | 5.2152 | 90.0 | 90.0 | 120.0 |
| oqmd-758444 | box | -6.4692 | -6.4692 | 3.2227 | 5.5736 | 5.2152 | 90.0 | 90.0 | 90.0 |
| oqmd-1215301 | box | -6.4684 | -6.4684 | 3.2384 | 5.5461 | 5.216 | 90.0 | 90.0 | 90.0 |
| oqmd-1216106 | dynamic | -6.459 | -6.459 | 3.2177 | 3.2177 | 23.5193 | 90.0 | 90.0 | 120.0 |
| A3'--alpha-La--double-hcp | dynamic | -6.4539 | -6.4539 | 3.2165 | 3.2165 | 10.4638 | 90.0 | 90.0 | 120.0 |
| A1--Cu--fcc | dynamic | -6.4388 | -6.4388 | 4.5445 | 4.5445 | 4.5445 | 90.0 | 90.0 | 90.0 |
| A2--W--bcc | static | -6.4176 | -6.4176 | 3.5623 | 3.5623 | 3.5623 | 90.0 | 90.0 | 90.0 |
| oqmd-1214945 | dynamic | -6.3479 | -6.3479 | 7.8206 | 7.8206 | 7.8206 | 90.0 | 90.0 | 90.0 |
| oqmd-1214856 | dynamic | -6.3175 | -6.3175 | 11.0186 | 11.0186 | 11.0186 | 90.0 | 90.0 | 90.0 |
| oqmd-1214945 | box | -6.3121 | -6.3121 | 7.838 | 7.838 | 7.838 | 90.0 | 90.0 | 90.0 |
| oqmd-1214856 | box | -6.3076 | -6.3076 | 11.0211 | 11.0211 | 11.0211 | 90.0 | 90.0 | 90.0 |
| A15--beta-W | dynamic | -6.2821 | -6.2821 | 5.6808 | 5.6808 | 5.6808 | 90.0 | 90.0 | 90.0 |
| oqmd-1215123 | box | -6.2358 | -6.2358 | 5.1902 | 10.9229 | 3.2685 | 90.0 | 90.0 | 90.0 |
| mp-1056376 | static | -6.1532 | -6.1532 | 3.0806 | 3.0806 | 2.8137 | 90.0 | 90.0 | 120.0 |
| A5--beta-Sn | dynamic | -6.147 | -6.147 | 5.4992 | 5.4992 | 2.9701 | 90.0 | 90.0 | 90.0 |
| Ah--alpha-Po--sc | static | -5.7513 | -5.7513 | 2.8407 | 2.8407 | 2.8407 | 90.0 | 90.0 | 90.0 |
| A7--alpha-As | box | -5.5714 | -5.5714 | 3.8622 | 3.8622 | 10.4207 | 90.0 | 90.0 | 120.0 |
| oqmd-1216014 | box | -5.3649 | -5.3649 | 4.9636 | 4.9636 | 5.1107 | 90.0 | 90.0 | 120.0 |
| mp-1178608 | dynamic | -4.961 | -4.961 | 3.115 | 3.115 | 7.6048 | 90.0 | 90.0 | 120.0 |
| mp-1178608 | static | -4.961 | -4.961 | 3.115 | 3.115 | 7.6005 | 90.0 | 90.0 | 120.0 |
| A4--C--dc | static | -4.6729 | -4.6729 | 6.1486 | 6.1486 | 6.1486 | 90.0 | 90.0 | 90.0 |
| A5--beta-Sn | dynamic | -0.0518 | -0.0518 | 11.6715 | 11.6715 | 6.0271 | 90.0 | 90.0 | 90.0 |
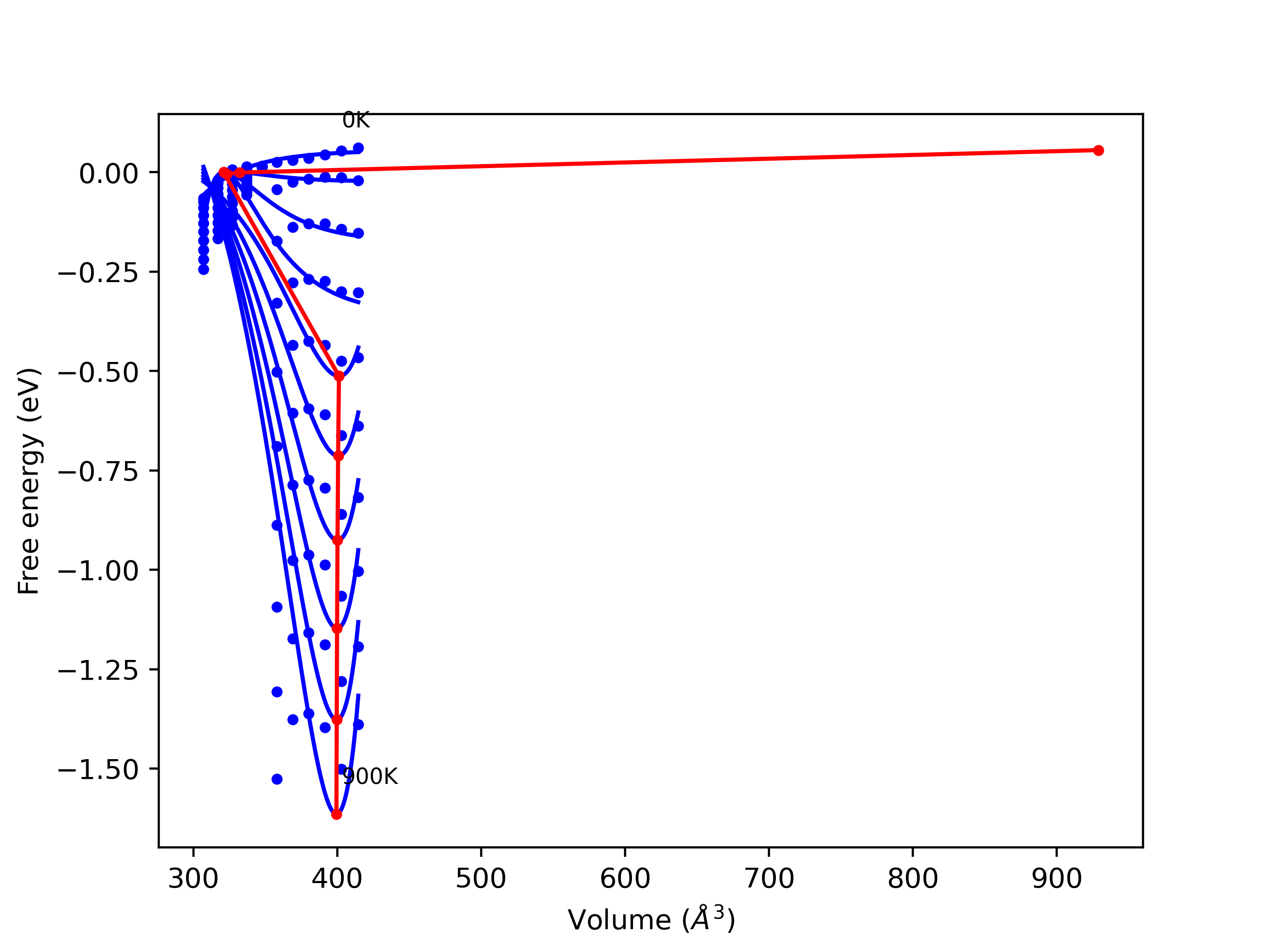
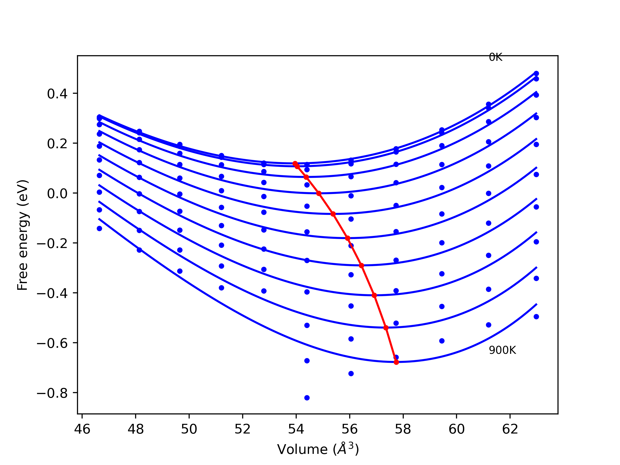
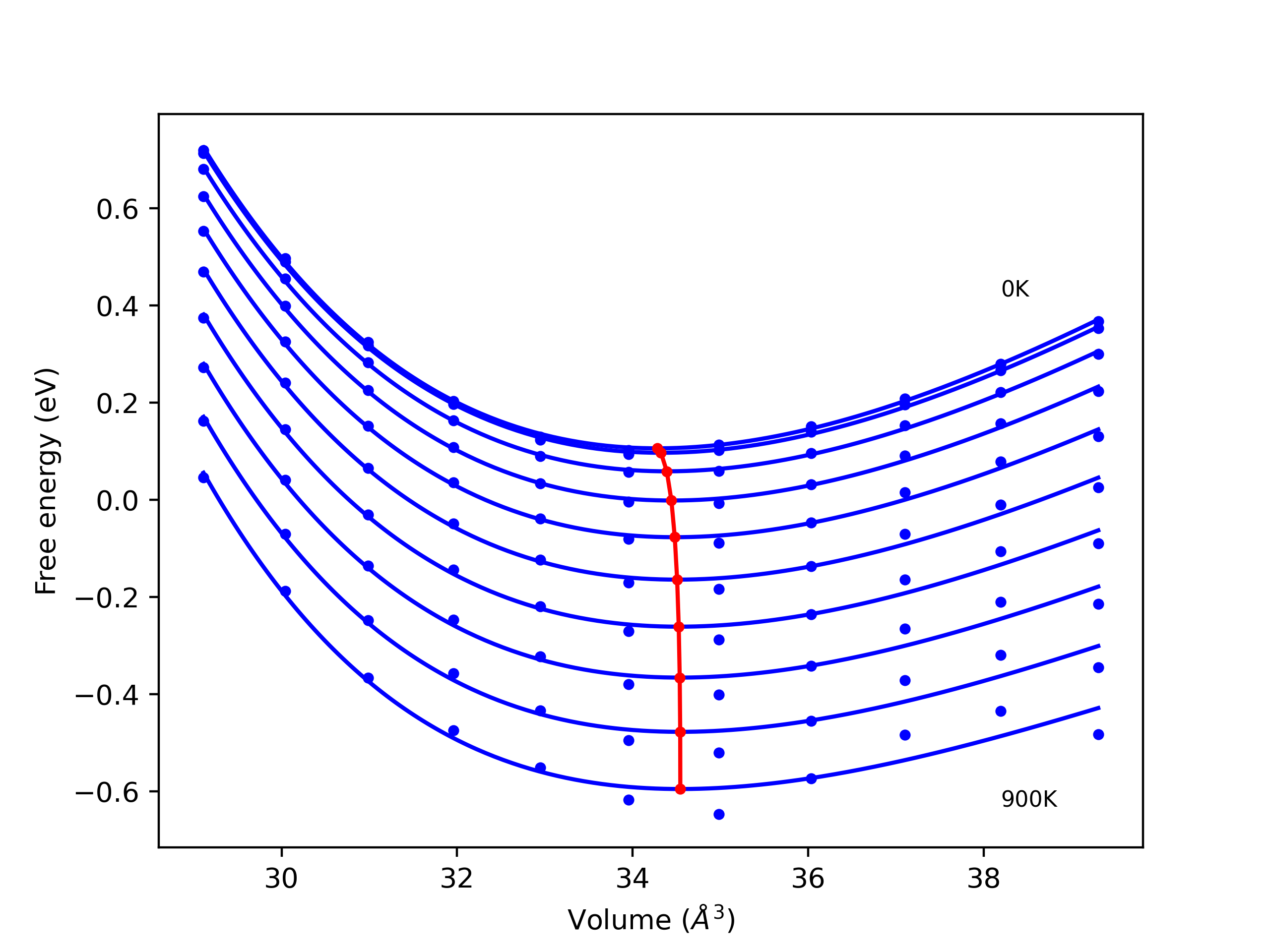
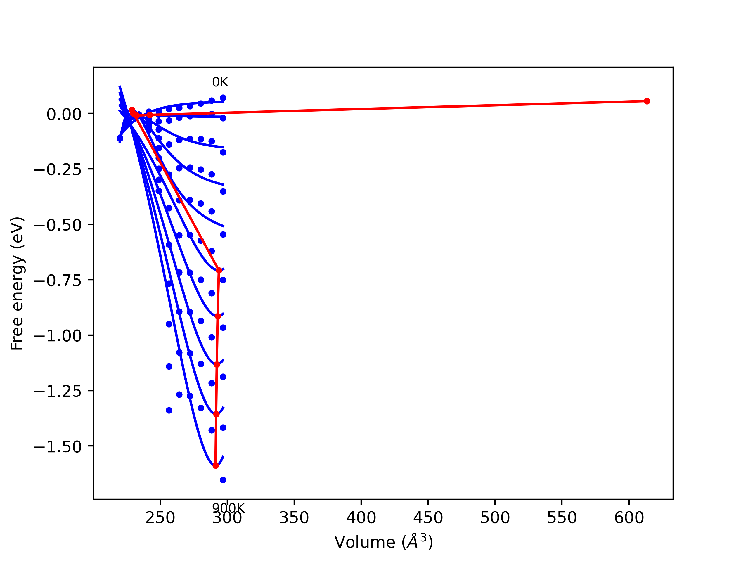
Static elastic constants are displayed for the unique structures identified in Crystal Structure Predictions above. The values displayed here are obtained by measuring the change in virial stresses due to applying small strains to the relaxed crystals. The initial structure and the strained states are all relaxed using force minimization.
The calculation method used is available as the iprPy elastic_constants_static calculation method.
Notes and Disclaimers:
Version Information:
| 178.268 | 128.625 | 128.625 | -0.000 | 0.000 | -0.000 |
| 128.625 | 178.268 | 128.625 | 0.000 | -0.000 | -0.000 |
| 128.625 | 128.625 | 178.268 | -0.000 | -0.000 | -0.000 |
| 0.000 | -0.000 | -0.000 | 85.224 | 0.000 | -0.000 |
| -0.000 | 0.000 | -0.000 | 0.000 | 85.224 | -0.000 |
| -0.000 | -0.000 | -0.000 | 0.000 | 0.000 | 85.224 |
| 178.269 | 128.625 | 128.625 | -0.000 | -0.000 | 0.000 |
| 128.625 | 178.269 | 128.625 | 0.000 | -0.000 | 0.000 |
| 128.625 | 128.625 | 178.269 | -0.000 | -0.000 | 0.000 |
| -0.000 | 0.000 | 0.000 | 85.224 | -0.000 | -0.000 |
| 0.000 | -0.000 | 0.000 | -0.000 | 85.224 | -0.000 |
| 0.000 | 0.000 | 0.000 | -0.000 | -0.000 | 85.224 |
| 178.267 | 128.625 | 128.625 | 0.000 | 0.000 | -0.000 |
| 128.625 | 178.267 | 128.625 | 0.000 | 0.000 | 0.000 |
| 128.625 | 128.625 | 178.267 | 0.000 | 0.000 | -0.000 |
| 0.000 | -0.000 | -0.000 | 85.224 | 0.000 | -0.000 |
| -0.000 | 0.000 | -0.000 | 0.000 | 85.224 | -0.000 |
| -0.000 | -0.000 | 0.000 | 0.000 | 0.000 | 85.224 |
| 178.270 | 128.625 | 128.625 | -0.000 | 0.000 | 0.000 |
| 128.625 | 178.270 | 128.625 | -0.000 | 0.000 | 0.000 |
| 128.625 | 128.625 | 178.270 | -0.000 | -0.000 | 0.000 |
| -0.000 | 0.000 | 0.000 | 85.224 | -0.000 | 0.000 |
| 0.000 | -0.000 | 0.000 | -0.000 | 85.224 | 0.000 |
| 0.000 | 0.000 | -0.000 | -0.000 | -0.000 | 85.224 |
| 178.255 | 128.624 | 128.624 | 0.000 | 0.000 | 0.000 |
| 128.624 | 178.255 | 128.624 | 0.000 | 0.000 | 0.000 |
| 128.624 | 128.624 | 178.255 | 0.000 | 0.000 | -0.000 |
| 0.000 | -0.000 | -0.000 | 85.224 | 0.000 | -0.000 |
| -0.000 | 0.000 | -0.000 | 0.000 | 85.224 | -0.000 |
| -0.000 | -0.000 | 0.000 | 0.000 | 0.000 | 85.224 |
| 178.282 | 128.625 | 128.625 | -0.000 | -0.000 | 0.000 |
| 128.625 | 178.282 | 128.625 | -0.000 | -0.000 | 0.000 |
| 128.625 | 128.625 | 178.282 | -0.000 | -0.000 | 0.000 |
| -0.000 | 0.000 | 0.000 | 85.224 | -0.000 | 0.000 |
| 0.000 | -0.000 | 0.000 | -0.000 | 85.224 | 0.000 |
| 0.000 | 0.000 | -0.000 | -0.000 | -0.000 | 85.224 |
| 203.618 | 98.982 | 98.982 | -0.000 | -0.000 | -0.000 |
| 98.982 | 203.618 | 98.982 | -0.000 | -0.000 | -0.000 |
| 98.982 | 98.982 | 203.618 | -0.000 | -0.000 | -0.000 |
| 0.000 | -0.000 | -0.000 | 20.993 | -0.000 | -0.000 |
| -0.000 | 0.000 | -0.000 | 0.000 | 20.993 | -0.000 |
| -0.000 | -0.000 | 0.000 | 0.000 | -0.000 | 20.993 |
| 198.737 | 101.422 | 101.422 | 0.000 | 0.000 | 0.000 |
| 101.422 | 198.737 | 101.422 | 0.000 | 0.000 | 0.000 |
| 101.422 | 101.422 | 198.737 | 0.000 | 0.000 | 0.000 |
| -0.000 | 0.000 | 0.000 | 20.993 | 0.000 | 0.000 |
| 0.000 | -0.000 | 0.000 | -0.000 | 20.993 | 0.000 |
| 0.000 | 0.000 | -0.000 | 0.000 | 0.000 | 20.993 |
| 198.738 | 101.422 | 101.422 | -0.000 | -0.000 | -0.000 |
| 101.422 | 198.738 | 101.422 | -0.000 | -0.000 | -0.000 |
| 101.422 | 101.422 | 198.738 | -0.000 | -0.000 | -0.000 |
| 0.000 | -0.000 | -0.000 | 20.993 | -0.000 | -0.000 |
| -0.000 | 0.000 | -0.000 | 0.000 | 20.993 | -0.000 |
| -0.000 | -0.000 | 0.000 | -0.000 | -0.000 | 20.993 |
| 203.617 | 98.982 | 98.982 | -0.000 | 0.000 | -0.000 |
| 98.982 | 203.617 | 98.982 | -0.000 | 0.000 | 0.000 |
| 98.982 | 98.982 | 203.617 | 0.000 | 0.000 | 0.000 |
| -0.000 | 0.000 | 0.000 | 20.993 | 0.000 | 0.000 |
| 0.000 | -0.000 | 0.000 | -0.000 | 20.993 | 0.000 |
| 0.000 | 0.000 | -0.000 | -0.000 | 0.000 | 20.993 |
| 198.748 | 101.423 | 101.423 | -0.000 | -0.000 | -0.000 |
| 101.423 | 198.748 | 101.423 | -0.000 | -0.000 | -0.000 |
| 101.423 | 101.423 | 198.748 | -0.000 | -0.000 | -0.000 |
| -0.000 | 0.000 | 0.000 | 42.858 | -0.000 | -0.000 |
| 0.000 | -0.000 | 0.000 | 0.000 | 42.858 | -0.000 |
| 0.000 | 0.000 | -0.000 | 0.000 | -0.000 | 42.858 |
| 198.727 | 101.422 | 101.422 | 0.000 | 0.000 | 0.000 |
| 101.422 | 198.727 | 101.422 | 0.000 | 0.000 | 0.000 |
| 101.422 | 101.422 | 198.727 | 0.000 | 0.000 | 0.000 |
| 0.000 | -0.000 | -0.000 | 42.858 | 0.000 | 0.000 |
| -0.000 | 0.000 | -0.000 | -0.000 | 42.858 | 0.000 |
| -0.000 | -0.000 | 0.000 | -0.000 | 0.000 | 42.858 |
| 153.484 | 131.101 | 131.101 | 0.000 | -0.000 | -0.000 |
| 131.101 | 153.484 | 131.101 | -0.000 | 0.000 | -0.000 |
| 131.101 | 131.101 | 153.484 | -0.000 | -0.000 | 0.000 |
| -0.000 | 0.000 | 0.000 | 80.099 | 0.000 | 0.000 |
| 0.000 | -0.000 | 0.000 | -0.000 | 80.099 | 0.000 |
| 0.000 | 0.000 | -0.000 | -0.000 | 0.000 | 80.099 |
| 153.484 | 131.101 | 131.101 | 0.000 | -0.000 | -0.000 |
| 131.101 | 153.484 | 131.101 | 0.000 | -0.000 | 0.000 |
| 131.101 | 131.101 | 153.484 | -0.000 | -0.000 | -0.000 |
| 0.000 | -0.000 | -0.000 | 80.099 | 0.000 | -0.000 |
| -0.000 | 0.000 | -0.000 | 0.000 | 80.099 | 0.000 |
| -0.000 | -0.000 | 0.000 | 0.000 | -0.000 | 80.099 |
| 153.485 | 131.101 | 131.101 | -0.000 | 0.000 | 0.000 |
| 131.101 | 153.485 | 131.101 | -0.000 | 0.000 | -0.000 |
| 131.101 | 131.101 | 153.485 | -0.000 | -0.000 | -0.000 |
| 0.000 | 0.000 | 0.000 | 80.099 | 0.000 | 0.000 |
| 0.000 | 0.000 | 0.000 | -0.000 | 80.099 | 0.000 |
| 0.000 | 0.000 | 0.000 | -0.000 | 0.000 | 80.099 |
| 153.484 | 131.101 | 131.101 | 0.000 | -0.000 | 0.000 |
| 131.101 | 153.484 | 131.101 | 0.000 | -0.000 | 0.000 |
| 131.101 | 131.101 | 153.484 | 0.000 | 0.000 | 0.000 |
| -0.000 | -0.000 | -0.000 | 80.099 | 0.000 | -0.000 |
| -0.000 | -0.000 | -0.000 | 0.000 | 80.099 | 0.000 |
| -0.000 | -0.000 | -0.000 | 0.000 | 0.000 | 80.099 |
| 153.489 | 131.101 | 131.101 | -0.000 | 0.000 | 0.000 |
| 131.101 | 153.489 | 131.101 | -0.000 | 0.000 | -0.000 |
| 131.101 | 131.101 | 153.489 | -0.000 | -0.000 | -0.000 |
| 0.000 | 0.000 | 0.000 | 80.099 | -0.000 | 0.000 |
| 0.000 | 0.000 | 0.000 | -0.000 | 80.099 | -0.000 |
| 0.000 | 0.000 | 0.000 | -0.000 | -0.000 | 80.099 |
| 153.479 | 131.100 | 131.100 | 0.000 | 0.000 | -0.000 |
| 131.100 | 153.479 | 131.100 | 0.000 | -0.000 | 0.000 |
| 131.100 | 131.100 | 153.479 | 0.000 | 0.000 | -0.000 |
| -0.000 | -0.000 | -0.000 | 80.099 | -0.000 | -0.000 |
| -0.000 | -0.000 | -0.000 | 0.000 | 80.099 | -0.000 |
| -0.000 | -0.000 | -0.000 | -0.000 | -0.000 | 80.099 |
| 213.934 | 130.798 | 96.071 | -0.000 | 0.000 | -0.000 |
| 130.798 | 213.934 | 96.071 | -0.000 | -0.000 | -0.000 |
| 96.071 | 96.071 | 305.255 | -0.000 | 0.000 | -0.000 |
| -0.000 | -0.000 | -0.000 | 53.198 | 0.000 | 0.000 |
| -0.000 | -0.000 | -0.000 | -0.000 | 53.198 | 0.000 |
| 0.000 | 0.000 | -0.000 | -0.000 | -0.000 | 64.743 |
| 213.933 | 130.798 | 96.071 | 0.000 | -0.000 | 0.000 |
| 107.622 | 237.109 | 96.071 | 0.000 | -0.000 | 0.000 |
| 96.071 | 96.071 | 305.256 | 0.000 | -0.000 | 0.000 |
| 0.000 | 0.000 | 0.000 | 53.198 | -0.000 | 0.000 |
| 0.000 | 0.000 | 0.000 | 0.000 | 53.198 | 0.000 |
| -0.000 | -0.000 | 0.000 | 0.000 | -0.000 | 64.743 |
| 237.111 | 107.623 | 96.071 | -0.000 | 0.000 | 0.000 |
| 130.799 | 213.934 | 96.070 | -0.000 | 0.000 | -0.000 |
| 96.070 | 96.070 | 305.254 | -0.000 | 0.000 | -0.000 |
| -0.000 | -0.000 | -0.000 | 53.198 | 0.000 | -0.000 |
| -0.000 | -0.000 | -0.000 | -0.000 | 53.198 | -0.000 |
| 0.000 | 0.000 | -0.000 | -0.000 | 0.000 | 64.743 |
| 237.108 | 107.622 | 96.071 | 0.000 | -0.000 | -0.000 |
| 107.622 | 237.108 | 96.071 | 0.000 | 0.000 | 0.000 |
| 96.071 | 96.071 | 305.257 | 0.000 | -0.000 | 0.000 |
| 0.000 | 0.000 | 0.000 | 53.198 | -0.000 | 0.000 |
| 0.000 | 0.000 | 0.000 | 0.000 | 53.198 | -0.000 |
| -0.000 | -0.000 | 0.000 | 0.000 | -0.000 | 64.743 |
| 213.946 | 130.800 | 96.068 | -0.000 | 0.000 | -0.000 |
| 130.802 | 213.943 | 96.068 | -0.000 | 0.000 | -0.000 |
| 96.067 | 96.067 | 305.241 | -0.000 | 0.000 | -0.000 |
| -0.001 | -0.001 | -0.003 | 53.198 | 0.000 | -0.000 |
| -0.001 | -0.001 | -0.003 | -0.000 | 53.198 | -0.000 |
| 0.001 | 0.003 | -0.002 | -0.000 | 0.000 | 41.568 |
| 237.096 | 107.621 | 96.073 | 0.000 | -0.000 | -0.000 |
| 130.794 | 213.924 | 96.074 | 0.000 | -0.000 | 0.000 |
| 96.074 | 96.074 | 305.269 | -0.000 | -0.000 | 0.000 |
| 0.001 | 0.001 | 0.003 | 53.198 | -0.000 | 0.000 |
| 0.001 | 0.001 | 0.003 | 0.000 | 53.198 | 0.000 |
| -0.001 | -0.003 | 0.002 | 0.000 | -0.000 | 41.568 |
| 248.386 | 110.827 | 105.927 | 0.000 | -0.000 | -0.000 |
| 137.287 | 221.926 | 105.927 | -0.000 | 0.000 | 0.000 |
| 105.927 | 105.927 | 358.061 | 0.000 | -0.000 | 0.000 |
| 0.000 | 0.000 | 0.000 | 63.888 | 0.000 | 0.000 |
| 0.000 | -0.000 | 0.000 | 0.000 | 63.888 | 0.000 |
| 0.000 | 0.000 | 0.000 | 0.000 | -0.000 | 68.779 |
| 248.385 | 110.827 | 105.927 | -0.000 | 0.000 | 0.000 |
| 110.827 | 248.385 | 105.927 | 0.000 | 0.000 | 0.000 |
| 105.927 | 105.927 | 358.061 | 0.000 | 0.000 | -0.000 |
| -0.000 | -0.000 | -0.000 | 63.888 | 0.000 | -0.000 |
| -0.000 | 0.000 | -0.000 | -0.000 | 63.888 | 0.000 |
| -0.000 | -0.000 | -0.000 | 0.000 | -0.000 | 68.779 |
| 221.929 | 137.288 | 105.928 | 0.000 | -0.000 | 0.000 |
| 137.287 | 221.930 | 105.928 | -0.000 | -0.000 | 0.000 |
| 105.927 | 105.927 | 358.061 | 0.000 | -0.000 | 0.000 |
| 0.000 | 0.000 | 0.000 | 63.888 | -0.000 | 0.000 |
| 0.000 | 0.000 | 0.000 | -0.000 | 63.888 | 0.000 |
| 0.001 | 0.001 | 0.000 | 0.000 | 0.000 | 42.319 |
| 221.922 | 137.286 | 105.927 | -0.000 | -0.000 | -0.000 |
| 137.287 | 221.922 | 105.927 | 0.000 | 0.000 | -0.000 |
| 105.927 | 105.927 | 358.062 | -0.000 | 0.000 | -0.000 |
| -0.000 | -0.000 | -0.000 | 63.888 | 0.000 | -0.000 |
| -0.000 | -0.000 | -0.000 | 0.000 | 63.888 | -0.000 |
| -0.001 | -0.001 | -0.000 | -0.000 | 0.000 | 42.319 |
| 248.413 | 110.833 | 105.930 | 0.000 | 0.000 | -0.000 |
| 137.285 | 221.968 | 105.932 | -0.000 | -0.000 | 0.000 |
| 105.927 | 105.927 | 358.060 | -0.000 | -0.000 | 0.000 |
| 0.001 | 0.004 | 0.001 | 63.888 | 0.000 | 0.000 |
| 0.004 | 0.001 | 0.001 | -0.000 | 63.888 | 0.000 |
| 0.011 | 0.007 | 0.003 | 0.000 | -0.000 | 42.319 |
| 221.893 | 137.280 | 105.923 | -0.000 | 0.000 | -0.000 |
| 137.289 | 221.884 | 105.923 | -0.000 | -0.000 | -0.000 |
| 105.927 | 105.927 | 358.063 | -0.000 | 0.000 | -0.000 |
| -0.001 | -0.004 | -0.001 | 63.888 | 0.000 | -0.000 |
| -0.004 | -0.001 | -0.001 | -0.000 | 63.888 | -0.000 |
| -0.011 | -0.007 | -0.003 | -0.000 | -0.000 | 42.319 |
| 10.859 | 17.898 | 17.898 | -0.000 | -0.000 | -0.000 |
| 17.898 | 10.859 | 17.898 | -0.000 | -0.000 | -0.000 |
| 17.898 | 17.898 | 10.859 | -0.000 | -0.000 | -0.000 |
| -0.000 | -0.000 | -0.000 | 5.890 | 0.000 | 0.000 |
| -0.000 | -0.000 | -0.000 | 0.000 | 5.890 | 0.000 |
| -0.000 | -0.000 | -0.000 | 0.000 | 0.000 | 5.890 |
| 10.859 | 17.898 | 17.898 | 0.000 | 0.000 | 0.000 |
| 17.898 | 10.859 | 17.898 | 0.000 | 0.000 | 0.000 |
| 17.898 | 17.898 | 10.859 | 0.000 | 0.000 | 0.000 |
| 0.000 | 0.000 | 0.000 | 5.890 | 0.000 | -0.000 |
| 0.000 | 0.000 | 0.000 | 0.000 | 5.890 | -0.000 |
| 0.000 | 0.000 | 0.000 | 0.000 | -0.000 | 5.890 |
| 10.859 | 17.897 | 17.897 | -0.000 | -0.000 | -0.000 |
| 17.897 | 10.859 | 17.897 | -0.000 | -0.000 | -0.000 |
| 17.897 | 17.897 | 10.859 | -0.000 | -0.000 | -0.000 |
| -0.000 | -0.000 | -0.000 | 5.890 | -0.000 | 0.000 |
| -0.000 | -0.000 | -0.000 | -0.000 | 5.890 | 0.000 |
| -0.000 | -0.000 | -0.000 | -0.000 | 0.000 | 5.890 |
| 10.859 | 17.898 | 17.898 | 0.000 | 0.000 | 0.000 |
| 17.898 | 10.859 | 17.898 | 0.000 | 0.000 | 0.000 |
| 17.898 | 17.898 | 10.859 | 0.000 | 0.000 | 0.000 |
| 0.000 | 0.000 | 0.000 | 5.890 | 0.000 | -0.000 |
| 0.000 | 0.000 | 0.000 | 0.000 | 5.890 | -0.000 |
| 0.000 | 0.000 | 0.000 | 0.000 | -0.000 | 5.890 |
| 10.861 | 17.897 | 17.897 | -0.000 | -0.000 | -0.000 |
| 17.897 | 10.861 | 17.897 | -0.000 | -0.000 | -0.000 |
| 17.897 | 17.897 | 10.861 | -0.000 | -0.000 | -0.000 |
| -0.000 | -0.000 | -0.000 | -23.642 | -0.000 | -0.000 |
| -0.000 | -0.000 | -0.000 | -0.000 | -23.642 | -0.000 |
| -0.000 | -0.000 | -0.000 | -0.000 | -0.000 | -23.642 |
| 10.858 | 17.898 | 17.898 | 0.000 | 0.000 | 0.000 |
| 17.898 | 10.858 | 17.898 | 0.000 | 0.000 | 0.000 |
| 17.898 | 17.898 | 10.858 | 0.000 | 0.000 | 0.000 |
| 0.000 | 0.000 | 0.000 | -23.642 | 0.000 | 0.000 |
| 0.000 | 0.000 | 0.000 | 0.000 | -23.642 | 0.000 |
| 0.000 | 0.000 | 0.000 | 0.000 | 0.000 | -23.642 |
| 25.785 | 85.430 | 37.360 | 0.000 | 0.000 | 0.000 |
| 85.430 | 25.785 | 37.360 | 0.000 | -0.000 | -0.000 |
| 37.360 | 37.360 | 277.655 | -0.000 | 0.000 | 0.000 |
| 0.000 | 0.000 | -0.000 | -21.109 | 0.000 | -0.000 |
| 0.000 | 0.000 | -0.000 | -0.000 | -21.109 | -0.000 |
| 0.000 | 0.000 | 0.000 | -0.000 | -0.000 | -62.220 |
| 25.785 | 85.429 | 37.360 | 0.000 | -0.000 | 0.000 |
| 85.429 | 25.785 | 37.360 | 0.000 | -0.000 | 0.000 |
| 37.360 | 37.360 | 277.655 | 0.000 | -0.000 | -0.000 |
| -0.000 | -0.000 | -0.000 | -21.109 | -0.000 | -0.000 |
| -0.000 | -0.000 | -0.000 | 0.000 | -21.109 | 0.000 |
| -0.000 | -0.000 | -0.000 | 0.000 | -0.000 | -62.220 |
| 126.219 | -15.002 | 37.360 | -0.000 | 0.000 | -0.000 |
| -15.002 | 126.219 | 37.360 | -0.000 | 0.000 | 0.000 |
| 37.360 | 37.360 | 277.654 | -0.000 | 0.000 | -0.000 |
| 0.000 | 0.000 | 0.000 | -21.109 | 0.000 | -0.000 |
| 0.000 | 0.000 | 0.000 | 0.000 | -21.109 | -0.000 |
| 0.000 | 0.000 | 0.000 | -0.000 | -0.000 | -62.220 |
| -20643421.428 | -12593590.955 | -7404057.710 | -1312135.553 | -504461.064 | 2453198.489 |
| -11633288.632 | -16789392.151 | -7658984.585 | -2636944.980 | -890555.695 | -1517120.816 |
| 37.360 | 37.360 | 277.657 | 0.000 | -0.000 | 0.000 |
| -0.000 | -0.000 | -0.000 | -21.109 | -0.000 | -0.000 |
| -0.000 | -0.000 | -0.000 | 0.000 | -21.109 | 0.000 |
| -0.000 | -0.000 | -0.000 | 0.000 | 0.000 | -62.220 |
| 219752.776 | 1294937.232 | 690450.786 | 62824.881 | -179521.649 | -120729.852 |
| 1408470.107 | 945420.118 | -156678.693 | -502241.816 | -116654.170 | 75509.712 |
| 37.360 | 37.360 | 277.639 | -0.000 | -0.000 | 0.000 |
| 0.001 | 0.001 | 0.000 | -21.109 | 0.000 | 0.000 |
| 0.001 | 0.001 | 0.000 | -0.000 | -21.109 | -0.000 |
| 0.002 | 0.001 | 0.001 | 0.000 | 0.000 | -62.220 |
| -3156849.473 | -1363068.578 | -193935.510 | -293293.169 | -42930.197 | -45644.676 |
| -1490330.923 | -1654406.814 | -180202.626 | 192420.594 | 102902.624 | -604623.596 |
| 37.360 | 37.360 | 277.671 | 0.000 | -0.000 | -0.000 |
| -0.001 | -0.001 | -0.000 | -21.109 | -0.000 | 0.000 |
| -0.001 | -0.001 | -0.000 | 0.000 | -21.109 | 0.000 |
| -0.002 | -0.001 | -0.001 | 0.000 | -0.000 | -62.220 |
| 42.497 | 57.712 | 135.989 | -35.707 | -0.000 | 0.000 |
| 57.712 | 42.497 | 135.989 | 35.707 | 0.000 | 0.000 |
| 125.468 | 125.468 | 125.044 | -0.000 | 0.000 | 0.000 |
| -35.707 | 35.707 | 0.000 | 47.969 | -0.000 | 0.000 |
| 0.000 | 0.000 | 0.000 | -0.000 | 47.969 | -35.707 |
| -0.000 | -0.000 | 0.000 | -0.000 | -35.707 | -7.608 |
| 42.497 | 57.712 | 135.989 | -35.707 | 0.000 | -0.000 |
| 57.712 | 42.497 | 135.989 | 35.707 | -0.000 | -0.000 |
| 125.468 | 125.468 | 125.044 | 0.000 | 0.000 | -0.000 |
| -35.707 | 35.707 | -0.000 | 47.969 | 0.000 | -0.000 |
| -0.000 | -0.000 | -0.000 | 0.000 | 47.969 | -35.707 |
| -0.000 | 0.000 | -0.000 | 0.000 | -35.707 | -7.608 |
| 42.496 | 57.712 | 135.989 | -35.707 | -0.000 | 0.000 |
| 57.712 | 42.496 | 135.989 | 35.707 | -0.000 | 0.000 |
| 125.468 | 125.468 | 125.045 | 0.000 | -0.000 | 0.000 |
| -35.707 | 35.707 | 0.000 | 47.969 | 0.000 | 0.000 |
| 0.000 | 0.000 | 0.000 | -0.000 | 47.969 | -35.707 |
| -0.000 | -0.000 | 0.000 | -0.000 | -35.707 | -7.608 |
| 42.497 | 57.712 | 135.989 | -35.707 | -0.000 | -0.000 |
| 57.712 | 42.497 | 135.989 | 35.707 | 0.000 | 0.000 |
| 125.468 | 125.468 | 125.044 | 0.000 | 0.000 | -0.000 |
| -35.707 | 35.707 | -0.000 | 47.969 | -0.000 | -0.000 |
| -0.000 | -0.000 | -0.000 | 0.000 | 47.969 | -35.707 |
| 0.000 | 0.000 | -0.000 | 0.000 | -35.707 | -7.608 |
| 42.494 | 57.712 | 135.990 | -35.708 | 0.000 | 0.000 |
| 57.711 | 42.494 | 135.990 | 35.708 | 0.000 | 0.000 |
| 125.470 | 125.470 | 125.050 | -0.000 | -0.000 | 0.000 |
| -35.706 | 35.708 | 0.002 | 47.970 | -0.000 | 0.000 |
| 0.001 | 0.000 | 0.002 | -0.001 | 47.969 | -35.707 |
| -0.000 | -0.001 | 0.000 | -0.000 | -35.707 | -7.608 |
| 42.500 | 57.712 | 135.988 | -35.706 | 0.000 | -0.000 |
| 57.713 | 42.499 | 135.988 | 35.705 | 0.000 | -0.000 |
| 125.466 | 125.466 | 125.038 | -0.000 | 0.000 | -0.000 |
| -35.707 | 35.706 | -0.002 | 47.969 | 0.000 | -0.000 |
| -0.001 | -0.000 | -0.002 | 0.001 | 47.969 | -35.707 |
| 0.000 | 0.001 | -0.000 | 0.000 | -35.707 | -7.608 |
| 165.884 | 25.098 | 25.098 | 0.000 | -0.000 | 0.000 |
| 25.098 | 165.884 | 25.098 | 0.000 | -0.000 | -0.000 |
| 25.098 | 25.098 | 165.884 | 0.000 | 0.000 | 0.000 |
| 0.000 | 0.000 | 0.000 | -27.858 | -0.000 | 0.000 |
| 0.000 | 0.000 | 0.000 | 0.000 | -27.858 | 0.000 |
| 0.000 | 0.000 | 0.000 | 0.000 | -0.000 | -27.858 |
| 165.884 | 25.098 | 25.098 | -0.000 | 0.000 | -0.000 |
| 25.098 | 165.884 | 25.098 | -0.000 | -0.000 | 0.000 |
| 25.098 | 25.098 | 165.884 | -0.000 | 0.000 | -0.000 |
| -0.000 | -0.000 | -0.000 | -27.858 | 0.000 | -0.000 |
| -0.000 | -0.000 | -0.000 | 0.000 | -27.858 | 0.000 |
| -0.000 | -0.000 | -0.000 | 0.000 | 0.000 | -27.858 |
| 165.886 | 25.098 | 25.098 | 0.000 | 0.000 | 0.000 |
| 25.098 | 165.886 | 25.098 | 0.000 | -0.000 | 0.000 |
| 25.098 | 25.098 | 165.886 | 0.000 | 0.000 | -0.000 |
| 0.000 | 0.000 | 0.000 | -27.858 | -0.000 | 0.000 |
| 0.000 | 0.000 | 0.000 | 0.000 | -27.858 | 0.000 |
| 0.000 | 0.000 | 0.000 | 0.000 | -0.000 | -27.858 |
| 165.883 | 25.098 | 25.098 | -0.000 | 0.000 | 0.000 |
| 25.098 | 165.883 | 25.098 | -0.000 | 0.000 | 0.000 |
| 25.098 | 25.098 | 165.883 | -0.000 | 0.000 | -0.000 |
| -0.000 | -0.000 | -0.000 | -27.858 | 0.000 | -0.000 |
| -0.000 | -0.000 | -0.000 | 0.000 | -27.858 | -0.000 |
| -0.000 | -0.000 | -0.000 | -0.000 | 0.000 | -27.858 |
| 165.898 | 25.100 | 25.100 | 0.000 | 0.000 | -0.000 |
| 25.100 | 165.898 | 25.100 | 0.000 | -0.000 | -0.000 |
| 25.100 | 25.100 | 165.898 | 0.000 | -0.000 | 0.000 |
| 0.000 | 0.001 | 0.001 | -27.858 | -0.000 | -0.000 |
| 0.001 | 0.000 | 0.001 | 0.000 | -27.858 | 0.000 |
| 0.001 | 0.001 | 0.000 | 0.000 | 0.000 | -27.858 |
| 165.871 | 25.097 | 25.097 | -0.000 | 0.000 | 0.000 |
| 25.097 | 165.871 | 25.097 | -0.000 | 0.000 | -0.000 |
| 25.097 | 25.097 | 165.871 | -0.000 | 0.000 | 0.000 |
| -0.000 | -0.001 | -0.001 | -27.858 | 0.000 | -0.000 |
| -0.001 | -0.000 | -0.001 | -0.000 | -27.858 | 0.000 |
| -0.001 | -0.001 | -0.000 | -0.000 | 0.000 | -27.858 |
| 315.768 | 98.981 | 142.638 | 0.000 | 4.467 | 0.000 |
| 99.362 | 276.544 | 62.708 | 0.000 | 0.852 | 0.000 |
| 142.561 | 62.265 | 302.498 | -0.000 | 2.090 | 0.000 |
| -0.569 | -1.140 | -0.460 | 14.566 | -1.576 | 0.808 |
| 3.917 | 0.307 | 2.658 | -0.000 | 74.722 | 0.000 |
| -1.178 | -2.361 | -0.952 | 1.026 | -3.262 | -59.212 |
| 324.970 | 116.681 | 150.521 | 0.000 | 5.163 | -0.000 |
| 99.913 | 277.653 | 63.151 | -0.000 | 2.517 | -0.000 |
| 143.045 | 63.245 | 302.883 | -0.000 | 3.775 | -0.000 |
| 0.569 | 1.140 | 0.460 | 14.566 | 1.576 | 0.808 |
| 5.151 | 2.781 | 3.656 | 0.000 | 78.142 | -0.000 |
| 1.178 | 2.361 | 0.952 | 1.026 | 3.262 | -59.212 |
| 316.077 | 99.599 | 142.890 | 0.000 | 5.217 | 0.000 |
| 116.699 | 309.873 | 77.571 | -0.000 | 1.528 | 0.000 |
| 142.864 | 62.869 | 302.747 | 0.000 | 2.840 | 0.000 |
| -0.058 | -0.116 | -0.047 | 14.566 | -0.161 | 0.806 |
| 4.473 | 1.421 | 3.108 | -0.000 | 76.234 | 0.000 |
| -0.119 | -0.238 | -0.096 | 1.025 | -0.328 | -59.856 |
| 316.132 | 99.707 | 142.934 | -0.000 | 5.384 | -0.000 |
| 99.704 | 277.226 | 62.985 | -0.000 | 1.766 | 0.000 |
| 142.913 | 62.968 | 302.780 | -0.000 | 3.006 | -0.000 |
| 0.058 | 0.116 | 0.047 | 14.566 | 0.161 | 0.806 |
| 4.597 | 1.670 | 3.209 | -0.000 | 76.576 | -0.000 |
| 0.119 | 0.238 | 0.096 | 1.025 | 0.328 | -59.856 |
| 316.087 | 99.639 | 142.898 | -0.000 | 5.479 | -0.000 |
| 99.636 | 277.123 | 62.927 | -0.000 | 1.933 | -0.000 |
| 142.880 | 62.914 | 302.784 | -0.000 | 3.188 | -0.000 |
| -0.010 | -0.019 | -0.008 | 14.566 | -0.027 | 0.751 |
| 4.585 | 1.645 | 3.203 | -0.000 | 76.385 | 0.000 |
| -0.015 | -0.032 | -0.012 | 1.025 | -0.032 | -59.863 |
| 316.113 | 99.664 | 142.912 | 0.000 | 5.526 | -0.000 |
| 99.671 | 277.152 | 62.951 | 0.000 | 1.973 | 0.000 |
| 142.895 | 62.927 | 302.737 | -0.000 | 2.932 | -0.000 |
| 0.010 | 0.019 | 0.008 | 14.566 | 0.027 | 0.751 |
| 4.546 | 1.561 | 3.166 | -0.000 | 76.424 | -0.000 |
| 0.015 | 0.032 | 0.012 | 1.025 | 0.032 | -59.863 |
| -168.932 | -239.696 | -649.024 | 11.696 | -0.000 | 0.000 |
| -133.186 | -63.380 | -327.163 | -10.908 | 0.000 | 0.000 |
| 32.233 | 32.233 | 102.443 | -0.000 | -0.000 | 0.000 |
| -273.967 | -297.357 | -675.019 | 21.171 | 0.000 | 0.000 |
| -285.662 | -285.662 | -675.019 | 0.000 | 21.171 | 11.695 |
| -0.000 | -0.000 | -0.000 | 0.000 | 12.373 | 35.805 |
| 119.192 | 47.582 | 32.220 | 12.373 | 0.000 | 0.000 |
| 47.582 | 119.192 | 32.220 | -12.373 | -0.000 | -0.000 |
| 191.399 | 191.399 | 391.614 | 0.000 | -0.000 | 0.000 |
| 297.357 | 273.967 | 675.019 | 21.171 | -0.000 | 0.000 |
| 285.662 | 285.662 | 675.019 | -0.000 | 21.171 | 11.695 |
| 0.000 | 0.000 | 0.000 | -0.000 | 12.373 | 35.805 |
| 88.150 | 17.376 | -41.534 | 11.704 | -0.000 | 0.000 |
| 25.648 | 95.592 | -17.935 | -11.022 | 0.000 | 0.000 |
| -2.474 | -2.474 | 16.059 | -0.000 | -0.000 | 0.000 |
| 12.373 | -12.373 | -0.000 | 22.296 | -0.000 | 0.000 |
| -0.000 | -0.000 | -0.000 | 0.000 | 22.296 | 12.373 |
| -0.000 | -0.000 | -0.000 | 0.000 | 12.373 | 35.805 |
| 119.193 | 47.582 | 32.220 | 12.373 | -0.000 | 0.000 |
| 74.554 | 145.303 | 93.503 | -11.684 | 0.000 | 0.000 |
| 32.233 | 32.233 | 102.443 | 0.000 | 0.000 | 0.000 |
| 40.281 | 16.892 | 67.549 | 21.171 | -0.000 | -0.000 |
| 0.000 | 0.000 | 0.000 | -0.000 | 22.296 | 12.373 |
| 0.000 | 0.000 | 0.000 | -0.000 | 12.373 | 35.805 |
| 119.182 | 47.582 | 32.220 | 12.373 | -0.000 | 0.000 |
| 42.818 | 113.600 | 18.626 | -11.714 | -0.000 | -0.000 |
| 32.233 | 32.233 | 102.451 | -0.000 | 0.000 | 0.000 |
| 8.593 | -14.704 | -7.220 | 21.093 | -0.000 | 0.000 |
| -0.001 | -0.000 | -0.001 | 0.000 | 22.296 | 12.373 |
| -2.929 | -2.931 | -6.920 | 0.000 | 11.678 | 35.371 |
| 119.202 | 47.583 | 32.221 | 12.373 | -0.000 | -0.000 |
| 36.979 | 102.850 | -12.949 | -7.618 | -0.000 | 0.000 |
| -0.946 | -0.946 | -5.768 | 0.000 | -0.000 | 0.000 |
| 14.703 | -8.592 | 7.220 | 21.094 | -0.000 | -0.000 |
| 0.001 | 0.000 | 0.001 | -0.000 | 22.296 | 12.373 |
| 2.929 | 2.931 | 6.920 | -0.000 | 11.678 | 35.371 |
| 120.715 | 48.046 | 32.224 | 12.339 | 0.000 | -0.000 |
| 48.045 | 120.715 | 32.224 | -12.339 | 0.000 | 0.000 |
| -720.541 | -720.541 | -1785.203 | 0.000 | 0.000 | 0.000 |
| 12.339 | -12.339 | -0.000 | 22.332 | 0.000 | 0.000 |
| -0.000 | -0.000 | -0.000 | 0.000 | 22.332 | 12.339 |
| -746.421 | -746.421 | -1868.369 | 0.000 | 11.688 | 35.929 |
| 300.632 | 233.577 | 103.715 | 7.678 | 0.000 | 0.000 |
| 745.553 | 816.877 | 1764.050 | -11.248 | -0.000 | 0.000 |
| 32.224 | 32.224 | 102.393 | -0.000 | -0.000 | 0.000 |
| 12.339 | -12.339 | 0.000 | 22.332 | -0.000 | 0.000 |
| 0.000 | 0.000 | 0.000 | -0.000 | 22.332 | 12.339 |
| 746.421 | 746.421 | 1868.369 | -0.000 | 11.688 | 35.929 |
| 43.496 | -28.364 | -161.068 | 11.690 | -0.000 | -0.000 |
| -28.372 | 43.488 | -161.087 | -11.690 | 0.000 | -0.000 |
| -47.392 | -47.392 | -101.119 | 0.000 | -0.000 | -0.000 |
| -58.763 | -81.261 | -174.178 | 20.503 | 0.000 | 0.000 |
| -18.813 | -18.813 | -8.769 | 0.000 | 12.257 | 6.782 |
| -74.646 | -74.646 | -186.846 | 0.000 | 11.688 | 35.929 |
| 192.795 | 120.938 | 212.638 | 11.686 | 0.000 | -0.000 |
| 115.338 | 186.630 | 196.064 | -11.221 | -0.000 | 0.000 |
| 19.296 | 19.296 | 10.385 | -0.000 | 0.000 | -0.000 |
| 12.339 | -12.339 | 0.000 | 22.332 | -0.000 | -0.000 |
| 18.813 | 18.813 | 8.769 | -0.000 | 12.257 | 6.782 |
| 74.646 | 74.646 | 186.846 | -0.000 | 11.688 | 35.929 |
| 120.721 | 48.050 | 32.224 | 12.339 | 0.000 | 0.000 |
| 38.660 | 110.531 | 6.705 | -11.691 | 0.000 | -0.000 |
| -1.931 | -1.931 | -1.043 | 0.000 | -0.000 | -0.000 |
| 6.308 | -6.328 | 5.154 | 12.060 | -0.000 | -0.000 |
| -7.572 | -7.571 | -18.952 | 0.000 | 21.232 | 11.679 |
| -6.981 | -6.985 | -17.360 | 0.000 | 11.198 | 35.634 |
| 122.114 | 51.444 | 35.436 | 10.700 | 0.000 | 0.000 |
| 48.049 | 120.726 | 32.225 | -12.339 | -0.000 | 0.000 |
| 32.225 | 32.225 | 102.394 | -0.000 | -0.000 | 0.000 |
| 12.339 | -12.338 | 0.001 | 22.332 | -0.000 | 0.000 |
| 7.572 | 7.571 | 18.952 | -0.000 | 21.232 | 11.679 |
| 6.981 | 6.985 | 17.360 | -0.000 | 11.198 | 35.634 |
| 120.585 | 47.994 | 32.189 | -12.326 | -0.000 | -0.000 |
| -711.981 | -645.021 | -2442.684 | 7.744 | -0.000 | -0.000 |
| -109.113 | -109.113 | -398.622 | -0.000 | -0.000 | 0.000 |
| -12.326 | 12.326 | -0.000 | 22.307 | -0.000 | 0.000 |
| -0.000 | -0.000 | -0.000 | -0.000 | 22.307 | -12.326 |
| -0.000 | -0.000 | -0.000 | -0.000 | -12.326 | 36.296 |
| 120.586 | 47.994 | 32.189 | -12.326 | 0.000 | 0.000 |
| 47.994 | 120.586 | 32.189 | 12.326 | 0.000 | 0.000 |
| 143.315 | 143.315 | 506.419 | 0.000 | 0.000 | 0.000 |
| -12.326 | 12.326 | 0.000 | 22.307 | 0.000 | 0.000 |
| 0.000 | 0.000 | 0.000 | 0.000 | 22.307 | -12.326 |
| 0.000 | 0.000 | 0.000 | 0.000 | -12.326 | 36.296 |
| 101.483 | 30.194 | -31.527 | -11.282 | -0.000 | -0.000 |
| -35.644 | 31.404 | -246.044 | 7.816 | -0.000 | -0.000 |
| 32.189 | 32.189 | 102.280 | -0.000 | -0.000 | -0.000 |
| -24.079 | -1.230 | -45.395 | 20.806 | -0.000 | 0.000 |
| -75.295 | -75.295 | -244.523 | -0.000 | 14.577 | -7.726 |
| -12.602 | -12.602 | -45.206 | -0.000 | -11.428 | 35.737 |
| 120.587 | 47.994 | 32.189 | -12.326 | 0.000 | 0.000 |
| 56.447 | 128.084 | 62.612 | 11.560 | 0.000 | 0.000 |
| 32.189 | 32.189 | 102.280 | 0.000 | 0.000 | 0.000 |
| 67.569 | 83.021 | 244.523 | 14.577 | 0.000 | 0.000 |
| 75.295 | 75.295 | 244.523 | 0.000 | 14.577 | -7.726 |
| 12.602 | 12.602 | 45.206 | 0.000 | -11.428 | 35.737 |
| 109.962 | 39.711 | 2.705 | -10.447 | -0.000 | -0.000 |
| 36.958 | 96.360 | -24.240 | 0.491 | -0.000 | -0.000 |
| -7.440 | -7.440 | -24.210 | -0.000 | -0.000 | 0.000 |
| -12.895 | 8.942 | -7.089 | 19.963 | -0.000 | 0.000 |
| -0.001 | -0.000 | -0.001 | -0.000 | 22.307 | -12.326 |
| -7.570 | -7.574 | -24.581 | -0.000 | -7.703 | 33.457 |
| 117.050 | 46.837 | 25.681 | -10.382 | 0.000 | -0.000 |
| 47.997 | 120.597 | 32.189 | 12.326 | 0.000 | 0.000 |
| 22.581 | 22.581 | 74.471 | 0.000 | 0.000 | 0.000 |
| 1.660 | 15.724 | 28.175 | 13.407 | 0.000 | 0.000 |
| 0.001 | 0.000 | 0.001 | 0.000 | 22.307 | -12.326 |
| 7.570 | 7.574 | 24.581 | 0.000 | -7.703 | 33.457 |
| 422.606 | 226.710 | 363.494 | 0.000 | 0.000 | 0.000 |
| 111.357 | 193.879 | 111.198 | 0.000 | 0.000 | 0.000 |
| 163.800 | 111.717 | 221.988 | 0.000 | -0.000 | -0.000 |
| 192.773 | 110.606 | 192.341 | -19.623 | -0.000 | -0.000 |
| 0.000 | 0.000 | 0.000 | 0.000 | 94.969 | 0.000 |
| -0.000 | -0.000 | 0.000 | 0.000 | -0.000 | 42.437 |
| 222.464 | 111.877 | 163.802 | -0.000 | 0.000 | 0.000 |
| 111.357 | 193.879 | 111.198 | -0.000 | 0.000 | -0.000 |
| 163.800 | 111.717 | 221.988 | -0.000 | 0.000 | 0.000 |
| -192.773 | -110.606 | -192.341 | -19.623 | 0.000 | 0.000 |
| -0.000 | -0.000 | -0.000 | -0.000 | 94.969 | 0.000 |
| 0.000 | 0.000 | -0.000 | -0.000 | 0.000 | 42.437 |
| 222.465 | 111.876 | 163.802 | 0.000 | -0.000 | -0.000 |
| 111.356 | 193.879 | 111.198 | 0.000 | -0.000 | -0.000 |
| 154.740 | 106.518 | 212.948 | 0.000 | -0.000 | 0.000 |
| 30.947 | 17.756 | 30.878 | 9.488 | -0.000 | 0.000 |
| 22.820 | 13.093 | 22.769 | 0.000 | 94.969 | -0.000 |
| -0.000 | -0.000 | 0.000 | 0.000 | -0.000 | 42.437 |
| 172.544 | 83.234 | 113.993 | -0.000 | -0.000 | 0.000 |
| 111.357 | 193.880 | 111.198 | -0.000 | 0.000 | -0.000 |
| 113.941 | 83.109 | 172.241 | -0.000 | 0.000 | -0.000 |
| -30.947 | -17.756 | -30.878 | 9.488 | -0.000 | 0.000 |
| -22.820 | -13.093 | -22.769 | -0.000 | 94.969 | -0.000 |
| 0.000 | 0.000 | -0.000 | -0.000 | 0.000 | 42.437 |
| 195.960 | 96.667 | 137.355 | 0.000 | -0.000 | -0.000 |
| 96.996 | 185.645 | 96.870 | 0.000 | -0.000 | -0.000 |
| 137.403 | 96.569 | 195.649 | 0.000 | -0.000 | -0.000 |
| 5.691 | 3.264 | 5.677 | -18.407 | -0.000 | -0.000 |
| 2.284 | 1.310 | 2.279 | 0.000 | 94.969 | -0.000 |
| 5.669 | 3.253 | 5.658 | 0.000 | -0.000 | -18.871 |
| 192.115 | 94.465 | 133.522 | 0.000 | 0.000 | 0.000 |
| 93.122 | 183.411 | 93.005 | -0.000 | 0.000 | 0.000 |
| 133.491 | 94.328 | 191.748 | -0.000 | 0.000 | -0.000 |
| -5.691 | -3.264 | -5.677 | -18.407 | -0.000 | 0.000 |
| -2.284 | -1.310 | -2.279 | -0.000 | 94.969 | -0.000 |
| -5.669 | -3.253 | -5.658 | -0.000 | 0.000 | -18.871 |
| 215.934 | 96.967 | 96.967 | -0.000 | -0.000 | -0.000 |
| 96.967 | 215.934 | 96.967 | -0.000 | -0.000 | -0.000 |
| 96.967 | 96.967 | 215.934 | -0.000 | 0.000 | 0.000 |
| 50.490 | 50.490 | 50.490 | 34.834 | 0.000 | 0.000 |
| 50.490 | 50.490 | 50.490 | 0.000 | 34.834 | 0.000 |
| 50.490 | 50.490 | 50.490 | 0.000 | 0.000 | 34.834 |
| 215.934 | 96.967 | 96.967 | 0.000 | 0.000 | -0.000 |
| 96.967 | 215.934 | 96.967 | 0.000 | -0.000 | 0.000 |
| 96.967 | 96.967 | 215.934 | 0.000 | 0.000 | -0.000 |
| -50.490 | -50.490 | -50.490 | 34.834 | -0.000 | -0.000 |
| -50.490 | -50.490 | -50.490 | -0.000 | 34.834 | -0.000 |
| -50.490 | -50.490 | -50.490 | -0.000 | -0.000 | 34.834 |
| 215.933 | 96.967 | 96.967 | -0.000 | 0.000 | 0.000 |
| 96.967 | 215.933 | 96.967 | -0.000 | -0.000 | 0.000 |
| 96.967 | 96.967 | 215.933 | 0.000 | 0.000 | -0.000 |
| -0.000 | -0.000 | -0.000 | 41.353 | 0.000 | 0.000 |
| -0.000 | -0.000 | -0.000 | 0.000 | 41.353 | 0.000 |
| -0.000 | -0.000 | -0.000 | 0.000 | 0.000 | 41.353 |
| 199.761 | 94.188 | 94.188 | -0.000 | -0.000 | -0.000 |
| 94.188 | 199.761 | 94.188 | -0.000 | -0.000 | -0.000 |
| 94.188 | 94.188 | 199.761 | -0.000 | -0.000 | -0.000 |
| 0.000 | 0.000 | 0.000 | 41.353 | 0.000 | 0.000 |
| 0.000 | 0.000 | 0.000 | 0.000 | 41.353 | 0.000 |
| 0.000 | 0.000 | 0.000 | 0.000 | 0.000 | 41.353 |
| 208.938 | 100.152 | 100.152 | 0.000 | 0.000 | 0.000 |
| 100.152 | 208.938 | 100.152 | 0.000 | 0.000 | 0.000 |
| 100.152 | 100.152 | 208.938 | 0.000 | 0.000 | 0.000 |
| 0.649 | 0.648 | 0.648 | 32.962 | 0.000 | 0.000 |
| 0.648 | 0.649 | 0.648 | 0.000 | 32.962 | 0.000 |
| 0.648 | 0.648 | 0.649 | 0.000 | 0.000 | 32.962 |
| 207.986 | 98.776 | 98.776 | -0.000 | -0.000 | -0.000 |
| 98.776 | 207.986 | 98.776 | -0.000 | -0.000 | -0.000 |
| 98.776 | 98.776 | 207.986 | -0.000 | -0.000 | -0.000 |
| -0.649 | -0.648 | -0.648 | 32.962 | -0.000 | -0.000 |
| -0.648 | -0.649 | -0.648 | -0.000 | 32.962 | -0.000 |
| -0.648 | -0.648 | -0.649 | -0.000 | -0.000 | 32.962 |
| 213.924 | 96.902 | 96.902 | 0.000 | 0.000 | -0.000 |
| 96.902 | 213.924 | 96.902 | 0.000 | 0.000 | -0.000 |
| 96.902 | 96.902 | 213.924 | 0.000 | 0.000 | 0.000 |
| 0.658 | 0.658 | 0.658 | 30.257 | 0.000 | -0.000 |
| 0.658 | 0.658 | 0.658 | 0.000 | 30.257 | 0.000 |
| 0.658 | 0.658 | 0.658 | 0.000 | 0.000 | 30.257 |
| 213.924 | 96.902 | 96.902 | 0.000 | -0.000 | 0.000 |
| 96.902 | 213.924 | 96.902 | -0.000 | -0.000 | 0.000 |
| 96.902 | 96.902 | 213.924 | 0.000 | 0.000 | 0.000 |
| -0.658 | -0.658 | -0.658 | 30.257 | -0.000 | -0.000 |
| -0.658 | -0.658 | -0.658 | -0.000 | 30.257 | 0.000 |
| -0.658 | -0.658 | -0.658 | -0.000 | -0.000 | 30.257 |
| 204.133 | 99.795 | 99.795 | -0.000 | 0.000 | -0.000 |
| 99.795 | 204.133 | 99.795 | -0.000 | 0.000 | 0.000 |
| 99.795 | 99.795 | 204.133 | 0.000 | 0.000 | -0.000 |
| 0.000 | 0.000 | 0.000 | 41.099 | -0.000 | -0.000 |
| 0.000 | 0.000 | 0.000 | -0.000 | 41.099 | -0.000 |
| 0.000 | 0.000 | 0.000 | -0.000 | -0.000 | 41.099 |
| 213.924 | 96.902 | 96.902 | -0.000 | -0.000 | 0.000 |
| 96.902 | 213.924 | 96.902 | 0.000 | -0.000 | 0.000 |
| 96.902 | 96.902 | 213.924 | -0.000 | -0.000 | -0.000 |
| -0.000 | -0.000 | -0.000 | 41.099 | 0.000 | 0.000 |
| -0.000 | -0.000 | -0.000 | 0.000 | 41.099 | 0.000 |
| -0.000 | -0.000 | -0.000 | -0.000 | 0.000 | 41.099 |
| 204.403 | 99.642 | 99.642 | 0.000 | 0.000 | -0.000 |
| 99.642 | 204.403 | 99.642 | 0.000 | 0.000 | -0.000 |
| 99.642 | 99.642 | 204.403 | -0.000 | -0.000 | 0.000 |
| 0.000 | 0.000 | 0.000 | 41.099 | -0.000 | -0.000 |
| 0.000 | 0.000 | 0.000 | -0.000 | 41.099 | 0.000 |
| 0.000 | 0.000 | 0.000 | -0.000 | 0.000 | 41.099 |
| 213.923 | 96.902 | 96.902 | 0.000 | -0.000 | -0.000 |
| 96.902 | 213.923 | 96.902 | 0.000 | -0.000 | 0.000 |
| 96.902 | 96.902 | 213.923 | -0.000 | -0.000 | -0.000 |
| -0.000 | -0.000 | -0.000 | 41.099 | -0.000 | 0.000 |
| -0.000 | -0.000 | -0.000 | -0.000 | 41.099 | 0.000 |
| -0.000 | -0.000 | -0.000 | 0.000 | 0.000 | 41.099 |
| 427.239 | 359.574 | 359.574 | -0.000 | -0.000 | -0.000 |
| 359.574 | 427.239 | 359.574 | -0.000 | -0.000 | -0.000 |
| 359.574 | 359.574 | 427.239 | -0.000 | -0.000 | 0.000 |
| 0.000 | 0.000 | 0.000 | 66.852 | -0.000 | -0.000 |
| 0.000 | -0.000 | 0.000 | -0.000 | 66.852 | 0.000 |
| 0.000 | 0.000 | 0.000 | -0.000 | -0.000 | 66.852 |
| -170.330 | -238.413 | -238.413 | -0.000 | 0.000 | 0.000 |
| -238.413 | -170.330 | -238.413 | -0.000 | 0.000 | 0.000 |
| -238.413 | -238.413 | -170.330 | -0.000 | 0.000 | 0.000 |
| -0.000 | 0.000 | -0.000 | 66.852 | -0.000 | -0.000 |
| 0.000 | -0.000 | -0.000 | 0.000 | 66.852 | -0.000 |
| -0.000 | -0.000 | -0.000 | 0.000 | -0.000 | 66.852 |
| 199.446 | 112.719 | 112.719 | -0.000 | -0.000 | -0.000 |
| 139.762 | 205.950 | 139.762 | 0.000 | -0.000 | -0.000 |
| 139.762 | 139.762 | 205.950 | -0.000 | -0.000 | 0.000 |
| 0.000 | 0.000 | 0.000 | 66.852 | 0.000 | 0.000 |
| 0.000 | 0.000 | 0.000 | -0.000 | 66.852 | 0.000 |
| 0.000 | 0.000 | 0.000 | -0.000 | -0.000 | 66.852 |
| 199.446 | 112.719 | 112.719 | 0.000 | -0.000 | -0.000 |
| 112.719 | 199.446 | 112.719 | 0.000 | -0.000 | -0.000 |
| 112.719 | 112.719 | 199.446 | -0.000 | -0.000 | -0.000 |
| -0.000 | -0.000 | -0.000 | 66.852 | -0.000 | 0.000 |
| -0.000 | -0.000 | -0.000 | 0.000 | 66.852 | -0.000 |
| -0.000 | -0.000 | -0.000 | 0.000 | -0.000 | 66.852 |
| 185.301 | 116.309 | 116.309 | -0.000 | -0.000 | -0.000 |
| 112.719 | 199.445 | 112.719 | -0.000 | 0.000 | -0.000 |
| 112.719 | 112.719 | 199.445 | -0.000 | 0.000 | -0.000 |
| 1.985 | 1.985 | 1.985 | 60.805 | -0.000 | 0.000 |
| 1.985 | 1.985 | 1.985 | -0.000 | 60.805 | -0.000 |
| 1.985 | 1.985 | 1.985 | -0.000 | -0.000 | 60.805 |
| 199.448 | 112.719 | 112.719 | -0.000 | -0.000 | -0.000 |
| 112.719 | 199.448 | 112.719 | 0.000 | -0.000 | -0.000 |
| 112.719 | 112.719 | 199.448 | 0.000 | -0.000 | -0.000 |
| -1.985 | -1.985 | -1.985 | 60.805 | 0.000 | 0.000 |
| -1.985 | -1.985 | -1.985 | 0.000 | 60.805 | 0.000 |
| -1.985 | -1.985 | -1.985 | 0.000 | 0.000 | 60.805 |
| 194.801 | 111.318 | 111.318 | 0.000 | -0.000 | 0.000 |
| 111.318 | 194.801 | 111.318 | 0.000 | -0.000 | 0.000 |
| 111.318 | 111.318 | 194.801 | 0.000 | 0.000 | 0.000 |
| 0.006 | 0.006 | 0.006 | 60.450 | -0.000 | -0.000 |
| 0.006 | 0.006 | 0.006 | 0.000 | 60.450 | -0.000 |
| 0.006 | 0.006 | 0.006 | 0.000 | -0.000 | 60.450 |
| 179.521 | 112.731 | 112.731 | -0.000 | 0.000 | 0.000 |
| 112.731 | 179.521 | 112.731 | -0.000 | 0.000 | 0.000 |
| 112.731 | 112.731 | 179.521 | -0.000 | 0.000 | 0.000 |
| -0.006 | -0.006 | -0.006 | 60.450 | 0.000 | 0.000 |
| -0.006 | -0.006 | -0.006 | -0.000 | 60.450 | 0.000 |
| -0.006 | -0.006 | -0.006 | -0.000 | 0.000 | 60.450 |
| 194.801 | 111.318 | 111.318 | 0.000 | -0.000 | 0.000 |
| 107.915 | 184.391 | 107.915 | 0.000 | -0.000 | -0.000 |
| 107.915 | 107.915 | 184.391 | 0.000 | -0.000 | 0.000 |
| 0.001 | 0.001 | 0.001 | 60.450 | -0.000 | -0.000 |
| 0.001 | 0.001 | 0.001 | 0.000 | 60.450 | -0.000 |
| 0.001 | 0.001 | 0.001 | 0.000 | -0.000 | 60.450 |
| 179.523 | 112.733 | 112.733 | -0.000 | 0.000 | 0.000 |
| 112.733 | 179.523 | 112.733 | -0.000 | -0.000 | 0.000 |
| 112.733 | 112.733 | 179.523 | -0.000 | 0.000 | 0.000 |
| -0.001 | -0.001 | -0.001 | 60.450 | 0.000 | 0.000 |
| -0.001 | -0.001 | -0.001 | -0.000 | 60.450 | 0.000 |
| -0.001 | -0.001 | -0.001 | -0.000 | 0.000 | 60.450 |
| 184.395 | 107.915 | 107.915 | 0.000 | -0.000 | 0.000 |
| 107.915 | 184.395 | 107.915 | 0.000 | -0.000 | 0.000 |
| 107.915 | 107.915 | 184.395 | 0.000 | -0.000 | -0.000 |
| 0.000 | 0.001 | 0.002 | 64.819 | -0.000 | 0.000 |
| 0.001 | 0.000 | 0.002 | 0.000 | 64.819 | 0.000 |
| 0.001 | 0.002 | 0.000 | 0.000 | -0.000 | 64.819 |
| 184.386 | 107.915 | 107.915 | -0.000 | 0.000 | -0.000 |
| 107.915 | 184.386 | 107.915 | -0.000 | 0.000 | 0.000 |
| 107.915 | 107.915 | 184.386 | -0.000 | -0.000 | -0.000 |
| -0.000 | -0.001 | -0.002 | 64.819 | 0.000 | -0.000 |
| -0.001 | -0.000 | -0.002 | -0.000 | 64.819 | -0.000 |
| -0.001 | -0.002 | -0.000 | -0.000 | -0.000 | 64.819 |
| 303.230 | 52.604 | 116.711 | 0.000 | 0.000 | -0.000 |
| 52.474 | 205.794 | 54.155 | 0.000 | 0.000 | -0.000 |
| 116.279 | 53.847 | 179.677 | 0.000 | -0.000 | 0.000 |
| -3.388 | -7.210 | -16.005 | -289.577 | -0.000 | -0.000 |
| 0.195 | 0.416 | 0.923 | 0.000 | 67.757 | -0.000 |
| -4.295 | -9.141 | -20.292 | 0.000 | -0.000 | -35.747 |
| 304.673 | 55.674 | 123.528 | 0.000 | 0.000 | -0.000 |
| 52.156 | 205.117 | 52.653 | -0.000 | -0.000 | -0.000 |
| 115.960 | 53.170 | 178.174 | -0.000 | -0.000 | 0.000 |
| 3.388 | 7.210 | 16.005 | -289.577 | 0.000 | -0.000 |
| -0.195 | -0.416 | -0.923 | -0.000 | 67.757 | -0.000 |
| 4.295 | 9.141 | 20.292 | -0.000 | -0.000 | -35.747 |
| 304.672 | 55.674 | 123.527 | 0.000 | 0.000 | -0.000 |
| 52.333 | 205.493 | 53.489 | 0.000 | 0.000 | 0.000 |
| 116.136 | 53.545 | 179.008 | 0.000 | 0.000 | 0.000 |
| -0.901 | -1.917 | -4.253 | -339.887 | 0.000 | -0.000 |
| 0.019 | 0.042 | 0.092 | 0.000 | 67.757 | -0.000 |
| 0.000 | 0.000 | 0.000 | -0.000 | -0.000 | 0.401 |
| 303.060 | 52.241 | 115.907 | -0.000 | -0.000 | 0.000 |
| 52.301 | 205.427 | 53.339 | -0.000 | -0.000 | 0.000 |
| 123.666 | 69.570 | 214.577 | -0.000 | 0.000 | 0.000 |
| 0.901 | 1.917 | 4.253 | -339.887 | 0.000 | 0.000 |
| -0.019 | -0.042 | -0.092 | -0.000 | 67.757 | -0.000 |
| -0.000 | -0.000 | -0.000 | 0.000 | 0.000 | 0.401 |
| 303.073 | 52.279 | 115.988 | 0.000 | -0.000 | -0.000 |
| 52.318 | 205.458 | 53.420 | 0.000 | 0.000 | 0.000 |
| 123.665 | 69.571 | 214.613 | 0.000 | 0.000 | 0.000 |
| 0.014 | 0.036 | 0.090 | -247.056 | 0.000 | 0.000 |
| 0.000 | 0.004 | 0.008 | 0.000 | 67.757 | 0.000 |
| 9276417.899 | -8332675.673 | -6310967.576 | 0.000 | 0.000 | -9800202.921 |
| 303.078 | 52.272 | 115.976 | -0.000 | -0.000 | -0.000 |
| 52.315 | 205.462 | 53.408 | -0.000 | -0.000 | 0.000 |
| 116.120 | 53.507 | 178.891 | -0.000 | 0.000 | -0.000 |
| 0.087 | 0.175 | 0.369 | -339.887 | 0.000 | -0.000 |
| -0.000 | -0.004 | -0.008 | -0.000 | 67.757 | -0.000 |
| -9276417.899 | 8332675.673 | 6310967.576 | -0.000 | 0.000 | -9800202.921 |
| 227.295 | 138.584 | 106.470 | 0.000 | -0.000 | 0.000 |
| 139.877 | 198.718 | 104.953 | 0.000 | 0.000 | -0.000 |
| 107.059 | 104.246 | 356.730 | 0.000 | -0.000 | 0.000 |
| -0.000 | -0.000 | 0.000 | 61.862 | -0.000 | 0.000 |
| 0.242 | -0.274 | 0.005 | 0.000 | 64.439 | 0.000 |
| 0.237 | -0.268 | 0.005 | 0.000 | 0.000 | 42.866 |
| 252.856 | 109.663 | 106.980 | -0.000 | 0.000 | -0.000 |
| 139.390 | 199.269 | 104.944 | -0.000 | -0.000 | 0.000 |
| 106.571 | 104.798 | 356.720 | -0.000 | -0.000 | 0.000 |
| 0.000 | 0.000 | -0.000 | 61.862 | 0.000 | -0.000 |
| -0.242 | 0.274 | -0.005 | -0.000 | 64.439 | -0.000 |
| -0.237 | 0.268 | -0.005 | -0.000 | 0.000 | 42.866 |
| 227.076 | 138.832 | 106.466 | 0.000 | 0.000 | -0.000 |
| 110.437 | 232.027 | 104.366 | 0.000 | -0.000 | 0.000 |
| 106.838 | 104.496 | 356.726 | 0.000 | -0.000 | -0.000 |
| 0.006 | -0.006 | 0.000 | 61.859 | -0.000 | 0.000 |
| 0.024 | -0.027 | 0.001 | 0.000 | 64.439 | 0.000 |
| 0.024 | -0.027 | 0.000 | 0.000 | -0.000 | 42.866 |
| 227.028 | 138.887 | 106.465 | -0.000 | 0.000 | 0.000 |
| 110.437 | 232.026 | 104.366 | -0.000 | 0.000 | -0.000 |
| 107.329 | 103.941 | 356.735 | -0.000 | 0.000 | -0.000 |
| -0.006 | 0.006 | -0.000 | 61.859 | 0.000 | -0.000 |
| -0.024 | 0.027 | -0.001 | -0.000 | 64.439 | 0.000 |
| -0.024 | 0.027 | -0.000 | -0.000 | -0.000 | 42.866 |
| 227.050 | 138.858 | 106.465 | 0.000 | -0.000 | -0.000 |
| 139.637 | 198.993 | 104.947 | 0.000 | -0.000 | -0.000 |
| 106.816 | 104.521 | 356.727 | 0.000 | -0.000 | -0.000 |
| 0.000 | -0.002 | 0.000 | 61.859 | 0.000 | 0.000 |
| 0.003 | -0.003 | 0.001 | 0.000 | 64.439 | -0.000 |
| 0.005 | -0.001 | 0.000 | 0.000 | -0.000 | 42.866 |
| 227.054 | 138.861 | 106.466 | -0.000 | 0.000 | -0.000 |
| 139.629 | 198.993 | 104.950 | -0.000 | 0.000 | 0.000 |
| 106.813 | 104.525 | 356.723 | -0.000 | 0.000 | 0.000 |
| -0.000 | 0.002 | -0.000 | 61.859 | 0.000 | -0.000 |
| -0.003 | 0.003 | -0.001 | -0.000 | 64.439 | 0.000 |
| -0.005 | 0.001 | -0.000 | -0.000 | -0.000 | 42.866 |
| 242.433 | 109.213 | 99.080 | 9.604 | -0.000 | 0.000 |
| 109.213 | 242.433 | 99.080 | -9.604 | -0.000 | -0.000 |
| 99.081 | 99.081 | 321.293 | -0.000 | -0.000 | -0.000 |
| 9.604 | -9.604 | -0.000 | 56.485 | 0.000 | -0.000 |
| 40.094 | 40.094 | 207.244 | -0.000 | 56.373 | 10.329 |
| 0.000 | -0.000 | -0.000 | -0.000 | 9.604 | 66.610 |
| 242.433 | 109.213 | 99.080 | 9.604 | 0.000 | 0.000 |
| 109.213 | 242.433 | 99.080 | -9.604 | 0.000 | 0.000 |
| 99.081 | 99.081 | 321.293 | 0.000 | 0.000 | 0.000 |
| 9.604 | -9.604 | 0.000 | 56.485 | -0.000 | 0.000 |
| -40.094 | -40.094 | -207.244 | 0.000 | 56.373 | 10.329 |
| -0.000 | 0.000 | 0.000 | 0.000 | 9.604 | 66.610 |
| 242.433 | 109.213 | 99.080 | 9.604 | -0.000 | -0.000 |
| 118.030 | 241.620 | 119.766 | -10.349 | 0.000 | -0.000 |
| 102.496 | 102.496 | 338.947 | 0.000 | -0.000 | -0.000 |
| 14.342 | -6.318 | 20.737 | 56.373 | 0.000 | -0.000 |
| 4.012 | 4.012 | 20.737 | -0.000 | 56.373 | 10.330 |
| 4.114 | 4.114 | 21.264 | -0.000 | 10.348 | 61.802 |
| 242.433 | 109.213 | 99.080 | 9.604 | -0.000 | 0.000 |
| 109.213 | 242.433 | 99.080 | -9.604 | -0.000 | 0.000 |
| 94.478 | 94.478 | 297.500 | 0.000 | -0.000 | 0.000 |
| 6.318 | -14.342 | -20.737 | 56.373 | 0.000 | 0.000 |
| -4.012 | -4.012 | -20.737 | 0.000 | 56.373 | 10.330 |
| -4.114 | -4.114 | -21.264 | 0.000 | 10.348 | 61.802 |
| 228.679 | 124.752 | 103.700 | 11.871 | 0.000 | -0.000 |
| 124.750 | 228.681 | 103.700 | -11.871 | 0.000 | -0.000 |
| 99.080 | 99.080 | 321.286 | -0.000 | 0.000 | -0.000 |
| 10.800 | -9.949 | 2.200 | 56.367 | -0.000 | 0.000 |
| -0.001 | -0.000 | -0.001 | -0.001 | 56.485 | 9.604 |
| 0.001 | -0.001 | -0.000 | -0.000 | 9.604 | 66.610 |
| 242.436 | 109.213 | 99.081 | 9.605 | 0.000 | 0.000 |
| 109.215 | 242.434 | 99.081 | -9.605 | -0.000 | 0.000 |
| 99.082 | 99.082 | 321.299 | -0.000 | -0.000 | 0.000 |
| 9.604 | -9.604 | 0.001 | 56.484 | 0.000 | 0.000 |
| 0.001 | 0.000 | 0.001 | 0.001 | 56.485 | 9.604 |
| -0.001 | 0.001 | 0.000 | 0.000 | 9.604 | 66.610 |
| 170.482 | 104.260 | 104.260 | 0.000 | -0.000 | 0.000 |
| 104.260 | 170.482 | 104.260 | -0.000 | -0.000 | 0.000 |
| 104.260 | 104.260 | 170.482 | 0.000 | -0.000 | 0.000 |
| 0.000 | -0.000 | 0.000 | 41.188 | -0.000 | 0.000 |
| -0.000 | 0.000 | 0.000 | -0.000 | 41.188 | 0.000 |
| 0.000 | 0.000 | 0.000 | -0.000 | -0.000 | 41.188 |
| 170.482 | 104.260 | 104.260 | 0.000 | 0.000 | -0.000 |
| 104.260 | 170.482 | 104.260 | 0.000 | 0.000 | 0.000 |
| 104.260 | 104.260 | 170.482 | -0.000 | -0.000 | -0.000 |
| -0.000 | 0.000 | 0.000 | 41.188 | -0.000 | -0.000 |
| 0.000 | -0.000 | 0.000 | 0.000 | 41.188 | -0.000 |
| 0.000 | 0.000 | -0.000 | 0.000 | 0.000 | 41.188 |
| 170.482 | 104.260 | 104.260 | -0.000 | -0.000 | 0.000 |
| 104.260 | 170.482 | 104.260 | -0.000 | -0.000 | 0.000 |
| 104.260 | 104.260 | 170.482 | 0.000 | 0.000 | -0.000 |
| 0.000 | 0.000 | 0.000 | 41.188 | -0.000 | 0.000 |
| 0.000 | 0.000 | 0.000 | -0.000 | 41.188 | 0.000 |
| 0.000 | 0.000 | 0.000 | 0.000 | -0.000 | 41.188 |
| 170.483 | 104.260 | 104.260 | -0.000 | 0.000 | -0.000 |
| 104.260 | 170.483 | 104.260 | 0.000 | 0.000 | -0.000 |
| 104.260 | 104.260 | 170.483 | -0.000 | -0.000 | -0.000 |
| -0.000 | -0.000 | -0.000 | 41.188 | 0.000 | 0.000 |
| -0.000 | -0.000 | -0.000 | -0.000 | 41.188 | -0.000 |
| -0.000 | -0.000 | -0.000 | -0.000 | 0.000 | 41.188 |
| 140.053 | 81.112 | 81.112 | 0.000 | 0.000 | 0.000 |
| 81.112 | 140.053 | 81.112 | 0.000 | 0.000 | 0.000 |
| 81.112 | 81.112 | 140.053 | 0.000 | -0.000 | 0.000 |
| 0.001 | 0.001 | 0.001 | 41.188 | -0.000 | -0.000 |
| 0.001 | 0.001 | 0.001 | 0.000 | 41.188 | -0.000 |
| 0.001 | 0.001 | 0.001 | -0.000 | -0.000 | 41.188 |
| 170.486 | 104.260 | 104.260 | 0.000 | 0.000 | -0.000 |
| 104.260 | 170.486 | 104.260 | 0.000 | 0.000 | -0.000 |
| 104.260 | 104.260 | 170.486 | 0.000 | -0.000 | -0.000 |
| -0.001 | -0.001 | -0.001 | 41.188 | 0.000 | 0.000 |
| -0.001 | -0.001 | -0.001 | 0.000 | 41.188 | -0.000 |
| -0.001 | -0.001 | -0.001 | -0.000 | 0.000 | 41.188 |
| 168.131 | 103.569 | 103.569 | 0.000 | -0.000 | 0.000 |
| 103.569 | 168.131 | 103.569 | 0.000 | 0.000 | 0.000 |
| 103.569 | 103.569 | 168.131 | 0.000 | 0.000 | 0.000 |
| -0.000 | -0.000 | -0.000 | 40.673 | 0.000 | 0.000 |
| -0.000 | -0.000 | -0.000 | 0.000 | 40.673 | 0.000 |
| -0.000 | -0.000 | -0.000 | 0.000 | 0.000 | 40.673 |
| 168.131 | 103.569 | 103.569 | -0.000 | -0.000 | 0.000 |
| 103.569 | 168.131 | 103.569 | -0.000 | -0.000 | -0.000 |
| 103.569 | 103.569 | 168.131 | -0.000 | -0.000 | -0.000 |
| 0.000 | 0.000 | 0.000 | 40.673 | -0.000 | 0.000 |
| 0.000 | 0.000 | 0.000 | -0.000 | 40.673 | -0.000 |
| 0.000 | 0.000 | 0.000 | -0.000 | -0.000 | 40.673 |
| 140.099 | 78.152 | 78.152 | 0.000 | 0.000 | 0.000 |
| 78.152 | 140.099 | 78.152 | 0.000 | 0.000 | 0.000 |
| 78.152 | 78.152 | 140.099 | 0.000 | 0.000 | 0.000 |
| 0.000 | 0.000 | 0.000 | 40.673 | 0.000 | -0.000 |
| 0.000 | 0.000 | 0.000 | 0.000 | 40.673 | 0.000 |
| 0.000 | 0.000 | 0.000 | 0.000 | 0.000 | 40.673 |
| 168.131 | 103.568 | 103.568 | -0.000 | -0.000 | -0.000 |
| 103.568 | 168.131 | 103.568 | -0.000 | -0.000 | -0.000 |
| 103.568 | 103.568 | 168.131 | -0.000 | -0.000 | -0.000 |
| -0.000 | -0.000 | -0.000 | 40.673 | -0.000 | -0.000 |
| -0.000 | -0.000 | -0.000 | -0.000 | 40.673 | -0.000 |
| -0.000 | -0.000 | -0.000 | -0.000 | -0.000 | 40.673 |
| 139.462 | 77.509 | 77.509 | 0.000 | 0.000 | -0.000 |
| 77.509 | 139.462 | 77.509 | 0.000 | 0.000 | 0.000 |
| 77.509 | 77.509 | 139.462 | 0.000 | 0.000 | 0.000 |
| 0.001 | 0.001 | 0.001 | 40.673 | -0.000 | 0.000 |
| 0.001 | 0.001 | 0.001 | 0.000 | 40.673 | 0.000 |
| 0.001 | 0.001 | 0.001 | 0.000 | 0.000 | 40.673 |
| 168.129 | 103.567 | 103.567 | -0.000 | -0.000 | -0.000 |
| 103.567 | 168.129 | 103.567 | -0.000 | -0.000 | -0.000 |
| 103.567 | 103.567 | 168.129 | -0.000 | -0.000 | -0.000 |
| -0.001 | -0.001 | -0.001 | 40.673 | -0.000 | -0.000 |
| -0.001 | -0.001 | -0.001 | -0.000 | 40.673 | -0.000 |
| -0.001 | -0.001 | -0.001 | -0.000 | -0.000 | 40.673 |
| 257.583 | 168.575 | 171.352 | -0.000 | 0.000 | 0.000 |
| 1109.187 | -48.130 | 471.696 | 0.000 | 0.000 | 0.000 |
| 1111.480 | -217.000 | 644.695 | 0.000 | 0.000 | 0.000 |
| -416.152 | -682.661 | -81.128 | 93.265 | 0.000 | -0.000 |
| 936.785 | -394.816 | 293.423 | 0.000 | 87.515 | 0.000 |
| -0.000 | 0.000 | 0.000 | -0.000 | 0.000 | 88.279 |
| 251.473 | 1590.602 | 218.538 | 0.000 | -0.000 | -0.000 |
| 186.217 | 1759.698 | 226.326 | -0.000 | -0.000 | 0.000 |
| -762.289 | 572.712 | 57.815 | -0.000 | -0.000 | -0.000 |
| 416.152 | 682.661 | 81.128 | 93.265 | -0.000 | 0.000 |
| -936.785 | 394.816 | -293.423 | -0.000 | 87.515 | -0.000 |
| 0.000 | -0.000 | -0.000 | 0.000 | -0.000 | 88.279 |
| 340.177 | 129.120 | 202.774 | 0.000 | -0.000 | 0.000 |
| 173.210 | 200.021 | 176.856 | 0.000 | 0.000 | -0.000 |
| 268.441 | 138.326 | 380.493 | 0.000 | 0.000 | 0.000 |
| 0.000 | 0.000 | 0.000 | 96.896 | 0.000 | -0.000 |
| 93.689 | -39.486 | 29.346 | 0.000 | 87.515 | 0.000 |
| 93.688 | -39.486 | 29.345 | 0.000 | 0.000 | 84.595 |
| 153.477 | 208.108 | 143.933 | -0.000 | 0.000 | -0.000 |
| 169.272 | 362.643 | 176.344 | 0.000 | -0.000 | 0.000 |
| 172.601 | 176.895 | 363.604 | 0.000 | -0.000 | 0.000 |
| -0.000 | -0.000 | -0.000 | 96.896 | -0.000 | -0.000 |
| -93.689 | 39.486 | -29.346 | -0.000 | 87.515 | -0.000 |
| -93.688 | 39.486 | -29.345 | -0.000 | -0.000 | 84.595 |
| 251.191 | 164.933 | 176.920 | 0.000 | -0.000 | 0.000 |
| 173.193 | 329.960 | 180.260 | 0.000 | 0.000 | -0.000 |
| 172.601 | 176.896 | 363.605 | -0.000 | -0.000 | 0.000 |
| 0.000 | 0.002 | 0.001 | 96.896 | 0.000 | 0.000 |
| -0.001 | 0.000 | -0.000 | -0.000 | 92.380 | 0.000 |
| 9.458 | -3.987 | 2.963 | 0.000 | 0.000 | 84.560 |
| 239.257 | 172.763 | 169.837 | -0.000 | -0.000 | -0.000 |
| 175.542 | 352.265 | 182.521 | 0.000 | -0.000 | -0.000 |
| 172.600 | 176.893 | 363.602 | 0.000 | 0.000 | 0.000 |
| -0.000 | -0.002 | -0.001 | 96.896 | -0.000 | -0.000 |
| 0.001 | -0.000 | 0.000 | -0.000 | 92.380 | 0.000 |
| -9.458 | 3.987 | -2.963 | -0.000 | -0.000 | 84.560 |
| 120.062 | -13.839 | 146.333 | 0.000 | -0.000 | 0.000 |
| 28.505 | 146.483 | 152.534 | -0.000 | -0.000 | -0.000 |
| 174.383 | 177.205 | 365.777 | -0.000 | -0.000 | -0.000 |
| -257.337 | 28.970 | -273.879 | 93.371 | 0.000 | -0.000 |
| -257.338 | 28.970 | -273.879 | 0.000 | 89.147 | -0.000 |
| -257.338 | 28.970 | -273.880 | 0.000 | 0.000 | 88.493 |
| 526.978 | 145.216 | 449.813 | -0.000 | 0.000 | -0.000 |
| 171.893 | 362.237 | 177.204 | -0.000 | -0.000 | -0.000 |
| 433.457 | 149.589 | 624.316 | -0.000 | 0.000 | -0.000 |
| 257.337 | -28.970 | 273.879 | 93.371 | 0.000 | -0.000 |
| 257.338 | -28.970 | 273.879 | -0.000 | 89.147 | -0.000 |
| 257.338 | -28.970 | 273.880 | -0.000 | -0.000 | 88.493 |
| 244.148 | 177.040 | 148.560 | 0.000 | 0.000 | 0.000 |
| 163.596 | 320.344 | 179.605 | 0.000 | 0.000 | 0.000 |
| 115.479 | 143.578 | 362.624 | 0.000 | 0.000 | -0.000 |
| 0.000 | 0.000 | 0.000 | 97.275 | -0.000 | 0.000 |
| 0.000 | 0.000 | 0.000 | 0.000 | 94.793 | 0.000 |
| 0.000 | 0.000 | 0.000 | 0.000 | -0.000 | 92.246 |
| 285.762 | 198.547 | 179.531 | -0.000 | 0.000 | 0.000 |
| 171.893 | 362.237 | 177.204 | -0.000 | -0.000 | 0.000 |
| 174.383 | 177.205 | 365.776 | 0.000 | 0.000 | -0.000 |
| -0.000 | -0.000 | -0.000 | 97.275 | 0.000 | -0.000 |
| -0.000 | -0.000 | -0.000 | 0.000 | 94.793 | 0.000 |
| -0.000 | -0.000 | -0.000 | -0.000 | 0.000 | 92.246 |
| 269.601 | 174.014 | 173.108 | 0.000 | 0.000 | -0.000 |
| 171.895 | 362.246 | 177.206 | -0.000 | 0.000 | 0.000 |
| 173.161 | 178.683 | 349.616 | 0.000 | -0.000 | -0.000 |
| 0.000 | 0.001 | 0.000 | 97.275 | -0.000 | -0.000 |
| -5.628 | -3.735 | 1.884 | 0.000 | 87.611 | -0.000 |
| -1.433 | -1.838 | -0.291 | 0.000 | -0.000 | 86.882 |
| 281.786 | 171.891 | 174.382 | 0.000 | -0.000 | -0.000 |
| 181.020 | 344.224 | 181.069 | -0.000 | 0.000 | 0.000 |
| 174.381 | 177.204 | 365.773 | 0.000 | 0.000 | 0.000 |
| -0.000 | -0.001 | -0.000 | 97.275 | 0.000 | -0.000 |
| 5.628 | 3.735 | -1.884 | -0.000 | 87.611 | -0.000 |
| 1.433 | 1.838 | 0.291 | -0.000 | 0.000 | 86.882 |
| 584.519 | 451.589 | -241.345 | 0.000 | -0.000 | -0.000 |
| 717.239 | 1106.532 | -751.119 | 0.000 | -0.000 | -0.000 |
| 402.078 | 443.257 | -165.681 | 0.000 | -0.000 | 0.000 |
| 229.158 | 272.765 | -415.528 | 85.481 | -0.000 | 0.000 |
| 229.158 | 272.766 | -415.528 | 0.000 | 87.982 | -0.000 |
| 616.365 | 902.829 | -936.469 | 0.000 | -0.000 | 91.530 |
| -274.480 | -717.334 | 1110.883 | -0.000 | 0.000 | -0.000 |
| -51.005 | 78.687 | 587.114 | -0.000 | 0.000 | -0.000 |
| 172.020 | 169.256 | 260.482 | -0.000 | 0.000 | -0.000 |
| -229.158 | -272.765 | 415.528 | 85.481 | 0.000 | -0.000 |
| -229.158 | -272.766 | 415.528 | -0.000 | 87.982 | 0.000 |
| -616.365 | -902.829 | 936.469 | -0.000 | 0.000 | 91.530 |
| 378.360 | 206.127 | 132.574 | 0.000 | -0.000 | 0.000 |
| 201.075 | 378.960 | 129.963 | 0.000 | -0.000 | 0.000 |
| 172.020 | 169.256 | 260.482 | 0.000 | -0.000 | 0.000 |
| 61.567 | 90.178 | -93.545 | 80.921 | -0.000 | -0.000 |
| 22.929 | 27.292 | -41.577 | 0.000 | 87.980 | -0.000 |
| 0.000 | 0.000 | -0.000 | 0.000 | -0.000 | 97.022 |
| 280.794 | 95.225 | 267.864 | -0.000 | 0.000 | 0.000 |
| 177.229 | 363.509 | 169.838 | -0.000 | 0.000 | 0.000 |
| 113.262 | 84.681 | 334.825 | -0.000 | 0.000 | -0.000 |
| -61.567 | -90.178 | 93.545 | 80.921 | 0.000 | -0.000 |
| -22.929 | -27.292 | 41.577 | -0.000 | 87.980 | -0.000 |
| -61.584 | -90.203 | 93.571 | -0.000 | 0.000 | 91.535 |
| 348.039 | 191.695 | 167.208 | 0.000 | -0.000 | -0.000 |
| 180.719 | 354.909 | 166.831 | 0.000 | -0.000 | -0.000 |
| 175.176 | 173.184 | 245.433 | 0.000 | -0.000 | 0.000 |
| 5.618 | 8.202 | -8.567 | 81.558 | -0.000 | -0.000 |
| -0.000 | -0.000 | -0.001 | 0.000 | 91.692 | -0.000 |
| 5.700 | 8.332 | -8.676 | 0.000 | -0.000 | 91.934 |
| 340.382 | 175.226 | 183.122 | -0.000 | 0.000 | 0.000 |
| 177.228 | 363.509 | 169.838 | -0.000 | 0.000 | -0.000 |
| 166.470 | 167.460 | 258.421 | -0.000 | 0.000 | -0.000 |
| -5.618 | -8.202 | 8.567 | 81.558 | 0.000 | -0.000 |
| 0.000 | 0.000 | 0.001 | -0.000 | 91.692 | -0.000 |
| -2.333 | -2.777 | 4.229 | -0.000 | 0.000 | 94.546 |
| 224.490 | 143.713 | 143.713 | 0.000 | -0.000 | 0.000 |
| 143.713 | 224.490 | 143.713 | -0.000 | -0.000 | 0.000 |
| 143.713 | 143.713 | 224.490 | 0.000 | 0.000 | 0.000 |
| -0.000 | -0.000 | -0.000 | 55.888 | -0.000 | 0.000 |
| -0.000 | -0.000 | -0.000 | -0.000 | 55.888 | 0.000 |
| -0.000 | -0.000 | -0.000 | -0.000 | -0.000 | 55.888 |
| 224.491 | 143.713 | 143.713 | -0.000 | 0.000 | -0.000 |
| 143.713 | 224.491 | 143.713 | -0.000 | -0.000 | -0.000 |
| 143.713 | 143.713 | 224.491 | 0.000 | -0.000 | -0.000 |
| 0.000 | 0.000 | 0.000 | 55.888 | -0.000 | -0.000 |
| 0.000 | 0.000 | 0.000 | -0.000 | 55.888 | -0.000 |
| 0.000 | 0.000 | 0.000 | 0.000 | 0.000 | 55.888 |
| 224.490 | 143.713 | 143.713 | -0.000 | 0.000 | 0.000 |
| 143.713 | 224.490 | 143.713 | 0.000 | 0.000 | 0.000 |
| 143.713 | 143.713 | 224.490 | -0.000 | -0.000 | 0.000 |
| -0.000 | -0.000 | -0.000 | 55.888 | 0.000 | 0.000 |
| -0.000 | -0.000 | -0.000 | 0.000 | 55.888 | 0.000 |
| -0.000 | -0.000 | -0.000 | -0.000 | 0.000 | 55.888 |
| 224.491 | 143.713 | 143.713 | 0.000 | 0.000 | -0.000 |
| 143.713 | 224.491 | 143.713 | 0.000 | 0.000 | -0.000 |
| 143.713 | 143.713 | 224.491 | -0.000 | -0.000 | -0.000 |
| 0.000 | 0.000 | 0.000 | 55.888 | 0.000 | -0.000 |
| 0.000 | 0.000 | 0.000 | 0.000 | 55.888 | -0.000 |
| 0.000 | 0.000 | 0.000 | -0.000 | 0.000 | 55.888 |
| 224.483 | 143.712 | 143.712 | 0.000 | -0.000 | 0.000 |
| 143.712 | 224.483 | 143.712 | -0.000 | 0.000 | 0.000 |
| 143.712 | 143.712 | 224.483 | -0.000 | -0.000 | 0.000 |
| -0.000 | -0.001 | -0.001 | 111.871 | 0.000 | 0.000 |
| -0.001 | -0.000 | -0.001 | 0.000 | 111.871 | 0.000 |
| -0.001 | -0.001 | -0.000 | 0.000 | 0.000 | 111.871 |
| 224.498 | 143.714 | 143.714 | -0.000 | 0.000 | -0.000 |
| 143.714 | 224.498 | 143.714 | -0.000 | -0.000 | -0.000 |
| 143.714 | 143.714 | 224.498 | 0.000 | 0.000 | -0.000 |
| 0.000 | 0.001 | 0.001 | 111.871 | -0.000 | -0.000 |
| 0.001 | 0.000 | 0.001 | -0.000 | 111.871 | -0.000 |
| 0.001 | 0.001 | 0.000 | -0.000 | -0.000 | 111.871 |
| 1.254 | 1.254 | 1.254 | 0.000 | 0.000 | 0.000 |
| 1.254 | 1.254 | 1.254 | 0.000 | 0.000 | 0.000 |
| 1.254 | 1.254 | 1.254 | 0.000 | 0.000 | 0.000 |
| -0.000 | -0.000 | -0.000 | 1.328 | 0.000 | 0.000 |
| -0.000 | -0.000 | -0.000 | 0.000 | 1.328 | 0.000 |
| -0.000 | -0.000 | -0.000 | 0.000 | 0.000 | 1.328 |
| 1.254 | 1.254 | 1.254 | -0.000 | -0.000 | -0.000 |
| 1.254 | 1.254 | 1.254 | -0.000 | 0.000 | -0.000 |
| 1.254 | 1.254 | 1.254 | -0.000 | -0.000 | 0.000 |
| 0.000 | 0.000 | 0.000 | 1.328 | 0.000 | -0.000 |
| 0.000 | 0.000 | 0.000 | 0.000 | 1.328 | 0.000 |
| 0.000 | 0.000 | 0.000 | -0.000 | -0.000 | 1.328 |
| 1.254 | 1.254 | 1.254 | 0.000 | 0.000 | 0.000 |
| 1.254 | 1.254 | 1.254 | 0.000 | 0.000 | 0.000 |
| 1.254 | 1.254 | 1.254 | -0.000 | -0.000 | 0.000 |
| -0.000 | -0.000 | -0.000 | 1.328 | 0.000 | 0.000 |
| -0.000 | -0.000 | -0.000 | 0.000 | 1.328 | 0.000 |
| -0.000 | -0.000 | -0.000 | 0.000 | 0.000 | 1.328 |
| 1.254 | 1.254 | 1.254 | -0.000 | -0.000 | -0.000 |
| 1.254 | 1.254 | 1.254 | -0.000 | -0.000 | -0.000 |
| 1.254 | 1.254 | 1.254 | -0.000 | -0.000 | -0.000 |
| 0.000 | 0.000 | 0.000 | 1.328 | -0.000 | -0.000 |
| 0.000 | 0.000 | 0.000 | -0.000 | 1.328 | -0.000 |
| 0.000 | 0.000 | 0.000 | -0.000 | -0.000 | 1.328 |
| 1.254 | 1.254 | 1.254 | -0.000 | -0.000 | -0.000 |
| 1.254 | 1.254 | 1.254 | -0.000 | -0.000 | 0.000 |
| 1.254 | 1.254 | 1.254 | 0.000 | 0.000 | -0.000 |
| -0.000 | -0.000 | -0.000 | 0.309 | -0.000 | -0.000 |
| -0.000 | -0.000 | -0.000 | -0.000 | 0.309 | -0.000 |
| -0.000 | -0.000 | -0.000 | 0.000 | -0.000 | 0.309 |
| 1.254 | 1.254 | 1.254 | -0.000 | -0.000 | -0.000 |
| 1.254 | 1.254 | 1.254 | -0.000 | -0.000 | -0.000 |
| 1.254 | 1.254 | 1.254 | -0.000 | -0.000 | 0.000 |
| 0.000 | 0.000 | 0.000 | 0.309 | -0.000 | -0.000 |
| 0.000 | 0.000 | 0.000 | -0.000 | 0.309 | -0.000 |
| 0.000 | 0.000 | 0.000 | -0.000 | -0.000 | 0.309 |
| 269.088 | 129.187 | 155.696 | -0.000 | -0.000 | -0.000 |
| 139.282 | 288.047 | 115.025 | 0.000 | -0.000 | -0.000 |
| 152.672 | 66.223 | 231.075 | 0.000 | -0.000 | -0.000 |
| -0.000 | -0.000 | -0.000 | 34.665 | -0.000 | -0.000 |
| -0.000 | -0.000 | -0.000 | 0.000 | 73.346 | -0.000 |
| -0.000 | -0.000 | -0.000 | 0.000 | -0.000 | 50.048 |
| 269.088 | 129.187 | 155.696 | 0.000 | 0.000 | 0.000 |
| 139.282 | 288.047 | 115.025 | -0.000 | 0.000 | 0.000 |
| 152.672 | 66.223 | 231.075 | -0.000 | 0.000 | 0.000 |
| 0.000 | -0.000 | 0.000 | 34.665 | 0.000 | 0.000 |
| 0.000 | 0.000 | 0.000 | -0.000 | 73.346 | 0.000 |
| 0.000 | 0.000 | 0.000 | -0.000 | 0.000 | 50.048 |
| 267.825 | 127.906 | 151.704 | -0.000 | 0.000 | -0.000 |
| 128.401 | 205.693 | 67.319 | 0.000 | 0.000 | -0.000 |
| 157.758 | 115.025 | 263.307 | -0.000 | -0.000 | -0.000 |
| -0.000 | 0.000 | -0.000 | 34.665 | -0.000 | -0.000 |
| -0.000 | -0.000 | -0.000 | 0.000 | 73.346 | -0.000 |
| -0.000 | -0.000 | -0.000 | -0.000 | -0.000 | 31.385 |
| 272.309 | 139.281 | 157.757 | -0.000 | -0.000 | 0.000 |
| 128.885 | 227.567 | 94.652 | 0.000 | 0.000 | -0.000 |
| 151.506 | 65.196 | 215.086 | 0.000 | 0.000 | 0.000 |
| 0.000 | -0.000 | 0.000 | 34.665 | -0.000 | 0.000 |
| 0.000 | 0.000 | 0.000 | -0.000 | 73.346 | 0.000 |
| 0.000 | 0.000 | 0.000 | 0.000 | 0.000 | 31.385 |
| 269.082 | 129.186 | 155.694 | 0.000 | -0.000 | 0.000 |
| 128.886 | 227.575 | 94.654 | 0.000 | -0.000 | -0.000 |
| 152.672 | 66.221 | 231.073 | -0.000 | 0.000 | 0.000 |
| -0.000 | 0.001 | -0.001 | 24.178 | 0.000 | -0.000 |
| -0.002 | -0.001 | -0.001 | 0.000 | 73.346 | -0.000 |
| -0.002 | -0.002 | -0.001 | -0.000 | -0.000 | 31.386 |
| 269.095 | 129.188 | 155.698 | 0.000 | 0.000 | 0.000 |
| 128.885 | 227.562 | 94.651 | 0.000 | 0.000 | 0.000 |
| 157.758 | 115.026 | 263.310 | -0.000 | 0.000 | 0.000 |
| 0.000 | -0.001 | 0.001 | 24.178 | 0.000 | 0.000 |
| 0.002 | 0.001 | 0.001 | -0.000 | 73.346 | -0.000 |
| 0.002 | 0.002 | 0.001 | 0.000 | 0.000 | 31.386 |
| 211.988 | 145.496 | 98.649 | -0.000 | -0.000 | 0.000 |
| 145.541 | 325.009 | 86.809 | 0.000 | 0.000 | -0.000 |
| 87.275 | 37.994 | -44.440 | -0.000 | 0.000 | 0.000 |
| -10.093 | -36.699 | 1.306 | 0.138 | 0.000 | -0.000 |
| -10.849 | -39.447 | 1.404 | 0.000 | 8.767 | 0.000 |
| -0.000 | -0.000 | -0.000 | 0.000 | 0.000 | 58.557 |
| 217.478 | 177.580 | 87.202 | -0.000 | -0.000 | 0.000 |
| 127.439 | 240.547 | 15.381 | -0.000 | -0.000 | 0.000 |
| 99.046 | 87.161 | -31.571 | -0.000 | 0.000 | -0.000 |
| 10.093 | 36.699 | -1.306 | 0.138 | 0.000 | -0.000 |
| 10.849 | 39.447 | -1.404 | -0.000 | 8.767 | 0.000 |
| 0.000 | 0.000 | 0.000 | -0.000 | -0.000 | 58.557 |
| 205.324 | 129.812 | 93.307 | 0.000 | 0.000 | -0.000 |
| 131.581 | 268.435 | 65.616 | 0.000 | -0.000 | -0.000 |
| 91.678 | 50.823 | -52.203 | 0.000 | 0.000 | -0.000 |
| -0.748 | -2.721 | 0.097 | 2.171 | 0.000 | -0.000 |
| -0.031 | -0.595 | 2.164 | 0.000 | 7.200 | -0.000 |
| -0.000 | -0.000 | -0.000 | -0.000 | 0.000 | 58.557 |
| 211.989 | 145.496 | 98.649 | 0.000 | 0.000 | 0.000 |
| 145.541 | 325.008 | 86.809 | 0.000 | -0.000 | 0.000 |
| 92.518 | 49.974 | -76.872 | 0.000 | -0.000 | 0.000 |
| 0.748 | 2.721 | -0.097 | 2.171 | 0.000 | -0.000 |
| 0.030 | 0.595 | -2.164 | 0.000 | 7.200 | -0.000 |
| 0.000 | 0.000 | 0.000 | -0.000 | -0.000 | 58.557 |
| 206.439 | 131.107 | 94.263 | 0.000 | 0.000 | -0.000 |
| 132.556 | 262.096 | 51.196 | 0.000 | 0.000 | 0.000 |
| 91.349 | 47.589 | -56.784 | 0.000 | 0.000 | -0.000 |
| -0.001 | -0.001 | -0.002 | 7.998 | 0.000 | 0.000 |
| -0.001 | -0.001 | -0.002 | 0.000 | 15.104 | 0.000 |
| -0.094 | -0.340 | 0.012 | 0.000 | -0.000 | 42.533 |
| 211.996 | 145.497 | 98.650 | -0.000 | -0.000 | -0.000 |
| 132.033 | 269.908 | 64.894 | 0.000 | -0.000 | 0.000 |
| 91.269 | 46.730 | -58.029 | -0.000 | -0.000 | 0.000 |
| 0.001 | 0.001 | 0.002 | 7.998 | 0.000 | 0.000 |
| 0.001 | 0.001 | 0.002 | 0.000 | 15.104 | 0.000 |
| 0.094 | 0.340 | -0.012 | -0.000 | 0.000 | 42.533 |
| 194.385 | 151.960 | 134.582 | 0.000 | 0.000 | 0.000 |
| 151.961 | 339.986 | 148.548 | 0.000 | -0.000 | -0.000 |
| 134.583 | 148.549 | 311.816 | -0.000 | 0.000 | 0.000 |
| 0.000 | 0.000 | 0.000 | 69.503 | -0.000 | 0.000 |
| 0.000 | 0.000 | 0.000 | 0.000 | 50.185 | 0.000 |
| -179.173 | -195.248 | -64.286 | -0.000 | -0.000 | 62.219 |
| 194.385 | 151.960 | 134.582 | -0.000 | 0.000 | 0.000 |
| 323.433 | 526.094 | 206.553 | 0.000 | -0.000 | 0.000 |
| 134.583 | 148.549 | 311.816 | -0.000 | -0.000 | 0.000 |
| -0.000 | -0.000 | -0.000 | 69.503 | -0.000 | -0.000 |
| -0.000 | -0.000 | -0.000 | 0.000 | 50.185 | -0.000 |
| 179.173 | 195.248 | 64.286 | 0.000 | 0.000 | 62.219 |
| 194.385 | 151.961 | 134.582 | -0.000 | 0.000 | -0.000 |
| 126.061 | 311.031 | 135.817 | -0.000 | 0.000 | 0.000 |
| 134.583 | 148.549 | 311.816 | -0.000 | -0.000 | -0.000 |
| 0.000 | 0.000 | 0.000 | 69.503 | 0.000 | 0.000 |
| 0.000 | 0.000 | 0.000 | 0.000 | 50.185 | 0.000 |
| -18.863 | -20.555 | -6.768 | -0.000 | 0.000 | 61.898 |
| 194.385 | 151.960 | 134.581 | -0.000 | -0.000 | 0.000 |
| 151.961 | 339.986 | 148.548 | -0.000 | -0.000 | 0.000 |
| 134.583 | 148.549 | 311.815 | 0.000 | 0.000 | 0.000 |
| -0.000 | -0.000 | -0.000 | 69.503 | 0.000 | -0.000 |
| -0.000 | -0.000 | -0.000 | 0.000 | 50.185 | 0.000 |
| 18.863 | 20.555 | 6.768 | 0.000 | -0.000 | 61.898 |
| 194.387 | 151.962 | 134.582 | -0.000 | -0.000 | 0.000 |
| 141.481 | 327.803 | 141.208 | -0.000 | 0.000 | -0.000 |
| 134.585 | 148.552 | 311.818 | 0.000 | 0.000 | -0.000 |
| 0.001 | 0.001 | 0.002 | 69.503 | 0.000 | 0.000 |
| -2.733 | -2.978 | -0.980 | -0.000 | 44.096 | 0.000 |
| -1.625 | -1.254 | 0.148 | -0.000 | 0.000 | 54.613 |
| 177.020 | 137.891 | 124.047 | -0.000 | 0.000 | -0.000 |
| 151.961 | 339.986 | 148.547 | -0.000 | -0.000 | -0.000 |
| 128.921 | 139.541 | 298.816 | 0.000 | -0.000 | -0.000 |
| -0.001 | -0.001 | -0.002 | 69.503 | -0.000 | -0.000 |
| 2.733 | 2.978 | 0.980 | 0.000 | 44.096 | 0.000 |
| 1.625 | 1.254 | -0.148 | 0.000 | -0.000 | 54.613 |
| 228.542 | 101.282 | 115.283 | 2.300 | -0.000 | 0.000 |
| 99.637 | 227.899 | 114.018 | -2.057 | -0.000 | 0.000 |
| 115.826 | 115.826 | 281.875 | -0.000 | -0.000 | -0.000 |
| 1.080 | -1.080 | 0.000 | 81.645 | -0.000 | -0.000 |
| 0.000 | 0.000 | 0.000 | -0.000 | 81.645 | 1.080 |
| 0.000 | -0.000 | 0.000 | -0.000 | 1.080 | 66.588 |
| 225.455 | 97.154 | 112.763 | 2.050 | 0.000 | -0.000 |
| 98.459 | 225.660 | 114.405 | -2.309 | 0.000 | 0.000 |
| 118.043 | 118.043 | 285.357 | 0.000 | 0.000 | 0.000 |
| 1.080 | -1.080 | -0.000 | 81.645 | 0.000 | 0.000 |
| -0.000 | -0.000 | -0.000 | 0.000 | 81.645 | 1.080 |
| -0.000 | 0.000 | -0.000 | 0.000 | 1.080 | 66.588 |
| 234.363 | 101.187 | 118.043 | 1.080 | -0.000 | 0.000 |
| 101.187 | 234.363 | 118.043 | -1.080 | -0.000 | -0.000 |
| 114.900 | 114.900 | 281.678 | -0.000 | -0.000 | -0.000 |
| 1.080 | -1.080 | 0.000 | 81.645 | -0.000 | -0.000 |
| 0.000 | 0.000 | 0.000 | 0.000 | 81.645 | 1.080 |
| 0.149 | 0.148 | 0.077 | -0.000 | 2.234 | 63.686 |
| 227.688 | 98.692 | 114.013 | 1.911 | 0.000 | -0.000 |
| 101.187 | 234.363 | 118.043 | -1.080 | 0.000 | -0.000 |
| 118.043 | 118.043 | 285.357 | 0.000 | 0.000 | 0.000 |
| 1.080 | -1.080 | -0.000 | 81.645 | 0.000 | -0.000 |
| -0.000 | -0.000 | -0.000 | -0.000 | 81.645 | 1.080 |
| -0.149 | -0.148 | -0.077 | 0.000 | 2.234 | 63.686 |
| 227.854 | 98.828 | 114.103 | 1.905 | -0.000 | -0.000 |
| 101.187 | 234.365 | 118.044 | -1.080 | -0.000 | -0.000 |
| 114.823 | 114.823 | 281.654 | -0.000 | -0.000 | -0.000 |
| 2.287 | -2.258 | 0.004 | 80.225 | -0.000 | 0.000 |
| 0.014 | 0.013 | 0.005 | 0.000 | 80.232 | 2.199 |
| 0.001 | -0.000 | 0.000 | -0.000 | 1.080 | 66.588 |
| 234.362 | 101.186 | 118.042 | 1.080 | 0.000 | 0.000 |
| 101.187 | 234.361 | 118.042 | -1.080 | 0.000 | 0.000 |
| 115.251 | 115.251 | 281.762 | 0.000 | 0.000 | 0.000 |
| 1.663 | -1.679 | -0.004 | 80.382 | 0.000 | -0.000 |
| -0.014 | -0.013 | -0.005 | -0.000 | 80.232 | 2.199 |
| -0.001 | 0.000 | -0.000 | 0.000 | 1.080 | 66.588 |
| 240.049 | 101.850 | 117.292 | 1.223 | 0.000 | 0.000 |
| 505.387 | 639.978 | 556.546 | -1.837 | 0.000 | 0.000 |
| 117.078 | 117.078 | 284.684 | -0.000 | 0.000 | 0.000 |
| 1.223 | -1.223 | -0.000 | 82.071 | 0.000 | -0.000 |
| 406.558 | 406.558 | 443.220 | -0.000 | 80.022 | 1.837 |
| 0.000 | 0.000 | -0.000 | -0.000 | 1.223 | 69.100 |
| -173.156 | -307.748 | -329.914 | 1.837 | -0.000 | -0.000 |
| -307.712 | -173.119 | -329.874 | -1.837 | -0.000 | -0.000 |
| -292.238 | -292.238 | -162.048 | 0.000 | -0.000 | 0.000 |
| -404.720 | -408.395 | -443.220 | 80.022 | -0.000 | -0.000 |
| -406.558 | -406.558 | -443.220 | 0.000 | 80.022 | 1.837 |
| -0.000 | -0.000 | -0.000 | 0.000 | 1.223 | 69.100 |
| 274.124 | 139.546 | 157.712 | 1.840 | 0.000 | -0.000 |
| 101.850 | 240.049 | 117.292 | -1.223 | 0.000 | 0.000 |
| 117.077 | 117.077 | 284.683 | -0.000 | 0.000 | 0.000 |
| 1.223 | -1.223 | -0.000 | 82.071 | 0.000 | 0.000 |
| 40.625 | 40.625 | 44.288 | -0.000 | 80.024 | 1.837 |
| 0.000 | 0.000 | -0.000 | -0.000 | 1.223 | 69.100 |
| 192.693 | 58.101 | 68.926 | 1.837 | -0.000 | 0.000 |
| 101.850 | 240.036 | 117.291 | -1.218 | -0.000 | -0.000 |
| 117.078 | 117.078 | 284.684 | 0.000 | -0.000 | -0.000 |
| -38.788 | -42.462 | -44.288 | 80.024 | -0.000 | -0.000 |
| -40.625 | -40.625 | -44.288 | 0.000 | 80.024 | 1.837 |
| -0.000 | -0.000 | 0.000 | 0.000 | 1.223 | 69.100 |
| 240.050 | 101.850 | 117.292 | 1.222 | 0.000 | -0.000 |
| 101.850 | 240.050 | 117.292 | -1.222 | 0.000 | 0.000 |
| 117.076 | 117.076 | 284.678 | -0.000 | 0.000 | 0.000 |
| 5.652 | 2.051 | 4.195 | 80.130 | 0.000 | 0.000 |
| 3.852 | 3.849 | 4.195 | 0.001 | 80.130 | 1.802 |
| 0.009 | 0.003 | 0.001 | 0.002 | 1.219 | 69.094 |
| 228.818 | 94.393 | 108.471 | 1.855 | -0.000 | -0.000 |
| 101.840 | 240.013 | 117.288 | -1.215 | -0.000 | 0.000 |
| 109.975 | 109.975 | 276.502 | 0.000 | -0.000 | -0.000 |
| 1.218 | -1.224 | 0.001 | 82.069 | -0.000 | -0.000 |
| -3.852 | -3.849 | -4.195 | -0.001 | 80.130 | 1.802 |
| -0.009 | -0.003 | -0.001 | -0.002 | 1.219 | 69.094 |
| 505.552 | 223.628 | 223.628 | -0.000 | -0.000 | 0.000 |
| 223.628 | 505.552 | 223.628 | -0.000 | 0.000 | 0.000 |
| 223.628 | 223.628 | 505.552 | -0.000 | -0.000 | -0.000 |
| 0.000 | -0.000 | -0.000 | 124.268 | -0.000 | -0.000 |
| -0.000 | 0.000 | -0.000 | 0.000 | 124.268 | 0.000 |
| -0.000 | -0.000 | 0.000 | 0.000 | 0.000 | 124.268 |
| 505.552 | 223.628 | 223.628 | 0.000 | 0.000 | 0.000 |
| 223.628 | 505.552 | 223.628 | 0.000 | -0.000 | 0.000 |
| 223.628 | 223.628 | 505.552 | 0.000 | 0.000 | -0.000 |
| -0.000 | 0.000 | 0.000 | 124.268 | -0.000 | 0.000 |
| 0.000 | -0.000 | 0.000 | -0.000 | 124.268 | 0.000 |
| 0.000 | 0.000 | -0.000 | -0.000 | -0.000 | 124.268 |
| 516.598 | 218.106 | 218.106 | 0.000 | 0.000 | -0.000 |
| 218.106 | 516.598 | 218.106 | 0.000 | 0.000 | -0.000 |
| 218.106 | 218.106 | 516.598 | -0.000 | -0.000 | 0.000 |
| 0.000 | -0.000 | -0.000 | 124.268 | 0.000 | 0.000 |
| -0.000 | 0.000 | -0.000 | 0.000 | 124.268 | -0.000 |
| -0.000 | -0.000 | 0.000 | 0.000 | 0.000 | 124.268 |
| 516.597 | 218.106 | 218.106 | 0.000 | 0.000 | -0.000 |
| 218.106 | 516.597 | 218.106 | -0.000 | -0.000 | 0.000 |
| 218.106 | 218.106 | 516.597 | 0.000 | 0.000 | -0.000 |
| -0.000 | 0.000 | 0.000 | 124.268 | -0.000 | 0.000 |
| 0.000 | -0.000 | 0.000 | 0.000 | 124.268 | 0.000 |
| 0.000 | 0.000 | -0.000 | -0.000 | -0.000 | 124.268 |
| 505.557 | 223.628 | 223.628 | -0.000 | -0.000 | -0.000 |
| 223.628 | 505.557 | 223.628 | -0.000 | -0.000 | -0.000 |
| 223.628 | 223.628 | 505.557 | -0.000 | -0.000 | 0.000 |
| 0.001 | -0.002 | -0.002 | 95.926 | -0.000 | 0.000 |
| -0.002 | 0.001 | -0.002 | -0.000 | 95.926 | -0.000 |
| -0.002 | -0.002 | 0.001 | -0.000 | -0.000 | 95.926 |
| 505.547 | 223.628 | 223.628 | 0.000 | -0.000 | -0.000 |
| 223.628 | 505.547 | 223.628 | 0.000 | -0.000 | 0.000 |
| 223.628 | 223.628 | 505.547 | 0.000 | 0.000 | 0.000 |
| -0.001 | 0.002 | 0.002 | 95.926 | -0.000 | -0.000 |
| 0.002 | -0.001 | 0.002 | 0.000 | 95.926 | 0.000 |
| 0.002 | 0.002 | -0.001 | 0.000 | -0.000 | 95.926 |
| 432.758 | 255.528 | 255.528 | -0.000 | -0.000 | -0.000 |
| 255.528 | 432.758 | 255.528 | -0.000 | -0.000 | 0.000 |
| 255.528 | 255.528 | 432.758 | -0.000 | -0.000 | 0.000 |
| 0.000 | -0.000 | -0.000 | 152.240 | -0.000 | 0.000 |
| -0.000 | 0.000 | -0.000 | 0.000 | 152.240 | -0.000 |
| -0.000 | -0.000 | 0.000 | -0.000 | -0.000 | 152.240 |
| 432.758 | 255.528 | 255.528 | 0.000 | 0.000 | -0.000 |
| 255.528 | 432.758 | 255.528 | -0.000 | 0.000 | -0.000 |
| 255.528 | 255.528 | 432.758 | -0.000 | -0.000 | -0.000 |
| -0.000 | 0.000 | 0.000 | 152.240 | -0.000 | -0.000 |
| 0.000 | -0.000 | 0.000 | -0.000 | 152.240 | -0.000 |
| 0.000 | 0.000 | -0.000 | -0.000 | -0.000 | 152.240 |
| 432.758 | 255.528 | 255.528 | -0.000 | -0.000 | 0.000 |
| 255.528 | 432.758 | 255.528 | -0.000 | -0.000 | 0.000 |
| 255.528 | 255.528 | 432.758 | 0.000 | -0.000 | 0.000 |
| 0.000 | -0.000 | -0.000 | 158.182 | 0.000 | 0.000 |
| -0.000 | 0.000 | -0.000 | 0.000 | 158.182 | 0.000 |
| -0.000 | -0.000 | 0.000 | 0.000 | 0.000 | 158.182 |
| 432.759 | 255.528 | 255.528 | 0.000 | 0.000 | -0.000 |
| 255.528 | 432.759 | 255.528 | 0.000 | 0.000 | -0.000 |
| 255.528 | 255.528 | 432.759 | -0.000 | -0.000 | -0.000 |
| -0.000 | 0.000 | 0.000 | 158.182 | -0.000 | -0.000 |
| 0.000 | -0.000 | 0.000 | -0.000 | 158.182 | -0.000 |
| 0.000 | 0.000 | -0.000 | 0.000 | 0.000 | 158.182 |
| 432.754 | 255.528 | 255.528 | -0.000 | -0.000 | 0.000 |
| 255.528 | 432.754 | 255.528 | -0.000 | -0.000 | 0.000 |
| 255.528 | 255.528 | 432.754 | 0.000 | 0.000 | 0.000 |
| 0.002 | -0.001 | -0.000 | 158.182 | 0.000 | 0.000 |
| -0.001 | 0.002 | -0.000 | 0.000 | 158.182 | 0.000 |
| -0.001 | -0.000 | 0.002 | 0.000 | 0.000 | 158.182 |
| 432.762 | 255.528 | 255.528 | 0.000 | 0.000 | -0.000 |
| 255.528 | 432.762 | 255.528 | -0.000 | 0.000 | -0.000 |
| 255.528 | 255.528 | 432.762 | 0.000 | 0.000 | -0.000 |
| -0.002 | 0.001 | 0.000 | 158.182 | -0.000 | -0.000 |
| 0.001 | -0.002 | 0.000 | -0.000 | 158.182 | -0.000 |
| 0.001 | 0.000 | -0.002 | -0.000 | -0.000 | 158.182 |
| 4.874 | 1.605 | 1.605 | 0.000 | 0.000 | 0.000 |
| 1.605 | 4.874 | 1.605 | 0.000 | 0.000 | 0.000 |
| 1.605 | 1.605 | 4.874 | 0.000 | 0.000 | 0.000 |
| 0.000 | 0.000 | 0.000 | 1.630 | 0.000 | 0.000 |
| 0.000 | 0.000 | 0.000 | 0.000 | 1.630 | 0.000 |
| 0.000 | 0.000 | 0.000 | 0.000 | 0.000 | 1.630 |
| 4.874 | 1.605 | 1.605 | -0.000 | 0.000 | -0.000 |
| 1.605 | 4.874 | 1.605 | 0.000 | -0.000 | -0.000 |
| 1.605 | 1.605 | 4.874 | -0.000 | -0.000 | -0.000 |
| -0.000 | -0.000 | -0.000 | 1.630 | -0.000 | -0.000 |
| -0.000 | -0.000 | -0.000 | -0.000 | 1.630 | -0.000 |
| -0.000 | -0.000 | -0.000 | 0.000 | 0.000 | 1.630 |
| 4.874 | 1.605 | 1.605 | 0.000 | 0.000 | 0.000 |
| 1.605 | 4.874 | 1.605 | 0.000 | 0.000 | 0.000 |
| 1.605 | 1.605 | 4.874 | 0.000 | 0.000 | 0.000 |
| 0.000 | 0.000 | 0.000 | 1.630 | 0.000 | 0.000 |
| 0.000 | 0.000 | 0.000 | 0.000 | 1.630 | 0.000 |
| 0.000 | 0.000 | 0.000 | 0.000 | 0.000 | 1.630 |
| 4.874 | 1.605 | 1.605 | 0.000 | -0.000 | -0.000 |
| 1.605 | 4.874 | 1.605 | -0.000 | 0.000 | -0.000 |
| 1.605 | 1.605 | 4.874 | -0.000 | -0.000 | 0.000 |
| -0.000 | -0.000 | -0.000 | 1.630 | -0.000 | -0.000 |
| -0.000 | -0.000 | -0.000 | -0.000 | 1.630 | -0.000 |
| -0.000 | -0.000 | -0.000 | -0.000 | -0.000 | 1.630 |
| 4.874 | 1.605 | 1.605 | -0.000 | 0.000 | 0.000 |
| 1.605 | 4.874 | 1.605 | -0.000 | -0.000 | 0.000 |
| 1.605 | 1.605 | 4.874 | 0.000 | 0.000 | 0.000 |
| 0.001 | 0.001 | 0.001 | -0.617 | 0.000 | 0.000 |
| 0.001 | 0.001 | 0.001 | 0.000 | -0.617 | 0.000 |
| 0.001 | 0.001 | 0.001 | 0.000 | 0.000 | -0.617 |
| 4.875 | 1.605 | 1.605 | 0.000 | 0.000 | -0.000 |
| 1.605 | 4.875 | 1.605 | 0.000 | 0.000 | -0.000 |
| 1.605 | 1.605 | 4.875 | 0.000 | -0.000 | 0.000 |
| -0.001 | -0.001 | -0.001 | -0.617 | -0.000 | -0.000 |
| -0.001 | -0.001 | -0.001 | -0.000 | -0.617 | -0.000 |
| -0.001 | -0.001 | -0.001 | 0.000 | -0.000 | -0.617 |
| -67.686 | 78.717 | 78.717 | -0.000 | 0.000 | 0.000 |
| 78.717 | -67.686 | 78.717 | 0.000 | 0.000 | 0.000 |
| 78.717 | 78.717 | -67.686 | 0.000 | 0.000 | -0.000 |
| 0.000 | -0.000 | -0.000 | -10.457 | 0.000 | -0.000 |
| 0.000 | 0.000 | -0.000 | -0.000 | -10.457 | 0.000 |
| 0.000 | -0.000 | 0.000 | -0.000 | 0.000 | -10.457 |
| -67.686 | 78.717 | 78.717 | 0.000 | 0.000 | -0.000 |
| 78.717 | -67.686 | 78.717 | 0.000 | -0.000 | -0.000 |
| 78.717 | 78.717 | -67.686 | 0.000 | 0.000 | 0.000 |
| -0.000 | -0.000 | 0.000 | -10.457 | -0.000 | -0.000 |
| -0.000 | -0.000 | 0.000 | -0.000 | -10.457 | -0.000 |
| 0.000 | 0.000 | -0.000 | 0.000 | -0.000 | -10.457 |
| -67.686 | 78.717 | 78.717 | 0.000 | 0.000 | 0.000 |
| 78.717 | -67.686 | 78.717 | 0.000 | 0.000 | -0.000 |
| 78.717 | 78.717 | -67.686 | -0.000 | 0.000 | 0.000 |
| 0.000 | 0.000 | 0.000 | -10.457 | 0.000 | 0.000 |
| 0.000 | 0.000 | 0.000 | -0.000 | -10.457 | 0.000 |
| 0.000 | 0.000 | 0.000 | -0.000 | 0.000 | -10.457 |
| -67.686 | 78.717 | 78.717 | 0.000 | 0.000 | -0.000 |
| 78.717 | -67.686 | 78.717 | -0.000 | -0.000 | -0.000 |
| 78.717 | 78.717 | -67.686 | -0.000 | -0.000 | -0.000 |
| -0.000 | -0.000 | -0.000 | -10.457 | 0.000 | -0.000 |
| -0.000 | -0.000 | -0.000 | 0.000 | -10.457 | -0.000 |
| -0.000 | -0.000 | -0.000 | 0.000 | -0.000 | -10.457 |
| -67.686 | 78.717 | 78.717 | -0.000 | 0.000 | 0.000 |
| 78.717 | -67.686 | 78.717 | 0.000 | 0.000 | -0.000 |
| 78.717 | 78.717 | -67.686 | -0.000 | -0.000 | 0.000 |
| 0.001 | 0.000 | 0.000 | -10.457 | 0.000 | -0.000 |
| 0.000 | 0.001 | 0.000 | 0.000 | -10.457 | -0.000 |
| 0.000 | 0.000 | 0.001 | -0.000 | 0.000 | -10.457 |
| -67.687 | 78.717 | 78.717 | -0.000 | 0.000 | -0.000 |
| 78.717 | -67.687 | 78.717 | 0.000 | -0.000 | 0.000 |
| 78.717 | 78.717 | -67.687 | -0.000 | -0.000 | -0.000 |
| -0.001 | -0.000 | -0.000 | -10.457 | -0.000 | -0.000 |
| -0.000 | -0.001 | -0.000 | -0.000 | -10.457 | 0.000 |
| -0.000 | -0.000 | -0.001 | 0.000 | 0.000 | -10.457 |
| 191.773 | 117.271 | 147.349 | -0.000 | 0.000 | -0.000 |
| 117.271 | 191.773 | 147.349 | 0.000 | 0.000 | -0.000 |
| 145.006 | 145.006 | 406.910 | 0.000 | 0.000 | -0.000 |
| 0.000 | 0.000 | -0.000 | 51.833 | 0.000 | -0.000 |
| 0.000 | 0.000 | 0.000 | -0.000 | 59.058 | 0.000 |
| 0.000 | 0.000 | -0.000 | -0.000 | 0.000 | 37.251 |
| 169.606 | 133.482 | 157.467 | 0.000 | 0.000 | 0.000 |
| 117.271 | 191.773 | 147.349 | 0.000 | -0.000 | 0.000 |
| 150.436 | 150.436 | 388.458 | -0.000 | -0.000 | 0.000 |
| -0.000 | -0.000 | 0.000 | 51.833 | -0.000 | 0.000 |
| -0.000 | -0.000 | -0.000 | 0.000 | 59.058 | 0.000 |
| -0.000 | -0.000 | 0.000 | 0.000 | -0.000 | 37.251 |
| 191.773 | 117.271 | 147.349 | -0.000 | 0.000 | 0.000 |
| 133.482 | 169.607 | 157.467 | -0.000 | 0.000 | -0.000 |
| 150.436 | 150.436 | 388.459 | 0.000 | 0.000 | -0.000 |
| 0.000 | 0.000 | 0.000 | 51.833 | 0.000 | -0.000 |
| 0.000 | 0.000 | 0.000 | -0.000 | 51.833 | -0.000 |
| 0.000 | 0.000 | 0.000 | -0.000 | 0.000 | 37.251 |
| 191.773 | 117.271 | 147.349 | 0.000 | 0.000 | 0.000 |
| 117.271 | 191.773 | 147.349 | -0.000 | -0.000 | 0.000 |
| 145.005 | 145.005 | 406.909 | 0.000 | -0.000 | 0.000 |
| -0.000 | -0.000 | -0.000 | 51.833 | -0.000 | 0.000 |
| -0.000 | -0.000 | -0.000 | 0.000 | 51.833 | 0.000 |
| -0.000 | -0.000 | -0.000 | 0.000 | -0.000 | 37.251 |
| 191.776 | 117.273 | 147.351 | -0.000 | 0.000 | -0.000 |
| 117.273 | 191.776 | 147.351 | -0.000 | 0.000 | -0.000 |
| 150.440 | 150.440 | 388.467 | -0.000 | 0.000 | -0.000 |
| 0.001 | 0.001 | 0.003 | 51.833 | 0.000 | -0.000 |
| 0.001 | 0.001 | 0.003 | -0.000 | 51.833 | -0.000 |
| 0.000 | 0.000 | 0.000 | -0.000 | 0.000 | 37.251 |
| 169.602 | 133.481 | 157.466 | 0.000 | -0.000 | 0.000 |
| 117.270 | 191.770 | 147.347 | -0.000 | -0.000 | 0.000 |
| 150.433 | 150.433 | 388.448 | 0.000 | -0.000 | 0.000 |
| -0.001 | -0.001 | -0.003 | 51.833 | -0.000 | 0.000 |
| -0.001 | -0.001 | -0.003 | 0.000 | 51.833 | 0.000 |
| -0.000 | -0.000 | -0.000 | 0.000 | -0.000 | 37.251 |
| -26.120 | 111.233 | 136.350 | 0.000 | 0.000 | -0.000 |
| 111.233 | -26.120 | 136.350 | 0.000 | 0.000 | -0.000 |
| 136.350 | 136.350 | 16.861 | 0.000 | 0.000 | -0.000 |
| 0.000 | 0.000 | 0.000 | 43.672 | 0.000 | -0.000 |
| 0.000 | 0.000 | 0.000 | 0.000 | 43.672 | -0.000 |
| 0.000 | 0.000 | 0.000 | 0.000 | 0.000 | 16.195 |
| -29.324 | 114.436 | 136.350 | -0.000 | -0.000 | 0.000 |
| 114.436 | -29.324 | 136.350 | -0.000 | -0.000 | 0.000 |
| 136.350 | 136.350 | 16.861 | -0.000 | -0.000 | 0.000 |
| -0.000 | -0.000 | -0.000 | 43.672 | -0.000 | 0.000 |
| -0.000 | -0.000 | -0.000 | -0.000 | 43.672 | 0.000 |
| -0.000 | -0.000 | -0.000 | -0.000 | -0.000 | 16.195 |
| -26.120 | 111.233 | 136.350 | 0.000 | 0.000 | -0.000 |
| 111.233 | -26.120 | 136.350 | 0.000 | 0.000 | -0.000 |
| 136.350 | 136.350 | 16.862 | 0.000 | 0.000 | -0.000 |
| 0.000 | 0.000 | 0.000 | 43.672 | 0.000 | -0.000 |
| 0.000 | 0.000 | 0.000 | 0.000 | 43.672 | -0.000 |
| 0.000 | 0.000 | 0.000 | 0.000 | 0.000 | 16.195 |
| -26.121 | 111.232 | 136.350 | -0.000 | -0.000 | 0.000 |
| 111.232 | -26.121 | 136.350 | -0.000 | -0.000 | 0.000 |
| 136.350 | 136.350 | 16.861 | -0.000 | -0.000 | 0.000 |
| -0.000 | -0.000 | -0.000 | 43.672 | -0.000 | 0.000 |
| -0.000 | -0.000 | -0.000 | -0.000 | 43.672 | 0.000 |
| -0.000 | -0.000 | -0.000 | -0.000 | -0.000 | 16.195 |
| -26.116 | 111.236 | 136.350 | 0.000 | 0.000 | -0.000 |
| 111.236 | -26.116 | 136.350 | 0.000 | 0.000 | 0.000 |
| 136.351 | 136.351 | 16.868 | 0.000 | 0.000 | -0.000 |
| 0.001 | 0.000 | 0.001 | 46.192 | 0.000 | -0.000 |
| 0.000 | 0.001 | 0.001 | 0.000 | 46.192 | -0.000 |
| 0.003 | 0.003 | 0.001 | 0.000 | 0.000 | 16.195 |
| -26.125 | 111.229 | 136.350 | -0.000 | -0.000 | 0.000 |
| 111.229 | -26.125 | 136.350 | -0.000 | -0.000 | 0.000 |
| 136.349 | 136.349 | 16.854 | -0.000 | -0.000 | 0.000 |
| -0.001 | -0.000 | -0.001 | 46.192 | -0.000 | 0.000 |
| -0.000 | -0.001 | -0.001 | -0.000 | 46.192 | 0.000 |
| -0.003 | -0.003 | -0.001 | -0.000 | -0.000 | 16.195 |
| 173.106 | 86.251 | 93.813 | 0.000 | 0.000 | 0.000 |
| 86.251 | 173.106 | 93.813 | 0.000 | 0.000 | 0.000 |
| 93.813 | 93.813 | 183.133 | 0.000 | 0.000 | 0.000 |
| 0.000 | -0.000 | 0.000 | 51.391 | 0.000 | 0.000 |
| 0.000 | -0.000 | 0.000 | 0.000 | 51.391 | 0.000 |
| 40.394 | 40.394 | 45.517 | 0.000 | 0.000 | 27.486 |
| 173.106 | 86.251 | 93.813 | -0.000 | -0.000 | 0.000 |
| 104.159 | 143.714 | -108.564 | -0.000 | -0.000 | -0.000 |
| 56.862 | 56.862 | 116.550 | -0.000 | -0.000 | -0.000 |
| -0.000 | 0.000 | -0.000 | 51.391 | 0.000 | -0.000 |
| -0.000 | 0.000 | -0.000 | 0.000 | 51.391 | -0.000 |
| -0.000 | -0.000 | -0.000 | -0.000 | -0.000 | 43.427 |
| 173.107 | 86.251 | 93.813 | -0.000 | -0.000 | 0.000 |
| 86.251 | 173.107 | 93.813 | -0.000 | 0.000 | 0.000 |
| 93.813 | 93.813 | 183.133 | -0.000 | 0.000 | 0.000 |
| 4.046 | 4.046 | 4.559 | 36.218 | 0.000 | 0.000 |
| 0.000 | 0.000 | 0.000 | -0.000 | 51.391 | 0.000 |
| 0.243 | 0.244 | 20.847 | 0.000 | 0.000 | 19.767 |
| 150.801 | 95.719 | 92.763 | -0.000 | -0.000 | 0.000 |
| 86.251 | 173.106 | 93.813 | -0.000 | 0.000 | -0.000 |
| 93.813 | 93.813 | 183.132 | -0.000 | 0.000 | -0.000 |
| -4.046 | -4.046 | -4.559 | 36.218 | 0.000 | -0.000 |
| -0.000 | -0.000 | -0.000 | 0.000 | 51.391 | 0.000 |
| -0.000 | -0.000 | -0.000 | -0.000 | -0.000 | 43.427 |
| 153.434 | 101.550 | 98.152 | 0.000 | 0.000 | 0.000 |
| 106.924 | 145.858 | 102.029 | 0.000 | -0.000 | -0.000 |
| 93.814 | 93.814 | 183.135 | 0.000 | 0.000 | 0.000 |
| 0.448 | 0.449 | 0.504 | 34.609 | 0.000 | 0.000 |
| 0.449 | 0.448 | 0.504 | -0.000 | 34.609 | -0.000 |
| 0.462 | 0.464 | 4.463 | 0.000 | 0.000 | 17.589 |
| 142.690 | 111.450 | 94.462 | -0.000 | -0.000 | -0.001 |
| 86.250 | 173.100 | 93.812 | 0.000 | -0.000 | -0.000 |
| 93.812 | 93.812 | 183.130 | -0.000 | 0.000 | 0.000 |
| -0.448 | -0.449 | -0.504 | 34.609 | 0.000 | -0.000 |
| -0.449 | -0.448 | -0.504 | -0.000 | 34.609 | 0.000 |
| -0.001 | -0.001 | -0.000 | -0.000 | -0.000 | 43.427 |
| 177.718 | 87.092 | 96.812 | 0.000 | -0.000 | 0.000 |
| -773.053 | -707.931 | -854.431 | -0.000 | 0.000 | -0.000 |
| 96.311 | 96.311 | 196.883 | 0.000 | 0.000 | 0.000 |
| -870.697 | -870.697 | -952.861 | 42.570 | -0.000 | -0.000 |
| 0.000 | -0.000 | -0.000 | -0.000 | 54.254 | 0.000 |
| -1039.399 | -1039.399 | -271.611 | 0.000 | 0.000 | 26.514 |
| 177.718 | 87.092 | 96.812 | -0.000 | -0.000 | -0.000 |
| 968.493 | 1033.626 | 1051.463 | 0.000 | -0.000 | -0.000 |
| 970.424 | 970.424 | 1134.414 | 0.000 | -0.000 | 0.000 |
| 870.697 | 870.697 | 952.861 | 42.570 | -0.000 | -0.000 |
| 0.000 | -0.000 | 0.000 | 0.000 | 54.254 | 0.000 |
| 1039.399 | 1039.399 | 271.611 | 0.000 | -0.000 | 26.514 |
| 177.717 | 87.092 | 96.812 | -0.000 | 0.000 | 0.000 |
| -1.845 | 45.060 | 82.317 | 0.000 | 0.000 | 0.000 |
| -3.836 | -3.836 | 149.217 | -0.000 | 0.000 | -0.000 |
| -104.020 | -104.020 | -26.975 | 35.680 | -0.000 | 0.000 |
| -0.000 | -0.000 | -0.000 | -0.000 | 54.254 | -0.000 |
| -0.000 | -0.000 | -0.000 | -0.000 | 0.000 | 45.313 |
| 249.926 | 184.739 | 193.770 | -0.000 | 0.000 | 0.000 |
| 87.092 | 177.718 | 96.812 | 0.000 | 0.000 | -0.000 |
| 96.311 | 96.311 | 196.885 | 0.000 | -0.000 | 0.000 |
| 104.020 | 104.020 | 26.975 | 35.680 | -0.000 | -0.000 |
| 0.000 | 0.000 | 0.000 | 0.000 | 54.254 | 0.000 |
| 87.125 | 87.125 | 95.346 | -0.000 | 0.000 | 32.557 |
| 152.650 | 89.332 | 88.630 | 0.000 | -0.000 | 0.000 |
| 89.333 | 152.649 | 88.630 | -0.000 | 0.000 | 0.000 |
| 89.567 | 89.567 | 174.122 | -0.000 | 0.000 | -0.000 |
| -0.001 | -0.002 | -0.002 | 54.254 | 0.000 | -0.000 |
| -0.002 | -0.001 | -0.002 | -0.000 | 54.254 | 0.000 |
| -9.205 | -9.205 | -10.069 | -0.000 | 0.000 | 31.836 |
| 171.461 | 107.419 | 108.692 | -0.000 | -0.000 | 0.002 |
| 107.422 | 171.462 | 108.693 | 0.000 | 0.000 | 0.002 |
| 109.660 | 109.660 | 187.519 | 0.000 | 0.000 | 0.000 |
| 0.001 | 0.002 | 0.002 | 54.254 | 0.000 | 0.000 |
| 0.002 | 0.001 | 0.002 | -0.000 | 54.254 | 0.000 |
| 11.190 | 11.186 | 1.187 | 0.000 | 0.000 | 24.354 |
| 541.062 | 470.924 | 426.233 | 0.000 | 0.000 | 0.000 |
| 95.581 | 181.276 | 101.611 | -0.000 | 0.000 | -0.000 |
| 100.953 | 100.953 | 218.308 | -0.000 | 0.000 | -0.000 |
| 374.942 | 374.942 | 330.950 | 38.260 | -0.000 | 0.000 |
| 0.000 | 0.000 | 0.000 | -0.000 | 45.952 | 0.000 |
| 0.000 | -0.000 | 0.000 | -0.000 | 0.000 | 42.848 |
| -429.253 | -470.382 | -346.208 | -0.000 | -0.000 | -0.000 |
| 95.581 | 181.277 | 101.611 | 0.000 | -0.000 | 0.000 |
| -280.197 | -280.197 | -123.210 | 0.000 | -0.000 | -0.000 |
| -374.942 | -374.942 | -330.950 | 38.260 | -0.000 | 0.000 |
| -0.000 | 0.000 | -0.000 | 0.000 | 45.952 | 0.000 |
| -374.929 | -374.929 | -330.939 | 0.000 | -0.000 | 35.052 |
| 181.276 | 95.581 | 101.611 | -0.000 | 0.000 | -0.000 |
| 149.303 | 202.104 | 133.404 | -0.000 | 0.000 | -0.000 |
| 100.953 | 100.953 | 218.308 | -0.000 | 0.000 | 0.000 |
| 0.000 | 0.000 | 0.000 | 45.952 | 0.000 | 0.000 |
| 0.000 | 0.000 | 0.000 | -0.000 | 45.952 | -0.000 |
| 51.832 | 51.832 | 43.405 | -0.000 | 0.000 | 25.732 |
| 95.478 | 45.687 | 45.506 | 0.000 | -0.000 | 0.000 |
| 95.581 | 181.277 | 101.611 | 0.000 | -0.000 | 0.000 |
| 56.777 | 56.777 | 174.106 | 0.000 | -0.000 | 0.000 |
| -37.799 | -37.799 | -33.364 | 38.198 | -0.000 | -0.000 |
| -0.000 | -0.000 | -0.000 | 0.000 | 45.952 | -0.000 |
| 0.000 | 0.000 | -0.000 | -0.000 | -0.000 | 42.848 |
| 147.031 | 104.452 | 91.828 | -0.000 | 0.000 | -0.000 |
| 104.452 | 147.031 | 91.828 | -0.000 | 0.000 | -0.000 |
| 100.953 | 100.953 | 218.279 | -0.000 | 0.000 | -0.000 |
| 5.510 | 5.511 | 4.865 | 34.651 | -0.000 | 0.000 |
| 5.511 | 5.510 | 4.865 | 0.000 | 34.651 | -0.000 |
| 5.443 | 5.443 | 4.805 | -0.000 | -0.000 | 31.530 |
| 181.281 | 95.582 | 101.611 | 0.000 | -0.000 | -0.000 |
| 95.581 | 181.281 | 101.611 | 0.000 | -0.000 | -0.000 |
| 100.952 | 100.952 | 218.305 | -0.000 | -0.000 | -0.000 |
| -5.510 | -5.511 | -4.865 | 34.651 | -0.000 | -0.000 |
| -5.511 | -5.510 | -4.865 | 0.000 | 34.651 | 0.000 |
| 0.000 | 0.001 | -0.000 | 0.000 | 0.000 | 42.848 |
| 304.806 | 165.075 | 136.104 | -0.000 | -0.000 | -0.000 |
| 80.650 | 203.556 | 419.108 | -0.000 | -0.000 | -0.000 |
| 55.361 | 55.361 | 503.685 | -0.000 | -0.000 | -0.000 |
| -80.290 | -80.290 | 285.616 | 37.728 | 0.000 | 0.000 |
| -256.223 | -256.223 | 131.174 | -0.000 | 25.134 | -0.000 |
| 0.000 | 0.000 | -0.000 | -0.000 | -0.000 | 69.866 |
| 304.806 | 165.074 | 136.104 | 0.000 | 0.000 | 0.000 |
| 415.552 | 519.921 | 4.611 | 0.000 | 0.000 | 0.001 |
| 138.610 | 138.610 | 244.582 | 0.000 | 0.000 | -0.000 |
| 256.212 | 256.212 | -131.135 | 25.136 | 0.000 | 0.000 |
| 256.223 | 256.223 | -131.174 | -0.000 | 25.134 | -0.000 |
| -0.000 | -0.000 | 0.000 | 0.000 | 0.000 | 69.866 |
| 304.807 | 165.075 | 136.104 | -0.000 | -0.000 | -0.000 |
| 165.075 | 304.807 | 136.104 | -0.000 | -0.000 | -0.000 |
| 111.951 | 111.951 | 187.694 | -0.000 | -0.000 | 0.000 |
| -8.034 | -8.034 | 28.579 | 37.722 | 0.000 | -0.000 |
| -8.034 | -8.034 | 28.579 | -0.000 | 37.722 | 0.000 |
| -8.029 | -8.029 | 28.560 | -0.000 | -0.000 | 61.458 |
| 304.806 | 165.074 | 136.104 | 0.000 | 0.000 | 0.000 |
| 168.989 | 291.988 | 104.954 | 0.000 | 0.000 | -0.000 |
| 143.781 | 143.781 | 190.012 | 0.000 | 0.000 | 0.000 |
| 8.034 | 8.034 | -28.579 | 37.722 | 0.000 | 0.000 |
| 8.034 | 8.034 | -28.579 | -0.000 | 37.722 | -0.000 |
| 8.028 | 8.029 | -28.560 | 0.000 | 0.000 | 61.458 |
| 304.809 | 165.075 | 136.105 | -0.000 | -0.000 | -0.000 |
| 160.301 | 283.641 | 136.212 | -0.000 | -0.000 | -0.000 |
| 138.580 | 138.580 | 175.222 | -0.000 | -0.000 | -0.000 |
| -2.182 | -2.181 | 1.115 | 28.353 | -0.000 | -0.000 |
| -0.835 | -0.835 | 2.974 | -0.000 | 37.356 | 0.000 |
| -2.301 | -2.302 | 1.163 | -0.000 | -0.000 | 54.018 |
| 304.799 | 165.073 | 136.103 | 0.000 | 0.000 | -0.000 |
| 165.073 | 304.799 | 136.103 | 0.000 | 0.000 | -0.000 |
| 136.667 | 136.667 | 214.578 | 0.000 | 0.000 | 0.000 |
| 2.182 | 2.181 | -1.115 | 28.353 | -0.000 | 0.000 |
| 0.835 | 0.835 | -2.974 | -0.000 | 37.356 | -0.000 |
| 0.796 | 0.795 | -2.833 | 0.000 | 0.000 | 61.525 |
| 463.301 | 221.805 | 221.805 | -0.000 | 0.000 | -0.000 |
| 221.805 | 463.301 | 221.805 | 0.000 | 0.000 | -0.000 |
| 221.805 | 221.805 | 463.301 | -0.000 | -0.000 | 0.000 |
| -0.000 | -0.000 | -0.000 | 139.648 | -0.000 | 0.000 |
| -0.000 | -0.000 | -0.000 | -0.000 | 139.648 | 0.000 |
| -0.000 | -0.000 | -0.000 | -0.000 | 0.000 | 139.648 |
| 463.301 | 221.805 | 221.805 | 0.000 | -0.000 | -0.000 |
| 221.805 | 463.301 | 221.805 | -0.000 | -0.000 | -0.000 |
| 221.805 | 221.805 | 463.301 | -0.000 | -0.000 | -0.000 |
| 0.000 | 0.000 | 0.000 | 139.648 | 0.000 | -0.000 |
| 0.000 | 0.000 | 0.000 | 0.000 | 139.648 | 0.000 |
| 0.000 | 0.000 | 0.000 | -0.000 | 0.000 | 139.648 |
| 451.317 | 223.719 | 223.719 | -0.000 | -0.000 | -0.000 |
| 223.719 | 451.317 | 223.719 | -0.000 | -0.000 | -0.000 |
| 223.719 | 223.719 | 451.317 | -0.000 | -0.000 | -0.000 |
| -0.000 | -0.000 | -0.000 | 139.648 | 0.000 | 0.000 |
| -0.000 | -0.000 | -0.000 | 0.000 | 139.648 | 0.000 |
| -0.000 | -0.000 | -0.000 | 0.000 | -0.000 | 139.648 |
| 463.303 | 221.805 | 221.805 | -0.000 | -0.000 | 0.000 |
| 221.805 | 463.303 | 221.805 | -0.000 | -0.000 | -0.000 |
| 221.805 | 221.805 | 463.303 | -0.000 | -0.000 | -0.000 |
| 0.000 | 0.000 | 0.000 | 139.648 | -0.000 | 0.000 |
| 0.000 | 0.000 | 0.000 | -0.000 | 139.648 | -0.000 |
| 0.000 | 0.000 | 0.000 | 0.000 | -0.000 | 139.648 |
| 451.914 | 224.329 | 224.329 | -0.000 | 0.000 | 0.000 |
| 224.329 | 451.914 | 224.329 | -0.000 | -0.000 | -0.000 |
| 224.329 | 224.329 | 451.914 | 0.000 | 0.000 | -0.000 |
| -0.101 | -0.103 | -0.103 | 139.462 | -0.000 | 0.000 |
| -0.103 | -0.101 | -0.103 | -0.000 | 139.462 | -0.000 |
| -0.103 | -0.103 | -0.101 | 0.000 | 0.000 | 139.462 |
| 463.316 | 221.807 | 221.807 | -0.000 | -0.000 | 0.000 |
| 221.807 | 463.316 | 221.807 | -0.000 | -0.000 | -0.000 |
| 221.807 | 221.807 | 463.316 | -0.000 | -0.000 | 0.000 |
| 0.101 | 0.103 | 0.103 | 139.462 | -0.000 | -0.000 |
| 0.103 | 0.101 | 0.103 | -0.000 | 139.462 | 0.000 |
| 0.103 | 0.103 | 0.101 | 0.000 | -0.000 | 139.462 |
| 462.705 | 221.682 | 221.682 | -0.000 | -0.000 | 0.000 |
| 221.682 | 462.705 | 221.682 | 0.000 | -0.000 | 0.000 |
| 221.682 | 221.682 | 462.705 | 0.000 | 0.000 | 0.000 |
| -9.632 | -9.632 | -9.632 | 139.313 | 0.000 | 0.000 |
| -9.632 | -9.632 | -9.632 | 0.000 | 139.313 | 0.000 |
| -9.632 | -9.632 | -9.632 | 0.000 | 0.000 | 139.313 |
| 466.389 | 232.128 | 232.128 | -0.000 | -0.000 | 0.000 |
| 232.128 | 466.389 | 232.128 | -0.000 | 0.000 | -0.000 |
| 232.128 | 232.128 | 466.389 | 0.000 | 0.000 | -0.000 |
| 9.632 | 9.632 | 9.632 | 139.313 | 0.000 | -0.000 |
| 9.632 | 9.632 | 9.632 | 0.000 | 139.313 | -0.000 |
| 9.632 | 9.632 | 9.632 | 0.000 | -0.000 | 139.313 |
| 450.524 | 223.342 | 223.342 | 0.000 | -0.000 | 0.000 |
| 223.342 | 450.524 | 223.342 | 0.000 | -0.000 | 0.000 |
| 223.342 | 223.342 | 450.524 | 0.000 | 0.000 | 0.000 |
| -0.000 | -0.000 | -0.000 | 139.444 | 0.000 | 0.000 |
| -0.000 | -0.000 | -0.000 | 0.000 | 139.444 | 0.000 |
| -0.000 | -0.000 | -0.000 | 0.000 | 0.000 | 139.444 |
| 462.706 | 221.682 | 221.682 | 0.000 | -0.000 | -0.000 |
| 221.682 | 462.706 | 221.682 | -0.000 | -0.000 | -0.000 |
| 221.682 | 221.682 | 462.706 | -0.000 | 0.000 | 0.000 |
| 0.000 | 0.000 | 0.000 | 139.444 | -0.000 | -0.000 |
| 0.000 | 0.000 | 0.000 | -0.000 | 139.444 | 0.000 |
| 0.000 | 0.000 | 0.000 | 0.000 | 0.000 | 139.444 |
| 452.902 | 221.701 | 221.701 | 0.000 | 0.000 | 0.000 |
| 221.701 | 452.902 | 221.701 | 0.000 | -0.000 | 0.000 |
| 221.701 | 221.701 | 452.902 | -0.000 | -0.000 | 0.000 |
| -0.001 | -0.002 | -0.001 | 139.444 | 0.000 | 0.000 |
| -0.002 | -0.001 | -0.001 | -0.000 | 139.444 | 0.000 |
| -0.002 | -0.001 | -0.001 | 0.000 | -0.000 | 139.444 |
| 452.863 | 222.014 | 222.014 | -0.000 | -0.000 | -0.000 |
| 222.014 | 452.863 | 222.014 | -0.000 | -0.000 | 0.000 |
| 222.014 | 222.014 | 452.863 | 0.000 | 0.000 | -0.000 |
| 0.001 | 0.002 | 0.001 | 139.444 | -0.000 | -0.000 |
| 0.002 | 0.001 | 0.001 | -0.000 | 139.444 | -0.000 |
| 0.002 | 0.001 | 0.001 | 0.000 | 0.000 | 139.444 |
| 464.111 | 221.989 | 221.989 | -0.000 | 0.000 | 0.000 |
| 221.989 | 464.111 | 221.989 | 0.000 | 0.000 | 0.000 |
| 221.989 | 221.989 | 464.111 | -0.000 | -0.000 | 0.000 |
| 0.000 | -0.000 | -0.000 | 139.892 | 0.000 | 0.000 |
| -0.000 | 0.000 | -0.000 | 0.000 | 139.892 | 0.000 |
| -0.000 | -0.000 | 0.000 | -0.000 | 0.000 | 139.892 |
| 464.111 | 221.989 | 221.989 | -0.000 | -0.000 | -0.000 |
| 221.989 | 464.111 | 221.989 | -0.000 | -0.000 | -0.000 |
| 221.989 | 221.989 | 464.111 | -0.000 | -0.000 | 0.000 |
| -0.000 | 0.000 | 0.000 | 139.892 | -0.000 | -0.000 |
| 0.000 | -0.000 | 0.000 | -0.000 | 139.892 | 0.000 |
| 0.000 | 0.000 | -0.000 | -0.000 | 0.000 | 139.892 |
| 464.110 | 221.989 | 221.989 | 0.000 | 0.000 | 0.000 |
| 221.989 | 464.110 | 221.989 | 0.000 | 0.000 | 0.000 |
| 221.989 | 221.989 | 464.110 | 0.000 | 0.000 | -0.000 |
| 0.687 | 0.687 | 0.687 | 139.744 | -0.000 | 0.000 |
| 0.687 | 0.687 | 0.687 | 0.000 | 139.744 | -0.000 |
| 0.687 | 0.687 | 0.687 | -0.000 | -0.000 | 139.744 |
| 454.325 | 221.267 | 221.267 | 0.000 | -0.000 | -0.000 |
| 221.267 | 454.325 | 221.267 | -0.000 | 0.000 | -0.000 |
| 221.267 | 221.267 | 454.325 | -0.000 | -0.000 | -0.000 |
| -0.687 | -0.687 | -0.687 | 139.744 | -0.000 | 0.000 |
| -0.687 | -0.687 | -0.687 | -0.000 | 139.744 | 0.000 |
| -0.687 | -0.687 | -0.687 | -0.000 | -0.000 | 139.744 |
| 452.893 | 224.646 | 224.646 | -0.000 | 0.000 | -0.000 |
| 224.646 | 452.893 | 224.646 | 0.000 | -0.000 | -0.000 |
| 224.646 | 224.646 | 452.893 | -0.000 | -0.000 | -0.000 |
| 0.046 | 0.045 | 0.045 | 139.663 | 0.000 | 0.000 |
| 0.045 | 0.046 | 0.045 | 0.000 | 139.663 | 0.000 |
| 0.045 | 0.045 | 0.046 | -0.000 | 0.000 | 139.663 |
| 452.798 | 224.529 | 224.529 | 0.000 | 0.000 | 0.000 |
| 224.529 | 452.798 | 224.529 | 0.000 | 0.000 | 0.000 |
| 224.529 | 224.529 | 452.798 | 0.000 | 0.000 | 0.000 |
| -0.046 | -0.045 | -0.045 | 139.663 | -0.000 | -0.000 |
| -0.045 | -0.046 | -0.045 | -0.000 | 139.663 | -0.000 |
| -0.045 | -0.045 | -0.046 | -0.000 | -0.000 | 139.663 |
| 346.195 | 75.731 | 75.731 | 0.000 | 0.000 | 0.000 |
| 75.731 | 346.195 | 75.731 | 0.000 | 0.000 | 0.000 |
| 75.731 | 75.731 | 346.195 | 0.000 | 0.000 | 0.000 |
| 0.000 | 0.000 | 0.000 | 8.216 | 0.000 | 0.000 |
| 0.000 | 0.000 | 0.000 | 0.000 | 8.216 | 0.000 |
| 0.000 | 0.000 | 0.000 | 0.000 | 0.000 | 8.216 |
| 346.195 | 75.731 | 75.731 | -0.000 | -0.000 | -0.000 |
| 75.731 | 346.195 | 75.731 | -0.000 | -0.000 | -0.000 |
| 75.731 | 75.731 | 346.195 | -0.000 | -0.000 | -0.000 |
| -0.000 | -0.000 | -0.000 | 8.216 | -0.000 | -0.000 |
| -0.000 | -0.000 | -0.000 | -0.000 | 8.216 | -0.000 |
| -0.000 | -0.000 | -0.000 | -0.000 | -0.000 | 8.216 |
| 346.195 | 75.731 | 75.731 | 0.000 | 0.000 | 0.000 |
| 75.731 | 346.195 | 75.731 | 0.000 | 0.000 | 0.000 |
| 75.731 | 75.731 | 346.195 | 0.000 | 0.000 | 0.000 |
| 0.000 | 0.000 | 0.000 | 8.216 | 0.000 | 0.000 |
| 0.000 | 0.000 | 0.000 | 0.000 | 8.216 | 0.000 |
| 0.000 | 0.000 | 0.000 | 0.000 | 0.000 | 8.216 |
| 346.195 | 75.731 | 75.731 | -0.000 | -0.000 | -0.000 |
| 75.731 | 346.195 | 75.731 | -0.000 | -0.000 | -0.000 |
| 75.731 | 75.731 | 346.195 | -0.000 | -0.000 | -0.000 |
| -0.000 | -0.000 | -0.000 | 8.216 | -0.000 | -0.000 |
| -0.000 | -0.000 | -0.000 | -0.000 | 8.216 | -0.000 |
| -0.000 | -0.000 | -0.000 | -0.000 | -0.000 | 8.216 |
| 346.193 | 75.732 | 75.732 | 0.000 | 0.000 | 0.000 |
| 75.732 | 346.193 | 75.732 | 0.000 | 0.000 | 0.000 |
| 75.732 | 75.732 | 346.193 | 0.000 | 0.000 | 0.000 |
| 0.001 | 0.000 | 0.000 | 8.216 | 0.000 | 0.000 |
| 0.000 | 0.001 | 0.000 | 0.000 | 8.216 | 0.000 |
| 0.000 | 0.000 | 0.001 | 0.000 | 0.000 | 8.216 |
| 346.197 | 75.730 | 75.730 | -0.000 | -0.000 | -0.000 |
| 75.730 | 346.197 | 75.730 | -0.000 | -0.000 | -0.000 |
| 75.730 | 75.730 | 346.197 | -0.000 | -0.000 | -0.000 |
| -0.001 | -0.000 | -0.000 | 8.216 | -0.000 | -0.000 |
| -0.000 | -0.001 | -0.000 | -0.000 | 8.216 | -0.000 |
| -0.000 | -0.000 | -0.001 | -0.000 | -0.000 | 8.216 |
| 4.500 | -0.087 | -0.087 | -0.000 | 0.000 | -0.000 |
| -0.087 | 4.500 | -0.087 | 0.000 | -0.000 | -0.000 |
| -0.087 | -0.087 | 4.500 | 0.000 | -0.000 | -0.000 |
| -0.000 | 0.000 | -0.000 | -0.000 | -0.000 | 0.000 |
| 0.000 | -0.000 | -0.000 | -0.000 | -0.000 | -0.000 |
| 0.000 | -0.000 | -0.000 | -0.000 | -0.000 | -0.000 |
| 4.500 | -0.087 | -0.087 | 0.000 | -0.000 | 0.000 |
| -0.087 | 4.500 | -0.087 | -0.000 | 0.000 | -0.000 |
| -0.087 | -0.087 | 4.500 | -0.000 | -0.000 | -0.000 |
| 0.000 | -0.000 | 0.000 | -0.000 | 0.000 | 0.000 |
| -0.000 | 0.000 | 0.000 | 0.000 | -0.000 | -0.000 |
| -0.000 | 0.000 | 0.000 | 0.000 | 0.000 | -0.000 |
| 4.500 | -0.087 | -0.087 | 0.000 | 0.000 | -0.000 |
| -0.087 | 4.500 | -0.087 | 0.000 | 0.000 | -0.000 |
| -0.087 | -0.087 | 4.500 | -0.000 | -0.000 | 0.000 |
| 0.000 | 0.000 | -0.000 | 0.000 | -0.000 | -0.000 |
| 0.000 | 0.000 | -0.000 | -0.000 | 0.000 | -0.000 |
| 0.000 | -0.000 | 0.000 | -0.000 | -0.000 | 0.000 |
| 4.500 | -0.087 | -0.087 | -0.000 | 0.000 | 0.000 |
| -0.087 | 4.500 | -0.087 | 0.000 | -0.000 | 0.000 |
| -0.087 | -0.087 | 4.500 | 0.000 | 0.000 | -0.000 |
| -0.000 | -0.000 | 0.000 | 0.000 | 0.000 | 0.000 |
| -0.000 | -0.000 | 0.000 | 0.000 | 0.000 | 0.000 |
| -0.000 | 0.000 | -0.000 | 0.000 | 0.000 | 0.000 |
| 4.500 | -0.087 | -0.087 | 0.000 | -0.000 | -0.000 |
| -0.087 | 4.500 | -0.087 | -0.000 | -0.000 | 0.000 |
| -0.087 | -0.087 | 4.500 | 0.000 | 0.000 | 0.000 |
| 0.000 | 0.000 | -0.000 | 0.000 | 0.000 | 0.000 |
| 0.000 | 0.000 | -0.000 | 0.000 | 0.000 | -0.000 |
| 0.000 | -0.000 | 0.000 | 0.000 | -0.000 | 0.000 |
| 4.501 | -0.087 | -0.087 | 0.000 | -0.000 | -0.000 |
| -0.087 | 4.501 | -0.087 | 0.000 | 0.000 | -0.000 |
| -0.087 | -0.087 | 4.501 | 0.000 | 0.000 | -0.000 |
| -0.000 | -0.000 | 0.000 | 0.000 | -0.000 | -0.000 |
| -0.000 | -0.000 | 0.000 | -0.000 | 0.000 | 0.000 |
| -0.000 | 0.000 | -0.000 | 0.000 | 0.000 | 0.000 |
| -30.596 | 111.591 | 111.591 | -0.000 | -0.000 | -0.000 |
| 111.591 | -30.596 | 111.591 | -0.000 | -0.000 | -0.000 |
| 111.591 | 111.591 | -30.596 | -0.000 | -0.000 | -0.000 |
| -0.000 | 0.000 | 0.000 | 38.148 | -0.000 | -0.000 |
| 0.000 | -0.000 | 0.000 | 0.000 | 38.148 | -0.000 |
| 0.000 | 0.000 | -0.000 | 0.000 | -0.000 | 38.148 |
| -30.597 | 111.591 | 111.591 | -0.000 | 0.000 | 0.000 |
| 111.591 | -30.597 | 111.591 | -0.000 | 0.000 | 0.000 |
| 111.591 | 111.591 | -30.597 | 0.000 | 0.000 | 0.000 |
| 0.000 | -0.000 | -0.000 | 38.148 | 0.000 | 0.000 |
| -0.000 | 0.000 | -0.000 | -0.000 | 38.148 | 0.000 |
| -0.000 | -0.000 | 0.000 | -0.000 | 0.000 | 38.148 |
| -30.594 | 111.591 | 111.591 | 0.000 | 0.000 | -0.000 |
| 111.591 | -30.594 | 111.591 | 0.000 | -0.000 | -0.000 |
| 111.591 | 111.591 | -30.594 | 0.000 | -0.000 | -0.000 |
| 0.000 | 0.000 | 0.000 | 38.148 | 0.000 | -0.000 |
| 0.000 | 0.000 | 0.000 | 0.000 | 38.148 | -0.000 |
| 0.000 | 0.000 | 0.000 | 0.000 | -0.000 | 38.148 |
| -30.598 | 111.590 | 111.590 | -0.000 | 0.000 | 0.000 |
| 111.590 | -30.598 | 111.590 | -0.000 | 0.000 | 0.000 |
| 111.590 | 111.590 | -30.598 | -0.000 | 0.000 | 0.000 |
| -0.000 | -0.000 | -0.000 | 38.148 | -0.000 | -0.000 |
| -0.000 | -0.000 | -0.000 | -0.000 | 38.148 | 0.000 |
| -0.000 | -0.000 | -0.000 | 0.000 | 0.000 | 38.148 |
| -30.576 | 111.592 | 111.592 | 0.000 | -0.000 | -0.000 |
| 111.592 | -30.576 | 111.592 | -0.000 | -0.000 | -0.000 |
| 111.592 | 111.592 | -30.576 | 0.000 | -0.000 | -0.000 |
| 0.000 | 0.001 | 0.001 | 38.148 | -0.000 | -0.000 |
| 0.001 | 0.000 | 0.001 | -0.000 | 38.148 | -0.000 |
| 0.001 | 0.001 | 0.000 | 0.000 | -0.000 | 38.148 |
| -30.617 | 111.589 | 111.589 | -0.000 | 0.000 | 0.000 |
| 111.589 | -30.617 | 111.589 | 0.000 | 0.000 | 0.000 |
| 111.589 | 111.589 | -30.617 | 0.000 | 0.000 | 0.000 |
| -0.000 | -0.001 | -0.001 | 38.148 | -0.000 | 0.000 |
| -0.001 | -0.000 | -0.001 | -0.000 | 38.148 | 0.000 |
| -0.001 | -0.001 | -0.000 | -0.000 | 0.000 | 38.148 |
| 103.597 | 79.917 | 79.917 | 0.000 | 0.000 | 0.000 |
| 79.917 | 103.597 | 79.917 | 0.000 | 0.000 | -0.000 |
| 79.917 | 79.917 | 103.597 | -0.000 | -0.000 | 0.000 |
| -0.000 | -0.000 | -0.000 | 9.996 | 0.000 | 0.000 |
| -0.000 | -0.000 | -0.000 | -0.000 | 9.996 | 0.000 |
| -0.000 | -0.000 | -0.000 | 0.000 | 0.000 | 9.996 |
| 103.597 | 79.917 | 79.917 | -0.000 | -0.000 | -0.000 |
| 79.917 | 103.597 | 79.917 | -0.000 | -0.000 | -0.000 |
| 79.917 | 79.917 | 103.597 | -0.000 | -0.000 | -0.000 |
| 0.000 | 0.000 | 0.000 | 9.996 | -0.000 | -0.000 |
| 0.000 | 0.000 | 0.000 | -0.000 | 9.996 | -0.000 |
| 0.000 | 0.000 | 0.000 | 0.000 | -0.000 | 9.996 |
| 103.597 | 79.917 | 79.917 | 0.000 | 0.000 | -0.000 |
| 79.917 | 103.597 | 79.917 | -0.000 | 0.000 | -0.000 |
| 79.917 | 79.917 | 103.597 | -0.000 | -0.000 | 0.000 |
| -0.000 | -0.000 | -0.000 | 37.679 | 0.000 | -0.000 |
| -0.000 | -0.000 | -0.000 | -0.000 | 37.679 | -0.000 |
| -0.000 | -0.000 | -0.000 | -0.000 | -0.000 | 37.679 |
| 103.598 | 79.918 | 79.918 | -0.000 | 0.000 | -0.000 |
| 79.918 | 103.598 | 79.918 | 0.000 | -0.000 | -0.000 |
| 79.918 | 79.918 | 103.598 | 0.000 | 0.000 | -0.000 |
| 0.000 | 0.000 | 0.000 | 37.679 | 0.000 | 0.000 |
| 0.000 | 0.000 | 0.000 | 0.000 | 37.679 | 0.000 |
| 0.000 | 0.000 | 0.000 | 0.000 | 0.000 | 37.679 |
| 103.593 | 79.917 | 79.917 | 0.000 | 0.000 | 0.000 |
| 79.917 | 103.593 | 79.917 | 0.000 | 0.000 | -0.000 |
| 79.917 | 79.917 | 103.593 | -0.000 | 0.000 | 0.000 |
| -0.001 | -0.001 | -0.001 | 9.996 | 0.000 | 0.000 |
| -0.001 | -0.001 | -0.001 | 0.000 | 9.996 | 0.000 |
| -0.001 | -0.001 | -0.001 | -0.000 | 0.000 | 9.996 |
| 103.601 | 79.918 | 79.918 | -0.000 | 0.000 | 0.000 |
| 79.918 | 103.601 | 79.918 | 0.000 | -0.000 | 0.000 |
| 79.918 | 79.918 | 103.601 | 0.000 | 0.000 | -0.000 |
| 0.001 | 0.001 | 0.001 | 9.996 | -0.000 | -0.000 |
| 0.001 | 0.001 | 0.001 | -0.000 | 9.996 | -0.000 |
| 0.001 | 0.001 | 0.001 | -0.000 | -0.000 | 9.996 |
| 0.671 | 0.671 | 0.671 | 0.000 | 0.000 | 0.000 |
| 0.671 | 0.671 | 0.671 | 0.000 | 0.000 | 0.000 |
| 0.671 | 0.671 | 0.671 | 0.000 | 0.000 | 0.000 |
| 0.000 | 0.000 | 0.000 | 0.697 | -0.000 | -0.000 |
| 0.000 | 0.000 | 0.000 | -0.000 | 0.697 | -0.000 |
| 0.000 | 0.000 | 0.000 | -0.000 | -0.000 | 0.697 |
| 0.671 | 0.671 | 0.671 | -0.000 | -0.000 | -0.000 |
| 0.671 | 0.671 | 0.671 | -0.000 | -0.000 | -0.000 |
| 0.671 | 0.671 | 0.671 | -0.000 | -0.000 | -0.000 |
| -0.000 | -0.000 | -0.000 | 0.697 | 0.000 | 0.000 |
| -0.000 | -0.000 | -0.000 | 0.000 | 0.697 | 0.000 |
| -0.000 | -0.000 | -0.000 | 0.000 | 0.000 | 0.697 |
| 0.671 | 0.671 | 0.671 | -0.000 | -0.000 | -0.000 |
| 0.671 | 0.671 | 0.671 | -0.000 | -0.000 | -0.000 |
| 0.671 | 0.671 | 0.671 | -0.000 | -0.000 | -0.000 |
| 0.000 | 0.000 | 0.000 | 0.208 | 0.000 | 0.000 |
| 0.000 | 0.000 | 0.000 | 0.000 | 0.208 | 0.000 |
| 0.000 | 0.000 | 0.000 | 0.000 | 0.000 | 0.208 |
| 0.671 | 0.671 | 0.671 | -0.000 | -0.000 | -0.000 |
| 0.671 | 0.671 | 0.671 | -0.000 | -0.000 | -0.000 |
| 0.671 | 0.671 | 0.671 | -0.000 | -0.000 | -0.000 |
| -0.000 | -0.000 | -0.000 | 0.208 | -0.000 | -0.000 |
| -0.000 | -0.000 | -0.000 | -0.000 | 0.208 | -0.000 |
| -0.000 | -0.000 | -0.000 | -0.000 | -0.000 | 0.208 |
| 0.671 | 0.671 | 0.671 | 0.000 | -0.000 | -0.000 |
| 0.671 | 0.671 | 0.671 | -0.000 | 0.000 | -0.000 |
| 0.671 | 0.671 | 0.671 | -0.000 | -0.000 | 0.000 |
| 0.000 | -0.000 | 0.000 | 0.114 | 0.000 | 0.000 |
| -0.000 | 0.000 | 0.000 | 0.000 | 0.114 | 0.000 |
| -0.000 | 0.000 | 0.000 | 0.000 | 0.000 | 0.114 |
| 0.671 | 0.671 | 0.671 | -0.000 | -0.000 | -0.000 |
| 0.671 | 0.671 | 0.671 | -0.000 | -0.000 | -0.000 |
| 0.671 | 0.671 | 0.671 | -0.000 | -0.000 | -0.000 |
| -0.000 | 0.000 | -0.000 | 0.114 | -0.000 | -0.000 |
| 0.000 | -0.000 | -0.000 | -0.000 | 0.114 | -0.000 |
| 0.000 | -0.000 | -0.000 | -0.000 | -0.000 | 0.114 |
| 325.620 | 176.593 | 140.801 | -0.000 | 0.000 | 0.000 |
| 176.593 | 325.620 | 140.801 | -0.000 | -0.000 | -0.000 |
| 140.801 | 140.801 | 26.319 | -0.000 | -0.000 | -0.000 |
| 0.000 | 0.000 | 0.000 | 64.139 | -0.000 | -0.000 |
| 0.000 | 0.000 | 0.000 | -0.000 | 64.139 | 0.000 |
| 0.000 | 0.000 | 0.000 | -0.000 | -0.000 | 107.995 |
| 325.620 | 176.593 | 140.801 | 0.000 | 0.000 | 0.000 |
| 176.593 | 325.620 | 140.801 | 0.000 | 0.000 | 0.000 |
| 140.801 | 140.801 | 26.319 | 0.000 | 0.000 | 0.000 |
| -0.000 | -0.000 | -0.000 | 64.139 | 0.000 | 0.000 |
| -0.000 | -0.000 | -0.000 | 0.000 | 64.139 | 0.000 |
| -0.000 | -0.000 | -0.000 | 0.000 | -0.000 | 107.995 |
| 325.622 | 176.593 | 140.802 | -0.000 | -0.000 | 0.000 |
| 176.593 | 325.622 | 140.802 | -0.000 | -0.000 | 0.000 |
| 140.801 | 140.801 | 26.319 | -0.000 | -0.000 | -0.000 |
| 0.000 | 0.000 | 0.000 | 64.139 | -0.000 | -0.000 |
| 0.000 | 0.000 | 0.000 | -0.000 | 64.139 | -0.000 |
| 0.000 | 0.000 | 0.000 | -0.000 | -0.000 | 107.995 |
| 325.618 | 176.593 | 140.801 | 0.000 | 0.000 | 0.000 |
| 176.593 | 325.618 | 140.801 | 0.000 | 0.000 | 0.000 |
| 140.801 | 140.801 | 26.319 | -0.000 | 0.000 | 0.000 |
| -0.000 | -0.000 | -0.000 | 64.139 | 0.000 | 0.000 |
| -0.000 | -0.000 | -0.000 | 0.000 | 64.139 | 0.000 |
| -0.000 | -0.000 | -0.000 | 0.000 | 0.000 | 107.995 |
| 325.637 | 176.594 | 140.805 | -0.000 | -0.000 | 0.000 |
| 176.594 | 325.637 | 140.805 | -0.000 | -0.000 | -0.000 |
| 140.803 | 140.803 | 26.321 | -0.000 | -0.000 | -0.000 |
| 0.000 | 0.003 | 0.001 | 64.139 | -0.000 | 0.000 |
| 0.003 | 0.000 | 0.001 | -0.000 | 64.139 | 0.000 |
| 0.001 | 0.001 | 0.000 | -0.000 | -0.000 | 107.995 |
| 325.603 | 176.591 | 140.798 | 0.000 | -0.000 | -0.000 |
| 176.591 | 325.603 | 140.798 | 0.000 | 0.000 | -0.000 |
| 140.800 | 140.800 | 26.317 | 0.000 | 0.000 | 0.000 |
| -0.000 | -0.003 | -0.001 | 64.139 | 0.000 | 0.000 |
| -0.003 | -0.000 | -0.001 | 0.000 | 64.139 | 0.000 |
| -0.001 | -0.001 | -0.000 | 0.000 | 0.000 | 107.995 |
| 222.681 | 201.283 | 160.522 | 0.000 | 0.000 | 0.000 |
| 201.283 | 222.681 | 160.522 | 0.000 | 0.000 | 0.000 |
| 160.522 | 160.522 | 487.882 | 0.000 | 0.000 | 0.000 |
| 0.000 | 0.000 | 0.000 | 86.145 | 0.000 | 0.000 |
| 0.000 | 0.000 | 0.000 | 0.000 | 86.145 | 0.000 |
| 0.000 | 0.000 | 0.000 | 0.000 | 0.000 | 130.072 |
| 222.681 | 201.283 | 160.522 | -0.000 | -0.000 | -0.000 |
| 201.283 | 222.681 | 160.522 | -0.000 | -0.000 | -0.000 |
| 160.522 | 160.522 | 487.882 | -0.000 | -0.000 | -0.000 |
| -0.000 | -0.000 | -0.000 | 86.145 | -0.000 | -0.000 |
| -0.000 | -0.000 | -0.000 | -0.000 | 86.145 | -0.000 |
| -0.000 | -0.000 | -0.000 | -0.000 | -0.000 | 130.072 |
| 222.684 | 201.283 | 160.522 | -0.000 | 0.000 | 0.000 |
| 201.283 | 222.684 | 160.522 | 0.000 | 0.000 | 0.000 |
| 160.522 | 160.522 | 487.882 | 0.000 | 0.000 | 0.000 |
| 0.000 | 0.001 | 0.000 | 86.145 | 0.000 | 0.000 |
| 0.001 | 0.000 | 0.000 | 0.000 | 86.145 | 0.000 |
| 0.000 | 0.000 | 0.000 | -0.000 | 0.000 | 130.072 |
| 222.677 | 201.283 | 160.521 | 0.000 | -0.000 | -0.000 |
| 201.283 | 222.677 | 160.521 | -0.000 | -0.000 | -0.000 |
| 160.521 | 160.521 | 487.883 | 0.000 | -0.000 | -0.000 |
| -0.000 | -0.001 | -0.000 | 86.145 | 0.000 | -0.000 |
| -0.001 | -0.000 | -0.000 | -0.000 | 86.145 | -0.000 |
| -0.000 | -0.000 | -0.000 | 0.000 | -0.000 | 130.072 |
| 222.716 | 201.285 | 160.529 | -0.000 | 0.000 | 0.000 |
| 201.285 | 222.716 | 160.529 | 0.000 | -0.000 | 0.000 |
| 160.525 | 160.525 | 487.879 | 0.000 | 0.000 | 0.000 |
| 0.001 | 0.007 | 0.003 | 86.145 | 0.000 | 0.000 |
| 0.007 | 0.001 | 0.003 | 0.000 | 86.145 | 0.000 |
| 0.002 | 0.002 | 0.001 | 0.000 | 0.000 | 130.072 |
| 222.646 | 201.280 | 160.515 | -0.000 | -0.000 | -0.000 |
| 201.280 | 222.646 | 160.515 | -0.000 | -0.000 | -0.000 |
| 160.519 | 160.519 | 487.886 | -0.000 | -0.000 | -0.000 |
| -0.001 | -0.007 | -0.003 | 86.145 | -0.000 | -0.000 |
| -0.007 | -0.001 | -0.003 | -0.000 | 86.145 | -0.000 |
| -0.002 | -0.002 | -0.001 | -0.000 | -0.000 | 130.072 |
| 2.150 | 1.447 | 2.767 | -0.000 | -0.000 | -0.000 |
| 1.447 | 2.150 | 2.767 | -0.000 | -0.000 | -0.000 |
| 2.767 | 2.767 | 5.281 | -0.000 | -0.000 | 0.000 |
| -0.000 | -0.000 | -0.000 | 3.025 | -0.000 | 0.000 |
| -0.000 | -0.000 | -0.000 | -0.000 | 3.025 | 0.000 |
| -0.000 | -0.000 | -0.000 | -0.000 | -0.000 | 1.599 |
| 2.150 | 1.447 | 2.767 | 0.000 | 0.000 | -0.000 |
| 1.447 | 2.150 | 2.767 | 0.000 | 0.000 | -0.000 |
| 2.767 | 2.767 | 5.281 | 0.000 | 0.000 | -0.000 |
| 0.000 | 0.000 | 0.000 | 3.025 | 0.000 | -0.000 |
| 0.000 | 0.000 | 0.000 | 0.000 | 3.025 | -0.000 |
| 0.000 | 0.000 | 0.000 | 0.000 | 0.000 | 1.599 |
| 2.150 | 1.447 | 2.767 | -0.000 | 0.000 | 0.000 |
| 1.447 | 2.150 | 2.767 | 0.000 | -0.000 | 0.000 |
| 2.767 | 2.767 | 5.281 | -0.000 | -0.000 | 0.000 |
| -0.000 | -0.000 | -0.000 | 3.025 | -0.000 | 0.000 |
| -0.000 | -0.000 | -0.000 | -0.000 | 3.025 | 0.000 |
| -0.000 | -0.000 | -0.000 | -0.000 | -0.000 | 1.599 |
| 2.150 | 1.447 | 2.767 | 0.000 | 0.000 | -0.000 |
| 1.447 | 2.150 | 2.767 | 0.000 | 0.000 | -0.000 |
| 2.767 | 2.767 | 5.281 | 0.000 | 0.000 | -0.000 |
| 0.000 | 0.000 | 0.000 | 3.025 | 0.000 | -0.000 |
| 0.000 | 0.000 | 0.000 | 0.000 | 3.025 | -0.000 |
| 0.000 | 0.000 | 0.000 | 0.000 | 0.000 | 1.599 |
| 2.150 | 1.447 | 2.767 | -0.000 | -0.000 | 0.000 |
| 1.447 | 2.150 | 2.767 | -0.000 | -0.000 | 0.000 |
| 2.767 | 2.767 | 5.281 | -0.000 | -0.000 | 0.000 |
| -0.000 | -0.000 | -0.000 | 3.025 | -0.000 | 0.000 |
| -0.000 | -0.000 | -0.000 | -0.000 | 3.025 | 0.000 |
| -0.000 | -0.000 | -0.000 | -0.000 | -0.000 | 1.599 |
| 2.150 | 1.447 | 2.767 | 0.000 | 0.000 | -0.000 |
| 1.447 | 2.150 | 2.767 | 0.000 | 0.000 | -0.000 |
| 2.767 | 2.767 | 5.281 | 0.000 | 0.000 | -0.000 |
| 0.000 | 0.000 | 0.000 | 3.025 | 0.000 | -0.000 |
| 0.000 | 0.000 | 0.000 | 0.000 | 3.025 | -0.000 |
| 0.000 | 0.000 | 0.000 | 0.000 | 0.000 | 1.599 |
| 1.082 | 1.626 | 2.723 | 0.000 | 0.000 | 0.000 |
| 1.626 | 1.082 | 2.723 | 0.000 | 0.000 | 0.000 |
| 2.723 | 2.723 | 4.561 | 0.000 | 0.000 | 0.000 |
| -0.000 | -0.000 | -0.000 | 2.952 | 0.000 | 0.000 |
| -0.000 | -0.000 | -0.000 | 0.000 | 2.952 | 0.000 |
| -0.000 | -0.000 | -0.000 | 0.000 | 0.000 | 1.764 |
| 1.082 | 1.626 | 2.723 | -0.000 | -0.000 | -0.000 |
| 1.626 | 1.082 | 2.723 | -0.000 | -0.000 | -0.000 |
| 2.723 | 2.723 | 4.561 | 0.000 | 0.000 | -0.000 |
| 0.000 | 0.000 | 0.000 | 2.952 | -0.000 | -0.000 |
| 0.000 | 0.000 | 0.000 | -0.000 | 2.952 | -0.000 |
| 0.000 | 0.000 | 0.000 | -0.000 | -0.000 | 1.764 |
| 1.082 | 1.626 | 2.723 | 0.000 | 0.000 | 0.000 |
| 1.626 | 1.082 | 2.723 | 0.000 | 0.000 | 0.000 |
| 2.723 | 2.723 | 4.561 | 0.000 | 0.000 | 0.000 |
| -0.000 | -0.000 | -0.000 | 2.952 | 0.000 | 0.000 |
| -0.000 | -0.000 | -0.000 | 0.000 | 2.952 | 0.000 |
| -0.000 | -0.000 | -0.000 | 0.000 | 0.000 | 1.764 |
| 1.082 | 1.626 | 2.723 | -0.000 | -0.000 | -0.000 |
| 1.626 | 1.082 | 2.723 | -0.000 | -0.000 | -0.000 |
| 2.723 | 2.723 | 4.562 | -0.000 | -0.000 | -0.000 |
| 0.000 | 0.000 | 0.000 | 2.952 | -0.000 | -0.000 |
| 0.000 | 0.000 | 0.000 | -0.000 | 2.952 | -0.000 |
| 0.000 | 0.000 | 0.000 | -0.000 | -0.000 | 1.764 |
| 1.083 | 1.626 | 2.723 | 0.000 | 0.000 | 0.000 |
| 1.626 | 1.083 | 2.723 | 0.000 | 0.000 | 0.000 |
| 2.723 | 2.723 | 4.561 | 0.000 | 0.000 | 0.000 |
| -0.000 | -0.000 | -0.000 | 2.952 | -0.000 | 0.000 |
| -0.000 | -0.000 | -0.000 | 0.000 | 2.952 | 0.000 |
| -0.000 | -0.000 | -0.000 | 0.000 | 0.000 | 1.764 |
| 1.082 | 1.626 | 2.723 | 0.000 | 0.000 | -0.000 |
| 1.626 | 1.082 | 2.723 | 0.000 | 0.000 | -0.000 |
| 2.723 | 2.723 | 4.562 | 0.000 | 0.000 | -0.000 |
| 0.000 | 0.000 | 0.000 | 2.952 | -0.000 | -0.000 |
| 0.000 | 0.000 | 0.000 | -0.000 | 2.952 | -0.000 |
| 0.000 | 0.000 | 0.000 | -0.000 | -0.000 | 1.764 |
| -114.665 | -1644.653 | 1158.959 | -0.000 | -1078.437 | -0.000 |
| -275.418 | -1453.529 | 857.336 | -0.000 | -904.885 | -0.000 |
| 98.252 | 93.859 | 157.980 | 0.000 | -41.600 | -0.000 |
| -16.177 | -171.216 | -134.473 | 17.773 | -112.613 | -19.495 |
| -22.380 | -17.316 | -41.600 | 0.000 | 31.462 | -0.000 |
| -0.000 | 0.000 | 0.000 | -18.035 | -0.000 | 80.500 |
| 174.440 | 303.278 | 223.714 | 0.000 | 92.596 | 0.000 |
| 154.563 | 453.761 | 231.350 | 0.000 | 91.048 | 0.000 |
| 98.252 | 93.859 | 157.979 | -0.000 | -41.600 | 0.000 |
| 325.715 | 1044.936 | -87.385 | 17.526 | 564.679 | -21.161 |
| -22.380 | -17.316 | -41.600 | 0.000 | 31.462 | 0.000 |
| 0.000 | -0.000 | -0.000 | -18.035 | 0.000 | 80.500 |
| 195.068 | 143.451 | 88.075 | 0.000 | -14.625 | -0.000 |
| 147.793 | 292.834 | 94.159 | -0.000 | -17.412 | -0.000 |
| 97.270 | 82.247 | 115.971 | -0.000 | -45.416 | -0.000 |
| -1.607 | -17.009 | -13.359 | 17.801 | -11.187 | -19.484 |
| -25.409 | -38.587 | -48.355 | -0.000 | 5.339 | -0.000 |
| -0.000 | 0.000 | 0.000 | -18.035 | -0.000 | 80.500 |
| 195.068 | 143.451 | 88.075 | -0.000 | -14.625 | 0.000 |
| 147.793 | 292.834 | 94.158 | -0.000 | -17.412 | 0.000 |
| 158.541 | 248.519 | 26.331 | 0.000 | 63.328 | 0.000 |
| 1.607 | 17.009 | 13.359 | 17.801 | 11.187 | -19.484 |
| -22.380 | -17.316 | -41.600 | -0.000 | 31.462 | 0.000 |
| 0.000 | -0.000 | -0.000 | -18.035 | 0.000 | 80.500 |
| 165.988 | 134.337 | 88.900 | -0.000 | -18.963 | -0.000 |
| 131.058 | 238.097 | 138.103 | -0.000 | -50.341 | -0.000 |
| 98.253 | 93.860 | 157.980 | -0.000 | -41.601 | -0.000 |
| 0.000 | 0.001 | 0.001 | 21.934 | -0.000 | -17.939 |
| -26.100 | -53.691 | -5.053 | -0.000 | -11.569 | -0.000 |
| -0.175 | -1.834 | -1.440 | -19.701 | -1.207 | 77.349 |
| 163.131 | 139.169 | 103.021 | 0.000 | -20.379 | 0.000 |
| 141.322 | 288.503 | 98.518 | 0.000 | -18.380 | 0.000 |
| 99.477 | 104.683 | 108.707 | 0.000 | -27.765 | 0.000 |
| -0.000 | -0.001 | -0.001 | 21.934 | 0.000 | -17.939 |
| -24.066 | -19.322 | -27.466 | 0.000 | 11.069 | 0.000 |
| 0.175 | 1.834 | 1.440 | -19.701 | 1.207 | 77.349 |
| 341.323 | 166.113 | 138.399 | -0.000 | 16.124 | 0.000 |
| 174.096 | 370.809 | 97.586 | -0.000 | -2.865 | -0.000 |
| 146.414 | 98.288 | 72.396 | -0.000 | -3.494 | 0.000 |
| -6.459 | -2.305 | 2.306 | 28.497 | 0.804 | -2.396 |
| -1.214 | -2.595 | -7.911 | 0.000 | 62.324 | 0.000 |
| 0.000 | 0.000 | 0.000 | -2.674 | -0.000 | 105.351 |
| 349.374 | 169.361 | 137.823 | 0.000 | 13.036 | -0.000 |
| 175.912 | 371.653 | 98.070 | 0.000 | -3.802 | -0.000 |
| 152.338 | 105.468 | 102.922 | 0.000 | -8.353 | -0.000 |
| 6.459 | 2.305 | -2.306 | 28.497 | -0.804 | -2.396 |
| 10.445 | 1.670 | -11.176 | 0.000 | 39.200 | -0.000 |
| 6.252 | 2.232 | -2.232 | -2.666 | -0.778 | 105.351 |
| 363.155 | 172.910 | 124.479 | 0.000 | 18.967 | 0.000 |
| 174.096 | 370.810 | 97.586 | -0.000 | -2.865 | -0.000 |
| 129.408 | 99.563 | 125.742 | 0.000 | -7.911 | -0.000 |
| -0.745 | -0.266 | 0.266 | 28.377 | 0.093 | -2.394 |
| -1.214 | -2.595 | -7.911 | -0.000 | 62.324 | -0.000 |
| -0.624 | -0.223 | 0.223 | -2.666 | 0.078 | 105.351 |
| 345.990 | 168.915 | 144.249 | 0.000 | 7.829 | -0.000 |
| 170.023 | 369.479 | 99.759 | 0.000 | -2.810 | -0.000 |
| 129.408 | 99.563 | 125.742 | -0.000 | -7.910 | 0.000 |
| 0.745 | 0.266 | -0.266 | 28.377 | -0.093 | -2.394 |
| 0.726 | -1.771 | -7.463 | 0.000 | 34.532 | -0.000 |
| 0.624 | 0.223 | -0.223 | -2.666 | -0.078 | 105.351 |
| 346.153 | 167.903 | 137.058 | -0.000 | 15.169 | 0.000 |
| 174.096 | 370.811 | 97.588 | -0.000 | -2.865 | 0.000 |
| 150.589 | 100.556 | 75.843 | -0.000 | -5.668 | 0.000 |
| -0.075 | -0.026 | 0.027 | 28.370 | 0.009 | -2.394 |
| -0.846 | -2.330 | -6.893 | -0.000 | 34.498 | 0.000 |
| 0.000 | 0.001 | 0.000 | -2.674 | -0.000 | 105.351 |
| 344.821 | 168.764 | 146.430 | 0.000 | 9.651 | 0.000 |
| 169.871 | 369.230 | 98.658 | 0.000 | -2.549 | 0.000 |
| 150.742 | 100.609 | 75.874 | -0.000 | -6.048 | -0.000 |
| 0.075 | 0.026 | -0.027 | 28.370 | -0.009 | -2.394 |
| -0.883 | -2.357 | -6.235 | -0.000 | 33.337 | 0.000 |
| -0.000 | -0.001 | -0.000 | -2.674 | 0.000 | 105.351 |
| 262.136 | 160.518 | 108.401 | 0.000 | -9.414 | 0.000 |
| 159.470 | 357.431 | 96.280 | -0.000 | -1.557 | 0.000 |
| 149.818 | 111.840 | 41.768 | 0.000 | -21.430 | 0.000 |
| 0.000 | 0.000 | 0.000 | 23.895 | -0.000 | -1.378 |
| -0.794 | -1.444 | -5.044 | -0.000 | 46.860 | 0.000 |
| -0.000 | 0.000 | 0.000 | -1.491 | 0.000 | 89.999 |
| 267.807 | 158.026 | 112.766 | 0.000 | 14.134 | 0.000 |
| 159.470 | 357.431 | 96.280 | -0.000 | -1.557 | -0.000 |
| 116.083 | 96.988 | 116.539 | -0.000 | -5.044 | -0.000 |
| -0.000 | -0.000 | -0.000 | 23.895 | 0.000 | -1.378 |
| 13.926 | 0.577 | 0.237 | 0.000 | 32.119 | -0.000 |
| 0.000 | -0.000 | -0.000 | -1.491 | 0.000 | 89.999 |
| 267.806 | 158.026 | 112.766 | -0.000 | 14.134 | 0.000 |
| 159.471 | 357.431 | 96.280 | 0.000 | -1.558 | -0.000 |
| 129.433 | 94.776 | -22.391 | 0.000 | -6.411 | 0.000 |
| 0.214 | 0.582 | -1.228 | 22.055 | -2.911 | -1.340 |
| -0.794 | -1.444 | -5.044 | 0.000 | 46.860 | -0.000 |
| -0.000 | 0.000 | 0.000 | -1.491 | -0.000 | 89.999 |
| 251.016 | 151.297 | 123.101 | -0.000 | 11.454 | 0.000 |
| 156.772 | 355.448 | 92.902 | 0.000 | 2.421 | -0.000 |
| 116.083 | 96.988 | 116.539 | -0.000 | -5.043 | -0.000 |
| -0.214 | -0.582 | 1.228 | 22.055 | 2.911 | -1.340 |
| -0.635 | -1.188 | -3.235 | -0.000 | 16.917 | 0.000 |
| 0.000 | -0.000 | -0.000 | -1.491 | 0.000 | 89.999 |
| 253.691 | 152.638 | 121.009 | -0.000 | 10.618 | -0.000 |
| 159.471 | 357.435 | 96.281 | -0.000 | -1.559 | 0.000 |
| 142.313 | 102.352 | 15.754 | 0.000 | -4.130 | -0.000 |
| 0.000 | 0.001 | 0.000 | 23.895 | -0.000 | -1.378 |
| -0.649 | -0.790 | -4.310 | 0.000 | 19.347 | 0.000 |
| -0.000 | 0.001 | 0.000 | -1.491 | -0.000 | 89.999 |
| 253.621 | 152.555 | 121.147 | -0.000 | 10.840 | -0.000 |
| 154.023 | 355.167 | 97.967 | -0.000 | -1.286 | -0.000 |
| 128.130 | 94.153 | -16.866 | 0.000 | -3.192 | -0.000 |
| -0.000 | -0.001 | -0.000 | 23.895 | 0.000 | -1.378 |
| -0.793 | -1.445 | -5.043 | -0.000 | 46.860 | -0.000 |
| 0.000 | -0.001 | -0.000 | -1.491 | 0.000 | 89.999 |
| 666.271 | 230.212 | -289.148 | 0.000 | 217.317 | 0.000 |
| 936.089 | 346.049 | -851.073 | 0.000 | 793.245 | 0.000 |
| 619.521 | 193.981 | -261.017 | 0.000 | 203.831 | 0.000 |
| 699.263 | 52.239 | -761.172 | 18.120 | 673.269 | -18.926 |
| 671.698 | 31.449 | -786.256 | 0.000 | 682.801 | 0.000 |
| 0.000 | 0.000 | 0.000 | -17.587 | -0.000 | 79.676 |
| 181.642 | 142.399 | 89.552 | -0.000 | -15.236 | 0.000 |
| -373.403 | 211.800 | 481.890 | -0.000 | -254.659 | -0.000 |
| 99.421 | 94.132 | 152.099 | -0.000 | -39.222 | 0.000 |
| -699.263 | -52.239 | 761.172 | 18.120 | -673.269 | -18.926 |
| -542.634 | -114.006 | 352.677 | -0.000 | -216.328 | -0.000 |
| -0.000 | -0.000 | -0.000 | -17.587 | 0.000 | 79.676 |
| 203.807 | 144.814 | 56.117 | 0.000 | 4.442 | 0.000 |
| 146.860 | 311.310 | 94.589 | 0.000 | -17.334 | 0.000 |
| 157.467 | 108.865 | 82.016 | 0.000 | -8.426 | 0.000 |
| 79.527 | 4.415 | -95.905 | 18.029 | 81.608 | -19.361 |
| 23.797 | -9.295 | -70.146 | 0.000 | 44.914 | 0.000 |
| 70.075 | 5.211 | -76.354 | -19.191 | 67.581 | 76.362 |
| 181.641 | 142.399 | 89.552 | 0.000 | -15.236 | 0.000 |
| 89.563 | 297.368 | 136.591 | -0.000 | -41.765 | -0.000 |
| 99.421 | 94.132 | 152.099 | -0.000 | -39.222 | 0.000 |
| -79.527 | -4.415 | 95.905 | 18.029 | -81.608 | -19.361 |
| -80.106 | -28.641 | 8.045 | -0.000 | -4.359 | -0.000 |
| -70.075 | -5.211 | 76.354 | -19.191 | -67.581 | 76.362 |
| 154.773 | 136.032 | 92.910 | 0.000 | -16.558 | 0.000 |
| 146.861 | 311.314 | 94.590 | -0.000 | -17.335 | -0.000 |
| 114.069 | 103.712 | 95.250 | 0.000 | -25.456 | 0.000 |
| 0.000 | 0.001 | 0.000 | 21.484 | -0.000 | -17.327 |
| -23.238 | -17.074 | -39.221 | 0.000 | 32.186 | -0.000 |
| 5.694 | 1.052 | -4.245 | -18.470 | 2.618 | 77.855 |
| 136.471 | 134.213 | 109.350 | -0.000 | -31.142 | -0.000 |
| 129.668 | 300.898 | 118.600 | -0.000 | -32.674 | -0.000 |
| 95.418 | 99.927 | 111.440 | -0.000 | -34.380 | -0.000 |
| -0.000 | -0.001 | -0.000 | 21.484 | 0.000 | -17.327 |
| -34.401 | -22.384 | -14.993 | -0.000 | -1.416 | -0.000 |
| -5.694 | -1.052 | 4.245 | -18.470 | -2.618 | 77.855 |
| 251.643 | 116.949 | 81.635 | -0.000 | -0.000 | -0.000 |
| 336.330 | -3633.654 | 26.952 | -0.000 | -0.000 | 0.000 |
| 82.270 | 133.669 | 174.725 | -0.000 | -0.000 | 0.000 |
| 468.169 | -2032.555 | 111.813 | 37.393 | -0.000 | -0.000 |
| 468.205 | -2032.712 | 111.822 | 0.000 | 11.219 | -0.000 |
| 468.199 | -2032.686 | 111.821 | 0.000 | -0.000 | 42.879 |
| 251.643 | 116.949 | 81.635 | 0.000 | -0.000 | 0.000 |
| -358.837 | 2087.923 | 21.367 | -0.000 | 0.000 | 0.000 |
| -151.353 | 3850.368 | 254.157 | 0.000 | 0.000 | -0.000 |
| -468.169 | 2032.555 | -111.813 | 37.393 | 0.000 | 0.000 |
| -468.205 | 2032.712 | -111.822 | -0.000 | 11.219 | 0.000 |
| -468.199 | 2032.686 | -111.821 | 0.000 | 0.000 | 42.879 |
| 251.643 | 116.949 | 81.635 | -0.000 | -0.000 | -0.000 |
| 141.370 | -188.937 | 124.555 | -0.000 | -0.000 | -0.000 |
| 97.321 | -240.561 | 139.785 | -0.000 | -0.000 | 0.000 |
| 0.000 | 0.000 | 0.000 | 64.522 | -0.000 | -0.000 |
| 46.832 | -203.320 | 11.185 | -0.000 | 11.217 | -0.000 |
| 46.773 | -203.066 | 11.171 | 0.000 | -0.000 | 42.889 |
| 251.643 | 116.949 | 81.635 | 0.000 | 0.000 | -0.000 |
| 65.192 | 262.033 | 122.512 | -0.000 | 0.000 | 0.000 |
| 25.999 | 326.483 | 133.300 | -0.000 | 0.000 | 0.000 |
| -0.000 | -0.000 | -0.000 | 64.522 | 0.000 | 0.000 |
| -46.832 | 203.320 | -11.185 | -0.000 | 11.217 | 0.000 |
| -46.773 | 203.066 | -11.171 | -0.000 | 0.000 | 42.889 |
| 241.257 | 93.781 | 73.589 | 0.000 | -0.000 | -0.000 |
| 113.337 | 93.638 | 133.673 | -0.000 | -0.000 | -0.000 |
| 77.632 | 120.163 | 155.338 | 0.000 | -0.000 | -0.000 |
| 3.371 | -14.628 | 0.812 | 44.994 | -0.000 | -0.000 |
| 0.207 | -37.898 | -1.133 | 0.000 | 4.247 | -0.000 |
| 1.826 | -36.691 | -1.228 | -0.000 | -0.000 | 39.012 |
| 236.947 | 146.661 | 74.988 | 0.000 | -0.000 | -0.000 |
| 112.797 | 136.999 | 133.074 | 0.000 | 0.000 | 0.000 |
| 73.250 | 143.871 | 156.821 | -0.000 | 0.000 | 0.000 |
| -3.371 | 14.628 | -0.812 | 44.994 | 0.000 | 0.000 |
| -0.207 | 37.898 | 1.133 | -0.000 | 4.247 | 0.000 |
| -1.826 | 36.691 | 1.228 | 0.000 | 0.000 | 39.012 |
| 117.184 | 42.688 | 46.394 | -0.000 | -0.000 | 0.000 |
| 231.860 | 273.945 | 560.886 | 0.000 | 0.000 | 0.000 |
| 47.018 | 47.991 | 65.294 | 0.000 | -0.000 | 0.000 |
| 241.150 | 270.384 | 601.673 | -36.905 | 0.000 | 0.000 |
| 0.000 | -0.000 | 0.000 | -0.000 | 30.832 | 0.000 |
| 199.592 | 173.543 | 474.239 | 0.000 | -0.000 | -13.867 |
| -165.949 | -185.909 | -541.593 | -0.000 | 0.000 | -0.000 |
| -312.370 | -408.485 | -788.198 | -0.001 | -0.000 | -0.000 |
| 71.472 | 160.221 | 44.811 | -0.000 | -0.000 | -0.000 |
| 65.644 | 136.916 | 31.710 | 28.666 | 0.000 | -0.000 |
| -0.000 | 0.000 | -0.000 | -0.000 | 30.832 | -0.000 |
| -311.676 | -438.844 | -800.343 | -0.001 | 0.000 | -4.732 |
| 73.070 | -0.831 | 10.480 | 0.000 | -0.000 | 0.000 |
| 43.588 | 80.678 | 48.268 | -0.000 | -0.000 | 0.000 |
| -1.734 | 18.478 | -1.803 | 0.000 | 0.000 | 0.000 |
| -408686.134 | 26084002.067 | 22845045.777 | -21065612.083 | -74866.091 | 65187.891 |
| 0.000 | 0.000 | 0.000 | 0.000 | 30.832 | 0.000 |
| -0.000 | -0.000 | 0.000 | -0.000 | -0.000 | 27.732 |
| 47.765 | -0.883 | -34.443 | -0.000 | 0.000 | -0.000 |
| 4.637 | 41.128 | 15.445 | -0.000 | -0.000 | 0.000 |
| -64.482 | -60.283 | -146.018 | -0.000 | -0.000 | -0.000 |
| -2431236.710 | -26012074.339 | -22599205.387 | -21080511.430 | 12756.742 | 19569.586 |
| -0.000 | -0.000 | -0.000 | -0.000 | 30.832 | -0.000 |
| 0.000 | 0.000 | -0.000 | -0.000 | 0.000 | 27.732 |
| 62.129 | -2.293 | -22.313 | 0.000 | -0.000 | 0.000 |
| -4.046 | 20.279 | -14.526 | 0.000 | -0.000 | 0.000 |
| -26.826 | -16.408 | -65.375 | 0.000 | -0.000 | 0.000 |
| 210466.436 | 2728808.576 | 2264668.355 | -1831757.634 | -2912.670 | -25636.305 |
| 1.675 | 1.890 | 4.449 | 0.000 | 4.704 | -0.000 |
| 7.369 | 10.092 | 15.412 | 0.000 | -0.000 | -10.521 |
| 76.102 | 8.738 | 10.968 | -0.000 | -0.000 | -0.000 |
| 11.838 | 43.625 | 23.130 | -0.000 | -0.000 | -0.000 |
| -32.838 | -25.164 | -81.425 | -0.000 | 0.000 | 0.000 |
| 80339.437 | -2775152.356 | -2465465.739 | -1827755.182 | 5336.171 | -14439.138 |
| -1.675 | -1.890 | -4.449 | -0.000 | 4.704 | -0.000 |
| -7.369 | -10.092 | -15.412 | -0.000 | -0.000 | -10.521 |
| 300.588 | 452.671 | 264.836 | -0.000 | -0.000 | -0.000 |
| 225.016 | 125.502 | 1346.091 | -0.000 | -0.000 | -0.000 |
| 233.613 | 436.543 | 362.491 | -0.000 | -0.000 | -0.000 |
| 0.000 | 0.000 | -0.000 | 59.363 | 0.000 | -0.000 |
| 0.000 | 0.000 | -0.000 | -0.000 | 47.540 | -0.000 |
| 0.000 | -0.000 | 0.000 | 0.000 | 0.000 | 89.804 |
| 33.424 | 208.131 | -1125.718 | -0.000 | 0.000 | -0.000 |
| 59.730 | 276.828 | -616.606 | -0.000 | 0.000 | 0.000 |
| 96.726 | 112.490 | 210.889 | -0.000 | -0.000 | -0.000 |
| -0.000 | -0.000 | 0.000 | 59.363 | -0.000 | 0.000 |
| -0.000 | -0.000 | 0.000 | -0.000 | 47.540 | -0.000 |
| -0.000 | 0.000 | -0.000 | 0.000 | -0.000 | 89.804 |
| 158.838 | 115.439 | 176.913 | -0.000 | -0.000 | -0.000 |
| 142.548 | 257.698 | 109.390 | 0.000 | 0.000 | -0.000 |
| 110.318 | 147.208 | 213.627 | 0.000 | -0.000 | -0.000 |
| 11.104 | -8.860 | 122.837 | 51.928 | -0.000 | 0.000 |
| 0.000 | 0.000 | -0.000 | 0.000 | 47.540 | 0.000 |
| 5.880 | -6.680 | 73.781 | -0.000 | -0.000 | 31.132 |
| 146.663 | 127.144 | 32.146 | -0.000 | 0.000 | -0.000 |
| 103.485 | 222.994 | -4.563 | -0.000 | 0.000 | -0.000 |
| 83.060 | 83.586 | 179.037 | 0.000 | 0.000 | 0.000 |
| -11.104 | 8.860 | -122.837 | 51.928 | 0.000 | -0.000 |
| -0.000 | -0.000 | 0.000 | 0.000 | 47.540 | 0.000 |
| -5.880 | 6.680 | -73.781 | 0.000 | 0.000 | 31.132 |
| 157.752 | 124.387 | 109.958 | 0.000 | -0.000 | -0.000 |
| 125.458 | 224.914 | 116.854 | -0.000 | -0.000 | -0.000 |
| 98.072 | 117.620 | 202.971 | -0.000 | -0.000 | 0.000 |
| 1.084 | -0.957 | 12.294 | 51.970 | -0.000 | -0.000 |
| -868871.460 | -98416.432 | -224935.964 | -0.000 | -756482.629 | -0.000 |
| 0.728 | -0.408 | 7.749 | -0.000 | -0.000 | 26.610 |
| 170.386 | 131.277 | 96.949 | -0.000 | 0.000 | -0.000 |
| 142.549 | 257.700 | 109.388 | -0.000 | -0.000 | -0.000 |
| 95.989 | 113.984 | 194.317 | -0.000 | 0.000 | 0.000 |
| -1.084 | 0.957 | -12.294 | 51.970 | 0.000 | -0.000 |
| 868871.460 | 98416.432 | 224935.964 | 0.000 | -756482.629 | -0.000 |
| -0.728 | 0.408 | -7.749 | 0.000 | 0.000 | 26.610 |
| 258.576 | 139.360 | 96.302 | -0.000 | -0.000 | 0.000 |
| 139.852 | 198.932 | 133.861 | -0.000 | -0.000 | 0.000 |
| 138.390 | -1443.230 | -2549.751 | -0.000 | -0.000 | 0.000 |
| 305.461 | -907.626 | -2496.374 | 45.917 | -0.000 | 0.000 |
| 0.000 | -0.000 | 0.000 | -0.000 | 46.508 | 0.000 |
| 900.975 | 783.552 | -224.911 | -0.000 | -0.000 | 72.580 |
| 258.576 | 139.360 | 96.302 | 0.000 | 0.000 | -0.000 |
| -239.631 | 934.797 | 2535.527 | -0.000 | 0.000 | 0.000 |
| -245.136 | 948.080 | 2694.507 | 0.000 | 0.000 | -0.000 |
| -305.461 | 907.626 | 2496.374 | 45.917 | -0.000 | -0.000 |
| -0.000 | 0.000 | -0.000 | 0.000 | 46.508 | -0.000 |
| -900.975 | -783.552 | 224.911 | -0.000 | 0.000 | 72.580 |
| 258.576 | 139.360 | 96.303 | -0.000 | -0.000 | 0.000 |
| 176.674 | 150.742 | 34.531 | 0.000 | 0.000 | 0.000 |
| 90.870 | -49.691 | -50.415 | -0.000 | -0.000 | 0.000 |
| 90.169 | 78.417 | -22.509 | 62.821 | -0.000 | -0.000 |
| 90.113 | 78.369 | -22.495 | -0.000 | 44.262 | 0.000 |
| 90.190 | 78.436 | -22.514 | 0.000 | 0.000 | 72.567 |
| 140.975 | 11.605 | 88.716 | 0.000 | 0.000 | -0.000 |
| 139.852 | 198.933 | 133.861 | 0.000 | 0.000 | -0.000 |
| 97.602 | 134.668 | 260.968 | 0.000 | 0.000 | -0.000 |
| -90.169 | -78.417 | 22.509 | 62.821 | 0.000 | -0.000 |
| -90.113 | -78.369 | 22.495 | 0.000 | 44.262 | -0.000 |
| -90.190 | -78.436 | 22.514 | -0.000 | 0.000 | 72.567 |
| 228.672 | 81.716 | 57.905 | 0.000 | -0.000 | 0.000 |
| 84.208 | 61.332 | 45.090 | 0.000 | -0.000 | 0.000 |
| 68.441 | 45.404 | 184.490 | -0.000 | -0.000 | -0.000 |
| 0.430 | -14.638 | -25.588 | 53.711 | -0.000 | -0.000 |
| 0.574 | -15.539 | -28.166 | -0.000 | 41.590 | 0.000 |
| 3.012 | -7.891 | -22.434 | -0.000 | -0.000 | 61.755 |
| 222.094 | 85.118 | 84.821 | 0.000 | 0.000 | -0.000 |
| 85.257 | 87.493 | 85.245 | 0.000 | 0.000 | -0.000 |
| 66.522 | 70.737 | 230.875 | -0.000 | 0.000 | 0.000 |
| -0.430 | 14.638 | 25.588 | 53.711 | 0.000 | -0.000 |
| -0.574 | 15.539 | 28.166 | 0.000 | 41.590 | 0.000 |
| -3.012 | 7.891 | 22.434 | 0.000 | 0.000 | 61.755 |
| 270.089 | 113.236 | 132.897 | 0.000 | 3.677 | 0.000 |
| 113.647 | 102.329 | 95.637 | 0.000 | 16.332 | -0.000 |
| -40.888 | 102.756 | 170.811 | 0.000 | 153.359 | -0.000 |
| 0.000 | 0.000 | 0.000 | 38.002 | 0.000 | 15.006 |
| 1.631 | 15.952 | -3.326 | 0.000 | 75.871 | -0.000 |
| 0.000 | 0.000 | 0.000 | 15.386 | 0.000 | 61.711 |
| 270.089 | 113.236 | 132.897 | -0.000 | 3.677 | 0.000 |
| 88.331 | 49.703 | 17.105 | -0.000 | -22.244 | 0.000 |
| 358.279 | 88.205 | 299.792 | -0.000 | -162.827 | 0.000 |
| -0.000 | -0.000 | -0.000 | 38.002 | -0.000 | 15.006 |
| -23.607 | -24.750 | -74.735 | -0.000 | 28.010 | 0.000 |
| 0.000 | -0.000 | 0.000 | 15.386 | -0.000 | 61.711 |
| 270.089 | 113.236 | 132.897 | 0.000 | 3.677 | -0.000 |
| 120.803 | 91.388 | 99.019 | 0.000 | 18.435 | -0.000 |
| 133.660 | 95.662 | 249.273 | 0.000 | -3.326 | -0.000 |
| 3.017 | 3.998 | 7.702 | 28.161 | 3.822 | 16.970 |
| 1.631 | 15.952 | -3.326 | 0.000 | 75.871 | -0.000 |
| 2.916 | 3.864 | 7.445 | 17.285 | 3.695 | 54.928 |
| 270.089 | 113.236 | 132.897 | -0.000 | 3.677 | 0.000 |
| 113.647 | 102.329 | 95.637 | -0.000 | 16.332 | 0.000 |
| 133.660 | 95.662 | 249.272 | -0.000 | -3.326 | 0.000 |
| -3.017 | -3.998 | -7.702 | 28.161 | -3.822 | 16.970 |
| 1.631 | 15.952 | -3.326 | -0.000 | 75.871 | 0.000 |
| -2.916 | -3.864 | -7.445 | 17.285 | -3.695 | 54.928 |
| 199.022 | 119.115 | 127.585 | 0.000 | 9.816 | -0.000 |
| 113.646 | 102.328 | 95.637 | 0.000 | 16.335 | -0.000 |
| 126.017 | 88.550 | 238.424 | 0.000 | 3.727 | -0.000 |
| 0.517 | 0.685 | 1.322 | 21.116 | 0.657 | 18.376 |
| 2.063 | 7.238 | 1.690 | 0.000 | 52.107 | -0.000 |
| 0.288 | 0.382 | 0.738 | 17.268 | 0.367 | 54.986 |
| 206.781 | 117.449 | 126.361 | -0.000 | 8.161 | 0.000 |
| 113.646 | 102.329 | 95.635 | -0.000 | 16.331 | 0.000 |
| 115.355 | 85.170 | 236.544 | -0.000 | -1.717 | 0.000 |
| -0.517 | -0.685 | -1.322 | 21.116 | -0.657 | 18.376 |
| 8.838 | 11.998 | 2.084 | -0.000 | 55.465 | 0.000 |
| -0.288 | -0.382 | -0.738 | 17.268 | -0.367 | 54.986 |
| 225.172 | 107.156 | 131.287 | 2.376 | 5.953 | -6.563 |
| 108.211 | 143.780 | 64.041 | 5.380 | 3.192 | -10.389 |
| 133.005 | 69.725 | 286.416 | 5.848 | 1.049 | -1.398 |
| 0.451 | 1.495 | 4.120 | 44.430 | 0.691 | 2.524 |
| 5.460 | 3.599 | 1.829 | 0.369 | 94.591 | -0.922 |
| -2.116 | -1.997 | 0.153 | 2.593 | -0.657 | 65.369 |
| 225.051 | 106.823 | 130.850 | 2.851 | 5.940 | -6.370 |
| 107.432 | 145.696 | 64.247 | 5.629 | 3.234 | -9.693 |
| 132.232 | 73.379 | 290.699 | 5.014 | 1.328 | -0.279 |
| 0.054 | 0.336 | 4.147 | 44.666 | 0.439 | 2.841 |
| 5.069 | 2.532 | 1.837 | 0.728 | 94.383 | -0.630 |
| -2.488 | -3.085 | 0.147 | 2.957 | -0.898 | 65.437 |
| 223.932 | 112.784 | 132.578 | 2.142 | 5.743 | -6.561 |
| 113.545 | 131.262 | 55.846 | 10.178 | 2.812 | -13.395 |
| 135.586 | 56.540 | 276.970 | 10.518 | -0.225 | -6.142 |
| 1.004 | 9.386 | 10.510 | 32.988 | 2.342 | 6.790 |
| 5.697 | 3.477 | 0.137 | 2.090 | 92.481 | -1.204 |
| -5.527 | -12.530 | -4.752 | 7.122 | -1.357 | 56.359 |
| 223.612 | 114.049 | 133.377 | 1.741 | 5.906 | -6.105 |
| 113.400 | 132.260 | 56.586 | 10.190 | 2.873 | -13.014 |
| 135.339 | 57.831 | 277.919 | 10.537 | -0.151 | -5.679 |
| 0.960 | 10.055 | 11.008 | 33.237 | 2.372 | 7.134 |
| 5.585 | 3.480 | 0.184 | 1.911 | 92.581 | -1.050 |
| -5.384 | -12.014 | -4.277 | 6.806 | -1.249 | 56.718 |
| 223.563 | 113.944 | 133.559 | 1.426 | 5.975 | -6.157 |
| 113.848 | 131.503 | 55.990 | 10.012 | 2.919 | -13.139 |
| 135.320 | 57.756 | 277.167 | 10.496 | -0.249 | -5.795 |
| 1.107 | 9.459 | 10.508 | 32.965 | 2.314 | 6.860 |
| 5.793 | 2.854 | -0.181 | 2.300 | 92.435 | -1.305 |
| -5.308 | -13.211 | -5.406 | 6.958 | -1.300 | 56.344 |
| 223.550 | 114.037 | 133.638 | 1.436 | 5.981 | -6.118 |
| 113.827 | 131.611 | 56.065 | 10.031 | 2.922 | -13.102 |
| 135.304 | 57.836 | 277.225 | 10.520 | -0.247 | -5.763 |
| 1.093 | 9.556 | 10.593 | 32.979 | 2.320 | 6.897 |
| 5.775 | 2.931 | -0.138 | 2.305 | 92.440 | -1.275 |
| -5.320 | -13.128 | -5.321 | 6.967 | -1.291 | 56.383 |
| 426.608 | 388.059 | -67.448 | 0.000 | 0.000 | -0.000 |
| 295.780 | 342.461 | -49.217 | 0.000 | 0.000 | 0.000 |
| 432.951 | 432.951 | 27.884 | 0.000 | 0.000 | 0.000 |
| 0.000 | -0.000 | 0.000 | 52.711 | 0.000 | 0.000 |
| -0.000 | 0.000 | -0.000 | 0.000 | 52.711 | 0.000 |
| 233.979 | 233.979 | -150.320 | 0.000 | 0.000 | 23.465 |
| -125.378 | -172.519 | 251.467 | -0.000 | -0.000 | -0.000 |
| 66.383 | 124.922 | 93.633 | -0.000 | -0.000 | -0.000 |
| 92.049 | 92.049 | 205.509 | -0.000 | -0.000 | -0.000 |
| -0.000 | 0.000 | 0.000 | 52.711 | -0.000 | -0.000 |
| 0.000 | -0.000 | 0.000 | -0.000 | 52.711 | 0.000 |
| -233.979 | -233.979 | 150.320 | -0.000 | -0.000 | 23.465 |
| 128.259 | 85.802 | 87.296 | 0.000 | 0.000 | 0.000 |
| 66.383 | 124.923 | 93.633 | 0.000 | 0.000 | -0.000 |
| 92.049 | 92.049 | 205.509 | 0.000 | 0.000 | 0.000 |
| 31.411 | 31.410 | -16.258 | 47.357 | 0.000 | 0.000 |
| 31.410 | 31.411 | -16.258 | 0.000 | 47.357 | -0.000 |
| 0.000 | 0.000 | -0.000 | 0.000 | 0.000 | 29.270 |
| 84.928 | 36.849 | 116.600 | -0.000 | -0.000 | 0.000 |
| 23.102 | 63.854 | 121.178 | -0.000 | -0.000 | -0.000 |
| 69.433 | 69.433 | 217.920 | -0.000 | -0.000 | -0.000 |
| -31.411 | -31.410 | 16.258 | 47.357 | -0.000 | -0.000 |
| -31.410 | -31.411 | 16.258 | -0.000 | 47.357 | 0.000 |
| -0.000 | -0.000 | 0.000 | -0.000 | -0.000 | 29.270 |
| 124.924 | 66.383 | 93.632 | 0.000 | 0.000 | 0.000 |
| 60.532 | 109.422 | 101.074 | 0.000 | 0.000 | -0.000 |
| 105.634 | 105.634 | 197.589 | 0.000 | 0.000 | 0.000 |
| -0.000 | -0.001 | -0.001 | 52.711 | 0.000 | -0.000 |
| -0.001 | -0.000 | -0.001 | 0.000 | 52.711 | 0.000 |
| 0.000 | 0.000 | -0.000 | 0.000 | 0.000 | 29.270 |
| 105.273 | 56.513 | 103.708 | -0.000 | -0.000 | 0.000 |
| 54.784 | 93.939 | 105.062 | -0.000 | -0.000 | -0.000 |
| 92.050 | 92.050 | 205.511 | -0.000 | -0.000 | 0.000 |
| 0.000 | 0.001 | 0.001 | 52.711 | -0.000 | 0.000 |
| 0.001 | 0.000 | 0.001 | -0.000 | 52.711 | -0.000 |
| -0.000 | -0.000 | 0.000 | -0.000 | -0.000 | 29.270 |
| 193.457 | 81.930 | 185.467 | 0.000 | -0.000 | 0.000 |
| 155.216 | 331.880 | 103.777 | 0.000 | 0.000 | 0.000 |
| 76.352 | 31.723 | 254.605 | 0.000 | -0.000 | 0.000 |
| -0.000 | -0.000 | -0.000 | 28.292 | -0.000 | -0.000 |
| 0.000 | -0.000 | -0.000 | 0.000 | 41.010 | -0.000 |
| -0.000 | -0.000 | -0.000 | -0.000 | -0.000 | 83.948 |
| 245.055 | 155.216 | 109.523 | 0.000 | -0.000 | 0.000 |
| 155.216 | 331.880 | 103.777 | -0.000 | -0.000 | 0.000 |
| 109.523 | 103.777 | 179.725 | -0.000 | -0.000 | 0.000 |
| 0.000 | 0.000 | 0.000 | 28.292 | 0.000 | 0.000 |
| -0.000 | 0.000 | 0.000 | -0.000 | 41.010 | 0.000 |
| 0.000 | 0.000 | 0.000 | -0.000 | -0.000 | 83.948 |
| 245.056 | 155.216 | 109.523 | -0.000 | 0.000 | -0.000 |
| 152.915 | 307.666 | 116.368 | -0.000 | -0.000 | -0.000 |
| 109.522 | 103.777 | 179.724 | 0.000 | -0.000 | -0.000 |
| -2.777 | -7.289 | 7.569 | 26.973 | -0.000 | 0.000 |
| -3.461 | -9.083 | 9.432 | 0.000 | 29.088 | 0.000 |
| -3.825 | -10.039 | 10.425 | -0.000 | -0.000 | 58.284 |
| 227.830 | 164.837 | 99.391 | 0.000 | 0.000 | -0.000 |
| 157.945 | 323.031 | 99.874 | 0.000 | 0.000 | 0.000 |
| 108.901 | 117.035 | 166.013 | 0.000 | 0.000 | -0.000 |
| 2.777 | 7.289 | -7.569 | 26.973 | 0.000 | -0.000 |
| 3.461 | 9.083 | -9.433 | 0.000 | 29.088 | -0.000 |
| 3.825 | 10.039 | -10.425 | 0.000 | 0.000 | 58.284 |
| 227.218 | 157.164 | 107.374 | -0.000 | -0.000 | 0.000 |
| 158.222 | 315.269 | 110.189 | -0.000 | -0.000 | 0.000 |
| 105.935 | 108.230 | 175.144 | -0.000 | -0.000 | 0.000 |
| -0.000 | -0.001 | -0.002 | 28.292 | 0.000 | -0.000 |
| -0.147 | -0.695 | 0.750 | -0.000 | 19.574 | 0.000 |
| -0.001 | -0.001 | -0.000 | 0.000 | -0.000 | 83.948 |
| 227.665 | 158.370 | 106.123 | -0.000 | 0.000 | -0.000 |
| 155.217 | 331.880 | 103.778 | 0.000 | -0.000 | 0.000 |
| 106.377 | 109.873 | 173.455 | -0.000 | 0.000 | -0.000 |
| 0.000 | 0.001 | 0.002 | 28.292 | -0.000 | 0.000 |
| 0.147 | 0.695 | -0.750 | -0.000 | 19.574 | -0.000 |
| 0.001 | 0.001 | 0.000 | -0.000 | -0.000 | 83.948 |
| 15.969 | 143.414 | 53.139 | -0.000 | 0.000 | 0.000 |
| 99.068 | 413.081 | 95.078 | 0.000 | -0.000 | -0.001 |
| 8.601 | 113.763 | 46.251 | 0.000 | -0.000 | -0.001 |
| -25.218 | 20.855 | -18.509 | 18.076 | -0.000 | 0.002 |
| -25.169 | 21.750 | -21.815 | -0.000 | -64.490 | 0.002 |
| -41.032 | 23.944 | 5.591 | -0.000 | -0.000 | 65.874 |
| 44.680 | 116.037 | 48.595 | -0.000 | 0.000 | 0.001 |
| 166.420 | 366.184 | 104.596 | 0.000 | 0.000 | -0.002 |
| 78.428 | 65.355 | 49.476 | 0.000 | 0.000 | -0.001 |
| 25.218 | -20.855 | 18.509 | 18.076 | 0.000 | -0.002 |
| 25.169 | -21.750 | 21.815 | 0.000 | -64.490 | -0.002 |
| 41.033 | -23.944 | -5.591 | -0.000 | 0.000 | 65.876 |
| 5.464 | 144.126 | 51.911 | -0.000 | -0.000 | 0.000 |
| 138.587 | 385.855 | 82.241 | -0.000 | -0.000 | 0.000 |
| 51.733 | 94.191 | 54.145 | -0.000 | 0.000 | 0.000 |
| -0.000 | 0.000 | -0.000 | 18.483 | 0.000 | -0.000 |
| -0.000 | -0.000 | -0.000 | -0.000 | -17.918 | 0.000 |
| -3.709 | 2.164 | 0.505 | 0.000 | -0.000 | 66.682 |
| 15.969 | 143.414 | 53.139 | 0.000 | -0.000 | -0.000 |
| 144.259 | 385.115 | 88.728 | 0.000 | 0.000 | -0.000 |
| 57.389 | 85.445 | 39.977 | -0.000 | 0.000 | 0.000 |
| 0.000 | -0.000 | 0.000 | 18.483 | -0.000 | -0.000 |
| 0.000 | 0.000 | 0.000 | -0.000 | -17.918 | -0.000 |
| 3.709 | -2.164 | -0.505 | -0.000 | 0.000 | 66.682 |
| 8.349 | 142.369 | 53.849 | 0.000 | -0.000 | -0.000 |
| 140.044 | 386.796 | 88.226 | 0.000 | -0.000 | -0.000 |
| 51.733 | 94.190 | 54.143 | -0.000 | 0.000 | 0.000 |
| -0.336 | 0.197 | -0.192 | 16.856 | -0.000 | -0.000 |
| -3819781.920 | -1445771.874 | -5113598.806 | 0.000 | -86197.594 | -0.000 |
| -0.002 | -0.001 | -0.000 | -0.000 | 0.000 | 74.264 |
| 8.764 | 141.443 | 53.105 | -0.000 | 0.000 | -0.000 |
| 141.151 | 386.784 | 88.416 | -0.000 | 0.000 | 0.000 |
| 54.684 | 83.346 | 31.292 | -0.000 | 0.000 | 0.000 |
| 0.336 | -0.197 | 0.192 | 16.856 | 0.000 | 0.000 |
| 4304461.055 | 1659474.460 | 4961020.604 | 0.000 | -242789.052 | 0.000 |
| 0.002 | 0.001 | 0.000 | -0.000 | -0.000 | 74.264 |
| 398.481 | 170.711 | 172.178 | -0.000 | -0.000 | -0.000 |
| 162.281 | 378.779 | 157.057 | -0.000 | -0.000 | -0.000 |
| 172.178 | 171.498 | 275.257 | -0.000 | -0.000 | -0.000 |
| 2.944 | -2.674 | -9.169 | 104.108 | -0.000 | -0.000 |
| 5.030 | -2.477 | -11.258 | 0.000 | 100.091 | -0.000 |
| 3.957 | -1.948 | -8.855 | 0.000 | -0.000 | 110.246 |
| 373.461 | 166.104 | 182.568 | -0.000 | 0.000 | 0.000 |
| 159.408 | 387.699 | 178.100 | -0.000 | 0.000 | -0.000 |
| 172.178 | 171.498 | 275.257 | 0.000 | 0.000 | 0.000 |
| -2.944 | 2.674 | 9.169 | 104.108 | 0.000 | 0.000 |
| -5.030 | 2.477 | 11.258 | -0.000 | 100.091 | 0.000 |
| -3.957 | 1.948 | 8.855 | -0.000 | 0.000 | 110.246 |
| 373.801 | 162.194 | 171.723 | 0.000 | -0.000 | 0.000 |
| 160.743 | 382.347 | 164.780 | 0.000 | -0.000 | 0.000 |
| 173.195 | 168.087 | 267.357 | 0.000 | -0.000 | -0.000 |
| 0.852 | -0.420 | -1.907 | 105.102 | -0.000 | -0.000 |
| -0.000 | -0.000 | 0.000 | 0.000 | 110.796 | -0.000 |
| 0.396 | -0.195 | -0.886 | 0.000 | -0.000 | 110.246 |
| 398.481 | 170.711 | 172.178 | -0.000 | 0.000 | 0.000 |
| 158.235 | 382.268 | 167.504 | -0.000 | 0.000 | 0.000 |
| 172.178 | 171.498 | 275.257 | 0.000 | 0.000 | 0.000 |
| -0.852 | 0.420 | 1.907 | 105.102 | 0.000 | 0.000 |
| 0.000 | 0.000 | -0.000 | -0.000 | 110.796 | 0.000 |
| -0.396 | 0.195 | 0.886 | -0.000 | 0.000 | 110.246 |
| 398.476 | 170.711 | 172.179 | -0.000 | -0.000 | -0.000 |
| 159.441 | 382.133 | 165.815 | 0.000 | -0.000 | 0.000 |
| 172.819 | 168.209 | 268.081 | 0.000 | -0.000 | 0.000 |
| -0.000 | -0.004 | -0.005 | 111.100 | -0.000 | 0.000 |
| -0.000 | -0.000 | 0.000 | -0.000 | 110.796 | -0.000 |
| 0.039 | -0.020 | -0.089 | 0.000 | -0.000 | 110.246 |
| 398.485 | 170.711 | 172.178 | 0.000 | 0.000 | 0.000 |
| 159.178 | 382.124 | 166.100 | -0.000 | 0.000 | 0.000 |
| 169.928 | 165.707 | 267.420 | -0.000 | 0.000 | 0.000 |
| 0.000 | 0.004 | 0.005 | 111.100 | 0.000 | 0.000 |
| 0.000 | 0.000 | -0.000 | -0.000 | 110.796 | 0.000 |
| -0.039 | 0.020 | 0.089 | -0.000 | 0.000 | 110.246 |
| -40.499 | 291.378 | 114.642 | 0.000 | -0.000 | 0.000 |
| 101.448 | 196.985 | 89.427 | -0.000 | -0.000 | 0.000 |
| 79.410 | 94.154 | 159.433 | -0.000 | -0.000 | 0.000 |
| -0.000 | -0.000 | -0.000 | 44.614 | -0.000 | 0.000 |
| -0.000 | -0.000 | -0.000 | 0.000 | 22.450 | 0.000 |
| 0.000 | -0.000 | -0.000 | -0.000 | 0.000 | 39.086 |
| 284.601 | -97.036 | 56.293 | 0.000 | 0.000 | 0.000 |
| 216.812 | -26.486 | 45.475 | 0.000 | 0.000 | -0.000 |
| 79.410 | 94.154 | 159.433 | 0.000 | -0.000 | 0.000 |
| 0.000 | 0.000 | 0.000 | 44.614 | 0.000 | -0.000 |
| 0.000 | 0.000 | 0.000 | 0.000 | 22.450 | 0.000 |
| -0.000 | 0.000 | 0.000 | 0.000 | 0.000 | 39.086 |
| 229.111 | 102.184 | 75.420 | -0.000 | -0.000 | 0.000 |
| 101.448 | 196.985 | 89.427 | -0.000 | -0.000 | 0.000 |
| 79.410 | 94.154 | 159.432 | 0.000 | 0.000 | 0.000 |
| -0.000 | -0.000 | -0.000 | 44.614 | 0.000 | 0.000 |
| -0.000 | -0.000 | -0.000 | -0.000 | 22.450 | 0.000 |
| -0.000 | -0.000 | -0.000 | -0.000 | -0.000 | 39.086 |
| 229.113 | 102.184 | 75.420 | -0.000 | 0.000 | -0.000 |
| 101.448 | 196.985 | 89.427 | -0.000 | -0.000 | -0.000 |
| 93.233 | 68.969 | 147.849 | -0.000 | 0.000 | -0.000 |
| 0.000 | 0.000 | 0.000 | 44.614 | 0.000 | -0.000 |
| 0.000 | 0.000 | 0.000 | -0.000 | 22.450 | -0.000 |
| 0.000 | 0.000 | 0.000 | 0.000 | 0.000 | 39.086 |
| 131.877 | 67.743 | 70.232 | -0.000 | -0.000 | 0.000 |
| 92.300 | 168.458 | 79.478 | -0.000 | -0.000 | 0.000 |
| 79.407 | 94.152 | 159.419 | -0.000 | -0.000 | 0.000 |
| -0.001 | -0.002 | -0.002 | 44.614 | -0.000 | 0.000 |
| -0.002 | -0.001 | -0.003 | -0.000 | 22.450 | -0.000 |
| -0.925 | 1.161 | 0.169 | 0.000 | 0.000 | 28.552 |
| 135.858 | 77.786 | 74.185 | 0.000 | 0.000 | -0.000 |
| 94.213 | 168.927 | 79.965 | 0.000 | 0.000 | 0.000 |
| 82.061 | 87.316 | 152.913 | -0.000 | -0.000 | -0.000 |
| 0.001 | 0.002 | 0.002 | 44.614 | -0.000 | -0.000 |
| 0.002 | 0.001 | 0.003 | -0.000 | 22.450 | -0.000 |
| 0.925 | -1.161 | -0.169 | 0.000 | 0.000 | 28.552 |
| 236.757 | 114.439 | 79.108 | 0.000 | 0.000 | 0.000 |
| 631.240 | 483.414 | 137.636 | 0.000 | 0.000 | -0.000 |
| 608.469 | 348.213 | 226.660 | -0.000 | -0.000 | -0.000 |
| -0.000 | -0.000 | 0.000 | 62.919 | -0.000 | 0.000 |
| -0.000 | -0.000 | 0.000 | -0.000 | 17.875 | -0.000 |
| -0.000 | -0.000 | -0.000 | 0.000 | 0.000 | 54.030 |
| 236.758 | 114.439 | 79.108 | -0.000 | -0.000 | -0.000 |
| 114.439 | 265.421 | 117.645 | -0.000 | 0.000 | 0.000 |
| 79.108 | 117.645 | 201.921 | -0.000 | -0.000 | -0.000 |
| 0.000 | -0.000 | -0.000 | 62.919 | -0.000 | -0.000 |
| 0.000 | 0.000 | -0.000 | -0.000 | 17.875 | -0.000 |
| 0.000 | 0.000 | 0.000 | -0.000 | -0.000 | 54.030 |
| 236.757 | 114.439 | 79.108 | 0.000 | 0.000 | 0.000 |
| 114.440 | 265.422 | 117.645 | 0.000 | -0.000 | -0.000 |
| 127.494 | 130.534 | 196.837 | 0.000 | -0.000 | -0.000 |
| 52.938 | 23.899 | 4.191 | 61.114 | 0.000 | -0.000 |
| 53.650 | 25.258 | 4.234 | 0.000 | 15.156 | -0.000 |
| 53.616 | 25.242 | 4.231 | 0.000 | 0.000 | 40.910 |
| 159.416 | 75.214 | 71.143 | -0.000 | -0.000 | 0.000 |
| 48.451 | 212.101 | 94.157 | -0.000 | -0.000 | 0.000 |
| 22.755 | 74.109 | 181.939 | 0.000 | -0.000 | 0.000 |
| -52.938 | -23.899 | -4.191 | 61.114 | 0.000 | 0.000 |
| -53.650 | -25.258 | -4.234 | -0.000 | 15.156 | 0.000 |
| -53.616 | -25.242 | -4.231 | -0.000 | -0.000 | 40.910 |
| 236.749 | 114.438 | 79.107 | 0.000 | -0.000 | -0.000 |
| 106.050 | 248.092 | 105.991 | 0.000 | 0.000 | -0.000 |
| 80.504 | 108.703 | 192.832 | -0.000 | -0.000 | -0.000 |
| -0.000 | -0.000 | 0.001 | 62.919 | -0.000 | 0.000 |
| 6.509 | 2.900 | 0.516 | -0.000 | 15.152 | 0.000 |
| -0.002 | -0.000 | -0.000 | 0.000 | 0.000 | 54.031 |
| 206.944 | 96.215 | 74.341 | 0.000 | 0.000 | 0.000 |
| 98.682 | 243.026 | 104.098 | -0.000 | -0.000 | 0.000 |
| 79.107 | 117.643 | 201.914 | -0.000 | 0.000 | -0.000 |
| 0.000 | 0.000 | -0.001 | 62.919 | 0.000 | 0.000 |
| -6.509 | -2.900 | -0.516 | 0.000 | 15.152 | 0.000 |
| -5.561 | -2.553 | -0.439 | -0.000 | -0.000 | 40.590 |
| -238.505 | -665.812 | 734.713 | -0.000 | 214.700 | 0.000 |
| -256.250 | -591.959 | 722.869 | 0.000 | 183.541 | -0.000 |
| -177.183 | -770.460 | 705.856 | 0.000 | 143.028 | 0.000 |
| -0.000 | -0.000 | -0.000 | 59.808 | -0.000 | -4.005 |
| -299.838 | -889.944 | 408.487 | 0.000 | 202.000 | 0.000 |
| -0.000 | -0.000 | 0.000 | -4.005 | 0.000 | 81.871 |
| 484.678 | 1032.378 | -263.618 | -0.000 | -107.304 | -0.000 |
| 452.461 | 1103.106 | -280.319 | 0.000 | -132.855 | -0.000 |
| 142.937 | 131.330 | 322.632 | -0.000 | -1.993 | 0.000 |
| 0.000 | 0.000 | 0.000 | 59.808 | 0.000 | -4.005 |
| 327.282 | 897.079 | -394.105 | 0.000 | -69.850 | -0.000 |
| 0.000 | 0.000 | -0.000 | -4.005 | -0.000 | 81.871 |
| 219.616 | 155.210 | 142.486 | 0.000 | 20.628 | -0.000 |
| 156.048 | 235.828 | 131.330 | 0.000 | -3.708 | 0.000 |
| 142.937 | 131.330 | 322.632 | -0.000 | -1.993 | -0.000 |
| 0.000 | -0.000 | -0.000 | 59.808 | -0.000 | -4.005 |
| 3.808 | -3.709 | -1.993 | -0.000 | 74.375 | -0.000 |
| -0.000 | -0.000 | 0.000 | -4.005 | 0.000 | 81.871 |
| 202.430 | 228.402 | 97.436 | 0.000 | 15.013 | -0.000 |
| 156.048 | 235.854 | 131.330 | 0.000 | -3.708 | 0.000 |
| 142.937 | 131.330 | 322.632 | -0.000 | -1.993 | 0.000 |
| -0.000 | 0.000 | 0.000 | 59.808 | 0.000 | -4.005 |
| 3.808 | -3.709 | -1.993 | -0.000 | 74.375 | 0.000 |
| 0.000 | 0.000 | -0.000 | -4.005 | -0.000 | 81.871 |
| 163.763 | 127.871 | 141.634 | -0.000 | 30.734 | 0.000 |
| 156.040 | 235.817 | 131.329 | 0.000 | -3.709 | 0.000 |
| 134.471 | 116.007 | 311.100 | -0.000 | 6.957 | 0.000 |
| -3.448 | -9.827 | 4.412 | 45.165 | 1.494 | -10.750 |
| 11.877 | -7.270 | 12.320 | -0.000 | 68.949 | 0.000 |
| -3.626 | -7.774 | 5.438 | -10.400 | 1.679 | 65.831 |
| 169.942 | 147.093 | 132.830 | 0.000 | 27.891 | -0.000 |
| 156.048 | 235.855 | 131.330 | 0.000 | -3.708 | -0.000 |
| 139.294 | 131.054 | 301.623 | -0.000 | 5.650 | -0.000 |
| 3.448 | 9.827 | -4.412 | 45.165 | -1.494 | -10.750 |
| 3.808 | -3.709 | -1.993 | -0.000 | 74.375 | 0.000 |
| 3.626 | 7.774 | -5.438 | -10.400 | -1.679 | 65.831 |
| 158.592 | 98.399 | 105.999 | 0.000 | -2.644 | -0.000 |
| 100.135 | 146.286 | 84.507 | 0.000 | -4.839 | -0.000 |
| 124.581 | 194.225 | 108.521 | -0.000 | -58.256 | 0.000 |
| -79.621 | 205.554 | -151.620 | -62.540 | -144.387 | -10.518 |
| -13.366 | -3.708 | -5.086 | -0.000 | 63.366 | -0.000 |
| 0.000 | 0.000 | 0.000 | -4.007 | 0.000 | 57.384 |
| 11.393 | -137.819 | 95.544 | 0.001 | 66.950 | -0.000 |
| 29.145 | -27.946 | 91.058 | 0.000 | 57.174 | -0.000 |
| -12.161 | -78.314 | 61.259 | -0.000 | 55.858 | 0.000 |
| 79.622 | -205.555 | 151.621 | -62.540 | 144.388 | -10.518 |
| -56.024 | -100.879 | -6.814 | 0.000 | 96.325 | -0.000 |
| -0.000 | -0.000 | -0.000 | -4.007 | -0.000 | 57.384 |
| 158.593 | 98.399 | 105.999 | -0.000 | -2.644 | 0.000 |
| 100.135 | 146.285 | 84.507 | 0.000 | -4.839 | -0.000 |
| 92.280 | 99.555 | 112.240 | -0.000 | -13.744 | 0.000 |
| 4.969 | 14.231 | -0.324 | 8.122 | -6.680 | -3.477 |
| -14.186 | 16.657 | -9.130 | -0.000 | 42.311 | 0.000 |
| 8.155 | 17.368 | 2.059 | -8.084 | -7.620 | -49.399 |
| 158.592 | 98.399 | 105.999 | 0.000 | -2.644 | 0.000 |
| 33.151 | 42.456 | 83.164 | -0.000 | 15.788 | 0.000 |
| 65.171 | 73.179 | 93.397 | -0.000 | -10.756 | 0.000 |
| -4.969 | -14.231 | 0.324 | 8.122 | 6.680 | -3.477 |
| -13.366 | -3.708 | -5.086 | -0.000 | 63.366 | 0.000 |
| -8.155 | -17.368 | -2.059 | -8.084 | 7.620 | -49.398 |
| 60.497 | 41.381 | 59.138 | -0.000 | -17.318 | 0.000 |
| 67.935 | 82.449 | 88.481 | -0.000 | 5.834 | 0.000 |
| 87.735 | 90.783 | 109.374 | -0.000 | -9.767 | 0.000 |
| -107328.227 | -643986.873 | -206453.772 | -586408.234 | 20087.072 | 252696.653 |
| -17.089 | 7.179 | -8.729 | -0.000 | 47.350 | 0.000 |
| 0.767 | 2.188 | -0.049 | -4.929 | -1.026 | -43.409 |
| 67.971 | 44.273 | 66.204 | -0.000 | -10.690 | 0.000 |
| 42.015 | 59.531 | 85.317 | -0.000 | 9.494 | 0.000 |
| 67.032 | 85.620 | 87.192 | -0.000 | -17.032 | 0.000 |
| -1.141 | -2.451 | -0.275 | -28.847 | 1.079 | -8.433 |
| -13.365 | -3.709 | -5.084 | -0.000 | 63.364 | 0.000 |
| -0.767 | -2.188 | 0.049 | -4.929 | 1.026 | -43.409 |
| 614.820 | 260.862 | 302.815 | -0.000 | -0.000 | 0.000 |
| 307.361 | 32.140 | 214.112 | -0.000 | 0.000 | 0.000 |
| 253.172 | -6.485 | 390.780 | -0.000 | 0.000 | -0.000 |
| 180.174 | -128.355 | 97.983 | 76.379 | 0.000 | -0.000 |
| 180.174 | -128.354 | 97.983 | -0.000 | 33.460 | 0.000 |
| 180.174 | -128.355 | 97.983 | -0.000 | 0.000 | 79.258 |
| 135.570 | 258.754 | -27.466 | 0.000 | -0.000 | -0.000 |
| -185.381 | 10.361 | -129.445 | 0.000 | -0.000 | -0.000 |
| -138.965 | 135.617 | 149.708 | 0.000 | 0.000 | 0.000 |
| -180.174 | 128.355 | -97.983 | 76.379 | -0.000 | -0.000 |
| -180.174 | 128.354 | -97.983 | 0.000 | 33.460 | -0.000 |
| -180.174 | 128.355 | -97.983 | 0.000 | -0.000 | 79.258 |
| 324.480 | 142.975 | 79.080 | -0.000 | -0.000 | 0.000 |
| 149.401 | 162.498 | 131.823 | -0.000 | -0.000 | 0.000 |
| 87.774 | 107.147 | 299.980 | 0.000 | 0.000 | 0.000 |
| 12.226 | -18.433 | 4.675 | 76.428 | 0.000 | 0.000 |
| 18.018 | -12.835 | 9.798 | -0.000 | 33.460 | 0.000 |
| 18.014 | -12.839 | 9.795 | -0.000 | 0.000 | 79.258 |
| 297.618 | 143.233 | 60.644 | 0.000 | -0.000 | -0.000 |
| 109.291 | 173.438 | 106.435 | 0.000 | 0.000 | -0.000 |
| 37.351 | 100.305 | 263.889 | 0.000 | -0.000 | -0.000 |
| -18.014 | 12.839 | -9.796 | 76.379 | 0.000 | 0.000 |
| -18.018 | 12.835 | -9.798 | 0.000 | 33.460 | -0.000 |
| -18.014 | 12.839 | -9.795 | 0.000 | 0.000 | 79.258 |
| 318.745 | 131.178 | 72.739 | -0.000 | 0.000 | 0.000 |
| 129.545 | 160.035 | 117.659 | 0.000 | 0.000 | 0.000 |
| 74.953 | 120.828 | 293.933 | -0.000 | -0.000 | 0.000 |
| 3.050 | 1.391 | 2.381 | 77.044 | 0.000 | -0.000 |
| 1.803 | -1.283 | 0.980 | -0.000 | 33.460 | 0.000 |
| 1.766 | -1.315 | 0.949 | -0.000 | -0.000 | 79.281 |
| 314.592 | 132.050 | 70.061 | 0.000 | -0.000 | -0.000 |
| 126.420 | 162.787 | 116.065 | 0.000 | -0.000 | -0.000 |
| 71.588 | 123.695 | 292.194 | -0.000 | 0.000 | -0.000 |
| -3.050 | -1.391 | -2.381 | 77.044 | -0.000 | -0.000 |
| -1.803 | 1.283 | -0.980 | 0.000 | 33.460 | 0.000 |
| -1.766 | 1.315 | -0.949 | 0.000 | -0.000 | 79.281 |
| 223.085 | 134.404 | 134.404 | -0.000 | -0.000 | 0.000 |
| 134.404 | 223.085 | 134.404 | -0.000 | -0.000 | 0.000 |
| 134.404 | 134.404 | 223.085 | -0.000 | -0.000 | 0.000 |
| 0.000 | 0.000 | 0.000 | 81.490 | -0.000 | 0.000 |
| 0.000 | 0.000 | 0.000 | -0.000 | 81.490 | 0.000 |
| -0.000 | 0.000 | 0.000 | -0.000 | -0.000 | 81.490 |
| 223.085 | 134.404 | 134.404 | -0.000 | 0.000 | -0.000 |
| 134.404 | 223.085 | 134.404 | 0.000 | -0.000 | 0.000 |
| 134.404 | 134.404 | 223.085 | 0.000 | 0.000 | -0.000 |
| -0.000 | -0.000 | -0.000 | 81.490 | -0.000 | -0.000 |
| -0.000 | -0.000 | -0.000 | -0.000 | 81.490 | -0.000 |
| -0.000 | -0.000 | 0.000 | 0.000 | 0.000 | 81.490 |
| 223.085 | 134.404 | 134.404 | -0.000 | -0.000 | 0.000 |
| 134.404 | 223.085 | 134.404 | -0.000 | -0.000 | 0.000 |
| 134.404 | 134.404 | 223.085 | 0.000 | 0.000 | 0.000 |
| -0.000 | -0.000 | 0.000 | 81.490 | -0.000 | 0.000 |
| -0.000 | -0.000 | 0.000 | -0.000 | 81.490 | 0.000 |
| -0.000 | 0.000 | -0.000 | 0.000 | -0.000 | 81.490 |
| 223.086 | 134.404 | 134.404 | 0.000 | 0.000 | -0.000 |
| 134.404 | 223.086 | 134.404 | -0.000 | 0.000 | -0.000 |
| 134.404 | 134.404 | 223.086 | 0.000 | -0.000 | -0.000 |
| 0.000 | 0.000 | -0.000 | 81.490 | -0.000 | -0.000 |
| 0.000 | 0.000 | -0.000 | -0.000 | 81.490 | -0.000 |
| 0.000 | -0.000 | 0.000 | 0.000 | 0.000 | 81.490 |
| 223.085 | 134.404 | 134.404 | -0.000 | -0.000 | 0.000 |
| 134.404 | 223.085 | 134.404 | 0.000 | -0.000 | 0.000 |
| 134.404 | 134.404 | 223.085 | -0.000 | -0.000 | 0.000 |
| -0.000 | -0.000 | 0.000 | 81.490 | -0.000 | 0.000 |
| -0.000 | -0.000 | 0.000 | 0.000 | 81.490 | 0.000 |
| -0.000 | -0.000 | 0.000 | 0.000 | -0.000 | 52.914 |
| 223.086 | 134.404 | 134.404 | -0.000 | 0.000 | -0.000 |
| 134.404 | 223.086 | 134.404 | -0.000 | -0.000 | -0.000 |
| 134.404 | 134.404 | 223.086 | 0.000 | 0.000 | -0.000 |
| 0.000 | 0.000 | -0.000 | 81.490 | 0.000 | -0.000 |
| 0.000 | 0.000 | -0.000 | 0.000 | 81.490 | 0.000 |
| 0.000 | 0.000 | -0.000 | -0.000 | 0.000 | 52.914 |
| 197.225 | 108.460 | 84.596 | -0.000 | 28.429 | 0.000 |
| 108.612 | 263.657 | 115.293 | -0.000 | -5.883 | -0.000 |
| 90.288 | 115.293 | 165.877 | -0.000 | -16.553 | 0.000 |
| 0.000 | 0.000 | -0.000 | 72.343 | 0.000 | -5.378 |
| 4.016 | -5.883 | -16.553 | -0.000 | 44.256 | 0.000 |
| 0.000 | -0.000 | 0.000 | -5.378 | 0.000 | 68.725 |
| 194.393 | 110.378 | 83.953 | 0.000 | 27.921 | -0.000 |
| 108.612 | 263.658 | 115.293 | 0.000 | -5.883 | -0.000 |
| 93.171 | 124.731 | 156.132 | 0.000 | -14.164 | -0.000 |
| -0.000 | -0.000 | -0.000 | 72.343 | -0.000 | -5.378 |
| 4.016 | -5.883 | -16.553 | 0.000 | 44.256 | -0.000 |
| -0.000 | 0.000 | -0.000 | -5.378 | -0.000 | 68.725 |
| 205.272 | 104.857 | 79.721 | -0.000 | 32.267 | 0.000 |
| 108.612 | 263.657 | 115.293 | -0.000 | -5.883 | 0.000 |
| 95.208 | 124.136 | 156.386 | -0.000 | -13.499 | 0.000 |
| 0.000 | -0.000 | -0.000 | 72.343 | 0.000 | -5.377 |
| 4.016 | -5.883 | -16.553 | -0.000 | 44.256 | 0.000 |
| 0.211 | -0.144 | 0.054 | -8.582 | 0.036 | 59.934 |
| 191.829 | 104.742 | 86.501 | 0.000 | 25.690 | -0.000 |
| 108.612 | 263.658 | 115.293 | 0.000 | -5.883 | -0.000 |
| 95.182 | 118.405 | 158.300 | 0.000 | -14.497 | 0.000 |
| -0.000 | 0.000 | 0.000 | 72.343 | -0.000 | -5.377 |
| 4.016 | -5.883 | -16.553 | 0.000 | 44.256 | 0.000 |
| -0.211 | 0.144 | -0.054 | -8.582 | -0.036 | 59.934 |
| 195.484 | 109.574 | 84.450 | -0.000 | 28.027 | -0.000 |
| 108.612 | 263.653 | 115.293 | -0.000 | -5.882 | -0.000 |
| 90.288 | 115.293 | 165.875 | -0.000 | -16.552 | -0.000 |
| 0.000 | -0.000 | -0.000 | 72.343 | 0.001 | -5.377 |
| 4.016 | -5.883 | -16.553 | -0.000 | 44.257 | -0.000 |
| -0.000 | -0.001 | 0.000 | -5.378 | 0.000 | 68.725 |
| 191.071 | 103.955 | 87.607 | 0.000 | 26.454 | -0.000 |
| 108.613 | 263.662 | 115.293 | 0.000 | -5.884 | -0.000 |
| 90.288 | 115.293 | 165.880 | 0.000 | -16.554 | -0.000 |
| -0.000 | 0.000 | 0.000 | 72.343 | -0.001 | -5.377 |
| 4.015 | -5.883 | -16.553 | 0.000 | 44.255 | 0.000 |
| 0.000 | 0.001 | -0.000 | -5.378 | -0.000 | 68.725 |
| 4057.818 | 4107.028 | 4107.028 | -0.000 | -0.000 | -0.000 |
| 4107.028 | 4057.818 | 4107.028 | -0.000 | -0.000 | -0.000 |
| 4107.028 | 4107.028 | 4057.818 | -0.000 | -0.000 | -0.000 |
| 4010.882 | 4010.882 | 4010.882 | 17.220 | -0.000 | -0.000 |
| 4010.882 | 4010.882 | 4010.882 | -0.000 | 17.220 | -0.000 |
| 4010.882 | 4010.882 | 4010.882 | -0.000 | -0.000 | 17.220 |
| -3961.716 | -3912.635 | -3912.635 | 0.000 | 0.000 | 0.000 |
| -3912.635 | -3961.716 | -3912.635 | 0.000 | 0.000 | 0.000 |
| -3912.635 | -3912.635 | -3961.716 | 0.000 | 0.000 | 0.000 |
| -4010.882 | -4010.882 | -4010.882 | 17.220 | 0.000 | -0.000 |
| -4010.882 | -4010.882 | -4010.882 | 0.000 | 17.220 | 0.000 |
| -4010.882 | -4010.882 | -4010.882 | 0.000 | 0.000 | 17.220 |
| 119.506 | 88.184 | 88.184 | -0.000 | 0.000 | 0.000 |
| 88.184 | 119.506 | 88.184 | 0.000 | -0.000 | 0.000 |
| 88.184 | 88.184 | 119.506 | 0.000 | 0.000 | -0.000 |
| 400.838 | 400.838 | 400.839 | 17.237 | -0.000 | -0.000 |
| 400.838 | 400.838 | 400.839 | -0.000 | 17.237 | -0.000 |
| 400.838 | 400.839 | 400.838 | 0.000 | -0.000 | 17.237 |
| -353.569 | -304.861 | -304.861 | 0.000 | 0.000 | 0.000 |
| -304.861 | -353.569 | -304.861 | 0.000 | 0.000 | 0.000 |
| -304.861 | -304.861 | -353.569 | 0.000 | -0.000 | 0.000 |
| -400.838 | -400.838 | -400.839 | 17.237 | 0.000 | 0.000 |
| -400.838 | -400.838 | -400.839 | 0.000 | 17.237 | 0.000 |
| -400.838 | -400.839 | -400.838 | 0.000 | 0.000 | 17.237 |
| 84.371 | 134.849 | 134.849 | -0.000 | -0.000 | -0.000 |
| 134.849 | 84.371 | 134.849 | -0.000 | -0.000 | -0.000 |
| 134.849 | 134.849 | 84.371 | -0.000 | -0.000 | -0.000 |
| 39.716 | 39.716 | 39.716 | 17.494 | -0.000 | -0.000 |
| 39.716 | 39.716 | 39.716 | -0.000 | 17.494 | -0.000 |
| 39.716 | 39.716 | 39.716 | -0.000 | -0.000 | 17.494 |
| 34.565 | 73.173 | 73.173 | 0.000 | 0.000 | -0.000 |
| 73.173 | 34.565 | 73.173 | 0.000 | -0.000 | -0.000 |
| 73.173 | 73.173 | 34.565 | 0.000 | -0.000 | -0.000 |
| -39.716 | -39.716 | -39.716 | 17.494 | 0.000 | 0.000 |
| -39.716 | -39.716 | -39.716 | 0.000 | 17.494 | 0.000 |
| -39.716 | -39.716 | -39.716 | 0.000 | 0.000 | 17.494 |
| 119.230 | 87.856 | 87.856 | -0.000 | -0.000 | -0.000 |
| 87.856 | 119.230 | 87.856 | -0.000 | 0.000 | -0.000 |
| 87.856 | 87.856 | 119.230 | -0.000 | -0.000 | 0.000 |
| 460.314 | 460.314 | 460.314 | 29.482 | -0.000 | -0.000 |
| 460.314 | 460.314 | 460.314 | -0.000 | 29.482 | 0.000 |
| 460.314 | 460.314 | 460.314 | -0.000 | -0.000 | 29.482 |
| 119.230 | 87.856 | 87.856 | 0.000 | -0.000 | 0.000 |
| 87.856 | 119.230 | 87.856 | 0.000 | 0.000 | 0.000 |
| 87.856 | 87.856 | 119.230 | 0.000 | 0.000 | 0.000 |
| -460.314 | -460.314 | -460.314 | 29.482 | -0.000 | -0.000 |
| -460.314 | -460.314 | -460.314 | -0.000 | 29.482 | -0.000 |
| -460.314 | -460.314 | -460.314 | -0.000 | -0.000 | 29.482 |
| 124.040 | 141.591 | 141.591 | 0.000 | 0.000 | 0.000 |
| 141.591 | 124.040 | 141.591 | -0.000 | 0.000 | 0.000 |
| 141.591 | 141.591 | 124.040 | -0.000 | -0.000 | 0.000 |
| -0.000 | -0.000 | -0.000 | 44.894 | 0.000 | -0.000 |
| -0.000 | -0.000 | -0.000 | 0.000 | 44.894 | -0.000 |
| -0.000 | -0.000 | -0.000 | 0.000 | -0.000 | 44.894 |
| 30.243 | 44.412 | 44.412 | 0.000 | -0.000 | 0.000 |
| 44.412 | 30.243 | 44.412 | -0.000 | -0.000 | -0.000 |
| 44.412 | 44.412 | 30.243 | -0.000 | -0.000 | -0.000 |
| 0.000 | 0.000 | 0.000 | 44.894 | 0.000 | 0.000 |
| 0.000 | 0.000 | 0.000 | 0.000 | 44.894 | 0.000 |
| 0.000 | 0.000 | 0.000 | 0.000 | 0.000 | 44.894 |
| 119.229 | 87.855 | 87.855 | -0.000 | -0.000 | -0.000 |
| 87.855 | 119.229 | 87.855 | -0.000 | -0.000 | -0.000 |
| 87.855 | 87.855 | 119.229 | -0.000 | -0.000 | -0.000 |
| -0.000 | -0.001 | -0.001 | 44.894 | -0.000 | -0.000 |
| -0.001 | -0.000 | -0.001 | -0.000 | 44.894 | -0.000 |
| -0.001 | -0.001 | -0.000 | 0.000 | 0.000 | 44.894 |
| 64.864 | 86.252 | 86.252 | -0.000 | -0.000 | -0.000 |
| 86.252 | 64.864 | 86.252 | -0.000 | -0.000 | -0.000 |
| 86.252 | 86.252 | 64.864 | -0.000 | -0.000 | -0.000 |
| 0.000 | 0.001 | 0.001 | 44.894 | -0.000 | 0.000 |
| 0.001 | 0.000 | 0.001 | -0.000 | 44.894 | 0.000 |
| 0.001 | 0.001 | 0.000 | 0.000 | 0.000 | 44.894 |
| 15340.626 | 15383.066 | 15383.066 | 0.000 | 0.000 | 0.000 |
| 15383.066 | 15340.626 | 15383.066 | 0.000 | 0.000 | 0.000 |
| 15383.066 | 15383.066 | 15340.626 | 0.000 | 0.000 | 0.000 |
| 10519.455 | 10519.455 | 10519.455 | 21.646 | -0.000 | 0.000 |
| 10519.455 | 10519.455 | 10519.455 | -0.000 | 21.646 | 0.000 |
| 10519.455 | 10519.455 | 10519.455 | 0.000 | 0.000 | 21.646 |
| -10458.461 | -10419.045 | -10419.045 | -0.000 | 0.000 | -0.000 |
| -10419.045 | -10458.461 | -10419.045 | -0.000 | -0.000 | -0.000 |
| -10419.045 | -10419.045 | -10458.461 | -0.000 | -0.000 | -0.000 |
| -10519.455 | -10519.455 | -10519.455 | 21.646 | 0.000 | -0.000 |
| -10519.455 | -10519.455 | -10519.455 | -0.000 | 21.646 | -0.000 |
| -10519.455 | -10519.455 | -10519.455 | 0.000 | 0.000 | 21.646 |
| 1584.060 | 1626.711 | 1626.711 | 0.000 | 0.000 | 0.000 |
| 1626.711 | 1584.060 | 1626.711 | 0.000 | 0.000 | 0.000 |
| 1626.711 | 1626.711 | 1584.060 | 0.000 | 0.000 | 0.000 |
| 1528.469 | 1528.469 | 1528.469 | 19.706 | 0.000 | 0.000 |
| 1528.469 | 1528.469 | 1528.469 | 0.000 | 19.706 | 0.000 |
| 1528.469 | 1528.469 | 1528.469 | 0.000 | 0.000 | 19.706 |
| -985.683 | -952.688 | -952.688 | -0.000 | -0.000 | -0.000 |
| -952.688 | -985.683 | -952.688 | -0.000 | -0.000 | -0.000 |
| -952.688 | -952.688 | -985.683 | -0.000 | -0.000 | -0.000 |
| -1528.469 | -1528.469 | -1528.469 | 19.706 | -0.000 | -0.000 |
| -1528.469 | -1528.469 | -1528.469 | -0.000 | 19.706 | -0.000 |
| -1528.469 | -1528.469 | -1528.469 | -0.000 | -0.000 | 19.706 |
| 166.042 | 205.362 | 205.362 | 0.000 | -0.000 | 0.000 |
| 205.362 | 166.042 | 205.362 | -0.000 | -0.000 | 0.000 |
| 205.362 | 205.362 | 166.042 | 0.000 | 0.000 | 0.000 |
| 105.068 | 105.068 | 105.069 | 21.658 | 0.000 | 0.000 |
| 105.068 | 105.068 | 105.069 | 0.000 | 21.658 | 0.000 |
| 105.068 | 105.069 | 105.068 | 0.000 | 0.000 | 21.658 |
| -94.733 | -54.704 | -54.704 | -0.000 | -0.000 | -0.000 |
| -54.704 | -94.733 | -54.704 | -0.000 | -0.000 | -0.000 |
| -54.704 | -54.704 | -94.733 | -0.000 | -0.000 | -0.000 |
| -105.068 | -105.068 | -105.069 | 21.658 | -0.000 | -0.000 |
| -105.068 | -105.068 | -105.069 | 0.000 | 21.658 | -0.000 |
| -105.068 | -105.069 | -105.068 | 0.000 | -0.000 | 21.658 |
| 291.320 | 85.695 | 109.492 | 0.000 | -0.000 | 0.000 |
| 85.695 | 291.320 | 109.492 | 0.000 | 0.000 | -0.000 |
| 88.549 | 88.549 | 142.530 | -0.000 | -0.000 | -0.000 |
| -0.000 | -0.000 | -0.000 | 59.950 | -0.000 | -0.000 |
| -0.000 | -0.000 | -0.000 | -0.000 | 59.950 | -0.000 |
| 0.311 | 0.311 | 0.511 | -0.000 | -0.000 | 33.742 |
| 278.081 | 72.457 | 87.727 | 0.000 | 0.000 | 0.000 |
| 72.457 | 278.081 | 87.727 | 0.000 | 0.000 | 0.000 |
| 87.928 | 87.928 | 141.508 | -0.000 | -0.000 | -0.000 |
| 0.000 | 0.000 | 0.000 | 59.950 | 0.000 | 0.000 |
| 0.000 | 0.000 | 0.000 | 0.000 | 59.950 | 0.000 |
| -0.311 | -0.311 | -0.511 | 0.000 | -0.000 | 33.742 |
| 291.320 | 85.695 | 109.492 | -0.000 | -0.000 | -0.000 |
| 85.695 | 291.320 | 109.492 | -0.000 | -0.000 | 0.000 |
| 109.492 | 109.492 | 176.961 | -0.000 | -0.000 | -0.000 |
| -0.000 | -0.000 | -0.000 | 59.950 | -0.000 | -0.000 |
| -0.000 | -0.000 | -0.000 | -0.000 | 59.950 | -0.000 |
| 0.031 | 0.031 | 0.051 | -0.000 | 0.000 | 33.742 |
| 278.361 | 72.737 | 88.188 | 0.000 | 0.000 | 0.000 |
| 72.737 | 278.361 | 88.188 | 0.000 | 0.000 | 0.000 |
| 88.208 | 88.208 | 141.970 | 0.000 | 0.000 | 0.000 |
| 0.000 | 0.000 | 0.000 | 59.950 | -0.000 | 0.000 |
| 0.000 | 0.000 | 0.000 | -0.000 | 59.950 | 0.000 |
| -0.031 | -0.031 | -0.051 | 0.000 | 0.000 | 33.742 |
| 291.322 | 85.695 | 109.491 | 0.000 | -0.000 | -0.000 |
| 85.695 | 291.322 | 109.491 | -0.000 | 0.000 | -0.000 |
| 88.227 | 88.227 | 141.927 | -0.000 | 0.000 | -0.000 |
| 0.004 | 0.002 | 0.003 | 52.382 | -0.000 | 0.000 |
| 0.002 | 0.004 | 0.003 | -0.000 | 52.382 | -0.000 |
| 0.003 | 0.003 | 0.005 | -0.000 | -0.000 | 33.742 |
| 291.317 | 85.694 | 109.493 | 0.000 | 0.000 | 0.000 |
| 85.694 | 291.317 | 109.493 | 0.000 | 0.000 | 0.000 |
| 88.241 | 88.241 | 142.032 | -0.000 | -0.000 | 0.000 |
| -0.004 | -0.002 | -0.003 | 52.382 | -0.000 | 0.000 |
| -0.002 | -0.004 | -0.003 | -0.000 | 52.382 | 0.000 |
| -0.003 | -0.003 | -0.005 | 0.000 | 0.000 | 33.742 |
| 184.169 | 109.169 | 178.537 | 0.000 | 0.000 | 0.000 |
| 92.290 | 132.588 | 86.570 | 0.000 | 0.000 | 0.000 |
| 122.467 | 100.658 | 216.486 | 0.000 | 0.000 | -0.000 |
| 5.921 | 15.383 | 63.370 | 37.467 | 0.000 | 0.000 |
| 0.000 | 0.000 | 0.000 | 0.000 | 67.767 | -0.000 |
| 5.866 | 15.240 | 62.780 | 0.000 | 0.000 | 52.092 |
| 184.357 | 90.705 | 112.988 | -0.000 | -0.000 | 0.000 |
| 92.290 | 132.588 | 86.570 | -0.000 | -0.000 | 0.000 |
| 114.793 | 86.789 | 165.088 | -0.000 | -0.000 | 0.000 |
| -5.921 | -15.383 | -63.370 | 37.467 | -0.000 | 0.000 |
| -0.000 | -0.000 | -0.000 | -0.000 | 67.767 | 0.000 |
| -5.866 | -15.240 | -62.780 | -0.000 | -0.000 | 52.092 |
| 184.357 | 90.705 | 112.989 | 0.000 | 0.000 | -0.000 |
| 91.840 | 70.336 | 105.672 | 0.000 | 0.000 | 0.000 |
| 121.558 | 99.067 | 154.690 | -0.000 | -0.000 | 0.000 |
| 1.022 | 2.655 | 10.937 | 29.598 | 0.000 | 0.000 |
| 0.000 | -0.000 | 0.000 | 0.000 | 67.768 | -0.000 |
| 0.779 | 2.024 | 8.338 | -0.000 | 0.000 | 50.960 |
| 175.781 | 92.542 | 107.178 | 0.000 | -0.000 | -0.000 |
| 92.290 | 132.588 | 86.570 | -0.000 | -0.000 | 0.000 |
| 116.026 | 83.746 | 146.653 | 0.000 | -0.000 | -0.000 |
| -1.022 | -2.655 | -10.937 | 29.598 | -0.000 | -0.000 |
| -0.000 | 0.000 | -0.000 | -0.000 | 67.768 | 0.000 |
| -0.779 | -2.024 | -8.338 | 0.000 | -0.000 | 50.960 |
| 170.524 | 97.858 | 118.549 | -0.000 | 0.000 | 0.000 |
| 98.192 | 100.264 | 85.010 | -0.000 | 0.000 | -0.000 |
| 116.871 | 85.355 | 152.727 | -0.000 | 0.000 | 0.000 |
| 0.153 | 0.397 | 1.635 | 20.328 | 0.000 | 0.000 |
| -0.172 | 0.491 | 0.451 | -0.000 | 20.654 | 0.000 |
| 0.001 | -0.000 | -0.000 | 0.000 | -0.000 | 55.541 |
| 184.356 | 90.704 | 112.988 | -0.000 | -0.000 | 0.000 |
| 92.848 | 64.921 | 96.967 | 0.000 | -0.000 | -0.000 |
| 114.793 | 86.790 | 165.088 | -0.000 | -0.000 | -0.000 |
| -0.153 | -0.397 | -1.635 | 20.328 | -0.000 | -0.000 |
| 0.172 | -0.491 | -0.451 | 0.000 | 20.654 | -0.000 |
| -0.001 | 0.000 | 0.000 | -0.000 | -0.000 | 55.541 |
| 114.385 | 361.048 | 157.120 | 0.000 | -0.000 | -0.000 |
| -17.971 | 395.403 | 115.693 | -0.000 | -0.000 | -0.000 |
| 13.893 | 371.662 | 153.494 | 0.000 | -0.000 | -0.000 |
| 0.000 | 0.000 | 0.000 | 47.701 | -0.000 | 0.000 |
| -214.529 | 488.892 | -126.098 | -0.000 | 61.687 | 0.000 |
| -0.000 | 0.000 | 0.000 | 0.000 | -0.000 | 52.014 |
| 328.464 | -176.770 | 98.039 | -0.000 | 0.000 | 0.000 |
| 88.057 | 150.959 | 88.220 | -0.000 | 0.000 | 0.000 |
| 122.535 | 88.220 | 146.877 | -0.000 | 0.000 | 0.000 |
| -0.000 | -0.000 | -0.000 | 47.701 | 0.000 | 0.000 |
| 214.529 | -488.892 | 126.098 | 0.000 | 61.687 | 0.000 |
| 0.000 | -0.000 | -0.000 | -0.000 | 0.000 | 52.014 |
| 210.266 | 119.378 | 130.792 | -0.000 | -0.000 | -0.000 |
| 78.380 | 148.216 | 88.704 | -0.000 | -0.000 | -0.000 |
| 105.156 | 152.647 | 111.703 | -0.000 | -0.000 | -0.000 |
| -10.921 | 27.443 | 3.013 | 33.145 | -0.000 | -0.000 |
| -10.654 | 26.772 | 2.939 | 0.000 | 66.405 | -0.000 |
| -20.641 | 44.931 | -10.789 | -0.000 | -0.000 | 48.015 |
| 232.572 | 64.064 | 124.514 | -0.000 | 0.000 | 0.000 |
| 112.578 | 55.410 | 114.071 | 0.000 | 0.000 | -0.000 |
| 122.535 | 88.220 | 146.877 | -0.000 | 0.000 | 0.000 |
| 10.921 | -27.443 | -3.013 | 33.145 | 0.000 | 0.000 |
| 10.654 | -26.772 | -2.939 | -0.000 | 66.405 | 0.000 |
| 20.641 | -44.931 | 10.789 | 0.000 | 0.000 | 48.015 |
| 213.035 | 94.853 | 125.278 | -0.000 | -0.000 | -0.000 |
| 91.835 | 108.279 | 101.978 | -0.000 | -0.000 | -0.000 |
| 124.843 | 88.294 | 133.107 | 0.000 | -0.000 | -0.000 |
| -1.149 | 2.889 | 0.318 | 32.378 | -0.000 | 0.000 |
| -1.049 | 2.637 | 0.290 | 0.000 | 66.543 | -0.000 |
| -0.857 | 2.153 | 0.236 | 0.000 | -0.000 | 49.791 |
| 216.862 | 88.773 | 128.160 | 0.000 | 0.000 | 0.000 |
| 92.939 | 101.524 | 102.685 | 0.000 | 0.000 | 0.000 |
| 125.812 | 85.345 | 133.972 | -0.000 | 0.000 | 0.000 |
| 1.149 | -2.889 | -0.318 | 32.378 | 0.000 | 0.000 |
| 1.049 | -2.637 | -0.290 | 0.000 | 66.543 | 0.000 |
| 0.857 | -2.153 | -0.236 | -0.000 | 0.000 | 49.791 |
| -245.136 | -776.335 | -157.521 | -0.000 | 0.000 | 0.000 |
| -324.693 | -672.301 | -159.184 | 0.000 | 0.000 | 0.000 |
| -311.201 | -738.499 | -161.268 | 0.000 | 0.000 | 0.000 |
| -394.951 | -818.899 | -244.425 | 37.599 | -0.000 | 0.000 |
| -415.980 | -864.484 | -241.363 | -0.000 | 44.311 | 0.000 |
| -415.988 | -864.500 | -241.368 | -0.000 | 0.000 | 50.171 |
| 177.082 | 94.101 | 86.445 | -0.000 | -0.000 | -0.000 |
| 97.239 | 216.328 | 84.617 | -0.000 | -0.000 | -0.000 |
| 86.908 | 81.943 | 84.980 | -0.000 | 0.000 | -0.000 |
| 394.951 | 818.899 | 244.425 | 37.599 | -0.000 | -0.000 |
| 415.980 | 864.484 | 241.363 | -0.000 | 44.311 | -0.000 |
| 415.988 | 864.500 | 241.368 | 0.000 | -0.000 | 50.171 |
| 129.217 | 1.582 | 59.681 | -0.000 | -0.000 | 0.000 |
| 97.239 | 216.328 | 84.617 | 0.000 | 0.000 | 0.000 |
| 86.908 | 81.943 | 84.979 | 0.000 | 0.000 | -0.000 |
| -0.000 | -0.000 | -0.000 | 39.850 | 0.000 | 0.000 |
| -0.000 | -0.000 | -0.000 | 0.000 | 44.311 | -0.000 |
| -41.677 | -86.612 | -24.182 | 0.000 | -0.000 | 50.166 |
| 177.083 | 94.101 | 86.445 | -0.000 | -0.000 | -0.000 |
| 97.239 | 216.328 | 84.617 | -0.000 | 0.000 | -0.000 |
| 86.908 | 81.943 | 84.980 | -0.000 | -0.000 | -0.000 |
| 0.000 | 0.000 | 0.000 | 39.850 | -0.000 | -0.000 |
| 0.000 | 0.000 | 0.000 | -0.000 | 44.311 | -0.000 |
| 41.677 | 86.612 | 24.182 | -0.000 | -0.000 | 50.166 |
| 166.391 | 78.787 | 81.243 | 0.000 | 0.000 | 0.000 |
| 97.239 | 216.331 | 84.616 | -0.000 | 0.000 | 0.000 |
| 86.908 | 81.942 | 84.978 | 0.000 | -0.000 | 0.000 |
| -0.000 | -0.001 | -0.001 | 39.850 | 0.000 | 0.000 |
| -4.160 | -8.645 | -2.414 | 0.000 | 44.311 | -0.000 |
| -4.771 | -9.915 | -2.768 | 0.000 | -0.000 | 49.826 |
| 177.084 | 94.102 | 86.445 | 0.000 | -0.000 | -0.000 |
| 104.280 | 179.957 | 88.911 | -0.000 | -0.000 | -0.000 |
| 86.387 | 90.387 | 85.131 | 0.000 | 0.000 | -0.000 |
| 0.000 | 0.001 | 0.001 | 39.850 | -0.000 | -0.000 |
| 4.160 | 8.645 | 2.414 | -0.000 | 44.311 | -0.000 |
| 4.771 | 9.915 | 2.768 | -0.000 | -0.000 | 49.826 |
| 264.303 | 106.831 | 97.542 | -0.000 | -0.000 | -0.000 |
| 106.824 | 208.139 | 104.269 | -0.000 | -0.000 | -0.000 |
| -192.858 | 518.997 | 56.780 | -0.000 | -0.000 | -0.000 |
| 0.000 | 0.000 | 0.000 | 60.699 | -0.000 | 0.000 |
| 0.000 | 0.000 | 0.000 | -0.000 | 56.765 | 0.000 |
| 0.000 | -0.000 | 0.000 | -0.000 | -0.000 | 60.069 |
| 264.303 | 106.831 | 97.542 | 0.000 | -0.000 | -0.000 |
| 13.927 | -100.839 | 51.426 | 0.000 | 0.000 | 0.000 |
| 11.486 | -180.252 | 139.786 | 0.000 | 0.000 | 0.000 |
| 0.000 | -0.000 | -0.000 | 60.699 | -0.000 | -0.000 |
| -0.000 | -0.000 | -0.000 | 0.000 | 56.765 | 0.000 |
| -0.000 | -0.000 | -0.000 | 0.000 | 0.000 | 60.069 |
| 257.666 | 123.888 | 92.504 | -0.000 | -0.000 | 0.000 |
| 100.473 | 202.645 | 97.193 | -0.000 | -0.000 | 0.000 |
| 97.258 | 122.484 | 185.028 | -0.000 | -0.000 | -0.000 |
| 7.871 | 27.591 | 4.164 | 60.030 | -0.000 | 0.000 |
| 0.000 | 0.000 | 0.000 | -0.000 | 56.765 | 0.000 |
| 7.949 | 27.864 | 4.206 | -0.000 | -0.000 | 55.657 |
| 246.637 | 71.625 | 87.184 | 0.000 | -0.000 | -0.000 |
| 106.824 | 208.139 | 104.269 | 0.000 | 0.000 | 0.000 |
| 82.933 | 68.854 | 177.677 | 0.000 | 0.000 | 0.000 |
| -7.871 | -27.591 | -4.164 | 60.030 | 0.000 | -0.000 |
| -0.000 | -0.000 | -0.000 | 0.000 | 56.765 | 0.000 |
| -7.949 | -27.864 | -4.206 | 0.000 | 0.000 | 55.657 |
| 264.309 | 106.832 | 97.543 | -0.000 | -0.000 | -0.000 |
| 97.617 | 176.145 | 95.136 | -0.000 | 0.000 | 0.000 |
| 88.890 | 94.328 | 180.522 | -0.000 | -0.000 | -0.000 |
| -2.707 | 4.228 | -1.183 | 59.997 | 0.000 | -0.000 |
| 0.789 | 2.763 | 0.417 | -0.000 | 56.765 | -0.000 |
| 0.000 | 0.000 | 0.001 | -0.000 | 0.000 | 60.069 |
| 264.297 | 106.830 | 97.541 | 0.000 | 0.000 | 0.000 |
| 92.158 | 173.060 | 92.890 | 0.000 | 0.000 | -0.000 |
| 90.539 | 93.312 | 181.849 | 0.000 | 0.000 | 0.000 |
| 2.707 | -4.228 | 1.183 | 59.997 | 0.000 | -0.000 |
| -0.789 | -2.763 | -0.417 | 0.000 | 56.765 | -0.000 |
| -0.000 | -0.000 | -0.001 | 0.000 | 0.000 | 60.069 |
| 415.333 | -29.763 | -76.472 | 0.000 | 0.000 | -0.000 |
| 259.554 | 41.239 | -51.074 | 0.000 | 0.000 | -0.000 |
| 260.267 | -61.490 | 52.905 | 0.000 | 0.000 | -0.000 |
| -0.000 | 0.000 | -0.000 | 59.638 | 0.000 | -0.000 |
| 124.506 | -167.816 | -157.615 | 0.000 | 83.001 | -0.000 |
| -0.000 | -0.000 | 0.000 | 0.000 | 0.000 | 83.616 |
| 128.128 | 300.489 | 348.587 | -0.000 | -0.000 | 0.000 |
| -3.274 | 343.452 | 336.017 | -0.000 | -0.000 | 0.000 |
| -2.291 | 265.093 | 416.555 | -0.000 | -0.000 | 0.000 |
| 0.000 | -0.000 | 0.000 | 59.638 | -0.000 | -0.000 |
| -124.506 | 167.816 | 157.615 | -0.000 | 83.001 | 0.000 |
| 0.000 | 0.000 | -0.000 | -0.000 | -0.000 | 83.616 |
| 284.184 | 118.628 | 120.250 | 0.000 | 0.000 | -0.000 |
| 134.520 | 217.676 | 99.726 | 0.000 | 0.000 | -0.000 |
| 149.646 | 104.697 | 176.334 | 0.000 | 0.000 | -0.000 |
| 12.525 | -16.882 | -15.856 | 52.175 | 0.000 | 0.000 |
| 12.455 | -16.787 | -15.767 | -0.000 | 83.000 | -0.000 |
| 12.455 | -16.788 | -15.767 | -0.000 | 0.000 | 82.594 |
| 257.370 | 151.875 | 157.311 | -0.000 | -0.000 | 0.000 |
| 120.345 | 217.527 | 136.293 | -0.000 | -0.000 | 0.000 |
| 123.232 | 123.175 | 226.420 | -0.000 | -0.000 | 0.000 |
| -12.525 | 16.882 | 15.856 | 52.175 | -0.000 | 0.000 |
| -12.455 | 16.787 | 15.767 | 0.000 | 83.000 | -0.000 |
| -12.455 | 16.788 | 15.767 | 0.000 | -0.000 | 82.594 |
| 272.246 | 134.815 | 135.263 | 0.000 | 0.000 | 0.000 |
| 134.520 | 217.674 | 99.727 | -0.000 | 0.000 | -0.000 |
| 134.934 | 99.693 | 218.945 | -0.000 | 0.000 | 0.000 |
| 1.224 | -1.236 | -1.996 | 36.786 | 0.000 | -0.000 |
| 1.443 | -1.653 | -2.145 | -0.000 | 82.557 | -0.000 |
| 1.443 | -1.654 | -2.143 | -0.000 | 0.000 | 82.145 |
| 270.475 | 137.099 | 137.604 | 0.000 | -0.000 | 0.000 |
| 133.344 | 206.010 | 113.757 | -0.000 | -0.000 | 0.000 |
| 134.140 | 112.062 | 209.197 | 0.000 | -0.000 | 0.000 |
| -1.224 | 1.236 | 1.996 | 36.786 | -0.000 | -0.000 |
| -1.443 | 1.653 | 2.145 | 0.000 | 82.557 | 0.000 |
| -1.443 | 1.654 | 2.143 | 0.000 | -0.000 | 82.145 |
| -12.079 | 255.105 | 2547.780 | 0.000 | -883.223 | 0.000 |
| 86.922 | 106.269 | 76.347 | 0.000 | -3.143 | 0.000 |
| -71.271 | 243.470 | 2615.797 | 0.000 | -869.220 | 0.000 |
| -656.416 | 61.917 | 3571.539 | 28.265 | -1455.477 | -0.425 |
| -177.661 | 173.570 | 2455.074 | 0.000 | -817.656 | 0.000 |
| -656.443 | 61.911 | 3571.597 | -1.693 | -1455.509 | 44.853 |
| 298.970 | -94.404 | -2382.081 | -0.000 | 833.083 | -0.000 |
| 86.922 | 106.269 | 76.347 | -0.000 | -3.143 | 0.000 |
| 96.634 | 75.095 | 190.660 | -0.000 | -11.632 | 0.000 |
| 656.416 | -61.917 | -3571.539 | 28.265 | 1455.477 | -0.425 |
| 631.835 | -62.220 | -3581.944 | -0.000 | 1492.332 | -0.000 |
| 656.443 | -61.911 | -3571.597 | -1.693 | 1455.509 | 44.853 |
| 50.548 | 55.499 | 148.608 | 0.000 | -73.619 | 0.000 |
| 68.086 | 112.890 | 317.096 | 0.000 | -88.668 | 0.000 |
| 19.750 | 74.103 | 499.928 | 0.000 | -158.769 | 0.000 |
| -15.540 | 17.480 | 246.500 | 27.573 | -85.814 | 0.397 |
| -120.026 | -29.475 | 51.992 | 0.000 | -2.506 | 0.000 |
| -65.643 | 6.192 | 357.159 | -1.693 | -145.550 | 44.853 |
| 206.111 | 91.438 | -327.349 | -0.000 | 177.104 | -0.000 |
| 86.922 | 106.268 | 76.347 | -0.000 | -3.143 | 0.000 |
| 187.714 | 99.214 | 109.878 | 0.000 | 39.973 | -0.000 |
| 15.540 | -17.480 | -246.500 | 27.573 | 85.814 | 0.397 |
| -22.106 | -1.875 | -11.632 | -0.000 | 55.621 | 0.000 |
| 65.643 | -6.192 | -357.159 | -1.693 | 145.550 | 44.853 |
| 141.805 | 82.191 | 107.289 | 0.000 | -33.488 | 0.000 |
| 86.922 | 106.277 | 76.349 | 0.000 | -3.144 | 0.000 |
| 73.088 | 62.196 | 164.855 | 0.000 | -41.660 | 0.000 |
| -6.370 | -1.142 | 41.013 | 27.694 | -20.409 | -1.343 |
| -31.784 | 0.510 | 26.457 | 0.000 | 20.648 | 0.000 |
| -6.397 | -1.192 | 41.012 | -2.628 | -20.484 | 44.416 |
| 150.717 | 80.577 | 42.745 | -0.000 | -7.796 | -0.000 |
| 89.795 | 96.632 | 34.417 | -0.000 | 12.570 | -0.000 |
| 84.683 | 66.205 | 121.690 | -0.000 | -2.340 | -0.000 |
| 6.370 | 1.142 | -41.013 | 27.694 | 20.409 | -1.343 |
| -17.732 | -0.918 | -47.593 | -0.000 | 52.126 | -0.000 |
| 1.535 | -1.749 | -24.596 | -0.873 | 8.558 | 44.197 |
| 212.663 | 428.599 | 239.631 | -0.000 | 119.717 | 0.000 |
| 91.805 | 183.699 | 89.058 | 0.000 | -1.695 | 0.000 |
| 43.004 | 351.389 | 221.537 | -0.000 | 70.331 | 0.000 |
| -0.000 | 0.000 | 0.000 | 49.537 | -0.000 | -1.669 |
| -23.463 | -1.695 | -11.544 | 0.000 | 54.213 | 0.000 |
| -41.530 | 266.428 | 46.822 | -1.381 | 81.105 | 51.659 |
| 315.271 | -339.722 | -56.893 | -0.000 | 12.113 | 0.000 |
| 91.805 | 183.699 | 89.058 | -0.000 | -1.695 | -0.000 |
| 92.719 | 89.058 | 189.572 | -0.000 | -11.544 | 0.000 |
| 0.000 | -0.000 | -0.000 | 49.537 | 0.000 | -1.669 |
| 139.435 | -427.382 | -151.920 | -0.000 | 82.744 | 0.000 |
| 41.530 | -266.428 | -46.822 | -1.381 | -81.105 | 51.659 |
| 147.395 | 114.828 | 88.981 | -0.000 | -14.322 | 0.000 |
| 91.805 | 183.699 | 89.058 | -0.000 | -1.695 | 0.000 |
| 80.381 | 111.614 | 179.402 | -0.000 | -2.661 | 0.000 |
| 12.484 | 24.244 | 24.288 | 46.751 | 44.224 | -1.109 |
| -44.414 | 42.900 | 2.666 | 0.000 | 39.842 | -0.000 |
| -0.000 | -0.000 | -0.000 | -1.669 | -0.000 | 53.634 |
| 174.286 | 91.768 | 92.478 | -0.000 | -22.336 | 0.000 |
| 92.329 | 149.944 | 80.280 | 0.000 | -9.553 | -0.000 |
| 100.818 | 39.344 | 143.008 | -0.000 | -7.227 | -0.000 |
| -12.484 | -24.244 | -24.288 | 46.751 | -44.224 | -1.109 |
| -19.316 | -28.017 | -15.444 | 0.000 | 40.666 | -0.000 |
| 0.000 | 0.000 | 0.000 | -1.669 | 0.000 | 53.634 |
| 151.214 | 90.809 | 84.785 | 0.000 | -21.638 | 0.000 |
| 87.780 | 179.326 | 85.464 | -0.000 | -0.624 | 0.000 |
| 92.719 | 89.059 | 189.576 | 0.000 | -11.545 | -0.000 |
| -1.641 | 4.237 | 1.382 | 46.783 | -0.361 | -1.034 |
| -23.463 | -1.695 | -11.544 | 0.000 | 54.212 | -0.000 |
| -1.659 | 4.261 | 1.395 | -1.029 | -0.376 | 51.428 |
| 147.820 | 83.225 | 81.564 | 0.000 | -26.868 | 0.000 |
| 89.778 | 169.845 | 81.265 | -0.000 | 0.687 | -0.000 |
| 92.719 | 89.057 | 189.569 | -0.000 | -11.543 | -0.000 |
| 1.641 | -4.237 | -1.382 | 46.783 | 0.361 | -1.034 |
| -23.462 | -1.695 | -11.544 | 0.000 | 54.213 | -0.000 |
| 1.659 | -4.261 | -1.395 | -1.029 | 0.376 | 51.428 |
| 32.838 | 45.113 | 45.113 | 0.000 | -0.000 | -0.000 |
| 45.113 | 32.838 | 45.113 | 0.000 | 0.000 | -0.000 |
| 45.113 | 45.113 | 32.838 | 0.000 | -0.000 | -0.000 |
| 0.000 | 0.000 | 0.000 | -27.607 | -0.000 | -0.000 |
| 0.000 | 0.000 | 0.000 | 0.000 | -27.607 | -0.000 |
| 0.000 | 0.000 | 0.000 | 0.000 | 0.000 | -27.607 |
| 32.298 | 45.383 | 45.383 | -0.000 | 0.000 | 0.000 |
| 45.383 | 32.298 | 45.383 | -0.000 | 0.000 | 0.000 |
| 45.383 | 45.383 | 32.298 | -0.000 | 0.000 | 0.000 |
| -0.000 | -0.000 | -0.000 | -27.607 | -0.000 | -0.000 |
| -0.000 | -0.000 | -0.000 | -0.000 | -27.607 | 0.000 |
| -0.000 | -0.000 | -0.000 | -0.000 | -0.000 | -27.607 |
| 32.300 | 45.383 | 45.383 | 0.000 | -0.000 | -0.000 |
| 45.383 | 32.300 | 45.383 | 0.000 | 0.000 | -0.000 |
| 45.383 | 45.383 | 32.300 | -0.000 | -0.000 | -0.000 |
| 0.000 | 0.000 | 0.000 | -25.884 | 0.000 | -0.000 |
| 0.000 | 0.000 | 0.000 | 0.000 | -25.884 | -0.000 |
| 0.000 | 0.000 | 0.000 | 0.000 | 0.000 | -25.884 |
| 32.837 | 45.113 | 45.113 | -0.000 | -0.000 | 0.000 |
| 45.113 | 32.837 | 45.113 | -0.000 | -0.000 | 0.000 |
| 45.113 | 45.113 | 32.837 | -0.000 | 0.000 | 0.000 |
| -0.000 | -0.000 | -0.000 | -25.884 | -0.000 | -0.000 |
| -0.000 | -0.000 | -0.000 | -0.000 | -25.884 | 0.000 |
| -0.000 | -0.000 | -0.000 | -0.000 | -0.000 | -25.884 |
| 32.848 | 45.116 | 45.116 | 0.000 | 0.000 | -0.000 |
| 45.116 | 32.848 | 45.116 | 0.000 | 0.000 | -0.000 |
| 45.116 | 45.116 | 32.848 | 0.000 | -0.000 | -0.000 |
| 0.000 | 0.002 | 0.002 | -25.884 | -0.000 | -0.000 |
| 0.002 | 0.000 | 0.002 | 0.000 | -25.884 | 0.000 |
| 0.002 | 0.002 | 0.000 | 0.000 | 0.000 | -25.884 |
| 32.829 | 45.110 | 45.110 | -0.000 | -0.000 | 0.000 |
| 45.110 | 32.829 | 45.110 | -0.000 | -0.000 | 0.000 |
| 45.110 | 45.110 | 32.829 | -0.000 | -0.000 | 0.000 |
| -0.000 | -0.002 | -0.002 | -25.884 | -0.000 | 0.000 |
| -0.002 | -0.000 | -0.002 | -0.000 | -25.884 | 0.000 |
| -0.002 | -0.002 | -0.000 | -0.000 | -0.000 | -25.884 |
| 115.259 | 38.670 | 38.670 | -0.000 | -0.000 | 0.000 |
| 38.670 | 115.259 | 38.670 | -0.000 | 0.000 | -0.000 |
| 38.670 | 38.670 | 115.259 | -0.000 | -0.000 | 0.000 |
| -0.000 | -0.000 | -0.000 | 0.796 | -0.000 | -0.000 |
| -0.000 | -0.000 | -0.000 | -0.000 | 0.796 | 0.000 |
| -0.000 | -0.000 | -0.000 | -0.000 | -0.000 | 0.796 |
| 115.260 | 38.670 | 38.670 | 0.000 | 0.000 | 0.000 |
| 38.670 | 115.260 | 38.670 | 0.000 | 0.000 | -0.000 |
| 38.670 | 38.670 | 115.260 | 0.000 | 0.000 | 0.000 |
| 0.000 | 0.000 | 0.000 | 0.796 | 0.000 | -0.000 |
| 0.000 | 0.000 | 0.000 | 0.000 | 0.796 | 0.000 |
| 0.000 | 0.000 | 0.000 | 0.000 | 0.000 | 0.796 |
| 115.259 | 38.670 | 38.670 | -0.000 | 0.000 | -0.000 |
| 38.670 | 115.259 | 38.670 | -0.000 | 0.000 | 0.000 |
| 38.670 | 38.670 | 115.259 | -0.000 | 0.000 | -0.000 |
| -0.000 | -0.000 | -0.000 | 0.796 | -0.000 | -0.000 |
| -0.000 | -0.000 | -0.000 | 0.000 | 0.796 | -0.000 |
| -0.000 | -0.000 | -0.000 | -0.000 | -0.000 | 0.796 |
| 110.836 | 40.882 | 40.882 | 0.000 | 0.000 | -0.000 |
| 40.882 | 110.836 | 40.882 | 0.000 | -0.000 | 0.000 |
| 40.882 | 40.882 | 110.836 | 0.000 | 0.000 | 0.000 |
| 0.000 | 0.000 | 0.000 | 0.796 | 0.000 | -0.000 |
| 0.000 | 0.000 | 0.000 | 0.000 | 0.796 | 0.000 |
| 0.000 | 0.000 | 0.000 | 0.000 | 0.000 | 0.796 |
| 115.252 | 38.668 | 38.668 | -0.000 | 0.000 | 0.000 |
| 38.668 | 115.252 | 38.668 | -0.000 | -0.000 | 0.000 |
| 38.668 | 38.668 | 115.252 | 0.000 | 0.000 | 0.000 |
| -0.000 | -0.002 | -0.002 | 0.796 | -0.000 | -0.000 |
| -0.002 | -0.000 | -0.002 | -0.000 | 0.796 | -0.000 |
| -0.002 | -0.002 | -0.000 | 0.000 | 0.000 | 0.796 |
| 115.267 | 38.671 | 38.671 | 0.000 | 0.000 | 0.000 |
| 38.671 | 115.267 | 38.671 | 0.000 | -0.000 | -0.000 |
| 38.671 | 38.671 | 115.267 | -0.000 | -0.000 | -0.000 |
| 0.000 | 0.002 | 0.002 | 0.796 | 0.000 | -0.000 |
| 0.002 | 0.000 | 0.002 | 0.000 | 0.796 | 0.000 |
| 0.002 | 0.002 | 0.000 | 0.000 | -0.000 | 0.796 |
| 253.276 | 101.579 | 101.579 | 0.000 | -0.000 | 0.000 |
| 101.579 | 253.276 | 101.579 | 0.000 | 0.000 | 0.000 |
| 101.579 | 101.579 | 253.276 | 0.000 | 0.000 | 0.000 |
| 0.000 | 0.000 | 0.000 | 65.283 | 0.000 | 0.000 |
| 0.000 | 0.000 | 0.000 | -0.000 | 65.283 | 0.000 |
| 0.000 | 0.000 | 0.000 | 0.000 | 0.000 | 65.283 |
| 253.276 | 101.579 | 101.579 | -0.000 | -0.000 | -0.000 |
| 101.579 | 253.276 | 101.579 | -0.000 | -0.000 | -0.000 |
| 101.579 | 101.579 | 253.276 | 0.000 | 0.000 | -0.000 |
| -0.000 | -0.000 | -0.000 | 65.283 | 0.000 | -0.000 |
| -0.000 | -0.000 | -0.000 | -0.000 | 65.283 | -0.000 |
| -0.000 | -0.000 | -0.000 | -0.000 | -0.000 | 65.283 |
| 253.276 | 101.579 | 101.579 | 0.000 | 0.000 | 0.000 |
| 101.579 | 253.276 | 101.579 | 0.000 | 0.000 | 0.000 |
| 101.579 | 101.579 | 253.276 | -0.000 | -0.000 | 0.000 |
| 0.000 | 0.000 | 0.000 | 76.521 | 0.000 | 0.000 |
| 0.000 | 0.000 | 0.000 | 0.000 | 76.521 | 0.000 |
| 0.000 | 0.000 | 0.000 | -0.000 | 0.000 | 76.521 |
| 253.275 | 101.579 | 101.579 | -0.000 | -0.000 | -0.000 |
| 101.579 | 253.275 | 101.579 | -0.000 | -0.000 | -0.000 |
| 101.579 | 101.579 | 253.275 | -0.000 | -0.000 | -0.000 |
| -0.000 | -0.000 | -0.000 | 76.521 | -0.000 | -0.000 |
| -0.000 | -0.000 | -0.000 | -0.000 | 76.521 | -0.000 |
| -0.000 | -0.000 | -0.000 | -0.000 | -0.000 | 76.521 |
| 253.282 | 101.579 | 101.579 | 0.000 | 0.000 | 0.000 |
| 101.579 | 253.282 | 101.579 | 0.000 | 0.000 | 0.000 |
| 101.579 | 101.579 | 253.282 | -0.000 | -0.000 | 0.000 |
| 0.000 | 0.001 | 0.001 | 65.283 | -0.000 | 0.000 |
| 0.001 | 0.000 | 0.001 | 0.000 | 65.283 | 0.000 |
| 0.001 | 0.001 | 0.000 | 0.000 | 0.000 | 65.283 |
| 253.270 | 101.578 | 101.578 | -0.000 | -0.000 | -0.000 |
| 101.578 | 253.270 | 101.578 | -0.000 | -0.000 | -0.000 |
| 101.578 | 101.578 | 253.270 | 0.000 | 0.000 | -0.000 |
| -0.000 | -0.001 | -0.001 | 65.283 | 0.000 | -0.000 |
| -0.001 | -0.000 | -0.001 | 0.000 | 65.283 | -0.000 |
| -0.001 | -0.001 | -0.000 | -0.000 | -0.000 | 65.283 |
| 4.173 | 2.511 | 2.511 | 0.000 | 0.000 | -0.000 |
| 2.511 | 4.173 | 2.511 | 0.000 | 0.000 | 0.000 |
| 2.511 | 2.511 | 4.173 | 0.000 | 0.000 | -0.000 |
| 0.000 | 0.000 | 0.000 | 2.295 | 0.000 | 0.000 |
| 0.000 | 0.000 | 0.000 | 0.000 | 2.295 | 0.000 |
| 0.000 | 0.000 | 0.000 | 0.000 | 0.000 | 2.295 |
| 4.173 | 2.511 | 2.511 | 0.000 | 0.000 | 0.000 |
| 2.511 | 4.173 | 2.511 | 0.000 | 0.000 | 0.000 |
| 2.511 | 2.511 | 4.173 | 0.000 | -0.000 | 0.000 |
| -0.000 | -0.000 | -0.000 | 2.295 | -0.000 | 0.000 |
| -0.000 | -0.000 | -0.000 | -0.000 | 2.295 | 0.000 |
| -0.000 | -0.000 | -0.000 | -0.000 | -0.000 | 2.295 |
| 4.173 | 2.511 | 2.511 | 0.000 | 0.000 | 0.000 |
| 2.511 | 4.173 | 2.511 | 0.000 | 0.000 | 0.000 |
| 2.511 | 2.511 | 4.173 | 0.000 | 0.000 | 0.000 |
| 0.000 | 0.000 | 0.000 | 2.538 | 0.000 | -0.000 |
| 0.000 | 0.000 | 0.000 | -0.000 | 2.538 | -0.000 |
| 0.000 | 0.000 | 0.000 | -0.000 | -0.000 | 2.538 |
| 4.173 | 2.511 | 2.511 | 0.000 | 0.000 | 0.000 |
| 2.511 | 4.173 | 2.511 | 0.000 | 0.000 | -0.000 |
| 2.511 | 2.511 | 4.173 | 0.000 | 0.000 | 0.000 |
| -0.000 | -0.000 | -0.000 | 2.538 | 0.000 | -0.000 |
| -0.000 | -0.000 | -0.000 | 0.000 | 2.538 | 0.000 |
| -0.000 | -0.000 | -0.000 | -0.000 | -0.000 | 2.538 |
| 4.173 | 2.511 | 2.511 | 0.000 | 0.000 | 0.000 |
| 2.511 | 4.173 | 2.511 | 0.000 | 0.000 | -0.000 |
| 2.511 | 2.511 | 4.173 | -0.000 | -0.000 | -0.000 |
| 0.000 | 0.000 | 0.000 | 2.117 | -0.000 | 0.000 |
| 0.000 | 0.000 | 0.000 | -0.000 | 2.117 | -0.000 |
| 0.000 | 0.000 | 0.000 | -0.000 | -0.000 | 2.117 |
| 4.173 | 2.511 | 2.511 | -0.000 | -0.000 | -0.000 |
| 2.511 | 4.173 | 2.511 | -0.000 | -0.000 | 0.000 |
| 2.511 | 2.511 | 4.173 | 0.000 | 0.000 | -0.000 |
| -0.000 | -0.000 | -0.000 | 2.117 | 0.000 | 0.000 |
| -0.000 | -0.000 | -0.000 | 0.000 | 2.117 | 0.000 |
| -0.000 | -0.000 | -0.000 | 0.000 | 0.000 | 2.117 |
| 196.589 | 83.019 | 83.019 | 0.000 | 0.000 | 0.000 |
| 83.019 | 196.589 | 83.019 | 0.000 | 0.000 | 0.000 |
| 83.019 | 83.019 | 196.589 | 0.000 | 0.000 | 0.000 |
| 0.000 | 0.000 | 0.000 | 57.622 | 0.000 | 0.000 |
| 0.000 | 0.000 | 0.000 | 0.000 | 57.622 | 0.000 |
| 0.000 | 0.000 | 0.000 | 0.000 | 0.000 | 57.622 |
| 196.589 | 83.019 | 83.019 | -0.000 | -0.000 | -0.000 |
| 83.019 | 196.589 | 83.019 | -0.000 | -0.000 | -0.000 |
| 83.019 | 83.019 | 196.589 | -0.000 | -0.000 | -0.000 |
| -0.000 | -0.000 | -0.000 | 57.622 | -0.000 | -0.000 |
| -0.000 | -0.000 | -0.000 | -0.000 | 57.622 | -0.000 |
| -0.000 | -0.000 | -0.000 | -0.000 | -0.000 | 57.622 |
| 196.589 | 83.019 | 83.019 | 0.000 | 0.000 | 0.000 |
| 83.019 | 196.589 | 83.019 | 0.000 | 0.000 | 0.000 |
| 83.019 | 83.019 | 196.589 | 0.000 | 0.000 | 0.000 |
| 0.000 | 0.000 | 0.000 | 57.622 | 0.000 | -0.000 |
| 0.000 | 0.000 | 0.000 | 0.000 | 57.622 | 0.000 |
| 0.000 | 0.000 | 0.000 | 0.000 | 0.000 | 57.622 |
| 196.588 | 83.019 | 83.019 | -0.000 | -0.000 | -0.000 |
| 83.019 | 196.588 | 83.019 | -0.000 | -0.000 | -0.000 |
| 83.019 | 83.019 | 196.588 | -0.000 | -0.000 | -0.000 |
| -0.000 | -0.000 | -0.000 | 57.622 | -0.000 | -0.000 |
| -0.000 | -0.000 | -0.000 | -0.000 | 57.622 | -0.000 |
| -0.000 | -0.000 | -0.000 | -0.000 | -0.000 | 57.622 |
| 196.593 | 83.021 | 83.021 | 0.000 | 0.000 | 0.000 |
| 83.021 | 196.593 | 83.021 | 0.000 | 0.000 | 0.000 |
| 83.021 | 83.021 | 196.593 | 0.000 | 0.000 | 0.000 |
| 0.001 | 0.002 | 0.002 | 57.622 | 0.000 | 0.000 |
| 0.002 | 0.001 | 0.002 | 0.000 | 57.622 | 0.000 |
| 0.002 | 0.002 | 0.001 | 0.000 | 0.000 | 57.622 |
| 196.585 | 83.017 | 83.017 | -0.000 | -0.000 | -0.000 |
| 83.017 | 196.585 | 83.017 | -0.000 | -0.000 | -0.000 |
| 83.017 | 83.017 | 196.585 | -0.000 | -0.000 | -0.000 |
| -0.001 | -0.002 | -0.002 | 57.622 | -0.000 | -0.000 |
| -0.002 | -0.001 | -0.002 | -0.000 | 57.622 | -0.000 |
| -0.002 | -0.002 | -0.001 | -0.000 | -0.000 | 57.622 |
| 6.149 | 3.048 | 3.048 | 0.000 | -0.000 | 0.000 |
| 3.048 | 6.149 | 3.048 | -0.000 | 0.000 | -0.000 |
| 3.048 | 3.048 | 6.149 | -0.000 | 0.000 | 0.000 |
| -0.000 | 0.000 | 0.000 | 3.117 | 0.000 | 0.000 |
| 0.000 | -0.000 | 0.000 | 0.000 | 3.117 | 0.000 |
| 0.000 | 0.000 | -0.000 | 0.000 | 0.000 | 3.117 |
| 6.149 | 3.048 | 3.048 | -0.000 | -0.000 | -0.000 |
| 3.048 | 6.149 | 3.048 | -0.000 | -0.000 | -0.000 |
| 3.048 | 3.048 | 6.149 | -0.000 | -0.000 | -0.000 |
| 0.000 | -0.000 | -0.000 | 3.117 | -0.000 | -0.000 |
| -0.000 | 0.000 | -0.000 | -0.000 | 3.117 | -0.000 |
| -0.000 | -0.000 | 0.000 | -0.000 | -0.000 | 3.117 |
| 6.149 | 3.048 | 3.048 | 0.000 | 0.000 | 0.000 |
| 3.048 | 6.149 | 3.048 | 0.000 | 0.000 | 0.000 |
| 3.048 | 3.048 | 6.149 | 0.000 | 0.000 | 0.000 |
| -0.000 | 0.000 | 0.000 | 3.117 | 0.000 | 0.000 |
| 0.000 | -0.000 | 0.000 | 0.000 | 3.117 | 0.000 |
| 0.000 | 0.000 | -0.000 | 0.000 | 0.000 | 3.117 |
| 6.149 | 3.048 | 3.048 | -0.000 | -0.000 | -0.000 |
| 3.048 | 6.149 | 3.048 | -0.000 | -0.000 | -0.000 |
| 3.048 | 3.048 | 6.149 | -0.000 | -0.000 | -0.000 |
| 0.000 | -0.000 | -0.000 | 3.117 | -0.000 | -0.000 |
| -0.000 | 0.000 | -0.000 | -0.000 | 3.117 | -0.000 |
| -0.000 | -0.000 | 0.000 | 0.000 | -0.000 | 3.117 |
| 6.149 | 3.048 | 3.048 | 0.000 | 0.000 | 0.000 |
| 3.048 | 6.149 | 3.048 | 0.000 | 0.000 | 0.000 |
| 3.048 | 3.048 | 6.149 | 0.000 | 0.000 | 0.000 |
| -0.000 | 0.000 | 0.000 | 3.117 | -0.000 | 0.000 |
| 0.000 | -0.000 | 0.000 | -0.000 | 3.117 | 0.000 |
| 0.000 | 0.000 | -0.000 | -0.000 | 0.000 | 3.117 |
| 6.149 | 3.048 | 3.048 | -0.000 | -0.000 | -0.000 |
| 3.048 | 6.149 | 3.048 | -0.000 | -0.000 | -0.000 |
| 3.048 | 3.048 | 6.149 | -0.000 | -0.000 | -0.000 |
| 0.000 | -0.000 | -0.000 | 3.117 | 0.000 | -0.000 |
| -0.000 | 0.000 | -0.000 | 0.000 | 3.117 | -0.000 |
| -0.000 | -0.000 | 0.000 | 0.000 | -0.000 | 3.117 |
| 140.144 | 85.887 | 99.609 | -0.000 | -0.000 | -0.000 |
| 85.887 | 140.144 | 99.609 | -0.000 | -0.000 | -0.000 |
| 99.609 | 99.609 | -6.865 | -0.000 | -0.000 | -0.000 |
| -0.000 | -0.000 | -0.000 | 70.881 | -0.000 | 0.000 |
| -0.000 | -0.000 | -0.000 | -0.000 | 70.881 | -0.000 |
| 0.000 | 0.000 | -0.000 | -0.000 | -0.000 | 54.576 |
| 140.144 | 85.887 | 99.609 | 0.000 | 0.000 | 0.000 |
| 85.887 | 140.144 | 99.609 | 0.000 | 0.000 | 0.000 |
| 99.609 | 99.609 | -6.865 | 0.000 | 0.000 | 0.000 |
| 0.000 | 0.000 | 0.000 | 70.881 | -0.000 | -0.000 |
| 0.000 | 0.000 | 0.000 | 0.000 | 70.881 | 0.000 |
| -0.000 | -0.000 | 0.000 | 0.000 | 0.000 | 54.576 |
| 140.144 | 85.887 | 99.609 | -0.000 | -0.000 | -0.000 |
| 85.887 | 140.144 | 99.609 | -0.000 | 0.000 | 0.000 |
| 99.609 | 99.609 | -6.865 | -0.000 | -0.000 | -0.000 |
| -0.000 | -0.000 | -0.000 | 70.881 | -0.000 | -0.000 |
| -0.000 | -0.000 | -0.000 | -0.000 | 70.881 | -0.000 |
| 0.000 | 0.000 | -0.000 | -0.000 | -0.000 | 54.576 |
| 140.143 | 85.887 | 99.609 | 0.000 | 0.000 | 0.000 |
| 85.887 | 140.143 | 99.609 | 0.000 | 0.000 | 0.000 |
| 99.609 | 99.609 | -6.865 | 0.000 | 0.000 | -0.000 |
| 0.000 | 0.000 | 0.000 | 70.881 | 0.000 | 0.000 |
| 0.000 | 0.000 | 0.000 | 0.000 | 70.881 | 0.000 |
| -0.000 | -0.000 | 0.000 | 0.000 | 0.000 | 54.576 |
| 140.144 | 85.887 | 99.609 | -0.000 | -0.000 | -0.000 |
| 85.887 | 140.144 | 99.609 | -0.000 | -0.000 | -0.000 |
| 99.608 | 99.608 | -6.864 | -0.000 | -0.000 | -0.000 |
| -0.000 | -0.001 | -0.001 | 70.881 | -0.000 | -0.000 |
| -0.001 | -0.000 | -0.001 | -0.000 | 70.881 | -0.000 |
| 0.000 | 0.000 | -0.000 | -0.000 | -0.000 | 54.576 |
| 140.143 | 85.886 | 99.609 | -0.000 | 0.000 | 0.000 |
| 85.886 | 140.143 | 99.609 | 0.000 | 0.000 | 0.000 |
| 99.610 | 99.610 | -6.865 | 0.000 | 0.000 | 0.000 |
| 0.000 | 0.001 | 0.001 | 70.881 | 0.000 | 0.000 |
| 0.001 | 0.000 | 0.001 | 0.000 | 70.881 | 0.000 |
| -0.000 | -0.000 | 0.000 | 0.000 | 0.000 | 54.576 |
| 175.954 | 84.912 | 61.689 | 0.000 | -0.000 | 0.000 |
| 84.912 | 175.954 | 61.689 | 0.000 | -0.000 | 0.000 |
| 61.689 | 61.689 | 153.066 | 0.000 | 0.000 | -0.000 |
| 0.000 | 0.000 | 0.000 | 33.300 | 0.000 | 0.000 |
| 0.000 | 0.000 | 0.000 | 0.000 | 33.300 | 0.000 |
| 0.000 | 0.000 | 0.000 | 0.000 | 0.000 | 58.775 |
| 175.954 | 84.912 | 61.689 | -0.000 | 0.000 | -0.000 |
| 84.912 | 175.954 | 61.689 | -0.000 | -0.000 | -0.000 |
| 61.689 | 61.689 | 153.066 | -0.000 | -0.000 | 0.000 |
| -0.000 | -0.000 | -0.000 | 33.300 | 0.000 | -0.000 |
| -0.000 | -0.000 | -0.000 | -0.000 | 33.300 | 0.000 |
| -0.000 | -0.000 | -0.000 | -0.000 | -0.000 | 58.775 |
| 173.738 | 87.129 | 61.689 | 0.000 | 0.000 | 0.000 |
| 87.129 | 173.738 | 61.689 | 0.000 | 0.000 | -0.000 |
| 61.689 | 61.689 | 153.067 | 0.000 | -0.000 | 0.000 |
| 0.000 | 0.000 | 0.000 | 33.300 | -0.000 | 0.000 |
| 0.000 | 0.000 | 0.000 | 0.000 | 33.300 | -0.000 |
| 0.000 | 0.000 | 0.000 | 0.000 | 0.000 | 58.775 |
| 175.954 | 84.912 | 61.688 | 0.000 | 0.000 | -0.000 |
| 84.912 | 175.954 | 61.688 | 0.000 | -0.000 | 0.000 |
| 61.688 | 61.688 | 153.065 | -0.000 | -0.000 | 0.000 |
| -0.000 | -0.000 | -0.000 | 33.300 | -0.000 | -0.000 |
| -0.000 | -0.000 | -0.000 | -0.000 | 33.300 | -0.000 |
| -0.000 | -0.000 | -0.000 | -0.000 | -0.000 | 58.775 |
| 175.959 | 84.913 | 61.690 | 0.000 | -0.000 | 0.000 |
| 84.913 | 175.959 | 61.690 | -0.000 | -0.000 | -0.000 |
| 61.690 | 61.690 | 153.072 | 0.000 | 0.000 | 0.000 |
| 0.001 | 0.001 | 0.001 | 33.300 | 0.000 | 0.000 |
| 0.001 | 0.001 | 0.001 | 0.000 | 33.300 | 0.000 |
| 0.001 | 0.002 | 0.001 | 0.000 | 0.000 | 58.775 |
| 175.950 | 84.910 | 61.687 | -0.000 | -0.000 | -0.000 |
| 84.910 | 175.950 | 61.687 | -0.000 | -0.000 | -0.000 |
| 61.687 | 61.687 | 153.060 | -0.000 | -0.000 | 0.000 |
| -0.001 | -0.001 | -0.001 | 33.300 | -0.000 | -0.000 |
| -0.001 | -0.001 | -0.001 | -0.000 | 33.300 | -0.000 |
| -0.001 | -0.002 | -0.001 | -0.000 | -0.000 | 58.775 |
| 249.306 | 97.093 | 104.424 | -0.000 | 0.000 | 0.000 |
| 97.093 | 190.939 | 59.397 | -0.000 | 0.000 | 0.000 |
| 104.424 | 59.396 | 202.075 | -0.000 | 0.000 | 0.000 |
| 9.668 | 30.131 | 36.368 | 25.951 | 0.000 | -0.000 |
| 0.000 | 0.000 | -0.000 | -0.000 | 78.449 | 0.000 |
| 0.000 | 0.000 | 0.000 | -0.000 | -0.000 | 70.651 |
| 249.306 | 97.093 | 104.424 | 0.000 | -0.000 | -0.000 |
| 76.985 | 143.315 | 30.168 | -0.000 | -0.000 | -0.000 |
| 99.491 | 36.592 | 161.398 | -0.000 | -0.000 | -0.000 |
| -9.668 | -30.131 | -36.368 | 25.951 | -0.000 | -0.000 |
| -0.000 | -0.000 | 0.000 | 0.000 | 78.449 | -0.000 |
| -0.000 | -0.000 | -0.000 | 0.000 | 0.000 | 70.651 |
| 247.249 | 96.671 | 109.417 | 0.000 | 0.000 | -0.000 |
| 96.586 | 185.555 | 65.306 | 0.000 | 0.000 | 0.000 |
| 104.424 | 59.396 | 202.076 | -0.000 | -0.000 | -0.000 |
| 3.453 | 4.798 | 2.553 | 25.828 | 0.000 | 0.000 |
| 3.465 | 4.778 | 2.496 | 0.000 | 70.756 | 0.000 |
| 0.000 | 0.000 | 0.000 | -0.000 | -0.000 | 70.651 |
| 249.306 | 97.093 | 104.424 | 0.000 | -0.000 | -0.000 |
| 90.388 | 177.546 | 59.411 | -0.000 | -0.000 | -0.000 |
| 104.424 | 59.396 | 202.075 | 0.000 | -0.000 | -0.000 |
| -3.453 | -4.798 | -2.553 | 25.828 | -0.000 | -0.000 |
| -3.465 | -4.778 | -2.496 | -0.000 | 70.756 | -0.000 |
| -0.000 | -0.000 | -0.000 | 0.000 | -0.000 | 70.651 |
| 244.646 | 93.941 | 106.015 | 0.000 | 0.000 | 0.000 |
| 93.460 | 182.198 | 62.316 | 0.000 | 0.000 | 0.000 |
| 104.424 | 59.396 | 202.077 | -0.000 | 0.000 | 0.000 |
| 0.000 | 0.001 | 0.000 | 36.006 | -0.000 | 0.000 |
| 0.000 | 0.000 | -0.000 | -0.000 | 78.449 | 0.000 |
| 0.037 | 0.116 | 0.139 | 0.000 | 0.000 | 65.926 |
| 244.300 | 92.244 | 106.200 | -0.000 | -0.000 | -0.000 |
| 91.977 | 182.319 | 62.760 | -0.000 | 0.000 | -0.000 |
| 106.715 | 62.840 | 199.685 | -0.000 | -0.000 | -0.000 |
| -0.000 | -0.001 | -0.000 | 36.006 | -0.000 | 0.000 |
| -0.000 | -0.000 | 0.000 | 0.000 | 78.449 | -0.000 |
| -0.037 | -0.116 | -0.139 | -0.000 | 0.000 | 65.926 |
| 251.252 | 90.833 | 88.948 | 0.000 | 0.000 | 0.000 |
| 88.161 | 203.194 | 62.732 | 0.000 | 0.000 | 0.000 |
| 84.858 | 63.551 | 155.428 | 0.000 | 0.000 | -0.000 |
| 2.455 | 4.845 | -2.957 | 34.367 | 0.000 | 0.000 |
| 2.304 | 4.546 | -2.774 | 0.000 | 57.694 | 0.000 |
| 1.809 | 3.569 | -2.178 | 0.000 | 0.000 | 57.691 |
| 248.600 | 84.873 | 92.671 | -0.000 | -0.000 | -0.000 |
| 82.499 | 194.089 | 65.227 | -0.000 | -0.000 | -0.000 |
| 86.445 | 57.665 | 167.603 | -0.000 | -0.000 | -0.000 |
| 0.000 | -0.000 | -0.000 | 37.436 | -0.000 | -0.000 |
| -2.304 | -4.546 | 2.774 | -0.000 | 57.694 | 0.000 |
| -1.809 | -3.569 | 2.178 | -0.000 | -0.000 | 57.691 |
| 250.628 | 88.376 | 90.592 | 0.000 | 0.000 | -0.000 |
| 84.003 | 197.323 | 62.858 | 0.000 | 0.000 | -0.000 |
| 89.910 | 64.386 | 163.118 | 0.000 | 0.000 | 0.000 |
| 0.498 | 0.983 | -0.600 | 31.207 | 0.000 | -0.000 |
| 0.300 | 0.591 | -0.361 | 0.000 | 56.300 | 0.000 |
| 0.174 | 0.344 | -0.210 | 0.000 | 0.000 | 57.866 |
| 250.351 | 87.823 | 90.931 | -0.000 | -0.000 | -0.000 |
| 88.161 | 203.194 | 62.732 | -0.000 | -0.000 | -0.000 |
| 87.172 | 63.183 | 177.761 | -0.000 | 0.000 | 0.000 |
| -0.498 | -0.983 | 0.600 | 31.207 | -0.000 | -0.000 |
| -0.300 | -0.591 | 0.361 | -0.000 | 56.300 | -0.000 |
| -0.174 | -0.344 | 0.210 | -0.000 | -0.000 | 57.866 |
| 249.516 | 86.528 | 86.360 | 0.000 | -0.000 | 0.000 |
| 83.934 | 197.123 | 63.069 | 0.000 | 0.000 | 0.000 |
| 83.942 | 58.983 | 156.906 | 0.000 | -0.000 | 0.000 |
| -0.001 | -0.000 | 0.000 | 37.436 | 0.000 | -0.000 |
| 0.009 | 0.035 | -0.029 | 0.000 | 56.036 | 0.000 |
| 0.015 | 0.033 | -0.022 | 0.000 | 0.000 | 57.869 |
| 250.511 | 88.079 | 90.783 | -0.000 | -0.000 | 0.000 |
| 83.918 | 197.085 | 63.114 | -0.000 | -0.000 | -0.000 |
| 84.073 | 59.789 | 157.143 | -0.000 | -0.000 | -0.000 |
| 0.001 | 0.000 | -0.000 | 37.436 | -0.000 | 0.000 |
| -0.009 | -0.035 | 0.029 | -0.000 | 56.036 | -0.000 |
| -0.015 | -0.033 | 0.022 | -0.000 | -0.000 | 57.869 |
| 145.395 | 60.051 | 71.749 | 0.000 | 0.000 | -0.000 |
| 60.051 | 145.395 | 71.749 | 0.000 | -0.000 | 0.000 |
| 72.236 | 72.236 | 158.597 | -0.000 | -0.000 | 0.000 |
| 0.000 | 0.000 | 0.000 | 54.848 | -0.000 | -0.000 |
| 0.000 | 0.000 | -0.000 | 0.000 | 53.967 | -0.000 |
| 0.000 | 0.000 | 0.000 | 0.000 | -0.000 | 37.941 |
| 145.395 | 60.050 | 71.749 | -0.000 | 0.000 | 0.000 |
| 60.050 | 145.395 | 71.749 | -0.000 | 0.000 | 0.000 |
| 72.235 | 72.235 | 158.597 | -0.000 | -0.000 | -0.000 |
| -0.000 | -0.000 | -0.000 | 54.848 | 0.000 | -0.000 |
| -0.000 | -0.000 | 0.000 | -0.000 | 53.967 | -0.000 |
| -0.000 | -0.000 | -0.000 | -0.000 | 0.000 | 37.941 |
| 156.900 | 61.875 | 71.468 | 0.000 | -0.000 | 0.000 |
| 61.875 | 156.900 | 71.468 | 0.000 | 0.000 | -0.000 |
| 72.236 | 72.236 | 158.597 | -0.000 | -0.000 | 0.000 |
| 0.000 | 0.000 | 0.000 | 54.848 | -0.000 | 0.000 |
| 0.000 | 0.000 | 0.000 | -0.000 | 53.967 | 0.000 |
| 0.000 | 0.000 | 0.000 | 0.000 | -0.000 | 47.512 |
| 156.899 | 61.875 | 71.467 | -0.000 | -0.000 | 0.000 |
| 61.875 | 156.899 | 71.467 | -0.000 | 0.000 | 0.000 |
| 72.019 | 72.019 | 158.607 | -0.000 | 0.000 | -0.000 |
| -0.000 | -0.000 | -0.000 | 54.848 | 0.000 | -0.000 |
| -0.000 | -0.000 | -0.000 | -0.000 | 53.967 | 0.000 |
| -0.000 | -0.000 | -0.000 | -0.000 | 0.000 | 39.202 |
| 142.144 | 66.327 | 71.687 | -0.000 | -0.000 | -0.000 |
| 66.572 | 142.305 | 71.678 | -0.000 | -0.000 | 0.000 |
| 72.237 | 72.237 | 158.592 | 0.000 | 0.000 | 0.000 |
| 0.000 | 0.001 | 0.001 | 54.848 | -0.000 | 0.000 |
| 0.001 | 0.000 | 0.001 | -0.000 | 53.967 | -0.000 |
| 0.000 | 0.000 | 0.000 | -0.000 | -0.000 | 37.836 |
| 142.302 | 66.571 | 71.676 | 0.000 | 0.000 | -0.000 |
| 61.874 | 156.896 | 71.466 | -0.000 | 0.000 | 0.000 |
| 72.018 | 72.018 | 158.611 | 0.000 | 0.000 | -0.000 |
| -0.000 | -0.001 | -0.001 | 54.848 | 0.000 | 0.000 |
| -0.001 | -0.000 | -0.001 | -0.000 | 53.967 | -0.000 |
| -0.000 | -0.000 | -0.000 | -0.000 | 0.000 | 37.836 |
| 96.228 | 16.773 | 79.851 | -0.000 | -0.000 | 0.000 |
| 64.272 | 166.291 | 76.008 | -0.000 | 0.000 | 0.000 |
| 76.008 | 76.008 | 161.013 | -0.000 | -0.000 | -0.000 |
| 0.000 | 0.000 | 0.000 | 59.212 | -0.000 | 0.000 |
| 0.000 | 0.000 | 0.000 | -0.000 | 59.212 | 0.000 |
| -0.000 | -0.000 | 0.000 | -0.000 | 0.000 | 51.009 |
| 213.308 | 119.626 | 72.662 | 0.000 | 0.000 | -0.000 |
| 64.272 | 166.291 | 76.008 | -0.000 | 0.000 | -0.000 |
| 76.008 | 76.008 | 161.013 | 0.000 | 0.000 | 0.000 |
| -0.000 | -0.000 | -0.000 | 59.212 | -0.000 | 0.000 |
| -0.000 | -0.000 | -0.000 | -0.000 | 59.212 | -0.000 |
| 0.000 | 0.000 | -0.000 | -0.000 | -0.000 | 51.009 |
| 151.412 | 58.523 | 76.683 | 0.000 | 0.000 | 0.000 |
| 58.523 | 151.412 | 76.683 | -0.000 | -0.000 | 0.000 |
| 76.009 | 76.009 | 161.013 | -0.000 | -0.000 | 0.000 |
| 0.000 | 0.000 | 0.000 | 59.212 | 0.000 | 0.000 |
| 0.000 | 0.000 | 0.000 | -0.000 | 59.212 | 0.000 |
| -6.886 | -6.886 | 0.450 | -0.000 | -0.000 | 45.800 |
| 166.291 | 64.272 | 76.008 | -0.000 | -0.000 | 0.000 |
| 75.809 | 161.157 | 75.799 | 0.000 | 0.000 | -0.000 |
| 81.753 | 81.753 | 160.637 | 0.000 | 0.000 | -0.000 |
| -0.000 | -0.000 | -0.000 | 59.212 | -0.000 | 0.000 |
| -0.000 | -0.000 | -0.000 | 0.000 | 59.212 | -0.000 |
| 6.886 | 6.886 | -0.450 | 0.000 | 0.000 | 45.800 |
| 166.287 | 64.272 | 76.009 | 0.000 | 0.000 | 0.000 |
| 64.271 | 166.288 | 76.009 | 0.000 | -0.000 | 0.000 |
| 75.715 | 75.715 | 161.035 | 0.000 | 0.000 | 0.000 |
| 0.000 | 0.000 | 0.001 | 59.212 | 0.000 | 0.000 |
| 0.000 | 0.000 | 0.001 | -0.000 | 59.212 | 0.000 |
| -0.001 | -0.001 | 0.000 | 0.000 | -0.000 | 51.009 |
| 166.294 | 64.272 | 76.008 | -0.000 | -0.000 | -0.000 |
| 65.502 | 154.875 | 76.341 | -0.000 | -0.000 | -0.000 |
| 76.007 | 76.007 | 161.010 | 0.000 | 0.000 | -0.000 |
| -0.000 | -0.000 | -0.001 | 59.212 | 0.000 | -0.000 |
| 0.959 | 0.959 | -0.064 | -0.000 | 58.379 | -0.000 |
| 0.001 | 0.001 | -0.000 | -0.000 | 0.000 | 51.009 |
| 109.198 | 76.729 | 76.729 | -0.000 | -0.000 | 0.000 |
| 76.729 | 109.198 | 76.729 | -0.000 | 0.000 | -0.000 |
| 76.729 | 76.729 | 109.198 | -0.000 | -0.000 | -0.000 |
| -0.000 | 0.000 | 0.000 | 64.046 | 0.000 | -0.000 |
| 0.000 | -0.000 | 0.000 | -0.000 | 64.046 | -0.000 |
| 0.000 | 0.000 | -0.000 | -0.000 | -0.000 | 64.046 |
| 109.197 | 76.729 | 76.729 | -0.000 | 0.000 | -0.000 |
| 76.729 | 109.197 | 76.729 | -0.000 | -0.000 | 0.000 |
| 76.729 | 76.729 | 109.197 | 0.000 | 0.000 | 0.000 |
| 0.000 | -0.000 | -0.000 | 64.046 | 0.000 | 0.000 |
| -0.000 | 0.000 | -0.000 | 0.000 | 64.046 | -0.000 |
| -0.000 | -0.000 | 0.000 | -0.000 | -0.000 | 64.046 |
| 109.199 | 76.729 | 76.729 | -0.000 | -0.000 | -0.000 |
| 76.729 | 109.199 | 76.729 | -0.000 | -0.000 | -0.000 |
| 76.729 | 76.729 | 109.199 | -0.000 | -0.000 | -0.000 |
| -0.000 | 0.000 | 0.000 | 64.046 | -0.000 | -0.000 |
| 0.000 | -0.000 | 0.000 | -0.000 | 64.046 | -0.000 |
| 0.000 | 0.000 | -0.000 | 0.000 | 0.000 | 64.046 |
| 109.196 | 76.729 | 76.729 | 0.000 | 0.000 | 0.000 |
| 76.729 | 109.196 | 76.729 | 0.000 | 0.000 | 0.000 |
| 76.729 | 76.729 | 109.196 | 0.000 | 0.000 | 0.000 |
| 0.000 | -0.000 | -0.000 | 64.046 | -0.000 | 0.000 |
| -0.000 | 0.000 | -0.000 | -0.000 | 64.046 | 0.000 |
| -0.000 | -0.000 | 0.000 | 0.000 | 0.000 | 64.046 |
| 109.209 | 76.729 | 76.729 | -0.000 | -0.000 | -0.000 |
| 76.729 | 109.209 | 76.729 | -0.000 | -0.000 | -0.000 |
| 76.729 | 76.729 | 109.209 | -0.000 | -0.000 | -0.000 |
| -0.000 | 0.000 | 0.000 | 64.046 | -0.000 | -0.000 |
| 0.000 | -0.000 | 0.000 | -0.000 | 64.046 | -0.000 |
| 0.000 | 0.000 | -0.000 | -0.000 | -0.000 | 64.046 |
| 109.186 | 76.728 | 76.728 | 0.000 | -0.000 | 0.000 |
| 76.728 | 109.186 | 76.728 | 0.000 | 0.000 | -0.000 |
| 76.728 | 76.728 | 109.186 | -0.000 | -0.000 | 0.000 |
| 0.000 | -0.000 | -0.000 | 64.046 | -0.000 | 0.000 |
| -0.000 | 0.000 | -0.000 | -0.000 | 64.046 | 0.000 |
| -0.000 | -0.000 | 0.000 | -0.000 | 0.000 | 64.046 |
| 168.374 | 55.107 | 55.107 | -0.000 | -0.000 | -0.000 |
| 55.107 | 168.374 | 55.107 | -0.000 | -0.000 | 0.000 |
| 55.107 | 55.107 | 168.374 | 0.000 | -0.000 | 0.000 |
| -0.000 | -0.000 | -0.000 | 10.430 | -0.000 | -0.000 |
| 0.000 | -0.000 | -0.000 | -0.000 | 10.430 | 0.000 |
| -0.000 | -0.000 | -0.000 | -0.000 | -0.000 | 10.430 |
| 168.385 | 55.101 | 55.101 | -0.000 | -0.000 | -0.000 |
| 55.101 | 168.385 | 55.101 | 0.000 | -0.000 | -0.000 |
| 55.101 | 55.101 | 168.385 | 0.000 | 0.000 | -0.000 |
| 0.000 | 0.000 | 0.000 | 10.430 | -0.000 | -0.000 |
| -0.000 | 0.000 | 0.000 | 0.000 | 10.430 | -0.000 |
| -0.000 | 0.000 | 0.000 | 0.000 | 0.000 | 10.430 |
| 168.375 | 55.107 | 55.107 | 0.000 | -0.000 | 0.000 |
| 55.107 | 168.375 | 55.107 | -0.000 | -0.000 | -0.000 |
| 55.107 | 55.107 | 168.375 | -0.000 | 0.000 | 0.000 |
| -0.000 | -0.000 | -0.000 | 10.430 | -0.000 | 0.000 |
| -0.000 | -0.000 | -0.000 | 0.000 | 10.430 | 0.000 |
| -0.000 | -0.000 | -0.000 | -0.000 | -0.000 | 10.430 |
| 168.374 | 55.107 | 55.107 | 0.000 | 0.000 | -0.000 |
| 55.107 | 168.374 | 55.107 | 0.000 | 0.000 | -0.000 |
| 55.107 | 55.107 | 168.374 | 0.000 | 0.000 | -0.000 |
| 0.000 | 0.000 | 0.000 | 10.430 | 0.000 | -0.000 |
| 0.000 | 0.000 | 0.000 | -0.000 | 10.430 | -0.000 |
| 0.000 | 0.000 | 0.000 | -0.000 | 0.000 | 10.430 |
| 168.390 | 55.102 | 55.102 | 0.000 | 0.000 | 0.000 |
| 55.102 | 168.390 | 55.102 | 0.000 | 0.000 | 0.000 |
| 55.102 | 55.102 | 168.390 | -0.000 | -0.000 | 0.000 |
| -0.000 | -0.000 | -0.000 | 10.430 | 0.000 | 0.000 |
| -0.000 | -0.000 | -0.000 | 0.000 | 10.430 | 0.000 |
| -0.000 | -0.000 | -0.000 | -0.000 | -0.000 | 10.430 |
| 168.381 | 55.100 | 55.100 | -0.000 | -0.000 | -0.000 |
| 55.100 | 168.381 | 55.100 | 0.000 | -0.000 | -0.000 |
| 55.100 | 55.100 | 168.381 | -0.000 | 0.000 | -0.000 |
| 0.000 | 0.000 | 0.000 | 10.430 | 0.000 | -0.000 |
| 0.000 | 0.000 | 0.000 | -0.000 | 10.430 | -0.000 |
| 0.000 | 0.000 | 0.000 | 0.000 | 0.000 | 10.430 |
| 95.433 | 108.731 | 108.731 | 0.000 | -0.000 | 0.000 |
| 108.731 | 95.433 | 108.731 | 0.000 | -0.000 | -0.000 |
| 108.731 | 108.731 | 95.433 | -0.000 | -0.000 | -0.000 |
| -0.000 | -0.000 | -0.000 | 41.695 | -0.000 | -0.000 |
| -0.000 | -0.000 | -0.000 | -0.000 | 41.695 | 0.000 |
| -0.000 | -0.000 | -0.000 | -0.000 | -0.000 | 41.695 |
| 95.433 | 108.731 | 108.731 | 0.000 | -0.000 | -0.000 |
| 108.731 | 95.433 | 108.731 | -0.000 | 0.000 | 0.000 |
| 108.731 | 108.731 | 95.433 | 0.000 | 0.000 | 0.000 |
| 0.000 | 0.000 | 0.000 | 41.695 | 0.000 | 0.000 |
| 0.000 | 0.000 | 0.000 | 0.000 | 41.695 | -0.000 |
| 0.000 | 0.000 | 0.000 | -0.000 | 0.000 | 41.695 |
| 95.433 | 108.731 | 108.731 | -0.000 | -0.000 | 0.000 |
| 108.731 | 95.433 | 108.731 | 0.000 | -0.000 | 0.000 |
| 108.731 | 108.731 | 95.433 | 0.000 | -0.000 | -0.000 |
| -0.000 | -0.000 | -0.000 | 41.695 | -0.000 | 0.000 |
| -0.000 | -0.000 | -0.000 | -0.000 | 41.695 | 0.000 |
| -0.000 | -0.000 | -0.000 | 0.000 | -0.000 | 41.695 |
| 95.433 | 108.731 | 108.731 | 0.000 | 0.000 | -0.000 |
| 108.731 | 95.433 | 108.731 | 0.000 | 0.000 | 0.000 |
| 108.731 | 108.731 | 95.433 | -0.000 | 0.000 | 0.000 |
| 0.000 | 0.000 | 0.000 | 41.695 | 0.000 | 0.000 |
| 0.000 | 0.000 | 0.000 | 0.000 | 41.695 | -0.000 |
| 0.000 | 0.000 | 0.000 | 0.000 | 0.000 | 41.695 |
| 95.436 | 108.731 | 108.731 | -0.000 | -0.000 | -0.000 |
| 108.731 | 95.436 | 108.731 | -0.000 | -0.000 | -0.000 |
| 108.731 | 108.731 | 95.436 | -0.000 | -0.000 | -0.000 |
| -0.000 | -0.000 | -0.000 | 41.695 | -0.000 | 0.000 |
| -0.000 | -0.000 | -0.000 | 0.000 | 41.695 | 0.000 |
| -0.000 | -0.000 | -0.000 | 0.000 | -0.000 | 41.695 |
| 95.430 | 108.730 | 108.730 | -0.000 | -0.000 | -0.000 |
| 108.730 | 95.430 | 108.730 | -0.000 | 0.000 | -0.000 |
| 108.730 | 108.730 | 95.430 | -0.000 | 0.000 | -0.000 |
| 0.000 | 0.000 | 0.000 | 41.695 | 0.000 | 0.000 |
| 0.000 | 0.000 | 0.000 | -0.000 | 41.695 | -0.000 |
| 0.000 | 0.000 | 0.000 | 0.000 | 0.000 | 41.695 |
| 161.378 | 63.075 | 54.101 | -0.000 | -0.000 | -0.000 |
| 79.333 | 145.121 | 54.101 | -0.000 | -0.000 | -0.000 |
| 54.101 | 54.101 | 177.527 | 0.000 | -0.000 | -0.000 |
| -0.000 | 0.000 | -0.000 | 40.130 | -0.000 | -0.000 |
| 0.000 | 0.000 | -0.000 | -0.000 | 40.130 | -0.000 |
| 0.000 | 0.000 | 0.000 | 0.000 | -0.000 | 49.151 |
| 145.121 | 79.333 | 54.101 | 0.000 | 0.000 | 0.000 |
| 63.075 | 161.378 | 54.101 | 0.000 | 0.000 | 0.000 |
| 54.101 | 54.101 | 177.527 | -0.000 | -0.000 | 0.000 |
| 0.000 | -0.000 | 0.000 | 40.130 | -0.000 | 0.000 |
| -0.000 | -0.000 | 0.000 | 0.000 | 40.130 | 0.000 |
| -0.000 | -0.000 | -0.000 | 0.000 | -0.000 | 49.151 |
| 161.379 | 63.075 | 54.102 | -0.000 | -0.000 | -0.000 |
| 79.333 | 145.121 | 54.102 | -0.000 | -0.000 | -0.000 |
| 54.101 | 54.101 | 177.527 | 0.000 | 0.000 | -0.000 |
| -0.000 | 0.000 | -0.000 | 40.130 | -0.000 | -0.000 |
| 0.000 | -0.000 | -0.000 | -0.000 | 40.130 | -0.000 |
| 0.000 | 0.000 | 0.000 | -0.000 | -0.000 | 49.151 |
| 161.378 | 63.075 | 54.101 | -0.000 | -0.000 | 0.000 |
| 63.075 | 161.378 | 54.101 | 0.000 | 0.000 | 0.000 |
| 54.101 | 54.101 | 177.528 | 0.000 | -0.000 | 0.000 |
| 0.000 | -0.000 | 0.000 | 40.130 | 0.000 | 0.000 |
| -0.000 | 0.000 | 0.000 | 0.000 | 40.130 | 0.000 |
| -0.000 | -0.000 | -0.000 | 0.000 | 0.000 | 49.151 |
| 145.126 | 79.334 | 54.103 | -0.000 | 0.000 | -0.000 |
| 79.333 | 145.127 | 54.103 | -0.000 | -0.000 | -0.000 |
| 54.101 | 54.101 | 177.522 | 0.000 | -0.000 | -0.000 |
| 0.000 | 0.000 | -0.001 | 40.130 | -0.000 | -0.000 |
| 0.000 | -0.000 | -0.001 | -0.000 | 40.130 | -0.000 |
| 0.000 | 0.001 | 0.000 | -0.000 | -0.000 | 49.151 |
| 161.374 | 63.074 | 54.101 | 0.000 | 0.000 | 0.000 |
| 79.333 | 145.115 | 54.100 | 0.000 | 0.000 | 0.000 |
| 54.102 | 54.102 | 177.532 | -0.000 | 0.000 | 0.000 |
| -0.000 | -0.000 | 0.001 | 40.130 | 0.000 | 0.000 |
| -0.000 | 0.000 | 0.001 | 0.000 | 40.130 | 0.000 |
| -0.000 | -0.001 | -0.000 | 0.000 | 0.000 | 49.151 |
| 149.171 | 81.575 | 63.510 | 0.000 | -0.000 | 0.000 |
| 81.575 | 149.171 | 63.510 | 0.000 | -0.000 | 0.000 |
| 63.515 | 63.515 | 180.253 | 0.000 | -0.000 | 0.000 |
| -0.000 | -0.000 | -0.000 | 48.346 | -0.000 | 0.000 |
| -0.000 | -0.000 | -0.000 | 0.000 | 48.346 | 0.000 |
| -0.000 | -0.000 | -0.000 | 0.000 | -0.000 | 33.798 |
| 165.532 | 65.215 | 63.510 | -0.000 | 0.000 | -0.000 |
| 81.575 | 149.171 | 63.510 | -0.000 | 0.000 | -0.000 |
| 63.515 | 63.515 | 180.253 | -0.000 | 0.000 | -0.000 |
| -0.000 | 0.000 | 0.000 | 48.346 | 0.000 | -0.000 |
| 0.000 | 0.000 | 0.000 | -0.000 | 48.346 | -0.000 |
| 0.000 | 0.000 | 0.000 | -0.000 | -0.000 | 33.798 |
| 149.171 | 81.575 | 63.510 | 0.000 | 0.000 | 0.000 |
| 65.215 | 165.531 | 63.510 | 0.000 | -0.000 | 0.000 |
| 63.515 | 63.515 | 180.253 | -0.000 | -0.000 | 0.000 |
| -0.000 | -0.000 | -0.000 | 48.346 | -0.000 | 0.000 |
| -0.000 | -0.000 | -0.000 | 0.000 | 48.346 | 0.000 |
| -0.000 | -0.000 | -0.000 | -0.000 | -0.000 | 50.158 |
| 149.172 | 81.575 | 63.510 | -0.000 | 0.000 | -0.000 |
| 81.575 | 149.172 | 63.510 | -0.000 | -0.000 | -0.000 |
| 63.515 | 63.515 | 180.254 | -0.000 | 0.000 | -0.000 |
| 0.000 | 0.000 | 0.000 | 48.346 | -0.000 | -0.000 |
| 0.000 | 0.000 | 0.000 | -0.000 | 48.346 | -0.000 |
| 0.000 | 0.000 | 0.000 | 0.000 | 0.000 | 50.158 |
| 149.165 | 81.575 | 63.510 | 0.000 | -0.000 | 0.000 |
| 81.576 | 149.163 | 63.510 | 0.000 | -0.000 | 0.000 |
| 63.515 | 63.515 | 180.251 | 0.000 | 0.000 | 0.000 |
| -0.000 | -0.001 | -0.000 | 48.346 | -0.000 | 0.000 |
| -0.001 | -0.000 | -0.000 | 0.000 | 48.346 | 0.000 |
| -0.002 | -0.001 | -0.000 | 0.000 | -0.000 | 33.798 |
| 149.178 | 81.576 | 63.510 | -0.000 | 0.000 | -0.000 |
| 81.574 | 149.180 | 63.510 | -0.000 | 0.000 | -0.000 |
| 63.515 | 63.515 | 180.256 | -0.000 | 0.000 | -0.000 |
| 0.000 | 0.001 | 0.000 | 48.346 | 0.000 | -0.000 |
| 0.001 | 0.000 | 0.000 | -0.000 | 48.346 | -0.000 |
| 0.002 | 0.001 | 0.000 | -0.000 | 0.000 | 33.798 |
| 165.292 | 65.036 | 63.315 | -0.000 | 0.000 | 0.000 |
| 81.558 | 148.770 | 63.315 | 0.000 | 0.000 | -0.000 |
| 63.315 | 63.315 | 180.131 | -0.000 | 0.000 | -0.000 |
| 0.000 | 0.000 | -0.000 | 48.291 | 0.000 | -0.000 |
| 0.000 | -0.000 | -0.000 | -0.000 | 48.291 | -0.000 |
| 0.000 | 0.000 | 0.000 | -0.000 | 0.000 | 50.128 |
| 148.769 | 81.558 | 63.315 | 0.000 | -0.000 | 0.000 |
| 65.036 | 165.291 | 63.315 | 0.000 | 0.000 | 0.000 |
| 63.315 | 63.315 | 180.131 | -0.000 | -0.000 | 0.000 |
| -0.000 | -0.000 | 0.000 | 48.291 | 0.000 | 0.000 |
| -0.000 | 0.000 | 0.000 | -0.000 | 48.291 | 0.000 |
| -0.000 | -0.000 | -0.000 | 0.000 | -0.000 | 50.128 |
| 165.292 | 65.036 | 63.316 | -0.000 | 0.000 | -0.000 |
| 81.558 | 148.771 | 63.316 | -0.000 | 0.000 | -0.000 |
| 63.315 | 63.315 | 180.131 | 0.000 | 0.000 | -0.000 |
| 0.000 | 0.000 | -0.000 | 48.291 | 0.000 | -0.000 |
| 0.000 | 0.000 | -0.000 | -0.000 | 48.291 | -0.000 |
| 0.000 | 0.000 | 0.000 | 0.000 | 0.000 | 33.606 |
| 148.768 | 81.558 | 63.315 | 0.000 | 0.000 | 0.000 |
| 81.558 | 148.768 | 63.315 | -0.000 | -0.000 | 0.000 |
| 63.315 | 63.315 | 180.131 | 0.000 | -0.000 | 0.000 |
| -0.000 | -0.000 | 0.000 | 48.291 | 0.000 | 0.000 |
| -0.000 | -0.000 | 0.000 | 0.000 | 48.291 | 0.000 |
| -0.000 | -0.000 | -0.000 | 0.000 | -0.000 | 33.606 |
| 148.780 | 81.560 | 63.317 | 0.000 | -0.000 | -0.000 |
| 65.037 | 165.300 | 63.317 | -0.000 | 0.000 | -0.000 |
| 63.316 | 63.316 | 180.128 | -0.000 | 0.000 | -0.000 |
| 0.000 | 0.001 | -0.000 | 48.291 | 0.000 | -0.000 |
| 0.001 | 0.000 | -0.000 | -0.000 | 48.291 | 0.000 |
| 0.005 | 0.002 | 0.001 | 0.000 | 0.000 | 33.606 |
| 165.284 | 65.034 | 63.314 | 0.000 | 0.000 | 0.000 |
| 81.560 | 148.754 | 63.313 | -0.000 | 0.000 | 0.000 |
| 63.315 | 63.315 | 180.133 | -0.000 | -0.000 | 0.000 |
| -0.000 | -0.001 | 0.000 | 48.291 | 0.000 | 0.000 |
| -0.001 | -0.000 | 0.000 | 0.000 | 48.291 | 0.000 |
| -0.005 | -0.002 | -0.001 | -0.000 | -0.000 | 33.606 |
| -13.833 | 18.026 | 18.026 | -0.000 | -0.000 | -0.000 |
| 18.026 | -13.833 | 18.026 | -0.000 | -0.000 | -0.000 |
| 18.026 | 18.026 | -13.833 | -0.000 | -0.000 | -0.000 |
| -693713291.427 | -673072898.115 | -686484919.740 | 7489427.316 | 1854152.782 | 6623704.145 |
| -722171011.566 | -706122898.365 | -714530195.651 | -4553837.818 | 6339452.345 | -3850882.197 |
| -590316680.448 | -592107373.030 | -626969167.941 | 242457.194 | -3463900.609 | 10595944.570 |
| -13.833 | 18.026 | 18.026 | 0.000 | 0.000 | 0.000 |
| 18.026 | -13.833 | 18.026 | 0.000 | 0.000 | 0.000 |
| 18.026 | 18.026 | -13.833 | 0.000 | 0.000 | 0.000 |
| 720383784.114 | 699346162.510 | 675612763.418 | -2121185.939 | -3855376.225 | 810944.405 |
| 635258667.288 | 648050201.849 | 617612995.102 | -10741455.099 | 1232446.557 | 697121.101 |
| 676250151.307 | 646789582.324 | 728113025.725 | -914166.114 | -223831.534 | 3538135.212 |
| -13.834 | 18.026 | 18.026 | -0.000 | -0.000 | -0.000 |
| 18.026 | -13.834 | 18.026 | -0.000 | -0.000 | -0.000 |
| 18.026 | 18.026 | -13.834 | -0.000 | -0.000 | -0.000 |
| -0.000 | -0.000 | -0.000 | -6.109 | -0.000 | -0.000 |
| -0.000 | -0.000 | -0.000 | -0.000 | -6.109 | -0.000 |
| -0.000 | -0.000 | -0.000 | -0.000 | -0.000 | -6.109 |
| -13.833 | 18.026 | 18.026 | 0.000 | 0.000 | 0.000 |
| 18.026 | -13.833 | 18.026 | 0.000 | 0.000 | 0.000 |
| 18.026 | 18.026 | -13.833 | 0.000 | 0.000 | 0.000 |
| 0.000 | 0.000 | 0.000 | -6.109 | 0.000 | 0.000 |
| 0.000 | 0.000 | 0.000 | 0.000 | -6.109 | 0.000 |
| 0.000 | 0.000 | 0.000 | 0.000 | 0.000 | -6.109 |
| -13.837 | 18.026 | 18.026 | -0.000 | -0.000 | -0.000 |
| 18.026 | -13.837 | 18.026 | -0.000 | -0.000 | -0.000 |
| 18.026 | 18.026 | -13.837 | -0.000 | -0.000 | -0.000 |
| -6310430.079 | -5589210.699 | -5886347.753 | -171145.519 | -88272.664 | 14681.891 |
| -6615529.663 | -6997847.785 | -6588036.268 | -27989.001 | -16916.709 | -36489.046 |
| -7035850.104 | -7369182.507 | -7568164.545 | 25444.959 | -35673.161 | -76209.484 |
| -13.829 | 18.027 | 18.027 | 0.000 | 0.000 | 0.000 |
| 18.027 | -13.829 | 18.027 | 0.000 | 0.000 | 0.000 |
| 18.027 | 18.027 | -13.829 | 0.000 | 0.000 | 0.000 |
| 6822030.816 | 6117435.530 | 6192515.383 | 123313.723 | -38813.842 | -198756.289 |
| 6651551.518 | 7504597.069 | 6995937.539 | -121378.553 | 23392.666 | -133299.693 |
| 6346164.023 | 6526424.347 | 6863752.142 | 39135.775 | 73038.938 | 57990.573 |
| 319.233 | 87.075 | 97.080 | -0.000 | -0.000 | -0.000 |
| 87.075 | 319.233 | 97.080 | 0.000 | 0.000 | 0.000 |
| 97.080 | 97.080 | 247.307 | 0.000 | 0.000 | 0.000 |
| -0.000 | 0.000 | 0.000 | 15.106 | 0.000 | -0.000 |
| 0.000 | -0.000 | 0.000 | 0.000 | 15.106 | 0.000 |
| -0.000 | -0.000 | -0.000 | -0.000 | -0.000 | 6.749 |
| 319.233 | 87.075 | 97.080 | -0.000 | -0.000 | 0.000 |
| 87.075 | 319.233 | 97.080 | -0.000 | -0.000 | 0.000 |
| 97.080 | 97.080 | 247.307 | -0.000 | -0.000 | 0.000 |
| 0.000 | -0.000 | -0.000 | 15.106 | 0.000 | -0.000 |
| -0.000 | 0.000 | -0.000 | -0.000 | 15.106 | -0.000 |
| 0.000 | 0.000 | 0.000 | 0.000 | -0.000 | 6.749 |
| 319.233 | 87.075 | 97.080 | -0.000 | 0.000 | 0.000 |
| 87.075 | 319.233 | 97.080 | 0.000 | 0.000 | 0.000 |
| 97.080 | 97.080 | 247.307 | 0.000 | 0.000 | -0.000 |
| -0.000 | 0.000 | 0.000 | 15.106 | 0.000 | 0.000 |
| 0.000 | -0.000 | 0.000 | 0.000 | 15.106 | 0.000 |
| -0.000 | -0.000 | -0.000 | 0.000 | 0.000 | 6.749 |
| 286.353 | 119.954 | 97.080 | 0.000 | -0.000 | 0.000 |
| 119.954 | 286.353 | 97.080 | 0.000 | -0.000 | -0.000 |
| 97.080 | 97.080 | 247.306 | 0.000 | -0.000 | 0.000 |
| 0.000 | -0.000 | -0.000 | 15.106 | -0.000 | 0.000 |
| -0.000 | 0.000 | -0.000 | -0.000 | 15.106 | -0.000 |
| 0.000 | 0.000 | 0.000 | -0.000 | -0.000 | 6.749 |
| 319.233 | 87.075 | 97.081 | 0.000 | 0.000 | -0.000 |
| 87.075 | 319.233 | 97.081 | 0.000 | 0.000 | 0.000 |
| 97.081 | 97.081 | 247.310 | -0.000 | 0.000 | 0.000 |
| -0.000 | 0.000 | 0.000 | 15.106 | 0.000 | -0.000 |
| 0.000 | -0.000 | 0.000 | 0.000 | 15.106 | -0.000 |
| -0.000 | -0.000 | -0.000 | 0.000 | 0.000 | 6.749 |
| 286.352 | 119.953 | 97.077 | 0.000 | -0.000 | 0.000 |
| 119.953 | 286.352 | 97.077 | 0.000 | -0.000 | -0.000 |
| 97.079 | 97.079 | 247.303 | 0.000 | -0.000 | 0.000 |
| 0.000 | -0.000 | -0.000 | 15.106 | -0.000 | -0.000 |
| -0.000 | 0.000 | -0.000 | -0.000 | 15.106 | -0.000 |
| 0.000 | 0.000 | 0.000 | 0.000 | -0.000 | 6.749 |
| 1.578 | 0.000 | 0.121 | 0.000 | -0.000 | -0.000 |
| -0.000 | 1.578 | 0.121 | 0.000 | -0.000 | -0.000 |
| 0.121 | 0.121 | 1.796 | -0.000 | 0.000 | -0.000 |
| 0.000 | -0.000 | -0.000 | 0.100 | -0.000 | 0.000 |
| -0.000 | 0.000 | -0.000 | -0.000 | 0.100 | 0.000 |
| -0.000 | 0.000 | -0.000 | 0.000 | 0.000 | -0.000 |
| 1.578 | -0.000 | 0.121 | -0.000 | 0.000 | 0.000 |
| 0.000 | 1.578 | 0.121 | 0.000 | 0.000 | 0.000 |
| 0.121 | 0.121 | 1.796 | 0.000 | 0.000 | 0.000 |
| -0.000 | 0.000 | 0.000 | 0.100 | 0.000 | -0.000 |
| 0.000 | -0.000 | 0.000 | -0.000 | 0.100 | -0.000 |
| 0.000 | -0.000 | 0.000 | -0.000 | 0.000 | 0.000 |
| 1.578 | 0.000 | 0.121 | 0.000 | 0.000 | -0.000 |
| -0.000 | 1.578 | 0.121 | -0.000 | -0.000 | -0.000 |
| 0.121 | 0.121 | 1.796 | -0.000 | -0.000 | -0.000 |
| -0.000 | -0.000 | -0.000 | 0.121 | 0.000 | 0.000 |
| -0.000 | -0.000 | -0.000 | -0.000 | 0.121 | -0.000 |
| -0.000 | -0.000 | -0.000 | 0.000 | 0.000 | -0.000 |
| 1.578 | -0.000 | 0.121 | -0.000 | 0.000 | 0.000 |
| 0.000 | 1.578 | 0.121 | 0.000 | 0.000 | 0.000 |
| 0.121 | 0.121 | 1.796 | -0.000 | -0.000 | 0.000 |
| 0.000 | 0.000 | 0.000 | 0.121 | -0.000 | 0.000 |
| 0.000 | 0.000 | 0.000 | 0.000 | 0.121 | 0.000 |
| 0.000 | 0.000 | 0.000 | -0.000 | 0.000 | -0.000 |
| 1.412 | 0.166 | 0.121 | -0.000 | -0.000 | 0.000 |
| 0.166 | 1.412 | 0.121 | -0.000 | -0.000 | -0.000 |
| 0.121 | 0.121 | 1.796 | 0.000 | -0.000 | 0.000 |
| 0.000 | -0.000 | -0.000 | 0.084 | -0.000 | -0.000 |
| -0.000 | 0.000 | -0.000 | -0.000 | 0.084 | 0.000 |
| -0.000 | -0.000 | -0.000 | -0.000 | -0.000 | 0.000 |
| 1.382 | 0.196 | 0.121 | 0.000 | -0.000 | 0.000 |
| 0.196 | 1.382 | 0.121 | -0.000 | -0.000 | 0.000 |
| 0.121 | 0.121 | 1.796 | -0.000 | 0.000 | -0.000 |
| -0.000 | 0.000 | 0.000 | 0.084 | 0.000 | -0.000 |
| 0.000 | -0.000 | 0.000 | -0.000 | 0.084 | 0.000 |
| 0.000 | 0.000 | 0.000 | 0.000 | -0.000 | 0.000 |
| 75.519 | 75.424 | 135.260 | -69.102 | 0.000 | 0.000 |
| 75.424 | 75.519 | 135.259 | 69.102 | -0.000 | 0.000 |
| 127.038 | 127.038 | 88.063 | 0.000 | -0.000 | 0.000 |
| -69.102 | 69.102 | 0.000 | 43.800 | -0.000 | 0.000 |
| -0.000 | 0.000 | 0.000 | 0.000 | 43.800 | -69.102 |
| -0.000 | -0.000 | 0.000 | 0.000 | -69.102 | 0.047 |
| 75.519 | 75.424 | 135.259 | -69.102 | 0.000 | 0.000 |
| 75.424 | 75.519 | 135.259 | 69.102 | 0.000 | -0.000 |
| 127.038 | 127.038 | 88.063 | 0.000 | -0.000 | -0.000 |
| -69.102 | 69.102 | -0.000 | 43.800 | -0.000 | -0.000 |
| 0.000 | -0.000 | -0.000 | -0.000 | 43.800 | -69.102 |
| 0.000 | 0.000 | -0.000 | -0.000 | -69.102 | 0.047 |
| 75.518 | 75.424 | 135.259 | -69.102 | -0.000 | -0.000 |
| 75.424 | 75.518 | 135.259 | 69.102 | 0.000 | 0.000 |
| 127.038 | 127.038 | 88.062 | -0.000 | 0.000 | 0.000 |
| -69.102 | 69.102 | -0.000 | 43.800 | -0.000 | 0.000 |
| -0.000 | -0.000 | -0.000 | 0.000 | 43.800 | -69.102 |
| -0.000 | -0.000 | -0.000 | 0.000 | -69.102 | 0.047 |
| 75.520 | 75.424 | 135.260 | -69.102 | -0.000 | 0.000 |
| 75.424 | 75.520 | 135.259 | 69.102 | 0.000 | 0.000 |
| 127.038 | 127.038 | 88.063 | 0.000 | 0.000 | 0.000 |
| -69.102 | 69.102 | 0.000 | 43.800 | 0.000 | -0.000 |
| 0.000 | 0.000 | 0.000 | -0.000 | 43.800 | -69.102 |
| 0.000 | 0.000 | 0.000 | -0.000 | -69.102 | 0.047 |
| 75.514 | 75.423 | 135.259 | -69.101 | -0.000 | 0.000 |
| 75.424 | 75.514 | 135.259 | 69.101 | 0.000 | 0.000 |
| 127.038 | 127.038 | 88.054 | -0.000 | 0.000 | 0.000 |
| -69.102 | 69.101 | -0.001 | 43.800 | -0.000 | 0.000 |
| -0.001 | -0.000 | -0.001 | 0.000 | 43.800 | -69.102 |
| -0.001 | -0.001 | -0.000 | 0.000 | -69.102 | 0.047 |
| 75.524 | 75.425 | 135.260 | -69.102 | 0.000 | -0.000 |
| 75.425 | 75.524 | 135.260 | 69.102 | -0.000 | -0.000 |
| 127.039 | 127.039 | 88.071 | 0.000 | -0.000 | -0.000 |
| -69.101 | 69.103 | 0.001 | 43.800 | 0.000 | -0.000 |
| 0.001 | 0.000 | 0.001 | -0.000 | 43.800 | -69.102 |
| 0.001 | 0.001 | 0.000 | -0.000 | -69.102 | 0.047 |
| 191.156 | -1.700 | -1.700 | -0.000 | -0.000 | -0.000 |
| -1.700 | 191.156 | -1.700 | 0.000 | -0.000 | -0.000 |
| -1.700 | -1.700 | 191.156 | -0.000 | -0.000 | -0.000 |
| 0.000 | 0.000 | 0.000 | -47.341 | -0.000 | 0.000 |
| 0.000 | 0.000 | 0.000 | -0.000 | -47.341 | 0.000 |
| 0.000 | 0.000 | 0.000 | -0.000 | -0.000 | -47.341 |
| 191.156 | -1.700 | -1.700 | -0.000 | 0.000 | 0.000 |
| -1.700 | 191.156 | -1.700 | 0.000 | -0.000 | 0.000 |
| -1.700 | -1.700 | 191.156 | 0.000 | 0.000 | -0.000 |
| 0.000 | -0.000 | -0.000 | -47.341 | 0.000 | 0.000 |
| -0.000 | -0.000 | -0.000 | 0.000 | -47.341 | 0.000 |
| -0.000 | -0.000 | -0.000 | -0.000 | 0.000 | -47.341 |
| 191.156 | -1.700 | -1.700 | -0.000 | -0.000 | -0.000 |
| -1.700 | 191.156 | -1.700 | 0.000 | -0.000 | -0.000 |
| -1.700 | -1.700 | 191.156 | -0.000 | -0.000 | -0.000 |
| 0.000 | 0.000 | 0.000 | -47.341 | -0.000 | -0.000 |
| 0.000 | 0.000 | 0.000 | -0.000 | -47.341 | 0.000 |
| 0.000 | 0.000 | 0.000 | -0.000 | -0.000 | -47.341 |
| 191.155 | -1.700 | -1.700 | 0.000 | 0.000 | 0.000 |
| -1.700 | 191.155 | -1.700 | 0.000 | 0.000 | 0.000 |
| -1.700 | -1.700 | 191.155 | 0.000 | 0.000 | 0.000 |
| -0.000 | -0.000 | -0.000 | -47.341 | 0.000 | -0.000 |
| -0.000 | -0.000 | -0.000 | 0.000 | -47.341 | 0.000 |
| -0.000 | -0.000 | -0.000 | -0.000 | 0.000 | -47.341 |
| 191.161 | -1.698 | -1.698 | -0.000 | -0.000 | -0.000 |
| -1.698 | 191.161 | -1.698 | -0.000 | -0.000 | -0.000 |
| -1.698 | -1.698 | 191.161 | -0.000 | -0.000 | -0.000 |
| 0.000 | 0.001 | 0.001 | -47.341 | -0.000 | -0.000 |
| 0.001 | 0.000 | 0.001 | -0.000 | -47.341 | -0.000 |
| 0.001 | 0.001 | 0.000 | 0.000 | 0.000 | -47.341 |
| 191.151 | -1.702 | -1.702 | 0.000 | 0.000 | 0.000 |
| -1.702 | 191.151 | -1.702 | -0.000 | 0.000 | 0.000 |
| -1.702 | -1.702 | 191.151 | -0.000 | 0.000 | 0.000 |
| -0.000 | -0.001 | -0.001 | -47.341 | 0.000 | 0.000 |
| -0.001 | -0.000 | -0.001 | 0.000 | -47.341 | -0.000 |
| -0.001 | -0.001 | -0.000 | 0.000 | 0.000 | -47.341 |
| 194.704 | 86.918 | 31.897 | -0.000 | -0.000 | -0.000 |
| 86.918 | 194.704 | 31.897 | 0.000 | 0.000 | 0.000 |
| 31.897 | 31.897 | 225.210 | -0.000 | -0.000 | -0.000 |
| 0.000 | -0.000 | 0.000 | -2.509 | 0.000 | 0.000 |
| 0.000 | 0.000 | 0.000 | -0.000 | -2.509 | 0.000 |
| 0.000 | 0.000 | -0.000 | -0.000 | -0.000 | 53.893 |
| 194.703 | 86.918 | 31.897 | 0.000 | 0.000 | -0.000 |
| 86.918 | 194.703 | 31.897 | 0.000 | -0.000 | 0.000 |
| 31.897 | 31.897 | 225.210 | 0.000 | 0.000 | -0.000 |
| 0.000 | 0.000 | -0.000 | -2.509 | 0.000 | 0.000 |
| 0.000 | -0.000 | -0.000 | 0.000 | -2.509 | 0.000 |
| -0.000 | -0.000 | 0.000 | 0.000 | 0.000 | 53.893 |
| 194.704 | 86.918 | 31.897 | 0.000 | 0.000 | -0.000 |
| 86.918 | 194.704 | 31.897 | 0.000 | 0.000 | 0.000 |
| 31.897 | 31.897 | 225.210 | 0.000 | -0.000 | 0.000 |
| -0.000 | -0.000 | 0.000 | -2.509 | -0.000 | -0.000 |
| -0.000 | -0.000 | 0.000 | -0.000 | -2.509 | -0.000 |
| 0.000 | 0.000 | -0.000 | 0.000 | 0.000 | 53.893 |
| 194.703 | 86.917 | 31.897 | 0.000 | -0.000 | 0.000 |
| 86.917 | 194.703 | 31.897 | -0.000 | -0.000 | -0.000 |
| 31.897 | 31.897 | 225.209 | 0.000 | 0.000 | 0.000 |
| 0.000 | 0.000 | -0.000 | -2.509 | 0.000 | -0.000 |
| 0.000 | 0.000 | -0.000 | 0.000 | -2.509 | 0.000 |
| -0.000 | -0.000 | 0.000 | -0.000 | 0.000 | 53.893 |
| 194.706 | 86.919 | 31.898 | -0.000 | 0.000 | -0.000 |
| 86.919 | 194.706 | 31.898 | 0.000 | 0.000 | -0.000 |
| 31.899 | 31.899 | 225.214 | 0.000 | -0.000 | 0.000 |
| -0.006 | -0.018 | -0.007 | -2.498 | -0.000 | 0.000 |
| -0.019 | -0.006 | -0.007 | -0.000 | -2.497 | 0.000 |
| -0.018 | -0.006 | -0.007 | -0.000 | 0.000 | 53.903 |
| 194.779 | 86.942 | 31.925 | 0.000 | 0.000 | 0.000 |
| 86.927 | 194.780 | 31.921 | 0.000 | -0.000 | -0.000 |
| 31.910 | 31.910 | 225.213 | 0.000 | 0.000 | 0.000 |
| 0.006 | 0.018 | 0.007 | -2.498 | 0.000 | -0.000 |
| 0.019 | 0.006 | 0.007 | -0.000 | -2.497 | -0.000 |
| 0.018 | 0.006 | 0.007 | 0.000 | -0.000 | 53.903 |
| 64.427 | 31.446 | 0.000 | 0.000 | 0.000 | -0.000 |
| 31.446 | 64.427 | 0.000 | 0.000 | 0.000 | -0.000 |
| -0.000 | -0.000 | 0.000 | 0.000 | 0.000 | 0.000 |
| -0.000 | -0.000 | 0.000 | 0.000 | 0.000 | 0.000 |
| -0.000 | -0.000 | 0.000 | 0.000 | 0.000 | 0.000 |
| -0.000 | 0.000 | 0.000 | 0.000 | 0.000 | 16.491 |
| 64.427 | 31.446 | -0.000 | -0.000 | -0.000 | 0.000 |
| 31.446 | 64.427 | -0.000 | -0.000 | -0.000 | -0.000 |
| 0.000 | 0.000 | -0.000 | -0.000 | -0.000 | -0.000 |
| 0.000 | 0.000 | -0.000 | -0.000 | -0.000 | -0.000 |
| 0.000 | -0.000 | -0.000 | -0.000 | -0.000 | -0.000 |
| 0.000 | -0.000 | -0.000 | -0.000 | -0.000 | 16.491 |
| 64.427 | 31.446 | 0.000 | 0.000 | 0.000 | -0.000 |
| 31.446 | 64.427 | 0.000 | 0.000 | 0.000 | 0.000 |
| -0.000 | -0.000 | 0.000 | 0.000 | 0.000 | 0.000 |
| -0.000 | -0.000 | 0.000 | 0.000 | 0.000 | 0.000 |
| -0.000 | 0.000 | 0.000 | 0.000 | 0.000 | 0.000 |
| -0.000 | 0.000 | 0.000 | 0.000 | 0.000 | 16.491 |
| 64.427 | 31.446 | -0.000 | -0.000 | -0.000 | 0.000 |
| 31.446 | 64.427 | -0.000 | -0.000 | -0.000 | -0.000 |
| 0.000 | 0.000 | -0.000 | -0.000 | -0.000 | -0.000 |
| 0.000 | 0.000 | -0.000 | -0.000 | -0.000 | -0.000 |
| 0.000 | -0.000 | -0.000 | -0.000 | -0.000 | -0.000 |
| 0.000 | -0.000 | -0.000 | -0.000 | -0.000 | 16.491 |
| 64.427 | 31.446 | 0.000 | 0.000 | 0.000 | -0.000 |
| 31.446 | 64.427 | 0.000 | 0.000 | 0.000 | -0.000 |
| -0.000 | -0.000 | 0.000 | 0.000 | 0.000 | 0.000 |
| -0.000 | -0.000 | 0.000 | 0.000 | 0.000 | 0.000 |
| -0.000 | -0.000 | 0.000 | 0.000 | 0.000 | 0.000 |
| -0.000 | 0.000 | 0.000 | 0.000 | 0.000 | 16.491 |
| 64.427 | 31.446 | -0.000 | -0.000 | -0.000 | 0.000 |
| 31.446 | 64.427 | -0.000 | -0.000 | -0.000 | 0.000 |
| 0.000 | 0.000 | -0.000 | -0.000 | -0.000 | -0.000 |
| 0.000 | 0.000 | -0.000 | -0.000 | -0.000 | 0.000 |
| 0.000 | 0.000 | -0.000 | -0.000 | -0.000 | -0.000 |
| 0.000 | -0.000 | -0.000 | -0.000 | -0.000 | 16.491 |
| -71.362 | -168.745 | -168.745 | -0.000 | -0.000 | -0.000 |
| -168.745 | -71.362 | -168.745 | -0.000 | -0.000 | -0.000 |
| -168.745 | -168.745 | -71.362 | -0.000 | -0.000 | -0.000 |
| -0.000 | -0.000 | -0.000 | 16.618 | -0.000 | -0.000 |
| -0.000 | -0.000 | -0.000 | -0.000 | 16.618 | -0.000 |
| -0.000 | -0.000 | -0.000 | -0.000 | -0.000 | 16.618 |
| 411.296 | 316.054 | 316.054 | 0.000 | 0.000 | 0.000 |
| 316.054 | 411.296 | 316.054 | 0.000 | 0.000 | 0.000 |
| 316.054 | 316.054 | 411.296 | 0.000 | 0.000 | 0.000 |
| 0.000 | 0.000 | 0.000 | 16.618 | 0.000 | 0.000 |
| 0.000 | 0.000 | 0.000 | 0.000 | 16.618 | 0.000 |
| 0.000 | 0.000 | 0.000 | 0.000 | 0.000 | 16.618 |
| 157.772 | 52.726 | 52.726 | -0.000 | -0.000 | -0.000 |
| 52.726 | 157.772 | 52.726 | -0.000 | -0.000 | -0.000 |
| 52.726 | 52.726 | 157.772 | -0.000 | -0.000 | -0.000 |
| -26.414 | -26.414 | -26.414 | 6.279 | -0.000 | -0.000 |
| -26.414 | -26.414 | -26.414 | -0.000 | 6.279 | -0.000 |
| -26.414 | -26.414 | -26.414 | -0.000 | -0.000 | 6.279 |
| 172.390 | 75.055 | 75.055 | 0.000 | 0.000 | 0.000 |
| 75.055 | 172.390 | 75.055 | 0.000 | 0.000 | 0.000 |
| 75.055 | 75.055 | 172.390 | 0.000 | 0.000 | 0.000 |
| 26.414 | 26.414 | 26.414 | 6.279 | 0.000 | 0.000 |
| 26.414 | 26.414 | 26.414 | 0.000 | 6.279 | 0.000 |
| 26.414 | 26.414 | 26.414 | 0.000 | 0.000 | 6.279 |
| 145.641 | 49.602 | 49.602 | -0.000 | -0.000 | -0.000 |
| 49.602 | 145.641 | 49.602 | -0.000 | -0.000 | -0.000 |
| 49.602 | 49.602 | 145.641 | -0.000 | -0.000 | -0.000 |
| -2.733 | -2.733 | -2.734 | 5.594 | -0.000 | -0.000 |
| -2.733 | -2.733 | -2.734 | -0.000 | 5.594 | -0.000 |
| -0.000 | -0.000 | -0.000 | 0.000 | -0.000 | 16.618 |
| 152.042 | 55.114 | 55.114 | 0.000 | 0.000 | 0.000 |
| 55.114 | 152.042 | 55.114 | 0.000 | 0.000 | 0.000 |
| 55.114 | 55.114 | 152.042 | 0.000 | 0.000 | 0.000 |
| 2.733 | 2.733 | 2.734 | 5.594 | 0.000 | 0.000 |
| 2.733 | 2.733 | 2.734 | 0.000 | 5.594 | 0.000 |
| 0.000 | 0.000 | 0.000 | 0.000 | 0.000 | 16.618 |
| 192.927 | 99.117 | 99.117 | -0.000 | -0.000 | -0.000 |
| 99.117 | 192.927 | 99.117 | 0.000 | -0.000 | -0.000 |
| 99.117 | 99.117 | 192.927 | 0.000 | -0.000 | 0.000 |
| 0.000 | 0.000 | 0.000 | 16.434 | 0.000 | 0.000 |
| 0.000 | 0.000 | 0.000 | 0.000 | 16.434 | 0.000 |
| 0.000 | 0.000 | 0.000 | 0.000 | 0.000 | 16.434 |
| 149.779 | 49.681 | 49.681 | 0.000 | 0.000 | -0.000 |
| 49.681 | 149.779 | 49.681 | 0.000 | 0.000 | -0.000 |
| 49.681 | 49.681 | 149.779 | -0.000 | -0.000 | -0.000 |
| -0.000 | -0.000 | -0.000 | 16.434 | -0.000 | -0.000 |
| -0.000 | -0.000 | -0.000 | -0.000 | 16.434 | -0.000 |
| -0.000 | -0.000 | -0.000 | -0.000 | -0.000 | 16.434 |
| 151.885 | 51.674 | 51.674 | -0.000 | 0.000 | 0.000 |
| 51.674 | 151.885 | 51.674 | -0.000 | -0.000 | 0.000 |
| 51.674 | 51.674 | 151.885 | -0.000 | -0.000 | -0.000 |
| 0.000 | 0.000 | 0.000 | 16.434 | 0.000 | 0.000 |
| 0.000 | 0.000 | 0.000 | 0.000 | 16.434 | 0.000 |
| 0.000 | 0.000 | 0.000 | 0.000 | 0.000 | 16.434 |
| 156.221 | 51.498 | 51.498 | 0.000 | -0.000 | -0.000 |
| 51.498 | 156.221 | 51.498 | -0.000 | -0.000 | -0.000 |
| 51.498 | 51.498 | 156.221 | -0.000 | -0.000 | -0.000 |
| -0.000 | -0.000 | -0.000 | 16.434 | 0.000 | -0.000 |
| -0.000 | -0.000 | -0.000 | 0.000 | 16.434 | -0.000 |
| -0.000 | -0.000 | -0.000 | 0.000 | -0.000 | 16.434 |
| 149.412 | 51.524 | 51.524 | -0.000 | -0.000 | -0.000 |
| 51.524 | 149.412 | 51.524 | -0.000 | -0.000 | -0.000 |
| 51.524 | 51.524 | 149.412 | -0.000 | -0.000 | -0.000 |
| 0.000 | 0.001 | 0.001 | 16.434 | 0.000 | 0.000 |
| 0.001 | 0.000 | 0.001 | 0.000 | 16.434 | 0.000 |
| 0.001 | 0.001 | 0.000 | 0.000 | 0.000 | 16.434 |
| 148.031 | 51.462 | 51.462 | 0.000 | 0.000 | 0.000 |
| 51.462 | 148.031 | 51.462 | 0.000 | 0.000 | 0.000 |
| 51.462 | 51.462 | 148.031 | 0.000 | 0.000 | 0.000 |
| -0.000 | -0.001 | -0.001 | 16.434 | 0.000 | -0.000 |
| -0.001 | -0.000 | -0.001 | 0.000 | 16.434 | -0.000 |
| -0.001 | -0.001 | -0.000 | 0.000 | -0.000 | 16.434 |
| 92.463 | 61.194 | 61.194 | -0.000 | 0.000 | -0.000 |
| 61.194 | 92.463 | 61.194 | -0.000 | 0.000 | -0.000 |
| 61.194 | 61.194 | 92.463 | -0.000 | 0.000 | -0.000 |
| -0.000 | -0.000 | -0.000 | 46.778 | -0.000 | 0.000 |
| -0.000 | -0.000 | -0.000 | -0.000 | 46.778 | -0.000 |
| -0.000 | -0.000 | -0.000 | -0.000 | -0.000 | 46.778 |
| 99.601 | 57.810 | 57.810 | 0.000 | -0.000 | 0.000 |
| 57.810 | 99.601 | 57.810 | 0.000 | 0.000 | 0.000 |
| 57.810 | 57.810 | 99.601 | 0.000 | -0.000 | 0.000 |
| 0.000 | 0.000 | 0.000 | 46.778 | 0.000 | -0.000 |
| 0.655 | 0.655 | 0.655 | 0.000 | 41.451 | 0.000 |
| 0.655 | 0.655 | 0.655 | 0.000 | 0.000 | 41.451 |
| 99.810 | 56.962 | 56.962 | -0.000 | 0.000 | -0.000 |
| 58.580 | 105.677 | 58.580 | -0.000 | -0.000 | 0.000 |
| 58.580 | 58.580 | 105.677 | -0.000 | -0.000 | -0.000 |
| -0.055 | -0.055 | -0.055 | 41.222 | 0.000 | -0.000 |
| -0.055 | -0.055 | -0.055 | -0.000 | 41.222 | -0.000 |
| -0.055 | -0.055 | -0.055 | -0.000 | 0.000 | 41.222 |
| 99.807 | 57.097 | 57.097 | 0.000 | -0.000 | 0.000 |
| 57.097 | 99.807 | 57.097 | 0.000 | -0.000 | 0.000 |
| 57.097 | 57.097 | 99.807 | 0.000 | 0.000 | 0.000 |
| 0.000 | 0.000 | 0.000 | 46.778 | 0.000 | 0.000 |
| 0.055 | 0.055 | 0.055 | 0.000 | 41.222 | 0.000 |
| 0.000 | 0.000 | 0.000 | 0.000 | 0.000 | 46.778 |
| 105.677 | 58.580 | 58.580 | -0.000 | -0.000 | 0.000 |
| 58.580 | 105.677 | 58.580 | -0.000 | -0.000 | 0.000 |
| 58.580 | 58.580 | 105.677 | -0.000 | -0.000 | -0.000 |
| -0.000 | -0.000 | -0.000 | 46.778 | -0.000 | -0.000 |
| -0.000 | -0.000 | -0.000 | -0.000 | 46.778 | 0.000 |
| -0.000 | -0.000 | -0.000 | -0.000 | -0.000 | 46.778 |
| 99.809 | 57.035 | 57.035 | 0.000 | 0.000 | 0.000 |
| 57.035 | 99.809 | 57.035 | 0.000 | -0.000 | 0.000 |
| 57.035 | 57.035 | 99.809 | 0.000 | -0.000 | 0.000 |
| 0.000 | 0.000 | 0.000 | 46.778 | 0.000 | -0.000 |
| 0.000 | 0.000 | 0.000 | 0.000 | 46.778 | -0.000 |
| 0.000 | 0.000 | 0.000 | 0.000 | 0.000 | 46.778 |
| -834.584 | -870.757 | -870.757 | 0.000 | -0.000 | -0.000 |
| -870.757 | -834.584 | -870.757 | 0.000 | -0.000 | -0.000 |
| -870.757 | -870.757 | -834.584 | 0.000 | -0.000 | -0.000 |
| -925.926 | -925.926 | -925.926 | 40.957 | -0.000 | -0.000 |
| -925.926 | -925.926 | -925.926 | -0.000 | 40.957 | -0.000 |
| -925.926 | -925.926 | -925.926 | 0.000 | 0.000 | 40.957 |
| 1746.164 | 1707.960 | 1707.960 | -0.000 | 0.000 | -0.000 |
| 1707.960 | 1746.164 | 1707.960 | -0.000 | 0.000 | -0.000 |
| 1707.960 | 1707.960 | 1746.164 | -0.000 | 0.000 | -0.000 |
| 925.926 | 925.926 | 925.926 | 40.957 | 0.000 | 0.000 |
| 925.926 | 925.926 | 925.926 | -0.000 | 40.957 | 0.000 |
| 925.926 | 925.926 | 925.926 | -0.000 | 0.000 | 40.957 |
| -73.844 | -112.208 | -112.208 | 0.000 | -0.000 | 0.000 |
| -37.311 | -1.141 | -37.311 | 0.000 | -0.000 | -0.000 |
| -112.208 | -112.208 | -73.844 | 0.000 | 0.000 | -0.000 |
| -92.597 | -92.597 | -92.597 | 41.317 | -0.000 | -0.000 |
| -92.595 | -92.595 | -92.595 | 0.000 | 41.082 | -0.000 |
| -92.597 | -92.597 | -92.597 | 0.000 | -0.000 | 41.317 |
| 184.044 | 147.872 | 147.872 | -0.000 | 0.000 | 0.000 |
| 147.872 | 184.044 | 147.872 | -0.000 | 0.000 | 0.000 |
| 147.872 | 147.872 | 184.044 | -0.000 | 0.000 | 0.000 |
| 92.597 | 92.597 | 92.597 | 41.317 | 0.000 | 0.000 |
| 92.597 | 92.597 | 92.597 | -0.000 | 41.317 | 0.000 |
| 92.597 | 92.597 | 92.597 | 0.000 | 0.000 | 41.317 |
| 76.465 | 36.928 | 36.928 | 0.000 | -0.000 | -0.000 |
| 46.103 | 82.197 | 46.103 | 0.000 | 0.000 | -0.000 |
| 46.103 | 46.103 | 82.197 | 0.000 | -0.000 | -0.000 |
| -16.265 | -16.265 | -16.265 | 39.982 | 0.000 | 0.000 |
| -16.265 | -16.265 | -16.265 | 0.000 | 39.982 | 0.000 |
| -9.200 | -9.200 | -9.200 | 0.000 | -0.000 | 41.098 |
| 100.424 | 64.335 | 64.335 | -0.000 | 0.000 | 0.000 |
| 53.942 | 101.026 | 53.942 | -0.000 | 0.000 | 0.000 |
| 64.335 | 64.335 | 100.424 | -0.000 | 0.000 | 0.000 |
| 16.265 | 16.265 | 16.265 | 39.982 | -0.000 | -0.000 |
| 9.200 | 9.200 | 9.200 | -0.000 | 41.098 | 0.000 |
| 9.200 | 9.200 | 9.200 | -0.000 | 0.000 | 41.098 |
| 154.690 | 15.869 | 91.746 | -0.000 | 0.000 | -0.000 |
| 16.839 | 214.288 | 46.764 | -0.000 | -0.000 | 0.000 |
| 91.338 | 47.630 | 170.070 | -0.000 | -0.000 | -0.000 |
| -0.000 | -0.000 | 0.000 | 0.914 | -0.000 | -0.000 |
| -0.000 | -0.000 | 0.000 | -0.000 | 59.059 | -0.000 |
| -0.000 | -0.000 | 0.000 | 0.000 | -0.000 | -25.136 |
| 154.690 | 15.869 | 91.746 | 0.000 | 0.000 | 0.000 |
| 16.839 | 214.288 | 46.764 | 0.000 | 0.000 | 0.000 |
| 92.392 | 50.590 | 167.449 | -0.000 | 0.000 | 0.000 |
| 0.000 | 0.000 | -0.000 | 0.914 | 0.000 | 0.000 |
| 0.000 | 0.000 | -0.000 | 0.000 | 59.059 | 0.000 |
| 0.000 | 0.000 | -0.000 | -0.000 | -0.000 | -25.136 |
| 154.690 | 15.869 | 91.746 | -0.000 | -0.000 | -0.000 |
| 16.840 | 214.289 | 46.764 | -0.000 | 0.000 | -0.000 |
| 92.392 | 50.590 | 167.449 | -0.000 | 0.000 | -0.000 |
| 0.000 | 0.000 | -0.000 | 14.799 | -0.000 | 0.000 |
| 0.000 | 0.000 | -0.000 | -0.000 | 59.059 | -0.000 |
| -0.000 | 0.000 | 0.000 | -0.000 | -0.000 | -16.973 |
| 155.114 | 17.060 | 90.692 | 0.000 | 0.000 | 0.000 |
| 15.649 | 210.944 | 49.724 | 0.000 | 0.000 | 0.000 |
| 91.338 | 47.630 | 170.070 | 0.000 | -0.000 | 0.000 |
| -0.000 | -0.000 | 0.000 | 0.914 | 0.000 | -0.000 |
| -0.000 | -0.000 | 0.000 | 0.000 | 59.059 | 0.000 |
| 0.000 | -0.000 | -0.000 | 0.000 | -0.000 | -16.973 |
| 154.690 | 15.870 | 91.747 | -0.000 | -0.000 | -0.000 |
| 15.651 | 210.952 | 49.726 | -0.000 | -0.000 | 0.000 |
| 91.339 | 47.631 | 170.072 | -0.000 | -0.000 | -0.000 |
| 0.000 | 0.001 | -0.001 | 14.799 | 0.000 | -0.000 |
| 0.000 | 0.000 | -0.000 | -0.000 | 59.059 | -0.000 |
| 5332484.449 | -5119030.156 | -3087866.768 | 0.000 | -0.000 | 4706645.944 |
| 155.115 | 17.059 | 90.690 | 0.000 | 0.000 | 0.000 |
| 16.838 | 214.281 | 46.762 | 0.000 | -0.000 | 0.000 |
| 92.391 | 50.590 | 167.446 | 0.000 | 0.000 | 0.000 |
| -0.000 | -0.001 | 0.001 | 14.799 | -0.000 | 0.000 |
| -0.000 | -0.000 | 0.000 | 0.000 | 59.059 | 0.000 |
| -5332484.449 | 5119030.156 | 3087866.768 | -0.000 | -0.000 | 4706645.944 |
| 145.965 | 82.933 | 62.909 | 0.000 | -0.000 | -0.000 |
| 65.248 | 164.510 | 62.558 | 0.000 | -0.000 | 0.000 |
| 62.594 | 63.511 | 180.369 | 0.000 | -0.000 | -0.000 |
| 0.008 | -0.008 | 0.000 | 47.609 | -0.000 | -0.000 |
| 0.030 | -0.030 | 0.001 | 0.000 | 48.544 | -0.000 |
| 0.030 | -0.029 | 0.001 | 0.000 | -0.000 | 33.536 |
| 145.905 | 82.993 | 62.907 | -0.000 | 0.000 | 0.000 |
| 82.192 | 147.766 | 63.144 | -0.000 | 0.000 | 0.000 |
| 62.533 | 63.571 | 180.367 | -0.000 | 0.000 | -0.000 |
| -0.008 | 0.008 | -0.000 | 47.609 | 0.000 | 0.000 |
| -0.030 | 0.030 | -0.001 | -0.000 | 48.544 | -0.000 |
| -0.030 | 0.029 | -0.001 | -0.000 | 0.000 | 33.536 |
| 163.112 | 65.988 | 63.502 | 0.000 | -0.000 | -0.000 |
| 65.248 | 164.511 | 62.558 | 0.000 | -0.000 | 0.000 |
| 63.158 | 62.955 | 180.388 | -0.000 | -0.000 | 0.000 |
| 0.001 | -0.001 | 0.000 | 47.609 | -0.000 | -0.000 |
| 0.003 | -0.003 | 0.000 | 0.000 | 48.544 | 0.000 |
| 0.000 | -0.000 | 0.000 | -0.000 | -0.000 | 50.361 |
| 163.112 | 65.988 | 63.502 | -0.000 | 0.000 | -0.000 |
| 82.219 | 147.738 | 63.144 | -0.000 | 0.000 | 0.000 |
| 62.560 | 63.544 | 180.367 | -0.000 | 0.000 | 0.000 |
| -0.001 | 0.001 | -0.000 | 47.609 | 0.000 | 0.000 |
| -0.003 | 0.003 | -0.000 | -0.000 | 48.544 | -0.000 |
| -0.000 | 0.000 | -0.000 | -0.000 | -0.000 | 50.361 |
| 145.937 | 82.963 | 62.910 | 0.000 | -0.000 | -0.000 |
| 82.220 | 147.746 | 63.147 | 0.000 | 0.000 | 0.000 |
| 62.565 | 63.542 | 180.371 | 0.000 | 0.000 | -0.000 |
| 0.001 | 0.001 | 0.001 | 47.609 | 0.000 | -0.000 |
| 0.001 | 0.000 | 0.001 | 0.000 | 48.544 | 0.000 |
| 0.000 | -0.000 | 0.000 | 0.000 | -0.000 | 50.361 |
| 163.111 | 65.987 | 63.500 | -0.000 | -0.000 | -0.000 |
| 65.247 | 164.506 | 62.556 | -0.000 | -0.000 | -0.000 |
| 63.156 | 62.953 | 180.385 | -0.000 | -0.000 | 0.000 |
| -0.001 | -0.001 | -0.001 | 47.609 | 0.000 | 0.000 |
| -0.001 | -0.000 | -0.001 | -0.000 | 48.544 | -0.000 |
| -0.000 | 0.000 | -0.000 | -0.000 | -0.000 | 50.361 |
| 60.213 | 33.078 | 0.036 | -0.000 | 0.000 | 0.000 |
| 33.078 | 60.213 | 0.036 | 0.000 | 0.000 | -0.000 |
| 0.036 | 0.036 | 35.077 | -0.000 | 0.000 | -0.000 |
| -0.000 | 0.000 | 0.000 | -16.954 | 0.000 | -0.000 |
| 0.000 | 0.000 | 0.000 | 0.000 | -16.954 | 0.000 |
| -0.000 | -0.000 | 0.000 | 0.000 | 0.000 | 13.567 |
| 60.213 | 33.078 | 0.036 | 0.000 | 0.000 | 0.000 |
| 818960051.540 | 822409478.991 | 824906411.062 | 3777816.675 | 3771821.698 | 9336611.270 |
| 0.036 | 0.036 | 35.077 | -0.000 | -0.000 | 0.000 |
| -0.000 | -0.000 | -0.000 | -16.954 | -0.000 | -0.000 |
| -0.000 | -0.000 | -0.000 | -0.000 | -16.954 | 0.000 |
| 0.000 | 0.000 | -0.000 | -0.000 | -0.000 | 13.567 |
| 60.213 | 33.078 | 0.036 | 0.000 | 0.000 | -0.000 |
| 33.078 | 60.213 | 0.036 | -0.000 | -0.000 | 0.000 |
| 0.036 | 0.036 | 35.077 | 0.000 | 0.000 | -0.000 |
| 0.000 | 0.000 | 0.000 | -16.954 | 0.000 | -0.000 |
| 0.000 | 0.000 | 0.000 | 0.000 | -16.954 | -0.000 |
| -0.000 | -0.000 | 0.000 | 0.000 | 0.000 | 13.567 |
| 60.213 | 33.078 | 0.036 | -0.000 | -0.000 | -0.000 |
| 33.078 | 60.213 | 0.036 | 0.000 | 0.000 | -0.000 |
| 0.036 | 0.036 | 35.076 | -0.000 | -0.000 | 0.000 |
| -0.000 | -0.000 | -0.000 | -16.954 | -0.000 | 0.000 |
| -0.000 | -0.000 | -0.000 | -0.000 | -16.954 | -0.000 |
| 0.000 | 0.000 | -0.000 | -0.000 | -0.000 | 13.567 |
| 60.211 | 33.078 | 0.037 | -0.000 | 0.000 | -0.000 |
| 33.078 | 60.211 | 0.037 | 0.000 | 0.000 | -0.000 |
| 0.037 | 0.037 | 35.081 | -0.000 | 0.000 | -0.000 |
| 0.000 | 0.000 | 0.001 | -16.954 | 0.000 | -0.000 |
| 0.000 | 0.000 | 0.001 | 0.000 | -16.954 | 0.000 |
| -0.000 | -0.001 | -0.000 | 0.000 | 0.000 | -34.651 |
| 60.215 | 33.079 | 0.036 | -0.000 | -0.000 | -0.000 |
| 33.079 | 60.215 | 0.036 | -0.000 | -0.000 | -0.000 |
| 0.036 | 0.036 | 35.073 | -0.000 | -0.000 | 0.000 |
| -0.000 | -0.000 | -0.001 | -16.954 | -0.000 | 0.000 |
| -0.000 | -0.000 | -0.001 | -0.000 | -16.954 | 0.000 |
| 0.000 | 0.001 | 0.000 | -0.000 | -0.000 | -34.651 |
| 149.341 | 78.240 | 57.889 | 10.054 | -0.000 | 0.000 |
| 63.795 | 162.856 | 57.655 | -7.638 | -0.000 | -0.000 |
| 57.657 | 57.657 | 180.629 | -0.000 | -0.000 | -0.000 |
| 7.638 | -7.638 | 0.000 | 43.326 | -0.000 | -0.000 |
| -0.000 | -0.000 | 0.000 | 0.000 | 43.326 | 7.638 |
| -0.000 | -0.000 | -0.000 | -0.000 | 7.638 | 49.531 |
| 162.856 | 63.795 | 57.655 | 7.638 | 0.000 | 0.000 |
| 68.202 | 156.170 | 57.082 | -8.596 | 0.000 | 0.000 |
| 56.986 | 56.986 | 180.291 | 0.000 | 0.000 | 0.000 |
| 7.638 | -7.638 | -0.000 | 43.326 | -0.000 | 0.000 |
| 0.000 | 0.000 | -0.000 | -0.000 | 43.326 | 7.638 |
| 0.000 | 0.000 | -0.000 | 0.000 | 7.638 | 49.531 |
| 149.049 | 77.026 | 57.510 | 9.974 | -0.000 | 0.000 |
| 63.795 | 162.856 | 57.655 | -7.638 | 0.000 | -0.000 |
| 57.648 | 57.648 | 180.625 | -0.000 | -0.000 | -0.000 |
| 9.324 | -9.026 | 0.075 | 43.060 | -0.000 | 0.000 |
| -0.000 | -0.000 | 0.000 | 0.000 | 43.326 | 7.638 |
| -0.000 | -0.000 | -0.000 | -0.000 | 7.638 | 49.531 |
| 150.683 | 74.703 | 57.337 | 9.632 | 0.000 | 0.000 |
| 63.795 | 162.856 | 57.655 | -7.638 | -0.000 | 0.000 |
| 57.528 | 57.528 | 180.563 | 0.000 | 0.000 | 0.000 |
| 7.638 | -7.638 | -0.000 | 43.326 | -0.000 | 0.000 |
| 0.000 | 0.000 | -0.000 | -0.000 | 43.326 | 7.638 |
| 0.000 | 0.000 | 0.000 | 0.000 | 7.638 | 49.531 |
| 162.855 | 63.795 | 57.656 | 7.638 | 0.000 | -0.000 |
| 63.795 | 162.855 | 57.656 | -7.637 | -0.000 | -0.000 |
| 57.595 | 57.595 | 180.600 | -0.000 | -0.000 | -0.000 |
| 7.638 | -7.638 | 0.000 | 43.326 | -0.000 | -0.000 |
| -0.000 | -0.000 | 0.000 | 0.000 | 43.326 | 7.638 |
| -0.000 | -0.000 | -0.000 | -0.000 | 7.638 | 49.531 |
| 149.822 | 75.834 | 57.404 | 9.805 | 0.000 | 0.000 |
| 75.833 | 149.822 | 57.403 | -9.806 | 0.000 | -0.000 |
| 57.581 | 57.581 | 180.588 | 0.000 | 0.000 | -0.000 |
| 7.638 | -7.638 | -0.000 | 43.326 | 0.000 | -0.000 |
| 0.000 | 0.000 | -0.000 | -0.000 | 43.326 | 7.638 |
| 0.000 | 0.000 | 0.000 | 0.000 | 7.638 | 49.531 |
| 150.814 | 78.339 | 63.222 | -0.000 | 0.000 | -0.000 |
| 84.291 | 146.134 | 63.260 | -0.000 | -0.000 | 0.000 |
| 66.227 | 60.314 | 180.127 | -0.000 | -0.000 | 0.000 |
| 3.033 | -3.005 | -0.015 | 48.338 | 0.000 | 0.000 |
| 3.038 | -3.010 | -0.015 | -0.000 | 48.136 | 0.000 |
| 0.000 | -0.000 | 0.000 | 0.000 | -0.000 | 49.905 |
| 164.373 | 64.906 | 63.155 | -0.000 | 0.000 | 0.000 |
| 64.808 | 165.437 | 63.356 | -0.000 | -0.000 | 0.000 |
| 60.150 | 66.334 | 180.158 | 0.000 | 0.000 | -0.000 |
| -0.000 | 0.000 | 0.000 | 48.339 | -0.000 | 0.000 |
| -3.038 | 3.010 | 0.015 | 0.000 | 48.136 | 0.000 |
| -0.000 | 0.000 | -0.000 | -0.000 | -0.000 | 49.905 |
| 148.079 | 81.049 | 63.235 | -0.000 | 0.000 | 0.000 |
| 81.556 | 148.842 | 63.273 | -0.000 | -0.000 | 0.000 |
| 63.492 | 63.023 | 180.141 | -0.000 | 0.000 | 0.000 |
| 0.258 | -0.256 | -0.001 | 48.338 | -0.000 | 0.000 |
| 0.304 | -0.301 | -0.002 | -0.000 | 48.136 | 0.000 |
| 0.307 | -0.304 | -0.002 | -0.000 | -0.000 | 33.156 |
| 147.472 | 81.651 | 63.238 | 0.000 | 0.000 | 0.000 |
| 80.948 | 149.447 | 63.276 | 0.000 | 0.000 | -0.000 |
| 63.106 | 63.405 | 180.143 | -0.000 | 0.000 | 0.000 |
| -0.258 | 0.256 | 0.001 | 48.338 | 0.000 | 0.000 |
| -0.304 | 0.301 | 0.002 | 0.000 | 48.136 | -0.000 |
| -0.307 | 0.304 | 0.002 | 0.000 | 0.000 | 33.156 |
| 164.371 | 64.907 | 63.154 | 0.000 | -0.000 | -0.000 |
| 81.284 | 149.100 | 63.273 | -0.000 | -0.000 | 0.000 |
| 63.106 | 63.405 | 180.139 | 0.000 | -0.000 | -0.000 |
| 0.000 | -0.002 | -0.001 | 48.339 | -0.000 | -0.000 |
| -0.001 | 0.000 | -0.001 | 0.000 | 48.136 | 0.000 |
| 0.001 | -0.000 | 0.000 | 0.000 | -0.000 | 49.905 |
| 164.374 | 64.905 | 63.155 | -0.000 | 0.000 | 0.000 |
| 81.218 | 149.190 | 63.277 | 0.000 | 0.000 | 0.000 |
| 63.167 | 63.354 | 180.163 | 0.000 | 0.000 | -0.000 |
| -0.000 | 0.002 | 0.001 | 48.339 | 0.000 | 0.000 |
| 0.001 | -0.000 | 0.001 | -0.000 | 48.136 | 0.000 |
| -0.001 | 0.000 | -0.000 | -0.000 | 0.000 | 49.905 |
Phonon band structures and crystal properties estimated from quasi-harmonic approximation (QHA) calculations are displayed for select crystals. The calculations were performed using phonopy and LAMMPS. For the phonon calculations, 3x3 supercells of the potential-specific relaxed crystals were used. The QHA calculations were based on 11 strain states ranging from -0.05 to 0.05.
The calculation method used is available as the iprPy phonon calculation method.
Notes and Disclaimers:
Version Information:




























































































































































































































Static free surface formation energies are displayed for select crystals. The values displayed here are obtained by taking a perfect periodic bulk crystal, slicing along a crystallographic plane, and using force minimization to statically relax the surfaces. The free surface formation energy is computed by comparing the energy of the defect system to the bulk system and dividing by the total surface area created by the cut.
The calculation method used is available as the iprPy surface_energy_static calculation method.
Notes and Disclaimers:
Version Information:
| Surface | γfs (mJ/m2) |
|---|---|
| (111) | 902.60 |
| (332) | 1013.65 |
| (322) | 1025.88 |
| (221) | 1064.66 |
| (100) | 1082.89 |
| (211) | 1090.03 |
| (331) | 1108.12 |
| (311) | 1140.49 |
| (110) | 1153.83 |
| (321) | 1157.36 |
| (310) | 1209.79 |
| (320) | 1213.67 |
| (210) | 1228.37 |
| Surface | γfs (mJ/m2) |
|---|---|
| (211) 2 | 933.16 |
| (210) | 938.00 |
| (100) | 971.02 |
| (311) | 980.00 |
| (332) 2 | 980.26 |
| (321) 2 | 983.10 |
| (221) | 999.30 |
| (321) 1 | 1002.58 |
| (111) | 1003.74 |
| (322) | 1016.31 |
| (320) | 1016.91 |
| (331) | 1020.45 |
| (310) | 1024.07 |
| (332) 1 | 1044.09 |
| (211) 1 | 1054.11 |
| (110) | 1090.49 |
| Surface | γfs (mJ/m2) |
|---|---|
| (321) | 9.06 |
| (211) | 188.60 |
| (110) | 922.24 |
| (320) | 1014.15 |
| (331) | 1029.26 |
| (210) | 1055.76 |
| (221) | 1069.68 |
| (322) | 1086.93 |
| (310) | 1088.93 |
| (311) | 1092.08 |
| (332) | 1099.76 |
| (100) | 1109.10 |
| (111) | 1133.79 |
| Surface | γfs (mJ/m2) |
|---|---|
| (0001) | 893.26 |
| (2021) 1 | 991.52 |
| (1012) 2 | 1005.00 |
| (1011) 1 | 1013.65 |
| (2021) 2 | 1095.50 |
| (2131) 1 | 1146.74 |
| (1120) | 1147.50 |
| (1010) | 1162.02 |
| (2132) 1 | 1163.60 |
| (2132) 2 | 1167.92 |
| (1012) 1 | 1168.54 |
| (2241) | 1170.12 |
| (1121) | 1185.96 |
| (2130) | 1195.51 |
| (2112) | 1198.56 |
| (1011) 2 | 1205.28 |
| (2131) 2 | 1227.56 |
| Surface | γfs (mJ/m2) |
|---|---|
| (111) | 1233.25 |
| (332) | 1359.01 |
| (322) | 1371.68 |
| (100) | 1371.75 |
| (221) | 1413.76 |
| (211) | 1436.17 |
| (331) | 1457.48 |
| (311) | 1478.65 |
| (110) | 1493.58 |
| (321) | 1506.36 |
| (310) | 1531.61 |
| (320) | 1552.59 |
| (210) | 1562.35 |
| Surface | γfs (mJ/m2) |
|---|---|
| (322) | -7695.11 |
| (321) 2 | -5619.42 |
| (331) | -5235.46 |
| (321) 1 | -4700.60 |
| (310) | -4326.28 |
| (320) | -3955.93 |
| (311) | -3060.69 |
| (332) 2 | -2786.44 |
| (332) 1 | -2714.33 |
| (221) | -2518.22 |
| (210) | -2484.28 |
| (211) 2 | -2361.93 |
| (110) | -1557.96 |
| (211) 1 | -324.47 |
| (111) | 1237.72 |
| (100) | 1279.27 |
| Surface | γfs (mJ/m2) |
|---|---|
| (0001) | 1257.72 |
| (1012) 2 | 1327.73 |
| (2021) 1 | 1361.94 |
| (1011) 1 | 1371.74 |
| (2021) 2 | 1456.76 |
| (1120) | 1508.21 |
| (2131) 1 | 1514.95 |
| (1010) | 1520.26 |
| (2132) 2 | 1526.10 |
| (2132) 1 | 1532.20 |
| (2241) | 1533.40 |
| (1012) 1 | 1535.87 |
| (1011) 2 | 1546.50 |
| (1121) | 1549.60 |
| (2112) | 1556.55 |
| (2130) | 1562.75 |
| (2131) 2 | 1587.75 |
| Surface | γfs (mJ/m2) |
|---|---|
| (0001) | 1282.14 |
| (1011) 2 | 1342.61 |
| (1010) 1 | 1352.17 |
| (2021) 1 | 1385.12 |
| (1012) 1 | 1498.39 |
| (2130) 1 | 1507.33 |
| (2112) | 1510.78 |
| (1012) 2 | 1522.27 |
| (1120) | 1524.64 |
| (2132) 2 | 1528.78 |
| (2132) 1 | 1532.33 |
| (2131) 2 | 1540.32 |
| (2131) 1 | 1555.96 |
| (2241) | 1564.75 |
| (1121) | 1567.63 |
| (2021) 2 | 1567.94 |
| (2130) 2 | 1652.48 |
| (1010) 2 | 1725.09 |
| (1011) 1 | 1759.46 |
| Surface | γfs (mJ/m2) |
|---|---|
| (211) 2 | -9747.34 |
| (211) 1 | -9530.49 |
| (201) | -5350.30 |
| (111) | -4847.32 |
| (112) | -905.96 |
| (001) | -741.05 |
| (101) 1 | -306.95 |
| (101) 2 | -306.91 |
| (110) | 1371.12 |
| Surface | γfs (mJ/m2) |
|---|---|
| (100) | 3.93 |
| (101) 1 | 5.41 |
| (110) | 5.56 |
| (201) | 5.65 |
| (112) | 5.72 |
| (001) | 6.09 |
| (111) | 6.56 |
| (211) 1 | 6.64 |
| (211) 2 | 6.64 |
| (101) 2 | 9.02 |
Static point defect formation energies, Ef, and elastic dipole tensors, pij, are displayed for select crystals. Relaxed defect configurations are obtained by taking a 12x12x12 supercell of a perfect periodic bulk crystal, inserting the point defect, and using force minimization to statically relax the atomic positions while keeping the system dimensions constant. Ef is computed by comparing the energy of the defect system to the same number of atoms in a perfect bulk crystal. pij is estimated as the difference in the system's global pressure with and without the defect multiplied by the system's volume.
Simple structural comparisons of the unrelaxed and relaxed defect configurations are used to help determine if the defect structure has relaxed to a different configuration. Relaxed structures that are identified as no longer consistent with the ideal defect definition are excluded from the table below. The only exception to this is if the lowest energy interstitial configuration does not coincide with a known ideal defect, its energies and pressure tensor are included under the listing "relaxed interstitial". The full list of calculation results including the transformed structures and the structural comparison values is included in the csv file available from the "Download raw data" link.
The calculation method used is available as the iprPy point_defect_static calculation method.
Notes and Disclaimers:
| Point Defect | Ef (eV) | p11 (eV) | p22 (eV) | p33 (eV) | p12 (eV) | p13 (eV) | p23 (eV) |
|---|---|---|---|---|---|---|---|
| vacancy | 1.048 | -3.219 | -3.219 | -3.219 | -0.000 | 0.000 | 0.000 |
| 1nn divacancy | 1.963 | -6.656 | -6.399 | -6.399 | 0.000 | 0.000 | 0.067 |
| 2nn divacancy | 2.155 | -6.810 | -6.810 | -6.773 | 0.000 | 0.000 | -0.000 |
| 100 dumbbell | 2.802 | 13.932 | 13.932 | 15.109 | -0.000 | 0.000 | 0.000 |
| 111 dumbbell | 2.936 | 11.957 | 11.957 | 11.957 | 3.695 | 3.695 | 3.695 |
| octahedral interstitial | 2.979 | 13.371 | 13.371 | 13.371 | 0.000 | 0.000 | 0.000 |
| tetrahedral interstitial | 2.990 | 14.195 | 14.195 | 14.195 | 0.000 | 0.000 | 0.000 |
| Point Defect | Ef (eV) | p11 (eV) | p22 (eV) | p33 (eV) | p12 (eV) | p13 (eV) | p23 (eV) |
|---|---|---|---|---|---|---|---|
| vacancy | 0.823 | -8.542 | -8.542 | -8.542 | -0.000 | -0.000 | -0.000 |
| 2nn divacancy | 1.596 | -18.347 | -18.347 | -20.580 | -0.000 | 0.000 | -0.000 |
| 1nn divacancy | 1.624 | -13.660 | -13.660 | -13.660 | 0.193 | 0.193 | 0.193 |
| 111 dumbbell | 1.891 | 3.220 | 3.220 | 3.220 | 0.673 | 0.673 | 0.673 |
| crowdion interstitial | 1.896 | 3.139 | 3.139 | 3.139 | 0.619 | 0.619 | 0.619 |
| Point Defect | Ef (eV) | p11 (eV) | p22 (eV) | p33 (eV) | p12 (eV) | p13 (eV) | p23 (eV) |
|---|---|---|---|---|---|---|---|
| vacancy | 2.239 | -0.594 | -0.594 | -0.594 | 0.000 | -0.000 | 0.000 |
| 100 dumbbell | 2.940 | 10.226 | 10.226 | 11.070 | -0.000 | 0.000 | -0.000 |
| 111 dumbbell | 3.073 | 8.917 | 8.917 | 8.917 | 3.095 | 3.095 | 3.095 |
| 110 dumbbell | 3.140 | 11.202 | 9.079 | 9.079 | -0.000 | -0.000 | 5.573 |
| octahedral interstitial | 3.775 | 11.621 | 11.621 | 11.621 | -0.000 | -0.000 | -0.000 |
| 1nn divacancy | 4.169 | -2.023 | -1.131 | -1.131 | -0.000 | -0.000 | -0.059 |
| 2nn divacancy | 4.419 | -1.483 | -1.483 | -2.065 | -0.000 | -0.000 | 0.000 |
| Point Defect | Ef (eV) | p11 (eV) | p22 (eV) | p33 (eV) | p12 (eV) | p13 (eV) | p23 (eV) |
|---|---|---|---|---|---|---|---|
| vacancy | 2.269 | -0.637 | -0.637 | -0.776 | -0.000 | 0.000 | 0.000 |
| relaxed interstitial | 2.864 | 14.024 | 14.024 | 5.963 | -0.000 | 0.000 | 0.000 |
| 0001 dumbbell | 3.581 | 7.386 | 7.386 | 17.170 | -0.000 | -0.000 | -0.000 |
Plots of the atomic structure of dislocation cores are shown here. The dislocations were constructed using dislocation monopole configurations in which a straight dislocation is created in the center of the system using anisotropic elasticity and the elastic constants computed above. A cylindrical region centered around the dislocation is allowed to relax while the remaining atoms are held fixed. The relaxation consists of 1 million NVT steps at 10 K followed by an energy/force minimization. The final plots show the atomic configuration near the center of the monopole system, and display differential displacement arrows and Nye tensor color maps that are both taken with respect to the Burgers vector direction.
These plots show a wide range of final structures, some corresponding to expected dislocation structures and others not. While the characterizations are dislocation-type dependent, some general classification guidelines are listed here.
The calculation method used is available as the iprPy dislocation_monopole calculation method.
Links are provided above the images allowing for users to download the final defect configuration and a corresponding defect-free configuration if they wish to further analyze the structures or use them for subsequent simulations.
Notes and Disclaimers:
Version Information:
Plots of lattice and elastic constants are shown as a function of temperature. The 0K points were taken from the Crystal Structure Predictions and the Elastic Constants Predictions sections above for the unique crystal structures relaxed with the "dynamic" method. Starting from the 0 K relaxed crystal unit cells, supercell systems are created by replicating all three dimensions by the same multiplier to achieve at least 4000 atoms. The systems are then relaxed at 50 K and zero pressure using 1 million NPT steps. Lattice constants are estimated by averaging the measured box dimensions. Temperatures are iteratively increased by 50 K, with each subsequent relaxation calculation starting from the final atomic configuration at the previous temperature and relaxing for another 1 million steps.
The elastic constants are calculated using the deformation–fluctuation hybrid method. Starting from the final atomic configurations of the dynamic relaxations, the system is allowed to evolve at constant volume with a Langevin thermostat. The Born matrix is computed during this run by evaluating how the atomic forces would vary due to applied linear strain fields. The elastic constants can then be estimated using the averaged Born matrix values and the averaged stresses on the system.
The calculation methods used are available as the iprPy relax_dynamic and elastic_constants_dynamic calculation methods.
Clicking on the image of a plot will open an interactive version of it in a new tab. The underlying data for the plots can be downloaded by clicking on the links above each plot.
Notes and Disclaimers:
Version Information:
Plots of radial distribution functions at different temperatures and the temperature-dependent diffusion and viscosity are shown here for elemental liquids. Melt phases are constructed by starting with a 10x10x10 fcc super cell and relaxing with 50,000 NPT steps at zero pressure and a high melting temperature (3000 K for most potentials and elements). Following the melt, liquid structures are relaxed by running NPT for 10,000 steps over which the temperature is dropped by 50 K, then 50,000 NPT at the target temperature to estimate the equilibrium volume, followed by 20,000 NVT steps at the averaged equilibrium volume and target temperature. Structures from the NVT run are sampled to compute the radial distribution function of the liquid at the corresponding temperature.
The final relaxed configurations at each temperature explored are used as the initial configurations for the diffusion and viscosity calculations. For diffusion, the system is integrated for 100 runs of 2,000 NVT steps during which both the mean squared displacement (MSD) and the velocity auto correlation function (VACF) are computed. From these simulations, three estimates of diffusion are computed: one from the MSD of the full 200,000 step run, one in which the MSD is reset for each short run and then averaged, and one from the VACF computed for each short run and averaged. For viscosity, the Green-Kubo method is used which is evaluated during a 1 million step NVT run.
The calculation methods used are available as the iprPy relax_liquid_redo, diffusion_liquid, and viscosity_green_kubo calculation methods.
Clicking on the image of a plot will open an interactive version of it in a new tab. The underlying data for the plots can be downloaded by clicking on the links above each plot.
Notes and Disclaimers:
Version Information:
Plots of internal energy, Gibbs free energy, entropy, heat capacity and volume are shown here as a function of temperature for various crystal structures and liquid phases. The included crystal structures correspond to those in the Solid Structures vs. Temperature section, and the liquid phases to those in the Liquid Properties section. Internal energy and volume are taken from the associated structure relaxations mentioned in those previous sections. Constant pressure heat capacity is estimated using 3-point numerical derivatives of enthalpy versus temperature. Note that since all simulations done here are at 0 pressure, internal energy and enthalpy are equivalent.
The Gibbs energies of the phases are estimated using thermodynamic integration between the interatomic potential in question and a simpler model with known Gibbs free energy values. For solids, the reference model is an Einstein solid, while for liquids it is the Uhlenbeck-Ford potential. Besides a short run at the start of the solid calculations to estimate Einstein model spring constants, the two calculations proceed similarly. Starting with the final relaxation configurations, the systems are stabilized for 25,000 steps. Then, over the next 50,000 steps the potential is swapped out for the reference potential. The system is then stabilized for another 25,000 steps with the reference model before a reverse swap of 50,000 steps is performed. The simulation ends with one final 25,000 step stabilization period. From the simulation, the irreversible work of transformation is estimated and used to compute the absolute Gibbs free energy of the target phase and potential relative to the reference potential. Entropy is estimated as the difference in enthalpy and Gibbs free energy and divided by temperature.
The calculation methods used are available as the iprPy relax_dynamic, relax_liquid_redo, free_energy, and free_energy_liquid calculation methods.
Clicking on the image of a plot will open an interactive version of it in a new tab. The underlying data for the plots can be downloaded by clicking on the links above each plot.
Notes and Disclaimers:
Version Information:






