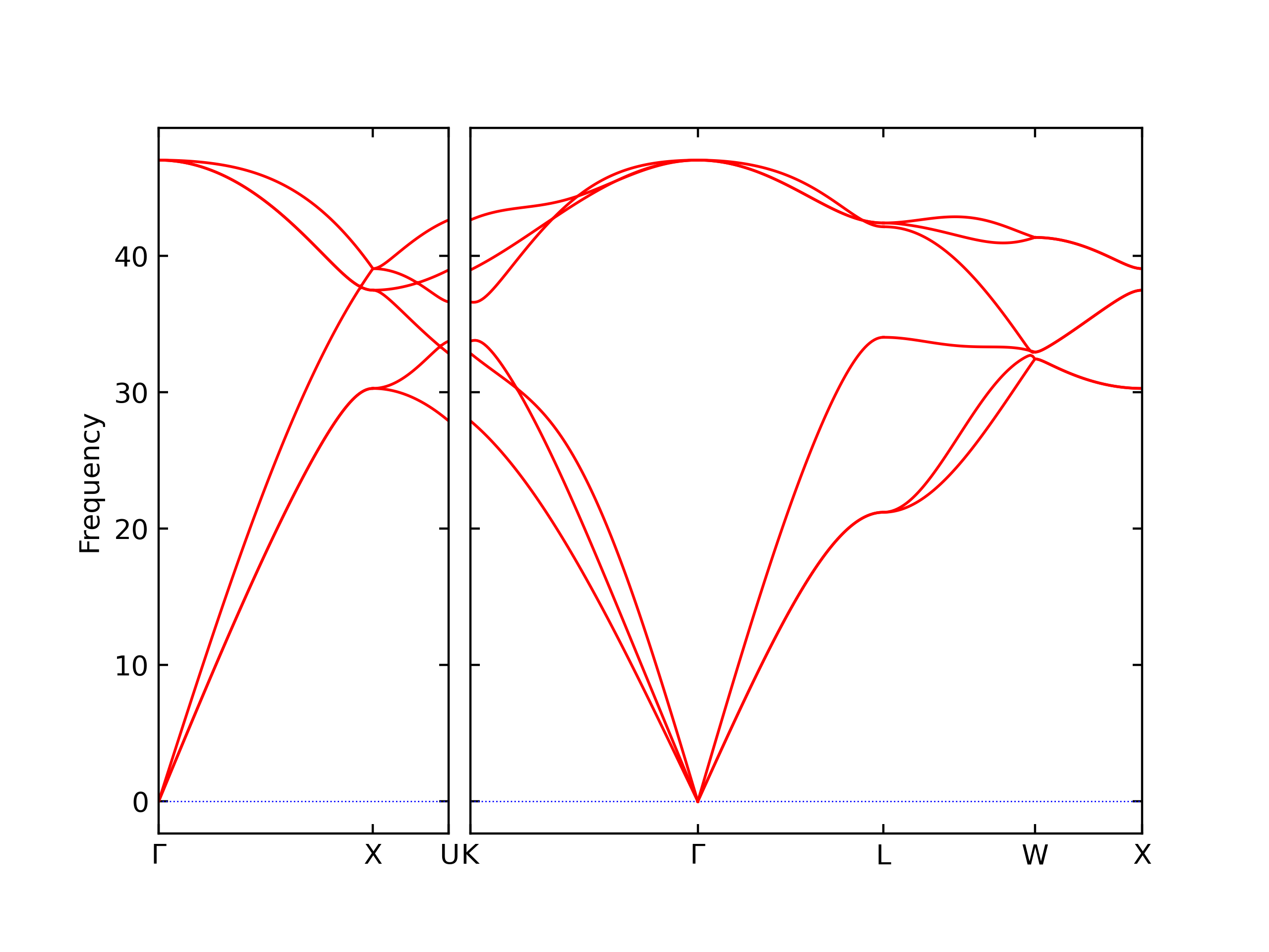
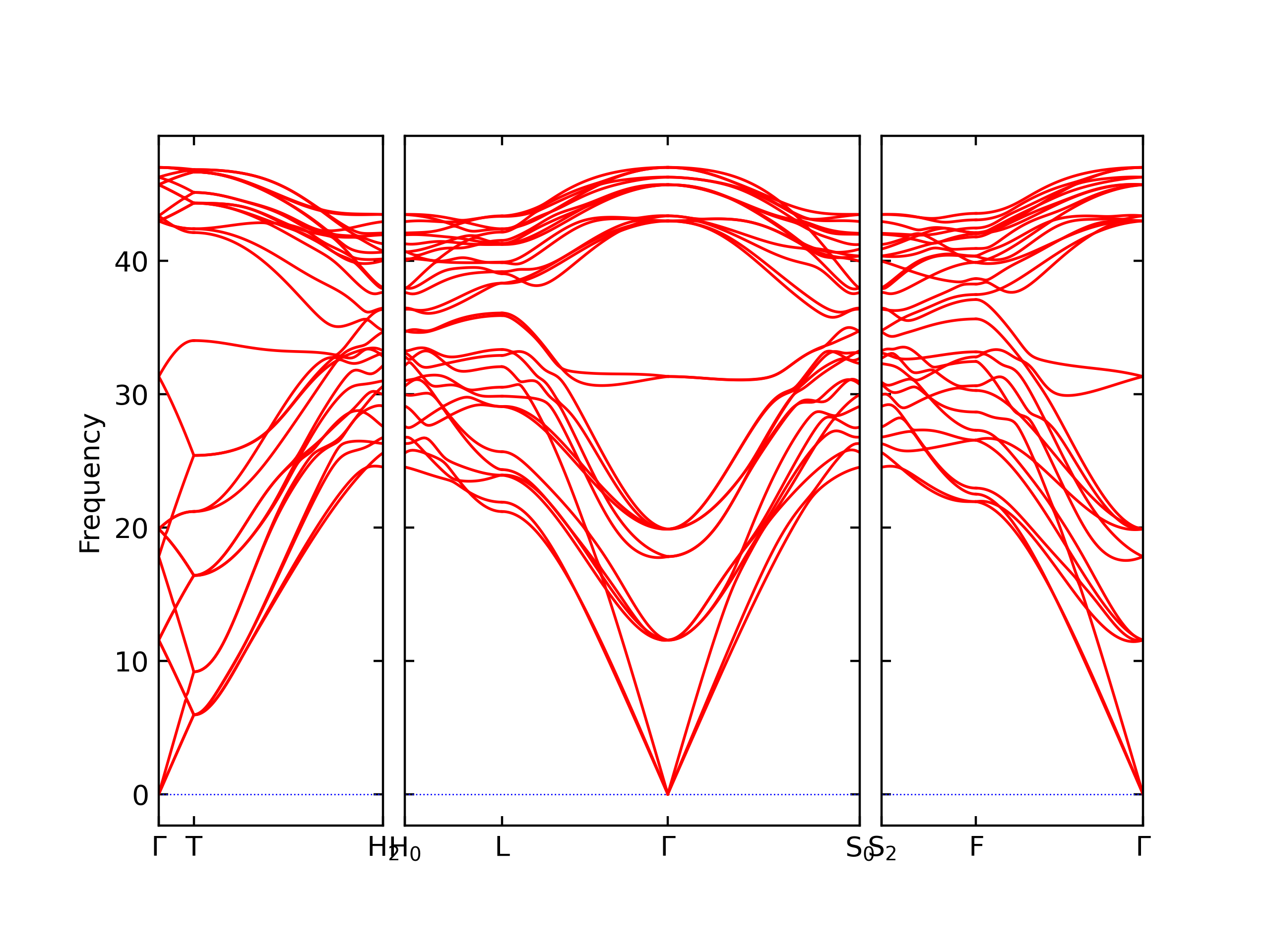
Plots of the potential energy vs interatomic spacing, r, are shown below for all diatom sets associated with the interatomic potential. This calculation provides insights into the functional form of the potential's two-body interactions. A system consisting of only two atoms is created, and the potential energy is evaluated for the atoms separated by 0.02 Å <= r <= 6.0> Å in intervals of 0.02 Å. Two plots are shown: one for the "standard" interaction distance range, and one for small values of r. The small r plot is useful for determining whether the potential is suitable for radiation studies.
The calculation method used is available as the iprPy diatom_scan calculation method.
Clicking on the image of a plot will open an interactive version of it in a new tab. The underlying data for the plots can be downloaded by clicking on the links above each plot.
Notes and Disclaimers:
Version Information:
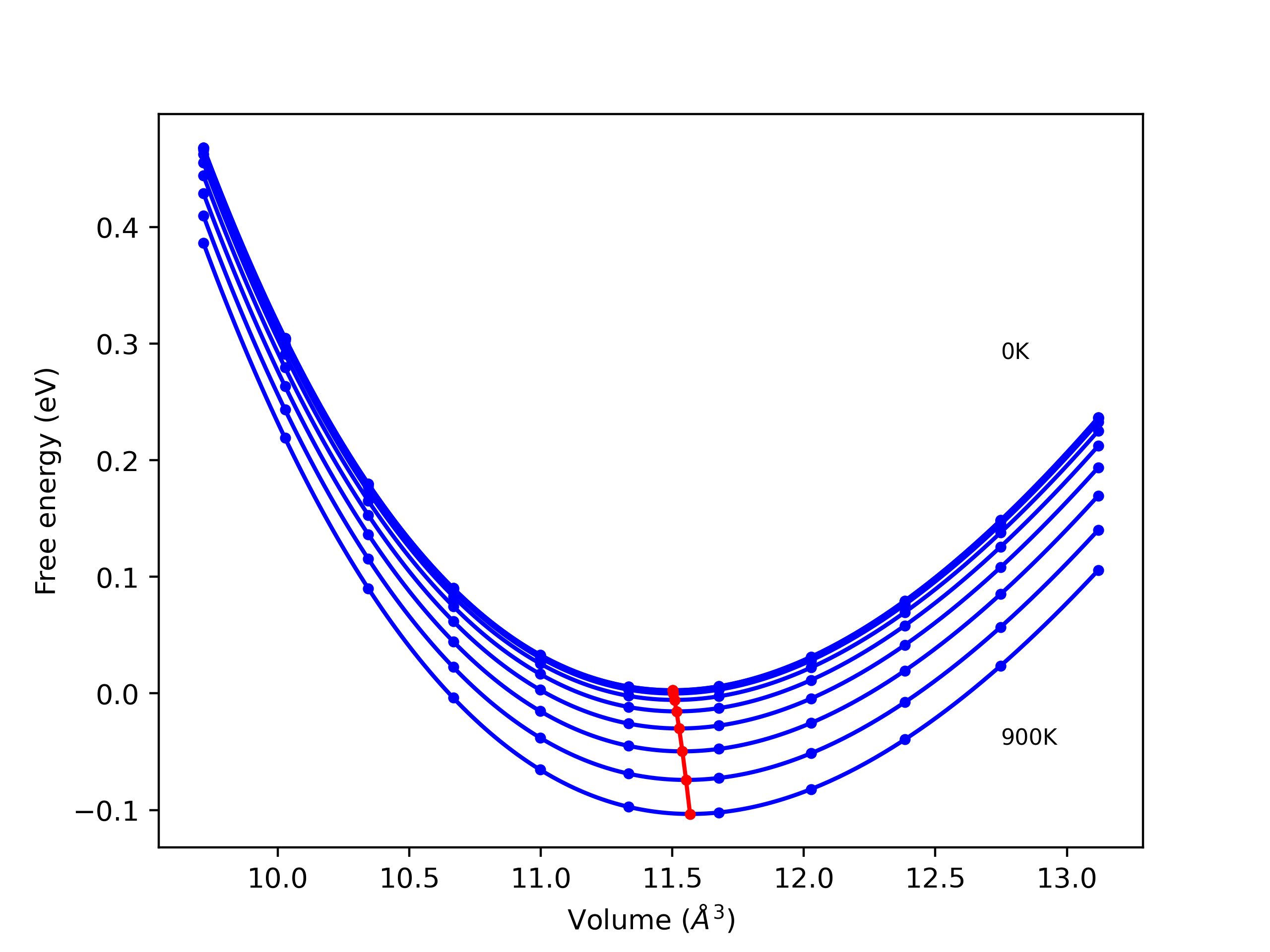
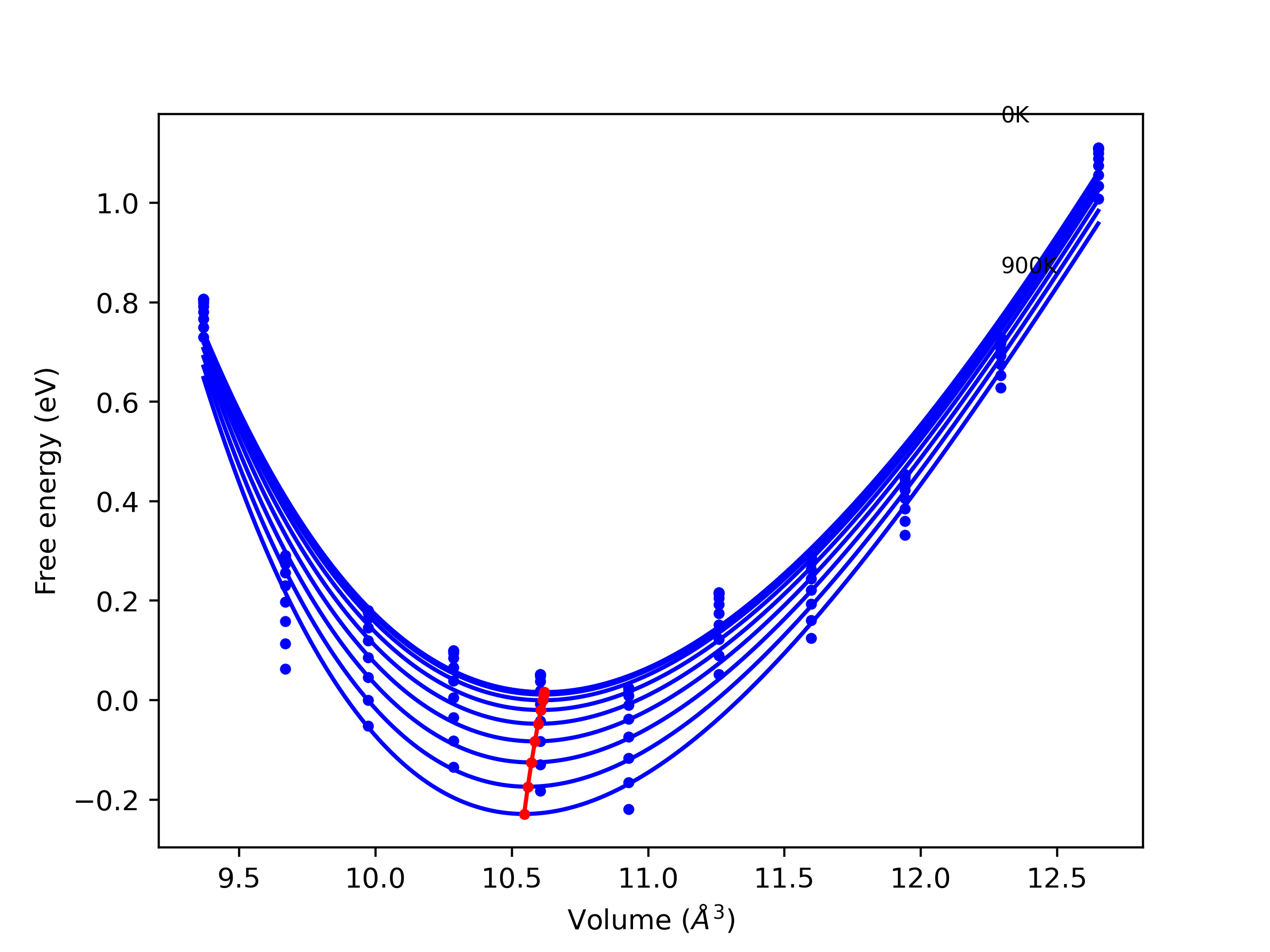
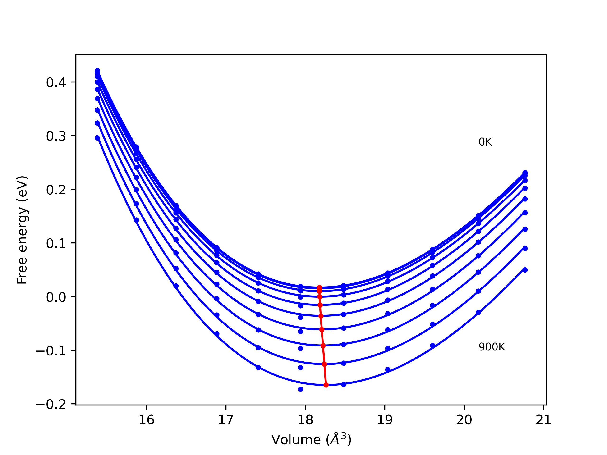
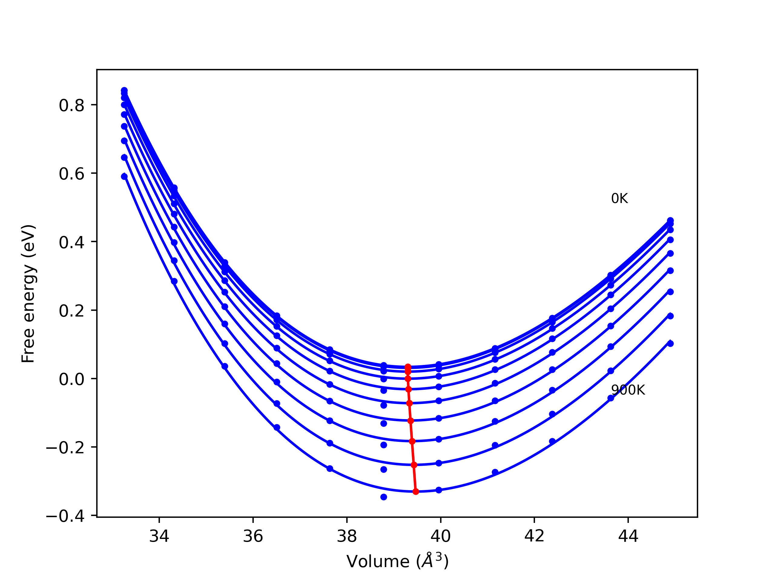
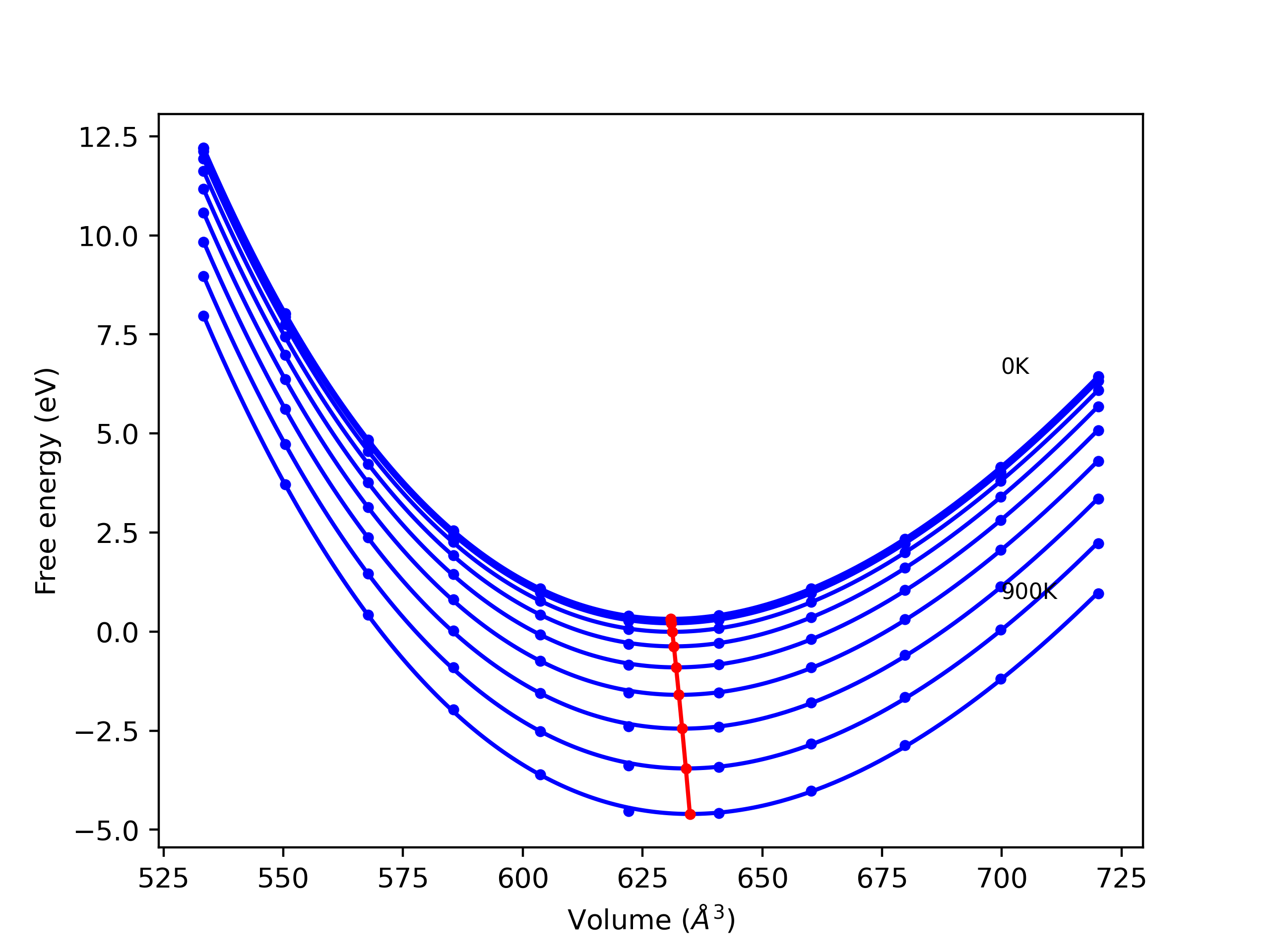
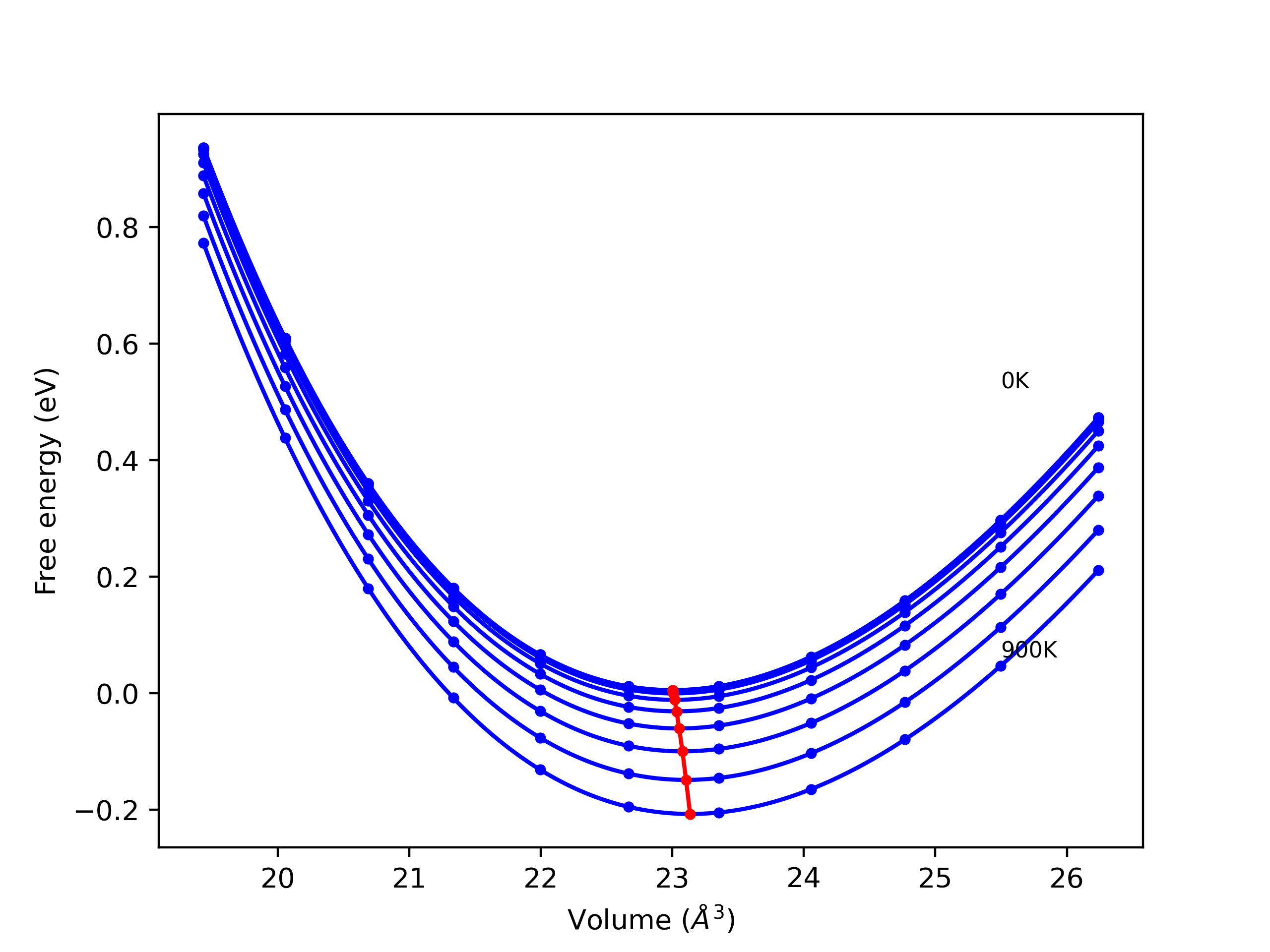
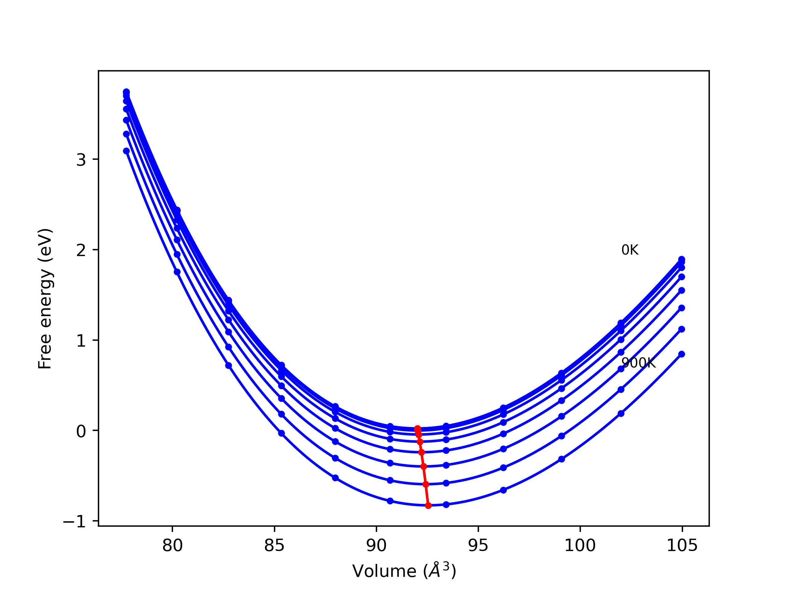
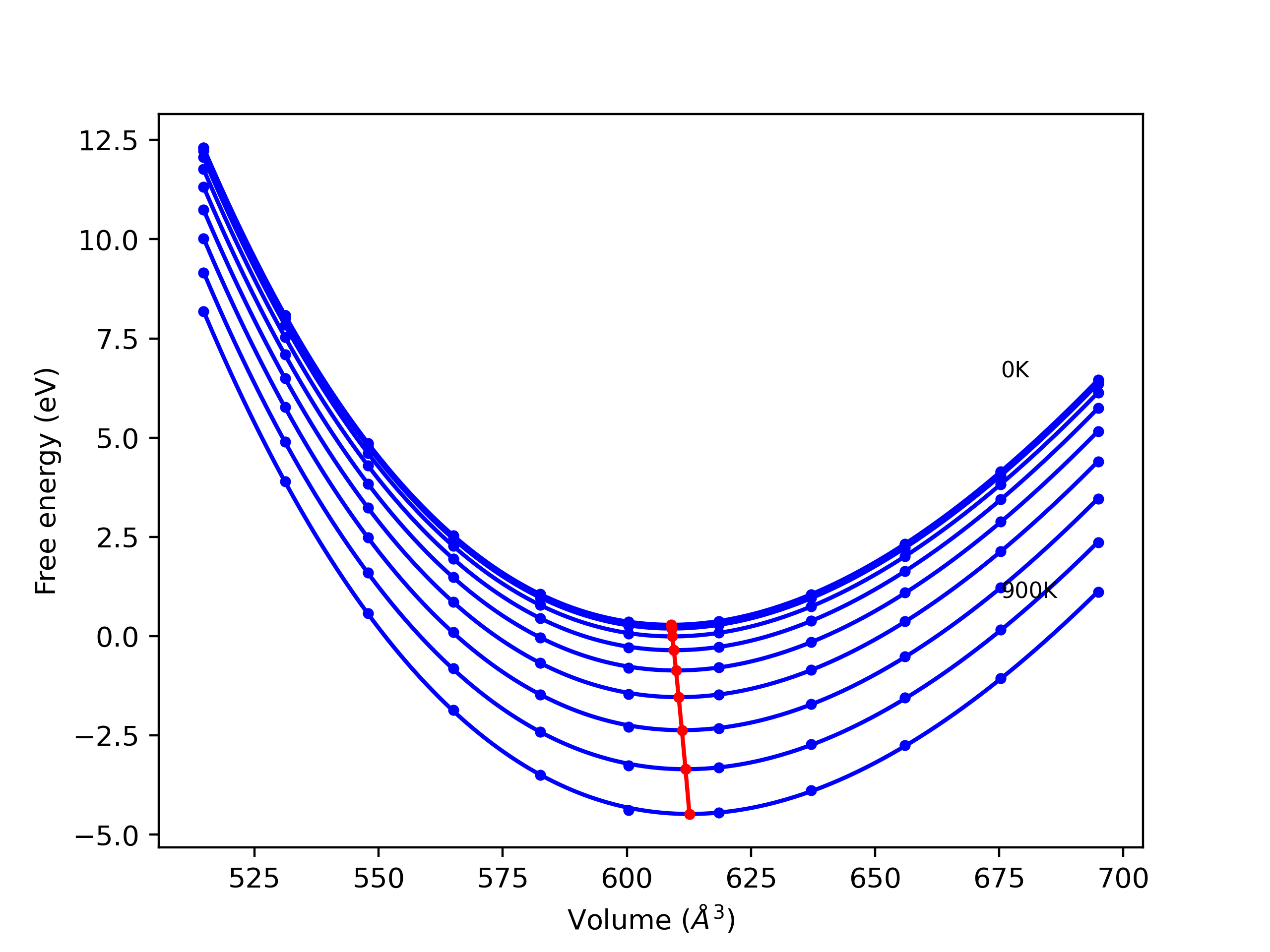
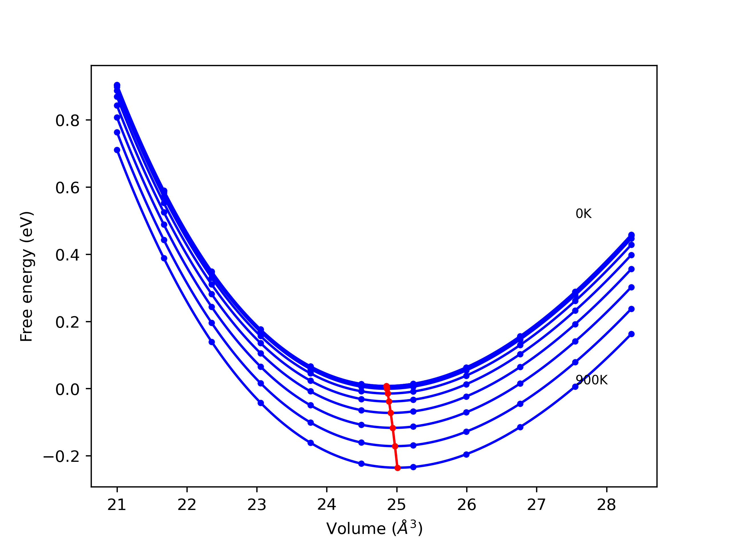
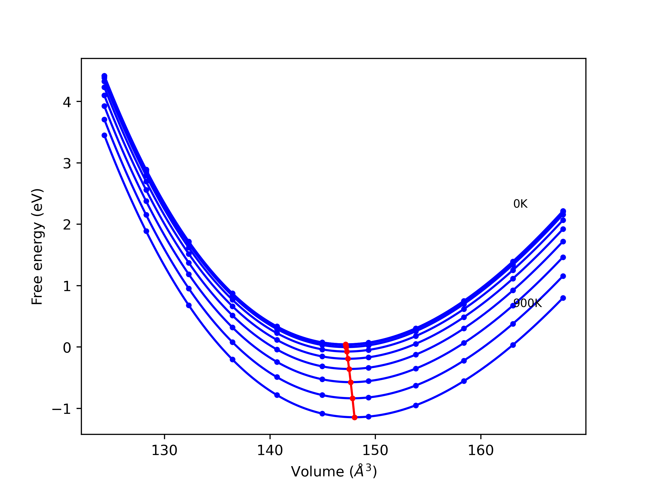
Plots of potential energy vs interatomic spacing, r, are shown below for a number of crystal structures. The structures are generated based on the ideal atomic positions and b/a and c/a lattice parameter ratios for a given crystal prototype. The size of the system is then uniformly scaled, and the energy calculated without relaxing the system. To obtain these plots, values of r are evaluated every 0.02 Å up to 6 Å.
The calculation method used is available as the iprPy E_vs_r_scan calculation method.
Clicking on the image of a plot will open an interactive version of it in a new tab. The underlying data for the plots can be downloaded by clicking on the links above each plot.
Notes and Disclaimers:
Version Information:
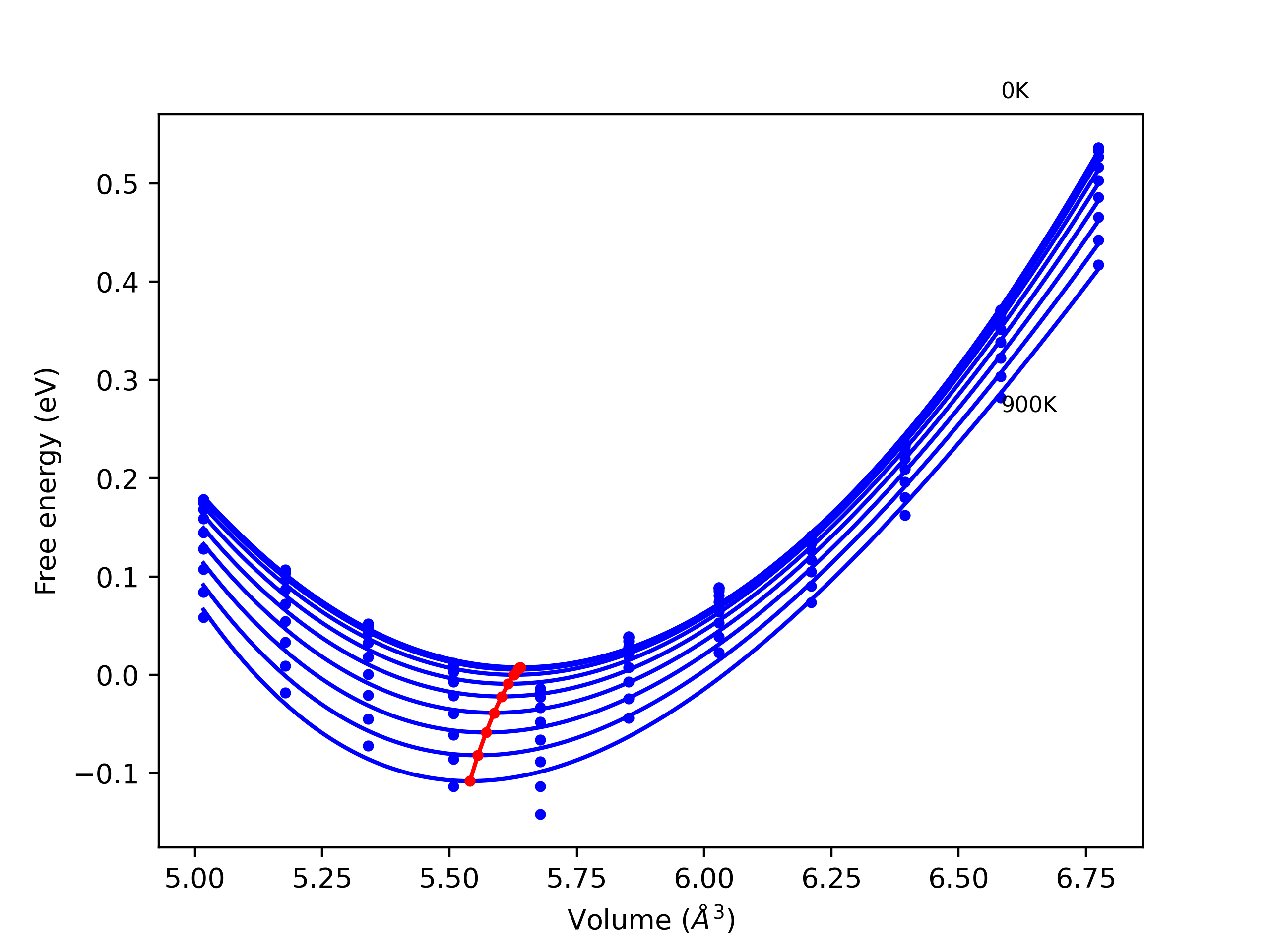
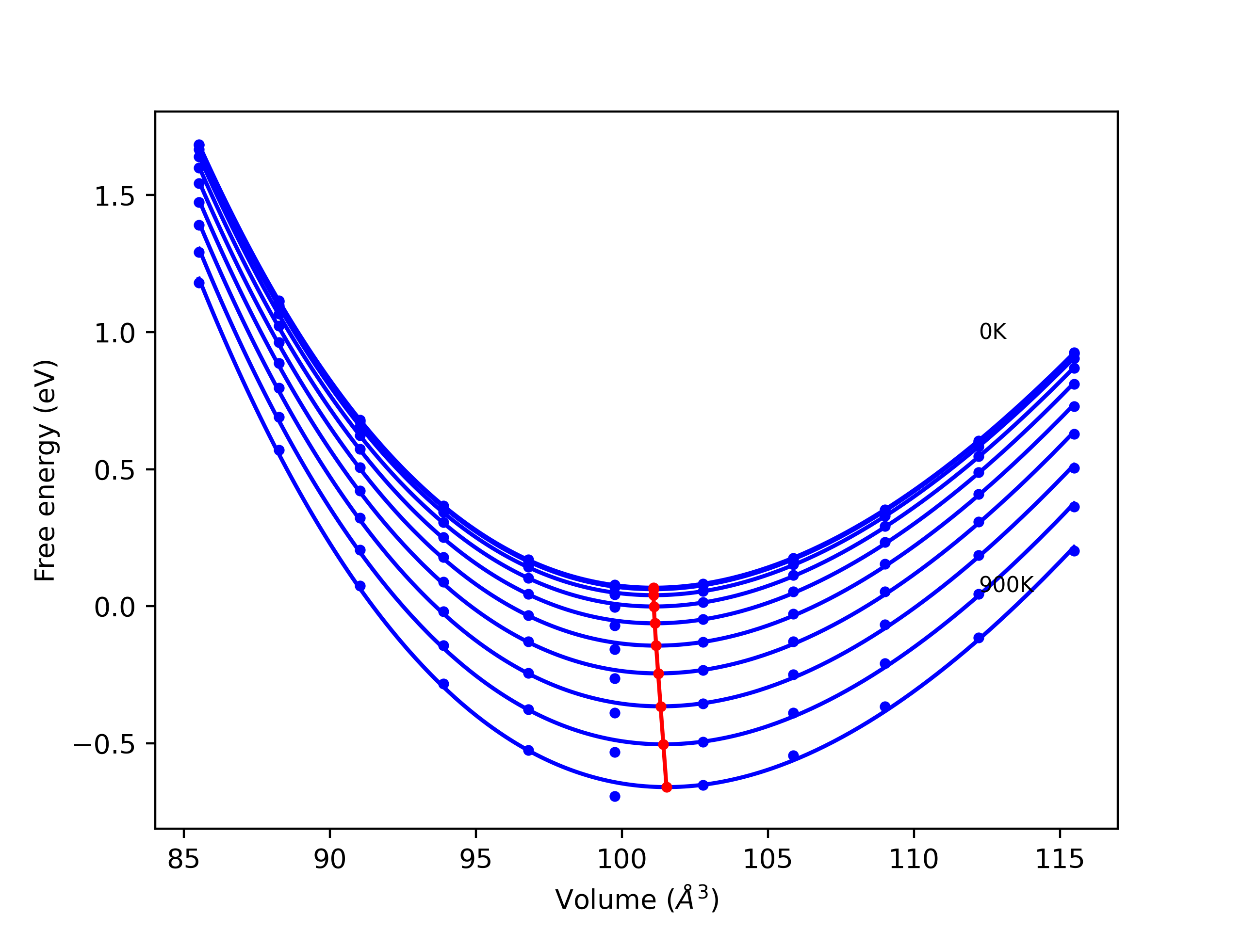
Computed lattice constants and cohesive/potential energies are displayed for a variety of crystal structures. The values displayed here are obtained using the following process.
The calculation methods used are implemented into iprPy as the following calculation styles
Notes and Disclaimers:
Version Information:
Download raw data (including filtered results)
Reference structure matches:
A1--Cu--fcc = oqmd-1214512
A15--beta-W = oqmd-1214957
A2--W--bcc = oqmd-1215135
A3'--alpha-La--double-hcp = oqmd-1215403
A3--Mg--hcp = oqmd-1215313
A4--C--dc = mp-66, oqmd-675640
A5--beta-Sn = oqmd-1215581
A6--In--bct = mp-1181996, oqmd-1215670
A7--alpha-As = oqmd-594528
Ah--alpha-Po--sc = mp-998866, oqmd-636457, oqmd-1214601
| prototype | method | Ecoh (eV/atom) | Epot (eV/atom) | a0 (Å) | b0 (Å) | c0 (Å) | α (degrees) | β (degrees) | γ (degrees) |
|---|---|---|---|---|---|---|---|---|---|
| mp-569416 | dynamic | -7.3955 | -7.3955 | 2.5297 | 2.5297 | 54.7152 | 90.0 | 90.0 | 120.0 |
| mp-606949 | dynamic | -7.3955 | -7.3955 | 2.5297 | 2.5297 | 29.4919 | 90.0 | 90.0 | 120.0 |
| mp-937760 | static | -7.3955 | -7.3955 | 2.5297 | 4.3815 | 7.1733 | 90.0 | 90.0 | 90.0 |
| oqmd-1214690 | static | -7.3955 | -7.3955 | 2.5297 | 4.3815 | 6.6767 | 90.0 | 90.0 | 90.0 |
| mp-990424 | static | -7.3955 | -7.3955 | 2.5297 | 2.5297 | 24.1328 | 90.0 | 90.0 | 120.0 |
| oqmd-590101 | static | -7.3955 | -7.3955 | 2.5297 | 2.5297 | 6.7959 | 90.0 | 90.0 | 120.0 |
| mp-990424 | dynamic | -7.3955 | -7.3955 | 2.5297 | 2.5297 | 24.8956 | 90.0 | 90.0 | 120.0 |
| mp-568286 | static | -7.3955 | -7.3955 | 2.5297 | 4.3815 | 7.0357 | 90.0 | 90.0 | 90.0 |
| A7--alpha-As | dynamic | -7.3955 | -7.3955 | 2.5297 | 2.5297 | 9.7096 | 90.0 | 90.0 | 120.0 |
| oqmd-610551 | static | -7.3955 | -7.3955 | 2.5297 | 2.5297 | 3.5012 | 90.0 | 90.0 | 120.0 |
| mp-568363 | static | -7.3955 | -7.3955 | 2.5297 | 4.3815 | 8.1499 | 90.0 | 90.0 | 90.0 |
| oqmd-683819 | static | -7.3955 | -7.3955 | 2.5297 | 4.3815 | 6.6489 | 90.0 | 90.0 | 90.0 |
| oqmd-683820 | static | -7.3955 | -7.3955 | 2.5297 | 4.3815 | 6.7651 | 90.0 | 90.0 | 90.0 |
| mp-169 | dynamic | -7.3955 | -7.3955 | 4.3815 | 2.5297 | 3.6212 | 90.0 | 113.1 | 90.0 |
| mp-568806 | static | -7.3955 | -7.3955 | 2.5297 | 2.5297 | 3.6526 | 90.0 | 90.0 | 120.0 |
| mp-569304 | dynamic | -7.3955 | -7.3955 | 2.5297 | 2.5297 | 34.0709 | 90.0 | 90.0 | 120.0 |
| oqmd-590101 | dynamic | -7.3955 | -7.3955 | 2.5297 | 2.5297 | 6.9978 | 90.0 | 90.0 | 120.0 |
| mp-632329 | static | -7.3955 | -7.3955 | 4.3815 | 2.5297 | 3.7379 | 90.0 | 94.2 | 90.0 |
| mp-169 | static | -7.3955 | -7.3955 | 4.3815 | 2.5297 | 3.7632 | 90.0 | 111.5 | 90.0 |
| mp-937760 | dynamic | -7.3955 | -7.3955 | 2.5297 | 4.3815 | 7.1734 | 90.0 | 90.0 | 90.0 |
| mp-632329 | dynamic | -7.3955 | -7.3955 | 4.3815 | 2.5297 | 3.9236 | 90.0 | 93.9 | 90.0 |
| oqmd-589492 | dynamic | -7.3955 | -7.3955 | 2.5297 | 2.5297 | 53.9965 | 90.0 | 90.0 | 120.0 |
| mp-568363 | dynamic | -7.3955 | -7.3955 | 2.5297 | 4.3815 | 8.1551 | 90.0 | 90.0 | 90.0 |
| mp-569304 | static | -7.3955 | -7.3955 | 2.5297 | 2.5297 | 33.1908 | 90.0 | 90.0 | 120.0 |
| oqmd-589493 | dynamic | -7.3955 | -7.3955 | 2.5297 | 2.5297 | 28.9561 | 90.0 | 90.0 | 120.0 |
| A7--alpha-As | dynamic | -7.3955 | -7.3955 | 2.5297 | 2.5297 | 7.0856 | 90.0 | 90.0 | 120.0 |
| mp-48 | static | -7.3955 | -7.3955 | 2.5297 | 2.5297 | 7.8031 | 90.0 | 90.0 | 120.0 |
| mp-1040425 | static | -7.3955 | -7.3955 | 2.5297 | 2.5297 | 19.9983 | 90.0 | 90.0 | 120.0 |
| oqmd-1215937 | dynamic | -7.3955 | -7.3955 | 2.5297 | 2.5297 | 7.75 | 90.0 | 90.0 | 120.0 |
| mp-990448 | static | -7.3955 | -7.3955 | 2.5297 | 2.5297 | 8.5238 | 90.0 | 90.0 | 120.0 |
| oqmd-589491 | dynamic | -7.3955 | -7.3955 | 2.5297 | 2.5297 | 31.7148 | 90.0 | 90.0 | 120.0 |
| oqmd-1215937 | static | -7.3955 | -7.3955 | 2.5297 | 2.5297 | 7.3725 | 90.0 | 90.0 | 120.0 |
| oqmd-637444 | dynamic | -7.3955 | -7.3955 | 4.1309 | 4.1309 | 4.1309 | 90.0 | 90.0 | 90.0 |
| mp-1040425 | dynamic | -7.3955 | -7.3955 | 2.5297 | 2.5297 | 20.0012 | 90.0 | 90.0 | 120.0 |
| mp-997182 | dynamic | -7.3955 | -7.3955 | 2.5297 | 2.5297 | 12.0464 | 90.0 | 90.0 | 120.0 |
| mp-997182 | static | -7.3955 | -7.3955 | 2.5297 | 2.5297 | 12.0458 | 90.0 | 90.0 | 120.0 |
| mp-48 | dynamic | -7.3955 | -7.3955 | 2.5297 | 2.5297 | 7.8033 | 90.0 | 90.0 | 120.0 |
| mp-569416 | static | -7.3955 | -7.3955 | 2.5297 | 2.5297 | 54.6903 | 90.0 | 90.0 | 120.0 |
| oqmd-589493 | static | -7.3955 | -7.3955 | 2.5297 | 2.5297 | 28.9536 | 90.0 | 90.0 | 120.0 |
| mp-606949 | static | -7.3955 | -7.3955 | 2.5297 | 2.5297 | 29.4915 | 90.0 | 90.0 | 120.0 |
| oqmd-599492 | dynamic | -7.3705 | -7.3705 | 2.5213 | 2.5213 | 16.4689 | 90.0 | 90.0 | 120.0 |
| A4--C--dc | dynamic | -7.3705 | -7.3705 | 3.5656 | 3.5656 | 3.5656 | 90.0 | 90.0 | 90.0 |
| mp-611426 | dynamic | -7.3705 | -7.3705 | 2.5213 | 2.5213 | 8.2345 | 90.0 | 90.0 | 120.0 |
| mp-611448 | dynamic | -7.3705 | -7.3705 | 2.5213 | 2.5213 | 12.3517 | 90.0 | 90.0 | 120.0 |
| mp-569517 | dynamic | -7.3705 | -7.3705 | 2.5213 | 2.5213 | 30.8792 | 90.0 | 90.0 | 120.0 |
| mp-569567 | dynamic | -7.3705 | -7.3705 | 2.5213 | 2.5213 | 43.2309 | 90.0 | 90.0 | 120.0 |
| oqmd-599489 | dynamic | -7.3705 | -7.3705 | 2.5213 | 2.5213 | 4.1172 | 90.0 | 90.0 | 120.0 |
| oqmd-599489 | box | -7.3705 | -7.3705 | 2.5209 | 2.5209 | 4.1183 | 90.0 | 90.0 | 120.0 |
| mp-47 | box | -7.3704 | -7.3704 | 2.5209 | 2.5209 | 4.1186 | 90.0 | 90.0 | 120.0 |
| oqmd-599492 | box | -7.3698 | -7.3698 | 2.5211 | 2.5211 | 16.4722 | 90.0 | 90.0 | 120.0 |
| mp-616440 | box | -7.3697 | -7.3697 | 2.5212 | 2.5212 | 16.4717 | 90.0 | 90.0 | 120.0 |
| oqmd-599491 | box | -7.3696 | -7.3696 | 2.5212 | 2.5212 | 12.3544 | 90.0 | 90.0 | 120.0 |
| mp-569567 | box | -7.3695 | -7.3695 | 2.5212 | 2.5212 | 43.2384 | 90.0 | 90.0 | 120.0 |
| mp-611448 | box | -7.3695 | -7.3695 | 2.5212 | 2.5212 | 12.3542 | 90.0 | 90.0 | 120.0 |
| oqmd-599493 | box | -7.3695 | -7.3695 | 2.5212 | 2.5212 | 30.8852 | 90.0 | 90.0 | 120.0 |
| mp-569517 | box | -7.3694 | -7.3694 | 2.5212 | 2.5212 | 30.8866 | 90.0 | 90.0 | 120.0 |
| mp-611426 | box | -7.3693 | -7.3693 | 2.5211 | 2.5211 | 8.237 | 90.0 | 90.0 | 120.0 |
| oqmd-599490 | box | -7.3692 | -7.3692 | 2.5212 | 2.5212 | 8.2365 | 90.0 | 90.0 | 120.0 |
| mp-1096869 | static | -7.2983 | -7.2983 | 26.3011 | 15.1935 | 2.1 | 90.0 | 93.7 | 90.0 |
| mp-1008374 | dynamic | -7.2953 | -7.2953 | 2.5141 | 7.8961 | 2.5567 | 90.0 | 90.0 | 90.0 |
| mp-1008374 | box | -7.2238 | -7.2238 | 2.4984 | 7.9954 | 2.5546 | 90.0 | 90.0 | 90.0 |
| oqmd-637443 | dynamic | -7.1356 | -7.1356 | 5.253 | 5.253 | 5.253 | 90.0 | 90.0 | 90.0 |
| mp-1078845 | dynamic | -7.1326 | -7.1326 | 4.216 | 8.7999 | 2.5397 | 90.0 | 90.0 | 90.0 |
| oqmd-637443 | box | -7.1313 | -7.1313 | 5.2514 | 5.2514 | 5.2514 | 90.0 | 90.0 | 90.0 |
| mp-1188817 | box | -7.1299 | -7.1299 | 5.2507 | 5.2507 | 5.2507 | 90.0 | 90.0 | 90.0 |
| mp-1078845 | box | -7.1145 | -7.1145 | 4.2326 | 8.8159 | 2.5338 | 90.0 | 90.0 | 90.0 |
| mp-568410 | dynamic | -7.0647 | -7.0647 | 4.8575 | 5.2433 | 4.488 | 90.0 | 90.0 | 90.0 |
| oqmd-610557 | box | -7.0373 | -7.0373 | 4.8333 | 5.319 | 4.5065 | 90.0 | 90.0 | 90.0 |
| oqmd-610556 | box | -7.0361 | -7.0361 | 4.8303 | 5.3267 | 4.507 | 90.0 | 90.0 | 90.0 |
| mp-568410 | box | -7.0336 | -7.0336 | 4.8286 | 5.3321 | 4.5079 | 90.0 | 90.0 | 90.0 |
| mp-1008395 | dynamic | -6.9948 | -6.9948 | 4.3954 | 4.3954 | 2.5354 | 90.0 | 90.0 | 90.0 |
| oqmd-637353 | box | -6.9665 | -6.9665 | 4.4042 | 4.4042 | 2.5322 | 90.0 | 90.0 | 90.0 |
| mp-1008395 | box | -6.9652 | -6.9652 | 4.4046 | 4.4046 | 2.5322 | 90.0 | 90.0 | 90.0 |
| mp-1190171 | dynamic | -6.9559 | -6.9559 | 9.1207 | 2.5545 | 4.177 | 90.0 | 90.0 | 90.0 |
| oqmd-637352 | dynamic | -6.9538 | -6.9538 | 9.227 | 2.5546 | 4.1772 | 90.0 | 98.3 | 90.0 |
| mp-1080826 | box | -6.9326 | -6.9326 | 9.2154 | 2.554 | 4.1755 | 90.0 | 97.1 | 90.0 |
| oqmd-637352 | box | -6.9324 | -6.9324 | 9.215 | 2.5542 | 4.1747 | 90.0 | 97.1 | 90.0 |
| mp-1190171 | box | -6.9285 | -6.9285 | 9.127 | 2.5546 | 4.1748 | 90.0 | 90.0 | 90.0 |
| oqmd-637130 | box | -6.9282 | -6.9282 | 9.1263 | 2.5549 | 4.1741 | 90.0 | 90.0 | 90.0 |
| oqmd-689315 | dynamic | -6.825 | -6.825 | 10.1439 | 17.5101 | 18.2798 | 90.0 | 90.0 | 90.0 |
| mp-683919 | dynamic | -6.825 | -6.825 | 10.2338 | 17.5723 | 18.2798 | 90.0 | 90.0 | 90.0 |
| oqmd-689315 | static | -6.825 | -6.825 | 10.4602 | 17.6692 | 18.2799 | 90.0 | 90.0 | 90.0 |
| mp-683919 | static | -6.825 | -6.825 | 10.4863 | 17.6903 | 18.2793 | 90.0 | 90.0 | 90.0 |
| mp-683919 | box | -6.812 | -6.812 | 10.4768 | 18.0015 | 18.5709 | 90.0 | 90.0 | 90.0 |
| mp-680372 | dynamic | -6.7971 | -6.7971 | 9.2615 | 9.2615 | 25.3508 | 90.0 | 90.0 | 120.0 |
| oqmd-614417 | dynamic | -6.7971 | -6.7971 | 9.2615 | 9.2615 | 24.2449 | 90.0 | 90.0 | 120.0 |
| oqmd-614417 | static | -6.7971 | -6.7971 | 9.2615 | 9.2615 | 25.1309 | 90.0 | 90.0 | 120.0 |
| mp-680372 | static | -6.7971 | -6.7971 | 9.2617 | 9.2617 | 26.3524 | 90.0 | 90.0 | 120.0 |
| oqmd-689315 | box | -6.7831 | -6.7831 | 10.4402 | 18.0358 | 18.5637 | 90.0 | 90.0 | 90.0 |
| mp-630227 | static | -6.7775 | -6.7775 | 9.1869 | 9.2478 | 16.1998 | 90.0 | 90.0 | 90.0 |
| mp-630227 | dynamic | -6.7775 | -6.7775 | 9.1869 | 9.2478 | 15.6927 | 90.0 | 90.0 | 90.0 |
| oqmd-595714 | dynamic | -6.7775 | -6.7775 | 9.1869 | 9.2478 | 14.6442 | 90.0 | 90.0 | 90.0 |
| oqmd-595714 | static | -6.7775 | -6.7775 | 9.1869 | 9.2478 | 15.1188 | 90.0 | 90.0 | 90.0 |
| oqmd-684627 | dynamic | -6.7774 | -6.7774 | 9.2175 | 9.2175 | 15.271 | 90.0 | 90.0 | 90.0 |
| oqmd-684627 | static | -6.7774 | -6.7774 | 9.2175 | 9.2175 | 15.7712 | 90.0 | 90.0 | 90.0 |
| mp-568028 | dynamic | -6.7748 | -6.7748 | 8.1191 | 14.0618 | 9.5556 | 90.0 | 90.0 | 90.0 |
| oqmd-614417 | box | -6.7663 | -6.7663 | 9.4429 | 9.4429 | 24.8376 | 90.0 | 90.0 | 120.0 |
| mp-680372 | box | -6.7625 | -6.7625 | 9.456 | 9.456 | 26.0282 | 90.0 | 90.0 | 120.0 |
| oqmd-595714 | box | -6.7582 | -6.7582 | 9.3418 | 9.4266 | 15.0211 | 90.0 | 90.0 | 90.0 |
| mp-630227 | box | -6.7574 | -6.7574 | 9.3309 | 9.4202 | 16.1237 | 90.0 | 90.0 | 90.0 |
| oqmd-684315 | dynamic | -6.7534 | -6.7534 | 10.2664 | 16.6338 | 9.2302 | 90.0 | 90.0 | 90.0 |
| mp-1147718 | static | -6.7534 | -6.7534 | 10.5803 | 15.2079 | 9.2302 | 90.0 | 90.0 | 90.0 |
| mp-1147718 | dynamic | -6.7534 | -6.7534 | 10.3253 | 14.8293 | 9.2302 | 90.0 | 90.0 | 90.0 |
| mp-1147718 | box | -6.7381 | -6.7381 | 10.5692 | 15.1752 | 9.4823 | 90.0 | 90.0 | 90.0 |
| mp-667273 | dynamic | -6.7302 | -6.7302 | 14.4663 | 14.4663 | 14.4663 | 90.0 | 90.0 | 90.0 |
| mp-1196583 | dynamic | -6.7302 | -6.7302 | 14.4714 | 14.4714 | 14.4714 | 90.0 | 90.0 | 90.0 |
| oqmd-603085 | dynamic | -6.7302 | -6.7302 | 14.0153 | 14.0153 | 14.0153 | 90.0 | 90.0 | 90.0 |
| oqmd-677227 | dynamic | -6.7302 | -6.7302 | 14.2255 | 14.2255 | 14.2255 | 90.0 | 90.0 | 90.0 |
| oqmd-603085 | static | -6.7302 | -6.7302 | 14.3929 | 14.3929 | 14.3929 | 90.0 | 90.0 | 90.0 |
| oqmd-677227 | static | -6.7302 | -6.7302 | 14.5919 | 14.5919 | 14.5919 | 90.0 | 90.0 | 90.0 |
| mp-1196583 | static | -6.7302 | -6.7302 | 14.8215 | 14.8215 | 14.8215 | 90.0 | 90.0 | 90.0 |
| mp-667273 | static | -6.7302 | -6.7302 | 14.8851 | 14.8851 | 14.8851 | 90.0 | 90.0 | 90.0 |
| mp-1196583 | box | -6.7291 | -6.7291 | 14.8224 | 14.8224 | 14.8224 | 90.0 | 90.0 | 90.0 |
| oqmd-603085 | box | -6.7289 | -6.7289 | 14.3937 | 14.3937 | 14.3937 | 90.0 | 90.0 | 90.0 |
| mp-667273 | box | -6.7285 | -6.7285 | 14.8864 | 14.8864 | 14.8864 | 90.0 | 90.0 | 90.0 |
| oqmd-677227 | box | -6.718 | -6.718 | 14.601 | 14.601 | 14.601 | 90.0 | 90.0 | 90.0 |
| oqmd-684627 | box | -6.7176 | -6.7176 | 9.4038 | 9.4038 | 15.7302 | 90.0 | 90.0 | 90.0 |
| mp-624889 | static | -6.668 | -6.668 | 4.8028 | 5.2645 | 5.911 | 90.0 | 90.0 | 90.0 |
| oqmd-610552 | static | -6.668 | -6.668 | 4.8028 | 5.2645 | 6.7402 | 90.0 | 90.0 | 90.0 |
| mp-579909 | static | -6.668 | -6.668 | 4.8028 | 5.2645 | 7.1786 | 90.0 | 90.0 | 90.0 |
| mp-624889 | dynamic | -6.668 | -6.668 | 4.8028 | 5.2645 | 5.5008 | 90.0 | 90.0 | 90.0 |
| mp-1205283 | dynamic | -6.6533 | -6.6533 | 10.2916 | 13.1545 | 9.0717 | 90.0 | 90.0 | 90.0 |
| mp-1205283 | static | -6.647 | -6.647 | 8.7996 | 13.9546 | 9.5593 | 90.0 | 90.0 | 90.0 |
| mp-624889 | box | -6.6236 | -6.6236 | 4.8437 | 5.3009 | 5.8921 | 90.0 | 90.0 | 90.0 |
| mp-568028 | box | -6.6099 | -6.6099 | 8.6336 | 14.5651 | 9.8234 | 90.0 | 90.0 | 90.0 |
| mp-24 | dynamic | -6.5985 | -6.5985 | 4.4371 | 4.4371 | 4.4371 | 90.0 | 90.0 | 90.0 |
| mp-24 | box | -6.5755 | -6.5755 | 4.462 | 4.462 | 4.462 | 90.0 | 90.0 | 90.0 |
| oqmd-610552 | box | -6.5291 | -6.5291 | 4.7554 | 5.6374 | 6.6519 | 90.0 | 90.0 | 90.0 |
| mp-579909 | box | -6.5265 | -6.5265 | 4.7456 | 5.6503 | 7.0904 | 90.0 | 90.0 | 90.0 |
| mp-1245190 | dynamic | -6.5215 | -6.5215 | 9.8153 | 10.0034 | 10.4569 | 88.3 | 86.4 | 89.6 |
| mp-1244913 | dynamic | -6.434 | -6.434 | 9.8138 | 10.4256 | 10.4374 | 91.4 | 95.5 | 93.4 |
| mp-1244964 | dynamic | -6.4201 | -6.4201 | 9.9755 | 10.2721 | 10.9035 | 87.9 | 88.5 | 90.0 |
| mp-1245190 | static | -6.3142 | -6.3142 | 10.1356 | 10.5046 | 10.5329 | 91.1 | 90.8 | 94.3 |
| mp-1205283 | box | -6.2064 | -6.2064 | 10.3795 | 13.5622 | 9.4325 | 90.0 | 90.0 | 90.0 |
| oqmd-684315 | static | -6.175 | -6.175 | 10.2015 | 16.3551 | 9.1616 | 90.0 | 90.0 | 90.0 |
| mp-1244964 | static | -6.1472 | -6.1472 | 10.0701 | 10.2816 | 11.1892 | 89.4 | 84.0 | 89.3 |
| mp-570002 | dynamic | -6.1044 | -6.1044 | 5.0173 | 5.0173 | 5.0173 | 90.0 | 90.0 | 90.0 |
| oqmd-585286 | box | -6.0376 | -6.0376 | 5.0293 | 5.0293 | 5.0293 | 90.0 | 90.0 | 90.0 |
| mp-570002 | box | -6.0372 | -6.0372 | 5.0294 | 5.0294 | 5.0294 | 90.0 | 90.0 | 90.0 |
| mp-1244913 | static | -5.8817 | -5.8817 | 10.4366 | 10.5995 | 10.8767 | 90.1 | 93.6 | 96.9 |
| mp-1095633 | dynamic | -5.7627 | -5.7627 | 7.553 | 7.553 | 5.0511 | 90.0 | 90.0 | 90.0 |
| mp-1095633 | static | -5.7537 | -5.7537 | 4.9193 | 4.9193 | 7.6011 | 90.0 | 90.0 | 90.0 |
| mp-1182684 | dynamic | -5.5808 | -5.5808 | 9.4575 | 10.9325 | 14.7348 | 90.0 | 90.0 | 90.0 |
| mp-1182684 | static | -5.5675 | -5.5675 | 12.4357 | 12.9255 | 18.6393 | 90.0 | 90.0 | 90.0 |
| mp-1197903 | dynamic | -5.5611 | -5.5611 | 7.7599 | 9.3983 | 23.2889 | 97.6 | 97.6 | 105.9 |
| mp-1245190 | box | -5.5324 | -5.5324 | 10.8109 | 11.2523 | 11.2741 | 89.7 | 89.9 | 87.6 |
| mp-1196857 | dynamic | -5.5158 | -5.5158 | 9.2139 | 19.0227 | 5.9819 | 90.0 | 90.0 | 90.0 |
| oqmd-684315 | box | -5.467 | -5.467 | 11.4585 | 15.8043 | 9.2668 | 90.0 | 90.0 | 90.0 |
| mp-1244964 | box | -5.3365 | -5.3365 | 10.9557 | 11.0671 | 11.7983 | 90.1 | 95.0 | 93.1 |
| mp-1197903 | static | -5.3347 | -5.3347 | 7.8383 | 11.2326 | 22.9439 | 96.2 | 96.3 | 107.8 |
| mp-1244913 | box | -4.9773 | -4.9773 | 11.4526 | 11.5258 | 11.9582 | 90.0 | 96.2 | 92.4 |
| mp-1095534 | box | -4.5206 | -4.5206 | 10.8258 | 10.8258 | 2.4929 | 90.0 | 90.0 | 90.0 |
| A3'--alpha-La--double-hcp | dynamic | -4.4411 | -4.4411 | 2.5396 | 2.5396 | 4.1955 | 90.0 | 90.0 | 120.0 |
| A5--beta-Sn | dynamic | -4.4359 | -4.4359 | 3.4613 | 3.4613 | 1.8243 | 90.0 | 90.0 | 90.0 |
| A5--beta-Sn | box | -4.4271 | -4.4271 | 3.4085 | 3.4085 | 1.8816 | 90.0 | 90.0 | 90.0 |
| Ah--alpha-Po--sc | dynamic | -4.4212 | -4.4212 | 1.802 | 1.802 | 1.802 | 90.0 | 90.0 | 90.0 |
| mp-1095633 | box | -4.4124 | -4.4124 | 6.693 | 6.693 | 8.1095 | 90.0 | 90.0 | 90.0 |
| A3'--alpha-La--double-hcp | box | -4.4115 | -4.4115 | 2.532 | 2.532 | 4.21 | 90.0 | 90.0 | 120.0 |
| mp-1056957 | static | -4.1515 | -4.1515 | 2.4162 | 2.4162 | 6.5533 | 90.0 | 90.0 | 90.0 |
| mp-1097832 | static | -4.1515 | -4.1515 | 2.4162 | 2.4162 | 9.8799 | 90.0 | 90.0 | 90.0 |
| A6--In--bct | static | -4.1515 | -4.1515 | 1.7085 | 1.7085 | 6.5525 | 90.0 | 90.0 | 90.0 |
| oqmd-1216026 | static | -4.1515 | -4.1515 | 2.4162 | 2.4162 | 9.1654 | 90.0 | 93.2 | 90.0 |
| A6--In--bct | static | -4.1515 | -4.1515 | 1.7085 | 1.7085 | 6.3803 | 90.0 | 90.0 | 90.0 |
| A6--In--bct | static | -4.1515 | -4.1515 | 1.7085 | 1.7085 | 3.4354 | 90.0 | 90.0 | 90.0 |
| mp-1205417 | box | -3.9651 | -3.9651 | 13.4762 | 13.4762 | 7.8309 | 90.0 | 90.0 | 90.0 |
| mp-1192619 | box | -3.7363 | -3.7363 | 10.2694 | 10.2694 | 10.2694 | 90.0 | 90.0 | 90.0 |
| oqmd-1214779 | box | -3.708 | -3.708 | 9.8462 | 9.8462 | 9.8462 | 90.0 | 90.0 | 90.0 |
| A2--W--bcc | static | -3.6246 | -3.6246 | 2.1521 | 2.1521 | 2.1521 | 90.0 | 90.0 | 90.0 |
| A15--beta-W | static | -3.3836 | -3.3836 | 3.4062 | 3.4062 | 3.4062 | 90.0 | 90.0 | 90.0 |
| A1--Cu--fcc | box | -2.9846 | -2.9846 | 2.7276 | 2.7276 | 2.7276 | 90.0 | 90.0 | 90.0 |
| A3'--alpha-La--double-hcp | box | -2.9844 | -2.9844 | 1.9288 | 1.9288 | 6.2985 | 90.0 | 90.0 | 120.0 |
| A3--Mg--hcp | box | -2.9843 | -2.9843 | 1.9289 | 1.9289 | 3.1489 | 90.0 | 90.0 | 120.0 |
| oqmd-1214868 | dynamic | -2.7075 | -2.7075 | 6.9849 | 6.9849 | 6.9849 | 90.0 | 90.0 | 90.0 |
| oqmd-1214868 | static | -2.7075 | -2.7075 | 7.5713 | 7.5713 | 7.5713 | 90.0 | 90.0 | 90.0 |
| oqmd-1214868 | box | -2.6742 | -2.6742 | 7.6375 | 7.6375 | 7.6375 | 90.0 | 90.0 | 90.0 |
| A1--Cu--fcc | dynamic | 0.0 | 0.0 | 3.0645 | 3.0645 | 3.0645 | 90.0 | 90.0 | 90.0 |
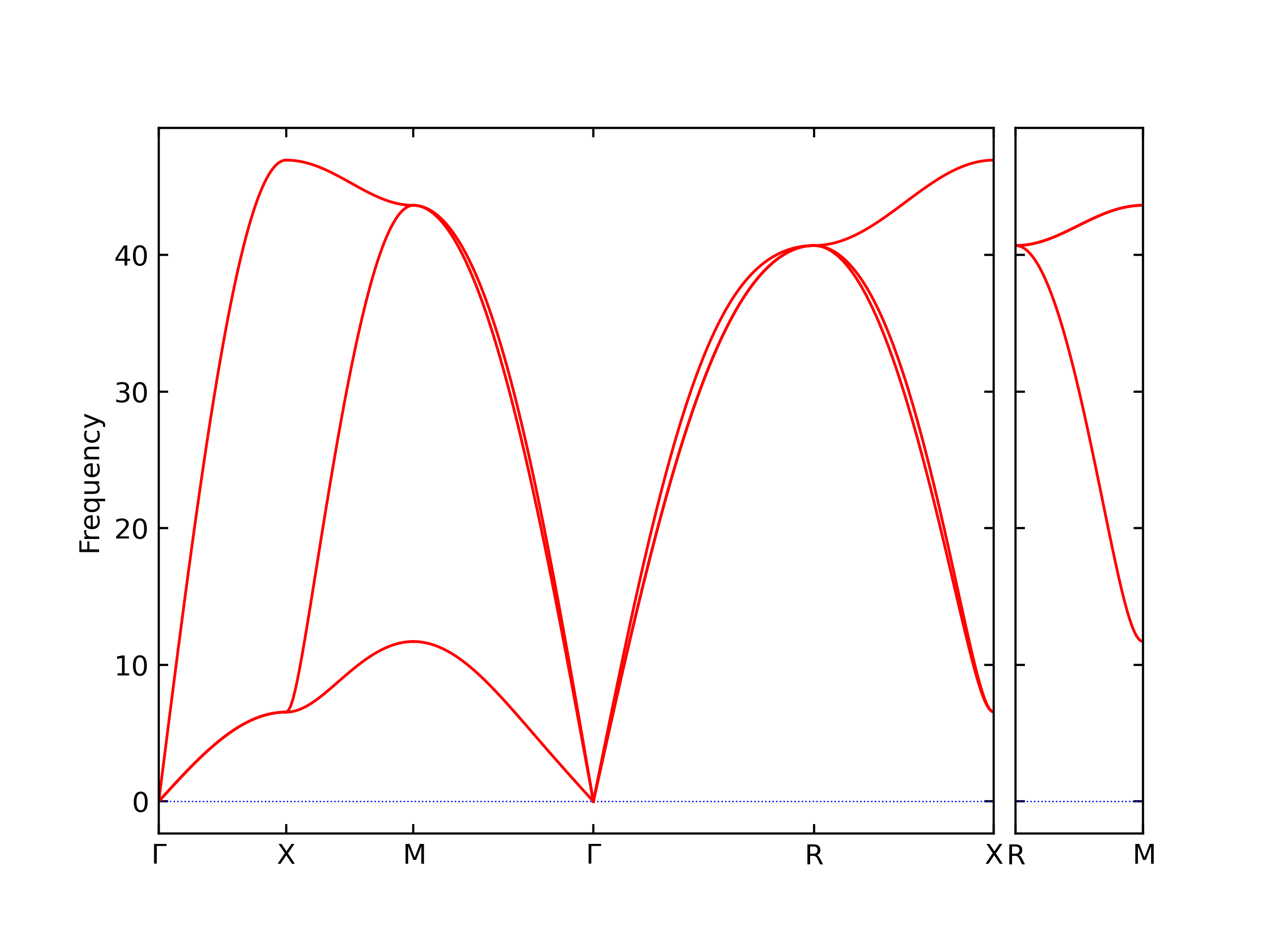
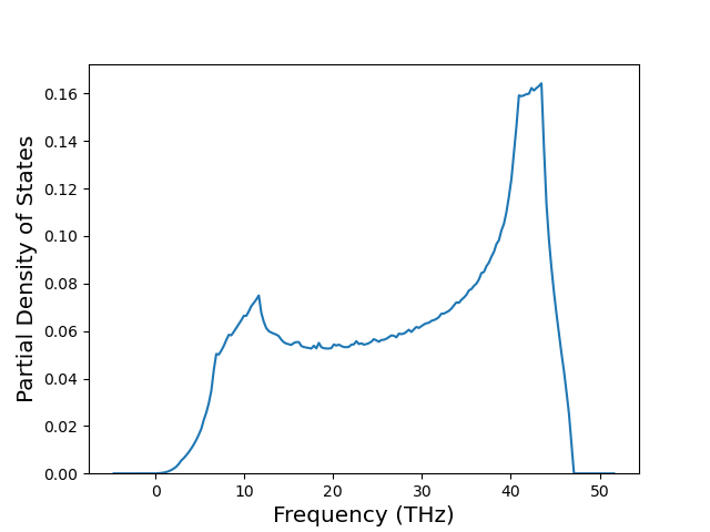
Static elastic constants are displayed for the unique structures identified in Crystal Structure Predictions above. The values displayed here are obtained by measuring the change in virial stresses due to applying small strains to the relaxed crystals. The initial structure and the strained states are all relaxed using force minimization.
The calculation method used is available as the iprPy elastic_constants_static calculation method.
Notes and Disclaimers:
Version Information:
| 3589.770 | 5036.225 | 5036.225 | 0.000 | 0.000 | -0.000 |
| 5036.225 | 3589.770 | 5036.225 | 0.000 | 0.000 | -0.000 |
| 5036.225 | 5036.225 | 3589.770 | 0.000 | 0.000 | 0.000 |
| 0.000 | 0.000 | 0.000 | -305.895 | -0.000 | -0.000 |
| -0.000 | 0.000 | 0.000 | -0.000 | -305.895 | 0.000 |
| -0.000 | 0.000 | -0.000 | -0.000 | -0.000 | -305.895 |
| 3589.770 | 5036.225 | 5036.225 | 0.000 | 0.000 | 0.000 |
| 5036.225 | 3589.770 | 5036.225 | 0.000 | 0.000 | 0.000 |
| 5036.225 | 5036.225 | 3589.770 | 0.000 | 0.000 | 0.000 |
| -0.000 | 0.000 | -0.000 | -305.895 | -0.000 | 0.000 |
| 0.000 | -0.000 | -0.000 | 0.000 | -305.895 | -0.000 |
| 0.000 | -0.000 | 0.000 | 0.000 | 0.000 | -305.895 |
| 3589.770 | 5036.225 | 5036.225 | -0.000 | -0.000 | -0.000 |
| 5036.225 | 3589.770 | 5036.225 | -0.000 | 0.000 | 0.000 |
| 5036.225 | 5036.225 | 3589.770 | 0.000 | 0.000 | 0.000 |
| 0.000 | 0.001 | 0.001 | -305.895 | -0.000 | -0.000 |
| 0.001 | 0.000 | 0.001 | -0.000 | -305.895 | -0.000 |
| 0.001 | 0.001 | 0.000 | -0.000 | -0.000 | -305.895 |
| 3589.769 | 5036.225 | 5036.225 | 0.000 | 0.000 | 0.000 |
| 5036.225 | 3589.769 | 5036.225 | 0.000 | 0.000 | -0.000 |
| 5036.225 | 5036.225 | 3589.769 | 0.000 | 0.000 | -0.000 |
| -0.000 | -0.001 | -0.001 | -305.895 | -0.000 | 0.000 |
| -0.001 | -0.000 | -0.001 | 0.000 | -305.895 | 0.000 |
| -0.001 | -0.001 | -0.000 | 0.000 | 0.000 | -305.895 |
| 3589.777 | 5036.226 | 5036.226 | -0.000 | -0.000 | -0.000 |
| 5036.226 | 3589.777 | 5036.226 | -0.000 | 0.000 | 0.000 |
| 5036.226 | 5036.226 | 3589.777 | 0.000 | 0.000 | 0.000 |
| 0.001 | 0.006 | 0.006 | -305.895 | -0.000 | -0.000 |
| 0.006 | 0.001 | 0.006 | -0.000 | -305.895 | -0.000 |
| 0.006 | 0.006 | 0.001 | -0.000 | 0.000 | -305.895 |
| 3589.762 | 5036.224 | 5036.224 | -0.000 | -0.000 | -0.000 |
| 5036.224 | 3589.762 | 5036.224 | -0.000 | -0.000 | 0.000 |
| 5036.224 | 5036.224 | 3589.762 | 0.000 | 0.000 | 0.000 |
| -0.001 | -0.006 | -0.006 | -305.895 | -0.000 | -0.000 |
| -0.006 | -0.001 | -0.006 | -0.000 | -305.895 | 0.000 |
| -0.006 | -0.006 | -0.001 | -0.000 | -0.000 | -305.895 |
| 5441.975 | 4249.229 | 4249.229 | 0.000 | -0.000 | 0.000 |
| 4249.229 | 5441.975 | 4249.229 | 0.000 | 0.000 | 0.000 |
| 4249.228 | 4249.228 | 5441.975 | 0.000 | 0.000 | -0.000 |
| 0.000 | 0.000 | 0.000 | 1734.906 | -0.000 | 0.000 |
| -0.000 | 0.000 | 0.000 | -0.000 | 1734.906 | 0.000 |
| 0.000 | 0.000 | -0.000 | 0.000 | -0.000 | 1734.906 |
| 5441.973 | 4249.229 | 4249.228 | -0.000 | -0.000 | 0.000 |
| 4249.228 | 5441.973 | 4249.228 | 0.000 | 0.000 | -0.000 |
| 4249.228 | 4249.228 | 5441.973 | -0.000 | 0.000 | -0.000 |
| -0.000 | -0.000 | 0.000 | 1734.906 | -0.000 | 0.000 |
| -0.000 | -0.000 | -0.000 | 0.000 | 1734.906 | -0.000 |
| -0.000 | 0.000 | -0.000 | 0.000 | -0.000 | 1734.906 |
| 5441.982 | 4249.228 | 4249.228 | 0.000 | 0.000 | 0.000 |
| 4249.228 | 5441.982 | 4249.228 | -0.000 | -0.000 | 0.000 |
| 4249.228 | 4249.228 | 5441.982 | 0.000 | 0.000 | 0.000 |
| 0.000 | 0.001 | 0.001 | 880.717 | 0.000 | 0.000 |
| 0.001 | 0.000 | 0.001 | 0.000 | 880.717 | 0.000 |
| 0.001 | 0.001 | 0.001 | 0.000 | 0.000 | 880.717 |
| 5442.058 | 4249.183 | 4249.183 | -0.000 | -0.000 | -0.000 |
| 4249.183 | 5442.058 | 4249.183 | -0.000 | -0.000 | -0.000 |
| 4249.183 | 4249.183 | 5442.058 | -0.000 | -0.000 | -0.000 |
| -0.000 | -0.001 | -0.001 | 880.717 | 0.000 | -0.000 |
| -0.001 | -0.000 | -0.001 | 0.000 | 880.717 | -0.000 |
| -0.001 | -0.001 | -0.000 | 0.000 | -0.000 | 880.717 |
| 5442.056 | 4249.226 | 4249.226 | 0.000 | -0.000 | 0.000 |
| 4249.226 | 5442.056 | 4249.226 | 0.000 | -0.000 | 0.000 |
| 4249.226 | 4249.226 | 5442.056 | 0.000 | -0.000 | 0.000 |
| 0.005 | 0.007 | 0.008 | 880.716 | 0.000 | 0.000 |
| 0.007 | 0.005 | 0.008 | 0.000 | 880.716 | 0.000 |
| 0.007 | 0.008 | 0.005 | -0.000 | -0.000 | 880.716 |
| 5441.892 | 4249.231 | 4249.231 | -0.000 | -0.000 | -0.000 |
| 4249.231 | 5441.892 | 4249.231 | 0.000 | 0.000 | -0.000 |
| 4249.231 | 4249.231 | 5441.892 | -0.000 | -0.000 | -0.000 |
| -0.005 | -0.007 | -0.008 | 880.716 | -0.000 | 0.000 |
| -0.007 | -0.005 | -0.008 | 0.000 | 880.716 | -0.000 |
| -0.007 | -0.008 | -0.005 | 0.000 | -0.000 | 880.716 |
| 2174.209 | 1936.974 | 1936.974 | 0.000 | 0.000 | -0.000 |
| 1936.974 | 2174.209 | 1936.974 | 0.000 | 0.000 | 0.000 |
| 1936.974 | 1936.974 | 2174.209 | 0.000 | 0.000 | -0.000 |
| 0.000 | 0.000 | 0.000 | 152.752 | 0.000 | -0.000 |
| 0.000 | 0.000 | 0.000 | 0.000 | 152.752 | -0.000 |
| 0.000 | 0.000 | 0.000 | 0.000 | 0.000 | 152.752 |
| 2174.209 | 1936.974 | 1936.974 | -0.000 | -0.000 | 0.000 |
| 1936.974 | 2174.209 | 1936.974 | -0.000 | -0.000 | 0.000 |
| 1936.974 | 1936.974 | 2174.209 | -0.000 | -0.000 | 0.000 |
| -0.000 | -0.000 | -0.000 | 152.752 | -0.000 | -0.000 |
| -0.000 | -0.000 | -0.000 | -0.000 | 152.752 | 0.000 |
| -0.000 | -0.000 | -0.000 | -0.000 | -0.000 | 152.752 |
| 2174.208 | 1936.974 | 1936.974 | -0.000 | -0.000 | -0.000 |
| 1936.974 | 2174.208 | 1936.974 | 0.000 | 0.000 | 0.000 |
| 1936.974 | 1936.974 | 2174.208 | -0.000 | -0.000 | -0.000 |
| 0.000 | 0.000 | 0.000 | 152.752 | 0.000 | -0.000 |
| 0.000 | 0.000 | 0.000 | 0.000 | 152.752 | -0.000 |
| 0.000 | 0.000 | 0.000 | 0.000 | 0.000 | 152.752 |
| 2174.210 | 1936.975 | 1936.975 | -0.000 | -0.000 | 0.000 |
| 1936.975 | 2174.210 | 1936.975 | -0.000 | -0.000 | 0.000 |
| 1936.975 | 1936.975 | 2174.210 | -0.000 | -0.000 | 0.000 |
| -0.000 | -0.000 | -0.000 | 152.752 | -0.000 | 0.000 |
| -0.000 | -0.000 | -0.000 | -0.000 | 152.752 | 0.000 |
| -0.000 | -0.000 | -0.000 | -0.000 | -0.000 | 152.752 |
| 2174.200 | 1936.969 | 1936.969 | 0.000 | 0.000 | 0.000 |
| 1936.969 | 2174.200 | 1936.969 | 0.000 | 0.000 | -0.000 |
| 1936.969 | 1936.969 | 2174.200 | 0.000 | 0.000 | 0.000 |
| 0.003 | 0.002 | 0.002 | 152.752 | -0.000 | -0.000 |
| 0.002 | 0.003 | 0.002 | 0.000 | 152.752 | 0.000 |
| 0.002 | 0.002 | 0.003 | 0.000 | 0.000 | 152.752 |
| 2174.217 | 1936.980 | 1936.980 | -0.000 | -0.000 | 0.000 |
| 1936.980 | 2174.217 | 1936.980 | -0.000 | -0.000 | 0.000 |
| 1936.980 | 1936.980 | 2174.217 | -0.000 | -0.000 | 0.000 |
| -0.003 | -0.002 | -0.002 | 152.752 | -0.000 | 0.000 |
| -0.002 | -0.003 | -0.002 | -0.000 | 152.752 | 0.000 |
| -0.002 | -0.002 | -0.003 | -0.000 | 0.000 | 152.752 |
| 10447036479.822 | 4975351059.324 | 662480055.001 | 12942953.937 | 9152594.370 | 110477781.844 |
| 7232657482.944 | 6159411603.973 | 9019647504.476 | -15465695.055 | 30451142.856 | -130912128.182 |
| 4759.404 | 4759.404 | 4148.198 | -0.000 | -0.000 | -0.000 |
| -0.000 | 0.000 | 0.000 | -653.527 | 0.000 | 0.000 |
| 0.000 | 0.000 | 0.000 | 0.000 | -653.527 | 0.000 |
| 0.000 | 0.000 | 0.000 | 0.000 | 0.000 | -472.475 |
| -7462803639.819 | -5685926440.624 | -8803980772.852 | -49325529.080 | 812298.063 | 101308531.861 |
| 4922.826 | 3977.877 | 4759.404 | -0.000 | -0.000 | 0.000 |
| 4759.404 | 4759.404 | 4148.198 | -0.000 | -0.000 | 0.000 |
| -0.000 | 0.000 | -0.000 | -653.527 | -0.000 | 0.000 |
| -0.000 | -0.000 | -0.000 | -0.000 | -653.527 | -0.000 |
| -0.000 | -0.000 | -0.000 | -0.000 | -0.000 | -472.475 |
| 3977.879 | 4922.826 | 4759.404 | 0.000 | 0.000 | -0.000 |
| 757601814.333 | 511270311.281 | 857191241.475 | 3665264.873 | -1346975.030 | -12689284.256 |
| 4759.404 | 4759.404 | 4148.199 | 0.000 | 0.000 | -0.000 |
| 0.000 | 0.000 | 0.001 | -653.527 | 0.000 | 0.000 |
| 0.000 | 0.000 | 0.001 | 0.000 | -653.527 | -0.000 |
| 0.000 | 0.001 | 0.000 | 0.000 | 0.000 | -472.475 |
| -740538853.709 | -563652415.650 | -887491122.735 | 6438832.808 | -8366175.439 | 9615390.775 |
| 4922.826 | 3977.875 | 4759.404 | -0.000 | -0.000 | 0.000 |
| 4759.404 | 4759.404 | 4148.197 | -0.000 | -0.000 | 0.000 |
| -0.000 | -0.000 | -0.001 | -653.527 | -0.000 | -0.000 |
| -0.000 | -0.000 | -0.001 | -0.000 | -653.527 | 0.000 |
| -0.000 | -0.001 | -0.000 | 0.000 | 0.000 | -472.475 |
| 102695419.255 | 43634605.431 | 7573982.863 | 18131.354 | 28938.971 | 1556855.697 |
| 78639416.373 | 47429183.421 | 86612707.686 | 289722.781 | 430520.784 | 193400.658 |
| 4759.406 | 4759.406 | 4148.208 | 0.000 | 0.000 | 0.000 |
| 0.002 | 0.002 | 0.005 | -653.527 | 0.000 | 0.000 |
| 0.002 | 0.002 | 0.005 | 0.000 | -653.527 | 0.000 |
| 100977305.757 | 114797264.729 | 10744660.372 | 65879.898 | 95966.943 | 17596934.487 |
| -80736843.434 | -48925759.842 | -83122667.623 | 69259.934 | 686113.586 | 1108310.421 |
| -102365453.406 | -42748588.557 | -6701793.002 | 78627.515 | 324004.261 | -1833806.480 |
| 4759.402 | 4759.402 | 4148.187 | -0.000 | 0.000 | -0.000 |
| -0.002 | -0.002 | -0.005 | -653.527 | -0.000 | -0.000 |
| -0.002 | -0.002 | -0.005 | -0.000 | -653.527 | -0.000 |
| -92990148.878 | -112531486.350 | -11140136.942 | -3258.626 | -56650.206 | 18712722.522 |
| 1811.180 | 544.826 | 1064.379 | 0.000 | 0.000 | 0.000 |
| 544.826 | 1811.180 | 1064.379 | 0.000 | 0.000 | -0.000 |
| 1072.555 | 1072.555 | 1366.590 | -0.000 | 0.000 | 0.000 |
| 0.000 | 0.000 | 0.000 | 1141.174 | 0.000 | 0.000 |
| -0.000 | 0.000 | 0.000 | -0.000 | 1141.174 | -0.000 |
| -0.000 | 0.000 | 0.000 | 0.000 | 0.000 | 208.708 |
| 1386.711 | 969.295 | 1064.379 | -0.000 | -0.000 | -0.000 |
| 969.295 | 1386.712 | 1064.379 | -0.000 | -0.000 | -0.000 |
| 1072.555 | 1072.555 | 1366.590 | -0.000 | -0.000 | -0.000 |
| 0.000 | -0.000 | -0.000 | 1141.174 | -0.000 | -0.000 |
| 0.000 | -0.000 | -0.000 | -0.000 | 1141.174 | -0.000 |
| 0.000 | -0.000 | -0.000 | -0.000 | -0.000 | 208.708 |
| 1386.606 | 969.400 | 1064.379 | 0.000 | 0.000 | 0.000 |
| 969.298 | 1386.708 | 1064.379 | 0.000 | 0.000 | 0.000 |
| 1072.555 | 1072.555 | 1366.589 | 0.000 | 0.000 | 0.000 |
| 0.000 | -0.000 | 0.000 | 1141.174 | 0.000 | 0.000 |
| -0.000 | 0.000 | 0.000 | 0.000 | 1141.174 | -0.000 |
| -0.000 | -0.000 | -0.000 | 0.000 | 0.000 | 633.177 |
| 1811.180 | 544.827 | 1064.379 | -0.000 | -0.000 | 0.000 |
| 969.320 | 1386.686 | 1064.379 | -0.000 | -0.000 | -0.000 |
| 1072.555 | 1072.555 | 1366.590 | 0.000 | 0.000 | -0.000 |
| -0.000 | 0.000 | -0.000 | 1141.174 | -0.000 | -0.000 |
| 0.000 | -0.000 | -0.000 | -0.000 | 1141.174 | -0.000 |
| 0.000 | 0.000 | 0.000 | -0.000 | -0.000 | 633.177 |
| 1386.707 | 969.293 | 1064.377 | 0.000 | 0.000 | 0.000 |
| 969.322 | 1386.679 | 1064.377 | 0.000 | 0.000 | 0.000 |
| 1072.553 | 1072.553 | 1366.586 | 0.000 | 0.000 | 0.000 |
| 0.001 | -0.001 | 0.001 | 1141.174 | 0.000 | 0.000 |
| 0.001 | -0.000 | 0.001 | 0.000 | 1141.174 | 0.000 |
| -0.001 | -0.001 | -0.001 | 0.000 | 0.000 | 208.708 |
| 1386.687 | 969.325 | 1064.381 | -0.000 | -0.000 | -0.000 |
| 969.268 | 1386.744 | 1064.381 | -0.000 | -0.000 | -0.000 |
| 1072.557 | 1072.557 | 1366.593 | -0.000 | -0.000 | -0.000 |
| -0.001 | 0.001 | -0.001 | 1141.174 | -0.000 | -0.000 |
| -0.001 | 0.000 | -0.001 | -0.000 | 1141.174 | 0.000 |
| 0.001 | 0.001 | 0.001 | -0.000 | -0.000 | 208.708 |
| 11107498228.833 | 5636118751.626 | -769244013.086 | 8014830.402 | -3291197.910 | -118991748.514 |
| 4948.522 | 3948.660 | 4760.796 | -0.000 | -0.000 | -0.000 |
| 4760.796 | 4760.796 | 4150.168 | -0.000 | -0.000 | -0.000 |
| 0.000 | 0.000 | 0.000 | -723.065 | -0.000 | 0.000 |
| 0.000 | -0.000 | 0.000 | -0.000 | -723.065 | -0.000 |
| 0.000 | 0.000 | 0.000 | -0.000 | -0.000 | -499.931 |
| 3948.660 | 4948.522 | 4760.796 | 0.000 | 0.000 | 0.000 |
| -11398749467.654 | -5883680699.693 | 994697398.225 | -4719268.030 | 4605629.434 | 130456571.862 |
| 4760.796 | 4760.796 | 4150.168 | 0.000 | 0.000 | 0.000 |
| -0.000 | -0.000 | -0.000 | -723.065 | 0.000 | -0.000 |
| -0.000 | 0.000 | -0.000 | 0.000 | -723.065 | 0.000 |
| -0.000 | -0.000 | -0.000 | 0.000 | 0.000 | -499.931 |
| 1098727651.892 | 571770738.746 | -120142449.028 | 111310.963 | 799409.915 | -8686278.913 |
| 927096310.477 | 880212033.649 | 623022298.077 | 683121.123 | 5501722.871 | -2949020.761 |
| 4760.796 | 4760.796 | 4150.169 | -0.000 | -0.000 | -0.000 |
| 0.000 | 0.000 | 0.001 | -723.065 | -0.000 | -0.000 |
| 0.000 | 0.000 | 0.001 | -0.000 | -723.065 | -0.000 |
| 916693626.172 | 1188454637.496 | -2393676.904 | 664810.933 | 387773.263 | 159739614.394 |
| -887403697.582 | -856041067.181 | -669638550.749 | -8249807.340 | 3297145.998 | 16784445.003 |
| -1155246196.526 | -587257247.327 | 71739825.272 | -586028.984 | -743056.315 | 10235791.059 |
| 4760.796 | 4760.796 | 4150.167 | 0.000 | 0.000 | 0.000 |
| -0.000 | -0.000 | -0.001 | -723.065 | 0.000 | 0.000 |
| -0.000 | -0.000 | -0.001 | 0.000 | -723.065 | 0.000 |
| -929156280.491 | -1351009238.513 | 5571092.933 | -334462.500 | -170226.683 | 136283056.503 |
| 111486525.625 | 57677693.139 | -7748074.826 | 4641.233 | -18348.275 | 576008.513 |
| 91514972.209 | 90088459.677 | 63803907.715 | 1002101.655 | 957069.296 | -698838.373 |
| 4760.798 | 4760.798 | 4150.178 | -0.000 | -0.000 | -0.000 |
| 0.002 | 0.003 | 0.005 | -723.065 | -0.000 | 0.000 |
| 0.003 | 0.002 | 0.005 | -0.000 | -723.065 | -0.000 |
| 74406008.794 | 105402317.933 | -1140775.599 | -3725.109 | -167120.192 | 22196064.648 |
| -86223068.135 | -82790110.449 | -68892704.217 | -1130608.059 | 1037022.485 | 1488464.781 |
| -112779435.865 | -54676595.571 | 8948186.167 | 74157.298 | 69704.367 | 1578418.620 |
| 4760.794 | 4760.794 | 4150.158 | 0.000 | 0.000 | 0.000 |
| -0.002 | -0.003 | -0.005 | -723.065 | 0.000 | -0.000 |
| -0.003 | -0.002 | -0.005 | 0.000 | -723.065 | 0.000 |
| -76782725.577 | -111028956.350 | 5862774.750 | 28982.298 | -2754.689 | 23385272.897 |
| 1074.083 | 101.725 | 101.725 | -0.000 | -0.000 | -0.000 |
| 101.725 | 1074.083 | 101.725 | -0.000 | -0.000 | -0.000 |
| 101.725 | 101.725 | 1074.083 | -0.000 | -0.000 | -0.000 |
| 0.000 | -0.000 | 0.000 | 671.191 | 0.000 | 0.000 |
| -0.000 | 0.000 | 0.000 | 0.000 | 671.191 | 0.000 |
| -0.000 | 0.000 | 0.000 | 0.000 | 0.000 | 671.191 |
| 1074.083 | 101.725 | 101.725 | 0.000 | 0.000 | 0.000 |
| 101.725 | 1074.083 | 101.725 | 0.000 | 0.000 | 0.000 |
| 101.725 | 101.725 | 1074.083 | 0.000 | 0.000 | 0.000 |
| -0.000 | 0.000 | -0.000 | 671.191 | -0.000 | -0.000 |
| 0.000 | -0.000 | -0.000 | -0.000 | 671.191 | -0.000 |
| 0.000 | -0.000 | -0.000 | -0.000 | -0.000 | 671.191 |
| 1074.083 | 101.725 | 101.725 | -0.000 | -0.000 | -0.000 |
| 101.725 | 1074.083 | 101.725 | -0.000 | -0.000 | -0.000 |
| 101.725 | 101.725 | 1074.083 | -0.000 | -0.000 | -0.000 |
| 0.000 | -0.000 | 0.000 | 671.191 | 0.000 | 0.000 |
| -0.000 | 0.000 | 0.000 | 0.000 | 671.191 | 0.000 |
| -0.000 | 0.000 | 0.000 | 0.000 | 0.000 | 671.191 |
| 1074.083 | 101.725 | 101.725 | 0.000 | 0.000 | 0.000 |
| 101.725 | 1074.083 | 101.725 | 0.000 | 0.000 | 0.000 |
| 101.725 | 101.725 | 1074.083 | 0.000 | 0.000 | 0.000 |
| -0.000 | 0.000 | -0.000 | 671.191 | -0.000 | -0.000 |
| 0.000 | -0.000 | -0.000 | -0.000 | 671.191 | -0.000 |
| 0.000 | -0.000 | -0.000 | -0.000 | -0.000 | 671.191 |
| 1074.084 | 101.726 | 101.726 | -0.000 | -0.000 | -0.000 |
| 101.726 | 1074.084 | 101.726 | -0.000 | -0.000 | -0.000 |
| 101.726 | 101.726 | 1074.084 | -0.000 | -0.000 | -0.000 |
| 0.001 | -0.000 | 0.001 | 641.544 | -0.000 | -0.000 |
| -0.000 | 0.001 | 0.001 | -0.000 | 641.544 | -0.000 |
| -0.000 | 0.001 | 0.001 | -0.000 | -0.000 | 641.544 |
| 1074.081 | 101.724 | 101.724 | 0.000 | -0.000 | -0.000 |
| 101.724 | 1074.081 | 101.724 | 0.000 | 0.000 | -0.000 |
| 101.724 | 101.724 | 1074.081 | 0.000 | 0.000 | -0.000 |
| -0.001 | 0.000 | -0.001 | 641.544 | 0.000 | 0.000 |
| 0.000 | -0.001 | -0.001 | 0.000 | 641.544 | 0.000 |
| 0.000 | -0.001 | -0.001 | 0.000 | 0.000 | 641.544 |
| 869.186 | 127.406 | 719.482 | -0.000 | -0.000 | -0.000 |
| 127.406 | 869.186 | 719.482 | 0.000 | -0.000 | 0.000 |
| 719.483 | 719.482 | -838.742 | 0.000 | -0.000 | -0.000 |
| -0.000 | -0.000 | -0.000 | 150.734 | -0.000 | -0.000 |
| -0.000 | -0.000 | -0.000 | 0.000 | 150.734 | -0.000 |
| 0.000 | -0.000 | -0.000 | 0.000 | -0.000 | 160.392 |
| 869.185 | 127.406 | 719.482 | -0.000 | 0.000 | -0.000 |
| 127.406 | 869.186 | 719.482 | -0.000 | 0.000 | 0.000 |
| 719.482 | 719.483 | -838.743 | -0.000 | 0.000 | -0.000 |
| 0.000 | 0.000 | 0.000 | 150.734 | 0.000 | -0.000 |
| 0.000 | 0.000 | -0.000 | -0.000 | 150.734 | 0.000 |
| -0.000 | 0.000 | 0.000 | -0.000 | 0.000 | 160.392 |
| 869.186 | 127.406 | 719.482 | 0.000 | -0.000 | -0.000 |
| 127.406 | 869.186 | 719.482 | 0.000 | -0.000 | -0.000 |
| 719.482 | 719.482 | -838.739 | 0.000 | 0.000 | -0.000 |
| -0.000 | -0.000 | 0.000 | 150.734 | -0.000 | -0.000 |
| -0.000 | -0.000 | 0.000 | -0.000 | 150.734 | -0.000 |
| -0.000 | 0.000 | -0.000 | 0.000 | -0.000 | 160.392 |
| 869.185 | 127.406 | 719.482 | -0.000 | 0.000 | 0.000 |
| 127.406 | 869.185 | 719.482 | 0.000 | 0.000 | 0.000 |
| 719.483 | 719.483 | -838.747 | -0.000 | 0.000 | 0.000 |
| 0.000 | 0.000 | -0.000 | 150.734 | 0.000 | -0.000 |
| 0.000 | 0.000 | -0.000 | 0.000 | 150.734 | 0.000 |
| 0.000 | -0.000 | 0.000 | -0.000 | 0.000 | 160.392 |
| 869.188 | 127.407 | 719.484 | 0.000 | -0.000 | -0.000 |
| 127.407 | 869.188 | 719.484 | -0.000 | -0.000 | -0.000 |
| 719.476 | 719.476 | -838.700 | 0.000 | 0.000 | 0.000 |
| -0.000 | -0.000 | 0.001 | 150.734 | -0.000 | -0.000 |
| -0.000 | -0.000 | 0.001 | 0.000 | 150.734 | -0.000 |
| -0.001 | 0.001 | -0.001 | 0.000 | -0.000 | 160.392 |
| 869.183 | 127.405 | 719.480 | -0.000 | 0.000 | -0.000 |
| 127.405 | 869.183 | 719.480 | -0.000 | 0.000 | -0.000 |
| 719.488 | 719.488 | -838.786 | -0.000 | -0.000 | -0.000 |
| 0.000 | 0.000 | -0.001 | 150.734 | 0.000 | 0.000 |
| 0.000 | 0.000 | -0.001 | -0.000 | 150.734 | 0.000 |
| 0.001 | -0.001 | 0.001 | -0.000 | 0.000 | 160.392 |
| 849.546 | 116.155 | 265.981 | 0.000 | 0.000 | -0.000 |
| 116.155 | 849.546 | 265.981 | 0.000 | 0.000 | -0.000 |
| 265.981 | 265.981 | 1471.280 | 0.000 | 0.000 | -0.000 |
| -0.000 | 0.000 | -0.000 | 154.959 | 0.000 | -0.000 |
| -0.000 | 0.000 | -0.000 | 0.000 | 154.959 | 0.000 |
| -0.000 | -0.000 | -0.000 | 0.000 | 0.000 | 142.084 |
| 849.546 | 116.155 | 265.981 | -0.000 | -0.000 | 0.000 |
| 116.155 | 849.546 | 265.981 | -0.000 | -0.000 | 0.000 |
| 265.981 | 265.981 | 1471.280 | -0.000 | -0.000 | 0.000 |
| 0.000 | -0.000 | 0.000 | 154.959 | -0.000 | -0.000 |
| 0.000 | -0.000 | 0.000 | -0.000 | 154.959 | 0.000 |
| 0.000 | 0.000 | 0.000 | -0.000 | -0.000 | 142.084 |
| 849.547 | 116.155 | 265.981 | 0.000 | 0.000 | -0.000 |
| 116.155 | 849.547 | 265.981 | 0.000 | 0.000 | -0.000 |
| 265.980 | 265.980 | 1471.282 | -0.000 | -0.000 | -0.000 |
| -0.000 | -0.000 | -0.000 | 154.959 | -0.000 | -0.000 |
| -0.000 | -0.000 | -0.000 | 0.000 | 154.959 | -0.000 |
| -0.000 | -0.000 | -0.000 | 0.000 | 0.000 | 142.084 |
| 849.546 | 116.155 | 265.981 | -0.000 | -0.000 | 0.000 |
| 116.155 | 849.546 | 265.981 | -0.000 | -0.000 | 0.000 |
| 265.982 | 265.982 | 1471.279 | -0.000 | -0.000 | -0.000 |
| 0.000 | 0.000 | 0.000 | 154.959 | 0.000 | 0.000 |
| 0.000 | 0.000 | 0.000 | 0.000 | 154.959 | 0.000 |
| 0.000 | 0.000 | 0.000 | -0.000 | -0.000 | 142.084 |
| 849.549 | 116.155 | 265.982 | 0.000 | 0.000 | -0.000 |
| 116.155 | 849.549 | 265.982 | 0.000 | 0.000 | -0.000 |
| 265.975 | 265.975 | 1471.296 | -0.000 | -0.000 | -0.000 |
| -0.000 | -0.000 | -0.000 | 154.959 | -0.000 | 0.000 |
| -0.000 | -0.000 | -0.000 | 0.000 | 154.959 | -0.000 |
| -0.000 | -0.000 | -0.000 | 0.000 | 0.000 | 142.084 |
| 849.544 | 116.154 | 265.980 | -0.000 | -0.000 | 0.000 |
| 116.154 | 849.544 | 265.980 | -0.000 | -0.000 | 0.000 |
| 265.987 | 265.987 | 1471.265 | 0.000 | 0.000 | 0.000 |
| 0.000 | 0.000 | 0.000 | 154.959 | 0.000 | 0.000 |
| 0.000 | 0.000 | 0.000 | -0.000 | 154.959 | 0.000 |
| 0.000 | 0.000 | 0.000 | -0.000 | -0.000 | 142.084 |
| 804.275 | 0.000 | 0.000 | 0.000 | 0.000 | -0.000 |
| 0.000 | 804.275 | 0.000 | 0.000 | 0.000 | -0.000 |
| 0.000 | 0.000 | 0.000 | 0.000 | 0.000 | 0.000 |
| 0.000 | 0.000 | 0.000 | 0.000 | 0.000 | 0.000 |
| 0.000 | 0.000 | 0.000 | 0.000 | 0.000 | 0.000 |
| 0.000 | 0.000 | 0.000 | 0.000 | 0.000 | 164.434 |
| 1493.731 | 0.000 | 0.000 | 0.000 | 0.000 | -0.000 |
| 0.000 | 1493.731 | 0.000 | 0.000 | 0.000 | -0.000 |
| 0.000 | 0.000 | 0.000 | 0.000 | 0.000 | 0.000 |
| 0.000 | 0.000 | 0.000 | 0.000 | 0.000 | 0.000 |
| 0.000 | 0.000 | 0.000 | 0.000 | 0.000 | 0.000 |
| 0.000 | 0.000 | 0.000 | 0.000 | 0.000 | 305.393 |
| 804.275 | -0.000 | -0.000 | -0.000 | -0.000 | -0.000 |
| -0.000 | 804.275 | -0.000 | -0.000 | -0.000 | 0.000 |
| -0.000 | -0.000 | -0.000 | -0.000 | -0.000 | -0.000 |
| -0.000 | -0.000 | -0.000 | -0.000 | -0.000 | -0.000 |
| -0.000 | -0.000 | -0.000 | -0.000 | -0.000 | -0.000 |
| -0.000 | -0.000 | -0.000 | -0.000 | -0.000 | 164.434 |
| 1493.730 | -0.000 | -0.000 | -0.000 | -0.000 | -0.000 |
| -0.000 | 1493.730 | -0.000 | -0.000 | -0.000 | 0.000 |
| -0.000 | -0.000 | -0.000 | -0.000 | -0.000 | -0.000 |
| -0.000 | -0.000 | -0.000 | -0.000 | -0.000 | -0.000 |
| -0.000 | -0.000 | -0.000 | -0.000 | -0.000 | 0.000 |
| -0.000 | -0.000 | -0.000 | -0.000 | -0.000 | 305.393 |
| 804.275 | 0.000 | 0.000 | 0.000 | 0.000 | 0.000 |
| 0.000 | 804.275 | 0.000 | 0.000 | 0.000 | -0.000 |
| 0.000 | 0.000 | 0.000 | 0.000 | 0.000 | 0.000 |
| 0.000 | 0.000 | 0.000 | 0.000 | 0.000 | 0.000 |
| 0.000 | 0.000 | 0.000 | 0.000 | 0.000 | 0.000 |
| 0.000 | -0.000 | 0.000 | 0.000 | 0.000 | 164.434 |
| 1493.731 | 0.000 | 0.000 | 0.000 | 0.000 | 0.000 |
| 0.000 | 1493.731 | 0.000 | 0.000 | 0.000 | -0.000 |
| 0.000 | 0.000 | 0.000 | 0.000 | 0.000 | 0.000 |
| 0.000 | 0.000 | 0.000 | 0.000 | 0.000 | 0.000 |
| 0.000 | 0.000 | 0.000 | 0.000 | 0.000 | 0.000 |
| 0.000 | -0.000 | 0.000 | 0.000 | 0.000 | 305.393 |
| 804.274 | -0.000 | -0.000 | -0.000 | -0.000 | 0.000 |
| -0.000 | 804.274 | -0.000 | -0.000 | -0.000 | -0.000 |
| -0.000 | -0.000 | -0.000 | -0.000 | -0.000 | -0.000 |
| -0.000 | -0.000 | -0.000 | -0.000 | -0.000 | -0.000 |
| -0.000 | -0.000 | -0.000 | -0.000 | -0.000 | -0.000 |
| -0.000 | 0.000 | -0.000 | -0.000 | -0.000 | 164.434 |
| 1493.730 | -0.000 | -0.000 | -0.000 | -0.000 | 0.000 |
| -0.000 | 1493.730 | -0.000 | -0.000 | -0.000 | -0.000 |
| -0.000 | -0.000 | -0.000 | -0.000 | -0.000 | -0.000 |
| -0.000 | -0.000 | -0.000 | -0.000 | -0.000 | 0.000 |
| -0.000 | -0.000 | -0.000 | -0.000 | -0.000 | -0.000 |
| -0.000 | 0.000 | -0.000 | -0.000 | -0.000 | 305.393 |
| 804.279 | 0.000 | 0.000 | 0.000 | 0.000 | -0.000 |
| 0.000 | 804.279 | 0.000 | 0.000 | 0.000 | -0.000 |
| 0.000 | 0.000 | 0.000 | 0.000 | 0.000 | 0.000 |
| 0.000 | 0.000 | 0.000 | 0.000 | 0.000 | -0.000 |
| 0.000 | 0.000 | 0.000 | 0.000 | 0.000 | 0.000 |
| -0.000 | -0.000 | 0.000 | 0.000 | 0.000 | 164.434 |
| 1493.738 | 0.000 | 0.000 | 0.000 | 0.000 | -0.000 |
| 0.000 | 1493.738 | 0.000 | 0.000 | 0.000 | -0.000 |
| 0.000 | 0.000 | 0.000 | 0.000 | 0.000 | 0.000 |
| 0.000 | 0.000 | 0.000 | 0.000 | 0.000 | 0.000 |
| 0.000 | 0.000 | 0.000 | 0.000 | 0.000 | 0.000 |
| -0.000 | -0.000 | 0.000 | 0.000 | 0.000 | 305.393 |
| 804.271 | -0.000 | -0.000 | -0.000 | -0.000 | 0.000 |
| -0.000 | 804.271 | -0.000 | -0.000 | -0.000 | 0.000 |
| -0.000 | -0.000 | -0.000 | -0.000 | -0.000 | -0.000 |
| -0.000 | -0.000 | -0.000 | -0.000 | -0.000 | -0.000 |
| -0.000 | -0.000 | -0.000 | -0.000 | -0.000 | 0.000 |
| 0.000 | 0.000 | -0.000 | -0.000 | -0.000 | 164.434 |
| 1493.723 | -0.000 | -0.000 | -0.000 | -0.000 | 0.000 |
| -0.000 | 1493.723 | -0.000 | -0.000 | -0.000 | 0.000 |
| -0.000 | -0.000 | -0.000 | -0.000 | -0.000 | -0.000 |
| -0.000 | -0.000 | -0.000 | -0.000 | -0.000 | -0.000 |
| -0.000 | -0.000 | -0.000 | -0.000 | -0.000 | -0.000 |
| 0.000 | 0.000 | -0.000 | -0.000 | -0.000 | 305.393 |
| 821.937 | 0.000 | 0.000 | 0.000 | 0.000 | -0.000 |
| 0.000 | 821.937 | 0.000 | 0.000 | 0.000 | -0.000 |
| 0.000 | 0.000 | 0.000 | 0.000 | 0.000 | 0.000 |
| 0.000 | 0.000 | 0.000 | 0.000 | 0.000 | 0.000 |
| 0.000 | 0.000 | 0.000 | 0.000 | 0.000 | 0.000 |
| 0.000 | 0.000 | 0.000 | 0.000 | 0.000 | 168.045 |
| 821.937 | -0.000 | -0.000 | -0.000 | -0.000 | -0.000 |
| -0.000 | 821.937 | -0.000 | -0.000 | -0.000 | 0.000 |
| -0.000 | -0.000 | -0.000 | -0.000 | -0.000 | -0.000 |
| -0.000 | -0.000 | -0.000 | -0.000 | -0.000 | -0.000 |
| -0.000 | -0.000 | -0.000 | -0.000 | -0.000 | -0.000 |
| -0.000 | -0.000 | -0.000 | -0.000 | -0.000 | 168.045 |
| 821.937 | 0.000 | 0.000 | 0.000 | 0.000 | 0.000 |
| 0.000 | 821.937 | 0.000 | 0.000 | 0.000 | -0.000 |
| 0.000 | 0.000 | 0.000 | 0.000 | 0.000 | 0.000 |
| 0.000 | 0.000 | 0.000 | 0.000 | 0.000 | 0.000 |
| 0.000 | 0.000 | 0.000 | 0.000 | 0.000 | 0.000 |
| 0.000 | -0.000 | 0.000 | 0.000 | 0.000 | 168.045 |
| 821.937 | -0.000 | -0.000 | -0.000 | -0.000 | 0.000 |
| -0.000 | 821.937 | -0.000 | -0.000 | -0.000 | -0.000 |
| -0.000 | -0.000 | -0.000 | -0.000 | -0.000 | -0.000 |
| -0.000 | -0.000 | -0.000 | -0.000 | -0.000 | -0.000 |
| -0.000 | -0.000 | -0.000 | -0.000 | -0.000 | -0.000 |
| -0.000 | 0.000 | -0.000 | -0.000 | -0.000 | 168.045 |
| 821.941 | 0.000 | 0.000 | 0.000 | 0.000 | -0.000 |
| 0.000 | 821.941 | 0.000 | 0.000 | 0.000 | -0.000 |
| 0.000 | 0.000 | 0.000 | 0.000 | 0.000 | 0.000 |
| 0.000 | 0.000 | 0.000 | 0.000 | 0.000 | 0.000 |
| 0.000 | 0.000 | 0.000 | 0.000 | 0.000 | 0.000 |
| -0.000 | -0.000 | 0.000 | 0.000 | 0.000 | 168.045 |
| 821.933 | -0.000 | -0.000 | -0.000 | -0.000 | 0.000 |
| -0.000 | 821.933 | -0.000 | -0.000 | -0.000 | 0.000 |
| -0.000 | -0.000 | -0.000 | -0.000 | -0.000 | -0.000 |
| -0.000 | -0.000 | -0.000 | -0.000 | -0.000 | -0.000 |
| -0.000 | -0.000 | -0.000 | -0.000 | -0.000 | 0.000 |
| 0.000 | 0.000 | -0.000 | -0.000 | -0.000 | 168.045 |
| 1339.431 | -252.315 | 0.000 | 0.000 | -0.000 | -0.000 |
| -204.077 | 1291.193 | 0.000 | 0.000 | -0.000 | 0.000 |
| -0.000 | -0.000 | 0.000 | -0.000 | 0.000 | -0.000 |
| -0.000 | -0.000 | 0.000 | -0.000 | 0.000 | -0.000 |
| -0.000 | -0.000 | 0.000 | -0.000 | 0.000 | -0.000 |
| 0.000 | 0.000 | 0.000 | -0.000 | 0.000 | 747.635 |
| 1291.193 | -204.077 | -0.000 | -0.000 | -0.000 | 0.000 |
| -252.316 | 1339.431 | -0.000 | -0.000 | 0.000 | 0.000 |
| 0.000 | 0.000 | -0.000 | 0.000 | -0.000 | 0.000 |
| 0.000 | 0.000 | -0.000 | 0.000 | -0.000 | 0.000 |
| 0.000 | 0.000 | -0.000 | 0.000 | -0.000 | 0.000 |
| 0.000 | -0.000 | -0.000 | 0.000 | 0.000 | 747.635 |
| 1291.194 | -204.078 | 0.000 | 0.000 | -0.000 | -0.000 |
| -204.159 | 1291.275 | 0.000 | -0.000 | 0.000 | -0.000 |
| -0.000 | -0.000 | 0.000 | -0.000 | 0.000 | -0.000 |
| -0.000 | -0.000 | 0.000 | -0.000 | 0.000 | -0.000 |
| -0.000 | -0.000 | 0.000 | -0.000 | 0.000 | -0.000 |
| 0.000 | 0.000 | 0.000 | 0.000 | 0.000 | 795.873 |
| 1291.198 | -204.082 | -0.000 | 0.000 | -0.000 | 0.000 |
| -203.996 | 1291.111 | -0.000 | 0.000 | -0.000 | 0.000 |
| 0.000 | 0.000 | -0.000 | 0.000 | -0.000 | 0.000 |
| 0.000 | 0.000 | -0.000 | 0.000 | 0.000 | 0.000 |
| 0.000 | 0.000 | -0.000 | 0.000 | -0.000 | 0.000 |
| -0.000 | -0.000 | -0.000 | -0.000 | 0.000 | 795.873 |
| 1291.197 | -204.077 | 0.000 | -0.000 | 0.000 | -0.000 |
| -204.891 | 1292.012 | 0.000 | -0.000 | -0.000 | -0.000 |
| -0.000 | -0.000 | 0.000 | -0.000 | 0.000 | -0.000 |
| -0.000 | -0.000 | 0.000 | -0.000 | 0.000 | -0.000 |
| -0.000 | -0.000 | 0.000 | -0.000 | -0.000 | -0.000 |
| 0.001 | 0.001 | 0.000 | -0.000 | -0.000 | 747.635 |
| 1291.183 | -204.071 | -0.000 | -0.000 | -0.000 | 0.000 |
| -204.076 | 1291.188 | -0.000 | 0.000 | -0.000 | 0.000 |
| 0.000 | 0.000 | -0.000 | 0.000 | -0.000 | 0.000 |
| 0.000 | 0.000 | -0.000 | 0.000 | 0.000 | 0.000 |
| 0.000 | 0.000 | -0.000 | 0.000 | -0.000 | 0.000 |
| -0.001 | -0.001 | -0.000 | 0.000 | -0.000 | 747.635 |
| 3396.201 | 19.643 | 19.643 | -0.000 | -0.000 | -0.000 |
| 19.643 | 3396.201 | 19.643 | -0.000 | -0.000 | -0.000 |
| 19.643 | 19.643 | 3396.201 | 0.000 | 0.000 | -0.000 |
| -0.000 | 0.000 | 0.000 | 133.731 | -0.000 | -0.000 |
| 0.000 | -0.000 | 0.000 | -0.000 | 133.731 | -0.000 |
| 0.000 | 0.000 | 0.000 | 0.000 | 0.000 | 133.731 |
| 3396.201 | 19.643 | 19.643 | 0.000 | 0.000 | 0.000 |
| 19.643 | 3396.201 | 19.643 | 0.000 | 0.000 | 0.000 |
| 19.643 | 19.643 | 3396.201 | 0.000 | 0.000 | 0.000 |
| 0.000 | -0.000 | -0.000 | 133.731 | 0.000 | 0.000 |
| -0.000 | 0.000 | -0.000 | 0.000 | 133.731 | 0.000 |
| -0.000 | -0.000 | -0.000 | -0.000 | -0.000 | 133.731 |
| 3396.201 | 19.642 | 19.642 | -0.000 | -0.000 | -0.000 |
| 19.642 | 3396.201 | 19.642 | -0.000 | -0.000 | -0.000 |
| 19.642 | 19.642 | 3396.201 | -0.000 | -0.000 | -0.000 |
| -0.000 | 0.000 | -0.000 | 133.731 | 0.000 | -0.000 |
| 0.000 | -0.000 | -0.000 | 0.000 | 133.731 | -0.000 |
| 0.000 | -0.000 | -0.000 | -0.000 | -0.000 | 133.731 |
| 3396.201 | 19.643 | 19.643 | 0.000 | 0.000 | 0.000 |
| 19.643 | 3396.201 | 19.643 | 0.000 | 0.000 | 0.000 |
| 19.643 | 19.643 | 3396.201 | 0.000 | 0.000 | 0.000 |
| 0.000 | -0.000 | 0.000 | 133.731 | -0.000 | 0.000 |
| -0.000 | 0.000 | 0.000 | -0.000 | 133.731 | 0.000 |
| -0.000 | 0.000 | 0.000 | 0.000 | 0.000 | 133.731 |
| 3396.203 | 19.638 | 19.638 | 0.000 | 0.000 | -0.000 |
| 19.638 | 3396.203 | 19.638 | 0.000 | 0.000 | -0.000 |
| 19.638 | 19.638 | 3396.203 | -0.000 | -0.000 | -0.000 |
| -0.000 | -0.000 | -0.001 | 133.731 | -0.000 | -0.000 |
| -0.000 | -0.000 | -0.001 | -0.000 | 133.731 | -0.000 |
| -0.000 | -0.001 | -0.000 | 0.000 | 0.000 | 133.731 |
| 3396.199 | 19.647 | 19.647 | -0.000 | -0.000 | 0.000 |
| 19.647 | 3396.199 | 19.647 | -0.000 | -0.000 | -0.000 |
| 19.647 | 19.647 | 3396.199 | -0.000 | -0.000 | 0.000 |
| 0.000 | -0.000 | 0.001 | 133.731 | 0.000 | 0.000 |
| 0.000 | 0.000 | 0.001 | 0.000 | 133.731 | 0.000 |
| 0.000 | 0.001 | 0.000 | -0.000 | -0.000 | 133.731 |
| 492.362 | 87.451 | -54.787 | -0.000 | 0.000 | 0.000 |
| 99.587 | 1180.180 | -27.018 | 0.000 | 0.000 | -0.000 |
| -52.854 | -40.424 | 1429.786 | -0.000 | 0.000 | -0.000 |
| 0.000 | 0.000 | 0.000 | 854.287 | -0.000 | -0.000 |
| 0.000 | 0.000 | 0.000 | 0.000 | 225.166 | -0.000 |
| 0.000 | 0.000 | 0.000 | -0.000 | 0.000 | 290.180 |
| 512.983 | 53.813 | -48.490 | -0.000 | -0.000 | -0.000 |
| 69.647 | 1226.000 | -35.025 | 0.000 | -0.000 | 0.000 |
| -52.898 | -42.676 | 1430.648 | -0.000 | -0.000 | 0.000 |
| -0.000 | -0.000 | -0.000 | 854.287 | -0.000 | -0.000 |
| -0.000 | -0.000 | -0.000 | 0.000 | 225.166 | 0.000 |
| -0.000 | -0.000 | -0.000 | 0.000 | -0.000 | 290.180 |
| 512.983 | 53.813 | -48.490 | -0.000 | 0.000 | -0.000 |
| 69.647 | 1226.000 | -35.025 | 0.000 | 0.000 | 0.000 |
| -53.852 | -39.773 | 1429.850 | 0.000 | 0.000 | -0.000 |
| -0.001 | 0.104 | -0.039 | 777.958 | 0.000 | -0.000 |
| -0.000 | 0.000 | -0.000 | 0.000 | 225.166 | -0.000 |
| 0.000 | 0.000 | 0.000 | 0.000 | 0.000 | 290.180 |
| 492.656 | 86.259 | -54.429 | -0.000 | -0.000 | -0.000 |
| 101.269 | 1176.415 | -26.120 | -0.000 | -0.000 | -0.000 |
| -53.798 | -39.990 | 1429.914 | -0.000 | -0.000 | -0.000 |
| 0.001 | -0.104 | 0.039 | 777.958 | -0.000 | 0.000 |
| 0.000 | -0.000 | 0.000 | -0.000 | 225.166 | -0.000 |
| -0.000 | -0.000 | -0.000 | -0.000 | -0.000 | 290.180 |
| 492.628 | 86.379 | -54.465 | 0.000 | 0.000 | -0.000 |
| 102.198 | 1171.853 | -24.688 | 0.000 | 0.000 | 0.000 |
| -53.997 | -39.772 | 1429.899 | 0.000 | 0.000 | -0.000 |
| 0.000 | 0.010 | -0.003 | 777.957 | 0.000 | -0.000 |
| -0.000 | 0.000 | -0.000 | -0.000 | 225.166 | -0.000 |
| -0.006 | 0.016 | -0.005 | 0.000 | 0.000 | 100.776 |
| 492.631 | 86.356 | -54.459 | -0.000 | -0.000 | -0.000 |
| 102.205 | 1171.819 | -24.681 | -0.000 | -0.000 | 0.000 |
| -47.853 | -50.223 | 1431.927 | -0.000 | -0.000 | 0.000 |
| -0.000 | -0.010 | 0.003 | 777.957 | -0.000 | 0.000 |
| 0.000 | -0.000 | 0.000 | 0.000 | 225.166 | -0.000 |
| 0.006 | -0.016 | 0.005 | -0.000 | -0.000 | 100.776 |
| 508.785 | 95.308 | -59.392 | 0.000 | 0.000 | 0.000 |
| 104.667 | 1223.613 | -20.159 | 0.000 | 0.000 | -0.000 |
| -61.122 | -21.523 | 1449.212 | 0.000 | 0.000 | 0.000 |
| 0.723 | -1.444 | 0.317 | 791.418 | 0.000 | -0.000 |
| 0.000 | 0.000 | 0.000 | 0.000 | 233.767 | 0.000 |
| 0.000 | 0.000 | 0.000 | 0.000 | 0.000 | 283.227 |
| 504.888 | 105.213 | -61.745 | -0.000 | -0.000 | 0.000 |
| 103.692 | 1228.919 | -21.604 | -0.000 | -0.000 | -0.000 |
| -62.237 | -19.260 | 1448.712 | -0.000 | -0.000 | -0.000 |
| -0.723 | 1.444 | -0.317 | 791.418 | -0.000 | -0.000 |
| -0.000 | -0.000 | -0.000 | -0.000 | 233.767 | -0.000 |
| -0.000 | -0.000 | -0.000 | -0.000 | -0.000 | 283.227 |
| 508.210 | 96.357 | -59.614 | -0.000 | -0.000 | 0.000 |
| 104.378 | 1227.564 | -21.308 | 0.000 | 0.000 | 0.000 |
| -61.449 | -20.509 | 1448.960 | 0.000 | 0.000 | -0.000 |
| 0.000 | -0.000 | 0.000 | 872.550 | 0.000 | 0.000 |
| -0.000 | 0.000 | -0.000 | 0.000 | 233.767 | 0.000 |
| 0.094 | -0.172 | 0.036 | 0.000 | 0.000 | 81.437 |
| 505.384 | 104.225 | -61.528 | -0.000 | -0.000 | -0.000 |
| 72.420 | 1283.634 | -32.973 | -0.000 | -0.000 | -0.000 |
| -61.559 | -20.290 | 1448.911 | -0.000 | -0.000 | -0.000 |
| -0.000 | -0.000 | -0.000 | 872.550 | -0.000 | -0.000 |
| 0.000 | -0.000 | 0.000 | -0.000 | 233.767 | -0.000 |
| -0.094 | 0.172 | -0.036 | -0.000 | -0.000 | 81.437 |
| 505.446 | 104.106 | -61.501 | 0.000 | 0.000 | 0.000 |
| 104.120 | 1224.705 | -20.397 | 0.000 | 0.000 | 0.000 |
| -61.498 | -20.410 | 1448.942 | 0.000 | 0.000 | 0.000 |
| 0.008 | -0.015 | 0.004 | 791.408 | 0.000 | 0.000 |
| 0.005 | -0.010 | 0.002 | 0.000 | 233.767 | -0.000 |
| 0.010 | -0.018 | 0.004 | 0.000 | 0.000 | 81.437 |
| 505.432 | 104.127 | -61.506 | -0.000 | -0.000 | 0.000 |
| 104.111 | 1224.716 | -20.402 | -0.000 | -0.000 | 0.000 |
| -61.509 | -20.389 | 1448.929 | -0.000 | -0.000 | -0.000 |
| -0.008 | 0.015 | -0.004 | 791.408 | -0.000 | -0.000 |
| -0.005 | 0.010 | -0.002 | -0.000 | 233.767 | -0.000 |
| -0.010 | 0.018 | -0.004 | -0.000 | -0.000 | 81.437 |
| 980.138 | 55.542 | -6.314 | -0.000 | -0.000 | -0.000 |
| 55.542 | 980.137 | -6.314 | -0.000 | -0.000 | -0.000 |
| -8.992 | -8.992 | 1340.836 | -0.000 | -0.000 | 0.000 |
| 0.000 | -0.000 | -0.000 | 486.889 | -0.000 | -0.000 |
| -0.000 | 0.000 | -0.000 | -0.000 | 486.889 | -0.000 |
| 0.000 | 0.000 | 0.000 | -0.000 | -0.000 | 269.106 |
| 921.507 | 113.077 | -4.283 | 0.000 | 0.000 | 0.000 |
| 113.077 | 921.507 | -4.283 | 0.000 | 0.000 | 0.000 |
| -8.992 | -8.992 | 1340.836 | -0.000 | -0.000 | 0.000 |
| 0.000 | 0.000 | 0.000 | 486.889 | 0.000 | 0.000 |
| 0.000 | -0.000 | 0.000 | 0.000 | 486.889 | 0.000 |
| -0.000 | -0.000 | -0.000 | 0.000 | 0.000 | 269.106 |
| 921.308 | 113.764 | -5.188 | -0.000 | -0.000 | -0.000 |
| 113.764 | 921.308 | -5.188 | -0.000 | -0.000 | -0.000 |
| -10.119 | -10.119 | 1345.014 | -0.000 | -0.000 | -0.000 |
| 0.000 | -0.000 | 0.000 | 486.889 | -0.000 | -0.000 |
| -0.000 | 0.000 | 0.000 | -0.000 | 486.889 | 0.000 |
| -0.000 | -0.000 | -0.000 | 0.000 | 0.000 | 117.836 |
| 921.507 | 113.077 | -4.283 | 0.000 | 0.000 | 0.000 |
| 113.077 | 921.507 | -4.283 | 0.000 | 0.000 | -0.000 |
| -8.992 | -8.992 | 1340.835 | 0.000 | 0.000 | 0.000 |
| -0.000 | 0.000 | -0.000 | 486.889 | 0.000 | -0.000 |
| 0.000 | -0.000 | -0.000 | 0.000 | 486.889 | 0.000 |
| 0.000 | 0.000 | 0.000 | 0.000 | 0.000 | 117.836 |
| 605.886 | 65.871 | 65.871 | -0.000 | 0.000 | -0.000 |
| 65.871 | 605.886 | 65.871 | -0.000 | -0.000 | -0.000 |
| 65.871 | 65.871 | 605.886 | -0.000 | -0.000 | -0.000 |
| -0.000 | -0.000 | 0.000 | 420.536 | -0.000 | -0.000 |
| 0.000 | -0.000 | 0.000 | -0.000 | 420.536 | -0.000 |
| -0.000 | 0.000 | -0.000 | -0.000 | -0.000 | 420.536 |
| 572.515 | 82.557 | 82.557 | 0.000 | 0.000 | -0.000 |
| 82.557 | 572.515 | 82.557 | 0.000 | 0.000 | 0.000 |
| 82.557 | 82.557 | 572.515 | 0.000 | 0.000 | 0.000 |
| 0.000 | 0.000 | -0.000 | 420.536 | 0.000 | -0.000 |
| 0.000 | 0.000 | -0.000 | -0.000 | 420.536 | 0.000 |
| 0.000 | -0.000 | 0.000 | 0.000 | 0.000 | 420.536 |
| 605.886 | 65.871 | 65.871 | -0.000 | -0.000 | -0.000 |
| 65.871 | 605.886 | 65.871 | -0.000 | -0.000 | -0.000 |
| 65.871 | 65.871 | 605.886 | -0.000 | -0.000 | -0.000 |
| 0.000 | 0.000 | 0.000 | 420.536 | -0.000 | 0.000 |
| 0.000 | 0.000 | 0.000 | -0.000 | 420.536 | -0.000 |
| 0.000 | 0.000 | 0.000 | -0.000 | -0.000 | 420.536 |
| 572.515 | 82.557 | 82.557 | 0.000 | 0.000 | 0.000 |
| 82.557 | 572.515 | 82.557 | 0.000 | 0.000 | 0.000 |
| 82.557 | 82.557 | 572.515 | 0.000 | 0.000 | 0.000 |
| -0.000 | -0.000 | -0.000 | 420.536 | 0.000 | 0.000 |
| -0.000 | -0.000 | -0.000 | 0.000 | 420.536 | 0.000 |
| -0.000 | -0.000 | -0.000 | 0.000 | -0.000 | 420.536 |
| 572.516 | 82.557 | 82.557 | -0.000 | -0.000 | 0.000 |
| 82.557 | 572.516 | 82.557 | -0.000 | 0.000 | 0.000 |
| 82.557 | 82.557 | 572.516 | -0.000 | 0.000 | -0.000 |
| 0.000 | 0.000 | 0.001 | 420.536 | -0.000 | -0.000 |
| 0.000 | 0.000 | 0.001 | 0.000 | 420.536 | -0.000 |
| 0.000 | 0.001 | 0.000 | -0.000 | -0.000 | 420.536 |
| 572.513 | 82.557 | 82.557 | 0.000 | 0.000 | 0.000 |
| 82.557 | 572.513 | 82.557 | -0.000 | -0.000 | 0.000 |
| 82.557 | 82.557 | 572.513 | 0.000 | 0.000 | 0.000 |
| -0.000 | -0.000 | -0.001 | 420.536 | 0.000 | 0.000 |
| -0.000 | -0.000 | -0.001 | 0.000 | 420.536 | 0.000 |
| -0.000 | -0.001 | -0.000 | 0.000 | 0.000 | 420.536 |
| 564.915 | 237.009 | 0.000 | 0.000 | 0.000 | 0.000 |
| 237.009 | 564.915 | 0.000 | 0.000 | 0.000 | 0.000 |
| 0.000 | 0.000 | 0.000 | 0.000 | 0.000 | 0.000 |
| 0.000 | 0.000 | 0.000 | 0.000 | 0.000 | 0.000 |
| 0.000 | 0.000 | 0.000 | 0.000 | 0.000 | 0.000 |
| 0.000 | 0.000 | 0.000 | 0.000 | 0.000 | 400.962 |
| 564.915 | 237.008 | -0.000 | -0.000 | -0.000 | 0.000 |
| 237.008 | 564.915 | -0.000 | -0.000 | -0.000 | -0.000 |
| -0.000 | -0.000 | -0.000 | -0.000 | -0.000 | -0.000 |
| -0.000 | -0.000 | -0.000 | -0.000 | -0.000 | -0.000 |
| -0.000 | -0.000 | -0.000 | -0.000 | -0.000 | -0.000 |
| -0.000 | -0.000 | -0.000 | -0.000 | -0.000 | 400.962 |
| 564.915 | 237.009 | 0.000 | 0.000 | 0.000 | 0.000 |
| 237.009 | 564.915 | 0.000 | 0.000 | 0.000 | 0.000 |
| 0.000 | 0.000 | 0.000 | 0.000 | 0.000 | 0.000 |
| 0.000 | 0.000 | 0.000 | 0.000 | 0.000 | 0.000 |
| 0.000 | 0.000 | 0.000 | 0.000 | 0.000 | 0.000 |
| 0.000 | 0.000 | 0.000 | 0.000 | 0.000 | 400.962 |
| 564.915 | 237.008 | -0.000 | -0.000 | -0.000 | -0.000 |
| 237.008 | 564.915 | -0.000 | -0.000 | -0.000 | -0.000 |
| -0.000 | -0.000 | -0.000 | -0.000 | -0.000 | -0.000 |
| -0.000 | -0.000 | -0.000 | -0.000 | -0.000 | -0.000 |
| -0.000 | -0.000 | -0.000 | -0.000 | -0.000 | -0.000 |
| -0.000 | -0.000 | -0.000 | -0.000 | -0.000 | 400.962 |
| 564.916 | 237.010 | 0.000 | 0.000 | 0.000 | 0.000 |
| 237.010 | 564.916 | 0.000 | 0.000 | 0.000 | 0.000 |
| 0.000 | 0.000 | 0.000 | 0.000 | 0.000 | 0.000 |
| 0.000 | 0.000 | 0.000 | 0.000 | 0.000 | 0.000 |
| 0.000 | 0.000 | 0.000 | 0.000 | 0.000 | 0.000 |
| 0.000 | 0.001 | 0.000 | 0.000 | 0.000 | 400.962 |
| 564.914 | 237.007 | -0.000 | -0.000 | -0.000 | -0.000 |
| 237.007 | 564.914 | -0.000 | -0.000 | -0.000 | -0.000 |
| -0.000 | -0.000 | -0.000 | -0.000 | -0.000 | -0.000 |
| -0.000 | -0.000 | -0.000 | -0.000 | -0.000 | -0.000 |
| -0.000 | -0.000 | -0.000 | -0.000 | -0.000 | -0.000 |
| -0.000 | -0.001 | -0.000 | -0.000 | -0.000 | 400.962 |
| 1078.326 | 64.771 | -6.398 | -0.000 | -0.000 | 0.000 |
| 22.657 | 1091.000 | 30.392 | 0.000 | 0.000 | 0.000 |
| -5.344 | 32.254 | 1287.982 | 0.000 | 0.000 | 0.000 |
| 5.386 | -4.135 | -0.385 | 522.422 | -0.000 | 0.000 |
| 0.000 | 0.000 | 0.000 | -0.000 | 524.338 | 0.000 |
| -0.000 | -0.000 | -0.000 | -0.000 | -0.000 | 377.718 |
| 1141.530 | 22.657 | -17.990 | 0.000 | 0.000 | -0.000 |
| 65.186 | 1045.854 | 37.909 | 0.000 | 0.000 | 0.000 |
| -17.990 | 30.392 | 1303.460 | 0.000 | 0.000 | -0.000 |
| -5.386 | 4.135 | 0.385 | 522.422 | -0.000 | -0.000 |
| -0.000 | -0.000 | -0.000 | 0.000 | 524.338 | 0.000 |
| 0.000 | -0.000 | 0.000 | 0.000 | -0.000 | 377.718 |
| 1067.672 | 75.123 | -12.440 | 0.000 | -0.000 | 0.000 |
| 74.139 | 1040.041 | 37.502 | -0.000 | -0.000 | -0.000 |
| -17.989 | 30.392 | 1303.460 | -0.000 | 0.000 | 0.000 |
| 0.000 | -0.000 | 0.000 | 559.228 | -0.000 | 0.000 |
| -0.000 | 0.000 | 0.000 | -0.000 | 524.338 | -0.000 |
| 0.653 | -0.501 | -0.047 | -0.000 | -0.000 | 296.969 |
| 1141.530 | 22.657 | -17.990 | -0.000 | -0.000 | -0.000 |
| 22.657 | 1090.999 | 30.392 | -0.000 | -0.000 | -0.000 |
| -9.677 | 35.660 | 1288.191 | 0.000 | 0.000 | -0.000 |
| -0.000 | 0.000 | -0.000 | 559.228 | 0.000 | -0.000 |
| 0.000 | -0.000 | -0.000 | 0.000 | 524.338 | 0.000 |
| -0.653 | 0.501 | 0.047 | 0.000 | 0.000 | 296.969 |
| 1066.371 | 73.378 | -10.785 | -0.000 | -0.000 | -0.000 |
| 71.390 | 1040.993 | 37.552 | -0.000 | -0.000 | 0.000 |
| -10.710 | 37.393 | 1288.042 | -0.000 | -0.000 | 0.000 |
| 0.054 | -0.041 | -0.004 | 522.546 | 0.000 | 0.000 |
| -0.000 | 0.000 | 0.000 | -0.000 | 524.338 | 0.000 |
| 0.099 | -0.080 | 0.008 | -0.000 | -0.000 | 233.932 |
| 1066.252 | 73.242 | -10.695 | 0.000 | 0.000 | -0.000 |
| 73.463 | 1040.580 | 37.455 | -0.000 | 0.000 | -0.000 |
| -9.330 | 35.374 | 1288.187 | 0.000 | 0.000 | -0.000 |
| -0.054 | 0.041 | 0.004 | 522.546 | 0.000 | 0.000 |
| 0.000 | -0.000 | -0.000 | 0.000 | 524.338 | 0.000 |
| -0.099 | 0.080 | -0.008 | 0.000 | 0.000 | 233.932 |
| 1116.430 | 18.789 | -14.581 | 0.000 | -0.000 | 0.000 |
| 16.646 | 1075.988 | 34.562 | 0.000 | 0.000 | 0.000 |
| -117.638 | 36.085 | 1291.266 | 0.000 | -0.000 | 0.000 |
| -0.000 | 0.000 | -0.000 | 553.630 | 0.000 | 0.000 |
| -0.000 | -0.000 | -0.000 | -0.000 | 518.475 | 0.000 |
| -141.139 | 24.728 | 14.149 | -0.000 | -0.000 | 248.912 |
| 1126.518 | 87.964 | -17.203 | -0.000 | 0.000 | -0.000 |
| 16.646 | 1075.987 | 34.562 | 0.000 | 0.000 | -0.000 |
| -21.855 | 29.431 | 1307.034 | 0.000 | 0.000 | -0.000 |
| 0.000 | 0.000 | 0.000 | 553.630 | 0.000 | -0.000 |
| 0.000 | 0.000 | 0.000 | 0.000 | 518.475 | -0.000 |
| 141.139 | -24.728 | -14.149 | 0.000 | 0.000 | 248.912 |
| 1034.493 | 70.311 | -9.576 | -0.000 | -0.000 | 0.000 |
| 54.335 | 1028.912 | 43.006 | 0.000 | -0.000 | 0.000 |
| -18.891 | 34.724 | 1290.440 | -0.000 | -0.000 | 0.000 |
| -6.839 | -0.281 | 1.224 | 513.425 | -0.000 | 0.000 |
| -13.794 | 2.074 | 1.569 | -0.000 | 500.261 | 0.000 |
| -20.738 | 2.514 | 1.953 | 0.000 | -0.000 | 246.311 |
| 1064.845 | 59.268 | -5.858 | 0.000 | 0.000 | -0.000 |
| 73.166 | 1025.483 | 40.949 | 0.000 | 0.000 | -0.000 |
| -21.855 | 29.431 | 1307.034 | -0.000 | -0.000 | -0.000 |
| 6.839 | 0.281 | -1.224 | 513.425 | 0.000 | -0.000 |
| 13.794 | -2.074 | -1.569 | 0.000 | 500.261 | -0.000 |
| 20.738 | -2.514 | -1.953 | 0.000 | 0.000 | 246.311 |
| 1052.366 | 62.688 | -3.670 | -0.000 | -0.000 | 0.000 |
| 60.236 | 1029.763 | 41.762 | 0.000 | -0.000 | 0.000 |
| -17.186 | 36.720 | 1291.388 | 0.000 | 0.000 | 0.000 |
| -1.586 | 0.196 | 0.148 | 515.820 | -0.000 | 0.000 |
| -0.650 | -0.026 | 0.116 | -0.000 | 502.286 | 0.000 |
| -1.341 | 0.156 | 0.188 | -0.000 | -0.000 | 213.466 |
| 1049.673 | 64.829 | -8.628 | -0.000 | 0.000 | -0.000 |
| 62.050 | 1029.406 | 41.569 | -0.000 | 0.000 | -0.000 |
| -13.779 | 34.382 | 1291.234 | 0.000 | 0.000 | -0.000 |
| 1.586 | -0.196 | -0.148 | 515.820 | -0.000 | -0.000 |
| 0.650 | 0.026 | -0.116 | 0.000 | 502.286 | -0.000 |
| 1.341 | -0.156 | -0.188 | -0.000 | 0.000 | 213.466 |
| 794.789 | -67.629 | 153.996 | -0.000 | 591.027 | 0.000 |
| -122.997 | 965.428 | 129.272 | 0.000 | 464.057 | 0.000 |
| -100.145 | 99.739 | 954.573 | 0.000 | 466.925 | 0.000 |
| -0.000 | -0.000 | -0.000 | 534.956 | 0.000 | -57.089 |
| -148.387 | -23.462 | -15.002 | -0.000 | 742.064 | 0.000 |
| -183.885 | 25.475 | -46.571 | -15.646 | 434.902 | 372.500 |
| 1110.792 | 117.533 | 23.460 | 0.000 | -470.606 | -0.000 |
| 9.883 | 1113.339 | 40.305 | -0.000 | -84.130 | -0.000 |
| 267.777 | 48.511 | 1047.969 | 0.000 | -402.958 | -0.000 |
| 0.000 | 0.000 | 0.000 | 534.956 | 0.000 | -57.089 |
| 234.184 | -101.551 | 99.181 | 0.000 | -149.160 | -0.000 |
| 183.884 | -25.475 | 46.571 | -15.646 | -434.902 | 372.500 |
| 935.941 | 16.813 | 95.546 | -0.000 | 111.255 | 0.000 |
| 9.883 | 1113.339 | 40.305 | -0.000 | -84.131 | 0.000 |
| 63.503 | 76.849 | 1000.784 | 0.000 | 72.933 | 0.000 |
| -19.706 | 4.693 | -6.431 | 496.908 | 46.392 | -16.637 |
| 40.713 | -77.455 | 42.337 | -0.000 | 407.386 | 0.000 |
| -18.861 | 4.844 | -6.049 | -23.259 | 45.328 | 381.135 |
| 993.166 | 0.874 | 75.971 | -0.000 | 77.737 | -0.000 |
| 53.764 | 1050.508 | 65.409 | -0.000 | -103.604 | -0.000 |
| 74.266 | 44.404 | 1056.348 | 0.000 | 42.337 | -0.000 |
| 19.706 | -4.693 | 6.431 | 496.908 | -46.392 | -16.637 |
| 48.597 | -41.257 | 22.478 | -0.000 | 270.808 | -0.000 |
| 18.861 | -4.844 | 6.049 | -23.259 | -45.328 | 381.135 |
| 947.508 | 32.794 | 80.833 | -0.000 | 67.300 | -0.000 |
| 26.124 | 1059.262 | 64.636 | -0.000 | -46.747 | 0.000 |
| 85.701 | 67.127 | 1009.986 | 0.000 | 30.433 | 0.000 |
| -1.570 | 0.171 | -0.355 | 496.605 | 3.777 | -15.839 |
| 35.520 | -51.411 | 29.180 | -0.000 | 323.423 | 0.000 |
| -1.427 | -0.839 | 0.590 | -22.601 | 4.802 | 380.791 |
| 955.486 | 26.340 | 87.629 | 0.000 | 51.766 | -0.000 |
| 30.395 | 1056.760 | 65.313 | -0.000 | -53.878 | -0.000 |
| 85.758 | 68.566 | 1009.559 | 0.000 | 28.554 | -0.000 |
| 1.570 | -0.171 | 0.355 | 496.605 | -3.777 | -15.839 |
| 36.760 | -51.331 | 32.837 | 0.000 | 310.227 | -0.000 |
| 1.427 | 0.839 | -0.590 | -22.601 | -4.802 | 380.791 |
| 385.309 | -16.406 | 4.840 | 0.000 | 0.000 | -0.000 |
| -16.406 | 385.309 | 4.840 | -0.000 | -0.000 | -0.000 |
| -13.465 | -13.465 | 178.756 | -0.000 | -0.000 | 0.000 |
| -71.166 | -71.166 | 10.880 | 11.360 | -0.000 | -0.000 |
| -71.166 | -71.166 | 10.880 | -0.000 | 11.360 | 0.000 |
| 0.000 | 0.000 | 0.000 | -0.000 | -0.000 | 99.704 |
| 385.309 | -16.407 | 4.840 | 0.000 | 0.000 | -0.000 |
| -16.407 | 385.309 | 4.840 | 0.000 | 0.000 | -0.000 |
| 78.267 | 78.267 | 124.615 | -0.000 | 0.000 | 0.000 |
| 71.166 | 71.166 | -10.880 | 11.360 | 0.000 | -0.000 |
| 71.166 | 71.166 | -10.880 | 0.000 | 11.360 | -0.000 |
| -0.000 | -0.000 | 0.000 | 0.000 | -0.000 | 99.704 |
| 385.309 | -16.406 | 4.840 | -0.000 | 0.000 | 0.000 |
| -16.406 | 385.309 | 4.840 | 0.000 | -0.000 | 0.000 |
| -13.465 | -13.465 | 178.756 | 0.000 | 0.000 | -0.000 |
| -2.152 | -2.152 | 0.329 | 57.628 | 0.000 | -0.000 |
| -2.152 | -2.152 | 0.329 | 0.000 | 57.628 | 0.000 |
| -3.299 | -3.299 | 0.504 | -0.000 | -0.000 | 53.647 |
| 382.846 | -15.338 | 6.381 | 0.000 | -0.000 | 0.000 |
| -15.338 | 382.846 | 6.381 | 0.000 | -0.000 | 0.000 |
| 1.424 | 1.424 | 167.770 | 0.000 | 0.000 | 0.000 |
| 2.152 | 2.152 | -0.329 | 57.628 | 0.000 | -0.000 |
| 2.152 | 2.152 | -0.329 | 0.000 | 57.628 | -0.000 |
| 3.299 | 3.299 | -0.504 | 0.000 | 0.000 | 53.647 |
| 368.340 | -29.056 | 9.790 | 0.000 | 0.000 | -0.000 |
| -29.056 | 368.340 | 9.790 | -0.000 | -0.000 | -0.000 |
| -11.601 | -11.601 | 169.124 | -0.000 | 0.000 | -0.000 |
| -26842363.896 | -26654733.312 | -2594843.149 | -912136.121 | 5173.273 | 34654.236 |
| -26633431.319 | -26891988.425 | -2582029.498 | 16280.336 | -962651.829 | 17720.959 |
| -25930913.389 | -25904897.659 | -2696627.484 | 63152.165 | 50127.133 | -2245936.452 |
| 370.794 | -26.613 | 9.343 | -0.000 | -0.000 | -0.000 |
| -26.613 | 370.794 | 9.343 | -0.000 | 0.000 | -0.000 |
| -10.777 | -10.777 | 168.921 | 0.000 | 0.000 | -0.000 |
| 26787309.378 | 26634986.519 | 2608987.753 | -939407.696 | 13358.804 | -7310.883 |
| 26682601.823 | 26847015.908 | 2599660.143 | -6650.695 | -915045.066 | -38358.842 |
| 25877698.668 | 25859027.003 | 2822914.731 | -59927.452 | -65206.611 | -2274661.530 |
| 381244489.101 | 382462954.134 | -1767297292.100 | -1334770.951 | 8168896.403 | 1279924.944 |
| 379850281.402 | 382570693.915 | -1765835403.898 | 11707387.532 | -1952665.325 | -697459.490 |
| -13.725 | -13.725 | 141.011 | 0.002 | 0.002 | 0.000 |
| 387947994.961 | 397913227.847 | -1730332818.006 | -85865883.507 | -19290684.895 | 1922543.751 |
| 386651981.542 | 389174542.505 | -1735810167.249 | -12739168.925 | -57754918.882 | -48036.840 |
| -0.059 | -0.059 | 0.001 | 0.008 | 0.008 | 17.841 |
| -379969865.897 | -382634345.609 | 1766887094.449 | -10195616.281 | 2498879.498 | 714172.180 |
| -381562463.511 | -381438938.276 | 1768869822.904 | 1421225.137 | -6568219.306 | -926304.897 |
| -13.723 | -13.723 | 141.016 | -0.002 | -0.002 | -0.000 |
| 0.112 | 0.112 | -0.005 | 31.905 | -0.008 | -0.000 |
| 0.111 | 0.111 | -0.005 | -0.009 | 31.908 | -0.000 |
| 0.059 | 0.060 | -0.001 | -0.008 | -0.008 | 17.841 |
| 38655848.718 | 37845967.920 | -176803848.516 | 1952317.005 | 255432.862 | 120417.369 |
| 38048075.845 | 38580535.886 | -175957287.982 | 628260.446 | 957794.926 | 168813.785 |
| -13.714 | -13.714 | 141.030 | 0.000 | 0.000 | 0.000 |
| 39395802.798 | 39713514.789 | -173003773.061 | -8892124.094 | 1050152.859 | -408901.560 |
| 42059648.876 | 39787618.487 | -172001765.745 | 864162.721 | -19037507.926 | -263559.913 |
| -0.007 | -0.007 | 0.000 | 0.001 | 0.001 | 17.915 |
| -38162512.117 | -38742181.251 | 175779248.818 | -896222.320 | -1587680.973 | -214169.442 |
| -38564331.693 | -38153397.631 | 176539236.977 | -1750636.803 | 700038.905 | -30826.666 |
| -13.708 | -13.708 | 141.023 | -0.000 | -0.000 | -0.000 |
| -37692539.216 | -38350069.973 | 176338174.510 | -5964923.905 | -226653.141 | -301463.837 |
| -38326414.291 | -37387814.480 | 177295182.566 | 1045440.256 | -6368433.224 | 438722.415 |
| 0.007 | 0.007 | -0.000 | -0.001 | -0.001 | 17.915 |
| 3884358.246 | 3801465.522 | -17599984.169 | 163097.207 | -43363.284 | 7481.137 |
| 3824146.721 | 3912772.727 | -17504134.675 | 67915.799 | 199668.625 | 10675.970 |
| -13.708 | -13.708 | 141.029 | 0.000 | 0.000 | 0.000 |
| 4323822.943 | 4526391.414 | -16146662.435 | -3003395.189 | 45299.904 | -20600.473 |
| 3928860.580 | 3865636.006 | -17398237.601 | -40766.371 | -755385.715 | -15955.907 |
| -0.010 | -0.012 | 0.001 | 0.000 | 0.000 | 17.916 |
| -3820835.904 | -3902303.189 | 17527723.277 | -23604.162 | -198619.089 | -9423.320 |
| -3888983.639 | -3804649.126 | 17601596.588 | -125813.626 | 76583.745 | 1759.077 |
| -13.713 | -13.713 | 141.024 | -0.000 | -0.000 | -0.000 |
| -3755172.100 | -3802400.704 | 17737173.421 | -639936.169 | -16469.343 | 29085.707 |
| -3886252.019 | -3744047.569 | 17728760.082 | 8074.398 | -495590.287 | 22990.384 |
| 0.010 | 0.012 | -0.001 | -0.000 | -0.000 | 17.916 |
| 440.126 | 280.111 | -302.315 | -0.000 | -0.000 | -0.000 |
| 280.111 | 440.126 | -302.315 | 0.000 | -0.000 | -0.000 |
| 84.502 | 84.502 | 198.382 | 0.000 | 0.000 | 0.000 |
| -0.000 | -0.000 | 0.000 | 198.249 | -0.000 | -0.000 |
| -0.000 | -0.000 | 0.000 | 0.000 | 198.801 | -0.000 |
| 0.000 | 0.000 | 0.001 | -0.000 | 0.000 | 86.340 |
| 440.126 | 280.111 | -302.315 | 0.000 | 0.000 | 0.000 |
| 280.111 | 440.126 | -302.315 | 0.000 | 0.000 | 0.000 |
| -302.315 | -302.315 | 1091.678 | 0.000 | 0.000 | 0.000 |
| 0.000 | 0.000 | -0.000 | 198.249 | 0.000 | 0.000 |
| 0.000 | 0.000 | -0.000 | 0.000 | 198.249 | 0.000 |
| -0.000 | -0.000 | -0.001 | -0.000 | -0.000 | 86.340 |
| 227.135 | 111.118 | 99.303 | -0.000 | 0.000 | -0.000 |
| 111.118 | 227.135 | 99.303 | 0.000 | -0.000 | -0.000 |
| 73.468 | 73.468 | 218.340 | -0.000 | -0.000 | -0.000 |
| 0.000 | 0.000 | 0.000 | 168.399 | -0.000 | 0.000 |
| 0.000 | 0.000 | 0.000 | -0.000 | 168.399 | 0.000 |
| 0.000 | 0.000 | 0.000 | 0.000 | -0.000 | 135.150 |
| 308.090 | 149.943 | -7.696 | -0.000 | 0.000 | 0.000 |
| 149.943 | 308.090 | -7.696 | 0.000 | -0.000 | 0.000 |
| 79.963 | 79.963 | 224.673 | 0.000 | 0.000 | 0.000 |
| -0.000 | -0.000 | 0.000 | 168.399 | -0.000 | 0.000 |
| -0.000 | -0.000 | -0.000 | -0.000 | 168.399 | 0.000 |
| -0.000 | -0.000 | -0.000 | 0.000 | 0.000 | 135.150 |
| 176.113 | 176.091 | 76.631 | 0.000 | 0.000 | -0.000 |
| 176.091 | 176.113 | 76.631 | 0.000 | 0.000 | -0.000 |
| 73.519 | 73.519 | 202.812 | 0.000 | 0.000 | -0.000 |
| 0.001 | 0.000 | -0.001 | 91.105 | 0.000 | 0.000 |
| 0.000 | 0.001 | -0.001 | -0.000 | 91.105 | 0.000 |
| 0.005 | 0.005 | -0.012 | 0.000 | -0.000 | 67.630 |
| 221.412 | 144.012 | 58.022 | -0.000 | -0.000 | 0.000 |
| 144.012 | 221.412 | 58.022 | 0.000 | -0.000 | 0.000 |
| 75.416 | 75.416 | 198.327 | -0.000 | -0.000 | 0.000 |
| -0.001 | -0.000 | 0.001 | 91.105 | -0.000 | -0.000 |
| -0.000 | -0.001 | 0.001 | -0.000 | 91.105 | 0.000 |
| -0.005 | -0.005 | 0.012 | 0.000 | 0.000 | 67.630 |
| 365.886 | 153.507 | 0.000 | 0.000 | 0.000 | 0.000 |
| 153.507 | 365.886 | 0.000 | 0.000 | 0.000 | -0.000 |
| 0.000 | 0.000 | 0.000 | 0.000 | 0.000 | 0.000 |
| 0.000 | 0.000 | 0.000 | 0.000 | 0.000 | 0.000 |
| 0.000 | 0.000 | 0.000 | 0.000 | 0.000 | 0.000 |
| 0.000 | 0.000 | 0.000 | 0.000 | 0.000 | 259.696 |
| 365.886 | 153.507 | -0.000 | -0.000 | -0.000 | 0.000 |
| 153.507 | 365.886 | -0.000 | -0.000 | -0.000 | 0.000 |
| -0.000 | -0.000 | -0.000 | -0.000 | -0.000 | -0.000 |
| -0.000 | -0.000 | -0.000 | -0.000 | -0.000 | -0.000 |
| -0.000 | -0.000 | -0.000 | -0.000 | -0.000 | -0.000 |
| -0.000 | -0.000 | -0.000 | -0.000 | -0.000 | 259.696 |
| 365.886 | 153.507 | 0.000 | 0.000 | 0.000 | 0.000 |
| 153.507 | 365.886 | 0.000 | 0.000 | 0.000 | -0.000 |
| 0.000 | 0.000 | 0.000 | 0.000 | 0.000 | 0.000 |
| 0.000 | 0.000 | 0.000 | 0.000 | 0.000 | 0.000 |
| 0.000 | 0.000 | 0.000 | 0.000 | 0.000 | -0.000 |
| 0.000 | 0.000 | 0.000 | 0.000 | 0.000 | 259.696 |
| 365.886 | 153.506 | -0.000 | -0.000 | -0.000 | -0.000 |
| 153.506 | 365.886 | -0.000 | -0.000 | -0.000 | 0.000 |
| -0.000 | -0.000 | -0.000 | -0.000 | -0.000 | -0.000 |
| -0.000 | -0.000 | -0.000 | -0.000 | -0.000 | -0.000 |
| -0.000 | -0.000 | -0.000 | -0.000 | -0.000 | 0.000 |
| -0.000 | -0.000 | -0.000 | -0.000 | -0.000 | 259.696 |
| 365.887 | 153.507 | 0.000 | 0.000 | 0.000 | 0.000 |
| 153.507 | 365.887 | 0.000 | 0.000 | 0.000 | 0.000 |
| 0.000 | 0.000 | 0.000 | 0.000 | 0.000 | 0.000 |
| 0.000 | 0.000 | 0.000 | 0.000 | 0.000 | 0.000 |
| 0.000 | 0.000 | 0.000 | 0.000 | 0.000 | 0.000 |
| 0.000 | 0.001 | 0.000 | 0.000 | 0.000 | 259.696 |
| 365.885 | 153.506 | -0.000 | -0.000 | -0.000 | -0.000 |
| 153.506 | 365.885 | -0.000 | -0.000 | -0.000 | -0.000 |
| -0.000 | -0.000 | -0.000 | -0.000 | -0.000 | -0.000 |
| -0.000 | -0.000 | -0.000 | -0.000 | -0.000 | -0.000 |
| -0.000 | -0.000 | -0.000 | -0.000 | -0.000 | 0.000 |
| -0.000 | -0.001 | -0.000 | -0.000 | -0.000 | 259.696 |
| 430.355 | 43.138 | 34.826 | -0.000 | -0.000 | 0.000 |
| 71.617 | 138.938 | 63.069 | -0.000 | 0.000 | -0.000 |
| 34.826 | 34.930 | 489.752 | -0.000 | -0.000 | -0.000 |
| 0.000 | -0.000 | -0.000 | 222.727 | 0.000 | -0.000 |
| 0.000 | -0.000 | -0.000 | -0.000 | 221.936 | -0.000 |
| 0.000 | -0.000 | -0.000 | -0.000 | 0.000 | 202.133 |
| 223.521 | 78.978 | 66.772 | 0.000 | 0.000 | 0.000 |
| 43.138 | 430.598 | 34.930 | 0.000 | 0.000 | 0.000 |
| 34.826 | 34.930 | 489.752 | 0.000 | -0.000 | -0.000 |
| -0.000 | 0.000 | 0.000 | 222.727 | -0.000 | 0.000 |
| -0.000 | -0.000 | 0.000 | -0.000 | 221.936 | 0.000 |
| -0.000 | 0.000 | 0.000 | 0.000 | 0.000 | 202.133 |
| 139.722 | 72.329 | 61.585 | -0.000 | 0.000 | -0.000 |
| 79.427 | 220.616 | 68.063 | -0.000 | -0.000 | -0.000 |
| 34.826 | 34.930 | 489.753 | -0.000 | -0.000 | 0.000 |
| -0.000 | -0.000 | -0.000 | 109.577 | -0.000 | -0.000 |
| 0.000 | 0.000 | 0.000 | -0.000 | 221.936 | -0.000 |
| -0.000 | -0.000 | -0.000 | -0.000 | 0.000 | 89.685 |
| 54.843 | -0.098 | 8.463 | 0.000 | -0.000 | 0.000 |
| 71.622 | 138.938 | 63.075 | 0.000 | -0.000 | 0.000 |
| 58.786 | 60.676 | 225.604 | 0.000 | 0.000 | -0.000 |
| 0.000 | 0.000 | 0.000 | 109.577 | 0.000 | 0.000 |
| -0.000 | -0.000 | -0.000 | 0.000 | 221.936 | 0.000 |
| 0.000 | 0.000 | 0.000 | 0.000 | 0.000 | 89.685 |
| 223.509 | 78.978 | 66.770 | -0.000 | 0.000 | -0.000 |
| 50.839 | 100.375 | 44.339 | -0.000 | -0.000 | -0.000 |
| 29.389 | 29.709 | 192.874 | -0.000 | 0.000 | -0.000 |
| 0.000 | -0.000 | -0.000 | 109.577 | 0.000 | -0.000 |
| -0.000 | 0.000 | -0.000 | -0.000 | 106.852 | -0.000 |
| -0.000 | 0.000 | 0.000 | -0.000 | -0.000 | 202.134 |
| 101.347 | 51.778 | 44.130 | -0.000 | -0.000 | 0.000 |
| 71.629 | 138.717 | 63.084 | 0.000 | -0.000 | -0.000 |
| 58.788 | 60.678 | 225.589 | 0.000 | 0.000 | -0.000 |
| -0.000 | 0.000 | 0.000 | 109.577 | 0.000 | 0.000 |
| 0.000 | -0.000 | 0.000 | 0.000 | 106.852 | 0.000 |
| 0.000 | -0.000 | -0.000 | -0.000 | 0.000 | 202.134 |
| -671.199 | 119.632 | 881.244 | 0.000 | 0.000 | 0.000 |
| -737.098 | 164.165 | 899.475 | 0.000 | 0.000 | -0.000 |
| -162.724 | 65.455 | 621.429 | 0.000 | 0.000 | -0.000 |
| -204.481 | 26.742 | 252.466 | 167.993 | 0.000 | -0.000 |
| -204.486 | 26.742 | 252.472 | 0.000 | 166.733 | 0.000 |
| -0.000 | 0.000 | 0.000 | 0.000 | 0.000 | 182.713 |
| 925.830 | 36.161 | -780.507 | -0.000 | -0.000 | -0.000 |
| 42.064 | 392.939 | 25.003 | 0.000 | -0.000 | -0.000 |
| 857.669 | 12.649 | -648.227 | -0.000 | -0.000 | -0.000 |
| 204.481 | -26.742 | -252.466 | 167.993 | -0.000 | -0.000 |
| 204.486 | -26.742 | -252.472 | 0.000 | 166.733 | -0.000 |
| 797.455 | -41.633 | -830.261 | -0.000 | -0.000 | 27.650 |
| -36.170 | 42.029 | 155.253 | 0.000 | 0.000 | -0.000 |
| 35.395 | 298.831 | 68.476 | 0.000 | 0.000 | -0.000 |
| 17.574 | 43.068 | 392.005 | 0.000 | 0.000 | 0.000 |
| -126.146 | -48.847 | 151.762 | 24.545 | 0.000 | 0.000 |
| -77.312 | 4.042 | 80.508 | 0.000 | 73.212 | 0.000 |
| -75.447 | 3.963 | 78.610 | 0.000 | 0.000 | 35.898 |
| 392.932 | 42.064 | 25.015 | -0.000 | -0.000 | -0.000 |
| 84.633 | 295.532 | 6.519 | -0.000 | -0.000 | -0.000 |
| 144.302 | 54.998 | 28.014 | -0.000 | -0.000 | -0.000 |
| 126.146 | 48.847 | -151.762 | 24.545 | -0.000 | -0.000 |
| 77.312 | -4.042 | -80.508 | -0.000 | 73.212 | -0.000 |
| -0.000 | -0.000 | -0.000 | -0.000 | -0.000 | 182.713 |
| 392.934 | 42.065 | 25.015 | -0.000 | 0.000 | 0.000 |
| -15.893 | 36.873 | 12.332 | -0.000 | 0.000 | 0.000 |
| 28.097 | 36.914 | 190.878 | 0.000 | 0.000 | 0.000 |
| -13.294 | -10.161 | 16.937 | 30.124 | 0.000 | 0.000 |
| -11.469 | -7.893 | 15.107 | 0.000 | 46.333 | 0.000 |
| -14.371 | -11.969 | 17.166 | -0.000 | 0.000 | 5.650 |
| 31.791 | -38.681 | -33.174 | -0.000 | -0.000 | -0.000 |
| 59.474 | 97.553 | 19.496 | -0.000 | -0.000 | 0.000 |
| 27.681 | 22.278 | 155.717 | -0.000 | -0.000 | 0.000 |
| 13.294 | 10.161 | -16.937 | 30.124 | -0.000 | -0.000 |
| 11.469 | 7.893 | -15.107 | -0.000 | 46.333 | -0.000 |
| 12.734 | 9.005 | -16.038 | -0.000 | -0.000 | 15.989 |
| 609.883 | 0.000 | 0.000 | 0.000 | 0.000 | 0.000 |
| -0.000 | 0.000 | 0.000 | 0.000 | 0.000 | 0.000 |
| -0.000 | 0.000 | 0.000 | 0.000 | 0.000 | 0.000 |
| -0.000 | 0.000 | 0.000 | 0.000 | 0.000 | 0.000 |
| -0.000 | 0.000 | 0.000 | 0.000 | 0.000 | 0.000 |
| -0.000 | 0.000 | 0.000 | 0.000 | 0.000 | 0.000 |
| 609.883 | 0.000 | 0.000 | 0.000 | 0.000 | 0.000 |
| -0.000 | 0.000 | 0.000 | 0.000 | 0.000 | 0.000 |
| -0.000 | 0.000 | 0.000 | 0.000 | 0.000 | 0.000 |
| 0.000 | 0.000 | 0.000 | 0.000 | 0.000 | 0.000 |
| -0.000 | 0.000 | 0.000 | 0.000 | 0.000 | 0.000 |
| -0.000 | 0.000 | 0.000 | 0.000 | 0.000 | 0.000 |
| 609.883 | -0.000 | -0.000 | -0.000 | -0.000 | -0.000 |
| 0.000 | -0.000 | -0.000 | -0.000 | -0.000 | -0.000 |
| 0.000 | -0.000 | -0.000 | -0.000 | -0.000 | -0.000 |
| 0.000 | -0.000 | -0.000 | -0.000 | -0.000 | -0.000 |
| 0.000 | -0.000 | -0.000 | -0.000 | -0.000 | -0.000 |
| 0.000 | -0.000 | -0.000 | -0.000 | -0.000 | -0.000 |
| 609.883 | -0.000 | -0.000 | -0.000 | -0.000 | -0.000 |
| 0.000 | -0.000 | -0.000 | -0.000 | -0.000 | -0.000 |
| 0.000 | -0.000 | -0.000 | -0.000 | -0.000 | -0.000 |
| -0.000 | -0.000 | -0.000 | -0.000 | -0.000 | -0.000 |
| 0.000 | -0.000 | -0.000 | -0.000 | -0.000 | -0.000 |
| 0.000 | -0.000 | -0.000 | -0.000 | -0.000 | -0.000 |
| 609.883 | 0.000 | 0.000 | 0.000 | 0.000 | 0.000 |
| -0.000 | 0.000 | 0.000 | 0.000 | 0.000 | 0.000 |
| 0.000 | 0.000 | 0.000 | 0.000 | 0.000 | 0.000 |
| -0.000 | 0.000 | 0.000 | 0.000 | 0.000 | 0.000 |
| 0.000 | 0.000 | 0.000 | 0.000 | 0.000 | 0.000 |
| -0.000 | 0.000 | 0.000 | 0.000 | 0.000 | 0.000 |
| 609.883 | 0.000 | 0.000 | 0.000 | 0.000 | 0.000 |
| -0.000 | 0.000 | 0.000 | 0.000 | 0.000 | 0.000 |
| -0.000 | 0.000 | 0.000 | 0.000 | 0.000 | 0.000 |
| 0.000 | 0.000 | 0.000 | 0.000 | 0.000 | 0.000 |
| -0.000 | 0.000 | 0.000 | 0.000 | 0.000 | 0.000 |
| -0.000 | 0.000 | 0.000 | 0.000 | 0.000 | 0.000 |
| 609.882 | -0.000 | -0.000 | -0.000 | -0.000 | -0.000 |
| 0.000 | -0.000 | -0.000 | -0.000 | -0.000 | -0.000 |
| 0.000 | -0.000 | -0.000 | -0.000 | -0.000 | -0.000 |
| 0.000 | -0.000 | -0.000 | -0.000 | -0.000 | -0.000 |
| 0.000 | -0.000 | -0.000 | -0.000 | -0.000 | -0.000 |
| 0.000 | -0.000 | -0.000 | -0.000 | -0.000 | -0.000 |
| 609.882 | -0.000 | -0.000 | -0.000 | -0.000 | -0.000 |
| 0.000 | -0.000 | -0.000 | -0.000 | -0.000 | -0.000 |
| 0.000 | -0.000 | -0.000 | -0.000 | -0.000 | -0.000 |
| -0.000 | -0.000 | -0.000 | -0.000 | -0.000 | -0.000 |
| 0.000 | -0.000 | -0.000 | -0.000 | -0.000 | -0.000 |
| 0.000 | -0.000 | -0.000 | -0.000 | -0.000 | -0.000 |
| 609.885 | 0.000 | 0.000 | 0.000 | 0.000 | 0.000 |
| -0.000 | 0.000 | 0.000 | 0.000 | 0.000 | 0.000 |
| -0.000 | 0.000 | 0.000 | 0.000 | 0.000 | 0.000 |
| -0.000 | 0.000 | 0.000 | 0.000 | 0.000 | 0.000 |
| 0.000 | 0.000 | 0.000 | 0.000 | 0.000 | 0.000 |
| -0.000 | 0.000 | 0.000 | 0.000 | 0.000 | 0.000 |
| 609.885 | 0.000 | 0.000 | 0.000 | 0.000 | 0.000 |
| -0.000 | 0.000 | 0.000 | 0.000 | 0.000 | 0.000 |
| 0.000 | 0.000 | 0.000 | 0.000 | 0.000 | 0.000 |
| 0.000 | 0.000 | 0.000 | 0.000 | 0.000 | 0.000 |
| -0.000 | 0.000 | 0.000 | 0.000 | 0.000 | 0.000 |
| -0.000 | 0.000 | 0.000 | 0.000 | 0.000 | 0.000 |
| 609.880 | -0.000 | -0.000 | -0.000 | -0.000 | -0.000 |
| 0.000 | -0.000 | -0.000 | -0.000 | -0.000 | -0.000 |
| -0.000 | -0.000 | -0.000 | -0.000 | -0.000 | -0.000 |
| 0.000 | -0.000 | -0.000 | -0.000 | -0.000 | -0.000 |
| -0.000 | -0.000 | -0.000 | -0.000 | -0.000 | -0.000 |
| 0.000 | -0.000 | -0.000 | -0.000 | -0.000 | -0.000 |
| 609.880 | -0.000 | -0.000 | -0.000 | -0.000 | -0.000 |
| -0.000 | -0.000 | -0.000 | -0.000 | -0.000 | -0.000 |
| 0.000 | -0.000 | -0.000 | -0.000 | -0.000 | -0.000 |
| -0.000 | -0.000 | -0.000 | -0.000 | -0.000 | -0.000 |
| 0.000 | -0.000 | -0.000 | -0.000 | -0.000 | -0.000 |
| 0.000 | -0.000 | -0.000 | -0.000 | -0.000 | -0.000 |
| 217.606 | -14.520 | -119.811 | -0.000 | 39.206 | -0.000 |
| -14.456 | 472.782 | -252.175 | -0.000 | -6.982 | -0.000 |
| -30.743 | 392.666 | -27.011 | -0.000 | -155.650 | -0.001 |
| -108.921 | -149.666 | 206.158 | -458.489 | -16.151 | -61.789 |
| -201.790 | 46.239 | 120.974 | -0.000 | -529.653 | -0.000 |
| -209.021 | -198.210 | 376.091 | 1.779 | -154.233 | -109.047 |
| 246.248 | 198.391 | -364.806 | -0.000 | 102.776 | -0.000 |
| 214.828 | 356.204 | -368.365 | -0.000 | 74.172 | -0.000 |
| 181.951 | 232.652 | -73.609 | -0.000 | 97.807 | 0.000 |
| 108.921 | 149.666 | -206.159 | -458.489 | 16.152 | -61.790 |
| 37.345 | -6.980 | -43.805 | 0.000 | 206.459 | 0.000 |
| 52.887 | 363.013 | 239.801 | -128.221 | 222.225 | -30.795 |
| 49.622 | -2.240 | 25.578 | 0.000 | -4.894 | 0.000 |
| -30.046 | 99.490 | 49.597 | 0.000 | -16.122 | -0.000 |
| -13.235 | -79.204 | 398.614 | 0.000 | -4.466 | 0.000 |
| 0.000 | -0.000 | -0.000 | 340.342 | 0.000 | 5.270 |
| -40.809 | 29.048 | -21.241 | 0.000 | -69.277 | -0.000 |
| -17.806 | -12.407 | 29.178 | -4.074 | -8.758 | 33.872 |
| 51.596 | 36.574 | -19.172 | -0.000 | 3.647 | 0.000 |
| 0.739 | 56.365 | -5.963 | 0.000 | -2.173 | -0.000 |
| 13.848 | -67.644 | 360.778 | -0.000 | 8.327 | -0.000 |
| -0.000 | 0.000 | -0.000 | 340.342 | -0.000 | 5.270 |
| 15.340 | 18.033 | -40.545 | -0.000 | 44.075 | -0.000 |
| 17.806 | 12.407 | -29.178 | -4.074 | 8.758 | 33.872 |
| 10.251 | 14.469 | 19.507 | 0.000 | 2.065 | -0.000 |
| 3.673 | 44.250 | -3.573 | 0.000 | 0.269 | -0.000 |
| 12.768 | 10.674 | 216.124 | 0.000 | -12.707 | -0.000 |
| -1.351 | -0.853 | 1.664 | 28.768 | -0.640 | -2.802 |
| 5.842 | -4.095 | -8.541 | 0.000 | 22.560 | -0.000 |
| -1.425 | -1.057 | 2.214 | 2.483 | -0.764 | 10.680 |
| 48.220 | 13.914 | -1.624 | -0.000 | 2.421 | -0.000 |
| 1.757 | 39.709 | 13.220 | -0.000 | -4.243 | 0.000 |
| 22.496 | 17.844 | 119.888 | -0.000 | -1.908 | 0.000 |
| 1.446 | 0.971 | -1.753 | 10.722 | 0.676 | -3.368 |
| 7.972 | 6.897 | -20.190 | -0.000 | 22.068 | 0.000 |
| 1.425 | 1.057 | -2.214 | 2.483 | 0.764 | 10.680 |
| 321.244 | -436.709 | -436.709 | -0.000 | -0.000 | 0.000 |
| -436.709 | 321.244 | -436.709 | 0.000 | 0.000 | 0.000 |
| -436.709 | -436.709 | 321.244 | -0.000 | -0.000 | 0.000 |
| -653.740 | -653.740 | -653.740 | 369.805 | -0.000 | 0.000 |
| -653.740 | -653.740 | -653.740 | 0.000 | 369.805 | 0.000 |
| -653.740 | -653.740 | -653.740 | -0.000 | -0.000 | 369.805 |
| 1458.043 | 718.241 | 718.241 | 0.000 | 0.000 | -0.000 |
| 718.241 | 1458.043 | 718.241 | 0.000 | 0.000 | -0.000 |
| 720.178 | 720.178 | 1453.878 | 0.000 | 0.000 | -0.000 |
| 653.740 | 653.740 | 653.740 | 369.805 | 0.000 | -0.000 |
| 653.740 | 653.740 | 653.740 | 0.000 | 369.805 | -0.000 |
| 653.740 | 653.740 | 653.740 | 0.000 | 0.000 | 369.805 |
| 767.919 | 10.030 | 10.030 | -0.000 | 0.000 | 0.000 |
| 10.030 | 767.919 | 10.030 | 0.000 | 0.000 | -0.000 |
| 10.030 | 10.030 | 767.919 | -0.000 | -0.000 | 0.000 |
| -66.312 | -66.312 | -66.312 | 367.760 | -0.000 | 0.000 |
| -66.312 | -66.312 | -66.312 | 0.000 | 367.760 | 0.000 |
| -66.312 | -66.312 | -66.312 | 0.000 | -0.000 | 367.760 |
| 865.768 | 131.031 | 131.031 | 0.000 | 0.000 | -0.000 |
| 131.031 | 865.768 | 131.031 | 0.000 | -0.000 | -0.000 |
| 131.031 | 131.031 | 865.768 | 0.000 | 0.000 | -0.000 |
| 66.312 | 66.312 | 66.312 | 367.760 | 0.000 | -0.000 |
| 66.312 | 66.312 | 66.312 | -0.000 | 367.760 | -0.000 |
| 66.312 | 66.312 | 66.312 | 0.000 | 0.000 | 367.760 |
| 801.024 | 56.513 | 56.513 | 0.000 | 0.000 | 0.000 |
| 57.778 | 799.173 | 57.778 | -0.000 | -0.000 | 0.000 |
| 55.256 | 55.256 | 811.007 | -0.000 | 0.000 | -0.000 |
| -6.536 | -6.536 | -6.536 | 317.527 | -0.000 | 0.000 |
| -6.536 | -6.536 | -6.536 | 0.000 | 317.527 | 0.000 |
| -7.232 | -7.232 | -7.232 | 0.000 | 0.000 | 319.044 |
| 815.026 | 68.774 | 68.774 | 0.000 | 0.000 | -0.000 |
| 68.774 | 815.026 | 68.774 | 0.000 | 0.000 | -0.000 |
| 68.774 | 68.774 | 815.026 | 0.000 | 0.000 | -0.000 |
| 6.536 | 6.536 | 6.536 | 317.527 | 0.000 | -0.000 |
| 6.536 | 6.536 | 6.536 | -0.000 | 317.527 | -0.000 |
| 7.232 | 7.232 | 7.232 | -0.000 | 0.000 | 319.044 |
| 1007.588 | -11.798 | 85.066 | -0.000 | -0.000 | -0.000 |
| 22.542 | 1055.157 | 81.730 | -0.000 | 0.000 | 0.000 |
| 102.523 | 75.996 | 994.662 | -0.000 | 0.000 | 0.000 |
| 0.000 | 0.000 | 0.000 | 548.439 | -0.000 | 0.000 |
| -0.030 | -0.027 | 0.019 | -0.000 | 329.284 | 0.000 |
| -0.000 | 0.000 | 0.000 | -0.000 | 0.000 | 412.437 |
| 945.664 | 20.287 | 100.503 | 0.000 | -0.000 | -0.000 |
| 15.323 | 1061.659 | 77.031 | 0.000 | -0.000 | -0.000 |
| 85.065 | 59.969 | 1041.958 | 0.000 | 0.000 | -0.000 |
| 0.000 | -0.000 | -0.000 | 548.439 | 0.000 | -0.000 |
| 0.030 | 0.027 | -0.019 | 0.000 | 329.284 | -0.000 |
| -0.000 | -0.000 | -0.000 | 0.000 | 0.000 | 412.437 |
| 945.645 | 20.237 | 100.563 | 0.000 | 0.000 | 0.000 |
| 20.392 | 1056.954 | 79.120 | -0.000 | 0.000 | 0.000 |
| 85.066 | 59.969 | 1041.958 | -0.000 | -0.000 | 0.000 |
| 0.000 | 0.000 | 0.000 | 548.439 | -0.000 | -0.000 |
| 0.000 | 0.000 | 0.000 | -0.000 | 415.500 | 0.000 |
| -0.000 | 0.000 | 0.000 | -0.000 | -0.000 | 412.437 |
| 944.303 | 21.066 | 98.526 | 0.000 | -0.000 | -0.000 |
| 15.293 | 1061.621 | 77.055 | 0.000 | -0.000 | -0.000 |
| 92.380 | 90.226 | 982.186 | 0.000 | -0.000 | -0.000 |
| -0.000 | -0.000 | -0.000 | 548.439 | 0.000 | -0.000 |
| -0.000 | -0.000 | -0.000 | 0.000 | 415.500 | 0.000 |
| 0.000 | -0.000 | -0.000 | 0.000 | 0.000 | 412.437 |
| 944.303 | 21.062 | 98.531 | -0.000 | 0.000 | 0.000 |
| -11.798 | 1114.634 | 59.969 | 0.000 | 0.000 | 0.000 |
| 92.376 | 90.224 | 982.191 | -0.000 | 0.000 | 0.000 |
| -0.000 | -0.000 | 0.001 | 501.579 | 0.000 | 0.000 |
| -0.000 | -0.000 | 0.000 | -0.000 | 329.284 | 0.000 |
| -0.001 | -0.000 | 0.001 | -0.000 | 0.000 | 377.805 |
| 945.647 | 20.241 | 100.556 | 0.000 | -0.000 | -0.000 |
| 22.571 | 1055.197 | 81.700 | 0.000 | -0.000 | -0.000 |
| 95.879 | 87.412 | 976.625 | 0.000 | -0.000 | -0.000 |
| 0.000 | 0.000 | -0.001 | 501.579 | -0.000 | -0.000 |
| 0.000 | 0.000 | -0.000 | -0.000 | 329.284 | -0.000 |
| 0.001 | 0.000 | -0.001 | 0.000 | -0.000 | 377.805 |
| 838.517 | 82.594 | 67.779 | -0.000 | -0.000 | 0.000 |
| -98.250 | 1072.255 | 23.298 | -0.000 | -0.000 | 0.000 |
| 84.799 | 60.283 | 1042.924 | 0.000 | 0.000 | 0.000 |
| 0.000 | 0.000 | 0.000 | 547.958 | 0.000 | 0.000 |
| -108.026 | 7.963 | -52.328 | -0.000 | 342.156 | 0.000 |
| -108.498 | 6.359 | -52.626 | -0.000 | -0.000 | 388.683 |
| 1016.840 | -26.496 | 147.884 | 0.000 | -0.000 | -0.000 |
| -12.554 | 1114.384 | 60.961 | 0.000 | -0.000 | 0.000 |
| 194.895 | 30.023 | 1016.702 | 0.000 | 0.000 | -0.000 |
| -0.000 | 0.000 | -0.000 | 547.958 | -0.000 | 0.000 |
| 108.026 | -7.963 | 52.328 | 0.000 | 342.156 | -0.000 |
| 108.498 | -6.359 | 52.626 | -0.000 | 0.000 | 388.683 |
| 953.213 | 25.706 | 93.944 | -0.000 | -0.000 | -0.000 |
| 4.456 | 1075.186 | 69.913 | 0.000 | -0.000 | 0.000 |
| 90.885 | 88.043 | 993.858 | 0.000 | 0.000 | -0.000 |
| -7.917 | 5.788 | -3.985 | 492.172 | 0.000 | 0.000 |
| -8.852 | 13.269 | -7.291 | -0.000 | 327.516 | -0.000 |
| -9.549 | 14.313 | -7.865 | -0.000 | 0.000 | 383.103 |
| 968.742 | -2.234 | 112.526 | 0.000 | 0.000 | 0.000 |
| 17.614 | 1058.999 | 82.056 | 0.000 | 0.000 | -0.000 |
| 84.799 | 60.283 | 1042.924 | -0.000 | 0.000 | -0.000 |
| 7.917 | -5.788 | 3.985 | 492.172 | -0.000 | 0.000 |
| 8.852 | -13.269 | 7.291 | 0.000 | 327.516 | -0.000 |
| 9.549 | -14.313 | 7.865 | -0.000 | -0.000 | 383.103 |
| 1006.623 | -12.309 | 85.723 | -0.000 | 0.000 | 0.000 |
| 18.300 | 1055.133 | 84.307 | 0.000 | 0.000 | 0.000 |
| 100.769 | 81.304 | 988.605 | -0.000 | -0.000 | 0.000 |
| -1.075 | 1.612 | -0.886 | 501.344 | 0.000 | 0.000 |
| -0.874 | 1.310 | -0.720 | -0.000 | 328.663 | 0.000 |
| -1.101 | 1.650 | -0.906 | 0.000 | -0.000 | 378.552 |
| 950.518 | 16.661 | 107.973 | 0.000 | 0.000 | -0.000 |
| 19.793 | 1056.237 | 80.649 | 0.000 | -0.000 | -0.000 |
| 97.342 | 86.689 | 979.016 | 0.000 | 0.000 | -0.000 |
| 1.075 | -1.612 | 0.886 | 501.344 | -0.000 | -0.000 |
| 0.874 | -1.310 | 0.720 | 0.000 | 328.663 | -0.000 |
| 1.101 | -1.650 | 0.906 | -0.000 | 0.000 | 378.552 |
| -394117.747 | -773066.459 | -556356.124 | -91068.397 | 701.301 | -125601.090 |
| -386508.298 | -825432.794 | -468129.968 | 32410.454 | -103697.586 | -139194.114 |
| 1652709.864 | 1544786.148 | 1756137.807 | -21873.980 | 320666.092 | -63655.740 |
| -358318.777 | -850217.778 | -490944.375 | -104237.542 | -55547.365 | -27833.882 |
| 331414.725 | -97131.696 | 147683.721 | 34710.815 | 31217.626 | 614.781 |
| 356919.399 | -52606.889 | 288523.707 | -59861.784 | 60978.156 | -33004.941 |
| 586548.596 | 793130.388 | 696494.484 | 156321.415 | 27456.203 | -23324.646 |
| 142983.796 | 481888.064 | 225135.723 | 51313.033 | -61028.591 | 47656.017 |
| 687248.691 | 1138885.406 | 822118.813 | 81019.142 | 40346.218 | 99362.409 |
| -384746.320 | 7800.001 | -130311.985 | 5083.386 | -23066.436 | 75597.216 |
| 369902.661 | 883506.222 | 580038.094 | 37981.570 | 96576.700 | 97022.033 |
| -227447.792 | 109312.512 | -121757.644 | 71675.032 | 43827.863 | 19979.882 |
| 38802.693 | -14851.335 | 24068.172 | -9477.558 | -122.868 | -10875.341 |
| 135650.229 | 154763.784 | 156596.627 | -23933.059 | 33677.768 | 6748.350 |
| -11249.940 | -60257.291 | -27448.602 | -2186.897 | 1850.759 | -9561.798 |
| 30433.991 | -18118.576 | 14285.599 | -6632.090 | -5059.493 | -943.893 |
| -110557.888 | -143236.217 | -107351.207 | -1478.333 | -4191.337 | -9224.698 |
| -43870.689 | -89073.507 | -49981.816 | -5806.203 | 3.666 | -6281.760 |
| -109705.949 | -103846.923 | -142137.458 | 6798.091 | -2224.883 | -9463.725 |
| -65192.126 | -38283.724 | -16752.914 | -3909.949 | -11611.081 | -2623.351 |
| 2945.857 | 37956.653 | 7605.524 | 11363.541 | 4537.280 | -226.122 |
| -89462.668 | -75584.445 | -103404.018 | 17911.594 | 2408.907 | -2805.715 |
| 13948.475 | 34738.977 | 18531.024 | -17372.426 | 1521.218 | -5678.082 |
| 55242.591 | 110070.154 | 70735.413 | 7549.658 | 6533.484 | 4692.136 |
| -7939.546 | -11844.024 | -8522.347 | 48.901 | -729.114 | -246.882 |
| 15079.604 | 12772.279 | 13468.941 | -948.243 | -454.638 | -1328.667 |
| 1648.305 | -3129.578 | -8.702 | 84.919 | 74.353 | -490.564 |
| 2672.404 | -3329.198 | 915.466 | 998.161 | -541.522 | -462.324 |
| 14025.137 | 11506.823 | 8399.579 | 6.578 | 607.298 | 1315.141 |
| -502.590 | -5369.906 | -1297.102 | 189.615 | 215.893 | -888.376 |
| -19910.052 | -13737.269 | -16674.739 | -734.923 | -738.409 | -32.173 |
| -4996.970 | -689.156 | -2424.315 | 546.918 | 19.789 | -136.272 |
| 1972.777 | 6598.685 | 2511.024 | 826.951 | 665.352 | 649.997 |
| -1980.543 | 1861.595 | -1552.582 | 1361.623 | 184.970 | 332.727 |
| 307.042 | 4612.270 | 450.559 | -402.543 | -166.587 | 879.554 |
| -1016.789 | 3236.557 | -150.175 | 651.208 | 204.297 | 464.572 |
| 165.777 | 63.454 | 63.454 | 0.000 | 0.000 | 0.000 |
| 63.454 | 165.777 | 63.454 | 0.000 | -0.000 | 0.000 |
| 63.454 | 63.454 | 165.777 | 0.000 | 0.000 | 0.000 |
| -0.000 | 0.000 | 0.000 | 196.198 | 0.000 | 0.000 |
| -0.000 | 0.000 | -0.000 | 0.000 | 196.198 | 0.000 |
| -0.000 | 0.000 | 0.000 | -0.000 | -0.000 | 196.198 |
| 423.450 | 31.055 | 31.055 | 0.000 | 0.000 | -0.000 |
| 31.055 | 423.450 | 31.055 | 0.000 | -0.000 | 0.000 |
| 31.055 | 31.055 | 423.450 | 0.000 | 0.000 | 0.000 |
| -0.000 | -0.000 | -0.000 | 196.198 | -0.000 | -0.000 |
| -0.000 | -0.000 | -0.000 | 0.000 | 196.198 | -0.000 |
| 0.000 | -0.000 | 0.000 | 0.000 | -0.000 | 196.198 |
| 423.450 | 31.055 | 31.055 | -0.000 | -0.000 | 0.000 |
| 31.055 | 423.450 | 31.055 | -0.000 | 0.000 | 0.000 |
| 31.055 | 31.055 | 423.450 | 0.000 | -0.000 | -0.000 |
| 0.000 | 0.000 | 0.000 | 196.198 | -0.000 | 0.000 |
| -0.000 | 0.000 | 0.000 | 0.000 | 196.198 | -0.000 |
| -0.000 | 0.000 | 0.000 | -0.000 | -0.000 | 196.198 |
| 120.714 | 55.071 | 55.071 | -0.000 | 0.000 | 0.000 |
| 55.071 | 120.714 | 55.071 | -0.000 | -0.000 | -0.000 |
| 55.071 | 55.071 | 120.714 | 0.000 | -0.000 | -0.000 |
| -0.000 | 0.000 | -0.000 | 196.198 | 0.000 | 0.000 |
| -0.000 | -0.000 | -0.000 | 0.000 | 196.198 | -0.000 |
| -0.000 | -0.000 | -0.000 | -0.000 | 0.000 | 196.198 |
| 19.060 | -44.214 | -44.214 | 0.000 | 0.000 | 0.000 |
| -44.214 | 19.060 | -44.214 | 0.000 | 0.000 | 0.000 |
| -44.214 | -44.214 | 19.060 | 0.000 | -0.000 | 0.000 |
| 0.000 | -0.000 | -0.000 | 75.375 | -0.000 | 0.000 |
| -0.000 | 0.000 | -0.000 | 0.000 | 75.375 | -0.000 |
| -0.000 | -0.000 | 0.000 | 0.000 | -0.000 | 75.375 |
| 120.574 | 55.068 | 55.068 | 0.000 | -0.000 | -0.000 |
| 55.068 | 120.574 | 55.068 | -0.000 | 0.000 | -0.000 |
| 55.068 | 55.068 | 120.574 | -0.000 | -0.000 | -0.000 |
| -0.000 | 0.000 | 0.000 | 75.375 | 0.000 | 0.000 |
| 0.000 | -0.000 | 0.000 | -0.000 | 75.375 | -0.000 |
| 0.000 | 0.000 | -0.000 | -0.000 | 0.000 | 75.375 |
| 394.143 | 28.905 | 28.905 | -0.000 | -0.000 | -0.000 |
| 28.905 | 394.143 | 28.905 | -0.000 | 0.000 | -0.000 |
| 28.905 | 28.905 | 394.143 | 0.000 | 0.000 | -0.000 |
| 12.478 | 12.478 | 12.478 | 60.323 | 0.000 | 0.000 |
| 12.478 | 12.478 | 12.478 | 0.000 | 60.323 | 0.000 |
| 12.478 | 12.478 | 12.478 | 0.000 | 0.000 | 60.323 |
| 152.592 | 36.061 | 36.061 | -0.000 | -0.000 | 0.000 |
| 36.061 | 152.592 | 36.061 | -0.000 | -0.000 | -0.000 |
| 36.061 | 36.061 | 152.592 | -0.000 | -0.000 | 0.000 |
| -12.478 | -12.478 | -12.478 | 60.323 | -0.000 | 0.000 |
| -12.478 | -12.478 | -12.478 | -0.000 | 60.323 | 0.000 |
| -12.478 | -12.478 | -12.478 | -0.000 | -0.000 | 60.323 |
| 80.795 | 33.208 | 33.208 | -0.000 | -0.000 | -0.000 |
| 33.208 | 80.795 | 33.208 | -0.000 | -0.000 | -0.000 |
| 33.208 | 33.208 | 80.795 | -0.000 | 0.000 | -0.000 |
| 1.784 | 1.784 | 1.784 | 39.957 | -0.000 | -0.000 |
| 1.303 | 1.303 | 1.303 | 0.000 | 55.265 | 0.000 |
| 1.784 | 1.784 | 1.784 | 0.000 | 0.000 | 39.928 |
| 188.836 | 53.563 | 53.563 | -0.000 | 0.000 | -0.000 |
| 50.161 | 117.561 | 50.161 | -0.000 | -0.000 | -0.000 |
| 53.563 | 53.563 | 188.836 | -0.000 | -0.000 | -0.000 |
| -1.784 | -1.784 | -1.784 | 39.957 | 0.000 | 0.000 |
| -1.303 | -1.303 | -1.303 | -0.000 | 55.265 | -0.000 |
| -1.784 | -1.784 | -1.784 | -0.000 | 0.000 | 39.928 |
| 7004.804 | 7041.442 | 7041.442 | -0.000 | -0.000 | 0.000 |
| 7041.442 | 7004.804 | 7041.442 | 0.000 | -0.000 | 0.000 |
| 7041.442 | 7041.442 | 7004.804 | -0.000 | -0.000 | -0.000 |
| 8862.044 | 8862.044 | 8862.044 | -29.712 | -0.000 | 0.000 |
| 8862.044 | 8862.044 | 8862.044 | -0.000 | -29.712 | 0.000 |
| 8862.044 | 8862.044 | 8862.044 | 0.000 | -0.000 | -29.712 |
| 394.071 | 28.900 | 28.900 | -0.000 | 0.000 | -0.000 |
| 28.900 | 394.071 | 28.900 | 0.000 | -0.000 | -0.000 |
| 28.900 | 28.900 | 394.071 | 0.000 | 0.000 | -0.000 |
| -8862.044 | -8862.044 | -8862.044 | -29.712 | 0.000 | 0.000 |
| -8862.044 | -8862.044 | -8862.044 | -0.000 | -29.712 | -0.000 |
| -8862.044 | -8862.044 | -8862.044 | -0.000 | 0.000 | -29.712 |
| 694.041 | 714.585 | 714.585 | -0.000 | -0.000 | -0.000 |
| 714.585 | 694.041 | 714.585 | 0.000 | -0.000 | -0.000 |
| 714.585 | 714.585 | 694.041 | -0.000 | -0.000 | 0.000 |
| 106.442 | 106.442 | 106.442 | 142.104 | 0.000 | 0.000 |
| 106.442 | 106.442 | 106.442 | -0.000 | 142.104 | 0.000 |
| 106.442 | 106.442 | 106.442 | -0.000 | 0.000 | 142.104 |
| -914.624 | -859.266 | -859.266 | -0.000 | -0.000 | -0.000 |
| -859.266 | -914.624 | -859.266 | -0.000 | -0.000 | 0.000 |
| -859.266 | -859.266 | -914.624 | -0.000 | 0.000 | -0.000 |
| -106.442 | -106.442 | -106.442 | 142.104 | 0.000 | -0.000 |
| -106.442 | -106.442 | -106.442 | 0.000 | 142.104 | 0.000 |
| -106.442 | -106.442 | -106.442 | -0.000 | -0.000 | 142.104 |
| 90.657 | 63.769 | 63.769 | 0.000 | 0.000 | 0.000 |
| 63.769 | 90.657 | 63.769 | -0.000 | 0.000 | 0.000 |
| 63.769 | 63.769 | 90.657 | 0.000 | -0.000 | 0.000 |
| 38.118 | 38.117 | 38.118 | 57.125 | -0.000 | 0.000 |
| 38.117 | 38.118 | 38.118 | 0.000 | 57.125 | -0.000 |
| 38.117 | 38.118 | 38.118 | -0.000 | -0.000 | 57.125 |
| -55.361 | -79.082 | -79.082 | -0.000 | -0.000 | 0.000 |
| -79.082 | -55.361 | -79.082 | -0.000 | 0.000 | -0.000 |
| -79.082 | -79.082 | -55.361 | -0.000 | 0.000 | -0.000 |
| -38.118 | -38.117 | -38.118 | 57.125 | 0.000 | 0.000 |
| -38.117 | -38.118 | -38.118 | -0.000 | 57.125 | -0.000 |
| -38.117 | -38.118 | -38.118 | 0.000 | -0.000 | 57.125 |
| 23.045 | 32.151 | 20.202 | 0.000 | 0.000 | 0.000 |
| 39.038 | 277.100 | 20.558 | -0.000 | 0.000 | 0.000 |
| 43.384 | 20.558 | 175.926 | 0.000 | -0.000 | 0.000 |
| -0.001 | -0.001 | 0.000 | 50.331 | -0.000 | -0.000 |
| -0.001 | -0.001 | 0.000 | 0.000 | 22.825 | -0.000 |
| -0.002 | -0.002 | 0.000 | 0.000 | -0.000 | 27.011 |
| 1.859 | 5.888 | -3.012 | -0.000 | 0.000 | -0.000 |
| 31.181 | 178.959 | 3.322 | -0.000 | 0.000 | -0.000 |
| 15.594 | 2.454 | 35.775 | -0.000 | 0.000 | 0.000 |
| 0.001 | 0.001 | -0.000 | 50.330 | 0.000 | 0.000 |
| 0.001 | 0.001 | -0.000 | 0.000 | 22.825 | -0.000 |
| 0.002 | 0.002 | -0.000 | -0.000 | 0.000 | 27.011 |
| 70.291 | 39.038 | 43.384 | 0.000 | -0.000 | 0.000 |
| 31.180 | 178.973 | 3.325 | 0.000 | -0.000 | 0.000 |
| 1.914 | -8.356 | 6.231 | 0.000 | -0.000 | 0.000 |
| -0.000 | -0.000 | 0.000 | 50.330 | -0.000 | 0.000 |
| -0.000 | 0.000 | 0.000 | 0.000 | 68.849 | 0.000 |
| -0.000 | -0.000 | 0.000 | 0.000 | -0.000 | 27.011 |
| 23.048 | 32.152 | 20.203 | -0.000 | 0.000 | 0.000 |
| -6.094 | 18.185 | -6.494 | -0.000 | 0.000 | 0.000 |
| 1.911 | -8.359 | 6.223 | -0.000 | 0.000 | -0.000 |
| 0.000 | 0.000 | -0.000 | 50.330 | 0.000 | -0.000 |
| 0.000 | -0.000 | -0.000 | 0.000 | 68.849 | -0.000 |
| 0.000 | 0.000 | -0.000 | -0.000 | 0.000 | 27.011 |
| 1.858 | 5.881 | -3.011 | 0.000 | -0.000 | 0.000 |
| -3.386 | 6.873 | 3.542 | 0.000 | -0.000 | -0.000 |
| 1.907 | -8.362 | 6.207 | 0.000 | -0.000 | -0.000 |
| -0.000 | -0.000 | -0.000 | 5.960 | -0.000 | 0.000 |
| -0.000 | 0.000 | -0.000 | -0.000 | 22.825 | -0.000 |
| -0.000 | -0.000 | -0.000 | 0.000 | -0.000 | 1.606 |
| 3.319 | 11.628 | -5.479 | -0.000 | 0.000 | -0.000 |
| -4.011 | 5.724 | 2.175 | -0.000 | 0.000 | 0.000 |
| -1.020 | 0.232 | 0.755 | -0.000 | 0.000 | -0.000 |
| 0.000 | 0.000 | 0.000 | 5.960 | 0.000 | 0.000 |
| 0.000 | 0.000 | 0.000 | -0.000 | 2.651 | -0.000 |
| 0.000 | 0.000 | 0.000 | -0.000 | 0.000 | 1.606 |
| -170.723 | 176.727 | -158.263 | -46.796 | 96.082 | 137.049 |
| -169.916 | 195.835 | -107.505 | 46.944 | -32.912 | -16.611 |
| -49.129 | 135.230 | -151.908 | 56.892 | 24.974 | 51.641 |
| 68.827 | 218.658 | 515.967 | 173.482 | 88.532 | 175.955 |
| -14.586 | 296.122 | -267.375 | 47.790 | 110.120 | 237.096 |
| -10.953 | -89.229 | -253.731 | 4.466 | -91.829 | 124.750 |
| 44.619 | -71.867 | 150.018 | -28.995 | 15.925 | -40.159 |
| 47.385 | 86.046 | 9.780 | 99.124 | -18.945 | -20.129 |
| -59.078 | -140.296 | -682.938 | -107.818 | 28.063 | -19.686 |
| -24.695 | -81.150 | 303.959 | -180.788 | 13.471 | -150.810 |
| 111.528 | -91.418 | 114.327 | 2.820 | -74.624 | 1.007 |
| 82.091 | -282.600 | 236.024 | 122.820 | -101.929 | -2.686 |
| 94.317 | 42.105 | 16.133 | 4.277 | 30.049 | -3.260 |
| -20.076 | 2.144 | -27.191 | -6.797 | 2.302 | 2.960 |
| -0.440 | 12.105 | -36.820 | 2.009 | -5.869 | 0.987 |
| -10.407 | 11.692 | 15.422 | 2.315 | 3.233 | 3.900 |
| -0.416 | -0.869 | 19.567 | -14.294 | 162.120 | 40.304 |
| -15.328 | 31.686 | -36.004 | 2.704 | -6.592 | -4.188 |
| 10.480 | -5.592 | 12.467 | 2.313 | -0.536 | 1.355 |
| 27.228 | 21.234 | 42.964 | 23.928 | -4.415 | -0.596 |
| -0.123 | -19.267 | 5.184 | -2.834 | 0.683 | -0.563 |
| 17.828 | -6.240 | 28.865 | 6.614 | -5.411 | -0.854 |
| 14.511 | -4.273 | 11.945 | -3.967 | 0.763 | -0.388 |
| 12.802 | -12.429 | 15.195 | 0.381 | -10.315 | -4.691 |
| 2.653 | 3.237 | -1.316 | -0.317 | 1.373 | 2.273 |
| -3.272 | 2.103 | 0.429 | 0.903 | 0.294 | 1.832 |
| -7.064 | 0.469 | 4.121 | -1.386 | -1.185 | 1.323 |
| -1.098 | 2.512 | 8.199 | 3.579 | -1.470 | 1.266 |
| 1.381 | 0.481 | 5.802 | -2.229 | 7.641 | 1.506 |
| -1.872 | 3.451 | 0.675 | 0.836 | 2.371 | 1.931 |
| 3.212 | 1.540 | -2.333 | 2.261 | -2.515 | 0.921 |
| -0.258 | -0.053 | 1.973 | 1.499 | -1.015 | 0.612 |
| -1.556 | -1.224 | 12.373 | 1.042 | 0.942 | -0.596 |
| 1.060 | 0.201 | 9.151 | 3.281 | -2.046 | 0.860 |
| 4.557 | -0.311 | 7.335 | 0.041 | 9.773 | 1.102 |
| 1.847 | 2.261 | 6.097 | 1.012 | 1.874 | 2.914 |
| 260.125 | 54.700 | 95.604 | 0.000 | 0.000 | 0.000 |
| 42.128 | 453.058 | 47.791 | 0.000 | 0.000 | -0.000 |
| 63.694 | 25.336 | 571.045 | 0.000 | 0.000 | -0.000 |
| -0.000 | 0.000 | -0.000 | 275.514 | 0.000 | -0.000 |
| -0.000 | 0.000 | -0.000 | 0.000 | 237.794 | -0.000 |
| -0.000 | 0.000 | -0.000 | 0.000 | 0.000 | 230.508 |
| 309.720 | 42.694 | 86.966 | -0.000 | -0.000 | 0.000 |
| 36.226 | 543.351 | 25.335 | -0.000 | -0.000 | 0.000 |
| 91.366 | 56.233 | 321.522 | 0.000 | -0.000 | 0.001 |
| 0.000 | -0.000 | 0.000 | 275.514 | 0.000 | -0.000 |
| -0.000 | -0.000 | 0.000 | -0.000 | 237.794 | 0.000 |
| 0.000 | -0.000 | 0.000 | -0.000 | -0.000 | 230.508 |
| 409.256 | 36.226 | 63.695 | 0.000 | 0.000 | -0.000 |
| 36.226 | 543.351 | 25.335 | -0.000 | -0.000 | -0.000 |
| 93.904 | 57.282 | 451.248 | 0.000 | 0.000 | -0.000 |
| -0.000 | 0.001 | -0.000 | 120.278 | 0.000 | -0.000 |
| -0.000 | 0.000 | -0.000 | -0.000 | 171.493 | -0.000 |
| -0.000 | 0.000 | -0.000 | 0.000 | 0.000 | 173.776 |
| 188.111 | 37.879 | 95.580 | 0.000 | -0.000 | 0.000 |
| 41.878 | 317.790 | 51.382 | 0.000 | -0.000 | 0.000 |
| 63.695 | 25.335 | 571.045 | -0.000 | -0.000 | -0.000 |
| 0.000 | -0.001 | 0.000 | 120.278 | 0.000 | 0.000 |
| 0.000 | -0.000 | 0.000 | -0.000 | 171.493 | 0.000 |
| 0.000 | -0.000 | 0.000 | 0.000 | -0.000 | 173.776 |
| 189.818 | 37.578 | 95.249 | -0.000 | 0.000 | -0.000 |
| 26.172 | 292.609 | 51.125 | -0.000 | 0.000 | -0.000 |
| 29.307 | 17.975 | 242.909 | 0.000 | 0.000 | -0.000 |
| 0.000 | -0.000 | 0.000 | 275.514 | 0.000 | -0.000 |
| -0.000 | 0.000 | 0.000 | -0.000 | 171.493 | -0.000 |
| 0.001 | 0.001 | 0.000 | 0.000 | 0.000 | 173.771 |
| 186.095 | 38.142 | 95.925 | -0.000 | -0.000 | -0.000 |
| 5.767 | 272.508 | 38.981 | -0.000 | 0.000 | 0.000 |
| 103.895 | 52.126 | 351.412 | -0.000 | -0.000 | -0.000 |
| -0.000 | 0.000 | -0.000 | 275.514 | 0.000 | 0.000 |
| 0.000 | -0.000 | -0.000 | -0.000 | 171.493 | 0.000 |
| -0.001 | -0.001 | -0.000 | -0.000 | -0.000 | 173.771 |
| 109.887 | 30.211 | 213.309 | -0.000 | -0.005 | 12.173 |
| -1440.891 | -824.830 | -1094.046 | -0.004 | 0.005 | 9.402 |
| -1553.242 | -1204.343 | -606.227 | 0.000 | -0.009 | 15.889 |
| -1774.674 | -1153.622 | -925.619 | 92.017 | -0.006 | 15.052 |
| -6.584 | 71.749 | -12.377 | 0.006 | 197.445 | -1.227 |
| -1550.741 | -1052.302 | -942.122 | -0.001 | 0.003 | 175.713 |
| 2297.763 | 1530.146 | 1736.197 | -0.018 | -0.002 | -6.640 |
| 2037.256 | 1567.016 | 1052.036 | 0.002 | -0.004 | -11.472 |
| 80.435 | 76.062 | 91.850 | 0.008 | 0.004 | -15.300 |
| -16.956 | -89.880 | -72.034 | -43.196 | 0.004 | -21.485 |
| 9.505 | -136.948 | -0.441 | -0.015 | 99.990 | -6.654 |
| 6.581 | -71.717 | 12.372 | -0.006 | 0.004 | 151.663 |
| 134.693 | 29.308 | 125.063 | 0.001 | -0.001 | 1.003 |
| -54.966 | 133.042 | -21.124 | 0.002 | -0.001 | 1.887 |
| 73.195 | 31.690 | 476.895 | 0.000 | -0.001 | -0.000 |
| -171.353 | -109.340 | -86.944 | 63.365 | -0.000 | 1.326 |
| -0.934 | 13.752 | -0.211 | 0.002 | 107.867 | 0.607 |
| -0.342 | 5.335 | 2.991 | 0.001 | -0.001 | 41.964 |
| 202.084 | 259.049 | 137.334 | -0.001 | 0.001 | -1.659 |
| 301.503 | 375.843 | 156.161 | 0.000 | -0.000 | -1.769 |
| 25.733 | -10.297 | 217.654 | 0.000 | 0.000 | -1.749 |
| 147.751 | 92.278 | 95.752 | 49.061 | 0.000 | -0.233 |
| -2.223 | -5.066 | -4.661 | 0.000 | 38.878 | -2.069 |
| -2.010 | -8.169 | -0.748 | -0.002 | 0.001 | 1.342 |
| -538321.758 | -566726.654 | -486832.922 | 66795.180 | 9133.848 | 63695.593 |
| -538354.228 | -566691.872 | -486831.963 | 66795.207 | 9133.898 | 63695.822 |
| -538353.074 | -566723.902 | -486809.049 | 66795.101 | 9134.398 | 63696.064 |
| -538340.552 | -566711.164 | -486818.267 | 66806.602 | 9134.155 | 63695.930 |
| -538340.909 | -566712.574 | -486818.995 | 66795.046 | 9145.858 | 63695.824 |
| -538341.295 | -566712.328 | -486819.280 | 66795.070 | 9133.799 | 63706.354 |
| 538360.862 | 566697.861 | 486805.674 | -66794.925 | -9133.624 | -63695.770 |
| 538328.200 | 566732.253 | 486806.363 | -66794.867 | -9133.633 | -63695.604 |
| 538329.670 | 566701.375 | 486830.313 | -66794.662 | -9133.273 | -63695.198 |
| 538342.103 | 566713.374 | 486820.367 | -66783.513 | -9133.291 | -63695.423 |
| 538341.507 | 566711.545 | 486819.320 | -66795.026 | -9121.678 | -63695.605 |
| 538341.136 | 566711.810 | 486819.053 | -66795.004 | -9133.732 | -63685.071 |
| -53788.842 | -56690.434 | -48723.407 | 6654.556 | 917.149 | 6376.892 |
| -53847.174 | -56651.074 | -48694.762 | 6679.681 | 913.492 | 6369.669 |
| -53846.364 | -56683.724 | -48672.318 | 6679.546 | 913.864 | 6369.773 |
| -53833.741 | -56670.783 | -48681.391 | 6691.095 | 913.674 | 6369.703 |
| -53833.993 | -56671.792 | -48681.978 | 6679.528 | 925.333 | 6369.628 |
| -53829.120 | -56672.930 | -48692.604 | 6672.368 | 913.658 | 6382.003 |
| 53853.998 | 56657.468 | 48668.744 | -6679.407 | -913.176 | -6369.555 |
| 53817.961 | 56692.308 | 48676.099 | -6674.696 | -913.405 | -6370.592 |
| 53796.171 | 56663.806 | 48719.464 | -6654.279 | -916.579 | -6376.712 |
| 53809.075 | 56677.147 | 48710.752 | -6642.841 | -916.679 | -6376.742 |
| 53834.419 | 56670.750 | 48682.102 | -6679.488 | -901.296 | -6369.460 |
| 53834.087 | 56671.032 | 48681.860 | -6679.477 | -913.329 | -6358.916 |
| -5358.774 | -5685.579 | -4878.863 | 665.261 | 86.708 | 638.813 |
| -5394.606 | -5651.969 | -4876.075 | 667.942 | 86.284 | 638.061 |
| -5394.178 | -5684.798 | -4854.017 | 667.933 | 86.366 | 638.079 |
| -5377.091 | -5676.328 | -4862.081 | 681.046 | 79.763 | 638.657 |
| -5376.453 | -5672.105 | -4870.288 | 667.067 | 96.905 | 638.421 |
| -5380.765 | -5667.559 | -4870.887 | 665.428 | 91.767 | 648.368 |
| 5399.012 | 5658.213 | 4854.142 | -669.489 | -84.876 | -637.593 |
| 5367.679 | 5687.503 | 4857.946 | -665.299 | -91.642 | -637.650 |
| 5363.504 | 5658.913 | 4879.000 | -666.800 | -85.245 | -638.390 |
| 5380.840 | 5667.620 | 4871.004 | -653.819 | -91.682 | -637.685 |
| 5381.443 | 5671.832 | 4863.009 | -667.710 | -74.598 | -637.993 |
| 5377.129 | 5676.433 | 4862.178 | -669.425 | -79.726 | -627.993 |
| -31.433 | -233.296 | 420.205 | -432.876 | -1102.884 | 124.911 |
| -1590.718 | 3096.172 | 862.246 | 2200.192 | 1252.032 | -456.156 |
| 21.440 | -7.333 | 243.019 | -29.727 | -76.624 | 20.520 |
| 26.500 | 51.250 | -30.924 | 191.941 | 186.946 | -39.594 |
| -153.503 | -375.595 | 380.396 | -608.520 | -1235.358 | 179.637 |
| -277.435 | -51.622 | 559.435 | -403.724 | -1296.826 | 97.882 |
| 331.017 | 344.541 | -365.129 | 588.641 | 1303.741 | -178.885 |
| 244.481 | 256.181 | -500.366 | 402.970 | 1194.969 | -81.697 |
| 2034.967 | -3436.131 | -1353.527 | -2739.501 | -2143.494 | 1299.608 |
| 1312.063 | -2163.701 | -728.753 | -1724.758 | -1741.037 | 864.098 |
| 2408.794 | -2927.216 | -964.753 | -2170.131 | -1835.162 | 1265.255 |
| 1038.553 | -2431.102 | -825.606 | -1933.464 | -1525.837 | 580.398 |
| -155.480 | 331.595 | 125.196 | 269.136 | 218.136 | -126.290 |
| -33.651 | 1223.757 | 209.337 | 89.951 | 120.696 | -145.211 |
| -12.161 | -57.628 | 289.221 | -81.663 | -136.241 | 0.392 |
| -168.350 | 257.184 | 89.525 | 236.442 | 156.900 | -99.300 |
| -121.646 | 127.931 | 100.185 | 64.437 | -11.372 | -47.784 |
| -177.341 | 340.678 | 122.370 | 259.483 | 195.930 | -131.785 |
| 337.567 | -352.380 | -108.649 | -313.717 | -271.956 | 157.315 |
| 257.530 | -239.394 | -117.690 | -236.412 | -196.318 | 145.442 |
| 216.383 | -305.450 | -20.499 | -233.118 | -203.065 | 118.807 |
| 226.989 | -250.001 | -81.219 | -205.004 | -208.249 | 142.582 |
| 211.661 | -330.140 | -133.508 | -242.407 | -166.521 | 125.847 |
| 83.316 | -85.960 | -76.378 | -62.846 | 1.371 | 82.462 |
| 69.355 | 35.896 | 21.431 | 26.750 | 30.702 | -6.928 |
| -20.272 | 128.261 | 6.273 | 24.710 | 24.223 | -3.511 |
| -12.008 | 28.297 | 101.005 | 22.462 | 14.976 | -12.301 |
| -23.733 | 31.999 | 6.429 | 64.668 | 21.632 | -14.802 |
| -27.441 | 34.024 | 2.296 | 26.042 | 74.339 | -14.769 |
| -18.599 | 42.150 | 11.467 | 26.557 | 21.005 | 35.211 |
| 111.650 | -25.059 | -4.901 | -24.016 | -11.486 | 18.149 |
| 17.447 | 58.781 | -15.079 | -23.241 | -19.469 | 21.169 |
| 33.687 | -34.851 | 77.493 | -31.784 | -31.174 | 10.589 |
| 20.541 | -35.953 | -17.807 | 11.320 | -23.020 | 10.394 |
| 17.494 | -23.365 | -21.040 | -26.409 | 30.697 | 6.272 |
| 26.903 | -16.808 | -10.401 | -23.475 | -22.159 | 62.796 |
| 455.449 | 28.308 | 1.926 | -2.660 | -4.845 | 0.819 |
| 28.439 | 437.019 | 15.959 | -0.280 | -10.584 | -1.138 |
| -54.871 | 22.061 | 433.767 | 31.408 | -53.429 | 45.184 |
| 13.306 | 7.893 | 14.124 | 226.539 | -4.790 | -11.821 |
| -0.865 | -4.596 | -7.450 | -18.103 | 217.253 | 2.018 |
| -77.730 | -3.004 | -52.185 | 10.437 | -65.458 | 273.566 |
| 425.936 | 28.770 | -8.592 | 4.374 | -20.860 | 11.466 |
| 28.515 | 426.562 | 17.316 | -0.460 | -15.221 | -1.003 |
| -11.764 | 15.882 | 487.661 | 8.132 | -17.714 | 13.676 |
| 21.592 | 7.358 | 20.789 | 217.428 | 2.210 | -14.338 |
| -0.872 | -4.595 | -7.438 | -18.104 | 217.256 | 2.008 |
| -10.199 | -14.598 | 9.457 | 8.837 | -14.286 | 186.528 |
| 456.610 | 28.295 | 2.339 | -2.934 | -4.213 | 0.397 |
| 28.464 | 433.012 | 16.481 | -0.349 | -12.363 | -1.087 |
| 45.241 | 69.696 | 396.063 | 0.940 | 23.252 | 5.182 |
| -14.894 | -5.940 | 2.274 | 189.896 | -19.666 | 10.446 |
| 113.517 | 25.872 | 54.636 | -60.546 | 320.779 | -53.711 |
| 3.060 | 4.370 | -0.326 | 7.416 | -4.281 | 164.409 |
| 380.800 | 47.838 | 31.628 | 4.191 | -5.889 | 3.567 |
| 96.510 | 522.118 | 67.420 | -21.935 | 86.379 | -31.137 |
| -2.766 | 23.344 | 480.352 | 7.896 | -11.490 | 12.833 |
| 42.335 | 6.028 | 37.537 | 194.528 | 19.777 | -20.653 |
| -16.644 | -9.380 | 4.688 | 1.163 | 149.728 | 6.603 |
| 16.269 | -1.165 | 14.956 | -9.345 | 4.569 | 203.178 |
| 311.747 | 65.206 | 44.679 | -1.099 | 10.313 | -17.542 |
| 65.020 | 317.535 | 48.923 | -3.262 | -10.683 | -1.235 |
| 41.894 | 83.867 | 362.723 | -4.034 | 27.572 | -11.382 |
| -6.077 | -6.641 | 9.481 | 179.585 | -12.125 | 7.882 |
| 12.074 | -9.759 | 5.311 | -9.053 | 190.659 | -0.505 |
| 12.190 | 29.478 | -19.458 | 6.485 | 2.631 | 144.127 |
| 286.079 | 76.739 | 29.646 | 6.191 | 2.475 | -5.828 |
| 56.961 | 269.035 | 65.617 | 3.867 | -9.287 | 4.089 |
| 45.881 | 60.414 | 359.375 | -9.259 | 16.117 | -5.929 |
| -2.655 | 4.497 | -5.608 | 128.776 | -26.231 | -1.078 |
| -6.004 | -12.775 | 3.059 | -10.401 | 116.069 | 1.438 |
| -2.330 | -3.492 | -0.789 | -1.016 | -3.332 | 119.267 |
| 242988.576 | -51421.863 | -972405.169 | -263193.844 | 28816.080 | 115934.905 |
| 249958.330 | -53794.991 | -1012494.520 | -279888.420 | 36107.655 | 120398.142 |
| 248445.647 | -66177.682 | -1095378.246 | -309093.112 | 67663.259 | 122172.015 |
| 248009.462 | -66548.430 | -1095827.540 | -309236.450 | 68173.602 | 122076.900 |
| 247453.863 | -66466.687 | -1095986.217 | -309393.652 | 68599.391 | 122176.081 |
| 247645.263 | -66699.265 | -1096725.269 | -309669.272 | 68740.393 | 122170.593 |
| -242428.361 | 51293.884 | 970676.404 | 262625.176 | -28455.391 | -115792.984 |
| -242861.356 | 51559.056 | 972630.572 | 263263.823 | -28842.517 | -115937.058 |
| -247763.991 | 66509.180 | 1095855.706 | 309254.261 | -68331.649 | -122063.572 |
| -248101.978 | 66387.138 | 1095754.755 | 309256.947 | -67867.337 | -122193.809 |
| -242960.135 | 51505.247 | 973254.301 | 263496.996 | -28919.768 | -115991.520 |
| -242808.520 | 51415.230 | 972170.536 | 263121.273 | -28751.855 | -115854.502 |
| 24735.720 | -5343.835 | -99506.069 | -27064.393 | 3371.403 | 11749.199 |
| 24806.106 | -5009.611 | -98938.039 | -27314.354 | 3021.067 | 11964.288 |
| 24749.486 | -5063.958 | -98409.811 | -27183.909 | 2915.803 | 11933.095 |
| 24782.612 | -6657.283 | -109599.057 | -30878.872 | 6829.383 | 12203.079 |
| 24791.790 | -6656.575 | -109587.511 | -30924.293 | 6874.212 | 12215.436 |
| 24323.395 | -5161.615 | -97527.031 | -26422.802 | 2938.714 | 11673.885 |
| -24192.677 | 5188.010 | 97651.150 | 26466.307 | -2947.237 | -11617.054 |
| -24241.710 | 5232.209 | 97017.403 | 26232.232 | -2833.030 | -11568.228 |
| -24228.017 | 5128.364 | 97012.861 | 26184.383 | -2824.908 | -11563.810 |
| -24319.928 | 5156.199 | 97513.294 | 26464.891 | -2932.586 | -11622.578 |
| -24693.473 | 5050.723 | 98185.564 | 27052.361 | -2809.183 | -11902.838 |
| -24792.135 | 6659.945 | 109565.344 | 30920.117 | -6817.628 | -12146.152 |
| 2630.838 | -651.361 | -10959.317 | -3085.513 | 695.008 | 1229.209 |
| 2480.867 | -400.725 | -9849.119 | -2725.314 | 297.718 | 1199.087 |
| 2478.466 | -649.428 | -10823.733 | -3103.322 | 667.637 | 1222.125 |
| 2483.966 | -675.739 | -10968.573 | -3043.699 | 686.396 | 1210.816 |
| 2479.601 | -503.273 | -9841.571 | -2708.621 | 335.101 | 1195.798 |
| 2471.094 | -501.028 | -9845.274 | -2719.741 | 293.508 | 1252.200 |
| -2275.410 | 524.326 | 9720.832 | 2636.611 | -274.794 | -1151.808 |
| -2424.867 | 625.455 | 9759.920 | 2631.373 | -290.827 | -1153.961 |
| -2472.156 | 518.982 | 9956.581 | 2696.919 | -297.950 | -1191.753 |
| -2472.890 | 652.755 | 10948.239 | 3142.367 | -678.670 | -1230.724 |
| -2434.937 | 520.965 | 9787.596 | 2662.849 | -252.735 | -1163.663 |
| -2503.688 | 548.366 | 10150.199 | 2800.408 | -365.605 | -1144.986 |
| -335.644 | 96.963 | 686.905 | 129.045 | -77.029 | 12.857 |
| -1722.522 | 302.122 | 12.772 | -66.329 | 104.003 | -94.306 |
| 2706.496 | 618.511 | 1083.811 | 1025.931 | -387.420 | 375.809 |
| -1267.837 | 87.839 | 104.505 | 490.215 | -135.466 | -47.742 |
| -2897.215 | -536.662 | 368.912 | 133.072 | -11.607 | -453.837 |
| -1122.825 | -424.507 | 637.640 | 246.939 | -90.282 | -108.734 |
| -88.921 | -474.162 | 566.257 | -631.306 | -33.417 | 600.358 |
| 1778.480 | 827.587 | 24.265 | 21.961 | -82.878 | 137.830 |
| 1760.680 | 771.542 | -73.049 | 169.297 | -27.593 | -191.013 |
| 3531.758 | 614.982 | 197.369 | -85.702 | 247.235 | 88.777 |
| -716.676 | -552.545 | -261.554 | -469.997 | -285.633 | -350.806 |
| 2379.339 | 354.972 | 0.886 | 31.424 | -128.658 | 437.749 |
| 211.699 | 79.190 | 41.337 | 35.097 | 17.540 | 34.870 |
| -204.706 | 369.331 | 47.496 | -16.328 | 4.583 | -0.305 |
| -174.325 | 64.993 | 275.083 | 18.537 | -34.441 | -47.401 |
| -70.075 | -108.148 | -72.033 | 95.760 | -43.180 | -4.513 |
| -225.715 | -24.887 | -32.633 | 16.387 | 112.446 | -28.767 |
| 244.180 | 36.454 | -3.776 | -28.203 | -11.468 | 347.687 |
| 508.733 | 24.198 | -69.818 | -4.004 | -50.306 | 128.763 |
| -113.641 | 135.502 | 156.848 | 58.503 | 59.665 | -56.187 |
| 729.915 | 112.676 | 325.630 | 190.337 | 33.022 | 138.337 |
| 108.882 | -49.253 | -50.740 | -33.874 | 32.300 | 17.702 |
| 133.668 | 90.977 | -156.632 | -13.454 | 133.378 | -59.670 |
| 174.368 | -5.097 | -33.384 | -33.447 | 0.826 | 108.935 |
| 263.851 | 55.965 | 52.244 | 6.788 | -28.267 | 27.220 |
| 1.603 | 214.312 | 76.346 | -17.046 | -12.168 | 22.817 |
| 12.966 | 76.818 | 258.037 | -4.028 | -23.322 | -9.604 |
| 8.126 | -15.106 | -19.661 | 110.521 | 10.648 | -7.172 |
| -31.809 | -15.293 | -6.026 | 1.209 | 63.490 | -0.636 |
| 7.779 | 26.496 | 7.088 | -5.764 | 5.678 | 109.940 |
| 262.451 | 49.139 | 42.005 | 2.071 | -20.677 | 13.634 |
| 38.489 | 189.813 | 71.228 | -19.692 | -5.897 | 27.069 |
| 66.153 | 81.864 | 211.954 | -28.755 | -22.450 | 6.282 |
| 20.345 | -21.449 | -19.516 | 110.607 | 0.257 | -7.518 |
| -20.333 | -6.416 | -23.715 | 0.256 | 72.830 | -1.131 |
| 37.649 | 29.552 | -0.640 | -15.294 | -4.928 | 125.684 |
| -8848.345 | 459.384 | -5517.501 | 6650.218 | 5689.955 | -2541.511 |
| -5308.453 | 972.837 | -2563.856 | 3973.319 | 3123.051 | -1302.145 |
| -9276.769 | 188.022 | -5625.347 | 7632.823 | 5889.470 | -3644.813 |
| -10758.821 | 582.303 | -6381.392 | 8079.813 | 6375.807 | -3619.406 |
| -8816.756 | 237.074 | -5698.898 | 6601.242 | 5763.956 | -2799.369 |
| -7174.456 | 1238.161 | -3617.396 | 5616.857 | 4109.160 | -1067.967 |
| 9393.739 | -823.091 | 5364.090 | -7278.375 | -5970.704 | 2789.103 |
| 11913.990 | -197.053 | 6486.211 | -6756.521 | -5343.840 | 1459.027 |
| 261.523 | -630.786 | -187.279 | -497.487 | -281.979 | 127.949 |
| 9117.450 | -649.860 | 5636.935 | -6886.187 | -5564.773 | 2865.084 |
| 3057.353 | -582.869 | -52.909 | -3221.291 | -1572.980 | 267.297 |
| 521.564 | -1100.173 | -561.124 | -577.537 | -674.598 | 164.592 |
| -825.528 | 75.818 | -593.818 | 738.634 | 616.083 | -342.321 |
| -13.864 | 309.513 | 71.026 | 49.915 | 24.211 | -14.054 |
| -400.094 | 143.684 | -43.567 | 331.284 | 226.453 | -79.199 |
| -1062.679 | 117.687 | -611.090 | 897.829 | 637.594 | -288.406 |
| -777.117 | 114.551 | -436.666 | 641.515 | 555.323 | -251.534 |
| -922.495 | 69.000 | -551.377 | 711.314 | 560.743 | -268.573 |
| 1324.674 | 105.337 | 683.279 | -497.113 | -656.477 | 159.446 |
| 868.759 | 81.115 | 560.776 | -509.702 | -489.972 | 142.536 |
| 809.363 | -157.971 | 684.266 | -613.339 | -535.435 | 268.697 |
| 980.492 | -114.608 | 615.431 | -624.055 | -645.980 | 307.985 |
| 977.899 | -59.621 | 596.683 | -724.918 | -577.808 | 325.366 |
| 595.656 | -19.463 | 350.045 | -405.148 | -380.745 | 211.100 |
| 76.601 | 16.746 | -17.169 | 32.133 | 38.639 | -26.757 |
| -96.995 | 89.988 | -39.846 | 80.234 | 56.964 | -38.055 |
| -50.064 | 35.672 | 159.194 | 25.618 | 26.887 | -2.192 |
| -53.063 | -19.887 | -34.164 | 62.629 | 26.347 | -3.157 |
| -47.935 | -5.782 | -47.064 | 33.387 | 99.259 | -8.337 |
| -22.447 | 2.422 | 6.797 | 8.673 | 3.135 | 81.532 |
| 218.896 | -3.085 | 52.639 | -76.945 | -51.195 | 18.191 |
| 37.371 | -32.316 | -24.316 | -116.683 | -10.448 | 0.389 |
| 83.254 | 43.460 | 166.583 | -38.721 | -57.158 | 19.385 |
| 100.574 | -5.008 | 67.120 | -25.007 | -71.739 | 41.221 |
| 122.197 | 0.418 | 61.281 | -80.773 | -17.577 | 36.179 |
| 69.845 | -15.570 | 47.889 | -70.768 | -54.198 | 73.520 |
| 885.827 | 114.654 | 114.654 | -0.000 | 0.000 | 0.000 |
| 114.654 | 885.827 | 114.654 | -0.000 | 0.000 | 0.000 |
| 114.654 | 114.654 | 885.827 | 0.000 | 0.000 | -0.000 |
| 0.000 | 0.000 | 0.000 | 497.765 | 0.000 | 0.000 |
| 0.000 | 0.000 | 0.000 | 0.000 | 497.765 | -0.000 |
| 0.000 | 0.000 | 0.000 | 0.000 | 0.000 | 497.765 |
| 997.798 | 115.730 | 115.730 | -0.000 | -0.000 | -0.000 |
| 115.730 | 997.798 | 115.730 | -0.000 | -0.000 | -0.000 |
| 115.730 | 115.730 | 997.798 | -0.000 | 0.000 | -0.000 |
| -0.000 | -0.000 | -0.000 | 497.765 | 0.000 | -0.000 |
| -0.000 | -0.000 | -0.000 | -0.000 | 497.765 | -0.000 |
| -0.000 | -0.000 | -0.000 | 0.000 | -0.000 | 497.765 |
| 885.831 | 114.655 | 114.654 | -0.000 | 0.000 | 0.000 |
| 114.654 | 885.831 | 114.655 | 0.000 | 0.000 | 0.000 |
| 114.655 | 114.654 | 885.831 | 0.000 | 0.000 | 0.000 |
| 0.000 | -0.000 | 0.000 | 351.376 | 0.000 | 0.000 |
| 0.000 | 0.000 | -0.000 | 0.000 | 351.376 | -0.000 |
| -0.000 | 0.000 | 0.000 | 0.000 | 0.000 | 351.376 |
| 869.459 | 143.360 | 143.360 | -0.000 | -0.000 | -0.000 |
| 143.360 | 869.459 | 143.360 | 0.000 | -0.000 | -0.000 |
| 143.360 | 143.360 | 869.459 | -0.000 | -0.000 | -0.000 |
| -0.000 | 0.000 | -0.000 | 351.376 | -0.000 | -0.000 |
| -0.000 | -0.000 | 0.000 | 0.000 | 351.376 | -0.000 |
| 0.000 | -0.000 | -0.000 | 0.000 | 0.000 | 351.376 |
| 885.827 | 114.656 | 114.655 | -0.000 | 0.000 | 0.000 |
| 114.655 | 885.827 | 114.656 | 0.000 | 0.000 | 0.000 |
| 114.656 | 114.655 | 885.827 | -0.000 | 0.000 | 0.000 |
| 0.000 | -0.001 | 0.001 | 351.376 | 0.000 | -0.000 |
| 0.000 | 0.000 | 0.000 | 0.000 | 354.527 | 0.000 |
| -0.001 | 0.001 | 0.000 | 0.000 | -0.000 | 351.376 |
| 885.827 | 114.653 | 114.654 | -0.000 | -0.000 | -0.000 |
| 114.654 | 885.827 | 114.653 | 0.000 | -0.000 | -0.000 |
| 114.653 | 114.654 | 885.827 | -0.000 | -0.000 | -0.000 |
| -0.000 | 0.001 | -0.001 | 351.376 | -0.000 | -0.000 |
| -0.000 | -0.000 | -0.000 | -0.000 | 354.527 | -0.000 |
| 0.001 | -0.001 | -0.000 | 0.000 | -0.000 | 351.376 |
| 859.096 | 94.611 | 94.611 | -0.000 | -0.000 | 0.000 |
| 94.611 | 859.096 | 94.611 | -0.000 | 0.000 | 0.000 |
| 94.611 | 94.611 | 859.096 | 0.000 | 0.000 | 0.000 |
| 0.000 | 0.000 | 0.000 | 343.998 | 0.000 | -0.000 |
| 0.000 | 0.000 | 0.000 | 0.000 | 343.998 | -0.000 |
| 0.000 | 0.000 | 0.000 | -0.000 | 0.000 | 343.998 |
| 859.096 | 94.611 | 94.611 | 0.000 | -0.000 | -0.000 |
| 94.611 | 859.096 | 94.611 | 0.000 | -0.000 | -0.000 |
| 94.611 | 94.611 | 859.096 | 0.000 | -0.000 | -0.000 |
| -0.000 | -0.000 | -0.000 | 343.998 | 0.000 | 0.000 |
| -0.000 | -0.000 | -0.000 | 0.000 | 343.998 | -0.000 |
| -0.000 | -0.000 | -0.000 | -0.000 | 0.000 | 343.998 |
| 842.252 | 122.917 | 122.917 | 0.000 | 0.000 | 0.000 |
| 122.917 | 842.252 | 122.917 | -0.000 | -0.000 | -0.000 |
| 122.917 | 122.917 | 842.252 | -0.000 | 0.000 | -0.000 |
| 0.000 | -0.000 | 0.000 | 363.050 | 0.000 | 0.000 |
| 0.000 | 0.000 | 0.000 | 0.000 | 343.998 | 0.000 |
| -0.000 | 0.000 | 0.000 | 0.000 | -0.000 | 363.050 |
| 842.252 | 122.916 | 122.917 | -0.000 | -0.000 | 0.000 |
| 122.917 | 842.252 | 122.916 | 0.000 | -0.000 | 0.000 |
| 122.916 | 122.917 | 842.252 | -0.000 | -0.000 | -0.000 |
| -0.000 | 0.000 | -0.000 | 363.050 | -0.000 | -0.000 |
| -0.000 | -0.000 | -0.000 | 0.000 | 343.998 | 0.000 |
| 0.000 | -0.000 | -0.000 | 0.000 | -0.000 | 363.050 |
| 1259.604 | 40.567 | -22.018 | -0.000 | 0.000 | -0.000 |
| 40.567 | 1259.604 | -22.018 | -0.000 | 0.000 | -0.000 |
| -21.458 | -21.458 | 1319.129 | -0.000 | -0.000 | -0.000 |
| -0.187 | -0.187 | 0.371 | 538.387 | -0.000 | -0.000 |
| -0.000 | -0.000 | -0.000 | -0.000 | 548.262 | -0.000 |
| -0.229 | -0.229 | 0.456 | -0.000 | -0.000 | 580.294 |
| 1259.604 | 40.567 | -22.018 | 0.000 | 0.000 | 0.000 |
| 40.567 | 1259.604 | -22.018 | 0.000 | 0.000 | 0.000 |
| -1.645 | -1.645 | 1279.727 | 0.000 | 0.000 | -0.000 |
| 0.187 | 0.187 | -0.371 | 538.387 | 0.000 | -0.000 |
| 0.000 | 0.000 | 0.000 | 0.000 | 548.262 | -0.000 |
| 0.229 | 0.229 | -0.456 | 0.000 | -0.000 | 580.294 |
| 1259.605 | 40.567 | -22.018 | -0.000 | 0.000 | -0.000 |
| 59.905 | 1220.491 | -2.355 | -0.000 | -0.000 | 0.000 |
| -1.850 | -1.850 | 1280.137 | 0.000 | -0.000 | 0.000 |
| 0.000 | -0.000 | 0.000 | 548.262 | -0.000 | -0.000 |
| 0.000 | 0.000 | 0.000 | 0.000 | 548.262 | -0.000 |
| 0.000 | 0.000 | 0.000 | -0.000 | -0.000 | 609.519 |
| 1259.604 | 40.567 | -22.018 | -0.000 | 0.000 | -0.000 |
| 56.635 | 1220.862 | 0.527 | 0.000 | -0.000 | 0.000 |
| -21.458 | -21.458 | 1319.129 | -0.000 | -0.000 | 0.000 |
| -0.000 | 0.000 | -0.000 | 548.262 | 0.000 | -0.000 |
| -0.000 | -0.000 | -0.000 | -0.000 | 548.262 | 0.000 |
| -0.000 | -0.000 | -0.000 | 0.000 | 0.000 | 609.519 |
| 1220.900 | 56.588 | 0.541 | 0.000 | 0.000 | -0.000 |
| 56.609 | 1220.849 | 0.570 | -0.000 | -0.000 | 0.000 |
| -21.458 | -21.458 | 1319.134 | -0.000 | -0.000 | -0.000 |
| -0.001 | -0.002 | 0.004 | 538.387 | 0.000 | 0.000 |
| -0.002 | -0.001 | 0.004 | 0.000 | 538.387 | 0.000 |
| -0.003 | -0.002 | 0.005 | -0.000 | -0.000 | 580.293 |
| 1220.847 | 56.612 | 0.561 | 0.000 | 0.000 | -0.000 |
| 56.612 | 1220.847 | 0.561 | 0.000 | -0.000 | 0.000 |
| -1.830 | -1.830 | 1280.092 | 0.000 | 0.000 | -0.000 |
| 0.001 | 0.002 | -0.004 | 538.387 | -0.000 | -0.000 |
| 0.002 | 0.001 | -0.004 | -0.000 | 538.387 | -0.000 |
| 0.003 | 0.002 | -0.005 | -0.000 | 0.000 | 580.293 |
| 25598.146 | 717.861 | 2598.841 | 0.030 | -2.562 | -0.017 |
| -2148.194 | -2634.124 | 1149.564 | -0.026 | 2.223 | -0.012 |
| 6983.953 | -390.759 | 967.918 | 0.016 | -1.335 | -0.001 |
| 14301.461 | 1567.014 | 1405.477 | 311.119 | -2.455 | -0.007 |
| 22123.874 | 2424.117 | 2174.225 | 0.044 | 106.882 | -0.011 |
| 13844.027 | 1516.893 | 1360.522 | 0.028 | -2.377 | 64.471 |
| -11509.193 | 1034.998 | -2879.867 | -0.141 | 12.042 | -0.094 |
| -20069.246 | 3337.851 | -2942.510 | 0.007 | -0.588 | 0.008 |
| -2989.501 | 2513.041 | -1214.029 | 0.003 | -0.228 | 0.343 |
| -14301.433 | -1567.011 | -1405.474 | 311.062 | 2.455 | 0.007 |
| -22124.822 | -2424.221 | -2174.318 | -0.044 | 114.455 | 0.011 |
| -19558.422 | 4338.826 | -3498.935 | -0.054 | 4.612 | -8.005 |
| 1319.336 | -68.841 | 246.695 | 0.002 | -0.149 | -0.000 |
| 3369.184 | 657.438 | 422.839 | 0.003 | -0.259 | 0.003 |
| 1486.090 | -73.812 | 754.317 | 0.001 | -0.108 | -0.000 |
| 1797.228 | -38.194 | 316.130 | 172.699 | -0.252 | 0.030 |
| 1979.118 | 216.852 | 194.498 | 0.004 | 170.780 | -0.001 |
| 1266.463 | -155.645 | 275.968 | 0.002 | -0.206 | 156.653 |
| -944.051 | 286.957 | -150.843 | -0.005 | 0.465 | 0.000 |
| -1647.348 | 455.340 | -159.242 | -0.002 | 0.203 | 0.001 |
| 473.513 | 11.080 | 756.754 | 0.000 | -0.000 | 0.000 |
| -2034.731 | 277.175 | -300.263 | 276.411 | -0.074 | 0.001 |
| -1870.570 | 96.233 | -392.965 | -0.003 | 150.490 | -1.891 |
| -1359.596 | 137.211 | -286.119 | -0.002 | 0.207 | 99.410 |
| -56.994 | -272.410 | 126.216 | 0.000 | -0.017 | -0.000 |
| 359.053 | 505.755 | 59.582 | 0.000 | -0.027 | -0.000 |
| 235.879 | -32.268 | 453.046 | 0.001 | -0.076 | -0.002 |
| 210.181 | 2.536 | 34.581 | 166.455 | -0.029 | 0.008 |
| 53.301 | -8.714 | 2.773 | 0.000 | 238.144 | -0.000 |
| 136.280 | -5.792 | 17.265 | 0.000 | -0.024 | 163.744 |
| 158.788 | 127.995 | 104.586 | -0.000 | 0.020 | 0.000 |
| 5.423 | 455.817 | 26.191 | 0.000 | -0.024 | 0.000 |
| 33.056 | 43.753 | 449.434 | -0.000 | 0.026 | 0.000 |
| -180.914 | 22.985 | -33.554 | 164.399 | 0.024 | -0.001 |
| -308.229 | -34.194 | -34.364 | -0.000 | 211.694 | 0.000 |
| -141.071 | 8.818 | -16.927 | -0.000 | 0.001 | 162.451 |
| -15203.664 | -23146.457 | -10533.571 | -0.170 | -0.471 | -32.346 |
| -388029.269 | -538199.450 | -244728.410 | -0.488 | 4.842 | -215.959 |
| -23808.204 | -34424.355 | -15286.234 | -0.263 | -0.731 | -44.425 |
| -403975.204 | -561978.002 | -254858.593 | 117.076 | 2.837 | -239.318 |
| -61586.017 | -85832.224 | -38883.422 | 3.216 | 78.085 | -23.814 |
| -42697.910 | -61236.788 | -27810.960 | -0.485 | -1.344 | 31.967 |
| 400548.071 | 557330.547 | 252782.952 | -1.071 | -2.934 | 264.529 |
| 408557.019 | 568114.579 | 257772.723 | -1.058 | -2.923 | 246.716 |
| 409414.913 | 569318.913 | 258509.271 | -1.085 | -3.085 | 247.028 |
| 402452.931 | 559520.195 | 254023.658 | 111.290 | -4.062 | 250.196 |
| 408708.809 | 568725.824 | 257737.580 | -1.020 | 28.430 | 254.356 |
| 383889.946 | 535013.196 | 242668.479 | -0.951 | -2.729 | 285.057 |
| -40728.685 | -56860.237 | -25758.640 | 0.085 | 0.278 | -26.284 |
| -5715.574 | -8013.442 | -3768.174 | -0.055 | -0.153 | -8.585 |
| -40891.402 | -56933.586 | -25479.790 | 0.112 | 0.310 | -25.569 |
| -6158.792 | -8606.747 | -3900.107 | 118.475 | 0.883 | -2.880 |
| -1998.396 | -2874.907 | -1305.572 | -0.028 | 95.719 | -3.614 |
| -40860.915 | -56806.248 | -25746.479 | 0.096 | 0.325 | 12.467 |
| 38799.547 | 53715.269 | 24365.312 | -0.001 | 0.405 | 22.996 |
| 40516.347 | 56595.806 | 25544.139 | -0.100 | -0.288 | 26.339 |
| 40704.144 | 56578.857 | 25987.333 | -0.091 | -0.280 | 29.875 |
| 40924.633 | 56928.178 | 25816.305 | 116.027 | -0.305 | 24.958 |
| 40951.435 | 57011.252 | 25860.523 | -0.095 | 60.572 | 24.435 |
| 39729.640 | 55234.192 | 25047.801 | -0.095 | -0.323 | 67.331 |
| -3915.221 | -5675.356 | -2551.733 | 0.011 | 0.030 | -2.475 |
| -3618.626 | -4839.738 | -2308.300 | 0.020 | 0.059 | -2.054 |
| -3728.031 | -5270.197 | -2053.165 | -0.058 | 0.062 | -2.603 |
| -4024.725 | -5602.745 | -2540.946 | 116.166 | 0.033 | -2.578 |
| -4092.328 | -5692.569 | -2581.544 | 0.013 | 63.606 | -2.482 |
| -685.974 | -967.543 | -438.796 | -0.008 | -0.022 | 94.798 |
| 4252.581 | 5656.469 | 2595.298 | -0.011 | -0.030 | 2.455 |
| 638.206 | 1059.896 | 351.377 | 0.007 | 0.018 | 0.770 |
| 414.624 | 546.458 | 592.767 | 0.004 | 0.011 | 0.681 |
| 464.121 | 665.673 | 302.338 | 120.137 | 0.013 | 0.748 |
| 598.931 | 849.394 | 385.481 | -0.028 | 69.342 | 0.549 |
| 3856.988 | 5348.896 | 2424.765 | -0.015 | -0.041 | 22.915 |
| 1078.574 | -203.176 | 0.000 | 0.000 | 0.000 | -0.000 |
| -203.176 | 1078.574 | 0.000 | 0.000 | 0.000 | -0.000 |
| 0.000 | 0.000 | 0.000 | 0.000 | 0.000 | 0.000 |
| -0.000 | -0.000 | 0.000 | 0.000 | 0.000 | -0.000 |
| -0.000 | -0.000 | 0.000 | 0.000 | 0.000 | -0.000 |
| 0.613 | -0.613 | 0.000 | 0.000 | 0.000 | 602.031 |
| 1039.117 | -163.720 | -0.000 | -0.000 | -0.000 | -0.000 |
| -164.946 | 1040.342 | -0.000 | -0.000 | -0.000 | 0.000 |
| 0.000 | 0.000 | -0.000 | -0.000 | -0.000 | 0.000 |
| 0.000 | 0.000 | -0.000 | -0.000 | -0.000 | 0.000 |
| 0.000 | 0.000 | -0.000 | -0.000 | -0.000 | 0.000 |
| -0.613 | 0.613 | -0.000 | -0.000 | -0.000 | 602.031 |
| 1039.792 | -164.394 | 0.000 | 0.000 | 0.000 | -0.000 |
| -164.271 | 1039.669 | 0.000 | 0.000 | 0.000 | 0.000 |
| 0.000 | 0.000 | 0.000 | 0.000 | 0.000 | 0.000 |
| -0.000 | -0.000 | 0.000 | 0.000 | 0.000 | -0.000 |
| -0.000 | -0.000 | 0.000 | 0.000 | 0.000 | -0.000 |
| 0.061 | -0.061 | 0.000 | 0.000 | 0.000 | 602.031 |
| 1039.668 | -164.271 | -0.000 | -0.000 | -0.000 | 0.000 |
| -164.394 | 1039.791 | -0.000 | -0.000 | -0.000 | -0.000 |
| 0.000 | 0.000 | -0.000 | -0.000 | -0.000 | 0.000 |
| 0.000 | 0.000 | -0.000 | -0.000 | -0.000 | 0.000 |
| 0.000 | 0.000 | -0.000 | -0.000 | -0.000 | 0.000 |
| -0.061 | 0.061 | -0.000 | -0.000 | -0.000 | 602.031 |
| 1039.086 | -163.685 | 0.000 | 0.000 | 0.000 | -0.000 |
| -164.322 | 1039.723 | 0.000 | 0.000 | 0.000 | -0.000 |
| 0.000 | 0.000 | 0.000 | 0.000 | 0.000 | 0.000 |
| -0.000 | -0.000 | 0.000 | 0.000 | 0.000 | -0.000 |
| -0.000 | -0.000 | 0.000 | 0.000 | 0.000 | -0.000 |
| 0.007 | -0.005 | 0.000 | 0.000 | 0.000 | 602.031 |
| 1039.715 | -164.322 | -0.000 | -0.000 | -0.000 | 0.000 |
| -164.338 | 1039.732 | -0.000 | -0.000 | -0.000 | 0.000 |
| 0.000 | 0.000 | -0.000 | -0.000 | -0.000 | 0.000 |
| 0.000 | 0.000 | -0.000 | -0.000 | -0.000 | 0.000 |
| 0.000 | 0.000 | -0.000 | -0.000 | -0.000 | 0.000 |
| -0.007 | 0.005 | -0.000 | -0.000 | -0.000 | 602.031 |
| 1041.062 | -164.544 | 0.000 | 0.000 | 0.000 | 0.000 |
| -164.544 | 1041.063 | 0.000 | 0.000 | 0.000 | 0.000 |
| -0.000 | -0.000 | 0.000 | 0.000 | 0.000 | 0.000 |
| -0.000 | -0.000 | 0.000 | 0.000 | 0.000 | 0.000 |
| -0.000 | -0.000 | 0.000 | 0.000 | 0.000 | 0.000 |
| -0.000 | -0.000 | 0.000 | 0.000 | 0.000 | 602.803 |
| 1041.063 | -164.543 | -0.000 | -0.000 | -0.000 | -0.000 |
| -164.543 | 1041.063 | -0.000 | -0.000 | -0.000 | -0.000 |
| 0.000 | 0.000 | -0.000 | -0.000 | -0.000 | -0.000 |
| 0.000 | 0.000 | -0.000 | -0.000 | -0.000 | -0.000 |
| 0.000 | 0.000 | -0.000 | -0.000 | -0.000 | -0.000 |
| 0.000 | 0.000 | -0.000 | -0.000 | -0.000 | 602.803 |
| 1041.064 | -164.544 | 0.000 | 0.000 | 0.000 | 0.000 |
| -164.560 | 1041.079 | 0.000 | 0.000 | 0.000 | 0.000 |
| -0.000 | -0.000 | 0.000 | 0.000 | 0.000 | 0.000 |
| -0.000 | -0.000 | 0.000 | 0.000 | 0.000 | 0.000 |
| -0.000 | -0.000 | 0.000 | 0.000 | 0.000 | 0.000 |
| 0.000 | 0.000 | 0.000 | 0.000 | 0.000 | 641.697 |
| 1041.062 | -164.543 | -0.000 | -0.000 | -0.000 | -0.000 |
| -164.544 | 1041.063 | -0.000 | -0.000 | -0.000 | -0.000 |
| 0.000 | 0.000 | -0.000 | -0.000 | -0.000 | -0.000 |
| 0.000 | 0.000 | -0.000 | -0.000 | -0.000 | -0.000 |
| 0.000 | 0.000 | -0.000 | -0.000 | -0.000 | -0.000 |
| -0.000 | -0.000 | -0.000 | -0.000 | -0.000 | 641.697 |
| 1041.071 | -164.548 | 0.000 | 0.000 | 0.000 | -0.000 |
| -164.539 | 1041.062 | 0.000 | 0.000 | 0.000 | -0.000 |
| -0.000 | -0.000 | 0.000 | 0.000 | 0.000 | 0.000 |
| -0.000 | -0.000 | 0.000 | 0.000 | 0.000 | 0.000 |
| -0.000 | -0.000 | 0.000 | 0.000 | 0.000 | 0.000 |
| 0.001 | 0.001 | 0.000 | 0.000 | 0.000 | 602.803 |
| 1041.054 | -164.539 | -0.000 | -0.000 | -0.000 | 0.000 |
| -164.548 | 1041.063 | -0.000 | -0.000 | -0.000 | 0.000 |
| 0.000 | 0.000 | -0.000 | -0.000 | -0.000 | -0.000 |
| 0.000 | 0.000 | -0.000 | -0.000 | -0.000 | -0.000 |
| 0.000 | 0.000 | -0.000 | -0.000 | -0.000 | -0.000 |
| -0.001 | -0.001 | -0.000 | -0.000 | -0.000 | 602.803 |
| 1026.828 | -163.384 | 0.000 | 0.000 | 0.000 | 0.000 |
| -160.794 | 1024.238 | 0.000 | 0.000 | 0.000 | -0.000 |
| -0.000 | -0.000 | 0.000 | 0.000 | 0.000 | 0.000 |
| -0.000 | -0.000 | 0.000 | 0.000 | 0.000 | 0.000 |
| -0.000 | -0.000 | 0.000 | 0.000 | 0.000 | 0.000 |
| 1.295 | -1.295 | 0.000 | 0.000 | 0.000 | 593.811 |
| 1024.238 | -160.794 | -0.000 | -0.000 | -0.000 | 0.000 |
| -163.384 | 1026.828 | -0.000 | -0.000 | -0.000 | -0.000 |
| 0.000 | 0.000 | -0.000 | -0.000 | -0.000 | -0.000 |
| 0.000 | 0.000 | -0.000 | -0.000 | -0.000 | 0.000 |
| 0.000 | 0.000 | -0.000 | -0.000 | -0.000 | -0.000 |
| -1.295 | 1.295 | -0.000 | -0.000 | -0.000 | 593.811 |
| 1025.663 | -162.219 | 0.000 | 0.000 | 0.000 | 0.000 |
| -161.959 | 1025.403 | 0.000 | 0.000 | 0.000 | 0.000 |
| -0.000 | -0.000 | 0.000 | 0.000 | 0.000 | 0.000 |
| -0.000 | -0.000 | 0.000 | 0.000 | 0.000 | 0.000 |
| -0.000 | -0.000 | 0.000 | 0.000 | 0.000 | 0.000 |
| 0.130 | -0.129 | 0.000 | 0.000 | 0.000 | 593.811 |
| 1025.403 | -161.959 | -0.000 | -0.000 | -0.000 | -0.000 |
| -162.219 | 1025.662 | -0.000 | -0.000 | -0.000 | 0.000 |
| 0.000 | 0.000 | -0.000 | -0.000 | -0.000 | -0.000 |
| 0.000 | 0.000 | -0.000 | -0.000 | -0.000 | 0.000 |
| 0.000 | 0.000 | -0.000 | -0.000 | -0.000 | -0.000 |
| -0.130 | 0.129 | -0.000 | -0.000 | -0.000 | 593.811 |
| 1025.554 | -162.106 | 0.000 | 0.000 | 0.000 | 0.000 |
| -162.086 | 1025.534 | 0.000 | 0.000 | 0.000 | 0.000 |
| 0.000 | -0.000 | 0.000 | 0.000 | 0.000 | 0.000 |
| -0.000 | -0.000 | 0.000 | 0.000 | 0.000 | -0.000 |
| -0.000 | -0.000 | 0.000 | 0.000 | 0.000 | 0.000 |
| 0.013 | -0.012 | 0.000 | 0.000 | 0.000 | 593.811 |
| 1025.512 | -162.071 | -0.000 | -0.000 | -0.000 | -0.000 |
| -162.101 | 1025.542 | -0.000 | -0.000 | -0.000 | 0.000 |
| 0.000 | 0.000 | -0.000 | -0.000 | -0.000 | -0.000 |
| 0.000 | 0.000 | -0.000 | -0.000 | -0.000 | -0.000 |
| 0.000 | 0.000 | -0.000 | -0.000 | -0.000 | -0.000 |
| -0.013 | 0.012 | -0.000 | -0.000 | -0.000 | 593.811 |
| 1022.451 | -159.647 | 0.000 | 0.000 | 0.000 | -0.000 |
| -164.290 | 1027.094 | 0.000 | 0.000 | 0.000 | 0.000 |
| 0.000 | -0.000 | 0.000 | 0.000 | 0.000 | -0.000 |
| -0.000 | -0.000 | 0.000 | 0.000 | 0.000 | -0.000 |
| 0.000 | -0.000 | 0.000 | 0.000 | 0.000 | -0.000 |
| 0.000 | 0.000 | 0.000 | 0.000 | 0.000 | 631.655 |
| 1027.094 | -164.290 | -0.000 | -0.000 | -0.000 | 0.000 |
| -159.647 | 1022.451 | -0.000 | -0.000 | -0.000 | 0.000 |
| -0.000 | 0.000 | -0.000 | -0.000 | -0.000 | 0.000 |
| -0.000 | 0.000 | -0.000 | -0.000 | -0.000 | 0.000 |
| -0.000 | 0.000 | -0.000 | -0.000 | -0.000 | 0.000 |
| -0.000 | -0.000 | -0.000 | -0.000 | -0.000 | 631.655 |
| 1024.541 | -161.737 | 0.000 | 0.000 | 0.000 | -0.000 |
| -162.200 | 1025.004 | 0.000 | 0.000 | 0.000 | -0.000 |
| 0.000 | -0.000 | 0.000 | 0.000 | 0.000 | -0.000 |
| 0.000 | -0.000 | 0.000 | 0.000 | 0.000 | -0.000 |
| 0.000 | -0.000 | 0.000 | 0.000 | 0.000 | -0.000 |
| -0.232 | 0.232 | 0.000 | 0.000 | 0.000 | 593.370 |
| 1025.068 | -162.264 | -0.000 | -0.000 | -0.000 | 0.000 |
| -161.720 | 1024.524 | -0.000 | -0.000 | -0.000 | 0.000 |
| -0.000 | 0.000 | -0.000 | -0.000 | -0.000 | 0.000 |
| 0.000 | -0.000 | -0.000 | -0.000 | -0.000 | 0.000 |
| -0.000 | 0.000 | -0.000 | -0.000 | -0.000 | 0.000 |
| 0.232 | -0.232 | -0.000 | -0.000 | -0.000 | 593.370 |
| 1024.758 | -161.950 | 0.000 | 0.000 | 0.000 | -0.000 |
| -162.637 | 1025.444 | 0.000 | 0.000 | 0.000 | -0.000 |
| 0.000 | -0.000 | 0.000 | 0.000 | 0.000 | -0.000 |
| -0.000 | -0.000 | 0.000 | 0.000 | 0.000 | -0.000 |
| 0.000 | -0.000 | 0.000 | 0.000 | 0.000 | -0.000 |
| -0.023 | 0.024 | 0.000 | 0.000 | 0.000 | 593.370 |
| 1024.787 | -161.987 | -0.000 | -0.000 | -0.000 | 0.000 |
| -161.299 | 1024.099 | -0.000 | -0.000 | -0.000 | 0.000 |
| -0.000 | 0.000 | -0.000 | -0.000 | -0.000 | 0.000 |
| -0.000 | 0.000 | -0.000 | -0.000 | -0.000 | 0.000 |
| -0.000 | 0.000 | -0.000 | -0.000 | -0.000 | 0.000 |
| 0.023 | -0.024 | -0.000 | -0.000 | -0.000 | 593.370 |
| 1089.484 | 94.593 | -89.535 | -0.000 | 0.000 | -0.000 |
| 180.149 | 315.640 | -6.619 | -0.000 | -0.000 | -0.000 |
| -79.294 | -6.631 | 1200.372 | 0.000 | 0.000 | -0.000 |
| -0.584 | 0.576 | -0.146 | 98.876 | 0.000 | -0.000 |
| -0.000 | -0.000 | -0.000 | 0.000 | 588.037 | -0.000 |
| -0.509 | 0.500 | -0.124 | -0.000 | -0.000 | 241.901 |
| 1006.884 | 170.586 | -81.877 | -0.000 | -0.000 | 0.000 |
| 181.432 | 314.378 | -6.310 | -0.000 | -0.000 | 0.000 |
| -71.156 | -5.304 | 1152.785 | 0.000 | -0.000 | 0.000 |
| 0.584 | -0.576 | 0.146 | 98.876 | 0.000 | 0.000 |
| 0.000 | 0.000 | 0.000 | -0.000 | 588.037 | 0.000 |
| 0.509 | -0.500 | 0.124 | 0.000 | 0.000 | 241.901 |
| 1089.484 | 94.593 | -89.535 | -0.000 | 0.000 | -0.000 |
| 180.711 | 315.086 | -6.480 | 0.000 | 0.000 | -0.000 |
| -79.293 | -6.631 | 1200.373 | 0.000 | 0.000 | -0.000 |
| -0.078 | 0.077 | -0.019 | 99.811 | 0.000 | -0.000 |
| 0.000 | 0.000 | 0.000 | -0.000 | 588.037 | -0.000 |
| -0.000 | 0.000 | -0.000 | -0.000 | 0.000 | 283.626 |
| 1011.757 | 164.029 | -78.297 | 0.000 | -0.000 | 0.000 |
| 180.610 | 314.813 | -5.640 | 0.000 | 0.000 | 0.000 |
| -71.728 | -4.740 | 1152.642 | -0.000 | 0.000 | 0.000 |
| 0.078 | -0.077 | 0.019 | 99.811 | 0.000 | 0.000 |
| -0.000 | -0.000 | -0.000 | -0.000 | 588.037 | -0.000 |
| 0.000 | -0.000 | 0.000 | -0.000 | -0.000 | 283.626 |
| 1006.240 | 171.262 | -82.269 | -0.000 | 0.000 | -0.000 |
| 180.546 | 314.876 | -5.657 | 0.000 | 0.000 | -0.000 |
| -71.921 | -4.560 | 1152.629 | -0.000 | 0.000 | -0.000 |
| -0.008 | 0.008 | -0.002 | 99.811 | 0.000 | -0.000 |
| 0.000 | 0.000 | 0.000 | -0.000 | 588.037 | -0.000 |
| -0.005 | 0.005 | -0.001 | 0.000 | 0.000 | 241.902 |
| 1006.250 | 171.246 | -82.267 | 0.000 | -0.000 | 0.000 |
| 180.547 | 314.874 | -5.654 | -0.000 | 0.000 | 0.000 |
| -71.785 | -4.684 | 1152.621 | -0.000 | -0.000 | 0.000 |
| 0.008 | -0.008 | 0.002 | 99.811 | -0.000 | 0.000 |
| -0.000 | -0.000 | -0.000 | 0.000 | 588.037 | 0.000 |
| 0.005 | -0.005 | 0.001 | 0.000 | -0.000 | 241.902 |
| 716.268 | -113.208 | 0.000 | 0.000 | 0.000 | 0.000 |
| -113.209 | 716.268 | 0.000 | 0.000 | 0.000 | -0.000 |
| -0.000 | 0.000 | 0.000 | 0.000 | 0.000 | 0.000 |
| -0.000 | 0.000 | 0.000 | 0.000 | 0.000 | 0.000 |
| -0.000 | 0.000 | 0.000 | 0.000 | 0.000 | 0.000 |
| -0.000 | 0.000 | 0.000 | 0.000 | 0.000 | 414.738 |
| 716.268 | -113.208 | -0.000 | -0.000 | -0.000 | -0.000 |
| -113.209 | 716.268 | -0.000 | -0.000 | -0.000 | -0.000 |
| 0.000 | -0.000 | -0.000 | -0.000 | -0.000 | -0.000 |
| 0.000 | -0.000 | -0.000 | -0.000 | -0.000 | -0.000 |
| 0.000 | -0.000 | -0.000 | -0.000 | -0.000 | -0.000 |
| 0.000 | -0.000 | -0.000 | -0.000 | -0.000 | 414.738 |
| 716.268 | -113.209 | 0.000 | 0.000 | 0.000 | 0.000 |
| -113.208 | 716.268 | 0.000 | 0.000 | 0.000 | 0.000 |
| -0.000 | 0.000 | 0.000 | 0.000 | 0.000 | 0.000 |
| -0.000 | 0.000 | 0.000 | 0.000 | 0.000 | 0.000 |
| -0.000 | 0.000 | 0.000 | 0.000 | 0.000 | 0.000 |
| 0.000 | 0.000 | 0.000 | 0.000 | 0.000 | 441.497 |
| 716.267 | -113.208 | -0.000 | -0.000 | -0.000 | -0.000 |
| -113.163 | 716.222 | -0.000 | -0.000 | -0.000 | -0.000 |
| 0.000 | -0.000 | -0.000 | -0.000 | -0.000 | -0.000 |
| 0.000 | -0.000 | -0.000 | -0.000 | -0.000 | -0.000 |
| 0.000 | -0.000 | -0.000 | -0.000 | -0.000 | -0.000 |
| -0.000 | -0.000 | -0.000 | -0.000 | -0.000 | 441.497 |
| 716.274 | -113.212 | 0.000 | 0.000 | 0.000 | -0.000 |
| -113.206 | 716.267 | 0.000 | 0.000 | 0.000 | 0.000 |
| -0.000 | -0.000 | 0.000 | 0.000 | 0.000 | 0.000 |
| -0.000 | 0.000 | 0.000 | 0.000 | 0.000 | 0.000 |
| -0.000 | 0.000 | 0.000 | 0.000 | 0.000 | 0.000 |
| 0.000 | 0.000 | 0.000 | 0.000 | 0.000 | 414.738 |
| 716.262 | -113.205 | -0.000 | -0.000 | -0.000 | -0.000 |
| -113.211 | 716.268 | -0.000 | -0.000 | -0.000 | -0.000 |
| -0.000 | -0.000 | -0.000 | -0.000 | -0.000 | -0.000 |
| 0.000 | -0.000 | -0.000 | -0.000 | -0.000 | -0.000 |
| 0.000 | -0.000 | -0.000 | -0.000 | -0.000 | -0.000 |
| -0.000 | -0.000 | -0.000 | -0.000 | -0.000 | 414.738 |
| 875.748 | -138.415 | 0.000 | -0.000 | -0.000 | 0.000 |
| -138.415 | 875.748 | 0.000 | -0.000 | -0.000 | -0.000 |
| 0.000 | -0.000 | 0.000 | -0.000 | 0.000 | 0.000 |
| 0.000 | -0.000 | 0.000 | -0.000 | 0.000 | -0.000 |
| 0.000 | -0.000 | 0.000 | -0.000 | -0.000 | 0.000 |
| 0.000 | -0.000 | 0.000 | -0.000 | -0.000 | 507.081 |
| 875.748 | -138.415 | -0.000 | 0.000 | 0.000 | 0.000 |
| -171.132 | 908.465 | 0.000 | 0.000 | -0.000 | 0.000 |
| -0.000 | 0.000 | -0.000 | 0.000 | -0.000 | 0.000 |
| -0.000 | 0.000 | -0.000 | 0.000 | 0.000 | 0.000 |
| -0.000 | 0.000 | -0.000 | 0.000 | 0.000 | -0.000 |
| -0.000 | 0.000 | -0.000 | 0.000 | -0.000 | 507.081 |
| 875.745 | -138.412 | 0.000 | 0.000 | -0.000 | -0.000 |
| -138.429 | 875.762 | 0.000 | 0.000 | 0.000 | -0.000 |
| -0.000 | -0.000 | 0.000 | -0.000 | 0.000 | -0.000 |
| 0.000 | -0.000 | 0.000 | -0.000 | -0.000 | -0.000 |
| 0.000 | -0.000 | 0.000 | -0.000 | -0.000 | 0.000 |
| 0.000 | 0.000 | -0.000 | -0.000 | -0.000 | 539.799 |
| 875.747 | -138.414 | -0.000 | 0.000 | 0.000 | 0.000 |
| -171.132 | 908.465 | 0.000 | 0.000 | 0.000 | 0.000 |
| -0.000 | -0.000 | -0.000 | 0.000 | -0.000 | 0.000 |
| -0.000 | 0.000 | -0.000 | 0.000 | 0.000 | 0.000 |
| -0.000 | 0.000 | -0.000 | 0.000 | -0.000 | 0.000 |
| -0.000 | -0.000 | 0.000 | 0.000 | -0.000 | 539.799 |
| 875.751 | -138.415 | 0.000 | -0.000 | -0.000 | -0.000 |
| -138.967 | 876.303 | 0.000 | 0.000 | 0.000 | -0.000 |
| -0.000 | -0.000 | 0.000 | -0.000 | 0.000 | 0.000 |
| 0.000 | -0.000 | 0.000 | -0.000 | 0.000 | -0.000 |
| 0.000 | -0.000 | 0.000 | -0.000 | -0.000 | 0.000 |
| 0.000 | 0.001 | 0.000 | 0.000 | 0.000 | 507.081 |
| 875.741 | -138.411 | -0.000 | 0.000 | 0.000 | 0.000 |
| -138.418 | 875.748 | -0.000 | 0.000 | 0.000 | 0.000 |
| -0.000 | -0.000 | -0.000 | 0.000 | -0.000 | -0.000 |
| -0.000 | 0.000 | -0.000 | 0.000 | 0.000 | 0.000 |
| -0.000 | 0.000 | -0.000 | 0.000 | 0.000 | -0.000 |
| -0.000 | -0.001 | -0.000 | -0.000 | 0.000 | 507.081 |
| 582.053 | -586.518 | 1278.671 | 14.746 | -0.000 | 0.000 |
| -847.178 | 313.604 | 1806.649 | -13.647 | 0.000 | -0.000 |
| -907.364 | -907.364 | 3087.202 | 0.000 | 0.000 | -0.000 |
| 17.436 | -17.436 | -0.000 | 547.862 | -0.000 | -0.000 |
| -0.000 | -0.000 | -0.000 | 0.000 | 547.862 | 17.436 |
| -905.996 | -905.996 | 1808.108 | 0.000 | 13.634 | 580.290 |
| 2125.623 | 965.266 | -1810.048 | 13.619 | -0.000 | 0.000 |
| 965.080 | 2125.448 | -1809.687 | -13.620 | -0.000 | 0.000 |
| -21.651 | -21.651 | 1319.570 | 0.000 | 0.000 | -0.000 |
| 656.152 | 626.654 | -1280.054 | 538.374 | 0.000 | -0.000 |
| 0.000 | 0.000 | 0.000 | -0.000 | 547.862 | 17.436 |
| 905.996 | 905.996 | -1808.108 | -0.000 | 13.634 | 580.290 |
| 1258.759 | 40.104 | -21.862 | 17.436 | 0.000 | -0.000 |
| -32.092 | 1130.641 | 178.022 | -13.775 | -0.000 | 0.000 |
| -72.994 | -72.994 | 1422.038 | 0.000 | 0.000 | -0.000 |
| -76.715 | -104.004 | 180.332 | 534.474 | -0.000 | 0.000 |
| -90.360 | -90.359 | 180.332 | 0.000 | 534.474 | 13.644 |
| -64.032 | -64.032 | 127.789 | 0.000 | 14.753 | 584.331 |
| 1308.521 | 149.887 | -181.066 | 13.507 | -0.000 | -0.000 |
| 40.104 | 1258.759 | -21.862 | -17.436 | -0.000 | 0.000 |
| -21.651 | -21.651 | 1319.570 | -0.000 | -0.000 | 0.000 |
| 78.928 | 49.434 | -128.087 | 538.368 | -0.000 | 0.000 |
| 90.360 | 90.359 | -180.332 | -0.000 | 534.474 | 13.644 |
| 64.032 | 64.032 | -127.789 | -0.000 | 14.753 | 584.331 |
| 1258.763 | 40.105 | -21.862 | 17.436 | 0.000 | 0.000 |
| 45.416 | 1217.089 | 14.422 | -14.360 | 0.000 | -0.000 |
| -6.611 | -6.611 | 1289.561 | 0.000 | 0.000 | -0.000 |
| 17.437 | -17.436 | 0.000 | 547.862 | -0.000 | 0.000 |
| -7.844 | -7.844 | 15.655 | 0.000 | 536.240 | 14.144 |
| 0.000 | 0.001 | 0.000 | 0.000 | 17.436 | 609.327 |
| 1229.185 | 61.965 | -14.170 | 14.069 | -0.000 | -0.000 |
| 61.346 | 1231.896 | -16.257 | -14.988 | -0.000 | 0.000 |
| 5.906 | 5.906 | 1264.571 | -0.000 | -0.000 | 0.000 |
| 21.988 | -6.300 | -15.654 | 536.240 | -0.000 | 0.000 |
| 7.844 | 7.844 | -15.655 | -0.000 | 536.240 | 14.144 |
| -0.000 | -0.001 | -0.000 | -0.000 | 17.436 | 609.327 |
| 1230.911 | 56.540 | -9.919 | 10.323 | 0.000 | -0.000 |
| 58.561 | 1230.664 | -11.693 | -10.647 | 0.000 | -0.000 |
| -21.617 | -21.617 | 1320.765 | 0.000 | 0.000 | 0.000 |
| 12.459 | -12.459 | -0.000 | 547.850 | -0.000 | -0.000 |
| 4.572 | 4.572 | -9.145 | -0.000 | 537.618 | 10.392 |
| -0.000 | 0.000 | 0.000 | 0.000 | 12.459 | 609.520 |
| 1259.094 | 40.054 | -21.617 | 12.459 | -0.000 | 0.000 |
| 54.750 | 1217.062 | 5.720 | -10.551 | -0.000 | 0.000 |
| -21.616 | -21.616 | 1320.765 | -0.000 | -0.000 | 0.000 |
| 12.459 | -12.459 | 0.000 | 547.850 | 0.000 | 0.000 |
| -4.572 | -4.572 | 9.145 | 0.000 | 537.618 | 10.392 |
| 0.000 | -0.000 | -0.000 | -0.000 | 12.459 | 609.520 |
| 1259.095 | 40.054 | -21.616 | 12.459 | 0.000 | -0.000 |
| 40.054 | 1259.095 | -21.616 | -12.459 | 0.000 | -0.000 |
| -21.616 | -21.616 | 1320.766 | 0.000 | 0.000 | -0.000 |
| 12.459 | -12.459 | 0.000 | 547.850 | 0.000 | -0.000 |
| 0.442 | 0.442 | -0.884 | 0.000 | 537.962 | 10.462 |
| 0.000 | 0.000 | 0.000 | 0.000 | 12.459 | 609.520 |
| 1225.086 | 55.429 | -2.984 | 10.658 | 0.000 | 0.000 |
| 55.429 | 1225.086 | -2.984 | -10.658 | 0.000 | 0.000 |
| -2.291 | -2.291 | 1282.113 | -0.000 | -0.000 | 0.000 |
| 10.020 | -10.904 | 0.884 | 537.962 | -0.000 | 0.000 |
| -0.442 | -0.442 | 0.884 | -0.000 | 537.962 | 10.462 |
| -0.000 | -0.000 | -0.000 | -0.000 | 12.459 | 609.520 |
| 1227.041 | 51.575 | -1.080 | 10.376 | 0.000 | -0.000 |
| 51.573 | 1227.045 | -1.082 | -10.376 | 0.000 | -0.000 |
| -1.807 | -1.807 | 1281.151 | 0.000 | 0.000 | -0.000 |
| 10.507 | -10.419 | -0.088 | 537.967 | 0.000 | -0.000 |
| 0.044 | 0.045 | -0.088 | 0.000 | 537.967 | 10.463 |
| 0.000 | 0.001 | 0.000 | 0.000 | 12.459 | 609.520 |
| 1226.951 | 51.478 | -0.902 | 10.376 | -0.000 | 0.000 |
| 51.484 | 1226.936 | -0.892 | -10.375 | -0.000 | 0.000 |
| -21.617 | -21.617 | 1320.760 | -0.000 | -0.000 | 0.000 |
| 10.418 | -10.507 | 0.088 | 537.967 | -0.000 | 0.000 |
| -0.044 | -0.045 | 0.088 | -0.000 | 537.967 | 10.463 |
| -0.000 | -0.001 | -0.000 | -0.000 | 12.459 | 609.520 |
| 3119.543 | 1952.268 | -3800.067 | 9.987 | 0.000 | 0.000 |
| 1402.929 | 2569.421 | -2699.177 | -10.699 | 0.000 | 0.000 |
| 1892.733 | 1892.733 | -2513.348 | 0.000 | 0.000 | 0.000 |
| 1905.067 | 1885.083 | -3795.121 | 535.460 | -0.000 | 0.000 |
| 1347.452 | 1347.452 | -2698.452 | -0.000 | 538.952 | 10.696 |
| -0.000 | -0.000 | -0.000 | 0.000 | 12.447 | 609.346 |
| -300.720 | -1467.483 | 3048.938 | 10.471 | -0.000 | -0.000 |
| -1293.442 | -127.074 | 2700.788 | -10.692 | 0.000 | -0.000 |
| -1349.507 | -1349.507 | 3979.652 | -0.000 | -0.000 | -0.000 |
| -1336.770 | -1358.163 | 2698.481 | 538.952 | 0.000 | -0.000 |
| -1347.452 | -1347.452 | 2698.452 | 0.000 | 538.952 | 10.696 |
| 0.000 | 0.000 | 0.000 | -0.000 | 12.447 | 609.346 |
| 1356.878 | 189.961 | -270.472 | 10.722 | -0.000 | 0.000 |
| 39.806 | 1258.497 | -21.609 | -12.447 | 0.000 | -0.000 |
| 134.019 | 134.019 | 1008.694 | 0.000 | 0.000 | 0.000 |
| 12.447 | -12.447 | 0.000 | 547.625 | 0.000 | 0.000 |
| 189.503 | 189.503 | -379.503 | 0.000 | 535.461 | 9.992 |
| 0.000 | 0.000 | 0.000 | 0.000 | 12.447 | 609.346 |
| 1086.936 | -79.102 | 269.242 | 10.674 | 0.000 | -0.000 |
| -133.581 | 1034.568 | 376.227 | -10.028 | 0.000 | -0.000 |
| -154.158 | -154.158 | 1585.806 | -0.000 | -0.000 | 0.000 |
| 12.447 | -12.447 | -0.000 | 547.625 | -0.000 | -0.000 |
| -189.503 | -189.503 | 379.503 | -0.000 | 535.461 | 9.992 |
| -0.000 | -0.000 | -0.000 | -0.000 | 12.447 | 609.346 |
| 846.582 | -25.333 | -25.333 | -0.000 | 0.000 | -0.000 |
| -25.333 | 846.582 | -25.333 | -0.000 | 0.000 | 0.000 |
| -25.333 | -25.333 | 846.582 | 0.000 | 0.000 | 0.000 |
| 0.000 | 0.000 | 0.000 | 426.912 | -0.000 | -0.000 |
| 0.000 | 0.000 | 0.000 | -0.000 | 426.912 | -0.000 |
| 0.000 | 0.000 | 0.000 | 0.000 | 0.000 | 426.912 |
| 846.581 | -25.334 | -25.334 | -0.000 | -0.000 | -0.000 |
| -25.334 | 846.581 | -25.334 | 0.000 | -0.000 | -0.000 |
| -25.334 | -25.334 | 846.581 | 0.000 | -0.000 | 0.000 |
| -0.000 | -0.000 | -0.000 | 426.912 | -0.000 | 0.000 |
| -0.000 | -0.000 | -0.000 | 0.000 | 426.912 | -0.000 |
| -0.000 | -0.000 | -0.000 | -0.000 | 0.000 | 426.912 |
| 846.560 | -25.478 | -25.478 | -0.000 | 0.000 | 0.000 |
| -25.478 | 846.560 | -25.478 | -0.000 | -0.000 | -0.000 |
| -25.478 | -25.478 | 846.560 | -0.000 | 0.000 | 0.000 |
| 0.000 | 0.000 | 0.000 | 216.018 | 0.000 | -0.000 |
| 0.000 | 0.000 | 0.000 | -0.000 | 216.018 | 0.000 |
| 0.000 | 0.000 | 0.000 | 0.000 | 0.000 | 216.018 |
| 846.581 | -25.333 | -25.333 | -0.000 | -0.000 | -0.000 |
| -25.333 | 846.581 | -25.333 | 0.000 | -0.000 | -0.000 |
| -25.333 | -25.333 | 846.581 | 0.000 | -0.000 | -0.000 |
| -0.000 | -0.000 | -0.000 | 216.018 | -0.000 | -0.000 |
| -0.000 | -0.000 | -0.000 | 0.000 | 216.018 | 0.000 |
| -0.000 | -0.000 | -0.000 | 0.000 | -0.000 | 216.018 |
| 846.585 | -25.333 | -25.333 | -0.000 | -0.000 | 0.000 |
| -25.333 | 846.585 | -25.333 | 0.000 | 0.000 | 0.000 |
| -25.333 | -25.333 | 846.585 | -0.000 | -0.000 | 0.000 |
| -0.000 | 0.000 | 0.000 | 158.828 | 0.000 | -0.000 |
| 0.000 | -0.000 | 0.000 | -0.000 | 158.828 | -0.000 |
| 0.000 | 0.000 | -0.000 | -0.000 | 0.000 | 158.828 |
| 846.556 | -25.478 | -25.478 | -0.000 | -0.000 | -0.000 |
| -25.478 | 846.556 | -25.478 | -0.000 | -0.000 | -0.000 |
| -25.478 | -25.478 | 846.556 | -0.000 | -0.000 | -0.000 |
| 0.000 | -0.000 | -0.000 | 158.828 | -0.000 | -0.000 |
| -0.000 | 0.000 | -0.000 | 0.000 | 158.828 | 0.000 |
| -0.000 | -0.000 | 0.000 | -0.000 | -0.000 | 158.828 |
| 851.524 | -38.947 | -38.947 | 0.000 | -0.000 | 0.000 |
| -38.947 | 851.524 | -38.947 | -0.000 | -0.000 | -0.000 |
| -38.947 | -38.947 | 851.524 | 0.000 | -0.000 | 0.000 |
| 0.000 | 0.000 | 0.000 | 421.635 | -0.000 | -0.000 |
| 0.000 | 0.000 | 0.000 | -0.000 | 421.635 | -0.000 |
| 0.000 | 0.000 | 0.000 | -0.000 | -0.000 | 421.635 |
| 851.524 | -38.948 | -38.948 | 0.000 | 0.000 | 0.000 |
| -38.948 | 851.524 | -38.948 | 0.000 | 0.000 | 0.000 |
| -38.948 | -38.948 | 851.524 | 0.000 | 0.000 | 0.000 |
| -0.000 | -0.000 | -0.000 | 421.635 | -0.000 | 0.000 |
| -0.000 | -0.000 | -0.000 | 0.000 | 421.635 | 0.000 |
| -0.000 | -0.000 | -0.000 | -0.000 | 0.000 | 421.635 |
| 851.524 | -38.948 | -38.948 | -0.000 | -0.000 | -0.000 |
| -38.948 | 851.524 | -38.948 | 0.000 | -0.000 | -0.000 |
| -38.948 | -38.948 | 851.524 | -0.000 | -0.000 | -0.000 |
| -0.000 | 0.000 | 0.000 | 421.636 | -0.000 | 0.000 |
| 0.000 | -0.000 | 0.000 | -0.000 | 421.636 | 0.000 |
| 0.000 | 0.000 | -0.000 | -0.000 | 0.000 | 421.636 |
| 851.523 | -38.948 | -38.948 | 0.000 | 0.000 | -0.000 |
| -38.948 | 851.523 | -38.948 | -0.000 | 0.000 | -0.000 |
| -38.948 | -38.948 | 851.523 | 0.000 | -0.000 | 0.000 |
| 0.000 | -0.000 | -0.000 | 421.636 | 0.000 | 0.000 |
| -0.000 | 0.000 | -0.000 | -0.000 | 421.636 | -0.000 |
| -0.000 | -0.000 | 0.000 | 0.000 | 0.000 | 421.636 |
| 826.599 | -27.269 | -27.269 | -0.000 | -0.000 | -0.000 |
| -27.269 | 826.599 | -27.269 | -0.000 | -0.000 | -0.000 |
| -27.269 | -27.269 | 826.599 | -0.000 | -0.000 | -0.000 |
| 0.011 | 0.012 | 0.012 | 158.468 | -0.000 | 0.000 |
| 0.012 | 0.011 | 0.012 | -0.000 | 158.468 | -0.000 |
| 0.012 | 0.012 | 0.011 | -0.000 | -0.000 | 158.468 |
| 826.600 | -27.124 | -27.124 | 0.000 | 0.000 | -0.000 |
| -27.124 | 826.600 | -27.124 | 0.000 | 0.000 | -0.000 |
| -27.123 | -27.123 | 826.598 | 0.000 | 0.000 | -0.000 |
| -0.011 | -0.012 | -0.012 | 158.468 | 0.000 | -0.000 |
| -0.012 | -0.011 | -0.012 | 0.000 | 158.468 | 0.000 |
| -0.012 | -0.012 | -0.011 | 0.000 | -0.000 | 158.468 |
| 479.312 | 55.663 | 18.359 | 0.000 | -0.000 | 0.000 |
| 50.323 | 298.933 | -2.933 | -0.000 | -0.000 | 0.000 |
| 32.320 | -19.194 | 433.589 | -0.000 | -0.000 | 0.000 |
| -0.000 | 0.000 | 0.000 | 84.603 | -0.000 | 0.000 |
| 28.066 | -43.468 | -57.018 | 0.000 | 83.326 | 0.000 |
| 8.444 | -13.077 | -17.153 | -0.000 | -0.000 | 209.475 |
| 459.975 | 81.758 | 49.136 | -0.000 | 0.000 | -0.000 |
| 89.169 | 246.717 | 27.988 | -0.000 | -0.000 | -0.000 |
| 32.320 | -19.194 | 433.590 | 0.000 | -0.000 | -0.000 |
| 0.000 | 0.000 | 0.000 | 84.602 | 0.000 | 0.000 |
| -28.066 | 43.468 | 57.018 | -0.000 | 83.326 | -0.000 |
| -8.444 | 13.077 | 17.153 | -0.000 | 0.000 | 209.475 |
| 472.907 | 65.730 | 31.696 | 0.000 | -0.000 | 0.000 |
| 50.322 | 298.933 | -2.933 | 0.000 | 0.000 | 0.000 |
| -5.438 | -11.771 | -5.215 | 0.000 | -0.000 | 0.000 |
| 0.000 | -0.000 | -0.000 | 84.603 | -0.000 | 0.000 |
| -0.000 | 0.000 | 0.000 | 0.000 | 246.298 | 0.000 |
| 0.000 | 0.000 | 0.000 | -0.000 | 0.000 | 218.926 |
| 470.917 | 68.322 | 34.656 | -0.000 | 0.000 | -0.000 |
| 97.921 | 232.857 | 5.976 | -0.000 | 0.000 | -0.000 |
| -8.561 | -5.969 | 6.912 | 0.000 | -0.000 | -0.000 |
| -0.000 | 0.000 | 0.000 | 84.603 | 0.000 | -0.000 |
| -0.000 | -0.000 | -0.000 | -0.000 | 246.298 | -0.000 |
| -0.000 | -0.000 | -0.000 | 0.000 | -0.000 | 218.926 |
| 464.648 | 82.501 | -0.536 | 0.000 | 0.000 | -0.000 |
| 99.194 | 230.889 | 3.434 | 0.000 | 0.000 | 0.000 |
| -6.840 | -9.148 | 0.153 | 0.000 | -0.000 | -0.000 |
| 0.064 | -0.260 | -0.722 | 0.001 | -0.000 | -0.000 |
| 0.073 | -0.183 | -0.583 | 0.000 | 0.000 | 0.000 |
| 0.067 | -0.103 | -0.135 | 0.000 | 0.000 | 211.478 |
| 464.319 | 82.967 | 0.565 | -0.000 | 0.000 | -0.000 |
| 98.950 | 231.262 | 3.895 | -0.000 | 0.000 | -0.000 |
| -7.158 | -8.573 | 1.472 | -0.000 | 0.000 | -0.000 |
| -0.064 | 0.260 | 0.722 | 0.001 | 0.000 | -0.000 |
| -0.073 | 0.183 | 0.583 | -0.000 | 0.000 | -0.000 |
| -0.067 | 0.103 | 0.135 | -0.000 | -0.000 | 211.478 |
| 813.272 | -153.200 | -0.000 | -0.000 | 0.000 | -0.000 |
| -153.200 | 813.272 | -0.000 | 0.000 | 0.000 | 0.000 |
| -0.000 | 0.000 | -0.000 | -0.000 | 0.000 | 0.000 |
| -0.000 | 0.000 | -0.000 | -0.000 | 0.000 | 0.000 |
| -0.000 | 0.000 | -0.000 | -0.000 | 0.000 | 0.000 |
| 0.000 | 0.000 | -0.000 | -0.000 | -0.000 | 483.236 |
| 813.272 | -153.200 | 0.000 | -0.000 | -0.000 | -0.000 |
| -153.200 | 813.272 | 0.000 | 0.000 | -0.000 | 0.000 |
| 0.000 | -0.000 | 0.000 | 0.000 | -0.000 | -0.000 |
| 0.000 | -0.000 | 0.000 | 0.000 | -0.000 | -0.000 |
| 0.000 | -0.000 | 0.000 | 0.000 | -0.000 | -0.000 |
| -0.000 | -0.000 | 0.000 | 0.000 | -0.000 | 483.236 |
| 813.273 | -153.200 | -0.000 | -0.000 | 0.000 | -0.000 |
| -123.911 | 783.983 | -0.000 | -0.000 | -0.000 | 0.000 |
| -0.000 | 0.000 | -0.000 | -0.000 | -0.000 | 0.000 |
| -0.000 | 0.000 | -0.000 | -0.000 | 0.000 | 0.000 |
| -0.000 | 0.000 | -0.000 | -0.000 | 0.000 | 0.000 |
| 0.000 | 0.000 | -0.000 | -0.000 | -0.000 | 483.236 |
| 783.986 | -123.914 | 0.000 | -0.000 | 0.000 | -0.000 |
| -123.911 | 783.983 | 0.000 | 0.000 | 0.000 | 0.000 |
| 0.000 | -0.000 | 0.000 | 0.000 | -0.000 | -0.000 |
| 0.000 | -0.000 | 0.000 | 0.000 | -0.000 | -0.000 |
| 0.000 | -0.000 | 0.000 | 0.000 | 0.000 | -0.000 |
| -0.000 | -0.000 | 0.000 | 0.000 | -0.000 | 483.236 |
| 765.273 | -120.954 | 0.000 | -0.000 | -0.000 | 0.000 |
| -120.954 | 765.273 | 0.000 | -0.000 | -0.000 | 0.000 |
| 0.000 | 0.000 | 0.000 | 0.000 | -0.000 | 0.000 |
| 0.000 | 0.000 | 0.000 | 0.000 | 0.000 | 0.000 |
| 0.000 | 0.000 | 0.000 | -0.000 | -0.000 | 0.000 |
| 0.000 | -0.000 | 0.000 | -0.000 | -0.000 | 443.113 |
| 765.273 | -120.954 | -0.000 | 0.000 | 0.000 | -0.000 |
| -120.954 | 765.273 | -0.000 | 0.000 | 0.000 | 0.000 |
| -0.000 | -0.000 | -0.000 | -0.000 | -0.000 | -0.000 |
| -0.000 | -0.000 | -0.000 | 0.000 | -0.000 | -0.000 |
| -0.000 | -0.000 | -0.000 | 0.000 | 0.000 | -0.000 |
| -0.000 | 0.000 | -0.000 | 0.000 | 0.000 | 443.113 |
| 765.273 | -120.954 | 0.000 | 0.000 | -0.000 | 0.000 |
| -149.544 | 793.863 | 0.000 | -0.000 | -0.000 | 0.000 |
| 0.000 | 0.000 | -0.000 | 0.000 | -0.000 | 0.000 |
| 0.000 | 0.000 | 0.000 | 0.000 | -0.000 | 0.000 |
| 0.000 | 0.000 | 0.000 | -0.000 | -0.000 | 0.000 |
| 0.000 | 0.000 | 0.000 | -0.000 | 0.000 | 471.703 |
| 765.272 | -120.953 | -0.000 | -0.000 | 0.000 | -0.000 |
| -120.954 | 765.273 | -0.000 | -0.000 | 0.000 | -0.000 |
| -0.000 | -0.000 | -0.000 | -0.000 | -0.000 | -0.000 |
| -0.000 | -0.000 | -0.000 | 0.000 | -0.000 | -0.000 |
| -0.000 | -0.000 | -0.000 | -0.000 | 0.000 | -0.000 |
| -0.000 | -0.000 | -0.000 | 0.000 | 0.000 | 471.703 |
| 765.279 | -120.957 | 0.000 | 0.000 | -0.000 | 0.000 |
| -120.954 | 765.276 | 0.000 | -0.000 | -0.000 | 0.000 |
| 0.000 | 0.000 | 0.000 | 0.000 | -0.000 | 0.000 |
| 0.000 | 0.000 | 0.000 | 0.000 | -0.000 | 0.000 |
| 0.000 | 0.000 | 0.000 | -0.000 | -0.000 | 0.000 |
| 0.000 | 0.000 | 0.000 | -0.000 | -0.000 | 443.113 |
| 765.267 | -120.950 | -0.000 | -0.000 | 0.000 | -0.000 |
| -120.957 | 765.273 | -0.000 | -0.000 | 0.000 | -0.000 |
| -0.000 | -0.000 | -0.000 | -0.000 | 0.000 | -0.000 |
| -0.000 | -0.000 | -0.000 | 0.000 | 0.000 | -0.000 |
| -0.000 | -0.000 | -0.000 | -0.000 | 0.000 | -0.000 |
| -0.000 | -0.000 | -0.000 | 0.000 | 0.000 | 443.113 |
| 1258.876 | 40.243 | -21.982 | 0.000 | 0.000 | -0.000 |
| 40.243 | 1258.876 | -21.982 | 0.000 | -0.000 | -0.000 |
| -185.207 | -185.207 | 1645.029 | 0.000 | 0.000 | -0.000 |
| -0.000 | -0.000 | -0.000 | 547.972 | -0.000 | -0.000 |
| -0.000 | -0.000 | 0.000 | -0.000 | 547.972 | -0.000 |
| -181.798 | -181.798 | 362.226 | -0.000 | 0.000 | 585.691 |
| 1258.876 | 40.243 | -21.982 | -0.000 | 0.000 | 0.000 |
| 236.717 | 1407.676 | -365.955 | 0.000 | 0.000 | -0.000 |
| -21.611 | -21.611 | 1319.070 | 0.000 | 0.000 | 0.000 |
| 0.000 | 0.000 | 0.000 | 547.972 | 0.000 | 0.000 |
| 0.000 | 0.000 | -0.000 | 0.000 | 547.973 | 0.000 |
| 181.798 | 181.798 | -362.226 | -0.000 | -0.000 | 585.691 |
| 1206.354 | 40.754 | 29.833 | -0.000 | -0.000 | -0.000 |
| 35.157 | 1207.973 | 33.796 | -0.000 | -0.000 | 0.000 |
| -16.698 | -16.698 | 1309.283 | 0.000 | 0.000 | -0.000 |
| -17.833 | -17.833 | 35.532 | 537.470 | -0.000 | 0.000 |
| -17.834 | -17.834 | 35.534 | 0.000 | 537.470 | 0.000 |
| -18.368 | -18.368 | 36.597 | -0.000 | -0.000 | 585.447 |
| 1239.741 | 71.580 | -34.138 | 0.000 | 0.000 | -0.000 |
| 74.065 | 1241.335 | -38.203 | 0.000 | 0.000 | 0.000 |
| -21.611 | -21.611 | 1319.070 | 0.000 | 0.000 | 0.000 |
| 17.833 | 17.833 | -35.532 | 537.470 | 0.000 | 0.000 |
| 17.834 | 17.834 | -35.534 | -0.000 | 537.470 | 0.000 |
| 18.368 | 18.368 | -36.597 | 0.000 | 0.000 | 585.447 |
| 1223.289 | 51.193 | 2.566 | -0.000 | -0.000 | 0.000 |
| 51.193 | 1223.289 | 2.566 | -0.000 | -0.000 | -0.000 |
| -3.635 | -3.635 | 1283.258 | 0.000 | 0.000 | -0.000 |
| -1.677 | -1.678 | 3.343 | 538.113 | -0.000 | -0.000 |
| -0.000 | 0.000 | 0.000 | -0.000 | 547.972 | -0.000 |
| -2.146 | -2.145 | 4.276 | 0.000 | 0.000 | 580.070 |
| 1226.344 | 55.009 | -4.288 | -0.000 | -0.000 | -0.000 |
| 61.060 | 1221.407 | -5.397 | -0.000 | -0.000 | 0.000 |
| -0.284 | -0.284 | 1276.574 | 0.000 | 0.000 | -0.000 |
| 1.677 | 1.678 | -3.343 | 538.113 | 0.000 | 0.000 |
| 0.000 | -0.000 | -0.000 | 0.000 | 547.972 | 0.000 |
| 2.146 | 2.145 | -4.276 | -0.000 | -0.000 | 580.070 |
| 1259.095 | 40.054 | -21.616 | -0.000 | -0.000 | 0.000 |
| 40.054 | 1259.095 | -21.616 | -0.000 | -0.000 | 0.000 |
| -0.100 | -0.100 | 1277.733 | -0.000 | -0.000 | -0.000 |
| 1.752 | 1.752 | -3.503 | 537.967 | -0.000 | -0.000 |
| 0.000 | 0.000 | 0.000 | -0.000 | 547.850 | 0.000 |
| 0.000 | 0.000 | 0.000 | -0.000 | 0.000 | 609.520 |
| 1259.094 | 40.054 | -21.617 | 0.000 | -0.000 | 0.000 |
| 60.475 | 1220.137 | -3.081 | 0.000 | 0.000 | 0.000 |
| -3.604 | -3.604 | 1284.739 | 0.000 | 0.000 | 0.000 |
| -1.752 | -1.752 | 3.503 | 537.967 | 0.000 | 0.000 |
| -0.000 | -0.000 | -0.000 | 0.000 | 547.850 | 0.000 |
| -0.000 | -0.000 | -0.000 | 0.000 | -0.000 | 609.520 |
| 1259.095 | 40.054 | -21.616 | -0.000 | -0.000 | -0.000 |
| 52.985 | 1225.246 | -0.699 | -0.000 | -0.000 | -0.000 |
| -1.677 | -1.677 | 1280.886 | -0.000 | -0.000 | -0.000 |
| 0.175 | 0.175 | -0.350 | 537.967 | -0.000 | -0.000 |
| -0.000 | 0.000 | 0.000 | -0.000 | 547.850 | 0.000 |
| 0.000 | 0.000 | 0.000 | -0.000 | -0.000 | 609.520 |
| 1224.923 | 52.587 | 0.021 | 0.000 | 0.000 | 0.000 |
| 52.587 | 1224.923 | 0.021 | 0.000 | 0.000 | 0.000 |
| -2.027 | -2.027 | 1281.586 | 0.000 | 0.000 | 0.000 |
| -0.175 | -0.175 | 0.350 | 537.967 | 0.000 | 0.000 |
| 0.000 | -0.000 | -0.000 | 0.000 | 547.850 | -0.000 |
| -0.000 | -0.000 | -0.000 | 0.000 | 0.000 | 609.520 |
| 1225.104 | 52.807 | -0.374 | -0.000 | -0.000 | -0.000 |
| 52.807 | 1225.102 | -0.373 | -0.000 | -0.000 | -0.000 |
| -1.835 | -1.835 | 1281.207 | -0.000 | -0.000 | -0.000 |
| 0.000 | -0.000 | 0.000 | 547.850 | 0.000 | 0.000 |
| -0.000 | 0.000 | 0.000 | 0.000 | 547.850 | -0.000 |
| 0.002 | 0.002 | -0.003 | -0.000 | 0.000 | 580.116 |
| 1225.065 | 52.766 | -0.303 | 0.000 | 0.000 | 0.000 |
| 52.766 | 1225.065 | -0.303 | 0.000 | 0.000 | 0.000 |
| -1.870 | -1.870 | 1281.268 | 0.000 | 0.000 | 0.000 |
| -0.000 | 0.000 | -0.000 | 547.850 | -0.000 | 0.000 |
| 0.000 | -0.000 | -0.000 | -0.000 | 547.850 | -0.000 |
| -0.002 | -0.002 | 0.003 | 0.000 | -0.000 | 580.116 |
| 1258.871 | 40.136 | -21.843 | -0.000 | -0.000 | -0.000 |
| 51.945 | 1218.754 | 6.403 | -0.000 | -0.000 | -0.000 |
| -21.631 | -21.631 | 1319.687 | -0.000 | -0.000 | -0.000 |
| -5.428 | -5.428 | 10.833 | 538.008 | 0.000 | -0.000 |
| -0.000 | 0.000 | 0.000 | -0.000 | 547.894 | -0.000 |
| -0.000 | -0.000 | 0.000 | -0.000 | -0.000 | 609.368 |
| 1231.555 | 57.948 | -12.359 | -0.000 | -0.000 | 0.000 |
| 40.136 | 1258.871 | -21.843 | 0.000 | 0.000 | 0.000 |
| -21.631 | -21.631 | 1319.687 | 0.000 | 0.000 | 0.000 |
| 5.428 | 5.428 | -10.833 | 538.008 | 0.000 | 0.000 |
| 0.000 | -0.000 | -0.000 | 0.000 | 547.894 | -0.000 |
| 0.000 | 0.000 | -0.000 | 0.000 | 0.000 | 609.368 |
| 1225.836 | 51.347 | -0.065 | 0.000 | 0.000 | -0.000 |
| 51.347 | 1225.836 | -0.065 | -0.000 | -0.000 | -0.000 |
| -2.487 | -2.487 | 1281.484 | -0.000 | -0.000 | -0.000 |
| -0.542 | -0.542 | 1.081 | 538.027 | 0.000 | -0.000 |
| -0.000 | 0.000 | 0.000 | 0.000 | 547.894 | -0.000 |
| 0.000 | 0.000 | 0.000 | -0.000 | -0.000 | 609.368 |
| 1225.197 | 57.704 | -5.772 | 0.000 | 0.000 | 0.000 |
| 52.527 | 1226.859 | -2.265 | 0.000 | 0.000 | 0.000 |
| -21.631 | -21.631 | 1319.687 | 0.000 | 0.000 | 0.000 |
| 0.542 | 0.542 | -1.081 | 538.027 | 0.000 | 0.000 |
| 0.000 | -0.000 | -0.000 | -0.000 | 547.894 | 0.000 |
| -0.000 | -0.000 | -0.000 | 0.000 | 0.000 | 609.368 |
| 1224.562 | 57.159 | -4.591 | 0.000 | 0.000 | -0.000 |
| 51.877 | 1226.299 | -1.053 | -0.000 | -0.000 | -0.000 |
| -2.000 | -2.000 | 1280.516 | -0.000 | -0.000 | -0.000 |
| -0.054 | -0.054 | 0.108 | 538.028 | -0.000 | -0.000 |
| -0.054 | -0.054 | 0.108 | -0.000 | 538.028 | -0.000 |
| -0.058 | -0.058 | 0.117 | -0.000 | -0.000 | 586.670 |
| 1226.392 | 51.995 | -1.272 | 0.000 | 0.000 | 0.000 |
| 51.994 | 1226.395 | -1.274 | -0.000 | -0.000 | 0.000 |
| -1.892 | -1.892 | 1280.290 | 0.000 | 0.000 | 0.000 |
| 0.054 | 0.054 | -0.108 | 538.028 | 0.000 | 0.000 |
| 0.054 | 0.054 | -0.108 | 0.000 | 538.028 | 0.000 |
| 0.058 | 0.058 | -0.117 | 0.000 | 0.000 | 586.670 |
| 1258.871 | 40.036 | -21.713 | -0.000 | -0.000 | 0.000 |
| 49.621 | 1206.279 | 21.266 | -0.000 | -0.000 | 0.000 |
| -9.283 | -9.283 | 1295.552 | -0.000 | -0.000 | 0.000 |
| -7.081 | -7.081 | 14.153 | 532.186 | -0.000 | 0.000 |
| -4.472 | -4.472 | 8.939 | -0.000 | 537.948 | 0.000 |
| -3.510 | -3.510 | 7.015 | -0.000 | -0.000 | 588.840 |
| 1218.287 | 63.852 | -4.955 | 0.000 | 0.000 | -0.000 |
| 63.852 | 1218.287 | -4.955 | 0.000 | 0.000 | -0.000 |
| 13.380 | 13.380 | 1250.257 | 0.000 | 0.000 | -0.000 |
| 7.081 | 7.081 | -14.153 | 532.186 | 0.000 | -0.000 |
| 4.472 | 4.472 | -8.939 | 0.000 | 537.948 | -0.000 |
| 3.510 | 3.510 | -7.015 | 0.000 | 0.000 | 588.840 |
| 1225.835 | 51.119 | 0.226 | -0.000 | -0.000 | 0.000 |
| 40.036 | 1258.871 | -21.713 | -0.000 | -0.000 | 0.000 |
| -2.466 | -2.466 | 1281.928 | -0.000 | -0.000 | 0.000 |
| 0.000 | -0.000 | 0.000 | 547.821 | 0.000 | 0.000 |
| -0.483 | -0.483 | 0.965 | -0.000 | 537.156 | 0.000 |
| 0.000 | 0.000 | 0.000 | -0.000 | -0.000 | 609.417 |
| 1226.671 | 52.113 | -1.604 | -0.000 | -0.000 | -0.000 |
| 40.036 | 1258.870 | -21.713 | 0.000 | 0.000 | -0.000 |
| -21.649 | -21.649 | 1320.268 | 0.000 | 0.000 | -0.000 |
| -0.000 | 0.000 | -0.000 | 547.821 | 0.000 | -0.000 |
| 0.483 | 0.483 | -0.965 | 0.000 | 537.156 | -0.000 |
| -0.000 | -0.000 | -0.000 | 0.000 | 0.000 | 609.417 |
| 1258.874 | 40.037 | -21.713 | -0.000 | -0.000 | 0.000 |
| 51.270 | 1227.053 | -1.138 | -0.000 | -0.000 | -0.000 |
| -21.649 | -21.649 | 1320.273 | -0.000 | -0.000 | 0.000 |
| 0.000 | -0.000 | 0.000 | 547.821 | -0.000 | 0.000 |
| -0.045 | -0.044 | 0.089 | 0.000 | 537.950 | 0.000 |
| -0.047 | -0.047 | 0.095 | -0.000 | -0.000 | 587.487 |
| 1227.119 | 51.369 | -1.311 | -0.000 | -0.000 | -0.000 |
| 51.365 | 1227.130 | -1.318 | 0.000 | 0.000 | -0.000 |
| -1.869 | -1.869 | 1280.731 | 0.000 | 0.000 | -0.000 |
| -0.000 | 0.000 | -0.000 | 547.821 | 0.000 | -0.000 |
| 0.045 | 0.044 | -0.089 | -0.000 | 537.950 | -0.000 |
| 0.047 | 0.047 | -0.095 | -0.000 | -0.000 | 587.487 |
| 712.861 | 134.203 | 5.953 | -0.000 | -0.000 | 0.000 |
| 131.317 | 303.273 | 16.215 | -0.000 | -0.000 | 0.000 |
| 18.165 | 5.503 | 585.759 | -0.000 | -0.000 | 0.000 |
| 1.205 | 1.472 | 7.378 | 43.909 | -0.000 | -0.000 |
| 0.000 | -0.000 | -0.000 | -0.000 | 346.317 | 0.000 |
| -0.000 | -0.000 | -0.000 | -0.000 | -0.000 | 267.547 |
| 715.051 | 131.430 | 0.747 | 0.000 | 0.000 | -0.000 |
| 60.343 | 439.598 | 5.503 | 0.000 | 0.000 | -0.000 |
| 18.165 | 5.503 | 585.759 | 0.000 | 0.000 | -0.000 |
| -1.205 | -1.472 | -7.378 | 43.909 | 0.000 | -0.000 |
| -0.000 | 0.000 | 0.000 | 0.000 | 346.317 | -0.000 |
| 0.000 | 0.000 | 0.000 | 0.000 | 0.000 | 267.547 |
| 765.783 | 60.343 | 18.165 | -0.000 | -0.000 | 0.000 |
| 60.343 | 439.598 | 5.503 | -0.000 | -0.000 | 0.000 |
| -19.774 | 38.855 | 11.582 | -0.000 | -0.000 | 0.000 |
| 6.404 | -1.010 | 0.492 | 3.072 | 0.000 | 0.000 |
| 0.000 | 0.000 | 0.000 | -0.000 | 346.317 | 0.000 |
| 0.000 | 0.000 | -0.000 | -0.000 | -0.000 | 267.547 |
| 765.782 | 60.343 | 18.165 | 0.000 | 0.000 | -0.000 |
| 60.343 | 439.598 | 5.503 | 0.000 | 0.000 | -0.000 |
| -18.969 | 38.070 | 10.146 | 0.000 | 0.000 | -0.000 |
| -6.404 | 1.010 | -0.492 | 3.072 | -0.000 | -0.000 |
| -0.000 | -0.000 | -0.000 | 0.000 | 346.317 | -0.000 |
| -0.000 | -0.000 | 0.000 | 0.000 | 0.000 | 267.547 |
| 713.962 | 132.794 | 3.390 | -0.000 | -0.000 | 0.000 |
| 132.393 | 301.664 | 13.457 | -0.000 | -0.000 | 0.000 |
| 0.304 | 0.066 | 0.037 | -0.000 | -0.000 | 0.000 |
| 0.761 | -0.122 | 0.045 | 0.037 | 0.000 | 0.000 |
| 0.049 | -0.096 | 0.050 | -0.000 | 0.000 | 0.000 |
| -0.006 | 0.016 | 0.038 | -0.000 | -0.000 | 255.264 |
| 713.734 | 132.839 | 0.163 | 0.000 | 0.000 | -0.000 |
| 132.595 | 301.299 | -0.052 | 0.000 | 0.000 | -0.000 |
| 0.357 | -0.077 | -0.021 | 0.000 | 0.000 | -0.000 |
| -0.761 | 0.122 | -0.045 | 0.037 | 0.000 | -0.000 |
| -0.049 | 0.096 | -0.050 | 0.000 | 0.000 | -0.000 |
| 0.006 | -0.016 | -0.038 | 0.000 | 0.000 | 255.264 |
| 822.899 | 64.843 | 19.520 | -0.000 | 0.000 | -0.000 |
| 64.843 | 472.386 | 5.913 | -0.000 | 0.000 | -0.000 |
| 0.357 | -0.007 | 0.011 | -0.000 | 0.000 | 0.000 |
| -0.000 | -0.000 | -0.000 | 120.399 | 0.000 | -0.000 |
| 0.001 | -0.003 | 0.004 | -0.000 | 29.716 | 0.000 |
| -0.000 | -0.000 | -0.000 | -0.000 | 0.000 | 287.503 |
| 822.899 | 64.844 | 19.520 | 0.000 | -0.000 | 0.000 |
| 142.268 | 324.169 | 14.429 | 0.000 | -0.000 | -0.000 |
| -20.815 | 41.335 | 11.669 | 0.000 | -0.000 | 0.000 |
| 0.000 | 0.000 | 0.000 | 120.399 | -0.000 | 0.000 |
| -0.001 | 0.003 | -0.004 | 0.000 | 29.716 | -0.000 |
| 0.000 | 0.000 | 0.000 | 0.000 | -0.000 | 287.503 |
| 767.222 | 142.684 | 3.615 | -0.000 | 0.000 | 0.000 |
| 145.040 | 324.805 | 19.096 | -0.000 | 0.000 | -0.000 |
| 19.520 | 5.913 | 629.448 | -0.000 | 0.000 | -0.000 |
| 0.000 | -0.000 | -0.000 | 120.399 | 0.000 | -0.000 |
| -0.000 | -0.000 | 0.000 | -0.000 | 162.044 | 0.000 |
| 0.000 | 0.000 | 0.000 | -0.000 | 0.000 | 287.502 |
| 767.222 | 142.684 | 3.615 | 0.000 | -0.000 | -0.000 |
| 64.844 | 472.386 | 5.913 | 0.000 | -0.000 | 0.000 |
| -20.820 | 41.335 | 11.616 | 0.000 | -0.000 | -0.000 |
| -0.000 | 0.000 | 0.000 | 120.399 | -0.000 | 0.000 |
| 0.000 | 0.000 | -0.000 | 0.000 | 162.044 | 0.000 |
| -0.000 | -0.000 | -0.000 | 0.000 | -0.000 | 287.502 |
| 767.225 | 142.684 | 3.615 | -0.000 | 0.000 | 0.000 |
| 142.444 | 323.846 | -0.002 | -0.000 | 0.000 | 0.000 |
| -0.001 | 0.000 | -0.035 | -0.000 | 0.000 | 0.000 |
| 0.006 | -0.001 | -0.000 | 0.000 | -0.000 | 0.000 |
| -0.000 | -0.002 | 0.001 | -0.000 | -0.000 | 0.000 |
| 0.000 | 0.000 | 0.000 | -0.000 | 0.000 | 287.502 |
| 767.239 | 142.667 | 3.618 | 0.000 | -0.000 | -0.000 |
| 142.256 | 324.190 | 14.431 | 0.000 | -0.000 | -0.000 |
| 0.387 | -0.063 | 0.037 | 0.000 | -0.000 | -0.000 |
| -0.006 | 0.001 | 0.000 | 0.000 | -0.000 | 0.000 |
| 0.000 | 0.002 | -0.001 | 0.000 | -0.000 | 0.000 |
| -0.000 | -0.000 | -0.000 | 0.000 | -0.000 | 287.502 |
| 98.019 | 715.201 | -1225.621 | -0.000 | 0.000 | 0.000 |
| -295.600 | 664.814 | -2641.691 | 0.000 | 0.000 | 0.000 |
| 14.586 | 3.876 | 564.364 | -0.000 | -0.000 | 0.000 |
| -467.506 | 624.190 | -2383.146 | 46.101 | 0.000 | 0.000 |
| -601.707 | 640.623 | -1345.450 | -0.000 | 203.173 | 0.000 |
| 0.000 | 0.000 | -0.000 | 0.000 | -0.000 | 258.619 |
| 724.574 | 48.624 | 21.318 | -0.000 | 0.000 | 0.000 |
| 566.690 | -344.731 | 2288.598 | 0.000 | -0.000 | -0.000 |
| 14.586 | 3.876 | 564.364 | 0.000 | -0.000 | 0.000 |
| 467.506 | -624.190 | 2383.146 | 46.101 | 0.000 | 0.000 |
| 601.707 | -640.623 | 1345.450 | 0.000 | 203.173 | 0.000 |
| -0.000 | -0.000 | -0.000 | 0.000 | -0.000 | 258.619 |
| 629.434 | 181.395 | -190.648 | -0.000 | -0.000 | 0.000 |
| 72.376 | 310.185 | -115.917 | -0.000 | 0.000 | 0.000 |
| -46.985 | 34.113 | -264.172 | -0.000 | -0.000 | 0.000 |
| -40.766 | 34.666 | -283.829 | 50.803 | 0.000 | 0.000 |
| -36.886 | 26.699 | -292.864 | -0.000 | 33.381 | 0.000 |
| -60.610 | 64.530 | -135.528 | -0.000 | -0.000 | 246.609 |
| 724.574 | 48.624 | 21.318 | -0.000 | 0.000 | -0.000 |
| 44.971 | 422.086 | 6.955 | 0.000 | -0.000 | 0.000 |
| 61.289 | -42.913 | 413.734 | -0.000 | -0.000 | -0.000 |
| 40.766 | -34.666 | 283.829 | 50.803 | 0.000 | -0.000 |
| 36.886 | -26.699 | 292.864 | 0.000 | 33.381 | -0.000 |
| 60.610 | -64.530 | 135.528 | 0.000 | -0.000 | 246.609 |
| 673.606 | 116.967 | -8.546 | 0.000 | 0.000 | 0.000 |
| 102.913 | 296.574 | -26.436 | 0.000 | 0.000 | -0.000 |
| -19.905 | 11.668 | -24.057 | -0.000 | 0.000 | -0.000 |
| -4.732 | 5.453 | -24.545 | -0.007 | 0.000 | -0.000 |
| 8.203 | -20.943 | -17.271 | 0.000 | 6.965 | 0.000 |
| -6.669 | 7.101 | -14.913 | -0.000 | 0.000 | 245.404 |
| 685.148 | 90.312 | 20.959 | 0.000 | 0.000 | -0.000 |
| 111.008 | 289.390 | 30.303 | 0.000 | -0.000 | -0.000 |
| -2.705 | -6.803 | 26.443 | 0.000 | 0.000 | -0.000 |
| 4.732 | -5.453 | 24.545 | -0.007 | 0.000 | -0.000 |
| -8.203 | 20.943 | 17.271 | 0.000 | 6.965 | -0.000 |
| 6.669 | -7.101 | 14.913 | 0.000 | -0.000 | 245.404 |
| 514.638 | 39.463 | 39.033 | -0.000 | -0.000 | -0.000 |
| 72.930 | 333.508 | 71.806 | -0.000 | -0.000 | -0.000 |
| 39.033 | 38.424 | 459.522 | 0.000 | 0.000 | -0.000 |
| 0.000 | 0.000 | -0.000 | 219.445 | 0.000 | -0.000 |
| 0.000 | 0.000 | 0.000 | 0.000 | 225.101 | -0.000 |
| 0.000 | 0.000 | 0.000 | 0.000 | -0.000 | 253.198 |
| 252.190 | 69.039 | 81.348 | -0.000 | -0.000 | 0.000 |
| 71.020 | 253.887 | 71.015 | -0.000 | -0.000 | 0.000 |
| 39.033 | 38.424 | 459.522 | 0.000 | -0.000 | 0.000 |
| -0.000 | -0.000 | 0.000 | 219.445 | -0.000 | 0.000 |
| -0.000 | -0.000 | 0.000 | -0.000 | 225.101 | 0.000 |
| -0.000 | -0.000 | 0.000 | -0.000 | -0.000 | 253.198 |
| 252.200 | 69.048 | 81.348 | 0.000 | 0.000 | -0.000 |
| 71.023 | 253.900 | 71.013 | 0.000 | 0.000 | -0.000 |
| 83.984 | 77.486 | 253.254 | 0.000 | 0.000 | -0.000 |
| 0.000 | 0.000 | -0.000 | 85.677 | 0.000 | -0.000 |
| 0.000 | 0.000 | 0.000 | 0.000 | 225.101 | -0.000 |
| -0.000 | 0.000 | -0.000 | -0.000 | 0.000 | 148.676 |
| 514.638 | 39.463 | 39.033 | -0.000 | -0.000 | 0.000 |
| 39.463 | 512.440 | 38.424 | 0.000 | -0.000 | 0.000 |
| 83.984 | 77.485 | 253.257 | -0.000 | 0.000 | 0.000 |
| -0.000 | -0.000 | 0.000 | 85.677 | 0.000 | 0.000 |
| -0.000 | -0.000 | -0.000 | -0.000 | 225.101 | 0.000 |
| 0.000 | -0.000 | 0.000 | 0.000 | -0.000 | 148.677 |
| 221.177 | 55.648 | 70.371 | 0.000 | 0.000 | -0.000 |
| 58.247 | 224.624 | 63.056 | 0.000 | 0.000 | -0.000 |
| 83.974 | 77.476 | 253.305 | -0.000 | 0.000 | -0.000 |
| 0.000 | -0.000 | -0.000 | 85.677 | -0.000 | -0.000 |
| -0.000 | 0.000 | -0.000 | 0.000 | 138.839 | -0.000 |
| -0.000 | -0.000 | 0.000 | -0.000 | 0.000 | 128.400 |
| 318.969 | 75.348 | 80.225 | -0.000 | 0.000 | 0.000 |
| 58.248 | 224.633 | 63.057 | -0.000 | -0.000 | 0.000 |
| 88.602 | 74.852 | 160.191 | 0.000 | -0.000 | 0.000 |
| -0.000 | 0.000 | 0.000 | 85.677 | 0.000 | 0.000 |
| 0.000 | -0.000 | 0.000 | -0.000 | 138.839 | 0.000 |
| 0.000 | 0.000 | -0.000 | 0.000 | 0.000 | 128.400 |
| -2136.782 | -1603.916 | 5990.751 | 0.000 | 0.000 | -0.000 |
| -1093.929 | -85.684 | 2499.262 | -0.000 | -0.000 | -0.000 |
| -2848.512 | -3297.697 | 9848.717 | -0.000 | -0.000 | -0.000 |
| -2220.361 | -1654.246 | 5924.836 | -11.867 | 0.000 | -0.000 |
| 0.000 | -0.000 | 0.000 | -0.000 | 202.295 | -0.000 |
| -1132.087 | -359.858 | 2425.759 | -0.000 | 0.000 | 140.934 |
| 742.264 | -153.951 | -568.815 | 0.000 | 0.000 | 0.000 |
| 2262.475 | 1742.843 | -5848.132 | 0.000 | -0.000 | 0.000 |
| 400.424 | -143.320 | -288.247 | 0.000 | -0.000 | 0.000 |
| 2220.361 | 1654.246 | -5924.836 | -11.867 | -0.000 | 0.000 |
| -0.000 | 0.000 | 0.000 | 0.000 | 202.295 | 0.000 |
| 1132.087 | 359.858 | -2425.759 | 0.000 | -0.000 | 140.934 |
| -313.183 | -276.597 | 913.374 | -0.000 | 0.000 | -0.000 |
| -176.125 | -71.105 | 658.391 | -0.000 | -0.000 | -0.000 |
| 32.034 | 32.165 | 411.508 | -0.000 | 0.000 | -0.000 |
| -35.295 | 19.030 | 62.542 | 153.543 | 0.000 | -0.000 |
| -219.621 | -163.372 | 585.901 | -0.000 | 19.834 | -0.000 |
| 0.000 | 0.000 | 0.000 | -0.000 | 0.000 | 235.571 |
| 465.860 | 25.155 | 36.436 | 0.000 | -0.000 | 0.000 |
| 69.418 | 373.316 | -10.721 | 0.000 | -0.000 | 0.000 |
| 304.191 | 236.708 | -599.758 | 0.000 | -0.000 | 0.000 |
| 35.295 | -19.030 | -62.542 | 153.543 | 0.000 | 0.000 |
| 219.621 | 163.372 | -585.901 | 0.000 | 19.834 | -0.000 |
| -0.000 | -0.000 | -0.000 | 0.000 | -0.000 | 235.571 |
| 164.789 | 27.638 | 113.803 | -0.000 | 0.000 | -0.000 |
| 32.089 | 212.701 | 103.150 | -0.000 | 0.000 | -0.000 |
| 0.692 | -4.358 | 135.548 | -0.000 | 0.000 | -0.000 |
| -12.114 | -4.036 | 26.038 | 81.230 | 0.000 | -0.000 |
| -12.074 | -3.972 | 25.928 | -0.000 | 100.206 | -0.000 |
| -16.406 | -11.874 | 43.769 | -0.000 | -0.000 | 94.794 |
| 190.303 | 51.886 | 26.905 | 0.000 | -0.000 | 0.000 |
| 43.467 | 360.422 | 47.909 | 0.000 | -0.000 | 0.000 |
| -6.227 | -5.683 | -108.498 | -0.000 | -0.000 | 0.000 |
| 12.114 | 4.036 | -26.038 | 81.230 | -0.000 | 0.000 |
| 12.074 | 3.972 | -25.928 | 0.000 | 100.206 | 0.000 |
| 16.406 | 11.874 | -43.769 | 0.000 | -0.000 | 94.794 |
| 1325.610 | -209.517 | 0.000 | -0.000 | 0.000 | 0.000 |
| -209.517 | 1325.610 | 0.000 | -0.000 | 0.000 | 0.000 |
| -0.000 | 0.000 | 0.000 | -0.000 | 0.000 | -0.000 |
| -0.000 | 0.000 | 0.000 | 0.000 | 0.000 | 0.000 |
| -0.000 | 0.000 | 0.000 | -0.000 | 0.000 | 0.000 |
| -0.000 | 0.000 | 0.000 | 0.000 | 0.000 | 767.564 |
| 1325.610 | -209.517 | -0.000 | 0.000 | -0.000 | -0.000 |
| -209.517 | 1325.610 | 0.000 | 0.000 | -0.000 | -0.000 |
| 0.000 | -0.000 | -0.000 | 0.000 | -0.000 | -0.000 |
| 0.000 | -0.000 | -0.000 | 0.000 | -0.000 | 0.000 |
| 0.000 | -0.000 | -0.000 | 0.000 | -0.000 | 0.000 |
| 0.000 | -0.000 | -0.000 | 0.000 | -0.000 | 767.564 |
| 1325.610 | -209.516 | 0.000 | 0.000 | 0.000 | -0.000 |
| -209.518 | 1325.611 | 0.000 | -0.000 | 0.000 | -0.000 |
| -0.000 | 0.000 | 0.000 | -0.000 | 0.000 | 0.000 |
| -0.000 | 0.000 | 0.000 | -0.000 | 0.000 | -0.000 |
| -0.000 | 0.000 | 0.000 | -0.000 | 0.000 | -0.000 |
| -0.000 | 0.000 | -0.000 | -0.000 | -0.000 | 767.564 |
| 1325.610 | -209.517 | 0.000 | 0.000 | -0.000 | 0.000 |
| -209.516 | 1325.609 | -0.000 | 0.000 | -0.000 | -0.000 |
| 0.000 | -0.000 | -0.000 | 0.000 | -0.000 | -0.000 |
| 0.000 | -0.000 | -0.000 | 0.000 | -0.000 | 0.000 |
| 0.000 | -0.000 | -0.000 | 0.000 | -0.000 | -0.000 |
| 0.000 | -0.000 | 0.000 | -0.000 | -0.000 | 767.564 |
| 1325.609 | -209.512 | -0.000 | -0.000 | 0.000 | 0.000 |
| -209.523 | 1325.621 | 0.000 | -0.000 | 0.000 | -0.000 |
| -0.000 | 0.000 | 0.000 | -0.000 | 0.000 | 0.000 |
| -0.000 | 0.000 | 0.000 | -0.000 | 0.000 | -0.000 |
| -0.000 | 0.000 | 0.000 | -0.000 | 0.000 | 0.000 |
| 0.000 | 0.001 | -0.000 | -0.000 | -0.000 | 767.564 |
| 1325.611 | -209.522 | -0.000 | 0.000 | -0.000 | 0.000 |
| -209.511 | 1325.599 | 0.000 | -0.000 | -0.000 | -0.000 |
| 0.000 | -0.000 | -0.000 | 0.000 | -0.000 | -0.000 |
| 0.000 | -0.000 | -0.000 | 0.000 | -0.000 | 0.000 |
| 0.000 | -0.000 | -0.000 | 0.000 | -0.000 | 0.000 |
| -0.000 | -0.001 | -0.000 | -0.000 | 0.000 | 767.564 |
| 1264.114 | -199.798 | 0.000 | 0.000 | -0.000 | 0.000 |
| -199.797 | 1264.114 | 0.000 | 0.000 | -0.000 | -0.000 |
| 0.000 | -0.000 | 0.000 | -0.000 | -0.000 | 0.000 |
| 0.000 | -0.000 | 0.000 | -0.000 | -0.000 | -0.000 |
| 0.000 | -0.000 | 0.000 | -0.000 | -0.000 | 0.000 |
| 0.000 | -0.000 | 0.000 | 0.000 | -0.000 | 731.956 |
| 1264.114 | -199.797 | -0.000 | -0.000 | 0.000 | -0.000 |
| -199.797 | 1264.114 | -0.000 | -0.000 | 0.000 | 0.000 |
| -0.000 | 0.000 | -0.000 | -0.000 | 0.000 | -0.000 |
| -0.000 | 0.000 | -0.000 | -0.000 | 0.000 | 0.000 |
| -0.000 | 0.000 | -0.000 | 0.000 | 0.000 | -0.000 |
| -0.000 | 0.000 | -0.000 | 0.000 | 0.000 | 731.956 |
| 1264.114 | -199.797 | 0.000 | 0.000 | 0.000 | -0.000 |
| -199.798 | 1264.115 | 0.000 | 0.000 | 0.000 | 0.000 |
| 0.000 | -0.000 | 0.000 | 0.000 | -0.000 | -0.000 |
| 0.000 | -0.000 | 0.000 | 0.000 | -0.000 | -0.000 |
| 0.000 | -0.000 | 0.000 | 0.000 | -0.000 | 0.000 |
| 0.000 | 0.000 | 0.000 | 0.000 | -0.000 | 731.956 |
| 1264.114 | -199.798 | -0.000 | -0.000 | -0.000 | -0.000 |
| -199.797 | 1264.113 | -0.000 | -0.000 | -0.000 | -0.000 |
| -0.000 | 0.000 | -0.000 | -0.000 | 0.000 | 0.000 |
| -0.000 | 0.000 | -0.000 | -0.000 | 0.000 | 0.000 |
| -0.000 | 0.000 | -0.000 | 0.000 | 0.000 | 0.000 |
| -0.000 | -0.000 | -0.000 | -0.000 | 0.000 | 731.956 |
| 1264.113 | -199.792 | 0.000 | 0.000 | 0.000 | -0.000 |
| -199.803 | 1264.124 | 0.000 | -0.000 | 0.000 | 0.000 |
| 0.000 | -0.000 | 0.000 | 0.000 | -0.000 | -0.000 |
| 0.000 | -0.000 | 0.000 | 0.000 | -0.000 | -0.000 |
| 0.000 | -0.000 | 0.000 | -0.000 | -0.000 | 0.000 |
| 0.000 | 0.001 | 0.000 | -0.000 | -0.000 | 731.956 |
| 1264.115 | -199.802 | -0.000 | -0.000 | -0.000 | 0.000 |
| -199.792 | 1264.104 | -0.000 | -0.000 | -0.000 | -0.000 |
| -0.000 | 0.000 | -0.000 | -0.000 | 0.000 | 0.000 |
| -0.000 | 0.000 | -0.000 | -0.000 | 0.000 | 0.000 |
| -0.000 | 0.000 | -0.000 | 0.000 | 0.000 | -0.000 |
| -0.000 | -0.001 | -0.000 | -0.000 | 0.000 | 731.956 |
| 448.341 | 32.880 | 32.880 | -0.000 | -0.000 | -0.000 |
| 32.880 | 448.341 | 32.880 | 0.000 | 0.000 | -0.000 |
| 32.880 | 32.880 | 448.341 | -0.000 | -0.000 | -0.000 |
| -0.000 | -0.000 | -0.000 | 61.379 | -0.000 | -0.000 |
| -0.000 | -0.000 | -0.000 | 0.000 | 61.379 | -0.000 |
| -0.000 | -0.000 | -0.000 | 0.000 | -0.000 | 61.379 |
| 87.301 | 23.199 | 23.199 | -0.000 | 0.000 | 0.000 |
| 23.200 | 87.301 | 23.199 | 0.000 | -0.000 | 0.000 |
| 23.199 | 23.199 | 87.301 | 0.000 | 0.000 | 0.000 |
| 0.000 | 0.000 | 0.000 | 61.379 | -0.000 | 0.000 |
| 0.000 | 0.000 | 0.000 | -0.000 | 61.379 | 0.000 |
| 0.000 | 0.000 | 0.000 | -0.000 | -0.000 | 61.379 |
| 31.331 | -37.865 | -37.865 | 0.000 | -0.000 | -0.000 |
| -37.865 | 31.331 | -37.865 | -0.000 | -0.000 | -0.000 |
| 67.186 | 67.186 | 175.526 | 0.000 | -0.000 | 0.000 |
| 0.000 | -0.000 | 0.000 | 207.731 | -0.000 | 0.000 |
| -0.000 | 0.000 | 0.000 | -0.000 | 207.731 | 0.000 |
| -0.000 | 0.000 | 0.000 | 0.000 | -0.000 | 207.731 |
| 448.341 | 32.880 | 32.880 | -0.000 | 0.000 | -0.000 |
| 32.880 | 448.341 | 32.880 | -0.000 | 0.000 | 0.000 |
| 32.880 | 32.880 | 448.341 | 0.000 | -0.000 | 0.000 |
| -0.000 | 0.000 | -0.000 | 207.731 | -0.000 | -0.000 |
| 0.000 | -0.000 | -0.000 | -0.000 | 207.731 | 0.000 |
| 0.000 | -0.000 | -0.000 | -0.000 | 0.000 | 207.731 |
| 127.870 | 58.322 | 58.322 | -0.000 | -0.000 | -0.000 |
| 58.322 | 127.870 | 58.322 | 0.000 | -0.000 | 0.000 |
| 58.322 | 58.322 | 127.870 | 0.000 | 0.000 | -0.000 |
| 0.000 | -0.000 | -0.000 | 52.028 | -0.000 | -0.000 |
| -0.000 | 0.000 | -0.000 | 0.000 | 79.806 | -0.000 |
| -0.000 | -0.000 | 0.000 | -0.000 | -0.000 | 52.028 |
| 87.229 | 23.198 | 23.198 | 0.000 | -0.000 | -0.000 |
| 23.198 | 87.229 | 23.198 | 0.000 | -0.000 | -0.000 |
| 23.198 | 23.198 | 87.229 | 0.000 | -0.000 | 0.000 |
| -0.000 | 0.000 | 0.000 | 52.028 | -0.000 | -0.000 |
| 0.000 | -0.000 | 0.000 | 0.000 | 79.806 | 0.000 |
| 0.000 | 0.000 | -0.000 | -0.000 | 0.000 | 52.028 |
| 268.265 | 44.844 | 44.844 | -0.000 | 0.000 | 0.000 |
| 44.844 | 268.265 | 44.844 | -0.000 | 0.000 | 0.000 |
| 44.844 | 44.844 | 268.265 | -0.000 | 0.000 | 0.000 |
| -0.000 | 0.000 | -0.000 | 193.154 | -0.000 | 0.000 |
| -0.000 | 0.000 | -0.000 | -0.000 | 193.154 | 0.000 |
| -0.000 | 0.000 | -0.000 | -0.000 | 0.000 | 193.154 |
| 234.513 | 51.902 | 51.903 | -0.000 | -0.000 | 0.000 |
| 51.903 | 234.513 | 51.902 | -0.000 | -0.000 | -0.000 |
| 51.902 | 51.903 | 234.513 | 0.000 | 0.000 | -0.000 |
| 0.000 | -0.000 | 0.000 | 193.154 | -0.000 | -0.000 |
| 0.000 | -0.000 | 0.000 | 0.000 | 193.154 | -0.000 |
| 0.000 | -0.000 | 0.000 | -0.000 | 0.000 | 193.154 |
| 136.163 | 24.766 | 24.766 | -0.000 | -0.000 | 0.000 |
| 24.766 | 136.163 | 24.766 | -0.000 | 0.000 | 0.000 |
| -3.257 | -3.257 | 57.968 | -0.000 | -0.000 | 0.000 |
| -0.888 | -0.888 | -0.888 | 76.556 | 0.000 | 0.000 |
| -0.888 | -0.888 | -0.888 | 0.000 | 76.556 | 0.000 |
| -0.888 | -0.888 | -0.888 | -0.000 | 0.000 | 76.556 |
| 416.881 | 30.573 | 30.573 | 0.000 | -0.000 | -0.000 |
| 30.573 | 416.881 | 30.573 | -0.000 | 0.000 | -0.000 |
| 30.573 | 30.573 | 416.881 | 0.000 | -0.000 | -0.000 |
| 0.888 | 0.888 | 0.888 | 76.556 | 0.000 | -0.000 |
| 0.888 | 0.888 | 0.888 | -0.000 | 76.556 | -0.000 |
| 0.888 | 0.888 | 0.888 | -0.000 | 0.000 | 76.556 |
| 43.876 | -0.429 | -0.429 | 0.000 | 0.000 | 0.000 |
| -0.429 | 43.876 | -0.429 | -0.000 | 0.000 | 0.000 |
| -0.429 | -0.429 | 43.876 | -0.000 | -0.000 | 0.000 |
| -0.079 | -0.080 | -0.080 | 76.760 | -0.000 | 0.000 |
| -0.080 | -0.079 | -0.080 | -0.000 | 76.760 | 0.000 |
| -0.080 | -0.080 | -0.079 | -0.000 | -0.000 | 76.760 |
| 165.301 | 48.784 | 48.784 | 0.000 | 0.000 | -0.000 |
| 48.784 | 165.301 | 48.784 | -0.000 | -0.000 | 0.000 |
| 48.784 | 48.784 | 165.301 | -0.000 | 0.000 | -0.000 |
| 0.079 | 0.080 | 0.080 | 76.760 | 0.000 | -0.000 |
| 0.080 | 0.079 | 0.080 | -0.000 | 76.760 | 0.000 |
| 0.080 | 0.080 | 0.079 | 0.000 | 0.000 | 76.760 |
| 2722.852 | 2542.947 | 2542.947 | 0.000 | -0.000 | -0.000 |
| 2542.947 | 2722.852 | 2542.947 | -0.000 | -0.000 | -0.000 |
| 2542.947 | 2542.947 | 2722.852 | 0.000 | -0.000 | -0.000 |
| 2501.166 | 2501.166 | 2501.166 | 89.664 | -0.000 | -0.000 |
| 2501.166 | 2501.166 | 2501.166 | -0.000 | 89.664 | -0.000 |
| 2501.166 | 2501.166 | 2501.166 | 0.000 | 0.000 | 89.664 |
| -3291.159 | -3429.508 | -3429.508 | -0.000 | 0.000 | 0.000 |
| -3429.508 | -3291.159 | -3429.508 | 0.000 | 0.000 | 0.000 |
| -3429.508 | -3429.508 | -3291.159 | -0.000 | 0.000 | 0.000 |
| -2501.166 | -2501.166 | -2501.166 | 89.664 | 0.000 | 0.000 |
| -2501.166 | -2501.166 | -2501.166 | -0.000 | 89.664 | 0.000 |
| -2501.166 | -2501.166 | -2501.166 | 0.000 | -0.000 | 89.664 |
| 522.762 | 376.678 | 376.678 | -0.000 | 0.000 | -0.000 |
| 88.946 | 426.861 | 88.946 | 0.000 | -0.000 | -0.000 |
| 88.946 | 88.946 | 426.861 | -0.000 | -0.000 | -0.000 |
| 250.486 | 250.486 | 250.486 | 89.514 | -0.000 | -0.000 |
| 250.486 | 250.486 | 250.486 | 0.000 | 89.514 | -0.000 |
| 250.486 | 250.486 | 250.486 | 0.000 | -0.000 | 89.514 |
| 416.742 | 30.563 | 30.563 | -0.000 | -0.000 | 0.000 |
| 30.563 | 416.742 | 30.563 | -0.000 | 0.000 | 0.000 |
| 30.563 | 30.563 | 416.742 | -0.000 | 0.000 | -0.000 |
| -250.486 | -250.486 | -250.486 | 89.514 | -0.000 | 0.000 |
| -250.486 | -250.486 | -250.486 | -0.000 | 89.514 | 0.000 |
| -250.486 | -250.486 | -250.486 | 0.000 | -0.000 | 89.514 |
| 126.702 | 70.682 | 70.682 | -0.000 | -0.000 | -0.000 |
| 70.682 | 126.702 | 70.682 | 0.000 | -0.000 | 0.000 |
| 70.682 | 70.682 | 126.702 | 0.000 | 0.000 | -0.000 |
| 27.857 | 27.857 | 27.857 | 78.153 | -0.000 | -0.000 |
| 27.857 | 27.857 | 27.857 | -0.000 | 78.153 | -0.000 |
| 27.857 | 27.857 | 27.857 | -0.000 | -0.000 | 78.153 |
| 351.136 | 30.688 | 30.688 | -0.000 | 0.000 | -0.000 |
| -79.074 | -40.293 | -79.074 | 0.000 | 0.000 | 0.000 |
| -105.152 | -105.152 | -55.297 | -0.000 | 0.000 | 0.000 |
| -27.857 | -27.857 | -27.857 | 78.153 | 0.000 | 0.000 |
| -27.857 | -27.857 | -27.857 | 0.000 | 78.153 | 0.000 |
| -27.857 | -27.857 | -27.857 | 0.000 | 0.000 | 78.153 |
| 389.193 | 53.083 | 99.669 | -17.085 | 0.000 | -0.000 |
| 28.554 | 558.627 | 52.841 | 8.697 | 0.000 | -0.000 |
| 52.841 | 52.841 | 444.675 | 0.000 | 0.000 | -0.000 |
| -8.697 | 8.697 | -0.000 | 242.731 | 0.000 | -0.000 |
| 0.002 | 0.002 | -0.001 | 0.000 | 171.463 | -15.629 |
| 0.002 | 0.002 | -0.001 | 0.000 | -16.197 | 178.331 |
| 558.627 | 28.554 | 52.841 | -8.697 | -0.000 | 0.000 |
| 28.554 | 558.627 | 52.841 | 8.697 | -0.000 | 0.000 |
| 52.841 | 52.841 | 444.674 | -0.000 | -0.000 | 0.000 |
| -8.697 | 8.697 | 0.000 | 242.731 | -0.000 | 0.000 |
| -0.002 | -0.002 | 0.001 | -0.000 | 171.462 | -15.629 |
| -0.002 | -0.002 | 0.001 | -0.000 | -16.197 | 178.331 |
| 317.942 | 51.947 | 100.979 | -20.643 | 0.000 | -0.000 |
| 53.077 | 389.215 | 99.663 | 17.084 | 0.000 | -0.000 |
| 96.426 | 96.426 | 283.959 | 0.000 | 0.000 | -0.000 |
| -15.629 | 15.629 | 0.000 | 171.462 | 0.000 | -0.000 |
| -0.000 | 0.000 | -0.000 | -0.000 | 132.961 | -20.072 |
| -0.000 | 0.000 | 0.000 | -0.000 | -8.697 | 265.037 |
| 317.634 | 51.972 | 101.033 | -20.658 | -0.000 | 0.000 |
| 46.825 | 288.719 | 87.103 | 17.073 | -0.000 | 0.000 |
| 100.958 | 100.958 | 189.810 | -0.000 | -0.000 | 0.000 |
| -15.629 | 15.629 | -0.000 | 171.463 | -0.000 | 0.000 |
| 0.000 | -0.000 | 0.000 | 0.000 | 132.961 | -20.072 |
| 0.000 | -0.000 | -0.000 | 0.000 | -8.697 | 265.037 |
| 1659.122 | 1216.864 | -780.624 | -9.916 | -0.000 | 0.000 |
| 5818.134 | 6045.294 | -3639.830 | 17.998 | 0.000 | 0.000 |
| 1261.815 | 1261.815 | -509.016 | -0.000 | -0.000 | -0.000 |
| 1191.082 | 1210.920 | -846.506 | 191.681 | 0.000 | -0.000 |
| -0.000 | -0.000 | -0.000 | 0.000 | 219.037 | -7.923 |
| -0.000 | -0.000 | -0.000 | -0.000 | -7.923 | 249.462 |
| -743.635 | -1185.670 | 912.834 | -9.924 | 0.000 | 0.000 |
| -5765.075 | -5537.861 | 3820.673 | 17.995 | -0.000 | 0.000 |
| -1140.843 | -1140.843 | 1184.533 | 0.000 | -0.000 | 0.000 |
| -6129.420 | -6099.335 | 3075.422 | 93.549 | 0.000 | 0.000 |
| 0.000 | 0.000 | 0.000 | -0.000 | 219.037 | -7.923 |
| 0.000 | 0.000 | 0.000 | 0.000 | -7.923 | 249.462 |
| 579.249 | 136.300 | -19.226 | -9.892 | -0.000 | -0.000 |
| 11.953 | 510.878 | 50.585 | 7.923 | 0.000 | 0.000 |
| 181.506 | 181.506 | 251.841 | 0.000 | 0.000 | -0.000 |
| 110.541 | 130.392 | -84.909 | 191.598 | -0.000 | -0.000 |
| -0.000 | -0.000 | 0.000 | -0.000 | 219.037 | -7.923 |
| 338.629 | 338.629 | -206.370 | -0.000 | -15.751 | 157.462 |
| -15.705 | -323.691 | 303.591 | -16.057 | -0.000 | -0.000 |
| -593.097 | -363.531 | 365.882 | 14.706 | 0.000 | 0.000 |
| -60.414 | -60.414 | 423.087 | 0.000 | -0.000 | 0.000 |
| -130.399 | -110.548 | 84.913 | 191.596 | -0.000 | -0.000 |
| 0.000 | 0.000 | -0.000 | 0.000 | 219.037 | -7.923 |
| -338.629 | -338.629 | 206.370 | 0.000 | -15.751 | 157.462 |
| 456.262 | 37.333 | 58.182 | -10.736 | 0.000 | 0.000 |
| 37.333 | 456.264 | 58.182 | 10.736 | 0.000 | -0.000 |
| 128.448 | 128.448 | 169.674 | -0.000 | 0.000 | 0.000 |
| 20.379 | 53.488 | -22.371 | 126.014 | 0.000 | 0.000 |
| 0.000 | 0.000 | 0.000 | 0.000 | 219.037 | -7.923 |
| 15.366 | 15.366 | -10.830 | -0.000 | -10.477 | 213.150 |
| 201.777 | -32.967 | 124.474 | -17.454 | -0.000 | -0.000 |
| -32.953 | 201.900 | 124.436 | 17.450 | -0.000 | -0.000 |
| 48.292 | 48.292 | 326.175 | -0.000 | -0.000 | -0.000 |
| -74.403 | -39.396 | 36.878 | 96.907 | -0.000 | -0.000 |
| -0.000 | -0.000 | -0.000 | -0.000 | 219.037 | -7.923 |
| -15.366 | -15.366 | 10.830 | 0.000 | -10.477 | 213.150 |
| 101.811 | 65.278 | 50.252 | -0.000 | 0.000 | 0.000 |
| 76.841 | 275.599 | 44.639 | 0.000 | 0.000 | -0.000 |
| 57.165 | 47.290 | 389.478 | 0.000 | 0.000 | 0.000 |
| -0.000 | 0.000 | -0.000 | 226.838 | 0.000 | 0.000 |
| 0.000 | 0.000 | -0.000 | 0.000 | 226.645 | 0.000 |
| -0.000 | 0.000 | -0.000 | -0.000 | 0.000 | 190.973 |
| 428.412 | 46.565 | 20.534 | 0.000 | -0.000 | 0.000 |
| 65.870 | 128.750 | 44.302 | -0.000 | -0.000 | -0.000 |
| 57.664 | 50.059 | 212.947 | -0.000 | 0.000 | 0.000 |
| 0.000 | -0.000 | 0.000 | 226.838 | -0.000 | -0.000 |
| -0.000 | -0.000 | 0.000 | 0.000 | 226.645 | -0.000 |
| 0.000 | -0.000 | -0.000 | 0.000 | 0.000 | 190.973 |
| 257.275 | 76.909 | 54.097 | 0.000 | 0.000 | 0.000 |
| 46.565 | 443.517 | 16.381 | -0.000 | -0.000 | -0.000 |
| 20.534 | 16.381 | 551.290 | 0.000 | -0.000 | -0.000 |
| 0.000 | -0.000 | 0.000 | 226.838 | -0.000 | -0.000 |
| -0.000 | 0.000 | 0.000 | -0.000 | 226.645 | -0.000 |
| -0.000 | 0.000 | 0.000 | -0.000 | 0.000 | 190.973 |
| 428.411 | 46.565 | 20.534 | 0.000 | 0.000 | -0.000 |
| 46.565 | 443.517 | 16.381 | 0.000 | 0.000 | -0.000 |
| 20.534 | 16.381 | 551.290 | -0.000 | 0.000 | -0.000 |
| -0.000 | 0.000 | -0.000 | 226.838 | -0.000 | -0.000 |
| 0.000 | -0.000 | -0.000 | 0.000 | 226.645 | -0.000 |
| 0.000 | -0.000 | -0.000 | 0.000 | 0.000 | 190.973 |
| 101.912 | 65.289 | 50.255 | 0.000 | 0.000 | -0.000 |
| -17.415 | 65.237 | 10.812 | 0.000 | 0.000 | 0.000 |
| 20.534 | 16.381 | 551.291 | 0.000 | 0.000 | -0.000 |
| 0.000 | -0.000 | 0.000 | 226.838 | 0.000 | 0.000 |
| -0.000 | 0.000 | 0.000 | 0.000 | 226.645 | -0.000 |
| -0.000 | -0.000 | 0.000 | -0.000 | 0.000 | 113.583 |
| 101.797 | 65.263 | 50.241 | -0.000 | 0.000 | -0.000 |
| 65.862 | 128.781 | 44.298 | -0.000 | -0.000 | -0.000 |
| 68.204 | 55.524 | 255.094 | -0.000 | -0.000 | -0.000 |
| -0.000 | 0.000 | -0.000 | 226.838 | 0.000 | -0.000 |
| 0.000 | -0.000 | -0.000 | -0.000 | 226.645 | 0.000 |
| 0.000 | 0.000 | -0.000 | -0.000 | -0.000 | 113.583 |
| 255.862 | 59.133 | 96.581 | -0.000 | -0.000 | 0.000 |
| -40.414 | 371.607 | 90.630 | -0.000 | -0.000 | 0.000 |
| -389.100 | -198.178 | 303.565 | -0.000 | -0.000 | 0.000 |
| -92.572 | 5.995 | 69.614 | 188.400 | -0.000 | 0.000 |
| -155.695 | -19.573 | 123.048 | -0.000 | 139.546 | 0.000 |
| -92.588 | 5.996 | 69.625 | -0.000 | -0.000 | 149.477 |
| 300.725 | 111.700 | -105.386 | 0.000 | -0.000 | -0.000 |
| 219.437 | 280.579 | -91.604 | 0.000 | 0.000 | -0.000 |
| 198.758 | 53.045 | 250.043 | 0.000 | 0.000 | -0.000 |
| 92.572 | -5.995 | -69.614 | 188.400 | 0.000 | -0.000 |
| 155.695 | 19.573 | -123.048 | 0.000 | 139.546 | -0.000 |
| 92.588 | -5.996 | -69.625 | 0.000 | 0.000 | 149.477 |
| -0.740 | -19.170 | 39.227 | -0.000 | -0.000 | -0.000 |
| 47.680 | 83.743 | 58.756 | -0.000 | 0.000 | -0.000 |
| -16.171 | -4.199 | 178.093 | -0.000 | -0.000 | -0.000 |
| -12.480 | 0.808 | 9.385 | 179.702 | -0.000 | 0.000 |
| -36.545 | -23.989 | 27.128 | -0.000 | 39.849 | 0.000 |
| -22.036 | -1.954 | 12.640 | -0.000 | 0.000 | 37.423 |
| 118.098 | 72.153 | 38.703 | 0.000 | -0.000 | -0.000 |
| 74.290 | 107.524 | 13.466 | 0.000 | 0.000 | -0.000 |
| 89.058 | 52.492 | 163.952 | 0.000 | 0.000 | -0.000 |
| 12.480 | -0.808 | -9.385 | 179.702 | 0.000 | -0.000 |
| 36.545 | 23.989 | -27.128 | 0.000 | 39.849 | -0.000 |
| 22.036 | 1.954 | -12.640 | 0.000 | 0.000 | 37.423 |
| 1047.364 | -165.539 | 0.000 | 0.000 | 0.000 | 0.000 |
| -165.539 | 1047.364 | 0.000 | 0.000 | 0.000 | 0.000 |
| -0.000 | 0.000 | 0.000 | 0.000 | 0.000 | -0.000 |
| -0.000 | 0.000 | 0.000 | 0.000 | 0.000 | 0.000 |
| -0.000 | 0.000 | 0.000 | 0.000 | 0.000 | -0.000 |
| -0.000 | 0.000 | 0.000 | 0.000 | 0.000 | 606.452 |
| 1086.493 | -204.668 | -0.000 | -0.000 | -0.000 | 0.000 |
| -165.539 | 1047.364 | -0.000 | -0.000 | -0.000 | 0.000 |
| 0.000 | -0.000 | -0.000 | -0.000 | -0.000 | 0.000 |
| 0.000 | -0.000 | -0.000 | -0.000 | -0.000 | -0.000 |
| 0.000 | -0.000 | -0.000 | -0.000 | -0.000 | 0.000 |
| 0.000 | -0.000 | -0.000 | -0.000 | -0.000 | 606.452 |
| 1047.298 | -165.473 | 0.000 | 0.000 | 0.000 | 0.000 |
| -165.539 | 1047.364 | 0.000 | 0.000 | 0.000 | 0.000 |
| -0.000 | 0.000 | 0.000 | 0.000 | 0.000 | -0.000 |
| -0.000 | 0.000 | 0.000 | 0.000 | 0.000 | 0.000 |
| -0.000 | 0.000 | 0.000 | 0.000 | 0.000 | 0.000 |
| 0.000 | 0.000 | 0.000 | 0.000 | 0.000 | 606.452 |
| 1047.363 | -165.539 | -0.000 | -0.000 | -0.000 | -0.000 |
| -165.540 | 1047.364 | -0.000 | -0.000 | -0.000 | -0.000 |
| 0.000 | -0.000 | -0.000 | -0.000 | -0.000 | 0.000 |
| 0.000 | -0.000 | -0.000 | -0.000 | -0.000 | -0.000 |
| 0.000 | -0.000 | -0.000 | -0.000 | -0.000 | 0.000 |
| -0.000 | -0.000 | -0.000 | -0.000 | -0.000 | 606.452 |
| 1047.372 | -165.544 | 0.000 | 0.000 | 0.000 | 0.000 |
| -165.535 | 1047.363 | 0.000 | 0.000 | 0.000 | -0.000 |
| -0.000 | 0.000 | 0.000 | 0.000 | 0.000 | -0.000 |
| -0.000 | 0.000 | 0.000 | 0.000 | 0.000 | -0.000 |
| -0.000 | 0.000 | 0.000 | 0.000 | 0.000 | 0.000 |
| 0.001 | 0.001 | 0.000 | 0.000 | 0.000 | 606.452 |
| 1047.355 | -165.534 | -0.000 | -0.000 | -0.000 | 0.000 |
| -165.544 | 1047.364 | -0.000 | -0.000 | -0.000 | -0.000 |
| 0.000 | -0.000 | -0.000 | -0.000 | -0.000 | 0.000 |
| 0.000 | -0.000 | -0.000 | -0.000 | -0.000 | -0.000 |
| 0.000 | -0.000 | -0.000 | -0.000 | -0.000 | 0.000 |
| -0.001 | -0.001 | -0.000 | -0.000 | -0.000 | 606.452 |
| 1047.277 | -165.525 | 0.000 | 0.000 | 0.000 | -0.000 |
| -165.526 | 1047.277 | 0.000 | 0.000 | 0.000 | -0.000 |
| -0.000 | 0.000 | 0.000 | 0.000 | 0.000 | -0.000 |
| -0.000 | 0.000 | 0.000 | 0.000 | 0.000 | -0.000 |
| -0.000 | 0.000 | 0.000 | 0.000 | 0.000 | -0.000 |
| -0.000 | 0.000 | 0.000 | 0.000 | 0.000 | 606.401 |
| 1086.402 | -204.651 | -0.000 | -0.000 | -0.000 | 0.000 |
| -165.525 | 1047.276 | -0.000 | -0.000 | -0.000 | 0.000 |
| 0.000 | -0.000 | -0.000 | -0.000 | -0.000 | 0.000 |
| 0.000 | -0.000 | -0.000 | -0.000 | -0.000 | 0.000 |
| 0.000 | -0.000 | -0.000 | -0.000 | -0.000 | 0.000 |
| 0.000 | -0.000 | -0.000 | -0.000 | -0.000 | 606.401 |
| 1047.211 | -165.460 | 0.000 | 0.000 | 0.000 | -0.000 |
| -165.525 | 1047.276 | 0.000 | 0.000 | 0.000 | -0.000 |
| -0.000 | 0.000 | 0.000 | 0.000 | 0.000 | -0.000 |
| -0.000 | 0.000 | 0.000 | 0.000 | 0.000 | -0.000 |
| -0.000 | 0.000 | 0.000 | 0.000 | 0.000 | -0.000 |
| 0.000 | 0.000 | 0.000 | 0.000 | 0.000 | 606.401 |
| 1047.276 | -165.525 | -0.000 | -0.000 | -0.000 | 0.000 |
| -165.526 | 1047.277 | -0.000 | -0.000 | -0.000 | 0.000 |
| 0.000 | -0.000 | -0.000 | -0.000 | -0.000 | 0.000 |
| 0.000 | -0.000 | -0.000 | -0.000 | -0.000 | 0.000 |
| 0.000 | -0.000 | -0.000 | -0.000 | -0.000 | 0.000 |
| -0.000 | -0.000 | -0.000 | -0.000 | -0.000 | 606.401 |
| 1047.285 | -165.530 | 0.000 | 0.000 | 0.000 | 0.000 |
| -165.521 | 1047.276 | 0.000 | 0.000 | 0.000 | -0.000 |
| -0.000 | 0.000 | 0.000 | 0.000 | 0.000 | -0.000 |
| -0.000 | 0.000 | 0.000 | 0.000 | 0.000 | -0.000 |
| -0.000 | 0.000 | 0.000 | 0.000 | 0.000 | -0.000 |
| 0.001 | 0.001 | 0.000 | 0.000 | 0.000 | 606.401 |
| 1047.268 | -165.521 | -0.000 | -0.000 | -0.000 | 0.000 |
| -165.530 | 1047.277 | -0.000 | -0.000 | -0.000 | 0.000 |
| 0.000 | -0.000 | -0.000 | -0.000 | -0.000 | 0.000 |
| 0.000 | -0.000 | -0.000 | -0.000 | -0.000 | 0.000 |
| 0.000 | -0.000 | -0.000 | -0.000 | -0.000 | 0.000 |
| -0.001 | -0.001 | -0.000 | -0.000 | -0.000 | 606.401 |
| 94315.446 | 97596.097 | 131005.326 | 130867.491 | 18969.179 | 19868.875 |
| -9379.132 | -75739.147 | -19399.634 | 58927.561 | 89697.959 | 22902.671 |
| 114727.922 | 136967.978 | 176563.643 | -31204.288 | 72287.572 | 25680.293 |
| -404708.989 | -278663.312 | -990335.301 | 188296.277 | 18546.215 | 420159.123 |
| 701822.433 | 438965.907 | 29683.426 | 319522.717 | -68960.330 | -25183.346 |
| 25395.138 | -11135.787 | -83982.773 | 102968.439 | 71193.390 | 30816.042 |
| -199726.823 | -155982.125 | -212626.755 | -1381.289 | -123690.066 | -22446.614 |
| -141297.564 | -128890.774 | -150393.375 | -45845.368 | -75173.532 | -56539.322 |
| -80201.657 | -84017.769 | -140918.730 | -50826.213 | -42417.649 | 37964.967 |
| -76610.858 | -62715.174 | -61993.607 | -13381.215 | -53976.883 | -38742.618 |
| -876314.351 | -579530.702 | -1053647.255 | 115363.697 | -271987.938 | 93486.001 |
| -628864.940 | -539106.375 | -364859.887 | -92148.667 | -384692.543 | 18000.495 |
| -2270.997 | 121459.628 | 8496.301 | 69570.680 | 37601.500 | 20743.451 |
| 356.022 | 1548.636 | -284.849 | 7643.306 | 1611.821 | 1925.874 |
| 253829.798 | 248841.132 | 272851.973 | -4925.100 | 9251.373 | 29015.126 |
| 61737.023 | 66585.413 | 64999.951 | -5878.607 | 14337.112 | -9610.174 |
| -11955.878 | -12088.471 | -13795.498 | -2683.833 | 502.779 | 4310.851 |
| 63011.117 | 68773.099 | 48428.117 | 885.640 | -6140.933 | 1380.140 |
| -215256.267 | -221148.735 | -240570.715 | -2399.187 | -16297.864 | 91.891 |
| -11498.905 | -6305.998 | -8403.847 | -1191.133 | -7781.615 | -2220.588 |
| -135286.088 | -105964.852 | -125556.364 | 5409.823 | -47512.487 | 9227.542 |
| -94245.950 | -119449.294 | -156629.348 | -54461.311 | 21738.187 | -46251.841 |
| -184770.564 | -182261.233 | -152498.911 | 12004.231 | -45146.537 | 13114.547 |
| -5495.720 | 10842.035 | -2051.424 | 1168.937 | -5017.327 | -4060.065 |
| 5.564 | 15.176 | 41.588 | 673.621 | 766.001 | 801.100 |
| -7468.275 | -6515.794 | -5627.417 | 1079.598 | -218.887 | 3117.568 |
| 3250.727 | 8679.782 | 11335.802 | 783.416 | -1526.163 | 4518.522 |
| -620.012 | -712.853 | -976.932 | 174.111 | -141.827 | 652.717 |
| -564.802 | -179.320 | -484.381 | 257.572 | 586.248 | 381.056 |
| 349.474 | 1250.837 | 892.049 | 163.743 | 790.460 | 20.784 |
| 1122.290 | 2037.165 | 1118.031 | -935.828 | -931.038 | -1026.153 |
| -9831.394 | -8691.408 | -9218.767 | -2363.785 | -3080.024 | -2894.079 |
| 2316.488 | 1666.878 | 1557.743 | -357.869 | -928.275 | 39.255 |
| -9549.671 | -7257.646 | -10189.657 | 1408.993 | -468.732 | 301.008 |
| 4629.286 | -5568.787 | 2049.923 | 710.273 | -1755.405 | -284.387 |
| 6873.329 | 4238.472 | 5429.469 | -856.195 | -698.104 | -1767.601 |
| 108.368 | -153.357 | -153.354 | 0.002 | 0.003 | 0.004 |
| -153.359 | 108.377 | -153.351 | 0.002 | 0.003 | 0.004 |
| -153.357 | -153.352 | 108.382 | 0.002 | 0.003 | 0.004 |
| 30.311 | 30.317 | 30.321 | 27.278 | 0.004 | 0.005 |
| 30.311 | 30.317 | 30.321 | 0.003 | 27.279 | 0.005 |
| 30.311 | 30.317 | 30.321 | 0.003 | 0.004 | 27.280 |
| -97.857 | 65.717 | 65.709 | -0.006 | -0.008 | -0.009 |
| 65.725 | -97.861 | 65.706 | -0.006 | -0.008 | -0.009 |
| 65.723 | 65.711 | -97.864 | -0.006 | -0.008 | -0.009 |
| -30.311 | -30.317 | -30.321 | 27.269 | -0.004 | -0.005 |
| -30.311 | -30.317 | -30.321 | -0.003 | 27.267 | -0.005 |
| -30.311 | -30.317 | -30.321 | -0.003 | -0.004 | 27.267 |
| 13.338 | 13.372 | 13.372 | 0.000 | 0.001 | 0.001 |
| 13.371 | 13.339 | 13.372 | 0.000 | 0.001 | 0.001 |
| -151.497 | -151.496 | 119.611 | 0.000 | 0.000 | 0.000 |
| 2.603 | 2.604 | 2.605 | 16.511 | 0.001 | 0.001 |
| 2.603 | 2.604 | 2.605 | 0.000 | 16.511 | 0.001 |
| 2.603 | 2.604 | 2.605 | 0.000 | 0.001 | 16.511 |
| -13.037 | -13.350 | -13.351 | -0.000 | -0.001 | -0.001 |
| -13.349 | -13.037 | -13.351 | -0.000 | -0.001 | -0.001 |
| -13.349 | -13.350 | -13.038 | -0.000 | -0.001 | -0.001 |
| -2.603 | -2.604 | -2.605 | 16.510 | -0.001 | -0.001 |
| -2.603 | -2.604 | -2.605 | -0.000 | 16.510 | -0.001 |
| -2.603 | -2.604 | -2.605 | -0.000 | -0.001 | 16.510 |
| 1.350 | 1.609 | 1.609 | 0.000 | 0.000 | 0.000 |
| 1.609 | 1.350 | 1.609 | 0.000 | 0.000 | 0.000 |
| 1.609 | 1.609 | 1.350 | 0.000 | 0.000 | 0.000 |
| 1.322 | 1.321 | 1.321 | 0.367 | 0.000 | 0.000 |
| 1.321 | 1.322 | 1.321 | 0.000 | 0.367 | 0.000 |
| 1.321 | 1.321 | 1.322 | 0.000 | 0.000 | 0.367 |
| -1.416 | -1.005 | -1.005 | -0.000 | -0.000 | -0.000 |
| -1.005 | -1.416 | -1.005 | -0.000 | -0.000 | -0.000 |
| -1.005 | -1.005 | -1.416 | -0.000 | -0.000 | -0.000 |
| -1.322 | -1.321 | -1.321 | 0.367 | -0.000 | -0.000 |
| -1.321 | -1.322 | -1.321 | -0.000 | 0.367 | -0.000 |
| -1.321 | -1.321 | -1.322 | -0.000 | -0.000 | 0.367 |
| 592.514 | 248.588 | 0.000 | 0.000 | 0.000 | -0.000 |
| 248.588 | 592.514 | 0.000 | 0.000 | 0.000 | -0.000 |
| -0.000 | -0.000 | 0.000 | 0.000 | 0.000 | 0.000 |
| 0.000 | -0.000 | 0.000 | 0.000 | 0.000 | 0.000 |
| 0.000 | -0.000 | 0.000 | 0.000 | 0.000 | -0.000 |
| 0.000 | 0.000 | 0.000 | 0.000 | 0.000 | 420.551 |
| 592.514 | 248.588 | -0.000 | -0.000 | -0.000 | -0.000 |
| 248.588 | 592.514 | -0.000 | -0.000 | -0.000 | 0.000 |
| 0.000 | 0.000 | -0.000 | -0.000 | -0.000 | -0.000 |
| -0.000 | 0.000 | -0.000 | -0.000 | -0.000 | 0.000 |
| 0.000 | 0.000 | -0.000 | -0.000 | -0.000 | 0.000 |
| -0.000 | -0.000 | -0.000 | -0.000 | -0.000 | 420.551 |
| 592.515 | 248.588 | 0.000 | 0.000 | 0.000 | -0.000 |
| 248.588 | 592.515 | 0.000 | 0.000 | 0.000 | -0.000 |
| -0.000 | -0.000 | 0.000 | 0.000 | 0.000 | -0.000 |
| -0.000 | -0.000 | 0.000 | 0.000 | 0.000 | 0.000 |
| -0.000 | -0.000 | 0.000 | 0.000 | 0.000 | 0.000 |
| 0.000 | 0.000 | 0.000 | 0.000 | 0.000 | 420.551 |
| 592.514 | 248.588 | -0.000 | -0.000 | -0.000 | 0.000 |
| 248.588 | 592.514 | -0.000 | -0.000 | -0.000 | 0.000 |
| 0.000 | 0.000 | -0.000 | -0.000 | -0.000 | 0.000 |
| 0.000 | 0.000 | -0.000 | -0.000 | -0.000 | 0.000 |
| 0.000 | 0.000 | -0.000 | -0.000 | -0.000 | 0.000 |
| -0.000 | -0.000 | -0.000 | -0.000 | -0.000 | 420.551 |
| 592.516 | 248.589 | 0.000 | 0.000 | 0.000 | 0.000 |
| 248.589 | 592.516 | 0.000 | 0.000 | 0.000 | 0.000 |
| -0.000 | -0.000 | 0.000 | 0.000 | 0.000 | -0.000 |
| -0.000 | -0.000 | 0.000 | 0.000 | 0.000 | 0.000 |
| 0.000 | -0.000 | 0.000 | 0.000 | 0.000 | -0.000 |
| 0.000 | 0.001 | 0.000 | 0.000 | 0.000 | 420.551 |
| 592.513 | 248.587 | -0.000 | -0.000 | -0.000 | -0.000 |
| 248.587 | 592.513 | -0.000 | -0.000 | -0.000 | -0.000 |
| 0.000 | 0.000 | -0.000 | -0.000 | -0.000 | 0.000 |
| 0.000 | 0.000 | -0.000 | -0.000 | -0.000 | 0.000 |
| 0.000 | 0.000 | -0.000 | -0.000 | -0.000 | -0.000 |
| -0.000 | -0.001 | -0.000 | -0.000 | -0.000 | 420.551 |
| 827.344 | -26.976 | -26.976 | 0.000 | 0.000 | 0.000 |
| -26.976 | 827.344 | -26.976 | 0.000 | 0.000 | 0.000 |
| -26.976 | -26.976 | 827.344 | 0.000 | 0.000 | 0.000 |
| 0.083 | 0.083 | 0.083 | 214.101 | 0.000 | 0.000 |
| 0.083 | 0.083 | 0.083 | 0.000 | 214.101 | 0.000 |
| 0.083 | 0.083 | 0.083 | 0.000 | 0.000 | 214.101 |
| 827.031 | -27.151 | -27.151 | 0.000 | 0.000 | 0.000 |
| -27.151 | 827.031 | -27.151 | 0.000 | 0.000 | 0.000 |
| -27.151 | -27.151 | 827.031 | 0.000 | 0.000 | 0.000 |
| -0.083 | -0.083 | -0.083 | 214.101 | 0.000 | 0.000 |
| -0.083 | -0.083 | -0.083 | 0.000 | 214.101 | 0.000 |
| -0.083 | -0.083 | -0.083 | 0.000 | 0.000 | 214.101 |
| 827.199 | -27.065 | -27.065 | -0.000 | -0.000 | -0.000 |
| -27.065 | 827.199 | -27.065 | -0.000 | -0.000 | -0.000 |
| -27.065 | -27.065 | 827.199 | -0.000 | -0.000 | -0.000 |
| 0.001 | 0.002 | 0.002 | 158.479 | 0.000 | 0.000 |
| 0.002 | 0.001 | 0.002 | 0.000 | 158.479 | 0.000 |
| 0.002 | 0.002 | 0.001 | 0.000 | -0.000 | 158.479 |
| 827.164 | -27.227 | -27.227 | 0.000 | -0.000 | -0.000 |
| -27.227 | 827.164 | -27.227 | 0.000 | -0.000 | 0.000 |
| -27.227 | -27.227 | 827.164 | 0.000 | 0.000 | 0.000 |
| -0.001 | -0.002 | -0.002 | 158.479 | 0.000 | -0.000 |
| -0.002 | -0.001 | -0.002 | 0.000 | 158.479 | -0.000 |
| -0.002 | -0.002 | -0.001 | 0.000 | -0.000 | 158.479 |
| 963.423 | -181.485 | 0.000 | 0.000 | 0.000 | -0.000 |
| -181.485 | 963.423 | 0.000 | 0.000 | 0.000 | -0.000 |
| -0.000 | 0.000 | 0.000 | 0.000 | 0.000 | -0.000 |
| -0.000 | -0.000 | 0.000 | 0.000 | 0.000 | -0.000 |
| -0.000 | 0.000 | 0.000 | 0.000 | 0.000 | 0.000 |
| -0.000 | 0.000 | 0.000 | 0.000 | 0.000 | 572.454 |
| 963.423 | -181.485 | -0.000 | -0.000 | -0.000 | -0.000 |
| -181.485 | 963.423 | -0.000 | -0.000 | -0.000 | -0.000 |
| 0.000 | -0.000 | -0.000 | -0.000 | -0.000 | 0.000 |
| 0.000 | 0.000 | -0.000 | -0.000 | -0.000 | 0.000 |
| 0.000 | 0.000 | -0.000 | -0.000 | -0.000 | 0.000 |
| 0.000 | -0.000 | -0.000 | -0.000 | -0.000 | 572.454 |
| 928.668 | -146.730 | 0.000 | 0.000 | 0.000 | -0.000 |
| -146.788 | 928.726 | 0.000 | 0.000 | 0.000 | -0.000 |
| -0.000 | 0.000 | 0.000 | 0.000 | 0.000 | -0.000 |
| -0.000 | -0.000 | 0.000 | 0.000 | 0.000 | -0.000 |
| -0.000 | -0.000 | 0.000 | 0.000 | 0.000 | 0.000 |
| 0.000 | 0.000 | 0.000 | 0.000 | 0.000 | 537.757 |
| 928.727 | -146.789 | -0.000 | -0.000 | -0.000 | 0.000 |
| -146.789 | 928.726 | -0.000 | -0.000 | -0.000 | -0.000 |
| 0.000 | -0.000 | -0.000 | -0.000 | -0.000 | 0.000 |
| 0.000 | 0.000 | -0.000 | -0.000 | -0.000 | 0.000 |
| 0.000 | 0.000 | -0.000 | -0.000 | -0.000 | -0.000 |
| -0.000 | -0.000 | -0.000 | -0.000 | -0.000 | 537.757 |
| 928.585 | -146.644 | 0.000 | 0.000 | 0.000 | 0.000 |
| -147.374 | 929.315 | 0.000 | 0.000 | 0.000 | 0.000 |
| -0.000 | -0.000 | 0.000 | 0.000 | 0.000 | -0.000 |
| -0.000 | -0.000 | 0.000 | 0.000 | 0.000 | -0.000 |
| -0.000 | 0.000 | 0.000 | 0.000 | 0.000 | 0.000 |
| 0.000 | 0.001 | 0.000 | 0.000 | 0.000 | 537.757 |
| 928.723 | -146.788 | -0.000 | -0.000 | -0.000 | 0.000 |
| -146.643 | 928.578 | -0.000 | -0.000 | -0.000 | 0.000 |
| 0.000 | -0.000 | -0.000 | -0.000 | -0.000 | 0.000 |
| 0.000 | 0.000 | -0.000 | -0.000 | -0.000 | 0.000 |
| 0.000 | 0.000 | -0.000 | -0.000 | -0.000 | -0.000 |
| -0.000 | -0.001 | -0.000 | -0.000 | -0.000 | 537.757 |
| 898.360 | -169.229 | 0.000 | 0.000 | -0.000 | -0.000 |
| -136.873 | 866.006 | 0.005 | 0.000 | -0.000 | 0.000 |
| 0.000 | 0.000 | 0.000 | -0.000 | 0.000 | -0.000 |
| 0.000 | 0.000 | -0.000 | 0.000 | 0.000 | -0.000 |
| 0.000 | 0.000 | -0.000 | 0.000 | 0.000 | 0.000 |
| -0.000 | 0.000 | -0.000 | 0.000 | 0.000 | 533.794 |
| 866.189 | -137.059 | -0.005 | -0.000 | 0.000 | -0.000 |
| -169.229 | 898.360 | -0.000 | -0.000 | 0.000 | 0.000 |
| 0.000 | 0.000 | -0.000 | -0.000 | -0.000 | 0.000 |
| -0.000 | -0.000 | 0.000 | 0.000 | 0.000 | 0.000 |
| -0.000 | -0.000 | 0.000 | -0.000 | 0.000 | -0.000 |
| 0.000 | -0.000 | 0.000 | -0.000 | 0.000 | 533.794 |
| 865.972 | -136.840 | 0.001 | 0.000 | -0.000 | 0.000 |
| -169.229 | 898.360 | -0.000 | -0.000 | 0.000 | -0.000 |
| 0.000 | 0.000 | 0.000 | -0.000 | 0.000 | -0.000 |
| 0.000 | 0.000 | -0.000 | 0.000 | 0.000 | -0.000 |
| 0.000 | 0.000 | -0.000 | 0.000 | 0.000 | 0.000 |
| 0.000 | 0.000 | 0.000 | 0.000 | 0.000 | 533.794 |
| 866.000 | -136.869 | -0.001 | -0.000 | 0.000 | -0.000 |
| -136.881 | 866.012 | -0.001 | -0.000 | 0.000 | -0.000 |
| 0.000 | 0.000 | 0.000 | -0.000 | 0.000 | 0.000 |
| -0.000 | -0.000 | 0.000 | 0.000 | -0.000 | 0.000 |
| -0.000 | -0.000 | 0.000 | -0.000 | 0.000 | -0.000 |
| -0.000 | -0.000 | -0.000 | -0.000 | -0.000 | 533.794 |
| 859.290 | -130.155 | 0.000 | 0.000 | -0.000 | 0.000 |
| -136.876 | 866.010 | 0.000 | 0.000 | -0.000 | 0.000 |
| 0.000 | 0.000 | 0.000 | -0.000 | 0.000 | -0.000 |
| 0.000 | -0.000 | -0.000 | 0.000 | 0.000 | -0.000 |
| 0.000 | 0.000 | 0.000 | 0.000 | -0.000 | -0.000 |
| 0.000 | 0.001 | 0.000 | 0.000 | 0.000 | 494.850 |
| 898.357 | -169.229 | -0.000 | -0.000 | -0.000 | 0.000 |
| -130.289 | 859.417 | -0.000 | -0.000 | -0.000 | -0.000 |
| 0.000 | 0.000 | 0.000 | -0.000 | -0.000 | 0.000 |
| -0.000 | 0.000 | 0.000 | 0.000 | 0.000 | 0.000 |
| -0.000 | -0.000 | -0.000 | -0.000 | 0.000 | -0.000 |
| -0.000 | -0.001 | -0.000 | -0.000 | 0.000 | 494.850 |
| 865.932 | -136.863 | 0.000 | 0.000 | 0.000 | 0.000 |
| -136.864 | 865.932 | 0.000 | 0.000 | 0.000 | 0.000 |
| -0.000 | 0.000 | 0.000 | 0.000 | 0.000 | 0.000 |
| -0.000 | 0.000 | 0.000 | 0.000 | 0.000 | 0.000 |
| -0.000 | 0.000 | 0.000 | 0.000 | 0.000 | 0.000 |
| -0.000 | 0.000 | 0.000 | 0.000 | 0.000 | 501.398 |
| 865.932 | -136.863 | -0.000 | -0.000 | -0.000 | -0.000 |
| -136.863 | 865.932 | -0.000 | -0.000 | -0.000 | -0.000 |
| 0.000 | -0.000 | -0.000 | -0.000 | -0.000 | -0.000 |
| 0.000 | -0.000 | -0.000 | -0.000 | -0.000 | -0.000 |
| 0.000 | -0.000 | -0.000 | -0.000 | -0.000 | -0.000 |
| 0.000 | -0.000 | -0.000 | -0.000 | -0.000 | 501.398 |
| 865.933 | -136.864 | 0.000 | 0.000 | 0.000 | 0.000 |
| -169.214 | 898.283 | 0.000 | 0.000 | 0.000 | 0.000 |
| -0.000 | 0.000 | 0.000 | 0.000 | 0.000 | 0.000 |
| -0.000 | 0.000 | 0.000 | 0.000 | 0.000 | 0.000 |
| -0.000 | 0.000 | 0.000 | 0.000 | 0.000 | 0.000 |
| 0.000 | 0.000 | 0.000 | 0.000 | 0.000 | 501.398 |
| 865.932 | -136.863 | -0.000 | -0.000 | -0.000 | -0.000 |
| -136.864 | 865.932 | -0.000 | -0.000 | -0.000 | -0.000 |
| 0.000 | -0.000 | -0.000 | -0.000 | -0.000 | -0.000 |
| 0.000 | -0.000 | -0.000 | -0.000 | -0.000 | -0.000 |
| 0.000 | -0.000 | -0.000 | -0.000 | -0.000 | -0.000 |
| -0.000 | -0.000 | -0.000 | -0.000 | -0.000 | 501.398 |
| 865.939 | -136.867 | 0.000 | 0.000 | 0.000 | 0.000 |
| -136.864 | 865.936 | 0.000 | 0.000 | 0.000 | 0.000 |
| -0.000 | 0.000 | 0.000 | 0.000 | 0.000 | 0.000 |
| -0.000 | 0.000 | 0.000 | 0.000 | 0.000 | 0.000 |
| -0.000 | 0.000 | 0.000 | 0.000 | 0.000 | 0.000 |
| 0.000 | 0.001 | 0.000 | 0.000 | 0.000 | 501.398 |
| 865.925 | -136.859 | -0.000 | -0.000 | -0.000 | -0.000 |
| -136.867 | 865.933 | -0.000 | -0.000 | -0.000 | -0.000 |
| 0.000 | 0.000 | -0.000 | -0.000 | -0.000 | -0.000 |
| 0.000 | -0.000 | -0.000 | -0.000 | -0.000 | -0.000 |
| 0.000 | -0.000 | -0.000 | -0.000 | -0.000 | -0.000 |
| -0.000 | -0.001 | -0.000 | -0.000 | -0.000 | 501.398 |
| 1194.374 | -188.775 | 0.000 | 0.000 | 0.000 | 0.000 |
| -188.774 | 1194.373 | 0.000 | 0.000 | 0.000 | 0.000 |
| -0.000 | -0.000 | 0.000 | 0.000 | 0.000 | 0.000 |
| -0.000 | -0.000 | 0.000 | 0.000 | 0.000 | 0.000 |
| -0.000 | -0.000 | 0.000 | 0.000 | 0.000 | -0.000 |
| 0.000 | 0.000 | 0.000 | 0.000 | 0.000 | 736.195 |
| 1238.993 | -233.395 | -0.000 | -0.000 | -0.000 | -0.000 |
| -188.699 | 1194.297 | -0.000 | -0.000 | -0.000 | 0.000 |
| 0.000 | 0.000 | -0.000 | -0.000 | -0.000 | -0.000 |
| 0.000 | 0.000 | -0.000 | -0.000 | -0.000 | -0.000 |
| 0.000 | 0.000 | -0.000 | -0.000 | -0.000 | -0.000 |
| -0.000 | -0.000 | -0.000 | -0.000 | -0.000 | 736.195 |
| 1194.377 | -188.774 | 0.000 | 0.000 | 0.000 | 0.000 |
| -189.527 | 1195.130 | 0.000 | 0.000 | 0.000 | -0.000 |
| -0.000 | -0.000 | 0.000 | 0.000 | 0.000 | 0.000 |
| -0.000 | -0.000 | 0.000 | 0.000 | 0.000 | 0.000 |
| -0.000 | -0.000 | 0.000 | 0.000 | 0.000 | -0.000 |
| 0.001 | 0.001 | 0.000 | 0.000 | 0.000 | 691.574 |
| 1194.363 | -188.769 | -0.000 | -0.000 | -0.000 | -0.000 |
| -188.774 | 1194.368 | -0.000 | -0.000 | -0.000 | -0.000 |
| 0.000 | 0.000 | -0.000 | -0.000 | -0.000 | -0.000 |
| 0.000 | 0.000 | -0.000 | -0.000 | -0.000 | -0.000 |
| 0.000 | 0.000 | -0.000 | -0.000 | -0.000 | -0.000 |
| -0.001 | -0.001 | -0.000 | -0.000 | -0.000 | 691.574 |
| -473.853 | -73.620 | 527.986 | 0.000 | -0.000 | 0.000 |
| -699.778 | 214.842 | 495.750 | 0.000 | -0.000 | -0.000 |
| -684.612 | -68.168 | 718.942 | 0.000 | 0.000 | -0.000 |
| -751.630 | -134.583 | 419.079 | 125.811 | -0.000 | -0.000 |
| -751.168 | -134.516 | 418.839 | -0.000 | 144.351 | 0.000 |
| -219.097 | -64.481 | 150.510 | 0.000 | 0.000 | 237.109 |
| 540.741 | 41.465 | 41.012 | -0.000 | -0.000 | 0.000 |
| 271.625 | 542.229 | -98.644 | -0.000 | 0.000 | 0.000 |
| 829.505 | 202.440 | -123.603 | -0.000 | 0.000 | -0.000 |
| 751.630 | 134.583 | -419.079 | 125.811 | 0.000 | -0.000 |
| 751.168 | 134.516 | -418.839 | -0.000 | 144.351 | 0.000 |
| 219.097 | 64.481 | -150.510 | -0.000 | -0.000 | 237.109 |
| 174.163 | 59.292 | 144.638 | 0.000 | -0.000 | -0.000 |
| 25.424 | 436.464 | 80.432 | 0.000 | 0.000 | -0.000 |
| -35.339 | 63.907 | 227.631 | -0.000 | 0.000 | -0.000 |
| 0.000 | 0.000 | 0.000 | 230.576 | 0.000 | 0.000 |
| -28.761 | -8.464 | 19.758 | 0.000 | 195.765 | -0.000 |
| -29.416 | -8.657 | 20.208 | 0.000 | -0.000 | 227.197 |
| 498.491 | 60.276 | 38.874 | -0.000 | -0.000 | -0.000 |
| 167.835 | 327.910 | 21.396 | -0.000 | 0.000 | -0.000 |
| 204.937 | 85.536 | 112.405 | -0.000 | 0.000 | 0.000 |
| -0.000 | -0.000 | -0.000 | 230.576 | 0.000 | -0.000 |
| 28.761 | 8.464 | -19.758 | -0.000 | 195.765 | 0.000 |
| 29.416 | 8.657 | -20.208 | -0.000 | -0.000 | 227.197 |
| 219.348 | 55.333 | 79.136 | 0.000 | -0.000 | 0.000 |
| 12.906 | 204.567 | 4.618 | 0.000 | -0.000 | -0.000 |
| 80.889 | 78.130 | 165.241 | 0.000 | -0.000 | 0.000 |
| -6.333 | -1.864 | 4.350 | 129.076 | 0.000 | -0.000 |
| -6.194 | -1.823 | 4.255 | 0.000 | 148.761 | -0.000 |
| -11.202 | -1.560 | 5.745 | 0.000 | -0.000 | 135.892 |
| 355.470 | 78.692 | 76.776 | -0.000 | -0.000 | 0.000 |
| 41.465 | 538.431 | 40.373 | -0.000 | -0.000 | 0.000 |
| -10.764 | -28.351 | 15.264 | -0.000 | -0.000 | -0.000 |
| 6.333 | 1.864 | -4.350 | 129.076 | -0.000 | -0.000 |
| 6.194 | 1.823 | -4.255 | -0.000 | 148.761 | -0.000 |
| 11.202 | 1.560 | -5.745 | -0.000 | -0.000 | 135.892 |
| 663.493 | -617.782 | 618.022 | -0.000 | -0.000 | -0.000 |
| 270.676 | -228.639 | 619.847 | 0.000 | -0.000 | -0.000 |
| 280.408 | -610.727 | 942.680 | -0.000 | 0.000 | -0.000 |
| 3161.723 | -2043.706 | -361.312 | -8.084 | 0.000 | -0.000 |
| 3161.840 | -2043.772 | -361.340 | -0.000 | 22.858 | 0.000 |
| 231.526 | -657.863 | 567.435 | 0.000 | 0.000 | 219.266 |
| 199.857 | 698.268 | -516.962 | 0.000 | -0.000 | 0.000 |
| -192.429 | 1087.542 | -515.071 | 0.000 | -0.000 | 0.000 |
| -182.609 | 705.067 | -192.422 | 0.000 | -0.000 | 0.000 |
| -3225.433 | 1482.395 | 1247.796 | 1.179 | 0.000 | 0.000 |
| -3161.840 | 2043.772 | 361.340 | 0.000 | 22.858 | 0.000 |
| -231.526 | 657.863 | -567.435 | 0.000 | -0.000 | 219.266 |
| 440.712 | -162.555 | 207.972 | 0.000 | 0.000 | -0.000 |
| 270.151 | -61.650 | 131.707 | 0.000 | 0.000 | -0.000 |
| 209.766 | -167.632 | 387.904 | -0.000 | 0.000 | -0.000 |
| 23.334 | -66.301 | 57.187 | 173.500 | -0.000 | -0.000 |
| 23.311 | -66.236 | 57.132 | 0.000 | 182.603 | -0.000 |
| 23.320 | -66.261 | 57.153 | -0.000 | -0.000 | 219.046 |
| 404.907 | 107.373 | -6.254 | -0.000 | -0.000 | 0.000 |
| -83.995 | 533.953 | -77.398 | 0.000 | -0.000 | 0.000 |
| 25.842 | 114.225 | 315.699 | 0.000 | -0.000 | 0.000 |
| -23.334 | 66.301 | -57.187 | 173.500 | -0.000 | 0.000 |
| -23.311 | 66.236 | -57.132 | -0.000 | 182.603 | 0.000 |
| -23.320 | 66.261 | -57.153 | -0.000 | -0.000 | 219.046 |
| 398.581 | 32.537 | 69.926 | 0.000 | 0.000 | -0.000 |
| 46.213 | 178.401 | 12.072 | 0.000 | 0.000 | -0.000 |
| -26.195 | -53.854 | -48.840 | 0.000 | 0.000 | -0.000 |
| 0.000 | 0.000 | 0.000 | 211.225 | -0.000 | -0.000 |
| 19.365 | -20.547 | 6.000 | 0.000 | 81.614 | -0.000 |
| 15.977 | -26.247 | 16.491 | -0.000 | 0.000 | 141.628 |
| 496.181 | 28.690 | 38.973 | 0.000 | 0.000 | 0.000 |
| 38.297 | 246.067 | 58.069 | -0.000 | 0.000 | 0.000 |
| 1.220 | 33.490 | 87.890 | 0.000 | -0.000 | 0.000 |
| -0.000 | -0.000 | -0.000 | 211.225 | -0.000 | 0.000 |
| -19.365 | 20.547 | -6.000 | -0.000 | 81.614 | 0.000 |
| -15.977 | 26.247 | -16.491 | 0.000 | -0.000 | 141.628 |
| 1220.701 | 56.347 | 0.961 | 0.000 | 0.000 | 0.000 |
| 40.533 | 1259.583 | -21.985 | 0.000 | 0.000 | 0.000 |
| -21.467 | -21.467 | 1319.271 | -0.000 | 0.000 | 0.000 |
| -0.000 | -0.000 | -0.000 | 548.235 | -0.000 | 0.000 |
| 0.000 | -0.000 | 0.000 | -0.000 | 548.235 | -0.000 |
| -0.000 | -0.000 | -0.000 | 0.000 | 0.000 | 609.525 |
| 1220.663 | 60.045 | -2.679 | 0.000 | -0.000 | -0.000 |
| 56.779 | 1220.969 | 0.265 | 0.000 | -0.000 | -0.000 |
| -21.467 | -21.467 | 1319.271 | -0.000 | -0.000 | -0.000 |
| 0.000 | 0.000 | 0.000 | 548.235 | 0.000 | 0.000 |
| -0.000 | 0.000 | -0.000 | 0.000 | 548.235 | -0.000 |
| 0.000 | 0.000 | 0.000 | -0.000 | -0.000 | 609.525 |
| 1220.822 | 56.542 | 0.648 | -0.000 | -0.000 | 0.000 |
| 59.861 | 1220.480 | -2.314 | -0.000 | -0.000 | 0.000 |
| -21.467 | -21.467 | 1319.271 | -0.000 | -0.000 | 0.000 |
| 0.000 | -0.000 | 0.000 | 548.235 | -0.000 | 0.000 |
| -0.000 | 0.000 | 0.000 | 0.000 | 548.235 | 0.000 |
| 0.000 | 0.000 | 0.000 | 0.000 | 0.000 | 609.525 |
| 1220.848 | 56.585 | 0.579 | 0.000 | 0.000 | -0.000 |
| 40.533 | 1259.582 | -21.985 | 0.000 | 0.000 | -0.000 |
| -1.813 | -1.813 | 1280.168 | -0.000 | -0.000 | -0.000 |
| -0.000 | 0.000 | -0.000 | 548.235 | -0.000 | -0.000 |
| 0.000 | -0.000 | -0.000 | -0.000 | 548.235 | 0.000 |
| -0.000 | -0.000 | -0.000 | 0.000 | -0.000 | 609.525 |
| 1259.586 | 40.534 | -21.985 | -0.000 | -0.000 | 0.000 |
| 56.539 | 1220.892 | 0.585 | -0.000 | -0.000 | 0.000 |
| -1.831 | -1.831 | 1280.209 | 0.000 | 0.000 | 0.000 |
| -0.001 | -0.002 | 0.004 | 538.360 | 0.000 | -0.000 |
| -0.002 | -0.001 | 0.004 | -0.000 | 538.360 | 0.000 |
| -0.002 | -0.002 | 0.004 | -0.000 | 0.000 | 580.309 |
| 1220.496 | 59.879 | -2.352 | 0.000 | 0.000 | -0.000 |
| 56.565 | 1220.833 | 0.610 | 0.000 | -0.000 | -0.000 |
| -1.828 | -1.828 | 1280.194 | -0.000 | -0.000 | -0.000 |
| 0.001 | 0.002 | -0.004 | 538.360 | -0.000 | -0.000 |
| 0.002 | 0.001 | -0.004 | 0.000 | 538.360 | -0.000 |
| 0.002 | 0.002 | -0.004 | -0.000 | -0.000 | 580.309 |
| 1220.482 | 55.909 | 1.140 | -0.000 | -0.000 | 0.000 |
| 40.054 | 1259.094 | -21.617 | -0.000 | -0.000 | 0.000 |
| -21.617 | -21.617 | 1320.765 | -0.000 | -0.000 | -0.000 |
| -0.000 | -0.000 | -0.000 | 547.850 | -0.000 | -0.000 |
| -0.000 | -0.000 | -0.000 | -0.000 | 547.850 | -0.000 |
| -0.000 | 0.000 | -0.000 | -0.000 | -0.000 | 609.520 |
| 1220.140 | 59.245 | -1.852 | 0.000 | 0.000 | 0.000 |
| 59.244 | 1220.140 | -1.852 | 0.000 | 0.000 | 0.000 |
| -21.616 | -21.616 | 1320.765 | 0.000 | 0.000 | -0.000 |
| 0.000 | 0.000 | 0.000 | 547.850 | 0.000 | -0.000 |
| 0.000 | 0.000 | 0.000 | 0.000 | 547.850 | -0.000 |
| 0.000 | -0.000 | 0.000 | 0.000 | 0.000 | 609.520 |
| 1259.095 | 40.054 | -21.616 | -0.000 | -0.000 | -0.000 |
| 55.910 | 1220.483 | 1.140 | -0.000 | -0.000 | 0.000 |
| -21.616 | -21.616 | 1320.766 | -0.000 | 0.000 | -0.000 |
| 0.000 | -0.000 | 0.000 | 547.850 | 0.000 | -0.000 |
| -0.000 | 0.000 | 0.000 | 0.000 | 547.850 | -0.000 |
| -0.000 | 0.000 | 0.000 | -0.000 | -0.000 | 580.448 |
| 1220.482 | 55.909 | 1.140 | 0.000 | 0.000 | 0.000 |
| 40.054 | 1259.094 | -21.617 | 0.000 | 0.000 | 0.000 |
| -21.617 | -21.617 | 1320.765 | 0.000 | 0.000 | 0.000 |
| -0.000 | 0.000 | -0.000 | 547.850 | -0.000 | -0.000 |
| 0.000 | -0.000 | -0.000 | -0.000 | 547.850 | -0.000 |
| 0.000 | -0.000 | -0.000 | 0.000 | 0.000 | 580.448 |
| 1220.484 | 55.911 | 1.141 | -0.000 | -0.000 | 0.000 |
| 59.246 | 1220.141 | -1.851 | -0.000 | -0.000 | 0.000 |
| -1.852 | -1.852 | 1281.240 | -0.000 | -0.000 | -0.000 |
| 0.000 | -0.000 | 0.000 | 537.967 | 0.000 | 0.000 |
| -0.000 | 0.000 | 0.000 | 0.000 | 537.967 | -0.000 |
| -0.000 | 0.000 | 0.000 | -0.000 | -0.000 | 580.448 |
| 1220.138 | 59.243 | -1.853 | 0.000 | 0.000 | -0.000 |
| 40.054 | 1259.091 | -21.617 | 0.000 | 0.000 | 0.000 |
| -1.852 | -1.852 | 1281.233 | 0.000 | 0.000 | 0.000 |
| -0.000 | 0.000 | -0.000 | 537.967 | -0.000 | 0.000 |
| 0.000 | -0.000 | -0.000 | -0.000 | 537.967 | 0.000 |
| 0.000 | -0.000 | -0.000 | 0.000 | 0.000 | 580.448 |
| 1258.748 | 40.192 | -21.983 | -0.000 | -0.000 | -0.000 |
| 40.192 | 1258.748 | -21.983 | -0.000 | -0.000 | 0.000 |
| -21.636 | -21.636 | 1319.028 | -0.000 | -0.000 | 0.000 |
| 0.000 | 0.000 | -0.000 | 547.926 | -0.000 | -0.000 |
| -34.149 | -34.149 | 68.057 | -0.000 | 537.829 | 0.000 |
| 0.000 | 0.000 | -0.000 | 0.000 | -0.000 | 609.278 |
| 1258.748 | 40.192 | -21.983 | 0.000 | 0.000 | 0.000 |
| 40.192 | 1258.748 | -21.983 | 0.000 | 0.000 | -0.000 |
| 31.369 | 31.369 | 1213.390 | 0.000 | 0.000 | 0.000 |
| -0.000 | -0.000 | 0.000 | 547.926 | 0.000 | -0.000 |
| 34.149 | 34.149 | -68.057 | 0.000 | 537.829 | -0.000 |
| -0.000 | -0.000 | 0.000 | 0.000 | 0.000 | 609.278 |
| 1216.367 | 55.992 | 4.506 | 0.000 | 0.000 | 0.000 |
| 40.192 | 1258.749 | -21.983 | 0.000 | -0.000 | -0.000 |
| -5.337 | -5.337 | 1286.544 | -0.000 | -0.000 | 0.000 |
| -3.343 | -3.343 | 6.662 | 538.042 | 0.000 | 0.000 |
| -3.340 | -3.340 | 6.656 | -0.000 | 538.070 | -0.000 |
| 0.000 | 0.000 | 0.000 | -0.000 | -0.000 | 609.278 |
| 1225.622 | 65.528 | -14.220 | 0.000 | 0.000 | 0.000 |
| 40.192 | 1258.748 | -21.983 | 0.000 | 0.000 | -0.000 |
| 1.350 | 1.350 | 1273.217 | 0.000 | 0.000 | -0.000 |
| 3.343 | 3.343 | -6.662 | 538.042 | -0.000 | 0.000 |
| 3.340 | 3.340 | -6.656 | 0.000 | 538.070 | -0.000 |
| -0.000 | -0.000 | -0.000 | 0.000 | 0.000 | 609.278 |
| 1224.423 | 52.633 | -0.172 | 0.000 | 0.000 | 0.000 |
| 52.630 | 1224.430 | -0.176 | -0.000 | -0.000 | 0.000 |
| -2.333 | -2.333 | 1280.562 | -0.000 | -0.000 | 0.000 |
| -0.334 | -0.334 | 0.666 | 538.069 | -0.000 | -0.000 |
| -0.000 | 0.000 | 0.000 | -0.000 | 547.926 | -0.000 |
| -0.334 | -0.333 | 0.665 | 0.000 | 0.000 | 579.838 |
| 1225.027 | 53.390 | -1.537 | 0.000 | 0.000 | -0.000 |
| 53.390 | 1225.027 | -1.537 | 0.000 | 0.000 | 0.000 |
| -1.666 | -1.666 | 1279.225 | -0.000 | -0.000 | -0.000 |
| 0.334 | 0.334 | -0.666 | 538.069 | 0.000 | -0.000 |
| 0.000 | -0.000 | -0.000 | 0.000 | 547.926 | -0.000 |
| 0.334 | 0.333 | -0.665 | -0.000 | -0.000 | 579.838 |
| 1118.545 | -33.240 | 191.243 | -0.000 | -0.000 | -0.000 |
| -1.530 | 1166.567 | 111.780 | 0.000 | 0.000 | -0.000 |
| -21.600 | -21.600 | 1319.317 | 0.000 | 0.000 | -0.000 |
| -57.436 | -57.436 | 114.486 | 538.170 | -0.000 | 0.000 |
| -99.120 | -99.120 | 197.572 | -0.000 | 531.004 | -0.000 |
| -57.156 | -57.156 | 113.926 | 0.000 | 0.000 | 584.091 |
| 1258.961 | 40.240 | -21.932 | 0.000 | 0.000 | 0.000 |
| 112.649 | 1280.968 | -116.031 | 0.000 | 0.000 | 0.000 |
| 93.978 | 93.978 | 1088.941 | 0.000 | 0.000 | 0.000 |
| 57.436 | 57.436 | -114.486 | 538.170 | 0.000 | 0.000 |
| 99.120 | 99.120 | -197.572 | 0.000 | 531.004 | 0.000 |
| 57.156 | 57.156 | -113.926 | -0.000 | -0.000 | 584.091 |
| 1217.795 | 46.404 | 12.952 | -0.000 | -0.000 | -0.000 |
| 40.240 | 1258.962 | -21.933 | -0.000 | -0.000 | -0.000 |
| -5.092 | -5.092 | 1286.413 | 0.000 | 0.000 | -0.000 |
| -7.292 | -7.292 | 14.536 | 535.489 | -0.000 | -0.000 |
| 0.000 | 0.000 | 0.000 | 0.000 | 547.976 | -0.000 |
| -7.044 | -7.044 | 14.040 | 0.000 | -0.000 | 583.549 |
| 1258.961 | 40.240 | -21.933 | 0.000 | 0.000 | 0.000 |
| 61.318 | 1227.752 | -11.836 | 0.000 | 0.000 | 0.000 |
| 5.363 | 5.363 | 1265.572 | 0.000 | -0.000 | 0.000 |
| 5.768 | 5.768 | -11.498 | 538.128 | -0.000 | -0.000 |
| -0.000 | -0.000 | -0.000 | -0.000 | 547.976 | 0.000 |
| 7.044 | 7.044 | -14.040 | 0.000 | 0.000 | 583.549 |
| 1225.833 | 51.464 | -0.098 | 0.000 | 0.000 | 0.000 |
| 51.459 | 1225.847 | -0.107 | 0.000 | 0.000 | -0.000 |
| -2.501 | -2.501 | 1281.252 | -0.000 | 0.000 | -0.000 |
| -0.578 | -0.579 | 1.153 | 538.072 | -0.000 | -0.000 |
| -0.579 | -0.578 | 1.153 | 0.000 | 538.072 | -0.000 |
| -0.621 | -0.621 | 1.239 | -0.000 | -0.000 | 586.595 |
| 1221.528 | 57.485 | -1.816 | 0.000 | 0.000 | 0.000 |
| 52.722 | 1226.912 | -2.435 | -0.000 | -0.000 | 0.000 |
| -1.369 | -1.369 | 1278.988 | 0.000 | -0.000 | 0.000 |
| 0.578 | 0.579 | -1.153 | 538.072 | -0.000 | 0.000 |
| 0.579 | 0.578 | -1.153 | -0.000 | 538.072 | 0.000 |
| 0.621 | 0.621 | -1.239 | 0.000 | 0.000 | 586.595 |
| 1219.862 | 57.928 | -0.258 | -0.000 | 0.000 | -0.000 |
| 40.054 | 1259.095 | -21.616 | 0.000 | 0.000 | -0.000 |
| -1.852 | -1.852 | 1281.236 | -0.000 | 0.000 | -0.000 |
| -0.000 | -0.000 | 0.000 | 547.850 | -0.000 | -0.000 |
| -0.000 | -0.000 | 0.000 | -0.000 | 547.850 | -0.000 |
| -0.000 | -0.000 | 0.000 | -0.000 | -0.000 | 609.520 |
| 1226.577 | 51.801 | -0.846 | 0.000 | 0.000 | 0.000 |
| 51.801 | 1226.577 | -0.846 | -0.000 | -0.000 | 0.000 |
| -21.617 | -21.617 | 1320.765 | 0.000 | 0.000 | 0.000 |
| 0.000 | 0.000 | -0.000 | 547.850 | 0.000 | 0.000 |
| 0.000 | 0.000 | -0.000 | 0.000 | 547.850 | -0.000 |
| 0.000 | 0.000 | -0.000 | 0.000 | -0.000 | 609.520 |
| 1226.577 | 51.802 | -0.846 | -0.000 | -0.000 | -0.000 |
| 40.054 | 1259.095 | -21.616 | 0.000 | 0.000 | -0.000 |
| -1.852 | -1.852 | 1281.236 | -0.000 | -0.000 | 0.000 |
| 0.000 | -0.000 | 0.000 | 537.967 | 0.000 | 0.000 |
| -0.000 | 0.000 | 0.000 | 0.000 | 547.850 | -0.000 |
| -0.000 | 0.000 | 0.000 | 0.000 | 0.000 | 580.006 |
| 1226.576 | 51.801 | -0.846 | 0.000 | 0.000 | -0.000 |
| 51.801 | 1226.576 | -0.846 | 0.000 | -0.000 | -0.000 |
| -1.852 | -1.852 | 1281.236 | 0.000 | -0.000 | 0.000 |
| -0.000 | 0.000 | -0.000 | 537.967 | -0.000 | 0.000 |
| 0.000 | -0.000 | -0.000 | -0.000 | 547.850 | 0.000 |
| 0.000 | -0.000 | -0.000 | -0.000 | 0.000 | 580.006 |
| 1224.855 | 57.100 | -4.419 | 0.000 | 0.000 | -0.000 |
| 57.106 | 1224.839 | -4.409 | -0.000 | 0.000 | 0.000 |
| -1.852 | -1.852 | 1281.240 | -0.000 | 0.000 | -0.000 |
| 0.000 | -0.000 | 0.000 | 537.967 | 0.000 | 0.000 |
| -0.000 | 0.000 | 0.000 | 0.000 | 547.850 | -0.000 |
| -0.000 | 0.001 | 0.000 | 0.000 | 0.000 | 580.006 |
| 1259.091 | 40.053 | -21.617 | 0.000 | 0.000 | 0.000 |
| 51.801 | 1226.574 | -0.847 | 0.000 | -0.000 | -0.000 |
| -1.851 | -1.851 | 1281.230 | 0.000 | -0.000 | -0.000 |
| -0.000 | 0.000 | -0.000 | 537.967 | -0.000 | 0.000 |
| 0.000 | -0.000 | -0.000 | -0.000 | 547.850 | -0.000 |
| 0.000 | -0.001 | -0.000 | 0.000 | -0.000 | 580.006 |
| 1197.355 | 20.506 | 59.283 | -0.000 | -0.000 | 0.000 |
| 40.260 | 1259.058 | -21.907 | -0.000 | -0.000 | 0.000 |
| -32.742 | -32.742 | 1341.702 | -0.000 | -0.000 | 0.000 |
| -0.000 | -0.000 | -0.000 | 547.998 | -0.000 | 0.000 |
| -0.000 | 0.000 | -0.000 | -0.000 | 547.998 | -0.000 |
| -0.000 | -0.000 | -0.000 | -0.000 | -0.000 | 609.399 |
| 1255.282 | 84.219 | -61.958 | -0.000 | -0.000 | -0.000 |
| 40.260 | 1259.058 | -21.907 | -0.000 | 0.000 | 0.000 |
| -21.584 | -21.584 | 1319.459 | 0.000 | 0.000 | -0.000 |
| 0.000 | 0.000 | 0.000 | 547.998 | 0.000 | 0.000 |
| -0.000 | -0.000 | 0.000 | 0.000 | 547.998 | -0.000 |
| 0.000 | 0.000 | 0.000 | 0.000 | 0.000 | 609.399 |
| 1224.304 | 48.392 | 4.628 | -0.000 | -0.000 | -0.000 |
| 48.392 | 1224.304 | 4.628 | -0.000 | -0.000 | 0.000 |
| -21.584 | -21.584 | 1319.459 | -0.000 | -0.000 | 0.000 |
| 0.000 | -0.000 | 0.000 | 547.998 | 0.000 | -0.000 |
| -0.000 | 0.000 | 0.000 | 0.000 | 547.998 | -0.000 |
| 0.000 | 0.000 | 0.000 | 0.000 | -0.000 | 609.399 |
| 1259.057 | 40.260 | -21.907 | -0.000 | 0.000 | 0.000 |
| 40.260 | 1259.057 | -21.907 | 0.000 | 0.000 | -0.000 |
| -21.584 | -21.584 | 1319.458 | -0.000 | 0.000 | -0.000 |
| -0.000 | 0.000 | -0.000 | 547.998 | -0.000 | -0.000 |
| 0.000 | -0.000 | -0.000 | -0.000 | 547.998 | -0.000 |
| -0.000 | -0.000 | -0.000 | -0.000 | 0.000 | 609.399 |
| 1226.953 | 51.290 | -0.897 | 0.000 | 0.000 | 0.000 |
| 54.969 | 1225.667 | -3.282 | -0.000 | -0.000 | -0.000 |
| -2.226 | -2.226 | 1280.873 | 0.000 | 0.000 | -0.000 |
| -0.305 | -0.306 | 0.610 | 538.131 | 0.000 | -0.000 |
| -0.000 | 0.000 | 0.000 | -0.000 | 547.998 | -0.000 |
| -0.323 | -0.322 | 0.644 | -0.000 | -0.000 | 587.417 |
| 1227.523 | 51.943 | -2.124 | -0.000 | -0.000 | -0.000 |
| 40.260 | 1259.054 | -21.908 | 0.000 | 0.000 | 0.000 |
| -1.615 | -1.615 | 1279.648 | -0.000 | -0.000 | -0.000 |
| 0.305 | 0.306 | -0.610 | 538.131 | -0.000 | -0.000 |
| 0.000 | -0.000 | -0.000 | 0.000 | 547.998 | -0.000 |
| 0.323 | 0.322 | -0.644 | 0.000 | 0.000 | 587.417 |
| 1259.095 | 40.054 | -21.616 | -0.000 | -0.000 | -0.000 |
| 40.054 | 1259.095 | -21.616 | 0.000 | 0.000 | -0.000 |
| 77.790 | 77.790 | 1121.952 | 0.000 | -0.000 | -0.000 |
| 79.642 | 79.642 | -159.284 | 537.967 | -0.000 | -0.000 |
| 79.642 | 79.642 | -159.284 | -0.000 | 537.967 | -0.000 |
| 79.777 | 79.777 | -159.555 | 0.000 | -0.000 | 588.748 |
| 1259.094 | 40.054 | -21.617 | 0.000 | 0.000 | 0.000 |
| 40.054 | 1259.094 | -21.617 | -0.000 | -0.000 | 0.000 |
| -21.616 | -21.616 | 1320.765 | 0.000 | 0.000 | 0.000 |
| -79.642 | -79.642 | 159.284 | 537.967 | 0.000 | 0.000 |
| -79.642 | -79.642 | 159.284 | 0.000 | 537.967 | 0.000 |
| -79.777 | -79.777 | 159.555 | -0.000 | 0.000 | 588.748 |
| 1259.095 | 40.054 | -21.616 | -0.000 | -0.000 | 0.000 |
| 40.054 | 1259.095 | -21.616 | -0.000 | -0.000 | -0.000 |
| 6.112 | 6.112 | 1265.308 | 0.000 | 0.000 | -0.000 |
| 7.964 | 7.964 | -15.928 | 537.967 | -0.000 | -0.000 |
| -0.000 | 0.000 | 0.000 | 0.000 | 547.850 | -0.000 |
| 0.000 | 0.000 | 0.000 | -0.000 | -0.000 | 609.520 |
| 1219.675 | 43.007 | 14.850 | 0.000 | 0.000 | 0.000 |
| 47.942 | 1214.648 | 14.941 | 0.000 | 0.000 | 0.000 |
| -9.816 | -9.816 | 1297.164 | -0.000 | -0.000 | 0.000 |
| -7.964 | -7.964 | 15.928 | 537.967 | 0.000 | 0.000 |
| 0.000 | -0.000 | -0.000 | -0.000 | 547.850 | 0.000 |
| -0.000 | -0.000 | -0.000 | 0.000 | 0.000 | 609.520 |
| 1226.928 | 55.718 | -5.110 | 0.000 | 0.000 | -0.000 |
| 52.174 | 1228.076 | -2.714 | 0.000 | 0.000 | -0.000 |
| -21.616 | -21.616 | 1320.770 | 0.000 | 0.000 | 0.000 |
| 0.797 | 0.796 | -1.593 | 537.967 | 0.000 | -0.000 |
| -0.000 | 0.000 | 0.000 | 0.000 | 547.850 | -0.000 |
| 0.672 | 0.673 | -1.344 | 0.000 | 0.000 | 586.239 |
| 1226.540 | 50.475 | 0.513 | -0.000 | -0.000 | 0.000 |
| 50.474 | 1226.543 | 0.511 | -0.000 | -0.000 | 0.000 |
| -2.649 | -2.649 | 1282.825 | -0.000 | -0.000 | 0.000 |
| -0.797 | -0.796 | 1.593 | 537.967 | -0.000 | 0.000 |
| 0.000 | -0.000 | -0.000 | -0.000 | 547.850 | 0.000 |
| -0.672 | -0.673 | 1.344 | -0.000 | -0.000 | 586.239 |
| 1258.825 | 40.164 | -21.905 | 17.439 | 0.000 | 0.000 |
| 70.291 | 1239.536 | -32.713 | -15.847 | 0.000 | -0.000 |
| 61.245 | 61.245 | 1154.106 | 0.000 | 0.000 | 0.000 |
| 27.617 | -3.845 | -23.707 | 541.884 | -0.000 | 0.000 |
| -0.000 | -0.000 | -0.000 | -0.000 | 547.911 | 17.439 |
| -0.000 | -0.000 | 0.000 | 0.000 | 17.439 | 609.330 |
| 1258.825 | 40.164 | -21.905 | 17.439 | 0.000 | -0.000 |
| 22.934 | 1146.951 | 106.840 | -11.244 | -0.000 | -0.000 |
| -21.631 | -21.631 | 1319.398 | -0.000 | -0.000 | -0.000 |
| -34.065 | -55.897 | 89.713 | 524.891 | 0.000 | -0.000 |
| 0.000 | 0.000 | 0.000 | 0.000 | 547.911 | 17.439 |
| 0.000 | 0.000 | -0.000 | -0.000 | 17.439 | 609.330 |
| 1220.561 | 57.712 | -1.247 | 13.786 | -0.000 | 0.000 |
| 40.164 | 1258.825 | -21.905 | -17.439 | 0.000 | 0.000 |
| 3.161 | 3.161 | 1269.950 | 0.000 | 0.000 | -0.000 |
| 16.536 | -12.554 | -3.972 | 537.699 | 0.000 | -0.000 |
| 2.890 | 2.890 | -5.765 | 0.000 | 533.119 | 13.247 |
| 0.000 | 0.000 | 0.000 | 0.000 | 17.439 | 609.330 |
| 1258.825 | 40.164 | -21.905 | 17.439 | -0.000 | 0.000 |
| 55.613 | 1220.406 | 1.000 | -14.720 | 0.000 | -0.000 |
| -21.631 | -21.631 | 1319.397 | -0.000 | -0.000 | 0.000 |
| 13.214 | -16.675 | 3.451 | 539.107 | -0.000 | 0.000 |
| -2.890 | -2.890 | 5.765 | -0.000 | 533.119 | 13.247 |
| -0.000 | -0.000 | -0.000 | -0.000 | 17.439 | 609.330 |
| 1226.130 | 52.748 | -1.346 | 14.450 | 0.000 | 0.000 |
| 52.747 | 1226.130 | -1.346 | -14.450 | -0.000 | 0.000 |
| -21.616 | -21.616 | 1320.765 | -0.000 | -0.000 | -0.000 |
| 15.118 | -14.304 | -0.815 | 538.190 | -0.000 | 0.000 |
| 0.000 | 0.000 | -0.000 | -0.000 | 547.850 | 17.443 |
| 0.260 | 0.260 | -0.519 | 0.000 | 15.702 | 584.072 |
| 1259.094 | 40.054 | -21.617 | 17.443 | 0.000 | 0.000 |
| 56.383 | 1221.322 | -0.173 | -14.533 | 0.000 | 0.000 |
| -2.130 | -2.130 | 1281.792 | -0.000 | -0.000 | -0.000 |
| 14.148 | -15.003 | 0.855 | 537.710 | 0.000 | -0.000 |
| -0.000 | -0.000 | 0.000 | 0.000 | 547.850 | 17.443 |
| -0.260 | -0.260 | 0.519 | -0.000 | 15.702 | 584.072 |
| 1226.021 | 52.238 | -0.727 | 14.476 | -0.000 | -0.000 |
| 52.238 | 1226.021 | -0.727 | -14.476 | -0.000 | 0.000 |
| -21.617 | -21.617 | 1320.766 | 0.000 | 0.000 | -0.000 |
| 14.689 | -14.606 | -0.083 | 537.965 | 0.000 | -0.000 |
| 0.042 | 0.042 | -0.083 | 0.000 | 537.965 | 14.647 |
| 0.046 | 0.046 | -0.091 | 0.000 | 14.390 | 586.234 |
| 1223.765 | 58.931 | -5.164 | 15.126 | 0.000 | -0.000 |
| 52.146 | 1225.942 | -0.557 | -14.477 | 0.000 | 0.000 |
| -1.892 | -1.892 | 1281.316 | 0.000 | 0.000 | 0.000 |
| 14.605 | -14.689 | 0.083 | 537.965 | -0.000 | 0.000 |
| -0.042 | -0.042 | 0.083 | -0.000 | 537.965 | 14.647 |
| -0.046 | -0.046 | 0.091 | -0.000 | 14.390 | 586.234 |
| 1223.815 | 58.979 | -5.258 | 15.129 | 0.000 | 0.000 |
| 40.054 | 1259.098 | -21.616 | -17.443 | 0.000 | -0.000 |
| -1.847 | -1.847 | 1281.231 | -0.000 | -0.000 | 0.000 |
| 17.443 | -17.443 | 0.000 | 547.850 | 0.000 | 0.000 |
| 0.004 | 0.005 | -0.008 | 0.000 | 537.967 | 14.648 |
| 0.004 | 0.005 | -0.009 | 0.000 | 14.390 | 586.236 |
| 1220.523 | 58.092 | -1.087 | 14.541 | 0.000 | 0.000 |
| 40.054 | 1259.091 | -21.617 | -17.443 | -0.000 | 0.000 |
| -1.855 | -1.855 | 1281.238 | -0.000 | 0.000 | -0.000 |
| 17.443 | -17.443 | -0.000 | 547.850 | -0.000 | 0.000 |
| -0.004 | -0.005 | 0.008 | -0.000 | 537.967 | 14.648 |
| -0.004 | -0.005 | 0.009 | -0.000 | 14.390 | 586.236 |
| 466.149 | 34.186 | 34.186 | 0.000 | 0.000 | 0.000 |
| 34.186 | 466.149 | 34.186 | 0.000 | 0.000 | 0.000 |
| 34.186 | 34.186 | 466.149 | -0.000 | 0.000 | 0.000 |
| -176.483 | -176.483 | -176.483 | 172.708 | 0.000 | -0.000 |
| -176.483 | -176.483 | -176.483 | -0.000 | 172.708 | -0.000 |
| -176.483 | -176.483 | -176.483 | -0.000 | 0.000 | 172.708 |
| 466.149 | 34.186 | 34.186 | 0.000 | -0.000 | -0.000 |
| 34.186 | 466.149 | 34.186 | 0.000 | -0.000 | -0.000 |
| 34.186 | 34.186 | 466.149 | 0.000 | -0.000 | 0.000 |
| 176.483 | 176.483 | 176.483 | 172.708 | -0.000 | 0.000 |
| 176.483 | 176.483 | 176.483 | 0.000 | 172.708 | -0.000 |
| 176.483 | 176.483 | 176.483 | -0.000 | -0.000 | 172.708 |
| 466.149 | 34.186 | 34.186 | -0.000 | 0.000 | -0.000 |
| 34.186 | 466.149 | 34.186 | -0.000 | 0.000 | 0.000 |
| 34.186 | 34.186 | 466.149 | -0.000 | 0.000 | 0.000 |
| 0.000 | 0.000 | 0.000 | 215.982 | 0.000 | 0.000 |
| -0.000 | 0.000 | 0.000 | 0.000 | 215.982 | 0.000 |
| -0.000 | 0.000 | 0.000 | -0.000 | 0.000 | 215.982 |
| 466.149 | 34.186 | 34.186 | 0.000 | -0.000 | -0.000 |
| 34.186 | 466.149 | 34.186 | -0.000 | -0.000 | -0.000 |
| 34.186 | 34.186 | 466.149 | -0.000 | -0.000 | 0.000 |
| -0.000 | -0.000 | -0.000 | 215.982 | -0.000 | 0.000 |
| 0.000 | -0.000 | -0.000 | 0.000 | 215.982 | 0.000 |
| 0.000 | -0.000 | -0.000 | 0.000 | -0.000 | 215.982 |
| 117.144 | 53.242 | 53.242 | -0.000 | 0.000 | 0.000 |
| 53.242 | 117.144 | 53.242 | -0.000 | 0.000 | 0.000 |
| 53.242 | 53.242 | 117.144 | -0.000 | 0.000 | -0.000 |
| -9.646 | -9.646 | -9.646 | 54.387 | 0.000 | 0.000 |
| -5.309 | -5.309 | -5.309 | -0.000 | 85.812 | 0.000 |
| -9.646 | -9.646 | -9.646 | -0.000 | 0.000 | 54.387 |
| 466.148 | 34.186 | 34.186 | 0.000 | -0.000 | -0.000 |
| 34.186 | 466.148 | 34.186 | 0.000 | -0.000 | 0.000 |
| 34.186 | 34.186 | 466.148 | 0.000 | -0.000 | 0.000 |
| 9.646 | 9.646 | 9.646 | 54.387 | -0.000 | 0.000 |
| 5.309 | 5.309 | 5.309 | 0.000 | 85.812 | 0.000 |
| 9.646 | 9.646 | 9.646 | 0.000 | -0.000 | 54.387 |
| 604.227 | 284.761 | 284.761 | 0.000 | -0.000 | 0.000 |
| 284.762 | 604.227 | 284.762 | -0.000 | -0.000 | 0.000 |
| 284.762 | 284.761 | 604.227 | 0.000 | 0.000 | 0.000 |
| -0.000 | -0.000 | 0.000 | 199.391 | -0.000 | 0.000 |
| -0.000 | -0.000 | 0.000 | 0.000 | 199.391 | -0.000 |
| 0.000 | -0.000 | 0.000 | -0.000 | -0.000 | 199.391 |
| -1529.110 | -1478.054 | -1478.054 | 0.000 | 0.000 | 0.000 |
| -1478.054 | -1529.110 | -1478.054 | -0.000 | 0.000 | 0.000 |
| -1478.054 | -1478.054 | -1529.110 | -0.000 | -0.000 | 0.000 |
| 0.000 | 0.000 | 0.000 | 199.391 | -0.000 | -0.000 |
| 0.000 | -0.000 | -0.000 | -0.000 | 199.391 | 0.000 |
| -0.000 | -0.000 | -0.000 | -0.000 | -0.000 | 199.391 |
| 430.343 | 31.560 | 31.560 | -0.000 | 0.000 | 0.000 |
| 31.560 | 430.343 | 31.560 | 0.000 | 0.000 | 0.000 |
| 31.560 | 31.560 | 430.343 | 0.000 | -0.000 | 0.000 |
| 33.492 | 33.492 | 33.492 | 145.031 | -0.000 | -0.000 |
| 33.492 | 33.492 | 33.492 | 0.000 | 145.031 | -0.000 |
| 33.492 | 33.492 | 33.492 | -0.000 | -0.000 | 145.031 |
| -106.442 | -78.946 | -78.946 | 0.000 | -0.000 | 0.000 |
| -78.946 | -106.442 | -78.946 | -0.000 | -0.000 | -0.000 |
| -78.946 | -78.946 | -106.442 | -0.000 | 0.000 | 0.000 |
| -33.492 | -33.492 | -33.492 | 145.031 | 0.000 | 0.000 |
| -33.492 | -33.492 | -33.492 | -0.000 | 145.031 | -0.000 |
| -33.492 | -33.492 | -33.492 | -0.000 | 0.000 | 145.031 |
| 51.229 | -13.406 | -13.406 | 0.000 | 0.000 | -0.000 |
| 67.848 | 146.681 | 67.848 | -0.000 | -0.000 | 0.000 |
| 67.848 | 67.848 | 146.681 | -0.000 | 0.000 | -0.000 |
| 9.861 | 9.861 | 9.861 | 58.603 | 0.000 | -0.000 |
| 7.307 | 7.307 | 7.307 | 0.000 | 80.790 | 0.000 |
| 9.861 | 9.861 | 9.861 | -0.000 | -0.000 | 58.603 |
| 155.552 | 55.746 | 55.746 | 0.000 | -0.000 | 0.000 |
| 55.746 | 155.552 | 55.746 | 0.000 | -0.000 | 0.000 |
| 55.746 | 55.746 | 155.552 | 0.000 | -0.000 | 0.000 |
| -9.861 | -9.861 | -9.861 | 58.603 | 0.000 | 0.000 |
| -7.307 | -7.307 | -7.307 | 0.000 | 80.790 | 0.000 |
| -9.861 | -9.861 | -9.861 | -0.000 | 0.000 | 58.603 |
| 1193.583 | -188.650 | 0.000 | 0.000 | 0.000 | -0.000 |
| -233.241 | 1238.174 | 0.000 | 0.000 | 0.000 | 0.000 |
| 0.000 | -0.000 | 0.000 | 0.000 | 0.000 | -0.000 |
| 0.000 | -0.000 | 0.000 | 0.000 | 0.000 | -0.000 |
| 0.000 | -0.000 | 0.000 | 0.000 | 0.000 | -0.000 |
| 0.000 | -0.000 | 0.000 | 0.000 | 0.000 | 691.116 |
| 1238.175 | -233.241 | -0.000 | -0.000 | -0.000 | -0.000 |
| -188.650 | 1193.583 | -0.000 | -0.000 | -0.000 | 0.000 |
| -0.000 | 0.000 | -0.000 | -0.000 | -0.000 | 0.000 |
| -0.000 | 0.000 | -0.000 | -0.000 | -0.000 | 0.000 |
| -0.000 | 0.000 | -0.000 | -0.000 | -0.000 | 0.000 |
| -0.000 | 0.000 | -0.000 | -0.000 | -0.000 | 691.116 |
| 1238.175 | -233.241 | 0.000 | 0.000 | 0.000 | 0.000 |
| -188.649 | 1193.583 | 0.000 | 0.000 | 0.000 | -0.000 |
| 0.000 | -0.000 | 0.000 | 0.000 | 0.000 | -0.000 |
| 0.000 | -0.000 | 0.000 | 0.000 | 0.000 | -0.000 |
| 0.000 | -0.000 | 0.000 | 0.000 | 0.000 | -0.000 |
| 0.000 | 0.000 | 0.000 | 0.000 | 0.000 | 691.116 |
| 1193.582 | -188.649 | -0.000 | -0.000 | -0.000 | 0.000 |
| -188.650 | 1193.583 | -0.000 | -0.000 | -0.000 | 0.000 |
| -0.000 | 0.000 | -0.000 | -0.000 | -0.000 | 0.000 |
| -0.000 | 0.000 | -0.000 | -0.000 | -0.000 | 0.000 |
| -0.000 | 0.000 | -0.000 | -0.000 | -0.000 | 0.000 |
| -0.000 | -0.000 | -0.000 | -0.000 | -0.000 | 691.116 |
| 1193.593 | -188.655 | 0.000 | 0.000 | 0.000 | -0.000 |
| -188.836 | 1193.774 | 0.000 | 0.000 | 0.000 | -0.000 |
| 0.000 | -0.000 | 0.000 | 0.000 | 0.000 | -0.000 |
| 0.000 | -0.000 | 0.000 | 0.000 | 0.000 | -0.000 |
| 0.000 | -0.000 | 0.000 | 0.000 | 0.000 | -0.000 |
| 0.001 | 0.001 | 0.000 | 0.000 | 0.000 | 691.116 |
| 1193.573 | -188.644 | -0.000 | -0.000 | -0.000 | 0.000 |
| -188.655 | 1193.584 | -0.000 | -0.000 | -0.000 | 0.000 |
| -0.000 | 0.000 | -0.000 | -0.000 | -0.000 | 0.000 |
| -0.000 | 0.000 | -0.000 | -0.000 | -0.000 | 0.000 |
| -0.000 | 0.000 | -0.000 | -0.000 | -0.000 | 0.000 |
| -0.001 | -0.001 | -0.000 | -0.000 | -0.000 | 691.116 |
| 398.397 | 113.590 | 146.335 | -0.000 | 0.000 | 0.000 |
| 52.958 | 319.389 | -2.793 | -0.000 | -0.000 | 0.000 |
| 33.740 | -19.505 | 461.321 | -0.000 | -0.000 | 0.000 |
| -122.050 | 104.971 | 275.123 | 47.490 | -0.000 | 0.000 |
| -0.000 | -0.000 | -0.000 | -0.000 | 262.527 | 0.000 |
| -0.000 | -0.000 | -0.000 | -0.000 | -0.000 | 232.366 |
| 631.166 | 20.272 | -92.753 | 0.000 | -0.000 | -0.000 |
| 52.958 | 319.389 | -2.793 | 0.000 | 0.000 | -0.000 |
| 181.701 | -74.834 | 153.721 | 0.000 | -0.000 | -0.000 |
| 122.050 | -104.971 | -275.123 | 47.490 | 0.000 | -0.000 |
| 0.000 | 0.000 | 0.000 | 0.000 | 262.527 | -0.000 |
| 0.000 | 0.000 | 0.000 | 0.000 | -0.000 | 232.366 |
| 557.646 | 38.105 | 35.600 | -0.000 | -0.000 | 0.000 |
| 52.958 | 319.389 | -2.793 | -0.000 | -0.000 | 0.000 |
| 33.740 | -19.505 | 461.321 | -0.000 | 0.000 | 0.000 |
| -12.480 | 11.833 | 31.181 | 41.029 | -0.000 | 0.000 |
| -40.284 | 16.403 | 40.229 | -0.000 | 117.113 | 0.000 |
| 0.000 | 0.000 | 0.000 | -0.000 | -0.000 | 232.366 |
| 557.646 | 38.105 | 35.600 | 0.000 | 0.000 | -0.000 |
| 52.958 | 319.389 | -2.793 | 0.000 | 0.000 | -0.000 |
| 5.567 | -20.597 | -32.975 | -0.000 | 0.000 | -0.000 |
| 12.480 | -11.833 | -31.181 | 41.029 | 0.000 | -0.000 |
| 40.284 | -16.403 | -40.229 | 0.000 | 117.113 | -0.000 |
| -0.000 | -0.000 | -0.000 | 0.000 | -0.000 | 232.366 |
| 496.746 | 90.406 | 18.568 | -0.000 | 0.000 | 0.000 |
| 102.970 | 246.772 | 6.299 | -0.000 | -0.000 | 0.000 |
| -2.859 | -15.936 | 3.275 | -0.000 | 0.000 | 0.000 |
| -0.894 | 0.702 | 3.906 | 0.005 | 0.000 | 0.000 |
| -1.982 | 1.790 | 4.703 | -0.000 | 14.863 | 0.000 |
| -1.141 | 0.465 | 1.139 | -0.000 | -0.000 | 224.473 |
| 505.621 | 71.272 | 33.157 | 0.000 | -0.000 | -0.000 |
| 106.599 | 245.545 | 2.389 | 0.000 | 0.000 | -0.000 |
| -0.859 | -17.490 | -3.281 | 0.000 | -0.000 | -0.000 |
| 1.003 | -0.774 | -3.279 | -0.000 | -0.000 | -0.000 |
| 1.982 | -1.790 | -4.703 | 0.000 | 14.863 | -0.000 |
| 1.141 | -0.465 | -1.139 | 0.000 | -0.000 | 224.473 |
| 2445.527 | -1260.339 | 140.282 | 0.000 | -0.000 | -0.000 |
| 1618.600 | -1110.921 | 195.669 | 0.000 | -0.000 | -0.000 |
| 1358.404 | -1434.372 | 1382.843 | 0.000 | -0.000 | -0.000 |
| 1433.541 | -1432.627 | 224.353 | 114.062 | -0.000 | 0.000 |
| 1439.064 | -1426.458 | 200.265 | 0.000 | 546.388 | -0.000 |
| 1433.387 | -1432.349 | 224.064 | 0.000 | -0.000 | 234.396 |
| 1093.941 | 94.183 | -90.674 | -0.000 | 0.000 | 0.000 |
| -1252.586 | 1746.764 | -231.327 | -0.000 | 0.000 | 0.000 |
| -81.892 | -4.723 | 1206.502 | -0.000 | 0.000 | 0.000 |
| -1433.541 | 1432.627 | -224.353 | 114.062 | 0.000 | 0.000 |
| -1439.064 | 1426.458 | -200.265 | -0.000 | 546.388 | 0.000 |
| -1433.387 | 1432.349 | -224.064 | -0.000 | 0.000 | 234.396 |
| 1093.941 | 94.183 | -90.674 | 0.000 | -0.000 | -0.000 |
| 323.748 | 172.589 | 15.469 | 0.000 | -0.000 | -0.000 |
| 56.211 | -129.666 | 1175.698 | 0.000 | -0.000 | -0.000 |
| 0.000 | -0.000 | -0.000 | 181.847 | -0.000 | 0.000 |
| -0.000 | 0.000 | 0.000 | 0.000 | 590.447 | -0.000 |
| -0.000 | 0.000 | -0.000 | 0.000 | -0.000 | 281.842 |
| 870.694 | 309.643 | -98.551 | -0.000 | 0.000 | 0.000 |
| 36.233 | 458.312 | -26.117 | -0.000 | 0.000 | 0.000 |
| -210.668 | 136.087 | 1133.489 | -0.000 | 0.000 | 0.000 |
| -0.000 | 0.000 | 0.000 | 181.847 | 0.000 | -0.000 |
| 0.000 | -0.000 | -0.000 | -0.000 | 590.447 | 0.000 |
| 0.000 | -0.000 | 0.000 | -0.000 | 0.000 | 281.842 |
| 1093.944 | 94.184 | -90.674 | 0.000 | -0.000 | -0.000 |
| 193.700 | 300.961 | -1.474 | 0.000 | -0.000 | -0.000 |
| -60.761 | -16.332 | 1161.223 | 0.000 | -0.000 | -0.000 |
| 17.262 | -17.296 | 2.797 | 99.884 | -0.000 | -0.000 |
| 20.613 | -20.640 | 3.314 | 0.000 | 521.155 | -0.000 |
| 11.795 | -11.692 | 1.642 | 0.000 | -0.000 | 239.927 |
| 997.494 | 186.557 | -85.910 | -0.000 | 0.000 | 0.000 |
| 165.457 | 329.493 | -6.568 | -0.000 | 0.000 | -0.000 |
| -89.264 | 12.168 | 1156.610 | -0.000 | 0.000 | 0.000 |
| -17.262 | 17.296 | -2.797 | 99.884 | 0.000 | -0.000 |
| -20.613 | 20.640 | -3.314 | -0.000 | 521.155 | 0.000 |
| -11.795 | 11.692 | -1.642 | -0.000 | 0.000 | 239.927 |
| 1019.416 | 164.906 | -80.552 | -0.000 | 0.000 | -0.000 |
| 100.609 | 392.995 | -5.683 | 0.000 | 0.000 | -0.000 |
| -82.838 | -4.028 | 1208.807 | 0.000 | -0.000 | -0.000 |
| -0.000 | -0.000 | -0.000 | 181.539 | 0.000 | -0.000 |
| -0.000 | -0.000 | -0.000 | 0.000 | 591.314 | -0.000 |
| -0.000 | -0.000 | -0.000 | 0.000 | 0.000 | 281.173 |
| 1095.522 | 94.037 | -91.064 | -0.000 | 0.000 | 0.000 |
| 100.609 | 392.995 | -5.683 | 0.000 | 0.000 | 0.000 |
| -74.467 | -2.800 | 1170.352 | -0.000 | 0.000 | 0.000 |
| 0.000 | 0.000 | 0.000 | 181.539 | 0.000 | 0.000 |
| 0.000 | 0.000 | 0.000 | 0.000 | 591.314 | 0.000 |
| 0.000 | 0.000 | 0.000 | 0.000 | -0.000 | 281.173 |
| 1019.507 | 164.809 | -80.502 | -0.000 | 0.000 | -0.000 |
| 100.609 | 392.995 | -5.683 | -0.000 | -0.000 | -0.000 |
| -74.529 | -2.724 | 1170.276 | -0.000 | 0.000 | -0.000 |
| -0.009 | 0.010 | -0.007 | 113.198 | -0.000 | -0.000 |
| 0.000 | 0.000 | 0.000 | 0.000 | 591.314 | -0.000 |
| 0.000 | 0.000 | -0.000 | 0.000 | 0.000 | 281.173 |
| 1013.844 | 172.580 | -84.252 | 0.000 | 0.000 | 0.000 |
| 179.245 | 315.085 | -2.961 | -0.000 | 0.000 | 0.000 |
| -74.518 | -2.738 | 1170.289 | 0.000 | 0.000 | 0.000 |
| 0.009 | -0.010 | 0.007 | 113.198 | 0.000 | 0.000 |
| -0.000 | -0.000 | -0.000 | -0.000 | 591.314 | 0.000 |
| -0.000 | -0.000 | 0.000 | 0.000 | 0.000 | 281.173 |
| 1013.680 | 172.738 | -84.237 | -0.000 | 0.000 | -0.000 |
| 179.516 | 315.258 | -3.845 | -0.000 | 0.000 | -0.000 |
| -76.201 | -1.113 | 1161.330 | 0.000 | -0.000 | -0.000 |
| 0.000 | -0.000 | -0.000 | 181.539 | 0.000 | -0.000 |
| -0.000 | 0.000 | 0.000 | 0.000 | 519.250 | -0.000 |
| -0.001 | 0.001 | -0.001 | -0.000 | -0.000 | 237.503 |
| 1013.821 | 172.600 | -84.256 | -0.000 | -0.000 | 0.000 |
| 179.505 | 315.267 | -3.844 | -0.000 | 0.000 | 0.000 |
| -76.008 | -1.304 | 1161.324 | -0.000 | 0.000 | 0.000 |
| -0.000 | 0.000 | 0.000 | 181.539 | -0.000 | 0.000 |
| 0.000 | -0.000 | -0.000 | -0.000 | 519.250 | 0.000 |
| 0.001 | -0.001 | 0.001 | -0.000 | -0.000 | 237.503 |
| 1044.797 | 170.611 | -81.748 | -0.000 | -0.000 | -0.000 |
| 94.029 | 410.445 | 3.541 | -0.000 | 0.000 | -0.000 |
| -88.157 | 3.541 | 1253.485 | 0.000 | 0.000 | -0.000 |
| -0.000 | -0.000 | -0.000 | 176.543 | -0.000 | -0.000 |
| -0.000 | -0.000 | -0.000 | -0.000 | 602.431 | 0.000 |
| -0.000 | -0.000 | -0.000 | 0.000 | -0.000 | 276.743 |
| 1039.743 | 178.287 | -84.744 | 0.000 | 0.000 | 0.000 |
| 94.029 | 410.444 | 3.541 | -0.000 | 0.000 | -0.000 |
| -88.158 | 3.541 | 1253.484 | -0.000 | 0.000 | 0.000 |
| 0.000 | 0.000 | 0.000 | 176.543 | -0.000 | 0.000 |
| 0.000 | 0.000 | 0.000 | 0.000 | 602.431 | 0.000 |
| 0.000 | 0.000 | 0.000 | 0.000 | 0.000 | 276.743 |
| 1039.729 | 178.302 | -84.742 | -0.000 | -0.000 | -0.000 |
| 178.588 | 317.369 | 8.351 | -0.000 | 0.000 | -0.000 |
| -88.157 | 3.541 | 1253.485 | 0.000 | -0.000 | -0.000 |
| -0.000 | 0.000 | 0.000 | 93.191 | -0.000 | -0.000 |
| -0.000 | 0.000 | 0.000 | 0.000 | 530.135 | 0.000 |
| 0.000 | 0.000 | 0.000 | -0.000 | -0.000 | 276.743 |
| 1044.797 | 170.611 | -81.749 | 0.000 | -0.000 | 0.000 |
| 94.029 | 410.444 | 3.541 | 0.000 | 0.000 | 0.000 |
| -88.157 | 3.541 | 1253.484 | 0.000 | -0.000 | 0.000 |
| 0.000 | -0.000 | -0.000 | 93.191 | 0.000 | 0.000 |
| 0.000 | -0.000 | -0.000 | 0.000 | 530.135 | 0.000 |
| -0.000 | -0.000 | -0.000 | 0.000 | 0.000 | 276.743 |
| 1039.749 | 178.284 | -84.744 | 0.000 | -0.000 | 0.000 |
| 178.337 | 317.066 | 9.250 | 0.000 | -0.000 | -0.000 |
| -84.743 | 9.247 | 1209.730 | -0.000 | 0.000 | -0.000 |
| 0.000 | -0.000 | -0.000 | 176.543 | -0.000 | -0.000 |
| 0.000 | 0.000 | 0.000 | -0.000 | 602.431 | -0.000 |
| -0.000 | 0.000 | 0.000 | -0.000 | 0.000 | 232.951 |
| 1039.881 | 178.138 | -84.755 | -0.000 | 0.000 | 0.000 |
| 178.579 | 317.377 | 8.350 | -0.000 | 0.000 | -0.000 |
| -82.645 | 7.288 | 1215.983 | -0.000 | -0.000 | 0.000 |
| -0.000 | 0.000 | 0.000 | 176.543 | 0.000 | 0.000 |
| -0.000 | -0.000 | -0.000 | -0.000 | 602.431 | 0.000 |
| 0.000 | -0.000 | -0.000 | 0.000 | 0.000 | 232.951 |
| -3886.892 | -4067.426 | 37196.895 | -20.755 | -0.000 | -0.000 |
| 2250.644 | 2462.904 | 45764.767 | 11.748 | 0.000 | 0.000 |
| -4442.413 | -4442.413 | 26128.099 | -0.000 | 0.000 | -0.000 |
| -4578.509 | -4535.818 | 25948.184 | 130.245 | -0.000 | 0.000 |
| -1880.844 | -1880.844 | 7212.992 | -0.000 | 218.765 | -12.093 |
| 0.000 | -0.000 | -0.000 | 0.000 | -8.984 | 273.777 |
| 2392.346 | 1916.587 | -7130.217 | -12.089 | 0.000 | -0.000 |
| 1916.587 | 2392.347 | -7130.217 | 12.089 | -0.000 | -0.000 |
| -8120.340 | -8120.340 | -50712.354 | -0.000 | -0.000 | -0.000 |
| -8.984 | 8.984 | -0.000 | 250.736 | -0.000 | 0.000 |
| 1880.844 | 1880.844 | -7212.992 | 0.000 | 218.765 | -12.093 |
| -0.000 | 0.000 | 0.000 | 0.000 | -8.984 | 273.777 |
| -156.710 | -349.417 | 3684.107 | -20.422 | -0.000 | -0.000 |
| -389.581 | -112.960 | 2645.715 | 21.062 | 0.000 | 0.000 |
| -109.286 | -109.286 | 1090.229 | 0.000 | -0.000 | -0.000 |
| -476.978 | -434.292 | 2594.347 | 130.267 | 0.000 | -0.000 |
| 0.000 | 0.000 | 0.000 | -0.000 | 250.736 | -8.984 |
| -412.687 | -412.687 | 3718.641 | 0.000 | -20.775 | 89.835 |
| 702.273 | 226.592 | -649.072 | -12.092 | -0.000 | -0.000 |
| 523.804 | 787.278 | -2546.071 | 21.652 | -0.000 | -0.000 |
| 54.583 | 54.583 | 459.338 | -0.000 | 0.000 | -0.000 |
| 176.171 | 200.364 | -722.002 | 218.734 | -0.000 | -0.000 |
| -0.000 | -0.000 | 0.000 | 0.000 | 250.736 | -8.984 |
| 412.687 | 412.687 | -3718.641 | -0.000 | -20.775 | 89.835 |
| 317.214 | 13.738 | 332.626 | -19.861 | 0.000 | 0.000 |
| 14.825 | 275.630 | 382.004 | 18.596 | 0.000 | 0.000 |
| 53.486 | 53.486 | 465.487 | -0.000 | -0.000 | 0.000 |
| -65.937 | -23.630 | 255.381 | 132.132 | -0.000 | -0.000 |
| 0.000 | 0.000 | 0.000 | 0.000 | 250.736 | -8.984 |
| -20.834 | -20.833 | 79.896 | -0.000 | -12.428 | 233.955 |
| 196.117 | 35.542 | -429.664 | -15.494 | 0.000 | 0.000 |
| 63.652 | 523.179 | -12.470 | 12.791 | 0.000 | 0.000 |
| 54.582 | 54.582 | 459.337 | 0.000 | 0.000 | 0.000 |
| 18.848 | 58.937 | -354.038 | 95.425 | 0.000 | 0.000 |
| -0.000 | -0.000 | -0.000 | -0.000 | 250.736 | -8.984 |
| 20.834 | 20.833 | -79.896 | 0.000 | -12.428 | 233.955 |
| 21350.005 | 21271.560 | 52701.365 | -17.737 | -0.000 | -0.000 |
| 6054.033 | 6276.723 | 25119.693 | 21.304 | -0.000 | -0.000 |
| 14253.036 | 14253.036 | 45730.484 | -0.000 | 0.000 | -0.000 |
| 21180.092 | 21215.437 | 52457.598 | 25.387 | -0.000 | -0.000 |
| 6034.972 | 6034.972 | 25079.424 | -0.000 | 93.654 | -21.340 |
| 6041.728 | 6041.728 | 25095.267 | -0.000 | -21.351 | 110.796 |
| 528.873 | 13.493 | 52.171 | -8.212 | -0.000 | 0.000 |
| 13.493 | 528.873 | 52.171 | 8.212 | 0.000 | 0.000 |
| -21163.781 | -21163.781 | -52495.296 | 0.000 | -0.000 | -0.000 |
| -14160.156 | -14109.658 | -45717.452 | 11.069 | -0.000 | 0.000 |
| -6034.972 | -6034.972 | -25079.424 | 0.000 | 93.654 | -21.340 |
| -6041.728 | -6041.728 | -25095.267 | 0.000 | -21.351 | 110.796 |
| 852.191 | 622.529 | 2547.855 | -20.987 | -0.000 | -0.000 |
| 13.493 | 528.874 | 52.171 | 8.212 | -0.000 | -0.000 |
| 1525.039 | 1525.039 | 4553.825 | -0.000 | -0.000 | 0.000 |
| 2101.930 | 2137.227 | 5242.744 | 25.571 | 0.000 | 0.000 |
| 603.095 | 603.095 | 2506.091 | -0.000 | 93.744 | -21.331 |
| 186.232 | 186.232 | 451.444 | -0.000 | -11.187 | 216.253 |
| -1361.013 | -1400.316 | -4540.026 | -25.601 | 0.000 | 0.000 |
| -2700.182 | -2451.756 | -5800.658 | 6.858 | 0.000 | 0.000 |
| 47.373 | 47.373 | 406.012 | -0.000 | -0.000 | 0.000 |
| -624.497 | -581.832 | -2506.387 | 93.729 | 0.000 | 0.000 |
| -603.095 | -603.095 | -2506.091 | 0.000 | 93.744 | -21.331 |
| -186.232 | -186.232 | -451.444 | 0.000 | -11.187 | 216.253 |
| 467.984 | 43.739 | 124.070 | -11.483 | -0.000 | -0.000 |
| 43.737 | 467.987 | 124.068 | 11.483 | -0.000 | -0.000 |
| 118.238 | 118.238 | 385.530 | -0.000 | -0.000 | -0.000 |
| 36.730 | 78.028 | 237.109 | 100.279 | -0.000 | 0.000 |
| 208.532 | 208.532 | 497.585 | 0.000 | 41.644 | -15.773 |
| 57.269 | 57.269 | 237.451 | -0.000 | -20.652 | 118.502 |
| 528.872 | 13.493 | 52.171 | -8.212 | 0.000 | 0.000 |
| -96.040 | -16.859 | -312.347 | 24.126 | -0.000 | -0.000 |
| -286.927 | -286.927 | -578.857 | 0.000 | 0.000 | 0.000 |
| -78.084 | -36.772 | -237.213 | 100.174 | -0.000 | 0.000 |
| -208.532 | -208.532 | -497.585 | -0.000 | 41.644 | -15.773 |
| -57.269 | -57.269 | -237.451 | 0.000 | -20.652 | 118.502 |
| 542.761 | 1603.662 | 292.519 | 0.000 | 0.000 | -0.000 |
| -1748.715 | 2346.760 | 168.714 | 0.000 | 0.000 | -0.000 |
| 84.557 | 60.406 | 1042.862 | 0.000 | 0.000 | -0.000 |
| -400.341 | 1587.853 | 211.732 | 536.366 | 0.000 | 0.000 |
| -723.401 | 340.109 | 2226.661 | 0.000 | 327.322 | -0.000 |
| -0.000 | -0.000 | -0.000 | 0.000 | 0.000 | 412.815 |
| 2494.663 | -1615.436 | -166.218 | -0.000 | -0.000 | 0.000 |
| 159.144 | 1151.236 | -1990.421 | -0.000 | -0.000 | 0.000 |
| 1664.417 | -1555.374 | 706.935 | -0.000 | -0.000 | 0.000 |
| 400.341 | -1587.853 | -211.732 | 536.366 | 0.000 | -0.000 |
| 723.401 | -340.109 | -2226.661 | -0.000 | 327.322 | 0.000 |
| 0.000 | 0.000 | 0.000 | -0.000 | -0.000 | 412.815 |
| 766.413 | 150.572 | 119.554 | 0.000 | 0.000 | -0.000 |
| 15.654 | 1053.475 | 286.453 | 0.000 | 0.000 | 0.000 |
| 41.436 | 229.598 | 1043.946 | 0.000 | 0.000 | -0.000 |
| -70.762 | 33.406 | 222.176 | 496.952 | 0.000 | -0.000 |
| -73.998 | 31.499 | 213.239 | 0.000 | 324.109 | -0.000 |
| -155.457 | 163.323 | 27.061 | 0.000 | 0.000 | 365.568 |
| 1017.218 | -10.908 | -127.187 | 0.000 | -0.000 | -0.000 |
| 48.252 | 927.529 | 55.852 | -0.000 | 0.000 | 0.000 |
| 256.138 | -80.643 | 952.108 | -0.000 | -0.000 | -0.000 |
| 70.762 | -33.405 | -222.177 | 496.952 | -0.000 | 0.000 |
| 7.593 | 4.048 | -199.469 | -0.000 | 304.397 | -0.000 |
| 45.382 | -160.104 | -21.395 | 0.000 | -0.000 | 402.755 |
| 933.974 | 26.801 | 116.702 | 0.000 | 0.000 | -0.000 |
| 13.682 | 1054.671 | 111.754 | 0.000 | 0.000 | -0.000 |
| 89.664 | 92.874 | 994.854 | 0.000 | -0.000 | -0.000 |
| -13.221 | 9.765 | 0.607 | 494.655 | 0.000 | -0.000 |
| -1.704 | 5.225 | 14.435 | 0.000 | 324.350 | -0.000 |
| -2.038 | -0.838 | 20.849 | 0.000 | -0.000 | 378.722 |
| 949.379 | 7.148 | 95.271 | -0.000 | -0.000 | 0.000 |
| 26.957 | 1048.634 | 69.520 | -0.000 | -0.000 | 0.000 |
| 103.431 | 86.317 | 954.703 | -0.000 | -0.000 | 0.000 |
| 13.221 | -9.765 | -0.607 | 494.655 | 0.000 | -0.000 |
| 1.704 | -5.225 | -14.435 | -0.000 | 324.350 | 0.000 |
| 12.597 | -14.321 | -2.640 | -0.000 | -0.000 | 374.008 |
| 1011.227 | -73.661 | -84.054 | -0.000 | 177.449 | 0.000 |
| 9.623 | 1113.545 | 40.654 | -0.000 | -84.112 | 0.000 |
| 74.062 | 44.614 | 1056.883 | -0.000 | 42.443 | 0.000 |
| 21.768 | -30.516 | -186.954 | 496.975 | 70.402 | -16.671 |
| 57.590 | -82.433 | -152.576 | -0.000 | 387.143 | 0.000 |
| 21.755 | -30.500 | -186.951 | -23.318 | 70.400 | 381.267 |
| 992.722 | 0.797 | 76.121 | 0.000 | 77.822 | -0.000 |
| 9.623 | 1113.545 | 40.654 | -0.000 | -84.112 | -0.000 |
| -14.745 | 168.254 | 1169.680 | -0.000 | 32.719 | -0.000 |
| -21.768 | 30.516 | 186.954 | 496.975 | -70.402 | -16.671 |
| -69.762 | 59.071 | 191.586 | 0.000 | 299.065 | -0.000 |
| -21.755 | 30.500 | 186.951 | -23.318 | -70.400 | 381.267 |
| 992.723 | 0.797 | 76.121 | -0.000 | 77.822 | 0.000 |
| 37.439 | 1049.643 | 49.247 | 0.000 | -51.476 | 0.000 |
| 91.037 | 62.089 | 987.192 | -0.000 | 44.237 | 0.000 |
| 0.000 | 0.000 | 0.000 | 534.899 | -0.000 | -57.159 |
| 44.491 | -59.003 | 16.988 | -0.000 | 321.843 | 0.000 |
| 2.256 | -3.175 | -18.695 | -23.094 | 7.113 | 381.012 |
| 992.722 | 0.797 | 76.121 | 0.000 | 77.822 | -0.000 |
| 17.990 | 1066.641 | 82.617 | 0.000 | -48.363 | -0.000 |
| 77.430 | 79.575 | 1023.035 | 0.000 | 25.538 | -0.000 |
| -0.000 | -0.000 | -0.000 | 534.899 | 0.000 | -57.159 |
| 26.498 | -36.575 | 41.118 | 0.000 | 303.511 | 0.000 |
| -2.256 | 3.175 | 18.695 | -23.094 | -7.113 | 381.012 |
| 949.134 | 31.121 | 80.044 | -0.000 | 63.863 | -0.000 |
| 37.756 | 1053.524 | 65.224 | -0.000 | -58.958 | 0.000 |
| 84.354 | 68.695 | 1006.990 | -0.000 | 34.379 | 0.000 |
| 0.978 | -0.940 | -1.556 | 496.854 | -0.076 | -16.846 |
| 35.949 | -52.201 | 30.810 | -0.000 | 315.614 | 0.000 |
| 0.997 | -0.959 | -1.587 | -22.689 | -0.078 | 380.987 |
| 949.555 | 31.465 | 84.164 | 0.000 | 62.022 | -0.000 |
| 37.744 | 1054.002 | 68.973 | 0.000 | -60.945 | -0.000 |
| 82.994 | 69.829 | 1011.171 | 0.000 | 32.519 | -0.000 |
| -0.978 | 0.940 | 1.556 | 496.854 | 0.076 | -16.846 |
| 34.482 | -50.601 | 34.236 | 0.000 | 314.365 | -0.000 |
| -0.997 | 0.959 | 1.587 | -22.689 | 0.078 | 380.987 |
| 945.191 | 28.968 | 89.169 | -0.000 | 77.716 | 0.000 |
| 8.621 | 1114.873 | 39.645 | 0.000 | -72.311 | -0.000 |
| 89.547 | 64.305 | 1024.600 | -0.000 | 24.409 | 0.000 |
| -0.000 | -0.000 | -0.000 | 531.851 | 0.000 | -66.290 |
| 32.406 | -43.219 | 26.825 | -0.000 | 316.883 | 0.000 |
| -0.000 | -0.000 | -0.000 | -66.290 | -0.000 | 429.547 |
| 945.877 | 28.594 | 89.339 | -0.000 | 76.513 | -0.000 |
| 26.093 | 1061.178 | 67.478 | 0.000 | -35.443 | 0.000 |
| 89.566 | 64.251 | 1024.636 | -0.000 | 24.497 | 0.000 |
| 0.000 | 0.000 | 0.000 | 531.851 | -0.000 | -66.290 |
| 32.428 | -43.268 | 26.849 | -0.000 | 316.976 | -0.000 |
| 0.000 | 0.000 | 0.000 | -66.290 | -0.000 | 429.547 |
| 945.203 | 28.946 | 89.180 | 0.000 | 77.753 | 0.000 |
| 8.622 | 1114.874 | 39.645 | 0.000 | -72.311 | 0.000 |
| 89.556 | 64.281 | 1024.616 | -0.000 | 24.449 | 0.000 |
| -0.001 | 0.003 | -0.001 | 496.455 | -0.005 | -28.440 |
| 32.416 | -43.241 | 26.836 | -0.000 | 316.926 | 0.000 |
| -0.001 | 0.002 | -0.002 | -27.714 | -0.004 | 383.886 |
| 989.226 | -1.891 | 83.365 | 0.000 | 98.888 | -0.000 |
| 35.732 | 1056.570 | 68.062 | 0.000 | -45.505 | 0.000 |
| 89.557 | 64.275 | 1024.620 | 0.000 | 24.458 | 0.000 |
| 0.001 | -0.003 | 0.001 | 496.455 | 0.005 | -28.440 |
| 39.733 | -72.311 | 46.436 | -0.000 | 406.890 | 0.000 |
| 0.001 | -0.002 | 0.002 | -27.714 | 0.004 | 383.886 |
| 945.863 | 28.620 | 89.327 | 0.000 | 76.462 | 0.000 |
| 35.742 | 1056.552 | 68.072 | -0.000 | -45.500 | 0.000 |
| 86.896 | 66.283 | 1022.342 | -0.000 | 30.733 | 0.000 |
| 0.000 | 0.000 | 0.000 | 531.851 | -0.000 | -66.290 |
| 29.243 | -43.316 | 30.558 | 0.000 | 312.073 | -0.000 |
| -0.000 | 0.000 | 0.000 | -66.290 | -0.000 | 429.547 |
| 945.202 | 28.944 | 89.181 | 0.000 | 77.757 | 0.000 |
| 26.103 | 1061.132 | 67.501 | 0.000 | -35.441 | 0.000 |
| 86.901 | 66.292 | 1022.314 | 0.000 | 30.723 | -0.000 |
| -0.000 | -0.000 | -0.000 | 531.851 | 0.000 | -66.290 |
| 31.790 | -45.429 | 31.687 | 0.000 | 311.195 | 0.000 |
| 0.000 | -0.000 | -0.000 | -66.290 | 0.000 | 429.547 |
| 931.810 | 118.927 | -5.443 | 0.000 | 0.000 | 0.000 |
| 118.927 | 931.810 | -5.443 | 0.000 | 0.000 | 0.000 |
| -6.570 | -6.570 | 1339.242 | -0.000 | -0.000 | -0.000 |
| 0.000 | 0.000 | -0.000 | 490.891 | -0.000 | 0.000 |
| 0.000 | 0.000 | -0.000 | -0.000 | 490.891 | 0.000 |
| 0.000 | 0.000 | -0.000 | 0.000 | 0.000 | 116.158 |
| 931.506 | 119.972 | -6.570 | -0.000 | -0.000 | -0.000 |
| 119.972 | 931.506 | -6.570 | -0.000 | -0.000 | -0.000 |
| -6.570 | -6.570 | 1339.242 | -0.000 | -0.000 | -0.000 |
| -0.000 | -0.000 | 0.000 | 490.891 | -0.000 | 0.000 |
| -0.000 | -0.000 | 0.000 | -0.000 | 490.891 | -0.000 |
| -0.000 | -0.000 | 0.000 | -0.000 | -0.000 | 116.158 |
| 931.506 | 119.972 | -6.570 | 0.000 | 0.000 | -0.000 |
| 119.972 | 931.506 | -6.570 | 0.000 | 0.000 | -0.000 |
| -7.978 | -7.978 | 1343.523 | 0.000 | 0.000 | 0.000 |
| 0.000 | -0.000 | 0.000 | 519.627 | -0.000 | -0.000 |
| -0.000 | 0.000 | 0.000 | -0.000 | 519.627 | 0.000 |
| -0.000 | -0.000 | 0.000 | 0.000 | 0.000 | 116.158 |
| 931.810 | 118.927 | -5.443 | -0.000 | -0.000 | -0.000 |
| 118.927 | 931.810 | -5.443 | -0.000 | -0.000 | -0.000 |
| -6.570 | -6.570 | 1339.242 | -0.000 | -0.000 | -0.000 |
| -0.000 | 0.000 | -0.000 | 519.627 | 0.000 | -0.000 |
| 0.000 | -0.000 | -0.000 | 0.000 | 519.627 | -0.000 |
| 0.000 | 0.000 | -0.000 | -0.000 | -0.000 | 116.158 |
| 931.537 | 119.945 | -6.571 | 0.000 | 0.000 | 0.000 |
| 119.945 | 931.537 | -6.571 | 0.000 | 0.000 | 0.000 |
| -6.570 | -6.570 | 1339.246 | -0.000 | -0.000 | 0.000 |
| 0.000 | -0.000 | 0.000 | 490.891 | 0.000 | 0.000 |
| -0.000 | 0.000 | 0.000 | 0.000 | 490.891 | 0.000 |
| -0.000 | -0.000 | 0.000 | 0.000 | 0.000 | 116.158 |
| 931.504 | 119.972 | -6.571 | -0.000 | -0.000 | -0.000 |
| 119.972 | 931.504 | -6.571 | -0.000 | -0.000 | -0.000 |
| -6.570 | -6.570 | 1339.238 | -0.000 | -0.000 | -0.000 |
| -0.000 | 0.000 | -0.000 | 490.891 | -0.000 | 0.000 |
| 0.000 | -0.000 | -0.000 | -0.000 | 490.891 | 0.000 |
| 0.000 | 0.000 | -0.000 | -0.000 | -0.000 | 116.158 |
| 921.532 | 113.089 | -4.282 | 0.000 | -0.000 | 0.000 |
| 113.089 | 921.532 | -4.282 | 0.000 | 0.000 | -0.000 |
| -8.986 | -8.986 | 1340.845 | 0.000 | 0.000 | 0.000 |
| 0.000 | -0.000 | 0.000 | 486.898 | 0.000 | -0.000 |
| -0.000 | 0.000 | 0.000 | 0.000 | 486.898 | 0.000 |
| 0.000 | 0.000 | 0.000 | 0.000 | 0.000 | 117.832 |
| 980.170 | 55.548 | -6.315 | -0.000 | -0.000 | 0.000 |
| 55.548 | 980.170 | -6.315 | -0.000 | -0.000 | -0.000 |
| -8.986 | -8.986 | 1340.844 | -0.000 | -0.000 | -0.000 |
| -0.000 | 0.000 | -0.000 | 486.898 | -0.000 | -0.000 |
| 0.000 | -0.000 | -0.000 | -0.000 | 486.898 | 0.000 |
| -0.000 | -0.000 | -0.000 | 0.000 | 0.000 | 117.832 |
| 980.170 | 55.549 | -6.315 | 0.000 | 0.000 | 0.000 |
| 55.549 | 980.170 | -6.315 | 0.000 | 0.000 | -0.000 |
| -8.986 | -8.986 | 1340.845 | 0.000 | 0.000 | 0.000 |
| 0.000 | -0.000 | 0.000 | 486.898 | 0.000 | -0.000 |
| -0.000 | 0.000 | 0.000 | -0.000 | 486.898 | 0.000 |
| -0.000 | -0.000 | 0.000 | 0.000 | 0.000 | 117.832 |
| 921.332 | 113.778 | -5.188 | -0.000 | -0.000 | -0.000 |
| 113.778 | 921.332 | -5.188 | -0.000 | -0.000 | -0.000 |
| -8.986 | -8.986 | 1340.844 | -0.000 | -0.000 | -0.000 |
| -0.000 | 0.000 | -0.000 | 486.898 | 0.000 | 0.000 |
| 0.000 | -0.000 | -0.000 | -0.000 | 486.898 | -0.000 |
| 0.000 | 0.000 | -0.000 | -0.000 | -0.000 | 117.832 |
| 921.335 | 113.779 | -5.187 | 0.000 | 0.000 | 0.000 |
| 113.779 | 921.335 | -5.187 | 0.000 | 0.000 | -0.000 |
| -8.987 | -8.987 | 1340.852 | 0.000 | 0.000 | -0.000 |
| 0.000 | -0.000 | 0.000 | 486.898 | 0.000 | -0.000 |
| -0.000 | 0.000 | 0.000 | 0.000 | 486.898 | 0.000 |
| -0.000 | -0.000 | 0.000 | 0.000 | 0.000 | 117.832 |
| 921.331 | 113.777 | -5.188 | -0.000 | -0.000 | 0.000 |
| 113.777 | 921.331 | -5.188 | -0.000 | -0.000 | 0.000 |
| -8.986 | -8.986 | 1340.840 | -0.000 | -0.000 | 0.000 |
| -0.000 | 0.000 | -0.000 | 486.898 | -0.000 | 0.000 |
| 0.000 | -0.000 | -0.000 | 0.000 | 486.898 | -0.000 |
| 0.000 | 0.000 | -0.000 | -0.000 | -0.000 | 117.832 |
| 855.727 | 41.488 | 41.488 | -0.000 | -0.000 | -0.000 |
| 41.488 | 855.727 | 41.488 | 0.000 | 0.000 | -0.000 |
| 63.158 | 63.158 | 808.482 | 0.000 | -0.000 | -0.000 |
| -0.017 | -0.018 | -0.018 | 317.489 | 0.000 | -0.000 |
| -0.017 | -0.018 | -0.018 | 0.000 | 317.489 | -0.000 |
| -0.017 | -0.018 | -0.018 | -0.000 | -0.000 | 317.489 |
| 855.727 | 41.488 | 41.488 | 0.000 | 0.000 | 0.000 |
| 41.488 | 855.727 | 41.488 | -0.000 | 0.000 | 0.000 |
| 41.488 | 41.488 | 855.727 | -0.000 | -0.000 | 0.000 |
| 0.017 | 0.018 | 0.018 | 317.489 | 0.000 | 0.000 |
| 0.017 | 0.018 | 0.018 | -0.000 | 317.489 | 0.000 |
| 0.017 | 0.018 | 0.018 | -0.000 | 0.000 | 317.489 |
| 810.653 | 62.771 | 62.771 | 0.000 | 0.000 | -0.000 |
| 62.771 | 810.653 | 62.771 | 0.000 | 0.000 | -0.000 |
| 62.771 | 62.771 | 810.653 | 0.000 | -0.000 | -0.000 |
| -0.002 | -0.002 | -0.002 | 317.486 | 0.000 | -0.000 |
| -0.000 | 0.000 | 0.000 | -0.000 | 427.011 | 0.000 |
| -0.002 | -0.002 | -0.002 | 0.000 | 0.000 | 317.486 |
| 808.491 | 63.166 | 63.166 | -0.000 | -0.000 | -0.000 |
| 63.166 | 808.491 | 63.166 | -0.000 | 0.000 | -0.000 |
| 63.166 | 63.166 | 808.491 | -0.000 | 0.000 | 0.000 |
| 0.002 | 0.002 | 0.002 | 317.486 | -0.000 | 0.000 |
| 0.002 | 0.002 | 0.002 | 0.000 | 317.486 | 0.000 |
| 0.002 | 0.002 | 0.002 | 0.000 | 0.000 | 317.486 |
| 807.274 | 62.977 | 62.977 | 0.000 | -0.000 | -0.000 |
| 62.977 | 807.274 | 62.977 | 0.000 | -0.000 | -0.000 |
| 62.977 | 62.977 | 807.274 | -0.000 | -0.000 | -0.000 |
| 0.000 | -0.001 | -0.000 | 317.486 | 0.000 | -0.000 |
| -0.000 | 0.000 | -0.000 | -0.000 | 317.486 | -0.000 |
| -0.000 | -0.000 | 0.000 | -0.000 | -0.000 | 317.486 |
| 807.261 | 62.980 | 62.980 | -0.000 | -0.000 | 0.000 |
| 62.980 | 807.261 | 62.980 | -0.000 | -0.000 | 0.000 |
| 62.980 | 62.980 | 807.261 | -0.000 | 0.000 | 0.000 |
| -0.000 | 0.001 | 0.000 | 317.486 | 0.000 | 0.000 |
| 0.000 | -0.000 | 0.000 | -0.000 | 317.486 | 0.000 |
| 0.000 | 0.000 | -0.000 | -0.000 | 0.000 | 317.486 |
| 809.160 | 62.028 | 62.028 | 0.000 | 0.000 | -0.000 |
| 62.028 | 809.160 | 62.028 | 0.000 | 0.000 | -0.000 |
| 62.028 | 62.028 | 809.160 | 0.000 | 0.000 | -0.000 |
| 0.164 | 0.164 | 0.164 | 380.166 | -0.000 | -0.000 |
| 0.164 | 0.164 | 0.164 | 0.000 | 380.166 | -0.000 |
| 0.164 | 0.164 | 0.164 | 0.000 | 0.000 | 380.166 |
| 805.811 | 62.272 | 62.272 | -0.000 | 0.000 | 0.000 |
| 62.272 | 805.811 | 62.272 | -0.000 | -0.000 | -0.000 |
| 62.272 | 62.272 | 805.811 | -0.000 | -0.000 | 0.000 |
| -0.164 | -0.164 | -0.164 | 380.166 | 0.000 | 0.000 |
| -0.164 | -0.164 | -0.164 | -0.000 | 380.166 | -0.000 |
| -0.164 | -0.164 | -0.164 | -0.000 | -0.000 | 380.166 |
| 806.597 | 62.519 | 62.519 | 0.000 | 0.000 | -0.000 |
| 62.519 | 806.597 | 62.519 | 0.000 | 0.000 | -0.000 |
| 62.519 | 62.519 | 806.597 | 0.000 | -0.000 | -0.000 |
| 0.084 | 0.084 | 0.084 | 349.291 | -0.000 | -0.000 |
| 0.084 | 0.084 | 0.084 | -0.000 | 349.291 | -0.000 |
| 0.084 | 0.084 | 0.084 | -0.000 | -0.000 | 349.291 |
| 808.621 | 62.132 | 62.132 | -0.000 | -0.000 | 0.000 |
| 62.132 | 808.621 | 62.132 | -0.000 | -0.000 | 0.000 |
| 62.132 | 62.132 | 808.621 | -0.000 | -0.000 | 0.000 |
| -0.084 | -0.084 | -0.084 | 349.291 | 0.000 | 0.000 |
| -0.084 | -0.084 | -0.084 | -0.000 | 349.291 | 0.000 |
| -0.084 | -0.084 | -0.084 | -0.000 | 0.000 | 349.291 |
| 806.541 | 62.500 | 62.500 | 0.000 | -0.000 | -0.000 |
| 62.500 | 806.541 | 62.500 | 0.000 | 0.000 | -0.000 |
| 62.500 | 62.500 | 806.541 | 0.000 | 0.000 | -0.000 |
| 0.002 | 0.001 | 0.002 | 379.755 | -0.000 | -0.000 |
| 0.001 | 0.002 | 0.002 | -0.000 | 379.755 | 0.000 |
| 0.001 | 0.002 | 0.002 | 0.000 | 0.000 | 379.755 |
| 808.666 | 62.122 | 62.122 | -0.000 | 0.000 | 0.000 |
| 62.122 | 808.666 | 62.122 | -0.000 | 0.000 | -0.000 |
| 62.122 | 62.122 | 808.666 | -0.000 | -0.000 | 0.000 |
| -0.002 | -0.001 | -0.002 | 379.755 | 0.000 | 0.000 |
| -0.001 | -0.002 | -0.002 | -0.000 | 379.755 | 0.000 |
| -0.001 | -0.002 | -0.002 | -0.000 | -0.000 | 379.755 |
| 445.787 | 32.693 | 32.693 | 0.000 | 0.000 | -0.000 |
| 32.693 | 445.787 | 32.693 | 0.000 | -0.000 | 0.000 |
| 32.693 | 32.693 | 445.787 | 0.000 | -0.000 | -0.000 |
| -0.000 | -0.000 | -0.000 | 79.352 | -0.000 | -0.000 |
| -0.000 | -0.000 | -0.000 | 0.000 | 79.352 | -0.000 |
| -0.000 | -0.000 | -0.000 | 0.000 | -0.000 | 79.351 |
| 174.527 | 66.803 | 66.803 | -0.000 | 0.000 | -0.000 |
| 66.803 | 174.528 | 66.803 | -0.000 | 0.000 | -0.000 |
| 66.803 | 66.803 | 174.528 | -0.000 | 0.000 | 0.000 |
| 0.000 | 0.000 | 0.000 | 79.351 | 0.000 | 0.000 |
| 0.000 | 0.000 | 0.000 | -0.000 | 79.351 | 0.000 |
| 0.000 | 0.000 | 0.000 | -0.000 | -0.000 | 79.352 |
| 445.787 | 32.693 | 32.693 | -0.000 | 0.000 | 0.000 |
| 32.693 | 445.787 | 32.693 | 0.000 | -0.000 | 0.000 |
| 32.693 | 32.693 | 445.787 | 0.000 | -0.000 | -0.000 |
| -0.000 | -0.000 | -0.000 | 79.351 | -0.000 | 0.000 |
| -0.000 | 0.000 | 0.000 | 0.000 | 206.547 | -0.000 |
| -0.000 | -0.000 | -0.000 | 0.000 | -0.000 | 79.351 |
| 174.527 | 66.803 | 66.803 | -0.000 | 0.000 | 0.000 |
| 66.803 | 174.527 | 66.803 | -0.000 | 0.000 | 0.000 |
| 66.803 | 66.803 | 174.527 | -0.000 | 0.000 | -0.000 |
| 0.000 | 0.000 | 0.000 | 79.351 | 0.000 | 0.000 |
| 0.000 | 0.000 | 0.000 | -0.000 | 79.351 | 0.000 |
| 0.000 | 0.000 | 0.000 | -0.000 | 0.000 | 79.351 |
| 174.520 | 66.804 | 66.804 | 0.000 | -0.000 | -0.000 |
| 66.804 | 174.520 | 66.804 | 0.000 | -0.000 | -0.000 |
| 66.804 | 66.804 | 174.520 | 0.000 | 0.000 | -0.000 |
| 0.000 | -0.000 | -0.000 | 61.029 | 0.000 | 0.000 |
| -0.000 | 0.000 | 0.000 | 0.000 | 206.547 | 0.000 |
| -0.000 | -0.000 | 0.000 | 0.000 | 0.000 | 61.029 |
| 31.073 | -37.664 | -37.663 | -0.000 | -0.000 | 0.000 |
| -37.663 | 31.073 | -37.663 | -0.000 | -0.000 | 0.000 |
| -37.664 | -37.663 | 31.073 | -0.000 | -0.000 | 0.000 |
| -0.000 | 0.000 | 0.000 | 61.029 | -0.000 | 0.000 |
| 0.000 | -0.000 | -0.000 | -0.000 | 206.547 | 0.000 |
| 0.000 | 0.000 | -0.000 | -0.000 | -0.000 | 61.029 |
| 245.488 | 43.741 | 43.741 | -0.000 | -0.000 | 0.000 |
| 43.741 | 245.488 | 43.741 | -0.000 | 0.000 | 0.000 |
| 43.741 | 43.741 | 245.488 | 0.000 | 0.000 | -0.000 |
| 0.000 | 0.000 | 0.000 | 191.375 | -0.000 | 0.000 |
| 0.000 | 0.000 | 0.000 | -0.000 | 191.375 | -0.000 |
| 0.000 | 0.000 | 0.000 | 0.000 | 0.000 | 191.375 |
| 413.042 | 30.291 | 30.291 | 0.000 | 0.000 | -0.000 |
| 30.291 | 413.042 | 30.291 | 0.000 | -0.000 | -0.000 |
| 30.291 | 30.291 | 413.042 | 0.000 | 0.000 | -0.000 |
| 0.000 | -0.000 | -0.000 | 191.375 | -0.000 | -0.000 |
| -0.000 | -0.000 | -0.000 | -0.000 | 191.375 | 0.000 |
| -0.000 | -0.000 | -0.000 | 0.000 | 0.000 | 191.375 |
| 144.905 | 52.480 | 52.480 | -0.000 | 0.000 | 0.000 |
| 52.480 | 144.905 | 52.480 | -0.000 | -0.000 | 0.000 |
| 52.480 | 52.480 | 144.905 | -0.000 | -0.000 | 0.000 |
| 0.000 | 0.000 | 0.000 | 191.375 | 0.000 | 0.000 |
| 0.000 | 0.000 | 0.000 | -0.000 | 191.375 | -0.000 |
| 0.000 | 0.000 | 0.000 | -0.000 | 0.000 | 191.375 |
| 413.042 | 30.291 | 30.291 | -0.000 | -0.000 | 0.000 |
| 30.291 | 413.042 | 30.291 | 0.000 | 0.000 | -0.000 |
| 30.291 | 30.291 | 413.042 | -0.000 | -0.000 | -0.000 |
| -0.000 | -0.000 | -0.000 | 191.375 | -0.000 | 0.000 |
| -0.000 | -0.000 | -0.000 | -0.000 | 191.375 | -0.000 |
| -0.000 | -0.000 | -0.000 | -0.000 | 0.000 | 191.375 |
| 14.347 | -39.155 | -39.155 | 0.000 | -0.000 | 0.000 |
| -39.155 | 14.347 | -39.155 | 0.000 | 0.000 | 0.000 |
| -33.794 | -33.794 | 29.363 | 0.000 | 0.000 | -0.000 |
| -0.019 | -0.019 | -0.019 | 74.342 | -0.000 | 0.000 |
| -0.000 | 0.000 | 0.000 | 0.000 | 191.375 | 0.000 |
| -0.019 | -0.019 | -0.019 | 0.000 | -0.000 | 74.342 |
| 118.154 | 53.766 | 53.766 | -0.000 | -0.000 | -0.000 |
| 53.766 | 118.154 | 53.766 | 0.000 | -0.000 | -0.000 |
| 53.766 | 53.766 | 118.154 | -0.000 | -0.000 | 0.000 |
| 0.019 | 0.019 | 0.019 | 74.342 | 0.000 | -0.000 |
| 0.000 | -0.000 | -0.000 | 0.000 | 191.375 | 0.000 |
| 0.019 | 0.019 | 0.019 | -0.000 | 0.000 | 74.342 |
| 267.146 | 131.758 | 131.758 | 0.000 | -0.000 | 0.000 |
| 131.758 | 267.146 | 131.758 | -0.000 | -0.000 | 0.000 |
| 131.758 | 131.758 | 267.146 | 0.000 | 0.000 | 0.000 |
| 0.000 | -0.000 | 0.000 | 191.020 | -0.000 | 0.000 |
| 0.000 | -0.000 | 0.000 | -0.000 | 191.020 | -0.000 |
| 0.000 | -0.000 | 0.000 | 0.000 | -0.000 | 191.020 |
| 412.275 | 30.235 | 30.235 | -0.000 | -0.000 | -0.000 |
| 30.235 | 412.275 | 30.235 | -0.000 | -0.000 | -0.000 |
| 30.235 | 30.235 | 412.275 | 0.000 | -0.000 | -0.000 |
| -0.000 | -0.000 | -0.000 | 191.020 | -0.000 | -0.000 |
| -0.000 | -0.000 | -0.000 | -0.000 | 191.020 | -0.000 |
| -0.000 | -0.000 | -0.000 | -0.000 | 0.000 | 191.020 |
| 412.275 | 30.235 | 30.235 | 0.000 | -0.000 | 0.000 |
| 30.235 | 412.275 | 30.235 | 0.000 | -0.000 | 0.000 |
| 30.235 | 30.235 | 412.275 | 0.000 | 0.000 | 0.000 |
| 2.285 | 2.285 | 2.285 | 151.212 | -0.000 | 0.000 |
| 2.285 | 2.285 | 2.285 | 0.000 | 151.212 | 0.000 |
| 2.285 | 2.285 | 2.285 | 0.000 | -0.000 | 151.212 |
| 332.911 | 37.418 | 37.418 | 0.000 | 0.000 | -0.000 |
| 37.418 | 332.911 | 37.418 | 0.000 | 0.000 | -0.000 |
| 37.418 | 37.418 | 332.911 | 0.000 | -0.000 | -0.000 |
| -2.285 | -2.285 | -2.285 | 151.212 | -0.000 | -0.000 |
| -2.285 | -2.285 | -2.285 | 0.000 | 151.212 | -0.000 |
| -2.285 | -2.285 | -2.285 | -0.000 | -0.000 | 151.212 |
| 17.317 | -38.812 | -38.812 | -0.000 | 0.000 | 0.000 |
| -39.867 | 20.798 | -39.867 | -0.000 | -0.000 | 0.000 |
| -10.210 | -10.210 | 4.844 | 0.000 | 0.000 | 0.000 |
| 0.589 | 0.589 | 0.589 | 88.432 | 0.000 | 0.000 |
| 3.057 | 3.057 | 3.057 | -0.000 | 1.170 | 0.000 |
| 0.589 | 0.589 | 0.589 | 0.000 | -0.000 | 88.432 |
| 85.725 | 28.142 | 28.142 | 0.000 | 0.000 | -0.000 |
| 28.142 | 85.725 | 28.142 | -0.000 | 0.000 | -0.000 |
| 28.142 | 28.142 | 85.725 | -0.000 | 0.000 | -0.000 |
| -0.589 | -0.589 | -0.589 | 88.432 | 0.000 | -0.000 |
| -3.057 | -3.057 | -3.057 | 0.000 | 1.170 | -0.000 |
| -0.589 | -0.589 | -0.589 | -0.000 | -0.000 | 88.432 |
| 1257.046 | -198.680 | 0.000 | 0.000 | 0.000 | 0.000 |
| -198.680 | 1257.045 | 0.000 | 0.000 | 0.000 | -0.000 |
| -0.000 | 0.000 | 0.000 | 0.000 | 0.000 | -0.000 |
| -0.000 | 0.000 | 0.000 | 0.000 | 0.000 | 0.000 |
| -0.000 | 0.000 | 0.000 | 0.000 | 0.000 | 0.000 |
| -0.000 | -0.000 | 0.000 | 0.000 | 0.000 | 727.863 |
| 1257.045 | -198.680 | -0.000 | -0.000 | -0.000 | 0.000 |
| -198.680 | 1257.045 | -0.000 | -0.000 | -0.000 | -0.000 |
| 0.000 | -0.000 | -0.000 | -0.000 | -0.000 | 0.000 |
| 0.000 | -0.000 | -0.000 | -0.000 | -0.000 | -0.000 |
| 0.000 | -0.000 | -0.000 | -0.000 | -0.000 | -0.000 |
| 0.000 | 0.000 | -0.000 | -0.000 | -0.000 | 727.863 |
| 1257.046 | -198.681 | 0.000 | 0.000 | 0.000 | 0.000 |
| -245.643 | 1304.008 | 0.000 | 0.000 | 0.000 | -0.000 |
| -0.000 | 0.000 | 0.000 | 0.000 | 0.000 | -0.000 |
| -0.000 | 0.000 | 0.000 | 0.000 | 0.000 | 0.000 |
| -0.000 | 0.000 | 0.000 | 0.000 | 0.000 | 0.000 |
| 0.000 | 0.000 | 0.000 | 0.000 | 0.000 | 727.863 |
| 1257.044 | -198.680 | -0.000 | -0.000 | -0.000 | 0.000 |
| -198.681 | 1257.045 | -0.000 | -0.000 | -0.000 | -0.000 |
| 0.000 | -0.000 | -0.000 | -0.000 | -0.000 | 0.000 |
| 0.000 | -0.000 | -0.000 | -0.000 | -0.000 | -0.000 |
| 0.000 | -0.000 | -0.000 | -0.000 | -0.000 | -0.000 |
| -0.000 | -0.000 | -0.000 | -0.000 | -0.000 | 727.863 |
| 1257.056 | -198.686 | 0.000 | 0.000 | 0.000 | 0.000 |
| -198.675 | 1257.045 | 0.000 | 0.000 | 0.000 | 0.000 |
| -0.000 | 0.000 | 0.000 | 0.000 | 0.000 | -0.000 |
| -0.000 | 0.000 | 0.000 | 0.000 | 0.000 | 0.000 |
| -0.000 | 0.000 | 0.000 | 0.000 | 0.000 | 0.000 |
| 0.001 | 0.001 | 0.000 | 0.000 | 0.000 | 727.863 |
| 1257.035 | -198.674 | -0.000 | -0.000 | -0.000 | 0.000 |
| -198.685 | 1257.046 | -0.000 | -0.000 | -0.000 | -0.000 |
| 0.000 | -0.000 | -0.000 | -0.000 | -0.000 | 0.000 |
| 0.000 | -0.000 | -0.000 | -0.000 | -0.000 | -0.000 |
| 0.000 | -0.000 | -0.000 | -0.000 | -0.000 | -0.000 |
| -0.001 | -0.001 | -0.000 | -0.000 | -0.000 | 727.863 |
| 1235.451 | -195.267 | 0.000 | 0.000 | 0.000 | 0.000 |
| -195.267 | 1235.451 | 0.000 | 0.000 | 0.000 | -0.000 |
| -0.000 | 0.000 | 0.000 | 0.000 | 0.000 | -0.000 |
| -0.000 | 0.000 | 0.000 | 0.000 | 0.000 | -0.000 |
| -0.000 | 0.000 | 0.000 | 0.000 | 0.000 | -0.000 |
| -0.000 | -0.000 | 0.000 | 0.000 | 0.000 | 715.359 |
| 1235.452 | -195.267 | -0.000 | -0.000 | -0.000 | 0.000 |
| -195.267 | 1235.452 | -0.000 | -0.000 | -0.000 | -0.000 |
| 0.000 | -0.000 | -0.000 | -0.000 | -0.000 | 0.000 |
| 0.000 | -0.000 | -0.000 | -0.000 | -0.000 | 0.000 |
| 0.000 | -0.000 | -0.000 | -0.000 | -0.000 | 0.000 |
| 0.000 | 0.000 | -0.000 | -0.000 | -0.000 | 715.359 |
| 1235.374 | -195.189 | 0.000 | 0.000 | 0.000 | 0.000 |
| -195.267 | 1235.451 | 0.000 | 0.000 | 0.000 | -0.000 |
| -0.000 | 0.000 | 0.000 | 0.000 | 0.000 | -0.000 |
| -0.000 | 0.000 | 0.000 | 0.000 | 0.000 | -0.000 |
| -0.000 | 0.000 | 0.000 | 0.000 | 0.000 | -0.000 |
| 0.000 | 0.000 | 0.000 | 0.000 | 0.000 | 715.359 |
| 1235.451 | -195.267 | -0.000 | -0.000 | -0.000 | 0.000 |
| -195.268 | 1235.452 | -0.000 | -0.000 | -0.000 | -0.000 |
| 0.000 | -0.000 | -0.000 | -0.000 | -0.000 | 0.000 |
| 0.000 | -0.000 | -0.000 | -0.000 | -0.000 | 0.000 |
| 0.000 | -0.000 | -0.000 | -0.000 | -0.000 | 0.000 |
| -0.000 | -0.000 | -0.000 | -0.000 | -0.000 | 715.359 |
| 1235.462 | -195.273 | 0.000 | 0.000 | 0.000 | 0.000 |
| -195.262 | 1235.451 | 0.000 | 0.000 | 0.000 | -0.000 |
| -0.000 | 0.000 | 0.000 | 0.000 | 0.000 | -0.000 |
| -0.000 | 0.000 | 0.000 | 0.000 | 0.000 | -0.000 |
| -0.000 | 0.000 | 0.000 | 0.000 | 0.000 | -0.000 |
| 0.001 | 0.001 | 0.000 | 0.000 | 0.000 | 715.359 |
| 1235.441 | -195.261 | -0.000 | -0.000 | -0.000 | -0.000 |
| -195.266 | 1235.446 | -0.000 | -0.000 | -0.000 | 0.000 |
| 0.000 | -0.000 | -0.000 | -0.000 | -0.000 | 0.000 |
| 0.000 | -0.000 | -0.000 | -0.000 | -0.000 | 0.000 |
| 0.000 | -0.000 | -0.000 | -0.000 | -0.000 | 0.000 |
| -0.001 | -0.001 | -0.000 | -0.000 | -0.000 | 715.359 |
| 389.229 | 35.846 | 31.450 | 0.000 | 0.000 | 0.000 |
| 68.074 | 201.349 | 59.147 | 0.000 | -0.000 | 0.000 |
| 31.450 | 31.095 | 439.130 | -0.000 | -0.000 | -0.000 |
| 0.000 | 0.000 | 0.000 | 198.000 | 0.000 | -0.000 |
| 0.001 | 0.000 | 0.001 | 0.000 | 101.681 | -0.000 |
| 0.000 | 0.000 | 0.001 | 0.000 | -0.000 | 82.073 |
| 389.229 | 35.846 | 31.450 | -0.000 | 0.000 | 0.000 |
| 68.074 | 201.342 | 59.147 | -0.000 | 0.000 | -0.000 |
| 56.788 | 50.327 | 202.285 | -0.000 | 0.000 | -0.000 |
| -0.000 | 0.000 | 0.000 | 198.000 | 0.000 | 0.000 |
| -0.001 | -0.000 | -0.001 | -0.000 | 101.681 | 0.000 |
| -0.000 | -0.000 | -0.001 | -0.000 | -0.000 | 82.073 |
| 389.229 | 35.846 | 31.450 | 0.000 | -0.000 | 0.000 |
| 35.846 | 388.399 | 31.095 | 0.000 | -0.000 | 0.000 |
| 56.788 | 50.327 | 202.285 | 0.000 | -0.000 | 0.000 |
| 0.000 | 0.000 | 0.000 | 198.000 | -0.000 | -0.000 |
| 0.000 | 0.000 | 0.000 | -0.000 | 200.701 | 0.000 |
| 0.000 | 0.000 | 0.000 | 0.000 | -0.000 | 178.407 |
| 49.689 | 3.234 | 8.540 | -0.000 | 0.000 | 0.000 |
| 68.075 | 201.336 | 59.148 | 0.000 | -0.000 | 0.000 |
| 44.475 | 40.568 | 183.734 | 0.000 | 0.000 | -0.000 |
| -0.000 | 0.000 | -0.000 | 198.000 | -0.000 | 0.000 |
| -0.000 | -0.000 | -0.000 | -0.000 | 200.701 | 0.000 |
| -0.000 | -0.000 | -0.000 | -0.000 | 0.000 | 178.407 |
| 190.840 | 69.693 | 63.749 | 0.000 | 0.000 | 0.000 |
| 65.223 | 126.224 | 53.980 | -0.000 | 0.000 | 0.000 |
| 27.063 | 25.967 | 173.002 | -0.000 | -0.000 | -0.000 |
| 0.000 | -0.000 | -0.000 | 92.371 | -0.000 | 0.000 |
| -0.000 | 0.000 | -0.000 | 0.000 | 101.681 | -0.000 |
| -0.000 | -0.000 | 0.000 | 0.000 | -0.000 | 56.191 |
| 87.675 | 45.198 | 39.190 | 0.000 | -0.000 | -0.000 |
| 68.072 | 201.353 | 59.145 | -0.000 | 0.000 | -0.000 |
| 56.795 | 50.334 | 202.232 | 0.000 | 0.000 | -0.000 |
| -0.000 | 0.000 | 0.000 | 92.371 | -0.000 | -0.000 |
| 0.000 | -0.000 | 0.000 | 0.000 | 101.681 | -0.000 |
| 0.000 | 0.000 | -0.000 | -0.000 | 0.000 | 56.191 |
| 851.341 | -217.657 | 46.232 | -4.120 | -2.227 | 0.801 |
| 2430.611 | -642.877 | 1139.772 | -1.169 | -16.156 | -0.306 |
| 2337.055 | 90.410 | 1054.509 | -0.696 | -11.658 | -1.093 |
| 41.475 | -20.814 | -11.145 | 144.835 | 3.110 | 1.072 |
| 2277.014 | 162.592 | 1004.311 | -1.568 | 58.080 | -0.046 |
| 805.257 | -259.699 | -8.099 | -3.541 | -2.756 | -44.823 |
| -2779.699 | -40.123 | -1160.266 | 0.317 | 18.560 | -0.577 |
| -1721.922 | 1090.262 | -1438.113 | 2.528 | 26.213 | -1.512 |
| 30.363 | 14.314 | 344.944 | 0.788 | -2.098 | -0.722 |
| -2003.616 | 1136.595 | -1113.708 | 58.042 | 20.302 | 1.939 |
| -2496.001 | 839.550 | -1124.126 | 0.837 | -64.614 | 0.305 |
| -118.126 | 59.947 | 25.709 | 0.637 | -0.308 | 97.479 |
| 230.634 | -18.990 | 122.768 | -0.182 | -1.842 | 0.064 |
| 128.550 | -54.847 | 70.397 | -0.179 | -2.090 | -0.026 |
| 219.995 | -87.643 | 247.853 | -0.274 | -2.638 | 0.023 |
| 109.754 | -32.250 | 42.810 | 45.836 | -1.436 | 0.035 |
| 3.074 | -1.543 | -0.826 | -0.087 | 150.832 | 0.079 |
| 243.019 | -53.370 | 107.838 | -0.085 | -1.695 | -36.244 |
| -82.615 | 67.262 | -63.699 | 0.177 | 1.634 | 0.058 |
| -221.561 | 112.994 | -132.571 | 0.237 | 2.856 | -0.048 |
| -262.514 | -29.917 | -69.676 | 0.084 | 1.134 | -0.041 |
| -196.340 | -12.722 | -89.341 | -53.531 | 1.055 | 0.060 |
| -180.640 | 89.539 | -89.763 | 0.205 | 10.292 | 0.081 |
| -157.312 | 87.136 | -85.275 | 0.117 | 2.412 | 11.181 |
| 15.292 | -12.924 | 13.376 | -0.018 | -0.077 | -0.001 |
| 10.442 | -7.896 | 8.045 | -0.018 | -0.131 | -0.004 |
| 12.285 | -6.607 | 96.621 | -0.018 | -0.112 | -0.001 |
| 18.178 | -7.616 | 10.256 | 1.147 | -0.196 | -0.003 |
| 16.734 | -4.567 | 7.189 | -0.019 | 1.532 | -0.001 |
| 13.407 | -5.070 | 7.039 | -0.018 | -0.131 | 2.561 |
| -15.452 | 3.542 | -7.073 | 0.020 | 0.182 | -0.004 |
| -11.239 | 2.541 | -8.769 | 0.016 | 0.169 | 0.002 |
| -18.975 | 6.086 | 82.177 | 0.016 | 0.126 | 0.001 |
| -17.437 | 6.995 | -10.278 | 1.583 | 0.192 | -0.007 |
| -15.310 | 5.963 | -7.712 | 0.026 | -0.648 | 0.003 |
| -14.215 | 5.747 | -8.095 | 0.019 | 0.142 | -3.716 |
| 517.452 | 39.848 | 38.982 | -0.000 | -0.000 | 0.000 |
| 39.848 | 517.452 | 38.982 | -0.000 | -0.000 | -0.000 |
| 81.183 | 81.183 | 255.067 | -0.000 | -0.000 | 0.000 |
| -0.000 | -0.000 | 0.000 | 130.096 | -0.000 | -0.000 |
| -0.000 | -0.000 | 0.000 | -0.000 | 130.096 | -0.000 |
| 0.000 | -0.000 | 0.000 | 0.000 | -0.000 | 255.276 |
| 517.452 | 39.848 | 38.982 | 0.000 | 0.000 | -0.000 |
| 39.848 | 517.452 | 38.982 | 0.000 | 0.000 | 0.000 |
| 38.982 | 38.982 | 462.849 | 0.000 | 0.000 | 0.000 |
| 0.000 | 0.000 | -0.000 | 130.096 | 0.000 | 0.000 |
| 0.000 | 0.000 | -0.000 | 0.000 | 130.096 | 0.000 |
| -0.000 | 0.000 | -0.000 | -0.000 | 0.000 | 255.276 |
| 328.426 | 74.921 | 76.435 | -0.000 | -0.000 | -0.000 |
| 74.921 | 328.426 | 76.435 | -0.000 | -0.000 | -0.000 |
| -13.381 | -13.381 | 32.192 | -0.000 | -0.000 | -0.000 |
| -0.000 | -0.000 | -0.000 | 130.096 | -0.000 | -0.000 |
| -0.000 | -0.000 | -0.000 | -0.000 | 130.096 | -0.000 |
| 0.000 | 0.000 | 0.000 | -0.000 | -0.000 | 255.276 |
| 517.452 | 39.848 | 38.982 | 0.000 | 0.000 | 0.000 |
| 39.848 | 517.452 | 38.982 | -0.000 | 0.000 | 0.000 |
| 66.584 | 66.584 | 110.933 | 0.000 | 0.000 | 0.000 |
| 0.000 | 0.000 | 0.000 | 130.096 | 0.000 | 0.000 |
| 0.000 | 0.000 | 0.000 | 0.000 | 130.096 | 0.000 |
| -0.000 | -0.000 | -0.000 | 0.000 | 0.000 | 255.276 |
| 254.719 | 70.683 | 76.580 | -0.000 | -0.000 | -0.000 |
| 57.379 | 224.716 | 67.478 | -0.000 | -0.000 | -0.000 |
| 66.587 | 66.587 | 110.940 | -0.000 | -0.000 | -0.000 |
| 0.000 | -0.000 | -0.000 | 130.096 | -0.000 | -0.000 |
| -0.000 | 0.000 | -0.000 | -0.000 | 130.096 | -0.000 |
| -0.000 | -0.000 | 0.000 | 0.000 | -0.000 | 129.572 |
| 328.428 | 74.920 | 76.434 | -0.000 | 0.000 | -0.000 |
| 74.920 | 328.428 | 76.434 | 0.000 | 0.000 | 0.000 |
| 38.982 | 38.982 | 462.848 | -0.000 | 0.000 | 0.000 |
| -0.000 | 0.000 | 0.000 | 130.096 | 0.000 | 0.000 |
| 0.000 | -0.000 | 0.000 | 0.000 | 130.096 | 0.000 |
| 0.000 | 0.000 | -0.000 | 0.000 | 0.000 | 129.572 |
| 469.851 | 26.526 | 36.582 | 0.000 | -0.000 | 0.000 |
| 26.526 | 469.851 | 36.582 | 0.000 | -0.000 | 0.000 |
| 72.546 | 72.546 | 419.953 | 0.000 | -0.000 | 0.000 |
| -6.022 | -6.022 | 62.606 | 178.345 | -0.000 | 0.000 |
| -6.022 | -6.022 | 62.606 | 0.000 | 178.345 | 0.000 |
| -6.022 | -6.022 | 62.605 | 0.000 | -0.000 | 216.844 |
| 469.851 | 26.526 | 36.582 | -0.000 | 0.000 | -0.000 |
| 26.526 | 469.851 | 36.582 | -0.000 | 0.000 | -0.000 |
| 47.404 | 47.404 | 310.382 | -0.000 | 0.000 | -0.000 |
| 6.022 | 6.022 | -62.606 | 178.345 | 0.000 | 0.000 |
| 6.022 | 6.022 | -62.606 | -0.000 | 178.345 | -0.000 |
| 6.022 | 6.022 | -62.605 | -0.000 | 0.000 | 216.844 |
| 424.655 | 32.100 | 52.258 | 0.000 | -0.000 | 0.000 |
| 32.100 | 424.655 | 52.258 | 0.000 | 0.000 | 0.000 |
| 71.554 | 71.554 | 76.446 | 0.000 | -0.000 | 0.000 |
| 10.051 | 10.051 | 13.464 | 82.112 | -0.000 | -0.000 |
| 10.051 | 10.051 | 13.464 | 0.000 | 82.114 | 0.000 |
| -0.618 | -0.618 | 6.428 | 0.000 | -0.000 | 216.293 |
| 425.552 | 33.420 | 39.146 | -0.000 | 0.000 | -0.000 |
| 33.420 | 425.552 | 39.146 | -0.000 | 0.000 | 0.000 |
| 42.547 | 42.547 | 363.772 | -0.000 | 0.000 | -0.000 |
| -10.051 | -10.051 | -13.464 | 82.112 | -0.000 | -0.000 |
| -10.051 | -10.051 | -13.464 | -0.000 | 82.114 | -0.000 |
| 0.618 | 0.618 | -6.428 | -0.000 | 0.000 | 216.293 |
| 240.990 | 50.569 | 76.462 | 0.000 | -0.000 | 0.000 |
| 50.569 | 240.990 | 76.462 | 0.000 | -0.000 | 0.000 |
| 60.723 | 60.723 | 103.178 | 0.000 | -0.000 | 0.000 |
| 0.399 | 0.399 | 1.954 | 92.846 | 0.000 | -0.000 |
| 0.399 | 0.399 | 1.954 | -0.000 | 92.846 | 0.000 |
| 0.429 | 0.429 | 2.141 | 0.000 | 0.000 | 128.966 |
| 197.568 | 37.500 | 62.582 | -0.000 | 0.000 | -0.000 |
| 37.500 | 197.568 | 62.582 | -0.000 | 0.000 | -0.000 |
| 58.846 | 58.846 | 103.759 | -0.000 | -0.000 | 0.000 |
| -0.399 | -0.399 | -1.954 | 92.846 | 0.000 | -0.000 |
| -0.399 | -0.399 | -1.954 | -0.000 | 92.846 | -0.000 |
| -0.429 | -0.429 | -2.141 | -0.000 | 0.000 | 128.966 |
| 260.478 | 77.863 | 54.771 | -0.000 | -0.000 | -0.000 |
| 77.797 | 279.025 | 45.196 | -0.000 | -0.000 | -0.000 |
| 69.055 | 56.215 | 258.249 | -0.000 | -0.000 | -0.000 |
| 0.000 | -0.002 | 0.001 | 146.637 | -0.000 | -0.000 |
| 0.000 | -0.002 | 0.001 | 0.000 | 146.737 | -0.000 |
| 0.000 | -0.001 | 0.001 | -0.000 | -0.000 | 114.996 |
| 76.569 | 38.899 | 34.415 | -0.000 | 0.000 | 0.000 |
| 66.683 | 130.351 | 44.852 | -0.000 | -0.000 | 0.000 |
| 57.875 | 47.881 | 394.327 | 0.000 | 0.000 | 0.000 |
| -0.000 | 0.002 | -0.001 | 146.637 | 0.000 | 0.000 |
| -0.000 | 0.002 | -0.001 | -0.000 | 146.737 | 0.000 |
| -0.000 | 0.001 | -0.001 | -0.000 | 0.000 | 114.996 |
| 260.477 | 77.865 | 54.770 | -0.000 | 0.000 | -0.000 |
| 47.144 | 449.034 | 16.584 | 0.000 | 0.000 | -0.000 |
| 20.790 | 16.584 | 558.147 | 0.000 | -0.000 | -0.000 |
| 0.000 | -0.000 | 0.000 | 229.660 | -0.000 | -0.000 |
| -0.000 | 0.000 | 0.000 | 0.000 | 229.464 | -0.000 |
| -0.000 | 0.000 | 0.000 | 0.000 | -0.000 | 193.348 |
| 433.740 | 47.144 | 20.790 | 0.000 | -0.000 | 0.000 |
| 47.144 | 449.034 | 16.584 | -0.000 | -0.000 | 0.000 |
| 20.790 | 16.584 | 558.147 | -0.000 | -0.000 | 0.000 |
| -0.000 | 0.000 | -0.000 | 229.660 | -0.000 | 0.000 |
| 0.000 | -0.000 | -0.000 | -0.000 | 229.464 | 0.000 |
| 0.000 | -0.000 | -0.000 | -0.000 | -0.000 | 193.348 |
| 433.742 | 47.144 | 20.790 | 0.000 | -0.000 | -0.000 |
| 66.699 | 130.348 | 44.859 | -0.000 | 0.000 | -0.000 |
| 20.790 | 16.584 | 558.149 | 0.000 | -0.000 | -0.000 |
| 0.000 | -0.000 | 0.000 | 229.660 | 0.000 | -0.000 |
| -0.000 | 0.000 | 0.000 | -0.000 | 229.464 | 0.000 |
| -0.000 | -0.000 | 0.000 | -0.000 | -0.000 | 114.996 |
| 103.063 | 66.075 | 50.866 | -0.000 | -0.000 | 0.000 |
| 77.796 | 279.029 | 45.194 | 0.000 | 0.000 | 0.000 |
| 69.052 | 56.215 | 258.267 | 0.000 | -0.000 | 0.000 |
| -0.000 | 0.000 | -0.000 | 229.660 | 0.000 | 0.000 |
| 0.000 | -0.000 | -0.000 | 0.000 | 229.464 | -0.000 |
| 0.000 | 0.000 | -0.000 | 0.000 | -0.000 | 114.996 |
| -4133.801 | 13304.175 | 15774.903 | -0.000 | 0.000 | 0.000 |
| -700.002 | 278.369 | 1480.645 | -0.000 | 0.000 | 0.000 |
| 18.673 | 13.809 | 514.670 | 0.000 | -0.000 | -0.000 |
| -3722.013 | 13320.634 | 15712.271 | -139.572 | 0.000 | 0.000 |
| -18545.848 | 14837.327 | 10537.072 | 0.000 | 423.280 | 0.000 |
| -753.754 | -85.998 | 1460.249 | -0.000 | 0.000 | 148.390 |
| 645.983 | -238.806 | -2592.474 | 0.000 | -0.000 | 0.000 |
| 762.187 | -9297.803 | -12036.551 | 0.000 | -0.000 | 0.000 |
| 782.706 | 108.450 | -990.685 | 0.000 | -0.000 | -0.000 |
| 3722.013 | -13320.634 | -15712.271 | -139.572 | -0.000 | -0.000 |
| 18548.996 | -14826.868 | -10522.096 | -0.000 | 423.793 | 0.000 |
| 753.754 | 85.998 | -1460.249 | 0.000 | -0.000 | 148.390 |
| 273.043 | 44.971 | 172.153 | -0.000 | 0.000 | -0.000 |
| 24.474 | 292.278 | 288.494 | -0.000 | 0.000 | -0.000 |
| -403.178 | 1380.008 | 1277.621 | -0.000 | 0.000 | -0.000 |
| -217.797 | 1154.997 | 1540.015 | -208.233 | 0.000 | 0.000 |
| -40.505 | 30.531 | 263.846 | -0.000 | 139.265 | -0.000 |
| -378.046 | 1326.353 | 1556.484 | -0.000 | 0.000 | -128.839 |
| 278.986 | 34.545 | -224.559 | 0.000 | -0.000 | -0.000 |
| 119.996 | -1240.240 | -1112.312 | 0.000 | -0.000 | 0.000 |
| 93.081 | -267.696 | -500.228 | 0.000 | -0.000 | 0.000 |
| 217.797 | -1154.997 | -1540.015 | -208.233 | -0.000 | -0.000 |
| 40.505 | -30.531 | -263.846 | 0.000 | 139.265 | 0.000 |
| 378.046 | -1326.353 | -1556.484 | 0.000 | -0.000 | -128.839 |
| -90.219 | 54.497 | 105.478 | -0.000 | 0.000 | 0.000 |
| -132.848 | 84.173 | 80.631 | -0.000 | 0.000 | -0.000 |
| -1.641 | 74.918 | 170.565 | -0.000 | 0.000 | -0.000 |
| -76.848 | 134.962 | 141.834 | 18.932 | -0.000 | 0.000 |
| -76.871 | 132.783 | 138.948 | 0.000 | -9.995 | 0.000 |
| -51.253 | 127.820 | 150.439 | -0.000 | 0.000 | 5.255 |
| 31.699 | -145.427 | -135.370 | 0.000 | -0.000 | 0.000 |
| -49.198 | -122.104 | -183.810 | 0.000 | -0.000 | 0.000 |
| 38.774 | -37.238 | -15.057 | 0.000 | -0.000 | 0.000 |
| 76.848 | -134.962 | -141.834 | 18.932 | 0.000 | 0.000 |
| 76.871 | -132.783 | -138.948 | -0.000 | -9.995 | 0.000 |
| 51.253 | -127.820 | -150.439 | 0.000 | -0.000 | 5.255 |
Phonon band structures and crystal properties estimated from quasi-harmonic approximation (QHA) calculations are displayed for select crystals. The calculations were performed using phonopy and LAMMPS. For the phonon calculations, 3x3 supercells of the potential-specific relaxed crystals were used. The QHA calculations were based on 11 strain states ranging from -0.05 to 0.05.
The calculation method used is available as the iprPy phonon calculation method.
Notes and Disclaimers:
Version Information:














































































































Static free surface formation energies are displayed for select crystals. The values displayed here are obtained by taking a perfect periodic bulk crystal, slicing along a crystallographic plane, and using force minimization to statically relax the surfaces. The free surface formation energy is computed by comparing the energy of the defect system to the bulk system and dividing by the total surface area created by the cut.
The calculation method used is available as the iprPy surface_energy_static calculation method.
Notes and Disclaimers:
Version Information:
| Surface | γfs (mJ/m2) |
|---|---|
| (111) 2 | 2750.32 |
| (331) 2 | 3682.70 |
| (110) | 4040.58 |
| (321) | 4696.07 |
| (211) | 4899.51 |
| (320) | 5065.85 |
| (311) 2 | 5254.68 |
| (332) | 5309.79 |
| (210) | 5622.15 |
| (311) 1 | 5853.84 |
| (310) | 6232.01 |
| (322) | 6420.71 |
| (100) | 6661.48 |
| (221) | 6723.76 |
| (331) 1 | 8180.07 |
| (111) 1 | 14046.12 |
| Surface | γfs (mJ/m2) |
|---|---|
| (111) | -37552.12 |
| (112) | -20121.00 |
| (201) | -15801.86 |
| (101) 1 | -7743.64 |
| (101) 2 | -4035.89 |
| (001) | -1437.01 |
| (100) | 1420.51 |
| (110) | 2456.85 |
| Surface | γfs (mJ/m2) |
|---|---|
| (331) | -206187.46 |
| (111) | -101559.82 |
| (322) | -61551.86 |
| (321) | -42610.79 |
| (332) | -28557.30 |
| (211) | -16069.63 |
| (221) | -14969.47 |
| (100) | 938.87 |
| (310) | 1080.66 |
| (210) | 1148.68 |
| (320) | 1319.19 |
| (110) | 1490.18 |
Static point defect formation energies, Ef, and elastic dipole tensors, pij, are displayed for select crystals. Relaxed defect configurations are obtained by taking a 12x12x12 supercell of a perfect periodic bulk crystal, inserting the point defect, and using force minimization to statically relax the atomic positions while keeping the system dimensions constant. Ef is computed by comparing the energy of the defect system to the same number of atoms in a perfect bulk crystal. pij is estimated as the difference in the system's global pressure with and without the defect multiplied by the system's volume.
Simple structural comparisons of the unrelaxed and relaxed defect configurations are used to help determine if the defect structure has relaxed to a different configuration. Relaxed structures that are identified as no longer consistent with the ideal defect definition are excluded from the table below. The only exception to this is if the lowest energy interstitial configuration does not coincide with a known ideal defect, its energies and pressure tensor are included under the listing "relaxed interstitial". The full list of calculation results including the transformed structures and the structural comparison values is included in the csv file available from the "Download raw data" link.
The calculation method used is available as the iprPy point_defect_static calculation method.
Notes and Disclaimers:
| Point Defect | Ef (eV) | p11 (eV) | p22 (eV) | p33 (eV) | p12 (eV) | p13 (eV) | p23 (eV) |
|---|---|---|---|---|---|---|---|
| vacancy | 3.424 | 5.743 | 5.743 | 5.743 | -0.000 | -0.000 | -0.000 |
| 1nn divacancy | 5.146 | 8.433 | 8.433 | 8.433 | -0.630 | -0.630 | -0.630 |
| 100 dumbbell | 9.960 | 15.359 | 15.359 | 59.792 | -0.000 | -0.000 | 0.000 |
| bond centered interstitial | 14.479 | 31.966 | 31.966 | 31.966 | 16.622 | 16.622 | 16.622 |
| tetragonal interstitial | 19.538 | 68.553 | 68.553 | 68.553 | -0.000 | -0.000 | -0.000 |
Plots of the atomic structure of dislocation cores are shown here. The dislocations were constructed using dislocation monopole configurations in which a straight dislocation is created in the center of the system using anisotropic elasticity and the elastic constants computed above. A cylindrical region centered around the dislocation is allowed to relax while the remaining atoms are held fixed. The relaxation consists of 1 million NVT steps at 10 K followed by an energy/force minimization. The final plots show the atomic configuration near the center of the monopole system, and display differential displacement arrows and Nye tensor color maps that are both taken with respect to the Burgers vector direction.
These plots show a wide range of final structures, some corresponding to expected dislocation structures and others not. While the characterizations are dislocation-type dependent, some general classification guidelines are listed here.
The calculation method used is available as the iprPy dislocation_monopole calculation method.
Links are provided above the images allowing for users to download the final defect configuration and a corresponding defect-free configuration if they wish to further analyze the structures or use them for subsequent simulations.
Notes and Disclaimers:
Version Information:
Plots of lattice and elastic constants are shown as a function of temperature. The 0K points were taken from the Crystal Structure Predictions and the Elastic Constants Predictions sections above for the unique crystal structures relaxed with the "dynamic" method. Starting from the 0 K relaxed crystal unit cells, supercell systems are created by replicating all three dimensions by the same multiplier to achieve at least 4000 atoms. The systems are then relaxed at 50 K and zero pressure using 1 million NPT steps. Lattice constants are estimated by averaging the measured box dimensions. Temperatures are iteratively increased by 50 K, with each subsequent relaxation calculation starting from the final atomic configuration at the previous temperature and relaxing for another 1 million steps.
The elastic constants are calculated using the deformation–fluctuation hybrid method. Starting from the final atomic configurations of the dynamic relaxations, the system is allowed to evolve at constant volume with a Langevin thermostat. The Born matrix is computed during this run by evaluating how the atomic forces would vary due to applied linear strain fields. The elastic constants can then be estimated using the averaged Born matrix values and the averaged stresses on the system.
The calculation methods used are available as the iprPy relax_dynamic and elastic_constants_dynamic calculation methods.
Clicking on the image of a plot will open an interactive version of it in a new tab. The underlying data for the plots can be downloaded by clicking on the links above each plot.
Notes and Disclaimers:
Version Information:
Plots of internal energy, Gibbs free energy, entropy, heat capacity and volume are shown here as a function of temperature for various crystal structures and liquid phases. The included crystal structures correspond to those in the Solid Structures vs. Temperature section, and the liquid phases to those in the Liquid Properties section. Internal energy and volume are taken from the associated structure relaxations mentioned in those previous sections. Constant pressure heat capacity is estimated using 3-point numerical derivatives of enthalpy versus temperature. Note that since all simulations done here are at 0 pressure, internal energy and enthalpy are equivalent.
The Gibbs energies of the phases are estimated using thermodynamic integration between the interatomic potential in question and a simpler model with known Gibbs free energy values. For solids, the reference model is an Einstein solid, while for liquids it is the Uhlenbeck-Ford potential. Besides a short run at the start of the solid calculations to estimate Einstein model spring constants, the two calculations proceed similarly. Starting with the final relaxation configurations, the systems are stabilized for 25,000 steps. Then, over the next 50,000 steps the potential is swapped out for the reference potential. The system is then stabilized for another 25,000 steps with the reference model before a reverse swap of 50,000 steps is performed. The simulation ends with one final 25,000 step stabilization period. From the simulation, the irreversible work of transformation is estimated and used to compute the absolute Gibbs free energy of the target phase and potential relative to the reference potential. Entropy is estimated as the difference in enthalpy and Gibbs free energy and divided by temperature.
The calculation methods used are available as the iprPy relax_dynamic, relax_liquid_redo, free_energy, and free_energy_liquid calculation methods.
Clicking on the image of a plot will open an interactive version of it in a new tab. The underlying data for the plots can be downloaded by clicking on the links above each plot.
Notes and Disclaimers:
Version Information:





